Programmer's Guide Oracle Call Interface Programmers
User Manual:
Open the PDF directly: View PDF
.
Page Count: 1646 [warning: Documents this large are best viewed by clicking the View PDF Link!]
- Contents
- List of Examples
- List of Figures
- List of Tables
- Preface
- Changes in This Release for Oracle Call Interface Programmer's Guide
- 1 OCI: Introduction
- 1.1 Overview of OCI
- 1.2 Building an OCI Application
- 1.3 Alternatives to OCI
- 1.4 SQL Statements
- 1.5 Procedural and Nonprocedural Elements
- 1.6 Object Support
- 1.7 Simple Oracle Document Access (SODA)
- 1.8 Encapsulated Interfaces
- 1.9 User Authentication and Password Management
- 1.10 Features to Improve Application Performance and Scalability
- 1.11 Oracle Streams Advanced Queuing
- 1.12 XA Library Support
- 2 Oracle Instant Client and Oracle Instant Client Light
- 2.1 About Oracle Instant Client
- 2.2 Install from ZIP Files, from RPMs, and from Oracle Universal Installer
- 2.3 Environment Variables for Oracle Instant Client
- 2.4 Database Connection Strings for Oracle Instant Client
- 2.5 SDK for Oracle Instant Client
- 2.6 About Oracle Instant Client Light
- 2.7 About Patching Oracle Instant Client Shared Libraries on Linux or UNIX
- 2.8 Regeneration of Data Shared Library and Zip and RPM Files
- 2.8.1 Regenerating Data Shared Library libociei.so
- 2.8.2 Regenerating Data Shared Library libociicus.so
- 2.8.3 Regenerating Data Shared Libraries libociei.so and libociicus.so in One Step
- 2.8.4 Regenerating Zip and RPM Files for the Basic Package
- 2.8.5 Regenerating Zip and RPM Files for the Basic Light Package
- 2.8.6 Regenerating Zip and RPM Files for the JDBC Package
- 2.8.7 Regenerating Zip and RPM Files for the ODBC Package
- 2.8.8 Regenerating Zip and RPM Files for the SQL*Plus Package
- 2.8.9 Regenerating Zip and RPM Files for the Tools Package
- 2.8.10 Regenerating Zip and RPM Files for All Packages
- 3 Building and Configuring OCI Applications
- 3.1 Header File and Makefile Locations
- 3.2 Building an OCI Application on Linux and UNIX
- 3.3 Building an Application on Windows
- 3.4 Database Connection Strings
- 3.5 Client and Server Operating with Different Versions of Time Zone Files
- 3.6 OCI Client-Side Deployment Parameters Using oraaccess.xml
- 3.6.1 About oraaccess.xml
- 3.6.2 About Client-Side Deployment Parameters Specified in oraaccess.xml
- 3.6.3 High Level Structure of oraaccess.xml
- 3.6.4 About Specifying Global Parameters in oraaccess.xml
- 3.6.5 About Specifying Defaults for Connection Parameters
- 3.6.6 Overriding Connection Parameters at the Connection-String Level
- 3.6.7 About OCI Session Pool Configuration in oraaccess.xml
- 3.6.8 File (oraaccess.xml) Properties
- 3.7 About Compatibility and Upgrading
- 3.8 Fault Diagnosability in OCI
- 4 OCI Programming Basics
- 4.1 Overview of OCI Program Programming
- 4.2 OCI Data Structures
- 4.2.1 Handles
- 4.2.1.1 About Allocating and Freeing Handles
- 4.2.1.2 Environment Handle
- 4.2.1.3 Error Handle
- 4.2.1.4 Service Context Handle and Associated Handles
- 4.2.1.5 Statement, Bind, and Define Handles
- 4.2.1.6 Describe Handle
- 4.2.1.7 Complex Object Retrieval Handle
- 4.2.1.8 Thread Handle
- 4.2.1.9 Subscription Handle
- 4.2.1.10 Direct Path Handles
- 4.2.1.11 Connection Pool Handle
- 4.2.1.12 Handle Attributes
- 4.2.1.13 OCI Descriptors
- 4.2.1 Handles
- 4.3 OCI Programming Steps
- 4.4 Additional Coding Guidelines
- 4.4.1 Operating System Considerations
- 4.4.2 Parameter Types
- 4.4.3 Inserting Nulls into a Column
- 4.4.4 Indicator Variables
- 4.4.5 About Canceling Calls
- 4.4.6 Positioned Updates and Deletes
- 4.4.7 Reserved Words
- 4.4.8 Polling Mode Operations in OCI
- 4.4.9 Nonblocking Mode in OCI
- 4.4.10 Setting Blocking Modes
- 4.4.11 Canceling a Nonblocking Call
- 4.5 About Using PL/SQL in an OCI Program
- 4.6 OCI Globalization Support
- 4.6.1 Client Character Set Control from OCI
- 4.6.2 Character Control and OCI Interfaces
- 4.6.3 Character-Length Semantics in OCI
- 4.6.4 Character Set Support in OCI
- 4.6.5 Controlling Language and Territory in OCI
- 4.6.6 Other OCI Globalization Support Functions
- 4.6.7 About Getting Locale Information in OCI
- 4.6.8 About OCI and the BOM (Byte Order Mark)
- 4.6.9 About Manipulating Strings in OCI
- 4.6.10 About Converting Character Sets in OCI
- 4.6.11 OCI Messaging Functions
- 4.6.12 lmsgen Utility
- 5 Data Types
- 5.1 Oracle Data Types
- 5.2 Internal Data Types
- 5.3 External Data Types
- 5.3.1 VARCHAR2
- 5.3.2 NUMBER
- 5.3.3 64-Bit Integer Host Data Type
- 5.3.4 INTEGER
- 5.3.5 FLOAT
- 5.3.6 STRING
- 5.3.7 VARNUM
- 5.3.8 LONG
- 5.3.9 VARCHAR
- 5.3.10 DATE
- 5.3.11 RAW
- 5.3.12 VARRAW
- 5.3.13 LONG RAW
- 5.3.14 UNSIGNED
- 5.3.15 LONG VARCHAR
- 5.3.16 LONG VARRAW
- 5.3.17 CHAR
- 5.3.18 CHARZ
- 5.3.19 Named Data Types: Object, VARRAY, Nested Table
- 5.3.20 REF
- 5.3.21 ROWID Descriptor
- 5.3.22 LOB Descriptor
- 5.3.23 Datetime and Interval Data Type Descriptors
- 5.3.24 Native Float and Native Double
- 5.3.25 C Object-Relational Data Type Mappings
- 5.4 Data Conversions
- 5.5 Typecodes
- 5.6 Definitions in oratypes.h
- 6 Using SQL Statements in OCI
- 7 Binding and Defining in OCI
- 7.1 Overview of Binding in OCI
- 7.2 Advanced Bind Operations in OCI
- 7.3 Overview of Defining in OCI
- 7.4 Advanced Define Operations in OCI
- 7.5 About Binding and Defining Arrays of Structures in OCI
- 7.6 About Binding and Defining Multiple Buffers
- 7.7 DML with a RETURNING Clause in OCI
- 7.8 Character Conversion in OCI Binding and Defining
- 7.8.1 About Choosing a Character Set
- 7.8.2 About Setting Client Character Sets in OCI
- 7.8.3 About Binding Variables in OCI
- 7.9 PL/SQL REF CURSORs and Nested Tables in OCI
- 7.10 Natively Describe and Bind All PL/SQL Types Including Package Types
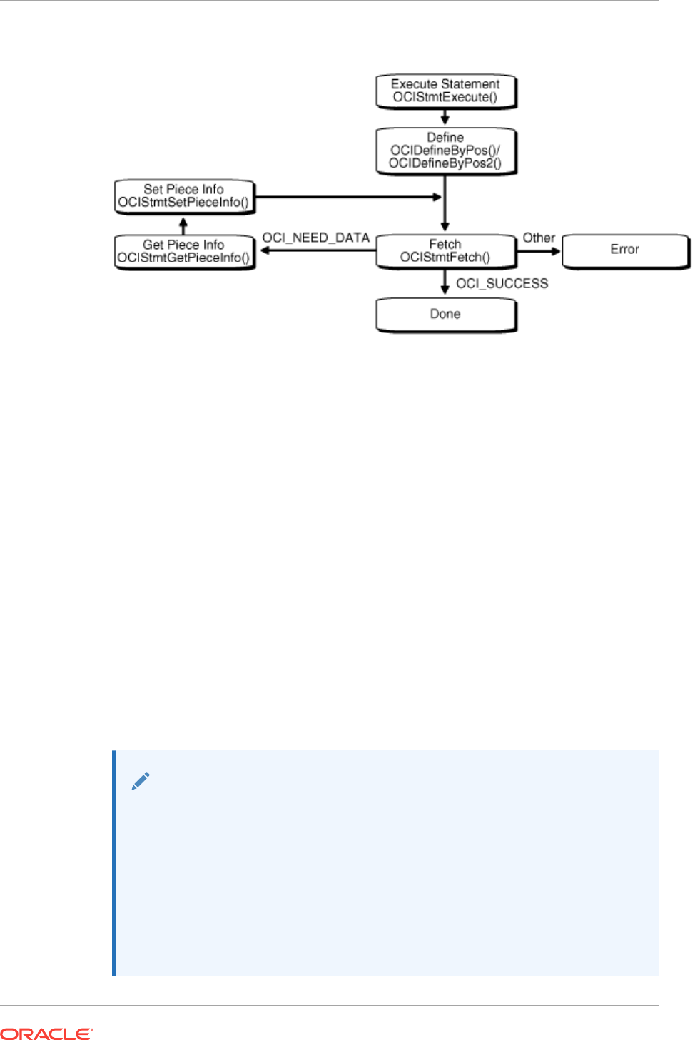
- 7.11 Runtime Data Allocation and Piecewise Operations in OCI
- 7.11.1 Valid Data Types for Piecewise Operations
- 7.11.2 Types of Piecewise Operations
- 7.11.3 About Providing INSERT or UPDATE Data at Runtime
- 7.11.4 Piecewise Operations with PL/SQL
- 7.11.5 PL/SQL Indexed Table Binding Support
- 7.11.6 About Providing FETCH Information at Run Time
- 7.11.7 Piecewise Binds and Defines for LOBs
- 8 Describing Schema Metadata
- 8.1 About Using OCIDescribeAny()
- 8.2 Parameter Attributes
- 8.2.1 Table or View Parameters
- 8.2.2 Procedure, Function, and Subprogram Attributes
- 8.2.3 Package Attributes
- 8.2.4 Type Attributes
- 8.2.5 Type Attribute Attributes
- 8.2.6 Type Method Attributes
- 8.2.7 Collection Attributes
- 8.2.8 Synonym Attributes
- 8.2.9 Sequence Attributes
- 8.2.10 Column Attributes
- 8.2.11 Argument and Result Attributes
- 8.2.12 List Attributes
- 8.2.13 Schema Attributes
- 8.2.14 Database Attributes
- 8.2.15 Rule Attributes
- 8.2.16 Rule Set Attributes
- 8.2.17 Evaluation Context Attributes
- 8.2.18 Table Alias Attributes
- 8.2.19 Variable Type Attributes
- 8.2.20 Name Value Attributes
- 8.3 Character-Length Semantics Support in Describe Operations
- 8.4 Examples Using OCIDescribeAny()
- 8.4.1 Retrieving Column Data Types for a Table
- 8.4.2 Describing the Stored Procedure
- 8.4.3 Retrieving Attributes of an Object Type
- 8.4.4 Retrieving the Collection Element's Data Type of a Named Collection Type
- 8.4.5 Describing with Character-Length Semantics
- 8.4.6 Describing Each Column to Know Whether It Is an Invisible Column
- 9 LOB and BFILE Operations
- 9.1 About Using OCI Functions for LOBs
- 9.2 About Creating and Modifying Persistent LOBs
- 9.3 About Associating a BFILE in a Table with an Operating System File
- 9.4 LOB Attributes of an Object
- 9.5 Array Interface for LOBs
- 9.6 About Using LOBs of Size Greater than 4 GB
- 9.7 LOB and BFILE Functions in OCI
- 9.8 Temporary LOB Support
- 9.9 Prefetching of LOB Data, Length, and Chunk Size
- 9.10 Options of SecureFiles LOBs
- 10 Managing Scalable Platforms
- 10.1 OCI Support for Transactions
- 10.2 Levels of Transactional Complexity
- 10.2.1 Simple Local Transactions
- 10.2.2 Serializable or Read-Only Local Transactions
- 10.2.3 Global Transactions
- 10.2.3.1 Transaction Identifiers
- 10.2.3.2 Attribute OCI_ATTR_TRANS_NAME
- 10.2.3.3 Transaction Branches
- 10.2.3.4 Branch States
- 10.2.3.5 Detaching and Resuming Branches
- 10.2.3.6 About Setting the Client Database Name
- 10.2.3.7 One-Phase Commit Versus Two-Phase Commit
- 10.2.3.8 Preparing Multiple Branches in a Single Message
- 10.2.4 Transaction Examples
- 10.2.5 Initialization Parameters
- 10.3 Password and Session Management
- 10.4 Middle-Tier Applications in OCI
- 10.5 Externally Initialized Context in OCI
- 10.6 Client Application Context
- 10.7 Using Edition-Based Redefinition
- 10.8 OCI Security Enhancements
- 10.9 Overview of OCI Multithreaded Development
- 10.10 OCIThread Package
- 11 Session Pooling and Connection Pooling in OCI
- 11.1 Session Pooling in OCI
- 11.2 Database Resident Connection Pooling
- 11.3 About Using Oracle Connection Manager in Traffic Director Mode
- 11.4 Connection Pooling in OCI
- 11.5 When to Use Connection Pooling, Session Pooling, or Neither
- 12 High Availability in OCI
- 12.1 Runtime Connection Load Balancing
- 12.2 HA Event Notification
- 12.3 Transparent Application Failover in OCI
- 12.3.1 About Configuring Transparent Application Failover
- 12.3.2 Transparent Application Failover Callbacks in OCI
- 12.3.3 Transparent Application Failover Callback Structure and Parameters
- 12.3.4 Failover Callback Structure and Parameters
- 12.3.5 Failover Callback Registration
- 12.3.6 Failover Callback Example
- 12.3.7 Handling OCI_FO_ERROR
- 12.4 OCI and Transaction Guard
- 12.5 OCI and Application Continuity
- 13 Notification Methods and Streams Advanced Queuing
- 13.1 About Continuous Query Notification
- 13.2 Publish-Subscribe Notification in OCI
- 13.2.1 Publish-Subscribe Registration Functions in OCI
- 13.2.1.1 Publish-Subscribe Register Directly to the Database
- 13.2.1.2 Open Registration for Publish-Subscribe
- 13.2.1.3 Using OCI to Open Register with LDAP
- 13.2.1.4 Setting QOS, Timeout Interval, Namespace, Client Address, and Port Number
- 13.2.1.5 OCI Functions Used to Manage Publish-Subscribe Notification
- 13.2.2 Notification Callback in OCI
- 13.2.3 Notification Procedure
- 13.2.4 Publish-Subscribe Direct Registration Example
- 13.2.5 Publish-Subscribe LDAP Registration Example
- 13.2.1 Publish-Subscribe Registration Functions in OCI
- 13.3 OCI and Streams Advanced Queuing
- 14 User-Defined Callback Functions in OCI
- 14.1 About Registering User Callbacks in OCI
- 14.1.1 OCIUserCallbackRegister
- 14.1.2 User Callback Function
- 14.1.3 User Callback Control Flow
- 14.1.4 User Callback for OCIErrorGet()
- 14.1.5 Errors from Entry Callbacks
- 14.1.6 Dynamic Callback Registrations
- 14.1.7 About Loading Multiple Packages
- 14.1.8 Package Format
- 14.1.9 User Callback Chaining
- 14.1.10 About Accessing Other Data Sources Through OCI
- 14.1.11 Restrictions on Callback Functions
- 14.1.12 Example of OCI Callbacks
- 14.2 OCI Callbacks from External Procedures
- 14.1 About Registering User Callbacks in OCI
- 15 Performance Topics
- 15.1 Statement Caching in OCI
- 15.2 Implicit Fetching of ROWIDs
- 15.3 OCI Support for Implicit Results
- 15.4 Client Result Cache
- 15.5 Client Statement Cache Auto-Tuning
- 15.5.1 About Auto-Tuning Client Statement Cache
- 15.5.2 Benefit of Auto-Tuning Client Statement Cache
- 15.5.3 Client Statement Cache Auto-Tuning Parameters
- 15.5.4 Usage Examples of Client Statement Cache Auto Tuning
- 15.5.5 Enabling and Disabling OCI Client Auto-Tuning
- 15.5.6 Usage Guidelines for Auto-Tuning Client Statement Cache
- 16 Database Startup and Shutdown
- 17 Support for Pluggable Databases
- 17.1 Enhancements on OCI API Calls with Multitenant Container Databases (CDB) in General
- 17.2 OCI Enhancements for ALTER SESSION SET CONTAINER
- 17.3 Restrictions on OCI API Calls with Multitenant Container Databases (CDB) in General
- 17.4 Restrictions on OCI Calls with ALTER SESSION SET CONTAINER
- 17.5 Restrictions on OCI Calls with ALTER SESSION SWITCH CONTAINER SWITCH SERVICE
- 18 OCI Interface for Using Shards
- 19 OCI Object-Relational Programming
- 19.1 OCI Object Overview
- 19.2 About Working with Objects in OCI
- 19.3 About Developing an OCI Object Application
- 19.3.1 About Representing Objects in C Applications
- 19.3.2 About Initializing the Environment and the Object Cache
- 19.3.3 About Making Database Connections
- 19.3.4 Retrieving an Object Reference from the Server
- 19.3.5 Pinning an Object
- 19.3.6 Manipulating Object Attributes
- 19.3.7 About Marking Objects and Flushing Changes
- 19.3.8 Fetching Embedded Objects
- 19.3.9 Object Meta-Attributes
- 19.3.10 Complex Object Retrieval
- 19.3.11 COR Prefetching
- 19.3.12 OCI Versus SQL Access to Objects
- 19.3.13 Pin Count and Unpinning
- 19.3.14 NULL Indicator Structure
- 19.3.15 About Creating Objects
- 19.3.16 About Freeing and Copying Objects
- 19.3.17 Object Reference and Type Reference
- 19.3.18 Create Objects Based on Object Views and Object Tables with Primary-Key-Based OIDs
- 19.3.19 Error Handling in Object Applications
- 19.4 About Type Inheritance
- 19.5 About Type Evolution
- 20 Object-Relational Data Types in OCI
- 20.1 Overview of OCI Functions for Objects
- 20.2 About Mapping Oracle Data Types to C
- 20.3 About Manipulating C Data Types with OCI
- 20.4 Date (OCIDate)
- 20.5 Datetime and Interval (OCIDateTime, OCIInterval)
- 20.6 Number (OCINumber)
- 20.7 Fixed or Variable-Length String (OCIString)
- 20.8 Raw (OCIRaw)
- 20.9 Collections (OCITable, OCIArray, OCIColl, OCIIter)
- 20.10 About Multilevel Collection Types
- 20.11 REF (OCIRef)
- 20.12 Object Type Information Storage and Access
- 20.13 AnyType, AnyData, and AnyDataSet Interfaces
- 20.14 About Binding Named Data Types
- 20.15 About Defining Named Data Types
- 20.16 About Binding and Defining Oracle C Data Types
- 20.17 SQLT_NTY Bind and Define Examples
- 21 Direct Path Load Interface
- 21.1 Direct Path Loading Overview
- 21.1.1 Data Types Supported for Direct Path Loading
- 21.1.2 Direct Path Handles
- 21.1.3 About Direct Path Interface Functions
- 21.1.4 Limitations and Restrictions of the Direct Path Load Interface
- 21.1.5 Direct Path Load Examples for Scalar Columns
- 21.1.6 About Using a Date Cache in Direct Path Loading of Dates in OCI
- 21.1.7 About Validating Format for Oracle NUMBER and DATE Data
- 21.2 Direct Path Loading of Object Types
- 21.2.1 Direct Path Loading of Nested Tables
- 21.2.2 Direct Path Loading of Column Objects
- 21.2.3 Direct Path Loading of SQL String Columns
- 21.2.4 Direct Path Loading of REF Columns
- 21.2.5 Direct Path Loading of NOT FINAL Object and REF Columns
- 21.2.6 Direct Path Loading of Object Tables
- 21.2.7 Direct Path Loading a NOT FINAL Object Table
- 21.3 Direct Path Loading in Pieces
- 21.4 Direct Path Context Handles and Attributes for Object Types
- 21.1 Direct Path Loading Overview
- 22 Object Advanced Topics in OCI
- 22.1 Object Cache and Memory Management
- 22.1.1 Cache Consistency and Coherency
- 22.1.2 Object Cache Parameters
- 22.1.3 Object Cache Operations
- 22.1.4 About Loading and Removing Object Copies
- 22.1.5 About Making Changes to Object Copies
- 22.1.6 About Synchronizing Object Copies with the Server
- 22.1.7 Object Locking
- 22.1.8 Commit and Rollback in Object Applications
- 22.1.9 Object Duration
- 22.1.10 Memory Layout of an Instance
- 22.2 Object Navigation
- 22.3 OCI Navigational Functions
- 22.4 Type Evolution and the Object Cache
- 22.1 Object Cache and Memory Management
- 23 OCI Support for XML
- 23.1 XML Context
- 23.2 XML Data on the Server
- 23.3 Using OCI XML DB Functions
- 23.4 OCI Client Access to Binary XML
- 23.4.1 Accessing XML Data from an OCI Application
- 23.4.2 Repository Context
- 23.4.3 Create Repository Context from a Dedicated OCI Connection
- 23.4.4 Create Repository Context from a Connection Pool
- 23.4.5 About Associating Repository Context with a Data Connection
- 23.4.6 About Setting XMLType Encoding Format Preference
- 23.4.7 Example of Using a Connection Pool
- 24 Using the Object Type Translator with OCI
- 24.1 What Is the Object Type Translator?
- 24.2 OTT Command Line
- 24.3 Intype File
- 24.4 OTT Data Type Mappings
- 24.5 Outtype File
- 24.6 About Using OTT with OCI Applications
- 24.7 OTT Reference
- 25 Oracle Database Access C API
- 25.1 Introduction to the Relational Functions
- 25.2 Connect, Authorize, and Initialize Functions
- 25.2.1 OCIAppCtxClearAll()
- 25.2.2 OCIAppCtxSet()
- 25.2.3 OCIConnectionPoolCreate()
- 25.2.4 OCIConnectionPoolDestroy()
- 25.2.5 OCIDBShutdown()
- 25.2.6 OCIDBStartup()
- 25.2.7 OCIEnvCreate()
- 25.2.8 OCIEnvNlsCreate()
- 25.2.9 OCILogoff()
- 25.2.10 OCILogon()
- 25.2.11 OCILogon2()
- 25.2.12 OCIRequestDisableReplay()
- 25.2.13 OCIServerAttach()
- 25.2.14 OCIServerDetach()
- 25.2.15 OCISessionBegin()
- 25.2.16 OCISessionEnd()
- 25.2.17 OCISessionGet()
- 25.2.18 OCISessionPoolCreate()
- 25.2.19 OCISessionPoolDestroy()
- 25.2.20 OCISessionRelease()
- 25.2.21 OCITerminate()
- 25.3 Handle and Descriptor Functions
- 25.4 Bind, Define, and Describe Functions
- 25.4.1 OCIBindArrayOfStruct()
- 25.4.2 OCIBindByName()
- 25.4.3 OCIBindByName2()
- 25.4.4 OCIBindByPos()
- 25.4.5 OCIBindByPos2()
- 25.4.6 OCIBindDynamic()
- 25.4.7 OCIBindObject()
- 25.4.8 OCIDefineArrayOfStruct()
- 25.4.9 OCIDefineByPos()
- 25.4.10 OCIDefineByPos2()
- 25.4.11 OCIDefineDynamic()
- 25.4.12 OCIDefineObject()
- 25.4.13 OCIDescribeAny()
- 25.4.14 OCIStmtGetBindInfo()
- 26 More Oracle Database Access C API
- 26.1 Introduction to the Relational Functions
- 26.2 Statement Functions
- 26.3 LOB Functions
- 26.3.1 OCIDurationBegin()
- 26.3.2 OCIDurationEnd()
- 26.3.3 OCILobAppend()
- 26.3.4 OCILobArrayRead()
- 26.3.5 OCILobArrayWrite()
- 26.3.6 OCILobAssign()
- 26.3.7 OCILobCharSetForm()
- 26.3.8 OCILobCharSetId()
- 26.3.9 OCILobClose()
- 26.3.10 OCILobCopy2()
- 26.3.11 OCILobCreateTemporary()
- 26.3.12 OCILobErase2()
- 26.3.13 OCILobFileClose()
- 26.3.14 OCILobFileCloseAll()
- 26.3.15 OCILobFileExists()
- 26.3.16 OCILobFileGetName()
- 26.3.17 OCILobFileIsOpen()
- 26.3.18 OCILobFileOpen()
- 26.3.19 OCILobFileSetName()
- 26.3.20 OCILobFreeTemporary()
- 26.3.21 OCILobGetChunkSize()
- 26.3.22 OCILobGetContentType()
- 26.3.23 OCILobGetLength2()
- 26.3.24 OCILobGetOptions()
- 26.3.25 OCILobGetStorageLimit()
- 26.3.26 OCILobIsEqual()
- 26.3.27 OCILobIsOpen()
- 26.3.28 OCILobIsTemporary()
- 26.3.29 OCILobLoadFromFile2()
- 26.3.30 OCILobLocatorAssign()
- 26.3.31 OCILobLocatorIsInit()
- 26.3.32 OCILobOpen()
- 26.3.33 OCILobRead2()
- 26.3.34 OCILobSetContentType()
- 26.3.35 OCILobSetOptions()
- 26.3.36 OCILobTrim2()
- 26.3.37 OCILobWrite2()
- 26.3.38 OCILobWriteAppend2()
- 26.4 Streams Advanced Queuing and Publish-Subscribe Functions
- 26.5 Direct Path Loading Functions
- 26.5.1 OCIDirPathAbort()
- 26.5.2 OCIDirPathColArrayEntryGet()
- 26.5.3 OCIDirPathColArrayEntrySet()
- 26.5.4 OCIDirPathColArrayReset()
- 26.5.5 OCIDirPathColArrayRowGet()
- 26.5.6 OCIDirPathColArrayToStream()
- 26.5.7 OCIDirPathDataSave()
- 26.5.8 OCIDirPathFinish()
- 26.5.9 OCIDirPathFlushRow()
- 26.5.10 OCIDirPathLoadStream()
- 26.5.11 OCIDirPathPrepare()
- 26.5.12 OCIDirPathStreamReset()
- 26.6 Thread Management Functions
- 26.6.1 OCIThreadClose()
- 26.6.2 OCIThreadCreate()
- 26.6.3 OCIThreadHandleGet()
- 26.6.4 OCIThreadHndDestroy()
- 26.6.5 OCIThreadHndInit()
- 26.6.6 OCIThreadIdDestroy()
- 26.6.7 OCIThreadIdGet()
- 26.6.8 OCIThreadIdInit()
- 26.6.9 OCIThreadIdNull()
- 26.6.10 OCIThreadIdSame()
- 26.6.11 OCIThreadIdSet()
- 26.6.12 OCIThreadIdSetNull()
- 26.6.13 OCIThreadInit()
- 26.6.14 OCIThreadIsMulti()
- 26.6.15 OCIThreadJoin()
- 26.6.16 OCIThreadKeyDestroy()
- 26.6.17 OCIThreadKeyGet()
- 26.6.18 OCIThreadKeyInit()
- 26.6.19 OCIThreadKeySet()
- 26.6.20 OCIThreadMutexAcquire()
- 26.6.21 OCIThreadMutexDestroy()
- 26.6.22 OCIThreadMutexInit()
- 26.6.23 OCIThreadMutexRelease()
- 26.6.24 OCIThreadProcessInit()
- 26.6.25 OCIThreadTerm()
- 26.7 Transaction Functions
- 26.8 Sharding Functions
- 26.9 Miscellaneous Functions
- 26.9.1 OCIBreak()
- 26.9.2 OCIClientVersion()
- 26.9.3 OCIErrorGet()
- 26.9.4 OCILdaToSvcCtx()
- 26.9.5 OCIPasswordChange()
- 26.9.6 OCIPing()
- 26.9.7 OCIReset()
- 26.9.8 OCIRowidToChar()
- 26.9.9 OCIServerRelease()
- 26.9.10 OCIServerRelease2()
- 26.9.11 OCIServerVersion()
- 26.9.12 OCISvcCtxToLda()
- 26.9.13 OCIUserCallbackGet()
- 26.9.14 OCIUserCallbackRegister()
- 27 OCI Navigational and Type Functions
- 28 OCI Data Type Mapping and Manipulation Functions
- 28.1 Introduction to Data Type Mapping and Manipulation Functions
- 28.2 OCI Collection and Iterator Functions
- 28.2.1 OCICollAppend()
- 28.2.2 OCICollAssign()
- 28.2.3 OCICollAssignElem()
- 28.2.4 OCICollGetElem()
- 28.2.5 OCICollGetElemArray()
- 28.2.6 OCICollIsLocator()
- 28.2.7 OCICollMax()
- 28.2.8 OCICollSize()
- 28.2.9 OCICollTrim()
- 28.2.10 OCIIterCreate()
- 28.2.11 OCIIterDelete()
- 28.2.12 OCIIterGetCurrent()
- 28.2.13 OCIIterInit()
- 28.2.14 OCIIterNext()
- 28.2.15 OCIIterPrev()
- 28.3 OCI Date, Datetime, and Interval Functions
- 28.3.1 OCIDateAddDays()
- 28.3.2 OCIDateAddMonths()
- 28.3.3 OCIDateAssign()
- 28.3.4 OCIDateCheck()
- 28.3.5 OCIDateCompare()
- 28.3.6 OCIDateDaysBetween()
- 28.3.7 OCIDateFromText()
- 28.3.8 OCIDateGetDate()
- 28.3.9 OCIDateGetTime()
- 28.3.10 OCIDateLastDay()
- 28.3.11 OCIDateNextDay()
- 28.3.12 OCIDateSetDate()
- 28.3.13 OCIDateSetTime()
- 28.3.14 OCIDateSysDate()
- 28.3.15 OCIDateTimeAssign()
- 28.3.16 OCIDateTimeCheck()
- 28.3.17 OCIDateTimeCompare()
- 28.3.18 OCIDateTimeConstruct()
- 28.3.19 OCIDateTimeConvert()
- 28.3.20 OCIDateTimeFromArray()
- 28.3.21 OCIDateTimeFromText()
- 28.3.22 OCIDateTimeGetDate()
- 28.3.23 OCIDateTimeGetTime()
- 28.3.24 OCIDateTimeGetTimeZoneName()
- 28.3.25 OCIDateTimeGetTimeZoneOffset()
- 28.3.26 OCIDateTimeIntervalAdd()
- 28.3.27 OCIDateTimeIntervalSub()
- 28.3.28 OCIDateTimeSubtract()
- 28.3.29 OCIDateTimeSysTimeStamp()
- 28.3.30 OCIDateTimeToArray()
- 28.3.31 OCIDateTimeToText()
- 28.3.32 OCIDateToText()
- 28.3.33 OCIDateZoneToZone()
- 28.3.34 OCIIntervalAdd()
- 28.3.35 OCIIntervalAssign()
- 28.3.36 OCIIntervalCheck()
- 28.3.37 OCIIntervalCompare()
- 28.3.38 OCIIntervalDivide()
- 28.3.39 OCIIntervalFromNumber()
- 28.3.40 OCIIntervalFromText()
- 28.3.41 OCIIntervalFromTZ()
- 28.3.42 OCIIntervalGetDaySecond()
- 28.3.43 OCIIntervalGetYearMonth()
- 28.3.44 OCIIntervalMultiply()
- 28.3.45 OCIIntervalSetDaySecond()
- 28.3.46 OCIIntervalSetYearMonth()
- 28.3.47 OCIIntervalSubtract()
- 28.3.48 OCIIntervalToNumber()
- 28.3.49 OCIIntervalToText()
- 28.4 OCI NUMBER Functions
- 28.4.1 OCINumberAbs()
- 28.4.2 OCINumberAdd()
- 28.4.3 OCINumberArcCos()
- 28.4.4 OCINumberArcSin()
- 28.4.5 OCINumberArcTan()
- 28.4.6 OCINumberArcTan2()
- 28.4.7 OCINumberAssign()
- 28.4.8 OCINumberCeil()
- 28.4.9 OCINumberCmp()
- 28.4.10 OCINumberCos()
- 28.4.11 OCINumberDec()
- 28.4.12 OCINumberDiv()
- 28.4.13 OCINumberExp()
- 28.4.14 OCINumberFloor()
- 28.4.15 OCINumberFromInt()
- 28.4.16 OCINumberFromReal()
- 28.4.17 OCINumberFromText()
- 28.4.18 OCINumberHypCos()
- 28.4.19 OCINumberHypSin()
- 28.4.20 OCINumberHypTan()
- 28.4.21 OCINumberInc()
- 28.4.22 OCINumberIntPower()
- 28.4.23 OCINumberIsInt()
- 28.4.24 OCINumberIsZero()
- 28.4.25 OCINumberLn()
- 28.4.26 OCINumberLog()
- 28.4.27 OCINumberMod()
- 28.4.28 OCINumberMul()
- 28.4.29 OCINumberNeg()
- 28.4.30 OCINumberPower()
- 28.4.31 OCINumberPrec()
- 28.4.32 OCINumberRound()
- 28.4.33 OCINumberSetPi()
- 28.4.34 OCINumberSetZero()
- 28.4.35 OCINumberShift()
- 28.4.36 OCINumberSign()
- 28.4.37 OCINumberSin()
- 28.4.38 OCINumberSqrt()
- 28.4.39 OCINumberSub()
- 28.4.40 OCINumberTan()
- 28.4.41 OCINumberToInt()
- 28.4.42 OCINumberToReal()
- 28.4.43 OCINumberToRealArray()
- 28.4.44 OCINumberToText()
- 28.4.45 OCINumberTrunc()
- 28.5 OCI Raw Functions
- 28.6 OCI REF Functions
- 28.7 OCI String Functions
- 28.8 OCI Table Functions
- 29 OCI Cartridge Functions
- 29.1 Introduction to External Procedure and Cartridge Services Functions
- 29.2 Cartridge Services — OCI External Procedures
- 29.3 Cartridge Services — Memory Services
- 29.4 Cartridge Services — Maintaining Context
- 29.5 Cartridge Services — Parameter Manager Interface
- 29.5.1 OCIExtractFromFile()
- 29.5.2 OCIExtractFromList()
- 29.5.3 OCIExtractFromStr()
- 29.5.4 OCIExtractInit()
- 29.5.5 OCIExtractReset()
- 29.5.6 OCIExtractSetKey()
- 29.5.7 OCIExtractSetNumKeys()
- 29.5.8 OCIExtractTerm()
- 29.5.9 OCIExtractToBool()
- 29.5.10 OCIExtractToInt()
- 29.5.11 OCIExtractToList()
- 29.5.12 OCIExtractToOCINum()
- 29.5.13 OCIExtractToStr()
- 29.6 Cartridge Services — File I/O Interface
- 29.7 Cartridge Services — String Formatting Interface
- 30 OCI Any Type and Data Functions
- 30.1 Introduction to Any Type and Data Interfaces
- 30.2 OCI Type Interface Functions
- 30.3 OCI Any Data Interface Functions
- 30.3.1 OCIAnyDataAccess()
- 30.3.2 OCIAnyDataAttrGet()
- 30.3.3 OCIAnyDataAttrSet()
- 30.3.4 OCIAnyDataBeginCreate()
- 30.3.5 OCIAnyDataCollAddElem()
- 30.3.6 OCIAnyDataCollGetElem()
- 30.3.7 OCIAnyDataConvert()
- 30.3.8 OCIAnyDataDestroy()
- 30.3.9 OCIAnyDataEndCreate()
- 30.3.10 OCIAnyDataGetCurrAttrNum()
- 30.3.11 OCIAnyDataGetType()
- 30.3.12 OCIAnyDataIsNull()
- 30.3.13 OCIAnyDataTypeCodeToSqlt()
- 30.4 OCI Any Data Set Interface Functions
- 31 OCI Globalization Support Functions
- 31.1 Introduction to Globalization Support in OCI
- 31.2 OCI Locale Functions
- 31.3 OCI Locale-Mapping Function
- 31.4 OCI String Manipulation Functions
- 31.4.1 OCIMultiByteInSizeToWideChar()
- 31.4.2 OCIMultiByteStrCaseConversion()
- 31.4.3 OCIMultiByteStrcat()
- 31.4.4 OCIMultiByteStrcmp()
- 31.4.5 OCIMultiByteStrcpy()
- 31.4.6 OCIMultiByteStrlen()
- 31.4.7 OCIMultiByteStrncat()
- 31.4.8 OCIMultiByteStrncmp()
- 31.4.9 OCIMultiByteStrncpy()
- 31.4.10 OCIMultiByteStrnDisplayLength()
- 31.4.11 OCIMultiByteToWideChar()
- 31.4.12 OCIWideCharInSizeToMultiByte()
- 31.4.13 OCIWideCharMultiByteLength()
- 31.4.14 OCIWideCharStrCaseConversion()
- 31.4.15 OCIWideCharStrcat()
- 31.4.16 OCIWideCharStrchr()
- 31.4.17 OCIWideCharStrcmp()
- 31.4.18 OCIWideCharStrcpy()
- 31.4.19 OCIWideCharStrlen()
- 31.4.20 OCIWideCharStrncat()
- 31.4.21 OCIWideCharStrncmp()
- 31.4.22 OCIWideCharStrncpy()
- 31.4.23 OCIWideCharStrrchr()
- 31.4.24 OCIWideCharToLower()
- 31.4.25 OCIWideCharToMultiByte()
- 31.4.26 OCIWideCharToUpper()
- 31.5 OCI Character Classification Functions
- 31.5.1 OCIWideCharIsAlnum()
- 31.5.2 OCIWideCharIsAlpha()
- 31.5.3 OCIWideCharIsCntrl()
- 31.5.4 OCIWideCharIsDigit()
- 31.5.5 OCIWideCharIsGraph()
- 31.5.6 OCIWideCharIsLower()
- 31.5.7 OCIWideCharIsPrint()
- 31.5.8 OCIWideCharIsPunct()
- 31.5.9 OCIWideCharIsSingleByte()
- 31.5.10 OCIWideCharIsSpace()
- 31.5.11 OCIWideCharIsUpper()
- 31.5.12 OCIWideCharIsXdigit()
- 31.6 OCI Character Set Conversion Functions
- 31.7 OCI Messaging Functions
- 32 OCI XML DB Functions
- 33 Oracle ODBC Driver
- 34 Introduction to the OCI Interface for XStream
- 35 OCI XStream Functions
- 35.1 About Using the XStream Interface
- 35.2 Introduction to XStream Functions
- 35.3 OCI XStream Functions
- 35.3.1 OCILCRAttributesGet()
- 35.3.2 OCILCRAttributesSet()
- 35.3.3 OCILCRComparePosition()
- 35.3.4 OCILCRConvertPosition()
- 35.3.5 OCILCRFree()
- 35.3.6 OCILCRDDLInfoGet()
- 35.3.7 OCILCRHeaderGet()
- 35.3.8 OCILCRRowStmtGet()
- 35.3.9 OCILCRRowStmtWithBindVarGet()
- 35.3.10 OCILCRNew()
- 35.3.11 OCILCRRowColumnInfoGet()
- 35.3.12 OCILCRRowColumnInfoSet()
- 35.3.13 OCILCRDDLInfoSet()
- 35.3.14 OCILCRGetLCRIDVersion()
- 35.3.15 OCILCRHeaderSet()
- 35.3.16 OCILCRLobInfoGet()
- 35.3.17 OCILCRLobInfoSet()
- 35.3.18 OCILCRSCNsFromPosition()
- 35.3.19 OCILCRSCNToPosition()
- 35.3.20 OCILCRScnToPosition2()
- 35.3.21 OCILCRWhereClauseGet()
- 35.3.22 OCILCRWhereClauseWithBindVarGet()
- 35.3.23 OCIXStreamInAttach()
- 35.3.24 OCIXStreamInDetach()
- 35.3.25 OCIXStreamInLCRSend()
- 35.3.26 OCIXStreamInLCRCallbackSend()
- 35.3.27 OCIXStreamInProcessedLWMGet()
- 35.3.28 OCIXStreamInErrorGet()
- 35.3.29 OCIXStreamInFlush()
- 35.3.30 OCIXStreamInChunkSend()
- 35.3.31 OCIXStreamInCommit()
- 35.3.32 OCIXStreamInSessionSet()
- 35.3.33 OCIXStreamOutAttach()
- 35.3.34 OCIXStreamOutDetach()
- 35.3.35 OCIXStreamOutLCRReceive()
- 35.3.36 OCIXStreamOutLCRCallbackReceive()
- 35.3.37 OCIXStreamOutProcessedLWMSet()
- 35.3.38 OCIXStreamOutChunkReceive()
- 35.3.39 OCIXStreamOutGetNextChunk()
- 35.3.40 OCIXStreamOutSessionSet()
- 36 OCI SODA Functions
- 36.1 Introduction to OCI SODA Functions
- 36.2 OCI SODA Functions
- 36.2.1 OCISodaCollCreate()
- 36.2.2 OCISodaCollCreateWithMetadata()
- 36.2.3 OCISodaCollOpen()
- 36.2.4 OCISodaCollList()
- 36.2.5 OCISodaCollGetNext()
- 36.2.6 OCISodaCollDrop()
- 36.2.7 OCISodaDocCreate()
- 36.2.8 OCISodaDocCreateWithKey()
- 36.2.9 OCISodaDocCreateWithKeyAndMType()
- 36.2.10 OCISodaFindOneWithKey()
- 36.2.11 OCISodaInsert()
- 36.2.12 OCISodaInsertAndGet()
- 36.2.13 OCISodaInsertAndGetWithCtnt()
- 36.2.14 OCISodaInsertWithCtnt()
- 36.2.15 OCISodaRemoveOneWithKey()
- 36.2.16 OCISodaReplOneAndGetWithKey()
- 36.2.17 OCISodaReplOneWithKey()
- A Handle and Descriptor Attributes
- A.1 Conventions
- A.2 Environment Handle Attributes
- A.3 Error Handle Attributes
- A.4 Service Context Handle Attributes
- A.5 Server Handle Attributes
- A.6 Administration Handle Attributes
- A.7 Connection Pool Handle Attributes
- A.8 Transaction Handle Attributes
- A.9 Statement Handle Attributes
- A.10 Bind Handle Attributes
- A.11 Define Handle Attributes
- A.12 Describe Handle Attributes
- A.13 Parameter Descriptor Attributes
- A.14 Shard Instance Descriptor Attributes
- A.15 SODA Document Handle Attributes
- A.16 SODA Collection Handle Attributes
- A.17 LOB Descriptor and LOB Locator Attributes
- A.18 Complex Object Attributes
- A.19 Streams Advanced Queuing Descriptor Attributes
- A.20 Subscription Handle Attributes
- A.21 Direct Path Loading Handle Attributes
- A.21.1 Direct Path Context Handle (OCIDirPathCtx) Attributes
- A.21.2 Direct Path Function Context Handle (OCIDirPathFuncCtx) Attributes
- A.21.3 Direct Path Function Column Array Handle (OCIDirPathColArray) Attributes
- A.21.4 Direct Path Stream Handle (OCIDirPathStream) Attributes
- A.21.5 Direct Path Column Parameter Attributes
- A.22 Process Handle Attributes
- A.23 Event Handle Attributes
- B OCI Demonstration Programs
- C OCI Function Server Round-Trips
- D Getting Started with OCI for Windows
- D.1 What Is Included in the OCI Package for Windows?
- D.2 Oracle Directory Structure for Windows
- D.3 Sample OCI Programs for Windows
- D.4 About Compiling OCI Applications for Windows
- D.5 About Linking OCI Applications for Windows
- D.6 About Running OCI Applications for Windows
- D.7 Oracle XA Library
- D.8 About Using the Object Type Translator for Windows
- E Deprecated OCI Features and Functions
- F Multithreaded extproc Agent
- F.1 Why Use the Multithreaded extproc Agent?
- F.2 Multithreaded extproc Agent Architecture
- F.3 Administering the Multithreaded extproc Agent
- F.3.1 Agent Control Utility (agtctl) Commands
- F.3.2 About Using agtctl in Single-Line Command Mode
- F.3.2.1 Setting Configuration Parameters for a Multithreaded extproc Agent
- F.3.2.2 Starting a Multithreaded extproc Agent
- F.3.2.3 Shutting Down a Multithreaded extproc Agent
- F.3.2.4 Examining the Value of Configuration Parameters
- F.3.2.5 Resetting a Configuration Parameter to Its Default Value
- F.3.2.6 Deleting an Entry for a Specific SID from the Control File
- F.3.2.7 Requesting Help
- F.3.3 Using Shell Mode Commands
- F.3.4 Configuration Parameters for Multithreaded extproc Agent Control
- Index

Oracle® Call Interface
Programmer's Guide
18c
E83799-03
September 2018
Oracle Call Interface Programmer's Guide, 18c
E83799-03
Copyright © 1996, 2018, Oracle and/or its affiliates. All rights reserved.
Primary Author: Mamata Basapur
Contributing Authors: Rod Ward
Contributors: D. Adams, G. Arora, V. Arora, A. Bande, D. Banerjee, S. Banerjee, M. Bastawala, E. Belden, P.
Betteridge, N. Bhatt, T. Bhosle, J. Blowney, R. Chakravarthula, S. Chandrasekar, B. Cheng, D. Chiba, L.
Chidambaran, C. Colrain, T. Das, Ronald Decker, A. Desai, A. Downing, S. Fogel, T. Hoang, N. Ikeda, K.
Itikarlapalli, C. Iyer, S. Iyer, V. Jitta, C. Jones, A. Keh, B. Khaladkar, S. Krishnaswamy, R. Kumar, R. Kumar,
S. Lahorani, S. Lari, T. H. Lee, T. Li, C. Liang, I. Listvinsky, J. Liu, E. Lu, S. Lynn, K.Mensah, V. Moore, A.
Mullick, K. Neel, M. Orgiyan, E. Paapanen, S. Pelski, R. Phillips, R. Pingte, R. Rajamani, M. Ramacher, A.
Ramappa, S. Sahu, A. Saxena, S. Seshadri, R. Singh, B. Sinha, H. Slattery, J. Stewart, L. Sun, S. Suresh, S.
Tata, H. Tran, A. Tuininga, S. Vallapureddy, M. Vemana, S. Vemuri, B. Venkatakrishnan, K. Verma, G.
Viswanathan, S. Wolicki, L. Wong, S. Youssef, B. Zebian
This software and related documentation are provided under a license agreement containing restrictions on
use and disclosure and are protected by intellectual property laws. Except as expressly permitted in your
license agreement or allowed by law, you may not use, copy, reproduce, translate, broadcast, modify,
license, transmit, distribute, exhibit, perform, publish, or display any part, in any form, or by any means.
Reverse engineering, disassembly, or decompilation of this software, unless required by law for
interoperability, is prohibited.
The information contained herein is subject to change without notice and is not warranted to be error-free. If
you find any errors, please report them to us in writing.
If this is software or related documentation that is delivered to the U.S. Government or anyone licensing it on
behalf of the U.S. Government, then the following notice is applicable:
U.S. GOVERNMENT END USERS: Oracle programs, including any operating system, integrated software,
any programs installed on the hardware, and/or documentation, delivered to U.S. Government end users are
"commercial computer software" pursuant to the applicable Federal Acquisition Regulation and agency-
specific supplemental regulations. As such, use, duplication, disclosure, modification, and adaptation of the
programs, including any operating system, integrated software, any programs installed on the hardware,
and/or documentation, shall be subject to license terms and license restrictions applicable to the programs.
No other rights are granted to the U.S. Government.
This software or hardware is developed for general use in a variety of information management applications.
It is not developed or intended for use in any inherently dangerous applications, including applications that
may create a risk of personal injury. If you use this software or hardware in dangerous applications, then you
shall be responsible to take all appropriate fail-safe, backup, redundancy, and other measures to ensure its
safe use. Oracle Corporation and its affiliates disclaim any liability for any damages caused by use of this
software or hardware in dangerous applications.
Oracle and Java are registered trademarks of Oracle and/or its affiliates. Other names may be trademarks of
their respective owners.
Intel and Intel Xeon are trademarks or registered trademarks of Intel Corporation. All SPARC trademarks are
used under license and are trademarks or registered trademarks of SPARC International, Inc. AMD, Opteron,
the AMD logo, and the AMD Opteron logo are trademarks or registered trademarks of Advanced Micro
Devices. UNIX is a registered trademark of The Open Group.
This software or hardware and documentation may provide access to or information about content, products,
and services from third parties. Oracle Corporation and its affiliates are not responsible for and expressly
disclaim all warranties of any kind with respect to third-party content, products, and services unless otherwise
set forth in an applicable agreement between you and Oracle. Oracle Corporation and its affiliates will not be
responsible for any loss, costs, or damages incurred due to your access to or use of third-party content,
products, or services, except as set forth in an applicable agreement between you and Oracle.

Contents
Preface
Audience lviii
Documentation Accessibility lviii
Related Documents lix
Conventions lx
Changes in This Release for Oracle Call Interface Programmer's
Guide
Changes in Oracle Database Release 18c Version 18.1 lxi
1 OCI: Introduction
1.1 Overview of OCI 1-1
1.2 Building an OCI Application 1-3
1.3 Alternatives to OCI 1-3
1.4 SQL Statements 1-5
1.4.1 Data Definition Language 1-5
1.4.2 Control Statements 1-6
1.4.3 Data Manipulation Language 1-6
1.4.4 Queries 1-7
1.4.5 PL/SQL 1-7
1.4.6 Embedded SQL 1-8
1.4.7 Special OCI Terms for SQL 1-9
1.5 Procedural and Nonprocedural Elements 1-9
1.6 Object Support 1-10
1.6.1 Client-Side Object Cache 1-11
1.6.2 Associative and Navigational Interfaces 1-11
1.6.3 OCI Runtime Environment for Objects 1-12
1.6.4 Type Management: Mapping and Manipulation Functions 1-12
1.6.5 Object Type Translator 1-13
1.7 Simple Oracle Document Access (SODA) 1-13
1.8 Encapsulated Interfaces 1-14
iii

1.9 User Authentication and Password Management 1-14
1.10 Features to Improve Application Performance and Scalability 1-15
1.11 Oracle Streams Advanced Queuing 1-15
1.12 XA Library Support 1-16
2 Oracle Instant Client and Oracle Instant Client Light
2.1 About Oracle Instant Client 2-1
2.2 Install from ZIP Files, from RPMs, and from Oracle Universal Installer 2-3
2.3 Environment Variables for Oracle Instant Client 2-5
2.4 Database Connection Strings for Oracle Instant Client 2-6
2.5 SDK for Oracle Instant Client 2-7
2.6 About Oracle Instant Client Light 2-7
2.6.1 Globalization Settings 2-8
2.6.2 Libraries for Oracle Instant Client Light 2-9
2.6.3 Installing Oracle Instant Client Light 2-9
2.7 About Patching Oracle Instant Client Shared Libraries on Linux or UNIX 2-10
2.8 Regeneration of Data Shared Library and Zip and RPM Files 2-11
2.8.1 Regenerating Data Shared Library libociei.so 2-12
2.8.2 Regenerating Data Shared Library libociicus.so 2-12
2.8.3 Regenerating Data Shared Libraries libociei.so and libociicus.so in One
Step 2-12
2.8.4 Regenerating Zip and RPM Files for the Basic Package 2-13
2.8.5 Regenerating Zip and RPM Files for the Basic Light Package 2-13
2.8.6 Regenerating Zip and RPM Files for the JDBC Package 2-13
2.8.7 Regenerating Zip and RPM Files for the ODBC Package 2-13
2.8.8 Regenerating Zip and RPM Files for the SQL*Plus Package 2-13
2.8.9 Regenerating Zip and RPM Files for the Tools Package 2-13
2.8.10 Regenerating Zip and RPM Files for All Packages 2-13
3 Building and Configuring OCI Applications
3.1 Header File and Makefile Locations 3-1
3.2 Building an OCI Application on Linux and UNIX 3-2
3.2.1 Oracle Directory Structure 3-2
3.2.2 Demonstration OCI Programs 3-2
3.3 Building an Application on Windows 3-3
3.4 Database Connection Strings 3-3
3.4.1 Examples of Oracle Instant Client Connect Identifiers 3-4
3.5 Client and Server Operating with Different Versions of Time Zone Files 3-6
3.6 OCI Client-Side Deployment Parameters Using oraaccess.xml 3-7
3.6.1 About oraaccess.xml 3-7
iv

3.6.2 About Client-Side Deployment Parameters Specified in oraaccess.xml 3-7
3.6.3 High Level Structure of oraaccess.xml 3-8
3.6.4 About Specifying Global Parameters in oraaccess.xml 3-9
3.6.5 About Specifying Defaults for Connection Parameters 3-11
3.6.6 Overriding Connection Parameters at the Connection-String Level 3-13
3.6.7 About OCI Session Pool Configuration in oraaccess.xml 3-17
3.6.8 File (oraaccess.xml) Properties 3-18
3.7 About Compatibility and Upgrading 3-19
3.7.1 Oracle Client and Server Cross Version Compatibility 3-19
3.7.2 Version Compatibility of Statically Linked and Dynamically Linked
Applications 3-20
3.7.3 About Upgrading of Existing OCI Release 7 Applications 3-20
3.7.4 Obsolete OCI Routines 3-22
3.7.5 OCI Routines Not Supported 3-24
3.8 Fault Diagnosability in OCI 3-24
3.8.1 About Fault Diagnosability in OCI 3-24
3.8.2 ADR Base Location 3-25
3.8.3 Using ADRCI 3-26
3.8.4 Controlling ADR Creation and Disabling Fault Diagnosability Using
sqlnet.ora 3-28
4 OCI Programming Basics
4.1 Overview of OCI Program Programming 4-1
4.2 OCI Data Structures 4-3
4.2.1 Handles 4-3
4.2.1.1 About Allocating and Freeing Handles 4-5
4.2.1.2 Environment Handle 4-6
4.2.1.3 Error Handle 4-6
4.2.1.4 Service Context Handle and Associated Handles 4-6
4.2.1.5 Statement, Bind, and Define Handles 4-8
4.2.1.6 Describe Handle 4-9
4.2.1.7 Complex Object Retrieval Handle 4-9
4.2.1.8 Thread Handle 4-9
4.2.1.9 Subscription Handle 4-9
4.2.1.10 Direct Path Handles 4-10
4.2.1.11 Connection Pool Handle 4-10
4.2.1.12 Handle Attributes 4-10
4.2.1.13 OCI Descriptors 4-12
4.3 OCI Programming Steps 4-17
4.3.1 OCI Environment Initialization 4-18
4.3.1.1 About Creating the OCI Environment 4-18
v

4.3.1.2 About Allocating Handles and Descriptors 4-19
4.3.1.3 Application Initialization, Connection, and Session Creation 4-19
4.3.2 About Processing SQL Statements in OCI 4-25
4.3.3 Commit or Roll Back Operations 4-25
4.3.4 About Terminating the Application 4-26
4.3.5 Error Handling in OCI 4-27
4.3.5.1 Return and Error Codes for Data 4-28
4.3.5.2 Functions Returning Other Values 4-29
4.4 Additional Coding Guidelines 4-29
4.4.1 Operating System Considerations 4-29
4.4.2 Parameter Types 4-30
4.4.2.1 Address Parameters 4-30
4.4.2.2 Integer Parameters 4-30
4.4.2.3 Character String Parameters 4-31
4.4.3 Inserting Nulls into a Column 4-31
4.4.4 Indicator Variables 4-31
4.4.4.1 Input 4-32
4.4.4.2 Output 4-32
4.4.4.3 Indicator Variables for Named Data Types and REFs 4-32
4.4.5 About Canceling Calls 4-33
4.4.6 Positioned Updates and Deletes 4-34
4.4.7 Reserved Words 4-35
4.4.7.1 Oracle Reserved Namespaces 4-35
4.4.8 Polling Mode Operations in OCI 4-36
4.4.9 Nonblocking Mode in OCI 4-36
4.4.10 Setting Blocking Modes 4-37
4.4.11 Canceling a Nonblocking Call 4-38
4.5 About Using PL/SQL in an OCI Program 4-38
4.6 OCI Globalization Support 4-39
4.6.1 Client Character Set Control from OCI 4-40
4.6.2 Character Control and OCI Interfaces 4-40
4.6.3 Character-Length Semantics in OCI 4-41
4.6.4 Character Set Support in OCI 4-41
4.6.5 Controlling Language and Territory in OCI 4-41
4.6.6 Other OCI Globalization Support Functions 4-42
4.6.7 About Getting Locale Information in OCI 4-42
4.6.8 About OCI and the BOM (Byte Order Mark) 4-43
4.6.9 About Manipulating Strings in OCI 4-44
4.6.10 About Converting Character Sets in OCI 4-45
4.6.11 OCI Messaging Functions 4-46
4.6.12 lmsgen Utility 4-47
vi

4.6.12.1 Guidelines for Text Message Files 4-47
4.6.12.2 An Example of Creating a Binary Message File from a Text
Message File 4-48
5 Data Types
5.1 Oracle Data Types 5-1
5.1.1 About Using External Data Type Codes 5-3
5.2 Internal Data Types 5-4
5.2.1 LONG, RAW, LONG RAW, VARCHAR2 5-5
5.2.2 Character Strings and Byte Arrays 5-5
5.2.3 UROWID 5-6
5.2.4 BINARY_FLOAT and BINARY_DOUBLE 5-6
5.3 External Data Types 5-7
5.3.1 VARCHAR2 5-9
5.3.1.1 Input 5-10
5.3.1.2 Output 5-11
5.3.2 NUMBER 5-11
5.3.3 64-Bit Integer Host Data Type 5-12
5.3.3.1 OCI Bind and Define for 64-Bit Integers 5-13
5.3.3.2 Support for OUT Bind DML Returning Statements 5-13
5.3.4 INTEGER 5-14
5.3.5 FLOAT 5-15
5.3.6 STRING 5-15
5.3.6.1 Input 5-15
5.3.6.2 Output 5-16
5.3.7 VARNUM 5-16
5.3.8 LONG 5-16
5.3.9 VARCHAR 5-17
5.3.10 DATE 5-17
5.3.11 RAW 5-18
5.3.12 VARRAW 5-18
5.3.13 LONG RAW 5-19
5.3.14 UNSIGNED 5-19
5.3.15 LONG VARCHAR 5-19
5.3.16 LONG VARRAW 5-19
5.3.17 CHAR 5-19
5.3.17.1 Input 5-19
5.3.17.2 Output 5-20
5.3.18 CHARZ 5-21
5.3.19 Named Data Types: Object, VARRAY, Nested Table 5-21
5.3.20 REF 5-22
vii

5.3.21 ROWID Descriptor 5-22
5.3.22 LOB Descriptor 5-23
5.3.22.1 BFILE 5-24
5.3.22.2 BLOB 5-25
5.3.22.3 CLOB 5-25
5.3.22.4 NCLOB 5-25
5.3.23 Datetime and Interval Data Type Descriptors 5-25
5.3.23.1 ANSI DATE 5-26
5.3.23.2 TIMESTAMP 5-26
5.3.23.3 TIMESTAMP WITH TIME ZONE 5-26
5.3.23.4 TIMESTAMP WITH LOCAL TIME ZONE 5-27
5.3.23.5 INTERVAL YEAR TO MONTH 5-27
5.3.23.6 INTERVAL DAY TO SECOND 5-27
5.3.23.7 About Avoiding Unexpected Results Using Datetime 5-27
5.3.24 Native Float and Native Double 5-28
5.3.25 C Object-Relational Data Type Mappings 5-28
5.4 Data Conversions 5-28
5.4.1 Data Conversions for LOB Data Type Descriptors 5-30
5.4.2 Data Conversions for Datetime and Interval Data Types 5-30
5.4.2.1 Assignment Notes 5-31
5.4.2.2 Data Conversion Notes for Datetime and Interval Types 5-32
5.4.3 Datetime and Date Upgrading Rules 5-32
5.4.3.1 Pre-9.0 Client with 9.0 or Later Server 5-32
5.4.3.2 Pre-9.0 Server with 9.0 or Later Client 5-32
5.4.4 Data Conversion for BINARY_FLOAT and BINARY_DOUBLE in OCI 5-33
5.5 Typecodes 5-34
5.5.1 Relationship Between SQLT and OCI_TYPECODE Values 5-35
5.6 Definitions in oratypes.h 5-37
6 Using SQL Statements in OCI
6.1 Overview of SQL Statement Processing 6-1
6.2 About Preparing Statements 6-4
6.2.1 About Using Prepared Statements on Multiple Servers 6-5
6.3 About Binding Placeholders in OCI 6-6
6.3.1 Rules for Placeholders 6-7
6.4 About Executing Statements 6-7
6.4.1 Execution Snapshots 6-8
6.4.2 Execution Modes of OCIStmtExecute() 6-9
6.4.2.1 Using Batch Error Mode 6-9
6.4.2.2 Example of Batch Error Mode 6-11
viii

6.5 About Describing Select-List Items 6-12
6.5.1 Implicit Describe 6-13
6.5.2 Explicit Describe of Queries 6-15
6.6 About Defining Output Variables in OCI 6-16
6.7 About Fetching Results 6-16
6.7.1 About Fetching LOB Data 6-17
6.7.2 About Setting Prefetch Count 6-17
6.8 About Using Scrollable Cursors in OCI 6-19
6.8.1 About Increasing Scrollable Cursor Performance 6-20
6.8.2 Example of Access on a Scrollable Cursor 6-21
7 Binding and Defining in OCI
7.1 Overview of Binding in OCI 7-1
7.1.1 Named Binds and Positional Binds 7-3
7.1.2 OCI Array Interface 7-4
7.1.3 About Binding Placeholders in PL/SQL 7-5
7.1.4 Steps Used in OCI Binding 7-6
7.1.5 PL/SQL Block in an OCI Program 7-7
7.2 Advanced Bind Operations in OCI 7-9
7.2.1 About Binding LOBs 7-10
7.2.1.1 Binding LOB Locators 7-10
7.2.1.2 About Binding LOB Data 7-12
7.2.2 About Binding in OCI_DATA_AT_EXEC Mode 7-16
7.2.3 About Binding REF CURSOR Variables 7-17
7.3 Overview of Defining in OCI 7-17
7.3.1 Steps Used in OCI Defining 7-18
7.4 Advanced Define Operations in OCI 7-19
7.4.1 About Defining LOB Output Variables 7-20
7.4.1.1 About Defining LOB Locators 7-20
7.4.1.2 About Defining LOB Data 7-21
7.4.2 About Defining PL/SQL Output Variables 7-22
7.4.3 About Defining for a Piecewise Fetch 7-22
7.5 About Binding and Defining Arrays of Structures in OCI 7-22
7.5.1 Skip Parameters 7-23
7.5.1.1 Skip Parameters for Standard Arrays 7-24
7.5.2 OCI Calls Used with Arrays of Structures 7-24
7.5.3 Arrays of Structures and Indicator Variables 7-25
7.6 About Binding and Defining Multiple Buffers 7-25
7.7 DML with a RETURNING Clause in OCI 7-29
7.7.1 About Using DML with a RETURNING Clause to Combine Two SQL
Statements 7-29
ix

7.7.2 About Binding RETURNING...INTO Variables 7-30
7.7.3 OCI Error Handling 7-31
7.7.4 DML with RETURNING REF...INTO Clause in OCI 7-31
7.7.4.1 Binding the Output Variable 7-31
7.7.5 Additional Notes About OCI Callbacks 7-33
7.7.6 Array Interface for DML RETURNING Statements in OCI 7-33
7.8 Character Conversion in OCI Binding and Defining 7-33
7.8.1 About Choosing a Character Set 7-34
7.8.1.1 Character Set Form and ID 7-34
7.8.1.2 Implicit Conversion Between CHAR and NCHAR 7-35
7.8.2 About Setting Client Character Sets in OCI 7-36
7.8.3 About Binding Variables in OCI 7-36
7.8.3.1 About Using the OCI_ATTR_MAXDATA_SIZE Attribute 7-37
7.8.3.2 About Using the OCI_ATTR_MAXCHAR_SIZE Attribute 7-37
7.8.3.3 Buffer Expansion During OCI Binding 7-38
7.8.3.4 Constraint Checking During Defining 7-39
7.8.3.5 General Compatibility Issues for Character-Length Semantics in
OCI 7-40
7.9 PL/SQL REF CURSORs and Nested Tables in OCI 7-43
7.10 Natively Describe and Bind All PL/SQL Types Including Package Types 7-44
7.11 Runtime Data Allocation and Piecewise Operations in OCI 7-45
7.11.1 Valid Data Types for Piecewise Operations 7-46
7.11.2 Types of Piecewise Operations 7-46
7.11.3 About Providing INSERT or UPDATE Data at Runtime 7-47
7.11.3.1 Performing a Piecewise Insert or Update 7-48
7.11.4 Piecewise Operations with PL/SQL 7-50
7.11.5 PL/SQL Indexed Table Binding Support 7-50
7.11.5.1 Restrictions for PL/SQL Indexed Table Binding Interface 7-51
7.11.6 About Providing FETCH Information at Run Time 7-52
7.11.6.1 Performing a Piecewise Fetch 7-52
7.11.7 Piecewise Binds and Defines for LOBs 7-54
8 Describing Schema Metadata
8.1 About Using OCIDescribeAny() 8-1
8.1.1 Limitations on OCIDescribeAny() 8-3
8.1.2 Notes on Types and Attributes 8-3
8.1.2.1 Data Type Codes 8-3
8.1.2.2 About Describing Types 8-4
8.1.2.3 Implicit and Explicit Describe Operations 8-4
8.1.2.4 OCI_ATTR_LIST_ARGUMENTS Attribute 8-5
8.2 Parameter Attributes 8-5
x

8.2.1 Table or View Parameters 8-7
8.2.2 Procedure, Function, and Subprogram Attributes 8-8
8.2.3 Package Attributes 8-9
8.2.4 Type Attributes 8-9
8.2.5 Type Attribute Attributes 8-11
8.2.6 Type Method Attributes 8-12
8.2.7 Collection Attributes 8-13
8.2.8 Synonym Attributes 8-14
8.2.9 Sequence Attributes 8-15
8.2.10 Column Attributes 8-15
8.2.11 Argument and Result Attributes 8-19
8.2.12 List Attributes 8-20
8.2.13 Schema Attributes 8-21
8.2.14 Database Attributes 8-21
8.2.15 Rule Attributes 8-22
8.2.16 Rule Set Attributes 8-23
8.2.17 Evaluation Context Attributes 8-23
8.2.18 Table Alias Attributes 8-24
8.2.19 Variable Type Attributes 8-24
8.2.20 Name Value Attributes 8-25
8.3 Character-Length Semantics Support in Describe Operations 8-25
8.3.1 Implicit Describing 8-26
8.3.2 Explicit Describing 8-26
8.3.2.1 Client and Server Compatibility Issues for Describing 8-26
8.4 Examples Using OCIDescribeAny() 8-27
8.4.1 Retrieving Column Data Types for a Table 8-27
8.4.2 Describing the Stored Procedure 8-29
8.4.3 Retrieving Attributes of an Object Type 8-30
8.4.4 Retrieving the Collection Element's Data Type of a Named Collection
Type 8-32
8.4.5 Describing with Character-Length Semantics 8-34
8.4.6 Describing Each Column to Know Whether It Is an Invisible Column 8-35
9 LOB and BFILE Operations
9.1 About Using OCI Functions for LOBs 9-1
9.2 About Creating and Modifying Persistent LOBs 9-2
9.3 About Associating a BFILE in a Table with an Operating System File 9-3
9.4 LOB Attributes of an Object 9-3
9.4.1 Writing to a LOB Attribute of an Object 9-4
9.4.2 Transient Objects with LOB Attributes 9-4
9.5 Array Interface for LOBs 9-5
xi

9.6 About Using LOBs of Size Greater than 4 GB 9-5
9.6.1 Functions to Use for the Increased LOB Sizes 9-6
9.6.2 Compatibility and Migration 9-7
9.7 LOB and BFILE Functions in OCI 9-9
9.7.1 About Improving LOB Read/Write Performance 9-10
9.7.1.1 About Using Data Interface for LOBs 9-10
9.7.1.2 About Using OCILobGetChunkSize() 9-11
9.7.1.3 About Using OCILobWriteAppend2() 9-11
9.7.1.4 About Using OCILobArrayRead() and OCILobArrayWrite() 9-12
9.7.2 LOB Buffering Functions 9-12
9.7.3 Functions for Opening and Closing LOBs 9-13
9.7.3.1 Restrictions on Opening and Closing LOBs 9-14
9.7.4 LOB Read and Write Callbacks 9-15
9.7.4.1 Callback Interface for Streaming 9-15
9.7.4.2 Reading LOBs by Using Callbacks 9-15
9.7.4.3 Writing LOBs by Using Callbacks 9-17
9.8 Temporary LOB Support 9-18
9.8.1 Creating and Freeing Temporary LOBs 9-19
9.8.2 Temporary LOB Durations 9-20
9.8.3 About Freeing Temporary LOBs 9-21
9.8.4 Take Care When Assigning Pointers 9-21
9.8.5 Temporary LOB Example 9-22
9.9 Prefetching of LOB Data, Length, and Chunk Size 9-25
9.10 Options of SecureFiles LOBs 9-28
10
Managing Scalable Platforms
10.1 OCI Support for Transactions 10-1
10.2 Levels of Transactional Complexity 10-2
10.2.1 Simple Local Transactions 10-2
10.2.2 Serializable or Read-Only Local Transactions 10-3
10.2.3 Global Transactions 10-3
10.2.3.1 Transaction Identifiers 10-3
10.2.3.2 Attribute OCI_ATTR_TRANS_NAME 10-4
10.2.3.3 Transaction Branches 10-4
10.2.3.4 Branch States 10-6
10.2.3.5 Detaching and Resuming Branches 10-6
10.2.3.6 About Setting the Client Database Name 10-6
10.2.3.7 One-Phase Commit Versus Two-Phase Commit 10-7
10.2.3.8 Preparing Multiple Branches in a Single Message 10-7
10.2.4 Transaction Examples 10-8
xii

10.2.5 Initialization Parameters 10-8
10.2.5.1 Showing Update Successfully, One-Phase Commit 10-9
10.2.5.2 Showing Starting a Transaction, Detach, Resume, Prepare,
Two-Phase Commit 10-9
10.2.5.3 Showing a Read-Only Update Fails 10-10
10.2.5.4 Showing Starting a Read-Only Transaction, Select, and Commit 10-10
10.3 Password and Session Management 10-11
10.3.1 OCI Authentication Management 10-11
10.3.2 OCI Password Management 10-13
10.3.3 Secure External Password Store 10-13
10.3.4 OCI Session Management 10-14
10.4 Middle-Tier Applications in OCI 10-15
10.4.1 OCI Attributes for Middle-Tier Applications 10-16
10.4.1.1 OCI_CRED_PROXY 10-16
10.4.1.2 OCI_ATTR_PROXY_CREDENTIALS 10-16
10.4.1.3 OCI_ATTR_DISTINGUISHED_NAME 10-17
10.4.1.4 OCI_ATTR_CERTIFICATE 10-17
10.4.1.5 OCI_ATTR_INITIAL_CLIENT_ROLES 10-18
10.4.1.6 OCI_ATTR_CLIENT_IDENTIFIER 10-18
10.4.1.7 OCI_ATTR_PASSWORD 10-19
10.5 Externally Initialized Context in OCI 10-22
10.5.1 Externally Initialized Context Attributes in OCI 10-22
10.5.1.1 OCI_ATTR_APPCTX_SIZE 10-23
10.5.1.2 OCI_ATTR_APPCTX_LIST 10-23
10.5.1.3 Session Handle Attributes Used to Set an Externally Initialized
Context 10-23
10.5.2 End-to-End Application Tracing 10-24
10.5.2.1 OCI_ATTR_COLLECT_CALL_TIME 10-24
10.5.2.2 OCI_ATTR_CALL_TIME 10-25
10.5.2.3 Attributes for End-to-End Application Tracing 10-25
10.5.3 Using OCISessionBegin() with an Externally Initialized Context 10-26
10.6 Client Application Context 10-28
10.6.1 Using Multiple SET Operations 10-29
10.6.2 Using CLEAR-ALL Operations Between SET Operations 10-29
10.6.3 Network Transport and PL/SQL on Client Namespace 10-30
10.7 Using Edition-Based Redefinition 10-31
10.8 OCI Security Enhancements 10-32
10.8.1 Controlling the Database Version Banner Displayed 10-32
10.8.2 Banners for Unauthorized Access and User Actions Auditing 10-33
10.8.3 Non-Deferred Linkage 10-34
10.9 Overview of OCI Multithreaded Development 10-34
10.9.1 Advantages of OCI Thread Safety 10-35
xiii

10.9.2 OCI Thread Safety and Three-Tier Architectures 10-35
10.9.3 About Implementing Thread Safety 10-35
10.9.3.1 About Polling Mode Operations and Thread Safety 10-37
10.9.3.2 Mixing 7.x and Later Release OCI Calls 10-37
10.10 OCIThread Package 10-37
10.10.1 Initialization and Termination 10-38
10.10.1.1 OCIThread Context 10-39
10.10.2 Passive Threading Primitives 10-39
10.10.2.1 OCIThreadMutex 10-40
10.10.2.2 OCIThreadKey 10-41
10.10.2.3 OCIThreadKeyDestFunc 10-41
10.10.2.4 OCIThreadId 10-42
10.10.3 Active Threading Primitives 10-42
10.10.3.1 OCIThreadHandle 10-43
11
Session Pooling and Connection Pooling in OCI
11.1 Session Pooling in OCI 11-1
11.1.1 Functionality of OCI Session Pooling 11-2
11.1.2 Homogeneous and Heterogeneous Session Pools 11-2
11.1.3 About Using Tags in Session Pools 11-2
11.1.3.1 Multi-Property Tags 11-3
11.1.4 OCI Handles for Session Pooling 11-6
11.1.4.1 OCISPool 11-6
11.1.4.2 OCIAuthInfo 11-6
11.1.5 Using OCI Session Pooling 11-7
11.1.6 OCI Calls for Session Pooling 11-8
11.1.6.1 Allocate the Pool Handle 11-9
11.1.6.2 Create the Pool Session 11-9
11.1.6.3 Log On to the Database 11-9
11.1.6.4 Log Off from the Database 11-10
11.1.6.5 Destroy the Session Pool 11-11
11.1.6.6 Free the Pool Handle 11-11
11.1.7 Example of OCI Session Pooling 11-11
11.2 Database Resident Connection Pooling 11-11
11.3 About Using Oracle Connection Manager in Traffic Director Mode 11-12
11.4 Connection Pooling in OCI 11-15
11.4.1 OCI Connection Pooling Concepts 11-15
11.4.1.1 Similarities and Differences from a Shared Server 11-15
11.4.1.2 Stateless Sessions Versus Stateful Sessions 11-16
11.4.1.3 Multiple Connection Pools 11-16
xiv

11.4.1.4 Transparent Application Failover 11-17
11.4.2 Using OCI Calls for Connection Pooling 11-17
11.4.2.1 Allocate the Pool Handle 11-18
11.4.2.2 Create the Connection Pool 11-18
11.4.2.3 Log On to the Database 11-19
11.4.2.4 Deal with SGA Limitations in Connection Pooling 11-21
11.4.2.5 Log Off from the Database 11-22
11.4.2.6 Destroy the Connection Pool 11-22
11.4.2.7 Free the Pool Handle 11-23
11.4.3 Examples of OCI Connection Pooling 11-23
11.5 When to Use Connection Pooling, Session Pooling, or Neither 11-23
11.5.1 Functions for Session Creation 11-24
11.5.2 About Choosing Between Different Types of OCI Sessions 11-25
12
High Availability in OCI
12.1 Runtime Connection Load Balancing 12-1
12.2 HA Event Notification 12-2
12.2.1 OCIEvent Handle 12-3
12.2.2 OCI Failover for Connection and Session Pools 12-3
12.2.3 OCI Failover for Independent Connections 12-4
12.2.4 Event Callback 12-4
12.2.5 Custom Pooling: Tagged Server Handles 12-5
12.2.6 About Determining Transparent Application Failover (TAF) Capabilities 12-6
12.3 Transparent Application Failover in OCI 12-7
12.3.1 About Configuring Transparent Application Failover 12-8
12.3.2 Transparent Application Failover Callbacks in OCI 12-8
12.3.3 Transparent Application Failover Callback Structure and Parameters 12-9
12.3.4 Failover Callback Structure and Parameters 12-10
12.3.5 Failover Callback Registration 12-11
12.3.6 Failover Callback Example 12-11
12.3.7 Handling OCI_FO_ERROR 12-13
12.4 OCI and Transaction Guard 12-14
12.4.1 Developing Applications that Use Transaction Guard 12-15
12.4.1.1 Typical Transaction Guard Usage 12-16
12.4.1.2 Transaction Guard Examples 12-17
12.5 OCI and Application Continuity 12-22
12.5.1 About Added Support for Application Continuity 12-23
12.5.2 What Happens Following a Recoverable Error 12-23
12.5.3 Criteria for Successful Replay 12-24
12.5.4 What Factors Disable Application Continuity in OCI 12-24
xv

12.5.5 Failed Replay 12-25
12.5.6 When Is Application Continuity Most Effective 12-25
12.5.6.1 When Application Continuity in OCI Can Fail Over 12-26
12.5.6.2 Application Continuity in OCI Does Not Support These
Constructs 12-27
12.5.6.3 Possible Side Effects of Application Continuity 12-27
13
Notification Methods and Streams Advanced Queuing
13.1 About Continuous Query Notification 13-1
13.2 Publish-Subscribe Notification in OCI 13-2
13.2.1 Publish-Subscribe Registration Functions in OCI 13-4
13.2.1.1 Publish-Subscribe Register Directly to the Database 13-4
13.2.1.2 Open Registration for Publish-Subscribe 13-8
13.2.1.3 Using OCI to Open Register with LDAP 13-9
13.2.1.4 Setting QOS, Timeout Interval, Namespace, Client Address, and
Port Number 13-10
13.2.1.5 OCI Functions Used to Manage Publish-Subscribe Notification 13-11
13.2.2 Notification Callback in OCI 13-12
13.2.3 Notification Procedure 13-14
13.2.4 Publish-Subscribe Direct Registration Example 13-15
13.2.5 Publish-Subscribe LDAP Registration Example 13-20
13.3 OCI and Streams Advanced Queuing 13-22
13.3.1 OCI Streams Advanced Queuing Functions 13-23
13.3.2 OCI Streams Advanced Queuing Descriptors 13-23
13.3.3 Streams Advanced Queuing in OCI Versus PL/SQL 13-24
13.3.4 Using Buffered Messaging 13-29
14
User-Defined Callback Functions in OCI
14.1 About Registering User Callbacks in OCI 14-1
14.1.1 OCIUserCallbackRegister 14-3
14.1.2 User Callback Function 14-3
14.1.3 User Callback Control Flow 14-4
14.1.4 User Callback for OCIErrorGet() 14-5
14.1.5 Errors from Entry Callbacks 14-6
14.1.6 Dynamic Callback Registrations 14-6
14.1.7 About Loading Multiple Packages 14-6
14.1.8 Package Format 14-7
14.1.9 User Callback Chaining 14-8
14.1.10 About Accessing Other Data Sources Through OCI 14-8
14.1.11 Restrictions on Callback Functions 14-8
xvi

14.1.12 Example of OCI Callbacks 14-9
14.2 OCI Callbacks from External Procedures 14-11
15
Performance Topics
15.1 Statement Caching in OCI 15-1
15.1.1 Statement Caching Without Session Pooling in OCI 15-2
15.1.2 Statement Caching with Session Pooling in OCI 15-2
15.1.3 Rules for Statement Caching in OCI 15-3
15.1.4 Bind and Define Optimization in Statement Caching 15-5
15.1.5 OCI Statement Caching Code Example 15-6
15.2 Implicit Fetching of ROWIDs 15-6
15.2.1 About Implicit Fetching of ROWIDs 15-6
15.2.2 Example of Implicit Fetching of ROWIDs 15-8
15.3 OCI Support for Implicit Results 15-9
15.4 Client Result Cache 15-12
15.5 Client Statement Cache Auto-Tuning 15-12
15.5.1 About Auto-Tuning Client Statement Cache 15-12
15.5.2 Benefit of Auto-Tuning Client Statement Cache 15-13
15.5.3 Client Statement Cache Auto-Tuning Parameters 15-13
15.5.3.1 <statement_cache> 15-14
15.5.3.2 <auto_tune> 15-14
15.5.3.3 Comparison of the Connection Specific Auto-Tuning Parameters 15-16
15.5.4 Usage Examples of Client Statement Cache Auto Tuning 15-18
15.5.5 Enabling and Disabling OCI Client Auto-Tuning 15-19
15.5.6 Usage Guidelines for Auto-Tuning Client Statement Cache 15-19
16
Database Startup and Shutdown
16.1 About OCI Database Startup and Shutdown 16-1
16.2 Examples of Startup and Shutdown in OCI 16-2
17
Support for Pluggable Databases
17.1 Enhancements on OCI API Calls with Multitenant Container Databases
(CDB) in General 17-1
17.2 OCI Enhancements for ALTER SESSION SET CONTAINER 17-2
17.3 Restrictions on OCI API Calls with Multitenant Container Databases (CDB)
in General 17-2
17.4 Restrictions on OCI Calls with ALTER SESSION SET CONTAINER 17-3
xvii

17.5 Restrictions on OCI Calls with ALTER SESSION SWITCH CONTAINER
SWITCH SERVICE 17-4
18
OCI Interface for Using Shards
18.1 About Specifying a Sharding Key and Super Sharding Key for Getting a
Connection from an OCI Session Pool 18-5
18.2 About Specifying a Sharding Key and Super Sharding Key for Getting a
Connection from a Custom Pool 18-6
19
OCI Object-Relational Programming
19.1 OCI Object Overview 19-1
19.2 About Working with Objects in OCI 19-2
19.2.1 Basic Object Program Structure 19-3
19.2.2 Persistent Objects, Transient Objects, and Values 19-4
19.2.2.1 Persistent Objects 19-4
19.2.2.2 Transient Objects 19-5
19.2.2.3 Values 19-6
19.3 About Developing an OCI Object Application 19-6
19.3.1 About Representing Objects in C Applications 19-8
19.3.2 About Initializing the Environment and the Object Cache 19-9
19.3.3 About Making Database Connections 19-10
19.3.4 Retrieving an Object Reference from the Server 19-10
19.3.5 Pinning an Object 19-11
19.3.5.1 Array Pin 19-13
19.3.6 Manipulating Object Attributes 19-13
19.3.7 About Marking Objects and Flushing Changes 19-15
19.3.8 Fetching Embedded Objects 19-15
19.3.9 Object Meta-Attributes 19-17
19.3.9.1 Persistent Object Meta-Attributes 19-17
19.3.9.2 Additional Attribute Functions 19-19
19.3.9.3 Transient Object Meta-Attributes 19-20
19.3.10 Complex Object Retrieval 19-20
19.3.10.1 About Prefetching Objects 19-22
19.3.10.2 About Implementing Complex Object Retrieval in OCI 19-23
19.3.11 COR Prefetching 19-24
19.3.11.1 COR Interface 19-24
19.3.11.2 Example of COR 19-25
19.3.12 OCI Versus SQL Access to Objects 19-26
19.3.13 Pin Count and Unpinning 19-28
19.3.14 NULL Indicator Structure 19-28
xviii

19.3.15 About Creating Objects 19-31
19.3.15.1 Attribute Values of New Objects 19-31
19.3.16 About Freeing and Copying Objects 19-33
19.3.17 Object Reference and Type Reference 19-33
19.3.18 Create Objects Based on Object Views and Object Tables with
Primary-Key-Based OIDs 19-34
19.3.19 Error Handling in Object Applications 19-35
19.4 About Type Inheritance 19-35
19.4.1 Substitutability 19-37
19.4.2 NOT INSTANTIABLE Types and Methods 19-37
19.4.3 OCI Support for Type Inheritance 19-38
19.4.3.1 OCIDescribeAny() 19-38
19.4.3.2 Bind and Define Functions 19-38
19.4.3.3 OCIObjectGetTypeRef() 19-39
19.4.3.4 OCIObjectCopy() 19-39
19.4.3.5 OCICollAssignElem() 19-39
19.4.3.6 OCICollAppend() 19-40
19.4.3.7 OCICollGetElem() 19-40
19.4.4 OTT Support for Type Inheritance 19-40
19.5 About Type Evolution 19-41
20
Object-Relational Data Types in OCI
20.1 Overview of OCI Functions for Objects 20-1
20.2 About Mapping Oracle Data Types to C 20-2
20.2.1 OCI Type Mapping Methodology 20-3
20.3 About Manipulating C Data Types with OCI 20-4
20.3.1 Precision of Oracle Number Operations 20-5
20.4 Date (OCIDate) 20-5
20.4.1 Date Example 20-6
20.5 Datetime and Interval (OCIDateTime, OCIInterval) 20-7
20.5.1 About Datetime Functions 20-8
20.5.2 Datetime Example 20-10
20.5.3 About Interval Functions 20-10
20.6 Number (OCINumber) 20-12
20.6.1 OCINumber Examples 20-12
20.7 Fixed or Variable-Length String (OCIString) 20-14
20.7.1 About String Functions 20-15
20.7.2 String Example 20-15
20.8 Raw (OCIRaw) 20-16
20.8.1 About Raw Functions 20-16
20.8.2 Raw Example 20-17
xix

20.9 Collections (OCITable, OCIArray, OCIColl, OCIIter) 20-17
20.9.1 Generic Collection Functions 20-18
20.9.2 About Collection Data Manipulation Functions 20-19
20.9.3 About Collection Scanning Functions 20-19
20.9.4 Varray/Collection Iterator Example 20-20
20.9.5 About Nested Table Manipulation Functions 20-21
20.9.5.1 Nested Table Element Ordering 20-21
20.9.6 Nested Table Locators 20-22
20.10 About Multilevel Collection Types 20-22
20.10.1 Multilevel Collection Type Example 20-23
20.11 REF (OCIRef) 20-24
20.11.1 About REF Manipulation Functions 20-24
20.11.2 REF Example 20-25
20.12 Object Type Information Storage and Access 20-25
20.12.1 Descriptor Objects 20-25
20.13 AnyType, AnyData, and AnyDataSet Interfaces 20-26
20.13.1 About Type Interfaces 20-27
20.13.1.1 About Creating a Parameter Descriptor for OCIType Calls 20-28
20.13.1.2 About Obtaining the OCIType for Persistent Types 20-30
20.13.1.3 Type Access Calls 20-30
20.13.1.4 Extensions to OCIDescribeAny() 20-30
20.13.2 About OCIAnyData Interfaces 20-31
20.13.3 NCHAR Typecodes for OCIAnyData Functions 20-32
20.13.4 About OCIAnyDataSet Interfaces 20-32
20.14 About Binding Named Data Types 20-33
20.14.1 Named Data Type Binds 20-33
20.14.2 About Binding REFs 20-34
20.14.3 Information for Named Data Type and REF Binds 20-35
20.14.4 Information Regarding Array Binds 20-35
20.15 About Defining Named Data Types 20-36
20.15.1 About Defining Named Data Type Output Variables 20-36
20.15.2 About Defining REF Output Variables 20-37
20.15.3 Information for Named Data Type and REF Defines, and PL/SQL
OUT Binds 20-37
20.15.3.1 Information About Array Defines 20-39
20.16 About Binding and Defining Oracle C Data Types 20-39
20.16.1 Bind and Define Examples 20-41
20.16.2 Salary Update Examples 20-42
20.16.2.1 Method 1 - Fetch, Convert, Assign 20-43
20.16.2.2 Method 2 - Fetch and Assign 20-44
20.16.2.3 Method 3 - Direct Fetch 20-44
xx

20.16.2.4 Summary and Notes 20-45
20.17 SQLT_NTY Bind and Define Examples 20-45
20.17.1 SQLT_NTY Bind Example 20-46
20.17.2 SQLT_NTY Define Example 20-47
21
Direct Path Load Interface
21.1 Direct Path Loading Overview 21-1
21.1.1 Data Types Supported for Direct Path Loading 21-3
21.1.2 Direct Path Handles 21-4
21.1.2.1 Direct Path Context 21-4
21.1.2.2 OCI Direct Path Function Context 21-5
21.1.2.3 Direct Path Column Array and Direct Path Function Column
Array 21-6
21.1.2.4 Direct Path Stream 21-6
21.1.3 About Direct Path Interface Functions 21-7
21.1.4 Limitations and Restrictions of the Direct Path Load Interface 21-8
21.1.5 Direct Path Load Examples for Scalar Columns 21-9
21.1.5.1 Data Structures Used in Direct Path Loading Example 21-9
21.1.5.2 Outline of an Example of a Direct Path Load for Scalar Columns 21-11
21.1.6 About Using a Date Cache in Direct Path Loading of Dates in OCI 21-14
21.1.6.1 OCI_ATTR_DIRPATH_DCACHE_SIZE 21-15
21.1.6.2 OCI_ATTR_DIRPATH_DCACHE_NUM 21-15
21.1.6.3 OCI_ATTR_DIRPATH_DCACHE_MISSES 21-15
21.1.6.4 OCI_ATTR_DIRPATH_DCACHE_HITS 21-15
21.1.6.5 OCI_ATTR_DIRPATH_DCACHE_DISABLE 21-15
21.1.7 About Validating Format for Oracle NUMBER and DATE Data 21-16
21.2 Direct Path Loading of Object Types 21-16
21.2.1 Direct Path Loading of Nested Tables 21-17
21.2.1.1 Describing a Nested Table Column and Its Nested Table 21-17
21.2.2 Direct Path Loading of Column Objects 21-18
21.2.2.1 Describing a Column Object 21-18
21.2.2.2 Allocating the Array Column for the Column Object 21-20
21.2.2.3 Loading Column Object Data into the Column Array 21-20
21.2.2.4 OCI_DIRPATH_COL_ERROR 21-21
21.2.3 Direct Path Loading of SQL String Columns 21-21
21.2.3.1 Describing a SQL String Column 21-22
21.2.3.2 Allocating the Column Array for SQL String Columns 21-23
21.2.3.3 Loading the SQL String Data into the Column Array 21-24
21.2.4 Direct Path Loading of REF Columns 21-24
21.2.4.1 Describing the REF Column 21-25
21.2.4.2 Allocating the Column Array for a REF Column 21-27
xxi

21.2.4.3 Loading the REF Data into the Column Array 21-27
21.2.5 Direct Path Loading of NOT FINAL Object and REF Columns 21-28
21.2.5.1 Inheritance Hierarchy 21-28
21.2.5.2 About Describing a Fixed, Derived Type to Be Loaded 21-29
21.2.5.3 About Allocating the Column Array 21-30
21.2.5.4 About Loading the Data into the Column Array 21-30
21.2.6 Direct Path Loading of Object Tables 21-30
21.2.7 Direct Path Loading a NOT FINAL Object Table 21-31
21.3 Direct Path Loading in Pieces 21-32
21.3.1 Loading Object Types in Pieces 21-33
21.4 Direct Path Context Handles and Attributes for Object Types 21-33
21.4.1 Direct Path Context Attributes 21-34
21.4.1.1 OCI_ATTR_DIRPATH_OBJ_CONSTR 21-34
21.4.2 Direct Path Function Context and Attributes 21-34
21.4.2.1 OCI_ATTR_DIRPATH_OBJ_CONSTR 21-35
21.4.2.2 OCI_ATTR_NAME 21-35
21.4.2.3 OCI_ATTR_DIRPATH_EXPR_TYPE 21-36
21.4.2.4 OCI_ATTR_DIRPATH_NO_INDEX_ERRORS 21-37
21.4.2.5 OCI_ATTR_NUM_COLS 21-37
21.4.2.6 OCI_ATTR_NUM_ROWS 21-38
21.4.3 Direct Path Column Parameter Attributes 21-38
21.4.3.1 OCI_ATTR_NAME 21-39
21.4.3.2 OCI_ATTR_DIRPATH_SID 21-41
21.4.3.3 OCI_ATTR_DIRPATH_OID 21-41
21.4.4 Direct Path Function Column Array Handle for Nonscalar Columns 21-41
21.4.4.1 OCI_ATTR_NUM_ROWS Attribute 21-42
22
Object Advanced Topics in OCI
22.1 Object Cache and Memory Management 22-1
22.1.1 Cache Consistency and Coherency 22-4
22.1.2 Object Cache Parameters 22-4
22.1.3 Object Cache Operations 22-5
22.1.3.1 About Pinning and Unpinning 22-5
22.1.3.2 About Freeing 22-6
22.1.3.3 About Marking and Unmarking 22-6
22.1.3.4 About Flushing 22-6
22.1.3.5 About Refreshing 22-6
22.1.4 About Loading and Removing Object Copies 22-6
22.1.4.1 About Pinning an Object Copy 22-7
22.1.4.2 About Unpinning an Object Copy 22-8
xxii

22.1.4.3 About Freeing an Object Copy 22-9
22.1.5 About Making Changes to Object Copies 22-9
22.1.5.1 About Marking an Object Copy 22-10
22.1.5.2 About Unmarking an Object Copy 22-10
22.1.6 About Synchronizing Object Copies with the Server 22-11
22.1.6.1 About Flushing Changes to the Server 22-11
22.1.6.2 About Refreshing an Object Copy 22-12
22.1.7 Object Locking 22-13
22.1.7.1 Lock Options 22-13
22.1.7.2 About Locking Objects for Update 22-13
22.1.7.3 About Locking with the NOWAIT Option 22-14
22.1.7.4 About Implementing Optimistic Locking 22-14
22.1.8 Commit and Rollback in Object Applications 22-15
22.1.9 Object Duration 22-15
22.1.9.1 Durations Example 22-16
22.1.10 Memory Layout of an Instance 22-17
22.2 Object Navigation 22-18
22.2.1 Simple Object Navigation 22-18
22.3 OCI Navigational Functions 22-21
22.3.1 About Pin/Unpin/Free Functions 22-22
22.3.2 About Flush and Refresh Functions 22-22
22.3.3 About Mark and Unmark Functions 22-22
22.3.4 About Object Meta-Attribute Accessor Functions 22-23
22.3.5 About Other Functions 22-23
22.4 Type Evolution and the Object Cache 22-23
23
OCI Support for XML
23.1 XML Context 23-1
23.2 XML Data on the Server 23-2
23.3 Using OCI XML DB Functions 23-2
23.4 OCI Client Access to Binary XML 23-3
23.4.1 Accessing XML Data from an OCI Application 23-4
23.4.2 Repository Context 23-4
23.4.3 Create Repository Context from a Dedicated OCI Connection 23-4
23.4.4 Create Repository Context from a Connection Pool 23-5
23.4.5 About Associating Repository Context with a Data Connection 23-5
23.4.6 About Setting XMLType Encoding Format Preference 23-6
23.4.7 Example of Using a Connection Pool 23-6
xxiii

24
Using the Object Type Translator with OCI
24.1 What Is the Object Type Translator? 24-1
24.1.1 About Creating Types in the Database 24-3
24.1.2 About Invoking OTT 24-4
24.1.2.1 Command Line 24-4
24.1.2.2 Configuration File 24-4
24.1.2.3 INTYPE File 24-5
24.2 OTT Command Line 24-5
24.2.1 OTT Command-Line Invocation Example 24-5
24.2.1.1 OTT 24-6
24.2.1.2 USERID 24-6
24.2.1.3 INTYPE 24-6
24.2.1.4 OUTTYPE 24-6
24.2.1.5 CODE 24-7
24.2.1.6 HFILE 24-7
24.2.1.7 INITFILE 24-7
24.3 Intype File 24-8
24.4 OTT Data Type Mappings 24-9
24.4.1 About Mapping Object Data Types to C 24-10
24.4.2 OTT Type Mapping Example 24-12
24.4.3 Null Indicator Structs 24-14
24.4.4 OTT Support for Type Inheritance 24-15
24.4.4.1 Substitutable Object Attributes 24-17
24.5 Outtype File 24-18
24.6 About Using OTT with OCI Applications 24-19
24.6.1 About Accessing and Manipulating Objects with OCI 24-20
24.6.2 Calling the Initialization Function 24-21
24.6.3 Tasks of the Initialization Function 24-23
24.7 OTT Reference 24-23
24.7.1 OTT Command-Line Syntax 24-24
24.7.2 OTT Parameters 24-25
24.7.2.1 USERID 24-26
24.7.2.2 INTYPE 24-26
24.7.2.3 OUTTYPE 24-27
24.7.2.4 CODE 24-27
24.7.2.5 INITFILE 24-27
24.7.2.6 INITFUNC 24-28
24.7.2.7 HFILE 24-28
24.7.2.8 CONFIG 24-28
24.7.2.9 ERRTYPE 24-28
xxiv

24.7.2.10 CASE 24-29
24.7.2.11 SCHEMA_NAMES 24-29
24.7.2.12 TRANSITIVE 24-30
24.7.2.13 URL 24-30
24.7.3 Where OTT Parameters Can Appear 24-30
24.7.4 Structure of the Intype File 24-31
24.7.4.1 Intype File Type Specifications 24-31
24.7.5 Nested Included File Generation 24-32
24.7.6 SCHEMA_NAMES Usage 24-34
24.7.6.1 Example: Schema_Names Usage 24-35
24.7.7 Default Name Mapping 24-36
24.7.8 OTT Restriction on File Name Comparison 24-37
24.7.9 OTT Command on Microsoft Windows 24-38
25
Oracle Database Access C API
25.1 Introduction to the Relational Functions 25-1
25.1.1 Conventions for OCI Functions 25-1
25.1.2 Purpose 25-1
25.1.3 Syntax 25-2
25.1.4 Parameters 25-2
25.1.5 Comments 25-2
25.1.6 Returns 25-2
25.1.7 Example 25-2
25.1.8 Related Functions 25-2
25.1.9 About Calling OCI Functions 25-2
25.1.10 Server Round-Trips for LOB Functions 25-3
25.2 Connect, Authorize, and Initialize Functions 25-3
25.2.1 OCIAppCtxClearAll() 25-4
25.2.2 OCIAppCtxSet() 25-5
25.2.3 OCIConnectionPoolCreate() 25-6
25.2.4 OCIConnectionPoolDestroy() 25-8
25.2.5 OCIDBShutdown() 25-9
25.2.6 OCIDBStartup() 25-10
25.2.7 OCIEnvCreate() 25-11
25.2.8 OCIEnvNlsCreate() 25-15
25.2.9 OCILogoff() 25-19
25.2.10 OCILogon() 25-20
25.2.11 OCILogon2() 25-21
25.2.12 OCIRequestDisableReplay() 25-24
25.2.13 OCIServerAttach() 25-25
xxv

25.2.14 OCIServerDetach() 25-27
25.2.15 OCISessionBegin() 25-28
25.2.16 OCISessionEnd() 25-31
25.2.17 OCISessionGet() 25-32
25.2.18 OCISessionPoolCreate() 25-39
25.2.19 OCISessionPoolDestroy() 25-42
25.2.20 OCISessionRelease() 25-43
25.2.21 OCITerminate() 25-44
25.3 Handle and Descriptor Functions 25-45
25.3.1 OCIArrayDescriptorAlloc() 25-45
25.3.2 OCIArrayDescriptorFree() 25-47
25.3.3 OCIAttrGet() 25-48
25.3.4 OCIAttrSet() 25-49
25.3.5 OCIDescriptorAlloc() 25-50
25.3.6 OCIDescriptorFree() 25-53
25.3.7 OCIHandleAlloc() 25-53
25.3.8 OCIHandleFree() 25-54
25.3.9 OCIParamGet() 25-55
25.3.10 OCIParamSet() 25-57
25.4 Bind, Define, and Describe Functions 25-58
25.4.1 OCIBindArrayOfStruct() 25-59
25.4.2 OCIBindByName() 25-60
25.4.3 OCIBindByName2() 25-65
25.4.4 OCIBindByPos() 25-71
25.4.5 OCIBindByPos2() 25-76
25.4.6 OCIBindDynamic() 25-81
25.4.7 OCIBindObject() 25-84
25.4.8 OCIDefineArrayOfStruct() 25-87
25.4.9 OCIDefineByPos() 25-88
25.4.10 OCIDefineByPos2() 25-92
25.4.11 OCIDefineDynamic() 25-97
25.4.12 OCIDefineObject() 25-100
25.4.13 OCIDescribeAny() 25-102
25.4.14 OCIStmtGetBindInfo() 25-104
26
More Oracle Database Access C API
26.1 Introduction to the Relational Functions 26-1
26.1.1 Conventions for OCI Functions 26-2
26.2 Statement Functions 26-2
26.2.1 OCIStmtExecute() 26-2
xxvi

26.2.2 OCIStmtFetch2() 26-5
26.2.3 OCIStmtGetNextResult() 26-7
26.2.4 OCIStmtGetPieceInfo() 26-9
26.2.5 OCIStmtPrepare2() 26-10
26.2.6 OCIStmtRelease() 26-12
26.2.7 OCIStmtSetPieceInfo() 26-13
26.3 LOB Functions 26-14
26.3.1 OCIDurationBegin() 26-17
26.3.2 OCIDurationEnd() 26-18
26.3.3 OCILobAppend() 26-19
26.3.4 OCILobArrayRead() 26-20
26.3.5 OCILobArrayWrite() 26-24
26.3.6 OCILobAssign() 26-28
26.3.7 OCILobCharSetForm() 26-30
26.3.8 OCILobCharSetId() 26-31
26.3.9 OCILobClose() 26-32
26.3.10 OCILobCopy2() 26-33
26.3.11 OCILobCreateTemporary() 26-35
26.3.12 OCILobErase2() 26-37
26.3.13 OCILobFileClose() 26-38
26.3.14 OCILobFileCloseAll() 26-40
26.3.15 OCILobFileExists() 26-40
26.3.16 OCILobFileGetName() 26-42
26.3.17 OCILobFileIsOpen() 26-43
26.3.18 OCILobFileOpen() 26-44
26.3.19 OCILobFileSetName() 26-45
26.3.20 OCILobFreeTemporary() 26-47
26.3.21 OCILobGetChunkSize() 26-48
26.3.22 OCILobGetContentType() 26-49
26.3.23 OCILobGetLength2() 26-50
26.3.24 OCILobGetOptions() 26-52
26.3.25 OCILobGetStorageLimit() 26-53
26.3.26 OCILobIsEqual() 26-54
26.3.27 OCILobIsOpen() 26-55
26.3.28 OCILobIsTemporary() 26-56
26.3.29 OCILobLoadFromFile2() 26-57
26.3.30 OCILobLocatorAssign() 26-59
26.3.31 OCILobLocatorIsInit() 26-60
26.3.32 OCILobOpen() 26-62
26.3.33 OCILobRead2() 26-63
26.3.34 OCILobSetContentType() 26-67
xxvii

26.3.35 OCILobSetOptions() 26-68
26.3.36 OCILobTrim2() 26-70
26.3.37 OCILobWrite2() 26-71
26.3.38 OCILobWriteAppend2() 26-75
26.4 Streams Advanced Queuing and Publish-Subscribe Functions 26-78
26.4.1 OCIAQDeq() 26-79
26.4.2 OCIAQDeqArray() 26-81
26.4.3 OCIAQEnq() 26-83
26.4.4 OCIAQEnqArray() 26-85
26.4.5 OCIAQListen2() 26-87
26.4.6 OCISubscriptionDisable() 26-89
26.4.7 OCISubscriptionEnable() 26-90
26.4.8 OCISubscriptionPost() 26-91
26.4.9 OCISubscriptionRegister() 26-93
26.4.10 OCISubscriptionUnRegister() 26-95
26.5 Direct Path Loading Functions 26-96
26.5.1 OCIDirPathAbort() 26-97
26.5.2 OCIDirPathColArrayEntryGet() 26-97
26.5.3 OCIDirPathColArrayEntrySet() 26-99
26.5.4 OCIDirPathColArrayReset() 26-100
26.5.5 OCIDirPathColArrayRowGet() 26-101
26.5.6 OCIDirPathColArrayToStream() 26-102
26.5.7 OCIDirPathDataSave() 26-104
26.5.8 OCIDirPathFinish() 26-105
26.5.9 OCIDirPathFlushRow() 26-105
26.5.10 OCIDirPathLoadStream() 26-106
26.5.11 OCIDirPathPrepare() 26-107
26.5.12 OCIDirPathStreamReset() 26-109
26.6 Thread Management Functions 26-109
26.6.1 OCIThreadClose() 26-111
26.6.2 OCIThreadCreate() 26-111
26.6.3 OCIThreadHandleGet() 26-112
26.6.4 OCIThreadHndDestroy() 26-113
26.6.5 OCIThreadHndInit() 26-114
26.6.6 OCIThreadIdDestroy() 26-115
26.6.7 OCIThreadIdGet() 26-116
26.6.8 OCIThreadIdInit() 26-117
26.6.9 OCIThreadIdNull() 26-118
26.6.10 OCIThreadIdSame() 26-119
26.6.11 OCIThreadIdSet() 26-120
26.6.12 OCIThreadIdSetNull() 26-121
xxviii

26.6.13 OCIThreadInit() 26-122
26.6.14 OCIThreadIsMulti() 26-122
26.6.15 OCIThreadJoin() 26-123
26.6.16 OCIThreadKeyDestroy() 26-124
26.6.17 OCIThreadKeyGet() 26-125
26.6.18 OCIThreadKeyInit() 26-126
26.6.19 OCIThreadKeySet() 26-127
26.6.20 OCIThreadMutexAcquire() 26-127
26.6.21 OCIThreadMutexDestroy() 26-128
26.6.22 OCIThreadMutexInit() 26-129
26.6.23 OCIThreadMutexRelease() 26-130
26.6.24 OCIThreadProcessInit() 26-131
26.6.25 OCIThreadTerm() 26-132
26.7 Transaction Functions 26-132
26.7.1 OCITransCommit() 26-133
26.7.2 OCITransDetach() 26-135
26.7.3 OCITransForget() 26-136
26.7.4 OCITransMultiPrepare() 26-137
26.7.5 OCITransPrepare() 26-138
26.7.6 OCITransRollback() 26-139
26.7.7 OCITransStart() 26-140
26.8 Sharding Functions 26-145
26.8.1 OCIShardingKeyColumnAdd() 26-146
26.8.2 OCIShardingKeyReset() 26-148
26.8.3 OCIShardInstancesGet() 26-148
26.9 Miscellaneous Functions 26-151
26.9.1 OCIBreak() 26-152
26.9.2 OCIClientVersion() 26-153
26.9.3 OCIErrorGet() 26-154
26.9.4 OCILdaToSvcCtx() 26-157
26.9.5 OCIPasswordChange() 26-158
26.9.6 OCIPing() 26-160
26.9.7 OCIReset() 26-161
26.9.8 OCIRowidToChar() 26-161
26.9.9 OCIServerRelease() 26-163
26.9.10 OCIServerRelease2() 26-164
26.9.11 OCIServerVersion() 26-165
26.9.12 OCISvcCtxToLda() 26-166
26.9.13 OCIUserCallbackGet() 26-167
26.9.14 OCIUserCallbackRegister() 26-168
xxix

27
OCI Navigational and Type Functions
27.1 Introduction to the Navigational and Type Functions 27-1
27.1.1 Object Types and Lifetimes 27-2
27.1.2 Terminology 27-3
27.1.3 Conventions for OCI Functions 27-3
27.1.4 Return Values 27-3
27.1.5 Navigational Function Return Values 27-4
27.1.6 Server Round-Trips for Cache and Object Functions 27-4
27.1.7 Navigational Function Error Codes 27-4
27.2 OCI Flush or Refresh Functions 27-6
27.2.1 OCICacheFlush() 27-6
27.2.2 OCICacheRefresh() 27-8
27.2.3 OCIObjectFlush() 27-10
27.2.4 OCIObjectRefresh() 27-11
27.3 OCI Mark or Unmark Object and Cache Functions 27-13
27.3.1 OCICacheUnmark() 27-13
27.3.2 OCIObjectMarkDelete() 27-14
27.3.3 OCIObjectMarkDeleteByRef() 27-15
27.3.4 OCIObjectMarkUpdate() 27-16
27.3.5 OCIObjectUnmark() 27-18
27.3.6 OCIObjectUnmarkByRef() 27-19
27.4 OCI Get Object Status Functions 27-20
27.4.1 OCIObjectExists() 27-20
27.4.2 OCIObjectGetProperty() 27-21
27.4.3 OCIObjectIsDirty() 27-24
27.4.4 OCIObjectIsLocked() 27-25
27.5 OCI Miscellaneous Object Functions 27-26
27.5.1 OCIObjectCopy() 27-27
27.5.2 OCIObjectGetAttr() 27-29
27.5.3 OCIObjectGetInd() 27-31
27.5.4 OCIObjectGetObjectRef() 27-32
27.5.5 OCIObjectGetTypeRef() 27-33
27.5.6 OCIObjectLock() 27-34
27.5.7 OCIObjectLockNoWait() 27-35
27.5.8 OCIObjectNew() 27-36
27.5.9 OCIObjectSetAttr() 27-40
27.6 OCI Pin, Unpin, and Free Functions 27-42
27.6.1 OCICacheFree() 27-42
27.6.2 OCICacheUnpin() 27-44
27.6.3 OCIObjectArrayPin() 27-45
xxx

27.6.4 OCIObjectFree() 27-46
27.6.5 OCIObjectPin() 27-47
27.6.6 OCIObjectPinCountReset() 27-50
27.6.7 OCIObjectPinTable() 27-51
27.6.8 OCIObjectUnpin() 27-53
27.7 OCI Type Information Accessor Functions 27-54
27.7.1 OCITypeArrayByName() 27-55
27.7.2 OCITypeArrayByFullName() 27-57
27.7.3 OCITypeArrayByRef() 27-60
27.7.4 OCITypeByFullName() 27-62
27.7.5 OCITypeByName() 27-64
27.7.6 OCITypeByRef() 27-67
27.7.7 OCITypePackage() 27-68
28
OCI Data Type Mapping and Manipulation Functions
28.1 Introduction to Data Type Mapping and Manipulation Functions 28-1
28.1.1 Conventions for OCI Functions 28-2
28.1.2 Returns 28-2
28.1.3 Data Type Mapping and Manipulation Function Return Values 28-2
28.1.4 Functions Returning Other Values 28-2
28.1.5 Server Round-Trips for Data Type Mapping and Manipulation
Functions 28-3
28.1.6 Examples 28-3
28.2 OCI Collection and Iterator Functions 28-3
28.2.1 OCICollAppend() 28-4
28.2.2 OCICollAssign() 28-5
28.2.3 OCICollAssignElem() 28-6
28.2.4 OCICollGetElem() 28-7
28.2.5 OCICollGetElemArray() 28-10
28.2.6 OCICollIsLocator() 28-12
28.2.7 OCICollMax() 28-13
28.2.8 OCICollSize() 28-14
28.2.9 OCICollTrim() 28-15
28.2.10 OCIIterCreate() 28-16
28.2.11 OCIIterDelete() 28-18
28.2.12 OCIIterGetCurrent() 28-19
28.2.13 OCIIterInit() 28-20
28.2.14 OCIIterNext() 28-22
28.2.15 OCIIterPrev() 28-23
28.3 OCI Date, Datetime, and Interval Functions 28-25
28.3.1 OCIDateAddDays() 28-27
xxxi

28.3.2 OCIDateAddMonths() 28-28
28.3.3 OCIDateAssign() 28-29
28.3.4 OCIDateCheck() 28-29
28.3.5 OCIDateCompare() 28-31
28.3.6 OCIDateDaysBetween() 28-31
28.3.7 OCIDateFromText() 28-32
28.3.8 OCIDateGetDate() 28-33
28.3.9 OCIDateGetTime() 28-34
28.3.10 OCIDateLastDay() 28-35
28.3.11 OCIDateNextDay() 28-36
28.3.12 OCIDateSetDate() 28-37
28.3.13 OCIDateSetTime() 28-37
28.3.14 OCIDateSysDate() 28-38
28.3.15 OCIDateTimeAssign() 28-39
28.3.16 OCIDateTimeCheck() 28-39
28.3.17 OCIDateTimeCompare() 28-41
28.3.18 OCIDateTimeConstruct() 28-42
28.3.19 OCIDateTimeConvert() 28-43
28.3.20 OCIDateTimeFromArray() 28-44
28.3.21 OCIDateTimeFromText() 28-45
28.3.22 OCIDateTimeGetDate() 28-47
28.3.23 OCIDateTimeGetTime() 28-48
28.3.24 OCIDateTimeGetTimeZoneName() 28-49
28.3.25 OCIDateTimeGetTimeZoneOffset() 28-50
28.3.26 OCIDateTimeIntervalAdd() 28-51
28.3.27 OCIDateTimeIntervalSub() 28-51
28.3.28 OCIDateTimeSubtract() 28-52
28.3.29 OCIDateTimeSysTimeStamp() 28-53
28.3.30 OCIDateTimeToArray() 28-54
28.3.31 OCIDateTimeToText() 28-55
28.3.32 OCIDateToText() 28-56
28.3.33 OCIDateZoneToZone() 28-58
28.3.34 OCIIntervalAdd() 28-59
28.3.35 OCIIntervalAssign() 28-60
28.3.36 OCIIntervalCheck() 28-60
28.3.37 OCIIntervalCompare() 28-62
28.3.38 OCIIntervalDivide() 28-63
28.3.39 OCIIntervalFromNumber() 28-63
28.3.40 OCIIntervalFromText() 28-64
28.3.41 OCIIntervalFromTZ() 28-65
28.3.42 OCIIntervalGetDaySecond() 28-66
xxxii

28.3.43 OCIIntervalGetYearMonth() 28-67
28.3.44 OCIIntervalMultiply() 28-68
28.3.45 OCIIntervalSetDaySecond() 28-69
28.3.46 OCIIntervalSetYearMonth() 28-70
28.3.47 OCIIntervalSubtract() 28-71
28.3.48 OCIIntervalToNumber() 28-72
28.3.49 OCIIntervalToText() 28-72
28.4 OCI NUMBER Functions 28-74
28.4.1 OCINumberAbs() 28-75
28.4.2 OCINumberAdd() 28-76
28.4.3 OCINumberArcCos() 28-77
28.4.4 OCINumberArcSin() 28-77
28.4.5 OCINumberArcTan() 28-78
28.4.6 OCINumberArcTan2() 28-79
28.4.7 OCINumberAssign() 28-79
28.4.8 OCINumberCeil() 28-80
28.4.9 OCINumberCmp() 28-81
28.4.10 OCINumberCos() 28-82
28.4.11 OCINumberDec() 28-82
28.4.12 OCINumberDiv() 28-83
28.4.13 OCINumberExp() 28-84
28.4.14 OCINumberFloor() 28-85
28.4.15 OCINumberFromInt() 28-85
28.4.16 OCINumberFromReal() 28-86
28.4.17 OCINumberFromText() 28-87
28.4.18 OCINumberHypCos() 28-88
28.4.19 OCINumberHypSin() 28-89
28.4.20 OCINumberHypTan() 28-90
28.4.21 OCINumberInc() 28-91
28.4.22 OCINumberIntPower() 28-91
28.4.23 OCINumberIsInt() 28-92
28.4.24 OCINumberIsZero() 28-93
28.4.25 OCINumberLn() 28-93
28.4.26 OCINumberLog() 28-94
28.4.27 OCINumberMod() 28-95
28.4.28 OCINumberMul() 28-96
28.4.29 OCINumberNeg() 28-97
28.4.30 OCINumberPower() 28-97
28.4.31 OCINumberPrec() 28-98
28.4.32 OCINumberRound() 28-99
28.4.33 OCINumberSetPi() 28-100
xxxiii

28.4.34 OCINumberSetZero() 28-100
28.4.35 OCINumberShift() 28-101
28.4.36 OCINumberSign() 28-101
28.4.37 OCINumberSin() 28-102
28.4.38 OCINumberSqrt() 28-103
28.4.39 OCINumberSub() 28-104
28.4.40 OCINumberTan() 28-104
28.4.41 OCINumberToInt() 28-105
28.4.42 OCINumberToReal() 28-106
28.4.43 OCINumberToRealArray() 28-107
28.4.44 OCINumberToText() 28-108
28.4.45 OCINumberTrunc() 28-109
28.5 OCI Raw Functions 28-110
28.5.1 OCIRawAllocSize() 28-110
28.5.2 OCIRawAssignBytes() 28-111
28.5.3 OCIRawAssignRaw() 28-112
28.5.4 OCIRawPtr() 28-113
28.5.5 OCIRawResize() 28-114
28.5.6 OCIRawSize() 28-115
28.6 OCI REF Functions 28-116
28.6.1 OCIRefAssign() 28-116
28.6.2 OCIRefClear() 28-117
28.6.3 OCIRefFromHex() 28-118
28.6.4 OCIRefHexSize() 28-119
28.6.5 OCIRefIsEqual() 28-120
28.6.6 OCIRefIsNull() 28-121
28.6.7 OCIRefToHex() 28-122
28.7 OCI String Functions 28-124
28.7.1 OCIStringAllocSize() 28-124
28.7.2 OCIStringAssign() 28-125
28.7.3 OCIStringAssignText() 28-126
28.7.4 OCIStringPtr() 28-127
28.7.5 OCIStringResize() 28-128
28.7.6 OCIStringSize() 28-129
28.8 OCI Table Functions 28-130
28.8.1 OCITableDelete() 28-130
28.8.2 OCITableExists() 28-131
28.8.3 OCITableFirst() 28-132
28.8.4 OCITableLast() 28-134
28.8.5 OCITableNext() 28-135
28.8.6 OCITablePrev() 28-136
xxxiv

28.8.7 OCITableSize() 28-137
29
OCI Cartridge Functions
29.1 Introduction to External Procedure and Cartridge Services Functions 29-1
29.1.1 Conventions for OCI Functions 29-1
29.2 Cartridge Services — OCI External Procedures 29-2
29.2.1 OCIExtProcAllocCallMemory() 29-2
29.2.2 OCIExtProcGetEnv() 29-3
29.2.3 OCIExtProcRaiseExcp() 29-4
29.2.4 OCIExtProcRaiseExcpWithMsg() 29-5
29.3 Cartridge Services — Memory Services 29-6
29.3.1 OCIDurationBegin() 29-7
29.3.2 OCIDurationEnd() 29-8
29.3.3 OCIMemoryAlloc() 29-8
29.3.4 OCIMemoryFree() 29-9
29.3.5 OCIMemoryResize() 29-10
29.4 Cartridge Services — Maintaining Context 29-11
29.4.1 OCIContextClearValue() 29-11
29.4.2 OCIContextGenerateKey() 29-12
29.4.3 OCIContextGetValue() 29-13
29.4.4 OCIContextSetValue() 29-13
29.5 Cartridge Services — Parameter Manager Interface 29-15
29.5.1 OCIExtractFromFile() 29-15
29.5.2 OCIExtractFromList() 29-16
29.5.3 OCIExtractFromStr() 29-17
29.5.4 OCIExtractInit() 29-18
29.5.5 OCIExtractReset() 29-19
29.5.6 OCIExtractSetKey() 29-20
29.5.7 OCIExtractSetNumKeys() 29-21
29.5.8 OCIExtractTerm() 29-22
29.5.9 OCIExtractToBool() 29-22
29.5.10 OCIExtractToInt() 29-23
29.5.11 OCIExtractToList() 29-24
29.5.12 OCIExtractToOCINum() 29-25
29.5.13 OCIExtractToStr() 29-25
29.6 Cartridge Services — File I/O Interface 29-26
29.6.1 OCIFileClose() 29-27
29.6.2 OCIFileExists() 29-28
29.6.3 OCIFileFlush() 29-29
29.6.4 OCIFileGetLength() 29-29
xxxv

29.6.5 OCIFileInit() 29-30
29.6.6 OCIFileOpen() 29-31
29.6.7 OCIFileRead() 29-32
29.6.8 OCIFileSeek() 29-33
29.6.9 OCIFileTerm() 29-34
29.6.10 OCIFileWrite() 29-34
29.7 Cartridge Services — String Formatting Interface 29-35
29.7.1 OCIFormatInit() 29-36
29.7.2 OCIFormatString() 29-36
29.7.3 OCIFormatTerm() 29-41
30
OCI Any Type and Data Functions
30.1 Introduction to Any Type and Data Interfaces 30-1
30.1.1 Conventions for OCI Functions 30-1
30.2 OCI Type Interface Functions 30-2
30.2.1 OCITypeAddAttr() 30-2
30.2.2 OCITypeBeginCreate() 30-3
30.2.3 OCITypeEndCreate() 30-5
30.2.4 OCITypeSetBuiltin() 30-5
30.2.5 OCITypeSetCollection() 30-6
30.3 OCI Any Data Interface Functions 30-7
30.3.1 OCIAnyDataAccess() 30-8
30.3.2 OCIAnyDataAttrGet() 30-9
30.3.3 OCIAnyDataAttrSet() 30-11
30.3.4 OCIAnyDataBeginCreate() 30-13
30.3.5 OCIAnyDataCollAddElem() 30-15
30.3.6 OCIAnyDataCollGetElem() 30-16
30.3.7 OCIAnyDataConvert() 30-18
30.3.8 OCIAnyDataDestroy() 30-20
30.3.9 OCIAnyDataEndCreate() 30-20
30.3.10 OCIAnyDataGetCurrAttrNum() 30-21
30.3.11 OCIAnyDataGetType() 30-21
30.3.12 OCIAnyDataIsNull() 30-22
30.3.13 OCIAnyDataTypeCodeToSqlt() 30-23
30.4 OCI Any Data Set Interface Functions 30-24
30.4.1 OCIAnyDataSetAddInstance() 30-24
30.4.2 OCIAnyDataSetBeginCreate() 30-25
30.4.3 OCIAnyDataSetDestroy() 30-26
30.4.4 OCIAnyDataSetEndCreate() 30-27
30.4.5 OCIAnyDataSetGetCount() 30-28
xxxvi

30.4.6 OCIAnyDataSetGetInstance() 30-28
30.4.7 OCIAnyDataSetGetType() 30-29
31
OCI Globalization Support Functions
31.1 Introduction to Globalization Support in OCI 31-1
31.1.1 Conventions for OCI Functions 31-1
31.2 OCI Locale Functions 31-2
31.2.1 OCINlsCharSetIdToName() 31-2
31.2.2 OCINlsCharSetNameToId() 31-3
31.2.3 OCINlsEnvironmentVariableGet() 31-4
31.2.4 OCINlsGetInfo() 31-5
31.2.5 OCINlsNumericInfoGet() 31-7
31.3 OCI Locale-Mapping Function 31-8
31.3.1 OCINlsNameMap() 31-9
31.4 OCI String Manipulation Functions 31-10
31.4.1 OCIMultiByteInSizeToWideChar() 31-12
31.4.2 OCIMultiByteStrCaseConversion() 31-13
31.4.3 OCIMultiByteStrcat() 31-14
31.4.4 OCIMultiByteStrcmp() 31-14
31.4.5 OCIMultiByteStrcpy() 31-16
31.4.6 OCIMultiByteStrlen() 31-16
31.4.7 OCIMultiByteStrncat() 31-17
31.4.8 OCIMultiByteStrncmp() 31-18
31.4.9 OCIMultiByteStrncpy() 31-19
31.4.10 OCIMultiByteStrnDisplayLength() 31-20
31.4.11 OCIMultiByteToWideChar() 31-21
31.4.12 OCIWideCharInSizeToMultiByte() 31-22
31.4.13 OCIWideCharMultiByteLength() 31-23
31.4.14 OCIWideCharStrCaseConversion() 31-23
31.4.15 OCIWideCharStrcat() 31-24
31.4.16 OCIWideCharStrchr() 31-25
31.4.17 OCIWideCharStrcmp() 31-26
31.4.18 OCIWideCharStrcpy() 31-27
31.4.19 OCIWideCharStrlen() 31-27
31.4.20 OCIWideCharStrncat() 31-28
31.4.21 OCIWideCharStrncmp() 31-29
31.4.22 OCIWideCharStrncpy() 31-30
31.4.23 OCIWideCharStrrchr() 31-31
31.4.24 OCIWideCharToLower() 31-32
31.4.25 OCIWideCharToMultiByte() 31-33
xxxvii

31.4.26 OCIWideCharToUpper() 31-33
31.5 OCI Character Classification Functions 31-34
31.5.1 OCIWideCharIsAlnum() 31-35
31.5.2 OCIWideCharIsAlpha() 31-35
31.5.3 OCIWideCharIsCntrl() 31-36
31.5.4 OCIWideCharIsDigit() 31-36
31.5.5 OCIWideCharIsGraph() 31-37
31.5.6 OCIWideCharIsLower() 31-37
31.5.7 OCIWideCharIsPrint() 31-38
31.5.8 OCIWideCharIsPunct() 31-38
31.5.9 OCIWideCharIsSingleByte() 31-39
31.5.10 OCIWideCharIsSpace() 31-39
31.5.11 OCIWideCharIsUpper() 31-40
31.5.12 OCIWideCharIsXdigit() 31-40
31.6 OCI Character Set Conversion Functions 31-41
31.6.1 OCICharSetConversionIsReplacementUsed() 31-41
31.6.2 OCICharSetToUnicode() 31-42
31.6.3 OCINlsCharSetConvert() 31-43
31.6.4 OCIUnicodeToCharSet() 31-44
31.7 OCI Messaging Functions 31-45
31.7.1 OCIMessageClose() 31-46
31.7.2 OCIMessageGet() 31-47
31.7.3 OCIMessageOpen() 31-47
32
OCI XML DB Functions
32.1 Introduction to XML DB Support in OCI 32-1
32.1.1 Conventions for OCI Functions 32-1
32.1.2 Returns 32-1
32.2 OCI XML DB Functions 32-2
32.2.1 OCIBinXmlCreateReposCtxFromConn() 32-2
32.2.2 OCIBinXmlCreateReposCtxFromCPool() 32-3
32.2.3 OCIBinXmlSetFormatPref() 32-4
32.2.4 OCIBinXmlSetReposCtxForConn() 32-4
32.2.5 OCIXmlDbFreeXmlCtx() 32-5
32.2.6 OCIXmlDbInitXmlCtx() 32-5
33
Oracle ODBC Driver
xxxviii

34
Introduction to the OCI Interface for XStream
34.1 About the XStream Interface 34-1
34.1.1 XStream Out 34-1
34.1.2 XStream In 34-2
34.1.3 Position Order and LCR Streams 34-2
34.1.4 XStream and Character Sets 34-2
34.2 Handler and Descriptor Attributes 34-3
34.2.1 Conventions 34-3
34.2.2 Server Handle Attributes 34-3
34.2.2.1 OCI_ATTR_XSTREAM_ACK_INTERVAL 34-3
34.2.2.2 OCI_ATTR_XSTREAM_IDLE_TIMEOUT 34-4
35
OCI XStream Functions
35.1 About Using the XStream Interface 35-1
35.1.1 XStream Out 35-2
35.1.1.1 LCR Streams 35-2
35.1.1.2 The Processed Low Position and Restart Considerations 35-3
35.1.2 XStream In 35-3
35.1.2.1 Processed Low Position and Restart Ability 35-3
35.1.2.2 Stream Position 35-4
35.1.3 Security of XStreams 35-4
35.2 Introduction to XStream Functions 35-5
35.3 OCI XStream Functions 35-5
35.3.1 OCILCRAttributesGet() 35-7
35.3.2 OCILCRAttributesSet() 35-9
35.3.3 OCILCRComparePosition() 35-10
35.3.4 OCILCRConvertPosition() 35-11
35.3.5 OCILCRFree() 35-12
35.3.6 OCILCRDDLInfoGet() 35-13
35.3.7 OCILCRHeaderGet() 35-15
35.3.8 OCILCRRowStmtGet() 35-17
35.3.9 OCILCRRowStmtWithBindVarGet() 35-18
35.3.10 OCILCRNew() 35-20
35.3.11 OCILCRRowColumnInfoGet() 35-21
35.3.12 OCILCRRowColumnInfoSet() 35-24
35.3.13 OCILCRDDLInfoSet() 35-26
35.3.14 OCILCRGetLCRIDVersion() 35-28
35.3.15 OCILCRHeaderSet() 35-29
35.3.16 OCILCRLobInfoGet() 35-32
35.3.17 OCILCRLobInfoSet() 35-33
xxxix

35.3.18 OCILCRSCNsFromPosition() 35-34
35.3.19 OCILCRSCNToPosition() 35-35
35.3.20 OCILCRScnToPosition2() 35-36
35.3.21 OCILCRWhereClauseGet() 35-37
35.3.22 OCILCRWhereClauseWithBindVarGet() 35-38
35.3.23 OCIXStreamInAttach() 35-40
35.3.24 OCIXStreamInDetach() 35-41
35.3.25 OCIXStreamInLCRSend() 35-42
35.3.26 OCIXStreamInLCRCallbackSend() 35-43
35.3.27 OCIXStreamInProcessedLWMGet() 35-47
35.3.28 OCIXStreamInErrorGet() 35-49
35.3.29 OCIXStreamInFlush() 35-50
35.3.30 OCIXStreamInChunkSend() 35-50
35.3.31 OCIXStreamInCommit() 35-54
35.3.32 OCIXStreamInSessionSet() 35-55
35.3.33 OCIXStreamOutAttach() 35-56
35.3.34 OCIXStreamOutDetach() 35-57
35.3.35 OCIXStreamOutLCRReceive() 35-58
35.3.36 OCIXStreamOutLCRCallbackReceive() 35-59
35.3.37 OCIXStreamOutProcessedLWMSet() 35-64
35.3.38 OCIXStreamOutChunkReceive() 35-65
35.3.39 OCIXStreamOutGetNextChunk() 35-68
35.3.40 OCIXStreamOutSessionSet() 35-71
36
OCI SODA Functions
36.1 Introduction to OCI SODA Functions 36-1
36.2 OCI SODA Functions 36-1
36.2.1 OCISodaCollCreate() 36-2
36.2.2 OCISodaCollCreateWithMetadata() 36-3
36.2.3 OCISodaCollOpen() 36-4
36.2.4 OCISodaCollList() 36-6
36.2.5 OCISodaCollGetNext() 36-7
36.2.6 OCISodaCollDrop() 36-8
36.2.7 OCISodaDocCreate() 36-9
36.2.8 OCISodaDocCreateWithKey() 36-11
36.2.9 OCISodaDocCreateWithKeyAndMType() 36-13
36.2.10 OCISodaFindOneWithKey() 36-15
36.2.11 OCISodaInsert() 36-16
36.2.12 OCISodaInsertAndGet() 36-18
36.2.13 OCISodaInsertAndGetWithCtnt() 36-20
xl

36.2.14 OCISodaInsertWithCtnt() 36-22
36.2.15 OCISodaRemoveOneWithKey() 36-24
36.2.16 OCISodaReplOneAndGetWithKey() 36-25
36.2.17 OCISodaReplOneWithKey() 36-27
A Handle and Descriptor Attributes
A.1 Conventions A-2
A.2 Environment Handle Attributes A-2
A.3 Error Handle Attributes A-9
A.4 Service Context Handle Attributes A-10
A.5 Server Handle Attributes A-15
A.5.1 Authentication Information Handle Attributes A-20
A.5.2 User Session Handle Attributes A-21
A.6 Administration Handle Attributes A-33
A.7 Connection Pool Handle Attributes A-34
A.7.1 Session Pool Handle Attributes A-35
A.8 Transaction Handle Attributes A-39
A.9 Statement Handle Attributes A-40
A.10 Bind Handle Attributes A-50
A.11 Define Handle Attributes A-54
A.12 Describe Handle Attributes A-56
A.13 Parameter Descriptor Attributes A-58
A.14 Shard Instance Descriptor Attributes A-58
A.15 SODA Document Handle Attributes A-59
A.16 SODA Collection Handle Attributes A-61
A.17 LOB Descriptor and LOB Locator Attributes A-70
A.18 Complex Object Attributes A-71
A.18.1 Complex Object Retrieval Handle Attributes A-71
A.18.2 Complex Object Retrieval Descriptor Attributes A-72
A.19 Streams Advanced Queuing Descriptor Attributes A-72
A.19.1 OCIAQEnqOptions Descriptor Attributes A-73
A.19.2 OCIAQDeqOptions Descriptor Attributes A-74
A.19.3 OCIAQMsgProperties Descriptor Attributes A-78
A.19.4 OCIAQAgent Descriptor Attributes A-82
A.19.5 OCIServerDNs Descriptor Attributes A-83
A.20 Subscription Handle Attributes A-83
A.20.1 Continuous Query Notification Attributes A-90
A.20.2 Continuous Query Notification Descriptor Attributes A-91
A.20.3 Notification Descriptor Attributes A-93
A.20.4 Invalidated Query Attributes A-94
xli

A.21 Direct Path Loading Handle Attributes A-95
A.21.1 Direct Path Context Handle (OCIDirPathCtx) Attributes A-96
A.21.2 Direct Path Function Context Handle (OCIDirPathFuncCtx) Attributes A-103
A.21.3 Direct Path Function Column Array Handle (OCIDirPathColArray)
Attributes A-105
A.21.4 Direct Path Stream Handle (OCIDirPathStream) Attributes A-106
A.21.5 Direct Path Column Parameter Attributes A-106
A.21.5.1 About Accessing Column Parameter Attributes A-107
A.22 Process Handle Attributes A-111
A.23 Event Handle Attributes A-113
B OCI Demonstration Programs
C OCI Function Server Round-Trips
C.1 Relational Function Round-Trips C-2
C.2 LOB Function Round-Trips C-3
C.3 Object and Cache Function Round-Trips C-5
C.4 Describe Operation Round-Trips C-6
C.5 Data Type Mapping and Manipulation Function Round-Trips C-6
C.6 Any Type and Data Function Round-Trips C-7
C.7 Other Local Functions C-7
D Getting Started with OCI for Windows
D.1 What Is Included in the OCI Package for Windows? D-1
D.2 Oracle Directory Structure for Windows D-2
D.3 Sample OCI Programs for Windows D-2
D.4 About Compiling OCI Applications for Windows D-2
D.5 About Linking OCI Applications for Windows D-3
D.5.1 oci.lib D-3
D.5.2 Client DLL Loading When Using Load Library() D-3
D.6 About Running OCI Applications for Windows D-4
D.7 Oracle XA Library D-4
D.7.1 About Compiling and Linking an OCI Program with the Oracle XA
Library D-5
D.7.2 About Using XA Dynamic Registration D-5
D.7.2.1 Adding an Environmental Variable for the Current Session D-5
D.7.2.2 About Adding a Registry Variable for All Sessions D-5
D.7.2.3 Adding a Registry Variable: D-6
D.7.3 XA and TP Monitor Information D-6
xlii

D.8 About Using the Object Type Translator for Windows D-6
E Deprecated OCI Features and Functions
E.1 Deprecated Initialize Functions E-1
E.1.1 OCIEnvInit() E-2
E.1.2 OCIInitialize() E-3
E.2 Deprecated Statement Functions E-6
E.2.1 OCIStmtFetch() E-6
E.2.2 OCIStmtPrepare() E-7
E.3 Deprecated Lob Functions E-9
E.3.1 OCILobCopy() E-9
E.3.2 OCILobDisableBuffering() E-10
E.3.3 OCILobEnableBuffering() E-11
E.3.4 OCILobErase() E-12
E.3.5 OCILobFlushBuffer() E-13
E.3.6 OCILobGetLength() E-14
E.3.7 OCILobLoadFromFile() E-15
E.3.8 OCILobRead() E-15
E.3.9 OCILobTrim() E-19
E.3.10 OCILobWrite() E-20
E.3.11 OCILobWriteAppend() E-24
E.4 Deprecated Streams Advanced Queuing Functions E-26
E.4.1 OCIAQListen() E-27
F Multithreaded extproc Agent
F.1 Why Use the Multithreaded extproc Agent? F-1
F.1.1 The Challenge of Dedicated Agent Architecture F-1
F.1.2 The Advantage of Multithreading F-1
F.2 Multithreaded extproc Agent Architecture F-2
F.2.1 Monitor Thread F-4
F.2.2 Dispatcher Threads F-4
F.2.3 Task Threads F-4
F.3 Administering the Multithreaded extproc Agent F-5
F.3.1 Agent Control Utility (agtctl) Commands F-5
F.3.2 About Using agtctl in Single-Line Command Mode F-6
F.3.2.1 Setting Configuration Parameters for a Multithreaded extproc
Agent F-7
F.3.2.2 Starting a Multithreaded extproc Agent F-7
F.3.2.3 Shutting Down a Multithreaded extproc Agent F-7
F.3.2.4 Examining the Value of Configuration Parameters F-8
xliii

F.3.2.5 Resetting a Configuration Parameter to Its Default Value F-8
F.3.2.6 Deleting an Entry for a Specific SID from the Control File F-8
F.3.2.7 Requesting Help F-9
F.3.3 Using Shell Mode Commands F-9
F.3.3.1 Example: Setting a Configuration Parameter F-9
F.3.3.2 Example: Starting a Multithreaded extproc Agent F-10
F.3.4 Configuration Parameters for Multithreaded extproc Agent Control F-10
Index
xliv

List of Examples
4-1 Using the OCI_ATTR_USERNAME Attribute to Set the User Name in the Session Handle 4-11
4-2 Returning Describe Information in the Statement Handle Relating to Select-List Items 4-11
4-3 Using the OCILogon2 Call for a Single User Session 4-20
4-4 Enabling a Local User to Serve as a Proxy for Another User 4-22
4-5 Connection String to Use for the Proxy User 4-22
4-6 Preserving Case Sensitivity When Enabling a Local User to Serve as a Proxy for
Another User 4-22
4-7 Preserving Case Sensitivity in the Connection String 4-23
4-8 Using "dilbert[mybert]" in the Connection String 4-23
4-9 Using "dilbert[mybert]"["joe[myjoe]"] in the Connection String 4-23
4-10 Setting the Target User Name 4-23
4-11 Using OCI to Set the OCI_ATTR_PROXY_CLIENT Attribute and the Proxy dilbert 4-23
4-12 Creating and Initializing an OCI Environment 4-24
4-13 Getting Locale Information in OCI 4-43
4-14 Basic String Manipulation in OCI 4-44
4-15 Classifying Characters in OCI 4-45
4-16 Converting Character Sets in OCI 4-46
4-17 Retrieving a Message from a Text Message File 4-47
5-1 OCI Bind and Define Support for 64-Bit Integers 5-13
5-2 Binding 8-Byte Integer Data Types for OUT Binds of a DML Returning Statement 5-14
6-1 Binding Both Input and Output Variables in Nonquery Operations 6-6
6-2 Using Batch Error Execution Mode 6-11
6-3 Implicit Describe - Select List Is Available as an Attribute of the Statement Handle 6-13
6-4 Explicit Describe - Returning the Select-List Description for Each Column 6-15
6-5 Access on a Scrollable Cursor 6-21
7-1 Handle Allocation and Binding for Each Placeholder in a SQL Statement 7-6
7-2 Defining a PL/SQL Statement to Be Used in OCI 7-7
7-3 Binding the Placeholder and Executing the Statement to Insert a Single Locator 7-11
7-4 Binding the Placeholder and Executing the Statement to Insert an Array of Locators 7-11
7-5 Allowed: Inserting into C1, C2, and L Columns Up to 8000, 8000, and 2000 Byte-
Sized Bind Variable Data Values, Respectively 7-14
7-6 Allowed: Inserting into C1 and L Columns up to 2000 and 8000 Byte-Sized Bind
Variable Data Values, Respectively 7-14
7-7 Allowed: Updating C1, C2, and L Columns up to 8000, 8000, and 2000 Byte-Sized
Bind Variable Data Values, Respectively 7-15
xlv

7-8 Allowed: Updating C1, C2, and L Columns up to 2000, 2000, and 8000 Byte-Sized
Bind Variable Data Values, Respectively 7-15
7-9 Allowed: Piecewise, Callback, and Array Insert or Update Operations 7-15
7-10 Not Allowed: Inserting More Than 4000 Bytes into Both LOB and LONG Columns
Using the Same INSERT Statement 7-15
7-11 Allowed: Inserting into the CT3 LOB Column up to 2000 Byte-Sized Bind Variable
Data Values 7-16
7-12 Not Allowed: Binding Any Length Data to a LOB Column in an Insert As Select Operation 7-16
7-13 Defining a Scalar Output Variable Following an Execute and Describe Operation 7-18
7-14 Defining LOBs Before Execution 7-21
7-15 Defining LOBs After Execution 7-21
7-16 Using Multiple Bind and Define Buffers 7-26
7-17 Binding the REF Output Variable in an OCI Application 7-32
7-18 Setting the Client Character Set to OCI_UTF16ID in OCI 7-36
7-19 Insert and Select Operations Using the OCI_ATTR_MAXCHAR_SIZE Attribute 7-41
7-20 Binding and Defining UTF-16 Data 7-42
7-21 Binding the :cursor1 Placeholder to the Statement Handle stm2p as a REF CURSOR 7-44
7-22 Defining a Nested Table (Second Position) as a Statement Handle 7-44
8-1 Initializing the OCI Process in Object Mode 8-4
8-2 Using an Explicit Describe to Retrieve Column Data Types for a Table 8-27
8-3 Describing the Stored Procedure 8-29
8-4 Using an Explicit Describe on a Named Object Type 8-30
8-5 Using an Explicit Describe on a Named Collection Type 8-32
8-6 Using a Parameter Descriptor to Retrieve the Data Types, Column Names, and
Character-Length Semantics 8-34
8-7 Checking for Invisible Columns 8-35
9-1 Implementing Read Callback Functions Using OCILobRead2() 9-16
9-2 Implementing Write Callback Functions Using OCILobWrite2() 9-17
9-3 Using Temporary LOBs 9-22
9-4 Prefetching of LOB Data, Length, and Chunk Size 9-26
10-1 Defining the OCI_ATTR_SERVER_GROUP Attribute to Pass the Server Group Name 10-14
10-2 Defining the OCI_ATTR_PROXY_CREDENTIALS Attribute to Specify the
Credentials of the Application Server for Client Authentication 10-17
10-3 Defining the OCI_ATTR_DISTINGUISHED_NAME Attribute to Pass the
Distinguished Name of the Client 10-17
10-4 Defining the OCI_ATTR_CERTIFICATE Attribute to Pass the Entire X.509 Certificate 10-18
10-5 Defining the OCI_ATTR_INITIAL_CLIENT_ROLES Attribute to Pass the Client Roles 10-18
xlvi

10-6 Defining the OCI_ATTR_CLIENT_IDENTIFIER Attribute to Pass the End-User Identity 10-19
10-7 Defining the OCI_ATTR_PASSWORD Attribute to Pass the Password for Validation 10-19
10-8 OCI Attributes That Let You Specify the External Name and Initial Privileges of a Client 10-19
10-9 Defining the OCI_ATTR_APPCTX_SIZE Attribute to Initialize the Context Array Size
with the Desired Number of Context Attributes 10-23
10-10 Using the OCI_ATTR_APPCTX_LIST Attribute to Get a Handle on the Application
Context List Descriptor for the Session 10-23
10-11 Calling OCIParamGet() to Obtain an Individual Descriptor for the i-th Application
Context Using the Application Context List Descriptor 10-23
10-12 Defining Session Handle Attributes to Set Externally Initialized Context 10-24
10-13 Using the OCI_ATTR_CALL_TIME Attribute to Get the Elapsed Time of the Last
Server Call 10-25
10-14 Using OCISessionBegin() with an Externally Initialized Context 10-26
10-15 Changing the "responsibility" Attribute Value in the CLIENTCONTEXT Namespace 10-29
10-16 Two Ways to Clear Specific Attribute Information in a Client Namespace 10-29
10-17 Clearing All the Context Information in a Specific Client Namespace 10-30
10-18 Calling OCIAttrSet() to Set the OCI_ATTR_EDITION Attribute 10-31
11-1 Example of PL/SQL Fix-Up Callback 11-4
12-1 Event Notification 12-6
12-2 User-Defined Failover Callback Function Definition 12-11
12-3 Failover Callback Registration 12-12
12-4 Failover Callback Unregistration 12-12
12-5 Callback Function That Implements a Failover Strategy 12-13
12-6 Transaction Guard Demo Program 12-17
13-1 Setting QOS Levels, the Notification Grouping Class, Value, and Type, and the
Namespace Specific Context 13-7
13-2 Using AQ Grouping Notification Attributes in an OCI Notification Callback 13-13
13-3 Implementing a Publish Subscription Notification 13-15
13-4 Registering for Notification Using Callback Functions 13-17
13-5 LDAP Registration 13-20
13-6 Enqueue Buffered Messaging 13-30
13-7 Dequeue Buffered Messaging 13-30
14-1 Pseudocode That Describes the Overall Processing of a Typical OCI Call 14-4
14-2 Environment Variable Setting for the ORA_OCI_UCBPKG Variable 14-10
14-3 Specifying the pkgNInit() and PkgNEnvCallback() Functions 14-10
14-4 Using pkgNEnvCallback() to Register Entry, Replacement, and Exit Callbacks 14-10
14-5 Registering User Callbacks with the NULL ucbDesc 14-10
xlvii

14-6 Using the OCIStmtPrepare() Call to Call the Callbacks in Order 14-10
15-1 Optimizing Bind and Define Operations on Statements in the Cache 15-5
15-2 Implicit Fetching of ROWIDs 15-8
15-3 DBMS_SQL RETURN_RESULT Subprogram 15-10
15-4 A PL/SQL Stored Procedure to Implicitly Return Result-Sets (Cursors) to the Client 15-10
15-5 An Anonymous PL/SQL Block to Implicitly Return Result-Sets (Cursors) to the Client 15-11
15-6 Using OCIStmtGetNextResult() to Retrieve and Process the Implicit Results
Returned by Either a PL/SQL Stored Procedure or Anonymous Block 15-11
16-1 Calling OCIDBStartup() to Perform a Database Startup Operation 16-2
16-2 Calling OCIDBShutdown() in OCI_DBSHUTDOWN_FINAL Mode 16-3
16-3 Calling OCIDBShutdown() in OCI_DBSHUTDOWN_ABORT Mode 16-4
19-1 SQL Definition of Standalone Objects 19-5
19-2 SQL Definition of Embedded Objects 19-5
19-3 Pinning an Object 19-12
19-4 Manipulating Object Attributes in OCI 19-14
19-5 Using Complex Object Retrieval in OCI 19-25
19-6 C Representations of Types with Their Corresponding NULL Indicator Structures 19-30
19-7 Creating a New Object for an Object View 19-34
20-1 Manipulating an Attribute of Type OCIDate 20-6
20-2 Manipulating an Attribute of Type OCIDateTime 20-10
20-3 Manipulating an Attribute of Type OCINumber 20-12
20-4 Converting Values in OCINumber Format Returned from OCIDescribeAny() Calls to
Unsigned Integers 20-14
20-5 Manipulating an Attribute of Type OCIString 20-15
20-6 Manipulating an Attribute of Type OCIRaw 20-17
20-7 Using Collection Data Manipulation Functions 20-20
20-8 Using Multilevel Collection Data Manipulation Functions 20-23
20-9 Using REF Manipulation Functions 20-25
20-10 Using Type Interfaces to Construct Object Types 20-27
20-11 Using Type Interfaces to Construct Collection Types 20-28
20-12 Using Special Construction and Access Calls for Improved Performance 20-31
20-13 Method 1 for a Salary Update: Fetch, Convert, and Assign 20-44
20-14 Method 2 for a Salary Update: Fetch and Assign, No Convert 20-44
20-15 Method 3 for a Salary Update: Direct Fetch 20-44
20-16 Using the SQLT_NTY Bind Call Including OCIBindObject() 20-46
20-17 Using the SQLT_NTY Define Call Including OCIDefineObject() 20-47
21-1 Direct Path Programs Must Include the Header Files 21-4
xlviii

21-2 Passing the Handle Type to Allocate the Function Context 21-5
21-3 Explicit Allocation of Direct Path Column Array Handle 21-6
21-4 Explicit Allocation of Direct Path Function Column Array Handle 21-6
21-5 Allocating a Direct Path Stream Handle 21-7
21-6 Data Structures Used in Direct Path Loading Examples 21-9
21-7 Contents of the Header File cdemodp.h 21-9
21-8 Use of OCI Direct Path Interfaces 21-12
21-9 Allocating the Column Array and Stream Handles 21-12
21-10 Getting the Number of Rows and Columns 21-13
21-11 Setting Input Data Fields 21-13
21-12 Resetting the Column Array State 21-13
21-13 Resetting the Stream State 21-13
21-14 Converting Data to Stream Format 21-13
21-15 Loading the Stream 21-13
21-16 Finishing the Direct Path Load Operation 21-13
21-17 Freeing the Direct Path Handles 21-14
21-18 Allocating a Child Column Array for a Column Object 21-20
21-19 Allocating a Child Column Array for a SQL String Column 21-23
21-20 Allocating a Child Column Array for a REF Column 21-27
21-21 Allocating the Column Array for the Object Table 21-31
21-22 Specifying Values for the OCI_ATTR_DIRPATH_EXPR_TYPE Attribute 21-36
21-23 Setting a Function Context as a Column Attribute 21-39
21-24 Allocating a Child Column Array for a Function Context 21-41
22-1 Object Type Representation of a Department Row 22-18
22-2 C Representation of a Department Row 22-18
23-1 Initializing and Terminating XML Context with a C API 23-2
24-1 Definition of the Employee Object Type Listed in the Intype File 24-2
24-2 Contents of the Generated Header File demo.h 24-3
24-3 Contents of the demov.c File 24-3
24-4 Invoking OTT from the Command Line 24-5
24-5 Contents of a User-Created Intype File 24-9
24-6 Object Type Definition for Employee 24-10
24-7 OTT-Generated Struct Declarations 24-10
24-8 Object Type Definitions for the OTT Type Mapping Example 24-13
24-9 Various Type Mappings Created by OTT from Object Type Definitions 24-13
24-10 Object Type and Subtype Definitions 24-16
24-11 Contents of the Intype File 24-16
xlix

24-12 OTT Generates C Structs for the Types and Null Indicator Structs 24-16
24-13 Contents of an Intype File 24-19
24-14 Contents of the Outtype File After Running OTT 24-19
24-15 Content of an Intype File Named ex2c.typ 24-22
24-16 Invoking OTT and Specifying the Initialization Function 24-22
24-17 Content of an OTT-Generated File Named ex2cv.c 24-22
24-18 Object Type Definition to Demonstrate How OTT Generates Include Files 24-33
24-19 Content of the Intype File 24-33
24-20 Invoking OTT from the Command Line 24-33
24-21 Content of the Header File tott95b.h 24-33
24-22 Content of the Header File tott95a.h 24-34
24-23 Construct to Use to Conditionally Include the Header File tott95b.h 24-34
26-1 Creating a Compound Sharding Key 26-147
26-2 Custom Pool Example 26-150
36-1 Creating a Collection 36-3
36-2 Creating a Document 36-10
36-3 Creating a Document with a Key 36-12
36-4 Creating a Document with a Key and Multimedia Type 36-14
36-5 Finding One Document Using a Key 36-16
F-1 Setting Configuration Parameters and Starting agtctl F-5
l

List of Figures
4-1 Basic OCI Program Flow 4-2
4-2 Components of a Service Context 4-6
4-3 Statement Handles 4-8
4-4 Direct Path Handles 4-10
6-1 Steps in Processing SQL Statements 6-2
7-1 Using OCIBindByName() to Associate Placeholders with Program Variables 7-2
7-2 Determining Skip Parameters 7-23
7-3 Performing Piecewise Insert 7-49
7-4 Performing Piecewise Fetch 7-53
8-1 OCIDescribeAny() Table Description 8-2
10-1 Multiple Tightly Coupled Branches 10-5
10-2 Session Operating on Multiple Branches 10-5
11-1 OCI Connection Pooling 11-17
13-1 Publish-Subscribe Model 13-3
19-1 Basic Object Operational Flow 19-7
21-1 Direct Path Loading 21-1
21-2 Inheritance Hierarchy for a Column of Type Person 21-29
22-1 Object Cache 22-3
22-2 Object Graph of person_t Instances 22-20
24-1 Using OTT with OCI 24-20
27-1 Classification of Instances by Type and Lifetime 27-2
35-1 Execution Flow of the OCIXStreamInLCRCallbackSend() Function 35-46
35-2 Execution Flow of the OCIXStreamOutLCRCallbackReceive() Function 35-62
F-1 Multithreaded extproc Agent Architecture F-3
li

List of Tables
2-1 Instant Client Shared Libraries for Linux and UNIX 2-2
2-2 Instant Client Shared Libraries for Microsoft Windows 2-2
2-3 Instant Client Light Shared Libraries Linux and UNIX 2-9
2-4 Instant Client Light Shared Libraries for Microsoft Windows 2-9
3-1 ORACLE_HOME Directories and Contents 3-2
3-2 Equivalent OCI Parameter Settings in oraaccess.xml and sqlnet.ora 3-11
3-3 Obsolescent OCI Functions 3-22
3-4 OCI Functions Not Supported 3-24
4-1 OCI Handle Types 4-3
4-2 Descriptor Types 4-12
4-3 OCI Return Codes 4-27
4-4 Return and Error Codes 4-28
4-5 Oracle Reserved Namespaces 4-35
5-1 Internal Oracle Database Data Types 5-4
5-2 External Data Types and Codes 5-7
5-3 VARNUM Examples 5-16
5-4 Format of the DATE Data Type 5-17
5-5 Data Conversions 5-29
5-6 Data Conversions for LOBs 5-30
5-7 Data Conversion for Datetime and Interval Types 5-31
5-8 Data Conversion for External Data Types to Internal Numeric Data Types 5-33
5-9 Data Conversions for Internal to External Numeric Data Types 5-33
5-10 OCITypeCode Values and Data Types 5-34
5-11 OCI_TYPECODE to SQLT Mappings 5-36
6-1 OCI_ATTR_STMT_TYPE Values and Statement Types 6-4
7-1 Information Summary for Bind Types 7-9
8-1 Attributes of All Parameters 8-5
8-2 Attributes of Tables or Views 8-7
8-3 Attributes Specific to Tables 8-8
8-4 Attributes of Procedures or Functions 8-8
8-5 Attributes Specific to Package Subprograms 8-8
8-6 Attributes of Packages 8-9
8-7 Attributes of Types 8-9
8-8 Attributes of Type Attributes 8-11
8-9 Attributes of Type Methods 8-12
lii

8-10 Attributes of Collection Types 8-13
8-11 Attributes of Synonyms 8-14
8-12 Attributes of Sequences 8-15
8-13 Attributes of Columns of Tables or Views 8-16
8-14 Predefined Collation IDs, Their ub4 Values (in parenthesis), and Their SQL Names 8-18
8-15 Attributes of Arguments and Results 8-19
8-16 List Attributes 8-21
8-17 Attributes Specific to Schemas 8-21
8-18 Attributes Specific to Databases 8-21
8-19 Attributes Specific to Rules 8-23
8-20 Attributes Specific to Rule Sets 8-23
8-21 Attributes Specific to Evaluation Contexts 8-23
8-22 Attributes Specific to Table Aliases 8-24
8-23 Attributes Specific to Variable Types 8-24
8-24 Attributes Specific to Name-Value Pair 8-25
9-1 LOB Functions Compatibility and Migration 9-8
10-1 Global Transaction Identifier 10-4
10-2 One-Phase Commit 10-9
10-3 Two-Phase Commit 10-9
10-4 Read-Only Update Fails 10-10
10-5 Read-Only Transaction 10-11
10-6 Initialization and Termination Multithreading Functions 10-38
10-7 Passive Threading Primitives 10-40
10-8 Active Threading Primitives 10-43
12-1 Time and Event 12-13
13-1 Publish-Subscribe Functions 13-11
13-2 AQ Functions 13-24
13-3 Enqueue Parameters 13-24
13-4 Dequeue Parameters 13-25
13-5 Listen Parameters 13-25
13-6 Array Enqueue Parameters 13-26
13-7 Array Dequeue Parameters 13-26
13-8 Agent Parameters 13-27
13-9 Message Properties 13-27
13-10 Enqueue Option Attributes 13-28
13-11 Dequeue Option Attributes 13-28
15-1 Comparison of Some Connection Specific Auto-Tuning Parameters 15-17
liii

19-1 Meta-Attributes of Persistent Objects 19-17
19-2 Set and Check Functions 19-20
19-3 Transient Meta-Attributes 19-20
19-4 Attribute Values for New Objects 19-32
20-1 Function Prefix Examples 20-5
20-2 Binding and Defining Datetime and Interval Data Types 20-8
20-3 Datetime Functions 20-9
20-4 Interval Functions 20-11
20-5 String Functions 20-15
20-6 Raw Functions 20-16
20-7 Collection Functions 20-19
20-8 Collection Scanning Functions 20-19
20-9 Nested Table Functions 20-21
20-10 REF Manipulation Functions 20-24
20-11 Descriptor Objects 20-26
20-12 Data Type Mappings for Binds and Defines 20-40
21-1 Direct Path Context Functions 21-7
21-2 Direct Path Column Array Functions 21-8
22-1 Object Attributes After a Refresh Operation 22-12
22-2 Example of Allocation and Pin Durations 22-17
22-3 Pin, Free, and Unpin Functions 22-22
22-4 Flush and Refresh Functions 22-22
22-5 Mark and Unmark Functions 22-23
22-6 Object Meta-Attributes Functions 22-23
22-7 Other Object Functions 22-23
24-1 Object Data Type Mappings for Object Type Attributes 24-11
25-1 Mode of a Parameter 25-2
25-2 Connect, Authorize, and Initialize Functions 25-3
25-3 Handle and Descriptor Functions 25-45
25-4 Bind, Define, and Describe Functions 25-58
26-1 Statement Functions 26-2
26-2 LOB Functions 26-15
26-3 Advanced Queuing and Publish-Subscribe Functions 26-79
26-4 Direct Path Loading Functions 26-96
26-5 Thread Management Functions 26-110
26-6 Transaction Functions 26-132
26-7 Sharding Functions 26-146
liv

26-8 Miscellaneous Functions 26-151
26-9 OCI Function Codes 26-172
26-10 Continuation of OCI Function Codes from 97 and Higher 26-173
27-1 Type and Lifetime of Instances 27-3
27-2 Return Values of Navigational Functions 27-4
27-3 OCI Navigational Functions Error Codes 27-4
27-4 Flush or Refresh Functions 27-6
27-5 Object Status After Refresh 27-12
27-6 Mark or Unmark Object and Cache Functions 27-13
27-7 Get Object Status Functions 27-20
27-8 Miscellaneous Object Functions 27-26
27-9 Instances Created 27-38
27-10 Pin, Unpin, and Free Functions 27-42
27-11 Type Information Accessor Functions 27-54
28-1 Function Return Values 28-2
28-2 Collection and Iterator Functions 28-3
28-3 Element Pointers 28-8
28-4 Date Functions 28-25
28-5 Error Bits Returned by the valid Parameter for OCIDateCheck() 28-30
28-6 Comparison Results 28-31
28-7 Error Bits Returned by the valid Parameter for OCIDateTimeCheck() 28-40
28-8 Comparison Results Returned by the result Parameter for OCIDateTimeCompare() 28-41
28-9 Error Bits Returned by the valid Parameter for OCIIntervalCheck() 28-61
28-10 Comparison Results Returned by the result Parameter for OCIIntervalCompare() 28-62
28-11 NUMBER Functions 28-74
28-12 Comparison Results Returned by the result Parameter for OCINumberCmp() 28-81
28-13 Values of result 28-102
28-14 Raw Functions 28-110
28-15 Ref Functions 28-116
28-16 String Functions 28-124
28-17 Table Functions 28-130
29-1 External Procedures Functions 29-2
29-2 Memory Services Functions 29-6
29-3 Maintaining Context Functions 29-11
29-4 Parameter Manager Interface Functions 29-15
29-5 File I/O Interface Functions 29-26
29-6 String Formatting Functions 29-35
lv

29-7 Format Modifier Flags 29-38
29-8 Format Codes to Specify How to Format an Argument Written to a String 29-39
30-1 Function Return Values 30-1
30-2 Type Interface Functions 30-2
30-3 Any Data Functions 30-7
30-4 Data Types and Attribute Values 30-10
30-5 Data Types and Attribute Values 30-13
30-6 Any Data Set Functions 30-24
31-1 Function Return Values 31-1
31-2 OCI Locale Functions 31-2
31-3 OCI Locale-Mapping Function 31-8
31-4 OCI String Manipulation Functions 31-10
31-5 OCI Character Classification Functions 31-34
31-6 OCI Character Set Conversion Functions 31-41
31-7 OCI Messaging Functions 31-46
32-1 Function Return Values 32-1
32-2 OCI XML DB Functions 32-2
35-1 Mode of a Parameter 35-5
35-2 OCI XStream Functions 35-5
35-3 Table Column Data Types 35-23
35-4 Required Column List in the First LCR 35-52
35-5 Storage of LOB or LONG Data in the LCR 35-66
36-1 OCI SODA Functions 36-1
A-1 Function Code of the SQL Command Associated with the SQL Statement A-47
B-1 OCI Demonstration Programs B-1
C-1 Server Round-Trips for Relational Operations C-2
C-2 Server Round-Trips for OCILob Calls C-3
C-3 Server Round-Trips for Object and Cache Functions C-5
C-4 Server Round-Trips for Describe Operations C-6
C-5 Server Round-Trips for Data Type Manipulation Functions C-7
C-6 Server Round-Trips for Any Type and Data Functions C-7
C-7 Locally Processed Functions C-7
D-1 ORACLE_HOME Directories and Contents D-2
D-2 Oracle XA Components D-4
D-3 Link Libraries D-5
E-1 Deprecated OCI Functions E-1
E-2 Deprecated Initialize Functions E-2
lvi

E-3 Deprecated Statement Functions E-6
E-4 Deprecated LOB Functions E-9
E-5 Characters or Bytes in amtp for OCILobRead() E-16
E-6 Characters or Bytes in amtp for OCILobWrite() E-20
E-7 Characters or Bytes in amtp for OCILobWriteAppend() E-24
E-8 Deprecated Streams Advanced Queuing Functions E-27
F-1 Agent Control Utility (agtctl) Commands F-5
F-2 Configuration Parameters for agtctl F-10
lvii

Preface
Oracle Call Interface (OCI) is an application programming interface (API) that lets
applications written in C or C++ interact with Oracle Database. OCI gives your
programs the capability to perform the full range of database operations that are
possible with Oracle Database, including SQL statement processing and object
manipulation.
Audience
This guide is intended for programmers developing new applications or converting
existing applications to run in the Oracle Database environment. This comprehensive
treatment of OCI is also valuable to systems analysts, project managers, and others
interested in the development of database applications.
This guide assumes that you have a working knowledge of application programming
using C. Readers should also be familiar with the use of structured query language
(SQL) to access information in relational database systems. In addition, some sections
of this guide assume knowledge of the basic concepts of object-oriented programming.
See Also:
•Oracle Database SQL Language ReferenceandOracle Database
Administrator’s Guide for information about SQL
•Oracle Database Concepts
•Oracle Database New Features Guide for information about the
differences between the Standard Edition and the Enterprise Edition and
all the features and options that are available to you
•Oracle C++ Call Interface Programmer's Guide for more information
about OCI functionality for C++ that enables programmers to manipulate
database objects of user-defined types as C++ objects
Documentation Accessibility
For information about Oracle's commitment to accessibility, visit the Oracle
Accessibility Program website at http://www.oracle.com/pls/topic/lookup?
ctx=acc&id=docacc.
Preface
lviii

Access to Oracle Support
Oracle customers that have purchased support have access to electronic support
through My Oracle Support. For information, visit http://www.oracle.com/pls/topic/
lookup?ctx=acc&id=info or visit http://www.oracle.com/pls/topic/lookup?ctx=acc&id=trs
if you are hearing impaired.
Related Documents
Many of the examples in this book use the sample schemas, which are installed by
default when you select the Basic Installation option with an Oracle Database
installation. See Oracle Database Sample Schemas for information about how these
schemas were created and how you can use them.
To download free release notes, installation documentation, white papers, or other
collateral, visit the Oracle Technology Network (OTN). You must register online before
using OTN; registration is free and can be done at
http://www.oracle.com/technetwork/community/join/overview/
If you have a user name and password for OTN, then you can go directly to the
documentation section of the OTN Web site at
http://www.oracle.com/technetwork/indexes/documentation/
Oracle Call Interface Programmer's Guide does not contain all information that
describes the features and functionality of OCI in the Oracle Database Standard
Edition and Enterprise Edition products. Explore the following documents for additional
information about OCI.
•Oracle Database Data Cartridge Developer's Guide provides information about
cartridge services and OCI calls pertaining to development of data cartridges.
•Oracle Database Globalization Support Guide explains OCI calls pertaining to NLS
settings and globalization support.
•Oracle Database Advanced Queuing User's Guide supplies information about OCI
calls pertaining to Advanced Queuing.
•Oracle Database Development Guide explains how to use OCI with the XA library.
•Oracle Database SecureFiles and Large Objects Developer's Guide provides
information about using OCI calls to manipulate LOBs, including code examples.
•Oracle Database Object-Relational Developer's Guide offers a detailed
explanation of object types.
For additional information about Oracle Database, consult the following documents:
•Oracle Database Net Services Administrator's Guide
•Oracle Database New Features Guide
•Oracle Database Concepts
•Oracle Database Reference
•Oracle Database Error Messages Reference
Preface
lix

Conventions
The following text conventions are used in this document:
Convention Meaning
boldface Boldface type indicates graphical user interface elements associated
with an action, or terms defined in text or the glossary.
italic Italic type indicates book titles, emphasis, or placeholder variables for
which you supply particular values.
monospace
Monospace type indicates commands within a paragraph, URLs, code
in examples, text that appears on the screen, or text that you enter.
Preface
lx

Changes in This Release for Oracle Call
Interface Programmer's Guide
This preface contains:
•Changes in Oracle Database release 18c, version 18.1
Changes in Oracle Database Release 18c Version 18.1
Changes in Oracle Database release 18c, version 18.1.
The following are changes in the Oracle Call Interface (OCI):
•New Features
New Features
New features for Oracle Database release 18c, version 18.1
The following features are new in this release:
•OCI support for Simple Oracle Document Access (SODA)
SODA for C is a C API that is part of Oracle Call Interface (OCI). It implements
Simple Oracle Document Access (SODA). You can use it to perform create, read
(retrieve), update, and delete (CRUD) operations on documents of any kind, and
you can use it to query JSON documents. You compile programs that use SODA
for C the same way you compile other OCI programs. SODA is a set of NoSQL-
style APIs that let you create and store collections of documents in Oracle
Database, retrieve them, and query them, without needing to know Structured
Query Language (SQL) or how the data in the documents is stored in the
database. Oracle Database supports storing and querying JSON data. To access
this functionality, you need structured query language (SQL) with special JSON
SQL operators. SODA for C hides the complexities of SQL/JSON programming.
See the following for more information: Handles, SODA Collection Handle
Attributes, SODA Document Handle Attributes, OCI SODA Functions, SODA
Document Handle Attributes, and SODA Collection Handle Attributes.
See https://docs.oracle.com/en/database/oracle/oracle-database/18/adsdc/
index.html.
•OCI support for operation level timeout or fine grained timers for operations
New service context attribute
OCI_ATTR_CALL_TIMEOUT
— For setting millisecond
timeout values using the
OCIAttrSet()
function. Allows applications to specify a
timeout value for network calls to the database.
See OCI_ATTR_CALL_TIMEOUT for more information.
•OCI support for Application Continuity in an HA infrastructure includes:
lxi

–Support is added for OCI dynamic binds and defines for numeric, character,
and date/time types. This means the following OCI APIs are extended to
support Application Continuity:
OCIBindDynamic()
and
OCIDefineDynamic()
.
–Support is added for binding and defining objects. This means the following
OCI APIs are extended to support Application Continuity:
OCIBindObject()
,
OCIDefineObject()
, and
OCITypeByName()
.
–During execution of LOB calls, Application Continuity now supports the
handling of connection failure by restarting LOB calls that were interrupted by
an outage.
–OCI now supports the new Application Continuity
FAILOVER_TYPE
of
AUTO
, which
only attempts to fail over if the session state is known to be restorable at the
explicit request boundary.
See About Added Support for Application Continuity for more information.
•OCI support for collations for bind variables
Using
OCIAttrSet()
, the
OCI_ATTR_COLLATION_ID
attribute can be set on a bind
variable handle to any of the supported collation IDs. The collation set with
OCI_ATTR_COLLATION_ID
is used as the derived collation of the corresponding
placeholder expression (host variable reference) in the SQL statement.
See OCI_ATTR_COLLATION_ID for more information.
•OCI support for Oracle Connection Manager in Traffic Director Mode
Oracle Connection Manager in Traffic Director Mode is a proxy that is placed
between the database clients and the database instances. Supported OCI clients
from Oracle Database 11g Release 2 (11.2) and later can connect to it. Oracle
Connection Manager in Traffic Director Mode provides improved high availability
(HA) for planned and unplanned database server outages, connection multiplexing
support, and load balancing.
Oracle Connection Manager in Traffic Director Mode can use the OCI client
oraaccess.xml
configuration file to configure proxy resident connection pools for
one or more services that provide a proxy between the client and database
instances. This feature provides improved high availability and performance for
both planned and unplanned outages.
See About Using Oracle Connection Manager in Traffic Director Mode and About
OCI Session Pool Configuration in oraaccess.xml for more information.
•New LOB descriptor attribute:
OCI_ATTR_LOB_TYPE
— Used to get the LOB type from
the LOB descriptor.
See OCI_ATTR_LOB_TYPE for more information.
•New LOB locator attribute:
OCI_ATTR_LOB_REMOTE
— Determines whether the LOB
locator belongs to a local database table or a remote database table.
See OCI_ATTR_LOB_REMOTE for more information.
•
OCI_ATTR_STMT_TYPE
— has one additional statement attribute types:
–
OCI_STMT_MERGE
is added beginning Oracle Database release 18c, version 18.1.
See About Preparing Statements and OCI_ATTR_STMT_TYPE for more
information about these statement attribute types.
•New user session handle attribute:
OCI_ATTR_AUTOTUNING_ENABLED
— checks if the
client user session has OCI auto tuning enabled on OCI client statement caching.
Changes in This Release for Oracle Call Interface Programmer's Guide
lxii

See OCI_ATTR_AUTOTUNING_ENABLED for more information.
•Instant Client Basic and Basic Light ZIP files on Linux, Unix, and macOS now have
the
libclntsh
and
libocci
symbolic links precreated.
See the Note in Install from ZIP Files, from RPMs, and from Oracle Universal
Installer for more information.
•Instant Client Basic and Basic Light Zips and RPMs now precreate a
network/admin
directory, where optional files such as,
tnsnames.ora
,
sqlnet.ora
, and
oraaccess.xml
can be placed.
See the Note in SDK for Oracle Instant Client for more information.
•New session pool handle attribute:
OCI_ATTR_SPOOL_MAX_USE_SESSION
— Sets the
maximum number of times one session can be checked out of the session pool,
after which the session is automatically destroyed.
See OCI_ATTR_SPOOL_MAX_USE_SESSION for more information.
•Two new column property flags for the
OCI_ATTR_COL_PROPERTIES
attibute:
–
OCI_ATTR_COL_PROPERTY_IS_LPART
— Indicates whether this is an implicitly
generated logical partitioning column for
container_map
enabled objects.
–
OCI_ATTR_COL_PROPERTY_IS_CONID
— Indicates whether this is a
CON_ID
column
implicitly generated by
CONTAINERS()
or is an
ORIGIN_CON_ID
column implicitly
generated for Extended Data Link.
See Column Attributes for more information.
•Changes in server version macros
Because the components of the database version changed beginning with release
18c, version 18.1, there are new client macros provided for extracting each of the
components. As a result, the signature for the
OCIClientVersion()
call is changed
and there is a new
OCIServerRelease2()
call. The macros are named according to
the new release naming scheme beginning with version 18.1.
See OCIClientVersion() and OCIServerRelease2() for more information.
Deprecated Features
Deprecated features in Oracle Database release 18c, version 18.1.
The following features are deprecated in this release, and may be desupported in a
future releases:
•
OCI_DTYPE_RSET
— Result set descriptor.
Changes in This Release for Oracle Call Interface Programmer's Guide
lxiii

1
OCI: Introduction
This chapter contains these topics:
•Overview of OCI
•Building an OCI Application
•Alternatives to OCI
•SQL Statements
•Procedural and Nonprocedural Elements
•Object Support
•Simple Oracle Document Access (SODA)
•Encapsulated Interfaces
•User Authentication and Password Management
•Features to Improve Application Performance and Scalability
•Oracle Streams Advanced Queuing
•XA Library Support
1.1 Overview of OCI
Oracle Call Interface (OCI) is an application programming interface (API) that lets you
create applications that use function calls to access an Oracle database and control all
phases of SQL statement execution and data access.
OCI supports the data types, calling conventions, syntax, and semantics of C and C+
+.
OCI provides:
•High performance and scalability through the efficient use of system memory and
network connectivity
•Consistent interfaces for dynamic session and transaction management in a two-
tier client/server or multitier environment
•N-tier authentication
•Comprehensive support for application development using Oracle Database
objects
•Access to external databases, such as Oracle TimesTen In-Memory Database and
Oracle In-Memory Database Cache. See Oracle TimesTen In-Memory Database
C Developers Guide.
•Applications that support an increasing number of users and requests without
additional hardware investments
•Ways to manipulate data and schemas in an Oracle Database using the C
programming language and a library of standard database access and retrieval
1-1

functions in the form of a dynamic runtime library (OCI library) that can be linked in
an application at run time.
•Encapsulated or opaque interfaces, whose implementation details are unknown
•Simplified user authentication and password management
•Extensions to improve application performance and scalability
•Consistent interface for transaction management
•OCI extensions to support client-side access to Oracle objects
•Significant advantages over other methods of accessing an Oracle Database:
–More fine-grained control over all aspects of application design
–High degree of control over program execution
–Use of familiar third-generation language programming techniques and
application development tools, such as browsers and debuggers
–Connection pooling, session pooling, and statement caching that enable
building of scalable applications
–Support of dynamic SQL
–Availability on the broadest range of operating systems of all the Oracle
programmatic interfaces
–Dynamic binding and defining using callbacks
–Description functionality to expose layers of server metadata
–Asynchronous event notification for registered client applications
–Enhanced array data manipulation language (DML) capability for array inserts,
updates, and deletes
–Ability to associate commit requests with executes to reduce round-trips
–Optimization of queries using transparent prefetch buffers to reduce round-
trips
–Thread safety, which eliminates the need for mutual exclusive locks (mutexes)
on OCI handles
–APIs to design a scalable, multithreaded application that can support large
numbers of users securely
–SQL access functions, for managing database access, processing SQL
statements, and manipulating objects retrieved from an Oracle database
–Data type mapping and manipulation functions, for manipulating data
attributes of Oracle types
–Data loading functions, for loading data directly into the database without
using SQL statements
–External procedure functions, for writing C callbacks from PL/SQL
Chapter 1
Overview of OCI
1-2

See Also:
•Oracle Call Interface
•Related Documents
1.2 Building an OCI Application
You compile and link an OCI program in the same way that you compile and link a
non-database application. There is no need for a separate preprocessing or
precompilation step.
OCI supports most popular compilers. The details of linking an OCI program vary from
system to system. On some operating systems, it may be necessary to include other
libraries, in addition to the OCI library, to properly link your OCI programs. See your
Oracle Database system-specific documentation and the installation guide for more
information about compiling and linking an OCI application for your operating system.
See Also:
•Building and Configuring OCI Applications
•SDK for Oracle Instant Client
1.3 Alternatives to OCI
Some alternatives to using the Oracle Call Interface (OCI) include:
•Oracle Database Programming Interface for C (ODPI-C)
•Oracle C++ Call Interface (OCCI)
•Oracle Pro*C/C++ Precompiler
•Oracle ODBC Driver
Oracle Database Programming Interface for C (ODPI-C)
ODPI-C is an open source library of C code that simplifies the use of common Oracle
Call Interface (OCI) features for Oracle Database drivers and user applications. ODPI-
C sits on top of OCI and requires Oracle client libraries. ODPI-C:
•Favors ease of use aimed at driver writers where niche special-case OCI features
are not needed.
•Provides a faster implementation of drivers with considerably less code. Oracle
features can be exposed to users rapidly and in a consistent way.
•Provides simpler memory management for binding variables and fetching.
•Automatically converts binding and 'defining' (for fetches) to "native" C types so
that additional calls do not need to be made. This is beneficial particularly for
Chapter 1
Building an OCI Application
1-3

numbers and dates. The ability to retrieve LONG and LOB columns as strings and
buffers is an advantage as well.
•Provides a "safer" API in that resource handles are validated. Casts are not
needed. A reference counting mechanism adds resiliency by stopping applications
from destroying in-use OCI resources.
•Provides an API that simplifies connection and resource management. For
example, it automatically does session pool pinging to provide better High
Availability.
•Provides an alternative programming experience from OCI that uses a multiple
getter and setter model for handling attributes.
•Provides a sample Makefile that builds ODPI-C as a shared library. Or, the ODPI-
C source code can be included in your project and built as you would build an OCI
application.
See Also:
ODPI-C Home Page, for a list of ODPI-C supported features and a list of
references including to its home page, code location on github, and
documentation
Oracle C++ Call Interface (OCCI)
The Oracle C++ Call Interface (OCCI) is an application programming interface (API)
that allows applications written in C++ to interact with one or more Oracle database
servers. OCCI gives your programs the ability to perform the full range of database
operations that are possible with an Oracle database server, including SQL statement
processing and object manipulation.
See Also:
Oracle C++ Call Interface Programmer's Guide
Oracle Pro*C/C++ Precompiler
Oracle Pro*C/C++ Precompiler is a programming tool that enables the user to embed
SQL statements in a high-level source program. The precompiler accepts the source
program as input, translates the embedded SQL statements into standard Oracle
runtime library calls, and generates a modified source program that you can compile,
link, and execute in the usual way.
See Also:
Pro*C/C++ Programmer's Guide
Chapter 1
Alternatives to OCI
1-4

Oracle ODBC Driver
The Oracle ODBC Driver enables ODBC applications on Microsoft Windows, as well
as UNIX platforms like Linux, Solaris, IBM Advanced Interactive eXecutive (AIX), HP-
UX Itaniutm, and IBM Linux on Platform z read and write access to Oracle® databases
through the ODBC interface using Oracle Net Services software.
See Also:
Oracle Database Development Guide for more information about the Oracle
ODBC Driver
1.4 SQL Statements
One of the main tasks of an OCI application is to process SQL statements.
Different types of SQL statements require different processing steps in your program.
It is important to take this into account when coding your OCI application. Oracle
Database recognizes several types of SQL statements:
•Data Definition Language (DDL)
•Control Statements
–Transaction Control
–Session Control
–System Control
•Queries
•Data Manipulation Language (DML)
•PL/SQL
•Embedded SQL
•Special OCI Terms for SQL
See Also:
Using SQL Statements in OCI
1.4.1 Data Definition Language
Data definition language (DDL) statements manage schema objects in the database.
DDL statements create new tables, drop old tables, and establish other schema
objects. They also control access to schema objects.
The following is an example of creating and specifying access to a table:
Chapter 1
SQL Statements
1-5

CREATE TABLE employees
(name VARCHAR2(20),
ssn VARCHAR2(12),
empno NUMBER(6),
mgr NUMBER(6),
salary NUMBER(6));
GRANT UPDATE, INSERT, DELETE ON employees TO donna;
REVOKE UPDATE ON employees FROM jamie;
DDL statements also allow you to work with objects in the Oracle database, as in the
following series of statements that create an object table:
CREATE TYPE person_t AS OBJECT (
name VARCHAR2(30),
ssn VARCHAR2(12),
address VARCHAR2(50));
CREATE TABLE person_tab OF person_t;
1.4.2 Control Statements
OCI applications treat transaction control, session control, and system control
statements as if they were DML statements.
See Also:
Oracle Database SQL Language Reference for information about these
types of statements
1.4.3 Data Manipulation Language
Data manipulation language (DML) statements can change data in the database
tables.
For example, DML statements are used to:
•Insert new rows into a table
•Update column values in existing rows
•Delete rows from a table
•Lock a table in the database
•Explain the execution plan for a SQL statement
•Require an application to supply data to the database using input (bind) variables
See Also:
About Binding Placeholders in OCI for more information about input bind
variables
Chapter 1
SQL Statements
1-6

DML statements also allow you to work with objects in the Oracle database, as in the
following example, which inserts an instance of type
person_t
into the object table
person_tab
:
INSERT INTO person_tab
VALUES (person_t('Steve May','987-65-4320','146 Winfield Street'));
1.4.4 Queries
Queries are statements that retrieve data from a database.
A query can return zero, one, or many rows of data. All queries begin with the SQL
keyword
SELECT
, as in the following example:
SELECT dname FROM dept
WHERE deptno = 42;
Queries access data in tables, and they are often classified with DML statements.
However, OCI applications process queries differently, so they are considered
separately in this guide.
Queries can require the program to supply data to the database using input (bind)
variables, as in the following example:
SELECT name
FROM employees
WHERE empno = :empnumber;
In the preceding SQL statement,
:empnumber
is a placeholder for a value that is to be
supplied by the application.
When processing a query, an OCI application also must define output variables to
receive the returned results. In the preceding statement, you must define an output
variable to receive any
name
values returned from the query.
See Also:
•Overview of Binding in OCI for more information about input bind
variables
•Overview of Defining in OCI for information about defining output
variables
•Using SQL Statements in OCI for detailed information about how SQL
statements are processed in an OCI program
1.4.5 PL/SQL
PL/SQL is Oracle's procedural extension to the SQL language.
PL/SQL processes tasks that are more complicated than simple queries and SQL data
manipulation language statements. PL/SQL allows some constructs to be grouped into
a single block and executed as a unit. Among these are:
•One or more SQL statements
Chapter 1
SQL Statements
1-7

•Variable declarations
•Assignment statements
•Procedural control statements (IF...THEN...ELSE statements and loops)
•Exception handling
You can use PL/SQL blocks in your OCI program to:
•Call Oracle Database stored procedures and stored functions
•Combine procedural control statements with several SQL statements, so that they
are executed as a unit
•Access special PL/SQL features such as records, tables, cursor FOR loops, and
exception handling
•Use cursor variables
•Take advantage of implicit result set capability that allows reuse of existing stored
procedure designs that return implicit result sets
•Access and manipulate objects in an Oracle database
The following PL/SQL example issues a SQL statement to retrieve values from a table
of employees, given a particular employee number. This example also demonstrates
the use of placeholders in PL/SQL statements.
BEGIN
SELECT ename, sal, comm INTO :emp_name, :salary, :commission
FROM emp
WHERE empno = :emp_number;
END;
Note that the placeholders in this statement are not PL/SQL variables. They represent
input values passed to the database when the statement is processed. These
placeholders must be bound to C language variables in your program.
See Also:
•Oracle Database PL/SQL Language Reference for information about
coding PL/SQL blocks
•About Binding Placeholders in PL/SQL for information about working
with placeholders in PL/SQL
1.4.6 Embedded SQL
OCI processes SQL statements as text strings that an application passes to the
database on execution.
The Oracle precompilers (Pro*C/C++, Pro*COBOL, Pro*FORTRAN) allow you to
embed SQL statements directly into your application code. A separate precompilation
step is then necessary to generate an executable application.
It is possible to mix OCI calls and embedded SQL in a precompiler program.
Chapter 1
SQL Statements
1-8

See Also:
Pro*C/C++ Programmer's Guide
1.4.7 Special OCI Terms for SQL
This guide uses special terms to refer to the different parts of a SQL statement.
For example, consider the following SQL statement:
SELECT customer, address
FROM customers
WHERE bus_type = 'SOFTWARE'
AND sales_volume = :sales;
It contains the following parts:
•A SQL command -
SELECT
•Two select-list items -
customer
and
address
•A table name in the
FROM
clause -
customers
•Two column names in the
WHERE
clause -
bus_type
and
sales_volume
•A literal input value in the
WHERE
clause - '
SOFTWARE
'
•A placeholder for an input variable in the
WHERE
clause -
:sales
When you develop your OCI application, you call routines that specify to the Oracle
database the address (location) of input and output variables of your program. In this
guide, specifying the address of a placeholder variable for data input is called a bind
operation. Specifying the address of a variable to receive select-list items is called a
define operation.
For PL/SQL, both input and output specifications are called bind operations.
See Also:
•Using SQL Statements in OCI for more information about these terms
and operations
1.5 Procedural and Nonprocedural Elements
OCI enables you to develop scalable, multithreaded applications in a multitier
architecture that combines the nonprocedural data access power of structured query
language (SQL) with the procedural capabilities of C and C++.
•In a nonprocedural language program, the set of data to be operated on is
specified, but what operations are to be performed, or how the operations are to
be conducted, is not specified. The nonprocedural nature of SQL makes it an easy
language to learn and to use to perform database transactions. It is also the
Chapter 1
Procedural and Nonprocedural Elements
1-9

standard language used to access and manipulate data in modern relational and
object-relational database systems.
•In a procedural language program, the execution of most statements depends on
previous or subsequent statements and on control structures, such as loops or
conditional branches, that are not available in SQL. The procedural nature of these
languages makes them more complex than SQL, but it also makes them more
flexible and powerful.
The combination of both nonprocedural and procedural language elements in an OCI
program provides easy access to an Oracle database in a structured programming
environment.
OCI supports all SQL data definition, data manipulation, query, and transaction control
facilities that are available through an Oracle database. For example, an OCI program
can run a query against an Oracle database. The query can require the program to
supply data to the database using input (bind) variables, as follows:
SELECT name FROM employees WHERE empno = :empnumber;
In the preceding SQL statement,
:empnumber
is a placeholder for a value that is to be
supplied by the application.
You can also take advantage of PL/SQL, Oracle's procedural extension to SQL. The
applications you develop can be more powerful and flexible than applications written in
SQL alone. OCI also provides facilities for accessing and manipulating objects in a
database.
1.6 Object Support
OCI has facilities for working with object types and objects.
An object type is a user-defined data structure representing an abstraction of a real-
world entity. For example, the database might contain a definition of a
person
object.
That object might have attributes—
first_name
,
last_name
, and
age
—to represent a
person's identifying characteristics.
The object type definition serves as the basis for creating objects that represent
instances of the object type by using the object type as a structural definition, you
could create a
person
object with the attribute values 'John', 'Bonivento', and '30'.
Object types may also contain methods—programmatic functions that represent the
behavior of that object type.
OCI provides a comprehensive application programming interface for programmers
seeking to use Oracle Database object capabilities.
These capabilities include:
•Executing SQL statements that manipulate object data and schema information
•Passing of object references and instances as input variables in SQL statements
•Declaring object references and instances as variables to receive the output of
SQL statements
•Fetching object references and instances from a database
•Describing the properties of SQL statements that return object instances and
references
•Describing PL/SQL procedures or functions with object parameters or results
Chapter 1
Object Support
1-10

•Extension of commit and rollback calls to synchronize object and relational
functionality
OCI object features can be divided into the following major categories:
•Client-Side Object Cache
•Associative and Navigational Interfaces to access and manipulate objects
•OCI Runtime Environment for Objects
•Type Management: Mapping and Manipulation Functions to access information
about object types and control data attributes of Oracle types
•Object Type Translator (OTT) utility, for mapping internal Oracle Database
schema information to client-side language bind variables
See Also:
•Encapsulated Interfaces which describes additional OCI calls that are
provided to support manipulation of objects after they have been
accessed by SQL statements
•Oracle Database Concepts
•Oracle Database Object-Relational Developer's Guide
1.6.1 Client-Side Object Cache
The object cache is a client-side memory buffer that provides lookup and memory
management support for objects.
The object cache stores and tracks object instances that have been fetched by an OCI
application from the server to the client side. The object cache is created when the
OCI environment is initialized. When multiple applications run against the same server,
each has its own object cache. The cache tracks the objects that are currently in
memory, maintains references to objects, manages automatic object swapping, and
tracks the meta-attributes or type information about objects. The object cache provides
the following features to OCI applications:
•Improved application performance by reducing the number of client/server round-
trips required to fetch and operate on objects
•Enhanced scalability by supporting object swapping from the client-side cache
•Improved concurrency by supporting object-level locking
1.6.2 Associative and Navigational Interfaces
What are the different types of interfaces OCI applications can use to access objects?
Applications using OCI can access objects in an Oracle database through several
types of interfaces:
•Using SQL
SELECT
,
INSERT
, and
UPDATE
statements
•Using a C-style pointer chasing scheme to access objects in the client-side cache
by traversing the corresponding smart pointers or
REF
s
Chapter 1
Object Support
1-11

OCI provides a set of functions with extensions to support object manipulation using
SQL
SELECT
,
INSERT
, and
UPDATE
statements. To access Oracle Database objects, these
SQL statements use a consistent set of steps as if they were accessing relational
tables. OCI provides the following sets of functions required to access objects:
•Binding and defining object type instances and references as input and output
variables of SQL statements
•Executing SQL statements that contain object type instances and references
•Fetching object type instances and references
•Describing select-list items of an Oracle object type
OCI also provides a set of functions using a C-style pointer chasing scheme to access
objects after they have been fetched into the client-side cache by traversing the
corresponding smart pointers or
REF
s. This navigational interface provides functions
for:
•Instantiating a copy of a referenceable persistent object (that is, of a persistent
object with object ID in the client-side cache) by pinning its smart pointer or
REF
•Traversing a sequence of objects that are connected to each other by traversing
the
REF
s that point from one to the other
•Dynamically getting and setting values of an object's attributes
1.6.3 OCI Runtime Environment for Objects
OCI provides functions for objects to manage how Oracle Database objects are used
on the client side.
These functions provide for:
•Connecting to an Oracle database server to access its object functionality,
including initializing a session, logging on to a database server, and registering a
connection
•Setting up the client-side object cache and tuning its parameters
•Getting errors and warning messages
•Controlling transactions that access objects in the database
•Associatively accessing objects through SQL
•Describing PL/SQL procedures or functions whose parameters or results are
Oracle types
1.6.4 Type Management: Mapping and Manipulation Functions
OCI provides two sets of functions to work with Oracle Database objects.
•Type Mapping functions allow applications to map attributes of an Oracle schema
represented in the server as internal Oracle data types to their corresponding host
language types.
•Type Manipulation functions allow host language applications to manipulate
individual attributes of an Oracle schema such as setting and getting their values
and flushing their values to the server.
Chapter 1
Object Support
1-12

Additionally, the
OCIDescribeAny()
function provides information about objects stored in
the database.
1.6.5 Object Type Translator
The Object Type Translator (OTT) utility translates schema information about Oracle
object types into client-side language bindings of host language variables, such as
structures.
The OTT takes as input an
intype
file that contains metadata information about Oracle
schema objects. It generates an
outtype
file and the header and implementation files
that must be included in a C application that runs against the object schema. Both OCI
applications and Pro*C/C++ precompiler applications may include code generated by
the OTT. The OTT is beneficial because it:
•Improves application developer productivity: OTT eliminates the need for you to
code the host language variables that correspond to schema objects.
•Maintains SQL as the data definition language of choice: By providing the ability to
automatically map Oracle schema objects that are created using SQL to host
language variables, OTT facilitates the use of SQL as the data definition language
of choice. This in turn allows Oracle Database to support a consistent model of
data.
•Facilitates schema evolution of object types: OTT regenerates included header
files when the schema is changed, allowing Oracle applications to support schema
evolution.
OTT is typically invoked from the command line by specifying the
intype
file, the
outtype
file, and the specific database connection. With Oracle Database, OTT can
only generate C structures that can either be used with OCI programs or with the
Pro*C/C++ precompiler programs.
1.7 Simple Oracle Document Access (SODA)
SODA for C is a C API that is part of Oracle Call Interface (OCI).
SODA for C implements Simple Oracle Document Access (SODA). You can use it to
perform create, read (retrieve), update, and delete (CRUD) operations on documents
of any kind, and you can use it to query JSON documents. You compile programs that
use SODA for C the same way you compile other OCI programs. SODA is a set of
NoSQL-style APIs that let you create and store collections of documents in Oracle
Database, retrieve them, and query them, without needing to know Structured Query
Language (SQL) or how the data in the documents is stored in the database. Oracle
Database supports storing and querying JSON data. To access this functionality, you
need structured query language (SQL) with special JSON SQL operators. SODA for C
hides the complexities of SQL/JSON programming.
Chapter 1
Simple Oracle Document Access (SODA)
1-13

See Also:
•Handles, SODA Collection Handle Attributes, SODA Document Handle
Attributes, OCI SODA Functions, SODA Document Handle Attributes,
and SODA Collection Handle Attributes.
•See https://docs.oracle.com/en/database/oracle/oracle-database/18/
adsdc/index.html
1.8 Encapsulated Interfaces
All the data structures that are used by OCI calls are encapsulated in the form of
opaque interfaces that are called handles.
A handle is an opaque pointer to a storage area allocated by the OCI library that
stores context information, connection information, error information, or bind
information about a SQL or PL/SQL statement. A client allocates certain types of
handles, populates one or more of those handles through well-defined interfaces, and
sends requests to the server using those handles. In turn, applications can access the
specific information contained in a handle by using accessor functions.
The OCI library manages a hierarchy of handles. Encapsulating the OCI interfaces
with these handles has several benefits to the application developer, including:
•Reduction of server-side state information that must be retained, thereby reducing
server-side memory usage
•Improvement of productivity by eliminating the need for global variables, making
error reporting easier, and providing consistency in the way OCI variables are
accessed and used
•Allows changes to be made to the underlying structure without affecting
applications
1.9 User Authentication and Password Management
OCI provides application developers with user authentication and password
management.
This is supported in several ways:
•OCI enables a single OCI application to authenticate and maintain multiple users.
•OCI enables the application to update a user's password, which is particularly
helpful if an expired password message is returned by an authentication attempt.
OCI supports two types of login sessions:
•A login function for sessions by which a single user connects to the database
using a login name and password
•A mechanism by which a single OCI application authenticates and maintains
multiple sessions by separating the login session (the session created when a
user logs in to an Oracle database) from the user sessions (all other sessions
created by a user)
Chapter 1
Encapsulated Interfaces
1-14

Privileged connections, such as
SYSDBA
,
SYSOPER
, proxy authentication, external
authentication, and others, are also supported.
1.10 Features to Improve Application Performance and
Scalability
OCI provides several feature extensions to improve application performance and
scalability.
Application performance has been improved by reducing the number of client to server
round-trips required, and scalability improvements have been made by reducing the
amount of state information that must be retained on the server side. Some of these
features include:
•Statement caching to improve performance by caching executable statements that
are used repeatedly
•Client result caching to limit the number of round trips to the database server
•Implicit prefetching of
SELECT
statement result sets to eliminate the describe round-
trip, reduce round-trips, and reduce memory usage
•Elimination of open and close cursor round-trips
•Support for multithreaded environments
•Session multiplexing over connections
•Consistent support for a variety of configurations, including standard two-tier client/
server configurations, server-to-server transaction coordination, and three-tier
transaction processing (TP)-monitor configurations
•Consistent support for local and global transactions, including support for the XA
interface's TM_JOIN operation
•Improved scalability by providing the ability to concentrate connections, processes,
and sessions across users on connections and by eliminating the need for
separate sessions to be created for each branch of a global transaction
•Allowing applications to authenticate multiple users and allow transactions to be
started on their behalf
1.11 Oracle Streams Advanced Queuing
OCI provides an interface to Oracle Streams Advanced Queuing (Streams AQ)
feature.
Streams AQ provides message queuing as an integrated part of Oracle Database.
Streams AQ provides this functionality by integrating the queuing system with the
database, thereby creating a message-enabled database. By providing an integrated
solution, Streams AQ frees you to devote your efforts to your specific business logic
rather than having to construct a messaging infrastructure.
Chapter 1
Features to Improve Application Performance and Scalability
1-15

See Also:
OCI and Streams Advanced Queuing
1.12 XA Library Support
OCI supports the Oracle XA library.
The
xa.h
header file is in the same location as all the other OCI header files. For Linux
or UNIX, the path is
$ORACLE_HOME/rdbms/public
. Users of the
demo_rdbms.mk
file on
Linux or UNIX are not affected because this make file includes the
$ORACLE_HOME/rdbms/
public
directory.
For Windows, the path is
ORACLE_BASE\ORACLE_HOME
\
oci\include
.
See Also:
•Oracle XA Library for more information about Windows and XA
applications
•Oracle Database Development Guide for information about developing
applications with Oracle XA
Chapter 1
XA Library Support
1-16

2
Oracle Instant Client and Oracle Instant
Client Light
This chapter contains the following topics:
•About Oracle Instant Client
•Install from ZIP Files, from RPMs, and from Oracle Universal Installer
•Environment Variables for Oracle Instant Client
•Database Connection Strings for Oracle Instant Client
•SDK for Oracle Instant Client
•About Oracle Instant Client Light
•About Patching Oracle Instant Client Shared Libraries on Linux or UNIX
•Regeneration of Data Shared Library and Zip and RPM Files
2.1 About Oracle Instant Client
Oracle Instant Client provides the necessary Oracle Database client-side files to
create and run OCI, OCCI, ODBC, and JDBC OCI applications. Useful command-line
utilities including SQL*Plus, SQL*Loader and Oracle Data Pump are also available.
Oracle Instant Client simplifies the deployment of applications by eliminating the need
for an Oracle home on the client machines.
The storage space requirement of an OCI application running in Instant Client mode is
significantly reduced compared to the same application running in a full client-side
installation. A minimal install of Instant Client shared libraries can occupy less than
10% of the space of a full client-side installation. Finally, the Instant Client is easy to
install.
Why use Instant Client?
•Installation involves unzipping a few files, or installing RPM packages.
•The Oracle Database client-side number of required files and the total disk storage
are significantly reduced.
•There is no loss of functionality or performance for applications deployed using
Instant Client.
•It is simple for independent software vendors to package applications.
A README file is included with the Instant Client installation. It describes the version,
date and time, and the operating system the Instant Client was generated on.
OCI applications, by default, look for the OCI Data Shared Library,
libociei.so
(or
Oraociei18.1.dll
on Windows) in the runtime library search path (for example
LD_LIBRARY_PATH
on Linux, or
PATH
on Windows) to determine if the application should
operate in the Instant Client mode. If this library is not found, then OCI tries to load the
Instant Client Light Data Shared Library (see Table 2-3 and Table 2-4),
libociicus.so
2-1

(or
Oraociicus18.1.dll
on Windows). If the Instant Client Light library is found, then the
application operates in the Instant Client Light mode. Otherwise, a full installation
based on Oracle home is assumed.
For Instant Client, the following tables shows the Oracle Database client-side files
required to deploy an OCI application for Linux and UNIX and Microsoft Windows.
Other libraries and utilities get installed, but are not needed for OCI runtime use. For
example, you can delete files such as
jdbc.jar
.
Table 2-1 Instant Client Shared Libraries for Linux and UNIX
Linux and UNIX Description for Linux and UNIX
libclntsh.so.18.1
libclntshcore.so.18.1
Client Code Library
libociei.so
1OCI Instant Client Data Shared
Library
libnnz18.so
Security Library
libons.so
Oracle Notification Service (ONS)
library
libmql1.so
Light Weight IPC Library
libipc1.so
Message Queue Light Library
1The libraries libclntsh.so.18.1, libclntshcore.so.18.1, and libociei.so must reside in the same directory in
order to use Instant Client.
Table 2-2 Instant Client Shared Libraries for Microsoft Windows
Microsoft Windows Description for Microsoft Windows
oci.dll
Forwarding functions that applications link with
oraociei18.dll
Data and code
orannzsbb18.dll
Security Library
oraons.dll
ONS library used by OCI internally
oci.sym
oraociei18.sym
orannzsbb18.sym
Symbol tables
Oracle Database 18c library names are used in the table and are current for Oracle
Database release 18c, version 18.1.
On Microsoft Windows, a
.sym
file is provided for each dynamic-link library (DLL).
When the
.sym
file is present in the same location as the DLL, a stack trace with
function names is generated when a failure occurs in OCI on Microsoft Windows.
In general, all OCI functionality is available to an application being run using the
Instant Client, except that the Instant Client is for client-side operation only. Therefore,
server-side external procedures cannot use Instant Client libraries.
For development you can also use the Instant Client SDK.
Chapter 2
About Oracle Instant Client
2-2

See Also:
•SDK for Oracle Instant Client
•Fault Diagnosability in OCI
2.2 Install from ZIP Files, from RPMs, and from Oracle
Universal Installer
Oracle Instant Client can be installed in several ways.
The Instant Client libraries can be installed by either choosing the Instant Client option
from Oracle Universal Installer or by downloading and installing either the ZIP files or
RPMs from the OCI page on the Oracle Technology Network website: Oracle Instant
Client
To Download and Install the Instant Client Libraries from the Oracle Technology
Network Website
The following steps are for the Linux, Unix, and Windows environments.
1. From the Oracle Technology Network, download and unzip the required ZIP
packages from OTN to an empty directory, such as
instantclient_18_1
, for Oracle
Database release 18c, version 18.1. All Instant Client ZIP installs require the Basic
or Basic Light package.
2. Or, to install the RPM files, follow these instructions:
a. Become root by running
su
and entering the super-user password.
b. Change to the directory in which you want to install.
c. Uninstall any earlier installations.
# rpm -e package-name
d. Install each package with yum. Yum will automatically install required
dependencies, such as
libaio
.
# yum remove package-name
# yum install package-name.rpm
Or, install each package with rpm.
# rpm -ivh package-name.rpm
e. Delete the
.rpm
files if you want to save disk space.
f. Exit the root shell. No need to reboot.
3. Set the operating system shared library path environment variable to the directory
from Step 1. For example, with ZIP files on Linux or UNIX, set
LD_LIBRARY_PATH
to
instantclient_18_1
.
export LD_LIBRARY_PATH=/opt/oracle/instantclient_18_1:$LD_LIBRARY_PATH
With Linux RPMs, set
LD_LIBRARY_PATH
to:
export LD_LIBRARY_PATH=/usr/lib/oracle/18.1/client64/lib:$LD_LIBRARY_PATH
Chapter 2
Install from ZIP Files, from RPMs, and from Oracle Universal Installer
2-3

On Windows, set
PATH
to the
instantclient_18_1
directory. For example, on
Windows 7, update PATH in Control Panel -> System -> Advanced System
Settings -> Advanced -> Environment Variables -> System Variables -> PATH.
4. If necessary, set the
NLS_LANG
environment variable to specify the language and
territory used by the client application and database connections opened by the
application, and the client's character set, which is the character set for data
entered or displayed by a client program.
NLS_LANG
is set as an environment
variable on UNIX platforms and is set in the registry on Windows platforms. See
Oracle Database Globalization Support Guide for more information on setting the
NLS_LANG
environment variable.
5. If you intend to co-locate optional Oracle client configuration files such as
tnsnames.ora
,
sqlnet.ora
,
ldap.ora
, or
oraaccess.xml
with Instant Client, then put
them in the
network/admin
subdirectory of Instant Client. This is the default Oracle
client configuration directory for applications linked with Instant Client.
Alternatively, Oracle client configuration files can be put in another, accessible
directory. Then set the environment variable TNS_ADMIN to that directory name.
After completing the preceding steps you are ready to run OCI applications.
The OCI application uses the Instant Client when the OCI shared libraries are
accessible through the operating system Library Path variable. In this way, there is no
dependency on the Oracle home and none of the other code and data files provided in
the Oracle home are needed by OCI.
Install the Instant Client from the Oracle Universal Installer
For Oracle Universal Installer, invoke the Oracle Universal Installer and select the
Instant Client option and install the Instant Client shared libraries to an empty
directory, such as
instantclient_18_1
, for Oracle Database release 18c, version 18.1.
See Steps 3 through 5 in To Download and Install the Instant Client Libraries from the
Oracle Technology Network Website about setting environment variables.
If you did a complete client installation (by choosing the
Admin
option in Oracle
Universal Installer), the locations of the Instant Client shared libraries in a full client
installation are:
On Linux or UNIX:
libociei.so
library is in
$ORACLE_HOME/instantclient
libclntsh.so.18.1
,
libclntshcore.so.18.1
, and
libnnz18.so
are in
$ORACLE_HOME/lib
On Windows:
oraociei18.dll
library is in
ORACLE_HOME\instantclient
oci.dll
,
ociw32.dll
, and
orannzsbb18.dll
are in
ORACLE_HOME\bin
To enable running the OCI application using Instant Client, copy the preceding
libraries to a different directory and set the operating system shared library path to
locate this directory.
Chapter 2
Install from ZIP Files, from RPMs, and from Oracle Universal Installer
2-4

Note:
All the libraries must be copied from the same Oracle home and must be
placed in the same directory. Co-location of symlinks to Instant Client
libraries is not a substitute for physical co-location of the libraries.
There should be only one set of Oracle libraries on the operating system
Library Path variable. That is, if you have multiple directories containing
Instant Client libraries, then only one such directory should be on the
operating system Library Path.
Similarly, if an Oracle home-based installation is performed on the same
system, then you should not have
ORACLE_HOME/lib
and the Instant Client
directory on the operating system Library Path simultaneously regardless of
the order in which they appear on the Library Path. That is, either the
ORACLE_HOME/lib
directory (for non-Instant Client operation) or Instant Client
directory (for Instant Client operation) should be on the operating system
Library Path variable, but not both.
To enable other capabilities such as OCCI and JDBC OCI, you must copy a few
additional files. To enable OCCI, you must install the OCCI Library (
libocci.so.18.1
on
Linux or UNIX and
oraocci18.dll
on Windows) in the Instant Client directory. For the
JDBC OCI driver, in addition to the three OCI shared libraries, you must also download
OCI JDBC Library (for example
libocijdbc18.so
on Linux or UNIX and
ocijdbc18.dll
on Windows). Place all libraries in the Instant Client directory.
Note:
On hybrid platforms, such as Sparc64, to operate the JDBC OCI driver in the
Instant Client mode, copy the
libociei.so
library from the
ORACLE_HOME/
instantclient32
directory to the Instant Client directory. Copy all other
Sparc64 libraries needed for the JDBC OCI Instant Client from the
ORACLE_HOME/lib32
directory to the Instant Client directory.
2.3 Environment Variables for Oracle Instant Client
The
ORACLE_HOME
environment variable no longer determines the location of NLS,
CORE, and error message files.
An OCI-only application should not require
ORACLE_HOME
to be set. However, if it is set, it
does not affect OCI. OCI always obtains its data from the Data Shared Library. If the
Data Shared Library is not available, only then is
ORACLE_HOME
used and a full client
installation is assumed. Though
ORACLE_HOME
is not required to be set, if it is set, then it
must be set to a valid operating system path name that identifies a directory.
If Dynamic User callback libraries are to be loaded, then as this guide specifies, the
callback package must reside in
ORACLE_HOME/lib
(
ORACLE_HOME\bin
on Windows). Set
ORACLE_HOME
in this case.
Environment variables
ORA_NLS10
and
ORA_NLS_PROFILE33
are ignored in the Instant
Client mode.
Chapter 2
Environment Variables for Oracle Instant Client
2-5

Beginning with Oracle Database 12c Release 2 (12.2), when using Instant Client
libraries, the Instant Client can use the
ORA_TZFILE
environment variable to read the
time zone file from the file system when this environment variable is set. Otherwise, if
the
ORA_TZFILE
variable is not set, then the larger, default,
timezlrg_n.dat
file from the
Data Shared Library is used. If the smaller
timezone_n.dat
file is to be used from the
Data Shared Library, then set the
ORA_TZFILE
environment variable to the name of the
file without any absolute or relative path names. The file must be copied to
subdirectory
oracore/zoneinfo
for (UNIX/LINUX) or
oracore\zoneinfo
for (Microsoft
Windows) in the instant client directory. You can use the
genezi
utility with the
-v
option
to verify that the time zone file and location is valid or run SQL*Plus.
On Linux or UNIX:
export ORA_TZFILE=timezone_n.dat
On Windows:
set ORA_TZFILE=timezone_n.dat
In these examples, n is the time zone data file version number.
Be sure to create subdirectory
oracore/zoneinfo
for (UNIX/LINUX) or subdirectory
oracore\zoneinfo
for (Microsoft Windows) where
oracoei
or
oraociicus
DLL's are
located (typically in the
instantclient_12_2
directory) and copy the
timezone_n.dat
file
to this directory.
To determine the versions of small and large time zone files that are packaged in the
Instant Client Data Shared Library, enter the following command to run the
genezi
utility:
genezi -v
If OCI is not operating in the Instant Client mode (because the Data Shared Library is
not available), then
ORA_TZFILE
variable, if set, names a complete path name as it does
in previous Oracle Database releases.
If
TNSNAMES
local naming parameters are used, then, as mentioned earlier,
TNS_ADMIN
directory must contain the
TNSNAMES
configuration files. If
TNS_ADMIN
is not set, then the
ORACLE_HOME/network/admin
directory must contain Oracle Net Services configuration
files.
2.4 Database Connection Strings for Oracle Instant Client
All Oracle Net naming methods that do not require use of
ORACLE_BASE_HOME
, or
ORACLE_HOME
(to locate configuration files such as
tnsnames.ora
,
sqlnet.ora
, or
oraaccess.xml
) work in the Instant Client mode.
If you intend to co-locate optional Oracle configuration files such as
tnsnames.ora
,
sqlnet.ora
,
ldap.ora
, or
oraaccess.xml
with Instant Client, note that beginning with
Oracle Database release 18c, version 18.1 Instant Client Basic and Basic Light Zips
and RPMs precreate a
network/admin
directory, where these files can be placed. In
earlier releases, users had to create the
network/admin
directory themselves.
See Database Connection Strings for complete information about database connection
strings.
Chapter 2
Database Connection Strings for Oracle Instant Client
2-6

See Also:
Oracle Database Net Services Administrator's Guide chapter on "Configuring
Naming Methods" for more about connect descriptors
This section includes the following topic: Examples of Oracle Instant Client Connect
Identifiers.
2.5 SDK for Oracle Instant Client
The software development kit (SDK) is a set of development tools that allows the
creation of applications can be downloaded from the Instant Client link URL on the
Oracle Technology Network website:
Oracle Instant Client
•The Instant Client SDK package has both C and C++ header files and a makefile
for developing OCI and OCCI applications while in an Instant Client environment.
Developed applications can be deployed in any client environment.
•The SDK contains C and C++ demonstration programs.
•On Windows, libraries required to link the OCI or OCCI applications are also
included.
Make.bat
is provided to build the demos.
•On UNIX or Linux, the makefile
demo.mk
is provided to build the demos. The
instantclient_18_1
directory must be in the runtime library search path, for
example
LD_LIBRARY_PATH
before linking the application. The OCI and OCCI
programs require the presence of
libclntsh.so
and
libocci.so
symbolic links in
the
instantclient_18_1
directory. Beginning with Oracle Database 18c, version
18.1, Instant Client Basic and Basic Light ZIP files on Linux, Unix, and macOS
now have the
libclntsh
and
libocci
symbolic links precreated.
•The SDK also contains the Object Type Translator (OTT) utility and its classes to
generate the application header files.
2.6 About Oracle Instant Client Light
The Instant Client Light version of Instant Client further reduces the disk space
requirements of the client installation.
The size of the library has been reduced by removing error message files for
languages other than English and leaving only a few supported character set
definitions out of around 250.
This Instant Client Light version is geared toward applications that use either
US7ASCII, WE8DEC, WE8ISO8859P1, WE8MSWIN1252, or a Unicode character set.
There is no restriction on the
LANGUAGE
and the
TERRITORY
fields of the
NLS_LANG
setting,
so the Instant Client Light operates with any language and territory settings. Because
only English error messages are provided with the Instant Client Light, error messages
generated on the client side, such as Net connection errors, are always reported in
English, even if
NLS_LANG
is set to a language other than
AMERICAN
. Error messages
generated by the database side, such as syntax errors in SQL statements, are in the
Chapter 2
SDK for Oracle Instant Client
2-7

selected language provided the appropriate translated message files are installed in
the Oracle home of the database instance.
This section includes the following topics:
•Globalization Settings
•Libraries for Oracle Instant Client Light
•Install from ZIP Files, from RPMs, and from Oracle Universal Installer
2.6.1 Globalization Settings
Instant Client Light supports the following client character sets:
Single-byte
•US7ASCII
•WE8DEC
•WE8MSWIN1252
•WE8ISO8859P1
Unicode
•UTF8
•AL16UTF16
•AL32UTF8
Instant Client Light can connect to databases having one of these database character
sets:
•US7ASCII
•WE8DEC
•WE8MSWIN1252
•WE8ISO8859P1
•WE8EBCDIC37C
•WE8EBCDIC1047
•UTF8
•AL32UTF8
Instant Client Light returns an error if a character set other than those in the preceding
lists is used as the client or database character set.
Instant Client Light can also operate with the OCI Environment handles created in the
OCI_UTF16
mode.
See Also:
Oracle Database Globalization Support Guide for more information about
National Language Support (NLS) settings
Chapter 2
About Oracle Instant Client Light
2-8

2.6.2 Libraries for Oracle Instant Client Light
OCI applications, by default, look for the OCI Data Shared Library,
libociei.so
(or
Oraociei18.1.dll
on Windows) in the runtime library search path (for example
LD_LIBRARY_PATH
on Linux, or
PATH
on Windows) to determine if the application should
operate in the Instant Client mode.
If the OCI Data Shared Library is not found, then OCI tries to load the Instant Client
Light Data Shared Library (see Table 2-3 and Table 2-4),
libociicus.so
(or
Oraociicus18.1.dll
on Windows). If the Instant Client Light library is found, then the
application operates in the Instant Client Light mode. Otherwise, a full installation
based on Oracle home is assumed.
Table 2-3 Instant Client Light Shared Libraries Linux and UNIX
Linux and UNIX Description for Linux and UNIX
libclntsh.so.18.1
libclntshcore.so.18.1
Client Code Library
libociicus.so
OCI Instant Client Light Data Shared Library
libnnz18.so
Security Library
libmql1.so
Light Weight IPC Library
libipc1.so
Message Queue Light Library
Table 2-4 Instant Client Light Shared Libraries for Microsoft Windows
Microsoft Windows Description for Microsoft Windows
oci.dll
Forwarding functions that applications link with
oraociicus18.dll
Data and code
orannzsbb18.dll
Security Library
oci.sym
oraociicus18.sym
orannzsbb18.sym
Symbol tables
See Also:
Instant Client Shared Libraries for Linux and UNIX Table 2-1
Instant Client Shared Libraries for Microsoft Windows Table 2-2
2.6.3 Installing Oracle Instant Client Light
How can Instant Client Light can be installed.
Instant Client Light can be installed in one of these ways:
•Installed from Oracle Technology Network (OTN)
Chapter 2
About Oracle Instant Client Light
2-9

The following URL is the Instant Client page on the Oracle Technology Network
website: Oracle Instant Client
For Instant Client Light, download and unzip the
basiclite.zip
package in to an
empty
instantclient_12_2
directory.
•Installed from an Instant Client Administrator installation
From the
ORACLE_HOME/instantclient/light
subdirectory, copy
libociicus.so
(or
oraociicus12.dll
on Windows). The Instant Client directory on the
LD_LIBRARY_PATH
(
PATH
on Windows) should contain the Instant Client Light Data Shared Library,
libociicus.so
(
oraociicus12.dll
on Windows), instead of the larger OCI Instant
Client Data Shared Library,
libociei.so
(
oraociei12.dll
on Windows).
•Installed from an Oracle Universal Installer installation
When you select the Instant Client option from the Oracle Universal Installer,
libociei.so
(or
oraociei12.dll
on Windows) is installed in the base directory of the
installation, which means these files are placed on the
LD_LIBRARY_PATH
(
PATH
on
Windows).
The Instant Light Client Data Shared Library,
libociicus.so
(or
oraociicus12.dll
on Windows), is installed in the
light
subdirectory of the base directory and not
enabled by default. Therefore, to operate in the Instant Client Light mode, the OCI
Data Shared Library,
libociei.so
(or
Oraociei12.dll
on Windows) must be deleted
or renamed and the Instant Client Light library must be copied from the
light
subdirectory to the base directory of the installation.
For example, if Oracle Universal Installer has installed the Instant Client in
my_oraic_12_2
directory on the
LD_LIBRARY_PATH
(
PATH
on Windows), then use the
following command sequence to operate in the Instant Client Light mode:
cd my_oraic_12_2
rm libociei.so
mv light/libociicus.so .
Note:
To ensure that no incompatible binaries exist in the installation, always
copy and install the Instant Client files in to an empty directory.
2.7 About Patching Oracle Instant Client Shared Libraries on
Linux or UNIX
Because Instant Client is a deployment feature, the number and size of files (client
footprint) required to run an OCI application has been reduced.
Hence, all files needed to patch Instant Client shared libraries are not available in an
Instant Client deployment. A complete client installation based on Oracle home is
needed for patching. Use the
opatch
utility for patching.
After you apply the patch in an Oracle home environment, copy the files listed in About
Oracle Instant Client to the instant client directory, as described in Install from ZIP
Files, from RPMs, and from Oracle Universal Installer.
Chapter 2
About Patching Oracle Instant Client Shared Libraries on Linux or UNIX
2-10

Instead of copying individual files, you can generate Instant Client zip and RPM files
for OCI and OCCI, JDBC, and SQL*Plus as described in Regeneration of Data Shared
Library and Zip and RPM Files. Then, you can copy the zip and RPM files to the target
system and unzip them as described in Install from ZIP Files, from RPMs, and from
Oracle Universal Installer.
The
opatch
utility stores the patching information of the
ORACLE_HOME
installation in
libclntsh.so
. This information can be retrieved by the following command:
genezi -v
If the Instant Client deployment system does not have the
genezi
utility, you can copy it
from the
ORACLE_HOME/bin
directory.
Note:
The
opatch
utility is not available on Windows.
2.8 Regeneration of Data Shared Library and Zip and RPM
Files
The process to regenerate the data shared library and the zip and RPM files changed
in Oracle Database 12c Release 1 (12.1).
Separate make file targets are used to create the data shared libraries, zip, and RPM
files either individually or all at once. Currently,
ilibociei
builds only the zip and RPM
files. Regeneration of data shared libraries requires both a compiler and linker, which
may not be available on all installations. The sections that follow show the make file
target used to regenerate data shared libraries, zip, and RPM files.
Note:
The regenerated Instant Client binaries contain only the Instant Client files
installed in the Oracle Client Administrator Home from which the
regeneration is done. Therefore, error messages, character set encodings,
and time zone files that are present in the regeneration environment are the
only ones that are packaged in the data shared libraries. Error messages,
character set encodings, and time zone files depend on which national
languages were selected for the installation of the Oracle Client
Administrator Home.
Regeneration of the data shared library and the zip and RPM files is not
available on Windows platforms.
This section includes the following topics:
•Regenerating Data Shared Library libociei.so
•Regenerating Data Shared Library libociicus.so
•Regenerating Data Shared Libraries libociei.so and libociicus.so in One Step
Chapter 2
Regeneration of Data Shared Library and Zip and RPM Files
2-11

•Regenerating Zip and RPM Files for the Basic Package
•Regenerating Zip and RPM Files for the Basic Light Package
•Regenerating Zip and RPM Files for the JDBC Package
•Regenerating Zip and RPM Files for the ODBC Package
•Regenerating Zip and RPM Files for the SQL*Plus Package
•Regenerating Zip and RPM Files for the Tools Package
•Regenerating Zip and RPM Files for All Packages
2.8.1 Regenerating Data Shared Library libociei.so
The OCI Instant Client Data Shared Library (
libociei.so
) can be regenerated by using
the following commands in an Administrator Install of
ORACLE_HOME
:
cd $ORACLE_HOME/rdbms/lib
make -f ins_rdbms.mk igenlibociei
The new regenerated
libociei.so
is placed in the
ORACLE_HOME/instantclient
directory.
The original existing
libociei.so
located in this same directory is renamed to
libociei.so0
.
2.8.2 Regenerating Data Shared Library libociicus.so
To regenerate Instant Client Light data shared library (
libociicus.so
), use the following
commands:
mkdir -p $ORACLE_HOME/rdbms/install/instantclient/light
cd $ORACLE_HOME/rdbms/lib
make -f ins_rdbms.mk igenlibociicus
The newly regenerated
libociicus.so
is placed in the
ORACLE_HOME
/
instantclient
/
light
directory. The original existing
libociicus.so
located in this same directory is renamed
to
libociicus.so0
.
2.8.3 Regenerating Data Shared Libraries libociei.so and libociicus.so
in One Step
To regenerate the data shared libraries
libociei.so
and libociicus.so, use the following
commands:
mkdir -p $ORACLE_HOME/rdbms/install/instantclient/light
cd $ORACLE_HOME/rdbms/lib
make -f ins_rdbms.mk igenliboci
The newly regenerated
libociei.so
is placed in the
ORACLE_HOME
/
instantclient
directory. The original existing
libociei.so
located in this same directory is renamed to
libociei.so0
.
The newly regenerated
libociicus.so
is placed in the
ORACLE_HOME
/
instantclient
/
light
directory. The original existing
libociicus.so
located in this same directory is renamed
to
libociicus.so0
.
Chapter 2
Regeneration of Data Shared Library and Zip and RPM Files
2-12

2.8.4 Regenerating Zip and RPM Files for the Basic Package
To regenerate the zip and RPM files for the basic package, use the following
commands:
cd $ORACLE_HOME/rdbms/lib
make -f ins_rdbms.mk ic_basic_zip
2.8.5 Regenerating Zip and RPM Files for the Basic Light Package
To regenerate the zip and RPM files for the basic light package, use the following
commands:
cd $ORACLE_HOME/rdbms/lib
make -f ins_rdbms.mk ic_basiclite_zip
2.8.6 Regenerating Zip and RPM Files for the JDBC Package
To regenerate the zip and RPM files for the JDBC package, use the following
commands:
cd $ORACLE_HOME/rdbms/lib
make -f ins_rdbms.mk ic_jdbc_zip
2.8.7 Regenerating Zip and RPM Files for the ODBC Package
To regenerate the zip and RPM files for the ODBC package, use the following
commands:
cd $ORACLE_HOME/rdbms/lib
make -f ins_rdbms.mk ic_odbc_zip
2.8.8 Regenerating Zip and RPM Files for the SQL*Plus Package
To regenerate the zip and RPM files for the SQL*Plus package, use the following
commands:
cd $ORACLE_HOME/rdbms/lib
make -f ins_rdbms.mk ic_sqlplus_zip
2.8.9 Regenerating Zip and RPM Files for the Tools Package
To regenerate the zip and RPM files for the tools package, use the following
commands:
cd $ORACLE_HOME/rdbms/lib
make -f ins_rdbms.mk ic_tools_zip
2.8.10 Regenerating Zip and RPM Files for All Packages
To regenerate the zip and RPM files for all packages, use the following commands:
cd $ORACLE_HOME/rdbms/lib
make -f ins_rdbms.mk ilibociei
Chapter 2
Regeneration of Data Shared Library and Zip and RPM Files
2-13

The new zip and RPM files are generated under the following directory:
$ORACLE_HOME/rdbms/install/instantclient
Regeneration of the data shared library and the zip and RPM files is not available on
Windows platforms.
Chapter 2
Regeneration of Data Shared Library and Zip and RPM Files
2-14

3
Building and Configuring OCI Applications
This chapter describes features about building and configuring OCI applications on
Linux, UNIX, and Windows operating systems.
For other supported operating systems, see the platform specific installation guides for
more information.
This chapter includes the following topics:
•Header File and Makefile Locations
•Building an OCI Application on Linux and UNIX
•Building an Application on Windows
•Database Connection Strings
•Client and Server Operating with Different Versions of Time Zone Files
•OCI Client-Side Deployment Parameters Using oraaccess.xml
•About Compatibility and Upgrading
•Fault Diagnosability in OCI
3.1 Header File and Makefile Locations
The OCI and OCCI header files that are required for OCI and OCCI client application
development on Linux and UNIX operating systems reside in the
$ORACLE_HOME/rdbms/
public
directory.
These files are available both with the Oracle Database Server installation, and with
the Oracle Database Client Administration and Custom installations. See the SDK for
Oracle Instant Client for information about it containing C and C++ header files and a
Makefile for developing OCI and OCCI applications while in an Instant Client
environment.
All demonstration programs and their related header files reside in the
$ORACLE_HOME/
rdbms/demo
directory once they are installed. These demonstration files are installable
only from the Examples media. See OCI Demonstration Programs for the names of
these programs and their purposes.
Several makefiles are provided in the
demo
directory. Each makefile contains
comments with instructions on its use in building OCI executables. Oracle
recommends that you use these demonstration makefiles whenever possible to avoid
errors in compilation and linking.
The
demo_rdbms.mk
file in the
demo
directory and is an example makefile. See the
comments on how to build the demonstration OCI programs. The
demo_rdbms.mk
file
includes the
$ORACLE_HOME/rdbms/public
directory. Ensure that your own customized
makefiles have the
$ORACLE_HOME/rdbms/public
directory in the
INCLUDE
path.
The
ociucb.mk
file is a makefile in
demo
for building a callback shared library.
3-1

3.2 Building an OCI Application on Linux and UNIX
How to build an OCI application on Linux and UNIX.
This topic describes the features of OCI that apply to building applications on Linux
and UNIX in the following topics:
•Oracle Directory Structure
•Demonstration OCI Programs
See Also:
•Oracle Database Client Installation Guide for Linux for operating system
requirements for x86–64 Linux platforms, supported Oracle Linux and
Red Hat Enterprise distributions for x86-64 platforms, and installation
requirements for programming environments for Linux x86-64
•Oracle Database Instant Client Installation Guide for Apple Mac OS X
(Intel) for checking the software requirements
3.2.1 Oracle Directory Structure
The
$ORACLE_HOME
directory contains the following directories described in the following
table that are relevant to OCI.
These directories are for the full client and Oracle Database, but not for the Oracle
Instant Client. These files include the library files needed to link and run OCI
applications, and link with other Oracle products.
Table 3-1 ORACLE_HOME Directories and Contents
Directory Name Contents
/admin
Configuration files
/demo
Sample programs, make files, SQL files, and
so forth
/imclude
Header files
/lib
Library files
/mesg
Message files
/public
Public header files
3.2.2 Demonstration OCI Programs
A set of OCI demonstration programs and their corresponding project files are
optionally installed after an Oracle Database installation and set up in the
ORACLE_BASE/
ORACLE_HOME/demo
subdirectory.
Chapter 3
Building an OCI Application on Linux and UNIX
3-2

Build and run these OCI demonstration programs to familiarize yourself with the steps
involved in developing OCI applications.
To build a demo OCI program, run the
make
file (
demo_rdbms.mk
) located in the
/demo
directory. For example, to build a single OCI demo, use the following
make
command
syntax:
make -f demo_rdbms.mk build EXE=demo OBJS="demo.o ..."
For example, to build the OCI
cdemo81.c
program, enter the following
make
command:
make -f demo_rdbms.mk build EXE=cdemo81 OBJS=cdemo81.o
In this example, the executable file is created or updated from the object file, which in
turn is made by compiling the source file
cdemo81.c
.
See Also:
•Oracle Database Examples Installation Guide for information about
installing the demonstration OCI programs using Oracle Universal
Installer
•Downloads: Oracle Database 12c Release 2 (12.2.0.1.0) Standard
Edition 2 and Enterprise Edition for a link to the Oracle Database 12c
Release 2 Examples (12.2.0.1.0) for Linux x86-64
linuxx64_12201_examples.zip
•Review the contents of the
demo_rdbms.mk
file to learn more about running
the many other OCI demonstration programs that are available in the
demo
subdirectory.
•OCI Demonstration Programs for more information about OCI
demonstration programs
3.3 Building an Application on Windows
How to build an OCI application on Windows.
See Getting Started with OCI for Windows for complete information.
See Also:
Oracle Database Client Installation Guide for Microsoft Windows for
information about Oracle Database software client requirements.
3.4 Database Connection Strings
This topic describes Oracle Net naming methods that do not use
ORACLE_BASE_HOME
, or
ORACLE_HOME
(to locate configuration files such as
tnsnames.ora
,
sqlnet.ora
, or
oraaccess.xml
).
Chapter 3
Building an Application on Windows
3-3

In particular, the
connect_identifier
in the
OCIServerAttach()
call can be specified in
the following formats:
•An easy connect naming string of the form:
username/password@host[:port][/service name][:server][/instance_name]
•As a local naming parameters
tnsnames.ora
configuration file entry of the form:
net_service_name=
(DESCRIPTION=
(ADDRESS=(protocol_address_information))
(CONNECT_DATA=
(SERVICE_NAME=service_name)))
•As an Oracle Net connect descriptor of the form:
"(DESCRIPTION=(ADDRESS=(PROTOCOL=protocol-name) (HOST=host-name) (PORT=port-
number))
(CONNECT_DATA=(SERVICE_NAME=service-name)))"
•A Connection Name that is resolved through Directory Naming where the site is
configured for LDAP server discovery.
For naming methods such as
tnsnames.ora
and directory naming to work, the
TNS_ADMIN
environment variable can also be set.
If the
TNS_ADMIN
environment variable is not set, and
tnsnames.ora
entries such as
inst1
, and so on, are used, then the
ORACLE_HOME
variable must be set, and the
configuration files are expected to be in the
$ORACLE_HOME/network/admin
directory. Note
that the
ORACLE_HOME
variable in this case is only used for locating Oracle Net
configuration files, and no other component of Client Code Library (OCI, NLS, and so
on) uses the value of
ORACLE_HOME
. So it is preferred and easier to set the
TNS_ADMIN
environment variable to establish the location of the
tnsnames.ora
file.
If a
NULL
string, "", is used as the connection string in the
OCIServerAttach()
call, then
the
TWO_TASK
environment variable can be set to the
connect_identifier
. On a Windows
operating system, the
LOCAL
environment variable is used instead of
TWO_TASK
.
Similarly, for OCI applications such as SQL*Plus, the
TWO_TASK
(or
LOCAL
on Windows)
environment variable can be set to the connect_identifier. Its value can be anything
that would have gone to the right of the '@' on a typical connect string.
See Also:
•Oracle Database Net Services Administrator's Guide chapter on
"Configuring Naming Methods" for more about connect descriptors
•Examples of Oracle Instant Client Connect Identifiers
3.4.1 Examples of Oracle Instant Client Connect Identifiers
If you are using SQL*Plus in Instant Client mode, then you can specify the connect
identifier in the following ways:
If the
listener.ora
file on the Oracle database contains the following:
Chapter 3
Database Connection Strings
3-4

LISTENER = (ADDRESS_LIST=
(ADDRESS=(PROTOCOL=tcp)(HOST=server6)(PORT=1573))
)
SID_LIST_LISTENER = (SID_LIST=
(SID_DESC=(SID_NAME=rdbms3)(GLOBAL_DBNAME=rdbms3.server6.us.alchemy.com)
(ORACLE_HOME=/home/dba/rdbms3/oracle))
)
The SQL*Plus connect identifier is:
"server6:1573/rdbms3.server6.us.alchemy.com"
The connect identifier can also be specified as:
"(DESCRIPTION=(ADDRESS=(PROTOCOL=tcp)(HOST=server6)(PORT=1573))(CONNECT_DATA=
(SERVICE_NAME=rdbms3.server6.us.alchemy.com)))"
Alternatively, you can set the
TWO_TASK
environment variable to any of the previous
connect identifiers and connect without specifying the connect identifier. For example:
export TWO_TASK=//server6:1573/rdbms3.server6.us.alchemy.com
You can also specify the
TWO_TASK
environment variable as:
export TWO_TASK=(DESCRIPTION=(ADDRESS=(PROTOCOL=tcp)(HOST=server6)(PORT=1573))
(CONNECT_DATA=(SERVICE_NAME=rdbms3.server6.us.alchemy.com)))
Then you can invoke SQL*Plus with an empty connect identifier (you are prompted for
the password):
sqlplus user
The connect descriptor can also be stored in the
tnsnames.ora
file. For example, if the
tnsnames.ora
file contains the following connect descriptor:
conn_str = (DESCRIPTION=(ADDRESS=(PROTOCOL=tcp)(HOST=server6)(PORT=1573))
(CONNECT_DATA=
(SERVICE_NAME=rdbms3.server6.us.alchemy.com)))
If the
tnsnames.ora
file is located in the
/home/webuser/instantclient
directory, then you
can set the variable
TNS_ADMIN
(or
LOCAL
on Windows) as:
export TNS_ADMIN=/home/webuser/instantclient
Then you can use the connect identifier
conn_str
for invoking SQL*Plus, or for your
OCI connection.
Note:
TNS_ADMIN
specifies the directory where the
tnsnames.ora
file is located and
TNS_ADMIN
is not the full path of the
tnsnames.ora
file.
If the preceding
tnsnames.ora
file is located in an installation based Oracle home, in
the /
network/server6/home/dba/oracle/network/admin
directory, then the
ORACLE_HOME
environment variable can be set as follows and SQL*Plus can be invoked as
previously, with the identifier
conn_str
:
Chapter 3
Database Connection Strings
3-5

export ORACLE_HOME=/network/server6/home/dba/oracle
Finally, if
tnsnames.ora
can be located by
TNS_ADMIN
or
ORACLE_HOME
, then the
TWO_TASK
environment variable can be set as follows enabling you to invoke SQL*Plus without a
connect identifier:
export TWO_TASK=conn_str
3.5 Client and Server Operating with Different Versions of
Time Zone Files
In Oracle Database Release 11.2 (or later) you can use different versions of the time
zone file on the client and server; this mode of operation was not supported before
Oracle Database Release 11.2.
Both client and server must be 11.2 or later to operate in such a mixed mode. This
section discusses the ramifications of operating in such a mode. To avoid these
ramifications use the same time zone file version for client and server.
The following behavior is seen when the client and server use different time zones file
versions. Note that the use of different time zone file versions only affects the handling
of
TIMESTAMP
WITH
TIMEZONE
(
TSTZ
) data type values.
•The OCI Datetime and Interval APIs listed here unconditionally raise an error
when the input parameters are of
TSTZ
type. This is because these operations
depend on the local time zone file on the client that is not synchronized with the
database. Continuing with the computation in such a configuration can result in
inconsistent computations across the client and database tiers.
OCIDateTimeCompare()
OCIDateTimeConstruct()
OCIDateTimeConvert()
OCIDateTimeSubtract()
OCIIntervalAdd()
OCIIntervalSubtract()
OCIIntervalFromTZ()
OCIDateTimeGetTimeZoneName()
OCIDateTimeGetTimeZoneOffset()1
OCIDateTimeSysTimeStamp()
•There is a performance penalty when you retrieve or modify
TSTZ
values. The
performance penalty arises because of the additional conversions needed to
compensate for the client and server using different time zone file versions.
•If new time zone regions are defined by the more recent time zone file, you can
see an error operating on a
TIMESTAMP
WITH
TIMEZONE
value belonging to the new
region on a node that has a time zone file version that does not recognize the new
time zone region.
Applications that manipulate opaque type or
XMLType
instances or both containing
TSTZ
type attributes must use the same time zone file version on client and server to avoid
data loss.
1Returns an
ORA-01805
error when timezone files on the client and server do not match (regions are not synchronized); returns
OCI_SUCCESS
when region time zone values are the same (represent the same instant in UTC), though the
TIME ZONE
offsets are
different.
Chapter 3
Client and Server Operating with Different Versions of Time Zone Files
3-6

See Also:
Oracle Database Globalization Support Guide for information about
upgrading the time zone file and timestamp with time zone data
3.6 OCI Client-Side Deployment Parameters Using
oraaccess.xml
This topic describes the OCI client-side deployment parameters using oraaccess.xml.
This section includes the following topics:
•About oraaccess.xml
•About Client-Side Deployment Parameters Specified in oraaccess.xml
•High Level Structure of oraaccess.xml
•About Specifying Global Parameters in oraaccess.xml
•About Specifying Defaults for Connection Parameters
•Overriding Connection Parameters at the Connection-String Level
•About OCI Session Pool Configuration in oraaccess.xml
•File (oraaccess.xml) Properties
3.6.1 About oraaccess.xml
Starting with Oracle Database Release 12c Release 1 (12.1), Oracle provides an
oraaccess.xml
file, a client-side configuration file.
You can use the
oraaccess.xml
file to configure selected OCI parameters (some of
which are accepted programatically in various OCI API calls), thereby allowing OCI
behavior to be changed during deployment without modifying the source code that
calls OCI.
Updates to the
oraaccess.xml
file will not affect already running clients. In order to pick
up any updates to the
oraaccess.xml
file, already running clients need to be restarted.
The
oraaccess.xml
file is read from the directory specified by the
TNS_ADMIN
environment
variable in regular and instant client installations. This is the
$ORACLE_HOME/network/
admin
directory on UNIX operating systems and the
%ORACLE_HOME%\NETWORK\ADMIN
directory on Microsoft Windows operating systems, if
TNS_ADMIN
is not set in regular
client installations.
3.6.2 About Client-Side Deployment Parameters Specified in
oraaccess.xml
When equivalent parameters are set both in the
sqlnet.ora
and
oraaccess.xml
files, the
oraaccess.xml
file setting takes precedence over the corresponding
sqlnet.ora
file
setting.
Chapter 3
OCI Client-Side Deployment Parameters Using oraaccess.xml
3-7

In such cases, Oracle recommends using the
oraaccess.xml
file settings moving
forward. For any network configuration, the
sqlnet.ora
file continues to be the primary
file as network level settings are not supported in the
oraaccess.xml
file.
3.6.3 High Level Structure of oraaccess.xml
Describes the high-level structure of the
oraaccess.xml
file.
The
oraaccess.xml
file has a top-level node
<oraaccess>
with the following three
elements:
•
<default_parameters>
- This element describes any default parameter settings
shared across connections. These default parameters include:
–Defaults for global parameters - These global parameters can only be
specified once and hence are applicable to all connections and cannot be
overridden at the connection level. These parameters are specified using the
following tags:
*
<events>
- Creates the OCI Environment in
OCI_EVENTS
mode, which is
required for Fast Application Notification (FAN) and runtime connection
load balancing
*
<result_cache>
- Sets OCI client result cache parameters
*
<diag>
- Sets OCI fault diagnosability parameters
–Defaults for connection-specific parameters - Connection parameters can be
set to different values for specific connections. However, they too can be
defaulted, and overridden on a per connection string basis as needed. These
defaults are shared across all connections (unless overridden at the
connection level, which is described in the
<config_descriptions>
list item) that
follows. These defaults are specified by the following tags:
*
<prefetch>
- Sets the number of prefetch rows for all queries; specified
using the
<rows>
parameter.
*
<statement_cache>
- Sets the maximum number of statements that can be
cached per session; specified using the
<size>
parameter.
*
<auto tune>
- Consists of:
<enable>
to turn auto tuning on or off;
<ram_threshold>
, which sets the memory threshold for auto-tuning to stop
using more memory when available physical memory on the client system
has reached this threshold; and
<memory_target>
, which sets the memory
limit that OCI auto-tuning can use per client process.
*
<fan_subscription_failure_action>
- Sets the action upon subscription
failure to be either the value
trace
or
error
.
*
<ons>
- Sets a variety of ONS client-side deployment configuration
parameters used for FAN notifications.
•
<config_descriptions>
- This element associates a configuration alias element
(
<config_alias>
), which is basically a name, with a specific set of parameters
(
<parameters>
) that contain one or more connection parameters. These connection
parameters are the same connection parameters within the element
<default_parameters>
described previously, namely:
<prefetch>
,
<statement_cache>
,
<auto_tune>
,
<fan_subscription_failure_action>
and
<ons>
.
Chapter 3
OCI Client-Side Deployment Parameters Using oraaccess.xml
3-8

•
<connection_configs>
- This element associates one or more connection strings
used by an application with a config alias, thus allowing multiple connection string
elements to share the same set of parameters.
A connection configuration element (
<connection_config>
) associates a connection
string element (
<connection_string>
) with a configuration alias element
(
<config_alias>
).
A connection string is indirectly associated with a set of parameters through the
configuration alias, which allows multiple connection string elements to share the
same set of parameters.
The sections that follow describe these client-side deployment parameters in more
detail.
See Also:
About Specifying Defaults for Connection Parameters
3.6.4 About Specifying Global Parameters in oraaccess.xml
As described, the
<default_parameters>
tag allows specifying default values for various
OCI parameters.
Of these, some parameters can only be specified once and hence apply to all
connections. These global parameters are described using the following tags:
•
<events>
This creates the OCI Environment in
OCI_EVENTS
mode, which is required for Fast
Application Notification (FAN) and runtime connection load balancing.
<events>
true <!--value could be false also -->
</events>
•
<result_cache>
–
<max_rset_rows>
- Maximum size of any result set in rows in the per-process
query cache. Equivalent to
OCI_RESULT_CACHE_MAX_RSET_ROWS
in the
sqlnet.ora
file.
–
<max_rset_size>
- Maximum client result cache size. Set the size to 32,768
bytes (32 Kilobytes (KB)) or greater. Equivalent to
OCI_RESULT_CACHE_MAX_RSET_SIZE
in the
sqlnet.ora
file.
–
<max_size>
- Maximum size in bytes for the per-process query cache.
Specifying a size less than 32,768 in the client disables the client result cache
feature. Equivalent to
OCI_RESULT_CACHE_MAX_SIZE
in the
sqlnet.ora
file.
<result_cache>
<max_rset_rows>10</max_rset_rows>
<max_rset_size>65535</max_rset_size>
<max_size>65535</max_size>
</result_cache>
Chapter 3
OCI Client-Side Deployment Parameters Using oraaccess.xml
3-9

When equivalent parameters are set both in the
sqlnet.ora
and
oraaccess.xml
files,
the
oraaccess.xml
file setting takes precedence over the corresponding
sqlnet.ora
file setting.
See Table 3-2 for a listing of equivalent OCI parameter settings.
•
<diag>
You can specify the following elements:
–
<adr_enabled>
- Enables or disables diagnosability. Equivalent to
DIAG_ADR_ENABLED
in the
sqlnet.ora
file. Values: true or false.
–
<dde_enabled>
- Enables or disables DDE. Values: true or false.
–
<adr_base>
- Sets the ADR base directory, which is a system-dependent
directory path string to designate the location of the ADR base to use in the
current ADRCI session. Equivalent to
ADR_BASE
in the
sqlnet.ora
file. Value:
directory path for ADR base directory.
–
<sighandler_enabled>
- Enables or disables OCI signal handler. Values: true or
false.
–
<restricted>
- Enables or disables full dump files. Oracle Database client
contains advanced features for diagnosing issues, including the ability to dump
diagnostic information when important errors are detected. By default, these
dumps are restricted to a small subset of available information, to ensure that
application data is not dumped. However, in many installations, secure
locations for dump files may be configured, ensuring the privacy of such logs.
In such cases, it is recommended to turn on full dumps; this can greatly speed
resolution of issues. Full dumps can be enabled by specifying a value of false.
Values: true or false.
–
<trace_events>
- Indicates the trace event number and the level of tracing to be
in effect. Currently only event 10883 is supported. The available levels are 5
and 10.
<diag>
<adr_enabled>false</adr_enabled>
<dde_enabled>false</dde_enabled>
<adr_base>/foo/adr</adr_base>
<sighandler_enabled>false</sighandler_enabled>
<restricted>true</restricted>
<trace_events>
<trace_event>
<number>10883</number>
<level>5</level>
</trace_event>
</trace_events>
</diag>
When equivalent parameters are set both in the
sqlnet.ora
and
oraaccess.xml
files,
the
oraaccess.xml
file setting takes precedence over the corresponding
sqlnet.ora
file setting.
See Table 3-2 for a listing of equivalent OCI parameter settings.
Chapter 3
OCI Client-Side Deployment Parameters Using oraaccess.xml
3-10

Table 3-2 Equivalent OCI Parameter Settings in oraaccess.xml and
sqlnet.ora
Parameter Group oraaccess.xml
Parameters
sqlnet.ora Parameters
OCI client result
cache
<max_rset_rows> OCI_RESULT_CACHE_MAX_RSET_ROWS
OCI client result
cache
<max_rset_size> OCI_RESULT_CACHE_MAX_RSET_SIZE
OCI client result
cache
<max_size> OCI_RESULT_CACHE_MAX_SIZE
OCI fault
diagnosability
<adr_enabled> DIAG_ADR_ENABLED
OCI fault
diagnosability
<dde_enabled> DIAG_DDE_ENABLED
OCI fault
diagnosability
<adr_base> ADR_BASE
See Also:
•Oracle Database Development Guide for information about deployment
time settings for client result cache and client configuration file
parameters
•Oracle Database Net Services Reference for more information about
ADR diagnostic parameters in the
sqlnet.ora
file
3.6.5 About Specifying Defaults for Connection Parameters
Describes the default values you can set for connection parameters shared across
connections.
You can specify the following connection parameters that are shared across
connections:
•
<prefetch>
- Specifies prefetch row count for
SELECT
statements.
<prefetch>
<rows>100</rows>
</prefetch>
Setting this parameter appropriately can help reduce round-trips to the database,
thereby improving application performance.
Note that this only overrides the
OCI_ATTR_PREFETCH_ROWS
parameter (whether
explicitly specified by the application or not). If the application has specified
OCI_ATTR_PREFETCH_MEMORY
explicitly, then the actual prefetch row count will be
determined by using both constraints. The
OCI_ATTR_PREFETCH_MEMORY
constraint
equivalent cannot be specified in the
oraaccess.xml
file.
Also note that OCI prefetching may still get disabled if the
SELECT
statement
fetches columns of specific data types. For more details, see About Fetching
Results for information about limitations of OCI prefetch.
Chapter 3
OCI Client-Side Deployment Parameters Using oraaccess.xml
3-11

•
<statement_cache>
- Specifies the number of OCI Statement handles that can be
cached per session.
<statement_cache>
<size>100</size>
</statement_cache>
Caching statement handles improves repeat execute performance by reducing
client side and server side CPU consumption and network traffic.
Note that for this parameter to take effect, the application must be programmed to
use
OCIStatementPrepare2()
and
OCIStatementRelease()
calls (and not the older
OCISatementPrepare()
and
OCIHandleFree()
equivalents for getting and disposing of
statement handles.
•
<auto_tune>
- Used to enable OCI Auto tuning.
<auto_tune>
<enable>true</enable>
<ram_threshold>0.1</ram_threshold><!--percentage -->
<memory target>2M</memory_target>
</auto_tune>
Enabling auto-tuning can help OCI automatically tune the statement-cache size
based on specified memory constraints. This can help dynamically tune the
statement cache size to an appropriate value based on runtime application
characteristics and available memory resources.
Note that for auto tuning OCI Statement Cache, the application must be
programmed to use
OCIStatementPrepare2()
and
OCIStatementRelease()
calls (and
not the older
OCISatementPrepare()
and
OCIHandleFree()
equivalents for getting and
disposing of statement handles.
•
<fan_subscription_failure_action>
- Used to determine how OCI responds to a
failure to subscribe for FAN notifications.
A value of
trace
records any failure to subscribe for FAN notifications (if FAN is
enabled) in the trace file and OCI proceeds ignoring the failure. A value of
error
makes OCI return an error if an attempt to subscribe for FAN notifications fails.
<fan>
<!--only possible values are "trace" and "error" -->
<subscription_failure_action>
trace
</subscription_failure_action>
</fan>
•
<ons>
- Sets up Oracle Notification Service (ONS) parameters.
You can specify the following connection parameters:
–
<subscription_wait_timeout>
- Length of time in seconds the client waits for its
subscription to the ONS server.
–
<auto_config>
- true or false. If true, the configuration specified in this section
will augment the auto configuration information that the client receives from
the database. If false, it will override the same.
–
<thread_stack_size>
- Size in bytes of the event notification thread stack.
–
<debug>
- true or false. Whether debug mode is on (true) or off (false).
–
<wallet_location>
- Directory that contains an auto logon wallet file for a
secure ONS subscription.
Chapter 3
OCI Client-Side Deployment Parameters Using oraaccess.xml
3-12

–
<servers>
- Host list with ports and connection distribution.
<ons>
<!--values or in seconds -->
<subscription_wait_timeout>
5
</subscription_wait_timeout>
<auto_config>true</auto_config> <!--boolean -->
<threadstacksize>100k</threadstacksize>
<debug>true</debug>
<wallet_location>/etc/oracle/wallets/</wallet_location>
<servers>
<address_list>
<name>pacific</name>
<max_connections> 3 <\max_connections>
<hosts>
10.228.215.121:25293,
10.228.215.122:25293
</hosts>
</address_list>
<address_list>
<name>Europe</name>
<max_connections>3<\max_connections>
<hosts>
myhost1.mydomain.com:25273,
myhost2.mydomain.com:25298,
myhost3.mydomain.com:30004
</hosts>
</address_list>
</servers>
</ons>
See Also:
•<auto_tune>
•<ram_threshold>
•<memory_target>
•Oracle Universal Connection Pool Developer’s Guide for information
about ONS configuration parameters
3.6.6 Overriding Connection Parameters at the Connection-String
Level
Using the
oraaccess.xml
file also allows you to override the very same set of
connection-specific parameters at the connection-string level as well.
This allows for overriding those connection-specific parameters based on
requirements of individual applications.
Using the
<config_descriptions>
tag, you can specify a set of connection-specific
parameters (
<parameters>
) to be associated with a configuration alias (
<config_alias>
,
which creates a named group of connection-specific parameters). Thereafter, using
the
<connection_configs>
tag, you can associate one or more connection-strings
Chapter 3
OCI Client-Side Deployment Parameters Using oraaccess.xml
3-13

(specified using the
<connection-string>
tag) with a
<config_alias>
. This permits a
level of indirection that allows multiple
<connection_string>
elements to share the
same set of
<parameters>
.
Example 1
This example shows a very simple
oraaccess.xml
file configuration that highlights
defaulting of global and connection parameters applicable across all connections.
<?xml version="1.0" encoding="ASCII" ?>
<!--
Here is a sample oraaccess.xml.
This shows defaulting of global and connection parameters
across all connections.
-->
<oraaccess xmlns="http://xmlns.oracle.com/oci/oraaccess"
xmlns:oci="http://xmlns.oracle.com/oci/oraaccess"
schemaLocation="http://xmlns.oracle.com/oci/oraaccess
http://xmlns.oracle.com/oci/oraaccess.xsd">
<default_parameters>
<prefetch>
<rows>50</rows>
</prefetch>
<statement_cache>
<size>100</size>
</statement_cache>
<result_cache>
<max_rset_rows>100</max_rset_rows>
<max_rset_size>10K</max_rset_size>
<max_size>64M</max_size>
</result_cache>
</default_parameters>
</oraaccess>
Example 2
This example shows connection parameters being overridden at the connection level.
<?xml version="1.0" encoding="ASCII" ?>
<!--
Here is a sample oraaccess.xml.
This highlights some connection parameters being
overridden at the connection level
-->
<oraaccess xmlns="http://xmlns.oracle.com/oci/oraaccess"
xmlns:oci="http://xmlns.oracle.com/oci/oraaccess"
schemaLocation="http://xmlns.oracle.com/oci/oraaccess
http://xmlns.oracle.com/oci/oraaccess.xsd">
<default_parameters>
<prefetch>
<rows>50</rows>
</prefetch>
<statement_cache>
<size>100</size>
</statement_cache>
<auto_tune>
<enable>true</enable>
<ram_threshold>2.67</ram_threshold>
<memory_target>204800</memory_target>
</auto_tune>
<result_cache>
Chapter 3
OCI Client-Side Deployment Parameters Using oraaccess.xml
3-14

<max_rset_rows>100</max_rset_rows>
<max_rset_size>10K</max_rset_size>
<max_size>64M</max_size>
</result_cache>
</default_parameters>
<!--
Create configuration descriptions, which are
groups of connection parameters associated with
a config_alias.
-->
<config_descriptions>
<config_description>
<config_alias>bar</config_alias>
<parameters>
<prefetch>
<rows>20</rows>
</prefetch>
</parameters>
</config_description>
<config_description>
<config_alias>foo</config_alias>
<parameters>
<statement_cache>
<size>15</size>
</statement_cache>
</parameters>
</config_description>
</config_descriptions>
<!--
Now map the connection string used by the application
with a config_alias.
-->
<connection_configs>
<connection_config>
<connection_string>hr_db</connection_string>
<config_alias>foo</config_alias>
</connection_config>
<connection_config>
<connection_string>finance_db</connection_string>
<config_alias>bar</config_alias>
</connection_config>
</connection_configs>
</oraaccess>
Example 3
This example highlights setup for FAN notifications.
<?xml version="1.0" encoding="ASCII" ?>
<!--
Here is a sample for oraaccess.xml for
setting up for FAN notifications.
-->
<oraaccess xmlns="http://xmlns.oracle.com/oci/oraaccess"
xmlns:oci="http://xmlns.oracle.com/oci/oraaccess"
schemaLocation="http://xmlns.oracle.com/oci/oraaccess
http://xmlns.oracle.com/oci/oraaccess.xsd">
<default_parameters>
<fan>
<!-- only possible values are "trace" or "error" -->
<subscription_failure_action>
Chapter 3
OCI Client-Side Deployment Parameters Using oraaccess.xml
3-15

error
</subscription_failure_action>
</fan>
<ons>
<subscription_wait_timeout>
5
</subscription_wait_timeout>
<auto_config>true</auto_config>
</ons>
<events>true</events>
</default_parameters>
</oraaccess>
Example 4
This example highlights an advanced
oraaccess.xml
file configuration usage with
manual ONS settings. Manual ONS settings should be used rarely.
<?xml version="1.0" encoding="ASCII" ?>
<!--
Here is a sample for oraaccess.xml that highlights
manual ONS settings.
-->
<oraaccess xmlns="http://xmlns.oracle.com/oci/oraaccess"
xmlns:oci="http://xmlns.oracle.com/oci/oraaccess"
schemaLocation="http://xmlns.oracle.com/oci/oraaccess
http://xmlns.oracle.com/oci/oraaccess.xsd">
<default_parameters>
<fan>
<!-- only possible values are "trace" or "error" -->
<subscription_failure_action>
error
</subscription_failure_action>
</fan>
<ons>
<subscription_wait_timeout>
5
</subscription_wait_timeout>
<auto_config>true</auto_config>
<!--This provides the manual configuration for ONS.
Note that this functionality should not need to be used
as auto_config can normally discover this
information. -->
<servers>
<address_list>
<name>pacific</name>
<max_connections>3</max_connections>
<hosts>10.228.215.121:25293, 10.228.215.122:25293</hosts>
</address_list>
<address_list>
<name>Europe</name>
<max_connections>3</max_connections>
<hosts>myhost1.mydomain.com:25273,
myhost2.mydomain.com:25298,
myhost3.mydomain.com:30004</hosts>
</address_list>
</servers>
</ons>
<events>true</events>
</default_parameters>
</oraaccess>
Chapter 3
OCI Client-Side Deployment Parameters Using oraaccess.xml
3-16

See Also:
About Specifying Defaults for Connection Parameters about overriding the
very same set of connection-specific parameters at the connection-string
level
3.6.7 About OCI Session Pool Configuration in oraaccess.xml
Beginning with Oracle Database release 18c, version 18.1, the OCI session pool
configuration can be set up using the oraaccess.xml client-side configuration file.
The OCI session pool is configured by specifying the following set of parameters in the
oraaccess.xml
configuration file. These parameters can be specified in the default
parameters section or in the configuration descriptions section. If specified in the
default parameters section, then it applies to all the session pools in the application.
These settings can benefit any OCI Session Pool allowing OCI Session Pool settings
to be overridden.
•
<session_pool>
— Sets up session pool parameters.
–
<enable>
— Setting this to true makes the session pool configuration effective.
This is a mandatory parameter, that means, if the
<session_pool>
parameter is
configured, then
<enable>
parameter must also be configured.
•
<min_size>
— Minimum number of connections in the pool. The default is 0.
•
<max_size>
— Maximum number of connections in the pool. This is a mandatory
parameter, that means, if the
<session_pool>
parameter is configured, then
<max_size>
parameter must also be configured.
•
<increment>
— Amount of increase in the number of connections in the pool as the
pool expands. The default is 1.
•
<inactivity_timeout>
— Maximum time in seconds for which a connection stays
idle in the pool, after which it is terminated. The default is 0, that means, there is
no limit for which a connection stays idle in the pool.
•
<max_use_session>
— Maximum number of times a connection can be taken and
released to the pool. The default is 0, that means, there is no limit to take a
connection and release to the pool.
•
<max_life_time_session>
— Time, in seconds, a connection will stay after it has
been created in the pool. The default is 0, that means, there is no limit for a
connection to stay after it has been created in the pool.
Using the
oraaccess.xml
file allows you to configure an OCI session pool for each
needed connection service. The following example shows two groups of connection
parameters associated with its respective config alias, the
sales_config
and the
hr_config
, where each connection string that the application uses is mapped with its
respective config alias, thus providing two OCI session pools.
<oraaccess xmlns="http://xmlns.oracle.com/oci/oraaccess"
xmlns:oci="http://xmlns.oracle.com/oci/oraaccess"
schemaLocation="http://xmlns.oracle.com/oci/oraaccess
http://xmlns.oracle.com/oci/oraaccess.xsd">
<default_parameters>
</default_parameters>
<!--
Chapter 3
OCI Client-Side Deployment Parameters Using oraaccess.xml
3-17

Create configuration descriptions, which are
groups of connection parameters associated with
a config_alias.
-->
<config_descriptions>
<config_description>
<config_alias> sales_config </config_alias>
<parameters>
<session_pool>
<enable>true</enable>
<min_size> 10 </min_size>
<max_size> 100 </max_size>
<increment> 5 </increment>
</session_pool>
</parameters>
</config_description>
<config_description>
<config_alias> hr_config </config_alias>
<parameters>
<session_pool>
<enable>true</enable>
<max_size> 10 </max_size>
</session_pool>
</parameters>
</config_description>
</config_descriptions>
<!--
Now map the connection string used by the application
with a config_alias.
-->
<connection_configs>
<connection_config>
<connection_string>sales.us.acme.com</connection_string>
<config_alias>sales_config</config_alias>
</connection_config>
<connection_config>
<connection_string>hr.us.acme.com</connection_string>
<config_alias>hr_config</config_alias>
</connection_config>
</connection_configs>
</oraaccess>
3.6.8 File (oraaccess.xml) Properties
Lists some high level rules with regards to the
oraaccess.xml
file syntax stated here for
simplicity.
The XML schema specified in the
oraaccess.xsd
file is the ultimate formal reference for
oraaccess syntax:
•The contents of the file are case sensitive, and all elements (tags, parameter
names) are in lower case.
•Comments are allowed between parameters (nodes); for example, Comment "<!--
comments -->".
•For the syntax with respect to the order of the parameters, see the XML Schema:
oraaccess.xsd
file (see information about the
oraaccess.xsd
file later in this list).
•For memory size, valid values and formats are 100, 100k, 100K, 1000M, and
1121m. This means only suffixes 'M', 'm', 'K', 'k', or no suffix are allowed. 'K' or 'k'
Chapter 3
OCI Client-Side Deployment Parameters Using oraaccess.xml
3-18

means kilobytes and 'M' or 'm' means megabytes. No suffix means the size is in
bytes.
•<ram_threshold> should be a decimal number between 0 and 100 and indicates a
percentage value.
•Where a number is expected, only positive unsigned integers are allowed; no sign
is allowed. An example of a valid number usage is
<statement_cache> <size>100</
size> </statement_cache>
).
•Configuration alias names (
<config_alias>foo</config_alias>
) are not case-
sensitive
•String parameters (such as
<config_alias>
) are not expected to be quoted.
•These rules are all encapsulated in the schema definition.
•OCI will report an error if OCI is provided an invalid
oraaccess.xml
file.
•Before deploying an
oraaccess.xml
file, Oracle recommends that you validate it
with the Oracle supplied XML schema file:
oraaccess.xsd
. The schema file is
installed under
ORACLE_HOME/rdbms/admin
in a regular client and under
instantclient_12_2/sdk/admin
in an instant client SDK. Customers can use their
own favorite XML validation tools to perform the validation after modifying the
oraaccess.xml
file.
•Sample
oraaccess.xml
files can be found in the
ORACLE_HOME/rdbms/demo
directory in
a regular client and in the
instantclient_12_2/sdk/demo
in an instant client. The
parameters in these files are for demonstration purpose only and should be
modified and tested as per the application's requirement before deploying it.
3.7 About Compatibility and Upgrading
The following sections discuss issues concerning compatibility between different
releases of OCI client and server, changes in the OCI library routines, and upgrading
an application from the release 7.x OCI to the current release of OCI:
•Oracle Client and Server Cross Version Compatibility
•Version Compatibility of Statically Linked and Dynamically Linked Applications
•About Upgrading of Existing OCI Release 7 Applications
•Obsolete OCI Routines
•OCI Routines Not Supported
3.7.1 Oracle Client and Server Cross Version Compatibility
As a general guide, Oracle client and server versions are cross version compatible
with a number versions.
This means that you can connect to some older and newer versions of the database
and do not always have to upgrade both the client and server at the same time.
However, certain products or utilities may impose additional restrictions on supported
combinations specific to the product or utility.
Chapter 3
About Compatibility and Upgrading
3-19

See Also:
My Oracle Support Document 207303.1 for information about client and
server interoperability support matrix for different Oracle versions.
3.7.2 Version Compatibility of Statically Linked and Dynamically
Linked Applications
Here are the rules for relinking for a new release.
•Statically linked OCI applications:
Statically linked OCI applications must be relinked for both major and minor
releases, because the statically linked Oracle Database client-side library code
may be incompatible with the error messages in the upgraded Oracle home. For
example, if an error message was updated with additional parameters then it is no
longer compatible with the statically linked code.
•Dynamically linked OCI applications:
Dynamically linked OCI applications from Oracle Database 10g and later releases
need not be relinked. That is, the Oracle Database client-side dynamic library is
upwardly compatible with the previous version of the library. Oracle Universal
Installer creates a symbolic link for the previous version of the library that resolves
to the current version. Therefore, an application that is dynamically linked with the
previous version of the Oracle Database client-side dynamic library does not need
to be relinked to operate with the current version of the Oracle Database client-
side library.
Note:
If the application is linked with a runtime library search path (such as
-
rpath
on Linux), then the application may still run with the version of
Oracle Database client-side library it is linked with. To run with the
current version of Oracle Database client-side library, it must be relinked.
See Also:
–Oracle Database Upgrade Guide for information about compatibility
and upgrading
–The server versions supported currently are found on My Oracle
Support Document 207303.1
3.7.3 About Upgrading of Existing OCI Release 7 Applications
OCI has been significantly improved with many features since OCI release 7.
Chapter 3
About Compatibility and Upgrading
3-20

Applications that use the OCI release 7.3 API work unchanged against the current
release of Oracle Database. They do need to be linked with the current client library.
However, OCI release 7.3 API has been deprecated and this option will not be
available in future Oracle releases.
OCI release 7 and the OCI calls of this release can be mixed in the same application
and in the same transaction provided they are not mixed within the same statement
execution. As a result, when migrating an existing OCI version 7 application you have
the following two alternatives:
•Upgrade to the current OCI client but do not modify the application: If you choose
to upgrade from an Oracle release 7 OCI client to the current release OCI client,
you need only link the new version of the OCI library and need not recompile your
application. The relinked Oracle Database release 7 OCI applications work
unchanged against a current Oracle Database. This option is deprecated and will
not be available in future Oracle releases.
•Upgrade to the current OCI client and modify the application: To use the
performance and scalability benefits provided by the current OCI, however, you
must modify your existing applications to use the current OCI programming
paradigm, rebuild and relink them with the current OCI library, and run them
against the current release of the Oracle database.
If you want to use any of the object capabilities of the current Oracle Database
release, you must upgrade your client to the current release of OCI.
Note:
Applications using version 7 API will not be able to connect to Oracle
Database 12c by default. Such applications willing to connect to Oracle
Database 12c must set
sqlnet.allowed_logon_version
to
8
.
In Oracle Database 12c Release 2 (12.2), identifier length supported by
Oracle Database has been increased from 30 bytes to 128 bytes. With this
database change, OCI applications using deprecated V7 API
odessp()
may
need to be changed. In
odessp()
for the argument
argnam
, an application
needs to pass the two dimensional array, which can accommodate identifiers
of length 128 bytes, which was previously 30 bytes.
Applications using UPI API
upidpr()
may also need to be changed with long
identifiers in Oracle Database 12c Release 2 (12.2). In
upidpr()
for the
argument
argument_name
, an application needs to pass the two dimensional
array, which can accommodate identifiers of length 128 bytes, which was
previously 30 bytes.
See Also:
Programmer's Guide to the Oracle7 Server Call Interface in Oracle 7
Documentation.
Chapter 3
About Compatibility and Upgrading
3-21

3.7.4 Obsolete OCI Routines
Release 8.0 of the OCI introduced an entirely new set of functions that were not
available in release 7.3.
Oracle strongly recommends that new applications use the new calls to improve
performance and provide increased functionality. Future releases of Oracle will not be
supporting the release 7.3 API.
Table 3-3 lists the 7.x OCI calls with their later equivalents. For more information about
the OCI calls, see the function descriptions in this guide. For more information about
the 7.x calls, see Programmer's Guide to the Oracle Call Interface, Release 7.3.
Note:
In many cases the new or current OCI routines do not map directly onto the
7.x routines, so it almost may not be possible to simply replace one function
call and parameter list with another. Additional program logic may be
required before or after the new or current call is made. See the remaining
chapters, in particular OCI Programming Basics of this guide for more
information.
Table 3-3 Obsolescent OCI Functions
7.x OCI Routine Equivalent or Similar Later OCI Routine
obindps(), obndra(),
obndrn(), obndrv()
OCIBindByName()
or
OCIBindByName2()
,
OCIBindByPos()
or
OCIBindByPos2()
(Note: additional bind calls may be necessary
for some data types)
obreak() OCIBreak()
ocan()
none
oclose()
Note: cursors are not used in release 8.x or later
ocof(), ocon() OCIStmtExecute()
with
OCI_COMMIT_ON_SUCCESS
mode
ocom() OCITransCommit()
odefin(), odefinps() OCIDefineByPos()
or
OCIDefineByPos2()
(Note: additional define
calls may be necessary for some data types)
odescr()
Note: schema objects are described with OCIDescribeAny(). A
describe, as used in release 7.x, most often be done by calling
OCIAttrGet() on the statement handle after SQL statement
execution.
odessp() OCIDescribeAny()
oerhms() OCIErrorGet()
oexec(), oexn() OCIStmtExecute()
oexfet() OCIStmtExecute()
,
OCIStmtFetch2()
(Note: result set rows can
be implicitly prefetched)
ofen()
,
ofetch() OCIStmtFetch2()
oflng()
none
Chapter 3
About Compatibility and Upgrading
3-22

Table 3-3 (Cont.) Obsolescent OCI Functions
7.x OCI Routine Equivalent or Similar Later OCI Routine
ogetpi() OCIStmtGetPieceInfo()
olog() OCILogon()
or
OCILogon2()
ologof() OCILogoff()
onbclr(), onbset(),
onbtst()
Note: nonblocking mode can be set or checked by calling
OCIAttrSet()
or
OCIAttrGet()
on the server context handle or
service context handle
oopen()
Note: cursors are not used in release 8.x or later
oopt()
none
oparse() OCIStmtPrepare2()
; however, it is all local
opinit() OCIEnvCreate()
orol() OCITransRollback()
osetpi() OCIStmtSetPieceInfo()
sqlld2() SQLSvcCtxGet or SQLEnvGet
sqllda() SQLSvcCtxGet or SQLEnvGet
odsc()
Note: see odescr() preceding
oermsg() OCIErrorGet()
olon() OCILogon()
orlon() OCILogon()
oname()
Note: see
odescr()
preceding
osql3()
Note: see
oparse()
preceding
Note:
Applications using
size_t
to define host area (
hda
) that is passed to the OCI
7 calls, may crash on some platforms due to misaligned data.
Hda_Def
should
be used instead of
size_t
in that case. If the application cannot be modified,
the compiler and linker flag
misalign
can be used on a SPARC platform.
Refer to the demos and the following documentation for more information:
Sun Studio 12: C++ User’s Guide A.2.53 —misalign.
See Also:
•OCI Programming Basics for information about what additional program
logic may be required before or after the new or current call is made.
Chapter 3
About Compatibility and Upgrading
3-23

3.7.5 OCI Routines Not Supported
Some OCI routines that were available in previous versions of OCI are not supported
in the current release.
They are listed in Table 3-4.
Table 3-4 OCI Functions Not Supported
OCI Routine Equivalent or Similar Later OCI Routine
obind() OCIBindByName()
,
OCIBindByPos()
(Note: additional bind
calls may be necessary for some data types)
obindn() OCIBindByName()
,
OCIBindByPos()
(Note: additional bind
calls may be necessary for some data types)
odfinn() OCIDefineByPos()
(Note: additional define calls may be
necessary for some data types)
odsrbn()
Note: see
odescr()
in Table 3-3
ologon() OCILogon()
osql()
Note: see
oparse()
Table 3-3
3.8 Fault Diagnosability in OCI
This section describes the following topics:
•About Fault Diagnosability in OCI
•ADR Base Location
•Using ADRCI
•Controlling ADR Creation and Disabling Fault Diagnosability Using sqlnet.ora
3.8.1 About Fault Diagnosability in OCI
Fault diagnosability was introduced into OCI in Oracle Database 11g Release 1 (11.1).
An incident (an occurrence of a problem) on the OCI client is captured without user
intervention in the form of diagnostic data: dump files or core dump files. Up to
Release 11.2.0.1, the diagnostic data was stored in an Automatic Diagnostic
Repository (ADR) subdirectory created for the incident. For example, if a Linux or
UNIX application fails with a
NULL
pointer reference, then the core file is written in the
ADR home directory (if it exists) instead of the operating system directory. The ADR
subdirectory structure and a utility to deal with the output, ADR Command Interpreter
(ADRCI), are discussed in the following sections. However, beginning with Release
11.2.0.2, the diagnostic data is stored in the current directory.
An ADR home is the root directory for all diagnostic data for an instance of a particular
product such as OCI and a particular operating system user. ADR homes are grouped
under the same root directory, the ADR base.
Fault diagnosability and the ADR structure for Oracle Database are described in detail
in the discussion of managing diagnostic data in Oracle Database Administrator's
Guide.
Chapter 3
Fault Diagnosability in OCI
3-24

3.8.2 ADR Base Location
Describes how the location of the ADR base is determined.
The location of the ADR base is determined by OCI in the following order:
1. For all diagnosability parameters, OCI first looks in the file
oraaccess.xml
. If these
parameters are not set there, then OCI looks next in
sqlnet.ora
(if it exists) for a
statement such as (Linux or UNIX):
ADR_BASE=/foo/adr
adr
(the name of a directory) must exist and be writable by all operating system
users who execute OCI applications and want to share the same ADR base.
foo
stands for a path name. The location of
sqlnet.ora
is given in the
directory
$TNS_ADMIN
(
%TNS_ADMIN%
on Windows). If there is no
$TNS_ADMIN
then the
current directory is used. If
ADR_BASE
is set and one
sqlnet.ora
is shared by all
users, then OCI stops searching when directory
adr
does not exist or is not
writable by the user. If
ADR_BASE
is not set, then OCI continues the search, testing
for the existence of certain directories.
For example, if
sqlnet.ora
contains the entry
ADR_BASE=/home/chuck/test
then the
ADR base is
/home/chuck/test/oradiag_chuck
and the ADR home could be
something like
/home/chuck/test/oradiag_chuck/diag/clients/user_chuck/
host_4144260688_11
.
2.
$ORACLE_BASE
(
%ORACLE_BASE%
on Windows) exists. In this case, the client
subdirectory exists because it was created during installation of the database
using Oracle Universal Installer.
For example, if
$ORACLE_BASE
is
/home/chuck/obase
then the ADR base is
/home/
chuck/obase
and the ADR home could be similar to
/home/chuck/obase/diag/
clients/user_chuck/host_4144260688_11
.
3.
$ORACLE_HOME
(%ORACLE_BASE%
on Windows) exists. In this case, the client
subdirectory exists because it was created during installation of the database
using Oracle Universal Installer.
For example, if
$ORACLE_HOME
is
/ade/chuck_l1/oracle
then the ADR base is
/ade/
chuck_l1/oracle/log
and the ADR home could be similar to
/ade/chuck_l1/
oracle/log/diag/clients/user_chuck/host_4144260688_11
.
4. Operating system home directory:
$HOME
on Linux or UNIX, or
%USERPROFILE%
on
Windows. On Linux or UNIX the location could be something like this for user
chuck
:
/home/chuck/oradiag_chuck
. On Windows, a folder named
Oracle
is created
under
C:\Documents and Settings\chuck
.
For example, in an Instant Client, if
$HOME
is
/home/chuck
then the ADR base is
/
home/chuck/oradiag_chuck
and the ADR home could be
/home/chuck/oradiag_chuck/
diag/clients/user_chuck/host_4144260688_11
.
5. On Windows, if the application is run as a service, the home directory option is
skipped.
6. Temporary directory in the Linux or UNIX operating system:
/var/tmp
.
For example, in an Instant Client, if
$HOME
is not writable, then the ADR base
is
/var/tmp/oradiag_chuck
and the ADR home could be
/var/tmp/oradiag_chuck/
diag/clients/user_chuck/host_4144260688_11
.
Chapter 3
Fault Diagnosability in OCI
3-25

Temporary directories in the Windows operating system, searched in this order:
a.
%TMP%
b.
%TEMP%
c.
%USERPROFILE%
d. Windows system directory
If none of these directory choices are available and writable, or the ADR base is not
created and there are no diagnostics.
See Also:
•About Oracle Instant Client
•Oracle Database Net Services Reference
3.8.3 Using ADRCI
ADRCI is a command-line tool that enables you to view diagnostic data within the ADR
and to package incident and problem information into a zip file for Oracle Support to
use.
You can use ADRCI interactively and from a script. A problem is a critical error in OCI
or the client. Each problem has a problem key. An incident is a single occurrence of a
problem and is identified by a unique numeric incident ID. Each incident has a problem
key that is a set of attributes: the
ORA
error number, error parameter values, and other
information. Two incidents have the same root cause if their problem keys match.
What follows is a launch of ADRCI in a Linux system, a use of the
HELP
command for
the
SHOW
BASE
command, and then the use of the
SHOW
BASE
command with the option
-
PRODUCT
CLIENT
, which is necessary for OCI applications. The ADRCI commands are
case-insensitive. User input is shown in bold.
% adrci
ADRCI: Release 12.2.0.0.0 - Development on Wed Dec 2 18:26:29 2015
Copyright (c) 1982, 2015, Oracle. All rights reserved. ADR base = "/u01/app/oracle/
log"
adrci> help show base
Usage: SHOW BASE [-product <product_name>]
Purpose: Show the current ADR base setting.
Options:
[-product <product_name>]: This option allows users to show the
given product's ADR Base location. The current registered products are
"CLIENT" and "ADRCI".
Examples:
show base -product client
show base
Chapter 3
Fault Diagnosability in OCI
3-26

adrci> show base -product client
ADR base = "/u01/app/oracle/log"
Next, the
SET
BASE
command is described:
adrci> help set base
Usage: SET BASE <base_str> | -product <product_name>
Purpose: Set the ADR base to use in the current ADRCI session.
If there are valid ADR homes under the base, all homes will
will be added to the current ADRCI session.
Arguments:
<base_str>: It is the ADR base directory, which is a system-dependent
directory path string.
-product <product_name>: This option allows users to set the
given product's ADR Base location. The current registered products are
"CLIENT" and "ADRCI".
Notes:
On platforms that use "." to signify current working directory,
it can be used as base_str.
Example:
set base /net/sttttd1/scratch/someone/view_storage/someone_v1/log
set base -product client
set base .
adrci> quit
When
ADRCI
is started, the default ADR base is for the
rdbms
server.
$ORACLE_HOME
is set
to
"/u01/app/oracle/"
:
% adrci
ADRCI: Release 12.2.0.0.0 - Development on Wed Dec 2 18:26:29 2015
Copyright (c) 1982, 2015, Oracle. All rights reserved.
ADR base = "/u01/app/oracle/log"
adrci>
For OCI application incidents you must check and set the base:
adrci> show base -product client
ADR base is "/u01/app/oracle/log"
adrci> set base /home/chuck_13/oradiag_chuck
For Instant Client there is no
$ORACLE_HOME
, so the default base is the user's home
directory:
adrci> show base -product client
ADR base is "/home/chuck_13/oradiag_chuck"
adrci> set base /home/chuck/oradiag_chuck
adrci> show incidents
ADR Home = /home/chuck/oradiag_chuck/diag/clients/user_chuck/host_4144260688_11:
*************************************************************************
INCIDENT_ID PROBLEM_KEY CREATE_TIME
Chapter 3
Fault Diagnosability in OCI
3-27

-------------------------------------------------------------------------
1 oci 24550 [6] 2015-12-02 17:20:02.803697
-07:00
1 rows fetched
adrci>
See Also:
About Oracle Instant Client
Oracle Database Utilities for an introduction to ADRCI
3.8.4 Controlling ADR Creation and Disabling Fault Diagnosability
Using sqlnet.ora
Describes how to control ADR creation and disabling fault diagnosability using
sqlnet.ora.
To disable diagnosability, turn off diagnostics by setting the following parameters in
sqlnet.ora
(the default is
TRUE
):
DIAG_ADR_ENABLED=FALSE
DIAG_DDE_ENABLED=FALSE
To turn off the OCI signal handler and reenable standard operating system failure
processing, place the following parameter setting in
sqlnet.ora
:
DIAG_SIGHANDLER_ENABLED=FALSE
As noted previously,
ADR_BASE
is used in
sqlnet.ora
to set the location of the ADR
base.
Oracle Database client contains advanced features for diagnosing issues, including
the ability to dump diagnostic information when important errors are detected. By
default, these dumps are restricted to a small subset of available information, to
ensure that application data is not dumped. However, in many installations, secure
locations for dump files may be configured, ensuring the privacy of such logs. In such
cases, it is recommended to turn on full dumps; this can greatly speed resolution of
issues. Full dumps can be enabled by adding the following line to the
sqlnet.ora
file
used by your Oracle Database client installation:
DIAG_RESTRICTED=FALSE
To verify that diagnosability features are working correctly:
1. Upgrade your application to use the latest client libraries.
2. Start your application.
3. Check the file
sqlnet.log
in your application's
TNS_ADMIN
directory for error
messages indicating that diagnosability could not be started (normally this is due
to invalid directory names or permissions).
Chapter 3
Fault Diagnosability in OCI
3-28

See Also:
•Oracle Database Net Services Reference for the ADR parameter
settings in
sqlnet.ora
•Oracle Database Net Services Administrator's Guide for more
information about the structure of ADR
Chapter 3
Fault Diagnosability in OCI
3-29

4
OCI Programming Basics
This chapter introduces concepts and procedures involved in programming with OCI.
After reading this chapter, you should have most of the tools necessary to understand
and create a basic OCI application.
This chapter includes the following major sections:
•Overview of OCI Program Programming
•OCI Data Structures
•OCI Programming Steps
•Error Handling in OCI
•Additional Coding Guidelines
•About Using PL/SQL in an OCI Program
•OCI Globalization Support
New users should pay particular attention to the information presented in this chapter,
because it forms the basis for the rest of the material presented in this guide. The
information in this chapter is supplemented by information in later chapters.
See Also:
•Oracle Database Globalization Support Guide for a discussion of the
OCI functions that apply to a multilingual environment
•Oracle Database Data Cartridge Developer's Guide for a discussion of
the OCI functions that apply to cartridge services
4.1 Overview of OCI Program Programming
The general goal of an OCI application is to operate on behalf of multiple users.
In an n-tiered configuration, multiple users are sending HTTP requests to the client
application. The client application may need to perform some data operations that
include exchanging data and performing data processing.
OCI uses the following basic program flow:
1. Create the environment by initializing the OCI programming environment and
threads.
2. Allocate necessary handles, and establish server connections and user sessions.
3. Exchange data with the database server by executing SQL statements on the
server, and perform necessary application data processing.
4-1

4. Execute prepared statements, or prepare a new statement for execution.
5. Terminate user sessions and disconnect from server connections.
6. Free handles and data structures.
Figure 4-1 illustrates the flow of steps in an OCI application. OCI Programming Steps
describes each step in more detail.
Figure 4-1 Basic OCI Program Flow
Allocate Handles
and Data Structures
Connect to Server
and Begin Session
Issue SQL
and Process Data
Free Handles
& Data Structures
Disconnect
Create
Environment
The diagram and the list of steps present a simple generalization of OCI programming
steps. Variations are possible, depending on the functionality of the program. OCI
applications that include more sophisticated functionality, such as managing multiple
sessions and transactions and using objects, require additional steps.
All OCI function calls are executed in the context of an environment. There can be
multiple environments within an OCI process. If an environment requires any process-
level initialization, then it is performed automatically.
Note:
It is possible to have multiple active connections and statements in an OCI
application.
See Also:
OCI Object-Relational Programming through Using the Object Type
Translator with OCI for information about accessing and manipulating objects
Chapter 4
Overview of OCI Program Programming
4-2

4.2 OCI Data Structures
Handles and descriptors are opaque data structures that are defined in OCI
applications.
Handles and descriptors can be allocated directly, through specific allocate calls, or
they can be implicitly allocated by OCI functions.
Note:
Programmers who have previously written 7.x OCI applications must become
familiar with these data structures that are used by most OCI calls.
Handles and descriptors store information pertaining to data, connections, or
application behavior. Handles are defined in more detail in the next section.
This section includes the following topics: Handles
Related Topics
•OCI Descriptors
OCI descriptors and locators are opaque data structures that maintain data-
specific information.
4.2.1 Handles
Almost every OCI call includes in its parameter list one or more handles.
A handle is an opaque pointer to a storage area allocated by the OCI library. You use
a handle to store context or connection information, (for example, an environment or
service context handle), or it may store information about OCI functions or data (for
example, an error or describe handle). Handles can make programming easier,
because the library, rather than the application, maintains this data.
Most OCI applications must access the information stored in handles. The get and set
attribute OCI calls,
OCIAttrGet()
and
OCIAttrSet()
, access and set this information.
Table 4-1 lists the handles defined for OCI. For each handle type, the C data type and
handle type constant used to identify the handle type in OCI calls are listed.
Table 4-1 OCI Handle Types
Description C Data Type Handle Type Constant
OCI environment handle
OCIEnv OCI_HTYPE_ENV
OCI error handle
OCIError OCI_HTYPE_ERROR
OCI service context handle
OCISvcCtx OCI_HTYPE_SVCCTX
OCI statement handle
OCIStmt OCI_HTYPE_STMT
OCI bind handle
OCIBind OCI_HTYPE_BIND
OCI define handle
OCIDefine OCI_HTYPE_DEFINE
Chapter 4
OCI Data Structures
4-3

Table 4-1 (Cont.) OCI Handle Types
Description C Data Type Handle Type Constant
OCI describe handle
OCIDescribe OCI_HTYPE_DESCRIBE
OCI server handle
OCIServer OCI_HTYPE_SERVER
OCI user session handle
OCISession OCI_HTYPE_SESSION
OCI authentication information handle
OCIAuthInfo OCI_HTYPE_AUTHINFO
OCI connection pool handle
OCICPool OCI_HTYPE_CPOOL
OCI session pool handle
OCISPool OCI_HTYPE_SPOOL
OCI transaction handle
OCITrans OCI_HTYPE_TRANS
OCI complex object retrieval (COR)
handle
OCIComplexObject OCI_HTYPE_COMPLEXOBJECT
OCI thread handle
OCIThreadHandle
Not applicable
OCI subscription handle
OCISubscription OCI_HTYPE_SUBSCRIPTION
OCI direct path context handle
OCIDirPathCtx OCI_HTYPE_DIRPATH_CTX
OCI direct path function context
handle
OCIDirPathFuncCtx OCI_HTYPE_DIRPATH_FN_CTX
OCI direct path column array handle
OCIDirPathColArray OCI_HTYPE_DIRPATH_COLUMN_ARRAY
OCI direct path stream handle
OCIDirPathStream OCI_HTYPE_DIRPATH_STREAM
OCI process handle
OCIProcess OCI_HTYPE_PROC
OCI administration handle
OCIAdmin OCI_HTYPE_ADMIN
OCI HA event handle
OCIEvent
Not applicable
OCI SODA collection handle
OCISodaColl OCI_HTYPE_SODA_COLLECTION
OCI SODA collection cursor handle
OCISodaCollCursor OCI_HTYPE_SODA_CURSOR
OCI SODA document handle
OCISodaDoc OCI_HTYPE_SODA_DOCUMENT
This section includes the following topics:
•About Allocating and Freeing Handles
•Environment Handle
•Error Handle
•Service Context Handle and Associated Handles
•Statement, Bind, and Define Handles
•Describe Handle
•Complex Object Retrieval Handle
•Thread Handle
•Subscription Handle
•Direct Path Handles
•Connection Pool Handle
•Handle Attributes
•OCI Descriptors
Chapter 4
OCI Data Structures
4-4

Related Topics
•Handle Attributes
•OCIAttrSet()
•OCIAttrGet()
4.2.1.1 About Allocating and Freeing Handles
Your application allocates all handles (except the bind, define, and thread handles) for
a particular environment handle.
You pass the environment handle as one of the parameters to the handle allocation
call. The allocated handle is then specific to that particular environment.
The bind and define handles are allocated for a statement handle, and contain
information about the statement represented by that handle.
Note:
The bind and define handles are implicitly allocated by the OCI library, and
do not require user allocation.
The environment handle is allocated and initialized with a call to
OCIEnvCreate()
or to
OCIEnvNlsCreate()
, one of which is required by all OCI applications.
All user-allocated handles are initialized using the OCI handle allocation call,
OCIHandleAlloc()
.
The types of handles include: session pool handle, direct path context handle, thread
handle, COR handle, subscription handle, describe handle, statement handle, service
context handle, error handle, server handle, connection pool handle, event handle,
and administration handle.
The thread handle is allocated with the
OCIThreadHndInit()
call.
An application must free all handles when they are no longer needed. The
OCIHandleFree()
function frees all handles.
Note:
When a parent handle is freed, all child handles associated with it are also
freed and can no longer be used. For example, when a statement handle is
freed, any bind and define handles associated with it are also freed.
Handles lessen the need for global variables. Handles also make error reporting
easier. An error handle is used to return errors and diagnostic information.
Related Topics
•OCI Demonstration Programs
•OCIEnvCreate()
Chapter 4
OCI Data Structures
4-5

•OCIEnvNlsCreate()
•OCIHandleAlloc()
•OCIThreadHndInit()
•OCIHandleFree()
4.2.1.2 Environment Handle
The environment handle defines a context in which all OCI functions are invoked.
Each environment handle contains a memory cache that enables fast memory access.
All memory allocation under the environment handle is done from this cache. Access
to the cache is serialized if multiple threads try to allocate memory under the same
environment handle. When multiple threads share a single environment handle, they
may block on access to the cache.
The environment handle is passed as the parent parameter to the OCIHandleAlloc()
call to allocate all other handle types. Bind and define handles are allocated implicitly.
4.2.1.3 Error Handle
The error handle is passed as a parameter to most OCI calls.
The error handle maintains information about errors that occur during an OCI
operation. If an error occurs in a call, the error handle can be passed to
OCIErrorGet()
to obtain additional information about the error that occurred.
Allocating the error handle is one of the first steps in an OCI application because most
OCI calls require an error handle as a parameter.
Related Topics
•About Implementing Thread Safety
To take advantage of thread safety, an application must be running on a thread-
safe operating system.
4.2.1.4 Service Context Handle and Associated Handles
A service context handle defines attributes that determine the operational context for
OCI calls to a server.
The service context handle contains three handles as its attributes, that represent a
server connection, a user session, and a transaction. These attributes are illustrated in
Figure 4-2.
Figure 4-2 Components of a Service Context
Server
Handle
Transaction
Handle
Service Context
Handle
User Session
Handle
Chapter 4
OCI Data Structures
4-6

•A server handle identifies a connection to a database. It translates into a physical
connection in a connection-oriented transport mechanism.
•A user session handle defines a user's roles and privileges (also known as the
user's security domain), and the operational context in which the calls execute.
•A transaction handle defines the transaction in which the SQL operations are
performed. The transaction context includes user session state information,
including any fetch state and package instantiation.
Breaking the service context handle down in this way provides scalability and enables
programmers to create sophisticated multitiered applications and transaction
processing (TP) monitors to execute requests on behalf of multiple users on multiple
application servers and different transaction contexts.
You must allocate and initialize the service context handle with
OCIHandleAlloc()
,
OCILogon()
, or
OCILogon2()
before you can use it. The service context handle is
allocated explicitly by
OCIHandleAlloc()
. It can be initialized using
OCIAttrSet()
with the
server, user session, and transaction handle. If the service context handle is allocated
implicitly using
OCILogon()
, it is already initialized.
Applications maintaining only a single user session for each database connection at
any time can call
OCILogon()
to get an initialized service context handle.
In applications requiring more complex session management, the service context
handle must be explicitly allocated, and the server and user session handles must be
explicitly set into the service context handle.
OCIServerAttach()
and
OCISessionBegin()
calls initialize the server and user session handle respectively.
An application only defines a transaction explicitly if it is a global transaction or there
are multiple transactions active for sessions. It works correctly with the implicit
transaction created automatically by OCI when the application makes changes to the
database.
See Also:
•OCI Support for Transactions
•OCI Environment Initialization, and Password and Session Management
for more information about establishing a server connection and user
session
•OCIHandleAlloc()
•OCILogon()
•OCILogon2()
•OCIAttrSet()
•OCIServerAttach()
•OCISessionBegin()
•OCISessionGet()
Chapter 4
OCI Data Structures
4-7

4.2.1.5 Statement, Bind, and Define Handles
A statement handle is the context that identifies a SQL or PL/SQL statement and its
associated attributes
A statement handle is shown in Figure 4-3.
Figure 4-3 Statement Handles
Define
Handle
Bind
Handle
Statement
Handle
Information about input and output bind variables is stored in bind handles. The OCI
library allocates a bind handle for each placeholder bound with the
OCIBindByName()
or
OCIBindByName2()
or
OCIBindByPos()
or
OCIBindByPos2()
function. The user must not
allocate bind handles. They are implicitly allocated by the bind call.
Fetched data returned by a query (select statement) is converted and retrieved
according to the specifications of the define handles. The OCI library allocates a define
handle for each output variable defined with
OCIDefineByPos()
or
OCIDefineByPos2()
.
The user must not allocate define handles. They are implicitly allocated by the define
call.
Bind and define handles are implicitly allocated by the OCI library, and are
transparently reused if the bind or define operation is repeated. The actual value of the
bind or define handle is needed by the application for the advanced bind or define
operations described in Binding and Defining in OCI. The handles are freed when the
statement handle is freed or when a new statement is prepared on the statement
handle. Explicitly allocating bind or define handles may lead to memory leaks.
Explicitly freeing bind or define handles may cause abnormal program termination.
See Also:
•"Advanced Bind Operations in OCI"
•"Advanced Define Operations in OCI"
•OCIBindByName()
•OCIBindByName2()
•OCIBindByPos()
•OCIBindByPos2()
•OCIDefineByPos()
•OCIDefineByPos2()
Chapter 4
OCI Data Structures
4-8

4.2.1.6 Describe Handle
The describe handle is used by the OCI describe call,
OCIDescribeAny()
.
The
OCIDescribeAny()
call obtains information about schema objects in a database (for
example, functions or procedures). The call takes a describe handle as one of its
parameters, along with information about the object being described. When the call
completes, the describe handle is populated with information about the object. The
OCI application can then obtain describe information through the attributes of the
parameter descriptors.
See Also:
•Describing Schema Metadata for more information about using the
OCIDescribeAny()
function
•OCIDescribeAny()
4.2.1.7 Complex Object Retrieval Handle
The complex object retrieval (COR) handle is used by some OCI applications that
work with objects in an Oracle database.
The complex object retrieval (COR) handle contains COR descriptors, provides
instructions for retrieving objects referenced by another object.
Related Topics
•Complex Object Retrieval
A complex object includes its root object and its set of logically related objects
each of which are prefetched based on a given depth level.
4.2.1.8 Thread Handle
The thread handle is used in multithreaded applications.
For information about the thread handle, which is used in multithreaded applications,
see the following OCIThread Package.
Related Topics
•OCIThread Package
The
OCIThread
package provides some commonly used threading primitives.
4.2.1.9 Subscription Handle
The subscription handle is used by an OCI client application that registers and
subscribes to receive notifications of database events or events in the AQ namespace.
The subscription handle encapsulates all information related to a registration from a
client.
Chapter 4
OCI Data Structures
4-9

Related Topics
•Publish-Subscribe Notification in OCI
The publish-subscribe notification feature allows an OCI application to receive
client notifications directly, register an email address to which notifications can be
sent, register an HTTP URL to which notifications can be posted, or register a
PL/SQL procedure to be invoked on a notification.
4.2.1.10 Direct Path Handles
The direct path handles are necessary for an OCI application that uses the direct path
load engine in the Oracle database.
The direct path load interface enables the application to access the direct block
formatter of the Oracle database. Figure 4-4 shows the different kinds of direct path
handles.
Figure 4-4 Direct Path Handles
Direct Path
Column Array
Handle
Direct Path
Stream
Handle
Direct Path
Function Context
Handle
Direct Path
Context Handle
Related Topics
•Direct Path Loading Overview
The direct path load interface enables an OCI application to access the direct path
load engine of Oracle Database to perform the functions of the SQL*Loader utility.
•Direct Path Loading Handle Attributes
4.2.1.11 Connection Pool Handle
The connection pool handle is used for applications that pool physical connections into
virtual connections.
The connection pool handle is used for applications that pool physical connections into
virtual connections by calling specific OCI functions.
Related Topics
•Connection Pooling in OCI
Connection pooling is the use of a group (the pool) of reusable physical
connections by several sessions to balance loads.
4.2.1.12 Handle Attributes
All OCI handles have attributes that represent data stored in that handle.
You can read handle attributes by using the attribute get call,
OCIAttrGet()
, and you
can change them with the attribute set call,
OCIAttrSet()
.
Chapter 4
OCI Data Structures
4-10

For example, the statements in Example 4-1 set the user name in the session handle
by writing to the
OCI_ATTR_USERNAME
attribute:
Some OCI functions require that particular handle attributes be set before the function
is called. For example, when
OCISessionBegin()
is called to establish a user's login
session, the user name and password must be set in the user session handle before
the call is made.
Other OCI functions provide useful return data in handle attributes after the function
completes. For example, when
OCIStmtExecute()
is called to execute a SQL query,
describe information relating to the select-list items is returned in the statement
handle, as shown in Example 4-2.
This section includes the following topics:
•SODA Collection Handle Attributes
•SODA Document Handle Attributes
See Also:
•The description of OCIArrayDescriptorAlloc() for an example showing
how to allocate a large number of descriptors
•Handle and Descriptor Attributes
•OCIAttrGet()
•OCIAttrSet()
•OCISessionBegin()
•OCIStmtExecute()
Example 4-1 Using the OCI_ATTR_USERNAME Attribute to Set the User Name
in the Session Handle
text username[] = "hr";
err = OCIAttrSet ((void *) mysessp, OCI_HTYPE_SESSION, (void *)username,
(ub4) strlen((char *)username), OCI_ATTR_USERNAME, (OCIError *) myerrhp);
Example 4-2 Returning Describe Information in the Statement Handle Relating
to Select-List Items
ub4 parmcnt;
/* get the number of columns in the select list */
err = OCIAttrGet ((void *)stmhp, (ub4)OCI_HTYPE_STMT, (void *)
&parmcnt, (ub4 *) 0, (ub4)OCI_ATTR_PARAM_COUNT, errhp);
4.2.1.12.1 SODA Collection Handle Attributes
Use
OCISodaColl
collection handle attribute constants with
OCIAttrGet()
and
OCIAttrSet()
calls to access SODA collection metadata.
See Oracle Database SODA for C Developer's Guide for information about each
collection handle attribute and how to get the metadata of an existing collection.
See SODA Collection Handle Attributes for more information about each collection
handle attribute.
Chapter 4
OCI Data Structures
4-11

4.2.1.12.2 SODA Document Handle Attributes
Use OCISodaDoc document handle attribute constants with OCIAttrGet() and
OCIAttrSet() calls to access SODA document metadata components.
See Oracle Database SODA for C Developer's Guide for information about each
document handle attribute and examples about how to get and set the metadata for
documents.
See SODA Document Handle Attributes for more information about each document
handle attribute.
4.2.1.13 OCI Descriptors
OCI descriptors and locators are opaque data structures that maintain data-specific
information.
Table 4-2 lists OCI descriptors, along with their C data type, and the OCI type constant
that allocates a descriptor of that type in a call to
OCIDescriptorAlloc()
. The
OCIDescriptorFree()
function frees descriptors and locators.
Table 4-2 Descriptor Types
Description C Data Type OCI Type Constant
Snapshot descriptor
OCISnapshot OCI_DTYPE_SNAP
Result set descriptor
OCIResult OCI_DTYPE_RSET
(Deprecated)
LOB data type locator
OCILobLocator OCI_DTYPE_LOB
BFILE
data type locator
OCILobLocator OCI_DTYPE_FILE
Read-only parameter descriptor
OCIParam OCI_DTYPE_PARAM
ROWID
descriptor
OCIRowid OCI_DTYPE_ROWID
ANSI DATE
descriptor
OCIDateTime OCI_DTYPE_DATE
TIMESTAMP
descriptor
OCIDateTime OCI_DTYPE_TIMESTAMP
TIMESTAMP WITH TIME ZONE
descriptor
OCIDateTime OCI_DTYPE_TIMESTAMP_TZ
TIMESTAMP WITH LOCAL TIME ZONE
descriptor
OCIDateTime OCI_DTYPE_TIMESTAMP_LTZ
INTERVAL YEAR TO MONTH
descriptor
OCIInterval OCI_DTYPE_INTERVAL_YM
INTERVAL DAY TO SECOND
descriptor
OCIInterval OCI_DTYPE_INTERVAL_DS
User callback descriptor
OCIUcb OCI_DTYPE_UCB
Distinguished names of the database
servers in a registration request
OCIServerDNs OCI_DTYPE_SRVDN
Complex object descriptor
OCIComplexObjectComp OCI_DTYPE_COMPLEXOBJECTCOMP
Advanced queuing enqueue options
OCIAQEnqOptions OCI_DTYPE_AQENQ_OPTIONS
Advanced queuing dequeue options
OCIAQDeqOptions OCI_DTYPE_AQDEQ_OPTIONS
Advanced queuing message properties
OCIAQMsgProperties OCI_DTYPE_AQMSG_PROPERTIES
Advanced queuing agent
OCIAQAgent OCI_DTYPE_AQAGENT
Advanced queuing notification
OCIAQNotify OCI_DTYPE_AQNFY
Advanced queuing listen options
OCIAQListenOpts OCI_DTYPE_AQLIS_OPTIONS
Chapter 4
OCI Data Structures
4-12

Table 4-2 (Cont.) Descriptor Types
Description C Data Type OCI Type Constant
Advanced queuing message properties
OCIAQLisMsgProps OCI_DTYPE_AQLIS_MSG_PROPERTIES
Change notification None
OCI_DTYPE_CHDES
Table change None
OCI_DTYPE_TABLE_CHDES
Row change None
OCI_DTYPE_ROW_CHDES
Shard key and shard group key descriptor
OCIShardkey OCI_DTYPE_SHARD_KEY
Note:
Although there is a single C type for
OCILobLocator
, this locator is allocated
with a different OCI type constant for internal and external LOBs. LOB and
BFILE Locators discusses this difference.
The following list describes the main purpose of each descriptor type. The sections
that follow describe each descriptor type in more detail:
•
OCISnapshot
- Used in statement execution
•
OCILobLocator
- Used for LOB (
OCI_DTYPE_LOB
) or
BFILE
(
OCI_DTYPE_FILE
) calls
•
OCIParam
- Used in describe calls
•
OCIRowid
- Used for binding or defining
ROWID
values
•
OCIDateTime
and
OCIInterval
- Used for datetime and interval data types
•
OCIComplexObjectComp
- Used for complex object retrieval
•
OCIAQEnqOptions
,
OCIAQDeqOptions
,
OCIAQMsgProperties
,
OCIAQAgent
- Used for
Advanced Queuing
•
OCIAQNotify
- Used for publish-subscribe notification
•
OCIServerDNs
- Used for LDAP-based publish-subscribe notification
This section includes the following topics:
•Snapshot Descriptor
•LOB and BFILE Locators
•Parameter Descriptor
•ROWID Descriptor
•Date, Datetime, and Interval Descriptors
•Complex Object Descriptor
•Advanced Queuing Descriptors
•User Memory Allocation
Related Topics
•OCIDescriptorAlloc()
Chapter 4
OCI Data Structures
4-13

•OCIDescriptorFree()
•OCIArrayDescriptorAlloc()
•OCIDescriptorFree()
4.2.1.13.1 Snapshot Descriptor
The snapshot descriptor is an optional parameter to the execute call,
OCIStmtExecute()
.
The snapshot descriptor indicates that a query is being executed against a database
snapshot that represents the state of a database at a particular time.
Allocate a snapshot descriptor with a call to
OCIDescriptorAlloc()
by passing
OCI_DTYPE_SNAP
as the
type
parameter.
Related Topics
•OCIStmtExecute()
•OCIDescriptorAlloc()
•Execution Snapshots
The
OCIStmtExecute()
call provides the ability to ensure that multiple service
contexts operate on the same consistent snapshot of the database's committed
data.
4.2.1.13.2 LOB and BFILE Locators
A large object (LOB) is an Oracle data type that can hold binary large object (
BLOB
) or
character large object (
CLOB
) data.
In the database, an opaque data structure called a LOB locator is stored in a LOB
column of a database row, or in the place of a LOB attribute of an object. The locator
serves as a pointer to the actual LOB value, which is stored in a separate location.
Note:
Depending on your application, you may or may not want to use LOB
locators. You can use the data interface for LOBs, which does not require
LOB locators. In this interface, you can bind or define character data for
CLOB
columns or
RAW
data for
BLOB
columns.
The OCI LOB locator is used to perform OCI operations against a LOB (
BLOB
or
CLOB
)
or FILE (
BFILE
).
OCILobXXX
functions take a LOB locator parameter instead of the LOB
value. OCI LOB functions do not use actual LOB data as parameters. They use the
LOB locators as parameters and operate on the LOB data referenced by them.
The LOB locator is allocated with a call to
OCIDescriptorAlloc()
by passing
OCI_DTYPE_LOB
as the
type
parameter for
BLOB
s or
CLOB
s, and
OCI_DTYPE_FILE
for
BFILE
s.
Chapter 4
OCI Data Structures
4-14

Note:
The two LOB locator types are not interchangeable. When binding or
defining a
BLOB
or
CLOB
, the application must take care that the locator is
properly allocated by using
OCI_DTYPE_LOB
. Similarly, when binding or defining
a
BFILE
, the application must be sure to allocate the locator using
OCI_DTYPE_FILE
.
An OCI application can retrieve a LOB locator from the Oracle database by issuing a
SQL statement containing a LOB column or attribute as an element in the select list. In
this case, the application would first allocate the LOB locator and then use it to define
an output variable. Similarly, a LOB locator can be used as part of a bind operation to
create an association between a LOB and a placeholder in a SQL statement.
Related Topics
•LOB and BFILE Operations
This chapter describes LOB and BFILE operations.
•About Binding LOB Data
Oracle Database allows nonzero binds for
INSERT
s and
UPDATE
s of any size LOB.
•About Defining LOB Data
•OCIDescriptorAlloc()
4.2.1.13.3 Parameter Descriptor
OCI applications use parameter descriptors to obtain information about select-list
columns or schema objects.
This information is obtained through a describe operation.
The parameter descriptor is the only descriptor type that is not allocated using
OCIDescriptorAlloc()
. You can obtain it only as an attribute of a describe handle,
statement handle, or through a complex object retrieval handle by specifying the
position of the parameter using an
OCIParamGet()
call.
Related Topics
•OCIDescriptorAlloc()
•OCIParamGet()
•About Describing Select-List Items
If your OCI application is processing a query, you may need to obtain more
information about the items in the select list.
•Describing Schema Metadata
4.2.1.13.4 ROWID Descriptor
The
ROWID
descriptor,
OCIRowid
, is used by applications that must retrieve and use
Oracle ROWIDs.
To work with a
ROWID
an application can define a
ROWID
descriptor for a rowid position in
a SQL select list, and retrieve a
ROWID
into the descriptor. This same descriptor can
later be bound to an input variable in an
INSERT
statement or
WHERE
clause.
Chapter 4
OCI Data Structures
4-15

ROWID
s are also redirected into descriptors using
OCIAttrGet()
on the statement handle
following an execute operation.
Related Topics
•OCIAttrGet()
4.2.1.13.5 Date, Datetime, and Interval Descriptors
The date, datetime, and interval descriptors are used by applications that use the date,
datetime, or interval data types (
OCIDate
,
OCIDateTime
, and
OCIInterval
).
These descriptors can be used for binding and defining, and are passed as
parameters to the functions
OCIDescriptorAlloc()
and
OCIDescriptorFree()
to allocate
and free memory.
Related Topics
•OCIDescriptorAlloc()
•OCIDescriptorFree()
•Data Types
•OCI Data Type Mapping and Manipulation Functions
4.2.1.13.6 Complex Object Descriptor
Complex object retrieval (COR) may improve application performance when dealing
with objects.
Application performance when dealing with objects may be increased using complex
object retrieval (COR).
Related Topics
•Complex Object Retrieval
A complex object includes its root object and its set of logically related objects
each of which are prefetched based on a given depth level.
4.2.1.13.7 Advanced Queuing Descriptors
There are a number of Oracle Streams Advanced Queuing descriptors for use to
maintain data-specific information.
Oracle Streams Advanced Queuing provides message queuing as an integrated part
of Oracle Database.
Related Topics
•OCI and Streams Advanced Queuing
OCI provides an interface to the Streams Advanced Queuing (Streams AQ)
feature. Streams AQ provides message queuing as an integrated part of Oracle
Database.
•Publish-Subscribe Registration Functions in OCI
You can register directly to the database or register using Lightweight Directory
Access Protocol (LDAP).
Chapter 4
OCI Data Structures
4-16

4.2.1.13.8 User Memory Allocation
The
OCIDescriptorAlloc()
call has an
xtramem_sz
parameter in its parameter list.
The
xtramem_sz
parameter is used to specify the amount of user memory that should
be allocated along with a descriptor or locator.
Typically, an application uses this parameter to allocate an application-defined
structure that has the same lifetime as the descriptor or locator. This structure can be
used for application bookkeeping or storing context information.
Using the
xtramem_sz
parameter means that the application does not need to explicitly
allocate and deallocate memory as each descriptor or locator is allocated and
deallocated. The memory is allocated along with the descriptor or locator, and freeing
the descriptor or locator (with
OCIDescriptorFree()
) frees the user's data structures as
well.
The
OCIHandleAlloc()
call has a similar parameter for allocating user memory that has
the same lifetime as the handle.
The
OCIEnvCreate()
and (
OCIEnvInit()
deprecated) calls have a similar parameter for
allocating user memory that has the same lifetime as the environment handle.
Related Topics
•OCIDescriptorAlloc()
•OCIDescriptorFree()
•OCIHandleAlloc()
•OCIEnvCreate()
•OCIEnvInit()
4.3 OCI Programming Steps
The following sections describe in detail each of the steps in developing an OCI
application.
Some of the steps are optional. For example, you do not need to describe or define
select-list items if the statement is not a query. Application-specific processing also
occurs in between any and all of the OCI function steps.
The following sections describe the steps that are required of an OCI application:
•OCI Environment Initialization
•About Processing SQL Statements in OCI
•Commit or Roll Back Operations
•About Terminating the Application
•Error Handling in OCI
Chapter 4
OCI Programming Steps
4-17

See Also:
•The first sample program in OCI Demonstration Programs for an
example showing the use of OCI calls for processing SQL statements.
•Runtime Data Allocation and Piecewise Operations in OCI for a detailed
description of the special case of dynamically providing data at run time
•About Binding and Defining Arrays of Structures in OCI for a description
of the special considerations for operations involving arrays of structures
•Error Handling in OCI for an outline of the steps involved in processing a
SQL statement within an OCI program
•Overview of OCI Multithreaded Development for information about using
the OCI to write multithreaded applications
•SQL Statements for more information about types of SQL statements
4.3.1 OCI Environment Initialization
This section describes how to initialize the OCI environment, establish a connection to
a server, and authorize a user to perform actions against the database.
First, the three main steps in initializing the OCI environment are described in the
following sections:
•About Creating the OCI Environment
•About Allocating Handles and Descriptors
•Application Initialization, Connection, and Session Creation
4.3.1.1 About Creating the OCI Environment
Each OCI function call is executed in the context of an environment that is created with
the
OCIEnvCreate()
call.
The
OCIEnvCreate()
call must be invoked before any other OCI call is executed. The
only exception is the setting of a process-level attribute for the OCI shared mode.
The
mode
parameter of
OCIEnvCreate()
specifies whether the application calling the OCI
library functions can:
•Run in a threaded environment (
mode
=
OCI_THREADED
).
•Use objects (
mode
=
OCI_OBJECT
). Use with AQ subscription registration.
•Use subscriptions (
mode
=
OCI_EVENTS
).
The mode can be set independently in each environment.
It is necessary to initialize in object mode if the application binds and defines objects,
or if it uses the OCI's object navigation calls. The program may also choose to use
none of these features (
mode
=
OCI_DEFAULT
) or some combination of them, separating
the options with a vertical bar. For example if
mode
= (
OCI_THREADED
|
OCI_OBJECT
), then
the application runs in a threaded environment and uses objects.
Chapter 4
OCI Programming Steps
4-18

You can specify user-defined memory management functions for each OCI
environment.
See Also:
•OCIEnvCreate(), OCIEnvNlsCreate(), and OCIInitialize() (deprecated) for
more information about the initialization calls
•Overview of OCI Multithreaded Development
•OCI Object-Relational Programming , Object-Relational Data Types in
OCI, Direct Path Load Interface, Object Advanced Topics in OCI, and
Using the Object Type Translator with OCI
•Publish-Subscribe Notification in OCI
4.3.1.2 About Allocating Handles and Descriptors
Oracle Database provides OCI functions to allocate and deallocate handles and
descriptors.
You must allocate handles using
OCIHandleAlloc()
before passing them into an OCI
call, unless the OCI call, such as
OCIBindByPos()
or
OCIBindByPos2()
, allocates the
handles for you.
You can allocate the types of handles listed in Table 4-1 with
OCIHandleAlloc()
Depending on the functionality of your application, it must allocate some or all of these
handles.
Related Topics
•OCIHandleAlloc()
•OCIBindByPos()
•OCIBindByPos2()
4.3.1.3 Application Initialization, Connection, and Session Creation
An application must call
OCIEnvNlsCreate()
to initialize the OCI environment handle.
Existing applications may have used
OCIEnvCreate()
.
Following this step, the application has several options for establishing an Oracle
database connection and beginning a user session.
These methods include:
•Single User, Single Connection
•Client Access Through a Proxy
•Nonproxy Multiple Sessions or Connections
Chapter 4
OCI Programming Steps
4-19

Note:
OCIEnvCreate()
or
OCIEnvNlsCreate()
should be used instead of the
OCIInitialize()
and
OCIEnvInit()
calls.
OCIInitialize()
and
OCIEnvInit()
calls are supported for backward compatibility.
4.3.1.3.1 Single User, Single Connection
The single user, single connection option is the simplified logon method, which can be
used if an application maintains only a single user session for each database
connection at any time.
When an application calls
OCILogon2()
or
OCILogon()
, the OCI library initializes the
service context handle that is passed to it, and creates a connection to the specified
Oracle database for the user making the request.
Example 4-3 shows what a call to
OCILogon2()
looks like for a single user session with
user name
hr
, password
hr
, and database
oracledb
.
The parameters to this call include the service context handle (which has been
initialized), the user name, the user's password, and the name of the database that are
used to establish the connection. With the last parameter,
mode
, set to
OCI_DEFAULT
, this
call has the same effect as calling the older
OCILogon()
. Use
OCILogon2()
for any new
applications. The server and user session handles are implicitly allocated by this
function.
If an application uses this logon method, the service context, server, and user session
handles are all read-only; the application cannot switch session or transaction by
changing the appropriate attributes of the service context handle using an
OCIAttrSet()
call.
An application that initializes its session and authorization using
OCILogon2()
must
terminate them using
OCILogoff()
.
Note:
For simplicity in demonstrating this feature, this example does not perform
the password management techniques that a deployed system normally
uses. In a production environment, follow the Oracle Database password
management guidelines, and disable any sample accounts. See Oracle
Database Security Guide for password management guidelines and other
security recommendations.
Example 4-3 Using the OCILogon2 Call for a Single User Session
OCILogon2(envhp, errhp, &svchp, (text *)"hr", (ub4)strlen("hr"), (text *)"hr",
(ub4)strlen("hr"), (text *)"oracledb", (ub4)strlen("oracledb"),
OCI_DEFAULT);
Chapter 4
OCI Programming Steps
4-20

See Also:
Operating System Considerations for information regarding operating
systems providing facilities for spawning processes that allow child
processes to reuse state created by their parent process. This section
explains why the child process must not use the same database connection
as created by the parent.
4.3.1.3.2 Client Access Through a Proxy
Proxy authentication is a process typically employed in an environment with a middle
tier such as a firewall, in which the end user authenticates to the middle tier, which
then authenticates to the database on the user's behalf—as its proxy.
The middle tier logs in to the database as a proxy user. A proxy user can switch
identities and, after logging in to the database, switch to the end user's identity. It can
perform operations on the end user's behalf, using the authorization appropriate to that
particular end user.
Note:
In release 1 of Oracle 11g, standards for acceptable passwords were greatly
raised to increase security. Examples of passwords in this section are
incorrect. A password must contain no fewer than eight characters. See the
guidelines for securing passwords Oracle Database Security Guide for
additional information.
Proxy to database users is supported by using OCI and the
ALTER
USER
statement,
whose BNF syntax is:
ALTER USER <targetuser> GRANT CONNECT THROUGH <proxy> [AUTHENTICATION REQUIRED];
The
ALTER
USER
statement is used once in an application. Connections can be made
multiple times afterward. In OCI, you can either use connect strings or the function
OCIAttrSet()
with the parameter
OCI_ATTR_PROXY_CLIENT
.
Even though beginning with Oracle Database 12
c
Release 2 (12.2) the maximum
length of each identifier is increased to 128 bytes, the user name and proxy
combination can not exceed 250 bytes.
After a proxy switch is made, the current and connected user is the target user of the
proxy. The identity of the original user is not used for any privilege calculations. The
original user can be a local or external user.
Example 4-4 through Example 4-11 show connect strings that you can use in functions
such as
OCILogon2()
(set
mode
=
OCI_DEFAULT
),
OCILogon()
,
OCISessionBegin()
with
OCIAttrSet()
(pass the attribute
OCI_ATTR_USERNAME
of the session handle), and so on.
In Example 4-4, Dilbert and Joe are two local database users. To enable Dilbert to
serve as a proxy for Joe, use the SQL statement shown in Example 4-4.
Chapter 4
OCI Programming Steps
4-21

When user name
dilbert
is acting on behalf of
joe
, use the connection string shown in
Example 4-5. (The user name
dilbert
has the password
tiger123
).
The left and right brackets "[" and "]" are entered in the connection string.
In Example 4-6, "Dilbert" and "Joe" are two local database users. The names are
case-sensitive and must be enclosed in double quotation marks. To enable "Dilbert" to
serve as a proxy for "Joe", use the SQL statement shown in Example 4-6.
When "Dilbert" is acting on behalf of "Joe", use the connection string shown in
Example 4-7. Be sure to include the double quotation marks (") characters.
When the proxy user is created as "dilbert[mybert]", use the connection string shown in
Example 4-8 to connect to the database. (The left and right brackets "[" and "]" are
entered in the connection string.)
In Example 4-9, dilbert[mybert] and joe[myjoe] are two database users that contain the
left and right bracket characters "[" and "]". If dilbert[mybert] wants to act on behalf of
joe[myjoe], Example 4-9 shows the connect statement to use.
In Example 4-10, you can set the target user name by using the
ALTER
USER
statement.
See Also:
•OCI_ATTR_PROXY_CLIENT
•Oracle Database Security Guide for a discussion of proxy authentication
•Password and Session Management
•OCIAttrSet()
Note:
There are compatibility issues of client access through a proxy. Because this
feature was introduced in Oracle Database release 10.2, pre-10.2 clients do
not have it. If newer clients use the feature with pre-10.2 Oracle databases,
the connect fails and the client returns an error after checking the database
release level.
Example 4-4 Enabling a Local User to Serve as a Proxy for Another User
ALTER USER joe GRANT CONNECT THROUGH dilbert;
Example 4-5 Connection String to Use for the Proxy User
dilbert[joe]/tiger123@db1
Example 4-6 Preserving Case Sensitivity When Enabling a Local User to Serve
as a Proxy for Another User
ALTER USER "Joe" GRANT CONNECT THROUGH "Dilbert";
Chapter 4
OCI Programming Steps
4-22

Example 4-7 Preserving Case Sensitivity in the Connection String
"Dilbert"["Joe"]/tiger123@db1
Example 4-8 Using "dilbert[mybert]" in the Connection String
"dilbert[mybert]"/tiger123
rem the user was already created this way:
rem CREATE USER "dilbert[mybert]" IDENTIFIED BY tiger123;
Example 4-9 Using "dilbert[mybert]"["joe[myjoe]"] in the Connection String
"dilbert[mybert]"["joe[myjoe]"]/tiger123
Example 4-10 Setting the Target User Name
ALTER USER joe GRANT CONNECT THROUGH dilbert;
Then, as shown in Example 4-11, in an OCI program, use the
OCIAttrSet()
call to set
the attribute
OCI_ATTR_PROXY_CLIENT
and the proxy
dilbert
. In your program, use these
statements to connect multiple times.
Example 4-11 Using OCI to Set the OCI_ATTR_PROXY_CLIENT Attribute and
the Proxy dilbert
OCIAttrSet(session, OCI_HTYPE_SESSION, (void *)"dilbert",
(ub4)strlen("dilbert"), OCI_ATTR_USERNAME,
error_handle);
OCIAttrSet(session, OCI_HTYPE_SESSION, (void *)"tiger123",
(ub4)strlen("tiger123"), OCI_ATTR_PASSWORD,
error_handle);
OCIAttrSet(session, OCI_HTYPE_SESSION, (void *)"joe",
(ub4)strlen("joe"), OCI_ATTR_PROXY_CLIENT,
error_handle);
4.3.1.3.3 Nonproxy Multiple Sessions or Connections
The nonproxy multiple sessions or connections option uses explicit attach and begin-
session calls to maintain multiple user sessions and connections on a database
connection.
Specific calls to attach to the Oracle database and begin sessions are:
•
OCIServerAttach()
- Creates an access path to the Oracle database for OCI
operations.
•
OCISessionBegin()
- Establishes a session for a user against a particular Oracle
database. This call is required for the user to execute operations on the Oracle
database.
A subsequent call to
OCISessionBegin()
using different service context and session
context handles logs off the previous user and causes an error. To run two
simultaneous nonmigratable sessions, a second
OCISessionBegin()
call must be made
with the same service context handle and a new session context handle.
These calls set up an operational environment that enables you to execute SQL and
PL/SQL statements against a database.
Chapter 4
OCI Programming Steps
4-23

See Also:
•Connect, Authorize, and Initialize Functions
•Session Pooling and Connection Pooling in OCI for more information
about maintaining multiple sessions, transactions, and connections
•Client Character Set Control from OCI for the use of
OCIEnvNlsCreate()
Example 4-12 demonstrates the creation and initialization of an OCI environment.
•A server context is created and set in the service handle.
•Then a user session handle is created and initialized using a database user name
and password.
•For simplicity, error checking is not included.
The demonstration program
cdemo81.c
in the
demo
directory illustrates this process, with
error checking.
Example 4-12 Creating and Initializing an OCI Environment
#include <oci.h>
...
main()
{
...
OCIEnv *myenvhp; /* the environment handle */
OCIServer *mysrvhp; /* the server handle */
OCIError *myerrhp; /* the error handle */
OCISession *myusrhp; /* user session handle */
OCISvcCtx *mysvchp; /* the service handle */
...
/* initialize the mode to be the threaded and object environment */
(void) OCIEnvCreate(&myenvhp, OCI_THREADED|OCI_OBJECT, (void *)0,
0, 0, 0, (size_t) 0, (void **)0);
/* allocate a server handle */
(void) OCIHandleAlloc ((void *)myenvhp, (void **)&mysrvhp,
OCI_HTYPE_SERVER, 0, (void **) 0);
/* allocate an error handle */
(void) OCIHandleAlloc ((void *)myenvhp, (void **)&myerrhp,
OCI_HTYPE_ERROR, 0, (void **) 0);
/* create a server context */
(void) OCIServerAttach (mysrvhp, myerrhp, (text *)"inst1_alias",
strlen ("inst1_alias"), OCI_DEFAULT);
/* allocate a service handle */
(void) OCIHandleAlloc ((void *)myenvhp, (void **)&mysvchp,
OCI_HTYPE_SVCCTX, 0, (void **) 0);
/* set the server attribute in the service context handle*/
(void) OCIAttrSet ((void *)mysvchp, OCI_HTYPE_SVCCTX,
(void *)mysrvhp, (ub4) 0, OCI_ATTR_SERVER, myerrhp);
/* allocate a user session handle */
Chapter 4
OCI Programming Steps
4-24

(void) OCIHandleAlloc ((void *)myenvhp, (void **)&myusrhp,
OCI_HTYPE_SESSION, 0, (void **) 0);
/* set user name attribute in user session handle */
(void) OCIAttrSet ((void *)myusrhp, OCI_HTYPE_SESSION,
(void *)"hr", (ub4)strlen("hr"),
OCI_ATTR_USERNAME, myerrhp);
/* set password attribute in user session handle */
(void) OCIAttrSet ((void *)myusrhp, OCI_HTYPE_SESSION,
(void *)"hr", (ub4)strlen("hr"),
OCI_ATTR_PASSWORD, myerrhp);
(void) OCISessionBegin ((void *) mysvchp, myerrhp, myusrhp,
OCI_CRED_RDBMS, OCI_DEFAULT);
/* set the user session attribute in the service context handle*/
(void) OCIAttrSet ((void *)mysvchp, OCI_HTYPE_SVCCTX,
(void *)myusrhp, (ub4) 0, OCI_ATTR_SESSION, myerrhp);
...
}
4.3.2 About Processing SQL Statements in OCI
What are the specific steps involved in processing SQL statements in OCI.
Using SQL Statements in OCI outlines the specific steps involved in processing SQL
statements in OCI.
4.3.3 Commit or Roll Back Operations
An application commits changes to the database by calling
OCITransCommit()
.
The
OCITransCommit()
call uses a service context as one of its parameters. The
transaction is associated with the service context whose changes are committed. This
transaction can be explicitly created by the application or implicitly created when the
application modifies the database.
Note:
By using the
OCI_COMMIT_ON_SUCCESS
mode of the
OCIStmtExecute()
call, the
application can selectively commit transactions after each statement
execution, saving an extra round-trip.
To roll back a transaction, use the
OCITransRollback()
call.
If an application disconnects from Oracle Database in a way other than a normal
logoff, such as losing a network connection, and
OCITransCommit()
has not been called,
all active transactions are rolled back automatically.
Chapter 4
OCI Programming Steps
4-25

See Also:
•"Service Context Handle and Associated Handles"
•"OCI Support for Transactions"
4.3.4 About Terminating the Application
What should an application do before it terminates.
An OCI application should perform the following steps before it terminates:
1. Delete the user session by calling
OCISessionEnd()
for each session.
2. Delete access to the data sources by calling
OCIServerDetach()
for each source.
3. Explicitly deallocate all handles by calling
OCIHandleFree()
for each handle.
4. Delete the environment handle, which deallocates all other handles associated
with it.
Note:
When a parent OCI handle is freed, any child handles associated with it
are freed automatically
The calls to
OCIServerDetach()
and
OCISessionEnd()
are not mandatory but are
recommended. If the application terminates, and
OCITransCommit()
(transaction
commit) has not been called, any pending transactions are automatically rolled back.
See Also:
The first sample program in OCI Demonstration Programs for an example
showing handles being freed at the end of an application
Note:
If the application uses the simplified logon method of
OCILogon2()
, then a call
to
OCILogoff()
terminates the session, disconnects from the Oracle
database, and frees the service context and associated handles. The
application is still responsible for freeing other handles it allocated.
Chapter 4
OCI Programming Steps
4-26

4.3.5 Error Handling in OCI
OCI function calls have a set of return codes.
These OCI function call return codes are listed in Table 4-3, which indicate the
success or failure of the call, such as
OCI_SUCCESS
or
OCI_ERROR
, or provide other
information that may be required by the application, such as
OCI_NEED_DATA
or
OCI_STILL_EXECUTING
. Most OCI calls return one of these codes.
To verify that the connection to the server is not terminated by the
OCI_ERROR
, an
application can check the value of the attribute
OCI_ATTR_SERVER_STATUS
in the server
handle. If the value of the attribute is
OCI_SERVER_NOT_CONNECTED
, then the connection to
the server and the user session must be reestablished.
See Also:
•"Functions Returning Other Values" for exceptions
•"OCIErrorGet()" for complete details and an example of usage
•"Server Handle Attributes"
Table 4-3 OCI Return Codes
OCI Return Code Value Description
OCI_SUCCESS
0 The function completed successfully.
OCI_SUCCESS_WITH_INFO
1 The function completed successfully; a call to
OCIErrorGet()
returns additional diagnostic information. This may include warnings.
OCI_NO_DATA
100 The function completed, and there is no further data.
OCI_ERROR
-1 The function failed; a call to
OCIErrorGet()
returns additional
information.
OCI_INVALID_HANDLE
-2 An invalid handle was passed as a parameter or a user callback was
passed an invalid handle or invalid context. No further diagnostics
are available.
OCI_NEED_DATA
99 The application must provide runtime data.
OCI_STILL_EXECUTING
-3123 The service context was established in nonblocking mode, and the
current operation could not be completed immediately. The
operation must be called again to complete.
OCIErrorGet()
returns
ORA-03123
as the error code.
OCI_CONTINUE
-24200 This code is returned only from a callback function. It indicates that
the callback function wants the OCI library to resume its normal
processing.
OCI_ROWCBK_DONE
-24201 This code is returned only from a callback function. It indicates that
the callback function is done with the user row callback.
If the return code indicates that an error has occurred, the application can retrieve
error codes and messages specific to Oracle Database by calling
OCIErrorGet()
. One
of the parameters to
OCIErrorGet()
is the error handle passed to the call that caused
the error.
Chapter 4
OCI Programming Steps
4-27

Note:
Multiple diagnostic records can be retrieved by calling
OCIErrorGet()
repeatedly until there are no more records (
OCI_NO_DATA
is returned).
OCIErrorGet()
returns at most a single diagnostic record.
This section includes the following topics:
•Return and Error Codes for Data
•Functions Returning Other Values
4.3.5.1 Return and Error Codes for Data
The OCI return code, error number, indicator variable, and column return code are
specified when the data fetched is normal, null, or truncated.
In Table 4-4, the OCI return code, error number, indicator variable, and column return
code are specified when the data fetched is normal, null, or truncated.
See Also:
"Indicator Variables"
Table 4-4 Return and Error Codes
State of Data Return Code Indicator - Not provided Indicator - Provided
Not null or
truncated
Not provided
OCI_SUCCESS
Error = 0
OCI_SUCCESS
Error = 0
Indicator = 0
Not null or
truncated
Provided
OCI_SUCCESS
Error = 0
Return code = 0
OCI_SUCCESS
Error = 0
Indicator = 0
Return code = 0
Null data Not provided
OCI_ERROR
Error = 1405
OCI_SUCCESS
Error = 0
Indicator = -1
Null data Provided
OCI_ERROR
Error = 1405
Return code = 1405
OCI_SUCCESS
Error = 0
Indicator = -1
Return code = 1405
Truncated data Not provided
OCI_ERROR
Error = 1406
OCI_ERROR
Error = 1406
Indicator = data_len
Chapter 4
OCI Programming Steps
4-28

Table 4-4 (Cont.) Return and Error Codes
State of Data Return Code Indicator - Not provided Indicator - Provided
Truncated data Provided
OCI_SUCCESS_WITH_INFO
Error = 24345
Return code = 1405
OCI_SUCCESS_WITH_INFO
Error = 24345
Indicator = data_len
Return code = 1406
For truncated data,
data_len
is the actual length of the data that has been truncated if
this length is less than or equal to
SB2MAXVAL
. Otherwise, the indicator is set to -2.
4.3.5.2 Functions Returning Other Values
Some functions return values other than the OCI error codes.
These other OCI error codes are listed in Table 4-3. When you use these functions, be
aware that they return values directly from the function call, rather than through an
OUT
parameter. More detailed information about each function and its return values is listed
in the reference chapters.
4.4 Additional Coding Guidelines
This section explains some additional issues when coding OCI applications.
This section includes the following topics:
•Operating System Considerations
•Parameter Types
•Inserting Nulls into a Column
•Indicator Variables
•About Canceling Calls
•Positioned Updates and Deletes
•Reserved Words
•Polling Mode Operations in OCI
•Nonblocking Mode in OCI
•Setting Blocking Modes
•Canceling a Nonblocking Call
4.4.1 Operating System Considerations
Operating systems may provide facilities for spawning processes that allow child
processes to reuse the state created by their parent process.
After spawning a child process, the child process must not use the same database
connection as created by the parent. Any attempt on behalf of the child process to use
the same database connection as the parent may cause undesired connection
Chapter 4
Additional Coding Guidelines
4-29

interference and result in intermittent
ORA-03137
errors, because Oracle Net expects
only one user process to be using a connection to the database.
Where multiple, concurrent connections are required, consider using threads if your
platform supports a threads package. Concurrent connections are supported in either
single-threaded or multithreaded applications. For better performance with many
concurrently opened connections, consider pooling them.
See Also:
•Overview of OCI Multithreaded Development
•OCIThread Package
•Session Pooling in OCI
•When to Use Connection Pooling, Session Pooling, or Neither
4.4.2 Parameter Types
OCI functions take a variety of different types of parameters, including integers,
handles, and character strings.
Special considerations must be taken into account for some types of parameters, as
described in the following sections:
•Address Parameters
•Integer Parameters
•Character String Parameters
This section includes the following topics:
See Also:
Connect, Authorize, and Initialize Functions for more information about
parameter data types and parameter passing conventions
4.4.2.1 Address Parameters
Address parameters are used to pass the address of the variable to Oracle Database.
You should be careful when developing in C, because it normally passes scalar
parameters by value.
4.4.2.2 Integer Parameters
Binary integer and short binary integer parameters are numbers whose size is system-
dependent.
See Oracle Database documentation that is specific to your operating system for the
size of these integers on your system.
Chapter 4
Additional Coding Guidelines
4-30

4.4.2.3 Character String Parameters
Character strings are a special type of address parameter.
Each OCI routine that enables a character string to be passed as a parameter also
has a string length parameter. The length parameter should be set to the length of the
string.
Note:
Unlike earlier versions of OCI, you do not pass -1 for the string length
parameter of a null-terminated string.
4.4.3 Inserting Nulls into a Column
How to insert a null into a database column.
You can insert a null into a database column in several ways.
•One method is to use a literal
NULL
in the text of an
INSERT
or
UPDATE
statement. For
example, the SQL statement makes the
ENAME
column
NULL
.
INSERT INTO emp1 (ename, empno, deptno)
VALUES (NULL, 8010, 20)
•Use indicator variables in the OCI bind call.
•Insert a
NULL
to set both the buffer length and maximum length parameters to zero
on a bind call.
Note:
Following the SQL standard requirements, Oracle Database returns an
error if an attempt is made to fetch a null select-list item into a variable
that does not have an associated indicator variable specified in the
define call.
Related Topics
•Indicator Variables
Each bind and define OCI call has a parameter that associates an indicator
variable, or an array of indicator variables, with a DML statement, a PL/SQL
statement, or a query.
4.4.4 Indicator Variables
Each bind and define OCI call has a parameter that associates an indicator variable,
or an array of indicator variables, with a DML statement, a PL/SQL statement, or a
query.
The C language does not have the concept of null values; therefore, you associate
indicator variables with input variables to specify whether the associated placeholder is
Chapter 4
Additional Coding Guidelines
4-31

a
NULL
. When data is passed to an Oracle database, the values of these indicator
variables determine whether a
NULL
is assigned to a database field.
For output variables, indicator variables determine whether the value returned from
Oracle is a
NULL
or a truncated value. For a
NULL
fetch in an
OCIStmtFetch2()
call or a
truncation in an
OCIStmtExecute()
call, the OCI call returns
OCI_SUCCESS_WITH_INFO
. The
output indicator variable is set.
The data type of indicator variables is
sb2
. For arrays of indicator variables, the
individual array elements should be of type
sb2
.
This section includes the following topics:
•Input
•Output
•Indicator Variables for Named Data Types and REFs
4.4.4.1 Input
What values can be assigned to an indicator variable.
For input host variables, the OCI application can assign the following values to an
indicator variable:
Input Indicator Value Action Taken by Oracle Database
-1 Oracle Database assigns a
NULL
to the column, ignoring the value
of the input variable.
>=0 Oracle Database assigns the value of the input variable to the
column.
4.4.4.2 Output
What values can be assigned to an indicator variable.
On output, Oracle Database can assign the following values to an indicator variable:
Output Indicator Value Meaning
-2 The length of the item is greater than the length of the output
variable; the item has been truncated. Additionally, the original
length is longer than the maximum data length that can be
returned in the
sb2
indicator variable.
-1 The selected value is null, and the value of the output variable is
unchanged.
0 Oracle Database assigned an intact value to the host variable.
>0 The length of the item is greater than the length of the output
variable; the item has been truncated. The positive value returned
in the indicator variable is the actual length before truncation.
4.4.4.3 Indicator Variables for Named Data Types and REFs
Indicator variables for most data types introduced after release 8.0 behave as
described earlier.
Chapter 4
Additional Coding Guidelines
4-32

The only exception is SQLT_NTY (a named data type). For data of type SQLT_NTY,
the indicator variable must be a pointer to an indicator structure. Data of type
SQLT_REF uses a standard scalar indicator, just like other variable types.
When database types are translated into C struct representations using the Object
Type Translator (OTT), a null indicator structure is generated for each object type. This
structure includes an atomic null indicator, plus indicators for each object attribute.
See Also:
•Documentation for the OTT in Using the Object Type Translator with
OCI, and NULL Indicator Structure for information about NULL indicator
structures
•Descriptions of
OCIBindByName()
and
OCIBindByPos()
in Bind, Define, and
Describe Functions, and the sections Information for Named Data Type
and REF Binds, and Information for Named Data Type and REF Defines,
and PL/SQL OUT Binds for more information about setting indicator
parameters for named data types and
REF
s
4.4.5 About Canceling Calls
How do you cancel long-running or repeated OCI calls.
On most operating systems, you can cancel long-running or repeated OCI calls by
entering the operating system's interrupt character (usually Control+C) from the
keyboard.
Note:
This is not to be confused with canceling a cursor, which is accomplished by
calling
OCIStmtFetch2()
with the
nrows
parameter set to zero.
When you cancel the long-running or repeated call using the operating system
interrupt, the error code
ORA-01013
("user requested cancel of current operation") is
returned.
When given a particular service context pointer or server context pointer, the
OCIBreak()
function performs an immediate (asynchronous) stop of any currently
executing OCI function associated with the server. It is normally used to stop a long-
running OCI call being processed on the server. The
OCIReset()
function is necessary
to perform a protocol synchronization on a nonblocking connection after an OCI
application stops a function with
OCIBreak()
.
Note:
OCIBreak()
works on Windows systems.
Chapter 4
Additional Coding Guidelines
4-33

The status of potentially long-running calls can be monitored using nonblocking calls.
Use multithreading for new applications.
See Also:
•Overview of OCI Multithreaded Development
•OCIThread Package
4.4.6 Positioned Updates and Deletes
You can use the
ROWID
associated with a
SELECT
...
FOR
UPDATE
OF
... statement in a later
UPDATE
or
DELETE
statement.
The
ROWID
is retrieved by calling
OCIAttrGet()
on the statement handle to retrieve the
handle's
OCI_ATTR_ROWID
attribute.
For example, consider a SQL statement such as the following:
SELECT ename FROM emp1 WHERE empno = 7499 FOR UPDATE OF sal
When the fetch is performed, the
ROWID
attribute in the handle contains the row
identifier of the selected row. You can retrieve the
ROWID
into a buffer in your program
by calling
OCIAttrGet()
as follows:
OCIRowid *rowid; /* the rowid in opaque format */
/* allocate descriptor with OCIDescriptorAlloc() */
status = OCIDescriptorAlloc ((void *) envhp, (void **) &rowid,
(ub4) OCI_DTYPE_ROWID, (size_t) 0, (void **) 0);
status = OCIAttrGet ((void *) mystmtp, OCI_HTYPE_STMT,
(void *) rowid, (ub4 *) 0, OCI_ATTR_ROWID, (OCIError *) myerrhp);
You can then use the saved
ROWID
in a
DELETE
or
UPDATE
statement. For example, if
rowid
is the buffer in which the row identifier has been saved, you can later process a
SQL statement such as the following by binding the new salary to the
:1
placeholder
and
rowid
to the
:2
placeholder.
UPDATE emp1 SET sal = :1 WHERE rowid = :2
Be sure to use data type code 104 (
ROWID
descriptor, see Table 5-2) when binding
rowid
to
:2
.
By using prefetching, you can select an array of
ROWID
s for use in subsequent batch
updates.
See Also:
•UROWID and DATE for more information about
ROWID
s
•External Data Types for a table of external data types and codes
Chapter 4
Additional Coding Guidelines
4-34

4.4.7 Reserved Words
Some words are reserved by Oracle.
That is, some reserved words have a special meaning to Oracle and cannot be
redefined. For this reason, you cannot use them to name database objects such as
columns, tables, or indexes.
This section includes the following topic: Oracle Reserved Namespaces
See Also:
Oracle Database SQL Language Reference and Oracle Database PL/SQL
Language Reference to view the lists of the Oracle keywords or reserved
words for SQL and PL/SQL
4.4.7.1 Oracle Reserved Namespaces
What namespaces are reserved by Oracle. For a complete list of functions within a
particular namespace, refer to the document that corresponds to the appropriate
Oracle library.
Table 4-5 contains a list of namespaces that are reserved by Oracle. The initial
characters of function names in Oracle libraries are restricted to the character strings
in this list. Because of potential name conflicts, do not use function names that begin
with these characters.
Table 4-5 Oracle Reserved Namespaces
Namespace Library
XA
External functions for XA applications only
SQ
External SQLLIB functions used by Oracle Precompiler and
SQL*Module applications
O, OCI
External OCI functions internal OCI functions
UPI, KP
Function names from the Oracle UPI layer
NA
NC
ND
NL
NM
NR
NS
NT
NZ
OSN
TTC
Oracle Net Native Services Product
Oracle Net RPC Project
Oracle Net Directory
Oracle Net Network Library Layer
Oracle Net Management Project
Oracle Net Interchange
Oracle Net Transparent Network Service
Oracle Net Drivers
Oracle Net Security Service
Oracle Net V1
Oracle Net Two Task
GEN, L, ORA
Core library functions
Chapter 4
Additional Coding Guidelines
4-35

Table 4-5 (Cont.) Oracle Reserved Namespaces
Namespace Library
LI, LM, LX
Function names from the Oracle Globalization Support layer
S
Function names from system-dependent libraries
KO
Kernel Objects
4.4.8 Polling Mode Operations in OCI
OCI has calls that poll for completion.
Examples of such polling mode calls are:
•OCI calls in nonblocking mode
•OCI calls that operate on LOB data in pieces such as
OCILobRead2()
and
OCILobWrite2()
•
OCIStmtExecute()
and
OCIStmtFetch2()
when used with
OCIStmtSetPieceInfo()
and
OCIStmtGetPieceInfo()
In such cases, OCI requires that the application ensure that the same OCI call is
repeated on the connection and nothing else is done on the connection in the interim.
Performing any other OCI call on such a connection (when OCI has handed control
back to the caller) can result in unexpected behavior.
Hence, with such polling mode OCI calls, the caller must ensure that the same call is
repeated on the connection and that nothing else is done until the call completes.
OCIBreak()
and
OCIReset()
are exceptions to the rule. These calls are allowed so that
the caller can stop an OCI call that has been started.
4.4.9 Nonblocking Mode in OCI
OCI provides the ability to establish a server connection in blocking mode or
nonblocking mode.
Note:
Because nonblocking mode requires the caller to repeat the same call until it
completes, it increases CPU usage. Instead, use multithreaded mode.
See Also:
•Overview of OCI Multithreaded Development
•OCIThread Package
Chapter 4
Additional Coding Guidelines
4-36

When a connection is made in blocking mode, an OCI call returns control to an OCI
client application only when the call completes, either successfully or in error. With the
nonblocking mode, control is immediately returned to the OCI program if the call could
not complete, and the call returns a value of
OCI_STILL_EXECUTING
.
In nonblocking mode, an application must test the return code of each OCI function to
see if it returns
OCI_STILL_EXECUTING
. If it does, the OCI client can continue to process
program logic while waiting to retry the OCI call to the server. This mode is particularly
useful in graphical user interface (GUI) applications, real-time applications, and in
distributed environments.
The nonblocking mode is not interrupt-driven. Rather, it is based on a polling
paradigm, which means that the client application must check whether the pending call
is finished at the server by executing the call again with the exact same parameters.
The following features and functions are not supported in nonblocking mode:
•Direct Path Load
•LOB buffering
•Objects
•Query cache
•Scrollable cursors
•Transparent application failover (TAF)
•
OCIAQEnqArray
()
•
OCIAQDeqArray()
•
OCIDescribeAny()
•
OCILobArrayRead()
•
OCILobArrayWrite()
•
OCITransStart()
•
OCITransDetach()
4.4.10 Setting Blocking Modes
You can modify or check an application's blocking status by calling
OCIAttrSet()
to set
the status, or
OCIAttrGet()
to read the status on the server context handle with the
attrtype
parameter set to
OCI_ATTR_NONBLOCKING_MODE
.
You must set this
OCI_ATTR_NONBLOCKING_MODE
attribute only after
OCISessionBegin()
or
OCILogon2()
has been called. Otherwise, an error is returned.
Note:
Only functions that have a server context or a service context handle as a
parameter can return
OCI_STILL_EXECUTING
.
Chapter 4
Additional Coding Guidelines
4-37

See Also:
Server Handle Attributes
4.4.11 Canceling a Nonblocking Call
You can cancel a long-running OCI call by using the
OCIBreak()
function while the OCI
call is in progress.
You must then issue an
OCIReset()
call to reset the asynchronous operation and
protocol.
4.5 About Using PL/SQL in an OCI Program
PL/SQL is Oracle's procedural extension to the SQL language.
PL/SQL supports tasks that are more complicated than simple queries and SQL data
manipulation language (DML) statements. PL/SQL enables you to group some
constructs into a single block and execute it as a unit. These constructs include:
•One or more SQL statements
•Variable declarations
•Assignment statements
•Procedural control statements such as
IF...THEN...ELSE
statements and loops
•Exception handling
You can use PL/SQL blocks in your OCI program to perform the following operations:
•Call Oracle stored procedures and stored functions
•Combine procedural control statements with several SQL statements, to be
executed as a unit
•Access special PL/SQL features such as tables,
CURSOR FOR
loops, and exception
handling
•Use cursor variables
•Operate on objects in a server
Chapter 4
About Using PL/SQL in an OCI Program
4-38

Note:
–Although OCI can only directly process anonymous blocks, and not
named packages or procedures, you can always put the package or
procedure call within an anonymous block and process that block.
–Note that all OUT variables must be initialized to
NULL
(through an
indicator of -1, or an actual length of 0) before a PL/SQL begin-end
block can be executed in OCI.
–OCI does not support the PL/SQL
RECORD
data type.
–When binding a PL/SQL VARCHAR2 variable in OCI, the maximum
size of the bind variable is 32767 bytes, because of the overhead of
control structures.
Note:
When you write PL/SQL code, it is important to remember that the parser
treats everything between a pair of hyphens"--" and a carriage return
character as a comment. So if comments are indicated on each line by
"--", the C compiler can concatenate all lines in a PL/SQL block into a
single line without putting a carriage return "\n" for each line. In this
particular case, the parser fails to extract the PL/SQL code of a line if the
previous line ends with a comment. To avoid the problem, the
programmer should put "\n" after each "--" comment to ensure that the
comment ends there.
See Also:
Oracle Database PL/SQL Language Reference for information about
coding PL/SQL blocks
4.6 OCI Globalization Support
The following sections introduce OCI functions that can be used for globalization
purposes, such as deriving locale information, manipulating strings, character set
conversion, and OCI messaging.
These functions are also described in detail in other chapters of this guide because
they have multiple purposes and functionality.
This section includes the following topics:
•Client Character Set Control from OCI
•Character Control and OCI Interfaces
•Character-Length Semantics Support in Describe Operations
•Character Set Support in OCI
Chapter 4
OCI Globalization Support
4-39

•Controlling Language and Territory in OCI
•Other OCI Globalization Support Functions
•About Getting Locale Information in OCI
•About OCI and the BOM (Byte Order Mark)
•About Manipulating Strings in OCI
•About Converting Character Sets in OCI
•OCI Messaging Functions
•lmsgen Utility
4.6.1 Client Character Set Control from OCI
The function
OCIEnvNlsCreate()
enables you to set character set information in
applications independently from
NLS_LANG
and
NLS_NCHAR
settings.
OCI_UTF16ID
cannot be set from
NLS_LANG
or
NLS_NCHAR
and must be set using
OCIEnvNlsCreate()
. One application can have several environment handles initialized
within the same system environment using different client-side character set IDs and
national character set IDs. For example:
OCIEnvNlsCreate(OCIEnv **envhpp, ..., csid, ncsid);
In this example,
csid
is the value for the character set ID for the parameter
charset
,
and
ncsid
is the value for the national character set ID for the parameter
ncharset
.
Either can be 0 or
OCI_UTF16ID
. If both are 0, this is equivalent to using
OCIEnvCreate()
instead. The other arguments are the same as for the
OCIEnvCreate()
call.
Any Oracle character set ID, except AL16UTF16, can be specified through the
OCIEnvNlsCtrate()
function to specify the encoding of metadata, SQL
CHAR
data, and
SQL
NCHAR
data.
You can retrieve character sets in
NLS_LANG
and
NLS_NCHAR
through another function,
OCINlsEnvironmentVariableGet()
.
See Also:
•OCIEnvNlsCreate()
•About Setting Client Character Sets in OCI for a pseudocode fragment
that illustrates a sample usage of these calls
4.6.2 Character Control and OCI Interfaces
How is character control performed by OCI interfaces.
The
OCINlsGetInfo()
function returns information about any character set, including
OCI_UTF16ID
if this value has been used in
OCIEnvNlsCreate()
.
The
OCIAttrGet()
function returns the character set ID and national character set ID
that were passed into
OCIEnvNlsCreate()
. This is used to get
OCI_ATTR_ENV_CHARSET_ID
and
OCI_ATTR_ENV_NCHARSET_ID
. This includes the value
OCI_UTF16ID
.
Chapter 4
OCI Globalization Support
4-40

If both
charset
and
ncharset
parameters were set to 0 by
OCIEnvNlsCreate()
, the
character set IDs in
NLS_LANG
and
NLS_NCHAR
are returned.
The
OCIAttrSet()
function sets character IDs as the defaults if
OCI_ATTR_CHARSET_FORM
is
reset through this function. The eligible character set IDs include
OCI_UTF16ID
if
OCIEnvNlsCreate()
is passed as
charset
or
ncharset
.
The
OCIBindByName()
or
OCIBindByName2()
and
OCIBindByPos()
or
OCIBindByPos2()
functions bind variables with the default character set in the
OCIEnvNlsCreate()
call,
including
OCI_UTF16ID
. The actual length and the returned length are always in bytes if
OCIEnvNlsCreate()
is used.
The
OCIDefineByPos()
or
OCIDefineByPos2()
function defines variables with the value of
charset
in
OCIEnvNlsCreate()
, including
OCI_UTF16ID
, as the default. The actual length
and returned length are always in bytes if
OCIEnvNlsCreate()
is used. This behavior for
bind and define handles is different from that when
OCIEnvCreate()
is used and
OCI_UTF16ID
is the character set ID for the bind and define handles.
4.6.3 Character-Length Semantics in OCI
OCI works as a translator between server and client, and passes around character
information for constraint checking.
There are two kinds of character sets: variable-width and fixed-width. (A single-byte
character set is a special case of a fixed-width character set where each byte stands
for one character.)
For fixed-width character sets, constraint checking is easier, as the number of bytes is
equal to a multiple of the number of characters. Therefore, scanning of the entire string
is not needed to determine the number of characters for fixed-width character sets.
However, for variable-width character sets, complete scanning is needed to determine
the number of characters in a string.
4.6.4 Character Set Support in OCI
How does OCI support character sets.
See Character-Length Semantics Support in Describe Operations and Character
Conversion in OCI Binding and Defining for a complete discussion of character set
support in OCI.
4.6.5 Controlling Language and Territory in OCI
The NLS language and territory can also be set programmatically using the attributes
OCI_ATTR_ENV_NLS_LANGUAGE
and
OCI_ATTR_ENV_NLS_TERRITORY
on OCI environment
handle.
See the following attributes for more details on their usage. These attributes will be
effective for the database sessions created from that environment handle after the
attributes have been set.
•OCI_ATTR_ENV_NLS_LANGUAGE
•OCI_ATTR_ENV_NLS_TERRITORY
Chapter 4
OCI Globalization Support
4-41

4.6.6 Other OCI Globalization Support Functions
Many globalization support functions accept either the environment handle or the user
session handle.
The OCI environment handle is associated with the client NLS environment variables.
This environment does not change when
ALTER
SESSION
statements are issued to the
server. The character set associated with the environment handle is the client
character set. The OCI session handle (returned by
OCISessionBegin()
) is associated
with the server session environment. The NLS settings change when the session
environment is modified with an
ALTER
SESSION
statement. The character set associated
with the session handle is the database character set.
Note that the OCI session handle does not have NLS settings associated with it until
the first transaction begins in the session.
SELECT
statements do not begin a
transaction.
See Also:
•OCI Globalization Support Functions
•Oracle Database Globalization Support Guide for information about OCI
programming with Unicode
4.6.7 About Getting Locale Information in OCI
An Oracle Database locale consists of language, territory, and character set
definitions.
The locale determines conventions such as day and month names, as well as date,
time, number, and currency formats. A globalized application follows a user's locale
setting and cultural conventions. For example, when the locale is set to German, users
expect to see day and month names in German.
See Also:
•OCI Locale Functions
•OCINlsEnvironmentVariableGet()
You can retrieve the following information with the
OCINlsGetInfo()
function:
•Days of the week (translated)
•Abbreviated days of the week (translated)
•Month names (translated)
•Abbreviated month names (translated)
•Yes/no (translated)
Chapter 4
OCI Globalization Support
4-42

•AM/PM (translated)
•AD/BC (translated)
•Numeric format
•Debit/credit
•Date format
•Currency formats
•Default language
•Default territory
•Default character set
•Default linguistic sort
•Default calendar
The code in Example 4-13 retrieves locale information and checks for errors.
Example 4-13 Getting Locale Information in OCI
sword MyPrintLinguisticName(envhp, errhp)
OCIEnv *envhp;
OCIError *errhp;
{
OraText infoBuf[OCI_NLS_MAXBUFSZ];
sword ret;
ret = OCINlsGetInfo(envhp, /* environment handle */
errhp, /* error handle */
infoBuf, /* destination buffer */
(size_t) OCI_NLS_MAXBUFSZ, /* buffer size */
(ub2) OCI_NLS_LINGUISTIC_NAME); /* item */
if (ret != OCI_SUCCESS)
{
checkerr(errhp, ret, OCI_HTYPE_ERROR);
ret = OCI_ERROR;
}
else
{
printf("NLS linguistic: %s\n", infoBuf);
}
return(ret);
}
4.6.8 About OCI and the BOM (Byte Order Mark)
OCI does not support nor handle the BOM (byte order mark) and assumes that the
byte order is native to the machine on which your application is executing.
Your OCI application must not pass a string containing a BOM expecting that OCI can
detect the encoding of the string. Your OCI application must remove the BOM if it
exists in the string being passed in and ensure that it is in the encoding the OCI
function expects.
Chapter 4
OCI Globalization Support
4-43

4.6.9 About Manipulating Strings in OCI
Multibyte strings and wide-character strings are supported for string manipulation.
Multibyte strings are encoded in native Oracle character sets. Functions that operate
on multibyte strings take the string as a whole unit with the length of the string
calculated in bytes. Wide-character string (
wchar
) functions provide more flexibility in
string manipulation. They support character-based and string-based operations where
the length the string calculated in characters.
The wide-character data type,
OCIWchar
, is Oracle-specific and should not be confused
with the
wchar_t
data type defined by the ANSI/ISO C standard. The Oracle wide-
character data type is always 4 bytes in all operating systems, whereas the size of
wchar_t
depends on the implementation and the operating system. The Oracle wide-
character data type normalizes multibyte characters so that they have a uniform fixed
width for easy processing. This guarantees no data loss for round-trip conversion
between the Oracle wide-character set and the native character set.
String manipulation can be classified into the following categories:
•Conversion of strings between multibyte and wide character
•Character classifications
•Case conversion
•Calculations of display length
•General string manipulation, such as comparison, concatenation, and searching
See Also:
OCI String Manipulation Functions
Example 4-14 shows a simple case of manipulating strings.
The OCI character classification functions are described in detail in OCI Character
Classification Functions.
Example 4-15 shows how to classify characters in OCI.
Example 4-14 Basic String Manipulation in OCI
size_t MyConvertMultiByteToWideChar(envhp, dstBuf, dstSize, srcStr)
OCIEnv *envhp;
OCIWchar *dstBuf;
size_t dstSize;
OraText *srcStr; /* null terminated source string */
{
sword ret;
size_t dstLen = 0;
size_t srcLen;
/* get length of source string */
srcLen = OCIMultiByteStrlen(envhp, srcStr);
ret = OCIMultiByteInSizeToWideChar(envhp, /* environment handle */
dstBuf, /* destination buffer */
Chapter 4
OCI Globalization Support
4-44

dstSize, /* destination buffer size */
srcStr, /* source string */
srcLen, /* length of source string */
&dstLen); /* pointer to destination length */
if (ret != OCI_SUCCESS)
{
checkerr(envhp, ret, OCI_HTYPE_ENV);
}
return(dstLen);
}
Example 4-15 Classifying Characters in OCI
boolean MyIsNumberWideCharString(envhp, srcStr)
OCIEnv *envhp;
OCIWchar *srcStr; /* wide char source string */
{
OCIWchar *pstr = srcStr; /* define and init pointer */
boolean status = TRUE; /* define and initialize status variable */
/* Check input */
if (pstr == (OCIWchar*) NULL)
return(FALSE);
if (*pstr == (OCIWchar) NULL)
return(FALSE);
/* check each character for digit */
do
{
if (OCIWideCharIsDigit(envhp, *pstr) != TRUE)
{
status = FALSE;
break; /* non-decimal digit character */
}
} while ( *++pstr != (OCIWchar) NULL);
return(status);
}
4.6.10 About Converting Character Sets in OCI
Conversion between Oracle character sets and Unicode (16-bit, fixed-width Unicode
encoding) is supported.
Replacement characters are used if a character has no mapping from Unicode to the
Oracle character set. Therefore, conversion back to the original character set is not
always possible without data loss.
Character set conversion functions involving Unicode character sets require data bind
and define buffers to be aligned at a
ub2
address or an error is raised.
Example 4-16 shows a simple conversion into Unicode.
Chapter 4
OCI Globalization Support
4-45

See Also:
OCI Character Set Conversion Functions
Example 4-16 Converting Character Sets in OCI
/* Example of Converting Character Sets in OCI
--------------------------------------------*/
size_t MyConvertMultiByteToUnicode(envhp, errhp, dstBuf, dstSize, srcStr)
OCIEnv *envhp;
OCIError *errhp;
ub2 *dstBuf;
size_t dstSize;
OraText *srcStr;
{
size_t dstLen = 0;
size_t srcLen = 0;
OraText tb[OCI_NLS_MAXBUFSZ]; /* NLS info buffer */
ub2 cid; /* OCIEnv character set ID */
/* get OCIEnv character set */
checkerr(errhp, OCINlsGetInfo(envhp, errhp, tb, sizeof(tb),
OCI_NLS_CHARACTER_SET));
cid = OCINlsCharSetNameToId(envhp, tb);
if (cid == OCI_UTF16ID)
{
ub2 *srcStrUb2 = (ub2*)srcStr;
while (*srcStrUb2++) ++srcLen;
srcLen *= sizeof(ub2);
}
else
srcLen = OCIMultiByteStrlen(envhp, srcStr);
checkerr(errhp,
OCINlsCharSetConvert(
envhp, /* environment handle */
errhp, /* error handle */
OCI_UTF16ID, /* Unicode character set ID */
dstBuf, /* destination buffer */
dstSize, /* size of destination buffer */
cid, /* OCIEnv character set ID */
srcStr, /* source string */
srcLen, /* length of source string */
&dstLen)); /* pointer to destination length */
return dstLen/sizeof(ub2);
}
4.6.11 OCI Messaging Functions
The user message API provides a simple interface for cartridge developers to retrieve
their own messages and Oracle Database messages.
Example 4-17 creates a message handle, initializes it to retrieve messages from
impus.msg
, retrieves message number 128, and closes the message handle. It
Chapter 4
OCI Globalization Support
4-46

assumes that OCI environment handles, OCI session handles, and the product,
facility, and cache size have been initialized properly.
Example 4-17 Retrieving a Message from a Text Message File
OCIMsg msghnd; /* message handle */
/* initialize a message handle for retrieving messages from impus.msg*/
err = OCIMessageOpen(hndl,errhp, &msghnd, prod,fac,OCI_DURATION_SESSION);
if (err != OCI_SUCCESS)
/* error handling */
...
/* retrieve the message with message number = 128 */
msgptr = OCIMessageGet(msghnd, 128, msgbuf, sizeof(msgbuf));
/* do something with the message, such as display it */
...
/* close the message handle when there are no more messages to retrieve */
OCIMessageClose(hndl, errhp, msghnd);
See Also:
•Oracle Database Data Cartridge Developer's Guide
•OCI Messaging Functions
4.6.12 lmsgen Utility
The
lmsgen
utility converts text-based message files (
.msg
) into binary format (
.msb
) so
that Oracle Database messages and OCI messages provided by the user can be
returned to OCI functions in the desired language.
The BNF syntax of the Imsgen utility is as follows:
lmsgen
text_file
product
facility
[
language
]
In the preceding syntax:
•
text_file
is a message text file.
•
product
is the name of the product.
•
facility
is the name of the facility.
•
language
is the optional message language corresponding to the language
specified in the
NLS_LANG
parameter. The language parameter is required if the
message file is not tagged properly with language.
This section includes the following topics:
•Guidelines for Text Message Files
•An Example of Creating a Binary Message File from a Text Message File
4.6.12.1 Guidelines for Text Message Files
What are the guidelines that text message files must follow.
Text message files must follow these guidelines:
Chapter 4
OCI Globalization Support
4-47

•Lines that start with "
/"
and "
//
" are treated as internal comments and are ignored.
•To tag the message file with a specific language, include a line similar to the
following:
# CHARACTER_SET_NAME= Japanese_Japan.JA16EUC
•Each message contains three fields:
message_number
,
warning_level
,
message_text
–The message number must be unique within a message file.
–The warning level is not currently used. Set to 0.
–The message text cannot be longer than 76 bytes.
The following is an example of an Oracle Database message text file:
/ Copyright (c) 2001 by the Oracle Corporation. All rights reserved.
/ This is a test us7ascii message file
# CHARACTER_SET_NAME= american_america.us7ascii
/
00000, 00000, "Export terminated unsuccessfully\n"
00003, 00000, "no storage definition found for segment(%lu, %lu)"
4.6.12.2 An Example of Creating a Binary Message File from a Text Message
File
How do you create a binary message file from a text message file.
The following table contains sample values for the
lmsgen
parameters:
lmsgen Parameter Value
product $HOME/myApplication
facility imp
language AMERICAN
text_file impus.msg
The text message file is found in the following location:
$HOME/myApp/mesg/impus.msg
One of the lines in the text message file is:
00128,2, "Duplicate entry %s found in %s"
The
lmsgen
utility converts the text message file (
impus.msg
) into binary format, resulting
in a file called
impus.msb
:
% lmsgen impus.msg $HOME/myApplication imp AMERICAN
The following output results:
Generating message file impus.msg -->
/home/scott/myApplication/mesg/impus.msb
NLS Binary Message File Generation Utility: Version 9.2.0.0.0 -Production
Chapter 4
OCI Globalization Support
4-48

Copyright (c) Oracle Corporation 1979, 2001. All rights reserved.
CORE 9.2.0.0.0 Production
Chapter 4
OCI Globalization Support
4-49

5
Data Types
This chapter provides a reference to Oracle external data types used by OCI
applications.
It also discusses Oracle data types and the conversions between internal and external
representations that occur when you transfer data between your program and an
Oracle database.
This chapter contains these topics:
•Oracle Data Types
•Internal Data Types
•External Data Types
•Data Conversions
•Typecodes
•Definitions in oratypes.h
See Also:
Oracle Database SQL Language Reference for detailed information
about Oracle internal data types
5.1 Oracle Data Types
One of the main functions of an OCI program is to communicate with an Oracle
database.
The OCI application may retrieve data from database tables through SQL
SELECT
queries, or it may modify existing data in tables through
INSERT
,
UPDATE
, or
DELETE
statements.
Inside a database, values are stored in columns in tables. Internally, Oracle represents
data in particular formats known as internal data types. Examples of internal data
types include
NUMBER
,
CHAR
, and
DATE
(see Table 5-1).
In general, OCI applications do not work with internal data type representations of
data, but with host language data types that are predefined by the language in which
they are written. When data is transferred between an OCI client application and a
database table, the OCI libraries convert the data between internal data types and
external data types.
External data types are host language types that have been defined in the OCI header
files. When an OCI application binds input variables, one of the bind parameters is an
indication of the external data type code (or SQLT code) of the variable. Similarly,
5-1

when output variables are specified in a define call, the external representation of the
retrieved data must be specified.
In some cases, external data types are similar to internal types. External types provide
a convenience for the programmer by making it possible to work with host language
types instead of proprietary data formats.
Note:
Even though some external types are similar to internal types, an OCI
application never binds to internal data types. They are discussed here
because it can be useful to understand how internal types can map to
external types.
OCI can perform a wide range of data type conversions when transferring data
between an Oracle database and an OCI application. There are more OCI external
data types than Oracle internal data types. In some cases, a single external type maps
to an internal type; in other cases, multiple external types map to a single internal type.
The many-to-one mappings for some data types provide flexibility for the OCI
programmer. For example, suppose that you are processing the following SQL
statement:
SELECT sal FROM emp WHERE empno = :employee_number
You want the salary to be returned as character data, instead of a binary floating-point
format. Therefore, you specify an Oracle database external string data type, such as
VARCHAR2
(code = 1) or
CHAR
(code = 96) for the
dty
parameter in the
OCIDefineByPos()
or
OCIDefineByPos2()
call for the
sal
column. You also must declare a string variable in
your program and specify its address in the
valuep
parameter. See Table 5-2 for more
information.
If you want the salary information to be returned as a binary floating-point value,
however, specify the
FLOAT
(code = 4) external data type. You also must define a
variable of the appropriate type for the
valuep
parameter.
Oracle Database performs most data conversions transparently. The ability to specify
almost any external data type provides a lot of power for performing specialized tasks.
For example, you can input and output
DATE
values in pure binary format, with no
character conversion involved, by using the
DATE
external data type.
To control data conversion, you must use the appropriate external data type codes in
the bind and define routines. You must tell Oracle Database where the input or output
variables are in your OCI program and their data types and lengths.
OCI also supports an additional set of OCI typecodes that are used by the Oracle
Database type management system to represent data types of object type attributes.
You can use a set of predefined constants to represent these typecodes. The
constants each contain the prefix
OCI_TYPECODE
.
In summary, the OCI programmer must be aware of the following different data types
or data representations:
Chapter 5
Oracle Data Types
5-2

•Internal Oracle data types, which are used by table columns in an Oracle
database. These also include data types used by PL/SQL that are not used by
Oracle Database columns (for example, indexed table, boolean, record).
•External OCI data types, which are used to specify host language representations
of Oracle data.
•
OCI_TYPECODE
values, which are used by Oracle Database to represent type
information for object type attributes.
Information about a column's internal data type is conveyed to your application in the
form of an internal data type code. With this information about what type of data is to
be returned, your application can determine how to convert and format the output data.
The Oracle internal data type codes are listed in the section Internal Data Types.
See Also:
•DATE for a description of the external data type
•Internal Data Types
•External Data Types and About Using External Data Type Codes
•Typecodes, and Relationship Between SQLT and OCI_TYPECODE
Values
•Oracle Database SQL Language Reference for detailed information
about Oracle internal data types
•About Describing Select-List Items for information about describing
select-list items in a query
5.1.1 About Using External Data Type Codes
An external data type code indicates to Oracle Database how a host variable
represents data in your program.
This determines how the data is converted when it is returned to output variables in
your program, or how it is converted from input (bind) variables to Oracle Database
column values. For example, to convert a
NUMBER
in an Oracle database column to a
variable-length character array, you specify the
VARCHAR2
external data type code in the
OCIDefineByPos()
call that defines the output variable.
To convert a bind variable to a value in an Oracle Database column, specify the
external data type code that corresponds to the type of the bind variable. For example,
to input a character string such as 02-FEB-65 to a
DATE
column, specify the data type
as a character string and set the length parameter to 9.
It is always the programmer's responsibility to ensure that values are convertible. If
you try to insert the string
"
MY BIRTHDAY
"
into a
DATE
column, you get an error when
you execute the statement.
Chapter 5
Oracle Data Types
5-3

See Also:
Table 5-2 for a complete list of the external data types and data type codes
5.2 Internal Data Types
Lists and describes the internal data types.
Table 5-1 lists the internal Oracle Database data types (also known as built-in), along
with each type's maximum internal length and data type code. PL/SQL types listed in
Table 5-10 and Table 5-11 are also considered to be internal data types.
Table 5-1 Internal Oracle Database Data Types
Internal Oracle Database Data Type Maximum Internal Length Data Type
Code
VARCHAR2, NVARCHAR2
4000 bytes (standard)
32767 bytes (extended)
1
NUMBER
21 bytes 2
LONG
2^31-1 bytes (2 gigabytes) 8
DATE
7 bytes 12
RAW
2000 bytes (standard)
32767 bytes (extended)
23
LONG RAW
2^31-1 bytes 24
ROWID
10 bytes 69
CHAR, NCHAR
2000 bytes 96
BINARY_FLOAT
4 bytes 100
BINARY_DOUBLE
8 bytes 101
User-defined type (object type,
VARRAY
,
nested
table
)
Not Applicable 108
REF
Not Applicable 111
CLOB, NCLOB
128 terabytes 112
BLOB
128 terabytes 113
BFILE
Maximum operating system
file size or
UB8MAXVAL
114
TIMESTAMP
11 bytes 180
TIMESTAMP WITH TIME ZONE
13 bytes 181
INTERVAL YEAR TO MONTH
5 bytes 182
INTERVAL DAY TO SECOND
11 bytes 183
UROWID
3950 bytes 208
TIMESTAMP WITH LOCAL TIME ZONE
11 bytes 231
This section includes the following topics:
•LONG, RAW, LONG RAW, VARCHAR2
Chapter 5
Internal Data Types
5-4

•Character Strings and Byte Arrays
•UROWID
•BINARY_FLOAT and BINARY_DOUBLE
See Also:
Oracle Database SQL Language Reference for more information about these
built-in data types
5.2.1 LONG, RAW, LONG RAW, VARCHAR2
Use piecewise capabilities provided by specific OCI APIs to perform inserts, updates
or fetches of these data types.
You can use the piecewise capabilities provided by
OCIBindByName()
or
OCIBindByName2()
,
OCIBindByPos()
or
OCIBindByPos2()
,
OCIDefineByPos()
or
OCIDefineByPos2()
,
OCIStmtGetPieceInfo()
, and
OCIStmtSetPieceInfo()
to perform
inserts, updates or fetches involving column data of the
LONG
,
RAW
,
LONG RAW
, and
VARCHAR2
data types.
See Also:
•OCIBindByName() or OCIBindByName2()
•OCIBindByPos() or OCIBindByPos2()
•OCIDefineByPos() or OCIDefineByPos2()
•OCIStmtGetPieceInfo()
•OCIStmtSetPieceInfo()
5.2.2 Character Strings and Byte Arrays
Use Oracle internal data types to specify columns that contain characters or arrays of
bytes.
You can use following Oracle internal data types to specify columns that contain
characters or arrays of bytes:
CHAR
,
VARCHAR2
,
RAW
,
LONG
, and
LONG
RAW
.
Note:
LOBs can contain characters and
BFILE
s can contain binary data. They are
handled differently than other types, so they are not included in this
discussion.
Chapter 5
Internal Data Types
5-5

CHAR
,
VARCHAR2
, and
LONG
columns normally hold character data.
RAW
and
LONG
RAW
hold
bytes that are not interpreted as characters (for example, pixel values in a bit-mapped
graphic image). Character data can be transformed when it is passed through a
gateway between networks. Character data passed between machines using different
languages, where single characters may be represented by differing numbers of bytes,
can be significantly changed in length. Raw data is never converted in this way.
It is the responsibility of the database designer to choose the appropriate Oracle
internal data type for each column in the table. The OCI programmer must be aware of
the many possible ways that character and byte-array data can be represented and
converted between variables in the OCI program and Oracle Database tables.
When an array holds characters, the length parameter for the array in an OCI call is
always passed in and returned in bytes, not characters.
See Also:
LOB and BFILE Operations for more information about
CHAR
,
VARCHAR2
,
RAW
,
LONG
, and
LONG
RAW
data types
5.2.3 UROWID
The Universal
ROWID
(
UROWID
) is a data type that can store both logical and physical
rowids of Oracle Database tables.
Logical rowids are primary key-based logical identifiers for the rows of index-organized
tables (IOTs).
To use columns of the
UROWID
data type, the value of the
COMPATIBLE
initialization
parameter must be set to 8.1 or later.
The following host variables can be bound to Universal
ROWID
s:
•
SQLT_CHR
(
VARCHAR2
)
•
SQLT_VCS
(
VARCHAR
)
•
SQLT_STR
(
NULL
-terminated string)
•
SQLT_LVC
(
LONG VARCHAR
)
•
SQLT_AFC
(
CHAR
)
•
SQLT_AVC
(
CHARZ
)
•
SQLT_VST
(OCI String)
•
SQLT_RDD
(
ROWID
descriptor)
5.2.4 BINARY_FLOAT and BINARY_DOUBLE
The
BINARY_FLOAT
and
BINARY_DOUBLE
data types represent single-precision and double-
precision floating point values that mostly conform to the IEEE754 Standard for
Floating-Point Arithmetic.
Prior to the addition of these data types with release 10.1, all numeric values in an
Oracle Database were stored in the Oracle
NUMBER
format. These new binary floating
Chapter 5
Internal Data Types
5-6

point types do not replace Oracle
NUMBER
. Rather, they are alternatives to Oracle
NUMBER
that provide the advantage of using less disk storage.
These internal types are represented by the following codes:
•
SQLT_IBFLOAT
for
BINARY_FLOAT
•
SQLT_IBDOUBLE
for
BINARY_DOUBLE
All the following host variables can be bound to
BINARY_FLOAT
and
BINARY_DOUBLE
data
types:
•
SQLT_BFLOAT
(native float)
•
SQLT_BDOUBLE
(native double)
•
SQLT_INT
(integer)
•
SQLT_FLT
(float)
•
SQLT_NUM
(Oracle
NUMBER
)
•
SQLT_UIN
(unsigned)
•
SQLT_VNU
(
VARNUM
)
•
SQLT_CHR
(
VARCHAR2
)
•
SQLT_VCS
(
VARCHAR
)
•
SQLT_STR
(
NULL
-terminated String)
•
SQLT_LVC
(
LONG
VARCHAR
)
•
SQLT_AFC
(
CHAR
)
•
SQLT_AVC
(
CHARZ
)
•
SQLT_VST
(OCIString)
For best performance, use external types
SQLT_BFLOAT
and
SQLT_BDOUBLE
in conjunction
with the
BINARY_FLOAT
and
BINARY_DOUBLE
data types.
5.3 External Data Types
Lists and describes the data type codes for external data types.
Table 5-2 lists data type codes for external data types. For each data type, the table
lists the program variable types for C from or to which Oracle Database internal data is
normally converted.
Table 5-2 External Data Types and Codes
External Data Type Code Program Variable1OCI-Defined Constant
VARCHAR2
1 char[n]
SQLT_CHR
NUMBER
2 unsigned char[21]
SQLT_NUM
8-bit signed
INTEGER
3 signed char
SQLT_INT
16-bit signed
INTEGER
3 signed short, signed int
SQLT_INT
32-bit signed
INTEGER
3 signed int, signed long
SQLT_INT
64-bit signed
INTEGER
3 signed long, signed long long
SQLT_INT
Chapter 5
External Data Types
5-7

Table 5-2 (Cont.) External Data Types and Codes
External Data Type Code Program Variable1OCI-Defined Constant
FLOAT
4 float, double
SQLT_FLT
NULL
-terminated
STRING
5 char[n+1]
SQLT_STR
VARNUM
6 char[22]
SQLT_VNU
LONG
8 char[n]
SQLT_LNG
VARCHAR
9 char[n+sizeof(short integer)]
SQLT_VCS
DATE
12 char[7]
SQLT_DAT
VARRAW
15 unsigned char[n+sizeof(short
integer)]
SQLT_VBI
native float 21 float
SQLT_BFLOAT
native double 22 double
SQLT_BDOUBLE
RAW
23 unsigned char[n]
SQLT_BIN
LONG RAW
24 unsigned char[n]
SQLT_LBI
UNSIGNED INT
68 unsigned
SQLT_UIN
LONG VARCHAR
94 char[n+sizeof(integer)]
SQLT_LVC
LONG VARRAW
95 unsigned char[n+sizeof(integer)]
SQLT_LVB
CHAR
96 char[n]
SQLT_AFC
CHARZ
97 char[n+1]
SQLT_AVC
ROWID
descriptor 104 OCIRowid *
SQLT_RDD
NAMED DATATYPE 108 struct
SQLT_NTY
REF
110 OCIRef
SQLT_REF
Character LOB descriptor 112 OCILobLocator2
SQLT_CLOB
Binary LOB descriptor 113 OCILobLocator2
SQLT_BLOB
Binary FILE descriptor 114 OCILobLocator
SQLT_FILE
OCI STRING
type 155 OCIString
SQLT_VST
3
OCI DATE
type 156 OCIDate *
SQLT_ODT
3
ANSI DATE
descriptor 184 OCIDateTime *
SQLT_DATE
TIMESTAMP
descriptor 187 OCIDateTime *
SQLT_TIMESTAMP
TIMESTAMP WITH TIME ZONE
descriptor
188 OCIDateTime *
SQLT_TIMESTAMP_TZ
INTERVAL YEAR TO MONTH
descriptor 189 OCIInterval *
SQLT_INTERVAL_YM
INTERVAL DAY TO SECOND
descriptor 190 OCIInterval *
SQLT_INTERVAL_DS
TIMESTAMP WITH LOCAL TIME ZONE
descriptor
232 OCIDateTime *
SQLT_TIMESTAMP_LTZ
1Where the length is shown as n, it is a variable, and depends on the requirements of the program (or of the operating system
for ROWID).
2In applications using data type mappings generated by OTT, CLOBs may be mapped as OCIClobLocator, and BLOBs may be
mapped as OCIBlobLocator. For more information, see Chapter 15.
3For more information about the use of these data types, see Chapter 12.
This section includes the following topics describing these external data types:
Chapter 5
External Data Types
5-8

•VARCHAR2
•NUMBER
•64-Bit Integer Host Data Type
•INTEGER
•FLOAT
•STRING
•VARNUM
•LONG
•VARCHAR
•DATE
•RAW
•VARRAW
•LONG RAW
•UNSIGNED
•LONG VARCHAR
•LONG VARRAW
•CHAR
•CHARZ
•Named Data Types: Object, VARRAY, Nested Table
•REF
•ROWID Descriptor
•LOB Descriptor
•Datetime and Interval Data Type Descriptors
•Native Float and Native Double
•C Object-Relational Data Type Mappings
5.3.1 VARCHAR2
The
VARCHAR2
data type is a variable-length string of characters with a maximum length
of 4000 bytes.
If the
init.ora
parameter
max_string_size = standard
(default value), the maximum
length of a
VARCHAR2
can be 4000 bytes. If the
init.ora
parameter
max_string_size =
extended
, the maximum length of a
VARCHAR2
can be 32767 bytes.
Note:
If you are using Oracle Database objects, you can work with a special
OCIString
external data type using a set of predefined OCI functions.
Chapter 5
External Data Types
5-9

This section includes the following topics:
•Input
•Output
See Also:
•
init.ora
parameter MAX_STRING_SIZE in Oracle Database Reference
for more information about extended data types
•Object-Relational Data Types in OCI for more information about the
OCIString
external data type
5.3.1.1 Input
The
value_sz
parameter determines the length in the
OCIBindByName()
or
OCIBindByPos()
call. If you are using extended
VARCHAR2
lengths, then the
value_sz
parameter
determines the length in the
OCIBindByName2()
and
OCIBindByPos2()
calls.
If the
value_sz
parameter is greater than zero, Oracle Database obtains the bind
variable value by reading exactly that many bytes, starting at the buffer address in
your program. Trailing blanks are stripped, and the resulting value is used in the SQL
statement or PL/SQL block. If, with an
INSERT
statement, the resulting value is longer
than the defined length of the database column, the
INSERT
fails, and an error is
returned.
Note:
A trailing
NULL
is not stripped. Variables should be blank-padded but not
NULL
-
terminated.
If the
value_sz
parameter is zero, Oracle Database treats the bind variable as a
NULL
,
regardless of its actual content. Of course, a
NULL
must be allowed for the bind variable
value in the SQL statement. If you try to insert a
NULL
into a column that has a
NOT
NULL
integrity constraint, Oracle Database issues an error, and the row is not inserted.
When the Oracle internal (column) data type is
NUMBER
, input from a character string
that contains the character representation of a number is legal. Input character strings
are converted to internal numeric format. If the
VARCHAR2
string contains an illegal
conversion character, Oracle Database returns an error and the value is not inserted
into the database.
Chapter 5
External Data Types
5-10

See Also:
•OCIBindByName()
•OCIBindByPos()
•OCIBindByName2()
•OCIBindByPos2()
5.3.1.2 Output
You must specify the desired length for the return value in
value_sz
for bind and define
functions.
Specify the desired length for the return value in the
value_sz
parameter of the
OCIDefineByPos()
call, or the
value_sz
parameter of
OCIBindByName()
or
OCIBindByPos()
for PL/SQL blocks. If zero is specified for the length, no data is returned. If you are
using extended
VARCHAR2
lengths, then the
value_sz
parameter determines the desired
length for the return value in the
OCIDefineByPos2()
call, or in the
OCIBindByName2()
and
OCIBindByPos2()
calls for PL/SQL blocks.
If you omit the
rlenp
parameter of
OCIDefineByPos()
, returned values are blank-padded
to the buffer length, and
NULL
s are returned as a string of blank characters. If
rlenp
is
included, returned values are not blank-padded. Instead, their actual lengths are
returned in the
rlenp
parameter.
To check if a
NULL
is returned or if character truncation has occurred, include an
indicator parameter in the
OCIDefineByPos()
call. Oracle Database sets the indicator
parameter to -1 when a
NULL
is fetched and to the original column length when the
returned value is truncated. Otherwise, it is set to zero. If you do not specify an
indicator parameter and a
NULL
is selected, the fetch call returns the error code
OCI_SUCCESS_WITH_INFO
. Retrieving diagnostic information for the error returns
ORA-1405
.
See Also:
•Indicator Variables
•OCIDefineByPos() or OCIDefineByPos2()
•OCIBindByName() or OCIBindByName2()
•OCIBindByPos() or OCIBindByPos2()
5.3.2 NUMBER
You should not need to use
NUMBER
as an external data type.
If you do use it as an external data type, Oracle Database returns numeric values in its
internal 21-byte binary format and expects this format on input. The following
discussion is included for completeness only.
Chapter 5
External Data Types
5-11

Note:
If you are using objects in an Oracle database, you can work with a special
OCINumber
data type using a set of predefined OCI functions.
Oracle Database stores values of the
NUMBER
data type in a variable-length format. The
first byte is the exponent and is followed by 1 to 20 mantissa bytes. The high-order bit
of the exponent byte is the sign bit; it is set for positive numbers, and it is cleared for
negative numbers. The lower 7 bits represent the exponent, which is a base-100 digit
with an offset of 65.
To calculate the decimal exponent, add 65 to the base-100 exponent and add another
128 if the number is positive. If the number is negative, you do the same, but
subsequently the bits are inverted. For example, -5 has a base-100 exponent = 62
(0x3e). The decimal exponent is thus (~0x3e) -128 - 65 = 0xc1 -128 -65 = 193 -128
-65 = 0.
Each mantissa byte is a base-100 digit, in the range 1..100. For positive numbers, the
digit has 1 added to it. So, the mantissa digit for the value 5 is 6. For negative
numbers, instead of adding 1, the digit is subtracted from 101. So, the mantissa digit
for the number -5 is 96 (101 - 5). Negative numbers have a byte containing 102
appended to the data bytes. However, negative numbers that have 20 mantissa bytes
do not have the trailing 102 byte. Because the mantissa digits are stored in base 100,
each byte can represent 2 decimal digits. The mantissa is normalized; leading zeros
are not stored.
Up to 20 data bytes can represent the mantissa. However, only 19 are guaranteed to
be accurate. The 19 data bytes, each representing a base-100 digit, yield a maximum
precision of 38 digits for an Oracle
NUMBER
.
If you specify the data type code 2 in the
dty
parameter of an
OCIDefineByPos()
or
OCIDefineByPos2()
call, your program receives numeric data in this Oracle internal
format. The output variable should be a 21-byte array to accommodate the largest
possible number. Note that only the bytes that represent the number are returned.
There is no blank padding or
NULL
termination. If you must know the number of bytes
returned, use the
VARNUM
external data type instead of
NUMBER
.
See Also:
•OCINumber Examples
•VARNUM for a description of the internal
NUMBER
format
•Number (OCINumber) more information about the
OCINumber
data type
•OCIDefineByPos() or OCIDefineByPos2()
5.3.3 64-Bit Integer Host Data Type
You can bind and define integer values greater than 32-bit size (more than nine digits
of precision) from and into a
NUMBER
column using a 64-bit native host variable and
SQLT_INT
or
SQLT_UIN
as the external data type in an OCI application.
Chapter 5
External Data Types
5-12

Starting with release 11.2, OCI supports the ability to bind and define integer values
greater than 32-bit size (more than nine digits of precision) from and into a
NUMBER
column using a 64-bit native host variable and
SQLT_INT
or
SQLT_UIN
as the external
data type in an OCI application.
This feature enables an application to bind and define 8-byte native host variables
using
SQLT_INT
or
SQLT_UIN
external data types in the OCI bind and define function calls
on all platforms. The
OCIDefineByPos()
or
OCIDefineByPos2()
,
OCIBindByName()
or
OCIBindByName2()
, and
OCIBindByPos()
or
OCIBindByPos2()
function calls can specify an
8-byte integer data type pointer as the
valuep
parameter. This feature enables you to
insert and fetch large integer values (up to 18 decimal digits of precision) directly into
and from native host variables and to perform free arithmetic on them.
This section includes the following topics:
•OCI Bind and Define for 64-Bit Integers
•Support for OUT Bind DML Returning Statements
•OCIDefineByPos() or OCIDefineByPos2()
•OCIBindByName() or OCIBindByName2()
•OCIBindByPos() or OCIBindByPos2()
5.3.3.1 OCI Bind and Define for 64-Bit Integers
Shows a code fragment for an OCI bind and define for 64-bit integers.
Example 5-1 shows a code fragment that works without errors.
Example 5-1 OCI Bind and Define Support for 64-Bit Integers
...
/* Variable declarations */
orasb8 sbigval1, sbigval2, sbigval3; // Signed 8-byte variables.
oraub8 ubigval1, ubigval2, ubigval3; // Unsigned 8-byte variables.
...
/* Bind Statements */
OCIBindByPos(..., (void *) &sbigval1, sizeof(sbigval1), ..., SQLT_INT, ...);
OCIBindByPos(..., (void *) &ubigval1, sizeof(ubigval1), ..., SQLT_UIN, ...);
OCIBindByName(...,(void *) &sbigval2, sizeof(sbigval2), ..., SQLT_INT, ...);
OCIBindByName(...,(void *) &ubigval2, sizeof(ubigval2), ..., SQLT_UIN, ...);
...
/* Define Statements */
OCIDefineByPos(..., (void *) &sbigval3, sizeof(sbigval3), ..., SQLT_INT, ...);
OCIDefineByPos(..., (void *) &ubigval3, sizeof(ubigval3), ..., SQLT_UIN, ...);
...
5.3.3.2 Support for OUT Bind DML Returning Statements
Shows a code fragment that illustrates binding 8-byte integer data types for OUT binds
of a DML returning statement.
Example 5-2 shows a code fragment that illustrates binding 8-byte integer data types
for OUT binds of a DML returning statement.
Chapter 5
External Data Types
5-13

Example 5-2 Binding 8-Byte Integer Data Types for OUT Binds of a DML
Returning Statement
...
/* Define SQL statements to be used in program. */
static text *dml_stmt = (text *) " UPDATE emp SET sal = sal + :1
WHERE empno = :2
RETURNING sal INTO :out1";
...
/* Declare all handles to be used in program. */
OCIStmt *stmthp;
OCIError *errhp;
OCIBind *bnd1p = (OCIBind *) 0;
OCIBind *bnd2p = (OCIBind *) 0;
OCIBind *bnd3p = (OCIBind *) 0;
...
/* Bind variable declarations */
orasb8 sbigval; // OUT bind variable (8-byte size).
sword eno, hike; // IN bind variables.
...
/* get values for IN bind variables */
...
/* Bind Statements */
OCIBindByPos(stmthp, &bnd1p, errhp, 1, (dvoid *) &hike,
(sb4) sizeof(hike), SQLT_INT, (dvoid *) 0,
(ub2 *) 0, (ub2 *) 0, (ub4) 0, (ub4 *) 0, OCI_DEFAULT);
OCIBindByPos(stmthp, &bnd2p, errhp, 2, (dvoid *) &eno,
(sb4) sizeof(eno), SQLT_INT, (dvoid *) 0,
(ub2 *) 0, (ub2 *) 0, (ub4) 0, (ub4 *) 0, OCI_DEFAULT);
OCIBindByName(stmthp, &bnd3p, errhp, (text *) ":out1", -1,
(dvoid *) &sbigval, sizeof(sbigval), SQLT_INT, (dvoid *) 0,
(ub2 *) 0, (ub2 *) 0, (ub4) 0, (ub4 *) 0, OCI_DEFAULT);
...
/* Use the returned OUT bind variable value */
...
5.3.4 INTEGER
The
INTEGER
data type converts numbers.
An external integer is a signed binary number; the size in bytes is system-dependent.
The host system architecture determines the order of the bytes in the variable. A
length specification is required for input and output. If the number being returned from
Oracle Database is not an integer, the fractional part is discarded, and no error or
other indication is returned. If the number to be returned exceeds the capacity of a
signed integer for the system, Oracle Database returns an "overflow on conversion"
error.
Chapter 5
External Data Types
5-14

5.3.5 FLOAT
The
FLOAT
data type processes numbers that have fractional parts or that exceed the
capacity of an integer.
The number is represented in the host system's floating-point format. Normally the
length is either 4 or 8 bytes. The length specification is required for both input and
output.
The internal format of an Oracle number is decimal, and most floating-point
implementations are binary; therefore, Oracle Database can represent numbers with
greater precision than floating-point representations.
Note:
You may receive a round-off error when converting between
FLOAT
and
NUMBER
. Using a
FLOAT
as a bind variable in a query may return an
ORA-1403
error. You can avoid this situation by converting the
FLOAT
into a
STRING
and
then using
VARCHAR2
or a
NULL
-terminated string for the operation.
5.3.6 STRING
The
NULL
-terminated
STRING
format behaves like the
VARCHAR2
format, except that the
string must contain a
NULL
terminator character.
The
STRING
data type is most useful for C language programs.
This section includes the following topics:
•Input
•Output
5.3.6.1 Input
The string length supplied in the
OCIBindByName()
or
OCIBindByPos()
call limits the scan
for the
NULL
terminator.
If the
NULL
terminator is not found within the length specified, Oracle Database issues
the following error:
ORA-01480: trailing
NULL
missing from
STR
bind value
If the length is not specified in the bind call, OCI uses an implied maximum string
length of 4000.
The minimum string length is 2 bytes. If the first character is a
NULL
terminator and the
length is specified as 2, a
NULL
is inserted into the column, if permitted. Unlike types
VARCHAR2
and
CHAR
, a string containing all blanks is not treated as a
NULL
on input; it is
inserted as is.
Chapter 5
External Data Types
5-15

Note:
You cannot pass -1 for the string length parameter of a
NULL
-terminated
string
5.3.6.2 Output
A
NULL
terminator is placed after the last character returned.
If the string exceeds the field length specified, it is truncated and the last character
position of the output variable contains the
NULL
terminator.
A
NULL
select-list item returns a
NULL
terminator character in the first character position.
An
ORA-01405
error is also possible.
5.3.7 VARNUM
The
VARNUM
data type is like the external
NUMBER
data type, except that the first byte
contains the length of the number representation.
This length does not include the length byte itself. Reserve 22 bytes to receive the
longest possible
VARNUM
. Set the length byte when you send a
VARNUM
value to Oracle
Database.
Table 5-3 shows several examples of the
VARNUM
values returned for numbers in a
table.
Table 5-3 VARNUM Examples
Decimal Value Length Byte Exponent Byte Mantissa Bytes Terminator Byte
0 1 128 Not applicable Not applicable
5 2 193 6 Not applicable
-5 3 62 96 102
2767 3 194 28, 68 Not applicable
-2767 4 61 74, 34 102
100000 2 195 11 Not applicable
1234567 5 196 2, 24, 46, 68 Not applicable
5.3.8 LONG
The
LONG
data type stores character strings longer than 4000 bytes.
You can store up to 2 gigabytes (2^31-1 bytes) in a
LONG
column. Columns of this type
are used only for storage and retrieval of long strings. They cannot be used in
functions, expressions, or
WHERE
clauses.
LONG
column values are generally converted
to and from character strings.
Do not create tables with
LONG
columns. Use
LOB
columns (
CLOB
,
NCLOB
, or
BLOB
) instead.
LONG
columns are supported only for backward compatibility.
Chapter 5
External Data Types
5-16

Oracle also recommends that you convert existing
LONG
columns to
LOB
columns.
LOB
columns are subject to far fewer restrictions than
LONG
columns. Furthermore,
LOB
functionality is enhanced in every release, but
LONG
functionality has been static for
several releases.
5.3.9 VARCHAR
The
VARCHAR
data type stores character strings of varying length.
The first 2 bytes contain the length of the character string, and the remaining bytes
contain the string. The specified length of the string in a bind or a define call must
include the two length bytes, so the largest
VARCHAR
string that can be received or sent
is 65533 bytes long, not 65535.
5.3.10 DATE
The
DATE
data type can update, insert, or retrieve a date value using the Oracle internal
date binary format.
A date in binary format contains 7 bytes, as shown in Table 5-4.
Table 5-4 Format of the DATE Data Type
Byte 1 2 3 4 5 6 7
Meaning Century Year Month Day Hour Minute Second
Example (for 30-
NOV-1992, 3:17 PM)
119 192 11 30 16 18 1
The century and year bytes (bytes 1 and 2) are in excess-100 notation. The first byte
stores the value of the year, which is 1992, as an integer, divided by 100, giving 119 in
excess-100 notation. The second byte stores year modulo 100, giving 192. Dates
Before Common Era (BCE) are less than 100. The era begins on 01-JAN-4712 BCE,
which is Julian day 1. For this date, the century byte is 53, and the year byte is 88. The
hour, minute, and second bytes are in excess-1 notation. The hour byte ranges from 1
to 24, the minute and second bytes from 1 to 60. If no time was specified when the
date was created, the time defaults to midnight (1, 1, 1).
When you enter a date in binary format using the
DATE
external data type, the database
does not do consistency or range checking. All data in this format must be carefully
validated before input.
Note:
There is little need to use the Oracle external
DATE
data type in ordinary
database operations. It is much more convenient to convert
DATE
into
character format, because the program usually deals with data in a character
format, such as DD-MON-YY.
When a
DATE
column is converted to a character string in your program, it is returned
using the default format mask for your session, or as specified in the
INIT.ORA
file.
Chapter 5
External Data Types
5-17

If you are using objects in an Oracle database, you can work with a special
OCIDate
data type using a set of predefined OCI functions.
See Also:
•Date (OCIDate) for more information about the
OCIDate
data type
•Datetime and Interval Data Type Descriptors for information about
DATETIME
and
INTERVAL
data types
5.3.11 RAW
The
RAW
data type is used for binary data or byte strings that are not to be interpreted
by Oracle Database, for example, to store graphics character sequences.
The maximum length of a
RAW
column is 2000 bytes. If the
init.ora
parameter
max_string_size = standard
(default value), the maximum length of a
RAW
can be 2000
bytes. If the
init.ora
parameter
max_string_size = extended
, the maximum length of a
RAW
can be 32767 bytes.
When
RAW
data in an Oracle Database table is converted to a character string in a
program, the data is represented in hexadecimal character code. Each byte of the
RAW
data is returned as two characters that indicate the value of the byte, from '00' to 'FF'.
To input a character string in your program to a
RAW
column in an Oracle Database
table, you must code the data in the character string using this hexadecimal code.
You can use the piecewise capabilities provided by
OCIDefineByPos()
,
OCIBindByName()
,
OCIBindByPos()
,
OCIStmtGetPieceInfo()
, and
OCIStmtSetPieceInfo()
to perform inserts,
updates, or fetches involving
RAW
(or
LONG
RAW
) columns.
If you are using objects in an Oracle database, you can work with a special
OCIRaw
data
type using a set of predefined OCI functions.
See Also:
•Oracle Database SQL Language Reference for more information about
MAX_STRING_SIZE
•
init.ora
parameter MAX_STRING_SIZE in Oracle Database Reference
for more information about extended data types
•Raw (OCIRaw)for more information about this data type
5.3.12 VARRAW
The
VARRAW
data type is similar to the
RAW
data type.
However, the first 2 bytes contain the length of the data. The specified length of the
string in a bind or a define call must include the two length bytes, so the largest
VARRAW
string that can be received or sent is 65533 bytes, not 65535. For converting longer
strings, use the
LONG
VARRAW
external data type.
Chapter 5
External Data Types
5-18

5.3.13 LONG RAW
The
LONG
RAW
data type supports a 2 gigabyte length.
The
LONG
RAW
data type is similar to the
RAW
data type, except that it stores raw data with
a length up to 2 gigabytes (2^31-1 bytes).
5.3.14 UNSIGNED
The
UNSIGNED
data type is used for unsigned binary integers.
The size in bytes is system-dependent. The host system architecture determines the
order of the bytes in a word. A length specification is required for input and output. If
the number being output from Oracle Database is not an integer, the fractional part is
discarded, and no error or other indication is returned. If the number to be returned
exceeds the capacity of an unsigned integer for the system, Oracle Database returns
an "overflow on conversion" error.
5.3.15 LONG VARCHAR
The
LONG
VARCHAR
data type stores data from and into an Oracle Database
LONG
column.
The first 4 bytes of a
LONG
VARCHAR
contain the length of the item. So, the maximum
length of a stored item is 2^31-5 bytes.
5.3.16 LONG VARRAW
The
LONG
VARRAW
data type is used to store data from and into an Oracle Database
LONG
RAW
column.
The length is contained in the first four bytes. The maximum length is 2^31-5 bytes.
5.3.17 CHAR
The
CHAR
data type is a string of characters, with a maximum length of 2000.
CHAR
strings are compared using blank-padded comparison semantics.
This section includes the following topics:
•Input
•Output
See Also:
Oracle Database SQL Language Reference
5.3.17.1 Input
The length is determined by the
value_sz
parameter in the
OCIBindByName()
or
OCIBindByName2()
or
OCIBindByPos()
or
OCIBindByPos2()
call.
Chapter 5
External Data Types
5-19

Note:
The entire contents of the buffer (
value_sz
chars) is passed to the database,
including any trailing blanks or
NULL
s.
If the
value_sz
parameter is zero, Oracle Database treats the bind variable as a
NULL
,
regardless of its actual content. Of course, a
NULL
must be allowed for the bind variable
value in the SQL statement. If you try to insert a
NULL
into a column that has a
NOT
NULL
integrity constraint, Oracle Database issues an error and does not insert the row.
Negative values for the
value_sz
parameter are not allowed for
CHAR
s.
When the Oracle internal (column) data type is
NUMBER
, input from a character string
that contains the character representation of a number is legal. Input character strings
are converted to internal numeric format. If the
CHAR
string contains an illegal
conversion character, Oracle Database returns an error and does not insert the value.
Number conversion follows the conventions established by globalization support
settings for your system. For example, your system might be configured to recognize a
comma (,) rather than a period (.) as the decimal point.
See Also:
•OCIBindByName() or OCIBindByName2()
•OCIBindByPos() or OCIBindByPos2()
5.3.17.2 Output
Specify the desired length for the return value in the
value_sz
parameter of the
OCIDefineByPos()
or
OCIDefineByPos2()
call.
If zero is specified for the length, no data is returned.
If you omit the
rlenp
parameter of
OCIDefineByPos()
or
OCIDefineByPos2()
, returned
values are blank padded to the buffer length, and
NULL
s are returned as a string of
blank characters. If
rlenp
is included, returned values are not blank-padded. Instead,
their actual lengths are returned in the
rlenp
parameter.
To check whether a
NULL
is returned or character truncation occurs, include an
indicator parameter or array of indicator parameters in the
OCIDefineByPos()
or
OCIDefineByPos2()
call. An indicator parameter is set to -1 when a
NULL
is fetched and
to the original column length when the returned value is truncated. Otherwise, it is set
to zero. If you do not specify an indicator parameter and a
NULL
is selected, the fetch
call returns an
ORA-01405
error.
You can also request output to a character string from an internal
NUMBER
data type.
Number conversion follows the conventions established by the globalization support
settings for your system. For example, your system might use a comma (,) rather than
a period (.) as the decimal point.
Chapter 5
External Data Types
5-20

See Also:
•Indicator Variables
•OCIDefineByPos() or OCIDefineByPos2()
5.3.18 CHARZ
The
CHARZ
external data type is similar to the
CHAR
data type, except that the string must
be
NULL
-terminated on input, and Oracle Database places a
NULL
-terminator character
at the end of the string on output.
The
NULL
terminator serves only to delimit the string on input or output; it is not part of
the data in the table.
On input, the length parameter must indicate the exact length, including the
NULL
terminator. For example, if an array in C is declared as follows, then the length
parameter when you bind
my_num
must be seven. Any other value would return an error
for this example.
char my_num[] = "123.45";
The following new external data types were introduced with or after release 8.0. These
data types are not supported when you connect to an Oracle release 7 server.
Note:
Both internal and external data types have Oracle-defined constant values,
such as
SQLT_NTY
,
SQLT_REF
, corresponding to their data type codes. Although
the constants are not listed for all of the types in this chapter, they are used
in this section when discussing new Oracle data types. The data type
constants are also used in other chapters of this guide when referring to
these new types.
5.3.19 Named Data Types: Object, VARRAY, Nested Table
Named data types are user-defined types that are specified with the
CREATE
TYPE
command in SQL.
Examples include object types, varrays, and nested tables. In OCI, named data type
refers to a host language representation of the type. The
SQLT_NTY
data type code is
used when binding or defining named data types.
In a C application, named data types are represented as C structs. These structs can
be generated from types stored in the database by using the Object Type Translator.
These types correspond to
OCI_TYPECODE_OBJECT
.
Chapter 5
External Data Types
5-21

See Also:
•Object Type Information Storage and Access for more information about
working with named data types in OCI
•Using the Object Type Translator with OCI for information about how
named data types are represented as C structs
5.3.20 REF
This is a reference to a named data type.
The C language representation of a
REF
is a variable declared to be of type
OCIRef *
.
The
SQLT_REF
data type code is used when binding or defining
REF
s.
Access to
REF
s is only possible when an OCI application has been initialized in object
mode. When
REF
s are retrieved from the server, they are stored in the client-side
object cache.
To allocate a
REF
for use in your application, you should declare a variable to be a
pointer to a
REF
, and then call
OCIObjectNew()
, passing
OCI_TYPECODE_REF
as the
typecode
parameter.
See Also:
•OCIObjectNew()
•Object Advanced Topics in OCI for more information about working with
REF
s in the OCI
5.3.21 ROWID Descriptor
The
ROWID
data type identifies a particular row in a database table.
ROWID
can be a select-list item in a query, such as:
SELECT ROWID, ename, empno FROM emp
In this case, you can use the returned
ROWID
in further
DELETE
statements.
If you are performing a
SELECT
for
UPDATE
, the
ROWID
is implicitly returned. This
ROWID
can
be read into a user-allocated
ROWID
descriptor by using
OCIAttrGet()
on the statement
handle and used in a subsequent
UPDATE
statement. The prefetch operation fetches all
ROWID
s on a
SELECT
for
UPDATE
; use prefetching and then a single row fetch.
You access rowids using a
ROWID
descriptor, which you can use as a bind or define
variable.
Chapter 5
External Data Types
5-22

See Also:
•OCIAttrGet()
•OCI Descriptors and Positioned Updates and Deletes for more
information about the use of the
ROWID
descriptor
5.3.22 LOB Descriptor
A LOB (large object) stores binary or character data up to 128 terabytes (TB) in length.
Binary data is stored in a
BLOB
(binary LOB), and character data is stored in a
CLOB
(character LOB) or
NCLOB
(national character LOB).
LOB values may or may not be stored inline with other row data in the database. In
either case, LOBs have the full transactional support of the Oracle database. A
database table stores a LOB locator that points to the LOB value, which may be in a
different storage space.
When an OCI application issues a SQL query that includes a LOB column or attribute
in its select list, fetching the results of the query returns the locator, rather than the
actual LOB value. In OCI, the LOB locator maps to a variable of type
OCILobLocator
.
Note:
Depending on your application, you may or may not want to use LOB
locators. You can use the data interface for LOBs, which does not require
LOB locators. In this interface, you can bind or define character data for
CLOB
columns or
RAW
data for
BLOB
columns.
The OCI functions for LOBs take a LOB locator as one of their arguments. The OCI
functions assume that the locator has already been created, whether or not the LOB to
which it points contains data.
Bind and define operations are performed on the LOB locator, which is allocated with
the
OCIDescriptorAlloc()
function.
The locator is always fetched first using SQL or
OCIObjectPin()
, and then operations
are performed using the locator. The OCI functions never take the actual LOB value as
a parameter.
The data type codes available for binding or defining LOBs are:
•
SQLT_BLOB
- A binary LOB data type
•
SQLT_CLOB
- A character LOB data type
The
NCLOB
is a special type of
CLOB
with the following requirements:
•To write into or read from an
NCLOB
, the user must set the character set form
(
csfrm
) parameter to be
SQLCS_NCHAR
.
Chapter 5
External Data Types
5-23

•The amount (
amtp
) parameter in calls involving
CLOB
s and
NCLOB
s is always
interpreted in terms of characters, rather than bytes, for fixed-width character sets.
This section includes the following topics:
•BFILE
•BLOB
•CLOB
•NCLOB
See Also:
•OCI Descriptors for more information about descriptors, including the
LOB locator
•Oracle Database SQL Language Reference and Oracle Database
SecureFiles and Large Objects Developer's Guide for more information
about LOBs
•About Binding LOB Data
•About Defining LOB Data
•LOB and BFILE Functions in OCI
•OCIDescriptorAlloc()
•OCIObjectPin()
•LOB and BFILE Operations for more information about OCI LOB
functions
5.3.22.1 BFILE
Oracle Database supports access to binary files (
BFILE
s).
The
BFILE
data type provides access to LOBs that are stored in file systems outside an
Oracle database.
A
BFILE
column or attribute stores a file LOB locator, which serves as a pointer to a
binary file on the server's file system. The locator maintains the directory object and
the file name. The maximum size of a
BFILE
is the smaller of the operating system
maximum file size or
UB8MAXVAL
.
Binary file LOBs do not participate in transactions. Rather, the underlying operating
system provides file integrity and durability.
The database administrator must ensure that the file exists and that Oracle Database
processes have operating system read permissions on the file.
The
BFILE
data type allows read-only support of large binary files; you cannot modify a
file through Oracle Database. Oracle Database provides APIs to access file data.
The data type code available for binding or defining
BFILE
s is
SQLT_BFILE
(a binary FILE
LOB data type)
Chapter 5
External Data Types
5-24

See Also:
Oracle Database SecureFiles and Large Objects Developer's Guide for more
information about directory aliases
5.3.22.2 BLOB
The
BLOB
data type stores unstructured binary large objects.
BLOB
s can be thought of as bit streams with no character set semantics.
BLOB
s can
store up to 128 terabytes of binary data.
BLOB
s have full transactional support; changes made through OCI participate fully in
the transaction. The
BLOB
value manipulations can be committed or rolled back. You
cannot save a
BLOB
locator in a variable in one transaction and then use it in another
transaction or session.
5.3.22.3 CLOB
The
CLOB
data type stores fixed-width or variable-width character data.
CLOB
s can store up to 128 terabytes of character data.
CLOB
s have full transactional support; changes made through OCI participate fully in
the transaction. The
CLOB
value manipulations can be committed or rolled back. You
cannot save a
CLOB
locator in a variable in one transaction and then use it in another
transaction or session.
5.3.22.4 NCLOB
An
NCLOB
is a national character version of a
CLOB
.
It stores fixed-width, single-byte or multibyte national character set (
NCHAR
) data, or
variable-width character set data.
NCLOB
s can store up to 128 terabytes of character
text data.
NCLOB
s have full transactional support; changes made through OCI participate fully in
the transaction.
NCLOB
value manipulations can be committed or rolled back. You
cannot save an
NCLOB
locator in a variable in one transaction and then use it in another
transaction or session.
5.3.23 Datetime and Interval Data Type Descriptors
Lists and describes the datetime and interval data type descriptors.
The datetime and interval data type descriptors are briefly summarized here.
This section includes the following topics:
•ANSI DATE
•TIMESTAMP
•TIMESTAMP WITH TIME ZONE
•TIMESTAMP WITH LOCAL TIME ZONE
Chapter 5
External Data Types
5-25

•INTERVAL YEAR TO MONTH
•INTERVAL DAY TO SECOND
•About Avoiding Unexpected Results Using Datetime
See Also:
Oracle Database SQL Language Reference
5.3.23.1 ANSI DATE
ANSI
DATE
is based on
DATE
, but contains no time portion. It also has no time zone.
ANSI
DATE
follows the ANSI specification for the
DATE
data type. When assigning an
ANSI
DATE
to a
DATE
or a time stamp data type, the time portion of the Oracle
DATE
and the
time stamp are set to zero. When assigning a
DATE
or a time stamp to an
ANSI
DATE
, the
time portion is ignored.
Instead of using the
ANSI DATE
data type, Oracle recommends that you use the
TIMESTAMP
data type, which contains both date and time.
5.3.23.2 TIMESTAMP
The
TIMESTAMP
data type is an extension of the
DATE
data type. It stores the year,
month, and day of the
DATE
data type, plus the hour, minute, and second values.
The
TIMESTAMP
data type has no time zone. The
TIMESTAMP
data type has the following
form:
TIMESTAMP(fractional_seconds_precision)
In this form, the optional
fractional_seconds_precision
specifies the number of digits in
the fractional part of the
SECOND
datetime field and can be a number in the range 0 to 9.
The default is 6.
5.3.23.3 TIMESTAMP WITH TIME ZONE
TIMESTAMP
WITH
TIME
ZONE
(
TSTZ
) is a variant of
TIMESTAMP
that includes an explicit time
zone displacement in its value.
The time zone displacement is the difference in hours and minutes between local time
and UTC (coordinated universal time—formerly Greenwich mean time). The
TIMESTAMP
WITH
TIME
ZONE
data type has the following form:
TIMESTAMP(fractional_seconds_precision) WITH TIME ZONE
In this form,
fractional_seconds_precision
optionally specifies the number of digits in
the fractional part of the
SECOND
datetime field, and can be a number in the range 0 to
9. The default is 6.
Two
TIMESTAMP
WITH
TIME
ZONE
values are considered identical if they represent the
same instant in UTC, regardless of the
TIME
ZONE
offsets stored in the data.
Chapter 5
External Data Types
5-26

5.3.23.4 TIMESTAMP WITH LOCAL TIME ZONE
TIMESTAMP
WITH
LOCAL
TIME
ZONE
(
TSLTZ
) is another variant of
TIMESTAMP
that includes a
time zone displacement in its value.
Storage is in the same format as for
TIMESTAMP
. This type differs from
TIMESTAMP
WITH
TIME
ZONE
in that data stored in the database is normalized to the database time zone,
and the time zone displacement is not stored as part of the column data. When
retrieving the data, Oracle Database returns it in your local session time zone.
The time zone displacement is the difference (in hours and minutes) between local
time and UTC (coordinated universal time—formerly Greenwich mean time). The
TIMESTAMP
WITH
LOCAL
TIME
ZONE
data type has the following form:
TIMESTAMP(fractional_seconds_precision) WITH LOCAL TIME ZONE
In this form,
fractional_seconds_precision
optionally specifies the number of digits in
the fractional part of the
SECOND
datetime field and can be a number in the range 0 to 9.
The default is 6.
5.3.23.5 INTERVAL YEAR TO MONTH
INTERVAL
YEAR
TO
MONTH
stores a period of time using the
YEAR
and
MONTH
datetime fields.
The
INTERVAL
YEAR
TO
MONTH
data type has the following form:
INTERVAL YEAR(year_precision) TO MONTH
In this form, the optional
year_precision
is the number of digits in the
YEAR
datetime
field. The default value of
year_precision
is 2.
5.3.23.6 INTERVAL DAY TO SECOND
INTERVAL
DAY
TO
SECOND
stores a period of time in terms of days, hours, minutes, and
seconds.
The
INTERVAL
DAY
TO
SECOND
data type has the following form:
INTERVAL DAY (day_precision) TO SECOND(fractional_seconds_precision)
In this form:
•
day_precision
is the number of digits in the
DAY
datetime field. It is optional.
Accepted values are 0 to 9. The default is 2.
•
fractional_seconds_precision
is the number of digits in the fractional part of the
SECOND
datetime field. Accepted values are 0 to 9. The value should be provided as
nanoseconds. The Default Day to Second precision is 6 unless the precision is
specified to a different value at the time of creating the table. In this case, the least
significant three digits will be truncated.
5.3.23.7 About Avoiding Unexpected Results Using Datetime
How to avoid unexpected results using datetime.
Chapter 5
External Data Types
5-27

Note:
To avoid unexpected results in your data manipulation language (DML)
operations on datetime data, you can verify the database and session time
zones by querying the built-in SQL functions
DBTIMEZONE
and
SESSIONTIMEZONE
.
If the time zones have not been set manually, Oracle Database uses the
operating system time zone by default. If the operating system time zone is
not a valid Oracle Database time zone, Oracle Database uses UTC as the
default value.
5.3.24 Native Float and Native Double
The native float (
SQLT_BFLOAT
) and native double (
SQLT_BDOUBLE
) data types represent
the single-precision and double-precision floating-point values.
They are represented natively, that is, in the host system's floating-point format.
These external types were added in release 10.1 to externally represent the
BINARY_FLOAT
and
BINARY_DOUBLE
internal data types. Thus, performance for the internal
types is best when used in conjunction with external types native float and native
double respectively. This draws a clear distinction between the existing representation
of floating-point values (
SQLT_FLT
) and these types.
5.3.25 C Object-Relational Data Type Mappings
OCI supports Oracle-defined C data types for mapping user-defined data types to C
representations (for example,
OCINumber
,
OCIArray
).
OCI provides a set of calls to operate on these data types, and to use these data types
in bind and define operations, in conjunction with OCI external data types.
See Also:
Object-Relational Data Types in OCI for information about using these
Oracle-defined C data types
5.4 Data Conversions
Shows the supported conversions from internal data types to external data types and
from external data types into internal column representations.
Table 5-5 shows the supported conversions from internal data types to external data
types, and from external data types into internal column representations, for all data
types available through release 7.3. Information about data conversions for data types
newer than release 7.3 is listed here:
•REFs stored in the database are converted to
SQLT_REF
on output.
•
SQLT_REF
is converted to the internal representation of
REF
s on input.
Chapter 5
Data Conversions
5-28

•Named data types stored in the database can be converted to
SQLT_NTY
(and
represented by a C struct in the application) on output.
•
SQLT_NTY
(represented by a C struct in an application) is converted to the internal
representation of the corresponding type on input.
LOBs are shown in Table 5-6, because of the width limitation.
See Also:
Object-Relational Data Types in OCI for information about
OCIString
,
OCINumber
, and other new data types
Table 5-5 Data Conversions
NA1INTERNAL
DATA
TYPES->
NA NA NA NA NA NA NA NA
EXTERNAL
DATA TYPES
VARCHAR2 NUMBER LONG ROWID UROWID DATE RAW LONG
RAW
CHAR
VARCHAR2
I/O2I/O I/O I/O3I/O3I/O4I/O5I/O5NA
NUMBER
I/O6I/O I7NA NA NA NA NA I/O6
INTEGER
I/O6I/O I NA NA NA NA NA I/O6
FLOAT
I/O6I/O I NA NA NA NA NA I/O6
STRING
I/O I/O I/O I/O3I/O3I/O4I/O5I/O5,8I/O
VARNUM
I/O6I/O I NA NA NA NA NA I/O6
DECIMAL
I/O6I/O I NA NA NA NA NA I/O6
LONG
I/O I/O I/O I/O3I/O3I/O4I/O5I/O5,8I/O
VARCHAR
I/O I/O I/O I/O3I/O3I/O4I/O5I/O5,8I/O
DATE
I/O NA I NA NA I/O NA NA I/O
VARRAW
I/O9NA I8,9NA NA NA I/O I/O I/O9
RAW
I/O9NA I8,9NA NA NA I/O I/O I/O9
LONG RAW
O10,9NA I8,9NA NA NA I/O I/O O9
UNSIGNED
I/O6I/O I NA NA NA NA NA I/O6
LONG VARCHAR
I/O I/O I/O I/O3I/O3I/O4I/O5I/O5,8I/O
LONG VARRAW
I/O9NA I8,9NA NA NA I/O I/O I/O9
CHAR
I/O I/O I/O I/O3I/O3I/O4I/O5I5I/O
CHARZ
I/O I/O I/O I/O3I/O3I/O4I/O5I5I/O
ROWID
descriptor
I3NA NA I/O I/O NA NA NA I3
1NA means not applicable.
2I/O = Conversion is valid for input or output.
3For input, host string must be in Oracle ROWID/UROWID format. On output, column value is returned in Oracle ROWID/
UROWID format.
4For input, host string must be in the Oracle DATE character format. On output, column value is returned in Oracle DATE format.
Chapter 5
Data Conversions
5-29

5For input, host string must be in hexadecimal format. On output, column value is returned in hexadecimal format.
6For output, column value must represent a valid number.
7I = Conversion is valid for input only.
8Length must be less than or equal to 2000.
9On input, column value is stored in hexadecimal format. On output, column value must be in hexadecimal format.
1
0
O = Conversion is valid for output only.
This section includes the following topics:
•Data Conversions for LOB Data Type Descriptors
•Data Conversions for Datetime and Interval Data Types
•Datetime and Date Upgrading Rules
•Data Conversion for BINARY_FLOAT and BINARY_DOUBLE in OCI
5.4.1 Data Conversions for LOB Data Type Descriptors
Shows the data conversions for
LOB
s.
Table 5-6 shows the data conversions for
LOB
s. For example, the external character
data types (
VARCHAR
,
CHAR
,
LONG
, and
LONG VARCHAR
) convert to the internal
CLOB
data
type, whereas the external raw data types (
RAW
,
VARRAW
,
LONG RAW
, and
LONG VARRAW
)
convert to the internal
BLOB
data type.
Table 5-6 Data Conversions for LOBs
EXTERNAL DATA TYPES INTERNAL CLOB INTERNAL BLOB
VARCHAR
I/O1NA2
CHAR
I/O NA
LONG
I/O NA
LONG VARCHAR
I/O NA
RAW
NA I/O
VARRAW
NA I/O
LONG RAW
NA I/O
LONG VARRAW
NA I/O
1I/O = Conversion is valid for input or output.
2NA means not applicable.
5.4.2 Data Conversions for Datetime and Interval Data Types
Shows the data conversion for datetime and interval data types.
You can also use one of the character data types for the host variable used in a fetch
or insert operation from or to a datetime or interval column. Oracle Database does the
conversion between the character data type and datetime or interval data type for you
(see Table 5-7.
Chapter 5
Data Conversions
5-30

Table 5-7 Data Conversion for Datetime and Interval Types
External Types/Internal
Types
VARCHAR,
CHAR
DATE TS TSTZ TSLTZ INTERVAL
YEAR TO
MONTH
INTERVAL
DAY TO
SECOND
VARCHAR2, CHAR
I/O1I/O I/O I/O I/O I/O I/O
DATE
I/O I/O I/O I/O I/O NA2NA
OCI DATE
I/O I/O I/O I/O I/O NA NA
ANSI DATE
I/O I/O I/O I/O I/O NA NA
TIMESTAMP (TS)
I/O I/O I/O I/O I/O NA NA
TIMESTAMP WITH TIME ZONE
(TSTZ)
I/O I/O I/O I/O I/O NA NA
TIMESTAMP WITH LOCAL TIME
ZONE (TSLTZ)
I/O I/O I/O I/O I/O NA NA
INTERVAL YEAR TO MONTH
I/O NA NA NA NA I/O NA
INTERVAL DAY TO SECOND
I/O NA NA NA NA NA I/O
1I/O = Conversion is valid for input or output.
2NA means not applicable.
This section includes the following topics:
•Assignment Notes
•Data Conversion Notes for Datetime and Interval Types
5.4.2.1 Assignment Notes
When you assign a source with a time zone to a target without a time zone, the time
zone portion of the source is ignored.
When you assign a source without a time zone to a target with a time zone, the time
zone of the target is set to the session's default time zone.
When you assign an Oracle Database
DATE
to a
TIMESTAMP
, the
TIME
portion of the
DATE
is copied over to the
TIMESTAMP
. When you assign a
TIMESTAMP
to Oracle Database
DATE
,
the
TIME
portion of the result
DATE
is set to zero. This is done to encourage upgrading of
Oracle Database
DATE
to
ANSI
-compliant
DATETIME
data types.
When you assign an
ANSI
DATE
to an Oracle
DATE
or a
TIMESTAMP
, the
TIME
portion of the
Oracle Database
DATE
and the
TIMESTAMP
are set to zero. When you assign an Oracle
Database
DATE
or a
TIMESTAMP
to an ANSI
DATE
, the
TIME
portion is ignored.
When you assign a
DATETIME
to a character string, the
DATETIME
is converted using the
session's default
DATETIME
format. When you assign a character string to a
DATETIME
,
the string must contain a valid
DATETIME
value based on the session's default
DATETIME
format
When you assign a character string to an
INTERVAL
, the character string must be a valid
INTERVAL
character format.
Chapter 5
Data Conversions
5-31

5.4.2.2 Data Conversion Notes for Datetime and Interval Types
Describes some information for datetime and interval types.
When you convert from
TSLTZ
to
CHAR
,
DATE
,
TIMESTAMP
, and
TSTZ
, the value is adjusted
to the session time zone.
When you convert from
CHAR
,
DATE
, and
TIMESTAMP
to
TSLTZ
, the session time zone is
stored in memory.
When you assign
TSLTZ
to
ANSI
DATE
, the time portion is zero.
When you convert from
TSTZ
, the time zone that the time stamp is in is stored in
memory.
When you assign a character string to an interval, the character string must be a valid
interval character format.
5.4.3 Datetime and Date Upgrading Rules
OCI has full forward and backward compatibility between a client application and the
Oracle database for datetime and date columns.
This section includes the following topics:
•Pre-9.0 Client with 9.0 or Later Server
•Pre-9.0 Server with 9.0 or Later Client
5.4.3.1 Pre-9.0 Client with 9.0 or Later Server
The only datetime data type available to a pre-9.0 application is the
DATE
data type,
SQLT_DAT
.
When a pre-9.0 client that defined a buffer as
SQLT_DAT
tries to obtain data from a
TSLTZ
column, only the date portion of the value is returned to the client.
5.4.3.2 Pre-9.0 Server with 9.0 or Later Client
When a pre-9.0 server is used with a 9.0 or later client, the client can have a bind or
define buffer of type
SQLT_TIMESTAMP_LTZ
.
The following compatibilities are maintained in this case.
If any client application tries to insert a
SQLT_TIMESTAMP_LTZ
(or any of the new datetime
data types) into a
DATE
column, an error is issued because there is potential data loss
in this situation.
When a client has an OUT bind or a define buffer that is of data type
SQLT_TIMESTAMP_LTZ
and the underlying server-side SQL buffer or column is of
DATE
type, then the session time zone is assigned.
Chapter 5
Data Conversions
5-32

5.4.4 Data Conversion for BINARY_FLOAT and BINARY_DOUBLE in
OCI
Shows the supported conversions between internal numeric data types and all
relevant external types.
Table 5-8 shows the supported conversions between internal numeric data types and
all relevant external types. An (I) implies that the conversion is valid for input only
(binds), and (O) implies that the conversion is valid for output only (defines). An (I/O)
implies that the conversion is valid for input and output (binds and defines).
Table 5-8 Data Conversion for External Data Types to Internal Numeric Data
Types
External Types/Internal Types BINARY_FLOAT BINARY_DOUBLE
VARCHAR
I/O1I/O
VARCHAR2
I/O I/O
NUMBER
I/O I/O
INTEGER
I/O I/O
FLOAT
I/O I/O
STRING
I/O I/O
VARNUM
I/O I/O
LONG
I/O I/O
UNSIGNED INT
I/O I/O
LONG VARCHAR
I/O I/O
CHAR
I/O I/O
BINARY_FLOAT
I/O I/O
BINARY_DOUBLE
I/O I/O
1An (I/O) implies that the conversion is valid for input and output (binds and defines)
Table 5-9 shows the supported conversions between all relevant internal types and
numeric external types. An (I) implies that the conversion is valid for input only (only
for binds), and (O) implies that the conversion is valid for output only (only for defines).
An (I/O) implies that the conversion is valid for input and output (binds and defines).
Table 5-9 Data Conversions for Internal to External Numeric Data Types
Internal Types/External Types Native Float Native Double
VARCHAR2
I/O1I/O
NUMBER
I/O I/O
LONG
I2I
CHAR
I/O I/O
BINARY_FLOAT
I/O I/O
BINARY_DOUBLE
I/O I/O
Chapter 5
Data Conversions
5-33

1An (I/O) implies that the conversion is valid for input and output (binds and defines)
2An (I) implies that the conversion is valid for input only (only for binds)
5.5 Typecodes
A unique typecode is associated with each Oracle Database type, whether scalar,
collection, reference, or object type.
This typecode identifies the type, and is used by Oracle Database to manage
information about object type attributes. This typecode system is designed to be
generic and extensible. It is not tied to a direct one-to-one mapping to Oracle data
types. Consider the following SQL statements:
CREATE TYPE my_type AS OBJECT
( attr1 NUMBER,
attr2 INTEGER,
attr3 SMALLINT);
CREATE TABLE my_table AS TABLE OF my_type;
These statements create an object type and an object table. When it is created,
my_table
has three columns, all of which are of Oracle
NUMBER
type, because
SMALLINT
and
INTEGER
map internally to
NUMBER
. The internal representation of the attributes of
my_type
, however, maintains the distinction between the data types of the three
attributes:
attr1
is
OCI_TYPECODE_NUMBER
,
attr2
is
OCI_TYPECODE_INTEGER
, and
attr3
is
OCI_TYPECODE_SMALLINT
. If an application describes
my_type
, these typecodes are
returned.
OCITypeCode
is the C data type of the typecode. The typecode is used by some OCI
functions, like OCIObjectNew(), where it helps determine what type of object is
created. It is also returned as the value of some attributes when an object is described;
for example, querying the
OCI_ATTR_TYPECODE
attribute of a type returns an
OCITypeCode
value.
Table 5-10 lists the possible values for an
OCITypeCode
. There is a value corresponding
to each Oracle data type.
Table 5-10 OCITypeCode Values and Data Types
Value Data Type
OCI_TYPECODE_REF
REF
OCI_TYPECODE_DATE
DATE
OCI_TYPECODE_TIMESTAMP
TIMESTAMP
OCI_TYPECODE_TIMESTAMP_TZ
TIMESTAMP WITH TIME ZONE
OCI_TYPECODE_TIMESTAMP_LTZ
TIMESTAMP WITH LOCAL TIME ZONE
OCI_TYPECODE_INTERVAL_YM
INTERVAL YEAR TO MONTH
OCI_TYPECODE_INTERVAL_DS
INTERVAL DAY TO SECOND
OCI_TYPECODE_REAL
Single-precision real
OCI_TYPECODE_DOUBLE
Double-precision real
OCI_TYPECODE_FLOAT
Floating-point
OCI_TYPECODE_NUMBER
Oracle NUMBER
Chapter 5
Typecodes
5-34

Table 5-10 (Cont.) OCITypeCode Values and Data Types
Value Data Type
OCI_TYPECODE_BFLOAT
BINARY_FLOAT
OCI_TYPECODE_BDOUBLE
BINARY_DOUBLE
OCI_TYPECODE_DECIMAL
Decimal
OCI_TYPECODE_OCTET
Octet
OCI_TYPECODE_INTEGER
Integer
OCI_TYPECODE_SMALLINT
Small int
OCI_TYPECODE_RAW
RAW
OCI_TYPECODE_VARCHAR2
Variable string ANSI SQL, that is, VARCHAR2
OCI_TYPECODE_VARCHAR
Variable string Oracle SQL, that is, VARCHAR
OCI_TYPECODE_CHAR
Fixed-length string inside SQL, that is SQL CHAR
OCI_TYPECODE_VARRAY
Variable-length array (varray)
OCI_TYPECODE_TABLE
Multiset
OCI_TYPECODE_CLOB
Character large object (CLOB)
OCI_TYPECODE_BLOB
Binary large object (BLOB)
OCI_TYPECODE_BFILE
Binary large object file (
BFILE
)
OCI_TYPECODE_OBJECT
Named object type, or SYS.XMLType
OCI_TYPECODE_NAMEDCOLLECTION
Collection
OCI_TYPECODE_BOOLEAN
1Boolean
OCI_TYPECODE_RECORD
1Record
OCI_TYPECODE_ITABLE
1Index-by BINARY_INTEGER
OCI_TYPECODE_INTEGER
1PLS_INTEGER or BINARY_INTEGER
1This type is a PL/SQL type only.
This section includes the following topic: Relationship Between SQLT and
OCI_TYPECODE Values.
5.5.1 Relationship Between SQLT and OCI_TYPECODE Values
Oracle Database recognizes two different sets of data type code values.
One set is distinguished by the
SQLT_
prefix, the other by the
OCI_TYPECODE_
prefix.
The
SQLT
typecodes are used by OCI to specify a data type in a bind or define
operation, enabling you to control data conversions between Oracle Database and
OCI client applications. The
OCI_TYPECODE
types are used by Oracle's type system to
reference or describe predefined types when manipulating or creating user-defined
types.
In many cases, there are direct mappings between
SQLT
and
OCI_TYPECODE
values. In
other cases, however, there is not a direct one-to-one mapping. For example,
OCI_TYPECODE_SIGNED8
,
OCI_TYPECODE_SIGNED16
,
OCI_TYPECODE_SIGNED32
,
Chapter 5
Typecodes
5-35

OCI_TYPECODE_INTEGER
,
OCI_TYPECODE_OCTET
, and
OCI_TYPECODE_SMALLINT
are all mapped
to the
SQLT_INT
type.
Table 5-11 illustrates the mappings between
SQLT
and
OCI_TYPECODE
types.
Table 5-11 OCI_TYPECODE to SQLT Mappings
Oracle Type System Typename Oracle Type System Type Equivalent SQLT Type
BFILE OCI_TYPECODE_BFILE SQLT_BFILE
BLOB OCI_TYPECODE_BLOB SQLT_BLOB
BOOLEAN
1
OCI_TYPECODE_BOOLEAN SQLT_BOL
CHAR OCI_TYPECODE_CHAR
(n)
SQLT_AFC
(n)2
CLOB OCI_TYPECODE_CLOB SQLT_CLOB
COLLECTION OCI_TYPECODE_NAMEDCOLLECTION SQLT_NCO
DATE OCI_TYPECODE_DATE SQLT_DAT
TIMESTAMP OCI_TYPECODE_TIMESTAMP SQLT_TIMESTAMP
TIMESTAMP WITH TIME ZONE OCI_TYPECODE_TIMESTAMP_TZ SQLT_TIMESTAMP_TZ
TIMESTAMP WITH LOCAL TIME ZONE OCI_TYPECODE_TIMESTAMP_LTZ SQLT_TIMESTAMP_LTZ
INTERVAL YEAR TO MONTH OCI_TYPECODE_INTERVAL_YM SQLT_INTERVAL_YM
INTERVAL DAY TO SECOND OCI_TYPECODE_INTERVAL_DS SQLT_INTERVAL_DS
FLOAT OCI_TYPECODE_FLOAT
(b)
SQLT_FLT
(8)3
DECIMAL OCI_TYPECODE_DECIMAL
(p)
SQLT_NUM
(p, 0)4
DOUBLE OCI_TYPECODE_DOUBLE SQLT_FLT
(8)
BINARY_FLOAT OCI_TYPECODE_BFLOAT SQLT_BFLOAT
BINARY_DOUBLE OCI_TYPECODE_BDOUBLE SQLT_BDOUBLE
INDEX-BY BINARY_INTEGER
1
OCI_TYPECODE_ITABLE SQLT_NTY
INTEGER OCI_TYPECODE_INTEGER SQLT_INT
(i)5
NUMBER OCI_TYPECODE_NUMBER
(p, s)
SQLT_NUM
(p, s)6
OCTET OCI_TYPECODE_OCTET SQLT_INT
(1)
PLS_INTEGER
or
BINARY_INTEGER
1
OCI_TYPECODE_PLS_INTEGER SQLT_INT
POINTER OCI_TYPECODE_PTR
<NONE>
RAW OCI_TYPECODE_RAW SQLT_LVB
REAL OCI_TYPECODE_REAL SQLT_FLT
(4)
REF OCI_TYPECODE_REF SQLT_REF
RECORD
1
OCI_TYPECODE_RECORD SQLT_NTY
OBJECT
or
SYS.XMLType OCI_TYPECODE_OBJECT SQLT_NTY
SIGNED(8) OCI_TYPECODE_SIGNED8 SQLT_INT
(1)
SIGNED(16) OCI_TYPECODE_SIGNED16 SQLT_INT
(2)
SIGNED(32) OCI_TYPECODE_SIGNED32 SQLT_INT
(4)
SMALLINT OCI_TYPECODE_SMALLINT SQLT_INT
(i)5
TABLE
7
OCI_TYPECODE_TABLE
<NONE>
UNSIGNED(8) OCI_TYPECODE_UNSIGNED8 SQLT_UIN
(1)
Chapter 5
Typecodes
5-36

Table 5-11 (Cont.) OCI_TYPECODE to SQLT Mappings
Oracle Type System Typename Oracle Type System Type Equivalent SQLT Type
UNSIGNED(16) OCI_TYPECODE_UNSIGNED16 SQLT_UIN
(2)
UNSIGNED(32) OCI_TYPECODE_UNSIGNED32 SQLT_UIN
(4)
VARRAY
7
OCI_TYPECODE_VARRAY
<NONE>
VARCHAR OCI_TYPECODE_VARCHAR
(n)
SQLT_CHR
(n)2
VARCHAR2 OCI_TYPECODE_VARCHAR2
(n)
SQLT_VCS
(n)2
1This type is a PL/SQL type only.
2n is the size of the string in bytes.
3These are floating-point numbers, the precision is given in terms of binary digits. b is the precision of the number in binary
digits.
4This is equivalent to a NUMBER with no decimal places.
5i is the size of the number in bytes, set as part of an OCI call.
6p is the precision of the number in decimal digits; s is the scale of the number in decimal digits.
7Can only be part of a named collection type.
5.6 Definitions in oratypes.h
Describes the contents of the
oratypes.h
header file.
Throughout this guide there are references to data types like
ub2
or
sb4
, or to constants
like
UB4MAXVAL
. These types are defined in the
oratypes.h
header file, which is found in
the
public
directory. The exact contents may vary according to the operating system
that you are using.
Note:
The use of the data types in
oratypes.h
is the only supported means of
supplying parameters to OCI.
Chapter 5
Definitions in oratypes.h
5-37

6
Using SQL Statements in OCI
This chapter discusses the concepts and steps involved in processing SQL statements
with Oracle Call Interface.
This chapter contains these topics:
•Overview of SQL Statement Processing
•About Preparing Statements
•About Binding Placeholders in OCI
•About Executing Statements
•About Describing Select-List Items
•About Defining Output Variables in OCI
•About Fetching Results
•About Using Scrollable Cursors in OCI
6.1 Overview of SQL Statement Processing
One of the most common tasks of an OCI program is to accept and process SQL
statements.
Chapter 3 “OCI Programming Basics” discussed the basic steps involved in any OCI
application. This chapter presents a more detailed look at the specific tasks involved in
processing SQL statements in an OCI program.
This section outlines the specific steps involved in accepting and processing SQL
statements.
Once you have allocated the necessary handles and connected to an Oracle
database, follow the steps illustrated in Figure 6-1.
6-1

Figure 6-1 Steps in Processing SQL Statements
1. Prepare the statement. Define an application request using
OCIStmtPrepare2()
.
OCIStmtPrepare2()
is an enhanced version of
OCIStmtPrepare()
that was introduced
to support statement caching. Beginning with Oracle Database 12
c
Release 2
(12.2),
OCIStmtPrepare()
is deprecated.
2. Bind placeholders, if necessary. For DML statements and queries with input
variables, perform one or more of the following bind calls to bind the address of
each input variable (or PL/SQL output variable) or array to each placeholder in the
statement.
•
OCIBindByPos2()
or
OCIBindByPos()
•
OCIBindByName2()
or
OCIBindByName()
•
OCIBindObject()
•
OCIBindDynamic()
•
OCIBindArrayOfStruct()
3. Execute the statement by calling
OCIStmtExecute()
. For DDL statements, no further
steps are necessary.
4. Describe the select-list items, if necessary, using
OCIParamGet()
and
OCIAttrGet()
.
This is optional step is not required if the number of select-list items and the
attributes of each item (such as its length and data type) are known at compile
time.
5. Define output variables, if necessary. For queries, perform one or more define
calls to
OCIDefineByPos2()
or
OCIDefineByPos()
, ,
OCIDefineObject()
,
OCIDefineDynamic()
, or
OCIDefineArrayOfStruct()
to define an output variable for
each select-list item in the SQL statement. Note that you do not use a define call
Chapter 6
Overview of SQL Statement Processing
6-2

to define the output variables in an anonymous PL/SQL block. You did this when
you bound the data.
6. Fetch the results of the query, if necessary, by calling
OCIStmtFetch2()
.
After these steps have been completed, the application can free allocated handles and
then detach from the server, or it may process additional statements.
Note:
OCI programs no longer require an explicit parse step. If a statement must
be parsed, that step occurs upon execution, meaning that release 8.0 or later
applications must issue an execute command for both DML and DDL
statements.
The following sections describe each step in detail.
Note:
Some variation in the order of steps is possible. For example, it is possible to
do the define step before the execute step if the data types and lengths of
returned values are known at compile time.
Additional steps beyond those listed earlier may be required if your application must
do any of the following:
•Initiate and manage multiple transactions
•Manage multiple threads of execution
•Perform piecewise inserts, updates, or fetches
Chapter 6
Overview of SQL Statement Processing
6-3

See Also:
•Statement Caching in OCI
•OCI Programming Basics
•OCIStmtPrepare2() or OCIStmtPrepare()
•OCIBindByPos2() or OCIBindByPos()
•OCIBindByName2() or OCIBindByName()
•OCIBindObject()
•OCIBindDynamic()
•OCIBindArrayOfStruct()
•OCIStmtExecute()
•OCIParamGet()
•OCIAttrGet()
•OCIDefineByPos2() or OCIDefineByPos()
•OCIDefineObject()
•OCIDefineDynamic()
•OCIDefineArrayOfStruct()
•OCIStmtFetch2()
6.2 About Preparing Statements
SQL and PL/SQL statements are prepared for execution by using the statement
prepare call and any necessary bind calls.
In this phase, the application specifies a SQL or PL/SQL statement and binds
associated placeholders in the statement to data for execution. The client-side library
allocates storage to maintain the statement prepared for execution.
An application requests a SQL or PL/SQL statement to be prepared for execution
using the
OCIStmtPrepare2()
call and passes to this call a previously allocated
statement handle. This is a completely local call, requiring no round-trip to the server.
No association is made between the statement and a particular server at this point.
Following the request call, an application can call
OCIAttrGet()
on the statement
handle, passing
OCI_ATTR_STMT_TYPE
to the
attrtype
parameter, to determine what type
of SQL statement was prepared. The possible attribute values and corresponding
statement types are listed in Table 6-1.
Table 6-1 OCI_ATTR_STMT_TYPE Values and Statement Types
Attribute Value Statement Type
OCI_STMT_SELECT SELECT
statement
OCI_STMT_UPDATE UPDATE
statement
Chapter 6
About Preparing Statements
6-4

Table 6-1 (Cont.) OCI_ATTR_STMT_TYPE Values and Statement Types
Attribute Value Statement Type
OCI_STMT_DELETE DELETE
statement
OCI_STMT_INSERT INSERT
statement
OCI_STMT_CREATE CREATE
statement
OCI_STMT_DROP DROP
statement
OCI_STMT_ALTER ALTER
statement
OCI_STMT_BEGIN BEGIN
... (PL/SQL)
OCI_STMT_DECLARE DECLARE
... (PL/SQL)
OCI_STMT_CALL CALL
... (PL/SQL)
OCI_STMT_MERGE MERGE
... (PL/SQL)
This section includes the following topic: About Using Prepared Statements on Multiple
Servers
See Also:
•OCIStmtPrepare2()
•OCIAttrGet()
•About Using PL/SQL in an OCI Program
6.2.1 About Using Prepared Statements on Multiple Servers
A prepared application request can be executed on multiple servers at run time by
reassociating the statement handle with the respective service context handles for the
servers.
All information about the current service context and statement handle association is
lost when a new association is made.
For example, consider an application such as a network manager, which manages
multiple servers. In many cases, it is likely that the same
SELECT
statement must be
executed against multiple servers to retrieve information for display. OCI allows the
network manager application to prepare a
SELECT
statement once and execute it
against multiple servers. It must fetch all of the required rows from each server before
reassociating the prepared statement with the next server.
Note:
If a prepared statement must be reexecuted frequently on the same server, it
is more efficient to prepare a new statement for another service context.
Chapter 6
About Preparing Statements
6-5

6.3 About Binding Placeholders in OCI
Most DML statements, and some queries (such as those with a
WHERE
clause), require
a program to pass data to Oracle Database as part of a SQL or PL/SQL statement.
This data can be constant or literal, known when your program is compiled. For
example, the following SQL statement, which adds an employee to a database,
contains several literals, such as 'BESTRY' and 2365:
INSERT INTO emp VALUES
(2365, 'BESTRY', 'PROGRAMMER', 2000, 20)
Coding a statement like this into an application would severely limit its usefulness. You
must change the statement and recompile the program each time you add a new
employee to the database. To make the program more flexible, you can write the
program so that a user can supply input data at run time.
When you prepare a SQL statement or PL/SQL block that contains input data to be
supplied at run time, placeholders in the SQL statement or PL/SQL block mark where
data must be supplied. For example, the following SQL statement contains five
placeholders, indicated by the leading colons (
:ename
), that show where input data
must be supplied by the program.
INSERT INTO emp VALUES
(:empno, :ename, :job, :sal, :deptno)
You can use placeholders for input variables in any
DELETE
,
INSERT
,
SELECT
, or
UPDATE
statement, or in a PL/SQL block, in any position in the statement where you can use
an expression or a literal value. In PL/SQL, placeholders can also be used for output
variables.
Placeholders cannot be used to represent other Oracle objects such as tables. For
example, the following is not a valid use of the
emp
placeholder:
INSERT INTO :emp VALUES
(12345, 'OERTEL', 'WRITER', 50000, 30)
For each placeholder in a SQL statement or PL/SQL block, you must call an OCI
routine that binds the address of a variable in your program to that placeholder. When
the statement executes, the database gets the data that your program placed in the
input variables or bind variables and passes it to the server with the SQL statement.
Binding is used for both input and output variables in nonquery operations. In
Example 6-1, the variables
empno_out
,
ename_out
,
job_out
,
sal_out
, and
deptno_out
should be bound. These are outbinds (as opposed to regular inbinds).
Example 6-1 Binding Both Input and Output Variables in Nonquery Operations
INSERT INTO emp VALUES
(:empno, :ename, :job, :sal, :deptno)
RETURNING
(empno, ename, job, sal, deptno)
INTO
(:empno_out, :ename_out, :job_out, :sal_out, :deptno_out)
This section includes the following topic: Rules for Placeholders
Chapter 6
About Binding Placeholders in OCI
6-6

See Also:
Binding and Defining in OCI for detailed information about implementing bind
operations
6.3.1 Rules for Placeholders
Lists and describes the rules for forming placeholders.
The rules for forming placeholders are as follows:
•The first character is a colon (":").
•The colon is followed by a combination of underscore ("_"), A to Z, a to z, or 0 to 9.
However, the first character following the colon cannot be an underscore.
•The letters must be only from the English alphabet, and only the first 30 characters
after the colon are significant. The name is case-insensitive.
•The placeholder can consist of only digits after the colon. If it is only digits, the
placeholder must be less than 65536. If the name starts with a digit, then only
digits are allowed.
•The hyphen ("-") is not allowed.
6.4 About Executing Statements
An OCI application executes prepared statements individually using
OCIStmtExecute()
.
When an OCI application executes a query, it receives from the Oracle database data
that matches the query specifications. Within the database, the data is stored in
Oracle-defined formats. When the results are returned, the OCI application can
request that data be converted to a particular host language format, and stored in a
particular output variable or buffer.
For each item in the select list of a query, the OCI application must define an output
variable to receive the results of the query. The define step indicates the address of
the buffer and the type of the data to be retrieved.
Note:
If output variables are defined for a
SELECT
statement before a call to
OCIStmtExecute()
, the number of rows specified by the
iters
parameter are
fetched directly into the defined output buffers and additional rows equivalent
to the prefetch count are prefetched. If there are no additional rows, then the
fetch is complete without calling
OCIStmtFetch2()
.
For nonqueries, the number of times the statement is executed during array operations
equals
iters - rowoff
, where
rowoff
is the offset in the bound array, and is also a
parameter of the
OCIStmtExecute()
call.
Chapter 6
About Executing Statements
6-7

For example, if an array of 10 items is bound to a placeholder for an
INSERT
statement,
and
iters
is set to 10, all 10 items are inserted in a single execute call when
rowoff
is
zero. If
rowoff
is set to 2, only 8 items are inserted.
This section includes the following topics:
•Execution Snapshots
•Execution Modes of OCIStmtExecute()
See Also:
•OCIStmtExecute()
•OCIStmtFetch2()
•About Defining Output Variables in OCI
6.4.1 Execution Snapshots
The
OCIStmtExecute()
call provides the ability to ensure that multiple service contexts
operate on the same consistent snapshot of the database's committed data.
This is achieved by taking the contents of the
snap_out
parameter of one
OCIStmtExecute()
call and passing that value as the
snap_in
parameter of the next
OCIStmtExecute()
call.
Note:
Uncommitted data in one service context is not visible to another context,
even when both calls are using the same snapshot.
The data type of both the
snap_out
and
snap_in
parameter is
OCISnapshot
. OCISnapshot
is an OCI snapshot descriptor that is allocated with the
OCIDescriptorAlloc()
function.
It is not necessary to specify a snapshot when calling
OCIStmtExecute()
. The following
sample code shows a basic execution in which the
snapsho
t parameters are passed as
NULL
.
checkerr(errhp, OCIStmtExecute(svchp, stmthp, errhp, (ub4) 1, (ub4) 0,
(OCISnapshot *)NULL, (OCISnapshot *) NULL, OCI_DEFAULT));
Note:
The
checkerr()
function, which is user-developed, evaluates the return code
from an OCI application.
Chapter 6
About Executing Statements
6-8

See Also:
•OCIStmtExecute()
•OCIDescriptorAlloc()
•OCI Descriptors
6.4.2 Execution Modes of OCIStmtExecute()
You can specify a number of modes for the
OCIStmtExecute()
call.
This section describes the OCIStmtExecute() call. See
OCIStmtExecute()
for other
values of the parameter
mode
.
This section includes the following topics:
•Using Batch Error Mode
•Example of Batch Error Mode
See Also:
OCIStmtExecute()
6.4.2.1 Using Batch Error Mode
OCI provides the ability to perform array DML operations.
For example, an application can process an array of
INSERT
,
UPDATE
, or
DELETE
statements with a single statement execution. If one of the operations fails due to an
error from the server, such as a unique constraint violation, the array operation
terminates, and OCI returns an error. Any rows remaining in the array are ignored. The
application must then reexecute the remainder of the array, and go through the whole
process again if it encounters more errors, which causes additional round-trips.
To facilitate processing of array DML operations, OCI provides the batch error mode
(also called the enhanced DML array feature). This mode, which is specified in the
OCIStmtExecute()
call, simplifies DML array processing if there are one or more errors.
In this mode, OCI attempts to insert, update, or delete all rows, and collects
information about any errors that occurred. The application can then retrieve error
information and reexecute any DML operations that failed during the first call. In this
way, all DML operations in the array are attempted in the first call, and any failed
operations can be reissued in a second call.
Chapter 6
About Executing Statements
6-9

Note:
This feature is only available to applications linked with release 8.1 or later
OCI libraries running against a release 8.1 or later server. Applications must
also be recoded to account for the new program logic described in this
section.
This mode is used as follows:
1. The user specifies
OCI_BATCH_ERRORS
as the mode parameter of the
OCIStmtExecute()
call.
2. After performing an array DML operation with
OCIStmtExecute()
, the application
can retrieve the number of errors encountered during the operation by calling
OCIAttrGet()
on the statement handle to retrieve the
OCI_ATTR_NUM_DML_ERRORS
attribute, as shown in the following code example.
Calling OCIAttrGet() to Retrieve the Number of Errors Encountered During an
Array DML Operation
ub4 num_errs;
OCIAttrGet(stmtp, OCI_HTYPE_STMT, &num_errs, 0, OCI_ATTR_NUM_DML_ERRORS,
errhp);
3. The application extracts each error using
OCIParamGet()
, along with its row
information, from the error handle that was passed to the
OCIStmtExecute()
call. To
retrieve the information, the application must allocate an additional new error
handle for the
OCIParamGet()
call, populating the new error handle with batched
error information. The application obtains the syntax of each error with
OCIErrorGet()
, and the row offset into the DML array at which the error occurred,
by calling
OCIAttrGet()
on the new error handle.
For example, after the
num_errs
amount has been retrieved, the application can
issue the following calls shown in the following code example.
Retrieving Information About Each Error Following an Array DML Operation
OCIError errhndl, errhp2;
for (i=0; i<num_errs; i++)
{
OCIParamGet(errhp, OCI_HTYPE_ERROR, errhp2, (void **)&errhndl, i);
OCIAttrGet(errhndl, OCI_HTYPE_ERROR, &row_offset, 0,
OCI_ATTR_DML_ROW_OFFSET, errhp2);
OCIErrorGet(..., errhndl, ...);
Following this operation, the application can correct the bind information for the
appropriate entry in the array using the diagnostic information retrieved from the
batched error. Once the appropriate bind buffers are corrected or updated, the
application can reexecute the associated DML statements.
Because it cannot be determined at compile time which rows in the first execution
may cause errors, the binds for the subsequent DML should be done dynamically
by passing in the appropriate buffers at run time. The bind buffers used in the
array binds done on the first DML operation can be reused.
Chapter 6
About Executing Statements
6-10

See Also:
•OCIStmtExecute()
•OCIAttrGet()
•OCIParamGet()
•OCIErrorGet()
6.4.2.2 Example of Batch Error Mode
Shows how the batch error execution mode might be used.
Example 6-2 shows an example of how the batch error execution mode might be used.
In this example, assume that you have an application that inserts five rows (with two
columns, of types
NUMBER
and
CHAR
) into a table. Furthermore, assume that only two
rows (1 and 3) are successfully inserted in the initial DML operation. The user then
proceeds to correct the data (wrong data was being inserted the first time) and to issue
an update with the corrected data. The user uses statement handles
stmtp1
and
stmtp2
to issue the
INSERT
and
UPDATE
statements, respectively.
In Example 6-2,
OCIBindDynamic()
is used with a callback because the user does not
know at compile time what rows may return with errors. With a callback, you can
simply pass the erroneous row numbers, stored in
row_off
, through the callback
context and send only those rows that must be updated or corrected. The same bind
buffers can be shared between the
INSERT
and the
UPDATE
statement executions.
Example 6-2 Using Batch Error Execution Mode
OCIBind *bindp1[2], *bindp2[2];
ub4 num_errs, row_off[MAXROWS], number[MAXROWS] = {1,2,3,4,5};
char grade[MAXROWS] = {'A','B','C','D','E'};
OCIError *errhp2;
OCIError *errhndl[MAXROWS];
...
/* Array bind all the positions */
OCIBindByPos (stmtp1,&bindp1[0],errhp,1,(void *)&number[0],
sizeof(number[0]),SQLT_INT,(void *)0, (ub2 *)0,(ub2 *)0,
0,(ub4 *)0,OCI_DEFAULT);
OCIBindByPos (stmtp1,&bindp1[1],errhp,2,(void *)&grade[0],
sizeof(grade[0]),SQLT_CHR,(void *)0, (ub2 *)0,(ub2 *)0,0,
(ub4 *)0,OCI_DEFAULT);
/* execute the array INSERT */
OCIStmtExecute (svchp,stmtp1,errhp,5,0,0,0,OCI_BATCH_ERRORS);
/* get the number of errors. A different error handler errhp2 is used so that
* the state of errhp is not changed */
OCIAttrGet (stmtp1, OCI_HTYPE_STMT, &num_errs, 0,
OCI_ATTR_NUM_DML_ERRORS, errhp2);
if (num_errs) {
/* The user can do one of two things: 1) Allocate as many */
/* error handles as number of errors and free all handles */
/* at a later time; or 2) Allocate one err handle and reuse */
/* the same handle for all the errors */
for (i = 0; i < num_errs; i++) {
OCIHandleAlloc( (void *)envhp, (void **)&errhndl[i],
(ub4) OCI_HTYPE_ERROR, 0, (void *) 0);
OCIParamGet(errhp, OCI_HTYPE_ERROR, errhp2, &errhndl[i], i);
Chapter 6
About Executing Statements
6-11

OCIAttrGet (errhndl[i], OCI_HTYPE_ERROR, &row_off[i], 0,
OCI_ATTR_DML_ROW_OFFSET, errhp2);
/* get server diagnostics */
OCIErrorGet (..., errhndl[i], ...);
}
}
/* make corrections to bind data */
OCIBindByPos (stmtp2,&bindp2[0],errhp,1,(void *)0,sizeof(grade[0]),SQLT_INT,
(void *)0, (ub2 *)0,(ub2 *)0,0,(ub4 *)0,OCI_DATA_AT_EXEC);
OCIBindByPos (stmtp2,&bindp2[1],errhp,2,(void *)0,sizeof(number[0]),SQLT_DAT,
(void *)0, (ub2 *)0,(ub2 *)0,0,(ub4 *)0,OCI_DATA_AT_EXEC);
/* register the callback for each bind handle, row_off and position
* information can be passed to the callback function by means of context
* pointers.
*/
OCIBindDynamic (bindp2[0],errhp,ctxp1,my_callback,0,0);
OCIBindDynamic (bindp2[1],errhp,ctxp2,my_callback,0,0);
/* execute the UPDATE statement */
OCIStmtExecute (svchp,stmtp2,errhp,num_errs,0,0,0,OCI_BATCH_ERRORS);
...
See Also:
OCIBindDynamic()
6.5 About Describing Select-List Items
If your OCI application is processing a query, you may need to obtain more information
about the items in the select list.
This is particularly true for dynamic queries whose contents are not known until run
time. In this case, the program may need to obtain information about the data types
and column lengths of the select-list items. This information is necessary to define
output variables that may receive query results.
For example, consider a query where the program has no prior information about the
columns in the
employees
table:
SELECT * FROM employees
There are two types of describes available: implicit and explicit.
An implicit describe does not require any special calls to retrieve describe information
from the server, although special calls are necessary to access the information. An
implicit describe allows an application to obtain select-list information as an attribute of
the statement handle after a statement has been executed without making a specific
describe call. It is called implicit because no describe call is required. The describe
information comes free with the statement execution.
An explicit describe requires the application to call a particular function to bring the
describe information from the server. An application may describe a select list (query)
either implicitly or explicitly. Other schema elements must be described explicitly.
You can describe a query explicitly before execution by specifying
OCI_DESCRIBE_ONLY
as the mode of
OCIStmtExecute()
, which does not execute the statement, but returns
the select-list description. For performance reasons, Oracle recommends that
Chapter 6
About Describing Select-List Items
6-12

applications use the implicit describe, which comes free with a standard statement
execution.
An explicit describe with the
OCIDescribeAny()
call obtains information about schema
objects rather than select lists.
In all cases, the specific information about columns and data types is retrieved by
reading handle attributes.
This section includes the following topics:
•Implicit Describe
•Explicit Describe of Queries
See Also:
•Describing Schema Metadata for information about using
OCIDescribeAny() to obtain metadata pertaining to schema objects
•OCIStmtExecute()
•OCIDescribeAny()
6.5.1 Implicit Describe
After a SQL statement is executed, information about the select list is available as an
attribute of the statement handle. No explicit describe call is needed.
To retrieve information about multiple select-list items, an application can call
OCIParamGet()
with the pos parameter set to 1 the first time, and then iterate the value
of pos and repeat the
OCIParamGet()
call until
OCI_ERROR
with
ORA-24334
is returned. An
application could also specify any position n to get a column at random.
Once a parameter descriptor has been allocated for a position in the select list, the
application can retrieve specific information by calling
OCIAttrGet()
on the parameter
descriptor. Information available from the parameter descriptor includes the data type
and maximum size of the parameter.
The sample code in Example 6-3Example 6-3 shows a loop that retrieves the column
names and data types corresponding to a query following query execution. The query
was associated with the statement handle by a prior call to
OCIStmtPrepare2()
.
The
checkerr()
function in Example 6-3 is used for error handling. The complete listing
can be found in the first sample application in OCI Demonstration Programs.
The calls to
OCIAttrGet()
and
OCIParamGet()
are local calls that do not require a
network round-trip, because all of the select-list information is cached on the client
side after the statement is executed.
Example 6-3 Implicit Describe - Select List Is Available as an Attribute of the
Statement Handle
...
OCIParam *mypard = (OCIParam *) 0;
ub2 dtype;
text *col_name;
Chapter 6
About Describing Select-List Items
6-13

ub4 counter, col_name_len, char_semantics;
ub2 col_width;
sb4 parm_status;
text *sqlstmt = (text *)"SELECT * FROM employees WHERE employee_id = 100";
checkerr(errhp, OCIStmtPrepare2(svchp, &stmthp, errhp, (OraText *)sqlstmt,
(ub4)strlen((char *)sqlstmt), NULL, 0,
(ub4) OCI_NTV_SYNTAX, (ub4) OCI_DEFAULT));
checkerr(errhp, OCIStmtExecute(svchp, stmthp, errhp, 0, 0, (OCISnapshot *)0,
(OCISnapshot *)0, OCI_DEFAULT));
/* Request a parameter descriptor for position 1 in the select list */
counter = 1;
parm_status = OCIParamGet((void *)stmthp, OCI_HTYPE_STMT, errhp,
(void **)&mypard, (ub4) counter);
/* Loop only if a descriptor was successfully retrieved for
current position, starting at 1 */
while (parm_status == OCI_SUCCESS) {
/* Retrieve the data type attribute */
checkerr(errhp, OCIAttrGet((void*) mypard, (ub4) OCI_DTYPE_PARAM,
(void*) &dtype,(ub4 *) 0, (ub4) OCI_ATTR_DATA_TYPE,
(OCIError *) errhp ));
/* Retrieve the column name attribute */
col_name_len = 0;
checkerr(errhp, OCIAttrGet((void*) mypard, (ub4) OCI_DTYPE_PARAM,
(void**) &col_name, (ub4 *) &col_name_len, (ub4) OCI_ATTR_NAME,
(OCIError *) errhp ));
/* Retrieve the length semantics for the column */
char_semantics = 0;
checkerr(errhp, OCIAttrGet((void*) mypard, (ub4) OCI_DTYPE_PARAM,
(void*) &char_semantics,(ub4 *) 0, (ub4) OCI_ATTR_CHAR_USED,
(OCIError *) errhp ));
col_width = 0;
if (char_semantics)
/* Retrieve the column width in characters */
checkerr(errhp, OCIAttrGet((void*) mypard, (ub4) OCI_DTYPE_PARAM,
(void*) &col_width, (ub4 *) 0, (ub4) OCI_ATTR_CHAR_SIZE,
(OCIError *) errhp ));
else
/* Retrieve the column width in bytes */
checkerr(errhp, OCIAttrGet((void*) mypard, (ub4) OCI_DTYPE_PARAM,
(void*) &col_width,(ub4 *) 0, (ub4) OCI_ATTR_DATA_SIZE,
(OCIError *) errhp ));
/* increment counter and get next descriptor, if there is one */
counter++;
parm_status = OCIParamGet((void *)stmthp, OCI_HTYPE_STMT, errhp,
(void **)&mypard, (ub4) counter);
} /* while */
...
Chapter 6
About Describing Select-List Items
6-14

See Also:
•OCIParamGet()
•OCIAttrGet()
•OCIStmtPrepare2()
•OCIArrayDescriptorAlloc()
•Parameter Attributes for a list of the specific attributes of the parameter
descriptor that may be read by OCIArrayDescriptorAlloc()
6.5.2 Explicit Describe of Queries
You can describe a query explicitly before execution by specifying
OCI_DESCRIBE_ONLY
as the mode of
OCIStmtExecute()
This does not execute the statement, but returns the select-list description.
Note:
To maximize performance, Oracle recommends that applications execute the
statement in default mode and use the implicit describe that accompanies
the execution.
The code in Example 6-4 demonstrates the use of explicit describe in a select list to
return information about columns.
Example 6-4 Explicit Describe - Returning the Select-List Description for Each
Column
...
int i = 0;
ub4 numcols = 0;
ub2 type = 0;
OCIParam *colhd = (OCIParam *) 0; /* column handle */
text *sqlstmt = (text *)"SELECT * FROM employees WHERE employee_id = 100";
checkerr(errhp, OCIStmtPrepare2(svchp, &stmthp, errhp, (OraText *)sqlstmt,
(ub4)strlen((char *)sqlstmt), NULL, 0,
(ub4) OCI_NTV_SYNTAX, (ub4) OCI_DEFAULT));
/* initialize svchp, stmthp, errhp, rowoff, iters, snap_in, snap_out */
/* set the execution mode to OCI_DESCRIBE_ONLY. Note that setting the mode to
OCI_DEFAULT does an implicit describe of the statement in addition to executing
the statement */
checkerr(errhp, OCIStmtExecute(svchp, stmthp, errhp, 0, 0,
(OCISnapshot *) 0, (OCISnapshot *) 0, OCI_DESCRIBE_ONLY));
/* Get the number of columns in the query */
checkerr(errhp, OCIAttrGet((void *)stmthp, OCI_HTYPE_STMT, (void *)&numcols,
Chapter 6
About Describing Select-List Items
6-15

(ub4 *)0, OCI_ATTR_PARAM_COUNT, errhp));
/* go through the column list and retrieve the data type of each column.
Start from pos = 1 */
for (i = 1; i <= numcols; i++)
{
/* get parameter for column i */
checkerr(errhp, OCIParamGet((void *)stmthp, OCI_HTYPE_STMT, errhp, (void
**)&colhd, i));
/* get data-type of column i */
type = 0;
checkerr(errhp, OCIAttrGet((void *)colhd, OCI_DTYPE_PARAM,
(void *)&type, (ub4 *)0, OCI_ATTR_DATA_TYPE, errhp));
}
...
See Also:
OCIStmtExecute()
6.6 About Defining Output Variables in OCI
Query statements return data from the database to your application.
When processing a query, you must define an output variable or an array of output
variables for each item in the select list from which to retrieve data. The define step
creates an association that determines where returned results are stored, and in what
format.
For example, to process the following statement you would normally define two output
variables: one to receive the value returned from the
name
column, and one to receive
the value returned from the
ssn
column:
SELECT name, ssn FROM employees
WHERE empno = :empnum
See Also:
Binding and Defining in OCI
6.7 About Fetching Results
If an OCI application has processed a query, it is typically necessary to fetch the
results with
OCIStmtFetch2()
after the statement has completed execution.
The
OCIStmtFetch2()
function supports scrollable cursors.
Fetched data is retrieved into output variables that have been specified by define
operations.
Chapter 6
About Defining Output Variables in OCI
6-16

Note:
If output variables are defined for a
SELECT
statement before a call to
OCIStmtExecute()
, the number of rows specified by the
iters
parameter is
fetched directly into the defined output buffers
This section includes the following topics:
•About Fetching LOB Data
•About Setting Prefetch Count
See Also:
•About Using Scrollable Cursors in OCI
•OCIStmtFetch2()
•OCIStmtExecute()
•These statements mentioned previously fetch data associated with the
sample code in Steps Used in OCI Defining. See that example for more
information.
•Overview of Defining in OCI for information about defining output
variables
6.7.1 About Fetching LOB Data
If LOB columns or attributes are part of a select list, they can be returned as LOB
locators or actual LOB values, depending on how you define them.
If LOB locators are fetched, then the application can perform further operations on
these locators through the
OCILobXXX
functions.
See Also:
•LOB and BFILE Operations for more information about working with LOB
locators in OCI
•About Defining LOB Output Variables for usage and examples of
selecting LOB data without the use of locators
6.7.2 About Setting Prefetch Count
To minimize server round-trips and optimize performance, OCI can prefetch result set
rows when executing a query.
Chapter 6
About Fetching Results
6-17

You can customize this prefetching by setting either the
OCI_ATTR_PREFETCH_ROWS
or
OCI_ATTR_PREFETCH_MEMORY
attribute of the statement handle using the
OCIAttrSet()
function. These attributes are used as follows:
•
OCI_ATTR_PREFETCH_ROWS
sets the number of rows to be prefetched. If it is not set,
then the default value is 1. If the
iters
parameter of
OCIStmtExecute()
is 0 and
prefetching is enabled, the rows are buffered during calls to
OCIStmtFetch2()
. The
prefetch value can be altered after execution and between fetches.
•
OCI_ATTR_PREFETCH_MEMORY
sets the memory allocated for rows to be prefetched.
The application then fetches as many rows as can fit into that much memory.
When both of these attributes are set, OCI prefetches rows up to the
OCI_ATTR_PREFETCH_ROWS
limit unless the
OCI_ATTR_PREFETCH_MEMORY
limit is reached, in
which case OCI returns as many rows as can fit in a buffer of size
OCI_ATTR_PREFETCH_MEMORY
.
By default, prefetching is turned on, and OCI fetches one extra row, except when
prefetching cannot be supported for a query (see the note that follows). To turn
prefetching off, set both the
OCI_ATTR_PREFETCH_ROWS
and
OCI_ATTR_PREFETCH_MEMORY
attributes to zero.
If both
OCI_ATTR_PREFETCH_ROWS
and
OCI_ATTR_PREFETCH_MEMORY
attributes are explicitly
set, OCI uses the tighter of the two constraints to determine the number of rows to
prefetch.
To prefetch exclusively based on the memory constraint, set the
OCI_ATTR_PREFETCH_MEMORY
attribute and be sure to disable the
OCI_ATTR_PREFETCH_ROWS
attribute by setting it to zero (to override the default setting of 1 row).
To prefetch exclusively based on the number of rows constraint, set the
OCI_ATTR_PREFETCH_ROWS
attribute and disable the
OCI_ATTR_PREFETCH_MEMORY
attribute by
setting it to zero (if it was ever explicitly set to a non-zero value).
Prefetching is possible for
REF CURSOR
s and nested cursor columns. By default,
prefetching is not turned on for
REF CURSOR
s. To turn on prefetching for
REF CURSOR
s, set
the
OCI_ATTR_PREFETCH_ROWS
or
OCI_ATTR_PREFETCH_MEMORY
attribute before fetching rows
from the
REF CURSOR
. When a
REF CURSOR
is passed multiple times between an OCI
application and PL/SQL and fetches on the
REF CURSOR
are done in OCI and in PL/SQL,
the rows prefetched by OCI (if enabled) cause the application to behave as if out-of-
order rows are being fetched in PL/SQL. In such situations, OCI prefetch should not be
enabled on
REF CURSOR
s.
Note:
Prefetching is not in effect if
LONG
, LOB or Opaque Type columns (such as
XMLType
) are part of the query.
Chapter 6
About Fetching Results
6-18

See Also:
•Statement Handle Attributes
•OCIAttrSet()
•OCIStmtExecute()
•OCIStmtFetch2()
6.8 About Using Scrollable Cursors in OCI
A cursor is a current position in a result set.
Execution of a cursor puts the results of the query into a set of rows called the result
set that can be fetched either sequentially or nonsequentially. In the latter case, the
cursor is known as a scrollable cursor.
A scrollable cursor supports forward and backward access into the result set from a
given position, by using either absolute or relative row number offsets into the result
set.
Rows are numbered starting at one. For a scrollable cursor, you can fetch previously
fetched rows, the nth row in the result set, or the nth row from the current position.
Client-side caching of either the partial or entire result set improves performance by
limiting calls to the server.
Oracle Database does not support DML operations on scrollable cursors. A cursor
cannot be made scrollable if the
LONG
data type is part of the select list.
Moreover, fetches from a scrollable statement handle are based on the snapshot at
execution time. OCI client prefetching works with OCI scrollable cursors. The size of
the client prefetch cache can be controlled by the existing OCI attributes
OCI_ATTR_PREFETCH_ROWS
and
OCI_ATTR_PREFETCH_MEMORY
.
Note:
Do not use scrollable cursors unless you require their functionality, because
they use more server resources and can have greater response times than
nonscrollable cursors.
The
OCIStmtExecute()
call has an execution mode for scrollable cursors,
OCI_STMT_SCROLLABLE_READONLY
. The default for statement handles is nonscrollable,
forward sequential access only, where the mode is
OCI_FETCH_NEXT
. You must set this
execution mode each time the statement handle is executed.
The statement handle attribute
OCI_ATTR_CURRENT_POSITION
can be retrieved only by
using
OCIAttrGet()
. This attribute cannot be set by the application; it indicates the
current position in the result set.
For nonscrollable cursors,
OCI_ATTR_ROW_COUNT
is the total number of rows fetched into
the user buffers with the
OCIStmtFetch2()
calls since this statement handle was
Chapter 6
About Using Scrollable Cursors in OCI
6-19

executed. Because nonscrollable cursors are forward sequential only,
OCI_ATTR_ROW_COUNT
also represents the highest row number detected by the
application.
Beginning with Oracle Database Release 12.1, using the attribute
OCI_ATTR_UB8_ROW_COUNT
is preferred to using the attribute
OCI_ATTR_ROW_COUNT
if row
count values can exceed the value of
UB4MAXVAL
for an OCI application.
For scrollable cursors,
OCI_ATTR_ROW_COUNT
represents the maximum (absolute) row
number fetched into the user buffers. Because the application can arbitrarily position
the fetches, this does not have to be the total number of rows fetched into the user's
buffers since the (scrollable) statement was executed.
The attribute
OCI_ATTR_ROWS_FETCHED
on the statement handle represents the number of
rows that were successfully fetched into the user's buffers in the last fetch call or
execute. It works for both scrollable and nonscrollable cursors.
Use the
OCIStmtFetch2()
call, instead of the
OCIStmtFetch()
call, which is retained for
backward compatibility. You are encouraged to use
OCIStmtFetch2()
for all new
applications, even those not using scrollable cursors. This call also works for
nonscrollable cursors, but can raise an error if any other orientation besides
OCI_DEFAULT
or
OCI_FETCH_NEXT
is passed.
Scrollable cursors are supported for remote mapped queries. Transparent application
failover (TAF) is supported for scrollable cursors.
Note:
If you call
OCIStmtFetch2()
with the
nrows
parameter set to 0, the cursor is
canceled.
This section includes the following topics:
•About Increasing Scrollable Cursor Performance
•Example of Access on a Scrollable Cursor
See Also:
•OCIStmtExecute()
•OCIAttrGet()
•OCIStmtFetch2()
•About Setting Prefetch Count
6.8.1 About Increasing Scrollable Cursor Performance
Response time is improved if you use OCI client-side prefetch buffers.
After calling
OCIStmtExecute()
for a scrollable cursor, call
OCIStmtFetch2()
using
OCI_FETCH_LAST
to obtain the size of the result set. Then set
OCI_ATTR_PREFETCH_ROWS
to
Chapter 6
About Using Scrollable Cursors in OCI
6-20

about 20% of that size, and set
OCI_PREFETCH_MEMORY
if the result set uses a large
amount of memory.
See Also:
•OCIStmtExecute()
•OCIStmtFetch2()
6.8.2 Example of Access on a Scrollable Cursor
Shows the use of a scrollable cursor.
Assume that a result set is returned by the following SQL query, and that the table
EMP
has 14 rows:
SELECT empno, ename FROM emp
One use of scrollable cursors is shown in Example 6-5.
Example 6-5 Access on a Scrollable Cursor
...
/* execute the scrollable cursor in the scrollable mode */
OCIStmtExecute(svchp, stmthp, errhp, (ub4)0, (ub4)0, (CONST OCISnapshot *)NULL,
(OCISnapshot *) NULL, OCI_STMT_SCROLLABLE_READONLY );
/* Fetches rows with absolute row numbers 6, 7, 8. After this call,
OCI_ATTR_CURRENT_POSITION = 8, OCI_ATTR_ROW_COUNT = 8 */
checkprint(errhp, OCIStmtFetch2(stmthp, errhp, (ub4) 3,
OCI_FETCH_ABSOLUTE, (sb4) 6, OCI_DEFAULT);
/* Fetches rows with absolute row numbers 6, 7, 8. After this call,
OCI_ATTR_CURRENT_POSITION = 8, OCI_ATTR_ROW_COUNT = 8 */
checkprint(errhp, OCIStmtFetch2(stmthp, errhp, (ub4) 3,
OCI_FETCH_RELATIVE, (sb4) -2, OCI_DEFAULT);
/* Fetches rows with absolute row numbers 14. After this call,
OCI_ATTR_CURRENT_POSITION = 14, OCI_ATTR_ROW_COUNT = 14 */
checkprint(errhp, OCIStmtFetch2(stmthp, errhp, (ub4) 1,
OCI_FETCH_LAST, (sb4) 0, OCI_DEFAULT);
/* Fetches rows with absolute row number 1. After this call,
OCI_ATTR_CURRENT_POSITION = 1, OCI_ATTR_ROW_COUNT = 14 */
checkprint(errhp, OCIStmtFetch2(stmthp, errhp, (ub4) 1,
OCI_FETCH_FIRST, (sb4) 0, OCI_DEFAULT);
/* Fetches rows with absolute row numbers 2, 3, 4. After this call,
OCI_ATTR_CURRENT_POSITION = 4, OCI_ATTR_ROW_COUNT = 14 */
checkprint(errhp, OCIStmtFetch2(stmthp, errhp, (ub4) 3,
OCI_FETCH_NEXT, (sb4) 0, OCI_DEFAULT);
/* Fetches rows with absolute row numbers 3,4,5,6,7. After this call,
OCI_ATTR_CURRENT_POSITION = 7, OCI_ATTR_ROW_COUNT = 14. It is assumed
the user's define memory is allocated. */
checkprint(errhp, OCIStmtFetch2(stmthp, errhp, (ub4) 5,
OCI_FETCH_PRIOR, (sb4) 0, OCI_DEFAULT);
Chapter 6
About Using Scrollable Cursors in OCI
6-21

...
}
checkprint (errhp, status)
{
ub4 rows_fetched;
/* This checks for any OCI errors before printing the results of the fetch call
in the define buffers */
checkerr (errhp, status);
checkerr(errhp, OCIAttrGet((CONST void *) stmthp, OCI_HTYPE_STMT,
(void *) &rows_fetched, (uint *) 0, OCI_ATTR_ROWS_FETCHED, errhp));
}
...
Chapter 6
About Using Scrollable Cursors in OCI
6-22

7
Binding and Defining in OCI
This chapter describes binding and defining in OCI.
This chapter contains these topics:
•Overview of Binding in OCI
•Advanced Bind Operations in OCI
•Overview of Defining in OCI
•Advanced Define Operations in OCI
•About Binding and Defining Arrays of Structures in OCI
•About Binding and Defining Multiple Buffers
•DML with a RETURNING Clause in OCI
•Character Conversion in OCI Binding and Defining
•PL/SQL REF CURSORs and Nested Tables in OCI
•Natively Describe and Bind All PL/SQL Types Including Package Types
•Runtime Data Allocation and Piecewise Operations in OCI
7.1 Overview of Binding in OCI
This chapter expands on the basic concepts of binding and defining, and provides
more detailed information about the different types of binds and defines you can use in
OCI applications.
Additionally, this chapter discusses the use of arrays of structures, and other issues
involved in binding, defining, and character conversions.
For example, given the
INSERT
statement:
INSERT INTO emp VALUES
(:empno, :ename, :job, :sal, :deptno)
Then given the following variable declarations:
text *ename, *job;
sword empno, sal, deptno;
the bind step makes an association between the placeholder name and the address of
the program variables. The bind also indicates the data type and length of the program
variables, as illustrated in Figure 7-1.
7-1

Figure 7-1 Using OCIBindByName() to Associate Placeholders with Program Variables
INSERT INTO emp
OCIBindByName ( )
(empno, ename, job, sal, deptno)
VALUES (:empno, :ename, :job, :sal, :deptno)
Address &empno ename job &sal &deptno
Data Type integer string string integer integer
Length sizeof(empno) strlen(ename)+1 strlen(job)+1 sizeof(sal) sizeof(deptno)
If you change only the value of a bind variable, it is not necessary to rebind it to
execute the statement again. Because the bind is by reference, as long as the address
of the variable and handle remain valid, you can reexecute a statement that references
the variable without rebinding.
Note:
At the interface level, all bind variables are considered at least
IN
and must
be properly initialized. If the variable is a pure
OUT
bind variable, you can set
the variable to 0. You can also provide a
NULL
indicator and set that indicator
to -1 (
NULL
).
In the Oracle database, data types have been implemented for named data types,
REF
s
and LOBs, and they can be bound as placeholders in a SQL statement.
Note:
For opaque data types (descriptors or locators) whose sizes are not known,
pass the address of the descriptor or locator pointer. Set the size parameter
to the size of the appropriate data structure, (
sizeof(structure)
).
This section includes the following topics:
•Named Binds and Positional Binds
•OCI Array Interface
•About Binding Placeholders in PL/SQL
•Steps Used in OCI Binding
•PL/SQL Block in an OCI Program
Chapter 7
Overview of Binding in OCI
7-2

See Also:
Steps Used in OCI Binding for the code that implements this example
7.1.1 Named Binds and Positional Binds
In a named bind, each placeholder in the statement has a name associated with it,
while in a positional bind, the placeholders are referred to by their position in the
statement rather than by their names.
The SQL statement in Figure 7-1 is an example of a named bind. Each placeholder in
the statement has a name associated with it, such as 'ename' or 'sal'. When this
statement is prepared and the placeholders are associated with values in the
application, the association is made by the name of the placeholder using the
OCIBindByName()
or
OCIBindByName2()
call with the name of the placeholder passed in
the placeholder parameter.
A second type of bind is known as a positional bind. In a positional bind, the
placeholders are referred to by their position in the statement rather than by their
names. For binding purposes, an association is made between an input value and the
position of the placeholder, using the
OCIBindByPos()
or
OCIBindByPos2()
call.
To use the previous example for a positional bind:
INSERT INTO emp VALUES
(:empno, :ename, :job, :sal, :deptno)
The five placeholders are then each bound by calling
OCIBindByPos()
or
OCIBindByPos2()
and passing the position number of the placeholder in the
position
parameter. For example, the
:empno
placeholder would be bound by calling
OCIBindByPos()
or
OCIBindByPos2()
with a position of 1,
:ename
with a position of 2, and
so on.
In a duplicate bind, only a single bind call may be necessary. Consider the following
SQL statement, which queries the database for employees whose commission and
salary are both greater than a given amount:
SELECT empno FROM emp
WHERE sal > :some_value
AND comm > :some_value
An OCI application could complete the binds for this statement with a single call to
OCIBindByName()
or
OCIBindByName2()
to bind the
:some_value
placeholder by name. In
this case, all bind placeholders for
:some_value
get assigned the same value as
provided by the
OCIBindByName()
or
OCIBindByName2()
call.
Now consider the case where a 6th placeholder is added that is a duplicate. For
example, add
:ename
as the 6th placeholder in the first previous example:
INSERT INTO emp VALUES
(:empno, :ename, :job, :sal, :deptno, :ename)
If you are using the
OCIBindByName()
or
OCIBindByName2()
call, just one bind call suffices
to bind both occurrences of the
:ename
placeholder. All occurrences of
:ename
in the
statement will get bound to the same value. Moreover, if new bind placeholders get
Chapter 7
Overview of Binding in OCI
7-3

added as a result of which bind positions for existing bind placeholders change, you do
not need to change your existing bind calls in order to update bind positions. This is a
distinct advantage in using the
OCIBindByName()
or
OCIBindByName2()
call if your program
evolves to add more bind variables in your statement text.
If you are using the
OCIBindByPos()
or
OCIBindByPos2()
call, however, you have
increased flexibility in terms of binding duplicate bind-parameters separately, if you
need it. You have the option of binding any of the duplicate occurrences of a bind
parameter separately. Any unbound duplicate occurrences of a parameter inherit the
value from the first occurrence of the bind parameter with the same name. The first
occurrence must be explicitly bound.
In the context of SQL statements, the position n indicates the bind parameter at the
nth position. However, in the context of PL/SQL statements,
OCIBindByPos()
or
OCIBindByPos2()
has a different interpretation for the position parameter: the position n
in the bind call indicates a binding for the nth unique parameter name in the statement
when scanned left to right.
Using the previous example again and the same SQL statement text, if you want to
bind the 6th position separately, the
:ename
placeholder would be bound by calling
OCIBindByPos()
or
OCIBindByPos2()
with a position of 6. Otherwise, if left
unbound,
:ename
would inherit the value from the first occurrence of the bind parameter
with the same name, in this case, from
:ename
in position 2.
See Also:
•OCIBindByName() or OCIBindByName2()
•OCIBindByPos() or OCIBindByPos2()
7.1.2 OCI Array Interface
You can pass data to the Oracle database in various ways.
You can execute a SQL statement repeatedly using the
OCIStmtExecute()
routine and
supply different input values on each iteration.
You can use the Oracle array interface and input many values with a single statement
and a single call to
OCIStmtExecute()
. In this case, you bind an array to an input
placeholder, and the entire array can be passed at the same time, under the control of
the iters parameter.
The array interface significantly reduces round-trips to the database when you are
updating or inserting a large volume of data. This reduction can lead to considerable
performance gains in a busy client/server environment. For example, consider an
application that inserts 10 rows into the database. Calling
OCIStmtExecute()
10 times
with single values results in 10 network round-trips to insert all the data. The same
result is possible with a single call to
OCIStmtExecute()
using an input array, which
involves only one network round-trip.
Beginning with Oracle Database 12c Release 2 (12.2), support is added for Hybrid
Columnar Compression (HCC) with conventional DMLs, so HCC can be used during
array inserts with OCI. HCC conventional array inserts are only supported for HCC
tables on ASSM tablespaces. .
Chapter 7
Overview of Binding in OCI
7-4

Note:
When you use the OCI array interface to perform inserts, row triggers in the
database are fired as each row is inserted.
The maximum number of rows allowed in an array DML statement is 4 billion
-1 (3,999,999,999). However, if you use
ub8
instead of
ub4
, this increases the
maximum number of rows allowed in an array DML statement to be more
than 4 billion rows.
See Also:
•OCIStmtExecute()
•About Table Compression in Oracle Database Administrator’s Guide for
information about how to configure HCC
7.1.3 About Binding Placeholders in PL/SQL
You process a PL/SQL block by placing the block in a string variable, binding any
variables, and then executing the statement containing the block, just as you would
with a single SQL statement.
When you bind placeholders in a PL/SQL block to program variables, you must use
OCIBindByName()
or
OCIBindByName2()
or
OCIBindByPos()
or
OCIBindByPos2()
to perform
the basic binds for host variables that are either scalars or arrays.
The following short PL/SQL block contains two placeholders, which represent
IN
parameters to a procedure that updates an employee's salary, when given the
employee number and the new salary amount:
char plsql_statement[] = "BEGIN\
RAISE_SALARY(:emp_number, :new_sal);\
END;" ;
These placeholders can be bound to input variables in the same way as placeholders
in a SQL statement.
When processing PL/SQL statements, output variables are also associated with
program variables by using bind calls.
For example, consider the following PL/SQL block:
BEGIN
SELECT ename,sal,comm INTO :emp_name, :salary, :commission
FROM emp
WHERE empno = :emp_number;
END;
In this block, you would use
OCIBindByName()
or
OCIBindByName2()
to bind variables in
place of the
:emp_name
,
:salary
, and
:commission
output placeholders, and in place of
the input placeholder
:emp_number
.
Chapter 7
Overview of Binding in OCI
7-5

Note:
All buffers, even pure
OUT
buffers, must be initialized by setting the buffer
length to zero in the bind call, or by setting the corresponding indicator to -1.
See Also:
•OCIBindByName() or OCIBindByName2()
•OCIBindByPos() or OCIBindByPos2()
•Information for Named Data Type and REF Binds for more information
about binding PL/SQL placeholders
7.1.4 Steps Used in OCI Binding
Placeholders are bound in several steps.
For a simple scalar or array bind, it is only necessary to specify an association
between the placeholder and the data, by using
OCIBindByName()
or
OCIBindByName2()
or
OCIBindByPos()
or
OCIBindByPos2()
.
Once the bind is complete, the OCI library detects where to find the input data or
where to put the PL/SQL output data when the SQL statement is executed. Program
input data does not need to be in the program variable when it is bound to the
placeholder, but the data must be there when the statement is executed.
The following code example in Example 7-1 shows handle allocation and binding for
each placeholder in a SQL statement.
Note:
The
checkerr()
function evaluates the return code from an OCI application.
The code for the function is in the Example for
OCIErrorGet()
.
Example 7-1 Handle Allocation and Binding for Each Placeholder in a SQL
Statement
...
/* The SQL statement, associated with stmthp (the statement handle)
by calling OCIStmtPrepare2() */
text *insert = (text *) "INSERT INTO emp(empno, ename, job, sal, deptno)\
VALUES (:empno, :ename, :job, :sal, :deptno)";
...
/* Bind the placeholders in the SQL statement, one per bind handle. */
checkerr(errhp, OCIBindByName(stmthp, &bnd1p, errhp, (text *) ":ENAME",
strlen(":ENAME"), (ub1 *) ename, enamelen+1, SQLT_STR, (void *) 0,
(ub2 *) 0, (ub2) 0, (ub4) 0, (ub4 *) 0, OCI_DEFAULT));
Chapter 7
Overview of Binding in OCI
7-6

checkerr(errhp, OCIBindByName(stmthp, &bnd2p, errhp, (text *) ":JOB",
strlen(":JOB"), (ub1 *) job, joblen+1, SQLT_STR, (void *)
&job_ind, (ub2 *) 0, (ub2) 0, (ub4) 0, (ub4 *) 0, OCI_DEFAULT));
checkerr(errhp, OCIBindByName(stmthp, &bnd3p, errhp, (text *) ":SAL",
strlen(":SAL"), (ub1 *) &sal, (sword) sizeof(sal), SQLT_INT,
(void *) &sal_ind, (ub2 *) 0, (ub2) 0, (ub4) 0, (ub4 *) 0,
OCI_DEFAULT));
checkerr(errhp, OCIBindByName(stmthp, &bnd4p, errhp, (text *) ":DEPTNO",
strlen(":DEPTNO"), (ub1 *) &deptno,(sword) sizeof(deptno), SQLT_INT,
(void *) 0, (ub2 *) 0, (ub2) 0, (ub4) 0, (ub4 *) 0, OCI_DEFAULT));
checkerr(errhp, OCIBindByName(stmthp, &bnd5p, errhp, (text *) ":EMPNO",
strlen(":EMPNO"), (ub1 *) &empno, (sword) sizeof(empno), SQLT_INT,
(void *) 0, (ub2 *) 0, (ub2) 0, (ub4) 0, (ub4 *) 0,OCI_DEFAULT));
See Also:
•OCIBindByName() or OCIBindByName2()
•OCIBindByPos() or OCIBindByPos2()
•OCIErrorGet()
7.1.5 PL/SQL Block in an OCI Program
Perhaps the most common use for PL/SQL blocks in OCI is to call stored procedures
or stored functions.
Assume that there is a procedure named
RAISE_SALARY
stored in the database, and you
embed a call to that procedure in an anonymous PL/SQL block, and then process the
PL/SQL block.
The following program fragment shows how to embed a stored procedure call in an
OCI application. The program passes an employee number and a salary increase as
inputs to a stored procedure called
raise_salary
:
raise_salary (employee_num IN, sal_increase IN, new_salary OUT);
This procedure raises a given employee's salary by a given amount. The increased
salary that results is returned in the stored procedure's variable,
new_salary
, and the
program displays this value.
Note that the PL/SQL procedure argument,
new_salary
, although a PL/SQL OUT
variable, must be bound, not defined.
Example 7-2 demonstrates how to perform a simple scalar bind where only a single
bind call is necessary. In some cases, additional bind calls are needed to define
attributes for specific bind data types or execution modes.
Example 7-2 Defining a PL/SQL Statement to Be Used in OCI
/* Define PL/SQL statement to be used in program. */
text *give_raise = (text *) "BEGIN\
RAISE_SALARY(:emp_number,:sal_increase, :new_salary);\
END;";
OCIBind *bnd1p = NULL; /* the first bind handle */
OCIBind *bnd2p = NULL; /* the second bind handle */
OCIBind *bnd3p = NULL; /* the third bind handle */
Chapter 7
Overview of Binding in OCI
7-7

static void checkerr();
sb4 status;
main()
{
sword empno, raise, new_sal;
OCISession *usrhp = (OCISession *)NULL;
...
/* attach to Oracle database, and perform necessary initializations
and authorizations */
...
/* prepare the statement request, passing the PL/SQL text
block as the statement to be prepared */
checkerr(errhp, OCIStmtPrepare2(svchp, &stmthp, errhp, (text *) give_raise, (ub4)
strlen(give_raise), NULL, 0, OCI_NTV_SYNTAX, OCI_DEFAULT));
/* bind each of the placeholders to a program variable */
checkerr( errhp, OCIBindByName(stmthp, &bnd1p, errhp, (text *) ":emp_number",
-1, (ub1 *) &empno,
(sword) sizeof(empno), SQLT_INT, (void *) 0,
(ub2 *) 0, (ub2) 0, (ub4) 0, (ub4 *) 0, OCI_DEFAULT));
checkerr( errhp, OCIBindByName(stmthp, &bnd2p, errhp, (text *) ":sal_increase",
-1, (ub1 *) &raise,
(sword) sizeof(raise), SQLT_INT, (void *) 0,
(ub2 *) 0, (ub2) 0, (ub4) 0, (ub4 *) 0, OCI_DEFAULT));
/* remember that PL/SQL OUT variables are bound, not defined */
checkerr( errhp, OCIBindByName(stmthp, &bnd3p, errhp, (text *) ":new_salary",
-1, (ub1 *) &new_sal,
(sword) sizeof(new_sal), SQLT_INT, (void *) 0,
(ub2 *) 0, (ub2) 0, (ub4) 0, (ub4 *) 0, OCI_DEFAULT));
/* prompt the user for input values */
printf("Enter the employee number: ");
scanf("%d", &empno);
/* flush the input buffer */
myfflush();
printf("Enter employee's raise: ");
scanf("%d", &raise);
/* flush the input buffer */
myfflush();
/* execute PL/SQL block*/
checkerr(errhp, OCIStmtExecute(svchp, stmthp, errhp, (ub4) 1, (ub4) 0,
(OCISnapshot *) NULL, (OCISnapshot *) NULL, OCI_DEFAULT));
/* display the new salary, following the raise */
printf("The new salary is %d\n", new_sal);
OCIStmtRelease(stmthp, errhp, NULL, 0, OCI_DEFAULT);
}
Chapter 7
Overview of Binding in OCI
7-8

See Also:
Why a PL/SQL OUT variable must be bound and not defined is explained in
About Defining PL/SQL Output Variables and in Information for Named Data
Type and REF Defines, and PL/SQL OUT Binds.
7.2 Advanced Bind Operations in OCI
More advanced bind operations include multistep binds, and binds of named data
types and
REFs
.
About Binding Placeholders in OCI discussed how a basic bind operation is performed
to create an association between a placeholder in a SQL statement and a program
variable by using
OCIBindByName()
or
OCIBindByName2()
or
OCIBindByPos()
or
OCIBindByPos2()
. This section covers more advanced bind operations, including
multistep binds, and binds of named data types and
REFs
.
In some cases, additional bind calls are necessary to define specific attributes for
certain bind data types or certain execution modes.
The following sections describe these special cases, and the information about binding
is summarized in Table 7-1.
Table 7-1 Information Summary for Bind Types
Type of Bind Bind Data Type Notes
Scalar Any scalar data type Bind a single scalar using
OCIBindByName()
or
OCIBindByName2()
or
OCIBindByPos()
or
OCIBindByPos2()
.
Array of scalars Any scalar data type Bind an array of scalars using
OCIBindByName()
or
OCIBindByName2()
or
OCIBindByPos()
or
OCIBindByPos2()
.
Named data type
SQLT_NTY
Includes records and collections
Two bind calls are required:
•
OCIBindByName()
or
OCIBindByName2()
or
OCIBindByPos()
or
OCIBindByPos2()
•
OCIBindObject()
Boolean
SQLT_BOL
Bind a Boolean using
OCIBindByName()
or
OCIBindByName2()
or
OCIBindByPos()
or
OCIBindByPos2()
.
REF SQLT_REF
Two bind calls are required:
•
OCIBindByName()
or
OCIBindByName2()
or
OCIBindByPos()
or
OCIBindByPos2()
•
OCIBindObject()
LOB
BFILE
SQLT_BLOB
SQLT_CLOB
Allocate the LOB locator using
OCIDescriptorAlloc()
, and then
bind its address,
OCILobLocator
**
, with
OCIBindByName()
or
OCIBindByName2()
or
OCIBindByPos()
or
OCIBindByPos2()
, by
using one of the LOB data types.
Array of structures or
static arrays
Varies Two bind calls are required:
•
OCIBindByName()
or
OCIBindByName2()
or
OCIBindByPos()
or
OCIBindByPos2()
•
OCIBindArrayOfStruct()
Chapter 7
Advanced Bind Operations in OCI
7-9

Table 7-1 (Cont.) Information Summary for Bind Types
Type of Bind Bind Data Type Notes
Piecewise insert Varies
OCIBindByName()
or
OCIBindByName2()
or
OCIBindByPos()
or
OCIBindByPos2()
is required. The application may also need to
call
OCIBindDynamic()
to register piecewise callbacks.
REF CURSOR
variables
SQLT_RSET
Allocate a statement handle,
OCIStmt
, and then bind its address,
OCIStmt **
, using the
SQLT_RSET
data type.
This section includes the following topics:
•About Binding LOBs
•About Binding in OCI_DATA_AT_EXEC Mode
•About Binding REF CURSOR Variables
See Also:
•Named Data Type Binds for information about binding named data types
(objects)
•About Binding REFs
•OCIBindByName() or OCIBindByName2()
•OCIBindByPos() or OCIBindByPos2()
•OCIBindObject()
•OCIDescriptorAlloc()
•OCIBindArrayOfStruct()
•OCIBindDynamic()
7.2.1 About Binding LOBs
There are two ways of binding LOBs:
•Bind the LOB locator, rather than the actual LOB values. In this case the LOB
value is written or read by passing a LOB locator to the OCI LOB functions.
•Bind the LOB value directly, without using the LOB locator.
This section includes the following topics:
•Binding LOB Locators
•About Binding LOB Data
7.2.1.1 Binding LOB Locators
Either a single locator or an array of locators can be bound in a single bind call.
Chapter 7
Advanced Bind Operations in OCI
7-10

In each case, the application must pass the address of a LOB locator and not the
locator itself. For example, suppose that an application has prepared this SQL
statement where
one_lob
is a bind variable corresponding to a LOB column:
INSERT INTO some_table VALUES (:one_lob)
Then your application makes the following declaration:
OCILobLocator * one_lob;
Then the calls in Example 7-3 would be used to bind the placeholder and execute the
statement:
You can also insert an array using the same SQL
INSERT
statement. In this case, the
application would include the code shown in Example 7-4.
You must allocate descriptors with the
OCIDescriptorAlloc()
function before they can
be used. In an array of locators, you must initialize each array element using
OCIDescriptorAlloc()
. Use
OCI_DTYPE_LOB
as the
type
parameter when allocating
BLOB
s,
CLOB
s, and
NCLOB
s. Use
OCI_DTYPE_FILE
when allocating
BFILE
s.
Example 7-3 Binding the Placeholder and Executing the Statement to Insert a
Single Locator
/* initialize single locator */
one_lob = OCIDescriptorAlloc(...OCI_DTYPE_LOB...);
...
/* pass the address of the locator */
OCIBindByName(...,(void *) &one_lob,... SQLT_CLOB, ...);
OCIStmtExecute(...,1,...) /* 1 is the iters parameter */
Example 7-4 Binding the Placeholder and Executing the Statement to Insert an
Array of Locators
OCILobLocator * lob_array[10];
...
for (i=0; i<10, i++)
lob_array[i] = OCIDescriptorAlloc(...OCI_DTYPE_LOB...);
/* initialize array of locators */
...
OCIBindByName(...,(void *) lob_array,...);
OCIStmtExecute(...,10,...); /* 10 is the iters parameter */
This section includes the following topic: Restrictions on Binding LOB Locators
See Also:
OCIDescriptorAlloc()
7.2.1.1.1 Restrictions on Binding LOB Locators
What are the restrictions on binding LOB locators.
Observe the following restrictions when you bind LOB locators:
•Piecewise and callback
INSERT
or
UPDATE
operations are not supported.
Chapter 7
Advanced Bind Operations in OCI
7-11

•When using a FILE locator as a bind variable for an
INSERT
or
UPDATE
statement,
you must first initialize the locator with a directory object and file name, by using
OCILobFileSetName()
before issuing the
INSERT
or
UPDATE
statement.
See Also:
•LOB and BFILE Operations for more information about the OCI LOB
functions
•OCILobFileSetName()
7.2.1.2 About Binding LOB Data
Oracle Database allows nonzero binds for
INSERT
s and
UPDATE
s of any size LOB.
So you can bind data into a LOB column using
OCIBindByPos()
or
OCIBindByPos2()
,
OCIBindByName()
or
OCIBindByName2()
, and PL/SQL binds.
The bind of more than 4 kilobytes of data to a LOB column uses space from the
temporary tablespace. Ensure that your temporary tablespace is big enough to hold at
least the amount of data equal to the sum of all the bind lengths for LOBs. If your
temporary tablespace is extendable, it is extended automatically after the existing
space is fully consumed. Use the following command to create an extendable
temporary tablespace:
CREATE TABLESPACE ... AUTOEXTEND ON ... TEMPORARY ...;
This section includes the following topics:
•Restrictions on Binding LOB Data
•Examples of Binding LOB Data
See Also:
•OCIBindByPos() or OCIBindByPos2()
•OCIBindByName() or OCIBindByName2()
7.2.1.2.1 Restrictions on Binding LOB Data
What are the restrictions on binding LOB data.
Observe the following restrictions when you bind LOB data:
•If a table has both
LONG
and LOB columns, then you can have binds of greater than
4 kilobytes for either the
LONG
column or the LOB columns, but not both in the
same statement.
•In an
INSERT
AS
SELECT
operation, Oracle Database does not allow binding of any
length data to LOB columns.
Chapter 7
Advanced Bind Operations in OCI
7-12

•A special consideration applies on the maximum size of bind variables that are
neither LONG or LOB, but that appear after any LOB or LONG bind variable in the
SQL statement. You receive an
ORA-24816
error from Oracle Database if the
maximum size for such bind variables exceeds 4000 bytes. To avoid this error,
you must set
OCI_ATTR_MAXDATA_SIZE
to 4000 bytes for any such binds whose
maximum size may exceed 4000 bytes on the server side after character set
conversion. Alternatively, reorder the binds so that such binds are placed before
any LONG or LOBs in the bind list.
•Oracle Database does not do implicit conversions, such as
HEX
to
RAW
or
RAW
to
HEX
,
for data of size more than 4000 bytes. The PL/SQL code in the following code
example illustrates this:
Demonstrating Some Implicit Conversions That Cannot Be Done
create table t (c1 clob, c2 blob);
declare
text varchar(32767);
binbuf raw(32767);
begin
text := lpad ('a', 12000, 'a');
binbuf := utl_raw.cast_to_raw(text);
-- The following works:
insert into t values (text, binbuf);
-- The following does not work because Oracle dpes not do implicit
-- hex to raw conversion.
insert into t (c2) values (text);
-- The following does not work because Oracle does not do implicit
-- raw to hex conversion.
insert into t (c1) values (binbuf);
-- The following does not work because you cannot combine the
-- utl_raw.cast_to_raw() operator with the >4k bind.
insert into t (c2) values (utl_raw.cast_to_raw(text));
end;
/
•If you bind more than 4000 bytes of data to a
BLOB
or a
CLOB
, and the data is filtered
by a SQL operator, then Oracle Database limits the size of the result to at most
4000 bytes.
For example:
create table t (c1 clob, c2 blob);
-- The following command inserts only 4000 bytes because the result of
-- LPAD is limited to 4000 bytes
insert into t(c1) values (lpad('a', 5000, 'a'));
-- The following command inserts only 2000 bytes because the result of
-- LPAD is limited to 4000 bytes, and the implicit hex to raw conversion
-- converts it to 2000 bytes of RAW data.
insert into t(c2) values (lpad('a', 5000, 'a'));
Chapter 7
Advanced Bind Operations in OCI
7-13

See Also:
About Using the OCI_ATTR_MAXDATA_SIZE Attribute
7.2.1.2.2 Examples of Binding LOB Data
Shows some exampled of binding LOB data.
The following SQL statements are used in Example 7-5 through Example 7-12:
CREATE TABLE foo (a INTEGER );
CREATE TYPE lob_typ AS OBJECT (A1 CLOB );
CREATE TABLE lob_long_tab (C1 CLOB, C2 CLOB, CT3 lob_typ, L LONG);
Example 7-5 Allowed: Inserting into C1, C2, and L Columns Up to 8000, 8000,
and 2000 Byte-Sized Bind Variable Data Values, Respectively
void insert() /* A function in an OCI program */
{
/* The following is allowed */
ub1 buffer[8000];
text *insert_sql = (text *) "INSERT INTO lob_long_tab (C1, C2, L) \
VALUES (:1, :2, :3)";
OCIStmtPrepare(stmthp, errhp, insert_sql, strlen((char*)insert_sql),
(ub4) OCI_NTV_SYNTAX, (ub4) OCI_DEFAULT);
OCIBindByPos(stmthp, &bindhp[0], errhp, 1, (void *)buffer, 8000,
SQLT_LNG, 0, 0, 0, 0, 0, (ub4) OCI_DEFAULT);
OCIBindByPos(stmthp, &bindhp[1], errhp, 2, (void *)buffer, 8000,
SQLT_LNG, 0, 0, 0, 0, 0, (ub4) OCI_DEFAULT);
OCIBindByPos(stmthp, &bindhp[2], errhp, 3, (void *)buffer, 2000,
SQLT_LNG, 0, 0, 0, 0, 0, (ub4) OCI_DEFAULT);
OCIStmtExecute(svchp, stmthp, errhp, 1, 0, (OCISnapshot *) NULL,
(OCISnapshot *) NULL, OCI_DEFAULT);
}
Example 7-6 Allowed: Inserting into C1 and L Columns up to 2000 and 8000
Byte-Sized Bind Variable Data Values, Respectively
void insert()
{
/* The following is allowed */
ub1 buffer[8000];
text *insert_sql = (text *) "INSERT INTO lob_long_tab (C1, L) \
VALUES (:1, :2)";
OCIStmtPrepare(stmthp, errhp, insert_sql, strlen((char*)insert_sql),
(ub4) OCI_NTV_SYNTAX, (ub4) OCI_DEFAULT);
OCIBindByPos(stmthp, &bindhp[0], errhp, 1, (void *)buffer, 2000,
SQLT_LNG, 0, 0, 0, 0, 0, (ub4) OCI_DEFAULT);
OCIBindByPos(stmthp, &bindhp[1], errhp, 2, (void *)buffer, 8000,
SQLT_LNG, 0, 0, 0, 0, 0, (ub4) OCI_DEFAULT);
OCIStmtExecute(svchp, stmthp, errhp, 1, 0, (OCISnapshot *) NULL,
(OCISnapshot *) NULL, OCI_DEFAULT);
}
Chapter 7
Advanced Bind Operations in OCI
7-14

Example 7-7 Allowed: Updating C1, C2, and L Columns up to 8000, 8000, and
2000 Byte-Sized Bind Variable Data Values, Respectively
void update()
{
/* The following is allowed, no matter how many rows it updates */
ub1 buffer[8000];
text *update_sql = (text *)"UPDATE lob_long_tab SET \
C1 = :1, C2=:2, L=:3";
OCIStmtPrepare(stmthp, errhp, update_sql, strlen((char*)update_sql),
(ub4) OCI_NTV_SYNTAX, (ub4) OCI_DEFAULT);
OCIBindByPos(stmthp, &bindhp[0], errhp, 1, (void *)buffer, 8000,
SQLT_LNG, 0, 0, 0, 0, 0, (ub4) OCI_DEFAULT);
OCIBindByPos(stmthp, &bindhp[1], errhp, 2, (void *)buffer, 8000,
SQLT_LNG, 0, 0, 0, 0, 0, (ub4) OCI_DEFAULT);
OCIBindByPos(stmthp, &bindhp[2], errhp, 3, (void *)buffer, 2000,
SQLT_LNG, 0, 0, 0, 0, 0, (ub4) OCI_DEFAULT);
OCIStmtExecute(svchp, stmthp, errhp, 1, 0, (OCISnapshot *) NULL,
(OCISnapshot *) NULL, OCI_DEFAULT);
}
Example 7-8 Allowed: Updating C1, C2, and L Columns up to 2000, 2000, and
8000 Byte-Sized Bind Variable Data Values, Respectively
void update()
{
/* The following is allowed, no matter how many rows it updates */
ub1 buffer[8000];
text *update_sql = (text *)"UPDATE lob_long_tab SET \
C1 = :1, C2=:2, L=:3";
OCIStmtPrepare(stmthp, errhp, update_sql, strlen((char*)update_sql),
(ub4) OCI_NTV_SYNTAX, (ub4) OCI_DEFAULT);
OCIBindByPos(stmthp, &bindhp[0], errhp, 1, (void *)buffer, 2000,
SQLT_LNG, 0, 0, 0, 0, 0, (ub4) OCI_DEFAULT);
OCIBindByPos(stmthp, &bindhp[1], errhp, 2, (void *)buffer, 2000,
SQLT_LNG, 0, 0, 0, 0, 0, (ub4) OCI_DEFAULT);
OCIBindByPos(stmthp, &bindhp[2], errhp, 3, (void *)buffer, 8000,
SQLT_LNG, 0, 0, 0, 0, 0, (ub4) OCI_DEFAULT);
OCIStmtExecute(svchp, stmthp, errhp, 1, 0, (OCISnapshot *) NULL,
(OCISnapshot *) NULL, OCI_DEFAULT);
}
Example 7-9 Allowed: Piecewise, Callback, and Array Insert or Update
Operations
void insert()
{
/* Piecewise, callback and array insert/update operations similar to
* the allowed regular insert/update operations are also allowed */
}
Example 7-10 Not Allowed: Inserting More Than 4000 Bytes into Both LOB and
LONG Columns Using the Same INSERT Statement
void insert()
{
/* The following is NOT allowed because you cannot insert >4000 bytes
* into both LOB and LONG columns */
ub1 buffer[8000];
text *insert_sql = (text *)"INSERT INTO lob_long_tab (C1, L) \
VALUES (:1, :2)";
Chapter 7
Advanced Bind Operations in OCI
7-15

OCIStmtPrepare(stmthp, errhp, insert_sql, strlen((char*)insert_sql),
(ub4) OCI_NTV_SYNTAX, (ub4) OCI_DEFAULT);
OCIBindByPos(stmthp, &bindhp[0], errhp, 1, (void *)buffer, 8000,
SQLT_LNG, 0, 0, 0, 0, 0, (ub4) OCI_DEFAULT);
OCIBindByPos(stmthp, &bindhp[1], errhp, 2, (void *)buffer, 8000,
SQLT_LNG, 0, 0, 0, 0, 0, (ub4) OCI_DEFAULT);
OCIStmtExecute(svchp, stmthp, errhp, 1, 0, (OCISnapshot *) NULL,
(OCISnapshot *) NULL, OCI_DEFAULT);
}
Example 7-11 Allowed: Inserting into the CT3 LOB Column up to 2000 Byte-
Sized Bind Variable Data Values
void insert()
{
/* Insert of data into LOB attributes is allowed */
ub1 buffer[8000];
text *insert_sql = (text *)"INSERT INTO lob_long_tab (CT3) \
VALUES (lob_typ(:1))";
OCIStmtPrepare(stmthp, errhp, insert_sql, strlen((char*)insert_sql),
(ub4) OCI_NTV_SYNTAX, (ub4) OCI_DEFAULT);
OCIBindByPos(stmthp, &bindhp[0], errhp, 1, (void *)buffer, 2000,
SQLT_LNG, 0, 0, 0, 0, 0, (ub4) OCI_DEFAULT);
OCIStmtExecute(svchp, stmthp, errhp, 1, 0, (OCISnapshot *) NULL,
(OCISnapshot *) NULL, OCI_DEFAULT);
}
Example 7-12 Not Allowed: Binding Any Length Data to a LOB Column in an
Insert As Select Operation
void insert()
{
/* The following is NOT allowed because you cannot do insert as
* select character data into LOB column */
ub1 buffer[8000];
text *insert_sql = (text *)"INSERT INTO lob_long_tab (C1) SELECT \
:1 from FOO";
OCIStmtPrepare(stmthp, errhp, insert_sql, strlen((char*)insert_sql),
(ub4) OCI_NTV_SYNTAX, (ub4) OCI_DEFAULT);
OCIBindByPos(stmthp, &bindhp[0], errhp, 1, (void *)buffer, 8000,
SQLT_LNG, 0, 0, 0, 0, 0, (ub4) OCI_DEFAULT);
OCIStmtExecute(svchp, stmthp, errhp, 1, 0, (OCISnapshot *) NULL,
(OCISnapshot *) NULL, OCI_DEFAULT);
}
7.2.2 About Binding in OCI_DATA_AT_EXEC Mode
If the
mode
parameter in a call to
OCIBindByName()
or
OCIBindByName2()
or
OCIBindByPos()
or
OCIBindByPos2()
is set to
OCI_DATA_AT_EXEC
, an additional call to
OCIBindDynamic()
is
necessary if the application uses the callback method for providing data at run time.
The call to
OCIBindDynamic()
sets up the callback routines, if necessary, for indicating
the data or piece provided. If the
OCI_DATA_AT_EXEC
mode is chosen, but the standard
OCI piecewise polling method is used instead of callbacks, the call to
OCIBindDynamic()
is not necessary.
When binding
RETURN
clause variables, an application must use
OCI_DATA_AT_EXEC
mode, and it must provide callbacks.
Chapter 7
Advanced Bind Operations in OCI
7-16

See Also:
•Runtime Data Allocation and Piecewise Operations in OCI for more
information about piecewise operations
•OCIBindByName() or OCIBindByName2()
•OCIBindByPos() or OCIBindByPos2()
•OCIBindDynamic()
7.2.3 About Binding REF CURSOR Variables
REF CURSOR
s are bound to a statement handle with a bind data type of
SQLT_RSET
.
See Also:
PL/SQL REF CURSORs and Nested Tables in OCI
7.3 Overview of Defining in OCI
Query statements return data from the database to your application.
When processing a query, you must define an output variable or an array of output
variables for each item in the select list for retrieving data. The define step creates an
association that determines where returned results are stored, and in what format.
For example, if your program processes the following statement then you would
normally define two output variables: one to receive the value returned from the
name
column, and one to receive the value returned from the
ssn
column:
SELECT name, ssn FROM employees
WHERE empno = :empnum
If you were only interested in retrieving values from the
name
column, you would not
need to define an output variable for
ssn
. If the
SELECT
statement being processed
returns more than a single row for a query, the output variables that you define can be
arrays instead of scalar values.
Depending on the application, the define step can occur before or after an execute
operation. If you know the data types of select-list items at compile time, the define
can occur before the statement is executed. If your application is processing dynamic
SQL statements entered by you at run time or statements that do not have a clearly
defined select list, the application must execute the statement to retrieve describe
information. After the describe information is retrieved, the type information for each
select-list item is available for use in defining output variables.
OCI processes the define call locally on the client side. In addition to indicating the
location of buffers where results should be stored, the define step determines what
data conversions must occur when data is returned to the application.
Chapter 7
Overview of Defining in OCI
7-17

Note:
Output buffers must be 2-byte aligned.
The
dty
parameter of the
OCIDefineByPos()
or
OCIDefineByPos2()
call specifies the data
type of the output variable. OCI can perform a wide range of data conversions when
data is fetched into the output variable. For example, internal data in Oracle
DATE
format can be automatically converted to a
String
data type on output.
This section includes the following topic: Steps Used in OCI Defining
See Also:
•Data Types for more information about data types and conversions
•About Describing Select-List Items
•OCIDefineByPos() or OCIDefineByPos2()
7.3.1 Steps Used in OCI Defining
A basic define is done with a position call,
OCIDefineByPos()
or
OCIDefineByPos2()
.
This step creates an association between a select-list item and an output variable.
Additional define calls may be necessary for certain data types or fetch modes. Once
the define step is complete, the OCI library determines where to put retrieved data.
You can make your define calls again to redefine the output variables without having
to reprepare or reexecute the SQL statement.
Example 7-13 shows a scalar output variable being defined following an execute and
describe operation.
See Also:
•About Describing Select-List Items for an explanation of the describe
step
•OCIDefineByPos() or OCIDefineByPos2()
Example 7-13 Defining a Scalar Output Variable Following an Execute and
Describe Operation
SELECT department_name FROM departments WHERE department_id = :dept_input
/* The input placeholder was bound earlier, and the data comes from the
user input below */
printf("Enter employee dept: ");
scanf("%d", &deptno);
Chapter 7
Overview of Defining in OCI
7-18

/* Execute the statement. If OCIStmtExecute() returns OCI_NO_DATA, meaning that
no data matches the query, then the department number is invalid. */
if ((status = OCIStmtExecute(svchp, stmthp, errhp, 0, 0, (OCISnapshot *) 0,
(OCISnapshot *) 0,
OCI_DEFAULT))
&& (status != OCI_NO_DATA))
{
checkerr(errhp, status);
return OCI_ERROR;
}
if (status == OCI_NO_DATA) {
printf("The dept you entered does not exist.\n");
return 0;
}
/* The next two statements describe the select-list item, dname, and
return its length */
checkerr(errhp, OCIParamGet((void *)stmthp, (ub4) OCI_HTYPE_STMT, errhp, (void
**)&parmdp, (ub4) 1));
checkerr(errhp, OCIAttrGet((void*) parmdp, (ub4) OCI_DTYPE_PARAM,
(void*) &deptlen, (ub4 *) &sizelen, (ub4) OCI_ATTR_DATA_SIZE,
(OCIError *) errhp ));
/* Use the retrieved length of dname to allocate an output buffer, and
then define the output variable. If the define call returns an error,
exit the application */
dept = (text *) malloc((int) deptlen + 1);
if (status = OCIDefineByPos(stmthp, &defnp, errhp,
1, (void *) dept, (sb4) deptlen+1,
SQLT_STR, (void *) 0, (ub2 *) 0,
(ub2 *) 0, OCI_DEFAULT))
{
checkerr(errhp, status);
return OCI_ERROR;
}
7.4 Advanced Define Operations in OCI
This section covers advanced define operations, including multistep defines and
defines of named data types and
REF
s.
In some cases, the define step requires additional calls than just a call to
OCIDefineByPos()
or
OCIDefineByPos2()
; for example, that define the attributes of an
array fetch,
OCIDefineArrayOfStruct()
, or a named data type fetch,
OCIDefineObject()
.
For example, to fetch multiple rows with a column of named data types, all the three
calls must be invoked for the column. To fetch multiple rows of scalar columns only,
OCIDefineArrayOfStruct()
and
OCIDefineByPos()
or
OCIDefineByPos2()
are sufficient.
Oracle Database also provides predefined C data types that map object type
attributes.
This section includes the following topics:
•About Defining LOB Output Variables
•About Defining PL/SQL Output Variables
•About Defining for a Piecewise Fetch
Chapter 7
Advanced Define Operations in OCI
7-19

See Also:
•Object-Relational Data Types in OCI
•Advanced Define Operations in OCI
•OCIDefineByPos() or OCIDefineByPos2()
•OCIDefineArrayOfStruct()
•OCIDefineObject()
7.4.1 About Defining LOB Output Variables
There are two ways of defining LOBs:
•Define a LOB locator, rather than the actual LOB values. In this case, the LOB
value is written or read by passing a LOB locator to the OCI LOB functions.
•Define a LOB value directly, without using the LOB locator.
This section includes the following topics:
•About Defining LOB Locators
•About Defining LOB Data
7.4.1.1 About Defining LOB Locators
Either a single locator or an array of locators can be defined in a single define call. In
each case, the application must pass the address of a LOB locator and not the locator
itself. For example, suppose that an application has prepared the following SQL
statement:
SELECT lob1 FROM some_table;
In this statement,
lob1
is the LOB column, and
one_lob
is a define variable
corresponding to a LOB column with the following declaration:
OCILobLocator * one_lob;
Then the following calls would be used to bind the placeholder and execute the
statement:
/* initialize single locator */
OCIDescriptorAlloc(...&one_lob, OCI_DTYPE_LOB...);
...
/* pass the address of the locator */
OCIBindByName(...,(void *) &one_lob,... SQLT_CLOB, ...);
OCIStmtExecute(...,1,...); /* 1 is the iters parameter */
You can also insert an array using this same SQL
SELECT
statement. In this case, the
application would include the following code:
OCILobLocator * lob_array[10];
...
for (i=0; i<10, i++)
OCIDescriptorAlloc(...&lob_array[i], OCI_DTYPE_LOB...);
/* initialize array of locators */
Chapter 7
Advanced Define Operations in OCI
7-20

...
OCIBindByName(...,(void *) lob_array,...);
OCIStmtExecute(...,10,...); /* 10 is the iters parameter */
Note that you must allocate descriptors with the
OCIDescriptorAlloc()
function before
they can be used. In an array of locators, you must initialize each array element using
OCIDescriptorAlloc()
. Use
OCI_DTYPE_LOB
as the
type
parameter when allocating
BLOB
s,
CLOB
s, and
NCLOB
s. Use
OCI_DTYPE_FILE
when allocating
BFILE
s.
7.4.1.2 About Defining LOB Data
Oracle Database allows nonzero defines for
SELECT
s of any size LOB. So you can
select up to the maximum allowed size of data from a LOB column using
OCIDefineByPos() and PL/SQL defines. Because there can be multiple LOBs in a row,
you can select the maximum size of data from each one of those LOBs in the same
SELECT
statement.
The following SQL statement is the basis for Example 7-14 and Example 7-15:
CREATE TABLE lob_tab (C1 CLOB, C2 CLOB);
Example 7-14 Defining LOBs Before Execution
void select_define_before_execute() /* A function in an OCI program */
{
/* The following is allowed */
ub1 buffer1[8000];
ub1 buffer2[8000];
text *select_sql = (text *)"SELECT c1, c2 FROM lob_tab";
OCIStmtPrepare(stmthp, errhp, select_sql, (ub4)strlen((char*)select_sql),
(ub4) OCI_NTV_SYNTAX, (ub4) OCI_DEFAULT);
OCIDefineByPos(stmthp, &defhp[0], errhp, 1, (void *)buffer1, 8000,
SQLT_LNG, (void *)0, (ub2 *)0, (ub2 *)0, (ub4) OCI_DEFAULT);
OCIDefineByPos(stmthp, &defhp[1], errhp, 2, (void *)buffer2, 8000,
SQLT_LNG, (void *)0, (ub2 *)0, (ub2 *)0, (ub4) OCI_DEFAULT);
OCIStmtExecute(svchp, stmthp, errhp, 1, 0, (OCISnapshot *)0,
(OCISnapshot *)0, OCI_DEFAULT);
}
Example 7-15 Defining LOBs After Execution
void select_execute_before_define()
{
/* The following is allowed */
ub1 buffer1[8000];
ub1 buffer2[8000];
text *select_sql = (text *)"SELECT c1, c2 FROM lob_tab";
OCIStmtPrepare(stmthp, errhp, select_sql, (ub4)strlen((char*)select_sql),
(ub4) OCI_NTV_SYNTAX, (ub4) OCI_DEFAULT);
OCIStmtExecute(svchp, stmthp, errhp, 0, 0, (OCISnapshot *)0,
(OCISnapshot *)0, OCI_DEFAULT);
OCIDefineByPos(stmthp, &defhp[0], errhp, 1, (void *)buffer1, 8000,
SQLT_LNG, (void *)0, (ub2 *)0, (ub2 *)0, (ub4) OCI_DEFAULT);
OCIDefineByPos(stmthp, &defhp[1], errhp, 2, (void *)buffer2, 8000,
SQLT_LNG, (void *)0, (ub2 *)0, (ub2 *)0, (ub4) OCI_DEFAULT);
OCIStmtFetch(stmthp, errhp, 1, OCI_FETCH_NEXT, OCI_DEFAULT);
}
Chapter 7
Advanced Define Operations in OCI
7-21

7.4.2 About Defining PL/SQL Output Variables
Do not use the define calls to define output variables for select-list items in a SQL
SELECT
statement inside a PL/SQL block.
Use OCI bind calls instead.
See Also:
Information for Named Data Type and REF Defines, and PL/SQL OUT Binds
for more information about defining PL/SQL output variables
7.4.3 About Defining for a Piecewise Fetch
A piecewise fetch requires an initial call to
OCIDefineByPos()
or
OCIDefineByPos2()
.
An additional call to
OCIDefineDynamic()
is necessary if the application uses callbacks
rather than the standard polling mechanism.
See Also:
•OCIDefineByPos()or OCIDefineByPos2()
•OCIDefineDynamic()
7.5 About Binding and Defining Arrays of Structures in OCI
Defining arrays of structures requires an initial call to
OCIDefineByPos()
or
OCIDefineByPos2()
.
An additional call to
OCIDefineArrayOfStruct()
is necessary to set up each additional
parameter, including the
skip
parameter necessary for arrays of structures operations.
Using arrays of structures can simplify the processing of multirow, multicolumn
operations. You can create a structure of related scalar data items, and then fetch
values from the database into an array of these structures, or insert values into the
database from an array of these structures.
For example, an application may need to fetch multiple rows of data from columns
NAME
,
AGE
, and
SALARY
. The application can include the definition of a structure
containing separate fields to hold the
NAME
,
AGE
, and
SALARY
data from one row in the
database table. The application would then fetch data into an array of these structures.
To perform a multirow, multicolumn operation using an array of structures, associate
each column involved in the operation with a field in a structure. This association,
which is part of
OCIDefineArrayOfStruct()
and
OCIBindArrayOfStruct()
calls, specifies
where data is stored.
This section includes the following topics:
Chapter 7
About Binding and Defining Arrays of Structures in OCI
7-22

•Skip Parameters
•OCI Calls Used with Arrays of Structures
•Arrays of Structures and Indicator Variables
See Also:
•OCIDefineByPos() or OCIDefineByPos2()
•OCIDefineArrayOfStruct()
•OCIBindArrayOfStruct()
7.5.1 Skip Parameters
When you split column data across an array of structures, it is no longer stored
contiguously in the database.
The single array of structures stores data as though it were composed of several
arrays of scalars. For this reason, you must specify a skip parameter for each field that
you are binding or defining. This skip parameter is the number of bytes that must be
skipped in the array of structures before the same field is encountered again. In
general, this is equivalent to the byte size of one structure.
Figure 7-2 shows how a skip parameter is determined. In this case, the skip parameter
is the sum of the sizes of the fields
field1
(2 bytes),
field2
(4 bytes), and
field3
(2
bytes), which is 8 bytes. This equals the size of one structure.
Figure 7-2 Determining Skip Parameters
2 bytes 2 bytes 4 bytes 2 bytes 2 bytes 4 bytes 2 bytes 2 bytes 4 bytes
Array of Structures
.
.
.
.
.
field 1 field 2 field 3 field 1 field 3 field 1 field 3 field 2 field 2
skip 8 bytes skip 8 bytes
On some operating systems it may be necessary to set the skip parameter to
sizeof
(
one_array_element
) rather than
sizeof
(
struct
), because some compilers insert
extra bytes into a structure.
Consider an array of C structures consisting of two fields, a
ub4
and a
ub1
:
struct demo {
ub4 field1;
ub1 field2;
};
struct demo demo_array[MAXSIZE];
Chapter 7
About Binding and Defining Arrays of Structures in OCI
7-23

Some compilers insert 3 bytes of padding after the
ub1
so that the
ub4
that begins the
next structure in the array is properly aligned. In this case, the following statement may
return an incorrect value:
skip_parameter = sizeof(struct demo);
On some operating systems this produces a proper skip parameter of 8. On other
systems,
skip_parameter
is set to 5 bytes by this statement. In the latter case, use the
following statement to get the correct value for the skip parameter:
skip_parameter = sizeof(demo_array[0]);
This section includes the following topic: Skip Parameters for Standard Arrays.
7.5.1.1 Skip Parameters for Standard Arrays
Arrays of structures are an extension of binding and defining arrays of single variables.
When you specify a single-variable array operation, the related skip equals the size of
the data type of the array under consideration. For example, consider an array
declared as follows:
text emp_names[4][20];
The skip parameter for the bind or define operation is 20. Each data element in the
array is then recognized as a separate unit, rather than being part of a structure.
7.5.2 OCI Calls Used with Arrays of Structures
What calls must be used when you perform operations involving arrays of structures.
Two OCI calls must be used when you perform operations involving arrays of
structures:
•Use
OCIBindArrayOfStruct()
for binding fields in arrays of structures for input
variables
•Use
OCIDefineArrayOfStruct()
for defining arrays of structures for output variables.
Note:
Binding or defining for arrays of structures requires multiple calls. A call
to
OCIBindByName()
or
OCIBindByName2()
or
OCIBindByPos()
or
OCIBindByPos2()
must precede a call to
OCIBindArrayOfStruct()
, and a
call to
OCIDefineByPos()
or
OCIDefineByPos2()
must precede a call to
OCIDefineArrayOfStruct()
.
Chapter 7
About Binding and Defining Arrays of Structures in OCI
7-24

See Also:
•OCIBindArrayOfStruct()
•OCIDefineArrayOfStruct()
•OCIBindByName() or OCIBindByName2()
•OCIBindByPos() or OCIBindByPos2()
•OCIDefineByPos()or OCIDefineByPos2()
7.5.3 Arrays of Structures and Indicator Variables
The implementation of arrays of structures in addition supports the use of indicator
variables and return codes.
You can declare parallel arrays of column-level indicator variables and return codes
that correspond to the arrays of information being fetched, inserted, or updated. These
arrays can have their own skip parameters, which are specified during
OCIBindArrayOfStruct()
or
OCIDefineArrayOfStruct()
calls.
You can set up arrays of structures of program values and indicator variables in many
ways. Consider an application that fetches data from three database columns into an
array of structures containing three fields. You can set up a corresponding array of
indicator variable structures of three fields, each of which is a column-level indicator
variable for one of the columns being fetched from the database. A one-to-one
relationship between the fields in an indicator struct and the number of select-list items
is not necessary.
See Also:
•Indicator Variables
•OCIBindArrayOfStruct()
•OCIDefineArrayOfStruct()
7.6 About Binding and Defining Multiple Buffers
You can specify multiple buffers for use with a single bind or define call.
Performance is improved because the number of round-trips is decreased when data
stored at different noncontiguous addresses is not copied to one contiguous location.
CPU time spent and memory used are thus reduced.
The data type
OCIIOV
is defined as:
typedef struct OCIIOV
{
void *bfp; /* The pointer to a buffer for the data */
Chapter 7
About Binding and Defining Multiple Buffers
7-25

ub4 bfl; /* The size of the buffer */
}OCIIOV;
The value
OCI_IOV
for the
mode
parameter is used in the
OCIBindByPos()
or
OCIBindByPos2()
and
OCIBindByName()
or
OCIBindByName2()
functions for binding multiple
buffers. If this value of
mode
is specified, the address of
OCIIOV
must be passed in
parameter
valuep
. The size of the data type must be passed in the parameter
valuesz
.
For example:
OCIIOV vecarr[NumBuffers];
...
/* For bind at position 1 with data type int */
OCIBindByPos(stmthp, bindp, errhp, 1, (void *)&vecarr[0],
sizeof(int), ... OCI_IOV);
...
The value
OCI_IOV
for the mode parameter is used in the
OCIDefineByPos()
or
OCIDefineByPos2()
function for defining multiple buffers. If this value of
mode
is specified,
the address of
OCIIOV
is passed in parameter
valuep
. The size of the data type must be
passed in the parameter
valuesz
. This mode is intended to be used for scatter or
gather binding, which allows multiple buffers to be bound or defined to a position, for
example column A for the first 10 rows in one buffer, next 5 rows in one buffer, and the
remaining 25 rows in another buffer. That eliminates the need to allocate and copy all
of them into one big buffer while doing the array execute operation.
Example 7-16 illustrates the use of the structure
OCIIOV
and its
mode
values.
Example 7-16 Using Multiple Bind and Define Buffers
/* The following macros mention the maximum length of the data in the
* different buffers. */
#define LENGTH_DATE 10
#define LENGTH_EMP_NAME 100
/* These two macros represent the number of elements in each bind and define
array */
#define NUM_BIND 30
#define NUM_DEFINE 45
/* The bind buffers for inserting dates */
char buf_1[NUM_BIND][LENGTH_DATE],
char buf_2[NUM_BIND * 2][LENGTH_DATE],
/* The bind buffer for inserting emp name */
char buf_3[NUM_BIND * 3][LENGTH_EMP_NAME],
/* The define buffers */
char buf_4[NUM_DEFINE][LENGTH_EMP_NAME];
char buf_5[NUM_DEFINE][LENGTH_EMP_NAME];
/* The size of data value for buffers corresponding to the same column must be
the same, and that value is passed in the OCIBind or Define calls.
buf_4 and buf_5 above have the same data values; that is, LENGTH_EMP_NAME
although the number of elements are different in the two buffers.
*/
OCIBind *bndhp1 = (OCIBind *)0;
OCIBind *bndhp2 = (OCIBind *)0;
Chapter 7
About Binding and Defining Multiple Buffers
7-26

OCIDefine *defhp = (OCIDefine *)0;
OCIStmt *stmthp = (OCIStmt *)0;
OCIError *errhp = (OCIError *)0;
OCIIOV bvec[2], dvec[2];
/*
Example of how to use indicators and return codes with this feature,
showing the allocation when using with define. You allocate memory
for indicator, return code, and the length buffer as one chunk of
NUM_DEFINE * 2 elements.
*/
short *indname[NUM_DEFINE*2]; /* indicators */
ub4 *alenname[NUM_DEFINE*2]; /* return lengths */
ub2 *rcodename[NUM_DEFINE*2]; /* return codes */
static text *insertstr =
"INSERT INTO EMP (EMP_NAME, JOIN_DATE) VALUES (:1, :2)";
static text *selectstr = "SELECT EMP_NAME FROM EMP";
/* Allocate environment, error handles, and so on, and then initialize the
environment. */
...
/* Prepare the statement with the insert query in order to show the
binds. */
OCIStmtPrepare (stmthp, errhp, insertstr,
(ub4)strlen((char *)insertstr),
(ub4)OCI_NTV_SYNTAX, (ub4)OCI_DEFAULT);
/* Populate buffers with values. The following represents the simplest
* way of populating the buffers. However, in an actual scenario
* these buffers may have been populated by data received from different
* sources. */
/* Store the date in the bind buffers for the date. */
strcpy(buf_1[0], "21-SEP-02");
...
strcpy(buf_1[NUM_BIND - 1], "21-OCT-02");
...
strcpy(buf_2[0], "22-OCT-02");
...
strcpy(buf_2[2*NUM_BIND - 1], "21-DEC-02");
...
memset(bvec[0], 0, sizeof(OCIIOV));
memset(bvec[1], 0, sizeof(OCIIOV));
/* Set up the addresses in the IO Vector structure */
bvec[0].bfp = buf_1[0]; /* Buffer address of the data */
bvec[0].bfl = NUM_BIND*LENGTH_DATE; /* Size of the buffer */
/* And so on for other structures as well. */
bvec[1].bfp = buf_2[0]; /* Buffer address of the data */
bvec[1].bfl = NUM_BIND*2*LENGTH_DATE; /* Size of the buffer */
/* Do the bind for date, using OCIIOV */
OCIBindByPos (stmthp, &bindhp2, errhp, 2, (void *)&bvec[0],
sizeof(buf_1[0]), SQLT_STR,
(void *)inddate, (ub2 *)alendate, (ub2 *)rcodedate, 0,
(ub4 *)0, OCI_IOV);
/* Store the employee names in the bind buffers, 3 for the names */
Chapter 7
About Binding and Defining Multiple Buffers
7-27

strcpy (buf_3[0], "JOHN ");
...
strcpy (buf_3[NUM_BIND *3 - 1], "HARRY");
/* Do the bind for employee name */
OCIBindByPos (stmthp, &bindhp1, errhp, 1, buf_3[0], sizeof(buf_3[0]),
SQLT_STR, (void *)indemp, (ub2 *)alenemp, (ub2 *)rcodeemp, 0,
(ub4 *)0, OCI_DEFAULT);
OCIStmtExecute (svchp, stmthp, errhp, NUM_BIND*3, 0,
(OCISnapshot *)0, (OCISnapshot *)0, OCI_DEFAULT);
...
/* Now the statement to depict defines */
/* Prepare the statement with the select query in order to show the
defines */
OCIStmtPrepare(stmthp, errhp, selectstr,(ub4)strlen((char *)selectstr),
(ub4)OCI_NTV_SYNTAX, (ub4)OCI_DEFAULT);
memset(dvec[0], 0, sizeof(OCIIOV);
memset(dvec[1], 0, sizeof(OCIIOV));
/* Set up the define vector */
dvec[0].bfp = buf_4[0];
dvec[0].bfl = NUM_DEFINE*LENGTH_EMP_NAME;
dvec[1].bfp = buf_5[0];
dvec[1].bfl = NUM_DEFINE*LENGTH_EMP_NAME;
/*
Pass the buffers for the indicator, length of the data, and the
return code. Note that the buffer where you receive
the data is split into two locations,
each having NUM_DEFINE number of elements. However, the indicator
buffer, the actual length buffer, and the return code buffer comprise a
single chunk of NUM_DEFINE * 2 elements.
*/
OCIDefineByPos (stmthp, &defhp, errhp, 1, (void *)&dvec[0],
sizeof(buf_4[0]), SQLT_STR, (void *)indname,
(ub2 *)alenname, (ub2 *)rcodename, OCI_IOV);
OCIStmtExecute (svchp, stmthp, errhp, NUM_DEFINE*2, 0,
(OCISnapshot*)0,
(OCISnapshot*)0, OCI_DEFAULT);
...
See Also:
•OCIBindByName() or OCIBindByName2()
•OCIBindByPos() or OCIBindByPos2()
•OCIDefineByPos() or OCIDefineByPos2()
Chapter 7
About Binding and Defining Multiple Buffers
7-28

7.7 DML with a RETURNING Clause in OCI
This section outlines the rules for correctly implementing DML statements with the
RETURNING
clause.
OCI supports the use of the
RETURNING
clause with SQL
INSERT
,
UPDATE
, and
DELETE
statements.
This section includes the following topics:
•About Using DML with a RETURNING Clause to Combine Two SQL Statements
•About Binding RETURNING...INTO Variables
•OCI Error Handling
•DML with RETURNING REF...INTO Clause in OCI
•Additional Notes About OCI Callbacks
•Array Interface for DML RETURNING Statements in OCI
See Also:
•The Database demonstration programs included with your Oracle
installation for complete examples. For additional information, see OCI
Demonstration Programs.
•Oracle Database SQL Language Reference for more information about
the use of the
RETURNING
clause with
INSERT
,
UPDATE
, or
DELETE
statements
7.7.1 About Using DML with a RETURNING Clause to Combine Two
SQL Statements
Using the
RETURNING
clause with a DML statement enables you to combine two SQL
statements into one, possibly saving a server round-trip.
This is accomplished by adding an extra clause to the traditional
UPDATE
,
INSERT
, and
DELETE
statements. The extra clause effectively adds a query to the DML statement.
In OCI, values are returned to the application as
OUT
bind variables. In the following
examples, the bind variables are indicated by a preceding colon, ":". These examples
assume the existence of
table1
, a table that contains columns
col1
,
col2
, and
col3
.
The following statement inserts new values into the database and then retrieves the
column values of the affected row from the database, for manipulating inserted rows.
INSERT INTO table1 VALUES (:1, :2, :3)
RETURNING col1, col2, col3
INTO :out1, :out2, :out3
The next example updates the values of all columns where the value of
col1
falls
within a given range, and then returns the affected rows that were modified.
Chapter 7
DML with a RETURNING Clause in OCI
7-29

UPDATE table1 SET col1 = col1 + :1, col2 = :2, col3 = :3
WHERE col1 >= :low AND col1 <= :high
RETURNING col1, col2, col3
INTO :out1, :out2, :out3
The
DELETE
statement deletes the rows where
col1
value falls within a given range, and
then returns the data from those rows.
DELETE FROM table1 WHERE col1 >= :low AND col2 <= :high
RETURNING col1, col2, col3
INTO :out1, :out2, :out3
7.7.2 About Binding RETURNING...INTO Variables
Because both the
UPDATE
and
DELETE
statements can affect multiple rows in the table,
and a DML statement can be executed multiple times in a single
OCIStmtExecute()
call,
how much data is returned may not be known at run time.
As a result, the variables corresponding to the
RETURNING
...
INTO
placeholders must be
bound in
OCI_DATA_AT_EXEC
mode. An application must define its own dynamic data
handling callbacks rather than using a polling mechanism.
The returning clause can be particularly useful when working with LOBs. Normally, an
application must insert an empty LOB locator into the database, and then select it back
out again to operate on it. By using the
RETURNING
clause, the application can combine
these two steps into a single statement:
INSERT INTO some_table VALUES (:in_locator)
RETURNING lob_column
INTO :out_locator
An OCI application implements the placeholders in the
RETURNING
clause as pure
OUT
bind variables. However, all binds in the
RETURNING
clause are initially
IN
and must be
properly initialized. To provide a valid value, you can provide a
NULL
indicator and set
that indicator to -1.
An application must adhere to the following rules when working with bind variables in a
RETURNING
clause:
•Bind
RETURNING
clause placeholders in
OCI_DATA_AT_EXEC
mode using
OCIBindByName()
or
OCIBindByName2()
or
OCIBindByPos()
or
OCIBindByPos2()
, followed
by a call to
OCIBindDynamic()
for each placeholder.
•When binding
RETURNING
clause placeholders, supply a valid
OUT
bind function as
the
ocbfp
parameter of the
OCIBindDynamic()
call. This function must provide
storage to hold the returned data.
•The
icbfp
parameter of
OCIBindDynamic()
call should provide a default function that
returns
NULL
values when called.
•The
piecep
parameter of
OCIBindDynamic()
must be set to
OCI_ONE_PIECE
.
No duplicate binds are allowed in a DML statement with a
RETURNING
clause, and no
duplication is allowed between bind variables in the DML section and the
RETURNING
section of the statement.
Chapter 7
DML with a RETURNING Clause in OCI
7-30

Note:
OCI supports only the callback mechanism for
RETURNING
clause binds. The
polling mechanism is not supported.
See Also:
•OCIStmtExecute()
•OCIBindByName() or OCIBindByName2()
•OCIBindByPos() or OCIBindByPos2()
•OCIBindDynamic()
7.7.3 OCI Error Handling
The
OUT
bind function provided to
OCIBindDynamic()
must be prepared to receive partial
results of a statement if there is an error.
If the application has issued a DML statement that is executed 10 times, and an error
occurs during the fifth iteration, the Oracle database returns the data from iterations 1
through 4. The callback function is still called to receive data for the first four iterations.
7.7.4 DML with RETURNING REF...INTO Clause in OCI
The
RETURNING
clause can also be used to return a
REF
to an object that is being
inserted into or updated in the database.
UPDATE extaddr e SET e.zip = '12345', e.state ='AZ'
WHERE e.state = 'CA' AND e.zip = '95117'
RETURNING REF(e), zip
INTO :addref, :zip
The preceding statement updates several attributes of an object in an object table and
returns a
REF
to the object (and a scalar postal code (ZIP)) in the
RETURNING
clause.
This section includes the following topic: Binding the Output Variable.
7.7.4.1 Binding the Output Variable
Binding the
REF
output variable in an OCI application requires three steps.
The following pseudocode in Example 7-17 shows a function that performs the binds
necessary for the preceding three steps.
1. Set the initial bind information is set using
OCIBindByName()
or
OCIBindByName2()
.
2. Set additional bind information for the
REF
, including the type description object
(TDO), is set with
OCIBindObject()
.
3. Make a call is made to
OCIBindDynamic()
.
Chapter 7
DML with a RETURNING Clause in OCI
7-31

Example 7-17 Binding the REF Output Variable in an OCI Application
sword bind_output(stmthp, bndhp, errhp)
OCIStmt *stmthp;
OCIBind *bndhp[];
OCIError *errhp;
{
ub4 i;
/* get TDO for BindObject call */
if (OCITypeByName(envhp, errhp, svchp, (CONST text *) 0,
(ub4) 0, (CONST text *) "ADDRESS_OBJECT",
(ub4) strlen((CONST char *) "ADDRESS_OBJECT"),
(CONST text *) 0, (ub4) 0,
OCI_DURATION_SESSION, OCI_TYPEGET_HEADER, &addrtdo))
{
return OCI_ERROR;
}
/* initial bind call for both variables */
if (OCIBindByName(stmthp, &bndhp[2], errhp,
(text *) ":addref", (sb4) strlen((char *) ":addref"),
(void *) 0, (sb4) sizeof(OCIRef *), SQLT_REF,
(void *) 0, (ub2 *)0, (ub2 *)0,
(ub4) 0, (ub4 *) 0, (ub4) OCI_DATA_AT_EXEC)
|| OCIBindByName(stmthp, &bndhp[3], errhp,
(text *) ":zip", (sb4) strlen((char *) ":zip"),
(void *) 0, (sb4) MAXZIPLEN, SQLT_CHR,
(void *) 0, (ub2 *)0, (ub2 *)0,
(ub4) 0, (ub4 *) 0, (ub4) OCI_DATA_AT_EXEC))
{
return OCI_ERROR;
}
/* object bind for REF variable */
if (OCIBindObject(bndhp[2], errhp, (OCIType *) addrtdo,
(void **) &addrref[0], (ub4 *) 0, (void **) 0, (ub4 *) 0))
{
return OCI_ERROR;
}
for (i = 0; i < MAXCOLS; i++)
pos[i] = i;
/* dynamic binds for both RETURNING variables */
if (OCIBindDynamic(bndhp[2], errhp, (void *) &pos[0], cbf_no_data,
(void *) &pos[0], cbf_get_data)
|| OCIBindDynamic(bndhp[3], errhp, (void *) &pos[1], cbf_no_data,
(void *) &pos[1], cbf_get_data))
{
return OCI_ERROR;
}
return OCI_SUCCESS;
}
Chapter 7
DML with a RETURNING Clause in OCI
7-32

See Also:
•OCIBindByName() or OCIBindByName2()
•OCIBindObject()
•OCIBindDynamic()
7.7.5 Additional Notes About OCI Callbacks
When a callback function is called, the
OCI_ATTR_ROWS_RETURNED
attribute of the bind
handle tells the application the number of rows being returned in that particular
iteration.
During the first callback of an iteration, you can allocate space for all rows that are
returned for that bind variable. During subsequent callbacks of the same iteration, you
increment the buffer pointer to the correct memory within the allocated space.
7.7.6 Array Interface for DML RETURNING Statements in OCI
OCI provides additional functionality for single-row DML and array DML operations in
which each iteration returns more than one row.
To take advantage of this feature, you must specify an OUT buffer in the bind call that
is at least as big as the iteration count specified by the
OCIStmtExecute()
call. This is in
addition to the bind buffers provided through callbacks.
If any of the iterations returns more than one row, then the application receives an
OCI_SUCCESS_WITH_INFO
return code. In this case, the DML operation is successful. At
this point, the application may choose to roll back the transaction or ignore the
warning.
See Also:
OCIStmtExecute()
7.8 Character Conversion in OCI Binding and Defining
This section discusses issues involving character conversions between the client and
the server.
This section includes the following topics:
•About Choosing a Character Set
•About Setting Client Character Sets in OCI
•About Binding Variables in OCI
Chapter 7
Character Conversion in OCI Binding and Defining
7-33

7.8.1 About Choosing a Character Set
If a database column containing character data is defined to be a
CHAR
or
VARCHAR2
or
NCHAR
or
NVARCHAR2
column, then a bind or define involving that column must make
special considerations for dealing with character set specifications.
These considerations are necessary in case the width of the client character set is
different from the server character set, and also for proper character conversion.
During conversion of data between different character sets, the size of the data may
increase or decrease by up to a factor of four. Ensure that buffers that are provided to
hold the data are of sufficient size.
Beginning with Oracle Database 12c Release 2 (12.2), OCI provides two service
context handle attributes
OCI_ATTR_MAX_CHARSET_RATIO
and
OCI_ATTR_MAX_NCHARSET_RATIO
to obtain the maximum character set expansion ratio from server to client character set
or national character set respectively. Using these attributes lets you more efficiently
allocate optimal memory of buffers before conversion so that when data is returned
from the database, sufficient space can be allocated to hold it. Using these attributes is
useful in scenarios where there are different character sets or national character sets
between server and client.
The following code example shows how get the maximum character set expansion
ratio from server to client character set:
size_t cratio;
OCIAttrGet((void *)svchp, (ub4)OCI_HTYPE_SVCCTX, (size_t *)&cratio, (ub4) 0,
OCI_ATTR_MAX_CHARSET_RATIO, errhp);
printf("Conversion ratio from server to client character set is %d\n", cratio);
Conversion ratio from server to client character set is 2
The following code example shows how get the maximum character set expansion
ratio from server to client national character set:
size_t cratio;
OCIAttrGet((void *)svchp, (ub4)OCI_HTYPE_SVCCTX, (size_t *)&cratio, (ub4) 0,
OCI_ATTR_MAX_NCHARSET_RATIO, errhp);
printf("Conversion ratio from server to client ncharset is %d\n", cratio);
Conversion ratio from server to client ncharset is 1
In some cases, it may also be easier for an application to deal with
CHAR
or
VARCHAR2
or
with
NCHAR
or
NVARCHAR2
data in terms of numbers of characters, rather than numbers of
bytes, which is the usual case.
This section includes the following topics:
•Character Set Form and ID
•Implicit Conversion Between CHAR and NCHAR
7.8.1.1 Character Set Form and ID
Each OCI bind and define handle is associated with the
OCI_ATTR_CHARSET_FORM
and
OCI_ATTR_CHARSET_ID
attributes.
Chapter 7
Character Conversion in OCI Binding and Defining
7-34

An application can set these attributes with the
OCIAttrSet()
call to specify the
character form and character set ID of the bind or define buffer.
The
csform
attribute (
OCI_ATTR_CHARSET_FORM
) indicates the character set of the client
buffer for binds, and the character set in which to store fetched data for defines. It has
two possible values:
•
SQLCS_IMPLICIT
- Default value indicates that the database character set ID for the
bind or define buffer and the character buffer data are converted to the server
database character set
•
SQLCS_NCHAR
- Indicates that the national character set ID for the bind or define
buffer and the client buffer data are converted to the server national character set.
If the character set ID attribute,
OCI_ATTR_CHARSET_ID
, is not specified, either the default
value of the database or the national character set ID of the client is used, depending
on the value of
csform
. They are the values specified in the
NLS_LANG
and
NLS_NCHAR
environment variables, respectively.
Note:
•The data is converted and inserted into the database according to the
server's database character set ID or national character set ID,
regardless of the client-side character set ID.
•
OCI_ATTR_CHARSET_ID
must never be set to 0.
•The define handle attributes
OCI_ATTR_CHARSET_FORM
and
OCI_ATTR_CHARSET_ID
do not affect the LOB types. LOB locators fetched
from the server retain their original
csform
s. There is no
CLOB
/
NCLOB
conversion as part of define conversion based on these attributes.
See Also:
•Oracle Database SQL Language Reference for more information about
NCHAR
data
•OCIAttrSet()
7.8.1.2 Implicit Conversion Between CHAR and NCHAR
As the result of implicit conversion between database character sets and national
character sets, OCI can support cross binding and cross defining between
CHAR
and
NCHAR
.
Although the
OCI_ATTR_CHARSET_FORM
attribute is set to
SQLCS_NCHAR
, OCI enables
conversion of data to the database character set if the data is inserted into a
CHAR
column.
Chapter 7
Character Conversion in OCI Binding and Defining
7-35

7.8.2 About Setting Client Character Sets in OCI
You can set the client character sets through the
OCIEnvNlsCreate()
function
parameters
charset
and
ncharset
.
Both of these parameters can be set as
OCI_UTF16ID
. The
charset
parameter controls
coding of the metadata and
CHAR
data. The
ncharset
parameter controls coding of
NCHAR
data. The function
OCINlsEnvironmentVariableGet()
returns the character set from
NLS_LANG
and the national character set from
NLS_NCHAR
.
Example 7-18 illustrates the use of these functions (OCI provides a typedef called
utext
to facilitate binding and defining of UTF-16 data):
See Also:
•OCIEnvNlsCreate()
•OCINlsEnvironmentVariableGet()
Example 7-18 Setting the Client Character Set to OCI_UTF16ID in OCI
OCIEnv *envhp;
ub2 ncsid = 2; /* we8dec */
ub2 hdlcsid, hdlncsid;
OraText thename[20];
utext *selstmt = L"SELECT ename FROM emp"; /* UTF16 statement */
OCIStmt *stmthp;
OCIDefine *defhp;
OCIError *errhp;
OCIEnvNlsCreate(OCIEnv **envhp, ..., OCI_UTF16ID, ncsid);
...
OCIStmtPrepare(stmthp, ..., selstmt, ...); /* prepare UTF16 statement */
OCIDefineByPos(stmthp, defnp, ..., 1, thename, sizeof(thename), SQLT_CHR,...);
OCINlsEnvironmentVariableGet(&hdlcsid, (size_t)0, OCI_NLS_CHARSET_ID, (ub2)0,
(size_t*)NULL);
OCIAttrSet(defnp, ..., &hdlcsid, 0, OCI_ATTR_CHARSET_ID, errhp);
/* change charset ID to NLS_LANG setting*/
...
7.8.3 About Binding Variables in OCI
Update or insert operations are done through variable binding.
When binding variables, specify the
OCI_ATTR_MAXDATA_SIZE
attribute and
OCI_ATTR_MAXCHAR_SIZE
attribute in the bind handle to indicate the byte and character
constraints used when inserting data in to the Oracle database.
These attributes are defined as:
•The
OCI_ATTR_MAXDATA_SIZE
attribute sets the maximum number of bytes allowed in
the buffer on the server side.
•The
OCI_ATTR_MAXCHAR_SIZE
attribute sets the maximum number of characters
allowed in the buffer on the server side.
Chapter 7
Character Conversion in OCI Binding and Defining
7-36

This section includes these additional topics:
•Buffer Expansion During OCI Binding
•Constraint Checking During Defining
•General Compatibility Issues for Character-Length Semantics in OCI
See Also:
•About Using the OCI_ATTR_MAXDATA_SIZE Attribute for more
information
•About Using the OCI_ATTR_MAXCHAR_SIZE Attribute for more
information
7.8.3.1 About Using the OCI_ATTR_MAXDATA_SIZE Attribute
Every bind handle has an
OCI_ATTR_MAXDATA_SIZE
attribute that specifies the number of
bytes allocated on the server to accommodate client-side bind data after character set
conversions.
An application typically sets
OCI_ATTR_MAXDATA_SIZE
to the maximum size of the column
or the size of the PL/SQL variable, depending on how it is used. Oracle Database
issues an error if
OCI_ATTR_MAXDATA_SIZE
is not large enough to accommodate the data
after conversion, and the operation fails.
For
IN/INOUT
binds, when
OCI_ATTR_MAXDATA_SIZE
attribute is set, the bind buffer must
be large enough to hold the number of characters multiplied by the bytes in each
character of the character set.
If
OCI_ATTR_MAXCHAR_SIZE
is set to a nonzero value such as 100, then if the character set
has 2 bytes in each character, the minimum possible allocated size is 200 bytes.
The following scenarios demonstrate some uses of the
OCI_ATTR_MAXDATA_SIZE
attribute:
•Scenario 1:
CHAR
(source data) converted to non-
CHAR
(destination column)
There are implicit bind conversions of the data. The recommended value of
OCI_ATTR_MAXDATA_SIZE
is the size of the source buffer multiplied by the worst-case
expansion factor between the client and Oracle Database character sets.
•Scenario 2:
CHAR
(source data) converted to
CHAR
(destination column) or non-
CHAR
(source data) converted to
CHAR
(destination column)
The recommended value of
OCI_ATTR_MAXDATA_SIZE
is the size of the column.
•Scenario 3: CHAR (source data) converted to a PL/SQL variable
In this case, the recommended value of
OCI_ATTR_MAXDATA_SIZE
is the size of the
PL/SQL variable.
7.8.3.2 About Using the OCI_ATTR_MAXCHAR_SIZE Attribute
OCI_ATTR_MAXCHAR_SIZE
enables processing to work with data in terms of number of
characters, rather than number of bytes.
Chapter 7
Character Conversion in OCI Binding and Defining
7-37

For binds, the
OCI_ATTR_MAXCHAR_SIZE
attribute sets the number of characters reserved
in the Oracle database to store the bind data.
For example, if OCI_ATTR_MAXDATA_SIZE is set to 100, and
OCI_ATTR_MAXCHAR_SIZE
is set to 0, then the maximum possible size of the data in the Oracle database after
conversion is 100 bytes. However, if
OCI_ATTR_MAXDATA_SIZE
is set to 300, and
OCI_ATTR_MAXCHAR_SIZE
is set to a nonzero value, such as 100, then if the character set
has 2 bytes/character, the maximum possible allocated size is 200 bytes.
For defines, the
OCI_ATTR_MAXCHAR_SIZE
attribute specifies the maximum number of
characters that the client application allows in the return buffer. Its derived byte length
overrides the
maxlength
parameter specified in the
OCIDefineByPos()
or
OCIDefineByPos2()
call.
Note:
Regardless of the value of the attribute
OCI_ATTR_MAXCHAR_SIZE
, the buffer
lengths specified in a bind or define call are always in terms of bytes. The
actual length values sent and received by you are also in bytes.
See Also:
OCIDefineByPos() or OCIDefineByPos2()
7.8.3.3 Buffer Expansion During OCI Binding
Do not set
OCI_ATTR_MAXDATA_SIZE
for
OUT
binds or for PL/SQL binds. Only set
OCI_ATTR_MAXDATA_SIZE
for
INSERT
or
UPDATE
statements.
If neither of these two attributes is set, OCI expands the buffer using its best
estimates.
This section includes the following topics:
•IN Binds
•Dynamic SQL
•Buffer Expansion During Inserts
7.8.3.3.1 IN Binds
For an
IN
bind, if the underlying column was created using character-length semantics,
then it is preferable to specify the constraint using
OCI_ATTR_MAXCHAR_SIZE
.
As long as the actual buffer contains fewer characters than specified in
OCI_ATTR_MAXCHAR_SIZE
, no constraints are violated at OCI level.
If the underlying column was created using byte-length semantics, then use
OCI_ATTR_MAXDATA_SIZE
in the bind handle to specify the byte constraint on the server. If
you also specify an
OCI_ATTR_MAXCHAR_SIZE
value, then this constraint is imposed when
allocating the receiving buffer on the server side.
Chapter 7
Character Conversion in OCI Binding and Defining
7-38

7.8.3.3.2 Dynamic SQL
For dynamic SQL, you can use the explicit describe to get
OCI_ATTR_DATA_SIZE
and
OCI_ATTR_CHAR_SIZE
in parameter handles, as a guide for setting
OCI_ATTR_MAXDATA_SIZE
and
OCI_ATTR_MAXCHAR_SIZE
attributes in bind handles.
It is a good practice to specify
OCI_ATTR_MAXDATA_SIZE
and
OCI_ATTR_MAXCHAR_SIZE
to be
no more than the actual column width in bytes or characters.
7.8.3.3.3 Buffer Expansion During Inserts
Use
OCI_ATTR_MAXDATA_SIZE
to avoid unexpected behavior caused by buffer expansion
during inserts.
Consider what happens when the database column has character-length semantics,
and the user tries to insert data using
OCIBindByPos()
or
OCIBindByPos2()
or
OCIBindByName()
or
OCIBindByName2()
while setting only the
OCI_ATTR_MAXCHAR_SIZE
to
3000 bytes. The database character set is UTF8 and the client character set is ASCII.
Then, in this case although 3000 characters fits in a buffer of size 3000 bytes for the
client, on the server side it might expand to more than 4000 bytes. Unless the
underlying column is a
LONG
or a LOB type, the server returns an error. To avoid this
problem specify the
OCI_ATTR_MAXDATA_SIZE
to be 4000 to guarantee that the Oracle
database never exceeds 4000 bytes.
See Also:
•OCIBindByPos() or OCIBindByPos2()
•OCIBindByName() or OCIBindByName2()
7.8.3.4 Constraint Checking During Defining
To select data from columns into client buffers, OCI uses defined variables.
You can set an
OCI_ATTR_MAXCHAR_SIZE
value on the define buffer to impose an
additional character-length constraint. There is no
OCI_ATTR_MAXDATA_SIZE
attribute for
define handles because the buffer size in bytes serves as the limit on byte length. The
define buffer size provided in the
OCIDefineByPos()
or
OCIDefineByPos2()
call can be
used as the byte constraint.
This section includes the following topics:
•Dynamic SQL Selects
•Return Lengths
See Also:
OCIDefineByPos() or OCIDefineByPos2()
Chapter 7
Character Conversion in OCI Binding and Defining
7-39

7.8.3.4.1 Dynamic SQL Selects
When sizing buffers for dynamic SQL, always use the
OCI_ATTR_DATA_SIZE
value in the
implicit describe to avoid data loss through truncation.
If the database column is created using character-length semantics known through the
OCI_ATTR_CHAR_USED
attribute, then you can use the
OCI_ATTR_MAXCHAR_SIZE
value to set
an additional constraint on the define buffer. A maximum number of
OCI_ATTR_MAXCHAR_SIZE
characters is put in the buffer.
7.8.3.4.2 Return Lengths
The following return length values are always in bytes regardless of the character-
length semantics of the database.
•The value returned in the
alen
, or the actual length field in binds and defines
•The value that appears in the length, prefixed in special data types such as
VARCHAR
and
LONG
VARCHAR
•The value of the indicator variable in case of truncation
The only exception to this rule is for string buffers in the
OCI_UTF16ID
character set ID;
then the return lengths are in UTF-16 units.
Note:
The buffer sizes in the bind and define calls and the piece sizes in the
OCIStmtGetPieceInfo()
and
OCIStmtSetPieceInfo()
and the callbacks are
always in bytes.
See Also:
•OCIStmtGetPieceInfo()
•OCIStmtSetPieceInfo()
7.8.3.5 General Compatibility Issues for Character-Length Semantics in OCI
Character-length semantics in OCI depends on the Oracle Database release, release
9.0 or later versus release 8.1 or earlier.
•For a release 9.0 or later client communicating with a release 8.1 or earlier Oracle
Database,
OCI_ATTR_MAXCHAR_SIZE
is not known by the Oracle Database, so this
value is ignored. If you specify only this value, OCI derives the corresponding
OCI_ATTR_MAXDATA_SIZE
value based on the maximum number of bytes for each
character for the client-side character set.
•For a release 8.1 or earlier client communicating with a release 9.0 or later Oracle
Database, the client can never specify an
OCI_ATTR_MAXCHAR_SIZE
value, so the
Chapter 7
Character Conversion in OCI Binding and Defining
7-40

Oracle Database considers the client as always expecting byte-length semantics.
This is similar to the situation when the client specifies only
OCI_ATTR_MAXDATA_SIZE
.
So in both cases, the Oracle database and client can exchange information in an
appropriate manner.
This section includes the following topics:
•Code Example for Inserting and Selecting Using OCI_ATTR_MAXCHAR_SIZE
•Code Example for UTF-16 Binding and Defining
7.8.3.5.1 Code Example for Inserting and Selecting Using OCI_ATTR_MAXCHAR_SIZE
When a column is created by specifying a number
N
of characters, the actual allocation
in the database considers the worst case scenario.
This is shown in Example 7-19. The real number of bytes allocated is a multiple of
N
,
say
M
times
N
. Currently,
M
is 3 as the maximum number of bytes allocated for each
character in UTF-8.
For example, in Example 7-19, in the
EMP
table, the
ENAME
column is defined as 30
characters and the
ADDRESS
column is defined as 80 characters. Thus, the
corresponding byte lengths in the database are M*30 or 3*30=90, and M*80 or
3*80=240, respectively.
Example 7-19 Insert and Select Operations Using the
OCI_ATTR_MAXCHAR_SIZE Attribute
...
utext ename[31], address[81];
/* E' <= 30+ 1, D' <= 80+ 1, considering null-termination */
sb4 ename_max_chars = EC=20, address_max_chars = ED=60;
/* EC <= (E' - 1), ED <= (D' - 1) */
sb4 ename_max_bytes = EB=80, address_max_bytes = DB=200;
/* EB <= M * EC, DB <= M * DC */
text *insstmt = (text *)"INSERT INTO EMP(ENAME, ADDRESS) VALUES (:ENAME, \
:ADDRESS)";
text *selstmt = (text *)"SELECT ENAME, ADDRESS FROM EMP";
...
/* Inserting Column Data */
OCIStmtPrepare(stmthp1, errhp, insstmt, (ub4)strlen((char *)insstmt),
(ub4)OCI_NTV_SYNTAX, (ub4)OCI_DEFAULT);
OCIBindByName(stmthp1, &bnd1p, errhp, (text *)":ENAME",
(sb4)strlen((char *)":ENAME"),
(void *)ename, sizeof(ename), SQLT_STR, (void *)&insname_ind,
(ub2 *)alenp, (ub2 *)rcodep, (ub4)maxarr_len, (ub4 *)curelep, OCI_DEFAULT);
/* either */
OCIAttrSet((void *)bnd1p, (ub4)OCI_HTYPE_BIND, (void *)&ename_max_bytes,
(ub4)0, (ub4)OCI_ATTR_MAXDATA_SIZE, errhp);
/* or */
OCIAttrSet((void *)bnd1p, (ub4)OCI_HTYPE_BIND, (void *)&ename_max_chars,
(ub4)0, (ub4)OCI_ATTR_MAXCHAR_SIZE, errhp);
...
/* Retrieving Column Data */
OCIStmtPrepare(stmthp2, errhp, selstmt, strlen((char *)selstmt),
(ub4)OCI_NTV_SYNTAX, (ub4)OCI_DEFAULT);
OCIDefineByPos(stmthp2, &dfn1p, errhp, (ub4)1, (void *)ename,
(sb4)sizeof (ename),
SQLT_STR, (void *)&selname_ind, (ub2 *)alenp, (ub2 *)rcodep,
(ub4)OCI_DEFAULT);
Chapter 7
Character Conversion in OCI Binding and Defining
7-41

/* if not called, byte semantics is by default */
OCIAttrSet((void *)dfn1p, (ub4)OCI_HTYPE_DEFINE, (void *)&ename_max_chars,
(ub4)0,
(ub4)OCI_ATTR_MAXCHAR_SIZE, errhp);
...
7.8.3.5.2 Code Example for UTF-16 Binding and Defining
The character set ID in bind and define of the
CHAR
or
VARCHAR2
, or in
NCHAR
or
NVARCHAR2
variant handles can be set to assume that all data is passed in UTF-16 (Unicode)
encoding. To specify UTF-16, set
OCI_ATTR_CHARSET_ID
=
OCI_UTF16ID
.
OCI provides a typedef called
utext
to facilitate binding and defining of UTF-16 data.
The internal representation of
utext
is a 16-bit unsigned integer,
ub2
. Operating
systems where the encoding scheme of the
wchar_t
data type conforms to UTF-16 can
easily convert
utext
to the
wchar_t
data type using cast operators.
Even for UTF-16 data, the buffer size in bind and define calls is assumed to be in
bytes. Users should use the
utext
data type as the buffer for input and output data.
Example 7-20 shows pseudocode that illustrates a bind and define for UTF-16 data.
Example 7-20 Binding and Defining UTF-16 Data
...
OCIStmt *stmthp1, *stmthp2;
OCIDefine *dfn1p, *dfn2p;
OCIBind *bnd1p, *bnd2p;
text *insstmt=
(text *) "INSERT INTO EMP(ENAME, ADDRESS) VALUES (:ename, :address)"; \
text *selname =
(text *) "SELECT ENAME, ADDRESS FROM EMP";
utext ename[21]; /* Name - UTF-16 */
utext address[51]; /* Address - UTF-16 */
ub2 csid = OCI_UTF16ID;
sb4 ename_col_len = 20;
sb4 address_col_len = 50;
...
/* Inserting UTF-16 data */
OCIStmtPrepare (stmthp1, errhp, insstmt, (ub4)strlen ((char *)insstmt),
(ub4)OCI_NTV_SYNTAX, (ub4)OCI_DEFAULT);
OCIBindByName (stmthp1, &bnd1p, errhp, (text*)":ENAME",
(sb4)strlen((char *)":ENAME"),
(void *) ename, sizeof(ename), SQLT_STR,
(void *)&insname_ind, (ub2 *) 0, (ub2 *) 0, (ub4) 0,
(ub4 *)0, OCI_DEFAULT);
OCIAttrSet ((void *) bnd1p, (ub4) OCI_HTYPE_BIND, (void *) &csid,
(ub4) 0, (ub4)OCI_ATTR_CHARSET_ID, errhp);
OCIAttrSet((void *) bnd1p, (ub4) OCI_HTYPE_BIND, (void *) &ename_col_len,
(ub4) 0, (ub4)OCI_ATTR_MAXDATA_SIZE, errhp);
...
/* Retrieving UTF-16 data */
OCIStmtPrepare (stmthp2, errhp, selname, strlen((char *) selname),
(ub4)OCI_NTV_SYNTAX, (ub4)OCI_DEFAULT);
OCIDefineByPos (stmthp2, &dfn1p, errhp, (ub4)1, (void *)ename,
(sb4)sizeof(ename), SQLT_STR,
(void *)0, (ub2 *)0, (ub2 *)0, (ub4)OCI_DEFAULT);
OCIAttrSet ((void *) dfn1p, (ub4) OCI_HTYPE_DEFINE, (void *) &csid,
(ub4) 0, (ub4)OCI_ATTR_CHARSET_ID, errhp);
...
Chapter 7
Character Conversion in OCI Binding and Defining
7-42

See Also:
Bind Handle Attributes
7.9 PL/SQL REF CURSORs and Nested Tables in OCI
OCI provides the ability to bind and define PL/SQL
REF
CURSOR
s and nested tables.
An application can use a statement handle to bind and define these types of variables.
As an example, consider this PL/SQL block:
static const text *plsql_block = (text *)
"begin \
OPEN :cursor1 FOR SELECT employee_id, last_name, job_id, manager_id, \
salary, department_id \
FROM employees WHERE job_id=:job ORDER BY employee_id; \
OPEN :cursor2 FOR SELECT * FROM departments ORDER BY department_id;
end;";
An application allocates a statement handle for binding by calling
OCIHandleAlloc()
,
and then binds the
:cursor1
placeholder to the statement handle, as in the following
code, where
:cursor1
is bound to
stm2p
.
In this code in Example 7-21,
stm1p
is the statement handle for the PL/SQL block,
whereas
stm2p
is the statement handle that is bound as a
REF
CURSOR
for later data
retrieval. A value of
SQLT_RSET
is passed for the
dty
parameter.
As another example, consider the following:
static const text *nst_tab = (text *)
"SELECT last_name, CURSOR(SELECT department_name, location_id \
FROM departments) FROM employees WHERE last_name = 'FORD'";
The second position is a nested table, which an OCI application can define as a
statement handle shown in Example 7-22.
After execution, when you fetch a row into
stm2p
it becomes a valid statement handle.
Note:
If you have retrieved multiple
REF
CURSOR
s, you must take care when fetching
them into
stm2p
. If you fetch the first one, you can then perform fetches on it
to retrieve its data. However, after you fetch the second
REF
CURSOR
into
stm2p
,
you no longer have access to the data from the first
REF
CURSOR
.
OCI does not support PL/SQL
REF
CURSOR
s that were executed in scrollable
mode.
OCI does not support scrollable
REF
CURSOR
s because you cannot scroll back
to the rows already fetched by a
REF
CURSOR
.
Chapter 7
PL/SQL REF CURSORs and Nested Tables in OCI
7-43

Example 7-21 Binding the :cursor1 Placeholder to the Statement Handle stm2p
as a REF CURSOR
status = OCIStmtPrepare (stm1p, errhp, (text *) plsql_block,
strlen((char *)plsql_block), OCI_NTV_SYNTAX, OCI_DEFAULT);
...
status = OCIBindByName (stm1p, (OCIBind **) &bnd1p, errhp,
(text *)":cursor1", (sb4)strlen((char *)":cursor1"),
(void *)&stm2p, (sb4) 0, SQLT_RSET, (void *)0,
(ub2 *)0, (ub2 *)0, (ub4)0, (ub4 *)0, (ub4)OCI_DEFAULT);
Example 7-22 Defining a Nested Table (Second Position) as a Statement
Handle
status = OCIStmtPrepare (stm1p, errhp, (text *) nst_tab,
strlen((char *)nst_tab), OCI_NTV_SYNTAX, OCI_DEFAULT);
...
status = OCIDefineByPos (stm1p, (OCIDefine **) &dfn2p, errhp, (ub4)2,
(void *)&stm2p, (sb4)0, SQLT_RSET, (void *)0, (ub2 *)0,
(ub2 *)0, (ub4)OCI_DEFAULT);
See Also:
OCIHandleAlloc()
7.10 Natively Describe and Bind All PL/SQL Types Including
Package Types
Beginning with Oracle Database Release 12.1, OCI clients support the ability to
natively describe and bind all PL/SQL types.
This includes the base scalar type Boolean, which was previously unsupported as a
bind type. This also includes types declared in PL/SQL packages, such as named
record or collection type (including nested table, varray and index table) or implicit
record subtype (%rowtype) declared inside of a PL/SQL package specification. Native
support for these features means clients can describe and bind PL/SQL types using
only the provided client-side APIs.
The PL/SQL typecodes for these data types (Boolean, record, index-by
BINARY_INTEGER
, and
PLS_INTEGER
or
BINARY_INTEGER
) are listed in Table 5-10. The
equivalent
SQLT
type for these PL/SQL typecodes is listed in Table 5-11. Clients must
bind the specified type using the respective specified value of
SQLT
type as the DTY of
the bind. For example, for records, clients must bind package record types
(
OCI_TYPECODE_RECORD
) using
SQLT_NTY
as the DTY of the bind; for collections, clients
must bind all package collection types (
OCI_TYPECODE_ITABLE
) using
SQLT_NTY
as the
DTY of the bind; and for Booleans, clients must bind Boolean types
(
OCI_TYPECODE_BOOLEAN
) using
SQLT_BOL
as the DTY of the bind. Bind APIs:
OCIBindByName()
,
OCIBindByName2()
,
OCIBindByPos()
, and
OCIBindByPos2()
support each
SQLT
type value in the DTY of the bind that represents these PL/SQL typecodes.
Chapter 7
Natively Describe and Bind All PL/SQL Types Including Package Types
7-44

See Also:
•OCIBindByName() or OCIBindByName2()
•OCIBindByPos() or OCIBindByPos2()
7.11 Runtime Data Allocation and Piecewise Operations in
OCI
You can use OCI to perform piecewise inserts, updates, and fetches of data.
You can also use OCI to provide data dynamically in case of array inserts or updates,
instead of providing a static array of bind values. You can insert or retrieve a very large
column as a series of chunks of smaller size, minimizing client-side memory
requirements.
The size of individual pieces is determined at run time by the application and can be
uniform or not.
The piecewise functionality of OCI is particularly useful when performing operations on
extremely large blocks of string or binary data, operations involving database columns
that store
CLOB
,
BLOB
,
LONG
,
RAW
, or
LONG
RAW
data.
The piecewise fetch is complete when the final
OCIStmtFetch2()
call returns a value of
OCI_SUCCESS.
In both the piecewise fetch and insert, it is important to understand the sequence of
calls necessary for the operation to complete successfully. For a piecewise insert, you
must call
OCIStmtExecute()
one time more than the number of pieces to be inserted (if
callbacks are not used). This is because the first time
OCIStmtExecute()
is called, it
returns a value indicating that the first piece to be inserted is required. As a result, if
you are inserting n pieces, you must call
OCIStmtExecute()
a total of n+1 times.
Similarly, when performing a piecewise fetch, you must call
OCIStmtFetch2()
once more
than the number of pieces to be fetched.
This section includes the following topics:
•Valid Data Types for Piecewise Operations
•Types of Piecewise Operations
•About Providing INSERT or UPDATE Data at Runtime
•Piecewise Operations with PL/SQL
•PL/SQL Indexed Table Binding Support
•About Providing FETCH Information at Run Time
•Piecewise Binds and Defines for LOBs
Chapter 7
Runtime Data Allocation and Piecewise Operations in OCI
7-45

See Also:
•OCIStmtFetch2()
•OCIStmtExecute()
7.11.1 Valid Data Types for Piecewise Operations
Only some data types can be manipulated in pieces.
OCI applications can perform piecewise fetches, inserts, or updates of all the following
data types:
•
VARCHAR2
•
STRING
•
LONG
•
LONG
RAW
•
RAW
•
CLOB
•
BLOB
Another way of using this feature for all data types is to provide data dynamically for
array inserts or updates. The callbacks should always specify
OCI_ONE_PIECE
for the
piecep
parameter of the callback for data types that do not support piecewise
operations.
7.11.2 Types of Piecewise Operations
What are the ways you can perform piecewise operations.
You can perform piecewise operations in two ways:
•Use calls provided in the OCI library to execute piecewise operations under a
polling paradigm.
•Employ user-defined callback functions to provide the necessary information and
data blocks.
When you set the
mode
parameter of an
OCIBindByPos()
or
OCIBindByPos2()
or
OCIBindByName()
or
OCIBindByName2()
call to
OCI_DATA_AT_EXEC
, it indicates that an OCI
application is providing data for an
INSERT
or
UPDATE
operation dynamically at runtime.
Similarly, when you set the
mode
parameter of an
OCIDefineByPos()
or
OCIDefineByPos2()
call to
OCI_DYNAMIC_FETCH
, it indicates that an application dynamically
provides allocation space for receiving data at the time of the fetch.
In each case, you can provide the runtime information for the
INSERT
,
UPDATE
, or
FETCH
operation in one of two ways: through callback functions, or by using piecewise
operations. If callbacks are desired, an additional bind or define call is necessary to
register the callbacks.
Chapter 7
Runtime Data Allocation and Piecewise Operations in OCI
7-46

The following sections give specific information about runtime data allocation and
piecewise operations for inserts, updates, and fetches.
Note:
Piecewise operations are also valid for SQL and PL/SQL blocks.
See Also:
•OCIBindByPos() or OCIBindByPos2()
•OCIBindByName() or OCIBindByName2()
•OCIDefineByPos() or OCIDefineByPos2()
7.11.3 About Providing INSERT or UPDATE Data at Runtime
When you specify the
OCI_DATA_AT_EXEC
mode in a call to
OCIBindByPos()
or
OCIBindByPos2()
or
OCIBindByName()
or
OCIBindByName2()
, the
value_sz
parameter
defines the total size of the data that can be provided at run time.
The application must be ready to provide to the OCI library the run time
IN
data buffers
on demand as many times as is necessary to complete the operation. When the
allocated buffers are no longer required, they must be freed by the client.
Runtime data is provided in one of two ways:
•You can define a callback using the
OCIBindDynamic()
function, which when called
at run time returns either a piece of the data or all of it.
•If no callbacks are defined, the call to
OCIStmtExecute()
to process the SQL
statement returns the
OCI_NEED_DATA
error code. The client application then
provides the
IN/OUT
data buffer or piece using the
OCIStmtSetPieceInfo()
call that
specifies which bind and piece are being used.
This section includes the following topic: Performing a Piecewise Insert or Update.
See Also:
•OCIBindByPos() or OCIBindByPos2()
•OCIBindByName() or OCIBindByName2()
•OCIBindDynamic()
•OCIStmtExecute()
•OCIStmtSetPieceInfo()
Chapter 7
Runtime Data Allocation and Piecewise Operations in OCI
7-47

7.11.3.1 Performing a Piecewise Insert or Update
Once the OCI environment has been initialized, and a database connection and
session have been established, a piecewise insert begins with calls to prepare a SQL
or PL/SQL statement and to bind input values.
Piecewise operations using standard OCI calls rather than user-defined callbacks do
not require a call to
OCIBindDynamic()
.
Note:
Additional bind variables that are not part of piecewise operations may
require additional bind calls, depending on their data types.
Following the statement preparation and bind, the application performs a series of
calls to
OCIStmtExecute()
,
OCIStmtGetPieceInfo()
, and
OCIStmtSetPieceInfo()
to
complete the piecewise operation. Each call to
OCIStmtExecute()
returns a value that
determines what action should be performed next. In general, the application retrieves
a value indicating that the next piece must be inserted, populates a buffer with that
piece, and then executes an insert. When the last piece has been inserted, the
operation is complete.
Keep in mind that the insert buffer can be of arbitrary size and is provided at run time.
In addition, each inserted piece does not need to be of the same size. The size of
each piece to be inserted is established by each
OCIStmtSetPieceInfo()
call.
Note:
If the same piece size is used for all inserts, and the size of the data being
inserted is not evenly divisible by the piece size, the final inserted piece is
expected to be smaller. You must account for this by indicating the smaller
size in the final
OCIStmtSetPieceInfo()
call.
The procedure is illustrated in Figure 7-3 and expanded in the steps following the
figure.
Chapter 7
Runtime Data Allocation and Piecewise Operations in OCI
7-48

Figure 7-3 Performing Piecewise Insert
1. Initialize the OCI environment, allocate the necessary handles, connect to a
server, authorize a user, and prepare a statement request by using
OCIStmtPrepare2()
.
2. Bind a placeholder by using
OCIBindByName()
or
OCIBindByName2()
or
OCIBindByPos()
or
OCIBindByPos2()
. You do not need to specify the actual size of the pieces you
use, but you must provide the total size of the data that can be provided at run
time.
3. Call
OCIStmtExecute()
for the first time. No data is being inserted here, and the
OCI_NEED_DATA
error code is returned to the application. If any other value is
returned, it indicates that an error occurred.
4. Call
OCIStmtGetPieceInfo()
to retrieve information about the piece that must be
inserted. The parameters of
OCIStmtGetPieceInfo()
include a pointer to a value
indicating if the required piece is the first piece,
OCI_FIRST_PIECE
, or a subsequent
piece,
OCI_NEXT_PIECE
.
5. The application populates a buffer with the piece of data to be inserted and calls
OCIStmtSetPieceInfo()
with these parameters:
•A pointer to the piece
•A pointer to the length of the piece
•A value indicating whether this is the first piece (
OCI_FIRST_PIECE
), an
intermediate piece (
OCI_NEXT_PIECE
), or the last piece (
OCI_LAST_PIECE
)
6. Call
OCIStmtExecute()
again. If
OCI_LAST_PIECE
was indicated in Step 5 and
OCIStmtExecute()
returns
OCI_SUCCESS
, all pieces were inserted successfully. If
OCIStmtExecute()
returns
OCI_NEED_DATA
, go back to Step 3 for the next insert. If
OCIStmtExecute()
returns any other value, an error occurred.
The piecewise operation is complete when the final piece has been successfully
inserted. This is indicated by the
OCI_SUCCESS
return value from the final
OCIStmtExecute()
call.
Chapter 7
Runtime Data Allocation and Piecewise Operations in OCI
7-49

Piecewise updates are performed in a similar manner. In a piecewise update operation
the insert buffer is populated with data that is being updated, and
OCIStmtExecute()
is
called to execute the update.
See Also:
•Polling Mode Operations in OCI
•OCIBindDynamic()
•OCIStmtExecute()
•OCIStmtGetPieceInfo()
•OCIStmtSetPieceInfo()
•OCIStmtPrepare2()
•OCIBindByName() or OCIBindByName2()
•OCIBindByPos() or OCIBindByPos2()
7.11.4 Piecewise Operations with PL/SQL
An OCI application can perform piecewise operations with PL/SQL for
IN
,
OUT
, and
IN/OUT
bind variables in a method similar to that outlined previously.
Keep in mind that all placeholders in PL/SQL statements are bound, rather than
defined. The call to
OCIBindDynamic()
specifies the appropriate callbacks for
OUT
or
IN/OUT
parameters.
See Also:
OCIBindDynamic()
7.11.5 PL/SQL Indexed Table Binding Support
PL/SQL indexed tables can be passed as
IN/OUT
binds into PL/SQL anonymous blocks
using OCI.
The procedure for binding PL/SQL indexed tables is quite similar to performing an
array bind for SQL statements. The OCI program must bind the location of an array
with other metadata for the array as follows, using either
OCIBindByName()
or
OCIBindByName2()
or
OCIBindByPos()
or
OCIBindByPos2()
. The process of binding a C
array into a PL/SQL indexed table bind variable must provide the following information
during the bind call:
•
void *valuep (IN/OUT)
- A pointer to a location that specifies the beginning of the
array in client memory
•
ub2 dty (IN)
- The data type of the elements of the array as represented on the
client
Chapter 7
Runtime Data Allocation and Piecewise Operations in OCI
7-50

•
sb4 value_sz (IN)
- The maximum size (in bytes) of each element of the array as
represented on the client
•
ub4 maxarr_len (IN)
- The maximum number of elements of the data type the array
is expected to hold in its lifetime
If allocating the entire array up front for doing static bindings, the array must be
sized sufficiently to contain
maxarr_len
number of elements, each of size
value_sz
.
This information is also used to constrain the indexed table as seen by PL/SQL.
PL/SQL cannot look up the indexed table (either for read or write) beyond this
specified limit.
•
ub4 *curelep (IN/OUT)
- A pointer to the number of elements in the array (from the
beginning of the array) that are currently valid.
This should be less than or equal to the maximum array length. Note that this
information is also used to constrain the indexed table as seen by PL/SQL. For
IN
binds, PL/SQL cannot read from the indexed table beyond this specified limit. For
OUT
binds, PL/SQL can write to the indexed table beyond this limit, but not beyond
the
maxarr_len
limit.
For
IN
indexed table binds, before performing
OCIStmtExecute()
, the user must set up
the current array length (
*curelep
) for that execution. In addition, the user also must
set up the actual length and indicator as applicable for each element of the array.
For
OUT
binds, OCI must return the current array length (
*curelep
) and the actual
length, indicator and return code as applicable for each element of the array.
For best performance, keep the array allocated with maximum array length, and then
vary the current array length between executes based on how many elements are
actually being passed back and forth. Such an approach does not require repeatedly
deallocating and reallocating the array for every execute, thereby helping overall
application performance.
It is also possible to bind using OCI piecewise calls for PL/SQL indexed tables. Such
an approach does not require preallocating the entire array up front. The
OCIStmtSetPieceInfo()
and
OCIStmtGetPieceInfo()
calls can be used to pass in
individual elements piecewise.
This section includes the following topic: Restrictions for PL/SQL Indexed Table
Binding Interface.
See Also:
•OCIBindByName() or OCIBindByName2()
•OCIBindByPos() or OCIBindByPos2()
•OCIStmtExecute()
•OCIStmtSetPieceInfo()
•OCIStmtGetPieceInfo()
7.11.5.1 Restrictions for PL/SQL Indexed Table Binding Interface
What are the restrictions for the PL/SQL indexed table OCI binding interface.
Chapter 7
Runtime Data Allocation and Piecewise Operations in OCI
7-51

The PL/SQL indexed table OCI binding interface does not support binding:
•Arrays of ADTs or
REF
s
•Arrays of descriptor types such as LOB descriptors, ROWID descriptors, datetime
or interval descriptors
•Arrays of PLSQL record types
7.11.6 About Providing FETCH Information at Run Time
When a call is made to
OCIDefineByPos()
or
OCIDefineByPos2()
with the
mode
parameter
set to
OCI_DYNAMIC_FETCH
, an application can specify information about the data buffer
at the time of fetch.
You may also need to call
OCIDefineDynamic()
to set a callback function that is invoked
to get information about your data buffer.
Runtime data is provided in one of two ways:
•You can define a callback using the
OCIDefineDynamic()
function. The
value_sz
parameter defines the maximum size of the data that is provided at run time.
When the client library needs a buffer to return the fetched data, the callback is
invoked to provide a runtime buffer into which either a piece of the data or all of it
is returned.
•If no callbacks are defined, the
OCI_NEED_DATA
error code is returned and the
OUT
data buffer or piece can then be provided by the client application by using
OCIStmtSetPieceInfo()
. The
OCIStmtGetPieceInfo()
call provides information about
which define and which piece are involved.
This section includes the following topic: Performing a Piecewise Fetch
See Also:
•OCIDefineByPos() or OCIDefineByPos2()
•OCIDefineDynamic()
•OCIStmtSetPieceInfo()
•OCIStmtGetPieceInfo()
7.11.6.1 Performing a Piecewise Fetch
The fetch buffer can be of arbitrary size. In addition, each fetched piece does not need
to be of the same size.
The only requirement is that the size of the final fetch must be exactly the size of the
last remaining piece. The size of each piece to be fetched is established by each
OCIStmtSetPieceInfo()
call. This process is illustrated in Figure 7-4 and explained in
the steps following the figure.
Chapter 7
Runtime Data Allocation and Piecewise Operations in OCI
7-52

Figure 7-4 Performing Piecewise Fetch
1. Initialize the OCI environment, allocate necessary handles, connect to a database,
authorize a user, prepare a statement, and execute the statement by using
OCIStmtExecute()
.
2. Define an output variable by using
OCIDefineByPos()
or
OCIDefineByPos2()
, with
mode
set to
OCI_DYNAMIC_FETCH
. At this point you do not need to specify the actual
size of the pieces you use, but you must provide the total size of the data that is to
be fetched at run time.
3. Call
OCIStmtFetch2()
for the first time. No data is retrieved, and the
OCI_NEED_DATA
error code is returned to the application. If any other value is returned, then an
error occurred.
4. Call
OCIStmtGetPieceInfo()
to obtain information about the piece to be fetched. The
piecep
parameter indicates whether it is the first piece (
OCI_FIRST_PIECE
), a
subsequent piece (
OCI_NEXT_PIECE
), or the last piece (
OCI_LAST_PIECE
).
5. Call
OCIStmtSetPieceInfo()
to specify the fetch buffer.
6. Call
OCIStmtFetch2()
again to retrieve the actual piece. If
OCIStmtFetch2()
returns
OCI_SUCCESS
, all the pieces have been fetched successfully. If
OCIStmtFetch2()
returns
OCI_NEED_DATA
, return to Step 4 to process the next piece. If any other value
is returned, an error occurred.
See Also:
•Polling Mode Operations in OCI
•OCIStmtSetPieceInfo()
•OCIStmtExecute()
•OCIDefineByPos() or OCIDefineByPos2()
•OCIStmtGetPieceInfo()
•OCIStmtFetch2()
Chapter 7
Runtime Data Allocation and Piecewise Operations in OCI
7-53

7.11.7 Piecewise Binds and Defines for LOBs
What are the ways of doing piecewise binds and defines for LOBs.
There are two:
•Using the data interface
You can bind or define character data for
CLOB
columns using
SQLT_CHR
(
VARCHAR2
)
or
SQLT_LNG
(
LONG
) as the input data type for the following functions. You can also
bind or define raw data for
BLOB
columns using
SQLT_LBI
(
LONG
RAW
), and
SQLT_BIN
(
RAW
) as the input data type for these functions:
–
OCIDefineByPos()
or
OCIDefineByPos2()
–
OCIBindByName()
or
OCIBindByName2()
–
OCIBindByPos()
or
OCIBindByPos2()
All the piecewise operations described later are supported for
CLOB
and
BLOB
columns in this case.
•Using the LOB locator
You can bind or define a LOB locator for
CLOB
and
BLOB
columns using
SQLT_CLOB
(
CLOB
) or
SQLT_BLOB
(
BLOB
) as the input data type for the following functions.
–
OCIDefineByPos()
or
OCIDefineByPos2()
–
OCIBindByName()
or
OCIBindByName2()
–
OCIBindByPos()
or
OCIBindByPos2()
You must then call OCILob* functions to read and manipulate the data.
OCILobRead2()
and
OCILobWrite2()
support piecewise and callback modes.
See Also:
•OCIDefineByPos() or OCIDefineByPos2()
•OCIBindByName() or OCIBindByName2()
•OCIBindByPos() or OCIBindByPos2()
•About Binding LOB Data for usage and examples for both
INSERT
and
UPDATE statements
•About Defining LOB Data for usage and examples of
SELECT
statements
•OCILobRead2()
•OCILobWrite2()
•LOB Read and Write Callbacks for information about streaming using
callbacks with
OCILobWrite2()
and
OCILobRead2()
Chapter 7
Runtime Data Allocation and Piecewise Operations in OCI
7-54

8
Describing Schema Metadata
This chapter discusses the use of the
OCIDescribeAny()
function to obtain information
about schema elements.
This chapter contains these topics:
•About Using OCIDescribeAny()
•Parameter Attributes
•Character-Length Semantics Support in Describe Operations
•Examples Using OCIDescribeAny()
See Also:
OCIDescribeAny()
8.1 About Using OCIDescribeAny()
Performs an explicit describe of schema objects and their subschema objects.
The
OCIDescribeAny()
function enables you to perform an explicit describe of the
following schema objects and their subschema objects:
•Tables and views
•Synonyms
•Procedures
•Functions
•Packages
•Sequences
•Collections
•Types
•Schemas
•Databases
Information about other schema elements (function arguments, columns, type
attributes, and type methods) is available through a describe of one of the preceding
schema objects or an explicit describe of the subschema object.
When an application describes a table, it can then retrieve information about that
table's columns. Additionally,
OCIDescribeAny()
can directly describe subschema
objects such as columns of a table, packages of a function, or fields of a type if given
the name of the subschema object.
8-1

The
OCIDescribeAny()
call requires a describe handle as one of its arguments. The
describe handle must be previously allocated with a call to
OCIHandleAlloc()
.
The information returned by
OCIDescribeAny()
is organized hierarchically like a tree, as
shown in Figure 8-1.
Figure 8-1 OCIDescribeAny() Table Description
The describe handle returned by the
OCIDescribeAny()
call has an attribute,
OCI_ATTR_PARAM
, that points to such a description tree. Each node of the tree has
attributes associated with that node, as well as attributes that are like recursive
describe handles and point to subtrees containing further information. If all the
attributes are homogenous, as with elements of a column list, they are called
parameters. The attributes associated with any node are returned by
OCIAttrGet()
, and
the parameters are returned by
OCIParamGet()
.
A call to
OCIAttrGet()
on the describe handle for the table returns a handle to the
column-list information. An application can then use
OCIParamGet()
to retrieve the
handle to the column description of a particular column in the column list. The handle
to the column descriptor can be passed to
OCIAttrGet()
to get further information about
the column, such as the name and data type.
After a SQL statement is executed, information about the select list is available as an
attribute of the statement handle. No explicit describe call is needed. To retrieve
information about select-list items from the statement handle, the application must call
OCIParamGet()
once for each position in the select list to allocate a parameter descriptor
for that position.
Note:
No subsequent
OCIAttrGet()
or
OCIParamGet()
call requires extra round-trips,
as the entire description is cached on the client side by
OCIDescribeAny()
.
This section includes the following topics:
Chapter 8
About Using OCIDescribeAny()
8-2

•Limitations on OCIDescribeAny()
•Notes on Types and Attributes
See Also:
•OCIDescribeAny()
•OCIHandleAlloc()
•OCIAttrGet()
•OCIParamGet()
8.1.1 Limitations on OCIDescribeAny()
The
OCIDescribeAny()
call limits information returned to the basic information and stops
expanding a node if it amounts to another describe operation.
For example, if a table column is of an object type, then OCI does not return a subtree
describing the type, because this information can be obtained by another describe call.
The table name is not returned by
OCIDescribeAny()
or the implicit use of
OCIStmtExecute()
. Sometimes a column is not associated with a table. In most cases,
the table is already known.
See Also:
•About Describing Select-List Items
•OCIDescribeAny()
•OCIStmtExecute()
8.1.2 Notes on Types and Attributes
What to be aware of when performing describe operations.
When performing describe operations, you should be aware of the following topics:
•Data Type Codes
•About Describing Types
•Implicit and Explicit Describe Operations
•OCI_ATTR_LIST_ARGUMENTS Attribute
8.1.2.1 Data Type Codes
The
OCI_ATTR_TYPECODE
attribute returns typecodes that represent the types supplied by
the user when a new type is created using the
CREATE TYPE
statement.
Chapter 8
About Using OCIDescribeAny()
8-3

These typecodes are of the enumerated type
OCITypeCode
, and are represented by
OCI_TYPECODE
constants. Internal PL/SQL type (boolean) is supported.
The
OCI_ATTR_DATA_TYPE
attribute returns typecodes that represent the data types
stored in database columns. These are similar to the describe values returned by
previous versions of Oracle Database. These values are represented by SQLT
constants (
ub2
values). Boolean types return
SQLT_BOL
.
See Also:
•External Data Types for more information about
SQLT_BOL
•Typecodes for more information about typecodes, such as the
OCI_TYPECODE
values returned in the
OCI_ATTR_TYPECODE
attribute and the
SQLT typecodes returned in the
OCI_ATTR_DATA_TYPE
attribute
8.1.2.2 About Describing Types
To describe type objects, it is necessary to initialize the OCI process in object mode.
This is shown in Example 8-1.
Example 8-1 Initializing the OCI Process in Object Mode
/* Initialize the OCI Process */
if (OCIEnvCreate((OCIEnv **) &envhp, (ub4) OCI_OBJECT, (voivoid *) 0,
(void * (*)(void *,size_t)) 0,
(void * (*)(void *, void *, size_t)) 0,
(void (*)(void *, void *)) 0, (size_t) 0, (void **) 0))
{
printf("FAILED: OCIEnvCreate()\n");
return OCI_ERROR;
}
See Also:
OCIEnvCreate()
8.1.2.3 Implicit and Explicit Describe Operations
The column attribute
OCI_ATTR_PRECISION
can be returned using an implicit describe
with
OCIStmtExecute()
and an explicit describe with
OCIDescribeAny()
.
When you use an implicit describe, set the precision to
sb2
. When you use an explicit
describe, set the precision to
ub1
for a placeholder. This is necessary to match the
data type of precision in the dictionary.
Chapter 8
About Using OCIDescribeAny()
8-4

See Also:
•OCIStmtExecute()
•OCIDescribeAny()
8.1.2.4 OCI_ATTR_LIST_ARGUMENTS Attribute
The
OCI_ATTR_LIST_ARGUMENTS
attribute for type methods represents second-level
arguments for the method.
For example, consider the following record
my_type
and the procedure
my_proc
that
takes an argument of type
my_type:
my_type record(a number, b char)
my_proc (my_input my_type)
In this example, the
OCI_ATTR_LIST_ARGUMENTS
attribute would apply to arguments
a
and
b
of the
my_type
record.
8.2 Parameter Attributes
This section describes the attributes and handles that belong to different parameters.
A parameter is returned by
OCIParamGet()
. Parameters can describe different types of
objects or information, and have attributes depending on the type of description they
contain, or type-specific attributes.
The
OCIDescribeAny()
call does support more than two name components (for
example,
schema.type.attr1.attr2.method1
). With more than one component, the first
component is interpreted as the schema name (unless some other flag is set). There is
a flag to specify that the object must be looked up under PUBLIC, that is, describe "a",
where "a" can be either in the current schema or a public synonym.
If you do not know what the object type is, specify
OCI_PTYPE_UNK
. Otherwise, an error is
returned if the actual object type does not match the specified type.
Table 8-1 lists the attributes of all parameters.
Table 8-1 Attributes of All Parameters
Attribute Description Attribute Data Type
OCI_ATTR_OBJ_ID
Object or schema ID
ub4
OCI_ATTR_OBJ_NAME
Database name or object name in a schema
OraText *
OCI_ATTR_OBJ_SCHEMA
Schema name where the object is located
OraText *
Chapter 8
Parameter Attributes
8-5

Table 8-1 (Cont.) Attributes of All Parameters
Attribute Description Attribute Data Type
OCI_ATTR_PTYPE
Type of information described by the parameter. Possible
values:
OCI_PTYPE_TABLE
- table
OCI_PTYPE_VIEW
- view
OCI_PTYPE_PROC
- procedure
OCI_PTYPE_FUNC
- function
OCI_PTYPE_PKG
- package
OCI_PTYPE_TYPE
- type, including a package type
OCI_PTYPE_TYPE_ATTR
- attribute of a type, including
package record type attributes
OCI_PTYPE_TYPE_COLL
- collection type information,
including package collection elements
OCI_PTYPE_TYPE_METHOD
- method of a type
OCI_PTYPE_SYN
- synonym
OCI_PTYPE_SEQ
- sequence
OCI_PTYPE_COL
- column of a table or view
OCI_PTYPE_ARG
- argument of a function or procedure
OCI_PTYPE_TYPE_ARG
- argument of a type method
OCI_PTYPE_TYPE_RESULT
- results of a method
OCI_PTYPE_LIST
- column list for tables and views,
argument list for functions and procedures, or
subprogram list for packages
OCI_PTYPE_SCHEMA
- schema
OCI_PTYPE_DATABASE
- database
OCI_PTYPE_UNK
- unknown schema object
ub1
OCI_ATTR_TIMESTAMP
The time stamp of the object on which the description is
based in Oracle date format
ub1 *
The following sections list the attributes and handles specific to different types of
parameters:
•Table or View Parameters
•Procedure, Function, and Subprogram Attributes
•Package Attributes
•Type Attributes
•Type Attribute Attributes
•Type Method Attributes
•Collection Attributes
•Synonym Attributes
•Sequence Attributes
•Column Attributes
•Argument and Result Attributes
Chapter 8
Parameter Attributes
8-6

•List Attributes
•Schema Attributes
•Database Attributes
•Rule Attributes
•Rule Set Attributes
•Evaluation Context Attributes
•Table Alias Attributes
•Variable Type Attributes
•Name Value Attributes
See Also:
•OCIParamGet()
•OCIDescribeAny()
8.2.1 Table or View Parameters
Lists and describes the type-specific attributes for parameters for a table or view.
Table 8-2 lists the type-specific attributes for parameters for a table or view (type
OCI_PTYPE_TABLE
or
OCI_PTYPE_VIEW
).
Table 8-2 Attributes of Tables or Views
Attribute Description Attribute Data Type
OCI_ATTR_OBJID
Object ID
ub4
OCI_ATTR_NUM_COLS
Number of columns
ub2
OCI_ATTR_LIST_COLUMNS
Column list (type
OCI_PTYPE_LIST
)
OCIParam *
OCI_ATTR_REF_TDO REF
to the type description object (TDO) of the
base type for extent tables
OCIRef *
OCI_ATTR_IS_TEMPORARY
Indicates that the table is temporary
ub1
OCI_ATTR_IS_TYPED
Indicates that the table is typed
ub1
OCI_ATTR_DURATION
Duration of a temporary table. Values can be:
OCI_DURATION_SESSION
- session
OCI_DURATION_TRANS
- transaction
OCI_DURATION_NULL
- table not temporary
OCIDuration
Table 8-3 lists additional attributes that belong to tables.
Chapter 8
Parameter Attributes
8-7

Table 8-3 Attributes Specific to Tables
Attribute Description Attribute Data Type
OCI_ATTR_RDBA
Data block address of the segment header
ub4
OCI_ATTR_TABLESPACE
Tablespace that the table resides in
word
OCI_ATTR_CLUSTERED
Indicates that the table is clustered
ub1
OCI_ATTR_PARTITIONED
Indicates that the table is partitioned
ub1
OCI_ATTR_INDEX_ONLY
Indicates that the table is index-only
ub1
8.2.2 Procedure, Function, and Subprogram Attributes
Lists and describes the type-specific attributes when a parameter is for a procedure or
function.
Table 8-4 lists the type-specific attributes when a parameter is for a procedure or
function (type
OCI_PTYPE_PROC
or
OCI_PTYPE_FUNC
).
Table 8-4 Attributes of Procedures or Functions
Attribute Description Attribute
Data Type
OCI_ATTR_LIST_ARGUMEN
TS
Argument list. See List Attributes.
void *
OCI_ATTR_IS_INVOKER_R
IGHTS
Indicates that the procedure or function has invoker's rights
ub1
Table 8-5 lists the attributes that are defined only for package subprograms.
Table 8-5 Attributes Specific to Package Subprograms
Attribute Description Attribute Data Type
OCI_ATTR_NAME
Name of the procedure or function
OraText *
OCI_ATTR_OVERLOAD_ID
Overloading ID number (relevant in case the
procedure or function is part of a package and
is overloaded). Values returned may be different
from direct query of a PL/SQL function or
procedure.
ub2
Chapter 8
Parameter Attributes
8-8

8.2.3 Package Attributes
Lists and describes the attributes when a parameter is for a package.
Table 8-6 lists the attributes when a parameter is for a package (type
OCI_PTYPE_PKG
).
Table 8-6 Attributes of Packages
Attribute Description Attribute
Data Type
OCI_ATTR_LIST_PKG_TYPE
S
Get a list of all types in an
OCI_PTYPE_PKG
package parameter handle.
void *
OCI_ATTR_LIST_SUBPROGR
AMS
Subprogram list. See List Attributes.
void *
OCI_ATTR_IS_INVOKER_RI
GHTS
Indicates that the package has invoker's rights?
ub1
8.2.4 Type Attributes
Lists and describes the attributes when a parameter is for a type.
Table 8-7 lists the attributes when a parameter is for a type (type
OCI_PTYPE_TYPE
).
These attributes are only valid if the application initialized the OCI process in
OCI_OBJECT
mode in a call to
OCIEnvCreate()
.
Table 8-7 Attributes of Types
Attribute Description Attribute
Data
Type
OCI_ATTR_REF_TDO
Returns the in-memory
REF
of the type descriptor object (TDO) for the
type, if the column type is an object type. If space has not been reserved
for the
OCIRef
, then it is allocated implicitly in the cache. The caller can
then pin the TDO with
OCIObjectPin()
.
OCIRef *
OCI_ATTR_TYPECODE
Typecode. See Data Type Codes. Currently can be only
OCI_TYPECODE_OBJECT
,
OCI_TYPECODE_NAMEDCOLLECTION
, or
OCI_TYPECODE_RECORD
.
OCITypeCo
de
OCI_ATTR_COLLECTION_TYP
ECODE
Typecode of collection if type is collection; invalid otherwise. See Data
Type Codes. Currently can be only
OCI_TYPECODE_VARRAY
,
OCI_TYPECODE_TABLE
, or
OCI_TYPECODE_ITABLE
. If this attribute is queried
for a type that is not a collection, an error is returned.
OCITypeCo
de
OCI_ATTR_IS_INCOMPLETE_
TYPE
Indicates that this is an incomplete type
ub1
OCI_ATTR_IS_SYSTEM_TYPE
Indicates that this is a system type
ub1
OCI_ATTR_IS_PREDEFINED_
TYPE
Indicates that this is a predefined type
ub1
OCI_ATTR_IS_TRANSIENT_T
YPE
Indicates that this is a transient type
ub1
Chapter 8
Parameter Attributes
8-9

Table 8-7 (Cont.) Attributes of Types
Attribute Description Attribute
Data
Type
OCI_ATTR_IS_SYSTEM_GENE
RATED_TYPE
Indicates that this is a system-generated type
ub1
OCI_ATTR_HAS_NESTED_TAB
LE
This type contains a nested table attribute.
ub1
OCI_ATTR_HAS_LOB
This type contains a LOB attribute.
ub1
OCI_ATTR_HAS_FILE
This type contains a
BFILE
attribute.
ub1
OCI_ATTR_COLLECTION_ELE
MENT
Handle to collection element. See Collection Attributes.
void *
OCI_ATTR_NUM_TYPE_ATTRS
Number of type attributes
ub2
OCI_ATTR_LIST_TYPE_ATTR
S
List of type attributes. See List Attributes.
void *
OCI_ATTR_NUM_TYPE_METHO
DS
Number of type methods
ub2
OCI_ATTR_LIST_TYPE_METH
ODS
List of type methods. See List Attributes.
void *
OCI_ATTR_MAP_METHOD
Map method of type. See Type Method Attributes.
void *
OCI_ATTR_ORDER_METHOD
Order method of type. See Type Method Attributes.
void *
OCI_ATTR_IS_INVOKER_RIG
HTS
Indicates that the type has invoker's rights
ub1
OCI_ATTR_NAME
A pointer to a string that is the type attribute name
OraText *
OCI_ATTR_PACKAGE_NAME
A string with the package name if the attribute is a package type.
OraText *
OCI_ATTR_SCHEMA_NAME
A string with the schema name where the type has been created
OraText *
OCI_ATTR_IS_FINAL_TYPE
Indicates that this is a final type
ub1
OCI_ATTR_IS_INSTANTIABL
E_TYPE
Indicates that this is an instantiable type
ub1
OCI_ATTR_IS_SUBTYPE
Indicates that this is a subtype
ub1
OCI_ATTR_SUPERTYPE_SCHE
MA_NAME
Name of the schema that contains the supertype
OraText *
OCI_ATTR_SUPERTYPE_NAME
Name of the supertype
OraText *
Chapter 8
Parameter Attributes
8-10

See Also:
OCIEnvCreate()
8.2.5 Type Attribute Attributes
Lists and describes the attributes when a parameter is for an attribute of a type.
Table 8-8 lists the attributes when a parameter is for an attribute of a type (type
OCI_PTYPE_TYPE_ATTR
).
Table 8-8 Attributes of Type Attributes
Attribute Description Attribute
Data Type
OCI_ATTR_DATA_SIZE
The maximum size of the type attribute. This length is returned in bytes
and not characters for strings and raws. It returns 22 for
NUMBER
s.
ub2
OCI_ATTR_TYPECODE
Typecode. See Data Type Codes.
OCITypeCode
OCI_ATTR_DATA_TYPE
The data type of the type attribute. See Data Type Codes.
ub2
OCI_ATTR_NAME
A pointer to a string that is the type attribute name
OraText *
OCI_ATTR_PRECISION
The precision of numeric type attributes. If the precision is nonzero and
scale is -127, then it is a
FLOAT
; otherwise, it is a
NUMBER(precision,
scale)
. When precision is 0,
NUMBER(precision, scale)
can be
represented simply as
NUMBER
.
ub1
for explicit
describe
sb2
for implicit
describe
OCI_ATTR_SCALE
The scale of numeric type attributes. If the precision is nonzero and scale
is -127, then it is a
FLOAT
; otherwise, it is a
NUMBER(precision, scale)
.
When precision is 0,
NUMBER(precision, scale)
can be represented
simply as
NUMBER
.
sb1
OCI_ATTR_PACKAGE_NAME
A string that is the package name of a type if it is a package type.
OraText *
OCI_ATTR_TYPE_NAME
A string that is the type name. The returned value contains the type name
if the data type is
SQLT_NTY
or
SQLT_REF
. If the data type is
SQLT_NTY
, the
name of the named data type's type is returned. If the data type is
SQLT_REF
, the type name of the named data type pointed to by the
REF
is
returned.
OraText *
OCI_ATTR_SCHEMA_NAME
A string with the schema name under which the type has been created
OraText *
OCI_ATTR_REF_TDO
Returns the in-memory
REF
of the TDO for the type, if the column type is
an object type. If space has not been reserved for the
OCIRef
, then it is
allocated implicitly in the cache. The caller can then pin the TDO with
OCIObjectPin()
.
OCIRef *
Chapter 8
Parameter Attributes
8-11

Table 8-8 (Cont.) Attributes of Type Attributes
Attribute Description Attribute
Data Type
OCI_ATTR_CHARSET_ID
The character set ID, if the type attribute is of a string or character type
ub2
OCI_ATTR_CHARSET_FORM
The character set form, if the type attribute is of a string or character type
ub1
OCI_ATTR_FSPRECISION
The fractional seconds precision of a datetime or interval
ub1
OCI_ATTR_LFPRECISION
The leading field precision of an interval
ub1
8.2.6 Type Method Attributes
Lists and dsescribes the attributes when a parameter is for a method of a type.
Table 8-9 lists the attributes when a parameter is for a method of a type (type
OCI_PTYPE_TYPE_METHOD
).
Table 8-9 Attributes of Type Methods
Attribute Description Attribute
Data Type
OCI_ATTR_NAME
Name of method (procedure or function)
OraText *
OCI_ATTR_ENCAPSULATION
Encapsulation level of the method (either
OCI_TYPEENCAP_PRIVATE
or
OCI_TYPEENCAP_PUBLIC
)
OCITypeEnca
p
OCI_ATTR_LIST_ARGUMENTS
Argument list. See OCI_ATTR_LIST_ARGUMENTS Attribute, and
List Attributes.
void *
OCI_ATTR_IS_CONSTRUCTOR
Indicates that method is a constructor
ub1
OCI_ATTR_IS_DESTRUCTOR
Indicates that method is a destructor
ub1
OCI_ATTR_IS_OPERATOR
Indicates that method is an operator
ub1
OCI_ATTR_IS_SELFISH
Indicates that method is selfish
ub1
OCI_ATTR_IS_MAP
Indicates that method is a map method
ub1
OCI_ATTR_IS_ORDER
Indicates that method is an order method
ub1
OCI_ATTR_IS_RNDS
Indicates that "Read No Data State" is set for method
ub1
Chapter 8
Parameter Attributes
8-12

Table 8-9 (Cont.) Attributes of Type Methods
Attribute Description Attribute
Data Type
OCI_ATTR_IS_RNPS
Indicates that "Read No Process State" is set for method
ub1
OCI_ATTR_IS_WNDS
Indicates that "Write No Data State" is set for method
ub1
OCI_ATTR_IS_WNPS
Indicates that "Write No Process State" is set for method
ub1
OCI_ATTR_IS_FINAL_METHOD
Indicates that this is a final method
ub1
OCI_ATTR_IS_INSTANTIABLE_
METHOD
Indicates that this is an instantiable method
ub1
OCI_ATTR_IS_OVERRIDING_ME
THOD
Indicates that this is an overriding method
ub1
8.2.7 Collection Attributes
Lists and describes the attributes when a parameter is for a collection type.
Table 8-10 lists the attributes when a parameter is for a collection type (type
OCI_PTYPE_COLL
).
Table 8-10 Attributes of Collection Types
Attribute Description Attribute
Data Type
OCI_ATTR_DATA_SIZE
The maximum size of the type attribute. This length is returned in bytes
and not characters for strings and raws. It returns 22 for
NUMBER
s.
ub2
OCI_ATTR_TYPECODE
Typecode. See Data Type Codes.
OCITypeCode
OCI_ATTR_DATA_TYPE
The data type of the type attribute. See Data Type Codes.
ub2
OCI_ATTR_NUM_ELEMS
The number of elements in an array. It is only valid for collections that are
arrays.
ub4
OCI_ATTR_NAME
A pointer to a string that is the type attribute name
OraText *
OCI_ATTR_PRECISION
The precision of numeric type attributes. If the precision is nonzero and
scale is -127, then it is a
FLOAT
; otherwise, it is a
NUMBER(precision,
scale)
. When precision is 0,
NUMBER(precision, scale)
can be
represented simply as
NUMBER
.
ub1
for explicit
describe
sb2
for implicit
describe
Chapter 8
Parameter Attributes
8-13

Table 8-10 (Cont.) Attributes of Collection Types
Attribute Description Attribute
Data Type
OCI_ATTR_SCALE
The scale of numeric type attributes. If the precision is nonzero and scale
is -127, then it is a
FLOAT
; otherwise, it is a
NUMBER(precision, scale)
.
When precision is 0,
NUMBER(precision, scale)
can be represented
simply as
NUMBER
.
sb1
OCI_ATTR_PACKAGE_NAM
E
A string that is the package name of a type if it is a package type.
OraText *
OCI_ATTR_TYPE_NAME
A string that is the type name. The returned value contains the type name
if the data type is
SQLT_NTY
or
SQLT_REF
. If the data type is
SQLT_NTY
, the
name of the named data type's type is returned. If the data type is
SQLT_REF
, the type name of the named data type pointed to by the
REF
is
returned.
OraText *
OCI_ATTR_SCHEMA_NAME
A string with the schema name under which the type has been created
OraText *
OCI_ATTR_REF_TDO
Returns the in-memory
REF
of the type descriptor object (TDO) for the
type, if the column type is an object type. If space has not been reserved
for the
OCIRef
, then it is allocated implicitly in the cache. The caller can
then pin the TDO with
OCIObjectPin()
.
OCIRef *
OCI_ATTR_CHARSET_ID
The character set ID, if the type attribute is of a string or character type
ub2
OCI_ATTR_CHARSET_FOR
M
The character set form, if the type attribute is of a string or character type
ub1
8.2.8 Synonym Attributes
Lists and describes the attributes when a parameter is for a synonym.
Table 8-11 lists the attributes when a parameter is for a synonym (type
OCI_PTYPE_SYN
).
Table 8-11 Attributes of Synonyms
Attribute Description Attribute Data Type
OCI_ATTR_OBJID
Object ID
ub4
OCI_ATTR_SCHEMA_NAME
A string containing the schema name of the
synonym translation
OraText *
OCI_ATTR_NAME
A
NULL
-terminated string containing the object name
of the synonym translation
OraText *
OCI_ATTR_LINK
A
NULL
-terminated string containing the database
link name of the synonym translation
OraText *
Chapter 8
Parameter Attributes
8-14

8.2.9 Sequence Attributes
Lists and describes the attributes when a parameter is for a sequence.
Table 8-12 lists the attributes when a parameter is for a sequence (type
OCI_PTYPE_SEQ
).
Table 8-12 Attributes of Sequences
Attribute Description Attribute Data Type
OCI_ATTR_OBJID
Object ID
ub4
OCI_ATTR_MIN
Minimum value (in Oracle
NUMBER
format)
ub1
OCI_ATTR_MAX
Maximum value (in Oracle
NUMBER
format)
ub1
OCI_ATTR_INCR
Increment (in Oracle
NUMBER
format)
ub1
OCI_ATTR_CACHE
Number of sequence numbers cached; zero if
the sequence is not a cached sequence (in
Oracle
NUMBER
format)
ub1
OCI_ATTR_ORDER
Whether the sequence is ordered
ub1
OCI_ATTR_HW_MARK
High-water mark (in
NUMBER
format)
ub1
See Also:
OCINumber Examples
8.2.10 Column Attributes
Lists and describes the attributes when a parameter is for a column of a table or view.
Note:
For
BINARY_FLOAT
and
BINARY_DOUBLE
:
If
OCIDescribeAny()
is used to retrieve the column data type
(
OCI_ATTR_DATA_TYPE
) for
BINARY_FLOAT
or
BINARY_DOUBLE
columns in a table, it
returns the internal data type code.
The SQLT codes corresponding to the internal data type codes for
BINARY_FLOAT
and
BINARY_DOUBLE
are
SQLT_IBFLOAT
and
SQLT_IBDOUBLE
.
Chapter 8
Parameter Attributes
8-15

The following table lists the attributes when a parameter is for a column of a table or
view (type
OCI_PTYPE_COL
).
Table 8-13 Attributes of Columns of Tables or Views
Attribute Description Attribut
e Data
Type
OCI_ATTR_CHAR_USED
Returns the type of length semantics of the column. Zero (0) means
byte-length semantics and 1 means character-length semantics. See
Character-Length Semantics Support in Describe Operations.
ub1
OCI_ATTR_CHAR_SIZE
Returns the column character length that is the number of characters
allowed in the column. It is the counterpart of
OCI_ATTR_DATA_SIZE
,
which gets the byte length. See Character-Length Semantics Support in
Describe Operations.
ub2
OCI_ATTR_COLLATION_ID
Returns the derived collation ID of the column. The
OCI_ATTR_COLLATION_ID
attribute is valid only for select-list describes
based on a statement handle for a query and not for
OCIDescribeAny()
describes. It is relevant only for select-list items of character data types.
For other data types the value is always
OCI_COLLATION_NONE
.
Table 8-14 describes the predefined constraints for a number of
commonly used collation IDs.
Note:
You can use the SQL built-in functions
NLS_COLLATION_ID
and
NLS_COLLATION_NAME
to map between
collation IDs returned for this attribute and
collation names used in SQL syntax.
See Also:
•OCI_ATTR_COLLATION_ID
•Oracle Database Globalization
Support Guide for information on how
this set collation influences query
processing
ub4 *
Chapter 8
Parameter Attributes
8-16

Table 8-13 (Cont.) Attributes of Columns of Tables or Views
Attribute Description Attribut
e Data
Type
OCI_ATTR_COL_PROPERTIES
Returns describe data regarding certain column properties. The
following are the flags available in
OCI_ATTR_COL_PROPERTIES
:
•
OCI_ATTR_COL_PROPERTY_IS_IDENTITY
•
OCI_ATTR_COL_PROPERTY_IS_GEN_ALWAYS
–1 - represents it is
ALWAYS GENERATED
–0 - represents
GENERATED BY DEFAULT
•
OCI_ATTR_COL_PROPERTY_IS_GEN_BY_DEF_ON_NULL
•
OCI_ATTR_COL_PROPERTY_IS_LPART
•
OCI_ATTR_COL_PROPERTY_IS_CONID
The following is a sample usage:
OCIAttrGet((dvoid*) mypard, (ub4) OCI_DTYPE_PARAM,
(dvoid*) &col_prop, (ub4 *) 0,(ub4) OCI_ATTR_COL_PROPERTIES,
(OCIError *) errhp ));
if(col_prop & OCI_ATTR_COL_PROPERTY_IS_IDENTITY)
printf("Identity Column \n");
if(col_prop & OCI_ATTR_COL_PROPERTY_IS_GEN_ALWAYS)
printf("Column is always generated\n");
if(col_prop & OCI_ATTR_COL_PROPERTY_IS_GEN_BY_DEF_ON_NULL)
printf("Column is generated by default on NULL\n");
if(col_prop & OCI_ATTR_COL_PROPERTY_IS_LPART)
printf("Column is an implicitly generated logical
partitioning column for container_map enabled objects\n");
if(col_prop & OCI_ATTR_COL_PROPERTY_IS_CONID)
printf("Column is a CON_ID column implicitly generated by
CONTAINERS() or is an ORIGIN_CON_ID column implicitly
generated for Extended Data Link\n");
See Oracle Database SQL Language Reference for more information
about the SQL syntax to specify these properties in an identity clause
for a column definition in the
CREATE TABLE
statement.
ub8
OCI_ATTR_INVISIBLE_COL
Returns whether a column is invisible or not. A value of
TRUE
indicates
the column is an invisible column. Otherwise, the value
FALSE
is
returned. See "Describing Each Column to Know Whether It Is an
Invisible Column" for an example.
ub1
OCI_ATTR_DATA_SIZE
The maximum size of the column. This length is returned in bytes and
not characters for strings and raws. It returns 22 for
NUMBER
s.
ub2
OCI_ATTR_DATA_TYPE
The data type of the column. See Data Type Codes.
ub2
OCI_ATTR_NAME
A pointer to a string that is the column name
OraText
*
Chapter 8
Parameter Attributes
8-17

Table 8-13 (Cont.) Attributes of Columns of Tables or Views
Attribute Description Attribut
e Data
Type
OCI_ATTR_PRECISION
The precision of numeric columns. If the precision is nonzero and scale
is -127, then it is a
FLOAT
; otherwise, it is a
NUMBER(precision, scale)
.
When precision is 0,
NUMBER(precision, scale)
can be represented
simply as
NUMBER
.
ub1
for
explicit
describe
sb2
for
implicit
describe
OCI_ATTR_SCALE
The scale of numeric columns. If the precision is nonzero and scale is
-127, then it is a
FLOAT
; otherwise, it is a
NUMBER
(
precision, scale
).
When precision is 0,
NUMBER(precision, scale)
can be represented
simply as
NUMBER
.
sb1
OCI_ATTR_IS_NULL
Returns 0 if null values are not permitted for the column. Does not
return a correct value for a
CUBE
or
ROLLUP
operation.
ub1
OCI_ATTR_TYPE_NAME
Returns a string that is the type name. The returned value contains the
type name if the data type is
SQLT_NTY
or
SQLT_REF
. If the data type is
SQLT_NTY
, the name of the named data type's type is returned. If the
data type is
SQLT_REF
, the type name of the named data type pointed to
by the
REF
is returned.
OraText
*
OCI_ATTR_SCHEMA_NAME
Returns a string with the schema name under which the type has been
created
OraText
*
OCI_ATTR_REF_TDO
The
REF
of the TDO for the type, if the column type is an object type
OCIRef *
OCI_ATTR_CHARSET_ID
The character set ID, if the column is of a string or character type
ub2
OCI_ATTR_CHARSET_FORM
The character set form, if the column is of a string or character type
ub1
Table 8-14 describes predefined constants for a number of commonly used collation
IDs, which can be returned for the attribute
OCI_ATTR_COLLATION_ID
. The constants are
listed with their values (in parenthesis) and the SQL names of the corresponding
collations.
Table 8-14 Predefined Collation IDs, Their
ub4
Values (in parenthesis), and Their SQL Names
Collation ID (Value) SQL Name
OCI_COLLATION_NONE (0) Undefined collation; no collation has been specified.
OCI_COLLATION_NLS_COMP (16382) USING_NLS_COMP
OCI_COLLATION_NLS_SORT (16381) USING_NLS_SORT
OCI_COLLATION_NLS_SORT_CI (16380) USING_NLS_SORT_CI
OCI_COLLATION_NLS_SORT_AI (16379) USING_NLS_SORT_AI
Chapter 8
Parameter Attributes
8-18

Table 8-14 (Cont.) Predefined Collation IDs, Their
ub4
Values (in parenthesis), and Their SQL
Names
Collation ID (Value) SQL Name
OCI_COLLATION_NLS_SORT_CS (16378) USING_NLS_SORT_CS
OCI_COLLATION_BINARY (16383) BINARY
OCI_COLLATION_BINARY_CI (147455) BINARY_CI
OCI_COLLATION_BINARY_AI (81919) BINARY_AI
See Also:
OCIDescribeAny()
8.2.11 Argument and Result Attributes
Lists and describes the attributes when a parameter is for an argument of a procedure
or function.
Table 8-15 lists the attributes when a parameter is for an argument of a procedure or
function (type
OCI_PTYPE_ARG
), for a type method argument (type
OCI_PTYPE_TYPE_ARG
),
or for method results (type
OCI_PTYPE_TYPE_RESULT
).
Table 8-15 Attributes of Arguments and Results
Attribute Description Attribute
Data Type
OCI_ATTR_NAME
Returns a pointer to a string that is the argument name
OraText *
OCI_ATTR_POSITION
The position of the argument in the argument list. Always returns zero.
ub2
OCI_ATTR_TYPECODE
Typecode. See Data Type Codes.
OCITypeCode
OCI_ATTR_DATA_TYPE
The data type of the argument. See Data Type Codes.
ub2
OCI_ATTR_DATA_SIZE
The size of the data type of the argument. This length is returned in bytes
and not characters for strings and raws. It returns 22 for
NUMBER
s.
ub2
OCI_ATTR_PRECISION
The precision of numeric arguments. If the precision is nonzero and scale
is -127, then it is a
FLOAT
; otherwise, it is a
NUMBER(precision, scale)
.
When precision is 0,
NUMBER(precision, scale)
can be represented
simply as
NUMBER
.
sb1
for
explicit
describe
sb2
for
implicit
describe
OCI_ATTR_SCALE
The scale of numeric arguments. If the precision is nonzero and scale is
-127, then it is a
FLOAT
; otherwise, it is a
NUMBER(precision, scale)
.
When precision is 0,
NUMBER(precision, scale)
can be represented
simply as
NUMBER
.
sb1
Chapter 8
Parameter Attributes
8-19

Table 8-15 (Cont.) Attributes of Arguments and Results
Attribute Description Attribute
Data Type
OCI_ATTR_LEVEL
The data type levels. This attribute always returns zero.
ub2
OCI_ATTR_HAS_DEFAULT
Indicates whether an argument has a default
ub1
OCI_ATTR_LIST_ARGUME
NTS
The list of arguments at the next level (when the argument is of a record
or table type)
void *
OCI_ATTR_IOMODE
Indicates the argument mode:
0 is IN (
OCI_TYPEPARAM_IN
),
1 is OUT (
OCI_TYPEPARAM_OUT
),
2 is IN/OUT (
OCI_TYPEPARAM_INOUT
)
OCITypeParam
Mode
OCI_ATTR_RADIX
Returns a radix (if number type)
ub1
OCI_ATTR_IS_NULL
Returns 0 if null values are not permitted for the column
ub1
OCI_ATTR_TYPE_NAME
Returns a string that is the type name or the package name for package
local types. The returned value contains the type name if the data type is
SQLT_NTY
or
SQLT_REF
. If the data type is
SQLT_NTY
, the name of the
named data type's type is returned. If the data type is
SQLT_REF
, the type
name of the named data type pointed to by the
REF
is returned.
OraText *
OCI_ATTR_SCHEMA_NAME
For
SQLT_NTY
or
SQLT_REF
, returns a string with the schema name under
which the type was created, or under which the package was created for
package local types
OraText *
OCI_ATTR_SUB_NAME
For
SQLT_NTY
or
SQLT_REF
, returns a string with the type name, for
package local types
OraText *
OCI_ATTR_LINK
For
SQLT_NTY
or
SQLT_REF
, returns a string with the database link name of
the database on which the type exists. This can happen only for package
local types, when the package is remote.
OraText *
OCI_ATTR_REF_TDO
Returns the
REF
of the type descriptor object (TDO) for the type, if the
argument type is an object
OCIRef *
OCI_ATTR_CHARSET_ID
Returns the character set ID if the argument is of a string or character
type
ub2
OCI_ATTR_CHARSET_FOR
M
Returns the character set form if the argument is of a string or character
type
ub1
8.2.12 List Attributes
Lists and describes the attributes when the parameter is for a list of columns,
arguments, and subprograms, or fields of a package record type.
When a parameter is for a list of columns, arguments, and subprograms, or fields of a
package record type (type
OCI_PTYPE_LIST
), it has the type-specific attributes and
handles (parameters) shown in Table 8-16.
The list has an
OCI_ATTR_LTYPE
attribute that designates the list type. Table 8-16 lists
the possible values and their lower bounds when traversing the list.
Chapter 8
Parameter Attributes
8-20

Table 8-16 List Attributes
List Attribute Description Lower Bound
OCI_LTYPE_COLUMN
Column list 1
OCI_LTYPE_ARG_PROC
Procedure argument list 1
OCI_LTYPE_ARG_FUNC
Function argument list 0
OCI_LTYPE_SUBPRG
Subprogram list 0
OCI_LTYPE_TYPE_ATTR
Type attribute list 1
OCI_LTYPE_TYPE_METHOD
Type method list 1
OCI_LTYPE_TYPE_ARG_PROC
Type method without result argument list 0
OCI_LTYPE_TYPE_ARG_FUNC
Type method without result argument list 1
OCI_LTYPE_SCH_OBJ
Object list within a schema 0
OCI_LTYPE_DB_SCH
Schema list within a database 0
The list has an
OCI_ATTR_NUM_PARAMS
attribute, which tells the number of elements in the
list.
Each list has
LowerBound
...
OCI_ATTR_NUM_PARAMS
parameters.
LowerBound
is the value in
the Lower Bound column of Table 8-16. For a function argument list, position 0 has a
parameter for the return value (type
OCI_PTYPE_ARG
).
8.2.13 Schema Attributes
Lists and describes the attributes when a parameter is for a schema type.
Table 8-17 lists the attributes when a parameter is for a schema type (type
OCI_PTYPE_SCHEMA
).
Table 8-17 Attributes Specific to Schemas
Attribute Description Attribute Data Type
OCI_ATTR_LIST_OBJECTS
List of objects in the schema
OCIParam *
8.2.14 Database Attributes
Lists and describes the attributes when a parameter is for a database type.
Table 8-18 lists the attributes when a parameter is for a database type (type
OCI_PTYPE_DATABASE
).
Table 8-18 Attributes Specific to Databases
Attribute Description Attribute Data Type
OCI_ATTR_VERSION
Database version
OraText *
Chapter 8
Parameter Attributes
8-21

Table 8-18 (Cont.) Attributes Specific to Databases
Attribute Description Attribute Data Type
OCI_ATTR_CHARSET_ID
Database character set ID from the server
handle
ub2
OCI_ATTR_NCHARSET_ID
Database national character set ID from
the server handle
ub2
OCI_ATTR_LIST_SCHEMAS
List of schemas (type
OCI_PTYPE_SCHEMA
)
in the database
ub1
OCI_ATTR_MAX_PROC_LEN
Maximum length of a procedure name
ub4
OCI_ATTR_MAX_COLUMN_LEN
Maximum length of a column name
ub4
OCI_ATTR_CURSOR_COMMIT_BEHAVIOR
How a
COMMIT
operation affects cursors
and prepared statements in the database.
Values are:
OCI_CURSOR_OPEN
- Preserve cursor state
as before the commit operation.
OCI_CURSOR_CLOSED
- Cursors are closed
on
COMMIT
, but the application can still
reexecute the statement without preparing
it again.
ub1
OCI_ATTR_MAX_CATALOG_NAMELEN
Maximum length of a catalog (database)
name
ub1
OCI_ATTR_CATALOG_LOCATION
Position of the catalog in a qualified table.
Values are
OCI_CL_START
and
OCI_CL_END
.
ub1
OCI_ATTR_SAVEPOINT_SUPPORT
Does database support savepoints?
Values are
OCI_SP_SUPPORTED
and
OCI_SP_UNSUPPORTED
.
ub1
OCI_ATTR_NOWAIT_SUPPORT
Does database support the nowait clause?
Values are
OCI_NW_SUPPORTED
and
OCI_NW_UNSUPPORTED
.
ub1
OCI_ATTR_AUTOCOMMIT_DDL
Is autocommit mode required for DDL
statements? Values are
OCI_AC_DDL
and
OCI_NO_AC_DDL
.
ub1
OCI_ATTR_LOCKING_MODE
Locking mode for the database. Values are
OCI_LOCK_IMMEDIATE
and
OCI_LOCK_DELAYED
.
ub1
8.2.15 Rule Attributes
Lists and describes the attributes when a parameter is for a rule.
Table 8-19 lists the attributes when a parameter is for a rule (type
OCI_PTYPE_RULE
).
Chapter 8
Parameter Attributes
8-22

Table 8-19 Attributes Specific to Rules
Attribute Description Attribute Data Type
OCI_ATTR_CONDITION
Rule condition
OraText *
OCI_ATTR_EVAL_CONTEXT_OWNER
Owner name of the evaluation context
associated with the rule, if any
OraText *
OCI_ATTR_EVAL_CONTEXT_NAME
Object name of the evaluation context
associated with the rule, if any
OraText *
OCI_ATTR_COMMENT
Comment associated with the rule, if any
OraText *
OCI_ATTR_LIST_ACTION_CONTEXT
List of name-value pairs in the action context
(type
OCI_PTYPE_LIST
)
void *
8.2.16 Rule Set Attributes
Lists and describes the attributes when a parameter is for a rule set.
Table 8-20 lists the attributes when a parameter is for a rule set (type
OCI_PTYPE_RULE_SET
).
Table 8-20 Attributes Specific to Rule Sets
Attribute Description Attribute Data Type
OCI_ATTR_EVAL_CONTEXT_OWNER
Owner name of the evaluation context
associated with the rule set, if any
OraText *
OCI_ATTR_EVAL_CONTEXT_NAME
Object name of the evaluation context
associated with the rule set, if any
OraText *
OCI_ATTR_COMMENT
Comment associated with the rule set, if any
OraText *
OCI_ATTR_LIST_RULES
List of rules in the rule set (type
OCI_PTYPE_LIST
)
void *
8.2.17 Evaluation Context Attributes
Lists and describes the attributes when a parameter is for an evaluation context.
Table 8-21 lists the attributes when a parameter is for an evaluation context (type
OCI_PTYPE_EVALUATION_CONTEXT
).
Table 8-21 Attributes Specific to Evaluation Contexts
Attribute Description Attribute Data Type
OCI_ATTR_EVALUATION_FUNCTION
Evaluation function associated with the
evaluation context, if any
OraText *
Chapter 8
Parameter Attributes
8-23

Table 8-21 (Cont.) Attributes Specific to Evaluation Contexts
Attribute Description Attribute Data Type
OCI_ATTR_COMMENT
Comment associated with the evaluation
context, if any
OraText *
OCI_ATTR_LIST_TABLE_ALIASES
List of table aliases in the evaluation context
(type
OCI_PTYPE_LIST
)
void *
OCI_ATTR_LIST_VARIABLE_TYPES
List of variable types in the evaluation context
(type
OCI_PTYPE_LIST
)
void *
8.2.18 Table Alias Attributes
Lists and describes the attributes when a parameter is for a table alias.
Table 8-22 lists the attributes when a parameter is for a table alias (type
OCI_PTYPE_TABLE_ALIAS
).
Table 8-22 Attributes Specific to Table Aliases
Attribute Description Attribute Data Type
OCI_ATTR_NAME
Table alias name
OraText *
OCI_ATTR_TABLE_NAME
Table name associated with the alias
OraText *
8.2.19 Variable Type Attributes
Lists and describes the attributes when a parameter is for a variable.
Table 8-23 lists the attributes when a parameter is for a variable (type
OCI_PTYPE_VARIABLE_TYPE
).
Table 8-23 Attributes Specific to Variable Types
Attribute Description Attribute Data
Type
OCI_ATTR_NAME
Variable name
OraText *
OCI_ATTR_TYPE
Variable type
OraText *
OCI_ATTR_VAR_VALUE_FUNCTION
Variable value function associated with the
variable, if any
OraText *
OCI_ATTR_VAR_METHOD_FUNCTION
Variable method function associated with the
variable, if any
OraText *
Chapter 8
Parameter Attributes
8-24

8.2.20 Name Value Attributes
Lists and describes the attributes when a parameter is for a name-value pair.
Table 8-24 lists the attributes when a parameter is for a name-value pair (type
OCI_PTYPE_NAME_VALUE
).
Table 8-24 Attributes Specific to Name-Value Pair
Attribute Description Attribute Data Type
OCI_ATTR_NAME
Name
OraText *
OCI_ATTR_VALUE
Value
OCIAnyData*
8.3 Character-Length Semantics Support in Describe
Operations
Query and column information are supported with character-length semantics.
Since release Oracle9i, query and column information are supported with character-
length semantics.
The following attributes of describe handles support character-length semantics:
•
OCI_ATTR_CHAR_SIZE
gets the column character length, which is the number of
characters allowed in the column. It is the counterpart of
OCI_ATTR_DATA_SIZE
, which
gets the byte length.
•Calling
OCIAttrGet()
with attribute
OCI_ATTR_CHAR_SIZE
or
OCI_ATTR_DATA_SIZE
does
not return data on stored procedure parameters, because stored procedure
parameters are not bounded.
•
OCI_ATTR_CHAR_USED
gets the type of length semantics of the column. Zero (0)
means byte-length semantics and 1 means character-length semantics.
An application can describe a select-list query either implicitly or explicitly through
OCIStmtExecute()
. Other schema elements must be described explicitly through
OCIDescribeAny()
.
This section includes the following topics:
•Implicit Describing
•Explicit Describing
See Also:
•OCIStmtExecute()
•OCIDescribeAny()
Chapter 8
Character-Length Semantics Support in Describe Operations
8-25

8.3.1 Implicit Describing
If the database column was created using character-length semantics, then the implicit
describe information contains the character length, the byte length, and a flag
indicating how the database column was created.
OCI_ATTR_CHAR_SIZE
is the character length of the column or expression. The
OCI_ATTR_CHAR_USED
flag is 1 in this case, indicating that the column or expression was
created with character-length semantics.
The
OCI_ATTR_DATA_SIZE
value is always large enough to hold all the data, as many as
OCI_ATTR_CHAR_SIZE
number of characters. The
OCI_ATTR_DATA_SIZE
is usually set to
(
OCI_ATTR_CHAR_SIZE
)*(the client's maximum number of bytes) for each character value.
If the database column was created with byte-length semantics, then for the implicit
describe (it behaves exactly as it does before release 9.0) the
OCI_ATTR_DATA_SIZE
value returned is (column's byte length)*(the maximum conversion ratio between the
client and server's character set). That is, the column byte length divided by the
server's maximum number of bytes for each character multiplied by the client's
maximum number of bytes for each character. The
OCI_ATTR_CHAR_USED
value is 0 and
the
OCI_ATTR_CHAR_SIZE
value is set to the same value as
OCI_ATTR_DATA_SIZE
.
8.3.2 Explicit Describing
Explicit describes of tables have three attributes:
OCI_ATTR_DATA_SIZE
,
OCI_ATTR_CHAR_SIZE
, and
OCI_ATTR_CHAR_USED
.
Explicit describes of tables have the following attributes:
•
OCI_ATTR_DATA_SIZE
gets the column's size in bytes, as it appears in the server
•
OCI_ATTR_CHAR_SIZE
indicates the length of the column in characters
•
OCI_ATTR_CHAR_USED
, is a flag that indicates how the column was created, as
described previously in terms of the type of length semantics of the column
When inserting, if the
OCI_ATTR_CHAR_USED
flag is set, you can set the
OCI_ATTR_MAXCHAR_SIZE
in the bind handle to the value returned by
OCI_ATTR_CHAR_SIZE
in the parameter handle. This prevents you from violating the size constraint for the
column.
This section includes the following topic: Client and Server Compatibility Issues for
Describing.
See Also:
IN Binds
8.3.2.1 Client and Server Compatibility Issues for Describing
Character-length semantics depends on the release of the server or client. It is best
described when both server and client are Oracle9i or later. Otherwise, compatibility
issues as described result.
Chapter 8
Character-Length Semantics Support in Describe Operations
8-26

When an Oracle9i or later client talks to an Oracle8i or earlier server, it behaves as if
the database is only using byte-length semantics.
When an Oracle8i or earlier client talks to a Oracle9i or later server, the attributes
OCI_ATTR_CHAR_SIZE
and
OCI_ATTR_CHAR_USED
are not available on the client side.
In both cases, the character-length semantics cannot be described when either the
server or client has an Oracle8i or earlier software release.
8.4 Examples Using OCIDescribeAny()
The following examples demonstrate the use of
OCIDescribeAny()
for describing
different types of schema objects.
For a more detailed code sample, see the demonstration program
cdemodsa.c
included
with your Oracle Database installation.
•Retrieving Column Data Types for a Table
•Describing the Stored Procedure
•Retrieving Attributes of an Object Type
•Retrieving the Collection Element's Data Type of a Named Collection Type
•Describing with Character-Length Semantics
•Describing Each Column to Know Whether It Is an Invisible Column
See Also:
•OCI Demonstration Programs for additional information about the
demonstration programs
•OCIDescribeAny()
8.4.1 Retrieving Column Data Types for a Table
Illustrates the use of an explicit describe that retrieves the column data types for a
table.
Example 8-2 illustrates the use of an explicit describe that retrieves the column data
types for a table.
Example 8-2 Using an Explicit Describe to Retrieve Column Data Types for a
Table
...
int i=0;
text objptr[] = "EMPLOYEES"; /* the name of a table to be described */
ub2 numcols, col_width;
ub1 char_semantics;
ub2 coltyp;
ub4 objp_len = (ub4) strlen((char *)objptr);
OCIParam *parmh = (OCIParam *) 0; /* parameter handle */
OCIParam *collsthd = (OCIParam *) 0; /* handle to list of columns */
Chapter 8
Examples Using OCIDescribeAny()
8-27

OCIParam *colhd = (OCIParam *) 0; /* column handle */
OCIDescribe *dschp = (OCIDescribe *)0; /* describe handle */
OCIHandleAlloc((void *)envhp, (void **)&dschp,
(ub4)OCI_HTYPE_DESCRIBE, (size_t)0, (void **)0);
/* get the describe handle for the table */
if (OCIDescribeAny(svch, errh, (void *)objptr, objp_len, OCI_OTYPE_NAME, 0,
OCI_PTYPE_TABLE, dschp))
return OCI_ERROR;
/* get the parameter handle */
if (OCIAttrGet((void *)dschp, OCI_HTYPE_DESCRIBE, (void *)&parmh, (ub4 *)0,
OCI_ATTR_PARAM, errh))
return OCI_ERROR;
/* The type information of the object, in this case, OCI_PTYPE_TABLE,
is obtained from the parameter descriptor returned by the OCIAttrGet(). */
/* get the number of columns in the table */
numcols = 0;
if (OCIAttrGet((void *)parmh, OCI_DTYPE_PARAM, (void *)&numcols, (ub4 *)0,
OCI_ATTR_NUM_COLS, errh))
return OCI_ERROR;
/* get the handle to the column list of the table */
if (OCIAttrGet((void *)parmh, OCI_DTYPE_PARAM, (void *)&collsthd, (ub4 *)0,
OCI_ATTR_LIST_COLUMNS, errh)==OCI_NO_DATA)
return OCI_ERROR;
/* go through the column list and retrieve the data type of each column,
and then recursively describe column types. */
for (i = 1; i <= numcols; i++)
{
/* get parameter for column i */
if (OCIParamGet((void *)collsthd, OCI_DTYPE_PARAM, errh, (void **)&colhd,
(ub4)i))
return OCI_ERROR;
/* for example, get data type for ith column */
coltyp = 0;
if (OCIAttrGet((void *)colhd, OCI_DTYPE_PARAM, (void *)&coltyp, (ub4 *)0,
OCI_ATTR_DATA_TYPE, errh))
return OCI_ERROR;
/* Retrieve the length semantics for the column */
char_semantics = 0;
OCIAttrGet((void*) colhd, (ub4) OCI_DTYPE_PARAM,
(void*) &char_semantics,(ub4 *) 0, (ub4) OCI_ATTR_CHAR_USED,
(OCIError *) errh);
col_width = 0;
if (char_semantics)
/* Retrieve the column width in characters */
OCIAttrGet((void*) colhd, (ub4) OCI_DTYPE_PARAM,
(void*) &col_width, (ub4 *) 0, (ub4) OCI_ATTR_CHAR_SIZE,
(OCIError *) errh);
else
/* Retrieve the column width in bytes */
OCIAttrGet((void*) colhd, (ub4) OCI_DTYPE_PARAM,
(void*) &col_width,(ub4 *) 0, (ub4) OCI_ATTR_DATA_SIZE,
Chapter 8
Examples Using OCIDescribeAny()
8-28

(OCIError *) errh);
}
if (dschp)
OCIHandleFree((void *) dschp, OCI_HTYPE_DESCRIBE);
...
8.4.2 Describing the Stored Procedure
The steps required to describe type methods (also divided into functions and
procedures) are identical to those of regular PL/SQL functions and procedures.
The difference between a procedure and a function is that the latter has a return type
at position 0 in the argument list, whereas the former has no argument associated with
position 0 in the argument list. Note that procedures and functions can take the default
types of objects as arguments. Consider the following procedure:
P1 (arg1 emp.sal%type, arg2 emp%rowtype)
In Example 8-3, assume that each row in
emp
table has two columns:
name(VARCHAR2(20))
and
sal(NUMBER)
. In the argument list for
P1
, there are two
arguments (
arg1
and
arg2
at positions 1 and 2, respectively) at level 0 and arguments
(
name
and
sal
at positions 1 and 2, respectively) at level 1. Description of
P1
returns the
number of arguments as two while returning the higher level (> 0) arguments as
attributes of the 0 zero level arguments.
Example 8-3 Describing the Stored Procedure
...
int i = 0, j = 0;
text objptr[] = "add_job_history"; /* the name of a procedure to be described */
ub4 objp_len = (ub4)strlen((char *)objptr);
ub2 numargs = 0, numargs1, pos, level;
text *name, *name1;
ub4 namelen, namelen1;
OCIParam *parmh = (OCIParam *) 0; /* parameter handle */
OCIParam *arglst = (OCIParam *) 0; /* list of args */
OCIParam *arg = (OCIParam *) 0; /* argument handle */
OCIParam *arglst1 = (OCIParam *) 0; /* list of args */
OCIParam *arg1 = (OCIParam *) 0; /* argument handle */
OCIDescribe *dschp = (OCIDescribe *)0; /* describe handle */
OCIHandleAlloc((void *)envhp, (void **)&dschp,
(ub4)OCI_HTYPE_DESCRIBE, (size_t)0, (void **)0);
/* get the describe handle for the procedure */
if (OCIDescribeAny(svch, errh, (void *)objptr, objp_len, OCI_OTYPE_NAME, 0,
OCI_PTYPE_PROC, dschp))
return OCI_ERROR;
/* get the parameter handle */
if (OCIAttrGet((void *)dschp, OCI_HTYPE_DESCRIBE, (void *)&parmh, (ub4 *)0,
OCI_ATTR_PARAM, errh))
return OCI_ERROR;
/* Get the number of arguments and the arg list */
if (OCIAttrGet((void *)parmh, OCI_DTYPE_PARAM, (void *)&arglst,
(ub4 *)0, OCI_ATTR_LIST_ARGUMENTS, errh))
return OCI_ERROR;
Chapter 8
Examples Using OCIDescribeAny()
8-29

if (OCIAttrGet((void *)arglst, OCI_DTYPE_PARAM, (void *)&numargs, (ub4 *)0,
OCI_ATTR_NUM_PARAMS, errh))
return OCI_ERROR;
/* For a procedure, you begin with i = 1; for a
function, you begin with i = 0. */
for (i = 1; i <= numargs; i++) {
OCIParamGet ((void *)arglst, OCI_DTYPE_PARAM, errh, (void **)&arg, (ub4)i);
namelen = 0;
OCIAttrGet((void *)arg, OCI_DTYPE_PARAM, (void *)&name, (ub4 *)&namelen,
OCI_ATTR_NAME, errh);
/* to print the attributes of the argument of type record
(arguments at the next level), traverse the argument list */
OCIAttrGet((void *)arg, OCI_DTYPE_PARAM, (void *)&arglst1, (ub4 *)0,
OCI_ATTR_LIST_ARGUMENTS, errh);
/* check if the current argument is a record. For arg1 in the procedure
arglst1 is NULL. */
if (arglst1) {
numargs1 = 0;
OCIAttrGet((void *)arglst1, OCI_DTYPE_PARAM, (void *)&numargs1, (ub4 *)0,
OCI_ATTR_NUM_PARAMS, errh);
/* Note that for both functions and procedures,the next higher level
arguments start from index 1. For arg2 in the procedure, the number of
arguments at the level 1 would be 2 */
for (j = 1; j <= numargs1; j++) {
OCIParamGet((void *)arglst1, OCI_DTYPE_PARAM, errh, (void **)&arg1,
(ub4)j);
namelen1 = 0;
OCIAttrGet((void *)arg1, OCI_DTYPE_PARAM, (void *)&name1, (ub4 *)&namelen1,
OCI_ATTR_NAME, errh);
}
}
}
if (dschp)
OCIHandleFree((void *) dschp, OCI_HTYPE_DESCRIBE);
...
8.4.3 Retrieving Attributes of an Object Type
Illustrates the use of an explicit describe on a named object type.
Example 8-4 illustrates the use of an explicit describe on a named object type. It
illustrates how you can describe an object by its name or by its object reference
(
OCIRef
). The following code fragment attempts to retrieve the data type value of each
of the object type's attributes.
Example 8-4 Using an Explicit Describe on a Named Object Type
...
int i = 0;
text type_name[] = "inventory_typ";
ub4 type_name_len = (ub4)strlen((char *)type_name);
Chapter 8
Examples Using OCIDescribeAny()
8-30

OCIRef *type_ref = (OCIRef *) 0;
ub2 numattrs = 0, describe_by_name = 1;
ub2 datatype = 0;
OCITypeCode typecode = 0;
OCIDescribe *dschp = (OCIDescribe *) 0; /* describe handle */
OCIParam *parmh = (OCIParam *) 0; /* parameter handle */
OCIParam *attrlsthd = (OCIParam *) 0; /* handle to list of attrs */
OCIParam *attrhd = (OCIParam *) 0; /* attribute handle */
/* allocate describe handle */
if (OCIHandleAlloc((void *)envh, (void **)&dschp,
(ub4)OCI_HTYPE_DESCRIBE, (size_t)0, (void **)0))
return OCI_ERROR;
/* get the describe handle for the type */
if (describe_by_name) {
if (OCIDescribeAny(svch, errh, (void *)type_name, type_name_len,
OCI_OTYPE_NAME, 0, OCI_PTYPE_TYPE, dschp))
return OCI_ERROR;
}
else {
/* get ref to type using OCIAttrGet */
/* get the describe handle for the type */
if (OCIDescribeAny(svch, errh, (void*)type_ref, 0, OCI_OTYPE_REF,
0, OCI_PTYPE_TYPE, dschp))
return OCI_ERROR;
}
/* get the parameter handle */
if (OCIAttrGet((void *)dschp, OCI_HTYPE_DESCRIBE, (void *)&parmh, (ub4 *)0,
OCI_ATTR_PARAM, errh))
return OCI_ERROR;
/* The type information of the object, in this case, OCI_PTYPE_TYPE, is
obtained from the parameter descriptor returned by OCIAttrGet */
/* get the number of attributes in the type */
if (OCIAttrGet((void *)parmh, OCI_DTYPE_PARAM, (void *)&numattrs, (ub4 *)0,
OCI_ATTR_NUM_TYPE_ATTRS, errh))
return OCI_ERROR;
/* get the handle to the attribute list of the type */
if (OCIAttrGet((void *)parmh, OCI_DTYPE_PARAM, (void *)&attrlsthd, (ub4 *)0,
OCI_ATTR_LIST_TYPE_ATTRS, errh))
return OCI_ERROR;
/* go through the attribute list and retrieve the data type of each attribute,
and then recursively describe attribute types. */
for (i = 1; i <= numattrs; i++)
{
/* get parameter for attribute i */
if (OCIParamGet((void *)attrlsthd, OCI_DTYPE_PARAM, errh, (void **)&attrhd, i))
return OCI_ERROR;
/* for example, get data type and typecode for attribute; note that
OCI_ATTR_DATA_TYPE returns the SQLT code, whereas OCI_ATTR_TYPECODE returns the
Oracle Type System typecode. */
datatype = 0;
Chapter 8
Examples Using OCIDescribeAny()
8-31

if (OCIAttrGet((void *)attrhd, OCI_DTYPE_PARAM, (void *)&datatype, (ub4 *)0,
OCI_ATTR_DATA_TYPE,errh))
return OCI_ERROR;
typecode = 0;
if (OCIAttrGet((void *)attrhd, OCI_DTYPE_PARAM,(void *)&typecode, (ub4 *)0,
OCI_ATTR_TYPECODE, errh))
return OCI_ERROR;
/* if attribute is an object type, recursively describe it */
if (typecode == OCI_TYPECODE_OBJECT)
{
OCIRef *attr_type_ref;
OCIDescribe *nested_dschp;
/* allocate describe handle */
if (OCIHandleAlloc((void *)envh,(void**)&nested_dschp,
(ub4)OCI_HTYPE_DESCRIBE,(size_t)0, (void **)0))
return OCI_ERROR;
if (OCIAttrGet((void *)attrhd, OCI_DTYPE_PARAM,
(void *)&attr_type_ref, (ub4 *)0, OCI_ATTR_REF_TDO,errh))
return OCI_ERROR;
OCIDescribeAny(svch, errh,(void*)attr_type_ref, 0,
OCI_OTYPE_REF, 0, OCI_PTYPE_TYPE, nested_dschp);
/* go on describing the attribute type... */
}
}
if (dschp)
OCIHandleFree((void *) dschp, OCI_HTYPE_DESCRIBE);
...
8.4.4 Retrieving the Collection Element's Data Type of a Named
Collection Type
Illustrates the use of an explicit describe on a named collection type.
Example 8-5 illustrates the use of an explicit describe on a named collection type.
Example 8-5 Using an Explicit Describe on a Named Collection Type
text type_name[] = "phone_list_typ";
ub4 type_name_len = (ub4) strlen((char *)type_name);
OCIRef *type_ref = (OCIRef *) 0;
ub2 describe_by_name = 1;
ub4 num_elements = 0;
OCITypeCode typecode = 0, collection_typecode = 0, element_typecode = 0;
void *collection_element_parmh = (void *) 0;
OCIDescribe *dschp = (OCIDescribe *) 0; /* describe handle */
OCIParam *parmh = (OCIParam *) 0; /* parameter handle */
/* allocate describe handle */
if (OCIHandleAlloc((void *)envh, (void **)&dschp,
(ub4)OCI_HTYPE_DESCRIBE, (size_t)0, (void **)0))
return OCI_ERROR;
/* get the describe handle for the type */
if (describe_by_name) {
Chapter 8
Examples Using OCIDescribeAny()
8-32

if (OCIDescribeAny(svch, errh, (void *)type_name, type_name_len,
OCI_OTYPE_NAME, 0, OCI_PTYPE_TYPE, dschp))
return OCI_ERROR;
}
else {
/* get ref to type using OCIAttrGet */
/* get the describe handle for the type */
if (OCIDescribeAny(svch, errh, (void*)type_ref, 0, OCI_OTYPE_REF,
0, OCI_PTYPE_TYPE, dschp))
return OCI_ERROR;
}
/* get the parameter handle */
if (OCIAttrGet((void *)dschp, OCI_HTYPE_DESCRIBE, (void *)&parmh, (ub4 *)0,
OCI_ATTR_PARAM, errh))
return OCI_ERROR;
/* get the Oracle Type System type code of the type to determine that this is a
collection type */
typecode = 0;
if (OCIAttrGet((void *)parmh, OCI_DTYPE_PARAM,(void *)&typecode, (ub4 *)0,
OCI_ATTR_TYPECODE, errh))
return OCI_ERROR;
/* if typecode is OCI_TYPECODE_NAMEDCOLLECTION,
proceed to describe collection element */
if (typecode == OCI_TYPECODE_NAMEDCOLLECTION)
{
/* get the collection's type: OCI_TYPECODE_VARRAY or OCI_TYPECODE_TABLE */
collection_typecode = 0;
if (OCIAttrGet((void *)parmh, OCI_DTYPE_PARAM, (void *)&collection_typecode,
(ub4 *)0,
OCI_ATTR_COLLECTION_TYPECODE, errh))
return OCI_ERROR;
/* get the collection element; you MUST use this to further retrieve information
about the collection's element */
if (OCIAttrGet((void *)parmh, OCI_DTYPE_PARAM, &collection_element_parmh,
(ub4 *)0,
OCI_ATTR_COLLECTION_ELEMENT, errh))
return OCI_ERROR;
/* get the number of elements if collection is a VARRAY; not valid for nested
tables */
if (collection_typecode == OCI_TYPECODE_VARRAY) {
if (OCIAttrGet((void *)collection_element_parmh, OCI_DTYPE_PARAM,
(void *)&num_elements, (ub4 *)0, OCI_ATTR_NUM_ELEMS, errh))
return OCI_ERROR;
}
/* now use the collection_element parameter handle to retrieve information about
the collection element */
element_typecode = 0;
if (OCIAttrGet((void *)collection_element_parmh, OCI_DTYPE_PARAM,
(void *)&element_typecode, (ub4 *)0, OCI_ATTR_TYPECODE, errh))
return OCI_ERROR;
/* do the same to describe additional collection element information; this is
very similar to describing type attributes */
}
if (dschp)
Chapter 8
Examples Using OCIDescribeAny()
8-33

OCIHandleFree((void *) dschp, OCI_HTYPE_DESCRIBE);
...
8.4.5 Describing with Character-Length Semantics
Shows a loop that retrieves the column names and data types corresponding to a
query following query execution.
Example 8-6 shows a loop that retrieves the column names and data types
corresponding to a query following query execution. The query was associated with
the statement handle by a prior call to OCIStmtPrepare2().
Example 8-6 Using a Parameter Descriptor to Retrieve the Data Types, Column
Names, and Character-Length Semantics
...
OCIParam *mypard = (OCIParam *) 0;
ub2 dtype;
text *col_name;
ub4 counter, col_name_len, char_semantics;
ub2 col_width;
sb4 parm_status;
text *sqlstmt = (text *)"SELECT * FROM employees WHERE employee_id = 100";
checkerr(errhp, OCIStmtPrepare2(svchp, &stmthp, errhp, (OraText *)sqlstmt,
(ub4)strlen((char *)sqlstmt), NULL, 0,
(ub4) OCI_NTV_SYNTAX, (ub4) OCI_DEFAULT));
checkerr(errhp, OCIStmtExecute(svchp, stmthp, errhp, 0, 0, (OCISnapshot *)0,
(OCISnapshot *)0, OCI_DEFAULT));
/* Request a parameter descriptor for position 1 in the select list */
counter = 1;
parm_status = OCIParamGet((void *)stmthp, OCI_HTYPE_STMT, errhp,
(void **)&mypard, (ub4) counter);
/* Loop only if a descriptor was successfully retrieved for
current position, starting at 1 */
while (parm_status == OCI_SUCCESS) {
/* Retrieve the data type attribute */
checkerr(errhp, OCIAttrGet((void*) mypard, (ub4) OCI_DTYPE_PARAM,
(void*) &dtype,(ub4 *) 0, (ub4) OCI_ATTR_DATA_TYPE,
(OCIError *) errhp ));
/* Retrieve the column name attribute */
col_name_len = 0;
checkerr(errhp, OCIAttrGet((void*) mypard, (ub4) OCI_DTYPE_PARAM,
(void**) &col_name, (ub4 *) &col_name_len, (ub4) OCI_ATTR_NAME,
(OCIError *) errhp ));
/* Retrieve the length semantics for the column */
char_semantics = 0;
checkerr(errhp, OCIAttrGet((void*) mypard, (ub4) OCI_DTYPE_PARAM,
(void*) &char_semantics,(ub4 *) 0, (ub4) OCI_ATTR_CHAR_USED,
(OCIError *) errhp ));
col_width = 0;
if (char_semantics)
/* Retrieve the column width in characters */
checkerr(errhp, OCIAttrGet((void*) mypard, (ub4) OCI_DTYPE_PARAM,
(void*) &col_width, (ub4 *) 0, (ub4) OCI_ATTR_CHAR_SIZE,
(OCIError *) errhp ));
else
/* Retrieve the column width in bytes */
Chapter 8
Examples Using OCIDescribeAny()
8-34

checkerr(errhp, OCIAttrGet((void*) mypard, (ub4) OCI_DTYPE_PARAM,
(void*) &col_width,(ub4 *) 0, (ub4) OCI_ATTR_DATA_SIZE,
(OCIError *) errhp ));
/* increment counter and get next descriptor, if there is one */
counter++;
parm_status = OCIParamGet((void *)stmthp, OCI_HTYPE_STMT, errhp,
(void **)&mypard, (ub4) counter);
} /* while */
...
8.4.6 Describing Each Column to Know Whether It Is an Invisible
Column
Illustrates the use of invisible column properties and checking each column to
determine if it is an invisible column.
The following code example illustrates the use of invisible column properties and
checking each column to determine if it is an invisible column. See the
OCI_ATTR_INVISIBLE_COL
attribute description in the table in Column Attributes for more
information.
Example 8-7 Checking for Invisible Columns
.....
.....
checkerr(errhp, OCIHandleAlloc((dvoid *) envhp, (dvoid **) &dschp,
(ub4) OCI_HTYPE_DESCRIBE,
(size_t) 0, (dvoid **) 0));
/* Set the invisible column attribute to get the invisible column(s). */
checkerr(errhp, OCIAttrSet(dschp, OCI_HTYPE_DESCRIBE, &invscols, 0,
OCI_ATTR_SHOW_INVISIBLE_COLUMNS, errhp));
if ((retval = OCIDescribeAny(svchp, errhp, (dvoid *)tablename,
(ub4) strlen((char *) tablename),
OCI_OTYPE_NAME, (ub1)1,
OCI_PTYPE_TABLE, dschp)) != OCI_SUCCESS)
{
if (retval == OCI_NO_DATA)
{
printf("NO DATA: OCIDescribeAny on %s\n", tablename);
}
else /* OCI_ERROR */
{
printf( "ERROR: OCIDescribeAny on %s\n", tablename);
checkerr(errhp, retval);
return;
}
}
else
{
ub1 colIsInv;
/* Get the parameter descriptor. */
checkerr (errhp, OCIAttrGet((dvoid *)dschp, (ub4)OCI_HTYPE_DESCRIBE,
(dvoid *)&parmp, (ub4 *)0, (ub4)OCI_ATTR_PARAM,
(OCIError *)errhp));
/* Get the attributes of the table. */
checkerr (errhp, OCIAttrGet((dvoid*) parmp, (ub4) OCI_DTYPE_PARAM,
Chapter 8
Examples Using OCIDescribeAny()
8-35

(dvoid*) &objid, (ub4 *) 0,
(ub4) OCI_ATTR_OBJID, (OCIError *)errhp));
/* Get the column list of the table. */
checkerr (errhp, OCIAttrGet((dvoid*) parmp, (ub4) OCI_DTYPE_PARAM,
(dvoid*) &collst, (ub4 *) 0,
(ub4) OCI_ATTR_LIST_COLUMNS, (OCIError *)errhp));
/* Get the number of columns. */
checkerr (errhp, OCIAttrGet((dvoid*) parmp, (ub4) OCI_DTYPE_PARAM,
(dvoid*) &numcols, (ub4 *) 0,
(ub4) OCI_ATTR_NUM_COLS, (OCIError *)errhp));
/* Now describe each column to know whether it is a invisible column or not. */
for (pos = 1; pos <= parmcnt; pos++)
{
/* Get the parameter descriptor for each column. */
checkerr (errhp, OCIParamGet((dvoid *)parmp, (ub4)OCI_DTYPE_PARAM, errhp,
(dvoid *)&parmdp, (ub4) pos));
.....
.....
checkerr (errhp, OCIAttrGet((dvoid*) parmdp, (ub4) OCI_DTYPE_PARAM,
(dvoid*) &colIsInv, (ub4 *) 0,
(ub4) OCI_ATTR_INVISIBLE_COL, (OCIError *)errhp));
.....
.....
}
}
.....
.....
Chapter 8
Examples Using OCIDescribeAny()
8-36

9
LOB and BFILE Operations
This chapter describes LOB and BFILE operations.
This chapter contains these topics:
•About Using OCI Functions for LOBs
•About Creating and Modifying Persistent LOBs
•About Associating a BFILE in a Table with an Operating System File
•LOB Attributes of an Object
•Array Interface for LOBs
•About Using LOBs of Size Greater than 4 GB
•LOB and BFILE Functions in OCI
•Temporary LOB Support
•Prefetching of LOB Data, Length, and Chunk Size
•Options of SecureFiles LOBs
9.1 About Using OCI Functions for LOBs
OCI includes a set of functions for performing operations on large objects (LOBs) in a
database.
Persistent LOBs (
BLOB
s,
CLOB
s,
NCLOB
s) are stored in the database tablespaces in a way
that optimizes space and provides efficient access. These LOBs have the full
transactional support of the Oracle database.
BFILE
s are large data objects stored in
the server's operating system files outside the database tablespaces.
OCI also provides support for temporary LOBs, which can be used like local variables
for operating on LOB data.
BFILE
s are read-only. Oracle Database supports only binary
BFILE
s.
Beginning with Oracle Database 12c Release 2 (12.2), most LOB functions support
Application Continuity.
Beginning with Oracle Database 12
c
Release 2 (12.2), OCI LOB APIs support
distributed operations on remote LOBs (CLOB, BLOB) except for OCI LOB APIs for
BFILES. This includes support for certain queries that select a remote LOB locator that
in previous releases returned an error. The only restriction is that all LOB APIs that
take in two locators should have both LOBs collocated at one database. The following
LOB functions throw an error when a remote locator is passed to it:
OCILobAssign()
,
OCILobLocatorAssign()
,
OCILobEnableBuffering()
,
OCILobDisableBuffering()
,
OCILobFlushBuffer()
,
OCILobArrayRead()
,
OCILobArrayWrite()
, and
OCILobLoadFromFile2()
.
9-1

See Also:
•OCI Demonstration Programs for code samples showing the use of
LOBs
•
$ORACLE_HOME/rdbms/demo/lobs/oci/
for specific LOB code samples
•Oracle Database PL/SQL Packages and Types Reference for the
DBMS_LOB
package
•Oracle Database SecureFiles and Large Objects Developer's Guide
•When Application Continuity in OCI Can Fail Over for a complete list.
•Deprecated Lob Functions for information about support for Application
Continuity also includes some deprecated LOB functions for
compatibility.
9.2 About Creating and Modifying Persistent LOBs
LOB instances can be either persistent (stored in the database) or temporary (existing
only in the scope of your application).
Do not confuse the concept of a persistent LOB with a persistent object.
There are two ways of creating and modifying persistent LOBs:
•Using the data interface
You can create a LOB by inserting character data into a
CLOB
column or
RAW
data
into a
BLOB
column directly. You can also modify LOBs by using a SQL
UPDATE
statement, to bind character data into a
CLOB
column or
RAW
data into a
BLOB
column.
Insert, update, and select of remote LOBs (over a dblink) is supported because
neither the remote server nor the local server is of a release earlier than Oracle
Database 10g Release 2. The data interface only supports data size up to 2 GB –
1, the maximum size of an
sb4
data type.
•Using the LOB locator
You create a new internal LOB by initializing a new LOB locator using
OCIDescriptorAlloc()
, calling
OCIAttrSet()
to set it to empty (using the
OCI_ATTR_LOBEMPTY
attribute), and then binding the locator to a placeholder in an
INSERT
statement. Doing so inserts the empty locator into a table with a LOB
column or attribute. You can then perform a
SELECT
...
FOR
UPDATE
operation on this
row to get the locator, and write to it using one of the OCI LOB functions.
Note:
To modify a LOB column or attribute (write, copy, trim, and so forth), you
must lock the row containing the LOB. One way to do this is to use a
SELECT...FOR UPDATE
statement to select the locator before performing the
operation.
Chapter 9
About Creating and Modifying Persistent LOBs
9-2

For any LOB write command to be successful, a transaction must be open. If you
commit a transaction before writing the data, you must lock the row again (by reissuing
the
SELECT...FOR UPDATE
statement, for example), because the commit closes the
transaction.
See Also:
•Oracle Database SecureFiles and Large Objects Developer's Guide
chapter about data interface for persistent LOBs for more information
and examples
•About Binding LOB Data for usage and examples for both
INSERT
and
UPDATE
•OCIDescriptorAlloc()
•OCIAttrSet()
9.3 About Associating a BFILE in a Table with an Operating
System File
The
BFILENAME
function can be used in an
INSERT
statement to associate an external
server-side (operating system) file with a
BFILE
column or attribute in a table.
Using
BFILENAME
in an
UPDATE
statement associates the
BFILE
column or attribute with a
different operating system file.
OCILobFileSetName()
can also be used to associate a
BFILE
in a table with an operating system file.
BFILENAME
is usually used in an
INSERT
or
UPDATE
statement without bind variables, and
OCILobFileSetName()
is used for bind
variables.
See Also:
•OCILobFileSetName()
•Oracle Database SecureFiles and Large Objects Developer's Guide for
more information about the
BFILENAME
function
9.4 LOB Attributes of an Object
An OCI application can use the
OCIObjectNew()
function to create a persistent or
transient object with a LOB attribute.
This section includes the following topics:
•Writing to a LOB Attribute of an Object
•Transient Objects with LOB Attributes
Chapter 9
About Associating a BFILE in a Table with an Operating System File
9-3

See Also:
OCIObjectNew()
9.4.1 Writing to a LOB Attribute of an Object
It is possible to use OCI to create a new persistent object with a LOB attribute and
write to that LOB attribute.
The application would follow these steps when using a LOB locator:
1. Call
OCIObjectNew()
to create a persistent object with a LOB attribute.
2. Mark the object as "dirty" (modified).
3. Flush the object, thereby inserting a row into the table.
4. Repin the latest version of the object (or refresh the object), thereby retrieving the
object from the database and acquiring a valid locator for the LOB.
5. Call
OCIObjectWrite2()
using the LOB locator in the object to write the data.
There is a second way of writing to a LOB attribute. When using the data interface,
you can bind or define character data for a
CLOB
attribute or
RAW
data for a
BLOB
attribute.
See Also:
•OCI Object-Relational Programming and the chapters that follow it for
more information about objects
•About Binding LOB Data for usage and examples for both
INSERT
and
UPDATE statements
•About Defining LOB Data for usage and examples of
SELECT
statements
•OCIObjectNew()
•OCILobWrite2()
9.4.2 Transient Objects with LOB Attributes
An application can call
OCIObjectNew()
and create a transient object with an internal
LOB (
BLOB
,
CLOB
,
NCLOB
) attribute.
However, you cannot perform any operations, such as read or write, on the LOB
attribute because transient objects with LOB attributes are not supported. Calling
OCIObjectNew()
to create a transient internal LOB type does not fail, but the application
cannot use any LOB operations with the transient LOB.
An application can, however, create a transient object with a
BFILE
attribute and use
the
BFILE
attribute to read data from a file stored in the server's file system. The
application can also call
OCIObjectNew()
to create a transient
BFILE
.
Chapter 9
LOB Attributes of an Object
9-4

See Also:
OCIObjectNew()
9.5 Array Interface for LOBs
You can use the OCI array interface with LOBs, just as with any other data type.
There are two ways of using the array interface.
•Using the data interface
You can bind or define arrays of character data for a
CLOB
column or
RAW
data for a
BLOB
column. You can use array bind and define interfaces to insert and select
multiple rows with LOBs in one round-trip to the server.
•Using the LOB locator
When using the LOB locator you must allocate the descriptors, as shown in the
following code example.
Using the LOB Locator and Allocating the Descriptors
/* First create an array of OCILobLocator pointers: */
OCILobLocator *lobp[10];
for (i=0; i < 10; i++)
{ OCIDescriptorAlloc (...,&lobp[i],...);
/* Then bind the descriptor as follows */
OCIBindByPos(... &lobp[i], ...);
See Also:
•About Binding LOB Data for usage and examples for both
INSERT
and
UPDATE statements
•About Defining LOB Data for usage and examples of
SELECT
statements
9.6 About Using LOBs of Size Greater than 4 GB
Starting with Oracle Database 10g Release 1 of OCI, functions were introduced to
support LOBs of size greater than 4 GB. These new functions can also be used in new
applications for LOBs of less than 4 GB.
Oracle Database enables you to create tablespaces with block sizes different from the
database block size. The maximum size of a LOB depends on the size of the
tablespace blocks. The tablespace block size in which the LOB is stored controls the
value of
CHUNK
, which is a parameter of LOB storage. When you create a LOB column,
you specify a value for
CHUNK
, which is the number of bytes to be allocated for LOB
manipulation. The value must be a multiple of the tablespace block size, or Oracle
Database rounds up to the next multiple. (If the tablespace block size equals the
Chapter 9
Array Interface for LOBs
9-5

database block size, then
CHUNK
is also a multiple of the database block size.) The
default
CHUNK
size is one tablespace block, and the maximum value is 32 KB.
In this guide, 4 GB is defined as 4 gigabytes – 1, or 4,294,967,295 bytes. The
maximum size of a LOB, persistent or temporary, is (4 gigabytes – 1) * (
CHUNK
). The
maximum LOB size can range from 8 terabytes (TB) to 128 TB.
For example, suppose that your database block size is 32 KB and you create a
tablespace with a nonstandard block size of 8 KB. Further suppose that you create a
table with a LOB column and specify a
CHUNK
size of 16 KB (which is a multiple of the 8
KB tablespace block size). Then the maximum size of a LOB in this column is (4
gigabytes – 1) * 16 KB.
The maximum size of a
BFILE
is the maximum file size allowed in the operating system,
or
UB8MAXVAL
, whichever is smaller.
Older LOB functions use
ub4
as the data types of some parameters, and the
ub4
data
type can only hold up to 4 GB. The newer functions use parameters of 8-byte length,
oraub8
, which is a data type defined in
oratypes.h
. The data types
oraub8
and
orasb8
are mapped to appropriate 64-bit native data types depending on the compiler and
operating system. Macros are used to not define
oraub8
and
orasb8
if compiling in 32-
bit mode with strict ANSI option.
OCILobGetChunkSize()
returns the usable chunk size in bytes for
BLOB
s,
CLOB
s, and
NCLOB
s. The number of bytes stored in a chunk is actually less than the size of the
CHUNK
parameter due to internal storage overhead. The function
OCILobGetStorageLimit()
is provided to return the maximum size in bytes of internal
LOBs in the current installation.
Note:
Oracle Database does not support
BFILE
s larger than 4 gigabytes in any
programmatic environment. An additional file size limit imposed by your
operating system also applies to
BFILE
s.
This section includes the following topics:
•Functions to Use for the Increased LOB Sizes
•Compatibility and Migration
•OCILobGetChunkSize()
•OCILobGetStorageLimit()
9.6.1 Functions to Use for the Increased LOB Sizes
Eight functions with names that end in "2" and that use the data type
oraub8
in place of
the data type
ub4
were introduced in Oracle Database 10g Release 1.
Other changes were made in the read and write functions (
OCILobRead2()
,
OCILobWrite2()
, and
OCILobWriteAppend2()
) to solve several problems:
Problem: Before Oracle Database 10g Release 1, the parameter
amtp
assumed either
byte or char length for LOBs based on the locator type and character set. It was
Chapter 9
About Using LOBs of Size Greater than 4 GB
9-6

complicated and users did not have the flexibility to use byte length or char length
according to their requirements.
Solution: Read/Write calls should take both
byte_amtp
and
char_amtp
parameters as
replacement for the
amtp
parameter. The
char_amtp
parameter is preferred for
CLOB
and
NCLOB
, and the
byte_amtp
parameter is only considered as input if
char_amtp
is zero. On
output for
CLOB
and
NCLOB
, both
byte_amtp
and
char_amtp
parameters are filled. For
BLOB
and
BFILE
, the
char_ampt
parameter is ignored for both input and output.
Problem: For
OCILobRead2()
, there is no flag to indicate polling mode. There is no easy
way for the users to say "I have a 100-byte buffer. Fill it as much as you can."
Previously, they had to estimate how many characters to specify for the amount. If
they guessed too much, they were forced into polling mode unintentionally. The user
code thus can get trapped in the polling mode and subsequent OCI calls are all
blocked.
Solution: This call should take
piece
as an input parameter and if
OCI_ONE_PIECE
is
passed, it should fill the buffer as much as possible and come out even if the amount
indicated by the
byte_amtp
parameter or
char_amtp
parameter is more than the buffer
length. The value of
bufl
is used to specify the maximum amount of bytes to read.
Problem: After calling for a LOB write in polling mode, users do not know how many
chars or bytes are actually fetched till the end of the polling.
Solution: Both the
byte_amtp
and
char_amtp
parameters must be updated after each call
in polling mode.
Problem: While reading or writing data in streaming mode with callback, users must
use the same buffer for each piece of data.
Solution: The callback function must have two new parameters to provide the buffer
and the buffer length. Callback functions can set the buffer parameter to
NULL
to follow
old behavior: to use the default buffer passed in the first call for all the pieces.
See Also:
•LOB Functions
•OCILobRead2()
•OCILobWrite2()
•OCILobWriteAppend2()
9.6.2 Compatibility and Migration
Existing OCI programs can be enhanced to process larger amounts of LOB data that
are greater than 4 GB.
Table 9-1 summarizes compatibility issues in this table, "old" refers to releases before
Oracle Database 10g Release 1, and NA means not applicable.
Chapter 9
About Using LOBs of Size Greater than 4 GB
9-7

Table 9-1 LOB Functions Compatibility and Migration
LOB Function Old Client/New or Old
Server1
New Client/Old Server New Client/New Server
OCILobArrayRead() 2NA OK until piece size and
offset are < 4 GB.
OK
OCILobArrayWrite() NA OK until piece size and
offset are < 4 GB.
OK
OCILobCopy2() NA OK until LOB size, piece
size (amount) and offset
are < 4 GB.
OK
OCILobCopy() OK; limit is 4 GB. OK OK; limit is 4 GB.
OCILobErase2() NA OK until piece size and
offset are < 4 GB.
OK
OCILobErase() OK; limit is 4 GB. OK OK; limit is 4 GB.
OCILobGetLength2() NA OK OK
OCILobGetLength() OK; limit is 4 GB. OK OK;
OCI_ERROR
if LOB
size > 4 GB.
OCILobLoadFromFile2() NA OK until LOB size, piece
size (amount), and offset
are < 4 GB.
OK
OCILobLoadFromFile() OK; limit is 4 GB. OK OK; limit is 4 GB.
OCILobRead2() NA OK until LOB size, piece
size (amount), and offset
are < 4 GB.
OK
OCILobRead() OK; limit 4 GB.
With new server:
OCI_ERROR
is returned if
you try to read any amount
>= 4 GB from any offset <
4 GB. This is because
when you read any amount
>= 4 GB, that results in an
overflow of returned value
in *amtp, and so it is
flagged as an error.
Note:
•If you read up to 4 GB
– 1 from offset, that is
not flagged as an
error.
•When you use
streaming mode with
polling, no error is
returned if no attempt
is made to use piece
size > 4 GB (you can
read data > 4 GB in
this case).
OK OK.
OCI_ERROR
is returned if
you try to read any
amount >= 4 GB from
any offset < 4 GB. This
is because when you
read any amount >= 4
GB, that results in an
overflow of returned
value in *amtp, and so it
is flagged as an error.
Note:
•If you read up to 4
GB – 1 from offset,
that is not to be
flagged as an error.
•When you use
streaming mode
with polling, no error
is returned if no
attempt is made to
use piece size > 4
GB.
OCILobTrim2() NA OK OK
OCILobTrim() OK; limit 4 GB. OK OK; limit 4 GB.
Chapter 9
About Using LOBs of Size Greater than 4 GB
9-8

Table 9-1 (Cont.) LOB Functions Compatibility and Migration
LOB Function Old Client/New or Old
Server1
New Client/Old Server New Client/New Server
OCILobWrite2() NA OK until LOB size, piece
size (amount) and offset
are < 4 GB.
OK
OCILobWrite() OK; limit 4 GB.
With new server:
OCI_ERROR
is returned if
you write any amount >= 4
GB (from any offset < 4
GB) because that results
an in overflow of returned
value in
*amtp
.
Note: Updating a LOB of
10 GB from any offset up
to 4 GB –1 by up to 4 GB –
1 amount of data is not
flagged as an error.
OK OK.
OCI_ERROR
is returned if
you write any amount >
=4 GB (from any offset <
4 GB) because that
results in an overflow of
returned value in *amtp.
Note: Updating a LOB of
10 GB from any offset
up to 4 GB –1 by up to 4
GB –1 amount of data is
not flagged as an error.
OCILobWriteAppend2() NA OK until LOB size and
piece size are <4 GB.
OK
OCILobWriteAppend() OK; limit 4 GB.
With new server:
OCI_ERROR
is returned if
you append any amount
>= 4 GB of data because
that results in an overflow
of returned value in
*amtp
.
OK OK; limit 4 GB.
OCI_ERROR
is returned if
you append any amount
>= 4 GB of data
because that results in
an overflow of returned
value in
*amtp
.
OCILobGetStorageLimit() NA Error OK
1The term "old" refers to releases before Oracle Database 10g Release 1.
2NA means not applicable.
Use the functions that end in "2" when using the current server and current client.
Mixing deprecated functions with functions that end in "2" can result in unexpected
situations, such as data written using
OCILobWrite2()
being greater than 4 GB if the
application tries to read it with
OCILobRead()
and gets only partial data (if a callback
function is not used). In most cases, the application gets an error message when the
size crosses 4 GB and the deprecated functions are used. However, there is no issue
if you use those deprecated functions for LOBs of size smaller than 4 GB.
9.7 LOB and BFILE Functions in OCI
In all LOB operations that involve offsets into the data, the offset begins at 1. For LOB
operations, such as
OCILobCopy2()
,
OCILobErase2()
,
OCILobLoadFromFile2()
, and
OCILobTrim2()
, the
amount
parameter is in characters for
CLOB
s and
NCLOB
s, regardless of
the client-side character set.
These LOB operations refer to the amount of LOB data on the server. When the client-
side character set is of varying width, the following general rules apply to the
amount
and
offset
parameters in LOB calls:
Chapter 9
LOB and BFILE Functions in OCI
9-9

•
amount
- When the amount parameter refers to the server-side LOB, the amount is
in characters. When the amount parameter refers to the client-side buffer, the
amount is in bytes.
•
offset
- Regardless of whether the client-side character set is varying-width, the
offset parameter is always in characters for
CLOB
s or
NCLOB
s and in bytes for
BLOB
s
or
BFILE
s.
Exceptions to these general rules are noted in the description of the specific LOB call.
This section includes the following topics:
•About Improving LOB Read/Write Performance
•LOB Buffering Functions
•Functions for Opening and Closing LOBs
•LOB Read and Write Callbacks
See Also:
•LOB Functions
•Buffer Expansion During OCI Binding
•OCILobCopy2()
•OCILobErase2()
•OCILobLoadFromFile2()
•OCILobTrim2()
9.7.1 About Improving LOB Read/Write Performance
How to improve LOB Read/Write performance.
Here are some hints to improve performance:
•About Using Data Interface for LOBs
•About Using OCILobGetChunkSize()
•About Using OCILobWriteAppend2()
•About Using OCILobArrayRead() and OCILobArrayWrite()
9.7.1.1 About Using Data Interface for LOBs
You can bind or define character data for a
CLOB
column or
RAW
data for a
BLOB
column.
This requires only one round-trip for inserting or selecting a LOB, as opposed to the
traditional LOB interface that requires multiple round-trips.
Chapter 9
LOB and BFILE Functions in OCI
9-10

See Also:
•About Binding LOB Data for usage and examples for both
INSERT
and
UPDATE
statements
•About Defining LOB Data for usage and examples of
SELECT
statements
9.7.1.2 About Using OCILobGetChunkSize()
OCILobGetChunkSize()
returns the usable chunk size in bytes for
BLOB
s,
CLOB
s, and
NCLOB
s.
You can use the
OCILobGetChunkSize()
call to improve the performance of LOB read
and write operations for BasicFile LOBs. When a read or write is done on BasicFile
LOB data whose size is a multiple of the usable chunk size and the operation starts on
a chunk boundary, performance is improved. There is no requirement for SecureFile
LOBs to be written or read with
OCILobGetChunkSize()
alignment.
Calling
OCILobGetChunkSize()
returns the usable chunk size of the LOB, so that an
application can batch a series of write operations for the entire chunk, rather than
issuing multiple LOB write calls for the same chunk.
See Also:
•Options of SecureFiles LOBs
•OCILobGetChunkSize()
9.7.1.3 About Using OCILobWriteAppend2()
OCI provides a shortcut for more efficient writing of data to the end of a LOB.
The
OCILobWriteAppend2()
call appends data to the end of a LOB without first requiring
a call to
OCILobGetLength2()
to determine the starting point for an
OCILobWrite2()
operation.
OCILobWriteAppend2()
does both steps.
See Also:
•OCILobWriteAppend2()
•OCILobGetLength2()
•OCILobWrite2()
Chapter 9
LOB and BFILE Functions in OCI
9-11

9.7.1.4 About Using OCILobArrayRead() and OCILobArrayWrite()
You can improve performance by using by using
OCILobArrayRead()
to read LOB data
for multiple LOB locators and
OCILobArrayWrite()
to write LOB data for multiple LOB
locators.
These functions, which were introduced in Oracle Database 10g Release 2, reduce
the number of round-trips for these operations.
See Also:
•Oracle Database SecureFiles and Large Objects Developer's Guide
sections "LOB Array Read" and "LOB Array Write" for more information
and code examples that show how to use these functions with callback
functions and in piecewise mode
•OCILobArrayRead()
•OCILobArrayWrite()
9.7.2 LOB Buffering Functions
These LOB functions are deprecated. Use the LOB prefetch feature in place of these
LOB buffering functions.
OCI provides several calls for controlling LOB buffering for small reads and writes of
internal LOB values:
•
OCILobEnableBuffering()
•
OCILobDisableBuffering()
•
OCILobFlushBuffer()
These functions enable applications that are using internal LOBs (
BLOB
,
CLOB
,
NCLOB
) to
buffer small reads and writes in client-side buffers. This reduces the number of
network round-trips and LOB versions, thereby improving LOB performance
significantly.
Chapter 9
LOB and BFILE Functions in OCI
9-12

See Also:
•Oracle Database SecureFiles and Large Objects Developer's Guide for
more information on LOB buffering, see the chapter about using LOB
APIs.
•LOB Function Round-Trips for a list of the server round-trips required for
each function
•Prefetching of LOB Data, Length, and Chunk Size
•OCILobEnableBuffering()
•OCILobDisableBuffering()
•OCILobFlushBuffer()
9.7.3 Functions for Opening and Closing LOBs
OCI provides functions to explicitly open a LOB,
OCILobOpen()
, to close a LOB,
OCILobClose()
, and to test whether a LOB is open,
OCILobIsOpen()
.
These functions mark the beginning and end of a series of LOB operations so that
specific processing, such as updating indexes, can be performed when a LOB is
closed.
For internal LOBs, the concept of openness is associated with a LOB and not its
locator. The locator does not store any information about the state of the LOB. It is
possible for more than one locator to point to the same open LOB. However, for
BFILE
s, being open is associated with a specific locator. Hence, more than one open
call can be performed on the same
BFILE
by using different locators.
If an application does not wrap LOB operations within a set of
OCILobOpen()
and
OCILobClose()
calls, then each modification to the LOB implicitly opens and closes the
LOB, thereby firing any triggers associated with changes to the LOB.
If LOB operations are not wrapped within open and close calls, any extensible indexes
on the LOB are updated as LOB modifications are made, and thus are always valid
and may be used at any time. If the LOB is modified within a set of
OCILobOpen()
and
OCILobClose()
calls, triggers are not fired for individual LOB modifications. Triggers are
only fired after the
OCILobClose()
call, so indexes are not updated until after the close
call and thus are not valid within the open and close calls.
OCILobIsOpen()
can be used
with internal LOBs and
BFILEs
.
An error is returned when you commit the transaction before closing all opened LOBs
that were opened by the transaction. When the error is returned, the LOB is no longer
marked as open, but the transaction is successfully committed. Hence, all the changes
made to the LOB and non-LOB data in the transaction are committed, but the domain
and functional indexing are not updated. If this happens, rebuild your functional and
domain indexes on the LOB column.
A LOB opened when there is no transaction must be closed before the end of the
session. If there are LOBs open at the end of session, the LOB is no longer marked as
open and the domain and functional indexing is not updated. If this happens, rebuild
your functional and domain indexes on the LOB column.
Chapter 9
LOB and BFILE Functions in OCI
9-13

This section includes the following topic: Restrictions on Opening and Closing LOBs.
See Also:
•OCILobOpen()
•OCILobClose()
•OCILobIsOpen()
9.7.3.1 Restrictions on Opening and Closing LOBs
What are the restrictions on opening and closing LOBs.
The LOB opening and closing mechanism has the following restrictions:
•An application must close all previously opened LOBs before committing a
transaction. Failing to do so results in an error. If a transaction is rolled back, all
open LOBs are discarded along with the changes made. Because the LOBs are
not closed, so the associated triggers are not fired.
•Although there is no limit to the number of open internal LOBs, there is a limit on
the number of open files as determined by the
SESSION_MAX_OPEN_FILES
parameter.
Assigning an already opened locator to another locator does not count as opening
a new LOB.
•It is an error to open or close the same internal LOB twice within the same
transaction, either with different locators or the same locator.
•It is an error to close a LOB that has not been opened.
Note:
The definition of a transaction within which an open LOB value must be
closed is one of the following:
–Between
SET TRANSACTION
and
COMMIT
–Between
DATA
MODIFYING
DML
or
SELECT ... FOR UPDATE
and
COMMIT
.
–Within an autonomous transaction block
See Also:
•
SESSION_MAX_OPEN_FILES
parameter in Oracle Database Reference
•OCI Demonstration Programs for examples of the use of the
OCILobOpen() and OCILobClose() calls in the online demonstration
programs
•Table C-2
Chapter 9
LOB and BFILE Functions in OCI
9-14

9.7.4 LOB Read and Write Callbacks
OCI supports read and write callback functions.
The following sections describe the use of callbacks in more detail:
•Callback Interface for Streaming
•Reading LOBs by Using Callbacks
•Writing LOBs by Using Callbacks
9.7.4.1 Callback Interface for Streaming
User-defined read and write callback functions for inserting or retrieving data provide
an alternative to the polling methods for streaming LOBs.
These functions are implemented by you and registered with OCI through the
OCILobRead2()
,
OCILobWriteAppend2()
, and
OCILobWrite2()
calls. These callback
functions are called by OCI whenever they are required.
See Also:
•OCILobRead2()
•OCILobWriteAppend2()
•OCILobWrite2()
9.7.4.2 Reading LOBs by Using Callbacks
The user-defined read callback function is registered through the
OCILobRead2()
function.
The callback function should have the following prototype:
CallbackFunctionName
( void *ctxp, CONST void *bufp, oraub8 len, ub1 piece,
void **changed_bufpp, oraub8 *changed_lenp);
The first parameter,
ctxp
, is the context of the callback that is passed to OCI in the
OCILobRead2()
function call. When the callback function is called, the information
provided by you in
ctxp
is passed back to you (OCI does not use this information on
the way IN). The
bufp
parameter in
OCILobRead2()
) is the pointer to the storage where
the LOB data is returned and
bufl
is the length of this buffer. It tells you how much
data has been read into the buffer provided.
If the buffer length provided in the original
OCILobRead2()
call is insufficient to store all
the data returned by the server, then the user-defined callback is called. In this case,
the
piece
parameter indicates whether the information returned in the buffer is the first,
next, or last piece.
The parameters
changed_bufpp
and
changed_lenp
can be used inside the callback
function to change the buffer dynamically. The
changed_bufpp
parameter should point to
the address of the changed buffer and the
changed_lenp
parameter should point to the
length of the changed buffer. The
changed_bufpp
and
changed_lenp
parameters need not
Chapter 9
LOB and BFILE Functions in OCI
9-15

be used inside the callback function if the application does not change the buffer
dynamically.
Example 9-1 shows a code fragment that implements read callback functions using
OCILobRead2()
. Assume that
lobl
is a valid locator that has been previously selected,
svchp
is a valid service handle, and
errhp
is a valid error handle. In the example, the
user-defined function
cbk_read_lob()
is repeatedly called until all the LOB data has
been read.
Example 9-1 Implementing Read Callback Functions Using OCILobRead2()
...
oraub8 offset = 1;
oraub8 loblen = 0;
oraub8 byte_amt = 0;
oraub8 char_amt = 0
ub1 bufp[MAXBUFLEN];
sword retval;
byte_amtp = 4294967297; /* 4 gigabytes plus 1 */
if (retval = OCILobRead2(svchp, errhp, lobl, &byte_amt, &char_amt, offset,
(void *) bufp, (oraub8) MAXBUFLEN, (void *) 0, OCI_FIRST_PIECE,
cbk_read_lob, (ub2) 0, (ub1) SQLCS_IMPLICIT))
{
(void) printf("ERROR: OCILobRead2() LOB.\n");
report_error();
}
...
sb4 cbk_read_lob(ctxp, bufxp, len, piece, changed_bufpp, changed_lenp)
void *ctxp;
CONST void *bufxp;
oraub8 len;
ub1 piece;
void **changed_bufpp;
oraub8 *changed_lenp;
{
static ub4 piece_count = 0;
piece_count++;
switch (piece)
{
case OCI_LAST_PIECE: /*--- buffer processing code goes here ---*/
(void) printf("callback read the %d th piece\n\n", piece_count);
piece_count = 0;
break;
case OCI_FIRST_PIECE: /*--- buffer processing code goes here ---*/
(void) printf("callback read the %d th piece\n", piece_count);
/* --Optional code to set changed_bufpp and changed_lenp if the
buffer must be changed dynamically --*/
break;
case OCI_NEXT_PIECE: /*--- buffer processing code goes here ---*/
(void) printf("callback read the %d th piece\n", piece_count);
/* --Optional code to set changed_bufpp and changed_lenp if the
buffer must be changed dynamically --*/
break;
default:
(void) printf("callback read error: unknown piece = %d.\n", piece);
return OCI_ERROR;
}
Chapter 9
LOB and BFILE Functions in OCI
9-16

return OCI_CONTINUE;
}
See Also:
OCILobRead2()
9.7.4.3 Writing LOBs by Using Callbacks
Similar to read callbacks, the user-defined write callback function is registered through
the
OCILobWrite2()
function.
The callback function should have the following prototype:
CallbackFunctionName ( void *ctxp, void *bufp, oraub8 *lenp, ub1 *piecep,
void **changed_bufpp, oraub8 *changed_lenp);
The first parameter,
ctxp
, is the context of the callback that is passed to OCI in the
OCILobWrite2()
function call. The information provided by you in
ctxp
is passed back to
you when the callback function is called by OCI (OCI does not use this information on
the way IN). The
bufp
parameter is the pointer to a storage area; you provide this
pointer in the call to
OCILobWrite2()
.
After inserting the data provided in the call to
OCILobWrite2()
any data remaining is
inserted by the user-defined callback. In the callback, provide the data to insert in the
storage indicated by
bufp
and also specify the length in
lenp
. You also indicate
whether it is the next (
OCI_NEXT_PIECE
) or the last (
OCI_LAST_PIECE
) piece using the
piecep
parameter. You must ensure that the storage pointer that is provided by the
application does not write more than the allocated size of the storage.
The parameters
changed_bufpp
and
changed_lenp
can be used inside the callback
function to change the buffer dynamically. The
changed_bufpp
parameter should point to
the address of the changed buffer and the
changed_lenp
parameter should point to the
length of the changed buffer. The
changed_bufpp
and
changed_lenp
parameters need not
be used inside the callback function if the application does not change the buffer
dynamically.
Example 9-2 shows a code fragment that implements write callback functions using
OCILobWrite2()
. Assume that
lobl
is a valid locator that has been locked for updating,
svchp
is a valid service handle, and
errhp
is a valid error handle. The user-defined
function
cbk_write_lob()
is repeatedly called until the
piecep
parameter indicates that
the application is providing the last piece.
Example 9-2 Implementing Write Callback Functions Using OCILobWrite2()
...
ub1 bufp[MAXBUFLEN];
oraub8 byte_amt = MAXBUFLEN * 20;
oraub8 char_amt = 0;
oraub8 offset = 1;
oraub8 nbytes = MAXBUFLEN;
/*-- code to fill bufp with data goes here. nbytes should reflect the size and
should be less than or equal to MAXBUFLEN --*/
if (retval = OCILobWrite2(svchp, errhp, lobl, &byte_amt, &char_amt, offset,
Chapter 9
LOB and BFILE Functions in OCI
9-17

(void*)bufp, (ub4)nbytes, OCI_FIRST_PIECE, (void *)0, cbk_write_lob,
(ub2) 0, (ub1) SQLCS_IMPLICIT))
{
(void) printf("ERROR: OCILobWrite2().\n");
report_error();
return;
}
...
sb4 cbk_write_lob(ctxp, bufxp, lenp, piecep, changed_bufpp, changed_lenp)
void *ctxp;
void *bufxp;
oraub8 *lenp;
ub1 *piecep;
void **changed_bufpp;
oraub8 *changed_lenp;
{
/*-- code to fill bufxp with data goes here. *lenp should reflect the
size and should be less than or equal to MAXBUFLEN -- */
/* --Optional code to set changed_bufpp and changed_lenp if the
buffer must be changed dynamically --*/
if (this is the last data buffer)
*piecep = OCI_LAST_PIECE;
else
*piecep = OCI_NEXT_PIECE;
return OCI_CONTINUE;
}
See Also:
OCILobWrite2()
9.8 Temporary LOB Support
OCI provides functions for creating and freeing temporary LOBs,
OCILobCreateTemporary()
and
OCILobFreeTemporary()
, and a function for determining
whether a LOB is temporary,
OCILobIsTemporary()
.
Temporary LOBs are not permanently stored in the database, but act like local
variables for operating on LOB data. OCI functions that operate on standard
(persistent) LOBs can also be used on temporary LOBs.
As with persistent LOBs, all functions operate on the locator for the temporary LOB,
and the actual LOB data is accessed through the locator.
Temporary LOB locators can be used as arguments to the following types of SQL
statements:
•
UPDATE
- The temporary LOB locator can be used as a value in a
WHERE
clause
when testing for nullity or as a parameter to a function. The locator can also be
used in a
SET
clause.
•
DELETE
- The temporary LOB locator can be used in a
WHERE
clause when testing for
nullity or as a parameter to a function.
•
SELECT
- The temporary LOB locator can be used in a
WHERE
clause when testing for
nullity or as a parameter to a function. The temporary LOB can also be used as a
Chapter 9
Temporary LOB Support
9-18

return variable in a
SELECT...INTO
statement when selecting the return value of a
function.
Note:
If you select a permanent locator into a temporary locator, the temporary
locator is overwritten with the permanent locator. In this case, the temporary
LOB is not implicitly freed. You must explicitly free the temporary LOB before
the
SELECT...INTO
operation. If the temporary LOB is not freed explicitly, it is
not freed until the end of its specified
duration
. Unless you have another
temporary locator pointing to the same LOB, you no longer have a locator
pointing to the temporary LOB, because the original locator was overwritten
by the
SELECT...INTO
operation.
This section includes the following topics:
•Creating and Freeing Temporary LOBs
•Temporary LOB Durations
•About Freeing Temporary LOBs
•Take Care When Assigning Pointers
•Temporary LOB Example
See Also:
•OCILobCreateTemporary()
•OCILobFreeTemporary()
•OCILobIsTemporary()
9.8.1 Creating and Freeing Temporary LOBs
You create a temporary LOB with the
OCILobCreateTemporary()
function.
The parameters passed to this function include a value for the duration of the LOB.
The default duration is for the length of the current session. All temporary LOBs are
deleted at the end of the duration. Users can reclaim temporary LOB space by
explicitly freeing the temporary LOB with the
OCILobFreeTemporary()
function. A
temporary LOB is empty when it is created.
When creating a temporary LOB, you can also specify whether the temporary LOB is
read into the server's buffer cache.
To make a temporary LOB permanent, use
OCILobCopy2()
to copy the data from the
temporary LOB into a permanent one. You can also use the temporary LOB in the
VALUES
clause of an
INSERT
statement, as the source of the assignment in an
UPDATE
statement, or assign it to a persistent LOB attribute and then flush the object.
Temporary LOBs can be modified using the same functions that are used for standard
LOBs.
Chapter 9
Temporary LOB Support
9-19

Note:
The most efficient way to insert an empty LOB is to bind a temporary LOB
with no value assigned to it. This uses less resources than the following
method.
INSERT INTO tab1 VALUES(EMPTY_CLOB())
See Also:
•OCILobCreateTemporary()
•OCILobFreeTemporary()
•OCILobCopy2()
9.8.2 Temporary LOB Durations
OCI supports several predefined durations for temporary LOBs, and a set of functions
that the application can use to define application-specific durations.
The predefined durations and their associated attributes are:
•Call,
OCI_DURATION_CALL
, only on the server side
•Session,
OCI_DURATION_SESSION
The session duration expires when the containing session or connection ends. The
call duration expires at the end of the current OCI call.
When you run in object mode, you can also define application-specific durations. An
application-specific duration, also referred to as a user duration, is defined by
specifying the start of a duration using
OCIDurationBegin()
and the end of the duration
using
OCIDurationEnd()
.
Note:
User-defined durations are only available if an application has been
initialized in object mode.
Each application-specific duration has a duration identifier that is returned by
OCIDurationBegin()
and is guaranteed to be unique until
OCIDurationEnd()
is called. An
application-specific duration can be as long as a session duration.
At the end of a duration, all temporary LOBs associated with that duration are freed.
The descriptor associated with the temporary LOB must be freed explicitly with the
OCIDescriptorFree()
call.
Chapter 9
Temporary LOB Support
9-20

User-defined durations can be nested; one duration can be defined as a child duration
of another user duration. It is possible for a parent duration to have child durations that
have their own child durations.
Note:
When a duration is started with
OCIDurationBegin()
, one of the parameters is
the identifier of a parent duration. When a parent duration is ended, all child
durations are also ended.
See Also:
•OCIDurationBegin()
•OCIDurationEnd()
•OCIDescriptorFree()
9.8.3 About Freeing Temporary LOBs
Any time that your OCI program obtains a LOB locator from SQL or PL/SQL, use the
OCILobIsTemporary()
function to check that the locator is temporary.
If it is, then free the locator when your application is finished with it by using the
OCILobFreeTemporary()
call. The locator can be from a define during a select or an out
bind. A temporary LOB duration is always upgraded to a session duration when it is
shipped to the client side. The application must do the following before the locator is
overwritten by the locator of the next row:
OCILobIsTemporary(env, err, locator, is_temporary);
if(is_temporary)
OCILobFreeTemporary(svc, err, locator);
See Also:
•OCILobIsTemporary()
•OCILobFreeTemporary()
9.8.4 Take Care When Assigning Pointers
Special care must be taken when assigning
OCILobLocator
pointers.
Pointer assignments create a shallow copy of the LOB. After the pointer assignment,
source and target LOBs point to the same copy of data. This behavior is different from
using LOB APIs, such as
OCILobAssign()
or
OCILobLocatorAssign()
, to perform
assignments. When the APIs are used, the locators logically point to independent
copies of data after assignment.
Chapter 9
Temporary LOB Support
9-21

For temporary LOBs, before pointer assignments, you must ensure that any temporary
LOB in the target LOB locator is freed by
OCILobFreeTemporary()
. When
OCILobLocatorAssign()
is used, the original temporary LOB in the target LOB locator
variable, if any, is freed before the assignment happens.
Before an out-bind variable is reused in executing a SQL statement, you must free any
temporary LOB in the existing out-bind LOB locator buffer by using the
OCILobFreeTemporary()
call.
See Also:
•Oracle Database SecureFiles and Large Objects Developer's Guide for
information in the section about temporary LOB performance guidelines
•Oracle Database SecureFiles and Large Objects Developer's Guide for a
discussion of optimal performance of temporary LOBs
•OCILobAssign()
•OCILobLocatorAssign()
•OCILobFreeTemporary()
•OCILobLocatorAssign()
9.8.5 Temporary LOB Example
Shows how temporary LOBs can be used.
Example 9-3 shows how temporary LOBs can be used.
Example 9-3 Using Temporary LOBs
#include <stdio.h>
#include <stdlib.h>
#include <string.h>
#include <oci.h>
/* Function Prototype */
static void checkerr (/*_ OCIError *errhp, sword status _*/);
sb4 select_and_createtemp (OCILobLocator *lob_loc,
OCIError *errhp,
OCISvcCtx *svchp,
OCIStmt *stmthp,
OCIEnv *envhp);
/* This function reads in a single video frame from the print_media table.
Then it creates a temporary LOB. The temporary LOB that is created is read
through the CACHE, and is automatically cleaned up at the end of the user's
session, if it is not explicitly freed sooner. This function returns OCI_SUCCESS
if it completes successfully or OCI_ERROR if it fails. */
sb4 select_and_createtemp (OCILobLocator *lob_loc,
OCIError *errhp,
OCISvcCtx *svchp,
OCIStmt *stmthp,
OCIEnv *envhp)
{
OCIDefine *defnp1;
Chapter 9
Temporary LOB Support
9-22

OCIBind *bndhp;
text *sqlstmt;
int rowind =1;
ub4 loblen = 0;
OCILobLocator *tblob;
printf ("in select_and_createtemp \n");
if(OCIDescriptorAlloc((void*)envhp, (void **)&tblob,
(ub4)OCI_DTYPE_LOB, (size_t)0, (void**)0))
{
printf("failed in OCIDescriptor Alloc in select_and_createtemp \n");
return OCI_ERROR;
}
/* arbitrarily select where Clip_ID =1 */
sqlstmt=(text *)"SELECT Frame FROM print_media WHERE product_ID = 1 FOR UPDATE";
if (OCIStmtPrepare2(svchp, stmthp, errhp, sqlstmt, (ub4) strlen((char *)sqlstmt),
NULL, 0, (ub4) OCI_NTV_SYNTAX, (ub4) OCI_DEFAULT))
{
(void) printf("FAILED: OCIStmtPrepare() sqlstmt\n");
return OCI_ERROR;
}
/* Define for BLOB */
if (OCIDefineByPos(stmthp, &defnp1, errhp, (ub4)1, (void *) &lob_loc, (sb4)0,
(ub2) SQLT_BLOB, (void *)0, (ub2 *)0, (ub2 *)0, (ub4) OCI_DEFAULT))
{
(void) printf("FAILED: Select locator: OCIDefineByPos()\n");
return OCI_ERROR;
}
/* Execute the select and fetch one row */
if (OCIStmtExecute(svchp, stmthp, errhp, (ub4) 1, (ub4) 0,
(CONST OCISnapshot*) 0, (OCISnapshot*) 0, (ub4) OCI_DEFAULT))
{
(void) printf("FAILED: OCIStmtExecute() sqlstmt\n");
return OCI_ERROR;
}
if(OCILobCreateTemporary(svchp, errhp, tblob, (ub2)0, SQLCS_IMPLICIT,
OCI_TEMP_BLOB, OCI_ATTR_NOCACHE, OCI_DURATION_SESSION))
{
(void) printf("FAILED: CreateTemporary() \n");
return OCI_ERROR;
}
if (OCILobGetLength(svchp, errhp, lob_loc, &loblen) != OCI_SUCCESS)
{
printf("OCILobGetLength FAILED\n");
return OCI_ERROR;
}
if (OCILobCopy(svchp, errhp, tblob,lob_loc,(ub4)loblen, (ub4) 1, (ub4) 1))
{
printf( "OCILobCopy FAILED \n");
}
if(OCILobFreeTemporary(svchp,errhp,tblob))
{
printf ("FAILED: OCILobFreeTemporary call \n");
return OCI_ERROR;
}
return OCI_SUCCESS;
}
int main(char *argv, int argc)
{
/* OCI Handles */
OCIEnv *envhp;
OCIServer *srvhp;
Chapter 9
Temporary LOB Support
9-23

OCISvcCtx *svchp;
OCIError *errhp;
OCISession *authp;
OCIStmt *stmthp;
OCILobLocator *clob, *blob;
OCILobLocator *lob_loc;
int type =1;
/* Initialize and Log on */
OCIEnvCreate(&envhp, OCI_DEFAULT, (void *)0, 0, 0, 0,
(size_t)0, (void *)0);
(void) OCIHandleAlloc( (void *) envhp, (void **) &errhp, OCI_HTYPE_ERROR,
(size_t) 0, (void **) 0);
/* server contexts */
(void) OCIHandleAlloc( (void *) envhp, (void **) &srvhp, OCI_HTYPE_SERVER,
(size_t) 0, (void **) 0);
/* service context */
(void) OCIHandleAlloc( (void *) envhp, (void **) &svchp, OCI_HTYPE_SVCCTX,
(size_t) 0, (void **) 0);
/* attach to Oracle Database */
(void) OCIServerAttach( srvhp, errhp, (text *)"", strlen(""), 0);
/* set attribute server context in the service context */
(void) OCIAttrSet ((void *) svchp, OCI_HTYPE_SVCCTX,
(void *)srvhp, (ub4) 0,
OCI_ATTR_SERVER, (OCIError *) errhp);
(void) OCIHandleAlloc((void *) envhp,
(void **)&authp, (ub4) OCI_HTYPE_SESSION,
(size_t) 0, (void **) 0);
(void) OCIAttrSet((void *) authp, (ub4) OCI_HTYPE_SESSION,
(void *) "scott", (ub4)5,
(ub4) OCI_ATTR_USERNAME, errhp);
(void) OCIAttrSet((void *) authp, (ub4) OCI_HTYPE_SESSION,
(void *) "password", (ub4) 5,
(ub4) OCI_ATTR_PASSWORD, errhp);
/* Begin a User Session */
checkerr(errhp, OCISessionBegin ( svchp, errhp, authp, OCI_CRED_RDBMS,
(ub4) OCI_DEFAULT));
(void) OCIAttrSet((void *) svchp, (ub4) OCI_HTYPE_SVCCTX,
(void *) authp, (ub4) 0,
(ub4) OCI_ATTR_SESSION, errhp);
/* ------- Done logging in ----------------------------------*/
/* allocate a statement handle */
checkerr(errhp, OCIHandleAlloc( (void *) envhp, (void **) &stmthp,
OCI_HTYPE_STMT, (size_t) 0, (void **) 0));
checkerr(errhp, OCIDescriptorAlloc((void *)envhp, (void **)&lob_loc,
(ub4) OCI_DTYPE_LOB, (size_t) 0, (void **) 0));
/* Subroutine calls begin here */
printf("calling select_and_createtemp\n");
select_and_createtemp (lob_loc, errhp, svchp,stmthp,envhp);
return 0;
}
void checkerr(errhp, status)
OCIError *errhp;
sword status;
{
text errbuf[512];
sb4 errcode = 0;
switch (status)
{
case OCI_SUCCESS:
break;
case OCI_SUCCESS_WITH_INFO:
Chapter 9
Temporary LOB Support
9-24

(void) printf("Error - OCI_SUCCESS_WITH_INFO\n");
break;
case OCI_NEED_DATA:
(void) printf("Error - OCI_NEED_DATA\n");
break;
case OCI_NO_DATA:
(void) printf("Error - OCI_NODATA\n");
break;
case OCI_ERROR:
(void) OCIErrorGet((void *)errhp, (ub4) 1, (text *) NULL, &errcode,
errbuf, (ub4) sizeof(errbuf), OCI_HTYPE_ERROR);
(void) printf("Error - %.*s\n", 512, errbuf);
break;
case OCI_INVALID_HANDLE:
(void) printf("Error - OCI_INVALID_HANDLE\n");
break;
case OCI_STILL_EXECUTING:
(void) printf("Error - OCI_STILL_EXECUTE\n");
break;
case OCI_CONTINUE:
(void) printf("Error - OCI_CONTINUE\n");
break;
default:
break;
}
}
9.9 Prefetching of LOB Data, Length, and Chunk Size
To improve OCI access of smaller LOBs, LOB data can be prefetched and cached
while also fetching the locator.
This applies to internal LOBs, temporary LOBs, and
BFILE
s. Take the following steps to
prepare your application:
1. Set the
OCI_ATTR_DEFAULT_LOBPREFETCH_SIZE
attribute for the session handle. The
value of this attribute indicates the default prefetch data size for a LOB locator.
This attribute value enables prefetching for all the LOB locators fetched in the
session. The default value for this attribute is zero (no prefetch of LOB data). This
option relieves the application developer from setting the prefetch LOB size for
each define handle. You can either set this attribute or set (in Step 3)
OCI_ATTR_LOBPREFETCH_SIZE
.
2. Perform the prepare and define steps for the statement to be executed.
3. You can override the default prefetch size, if required, for the LOB locators to be
fetched, by setting
OCI_ATTR_LOBPREFETCH_SIZE
attribute for the define handle. This
optional attribute provides control of the prefetch size for the locators fetched from
a particular column.
4. Set the
OCI_ATTR_LOBPREFETCH_LENGTH
attribute to the prefetch LOB length and
chunk size. This is mandatory to be set to
TRUE
for the attribute
(
OCI_ATTR_LOBPREFETCH_SIZE
) described in item 1 to work.
5. Execute the statement.
6. Call OCILobRead2() or OCILobArrayRead() with individual LOB locators; OCI
takes the data from the prefetch buffer, does the necessary character conversion,
and copies the data into the LOB read buffer (no change in LOB semantic). If the
Chapter 9
Prefetching of LOB Data, Length, and Chunk Size
9-25

data requested is bigger than the prefetch buffer, then it will require additional
round-trips.
7. Call OCILobGetLength2() and OCILobGetChunkSize() to obtain the length and
chunk size without making round-trips to the server.
Example 9-4 Prefetching of LOB Data, Length, and Chunk Size
...
ub4 default_lobprefetch_size = 2000; /* Set default size to 2K */
...
/* set LOB prefetch attribute to session */
OCIAttrSet (sesshp, (ub4) OCI_HTYPE_SESSION,
(void *)&default_lobprefetch_size, /* attribute value */
0, /* attribute size; not required to specify; */
(ub4) OCI_ATTR_DEFAULT_LOBPREFETCH_SIZE,
errhp);
...
/* select statement */
char *stmt = "SELECT lob1 FROM lob_table";
...
/* declare and allocate LOB locator */
OCILobLocator * lob_locator;
lob_locator = OCIDescriptorAlloc(..., OCI_DTYPE_LOB, ...);
OCIDefineByPos(..., 1, (void *) &lob_locator, ..., SQLT_CLOB, ...);
...
/* Override the default prefetch size to 4KB */
ub4 prefetch_size = 4000;
OCIAttrSet (defhp, OCI_HTYPE_DEFINE,
(void *) &prefetch_size /* attr value */,
0 /* restricting prefetch size to be ub4 max val */,
OCI_ATTR_LOBPREFETCH_SIZE /* attr type */,
errhp);
...
/* Set prefetch length attribute */
boolean prefetch_length = TRUE;
OCIAttrSet( defhp, OCI_HTYPE_DEFINE,
(dvoid *) &prefetch_length /* attr value */,
0,
OCI_ATTR_LOBPREFETCH_LENGTH /* attr type */,
errhp );
...
/* execute the statement. 4KB of data for the LOB is read and
* cached in descriptor cache buffer.
*/
OCIStmtExecute (svchp, stmthp, errhp,
1, /* iters */
0, /* row offset */
NULL, /* snapshot IN */
NULL, /* snapshot out */
OCI_DEFAULT); /* mode */
...
oraub8 char_amtp = 4000;
oraub8 lob_len;
ub4 chunk_size;
/* LOB chunk size, length, and data are read from cache. No round-trip. */
OCILobGetChunkSize (svchp, errhp, lob_locator, &chunk_size);
OCILobGetLength2(svchp, errhp, lob_locator, &lob_len );
Chapter 9
Prefetching of LOB Data, Length, and Chunk Size
9-26

OCILobRead2(svchp, errhp, lob_locator, NULL, &char_amtp, ...);
...
Note that the prefetch size is in number of bytes for
BLOB
s and
BFILE
s and in number of
characters for
CLOB
s.
Example 9-4 shows a code fragment illustrating these steps.
Prefetch cache allocation: The prefetch cache buffer for a descriptor is allocated
while fetching a LOB locator. The allocated buffer size is determined by the
OCI_ATTR_LOBPREFETCH_SIZE
attribute for the define handle; the default value of this
attribute is indicated by the
OCI_ATTR_DEFAULT_LOBPREFETCH_SIZE
attribute value of the
session handle. If the cache buffer is already allocated, then it is resized if required.
For the following two LOB APIs, if the source locator has cached data, then the
destination locator cache is allocated or resized and cached data is copied from
source to destination.
•OCILobAssign()
•OCILobLocatorAssign()
Once allocated, the cache buffer memory for a descriptor is released when the
descriptor itself is freed.
Prefetch cache invalidation: The cache for a descriptor gets invalidated when LOB
data is updated using the locator. Meaning the cache is no longer used for reading
data and the next OCILobRead2() call on the locator makes a round-trip.
The following LOB APIs invalidate the prefetch cache for the descriptor used:
•OCILobErase() (deprecated)
•OCILobErase2()
•OCILobTrim() (deprecated)
•OCILobTrim2()
•OCILobWrite() (deprecated)
•OCILobWrite2()
•OCILobWriteAppend() (deprecated)
•OCILobWriteAppend2()
•OCILobArrayWrite()
The following LOB APIs invalidate the cache for the destination LOB locator:
•OCILobAppend()
•OCILobCopy() (deprecated)
•OCILobCopy2()
•OCILobLoadFromFile() (deprecated)
•OCILobLoadFromFile2()
Performance Tuning: The prefetch buffer size must be decided upon based on
average LOB size and client-side memory. If a large amount of data is prefetched, you
must ensure the memory availability. Performance gain may not be significant for
Chapter 9
Prefetching of LOB Data, Length, and Chunk Size
9-27

prefetching large LOBs, because the cost of fetching data is much higher compared to
the cost of a round-trip to the server.
You must have a fair idea of the LOB data size to be able to make best use of this
LOB prefetch feature. Because the parameters are part of application design, the
application must be rebuilt if any parameter value must be modified.
Upgrading: LOB prefetching cannot be used against a pre-11.1 release server or in a
pre-11.1 client against an 11.1 or later server. When you use a pre-11.1 server with an
11.1 or later client, OCIAttrSet() returns an error or an error-with-information saying
that "server does not support this functionality."
See Also:
•OCI_ATTR_DEFAULT_LOBPREFETCH_SIZE
•OCI_ATTR_LOBPREFETCH_LENGTH
•OCI_ATTR_LOBPREFETCH_SIZE
9.10 Options of SecureFiles LOBs
For SecureFiles (LOBs with the
STORE AS SECUREFILE
option, which were introduced in
Oracle Database 11g Release 1) you can specify the SQL parameter
DEDUPLICATE
in
CREATE
TABLE
and
ALTER
TABLE
statements.
This parameter value enables you to specify that LOB data that is identical in two or
more rows in a LOB column shares the same data blocks, thus saving disk space.
KEEP_DUPLICATES
turns off this capability. The following options are also used with
SECUREFILE
:
The parameter
COMPRESS
turns on LOB compression.
NOCOMPRESS
turns LOB
compression off.
The parameter
ENCRYPT
turns on LOB encryption and optionally selects an encryption
algorithm.
NOENCRYPT
turns off LOB encryption. Each LOB column can have its own
encryption specification, independent of the encryption of other LOB or non-LOB
columns. Valid algorithms are
3DES168
,
AES128
,
AES192
, and
AES256
.
The LOBs paradigm used before release 11.1 is the default. This default LOBs
paradigm is also now explicitly set by the option
STORE AS BASICFILE
.
The following OCI functions are used with the
SECUREFILE
features:
•
OCILobGetOptions()
•
OCILobSetOptions()
•
OCILobGetContentType()
•
OCILobSetContentType()
Chapter 9
Options of SecureFiles LOBs
9-28

See Also:
•Oracle Database SecureFiles and Large Objects Developer's Guide for
complete details of relevant SQL functions and cross-references to
PL/SQL packages and information about migrating to SecureFiles
•OCILobGetOptions()
•OCILobSetOptions()
•OCILobGetContentType()
•OCILobSetContentType()
Chapter 9
Options of SecureFiles LOBs
9-29

10
Managing Scalable Platforms
This chapter describes how OCI manages transaction operations.
This chapter contains these topics:
•OCI Support for Transactions
•Levels of Transactional Complexity
•Password and Session Management
•Middle-Tier Applications in OCI
•Externally Initialized Context in OCI
•Client Application Context
•Using Edition-Based Redefinition
•OCI Security Enhancements
•Overview of OCI Multithreaded Development
•OCIThread Package
10.1 OCI Support for Transactions
OCI has a set of API calls to support operations on both local and global transactions.
These calls include object support, so that if an OCI application is running in object
mode, the commit and rollback calls synchronize the object cache with the state of the
transaction.
The functions listed later perform transaction operations. Each call takes a service
context handle that must be initialized with the proper server context and user session
handle. The transaction handle is the third element of the service context; it stores
specific information related to a transaction. When a SQL statement is prepared, it is
associated with a particular service context. When the statement is executed, its
effects (query, fetch, insert) become part of the transaction that is currently associated
with the service context.
•
OCITransStart()
marks the start of a transaction.
•
OCITransDetach()
detaches a transaction.
•
OCITransCommit()
commits a transaction.
•
OCITransRollback()
rolls back a transaction.
•
OCITransPrepare()
prepares a transaction to be committed in a distributed
processing environment.
•
OCITransMultiPrepare()
prepares a transaction with multiple branches in a single
call.
•
OCITransForget()
causes the server to forget a heuristically completed global
transaction.
10-1

Depending on the level of transactional complexity in your application, you may need
all or only a few of these calls. The following section discusses this in more detail.
See Also:
•Transaction Functions
•OCITransStart()
•OCITransDetach()
•OCITransCommit()
•OCITransRollback()
•OCITransPrepare()
•OCITransMultiPrepare()
•OCITransForget()
10.2 Levels of Transactional Complexity
OCI supports several levels of transaction complexity.
These levels of transaction complexity include:
•Simple Local Transactions
•Serializable or Read-Only Local Transactions
•Global Transactions
This section includes the following additional topics:
•Transaction Examples
•Initialization Parameters
10.2.1 Simple Local Transactions
Many applications work with only simple local transactions.
In these applications, an implicit transaction is created when the application makes
database changes. The only transaction-specific calls needed by such applications
are:
•
OCITransCommit()
to commit the transaction
•
OCITransRollback()
to roll back the transaction
As soon as one transaction has been committed or rolled back, the next modification
to the database creates a new implicit transaction for the application.
Only one implicit transaction can be active at any time on a service context. Attributes
of the implicit transaction are opaque to the user.
If an application creates multiple sessions, each one can have an implicit transaction
associated with it.
Chapter 10
Levels of Transactional Complexity
10-2

See Also:
•OCITransCommit() for sample code showing the use of simple local
transactions
•OCITransRollback()
10.2.2 Serializable or Read-Only Local Transactions
Applications requiring serializable or read-only transactions require an additional OCI
OCITransStart()
call to start the transaction.
The
OCITransStart()
call must specify
OCI_TRANS_SERIALIZABLE
or
OCI_TRANS_READONLY
,
as appropriate, for the
flags
parameter. If no flag is specified, the default value is
OCI_TRANS_READWRITE
for a standard read/write transaction.
Specifying the read-only option in the
OCITransStart()
call saves the application from
performing a server round-trip to execute a
SET TRANSACTION READ ONLY
statement.
See Also:
OCITransStart()
10.2.3 Global Transactions
Global transactions are necessary only in more sophisticated transaction-processing
applications.
This section includes the following topics:
•Transaction Identifiers
•Attribute OCI_ATTR_TRANS_NAME
•Transaction Branches
•Branch States
•Detaching and Resuming Branches
•About Setting the Client Database Name
•One-Phase Commit Versus Two-Phase Commit
•Preparing Multiple Branches in a Single Message
10.2.3.1 Transaction Identifiers
Three-tier applications such as transaction processing (TP) monitors create and
manage global transactions.
They supply a global transaction identifier (
XID
) that a server associates with a local
transaction.
Chapter 10
Levels of Transactional Complexity
10-3

A global transaction has one or more branches. Each branch is identified by an
XID
.
The
XID
consists of a global transaction identifier (
gtrid
) and a branch qualifier (
bqual
).
This structure is based on the standard XA specification.
Table 10-1 provides the structure for one possible
XID
of 1234.
Table 10-1 Global Transaction Identifier
Component Value
gtrid 12
bqual 34
gtrid+bqual=XID 1234
The transaction identifier used by OCI transaction calls is set in the
OCI_ATTR_XID
attribute of the transaction handle, by using
OCIAttrSet()
. Alternately, the transaction
can be identified by a name set in the
OCI_ATTR_TRANS_NAME
attribute.
See Also:
OCIAttrSet()
10.2.3.2 Attribute OCI_ATTR_TRANS_NAME
When this attribute is set in a transaction handle, the length of the name can be at
most 64 bytes.
The
formatid
of the
XID
is 0 and the branch qualifier is 0.
When this attribute is retrieved from a transaction handle, the returned transaction
name is the global transaction identifier. The size is the length of the global transaction
identifier.
10.2.3.3 Transaction Branches
Within a single global transaction, Oracle Database supports both tightly coupled and
loosely coupled relationships between a pair of branches.
•Tightly coupled branches share the same local transaction. The
gtrid
references a
unique local transaction, and multiple branches point to that same transaction. The
owner of the transaction is the branch that was created first.
•Loosely coupled branches use different local transactions. The
gtrid
and
bqual
together map to a unique local transaction. Each branch points to a different
transaction.
The
flags
parameter of
OCITransStart()
allows applications to pass
OCI_TRANS_TIGHT
or
OCI_TRANS_LOOSE
values to specify the type of coupling.
A session corresponds to a user session, created with
OCISessionBegin()
.
Figure 10-1 illustrates tightly coupled branches within an application. The
XID
s of the
two branches (B1 and B2) share the same
gtrid
, because they are operating on the
Chapter 10
Levels of Transactional Complexity
10-4

same transaction (T), but they have a different
bqual
, because they are on separate
branches.
Figure 10-1 Multiple Tightly Coupled Branches
S e s s i o n
B r a n c h
T r a n s a c t i o n
T
B 1
S 1
B 2
S 2
Figure 10-2 illustrates how a single session operates on different branches. The
gtrid
components of the
XID
s are different, because they represent separate global
transactions.
Figure 10-2 Session Operating on Multiple Branches
S e s s i o n
B r a n c h
T r a n s a c t i o n
T 1 T 2
B 1
S 1
B 2
It is possible for a single session to operate on multiple branches that share the same
transaction, but this scenario does not have much practical value.
See Also:
•OCITransStart() for sample code demonstrating this scenario
•OCISessionBegin()
Chapter 10
Levels of Transactional Complexity
10-5

10.2.3.4 Branch States
Transaction branches are classified into two states: active branches and inactive
branches.
A branch is active if a server process is executing requests on the branch. A branch is
inactive if no server processes are executing requests in the branch. In this case, no
session is the parent of the branch, and the branch becomes owned by the
PMON
process in the server.
10.2.3.5 Detaching and Resuming Branches
A branch becomes inactive when an OCI application detaches it, using the
OCITransDetach()
call.
The branch can be made active again by resuming it with a call to
OCITransStart()
with
the
flags
parameter set to
OCI_TRANS_RESUME
.
When an application detaches a branch with
OCITransDetach()
, it uses the value
specified in the
timeout
parameter of the
OCITransStart()
call that created the branch.
The
timeout
specifies the number of seconds the transaction can remain dormant as a
child of
PMON
before being deleted.
To resume a branch, the application calls
OCITransStart()
, specifying the
XID
of the
branch as an attribute of the transaction handle,
OCI_TRANS_RESUME
for the
flags
parameter, and a different
timeout
parameter. This timeout value for this call specifies
the length of time that the session waits for the branch to become available if it is
currently in use by another process. If no other processes are accessing the branch, it
can be resumed immediately. A transaction can be resumed by a different process
than the one that detached it, if that process has the same authorization as the one
that detached the transaction.
See Also:
•OCITransDetach()
•OCITransStart()
10.2.3.6 About Setting the Client Database Name
The server handle has
OCI_ATTR_EXTERNAL_NAME
and
OCI_ATTR_INTERNAL_NAME
attributes.
These attributes set the client database name recorded when performing global
transactions. The name can be used by the database administrator to track
transactions that may be pending in a prepared state because of failures.
Note:
An OCI application sets these attributes, by using
OCIAttrSet()
before
logging on and using global transactions.
Chapter 10
Levels of Transactional Complexity
10-6

See Also:
OCIAttrSet()
10.2.3.7 One-Phase Commit Versus Two-Phase Commit
Global transactions can be committed in one or two phases.
The simplest situation is when a single transaction is operating against a single
database. In this case, the application can perform a one-phase commit of the
transaction by calling
OCITransCommit()
, because the default value of the call is for one-
phase commit.
The situation is more complicated if the application is processing transactions against
multiple Oracle databases. In this case, a two-phase commit is necessary. A two-
phase commit operation consists of these steps:
1. Prepare - The application issues an
OCITransPrepare()
call against each
transaction. Each transaction returns a value indicating whether or not it can
commit its current work (
OCI_SUCCESS
) or not (
OCI_ERROR
).
2. Commit - If each
OCITransPrepare()
call returns a value of
OCI_SUCCESS
, the
application can issue an
OCITransCommit()
call to each transaction. The
flags
parameter of the commit call must be explicitly set to
OCI_TRANS_TWOPHASE
for the
appropriate behavior, because the default for this call is for one-phase commit.
Note:
The
OCITransPrepare()
call can also return
OCI_SUCCESS_WITH_INFO
if a
transaction must indicate that it is read-only. Thus a commit is neither
appropriate nor necessary.
An additional call,
OCITransForget()
, causes a database to "forget" a completed
transaction. This call is for situations in which a problem has occurred that requires
that a two-phase commit be terminated. When an Oracle database receives an
OCITransForget()
call, it removes all information about the transaction.
See Also:
•OCITransCommit()
•OCITransPrepare()
•OCITransForget()
10.2.3.8 Preparing Multiple Branches in a Single Message
Sometimes when multiple applications use different branches of a global transaction
against the same Oracle database.
Chapter 10
Levels of Transactional Complexity
10-7

Before such a transaction can be committed, all branches must be prepared.
Most often, the applications using the branches are responsible for preparing their own
branches. However, some architectures turn this responsibility over to an external
transaction service. This external transaction service must then prepare each branch
of the global transaction. The traditional
OCITransPrepare()
call is inefficient for this task
as each branch must be individually prepared. The
OCITransMultiPrepare()
call,
prepares multiple branches involved in the same global transaction in one round-trip.
This call is more efficient and can greatly reduce the number of messages sent from
the client to the server.
See Also:
•OCITransPrepare()
•OCITransMultiPrepare()
10.2.4 Transaction Examples
Shows how to use the transaction OCI calls.
Table 10-1 through Table 10-5 illustrate how to use the transaction OCI calls.
They show a series of OCI calls and other actions, along with their resulting behavior.
For simplicity, not all parameters to these calls are listed; rather, it is the flow of calls
that is being demonstrated.
The OCI Action column indicates what the OCI application is doing, or what call it is
making. The
XID
column lists the transaction identifier, when necessary. The Flags
column lists the values passed in the
flags
parameter. The Result column describes
the result of the call.
10.2.5 Initialization Parameters
Two initialization parameters relate to the use of global transaction branches and
migratable open connections.
•
TRANSACTIONS
- This parameter specifies the maximum number of global transaction
branches in the entire system. In contrast, the maximum number of branches on a
single global transaction is 8.
•
OPEN_LINKS_PER_INSTANCE
- This parameter specifies the maximum number of
migratable open connections. Migratable open connections are used by global
transactions to cache connections after committing a transaction. Contrast this
with the
OPEN_LINKS
parameter, which controls the number of connections from a
session and is not applicable to applications that use global transactions.
This section includes the following topics:
•Showing Update Successfully, One-Phase Commit
•Showing Starting a Transaction, Detach, Resume, Prepare, Two-Phase Commit
•Showing a Read-Only Update Fails
•Showing Starting a Read-Only Transaction, Select, and Commit
Chapter 10
Levels of Transactional Complexity
10-8

10.2.5.1 Showing Update Successfully, One-Phase Commit
Lists the steps for a one-phase commit operation.
Table 10-2 lists the steps for a one-phase commit operation.
Table 10-2 One-Phase Commit
Step OCI Action XID Flags Result
1
OCITransStart()
1234
OCI_TRANS_NEW
Starts new read/write transaction
2
SQL UPDATE
- - Update rows
3
OCITransCommit()
- - Commit succeeds.
See Also:
•OCITransStart()
•OCITransCommit()
10.2.5.2 Showing Starting a Transaction, Detach, Resume, Prepare, Two-
Phase Commit
Lists the steps for a two-phase commit operation.
Table 10-3 lists the steps for a two-phase commit operation.
Table 10-3 Two-Phase Commit
Step OCI Action XID Flags Result
1
OCITransStart()
1234
OCI_TRANS_NEW
Starts new read-only
transaction
2
SQL UPDATE
- - Updates rows
3
OCITransDetach()
- - Transaction is detached.
4
OCITransStart()
1234
OCI_TRANS_RESUME
Transaction is resumed.
5
SQL UPDATE
- - -
6
OCITransPrepare()
- - Transaction is prepared for two-
phase commit.
Chapter 10
Levels of Transactional Complexity
10-9

Table 10-3 (Cont.) Two-Phase Commit
Step OCI Action XID Flags Result
7
OCITransCommit()
-
OCI_TRANS_TWOPHASE
Transaction is committed.
In Step 4, the transaction can be resumed by a different process, as long as it had the
same authorization.
See Also:
•OCITransStart()
•OCITransDetach()
•OCITransPrepare()
•OCITransCommit()
10.2.5.3 Showing a Read-Only Update Fails
Lsts the steps in a failed read-only update operation.
Table 10-4 lists the steps in a failed read-only update operation.
Table 10-4 Read-Only Update Fails
Step OCI Action XID Flags Result
1
OCITransStart()
1234
OCI_TRANS_NEW
|
OCI_TRANS_READONLY
Starts new read-only transaction.
2
SQL UPDATE
- - Update fails, because the
transaction is read-only.
3
OCITransCommit()
- - Commit has no effect.
See Also:
•OCITransStart()
•OCITransCommit()
10.2.5.4 Showing Starting a Read-Only Transaction, Select, and Commit
Lists the steps for a read-only transaction.
Table 10-5 lists the steps for a read-only transaction.
Chapter 10
Levels of Transactional Complexity
10-10

Table 10-5 Read-Only Transaction
Step OCI Action XID Flags Result
1
OCITransStart()
1234
OCI_TRANS_NEW
|
OCI_TRANS_READONLY
Starts new read-only transaction
2
SQL SELECT
- - Queries the database
3
OCITransCommit()
- - No effect — transaction is read-
only, no changes made
See Also:
•OCITransStart()
•OCITransCommit()
10.3 Password and Session Management
OCI can authenticate and maintain multiple users.
This section includes the following topics:
•OCI Authentication Management
•OCI Password Management
•Secure External Password Store
•OCI Session Management
10.3.1 OCI Authentication Management
The
OCISessionBegin()
call authenticates a user against the server set in the service
context handle.
It must be the first call for any given server handle.
OCISessionBegin()
authenticates
the user for access to the Oracle database specified by the server handle and the
service context of the call: after
OCIServerAttach()
initializes a server handle,
OCISessionBegin()
must be called to authenticate the user for that server.
When
OCISessionBegin()
is called for the first time on a server handle, the user session
may not be created in migratable mode (
OCI_MIGRATE
). After
OCISessionBegin()
has
been called for a server handle, the application can call
OCISessionBegin()
again to
initialize another user session handle with different or the same credentials and
different or the same operation modes. For an application to authenticate a user in
OCI_MIGRATE
mode, the service handle must already be associated with a
nonmigratable user handle. The
userid
of that user handle becomes the ownership ID
of the migratable user session. Every migratable session must have a nonmigratable
parent session.
Chapter 10
Password and Session Management
10-11

•If
OCI_MIGRATE
mode is not specified, then the user session context can be used
only with the server handle specified with the
OCISessionBegin()
.
•If
OCI_MIGRATE
mode is specified, then the user authentication can be set with other
server handles. However, the user session context can only be used with server
handles that resolve to the same database instance. Security checking is
performed during session switching.
A migratable session can switch to a different server handle only if the ownership ID of
the session matches the
userid
of a nonmigratable session currently connected to that
same server.
OCI_SYSDBA
,
OCI_SYSOPER
,
OCI_SYSBKP
,
OCI_SYSDGD
,
OCI_SYSKMT
,
OCI_SYSRAC
,
OCI_SYSASM
,
and
OCI_PRELIM_AUTH
settings can only be used with a primary user session context.
For
OCI_SYSASM
, the SYSASM connection works only to ASM instances (not database
instances).
A migratable session can be switched, or migrated, to a server handle within an
environment represented by an environment handle. It can also migrate or be cloned
to a server handle in another environment in the same process, or in a different
process in a different mode. To perform this migration or cloning, you must do the
following:
1. Extract the session ID from the session handle using
OCI_ATTR_MIGSESSION
. This is
an array of bytes that must not be modified by the caller.
2. Transport this session ID to another process.
3. In the new environment, create a session handle and set the session ID using
OCI_ATTR_MIGSESSION
.
4. Execute
OCISessionBegin()
. The resulting session handle is fully authenticated.
To provide credentials for a call to
OCISessionBegin()
, you must provide a valid user
name and password pair for database authentication in the user session handle
parameter. This involves using
OCIAttrSet()
to set the
OCI_ATTR_USERNAME
and
OCI_ATTR_PASSWORD
attributes on the user session handle. Then
OCISessionBegin()
is
called with
OCI_CRED_RDBMS
.
When the user session handle is terminated using
OCISessionEnd()
, the user name and
password attributes are changed and thus cannot be reused in a future call to
OCISessionBegin()
. They must be reset to new values before the next
OCISessionBegin()
call.
Or, you can supply external credentials. No attributes need to be set on the user
session handle before calling
OCISessionBegin()
. The credential type is
OCI_CRED_EXT
. If
values have been set for
OCI_ATTR_USERNAME
and
OCI_ATTR_PASSWORD
, these are ignored if
OCI_CRED_EXT
is used.
Chapter 10
Password and Session Management
10-12

See Also:
•User Session Handle Attributes for more information about
OCI_ATTR_MIGSESSION
•OCISessionBegin()
•OCIServerAttach()
•OCIAttrSet()
•OCISessionEnd()
10.3.2 OCI Password Management
The
OCIPasswordChange()
call enables an application to modify a user's database
password as necessary.
This is particularly useful if a call to
OCISessionBegin()
returns an error message or
warning indicating that a user's password has expired.
Applications can also use
OCIPasswordChange()
to establish a user authentication
context and to change the password. If
OCIPasswordChange()
is called with an
uninitialized service context, it establishes a service context and authenticates the
user's account using the old password, and then changes the password to the new
password. If the
OCI_AUTH
flag is set, the call leaves the user session initialized.
Otherwise, the user session is cleared.
If the service context passed to
OCIPasswordChange()
is already initialized, then
OCIPasswordChange()
authenticates the given account using the old password and
changes the password to the new password. In this case, no matter how the flag is
set, the user session remains initialized.
See Also:
•OCIPasswordChange()
•OCISessionBegin()
10.3.3 Secure External Password Store
For large-scale deployments where applications use password credentials to connect
to databases, it is possible to store such credentials in a client-side Oracle wallet.
An Oracle wallet is a secure software container that is used to store authentication and
signing credentials.
Storing database password credentials in a client-side Oracle wallet eliminates the
need to embed user names and passwords in application code, batch jobs, or scripts.
This reduces the risk of exposing passwords in the clear in scripts and application
code, and simplifies maintenance because you need not change your code each time
Chapter 10
Password and Session Management
10-13

user names and passwords change. In addition, not having to change application code
makes it easier to enforce password management policies for these user accounts.
When you configure a client to use the external password store, applications can use
the following syntax to connect to databases that use password authentication:
CONNECT /@database_alias
Note that you need not specify database login credentials in this
CONNECT
statement.
Instead your system looks for database login credentials in the client wallet.
See Also:
Oracle Database Administrator’s Guide for information about configuring
your client to use the secure external password store
10.3.4 OCI Session Management
Transaction servers that actively balance user load by multiplexing user sessions over
a few server connections must group these connections into a server group.
Oracle Database uses server groups to identify these connections so that sessions
can be managed effectively and securely.
The attribute
OCI_ATTR_SERVER_GROUP
must be defined to specify the server group name
by using the
OCIAttrSet()
call, as shown in Example 10-1.
The server group name is an alphanumeric string not exceeding 30 characters. This
attribute can only be set after calling
OCIServerAttach()
.
OCI_ATTR_SERVER_GROUP
attribute
must be set in the server context before creating the first nonmigratable session that
uses that context. After the session is created successfully and the connection to the
server is established, the server group name cannot be changed.
All migratable sessions created on servers within a server group can only migrate to
other servers in the same server group. Servers that terminate are removed from the
server group. New servers can be created within an existing server group at any time.
The use of server groups is optional. If no server group is specified, the server is
created in a server group called
DEFAULT
.
The owner of the first nonmigratable session created in a nondefault server group
becomes the owner of the server group. All subsequent nonmigratable sessions for
any server in this server group must be created by the owner of the server group.
The server group feature is useful when dedicated servers are used. It has no effect
on shared servers. All shared servers effectively belong to the server group
DEFAULT
.
Example 10-1 Defining the OCI_ATTR_SERVER_GROUP Attribute to Pass the
Server Group Name
OCIAttrSet ((void *) srvhp, (ub4) OCI_HTYPE_SERVER, (void *) group_name,
(ub4) strlen ((CONST char *) group_name),
(ub4) OCI_ATTR_SERVER_GROUP, errhp);
Chapter 10
Password and Session Management
10-14

See Also:
•Server Handle Attributes for more information about
OCI_ATTR_SERVER_GROUP
attribute
•OCIAttrSet()
•OCIServerAttach()
10.4 Middle-Tier Applications in OCI
A middle-tier application receives requests from browser clients.
The application determines database access and whether to generate an HTML page.
Applications can have multiple lightweight user sessions within a single database
session. These lightweight sessions allow each user to be authenticated without the
overhead of a separate database connection, and they preserve the identity of the real
user through the middle tier.
As long as the client authenticates itself with the middle tier, and the middle tier
authenticates itself with the database, and the middle tier is authorized to act on behalf
of the client by the administrator, client identities can be maintained all the way into the
database without compromising the security of the client.
The design of a secure three-tier architecture is developed around a set of three trust
zones.
The first is the client trust zone. Clients connecting to a web application server are
authenticated by the middle tier using any means: password, cryptographic token, or
another. This method can be entirely different from the method used to establish the
other trust zones.
The second trust zone is the application server. The data server verifies the identity of
the application server and trusts it to pass the correct identity of the client.
The third trust zone is the data server interaction with the authorization server to obtain
the roles assigned to the client and the application server.
The application server creates a primary session for itself after it connects to a server.
It authenticates itself in the normal manner to the database, creating the application
server trust zone. The application server identity is now well known and trusted by the
data server.
When the application verifies the identity of a client connecting to the application
server, it creates the first trust zone. The application server now needs a session
handle for the client so that it can service client requests. The middle-tier process
allocates a session handle and then sets the following attributes of the client using
OCIAttrSet()
:
•
OCI_ATTR_USERNAME
sets the database user name of the client.
•
OCI_ATTR_PROXY_CREDENTIALS
indicates the authenticated application making the
proxy request.
To specify a list of roles activated after the application server connects as the client, it
can call
OCIAttrSet()
with the attribute
OCI_ATTR_INITIAL_CLIENT_ROLES
and an array of
Chapter 10
Middle-Tier Applications in OCI
10-15

strings that contains the list of roles before the
OCISessionBegin()
call. Then the role is
established and proxy capability is verified in one round-trip. If the application server is
not allowed to act on behalf of the client, or if the application server is not allowed to
activate the specified roles, the
OCISessionBegin()
call fails.
This section includes the following topic: OCI Attributes for Middle-Tier Applications.
See Also:
•OCIAttrSet()
•OCISessionBegin()
10.4.1 OCI Attributes for Middle-Tier Applications
The following attributes enable you to specify the external name and initial privileges of
a client.
These credentials are used by applications as alternative means of identifying or
authenticating the client.
These attributes include:
•OCI_CRED_PROXY
•OCI_ATTR_PROXY_CREDENTIALS
•OCI_ATTR_DISTINGUISHED_NAME
•OCI_ATTR_CERTIFICATE
•OCI_ATTR_INITIAL_CLIENT_ROLES
•OCI_ATTR_CLIENT_IDENTIFIER
•OCI_ATTR_PASSWORD
10.4.1.1 OCI_CRED_PROXY
Use
OCI_CRED_PROXY
as the value passed in the
credt
parameter of
OCISessionBegin()
.
When an application server starts a session on behalf of a client, use
OCI_CRED_PROXY
as the value passed in the
credt
parameter of
OCISessionBegin()
rather than
OCI_CRED_RDBMS
(database user name and password required) or
OCI_CRED_EXT
(externally provided credentials).
See Also:
OCISessionBegin()
10.4.1.2 OCI_ATTR_PROXY_CREDENTIALS
Use the
OCI_ATTR_PROXY_CREDENTIALS
attribute to specify the credentials of the
application server in client authentication.
Chapter 10
Middle-Tier Applications in OCI
10-16

You can code the following declarations and
OCIAttrSet()
call, as shown in
Example 10-2.
Example 10-2 Defining the OCI_ATTR_PROXY_CREDENTIALS Attribute to
Specify the Credentials of the Application Server for Client Authentication
OCISession *session_handle;
OCISvcCtx *application_server_session_handle;
OCIError *error_handle;
...
OCIAttrSet((void *)session_handle, (ub4) OCI_HTYPE_SESSION,
(void *)application_server_session_handle, (ub4) 0,
OCI_ATTR_PROXY_CREDENTIALS, error_handle);
See Also:
OCIAttrSet()
10.4.1.3 OCI_ATTR_DISTINGUISHED_NAME
Use
OCI_ATTR_DISTINGUISHED_NAME
to pass the distinguished name of the client.
Your applications can use the distinguished name contained within a X.509 certificate
as the login name of the client, instead of the database user name.
To pass the distinguished name of the client, the middle-tier server calls
OCIAttrSet()
,
passing
OCI_ATTR_DISTINGUISHED_NAME
, as shown in Example 10-3.
Example 10-3 Defining the OCI_ATTR_DISTINGUISHED_NAME Attribute to
Pass the Distinguished Name of the Client
/* Declarations */
...
OCIAttrSet((void *)session_handle, (ub4) OCI_HTYPE_SESSION,
(void *)distinguished_name, (ub4) 0,
OCI_ATTR_DISTINGUISHED_NAME, error_handle);
See Also:
OCIAttrSet()
10.4.1.4 OCI_ATTR_CERTIFICATE
Certificate-based proxy authentication using
OCI_ATTR_CERTIFICATE
will not be
supported in future Oracle Database releases.
Use
OCI_ATTR_DISTINGUISHED_NAME
or
OCI_ATTR_USERNAME
attribute instead. This method
of authentication is similar to the use of the distinguished name. The entire X.509
certificate is passed by the middle-tier server to the database.
To pass over the entire certificate, the middle tier calls
OCIAttrSet()
, passing
OCI_ATTR_CERTIFICATE
, as shown in Example 10-4.
Chapter 10
Middle-Tier Applications in OCI
10-17

Example 10-4 Defining the OCI_ATTR_CERTIFICATE Attribute to Pass the
Entire X.509 Certificate
OCIAttrSet((void *)session_handle, (ub4) OCI_HTYPE_SESSION,
(void *)certificate, ub4 certificate_length,
OCI_ATTR_CERTIFICATE, error_handle);
See Also:
OCIAttrSet()
10.4.1.5 OCI_ATTR_INITIAL_CLIENT_ROLES
Use the
OCI_ATTR_INITIAL_CLIENT_ROLES
attribute to specify the roles the client is to
possess when the application server connects to the Oracle database.
To enable a set of roles, the function
OCIAttrSet()
is called with the attribute, an array
of
NULL
-terminated strings, and the number of strings in the array, as shown in
Example 10-5.
Example 10-5 Defining the OCI_ATTR_INITIAL_CLIENT_ROLES Attribute to
Pass the Client Roles
OCIAttrSet((void *)session_handle, (ub4) OCI_HTYPE_SESSION,
(void *)role_array, (ub4) number_of_strings,
OCI_ATTR_INITIAL_CLIENT_ROLES, error_handle);
See Also:
OCIAttrSet()
10.4.1.6 OCI_ATTR_CLIENT_IDENTIFIER
Use
OCI_ATTR_CLIENT_IDENTIFIER
on the middle tier to track end-user identity.
Many middle-tier applications connect to the database as an application, and rely on
the middle tier to track end-user identity. To integrate tracking of the identity of these
users in various database components, the database client can set the
CLIENT_IDENTIFIER
(a predefined attribute from the application context namespace
USERENV
) in the session handle at any time. Use the OCI attribute
OCI_ATTR_CLIENT_IDENTIFIER
in the call to
OCIAttrSet()
, as shown in Example 10-6. On
the next request to the server, the information is propagated and stored in the server
session.
The
CLIENT_IDENTIFIER
, which can also be set using the
DBMS_SESSION.SET_IDENTIFIER
procedure, is automatically truncated if the supplied input is more than 64 bytes
because the maximum size for the client id is 64 bytes.
OCI_ATTR_CLIENT_IDENTIFIER
can also be used in conjunction with the global application
context to restrict availability of the context to the selected identity of these users.
Chapter 10
Middle-Tier Applications in OCI
10-18

When a client has multiple sessions, execute
OCIAttrSet()
for each session using the
same client identifier.
OCIAttrSet()
must be executed manually for sessions that are
reestablished through transparent application failover (TAF).
The client identifier is found in
V$SESSION
as a
CLIENT_IDENTIFIER
column or through the
system context with this SQL statement:
SELECT
SYS_CONTEXT
('userenv', 'client_identifier') FROM DUAL;
Example 10-6 Defining the OCI_ATTR_CLIENT_IDENTIFIER Attribute to Pass
the End-User Identity
OCIAttrSet((void *)session_handle, (ub4) OCI_HTYPE_SESSION,
(void *)"janedoe", (ub4)strlen("janedoe"),
OCI_ATTR_CLIENT_IDENTIFIER, error_handle);
See Also:
•Oracle Database Security Guide the section about preserving user
identity in multi-tiered environments"
•Transparent Application Failover in OCI
•OCIAttrSet()
10.4.1.7 OCI_ATTR_PASSWORD
To use the password of the client for validation on the middle-tier, the application
server can use the existing attribute
OCI_ATTR_PASSWORD
with the client’s authentication
data.
A middle tier can ask the database server to authenticate a client on its behalf by
validating the password of the client rather than doing the authentication itself.
Although it appears that this is the same as a client/server connection, the client does
not have to have Oracle Database software installed on the client's system to be able
to perform database operations. To use the password of the client, the application
server supplies
OCIAttrSet()
with the authentication data, using the existing attribute
OCI_ATTR_PASSWORD
, as shown in Example 10-7.
Example 10-8 shows OCI attributes that enable you to specify the external name and
initial privileges of a client. These credentials are used by OCI applications as
alternative means of identifying or authenticating the client.
Example 10-7 Defining the OCI_ATTR_PASSWORD Attribute to Pass the
Password for Validation
OCIAttrSet((void *)session_handle, (ub4) OCI_HTYPE_SESSION, (void *)password,
(ub4)0, OCI_ATTR_PASSWORD, error_handle);
Example 10-8 OCI Attributes That Let You Specify the External Name and Initial
Privileges of a Client
...
*OCIEnv *environment_handle;
OCIServer *data_server_handle;
OCIError *error_handle;
OCISvcCtx *application_server_service_handle;
Chapter 10
Middle-Tier Applications in OCI
10-19

OraText *client_roles[2];
OCISession *first_client_session_handle, second_client_session_handle;
...
/*
** General initialization and allocation of contexts.
*/
(void) OCIInitialize((ub4) OCI_DEFAULT, (void *)0,
(void * (*)(void *, size_t)) 0,
(void * (*)(void *, void *, size_t))0,
(void (*)(void *, void *)) 0 );
(void) OCIEnvInit( (OCIEnv **) &environment_handle, OCI_DEFAULT, (size_t) 0,
(void **) 0 );
(void) OCIHandleAlloc( (void *) environment_handle, (void **) &error_handle,
OCI_HTYPE_ERROR, (size_t) 0, (void **) 0);
/*
** Allocate and initialize the server and service contexts used by the
** application server.
*/
(void) OCIHandleAlloc( (void *) environment_handle,
(void **)&data_server_handle, OCI_HTYPE_SERVER, (size_t) 0, (void **) 0);
(void) OCIHandleAlloc( (void *) environment_handle, (void **)
&application_server_service_handle, OCI_HTYPE_SVCCTX, (size_t) 0,
(void **) 0);
(void) OCIAttrSet((void *) application_server_service_handle,
OCI_HTYPE_SVCCTX, (void *) data_server_handle, (ub4) 0, OCI_ATTR_SERVER,
error_handle);
/*
** Authenticate the application server. In this case, external authentication is
** being used.
*/
(void) OCIHandleAlloc((void *) environment_handle,
(void **)&application_server_session_handle, (ub4) OCI_HTYPE_SESSION,
(size_t) 0, (void **) 0);
checkerr(error_handle, OCISessionBegin(application_server_service_handle,
error_handle, application_server_session_handle, OCI_CRED_EXT,
OCI_DEFAULT));
/*
** Authenticate the first client.
** Note that no password is specified by the
** application server for the client as it is trusted.
*/
(void) OCIHandleAlloc((void *) environment_handle,
(void **)&first_client_session_handle, (ub4) OCI_HTYPE_SESSION,
(size_t) 0,(void **) 0);
(void) OCIAttrSet((void *) first_client_session_handle,
(ub4) OCI_HTYPE_SESSION, (void *) "jeff", (ub4) strlen("jeff"),
OCI_ATTR_USERNAME, error_handle);
/*
** In place of specifying a password, pass the session handle of the application
** server instead.
*/
(void) OCIAttrSet((void *) first_client_session_handle,
(ub4) OCI_HTYPE_SESSION, (void *) application_server_session_handle,
(ub4) 0, OCI_ATTR_PROXY_CREDENTIALS, error_handle);
(void) OCIAttrSet((void *) first_client_session_handle,
(ub4) OCI_HTYPE_SESSION, (void *) "jeff@VeryBigBank.com",
Chapter 10
Middle-Tier Applications in OCI
10-20

(ub4) strlen("jeff@VeryBigBank.com"), OCI_ATTR_EXTERNAL_NAME,
error_handle);
/*
** Establish the roles that the application server can use as the client.
*/
client_roles[0] = (OraText *) "TELLER";
client_roles[1] = (OraText *) "SUPERVISOR";
(void) OCIAttrSet((void *) first_client_session_handle,
OCI_ATTR_INITIAL_CLIENT_ROLES, error_handle);
checkerr(error_handle, OCISessionBegin(application_server_service_handle,
error_handle, first_client_session_handle, OCI_CRED_PROXY, OCI_DEFAULT));
/*
** To start a session as another client, the application server does the
** following.
** This code is unchanged from the current way of doing session switching.
*/
(void) OCIHandleAlloc((void *) environment_handle,
(void **)&second_client_session_handle, (ub4) OCI_HTYPE_SESSION,
(size_t) 0, (void **) 0);
(void) OCIAttrSet((void *) second_client_session_handle,
(ub4) OCI_HTYPE_SESSION, (void *) "mutt", (ub4) strlen("mutt"),
OCI_ATTR_USERNAME, error_handle);
(void) OCIAttrSet((void *) second_client_session_handle,
(ub4) OCI_HTYPE_SESSION, (void *) application_server_session_handle,
(ub4) 0, OCI_ATTR_PROXY_CREDENTIALS, error_handle);
(void) OCIAttrSet((void *) second_client_session_handle,
(ub4) OCI_HTYPE_SESSION, (void *) "mutt@VeryBigBank.com",
(ub4) strlen("mutt@VeryBigBank.com"), OCI_ATTR_EXTERNAL_NAME,
error_handle);
/*
** Note that the application server has not specified any initial roles to have
** as the second client.
*/
checkerr(error_handle, OCISessionBegin(application_server_service_handle,
error_handle, second_client_session_handle, OCI_CRED_PROXY, OCI_DEFAULT));
/*
** To switch to the first user, the application server applies the session
** handle obtained by the first
** OCISessionBegin() call. This is the same as is currently done.
*/
(void) OCIAttrSet((void *)application_server_service_handle,
(ub4) OCI_HTYPE_SVCCTX, (void *)first_client_session_handle,
(ub4)0, (ub4)OCI_ATTR_SESSION, error_handle);
/*
** After doing some operations, the application server can switch to
** the second client. That
** is be done by the following call:
*/
(void) OCIAttrSet((void *)application_server_service_handle,
(ub4) OCI_HTYPE_SVCCTX,
(void *)second_client_session_handle, (ub4)0, (ub4)OCI_ATTR_SESSION,
error_handle);
/*
** and then do operations as that client
*/
...
Chapter 10
Middle-Tier Applications in OCI
10-21

See Also:
•User Session Handle Attributes
•OCIAttrSet()
10.5 Externally Initialized Context in OCI
An externally initialized context is an application context where attributes can be
initialized from OCI. Use the SQL statement
CREATE
CONTEXT
to create a context
namespace in the server with the option
INITIALIZED
EXTERNALLY
.
Then, you can initialize an OCI interface when establishing a session using
OCIAttrSet()
and
OCISessionBegin()
. Issue subsequent commands to write to any
attributes inside the namespace only with the PL/SQL package designated in the
CREATE
CONTEXT
statement.
You can set default values and other session attributes through the
OCISessionBegin()
call, thus reducing server round-trips.
This section includes the following topics:
•Externally Initialized Context in OCI
•End-to-End Application Tracing
•Using OCISessionBegin() with an Externally Initialized Context
See Also:
•Oracle Database Security Guide the chapter about managing security for
application developers
•Oracle Database SQL Language Reference the
CREATE
CONTEXT
statement
and the
SYS_CONTEXT
function
•OCIAttrSet()
•OCISessionBegin()
10.5.1 Externally Initialized Context Attributes in OCI
The client applications you develop can set application contexts explicitly in the
session handle before authentication.
To do this, use the following attributes in OCI functions:
•OCI_ATTR_APPCTX_SIZE
•OCI_ATTR_APPCTX_LIST
•Session Handle Attributes Used to Set an Externally Initialized Context
Chapter 10
Externally Initialized Context in OCI
10-22

10.5.1.1 OCI_ATTR_APPCTX_SIZE
Use the
OCI_ATTR_APPCTX_SIZE
attribute to initialize the context array size with the
desired number of context attributes in the
OCIAttrSet()
call.
This is shown in Example 10-9.
Example 10-9 Defining the OCI_ATTR_APPCTX_SIZE Attribute to Initialize the
Context Array Size with the Desired Number of Context Attributes
OCIAttrSet(session, (ub4) OCI_HTYPE_SESSION,
(void *)&size, (ub4)0, OCI_ATTR_APPCTX_SIZE, error_handle);
See Also:
OCIAttrSet()
10.5.1.2 OCI_ATTR_APPCTX_LIST
Use the
OCI_ATTR_APPCTX_LIST
attribute to get a handle on the application context list
descriptor for the session in the
OCIAttrGet()
call.
This is shown in Example 10-10. (The parameter
ctxl_desc
must be of data type
OCIParam *
).
Example 10-11 shows how to use the application context list descriptor to obtain an
individual descriptor for the i-th application context in a call to
OCIParamGet()
.
Example 10-10 Using the OCI_ATTR_APPCTX_LIST Attribute to Get a Handle
on the Application Context List Descriptor for the Session
OCIAttrGet(session, (ub4) OCI_HTYPE_SESSION,
(void *)&ctxl_desc, (ub4)0, OCI_ATTR_APPCTX_LIST, error_handle);
Example 10-11 Calling OCIParamGet() to Obtain an Individual Descriptor for
the i-th Application Context Using the Application Context List Descriptor
OCIParamGet(ctxl_desc, OCI_DTYPE_PARAM, error_handle,(void **)&ctx_desc, i);
See Also:
•OCIAttrGet()
•OCIParamGet()
10.5.1.3 Session Handle Attributes Used to Set an Externally Initialized Context
Shows how to set the appropriate session handle attributes values for the application
context.
Set the appropriate values of the application context using these attributes:
Chapter 10
Externally Initialized Context in OCI
10-23

•
OCI_ATTR_APPCTX_NAME
to set the namespace of the context, which must be a valid
SQL identifier.
•
OCI_ATTR_APPCTX_ATTR
to set an attribute name in the given context, a non-case-
sensitive string of up to 30 bytes.
•
OCI_ATTR_APPCTX_VALUE
to set the value of an attribute in the given context.
Each namespace can have many attributes, each of which has one value.
Example 10-12 shows the calls you can use to set them.
Note that only character type is supported, because application context operations are
based on the
VARCHAR2
data type.
Example 10-12 Defining Session Handle Attributes to Set Externally Initialized
Context
OCIAttrSet(ctx_desc, OCI_DTYPE_PARAM,
(void *)ctx_name, sizeof(ctx_name), OCI_ATTR_APPCTX_NAME, error_handle);
OCIAttrSet(ctx_desc, OCI_DTYPE_PARAM,
(void *)attr_name, sizeof(attr_name), OCI_ATTR_APPCTX_ATTR, error_handle);
OCIAttrSet(ctx_desc, OCI_DTYPE_PARAM,
(void *)value, sizeof(value), OCI_ATTR_APPCTX_VALUE, error_handle);
See Also:
User Session Handle Attributes
10.5.2 End-to-End Application Tracing
Use the following attributes to measure server call time, not including server round-
trips.
These attributes can also be set by using the PL/SQL package
DBMS_APPLICATION_INFO
,
which incurs one round-trip to the server. Using OCI to set the attributes does not incur
a round-trip.
This section includes the following topics:
•OCI_ATTR_COLLECT_CALL_TIME
•OCI_ATTR_CALL_TIME
•Attributes for End-to-End Application Tracing
10.5.2.1 OCI_ATTR_COLLECT_CALL_TIME
Use the attribute
OCI_ATTR_COLLECT_CALL_TIME
and set the value to
TRUE
to enable the
server to measure each call time.
Set a
boolean
variable to
TRUE
or
FALSE
. After you set the
OCI_ATTR_COLLECT_CALL_TIME
attribute by calling
OCIAttrSet()
, the server measures each call time. All server times
between setting the variable to
TRUE
and setting it to
FALSE
are measured.
Chapter 10
Externally Initialized Context in OCI
10-24

See Also:
OCIAttrSet()
10.5.2.2 OCI_ATTR_CALL_TIME
Use the attribute
OCI_ATTR_CALL_TIME
to get the elapsed time of the last server call.
The elapsed time, in microseconds, of the last server call is returned in a
ub8
variable
by calling
OCIAttrGet()
with the
OCI_ATTR_CALL_TIME
attribute. Example 10-13 shows
how to do this in a code fragment.
Example 10-13 Using the OCI_ATTR_CALL_TIME Attribute to Get the Elapsed
Time of the Last Server Call
boolean enable_call_time;
ub8 call_time;
...
enable_call_time = TRUE;
OCIAttrSet(session, OCI_HTYPE_SESSION, (void *)&enable_call_time,
(ub4)0, OCI_ATTR_COLLECT_CALL_TIME,
(OCIError *)error_handle);
OCIStmtExecute(...);
OCIAttrGet(session, OCI_HTYPE_SESSION, (void *)&call_time,
(ub4)0, OCI_ATTR_CALL_TIME,
(OCIError *)error_handle);
...
See Also:
OCIAttrGet()
10.5.2.3 Attributes for End-to-End Application Tracing
Use these attributes for monitoring, tracing, and debugging applications.
Set these attributes for monitoring, tracing, and debugging applications:
•
OCI_ATTR_MODULE
- Name of the current module in the client application.
•
OCI_ATTR_ACTION
- Name of the current action within the current module. Set to
NULL
if you do not want to specify an action.
•
OCI_ATTR_DBOP
- Name of the database operation set by the client application to be
monitored in the database. Set to
NULL
if you want to end monitoring the current
running database operation.
•
OCI_ATTR_CLIENT_INFO
- Client application additional information.
Chapter 10
Externally Initialized Context in OCI
10-25

See Also:
User Session Handle Attributes
Monitoring Database Operations in Oracle Database SQL Tuning Guide
Monitoring Real-Time Database Performance in Oracle Database 2 Day
+ Performance Tuning Guide
10.5.3 Using OCISessionBegin() with an Externally Initialized Context
When you call
OCISessionBegin()
, the context set in the session handle is pushed to
the server.
No additional contexts are propagated to the server session. Example 10-14 illustrates
the use of these calls and attributes.
Example 10-14 Using OCISessionBegin() with an Externally Initialized Context
#include <stdio.h>
#include <stdlib.h>
#include <string.h>
#include <oci.h>
static OraText *username = (OraText *) "HR";
static OraText *password = (OraText *) "HR";
static OCIEnv *envhp;
static OCIError *errhp;
int main(/*_ int argc, char *argv[] _*/);
static sword status;
int main(argc, argv)
int argc;
char *argv[];
{
OCISession *authp = (OCISession *) 0;
OCIServer *srvhp;
OCISvcCtx *svchp;
OCIDefine *defnp = (OCIDefine *) 0;
void *parmdp;
ub4 ctxsize;
OCIParam *ctxldesc;
OCIParam *ctxedesc;
OCIEnvCreate(&envhp, OCI_DEFAULT, (void *)0, 0, 0, 0,
(size_t)0, (void *)0);
(void) OCIHandleAlloc( (void *) envhp, (void **) &errhp, OCI_HTYPE_ERROR,
(size_t) 0, (void **) 0);
/* server contexts */
(void) OCIHandleAlloc( (void *) envhp, (void **) &srvhp, OCI_HTYPE_SERVER,
(size_t) 0, (void **) 0);
Chapter 10
Externally Initialized Context in OCI
10-26

(void) OCIHandleAlloc( (void *) envhp, (void **) &svchp, OCI_HTYPE_SVCCTX,
(size_t) 0, (void **) 0);
(void) OCIServerAttach( srvhp, errhp, (OraText *)"", strlen(""), 0);
/* set attribute server context in the service context */
(void) OCIAttrSet( (void *) svchp, OCI_HTYPE_SVCCTX, (void *)srvhp,
(ub4) 0, OCI_ATTR_SERVER, (OCIError *) errhp);
(void) OCIHandleAlloc((void *) envhp, (void **)&authp,
(ub4) OCI_HTYPE_SESSION, (size_t) 0, (void **) 0);
/****************************************/
/* set app ctx size to 2 because you want to set up 2 application contexts */
ctxsize = 2;
/* set up app ctx buffer */
(void) OCIAttrSet((void *) authp, (ub4) OCI_HTYPE_SESSION,
(void *) &ctxsize, (ub4) 0,
(ub4) OCI_ATTR_APPCTX_SIZE, errhp);
/* retrieve the list descriptor */
(void) OCIAttrGet((void *)authp, (ub4) OCI_HTYPE_SESSION,
(void *)&ctxldesc, 0, OCI_ATTR_APPCTX_LIST, errhp );
/* retrieve the 1st ctx element descriptor */
(void) OCIParamGet(ctxldesc, OCI_DTYPE_PARAM, errhp, (void**)&ctxedesc, 1);
(void) OCIAttrSet((void *) ctxedesc, (ub4) OCI_DTYPE_PARAM,
(void *) "HR", (ub4) strlen((char *)"HR"),
(ub4) OCI_ATTR_APPCTX_NAME, errhp);
(void) OCIAttrSet((void *) ctxedesc, (ub4) OCI_DTYPE_PARAM,
(void *) "ATTR1", (ub4) strlen((char *)"ATTR1"),
(ub4) OCI_ATTR_APPCTX_ATTR, errhp);
(void) OCIAttrSet((void *) ctxedesc, (ub4) OCI_DTYPE_PARAM,
(void *) "VALUE1", (ub4) strlen((char *)"VALUE1"),
(ub4) OCI_ATTR_APPCTX_VALUE, errhp);
/* set second context */
(void) OCIParamGet(ctxldesc, OCI_DTYPE_PARAM, errhp, (void**)&ctxedesc, 2);
(void) OCIAttrSet((void *) ctxedesc, (ub4) OCI_DTYPE_PARAM,
(void *) "HR", (ub4) strlen((char *)"HR"),
(ub4) OCI_ATTR_APPCTX_NAME, errhp);
(void) OCIAttrSet((void *) ctxedesc, (ub4) OCI_DTYPE_PARAM,
(void *) "ATTR2", (ub4) strlen((char *)"ATTR2"),
(ub4) OCI_ATTR_APPCTX_ATTR, errhp);
(void) OCIAttrSet((void *) ctxedesc, (ub4) OCI_DTYPE_PARAM,
(void *) "VALUE2", (ub4) strlen((char *)"VALUE2"),
(ub4) OCI_ATTR_APPCTX_VALUE, errhp);
/****************************************/
(void) OCIAttrSet((void *) authp, (ub4) OCI_HTYPE_SESSION,
(void *) username, (ub4) strlen((char *)username),
(ub4) OCI_ATTR_USERNAME, errhp);
(void) OCIAttrSet((void *) authp, (ub4) OCI_HTYPE_SESSION,
(void *) password, (ub4) strlen((char *)password),
(ub4) OCI_ATTR_PASSWORD, errhp);
Chapter 10
Externally Initialized Context in OCI
10-27

OCISessionBegin ( svchp, errhp, authp, OCI_CRED_EXT, (ub4) OCI_DEFAULT);
}
See Also:
OCISessionBegin()
10.6 Client Application Context
Application context enables database clients (such as mid-tier applications) to set and
send arbitrary session data to the server with each executed statement in only one
round-trip.
The server stores this data in the session context before statement execution, from
which it can be used to restrict queries or DML operations. All database features such
as views, triggers, virtual private database (VPD) policies, or PL/SQL stored
procedures can use session data to constrain their operations.
A public writable namespace,
nm
, is created:
CREATE CONTEXT nm USING hr.package1;
To modify the data grouped in that namespace, users must execute the designated
PL/SQL package,
hr.package1
. However, no privilege is needed to query this
information in a user session.
The variable length application context data that is stored in the user session is in the
form of an attribute and value pair grouped under the context namespace.
For example, if you want a human resources application to store an end-user's
responsibility information in the user session, then it could create an
nm
namespace
and an attribute called "responsibility" that can be assigned a value such as "manager"
or "accountant". This is referred to as the set operation in this document.
If you want the application to clear the value of the "responsibility" attribute in the
nm
namespace, then it could set it to
NULL
or an empty string. This is referred to as the
clear operation in this document.
To clear all information in the
nm
namespace, the application can send the namespace
information as a part of the clear-all operation to the server. This is referred to as the
clear-all operation in a namespace in this document.
If there is no package security defined for a namespace, then this namespace is
deemed to be a client namespace, and any OCI client can transport data for that
namespace to the server. No privilege or package security check is done.
Network transport of application context data is done in a single round-trip to the
server.
This section includes the following topics:
•Using Multiple SET Operations
•Using CLEAR-ALL Operations Between SET Operations
Chapter 10
Client Application Context
10-28

•Network Transport and PL/SQL on Client Namespace
10.6.1 Using Multiple SET Operations
Use the
OCIAppCtxSet()
function to perform a series of set operations on the
"responsibility" attribute in the
CLIENTCONTEXT
namespace.
When this information is sent to the server, the latest value prevails for that particular
attribute in a namespace. To change the value of the "responsibility" attribute in the
CLIENTCONTEXT
namespace from "manager" to "vp", use the code fragment shown in
Example 10-15, on the client side. When this information is transported to the server,
the server shows the latest value "vp" for the "responsibility" attribute in the
CLIENTCONTEXT
namespace.
You can clear specific attribute information in a client namespace. This can be done by
setting the value of an attribute to
NULL
or to an empty string, as shown in
Example 10-16 using the
OCIAppCtxSet()
function.
Example 10-15 Changing the "responsibility" Attribute Value in the
CLIENTCONTEXT Namespace
err = OCIAppCtxSet((void *) sesshndl,(void *)"CLIENTCONTEXT",(ub4) 13,
(void *)"responsibility", 14
(void *)"manager", 7, errhp, OCI_DEFAULT);
err = OCIAppCtxSet((void *) sesshndl, (void*)"CLIENTCONTEXT", 13,
(void *)"responsibility", 14,(void *)"vp",2, errhp,
OCI_DEFAULT);
Example 10-16 Two Ways to Clear Specific Attribute Information in a Client
Namespace
(void) OCIAppCtxSet((void *) sesshndl, (void *)"CLIENTCONTEXT", 13,
(void *)"responsibility", 14, (void *)0, 0,errhp,
OCI_DEFAULT);
(void) OCIAppCtxSet((void *) sesshndl, (void *)"CLIENTCONTEXT", 13
(void *)"responsibility", 14, (void *)"", 0,errhp,
OCI_DEFAULT);
See Also:
OCIAppCtxSet()
10.6.2 Using CLEAR-ALL Operations Between SET Operations
You can clear all the context information in a specific client namespace, using the
OCIAppCtxClearAll()
function, and it will also be cleared on the server-side user
session, during the next network transport.
If the client application performs a clear-all operation in a namespace after several set
operations, then values of all attributes in that namespace that were set before this
clear-all operation are cleaned up on the client side and the server side. Only the set
operations that were done after the clear-all operation are reflected on the server side.
On the client side, the code appears, as shown in Example 10-17.
Chapter 10
Client Application Context
10-29

The clear-all operation clears any information set by earlier operations in the
namespace
CLIENTCONTEXT
: "responsibility" = "manager" is removed. The information
that was set subsequently will not be reflected on the server side.
Example 10-17 Clearing All the Context Information in a Specific Client
Namespace
err = OCIAppCtxSet((void *) sesshndl,(void *)"CLIENTCONTEXT", 13,
(void *)"responsibility", 14,
(void *)"manager", 7,errhp, OCI_DEFAULT);
err = OCIAppCtxClearAll((void *) sesshndl, (void *)"CLIENTCONTEXT", 13, errhp,
OCI_DEFAULT);
err = OCIAppCtxSet((void *) sesshndl, (void*)"CLIENTCONTEXT",13
(void *)"office",6, (void *)"2op123", 5, errhp, OCI_DEFAULT);
See Also:
OCIAppCtxClearAll()
10.6.3 Network Transport and PL/SQL on Client Namespace
It is possible that an application could send application context information on an
OCIStmtExecute()
call to the server, and also attempt to change the same context
information during that call by executing the
DBMS_SESSION
package.
In general, on the server side, the transported information is processed first and the
main call is processed later. This behavior applies to the application context network
transports as well.
If they are both writing to the same client namespace and attribute set, then the main
call's information overwrites the information set provided by the fast network transport
mechanism. If an error occurs in the network transport call, the main call is not
executed.
However, an error in the main call does not affect the processing of the network
transport call. Once the network transport call is processed, then there is no way to
undo it. When the error is reported to the caller (by an OCI function), it is reported as a
generic ORA error. Currently, there is no easy way to distinguish an error in the
network transport call from an error in the main call. The client should not assume that
an error from the main call will undo the round-trip network processing and should
implement appropriate exception-handling mechanisms to prevent any
inconsistencies.
See Also:
•OCIStmtExecute()
•OCIAppCtxClearAll()
•OCIAppCtxSet()
Chapter 10
Client Application Context
10-30

10.7 Using Edition-Based Redefinition
An edition provides a staging area where "editionable" objects changed by an
application patch can be installed and executed while the existing application is still
available.
You can specify an edition other than the database default by setting the attribute
OCI_ATTR_EDITION
at session initiation time. The application can call
OCIAttrSet()
specifying this attribute name and the edition as the value, as shown in
Example 10-18.
If
OCIAttrSet()
is not called, the value of the edition name is obtained from the
operating system environment variable
ORA_EDITION
. If that variable is not set, then the
value of
OCI_ATTR_EDITION
is the empty string. If a nonempty value was specified, then
the server sets the specified edition for the session, or the session uses the database
default edition. The server then checks that the user has the
USE
privilege on the
edition. If not, then the connect fails. If a nonexistent edition name was specified, then
an error is returned.
Example 10-18 Calling OCIAttrSet() to Set the OCI_ATTR_EDITION Attribute
static void workerFunction()
{
OCISvcCtx *svchp = (OCISvcCtx *) 0;
OCIAuthInfo *authp = (OCIAuthInfo *)0;
sword err;
err = OCIHandleAlloc((void *) envhp, (void **)&authp,
(ub4) OCI_HTYPE_AUTHINFO,
(size_t) 0, (void **) 0);
if (err)
checkerr(errhp, err);
checkerr(errhp, OCIAttrSet((void *) authp, (ub4) OCI_HTYPE_AUTHINFO,
(void *) username, (ub4) strlen((char *)username),
(ub4) OCI_ATTR_USERNAME, errhp));
checkerr(errhp,OCIAttrSet((void *) authp, (ub4) OCI_HTYPE_AUTHINFO,
(void *) password, (ub4) strlen((char *)password),
(ub4) OCI_ATTR_PASSWORD, errhp));
(void) OCIAttrSet((void *) authp, (ub4) OCI_HTYPE_SESSION,
(void *) "Patch_Bug_12345",
(ub4) strlen((char *)"Patch_Bug_12345"),
(ub4) OCI_ATTR_EDITION, errhp);
printf(("Create a new session that connects to the specified edition\n");
if (err = OCISessionGet(envhp, errhp, &svchp, authp,
(OraText *)connstr, (ub4)strlen((char *)connstr), NULL,
0, NULL, NULL, NULL, OCI_DEFAULT))
{
checkerr(errhp, err);
exit(1);
}
checkerr(errhp, OCISessionRelease(svchp, errhp, NULL, (ub4)0, OCI_DEFAULT));
OCIHandleFree((void *)authp, OCI_HTYPE_AUTHINFO);
}
Chapter 10
Using Edition-Based Redefinition
10-31

See Also:
•OCI_ATTR_EDITION in OCI_ATTR_EDITION
•Oracle Database Development Guide for a more complete description of
edition-based redefinition
•Restrictions on Attributes Supported for OCI Session Pool in
OCISessionGet()
•OCIAttrSet()
10.8 OCI Security Enhancements
The following security enhancements use configured parameters in the
init.ora
file or
the
sqlnet.ora
file (the latter file is specifically noted for that feature).
These security enhancements are described in more detail in Oracle Database
Security Guide. These initialization parameters apply to all instances of the database.
See Also:
Oracle Database Security Guide, the section about embedding calls in
middle-tier applications to get, set, and clear client session IDs
This section includes the following topics:
•Controlling the Database Version Banner Displayed
•Banners for Unauthorized Access and User Actions Auditing
•Non-Deferred Linkage
10.8.1 Controlling the Database Version Banner Displayed
The
OCIServerVersion()
function can be issued before authentication (on a connected
server handle after calling
OCIServerAttach()
) to get the database version.
To avoid disclosing the database version string before authentication, set the
SEC_RETURN_SERVER_RELEASE_BANNER
initialization parameter to
NO
. For example:
SEC_RETURN_SERVER_RELEASE_BANNER = NO
This displays the following string for Oracle Database Release 11.1 and all
subsequent 11.1 releases and patch sets:
Oracle Database 11g Release 11.1.0.0.0 - Production
Set
SEC_RETURN_SERVER_RELEASE_BANNER
to
YES
and then the current banner is displayed.
If you have installed Oracle Database Release 11.2.0.2, the banner displayed is:
Oracle Database 11g Enterprise Edition Release 11.2.0.2 - Production
Chapter 10
OCI Security Enhancements
10-32

This feature works with an Oracle Database Release 11.1 or later server, and any
version client.
See Also:
•OCIServerVersion()
•OCIServerAttach()
10.8.2 Banners for Unauthorized Access and User Actions Auditing
The following systemwide parameters are in
sqlnet.ora
and warn users against
unauthorized access and possible auditing of user actions.
These features are available in Oracle Database Release 11.1 and later servers and
clients. The content of the banners is in text files that the database administrator
creates. There is a 512 byte buffer limit for displaying the banner content. If this buffer
limit is exceeded, the banner content will appear to be cut off. The access banner
syntax is:
SEC_USER_UNAUTHORIZED_ACCESS_BANNER = file_path1
In this syntax,
file_path1
is the path of a text file. To retrieve the banner, get the value
of the attribute
OCI_ATTR_ACCESS_BANNER
from the server handle after calls to either
OCIServerAttach()
or
OCISessionGet()
.
The audit banner syntax is:
SEC_USER_AUDIT_ACTION_BANNER = file_path2
In this syntax,
file_path2
is the path of a text file. To retrieve the banner, get the value
of the attribute
OCI_ATTR_AUDIT_BANNER
from the session handle after calls to either
OCISessionBegin()
,
OCISessionGet()
,
OCILogon()
, or
OCILogon2()
.
See Also:
•OCI_ATTR_ACCESS_BANNER
•OCI_ATTR_AUDIT_BANNER
•OCIServerAttach()
•OCISessionGet()
•OCISessionBegin()
•OCILogon()
•OCILogon2()
Chapter 10
OCI Security Enhancements
10-33

10.8.3 Non-Deferred Linkage
Non-deferred linkage of applications is no longer supported and the
Makefile
is
modified to remove it.
This method of linking was used before OCI V7.
10.9 Overview of OCI Multithreaded Development
Threads are lightweight processes that exist within a larger process.
Threads share the same code and data segments but have their own program
counters, system registers, and stacks. Global and static variables are common to all
threads, and a mutual exclusion mechanism is required to manage access to these
variables from multiple threads within an application.
Once spawned, threads run asynchronously with respect to one another. They can
access common data elements and make OCI calls in any order. Because of this
shared access to data elements, a synchronized mechanism is required to maintain
the integrity of data being accessed.
The mechanism to manage data access takes the form of mutexes (mutual exclusion
locks). This mechanism is implemented to ensure that no conflicts arise between
multiple threads accessing shared internal data that are opaque to users. In OCI,
mutexes are granted for each environment handle.
The thread safety feature of Oracle Database and the OCI libraries allows developers
to use OCI in a multithreaded environment. Thread safety ensures that code can be
reentrant, with multiple threads making OCI calls without side effects.
Note:
Thread safety is not available on every operating system. Check your Oracle
Database system-specific documentation for more information.
In a multithreaded Linux or UNIX environment, OCI calls except
OCIBreak()
are not allowed in a user signal handler.
The correct way to use and free handles is to create the handle, use the
handle, then free the handle only after all the threads have been destroyed,
when the application is terminating.
This section includes the following topics:
•Advantages of OCI Thread Safety
•OCI Thread Safety and Three-Tier Architectures
•About Implementing Thread Safety
Chapter 10
Overview of OCI Multithreaded Development
10-34

See Also:
OCIBreak()
10.9.1 Advantages of OCI Thread Safety
Lists the advantages of implementing thread safety.
The implementation of thread safety in OCI has the following advantages:
•Multiple threads of execution can make OCI calls with the same result as
successive calls made by a single thread.
•When multiple threads make OCI calls, there are no side effects between threads.
•Users who do not write multithreaded programs do not pay a performance penalty
for using thread-safe OCI calls.
•Use of multiple threads can improve program performance. Gains may be seen on
multiprocessor systems where threads run concurrently on separate processors,
and on single processor systems where overlap can occur between slower
operations and faster operations.
10.9.2 OCI Thread Safety and Three-Tier Architectures
In addition to client/server applications, where the client can be a multithreaded
program, a typical use of multithreaded applications is in three-tier (client-agent-
server) architectures.
In this architecture, the client is concerned only with presentation services. The agent
(application server) processes the application logic for the client application. Typically,
this relationship is a many-to-one relationship, with multiple clients sharing the same
application server.
The server tier in this scenario is a database. The application server (agent) is very
well suited to being a multithreaded application server, with each thread serving a
single client application. In an Oracle Database environment, this application server is
an OCI or precompiler program.
10.9.3 About Implementing Thread Safety
To take advantage of thread safety, an application must be running on a thread-safe
operating system.
The application specifies that it is running in a multithreaded environment by making
an
OCIEnvNlsCreate()
call with
OCI_THREADED
as the value of the
mode
parameter.
All subsequent calls to
OCIEnvNlsCreate()
must also be made with
OCI_THREADED
.
Chapter 10
Overview of OCI Multithreaded Development
10-35

Note:
Applications running on non-thread-safe operating systems must not pass a
value of
OCI_THREADED
to
OCIEnvCreate()
or
OCIEnvNlsCreate()
.
If an application is single-threaded, whether or not the operating system is thread-safe,
the application must pass a value of
OCI_DEFAULT
to
OCIEnvCreate()
or
OCIEnvNlsCreate()
. Single-threaded applications that run in
OCI_THREADED
mode may
incur lower performance.
If a multithreaded application is running on a thread-safe operating system, the OCI
library manages mutexes for the application for each environment handle. An
application can override this feature and maintain its own mutex scheme by specifying
a value of
OCI_ENV_NO_MUTEX
in the
mode
parameter of either the
OCIEnvCreate()
or
OCIEnvNlsCreate()
calls.
The following scenarios are possible, depending on how many connections exist in
each environment handle, and how many threads are spawned in each connection.
•If an application has multiple environment handles, with a single thread in each,
mutexes are not required.
•If an application running in
OCI_THREADED
mode maintains one or more environment
handles, with multiple connections, it has these options:
–Pass a value of
OCI_ENV_NO_MUTEX
for the
mode
of
OCIEnvNlsCreate()
. The
application must set mutual exclusion locks (mutex) for OCI calls made on the
same environment handle. This has the advantage that the mutex scheme can
be optimized to the application design. The programmer must also ensure that
only one OCI call is in process on the environment handle connection at any
given time.
–Pass a value of
OCI_DEFAULT
for the
mode
of
OCIEnvNlsCreate()
. The OCI library
automatically gets a mutex on every OCI call on the same environment
handle.
Note:
Most processing of an OCI call happens on the server, so if two
threads using OCI calls go to the same connection, then one of them
can be blocked while the other finishes processing at the server.
Use one error handle for each thread in an application, because OCI
errors can be overwritten by other threads.
This section includes the following topics:
•About Polling Mode Operations and Thread Safety
•Mixing 7.x and Later Release OCI Calls
Chapter 10
Overview of OCI Multithreaded Development
10-36

See Also:
•OCIEnvNlsCreate()
•OCIEnvCreate()
10.9.3.1 About Polling Mode Operations and Thread Safety
OCI supports polling mode operations.
When OCI is operating in threaded mode, OCI calls that poll for completion acquire
mutexes when the OCI call is actively executing. However, when OCI returns control
to the application, OCI releases any acquired mutexes. The caller should ensure that
no other OCI call is made on the connection until the polling mode OCI operation in
progress completes.
See Also:
Polling Mode Operations in OCI
10.9.3.2 Mixing 7.x and Later Release OCI Calls
If an application is mixing later release and 7.x OCI calls, and the application has been
initialized as thread-safe (with the appropriate calls of the later release), it is not
necessary to call
opinit()
to achieve thread safety.
The application gets 7.x behavior on any subsequent 7.x function calls.
10.10 OCIThread Package
The
OCIThread
package provides some commonly used threading primitives.
The
OCIThread
package offers a portable interface to threading capabilities native to
various operating systems, but does not implement threading on operating systems
that do not have native threading capability.
OCIThread
does not provide a portable implementation, but it serves as a set of portable
covers for native multithreaded facilities. Therefore, operating systems that do not
have native support for multithreading are only able to support a limited
implementation of the
OCIThread
package. As a result, products that rely on all of the
OCIThread
functionality do not port to all operating systems. Products that must be
ported to all operating systems must use only a subset of the
OCIThread
functionality.
The
OCIThread
API consists of three main parts. Each part is described briefly here.
The following subsections describe each in greater detail:
•Initialization and Termination. These calls deal with the initialization and
termination of
OCIThread
context, which is required for other
OCIThread
calls.
OCIThread
only requires that the process initialization function,
OCIThreadProcessInit()
, is called when
OCIThread
is being used in a multithreaded
Chapter 10
OCIThread Package
10-37

application. Failing to call
OCIThreadProcessInit()
in a single-threaded application
is not an error.
Separate calls to
OCIThreadInit()
all return the same
OCIThread
context. Each call
to
OCIThreadInit()
must eventually be matched by a call to
OCIThreadTerm()
.
•Passive Threading Primitives. Passive threading primitives are used to manipulate
mutual exclusion locks (mutex), thread IDs, and thread-specific data keys. These
primitives are described as passive because although their specifications allow for
the existence of multiple threads, they do not require it. It is possible for these
primitives to be implemented according to specification in both single-threaded
and multithreaded environments. As a result,
OCIThread
clients that use only these
primitives do not require a multiple-thread environment to work correctly. They are
able to work in single-threaded environments without branching code.
•Active Threading Primitives. Active threading primitives deal with the creation,
termination, and manipulation of threads. These primitives are described as active
because they can only be used in true multithreaded environments. Their
specification explicitly requires multiple threads. If you must determine at run time
whether you are in a multithreaded environment, call
OCIThreadIsMulti()
before
using an
OCIThread
active threading primitive.
To write a version of the same application to run on single-threaded operating
system, it is necessary to branch your code, whether by branching versions of the
source file or by branching at run time with the
OCIThreadIsMuilt()
call.
See Also:
•Thread Management Functions
•
cdemothr.c
in the
demo
directory is an example of a multithreading
application
•OCIThreadProcessInit()
•OCIThreadInit()
•OCIThreadTerm()
•OCIThreadIsMulti()
10.10.1 Initialization and Termination
The types and functions described in this section are associated with the initialization
and termination of the
OCIThread
package.
OCIThread
must be initialized before you can
use any of its functionality.
The observed behavior of the initialization and termination functions is the same
regardless of whether
OCIThread
is in a single-threaded or a multithreaded
environment. Table 10-6 lists functions for thread initialization and termination.
Table 10-6 Initialization and Termination Multithreading Functions
Function Purpose
OCIThreadProcessInit() Performs OCIThread process initialization
Chapter 10
OCIThread Package
10-38

Table 10-6 (Cont.) Initialization and Termination Multithreading Functions
Function Purpose
OCIThreadInit() Initializes OCIThread context
OCIThreadTerm() Terminates the OCIThread layer and frees context
memory
OCIThreadIsMulti() Tells the caller whether the application is running in a
multithreaded environment or a single-threaded
environment
This section includes the following topic: OCIThread Context.
See Also:
Thread Management Functions
10.10.1.1 OCIThread Context
Most calls to
OCIThread
functions use the OCI environment or user session handle as a
parameter.
The
OCIThread
context is part of the OCI environment or user session handle, and it
must be initialized by calling
OCIThreadInit()
. Termination of the
OCIThread
context
occurs by calling
OCIThreadTerm()
.
Note:
The
OCIThread
context is an opaque data structure. Do not attempt to
examine the contents of the context.
See Also:
•OCIThreadInit()
•OCIThreadTerm()
10.10.2 Passive Threading Primitives
Lists the passive threading primitive functions.
The passive threading primitives deal with the manipulation of mutex, thread IDs, and
thread-specific data. Because the specifications of these primitives do not require the
existence of multiple threads, they can be used both in multithreaded and single-
threaded operating systems. Table 10-7 lists functions used to implement passive
threading.
Chapter 10
OCIThread Package
10-39

Table 10-7 Passive Threading Primitives
Function Purpose
OCIThreadMutexInit() Allocates and initializes a mutex
OCIThreadMutexDestroy() Destroys and deallocates a mutex
OCIThreadMutexAcquire() Acquires a mutex for the thread in which it is called
OCIThreadMutexRelease() Releases a mutex
OCIThreadKeyInit() Allocates and generates a new key
OCIThreadKeyDestroy() Destroys and deallocates a key
OCIThreadKeyGet() Gets the calling thread's current value for a key
OCIThreadKeySet() Sets the calling thread's value for a key
OCIThreadIdInit() Allocates and initializes a thread ID
OCIThreadIdDestroy() Destroys and deallocates a thread ID
OCIThreadIdSet() Sets one thread ID to another
OCIThreadIdSetNull() Nulls a thread ID
OCIThreadIdGet() Retrieves a thread ID for the thread in which it is called
OCIThreadIdSame() Determines if two thread IDs represent the same thread
OCIThreadIdNull() Determines if a thread ID is
NULL
This section includes the following topics:
•OCIThreadMutex
•OCIThreadKey
•OCIThreadKeyDestFunc
•OCIThreadId
10.10.2.1 OCIThreadMutex
The
OCIThreadMutex
data type is used to represent a mutex.
This mutex is used to ensure that either:
•Only one thread accesses a given set of data at a time
•Only one thread executes a given critical section of code at a time
Mutex pointers can be declared as parts of client structures or as standalone
variables. Before they can be used, they must be initialized using
OCIThreadMutexInit()
. Once they are no longer needed, they must be destroyed using
OCIThreadMutexDestroy()
.
A thread can acquire a mutex by using
OCIThreadMutexAcquire()
. This ensures that only
one thread at a time is allowed to hold a given mutex. A thread that holds a mutex can
release it by calling
OCIThreadMutexRelease()
.
Chapter 10
OCIThread Package
10-40

See Also:
•OCIThreadMutexInit()
•OCIThreadMutexDestroy()
•OCIThreadMutexAcquire()
•OCIThreadMutexRelease()
10.10.2.2 OCIThreadKey
The data type
OCIThreadKey
can be thought of as a process-wide variable with a
thread-specific value.
Thus all threads in a process can use a given key, but each thread can examine or
modify that key independently of the other threads. The value that a thread sees when
it examines the key is always the same as the value that it last set for the key. It does
not see any values set for the key by other threads. The data type of the value held by
a key is a
void *
generic pointer.
Keys can be created using
OCIThreadKeyInit()
. Key value are initialized to
NULL
for all
threads.
A thread can set a key's value using
OCIThreadKeySet()
. A thread can get a key's value
using
OCIThreadKeyGet()
.
The
OCIThread
key functions save and retrieve data specific to the thread. When clients
maintain a pool of threads and assign them to different tasks, it may not be appropriate
for a task to use
OCIThread
key functions to save data associated with it.
Here is a scenario of how things can fail: A thread is assigned to execute the
initialization of a task. During initialization, the task stores data in the thread using
OCIThread
key functions. After initialization, the thread is returned to the threads pool.
Later, the threads pool manager assigns another thread to perform some operations
on the task, and the task must retrieve the data it stored earlier in initialization.
Because the task is running in another thread, it is not able to retrieve the same data.
Application developers that use thread pools must be aware of this.
See Also:
•OCIThreadKeyInit()
•OCIThreadKeySet()
•OCIThreadKeyGet()
10.10.2.3 OCIThreadKeyDestFunc
OCIThreadKeyDestFunc
is the type of a pointer to a key's destructor routine.
Keys can be associated with a destructor routine when they are created using
OCIThreadKeyInit()
. A key's destructor routine is called whenever a thread with a non-
Chapter 10
OCIThread Package
10-41

NULL
value for the key terminates. The destructor routine returns nothing and takes one
parameter, the value that was set for key when the thread terminated.
The destructor routine is guaranteed to be called on a thread's value in the key after
the termination of the thread and before process termination. No more precise
guarantee can be made about the timing of the destructor routine call; no code in the
process may assume any post-condition of the destructor routine. In particular, the
destructor is not guaranteed to execute before a join call on the terminated thread
returns.
See Also:
OCIThreadKeyInit()
10.10.2.4 OCIThreadId
OCIThreadId
data type is used to identify a thread.
At any given time, no two threads can have the same
OCIThreadId
, but
OCIThreadId
values can be recycled; after a thread dies, a new thread may be created that has the
same
OCIThreadId
value. In particular, the thread ID must uniquely identify a thread
T
within a process, and it must be consistent and valid in all threads
U
of the process for
which it can be guaranteed that
T
is running concurrently with
U
. The thread ID for a
thread
T
must be retrievable within thread
T
. This is done using
OCIThreadIdGet()
.
The
OCIThreadId
type supports the concept of a
NULL
thread ID: the
NULL
thread ID can
never be the same as the ID of an actual thread.
See Also:
OCIThreadIdGet()
10.10.3 Active Threading Primitives
Lists the active threading primitives, which deal with manipulation of actual threads.
Because specifications of most of these primitives require multiple threads, they work
correctly only in the enabled
OCIThread
. In the disabled
OCIThread
, they always return
an error. The exception is
OCIThreadHandleGet()
; it may be called in a single-threaded
environment and has no effect.
Active primitives can only be called by code running in a multithreaded environment.
You can call
OCIThreadIsMulti()
to determine whether the environment is
multithreaded or single-threaded. Table 10-8 lists functions used to implement active
threading.
Chapter 10
OCIThread Package
10-42

Table 10-8 Active Threading Primitives
Function Purpose
OCIThreadHndInit() Allocates and initializes a thread handle
OCIThreadHndDestroy() Destroys and deallocates a thread handle
OCIThreadCreate() Creates a new thread
OCIThreadJoin() Allows the calling thread to join with another
OCIThreadClose() Closes a thread handle
OCIThreadHandleGet() Retrieves a thread handle
This section includes the following topic: OCIThreadHandle.
See Also:
OCIThreadIsMulti()
10.10.3.1 OCIThreadHandle
Data type
OCIThreadHandle
is used to manipulate a thread in the active primitives,
OCIThreadJoin()
and
OCIThreadClose()
.
A thread handle opened by
OCIThreadCreate()
must be closed in a matching call to
OCIThreadClose()
. A thread handle is invalid after the call to
OCIThreadClose()
.
See Also:
•OCIThreadJoin()
•OCIThreadClose()
•OCIThreadCreate()
Chapter 10
OCIThread Package
10-43

11
Session Pooling and Connection Pooling in
OCI
This chapter describes OCI session pooling and connection pooling features.
This chapter contains these topics:
•Session Pooling in OCI
•Database Resident Connection Pooling
•About Using Oracle Connection Manager in Traffic Director Mode
•Connection Pooling in OCI
•When to Use Connection Pooling, Session Pooling, or Neither
11.1 Session Pooling in OCI
Session pooling means that the application creates and maintains a group of stateless
sessions to the database.
These sessions are provided to thin clients as requested. If no sessions are available,
a new one may be created. When the client is done with the session, the client
releases it to the pool. Thus, the number of sessions in the pool can increase
dynamically.
Some of the sessions in the pool may be tagged with certain properties. For instance,
a user may request a default session, set certain attributes on it, label it or tag it, and
return it to the pool. That user, or some other user, can require a session with the
same attributes, and thus request a session with the same tag. There may be several
sessions in the pool with the same tag. The tag on a session can be changed or reset.
Proxy sessions, too, can be created and maintained through session pooling in OCI.
The behavior of the application when no free sessions are available and the pool has
reached its maximum size depends on certain attributes. A new session may be
created or an error returned, or the thread may just block and wait for a session to
become free.
The main benefit of session pooling is performance. Making a connection to the
database is a time-consuming activity, especially when the database is remote. Thus,
instead of a client spending time connecting to the server, authenticating its
credentials, and then receiving a valid session, it can just pick one from the pool.
This section includes the following topics:
•Functionality of OCI Session Pooling
•Homogeneous and Heterogeneous Session Pools
•About Using Tags in Session Pools
•OCI Handles for Session Pooling
11-1

•Using OCI Session Pooling
•OCI Calls for Session Pooling
•Example of OCI Session Pooling
See Also:
About Using Tags in Session Pools
11.1.1 Functionality of OCI Session Pooling
Describes tasks that session pooling can perform.
Session pooling can perform the following tasks:
•Create, maintain, and manage a pool of stateless sessions transparently.
•Provide an interface for the application to create a pool and specify the minimum,
increment, and maximum number of sessions in the pool.
•Provide an interface for the user to obtain and release a default or tagged session
to the pool. A tagged session is one with certain client-defined properties.
•Allow the application to dynamically change the number of minimum and
maximum number of sessions.
•Provide a mechanism to always maintain an optimum number of open sessions,
by closing sessions that have been idle for a very long time, and creating sessions
when required.
•Allow for session pooling with authentication.
11.1.2 Homogeneous and Heterogeneous Session Pools
A session pool can be either homogeneous or heterogeneous.
Homogeneous session pooling means that sessions in the pool are alike for
authentication (they have the same user name, password, and privileges).
Heterogeneous session pooling means that you must provide authentication
information because the sessions can have different security attributes and privileges.
11.1.3 About Using Tags in Session Pools
Tags provide a way for users to customize sessions in the pool.
A client can get a default or untagged session from a pool, set certain attributes on the
session (such as NLS settings), and return the session to the pool, labeling it with an
appropriate tag in the
OCISessionRelease(
) call.
The original user, or some other user, can request a session with the same tags to
have a session with the same attributes, and can do so by providing the same tag in
the
OCISessionGet()
call.
This section includes the following topic: Multi-Property Tags.
Chapter 11
Session Pooling in OCI
11-2

See Also:
•OCISessionRelease()
•OCISessionGet()
11.1.3.1 Multi-Property Tags
Beginning with 12c Release 2 (12.2), a tag can have multiple properties. This is
referred to as a multi-property tag.
A multi-property tag is comprised of one or more <property-name>=<property-value>
pairs separated by a semi-colon, where <property-name>=<property-value> are both
strings.
During an
OCISessionGet()
call, in the
taginfo
parameter, the property name appearing
first is given the highest property for finding a match and the property name appearing
last is given the lowest priority. Therefore the ordering of the properties in the string is
significant in determining a matching session in the pool. The example that follows
below the list of restrictions illustrates this point.
This functionality also works with DRCP.
The following restrictions apply to property names and property values that can be
passed in a multi-property tag:
•Both the property name and the property value are case sensitive.
•A property name can occur only once in a tag. In case the same property name is
specified more than once, an error will be thrown.
•A non empty string should be specified for both the property name and the value.
•Leading and trailing spaces before and after a property name and leading and
trailing space before and after a property value will be truncated. For example,
“PDB = PDB1” is treated as “PDB=PDB1”.
•There should be no white spaces in the property name and the property value. For
example, NLS <space> LANGUAGE=French will result in an error because of the
space between NLS and LANGUAGE.
To explain the notion of multiple properties, assume that the application to be
deployed in a CDB environment requires that the session get requests should be
satisfied with sessions from the same pluggable database (for example, pdb1 ) as
much as possible. Next, it also requires that the sessions belong to the same language
(for example, FRENCH), but gives a higher priority to sessions to pdb1. The
application can then provide a multi-property-tag as follows:
char *props = “PDB=pdb1;LANGUAGE=FRENCH”
Now, assume that there are two sessions in the pool with properties as shown:
Session 1 = > “PDB=pdb1;LANGUAGE=CHINESE”
Session 2 = > “PDB=pdb2;LANGUAGE=FRENCH”
Chapter 11
Session Pooling in OCI
11-3

In this situation, the session get request (
OCISessionGet()
) returns Session 1 because
the
PDB
property implicitly carries a higher priority by being placed ahead of the
LANGUAGE
property.
See Also:
OCISessionGet() for a further discussion of tagging sessions
This section includes the following topic: PL/SQL Callback for Session State Fix Up.
11.1.3.1.1 PL/SQL Callback for Session State Fix Up
When using multi-property tags, a PL/SQL based fix-up callback for the session state
can be provided on the server.
This application-provided callback transforms a session checked out from the pool to
the desired state requested by the application as indicated by the multi-property tag.
This callback works with or without Database Resident Connection Pooling (DRCP).
Using this callback can improve the performance of your application because the fix-
up logic is run for the session state on the server. So, this feature eliminates
application round-trips to the database for the fix-up logic. The callback is supplied by
the user who connects using
OCISessionGet()
. The callback must be provided as an
attribute
OCI_ATTR_FIXUP_CALLBACK
on the authentication handle passed to
OCISessionGet()
for applications not using OCISessionPool or using custom pools. For
applications using OCISessionPool this attribute must be set on the authentication
handle, which in turn must be set on the session pool handle as the attribute
OCI_ATTR_SPOOL_AUTH
.
Example 11-1 Example of PL/SQL Fix-Up Callback
Following is an example implementation of the PL/SQL fix-up callback to fix up the
session properties
SCHEMA
and
CURRENCY
:
CREATE OR REPLACE PACKAGE mycb_pack AS
TYPE prop_t IS TABLE OF varchar2(64) index by varchar2(64);
PROCEDURE mycallback (
desired_props IN VARCHAR2,
actual_props IN VARCHAR2
);
PROCEDURE buildTab(propTab in out prop_t, props in varchar2);
END;
/
CREATE OR REPLACE PACKAGE BODY mycb_pack AS
procedure buildTab(propTab in out prop_t, props in varchar2 ) is
property VARCHAR2(64);
key VARCHAR2(64);
value VARCHAR2(64);
pos number;
pos2 number;
pos3 number;
idx1 number;
begin
idx1:=1;
Chapter 11
Session Pooling in OCI
11-4

pos:=1;
pos2:=1;
pos3:=1;
property := 'tmp';
while (pos > 0 and length(props)>pos)
loop
pos := instr (props, ';', 1, idx1);
if (pos=0)
then
property := substr (props, pos2);
else
property := substr (props, pos2, pos-pos2);
end if
pos2 := pos+1;
pos3 := instr (property, '=', 1, 1);
key := substr (property, 1, pos3-1);
value := substr (property, pos3+1);
propTab(key) := value;
idx1 := idx1+1;
end loop;
end;
PROCEDURE mycallback (
desired_props IN VARCHAR2,
actual_props IN VARCHAR2
) IS
actPropTab prop_t;
desPropTab prop_t;
idx varchar2(64);
begin
-- iterate through the desired props to set the session state appropriately
idx := desPropTab.first;
while (idx is not null)
loop
if (idx = 'CURRENCY') then
EXECUTE IMMEDIATE 'ALTER SESSION SET NLS_CURRENCY=''' || desPropTab(idx) ||
'''';
elsif (idx = 'SCHEMA') then
EXECUTE IMMEDIATE 'ALTER SESSION SET CURRENT_SCHEMA=''' || desPropTab(idx)
|| '''';
end if;
idx := desPropTab.next(idx);
end loop;
-- may iterate over the actual props to set any extra props to a default state
end;
end mycb_pack;
/
See Also:
•Authentication Information Handle Attributes for more information about
OCI_ATTR_FIXUP_CALLBACK
•Session Pool Handle Attributes for more information about
OCI_ATTR_SPOOL_AUTH
Chapter 11
Session Pooling in OCI
11-5

11.1.4 OCI Handles for Session Pooling
What are the handle types for session pooling.
The following handle types are for session pooling:
•OCISPool
•OCIAuthInfo
11.1.4.1 OCISPool
This is the session pool handle.
It is allocated using
OCIHandleAlloc()
. It must be passed to
OCISessionPoolCreate()
and
OCISessionPoolDestroy()
. It has the attribute type
OCI_HTYPE_SPOOL
.
An example of the
OCIHandleAlloc()
call follows:
OCISPool *spoolhp;
OCIHandleAlloc((void *) envhp, (void **) &spoolhp, OCI_HTYPE_SPOOL,
(size_t) 0, (void **) 0));
For an environment handle, multiple session pools can be created.
See Also:
•OCIHandleAlloc()
•OCISessionPoolCreate()
•OCISessionPoolDestroy()
11.1.4.2 OCIAuthInfo
This is the authentication information handle.
It is allocated using
OCIHandleAlloc()
. It is passed to
OCISessionGet()
. It supports all the
attributes that are supported for a user session handle. The authentication information
handle has the attribute type
OCI_HTYPE_AUTHINFO
(see Table 4-1).
An example of the
OCIHandleAlloc()
call follows:
OCIAuthInfo *authp;
OCIHandleAlloc((void *) envhp, (void **) &authp, OCI_HTYPE_AUTHINFO,
(size_t) 0, (void **) 0));
Chapter 11
Session Pooling in OCI
11-6

See Also:
•OCIHandleAlloc()
•User Session Handle Attributes for the attributes that belong to the
authentication information handle
•Session Pool Handle Attributes for more information about the session
pooling attributes
•Connect, Authorize, and Initialize Functions for complete information
about the functions used in session pooling
•See "OCISessionGet()" for details of the session handle attributes that
you can use with this call
11.1.5 Using OCI Session Pooling
Shows the steps to write a simple session pooling application that uses a user name
and password.
The steps in writing a simple session pooling application that uses a user name and
password are as follows:
1. Allocate the session pool handle using
OCIHandleAlloc()
for an
OCISPool
handle.
Multiple session pools can be created for an environment handle.
2. Create the session pool using
OCISessionPoolCreate()
with
mode
set to
OCI_DEFAULT
(for a new session pool). See the function for a discussion of the other modes.
3. Loop for each thread. Create the thread with a function that does the following:
a. Allocates an authentication information handle of type
OCIAuthInfo
using
OCIHandleAlloc()
b. Sets the user name and password in the authentication information handle
using
OCIAttrSet()
c. Gets a pooled session using
OCISessionGet()
with
mode
set to
OCI_SESSGET_SPOOL
d. Performs the transaction
e. Allocates the handle
f. Prepares the statement
Chapter 11
Session Pooling in OCI
11-7

Note:
When using service contexts obtained from OCI session pool, you
are required to use the service context returned by
OCISessionGet()
(or
OCILogon2()
), and not create other service contexts outside of
these calls.
Any statement handle obtained using
OCIStmtPrepare2()
with the
service context should be subsequently used only in conjunction with
the same service context, and never with a different service context.
g. Executes the statement
h. Commits or rolls back the transactions
i. Releases the session (log off) with
OCISessionRelease()
j. Frees the authentication information handle with
OCIHandleFree()
k. Ends the loop for each thread
4. Destroy the session pool using
OCISessionPoolDestroy()
.
See Also:
•OCISessionPoolCreate()
•OCIHandleAlloc()
•OCIAttrSet()
•OCISessionGet()
•OCILogon2()
•OCIStmtPrepare2()
•OCISessionRelease()
•OCIHandleFree()
•OCISessionPoolDestroy()
11.1.6 OCI Calls for Session Pooling
Describes the usages for OCI calls for session pooling.
OCI provides calls for session pooling to perform the following tasks:
•Allocate the Pool Handle
•Create the Connection Pool
•Log On to the Database
•Log Off from the Database
•Destroy the Connection Pool
•Free the Pool Handle
Chapter 11
Session Pooling in OCI
11-8

11.1.6.1 Allocate the Pool Handle
Session pooling requires that the pool handle
OCI_HTYPE_SPOOL
be allocated by calling
OCIHandleAlloc()
.
Multiple pools can be created for a given environment handle. For a single session
pool, here is an allocation example:
OCISPool *poolhp;
OCIHandleAlloc((void *) envhp, (void **) &poolhp, OCI_HTYPE_SPOOL, (size_t) 0,
(void **) 0));
See Also:
OCIHandleAlloc()
11.1.6.2 Create the Pool Session
You can use the function
OCISessionPoolCreate()
to create the session pool.
Here is an example of how to use this call:
OCISessionPoolCreate(envhp, errhp, poolhp, (OraText **)&poolName,
(ub4 *)&poolNameLen, database,
(ub4)strlen((const signed char *)database),
sessMin, sessMax, sessIncr,
(OraText *)appusername,
(ub4)strlen((const signed char *)appusername),
(OraText *)apppassword,
(ub4)strlen((const signed char *)apppassword),
OCI_DEFAULT);
See Also:
OCISessionPoolCreate()
11.1.6.3 Log On to the Database
You can use these calls to log on to the database in session pooling mode.
•
OCILogon2()
This is the simplest call. However, it does not give the user the option of using
tagging. Here is an example of how to use
OCILogon2()
to log on to the database in
session pooling mode:
for (i = 0; i < MAXTHREADS; ++i)
{
OCILogon2(envhp, errhp, &svchp[i], "hr", 2, "hr", 2, poolName,
poolNameLen, OCI_LOGON2_SPOOL));
}
•
OCISessionGet()
Chapter 11
Session Pooling in OCI
11-9

This is the recommended call to use. It gives the user the option of using tagging
to label sessions in the pool, which makes it easier to retrieve specific sessions.
An example of using
OCISessionGet()
follows. It is taken from
cdemosp.c
in the
demo
directory.
OCISessionGet(envhp, errhp, &svchp, authInfop,
(OraText *)database,strlen(database), tag,
strlen(tag), &retTag, &retTagLen, &found,
OCI_SESSGET_SPOOL);
When using service contexts obtained from an OCI session pool, you are required
to use the service context returned by
OCISessionGet()
(or
OCILogon2()
), and not
create other service contexts outside of these calls.
Any statement handle obtained using
OCIStmtPrepare2()
with the service context
should be subsequently used only in conjunction with the same service context,
and never with a different service context.
See Also:
•OCILogon2()
•OCISessionGet()
•OCIStmtPrepare2()
11.1.6.4 Log Off from the Database
Indicates two ways in which to log off from the database in session pooling mode
depending on the logon call.
From the following calls, choose the one that corresponds to the logon call and use it
to log off from the database in session pooling mode.
•
OCILogoff()
If you used
OCILogon2()
to make the connection, you must call
OCILogoff()
to log
off.
•
OCISessionRelease()
If you used
OCISessionGet()
to make the connection, then you must call
OCISessionRelease()
to log off. Pending transactions are automatically committed.
See Also:
•OCILogoff()
•OCILogon2()
•OCISessionRelease()
•OCISessionGet()
Chapter 11
Session Pooling in OCI
11-10

11.1.6.5 Destroy the Session Pool
Call
OCISessionPoolDestroy()
to destroy the session pool.
This is shown in the following example:
OCISessionPoolDestroy(poolhp, errhp, OCI_DEFAULT);
See Also:
OCISessionPoolDestroy()
11.1.6.6 Free the Pool Handle
Call
OCIHandleFree()
to free the session pool handle.
This is shown in the following example:
OCIHandleFree((void *)poolhp, OCI_HTYPE_SPOOL);
Note:
Developers: You are advised to commit or roll back any open transaction
before releasing the connection back to the pool. If this is not done, Oracle
Database automatically commits any open transaction when the connection
is released.
If an instance failure is detected while the session pool is being used, OCI
tries to clean up the sessions to that instance.
See Also:
OCIHandleFree()
11.1.7 Example of OCI Session Pooling
Where to find an example of session pooling in a tested complete program.
For an example of session pooling in a tested complete program, see
cdemosp.c
in
directory
demo
.
11.2 Database Resident Connection Pooling
Database resident connection pooling (DRCP) provides a connection pool in the
database server for typical web application usage scenarios where the application
acquires a database connection, works on it for a relatively short duration, and then
releases it.
Chapter 11
Database Resident Connection Pooling
11-11

DRCP pools server processes, each of which is the equivalent of a dedicated server
process and a database session combined. (Henceforth these "dedicated" server
processes are referred to as pooled servers.)
DRCP complements middle-tier connection pools that share connections between
threads in a middle-tier process. In addition, DRCP enables sharing of database
connections across middle-tier processes on the same middle-tier host and even
across middle-tier hosts. This results in significant reduction in key database resources
needed to support a large number of client connections, thereby reducing the
database tier memory footprint and boosting the scalability of both middle-tier and
database tiers. Having a pool of readily available servers has the additional benefit of
reducing the cost of creating and tearing down client connections.
DRCP is especially relevant for architectures with multiprocess single-threaded
application servers (such as PHP/Apache) that cannot do middle-tier connection
pooling. Using DRCP, the database can scale to tens of thousands of simultaneous
connections.
See Also:
Oracle Database Development Guide for complete information about DRCP
11.3 About Using Oracle Connection Manager in Traffic
Director Mode
Oracle Connection Manager in Traffic Director Mode is a proxy that is placed between
supported database clients and database instances.
Supported clients from Oracle Database 11g Release 2 (11.2) and later can connect to
Oracle Connection Manager in Traffic Director Mode. Oracle Connection Manager in
Traffic Director Mode provides improved high availability (HA) for planned and
unplanned database server outages, connection multiplexing support, and load
balancing. Support for Oracle Connection Manager in Traffic Director Mode is
described in more detail in the following sections
•Modes of Operation
•Key Features
Modes of Operation
Oracle Connection Manager in Traffic Director Mode supports the following modes of
operation:
•In pooled connection mode, Oracle Connection Manager in Traffic Director Mode
supports any application using the following database client releases:
–OCI, OCCI, and Open Source Drivers (Oracle Database 11g release 2
(11.2.0.4) and later))
–JDBC (Oracle Database 12c release 1 (12.1) and later)
–ODP.NET (Oracle Database 12c release 2 (12.2) and later)
Chapter 11
About Using Oracle Connection Manager in Traffic Director Mode
11-12

In addition, applications must use DRCP. That is, the application must enable
DRCP in the connect string (or in the
tnsnames.ora
alias).
•In non-pooled connection (or dedicated) mode, Oracle Connection Manager in
Traffic Director Mode supports any application using database client releases
Oracle Database 11g release 2 (11.2.0.4) and later. In this mode, some
capabilities, such as connection multiplexing are not available.
Key Features
Oracle Connection Manager in Traffic Director Mode furnishes support for the
following:
•Transparent performance enhancements and connection multiplexing, which
includes:
–Statement caching, rows prefetching, and result set caching are auto-enabled
for all modes of operation.
–Database session multiplexing (pooled mode only) using the proxy resident
connection pool (PRCP), where PRCP is a proxy mode of Database Resident
Connection Pooling (DRCP). Applications get transparent connect-time load
balancing and run-time load balancing between Oracle Connection Manager in
Traffic Director Mode and the database.
–For multiple Oracle Connection Manager in Traffic Director Mode instances,
applications get increased scalability through client-side connect time load
balancing or with a load balancer (BIG-IP, NGINX, and others)
•Zero application downtime
–Planned database maintenance or pluggable database (PDB) relocation
*Pooled mode
Oracle Connection Manager in Traffic Director Mode responds to Oracle
Notification Service (ONS) events for planned outages and redirects work.
Connections are drained from the pool on Oracle Connection Manager in
Traffic Director Mode when the request completes. Service relocation is
supported for Oracle Database 11g release 2 (11.2.0.4) and later.
For PDB relocation, Oracle Connection Manager in Traffic Director Mode
responds to in-band notifications when a PDB is relocated, that is even
when ONS is not configured (for Oracle Database release 18c, version
18.1 and later server only)
*Non-pooled or dedicated mode
When there is no request boundary information from the client, Oracle
Connection Manager in Traffic Director Mode supports planned outage for
many applications (as long as only simple session state and cursor state
need to be preserved across the request/transaction boundaries). This
support includes:
*Stop service/PDB at the transaction boundary or it leverages Oracle
Database release 18c continuous application availability to stop the
service at the request boundary
*Oracle Connection Manager in Traffic Director Mode leverages
Transparent Application Failover (TAF) failover restore to reconnect
and restore simple states.
–Unplanned database outages for read-mostly workloads
Chapter 11
About Using Oracle Connection Manager in Traffic Director Mode
11-13

•High Availability of Oracle Connection Manager in Traffic Director Mode to avoid a
single point of failure. This is supported by:
–Multiple instances of Oracle Connection Manager in Traffic Director Mode
using a load balancer or client side load balancing/failover in the connect
string
–Rolling upgrade of Oracle Connection Manager in Traffic Director Mode
instances
–Graceful close of existing connections from client to Oracle Connection
Manager in Traffic Director Mode for planned outages
–In-band notifications to Oracle Database release 18c and later clients
–For older clients, notifications are sent with the response of the current request
•For security and isolation, Oracle Connection Manager in Traffic Director Mode
furnishes:
–Database Proxy supporting transmission control protocol/transmission control
protocol secure (TCP/TCPS) and protocol conversion
–Firewall based on the IP address, service name, and secure socket layer/
transport layer security (SSL/TLS) wallets
–Tenant isolation in a multi-tenant environment
–Protection against denial-of-service and fuzzing attacks
–Secure tunneling of database traffic across Oracle Database on-premises and
Oracle Cloud
See Also:
•Oracle Database Net Services Administrator's Guide for information
about configuring
cman.ora
configuration file to set up Oracle Connection
Manager in Traffic Director Mode
•Oracle Database Net Services Administrator's Guide for information
about configuring databases for Oracle Connection Manager in Traffic
Director Mode proxy authentication
•Oracle Database Net Services Administrator's Guide for information
about configuring Oracle Connection Manager in Traffic Director Mode
for unplanned down events
•Oracle Database Net Services Administrator's Guide for information
about configuring Oracle Connection Manager in Traffic Director Mode
for planned down events
•Oracle Database Net Services Administrator's Guide for information
about configuring proxy resident connection pools for use by Oracle
Connection Manager in Traffic Director Mode
•Oracle Database Net Services Administrator's Guide for information
about functionality not supported for all drivers with Oracle Connection
Manager in Traffic Director Mode
•Oracle Database Net Services Reference for an overview of Oracle
CMAN configuration file
Chapter 11
About Using Oracle Connection Manager in Traffic Director Mode
11-14

11.4 Connection Pooling in OCI
Connection pooling is the use of a group (the pool) of reusable physical connections
by several sessions to balance loads.
The pool is managed by OCI, not the application. Applications that can use connection
pooling include middle-tier applications for web application servers and email servers.
One use of this feature is in a web application server connected to a back-end Oracle
database. Suppose that a web application server gets several concurrent requests for
data from the database server. The application can create a pool (or a set of pools) in
each environment during application initialization.
This section includes the following topics:
•OCI Connection Pooling Concepts
•Using OCI Calls for Connection Pooling
•Examples of OCI Connection Pooling
11.4.1 OCI Connection Pooling Concepts
Oracle Database has several transaction monitoring capabilities such as the fine-
grained management of database sessions and connections. Fine-grained
management of database sessions is done by separating the notion of database
sessions (user handles) from connections (server handles). By using OCI calls for
session switching and session migration, an application server or transaction monitor
can multiplex several sessions over fewer physical connections, thus achieving a high
degree of scalability by pooling connections and back-end Oracle server processes.
The connection pool itself is normally configured with a shared pool of physical
connections, translating to a back-end server pool containing an identical number of
dedicated server processes.
The number of physical connections is less than the number of database sessions in
use by the application. The number of physical connections and back-end server
processes are also reduced by using connection pooling. Thus many more database
sessions can be multiplexed.
This section includes the following topics:
•Similarities and Differences from a Shared Server
•Stateless Sessions Versus Stateful Sessions
•Multiple Connection Pools
•Transparent Application Failover
11.4.1.1 Similarities and Differences from a Shared Server
Connection pooling on the middletier is similar to what a shared server offers on the
back end.
Connection pooling makes a dedicated server instance behave like a shared server
instance by managing the session multiplexing logic on the middle tier.
Chapter 11
Connection Pooling in OCI
11-15

The connection pool on the middle tier controls the pooling of dedicated server
processes including incoming connections into the dedicated server processes. The
main difference between connection pooling and a shared server is that in the latter
case, the connection from the client is normally to a dispatcher in the database
instance. The dispatcher is responsible for directing the client request to an
appropriate shared server. However, the physical connection from the connection pool
is established directly from the middletier to the dedicated server process in the back-
end server pool.
Connection pooling is beneficial only if the middle tier is multithreaded. Each thread
can maintain a session to the database. The actual connections to the database are
maintained by the connection pool, and these connections (including the pool of
dedicated database server processes) are shared among all the threads in the middle
tier.
11.4.1.2 Stateless Sessions Versus Stateful Sessions
Stateless sessions are serially reusable across mid-tier threads.
After a thread is done processing a database request on behalf of a three-tier user, the
same database session can be reused for a completely different request on behalf of a
completely different three-tier user.
Stateful sessions to the database, however, are not serially reusable across mid-tier
threads because they may have some particular state associated with a particular
three-tier user. Examples of such state may include open transactions, the fetch state
from a statement, or a PL/SQL package state. So long as the state exists, the session
is not reusable for a different request.
Note:
Stateless sessions too may have open transactions, open statement fetch
state, and so on. However, such a state persists for a relatively short
duration (only during the processing of a particular three-tier request by a
mid-tier thread) that allows the session to be serially reused for a different
three-tier user (when such state is cleaned up).
Stateless sessions are typically used in conjunction with statement caching.
What connection pooling offers is stateless connections and stateful sessions.
See Also:
Session Pooling in OCI if you must work with stateless sessions
11.4.1.3 Multiple Connection Pools
You can use the advanced concept of multiple connection pools for different database
connections.
Chapter 11
Connection Pooling in OCI
11-16

Multiple connection pools can also be used when different priorities are assigned to
users. Different service-level guarantees can be implemented using connection
pooling.
Figure 11-1 illustrates OCI connection pooling.
Figure 11-1 OCI Connection Pooling
Server 1
Server 2
. . .
Physical
Connections
Sessions
Application
Thread 1
Thread 2
. . .
. . .
. . .
. . .
. . .
. . .
. . .
. . .
Pool 1
Pool 2
11.4.1.4 Transparent Application Failover
Transaction application failover (TAF) is enabled for connection pooling.
The concepts of TAF apply equally well with connections in the connection pool except
that the
BACKUP
and
PRECONNECT
clauses should not be used in the connect string and do
not work with connection pooling and TAF.
When a connection in the connection pool fails over, it uses the primary connect string
itself to connect. Sessions fail over when they use the pool for a database round-trip
after their instance failure. The listener is configured to route the connection to a good
instance if available, as is typical with service-based connect strings.
See Also:
Oracle Database Net Services Administrator's Guide, the chapter about
configuring transparent application failover
11.4.2 Using OCI Calls for Connection Pooling
Lists the steps you must follow to use connection pooling in your application.
To use connection pooling in your application, you must:
1. Allocate the Pool Handle
Chapter 11
Connection Pooling in OCI
11-17

2. Create the Connection Pool
3. Log On to the Database
4. Deal with SGA Limitations in Connection Pooling
5. Log Off from the Database
6. Destroy the Connection Pool
7. Free the Pool Handle
11.4.2.1 Allocate the Pool Handle
Connection pooling requires that the pool handle
OCI_HTYPE_CPOOL
be allocated by
OCIHandleAlloc()
.
Multiple pools can be created for a given environment handle.
For a single connection pool, here is an allocation example:
OCICPool *poolhp;
OCIHandleAlloc((void *) envhp, (void **) &poolhp, OCI_HTYPE_CPOOL,
(size_t) 0, (void **) 0));
See Also:
OCIHandleAlloc()
11.4.2.2 Create the Connection Pool
The function
OCIConnectionPoolCreate()
initializes the connection pool handle.
It has these
IN
parameters:
•
connMin
, the minimum number of connections to be opened when the pool is
created.
•
connIncr
, the incremental number of connections to be opened when all the
connections are busy and a call needs a connection. This increment is used only
when the total number of open connections is less than the maximum number of
connections that can be opened in that pool.
•
connMax
, the maximum number of connections that can be opened in the pool.
When the maximum number of connections are open in the pool, and all the
connections are busy, if a call needs a connection, it waits until it gets one.
However, if the
OCI_ATTR_CONN_NOWAIT
attribute is set for the pool, an error is
returned.
•A
poolUsername
and a
poolPassword
, to allow user sessions to transparently migrate
between connections in the pool.
•In addition, an attribute
OCI_ATTR_CONN_TIMEOUT
, can be set to time out the
connections in the pool. Connections idle for more than this time are terminated
periodically to maintain an optimum number of open connections. If this attribute is
not set, then the connections are never timed out.
Chapter 11
Connection Pooling in OCI
11-18

Note:
Shrinkage of the pool only occurs when there is a network round-trip. If there
are no operations, then the connections stay active.
Because all the preceding attributes can be configured dynamically, the application
can read the current load (number of open connections and number of busy
connections) and tune these attributes appropriately.
If the pool attributes (
connMax
,
connMin
,
connIncr
) are to be changed dynamically,
OCIConnectionPoolCreate()
must be called with
mode
set to
OCI_CPOOL_REINITIALIZE
.
The OUT parameters
poolName
and
poolNameLen
contain values to be used in
subsequent
OCIServerAttach()
and
OCILogon2()
calls in place of the database name
and the database name length arguments.
There is no limit on the number of pools that can be created by an application. Middle-
tier applications can create multiple pools to connect to the same server or to different
servers, to balance the load based on the specific needs of the application.
Here is an example of this call:
OCIConnectionPoolCreate((OCIEnv *)envhp,
(OCIError *)errhp, (OCICPool *)poolhp,
&poolName, &poolNameLen,
(text *)database,strlen(database),
(ub4) connMin, (ub4) connMax, (ub4) connIncr,
(text *)poolUsername,strlen(poolUserLen),
(text *)poolPassword,strlen(poolPassLen),
OCI_DEFAULT));
See Also:
•OCIConnectionPoolCreate()
•OCI_ATTR_CONN_TIMEOUT
•OCIServerAttach()
•OCILogon2()
11.4.2.3 Log On to the Database
The application can use one of several interfaces.
The application must log on to the database for each thread, using one of the following
interfaces.
•
OCILogon2()
This is the simplest interface. Use this interface when you need a simple
connection pool connection and do not need to alter any attributes of the session
handle. This interface can also be used to make proxy connections to the
database.
Chapter 11
Connection Pooling in OCI
11-19

Here is an example using
OCILogon2()
:
for (i = 0; i < MAXTHREADS; ++i)
{
OCILogon2(envhp, errhp, &svchp[i], "hr", 2, "hr", 2, poolName,
poolNameLen, OCI_LOGON2_CPOOL));
}
To use this interface to get a proxy connection, set the password parameter to
NULL
.
•
OCISessionGet()
This is the recommended interface. It gives the user the additional option of using
external authentication methods, such as certificates, distinguished name, and so
on.
OCISessionGet()
is the recommended uniform function call to retrieve a
session.
Here is an example using
OCISessionGet()
:
for (i = 0; i < MAXTHREADS; ++i)
{
OCISessionGet(envhp, errhp, &svchp, authp,
(OraText *) poolName,
strlen(poolName), NULL, 0, NULL, NULL, NULL,
OCI_SESSGET_CPOOL)
}
•
OCIServerAttach()
and
OCISessionBegin()
You can use another interface if the application must set any special attributes on
the user session handle and server handle. For such a requirement, applications
must allocate all the handles (connection pool handle, server handles, session
handles, and service context handles). You would follow this sequence:
1. Create the connection pool.
Connection pooling does the multiplexing of a virtual server handle over
physical connections transparently, eliminating the need for users to do so.
The user gets the feeling of a session having a dedicated (virtual) connection.
Because the multiplexing is done transparently to the user, users must not
attempt to multiplex sessions over the virtual server handles themselves. The
concepts of session migration and session switching, which require explicit
multiplexing at the user level, are defunct for connection pooling and should
not be used.
2. Call
OCIServerAttach()
with mode set to
OCI_CPOOL
.
In an OCI program, the user should create (
OCIServerAttach()
with mode set to
OCI_CPOOL
), a unique virtual server handle for each session that is created
using the connection pool. There should be a one-to-one mapping between
virtual server handles and sessions.
3. Call
OCISessionBegin()
with mode set to
OCI_DEFAULT
.
Credentials can be set to
OCI_CRED_RDBMS
,
OCI_CRED_EXT
, or
OCI_CRED_PROXY
using
OCISessionBegin()
. If the credentials are set to
OCI_CRED_EXT
, no user
name and no password need to be set on the session handle. If the
credentials are set to
OCI_CRED_PROXY
, only the user name must be set on the
session handle. (no explicit primary session must be created and
OCI_ATTR_MIGSESSION
need not be set).
Chapter 11
Connection Pooling in OCI
11-20

The user should not set
OCI_MIGRATE
flag in the call to
OCISessionBegin()
when
the virtual server handle points to a connection pool (
OCIServerAttach()
called
with
mode
set to
OCI_CPOOL
). Oracle supports passing the
OCI_MIGRATE
flag only
for compatibility reasons. Do not use the
OCI_MIGRATE
flag, because the
perception that the user gets when using a connection pool is of sessions
having their own dedicated (virtual) connections that are transparently
multiplexed onto real connections.
See Also:
•OCILogon2()
•OCISessionGet()
•OCIServerAttach()
•OCISessionBegin()
11.4.2.4 Deal with SGA Limitations in Connection Pooling
With
OCI_CPOOL
mode (connection pooling), the session memory (UGA) in the back-end
database comes out of the SGA.
This may require some SGA tuning on the back-end database to have a larger SGA if
your application consumes more session memory than the SGA can accommodate.
The memory tuning requirements for the back-end database are similar to configuring
the LARGE POOL in a shared server back end except that the instance is still in
dedicated mode.
If you are still running into the SGA limitation, you must consider:
•Reducing the session memory consumption by having fewer open statements for
each session
•Reducing the number of sessions in the back end by pooling sessions on the mid-
tier
•Or otherwise, turning off connection pooling
The application must avoid using dedicated database links on the back end with
connection pooling.
If the back end is a dedicated server, effective connection pooling is not possible
because sessions using dedicated database links are tied to a physical connection
rendering that same connection unusable by other sessions. If your application uses
dedicated database links and you do not see effective sharing of back-end processes
among your sessions, you must consider using shared database links.
Chapter 11
Connection Pooling in OCI
11-21

See Also:
•Oracle Database Performance Tuning Guide, the section about
configuring a shared server
•Oracle Database Administrator’s Guide, the section on shared database
links for more information about distributed databases
11.4.2.5 Log Off from the Database
Choose the appropriate call to log off from the database in connection pooling mode.
From the following calls, choose the one that corresponds to the logon call and use it
to log off from the database in connection pooling mode.
•
OCILogoff()
:
If
OCILogon2()
was used to make the connection,
OCILogoff()
must be used to log
off.
•
OCISessionRelease()
If OCISessionGet() was called to make the connection, then
OCISessionRelease()
must be called to log off.
•
OCISessionEnd()
and
OCIServerDetach()
If
OCIServerAttach()
and
OCISessionBegin()
were called to make the connection
and start the session, then
OCISessionEnd()
must be called to end the session and
OCIServerDetach()
must be called to release the connection.
See Also:
•OCILogoff()
•OCILogon2()
•OCISessionRelease()
•OCISessionEnd()
•OCIServerDetach()
•OCIServerAttach()
•OCISessionBegin()
11.4.2.6 Destroy the Connection Pool
OCIConnectionPoolDestroy()
destroys it.
Use
OCIConnectionPoolDestroy()
to destroy the connection pool.
Chapter 11
Connection Pooling in OCI
11-22

See Also:
OCIConnectionPoolDestroy()
11.4.2.7 Free the Pool Handle
The pool handle is freed using
OCIHandleFree()
.
These last three actions are illustrated in this code fragment:
for (i = 0; i < MAXTHREADS; ++i)
{
checkerr(errhp, OCILogoff((void *) svchp[i], errhp));
}
checkerr(errhp, OCIConnectionPoolDestroy(poolhp, errhp, OCI_DEFAULT));
checkerr(errhp, OCIHandleFree((void *)poolhp, OCI_HTYPE_CPOOL));
See Also:
•OCIHandleFree()
•Connection Pool Handle Attributes
•OCIConnectionPoolCreate(), OCILogon2(), and
OCIConnectionPoolDestroy()
11.4.3 Examples of OCI Connection Pooling
Where to find examples of connection pooling in tested complete programs.
Examples of connection pooling in tested complete programs can be found in
cdemocp.c and cdemocpproxy.c
in directory
demo
.
11.5 When to Use Connection Pooling, Session Pooling, or
Neither
Indicates the circumstances in which to use them or not.
If database sessions are not reusable by mid-tier threads (that is, they are stateful)
and the number of back-end server processes may cause scaling problems on the
database, use OCI connection pooling.
If database sessions are reusable by mid-tier threads (that is, they are stateless) and
the number of back-end server processes may cause scaling problems on the
database, use OCI session pooling.
If database sessions are not reusable by mid-tier threads (that is, they are stateful)
and the number of back-end server processes is never large enough to potentially
cause any scaling issue on the database, there is no need to use any pooling
mechanism.
Chapter 11
When to Use Connection Pooling, Session Pooling, or Neither
11-23

Note:
Having nonpooled sessions or connections results in tearing down and re-
creating the database session/connection for every mid-tier user request.
This can cause severe scaling problems on the database side and excessive
latency for the fulfillment of the request. Hence, Oracle strongly recommends
that you adopt one of the pooling strategies for mid-tier applications based
on whether the database session is stateful or stateless.
In connection pooling, the pool element is a connection and in session pooling, the
pool element is a session.
As with any pool, the pooled resource is locked by the application thread for a certain
duration until the thread has done its job on the database and the resource is
released. The resource is unavailable to other threads during its period of use. Hence,
application developers must be aware that any kind of pooling works effectively with
relatively short tasks. However, if the application is performing a long-running
transaction, it may deny the pooled resource to other sharers for long periods of time,
leading to starvation. Hence, pooling should be used in conjunction with short tasks,
and the size of the pool should be sufficiently large to maintain the desired
concurrency of transactions.
Note the following additional information about connection pooling and session
pooling:
•OCI Connection Pooling
Connections to the database are pooled. Sessions are created and destroyed by
the user. Each call to the database picks up an appropriate available connection
from the pool.
The application is multiplexing several sessions over fewer physical connections to
the database. The users can tune the pool configuration to achieve required
concurrency.
The life-time of the application sessions is independent of the life-time of the
cached pooled connections.
•OCI Session Pooling
Sessions and connections are pooled by OCI. The application gets sessions from
the pool and releases sessions back to the pool.
This section includes the following topics:
•Functions for Session Creation
•About Choosing Between Different Types of OCI Sessions
11.5.1 Functions for Session Creation
There are a number of ways to create a session with varying functionality.
OCI offers the following functions for session creation:
•
OCILogin
Chapter 11
When to Use Connection Pooling, Session Pooling, or Neither
11-24

OCILogon() is the simplest way to get an OCI session. The advantage is ease of
obtaining an OCI service context. The disadvantage is that you cannot perform
any advance OCI operations, such as session migration, proxy authentication, or
using a connection pool or a session pool.
•
OCILogon2()
OCILogon2() includes the functionality of
OCILogon()
to get a session. This session
may be a new one with a new underlying connection, or one that is started over a
virtual connection from an existing connection pool, or one from an existing
session pool. The
mode
parameter value that the function is called with determines
its behavior.
The user cannot modify the attributes (except
OCI_ATTR_STMTCACHESIZE
) of the
service context returned by OCI.
•
OCISessionBegin()
OCISessionBegin() supports all the various options of an OCI session, such as
proxy authentication, getting a session from a connection pool or a session pool,
external credentials, and migratable sessions. This is the lowest level call, where
all handles must be explicitly allocated and all attributes set.
OCIServerAttach()
must be called before this call.
•
OCISessionGet()
OCISessionGet() is now the recommended method to get a session. This session
may be a new one with a new underlying connection, or one that is started over a
virtual connection from an existing connection pool, or one from an existing
session pool. The
mode
parameter value that the function is called with determines
its behavior. This works like
OCILogon2()
but additionally enables you to specify
tags for obtaining specific sessions from the pool.
See Also:
•OCILogon()
•Application Initialization, Connection, and Session Creation
•OCILogon2()
•OCISessionBegin()
•OCISessionGet()
11.5.2 About Choosing Between Different Types of OCI Sessions
How to choose the type od session to use.
OCI includes the following types of sessions:
•Basic OCI sessions
The basic OCI session works by using user name and password over a dedicated
OCI server handle. This is the no-pool mechanism. See When to Use Connection
Pooling, Session Pooling, or Neither for information of when to use it.
If authentication is obtained through external credentials, then a user name or
password is not required.
Chapter 11
When to Use Connection Pooling, Session Pooling, or Neither
11-25

•Session pool sessions
Session pool sessions are from the session pool cache. Some sessions may be
tagged. These are stateless sessions. Each
OCISessionGet()
and
OCISessionRelease()
call gets and releases a session from the session cache. This
saves the server from creating and destroying sessions.
See When to Use Connection Pooling, Session Pooling, or Neither on connection
pool sessions versus session pooling sessions versus no-pooling sessions.
•Connection pool sessions
Connection pool sessions are created using
OCISessionGet()
and
OCISessionBegin()
calls from an OCI connection pool. There is no session cache
as these are stateful sessions. Each call creates a new session, and the user is
responsible for terminating these sessions.
The sessions are automatically migratable between the server handles of the
connection pool. Each session can have user name and password or be a proxy
session. See When to Use Connection Pooling, Session Pooling, or Neither on
connection pool sessions versus session pooling sessions versus no-pooling
sessions.
•Sessions sharing a server handle
You can multiplex several OCI sessions over a few physical connections. The
application does this manually by having the same server handle for these multiple
sessions. It is preferred to have the session multiplexing details be left to OCI by
using the OCI connection pool APIs.
•Proxy sessions
Proxy sessions are useful if the password of the client must be protected from the
middle tier. Proxy sessions can also be part of an OCI connection pool or an OCI
session pool.
•Migratable Sessions
With transaction handles being migratable, there should be no need for applications to
use migratable sessions, instead use OCI connection pooling.
See Also:
•OCISessionGet()
•OCISessionRelease()
•OCISessionBegin()
•Middle-Tier Applications in OCI for more information about proxy
sessions
•OCI Session Management
Chapter 11
When to Use Connection Pooling, Session Pooling, or Neither
11-26

12
High Availability in OCI
This chapter describes high availability (HA) features in OCI.
This chapter includes the following topics:
•Runtime Connection Load Balancing
•HA Event Notification
•Transparent Application Failover in OCI
•OCI and Transaction Guard
•OCI and Application Continuity
12.1 Runtime Connection Load Balancing
Runtime connection load balancing routes work requests to sessions in a session pool
that best serve the work.
It occurs when an application selects a session from an existing session pool and thus
is a very frequent activity. For session pools that support services at one instance only,
the first available session in the pool is adequate. When the pool supports services
that span multiple instances, there is a need to distribute the work requests across
instances so that the instances that are providing better service or have greater
capacity get more requests.
Applications must connect to an Oracle RAC instance to enable runtime connection
load balancing. Furthermore, these applications must:
•Initialize the OCI Environment in
OCI_EVENTS
mode
•Connect to a service that has runtime connection load balancing enabled (use the
DBMS_SERVICE.MODIFY_SERVICE
procedure to set
GOAL
and
CLB_GOAL
as appropriate)
•Link with a thread library
See Also:
•Oracle Real Application Clusters Administration and Deployment Guide
for information about load balancing advisory
•Oracle Database Development Guide for information about enabling and
disabling runtime connection load balancing for the supported interfaces,
and receiving load balancing advisory FAN events
12-1

12.2 HA Event Notification
Use HA event notification to provide a best-effort programmatic signal to the client if
there is a database failure for high availability clients connected to an Oracle RAC
database.
Suppose that a user employs a web browser to log in to an application server that
accesses a back-end database server. Failure of the database instance can result in a
wait that can be up to minutes in duration before the failure is known to the user. The
ability to quickly detect failures of server instances, communicate this to the client,
close connections, and clean up idle connections in connection pools is provided by
HA event notification.
For high availability clients connected to an Oracle RAC database, you can use HA
event notification to provide a best-effort programmatic signal to the client if there is a
database failure. Client applications can register a callback on the environment handle
to signal interest in this information. When a significant failure event occurs that
applies to a connection made by this client, the callback is invoked, with information
concerning the event (the event payload) and a list of connections (server handles)
that were disconnected because of the failure.
For example, consider a client application that has two connections to instance A and
two connections to instance B of the same database. If instance A goes down, a
notification of the event is sent to the client, which then disconnects the two
connections to instance B and invokes the registered callback. Note that if another
instance C of the same database goes down, the client is not notified (because it does
not affect any of the client's connections).
The HA event notification mechanism improves the response time of the application in
the presence of failure. Before the mechanism was introduced in Oracle Database 10g
Release 2 (10.2), a failure would result in the connection being broken only after the
TCP timeout interval expired, which could take minutes. With HA event notification, the
standalone, connection pool, and session pool connections are automatically broken
and cleaned up by OCI, and the application callback is invoked within seconds of the
failure event. If any of these server handles are TAF-enabled, failover is also
automatically engaged by OCI.
In the current release, this functionality depends on Oracle Notification Service (ONS).
It requires Oracle Clusterware to be installed and configured on the database server
for the clients to receive the HA notifications through ONS. All clusterware installations
(for example, Oracle Data Guard) should have the same ONS port. There is no client
configuration required for ONS.
Note:
The client transparently gets the ONS server information from the database
to which it connects. The application administrator can augment or override
that information using the deployment configuration file
oraaccess.xml
.
Applications must connect to an Oracle RAC instance to enable HA event notification.
Furthermore, these applications must:
•Initialize the OCI Environment in
OCI_EVENTS
mode
Chapter 12
HA Event Notification
12-2

•Connect to a service that has notifications enabled (use the
DBMS_SERVICE.MODIFY_SERVICE
procedure to set
AQ_HA_NOTIFICATIONS
to
TRUE
)
•Link with a thread library
Then these applications can register a callback that is invoked whenever an HA event
occurs.
This section includes the following topics:
•OCIEvent Handle
•OCI Failover for Connection and Session Pools
•OCI Failover for Independent Connections
•Event Callback
•Custom Pooling: Tagged Server Handles
•About Determining Transparent Application Failover (TAF) Capabilities
See Also:
About Client-Side Deployment Parameters Specified in oraaccess.xml for
more information about
oraaccess.xml
and details about the parameters
under
<events>
,
<fan>
and
<ons>
12.2.1 OCIEvent Handle
The
OCIEvent
handle encapsulates the attributes from the event payload.
OCI implicitly allocates this handle before calling the event callback, which can obtain
the read-only attributes of the event by calling
OCIAttrGet()
. Memory associated with
these attributes is only valid for the duration of the event callback.
See Also:
•Event Handle Attributes
•OCIAttrGet()
12.2.2 OCI Failover for Connection and Session Pools
A connection pool in an instance of Oracle RAC consists of a pool of connections
connected to different instances of Oracle RAC.
Upon receiving the node failure notification, all the connections connected to that
particular instance should be cleaned up. For the connections that are in use, OCI
must close the connections: transparent application failover (TAF) occurs immediately,
and those connections are reestablished. The connections that are idle and in the free
list of the pool must be purged, so that a bad connection is never returned to the user
from the pool.
Chapter 12
HA Event Notification
12-3

To accommodate custom connection pools, OCI provides a callback function that can
be registered on the environment handle. If registered, this callback is invoked when
an HA event occurs. Session pools are treated the same way as connection pools.
Note that server handles from OCI connection pools or session pools are not passed
to the callback. Hence in some cases, the callback could be called with an empty list of
connections.
12.2.3 OCI Failover for Independent Connections
No special handling is required for independent connections; all such connections that
are connected to failed instances are immediately disconnected.
For idle connections, TAF is engaged to reestablish the connection when the
connection is used on a subsequent OCI call. Connections that are in use at the time
of the failure event are broken out immediately, so that TAF can begin. Note that this
applies for the "in-use" connections of connection and session pools also.
12.2.4 Event Callback
Shows the signature of the event callback of type
OCIEventCallback
.
The event callback, of type
OCIEventCallback
, has the following signature:
void evtcallback_fn (void *evtctx,
OCIEvent *eventhp );
In this signature
evtctx
is the client context, and
OCIEvent
is an event handle that is
opaque to the OCI library. The other input argument is
eventhp
, the event handle (the
attributes associated with an event).
If registered, this function is called once for each event. For Oracle RAC HA events,
this callback is invoked after the affected connections have been disconnected. The
following environment handle attributes are used to register an event callback and
context, respectively:
•
OCI_ATTR_EVTCBK
is of data type
OCIEventCallback
*
. It is read-only.
•
OCI_ATTR_EVTCTX
is of data type
void
*
. It is also read-only.
text *myctx = "dummy context"; /* dummy context passed to callback fn */
...
/* OCI_ATTR_EVTCBK and OCI_ATTR_EVTCTX are read-only. */
OCIAttrSet(envhp, (ub4) OCI_HTYPE_ENV, (void *) evtcallback_fn,
(ub4) 0, (ub4) OCI_ATTR_EVTCBK, errhp);
OCIAttrSet(envhp, (ub4) OCI_HTYPE_ENV, (void *) myctx,
(ub4) 0, (ub4) OCI_ATTR_EVTCTX, errhp);
...
Within the OCI event callback, the list of affected server handles is encapsulated in the
OCIEvent
handle. For Oracle RAC HA DOWN events, client applications can iterate
over a list of server handles that are affected by the event by using
OCIAttrGet()
with
attribute types
OCI_ATTR_HA_SRVFIRST
and
OCI_ATTR_HA_SRVNEXT
:
OCIAttrGet(eventhp, OCI_HTYPE_EVENT, (void *)&srvhp, (ub4 *)0,
OCI_ATTR_HA_SRVFIRST, errhp);
/* or, */
OCIAttrGet(eventhp, OCI_HTYPE_EVENT, (void *)&srvhp, (ub4 *)0,
OCI_ATTR_HA_SRVNEXT, errhp);
Chapter 12
HA Event Notification
12-4

When called with attribute
OCI_ATTR_HA_SRVFIRST
, this function retrieves the first server
handle in the list of server handles affected. When called with attribute
OCI_ATTR_HA_SRVNEXT
, this function retrieves the next server handle in the list. This
function returns
OCI_NO_DATA
and
srvhp
is a
NULL
pointer, when there are no more server
handles to return.
srvhp
is an output pointer to a server handle whose connection has been closed
because of an HA event.
errhp
is an error handle to populate. The application returns
an
OCI_NO_DATA
error when there are no more affected server handles to retrieve.
When retrieving the list of server handles that have been affected by an HA event, be
aware that the connection has already been closed and many server handle attributes
are no longer valid. Instead, use the user memory segment of the server handle to
store any per-connection attributes required by the event notification callback. This
memory remains valid until the server handle is freed.
See Also:
OCIAttrGet()
12.2.5 Custom Pooling: Tagged Server Handles
Using custom pools, you can retrieve the server handle’s tag information so
appropriate cleanup can be performed.
The following features apply to custom pools:
•You can tag a server handle with its parent connection object if it is created on
behalf of a custom pool. Use the "user memory" parameters of
OCIHandleAlloc()
to
request that the server handle be allocated with a user memory segment. A
pointer to the "user memory" segment is returned by
OCIHandleAlloc()
.
•When an HA event occurs and an affected server handle has been retrieved, there
is a means to retrieve the server handle's tag information so appropriate cleanup
can be performed. The attribute
OCI_ATTR_USER_MEMORY
is used to retrieve a pointer
to a handle's user memory segment.
OCI_ATTR_USER_MEMORY
is valid for all user-
allocated handles. If the handle was allocated with extra memory, this attribute
returns a pointer to the user memory. A
NULL
pointer is returned for those handles
not allocated with extra memory. This attribute is read-only and is of data type
void*
.
Note:
You are free to define the precise contents of the server handle's user
memory segment to facilitate cleanup activities from within the HA event
callback (or for other purposes if needed) because OCI does not write or
read from this memory in any way. The user memory segment is freed with
the
OCIHandleFree()
call on the server handle.
Example 12-1 shows an example of event notification.
Chapter 12
HA Event Notification
12-5

Example 12-1 Event Notification
sword retval;
OCIServer *srvhp;
struct myctx {
void *parentConn_myctx;
uword numval_myctx;
};
typedef struct myctx myctx;
myctx *myctxp;
/* Allocate a server handle with user memory - pre 10.2 functionality */
if (retval = OCIHandleAlloc(envhp, (void **)&srvhp, OCI_HTYPE_SERVER,
(size_t)sizeof(myctx), (void **)&myctxp)
/* handle error */
myctxp->parentConn_myctx = <parent connection reference>;
/* In an event callback function, retrieve the pointer to the user memory */
evtcallback_fn(void *evtctx, OCIEvent *eventhp)
{
myctx *ctxp = (myctx *)evtctx;
OCIServer *srvhp;
OCIError *errhp;
sb4 retcode;
retcode = OCIAttrGet(eventhp, OCI_HTYPE_SERVER, &srvhp, (ub4 *)0,
OCI_ATTR_HA_SRVFIRST, errhp);
while (!retcode) /* OCIAttrGet will return OCI_NO_DATA if no more srvhp */
{
OCIAttrGet((void *)srvhp, OCI_HTYPE_SERVER, (void *)&ctxp,
(ub4)0, (ub4)OCI_ATTR_USER_MEMORY, errhp);
/* Remove the server handle from the parent connection object */
retcode = OCIAttrGet(eventhp, OCI_HTYPE_SERVER, &srvhp, (ub4 *)0,
OCI_ATTR_HA_SRVNEXT, errhp);
...
}
...
}
See Also:
•OCIHandleAlloc()
•OCIHandleFree()
12.2.6 About Determining Transparent Application Failover (TAF)
Capabilities
You can have the application adjust its behavior if a connection is or is not TAF-
enabled.
Use
OCIAttrGet()
as follows to determine if a server handle is TAF-enabled:
boolean taf_capable;
...
OCIAttrGet(srvhp, (ub4) OCI_HTYPE_SERVER, (void *) &taf_capable,
(ub4) sizeof(taf_capable), (ub4)OCI_ATTR_TAF_ENABLED, errhp);
...
Chapter 12
HA Event Notification
12-6

In this example,
taf_capable
is a Boolean variable, which this call sets to
TRUE
if the
server handle is TAF-enabled, and
FALSE
if not;
srvhp
is an input target server handle;
OCI_ATTR_TAF_ENABLED
is an attribute that is a pointer to a Boolean variable and is read-
only;
errhp
is an input error handle.
12.3 Transparent Application Failover in OCI
Transparent application failover (TAF) is a client-side feature designed to minimize
disruptions to end-user applications that occur when database connectivity fails
because of instance or network failure.
TAF can be implemented on a variety of system configurations including Oracle Real
Application Clusters (Oracle RAC) and Oracle Data Guard physical standby
databases. TAF can also be used after restarting a single instance system (for
example, when repairs are made).
TAF can be configured to restore database sessions and optionally, to replay open
queries. Starting with Oracle Database 10g Release 2 (10.2) all statements that an
application attempts to use after a failure attempt failover. That is, an attempt to
execute or fetch against other statements engages TAF recovery just as for the failure-
time statement. Subsequent statements may now succeed (whereas in the past they
failed), or the application may receive errors corresponding to an attempted TAF
recovery (such as
ORA-25401
).
Note:
Oracle recommends for applications to register a callback, so when failover
happens, the callback can be used to restore the session to the desired
state.
Note:
TAF is not supported for remote database links or for DML statements.
This section contains the following topics:
•About Configuring Transparent Application Failover
•Transparent Application Failover Callbacks in OCI
•Transparent Application Failover Callback Structure and Parameters
•Failover Callback Structure and Parameters
•Failover Callback Registration
•Failover Callback Example
•Handling OCI_FO_ERROR
Chapter 12
Transparent Application Failover in OCI
12-7

12.3.1 About Configuring Transparent Application Failover
TAF can be configured on both the client side and the server side. If both are
configured, server-side settings take precedence.
Configure TAF on the client side by including the
FAILOVER_MODE
parameter in the
CONNECT_DATA
portion of a connect descriptor.
Configure TAF on the server side by modifying the target service with the
DBMS_SERVICE.MODIFY_SERVICE
packaged procedure.
An initial attempt at failover may not always succeed. OCI provides a mechanism for
retrying failover after an unsuccessful attempt.
See Also:
•Oracle Database Net Services Reference for more information about
client-side configuration of TAF (Connect Data Section)
•Oracle Database PL/SQL Packages and Types Reference for more
information about the server-side configuration of TAF
(DBMS_SERVICE)
12.3.2 Transparent Application Failover Callbacks in OCI
Because of the delay that can occur during failover, the application developer may
want to inform the user that failover is in progress, and request that the user wait for
notification that failover is complete.
Additionally, the session on the initial instance may have received some
ALTER
SESSION
commands. These
ALTER
SESSION
commands are not automatically replayed on the
second instance. Consequently, the developer may want to replay them on the second
instance.
OCIAttrSet()
calls that affect the session must also be reexecuted.
To accommodate these requirements, the application developer can register a failover
callback function. If failover occurs, the callback function is invoked several times while
reestablishing the user's session.
The first call to the callback function occurs when the database first detects an
instance connection loss. This callback is intended to allow the application to inform
the user of an upcoming delay. If failover is successful, a second call to the callback
function occurs when the connection is reestablished and usable.
Once the connection has been reestablished, the client may want to replay
ALTER
SESSION
commands and inform the user that failover has happened. If failover is
unsuccessful, then the callback is called to inform the application that failover cannot
occur. Additionally, the callback is called each time a user handle besides the primary
handle is reauthenticated on the new connection. Because each user handle
represents a server-side session, the client may want to replay
ALTER
SESSION
commands for that session.
Chapter 12
Transparent Application Failover in OCI
12-8

See Also:
•OCIAttrSet()
•Handling OCI_FO_ERROR for more information about this scenario
12.3.3 Transparent Application Failover Callback Structure and
Parameters
Describes the TAF Callback structure and parameters.
The basic structure of a Transparent Application Failover (TAF) callback function is as
follows:
sb4 TAFcbk_fn(OCISvcCtx *svchp,
OCIEnv *envhp,
void *fo_ctx,
ub4 fo_type,
ub4 fo_event);
svchp
The service context handle.
envhp
The OCI environment handle.
fo_ctx
The client context. This is a pointer to memory specified by the client. In this area the
client can keep any necessary state or context.
fo_type
The failover type. This lets the callback know what type of failover the client has
requested. The usual values are as follows:
•
OCI_FO_SESSION
indicates that the user has requested only session failover.
•
OCI_FO_SELECT
indicates that the user has requested select failover as well.
fo_event
The failover event indicates the current status of the failover.
•
OCI_FO_BEGIN
indicates that failover has detected a lost connection and failover is
starting.
•
OCI_FO_END
indicates successful completion of failover.
•
OCI_FO_ABORT
indicates that failover was unsuccessful, and there is no option of
retrying.
•
OCI_FO_ERROR
also indicates that failover was unsuccessful, but it gives the
application the opportunity to handle the error and retry failover.
Chapter 12
Transparent Application Failover in OCI
12-9

•
OCI_FO_REAUTH
indicates that you have multiple authentication handles and failover
has occurred after the original authentication. It indicates that a user handle has
been reauthenticated. To determine which one, the application checks the
OCI_ATTR_SESSION
attribute of the service context handle
svchp
.
If Application Continuity is configured, the TAF callback is called with
OCI_FO_END
after
successfully re-connecting, re-authenicating, and determining the status of the inflight
transaction.
Upon completion of the TAF callback, OCI returns an error if an open transaction is
present and Application Continuity for OCI is enabled.
12.3.4 Failover Callback Structure and Parameters
Shows and describes the basic structure of a user-defined application failover callback
function.
The basic structure of a user-defined application failover callback function is as
follows:
sb4 appfocallback_fn ( void * svchp,
void * envhp,
void * fo_ctx,
ub4 fo_type,
ub4 fo_event );
An example is provided in "Failover Callback Example" on page 9‐31 for the following
parameters:
svchp
The first parameter,
svchp
, is the service context handle. It is of type
void *
.
envhp
The second parameter,
envhp
, is the OCI environment handle. It is of type
void *
.
fo_ctx
The third parameter,
fo_ctx
, is a client context. It is a pointer to memory specified by
the client. In this area the client can keep any necessary state or context. It is passed
as a
void *
.
fo_type
The fourth parameter,
fo_type
, is the failover type. This lets the callback know what
type of failover the client has requested. The usual values are as follows:
•
OCI_FO_SESSION
indicates that the user has requested only session failover.
•
OCI_FO_SELECT
indicates that the user has requested select failover as well.
fo_event
The last parameter is the failover event. This indicates to the callback why it is being
called. It has several possible values:
•
OCI_FO_BEGIN
indicates that failover has detected a lost connection and failover is
starting.
•
OCI_FO_END
indicates successful completion of failover.
•
OCI_FO_ABORT
indicates that failover was unsuccessful, and there is no option of
retrying.
Chapter 12
Transparent Application Failover in OCI
12-10

•
OCI_FO_ERROR
also indicates that failover was unsuccessful, but it gives the
application the opportunity to handle the error and retry failover.
•
OCI_FO_REAUTH
indicates that you have multiple authentication handles and failover
has occurred after the original authentication. It indicates that a user handle has
been reauthenticated. To determine which one, the application checks the
OCI_ATTR_SESSION
attribute of the service context handle (which is the first
parameter).
12.3.5 Failover Callback Registration
For the failover callback to be used, it must be registered on the server context handle.
This registration is done by creating a callback definition structure and setting the
OCI_ATTR_FOCBK
attribute of the server handle to this structure.
The callback definition structure must be of type
OCIFocbkStruct
. It has two fields:
callback_function
, which contains the address of the function to call, and
fo_ctx
, which
contains the address of the client context.
See Also:
Example 12-3 for an example of callback registration
12.3.6 Failover Callback Example
Shows several failover callback examples.
This section shows an example of a simple user-defined callback function definition
(see Example 12-2), failover callback registration (see Example 12-3), and failover
callback unregistration (see Example 12-4).
Example 12-2 User-Defined Failover Callback Function Definition
sb4 callback_fn(svchp, envhp, fo_ctx, fo_type, fo_event)
void * svchp;
void * envhp;
void *fo_ctx;
ub4 fo_type;
ub4 fo_event;
{
switch (fo_event)
{
case OCI_FO_BEGIN:
{
printf(" Failing Over ... Please stand by \n");
printf(" Failover type was found to be %s \n",
((fo_type==OCI_FO_SESSION) ? "SESSION"
:(fo_type==OCI_FO_SELECT) ? "SELECT"
: "UNKNOWN!"));
printf(" Failover Context is :%s\n",
(fo_ctx?(char *)fo_ctx:"NULL POINTER!"));
break;
}
case OCI_FO_ABORT:
{
printf(" Failover stopped. Failover will not occur.\n");
Chapter 12
Transparent Application Failover in OCI
12-11

break;
}
case OCI_FO_END:
{
printf(" Failover ended ...resuming services\n");
break;
}
case OCI_FO_REAUTH:
{
printf(" Failed over user. Resuming services\n");
break;
}
default:
{
printf("Bad Failover Event: %d.\n", fo_event);
break;
}
}
return 0;
}
Example 12-3 Failover Callback Registration
int register_callback(srvh, errh)
void *srvh; /* the server handle */
OCIError *errh; /* the error handle */
{
OCIFocbkStruct failover; /* failover callback structure */
/* allocate memory for context */
if (!(failover.fo_ctx = (void *)malloc(strlen("my context.")+1)))
return(1);
/* initialize the context. */
strcpy((char *)failover.fo_ctx, "my context.");
failover.callback_function = &callback_fn;
/* do the registration */
if (OCIAttrSet(srvh, (ub4) OCI_HTYPE_SERVER,
(void *) &failover, (ub4) 0,
(ub4) OCI_ATTR_FOCBK, errh) != OCI_SUCCESS)
return(2);
/* successful conclusion */
return (0);
}
Example 12-4 Failover Callback Unregistration
OCIFocbkStruct failover; /* failover callback structure */
sword status;
/* set the failover context to null */
failover.fo_ctx = NULL;
/* set the failover callback to null */
failover.callback_function = NULL;
/* unregister the callback */
status = OCIAttrSet(srvhp, (ub4) OCI_HTYPE_SERVER,
(void *) &failover, (ub4) 0,
(ub4) OCI_ATTR_FOCBK, errhp);
Chapter 12
Transparent Application Failover in OCI
12-12

12.3.7 Handling OCI_FO_ERROR
A failover attempt is not always successful. If the attempt fails, the callback function
receives a value of
OCI_FO_ABORT
or
OCI_FO_ERROR
in the
fo_event
parameter.
A value of
OCI_FO_ABORT
indicates that failover was unsuccessful, and no further failover
attempts are possible.
OCI_FO_ERROR
, however, provides the callback function with the
opportunity to handle the error. For example, the callback may choose to wait a
specified period of time and then indicate to the OCI library that it must reattempt
failover.
Note:
This functionality is only available to applications linked with the 8.0.5 or later
OCI libraries running against any Oracle Database server.
Failover does not work if a LOB column is part of the select list.
Consider the timeline of events presented in Table 12-1.
Table 12-1 Time and Event
Time Event
T0 Database fails (failure lasts until T5).
T1 Failover is triggered by user activity.
T2 User attempts to reconnect; attempt fails.
T3 Failover callback is invoked with
OCI_FO_ERROR
.
T4 Failover callback enters a predetermined sleep period.
T5 Database comes back up again.
T6 Failover callback triggers a new failover attempt; it is successful.
T7 User successfully reconnects.
The callback function triggers the new failover attempt by returning a value of
OCI_FO_RETRY
from the function.
Example 12-5 shows a callback function that you can use to implement the failover
strategy similar to the scenario described earlier. In this case, the failover callback
enters a loop in which it sleeps and then reattempts failover until it is successful:
Example 12-5 Callback Function That Implements a Failover Strategy
/*--------------------------------------------------------------------*/
/* the user-defined failover callback */
/*--------------------------------------------------------------------*/
sb4 callback_fn(svchp, envhp, fo_ctx, fo_type, fo_event )
void * svchp;
void * envhp;
void *fo_ctx;
ub4 fo_type;
ub4 fo_event;
Chapter 12
Transparent Application Failover in OCI
12-13

{
OCIError *errhp;
OCIHandleAlloc(envhp, (void **)&errhp, (ub4) OCI_HTYPE_ERROR,
(size_t) 0, (void **) 0);
switch (fo_event)
{
case OCI_FO_BEGIN:
{
printf(" Failing Over ... Please stand by \n");
printf(" Failover type was found to be %s \n",
((fo_type==OCI_FO_NONE) ? "NONE"
:(fo_type==OCI_FO_SESSION) ? "SESSION"
:(fo_type==OCI_FO_SELECT) ? "SELECT"
:(fo_type==OCI_FO_TXNAL) ? "TRANSACTION"
: "UNKNOWN!"));
printf(" Failover Context is :%s\n",
(fo_ctx?(char *)fo_ctx:"NULL POINTER!"));
break;
}
case OCI_FO_ABORT:
{
printf(" Failover aborted. Failover will not occur.\n");
break;
}
case OCI_FO_END:
{
printf("\n Failover ended ...resuming services\n");
break;
}
case OCI_FO_REAUTH:
{
printf(" Failed over user. Resuming services\n");
break;
}
case OCI_FO_ERROR:
{
/* all invocations of this can only generate one line. The newline
* will be put at fo_end time.
*/
printf(" Failover error gotten. Sleeping...");
sleep(3);
printf("Retrying. ");
return (OCI_FO_RETRY);
break;
}
default:
{
printf("Bad Failover Event: %d.\n", fo_event);
break;
}
}
return 0;
}
12.4 OCI and Transaction Guard
Transaction Guard introduces the concept of at-most-once transaction execution in
case of a planned or unplanned outage to help prevent an application upon failover
from submitting a duplicate submission of an original submission.
Chapter 12
OCI and Transaction Guard
12-14

When an application opens a connection to the database using this service, the logical
transaction ID (LTXID) is generated at authentication and stored in the session handle.
This is a globally unique ID that identifies the database transaction from the application
perspective. When there is an outage, an application using Transaction Guard can
retrieve the LTXID from the previous failed session's handle and use it to determine
the outcome of the transaction that was active prior to the session failure. If the LTXID
is determined to be unused, then the application can replay an uncommitted
transaction by first blocking the original submission using the retrieved LTXID. If the
LTXID is determined to be used, then the transaction is committed and the result is
returned to the application.
Transaction Guard is a developer API supported for JDBC Type 4 (Oracle Thin), OCI,
OCCI, and Oracle Data Provider for .NET (ODP.NET) drivers. For OCI, when an
application is written to support Transaction Guard, upon an outage, the OCI client
driver acquires and retrieves the LTXID from the previous failed session's handle by
calling
OCI_ATTR_GET()
using the
OCI_ATTR_LTXID
session handle attribute.
This section includes the following topic: Developing Applications that Use Transaction
Guard.
See Also:
Oracle Database Development Guide for information in the chapter about
using Transaction Guard in for an overview of Transaction Guard, supported
transaction types, transaction types that are not supported, and database
configuration information for using Transaction Guard.
12.4.1 Developing Applications that Use Transaction Guard
This section describes developing OCI user applications that use Transaction Guard.
See the chapter about using Transaction Guard in Oracle Database Development
Guide for more detailed information about developing applications using Transaction
Guard.
For the third-party or user application to use Transaction Guard in order to be able to
fail over a session for OCI, it must include several major steps:
1. Verify if Transparent Application Failover (TAF) is enabled for the connection. Do
not attempt to explicitly use Transaction Guard on a TAF-enabled connection, as
TAF will automatically check the
LTXID
.
2. On receipt of an error, determine whether the error is a recoverable error -
OCI_ATTR_ERROR_IS_RECOVERABLE
on
OCI_ERROR
handle. If the error is recoverable,
then continue to Step 3.
Note:
Do not attempt to use the LTXID to check transaction outcome if the
connection has not suffered a recoverable error.
Chapter 12
OCI and Transaction Guard
12-15

3. Retrieve the LTXID associated with the failed session by using OCI_ATTR_GET()
to get the OCI_ATTR_LTXID from the user session handle.
4. Reconnect to the database.
Note:
The new session will have a new LTXID, but you will not need it when
checking the status of the original session.
5. Invoke the
DBMS_APP_CONT.GET_LTXID_OUTCOME
PL/SQL procedure with the LTXID
obtained from the
OCI_ATTR_GET()
call. The original LTXID of the failed-over
session is marked as forced if that LTXID has not been used. The return state tells
the driver if the last transaction was
COMMITTED (TRUE/FALSE)
and
USER_CALL_COMPLETED (TRUE/FALSE)
.
6. The application can replay an uncommitted transaction or return the result to the
user. If the replay itself incurs an outage, then the LTXID for the replaying session
is used for the
DBMS_APP_CONT.GET_LTXID_OUTCOME
procedure.
See the following sections for Transaction Guard usage and examples:
•Typical Transaction Guard Usage
•Transaction Guard Examples
12.4.1.1 Typical Transaction Guard Usage
Shows typical usage of Transaction Guard using pseudocode.
The following pseudocode shows a typical usage of Transaction Guard:
1. Receive a FAN down event (or recoverable error)
2. FAN aborts the dead session
3. Call
OCIAttrGet()
using the
OCI_ATTR_TAF_ENABLED
attribute on the server handle. If
the value is
TRUE
, stop. If the value is
FALSE
, proceed to the next step.
4. If it is a recoverable error, for OCI (
OCI_ATTR_ERROR_IS_RECOVERABLE
on
OCI_ERROR
handle):
a. Get the last LTXID from the dead session by calling
OCIAttrGet()
using the
OCI_ATTR_LTXID
session handle attribute to retrieve the LTXID associated with
the session's handle
b. Obtain a new session
c. Call
DBMS_APP_CONT.GET_LTXID_OUTCOME
with the last LTXID to get the return
state
5. If the return state is:
a.
COMMITTED
and
USER_CALL_COMPLETED
Then return the result.
b.
ELSEIF COMMITTED
and
NOT USER_CALL_COMPLETED
Then return the result with a warning (with details, such as out binds or row
count was not returned).
Chapter 12
OCI and Transaction Guard
12-16

c.
ELSEIF NOT COMMITTED
Resubmit the transaction or series of calls or both, or return error to user.
See Also:
OCIAttrGet()
12.4.1.2 Transaction Guard Examples
Shows a Transaction Guard demo program.
Example 12-6 is an OCI Transaction Guard demo program (
cdemotg.c
) that
demonstrates:
•Use of the attribute
OCI_ATTR_ERROR_IS_RECOVERABLE
. When an error occurs, the
program checks if the error is recoverable.
•Use of the packaged procedure
DBMS_APP_CONT.GET_LTXID_OUTCOME
. If the error is
recoverable, the program calls
DBMS_APP_CONT.GET_LTXID_OUTCOME
to determine the
status of the active transaction.
If the transaction has not committed, the program re-executes the failed transaction.
Note:
This program does not modify the session state such as NLS parameters,
and so forth. Programs that do so may need to reexecute such commands
after obtaining a new session from the pool following the error.
Example 12-6 Transaction Guard Demo Program
*/
#ifndef OCISP_ORACLE
# include <cdemosp.h>
#endif
/* Maximum Number of threads */
#define MAXTHREAD 1
static ub4 sessMin = 1;
static ub4 sessMax = 9;
static ub4 sessIncr = 2;
static OCIError *errhp;
static OCIEnv *envhp;
static OCISPool *poolhp=(OCISPool *) 0;
static int employeeNum[MAXTHREAD];
static OraText *poolName;
static ub4 poolNameLen;
static CONST OraText *database = (text *)"ltxid_service";
static CONST OraText *appusername =(text *)"scott";
static CONST OraText *apppassword =(text *)"tiger";
Chapter 12
OCI and Transaction Guard
12-17

static CONST char getLtxid[]=
("BEGIN DBMS_APP_CONT.GET_LTXID_OUTCOME ("
":ltxid,:committed,:callComplete); END;");
static CONST char insertst1[] =
("INSERT INTO EMP(ENAME, EMPNO) values ('NAME1', 1000)");
static void checkerr (OCIError *errhp, sword status);
static void threadFunction (dvoid *arg);
int main(void)
{
int i = 0;
sword lstat;
int timeout =1;
OCIEnvCreate (&envhp, OCI_THREADED, (dvoid *)0, NULL,
NULL, NULL, 0, (dvoid *)0);
(void) OCIHandleAlloc((dvoid *) envhp, (dvoid **) &errhp, OCI_HTYPE_ERROR,
(size_t) 0, (dvoid **) 0);
(void) OCIHandleAlloc((dvoid *) envhp, (dvoid **) &poolhp, OCI_HTYPE_SPOOL,
(size_t) 0, (dvoid **) 0);
/* Create the session pool */
checkerr(errhp, OCIAttrSet((dvoid *) poolhp,
(ub4) OCI_HTYPE_SPOOL, (dvoid *) &timeout, (ub4)0,
OCI_ATTR_SPOOL_TIMEOUT, errhp));
if (lstat = OCISessionPoolCreate(envhp, errhp,poolhp, (OraText **)&poolName,
(ub4 *)&poolNameLen, database,
(ub4)strlen((const char *)database),
sessMin, sessMax, sessIncr,
(OraText *)appusername,
(ub4)strlen((const char *)appusername),
(OraText *)apppassword,
(ub4)strlen((const char *)apppassword),
OCI_SPC_STMTCACHE|OCI_SPC_HOMOGENEOUS))
{
checkerr(errhp,lstat);
}
printf("Session Pool Created \n");
/* Multiple threads using the session pool */
{
OCIThreadId *thrid[MAXTHREAD];
OCIThreadHandle *thrhp[MAXTHREAD];
OCIThreadProcessInit ();
checkerr (errhp, OCIThreadInit (envhp, errhp));
for (i = 0; i < MAXTHREAD; ++i)
{
checkerr (errhp, OCIThreadIdInit (envhp, errhp, &thrid[i]));
checkerr (errhp, OCIThreadHndInit (envhp, errhp, &thrhp[i]));
}
for (i = 0; i < MAXTHREAD; ++i)
{
employeeNum[i]=i;
/* Inserting into EMP table */
Chapter 12
OCI and Transaction Guard
12-18

checkerr (errhp, OCIThreadCreate (envhp, errhp, threadFunction,
(dvoid *) &employeeNum[i], thrid[i], thrhp[i]));
}
for (i = 0; i < MAXTHREAD; ++i)
{
checkerr (errhp, OCIThreadJoin (envhp, errhp, thrhp[i]));
checkerr (errhp, OCIThreadClose (envhp, errhp, thrhp[i]));
checkerr (errhp, OCIThreadIdDestroy (envhp, errhp, &(thrid[i])));
checkerr (errhp, OCIThreadHndDestroy (envhp, errhp, &(thrhp[i])));
}
checkerr (errhp, OCIThreadTerm (envhp, errhp));
} /* ALL THE THREADS ARE COMPLETE */
lstat = OCISessionPoolDestroy(poolhp, errhp, OCI_DEFAULT);
printf("Session Pool Destroyed \n");
if (lstat != OCI_SUCCESS)
checkerr(errhp, lstat);
checkerr(errhp, OCIHandleFree((dvoid *)poolhp, OCI_HTYPE_SPOOL));
checkerr(errhp, OCIHandleFree((dvoid *)errhp, OCI_HTYPE_ERROR));
return 0;
} /* end of main () */
/* Inserts records into EMP table */
static void threadFunction (dvoid *arg)
{
int empno = *(int *)arg;
OCISvcCtx *svchp = (OCISvcCtx *) 0;
OCISvcCtx *svchp2 = (OCISvcCtx *) 0;
OCISession *embUsrhp = (OCISession *)0;
OCIBind *bnd1p, *bnd2p, *bnd3p;
OCIStmt *stmthp = (OCIStmt *)0;
OCIStmt *getLtxidStm = (OCIStmt *)0;
OCIError *errhp2 = (OCIError *) 0;
OCIAuthInfo *authp = (OCIAuthInfo *)0;
sword lstat;
text name[10];
boolean callCompl, committed, isRecoverable;
ub1 *myLtxid;
ub4 myLtxidLen;
ub4 numAttempts = 0;
(void) OCIHandleAlloc((dvoid *) envhp, (dvoid **) &errhp2, OCI_HTYPE_ERROR,
(size_t) 0, (dvoid **) 0);
lstat = OCIHandleAlloc((dvoid *) envhp,
(dvoid **)&authp, (ub4) OCI_HTYPE_AUTHINFO,
(size_t) 0, (dvoid **) 0);
if (lstat)
checkerr(errhp2, lstat);
checkerr(errhp2, OCIAttrSet((dvoid *) authp,(ub4) OCI_HTYPE_AUTHINFO,
(dvoid *) appusername, (ub4) strlen((char *)appusername),
(ub4) OCI_ATTR_USERNAME, errhp2));
Chapter 12
OCI and Transaction Guard
12-19

checkerr(errhp2,OCIAttrSet((dvoid *) authp,(ub4) OCI_HTYPE_AUTHINFO,
(dvoid *) apppassword, (ub4) strlen((char *)apppassword),
(ub4) OCI_ATTR_PASSWORD, errhp2));
restart:
if (lstat = OCISessionGet(envhp, errhp2, &svchp, authp,
(OraText *)poolName, (ub4)strlen((char *)poolName), NULL,
0, NULL, NULL, NULL, OCI_SESSGET_SPOOL))
{
checkerr(errhp2,lstat);
}
/* save the ltxid from the session in case we need to call
* get_ltxid_outcome to determine the transaction status.
*/
checkerr(errhp2, OCIAttrGet(svchp, OCI_HTYPE_SVCCTX,
(dvoid *)&embUsrhp, (ub4 *)0,
(ub4)OCI_ATTR_SESSION, errhp2));
checkerr(errhp2, OCIAttrGet(embUsrhp, OCI_HTYPE_SESSION,
(dvoid *)&myLtxid, (ub4 *)&myLtxidLen,
(ub4)OCI_ATTR_LTXID, errhp2));
/* */
checkerr(errhp2, OCIStmtPrepare2(svchp, &stmthp, errhp2,
(CONST OraText *)insertst1,
(ub4)sizeof(insertst1),
(const oratext *)0, (ub4)0,
OCI_NTV_SYNTAX, OCI_DEFAULT));
if (!numAttempts)
{
char input[1];
printf("Kill SCOTT's session now. Press ENTER when complete\n");
gets(input);
}
lstat = OCIStmtExecute (svchp, stmthp, errhp2, (ub4)1, (ub4)0,
(OCISnapshot *)0, (OCISnapshot *)0,
OCI_DEFAULT );
if (lstat == OCI_ERROR)
{
checkerr(errhp2, OCIAttrGet(errhp2, OCI_HTYPE_ERROR,
(dvoid *)&isRecoverable, (ub4 *)0,
(ub4)OCI_ATTR_ERROR_IS_RECOVERABLE, errhp2));
if (isRecoverable)
{
printf("Recoverable error occurred; checking transaction status.\n");
/* get another session to use for the get_ltxid_outcome call */
if (lstat = OCISessionGet(envhp, errhp2, &svchp2, authp,
(OraText *)poolName,
(ub4)strlen((char *)poolName), NULL,
0, NULL, NULL, NULL, OCI_SESSGET_SPOOL))
{
checkerr(errhp2,lstat);
}
checkerr(errhp2,OCIStmtPrepare2(svchp2,&getLtxidStm, errhp2,
(CONST OraText *)getLtxid,
(ub4)sizeof(getLtxid),
Chapter 12
OCI and Transaction Guard
12-20

(const oratext *)0, (ub4)0,
OCI_NTV_SYNTAX, OCI_DEFAULT));
checkerr(errhp, OCIBindByPos(getLtxidStm, &bnd1p, errhp, 1,
(dvoid *) myLtxid, (sword)myLtxidLen,
SQLT_BIN, (dvoid *)0,
(ub2 *) 0, (ub2 *) 0, (ub4) 0, (ub4 *) 0,
OCI_DEFAULT));
checkerr(errhp, OCIBindByPos(getLtxidStm, &bnd2p, errhp, 2,
(dvoid *) &committed,
(sword)sizeof(committed),
SQLT_BOL, (dvoid *)0,
(ub2 *) 0, (ub2 *) 0, (ub4) 0, (ub4 *) 0,
OCI_DEFAULT));
checkerr(errhp, OCIBindByPos(getLtxidStm, &bnd3p, errhp, 3,
(dvoid *) &callCompl,
(sword)sizeof(callCompl),
SQLT_BOL, (dvoid *)0,
(ub2 *) 0, (ub2 *) 0, (ub4) 0, (ub4 *) 0,
OCI_DEFAULT));
checkerr(errhp2,OCIStmtExecute(svchp2, getLtxidStm, errhp2,
(ub4)1, (ub4)0,
(OCISnapshot *)0, (OCISnapshot *)0,
OCI_DEFAULT ));
checkerr(errhp2, OCISessionRelease(svchp2, errhp2,
NULL, 0, OCI_DEFAULT));
if (committed && callCompl)
printf("Insert successfully commited \n");
else if (!committed)
{
printf("Transaction did not commit; re-executing last transaction\n");
numAttempts++;
/* As there was an outage, do not return this session to the pool */
checkerr(errhp2,
OCISessionRelease(svchp, errhp2,
NULL, 0, OCI_SESSRLS_DROPSESS));
svchp = (OCISvcCtx *)0;
goto restart;
}
}
}
else
{
checkerr(errhp2, OCITransCommit(svchp,errhp2,(ub4)0));
printf("Transaction committed successfully\n");
}
if (stmthp)
checkerr(errhp2, OCIStmtRelease((dvoid *) stmthp, errhp2,
(void *)0, 0, OCI_DEFAULT));
if (getLtxidStm)
checkerr(errhp2, OCIStmtRelease((dvoid *) getLtxidStm, errhp2,
(void *)0, 0, OCI_DEFAULT));
if (svchp)
checkerr(errhp2, OCISessionRelease(svchp, errhp2, NULL, 0, OCI_DEFAULT));
OCIHandleFree((dvoid *)authp, OCI_HTYPE_AUTHINFO);
OCIHandleFree((dvoid *)errhp2, OCI_HTYPE_ERROR);
} /* end of threadFunction (dvoid *) */
Chapter 12
OCI and Transaction Guard
12-21

/* This function prints the error */
void checkerr(errhp, status)
OCIError *errhp;
sword status;
{
text errbuf[512];
sb4 errcode = 0;
switch (status)
{
case OCI_SUCCESS:
break;
case OCI_SUCCESS_WITH_INFO:
(void) printf("Error - OCI_SUCCESS_WITH_INFO\n");
break;
case OCI_NEED_DATA:
(void) printf("Error - OCI_NEED_DATA\n");
break;
case OCI_NO_DATA:
(void) printf("Error - OCI_NODATA\n");
break;
case OCI_ERROR:
(void) OCIErrorGet((dvoid *)errhp, (ub4) 1, (text *) NULL, &errcode,
errbuf, (ub4) sizeof(errbuf), OCI_HTYPE_ERROR);
(void) printf("Error - %.*s\n", 512, errbuf);
break;
case OCI_INVALID_HANDLE:
(void) printf("Error - OCI_INVALID_HANDLE\n");
break;
case OCI_STILL_EXECUTING:
(void) printf("Error - OCI_STILL_EXECUTE\n");
break;
case OCI_CONTINUE:
(void) printf("Error - OCI_CONTINUE\n");
break;
default:
break;
}
}
12.5 OCI and Application Continuity
Application Continuity (AC) gives High Availability (HA) during planned and unplanned
outages. OCI support for AC was introduced with Oracle Database 12c Release 2
(12.2).
AC masks hardware, software, network, storage errors, and timeouts in a HA
environment running either Oracle RAC, Oracle RAC One, or Active Data Guard for
instance or site failover. AC provides support for SQL*Plus, Tuxedo, WebLogic Server,
and JDBC Type 4 (Oracle Thin), OCI, and Oracle Data Provider for .NET (ODP.NET)
drivers.
With planned outages for applications that use the OCI session pool, the OCI session
pool detects when a connection has been affected by a
PLANNED DOWN
event and
terminates the connection when it is returned to the pool. In planned outages for
applications that do not use the OCI session pool, an OCI application detects when a
connection has been impacted by a planned shutdown event. In either case, OCI
implicitly determines when DML replay is safe and applications see fewer errors
following a shutdown event.
Chapter 12
OCI and Application Continuity
12-22

With unplanned outages, OCI uses Transaction Guard, which enables an OCI
application to reliably determine the outcome of a transaction by recovering an in-flight
transaction after a recoverable error occurs. This support means the completion of
application requests during outages incurs only a minor delay while restoring database
connectivity and session state. AC only attempts to replay an in-flight transaction if it
can determine the transaction did not commit during original execution.
For AC support for OCI, Oracle recommends you use an OCI session pool or Tuxedo.
This section includes the following topics:
•About Added Support for Application Continuity
•What Happens Following a Recoverable Error
•Criteria for Successful Replay
•What Factors Disable Application Continuity in OCI
•Failed Replay
•When Is Application Continuity Most Effective
See Also:
•Oracle Real Application Clusters Administration and Deployment Guide
for information about creating services for Application Continuity and
Transaction Guard.
12.5.1 About Added Support for Application Continuity
Oracle Database release 18c, version 18.1 adds more support for Application
Continuity.
Beginning with Oracle Database release 18c, version 18.1, the following support is
added for Application Continuity:
•Support is added for OCI dynamic binds and defines for numeric, character, and
date/time types. This means the following OCI APIs are extended to support
Application Continuity:
OCIBindDynamic()
and
OCIDefineDynamic()
.
•Support is added for binding and defining objects. This means the following OCI
APIs are extended to support Application Continuity:
OCIBindObject()
,
OCIDefineObject()
, and
OCITypeByName()
.
•During execution of LOB calls, Application Continuity now supports the handling of
connection failure by restarting LOB calls that were interrupted by an outage.
•OCI now supports the new Application Continuity
FAILOVER_TYPE
of
AUTO
, which only
attempts to fail over if the session state is known to be restorable at the explicit
request boundary.
12.5.2 What Happens Following a Recoverable Error
Following a recoverable error, database sessions fail over from one database instance
to another database instance.
Chapter 12
OCI and Application Continuity
12-23

The new instance may be part of the same Oracle RAC cluster, or an Oracle Data
Guard standby database that has been brought up as a primary database following a
site failure. After transparent application failover (TAF) successfully reconnects and
reauthenticates, Application Continuity in OCI replays the call history associated with
the failed session, including all SQL and PL/SQL statements. Replay operates on a
single session and does not attempt to synchronize the re-submission activity with any
other database session. Replay is successful only if the client-visible results of
transaction replay are identical to the original submission.
12.5.3 Criteria for Successful Replay
Successful driver replay requires that the client-visible effects of a post-failover
transaction be identical to the initial submission.
This success is indicated by the following criteria:
•Return codes and error message text must be identical.
•Result sets must be identical. The define data must be identical and the rows must
be returned in the same order.
•The rows processed count must be identical. For example, a post-failover update
statement must update the same number of rows as the original update statement.
•Session state for the new connection matches session state from the original
connection.
See Oracle Real Application Clusters Administration and Deployment Guide for
information about these criteria.
Stability of Mutable Data and Application Continuity
When values change from one execution to the next for a mutable object, its data is
considered to be mutable and is thus guaranteed to be non-replayable. Sequences are
an example of this mutable data.
To improve the success rate for DML replay, it is necessary to replay DML involving
mutable data with the values used at initial submission. If the original values are not
kept and if different values for these mutable objects are returned to the client, replay
is rejected because the client sees different results.
Support for keeping mutable object values is currently provided for
SYSDATE
,
SYSTIMESTAMP
,
SYS_GUID
, and
sequence.NEXTVAL
.
See Also:
Oracle Real Application Clusters Administration and Deployment Guide for
more information about mutable objects and Application Continuity.
12.5.4 What Factors Disable Application Continuity in OCI
Lists the factors that implicitly disables Application Continuity in OCI until the start of
the next application request.
Chapter 12
OCI and Application Continuity
12-24

The following situations implicitly disables Application Continuity in OCI until the start
of the next application request:
•The server detects a condition that is not consistent with replay. For example, for
SESSION_STATE_CONSISTENCY=DYNAMIC
if a PL/SQL anonymous block has an
embedded top level
COMMIT
statement (autonomous transactions are not
considered top level), the driver implicitly disables Application Continuity in OCI.
•The application calls an OCI function that is not supported by Application
Continuity in OCI.
The application can explicitly disable Application Continuity in OCI by calling
OCIRequestDisableReplay()
.
12.5.5 Failed Replay
What causes replay to fail.
When Application Continuity in OCI replays a transaction, the following situations will
cause replay to fail:
•Encountering a
COMMIT
statement at replay time
•Replay results are not consistent with the initial submission of the transaction
•Presence of a recoverable error during replay if the internal replay retries limit is
exceeded
•Applications that use
OCIStmtPrepare()
return the following error:
Error -
ORA-25412: transaction replay disabled by call to OCIStmtPrepare
. Use the
OCIStmtPrepare2()
call to support the use of Application Continuity in an HA
infrastructure.
Application Continuity returns an error if it cannot successfully replay a failed
transaction. Additional diagnostic information will be logged in the client-side trace file
to indicate the reason for the replay failure.
12.5.6 When Is Application Continuity Most Effective
What determines the effectiveness of Application Continuity in OCI.
Application Continuity in OCI is most effective under the following conditions:
•The database service specifies the
COMMIT_OUTCOME
attribute and transparent
application failover (TAF) is configured.
•An application is able to mark the beginning and end of an application request,
either explicitly (calling
OCIRequestBegin()
and
OCIRequestEnd()
) or implicitly through
use of an OCI session pool.
•An application request contains at most one database transaction that is
committed at the end of the request.
•If the application executes PL/SQL or Java in the server, that PL/SQL or Java:
–Does not have embedded
COMMIT
statements
–Does not set any state (for example, package variables) that is expected to
persist after the PL/SQL or Java completes.
•The TAF callback does not leave an open database transaction.
Chapter 12
OCI and Application Continuity
12-25

This section includes the following topics:
•When Application Continuity in OCI Can Fail Over
•Application Continuity in OCI Does Not Support These Constructs
•Possible Side Effects of Application Continuity
12.5.6.1 When Application Continuity in OCI Can Fail Over
Describes with which functions when Application Continuity in OCI can fail over if an
outage occurs.
Application Continuity in OCI can fail over if an outage occurs during one of the
following functions:
•
OCILobAppend()
•
OCILobArrayRead()
•
OCILobArrayWrite()
•
OCILobAssign()
•
OCILobCharSetForm()
•
OCILobClose()
•
OCILobCopy2()
•
OCILobCreateTemporary()
•
OCILobDisableBuffering()
•
OCILobEnableBuffering()
•
OCILobFileClose()
•
OCILobFileCloseAll()
•
OCILobFileGetName()
•
OCILobFileIsOpen()
•
OCILobFileOpen()
•
OCILobFileSetName()
•
OCILobFlushBuffer()
•
OCILobFreeTemporary()
•
OCILobGetChunkSize()
•
OCILobGetLength()
•
OCILobGetLength2()
•
OCILobGetStorageLimit()
•
OCILobIsEqual()
•
OCILobIsOpen()
•
OCILobIsTemporary()
•
OCILobLoadFromFile()
•
OCILobLoadFromFile2()
Chapter 12
OCI and Application Continuity
12-26

•
OCILobLocatorAssign()
•
OCILobLocatorIsInit()
•
OCILobOpen()
•
OCILobRead()
•
OCILobRead2()
•
OCILobTrim()
•
OCILobTrim2()
•
OCILobWriteAppend()
•
OCILobWriteAppend2()
•
OCILobWrite()
•
OCILobWrite2()
•
OCIPing()
•
OCIStmtExecute()
•
OCIStmtFetch()
•
OCIStmtFetch2()
•
OCISessionEnd()
•
OCITransCommit()
•
OCITransRollback()
12.5.6.2 Application Continuity in OCI Does Not Support These Constructs
What constructs are not supported by Application Continuity in OCI.
Application Continuity in OCI does not support the following constructs:
•XA Transactions
•PL/SQL blocks with embedded
COMMIT
statements
•AQ Dequeue in dequeue immediate mode (deqopt.visibility)
•Streaming binds or defines of descriptor-based types such as objects or lob
locators
•Function
OCIStmtPrepare()
•Registered OCI callbacks of type
OCI_CBTYPE_ENTRY
that do not return
OCI_CONTINUE
•
COMMIT NOWAIT
statement
•DCL commands
12.5.6.3 Possible Side Effects of Application Continuity
Application Continuity in OCI replays the original PL/SQL and SQL statements
following a recoverable error once a session is rebuilt and the database state is
restored. The replay leaves side-effects that are seen twice, which may or may not be
desirable.
Chapter 12
OCI and Application Continuity
12-27

It is important that applications understand these side-effects and decide whether
duplicate execution is acceptable. If it is not acceptable, then the application must take
action to accommodate or mitigate the effects of replay. For example, by calling
OCIRequestDisableReplay()
.
See Also:
Oracle Real Application Clusters Administration and Deployment Guide for
more information about examples of actions that create side effects.
Chapter 12
OCI and Application Continuity
12-28

13
Notification Methods and Streams
Advanced Queuing
This chapter describes continuous query notification, publish-subscribe notification,
and Streams advanced queuing features.
This chapter includes the following topics:
•About Continuous Query Notification
•Publish-Subscribe Notification in OCI
•OCI and Streams Advanced Queuing
13.1 About Continuous Query Notification
Continuous Query Notification (CQN) enables client applications to register queries
with the database and receive notifications in response to DML or DDL changes on the
objects or in response to result set changes associated with the queries.
The notifications are published by the database when the DML or DDL transaction
commits.
During registration, the application specifies a notification handler and associates a set
of interesting queries with the notification handler. A notification handler can be either
a server-side PL/SQL procedure or a client-side C callback. Registrations are created
at either the object level or the query level. If registration is at the object level, then
whenever a transaction changes any of the registered objects and commits, the
notification handler is invoked. If registration is at the query level, then whenever a
transaction commits changes such that the result set of the query is modified, the
notification handler is invoked, but if the changes do not affect the result set of the
query, the notification handler is not invoked.
Query change notification can be registered for the following types of statements:
OCI_STMT_SELECT
,
OCI_STMT_BEGIN
,
OCI_STMT_DECLARE
, and
OCI_STMT_CALL
.
Query change notification assumes that the PLSQL code performs only
SELECT
statements and registers for every
SELECT
statement. Otherwise, it raises an error if
there are any non SELECT statements in the PLSQL code.
One use of continuous query notification is in middle-tier applications that must have
cached data and keep the cache as recent as possible for the back-end database.
The notification includes the following information:
•Query IDs of queries whose result sets have changed. This is if the registration
was at query granularity.
•Names of the modified objects or changed rows.
•Operation type (
INSERT
,
UPDATE
,
DELETE
,
ALTER
TABLE
,
DROP
TABLE
).
13-1

•
ROWID
s of the changed rows and the associated DML operation (
INSERT
,
UPDATE
,
DELETE
).
•Global database events (
STARTUP
,
SHUTDOWN
). In Oracle Real Application Cluster
(Oracle RAC) the database delivers a notification when the first instance starts or
the last instance shuts down.
See Also:
•Oracle Database Development Guide, the section about using
continuous query notification for a complete discussion of the concepts
of this feature and using OCI and PL/SQL interfaces to create CQN
registrations
•Publish-Subscribe Notification in OCI
13.2 Publish-Subscribe Notification in OCI
The publish-subscribe notification feature allows an OCI application to receive client
notifications directly, register an email address to which notifications can be sent,
register an HTTP URL to which notifications can be posted, or register a PL/SQL
procedure to be invoked on a notification.
Figure 13-1 illustrates the process.
Chapter 13
Publish-Subscribe Notification in OCI
13-2

Figure 13-1 Publish-Subscribe Model
Client
Consumer
HTTP Server
OCI Client
E-mail Client
Channel
push
Nonpersistent
Queues
Persistent
Transactional
Queues
Supplier
push
Trigger
Mechanism
System
Events
Clients
Database
PL/SQL
procedure
An OCI application can:
•Register interest in notifications in the AQ namespace and be notified when an
enqueue occurs
•Register interest in subscriptions to database events and receive notifications
when the events are triggered
•Manage registrations, such as disabling registrations temporarily or dropping the
registrations entirely
•Post or send notifications to registered clients
In all the preceding scenarios the notification can be received directly by the OCI
application, or the notification can be sent to a prespecified email address, or it can be
sent to a predefined HTTP URL, or a prespecified database PL/SQL procedure can be
invoked because of a notification.
Registered clients are notified asynchronously when events are triggered or on an
explicit AQ enqueue. Clients do not need to be connected to a database.
This section includes the following topics:
•Publish-Subscribe Registration Functions in OCI
•Notification Callback in OCI
•Notification Procedure
Chapter 13
Publish-Subscribe Notification in OCI
13-3

•Publish-Subscribe Direct Registration Example
•Publish-Subscribe LDAP Registration Example
See Also:
•OCI and Streams Advanced Queuing for information about Streams
Advanced Queuing
•Oracle Database Advanced Queuing User's Guide for information about
creating queues and about Streams AQ, including concepts, features,
and examples
•The chapter about
CREATE
TRIGGER
in the Oracle Database SQL Language
Reference for information about creating triggers
13.2.1 Publish-Subscribe Registration Functions in OCI
You can register directly to the database or register using Lightweight Directory
Access Protocol (LDAP).
Registration can be done in two ways:
•Direct registration. You register directly to the database. This way is simple and
the registration takes effect immediately.
•Open registration. You register using Lightweight Directory Access Protocol
(LDAP), from which the database receives the registration request. This is useful
when the client cannot have a database connection (the client wants to register for
a database open event while the database is down), or if the client wants to
register for the same event or events in multiple databases simultaneously.
This section includes the following topics:
•Publish-Subscribe Register Directly to the Database
•Open Registration for Publish-Subscribe
•Using OCI to Open Register with LDAP
•Setting QOS, Timeout Interval, Namespace, Client Address, and Port Number
•OCI Functions Used to Manage Publish-Subscribe Notification
See Also:
•Publish-Subscribe Register Directly to the Database
•Open Registration for Publish-Subscribe
13.2.1.1 Publish-Subscribe Register Directly to the Database
The following steps are required in an OCI application to register directly and receive
notifications for events.
Chapter 13
Publish-Subscribe Notification in OCI
13-4

It is assumed that the appropriate event trigger or AQ queue has been set up. The
initialization parameter
COMPATIBLE
must be set to 8.1 or later.
See Also:
•Streams Advanced Queuing and Publish-Subscribe Functions
•Publish-Subscribe Direct Registration Example for examples of the use
of these functions in an application
Note:
The publish-subscribe feature is only available on multithreaded operating
systems.
1. Call
OCIEnvCreate()
or
OCIEnvNlsCreate()
with
OCI_EVENTS
mode to specify that the
application is interested in registering for and receiving notifications. This starts a
dedicated listening thread for notifications on the client.
2. Call
OCIHandleAlloc()
with handle type
OCI_HTYPE_SUBSCRIPTION
to allocate a
subscription handle.
3. Call
OCIAttrSet()
to set the subscription handle attributes for:
•
OCI_ATTR_SUBSCR_NAME
- Subscription name
•
OCI_ATTR_SUBSCR_NAMESPACE
- Subscription namespace
•
OCI_ATTR_SUBSCR_HOSTADDR
- Environment handle attribute that sets the client IP
(in either IPv4 or IPv6 format) to which notification is sent
Oracle Database components and utilities support Internet Protocol version 6
(IPv6) addresses.
See Also:
OCI_ATTR_SUBSCR_HOSTADDR,
OCI_ATTR_SUBSCR_IPADDR, and Oracle Database Net Services
Administrator's Guide for more information about the IPv6 format for
IP addresses
•
OCI_ATTR_SUBSCR_CALLBACK
- Notification callback
•
OCI_ATTR_SUBSCR_CTX
- Callback context
•
OCI_ATTR_SUBSCR_PAYLOAD
- Payload buffer for posting
•
OCI_ATTR_SUBSCR_RECPT
- Recipient name
•
OCI_ATTR_SUBSCR_RECPTPROTO
- Protocol to receive notification with
•
OCI_ATTR_SUBSCR_RECPTPRES
- Presentation to receive notification with
Chapter 13
Publish-Subscribe Notification in OCI
13-5

•
OCI_ATTR_SUBSCR_QOSFLAGS
- QOS (quality of service) levels with the following
values:
–If
OCI_SUBSCR_QOS_PURGE_ON_NTFN
is set, the registration is purged on the first
notification.
–If
OCI_SUBSCR_QOS_RELIABLE
is set, notifications are persistent. You can use
surviving instances of an Oracle RAC database to send and retrieve
change notification messages even after a node failure, because
invalidations associated with this registration are queued persistently into
the database. If
FALSE
, then invalidations are enqueued into a fast in-
memory queue. Note that this option describes the persistence of
notifications and not the persistence of registrations. Registrations are
automatically persistent by default.
•
OCI_ATTR_SUBSCR_TIMEOUT
- Registration timeout interval in seconds. The default
is 0 if a timeout is not set.
•
OCI_ATTR_SUBSCR_NTFN_GROUPING_CLASS
- notification grouping class
Notifications can be spaced out by using the grouping NTFN option with the
following constants. A value supported for notification grouping class is:
#define OCI_SUBSCR_NTFN_GROUPING_CLASS_TIME 1 /* time */
•
OCI_ATTR_SUBSCR_NTFN_GROUPING_VALUE
- notification grouping value in seconds
•
OCI_ATTR_SUBSCR_NTFN_GROUPING_TYPE
- notification grouping type
Supported values for notification grouping type:
#define OCI_SUBSCR_NTFN_GROUPING_TYPE_SUMMARY 1 /* summary */
#define OCI_SUBSCR_NTFN_GROUPING_TYPE_LAST 2 /* last */
•
OCI_ATTR_SUBSCR_NTFN_GROUPING_START_TIME
- notification grouping start time
•
OCI_ATTR_SUBSCR_NTFN_GROUPING_REPEAT_COUNT
- notification grouping repeat
count
OCI_ATTR_SUBSCR_NAME
,
OCI_ATTR_SUBSCR_NAMESPACE
, and
OCI_ATTR_SUBSCR_RECPTPROTO
must be set before you register a subscription.
If
OCI_ATTR_SUBSCR_RECPTPROTO
is set to
OCI_SUBSCR_PROTO_OCI
, then
OCI_ATTR_SUBSCR_CALLBACK
and
OCI_ATTR_SUBSCR_CTX
also must be set.
If
OCI_ATTR_SUBSCR_RECPTPROTO
is set to
OCI_SUBSCR_PROTO_MAIL
,
OCI_SUBSCR_PROTO_SERVER
, or
OCI_SUBSCR_PROTO_HTTP
, then
OCI_ATTR_SUBSCR_RECPT
also must be set.
Setting
OCI_ATTR_SUBSCR_CALLBACK
and
OCI_ATTR_SUBSCR_RECPT
at the same time
causes an application error.
OCI_ATTR_SUBSCR_PAYLOAD
is required before the application can perform a post to a
subscription.
See Also:
Subscription Handle Attributes and About Creating the OCI Environment
for setting up the environment with
mode = OCI_EVENTS | OCI_OBJECT
.
OCI_OBJECT
is required for grouping notifications.
4. Set he values of QOS, timeout interval, namespace, and port (see Example 9–15).
Chapter 13
Publish-Subscribe Notification in OCI
13-6

See Also:
Setting QOS, Timeout Interval, Namespace, Client Address, and Port
Number
5. Set
OCI_ATTR_SUBSCR_RECPTPROTO
to
OCI_SUBSCR_PROTO_OCI
, then define the callback
routine to be used with the subscription handle.
See Also:
Notification Callback in OCI
6. Set
OCI_ATTR_SUBSCR_RECPTPROTO
to
OCI_SUBSCR_PROTO_SERVER
, then define the
PL/SQL procedure, to be invoked on notification, in the database.
See Also:
Notification Procedure
7. Call
OCISubscriptionRegister()
to register with the subscriptions. This call can
register interest in several subscriptions at the same time.
Example 13-1 shows an example of setting QOS levels.
Example 13-1 Setting QOS Levels, the Notification Grouping Class, Value, and
Type, and the Namespace Specific Context
/* Set QOS levels */
ub4 qosflags = OCI_SUBSCR_QOS_PAYLOAD;
/* Set QOS flags in subscription handle */
(void) OCIAttrSet((dvoid *) subscrhp, (ub4) OCI_HTYPE_SUBSCRIPTION,
(dvoid *) &qosflags, (ub4) 0,
(ub4) OCI_ATTR_SUBSCR_QOSFLAGS, errhp);
/* Set notification grouping class */
ub4 ntfn_grouping_class = OCI_SUBSCR_NTFN_GROUPING_CLASS_TIME;
(void) OCIAttrSet((dvoid *) subscrhp, (ub4) OCI_HTYPE_SUBSCRIPTION,
(dvoid *) &ntfn_grouping_class, (ub4) 0,
(ub4) OCI_ATTR_SUBSCR_NTFN_GROUPING_CLASS, errhp);
/* Set notification grouping value of 10 minutes */
ub4 ntfn_grouping_value = 600;
(void) OCIAttrSet((dvoid *) subscrhp, (ub4) OCI_HTYPE_SUBSCRIPTION,
(dvoid *) &ntfn_grouping_value, (ub4) 0,
(ub4) OCI_ATTR_SUBSCR_NTFN_GROUPING_VALUE, errhp);
/* Set notification grouping type */
ub4 ntfn_grouping_type = OCI_SUBSCR_NTFN_GROUPING_TYPE_SUMMARY;
/* Set notification grouping type in subscription handle */
(void) OCIAttrSet((dvoid *) subscrhp, (ub4) OCI_HTYPE_SUBSCRIPTION,
(dvoid *) &ntfn_grouping_type, (ub4) 0,
(ub4) OCI_ATTR_SUBSCR_NTFN_GROUPING_TYPE, errhp);
Chapter 13
Publish-Subscribe Notification in OCI
13-7

/* Set namespace specific context */
(void) OCIAttrSet((dvoid *) subscrhp, (ub4) OCI_HTYPE_SUBSCRIPTION,
(dvoid *) NULL, (ub4) 0,
(ub4) OCI_ATTR_SUBSCR_NAMESPACE_CTX, errhp);
See Also:
•OCIEnvCreate()
•OCIEnvNlsCreate()
•OCIHandleAlloc()
•OCIAttrSet()
•OCISubscriptionRegister()
13.2.1.2 Open Registration for Publish-Subscribe
Lists the prerequisites for the open registration for publish-subscribe.
Prerequisites for the open registration for publish-subscribe are as follows:
•Registering using LDAP (open registration) requires the client to be an enterprise
user.
See Also:
Oracle Database Enterprise User Security Administrator's Guide,
sections about managing enterprise user security
•The compatibility of the database must be 9.0 or later.
•
LDAP_REGISTRATION_ENABLED
must be set to
TRUE
. This can be done this way:
ALTER SYSTEM SET LDAP_REGISTRATION_ENABLED=TRUE
The default is
FALSE
.
•
LDAP_REG_SYNC_INTERVAL
must be set to the time interval (in seconds) to refresh
registrations from LDAP:
ALTER SYSTEM SET LDAP_REG_SYNC_INTERVAL = time_interval
The default is 0, which means do not refresh.
•To force a database refresh of LDAP registration information immediately:
ALTER SYSTEM REFRESH LDAP_REGISTRATION
The steps for open registration using Oracle Enterprise Security Manager (OESM) are:
1. In each enterprise domain, create the enterprise role,
ENTERPRISE_AQ_USER_ROLE
.
2. For each database in the enterprise domain, add the global role
GLOBAL_AQ_USER_ROLE
to the enterprise role
ENTERPRISE_AQ_USER_ROLE
.
Chapter 13
Publish-Subscribe Notification in OCI
13-8

3. For each enterprise domain, add the enterprise role
ENTERPRISE_AQ_USER_ROLE
to the
privilege group
cn=OracleDBAQUsers
, under
cn=oraclecontext
, under the
administrative context.
4. For each enterprise user that is authorized to register for events in the database,
grant the enterprise role
ENTERPRISE_AQ_USER_ROLE
.
13.2.1.3 Using OCI to Open Register with LDAP
Shows how to open register using LDAP registration.
1. Call
OCIEnvCreate()
or
OCIEnvNlsCreate()
with
mode
set to
OCI_EVENTS
|
OCI_USE_LDAP
.
2. Call
OCIAttrSet()
to set the following environment handle attributes for accessing
LDAP:
•
OCI_ATTR_LDAP_HOST
: the host name on which the LDAP server resides
•
OCI_ATTR_LDAP_PORT
: the port on which the LDAP server is listening
•
OCI_ATTR_BIND_DN
: the distinguished name to log in to the LDAP server, usually
the DN of the enterprise user
•
OCI_ATTR_LDAP_CRED
: the credential used to authenticate the client, for example,
the password for simple authentication (user name and password)
•
OCI_ATTR_WALL_LOC
: for SSL authentication, the location of the client wallet
•
OCI_ATTR_LDAP_AUTH
: the authentication method code
See Also:
Environment Handle Attributes for a complete list of authentication
modes
•
OCI_ATTR_LDAP_CTX
: the administrative context for Oracle Database in the LDAP
server
3. Call
OCIHandleAlloc()
with handle type
OCI_HTYPE_SUBSCRIPTION
, to allocate a
subscription handle.
4. Call
OCIArrayDescriptorAlloc()
with descriptor type
OCI_DTYPE_SRVDN
, to allocate a
server DN descriptor.
5. Call
OCIAttrSet()
to set the server DN descriptor attributes for
OCI_ATTR_SERVER_DN
,
the distinguished name of the database in which the client wants to receive
notifications.
OCIAttrSet()
can be called multiple times for this attribute so that
more than one database server is included in the registration.
6. Call
OCIAttrSet()
to set the subscription handle attributes for:
•
OCI_ATTR_SUBSCR_NAME
- Subscription name
•
OCI_ATTR_SUBSCR_NAMESPACE
- Subscription namespace
•
OCI_ATTR_SUBSCR_CALLBACK
- Notification callback
•
OCI_ATTR_SUBSCR_CTX
- Callback context
•
OCI_ATTR_SUBSCR_PAYLOAD
- Payload buffer for posting
•
OCI_ATTR_SUBSCR_RECPT
- Recipient name
Chapter 13
Publish-Subscribe Notification in OCI
13-9

•
OCI_ATTR_SUBSCR_RECPTPROTO
- Protocol to receive notification with
•
OCI_ATTR_SUBSCR_RECPTRES
- Presentation to receive notification with
•
OCI_ATTR_SUBSCR_QOSFLAGS
- QOS (quality of service) levels
•
OCI_ATTR_SUBSCR_TIMEOUT
- Registration timeout interval in seconds. The default
is 0 if a timeout is not set.
•
OCI_ATTR_SUBSCR_SERVER_DN
- The descriptor handles you populated in Step 5
7. The values of QOS, timeout interval, namespace, and port are set. See Setting
QOS, Timeout Interval, Namespace, Client Address, and Port Number.
8. Call
OCISubscriptionRegister()
to register the subscriptions. The registration takes
effect when the database accesses LDAP to pick up new registrations. The
frequency of pickups is determined by the value of
LDAP_REG_SYNC_INTERVAL
.
See Also:
•OCIEnvCreate()
•OCIEnvNlsCreate()
•OCIAttrSet()
•OCIHandleAlloc()
•OCIArrayDescriptorAlloc()
•OCISubscriptionRegister()
13.2.1.4 Setting QOS, Timeout Interval, Namespace, Client Address, and Port
Number
Shows how to set QOSFLAGS to QOS levels using
OCIAttrSet()
.
You can set QOSFLAGS to the following QOS levels using
OCIAttrSet()
:
•
OCI_SUBSCR_QOS_RELIABLE
- Reliable notification persists across instance and
database restarts. Reliability is of the server only and is only for persistent queues
or buffered messages. This option describes the persistence of the notifications.
Registrations are persistent by default.
•
OCI_SUBSCR_QOS_PURGE_ON_NTFN
- Once notification is received, purge registration on
first notification. (Subscription is unregistered.)
/* Set QOS levels */
ub4 qosflags = OCI_SUBSCR_QOS_RELIABLE | OCI_SUBSCR_QOS_PURGE_ON_NTFN;
/* Set flags in subscription handle */
(void)OCIAttrSet((void *)subscrhp, (ub4)OCI_HTYPE_SUBSCRIPTION,
(void *)&qosflags, (ub4)0, (ub4)OCI_ATTR_SUBSCR_QOSFLAGS, errhp);
/* Set auto-expiration after 30 seconds */
ub4 timeout = 30;
(void)OCIAttrSet((void *)subscrhp, (ub4)OCI_HTYPE_SUBSCRIPTION,
(void *)&timeout, (ub4)0, (ub4)OCI_ATTR_SUBSCR_TIMEOUT, errhp);
Chapter 13
Publish-Subscribe Notification in OCI
13-10

The registration is purged when the timeout is exceeded, and a notification is sent to
the client, so that the client can invoke its callback and take any necessary action. For
client failure before the timeout, the registration is purged.
You can set the port number on the environment handle, which is important if the client
is on a system behind a firewall that can receive notifications only on certain ports.
Clients can specify the port for the listener thread before the first registration, using an
attribute in the environment handle. The thread is started the first time
OCISubscriptionRegister() is called. If available, this specified port number is used. An
error is returned if the client tries to start another thread on a different port using a
different environment handle.
ub4 port = 1581;
(void)OCIAttrSet((void *)envhp, (ub4)OCI_HTYPE_ENV, (void *)&port, (ub4)0,
(ub4)OCI_ATTR_SUBSCR_PORTNO, errhp);
If instead, the port is determined automatically, you can get the port number at which
the client thread is listening for notification by obtaining the attribute from the
environment handle.
(void)OCIAttrGet((void *)subhp, (ub4)OCI_HTYPE_ENV, (void *)&port, (ub4)0,
(ub4)OCI_ATTR_SUBSCR_PORTNO, errhp);
Example to set client address:
text ipaddr[16] = "10.177.246.40";
(void)(OCIAttrSet((dvoid *) envhp, (ub4) OCI_HTYPE_ENV,
(dvoid *) ipaddr, (ub4) strlen((const char *)ipaddr),
(ub4) OCI_ATTR_SUBSCR_IPADDR, errhp));
See Also:
OCI_ATTR_SUBSCR_IPADDR
13.2.1.5 OCI Functions Used to Manage Publish-Subscribe Notification
Lists and describes the functions used to manage publish-subscribe notification.
Table 13-1 lists the functions that are used to manage publish-subscribe notification.
Table 13-1 Publish-Subscribe Functions
Function Purpose
OCISubscriptionDisable() Disables a subscription
OCISubscriptionEnable() Enables a subscription
OCISubscriptionPost() Posts a subscription
OCISubscriptionRegister() Registers a subscription
OCISubscriptionUnRegister() Unregisters a subscription
Chapter 13
Publish-Subscribe Notification in OCI
13-11

13.2.2 Notification Callback in OCI
The client must register a notification callback that gets invoked when there is some
activity on the subscription for which interest has been registered.
In the AQ namespace, for instance, this occurs when a message of interest is
enqueued.
This callback is typically set through the
OCI_ATTR_SUBSCR_CALLBACK
attribute of the
subscription handle.
See Also:
Subscription Handle Attributes
The callback must return a value of
OCI_CONTINUE
and adhere to the following
specification:
typedef ub4 (*OCISubscriptionNotify) ( void *pCtx,
OCISubscription *pSubscrHp,
void *pPayload,
ub4 iPayloadLen,
void *pDescriptor,
ub4 iMode);
The parameters are described as follows:
pCtx (IN)
A user-defined context specified when the callback was registered.
pSubscrHp (IN)
The subscription handle specified when the callback was registered.
pPayload (IN)
The payload for this notification. Currently, only ub1 * (a sequence of bytes) for the
payload is supported.
iPayloadLen (IN)
The length of the payload for this notification.
pDescriptor (IN)
The namespace-specific descriptor. Namespace-specific parameters can be extracted
from this descriptor. The structure of this descriptor is opaque to the user and its type
is dependent on the namespace.
The attributes of the descriptor are namespace-specific. For Advanced Queuing (AQ),
the descriptor is
OCI_DTYPE_AQNFY
. For the AQ namespace, the count of notifications
received in the group is provided in the notification descriptor. The attributes of
pDescriptor
are:
•Notification flag (regular = 0, timeout = 1, or grouping notification = 2) -
OCI_ATTR_NFY_FLAGS
•Queue name -
OCI_ATTR_QUEUE_NAME
Chapter 13
Publish-Subscribe Notification in OCI
13-12

•Consumer name -
OCI_ATTR_CONSUMER_NAME
•Message ID -
OCI_ATTR_NFY_MSGID
•Message properties -
OCI_ATTR_MSG_PROP
•Count of notifications received in the group -
OCI_ATTR_AQ_NTFN_GROUPING_COUNT
•The group, an OCI collection -
OCI_ATTR_AQ_NTFN_GROUPING_MSGID_ARRAY
See Also:
•OCI and Streams Advanced Queuing
•Notification Descriptor Attributes
iMode (IN)
Call-specific mode. The only valid value is
OCI_DEFAULT
. This value executes the
default call.
Example 13-2 shows how to use AQ grouping notification attributes in a notification
callback.
Example 13-2 Using AQ Grouping Notification Attributes in an OCI Notification
Callback
ub4 notifyCB1(void *ctx, OCISubscription *subscrhp, void *pay, ub4 payl,
void *desc, ub4 mode)
{
oratext *subname;
ub4 size;
OCIColl *msgid_array = (OCIColl *)0;
ub4 msgid_cnt = 0;
OCIRaw *msgid;
void **msgid_ptr;
sb4 num_msgid = 0;
void *elemind = (void *)0;
boolean exist;
ub2 flags;
oratext *hexit = (oratext *)"0123456789ABCDEF";
ub4 i, j;
/* get subscription name */
OCIAttrGet(subscrhp, OCI_HTYPE_SUBSCRIPTION, (void *)&subname, &size,
OCI_ATTR_SUBSCR_NAME,ctxptr->errhp);
/* print subscripton name */
printf("Got notification for %.*s\n", size, subname);
fflush((FILE *)stdout);
/* get the #ntfns received in this group */
OCIAttrGet(desc, OCI_DTYPE_AQNFY, (void *)&msgid_cnt, &size,
OCI_ATTR_AQ_NTFN_GROUPING_COUNT, ctxptr->errhp);
/* get the group - collection of msgids */
OCIAttrGet(desc, OCI_DTYPE_AQNFY, (void *)&msgid_array, &size,
OCI_ATTR_AQ_NTFN_GROUPING_MSGID_ARRAY, ctxptr->errhp);
/* get notification flag - regular, timeout, or grouping notification? */
Chapter 13
Publish-Subscribe Notification in OCI
13-13

OCIAttrGet(desc, OCI_DTYPE_AQNFY, (void *)&flags, &size,
OCI_ATTR_NFY_FLAGS, ctxptr->errhp);
/* print notification flag */
printf("Flag: %d\n", (int)flags);
/* get group (collection) size */
if (msgid_array)
checkerr(ctxptr->errhp,
OCICollSize(ctxptr->envhp, ctxptr->errhp,
CONST OCIColl *) msgid_array, &num_msgid),
"Inside notifyCB1-OCICollSize");
else
num_msgid =0;
/* print group size */
printf("Collection size: %d\n", num_msgid);
/* print all msgids in the group */
for(i = 0; i < num_msgid; i++)
{
ub4 rawSize; /* raw size */
ub1 *rawPtr; /* raw pointer */
/* get msgid from group */
checkerr(ctxptr->errhp,
OCICollGetElem(ctxptr->envhp, ctxptr->errhp,
(OCIColl *) msgid_array, i, &exist,
(void **)(&msgid_ptr), &elemind),
"Inside notifyCB1-OCICollGetElem");
msgid = *msgid_ptr;
rawSize = OCIRawSize(ctxptr->envhp, msgid);
rawPtr = OCIRawPtr(ctxptr->envhp, msgid);
/* print msgid size */
printf("Msgid size: %d\n", rawSize);
/* print msgid in hexadecimal format */
for (j = 0; j < rawSize; j++)
{ /* for each byte in the raw */
printf("%c", hexit[(rawPtr[j] & 0xf0) >> 4]);
printf("%c", hexit[(rawPtr[j] & 0x0f)]);
}
printf("\n");
}
/* print #ntfns received in group */
printf("Notification Count: %d\n", msgid_cnt);
printf("\n");
printf("***********************************************************\n");
fflush((FILE *)stdout);
return 1;
}
13.2.3 Notification Procedure
The PL/SQL notification procedure that is invoked when there is some activity on the
subscription for which interest has been registered, must be created in the database.
This procedure is typically set through the
OCI_ATTR_SUBSCR_RECPT
attribute of the
subscription handle.
Chapter 13
Publish-Subscribe Notification in OCI
13-14

See Also:
•Subscription Handle Attributes
•"Oracle Streams AQ PL/SQL Callback" in Oracle Database PL/SQL
Packages and Types Reference for the PL/SQL procedure specification
13.2.4 Publish-Subscribe Direct Registration Example
Shows examples implementing publish subscription notification using direct
registration.
Example 13-3 shows how system events, client notification, and Advanced Queuing
work together to implement publish subscription notification.
The PL/SQL code in Example 13-3 creates all objects necessary to support a publish-
subscribe mechanism under the user schema
pubsub
. In this code, the Agent
snoop
subscribes to messages that are published at logon events. Note that the user
pubsub
needs
AQ_ADMINISTRATOR_ROLE
and
AQ_USER_ROLE
privileges to use Advance Queuing
functionality. The initialization parameter
_SYSTEM_TRIG_ENABLED
must be set to
TRUE
(the
default) to enable triggers for system events. Connect as
pubsub
before running
Example 13-3.
After the subscriptions are created, the client must register for notification using
callback functions. Example 13-4 shows sample code that performs the necessary
steps for registration. The initial steps of allocating and initializing session handles are
omitted here for clarity.
If user
IX
logs on to the database, the client is notified by email, and the callback
function
notifySnoop
is called. An email notification is sent to the address
xyz@company.com and the PL/SQL procedure
plsqlnotifySnoop
is also called in the
database.
Example 13-3 Implementing a Publish Subscription Notification
----------------------------------------------------------
----create queue table for persistent multiple consumers
----------------------------------------------------------
---- Create or replace a queue table
begin
DBMS_AQADM.CREATE_QUEUE_TABLE(
QUEUE_TABLE=>'pubsub.raw_msg_table',
MULTIPLE_CONSUMERS => TRUE,
QUEUE_PAYLOAD_TYPE =>'RAW',
COMPATIBLE => '8.1.5');
end;
/
----------------------------------------------------------
---- Create a persistent queue for publishing messages
----------------------------------------------------------
---- Create a queue for logon events
begin
DBMS_AQADM.CREATE_QUEUE(QUEUE_NAME=>'pubsub.logon',
QUEUE_TABLE=>'pubsub.raw_msg_table',
COMMENT=>'Q for error triggers');
end;
Chapter 13
Publish-Subscribe Notification in OCI
13-15

/
----------------------------------------------------------
---- Start the queue
----------------------------------------------------------
begin
DBMS_AQADM.START_QUEUE('pubsub.logon');
end;
/
----------------------------------------------------------
---- define new_enqueue for convenience
----------------------------------------------------------
create or replace procedure new_enqueue(queue_name in varchar2,
payload in raw ,
correlation in varchar2 := NULL,
exception_queue in varchar2 := NULL)
as
enq_ct dbms_aq.enqueue_options_t;
msg_prop dbms_aq.message_properties_t;
enq_msgid raw(16);
userdata raw(1000);
begin
msg_prop.exception_queue := exception_queue;
msg_prop.correlation := correlation;
userdata := payload;
DBMS_AQ.ENQUEUE(queue_name,enq_ct, msg_prop,userdata,enq_msgid);
end;
/
----------------------------------------------------------
---- add subscriber with rule based on current user name,
---- using correlation_id
----------------------------------------------------------
declare
subscriber sys.aq$_agent;
begin
subscriber := sys.aq$_agent('SNOOP', null, null);
dbms_aqadm.add_subscriber(queue_name => 'pubsub.logon',
subscriber => subscriber,
rule => 'CORRID = ''ix'' ');
end;
/
----------------------------------------------------------
---- create a trigger on logon on database
----------------------------------------------------------
---- create trigger on after logon
create or replace trigger systrig2
AFTER LOGON
ON DATABASE
begin
new_enqueue('pubsub.logon', hextoraw('9999'), dbms_standard.login_user);
end;
/
----------------------------------------------------------
---- create a PL/SQL callback for notification of logon
---- of user 'ix' on database
----------------------------------------------------------
----
create or replace procedure plsqlnotifySnoop(
context raw, reginfo sys.aq$_reg_info, descr sys.aq$_descriptor,
payload raw, payloadl number)
as
Chapter 13
Publish-Subscribe Notification in OCI
13-16

begin
dbms_output.put_line('Notification : User ix Logged on\n');
end;
/
Example 13-4 Registering for Notification Using Callback Functions
...
static ub4 namespace = OCI_SUBSCR_NAMESPACE_AQ;
static OCISubscription *subscrhpSnoop = (OCISubscription *)0;
static OCISubscription *subscrhpSnoopMail = (OCISubscription *)0;
static OCISubscription *subscrhpSnoopServer = (OCISubscription *)0;
/* callback function for notification of logon of user 'ix' on database */
static ub4 notifySnoop(ctx, subscrhp, pay, payl, desc, mode)
void *ctx;
OCISubscription *subscrhp;
void *pay;
ub4 payl;
void *desc;
ub4 mode;
{
printf("Notification : User ix Logged on\n");
(void)OCIHandleFree((void *)subscrhpSnoop,
(ub4) OCI_HTYPE_SUBSCRIPTION);
return 1;
}
static void checkerr(errhp, status)
OCIError *errhp;
sword status;
{
text errbuf[512];
ub4 buflen;
sb4 errcode;
if (status == OCI_SUCCESS) return;
switch (status)
{
case OCI_SUCCESS_WITH_INFO:
printf("Error - OCI_SUCCESS_WITH_INFO\n");
break;
case OCI_NEED_DATA:
printf("Error - OCI_NEED_DATA\n");
break;
case OCI_NO_DATA:
printf("Error - OCI_NO_DATA\n");
break;
case OCI_ERROR:
OCIErrorGet ((void *) errhp, (ub4) 1, (text *) NULL, &errcode,
errbuf, (ub4) sizeof(errbuf), (ub4) OCI_HTYPE_ERROR);
printf("Error - %s\n", errbuf);
break;
case OCI_INVALID_HANDLE:
printf("Error - OCI_INVALID_HANDLE\n");
break;
case OCI_STILL_EXECUTING:
printf("Error - OCI_STILL_EXECUTING\n");
Chapter 13
Publish-Subscribe Notification in OCI
13-17

break;
case OCI_CONTINUE:
printf("Error - OCI_CONTINUE\n");
break;
default:
printf("Error - %d\n", status);
break;
}
}
static void initSubscriptionHn (subscrhp,
subscriptionName,
func,
recpproto,
recpaddr,
recppres)
OCISubscription **subscrhp;
char * subscriptionName;
void * func;
ub4 recpproto;
char * recpaddr;
ub4 recppres;
{
/* allocate subscription handle */
(void) OCIHandleAlloc((void *) envhp, (void **)subscrhp,
(ub4) OCI_HTYPE_SUBSCRIPTION,
(size_t) 0, (void **) 0);
/* set subscription name in handle */
(void) OCIAttrSet((void *) *subscrhp, (ub4) OCI_HTYPE_SUBSCRIPTION,
(void *) subscriptionName,
(ub4) strlen((char *)subscriptionName),
(ub4) OCI_ATTR_SUBSCR_NAME, errhp);
/* set callback function in handle */
if (func)
(void) OCIAttrSet((void *) *subscrhp, (ub4) OCI_HTYPE_SUBSCRIPTION,
(void *) func, (ub4) 0,
(ub4) OCI_ATTR_SUBSCR_CALLBACK, errhp);
/* set context in handle */
(void) OCIAttrSet((void *) *subscrhp, (ub4) OCI_HTYPE_SUBSCRIPTION,
(void *) 0, (ub4) 0,
(ub4) OCI_ATTR_SUBSCR_CTX, errhp);
/* set namespace in handle */
(void) OCIAttrSet((void *) *subscrhp, (ub4) OCI_HTYPE_SUBSCRIPTION,
(void *) &namespace, (ub4) 0,
(ub4) OCI_ATTR_SUBSCR_NAMESPACE, errhp);
/* set receive with protocol in handle */
(void) OCIAttrSet((void *) *subscrhp, (ub4) OCI_HTYPE_SUBSCRIPTION,
(void *) &recpproto, (ub4) 0,
(ub4) OCI_ATTR_SUBSCR_RECPTPROTO, errhp);
/* set recipient address in handle */
if (recpaddr)
(void) OCIAttrSet((void *) *subscrhp, (ub4) OCI_HTYPE_SUBSCRIPTION,
(void *) recpaddr, (ub4) strlen(recpaddr),
(ub4) OCI_ATTR_SUBSCR_RECPT, errhp);
Chapter 13
Publish-Subscribe Notification in OCI
13-18

/* set receive with presentation in handle */
(void) OCIAttrSet((void *) *subscrhp, (ub4) OCI_HTYPE_SUBSCRIPTION,
(void *) &recppres, (ub4) 0,
(ub4) OCI_ATTR_SUBSCR_RECPTPRES, errhp);
printf("Begining Registration for subscription %s\n", subscriptionName);
checkerr(errhp, OCISubscriptionRegister(svchp, subscrhp, 1, errhp,
OCI_DEFAULT));
printf("done\n");
}
int main( argc, argv)
int argc;
char * argv[];
{
OCISession *authp = (OCISession *) 0;
/*****************************************************
Initialize OCI Process/Environment
Initialize Server Contexts
Connect to Server
Set Service Context
******************************************************/
/* Registration Code Begins */
/* Each call to initSubscriptionHn allocates
and initializes a Registration Handle */
/* Register for OCI notification */
initSubscriptionHn( &subscrhpSnoop, /* subscription handle*/
(char*) "PUBSUB.LOGON:SNOOP", /* subscription name */
/*<queue_name>:<agent_name> */
(void*)notifySnoop, /* callback function */
OCI_SUBSCR_PROTO_OCI, /* receive with protocol */
(char *)0, /* recipient address */
OCI_SUBSCR_PRES_DEFAULT); /* receive with presentation */
/* Register for email notification */
initSubscriptionHn( &subscrhpSnoopMail, /* subscription handle */
(char*) "PUBSUB.LOGON:SNOOP", /* subscription name */
/* <queue_name>:<agent_name> */
(void*)0, /* callback function */
OCI_SUBSCR_PROTO_MAIL, /* receive with protocol */
(char*) "xyz@company.com", /* recipient address */
OCI_SUBSCR_PRES_DEFAULT); /* receive with presentation */
/* Register for server to server notification */
initSubscriptionHn( &subscrhpSnoopServer, /* subscription handle */
(char*) "PUBSUB.LOGON:SNOOP", /* subscription name */
/* <queue_name>:<agent_name> */
(void*)0, /* callback function */
OCI_SUBSCR_PROTO_SERVER, /* receive with protocol */
(char*) "pubsub.plsqlnotifySnoop", /* recipient address */
OCI_SUBSCR_PRES_DEFAULT); /* receive with presentation */
checkerr(errhp, OCITransCommit(svchp, errhp, (ub4) OCI_DEFAULT));
/*****************************************************
The Client Process does not need a live Session for Callbacks.
Chapter 13
Publish-Subscribe Notification in OCI
13-19

End Session and Detach from Server.
******************************************************/
OCISessionEnd ( svchp, errhp, authp, (ub4) OCI_DEFAULT);
/* detach from server */
OCIServerDetach( srvhp, errhp, OCI_DEFAULT);
while (1) /* wait for callback */
sleep(1);
}
13.2.5 Publish-Subscribe LDAP Registration Example
Shows an example that illustrates how to do LDAP registration.
Example 13-5 shows a code fragment that illustrates how to do LDAP registration.
Please read all the program comments.
Example 13-5 LDAP Registration
...
/* To use the LDAP registration feature, OCI_EVENTS | OCI_EVENTS |OCI_USE_LDAP*/
/* must be set in OCIEnvCreate or OCIEnvNlsCreate */
/* (Note: OCIInitialize is deprecated): */
(void) OCIInitialize((ub4) OCI_EVENTS|OCI_OBJECT|OCI_USE_LDAP, (void *)0,
(void * (*)(void *, size_t)) 0,
(void * (*)(void *, void *, size_t))0,
(void (*)(void *, void *)) 0 );
...
/* set LDAP attributes in the environment handle */
/* LDAP host name */
(void) OCIAttrSet((void *)envhp, OCI_HTYPE_ENV, (void *)"yow", 3,
OCI_ATTR_LDAP_HOST, (OCIError *)errhp);
/* LDAP server port */
ldap_port = 389;
(void) OCIAttrSet((void *)envhp, OCI_HTYPE_ENV, (void *)&ldap_port,
(ub4)0, OCI_ATTR_LDAP_PORT, (OCIError *)errhp);
/* bind DN of the client, normally the enterprise user name */
(void) OCIAttrSet((void *)envhp, OCI_HTYPE_ENV, (void *)"cn=orcladmin",
12, OCI_ATTR_BIND_DN, (OCIError *)errhp);
/* password of the client */
(void) OCIAttrSet((void *)envhp, OCI_HTYPE_ENV, (void *)"welcome",
7, OCI_ATTR_LDAP_CRED, (OCIError *)errhp);
/* authentication method is "simple", username/password authentication */
ldap_auth = 0x01;
(void) OCIAttrSet((void *)envhp, OCI_HTYPE_ENV, (void *)&ldap_auth,
(ub4)0, OCI_ATTR_LDAP_AUTH, (OCIError *)errhp);
/* administrative context: this is the DN above cn=oraclecontext */
(void) OCIAttrSet((void *)envhp, OCI_HTYPE_ENV, (void *)"cn=acme,cn=com",
14, OCI_ATTR_LDAP_CTX, (OCIError *)errhp);
Chapter 13
Publish-Subscribe Notification in OCI
13-20

...
/* retrieve the LDAP attributes from the environment handle */
/* LDAP host */
(void) OCIAttrGet((void *)envhp, OCI_HTYPE_ENV, (void *)&buf,
&szp, OCI_ATTR_LDAP_HOST, (OCIError *)errhp);
/* LDAP server port */
(void) OCIAttrGet((void *)envhp, OCI_HTYPE_ENV, (void *)&intval,
0, OCI_ATTR_LDAP_PORT, (OCIError *)errhp);
/* client binding DN */
(void) OCIAttrGet((void *)envhp, OCI_HTYPE_ENV, (void *)&buf,
&szp, OCI_ATTR_BIND_DN, (OCIError *)errhp);
/* client password */
(void) OCIAttrGet((void *)envhp, OCI_HTYPE_ENV, (void *)&buf,
&szp, OCI_ATTR_LDAP_CRED, (OCIError *)errhp);
/* administrative context */
(void) OCIAttrGet((void *)envhp, OCI_HTYPE_ENV, (void *)&buf,
&szp, OCI_ATTR_LDAP_CTX, (OCIError *)errhp);
/* client authentication method */
(void) OCIAttrGet((void *)envhp, OCI_HTYPE_ENV, (void *)&intval,
0, OCI_ATTR_LDAP_AUTH, (OCIError *)errhp);
...
/* to set up the server DN descriptor in the subscription handle */
/* allocate a server DN descriptor, dn is of type "OCIServerDNs **",
subhp is of type "OCISubscription **" */
(void) OCIDescriptorAlloc((void *)envhp, (void **)dn,
(ub4) OCI_DTYPE_SRVDN, (size_t)0, (void **)0);
/* now *dn is the server DN descriptor, add the DN of the first database
that you want to register */
(void) OCIAttrSet((void *)*dn, (ub4) OCI_DTYPE_SRVDN,
(void *)"cn=server1,cn=oraclecontext,cn=acme,cn=com",
42, (ub4)OCI_ATTR_SERVER_DN, errhp);
/* add the DN of another database in the descriptor */
(void) OCIAttrSet((void *)*dn, (ub4) OCI_DTYPE_SRVDN,
(void *)"cn=server2,cn=oraclecontext,cn=acme,cn=com",
42, (ub4)OCI_ATTR_SERVER_DN, errhp);
/* set the server DN descriptor into the subscription handle */
(void) OCIAttrSet((void *) *subhp, (ub4) OCI_HTYPE_SUBSCRIPTION,
(void *) *dn, (ub4)0, (ub4) OCI_ATTR_SERVER_DNS, errhp);
...
/* now you will try to get the server DN information from the subscription
handle */
/* first, get the server DN descriptor out */
(void) OCIAttrGet((void *) *subhp, (ub4) OCI_HTYPE_SUBSCRIPTION,
(void *)dn, &szp, OCI_ATTR_SERVER_DNS, errhp);
/* then, get the number of server DNs in the descriptor */
Chapter 13
Publish-Subscribe Notification in OCI
13-21

(void) OCIAttrGet((void *) *dn, (ub4)OCI_DTYPE_SRVDN, (void *)&intval,
&szp, (ub4)OCI_ATTR_DN_COUNT, errhp);
/* allocate an array of char * to hold server DN pointers returned by
an Oracle database*/
if (intval)
{
arr = (char **)malloc(intval*sizeof(char *));
(void) OCIAttrGet((void *)*dn, (ub4)OCI_DTYPE_SRVDN, (void *)arr,
&intval, (ub4)OCI_ATTR_SERVER_DN, errhp);
}
/* OCISubscriptionRegister() calls have two modes: OCI_DEFAULT and
OCI_REG_LDAPONLY. If OCI_DEFAULT is used, there should be only one
server DN in the server DN descriptor. The registration request will
be sent to the database. If a database connection is not available,
the registration request will be detoured to the LDAP server. However,
if mode OCI_REG_LDAPONLY is used, the registration request
will be directly sent to LDAP. This mode should be used when there is
more than one server DN in the server DN descriptor or you are sure
that a database connection is not available.
In this example, two DNs are entered, so you should use mode
OCI_REG_LDAPONLY in LDAP registration. */
OCISubscriptionRegister(svchp, subhp, 1, errhp, OCI_REG_LDAPONLY);
...
/* as OCISubscriptionRegister(), OCISubscriptionUnregister() also has
mode OCI_DEFAULT and OCI_REG_LDAPONLY. The usage is the same. */
OCISubscriptionUnRegister(svchp, *subhp, errhp, OCI_REG_LDAPONLY);
}
...
13.3 OCI and Streams Advanced Queuing
OCI provides an interface to the Streams Advanced Queuing (Streams AQ) feature.
Streams AQ provides message queuing as an integrated part of Oracle Database.
Streams AQ provides this functionality by integrating the queuing system with the
database, thereby creating a message-enabled database. By providing an integrated
solution, Streams AQ frees application developers to devote their efforts to their
specific business logic rather than having to construct a messaging infrastructure.
Note:
To use Streams Advanced Queuing, you must be using the Enterprise
Edition of Oracle Database.
This section includes the following topics:
•OCI Streams Advanced Queuing Functions
•OCI Streams Advanced Queuing Descriptors
•Streams Advanced Queuing in OCI Versus PL/SQL
Chapter 13
OCI and Streams Advanced Queuing
13-22

•Using Buffered Messaging
See Also:
•Oracle Database Advanced Queuing User's Guide
•Oracle XML Developer's Kit Programmer's Guide
•The description of OCIAQEnq() for example code demonstrating the use
of OCI with AQ
13.3.1 OCI Streams Advanced Queuing Functions
Lists the OCI Streams Advanced Queuing functions.
The OCI library includes several functions related to Streams Advanced Queuing:
•
OCIAQEnq()
•
OCIAQDeq()
•
OCIAQListen()
(Deprecated)
•
OCIAQListen2()
•
OCIAQEnqArray()
•
OCIAQDeqArray()
You can enqueue an array of messages to a single queue. The messages all share
the same enqueue options, but each message in the array can have different message
properties. You can also dequeue an array of messages from a single queue. For
transaction group queues, you can dequeue all messages for a single transaction
group using one call.
See Also:
•Streams Advanced Queuing and Publish-Subscribe Functions
•OCIAQEnq()
•OCIAQDeq()
•OCIAQListen()
•OCIAQListen2()
•OCIAQEnqArray()
•OCIAQDeqArray()
13.3.2 OCI Streams Advanced Queuing Descriptors
Lists the OCI Streams Advanced Queuing descriptors and shows their usage.
Chapter 13
OCI and Streams Advanced Queuing
13-23

The following descriptors are used by OCI Streams AQ operations:
•
OCIAQEnqOptions
•
OCIAQDeqOptions
•
OCIAQMsgProperties
•
OCIAQAgent
You can allocate these descriptors with the service handle using the standard
OCIDescriptorAlloc()
call. The following code shows examples of this:
OCIDescriptorAlloc(svch, &enqueue_options, OCI_DTYPE_AQENQ_OPTIONS, 0, 0 );
OCIDescriptorAlloc(svch, &dequeue_options, OCI_DTYPE_AQDEQ_OPTIONS, 0, 0 );
OCIDescriptorAlloc(svch, &message_properties, OCI_DTYPE_AQMSG_PROPERTIES, 0, 0);
OCIDescriptorAlloc(svch, &agent, OCI_DTYPE_AQAGENT, 0, 0 );
Each descriptor has a variety of attributes that can be set or read.
See Also:
•Streams Advanced Queuing Descriptor Attributes
•OCIDescriptorAlloc()
13.3.3 Streams Advanced Queuing in OCI Versus PL/SQL
Shows a comparison between functions, parameters, and options for OCI Streams AQ
functions and descriptors, and PL/SQL AQ functions in the DBMS_AQ package.
The following tables compare functions, parameters, and options for OCI Streams AQ
functions and descriptors, and PL/SQL AQ functions in the DBMS_AQ package.
Table 13-2 compares AQ functions.
Table 13-2 AQ Functions
PL/SQL Function OCI Function
DBMS_AQ.ENQUEUE
OCIAQEnq()
DBMS_AQ.DEQUEUE
OCIAQDeq()
DBMS_AQ.LISTEN
OCIAQListen(), OCIAQListen2()
DBMS_AQ.ENQUEUE_ARRAY
OCIAQEnqArray()
DBMS_AQ.DEQUEUE_ARRAY
OCIAQDeqArray()
Table 13-3 compares the parameters for the enqueue functions.
Table 13-3 Enqueue Parameters
DBMS_AQ.ENQUEUE Parameter OCIAQEnq() Parameter
queue_name queue_name
Chapter 13
OCI and Streams Advanced Queuing
13-24

Table 13-3 (Cont.) Enqueue Parameters
DBMS_AQ.ENQUEUE Parameter OCIAQEnq() Parameter
enqueue_options enqueue_options
message_properties message_properties
payload payload
msgid msgid
- Note:
OCIAQEnq()
requires the following additional
parameters:
svch, errh, payload_tdo, payload_ind,
and flags
.
Table 13-4 compares the parameters for the dequeue functions.
Table 13-4 Dequeue Parameters
DBMS_AQ.DEQUEUE Parameter OCIAQDeq() Parameter
queue_name queue_name
dequeue_options dequeue_options
message_properties message_properties
payload payload
msgid msgid
- Note:
OCIAQDeq()
requires the following additional
parameters:
svch, errh, dequeue_options,
message_properties, payload_tdo, payload,
payload_ind, and flags
.
Table 13-5 compares parameters for the listen functions.
Table 13-5 Listen Parameters
DBMS_AQ.LISTEN Parameter OCIAQListen2() Parameter
agent_list agent_list
wait wait
agent agent
Chapter 13
OCI and Streams Advanced Queuing
13-25

Table 13-5 (Cont.) Listen Parameters
DBMS_AQ.LISTEN Parameter OCIAQListen2() Parameter
listen_delivery_mode
lopts
- Note:
OCIAQListen2()
requires the following additional
parameters:
svchp, errhp, agent_list, num_agents,
agent, lmops, and flags
.
Table 13-6 compares parameters for the array enqueue functions.
Table 13-6 Array Enqueue Parameters
DBMS_AQ.ENQUEUE_ARRAY
Parameter
OCIAQEnqArray() Parameter
queue_name queue_name
enqueue_options enqopt
array_size iters
message_properties_array msgprop
payload_array payload
msgid_array msgid
- Note:
OCIAQEnqArray()
requires the following
additional parameters:
svch, errh,
payload_tdo, payload_ind, ctxp, enqcbfp,
and flags
.
Table 13-7 compares parameters for the array dequeue functions.
Table 13-7 Array Dequeue Parameters
DBMS_AQ.DEQUEUE_ARRAY
Parameter
OCIAQDeqArray() Parameter
queue_name queue_name
dequeue_options deqopt
array_size iters
message_properties_array msgprop
Chapter 13
OCI and Streams Advanced Queuing
13-26

Table 13-7 (Cont.) Array Dequeue Parameters
DBMS_AQ.DEQUEUE_ARRAY
Parameter
OCIAQDeqArray() Parameter
payload_array payload
msgid_array msgid
- Note:
OCIAQDeqArray()
requires the following
additional parameters:
svch, errh, msgprop,
payload_tdo, payload_ind, ctxp, deqcbfp,
and flags
.
Table 13-8 compares parameters for the agent attributes.
Table 13-8 Agent Parameters
PL/SQL Agent Parameter OCIAQAgent Attribute
name
OCI_ATTR_AGENT_NAME
address
OCI_ATTR_AGENT_ADDRESS
protocol
OCI_ATTR_AGENT_PROTOCOL
Table 13-9 compares parameters for the message properties.
Table 13-9 Message Properties
PL/SQL Message Property OCIAQMsgProperties Attribute
priority
OCI_ATTR_PRIORITY
delay
OCI_ATTR_DELAY
expiration
OCI_ATTR_EXPIRATION
correlation
OCI_ATTR_CORRELATION
attempts
OCI_ATTR_ATTEMPTS
recipient_list
OCI_ATTR_RECIPIENT_LIST
exception_queue
OCI_ATTR_EXCEPTION_QUEUE
enqueue_time
OCI_ATTR_ENQ_TIME
Chapter 13
OCI and Streams Advanced Queuing
13-27

Table 13-9 (Cont.) Message Properties
PL/SQL Message Property OCIAQMsgProperties Attribute
state
OCI_ATTR_MSG_STATE
sender_id
OCI_ATTR_SENDER_ID
transaction_group
OCI_ATTR_TRANSACTION_NO
original_msgid
OCI_ATTR_ORIGINAL_MSGID
delivery_mode
OCI_ATTR_MSG_DELIVERY_MODE
Table 13-10 compares enqueue option attributes.
Table 13-10 Enqueue Option Attributes
PL/SQL Enqueue Option OCIAQEnqOptions Attribute
visibility
OCI_ATTR_VISIBILITY
relative_msgid
OCI_ATTR_RELATIVE_MSGID
sequence_deviation
OCI_ATTR_SEQUENCE_DEVIATION
(deprecated)
transformation OCI_ATTR_TRANSFORMATION
delivery_mode
OCI_ATTR_MSG_DELIVERY_MODE
Table 13-11 compares dequeue option attributes.
Table 13-11 Dequeue Option Attributes
PL/SQL Dequeue Option OCIAQDeqOptions Attribute
consumer_name
OCI_ATTR_CONSUMER_NAME
dequeue_mode
OCI_ATTR_DEQ_MODE
navigation
OCI_ATTR_NAVIGATION
visibility
OCI_ATTR_VISIBILITY
wait
OCI_ATTR_WAIT
Chapter 13
OCI and Streams Advanced Queuing
13-28

Table 13-11 (Cont.) Dequeue Option Attributes
PL/SQL Dequeue Option OCIAQDeqOptions Attribute
msgid
OCI_ATTR_DEQ_MSGID
correlation
OCI_ATTR_CORRELATION
deq_condition OCI_ATTR_DEQCOND
transformation OCI_ATTR_TRANSFORMATION
delivery_mode
OCI_ATTR_MSG_DELIVERY_MODE
Note:
OCIAQEnq()
returns the error
ORA-25219
while specifying the enqueue option
OCI_ATTR_SEQUENCE
along with
OCI_ATTR_RELATIVE_MSGID.
This happens when
enqueuing two messages. For the second message, enqueue options
OCI_ATTR_SEQUENCE
and
OCI_ATTR_RELATIVE_MSGID
are set to dequeue this
message before the first one. An error is not returned if you do not specify
the sequence but, of course, the message is not dequeued before the
relative message.
OCIAQEnq()
does not return an error if the
OCI_ATTR_SEQUENCE
attribute is not
set, but the message is not dequeued before the message with relative
message ID.
See Also:
OCIAQEnq()
13.3.4 Using Buffered Messaging
Buffered messaging is a nonpersistent messaging capability within Streams AQ that
was first available in Oracle Database 10g Release 2.
Buffered messages reside in shared memory and can be lost if there is an instance
failure. Unlike persistent messages, redo does not get written to disk. Buffered
message enqueue and dequeue is much faster than persistent message operations.
Because shared memory is limited, buffered messages may have to be spilled to disk.
Flow control can be enabled to prevent applications from flooding the shared memory
when the message consumers are slow or have stopped for some reason. The
following functions are used for buffered messaging:
•
OCIAQEnq()
•
OCIAQDeq()
Chapter 13
OCI and Streams Advanced Queuing
13-29

•
OCIAQListen2()
Example 13-6 shows an example of enqueue buffered messaging.
Example 13-7 shows an example of dequeue buffered messaging.
Note:
Array operations are not supported for buffered messaging. Applications can
use the
OCIAQEnqArray()
and
OCIAQDeqArray()
functions with the array size set
to 1.
Example 13-6 Enqueue Buffered Messaging
...
OCIAQMsgProperties *msgprop;
OCIAQEnqueueOptions *enqopt;
message msg; /* message is an object type */
null_message nmsg; /* message indicator */
...
/* Allocate descriptors */
OCIDescriptorAlloc(envhp, (void **)&enqopt, OCI_DTYPE_AQENQ_OPTIONS, 0,
(void **)0));
OCIDescriptorAlloc(envhp, (void **)&msgprop,OCI_DTYPE_AQMSG_PROPERTIES, 0,
(void **)0));
/* Set delivery mode to buffered */
dlvm = OCI_MSG_BUFFERED;
OCIAttrSet(enqopt, OCI_DTYPE_AQENQ_OPTIONS, (void *)&dlvm, sizeof(ub2),
OCI_ATTR_MSG_DELIVERY_MODE, errhp);
/* Set visibility to Immediate (visibility must always be immediate for buffered
messages) */
vis = OCI_ENQ_ON_COMMIT;
OCIAttrSet(enqopt, OCI_DTYPE_AQENQ_OPTIONS,(void *)&vis, sizeof(ub4),
OCI_ATTR_VISIBILITY, errhp)
/* Message was an object type created earlier, msg_tdo is its type
descriptor object */
OCIAQEnq(svchp, errhp, "Test_Queue", enqopt, msgprop, msg_tdo, (void **)&mesg,
(void **)&nmesg, (OCIRaw **)0, 0));
...
Example 13-7 Dequeue Buffered Messaging
...
OCIAQMsgProperties *msgprop;
OCIAQDequeueOptions *deqopt;
...
OCIDescriptorAlloc(envhp, (void **)&mprop, OCI_DTYPE_AQMSG_PROPERTIES, 0,
(void **)0));
OCIDescriptorAlloc(envhp, (void **)&deqopt, OCI_DTYPE_AQDEQ_OPTIONS, 0,
(void **)0);
/* Set visibility to Immediate (visibility must always be immediate for buffered
message operations) */
vis = OCI_ENQ_ON_COMMIT;
Chapter 13
OCI and Streams Advanced Queuing
13-30

OCIAttrSet(deqopt, OCI_DTYPE_AQDEQ_OPTIONS,(void *)&vis, sizeof(ub4),
OCI_ATTR_VISIBILITY, errhp)
/* delivery mode is buffered */
dlvm = OCI_MSG_BUFFERED;
OCIAttrSet(deqopt, OCI_DTYPE_AQDEQ_OPTIONS, (void *)&dlvm, sizeof(ub2),
OCI_ATTR_MSG_DELIVERY_MODE, errhp);
/* Set the consumer for which to dequeue the message (this must be specified
regardless of the type of message being dequeued).
*/
consumer = "FIRST_SUBSCRIBER";
OCIAttrSet(deqopt, OCI_DTYPE_AQDEQ_OPTIONS, (void *)consumer,
(ub4)strlen((char*)consumer), OCI_ATTR_CONSUMER_NAME, errhp);
/* Dequeue the message but do not return the payload (to simplify the code
fragment)
*/
OCIAQDeq(svchp, errhp, "test_queue", deqopt, msgprop, msg_tdo, (void **)0,
(void **)0, (OCIRaw**)0, 0);
...
See Also:
•OCIAQEnq()
•OCIAQDeq()
•OCIAQListen2()
Chapter 13
OCI and Streams Advanced Queuing
13-31

14
User-Defined Callback Functions in OCI
Oracle Call Interface can execute user-specific code in addition to OCI calls.
You can use this functionality for:
•Adding tracing and performance measurement code to enable users to tune their
applications
•Performing preprocessing or postprocessing code for specific OCI calls
•Accessing other data sources with OCI by using the native OCI interface for
Oracle Databases and directing the OCI calls to use user callbacks for non-Oracle
data sources
The OCI callback feature provides support for calling user code before or after
executing the OCI calls. It also allows the user-defined code to be executed instead of
executing the OCI code.
The user callback code can be registered dynamically without modifying the source
code of the application. The dynamic registration is implemented by loading up to five
user-created dynamically linked libraries after the initialization of the environment
handle during the
OCIEnvCreate()
call. These user-created libraries (such as dynamic-
link libraries (DLLs) on Windows, or shared libraries on Solaris, register the user
callbacks for the selected OCI calls transparently to the application.
Sample Application
For a listing of the complete demonstration programs that illustrate the OCI user
callback feature, see Appendix B.
This section includes the following topics:
•About Registering User Callbacks in OCI
•OCI Callbacks from External Procedures
See Also:
OCIEnvCreate()
14.1 About Registering User Callbacks in OCI
An application can register user callback libraries with the
OCIUserCallbackRegister()
function.
Callbacks are registered in the context of the environment handle. An application can
retrieve information about callbacks registered with a handle with the
OCIUserCallbackGet()
function.
14-1

A user-defined callback is a subroutine that is registered against an OCI call and an
environment handle. It can be specified to be either an entry callback, a replacement
callback, or an exit callback.
•If it is an entry callback, it is called when the program enters the OCI function.
•Replacement callbacks are executed after entry callbacks. If the replacement
callback returns a value of
OCI_CONTINUE
, then a subsequent replacement callback
or the normal OCI-specific code is executed. If a replacement callback returns
anything other than
OCI_CONTINUE
, then subsequent replacement callbacks and the
OCI code do not execute.
•After a replacement callback returns something other than
OCI_CONTINUE
, or an OCI
function successfully executes, program control transfers to the exit callback (if
one is registered).
If a replacement or exit callback returns anything other than
OCI_CONTINUE
, then the
return code from the callback is returned from the associated OCI call.
A user callback can return
OCI_INVALID_HANDLE
when either an invalid handle or an
invalid context is passed to it.
Note:
If any callback returns anything other than
OCI_CONTINUE
, then that return
code is passed to the subsequent callbacks. If a replacement or exit callback
returns a return code other than
OCI_CONTINUE
, then the final (not
OCI_CONTINUE
) return code is returned from the OCI call.
This section includes the following topics:
•OCIUserCallbackRegister
•User Callback Function
•User Callback Control Flow
•User Callback for OCIErrorGet()
•Errors from Entry Callbacks
•Dynamic Callback Registrations
•About Loading Multiple Packages
•Package Format
•User Callback Chaining
•About Accessing Other Data Sources Through OCI
•Restrictions on Callback Functions
•Example of OCI Callbacks
See Also:
OCIUserCallbackGet() and OCIUserCallbackRegister()
Chapter 14
About Registering User Callbacks in OCI
14-2

14.1.1 OCIUserCallbackRegister
A user callback is registered using the OCIUserCallbackRegister() call.
Currently,
OCIUserCallbackRegister()
is only registered on the environment handle.
The user's callback function of typedef
OCIUserCallback
is registered along with its
context for the OCI call identified by the OCI function code, fcode. The type of the
callback, whether entry, replacement, or exit, is specified by the when parameter.
For example, the
stmtprep_entry_dyncbk_fn
entry callback function and its context
dynamic_context
, are registered against the environment handle
hndlp
for the
OCIStmtPrepare2()
call by calling the
OCIUserCallbackRegister()
function with the
following parameters.
OCIUserCallbackRegister( hndlp,
OCI_HTYPE_ENV,
errh,
stmtprep_entry_dyncbk_fn,
dynamic_context,
OCI_FNCODE_STMTPREPARE,
OCI_UCBTYPE_ENTRY
(OCIUcb*) NULL);
See Also:
•OCIUserCallbackRegister()
•OCIStmtPrepare2()
14.1.2 User Callback Function
Details about the user callback function.
The user callback function must use the following syntax:
typedef sword (*OCIUserCallback)
(void *ctxp, /* context for the user callback*/
void *hndlp, /* handle for the callback, env handle for now */
ub4 type, /* type of handlp, OCI_HTYPE_ENV for this release */
ub4 fcode, /* function code of the OCI call */
ub1 when, /* type of the callback, entry or exit */
sword returnCode, /* OCI return code */
ub4 *errnop, /* Oracle error number */
va_list arglist); /* parameters of the oci call */
In addition to the parameters described in the
OCIUserCallbackRegister()
call, the
callback is called with the return code, errnop, and all the parameters of the original
OCI as declared by the prototype definition.
The return code is always passed in as
OCI_SUCCESS
and
*errnop
is always passed in as
0 for the first entry callback. Note that
*errnop
refers to the content of
errnop
because
errnop
is an IN/OUT parameter.
Chapter 14
About Registering User Callbacks in OCI
14-3

If the callback does not want to change the OCI return code, then it must return
OCI_CONTINUE
, and the value returned in
*errnop
is ignored. If, however, the callback
returns any return code other than
OCI_CONTINUE
, the last returned return code
becomes the return code for the call. At this point, the value returned for
*errnop
is set
in the error handle, or in the environment handle if the error information is returned in
the environment handle because of the absence of the error handle for certain OCI
calls such as
OCIHandleAlloc()
.
For replacement callbacks, the
returnCode
is the non-
OCI_CONTINUE
return code from the
previous callback or OCI call, and
*errnop
is the value of the error number being
returned in the error handle. This allows the subsequent callback to change the return
code or error information if needed.
The processing of replacement callbacks is different in that if it returns anything other
than
OCI_CONTINUE
, then subsequent replacement callbacks and OCI code are
bypassed and processing jumps to the exit callbacks.
Note that if the replacement callbacks return
OCI_CONTINUE
to allow processing of OCI
code, then the return code from entry callbacks is ignored.
All the original parameters of the OCI call are passed to the callback as variable
parameters, and the callback must retrieve them using the va_arg macros. The
callback demonstration programs provide examples.
A null value can be registered to deregister a callback. That is, if the value of the
callback (
OCIUserCallback()
) is
NULL
in the
OCIUserCallbackRegister()
call, then the user
callback is deregistered.
When using the thread-safe mode, the OCI program acquires all mutexes before
calling the user callbacks.
See Also:
•OCI Demonstration Programs
•OCIUserCallbackRegister()
•OCIHandleAlloc()
14.1.3 User Callback Control Flow
Shows the control flow for a user callback.
Example 14-1 shows pseudocode that describes the overall processing of a typical
OCI call.
Example 14-1 Pseudocode That Describes the Overall Processing of a Typical
OCI Call
OCIXyzCall()
{
Acquire mutexes on handles;
retCode = OCI_SUCCESS;
errno = 0;
for all ENTRY callbacks do
{
Chapter 14
About Registering User Callbacks in OCI
14-4

EntryretCode = (*entryCallback)(..., retcode, &errno, ...);
if (retCode != OCI_CONTINUE)
{
set errno in error handle or environment handle;
retCode = EntryretCode;
}
}
for all REPLACEMENT callbacks do
{
retCode = (*replacementCallback) (..., retcode, &errno, ...);
if (retCode != OCI_CONTINUE)
{
set errno in error handle or environment handle
goto executeEXITCallback;
}
}
retCode = return code for XyzCall; /* normal processing of OCI call */
errno = error number from error handle or env handle;
executeExitCallback:
for all EXIT callbacks do
{
exitRetCode = (*exitCallback)(..., retCode, &errno,...);
if (exitRetCode != OCI_CONTINUE)
{
set errno in error handle or environment handle;
retCode = exitRetCode;
}
}
release mutexes;
return retCode
}
14.1.4 User Callback for OCIErrorGet()
If the callbacks are a total replacement of the OCI code, then they usually maintain
their own error information in the call context and use that to return error information in
bufp
and
errcodep
parameters of the replacement callback of the
OCIErrorGet()
call.
If, however, the callbacks are either partially overriding OCI code, or just doing some
other postprocessing, then they can use the exit callback to modify the error text and
errcodep
parameters of the
OCIErrorGet()
call by their own error message and error
number. Note that the
*errnop
passed into the exit callback is the error number in the
error or the environment handle.
See Also:
OCIErrorGet()
Chapter 14
About Registering User Callbacks in OCI
14-5

14.1.5 Errors from Entry Callbacks
If an entry callback wants to return an error to the caller of the OCI call, then it must
register a replacement or exit callback.
This is because if the OCI code is executed, then the error code from the entry
callback is ignored. Therefore, the entry callback must pass the error to the
replacement or exit callback through its own context.
14.1.6 Dynamic Callback Registrations
Because user callbacks are expected to be used for monitoring OCI behavior or to
access other data sources, it is desirable that the registration of the callbacks be done
transparently and nonintrusively.
This is accomplished by loading user-created dynamically linked libraries at OCI
initialization time. These dynamically linked libraries are called packages. The user-
created packages register the user callbacks for the selected OCI calls. These
callbacks can further register or deregister user callbacks as needed when receiving
control at runtime.
A makefile (
ociucb.mk
on Solaris) is provided with the OCI demonstration programs to
create the package. The exact naming and location of this package is operating
system-dependent. The source code for the package must provide code for special
callbacks that are called at OCI initialization and environment creation times.
Setting an operating system environment variable,
ORA_OCI_UCBPKG
, controls the loading
of the package. This variable names the packages in a generic way. The packages
must be located in the
$ORACLE_HOME/lib
directory.
14.1.7 About Loading Multiple Packages
The
ORA_OCI_UCBPKG
variable can contain a semicolon-separated list of package names.
The packages are loaded in the order they are specified in the list.
For example, in the past the package was specified as:
setenv ORA_OCI_UCBPKG mypkg
Currently, you can still specify the package as before, but in addition multiple
packages can be specified as:
setenv ORA_OCI_UCBPKG "mypkg;yourpkg;oraclepkg;sunpkg;msoftpkg"
All these packages are loaded in order. That is,
mypkg
is loaded first and
msoftpkg
is
loaded last.
A maximum of five packages can be specified.
Chapter 14
About Registering User Callbacks in OCI
14-6

Note:
The sample makefile
ociucb.mk
creates
ociucb.so.1.0
on a Solaris or
ociucb.dll
on a Windows system. To load the
ociucb
package, the
environmental variable
ORA_OCI_UCBPKG
must be set to
ociucb
. On Solaris, if
the package name ends with
.so
, OCIEnvCreate() or OCIEnvNlsCreate()
fails. The package name must end with
.so.1.0
.
For further details about creating the dynamic-link libraries, read the
Makefiles provided in the demo directory for your operating system. For
further information about user-defined callbacks, see your operating system-
specific documentation on compiling and linking applications.
14.1.8 Package Format
The package source must provide two functions.
In the past, a package had to specify the source code for the
OCIEnvCallback()
function. However, the
OCIEnvCallback()
function is obsolete. Instead, the package
source must provide two functions. The first function must be named as packagename
suffixed with the word Init. For example, if the package is named
foo
, then the source
file (for example, but not necessarily, foo.c) must contain a
fooInit()
function with a
call to
OCISharedLibInit()
function specified exactly as:
sword fooInit(metaCtx, libCtx, argfmt, argc, argv)
void * metaCtx; /* The metacontext */
void * libCtx; /* The context for this package. */
ub4 argfmt; /* package argument format */
sword argc; /* package arg count*/
void * argv[]; /* package arguments */
{
return (OCISharedLibInit(metaCtx, libCtx, argfmt, argc, argv,
fooEnvCallback));
}
The last parameter of the
OCISharedLibInit()
function,
fooEnvCallback()
in this case, is
the name of the second function. It can be named anything, but by convention it is
named packagename suffixed with the word EnvCallback.
This function is a replacement for
OCIEnvCallback()
. Currently, all the dynamic user
callbacks must be registered in this function. The function must be of type
OCIEnvCallbackType
, which is specified as:
typedef sword (*OCIEnvCallbackType)(OCIEnv *env, ub4 mode,
size_t xtramem_sz, void *usrmemp,
OCIUcb *ucbDesc);
When an environment handle is created, then this callback function is called at the
very end. The
env
parameter is the newly created environment handle.
The
mode
,
xtramem_sz
, and
usrmempp
are the parameters passed to the OCIEnvCreate()
call. The last parameter,
ucbDesc
, is a descriptor that is passed to the package. The
package uses this descriptor to register the user callbacks as described later.
A sample
ociucb.c
file is provided in the
demo
directory. The makefile
ociucb.mk
is also
provided (on Solaris) in the
demo
directory to create the package. Please note that this
Chapter 14
About Registering User Callbacks in OCI
14-7

may be different on other operating systems. The
demo
directory also contains full user
callback demo programs (
cdemoucb.c, cdemoucbl.c
) illustrating this.
14.1.9 User Callback Chaining
User callbacks can be registered statically in the application itself or dynamically at
runtime in the DLLs.
A mechanism is needed to allow the application to override a previously registered
callback and then later invoke the overridden one in the newly registered callback to
preserve the behavior intended by the dynamic registrations. This can result in
chaining of user callbacks.
The
OCIUserCallbackGet()
function determines which function and context is registered
for an OCI call.
See Also:
OCIUserCallbackGet()
14.1.10 About Accessing Other Data Sources Through OCI
Because Oracle Database is the predominant database software accessed,
applications can take advantage of the OCI interface to access non-Oracle data by
using the user callbacks to access them.
This allows an application written in OCI to access Oracle data without any
performance penalty. Drivers can be written that access the non-Oracle data in user
callbacks. Because OCI provides a very rich interface, there is usually a
straightforward mapping of OCI calls to most data sources. This solution is better than
writing applications for other middle layers such as ODBC that introduce performance
penalties for all data sources. Using OCI does not incur any penalty to access Oracle
data sources, and incurs the same penalty that ODBC does for non-Oracle data
sources.
14.1.11 Restrictions on Callback Functions
Details the restrictions on callback functions.
There are certain restrictions on the usage of callback functions, including
OCIEnvCallback()
:
•A callback cannot call other OCI functions except
OCIUserCallbackRegister()
,
OCIUserCallbackGet()
,
OCIHandleAlloc()
, and
OCIHandleFree()
. Even for these
functions, if they are called in a user callback, then callbacks on them are not
called to avoid recursion. For example, if
OCIHandleFree()
is called in the callback
for
OCILogoff()
, then the callback for
OCIHandleFree()
is disabled during the
execution of the callback for
OCILogoff()
.
•A callback cannot modify OCI data structures such as the environment or error
handles.
•A callback cannot be registered for the
OCIUserCallbackRegister()
call itself, or for
any of the following calls:
Chapter 14
About Registering User Callbacks in OCI
14-8

–
OCIUserCallbackGet()
–
OCIEnvCreate()
–
OCIInitialize()
(Deprecated)
–
OCIEnvNlsCreate()
See Also:
•OCIUserCallbackRegister()
•OCIUserCallbackGet()
•OCIHandleAlloc()
•OCIHandleFree()
•OCILogoff()
•OCIEnvCreate()
•OCIInitialize()
•OCIEnvNlsCreate()
14.1.12 Example of OCI Callbacks
Shows examples of using OCI callbacks.
Suppose that there are five packages each registering entry, replacement, and exit
callbacks for the
OCIStmtPrepare2()
call. That is, the
ORA_OCI_UCBPKG
variable is set as
shown in Example 14-2.
In each package
pkgN
(where N can be 1 through 5), the
pkgNInit()
and
PkgNEnvCallback()
functions are specified, as shown in Example 14-3.
Example 14-4 shows how the
pkgNEnvCallback()
function registers the entry,
replacement, and exit callbacks.
Finally, Example 14-5 shows how in the source code for the application, user callbacks
can be registered with the
NULL
ucbDesc.
Example 14-6 shows that when the
OCIStmtPrepare2()
call is executed, the callbacks
are called in the following order.
Note:
The exit callbacks are called in the reverse order of the entry and
replacement callbacks.
The entry and exit callbacks can return any return code and the processing continues
to the next callback. However, if the replacement callback returns anything other than
OCI_CONTINUE
, then the next callback (or OCI code if it is the last replacement callback)
in the chain is bypassed and processing jumps to the exit callback. For example, if
Chapter 14
About Registering User Callbacks in OCI
14-9

pkg3_replace_callback_fn()
returned
OCI_SUCCESS
, then
pkg4_replace_callback_fn()
,
pkg5_replace_callback_fn()
, and the OCI processing for the
OCIStmtPrepare2()
call are
bypassed. Instead,
pkg5_exit_callback_fn()
is executed next.
Example 14-2 Environment Variable Setting for the ORA_OCI_UCBPKG
Variable
setenv ORA_OCI_UCBPKG "pkg1;pkg2;pkg3;pkg4;pkg5"
Example 14-3 Specifying the pkgNInit() and PkgNEnvCallback() Functions
pkgNInit(void *metaCtx, void *libCtx, ub4 argfmt, sword argc, void **argv)
{
return OCISharedLibInit(metaCtx, libCtx, argfmt, argc, argv, pkgNEnvCallback);
}
Example 14-4 Using pkgNEnvCallback() to Register Entry, Replacement, and
Exit Callbacks
pkgNEnvCallback(OCIEnv *env, ub4 mode, size_t xtramemsz,
void *usrmemp, OCIUcb *ucbDesc)
{
OCIHandleAlloc((void *)env, (void **)&errh, OCI_HTYPE_ERROR, (size_t) 0,
(void **)NULL);
OCIUserCallbackRegister(env, OCI_HTYPE_ENV, errh, pkgN_entry_callback_fn,
pkgNctx, OCI_FNCODE_STMTPREPARE, OCI_UCBTYPE_ENTRY, ucbDesc);
OCIUserCallbackRegister(env, OCI_HTYPE_ENV, errh, pkgN_replace_callback_fn,
pkgNctx, OCI_FNCODE_STMTPREPARE, OCI_UCBTYPE_REPLACE, ucbDesc);
OCIUserCallbackRegister(env, OCI_HTYPE_ENV, errh, pkgN_exit_callback_fn,
pkgNctx, OCI_FNCODE_STMTPREPARE, OCI_UCBTYPE_EXIT, ucbDesc);
return OCI_CONTINUE;
}
Example 14-5 Registering User Callbacks with the NULL ucbDesc
OCIUserCallbackRegister(env, OCI_HTYPE_ENV, errh, static_entry_callback_fn,
pkgNctx, OCI_FNCODE_STMTPREPARE, OCI_UCBTYPE_ENTRY, (OCIUcb *)NULL);
OCIUserCallbackRegister(env, OCI_HTYPE_ENV, errh, static_replace_callback_fn,
pkgNctx, OCI_FNCODE_STMTPREPARE, OCI_UCBTYPE_REPLACE, (OCIUcb *)NULL);
OCIUserCallbackRegister(env, OCI_HTYPE_ENV, errh, static_exit_callback_fn,
pkgNctx, OCI_FNCODE_STMTPREPARE, OCI_UCBTYPE_EXIT, (OCIUcb *)NULL);
Example 14-6 Using the OCIStmtPrepare() Call to Call the Callbacks in Order
static_entry_callback_fn()
pkg1_entry_callback_fn()
pkg2_entry_callback_fn()
pkg3_entry_callback_fn()
pkg4_entry_callback_fn()
pkg5_entry_callback_fn()
static_replace_callback_fn()
pkg1_replace_callback_fn()
pkg2_replace_callback_fn()
Chapter 14
About Registering User Callbacks in OCI
14-10

pkg3_replace_callback_fn()
pkg4_replace_callback_fn()
pkg5_replace_callback_fn()
OCI code for OCIStmtPrepare call
pkg5_exit_callback_fn()
pkg4_exit_callback_fn()
pkg3_exit_callback_fn()
pkg2_exit_callback_fn()
pkg1_exit_callback_fn()
static_exit_callback_fn()
See Also:
OCIStmtPrepare2()
14.2 OCI Callbacks from External Procedures
Provides additional reference information about using OCI callbacks from external
procedures.
There are several OCI functions that you can use as callbacks from external
procedures.
See Also:
•OCI Cartridge Functions for a list of functions you can use as callbacks
from external procedures
•Oracle Database Development Guide for information about writing C
subroutines that can be called from PL/SQL code, including a list of
which OCI calls you can use and some example code
Chapter 14
OCI Callbacks from External Procedures
14-11

15
Performance Topics
This chapter describes topics about OCI performance features.
You can use OCI to access Oracle TimesTen In-Memory Database and Oracle
TimesTen Application-Tier Database Cache.
This chapter includes the following topics:
•Statement Caching in OCI
•Implicit Fetching of ROWIDs
•OCI Support for Implicit Results
•Client Result Cache
•Client Statement Cache Auto-Tuning
See Also:
Oracle TimesTen In-Memory Database C Developers Guide for information
about Times Ten support for Oracle Call Interface.
15.1 Statement Caching in OCI
Statement caching refers to the feature that provides and manages a cache of
statements for each session.
In the server, it means that cursors are ready to be used without the need to parse the
statement again. You can use statement caching with connection pooling and with
session pooling, and improve performance and scalability. You can use it without
session pooling as well. OCI calls that implement statement caching are:
•
OCIStmtPrepare2()
•
OCIStmtRelease()
This section includes the following topics:
•Statement Caching Without Session Pooling in OCI
•Statement Caching with Session Pooling in OCI
•Rules for Statement Caching in OCI
•Bind and Define Optimization in Statement Caching
•OCI Statement Caching Code Example
15-1

See Also:
•OCIStmtPrepare2()
•OCIStmtRelease()
15.1.1 Statement Caching Without Session Pooling in OCI
To perform statement caching without session pooling, users perform the usual OCI
steps to log on.
The call to obtain a session has a mode that specifies whether statement caching is
enabled for the session. Initially the statement cache is empty. Developers try to find a
statement in the cache using the statement text. If the statement exists, the API
returns a previously prepared statement handle; otherwise, it returns a newly prepared
statement handle.
The application developer can perform binds and defines and then simply execute and
fetch the statement before returning the statement to the cache. If the statement
handle is not found in the cache, the developer must set different attributes on the
handle in addition to the other steps.
OCIStmtPrepare2()
takes a mode that determines if the developer wants a prepared
statement handle or a null statement handle if the statement is not found in the cache.
The pseudocode looks like this:
OCISessionBegin( userhp, ... OCI_STMT_CACHE) ;
OCIAttrset(svchp, userhp, ...); /* Set the user handle in the service context */
OCIStmtPrepare2(svchp, &stmthp, stmttext, key, ...);
OCIBindByPos(stmthp, ...);
OCIDefineByPos(stmthp, ...);
OCIStmtExecute(svchp, stmthp, ...);
OCIStmtFetch2(svchp, ...);
OCIStmtRelease(stmthp, ...);
...
See Also:
OCIStmtPrepare2()
15.1.2 Statement Caching with Session Pooling in OCI
For statement caching with session pooling, the concepts remain the same, except
that the statement cache is enabled at the session pool layer rather than at the
session layer.
The attribute
OCI_ATTR_SPOOL_STMTCACHESIZE
sets the default statement cache size for
each of the sessions in the session pool. It is set on the
OCI_HTYPE_SPOOL
handle. The
statement cache size for a particular session in the pool can be overridden at any time
by using
OCI_ATTR_STMTCACHESIZE
on that session. The value of
OCI_ATTR_SPOOL_STMTCACHESIZE
can be changed at any time. You can use this attribute
Chapter 15
Statement Caching in OCI
15-2

to enable or disable statement caching at the pool level, after creation, just as attribute
OCI_ATTR_STMTCACHESIZE
(on the service context) is used to enable or disable statement
caching at the session level. This change is reflected on individual sessions in the
pool, when they are provided to a user. Tagged sessions are an exception to this
behavior. This is explained later in this section.
Note:
You can change the attributes after acquiring a session. However, once an
attribute is changed, it will remain set on the underlying physical session.
This value will not be reset back implicitly while releasing the session back to
the session pool. Hence, it is the developer's responsibility to maintain the
state of the sessions before releasing the session using
OCIStmtRelease()
.
Enabling or disabling of statement caching is allowed on individual pooled sessions as
it is on nonpooled sessions.
A user can enable statement caching on a session retrieved from a non-statement
cached pool in an
OCISessionGet()
or
OCILogon2()
call by specifying
OCI_SESSGET_STMTCACHE
or
OCI_LOGON2_STMTCACHE
, respectively, in the mode argument.
When a user asks for a session from a session pool, the statement cache size for that
session defaults to that of the pool. This may also mean enabling or disabling
statement caching in that session. For example, if a pooled session (Session A) has
statement caching enabled, and statement caching is turned off in the pool, and a user
asks for a session, and Session A is returned, then statement caching is turned off in
Session A. As another example, if Session A in a pool does not have statement
caching enabled, and statement caching at the pool level is turned on, then before
returning Session A to a user, statement caching on Session A with size equal to that
of the pool is turned on.
This does not hold true if a tagged session is asked for and retrieved. In this case, the
size of the statement cache is not changed. Consequently, it is not turned on or off.
Moreover, if the user specifies mode
OCI_SESSGET_STMTCACHE
in the
OCISessionGet()
call,
this is ignored if the session is tagged. In our earlier example, if Session A was tagged,
then it is returned as is to the user.
See Also:
•OCISessionGet()
•OCILogon2()
15.1.3 Rules for Statement Caching in OCI
If you are using statement caching, follow these rules.
Here are some rules to follow for statement caching in OCI:
•Use the function
OCIStmtPrepare2()
instead of
OCIStmtPrepare()
. If you are using
OCIStmtPrepare()
, you are strongly urged not to use a statement handle across
Chapter 15
Statement Caching in OCI
15-3

different service contexts. Doing so raises an error if the statement has been
obtained by
OCIStmtPrepare2()
. Migration of a statement handle to a new service
context actually closes the cursor associated with the old session and therefore no
sharing is achieved. Client-side sharing is also not obtained, because OCI frees all
buffers associated with the old session when the statement handle is migrated.
•You are required to keep one service context per session. Any statement handle
obtained using
OCIStmtPrepare2()
with a certain service context should be
subsequently used only in conjunction with the same service context, and never
with a different service context.
•A call to
OCIStmtPrepare2()
, even if the session does not have a statement cache,
also allocates the statement handle. Therefore, applications using only
OCIStmtPrepare2()
must not call
OCIHandleAlloc()
for the statement handle.
•A call to
OCIStmtPrepare2()
must be followed by a call to
OCIStmtRelease()
after the
user is done with the statement handle. If statement caching is used, this releases
the statement to the cache. If statement caching is not used, the statement is
deallocated. Do not call
OCIHandleFree()
to free the memory.
•If the call to
OCIStmtPrepare2()
is made with the
OCI_PREP2_CACHE_SEARCHONLY
mode
and a
NULL
statement was returned (statement was not found), the subsequent call
to
OCIStmtRelease()
is not required and must not be performed.
•Do not call
OCIStmtRelease()
for a statement that was prepared using
OCIStmtPrepare()
.
•The statement cache has a maximum size (number of statements) that can be
modified by an attribute on the service context,
OCI_ATTR_STMTCACHESIZE
. The
default value is 20. This attribute can also be used to enable or disable statement
caching for the session, pooled or nonpooled. If
OCISessionBegin()
is called without
the mode set as
OCI_STMT_CACHE
, then
OCI_ATTR_STMTCACHESIZE
can be set on the
service context to a nonzero attribute to turn on statement caching. If statement
caching is not turned on at the session pool level,
OCISessionGet()
returns a non-
statement cache-enabled session. You can use
OCI_ATTR_STMTCACHESIZE
to turn the
caching on. Similarly, you can use the same attribute to turn off statement caching
by setting the cache size to zero.
•You can tag a statement at the release time so that the next time you can request
a statement of the same tag. The tag is used to search the cache. An untagged
statement (tag is
NULL
) is a special case of a tagged statement. Two statements
are considered different if they differ in their tags, or if one is untagged and the
other is not.
Chapter 15
Statement Caching in OCI
15-4

See Also:
•OCIStmtPrepare2()
•OCIHandleAlloc()
•OCIStmtRelease()
•OCIHandleFree()
•OCISessionBegin()
•OCISessionGet()
•Statement Functions
•Service Context Handle Attributes
•Session Pool Handle Attributes
15.1.4 Bind and Define Optimization in Statement Caching
To avoid repeated bind and define operations on statements in the cache by the
application, the application can register an opaque context with a statement taken from
the statement cache and register a callback function with the service context.
The application data such as bind and define buffers can be enclosed in the opaque
context. This context is registered with the statement the first time it is taken from the
cache. When a statement is taken from the cache the second time and onwards, the
application can reuse the bind and define buffers, that it had registered with that
statement. It is still the application's responsibility to manage the bind and defines. It
can reuse both the bind and define data and the buffers, or it can change only the data
and reuse the buffers, or it can free and reallocate the buffers if the current size is not
enough. In the last case, it must rebind and redefine. To clean up the memory
allocated by the application toward these bind and define buffers, the callback function
is called during aging out of the statement or purging of the whole cache as part of
session closure. The callback is called for every statement being purged. The
application frees the memory and does any other cleanup required, inside the callback
function. Example 15-1 shows the pseudocode.
Example 15-1 Optimizing Bind and Define Operations on Statements in the
Cache
Get the statement using OCIStmtPrepare2(...)
Get the opaque context from the statement if it exists
If opaque context does not exist
{
Allocate fetch buffers, do the OCIBindByPos, OCIDefineByPos, and so forth
Enclose the buffer addresses inside a context and set the context and
callback function on the statement
}
Execute/Fetch using the statement, and process the data in the fetch buffers.
Chapter 15
Statement Caching in OCI
15-5

OCIStmtRelease() that statement
Next OCIStmtPrepare2()
OCIAttrGet() opaque application context from statement handle
Execute/Fetch using the statement and process the data in the fetch buffers.
OCIStmtRelease()
. . .
void callback_fn (context, statement, mode)
{
/* mode= OCI_CBK_STMTCACHE_STMTPURGE means this was called when statement was
aging out of the statement cache or if the session is ended */
<free the buffers in the context.>
}
See Also:
•OCI_ATTR_STMTCACHE_CBKCTX
•OCI_ATTR_STMTCACHE_CBK
15.1.5 OCI Statement Caching Code Example
Indicates where to find a working example of statement caching.
See
cdemostc.c
in directory
demo
for a working example of statement caching.
15.2 Implicit Fetching of ROWIDs
This section describes the following topics:
•About Implicit Fetching of ROWIDs
•Example of Implicit Fetching of ROWIDs
15.2.1 About Implicit Fetching of ROWIDs
ROWID
is a globally unique identifier for a row in a database. It is created at the time the
row is inserted into the table, and destroyed when it is removed.
ROWID
values have several important uses. They are unique identifiers for rows in a
table. They are the fastest way to access a single row and can show how the rows in
the table are stored.
Chapter 15
Implicit Fetching of ROWIDs
15-6

Implicit fetching of
ROWID
s in
SELECT
...
FOR
UPDATE
statements means that the
ROWID
is
retrieved at the client side, even if it is not one of the columns named in the select
statement. The
position
parameter of
OCIDefineByPos()
is set to zero (0). These host
variables can be specified for retrieving the
ROWID
pseudocolumn values:
•
SQLT_CHR
(
VARCHAR2
)
•
SQLT_VCS
(
VARCHAR
)
•
SQLT_STR
(
NULL
-terminated string)
•
SQLT_LVC
(
LONG
VARCHAR
)
•
SQLT_AFC
(
CHAR
)
•
SQLT_AVC
(
CHARZ
)
•
SQLT_VST
(OCI String)
•
SQLT_RDD
(
ROWID
descriptor)
The
SELECT
...
FOR
UPDATE
statement identifies the rows that are to be updated and then
locks each row in the result set. This is useful when you want to base an update on the
existing values in a row. In that case, you must ensure that another user does not
change the row.
When you specify character buffers for storing the values of the
ROWID
s (for example, if
getting it in
SQLT_STR
format), allocate enough memory for storing
ROWID
s. Remember
the differences between the
ROWID
data type and the
UROWID
data type. The
ROWID
data
type can only store physical
ROWID
s, but
UROWID
can store logical
ROWID
s (identifiers for
the rows of index-organized tables) as well. The maximum internal length for the
ROWID
type is 10 bytes; it is 3950 bytes for the
UROWID
data type.
Dynamic define is equivalent to calling
OCIDefineByPos()
or
OCIDefineByPos2()
with
mode
set as
OCI_DYNAMIC_FETCH
. Dynamic defines enable you to set up additional attributes
for a particular define handle. It specifies a callback function that is invoked at runtime
to get a pointer to the buffer into which the fetched data or a piece of it is to be
retrieved.
The attribute
OCI_ATTR_FETCH_ROWID
must be set on the statement handle before you
can use implicit fetching of
ROWID
s, in this way:
OCIAttrSet(stmthp, OCI_HTYPE_STMT, 0, 0 , OCI_ATTR_FETCH_ROWID, errhp);
Dynamic define is not compatible with implicit fetching of
ROWID
s. In normal scenarios
this mode allows the application to provide buffers for a column, for each row; that is, a
callback is invoked every time a column value is fetched.
This feature, using
OCIDefineByPos()
or
OCIDefineByPos2()
for position 0, is for fetching
an array of data simultaneously into the user buffers and getting their respective
ROWID
s
at the same time. It allows for fetching of
ROWID
s with
SELECT....FOR UPDATE
statements
even when
ROWID
is not one of the columns in the
SELECT
query. When fetching the data
one by one into the user buffers, you can use the existing attribute
OCI_ATTR_ROWID
.
If you use this feature to fetch the
ROWID
s, the attribute
OCI_ATTR_ROWID
on the statement
handle cannot be used simultaneously to get the
ROWID
s. You can only use one of them
at a time for a particular statement handle.
Chapter 15
Implicit Fetching of ROWIDs
15-7

See Also:
•OCI_ATTR_FETCH_ROWID
•OCIDefineByPos() or OCIDefineByPos2()
15.2.2 Example of Implicit Fetching of ROWIDs
Shows an example of implicit fetching of ROWIDs.
Use the fragment of a C program in Example 15-2 to build upon.
Example 15-2 Implicit Fetching of ROWIDs
#include <oci.h>
int main()
{
...
text *mySql = (text *) "SELECT emp_name FROM emp FOR UPDATE";
text rowid[100][15] = {0};
text empName[100][15] = {0};
...
/* Set up the environment, error handle, etc. */
...
/* Prepare the statement - select ... for update. */
if (OCIStmtPrepare (select_p, errhp,
mySql, strlen(mySql), OCI_NTV_SYNTAX, OCI_DEFAULT))
{
printf ("Prepare failed \n");
return (OCI_ERROR);
}
/* Set attribute for implicit fetching of ROWIDs on the statement handle. */
if (OCIAttrSet(select_p, OCI_HTYPE_STMT, 0, 0, OCI_ATTR_FETCH_ROWID, errhp))
{
printf ("Unable to set the attribute - OCI_ATTR_FETCH_ROWID \n");
return OCI_ERROR;
}
/*
* Define the positions: 0 for getting ROWIDs and other positions
* to fetch other columns.
* Also, get the define conversion done implicitly by fetching
* the ROWIDs in the string format.
*/
if (OCIDefineByPos ( select_p,
&defnp0,
errhp,
0,
rowid[0],
15,
SQLT_STR,
Chapter 15
Implicit Fetching of ROWIDs
15-8

(void *) ind,
(void *) 0,
(void *) 0,
OCI_DEFAULT) ||
OCIDefineByPos(select_p,
&defnp1,
errhp,
1,
empName[0],
15,
SQLT_STR,
(void *) 0,
(void *) 0,
(void *) 0,
OCI_DEFAULT)
)
{
printf ("Failed to define\n");
return (OCI_ERROR);
}
/* Execute the statement. */
if (errr = OCIStmtExecute(svchp,
select_p,
errhp,
(ub4) 5,
(ub4) 0,
(OCISnapshot *) NULL,
(OCISnapshot *) NULL,
(ub4) OCI_DEFAULT))
{
if (errr != OCI_NO_DATA)
return errr;
}
printf ("Column 0 \t Column 1\n");
printf ("_________ \t ________\n");
for (i =0 ;i<5 i++)
{
printf("%s \t %s \n", rowid[i], empName[i]);
}
return OCI_SUCCESS;
}
15.3 OCI Support for Implicit Results
Beginning with Oracle Database 12c Release 1 (12.1) , PL/SQL can return results
(cursors) implicitly from stored procedures and anonymous PL/SQL blocks.
OCIStmtGetNextResult()
is provided to retrieve and process the implicit results.
PL/SQL provides a subprogram
RETURN_RESULT
in the
DBMS_SQL
package to return the
result of an executed statement as shown in Example 15-3. In the current release, only
SELECT
query result-sets can be implicitly returned by a PL/SQL procedure block.
OCIStmtGetNextResult()
returns an OCI statement handle on which the usual OCI
define and fetch calls are done to retrieve the rows.
Chapter 15
OCI Support for Implicit Results
15-9

Example 15-4 shows a PL/SQL stored procedure to implicitly return result-sets
(cursors) to the client.
Example 15-5 shows the same approach using an anonymous PL/SQL block sent by
the client. This example shows how applications can use the implicit results feature to
implement batching of SQL statements from an OCI application. An OCI application
can dynamically form a PL/SQL anonymous block to execute multiple and variable
SELECT
statements and return the corresponding cursors using
DBMS_SQL.RETURN_RESULT
.
Example 15-6 lists an OCI program showing how to use the
OCIStmtGetNextResult()
call to retrieve and process the implicit results returned by a PL/SQL stored procedure
(see Example 15-4) or an anonymous PL/SQL block (see Example 15-5).
OCIStmtGetNextResult()
can be called iteratively by the application to retrieve each
implicit result from an executed PL/SQL statement. Applications retrieve each result-
set sequentially but can fetch rows from any result-set independently. The top-level
OCI statement handle tracks all the associated result-set statement handles. Freeing
or releasing the top-level OCI statement handle automatically closes and frees all the
implicit result-sets.
The attribute
OCI_ATTR_IMPLICIT_RESULT_COUNT
is provided on the OCI statement handle
to determine the number of implicit results available.
The
rtype
parameter of
OCIStmtGetNextResult()
returns the type of the result. In this
release only the type:
OCI_RESULT_TYPE_SELECT
is supported. The describe metadata of
the returned result set can be accessed similar to any
SELECT
ResultSet.
Note:
The following OCI code can be used in external procedures too, to fetch from
the implicit results. In that case,
OCI_PREP2_IMPL_RESULTS_CLIENT
should be
passed as the mode to the
OCIStmtPrepare2()
call.
Example 15-3 DBMS_SQL RETURN_RESULT Subprogram
procedure return_result(rc in out sys_refcursor,
to_client in boolean default true);
procedure return_result(rc in out integer,
to_client in boolean default true);
Example 15-4 A PL/SQL Stored Procedure to Implicitly Return Result-Sets
(Cursors) to the Client
CREATE PROCEDURE foo AS
c1 sys_refcursor;
c2 sys_refcursor;
begin
open c1 for select * from emp;
dbms_sql.return_result(c1); --return to client
-- open 1 more cursor
open c2 for select * from dept;
dbms_sql.return_result (c2); --return to client
end;
Chapter 15
OCI Support for Implicit Results
15-10

Example 15-5 An Anonymous PL/SQL Block to Implicitly Return Result-Sets
(Cursors) to the Client
declare
c1 sys_refcursor;
c2 sys_refcursor;
begin
open c1 for select * from emp;
dbms_sql.return_result (c1); --return to client
-- open 1 more cursor
open c2 for select * from dept;
dbms_sql.return_result (c2); --return to client
end;
Example 15-6 Using OCIStmtGetNextResult() to Retrieve and Process the
Implicit Results Returned by Either a PL/SQL Stored Procedure or Anonymous
Block
OCIStmt *stmthp;
ub4 rsetcnt;
void *result;
ub4 rtype;
char *sql = "begin foo; end;";
/* Prepare and execute the PL/SQL procedure. */
OCIStmtPrepare2(svchp, &stmthp, errhp, (oratext *)sql, strlen(sql),
NULL, 0, OCI_NTV_SYNTAX, OCI_DEFAULT);
OCIStmtExecute(svchp, stmthp, errhp, 1, 0,
(const OCISnapshot *)0,
(OCISnapshot *)0, OCI_DEFAULT);
/* Now check if any implicit results are available. */
OCIAttrGet((void *)stmthp, OCI_HTYPE_STMT, &rsetcnt, 0,
OCI_ATTR_IMPLICIT_RESULT_COUNT, errhp);
/* Loop and retrieve the implicit result-sets.
* ResultSets are returned in the same order as in the PL/SQL
* procedure/block.
*/
while (OCIStmtGetNextResult(stmthp, errhp, &result, &rtype,
OCI_DEFAULT) == OCI_SUCCESS)
{
/* Check the type of implicit ResultSet, currently
* only supported type is OCI_RESULT_TYPE_SELECT
*/
if (rtype == OCI_RESULT_TYPE_SELECT)
{
OCIStmt *rsethp = (OCIStmt *)result;
/* Perform normal OCI actions to define and fetch rows. */
}
else
printf("unknown result type %d\n", rtype);
/* The result set handle should not be freed by the user. */
}
OCIStmtRelease(stmthp, errhp, NULL, 0, OCI_DEFAULT); /* Releases the statement
handle. */
Chapter 15
OCI Support for Implicit Results
15-11

See Also:
•OCIStmtGetNextResult()
•Statement Handle Attributes for more information about the attribute
OCI_ATTR_IMPLICIT_RESULT_COUNT
.
•OCIStmtPrepare2()
15.4 Client Result Cache
OCI applications can use client memory to take advantage of the OCI result cache to
improve response times of repeated queries.
See Also:
Oracle Database Development Guide for complete information about using
the OCI client result cache
15.5 Client Statement Cache Auto-Tuning
Describes topics about client statement cache auto-tuning.
This section describes the following topics:
•About Auto-Tuning Client Statement Cache
•Benefit of Auto-Tuning Client Statement Cache
•Client Statement Cache Auto-Tuning Parameters
•Usage Examples of Client Statement Cache Auto Tuning
•Enabling and Disabling OCI Client Auto-Tuning
•Usage Guidelines for Auto-Tuning Client Statement Cache
15.5.1 About Auto-Tuning Client Statement Cache
Auto-tuning optimizes OCI client session features of mid-tier applications to gain
higher performance without the need to reprogram your OCI application.
Auto tuning operations like increasing or decreasing cache memory happens implicitly
during
OCIStmtPrepare2()
and
OCIStmtRelease()
calls on a periodic basis. Calling
OCIAttrGet()
with
OCI_ATTR_STMTCACHESIZE
on the service handle gives the current
cache size being used, if you need to check.
It is possible for the coded OCI client statement cache size setting to be sub optimal.
This can happen, for example, with changing the workload causing a different working
set of SQL statements. If the size is too low, it will cause excess network activity and
more parses at the server. If the size is too high, there will be excess memory used. It
can be difficult for the client side application to always keep this cache size optimal.
Chapter 15
Client Result Cache
15-12

Auto-tuning automatically reconfigures the OCI statement cache size on a periodic
basis. Auto-tuning is achieved by providing a deployment time setting that provides an
option to reconfigure OCI statement caching to resolve this potential performance
issue.
These settings are provided as connect string based deployment settings in the client
oraaccess.xml
file that overrides manual settings to the user configuration of OCI
features.
See Also:
•OCIStmtPrepare2()
•OCIStmtRelease()
15.5.2 Benefit of Auto-Tuning Client Statement Cache
The more specific benefit of auto-tuning client statement cache is to transparently
detect, monitor, and adjust the statement cache size to improve performance or
decrease memory usage.
Developers and DBAs can expect to see the following benefits of using auto-tuning for
their OCI client applications:
•Reduced time and effort in diagnosing and fixing performance problems with each
part of their system, such as statement caching
•Minimized manual modifications needed to configurations of this OCI feature to
improve performance. Usually, this manual correction requires applications to
restart more than once with different configuration parameters, thus further
reducing the high availability of the client
•One solution that can be used by all OCI applications to improve performance right
out-of-the-box without having to make any application changes
•OCI applications are freed from making custom implementations (that can be error
prone) to auto-tune their OCI application to optimize performance and memory
usage. Here auto-tuning is limited to internal automatic tuning of OCI Client-side
statement cache size only.
15.5.3 Client Statement Cache Auto-Tuning Parameters
The following connection specific parameters in
oraccess.xml
can be set per
configuration alias or across all connect strings using default connection specific
parameters.
Values specified in the client
oraaccess.xml
configuration file override programmatic
settings.
This section includes the following topics:
•<statement_cache>
•<auto_tune>
•Comparison of the Connection Specific Auto-Tuning Parameters
Chapter 15
Client Statement Cache Auto-Tuning
15-13

See Also:
About Specifying Defaults for Connection Parameters for more information
about setting per configuration alias or across all connect strings using
default connection specific parameters
15.5.3.1 <statement_cache>
This parameter is optional and sets the limit for the statement caching tunable
component.
<statement_cache>
<size>100</size>
</statement_cache>
The limit is the maximum number of statements that can be cached per session. If
auto-tuning is enabled or not, this setting in
oraaccess.xml
overrides the programmatic
setting of OCI statement cache size.
If auto-tuning is enabled, this setting will be the upper bound on statement cache size
while its being dynamically tuned.
If the session is not using statement caching APIs as in
OCIStmtPrepare2()
and
OCIStmtRelease()
, this setting is ignored.
Default values are as follows:
•If auto-tuning is enabled, statement caching is dynamically tuned and the initial
statement cache size is set to 100 statements.
•If auto-tuning is disabled, this setting serves as the deployment setting of
statement caching size, overriding any programmatic setting.
See Also:
•OCIStmtPrepare2()
•OCIStmtRelease()
•Enabling and Disabling OCI Client Auto-Tuning
15.5.3.2 <auto_tune>
This section specifies auto tune parameters.
If the OCI session is not using statement caching APIs as in
OCIStmtPrepare2()
or
OCIStmtRelease()
, auto tuning parameters are ignored for that session. It is possible in
a process that some sessions or connections can have auto-tuning enabled and some
disabled.
This section includes the following topics:
•<enable>true</enable>
Chapter 15
Client Statement Cache Auto-Tuning
15-14

•<ram_threshold>
•<memory_target>
See Also:
•OCIStmtPrepare2()
•OCIStmtRelease()
15.5.3.2.1 <enable>true</enable>
This parameter turns auto tuning on or off.
The default is auto tuning off
(FALSE)
or disabled.
<auto_tune>
<enable>true</enable>
</auto_tune>
Auto-tuning is enabled along with internal default settings.
See Also:
<statement_cache> for more information about auto-tuning is enabled along
with internal default settings
15.5.3.2.2 <ram_threshold>
This parameter is optional.
<auto_tune>
<enable>true</enable>
<ram_threshold>0.1</ram_threshold>
</auto_tune>
The default value is 0.01%. It is specified as percentage of installed RAM. This
specifies the total memory available across the auto tuning sessions in a process
sharing this setting. This setting can be specified per process or per connect string
alias.
Note that if specified per connect string alias, the total auto tuning memory used by a
client process can add up.
Therefore, it may be preferable to specify auto tuning limits in the
<default_parameters>
section of
oraaccess.xml
file. This way you have a common pool of memory for all
sessions in a client process.
A smaller limit uses less RAM for auto tuning, but minimizes the chance other
programs running on the system do not degrade in performance.
This parameter must be specified within the
<auto_tune></auto_tune>
deployment
setting.
Chapter 15
Client Statement Cache Auto-Tuning
15-15

See Also:
About oraaccess.xml
15.5.3.2.3 <memory_target>
This parameter is optional.
<auto_tune>
<enable>true</enable>
<memory_target>40M</memory_target>
</auto_tune>
Specified in bytes. Default is undefined. It specifies the total memory available across
the auto tuning sessions in a process sharing this setting. This setting can be specified
per process or per connect string alias.
Note that if specified per connect string alias, the total auto tuning memory used by a
client process can add up.
Therefore, it may be preferable to specify auto tuning limits in the
<default_parameters>
section of
oraaccess.xml
file. This way you have a common pool of memory for all
sessions in a client process.
This parameter must be specified within the
<auto_tune></auto_tune>
deployment
setting.
Using this parameter ensures the use of a consistent memory limit for auto tuning
irrespective of installed RAM on that system.
If not specified, the auto tuning memory limit is based on the
<ram_threshold>
parameter setting.
If both
<ram_threshold>
and
<memory_target>
parameters are specified, the effective
limit is the minimum of the two parameters.
See Also:
About oraaccess.xml
15.5.3.3 Comparison of the Connection Specific Auto-Tuning Parameters
Lists and describes a comparison of all auto-tuning parameters.
Table 15-1 shows a comparison of the connection specific auto-tuning parameters.
Chapter 15
Client Statement Cache Auto-Tuning
15-16

Table 15-1 Comparison of Some Connection Specific Auto-Tuning Parameters
Parameter Setting and Semantics For Auto-Tuning or Deployment
Setting
<statement_cache>
Optional setting.
Per session cache size.
If auto-tuning is enabled (see "Enabling
and Disabling OCI Client Auto-Tuning"),
this is the upper bound of each sessions
statement cache size while its tuned by
auto tuning.
Or else it refers to the deployment
setting for statement caching.
<auto_tune>
Optional setting.
Specify this parameter to use
auto-tuning. Applies to all
connections using this
connect string or all
connections if null connect
string is specified.
Only auto-tuning related
<ram_threshold>0.1</ram_threshold>
Optional setting.
Converts the percentage
setting to a memory value
based on installed RAM on
that client or mid-tier system.
This is the upper limit of
memory used for auto tuning
within a client process.
For installed RAM of 8GB, not
specifying this parameter
gives 800 KB of memory
among the sessions.
Note each connection can
potentially have its own
setting of auto tuning
parameters so these values
can add up for the whole
process based on
configuration settings. It is
preferable to use this
parameter hence in the
<default_parameters>
section of the
oraaccess.xml
file. See "File (oraaccess.xml)
Properties" for a description of
the syntax.
Only auto-tuning related. If auto-tuning is
disabled, this parameter setting is
ignored. This parameter must be
specified within the
<auto_tune></
auto_tune>
deployment setting.
Chapter 15
Client Statement Cache Auto-Tuning
15-17

Table 15-1 (Cont.) Comparison of Some Connection Specific Auto-Tuning Parameters
Parameter Setting and Semantics For Auto-Tuning or Deployment
Setting
<memory_target>1048576</
memory_target>
Optional setting.
This is the upper limit of
memory used for auto tuning
within a client process.
Note each connection can
potentially have its own
setting of auto tuning
parameters so these values
can add up for the whole
process based on
configuration settings. It is
preferable to use this
parameter hence in the
<default_parameters>
section of the
oraaccess.xml
file.
See "File (oraaccess.xml)
Properties" for a description of
the syntax.
Value is in bytes. 1,048,576
bytes is 1 MB.
Only auto-tuning related. If auto-tuning is
disabled, this parameter setting is
ignored. This parameter must be
specified within the
<auto_tune></
auto_tune>
deployment setting.
15.5.4 Usage Examples of Client Statement Cache Auto Tuning
The following are some usage examples showing use and interaction of client
statement cache auto-tuning parameters that are also connection specific parameters.
<statement_cache>
<size>100</size>
</statement_cache>
The programmatic statement cache size will be replaced by this setting. Auto-tuning is
disabled and cache is managed per LRU. In this case, the application developer
believes the OCI application statement prefetching programmatic settings do not need
to be overridden.
<auto_tune>
<enable>true</enable>
</auto_tune>
Auto-tuning is enabled along with internal default settings.
<statement_cache>
<size>100</size>
</statement_cache>
<auto_tune>
<enable>true</enable>
<memory_target>40M</memory_target>
</auto_tune>
Chapter 15
Client Statement Cache Auto-Tuning
15-18

This statement caching deployment setting of 100 will replace the programmatic
statement cache size and because auto-tuning is enabled, statement caching will be
auto-tuned. The memory target setting is in effect because auto-tuning is enabled.
Auto tuning will always try to limit total statement cache memory used around a
memory target. If a memory target is not specified, it is based on the percentage of
total installed RAM.
In this case, the memory limit is the specified memory target.
See Also:
<statement_cache> for more information about auto-tuning is enabled along
with internal default settings
15.5.5 Enabling and Disabling OCI Client Auto-Tuning
Describes conditions that enable and disable OCI client auto-tuning.
The following conditions enable and disable OCI client auto-tuning:
•Auto-tuning is enabled when the client
oraaccess.xml
<auto_tune>
section is added
with enable specified as true,
<enable>true</enable>
•Auto-tuning is disabled by default or when enable is set to false, <enable>false</
enable> in
oraaccess.xml
under the
<auto_tune>
section.
15.5.6 Usage Guidelines for Auto-Tuning Client Statement Cache
Describes guidelines to use when setting the auto-tuning parameters.
The following are some guidelines to use when setting the auto-tuning parameters:
•When either client response, memory allocation, or client CPU is high and you
want to gain performance without rebuilding the OCI application, you can use
<auto_tune>
settings or deployment
<statement_cache>
settings. Auto tuning may
also decrease the network bytes transferred between client and server.
•When AWR or ADDM reports lots of parses and you cannot or you may prefer not
to programmatically modify the statement cache size, you can specify auto-tuning
for statement cache or use the deployment statement cache setting
<statement_cache>
.
Chapter 15
Client Statement Cache Auto-Tuning
15-19

16
Database Startup and Shutdown
This chapter describes topics about OCI database startup and shutdown.
This section describes the following topics:
•About OCI Database Startup and Shutdown
•Examples of Startup and Shutdown in OCI
16.1 About OCI Database Startup and Shutdown
The OCI functions
OCIDBStartup()
and
OCIDBShutdown()
provide the minimal interface
needed to start and shut down an Oracle database.
Before calling
OCIDBStartup()
, the C program must connect to the server and start a
SYSDBA
or
SYSOPER
session in the preliminary authentication mode. This mode is the only
one permitted when the instance is not up, and it is used only to start the instance. A
call to
OCIDBStartup()
starts one server instance without mounting or opening the
database. To mount and open the database, end the preliminary authentication
session and start a regular
SYSDBA
or
SYSOPER
session to execute the appropriate
ALTER
DATABASE
statements.
An active
SYSDBA
or
SYSOPER
session is needed to shut down the database. For all
modes other than
OCI_DBSHUTDOWN_ABORT
, make two calls to
OCIDBShutdown()
: one to
initiate shutdown by prohibiting further connections to the database, followed by the
appropriate
ALTER
DATABASE
commands to dismount and close it; and the other call to
finish shutdown by bringing the instance down. In special circumstances, to shut down
the database as fast as possible, call
OCIDBShutdown()
in the
OCI_DBSHUTDOWN_ABORT
mode, which is equivalent to
SHUTDOWN ABORT
in SQL*Plus.
Both of these functions require a dedicated connection to the server.
ORA-106
is
signaled if an attempt is made to start or shut down the database when it is connected
to a shared server through a dispatcher.
The
OCIAdmin
administration handle C data type is used to make the interface
extensible.
OCIAdmin
is associated with the handle type
OCI_HTYPE_ADMIN
. Passing a
value for the
OCIAdmin
parameter,
admhp
, is optional for
OCIDBStartup()
and is not
needed by
OCIDBShutdown()
.
See Also:
•OCIDBStartup()
•OCIDBShutdown()
•Administration Handle Attributes
•Oracle Database Administrator’s Guide
16-1

16.2 Examples of Startup and Shutdown in OCI
To perform a startup, you must be connected to the database as
SYSOPER
or
SYSDBA
in
OCI_PRELIM_AUTH
mode. You cannot be connected to a shared server through a
dispatcher.
To use a client-side parameter file (
pfile
), the attribute
OCI_ATTR_ADMIN_PFILE
must be
set in the administration handle using
OCIAttrSet()
; otherwise, a server-side parameter
file (
spfile
) is used. In the latter case, pass
(OCIAdmin *)0
. A call to
OCIDBStartup()
starts one instance on the server.
Example 16-1 shows sample code that uses a client-side parameter file (
pfile
) that is
set in the administration handle and performs a database startup operation.
To perform a shutdown, you must be connected to the database as
SYSOPER
or
SYSDBA
.
You cannot be connected to a shared server through a dispatcher. When shutting
down in any mode other than
OCI_DBSHUTDOWN_ABORT
, use the following procedure:
1. Call
OCIDBShutdown()
in
OCI_DEFAULT
,
OCI_DBSHUTDOWN_TRANSACTIONAL
,
OCI_DBSHUTDOWN_TRANSACTIONAL_LOCAL
, or
OCI_DBSHUTDOWN_IMMEDIATE
mode to prohibit
further connections.
2. Use the necessary
ALTER
DATABASE
commands to close and dismount the database.
3. Call
OCIDBShutdown()
in
OCI_DBSHUTDOWN_FINAL
mode to shut down the instance.
Example 16-1 Calling OCIDBStartup() to Perform a Database Startup Operation
...
/* Example 0 - Startup: */
OCIAdmin *admhp;
text *mount_stmt = (text *)"ALTER DATABASE MOUNT";
text *open_stmt = (text *)"ALTER DATABASE OPEN";
text *pfile = (text *)"/ade/viewname/oracle/work/t_init1.ora";
/* Start the authentication session */
checkerr(errhp, OCISessionBegin (svchp, errhp, usrhp,
OCI_CRED_RDBMS, OCI_SYSDBA|OCI_PRELIM_AUTH));
/* Allocate admin handle for OCIDBStartup */
checkerr(errhp, OCIHandleAlloc((void *) envhp, (void **) &admhp,
(ub4) OCI_HTYPE_ADMIN, (size_t) 0, (void **) 0));
/* Set attribute pfile in the admin handle
(do not do this if you want to use the spfile) */
checkerr (errhp, OCIAttrSet( (void *) admhp, (ub4) OCI_HTYPE_ADMIN,
(void *) pfile, (ub4) strlen(pfile),
(ub4) OCI_ATTR_ADMIN_PFILE, (OCIError *) errhp));
/* Start up in NOMOUNT mode */
checkerr(errhp, OCIDBStartup(svchp, errhp, admhp, OCI_DEFAULT, 0));
checkerr(errhp, OCIHandleFree((void *) admhp, (ub4) OCI_HTYPE_ADMIN));
/* End the authentication session */
OCISessionEnd(svchp, errhp, usrhp, (ub4)OCI_DEFAULT);
/* Start the sysdba session */
checkerr(errhp, OCISessionBegin (svchp, errhp, usrhp, OCI_CRED_RDBMS,
Chapter 16
Examples of Startup and Shutdown in OCI
16-2

OCI_SYSDBA));
/* Mount the database */
checkerr(errhp, OCIStmtPrepare2(svchp, &stmthp, errhp, mount_stmt, (ub4)
strlen((char*) mount_stmt),
(CONST OraText *) 0, (ub4) 0, (ub4) OCI_NTV_SYNTAX, (ub4)
OCI_DEFAULT));
checkerr(errhp, OCIStmtExecute(svchp, stmthp, errhp, (ub4) 1, (ub4)0,
(OCISnapshot *) NULL, (OCISnapshot *) NULL, OCI_DEFAULT));
checkerr(errhp, OCIStmtRelease(stmthp, errhp, (OraText *)0, 0, OCI_DEFAULT));
/* Open the database */
checkerr(errhp, OCIStmtPrepare2(svchp, &stmthp, errhp, open_stmt, (ub4)
strlen((char*) open_stmt),
(CONST OraText *)0, (ub4)0, (ub4) OCI_NTV_SYNTAX, (ub4) OCI_DEFAULT));
checkerr(errhp, OCIStmtExecute(svchp, stmthp, errhp, (ub4) 1, (ub4)0,
(OCISnapshot *) NULL, (OCISnapshot *) NULL, OCI_DEFAULT));
checkerr(errhp, OCIStmtRelease(stmthp, errhp, (OraText *)0, 0, OCI_DEFAULT));
/* End the sysdba session */
OCISessionEnd(svchp, errhp, usrhp, (ub4)OCI_DEFAULT);
...
Example 16-2 Calling OCIDBShutdown() in OCI_DBSHUTDOWN_FINAL Mode
/* Example 1 - Orderly shutdown: */
...
text *close_stmt = (text *)"ALTER DATABASE CLOSE NORMAL";
text *dismount_stmt = (text *)"ALTER DATABASE DISMOUNT";
/* Start the sysdba session */
checkerr(errhp, OCISessionBegin (svchp, errhp, usrhp, OCI_CRED_RDBMS,
OCI_SYSDBA));
/* Shutdown in the default mode (transactional, transactional-local,
immediate would be fine too) */
checkerr(errhp, OCIDBShutdown(svchp, errhp, (OCIAdmin *)0, OCI_DEFAULT));
/* Close the database */
checkerr(errhp, OCIStmtPrepare2(svchp, &stmthp, errhp, close_stmt, (ub4)
strlen((char*) close_stmt),
(CONST OraText *)0, (ub4)0, (ub4) OCI_NTV_SYNTAX,
(ub4) OCI_DEFAULT));
checkerr(errhp, OCIStmtExecute(svchp, stmthp, errhp, (ub4) 1, (ub4)0,
(OCISnapshot *) NULL,
(OCISnapshot *) NULL, OCI_DEFAULT));
checkerr(errhp, OCIStmtRelease(stmthp, errhp, (OraText *)0, 0, OCI_DEFAULT));
/* Dismount the database */
checkerr(errhp, OCIStmtPrepare2(svchp, &stmthp, errhp, dismount_stmt,
(ub4) strlen((char*) dismount_stmt), (CONST OraText *)0, (ub4)0,
(ub4) OCI_NTV_SYNTAX, (ub4) OCI_DEFAULT));
checkerr(errhp, OCIStmtExecute(svchp, stmthp, errhp, (ub4) 1, (ub4)0,
(OCISnapshot *) NULL,
(OCISnapshot *) NULL, OCI_DEFAULT));
checkerr(errhp, OCIStmtRelease(stmthp, errhp, (OraText *)0, 0, OCI_DEFAULT));
/* Final shutdown */
checkerr(errhp, OCIDBShutdown(svchp, errhp, (OCIAdmin *)0,
OCI_DBSHUTDOWN_FINAL));
Chapter 16
Examples of Startup and Shutdown in OCI
16-3

/* End the sysdba session */
checkerr(errhp, OCISessionEnd(svchp, errhp, usrhp, (ub4)OCI_DEFAULT));
...
Example 16-3 Calling OCIDBShutdown() in OCI_DBSHUTDOWN_ABORT Mode
/* Example 2 - Shutdown using abort: */
...
/* Start the sysdba session */
...
checkerr(errhp, OCISessionBegin (svchp, errhp, usrhp, OCI_CRED_RDBMS,
OCI_SYSDBA));
/* Shutdown in the abort mode */
checkerr(errhp, OCIDBShutdown(svchp, errhp, (OCIAdmin *)0,
OCI_DBSHUTDOWN_ABORT));
/* End the sysdba session */
checkerr(errhp, OCISessionEnd(svchp, errhp, usrhp, (ub4)OCI_DEFAULT));
...
Example 16-2 shows sample code that uses a client-side parameter file (
pfile
) that is
set in the administration handle that performs an orderly database shutdown
operation.
Example 16-3 shows a shutdown example that uses
OCI_DBSHUTDOWN_ABORT
mode.
See Also:
•OCIAttrSet()
•OCIDBStartup()
•OCIDBShutdown()
Chapter 16
Examples of Startup and Shutdown in OCI
16-4

17
Support for Pluggable Databases
The multitenant architecture enables an Oracle database to contain a portable
collection of schemas, schema objects, and nonschema objects that appear to an
Oracle client as a separate database.
A multitenant container database (CDB) is an Oracle database that includes one or
more pluggable databases (PDBs).
OCI clients can connect to a PDB using a service whose pluggable database property
has been set to the relevant PDB.
In general, OCI calls behave the same way whether connected to a pluggable
database or a normal database. OCI calls and features that require special
consideration with a CDB are described in the sections that follow:
•Enhancements on OCI API Calls with Multitenant Container Databases (CDB) in
General
•OCI Enhancements for ALTER SESSION SET CONTAINER
•Restrictions on OCI API Calls with Multitenant Container Databases (CDB) in
General
•Restrictions on OCI Calls with ALTER SESSION SET CONTAINER
•Restrictions on OCI Calls with ALTER SESSION SWITCH CONTAINER SWITCH
SERVICE
See Also:
Oracle Database Administrator’s Guide for more information about PDBs and
for more details about configuring the services to connect to various PDBs
17.1 Enhancements on OCI API Calls with Multitenant
Container Databases (CDB) in General
These enhancements are the result of restrictions that are now removed for Oracle
Database 12c Release 2 (12.2) and later.
The following enhancements are the result of restrictions that are now removed for
Oracle Database 12c Release 2 (12.2) and later.
•Client result cache works with connections to Pluggable Databases.
17-1

17.2 OCI Enhancements for ALTER SESSION SET
CONTAINER
Some OCI restrictions about using the
ALTER SESSION SET CONTAINER
statement are
removed.
The client must be Oracle Database Release 12c Release 2 (12.2) to perform these
operations. Lower version clients are returned an error if any of the following
operations is attempted.
•The
ALTER SESSION SET CONTAINER
statement supports applications that
use
TIMESTAMP WITH TIMEZONE
or
TIMESTAMP WITH LOCAL TIMEZONE
data types in OCI.
The semantics of these types are preserved when the application switches
between pluggable databases having different database time zone settings or
different database time zone file version settings.
•The
ALTER SESSION SET CONTAINER
statement supports the use of this command to
switch an OCI connection between any two pluggable databases whose character
sets are different.
17.3 Restrictions on OCI API Calls with Multitenant
Container Databases (CDB) in General
Descriptions general restrictions.
•An attempt to logon in
OCI_PRELIM_AUTH
mode when connected to any container
other than
CDB$ROOT
will result in an
ORA-24542
error.
•An attempt to issue
OCIDBStartup()
when connected to any container other than
CDB$ROOT
results in an
ORA-24543
error.
•An attempt to issue
OCIDBShutdown()
when connected to any container other than
CDB$ROOT
results in an
ORA-24543
error. When
OCIDBShutdown()
is issued connected
to
CDB$ROOT
, it brings down the whole instance.
•OCI Continuous Query Notification (CQN) is not supported with CDB.
•OCI applications linked against a client library older than release 12.1 or higher
and connecting to a pluggable database will not be able to utilize Fast Application
Notification (FAN) High Availability (HA) functionality when connected as a normal
(non-common) user. As a workaround, such applications should connect as a
common user. This restriction does not exist for release 12.1 or higher OCI clients.
See Also:
•OCIDBStartup()
•OCIDBShutdown()
Chapter 17
OCI Enhancements for ALTER SESSION SET CONTAINER
17-2

17.4 Restrictions on OCI Calls with ALTER SESSION SET
CONTAINER
Describes specific restrictions.
The
ALTER SESSION SET CONTAINER
statement can be used to switch an OCI connection
from one pluggable database to another. However, applications that use the
ALTER
SESSION SET CONTAINER
statement to switch between pluggable databases need to
ensure that their usage is consistent with the OCI restrictions described as follows.
•The
ALTER SESSION SET CONTAINER
statement is disallowed for OCI migratable
sessions (such as sessions created with
OCI_MIGRATE
mode during logon) and the
combination results in an
ORA-65135
error.
•The
ALTER SESSION SET CONTAINER
statement is not supported with OCI connection
pool (which is the old OCI connection pool API) and the combination results in an
ORA-65135
error.
•The
ALTER SESSION SET CONTAINER
statement is not supported in conjunction with
OCI session switching (wherein multiple OCI user handles share the same OCI
server handle).
•If the client initially connects to a container with a
EXTENDED MAX_STRING_SIZE
setting,
and then within the same session switches to a container (using an
ALTER SESSION
SET CONTAINER
statement) with an
STANDARD MAX_STRING_SIZE
setting, then a
subsequent
OCIStmtExecute()
call will result in an
ORA-14697
error if an attempt is
made to use any bind variables of size greater than 4000 bytes.
•An attempt to fetch from an OCI statement handle using
OCIStmtFetch()
or
OCIStmtFetch2()
in the context of a different container than the one in which it was
executed will result in an
ORA-65108
error.
•OCI client result cache is disabled if an
ALTER SESSION SET CONTAINER
statement is
done in OCI.
•Fast Application Notification (FAN) and Runtime Connection Load Balancing
notifications are not supported for applications that switch connections between
pluggable databases using an
ALTER SESSION SET CONTAINER
statement.
•The
ALTER SESSION SET CONTAINER
statement sets the current transaction, if any, to
read only and any attempt to perform any of the OCI transaction calls
(
OCITransStart()
,
OCITransDetach()
,
OCITransCommit()
,
OCITransRollback()
,
OCITransPrepare()
,
OCITransMultiPrepare()
,
OCITransForget()
) will return an error in
the new container. In order to issue any of these calls, you need to switch back to
the original container.
•If an
OCISubscriptionUnRegister()
call is attempted in the context of an incorrect
container (different from the container on which the corresponding
OCISubscriptionRegister()
call was done), then an
ORA-24950
is returned.
•A
OCIDescribeAny()
call with
OCI_PTYPE_DATABASE
describes the database to which
the connection is connected. After an
ALTER SESSION SET CONTAINER
statement is
done, if the application wants to see the current database description, the
OCIDescribeAny()
call will need to be reissued.
•Calls to any OCI Any Data, collection, or object functions that are used to
manipulate an object from a different container are not supported.
Chapter 17
Restrictions on OCI Calls with ALTER SESSION SET CONTAINER
17-3

•An
OCIObjectFlush()
call is supported only in the container where the object
instance was created with an
OCIObjectNew()
call.
•Oracle recommends that
OCIObjectFlush()
be called prior to switching containers
with an
ALTER SESSION SET CONTAINER
statement. Note that an
OCIObjectFlush()
call
will start a transaction if one is not already started.
•An
OCIObjectFlush()
call done after switching containers may return an error if a
transaction was already started earlier on another container by the same session
(either as a result of explicit DMLs or as a result of an
OCIObjectFlush()
call).
•An
OCIObjectFlush()
call only flushes objects dirtied in the context of the container
in which the
OCIObjectFlush()
call is issued.
•Various session attributes may change on an
ALTER SESSION SET CONTAINER
statement. If an application caches these attributes, their settings may no longer
be the same after an
ALTER SESSION SET CONTAINER
statement. Examples of
attributes that can be obtained with an
OCIAttrGet()
call and which can change on
an
ALTER SESSION SET CONTAINER
statement include the following:
–OCI_ATTR_CURRENT_SCHEMA
–OCI_ATTR_INITIAL_CLIENT_ROLES
–OCI_ATTR_EDITION
–OCI_ATTR_MAX_OPEN_CURSORS
See Also:
•Oracle Database SQL Language Reference for more information about
MAX_STRING_SIZE
•OCIStmtExecute()
•OCIStmtFetch() or OCIStmtFetch2()
•OCITransStart(), OCITransDetach(), OCITransCommit(),
OCITransRollback(), OCITransPrepare(), OCITransMultiPrepare() ,
OCITransForget()
•OCISubscriptionUnRegister() and OCISubscriptionRegister()
•OCIDescribeAny()
•OCIObjectFlush()
•OCIObjectNew()
•OCIAttrGet()
17.5 Restrictions on OCI Calls with ALTER SESSION
SWITCH CONTAINER SWITCH SERVICE
Describes a restriction on OCI calls with the
ALTER SESSION SWITCH CONTAINER SWITCH
SERVICE
statement.
Chapter 17
Restrictions on OCI Calls with ALTER SESSION SWITCH CONTAINER SWITCH SERVICE
17-4

Beginning with Oracle Database 12c Release 2 (12.2), the
ALTER SESSION SWITCH
CONTAINER SWITCH SERVICE
statement is added, which may result in a change of service
attributes if the new service is configured differently than when connected to the
original service. However, OCI will not alter its processing based on the new settings
with this statement; instead, it will continue to use the original settings as when
connected to the original service. For example, FAN on/off, TAF on/off settings, and so
forth will remain the same as when first connected to the original service. This is
considered the desired behavior after the switch as the normal use case for the
ALTER
SESSION SWITCH CONTAINER SWITCH SERVICE
statement is in a multitenant environment
with the same application being in use after the switch.
Chapter 17
Restrictions on OCI Calls with ALTER SESSION SWITCH CONTAINER SWITCH SERVICE
17-5

18
OCI Interface for Using Shards
This chapter describes the OCI interface for using Oracle Sharding.
Shards are locations in a set of databases where each database stores some part of
the data. The part of the data stored at each database is represented by a set of
chunks, where each chunk is associated with a certain range of the data.
To make requests that read from or write to a chunk, your application must be routed
to the appropriate database (shard) that stores that chunk during the connection
initiation step. This routing is accomplished by using a data key. The data key enables
routing to the specific chunk by specifying its sharding key or to a group of chunks by
specifying its super sharding key. In order to get a connection to the correct shard
containing the chunk you wish to operate on, you must specify a key in your
application before getting a connection to a sharded Oracle database for either
standalone connections or connections obtained from an OCI Session pool. For an
OCI Session pool, you must specify a data key before you check out connections from
the pool.
For OCI Session pools and stand alone connections, the steps to form sharding keys
and shard group keys and get a session with an underlying connection include:
1. Allocate the sharding key descriptor by calling
OCIDescriptorAlloc()
and specifying
the descriptor type parameter as
OCI_DTYPE_SHARDING_KEY
to form the sharding key.
a. Add all of the columns of the sharding key by calling
OCIShardingKeyColumnAdd()
as many times as is needed to form the complete
sharding key.
b. Call
OCIAttrSet()
and specify the
OCI_ATTR_SHARDING_KEY
attribute to set the
sharding key on the authentication handle.
2. Allocate the shard group key descriptor by calling
OCIDescriptorAlloc()
and
specifying the descriptor type parameter as
OCI_DTYPE_SHARDING_KEY
to form the
shard group key.
a. Add all of the group columns of the sharding key by calling
OCIShardingKeyColumnAdd()
as many times as is needed to form the complete
shard group key.
b. Call
OCIAttrSet()
and specify the
OCI_ATTR_SUPER_SHARDING_KEY
attribute to set
the shard group key on the authentication handle.
3. Call
OCISessionGet()
using the initialized authentication handle from the previous
step containing the sharding key and shard group key information to get the
database connection to the shard and chunk specified by the sharding key and
group of chunks as specified by the shard group key.
For custom pools, the steps to form sharding keys and shard group keys and check
out a connection from the pool include:
1. If there are no existing connections in your custom pool, go directly to Step 7.
Otherwise, do the following steps.
18-1

2. Allocate the sharding key descriptor by calling
OCIDescriptorAlloc()
and specifying
the descriptor type parameter as
OCI_DTYPE_SHARDING_KEY
to form the sharding key.
Add all of the columns of the sharding key by calling
OCIShardingKeyColumnAdd()
as
many times as is needed to form the complete sharding key.
3. Allocate the shard group key descriptor by calling
OCIDescriptorAlloc()
and
specifying the descriptor type parameter as
OCI_DTYPE_SHARDING_KEY
to form the
shard group key. Add all of the group columns of the sharding key by calling
OCIShardingKeyColumnAdd()
as many times as is needed to form the complete shard
group key.
4. Call
OCIShardInstancesGet()
with the sharding key, super sharding key descriptors
and the connect string to return the instance name or names that contain the
desired chunk for the specified sharding key descriptor and super sharding key
descriptor.
5. Examine each connection in the custom pool to see if it points to one of the
instances whose name was returned by
OCIShardInstancesGet()
. To check the
instance that a connection in your custom pool points to, you can get the instance
name using
OCI_ATTR_INSTNAME
on the service context handle (
OCISvcCtx *
).
6. If you find a suitable connection in your custom pool that points to one of the
desired instances, then call
OCIAttrSet()
to associate the sharding key and super
sharding key with that connection. Now the connection is ready for executing your
application's OCI calls on the desired shard. You can skip Step 7. If you do not
find a suitable connection in your custom pool that points to the desired instance,
continue to Step 7.
7. If there is no matching connection found, create a new connection with the
sharding key, super sharding key, and connect string and call
OCISessionGet()
and
specify the
OCI_SESSGET_CUSTOM_POOL
mode to explicitly cache the shard topology
that contains the shard to chunking mapping information. Now you have a
connection to the desired shard. Now the connection is ready for executing your
application's OCI calls on the desired shard.
Providing the sharding key or a super sharding key to OCI enables it to get a
connection to the desired shard. As previously noted, these keys must be specified
before getting a standalone connection to the database, or before checking out a
connection from the OCI Session pool so that an appropriate connection to the desired
shard can be returned.
In the case of custom pools, when the pool is empty, the custom pool implementer can
use the steps as described above to first create standalone connections to the desired
shards by providing the sharding key and super sharding key (with
OCI_SESSGET_CUSTOM_POOL
mode) to populate the custom pool, and secondly, for
subsequent requests for connections to specific shards, use the
OCIShardInstancesGet()
call as described in conjunction with
OCIAttrGet()
of
OCI_ATTR_INSTNAME
to determine if an existing connection to the desired shard already
exists in the custom pool, and if it does, then the connection can be reused.
The section describes the OCI interfaces that:
•Create a sharding key and a super sharding key using OCI data types.
•Create a connection specifying a sharding key and a super sharding key.
•Specify the sharding key and super sharding key to the connection request from
an OCI session pool.
Chapter 18
18-2

•Use custom connection pooling to get the shard name for a given connection and
to get the shard name and the chunk name, given a sharding key and super
sharding key.
About Specifying a Sharding Key and Super Sharding Keys for a Standalone
Connection
Use the
OCISessionGet()
call for creating the connection. This call takes an
authentication handle,
authp
, as input, on which various properties are set, including
the two attributes to support creating connections to specific shards:
OCI_ATTR_SHARDING_KEY
for the sharding key and
OCI_ATTR_SUPER_SHARDING_KEY
for the
super sharding key.
About Creating a Sharding Key and Super Sharding Key
Use the OCI descriptor type
OCIShardingKey
for forming the sharding key and the super
sharding key. This descriptor wraps the key value (for a single part key) or multiple
values (for a compounded key).
Use the following
OCIShardingKeyColumnAdd()
call to add all of the columns of the key to
form the complete key.
OCIShardingKeyColumnAdd(OCIShardingKey *shardingKey,
OCIError *errhp,
void *col,
ub4 colLen,
ub2 colType,
ub4 mode)
You should perform this call as many times as there are columns in the compound key
(or just once for a simple sharding key) in the order in which the key is defined in the
database. The
columnType
parameter indicates the data type of the column.
The following table shows the supported OCI data type values for the
columnType
parameter and its corresponding C data type.
OCI Data Type C Data Type
SQLT_NUM ub1*
SQLT_CHR OraText*
SQLT_DATE ub1*
SQLT_TIMESTAMP OCIDateTime*
SQLT_RAW ub1*
SQLT_VNU ub1*
SQLY_INT int*
The character key values are assumed to be in the client character set (specified by
NLS_LANG
or
OCIEnvNLSCreate()
calls) .
After forming the sharding key and the super sharding key using
the
OCIShardingKeyColumnAdd()
call, the keys can be set on the authentication handle
using the sharding key attribute
OCI_ATTR_SHARDING_KEY
and the super sharding key
attribute
OCI_ATTR_SUPER_SHARDING_KEY
as follows:
OCIAttrSet(authp,
OCI_HTYPE_AUTHINFO,
shardKey,
Chapter 18
18-3

sizeof(shardKey),
OCI_ATTR_SHARDING_KEY,
errhp);
OCIAttrSet(authp,
OCI_HTYPE_AUTHINFO,
shardGroupKey,
sizeof(shardGroupKey),
OCI_ATTR_SUPER_SHARDING_KEY,
errhp);
When you use this
authp
parameter in an
OCISessionGet()
call, it will ensure that you
create a connection to the shard containing the data corresponding to the sharding key
and super sharding key values that are set.
About Getting the Actual Sharding Key and Super Sharding Key Values
If you want to know the Base64 representation of the sharding key and super sharding
key for diagnostic purposes, you can use the attribute
OCI_ATTR_SHARDING_KEY_B64
, on
the
OCIShardingKey
descriptor. The
OCIAttrGet()
call takes the
OCIShardingKey
descriptor as input and returns the text value in base64 format of the sharding key and
super sharding key.
OCIAttrGet((dvoid *) OCIShardingKey,
(ub4) OCI_DTYPE_SHARDING_KEY,
(dvoid *) &sekyVale,
(ub4*) &skeyValueLen,
OCI_ATTR_SHARDING_KEY_B64,
(OCIError *) errhp);
In addition, you can use the
OCIShardingKeyReset()
call shown as follows for your
application to reset and reuse the allocated descriptor for creating a new sharding key
and super sharding key.
sword OCIShardingKeyReset(OCIShardingKey *shardKey,
OCIError *errhp,
ub4 mode);
This section includes the following topics:
•About Specifying a Sharding Key and Super Sharding Key for Getting a
Connection from an OCI Session Pool
•About Specifying a Sharding Key and Super Sharding Key for Getting a
Connection from a Custom Pool
See Also:
•OCIShardingKeyColumnAdd()
•OCIShardingKeyReset()
Chapter 18
18-4

18.1 About Specifying a Sharding Key and Super Sharding
Key for Getting a Connection from an OCI Session Pool
This topic describes how to specify a sharding key and super sharding key to get a
connection from an OCI Session Pool.
By default, the
OCISessionGet()
call creates a new connection. You can also use this
call to get an existing connection from an OCI Session pool. When you use the
OCI_ATTR_SHARDING_KEY
and
OCI_ATTR_SUPER_SHARDING_KEY
attribute settings, you can get
a connection to the desired shard from an OCI Session pool. In an OCI Session pool,
sessions in the pool can represent a variety of shards that are each authenticated by
the database credentials passed in by the
OCISessionGet()
call using the initialized
authentication handle
authp
.
The following example shows how to get a connection to the desired database shard
from an OCI Session Pool created with the homogeneous and statement caching
modes specified. Even though this example uses a homogeneous pool, you are not
restricted to that type of pool.
OCIShardingKey *shardKey, *shardGroupKey;
/* Error handling is omitted for brevity. */
/* Create a homogeneous session pool. */
checkerr(&status, errhp,
OCISessionPoolCreate(envhp, errhp,
spoolhp, /* session pool handle
*/
(OraText **) poolName, poolNameLenp, /* returned poolname,
length */
(const OraText *) connstr, strlen(connstr), /* connect string */
min, max, increment, /* pool size
constraints */
(OraText *) "hr", strlen((char *) "hr"), /* username */
(OraText *) apppassword, /* password */
strlen((char *) apppassword),
OCI_SPC_HOMOGENEOUS|OCI_SPC_STMTCACHE)); /* modes */
/* Allocate the sharding key and super sharding key descriptors. */
OCIDescriptorAlloc(envhp,(dvoid **)&shardKey,
OCI_DTYPE_SHARDING_KEY, 0,(dvoid **)0)))
text *name = “KK”;
text *gname = “GOLD”;
int empid = 150;
/* Add all the columns of the key to form the final sharding key. */
OCIShardingKeyColumnAdd(shardKey,(ub1*)&empid, sizeof(empid),
SQLT_INT, errhp, OCI_DEFAULT);
OCIShardingKeyColumnAdd(shardKey, name, strlen(name),
SQLT_CHAR, errhp, OCI_DEFAULT));
OCIAttrSet(authp, OCI_HTYPE_AUTHINFO,
shardKey, sizeof(shardKey),
OCI_ATTR_SHARDING_KEY, errhp);
/* Setting a shard group key. */
/* Create a shard group key, in the same way as for a sharding key. */
OCIDescriptorAlloc(envhp,(dvoid **)&shardGroupKey,
OCI_DTYPE_SHARDING_KEY, 0, (dvoid **)0));
Chapter 18
About Specifying a Sharding Key and Super Sharding Key for Getting a Connection from an OCI Session Pool
18-5

/* Add the column of the key to form the final super sharding key. */
OCIShardingKeyColumnAdd(shardGroupKey, gname, strlen(gname),
SQLT_CHAR, errhp, OCI_DEFAULT));
OCIAttrSet(authp, OCI_HTYPE_AUTHINFO,
shardGroupKey, sizeof(shardGroupKey),
OCI_ATTR_SUPER_SHARDING_KEY, errhp));
/* Get the database connection from the OCI Session Pool. */
checkerr(&status,
errhp, OCISessionGet(envhp, errhp,
&svchp, /* returned database connection
*/
authp, /* initialized authentication
handle */
(OraText *) poolName, poolNameLen, /* connect string */
NULL, 0, NULL, NULL, NULL, /* session tagging parameters:
optional */
OCI_DEFAULT)); /* modes */
Chunk Migrations and OCISessionGet() in Sharding
During chunk migrations, when a chunk migrates from one shard instance to another,
OCI Session Pool can ensure that
OCISessionGet()
returns a connection to an instance
having a writable chunk by implicitly doing retrials during chunk migration. This
requires that a couple of properties be set:
•Setting
READONLY_CHUNK_OK
to
FALSE
in the connect string.
•Setting pool handle attributes:
OCI_ATTR_SPOOL_GETMODE
and
OCI_ATTR_SPOOL_WAIT_TIMEOUT
to
OCI_SPOOL_ATTRVAL_TIMEDWAIT
and a suitable time
out value in milliseconds. If the pool is unable to get a connection to a writable
instance within the time out period,
OCISessionGet()
returns an
ORA-24495
error.
If the application can use read only chunks, it can set
READONLY_CHUNK_OK=true
in the
connect string. In that case a connection available to the instance with chunks marked
read-only also may be dispensed. If the application attempts any database write
operation on such a connection, it gets in return suitable errors.
18.2 About Specifying a Sharding Key and Super Sharding
Key for Getting a Connection from a Custom Pool
This topic describes features that support specifying a sharding key and super
sharding key to get a connection from a custom pool.
This section describes the following features that support applications specifying a
sharding key and super sharding key for getting a connection from a custom pool:
•
OCISessionGet()
mode
OCI_SESSGET_CUSTOM_POOL
— Used to explicitly cache the
shard topology every time OCI connects to a new shard instance.
•
OCIShardInstancesGet()
— Returns instance names for a given sharding key
descriptor, super sharding key descriptor, and connection string.
Chapter 18
About Specifying a Sharding Key and Super Sharding Key for Getting a Connection from a Custom Pool
18-6

OCI_ATTR_INSTNAME Attribute
If your OCI client application uses custom connection pooling, you must be able to
return connections to specific shards. To do this, you must know the shard name to
which shard a connection has been made and the sharding key and super sharding
key to shard name mapping to enable a look up for a matching connection.
This is possible when you use the attribute
OCI_ATTR_INSTNAME
on the service context
(
svchp
) for this purpose. This attribute returns the instance name for a given
connection. The instance name is unique for the shard instance pointed to by a given
connection. Every shard instance has a unique name. The following code sample
shows how this attribute is used to get the instance name from a given service context
svchp
.
OraText shardName[OCI_INSTNAME_MAXLEN];
ub4 shardNameLen;
OCIAttrGet(svchp,
OCI_HTYPE_SVCCTX,
shardName,
(ub4 *) &shardNameLen,
OCI_ATTR_INSTNAME,
errhp);
OCISessionGet() mode OCI_SESSGET_CUSTOM_POOL
OCI clients that do custom pooling must use the
OCISessionGet()
mode
OCI_SESSGET_CUSTOM_POOL
to explicitly cache the shard topology that contains the shard
to chunking mapping information every time OCI connects to a new shard not
previously visited. OCI clients that do not use custom pooling do not need to use this
mode as this caching is done implicitly, for example, when you use OCI Session
Pools.
OCIShardInstancesGet()
OCIShardInstancesGet()
returns instance names for a given sharding key descriptor and
super sharding key descriptor. This method has the following signature:
sword OCIShardInstancesGet(
void **shTopoCtx,
OCIError *errhp,
const OraText *connstr,
ub4 constrl,
OCIShardingKey *shardingKey,
OCIShardingKey *superShardingKey,
OCIShardinst ***shardinsts,
ub4 numShardInsts,
ub4 mode);
This call looks up the shard topology cache on the client.
If any connections were made with
OCI_SESSGET_CUSTOM_POOL
mode, then OCI maintains
the shard topology cache locally.
The returned value may be
NULL
if the shard topology cache does not yet have the
mapping either because no connections were made with
OCI_SESSGET_CUSTOM_POOL
or
the connections that were made so far with
OCI_SESSGET_CUSTOM_POOL
did not connect to
a shard that contains the chunk for the sharding key and super sharding key
requested. In either case, the custom pool should create a new connection explicitly
using
OCISessionGet()
with the
OCI_ATTR_SHARDING_KEY
and
OCI_ATTR_SUPER_SHARDING_KEY
Chapter 18
About Specifying a Sharding Key and Super Sharding Key for Getting a Connection from a Custom Pool
18-7

attributes set as applicable with
OCI_SESSGET_CUSTOM_POOL
mode enabled. Doing this
adds information about the new shard to the OCI shard topology cache. Subsequent
OCIShardInstancesGet()
calls will look for key ranges belonging to chunks located in
these shards and return these shard instance names.
Note that a sharding key and super sharding key may refer to multiple shards as a
result of the chunk being replicated. When the custom pool has a connection to the
desired shard, the custom pool should ensure that the
OCI_ATTR_SHARDING_KEY
and
OCI_ATTR_SUPER_SHARDING_KEY
properties are set on the connection before dispensing.
Setting these properties ensures that the chunk usage is tracked on the database side
and to determine if there have been any chunk splits occurring on the database.
See Also:
OCIShardInstancesGet() for an example that uses custom pooling
Chapter 18
About Specifying a Sharding Key and Super Sharding Key for Getting a Connection from a Custom Pool
18-8

19
OCI Object-Relational Programming
This chapter introduces the OCI facility for working with objects in an Oracle database.
It also discusses the object navigational function calls of OCI.
This chapter contains these topics:
•OCI Object Overview
•About Working with Objects in OCI
•About Developing an OCI Object Application
•About Type Inheritance
•About Type Evolution
19.1 OCI Object Overview
OCI allows applications to access any of the data types found in Oracle Database,
including scalar values, collections, and instances of any object type.
This includes all of the following:
•Objects
•Variable-length arrays (
varray
s)
•Nested tables (multisets)
•References (
REF
s)
•LOBs
Note:
Beginning with Oracle Database 12
c
Release 2 (12.2), there is a change in
the linear snapshot size from 24 bytes to 34 bytes that requires the
reconstruction of the collection image form. When an older client or server
accesses a Release 12.2 or higher database involving any access to
collections, the collection image form that contains the linear snapshot must
be converted when sending or receiving to older clients or server. This
conversion results in the performance degradation. Oracle recommends that
you use a 12.2 version of the client or server to avoid this conversion.
To take full advantage of Oracle Database object capabilities, most applications must
do more than just access objects. After an object has been retrieved, the application
must navigate through references from that object to other objects. OCI provides the
capability to do this. Through the OCI object navigational calls, an application can
perform any of the following functions on objects:
•Creating, accessing, locking, deleting, copying, and flushing objects
19-1

•Getting references to the objects and their meta-objects
•Dynamically getting and setting values of objects' attributes
OCI also provides the ability to access type information stored in an Oracle database.
The
OCIDescribeAny()
function enables an application to access most information
relating to types stored in the database, including information about methods,
attributes, and type metadata.
Applications interacting with Oracle Database objects need a way to represent those
objects in a host language format. Oracle Database provides a utility called the Object
Type Translator (OTT), which can convert type definitions in the database to C struct
declarations. The declarations are stored in a header file that can be included in an
OCI application.
When type definitions are represented in C, the types of attributes are mapped to
special C variable types. OCI includes a set of data type mapping and manipulation
functions that enable an application to manipulate these data types, and thus
manipulate the attributes of objects.
The terminology for objects can occasionally become confusing. In the remainder of
this chapter, the terms object and instance both refer to an object that is either stored
in the database or is present in the object cache.
See Also:
•About Developing an OCI Object Application for more detail about OCI
navigational calls
•Describing Schema Metadata for a discussion of
OCIDescribeAny()
•Object-Relational Data Types in OCI for a more detailed discussion
about functions
•OCIDescribeAny()
19.2 About Working with Objects in OCI
Many of the programming principles that govern a relational OCI application are the
same for an object-relational application.
An object-relational application uses the standard OCI calls to establish database
connections and process SQL statements. The difference is that the SQL statements
issued retrieve object references, which can then be manipulated with the OCI object
functions. An object can also be directly manipulated as a value instance (without
using its object reference).
This section includes the following topics:
•Basic Object Program Structure
•Persistent Objects, Transient Objects, and Values
Chapter 19
About Working with Objects in OCI
19-2

19.2.1 Basic Object Program Structure
The basic structure of an OCI application that uses objects is essentially the same as
that for a relational OCI application.
That paradigm is reproduced here, with extra information covering basic object
functionality.
1. Initialize the OCI programming environment. You must initialize the environment in
object mode.
Your application must include C struct representations of database objects in a
header file. These structs can be created by the programmer, or, more easily, they
can be generated by the Object Type Translator (OTT).
2. Allocate necessary handles, and establish a connection to a server.
3. Prepare a SQL statement for execution. This is a local (client-side) step, which
may include binding placeholders and defining output variables. In an object-
relational application, this SQL statement should return a reference (
REF
) to an
object.
Note:
It is also possible to fetch an entire object, rather than just a reference
(
REF
). If you select a referenceable object, rather than pinning it, you get
that object by value. You can also select a nonreferenceable object.
4. Associate the prepared statement with a database server, and execute the
statement.
5. Fetch returned results.
In an object-relational application, this step entails retrieving the
REF
, and then
pinning the object to which it refers. Once the object is pinned, your application
can do some or all of the following:
•Manipulate the attributes of the object and mark it as dirty (modified)
•Follow a
REF
to another object or series of objects
•Access type and attribute information
•Navigate a complex object retrieval graph
•Flush modified objects to the server
6. Commit the transaction. This step implicitly flushes all modified objects to the
server and commits the changes.
7. Free statements and handles not to be reused, or reexecute prepared statements
again.
These steps are discussed in more detail in the remainder of this chapter.
Chapter 19
About Working with Objects in OCI
19-3

See Also:
•Overview of OCI Program Programming
•Fetching Embedded Objects describes fetching the entire object
•OCI Programming Basics for information about using OCI to connect to a
server, process SQL statements, and allocate handles and the
description of the OCI relational functions in Oracle Database Access C
API
•About Representing Objects in C Applications for information about OTT
and Using the Object Type Translator with OCI
19.2.2 Persistent Objects, Transient Objects, and Values
Instances of an Oracle type are categorized into persistent objects and transient
objects based on their lifetime.
Instances of persistent objects can be further divided into standalone objects and
embedded objects depending on whether they are referenceable by way of an object
identifier.
Note:
The terms object and instance are used interchangeably in this manual.
This section includes the following topics:
•Persistent Objects
•Transient Objects
•Values
See Also:
Oracle Database Object-Relational Developer's Guide for more information
about objects
19.2.2.1 Persistent Objects
A persistent object is an object that is stored in an Oracle database.
It may be fetched into the object cache and modified by an OCI application. The
lifetime of a persistent object can exceed that of the application that is accessing it.
Once it is created, it remains in the database until it is explicitly deleted. There are two
types of persistent objects:
Chapter 19
About Working with Objects in OCI
19-4

•Standalone instances are stored in rows of an object table, and each instance has
a unique object identifier. An OCI application can retrieve a
REF
to a standalone
instance, pin the object, and navigate from the pinned object to other related
objects. Standalone objects may also be referred to as referenceable objects.
It is also possible to select a referenceable object, in which case you fetch the
object by value instead of fetching its
REF
.
•Embedded instances are not stored as rows in an object table. They are
embedded within other structures. Examples of embedded objects are objects that
are attributes of another object, or instances that exist in an object column of a
database table. Embedded instances do not have object identifiers, and OCI
applications cannot get
REF
s to embedded instances.
Embedded objects may also be referred to as nonreferenceable objects or value
instances. You may sometimes see them referred to as values, which is not to be
confused with scalar data values. The context should make the meaning clear.
Example 19-1 and Example 19-2 show SQL examples that demonstrate the difference
between these two types of persistent objects.
Objects that are stored in the object table
person_tab
are standalone instances. They
have object identifiers and are referenceable. They can be pinned in an OCI
application.
Objects that are stored in the
manager
column of the
department
table are embedded
objects. They do not have object identifiers, and they are not referenceable; this
means they cannot be pinned in an OCI application, and they also never need to be
unpinned. They are always retrieved into the object cache by value.
Example 19-1 SQL Definition of Standalone Objects
CREATE TYPE person_t AS OBJECT
(name varchar2(30),
age number(3));
CREATE TABLE person_tab OF person_t;
Example 19-2 SQL Definition of Embedded Objects
CREATE TABLE department
(deptno number,
deptname varchar2(30),
manager person_t);
19.2.2.2 Transient Objects
A transient object is a temporary instance whose life does not exceed that of the
application, and that cannot be stored or flushed to the server.
The application can delete a transient object at any time.
Transient objects are often created by the application using the
OCIObjectNew()
function to store temporary values for computation. Transient objects cannot be
converted to persistent objects. Their role is fixed at the time they are instantiated.
Chapter 19
About Working with Objects in OCI
19-5

See Also:
•About Creating Objects for more information about using
OCIObjectNew()
•OCIObjectNew()
19.2.2.3 Values
A value is referred to as being either a scalar value or as an embedded or
nonreferenceable object.
In the context of this manual, a value refers to either:
•A scalar value that is stored in a non-object column of a database table. An OCI
application can fetch values from a database by issuing SQL statements.
•An embedded or nonreferenceable object.
The context should make it clear which meaning is intended.
Note:
It is possible to select a referenceable object into the object cache, rather
than pinning it, in which case you fetch the object by value instead of fetching
its
REF
.
19.3 About Developing an OCI Object Application
This section discusses the steps involved in developing a basic OCI object application.
Figure 19-1 shows a simple program logic flow for how an application might work with
objects. For simplicity, some required steps are omitted. Each step in this diagram is
discussed in the following sections.
Chapter 19
About Developing an OCI Object Application
19-6

Figure 19-1 Basic Object Operational Flow
Pin Object (Brings object into
client-side cache)
Operate on Object
in Cache
Mark Object
as Dirtied
Refresh Object
Flush Changes
to Object
Initialize OCI in
Object Mode
This section includes the following topics:
•About Representing Objects in C Applications
•About Initializing the Environment and the Object Cache
•About Making Database Connections
•Retrieving an Object Reference from the Server
•Pinning an Object
•Manipulating Object Attributes
•About Marking Objects and Flushing Changes
•Fetching Embedded Objects
•Object Meta-Attributes
•Complex Object Retrieval
•COR Prefetching
•OCI Versus SQL Access to Objects
•Pin Count and Unpinning
•NULL Indicator Structure
•About Creating Objects
•About Freeing and Copying Objects
•Object Reference and Type Reference
•Create Objects Based on Object Views and Object Tables with Primary-Key-
Based OIDs
•Error Handling in Object Applications
Chapter 19
About Developing an OCI Object Application
19-7

See Also:
Basic Object Program Structure
19.3.1 About Representing Objects in C Applications
Before an OCI application can work with object types, those types must exist in the
database.
Typically, you create types with SQL DDL statements, such as
CREATE
TYPE
.
When the Oracle database processes the type definition DDL commands, it stores the
type definitions in the data dictionary as type descriptor objects (TDOs).
When your application retrieves instances of object types from the database, it must
have a client-side representation of the objects. In a C program, the representation of
an object type is a struct. In an OCI object application, you may also include a
NULL
indicator structure corresponding to each object type structure.
Oracle Database provides a utility called the Object Type Translator (OTT), which
generates C struct representations of database object types for you. For example,
suppose that you have a type in your database declared as follows:
CREATE TYPE emp_t AS OBJECT
( name VARCHAR2(30),
empno NUMBER,
deptno NUMBER,
hiredate DATE,
salary NUMBER);
OTT produces the following C struct and corresponding
NULL
indicator struct:
struct emp_t
{
OCIString * name;
OCINumber empno;
OCINumber deptno;
OCIDate hiredate;
OCINumber salary;
};
typedef struct emp_t emp_t
struct emp_t_ind
{
OCIInd _atomic;
OCIInd name;
OCIInd empno;
OCIInd deptno;
OCIInd hiredate;
OCIInd salary;
};
typedef struct emp_t_ind emp_t_ind;
The variable types used in the struct declarations are special types employed by the
OCI object calls. A subset of OCI functions manipulate data of these types. These
functions are mentioned later in this chapter.
Chapter 19
About Developing an OCI Object Application
19-8

These struct declarations are automatically written to a header file whose name is
determined by the OTT input parameters. You can include this header file in the code
files for an application to provide access to objects.
See Also:
•Object Cache and Memory Management for application programmers
who want to use object representations other than the default structs
generated by the object cache
•NULL Indicator Structure
•Using the Object Type Translator with OCI for more information about
OTT
•Object-Relational Data Types in OCI for more detail about the subset of
OCI functions that manipulate data of these variable types used in the
struct declarations employed by the OCI object calls
19.3.2 About Initializing the Environment and the Object Cache
If your OCI application is going to access and manipulate objects, it is essential that
you specify a value of
OCI_OBJECT
for the
mode
parameter of the
OCIEnvCreate()
call,
which is the first OCI call in any OCI application. Specifying this value for
mode
indicates to the OCI libraries that your application is working with objects.
This notification has the following important effects:
•It establishes the object runtime environment.
•It sets up the object cache.
Memory for the object cache is allocated on demand when objects are loaded into the
cache.
If the mode parameter of
OCIEnvCreate()
or
OCIEnvNlsCreate()
is not set to
OCI_OBJECT
,
any attempt to use an object-related function results in an error.
The client-side object cache is allocated in the program's process space. This cache is
the memory for objects that have been retrieved from the server and are available to
your application.
Note:
If you initialize the OCI environment in object mode, your application
allocates memory for the object cache, whether or not the application
actually uses object calls.
Chapter 19
About Developing an OCI Object Application
19-9

See Also:
•Object Advanced Topics in OCI for a detailed explanation of the object
cache
•OCIEnvCreate()
•OCIEnvNlsCreate()
19.3.3 About Making Database Connections
Once the OCI environment has been properly initialized, the application can connect to
a server.
This is accomplished through the standard OCI connect calls. When you use these
calls, no additional considerations must be made because this application is accessing
objects.
Only one object cache is allocated for each OCI environment. All objects retrieved or
created through different connections within the environment use the same physical
object cache. Each connection has its own logical object cache.
See Also:
OCI Programming Steps for more information about properly initializing the
OCI environment
19.3.4 Retrieving an Object Reference from the Server
To work with objects, your application must first retrieve one or more objects from the
server.
You accomplish this by issuing a SQL statement that returns
REF
s to one or more
objects.
Note:
It is also possible for a SQL statement to fetch embedded objects, rather
than
REF
s, from a database.
In the following example, the application declares a text block that stores a SQL
statement designed to retrieve a
REF
to a single employee object from an object table
of employees (
emp_tab
) in the database, when given a particular employee number that
is passed as an input variable (
:emp_num
) at runtime:
text *selemp = (text *) "SELECT REF(e)
FROM emp_tab e
WHERE empno = :emp_num";
Chapter 19
About Developing an OCI Object Application
19-10

Your application should prepare and process this statement as follows in the same
way that it would handle any relational SQL statement:
1. Prepare an application request, using
OCIStmtPrepare2()
.
2. Bind the host input variable using one or more appropriate bind calls.
3. Declare and prepare an output variable to receive the employee object reference.
Here you would use an employee object reference:
OCIRef *emp1_ref = (OCIRef *) 0; /* reference to an employee object */
When you define the output variable, set the dty data type parameter for the define
call to SQLT_REF, the data type constant for
REF
.
4. Execute the statement with
OCUStmtExecute()
.
5. Fetch the resulting
REF
into
emp1_ref
, using
OCIStmtFetch2()
.
At this point, you could use the object reference to access and manipulate an object or
objects from the database.
See Also:
•Fetching Embedded Objects for more information
•OCI Programming Basics
•OCI Programming Steps for general information about preparing and
executing SQL statements
•Advanced Bind Operations in OCI and Advanced Define Operations in
OCI for specific information about binding and defining
REF
variables
•The demonstration programs included with your Oracle installation for a
code example showing
REF
retrieval and pinning. For additional
information, see OCI Demonstration Programs.
•OCIStmtPrepare2()
•About Representing Objects in C Applications about using an employee
object reference declaration mentioned in Step 3
•OCIStmtExecute()
•OCIStmtFetch2()
19.3.5 Pinning an Object
Pinning an object loads the object instance into the object cache, and enables you to
access and modify the instance's attributes and follow references from that object to
other objects, if necessary.
Upon completion of the fetch step, your application has a
REF
, or pointer, to an object.
The actual object is not currently available to work with. Before you can manipulate an
object, it must be pinned. Your application also controls when modified objects are
written back to the server.
Chapter 19
About Developing an OCI Object Application
19-11

Note:
This section deals with a simple pin operation involving a single object at a
time. For information about retrieving multiple objects through complex object
retrieval, see Complex Object Retrieval.
An application pins an object by calling the function
OCIObjectPin()
. The parameters
for this function allow you to specify the pin option, pin duration, and lock option for the
object.
Example 19-3 shows sample code that illustrates a pin operation for the employee
reference your application retrieved in the previous section, Retrieving an Object
Reference from the Server.
In this example,
process_error()
represents an error-handling function. If the call to
OCIObjectPin()
returns anything but
OCI_SUCCESS
, the error-handling function is called.
The parameters of the
OCIObjectPin()
function are as follows:
•
env
is the OCI environment handle.
•
err
is the OCI error handle.
•
emp1_ref
is the reference that was retrieved through SQL.
•
(OCIComplexObject *) 0
indicates that this pin operation is not utilizing complex
object retrieval.
•
OCI_PIN_ANY
is the pin option.
•
OCI_DURATION_TRANS
is the pin duration.
•
OCI_LOCK_X
is the lock option.
•
emp1
is an out parameter that returns a pointer to the pinned object.
Now that the object has been pinned, the OCI application can modify that object. In
this simple example, the object contains no references to other objects.
This section includes the following topic: Array Pin.
Example 19-3 Pinning an Object
if (OCIObjectPin(env, err, emp1_ref, (OCIComplexObject *) 0,
OCI_PIN_ANY,
OCI_DURATION_TRANS,
OCI_LOCK_X, &emp1) != OCI_SUCCESS)
process_error(err);
Chapter 19
About Developing an OCI Object Application
19-12

See Also:
•Simple Object Navigation for an example of navigation from one instance
to another
•OCIObjectPin()
•About Pinning an Object Copy for more information about the pin option
OCI_PIN_ANY
•Object Duration for more information about the pin duration
OCI_DURATION_TRANS
•About Locking Objects for Update for more information about the lock
option
OCI_LOCK_X
19.3.5.1 Array Pin
Given an array of references, an OCI application can pin an array of objects by calling
OCIObjectArrayPin()
.
The references may point to objects of different types. This function provides the ability
to fetch objects of different types from different tables in one network round-trip.
See Also:
OCIObjectArrayPin()
19.3.6 Manipulating Object Attributes
Once an object has been pinned, an OCI application can modify its attributes.
OCI provides a set of functions for working with data types of object type structs,
known as the OCI data type mapping and manipulation functions.
Note:
Changes made to objects pinned in the object cache affect only those object
copies (instances), and not the original object in the database. For changes
made by the application to reach the database, those changes must be
flushed or committed to the server.
For example, assume that the employee object in the previous section was pinned so
that the employee's salary could be increased. Assume also that at this company,
yearly salary increases are prorated for employees who have been at the company for
less than 180 days.
Chapter 19
About Developing an OCI Object Application
19-13

For this example, you must access the employee's hire date and check whether it is
more or less than 180 days before the current date. Based on that calculation, the
employee's salary is increased by either $5000 (for more than 180 days) or $3000 (for
less than 180 days). The sample code in Example 19-4 demonstrates this process.
Note that the data type mapping and manipulation functions work with a specific set of
data types; you must convert other types, like
int
, to the appropriate OCI types before
using them in calculations.
Example 19-4 points out how values must be converted to OCI data types (for
example,
OCIDate
,
OCINumber
) before being passed as parameters to the OCI data type
mapping and manipulation functions.
Example 19-4 Manipulating Object Attributes in OCI
/* assume that sysdate has been fetched into sys_date, a string. */
/* emp1 and emp1_ref are the same as in previous sections. */
/* err is the OCI error handle. */
/* NOTE: error handling code is not included in this example. */
sb4 num_days; /* the number of days between today and hiredate */
OCIDate curr_date; /* holds the current date for calculations */
int raise; /* holds the employee's raise amount before calculations */
OCINumber raise_num; /* holds employee's raise for calculations */
OCINumber new_sal; /* holds the employee's new salary */
/* convert date string to an OCIDate */
OCIDateFromText(err, (text *) sys_date, (ub4) strlen(sys_date), (text *)
NULL, (ub1) 0, (text *) NULL, (ub4) 0, &curr_date);
/* get number of days between hire date and today */
OCIDateDaysBetween(err, &curr_date, &emp1->hiredate, &num_days);
/* calculate raise based on number of days since hiredate */
if (num_days > 180)
raise = 5000;
else
raise = 3000;
/* convert raise value to an OCINumber */
OCINumberFromInt(err, (void *)&raise, (uword)sizeof(raise),
OCI_NUMBER_SIGNED, &raise_num);
/* add raise amount to salary */
OCINumberAdd(err, &raise_num, &emp1->salary, &new_sal);
OCINumberAssign(err, &new_sal, &emp1->salary);
See Also:
•About Marking Objects and Flushing Changes for more information
about flushing changes or committing them to the server
•Object-Relational Data Types in OCI for more information about the OCI
data types and the data type mapping and manipulation functions
Chapter 19
About Developing an OCI Object Application
19-14

19.3.7 About Marking Objects and Flushing Changes
The application must take specific steps to ensure that changes to objects by marking
them and then flushing them are written in the database.
In Example 19-4, an attribute of an object instance was changed. At this point,
however, that change exists only in the client-side object cache. The application must
take specific steps to ensure that the change is written in the database.
The first step is to indicate that the object has been modified. This is done with the
OCIObjectMarkUpdate()
function. This function marks the object as dirty (modified).
Objects that have had their dirty flag set must be flushed to the server for the changes
to be recorded in the database. You can do this in three ways:
•Flush a single dirty object by calling
OCIObjectFlush()
.
•Flush the entire cache using
OCICacheFlush()
. In this case OCI traverses the dirty
list maintained by the cache and flushes the dirty objects to the server.
•Call
OCICacheFlush()
to commit a transaction. Doing so also traverses the dirty list
and flushes the dirty objects to the server.
The flush operations work only on persistent objects in the cache. Transient objects
are never flushed to the server.
Flushing an object to the server can activate triggers in the database. In fact, on some
occasions an application may want to explicitly flush objects just to fire triggers on the
server side.
See Also:
•OCI Support for Transactions for more information about
OCITransCommit()
•About Creating Objects for information about transient and persistent
objects
•Object Meta-Attributes for information about seeing and checking object
meta-attributes, such as dirty
•OCIObjectMarkUpdate()
•OCIObjectFlush()
•OCICacheFlush()
•OCICacheFlush()
19.3.8 Fetching Embedded Objects
An application must fetch embedded object instances.
If your application must fetch an embedded object instance—an object stored in a
column of a regular table, rather than an object table—you cannot use the
REF
retrieval
mechanism described in Retrieving an Object Reference from the Server. Embedded
instances do not have object identifiers, so it is not possible to get a
REF
to them; they
Chapter 19
About Developing an OCI Object Application
19-15

cannot serve as the basis for object navigation. Many situations exist, however, in
which an application must fetch embedded instances.
For example, assume that an
address
type has been created.
CREATE TYPE address AS OBJECT
( street1 varchar2(50),
street2 varchar2(50),
city varchar2(30),
state char(2),
zip number(5));
You could then use that type as the data type of a column in another table:
CREATE TABLE clients
( name varchar2(40),
addr address);
Your OCI application could then issue the following SQL statement:
SELECT addr FROM clients
WHERE name='BEAR BYTE DATA MANAGEMENT'
This statement would return an embedded
address
object from the
clients
table. The
application could then use the values in the attributes of this object for other
processing.
Your application should prepare and process this statement in the same way that it
would handle any relational SQL statement, as described in OCI Programming Basics:
•Prepare an application request, using
OCIStmtPrepare2()
.
•Bind the input variable using one or more appropriate bind calls.
•Define an output variable to receive the
address
instance. You use a C struct
representation of the object type that was generated by OTT, as described in
About Representing Objects in C Applications.
addr1 *address; /* variable of the address struct type */
When you define the output variable, set the
dty
data type parameter for the define
call to SQLT_NTY, the data type constant for named data types.
•Execute the statement with
OCIStmtExecute()
.
•Fetch the resulting instance into
addr1
, using
OCIStmtFetch2()
.
Following this operation, you can access the attributes of the instance, as described in
Manipulating Object Attributes, or pass the instance as an input parameter for another
SQL statement.
Note:
Changes made to an embedded instance can be made persistent only by
executing a SQL
UPDATE
statement.
Chapter 19
About Developing an OCI Object Application
19-16

See Also:
•OCI Programming Steps for more information about preparing and
executing SQL statements
•OCIStmtPrepare2()
•OCIStmtExecute()
•OCIStmtFetch2()
19.3.9 Object Meta-Attributes
An object's meta-attributes serve as flags that can provide information to an
application, or to the object cache, about the status of an object.
For example, one of the meta-attributes of an object indicates whether it has been
flushed to the server. Object meta-attributes can help an application control the
behavior of instances.
Persistent and transient object instances have different sets of meta-attributes. The
meta-attributes for persistent objects are further subdivided into persistent meta-
attributes and transient meta-attributes. Transient meta-attributes exist only when an
instance is in memory. Persistent meta-attributes also apply to objects stored in the
server.
This section includes the following topics:
•Persistent Object Meta-Attributes
•Additional Attribute Functions
•Transient Object Meta-Attributes
19.3.9.1 Persistent Object Meta-Attributes
Lists and describes the meta-attributes for standalone persistent objects.
Table 19-1 shows the meta-attributes for standalone persistent objects.
Table 19-1 Meta-Attributes of Persistent Objects
Meta‐Attributes Meaning
existent Does the object exist?
nullity Null information of the instance
locked Has the object been locked?
dirty Has the object been marked as dirtied?
pinned Is the object pinned?
allocation duration See Object Duration.
pin duration See Object Duration.
Chapter 19
About Developing an OCI Object Application
19-17

Note:
Embedded persistent objects only have the nullity and allocation duration
attributes, which are transient.
OCI provides the
OCIObjectGetProperty()
function, which allows an application to check
the status of a variety of attributes of an object. The syntax of the function is:
sword OCIObjectGetProperty ( OCIEnv *envh,
OCIError *errh,
const void *obj,
OCIObjectPropId propertyId,
void *property,
ub4 *size );
The
propertyId
and
property
parameters are used to retrieve information about any of
a variety of properties or attributes.
The different property IDs and the corresponding type of
property
argument follow.
OCI_OBJECTPROP_LIFETIME
This identifies whether the given object is a persistent object or a transient object or a
value instance. The
property
argument must be a pointer to a variable of type
OCIObjectLifetime
. Possible values include:
•
OCI_OBJECT_PERSISTENT
•
OCI_OBJECT_TRANSIENT
•
OCI_OBJECT_VALUE
OCI_OBJECTPROP_SCHEMA
This returns the schema name of the table in which the object exists. An error is
returned if the given object points to a transient instance or a value. If the input buffer
is not big enough to hold the schema name, an error is returned; the error message
communicates the required size. Upon success, the size of the returned schema
name in bytes is returned by
size
. The
property
argument must be an array of type
text
, and
size
should be set to the size of the array in bytes by the caller.
OCI_OBJECTPROP_TABLE
This returns the table name in which the object exists. An error is returned if the given
object points to a transient instance or a value. If the input buffer is not big enough to
hold the table name, an error is returned; the error message communicates the
required size. Upon success, the size of the returned table name in bytes is returned
by
size
. The
property
argument must be an array of type
text
and
size
should be set
to the size of the array in bytes by the caller.
OCI_OBJECTPROP_PIN_DURATION
This returns the pin duration of the object. An error is returned if the given object
points to a value instance. The
property
argument must be a pointer to a variable of
type
OCIDuration
. Valid values include:
•
OCI_DURATION_SESSION
•
OCI_DURATION_TRANS
Chapter 19
About Developing an OCI Object Application
19-18

OCI_OBJECTPROP_ALLOC_DURATION
This returns the allocation duration of the object. The
property
argument must be a
pointer to a variable of type
OCIDuration
. Valid values include:
•
OCI_DURATION_SESSION
•
OCI_DURATION_TRANS
OCI_OBJECTPROP_LOCK
This returns the lock status of the object. The possible lock status is indicated by
OCILockOpt
. An error is returned if the given object points to a transient or value
instance. The
property
argument must be a pointer to a variable of type
OCILockOpt
.
The lock status of an object can also be retrieved by calling
OCIObjectIsLocked()
.
OCI_OBJECTPROP_MARKSTATUS
This returns the dirty status and indicates whether the object is a new object, updated
object, or deleted object. An error is returned if the given object points to a transient or
value instance. The
property
argument must be of type
OCIObjectMarkStatus
. Valid
values include:
•
OCI_OBJECT_NEW
•
OCI_OBJECT_DELETED
•
OCI_OBJECT_UPDATED
The following macros are available to test the object mark status:
•
OCI_OBJECT_IS_UPDATED
(flag)
•
OCI_OBJECT_IS_DELETED
(flag)
•
OCI_OBJECT_IS_NEW
(flag)
•
OCI_OBJECT_IS_DIRTY
(flag)
OCI_OBJECTPROP_VIEW
This identifies whether the specified object is an object view or not. If the property
value returned is
TRUE
, the object is a view; otherwise, it is not. An error is returned if
the given object points to a transient or value instance. The
property
argument must
be of type
boolean
.
Just as a view is a virtual table, an object view is a virtual object table. Each row in the
view is an object: you can call its methods, access its attributes using the dot notation,
and create a
REF
that points to it.
See Also:
•OCIObjectGetProperty()
•Object Duration for more information about durations
•OCIObjectIsLocked()
19.3.9.2 Additional Attribute Functions
Lists and describes additional attribute functions known as set and check functions.
Chapter 19
About Developing an OCI Object Application
19-19

OCI also provides functions that allow an application to set or check some of these
attributes directly or indirectly, as shown in Table 19-2.
Table 19-2 Set and Check Functions
Meta-Attribute Set with Check with
nullity <none> OCIObjectGetInd()
existence <none> OCIObjectExists()
locked OCIObjectLock() OCIObjectIsLocked()
dirty OCIObjectMarkUpdate() OCIObjectIsDirty()
19.3.9.3 Transient Object Meta-Attributes
Lists and describes transient object meta-attributes.
Transient objects have no persistent attributes. Table 19-3 shows the following
transient attributes.
Table 19-3 Transient Meta-Attributes
Transient Meta-Attributes Meaning
existent Does the object exist?
pinned Is the object being accessed by the application?
dirty Has the object been marked as dirtied?
nullity Null information of the instance.
allocation duration See Object Duration.
pin duration See Object Duration.
19.3.10 Complex Object Retrieval
A complex object includes its root object and its set of logically related objects each of
which are prefetched based on a given depth level.
In Example 19-3 and Example 19-4, only a single instance at a time was fetched or
pinned. In these cases, each pin operation involved a separate server round-trip to
retrieve the object.
Object-oriented applications often model their problems as a set of interrelated objects
that form graphs of objects. The applications process these objects by starting at some
initial set of objects, and then using the references in these initial objects to traverse
the remaining objects. In a client/server setting, each of these traversals could result in
costly network round-trips to fetch objects.
Application performance with objects can be improved with complex object retrieval
(COR). This is a prefetching mechanism in which an application specifies the criteria
for retrieving a set of linked objects in a single operation.
Chapter 19
About Developing an OCI Object Application
19-20

Note:
As described later, this does not mean that these prefetched objects are all
pinned. They are fetched into the object cache, so that subsequent pin calls
are local operations.
A complex object is a set of logically related objects consisting of a root object, and a
set of objects each of which is prefetched based on a given depth level. The root
object is explicitly fetched or pinned. The depth level is the shortest number of
references that must be traversed from the root object to a given prefetched object in a
complex object.
An application specifies a complex object by describing its content and boundary. The
fetching of complex objects is constrained by an environment's prefetch limit, the
amount of memory in the object cache that is available for prefetching objects.
Note:
The use of COR does not add functionality, but it improves performance. Its
use is optional.
Consider the following type declaration:
CREATE TYPE customer(...);
CREATE TYPE line_item(...);
CREATE TYPE line_item_varray as VARRAY(100) of REF line_item;
CREATE TYPE purchase_order AS OBJECT
( po_number NUMBER,
cust REF customer,
related_orders REF purchase_order,
line_items line_item_varray);
The
purchase_order
type contains a scalar value for
po_number
, a
VARRAY
of line items,
and two references. The first is to a
customer
type, and the second is to a
purchase_order
type, indicating that this type may be implemented as a linked list.
When fetching a complex object, an application must specify the following:
•A
REF
to the desired root object.
•One or more pairs of type and depth information to specify the boundaries of the
complex object. The type information indicates which
REF
attributes should be
followed for COR, and the depth level indicates how many levels deep those links
should be followed.
In the preceding purchase order object, the application must specify the following:
•The
REF
to the root purchase order object
•One or more pairs of type and depth information for
cust
,
related_orders
, or
line_items
An application fetching a purchase order may very likely need access to the customer
information for that order. Using simple navigation, this would require two server
Chapter 19
About Developing an OCI Object Application
19-21

accesses to retrieve the two objects. Through complex object retrieval, the customer
can be prefetched when the application pins the purchase order. In this case, the
complex object would consist of the purchase order object and the customer object
that it references.
In the previous example, the application would specify the
purchase_order
REF
, and
would indicate that the
cust
REF
attribute should be followed to a depth level of 1, as
follows:
•
REF(PO object)
•{
(customer, 1
)}
For the application to prefetch the
purchase_order
object and all objects in the object
graph it contains, the application would specify that both the
cust
and
related_orders
should be followed to the maximum depth level possible.
•
REF(PO object)
•{
(customer, UB4MAXVAL), (purchase_order, UB4MAXVAL)
}
(In this example,
UB4MAXVAL
specifies that all objects of the specified type reachable
through references from the root object should be prefetched.)
For an application to fetch a PO and all the associated line items, it would specify:
•
REF(PO object)
•{
(line_item, 1)
}
The application can also fetch all objects reachable from the root object by way of
REF
s
(transitive closure) by setting the level parameter to the depth desired. For the
preceding two examples, the application could also specify
(PO object REF, UB4MAXVAL)
and
(PO object REF, 1)
respectively, to prefetch required objects. Although, doing so
results in many extraneous fetches, quite simple to specify and requires only one
server round-trip.
This section includes the following topics:
•About Prefetching Objects
•About Implementing Complex Object Retrieval in OCI
19.3.10.1 About Prefetching Objects
After specifying and fetching a complex object, subsequent fetches of objects
contained in the complex object do not incur the cost of a network round-trip, because
these objects have been prefetched and are in the object cache.
Consider that excessive prefetching of objects can lead to a flooding of the object
cache. This flooding, in turn, may force out other objects that the application had
pinned, leading to a performance degradation instead of performance improvement.
Note:
If there is insufficient memory in the cache to hold all prefetched objects,
some objects may not be prefetched. The application incurs a network
round-trip when those objects are accessed later.
Chapter 19
About Developing an OCI Object Application
19-22

The
READ
or
SELECT
privilege is needed for all prefetched objects. Objects in the
complex object for which the application does not have
READ
or
SELECT
privilege are not
prefetched.
19.3.10.2 About Implementing Complex Object Retrieval in OCI
Complex object retrieval (COR) allows an application to prefetch a complex object
while fetching the root object.
The complex object specifications are passed to the same
OCIObjectPin()
function
used for simple objects.
An application specifies the parameters for complex object retrieval using a complex
object retrieval handle. This handle is of type
OCIComplexObject
and is allocated in the
same way as other OCI handles.
The complex object retrieval handle contains a list of complex object retrieval
descriptors. The descriptors are of type
OCIComplexObjectComp
, and are allocated in the
same way as other OCI descriptors.
Each COR descriptor contains a type
REF
and a depth level. The type
REF
specifies a
type of reference to be followed while constructing the complex object. The depth level
indicates how far a particular type of reference should be followed. Specify an integer
value, or specify the constant
UB4MAXVAL
for the maximum possible depth level.
The application can also specify the depth level in the COR handle without creating
COR descriptors for type and depth parameters. In this case, all
REF
s are followed to
the depth specified in the COR handle. The COR handle can also be used to specify
whether a collection attribute should be fetched separately on demand (out-of-line) as
opposed to the default case of fetching it along with the containing object (inline).
The application uses
OCIAttrSet()
to set the attributes of a COR handle. The attributes
are:
OCI_ATTR_COMPLEXOBJECT_LEVEL
- the depth level
OCI_ATTR_COMPLEXOBJECT_COLL_OUTOFLINE
- fetch collection attribute in an object type out-
of-line
The application allocates the COR descriptor using
OCIDescriptorAlloc()
and then can
set the following attributes:
OCI_ATTR_COMPLEXOBJECTCOMP_TYPE
- the type
REF
OCI_ATTR_COMPLEXOBJECTCOMP_TYPE_LEVEL
- the depth level for references of the
preceding type
Once these attributes are set, the application calls
OCIParamSet()
to put the descriptor
into a complex object retrieval handle. The handle has an
OCI_ATTR_PARAM_COUNT
attribute that specifies the number of descriptors on the handle. This attribute can be
read with
OCIAttrGet()
.
Once the handle has been populated, it can be passed to the
OCIObjectPin()
call to pin
the root object and prefetch the remainder of the complex object.
The complex object retrieval handles and descriptors must be freed explicitly when
they are no longer needed.
Chapter 19
About Developing an OCI Object Application
19-23

See Also:
•Handles
•OCI Descriptors
•OCIObjectPin()
•OCIAttrSet()
•OCIDescriptorAlloc()
•OCIParamSet()
•OCIAttrGet()
•OCIObjectPin()
19.3.11 COR Prefetching
The application specifies a complex object while fetching the root object.
The prefetched objects are obtained by doing a breadth-first traversal of the graphs of
objects rooted at a given root object. The traversal stops when all required objects
have been prefetched, or when the total size of all the prefetched objects exceeds the
prefetch limit.
This section includes the following topics:
•COR Interface
•Example of COR
19.3.11.1 COR Interface
The interface for fetching complex objects is the OCI pin interface.
The application can pass an initialized COR handle to
OCIObjectPin()
(or an array of
handles to
OCIObjectArrayPin()
) to fetch the root object and the prefetched objects
specified in the COR handle.
sword OCIObjectPin ( OCIEnv *env,
OCIError *err,
OCIRef *object_ref,
OCIComplexObject *corhdl,
OCIPinOpt pin_option,
OCIDuration pin_duration,
OCILockOpt lock_option,
void **object );
sword OCIObjectArrayPin ( OCIEnv *env,
OCIError *err,
OCIRef **ref_array,
ub4 array_size,
OCIComplexObject **cor_array,
ub4 cor_array_size,
OCIPinOpt pin_option,
OCIDuration pin_duration,
OCILockOpt lock,
Chapter 19
About Developing an OCI Object Application
19-24

void **obj_array,
ub4 *pos );
Note the following points when using COR:
•A null COR handle argument defaults to pinning just the root object.
•A COR handle with the type of the root object and a depth level of 0 fetches only
the root object and is thus equivalent to a null COR handle.
•The lock options apply only to the root object.
Note:
To specify lock options for prefetched objects, the application can visit all
the objects in a complex object, create an array of
REF
s, and lock the
entire complex object in another round-trip using the array interface
(
OCIObjectArrayPin()
).
See Also:
•OCIObjectPin()
•OCIObjectArrayPin()
•OCIObjectArrayPin()
19.3.11.2 Example of COR
Shows how an application program can be modified to use complex object retrieval.
Example 19-5 illustrates how an application program can be modified to use complex
object retrieval.
Consider an application that displays a purchase order and the line items associated
with it. The code in boldface accomplishes this. The rest of the code uses complex
object retrieval for prefetching and thus enhances the application's performance.
Example 19-5 Using Complex Object Retrieval in OCI
OCIEnv *envhp;
OCIError *errhp;
OCIRef **liref;
OCIRef *poref;
OCIIter *itr;
boolean eoc;
purchase_order *po = (purchase_order *)0;
line_item *li = (line_item *)0;
OCISvcCtx *svchp;
OCIComplexObject *corhp;
OCIComplexObjectComp *cordp;
OCIType *litdo;
ub4 level = 0;
/* get COR Handle */
Chapter 19
About Developing an OCI Object Application
19-25

OCIHandleAlloc((void *) envhp, (void **) &corhp, (ub4)
OCI_HTYPE_COMPLEXOBJECT, 0, (void **)0);
/* get COR descriptor for type line_item */
OCIDescriptorAlloc((void *) envhp, (void **) &cordp, (ub4)
OCI_DTYPE_COMPLEXOBJECTCOMP, 0, (void **) 0);
/* get type of line_item to set in COR descriptor */
OCITypeByName(envhp, errhp, svchp, (const text *) 0, (ub4) 0,
(const text *) "LINE_ITEM",
(ub4) strlen((const char *) "LINE_ITEM"), (text *) 0,
(ub4) 0, OCI_DURATION_SESSION,
OCI_TYPEGET_HEADER, &litdo);
/* set line_item type in COR descriptor */
OCIAttrSet( (void *) cordp, (ub4) OCI_DTYPE_COMPLEXOBJECTCOMP,
(void *) litdo, (ub4) sizeof(void *), (ub4)
OCI_ATTR_COMPLEXOBJECTCOMP_TYPE, (OCIError *) errhp);
level = 1;
/* set depth level for line_item_varray in COR descriptor */
OCIAttrSet( (void *) cordp, (ub4) OCI_DTYPE_COMPLEXOBJECTCOMP,
(void *) &level, (ub4) sizeof(ub4), (ub4)
OCI_ATTR_COMPLEXOBJECTCOMP_TYPE_LEVEL, (OCIError *) errhp);
/* put COR descriptor in COR handle */
OCIParamSet(corhp, OCI_HTYPE_COMPLEXOBJECT, errhp, cordp,
OCI_DTYPE_COMPLEXOBJECTCOMP, 1);
/* pin the purchase order */
OCIObjectPin(envhp, errhp, poref, corhp, OCI_PIN_LATEST,
OCI_DURATION_SESSION, OCI_LOCK_NONE, (void **)&po);
/* free COR descriptor and COR handle */
OCIDescriptorFree((void *) cordp, (ub4) OCI_DTYPE_COMPLEXOBJECTCOMP);
OCIHandleFree((void *) corhp, (ub4) OCI_HTYPE_COMPLEXOBJECT);
/* iterate and print line items for this purchase order */
OCIIterCreate(envhp, errhp, po->line_items, &itr);
/* get first line item */
OCIIterNext(envhp, errhp, itr, (void **)&liref, (void **)0, &eoc);
while (!eoc) /* not end of collection */
{
/* pin line item */
OCIObjectPin(envhp, errhp, *liref, (void *)0, OCI_PIN_RECENT,
OCI_DURATION_SESSION,
OCI_LOCK_NONE, (void **)&li));
display_line_item(li);
/* get next line item */
OCIIterNext(envhp, errhp, itr, (void **)&liref, (void **)0, &eoc);
}
19.3.12 OCI Versus SQL Access to Objects
If an application must manipulate a graph of objects (interrelated by object references),
then it is more effective to use the OCI interface rather than the SQL interface for
accessing objects.
Chapter 19
About Developing an OCI Object Application
19-26

Retrieving a graph of objects using the SQL interface may require executing multiple
SELECT
statements, requiring multiple network round-trips. Using the complex object
retrieval capability provided by OCI, the application can retrieve the graph of objects in
one
OCIObjectPin()
call.
Consider the update case where the application retrieves a graph of objects, and
modifies it based upon user interaction, and then wants to make the modifications
persistent in the database. Using the SQL interface, the application would have to
execute multiple
UPDATE
statements to update the graph of objects. If the modifications
involved creation of new objects and deletion of existing objects, then execution of
corresponding
INSERT
and
DELETE
statements would also be required. In addition, the
application would have to do more bookkeeping, such as keeping track of table
names, because this information is required for executing the
INSERT
,
UPDATE
, and
DELETE
statements.
Using the
OCICacheFlush()
function, the application can flush all modifications
(insertion, deletion, and update of objects) in a single operation. OCI does all the
bookkeeping, thereby requiring less coding in the application. For manipulating a
graph of objects OCI is not only efficient, but also provides an easy-to-use interface.
Consider a different case in which the application must fetch an object when given its
REF
. In OCI, this is achieved by pinning the object using the
OCIObjectPin()
call. In the
SQL interface, this can be achieved by dereferencing the
REF
in a
SELECT
statement (for
example,
SELECT DEREF(ref) from tbl;
). Consider situations where the same
REF
(reference to the same object) is being dereferenced multiple times in a transaction.
By calling
OCIObjectPin()
with the
OCI_PIN_RECENT
option, the object is fetched from the
server only once for the transaction, and repeated pins on the same
REF
return a
pointer to the pinned object in the cache. In the SQL interface, each execution of the
SELECT
DEREF...
statement would result in fetching the object from the server. This
would result in multiple round-trips to the server and multiple copies of the same
object.
Finally, consider the case in which the application must fetch a nonreferenceable
object, as in the following example:
CREATE TABLE department
(
deptno number,
deptname varchar2(30),
manager employee_t
);
The
employee_t
instances stored in the
manager
column are nonreferenceable. You can
only use the SQL interface to fetch
manager
column instances. But if
employee_t
has
any
REF
attributes, OCI calls can then be used to navigate the
REF
.
See Also:
•OCIObjectPin()
•OCICacheFlush()
Chapter 19
About Developing an OCI Object Application
19-27

19.3.13 Pin Count and Unpinning
Each object in the object cache has a pin count associated with it.
The pin count indicates the number of code modules that are concurrently accessing
the object. The pin count is set to 1 when an object is pinned into the cache for the first
time. Objects prefetched with complex object retrieval enter the object cache with a pin
count of zero.
It is possible to pin an pinned object. Doing so increases the pin count by one. When a
process finishes using an object, it should unpin it, using
OCIObjectUnpin()
. This call
decrements the pin count by one.
When the pin count of an object reaches zero, that object is eligible to be aged out of
the cache if necessary, freeing up the memory space occupied by the object.
The pin count of an object can be set to zero explicitly by calling
OCIObjectPinCountReset()
.
An application can unpin all objects in the cache related to a specific connection, by
calling
OCICacheUnpin()
.
See Also:
•About Freeing an Object Copy for more information about the conditions
under which objects with zero pin count are removed from the cache and
about objects being aged out of the cache
•About Marking Objects and Flushing Changes for information about
explicitly flushing an object or the entire cache
•OCIObjectUnpin()
•OCIObjectPinCountReset()
•OCICacheUnpin()
19.3.14 NULL Indicator Structure
If a column in a row of a database table has no value, then that column is said to be
NULL
, or to contain a
NULL
.
Two different types of
NULL
s can apply to objects:
•Any attribute of an object can have a
NULL
value. This indicates that the value of
that attribute of the object is not known.
•An object instance may be atomically NULL, meaning that the value of the entire
object is unknown.
Atomic nullity is not the same thing as nonexistence. An atomically
NULL
instance still
exists; its value is just not known. It may be thought of as an existing object with no
data.
When working with objects in OCI, an application can define a NULL indicator
structure for each object type used by the application. In most cases, doing so simply
Chapter 19
About Developing an OCI Object Application
19-28

requires including the
NULL
indicator structure generated by OTT along with the struct
declaration. When the OTT output header file is included, the
NULL
indicator struct
becomes available to your application.
For each type, the
NULL
indicator structure includes an atomic
NULL
indicator (whose
type is
OCIInd
), and a
NULL
indicator for each attribute of the instance. If the type has an
object attribute, the
NULL
indicator structure includes that attribute's
NULL
indicator
structure. Example 19-6 shows the C representations of types with their corresponding
NULL
indicator structures.
Note:
The
dependentsAge
field of
person_ind
indicates whether the entire varray
(
dependentsAge
field of
person
) is atomically
NULL
or not.
NULL
information of
individual elements of
dependentsAge
can be retrieved through the
elemind
parameter of a call to
OCICollGetElem()
. Similarly, the
prevAddr
field of
person_ind
indicates whether the entire nested table (
prevAddr
field of
person
)
is atomically
NULL
or not.
NULL
information of individual elements of
prevAddr
can be retrieved through the
elemind
parameter of a call to
OCICollGetElem()
.
For an object type instance, the first field of the
NULL
indicator structure is the atomic
NULL
indicator, and the remaining fields are the attribute
NULL
indicators whose layout
resembles the layout of the object type instance's attributes.
Checking the value of the atomic
NULL
indicator allows an application to test whether
an instance is atomically
NULL
. Checking any of the others allows an application to test
the
NULL
status of that attribute, as in the following code sample:
person_ind *my_person_ind
if( my_person_ind -> _atomic == OCI_IND_NULL)
printf ("instance is atomically NULL\n");
else
if( my_person_ind -> fname == OCI_IND_NULL)
printf ("fname attribute is NULL\n");
In the preceding example, the value of the atomic
NULL
indicator, or one of the attribute
NULL
indicators, is compared to the predefined value
OCI_IND_NULL
to test if it is
NULL
.
The following predefined values are available for such a comparison:
•
OCI_IND_NOTNULL
, indicating that the value is not
NULL
•
OCI_IND_NULL
, indicating that the value is
NULL
•
OCI_IND_BADNULL
indicates that an enclosing object (or parent object) is
NULL
. This is
used by PL/SQL, and may also be referred to as an INVALID_NULL. For example,
if a type instance is
NULL
, then its attributes are INVALID_NULLs.
Use the function
OCIObjectGetInd()
to retrieve the
NULL
indicator structure of an object.
If you update an attribute in its C structure, you must also set the
NULL
indicator for that
attribute:
obj->attr1 = string1;
OCIObjectGetInd(envhp, errhp, obj, &ind);
ind->attr1 = OCI_IND_NOTNULL;
Chapter 19
About Developing an OCI Object Application
19-29

Example 19-6 C Representations of Types with Their Corresponding NULL
Indicator Structures
struct address
{
OCINumber no;
OCIString *street;
OCIString *state;
OCIString *zip;
};
typedef struct address address;
struct address_ind
{
OCIInd _atomic;
OCIInd no;
OCIInd street;
OCIInd state;
OCIInd zip;
};
typedef struct address_ind address_ind;
struct person
{
OCIString *fname;
OCIString *lname;
OCINumber age;
OCIDate birthday;
OCIArray *dependentsAge;
OCITable *prevAddr;
OCIRaw *comment1;
OCILobLocator *comment2;
address addr;
OCIRef *spouse;
};
typedef struct person person;
struct person_ind
{
OCIInd _atomic;
OCIInd fname;
OCIInd lname;
OCIInd age;
OCIInd birthday;
OCIInd dependentsAge;
OCIInd prevAddr;
OCIInd comment1;
OCIInd comment2;
address_ind addr;
OCIInd spouse;
};
typedef struct person_ind person_ind;
Chapter 19
About Developing an OCI Object Application
19-30

See Also:
•Using the Object Type Translator with OCI for more information about
OTT-generated
NULL
indicator structures
•OCICollGetElem()
•OCIObjectGetInd()
19.3.15 About Creating Objects
An OCI application can create any object using
OCIObjectNew()
.
To create a persistent object, the application must specify the object table where the
new object resides. This value can be retrieved by calling
OCIObjectPinTable()
, and it is
passed in the
table
parameter. To create a transient object, the application must pass
only the type descriptor object (retrieved by calling
OCIDescribeAny()
) for the type of
object being created.
OCIObjectNew()
can also be used to create instances of scalars (for example,
REF
, LOB,
string, raw, number, and date) and collections (for example, varray and nested table)
by passing the appropriate value for the
typecode
parameter.
This section includes the following topic: Attribute Values of New Objects.
See Also:
•OCIObjectNew()
•OCIObjectPinTable()
•OCIDescribeAny()
19.3.15.1 Attribute Values of New Objects
By default, all attributes of a newly created object have
NULL
values.
After initializing attribute data, the user must change the corresponding
NULL
status of
each attribute to non-
NULL
.
It is possible to have attributes set to non-
NULL
values when an object is created. This
is accomplished by setting the
OCI_ATTR_OBJECT_NEWNOTNULL
attribute of the environment
handle to
TRUE
using
OCIAttrSet()
. This mode can later be turned off by setting the
attribute to
FALSE
.
If
OCI_ATTR_OBJECT_NEWNOTNULL
is set to
TRUE
, then
OCIObjectNew()
creates a non-
NULL
object. The attributes of the object have the default values described in Table 19-4,
and the corresponding
NULL
indicators are set to
NOT NULL
.
Chapter 19
About Developing an OCI Object Application
19-31

Table 19-4 Attribute Values for New Objects
Attribute Type Default Value
REF
If an object has a
REF
attribute, the user must set it to a valid
REF
before flushing the object or an error is returned
DATE
The earliest possible date that Oracle Database allows, which is
midnight, 01-JAN-4712 BCE (equivalent to Julian day 1)
ANSI DATE
The earliest possible date that Oracle Database allows, 01-
JAN-4712 BCE (equivalent to Julian day 1)
TIMESTAMP
The earliest possible date and time that Oracle Database allows,
which is midnight, 01-JAN-4712 BCE (equivalent to Julian day 1)
TIMESTAMP WITH TIME ZONE
The earliest possible date and time that Oracle Database allows,
which is midnight, 01-JAN-4712 BCE (equivalent to Julian day 1)
at UTC (0:0) time zone
TIMESTAMP WITH LOCAL
TIME ZONE
The earliest possible date and time that Oracle Database allows,
which is midnight, 01-JAN-4712 BCE (equivalent to Julian day 1)
at UTC (0:0) time zone
INTERVAL YEAR TO MONTH
INTERVAL '0-0' YEAR TO MONTH
INTERVAL DAY TO SECOND
INTERVAL '0 0:0:0' DAY TO SECOND
FLOAT
0
NUMBER
0
DECIMAL
0
RAW
Raw data with length set to 0. Note: the default value for a
RAW
attribute is the same as that for a
NULL RAW
attribute.
VARCHAR2, NVARCHAR2
OCIString
with 0 length and first char set to
NULL
. The default
value is the same as that of a
NULL
string attribute.
CHAR, NCHAR
OCIString
with 0 length and first char set to
NULL
. The default
value is the same as that of a null string attribute.
VARCHAR
OCIString
with 0 length and first char set to
NULL
. The default
value is the same as that of a null string attribute.
VARRAY
Collection with 0 elements
NESTED TABLE
Table with 0 elements
CLOB, NCLOB
Empty
CLOB
BLOB
Empty
BLOB
BFILE
The user must initialize the
BFILE
to a valid value by setting the
directory object and file name.
Chapter 19
About Developing an OCI Object Application
19-32

See Also:
•OCIAttrSet()
•OCIObjectNew()
19.3.16 About Freeing and Copying Objects
Use
OCIObjectFree()
to free memory allocated by
OCIObjectNew()
.
An object instance can have attributes that are pointers to additional memory
(secondary memory chunks).
Freeing an object deallocates all the memory allocated for the object, including the
associated NULL indicator structure and any secondary memory chunks. You must
neither explicitly free the secondary memory chunks nor reassign the pointers. Doing
so can result in memory leaks and memory corruption. This procedure deletes a
transient, but not a persistent, object before its lifetime expires. An application should
use
OCIObjectMarkDelete()
to delete a persistent object.
An application can copy one instance to another instance of the same type using
OCIObjectCopy()
.
See Also:
•Memory Layout of an Instance
•OCI Navigational and Type Functions
•OCIObjectNew()
•OCIObjectFree()
•OCIObjectMarkDelete()
•OCIObjectCopy()
19.3.17 Object Reference and Type Reference
The object extensions to OCI provide the application with the flexibility to access the
contents of objects using their pointers or their references.
OCI provides the function
OCIObjectGetObjectRef()
to return a reference to an object
when given the object's pointer.
For applications that also want to access the type information of objects, OCI provides
the function
OCIObjectGetProperty()
to return a reference to an object's type descriptor
object (TDO), when given a pointer to the object.
Chapter 19
About Developing an OCI Object Application
19-33

When a persistent object based on an object table with system-generated object
identifiers (OIDs) is created, a reference to this object may be immediately obtained by
using
OCIObjectGetObjectRef()
. But when a persistent object is based on an object
view or on an object table with primary-key-based OIDs, all attributes belonging to the
primary key must first be set before a reference can be obtained.
See Also:
•OCIObjectGetObjectRef()
•OCIObjectGetProperty()
•OCIObjectGetObjectRef()
19.3.18 Create Objects Based on Object Views and Object Tables
with Primary-Key-Based OIDs
Applications can use the
OCIObjectNew()
call to create objects, which are based on
object views, or on object tables with primary-key-based object identifiers (OIDs).
Because object identifiers of such views and tables are based on attribute values,
applications must then use
OCIObjectSetAttr()
to set all attributes belonging to the
primary key. Once the attribute values have been set, applications can obtain an
object reference based on the attribute value by calling
OCIObjectGetObjectRef()
.
This process involves the following steps:
1. Pin the object view or object table on which the new object is to be based.
2. Create a new object using
OCIObjectNew()
, passing in the handle to the table or
view obtained by the pin operation in Step 1.
3. Use
OCIObjectSetAttr()
to fill in the necessary values for the object attributes.
These must include those attributes that make up the user-defined object identifier
for the object table or object view.
4. Use
OCIObjectNew()
to allocate an object reference, passing in the handle to the
table or view obtained by the pin operation in Step 1.
5. Use
OCIObjectGetObjectRef()
to obtain the primary-key-based reference to the
object, if necessary. If desired, return to Step 2 to create more objects.
6. Flush the newly created objects to the server.
Example 19-7 Creating a New Object for an Object View
void object_view_new ()
{
void *table;
OCIRef *pkref;
void *object;
OCIType *emptdo;
...
/* Set up the service context, error handle and so on.. */
...
/* Pin the object view */
OCIObjectPinTable(envp,errorp,svctx, "HR", strlen("HR"), "EMP_VIEW",
Chapter 19
About Developing an OCI Object Application
19-34

strlen("EMP_VIEW"),(void *) 0, OCI_DURATION_SESSION, (void **) &table);
/* Create a new object instance */
OCIObjectNew(envp, errorp, svctx, OCI_TYPECODE_OBJECT,(OCIType *)emptdo, table,
OCI_DURATION_SESSION,FALSE,&object);
/* Populate the attributes of "object" */
OCIObjectSetAttr(...);
...
/* Allocate an object reference */
OCIObjectNew(envp, errorp, svctx, OCI_TYPECODE_REF, (OCIType *)0, (void *)0,
OCI_DURATION_SESSION,TRUE,&pkref);
/* Get the reference using OCIObjectGetObjectRef */
OCIObjectGetObjectRef(envp,errorp,object,pkref);
...
/* Flush new objects to server */
...
} /* end function */
Example 19-7 shows how this process might be implemented to create a new object
for the
emp_view
object view in the
HR
schema.
See Also:
•OCIObjectNew()
•OCIObjectSetAttr()
•OCIObjectGetObjectRef()
19.3.19 Error Handling in Object Applications
Is like any other OCI application.
Error handling in OCI applications is the same whether or not the application uses
objects.
See Also:
Error Handling in OCI for more information about function return codes and
error messages
19.4 About Type Inheritance
Type inheritance of objects has many similarities to inheritance in C++ and Java.
You can create an object type as a subtype of an existing object type. The subtype is
said to inherit all the attributes and methods (member functions and procedures) of the
supertype, which is the original type. Only single inheritance is supported; an object
cannot have more than one supertype. The subtype can add new attributes and
methods to the ones it inherits. It can also override (redefine the implementation) of
Chapter 19
About Type Inheritance
19-35

any of its inherited methods. A subtype is said to extend (that is, inherit from) its
supertype.
As an example, a type
Person_t
can have a subtype
Student_t
and a subtype
Employee_t
. In turn,
Student_t
can have its own subtype,
PartTimeStudent_t
. A type
declaration must have the flag
NOT
FINAL
so that it can have subtypes. The default is
FINAL
, which means that the type can have no subtypes.
All types discussed so far in this chapter are
FINAL
. All types in applications developed
before Oracle Database Release 9.0 are
FINAL
. A type that is
FINAL
can be altered to
be
NOT
FINAL
. A
NOT
FINAL
type with no subtypes can be altered to be
FINAL
.
Person_t
is
declared as
NOT
FINAL
for our example:
CREATE TYPE Person_t AS OBJECT
( ssn NUMBER,
name VARCHAR2(30),
address VARCHAR2(100)) NOT FINAL;
A subtype inherits all the attributes and methods declared in its supertype. It can also
declare new attributes and methods, which must have different names than those of
the supertype. The keyword
UNDER
identifies the supertype, like this:
CREATE TYPE Student_t UNDER Person_t
( deptid NUMBER,
major VARCHAR2(30)) NOT FINAL;
The newly declared attributes
deptid
and
major
belong to the subtype
Student_t
. The
subtype
Employee_t
is declared as, for example:
CREATE TYPE Employee_t UNDER Person_t
( empid NUMBER,
mgr VARCHAR2(30));
See OTT Support for Type Inheritance for the resulting structs generated by OTT for
this example.
This subtype
Student_t
can have its own subtype, such as
PartTimeStudent_t
:
CREATE TYPE PartTimeStudent_t UNDER Student_t
( numhours NUMBER) ;
This section includes the following topics:
•Substitutability
•NOT INSTANTIABLE Types and Methods
•OCI Support for Type Inheritance
•OTT Support for Type Inheritance
See Also:
Oracle Database Object-Relational Developer's Guide for a more complete
discussion about type inheritance
Chapter 19
About Type Inheritance
19-36

19.4.1 Substitutability
Object type attributes and collection element types are substitutable.
The benefits of polymorphism derive partially from the property substitutability.
Substitutability allows a value of some subtype to be used by code originally written for
the supertype, without any specific knowledge of the subtype being needed in
advance. The subtype value behaves to the surrounding code, just like a value of the
supertype would, even if it perhaps uses different mechanisms within its
specializations of methods.
Instance substitutability refers to the ability to use an object value of a subtype in a
context declared in terms of a supertype.
REF
substitutability refers to the ability to use
a
REF
to a subtype in a context declared in terms of a
REF
to a supertype.
REF
type attributes are substitutable; that is, an attribute defined as
REF
T can hold a
REF
to an instance of T or any of its subtypes.
Object type attributes are substitutable; an attribute defined to be of (an object) type T
can hold an instance of T or any of its subtypes.
Collection element types are substitutable; if you define a collection of elements of
type T, it can hold instances of type T and any of its subtypes. Here is an example of
object attribute substitutability:
CREATE TYPE Book_t AS OBJECT
( title VARCHAR2(30),
author Person_t /* substitutable */);
Thus, a
Book_t
instance can be created by specifying a title string and a
Person_t
(or
any subtype of
Person_t
) instance:
Book_t('My Oracle Experience',
Employee_t(12345, 'Joe', 'SF', 1111, NULL))
19.4.2 NOT INSTANTIABLE Types and Methods
A type can be declared to be
NOT
INSTANTIABLE
, which means that there is no
constructor (default or user-defined) for the type.
Thus, it is not possible to construct instances of this type. The typical usage would be
to define instantiable subtypes for such a type. Here is how this property is used:
CREATE TYPE Address_t AS OBJECT(...) NOT INSTANTIABLE NOT FINAL;
CREATE TYPE USAddress_t UNDER Address_t(...);
CREATE TYPE IntlAddress_t UNDER Address_t(...);
A method of a type can be declared to be
NOT
INSTANTIABLE
. Declaring a method as
NOT
INSTANTIABLE
means that the type is not providing an implementation for that method.
Further, a type that contains any
NOT
INSTANTIABLE
methods must necessarily be
declared as
NOT
INSTANTIABLE
. For example:
CREATE TYPE T AS OBJECT
(
x NUMBER,
NOT INSTANTIABLE MEMBER FUNCTION func1() RETURN NUMBER
) NOT INSTANTIABLE NOT FINAL;
Chapter 19
About Type Inheritance
19-37

A subtype of a
NOT
INSTANTIABLE
type can override any of the
NOT
INSTANTIABLE
methods
of the supertype and provide concrete implementations. If there are any
NOT
INSTANTIABLE
methods remaining, the subtype must also necessarily be declared as
NOT
INSTANTIABLE
.
A
NOT
INSTANTIABLE
subtype can be defined under an instantiable supertype. Declaring
a
NOT
INSTANTIABLE
type to be
FINAL
is not useful and is not allowed.
19.4.3 OCI Support for Type Inheritance
Lists the calls that support type inheritance.
The following calls support type inheritance:
•OCIDescribeAny()
•Bind and Define Functions
•OCIObjectGetTypeRef()
•OCIObjectCopy()
•OCICollAssignElem()
•OCICollAppend()
•OCICollGetElem()
19.4.3.1 OCIDescribeAny()
The
OCIDescribeAny()
function provides information specific to inherited types.
Additional attributes have been added for the properties of inherited types. For
example, you can get the supertype of a type.
See Also:
•Table 8-7 and Table 8-9 for attributes that
OCIDescribeAny()
can use to
describe existing schema and subschema objects
•OCIDescribeAny()
19.4.3.2 Bind and Define Functions
OCI bind functions support
REF
, instance, and collection element substitutability
(subtype instances can be passed in where supertype is expected).
There are no changes to the OCI bind interface, because all type checking and
conversions are done on the server side.
OCI define functions also support substitutability (subtype instances can be fetched
into define variables declared to hold the supertype). However, this might require the
system to resize the memory to hold the subtype instance.
Chapter 19
About Type Inheritance
19-38

Note:
The client program must use objects that are allocated out of the object
cache (and are thus resizable) in such scenarios.
The client should not use a struct (allocated on the stack) as the define variable if the
value is potentially polymorphic.
See Also:
Object-Relational Data Types in OCI for details of the bind and define
processes
19.4.3.3 OCIObjectGetTypeRef()
The
OCIObjectGetTypeRef()
function returns the
REF
of the TDO of the most specific
type of the input object.
This operation returns an error if the user does not have privileges on the most specific
type.
See Also:
OCIObjectGetTypeRef()
19.4.3.4 OCIObjectCopy()
The
OCIObjectCopy()
function copies the contents of the source instance to the target
instance.
The source and target instances must be of the same type. It is not possible to copy
between a supertype and a subtype.
Similarly, the
tdo
argument must describe the same object type as the source and
target objects, and must not refer to a subtype or supertype of the source and target
objects.
See Also:
OCIObjectCopy()
19.4.3.5 OCICollAssignElem()
The input element can be an instance of the subtype of the declared type.
Chapter 19
About Type Inheritance
19-39

If the collection is of type
Person_t
, you can use the
OCICollAssignElem()
function to
assign an
Employee_t
instance as an element of the collection.
See Also:
OCICollAssignElem()
19.4.3.6 OCICollAppend()
The input element can be an instance of the subtype of the declared type.
If the collection is of type
Person_t
, you can use the
OCICollAppend()
function to append
an
Employee_t
instance to the collection.
See Also:
OCICollAppend()
19.4.3.7 OCICollGetElem()
The collection element returned could be an instance of the subtype of the declared
type.
If the collection is of type
Person_t
, you can use the
OCICollGetElem()
function to get a
pointer to an element, such as an
Employee_t
instance, in this collection.
See Also:
OCICollGetElem()
19.4.4 OTT Support for Type Inheritance
The Object Type Translator (OTT) supports type inheritance of objects by declaring
first the inherited attributes in an encapsulated struct called "_super", followed by the
new declared attributes.
This is done because C does not support type inheritance.
See Also:
OTT Support for Type Inheritance for an example and discussion
Chapter 19
About Type Inheritance
19-40

19.5 About Type Evolution
Adding, dropping, and modifying type attributes are supported. This concept is known
as type evolution.
It is discussed in the Oracle Database Object-Relational Developer's Guide.
OCIDescribeAny()
returns information about the latest version of the requested type if
the type of the input object is
OCI_OTYPE_NAME
, and the type of the described object is
OCI_PTYPE_TYPE
, that is, if the name input to
OCIDescribeAny()
is a type name.
See Also:
•OCITypeArrayByName() and OCITypeByName(). To access type
information, use these functions and
OCIDescribeAny()
•Type Evolution and the Object Cache for a discussion of the effect of
type evolution on the object cache
•OCIDescribeAny()
Chapter 19
About Type Evolution
19-41

20
Object-Relational Data Types in OCI
This chapter describes the purpose and structure of each of the data types that can be
manipulated by the OCI data type mapping and manipulation functions.
This chapter also summarizes the different function groups giving lists of available
functions and their purposes. In addition, provides information about how to use these
data types in bind and define operations within an OCI application.
This chapter contains these topics:
•Overview of OCI Functions for Objects
•About Mapping Oracle Data Types to C
•About Manipulating C Data Types with OCI
•Date (OCIDate)
•Datetime and Interval (OCIDateTime, OCIInterval)
•Number (OCINumber)
•Fixed or Variable-Length String (OCIString)
•Raw (OCIRaw)
•Collections (OCITable, OCIArray, OCIColl, OCIIter)
•About Multilevel Collection Types
•REF (OCIRef)
•Object Type Information Storage and Access
•AnyType, AnyData, and AnyDataSet Interfaces
•About Binding Named Data Types
•About Defining Named Data Types
•About Binding and Defining Oracle C Data Types
•SQLT_NTY Bind and Define Examples
20.1 Overview of OCI Functions for Objects
The OCI data type mapping and manipulation functions provide the ability to
manipulate instances of predefined Oracle C data types.
These data types are used to represent the attributes of user-defined data types,
including object types in Oracle Database.
Each group of functions within OCI is distinguished by a particular naming convention.
The data type mapping and manipulation functions, for example, can be easily
recognized because the function names start with the prefix OCI, followed by the
name of a data type, as in
OCIDateFromText()
and
OCIRawSize()
. As will be explained
20-1

later, the names can be further subdivided into function groups that operate on a
particular type of data.
The predefined Oracle C types on which these functions operate are also
distinguished by names that begin with the prefix OCI, as in
OCIDate
or
OCIString
.
The data type mapping and manipulation functions are used when an application must
manipulate, bind, or define attributes of objects that are stored in an Oracle database,
or that have been retrieved by a SQL query. Retrieved objects are stored in the client-
side object cache.
The OCI client must allocate a descriptor before performing a bind or define operation.
OCIStmtExecute()
and
OCIStmtFetch2()
cannot allocate the memory for the descriptors if
they are not allocated by
OCIDescriptorAlloc()
.
These functions are valid only when an OCI application is running in object mode. For
information about initializing OCI in object mode and creating an OCI application that
accesses and manipulates objects, see About Initializing the Environment and the
Object Cache.
Note:
Operations on object types such as
OCIDate
, allow the address of the result to
be the same as that of one of the operands.
See Also:
•OCIDateFromText()
•OCIRawSize()
•Object Advanced Topics in OCI for more information about retrieved
objects being stored in the client-side object cache
•OCIStmtExecute()
•OCIStmtFetch2()
•OCIDescriptorAlloc()
•Oracle Database Object-Relational Developer's Guide for detailed
information about object types, attributes, and collection data types
20.2 About Mapping Oracle Data Types to C
Oracle provides a rich set of predefined data types with which you can create tables
and specify user-defined data types (including object types).
Object types extend the functionality of Oracle Database by allowing you to create
data types that precisely model the types of data with which they work. This can
provide increased efficiency and ease-of-use for programmers who are accessing the
data.
You can use
NCHAR
and
NVARCHAR2
as attributes in objects and map to
OCIString *
in C.
Chapter 20
About Mapping Oracle Data Types to C
20-2

Database tables and object types are based upon the data types supplied by Oracle.
These tables and types are created with SQL statements and stored using a specific
set of Oracle internal data types, like
VARCHAR2
or
NUMBER
. For example, the following
SQL statements create a user-defined
address
data type and an object table to store
instances of that type:
CREATE TYPE address AS OBJECT
(street1 varchar2(50),
street2 varchar2(50),
city varchar2(30),
state char(2),
zip number(5));
CREATE TABLE address_table OF address;
The new
address
type could also be used to create a regular table with an object
column:
CREATE TABLE employees
(name varchar2(30),
birthday date,
home_addr address);
An OCI application can manipulate information in the
name
and
birthday
columns of the
employees
table using straightforward bind and define operations in association with
SQL statements. Accessing information stored as attributes of objects requires some
extra steps.
The OCI application first needs a way to represent the objects in a C language format.
This is accomplished by using the Object Type Translator (OTT) to generate C struct
representations of user-defined types. The elements of these structs have data types
that represent C language mappings of Oracle data types.
An additional C type,
OCIInd
, is used to represent null indicator information
corresponding to attributes of object types.
This section includes the following topic: OCI Type Mapping Methodology.
See Also:
•Table 24-1 for the available Oracle types and their C mappings you can
use as object attribute types
•Using the Object Type Translator with OCI for more information and
examples about using OTT
20.2.1 OCI Type Mapping Methodology
Oracle followed a distinct design philosophy when specifying the mappings of Oracle
predefined types.
The current system has the following benefits and advantages:
•The actual representation of data types like
OCINumber
is opaque to client
applications, and the data types are manipulated with a set of predefined
Chapter 20
About Mapping Oracle Data Types to C
20-3

functions. This allows the internal representation to change to accommodate future
enhancements without breaking user code.
•The implementation is consistent with object-oriented paradigms in which class
implementation is hidden and only the required operations are exposed.
•This implementation can have advantages for programmers. Consider writing a C
program to manipulate Oracle number variables without losing the accuracy
provided by Oracle numbers. To do this operation in Oracle Database Release 7,
you would have had to issue a "
SELECT ... FROM DUAL
" statement. In later releases,
this is accomplished by invoking the
OCINumber*()
functions.
20.3 About Manipulating C Data Types with OCI
Shows how you can manipulate C data types with OCI and shows the various function
prefixes, along with example function names and the data types on which the functions
operate.
In an OCI application, the manipulation of data may be as simple as adding together
two integer variables and storing the result in a third variable:
int int_1, int_2, sum;
...
/* some initialization occurs */
...
sum = int_1 + int_2;
The C language provides a set of predefined operations on simple types such as
integer
. However, the C data types listed in Table 24-1 are not simple C primitives.
Types such as
OCIString
and
OCINumber
are actually structs with a specific Oracle-
defined internal structure. It is not possible to simply add together two
OCINumber
s and
store the value in the third.
The following is not valid:
OCINumber num_1, num_2, sum;
...
/* some initialization occurs */
...
sum = num_1 + num_2; /* NOT A VALID OPERATION */
The OCI data type mapping and manipulation functions are provided to enable you to
perform operations on these new data types. For example, the preceding addition of
OCINumber
s could be accomplished as follows, using the
OCINumberAdd()
function:
OCINumber num_1, num_2, sum;
...
/* some initialization occurs */
...
OCINumberAdd(errhp, &num_1, &num_2, &sum): /* errhp is error handle */
OCI provides functions to operate on each of the new data types. The names of the
functions provide information about the data types on which they operate. The first
three letters, OCI, indicate that the function is part of OCI. The next part of the name
indicates the data type on which the function operates. Table 20-1 shows the various
function prefixes, along with example function names and the data types on which the
functions operate.
Chapter 20
About Manipulating C Data Types with OCI
20-4

Table 20-1 Function Prefix Examples
Function Prefix Example Operates on
OCIColl OCICollGetElem() OCIColl, OCIIter, OCITable,
OCIArray
OCIDate OCIDateDaysBetween() OCIDate
OCIDateTime OCIDateTimeSubtract() OCIDate, OCIDateTime
OCIInterval OCIIntervalToText() OCIInterval
OCIIter OCIIterInit() OCIIter
OCINumber OCINumberAdd() OCINumber
OCIRaw OCIRawResize() OCIRaw *
OCIRef OCIRefAssign() OCIRef *
OCIString OCIStringSize() OCIString *
OCITable OCITableLast() OCITable *
The structure of each of the data types is described later in this chapter, along with a
list of the functions that manipulate that type.
This section includes the following topic: Precision of Oracle Number Operations.
20.3.1 Precision of Oracle Number Operations
Oracle numbers have a precision of 38 decimal digits.
All Oracle number operations are accurate to the full precision, with the following
exceptions:
•Inverse trigonometric functions are accurate to 28 decimal digits.
•Other transcendental functions, including trigonometric functions, are accurate to
approximately 37 decimal digits.
•Conversions to and from native floating-point types have the precision of the
relevant floating-point type, not to exceed 38 decimal digits.
20.4 Date (OCIDate)
The Oracle date format is mapped in C by the
OCIDate
type, which is an opaque C
struct. Elements of the struct represent the year, month, day, hour, minute, and
second of the date.
Chapter 20
Date (OCIDate)
20-5

The specific elements can be set and retrieved using the appropriate OCI functions.
The
OCIDate
data type can be bound or defined directly using the external typecode
SQLT_ODT
in the bind or define call.
Unless otherwise specified, the term date in these function calls refers to a value of
type
OCIDate
.
See Also:
OCI Data Type Mapping and Manipulation Functions for the prototypes and
descriptions of all the functions
This section includes the following topic: Date Example.
20.4.1 Date Example
Shows how to manipulate an attribute of type
OCIDate
using OCI calls.
Example 20-1 provides examples of how to manipulate an attribute of type
OCIDate
using OCI calls. For this example, assume that
OCIEnv
and
OCIError
have been
initialized.
The output is:
For: FRIDAY , OCTOBER 05, 1990
The last day of the month is: WEDNESDAY, OCTOBER 31, 1990
The next Wednesday is: WEDNESDAY, OCTOBER 10, 1990
Example 20-1 Manipulating an Attribute of Type OCIDate
#define FMT "DAY, MONTH DD, YYYY"
#define LANG "American"
struct person
{
OCIDate start_date;
};
typedef struct person person;
OCIError *err;
person *tim;
sword status; /* error status */
uword invalid;
OCIDate last_day, next_day;
text buf[100], last_day_buf[100], next_day_buf[100];
ub4 buflen = sizeof(buf);
/* Pin tim person object in the object cache. */
/* For this example, assume that
/* tim is pointing to the pinned object. */
/* set the start date of tim */
OCIDateSetTime(&tim->start_date,8,0,0);
OCIDateSetDate(&tim->start_date,1990,10,5);
/* check if the date is valid */
if (OCIDateCheck(err, &tim->start_date, &invalid) != OCI_SUCCESS)
Chapter 20
Date (OCIDate)
20-6

/* error handling code */
if (invalid)
/* error handling code */
/* get the last day of start_date's month */
if (OCIDateLastDay(err, &tim->start_date, &last_day) != OCI_SUCCESS)
/* error handling code */
/* get date of next named day */
if (OCIDateNextDay(err, &tim->start_date, "Wednesday", strlen("Wednesday"),
&next_day) != OCI_SUCCESS)
/* error handling code */
/* convert dates to strings and print the information */
/* first convert the date itself*/
buflen = sizeof(buf);
if (OCIDateToText(err, &tim->start_date, FMT, sizeof(FMT)-1, LANG,
sizeof(LANG)-1, &buflen, buf) != OCI_SUCCESS)
/* error handling code */
/* now the last day of the month */
buflen = sizeof(last_day_buf);
if (OCIDateToText(err, &last_day, FMT, sizeof(FMT)-1, LANG, sizeof(LANG)-1,
&buflen, last_day_buf) != OCI_SUCCESS)
/* error handling code */
/* now the first Wednesday after this date */
buflen = sizeof(next_day_buf);
if (OCIDateToText(err, &next_day, FMT, sizeof(FMT)-1, LANG,
sizeof(LANG)-1, &buflen, next_day_buf) != OCI_SUCCESS)
/* error handling code */
/* print the information */
printf("For: %s\n", buf);
printf("The last day of the month is: %s\n", last_day_buf);
printf("The next Wednesday is: %s\n", next_day_buf);
See Also:
•OCI Environment Initialization for information about initializing
OCIEnv
and
OCIError
•Object Cache Operations for information about pinning.
20.5 Datetime and Interval (OCIDateTime, OCIInterval)
The
OCIDateTime
data type is an opaque structure used to represent Oracle time-stamp
data types (
TIMESTAMP
,
TIMESTAMP
WITH
TIME
ZONE
,
TIMESTAMP
WITH
LOCAL
TIME
ZONE
) and the
ANSI DATE
data type.
You can set or retrieve the data in these types (that is, year, day, fractional second)
using the appropriate OCI functions.
The
OCIInterval
data type is also an opaque structure and is used to represent Oracle
interval data types (
INTERVAL
YEAR
TO
MONTH
,
INTERVAL
DAY
TO
SECOND
).
Chapter 20
Datetime and Interval (OCIDateTime, OCIInterval)
20-7

You can bind and define
OCIDateTime
and
OCIInterval
data using the following external
typecodes shown in Table 20-2 in the bind or define call.
Table 20-2 Binding and Defining Datetime and Interval Data Types
OCI Data Type Type of Data External Typecode for Binding/
Defining
OCIDateTime
ANSI DATE SQLT_DATE
OCIDateTime
TIMESTAMP SQLT_TIMESTAMP
OCIDateTime
TIMESTAMP WITH
TIME ZONE
SQLT_TIMESTAMP_TZ
OCIDateTime
TIMESTAMP WITH
LOCAL TIME ZONE
SQLT_TIMESTAMP_LTZ
OCIInterval
INTERVAL YEAR TO
MONTH
SQLT_INTERVAL_YM
OCIInterval
INTERVAL DAY TO
SECOND
SQLT_INTERVAL_DS
In general, functions that operate on
OCIDateTime
data are also valid for
OCIDate
data.
This section includes the following topics:
•About Datetime Functions
•Datetime Example
•About Interval Functions
See Also:
•Table 20-3 and Table 20-4 for information about OCI functions that
operate on datetime and interval data
•OCI Date, Datetime, and Interval Functions for more detailed information
about datetime and interval functions
20.5.1 About Datetime Functions
Lists and describes functions that operate on
OCIDateTime
values.
The following functions operate on
OCIDateTime
values. Some of these functions also
perform arithmetic operations on datetime and interval values. Some functions may
only work for certain datetime types. The possible types are:
•
SQLT_DATE
-
DATE
•
SQLT_TIMESTAMP
-
TIMESTAMP
•
SQLT_TIMESTAMP_TZ
-
TIMESTAMP
WITH
TIME
ZONE
•
SQLT_TIMESTAMP_LTZ
-
TIMESTAMP
WITH
LOCAL
TIME
ZONE
Chapter 20
Datetime and Interval (OCIDateTime, OCIInterval)
20-8

See the individual function descriptions listed in Table 20-3 for more information about
input types that are valid for a particular function.
Table 20-3 Datetime Functions
Function Purpose
OCIDateTimeAssign() Performs datetime
assignment
OCIDateTimeCheck() Checks if the given date is
valid
OCIDateTimeCompare() Compares two datetime
values
OCIDateTimeConstruct() Constructs a datetime
descriptor
OCIDateTimeConvert() Converts one datetime
type to another
OCIDateTimeFromArray() Converts an array
containing a date to an
OCIDateTime
descriptor
OCIDateTimeFromText() Converts the given string
to Oracle datetime type in
the
OCIDateTime
descriptor, according to
the specified format
OCIDateTimeGetDate() Gets the date (year,
month, day) portion of a
datetime value
OCIDateTimeGetTime() Gets the time (hour,
minute, second, fractional
second) from datetime
value
OCIDateTimeGetTimeZoneName() Gets the time zone name
portion of a datetime value
OCIDateTimeGetTimeZoneOffset() Gets the time zone (hour,
minute) portion of a
datetime value
OCIDateTimeIntervalAdd() Adds an interval to a
datetime to produce a
resulting datetime
OCIDateTimeIntervalSub() Subtracts an interval from
a datetime and stores the
result in a datetime
OCIDateTimeSubtract() Takes two datetimes as
input and stores their
difference in an interval
OCIDateTimeSysTimeStamp() Gets the system current
date and time as a time
stamp with time zone
OCIDateTimeToArray() Converts an
OCIDateTime
descriptor to an array
Chapter 20
Datetime and Interval (OCIDateTime, OCIInterval)
20-9

Table 20-3 (Cont.) Datetime Functions
Function Purpose
OCIDateTimeToText() Converts the given date to
a string according to the
specified format
OCIDateZoneToZone() Converts the date from
one time zone to another
time zone
20.5.2 Datetime Example
Shows how to use an
OCIDateTime
data type to select data from a
TIMESTAMP WITH LOCAL
TIME ZONE
column.
The code fragment in Example 20-2 shows how to use an
OCIDateTime
data type to
select data from a
TIMESTAMP WITH LOCAL TIME ZONE
column.
Example 20-2 Manipulating an Attribute of Type OCIDateTime
...
/* allocate the program variable for storing the data */
OCIDateTime *tstmpltz = (OCIDateTime *)NULL;
/* Col1 is a time stamp with local time zone column */
OraText *sqlstmt = (OraText *)"SELECT col1 FROM foo";
/* Allocate the descriptor (storage) for the data type */
status = OCIDescriptorAlloc(envhp,(void **)&tstmpltz, OCI_DTYPE_TIMESTAMP_LTZ,
0, (void **)0);
....
status = OCIStmtPrepare (stmthp, errhp, sqlstmt, (ub4)strlen ((char *)sqlstmt),
(ub4)OCI_NTV_SYNTAX, (ub4)OCI_DEFAULT);
/* specify the define buffer for col1 */
status = OCIDefineByPos(stmthp, &defnp, errhp, 1, &tstmpltz, sizeof(tstmpltz),
SQLT_TIMESTAMP_LTZ, 0, 0, 0, OCI_DEFAULT);
/* Execute and Fetch */
OCIStmtExecute(svchp, stmthp, errhp, 1, 0,(OCISnapshot *) NULL,
(OCISnapshot *)NULL, OCI_DEFAULT)
At this point tstmpltz contains a valid time stamp with local time zone data. You
can get the time zone name of the datetime data using:
status = OCIDateTimeGetTimeZoneName(envhp, errhp, tstmpltz, (ub1 *)buf,
(ub4 *)&buflen);
...
20.5.3 About Interval Functions
Lists and describes the interval functions.
Chapter 20
Datetime and Interval (OCIDateTime, OCIInterval)
20-10

The functions listed in Table 20-4 operate exclusively on interval data. In some cases
it is necessary to specify the type of interval involved. Possible types include:
•
SQLT_INTERVAL_YM
- interval year to month
•
SQLT_INTERVAL_DS
- interval day to second
See the individual function descriptions for more detailed information.
Table 20-4 Interval Functions
Function Purpose
OCIIntervalAdd() Adds two intervals to
produce a resulting
interval
OCIIntervalAssign() Copies one interval to
another
OCIIntervalCheck() Checks the validity of an
interval
OCIIntervalCompare() Compares two intervals
OCIIntervalDivide() Divides an interval by an
Oracle
NUMBER
to produce
an interval
OCIIntervalFromNumber() Converts an Oracle
NUMBER
to an interval
OCIIntervalFromText() When given an interval
string, converts the
interval represented by
the string
OCIIntervalFromTZ() Returns an interval when
given an input string of
time zone form
OCIIntervalGetDaySecond() Gets values of day, hour,
minute, and second from
an interval
OCIIntervalGetYearMonth() Gets year and month from
an interval
OCIIntervalMultiply() Multiplies an interval by an
Oracle
NUMBER
to produce
an interval
OCIIntervalSetDaySecond() Sets day, hour, minute,
and second in an interval
OCIIntervalSetYearMonth() Sets year and month in an
interval
OCIIntervalSubtract() Subtracts two intervals
and stores the result in an
interval
OCIIntervalToNumber() Converts an interval to an
Oracle
NUMBER
OCIIntervalToText() When given an interval,
produces a string
representing the interval
Chapter 20
Datetime and Interval (OCIDateTime, OCIInterval)
20-11

See Also:
OCI Date, Datetime, and Interval Functions for complete lists of the names
and purposes and more detailed information about these functions
20.6 Number (OCINumber)
The
OCINumber
data type is an opaque structure used to represent Oracle numeric data
types (
NUMBER,
FLOAT,
DECIMAL
, and so forth).
You can bind or define this type using the external typecode
SQLT_VNU
in the bind or
define call.
Unless otherwise specified, the term number in these functions refers to a value of
type
OCINumber
.
This section includes the following topic: OCINumber Examples.
See Also:
Table 28-11for the prototypes and descriptions for all the OCI
NUMBER
functions
20.6.1 OCINumber Examples
Shows how to manipulate an attribute of type
OCINumber
, how to convert values in
OCINumber
format returned from
OCIDescribeAny()
calls to unsigned integers, and how to
convert a numeric type returned from an
OCIDescribeAny()
call in
OCINumber
format,
such as
OCI_ATTR_MAX
or
OCI_ATTR_MIN
, to an unsigned C integer.
The code fragment in Example 20-3 shows how to manipulate an attribute of type
OCINumber
. The code fragment in Example 20-4 shows how to convert values in
OCINumber
format returned from
OCIDescribeAny()
calls to unsigned integers.
Example 20-4 shows how to convert a numeric type returned from an
OCIDescribeAny()
call in
OCINumber
format, such as
OCI_ATTR_MAX
or
OCI_ATTR_MIN
, to an unsigned C
integer.
Example 20-3 Manipulating an Attribute of Type OCINumber
/* Example 1 */
struct person
{
OCINumber sal;
};
typedef struct person person;
OCIError *err;
person* steve;
person* scott;
person* jason;
OCINumber *stevesal;
OCINumber *scottsal;
Chapter 20
Number (OCINumber)
20-12

OCINumber *debsal;
sword status;
int inum;
double dnum;
OCINumber ornum;
text buffer[21];
ub4 buflen;
sword result;
/* For this example, assume OCIEnv and OCIError are initialized. */
/* For this example, assume that steve, scott, and jason are pointing to
person objects that have been pinned in the object cache. */
stevesal = &steve->sal;
scottsal = &scott->sal;
debsal = &jason->sal;
/* initialize steve's salary to be $12,000 */
inum = 12000;
status = OCINumberFromInt(err, &inum, sizeof(inum), OCI_NUMBER_SIGNED,
stevesal);
if (status != OCI_SUCCESS) /* handle error from OCINumberFromInt */;
/* initialize scott's salary to be the same as steve's */
OCINumberAssign(err, stevesal, scottsal);
/* initialize jason's salary to be 20% more than steve's */
dnum = 1.2;
status = OCINumberFromReal(err, &dnum, sizeof(dnum), &ornum);
if (status != OCI_SUCCESS) /* handle error from OCINumberFromReal */;
status = OCINumberMul(err, stevesal, &ornum, debsal);
if (status != OCI_SUCCESS) /* handle error from OCINumberMul */;
/* give scott a 50% raise */
dnum = 1.5;
status = OCINumberFromReal(err, &dnum, sizeof(dnum), &ornum);
if (status != OCI_SUCCESS) /* handle error from OCINumberFromReal */;
status = OCINumberMul(err, scottsal, &ornum, scottsal);
if (status != OCI_SUCCESS) /* handle error from OCINumberMul */;
/* double steve's salary */
status = OCINumberAdd(err, stevesal, stevesal, stevesal);
if (status != OCI_SUCCESS) /* handle error from OCINumberAdd */;
/* get steve's salary in integer */
status = OCINumberToInt(err, stevesal, sizeof(inum), OCI_NUMBER_SIGNED, &inum);
if (status != OCI_SUCCESS) /* handle error from OCINumberToInt */;
/* inum is set to 24000 */
/* get jason's salary in double */
status = OCINumberToReal(err, debsal, sizeof(dnum), &dnum);
if (status != OCI_SUCCESS) /* handle error from OCINumberToReal */;
/* dnum is set to 14400 */
/* print scott's salary as DEM0001'8000.00 */
buflen = sizeof(buffer);
status = OCINumberToText(err, scottsal, (text *)"C0999G9999D99", 13,
(text *)"NLS_NUMERIC_CHARACTERS='.'' NLS_ISO_CURRENCY='Germany'",
54, &buflen, (text *)buffer);
if (status != OCI_SUCCESS) /* handle error from OCINumberToText */;
printf("scott's salary = %s\n", buffer);
Chapter 20
Number (OCINumber)
20-13

/* compare steve and scott's salaries */
status = OCINumberCmp(err, stevesal, scottsal, &result);
if (status != OCI_SUCCESS) /* handle error from OCINumberCmp */;
/* result is positive */
/* read jason's new salary from string */
status = OCINumberFromText(err, (text *)"48'000.00", 9, (text
*)"99G999D99", 9,
(text *)"NLS_NUMERIC_CHARACTERS='.''", 27, debsal);
if (status != OCI_SUCCESS) /* handle error from OCINumberFromText */;
/* jason's salary is now 48000.00 */
Example 20-4 Converting Values in OCINumber Format Returned from
OCIDescribeAny() Calls to Unsigned Integers
/* Example 2 */
ub4 max_seq_val = 0;
ub1 *max_valp = NULL;
ub4 max_val_size;
OCINumber max_val;
OCINumberSetZero(_errhp, &max_val);
OCIParam* parmdp = 0;
status = OCIAttrGet ((void *)_dschp, (ub4)OCI_HTYPE_DESCRIBE, &parmdp, 0,
(ub4)OCI_ATTR_PARAM, _errhp);
if (isError (status, _errhp))
{
return 0;
}
status = OCIAttrGet ((void *)parmdp, (ub4)OCI_DTYPE_PARAM, &max_valp,
&max_val_size, (ub4)OCI_ATTR_MAX, _errhp);
//create an OCINumber object from the ORACLE NUMBER FORMAT
max_val.OCINumberPart[0] = max_val_size; //set the length byte
memcpy(&max_val.OCINumberPart[1], max_valp, max_val_size); //copy the actual bytes
//now convert max_val to an unsigned C integer, max_seq_val
status = OCINumberToInt(_errhp, &max_val, sizeof(max_seq_val),
OCI_NUMBER_UNSIGNED, &max_seq_val);
20.7 Fixed or Variable-Length String (OCIString)
Fixed or variable-length string data is represented to C programs as an
OCIString *
.
The length of the string does not include the NULL character.
For binding and defining variables of type
OCIString *
use the external typecode
SQLT_VST
.
This section includes the following topics:
•About String Functions
•String Example
See Also:
Table 28-16 for the prototypes and descriptions for all the string functions
Chapter 20
Fixed or Variable-Length String (OCIString)
20-14

20.7.1 About String Functions
Lists and describes functions that allow the C programmer to manipulate an instance
of a string.
Table 20-5 shows the functions that allow the C programmer to manipulate an
instance of a string.
Table 20-5 String Functions
Function Purpose
OCIStringAllocSize() Get allocated size of string
memory in code points
(Unicode) or bytes
OCIStringAssign() Assign one string to another
string
OCIStringAssignText() Assign the source text string
to the target string
OCIStringPtr() Get a pointer to the text of a
given string
OCIStringResize() Resize the memory of a
given string
OCIStringSize() Get the size of a given string
20.7.2 String Example
Assigns a text string to a string, then gets a pointer to the string part of the string, and
the string size, and prints it out.
Example 20-5 assigns a text string to a string, then gets a pointer to the string part of
the string, and the string size, and prints it out.
Note the double indirection used in passing the
vstring1
parameter in
OCIStringAssignText()
.
Example 20-5 Manipulating an Attribute of Type OCIString
OCIEnv *envhp;
OCIError *errhp;
OCIString *vstring1 = (OCIString *)0;
OCIString *vstring2 = (OCIString *)0;
text c_string[20];
text *text_ptr;
sword status;
strcpy((char *)c_string, "hello world");
/* Assign a text string to an OCIString */
status = OCIStringAssignText(envhp, errhp, c_string,
(ub4)strlen((char *)c_string),&vstring1);
/* Memory for vstring1 is allocated as part of string assignment */
status = OCIStringAssignText(envhp, errhp, (text *)"hello again",
(ub4)strlen("This is a longer string."),&vstring1);
/* vstring1 is automatically resized to store the longer string */
Chapter 20
Fixed or Variable-Length String (OCIString)
20-15

/* Get a pointer to the string part of vstring1 */
text_ptr = OCIStringPtr(envhp, vstring1);
/* text_ptr now points to "hello world" */
printf("%s\n", text_ptr);
See Also:
OCIStringAssignText()
20.8 Raw (OCIRaw)
Variable-length raw data is represented in C using the
OCIRaw *
data type.
For binding and defining variables of type
OCIRaw *
, use the external typecode
SQLT_LVB
.
This section includes the following topics:
•About Raw Functions
•Raw Example
See Also:
Table 28-14 for the prototypes and descriptions for all the raw functions
20.8.1 About Raw Functions
Lists and describes the Raw functions.
Table 20-6 shows the functions that perform OCIRaw operations.
Table 20-6 Raw Functions
Function Purpose
OCIRawAllocSize() Get the allocated size of raw
memory in bytes
OCIRawAssignBytes() Assign raw data (ub1 *) to
OCIRaw *
OCIRawAssignRaw() Assign one OCIRaw * to
another
OCIRawPtr() Get pointer to raw data
OCIRawResize() Resize memory of variable-
length raw data
OCIRawSize() Get size of raw data
Chapter 20
Raw (OCIRaw)
20-16

20.8.2 Raw Example
Shows how to set up a raw data block and obtain a pointer to its data.
Example 20-6 shows how to set up a raw data block and obtain a pointer to its data.
Note the double indirection in the call to
OCIRawAssignBytes()
.
Example 20-6 Manipulating an Attribute of Type OCIRaw
OCIEnv *envhp;
OCIError *errhp;
sword status;
ub1 data_block[10000];
ub4 data_block_len = 10000;
OCIRaw *raw1 = (OCIRaw *) 0;
ub1 *raw1_pointer;
/* Set up the RAW */
/* assume 'data_block' has been initialized */
status = OCIRawAssignBytes(envhp, errhp, data_block, data_block_len,
&raw1);
/* Get a pointer to the data part of the RAW */
raw1_pointer = OCIRawPtr(envhp, raw1);
See Also:
OCIRawAssignBytes()
20.9 Collections (OCITable, OCIArray, OCIColl, OCIIter)
Oracle Database provides two types of collections: variable-length arrays (
varray
s)
and nested tables. In C applications, varrays are represented as
OCIArray *
, and
nested tables are represented as
OCITable *
.
Both of these data types (along with
OCIColl
and
OCIIter
, described later) are opaque
structures.
A variety of generic collection functions enable you to manipulate collection data. You
can use these functions on both varrays and nested tables. In addition, there is a set
of functions specific to nested tables.
This section includes the following topics:
•Generic Collection Functions
•About Collection Data Manipulation Functions
•About Collection Scanning Functions
•Varray/Collection Iterator Example
•About Nested Table Manipulation Functions
•About Nested Table Manipulation Functions
Chapter 20
Collections (OCITable, OCIArray, OCIColl, OCIIter)
20-17

You can allocate an instance of a varray or nested table using
OCIObjectNew()
and free
it using
OCIObjectFree()
.
See Also:
•About Nested Table Manipulation Functions
•OCIObjectNew()
•OCIObjectFree()
•OCI Collection and Iterator Functions for the prototypes and descriptions
for these functions
20.9.1 Generic Collection Functions
Oracle Database provides two types of collections: variable-length arrays (varrays)
and nested tables.
Both varrays and nested tables can be viewed as subtypes of a generic collection
type.
In C, a generic collection is represented as
OCIColl *
, a varray is represented as
OCIArray *
, and a nested table is represented as
OCITable *
. Oracle provides a set of
functions to operate on generic collections (such as
OCIColl *
). These functions start
with the prefix
OCIColl
, as in
OCICollGetElem()
. The
OCIColl*()
functions can also be
called to operate on varrays and nested tables.
The generic collection functions are grouped into two main categories:
•Manipulating varray or nested table data
•Scanning through a collection with a collection iterator
The generic collection functions represent a complete set of functions for manipulating
varrays. Additional functions are provided to operate specifically on nested tables.
They are identified by the prefix
OCITable
, as in
OCITableExists().
Note:
Indexes passed to collection functions are zero-based.
See Also:
•OCITableExists()
•About Nested Table Manipulation Functions
Chapter 20
Collections (OCITable, OCIArray, OCIColl, OCIIter)
20-18

20.9.2 About Collection Data Manipulation Functions
Lists and describes the collection data manipulation functions.
Table 20-7 shows the generic functions that manipulate collection data.
Table 20-7 Collection Functions
Function Purpose
OCICollAppend() Append an element to the end
of a collection
OCICollAssign() Assign one collection to another
OCICollAssignElem() Assign element at given index
OCICollGetElem() Get pointer to an element when
given its index
OCICollGetElemArray() Get array of elements from a
collection
OCICollIsLocator() Indicate whether a collection is
locator-based or not
OCICollMax() Get upper bound of collection
OCICollSize() Get current size of collection
OCICollTrim() Trim n elements from the end of
the collection
20.9.3 About Collection Scanning Functions
Lists and describes the collection scanning functions.
Table 20-8 shows the generic functions that enable you to scan collections with a
collection iterator. The iterator is of type
OCIIter
, and is created by first calling
OCIIterCreate()
.
Table 20-8 Collection Scanning Functions
Function Purpose
OCIIterCreate() Create an iterator to scan the
elements of a collection
OCIIterDelete() Delete a collection iterator
OCIIterGetCurrent() Get a pointer to the current
element pointed to by the
iterator
OCIIterInit() Initialize an iterator to scan the
given collection
OCIIterNext() Get a pointer to the next iterator
collection element
OCIIterPrev() Get pointer to the previous
iterator collection element
Chapter 20
Collections (OCITable, OCIArray, OCIColl, OCIIter)
20-19

20.9.4 Varray/Collection Iterator Example
Shows how to create and use a collection iterator to scan through a varray.
Example 20-7 creates and uses a collection iterator to scan through a varray.
Example 20-7 Using Collection Data Manipulation Functions
OCIEnv *envhp;
OCIError *errhp;
text *text_ptr;
sword status;
OCIArray *clients;
OCIString *client_elem;
OCIIter *iterator;
boolean eoc;
void *elem;
OCIInd *elemind;
/* Assume envhp, errhp have been initialized */
/* Assume clients points to a varray */
/* Print the elements of clients */
/* To do this, create an iterator to scan the varray */
status = OCIIterCreate(envhp, errhp, clients, &iterator);
/* Get the first element of the clients varray */
printf("Clients' list:\n");
status = OCIIterNext(envhp, errhp, iterator, &elem,
(void **) &elemind, &eoc);
while (!eoc && (status == OCI_SUCCESS))
{
client_elem = *((OCIString **)elem);
/* client_elem points to the string */
/*
the element pointer type returned by OCIIterNext() through 'elem' is
the same as that of OCICollGetElem(). See OCICollGetElem() for
details. */
/*
client_elem points to an OCIString descriptor, so to print it out,
get a pointer to where the text begins
*/
text_ptr = OCIStringPtr(envhp, client_elem);
/*
text_ptr now points to the text part of the client OCIString, which
is a
NULL-terminated string
*/
printf(" %s\n", text_ptr);
status = OCIIterNext(envhp, errhp, iterator, &elem,
(void **)&elemind, &eoc);
}
if (status != OCI_SUCCESS)
{
Chapter 20
Collections (OCITable, OCIArray, OCIColl, OCIIter)
20-20

/* handle error */
}
/* destroy the iterator */
status = OCIIterDelete(envhp, errhp, &iterator);
20.9.5 About Nested Table Manipulation Functions
As its name implies, one table may be nested, or contained within another, as a
variable, attribute, parameter, or column.
Nested tables may have elements deleted by the
OCITableDelete()
function.
For example, suppose a table is created with 10 elements, and
OCITableDelete()
is
used to delete elements at index 0 through 4 and 9. The first existing element is now
element 5, and the last existing element is element 8.
As noted previously, the generic collection functions may be used to map to and
manipulate nested tables. In addition, Table 20-9 shows the functions that are specific
to nested tables. They should not be used on varrays.
Table 20-9 Nested Table Functions
Function Purpose
OCITableDelete() Delete an element at a given index
OCITableExists() Test whether an element exists at
a given index
OCITableFirst() Return the index for the first
existing element of a table
OCITableLast() Return the index for the last
existing element of a table
OCITableNext() Return the index for the next
existing element of a table
OCITablePrev() Return the index for the previous
existing element of a table
OCITableSize() Return the table size, not including
any deleted elements
This section includes the following topic: Nested Table Element Ordering.
20.9.5.1 Nested Table Element Ordering
When a nested table is fetched into the object cache, its elements are given a
transient ordering, numbered from zero to the number of elements, minus 1.
For example, a table with 40 elements would be numbered from 0 to 39.
You can use these position ordinals to fetch and assign the values of elements (for
example, fetch to element i, or assign to element j, where i and j are valid position
ordinals for the given table).
When the table is copied back to the database, its transient ordering is lost. Delete
operations may be performed against elements of the table. Delete operations create
Chapter 20
Collections (OCITable, OCIArray, OCIColl, OCIIter)
20-21

transient holes; that is, they do not change the position ordinals of the remaining table
elements.
20.9.6 Nested Table Locators
You can retrieve a locator to a nested table. A locator is like a handle to a collection
value, and it contains information about the database snapshot that exists at the time
of retrieval.
This snapshot information helps the database retrieve the correct instantiation of a
collection value at a later time when collection elements are fetched using the locator.
Unlike a LOB locator, a collection locator cannot be used to modify a collection
instance; it only locates the correct data. Using the locator enables an application to
return a handle to a nested table without having to retrieve the entire collection, which
may be quite large.
A user specifies when a table is created if a locator should be returned when a
collection column or attribute is fetched, using the
RETURN
AS
LOCATOR
specification.
You can use the
OCICollIsLocator()
function to determine whether a collection is
locator-based or not.
See Also:
•OCICollIsLocator()
•Oracle Database SQL Language Reference
20.10 About Multilevel Collection Types
The collection element itself can be directly or indirectly another collection type.
Multilevel collection type is the name given to such a top-level collection type.
Multilevel collections have the following characteristics:
•They can be collections of other collection types.
•They can be collections of objects with collection attributes.
•They have no limit to the number of nesting levels.
•They can contain any combination of varrays and nested tables.
•They can be used as columns in tables.
OCI routines work with multilevel collections. The following routines can return in
parameter
*elem
an
OCIColl*
, which you can use in any of the collection routines:
•
OCICollGetElem()
•
OCIIterGetCurrent()
•
OCIIterNext()
•
OCIIterPrev()
Chapter 20
About Multilevel Collection Types
20-22

The following functions take a collection element and add it to an existing collection.
Parameter
elem
could be an
OCIColl*
if the element type is another collection:
•
OCICollAssignElem()
•
OCICollAppend()
This section includes the following topic: Multilevel Collection Type Example.
See Also:
•OCICollGetElem()
•OCIIterGetCurrent()
•OCIIterNext()
•OCIIterPrev()
•OCICollAssignElem()
•OCICollAppend()
20.10.1 Multilevel Collection Type Example
Shows how to iterate over the multilevel collection.
The following types and tables are used for Example 20-8.
type_1 (a NUMBER, b NUMBER)
NT1 TABLE OF type_1
NT2 TABLE OF NT1
The code fragment in Example 20-8 iterates over the multilevel collection.
Example 20-8 Using Multilevel Collection Data Manipulation Functions
...
OCIColl *outer_coll;
OCIColl *inner_coll;
OCIIter *itr1, *itr2;
Type_1 *type_1_instance;
..
/* assume that outer_coll points to a valid coll of type NT2 */
checkerr(errhp, OCIIterCreate(envhp, errhp, outer_coll, &itr1));
for(eoc = FALSE;!OCIIterNext(envhp, errhp, itr1, (void **) &elem,
(void **) &elem_null, &eoc) && !eoc;)
{
inner_coll = (OCIColl *)elem;
/* iterate over inner collection.. */
checkerr(errhp, OCIIterCreate(envhp, errhp, inner_coll, &itr2));
for(eoc2 = FALSE;!OCIIterNext(envhp, errhp, itr2, (void **)&elem2,
(void **) &elem2_null, &eoc2) && !eoc2;)
{
type_1_instance = (Type_1 *)elem2;
/* use the fields of type_1_instance */
}
/* close iterator over inner collection */
checkerr(errhp, OCIIterDelete(envhp, errhp, &itr2));
Chapter 20
About Multilevel Collection Types
20-23

}
/* close iterator over outer collection */
checkerr(errhp, OCIIterDelete(envhp, errhp, &itr1));
...
20.11 REF (OCIRef)
A
REF
(reference) is an identifier to an object.
It is an opaque structure that uniquely locates the object. An object may point to
another object by way of a
REF
.
In C applications, the
REF
is represented by
OCIRef*
.
This section includes the following topic:
•About REF Manipulation Functions
•REF Example
See Also:
Table 28-15 for the prototypes and descriptions for all the
REF
manipulation
functions
20.11.1 About REF Manipulation Functions
Lists and describes
REF
manipulation functions.
Table 20-10 shows the functions that perform
REF
operations.
Table 20-10 REF Manipulation Functions
Function Purpose
OCIRefAssign() Assign one
REF
to another
OCIRefClear() Clear or nullify a
REF
OCIRefFromHex() Convert a hexadecimal string
to a
REF
OCIRefHexSize() Return the size of a
hexadecimal string
representation of
REF
OCIRefIsEqual() Compare two
REF
s for
equality
OCIRefIsNull() Test whether a
REF
is
NULL
OCIRefToHex() Convert a
REF
to a
hexadecimal string
Chapter 20
REF (OCIRef)
20-24

20.11.2 REF Example
Shows how to test two
REF
s for
NULL
, compares them for equality, and assigns one
REF
to another.
Example 20-9 tests two
REF
s for
NULL
, compares them for equality, and assigns one
REF
to another. Note the double indirection in the call to
OCIRefAssign()
.
Example 20-9 Using REF Manipulation Functions
OCIEnv *envhp;
OCIError *errhp;
sword status;
boolean refs_equal;
OCIRef *ref1, *ref2;
/* assume REFs have been initialized to point to valid objects */
/*Compare two REFs for equality */
refs_equal = OCIRefIsEqual(envhp, ref1, ref2);
printf("After first OCIRefIsEqual:\n");
if(refs_equal)
printf("REFs equal\n");
else
printf("REFs not equal\n");
/*Assign ref1 to ref2 */
status = OCIRefAssign (envhp, errhp, ref1, &ref2);
if(status != OCI_SUCCESS)
/*error handling*/
/*Compare the two REFs again for equality */
refs_equal = OCIRefIsEqual(envhp, ref1, ref2);
printf("After second OCIRefIsEqual:\n");
if(refs_equal)
printf("REFs equal\n");
else
printf("REFs not equal\n");
See Also:
OCIRefAssign()
20.12 Object Type Information Storage and Access
The OCI data types and type descriptors are discussed in this section.
This section includes the following topic: Descriptor Objects.
20.12.1 Descriptor Objects
Lists and describes the descriptor objects.
Chapter 20
Object Type Information Storage and Access
20-25

When a given type is created with the
CREATE TYPE
statement, it is stored in the server
and associated with a type descriptor object (TDO). In addition, the database stores
descriptor objects for each data attribute of the type, each method of the type, each
parameter of each method, and the results returned by methods. Table 20-11 lists the
OCI data types associated with each type of descriptor object.
Table 20-11 Descriptor Objects
Information Type OCI Data Type
Type OCIType
Type Attributes Collection Elements
Method Parameters Method Results
OCITypeElem
Method OCITypeMethod
Several OCI functions (including
OCIBindObject()
and
OCIObjectNew()
) require a TDO
as an input parameter. An application can obtain the TDO by calling
OCITypeByName()
,
which gets the type's TDO in an
OCIType
variable. Once you obtain the TDO, you can
pass it, as necessary, to other calls.
See Also:
•OCIBindObject()
•OCIObjectNew()
•OCITypeByName()
20.13 AnyType, AnyData, and AnyDataSet Interfaces
The AnyType, AnyData, and AnyDataSet interfaces allow you to model self-descriptive
data.
You can store heterogeneous data types in the same column and query the type of
data in an application.
These definitions are used in the discussion in the following sections:
•Persistent types. Types that are created using the SQL statement
CREATE TYPE
.
They are stored persistently in the database.
•Transient types. Anonymous type descriptions that are not stored persistently in
the database. They are created by programs as needed. They are useful for
exchanging type information, if necessary, between various components of an
application in a dynamic fashion.
•Self-descriptive data. Data encapsulating type information with its actual contents.
The
OCIAnyData
data type models such data in OCI. A data value of most SQL
types can be converted to an OCIAnyData that can then be converted back to the
old data value. The type
SYS.ANYDATA
models such data in SQL or PL/SQL.
•Self-descriptive dataset. Encapsulation of a set of data instances (all of the same
type) along with their type description. They should all have the same type
Chapter 20
AnyType, AnyData, and AnyDataSet Interfaces
20-26

description. The
OCIDataAnySet
data type models this data in OCI. The type
SYS.ANYDATASET
models such data in SQL or PL/SQL.
Interfaces are available in both OCI (C language) and in SQL and PL/SQL for
constructing and manipulating these type descriptions and self-descriptive data. The
following sections describe the relevant OCI interfaces.
This section includes the following topics:
•About Type Interfaces
•About OCIAnyData Interfaces
•NCHAR Typecodes for OCIAnyData Functions
•About OCIAnyDataSet Interfaces
See Also:
•Persistent Objects, Transient Objects, and Values
•Oracle Database SQL Language Reference for an overview in the
section about Oracle-supplied types
20.13.1 About Type Interfaces
You can use the type interfaces to construct named and anonymous transient object
types (structured with attributes) and collection types.
Use the
OCITypeBeginCreate()
call to begin type construction of transient object types
and collection types (the typecode parameter determines which one is being
constructed).
You must allocate a parameter handle using
OCIDescriptorAlloc()
. Subsequently, you
set type information (for attributes of an object type and for the collection element's
type) by using
OCIAttrSet()
. For object types, as shown in Example 20-10, use
OCITypeAddAttr()
to add the attribute information to the type. After adding information
for the last attribute, you must call
OCITypeEndCreate()
.
For collection types, as shown in Example 20-11, use
OCITypeSetCollection()
to set
the information on the collection element type. Subsequently, call
OCITypeEndCreate()
to finish construction.
You can use the
OCIDescribeAny()
call to obtain the
OCIType
corresponding to a
persistent type.
Example 20-10 Using Type Interfaces to Construct Object Types
OCITypeBeginCreate( ...) /* Begin Type Creation */
OCIDescriptorAlloc(...)
OCIAttrSet(...)
OCITypeAddAttr(...) /* Add attribute 1 */
OCIAttrSet(...)
OCITypeAddAttr(...) /* Add attribute 2 */
...
OCITypeEndCreate(...) /* End Type Creation */
Chapter 20
AnyType, AnyData, and AnyDataSet Interfaces
20-27

Example 20-11 Using Type Interfaces to Construct Collection Types
OCITypeBeginCreate( ...) /* Begin Type Creation */
OCIDescriptorAlloc(...)
OCIAttrSet(...)
OCITypeSetCollection(...) /* Set information on collection element */
OCITypeEndCreate(...) /* End Type Creation */
This section includes the following topics:
•About Creating a Parameter Descriptor for OCIType Calls
•About Obtaining the OCIType for Persistent Types
•Type Access Calls
•Extensions to OCIDescribeAny()
See Also:
•OCITypeBeginCreate()
•OCIDescriptorAlloc()
•OCIAttrSet()
•OCITypeAddAttr()
•OCITypeEndCreate()
•OCITypeSetCollection()
•OCITypeEndCreate()
20.13.1.1 About Creating a Parameter Descriptor for OCIType Calls
You can use the
OCIDescriptorAlloc()
call to allocate an
OCIParam
(with the parent
handle being the environment handle).
Subsequently, you can call
OCIAttrSet()
with the following allowed attribute types to
set relevant type information:
•
OCI_ATTR_PRECISION
To set numeric precision. Pass a
(ub1 *)
attribute value to the buffer holding the
precision value.
•
OCI_ATTR_SCALE
To set numeric scale. Pass a
(sb1 *)
attribute value to the buffer that is holding the
scale value.
•
OCI_ATTR_CHARSET_ID
To set the character set ID for character types. Pass a
(ub2 *)
attribute value to the
buffer holding the char set ID.
•
OCI_ATTR_CHARSET_FORM
To set the character set form for character types. Pass a
(ub1 *)
attribute value to the
buffer holding the character set form value.
Chapter 20
AnyType, AnyData, and AnyDataSet Interfaces
20-28

•
OCI_ATTR_DATA_SIZE
Length of
VARCHAR2
,
RAW
, and so on. Pass a
(ub2 *)
attribute value to the buffer holding
the length.
•
OCI_ATTR_TYPECODE
To set typecode. Pass a
(ub2 *)
attribute value to the buffer holding the typecode. This
attribute must be set first.
•
OCI_ATTR_TDO
To set
OCIType
of an object or collection attribute. Pass an
(OCIType *)
attribute value
to the
OCIType
corresponding to the attribute. Ensure that the
OCIType
is pinned when
this
OCIParam
is used during
AnyType
construction. If it is a transient type attribute, its
allocation duration should be at least as much as the top-level
OCIType
being created.
Otherwise, an exception is returned.
•For built-in types, the following typecodes are acceptable (permissible values for
OCI_ATTR_TYPECODE
) for SQL type attributes:
OCI_TYPECODE_DATE
,
OCI_TYPECODE_NUMBER
,
OCI_TYPECODE_VARCHAR
,
OCI_TYPECODE_RAW
,
OCI_TYPECODE_CHAR
,
OCI_TYPECODE_VARCHAR2
,
OCI_TYPECODE_VARCHAR
,
OCI_TYPECODE_BLOB
,
OCI_TYPECODE_BFILE
,
OCI_TYPECODE_CLOB
,
OCI_TYPECODE_TIMESTAMP
,
OCI_TYPECODE_TIMESTAMP_TZ
,
OCI_TYPECODE_TIMESTAMP_LTZ
,
OCI_TYPECODE_INTERVAL_YM
, and
OCI_TYPECODE_INTERVAL_DS
.
•If the attribute or collection element type is itself another transient type, set
OCI_ATTR_TYPECODE
to
OCI_TYPECODE_OBJECT
or
OCI_TYPECODE_REF
(for
REF
s) or
OCI_TYPECODE_VARRAY
or
OCI_TYPECODE_TABLE
and set the
OCI_ATTR_TDO
to the
OCIType
corresponding to the transient type.
•For user-defined type attributes, the permissible values for
OCI_ATTR_TYPECODE
are:
–
OCI_TYPECODE_OBJECT
(for an Object Type)
–
OCI_TYPECODE_REF
(for a
REF
type)
–and
OCI_TYPECODE_VARRAY
or
OCI_TYPECODE_TABLE
(for collections)
The
OCI_ATTR_TDO
should be set in these cases to the appropriate user-defined
type's
OCIType
.
See Also:
•OCIDescriptorAlloc()
•OCIAttrSet()
Chapter 20
AnyType, AnyData, and AnyDataSet Interfaces
20-29

20.13.1.2 About Obtaining the OCIType for Persistent Types
You can use the
OCIDescribeAny()
call to obtain the
OCIType
corresponding to a
persistent type.
This is shown in the following example:
OCIDescribeAny(svchp, errhp. (void *)"HR.EMPLOYEES",
(ub4)strlen("HR.EMPLOYEES"),
(ub1)OCI_OTYPE_NAME, (ub1)OCI_DEFAULT, OCI_PTYPE_TYPE, dschp);
From the describe handle (
dschp
), you can use
OCIAttrGet()
calls to obtain the
OCIType
.
See Also:
•OCIDescribeAny()
•OCIAttrGet()
20.13.1.3 Type Access Calls
OCIDescribeAny()
can be called with these transient type descriptions for a dynamic
description of the type.
The
OCIType
pointer can be passed directly to
OCIDescribeAny()
(with
objtype
set to
OCI_OTYPE_PTR
). This provides a way to obtain attribute information by name and
position.
See Also:
OCIDescribeAny()
20.13.1.4 Extensions to OCIDescribeAny()
For transient types that represent built-in types (created with a built-in typecode), the
parameter handle that describes these types (which are of type
OCI_PTYPE_TYPE
) .
The parameter handle that describes these transient types supports the following extra
attributes:
•
OCI_ATTR_DATA_SIZE
•
OCI_ATTR_TYPECODE
•
OCI_ATTR_DATA_TYPE
•
OCI_ATTR_PRECISION
•
OCI_ATTR_SCALE
•
OCI_ATTR_CHARSET_ID
•
OCI_ATTR_CHARSET_FORM
Chapter 20
AnyType, AnyData, and AnyDataSet Interfaces
20-30

•
OCI_ATTR_LFPRECISION
•
OCI_ATTR_FSPRECISION
These attributes have the usual meanings they have while describing a type attribute.
Note:
These attributes are supported only for transient built-in types. The attributes
OCI_ATTR_IS_TRANSIENT_TYPE
and
OCI_ATTR_IS_PREDEFINED_TYPE
are true for
these types. For persistent types, these attributes are supported only from
the parameter handle of the type's attributes (which are of type
OCI_PTYPE_TYPE_ATTR
).
20.13.2 About OCIAnyData Interfaces
An
OCIAnyData
encapsulates type information and a data instance of that type (that is,
self-descriptive data).
An
OCIAnyData
can be created from any built-in or user-defined type instance by using
the
OCIAnyDataConvert()
call. This call does a conversion (cast) to an
OCIAnyData
.
Alternatively, object types and collection types can be constructed piece by piece (an
attribute at a time for object types or a collection element at a time) by calling
OCIAnyDataBeginCreate()
with the type information (
OCIType
). Subsequently, you can
use
OCIAnyDataAttrSet()
for object types and use
OCIAnyDataCollAddElem()
for
collection types. Finally, use the
OCIAnyDataEndCreate()
call to finish the construction
process.
Subsequently, you can invoke the access routines. To convert (cast) an
OCIAnyData
to
the corresponding type instance, you can use
OCIAnyDataAccess()
.
An
OCIAnyData
that is based on an object or collection type can also be accessed piece
by piece.
Special collection construction and access calls are provided for performance
improvement. You can use these calls to avoid unnecessary creation and copying of
the entire collection in memory, as shown in Example 20-12.
or
OCIAnyDataCollAddElem(...) /* Element-wise construction for collections */
OCIAnyDataEndCreate(...) /* End OCIAnyData Creation */
Example 20-12 Using Special Construction and Access Calls for Improved
Performance
OCIAnyDataConvert(...) /* Cast a built-in or user-defined type instance
to an OCIAnyData in 1 call. */
OCIAnyDataBeginCreate(...) /* Begin AnyData Creation */
OCIAnyDataAttrSet(...) /* Attribute-wise construction for object types */
Chapter 20
AnyType, AnyData, and AnyDataSet Interfaces
20-31

See Also:
•OCIAnyDataConvert()
•OCIAnyDataBeginCreate()
•OCIAnyDataAttrSet()
•OCIAnyDataCollAddElem()
•OCIAnyDataEndCreate()
•OCIAnyDataAccess()
20.13.3 NCHAR Typecodes for OCIAnyData Functions
The function
OCIAnyDataTypeCodeToSqlt()
converts the
OCITypeCode
for an OCIAnyData
value to the SQLT code that corresponds to the representation of the value as
returned by the OCIAnyData API.
The following typecodes are used in the OCIAnyData functions only:
•
OCI_TYPECODE_NCHAR
•
OCI_TYPECODE_NVARCHAR2
•
OCI_TYPECODE_NCLOB
In calls to other functions, such as
OCIDescribeAny()
, these typecodes are not returned,
and you must use the character set form to determine if the data is
NCHAR
(if character
set form is SQLCS_NCHAR).
OCIAnyDataTypeCodeToSqlt()
converts
OCI_TYPECODE_CHAR
and
OCI_TYPECODE_VARCHAR2
to
the output values
SQLT_VST
(which corresponds to the
OCIString
mapping) with a
character set form of
SQLCS_IMPLICIT
.
OCI_TYPECODE_NVARCHAR2
also returns
SQLT_VST
(
OCIString
mapping is used by OCIAnyData API) with a character set form of
SQLCS_NCHAR
.
See Also:
•OCIDescribeAny()
•OCIAnyDataTypeCodeToSqlt()
20.13.4 About OCIAnyDataSet Interfaces
An
OCIAnyDataSet
encapsulates type information and a set of instances of that type. To
begin the construction process, call
OCIAnyDataSetBeginCreate()
.
Call
OCIAnyDataSetAddInstance()
to add a new instance; this call returns the
OCIAnyData
corresponding to that instance.
Chapter 20
AnyType, AnyData, and AnyDataSet Interfaces
20-32

Then, you can invoke the OCIAnyData functions to construct this instance. Call
OCIAnyDataSetEndCreate()
when all instances have been added.
For access, call
OCIAnyDataSetGetInstance()
to get the
OCIAnyData
corresponding to the
instance. Only sequential access is supported. Subsequently, you can invoke the
OCIAnyData access functions, as in the following example:
OCIAnyDataSetBeginCreate(...) /* Begin AnyDataSet Creation */
OCIAnyDataSetAddInstance(...) /* Add a new instance to the AnyDataSet */
/* Use the OCIAnyData*() functions to create
the instance */
OCIAnyDataSetEndCreate(...) /* End OCIAnyDataSet Creation */
See Also:
•OCIAnyDataSetBeginCreate()
•OCIAnyDataSetAddInstance()
•OCIAnyDataSetEndCreate()
•OCIAnyDataSetGetInstance()
•OCI Any Type and Data Functions for complete descriptions of all the
calls in these interfaces
20.14 About Binding Named Data Types
This section provides information about binding named data types (such as objects
and collections) and
REF
s.
This section includes the following topics:
•Named Data Type Binds
•About Binding REFs
•Information for Named Data Type and REF Binds
•Information Regarding Array Binds
20.14.1 Named Data Type Binds
For a named data type (object type or collection) bind, a second bind call is necessary
following
OCIBindByName()
or
OCIBindByName2()
or
OCIBindByPos()
or
OCIBindByPos2()
.
The
OCIBindObject()
call sets up additional attributes specific to the object type bind.
An OCI application uses this call when fetching data from a table that has a column
with an object data type.
The
OCIBindObject()
call takes, among other parameters, a type descriptor object
(TDO) for the named data type. The TDO of data type
OCIType
is created and stored in
the database when a named data type is created. It contains information about the
type and its attributes. An application can obtain a TDO by calling
OCITypeByName()
.
The
OCIBindObject()
call also sets up the indicator variable or structure for the named
data type bind.
Chapter 20
About Binding Named Data Types
20-33

When binding a named data type, use the
SQLT_NTY
data type constant to indicate the
data type of the program variable being bound.
SQLT_NTY
indicates that a C struct
representing the named data type is being bound. A pointer to this structure is passed
to the bind call.
With inheritance and instance substitutability, you can bind a subtype instance where
the supertype is expected.
Working with named data types may require the use of three bind calls in some
circumstances. For example, to bind a static array of named data types to a PL/SQL
table, three calls must be invoked:
OCIBindByName()
or
OCIBindByName2()
,
OCIBindArrayOfStruct()
, and
OCIBindObject()
.
See Also:
•Fetching Embedded Objects for information about using these data
types to fetch an embedded object from the database
•Information for Named Data Type and REF Binds
•Descriptor Objects
•OCIBindByName() or OCIBindByName2()
•OCIBindByPos() or OCIBindByPos2()
•OCIBindObject()
•OCITypeByName()
•OCIBindArrayOfStruct()
20.14.2 About Binding REFs
As with named data types, binding
REF
s is a two-step process.
First, call
OCIBindByName()
or
OCIBindByName2()
or
OCIBindByPos()
or
OCIBindByPos2()
,
and then call
OCIBindObject()
.
REF
s are bound using the
SQLT_REF
data type. When
SQLT_REF
is used, then the program
variable being bound must be of type
OCIRef *
.
With inheritance and
REF
substitutability, you can bind a
REF
value to a subtype
instance where a
REF
to the supertype is expected.
Chapter 20
About Binding Named Data Types
20-34

See Also:
•Retrieving an Object Reference from the Server for information about
binding and pinning
REF
s to objects
•Information for Named Data Type and REF Binds for additional important
information
•OCIBindByName() or OCIBindByName2()
•OCIBindByPos() or OCIBindByPos2()
•OCIBindObject()
20.14.3 Information for Named Data Type and REF Binds
Remember the following important information when you work with named data type
and
REF
binds.
It includes pointers about memory allocation and indicator variable usage.
•If the data type being bound is
SQLT_NTY
, the indicator struct parameter of the
OCIBindObject()
call (
void ** indpp
) is used, and the scalar indicator is completely
ignored.
•If the data type is
SQLT_REF
, the scalar indicator is used, and the indicator struct
parameter of
OCIBindObject()
is completely ignored.
•The use of indicator structures is optional. The user can pass a
NULL
pointer in the
indpp
parameter for the
OCIBindObject()
call. During the bind, therefore, the object
is not atomically
NULL
and none of its attributes are
NULL
.
•The indicator struct size pointer,
indsp
, and program variable size pointer,
pgvsp
, in
the
OCIBindObject()
call are optional. Users can pass
NULL
if these parameters are
not needed.
See Also:
OCIBindObject()
20.14.4 Information Regarding Array Binds
For doing array binds of named data types or
REF
s, for array inserts or fetches, the
user must pass in an array of pointers to buffers (preallocated or otherwise) of the
appropriate type.
Similarly, an array of scalar indicators for
SQLT_REF
types or an array of pointers to
indicator structs for
SQLT_NTY
types must be passed.
Chapter 20
About Binding Named Data Types
20-35

See Also:
Named Data Types: Object, VARRAY, Nested Table for more information
about
SQLT_NTY
20.15 About Defining Named Data Types
This section provides information about defining named data types (for example,
objects, collections) and
REF
s.
This section includes the following topics:
•About Defining Named Data Type Output Variables
•About Defining REF Output Variables
•Information for Named Data Type and REF Defines, and PL/SQL OUT Binds
20.15.1 About Defining Named Data Type Output Variables
For a named data type (object type, nested table, varray) define, two define calls are
necessary.
The application should first call
OCIDefineByPos()
or
OCIDefineByPos2()
, specifying
SQLT_NTY
in the
dty
parameter. Following
OCIDefineByPos()
or
OCIDefineByPos2()
, the
application must call
OCIDefineObject()
to set up additional attributes pertaining to a
named data type define. In this case, the data buffer pointer in
OCIDefineByPos()
or
OCIDefineByPos2()
is ignored.
Specify the
SQLT_NTY
data type constant for a named data type define. In this case, the
application fetches the result data into a host-language representation of the named
data type. In most cases, this is a C struct generated by the Object Type Translator.
To make an
OCIDefineObject()
call, a pointer to the address of the C struct
(preallocated or otherwise) must be provided. The object may have been created with
OCIObjectNew()
, allocated in the cache, or with user-allocated memory.
However, in the presence of inheritance, Oracle strongly recommends using objects in
the object cache and not passing objects allocated out of user memory from the stack.
Otherwise, due to instance substitutability, the server may send back a subtype
instance when the client is expecting a supertype instance. This requires the server to
dynamically resize the object, which is possible only for objects in the cache.
See Also:
•Information for Named Data Type and REF Defines, and PL/SQL OUT
Binds for more important information about defining named data types
•OCIDefineByPos() or OCIDefineByPos2()
•OCIDefineObject()
•OCIObjectNew()
Chapter 20
About Defining Named Data Types
20-36

20.15.2 About Defining REF Output Variables
As with named data types, defining for a
REF
output variable is a two-step process.
The first step is a call to
OCIDefineByPos()
or
OCIDefineByPos2()
, and the second is a
call to
OCIDefineObject()
. Also as with named data types, the
SQLT_REF
data type
constant is passed to the
dty
parameter of
OCIDefineByPos()
.
SQLT_REF
indicates that the application is fetching the result data into a variable of type
OCIRef *
. This
REF
can then be used as part of object pinning and navigation.
See Also:
•OCIDefineByPos() or OCIDefineByPos2()
•OCIDefineObject()
•Information for Named Data Type and REF Defines, and PL/SQL OUT
Binds for more important information about defining
REF
s
•About Working with Objects in OCI for more information about object
pinning and navigation
20.15.3 Information for Named Data Type and REF Defines, and
PL/SQL OUT Binds
Consider the following important information as you work with named data type and
REF
defines. It includes pointers about memory allocation and indicator variable usage.
A PL/SQL OUT bind refers to binding a placeholder to an output variable in a PL/SQL
block. Unlike a SQL statement, where output buffers are set up with define calls, in a
PL/SQL block, output buffers are set up with bind calls.
•If the data type being defined is
SQLT_NTY
, then the indicator struct parameter of the
OCIDefineObject()
call (
void ** indpp
) is used, and the scalar indicator is
completely ignored.
•If the data type is
SQLT_REF
, then the scalar indicator is used, and the indicator
struct parameter of
OCIDefineObject()
is completely ignored.
•The use of indicator structures is optional. The user can pass a
NULL
pointer in the
indpp
parameter for the
OCIDefineObject()
call. During a fetch or PL/SQL OUT
bind, therefore, the user is not interested in any information about being null.
•In a SQL define or PL/SQL OUT bind, you can pass in preallocated memory for
either the output variable or the indicator. Then that preallocated memory is used
to store result data, and any secondary memory (out-of-line memory), is
deallocated. The preallocated memory must come from the cache (the result of an
OCIObjectNew()
call).
Chapter 20
About Defining Named Data Types
20-37

Note:
If you want your client application to allocate memory from its own
private memory space, instead of the cache, your application must
ensure that there is no secondary out-of-line memory in the object.
To preallocate object memory for an object define with type
SQLT_NTY
, client
applications must use the
OCIObjectNew()
function. A client application should not
allocate the object in its own private memory space, such as with
malloc()
or on the
stack. The
OCIObjectNew()
function allocates the object in the object cache. The
allocated object can be freed using
OCIObjectFree()
.
Note:
There is no change to the behavior of
OCIDefineObject()
when the user does
not preallocate the object memory and instead initializes the output variable
to null pointer value. In this case, the object is implicitly allocated in the
object cache by the OCI library.
•In a SQL define or PL/SQL OUT bind, if the user passes in a
NULL
address for the
output variable or the indicator, memory for the variable or the indicator is implicitly
allocated by OCI.
•If an output object of type
SQLT_NTY
is atomically
NULL
(in a SQL define or PL/SQL
OUT bind), only the
NULL
indicator struct gets allocated (implicitly if necessary) and
populated accordingly to indicate the atomic nullity of the object. The top-level
object does not get implicitly allocated.
•An application can free indicators by calling
OCIObjectFree()
. If there is a top-level
object (as with a non-atomically
NULL
object), then the indicator is freed when the
top-level object is freed with
OCIObjectFree()
. If the object is atomically null, then
there is no top-level object, so the indicator must be freed separately.
•The indicator struct size pointer,
indszp
, and program variable size pointer,
pvszsp
,
in the
OCIDefineObject()
call are optional. Users can pass
NULL
if these parameters
are not needed.
This section includes the following topic: Information About Array Defines.
Chapter 20
About Defining Named Data Types
20-38

See Also:
•About Binding Placeholders in PL/SQL for more information
•OCIDefineObject()
•OCIObjectNew()
•OCIObjectFree()
•OCI Navigational and Type Functions for details about
OCIObjectNew()
and
OCIObjectFree()
•OCIDefineObject()
20.15.3.1 Information About Array Defines
To perform array defines of named data types or
REF
s, the user must pass in an array
of pointers to buffers (preallocated or otherwise) of the appropriate type.
Similarly, an array of scalar indicators (for
SQLT_REF
types) or an array of pointers to
indicator structs (for
SQLT_NTY
types) must be passed.
20.16 About Binding and Defining Oracle C Data Types
This section summarizes information about binding and defining Oracle C named data
types
Previous chapters of this book have discussed OCI bind and define operations. About
Binding Placeholders in OCI discussed the basics of OCI bind operations, whereas
About Defining Output Variables in OCI discussed the basics of OCI define operations.
Information specific to binding and defining named data types and
REF
s was described
in Binding and Defining in OCI.
The sections covering basic bind and define functionality showed how an application
could use a scalar variable or array of scalars as an input (bind) value in a SQL
statement, or as an output (define) buffer for a query.
The sections covering named data types and
REF
s showed how to bind or define an
object or reference. Pinning an Object expanded on this to talk about pinning object
references, Fetching Embedded Objects discussed fetching embedded instances, and
Object Navigation discussed object navigation.
The purpose of this section is to cover binding and defining of individual attribute
values, using the data type mappings explained in this chapter.
Variables of one of the types defined in this chapter, such as
OCINumber
or
OCIString
,
can typically be declared in an application and used directly in an OCI bind or define
operation because the appropriate data type code is specified. Table 20-12 lists the
data types that you can use for binds and defines, along with their C mapping, and the
OCI external data type that must be specified in the dty (data type code) parameter of
the bind or define call.
Chapter 20
About Binding and Defining Oracle C Data Types
20-39

Table 20-12 Data Type Mappings for Binds and Defines
Data Type C Mapping OCI External Data Type and Code
Oracle
NUMBER
OCINumber
VARNUM (SQLT_VNU)
Oracle
DATE
OCIDate
SQLT_ODT
BLOB
OCILobLocator *
SQLT_BLOB
CLOB
,
NCLOB
CILobLocator *
SQLTY_LOB
VARCHAR2
,
NVARCHAR2
OCIString *
SQLT_VST 1
RAW
OCIRaw *
SQLT_LVB 1
CHAR
,
NCHAR
OCIString *
SQLT_VST
Object
struct *
Named Data Type (SQLT_NTY)
REF
OCIRef *
REF (SQLT_REF)
VARRAY
OCIArray *
Named Data Type (SQLT_NTY)
Nested Table
OCITable *
Named Data Type (SQLT_NTY)
DATETIME
OCIDateTime *
See Datetime and Interval (OCIDateTime,
OCIInterval).
INTERVAL
OCIInterval *
See Datetime and Interval (OCIDateTime,
OCIInterval).
1Before fetching data into a define variable of type
OCIString *
, the size of the string must first be set
using the
OCIStringResize()
routine. This may require a describe operation to obtain the length of the
select-list data. Similarly, an
OCIRaw *
must be first sized with
OCIStringResize()
.
The following sections presents examples of how to use C-mapped data types in an
OCI application:
•Bind and Define Examples
•Salary Update Examples
Chapter 20
About Binding and Defining Oracle C Data Types
20-40

See Also:
•Data Types for a discussion of OCI external data types, and a list of data
typecodes
•OCIStringResize()
20.16.1 Bind and Define Examples
Shows how you can use variables of type
OCINumber
in OCI bind and define operations
The examples in this section demonstrate how you can use variables of type
OCINumber
in OCI bind and define operations.
Assume, for this example, that the following
person
object type was created:
CREATE TYPE person AS OBJECT
(name varchar2(30),
salary number);
This type is then used to create an
employees
table that has a column of type
person
.
CREATE TABLE employees
(emp_id number,
job_title varchar2(30),
emp person);
The Object Type Translator (OTT) generates the following C struct and null indicator
struct for
person
:
struct person
{ OCIString * name;
OCINumber salary;};
typedef struct person person;
struct person_ind
{ OCIInd _atomic;
OCIInd name;
OCIInd salary;}
typedef struct person_ind person_ind;
Assume that the
employees
table has been populated with values, and an OCI
application has declared a
person
variable:
person *my_person;
The application then fetches an object into that variable through a
SELECT
statement,
such as:
text *mystmt = (text *) "SELECT person FROM employees
WHERE emp.name='Andrea'";
This requires defining
my_person
to be the output variable for this statement, using
appropriate OCI define calls for named data types, as described in Advanced Define
Operations in OCI. Executing the statement retrieves the
person
object named
Andrea
into the
my_person
variable.
Chapter 20
About Binding and Defining Oracle C Data Types
20-41

Once the object is retrieved into
my_person
, the OCI application has access to the
attributes of
my_person
, including the name and the salary.
The application could go on to update another employee's salary to be the same as
Andrea's, as in the following example:
text *updstmt = (text *) "UPDATE employees SET emp.salary = :newsal
WHERE emp.name = 'MONGO'";
Andrea's salary (stored in
my_person->salary
) would be bound to the
placeholder
:newsal
, specifying an external data type of
VARNUM
(data type code=6) in
the bind operation:
OCIBindByName(...,":newsal",...,&my_person->salary,...,6,...);
OCIStmtExecute(...,updstmt,...);
Executing the statement updates Mongo's salary in the database to be equal to
Andrea's, as stored in
my_person.
Conversely, the application could update Andrea's salary to be the same as Mongo's,
by querying the database for Mongo's salary, and then making the necessary salary
assignment:
text *selstmt = (text *) "SELECT emp.salary FROM employees
WHERE emp.name = 'MONGO'";
OCINumber mongo_sal;
...
OCIDefineByPos(...,1,...,&mongo_sal,...,6,...);
OCIStmtExecute(...,selstmt,...);
OCINumberAssign(...,&mongo_sal, &my_person->salary);
In this case, the application declares an output variable of type
OCINumber
and uses it in
the define step. The application also defines an output variable for position 1, and uses
the appropriate data type code (6 for
VARNUM
).
The salary value is fetched into the
mongo_sal
OCINumber
, and the appropriate OCI
function,
OCINumberAssign()
, is used to assign the new salary to the copy of the
Andrea
object currently in the cache. To modify the data in the database, the change must be
flushed to the server.
See Also:
•Using the Object Type Translator with OCI for a complete discussion of
OTT
•OCINumberAssign()
20.16.2 Salary Update Examples
Shows how the flow of calls is used to perform certain OCI tasks.
The examples in the previous section demonstrate the flexibility that the Oracle data
types provide for bind and define operations. This section shows how you can perform
the same operation in several different ways. You can use these data types in variety
of ways in OCI applications.
Chapter 20
About Binding and Defining Oracle C Data Types
20-42

The examples in this section demonstrate the flow of calls used to perform certain OCI
tasks. An expanded pseudocode is used for these examples. Actual function names
are used, but for simplicity not all parameters and typecasts are filled in. Other
necessary OCI calls, such as handle allocations, have been omitted.
The Scenario
The scenario for these examples is as follows:
•An employee named
BRUCE
exists in the
employees
table for a hospital. See
person
type and
employees
table creation statements in the previous section.
•Bruce's current job title is
RADIOLOGIST
.
•Bruce is being promoted to
RADIOLOGY_CHIEF
, and along with the promotion comes
a salary increase.
•Hospital salaries are in whole dollar values, are set according to job title, and are
stored in a table called
salaries
, defined as follows:
CREATE TABLE salaries
(job_title varchar2(20),
salary integer));
•Bruce's salary must be updated to reflect his promotion.
To update Bruce's salary to reflect the promotion, the application must retrieve the
salary corresponding to
RADIOLOGY_CHIEF
from the
salaries
table, and update Bruce's
salary. A separate step would write his new title and the modified object back to the
database.
Assume that a variable of type
person
has been declared as follows:
person * my_person;
The object corresponding to Bruce has been fetched into
person
. The following
sections present three different ways in which the salary update could be performed.
This section includes the following topics:
•Method 1 - Fetch, Convert, Assign
•Method 2 - Fetch and Assign
•Method 3 - Direct Fetch
•Summary and Notes
20.16.2.1 Method 1 - Fetch, Convert, Assign
Shows how to fetch the new salary, convert the integer data type to
OCINumber
, then
assign the new salary to an employee.
Example 20-13 uses the following method:
1. Do a traditional OCI define using an integer variable to retrieve the new salary
from the database.
2. Convert the integer to an
OCINumber.
3. Assign the new salary to Bruce.
Chapter 20
About Binding and Defining Oracle C Data Types
20-43

Example 20-13 Method 1 for a Salary Update: Fetch, Convert, and Assign
#define INT_TYPE 3 /* data type code for sword integer define */
text *getsal = (text *) "SELECT salary FROM salaries
WHERE job_title='RADIOLOGY_CHIEF'";
sword new_sal;
OCINumber orl_new_sal;
...
OCIDefineByPos(...,1,...,new_sal,...,INT_TYPE,...);
/* define int output */
OCIStmtExecute(...,getsal,...);
/* get new salary as int */
OCINumberFromInt(...,new_sal,...,&orl_new_sal);
/* convert salary to OCINumber */
OCINumberAssign(...,&orl_new_sal, &my_person->salary);
/* assign new salary */
20.16.2.2 Method 2 - Fetch and Assign
Shows how to fetch the salary and get it as an
OCINumber
and then assign the new
salary to an employee.
This method (Example 20-14) eliminates one of the steps described in Method 1.
1. Define an output variable of type
OCINumber
, so that no conversion is necessary
after the value is retrieved.
2. Assign the new salary to Bruce.
Example 20-14 Method 2 for a Salary Update: Fetch and Assign, No Convert
#define VARNUM_TYPE 6 /* data type code for defining VARNUM */
text *getsal = (text *) "SELECT salary FROM salaries
WHERE job_title='RADIOLOGY_CHIEF'";
OCINumber orl_new_sal;
...
OCIDefineByPos(...,1,...,orl_new_sal,...,VARNUM_TYPE,...);
/* define OCINumber output */
OCIStmtExecute(...,getsal,...); /* get new salary as OCINumber */
OCINumberAssign(...,&orl_new_sal, &my_person->salary);
/* assign new salary */
20.16.2.3 Method 3 - Direct Fetch
Shows how to do the entire operation with a single define and fetch.
This method (Example 20-15) accomplishes the entire operation with a single define
and fetch. No intervening output variable is used, and the value retrieved from the
database is fetched directly into the salary attribute of the object stored in the cache.
Because the object corresponding to Bruce is pinned in the object cache, use the
location of his salary attribute as the define variable, and execute or fetch directly into
it.
Example 20-15 Method 3 for a Salary Update: Direct Fetch
#define VARNUM_TYPE 6 /* data type code for defining VARNUM */
text *getsal = (text *) "SELECT salary FROM salaries
Chapter 20
About Binding and Defining Oracle C Data Types
20-44

WHERE job_title='RADIOLOGY_CHIEF'";
...
OCIDefineByPos(...,1,...,&my_person->salary,...,VARNUM_TYPE,...);
/* define bruce's salary in cache as output variable */
OCIStmtExecute(...,getsal,...);
/* execute and fetch directly */
20.16.2.4 Summary and Notes
Summarizes what the previous examples demonstrated and highlights additional
information.
As the previous three examples show, the C data types provide flexibility for binding
and defining. In these examples an integer can be fetched, and then converted to an
OCINumber
for manipulation. You can use an
OCINumber
as an intermediate variable to
store the results of a query. Or, data can be fetched directly into a desired
OCINumber
attribute of an object.
Note:
In these examples it is important to remember that in OCI, if an output
variable is defined before the execution of a query, the resulting data is
prefetched directly into the output buffer.
In the preceding examples, extra steps would be necessary to ensure that the
application writes changes to the database permanently. These might involve SQL
UPDATE
calls and OCI transaction commit calls.
These examples all dealt with define operations, but a similar situation applies for
binding.
Similarly, although these examples dealt exclusively with the
OCINumber
type, a similar
variety of operations are possible for the other Oracle C types described in the
remainder of this chapter.
20.17 SQLT_NTY Bind and Define Examples
The following code fragments demonstrate the use of the
SQLT_NTY
named data type in
the bind call including
OCIBindObject()
and the
SQLT_NTY
named data type in the define
call including
OCIDefineObject()
.
In each example, a previously defined SQL statement is being processed.
This section includes the following topics:
•SQLT_NTY Bind Example
•SQLT_NTY Define Example
Chapter 20
SQLT_NTY Bind and Define Examples
20-45

See Also:
•OCIBindObject()
•OCIDefineObject()
20.17.1 SQLT_NTY Bind Example
Shows how to use the
SQLT_NTY
named data type in the bind call including
OCIBindObject()
.
Example 20-16 shows how to use the
SQLT_NTY
named data type in the bind call
including
OCIBindObject()
.
Example 20-16 Using the SQLT_NTY Bind Call Including OCIBindObject()
/*
** This example performs a SQL insert statement
*/
void insert(envhp, svchp, stmthp, errhp, insstmt, nrows)
OCIEnv *envhp;
OCISvcCtx *svchp;
OCIStmt *stmthp;
OCIError *errhp;
text *insstmt;
ub2 nrows;
{
OCIType *addr_tdo = (OCIType *)0 ;
address addrs;
null_address naddrs;
address *addr = &addrs;
null_address *naddr = &naddrs;
sword custno =300;
OCIBind *bnd1p, *bnd2p;
ub2 i;
/* define the application request */
checkerr(errhp, OCIStmtPrepare(stmthp, errhp, (text *) insstmt,
(ub4) strlen((char *)insstmt),
(ub4) OCI_NTV_SYNTAX, (ub4) OCI_DEFAULT));
/* bind the input variable */
checkerr(errhp, OCIBindByName(stmthp, &bnd1p, errhp, (text *) ":custno",
(sb4) -1, (void *) &custno,
(sb4) sizeof(sword), SQLT_INT,
(void *) 0, (ub2 *)0, (ub2 *)0, (ub4) 0, (ub4 *) 0,
(ub4) OCI_DEFAULT));
checkerr(errhp, OCIBindByName(stmthp, &bnd2p, errhp, (text *) ":addr",
(sb4) -1, (void *) 0,
(sb4) 0, SQLT_NTY, (void *) 0, (ub2 *)0, (ub2 *)0,
(ub4) 0, (ub4 *) 0, (ub4) OCI_DEFAULT));
checkerr(errhp,
OCITypeByName(envhp, errhp, svchp, (const text *)
SCHEMA, (ub4) strlen((char *)SCHEMA),
(const text *)"ADDRESS_VALUE",
Chapter 20
SQLT_NTY Bind and Define Examples
20-46

(ub4) strlen((char *)"ADDRESS_VALUE"),
(text *)0, 0, OCI_DURATION_SESSION,
OCI_TYPEGET_HEADER, &addr_tdo));
if(!addr_tdo)
{
printf("Null tdo returned\n");
return;
}
checkerr(errhp, OCIBindObject(bnd2p, errhp, addr_tdo, (void **) &addr,
(ub4 *) 0, (void **) &naddr, (ub4 *) 0));
See Also:
OCIBindObject()
20.17.2 SQLT_NTY Define Example
Shows how to use the
SQLT_NTY
named data type in the define call including
OCIDefineObject()
.
Example 20-17 shows how to use the
SQLT_NTY
named data type in the define call
including
OCIDefineObject()
.
Example 20-17 Using the SQLT_NTY Define Call Including OCIDefineObject()
/*
** This example executes a SELECT statement from a table that includes
** an object.
*/
void selectval(envhp, svchp, stmthp, errhp)
OCIEnv *envhp;
OCISvcCtx *svchp;
OCIStmt *stmthp;
OCIError *errhp;
{
OCIType *addr_tdo = (OCIType *)0;
OCIDefine *defn1p, *defn2p;
address *addr = (address *)NULL;
sword custno =0;
sb4 status;
/* define the application request */
checkerr(errhp, OCIStmtPrepare(stmthp, errhp, (text *) selvalstmt,
(ub4) strlen((char *)selvalstmt),
(ub4) OCI_NTV_SYNTAX, (ub4) OCI_DEFAULT));
/* define the output variable */
checkerr(errhp, OCIDefineByPos(stmthp, &defn1p, errhp, (ub4) 1, (void *)
&custno, (sb4) sizeof(sword), SQLT_INT, (void *) 0, (ub2 *)0,
(ub2 *)0, (ub4) OCI_DEFAULT));
checkerr(errhp, OCIDefineByPos(stmthp, &defn2p, errhp, (ub4) 2, (void *)
0, (sb4) 0, SQLT_NTY, (void *) 0, (ub2 *)0,
(ub2 *)0, (ub4) OCI_DEFAULT));
Chapter 20
SQLT_NTY Bind and Define Examples
20-47

checkerr(errhp,
OCITypeByName(envhp, errhp, svchp, (const text *)
SCHEMA, (ub4) strlen((char *)SCHEMA),
(const text *) "ADDRESS_VALUE",
(ub4) strlen((char *)"ADDRESS_VALUE"),
(text *)0, 0, OCI_DURATION_SESSION,
OCI_TYPEGET_HEADER, &addr_tdo));
if(!addr_tdo)
{
printf("NULL tdo returned\n");
return;
}
checkerr(errhp, OCIDefineObject(defn2p, errhp, addr_tdo, (void **)
&addr, (ub4 *) 0, (void **) 0, (ub4 *) 0));
checkerr(errhp, OCIStmtExecute(svchp, stmthp, errhp, (ub4) 1, (ub4) 0,
(OCISnapshot *) NULL, (OCISnapshot *) NULL, (ub4) OCI_DEFAULT));
See Also:
OCIDefineObject()
Chapter 20
SQLT_NTY Bind and Define Examples
20-48

21
Direct Path Load Interface
The direct path loading functions are used to load data from external files into tables
and partitions.
This chapter contains these topics:
•Direct Path Loading Overview
•Direct Path Loading of Object Types
•Direct Path Loading in Pieces
•Direct Path Context Handles and Attributes for Object Types
21.1 Direct Path Loading Overview
The direct path load interface enables an OCI application to access the direct path
load engine of Oracle Database to perform the functions of the SQL*Loader utility.
This functionality provides the ability to load data from external files into either a table
or a partition of a partitioned table.
Figure 21-1 introduces the subject of this chapter. On the client side of the illustration,
data enters a column array through an input buffer. The
OCIDirPathColArrayToStream()
call moves the data to the server side through stream formats. These pass data to a
column array that uses a block formatter to send the data to the database table.
Figure 21-1 Direct Path Loading
Block
Formatter
Input
Buffer
Column
Array
Client Server
Data
ColumnArrayToStream
Stream
Format
Stream
Format
Two-Task
Column
Array
OracleTable
21-1

The OCI direct path load interface can load multiple rows by loading a direct path
stream that contains data for multiple rows.
To use the direct path API, the client application performs the following steps:
1. Initialize OCI.
2. Allocate a direct path context handle and set the attributes.
3. Supply the name of the object (table, partition, or subpartition) to be loaded.
4. Describe the external data types of the columns of the object.
5. Prepare the direct path interface.
6. Allocate one or more column arrays.
7. Allocate one or more direct path streams.
8. Set entries in the column array to point to the input data value for each column.
9. Convert a column array to a direct path stream format.
10. Load the direct path stream.
11. Retrieve any errors that may have occurred.
12. Invoke the direct path finishing function.
13. Free handles and data structures.
14. Disconnect from the server.
Steps 8 through 11 can be repeated many times, depending on the data to be loaded.
A direct load operation requires that the object being loaded is locked to prevent DML
operations on the object. Note that queries are lock-free and are allowed while the
object is being loaded. The mode of the DML lock, and which DML locks are obtained,
depend upon the specification of the
OCI_ATTR_DIRPATH_PARALLEL
option, and if a
partition or subpartition load is being done as opposed to an entire table load.
•For a table load, if the
OCI_ATTR_DIRPATH_PARALLEL
option is set to:
–FALSE, then the table DML X-Lock is acquired
–TRUE, then the table DML S-Lock is acquired
•For a partition load, if the
OCI_ATTR_DIRPATH_PARALLEL
option is set to:
–FALSE, then the table DML SX-Lock and partition DML X-Lock are acquired
–TRUE, then the table DML SS-Lock and partition DML S-Lock are acquired
This section includes the following topics:
•Data Types Supported for Direct Path Loading
•Direct Path Handles
•About Direct Path Interface Functions
•Limitations and Restrictions of the Direct Path Load Interface
•Direct Path Load Examples for Scalar Columns
•About Using a Date Cache in Direct Path Loading of Dates in OCI
•About Validating Format for Oracle NUMBER and DATE Data
Chapter 21
Direct Path Loading Overview
21-2

See Also:
•Direct Path Context Handle (OCIDirPathCtx) Attributes
•OCIDirPathColArrayToStream()
21.1.1 Data Types Supported for Direct Path Loading
Lists the external data types that are valid for scalar columns in a direct path load
operation.
The following external data types are valid for scalar columns in a direct path load
operation:
•
SQLT_CHR
•
SQLT_DAT
•
SQLT_INT
•
SQLT_UIN
•
SQLT_FLT
•
SQLT_BIN
•
SQLT_NUM
•
SQLT_PDN
•
SQLT_CLOB
•
SQLT_BLOB
•
SQLT_DATE
•
SQLT_TIMESTAMP
•
SQLT_TIMESTAMP_TZ
•
SQLT_TIMESTAMP_LTZ
•
SQLT_INTERVAL_YM
•
SQLT_INTERVAL_DS
The following external object data types are supported:
•
SQLT_NTY
- column objects (
FINAL
and
NOT FINAL
) and SQL string columns
•
SQLT_REF
-
REF
columns (
FINAL
and
NOT FINAL
)
The following table types are supported:
•Nested tables
•Object tables (
FINAL
and
NOT FINAL
)
Chapter 21
Direct Path Loading Overview
21-3

See Also:
•About Accessing Column Parameter Attributes for information on setting
or retrieving the data type of a column
•Table 5-2 for information about data types
21.1.2 Direct Path Handles
A direct path load corresponds to a direct path array insert operation.
The direct path load interface uses the following handles to keep track of the objects
loaded and the specification of the data operated on:
•Direct Path Context
•OCI Direct Path Function Context
•Direct Path Column Array and Direct Path Function Column Array
•Direct Path Stream
See Also:
Direct Path Loading Handle Attributes and all the descriptions of direct
path attributes that follow
21.1.2.1 Direct Path Context
The direct path context handle must be allocated for each object, either a table or a
partition of a partitioned table, being loaded.
Because an
OCIDirPathCtx
handle is the parent handle of the
OCIDirPathFuncCtx
,
OCIDirPathColArray,
and
OCIDirPathStream
handles, freeing an
OCIDirPathCtx
handle
frees its child handles also (although for good coding practices, free child handles
individually before you free the parent handle).
A direct path context is allocated with
OCIHandleAlloc()
. Note that the parent handle of
a direct path context is always the environment handle. A direct path context is freed
with
OCIHandleFree()
. Include the header files in the first two lines in all direct path
programs, as shown in Example 21-1.
Example 21-1 Direct Path Programs Must Include the Header Files
...
#include <cdemodp0.h>
#include <cdemodp.h>
OCIEnv *envp;
OCIDirPathCtx *dpctx;
sword error;
error = OCIHandleAlloc((void *)envp, (void **)&dpctx,
OCI_HTYPE_DIRPATH_CTX, (size_t)0,(void **)0);
Chapter 21
Direct Path Loading Overview
21-4

...
error = OCIHandleFree(dpctx, OCI_HTYPE_DIRPATH_CTX);
See Also:
•OCIHandleAlloc()
•OCIHandleFree()
21.1.2.2 OCI Direct Path Function Context
Use the direct path function context handle to describe named type and
REF
columns:
column objects, REF columns, and SQL string columns.
The direct path function context handle, of type
OCIDirPathFuncCtx
, is used to describe
the following named type and
REF
columns:
•Column objects. The function context here describes the object type, which is to
be used as the default constructor to construct the object, and the object attributes
of the constructor.
•
REF
columns. The function context here describes a single object table (optional) to
reference row objects from, and the
REF
arguments that identify each row object.
•SQL string columns. The function context here describes a SQL string and its
arguments to compute the value to be loaded into the column.
The handle type
OCI_HTYPE_DIRPATH_FN_CTX
is passed to
OCIHandleAlloc()
to indicate
that a function context is to be allocated, as shown in Example 21-2.
Note that the parent handle of a direct path function context is always the direct path
context handle. A direct path function context handle is freed with
OCIHandleFree()
:
error = OCIHandleFree(dpfnctx, OCI_HTYPE_DIRPATH_FN_CTX);
Example 21-2 Passing the Handle Type to Allocate the Function Context
OCIDirPathCtx *dpctx; /* direct path context */
OCIDirPathFuncCtx *dpfnctx; /* direct path function context */
sword error;
error = OCIHandleAlloc((void *)dpctx, (void **)&dpfnctx,
OCI_HTYPE_DIRPATH_FN_CTX,
(size_t)0, (void **)0);
See Also:
•Oracle Database Object-Relational Developer's Guide for more
information about the data types supported
•OCIHandleAlloc()
•OCIHandleFree()
Chapter 21
Direct Path Loading Overview
21-5

21.1.2.3 Direct Path Column Array and Direct Path Function Column Array
The direct path column array handle and direct path function column handle are used
to present an array of rows to the direct path interface.
A row is represented by three arrays: column values, column lengths, and column
flags. Methods used on a column array include: allocate the array handle and set or
get values corresponding to an array entry.
Both handles share the same data structure,
OCIDirPathColArray
, but these column
array handles differ in parent handles and handle types.
A direct path column array handle is allocated with
OCIHandleAlloc()
. The code
fragment in Example 21-3 shows explicit allocation of the direct path column array
handle.
A direct path column array handle is freed with
OCIHandleFree()
.
error = OCIHandleFree(dpca, OCI_HTYPE_DIRPATH_COLUMN_ARRAY);
Example 21-4 shows that a direct path function column array handle is allocated in
almost the same way.
A direct path function column array is freed with
OCIHandleFree()
:
error = OCIHandleFree(dpfnca, OCI_HTYPE_DIRPATH_FN_COL_ARRAY);
Freeing an
OCIDirPathColArray
handle also frees the column array associated with the
handle.
Example 21-3 Explicit Allocation of Direct Path Column Array Handle
OCIDirPathCtx *dpctx; /* direct path context */
OCIDirPathColArray *dpca; /* direct path column array */
sword error;
error = OCIHandleAlloc((void *)dpctx, (void **)&dpca,
OCI_HTYPE_DIRPATH_COLUMN_ARRAY,
(size_t)0, (void **)0);
Example 21-4 Explicit Allocation of Direct Path Function Column Array Handle
OCIDirPathFuncCtx *dpfnctx; /* direct path function context */
OCIDirPathColArray *dpfnca; /* direct path function column array */
sword error;
error = OCIHandleAlloc((void *)dpfnctx, (void **)&dpfnca,
(ub4)OCI_HTYPE_DIRPATH_FN_COL_ARRAY,
(size_t)0, (void **)0);
See Also:
OCIHandleAlloc()
21.1.2.4 Direct Path Stream
A direct path stream is a linear representation of Oracle table data.
Chapter 21
Direct Path Loading Overview
21-6

The direct path stream handle is used by the conversion operation,
OCIDirPathColArrayToStream()
, and by the load operation,
OCIDirPathLoadStream()
.
Direct path stream handles are allocated by the client with
OCIHandleAlloc()
. The
structure of an
OCIDirPathStream
handle can be thought of as a pair in the form (buffer,
buffer length).
The conversion operations always append to the end of the stream. Load operations
always start from the beginning of the stream. After a stream is completely loaded, the
stream must be reset by calling
OCIDirPathStreamReset()
.
Example 21-5 shows a direct path stream handle allocated with
OCIHandleAlloc()
. The
parent handle is always an
OCIDirPathCtx
handle.
A direct path stream handle is freed using
OCIHandleFree()
.
error = OCIHandleFree(dpstr, OCI_HTYPE_DIRPATH_STREAM);
Freeing an
OCIDirPathStream
handle also frees the stream buffer associated with the
handle.
Example 21-5 Allocating a Direct Path Stream Handle
OCIDirPathCtx *dpctx; /* direct path context */
OCIDirPathStream *dpstr; /* direct path stream */
sword error;
error = OCIHandleAlloc((void *)dpctx, (void **)&dpstr,
OCI_HTYPE_DIRPATH_STREAM, (size_t)0,(void **)0);
See Also:
•OCIDirPathColArrayToStream()
•OCIDirPathLoadStream()
•OCIHandleAlloc()
•OCIDirPathStreamReset()
21.1.3 About Direct Path Interface Functions
Lists and describes the functions used with the direct path load interface.
The functions listed in this section are used with the direct path load interface.
Operations on the direct path context are performed by the functions in Table 21-1.
Table 21-1 Direct Path Context Functions
Function Purpose
OCIDirPathAbort() Terminates a direct path operation
OCIDirPathDataSave() Executes a data savepoint
OCIDirPathFinish() Commits the loaded data
OCIDirPathFlushRow() Flushes a partially loaded row from the server. This function
is deprecated.
Chapter 21
Direct Path Loading Overview
21-7

Table 21-1 (Cont.) Direct Path Context Functions
Function Purpose
OCIDirPathLoadStream() Loads the data that has been converted to direct path stream
format
OCIDirPathPrepare() Prepares the direct path interface to convert or load rows
Operations on the direct path column array are performed by the functions in
Table 21-2.
Table 21-2 Direct Path Column Array Functions
Function Purpose
OCIDirPathColArrayEntryGet() Gets a specified entry in a column array
OCIDirPathColArrayEntrySet() Sets a specified entry in a column array to a specific
value
OCIDirPathColArrayRowGet() Gets the base row pointers for a specified row
number
OCIDirPathColArrayReset() Resets the row array state
OCIDirPathColArrayToStream() Converts from a column array format to a direct path
stream format
Operations on the direct path stream are performed by the function
OCIDirPathStreamReset() that resets the direct stream state.
See Also:
Direct Path Loading Functions for detailed descriptions of each function
21.1.4 Limitations and Restrictions of the Direct Path Load Interface
Lists the limitations of the direct path load interface.
The direct path load interface has the following limitations that are the same as
SQL*Loader:
•Triggers are not supported.
•Referential integrity constraints are not supported.
•Clustered tables are not supported.
•Loading of remote objects is not supported.
•
LONGs
must be specified last.
•SQL strings that return LOBs, objects, or collections are not supported.
•Loading of
VARRAY
columns is not supported.
•All partitioning columns must come before any LOBs. This is because you must
determine what partition the LOB goes into before you start writing to it.
Chapter 21
Direct Path Loading Overview
21-8

21.1.5 Direct Path Load Examples for Scalar Columns
This section describes the direct path load examples for scalar columns.
This is described in the following topics:
•Data Structures Used in Direct Path Loading Example
•Outline of an Example of a Direct Path Load for Scalar Columns
21.1.5.1 Data Structures Used in Direct Path Loading Example
Shows examples that use the data structures in direct path loading.
Example 21-6 shows the data structure used in Example 21-7 through Example 21-17.
Example 21-7 shows the header file
cdemodp.h
from the
demo
directory, which defines
several structs.
Example 21-6 Data Structures Used in Direct Path Loading Examples
/* load control structure */
struct loadctl
{
ub4 nrow_ctl; /* number of rows in column array */
ub2 ncol_ctl; /* number of columns in column array */
OCIEnv *envhp_ctl; /* environment handle */
OCIServer *srvhp_ctl; /* server handle */
OCIError *errhp_ctl; /* error handle */
OCIError *errhp2_ctl; /* yet another error handle */
OCISvcCtx *svchp_ctl; /* service context */
OCISession *authp_ctl; /* authentication context */
OCIParam *colLstDesc_ctl; /* column list parameter handle */
OCIDirPathCtx *dpctx_ctl; /* direct path context */
OCIDirPathColArray *dpca_ctl; /* direct path column array handle */
OCIDirPathColArray *dpobjca_ctl; /* dp column array handle for obj*/
OCIDirPathColArray *dpnestedobjca_ctl; /* dp col array hndl for nested obj*/
OCIDirPathStream *dpstr_ctl; /* direct path stream handle */
ub1 *buf_ctl; /* pre-alloc'd buffer for out-of-line data */
ub4 bufsz_ctl; /* size of buf_ctl in bytes */
ub4 bufoff_ctl; /* offset into buf_ctl */
ub4 *otor_ctl; /* Offset to Recnum mapping */
ub1 *inbuf_ctl; /* buffer for input records */
struct pctx pctx_ctl; /* partial field context */
boolean loadobjcol_ctl; /* load to obj col(s)? T/F */
};
Example 21-7 Contents of the Header File cdemodp.h
#ifndef cdemodp_ORACLE
# define cdemodp_ORACLE
# include <oratypes.h>
# ifndef externdef
# define externdef
# endif
/* External column attributes */
struct col
Chapter 21
Direct Path Loading Overview
21-9

{
text *name_col; /* column name */
ub2 id_col; /* column load ID */
ub2 exttyp_col; /* external type */
text *datemask_col; /* datemask, if applicable */
ub1 prec_col; /* precision, if applicable */
sb1 scale_col; /* scale, if applicable */
ub2 csid_col; /* character set ID */
ub1 date_col; /* is column a chrdate or date? 1=TRUE. 0=FALSE */
struct obj * obj_col; /* description of object, if applicable */
#define COL_OID 0x1 /* col is an OID */
ub4 flag_col;
};
/* Input field descriptor
* For this example (and simplicity),
* fields are strictly positional.
*/
struct fld
{
ub4 begpos_fld; /* 1-based beginning position */
ub4 endpos_fld; /* 1-based ending position */
ub4 maxlen_fld; /* max length for out-of-line field */
ub4 flag_fld;
#define FLD_INLINE 0x1
#define FLD_OUTOFLINE 0x2
#define FLD_STRIP_LEAD_BLANK 0x4
#define FLD_STRIP_TRAIL_BLANK 0x8
};
struct obj
{
text *name_obj; /* type name*/
ub2 ncol_obj; /* number of columns in col_obj*/
struct col *col_obj; /* column attributes*/
struct fld *fld_obj; /* field descriptor*/
ub4 rowoff_obj; /* current row offset in the column array*/
ub4 nrows_obj; /* number of rows in col array*/
OCIDirPathFuncCtx *ctx_obj; /* Function context for this obj column*/
OCIDirPathColArray *ca_obj; /* column array for this obj column*/
ub4 flag_obj; /* type of obj */
#define OBJ_OBJ 0x1 /* obj col */
#define OBJ_OPQ 0x2 /* opaque/sql str col */
#define OBJ_REF 0x4 /* ref col */
};
struct tbl
{
text *owner_tbl; /* table owner */
text *name_tbl; /* table name */
text *subname_tbl; /* subname, if applicable */
ub2 ncol_tbl; /* number of columns in col_tbl */
text *dfltdatemask_tbl; /* table level default date mask */
struct col *col_tbl; /* column attributes */
struct fld *fld_tbl; /* field descriptor */
ub1 parallel_tbl; /* parallel: 1 for true */
ub1 nolog_tbl; /* no logging: 1 for true */
ub4 xfrsz_tbl; /* transfer buffer size in bytes */
text *objconstr_tbl; /* obj constr/type if loading a derived obj */
};
Chapter 21
Direct Path Loading Overview
21-10

struct sess /* options for a direct path load session */
{
text *username_sess; /* user */
text *password_sess; /* password */
text *inst_sess; /* remote instance name */
text *outfn_sess; /* output filename */
ub4 maxreclen_sess; /* max size of input record in bytes */
};
#endif /* cdemodp_ORACLE */
21.1.5.2 Outline of an Example of a Direct Path Load for Scalar Columns
Shows sample code that illustrates the use of several of the OCI direct path interfaces.
Example 21-8 shows sample code that illustrates the use of several of the OCI direct
path interfaces. It is not a complete code example.
The init_load function performs a direct path load using the direct path API on the table
described by tblp. The loadctl structure given by ctlp has an appropriately initialized
environment and service context. A connection has been made to the server.
Additional attributes, such as
OCI_ATTR_SUB_NAME
and
OCI_ATTR_SCHEMA_NAME
, are also set
here. After the attributes have been set, prepare the load.
OCI_CHECK(ctlp->errhp_ctl, OCI_HTYPE_ERROR, ociret, ctlp,
OCIDirPathPrepare(dpctx, ctlp->svchp_ctl, ctlp->errhp_ctl));
Allocate the Column Array and Stream Handles
Note that the direct path context handle is the parent handle for the column array and
stream handles, as shown in Example 21-9. Also note that errors are returned with the
environment handle associated with the direct path context.
Get the Number of Rows and Columns
Get the number of rows and columns in the column array just allocated, as shown in
Example 21-10.
Set the Input Data Fields
Set the input data fields to their corresponding data columns, as shown in
Example 21-11.
Reset the Column Array State
Reset the column array state in case a previous conversion must be continued or a
row is expecting more data, as shown in Example 21-12.
Reset the Stream State
Reset the stream state to start a new stream, as shown in Example 21-13. Otherwise,
data in the stream is appended to existing data.
Convert the Data in the Column Array to Stream Format
After inputting the data, convert the data in the column array to stream format and filter
out any bad records, as shown in Example 21-14.
Chapter 21
Direct Path Loading Overview
21-11

Load the Stream
Note that the position in the stream is maintained internally to the stream handle, along
with offset information for the column array that produced the stream. When the
conversion to stream format is done, the data is appended to the stream, as shown in
Example 21-15. It is the responsibility of the caller to reset the stream when
appropriate. On errors, the position is moved to the next row, or to the end of the
stream if the error occurs on the last row. The next
OCIDirPathLoadStream()
call starts
on the next row, if any. If an
OCIDirPathLoadStream()
call is made and the end of a
stream has been reached,
OCI_NO_DATA
is returned.
Finish the Direct Path Load
Finish the direct path load as shown in Example 21-16.
Free the Direct Path Handles
Free all the direct path handles allocated, as shown in Example 21-17. Note that the
direct path column array and stream handles are freed before the parent direct path
context handle is freed.
Example 21-8 Use of OCI Direct Path Interfaces
STATICF void
init_load(ctlp, tblp)
struct loadctl *ctlp;
struct tbl *tblp;
{
struct col *colp;
struct fld *fldp;
sword ociret; /* return code from OCI calls */
OCIDirPathCtx *dpctx; /* direct path context */
OCIParam *colDesc; /* column parameter descriptor */
ub1 parmtyp;
ub1 *timestamp = (ub1 *)0;
ub4 size;
ub4 i;
ub4 pos;
/* allocate and initialize a direct path context */
/* See cdemodp.c for the definition of OCI_CHECK */
OCI_CHECK(ctlp->envhp_ctl, OCI_HTYPE_ENV, ociret, ctlp,
OCIHandleAlloc((void *)ctlp->envhp_ctl,
(void **)&ctlp->dpctx_ctl,
(ub4)OCI_HTYPE_DIRPATH_CTX,
(size_t)0, (void **)0));
dpctx = ctlp->dpctx_ctl; /* shorthand */
OCI_CHECK(ctlp->errhp_ctl, OCI_HTYPE_ERROR, ociret, ctlp,
OCIAttrSet((void *)dpctx, (ub4)OCI_HTYPE_DIRPATH_CTX,
(void *)tblp->name_tbl,
(ub4)strlen((const char *)tblp->name_tbl),
(ub4)OCI_ATTR_NAME, ctlp->errhp_ctl));
Example 21-9 Allocating the Column Array and Stream Handles
OCI_CHECK(ctlp->envhp_ctl, OCI_HTYPE_ENV, ociret, ctlp,
OCIHandleAlloc((void *)ctlp->dpctx_ctl, (void **)&ctlp->dpca_ctl,
Chapter 21
Direct Path Loading Overview
21-12

(ub4)OCI_HTYPE_DIRPATH_COLUMN_ARRAY,
(size_t)0, (void **)0));
OCI_CHECK(ctlp->envhp_ctl, OCI_HTYPE_ENV, ociret, ctlp,
OCIHandleAlloc((void *)ctlp->dpctx_ctl,(void **)&ctlp->dpstr_ctl,
(ub4)OCI_HTYPE_DIRPATH_STREAM,
(size_t)0, (void **)0));
Example 21-10 Getting the Number of Rows and Columns
OCI_CHECK(ctlp->errhp_ctl, OCI_HTYPE_ERROR, ociret, ctlp,
OCIAttrGet(ctlp->dpca_ctl, (ub4)OCI_HTYPE_DIRPATH_COLUMN_ARRAY,
&ctlp->nrow_ctl, 0, OCI_ATTR_NUM_ROWS,
ctlp->errhp_ctl));
OCI_CHECK(ctlp->errhp_ctl, OCI_HTYPE_ERROR, ociret, ctlp,
OCIAttrGet(ctlp->dpca_ctl, (ub4)OCI_HTYPE_DIRPATH_COLUMN_ARRAY,
&ctlp->ncol_ctl, 0, OCI_ATTR_NUM_COLS,
ctlp->errhp_ctl));
Example 21-11 Setting Input Data Fields
ub4 rowoff; /* column array row offset */
ub4 clen; /* column length */
ub1 cflg; /* column state flag */
ub1 *cval; /* column character value */
OCI_CHECK(ctlp->errhp_ctl, OCI_HTYPE_ERROR, ociret, ctlp,
OCIDirPathColArrayEntrySet(ctlp->dpca_ctl, ctlp->errhp_ctl,
rowoff, colp->id_col,
cval, clen, cflg));
Example 21-12 Resetting the Column Array State
(void) OCIDirPathColArrayReset(ctlp->dpca_ctl, ctlp->errhp_ctl);
Example 21-13 Resetting the Stream State
(void) OCIDirPathStreamReset(ctlp->dpstr_ctl, ctlp->errhp_ctl);
Example 21-14 Converting Data to Stream Format
ub4 rowcnt; /* number of rows in column array */
ub4 startoff; /* starting row offset into column array */
/* convert array to stream, filter out bad records */
ocierr = OCIDirPathColArrayToStream(ctlp->dpca_ctl, ctlp->dpctx_ctl,
ctlp->dpstr_ctl, ctlp->errhp_ctl,
rowcnt, startoff);
Example 21-15 Loading the Stream
/* load the stream */
ociret = OCIDirPathLoadStream(ctlp->dpctx_ctl, ctlp->dpstr_ctl,
ctlp->errhp_ctl);
Example 21-16 Finishing the Direct Path Load Operation
/* finish the direct path load operation */
OCI_CHECK(ctlp->errhp_ctl, OCI_HTYPE_ERROR, ociret, ctlp,
OCIDirPathFinish(ctlp->dpctx_ctl, ctlp->errhp_ctl));
Chapter 21
Direct Path Loading Overview
21-13

Example 21-17 Freeing the Direct Path Handles
/* free up server data structures for the load */
ociret = OCIHandleFree((void *)ctlp->dpca_ctl,
OCI_HTYPE_DIRPATH_COLUMN_ARRAY);
ociret = OCIHandleFree((void *)ctlp->dpstr_ctl,
OCI_HTYPE_DIRPATH_STREAM);
ociret = OCIHandleFree((void *)ctlp->dpctx_ctl,
OCI_HTYPE_DIRPATH_CTX);
See Also:
OCIDirPathLoadStream()
21.1.6 About Using a Date Cache in Direct Path Loading of Dates in
OCI
The date cache feature provides improved performance when loading Oracle date and
time-stamp values that require data type conversions to be stored in the table.
For more information about using this feature in direct path loading, see Oracle
Database Utilities.
This feature is specifically targeted to direct path loads where the same input date or
timestamp values are being loaded over and over again. Date conversions are very
expensive and can account for a large percentage of the total load time, especially if
multiple date columns are being loaded. The date cache feature can significantly
improve performance by reducing the actual number of date conversions done when
many duplicate date values occur in the input data. However, date cache only
improves performance when many duplicate input date values are being loaded into
date columns (the word date in this chapter applies to all the date and time-stamp data
types).
The date cache is enabled by default. When you explicitly specify the date cache size,
the date cache feature is not disabled, by default. To override this behavior, set
OCI_ATTR_DIRPATH_DCACHE_DISABLE
to 1. Otherwise, the cache continues to be searched
to avoid date conversions. However, any misses (entries for which there are no
duplicate values) are converted the usual way using expensive date conversion
functions without the benefit of using the date cache feature.
Query the attributes
OCI_ATTR_DIRPATH_DCACHE_NUM
,
OCI_ATTR_DIRPATH_DCACHE_MISSES
, and
OCI_ATTR_DIRPATH_DCACHE_HITS
and then tune the cache size for future loads.
You can lower the cache size when there are no misses and the number of elements
in the cache is less than the cache size. The cache size can be increased if there are
many cache misses and relatively few hits (entries for which there are duplicate
values). Excessive date cache misses, however, can cause the application to run
slower than not using the date cache at all. Note that increasing the cache size too
much can cause other problems, like paging or exhausting memory. If increasing the
cache size does not improve performance, the feature should not be used.
The date cache feature can be explicitly and totally disabled by setting the date cache
size to 0.
Chapter 21
Direct Path Loading Overview
21-14

The following OCI direct path context attributes support this functionality:
•OCI_ATTR_DIRPATH_DCACHE_SIZE
•OCI_ATTR_DIRPATH_DCACHE_NUM
•OCI_ATTR_DIRPATH_DCACHE_MISSES
•OCI_ATTR_DIRPATH_DCACHE_HITS
•OCI_ATTR_DIRPATH_DCACHE_DISABLE
21.1.6.1 OCI_ATTR_DIRPATH_DCACHE_SIZE
This attribute, when not equal to 0, sets the date cache size (in elements) for a table.
For example, if the date cache size is set to 200, then at most 200 unique date or time-
stamp values can be stored in the cache. The date cache size cannot be changed
once OCIDirPathPrepare() has been called. The default value is 0, meaning a date
cache is not created for a table. A date cache is created for a table only if one or more
date or time-stamp values are loaded that require data type conversions and the
attribute value is nonzero.
21.1.6.2 OCI_ATTR_DIRPATH_DCACHE_NUM
This attribute is used to query the current number of entries in a date cache.
21.1.6.3 OCI_ATTR_DIRPATH_DCACHE_MISSES
This attribute is used to query the current number of date cache misses. If the number
of misses is high, consider using a larger date cache size. If increasing the date cache
size does not cause this number to decrease significantly, the date cache should
probably not be used. Date cache misses are expensive, due to hashing and lookup
times.
21.1.6.4 OCI_ATTR_DIRPATH_DCACHE_HITS
This attribute is used to query the number of date cache hits. This number should be
relatively large to see any benefit of using the date cache support.
21.1.6.5 OCI_ATTR_DIRPATH_DCACHE_DISABLE
Used to disable the data cache if the size is exceeded.
Setting this attribute to 1 indicates that the date cache should be disabled if the size is
exceeded. Note that this attribute cannot be changed or set after
OCIDirPathPrepare()
has been called.
The default (= 0) is to not disable a cache on overflow. When not disabled, the cache
is searched to avoid conversions, but overflow input date value entries are not added
to the date cache, and are converted using expensive date conversion functions.
Again, excessive date cache misses can cause the application to run slower than not
using the date cache at all.
This attribute can also be queried to see if a date cache has been disabled due to
overflow.
Chapter 21
Direct Path Loading Overview
21-15

See Also:
•Direct Path Context Handle (OCIDirPathCtx) Attributes
•OCIDirPathPrepare()
21.1.7 About Validating Format for Oracle NUMBER and DATE Data
Describes validating format for Oracle NUMBER and DATE data when loading stream
data.
Use the direct path context handle attribute
OCI_ATTR_DIRPATH_FLAGS
with the
OCI_DIRPATH_FLAGS_VLDT
0x01 flag set to validate format for Oracle
NUMBER
and
DATE
data
when the stream is parsed on the server. The default value is to not set this flag
because it is an expensive operation. It can be used when you suspect that there is a
problem with
OCIDirPath
generating invalid internal representation of dates and
numbers.
See Direct Path Context Handle (OCIDirPathCtx) Attributes for more information.
21.2 Direct Path Loading of Object Types
The use of the direct path function contexts to load various nonscalar types is
discussed in this section.
The nonscalar types are:
•Nested tables
•Object tables (
FINAL
and
NOT FINAL
)
•Column objects (
FINAL
and
NOT FINAL
)
•
REF
columns (
FINAL
and
NOT FINAL
)
•SQL string columns
This section includes the following topics:
•Direct Path Loading of Nested Tables
•Direct Path Loading of Column Objects
•Direct Path Loading of SQL String Columns
•Direct Path Loading of REF Columns
•Direct Path Loading of NOT FINAL Object and REF Columns
•Direct Path Loading of Object Tables
•Direct Path Loading a NOT FINAL Object Table
Chapter 21
Direct Path Loading of Object Types
21-16

See Also:
Table B-1 for a listing of the programs demonstrating direct path loading that
are available with your Oracle Database installation
21.2.1 Direct Path Loading of Nested Tables
Nested tables are stored in a separate table.
Using the direct path loading API, a nested table is loaded separately from its parent
table with a foreign key, called a
SETID
, to link the two tables together.
Note:
•Currently, the
SETID
s must be user-supplied and are not system-
generated.
•When loading the parent and child tables separately, it is possible for
orphaned children to be created when the rows are inserted in to the
child table, but the corresponding parent row is not inserted in to the
parent table. It is also possible to insert a parent row in to the parent
table without inserting child rows in to the child table, so that the parent
row has missing children.
21.2.1.1 Describing a Nested Table Column and Its Nested Table
Lists and describes loading the parent table with a nested table column, whichis a
separate action from loading the child nested table.
Note:
Steps that are different from loading scalar data are in italic.
Loading the parent table with a nested table column is a separate action from loading
the child nested table.
•To load the parent table with a nested table column:
1. Describe the parent table and its columns as usual, except:
2. When describing the nested table column, this is the column that stores the
SETIDs. Its external data type is SQLT_CHR if the SETIDs in the data file are
in characters, SQLT_BIN if binary.
•To load the nested table (child):
1. Describe the nested table and its columns as usual.
2. The SETID column is required.
Chapter 21
Direct Path Loading of Object Types
21-17

–Set its OCI_ATTR_NAME using a dummy name (for example "setid"),
because the API does not expect you to know its system name.
–Set the column attribute with OCI_ATTR_DIRPATH_SID to indicate that
this is a SETID column:
ub1 flg = 1;
sword error;
error = OCIAttrSet((void *)colDesc,
OCI_DTYPE_PARAM,
(void *)&flg, (ub4)0,
OCI_ATTR_DIRPATH_SID, ctlp->errhp_ctl);
This section includes the following topic: Describing a Nested Table Column and Its
Nested Table.
21.2.2 Direct Path Loading of Column Objects
A column object is a table column that is defined as an object.
Currently only the default constructor, which consists of all of the constituent attributes,
is supported.
This section includes the following topics:
•Describing a Column Object
•Allocating the Array Column for the Column Object
•Loading Column Object Data into the Column Array
•OCI_DIRPATH_COL_ERROR
21.2.2.1 Describing a Column Object
To describe a column object and its object attributes, use a direct path function
context.
Describing a column object requires setting its object constructor. Describing object
attributes is similar to describing a list of scalar columns.
To describe a column object:
Note:
•Nested column objects are supported.
•The steps shown here are similar to those describing a list of scalar
columns to be loaded for a table. Steps that are different from loading
scalar data are in italic.
1. Allocate a parameter handle on the column object with
OCI_DTYPE_PARAM
. This
parameter handle is used to set the column's external attributes.
2. Set the column name and its other external column attributes (for example,
maximum data size, precision, scale).
Chapter 21
Direct Path Loading of Object Types
21-18

3. Set the external type as SQLT_NTY (named type) with OCI_ATTR_DATA_TYPE.
4. Allocate a direct path function context handle. This context is used to describe the
column's object type and attributes:
OCIDirPathFuncCtx *dpfnctx /* direct path function context */;
sword error;
error = OCIHandleAlloc((void *)dpctx, (void **)&dpfnctx,
OCI_HTYPE_DIRPATH_FN_CTX,
(size_t)0, (void **)0);
5. Set the column's object type name (for example, "Employee") with
OCI_ATTR_NAME in the function context:
OCIDirPathFuncCtx *dpfnctx; /* direct path function context */
text *obj_type; /* column object's object type */
sword error;
error = OCIAttrSet((void *)dpfnctx,
OCI_HTYPE_DIRPATH_FN_CTX,
(void *)obj_type, (ub4)strlen((const char *)obj_type),
OCI_ATTR_NAME, ctlp->errhp_ctl);
6. Set the expression type, OCI_ATTR_DIRPATH_EXPR_TYPE, to be
OCI_DIRPATH_EXPR_OBJ_CONSTR. This indicates that the expression set with
OCI_ATTR_NAME is used as the default object constructor:
OCIDirPathFuncCtx *dpfnctx; /* direct path function context */
ub1 expr_type = OCI_DIRPATH_EXPR_OBJ_CONSTR;
sword error;
error = OCIAttrSet((void *)dpfnctx,
OCI_HTYPE_DIRPATH_FN_CTX,
(void *)&expr_type, (ub4)0,
OCI_ATTR_DIRPATH_EXPR_TYPE,
ctlp->errhp_ctl);
7. Set the number of columns or object attributes that are to be loaded for this
column object using OCI_ATTR_NUM_COLS.
8. Get the column or attribute parameter list for the function context
OCIDirPathFuncCtx
.
9. For each object attribute:
a. Get the column descriptor for the object attribute with
OCI_DTYPE_PARAM
.
b. Set the attribute's column name with
OCI_ATTR_NAME
.
c. Set the external column type (the type of the data that is to be passed to the
direct path API) with
OCI_ATTR_DATA_TYPE
.
d. Set any other external column attributes (maximum data size, precision, scale,
and so on.)
e. If this attribute column is a column object, then do Steps 3 through 10 for its
object attributes.
f. Free the handle to the column descriptor.
10. Set the function context
OCIDirPathFuncCtx
that was created in Step 4 into the
parent column object's parameter handle with OCI_ATTR_DIRPATH_FN_CTX.
Chapter 21
Direct Path Loading of Object Types
21-19

21.2.2.2 Allocating the Array Column for the Column Object
When you direct path load a column object, the data for its object attributes is loaded
into a separate column array created just for that object.
A child column array is allocated for each column object, whether it is nested or not.
Each row of object attributes in the child column array maps to the corresponding non-
NULL row of its parent column object in the parent column array.
Use the column object's direct path function context handle and function column array
value
OCI_HTYPE_DIRPATH_FN_COL_ARRAY
.
Example 21-18 shows how to allocate a child column array for a column object.
Example 21-18 Allocating a Child Column Array for a Column Object
OCIDirPathFuncCtx *dpfnctx; /* direct path function context */
OCIDirPathColArray *dpfnca; /* direct path function column array */
sword error;
error = OCIHandleAlloc((void *)dpfnctx, (void **)&dpfnca,
OCI_HTYPE_DIRPATH_FN_COL_ARRAY,
(size_t)0, (void **)0);
21.2.2.3 Loading Column Object Data into the Column Array
If a column is scalar, its value is set in the column array by passing the address of its
value to
OCIDirPathColArrayEntrySet()
.
If a column is an object, the address of its child column array handle is passed instead.
The child column array contains the data of the object attributes.
To load data into a column object:
Note:
Steps that are different from loading scalar data are in italic.
(Start.) For each column object:
1. If the column is non-NULL:
a. For each of its object attribute columns:
If an object attribute is a nested column object, then go to (Start.) and do this
entire procedure recursively.
Set the data in the child column array using OCIDirPathColArrayEntrySet().
b. Set the column object's data in the column array by passing the address of its
child column array handle to
OCIDirPathColArrayEntrySet()
.
2. Else if the column is NULL:
Set the column object's data in the column array by passing a NULL address for
the data, a length of 0, and an
OCI_DIRPATH_COL_NULL
flag to
OCIDirPathColArrayEntrySet()
.
Chapter 21
Direct Path Loading of Object Types
21-20

See Also:
OCIDirPathColArrayEntrySet()
21.2.2.4 OCI_DIRPATH_COL_ERROR
The
OCI_DIRPATH_COL_ERROR
value is passed to
OCIDirPathColArrayEntry()
to indicate
that the current column array row should be ignored.
A typical use of this value is to back out all previous conversions for a row when an
error occurs, providing that more data for a partial column (
OCI_NEED_DATA
was returned
from the previous
OCIDirPathColArrayToStream()
call). Any previously converted data
placed in the output stream buffer for the current row is removed. Conversion then
continues with the next row in the column array. The purged row is counted in the
converted row count.
When
OCI_DIRPATH_COL_ERROR
is specified, the current row is ignored, as well as any
corresponding rows in any child column arrays referenced, starting from the top-level
column array row. Any
NULL
child column array references are ignored when moving all
referenced child column arrays to their next row.
See Also:
OCIDirPathColArrayToStream()
21.2.3 Direct Path Loading of SQL String Columns
A column value can be computed by a SQL string. SQL strings can be used for scalar
column types.
SQL strings cannot be used for object types, but can be used for object attributes of
scalar column types. They cannot be used for nested tables, sequences, and
LONG
s.
A SQL expression is represented to the direct path API using the
OCIDirPathFuncCtx
.
Its
OCI_ATTR_NAME
value is the SQL string with the parameter list of the named bind
variables for the expression.
The bind variable namespace is limited to a column's SQL string. The same bind
variable name can be used for multiple columns, but any arguments with the same
name only apply to the SQL string of that column.
If a SQL string of a column contains multiple references to a bind variable and multiple
arguments are specified for that name, all of the values must be the same; otherwise,
the results are undefined. Only one argument is actually required for this case, as all
references to the same bind variable name in a particular SQL expression are bound
to that single argument.
A SQL string example is:
substr(substr(:string, :offset, :length), :offset, :length)
Things to note about this example are:
Chapter 21
Direct Path Loading of Object Types
21-21

•SQL expressions can be nested.
•Bind variable names can be repeated within the expression.
This section includes the following topics:
•Describing a SQL String Column
•Allocating the Column Array for SQL String Columns
•Loading the SQL String Data into the Column Array
21.2.3.1 Describing a SQL String Column
Lists steps for describing a SQL string column.
Note:
Steps that are different from loading scalar data are in italic.
1. Allocate a parameter handle on the SQL string column with
OCI_DTYPE_PARAM
. This
parameter handle is used to set the column's external attributes.
2. Set the column name and its other external column attributes (for example,
maximum data size, precision, scale).
3. Set the SQL string column's external type as SQLT_NTY with
OCI_ATTR_DATA_TYPE.
4. Allocate a direct path function context handle. This context is used to describe the
arguments of the SQL string.
OCIDirPathFuncCtx *dpfnctx /* direct path function context */;
sword error;
error = OCIHandleAlloc((void *)dpctx, (void **)&dpfnctx,
OCI_HTYPE_DIRPATH_FN_CTX,
(size_t)0, (void **)0);
5. Set the column's SQL string in OCI_ATTR_NAME in the function context.
OCIDirPathFuncCtx *dpfnctx; /* direct path function context */
text *sql_str; /* column's SQL string expression */
sword error;
error = OCIAttrSet((void *)dpfnctx,
OCI_HTYPE_DIRPATH_FN_CTX,
(void *)sql_str, (ub4)strlen((const char *)sql_str),
OCI_ATTR_NAME, ctlp->errhp_ctl);
6. Set the expression type, OCI_ATTR_DIRPATH_EXPR_TYPE, to be
OCI_DIRPATH_EXPR_SQL. This indicates that the expression set with
OCI_ATTR_NAME is used as the SQL string to derive the value from.
OCIDirPathFuncCtx *dpfnctx; /* direct path function context */
ub1 expr_type = OCI_DIRPATH_EXPR_SQL;
sword error;
error = OCIAttrSet((void *)dpfnctx,
OCI_HTYPE_DIRPATH_FN_CTX,
Chapter 21
Direct Path Loading of Object Types
21-22

(void *)&expr_type, (ub4)0,
OCI_ATTR_DIRPATH_EXPR_TYPE, ctlp->errhp_ctl);
7. Set the number of arguments that are to be passed to the SQL string with
OCI_ATTR_NUM_COLS.
8. Get the column or attribute parameter list for the function context.
9. For each SQL string argument:
a. Get the column descriptor for the object attribute with
OCI_DTYPE_PARAM
.
b. The order in which the SQL string arguments are defined does not matter. The
order does not have to match the order used in the SQL string.
c. Set the attribute's column name with
OCI_ATTR_NAME
.
d. Use the naming convention for SQL string arguments.
e. The argument names must match the bind variable names used in the SQL
string in content but not in case. For example, if the SQL string is
"substr(:INPUT_STRING, 3, 5)", then it is acceptable if you give the argument
name as "input_string".
f. If an argument is used multiple times in a SQL string, declaring it once and
counting it as one argument only is correct.
g. Set the external column type (the type of the data that is to be passed to the
direct path API) with
OCI_ATTR_DATA_TYPE
.
h. Set any other external column attributes (maximum data size, precision, scale,
and so on).
i. Free the handle to the column descriptor.
10. Set the function context
OCIDirPathFuncCtx
that was created in Step 4 into the
parent column object's parameter handle with OCI_ATTR_DIRPATH_FN_CTX.
21.2.3.2 Allocating the Column Array for SQL String Columns
When you direct path load a SQL string column, the data for its arguments is loaded
into a separate column array created just for that SQL string column.
A child column array is allocated for each SQL string column. Each row of arguments
in the child column array maps to the corresponding non-NULL row of its parent SQL
string column in the parent column array.
Example 21-19 shows how to allocate a child column array for a SQL string column.
Example 21-19 Allocating a Child Column Array for a SQL String Column
OCIDirPathFuncCtx *dpfnctx; /* direct path function context */
OCIDirPathColArray *dpfnca; /* direct path function column array */
sword error;
error = OCIHandleAlloc((void *)dpfnctx, (void **)&dpfnca,
OCI_HTYPE_DIRPATH_FN_COL_ARRAY,
(size_t)0, (void **)0);
Chapter 21
Direct Path Loading of Object Types
21-23

21.2.3.3 Loading the SQL String Data into the Column Array
If a column is scalar, its value would be set in the column array by passing the address
of its value to
OCIDirPathColArrayEntrySet()
.
If a column is of a SQL string type, the address of its child column array handle would
be passed instead. The child column array would contain the SQL string's argument
data.
To load data into a SQL string column:
Note:
Steps that are different from loading scalar data are in italic.
For each SQL string column:
1. If the column is non-NULL:
a. For each of its function argument columns:
Set the data in the child column array using OCIDirPathColArrayEntrySet().
b. Set the SQL string column's data into the column array by passing the address
of its child column array handle to OCIDirPathColArrayEntrySet().
2. Else if the column is NULL:
Set the SQL string column data into the column array by passing a NULL address
for the data, a length of 0, and an
OCI_DIRPATH_COL_NULL
flag to
OCIDirPathColArrayEntrySet()
.
This process is similar to that for column objects.
See Also:
•OCI_DIRPATH_COL_ERROR for more information about passing the
OCI_DIRPATH_COL_ERROR
value to
OCIDirPathColArrayEntry()
to indicate that
the current column array row should be ignored when an error occurs
•OCIDirPathColArrayEntrySet()
21.2.4 Direct Path Loading of REF Columns
The
REF
type is a pointer, or reference, to a row object in an object table.
This section includes the following topics:
•Describing the REF Column
•Allocating the Column Array for a REF Column
•Loading the REF Data into the Column Array
Chapter 21
Direct Path Loading of Object Types
21-24

21.2.4.1 Describing the REF Column
Describing the arguments to a
REF
column is similar to describing the list of columns to
be loaded for a table.
Note:
A
REF
column can be a top-table-level column or nested as an object attribute
to a column object.
Steps that are different from loading scalar data are in italic.
1. Get a parameter handle on the
REF
column with
OCI_DTYPE_PARAM
. This parameter
handle is used to set the column's external attributes.
2. Set the column name and its other external column attributes (for example,
maximum data size, precision, scale).
3. Set the REF column's external type as SQLT_REF with OCI_ATTR_DATA_TYPE.
4. Allocate a direct path function context handle. This context is used to describe the
REF column's arguments.
OCIDirPathFuncCtx *dpfnctx; /* direct path function context */
sword error;
error = OCIHandleAlloc((void *)dpctx, (void **)&dpfnctx,
OCI_HTYPE_DIRPATH_FN_CTX,
(size_t)0, (void **)0);
5. OPTIONAL: Set the REF column's table name in OCI_ATTR_NAME in the
function context. See the next step for more details.
OCIDirPathFuncCtx *dpfnctx; /* direct path function context */
text *ref_tbl; /* column's reference table */
sword error;
error = OCIAttrSet((void *)dpfnctx,
OCI_HTYPE_DIRPATH_FN_CTX,
(void *)ref_tbl, (ub4)strlen((const char *)ref_tbl),
OCI_ATTR_NAME, ctlp->errhp_ctl);
6. OPTIONAL: Set the expression type, OCI_ATTR_DIRPATH_EXPR_TYPE, to be
OCI_DIRPATH_EXPR_REF_TBLNAME. Set this only if Step 5 was done. This
indicates that the expression set with OCI_ATTR_NAME is to be used as the
object table to reference row objects from. This parameter is optional. The
behavior for this parameter varies for the REF type.
•Unscoped REF columns (unscoped, system-OID-based):
If not set, then by the definition of an "unscoped" REF column, this REF
column is required to have a reference table name as its argument for every
data row.
If set, this REF column can only refer to row objects from this specified object
table for the duration of the load. And the REF column is not allowed to have a
reference table name as its argument. (The direct path API is providing this
Chapter 21
Direct Path Loading of Object Types
21-25

parameter as a shortcut to users who will be loading to an unscoped REF
column that refers to the same reference object table during the entire load.)
•Scoped REF columns (scoped, system-OID-based, and primary-key-based):
If not set, the direct path API uses the reference table specified in the schema.
If set, the reference table name must match the object table specified in the
schema for this scoped REF column. An error occurs if the table names do not
match.
Whether this parameter is set or not, it does not matter to the API whether this
reference table name is in the data row or not. If the name is in the data row, it
must match the table name specified in the schema. If it is not in the data row,
the API uses the reference table specified in the schema.
7. Set the number of REF arguments that are to be used to reference a row object
with OCI_ATTR_NUM_COLS. The number of arguments required varies for the
REF column type. This number is derived from Step 6 earlier.
•Unscoped REF columns (unscoped, system-OID-based REF columns):
One if OCI_DIRPATH_EXPR_REF_TBLNAME is used. None for the reference
table name, and one for the OID value.
Two if OCI_DIRPATH_EXPR_REF_TBLNAME is not used. One for the
reference table name, and one for the OID value.
•Scoped REF columns (scoped, system-OID-based, and primary-key-based):
N or N+1 are acceptable, where N is the number of columns making up the
object ID, regardless if OCI_DIRPATH_EXPR_REF_TBLNAME is used or not.
Minimum is N if the reference table name is not in the data row. It is N+1 if the
reference table name is in the data row. Note: If the REF is system-OID-
based, then N is one. If the REF is primary-key-based, then N is the number of
component columns that make up the primary key. If the reference table name
is in the data row, then add one to N.
Note:
To simplify the error message if you pass in some
REF
arguments
other than N or N+1, the error message says that it found so-and-so
number of arguments when it expects N. Although N+1 is not stated
in the message, N+1 is acceptable (even though the reference table
name is not needed) and does not invoke an error message.
8. Get the column or attribute parameter list for the function context.
9. For each REF argument or attribute:
a. Get the column descriptor for the
REF
argument using
OCI_DTYPE_PARAM
.
b. Set the attribute's column name using
OCI_ATTR_NAME
.
The order of the REF arguments given matter. The reference table name
comes first, if given. The object ID, whether it is system-generated or primary-
key-based, comes next.
There is a naming convention for the REF arguments. Because the reference
table name is not a table column, you can use any dummy names for its
column name, such as "ref-tbl." For a system-generated OID column, you can
Chapter 21
Direct Path Loading of Object Types
21-26

use any dummy names for its column name, such as "sys-OID". For a primary-
key-based object ID, list all the primary-key columns to load into. There is no
need to create a dummy name for OID. The component column names, if
given (see shortcut note later), can be given in any order.
Do not set the attribute column names for the object ID to use the shortcut.
Shortcut. If loading a system-OID-based REF column, do not set the column
name with a name. The API figures it out. But you must still set other column
attributes, such as external data type.
If loading a primary-key REF column and its primary key consists of multiple
columns, the shortcut is not to set their column names. But you must still set
other column attributes, such as external data type.
Note:
If the component column names are NULL, then the API code
determines the column names in the position or order in which they
were defined for the primary key. So, when you set column attributes
other than the name, ensure that the attributes are set for the
component columns in the correct order.
c. Set the external column type (the type of the data that is to be passed to the
direct path API) using
OCI_ATTR_DATA_TYPE
.
d. Set any other external column attributes (max data size, precision, scale, and
so on).
e. Free the handle to the column descriptor.
f. Set the function context
OCIDirPathFuncCtx
that was created in Step 4 in the
parent column object's parameter handle using
OCI_ATTR_DIRPATH_FN_CTX.
21.2.4.2 Allocating the Column Array for a REF Column
Shows how to allocate a child column array for a
REF
column.
Example 21-20 shows how to allocate a child column array for a
REF
column.
Example 21-20 Allocating a Child Column Array for a REF Column
OCIDirPathFuncCtx *dpfnctx; /* direct path function context */
OCIDirPathColArray *dpfnca; /* direct path function column array */
sword error;
error = OCIHandleAlloc((void *)dpfnctx, (void **)&dpfnca,
OCI_HTYPE_DIRPATH_FN_COL_ARRAY,
(size_t)0, (void **)0);
21.2.4.3 Loading the REF Data into the Column Array
If a column is scalar, its value is set in the column array by passing the address of its
value to
OCIDirPathColArrayEntrySet()
.
If a column is a
REF
, the address of its child column array handle is passed instead.
The child column array contains the
REF
arguments' data.
Chapter 21
Direct Path Loading of Object Types
21-27

To load data into a
REF
column:
Note:
Steps that are different from loading scalar data are in italic.
For each REF column:
1. If the column is non-NULL:
a. For each of its REF argument columns:
Set its data in the child column array using OCIDirPathColArrayEntrySet().
b. Set the REF column's data into the column array by passing the address of its
child column array handle to OCIDirPathColArrayEntrySet().
2. Else if the column is NULL:
Set the
REF
column's data into the column array by passing a NULL address for the
data, a length of 0, and an
OCI_DIRPATH_COL_NULL
flag to
OCIDirPathColArrayEntrySet()
.
See Also:
•OCI_DIRPATH_COL_ERROR
•OCIDirPathColArrayEntrySet()
21.2.5 Direct Path Loading of NOT FINAL Object and REF Columns
Recall that SQL object inheritance is based on a family tree of object types that forms
a type hierarchy.
The type hierarchy consists of a parent object type, called a supertype, and one or
more levels of child object types, called subtypes, which are derived from the parent.
This section includes the following topics:
•Inheritance Hierarchy
•About Describing a Fixed, Derived Type to Be Loaded
•About Allocating the Column Array
•About Loading the Data into the Column Array
21.2.5.1 Inheritance Hierarchy
Recall that for an object type to be inheritable, the object type definition must specify
that it is inheritable.
Figure 21-2 diagrams the inheritance hierarchy for a column of type
Person
. The
Person
supertype is at the top of the hierarchy with two attributes:
Name
,
Address
.
Person
has
two subtypes,
Employee
and
Student
. The
Employee
subtype has two attributes:
Manager
,
Chapter 21
Direct Path Loading of Object Types
21-28

Deptid
. The
Student
subtype has two attributes:
Units
,
GPA
.
ParttimeEmployee
is a
subtype of
Employee
and appears below it. The subtype
ParttimeEmployee
has one
attribute:
Hours
. These are the types that can be stored in a
Person
column.
Figure 21-2 Inheritance Hierarchy for a Column of Type Person
Once specified, subtypes can be derived from it. To specify an object to be inheritable,
the keyword
NOT FINAL
must be specified in its type definition. To specify an object to
not be inheritable, the keyword FINAL must be specified in its type definition.
When you direct path load a table that contains a column of type
Person
, the actual set
of types could include any of these four: the
NOT FINAL
type
Person
, and its three
subtypes:
Student
,
Employee
, and
ParttimeEmployee
. Because the direct path load API
only supports the loading of one fixed, derived type to this
NOT FINAL
column for the
duration of this load, the direct path load API must know which one of these types is to
be loaded, the attributes to load for this type, and the function used to create this type.
So when you describe and load a derived type, you must specify all of the attributes
for that type that are to be loaded. Think of a subtype as a flattened representation of
all the object attributes that are unique to this type, plus all the attributes of its
ancestors. Therefore, any of these attribute columns that are to be loaded into, you
must describe and count.
For example, to load all columns in
ParttimeEmployee
, you must describe and count five
object attributes to load into:
Name
,
Address
,
Manager
,
Deptid
, and
Hours.
See Also:
Oracle Database Object-Relational Developer's Guide for more information
about defining
FINAL
and
NOT FINAL
types.
21.2.5.2 About Describing a Fixed, Derived Type to Be Loaded
Note that the steps to describe a
NOT FINAL
or substitutable object columns and
REF
columns of a fixed, derived type are similar to the steps that describe its
FINAL
counterpart.
These sections describe a
FINAL
column of this type. Because the derived type (could
be a supertype or a subtype) is fixed for the duration of the load, the client interface for
describing a
NOT FINAL
column is the same as for describing a
FINAL
column.
Chapter 21
Direct Path Loading of Object Types
21-29

A subtype can be thought of as a flattened representation of all the object attributes
that are unique to this type plus all the attributes of its ancestors. Therefore, any of
these attribute columns that are to be loaded into must be described and counted.
See Also:
Direct Path Loading of Column Objects or Direct Path Loading of REF
Columns for information about how to describe a
NOT FINAL
column of type X
(where X is an object or a
REF
)
21.2.5.3 About Allocating the Column Array
Indicates it is the same as for a
FINAL
column of the same type.
Allocating the column array is the same as for a
FINAL
column of the same type.
21.2.5.4 About Loading the Data into the Column Array
Indicates it is the same as for a
FINAL
column of the same type.
Loading the data into the column array is the same as for a
FINAL
column of the same
type.
21.2.6 Direct Path Loading of Object Tables
An object table is a table in which each row is an object (or row object). Each column
in the table is an object attribute.
Describing an Object Table
Describing an object table is very similar to describing a non-object table. Each object
attribute is a column in the table. The only difference is that you may need to describe
the OID, which could be system-generated, user-generated, or primary-key-based.
To describe an object table:
Note:
Steps that are different from loading a non-object table are in italic.
For each object attribute column:
Describe each object attribute column as it must be described, depending on its type
(for example,
NUMBER
,
REF
):
For the object table OID (Oracle Internet Directory):
1. If the object ID is system-generated:
There is nothing extra to do. The system generates OIDs for each row object.
2. If the object ID is user-generated:
Chapter 21
Direct Path Loading of Object Types
21-30

a. Use a dummy name to represent the column name for the OID (for example,
"cust_oid").
b. Set the OID column attribute with OCI_ATTR_DIRPATH_OID.
3. If the object ID is primary-key-based:
a. Load all of the primary-key columns making up the OID.
b. Do not set OCI_ATTR_DIRPATH_OID, because no OID column with a dummy
name was created.
Allocating the Column Array for the Object Table
Example 21-21 shows that allocating the column array for the object table is the same
as allocating a column array for a non-object table.
Loading Data into the Column Array
Loading data into the column array is the same as loading data into a non-object table.
Example 21-21 Allocating the Column Array for the Object Table
OCIDirPathColArray *dpca; /* direct path column array */
sword error;
error = OCIHandleAlloc((void *)dpctx, (void **)&dpca,
OCI_HTYPE_DIRPATH_COLUMN_ARRAY,
(size_t)0, (void **)0);
21.2.7 Direct Path Loading a NOT FINAL Object Table
A
NOT FINAL
object table supports inheritance and a
FINAL
object table cannot.
Describing a NOT FINAL Object Table
Describing a
NOT FINAL
object table of a fixed derived type is very similar to describing
a
FINAL
object table.
To describe a
NOT FINAL
object table of a fixed derived type:
Note:
Steps that are different from describing a
FINAL
object table are in italic.
1. Set the object table's object type in the direct path context with
OCI_ATTR_DIRPATH_OBJ_CONSTR. This indicates that the object type,
whether it is a supertype or a derived type, are used as the default object
constructor when loading to this table for the duration of the load.
text *obj_type; /* the object type to load into this NOT FINAL */
/* object table */
sword error;
error = OCIAttrSet((void *)dpctx,
OCI_HTYPE_DIRPATH_CTX,
(void *) obj_type,
Chapter 21
Direct Path Loading of Object Types
21-31

(ub4)strlen((const char *) obj_type),
OCI_ATTR_DIRPATH_OBJ_CONSTR, ctlp->errhp_ctl);
2. Describe according to its data type each of the object attribute columns to be
loaded. Describe the object ID, if needed. This is the same as describing a
FINAL
object table.
Allocating the Column Array for the NOT FINAL Object Table
Allocating the column array for the
NOT FINAL
object table is the same as for a
FINAL
object table.
21.3 Direct Path Loading in Pieces
To support loading data that does not all fit in memory at one time, use loading in
pieces.
The direct path API supports loading
LONG
s and LOBs incrementally. This is
accomplished through the following steps:
1. Set the first piece into the column array using
OCIDirPathColArrayEntrySet()
and
passing in the
OCI_DIRPATH_COL_PARTIAL
flag to indicate that all the data for this
column has not been loaded yet.
2. Convert the column array to a stream.
3. Load the stream.
4. Set the next piece of that data into the column array. If it is not complete, set the
partial flag and go back to Step 2. If it is complete, then set the
OCI_DIRPATH_COL_COMPLETE
flag and continue to the next column.
This approach is essentially the same for dealing with large attributes for column
objects and large arguments for SQL string types.
Note:
Collections are not loaded in pieces, as such. Nested tables are loaded
separately and are loaded like a top-level table. Nested tables can be loaded
incrementally and can have columns that are loaded in pieces. Therefore, do
not set the
OCI_DIRPATH_COL_PARTIAL
flag for the column containing the
collection.
This section includes the following topic: Loading Object Types in Pieces.
See Also:
•OCI_DIRPATH_COL_ERROR for more information about passing the
OCI_DIRPATH_COL_ERROR
value to
OCIDirPathColArrayEntry()
to indicate that
the current column array row should be ignored when an error occurs
•OCIDirPathColArrayEntrySet()
Chapter 21
Direct Path Loading in Pieces
21-32

21.3.1 Loading Object Types in Pieces
Objects are loaded into a separate column array from the parent table that contains
them.
Therefore, when they need to be loaded in pieces you must set the elements in the
child column array up to and including the pieced element.
The general steps are:
1. For the pieced element, set the
OCI_DIRPATH_COL_PARTIAL
flag.
2. Set the child column array handle into the parent column array and mark that entry
with the
OCI_DIRPATH_COL_PARTIAL
flag as well.
3. Convert the parent column array to a stream. This converts the child column array
as well.
4. Load the stream.
5. Go back to Step 1 and continue loading the remaining data for that element until it
is complete.
Here are some rules about loading in pieces:
•There can only be one partial element at a time at any level. Once one partial
element is marked complete, then another one at that level can be partial.
•If an element is partial and it is not top-level, then all of its ancestors up the
containment hierarchy must be marked partial as well.
•If there are multiple levels of nesting, it is necessary to go up to a level where the
data can be converted into a stream. This is a top-level table.
See Also:
OCI_DIRPATH_COL_ERROR for more information about passing the
OCI_DIRPATH_COL_ERROR
value to
OCIDirPathColArrayEntry()
to indicate that the
current column array row should be ignored when an error occurs.
21.4 Direct Path Context Handles and Attributes for Object
Types
The following discussion gives the supplemental details of the handles and attributes.
This section includes the following topics:
•Direct Path Context Attributes
•Direct Path Function Context and Attributes
•Direct Path Column Parameter Attributes
•Direct Path Function Column Array Handle for Nonscalar Columns
Chapter 21
Direct Path Context Handles and Attributes for Object Types
21-33

See Also:
Handle and Descriptor Attributes for a discussion that gives the supplemental
details of the handles and attributes
21.4.1 Direct Path Context Attributes
There is one direct path context attribute.
See Also:
OCI_ATTR_DIRPATH_OBJ_CONSTR is the only direct path context
attribute
21.4.1.1 OCI_ATTR_DIRPATH_OBJ_CONSTR
Indicates the object type to load into a
NOT FINAL
object table.
ttext *obj_type; /* the object type to load into this NOT FINAL */
/* object table */
sword error;
error = OCIAttrSet((void *)dpctx,
OCI_HTYPE_DIRPATH_CTX,
(void *) obj_type,
(ub4)strlen((const char *) obj_type),
OCI_ATTR_DIRPATH_OBJ_CONSTR, ctlp->errhp_ctl);
21.4.2 Direct Path Function Context and Attributes
Here is a summary of the attributes for function context handles.
This section includes the following topics:
•OCI_ATTR_DIRPATH_OBJ_CONSTR
•OCI_ATTR_NAME
•OCI_ATTR_DIRPATH_EXPR_TYPE
•OCI_ATTR_DIRPATH_NO_INDEX_ERRORS
•OCI_ATTR_NUM_COLS
•OCI_ATTR_NUM_ROWS
See Also:
Direct Path Context Handle (OCIDirPathCtx) Attributes
Chapter 21
Direct Path Context Handles and Attributes for Object Types
21-34

21.4.2.1 OCI_ATTR_DIRPATH_OBJ_CONSTR
Indicates the object type to load into a substitutable object table.
text *obj_type; /* stores an object type name */
sword error;
error = OCIAttrSet((void *)dpctx,
OCI_HTYPE_DIRPATH_CTX,
(void *) obj_type,
(ub4)strlen((const char *) obj_type),
OCI_ATTR_DIRPATH_OBJ_CONSTR, ctlp->errhp_ctl);
21.4.2.2 OCI_ATTR_NAME
When a function context is created, set
OCI_ATTR_NAME
equal to the expression that
describes the nonscalar column.
Then set an OCI attribute to indicate the type of the expression. The expression type
varies depending on whether it is a column object, a
REF
column, or a SQL string
column.
Column Objects
This required expression is the object type name. The object type is used as the
default object constructor.
Set the expression type
OCI_ATTR_DIRPATH_EXPR_TYPE
to
OCI_DIRPATH_EXPR_OBJ_CONSTR
to
indicate that this expression is an object type name.
REF Columns
This optional expression is the reference table name. This table is the object table
from which the
REF
column is to reference row objects.
Set the expression type
OCI_ATTR_DIRPATH_EXPR_TYPE
to
OCI_DIRPATH_EXPR_REF_TBLNAME
to
indicate that this expression is a reference object table.
The behavior for this parameter, set or not set, varies for each
REF
type.
•Unscoped
REF
columns (unscoped, system-OID-based):
–If not set, then by the definition of an "unscoped"
REF
column, this
REF
column
must have a reference table name as its argument for every data row.
–If set, this
REF
column can only refer to row objects from this specified object
table for the duration of the load. The
REF
column is not allowed to have a
reference table name as its argument. (Direct path API provides this
parameter as a shortcut for the users who will be loading to an unscoped
REF
column that refers to the same reference object table during the entire load.)
•Scoped
REF
columns (scoped, system-OID-based and primary-key-based):
–If not set, the direct path API uses the reference table specified in the schema.
–If set, the reference table name must match the object table specified in the
schema for this scoped
REF
column. An error occurs if the table names do not
match.
Chapter 21
Direct Path Context Handles and Attributes for Object Types
21-35

–Whether this parameter is set or not, it does not matter to the API whether this
reference table name is in the data row or not. If the name is in the data row, it
must match the table name specified in the schema. If it is not in the data row,
the API uses the reference table defined in the schema.
SQL String Columns
This mandatory expression contains a SQL string to derive the value that is to be
stored in the column.
Set the expression type
OCI_ATTR_DIRPATH_EXPR_TYPE
to
OCI_DIRPATH_EXPR_SQL
to indicate
that this expression is a SQL string.
21.4.2.3 OCI_ATTR_DIRPATH_EXPR_TYPE
This attribute is used to indicate the type of the expression specified in
OCI_ATTR_NAME
for the nonscalar column's function context.
If
OCI_ATTR_NAME
is set, then
OCI_ATTR_DIRPATH_EXPR_TYPE
is required.
The possible values for
OCI_ATTR_DIRPATH_EXPR_TYPE
are:
•
OCI_DIRPATH_EXPR_OBJ_CONSTR
–Indicates that the expression is an object type name and is to be used as the
default object constructor for a column object.
–Is required for column objects.
•
OCI_DIRPATH_EXPR_REF_TBLNAME
–Indicates that the expression is a reference object table name. This table is the
object table from which the
REF
column is referencing row objects.
–Is optional for
REF
columns.
•
OCI_DIRPATH_EXPR_SQL
–Indicates that the expression is a SQL string that is executed to derive a value
to be stored in the column.
–Is required for SQL string columns.
Example 21-22 shows the pseudocode that illustrates the preceding rules and values.
Example 21-22 Specifying Values for the OCI_ATTR_DIRPATH_EXPR_TYPE
Attribute
OCIDirPathFuncCtx *dpfnctx; /* function context for this nonscalar column */
ub1 expr_type; /* expression type */
sword error;
if (...) /* (column type is an object) */
expr_type = OCI_DIRPATH_EXPR_OBJ_CONSTR;
...
if (...) /* (column type is a REF && function context name exists) */
expr_type = OCI_DIRPATH_EXPR_REF_TBLNAME;
...
if (...) /* (column type is a SQL string) */
expr_type = OCI_DIRPATH_EXPR_SQL;
...
error = OCIAttrSet((void *)(dpfnctx),
OCI_HTYPE_DIRPATH_FN_CTX,
Chapter 21
Direct Path Context Handles and Attributes for Object Types
21-36

(void *)&expr_type, (ub4)0,
OCI_ATTR_DIRPATH_EXPR_TYPE, ctlp->errhp_ctl);
21.4.2.4 OCI_ATTR_DIRPATH_NO_INDEX_ERRORS
When
OCI_ATTR_DIRPATH_NO_INDEX_ERRORS
is 1, indexes are not set unusable at any time
during the load.
If any index errors are detected, the load is terminated. That is, no rows are loaded,
and the indexes are left as is. The default is 0.
See Also:
OCI_ATTR_DIRPATH_NO_INDEX_ERRORS
21.4.2.5 OCI_ATTR_NUM_COLS
This attribute describes the number of attributes or arguments that are to be loaded or
processed for a nonscalar column.
This parameter must be set before the column list can be retrieved. The expression
type varies depending on whether it is a column object, a SQL string column, or a
REF
column.
Column Objects
The number of object attribute columns to be loaded for this column object.
SQL String Columns
The number of arguments to be passed to the SQL string.
If an argument is used multiple times in the function, counting it as one is correct.
REF Columns
The number of
REF
arguments to identify the row object the
REF
column should point to.
The number of arguments required varies for the
REF
column type:
•Unscoped
REF
columns (unscoped, system-OID-based
REF
columns):
–If
OCI_DIRPATH_EXPR_REF_TBLNAME
is used. None for the reference table name,
and one for the OID value. (Only the OID values are in the data rows.)
–If
OCI_DIRPATH_EXPR_REF_TBLNAME
is not used. One for the reference table name,
and one for the OID value. (Both the reference table names and the OID
values are in the data rows.)
•Scoped
REF
columns (scoped, system-OID-based and primary-key-based):
–N or N+1 are acceptable, where N is the number of columns making up the
object ID, regardless if
OCI_DIRPATH_EXPR_REF_TBLNAME
is used or not. The
minimum is N if the reference table name is not in the data row. Use N+1 if the
reference table name is in the data row.
Chapter 21
Direct Path Context Handles and Attributes for Object Types
21-37

–If the
REF
is system-OID-based, then N is 1. If the
REF
is primary-key-based,
then N is the number of component columns that make up the primary key. If
the reference table name is in the data row, then add 1 to N.
Note:
To simplify the error message if you pass in some
REF
arguments other
than N or N+1, the error message says that it found so-and-so number of
arguments when it expects N. Although N+1 is not stated in the
message, N+1 is acceptable (even though the reference table name is
not needed) and does not invoke an error message.
21.4.2.6 OCI_ATTR_NUM_ROWS
This attribute, when used for an
OCI_HTYPE_DIRPATH_FN_CTX
(function context), is
retrievable only, and cannot be set by the user.
You can only use this attribute in
OCIAttrGet()
and not
OCIAttrSet()
. When
OCIAttrGet()
is called with OCI_ATTR_NUM_ROWS, the number of rows loaded so
far is returned.
However, the attribute
OCI_ATTR_NUM_ROWS
, when used for an
OCI_HTYPE_DIRPATH_CTX
(table-level context), can be both set and retrieved by the user.
Calling
OCIAttrSet()
with
OCI_ATTR_NUM_ROWS
and
OCI_HTYPE_DIRPATH_CTX
sets the
number of rows to be allocated for the table-level column array. If not set, the direct
path API code derives a "reasonable" number based on the maximum record size and
the transfer buffer size. To see how many rows were allocated, call
OCIAttrGet()
with
OCI_ATTR_NUM_ROWS
on
OCI_HTYPE_DIRPATH_COLUMN_ARRAY
for a table-level column array,
and with
OCI_HTYPE_DIRPATH_FN_COL_ARRAY
for a function column array.
Calling
OCIAttrGet()
with
OCI_ATTR_NUM_ROWS
and
OCI_HTYPE_DIRPATH_CTX
returns the
number of rows loaded so far.
This attribute cannot be set by the user for a function context. You are not allowed to
specify the number of rows desired in a function column array through
OCI_ATTR_NUM_ROWS
with
OCIAttrSet()
because then all function column arrays will have
the same number of rows as the table-level column array. Thus this attribute can only
be set for a table-level context and not for a function context.
See Also:
•OCIAttrGet()
•OCIAttrSet()
21.4.3 Direct Path Column Parameter Attributes
When you describe an object, SQL string, or
REF
column, one of its column attributes is
a function context.
Chapter 21
Direct Path Context Handles and Attributes for Object Types
21-38

If a column is an object, then its function context describes its object type and object
attributes. If the column is a SQL string, then its function context describes the
expression to be called. If the column is a REF, its function context describes the
reference table name and row object identifiers.
Example 21-23 shows that when you set a function context as a column attribute,
OCI_ATTR_DIRPATH_FN_CTX
is used in the
OCIAttrSet()
call.
Attributes for column parameter context handles follow.
Example 21-23 Setting a Function Context as a Column Attribute
OCIDirPathFuncCtx *dpfnctx; /* direct path function context */
sword error;
error = OCIAttrSet((void *)colDesc,
OCI_DTYPE_PARAM,
(void *)(dpfnctx), (ub4)0,
OCI_ATTR_DIRPATH_FN_CTX, ctlp->errhp_ctl);
This section includes the following topics:
•OCI_ATTR_NAME
•OCI_ATTR_DIRPATH_SID
•OCI_ATTR_DIRPATH_OID
See Also:
•Direct Path Column Parameter Attributes
•OCIAttrSet()
21.4.3.1 OCI_ATTR_NAME
The naming conventions for loading nested tables, object tables, SQL string columns,
and
REF
columns are described in the following paragraphs.
In general, a dummy column name is used if you are loading data into a column that is
a system column with a system name that you are not aware of (for example, an
object table's system-generated object ID (
OID
) column or a nested table's
SETID
(
SID
)
column) or if a column is an argument that does not have a database table column (for
example, SQL string and
REF
arguments).
If the column is a database table column but a dummy name was used, then a column
attribute must be set so that the function can identify the column even though it is not
under the name known to the database.
The naming rules are as follows:
•Child nested table's
SETID
(
SID
) column
The SETID column is required. Set its
OCI_ATTR_NAME
using a dummy name,
because the API does not expect the user to know its system name. Then set the
column attribute with
OCI_ATTR_DIRPATH_SID
to indicate that this is a
SID
column.
Chapter 21
Direct Path Context Handles and Attributes for Object Types
21-39

•Object table's object ID (
OID
) column
An object ID is required if:
1. The object ID is system-generated:
Use a dummy name as its column name (for example, "cust_oid").
Set its column attribute with
OCI_ATTR_DIRPATH_OID
. So if you have multiple
columns with dummy names, you know which one represents the system-
generated
OID
.
2. The object id is primary-key-based:
You cannot use a dummy name as its column name. Therefore, you do not
need to set its column attribute with
OCI_ATTR_DIRPATH_OID
.
•SQL string argument
1. Set the attribute's column name with
OCI_ATTR_NAME
.
2. The order of the SQL string arguments given does not matter. The order does
not have to match the order used in the SQL string.
3. Use the naming convention for SQL string arguments.
–The argument names must match the bind variable names used in the
SQL string in content but not in case. For example, if the SQL string is
substr(:INPUT_STRING, 3, 5)
, then you can give the argument name as
"input_string".
–If an argument is used multiple times in an SQL string, then you can
declare it once and count it as only one argument.
•
REF
argument
1. Set the attribute's column name using
OCI_ATTR_NAME
.
The order of the
REF
arguments does matter.
–The reference table name comes first, if given.
–The object ID, whether it is system-generated or primary-key-based,
comes next.
2. Use the naming convention for the
REF
arguments.
–For the reference table name argument, use any dummy name for its
column name, for example, "ref-tbl."
–For the system-generated OID argument, use any dummy name for its
column name, such as "sys-OID." Note: Because this column is used as
an argument and not as a column to load into, do not set this column with
OCI_ATTR_DIRPATH_OID
.
–For a primary-key-based object ID, list all the primary-key columns to load
into. There is no need to create a dummy name for OID. The component
column names, if given (see step for shortcut later), can be given in any
order.
3. Do not set the attribute column names for the object ID to use the shortcut.
–Shortcut. If loading a system-OID-based
REF
column, do not set the
column name with a name. The API figures it out. But you must still set
other column attributes, such as external data type.
Chapter 21
Direct Path Context Handles and Attributes for Object Types
21-40

–If loading a primary-key
REF
column and its primary key consists of multiple
columns, the shortcut is not to set their column names. However, you
must set other column attributes, such as the external data type.
Note:
If the component column names are NULL, then the API code
determines the column names in the position or order in which
they were defined for the primary key. So, when you set column
attributes other than the name, ensure that the attributes are set
for the component columns in the correct order.
21.4.3.2 OCI_ATTR_DIRPATH_SID
Indicates that a column is a nested table's
SETID
column. Required if loading to a
nested table.
ub1 flg = 1;
sword error;
error = OCIAttrSet((void *)colDesc,
OCI_DTYPE_PARAM,
(void *)&flg, (ub4)0,
OCI_ATTR_DIRPATH_SID, ctlp->errhp_ctl);
21.4.3.3 OCI_ATTR_DIRPATH_OID
Indicates that a column is an object table's object ID column.
ub1 flg = 1;
sword error;
error = OCIAttrSet((void *)colDesc,
OCI_DTYPE_PARAM,
(void *)&flg, (ub4)0,
OCI_ATTR_DIRPATH_OID, ctlp->errhp_ctl);
21.4.4 Direct Path Function Column Array Handle for Nonscalar
Columns
The handle type
OCI_HTYPE_DIRPATH_FN_COL_ARRAY
is used if the column is an object,
SQL string, or
REF
.
The structure
OCIDirPathColArray
is the same for both scalar and nonscalar columns.
Example 21-24 shows how to allocate a child column array for a function context.
Example 21-24 Allocating a Child Column Array for a Function Context
OCIDirPathFuncCtx *dpfnctx; /* direct path function context */
OCIDirPathColArray *dpfnca; /* direct path function column array */
sword error;
error = OCIHandleAlloc((void *)dpfnctx, (void **)&dpfnca,
Chapter 21
Direct Path Context Handles and Attributes for Object Types
21-41

OCI_HTYPE_DIRPATH_FN_COL_ARRAY,
(size_t)0, (void **)0);
This section includes the following topic: OCI_ATTR_NUM_ROWS Attribute.
See Also:
Direct Path Function Column Array Handle (OCIDirPathColArray) Attributes
21.4.4.1 OCI_ATTR_NUM_ROWS Attribute
This attribute, when used for an
OCI_HTYPE_DIRPATH_FN_COL_ARRAY
(function column
array), is retrievable only, and cannot be set by the user.
When the
OCI_ATTR_NUM_ROWS
attribute is called with the function
OCIAttrGet()
, the
number of rows allocated for the function column array is returned.
See Also:
OCIAttrGet()
Chapter 21
Direct Path Context Handles and Attributes for Object Types
21-42

22
Object Advanced Topics in OCI
This chapter introduces the OCI facility for working with objects in an Oracle Database.
It also discusses the object navigational function calls, type evolution, and support for
XML produced by OCI.
This chapter contains these topics:
•Object Cache and Memory Management
•Object Navigation
•OCI Navigational Functions
•Type Evolution and the Object Cache
22.1 Object Cache and Memory Management
The object cache is a client-side memory buffer that provides lookup and memory
management support for objects.
It stores and tracks object instances that have been fetched by an OCI application.
The object cache provides memory management.
When objects are fetched by the application through a SQL
SELECT
statement, or
through an OCI pin operation, a copy of the object is stored in the object cache.
Objects that are fetched directly through a
SELECT
statement are fetched by value, and
they are nonreferenceable objects that cannot be pinned. Only referenceable objects
can be pinned.
If an object is being pinned, and an appropriate version exists in the cache, it does not
need to be fetched from the server.
Every client program that uses OCI to dereference
REF
s to retrieve objects utilizes the
object cache. A client-side object cache is allocated for every OCI environment handle
initialized in object mode. Multiple threads of a process can share the same client-side
cache by sharing the same OCI environment handle.
Exactly one copy of each referenceable object exists in the cache for each connection.
The object cache is logically partitioned by the connection.
Dereferencing a
REF
many times or dereferencing several equivalent
REF
s in the same
connection returns the same copy of the object.
If you modify a copy of an object in the cache, you must flush the changes to the
server before they are visible to other processes. Objects that are no longer needed
can be unpinned or freed; they can then be swapped out of the cache, freeing the
memory space they occupied.
When database objects are loaded into the cache, they are transparently mapped into
the C language structures. The object cache maintains the association between all
object copies in the cache and their corresponding objects in the database. When the
22-1

transaction is committed, changes made to the object copy in the cache are
automatically propagated to the database.
The cache does not manage the contents of object copies; it does not automatically
refresh object copies. The application must ensure the correctness and consistency of
the contents of object copies. For example, if the application marks an object copy for
insert, update, or delete, and then terminates the transaction, the cache simply
unmarks the object copy but does not purge or invalidate the copy. The application
must pin recent or latest, or refresh the object copy in the next transaction. If it pins
any, it may get the same object copy with its uncommitted changes from the previous
terminated transaction.
The object cache is created when the OCI environment is initialized using
OCIEnvCreate()
with
mode
set to
OCI_OBJECT
.
The object cache maintains a fast lookup table for mapping
REF
s to objects. When an
application dereferences a
REF
and the corresponding object is not yet cached in the
object cache, the object cache automatically sends a request to the server to fetch the
object from the database and load it into the object cache.
Subsequent dereferences of the same
REF
are faster because they use local cache
access and do not incur network round-trips. To notify the object cache that an
application is accessing an object in the cache, the application pins the object; when it
is done with the object, it should unpin it. The object cache maintains a pin count for
each object in the cache; the count is incremented upon a pin call, and an unpin call
decrements it. The pin count goes to zero when the object is no longer needed by the
application.
The object cache uses a least recently used (LRU) algorithm to manage the size of the
cache. The LRU algorithm frees candidate objects when the cache reaches the
maximum size. The candidate objects are objects with a pin count of zero.
Each application process running against the same server has its own object cache,
as shown in Figure 22-1.
Chapter 22
Object Cache and Memory Management
22-2

Figure 22-1 Object Cache
Application 1
Object Cache
Application 2
Object Cache System Global
Area (SGA)
Oracle
Database
The object cache tracks the objects that are currently in memory, maintains references
to the objects, manages automatic object swapping, and tracks object meta-attributes.
This section includes the following topics:
•Cache Consistency and Coherency
•Object Cache Parameters
•Object Cache Operations
•About Loading and Removing Object Copies
•About Making Changes to Object Copies
•About Synchronizing Object Copies with the Server
•Object Locking
•Commit and Rollback in Object Applications
•Object Duration
•Memory Layout of an Instance
Chapter 22
Object Cache and Memory Management
22-3

See Also:
•About Pinning an Object Copy
•OCIEnvCreate()
22.1.1 Cache Consistency and Coherency
The object cache does not automatically maintain value coherency or consistency
between object copies and their corresponding objects in the database.
In other words, if an application makes changes to an object copy, the changes are not
automatically applied to the corresponding object in the database, and vice versa. The
cache provides operations such as flushing a modified object copy to the database
and refreshing a stale object copy with the latest value from the database to enable
the program to maintain some coherency.
Note:
Oracle Database does not support automatic cache coherency with the
server's buffer cache or database. Automatic cache coherency refers to the
mechanism by which the object cache refreshes local object copies when the
corresponding objects have been modified in the server's buffer cache. This
mechanism occurs when the object cache flushes the changes made to local
object copies to the buffer cache before any direct access of corresponding
objects in the server. Direct access includes using SQL, triggers, or stored
procedures to read or modify objects in the server.
22.1.2 Object Cache Parameters
The object cache has two important parameters associated with it, which are attributes
of the environment handle.
They include:
•
OCI_ATTR_CACHE_MAX_SIZE
– The maximum cache size
•
OCI_ATTR_CACHE_OPT_SIZE
– The optimal cache size
These parameters refer to levels of cache memory usage, and they help determine
when the cache automatically ages out eligible objects to free up memory.
If the memory occupied by the objects currently in the cache reaches or exceeds the
maximum cache size, the cache automatically begins to free (or ages out) unmarked
objects that have a pin count of zero. The cache continues freeing such objects until
memory usage in the cache reaches the optimal size, or until it runs out of objects
eligible for freeing. Note that the cache can grow beyond the specified maximum
cache size.
OCI_ATTR_CACHE_MAX_SIZE
is specified as a percentage of
OCI_ATTR_CACHE_OPT_SIZE
. The
maximum object cache size (in bytes) is computed by incrementing
Chapter 22
Object Cache and Memory Management
22-4

OCI_ATTR_CACHE_OPT_SIZE
by the
OCI_ATTR_CACHE_MAX_SIZE
percentage, using the
following algorithm:
maximum_cache_size = optimal_size + optimal_size * max_size_percentage / 100
Next, represent the algorithm in terms of environment handle attributes.
maximum_cache_size = OCI_ATTR_CACHE_OPT_SIZE + OCI_ATTR_CACHE_OPT_SIZE *
OCI_ATTR_CACHE_MAX_SIZE / 100
You can set the value of
OCI_ATTR_CACHE_MAX_SIZE
at 10% (the default) of the
OCI_ATTR_CACHE_OPT_SIZE
. The default value for
OCI_ATTR_CACHE_OPT_SIZE
is 8 MB.
The cache size attributes of the environment handle can be set with the
OCIAttrSet()
call and retrieved with the
OCIAttrGet()
function.
See Also:
•Environment Handle Attributes for more information
•OCIAttrSet()
•OCIAttrGet()
22.1.3 Object Cache Operations
This section describes the most important functions that the object cache provides to
operate on object copies.
This section includes the following topics:
•About Pinning and Unpinning
•About Freeing
•About Marking and Unmarking
•About Flushing
•About Refreshing
See Also:
OCI Navigational Functions for a list of all the OCI navigational, cache, and
object management functions
22.1.3.1 About Pinning and Unpinning
Pinning an object copy enables the application to access it in the cache by
dereferencing the
REF
to it.
Chapter 22
Object Cache and Memory Management
22-5

Unpinning an object indicates to the cache that the object currently is not being used.
Objects should be unpinned when they are no longer needed to make them eligible for
implicit freeing by the cache, thus freeing up memory.
22.1.3.2 About Freeing
What about freeing an object. What does it do.
Freeing an object copy removes it from the cache and frees its memory.
22.1.3.3 About Marking and Unmarking
Marking an object notifies the cache that an object copy has been updated in the
cache and the corresponding object must be updated in the server when the object
copy is flushed.
Unmarking an object removes the indication that the object has been updated.
22.1.3.4 About Flushing
Flushing an object writes local changes made to marked object copies in the cache to
the corresponding objects in the server.
When this happens, the copies in the object cache are unmarked.
22.1.3.5 About Refreshing
Refreshing an object copy in the cache replaces it with the latest value of the
corresponding object in the server.
Note that pointers to top-level object memory are valid after a refresh. However,
pointers to secondary-level memory (for example, string text pointers, collections, and
so on) may become invalid after a refresh.
For example, if the object is of type
person
with two attributes:
salary (number)
, and
name (varchar2(20)
). The type is:
struct Person {
OCINumber salary;
OCIString *name;
}
If the client has a pointer
scott_p
to
Person
instance, and calls
OCIObjectRefresh()
on
that instance, the pointer
scott_p
is still the same after the refresh, but the pointers to
second-level memory, such as
scott_p->name
, can be different.
See Also:
OCIObjectRefresh()
22.1.4 About Loading and Removing Object Copies
Pin, unpin, and free functions are discussed in this section.
Chapter 22
Object Cache and Memory Management
22-6

This section includes the following topics:
•About Pinning an Object Copy
•About Unpinning an Object Copy
•About Freeing an Object Copy
22.1.4.1 About Pinning an Object Copy
When an application must dereference a
REF
in the object cache, it calls
OCIObjectPin()
. This call dereferences the
REF
and pins the object copy in the cache.
As long as the object copy is pinned, it is guaranteed to be accessible by the
application.
OCIObjectPin()
takes a pin option, any, recent, or latest. The data type of
the pin option is
OCIPinOpt
.
•If the any (
OCI_PIN_ANY
) option is specified, the object cache immediately returns
the object copy that is in the cache, if one exists. If no copy is in the cache, the
object cache loads the latest object copy from the database and then returns the
object copy. The any option is appropriate for read-only, informational, fact, or
meta objects, such as products, sales representatives, vendors, regions, parts, or
offices. These objects usually do not change often, and even if they change, the
change does not affect the application.
Note that the object cache looks for the object copy only within the logical partition
of the cache for the specified connection. If there is no copy in the partition, the
latest copy of the object is loaded from the server.
•If the latest (
OCI_PIN_LATEST
) option is specified, the object cache loads into the
cache the latest object copy from the database. It returns that copy unless the
object copy is locked in the cache, in which case the marked object copy is
returned immediately. If the object is in the cache and not locked, the latest object
copy is loaded and overwrites the existing one. The latest option is appropriate for
operational objects, such as purchase orders, bugs, line items, bank accounts, or
stock quotes. These objects usually change often, and it is important that the
program access these objects at their latest possible state.
•If the recent (
OCI_PIN_RECENT
) option is specified, there are two possibilities:
–If in the same transaction the object copy has been previously pinned using
the latest or recent option, the recent option becomes equivalent to the any
option.
–If the previous condition does not apply, the recent option becomes equivalent
to the latest option.
When the program pins an object, the program also specifies one of two possible
values for the pin duration: session or transaction. The data type of the duration is
OCIDuration
.
•If the pin duration is session (
OCI_DURATION_SESSION
), the object copy remains
pinned until the end of session (that is, end of connection) or until it is unpinned
explicitly by the program (by calling
OCIObjectUnpin()
).
•If the pin duration is transaction (
OCI_DURATION_TRANS
), the object copy remains
pinned until the end of transaction or until it is unpinned explicitly.
When loading an object copy into the cache from the database, the cache effectively
executes the following statement:
SELECT VALUE(t) FROM t WHERE REF(t) = :r
Chapter 22
Object Cache and Memory Management
22-7

In this statement,
t
is the object table storing the object,
r
is the
REF
, and the fetched
value becomes the value of the object copy in the cache.
Because the object cache effectively executes a separate
SELECT
statement to load
each object copy into the cache, in a read-committed transaction, object copies are not
guaranteed to be read-consistent with each other.
In a serializable transaction, object copies pinned as recent or latest are read-
consistent with each other because the
SELECT
statements to load these object copies
are executed based on the same database snapshot.
Read-committed and serialized transactions refer to different isolation levels that a
database can support. There are other isolation levels also, such as read-
uncommitted, repeatable read, and so on. Each isolation level permits more or less
interference among concurrent transactions. Typically, when an isolation level permits
more interference, simultaneous transactions have higher concurrency. In a read-
committed transaction, when a query is executed multiple times, this type of
transaction can produce inconsistent sets of data because it allows changes made by
other committed transactions to be seen. This does not happen in serializable
transactions.
The object cache model is orthogonal to or independent of the Oracle Database
transaction model. The behavior of the object cache does not change based on the
transaction model, even though the objects that are retrieved from the server through
the object cache can be different when running the same program under different
transaction models (for example, read-committed versus serializable).
Note:
For
OCIObjectArrayPin()
the pin option has no effect, because objects are
always retrieved from the database. If a
REF
is to an object in the cache,
OCIObjectArrayPin()
fails with:
ORA-22881: dangling REF
See Also:
•OCIObjectPin()
•OCIObjectArrayPin()
22.1.4.2 About Unpinning an Object Copy
An object copy can be unpinned when it is no longer used by the program.
It then becomes available to be freed. An object copy must be both completely
unpinned and unmarked to become eligible to be implicitly freed by the cache when
the cache begins to run out of memory. To be completely unpinned, an object copy
that has been pinned n times must be unpinned n times.
An unpinned but marked object copy is not eligible for implicit freeing until the object
copy is flushed or explicitly unmarked by the user. However, the object cache implicitly
Chapter 22
Object Cache and Memory Management
22-8

frees object copies only when it begins to run out of memory, so an unpinned object
copy need not necessarily be freed. If it has not been implicitly freed and is pinned
again (with the any or recent options), the program gets the same object copy.
An application calls
OCIObjectUnpin()
or
OCIObjectPinCountReset()
to unpin an object
copy. In addition, a program can call
OCICacheUnpin()
to completely unpin all object
copies in the cache for a specific connection.
See Also:
•OCIObjectUnpin()
•OCIObjectPinCountReset()
•OCICacheUnpin()
22.1.4.3 About Freeing an Object Copy
Freeing an object copy removes it from the object cache and frees up its memory.
The cache supports two methods for freeing up memory:
•Explicit freeing – A program explicitly frees or removes an object copy from the
cache by calling
OCIObjectFree()
, which takes an option to (forcefully) free either a
marked or pinned object copy. The program can also call
OCIObjectFree()
to free
all object copies in the cache.
•Implicit freeing – if the cache begins to run out of memory, it implicitly frees object
copies that are both unpinned and unmarked. Unpinned objects that are marked
are eligible for implicitly freeing only when the object copy is flushed or unmarked.
For memory management reasons, it is important that applications unpin objects when
they are no longer needed. This makes these objects available for aging out of the
cache, and makes it easier for the cache to free memory when necessary.
OCI does not provide a function to free unreferenced objects in the client-side cache.
See Also:
•Object Cache Parameters for more information
•OCIObjectFree()
22.1.5 About Making Changes to Object Copies
Functions for marking and unmarking object copies are discussed in this section.
This section includes the following topics:
•About Marking an Object Copy
•About Unmarking an Object Copy
Chapter 22
Object Cache and Memory Management
22-9

22.1.5.1 About Marking an Object Copy
An object copy can be created, updated, and deleted locally in the cache.
If the object copy is created in the cache (by calling
OCIObjectNew()
), the object copy is
marked for insert by the object cache, so that the object is inserted in the server when
the object copy is flushed.
If the object copy is updated in the cache, the user must notify the object cache by
marking the object copy for update (by calling
OCIObjectMarkUpdate()
). When the object
copy is flushed, the corresponding object in the server is updated with the value in the
object copy.
If the object copy is deleted, the object copy is marked for delete in the object cache
(by calling
OCIObjectMarkDelete()
). When the object copy is flushed, the corresponding
object in the server is deleted. The memory of the marked object copy is not freed until
it is flushed and unpinned. When pinning an object marked for delete, the program
receives an error, as if the program is dereferencing a dangling reference.
When a user makes multiple changes to an object copy, it is the final results of these
changes that are applied to the object in the server when the copy is flushed. For
example, if the user updates and deletes an object copy, the object in the server is
deleted when the object copy is flushed. Similarly, if an attribute of an object copy is
updated multiple times, it is the final value of this attribute that is updated in the server
when the object copy is flushed.
The program can mark an object copy as updated or deleted only if the object copy
has been loaded into the object cache.
See Also:
•OCIObjectNew()
•OCIObjectMarkUpdate()
•OCIObjectMarkDelete()
22.1.5.2 About Unmarking an Object Copy
A marked object copy can be unmarked in the object cache.
By unmarking a marked object copy, the program ensures that the changes that are
made to the object copy are not flushed to the server. The object cache does not undo
the local changes that are made to the object copy.
A program calls
OCIObjectUnmark()
to unmark an object. In addition, a program can call
OCICacheUnmark()
to unmark all object copies in the cache for a specific connection.
Chapter 22
Object Cache and Memory Management
22-10

See Also:
•OCIObjectUnmark()
•OCICacheUnmark()
22.1.6 About Synchronizing Object Copies with the Server
Cache and server synchronization operations (flushing, refreshing) are discussed in
this section.
This section includes the following topics:
•About Flushing Changes to the Server
•About Refreshing an Object Copy
22.1.6.1 About Flushing Changes to the Server
When the program flushes the object copy, it writes the local changes made to a
marked object copy in the cache to the server.
The program can call
OCIObjectFlush()
to flush a single object copy. The program can
call
OCICacheFlush()
to flush all marked object copies in the cache or a list of selected
marked object copies.
OCICacheFlush()
flushes objects associated with a specific
service context. See
OCICacheFlush()
.
After the object copy is flushed, it is unmarked. (Note that the object is locked in the
server after it is flushed; the object copy is therefore marked as locked in the cache.)
Note:
The
OCIObjectFlush()
operation incurs only a single server round-trip even if
multiple objects are being flushed.
The callback function (an optional argument to the
OCIObjectFlush()
call) enables an
application to flush only dirty objects of a certain type. The application can define a
callback that returns only the desired objects. In this case, the operation still incurs
only a single server round-trip for the flush.
In the default mode during
OCIObjectFlush()
, the objects are flushed in the order that
they are marked dirty. The performance of this flush operation can be considerably
improved by setting the
OCI_ATTR_CACHE_ARRAYFLUSH
attribute in the environment handle.
However, the
OCI_ATTR_CACHE_ARRAYFLUSH
attribute should be used only if the order in
which the objects are flushed is not important. While this attribute is in effect, the dirty
objects are grouped together and sent to the server in a manner that enables the
server to efficiently update its tables. When this attribute is enabled, it is not
guaranteed that the order in which the objects are marked dirty is preserved.
Chapter 22
Object Cache and Memory Management
22-11

See Also:
•Environment Handle Attributes
•OCIObjectFlush()
•OCICacheFlush()
22.1.6.2 About Refreshing an Object Copy
When refreshed, an object copy is reloaded with the latest value of the corresponding
object in the server.
The latest value may contain changes made by other committed transactions and
changes made directly (not through the object cache) in the server by the transaction.
The program can change objects directly in the server using SQL DML, triggers, or
stored procedures.
To refresh a marked object copy, the program must first unmark the object copy. An
unpinned object copy is freed when it is refreshed (that is, when the whole cache is
refreshed).
The program can call
OCIObjectRefresh()
to refresh a single object copy or
OCICacheRefresh()
to refresh all object copies in the cache, all object copies that are
loaded in a transaction (that is, object copies that are pinned recent or pinned latest),
or a list of selected object copies.
When an object is flushed to the server, triggers can be fired to modify more objects in
the server. The same objects (modified by the triggers) in the object cache become
out-of-date, and must be refreshed before they can be locked or flushed.
The various meta-attribute flags and durations of an object are modified as described
in Table 22-1 after being refreshed.
Table 22-1 Object Attributes After a Refresh Operation
Object Attribute Status After Refresh
Existent Set to appropriate value
Pinned Unchanged
Flushed Reset
Allocation duration Unchanged
Pin duration Unchanged
During the refresh operation, the object cache loads the new data into the top-level
memory of an object copy, thus reusing the top-level memory. The top-level memory
of an object copy contains the inline attributes of the object. However, the memory for
the out-of-line attributes of an object copy can be freed and relocated, because the
out-of-line attributes can vary in size.
Chapter 22
Object Cache and Memory Management
22-12

See Also:
•Memory Layout of an Instance for more information about object memory
•OCIObjectRefresh()
•OCICacheRefresh()
22.1.7 Object Locking
OCI functions related to object locking are discussed in this section.
This section includes the following topics:
•Lock Options
•About Locking Objects for Update
•About Locking with the NOWAIT Option
•About Implementing Optimistic Locking
22.1.7.1 Lock Options
When pinning an object, you can specify whether the object should be locked or not
through lock options.
When an object is locked, a server-side lock is acquired, which prevents any other
user from modifying the object. The lock is released when the transaction commits or
rolls back. The different lock options are as follows:
•The lock option
OCI_LOCK_NONE
instructs the cache to pin the object without locking.
•The lock option
OCI_LOCK_X
instructs the cache to pin the object only after acquiring
a lock. If the object is currently locked by another user, the pin call with this option
waits until it can acquire the lock before returning to the caller. This is equivalent to
executing a
SELECT
FOR
UPDATE
statement.
•The lock option
OCI_LOCK_X_NOWAIT
instructs the cache to pin the object only after
acquiring a lock. Unlike the
OCI_LOCK_X
option, the pin call with the
OCI_LOCK_X_NOWAIT
option does not wait if the object is currently locked by another
user. This is equivalent to executing a
SELECT
FOR
UPDATE
WITH
NOWAIT
statement.
22.1.7.2 About Locking Objects for Update
The program can optionally call
OCIObjectLock()
to lock an object for update.
This call instructs the object cache to get a row lock on the object in the database. This
is similar to executing the following statement:
SELECT NULL FROM t WHERE REF(t) = :r FOR UPDATE
In this statement,
t
is the object table storing the object to be locked, and
r
is the
REF
identifying the object. The object copy is marked locked in the object cache after
OCIObjectLock()
is called.
Chapter 22
Object Cache and Memory Management
22-13

To lock a graph or set of objects, several
OCIObjectLock()
calls are required (one for
each object) or the array pin
OCIObjectArrayPin()
call can be used for better
performance.
By locking an object, the application is guaranteed that the object in the cache is up-to-
date. No other transaction can modify the object while the application has it locked.
At the end of a transaction, all locks are released automatically by the server. The
locked indicator in the object copy is reset.
See Also:
•OCIObjectLock()
•OCIObjectArrayPin()
22.1.7.3 About Locking with the NOWAIT Option
Occasionally, an application attempts to lock an object that is currently locked by
another user. In this case, the application is blocked.
To avoid blocking when trying to lock an object, an application can use the
OCIObjectLockNoWait()
call instead of
OCIObjectLock()
. This function returns an error if it
cannot lock an object immediately because it is locked by another user.
The
NOWAIT
option is also available to pin calls by passing a value of
OCI_LOCK_X_NOWAIT
as the lock option parameter.
See Also:
•OCIObjectLockNoWait()
•OCIObjectLock()
22.1.7.4 About Implementing Optimistic Locking
There are two options available for implementing optimistic locking in an OCI
application.
Optimistic locking makes the assumption that a transaction will modify objects in the
cache, flush them, and commit the changes successfully.
Optimistic Locking Option 1
The first optimistic locking option is for OCI applications that run transactions at the
serializable level.
OCI supports calls that allow you to dereference and pin objects in the object cache
without locking them, modify them in the cache (again without locking them), and then
flush them (the dirtied objects) to the database.
During the flush operation, if a dirty object has been modified by another committed
transaction since the beginning of your transaction, a nonserializable transaction error
Chapter 22
Object Cache and Memory Management
22-14

is returned. If none of the dirty objects has been modified by any other transaction
since the beginning of your transaction, then your transaction writes the changes to
the database successfully.
Note:
OCITransCommit()
flushes dirty objects into the database before committing a
transaction.
The preceding mechanism effectively implements an optimistic locking model.
Optimistic Locking Option 2
Alternately, an application can enable object change detection mode. To do this
operation, set the
OCI_ATTR_OBJECT_DETECTCHANGE
attribute of the environment handle to
a value of
TRUE
.
When this mode has been activated, the application receives an
ORA-08179
error
("concurrency check failed") when it attempts to flush an object that has been
changed in the server by another committed transaction. The application can then
handle this error in an appropriate manner.
See Also:
OCITransCommit()
22.1.8 Commit and Rollback in Object Applications
When a transaction is committed (
OCITransCommit()
), all marked objects are flushed to
the server.
If an object copy is pinned with a transaction duration, the object copy is unpinned.
When a transaction is rolled back, all marked objects are unmarked. If an object copy
is pinned with a transaction duration, the object copy is unpinned.
See Also:
OCITransCommit()
22.1.9 Object Duration
To maintain free space in memory, the object cache attempts to reuse objects'
memory whenever possible. The object cache reuses an object's memory when the
object's lifetime (allocation duration) expires or when the object's pin duration expires.
The allocation duration is set when an object is created with
OCIObjectNew()
, and the
pin duration is set when an object is pinned with
OCIObjectPin()
. The data type of the
duration value is
OCIDuration
.
Chapter 22
Object Cache and Memory Management
22-15

Note:
The pin duration for an object cannot be longer than the object's allocation
duration.
When an object reaches the end of its allocation duration, it is automatically deleted
and its memory can be reused. The pin duration indicates when an object's memory
can be reused; memory is reused when the cache is full.
OCI supports two predefined durations:
•Transaction (
OCI_DURATION_TRANS
)
•Session (
OCI_DURATION_SESSION
)
The transaction duration expires when the containing transaction ends (commits or
terminates). The session duration expires when the containing session or connection
ends.
The application can explicitly unpin an object using
OCIObjectUnpin()
. To minimize
explicit unpinning of individual objects, the application can unpin all objects currently
pinned in the object cache using the function
OCICacheUnpin()
. By default, all objects
are unpinned at the end of the pin duration.
This section includes the following topic: Durations Example.
See Also:
•OCIObjectNew()
•OCIObjectPin()
•OCIObjectUnpin()
•OCICacheUnpin()
22.1.9.1 Durations Example
Illustrates the use of the different durations in an application.
Table 22-2 illustrates the use of the different durations in an application. Four objects
are created or pinned in this application over the course of one connection and three
transactions. The first column is the relative time indicator. The second column
indicates the action performed by the database, and the third column indicates the
function that performs the action. The remaining columns indicate the states of the
various objects at each point in the application.
For example, Object 1 comes into existence at T2 when it is created with a connection
duration, and it exists until T19 when the connection is terminated. Object 2 is pinned
at T7 with a transaction duration, after being fetched at T6, and it remains pinned until
T9 when the transaction is committed.
Chapter 22
Object Cache and Memory Management
22-16

Table 22-2 Example of Allocation and Pin Durations
Time Application Action Function Object 1 Object 2 Object 3 Object 4
T1Establish connection - - - - -
T2Create object 1 - allocation
duration = connection
OCIObjectNew() Exists - - -
T5Start Transaction1 OCITransStart() Exists - - -
T6SQL - fetch
REF
to object 2 - Exists - - -
T7Pin object 2 - pin duration =
transaction
OCIObjectPin() Exists Pinned - -
T8Process application data - Exists Pinned - -
T9Commit Transaction1 OCITransCommit() Exists Unpinned - -
T10 Start Transaction2 OCITransStart() Exists - - -
T11 Create object 3 - allocation
duration = transaction
OCIObjectNew() Exists - Exists -
T12 SQL - fetch
REF
to object 4 - Exists - Exists -
T13 Pin object 4 - pin duration =
connection
OCIObjectPin() Exists - Exists Pinned
T14 Commit Transaction2 OCITransCommit() Exists - Deleted Pinned
T15 Terminate session1 OCIDurationEnd() Exists - - Pinned
T16 Start Transaction3 OCITransStart() Exists - - Pinned
T17 Process application data - Exists - - Pinned
T18 Commit Transaction3 OCITransCommit() Exists - - Pinned
T19 Terminate connection - Deleted - - Unpinned
See Also:
•The descriptions of OCIObjectNew() and OCIObjectPin() in OCI
Navigational and Type Functions for specific information about
parameter values that can be passed to these functions
•About Creating Objects for information about freeing up an object's
memory before its allocation duration has expired
22.1.10 Memory Layout of an Instance
An instance in memory is composed of a top-level memory chunk of the instance, a
top-level memory of the null indicator structure and optionally, some secondary
memory chunks.
Consider the
DEPARTMENT
row type defined in Example 22-1.
The C representation of the
DEPARTMENT
is shown in Example 22-2.
Each instance of
DEPARTMENT
has a top-level memory chunk that contains the top-level
attributes such as
dep_name
,
budget
,
manager
, and
employees
. The attributes
dep_name
and
Chapter 22
Object Cache and Memory Management
22-17

employees
are pointers to the additional memory (the secondary memory chunks). The
secondary memory is used to contain the data for the embedded instances (for
example,
employees
varray and
dep_name
string).
The top-level memory of the null indicator structure contains the null statuses of the
attributes in the top-level memory chunk of the instance. In Example 22-2, the top-level
memory of the null structure contains the null statuses of the attributes
dep_name
,
budget
, and
manager
, and the atomic nullity of
employees
.
Example 22-1 Object Type Representation of a Department Row
CREATE TYPE department AS OBJECT
( dep_name varchar2(20),
budget number,
manager person, /* person is an object type */
employees person_array ); /* varray of person objects */
Example 22-2 C Representation of a Department Row
struct department
{
OCIString * dep_name;
OCINumber budget;
struct person manager;
OCIArray * employees;
);
typedef struct department department;
22.2 Object Navigation
This section discusses how OCI applications can navigate through graphs of objects in
the object cache.
This section includes the following topic: Simple Object Navigation.
22.2.1 Simple Object Navigation
If an application retrieves an object with an attribute that is a
REF
to another object, the
application can use OCI calls to traverse the object graph and access the referenced
instance.
In Example 22-1 and Example 22-2, the object retrieved by the application was a
simple object, whose attributes were all scalar values.
As an example, consider the following declaration for a new type in the database:
CREATE TYPE person_t AS OBJECT
( name VARCHAR2(30),
mother REF person_t,
father REF person_t);
An object table of
person_t
objects is created with the following statement:
CREATE TABLE person_table OF person_t;
Instances of the
person_t
type can now be stored in the typed table. Each instance of
person_t
includes references to two other objects, which would also be stored in the
table. A
NULL
reference could represent a parent about whom information is not
available.
Chapter 22
Object Navigation
22-18

An object graph is a graphical representation of the
REF
links between object instances.
For example, Figure 22-2 depicts an object graph of
person_t
instances, showing the
links from one object to another. The circles represent objects, and the arrows
represent references to other objects. The M and F adjacent to the arrows indicate
mother and father, respectively.
Chapter 22
Object Navigation
22-19

Figure 22-2 Object Graph of person_t Instances
person1
M F
person2
M F
person3
M F
person4
M F
person5
M F
person6
M F
NULL
M F
M F M F
M F M F M F
NULL
person1
person2 person3
person4 person5 person6
In this case, each object has links to two other instances (M and F) of the same object.
This need not always be the case. Objects may have links to other object types. Other
Chapter 22
Object Navigation
22-20

types of graphs are also possible. For example, if a set of objects is implemented as a
linked list, the object graph could be viewed as a simple chain, where each object
references either the previous or next objects or both in the linked list.
You can use the methods described earlier in this chapter to retrieve a reference to a
person_t
instance and then pin that instance. OCI provides functionality that enables
you to traverse the object graph by following a reference from one object to another.
As an example, assume that an application fetches the
person1
instance in the
preceding graph and pins it as
pers_1
. Once that has been done, the application can
access the mother instance of
person1
and pin it into
pers_2
through a second pin
operation:
OCIObjectPin(env, err, pers_1->mother, OCI_PIN_ANY, OCI_DURATION_TRANS,
OCI_LOCK_X, (OCIComplexObject *) 0, &pers_2);
In this case, an OCI fetch operation is not required to retrieve the second instance.
The application could then pin the father instance of
person1
, or it could operate on the
reference links of
person2
.
Note:
Attempting to pin a
NULL
or dangling
REF
results in an error on the
OCIObjectPin()
call.
See Also:
OCIObjectPin()
22.3 OCI Navigational Functions
This section provides a brief summary of the available OCI navigational functions.
The functions are grouped according to their general functionality.
This section includes the following topics:
•About Pin/Unpin/Free Functions
•About Flush and Refresh Functions
•About Mark and Unmark Functions
•About Object Meta-Attribute Accessor Functions
•About Other Functions
Earlier sections of this chapter describe the use of these functions.
The navigational functions follow a naming scheme that uses different prefixes for
different types of functionality:
OCICache*()
– These functions are cache operations.
Chapter 22
OCI Navigational Functions
22-21

OCIObject*()
– These functions are individual object operations.
See Also:
OCI Navigational and Type Functions for more detailed descriptions of each
of these functions
22.3.1 About Pin/Unpin/Free Functions
Lists and describes the pin, unpin, and free functions.
The functions in Table 22-3 are available to pin, unpin, or free objects.
Table 22-3 Pin, Free, and Unpin Functions
Function Purpose
OCICacheFree() Free all instances in the cache
OCICacheUnpin() Unpin persistent objects in cache or connection
OCIObjectArrayPin() Pin an array of references
OCIObjectFree() Free and unpin a standalone instance
OCIObjectPin() Pin an object
OCIObjectPinCountReset() Unpin an object to zero pin count
OCIObjectPinTable() Pin a table object with a given duration
OCIObjectUnpin() Unpin an object
22.3.2 About Flush and Refresh Functions
Lists and describes the flush and refresh functions.
The functions in Table 22-4 are available to flush modified objects to the server.
Table 22-4 Flush and Refresh Functions
Function Purpose
OCICacheFlush() Flush modified persistent objects in cache to server
OCIObjectFlush() Flush a modified persistent object to the server
OCICacheRefresh() Refresh pinned persistent objects in the cache
OCIObjectRefresh() Refresh a single persistent object
22.3.3 About Mark and Unmark Functions
Lists and describes the mark and unmark functions.
The functions in Table 22-5 allow an application to mark or unmark an object by
modifying one of its meta-attributes.
Chapter 22
OCI Navigational Functions
22-22

Table 22-5 Mark and Unmark Functions
Function Purpose
OCIObjectMarkDeleteByRef() Mark an object deleted when given a
REF
OCIObjectMarkUpdate() Mark an object as updated (dirty)
OCIObjectMarkDelete() Mark an object deleted or delete a value instance
OCICacheUnmark() Unmark all objects in the cache
OCIObjectUnmark() Mark a given object as updated
OCIObjectUnmarkByRef() Mark an object as updated, when given a
REF
22.3.4 About Object Meta-Attribute Accessor Functions
Lists and describes the meta-attribute accessor functions.
The functions in Table 22-6 allow an application to access the meta-attributes of an
object.
Table 22-6 Object Meta-Attributes Functions
Function Purpose
OCIObjectExists() Get existence status of an instance
OCIObjectGetInd() Get null structure of an instance
OCIObjectIsDirty() Has an object been marked as updated?
OCIObjectIsLocked() Is an object locked?
22.3.5 About Other Functions
Lists and describes the miscellaneous functions.
The functions in Table 22-7 provide additional object functionality for OCI applications.
Table 22-7 Other Object Functions
Function Purpose
OCIObjectCopy() Copy one instance to another
OCIObjectGetObjectRef() Return a reference to a given object
OCIObjectGetTypeRef() Get a reference to a TDO of an instance
OCIObjectLock() Lock a persistent object
OCIObjectLockNoWait() Lock an object in NOWAIT mode
OCIObjectNew() Create a new instance
22.4 Type Evolution and the Object Cache
When type information is requested based on the type name, OCI returns the type
descriptor object (TDO) corresponding to the latest version of the type.
Chapter 22
Type Evolution and the Object Cache
22-23

Because there is no synchronization between the server and the object cache, the
TDO in the object cache may not be current.
It is possible that the version of the image might differ from the TDO version during the
pinning of an object. Then, an error is issued. It is up to you to stop the application or
refresh the TDO and repin the object. Continuing with the application may cause the
application to fail because even if the image and the TDO are at the same version,
there is no guarantee that the object structure (that is, C struct) defined in the
application is compatible with the new type version, especially when an attribute has
been dropped from the type in the server.
Thus, when the structure of a type is altered, you must regenerate the header files of
the changed type, modify their application, recompile, and relink before executing the
program again.
See Also:
About Type Evolution
Chapter 22
Type Evolution and the Object Cache
22-24

23
OCI Support for XML
Oracle XML DB provides support for storing and manipulating XML instances by using
the
XMLType
data type. You can access these XML instances with OCI, in conjunction
with the C DOM API for XML.
An application program must initialize the usual OCI handles, such as the server
handle or the statement handle, and it must then initialize the XML context. The
program can either operate on XML instances in the back end or create new instances
on the client side. The initialized XML context can be used with all the C DOM
functions.
XML data stored in Oracle XML DB can be accessed on the client side with the C
DOM structure
xmldocnode
. You can use this structure for binding, defining, and
operating on XML values in OCI statements.
This section includes the following topics:
•XML Context
•XML Data on the Server
•Using OCI XML DB Functions
•OCI Client Access to Binary XML
See Also:
•OCI XML DB Functions for information about the XML support in C
•Oracle XML DB Developer’s Guide for more information about using the
C API for XML, including a binary XML example
•Oracle XML Developer's Kit Programmer's Guidefor more information
about the XML parser for C
•Oracle Database XML C API Reference for information about the DOM
C APIs for XML
23.1 XML Context
An XML context is a required parameter in all the C DOM API functions.
This opaque context encapsulates information pertaining to data encoding, error
message language, and so on. The contents of this context are different for XDK and
for Oracle XML DB applications.
For Oracle XML DB, there are two OCI functions provided to initialize and free an XML
context:
23-1

xmlctx *OCIXmlDbInitXmlCtx (OCIEnv *envhp, OCISvcCtx *svchp, OCIError *errhp,
ocixmldbparam *params, ub4 num_params);
void OCIXmlDbFreeXmlCtx (xmlctx *xctx);
23.2 XML Data on the Server
XML data on the server can be operated on with OCI statement calls. You can bind
and define
XMLType
values using
xmldocnode
, as with other object instances.
OCI statements are used to select XML data from the server. This data can be used in
the C DOM functions directly. Similarly, the values can be bound back to SQL
statements directly.
23.3 Using OCI XML DB Functions
To initialize and terminate the XML context, use the functions
OCIXmlDbInitXmlCtx()
and
OCIXmlDbFreeXmlCtx()
respectively.
The header file
ocixmldb.h
is used with the unified C API.
Example 23-1 is a code fragment of a tested example that shows how to perform
operations with the C API.
Example 23-1 Initializing and Terminating XML Context with a C API
#ifndef S_ORACLE
#include <s.h>
#endif
#ifndef ORATYPES_ORACLE
#include <oratypes.h>
#endif
#ifndef XML_ORACLE
#include <xml.h>
#endif
#ifndef OCIXML_ORACLE
#include <ocixmldb.h>
#endif
#ifndef OCI_ORACLE
#include <oci.h>
#endif
#include <string.h>
typedef struct test_ctx {
OCIEnv *envhp;
OCIError *errhp;
OCISvcCtx *svchp;
OCIStmt *stmthp;
OCIServer *srvhp;
OCIDuration dur;
OCISession *sesshp;
oratext *username;
oratext *password;
} test_ctx;
...
void main()
{
test_ctx temp_ctx;
Chapter 23
XML Data on the Server
23-2

test_ctx *ctx = &temp_ctx;
OCIType *xmltdo = (OCIType *) 0;
xmldocnode *doc = (xmldocnode *)0;
ocixmldbparam params[1];
xmlnode *quux, *foo, *foo_data, *top;
xmlerr err;
sword status = 0;
xmlctx *xctx;
...
/* Initialize envhp, svchp, errhp, dur, stmthp */
...
/* Get an xml context */
params[0].name_ocixmldbparam = XCTXINIT_OCIDUR;
params[0].value_ocixmldbparam = &ctx->dur;
xctx = OCIXmlDbInitXmlCtx(ctx->envhp, ctx->svchp, ctx->errhp, params, 1);
/* Do unified C API operations next */
...
/* Free the statement handle using OCIHandleFree() */
...
/* Free the allocations associated with the context */
OCIXmlDbFreeXmlCtx(xctx);
/* Free envhp, svchp, errhp, stmthp */
...
}
See Also:
•OCIXmlDbInitXmlCtx()
•OCIXmlDbFreeXmlCtx()
23.4 OCI Client Access to Binary XML
The middle tier and client tiers can produce, consume, and process XML in binary
XML format.
The C application fetches data from the XML DB repository, performs updates on the
XML using DOM, and stores it back in the database. Or an XML document is created
or input on the client and XSLT, XQuery, and other utilities can be used on it. Then the
output XML is saved in XML DB.
A client application requires a connection (called a metadata connection) to the
metadata repository (typically a back-end database) to fetch token definitions, XML
schemas, and DTDs while encoding or decoding a binary XML document.
A repository context is initialized using either a dedicated connection or a connection
pool. The connection obtained from the repository context is used to fetch metadata
such as token definitions and XML schemas. In contrast, the application also has data
connections that are used for the regular transfer of data (including XML data) to and
from the database. A repository context is explicitly associated with (one or more) data
connections. When XML data is read or written from or to the database using the data
connection, the appropriate repository context is accessed during the underlying
Chapter 23
OCI Client Access to Binary XML
23-3

encode or decode operations. As required, the metadata connection is used to fetch
the metadata from the repository.
This section includes the following topics:
•Accessing XML Data from an OCI Application
•Repository Context
•Create Repository Context from a Dedicated OCI Connection
•Create Repository Context from a Connection Pool
•About Associating Repository Context with a Data Connection
•About Setting XMLType Encoding Format Preference
•Example of Using a Connection Pool
23.4.1 Accessing XML Data from an OCI Application
Your C application can use OCI to access persistent XML in the database and the
Unified XML C API to operate on the fetched XML data.
The following steps are taken by a client application:
1. Create the usual OCI handles such as
OCIEnv
,
OCISvcCtx
, and
OCIError
.
2. Create one or more repository contexts to fetch the binary XML metadata.
3. Associate the repository context with the data connection.
4. Bind or define (
xmldocnode
) variables into the select, insert, and update statements.
5. Execute the select, insert, or update statement to fetch or store the XML
document. At this point, the client OCI libraries interact with the database back end
to fetch the needed XML Schemas, DTDs, token definitions, and so on.
6. Use the Unified C API to operate on the XML data (DOM).
23.4.2 Repository Context
OCIBinXmlReposCtx
is the repository context data structure.
The client application creates this context by providing the connection information to
the metadata repository. An application can create multiple repository contexts to
connect to multiple token repositories. A repository context is explicitly associated with
a data connection (
OCISvcCtx
). When the system must fetch metadata to encode or
decode data to or from a data connection, it accesses the appropriate metadata.
It is recommended that applications create one repository context per
OCIEnv
. This
allows better concurrency for multithreaded applications.
The repository context can be created out of a dedicated OCI connection or an OCI
connection pool.
23.4.3 Create Repository Context from a Dedicated OCI Connection
OCIBinXmlCreateReposCtxFromConn()
creates a repository context using the specified
dedicated OCI connection.
Chapter 23
OCI Client Access to Binary XML
23-4

The OCI connection is only to be used for metadata access and should not be used in
any other scenarios by the application. Also note that the access to this connection is
serialized; that is, if multiple threads try to use the same connection, access is limited
to one thread at a time. For scalability reasons, it is recommended that applications
create a repository context using a connection pool, as described in the next section.
Note: You can also potentially pass in the same connection as the one being used for
data. However, this might result in an error in certain cases where the client system
attempts to contact the metadata repository while part of another operation (such as
select or insert).
See Also:
OCIBinXmlCreateReposCtxFromConn()
23.4.4 Create Repository Context from a Connection Pool
OCIBinXmlCreateReposCtxFromCPool()
creates a repository context from a connection
pool.
When the application accesses the back-end repository, any available connection from
the pool is used. Further, this connection is released back to the pool as soon as the
metadata operation is complete. Connection pools are highly recommended for
multithreaded application scenarios. Different threads can use different connections in
the pool and release them as soon as they are done. This approach allows for higher
scalability and concurrency with a smaller number of physical connections.
See Also:
OCIBinXmlCreateReposCtxFromCPool()
23.4.5 About Associating Repository Context with a Data Connection
OCIBinXmlSetReposCtxForConn()
associates a repository context with a data connection
described by
OCISvcCtx
*
.
Multiple data connections can share the same repository context, but access to the
repository can be serialized (if it is based on a dedicated connection). When the
system must fetch the metadata for encode or decode operations, it looks up the
appropriate repository connection from the
OCIEnv
,
OCISvcCtx
pair and uses it to fetch
the metadata required.
See Also:
OCIBinXmlSetReposCtxForConn()
Chapter 23
OCI Client Access to Binary XML
23-5

23.4.6 About Setting XMLType Encoding Format Preference
By default, XML data sent to the database is encoded in one of these possible formats
(text, object-relational, or binary XML) based on certain internal criteria such as the
source format (if it was read from the DB).
OCIBinXmlSetFormatPref()
provides an
explicit mechanism to set the preference for encoding format. In the future, the default
format can be binary XML, but this function could be used to override it if needed.
See Also:
OCIBinXmlSetFormatPref()
23.4.7 Example of Using a Connection Pool
Creating a repository context from a connection pool and associating the repository
context with a data connection is shown in this example in the XML DB
documentation.
The database is local and the test is in single-threaded mode.
See Also:
Oracle XML DB Developer’s Guide for more information about using OCI and
the C API for XML with Oracle XML DB
Chapter 23
OCI Client Access to Binary XML
23-6

24
Using the Object Type Translator with OCI
This chapter discusses the Object Type Translator (OTT), which is used to map
database object types and named collection types to C structs for use in OCI
applications.
This chapter contains these topics:
•What Is the Object Type Translator?
•OTT Command Line
•Intype File
•OTT Data Type Mappings
•Outtype File
•About Using OTT with OCI Applications
•OTT Reference
24.1 What Is the Object Type Translator?
The Object Type Translator (OTT) assists in the development of C language
applications that make use of user-defined types in an Oracle database.
With SQL
CREATE TYPE
statements, you can create object types. The definitions of
these types are stored in the database, and can be used in the creation of database
tables. Once these tables are populated, an OCI programmer can access objects
stored in the tables.
An application that accesses object data must be able to represent the data in a host
language format. This is accomplished by representing object types as C structs.
Although it is possible for a programmer to code struct declarations by hand to
represent database object types, this can be very time-consuming and error-prone if
many types are involved. OTT obviates the need for such manual coding by
automatically generating appropriate struct declarations. In OCI, the application also
must call an initialization function generated by OTT.
In addition to creating structs that represent stored data types, OTT generates parallel
indicator structs that indicate whether an object type or its fields are
NULL
.
The Object Type Translator (OTT) converts database definitions of object types and
named collection types into C struct declarations that can be included in an OCI
application.
You must explicitly invoke OTT to translate database types to C representations.
On most operating systems, OTT is invoked on the command line. It takes as input an
intype file, and it generates an outtype file and one or more C header files and an
optional implementation file. The following is an example of a command that invokes
OTT:
24-1

ott userid=scott intype=demoin.typ outtype=demoout.typ code=c hfile=demo.h\
initfile=demov.c
This command causes OTT to connect to the database with user name
scott
. The
user is prompted for the password.
The implementation file (
demov.c
) contains the function to initialize the type version
table with information about the user-defined types translated.
Later sections of this chapter describe each of these parameters in more detail.
Sample
demoin.typ
file:
CASE=LOWER
TYPE emptype
Sample
demoout.typ
file:
CASE = LOWER
TYPE SCOTT.EMPTYPE AS emptype
VERSION = "$8.0"
HFILE = demo.h
In this example, the
demoin.typ
file contains the type to be translated, preceded by
TYPE
(for example,
TYPE emptype
). The structure of the outtype file is similar to the intype file,
with the addition of information obtained by OTT.
Once OTT has completed the translation, the header file contains a C struct
representation of each type specified in the intype file, and a
NULL
indicator struct
corresponding to each type. Suppose for example, that the employee type listed in the
intype file was defined as shown in Example 24-1.
Then the header file generated by OTT (
demo.h
) includes, among other items, the
declarations shown in Example 24-2.
Example 24-3 shows what a sample implementation file (
demov.c
) produced by this
command contains.
Parameters in the intype file control the way generated structs are named. In this
example, the struct name
emptype
matches the database type name
emptype
. The
struct name is in lowercase because of the line
CASE=lower
in the intype file.
The data types that appear in the struct declarations (for example,
OCIString
,
OCIInd
)
are special data types.
The remaining sections of this chapter discuss the use of OTT with OCI, followed by a
reference section that describes command-line syntax, parameters, intype file
structure, nested
#include
file generation, schema names usage, default name
mapping, and restrictions.
Example 24-1 Definition of the Employee Object Type Listed in the Intype File
CREATE TYPE emptype AS OBJECT
(
name VARCHAR2(30),
empno NUMBER,
deptno NUMBER,
hiredate DATE,
salary NUMBER
);
Chapter 24
What Is the Object Type Translator?
24-2

Example 24-2 Contents of the Generated Header File demo.h
struct emptype
{
OCIString * name;
OCINumber empno;
OCINumber deptno;
OCIDate hiredate;
OCINumber salary;
};
typedef struct emptype emptype;
struct emptype_ind
{
OCIInd _atomic;
OCIInd name;
OCIInd empno;
OCIInd deptno;
OCIInd hiredate;
OCIInd salary;
};
typedef struct employee_ind employee_ind;
Example 24-3 Contents of the demov.c File
#ifndef OCI_ORACLE
#include <oci.h>
#endif
sword demov(OCIEnv *env, OCIError *err)
{
sword status = OCITypeVTInit(env, err);
if (status == OCI_SUCCESS)
status = OCITypeVTInsert(env, err,
"HR", 2,
"EMPTYPE", 7,
"$8.0", 4);
return status;
}
This section includes the following topics:
•About Creating Types in the Database
•About Invoking OTT
See Also:
OTT Data Type Mappings for more information about these types
24.1.1 About Creating Types in the Database
The first step in using OTT is to create object types or named collection types and
store them in the database.
This is accomplished through the use of the SQL
CREATE TYPE
statement.
Chapter 24
What Is the Object Type Translator?
24-3

See Also:
Oracle Database SQL Language Reference for information about the
CREATE
TYPE
statement
24.1.2 About Invoking OTT
The next step is to invoke OTT. OTT parameters can be specified on the command
line, or in a file called a configuration file.
Certain parameters can also be specified in the intype file.
If a parameter is specified in more than one place, its value on the command line takes
precedence over its value in the intype file, which takes precedence over its value in a
user-defined configuration file, which takes precedence over its value in the default
configuration file.
For global options — that is, options on the command line or options at the beginning
of the intype file before any
TYPE
statements — the value on the command line
overrides the value in the intype file. (The options that can be specified globally in the
intype file are
CASE,
CODE,
INITFILE
, and
INITFUNC
, but not
HFILE
.) However, anything in
the intype file in a
TYPE
specification applies to a particular type only, and overrides
anything on the command line that would otherwise apply to the type. So if you enter
TYPE person HFILE=p.h
, it applies to
person
only and overrides the
HFILE
on the
command line. The statement is not considered a command-line parameter.
This section includes the following topics:
•Command Line
•Configuration File
•INTYPE File
24.1.2.1 Command Line
Parameters (also called options) set on the command line override any set elsewhere.
See Also:
OTT Command Line
24.1.2.2 Configuration File
A configuration file is a text file that contains OTT parameters.
Each nonblank line in the file contains one parameter, with its associated value or
values. If more than one parameter is put on a line, only the first one is used.
Whitespace is not allowed on any nonblank line of a configuration file.
A configuration file can be named on the command line. In addition, a default
configuration file is always read. This default configuration file must always exist, but
Chapter 24
What Is the Object Type Translator?
24-4

can be empty. The name of the default configuration file is
ottcfg.cfg
, and the location
of the file is system-specific. For example, on Solaris, the file specification
is
$ORACLE_HOME/precomp/admin/ottcfg.cfg
. See your operating system-specific
documentation for further information.
24.1.2.3 INTYPE File
The intype file gives a list of user-defined types for OTT to translate.
The parameters
CASE, HFILE, INITFUNC
, and
INITFILE
can appear in the intype file.
See Also:
Intype File
24.2 OTT Command Line
On most operating systems, OTT is invoked on the command line.
You can specify the input and output files, and the database connection information,
among other things. Consult your operating system-specific documentation to see how
to invoke OTT.
This section includes the following topic: OTT Command-Line Invocation Example.
See Also:
About Using the Object Type Translator for Windows
24.2.1 OTT Command-Line Invocation Example
Shows how to invoke OTT from the command line.
Example 24-4 shows how to invoke OTT from the command line.
Note:
No spaces are permitted around the equal sign (=).
Example 24-4 Invoking OTT from the Command Line
ott userid=bren intype=demoin.typ outtype=demoout.typ code=c \
hfile=demo.h initfile=demov.c
The following sections describe the elements of the command line used in this
example.
This section includes the following topics:
Chapter 24
OTT Command Line
24-5

•OTT
•USERID
•INTYPE
•OUTTYPE
•CODE
•HFILE
•INITFILE
See Also:
OTT Reference for a detailed discussion of the various OTT command-line
options
24.2.1.1 OTT
Causes OTT to be invoked.
It must be the first item on the command line.
24.2.1.2 USERID
Specifies the database connection information that OTT uses.
In Example 24-4, OTT attempts to connect with user name
bren
and is then prompted
for the password.
24.2.1.3 INTYPE
Specifies the name of the intype file that is used.
In Example 24-4, the name of the intype file is specified as
demoin.typ
.
24.2.1.4 OUTTYPE
Specifies the name of the outtype file.
When OTT generates the C header file, it also writes information about the translated
types into the outtype file. This file contains an entry for each of the types that is
translated, including its version string, and the header file to which its C representation
was written.
In Example 24-4, the name of the outtype file is specified as
demoout.typ
.
Note:
If the file specified by the outtype keyword exists, it is overwritten when OTT
runs. If the name of the outtype file is the same as the name of the intype file,
the outtype information overwrites the intype file.
Chapter 24
OTT Command Line
24-6

24.2.1.5 CODE
Specifies the target language for the translation.
The following options are available:
•C (equivalent to ANSI_C)
•ANSI_C (for ANSI C)
•KR_C (for Kernighan & Ritchie C)
There is currently no default option, so this parameter is required.
Struct declarations are identical in both C dialects. The style in the initialization
function defined in the
INITFILE
file depends on whether
KR_C
is used. If the
INITFILE
option is not used, all three options are equivalent.
24.2.1.6 HFILE
Specifies the name of the C header file to which the generated structs should be
written.
In Example 24-4, the generated structs are stored in a file called
demo.h
.
Note:
If the file specified by the
hfile
keyword exists, it is overwritten when OTT
runs, with one exception: if the contents of the file as generated by OTT are
identical to the previous contents of the file, OTT does not actually write to
the file. This preserves the modification time of the file so that Linux and
UNIX
make
and similar facilities on other operating systems do not perform
unnecessary recompilations.
24.2.1.7 INITFILE
Specifies the name of the C source file into which the type initialization function is to
be written.
Note:
If the file specified by the
initfile
keyword exists, it is overwritten when OTT
runs, with one exception: if the contents of the file as generated by OTT are
identical to the previous contents of the file, OTT does not actually write to
the file. This preserves the modification time of the file so that Linux and
UNIX
make
and similar facilities on other operating systems do not perform
unnecessary recompilations.
Chapter 24
OTT Command Line
24-7

24.3 Intype File
When OTT runs, the intype file tells OTT which database types should be translated.
It can also control the naming of the generated structs. The intype file can be a user-
created file, or it can be the outtype file of a previous invocation of OTT. If the
intype
parameter is not used, all types in the schema to which OTT connects are translated.
Example 24-5 shows a simple user-created intype file.
Example 24-5 is further described as follows.
The first line, with the
CASE
keyword, indicates that generated C identifiers should be in
lowercase. However, this
CASE
option is only applied to those identifiers that are not
explicitly mentioned in the intype file. Thus,
employee
and
ADDRESS
would always result
in C structures
employee
and
ADDRESS
, respectively. The members of these structures
would be named in lowercase.
In the lines that begin with the
TYPE
keyword specify which types in the database
should be translated: in this case, the
employee, ADDRESS, item, Person
, and
PURCHASE_ORDER
types.
The
TRANSLATE ... AS
keywords specify that the name of an object attribute should be
changed when the type is translated into a C struct. In this case, the
SALARY$
attribute
of the employee type is translated to
salary
.
The
AS
keyword in the final line specifies that the name of an object type should be
changed when it is translated into a struct. In this case, the
PURCHASE_ORDER
database
type is translated into a struct called
p_o
.
If
AS
is not used to translate a type or attribute name, the database name of the type or
attribute is used as the C identifier name, except that the
CASE
option is observed, and
any character that cannot be mapped to a legal C identifier character is replaced by an
underscore. Reasons for translating a type or attribute name include the following:
•The name contains characters other than letters, digits, and underscores
•The name conflicts with a C keyword.
•The type name conflicts with another identifier in the same scope. This can
happen, for example, if the program uses two types with the same name from
different schemas.
•The programmer prefers a different name.
OTT may need to translate additional types that are not listed in the intype file. This is
because OTT analyzes the types in the intype file for type dependencies before
performing the translation, and translates other types as necessary. For example, if
the
ADDRESS
type were not listed in the intype file, but the
"Person"
type had an attribute
of type
ADDRESS
, OTT would still translate
ADDRESS
because it is required to define the
"Person"
type.
If you specify
FALSE
as the value of the
TRANSITIVE
parameter, then OTT does not
generate types that are not specified in the intype file.
A normal case-insensitive SQL identifier can be spelled in any combination of
uppercase and lowercase in the intype file, and is not enclosed within quotation marks.
Chapter 24
Intype File
24-8

Use quotation marks, such as
TYPE
"Person"
, to reference SQL identifiers that have
been created in a case-sensitive manner (for example,
CREATE TYPE "Person"
). A SQL
identifier is case-sensitive if it was enclosed within quotation marks when it was
declared. Quotation marks can also be used to refer to a SQL identifier that is an OTT-
reserved word (for example,
TYPE "CASE"
). Therefore, when a name is enclosed within
quotation marks, the name enclosed within quotation marks must be in uppercase if
the SQL identifier was created in a case-insensitive manner (for example,
CREATE TYPE
Case
). If an OTT-reserved word is used to refer to the name of a SQL identifier but is
not enclosed within quotation marks, OTT reports a syntax error in the intype file.
Example 24-5 Contents of a User-Created Intype File
CASE=LOWER
TYPE employee
TRANSLATE SALARY$ AS salary
DEPTNO AS department
TYPE ADDRESS
TYPE item
TYPE "Person"
TYPE PURCHASE_ORDER AS p_o
See Also:
•CASE
•Structure of the Intype File for a more detailed specification of the
structure of the intype file and the available options
24.4 OTT Data Type Mappings
When OTT generates a C struct from a database type, the struct contains one element
corresponding to each attribute of the object type.
The data types of the attributes are mapped to types that are used in Oracle's object
data types. The data types found in Oracle Database include a set of predefined,
primitive types. These data types provide for the creation of user-defined types, such
as object types and collections.
Oracle Database also includes a set of predefined types that are used to represent
object type attributes in C structs. As an example, consider the object type definition in
Example 24-6, and its corresponding OTT-generated struct declarations in
Example 24-7.
The OTT output, assuming
CASE=LOWER
and no explicit mappings of type or attribute
names, is shown in Example 24-7.
The data types in the struct declarations—
OCIString
,
OCINumber
,
OCIDate
, and
OCIInd
—
are used here to map the data types of the object type attributes. The
NUMBER
data type
of the
empno
attribute maps to the
OCINumber
data type, for example. These data types
can also be used as the types of bind and define variables.
Chapter 24
OTT Data Type Mappings
24-9

Example 24-6 Object Type Definition for Employee
CREATE TYPE employee AS OBJECT
( name VARCHAR2(30),
empno NUMBER,
deptno NUMBER,
hiredate DATE,
salary$ NUMBER);
Example 24-7 OTT-Generated Struct Declarations
struct employee
{ OCIString * name;
OCINumber empno;
OCINumber deptno;
OCIDate hiredate;
OCINumber salary_;
};
typedef struct emp_type emp_type;
struct employee_ind
{
OCIInd _atomic;
OCIInd name;
OCIInd empno;
OCIInd deptno;
OCIInd hiredate;
OCIInd salary_;
}
typedef struct employee_ind employee_ind;
This section includes the following topics:
•About Mapping Object Data Types to C
•OTT Type Mapping Example
•Null Indicator Structs
•OTT Support for Type Inheritance
See Also:
Null Indicator Structs for an explanation of the indicator struct (
struct
employee_ind
)
24.4.1 About Mapping Object Data Types to C
This section describes the mappings of Oracle object attribute types to C types
generated by OTT.
The previous section OTT Type Mapping Example includes examples of many of
these different mappings. Table 24-1 lists the mappings from types that you can use
as attributes to object data types that are generated by OTT and the corresponding
OCI type code values.
Chapter 24
OTT Data Type Mappings
24-10

Table 24-1 Object Data Type Mappings for Object Type Attributes
Object Attribute Types C Mapping OCITypeCode Values
BFILE OCIBFileLocator* OCI_TYPECODE_BFILE
BLOB OCILobLocator * or
OCIBlobLocator *
OCI_TYPECODE_BLOB
CHAR(N), CHARACTER(N),
NCHAR(N)
OCIString * OCI_TYPECODE_CHAR (n),
OCI_TYPECODE_NCHAR
CLOB, NCLOB OCILobLocator * or
OCIClobLocator *
OCI_TYPECODE_CLOB,
OCI_TYPECODE_NCLOB
DATE OCIDate OCI_TYPECODE_DATE
ANSI DATE OCIDateTime * OCI_TYPECODE_TIMESTAMP
TIMESTAMP, TIMESTAMP WITH TIME
ZONE, TIMESTAMP WITH LOCAL
TIME ZONE
OCIDateTime * OCI_TYPECODE_TIMESTAMP,
OCI_TYPECODE_TIMESTAMP_TZ,
OCI_TYPECODE_TIMESTAMP_LTZ
INTERVAL YEAR TO MONTH,
INTERVAL DAY TO SECOND
OCIInterval * OCI_TYPECODE_INTERVAL_YM,
OCI_TYPECODE_INTERVAL_DS
DEC, DEC(N), DEC(N,N) OCINumber OCI_TYPECODE_DECIMAL (p)
DECIMAL, DECIMAL(N),
DECIMAL(N,N)
OCINumber OCI_TYPECODE_DECIMAL (p)
FLOAT, FLOAT(N), DOUBLE
PRECISION
OCINumber OCI_TYPECODE_FLOAT (b)
BINARY_FLOAT float OCI_TYPECODE_BFLOAT
BINARY_DOUBLE double OCI_TYPECODE_BDOUBLE
INT, INTEGER, SMALLINT OCINumber OCI_TYPECODE_INTEGER,
OCI_TYPECODE_SMALLINT
Nested Object Type C name of the nested
object type
OCI_TYPECODE_OBJECT
Nested Table OCITable * OCI_TYPECODE_TABLE
NUMBER, NUMBER(N),
NUMBER(N,N)
OCINumber OCI_TYPECODE_NUMBER (p, s)
NUMERIC, NUMERIC(N),
NUMERIC(N,N)
OCINumber OCI_TYPECODE_NUMBER (p, s)
RAW(N) OCIRaw * OCI_TYPECODE_RAW
REAL OCINumber OCI_TYPECODE_REAL
REF OCIRef * OCI_TYPECODE_REF
VARCHAR(N) OCIString * OCI_TYPECODE_VARCHAR (n)
VARCHAR2(N), NVARCHAR2(N) OCIString * OCI_TYPECODE_VARCHAR2 (n),
OCI_TYPECODE_NVARCHAR2
VARRAY OCIArray * OCI_TYPECODE_VARRAY
collections OCIColl * OCI_TYPECODE_NAMEDCOLLECTION
Chapter 24
OTT Data Type Mappings
24-11

Note:
For
REF
,
varray
, and
nested table
types, OTT generates a typedef. The type
declared in the typedef is then used as the type of the data member in the
struct declaration. For an example, see OTT Type Mapping Example.
If an object type includes an attribute of a
REF
or collection type, a typedef for the
REF
or
collection type is first generated. Then the struct declaration corresponding to the
object type is generated. The struct includes an element whose type is a pointer to the
REF
or collection type.
If an object type includes an attribute whose type is another object type, OTT first
generates the nested type (if
TRANSITIVE=TRUE
). It then maps the object type attribute to
a nested struct of the type of the nested object type.
The Oracle C data types to which OTT maps non-object database attribute types are
structures, which, except for
OCIDate
, are opaque.
24.4.2 OTT Type Mapping Example
Shows the various type mappings created by OTT when given the database types.
Example 24-9 demonstrates the various type mappings created by OTT when given
the database types shown in Example 24-8.
The intype file includes the following:
CASE = LOWER
TYPE many_types
OTT generates the C structs shown in Example 24-9.
Note:
Comments are provided in Example 24-9 to help explain the structs. These
comments are not part of actual OTT output.
Notice that although only one item was listed for translation in the intype file, two
object types and two named collection types were translated. This is because the OTT
parameter
TRANSITIVE
has the default value of
TRUE
. As described in that section, when
TRANSITIVE=TRUE
, OTT automatically translates any types that are used as attributes of
a type being translated, to complete the translation of the listed type.
This is not the case for types that are only accessed by a pointer or
REF
in an object
type attribute. For example, although the
many_types
type contains the attribute
another_ref REF other_type
, a declaration of struct
other_type
was not generated.
This example also illustrates how typedefs are used to declare
varray, nested table
,
and
REF
types.
The typedefs occur near the beginning:
Chapter 24
OTT Data Type Mappings
24-12

typedef OCIRef many_types_ref;
typedef OCIRef object_type_ref;
typedef OCIArray my_varray;
typedef OCITable my_table;
typedef OCIRef other_type_ref;
In the struct
many_types
, the
varray, nested table
, and
REF
attributes are declared:
struct many_types
{ ...
other_type_ref * another_ref;
many_types_ref * the_ref;
my_varray * the_varray;
my_table * the_table;
...
}
Example 24-8 Object Type Definitions for the OTT Type Mapping Example
CREATE TYPE my_varray AS VARRAY(5) of integer;
CREATE TYPE object_type AS OBJECT
(object_name VARCHAR2(20));
CREATE TYPE my_table AS TABLE OF object_type;
CREATE TYPE other_type AS OBJECT (object_number NUMBER);
CREATE TYPE many_types AS OBJECT
( the_varchar VARCHAR2(30),
the_char CHAR(3),
the_blob BLOB,
the_clob CLOB,
the_object object_type,
another_ref REF other_type,
the_ref REF many_types,
the_varray my_varray,
the_table my_table,
the_date DATE,
the_num NUMBER,
the_raw RAW(255));
Example 24-9 Various Type Mappings Created by OTT from Object Type
Definitions
#ifndef MYFILENAME_ORACLE
#define MYFILENAME_ORACLE
#ifndef OCI_ORACLE
#include <oci.h>
#endif
typedef OCIRef many_types_ref;
typedef OCIRef object_type_ref;
typedef OCIArray my_varray; /* used in many_types */
typedef OCITable my_table; /* used in many_types*/
typedef OCIRef other_type_ref;
struct object_type /* used in many_types */
{
OCIString * object_name;
};
Chapter 24
OTT Data Type Mappings
24-13

typedef struct object_type object_type;
struct object_type_ind /*indicator struct for*/
{ /*object_types*/
OCIInd _atomic;
OCIInd object_name;
};
typedef struct object_type_ind object_type_ind;
struct many_types
{
OCIString * the_varchar;
OCIString * the_char;
OCIBlobLocator * the_blob;
OCIClobLocator * the_clob;
struct object_type the_object;
other_type_ref * another_ref;
many_types_ref * the_ref;
my_varray * the_varray;
my_table * the_table;
OCIDate the_date;
OCINumber the_num;
OCIRaw * the_raw;
};
typedef struct many_types many_types;
struct many_types_ind /*indicator struct for*/
{ /*many_types*/
OCIInd _atomic;
OCIInd the_varchar;
OCIInd the_char;
OCIInd the_blob;
OCIInd the_clob;
struct object_type_ind the_object; /*nested*/
OCIInd another_ref;
OCIInd the_ref;
OCIInd the_varray;
OCIInd the_table;
OCIInd the_date;
OCIInd the_num;
OCIInd the_raw;
};
typedef struct many_types_ind many_types_ind;
#endif
See Also:
TRANSITIVE
24.4.3 Null Indicator Structs
Each time OTT generates a C struct to represent a database object type, it also
generates a corresponding
NULL
indicator struct.
When an object type is selected into a C struct,
NULL
indicator information may be
selected into a parallel struct.
Chapter 24
OTT Data Type Mappings
24-14

For example, the following
NULL
indicator struct was generated in Example 24-9.
struct many_types_ind
{
OCIInd _atomic;
OCIInd the_varchar;
OCIInd the_char;
OCIInd the_blob;
OCIInd the_clob;
struct object_type_ind the_object;
OCIInd another_ref;
OCIInd the_ref;
OCIInd the_varray;
OCIInd the_table;
OCIInd the_date;
OCIInd the_num;
OCIInd the_raw;
};
typedef struct many_types_ind many_types_ind;
The layout of the
NULL
struct is important. The first element in the struct (
_atomic
) is the
atomic null indicator. This value indicates the
NULL
status for the object type as a
whole. The atomic null indicator is followed by an indicator element corresponding to
each element in the OTT-generated struct representing the object type.
Notice that when an object type contains another object type as part of its definition (in
the preceding example it is the
object_type
attribute), the indicator entry for that
attribute is the
NULL
indicator struct (
object_type_ind
) corresponding to the nested
object type (if
TRANSITIVE=TRUE
).
The
varrays
and
nested tables
contain the
NULL
information for their elements.
The data type for all other elements of a
NULL
indicator struct is
OCIInd
.
See Also:
NULL Indicator Structure for more information about atomic nullity
24.4.4 OTT Support for Type Inheritance
To support type inheritance of objects, OTT generates a C struct to represent an
object subtype by declaring the inherited attributes in an encapsulated struct with the
special name "
_super
", before declaring the new attributes.
Thus, for an object subtype that inherits from a supertype, the first element in the
struct is named "
_super
", followed by elements corresponding to each attribute of the
subtype. The type of the element named "
_super
" is the name of the supertype.
For example, suppose that you have a type
Person_t
, with subtype
Student_t
and
subtype
Employee_t
, as shown in Example 24-10.
Suppose that you also have an intype file with the content shown in Example 24-11.
Then, OTT generates the C structs for
Person_t
,
Student_t
, and
Employee_t
, and their
NULL
indicator structs, as shown in Example 24-12.
Chapter 24
OTT Data Type Mappings
24-15

The preceding C mapping convention allows simple upcasting from an instance of a
subtype to an instance of a supertype in C to work properly. For example:
STUDENT_T *stu_ptr = some_ptr; /* some STUDENT_T instance */
PERSON_T *pers_ptr = (PERSON_T *)stu_ptr; /* upcasting */
The
NULL
indicator structs are generated similarly. Note that for the supertype
Person_t
NULL
indicator struct, the first element is "
_atomic
", and that for the subtypes
Employee_t
and
Student_t
NULL
indicator structs, the first element is "
_super
" (no atomic element is
generated for subtypes).
Example 24-10 Object Type and Subtype Definitions
CREATE TYPE Person_t AS OBJECT
( ssn NUMBER,
name VARCHAR2(30),
address VARCHAR2(100)) NOT FINAL;
CREATE TYPE Student_t UNDER Person_t
( deptid NUMBER,
major VARCHAR2(30)) NOT FINAL;
CREATE TYPE Employee_t UNDER Person_t
( empid NUMBER,
mgr VARCHAR2(30));
Example 24-11 Contents of the Intype File
CASE=SAME
TYPE EMPLOYEE_T
TYPE STUDENT_T
TYPE PERSON_T
Example 24-12 OTT Generates C Structs for the Types and Null Indicator
Structs
#ifndef MYFILENAME_ORACLE
#define MYFILENAME_ORACLE
#ifndef OCI_ORACLE
#include <oci.h>
#endif
typedef OCIRef EMPLOYEE_T_ref;
typedef OCIRef STUDENT_T_ref;
typedef OCIRef PERSON_T_ref;
struct PERSON_T
{
OCINumber SSN;
OCIString * NAME;
OCIString * ADDRESS;
};
typedef struct PERSON_T PERSON_T;
struct PERSON_T_ind
{
OCIInd _atomic;
OCIInd SSN;
OCIInd NAME;
OCIInd ADDRESS;
Chapter 24
OTT Data Type Mappings
24-16

};
typedef struct PERSON_T_ind PERSON_T_ind;
struct EMPLOYEE_T
{
PERSON_T_ind;
OCINumber EMPID;
OCIString * MGR;
};
typedef struct EMPLOYEE_T EMPLOYEE_T;
struct EMPLOYEE_T_ind
{
PERSON_T _super;
OCIInd EMPID;
OCIInd MGR;
};
typedef struct EMPLOYEE_T_ind EMPLOYEE_T_ind;
struct STUDENT_T
{
PERSON_T _super;
OCINumber DEPTID;
OCIString * MAJOR;
};
typedef struct STUDENT_T STUDENT_T;
struct STUDENT_T_ind
{
PERSON_T _super;
OCIInd DEPTID;
OCIInd MAJOR;
};
typedef struct STUDENT_T_ind STUDENT_T_ind;
#endif
This section includes the following topic: Substitutable Object Attributes.
24.4.4.1 Substitutable Object Attributes
For attributes of
NOT FINAL
types (potentially substitutable), the embedded attribute is
represented as a pointer.
Consider a type
Book_t
created as follows:
CREATE TYPE Book_t AS OBJECT
( title VARCHAR2(30),
author Person_t /* substitutable */);
The corresponding C struct generated by OTT contains a pointer to
Person_t
:
struct Book_t
{
OCIString *title;
Person_t *author; /* pointer to Person_t struct */
}
The
NULL
indicator struct corresponding to the preceding type is as follows:
Chapter 24
OTT Data Type Mappings
24-17

struct Book_t_ind
{
OCIInd _atomic;
OCIInd title;
OCIInd author;
}
Note that the
NULL
indicator struct corresponding to the
author
attribute can be obtained
from the
author
object itself. See
OCIObjectGetInd()
.
If a type is defined to be
FINAL
, it cannot have any subtypes. An attribute of a
FINAL
type is therefore not substitutable. In such cases, the mapping is as before: the
attribute struct is inline. Now, if the type is altered and defined to be
NOT FINAL
, the
mapping must change. The new mapping is generated by running OTT again.
See Also:
OCIObjectGetInd()
24.5 Outtype File
The outtype file is named on the OTT command line.
When OTT generates the C header file, it also writes the results of the translation into
the outtype file. This file contains an entry for each of the types that is translated,
including its version string, and the header file to which its C representation was
written.
The outtype file from one OTT run can be used as the intype file for a subsequent OTT
invocation.
For example, suppose that you have a simple intype file, as shown in Example 24-13,
which was used in Example 24-5.
The user has chosen to specify the case for the OTT-generated C identifiers, and has
provided a list of types to be translated. In two of these types, naming conventions are
specified.
Example 24-14 shows what the outtype file might look like after running OTT.
When examining the contents of the outtype file, you might discover types listed that
were not included in the intype specification. For example, suppose that the intype file
only specified that the
person
type was to be translated as follows:
CASE = LOWER
TYPE PERSON
However, because the definition of the
person
type includes an attribute of type
address
, the outtype file includes entries for both
PERSON
and
ADDRESS
. The
person
type
cannot be translated completely without first translating
address
.
When the parameter
TRANSITIVE
has been set to
TRUE
(it is the default), OTT analyzes
the types in the intype file for type dependencies before performing the translation, and
translates other types as necessary.
Chapter 24
Outtype File
24-18

Example 24-13 Contents of an Intype File
CASE=LOWER
TYPE employee
TRANSLATE SALARY$ AS salary
DEPTNO AS department
TYPE ADDRESS
TYPE item
TYPE "Person"
TYPE PURCHASE_ORDER AS p_o
Example 24-14 Contents of the Outtype File After Running OTT
CASE = LOWER
TYPE EMPLOYEE AS employee
VERSION = "$8.0"
HFILE = demo.h
TRANSLATE SALARY$ AS salary
DEPTNO AS department
TYPE ADDRESS AS ADDRESS
VERSION = "$8.0"
HFILE = demo.h
TYPE ITEM AS item
VERSION = "$8.0"
HFILE = demo.h
TYPE "Person" AS Person
VERSION = "$8.0"
HFILE = demo.h
TYPE PURCHASE_ORDER AS p_o
VERSION = "$8.0"
HFILE = demo.h
24.6 About Using OTT with OCI Applications
An OCI application that accesses objects in an Oracle server can use C header and
implementation files that have been generated by OTT.
The header file is incorporated into the OCI code with an
#include
statement.
Once the header file has been included, the OCI application can access and
manipulate object data in the host language format.
Figure 24-1 shows the steps involved in using OTT with OCI for the simplest
applications:
1. SQL is used to create type definitions in the database.
2. OTT generates a header file containing C representations of object types and
named collection types. It also generates an implementation file, as named with
the
INITFILE
option.
3. The application is written. User-written code in the OCI application declares and
calls the
INITFUNC
function.
4. The header file is included in an OCI source code file.
5. The OCI application, including the implementation file generated by OTT, is
compiled and linked with the OCI libraries.
6. The OCI executable is run against the Oracle database.
Chapter 24
About Using OTT with OCI Applications
24-19

Figure 24-1 Using OTT with OCI
SQL DDL
Object File
OCI library
Executable
Object File
Linker
ORACLE
Database
Type
Definitions
Compiler
OTT
Implementation
File
Header
File
OCI source
File
#include
This section includes the following topics:
•About Accessing and Manipulating Objects with OCI
•Calling the Initialization Function
•Tasks of the Initialization Function
24.6.1 About Accessing and Manipulating Objects with OCI
Within the application, the OCI program can perform bind and define operations using
program variables declared to be of types that appear in the OTT-generated header
file.
For example, an application might fetch a
REF
to an object using a SQL
SELECT
statement and then pin that object using the appropriate OCI function. Once the object
has been pinned, its attribute data can be accessed and manipulated with other OCI
functions.
OCI includes a set of data type mapping and manipulation functions that are
specifically designed to work on attributes of object types and named collection types.
The following are examples of the available functions:
•
OCIStringSize()
gets the size of an
OCIString
string.
Chapter 24
About Using OTT with OCI Applications
24-20

•
OCINumberAdd()
adds two
OCINumber
numbers together.
•
OCILobIsEqual()
compares two LOB locators for equality.
•
OCIRawPtr()
gets a pointer to an
OCIRaw
raw data type.
•
OCICollAppend()
appends an element to a collection type (
OCIArray
or
OCITable
).
•
OCITableFirst()
returns the index for the first existing element of a nested table
(
OCITable
).
•
OCIRefIsNull()
tests if a
REF
(
OCIRef
) is
NULL
.
These functions are described in detail in other chapters of this guide.
See Also:
•OCIStringSize()
•OCINumberAdd()
•OCILobIsEqual()
•OCIRawPtr()
•OCICollAppend()
•OCITableFirst()
•OCIRefIsNull()
24.6.2 Calling the Initialization Function
OTT generates a C initialization function if requested. The initialization function tells
the environment, for each object type used in the program, which version of the type is
used.
You can specify a name for the initialization function when you invoke OTT with the
INITFUNC
option, or you can allow OTT to select a default name based on the name of
the implementation file (
INITFILE
) containing the function.
The initialization function takes two arguments; an environment handle pointer and an
error handle pointer. There is typically a single initialization function, but this is not
required. If a program has several separately compiled pieces requiring different types,
you may want to execute OTT separately for each piece, requiring for each piece, one
initialization file containing an initialization function.
After an environment handle is created by an explicit OCI object call (for example, by
calling
OCIEnvCreate()
) you must also explicitly call the initialization functions. All the
initialization functions must be called for each explicitly created environment handle.
This gives each handle access to all the Oracle data types used in the entire program.
If an environment handle is implicitly created by embedded SQL statements, such as
EXEC SQL CONTEXT USE
and
EXEC SQL CONNECT
, the handle is initialized implicitly, and the
initialization functions need not be called. This is only relevant when Pro*C/C++ is
being combined with OCI applications.
The following example shows an initialization function.
Chapter 24
About Using OTT with OCI Applications
24-21

Suppose that you have an intype file,
ex2c.typ
, containing the content shown in
Example 24-15.
Then you invoke OTT from the command line and specify the initialization function, as
shown in Example 24-16.
OTT generates the
ex2cv.c
file with the contents shown in Example 24-17.
The function
ex2cv()
creates the type version table and inserts the types
BREN.PERSON
and
BREN.ADDRESS
.
If a program explicitly creates an environment handle, all the initialization functions
must be generated, compiled, and linked, because they must be called for each
explicitly created handle. If a program does not explicitly create any environment
handles, initialization functions are not required.
A program that uses an OTT-generated header file must also use the initialization
function generated at the same time. When a header file is generated by OTT and an
environment handle is explicitly created in the program, then the implementation file
must also be compiled and linked into the executable.
Example 24-15 Content of an Intype File Named ex2c.typ
TYPE BREN.PERSON
TYPE BREN.ADDRESS
Example 24-16 Invoking OTT and Specifying the Initialization Function
ott userid=bren intype=ex2c outtype=ex2co hfile=ex2ch.h initfile=ex2cv.c
Example 24-17 Content of an OTT-Generated File Named ex2cv.c
#ifndef OCI_ORACLE
#include <oci.h>
#endif
sword ex2cv(OCIEnv *env, OCIError *err)
{
sword status = OCITypeVTInit(env, err);
if (status == OCI_SUCCESS)
status = OCITypeVTInsert(env, err,
"BREN", 5,
"PERSON", 6,
"$8.0", 4);
if (status == OCI_SUCCESS)
status = OCITypeVTInsert(env, err,
"BREN", 5,
"ADDRESS", 7,
"$8.0", 4);
return status;
}
See Also:
OCIEnvCreate()
Chapter 24
About Using OTT with OCI Applications
24-22

24.6.3 Tasks of the Initialization Function
The C initialization function supplies version information about the types processed by
OTT. It adds to the type-version table the name and version identifier of every OTT-
processed object data type.
The type-version table is used by the Oracle database type manager to determine
which version of a type a particular program uses. Different initialization functions
generated by OTT at different times can add some of the same types to the type
version table. When a type is added more than once, Oracle Database ensures that
the same version of the type is registered each time.
It is the OCI programmer's responsibility to declare a function prototype for the
initialization function, and to call the function.
Note:
In the current release of Oracle Database, each type has only one version.
Initialization of the type version table is required only for compatibility with
future releases of Oracle Database.
24.7 OTT Reference
Parameters that can appear on the OTT command line or in a
CONFIG
file control the
behavior of OTT. Certain parameters can also appear in the intype file.
This section provides detailed information about the following topics:
•OTT Command-Line Syntax
•OTT Parameters
•Where OTT Parameters Can Appear
•Structure of the Intype File
•Nested Included File Generation
•SCHEMA_NAMES Usage
•Default Name Mapping
•OTT Restriction on File Name Comparison
•OTT Command on Microsoft Windows
The following conventions are used in this section to describe OTT syntax:
•Italic strings are variables or parameters to be supplied by the user.
•Strings in UPPERCASE are entered as shown, except that case is not significant.
•OTT keywords are listed in a lowercase monospaced font in examples and
headings, but are printed in uppercase in text to make them more distinctive.
•Square brackets [...] enclose optional items.
Chapter 24
OTT Reference
24-23

•An ellipsis (...) immediately following an item (or items enclosed in brackets)
means that the item can be repeated any number of times.
•Punctuation symbols other than those described earlier are entered as shown.
These include ".", "@", and so on.
24.7.1 OTT Command-Line Syntax
The OTT command-line interface is used when explicitly invoking OTT to translate
database types into C structs.
This is always required when you develop OCI applications that use objects.
An OTT command-line statement consists of the keyword
OTT
, followed by a list of OTT
parameters.
The parameters that can appear on an OTT command-line statement are as follows:
[userid=username/password[@db_name]]
[intype=filename]
outtype=filename
code=C|ANSI_C|KR_C
[hfile=filename]
[errtype=filename]
[config=filename]
[initfile=filename]
[initfunc=filename]
[case=SAME|LOWER|UPPER|OPPOSITE]
[schema_name=ALWAYS|IF_NEEDED|FROM_INTYPE]
[transitive=TRUE|FALSE]
[URL=url]
Note:
Generally, the order of the parameters following the
ott
command does not
matter. Only the
OUTTYPE
and
CODE
parameters are always required.
The
HFILE
parameter is almost always used. If omitted from the command line,
HFILE
must be specified individually for each type in the intype file. If OTT determines that a
type not listed in the intype file must be translated, an error is reported. Therefore, it is
safe to omit the
HFILE
parameter only if the intype file was previously generated as an
OTT outtype file.
If the intype file is omitted, the entire schema is translated. The OTT parameter
descriptions are described in the sections that follow.
Chapter 24
OTT Reference
24-24

The following is an example of an OTT command-line statement (you are prompted for
the password):
ott userid=marc intype=in.typ outtype=out.typ code=c hfile=demo.h\
errtype=demo.tls case=lower
The following sections describe each of the OTT command-line parameters.
See Also:
OTT Parameters
24.7.2 OTT Parameters
Enter parameters on the OTT command line using the following format:
parameter=value
In this format,
parameter
is the literal parameter string and
value
is a valid parameter
setting. The literal parameter string is not case-sensitive.
Separate command-line parameters by using either spaces or tabs.
Parameters can also appear within a configuration file, but, in that case, no whitespace
is permitted within a line, and each parameter must appear on a separate line.
Additionally, the parameters
CASE,
HFILE,INITFUNC
, and
INITFILE
can appear in the
intype file.
This section includes the following OTT parameters:
•USERID
•INTYPE
•OUTTYPE
•CODE
•INITFILE
•INITFUNC
•HFILE
•CONFIG
•ERRTYPE
•CASE
•SCHEMA_NAMES
•TRANSITIVE
•URL
Chapter 24
OTT Reference
24-25

24.7.2.1 USERID
The
USERID
parameter specifies the database user name, password, and optional
database name (Oracle Net Services database specification string).
If the database name is omitted, the default database is assumed. The syntax of this
parameter is:
userid=username/password[@db_name]
The
USERID
parameter is optional. If it is omitted, OTT automatically attempts to
connect to the default database as user
OPS$username
, where
username
is the user's
operating system user name. If this is the first parameter, "
USERID=
" and the password
and the database name can be omitted, as shown here:
ott username ...
For security purposes, when you enter only the user name you are prompted for the
rest of the entry.
The
username
and
db_name
(schema name) combination is appended and used as a key
in the
OCIContextGetValue()
call, which supports a maximum length of 64 bytes in
Oracle Database 12c Release 1 (12.1). In Oracle Database 12c Release 2 (12.2) this
max length is extended to support 243 bytes, not including 1 character for the period
(.).
24.7.2.2 INTYPE
The
INTYPE
parameter specifies the name of the file from which to read the list of object
type specifications. OTT translates each type in the list.
The syntax for this parameter is
intype=filename
"
INTYPE=
" can be omitted if
USERID
and
INTYPE
are the first two parameters, in that order,
and "
USERID=
" is omitted. If the
INTYPE
parameter is not specified, all types in the user's
schema are translated.
ott username filename...
The intype file can be thought of as a makefile for type declarations. It lists the types
for which C struct declarations are needed.
If the file name on the command line or in the intype file does not include an extension,
an operating system-specific extension such as "
TYP
" or "
.typ
" is added.
See Also:
Structure of the Intype File for a description of the format of the intype file
Chapter 24
OTT Reference
24-26

24.7.2.3 OUTTYPE
The
OUTTYPE
parameter specifies the name of a file into which OTT writes type
information for all the object data types it processes.
This includes all types explicitly named in the intype file, and can include additional
types that are translated because they are used in the declarations of other types that
must be translated (if
TRANSITIVE=TRUE
). This file must be used as an intype file in a
future invocation of OTT.
outtype=filename
If the
INTYPE
and
OUTTYPE
parameters refer to the same file, the new
INTYPE
parameter
information replaces the old information in the intype file. This provides a convenient
way for the same intype file to be used repeatedly in the cycle of altering types,
generating type declarations, editing source code, precompiling, compiling, and
debugging.
The parameter
OUTTYPE
must be specified.
If the file name on the command line or in the outtype file does not include an
extension, an operating system-specific extension such as "
TYP
" or "
.typ
" is added.
24.7.2.4 CODE
This is the desired host language for OTT output, which is specified as
CODE=C,
CODE=KR_C,
or
CODE=ANSI_C
.
"
CODE=C
" is equivalent to "
CODE=ANSI_C
".
CODE
=
C|KR_C|ANSI_C
There is no default value for this parameter; it must be supplied.
24.7.2.5 INITFILE
The
INITFILE
parameter specifies the name of the file where the OTT-generated
initialization file is to be written.
The initialization function is not generated if this parameter is omitted.
For Pro*C/C++ programs, the
INITFILE
is not necessary, because the SQLLIB runtime
library performs the necessary initializations. An OCI program user must compile and
link the
INITFILE
files, and must call the initialization file functions when an
environment handle is created.
If the file name of an
INITFILE
on the command line or in the intype file does not
include an extension, an operating system-specific extension such as "
C
" or "
.c
" is
added.
initfile=filename
Chapter 24
OTT Reference
24-27

24.7.2.6 INITFUNC
The
INITFUNC
parameter is only used in OCI programs.
It specifies the name of the initialization function generated by OTT. If this parameter is
omitted, the name of the initialization function is derived from the name of the
INITFILE
.
initfunc=filename
24.7.2.7 HFILE
The
HFILE
parameter specifies the name of the include (
.h
) file to be generated by OTT
for the declarations of types that are mentioned in the intype file but whose include
files are not specified there.
This parameter is required unless the include file for each type is specified individually
in the intype file. This parameter is also required if a type not mentioned in the intype
file must be generated because other types require it, and these other types are
declared in two or more different files, and
TRANSITIVE=TRUE
.
If the file name of an
HFILE
on the command line or in the intype file does not include
an extension, an operating system-specific extension such as "
H
" or "
.h
" is added.
hfile=filename
24.7.2.8 CONFIG
The
CONFIG
parameter specifies the name of the OTT configuration file, which lists
commonly used parameter specifications.
Parameter specifications are also read from a system configuration file in an operating
system-dependent location. All remaining parameter specifications must appear on the
command line, or in the intype file.
config=filename
Note:
A
CONFIG
parameter is not allowed in the
CONFIG
file.
24.7.2.9 ERRTYPE
If the
ERRTYPE
parameter is supplied, OTT writes a listing of the intype file to the
ERRTYPE
file, along with all informational and error messages.
Informational and error messages are sent to the standard output whether
ERRTYPE
parameter is specified or not.
Essentially, the
ERRTYPE
file is a copy of the intype file with error messages added. In
most cases, an error message includes a pointer to the text that caused the error.
If the file name of an
ERRTYPE
on the command line or in the intype file does not include
an extension, an operating system-specific extension such as "
TLS
" or "
.tls
" is added.
Chapter 24
OTT Reference
24-28

errtype=filename
24.7.2.10 CASE
This
CASE
parameter affects the case of certain C identifiers generated by OTT.
The possible values of
CASE
are
SAME, LOWER, UPPER
, and
OPPOSITE
. If
CASE = SAME
, the
case of letters is not changed when converting database type and attribute names to C
identifiers. If
CASE=LOWER
, all uppercase letters are converted to lowercase. If
CASE=UPPER
, all lowercase letters are converted to uppercase. If
CASE=OPPOSITE
, all
uppercase letters are converted to lowercase, and vice versa.
CASE=[SAME|LOWER|UPPER|OPPOSITE]
This option affects only those identifiers (attributes or types not explicitly listed) not
mentioned in the intype file. Case conversion occurs after a legal identifier has been
generated.
Note that the case of the C struct identifier for a type specifically mentioned in the
INTYPE
parameter option is the same as its case in the intype file. For example, if the
intype file includes the following line:
TYPE Worker
Then OTT generates the following line:
struct Worker {...};
However, suppose that the intype file is written as follows:
TYPE wOrKeR
Then OTT generates the following line, following the case specified in the intype file.
struct wOrKeR {...};
Case-insensitive SQL identifiers not mentioned in the intype file appear in uppercase if
CASE=SAME
, and in lowercase if
CASE=OPPOSITE
. A SQL identifier is case-insensitive if it
was not enclosed in quotation marks when it was declared.
24.7.2.11 SCHEMA_NAMES
The
SCHEMA_NAMES
parameter offers control in qualifying the database name of a type
from the default schema with a schema name in the outtype file.
The outtype file generated by OTT contains information about the types processed by
OTT, including the type names.
See Also:
SCHEMA_NAMES Usage
Chapter 24
OTT Reference
24-29

24.7.2.12 TRANSITIVE
The
TRANSITIVE
parameter takes the values
TRUE
(the default) or
FALSE
.
It indicates whether type dependencies not explicitly listed in the intype file are to be
translated or not.
If
TRANSITIVE=TRUE
is specified, then types needed by other types but not mentioned in
the intype file are generated.
If
TRANSITIVE=FALSE
is specified, then types not mentioned in the intype file are not
generated, even if they were used as attribute types of other generated types.
24.7.2.13 URL
For the
URL
parameter, OTT uses JDBC (Java Database Connectivity), the Java
interface for connecting to the database.
The default value of parameter
URL
is:
URL
=
jdbc:oracle:oci8:@
The OCI8 driver is for client-side use with an Oracle Database installation.
To specify the JDBC Thin driver (the Java driver for client-side use without an Oracle
Database installation), use the following
URL
parameter syntax:
URL=jdbc:oracle:thin:@host:port:sid
The
host
is the name of the host on which the database is running,
port
is the port
number, and
sid
is the Oracle SID.
24.7.3 Where OTT Parameters Can Appear
OTT parameters can appear on the command line, in a
CONFIG
file named on the
command line, or both.
Some parameters are also allowed in the intype file.
OTT is invoked as follows:
ott username/password parameters
If one of the parameters on the command line is the following, then additional
parameters are read from the configuration file
filename
:
config=filename
In addition, parameters are also read from a default configuration file in an operating
system-dependent location. This file must exist, but can be empty. Parameters in a
configuration file must appear one in each line, with no whitespace on the line.
If OTT is executed without any arguments, an online parameter reference is displayed.
The types for OTT to translate are named in the file specified by the
INTYPE
parameter.
The parameters
CASE, INITFILE, INITFUNC
, and
HFILE
can also appear in the intype file.
The outtype files generated by OTT include the
CASE
parameter, and include the
Chapter 24
OTT Reference
24-30

INITFILE
, and
INITFUNC
parameters if an initialization file was generated. The outtype
file specifies the
HFILE
individually for each type.
The case of the OTT command is operating system-dependent.
24.7.4 Structure of the Intype File
The intype and outtype files list the types translated by OTT, and provide all the
information needed to determine how a type or attribute name is translated to a legal C
identifier.
These files contain one or more type specifications. These files also can contain
specifications of the following options:
•
CASE
•
HFILE
•
INITFILE
•
INITFUNC
If the
CASE, INITFILE
, or
INITFUNC
options are present, they must precede any type
specifications. If these options appear both on the command line and in the intype file,
the value on the command line is used.
This section includes the following topic: Intype File Type Specifications.
See Also:
Outtype File for an example of a simple user-defined intype file, and of the
full outtype file that OTT generates from it
24.7.4.1 Intype File Type Specifications
A type specification in the intype file names an object data type that is to be translated.
A type specification in the outtype file names an object data type that has been
translated.
TYPE employee
TRANSLATE SALARY$ AS salary
DEPTNO AS department
TYPE ADDRESS
TYPE PURCHASE_ORDER AS p_o
The structure of a type specification is as follows, where [] indicates optional inputs
inside:
TYPE type_name [AS type_identifier]
[VERSION [=] version_string]
[HFILE [=] hfile_name]
[TRANSLATE{member_name [AS identifier]}...]
The syntax of
type_name
is:
[schema_name.]type_name
Chapter 24
OTT Reference
24-31

The
schema_name
is the name of the schema that owns the given object data type, and
type_name
is the name of the type. The default schema is that of the user running OTT.
The default database is the local database.
The components of a type specification are described as follows:
•
type_name
is the name of an Oracle Database object data type.
•
type_identifier
is the C identifier used to represent the type. If
type_identifier
is
omitted, the default name mapping algorithm is used.
•
version_string
is the version string of the type that was used when the code was
generated by a previous invocation of OTT. The version string is generated by
OTT and written to the outtype file, which can be used as the intype file when OTT
is executed later. The version string does not affect the operation of OTT, but is
eventually used to select the version of the object data type that should be used in
the running program.
•
hfile_name
is the name of the header file in which the declarations of the
corresponding struct or class appear. If
hfile_name
is omitted, the file named by
the command-line
HFILE
parameter is used if a declaration is generated.
•
member_name
is the name of an attribute (data member) that is to be translated to
the
identifier
.
•
identifier
is the C identifier used to represent the attribute in the user program.
Identifiers can be specified in this way for any number of attributes. The default
name mapping algorithm is used for the attributes that are not mentioned.
An object data type may need to be translated for one of two reasons:
•It appears in the intype file.
•It is required to declare another type that must be translated, and
TRANSITIVE=TRUE
.
If a type that is not mentioned explicitly is required by types declared in exactly one
file, OTT writes the translation of the required type to the same file or files as the
explicitly declared types that require it.
If a type that is not mentioned explicitly is required by types declared in two or more
different files, OTT writes the translation of the required type to the global
HFILE
file.
See Also:
Default Name Mapping for more information about naming the intype file
related to the
version_string
component.
24.7.5 Nested Included File Generation
Every
HFILE
generated by OTT uses
#include
directives to include other necessary
files and
#define
directives to define a symbol constructed from the name of the file,
which can be used to determine if the
HFILE
has been included.
Consider, for example, a database with the types shown in Example 24-18.
The intype file content is shown in Example 24-19.
Chapter 24
OTT Reference
24-32

If you invoke OTT with the command shown in Example 24-20, then it generates the
header files shown in Example 24-21 and Example 24-22.
The content of the header file
tott95b.h
is shown in Example 24-21.
The content of the header file tott95a.h is shown in Example 24-22.
In Example 24-21, the symbol
TOTT95B_ORACLE
is defined first so that the programmer
can conditionally include
tott95b.h
without having to worry whether
tott95b.h
depends
on the include file using the construct, as shown in Example 24-23.
Using this technique, the programmer can include
tott95b.h
from some file, say
foo.h
,
without having to know whether some other file included by
foo.h
also includes
tott95b.h
.
After the definition of the symbol
TOTT95B_ORACLE
, the file
oci.h
is included. Every
HFILE
generated by OTT includes
oci.h
, which contains type and function declarations that
the Pro*C/C++ or OCI programmer can use. This is the only case in which OTT uses
angle brackets in an
#include
directive.
Next, the file
tott95a.h
is included. This file is included because it contains the
declaration of "
struct px1
", which
tott95b.h
requires. When the user's intype file
requests that type declarations be written to more than one file, OTT determines which
other files each
HFILE
must include, and generates the necessary
#includes
directives.
Note that OTT uses quotation marks in this
#include
directive. When a program
including
tott95b.h
is compiled, the search for
tott95a.h
begins where the source
program was found, and thereafter follows an implementation-defined search rule. If
tott95a.h
cannot be found in this way, a complete file name (for example, a Linux or
UNIX absolute path name beginning with /) should be used in the intype file to specify
the location of
tott95a.h
.
Example 24-18 Object Type Definition to Demonstrate How OTT Generates
Include Files
create type px1 AS OBJECT (col1 number, col2 integer);
create type px2 AS OBJECT (col1 px1);
create type px3 AS OBJECT (col1 px1);
Example 24-19 Content of the Intype File
CASE=lower
type pxl
hfile tott95a.h
type px3
hfile tott95b.h
Example 24-20 Invoking OTT from the Command Line
ott scott tott95i.typ outtype=tott95o.typ code=c
Example 24-21 Content of the Header File tott95b.h
#ifndef TOTT95B_ORACLE
#define TOTT95B_ORACLE
#ifndef OCI_ORACLE
#include <oci.h>
#endif
#ifndef TOTT95A_ORACLE
#include "tott95a.h"
#endif
Chapter 24
OTT Reference
24-33

typedef OCIRef px3_ref;
struct px3
{
struct px1 col1;
};
typedef struct px3 px3;
struct px3_ind
{
OCIInd _atomic;
struct px1_ind col1
};
typedef struct px3_ind px3_ind;
#endif
Example 24-22 Content of the Header File tott95a.h
#ifndef TOTT95A_ORACLE
#define TOTT95A_ORACLE
#ifndef OCI_ORACLE
#include <oci.h>
#endif
typedef OCIRef px1_ref;
struct px1
{
OCINumber col1;
OCINumber col2;
}
typedef struct px1 px1;
struct px1_ind
{
OCIInd _atomic;
OCIInd col1;
OCIInd col2;
}
typedef struct px1_ind px1_ind;
#endif
Example 24-23 Construct to Use to Conditionally Include the Header File
tott95b.h
#ifndef TOTT95B_ORACLE
#include "tott95b.h"
#endif
24.7.6 SCHEMA_NAMES Usage
The
SCHEMA_NAMES
parameter affects whether the name of a type from the default
schema to which OTT is connected is qualified with a schema name in the outtype file.
This parameter affects whether the name of a type from the default schema to which
OTT is connected is qualified with a schema name in the outtype file.
The name of a type from a schema other than the default schema is always qualified
with a schema name in the outtype file.
The schema name, or its absence, determines in which schema the type is found
during program execution.
There are three settings:
•
schema_names=ALWAYS
(default)
Chapter 24
OTT Reference
24-34

All type names in the outtype file are qualified with a schema name.
•
schema_names=IF_NEEDED
The type names in the outtype file that belong to the default schema are not
qualified with a schema name. As always, type names belonging to other schemas
are qualified with the schema name.
•
schema_names=FROM_INTYPE
A type mentioned in the intype file is qualified with a schema name in the outtype
file if, and only if, it was qualified with a schema name in the intype file. A type in
the default schema that is not mentioned in the intype file but that must be
generated because of type dependencies is written with a schema name only if the
first type encountered by OTT that depends on it was written with a schema name.
However, a type that is not in the default schema to which OTT is connected is
always written with an explicit schema name.
The outtype file generated by OTT is an input parameter to Pro*C/C++. From the point
of view of Pro*C/C++, it is the Pro*C/C++ intype file. This file matches database type
names to C struct names. This information is used at runtime to ensure that the correct
database type is selected into the struct. If a type appears with a schema name in the
outtype file (Pro*C/C++ intype file), the type is found in the named schema during
program execution. If the type appears without a schema name, the type is found in
the default schema to which the program connects, which can be different from the
default schema that OTT used.
This section includes the following topic: Example: Schema_Names Usage.
24.7.6.1 Example: Schema_Names Usage
Shows examples of using
SCHEMA_NAMES
parameter.
Suppose that
SCHEMA_NAMES
is set to
FROM_INTYPE
, and the intype file reads as follows:
TYPE Person
TYPE david.Dept
TYPE sam.Company
Then the Pro*C/C++ application that uses the OTT-generated structs uses the types
sam.Company
,
david.Dept
, and
Person
. Using
Person
without a schema name refers to the
Person
type in the schema to which the application is connected.
If OTT and the application both connect to schema
david
, the application uses the
same type (
david.Person
) that OTT used. If OTT connected to schema
david
but the
application connects to schema
jana
, the application uses the type
jana.Person
. This
behavior is appropriate only if the same "
CREATE TYPE Person
" statement has been
executed in schema
david
and schema
jana
.
In contrast, the application uses type
david.Dept
regardless of to which schema the
application is connected. If this is the behavior that you want, be sure to include
schema names with your type names in the intype file.
In some cases, OTT translates a type that the user did not explicitly name. For
example, consider the following SQL declarations:
CREATE TYPE Address AS OBJECT
( street VARCHAR2(40),
city VARCHAR(30),
state CHAR(2),
Chapter 24
OTT Reference
24-35

zip_code CHAR(10) );
CREATE TYPE Person AS OBJECT
( name CHAR(20),
age NUMBER,
addr ADDRESS );
Now suppose that OTT connects to schema
david
,
SCHEMA_NAMES=FROM_INTYPE
is
specified, and the user's intype files include either TYPE
Person
or TYPE
david.Person
.
However, the intype file does not mention the type
david.Address
, which is used as a
nested object type in type
david.Person
. If "
TYPE david.Person
" appeared in the intype
file, then "
TYPE david.Person
" and "
TYPE david.Address
" appear in the outtype file. If
"
Type Person
" appeared in the intype file, then "
TYPE Person
" and "
TYPE Address
" appear
in the outtype file.
If the
david.Address
type is embedded in several types translated by OTT, but is not
explicitly mentioned in the intype file, the decision of whether to use a schema name is
made the first time OTT encounters the embedded
david.Address
type. If, for some
reason, the user wants type
david.Address
to have a schema name but does not want
type
Person
to have one, the user should explicitly specify the following in the intype
file:
TYPE david.Address
In the usual case in which each type is declared in a single schema, it is safest for the
user to qualify all type names with schema names in the intype file.
24.7.7 Default Name Mapping
When OTT creates a C identifier name for an object type or attribute, it translates the
name from the database character set to a legal C identifier.
First, the name is translated from the database character set to the character set used
by OTT. Next, if a translation of the resulting name is supplied in the intype file, that
translation is used. Otherwise, OTT translates the name character-by-character to the
compiler character set, applying the
CASE
option. The following describes this process
in more detail.
When OTT reads the name of a database entity, the name is automatically translated
from the database character set to the character set used by OTT. In order for OTT to
read the name of the database entity successfully, all the characters of the name must
be found in the OTT character set, although a character can have different encodings
in the two character sets.
The easiest way to guarantee that the character set used by OTT contains all the
necessary characters is to make it the same as the database character set. Note,
however, that the OTT character set must be a superset of the compiler character set.
That is, if the compiler character set is 7-bit ASCII, the OTT character set must include
7-bit ASCII as a subset, and if the compiler character set is 7-bit EBCDIC, the OTT
character set must include 7-bit EBCDIC as a subset. The user specifies the character
set that OTT uses by setting the
NLS_LANG
environment variable, or by some other
operating system-specific mechanism.
Once OTT has read the name of a database entity, it translates the name from the
character set used by OTT to the compiler's character set. If a translation of the name
appears in the intype file, OTT uses that translation.
Chapter 24
OTT Reference
24-36

Otherwise, OTT attempts to translate the name by using the following steps:
1. If the OTT character set is a multibyte character set, all multibyte characters in the
name that have single-byte equivalents are converted to those single-byte
equivalents.
2. The name is converted from the OTT character set to the compiler character set.
The compiler character set is a single-byte character set such as US7ASCII.
3. The case of letters is set according to the
CASE
option in effect, and any character
that is not legal in a C identifier, or that has no translation in the compiler character
set, is replaced by an underscore. If at least one character is replaced by an
underscore, OTT gives a warning message. If all the characters in a name are
replaced by underscores, OTT gives an error message.
Character-by-character name translation does not alter underscores, digits, or single-
byte letters that appear in the compiler character set, so legal C identifiers are not
altered.
Name translation can, for example, translate accented single-byte characters such as
"o" with an umlaut or "a" with an accent grave to "o" or "a", and can translate a
multibyte letter to its single-byte equivalent. Name translation typically fails if the name
contains multibyte characters that lack single-byte equivalents. In this case, the user
must specify name translations in the intype file.
OTT does not detect a naming clash caused by two or more database identifiers being
mapped to the same C name, nor does it detect a naming problem where a database
identifier is mapped to a C keyword.
24.7.8 OTT Restriction on File Name Comparison
Currently, OTT determines if two files are the same by comparing the file names
provided by the user on the command line or in the intype file.
But one potential problem can occur when OTT needs to know if two file names refer
to the same file. For example, if the OTT-generated file
foo.h
requires a type
declaration written to
foo1.h
, and another type declaration written to
/private/elias/
foo1.h
, OTT should generate one
#include
directive if the two files are the same, and
two
#includes
directives if the files are different. In practice, though, it would conclude
that the two files are different, and would generate two
#includes
directives, as follows:
#ifndef FOO1_ORACLE
#include "foo1.h"
#endif
#ifndef FOO1_ORACLE
#include "/private/elias/foo1.h"
#endif
If
foo1.h
and
/private/elias/foo1.h
are different files, only the first one is included. If
foo1.h
and
/private/elias/foo1.h
are the same file, a redundant
#include
directive is
written.
Therefore, if a file is mentioned several times on the command line or in the intype file,
each mention of the file should use exactly the same file name.
Chapter 24
OTT Reference
24-37

24.7.9 OTT Command on Microsoft Windows
OTT executable on Microsoft Windows in the current release is
ott.bat
, instead of
ott.exe
as in the earlier releases.
This may break Windows batch scripts, as the scripts exit immediately after executing
ott. To fix this problem, OTT should be invoked as follows, in Windows batch scripts:
call ott [arguments]
Note:
ORACLE_HOME\precomp\admin\ott.exe
can be used until the scripts are fixed, as
an intermediate solution. However, this intermediate solution will not be
provided in future releases.
Chapter 24
OTT Reference
24-38

25
Oracle Database Access C API
This chapter begins to describe the Oracle Database Access C API and in particular
the OCI relational functions for C.
This chapter includes information about calling OCI functions in your application, along
with detailed descriptions of each function call.
See Also:
For code examples, see the demonstration programs included with your
Oracle Database installation. For additional information, see OCI
Demonstration Programs.
This chapter contains these topics:
•Introduction to the Relational Functions
•Connect, Authorize, and Initialize Functions
•Handle and Descriptor Functions
•Bind, Define, and Describe Functions
25.1 Introduction to the Relational Functions
Introduces OCI relational function calls.
This chapter and More Oracle Database Access C API describe the OCI relational
function calls and cover the functions in the basic OCI.
See Also:
Error Handling in OCI for information about return codes and error handling
25.1.1 Conventions for OCI Functions
Introduces the conventions used for OCI functions.
For each function, the following information is listed:
25.1.2 Purpose
What is the functions purpose?
A brief description of the action performed by the function.
25-1

25.1.3 Syntax
What is the function declaration?
The function declaration.
25.1.4 Parameters
A description of each of the function's parameters and their modes.
This description includes the parameter's mode. The mode of a parameter has three
possible values, as described in Table 25-1.
Table 25-1 Mode of a Parameter
Mode Description
IN A parameter that passes data to the OCI
OUT A parameter that receives data from the OCI on this call
IN/OUT A parameter that passes data on the call and receives data on the
return from this or a subsequent call
25.1.5 Comments
Describes more detailed information about the function (if available).
This information may include restrictions on the use of the function, or other
information that might be useful when using the function in an application.
25.1.6 Returns
This optional section describes the possible values that can be returned.
This section can be found either before or after the Comments section.
25.1.7 Example
Provides acomplete or partial code example demonstrating the use of the function call
being described.
Not all function descriptions include an example.
25.1.8 Related Functions
Shows a list of related function calls to the function if applicable.
A list of related function calls.
25.1.9 About Calling OCI Functions
Provides useful information about calling OCI functions.
Chapter 25
Introduction to the Relational Functions
25-2

Unlike earlier versions of OCI, in and after release 8, you cannot pass -1 for the string
length parameter of a
NULL
-terminated string. When you pass string lengths as
parameters, do not include the
NULL
terminator byte in the length. The OCI does not
expect strings to be
NULL
-terminated.
Buffer lengths that are OCI parameters are in bytes, with the following exceptions:
•The
amount
parameters in some LOB calls are in characters
•When
UTF-16
encoding of text is used in function parameters, the length is in
character points
25.1.10 Server Round-Trips for LOB Functions
Indicates the number of server round-trips required for individual OCI LOB functions.
For a table showing the number of server round-trips required for individual OCI LOB
functions, see OCI Function Server Round-Trips.
25.2 Connect, Authorize, and Initialize Functions
Lists and describes connect, authorize, and initialize functions.
Table 25-1 describes the OCI connect, authorize, and initialize functions that are
described in this section.
Table 25-2 Connect, Authorize, and Initialize Functions
Function Purpose
OCIAppCtxClearAll() Clear all attribute-value information in a
namespace of an application context
OCIAppCtxSet() Set an attribute and its associated value
in a namespace of an application context
OCIConnectionPoolCreate() Initialize the connection pool
OCIConnectionPoolDestroy() Destroy the connection pool
OCIDBShutdown() Shut down Oracle Database
OCIDBStartup() Start an Oracle Database instance
OCIEnvCreate() Create and initialize an OCI environment
handle
OCIEnvNlsCreate() Create and initialize an environment
handle for OCI functions to work under.
Enable you to set character set ID and
national character set ID at environment
creation time.
OCILogoff() Release a session that was retrieved
using
OCILogon2()
or
OCILogon()
OCILogon() Simplify single-session logon
OCILogon2() Create a logon session in various modes
OCIRequestDisableReplay() Disables application continuity replay for
a session for the duration of the current
database request.
Chapter 25
Connect, Authorize, and Initialize Functions
25-3

Table 25-2 (Cont.) Connect, Authorize, and Initialize Functions
Function Purpose
OCIServerAttach() Attach to a server; initialize server
context handle
OCIServerDetach() Detach from a server; uninitialize server
context handle
OCISessionBegin() Authenticate a user
OCISessionEnd() Terminate a user session
OCISessionGet() Get a session from a session pool
OCISessionPoolCreate() Initialize a session pool
OCISessionPoolDestroy() Destroy a session pool
OCISessionRelease() Release a session
OCITerminate() Detach from a shared memory
subsystem
25.2.1 OCIAppCtxClearAll()
Clears all attribute-value information in a namespace of an application context.
Purpose
Clears all attribute-value information in a namespace of an application context.
Syntax
sword OCIAppCtxClearAll ( void *sesshndl,
void *nsptr,
ub4 nsptrlen,
OCIError *errhp,
ub4 mode ;
Parameters
sesshndl (IN/OUT)
Pointer to a session handle.
nsptr (IN)
Pointer to the namespace string (currently only
CLIENTCONTEXT
).
nsptrlen (IN)
Length of the namespace string.
errhp (OUT)
An error handle that can be passed to
OCIErrorGet()
.
mode (IN)
Mode (
OCI_DEFAULT
is the default).
Returns
Returns an error number.
Chapter 25
Connect, Authorize, and Initialize Functions
25-4

Comments
This cleans up the context information on the server side during the next call to the
server. This namespace information is cleared from the session handle after the
information has been sent to the server and must be set up again if needed.
Related Topics
•OCIAppCtxSet()
Sets an attribute and its associated value in a namespace of an application
context.
•OCIErrorGet()
Returns an error message and an Oracle Database error code.
25.2.2 OCIAppCtxSet()
Sets an attribute and its associated value in a namespace of an application context.
Purpose
Sets an attribute and its associated value in a namespace of an application context.
Syntax
sword OCIAppCtxSet ( void *sesshndl,
void *nsptr,
ub4 nsptrlen,
void *attrptr,
ub4 attrptrlen,
void *valueptr,
ub4 valueptrlen,
OCIError *errhp,
ub4 mode );
Parameters
sesshndl (IN/OUT)
Pointer to a session handle.
nsptr (IN)
Pointer to the namespace string (currently only
CLIENTCONTEXT
).
nsptrlen (IN)
Length of the namespace string.
attrptr (IN)
Pointer to the attribute string.
attrptrlen (IN)
The length of the string pointed to by
attrptr
.
valueptr (IN)
Pointer to the value string.
valueptrlen (IN)
The length of the string pointed to by
valueptr
.
Chapter 25
Connect, Authorize, and Initialize Functions
25-5

errhp (OUT)
An error handle that can be passed to
OCIErrorGet()
.
mode (IN)
Mode (
OCI_DEFAULT
is the default).
Returns
Returns an error number.
Comments
The information set on the session handle is sent to the server during the next call to
the server.
This information is cleared from the session handle after the information has been sent
to the server and must be set up again if needed.
Related Topics
•OCIAppCtxClearAll()
Clears all attribute-value information in a namespace of an application context.
•OCIErrorGet()
Returns an error message and an Oracle Database error code.
25.2.3 OCIConnectionPoolCreate()
Initializes the connection pool.
Purpose
Initializes the connection pool.
Syntax
sword OCIConnectionPoolCreate ( OCIEnv *envhp,
OCIError *errhp,
OCICPool *poolhp,
OraText **poolName,
sb4 *poolNameLen,
const OraText *dblink,
sb4 dblinkLen,
ub4 connMin,
ub4 connMax,
ub4 connIncr,
const OraText *poolUsername,
sb4 poolUserLen,
const OraText *poolPassword,
sb4 poolPassLen,
ub4 mode );
Parameters
envhp (IN)
A pointer to the environment where the connection pool is to be created
errhp (IN/OUT)
An error handle that can be passed to
OCIErrorGet()
.
Chapter 25
Connect, Authorize, and Initialize Functions
25-6

poolhp (IN)
An allocated pool handle.
poolName (OUT)
The name of the connection pool connected to.
poolNameLen (OUT)
The length of the string pointed to by
poolName
.
dblink (IN)
Specifies the database (server) to connect to.
dblinkLen (IN)
The length of the string pointed to by
dblink
.
connMin (IN)
Specifies the minimum number of connections in the connection pool. Valid values
are 0 and higher.
These connections are opened to the server by
OCIConnectionPoolCreate()
. After the
connection pool is created, connections are opened only when necessary. Generally,
this parameter should be set to the number of concurrent statements that the
application is planning or expecting to run.
connMax (IN)
Specifies the maximum number of connections that can be opened to the database.
After this value is reached, no more connections are opened. Valid values are 1 and
higher.
connIncr (IN)
Allows the application to set the next increment for connections to be opened to the
database if the current number of connections is less than
connMax
. Valid values are 0
and higher.
poolUsername (IN)
Connection pooling requires an implicit primary session. This attribute provides a user
name for that session.
poolUserLen (IN)
The length of
poolUsername
.
poolPassword (IN)
The password for the user name
poolUsername
.
poolPassLen (IN)
The length of
poolPassword
.
mode (IN)
The modes supported are:
•
OCI_DEFAULT
•
OCI_CPOOL_REINITIALIZE
Ordinarily,
OCIConnectionPoolCreate()
is called with
mode
set to
OCI_DEFAULT
.
To change the pool attributes dynamically (for example, to change the
connMin
,
connMax
, and
connIncr
parameters), call
OCIConnectionPoolCreate()
with
mode
set to
OCI_CPOOL_REINITIALIZE
. When this is done, the other parameters are ignored.
Chapter 25
Connect, Authorize, and Initialize Functions
25-7

Comments
The OUT parameters
poolName
and
poolNameLen
contain values to be used in
subsequent
OCIServerAttach()
and
OCILogon2()
calls in place of the database name
and the database name length arguments.
Related Topics
•OCIConnectionPoolDestroy()
Destroys the connection pool.
•OCILogon2()
Gets a session.
•OCIServerAttach()
Creates an access path to a data source for OCI operations.
•OCIErrorGet()
Returns an error message and an Oracle Database error code.
•Connection Pool Handle Attributes
Lists and describes connection pool handle attributes.
25.2.4 OCIConnectionPoolDestroy()
Destroys the connection pool.
Purpose
Destroys the connection pool.
Syntax
sword OCIConnectionPoolDestroy ( OCICPool *poolhp,
OCIError *errhp,
ub4 mode );
Parameters
poolhp (IN)
A pool handle for which a pool has been created.
errhp (IN/OUT)
An error handle that can be passed to
OCIErrorGet()
.
mode (IN)
Currently, this function supports only the
OCI_DEFAULT
mode.
Related Topics
•OCIConnectionPoolCreate()
Initializes the connection pool.
•OCIErrorGet()
Returns an error message and an Oracle Database error code.
Chapter 25
Connect, Authorize, and Initialize Functions
25-8

25.2.5 OCIDBShutdown()
Shuts down an Oracle Database instance.
Purpose
Shuts down an Oracle Database instance.
Syntax
sword OCIDBShutdown ( OCISvcCtx *svchp,
OCIError *errhp,
OCIAdmin *admhp,
ub4 mode);
Parameters
svchp (IN)
A handle to a service context. There must be a valid server handle and a valid user
handle set in
svchp
.
errhp (IN/OUT)
An error handle that can be passed to
OCIErrorGet()
for diagnostic information when
there is an error.
admhp (IN) - Optional
An instance administration handle. Currently not used; pass
(OCIAdmin *)0
.
mode (IN)
OCI_DEFAULT
- Further connects are prohibited. Waits for users to disconnect from the
database.
OCI_DBSHUTDOWN_TRANSACTIONAL
- Further connects are prohibited and no new
transactions are allowed. Waits for active transactions to complete.
OCI_DBSHUTDOWN_TRANSACTIONAL_LOCAL
- Further connects are prohibited and no new
transactions are allowed. Waits only for local transactions to complete.
OCI_DBSHUTDOWN_IMMEDIATE
- Does not wait for current calls to complete or users to
disconnect from the database. All uncommitted transactions are terminated and rolled
back.
OCI_DBSHUTDOWN_FINAL
- Shuts down the database. Should be used only in the second
call to
OCIDBShutdown()
after the database is closed and dismounted.
OCI_DBSHUTDOWN_ABORT
- Does not wait for current calls to complete or users to
disconnect from the database. All uncommitted transactions are terminated and are
not rolled back. This is the fastest possible way to shut down the database, but the
next database startup may require instance recovery. Therefore, this option should be
used only in unusual circumstances; for example, if a background process terminates
abnormally.
Comments
To do a shut down, you must be connected to the database as
SYSOPER
or
SYSDBA
. You
cannot be connected to a shared server through a dispatcher. When shutting down in
any mode other than
OCI_DBSHUTDOWN_ABORT
, use the following procedure:
1. Call
OCIDBShutdown()
in
OCI_DEFAULT
,
OCI_DBSHUTDOWN_TRANSACTIONAL
,
OCI_DBSHUTDOWN_TRANSACTIONAL_LOCAL
, or
OCI_DBSHUTDOWN_IMMEDIATE
mode to prohibit
further connects.
Chapter 25
Connect, Authorize, and Initialize Functions
25-9

2. Issue the necessary
ALTER
DATABASE
commands to close and dismount the
database.
3. Call
OCIDBShutdown()
in
OCI_DBSHUTDOWN_FINAL
mode to shut down the instance.
Related Topics
•OCIAttrSet()
Sets the value of an attribute of a handle or a descriptor.
•OCIDBStartup()
Starts an Oracle Database instance.
•OCIErrorGet()
Returns an error message and an Oracle Database error code.
•Database Startup and Shutdown
This chapter describes topics about OCI database startup and shutdown.
25.2.6 OCIDBStartup()
Starts an Oracle Database instance.
Purpose
Starts an Oracle Database instance.
Syntax
sword OCIDBStartup ( OCISvcCtx *svchp,
OCIError *errhp,
OCIAdmin *admhp,
ub4 mode,
ub4 flags);
Parameters
svchp (IN)
A handle to a service context. There must be a valid server handle and user handle
set in
svchp
.
errhp (IN/OUT)
An error handle that can be passed to
OCIErrorGet()
for diagnostic information when
there is an error.
admhp (IN) - Optional
An instance administration handle. Use to pass additional arguments to the startup
call, or pass
(OCIAdmin *)0
if you do not set
OCI_ATTR_ADMIN_PFILE
.
mode (IN)
OCI_DEFAULT
- This is the only supported mode. It starts the instance, but does not
mount or open the database. Same as
STARTUP
NOMOUNT
.
flags (IN)
OCI_DEFAULT
- Allows database access to all users.
OCI_DBSTARTUPFLAG_RESTRICT
- Allows database access only to users with both the
CREATE
SESSION
and
RESTRICTED
SESSION
privileges (normally, the DBA).
Chapter 25
Connect, Authorize, and Initialize Functions
25-10

OCI_DBSTARTUPFLAG_FORCE
- Shuts down a running instance (if there is any) using
ABORT
before starting a new one. This mode should be used only in unusual circumstances.
Comments
You must be connected to the database as
SYSOPER
or
SYSDBA
in
OCI_PRELIM_AUTH
mode.
You cannot be connected to a shared server through a dispatcher (that is, when you
restart a running instance with
OCI_DBSTARTUPFLAG_FORCE
). To use a client-side
parameter file (
pfile
),
OCI_ATTR_ADMIN_PFILE
must be set in the administration handle;
otherwise, a server-side parameter file (
spfile
) is used. A call to
OCIDBStartup()
starts
one instance on the server.
Related Topics
•OCIAttrSet()
Sets the value of an attribute of a handle or a descriptor.
•OCIDBShutdown()
Shuts down an Oracle Database instance.
•OCIServerAttach()
Creates an access path to a data source for OCI operations.
•OCISessionBegin()
Creates a user session and begins a user session for a given server.
•OCIErrorGet()
Returns an error message and an Oracle Database error code.
•Database Startup and Shutdown
This chapter describes topics about OCI database startup and shutdown.
25.2.7 OCIEnvCreate()
Creates and initializes an environment handle for OCI functions to work under.
Purpose
Creates and initializes an environment handle for OCI functions to work under.
Syntax
sword OCIEnvCreate ( OCIEnv **envhpp,
ub4 mode,
const void *ctxp,
const void *(*malocfp)
(void *ctxp,
size_t size),
const void *(*ralocfp)
(void *ctxp,
void *memptr,
size_t newsize),
const void (*mfreefp)
(void *ctxp,
void *memptr))
size_t xtramemsz,
void **usrmempp );
Chapter 25
Connect, Authorize, and Initialize Functions
25-11

Parameters
envhpp (OUT)
A pointer to an environment handle whose encoding setting is specified by
mode
. The
setting is inherited by statement handles derived from
envhpp
.
mode (IN)
Specifies initialization of the mode. Valid modes are:
•
OCI_DEFAULT
- The default value, which is non-
UTF-16
encoding.
•
OCI_THREADED
- Uses threaded environment. Internal data structures not exposed to
the user are protected from concurrent accesses by multiple threads.
•
OCI_OBJECT
- Uses object features.
•
OCI_EVENTS
- Uses publish-subscribe notifications.
•
OCI_NO_UCB
- Suppresses the calling of the dynamic callback routine
OCIEnvCallback()
. The default behavior is to allow calling of
OCIEnvCallback()
when
the environment is created.
See Also:
"Dynamic Callback Registrations"
•
OCI_ENV_NO_MUTEX
- No mutual exclusion (mutex) locking occurs in this mode. All
OCI calls done on the environment handle, or on handles derived from the
environment handle, must be serialized.
OCI_THREADED
must also be specified when
OCI_ENV_NO_MUTEX
is specified.
•
OCI_SUPPRESS_NLS_VALIDATION
- Suppresses NLS character validation; NLS
character validation suppression is on by default beginning with Oracle Database
11g Release 1 (11.1). Use
OCI_ENABLE_NLS_VALIDATION
to enable NLS character
validation. See Comments for more information.
•
OCI_NEW_LENGTH_SEMANTICS
- Byte-length semantics is used consistently for all
handles, regardless of character sets.
•
OCI_NCHAR_LITERAL_REPLACE_ON
- Turns on N' substitution.
•
OCI_NCHAR_LITERAL_REPLACE_OFF
- Turns off N' substitution. If neither this mode nor
OCI_NCHAR_LITERAL_REPLACE_ON
is used, the substitution is determined by the
environment variable
ORA_NCHAR_LITERAL_REPLACE
, which can be set to
TRUE
or
FALSE
.
When it is set to
TRUE
, the replacement is turned on; otherwise it is turned off,
which is the default setting in OCI.
•
OCI_ENABLE_NLS_VALIDATION
- Enables NLS character validation. See Comments for
more information.
ctxp (IN)
Specifies the user-defined context for the memory callback routines.
malocfp (IN)
Specifies the user-defined memory allocation function. If mode is
OCI_THREADED
, this
memory allocation routine must be thread-safe.
Chapter 25
Connect, Authorize, and Initialize Functions
25-12

ctxp (IN)
Specifies the context pointer for the user-defined memory allocation function.
size (IN)
Specifies the size of memory to be allocated by the user-defined memory allocation
function.
ralocfp (IN)
Specifies the user-defined memory reallocation function. If the mode is
OCI_THREADED
,
this memory allocation routine must be thread-safe.
ctxp (IN)
Specifies the context pointer for the user-defined memory reallocation function.
memptr (IN)
Pointer to memory block.
newsize (IN)
Specifies the new size of memory to be allocated.
mfreefp (IN)
Specifies the user-defined memory free function. If the mode is
OCI_THREADED
, this
memory free routine must be thread-safe.
ctxp (IN)
Specifies the context pointer for the user-defined memory free function.
memptr (IN)
Pointer to memory to be freed.
xtramemsz (IN)
Specifies the amount of user memory to be allocated for the duration of the
environment.
usrmempp (OUT)
Returns a pointer to the user memory of size
xtramemsz
allocated by the call for the
user.
Comments
This call creates an environment for all the OCI calls using the modes specified by the
user.
Note:
This call should be invoked before any other OCI call and should be used
instead of the
OCIInitialize()
call.
This call returns an environment handle, which is then used by the remaining OCI
functions. There can be multiple environments in OCI, each with its own environment
modes. This function also performs any process level initialization if required by any
mode. For example, if you want to initialize an environment as
OCI_THREADED
, then all
libraries that are used by OCI are also initialized in the threaded mode.
Chapter 25
Connect, Authorize, and Initialize Functions
25-13

If N' substitution is turned on, the
OCIStmtPrepare2()
function performs the N'
substitution on the SQL text and stores the resulting SQL text in the statement handle.
Thus, if the application uses
OCI_ATTR_STATEMENT
to retrieve the SQL text from the OCI
statement handle, the modified SQL text, instead of the original SQL text, is returned.
To turn on N' substitution in
ksh
shell:
export ORA_NCHAR_LITERAL_REPLACE=TRUE
To turn on N' substitution in
csh
shell:
setenv ORA_NCHAR_LITERAL_REPLACE TRUE
If a remote database is of a release before 10.2, N' substitution is not performed.
If you are writing a DLL or a shared library using the OCI library, then use this call
instead of the deprecated
OCIInitialize()
call.
See Also:
"User Memory Allocation" for more information about the
xtramemsz
parameter and user memory allocation
Regarding
OCI_SUPPRESS_NLS_VALIDATION
and
OCI_ENABLE_NLS_VALIDATION
modes, by
default, when client and server character sets are identical, and client and server
releases are both Oracle Database 11g Release 1 (11.1) or later, OCI does not
validate character data in the interest of better performance. This means that if the
application inserts a character string with partial multibyte characters (for example, at
the end of a bind variable), then such strings could get persisted in the database as is.
Note that if either the client or the server release is older than Oracle Database 11g
Release 1 (11.1), then OCI does not allow partial characters.
The
OCI_ENABLE_NLS_VALIDATION
mode, which was the default until Oracle Database 10g
Release 2 (10.2), ensures that partial multibyte characters are not persisted in the
database (when client and server character sets are identical). If the application can
produce partial multibyte characters, and if the application can run in an environment
where the client and server character sets are identical, then Oracle recommends
using the
OCI_ENABLE_NLS_VALIDATION
mode explicitly in order to ensure that such partial
characters get stripped out.
Example
Creating a Thread-Safe OCI Environment with N' Substitution Turned On
OCIEnv *envhp;
...
/* Create a thread-safe OCI environment with N' substitution turned on. */
if(OCIEnvCreate((OCIEnv **)&envhp,
(ub4)OCI_THREADED | OCI_NCHAR_LITERAL_REPLACE_ON,
(void *)0, (void * (*)(void *, size_t))0,
(void * (*)(void *, void *, size_t))0,
(void (*)(void *, void *))0,
(size_t)0, (void **)0))
{
printf("Failed: OCIEnvCreate()\n");
return 1;
Chapter 25
Connect, Authorize, and Initialize Functions
25-14

}
...
Related Topics
•OCIHandleAlloc()
Returns a pointer to an allocated and initialized handle.
•OCIHandleFree()
Explicitly deallocates a handle
•OCIEnvNlsCreate()
Creates and initializes an environment handle for OCI functions to work under.
•OCITerminate()
Detaches the process from the shared memory subsystem and releases the
shared memory.
•OCIStmtPrepare2()
Prepares a SQL or PL/SQL statement for execution.
25.2.8 OCIEnvNlsCreate()
Creates and initializes an environment handle for OCI functions to work under.
Purpose
This function is an enhanced version of the
OCIEnvCreate()
function.
Syntax
sword OCIEnvNlsCreate ( OCIEnv **envhpp,
ub4 mode,
void *ctxp,
void *(*malocfp)
(void *ctxp,
size_t size),
void *(*ralocfp)
(void *ctxp,
void *memptr,
size_t newsize),
void (*mfreefp)
(void *ctxp,
void *memptr))
size_t xtramemsz,
void **usrmempp
ub2 charset,
ub2 ncharset );
Parameters
envhpp (OUT)
A pointer to an environment handle whose encoding setting is specified by
mode
. The
setting is inherited by statement handles derived from
envhpp
.
mode (IN)
Specifies initialization of the mode. Valid modes are:
•
OCI_DEFAULT
- The default value, which is non-
UTF-16
encoding.
Chapter 25
Connect, Authorize, and Initialize Functions
25-15

•
OCI_THREADED
- Uses threaded environment. Internal data structures not exposed to
the user are protected from concurrent accesses by multiple threads.
•
OCI_OBJECT
- Uses object features.
•
OCI_EVENTS
- Uses publish-subscribe notifications.
•
OCI_NO_UCB
- Suppresses the calling of the dynamic callback routine
OCIEnvCallback()
. The default behavior is to allow calling of
OCIEnvCallback()
when
the environment is created.
See Also:
Dynamic Callback Registrations
•
OCI_ENV_NO_MUTEX
- No mutual exclusion (mutex) locking occurs in this mode. All
OCI calls done on the environment handle, or on handles derived from the
environment handle, must be serialized.
OCI_THREADED
must also be specified when
OCI_ENV_NO_MUTEX
is specified.
•
OCI_SUPPRESS_NLS_VALIDATION
- Suppresses NLS character validation; NLS
character validation suppression is on by default beginning with Oracle Database
11g Release 1 (11.1). Use
OCI_ENABLE_NLS_VALIDATION
to enable NLS character
validation. See Comments for more information.
•
OCI_NCHAR_LITERAL_REPLACE_ON
- Turns on N' substitution.
•
OCI_NCHAR_LITERAL_REPLACE_OFF
- Turns off N' substitution. If neither this mode nor
OCI_NCHAR_LITERAL_REPLACE_ON
is used, the substitution is determined by the
environment variable
ORA_NCHAR_LITERAL_REPLACE
, which can be set to
TRUE
or
FALSE
.
When it is set to
TRUE
, the replacement is turned on; otherwise it is turned off, the
default setting in OCI.
•
OCI_ENABLE_NLS_VALIDATION
- Enables NLS character validation. See Comments for
more information.
ctxp (IN)
Specifies the user-defined context for the memory callback routines.
malocfp (IN)
Specifies the user-defined memory allocation function. If
mode
is
OCI_THREADED
, this
memory allocation routine must be thread-safe.
ctxp (IN)
Specifies the context pointer for the user-defined memory allocation function.
size (IN)
Specifies the size of memory to be allocated by the user-defined memory allocation
function.
ralocfp (IN)
Specifies the user-defined memory reallocation function. If the mode is
OCI_THREADED
,
this memory allocation routine must be thread-safe.
ctxp (IN)
Specifies the context pointer for the user-defined memory reallocation function.
Chapter 25
Connect, Authorize, and Initialize Functions
25-16

memptr (IN)
Pointer to memory block.
newsize (IN)
Specifies the new size of memory to be allocated.
mfreefp (IN)
Specifies the user-defined memory free function. If the mode is
OCI_THREADED
, this
memory free routine must be thread-safe.
ctxp (IN)
Specifies the context pointer for the user-defined memory free function.
memptr (IN)
Pointer to memory to be freed.
xtramemsz (IN)
Specifies the amount of user memory to be allocated for the duration of the
environment.
usrmempp (OUT)
Returns a pointer to the user memory of size
xtramemsz
allocated by the call for the
user.
charset (IN)
The client-side character set for the current environment handle. If it is 0, the
NLS_LANG
setting is used.
OCI_UTF16ID
is a valid setting; it is used by the metadata and the
CHAR
data.
ncharset (IN)
The client-side national character set for the current environment handle. If it is 0,
NLS_NCHAR
setting is used.
OCI_UTF16ID
is a valid setting; it is used by the
NCHAR
data.
Returns
OCI_SUCCESS
- Environment handle has been successfully created.
OCI_ERROR
- An error occurred.
Comments
This call creates an environment for all the OCI calls using the modes you specify.
After you use
OCIEnvNlsCreate()
to create the environment handle, the actual lengths
and returned lengths of bind and define handles are always expressed in number of
bytes. This applies to the following calls:
•
OCIBindByName()
and
OCIBindByName2()
•
OCIBindByPos()
and
OCIBindByPos2()
•
OCIBindDynamic()
•
OCIDefineByPos()
and
OCIDefineByPos2()
•
OCIDefineDynamic()
This function enables you to set
charset
and
ncharset
IDs at environment creation
time. It is an enhanced version of the
OCIEnvCreate()
function.
Chapter 25
Connect, Authorize, and Initialize Functions
25-17

OCIEnvNlsCreate()
must be called with
charset
and
ncharset
either both zero or both
non-zero. Failure to do so results in an error (
ORA-24820
).
This function sets nonzero
charset
and
ncharset
as client-side database and national
character sets, replacing the ones specified by
NLS_LANG
and
NLS_NCHAR
. When
charset
and
ncharset
are 0, the function behaves exactly the same as
OCIEnvCreate()
.
Specifically,
charset
controls the encoding for metadata and data with implicit form
attribute, and
ncharset
controls the encoding for data with
SQLCS_NCHAR
form attribute.
Although
OCI_UTF16ID
can be set by
OCIEnvNlsCreate()
, it cannot be set in
NLS_LANG
or
NLS_NCHAR
. To access the character set IDs in
NLS_LANG
and
NLS_NCHAR
, use
OCINlsEnvironmentVariableGet()
.
This call returns an environment handle, which is then used by the remaining OCI
functions. There can be multiple environments in OCI, each with its own environment
modes. This function also performs any process level initialization if required by any
mode. For example, if you want to initialize an environment as
OCI_THREADED
, then all
libraries that are used by OCI are also initialized in the threaded mode.
If N' substitution is turned on, the
OCIStmtPrepare2()
function performs the N'
substitution on the SQL text and stores the resulting SQL text in the statement handle.
Thus, if the application uses
OCI_ATTR_STATEMENT
to retrieve the SQL text from the OCI
statement handle, the modified SQL text, instead of the original SQL text, is returned.
To turn on N' substitution in
ksh
shell:
export ORA_NCHAR_LITERAL_REPLACE=TRUE
To turn on N' substitution in
csh
shell:
setenv ORA_NCHAR_LITERAL_REPLACE TRUE
If a remote database is of a release before 10.2, N' substitution is not performed.
If you are writing a DLL or a shared library using the OCI library, then use this call
instead of the deprecated
OCIInitialize()
call.
See Also:
•User Memory Allocation for more information about the
xtramemsz
parameter and user memory allocation
•
OCIEnvCreate()
for a code example illustrating setting N' substitution in a
related function
Regarding
OCI_SUPPRESS_NLS_VALIDATION
and
OCI_ENABLE_NLS_VALIDATION
modes, by
default, when client and server character sets are identical, and client and server
releases are both Oracle Database 11g Release 1 (11.1) or later, OCI does not
validate character data in the interest of better performance. This means that if the
application inserts a character string with partial multibyte characters (for example, at
the end of a bind variable), then such strings could get persisted in the database as is.
Note that if either the client or the server release is older than Oracle Database 11g
Release 1 (11.1), then OCI does not allow partial characters.
Chapter 25
Connect, Authorize, and Initialize Functions
25-18

The
OCI_ENABLE_NLS_VALIDATION
mode, which was the default until Oracle Database 10g
Release 2 (10.2), ensures that partial multibyte characters are not persisted in the
database (when client and server character sets are identical). If the application can
produce partial multibyte characters, and if the application can run in an environment
where the client and server character sets are identical, then Oracle recommends
using the
OCI_ENABLE_NLS_VALIDATION
mode explicitly in order to ensure that such partial
characters get stripped out.
Related Topics
•OCIHandleAlloc()
Returns a pointer to an allocated and initialized handle.
•OCIHandleFree()
Explicitly deallocates a handle
•OCITerminate()
Detaches the process from the shared memory subsystem and releases the
shared memory.
•OCINlsEnvironmentVariableGet()
Returns the character set ID from
NLS_LANG
or the national character set ID from
NLS_NCHAR
.
•OCIEnvCreate()
Creates and initializes an environment handle for OCI functions to work under.
•OCIStmtPrepare2()
Prepares a SQL or PL/SQL statement for execution.
25.2.9 OCILogoff()
Releases a session that was retrieved using
OCILogon2()
or
OCILogon()
.
Purpose
Releases a session that was retrieved using
OCILogon2()
or
OCILogon()
.
Syntax
sword OCILogoff ( OCISvcCtx *svchp
OCIError *errhp );
Parameters
svchp (IN)
The service context handle that was used in the call to
OCILogon()
or
OCILogon2()
.
errhp (IN/OUT)
An error handle that you can pass to
OCIErrorGet()
for diagnostic information when
there is an error.
Comments
This function is used to release a session that was retrieved using
OCILogon2()
or
OCILogon()
. If
OCILogon()
was used, then this function terminates the connection and
session. If
OCILogon2()
was used, then the exact behavior of this call is determined by
the
mode
in which the corresponding
OCILogon2()
function was called. In the default
case, this function closes the session or connection. For connection pooling, it closes
Chapter 25
Connect, Authorize, and Initialize Functions
25-19

the session and returns the connection to the pool. For session pooling, it returns the
session or connection pair to the pool.
Related Topics
•OCILogon()
Creates a simple logon session.
•OCILogon2()
Gets a session.
•OCIErrorGet()
Returns an error message and an Oracle Database error code.
See Also:
"Application Initialization, Connection, and Session Creation" for more
information about logging on and off in an application
25.2.10 OCILogon()
Creates a simple logon session.
Purpose
Creates a simple logon session.
Syntax
sword OCILogon ( OCIEnv *envhp,
OCIError *errhp,
OCISvcCtx **svchp,
const OraText *username,
ub4 uname_len,
const OraText *password,
ub4 passwd_len,
const OraText *dbname,
ub4 dbname_len );
Parameters
envhp (IN)
The OCI environment handle.
errhp (IN/OUT)
An error handle that you can pass to
OCIErrorGet()
for diagnostic information when
there is an error.
svchp (IN/OUT)
The service context pointer.
username (IN)
The user name. Must be in the encoding specified by the
charset
parameter of a
previous call to
OCIEnvNlsCreate()
.
Chapter 25
Connect, Authorize, and Initialize Functions
25-20

uname_len (IN)
The length of
username
, in number of bytes, regardless of the encoding.
password (IN)
The user's password. Must be in the encoding specified by the
charset
parameter of a
previous call to
OCIEnvNlsCreate()
.
passwd_len (IN)
The length of
password
, in number of bytes, regardless of the encoding.
dbname (IN)
The name of the database to connect to. Must be in the encoding specified by the
charset
parameter of a previous call to
OCIEnvNlsCreate()
.
dbname_len (IN)
The length of
dbname
, in number of bytes, regardless of the encoding.
Comments
This function is used to create a simple logon session for an application.
Note:
Users requiring more complex sessions, such as TP monitor applications,
should see "Application Initialization, Connection, and Session Creation".
This call allocates the service context handles that are passed to it. This call also
implicitly allocates server and user session handles associated with the session.
These handles can be retrieved by calling
OCIArrayDescriptorAlloc()
on the service
context handle.
Related Topics
•OCILogoff()
Releases a session that was retrieved using
OCILogon2()
or
OCILogon()
.
•OCIEnvNlsCreate()
Creates and initializes an environment handle for OCI functions to work under.
•OCIArrayDescriptorAlloc()
Allocates an array of descriptors.
•OCIErrorGet()
Returns an error message and an Oracle Database error code.
25.2.11 OCILogon2()
Gets a session.
Purpose
This session may be a new one with a new underlying connection, or one that is
started over a virtual connection from an existing connection pool, or one from an
existing session pool. The
mode
that the function is called with determines its behavior.
Chapter 25
Connect, Authorize, and Initialize Functions
25-21

Syntax
sword OCILogon2 ( OCIEnv *envhp,
OCIError *errhp,
OCISvcCtx **svchp,
const OraText *username,
ub4 uname_len,
const OraText *password,
ub4 passwd_len,
const OraText *dbname,
ub4 dbname_len );
ub4 mode );
Parameters
envhp (IN)
The OCI environment handle. For connection pooling and session pooling, this must
be the one that the respective pool was created in.
errhp (IN/OUT)
An error handle that you can pass to
OCIErrorGet()
for diagnostic information when
there is an error.
svchp (IN/OUT)
Address of an OCI service context pointer. This is filled with a server and session
handle.
In the default case, a new session and server handle is allocated, the connection and
session are started, and the service context is populated with these handles.
For connection pooling, a new session handle is allocated, and the session is started
over a virtual connection from the connection pool.
For session pooling, the service context is populated with an existing session or
server handle pair from the session pool.
Note that you must not change any attributes of the server and user or session
handles associated with the service context pointer. Doing so results in an error being
returned by the
OCIAttrSet()
call.
The only attribute of the service context that can be altered is
OCI_ATTR_STMTCACHESIZE
.
username (IN)
The user name used to authenticate the session. Must be in the encoding specified by
the
charset
parameter of a previous call to
OCIEnvNlsCreate()
.
uname_len (IN)
The length of
username
, in number of bytes, regardless of the encoding.
password (IN)
The user's password. For connection pooling, if this parameter is
NULL
then
OCILogon2()
assumes that the logon is for a proxy user. It implicitly creates a proxy
connection in such a case, using the pool user to authenticate the proxy user. Must be
in the encoding specified by the
charset
parameter of a previous call to
OCIEnvNlsCreate()
.
passwd_len (IN)
The length of
password
, in number of bytes, regardless of the encoding.
Chapter 25
Connect, Authorize, and Initialize Functions
25-22

dbname (IN)
For the default case, this indicates the connect string to use to connect to the Oracle
Database.
For connection pooling, this indicates the connection pool from which to retrieve the
virtual connection to start the session. This value is returned by the
OCIConnectionPoolCreate()
call.
For session pooling, it indicates the pool to get the session from. It is returned by the
OCISessionPoolCreate()
call.
The
dbname
must be in the encoding specified by the
charset
parameter of a previous
call to
OCIEnvNlsCreate()
.
dbname_len (IN)
The length of
dbname
. For session pooling and connection pooling, this value is
returned by the
OCISessionPoolCreate()
or
OCIConnectionPoolCreate()
call respectively.
mode (IN)
The values accepted are:
•
OCI_DEFAULT
•
OCI_LOGON2_CPOOL
•
OCI_LOGON2_SPOOL
•
OCI_LOGON2_STMTCACHE
•
OCI_LOGON2_PROXY
For the default (nonpooling case), the following modes are valid:
OCI_DEFAULT
- Equivalent to calling
OCILogon()
.
OCI_LOGON2_STMTCACHE
- Enable statement caching.
For connection pooling, the following modes are valid:
OCI_LOGON2_CPOOL
or
OCI_CPOOL
- This must be set to use connection pooling.
OCI_LOGON2_STMTCACHE
- Enable statement caching.
To use proxy authentication for connection pooling, the password must be set to
NULL
.
You are then given a session that is authenticated by the user name provided in the
OCILogon2()
call, through the proxy credentials supplied in the
OCIConnectionPoolCreate()
call.
For session pooling, the following modes are valid:
OCI_LOGON2_SPOOL
- This must be set to use session pooling.
OCI_LOGON2_STMTCACHE
- Enable statement caching.
OCI_LOGON2_PROXY
- Use proxy authentication. You are given a session that is
authenticated by the user name provided in the
OCILogon2()
call, through the proxy
credentials supplied in the
OCISessionPoolCreate()
call.
Comments
None.
Chapter 25
Connect, Authorize, and Initialize Functions
25-23

Related Topics
•OCILogon()
Creates a simple logon session.
•OCILogoff()
Releases a session that was retrieved using
OCILogon2()
or
OCILogon()
.
•OCISessionGet()
Gets a session.
•OCISessionRelease()
Releases a session that was retrieved using
OCISessionGet()
.
•OCIAttrSet()
Sets the value of an attribute of a handle or a descriptor.
•OCIEnvNlsCreate()
Creates and initializes an environment handle for OCI functions to work under.
•OCIConnectionPoolCreate()
Initializes the connection pool.
•OCISessionPoolCreate()
Initializes a session pool for use with OCI session pooling and database resident
connection pooling (DRCP).
•OCIErrorGet()
Returns an error message and an Oracle Database error code.
25.2.12 OCIRequestDisableReplay()
Disables application continuity replay for a session for the duration of the current
database request.
Purpose
Triggers OCI to stop recording calls until the end of an application request (the end of
a request is marked by
OCISessionRelease()
). Use this call when Application Continuity
for OCI is enabled but the application is entering a section of code that is not
replayable.
Syntax
OCIRequestDisableReplay(OCISvcCtx *svchp,
OCIError *errhp,
ub4 mode);
Parameters
svchp (IN/OUT)
The service context; the service context handle must be initialized and have a session
handle associated with it.
errhp (IN/OUT)
The error handle.
mode (IN)
This call supports the following modes:
Chapter 25
Connect, Authorize, and Initialize Functions
25-24

•
OCI_DEFAULT
Usage Notes
See OCI and Application Continuity for more information. See Oracle Real Application
Clusters Administration and Deployment Guide for information about enabling
Application Continuity.
25.2.13 OCIServerAttach()
Creates an access path to a data source for OCI operations.
Purpose
Creates an access path to a data source for OCI operations.
Syntax
sword OCIServerAttach ( OCIServer *srvhp,
OCIError *errhp,
const OraText *dblink,
sb4 dblink_len,
ub4 mode );
Parameters
srvhp (IN/OUT)
An uninitialized server handle, which is initialized by this call. Passing in an initialized
server handle causes an error.
errhp (IN/OUT)
An error handle that you can pass to
OCIErrorGet()
for diagnostic information when
there is an error.
dblink (IN)
Specifies the database server to use. This parameter points to a character string that
specifies a connect string or a service point. If the connect string is
NULL
, then this call
attaches to the default host. The string itself could be in
UTF-16
encoding mode or not,
depending on the
mode
or the setting in application's environment handle. The length
of
dblink
is specified in
dblink_len
. The
dblink
pointer may be freed by the caller on
return.
The name of the connection pool to connect to when
mode
=
OCI_CPOOL
. This must be
the same as the
poolName
parameter of the connection pool created by
OCIConnectionPoolCreate()
. Must be in the encoding specified by the
charset
parameter of a previous call to
OCIEnvNlsCreate()
.
dblink_len (IN)
The length of the string pointed to by
dblink
. For a valid connect string name or alias,
dblink_len
must be nonzero. Its value is in number of bytes.
The length of
poolName
, in number of bytes, regardless of the encoding, when
mode
=
OCI_CPOOL
.
mode (IN)
Specifies the various modes of operation. The valid modes are:
•
OCI_DEFAULT
- For encoding, this value tells the server handle to use the setting in
the environment handle.
Chapter 25
Connect, Authorize, and Initialize Functions
25-25

•
OCI_CPOOL
- Use connection pooling.
Because an attached server handle can be set for any connection session handle, the
mode
value here does not contribute to any session handle.
Comments
This call is used to create an association between an OCI application and a particular
server.
This call assumes that
OCIConnectionPoolCreate()
has been called, giving
poolName
,
when connection pooling is in effect.
This call initializes a server context handle, which must have been previously allocated
with a call to
OCIHandleAlloc()
. The server context handle initialized by this call can be
associated with a service context through a call to
OCIAttrSet()
. After that association
has been made, OCI operations can be performed against the server.
If an application is operating against multiple servers, multiple server context handles
can be maintained. OCI operations are performed against whichever server context is
currently associated with the service context.
When
OCIServerAttach()
is successfully completed, an Oracle Database shadow
process is started.
OCISessionEnd()
and
OCIServerDetach()
should be called to clean up
the Oracle Database shadow process. Otherwise, the shadow processes accumulate
and cause the Linux or UNIX system to run out of processes. If the database is
restarted and there are not enough processes, the database may not start up.
See OCI and Application Continuity for more information about Application Continuity.
See Oracle Real Application Clusters Administration and Deployment Guide for
information about enabling Application Continuity.
Example
The following code example demonstrates the use of
OCIServerAttach()
. This code
segment allocates the server handle, makes the attach call, allocates the service
context handle, and then sets the server context into it.
Using the OCIServerAttach() Call
OCIHandleAlloc( (void *) envhp, (void **) &srvhp, (ub4)
OCI_HTYPE_SERVER, 0, (void **) 0);
OCIServerAttach( srvhp, errhp, (text *) 0, (sb4) 0, (ub4) OCI_DEFAULT);
OCIHandleAlloc( (void *) envhp, (void **) &svchp, (ub4)
OCI_HTYPE_SVCCTX, 0, (void **) 0);
/* set attribute server context in the service context */
OCIAttrSet( (void *) svchp, (ub4) OCI_HTYPE_SVCCTX, (void *) srvhp,
(ub4) 0, (ub4) OCI_ATTR_SERVER, (OCIError *) errhp);
Related Topics
•OCIServerDetach()
Deletes an access path to a data source for OCI operations.
•OCIConnectionPoolCreate()
Initializes the connection pool.
•OCIEnvNlsCreate()
Creates and initializes an environment handle for OCI functions to work under.
Chapter 25
Connect, Authorize, and Initialize Functions
25-26

•OCIHandleAlloc()
Returns a pointer to an allocated and initialized handle.
•OCIAttrSet()
Sets the value of an attribute of a handle or a descriptor.
•OCISessionEnd()
Terminates a user session context created by
OCISessionBegin()
.
•OCIErrorGet()
Returns an error message and an Oracle Database error code.
25.2.14 OCIServerDetach()
Deletes an access path to a data source for OCI operations.
Purpose
Deletes an access path to a data source for OCI operations.
Syntax
sword OCIServerDetach ( OCIServer *srvhp,
OCIError *errhp,
ub4 mode );
Parameters
srvhp (IN)
A handle to an initialized server context, which is reset to an uninitialized state. The
handle is not deallocated.
errhp (IN/OUT)
An error handle that you can pass to
OCIErrorGet()
for diagnostic information when
there is an error.
mode (IN)
Specifies the various modes of operation. The only valid mode is
OCI_DEFAULT
for the
default mode.
Comments
This call deletes an access path a to data source for OCI operations. The access path
was established by a call to
OCIServerAttach()
.
Related Topics
•OCIServerAttach()
Creates an access path to a data source for OCI operations.
•OCIErrorGet()
Returns an error message and an Oracle Database error code.
Chapter 25
Connect, Authorize, and Initialize Functions
25-27

25.2.15 OCISessionBegin()
Creates a user session and begins a user session for a given server.
Purpose
Creates a user session and begins a user session for a given server.
Syntax
sword OCISessionBegin ( OCISvcCtx *svchp,
OCIError *errhp,
OCISession *usrhp,
ub4 credt,
ub4 mode );
Parameters
svchp (IN)
A handle to a service context. There must be a valid server handle set in
svchp
.
errhp (IN)
An error handle that you can pass to
OCIErrorGet()
for diagnostic information when
there is an error.
usrhp (IN/OUT)
A handle to a user session context, which is initialized by this call.
credt (IN)
Specifies the type of credentials to use for establishing the user session. Valid values
for
credt
are:
•
OCI_CRED_RDBMS
- Authenticate using a database user name and password pair as
credentials. The attributes
OCI_ATTR_USERNAME
and
OCI_ATTR_PASSWORD
should be set
on the user session context before this call.
•
OCI_CRED_EXT
- Authenticate using external credentials. No user name or password
is provided.
mode (IN)
Specifies the various modes of operation. Valid modes are:
•
OCI_DEFAULT
- In this mode, the user session context returned can only ever be set
with the server context specified in
svchp
. For encoding, the server handle uses
the setting in the environment handle.
•
OCI_MIGRATE
- In this mode, the new user session context can be set in a service
handle with a different server handle. This mode establishes the user session
context. To create a migratable session, the service handle must already be set
with a nonmigratable user session, which becomes the "creator" session of the
migratable session. That is, a migratable session must have a nonmigratable
parent session.
OCI_MIGRATE
should not be used when the session uses connection pool
underneath. The session migration and multiplexing happens transparently to the
user.
•
OCI_SYSDBA
- In this mode, you are authenticated for SYSDBA access.
Chapter 25
Connect, Authorize, and Initialize Functions
25-28

•
OCI_SYSOPER
- In this mode, you are authenticated for SYSOPER access.
•
OCI_SYSASM
- In this mode, you are authenticated for SYSASM access.
•
OCI_SYSBKB
- In this mode, you are authenticated for SYSBACKUP access.
•
OCI_SYSDGD
- In this mode, you are authenticated for SYSDG access.
•
OCI_SYSKMT
- In this mode, you are authenticated for SYSKM access.
•
OCI_SYSRAC
- In this mode, you are authenticated for SYSRAC access.
•
OCI_PRELIM_AUTH
- This mode can only be used with
OCI_SYSDBA
or
OCI_SYSOPER
to
authenticate for certain administration tasks.
•
OCI_STMT_CACHE
- Enables statement caching with default size on the given service
handle. It is optional to pass this mode if the application is going to explicitly set
the size later using
OCI_ATTR_STMTCACHESIZE
on that service handle.
Comments
The
OCISessionBegin()
call is used to authenticate a user against the server set in the
service context handle.
Note:
Check for any errors returned when trying to start a session. For example, if
the password for the account has expired, an ORA-28001 error is returned.
For release 8.1 or later,
OCISessionBegin()
must be called for any given server handle
before requests can be made against it.
OCISessionBegin()
only supports
authenticating the user for access to the Oracle database specified by the server
handle in the service context. In other words, after
OCIServerAttach()
is called to
initialize a server handle,
OCISessionBegin()
must be called to authenticate the user for
that given server.
If Application Continuity for OCI is enabled,
OCISessionBegin()
implicitly marks the
beginning of an application request. When using the OCI session pool APIs, it is not
necessary to call
OCIRequestBegin()
and
OCIRequestEnd()
.
When using Unicode, when the
mode
or the environment handle has the appropriate
setting, the user name and password that have been set in the session handle
usrhp
should be in Unicode. Before calling this function to start a session with a user name
and password, you must have called
OCIAttrSet()
to set these two Unicode strings into
the session handle with corresponding length in bytes, because
OCIAttrSet()
only
takes
void
pointers. The string buffers then are interpreted by
OCISessionBegin()
.
When
OCISessionBegin()
is called for the first time for a given server handle, the user
session may not be created in migratable (
OCI_MIGRATE
) mode.
After
OCISessionBegin()
has been called for a server handle, the application may call
OCISessionBegin()
again to initialize another user session handle with different (or the
same) credentials and different (or the same) operation modes. If an application wants
to authenticate a user in
OCI_MIGRATE
mode, the service handle must be associated
with a nonmigratable user handle. The user ID of that user handle becomes the
ownership ID of the migratable user session. Every migratable session must have a
nonmigratable parent session.
Chapter 25
Connect, Authorize, and Initialize Functions
25-29

If the
OCI_MIGRATE
mode is not specified, then the user session context can only be
used with the same server handle set in
svchp
. If the
OCI_MIGRATE
mode is specified,
then the user authentication can be set with different server handles. However, the
user session context can only be used with server handles that resolve to the same
database instance. Security checking is done during session switching. A session can
migrate to another process only if there is a nonmigratable session currently
connected to that process whose userid is the same as that of the creator's userid or
its own userid.
Do not set the
OCI_MIGRATE
flag in the call to
OCISessionBegin()
when the virtual server
handle points to a connection pool (
OCIServerAttach()
called with
mode
set to
OCI_CPOOL
). Oracle Database supports passing this flag only for compatibility reasons.
Do not use the
OCI_MIGRATE
flag, as the perception that you get when using a
connection pool is of sessions having their own dedicated (virtual) connections that are
transparently multiplexed onto real connections.
OCI_SYSDBA
,
OCI_SYSOPER
, and
OCI_PRELIM_AUTH
can only be used with a primary user
session context.
To provide credentials for a call to
OCISessionBegin()
, two methods are supported. The
first method is to provide a valid user name and password pair for database
authentication in the user session handle passed to
OCISessionBegin()
. This involves
using
OCIAttrSet()
to set the
OCI_ATTR_USERNAME
and
OCI_ATTR_PASSWORD
attributes on the
user session handle. Then
OCISessionBegin()
is called with
OCI_CRED_RDBMS
.
Note:
When the user session handle is terminated using
OCISessionEnd()
, the user
name and password attributes remain unchanged and thus can be reused in
a future call to
OCISessionBegin()
. Otherwise, they must be reset to new
values before the next
OCISessionBegin()
call.
The second method is to use external credentials. No attributes need to be set on the
user session handle before calling
OCISessionBegin()
. The credential type is
OCI_CRED_EXT
. This is equivalent to the Oracle7 'connect /' syntax. If values have been
set for
OCI_ATTR_USERNAME
and
OCI_ATTR_PASSWORD
, then these are ignored if
OCI_CRED_EXT
is used.
Another way of setting credentials is to use the session ID of an authenticated user
with the
OCI_MIGSESSION
attribute. This ID can be extracted from the session handle of
an authenticated user using the
OCIAttrGet()
call.
Example
The following code example demonstrates the use of
OCISessionBegin()
. This code
segment allocates the user session handle, sets the user name and password
attributes, calls
OCISessionBegin()
, and then sets the user session into the service
context.
Using the OCISessionBegin() Call
/* allocate a user session handle */
OCIHandleAlloc((void *)envhp, (void **)&usrhp, (ub4)
OCI_HTYPE_SESSION, (size_t) 0, (void **) 0);
OCIAttrSet((void *)usrhp, (ub4)OCI_HTYPE_SESSION, (void *)"hr",
Chapter 25
Connect, Authorize, and Initialize Functions
25-30

(ub4)strlen("hr"), OCI_ATTR_USERNAME, errhp);
OCIAttrSet((void *)usrhp, (ub4)OCI_HTYPE_SESSION, (void *)"hr",
(ub4)strlen("hr"), OCI_ATTR_PASSWORD, errhp);
checkerr(errhp, OCISessionBegin (svchp, errhp, usrhp, OCI_CRED_RDBMS,
OCI_DEFAULT));
OCIAttrSet((void *)svchp, (ub4)OCI_HTYPE_SVCCTX, (void *)usrhp,
(ub4)0, OCI_ATTR_SESSION, errhp);
Related Topics
•OCISessionEnd()
Terminates a user session context created by
OCISessionBegin()
.
•OCIServerAttach()
Creates an access path to a data source for OCI operations.
•OCIAttrSet()
Sets the value of an attribute of a handle or a descriptor.
•OCIAttrGet()
Gets the value of an attribute of a handle.
•OCIErrorGet()
Returns an error message and an Oracle Database error code.
25.2.16 OCISessionEnd()
Terminates a user session context created by
OCISessionBegin()
.
Purpose
Terminates a user session context created by
OCISessionBegin()
.
Syntax
sword OCISessionEnd ( OCISvcCtx *svchp,
OCIError *errhp,
OCISession *usrhp,
ub4 mode );
Parameters
svchp (IN/OUT)
The service context handle. There must be a valid server handle and user session
handle associated with
svchp
.
errhp (IN/OUT)
An error handle that you can pass to
OCIErrorGet()
for diagnostic information when
there is an error.
usrhp (IN)
Deauthenticate this user. If this parameter is passed as
NULL
, the user in the service
context handle is deauthenticated.
mode (IN)
The only valid mode is
OCI_DEFAULT
.
Chapter 25
Connect, Authorize, and Initialize Functions
25-31

Comments
The user security context associated with the service context is invalidated by this call.
Storage for the user session context is not freed. The transaction specified by the
service context is implicitly committed. The transaction handle, if explicitly allocated,
may be freed if it is not being used. Resources allocated on the server for this user are
freed. The user session handle can be reused in a new call to
OCISessionBegin()
.
If Application Continuity for OCI is enabled,
OCISessionEnd()
implicitly marks the end of
an application request. OCI stops recording calls and purges its call history. When
using the OCI session pool APIs, it is not necessary to call
OCIRequestBegin()
and
OCIRequestEnd()
.
Related Topics
•OCISessionBegin()
Creates a user session and begins a user session for a given server.
•OCIErrorGet()
Returns an error message and an Oracle Database error code.
25.2.17 OCISessionGet()
Gets a session.
Purpose
This session may be a new one with a new underlying connection, or one that is
started over a virtual connection from an existing connection pool, or one from an
existing session pool. The
mode
that the function is called with determines its behavior.
Syntax
sword OCISessionGet ( OCIenv *envhp,
OCIError *errhp,
OCISvcCtx **svchp,
OCIAuthInfo *authInfop,
OraText *dbName,
ub4 dbName_len,
const OraText *tagInfo,
ub4 tagInfo_len,
OraText **retTagInfo,
ub4 *retTagInfo_len,
boolean *found,
ub4 mode );
Parameters
envhp (IN/OUT)
OCI environment handle. For connection pooling and session pooling, the
environment handle in which the respective pool was created.
errhp (IN/OUT)
OCI error handle. Multithreaded OCI clients should pass a unique
errhp
to the
OCISessionGet()
call.
Chapter 25
Connect, Authorize, and Initialize Functions
25-32

svchp (OUT)
Address of an OCI service context pointer. This is filled with a server and session
handle.
In the default case, a new session and server handle are allocated, the connection
and session are started, and the service context is populated with these handles.
For connection pooling, a new session handle is allocated, and the session is started
over a virtual connection from the connection pool.
For session pooling, the service context is populated with an existing session and
server handle pair from the session pool.
Do not change any attributes of the server and user and session handles associated
with the service context pointer. Doing so results in an error being returned by the
OCIAttrSet()
call.
The only attribute of the service context that can be altered is
OCI_ATTR_STMTCACHESIZE
.
authInfop (IN)
Authentication information handle to be used while getting the session.
In the default and connection pooling cases, this handle can take all the attributes of
the session handle.
For session pooling, the authentication information handle is considered only if the
session pool mode is not set to
OCI_SPC_HOMOGENEOUS
. In other words, setting the mode
to
OCI_SPC_HOMOGENEOUS
, the authentication information is not used, while all other
possible specified attributes are used.
The attributes that can be set on the
OCIAuthInfo
handle can be categorized into pre-
session-creation attributes and post-session-creation attributes. The pre-session-
creation attributes are:
Pre-session-creation attributes
Pre-session-creation attributes are those OCI attributes that must be specified before
a session is created. These attributes are used to create a session and cannot be
changed after a session is created. The pre-session creation attributes are:
OCI_ATTR_USERNAME
OCI_ATTR_PASSWORD
OCI_ATTR_CONNECTION_CLASS
OCI_ATTR_PURITY
OCI_ATTR_DISTINGUISHED_NAME
OCI_ATTR_CERTIFICATE
OCI_ATTR_INITIAL_CLIENT_ROLES
OCI_ATTR_APPCTX_SIZE
OCI_ATTR_EDITION
OCI_ATTR_DRIVER_NAME
Post-session-creation attributes
Post-session-creation attributes are those that can be specified after a session is
created. They can be changed freely after a session is created as many times as
desired. The following attributes can be set on the
OCISession
handle after the session
has been created:
OCI_ATTR_CLIENT_IDENTIFIER
OCI_ATTR_CURRENT_SCHEMA
OCI_ATTR_MODULE
OCI_ATTR_ACTION
OCI_ATTR_DBOP
OCI_ATTR_CLIENT_INFO
OCI_ATTR_COLLECT_CALL_TIME
OCI_ATTR_DEFAULT_LOBPREFETCH_SIZE
OCI_ATTR_SESSION_STATE
Chapter 25
Connect, Authorize, and Initialize Functions
25-33

See Also:
•Session Pooling in OCI
•
cdemosp.c
in the
demo
directory
•User Session Handle Attributes for more information about the attributes
•The Comments section
dbName (IN)
For the default case, this indicates the connect string to use to connect to the Oracle
database.
For connection pooling, it indicates the connection pool to retrieve the virtual
connection from, to start the session. This value is returned by the
OCIConnectionPoolCreate()
call.
For session pooling, it indicates the pool to get the session from. It is returned by the
OCISessionPoolCreate()
call.
dbName_len (IN)
The length of
dbName
. For session pooling and connection pooling, this value is
returned by the call to
OCISessionPoolCreate()
or
OCIConnectionPoolCreate()
,
respectively.
tagInfo (IN)
This parameter is used only for session pooling.
This indicates the type of session that the user wants. If you want a default session,
you must set this to
NULL
. See the Comments for a detailed explanation of this
parameter.
Beginning with 12c Release 2 (12.2), a tag can have multiple properties. This is
referred to as a multi-property tag. A multi-property tag is comprised of one or more
<property-name>=<property-value> pairs separated by a semi-colon, where
<property-name>=<property-value> are both strings. See About Using Tags in
Session Pools for more information.
tagInfo_len (IN)
The length, in bytes, of
tagInfo
. Used for session pooling only.
retTagInfo (OUT)
This parameter is used only for session pooling. This indicates the type of session
that is returned to the user. See the Comments for a detailed explanation of this
parameter.
retTagInfo_len (OUT)
The length, in bytes, of
retTagInfo
. Used for session pooling only.
found (OUT)
This parameter is used only for session pooling. If the type of session that the user
requested was returned (that is, the value of
tagInfo
and
retTagInfo
is the same),
then
found
is set to
TRUE
. Otherwise,
found
is set to
FALSE
.
mode (IN)
The valid modes are:
•
OCI_DEFAULT
Chapter 25
Connect, Authorize, and Initialize Functions
25-34

•
OCI_SESSGET_CPOOL
•
OCI_SESSGET_SPOOL
•
OCI_SESSGET_CREDPROXY
•
OCI_SESSGET_CREDEXT
- Supported only for heterogeneous pools.
•
OCI_SESSGET_CUSTOM_POOL
•
OCI_SESSGET_MULTIPROPERTY_TAG
•
OCI_SESSGET_PURITY_NEW
•
OCI_SESSGET_PURITY_SELF
•
OCI_SESSGET_SPOOL_MATCHANY
•
OCI_SESSGET_STMTCACHE
•
OCI_SESSGET_SYSDBA
In the default (nonpooling) case, the following modes are valid:
OCI_SESSGET_STMTCACHE
- Enables statement caching in the session.
OCI_SESSGET_CREDEXT
- Returns a session authenticated with external credentials.
OCI_SESSGET_SYSDBA
- Returns a session with
SYSDBA
privilege for either nonpooling or for
session pooling.
For connection pooling, the following modes are valid:
OCI_SESSGET_CPOOL
- Must be set to use connection pooling.
OCI_SESSGET_STMTCACHE
- Enables statement caching in the session.
OCI_SESSGET_CREDPROXY
- Returns a proxy session. The user is given a session that is
authenticated by the user name provided in the
OCISessionGet()
call, through the proxy
credentials supplied in the
OCIConnectionPoolCreate(
) call.
OCI_SESSGET_CREDEXT
- Returns a session authenticated with external credentials.
For session pooling, the following modes are valid:
OCI_SESSGET_SPOOL
- Must be set to use session pooling.
OCI_SESSGET_SYSDBA
- Returns a session with
SYSDBA
privilege for either nonpooling or for
session pooling.
OCI_SESSGET_CREDEXT
- Returns a session authenticated with external credentials.
OCI_SESSGET_CREDPROXY
- In this case, the user is given a session that is authenticated
by the user name provided in the
OCISessionGet()
call, through the proxy credentials
supplied in the
OCISessionPoolCreate()
call.
OCI_SESSGET_SPOOL_MATCHANY
- Refers to the tagging behavior. If this mode is set, then a
session that has a different tag than what was asked for, may be returned. See the
Comments section.
OCI_SESSGET_MULTIPROPERTY_TAG
- Must be set when using multiple properties in case
applications previously used a (;) semi-colon character was in a tag name; the semi-
colon character is used as a separator for specifying multiple properties. See the
Comments section.
For database resident connection pooling, the following modes are valid:
Chapter 25
Connect, Authorize, and Initialize Functions
25-35

OCI_SESSGET_MULTIPROPERTY_TAG
- Must be set when using multiple properties in case
applications used a (;) semi-colon character was in a tag name; the semi-colon
character is used as a separator for specifying multiple properties. See the Comments
section.
OCI_SESSGET_PURITY_SELF
- The application can use a session that has been used
before. You can also specify application-specific tags.
OCI_SESSGET_PURITY_NEW
- The application requires a new session that is not tainted with
any prior session state. This is the default.
For custom pools, the following modes are valid:
OCI_SESSGET_CUSTOM_POOL
- Must be set by applications that are not using OCI session
pool, but instead are using custom pools. This attribute is set to support shard key
lookup in custom pools.
Comments
The tags provide a way for users to customize sessions in the pool. A client can get a
default or untagged session from a pool, set certain attributes on the session (such as
globalization settings), and return the session to the pool, labeling it with an
appropriate tag in the
OCISessionRelease()
call.
The user, or some other user, can request a session with the same attributes, and can
do so by providing the same tag in the
OCISessionGet()
call.
If a user asks for a session with tag 'A', and a matching session is not available, an
appropriately authenticated untagged session (session with a
NULL
tag) is returned, if
such a session is free. If even an untagged session is not free and
OCI_SESSGET_SPOOL_MATCHANY
has been specified, then an appropriately authenticated
session with a different tag is returned. If
OCI_SESSGET_SPOOL_MATCHANY
is not set, then a
session with a different tag is never returned.
The following code example demonstrates the use of
OCI_ATTR_MODULE
with session
pooling.
Using the OCI_ATTR_MODULE Attribute with OCI Session Pooling
Oratext *module = (Oratext*) "mymodule";
/* Allocate the pool handle */
checkerr(errhp,OCIHandleAlloc(envhp,(void**)&poolhp,
OCI_HTYPE_SPOOL,0,0));
checkerr(errhp,OCISessionPoolCreate(envhp,
errhp,poolhp,&poolname,&pnamelen,
(oratext*)conn_str,
len,min,max,incr,0,0,0,0,OCI_DEFAULT));
/* Allocate the auth handle for session get */
checkerr(errhp, OCIHandleAlloc(envhp,
(void**)&authp, OCI_HTYPE_AUTHINFO, 0,0));
checkerr(errhp,OCIAttrSet(authp, OCI_HTYPE_AUTHINFO,
username, strlen((char*)username), OCI_ATTR_USERNAME,errhp);
checkerr(errhp,OCIAttrSet(authp, OCI_HTYPE_AUTHINFO,
password, strlen((char*)password), OCI_ATTR_PASSWORD,
errhp));
checkerr(errhp,OCISessionGet(envhp,errhp,
Chapter 25
Connect, Authorize, and Initialize Functions
25-36

&svchp,authp,poolname, pnamelen,0,0,0,0,0,
OCI_SESSGET_SPOOL));
/* Get the user handle from the service context handle */
checkerr(errhp, OCIAttrGet(svhcp, OCI_HTYPE_SVCCTX, &usrhp_svc,
0,OCI_ATTR_SESSION,errhp));
/* Set module name on the user handle that you obtained */
checkerr (errhp, OCIAttrSet(usrhp_svc, OCI_HTYPE_SESSION, module,
strlen((char*)module), OCI_ATTR_MODULE,errhp));
/* Make Database calls. */
Restrictions on Attributes Supported for OCI Session Pools
You can use the following pre-session-creation attributes with OCI session pools:
OCI_ATTR_EDITION
OCI_ATTR_DRIVER_NAME
OCI_ATTR_USERNAME,
OCI_ATTR_PASSWORD,
OCI_ATTR_CONNECTION_CLASS,
OCI_ATTR_PURITY
However,
OCI_ATTR_EDITION
and
OCI_ATTR_DRIVERNAME
can only be specified during
OCISessionPoolCreate()
by setting them on the
OCIAuthInfo
handle that is an attribute of
OCISPool
handle. They cannot be specified on the
OCIAuthInfo
handle passed into
individual
OCISessionGet()
calls. This ensures that all sessions that are part of an OCI
session pool have uniform values for these attributes.
The following code example shows how to use the
OCI_ATTR_EDITION
attribute with an
OCI session pool.
Using the OCI_ATTR_EDITION Attribute with OCI Session Pooling
/* allocate the auth handle to be set on the spool handle */
checkerr(errhp, OCIHandleAlloc(envhp,(void**)&authp_sp,
OCI_HTYPE_AUTHINFO, 0,0));
/* Set the edition on the auth handle */
checkerr(errhp,OCIAttrSet(authp_sp, OCI_HTYPE_AUTHINFO,
"Patch_Bug_12345", strlen("Patch_Bug_12345"),
OCI_ATTR_EDITION,errhp));
/* Allocate the pool handle */
checkerr(errhp,OCIHandleAlloc(envhp,(void**)&poolhp,
OCI_HTYPE_SPOOL,0,0));
/* Set the auth handle created above on the spool handle */
checkerr(errhp,OCIAttrSet(poolhp, OCI_HTYPE_SPOOL,authp_sp,
0,OCI_ATTR_SPOOL_AUTH,errhp));
checkerr(errhp,OCISessionPoolCreate(envhp,
errhp,poolhp,&poolname,&pnamelen,
(oratext*)conn_str,
len,min,max,incr,0,0,0,0,OCI_DEFAULT));
/* Allocate the auth handle for session get */
checkerr(errhp, OCIHandleAlloc(envhp,
(void**)&authp_sessget, OCI_HTYPE_AUTHINFO, 0,0));
checkerr(errhp,OCIAttrSet(authp_sessget, OCI_HTYPE_AUTHINFO,
Chapter 25
Connect, Authorize, and Initialize Functions
25-37

username, strlen((char*)username), OCI_ATTR_USERNAME,errhp);
checkerr(errhp,OCIAttrSet(authp_sessget, OCI_HTYPE_AUTHINFO,
password, strlen((char*)password), OCI_ATTR_PASSWORD,
errhp));
checkerr(errhp,OCISessionGet(envhp,errhp,
&svchp,authp_sessget,poolname, pnamelen,0,0,0,0,0,
OCI_SESSGET_SPOOL));
You can use all post-session-creation attributes with OCI session pool. However, as a
session pool can age out sessions, reuse preexisting sessions in the pool, or re-create
new sessions transparently, Oracle recommends that the application explicitly set any
post-session-creation attributes that it needs after getting a session from a pool. This
ensures that the application logic works irrespective of the specific session returned by
the OCI session pool.
When you specify the
OCI_SESSGET_MULTIPROPERTY_TAG
, the parameter
retTagInfo
needs
to be interpreted in conjunction with the
found
parameter and the
mode
parameter
values specified during
OCISessionGet()
. The following table specifies these semantics:
Specified Modes refTagInfo Parameter found Parameter
OCI_SESSGET_SPOOL |
OCI_SESSGET_MULTIPROPERTY_T
AG
All the properties set on the
found session are returned as
one composite string
delimited by (;) semi-colon.
TRUE, only if the found
session matches all
requested properties and the
session has no additional
properties set.
FALSE, if no matching
session was found. In this
case, a new session, with no
properties set, is returned.
OCI_SESSGET_SPOOL |
OCI_SESSGET_MULTIPROPERTY_T
AG |
OCISESSGET_SPOOL_MATCHANY
All the properties set on the
found session are returned as
one composite string
delimited by (;) semi-colon.
TRUE, if the found session
matches all requested
properties (but may have
additional properties).
FALSE, if the found session
did not match at least one
property.
There is a difference in the manner in which
retTagInfo
is returned in the case of multi-
property tags as compared to non multi-property tags. In a non multi-property tag
scenario,
retTagInfo
will be the same as the requested tag when the
found
parameter is
returned as
TRUE
. Whereas in the case of a multi-property tag, the
retTagInfo
contains
the complete set of properties associated with the returned session and further
information should be deduced by the application from the
found
flag as shown in the
previous table.
Note that
OCI_SESSGET_MULTIPROPERTY_TAG
(with
OCISessionGet()
) or
OCI_SESSRLS_MULTIPROPERTY_TAG
(with
OCISessionRelease()
) are only supported with OCI
Session Pool (with or without DRCP). Thus, these modes cannot be used with
standalone connections or with OCI Connection Pool.
Related Topics
•OCISessionRelease()
Releases a session that was retrieved using
OCISessionGet()
.
Chapter 25
Connect, Authorize, and Initialize Functions
25-38

•OCISessionPoolCreate()
Initializes a session pool for use with OCI session pooling and database resident
connection pooling (DRCP).
•OCISessionPoolDestroy()
Destroys a session pool.
•OCIAttrSet()
Sets the value of an attribute of a handle or a descriptor.
•OCIConnectionPoolCreate()
Initializes the connection pool.
25.2.18 OCISessionPoolCreate()
Initializes a session pool for use with OCI session pooling and database resident
connection pooling (DRCP).
Purpose
It starts
sessMin
number of sessions and connections to the database. Before making
this call, make a call to
OCIHandleAlloc()
to allocate memory for the session pool
handle.
Syntax
sword OCISessionPoolCreate ( OCIEnv *envhp,
OCIError *errhp,
OCISPool *spoolhp,
OraText **poolName,
ub4 *poolNameLen,
const OraText *connStr,
ub4 connStrLen,
ub4 sessMin,
ub4 sessMax,
ub4 sessIncr,
OraText *userid,
ub4 useridLen,
OraText *password,
ub4 passwordLen,
ub4 mode );
Parameters
envhp (IN)
A pointer to the environment handle in which the session pool is to be created.
errhp (IN/OUT)
An error handle that can be passed to
OCIErrorGet()
.
spoolhp (IN/OUT)
A pointer to the session pool handle that is initialized.
poolName (OUT)
The name of the session pool returned. It is unique across all session pools in an
environment. This value must be passed to the
OCISessionGet()
call.
Chapter 25
Connect, Authorize, and Initialize Functions
25-39

poolNameLen (OUT)
Length of
poolName
in bytes.
connStr (IN)
The TNS alias of the database to connect to.
connStrLen (IN)
The length of
connStr
in bytes.
sessMin (IN)
Specifies the minimum number of sessions in the session pool.
This number of sessions are started by
OCISessionPoolCreate()
. After the sessions are
started, sessions are opened only when necessary.
This value is used when
mode
is set to
OCI_SPC_HOMOGENEOUS
. Otherwise, it is ignored.
sessMax (IN)
Specifies the maximum number of sessions that can be opened in the session pool.
After this value is reached, no more sessions are opened. The valid values are 1 and
higher.
sessIncr (IN)
Allows applications to set the next increment for sessions to be started if the current
number of sessions is less than
sessMax
. The valid values are 0 and higher.
userid (IN)
Specifies the userid with which to start the sessions.
See Also:
Authentication Note in the Comments Section.
useridLen (IN)
Length of the userid in bytes.
password (IN)
The password for the corresponding userid.
passwordLen (IN)
The length of the password in bytes.
mode (IN)
The modes supported are:
•
OCI_DEFAULT
- For a new session pool creation.
•
OCI_SPC_REINITIALIZE
- After creating a session pool, if you want to change the
pool attributes dynamically (change the
sessMin
,
sessMax
, and
sessIncr
parameters), call
OCISessionPoolCreate()
with
mode
set to
OCI_SPC_REINITIALIZE
.
When
mode
is set to
OCI_SPC_REINITIALIZE
, then
connStr
,
userid
, and
password
are
ignored.
•
OCI_SPC_STMTCACHE
- An OCI statement cache is created for the session pool. If the
pool is not created with OCI statement caching turned on, server-side statement
caching is automatically used. Note that in general, client-side statement caching
gives better performance.
Chapter 25
Connect, Authorize, and Initialize Functions
25-40

See Also:
Statement Caching in OCI
•
OCI_SPC_HOMOGENEOUS
- All sessions in the pool are authenticated with the user
name and password passed to
OCISessionPoolCreate()
. The authentication handle
(parameter
authInfop
) passed into
OCISessionGet()
is ignored in this case.
Moreover, the
sessMin
and the
SessIncr
values are considered only in this case. No
proxy session can be created in this mode. This mode can be used in database
resident connection pooling (DRCP).
•
OCI_SPC_NO_RLB
- By default, the runtime connection load balancing is enabled in
the session pool if the client and the server are capable of supporting it. To turn it
off, use the new mode,
OCI_SPC_NO_RLB
mode of
OCISessionPoolCreate()
. You can
only use this mode at the time of pool creation. If this mode is passed for a pool
that has been created, an error, ORA-24411, is thrown.
Comments
Authentication Note
A session pool can contain two types of connections to the database: direct
connections and proxy connections. To make a proxy connection, a user must have
Connect through Proxy privilege.
See Also:
For more information about proxy connections, see
•Client Access Through a Proxy
•Oracle Database SQL Language Reference
When the session pool is created, the
userid
and
password
may or may not be
specified. If these values are
NULL
, no proxy connections can exist in this pool. If
mode
is set to
OCI_SPC_HOMOGENEOUS
, no proxy connection can exist.
A
userid
and
password
pair may also be specified through the authentication handle in
the
OCISessionGet()
call. If this call is made with
mode
set to
OCI_SESSGET_CREDPROXY
,
then the user is given a session that is authenticated by the
userid
provided in the
OCISessionGet()
call, through the proxy credentials supplied in the
OCISessionPoolCreate()
call. In this case, the password in the
OCISessionGet()
call is
ignored.
If
OCISessionGet()
is called with
mode
not set to
OCI_SESSGET_CREDPROXY
, then the user
gets a direct session that is authenticated by the credentials provided in the
OCISessionGet()
call. If none have been provided in this call, the user gets a session
authenticated by the credentials in the
OCISessionPoolCreate()
call.
Example
The following code example shows how to disable runtime load balancing.
Disabling Runtime Load Balancing
OCISessionPoolCreate(envhp, errhp, spoolhp, (OraText **)&poolName,
(ub4 *)&poolNameLen,
Chapter 25
Connect, Authorize, and Initialize Functions
25-41

database, (ub4) strlen ((const signed char *) database),
sessMin, sessMax, sessIncr, (OraText *) appusername,
(ub4) strlen ((const signed char *) appusername),
(OraText *) apppassword,
(ub4) strlen ((const signed char *) apppassword),
OCI_SPC_HOMOGENEOUS | OCI_SPC_NO_RLB);
Related Topics
•OCISessionRelease()
Releases a session that was retrieved using
OCISessionGet()
.
•OCISessionGet()
Gets a session.
•OCISessionPoolDestroy()
Destroys a session pool.
•OCIHandleAlloc()
Returns a pointer to an allocated and initialized handle.
•OCIErrorGet()
Returns an error message and an Oracle Database error code.
25.2.19 OCISessionPoolDestroy()
Destroys a session pool.
Purpose
Destroys a session pool.
Syntax
sword OCISessionPoolDestroy ( OCISPool *spoolhp,
OCIError *errhp,
ub4 mode );
spoolhp (IN/OUT)
The session pool handle for the session pool to be destroyed.
errhp (IN/OUT)
An error handle that can be passed to
OCIErrorGet()
.
mode (IN)
Currently,
OCISessionPoolDestroy()
supports modes
OCI_DEFAULT
and
OCI_SPD_FORCE
.
If this call is made with
mode
set to
OCI_SPD_FORCE
, and there are active sessions in the
pool, the sessions are closed and the pool is destroyed. However, if this mode is not
set, and there are busy sessions in the pool, an error is returned.
Related Topics
•OCISessionPoolCreate()
Initializes a session pool for use with OCI session pooling and database resident
connection pooling (DRCP).
•OCISessionRelease()
Releases a session that was retrieved using
OCISessionGet()
.
•OCISessionGet()
Gets a session.
Chapter 25
Connect, Authorize, and Initialize Functions
25-42

25.2.20 OCISessionRelease()
Releases a session that was retrieved using
OCISessionGet()
.
Purpose
Releases a session that was retrieved using
OCISessionGet()
. The exact behavior of
this call is determined by the
mode
in which the corresponding
OCISessionGet()
function
was called. In the default case, it closes the session or connection. For connection
pooling, it closes the session and returns the connection to the pool. For session
pooling, it returns the session or connection pair to the pool, and any pending
transaction is committed.
Syntax
sword OCISessionRelease ( OCISvcCtx *svchp,
OCIError *errhp,
OraText *tag,
ub4 tag_len,
ub4 mode );
Parameters
svchp (IN)
The service context that was populated during the corresponding
OCISessionGet()
call.
In the default case, the session and connection associated with this handle is closed.
In the connection pooling case, the session is closed and the connection released to
the pool.
For session pooling, the session or connection pair associated with this service
context is released to the pool.
errhp (IN/OUT)
The OCI error handle.
tag (IN)
This parameter is used only for session pooling.
This parameter is ignored unless mode
OCI_SESSRLS_RETAG
is specified. In this case,
the session is labeled with this tag and returned to the pool. If this is
NULL
, then the
session is not tagged.
tag_len (IN)
This parameter is used only for session pooling.
Length of the tag. This is ignored unless mode
OCI_SESSRLS_RETAG
is set.
mode (IN)
The supported modes are:
•
OCI_DEFAULT
•
OCI_SESSRLS_DROPSESS
•
OCI_SESSRLS_MULTIPROPERTY_TAG
•
OCI_SESSRLS_RETAG
You can only use
OCI_DEFAULT
for the default case and for connection pooling.
OCI_SESSRLS_DROPSESS
and
OCI_SESSRLS_RETAG
are only used for session pooling.
Chapter 25
Connect, Authorize, and Initialize Functions
25-43

When
OCI_SESSRLS_DROPSESS
is specified, the session is removed from the session pool.
Set
OCI_SESSRLS_MULTIPROPERTY_TAG
, if the tag is a multi-property tag. For more
information, see Multi-Property Tags.
The tag on the session is altered if and only if
OCI_SESSRLS_RETAG
is set. If this mode is
not set, the
tag
and
tag_len
parameters are ignored.
Comments
Be careful to pass in the correct tag when using the
tag
parameter. If a default session
is requested and the user sets certain properties on this session (probably through an
ALTER SESSION
command), then the user must label this session appropriately by
tagging it as such.
If, however, the user requested a tagged session and got one, and has changed the
properties on the session, then the user must pass in a different tag if appropriate.
For the correct working of the session pool layer, the application developer must be
very careful to pass in the correct tag to the
OCISessionGet()
and
OCISessionRelease()
calls.
Related Topics
•OCISessionGet()
Gets a session.
•OCISessionPoolCreate()
Initializes a session pool for use with OCI session pooling and database resident
connection pooling (DRCP).
•OCISessionPoolDestroy()
Destroys a session pool.
•OCILogon2()
Gets a session.
25.2.21 OCITerminate()
Detaches the process from the shared memory subsystem and releases the shared
memory.
Purpose
Detaches the process from the shared memory subsystem and releases the shared
memory.
Syntax
sword OCITerminate ( ub4 mode);
Parameters
mode (IN)
Call-specific mode. Valid value:
•
OCI_DEFAULT
- Executes the default call.
Chapter 25
Connect, Authorize, and Initialize Functions
25-44

Comments
OCITerminate()
should be called only once for each process and is the counterpart of
the
OCIEnvCreate()
,
OCIEnvNlsCreate()
, deprecated
OCIInitialize()
calls. The call tries
to detach the process from the shared memory subsystem and shut it down. It also
performs additional process cleanup operations. When two or more processes
connecting to the same shared memory call
OCITerminate()
simultaneously, the fastest
one releases the shared memory subsystem completely and the slower ones must
terminate.
Related Topics
•OCIInitialize()
This function was deprecated in a release previous to Oracle Database 11g
Release 2 (11.2).
•OCIEnvCreate()
Creates and initializes an environment handle for OCI functions to work under.
•OCIEnvNlsCreate()
Creates and initializes an environment handle for OCI functions to work under.
25.3 Handle and Descriptor Functions
Lists and describes the OCI handle and descriptor functions.
Table 25-3 lists the OCI handle and descriptor functions that are described in this
section.
Table 25-3 Handle and Descriptor Functions
Function Purpose
OCIArrayDescriptorAlloc() Allocate an array of descriptors
OCIArrayDescriptorFree() Free an array of descriptors
OCIAttrGet() Get the value of an attribute of a handle
OCIAttrSet() Set the value of an attribute of a handle or
descriptor
OCIDescriptorAlloc() Allocate and initialize a descriptor or LOB locator
OCIDescriptorFree() Free a previously allocated descriptor
OCIHandleAlloc() Allocate and initialize a handle
OCIHandleFree() Free a previously allocated handle
OCIParamGet() Get a parameter descriptor
OCIParamSet() Set parameter descriptor in COR handle
25.3.1 OCIArrayDescriptorAlloc()
Allocates an array of descriptors.
Purpose
Allocates an array of descriptors.
Chapter 25
Handle and Descriptor Functions
25-45

Syntax
sword OCIArrayDescriptorAlloc ( const void *parenth,
void **descpp,
const ub4 type,
ub4 array_size,
const size_t xtramem_sz,
void **usrmempp);
Parameters
parenth (IN)
An environment handle.
descpp (OUT)
Returns a pointer to a contiguous array of descriptors of the desired type.
type (IN)
Specifies the type of descriptor or LOB locator to be allocated. For a list of types, see
OCIDescriptorAlloc()
.
array_size (IN)
Specifies the number of descriptors to allocate. An error is thrown when the call
cannot allocate the number of descriptors.
xtramem_sz (IN)
Specifies an amount of user memory to be allocated for use by the application for the
lifetime of the descriptors.
usrmempp (OUT)
Returns a pointer to an array of pointers numbering in
array_size
, since there is one
chunk allocated for each of the descriptors allocated.
Comments
This call returns
OCI_SUCCESS
if successful, or a suitable error if an out-of-memory
condition occurs.
See Also:
User Memory Allocation for more information about the
xtramem_sz
parameter
and user memory allocation
Example
The following code example can be modified to allocate a large number of descriptors.
Allocating a Large Number of Descriptors
OCIDateTime *descpp1[500];
...
for (i = 0; i!=500; i++)
{
/* Allocate descriptors */
OCIDescriptorAlloc((void *)envhp,(void **)&descpp1[i], OCI_DTYPE_TIMESTAMP_TZ,
Chapter 25
Handle and Descriptor Functions
25-46

0,(void **)0);
}
...
The for loop in the previous code example can now be replaced with a single call, as
shown in the following code example.
Allocating an Array of Descriptors
OCIArrayDescriptorAlloc((void *)envhp,(void **)&descpp1,
OCI_DTYPE_TIMESTAMP_TZ, 500, 0, (void **)0);
Related Topics
•OCIDescriptorAlloc()
Allocates storage to hold descriptors or LOB locators.
•OCIArrayDescriptorFree()
Free a previously allocated array of descriptors.
25.3.2 OCIArrayDescriptorFree()
Free a previously allocated array of descriptors.
Purpose
Free a previously allocated array of descriptors.
Syntax
sword OCIArrayDescriptorFree ( void **descp,
const ub4 type );
Parameters
descp (IN)
Pointer to an array of allocated descriptors.
type (IN)
Specifies the type of storage to be freed. See the types listed in
OCIDescriptorAlloc()
.
Comments
An error is returned when a descriptor is allocated using
OCIDescriptorAlloc()
, but
freed using
OCIArrayDescriptorFree()
.
If you perform LOB operations, you must always call
OCILobFreeTemporary()
before
calling
OCIArrayDescriptorFree()
to free the contents of the temporary LOB. See About
Freeing Temporary LOBs for more information.
Descriptors allocated using
OCIArrayDescriptorAlloc()
must be freed using
OCIArrayDescriptorFree()
. You must be careful to free the entire array at once: pass in
the pointer
descpp
returned by
OCIArrayDescriptorAlloc()
to
OCIArrayDescriptorFree()
appropriately. Otherwise, there can be memory leaks.
Related Topics
•OCIArrayDescriptorAlloc()
Allocates an array of descriptors.
Chapter 25
Handle and Descriptor Functions
25-47

•OCIDescriptorAlloc()
Allocates storage to hold descriptors or LOB locators.
25.3.3 OCIAttrGet()
Gets the value of an attribute of a handle.
Purpose
Gets the value of an attribute of a handle.
Syntax
sword OCIAttrGet ( const void *trgthndlp,
ub4 trghndltyp,
void *attributep,
ub4 *sizep,
ub4 attrtype,
OCIError *errhp );
Parameters
trgthndlp (IN)
Pointer to a handle type. The actual handle can be a statement handle, a session
handle, and so on. When this call is used to get encoding, users are allowed to check
against either an environment or statement handle.
trghndltyp (IN)
The handle type. Valid types are:
•
OCI_DTYPE_PARAM
, for a parameter descriptor
•
OCI_HTYPE_STMT
, for a statement handle
•Any handle type in Table 4-1 or any descriptor in Table 4-2.
attributep (OUT)
Pointer to the storage for an attribute value. Is in the encoding specified by the
charset
parameter of a previous call to
OCIEnvNlsCreate()
.
sizep (OUT)
The size of the attribute value, always in bytes because
attributep
is a
void
pointer.
This can be passed as
NULL
for most attributes because the sizes of non-string
attributes are already known by the OCI library. For
text*
parameters, a pointer to a
ub4
must be passed in to get the length of the string.
attrtype (IN)
The type of attribute being retrieved. The handle types and their readable attributes
are listed in Handle and Descriptor Attributes.
errhp (IN/OUT)
An error handle that you can pass to
OCIErrorGet()
for diagnostic information when
there is an error.
Comments
This call is used to get a particular attribute of a handle.
OCI_DTYPE_PARAM
is used to do
implicit and explicit describes. The parameter descriptor is also used in direct path
Chapter 25
Handle and Descriptor Functions
25-48

loading. For implicit describes, the parameter descriptor has the column description for
each select list. For explicit describes, the parameter descriptor has the describe
information for each schema object that you are trying to describe. If the top-level
parameter descriptor has an attribute that is itself a descriptor, use
OCI_ATTR_PARAM
as
the attribute type in the subsequent call to
OCIAttrGet()
to get the Unicode information
in an environment or statement handle.
See Also:
Examples Using OCIDescribeAny() and About Describing Select-List Items
A function closely related to
OCIAttrGet()
is
OCIDescribeAny()
, which is a generic
describe call that describes existing schema objects: tables, views, synonyms,
procedures, functions, packages, sequences, and types. As a result of this call, the
describe handle is populated with the object-specific attributes that can be obtained
through an
OCIAttrGet()
call.
Then an
OCIParamGet()
call on the describe handle returns a parameter descriptor for a
specified position. Parameter positions begin with 1. Calling
OCIAttrGet()
on the
parameter descriptor returns the specific attributes of a stored procedure or function
parameter or a table column descriptor. These subsequent calls do not need an extra
round-trip to the server because the entire schema object description is cached on the
client side by
OCIDescribeAny()
. Calling
OCIAttrGet()
on the describe handle can also
return the total number of positions.
In
UTF-16
mode, particularly when executing a loop, try to reuse the same pointer
variable corresponding to an attribute and copy the contents to local variables after
OCIAttrGet()
is called. If multiple pointers are used for the same attribute, a memory
leak can occur.
Related Topics
•OCIAttrSet()
Sets the value of an attribute of a handle or a descriptor.
•OCIDescribeAny()
Describes existing schema and subschema objects.
•OCIParamGet()
Returns a descriptor of a parameter specified by position in the describe handle or
statement handle.
•OCIErrorGet()
Returns an error message and an Oracle Database error code.
25.3.4 OCIAttrSet()
Sets the value of an attribute of a handle or a descriptor.
Purpose
Sets the value of an attribute of a handle or a descriptor.
Chapter 25
Handle and Descriptor Functions
25-49

Syntax
sword OCIAttrSet ( void *trgthndlp,
ub4 trghndltyp,
void *attributep,
ub4 size,
ub4 attrtype,
OCIError *errhp );
Parameters
trgthndlp (IN/OUT)
Pointer to a handle whose attribute gets modified.
trghndltyp (IN/OUT)
The handle type.
attributep (IN)
Pointer to an attribute value. The attribute value is copied into the target handle. If the
attribute value is a pointer, then only the pointer is copied, not the contents of the
pointer. String attributes must be in the encoding specified by the
charset
parameter
of a previous call to
OCIEnvNlsCreate()
.
size (IN)
The size of an attribute value. This can be passed in as 0 for most attributes, as the
size is already known by the OCI library. For
text*
attributes, a
ub4
must be passed in
set to the length of the string in bytes, regardless of encoding.
attrtype (IN)
The type of attribute being set.
errhp (IN/OUT)
An error handle that you can pass to
OCIErrorGet()
for diagnostic information when
there is an error.
Comments
See Handle and Descriptor Attributes for a list of handle types and their writable
attributes.
Related Topics
•OCIArrayDescriptorAlloc()
Allocates an array of descriptors.
•OCIEnvNlsCreate()
Creates and initializes an environment handle for OCI functions to work under.
•OCIErrorGet()
Returns an error message and an Oracle Database error code.
25.3.5 OCIDescriptorAlloc()
Allocates storage to hold descriptors or LOB locators.
Purpose
Allocates storage to hold descriptors or LOB locators.
Chapter 25
Handle and Descriptor Functions
25-50

Syntax
sword OCIDescriptorAlloc ( const void *parenth,
void **descpp,
ub4 type,
size_t xtramem_sz,
void **usrmempp);
Parameters
parenth (IN)
An environment handle.
descpp (OUT)
Returns a descriptor or LOB locator of the desired type.
type (IN)
Specifies the type of descriptor or LOB locator to be allocated:
•
OCI_DTYPE_SNAP
- Specifies generation of snapshot descriptor of C type
OCISnapshot
.
•
OCI_DTYPE_LOB
- Specifies generation of a LOB value type locator (for a
BLOB
or
CLOB
) of C type
OCILobLocator
.
•
OCI_DTYPE_FILE
- Specifies generation of a FILE value type locator of C type
OCILobLocator
.
•
OCI_DTYPE_ROWID
- Specifies generation of a
ROWID
descriptor of C type
OCIRowid
.
•
OCI_DTYPE_DATE
- Specifies generation of an
ANSI
DATE
descriptor of C type
OCIDateTime
.
•
OCI_DTYPE_PARAM
- Specifies generation of a read-only parameter descriptor of C
type
OCIParam
.
•
OCI_DTYPE_TIMESTAMP
- Specifies generation of a
TIMESTAMP
descriptor of C type
OCIDateTime
.
•
OCI_DTYPE_TIMESTAMP_TZ
- Specifies generation of a
TIMESTAMP
WITH
TIME
ZONE
descriptor of C type
OCIDateTime
.
•
OCI_DTYPE_TIMESTAMP_LTZ
- Specifies generation of a
TIMESTAMP
WITH
LOCAL
TIME
ZONE
descriptor of C type
OCIDateTime
.
•
OCI_DTYPE_INTERVAL_YM
- Specifies generation of an
INTERVAL
YEAR
TO
MONTH
descriptor of C type
OCIInterval
.
•
OCI_DTYPE_INTERVAL_DS
- Specifies generation of an
INTERVAL
DAY
TO
SECOND
descriptor of C type
OCIInterval
.
•
OCI_DTYPE_COMPLEXOBJECTCOMP
- Specifies generation of a complex object retrieval
descriptor of C type
OCIComplexObjectComp
.
•
OCI_DTYPE_AQENQ_OPTIONS
- Specifies generation of an Advanced Queuing enqueue
options descriptor of C type
OCIAQEnqOptions
.
•
OCI_DTYPE_AQDEQ_OPTIONS
- Specifies generation of an Advanced Queuing dequeue
options descriptor of C type
OCIAQDeqOptions
.
•
OCI_DTYPE_AQMSG_PROPERTIES
- Specifies generation of an Advanced Queuing
message properties descriptor of C type
OCIAQMsgProperties
.
Chapter 25
Handle and Descriptor Functions
25-51

•
OCI_DTYPE_AQAGENT
- Specifies generation of an Advanced Queuing agent descriptor
of C type
OCIAQAgent
.
•
OCI_DTYPE_AQNFY
- Specifies generation of an Advanced Queuing notification
descriptor of C type
OCIAQNotify
.
•
OCI_DTYPE_AQLIS_OPTIONS
- Specifies generation of an Advanced Queuing listen
descriptor of C type
OCIAQListenOpts
.
•
OCI_DTYPE_AQLIS_MSG_PROPERTIES
- Specifies generation of an Advanced Queuing
message properties descriptor of C type
OCIAQLisMsgProps
.
•
OCI_DTYPE_SHARDING_KEY
- Specifies generation of the shard key or the shard group
key of C type
OCIShardingKey
.
•
OCI_DTYPE_SRVDN
- Specifies generation of a Distinguished Names descriptor of C
type
OCIServerDNs
.
•
OCI_DTYPE_UCB
- Specifies generation of a user callback descriptor of C type
OCIUcb
.
xtramem_sz (IN)
Specifies an amount of user memory to be allocated for use by the application for the
lifetime of the descriptor.
usrmempp (OUT)
Returns a pointer to the user memory of size
xtramem_sz
allocated by the call for the
user for the lifetime of the descriptor.
Comments
Returns a pointer to an allocated and initialized descriptor, corresponding to the type
specified in
type
. A non-
NULL
descriptor or LOB locator is returned on success. No
diagnostics are available on error.
This call returns
OCI_SUCCESS
if successful, or
OCI_INVALID_HANDLE
if an out-of-memory
error occurs.
Related Topics
•OCIDescriptorFree()
Deallocates a previously allocated descriptor.
•OCIArrayDescriptorAlloc()
Allocates an array of descriptors.
•OCIArrayDescriptorFree()
Free a previously allocated array of descriptors.
See Also:
User Memory Allocation for more information about the
xtramem_sz
parameter
and user memory allocation
Chapter 25
Handle and Descriptor Functions
25-52

25.3.6 OCIDescriptorFree()
Deallocates a previously allocated descriptor.
Purpose
Deallocates a previously allocated descriptor.
Syntax
sword OCIDescriptorFree ( void *descp,
ub4 type );
Parameters
descp (IN)
An allocated descriptor.
type (IN)
Specifies the type of storage to be freed. See the types listed in
OCIDescriptorAlloc()
.
Comments
This call frees storage associated with a descriptor. Returns
OCI_SUCCESS
or
OCI_INVALID_HANDLE
. All descriptors can be explicitly deallocated; however, OCI
deallocates a descriptor if the environment handle is deallocated.
If you perform LOB operations, you must always call
OCILobFreeTemporary()
before
calling
OCIDescriptorFree()
to free the contents of the temporary LOB. See About
Freeing Temporary LOBs for more information.
Related Topics
•OCIDescriptorAlloc()
Allocates storage to hold descriptors or LOB locators.
25.3.7 OCIHandleAlloc()
Returns a pointer to an allocated and initialized handle.
Purpose
Returns a pointer to an allocated and initialized handle.
Syntax
sword OCIHandleAlloc ( const void *parenth,
void **hndlpp,
ub4 type,
size_t xtramem_sz,
void **usrmempp );
Parameters
parenth (IN)
An environment handle.
Chapter 25
Handle and Descriptor Functions
25-53

hndlpp (OUT)
Returns a handle.
type (IN)
Specifies the type of handle to be allocated. The allowed handles are described in
Table 4-1.
xtramem_sz (IN)
Specifies an amount of user memory to be allocated.
usrmempp (OUT)
Returns a pointer to the user memory of size
xtramem_sz
allocated by the call for the
user.
Comments
Returns a pointer to an allocated and initialized handle, corresponding to the type
specified in
type
. A non-
NULL
handle is returned on success. All handles are allocated
with respect to an environment handle that is passed in as a parent handle.
No diagnostics are available on error. This call returns
OCI_SUCCESS
if successful, or
OCI_INVALID_HANDLE
if an error occurs.
Handles must be allocated using
OCIHandleAlloc()
before they can be passed into an
OCI call.
Related Topics
•OCIHandleFree()
Explicitly deallocates a handle
See Also:
User Memory Allocation for more information about using the
xtramem_sz
parameter for user memory allocation
25.3.8 OCIHandleFree()
Explicitly deallocates a handle
Purpose
This call explicitly deallocates a handle.
Syntax
sword OCIHandleFree ( void *hndlp,
ub4 type );
Parameters
hndlp (IN)
A handle allocated by
OCIHandleAlloc()
.
Chapter 25
Handle and Descriptor Functions
25-54

type (IN)
Specifies the type of storage to be freed. The handles are described in Table 4-1.
Comments
This call frees up storage associated with a handle, corresponding to the type
specified in the
type
parameter.
This call returns either
OCI_SUCCESS
,
OCI_INVALID_HANDLE
, or
OCI_ERROR
.
All handles may be explicitly deallocated. The OCI deallocates a child handle if the
parent is deallocated.
When a statement handle is freed, the cursor associated with the statement handle is
closed, but the actual cursor closing may be deferred to the next round-trip to the
server. If the application must close the cursor immediately, you can make a server
round-trip call, such as
OCIServerVersion()
or
OCIPing()
, after the
OCIHandleFree()
call.
Related Topics
•OCIHandleAlloc()
Returns a pointer to an allocated and initialized handle.
•OCIServerVersion()
Returns the Oracle Database version string.
•OCIPing()
Confirms that the connection and the server are active.
25.3.9 OCIParamGet()
Returns a descriptor of a parameter specified by position in the describe handle or
statement handle.
Purpose
Returns a descriptor of a parameter specified by position in the describe handle or
statement handle.
Syntax
sword OCIParamGet ( const void *hndlp,
ub4 htype,
OCIError *errhp,
void **parmdpp,
ub4 pos );
Parameters
hndlp (IN)
A statement handle or describe handle. The
OCIParamGet()
function returns a
parameter descriptor for this handle.
htype (IN)
The type of the handle passed in the
hndlp
parameter. Valid types are:
•
OCI_DTYPE_PARAM
, for a parameter descriptor
•
OCI_HTYPE_COMPLEXOBJECT
, for a complex object retrieval handle
Chapter 25
Handle and Descriptor Functions
25-55

•
OCI_HTYPE_STMT
, for a statement handle
errhp (IN/OUT)
An error handle that you can pass to
OCIErrorGet()
for diagnostic information when
there is an error.
parmdpp (OUT)
A descriptor of the parameter at the position given in the
pos
parameter, of handle
type
OCI_DTYPE_PARAM
.
pos (IN)
Position number in the statement handle or describe handle. A parameter descriptor
is returned for this position.
Note:
OCI_ERROR
is returned if there are no parameter descriptors for this position.
Comments
This call returns a descriptor of a parameter specified by position in the describe
handle or statement handle. Parameter descriptors are always allocated internally by
the OCI library. They can be freed using
OCIDescriptorFree()
. For example, if you fetch
the same column metadata for every execution of a statement, then the program leaks
memory unless you explicitly free the parameter descriptor between each call to
OCIParamGet()
.
Related Topics
•OCIArrayDescriptorAlloc()
Allocates an array of descriptors.
•OCIAttrSet()
Sets the value of an attribute of a handle or a descriptor.
•OCIParamSet()
Sets a complex object retrieval (COR) descriptor into a COR handle.
•OCIDescriptorFree()
Deallocates a previously allocated descriptor.
•OCIErrorGet()
Returns an error message and an Oracle Database error code.
See Also:
Handle and Descriptor Attributes for more detailed information about
parameter descriptor attributes
Chapter 25
Handle and Descriptor Functions
25-56

25.3.10 OCIParamSet()
Sets a complex object retrieval (COR) descriptor into a COR handle.
Purpose
Sets a complex object retrieval (COR) descriptor into a COR handle.
Syntax
sword OCIParamSet ( void *hndlp,
ub4 htype,
OCIError *errhp,
const void *dscp,
ub4 dtyp,
ub4 pos );
Parameters
hndlp (IN/OUT)
Handle pointer.
htype (IN)
Handle type.
errhp (IN/OUT)
An error handle that you can pass to
OCIErrorGet()
for diagnostic information when
there is an error.
dscp (IN)
Complex object retrieval descriptor pointer.
dtyp (IN)
Descriptor type. The descriptor type for a COR descriptor is
OCI_DTYPE_COMPLEXOBJECTCOMP
.
pos (IN)
Position number.
Comments
The COR handle must have been previously allocated using
OCIHandleAlloc()
, and the
descriptor must have been previously allocated using
OCIDescriptorAlloc()
. Attributes
of the descriptor are set using
OCIAttrSet()
.
Related Topics
•OCIParamGet()
Returns a descriptor of a parameter specified by position in the describe handle or
statement handle.
•OCIHandleAlloc()
Returns a pointer to an allocated and initialized handle.
•OCIDescriptorAlloc()
Allocates storage to hold descriptors or LOB locators.
Chapter 25
Handle and Descriptor Functions
25-57

•OCIAttrSet()
Sets the value of an attribute of a handle or a descriptor.
•OCIErrorGet()
Returns an error message and an Oracle Database error code.
See Also:
Complex Object Retrieval for more information about complex object retrieval
25.4 Bind, Define, and Describe Functions
Lists and describes the bind, define, and describe functions.
Table 25-4 lists the bind, define, and describe functions that are described in this
section.
Table 25-4 Bind, Define, and Describe Functions
Function Purpose
OCIBindArrayOfStruct() Set skip parameters for static array bind
OCIBindByName() Bind by name
OCIBindByName2() Bind by name. Use when return lengths
exceed
UB2MAXVAL
on the client.
OCIBindByPos() Bind by position
OCIBindByPos2() Bind by position. Use when return lengths
exceed
UB2MAXVAL
on the client.
OCIBindDynamic() Set additional attributes after bind with
OCI_DATA_AT_EXEC
mode
OCIBindObject() Set additional attributes for bind of named
data type
OCIDefineArrayOfStruct() Set additional attributes for static array define
OCIDefineByPos() Define an output variable association
OCIDefineByPos2() Define an output variable association. Use
when return lengths exceed
UB2MAXVAL
on
the client.
OCIDefineDynamic() Set additional attributes for define in
OCI_DYNAMIC_FETCH
mode
OCIDefineObject() Set additional attributes for define of named
data type
OCIDescribeAny() Describe existing schema objects
OCIStmtGetBindInfo() Get bind and indicator variable names and
handle
Chapter 25
Bind, Define, and Describe Functions
25-58

25.4.1 OCIBindArrayOfStruct()
Sets up the skip parameters for a static array bind.
Purpose
Sets up the skip parameters for a static array bind.
Syntax
sword OCIBindArrayOfStruct ( OCIBind *bindp,
OCIError *errhp,
ub4 pvskip,
ub4 indskip,
ub4 alskip,
ub4 rcskip );
Parameters
bindp (IN/OUT)
The handle to a bind structure.
errhp (IN/OUT)
An error handle that you can pass to
OCIErrorGet()
for diagnostic information when
there is an error.
pvskip (IN)
Skip parameter for the next data value.
indskip (IN)
Skip parameter for the next indicator value or structure.
alskip (IN)
Skip parameter for the next actual length value.
rcskip (IN)
Skip parameter for the next column-level return code value.
Comments
This call sets up the skip parameters necessary for a static array bind. It follows a call
to
OCIBindByName()
or
OCIBindByPos()
. The bind handle returned by that initial bind call
is used as a parameter for the
OCIBindArrayOfStruct()
call.
Related Topics
•OCIBindByName()
Creates an association between a program variable and a placeholder in a SQL
statement or PL/SQL block.
•OCIBindByName2()
Creates an association between a program variable and a placeholder in a SQL
statement or PL/SQL block. Use this function when working with data types when
actual lengths exceed
UB2MAXVAL
on the client.
Chapter 25
Bind, Define, and Describe Functions
25-59

•OCIBindByPos()
Creates an association between a program variable and a placeholder in a SQL
statement or PL/SQL block.
•OCIBindByPos2()
Creates an association between a program variable and a placeholder in a SQL
statement or PL/SQL block. Use this call when working with data types when
actual lengths exceed
UB2MAXVAL
on the client.
See Also:
About Binding and Defining Arrays of Structures in OCI for information about
skip parameters
25.4.2 OCIBindByName()
Creates an association between a program variable and a placeholder in a SQL
statement or PL/SQL block.
Purpose
Creates an association between a program variable and a placeholder in a SQL
statement or PL/SQL block.
Syntax
sword OCIBindByName ( OCIStmt *stmtp,
OCIBind **bindpp,
OCIError *errhp,
const OraText *placeholder,
sb4 placeh_len,
void *valuep,
sb4 value_sz,
ub2 dty,
void *indp,
ub2 *alenp,
ub2 *rcodep,
ub4 maxarr_len,
ub4 *curelep,
ub4 mode );
Parameters
stmtp (IN/OUT)
The statement handle to the SQL or PL/SQL statement being processed.
bindpp (IN/OUT)
A pointer to save the pointer of a bind handle that is implicitly allocated by this call.
The bind handle maintains all the bind information for this particular input value. The
default encoding for the call depends on the
UTF-16
setting in
stmtp
unless the
mode
parameter has a different value. The handle is freed implicitly when the statement
handle is deallocated. On input, the value of the pointer must be
NULL
or a valid bind
handle.
Chapter 25
Bind, Define, and Describe Functions
25-60

errhp (IN/OUT)
An error handle that you can pass to
OCIErrorGet()
for diagnostic information when
there is an error.
placeholder (IN)
The placeholder, specified by its name, that maps to a variable in the statement
associated with the statement handle. The encoding of
placeholder
should always be
consistent with that of the environment. That is, if the statement is prepared in
UTF-16
,
so is the placeholder. As a string type parameter, the placeholder should be cast as
(text *)
and terminated with
NULL
.
placeh_len (IN)
The length of the name specified in
placeholder
, in number of bytes regardless of the
encoding.
valuep (IN/OUT)
The pointer to a data value or an array of data values of type specified in the
dty
parameter. This data could be a
UTF-16
(formerly known as UCS-2) string, if an
OCIAttrSet()
function has been called to set
OCI_ATTR_CHARSET_ID
as
OCI_UTF16ID
or the
deprecated
OCI_UCS2ID
.
OCI_UTF16ID
is the new designation for
OCI_UCS2ID
.
Furthermore, as pointed out for
OCIStmtPrepare2()
, the default encoding for the string
type
valuep
is in the encoding specified by the
charset
parameter of a previous call to
OCIEnvNlsCreate()
, unless you call
OCIAttrSet()
to manually reset the character set for
the bind handle.
See Also:
Bind Handle Attributes
An array of data values can be specified for mapping into a PL/SQL table or for
providing data for SQL multiple-row operations. When an array of bind values is
provided, this is called an array bind in OCI terms.
For
SQLT_NTY
or
SQLT_REF
binds, the
valuep
parameter is ignored. The pointers to OUT
buffers are set in the
pgvpp
parameter initialized by
OCIBindObject()
.
When
mode
is set to
OCI_IOV
, pass the base address of the
OCIIOV
struct.
value_sz (IN)
The maximum size possible in bytes of any data value (passed using
valuep
) for this
bind variable. This size is always expected to be the size in bytes. In the case of an
array bind, this is the maximum size of any element possible with the actual sizes
being specified in the
alenp
parameter.
For descriptors, locators, or REFs, whose size is unknown to client applications, use
the size of the pointer to the specific type; for example,
sizeof
(
OCILobLocator *
).
The same applies even when mode is
OCI_IOV
.
dty (IN)
The data type of the values being bound. Named data types (
SQLT_NTY
) and
REF
s
(
SQLT_REF
) are valid only if the application has been initialized in object mode. For
named data types or
REF
s, additional calls must be made with the bind handle to set
up the data type-specific attributes. See Comments for information about records,
collections, and Booleans. For named data type
SQLT_CHR
,
OCIBindByName()
trims
Chapter 25
Bind, Define, and Describe Functions
25-61

trailing blanks when the actual length is 0. Specify the actual length to prevent trailing
blanks from being trimmed.
indp (IN/OUT)
Pointer to an indicator variable or array. For all data types except
SQLT_NTY
, this is a
pointer to
sb2
or an array of
sb2
.
For
SQLT_NTY
, this pointer is ignored, and the actual pointer to the indicator structure or
an array of indicator structures is initialized in a subsequent call to
OCIBindObject()
.
This parameter is ignored for dynamic binds.
See Also:
Indicator Variables
alenp (IN/OUT)
Pointer to the array of actual lengths of array elements.
When
OCIEnvNlsCreate()
(which is the recommended OCI environment handle
creation interface) is used, then
alenp
lengths are consistently expected in bytes (for
IN binds) and reported in bytes for OUT binds. The same treatment consistently also
holds for the length prefix in
SQLT_VCS
(2-byte length prefix) and
SQLT_LVC
(4-byte length
prefix) types. There are no special exceptions for UCS2 or for NCHAR cases.
When the older OCI environment handle creation interfaces are used (either
OCIEnvCreate()
) or deprecated
OCIEnvInit()
),
alenp
lengths are in bytes in general.
However,
alenp
lengths are expected in characters for IN binds and also reported in
characters for OUT binds only when either the character set is OCI_UC2ID (=
OCI_UTF16ID) or when
OCI_ATTR_CHAR_COUNT
attribute is set on the corresponding
OCIBind handle. The same treatment holds for the length prefix in
SQLT_VCS
(2-byte
length prefix) and
SQLT_LVC
(4-byte length prefix) types.
This parameter is ignored for dynamic binds.
rcodep (OUT)
Pointer to the array of column-level return codes. This parameter is ignored for
dynamic binds.
maxarr_len (IN)
A maximum array length parameter (the maximum possible number of elements the
user's array can accommodate). Used only for PL/SQL indexed table bindings.
curelep (IN/OUT)
Current array length parameter (a pointer to the actual number of elements in the
array before or after the execute operation). Used only for PL/SQL indexed table
bindings.
mode (IN)
To maintain coding consistency, theoretically this parameter can take all three
possible values used by
OCIStmtPrepare2()
. Because the encoding of bind variables
should always be same as that of the statement containing this variable, an error is
raised if you specify an encoding other than that of the statement. So the
recommended setting for
mode
is
OCI_DEFAULT
, which makes the bind variable have the
same encoding as its statement.
The valid modes are:
•
OCI_DEFAULT
- The default mode. The statement handle that
stmtp
uses whatever is
specified by its parent environment handle.
Chapter 25
Bind, Define, and Describe Functions
25-62

•
OCI_BIND_SOFT
- Soft bind mode. This mode increases the performance of the call.
If this is the first bind or some input value like
dty
or
value_sz
is changed from the
previous bind, this mode is ignored. An error is returned if the statement is not
executed. Unexpected behavior results if the bind handle passed is not valid.
•
OCI_DATA_AT_EXEC
- When this mode is selected, the
value_sz
parameter defines the
maximum size of the data that can be provided at run time. The application must
be ready to provide the OCI library runtime IN data buffers at any time and any
number of times. Runtime data is provided in one of these two ways:
–Callbacks using a user-defined function that must be registered with a
subsequent call to
OCIBindDynamic()
.
–A polling mechanism using calls supplied by the OCI. This mode is assumed if
no callbacks are defined.
See Also:
Runtime Data Allocation and Piecewise Operations in OCI for more
information about using the
OCI_DATA_AT_EXEC
mode
When
mode
is set to
OCI_DATA_AT_EXEC
, do not provide values for
valuep
,
indp
,
alenp
,
and
rcodep
in the main call. Pass zeros (0) for
indp
and
alenp
. Provide the values
through the callback function registered using
OCIBindDynamic()
.
•
OCI_IOV
- Bind noncontiguous addresses of data. The
valuep
parameter must be of
the type
OCIIOV *
. This mode is intended to be used for scatter or gather binding,
which allows multiple buffers to be bound or defined to a position, for example
column A for the first 10 rows in one buffer, next 5 rows in one buffer, and the
remaining 25 rows in another buffer. That eliminates the need to allocate and copy
all of them into one big buffer while doing the array execute operation.
See Also:
About Binding and Defining Multiple Buffers
When the allocated buffers are not required anymore, they should be freed by the
client.
Comments
This call is used to perform a basic bind operation. The bind creates an association
between the address of a program variable and a placeholder in a SQL statement or
PL/SQL block. The bind call also specifies the type of data that is being bound, and
may also indicate the method by which data is provided at run time.
Encoding is determined by either the bind handle using the setting in the statement
handle as default, or you can override the setting by specifying the
mode
parameter
explicitly.
The
OCIBindByName()
and
OCIBimdByName2()
also implicitly allocates the bind handle
indicated by the
bindpp
parameter. If a non-
NULL
pointer is passed in
**bindpp
, the OCI
assumes that this points to a valid handle that has been previously allocated with a call
to
OCIHandleAlloc()
or
OCIBindByName()
.
Chapter 25
Bind, Define, and Describe Functions
25-63

Data in an OCI application can be bound to placeholders statically or dynamically.
Binding is static when all the IN bind data and the OUT bind buffers are well defined
just before the execute operation. Binding is dynamic when the IN bind data and the
OUT bind buffers are provided by the application on demand at execution time to the
client library. Dynamic binding is indicated by setting the
mode
parameter of this call to
OCI_DATA_AT_EXEC
.
See Also:
Runtime Data Allocation and Piecewise Operations in OCI for more
information about dynamic binding
Both
OCIBindByName()
and
OCIBindByName2()
and
OCIBindByPos()
and
OCIBindByPos2()
take as a parameter a bind handle, which is implicitly allocated by the bind call. A
separate bind handle is allocated for each placeholder the application is binding.
Additional bind calls may be required to specify particular attributes necessary when
binding certain data types or handling input data in certain ways:
•If arrays of structures are being used,
OCIBindArrayOfStruct()
must be called to set
up the necessary skip parameters.
•If data is being provided dynamically at run time, and the application uses user-
defined callback functions,
OCIBindDynamic()
must be called to register the
callbacks.
•If lengths in
alenp
greater than 64 Kilobytes (KB) are required, use
OCIBindDynamic()
.
•If a named data type is being bound,
OCIBindObject()
must be called to specify
additional necessary information.
•If a statement with the
RETURNING
clause is used, a call to
OCIBindDynamic()
must
follow this call.
With IN binds, the values for each element of the array, the actual lengths of each
element, and the actual array length must be set up before the call to
OCIStmtExecute()
.
With OUT binds, the values for each element of the array, the actual lengths of each
element, and the actual array length are returned from the server after the
OCIStmtExecute()
call.
For Records
Clients must bind package record types using
SQLT_NTY
as the DTY of the bind. In the
OCI client, objects and records are represented as Named Types (NTY) and must use
the same
SQLT
code.
For Collections
Clients must bind all package collection types using
SQLT_NTY
. This is the DTY used to
bind all schema level collection types.
For Booleans
Clients must bind Boolean types (
OCI_TYPECODE_BOOLEAN
) using
SQLT_BOL
.
Chapter 25
Bind, Define, and Describe Functions
25-64

Related Topics
•OCIBindDynamic()
Registers user callbacks for dynamic data allocation.
•OCIBindObject()
Sets up additional attributes that are required for a named data type (object) bind.
•OCIBindArrayOfStruct()
Sets up the skip parameters for a static array bind.
•OCIAttrSet()
Sets the value of an attribute of a handle or a descriptor.
•OCIStmtPrepare2()
Prepares a SQL or PL/SQL statement for execution.
•OCIEnvCreate()
Creates and initializes an environment handle for OCI functions to work under.
•OCIEnvNlsCreate()
Creates and initializes an environment handle for OCI functions to work under.
•OCIEnvInit()
This function was deprecated in a release previous to Oracle Database 11g
Release 2 (11.2).
•OCIBindByName2()
Creates an association between a program variable and a placeholder in a SQL
statement or PL/SQL block. Use this function when working with data types when
actual lengths exceed
UB2MAXVAL
on the client.
•OCIHandleAlloc()
Returns a pointer to an allocated and initialized handle.
•OCIBindByPos2()
Creates an association between a program variable and a placeholder in a SQL
statement or PL/SQL block. Use this call when working with data types when
actual lengths exceed
UB2MAXVAL
on the client.
•OCIStmtExecute()
Associates an application request with a server.
•OCIErrorGet()
Returns an error message and an Oracle Database error code.
25.4.3 OCIBindByName2()
Creates an association between a program variable and a placeholder in a SQL
statement or PL/SQL block. Use this function when working with data types when
actual lengths exceed
UB2MAXVAL
on the client.
Purpose
Creates an association between a program variable and a placeholder in a SQL
statement or PL/SQL block. Use this call instead of
OCIBindByName()
when working with
data types when actual lengths exceed
UB2MAXVAL
on the client.
Syntax
sword OCIBindByName2 ( OCIStmt *stmtp,
OCIBind **bindpp,
Chapter 25
Bind, Define, and Describe Functions
25-65

OCIError *errhp,
const OraText *placeholder,
sb4 placeh_len,
void *valuep,
sb8 value_sz,
ub2 dty,
void *indp,
ub4 *alenp,
ub2 *rcodep,
ub4 maxarr_len,
ub4 *curelep,
ub4 mode );
Parameters
stmtp (IN/OUT)
The statement handle to the SQL or PL/SQL statement being processed.
bindpp (IN/OUT)
A pointer to save the pointer of a bind handle that is implicitly allocated by this call.
The bind handle maintains all the bind information for this particular input value. The
default encoding for the call depends on the
UTF-16
setting in
stmtp
unless the
mode
parameter has a different value. The handle is freed implicitly when the statement
handle is deallocated. On input, the value of the pointer must be
NULL
or a valid bind
handle.
errhp (IN/OUT)
An error handle that you can pass to
OCIErrorGet()
for diagnostic information when
there is an error.
placeholder (IN)
The placeholder, specified by its name, that maps to a variable in the statement
associated with the statement handle. The encoding of
placeholder
should always be
consistent with that of the environment. That is, if the statement is prepared in
UTF-16
,
so is the placeholder. As a string type parameter, the placeholder should be cast as
(text *)
and terminated with
NULL
.
placeh_len (IN)
The length of the name specified in
placeholder
, in number of bytes regardless of the
encoding.
valuep (IN/OUT)
The pointer to a data value or an array of data values of type specified in the
dty
parameter. This data could be a
UTF-16
(formerly known as UCS-2) string, if an
OCIAttrSet()
function has been called to set
OCI_ATTR_CHARSET_ID
as
OCI_UTF16ID
or the
deprecated
OCI_UCS2ID
.
OCI_UTF16ID
is the new designation for
OCI_UCS2ID
.
Furthermore, as pointed out for
OCIStmtPrepare2()
, the default encoding for the string
type
valuep
is in the encoding specified by the
charset
parameter of a previous call to
OCIEnvNlsCreate()
, unless you call
OCIAttrSet()
to manually reset the character set for
the bind handle.
Chapter 25
Bind, Define, and Describe Functions
25-66

See Also:
Bind Handle Attributes
An array of data values can be specified for mapping into a PL/SQL table or for
providing data for SQL multiple-row operations. When an array of bind values is
provided, this is called an array bind in OCI terms.
For
SQLT_NTY
or
SQLT_REF
binds, the
valuep
parameter is ignored. The pointers to OUT
buffers are set in the
pgvpp
parameter initialized by
OCIBindObject()
.
When
mode
is set to
OCI_IOV
, pass the base address of the
OCIIOV
struct.
value_sz (IN)
The maximum size possible in bytes of any data value (passed using
valuep
) for this
bind variable. This size is always expected to be the size in bytes. In the case of an
array bind, this is the maximum size of any element possible with the actual sizes
being specified in the
alenp
parameter.
If the value of
value_sz
>
SB4MAXVAL
, an
ORA-24452
error will be issued, meaning that
values >
SB4MAXVAL
are not supported in Release 12.1 or later.
For descriptors, locators, or REFs, whose size is unknown to client applications, use
the size of the pointer to the specific type; for example,
sizeof
(
OCILobLocator *
).
The same applies even when mode is
OCI_IOV
.
dty (IN)
The data type of the values being bound. Named data types (
SQLT_NTY
) and
REF
s
(
SQLT_REF
) are valid only if the application has been initialized in object mode. For
named data types or
REF
s, additional calls must be made with the bind handle to set
up the data type-specific attributes. See Comments for information about records,
collections, and Booleans. For named data type
SQLT_CHR
,
OCIBindByName2()
trims
trailing blanks when the actual length is 0. Specify the actual length to prevent trailing
blanks from being trimmed.
indp (IN/OUT)
Pointer to an indicator variable or array. For all data types except
SQLT_NTY
, this is a
pointer to
sb2
or an array of
sb2
.
For
SQLT_NTY
, this pointer is ignored, and the actual pointer to the indicator structure or
an array of indicator structures is initialized in a subsequent call to
OCIBindObject()
.
This parameter is ignored for dynamic binds.
See Also:
Indicator Variables
alenp (IN/OUT)
Pointer to the array of actual lengths of array elements.
When
OCIEnvNlsCreate()
(which is the recommended OCI environment handle
creation interface) is used, then
alenp
lengths are consistently expected in bytes (for
IN binds) and reported in bytes for OUT binds. The same treatment consistently also
holds for the length prefix in
SQLT_VCS
(2-byte length prefix) and
SQLT_LVC
(4-byte length
prefix) types. There are no special exceptions for UCS2 or for NCHAR cases.
Chapter 25
Bind, Define, and Describe Functions
25-67

When the older OCI environment handle creation interfaces are used (either
OCIEnvCreate()
) or deprecated
OCIEnvInit()
),
alenp
lengths are in bytes in general.
However,
alenp
lengths are expected in characters for IN binds and also reported in
characters for OUT binds only when either the character set is OCI_UC2ID (=
OCI_UTF16ID) or when
OCI_ATTR_CHAR_COUNT
attribute is set on the corresponding
OCIBind handle. The same treatment holds for the length prefix in
SQLT_VCS
(2-byte
length prefix) and
SQLT_LVC
(4-byte length prefix) types.
This parameter is ignored for dynamic binds.
rcodep (OUT)
Pointer to the array of column-level return codes. This parameter is ignored for
dynamic binds.
maxarr_len (IN)
A maximum array length parameter (the maximum possible number of elements the
user's array can accommodate). Used only for PL/SQL indexed table bindings.
curelep (IN/OUT)
Current array length parameter (a pointer to the actual number of elements in the
array before or after the execute operation). Used only for PL/SQL indexed table
bindings.
mode (IN)
To maintain coding consistency, theoretically this parameter can take all three
possible values used by
OCIStmtPrepare2()
. Because the encoding of bind variables
should always be same as that of the statement containing this variable, an error is
raised if you specify an encoding other than that of the statement. So the
recommended setting for
mode
is
OCI_DEFAULT
, which makes the bind variable have the
same encoding as its statement.
The valid modes are:
•
OCI_DEFAULT
- The default mode. The statement handle that
stmtp
uses whatever is
specified by its parent environment handle.
•
OCI_BIND_SOFT
- Soft bind mode. This mode increases the performance of the call.
If this is the first bind or some input value like
dty
or
value_sz
is changed from the
previous bind, this mode is ignored. An error is returned if the statement is not
executed. Unexpected behavior results if the bind handle passed is not valid.
•
OCI_DATA_AT_EXEC
- When this mode is selected, the
value_sz
parameter defines the
maximum size of the data that can be provided at run time. The application must
be ready to provide the OCI library runtime IN data buffers at any time and any
number of times. Runtime data is provided in one of these two ways:
–Callbacks using a user-defined function that must be registered with a
subsequent call to
OCIBindDynamic()
.
–A polling mechanism using calls supplied by the OCI. This mode is assumed if
no callbacks are defined.
See Also:
Runtime Data Allocation and Piecewise Operations in OCI for more
information about using the
OCI_DATA_AT_EXEC
mode
Chapter 25
Bind, Define, and Describe Functions
25-68

When
mode
is set to
OCI_DATA_AT_EXEC
, do not provide values for
valuep
,
indp
,
alenp
,
and
rcodep
in the main call. Pass zeros (0) for
indp
and
alenp
. Provide the values
through the callback function registered using
OCIBindDynamic()
.
•
OCI_IOV
- Bind noncontiguous addresses of data. The
valuep
parameter must be of
the type
OCIIOV *
. This mode is intended to be used for scatter or gather binding,
which allows multiple buffers to be bound or defined to a position, for example
column A for the first 10 rows in one buffer, next 5 rows in one buffer, and the
remaining 25 rows in another buffer. That eliminates the need to allocate and copy
all of them into one big buffer while doing the array execute operation.
See Also:
About Binding and Defining Multiple Buffers
When the allocated buffers are not required anymore, they should be freed by the
client.
Comments
This call is used to perform a basic bind operation. The bind creates an association
between the address of a program variable and a placeholder in a SQL statement or
PL/SQL block. The bind call also specifies the type of data that is being bound, and
may also indicate the method by which data is provided at run time.
Encoding is determined by either the bind handle using the setting in the statement
handle as default, or you can override the setting by specifying the
mode
parameter
explicitly.
The
OCIBindByName2()
also implicitly allocates the bind handle indicated by the
bindpp
parameter. If a non-
NULL
pointer is passed in
**bindpp
, the OCI assumes that this
points to a valid handle that has been previously allocated with a call to
OCIHandleAlloc()
or
OCIBindByName2()
.
Data in an OCI application can be bound to placeholders statically or dynamically.
Binding is static when all the IN bind data and the OUT bind buffers are well defined
just before the execute operation. Binding is dynamic when the IN bind data and the
OUT bind buffers are provided by the application on demand at execution time to the
client library. Dynamic binding is indicated by setting the
mode
parameter of this call to
OCI_DATA_AT_EXEC
.
See Also:
Runtime Data Allocation and Piecewise Operations in OCI for more
information about dynamic binding
Both
OCIBindByName2()
and
OCIBindByPos2()
take as a parameter a bind handle, which
is implicitly allocated by the bind call. A separate bind handle is allocated for each
placeholder the application is binding.
Additional bind calls may be required to specify particular attributes necessary when
binding certain data types or handling input data in certain ways:
Chapter 25
Bind, Define, and Describe Functions
25-69

•If arrays of structures are being used,
OCIBindArrayOfStruct()
must be called to set
up the necessary skip parameters.
•If data is being provided dynamically at run time, and the application uses user-
defined callback functions,
OCIBindDynamic()
must be called to register the
callbacks.
•If lengths in
alenp
greater than 64 Kilobytes (KB) are required, use
OCIBindDynamic()
.
•If a named data type is being bound,
OCIBindObject()
must be called to specify
additional necessary information.
•If a statement with the
RETURNING
clause is used, a call to
OCIBindDynamic()
must
follow this call.
With IN binds, the values for each element of the array, the actual lengths of each
element, and the actual array length must be set up before the call to
OCIStmtExecute()
.
With OUT binds, the values for each element of the array, the actual lengths of each
element, and the actual array length are returned from the server after the
OCIStmtExecute()
call.
For Records
Clients must bind package record types using
SQLT_NTY
as the DTY of the bind. In the
OCI client, objects and records are represented as Named Types (NTY) and must use
the same
SQLT
code.
For Collections
Clients must bind all package collection types using
SQLT_NTY
. This is the DTY used to
bind all schema level collection types.
For Booleans
Clients must bind Boolean types (
OCI_TYPECODE_BOOLEAN
) using
SQLT_BOL
.
Related Topics
•OCIBindDynamic()
Registers user callbacks for dynamic data allocation.
•OCIBindObject()
Sets up additional attributes that are required for a named data type (object) bind.
•OCIBindArrayOfStruct()
Sets up the skip parameters for a static array bind.
•OCIBindByName()
Creates an association between a program variable and a placeholder in a SQL
statement or PL/SQL block.
•OCIAttrSet()
Sets the value of an attribute of a handle or a descriptor.
•OCIStmtPrepare2()
Prepares a SQL or PL/SQL statement for execution.
•OCIEnvCreate()
Creates and initializes an environment handle for OCI functions to work under.
•OCIEnvNlsCreate()
Creates and initializes an environment handle for OCI functions to work under.
Chapter 25
Bind, Define, and Describe Functions
25-70

•OCIEnvInit()
This function was deprecated in a release previous to Oracle Database 11g
Release 2 (11.2).
•OCIHandleAlloc()
Returns a pointer to an allocated and initialized handle.
•OCIBindByPos2()
Creates an association between a program variable and a placeholder in a SQL
statement or PL/SQL block. Use this call when working with data types when
actual lengths exceed
UB2MAXVAL
on the client.
•OCIStmtExecute()
Associates an application request with a server.
•OCIErrorGet()
Returns an error message and an Oracle Database error code.
25.4.4 OCIBindByPos()
Creates an association between a program variable and a placeholder in a SQL
statement or PL/SQL block.
Purpose
Creates an association between a program variable and a placeholder in a SQL
statement or PL/SQL block.
Syntax
sword OCIBindByPos ( OCIStmt *stmtp,
OCIBind **bindpp,
OCIError *errhp,
ub4 position,
void *valuep,
sb4 value_sz,
ub2 dty,
void *indp,
ub2 *alenp,
ub2 *rcodep,
ub4 maxarr_len,
ub4 *curelep,
ub4 mode );
Parameters
stmtp (IN/OUT)
The statement handle to the SQL or PL/SQL statement being processed.
bindpp (IN/OUT)
An address of a bind handle that is implicitly allocated by this call. The bind handle
maintains all the bind information for this particular input value. The handle is freed
implicitly when the statement handle is deallocated. On input, the value of the pointer
must be
NULL
or a valid bind handle.
errhp (IN/OUT)
An error handle that you can pass to
OCIErrorGet()
for diagnostic information when
there is an error.
Chapter 25
Bind, Define, and Describe Functions
25-71

position (IN)
The placeholder attributes are specified by position if
OCIBindByPos()
is being called.
Positions are 1-based.
valuep (IN/OUT)
An address of a data value or an array of data values of the type specified in the
dty
parameter. An array of data values can be specified for mapping into a PL/SQL table
or for providing data for SQL multiple-row operations. When an array of bind values is
provided, this is called an array bind in OCI terms.
For a LOB, the buffer pointer must be a pointer to a LOB locator of type
OCILobLocator
. Give the address of the pointer.
For SQLT_NTY or SQLT_REF binds, the
valuep
parameter is ignored. The pointers to
OUT buffers are set in the
pgvpp
parameter initialized by
OCIBindObject()
.
If the
OCI_ATTR_CHARSET_ID
attribute is set to
OCI_UTF16ID
(replaces the deprecated
OCI_UCS2ID
, which is retained for backward compatibility), all data passed to and
received with the corresponding bind call is assumed to be in
UTF-16
encoding.
When
mode
is set to
OCI_IOV
, pass the base address of the
OCIIOV
struct.
See Also:
Bind Handle Attributes
value_sz (IN)
The maximum size possible in bytes of any data value (passed using
valuep
) for this
bind variable. This size is always expected to be the size in bytes. In the case of an
array bind, this is the maximum size of any element possible with the actual sizes
being specified in the
alenp
parameter.
For descriptors, locators, or
REF
s, whose size is unknown to client applications, use
the size of the pointer to the specific type; for example,
sizeof
(
OCILobLocator *
).
The same applies even when mode is
OCI_IOV
.
dty (IN)
The data type of the values being bound. Named data types (SQLT_NTY) and
REF
s
(SQLT_REF) are valid only if the application has been initialized in object mode. For
named data types or
REF
s, additional calls must be made with the bind handle to set
up the attributes specific to the data type. See Comments for information about
records, collections, and Booleans. For named data type
SQLT_CHR
,
OCIBindByPos()
trims trailing blanks when the actual length is 0. Specify the actual length to prevent
trailing blanks from being trimmed.
indp (IN/OUT)
Pointer to an indicator variable or array. For all data types, this is a pointer to
sb2
or an
array of
sb2
values. The only exception is SQLT_NTY, where this pointer is ignored
and the actual pointer to the indicator structure or an array of indicator structures is
initialized by
OCIBindObject()
. The
indp
parameter is ignored for dynamic binds. If
valuep
is an
OUT
parameter, then you must set
indp
to point to
OCI_IND_NULL
.
Chapter 25
Bind, Define, and Describe Functions
25-72

See Also:
Indicator Variables
alenp (IN/OUT)
Pointer to an array of actual lengths of array elements.
When
OCIEnvNlsCreate()
(which is the recommended OCI environment handle
creation interface) is used, then
alenp
lengths are consistently expected in bytes (for
IN binds) and reported in bytes for OUT binds. The same treatment consistently also
holds for the length prefix in
SQLT_VCS
(2-byte length prefix) and
SQLT_LVC
(4-byte length
prefix) types. There are no special exceptions for UCS2 or for NCHAR cases.
When the older OCI environment handle creation interfaces are used (either
OCIEnvCreate()
or deprecated
OCIEnvInit()
),
alenp
lengths are in bytes in general.
However,
alenp
lengths are expected in characters for IN binds and also reported in
characters for OUT binds only when either the character set is OCI_UC2ID (=
OCI_UTF16ID) or when
OCI_ATTR_CHAR_COUNT
attribute is set on the corresponding
OCIBind handle. The same treatment holds for the length prefix in
SQLT_VCS
(2-byte
length prefix) and
SQLT_LVC
(4-byte length prefix) types.
This parameter is ignored for dynamic binds.
rcodep (OUT)
Pointer to an array of column-level return codes. This parameter is ignored for
dynamic binds.
maxarr_len (IN)
A maximum array length parameter (the maximum possible number of elements that
the user's array can accommodate). Used only for PL/SQL indexed table bindings.
curelep (IN/OUT)
Current array length parameter (a pointer to the actual number of elements in the
array before or after the execute operation). Used only for PL/SQL indexed table
bindings.
mode (IN)
The valid modes for this parameter are:
•
OCI_DEFAULT
- This is default mode.
•
OCI_BIND_SOFT
- Soft bind mode. This mode increases the performance of the call.
If this is the first bind or some input value like
dty
or
value_sz
is changed from the
previous bind, this mode is ignored. An error is returned if the statement is not
executed. Unexpected behavior results if the bind handle passed is not valid.
•
OCI_DATA_AT_EXEC
- When this mode is selected, the
value_sz
parameter defines
the maximum size of the data that can be provided at run time. The application
must be ready to provide the OCI library runtime IN data buffers at any time and
any number of times. Runtime data is provided in one of the following ways:
–Callbacks using a user-defined function that must be registered with a
subsequent call to
OCIBindDynamic()
.
Chapter 25
Bind, Define, and Describe Functions
25-73

–A polling mechanism using calls supplied by OCI. This mode is assumed if no
callbacks are defined.
See Also:
Runtime Data Allocation and Piecewise Operations in OCI for more
information about using the
OCI_DATA_AT_EXEC
mode
When
mode
is set to
OCI_DATA_AT_EXEC
, do not provide values for
valuep
,
indp
,
alenp
, and
rcodep
in the main call. Pass zeros (0) for
indp
and
alenp
. Provide
the values through the callback function registered using
OCIBindDynamic()
.
•
OCI_IOV
- Bind noncontiguous addresses of data. The
valuep
parameter must be of
the type
OCIIOV *
. This mode is intended to be used for scatter or gather binding,
which allows multiple buffers to be bound or defined to a position, for example
column A for the first 10 rows in one buffer, next 5 rows in one buffer, and the
remaining 25 rows in another buffer. That eliminates the need to allocate and
copy all of them into one big buffer while doing the array execute operation.
See Also:
About Binding and Defining Multiple Buffers
When the allocated buffers are not required anymore, they should be freed by the
client.
Comments
This call is used to perform a basic bind operation. The bind creates an association
between the address of a program variable and a placeholder in a SQL statement or
PL/SQL block. The bind call also specifies the type of data that is being bound, and
may also indicate the method by which data is to be provided at run time.
This function also implicitly allocates the bind handle indicated by the
bindpp
parameter. If a non-
NULL
pointer is passed in
**bindpp
, OCI assumes that this points to
a valid handle that has been previously allocated with a call to
OCIHandleAlloc()
or
OCIBindByPos()
.
Data in an OCI application can be bound to placeholders statically or dynamically.
Binding is static when all the IN bind data and the OUT bind buffers are well defined
just before the execute operation. Binding is dynamic when the IN bind data and the
OUT bind buffers are provided by the application on demand at execution time to the
client library. Dynamic binding is indicated by setting the
mode
parameter of this call to
OCI_DATA_AT_EXEC
.
See Also:
Runtime Data Allocation and Piecewise Operations in OCI for more
information about dynamic binding
Chapter 25
Bind, Define, and Describe Functions
25-74

Both
OCIBindByName()
and
OCIBindByPos()
take as a parameter a bind handle, which is
implicitly allocated by the bind call. A separate bind handle is allocated for each
placeholder the application is binding.
Additional bind calls may be required to specify particular attributes necessary when
binding certain data types or handling input data in certain ways:
•If arrays of structures are being used,
OCIBindArrayOfStruct()
must be called to set
up the necessary skip parameters.
•If data is being provided dynamically at run time, and the application uses user-
defined callback functions,
OCIBindDynamic()
must be called to register the
callbacks.
•If lengths in
alenp
greater than 64 KB are required, use
OCIBindDynamic()
.
•If a named data type is being bound,
OCIBindObject()
must be called to specify
additional necessary information.
•If a statement with the
RETURNING
clause is used, a call to
OCIBindDynamic()
must
follow this call.
With IN binds, the values for each element of the array, the actual lengths of each
element, and the actual array length must be set up before the call to
OCIStmtExecute()
.
With OUT binds, the values for each element of the array, the actual lengths of each
element, and the actual array length are returned from the server after
the
OCIStmtExecute()
call.
For Records
Clients must bind package record types using
SQLT_NTY
as the DTY of the bind. In the
OCI client, objects and records are represented as Named Types (NTY) and must use
the same
SQLT
code.
For Collections
Clients must bind all package collection types using
SQLT_NTY
. This is the DTY used to
bind all schema level collection types.
For Booleans
Clients must bind Boolean types (
OCI_TYPECODE_BOOLEAN
) using
SQLT_BOL
.
Related Topics
•OCIBindDynamic()
Registers user callbacks for dynamic data allocation.
•OCIBindObject()
Sets up additional attributes that are required for a named data type (object) bind.
•OCIBindArrayOfStruct()
Sets up the skip parameters for a static array bind.
•OCIBindByPos2()
Creates an association between a program variable and a placeholder in a SQL
statement or PL/SQL block. Use this call when working with data types when
actual lengths exceed
UB2MAXVAL
on the client.
•OCIEnvCreate()
Creates and initializes an environment handle for OCI functions to work under.
Chapter 25
Bind, Define, and Describe Functions
25-75

•OCIEnvNlsCreate()
Creates and initializes an environment handle for OCI functions to work under.
•OCIEnvInit()
This function was deprecated in a release previous to Oracle Database 11g
Release 2 (11.2).
•OCIHandleAlloc()
Returns a pointer to an allocated and initialized handle.
•OCIBindByName()
Creates an association between a program variable and a placeholder in a SQL
statement or PL/SQL block.
•OCIStmtExecute()
Associates an application request with a server.
•OCIErrorGet()
Returns an error message and an Oracle Database error code.
25.4.5 OCIBindByPos2()
Creates an association between a program variable and a placeholder in a SQL
statement or PL/SQL block. Use this call when working with data types when actual
lengths exceed
UB2MAXVAL
on the client.
Purpose
Creates an association between a program variable and a placeholder in a SQL
statement or PL/SQL block. Use this call instead of
OCIBindByPos()
when working with
data types when actual lengths exceed
UB2MAXVAL
on the client.
Syntax
sword OCIBindByPos2 ( OCIStmt *stmtp,
OCIBind **bindpp,
OCIError *errhp,
ub4 position,
void *valuep,
sb8 value_sz,
ub2 dty,
void *indp,
ub4 *alenp,
ub2 *rcodep,
ub4 maxarr_len,
ub4 *curelep,
ub4 mode );
Parameters
stmtp (IN/OUT)
The statement handle to the SQL or PL/SQL statement being processed.
bindpp (IN/OUT)
An address of a bind handle that is implicitly allocated by this call. The bind handle
maintains all the bind information for this particular input value. The handle is freed
implicitly when the statement handle is deallocated. On input, the value of the pointer
must be
NULL
or a valid bind handle.
Chapter 25
Bind, Define, and Describe Functions
25-76

errhp (IN/OUT)
An error handle that you can pass to
OCIErrorGet()
for diagnostic information when
there is an error.
position (IN)
The placeholder attributes are specified by position if
OCIBindByPos()
is being called.
Positions are 1-based.
valuep (IN/OUT)
An address of a data value or an array of data values of the type specified in the
dty
parameter. An array of data values can be specified for mapping into a PL/SQL table
or for providing data for SQL multiple-row operations. When an array of bind values is
provided, this is called an array bind in OCI terms.
For a LOB, the buffer pointer must be a pointer to a LOB locator of type
OCILobLocator
. Give the address of the pointer.
For SQLT_NTY or SQLT_REF binds, the
valuep
parameter is ignored. The pointers to
OUT buffers are set in the
pgvpp
parameter initialized by
OCIBindObject()
.
If the
OCI_ATTR_CHARSET_ID
attribute is set to
OCI_UTF16ID
(replaces the deprecated
OCI_UCS2ID
, which is retained for backward compatibility), all data passed to and
received with the corresponding bind call is assumed to be in
UTF-16
encoding.
When
mode
is set to
OCI_IOV
, pass the base address of the
OCIIOV
struct.
See Also:
Bind Handle Attributes
value_sz (IN)
The maximum size possible in bytes of any data value (passed using
valuep
) for this
bind variable. This size is always expected to be the size in bytes. In the case of an
array bind, this is the maximum size of any element possible with the actual sizes
being specified in the
alenp
parameter.
If the value of
value_sz
>
SB4MAXVAL
, an
ORA-24452
error will be issued, meaning that
values >
SB4MAXVAL
are not supported in Release 12.1 or later.
For descriptors, locators, or
REF
s, whose size is unknown to client applications, use
the size of the pointer to the specific type; for example,
sizeof
(
OCILobLocator *
).
The same applies even when mode is
OCI_IOV
.
dty (IN)
The data type of the values being bound. Named data types (SQLT_NTY) and
REF
s
(SQLT_REF) are valid only if the application has been initialized in object mode. For
named data types or
REF
s, additional calls must be made with the bind handle to set
up the attributes specific to the data type. See Comments for information about
records, collections, and Booleans. For named data type
SQLT_CHR
,
OCIBindByPos2()
trims trailing blanks when the actual length is 0. Specify the actual length to prevent
trailing blanks from being trimmed.
indp (IN/OUT)
Pointer to an indicator variable or array. For all data types, this is a pointer to
sb2
or an
array of
sb2
values. The only exception is SQLT_NTY, where this pointer is ignored
and the actual pointer to the indicator structure or an array of indicator structures is
initialized by
OCIBindObject()
. The
indp
parameter is ignored for dynamic binds. If
valuep
is an
OUT
parameter, then you must set
indp
to point to
OCI_IND_NULL
.
Chapter 25
Bind, Define, and Describe Functions
25-77

See Also:
Indicator Variables
alenp (IN/OUT)
Pointer to an array of actual lengths of array elements.
When
OCIEnvNlsCreate()
(which is the recommended OCI environment handle
creation interface) is used, then
alenp
lengths are consistently expected in bytes (for
IN binds) and reported in bytes for OUT binds. The same treatment consistently also
holds for the length prefix in
SQLT_VCS
(2-byte length prefix) and
SQLT_LVC
(4-byte length
prefix) types. There are no special exceptions for UCS2 or for NCHAR cases.
When the older OCI environment handle creation interfaces are used (either
OCIEnvCreate()
or deprecated
OCIEnvInit()
),
alenp
lengths are in bytes in general.
However,
alenp
lengths are expected in characters for IN binds and also reported in
characters for OUT binds only when either the character set is OCI_UC2ID (=
OCI_UTF16ID) or when
OCI_ATTR_CHAR_COUNT
attribute is set on the corresponding
OCIBind handle. The same treatment holds for the length prefix in
SQLT_VCS
(2-byte
length prefix) and
SQLT_LVC
(4-byte length prefix) types.
This parameter is ignored for dynamic binds.
rcodep (OUT)
Pointer to an array of column-level return codes. This parameter is ignored for
dynamic binds.
maxarr_len (IN)
A maximum array length parameter (the maximum possible number of elements that
the user's array can accommodate). Used only for PL/SQL indexed table bindings.
curelep (IN/OUT)
Current array length parameter (a pointer to the actual number of elements in the
array before or after the execute operation). Used only for PL/SQL indexed table
bindings.
mode (IN)
The valid modes for this parameter are:
•
OCI_DEFAULT
- This is default mode.
•
OCI_BIND_SOFT
- Soft bind mode. This mode increases the performance of the call.
If this is the first bind or some input value like
dty
or
value_sz
is changed from the
previous bind, this mode is ignored. An error is returned if the statement is not
executed. Unexpected behavior results if the bind handle passed is not valid.
•
OCI_DATA_AT_EXEC
- When this mode is selected, the
value_sz
parameter defines
the maximum size of the data that can be provided at run time. The application
must be ready to provide the OCI library runtime IN data buffers at any time and
any number of times. Runtime data is provided in one of the following ways:
–Callbacks using a user-defined function that must be registered with a
subsequent call to
OCIBindDynamic()
.
Chapter 25
Bind, Define, and Describe Functions
25-78

–A polling mechanism using calls supplied by OCI. This mode is assumed if no
callbacks are defined.
See Also:
Runtime Data Allocation and Piecewise Operations in OCI for more
information about using the
OCI_DATA_AT_EXEC
mode
When
mode
is set to
OCI_DATA_AT_EXEC
, do not provide values for
valuep
,
indp
,
alenp
, and
rcodep
in the main call. Pass zeros (0) for
indp
and
alenp
. Provide
the values through the callback function registered using
OCIBindDynamic()
.
•
OCI_IOV
- Bind noncontiguous addresses of data. The
valuep
parameter must be of
the type
OCIIOV *
. This mode is intended to be used for scatter or gather binding,
which allows multiple buffers to be bound or defined to a position, for example
column A for the first 10 rows in one buffer, next 5 rows in one buffer, and the
remaining 25 rows in another buffer. That eliminates the need to allocate and
copy all of them into one big buffer while doing the array execute operation.
See Also:
About Binding and Defining Multiple Buffers
When the allocated buffers are not required anymore, they should be freed by the
client.
Comments
This call is used to perform a basic bind operation. The bind creates an association
between the address of a program variable and a placeholder in a SQL statement or
PL/SQL block. The bind call also specifies the type of data that is being bound, and
may also indicate the method by which data is to be provided at run time.
This function also implicitly allocates the bind handle indicated by the
bindpp
parameter. If a non-
NULL
pointer is passed in
**bindpp
, OCI assumes that this points to
a valid handle that has been previously allocated with a call to
OCIHandleAlloc()
or
OCIBindByPos2()
.
Data in an OCI application can be bound to placeholders statically or dynamically.
Binding is static when all the IN bind data and the OUT bind buffers are well defined
just before the execute operation. Binding is dynamic when the IN bind data and the
OUT bind buffers are provided by the application on demand at execution time to the
client library. Dynamic binding is indicated by setting the
mode
parameter of this call to
OCI_DATA_AT_EXEC
.
See Also:
Runtime Data Allocation and Piecewise Operations in OCI for more
information about dynamic binding
Chapter 25
Bind, Define, and Describe Functions
25-79

Both
OCIBindByName2()
and
OCIBindByPos2()
take as a parameter a bind handle, which
is implicitly allocated by the bind call. A separate bind handle is allocated for each
placeholder the application is binding.
Additional bind calls may be required to specify particular attributes necessary when
binding certain data types or handling input data in certain ways:
•If arrays of structures are being used,
OCIBindArrayOfStruct()
must be called to set
up the necessary skip parameters.
•If data is being provided dynamically at run time, and the application uses user-
defined callback functions,
OCIBindDynamic()
must be called to register the
callbacks.
•If lengths in
alenp
greater than 64 KB are required, use
OCIBindDynamic()
.
•If a named data type is being bound,
OCIBindObject()
must be called to specify
additional necessary information.
•If a statement with the
RETURNING
clause is used, a call to
OCIBindDynamic()
must
follow this call.
With IN binds, the values for each element of the array, the actual lengths of each
element, and the actual array length must be set up before the call to
OCIStmtExecute()
.
With OUT binds, the values for each element of the array, the actual lengths of each
element, and the actual array length are returned from the server after the
OCIStmtExecute()
call.
For Records
Clients must bind package record types using
SQLT_NTY
as the DTY of the bind. In the
OCI client, objects and records are represented as Named Types (NTY) and must use
the same
SQLT
code.
For Collections
Clients must bind all package collection types using
SQLT_NTY
. This is the DTY used to
bind all schema level collection types.
For Booleans
Clients must bind Boolean types (
OCI_TYPECODE_BOOLEAN
) using
SQLT_BOL
.
Related Topics
•OCIBindDynamic()
Registers user callbacks for dynamic data allocation.
•OCIBindObject()
Sets up additional attributes that are required for a named data type (object) bind.
•OCIBindArrayOfStruct()
Sets up the skip parameters for a static array bind.
•OCIBindByPos()
Creates an association between a program variable and a placeholder in a SQL
statement or PL/SQL block.
•OCIEnvCreate()
Creates and initializes an environment handle for OCI functions to work under.
•OCIEnvNlsCreate()
Creates and initializes an environment handle for OCI functions to work under.
Chapter 25
Bind, Define, and Describe Functions
25-80

•OCIEnvInit()
This function was deprecated in a release previous to Oracle Database 11g
Release 2 (11.2).
•OCIHandleAlloc()
Returns a pointer to an allocated and initialized handle.
•OCIBindByName2()
Creates an association between a program variable and a placeholder in a SQL
statement or PL/SQL block. Use this function when working with data types when
actual lengths exceed
UB2MAXVAL
on the client.
•OCIStmtExecute()
Associates an application request with a server.
•OCIErrorGet()
Returns an error message and an Oracle Database error code.
25.4.6 OCIBindDynamic()
Registers user callbacks for dynamic data allocation.
Purpose
Registers user callbacks for dynamic data allocation.
Syntax
sword OCIBindDynamic ( OCIBind *bindp,
OCIError *errhp,
void *ictxp,
OCICallbackInBind (icbfp)(
void *ictxp,
OCIBind *bindp,
ub4 iter,
ub4 index,
void **bufpp,
ub4 *alenp,
ub1 *piecep,
void **indpp ),
void *octxp,
OCICallbackOutBind (ocbfp)(
void *octxp,
OCIBind *bindp,
ub4 iter,
ub4 index,
void **bufpp,
ub4 **alenpp,
ub1 *piecep,
void **indpp,
ub2 **rcodepp ) );
Parameters
bindp (IN/OUT)
A bind handle returned by a call to
OCIBindByName()
or
OCIBindByPos()
.
Chapter 25
Bind, Define, and Describe Functions
25-81

errhp (IN/OUT)
An error handle that you can pass to
OCIErrorGet()
for diagnostic information when
there is an error.
ictxp (IN)
The context pointer required by the callback function
icbfp
.
icbfp (IN)
The callback function that returns a pointer to the IN bind value or piece at run time.
The callback takes in the following parameters:
ictxp (IN/OUT)
The context pointer for this callback function.
bindp (IN)
The bind handle passed in to uniquely identify this bind variable.
iter (IN)
A 0-based execute iteration value.
index (IN)
Index of the current array, for an array bind in PL/SQL. For SQL it is the row index.
The value is 0-based and not greater than the
curelep
parameter of the bind call.
bufpp (OUT)
The pointer to the buffer or storage. For descriptors,
*bufpp
contains a pointer to the
descriptor. For example, if you define the following parameter, then you set
*bufpp
to
lobp
, not
*lobp
.
OCILobLocator *lobp;
For
REF
s, pass the address of the ref; that is, pass
&my_ref
for
*bufpp
.
If the
OCI_ATTR_CHARSET_ID
attribute is set to
OCI_UTF16ID
(replaces the deprecated
OCI_UCS2ID
, which is retained for backward compatibility), all data passed to and
received with the corresponding bind call is assumed to be in
UTF-16
encoding.
See Also:
Bind Handle Attributes
alenp (OUT)
A pointer to storage for OCI to fill in the size of the bind value or piece after it has
been read. For descriptors, pass the size of the pointer to the descriptor; for example,
sizeof(OCILobLocator *)
.
piecep (OUT)
A piece of the bind value. This can be one of the following values:
OCI_ONE_PIECE
,
OCI_FIRST_PIECE
,
OCI_NEXT_PIECE
, and
OCI_LAST_PIECE
. For data types that do not
support piecewise operations, you must pass
OCI_ONE_PIECE
or an error is generated.
indpp (OUT)
Contains the indicator value. This is either a pointer to an sb2 value or a pointer to an
indicator structure for binding named data types.
Chapter 25
Bind, Define, and Describe Functions
25-82

octxp (IN)
The context pointer required by the callback function
ocbfp()
.
ocbfp (IN)
The callback function that returns a pointer to the OUT bind value or piece at run time.
The callback takes in the following parameters:
octxp (IN/OUT)
The context pointer for this callback function.
bindp (IN)
The bind handle passed in to uniquely identify this bind variable.
iter (IN)
A 0-based execute iteration value.
index (IN)
For PL/SQL, the index of the current array for an array bind. For SQL, the index is the
row number in the current iteration. It is 0-based, and must not be greater than the
curelep
parameter of the bind call.
bufpp (OUT)
A pointer to a buffer to write the bind value or piece in.
If the
OCI_ATTR_CHARSET_ID
attribute is set to
OCI_UTF16ID
(replaces the deprecated
OCI_UCS2ID
, which is retained for backward compatibility), all data passed to and
received with the corresponding bind call is assumed to be in
UTF-16
encoding. For
more information, see "Bind Handle Attributes".
alenpp (IN/OUT)
A pointer to storage for OCI to fill in the size of the bind value or piece after it has
been read. It is in bytes except for Unicode encoding (if the
OCI_ATTR_CHARSET_ID
attribute is set to
OCI_UTF16ID
), when it is in code points.
piecep (IN/OUT)
Returns a piece value from the callback (application) to the Oracle Database, as
follows:
•
IN
- The value can be
OCI_ONE_PIECE
or
OCI_NEXT_PIECE
.
•
OUT
- Depends on the IN value:
–If IN value is
OCI_ONE_PIECE
, then OUT value can be
OCI_ONE_PIECE
or
OCI_FIRST_PIECE
.
–If IN value is
OCI_NEXT_PIECE
, then OUT value can be
OCI_NEXT_PIECE
or
OCI_LAST_PIECE
.
indpp (OUT)
Contains the indicator value. This is either a pointer to an
sb2
value, or a pointer to an
indicator structure for binding named data types.
rcodepp (OUT)
Returns a pointer to the return code.
Comments
This call is used to register user-defined callback functions for providing or receiving
data if
OCI_DATA_AT_EXEC
mode was specified in a previous call to
OCIBindByName()
or
OCIBindByPos()
.
Chapter 25
Bind, Define, and Describe Functions
25-83

The callback function pointers must return
OCI_CONTINUE
if the call is successful. Any
return code other than
OCI_CONTINUE
signals that the client wants to terminate
processing immediately.
See Also:
Runtime Data Allocation and Piecewise Operations in OCI for more
information about the
OCI_DATA_AT_EXEC
mode
When passing the address of a storage area, ensure that the storage area exists even
after the application returns from the callback. This means that you should not allocate
such storage on the stack.
Note:
After you use
OCIEnvNlsCreate()
to create the environment handle, the actual
lengths and returned lengths of bind and define handles are always in
number of bytes.
Related Topics
•OCIBindByName()
Creates an association between a program variable and a placeholder in a SQL
statement or PL/SQL block.
•OCIBindByName2()
Creates an association between a program variable and a placeholder in a SQL
statement or PL/SQL block. Use this function when working with data types when
actual lengths exceed
UB2MAXVAL
on the client.
•OCIBindByPos()
Creates an association between a program variable and a placeholder in a SQL
statement or PL/SQL block.
•OCIBindByPos2()
Creates an association between a program variable and a placeholder in a SQL
statement or PL/SQL block. Use this call when working with data types when
actual lengths exceed
UB2MAXVAL
on the client.
•OCIErrorGet()
Returns an error message and an Oracle Database error code.
25.4.7 OCIBindObject()
Sets up additional attributes that are required for a named data type (object) bind.
Purpose
Sets up additional attributes that are required for a named data type (object) bind.
Chapter 25
Bind, Define, and Describe Functions
25-84

Syntax
sword OCIBindObject ( OCIBind *bindp,
OCIError *errhp,
const OCIType *type,
void **pgvpp,
ub4 *pvszsp,
void **indpp,
ub4 *indszp, );
Parameters
bindp (IN/OUT)
The bind handle returned by the call to
OCIBindByName()
or
OCIBindByName2()
or
OCIBindByPos()
or
OCIBindByPos2()
.
errhp (IN/OUT)
An error handle that you can pass to
OCIErrorGet()
for diagnostic information when
there is an error.
type (IN)
Points to the TDO that describes the type of program variable being bound. Retrieved
by calling
OCITypeByName()
. Optional for
REF
s in SQL, but required for
REF
s in PL/SQL.
pgvpp (IN/OUT)
Address of the program variable buffer. For an array,
pgvpp
points to an array of
addresses. When the bind variable is also an OUT variable, the OUT named data
type value or
REF
is allocated in the Object Cache, and a
REF
is returned.
pgvpp
is ignored if the
OCI_DATA_AT_EXEC
mode is set. Then the named data type buffers
are requested at run time. For static array binds, skip factors may be specified using
the
OCIBindArrayOfStruct()
call. The skip factors are used to compute the address of
the next pointer to the value, the indicator structure, and their sizes.
pvszsp (OUT) [optional]
Points to the size of the program variable. The size of the named data type is not
required on input. For an array,
pvszsp
is an array of
ub4
s. On return, for OUT bind
variables, this points to sizes of the named data types and
REF
s received.
pvszsp
is
ignored if the
OCI_DATA_AT_EXEC
mode is set. Then the size of the buffer is taken at run
time.
indpp (IN/OUT) [optional]
Address of the program variable buffer containing the parallel indicator structure. For
an array,
indpp
points to an array of pointers. When the bind variable is also an OUT
bind variable, memory is allocated in the object cache, to store the OUT indicator
values. At the end of the execute operation when all OUT values have been received,
indpp
points to the pointers of these newly allocated indicator structures. Required
only for SQLT_NTY binds. The
indpp
parameter is ignored if the
OCI_DATA_AT_EXEC
mode is set. Then the indicator is requested at run time.
indszp (IN/OUT)
Points to the size of the IN indicator structure program variable. For an array, it is an
array of
sb2
s. On return for OUT bind variables, this points to sizes of the received
OUT indicator structures.
indszp
is ignored if the
OCI_DATA_AT_EXEC
mode is set. Then
the indicator size is requested at run time.
Chapter 25
Bind, Define, and Describe Functions
25-85

Comments
This function sets up additional attributes for binding a named data type or a
REF
. An
error is returned if this function is called when the OCI environment has been initialized
in non-object mode.
This call takes as a parameter a type descriptor object (TDO) of data type
OCIType
for
the named data type being defined. The TDO can be retrieved with a call to
OCITypeByName()
.
If the
OCI_DATA_AT_EXEC
mode was specified in
OCIBindByName()
or
OCIBindByName2()
or
OCIBindByPos()
or
OCIBindByPos2()
, the pointers to the IN buffers are obtained either
using the callback
icbfp
registered in the
OCIBindDynamic()
call or by the
OCIStmtSetPieceInfo()
call.
The buffers are dynamically allocated for the OUT data. The pointers to these buffers
are returned either by:
•Calling
ocbfp()
registered by the
OCIBindDynamic()
•Setting the pointer to the buffer in the buffer passed in by
OCIStmtSetPieceInfo()
called when
OCIStmtExecute()
returned
OCI_NEED_DATA
The memory of these client library-allocated buffers must be freed when not in use
anymore by using the
OCIObjectFree()
call.
Related Topics
•OCIBindByName()
Creates an association between a program variable and a placeholder in a SQL
statement or PL/SQL block.
•OCIBindByName2()
Creates an association between a program variable and a placeholder in a SQL
statement or PL/SQL block. Use this function when working with data types when
actual lengths exceed
UB2MAXVAL
on the client.
•OCIBindByPos()
Creates an association between a program variable and a placeholder in a SQL
statement or PL/SQL block.
•OCIBindByPos2()
Creates an association between a program variable and a placeholder in a SQL
statement or PL/SQL block. Use this call when working with data types when
actual lengths exceed
UB2MAXVAL
on the client.
•OCIBindArrayOfStruct()
Sets up the skip parameters for a static array bind.
•OCITypeByName()
Gets the most current version of an existing TDO.
•OCIStmtSetPieceInfo()
Sets piece information for a piecewise operation.
•OCIStmtExecute()
Associates an application request with a server.
•OCIObjectFree()
Frees and unpins an object instance.
Chapter 25
Bind, Define, and Describe Functions
25-86

•OCIErrorGet()
Returns an error message and an Oracle Database error code.
25.4.8 OCIDefineArrayOfStruct()
Specifies additional attributes necessary for a static array define, used in an array of
structures (multirow, multicolumn) fetch.
Purpose
Specifies additional attributes necessary for a static array define, used in an array of
structures (multirow, multicolumn) fetch.
Syntax
sword OCIDefineArrayOfStruct ( OCIDefine *defnp,
OCIError *errhp,
ub4 pvskip,
ub4 indskip,
ub4 rlskip,
ub4 rcskip );
Parameters
defnp (IN/OUT)
The handle to the define structure that was returned by a call to
OCIDefineByPos()
or
OCIDefineByPos2()
.
errhp (IN/OUT)
An error handle that you can pass to
OCIErrorGet()
for diagnostic information when
there is an error.
pvskip (IN)
Skip parameter for the next data value.
indskip (IN)
Skip parameter for the next indicator location.
rlskip (IN)
Skip parameter for the next return length value.
rcskip (IN)
Skip parameter for the next return code.
Comments
This call follows a call to
OCIDefineByPos()
or
OCIDefineByPos2()
. If the application is
binding an array of structures involving objects, it must call
OCIDefineObject()
first, and
then call
OCIDefineArrayOfStruct()
.
Related Topics
•OCIDefineByPos()
Associates an item in a select list with the type and output data buffer.
•OCIDefineByPos2()
Associates an item in a select list with the type and output data buffer. Use this call
when working with data types when actual lengths exceed
UB2MAXVAL
on the client.
Chapter 25
Bind, Define, and Describe Functions
25-87

•OCIDefineObject()
Sets up additional attributes necessary for a named data type or
REF
define.
•OCIErrorGet()
Returns an error message and an Oracle Database error code.
See Also:
Skip Parameters
25.4.9 OCIDefineByPos()
Associates an item in a select list with the type and output data buffer.
Purpose
Associates an item in a select list with the type and output data buffer.
Syntax
sword OCIDefineByPos ( OCIStmt *stmtp,
OCIDefine **defnpp,
OCIError *errhp,
ub4 position,
void *valuep,
sb4 value_sz,
ub2 dty,
void *indp,
ub2 *rlenp,
ub2 *rcodep,
ub4 mode );
Parameters
stmtp (IN/OUT)
A handle to the requested SQL query operation.
defnpp (IN/OUT)
A pointer to a pointer to a define handle. If this parameter is passed as
NULL
, this call
implicitly allocates the define handle. For a redefine, a non-
NULL
handle can be passed
in this parameter. This handle is used to store the define information for this column.
Note:
You must keep track of this pointer. If a second call to
OCIDefineByPos()
is
made for the same column position, there is no guarantee that the same
pointer will be returned.
errhp (IN/OUT)
An error handle that you can pass to
OCIErrorGet()
for diagnostic information when
there is an error.
Chapter 25
Bind, Define, and Describe Functions
25-88

position (IN)
The position of this value in the select list. Positions are 1-based and are numbered
from left to right. The value 0 selects
ROWID
s (the globally unique identifier for a row in
a table).
valuep (IN/OUT)
A pointer to a buffer or an array of buffers of the type specified in the
dty
parameter. A
number of buffers can be specified when results for more than one row are desired in
a single fetch call.
For a LOB, the buffer pointer must be a pointer to a LOB locator of type
OCILobLocator
. Give the address of the pointer.
When
mode
is set to
OCI_IOV
, pass the base address of the
OCIIOV
struct.
value_sz (IN)
The size of each
valuep
buffer in bytes. If the data is stored internally in VARCHAR2
format, the number of characters desired, if different from the buffer size in bytes, can
be specified by using
OCIAttrSet()
.
In a multibyte conversion environment, a truncation error is generated if the number of
bytes specified is insufficient to handle the number of characters needed.
If the
OCI_ATTR_CHARSET_ID
attribute is set to
OCI_UTF16ID
(replaces the deprecated
OCI_UCS2ID
, which is retained for backward compatibility), all data passed to and
received with the corresponding define call is assumed to be in
UTF-16
encoding.
When
mode
is set to
OCI_IOV
, pass the size of the data value.
See Also:
Bind Handle Attributes
dty (IN)
The data type. Named data type (SQLT_NTY) and
REF
(SQLT_REF) are valid only if
the environment has been initialized in object mode.
SQLT_CHR and SQLT_LNG can be specified for
CLOB
columns, and SQLT_BIN and
SQLT_LBI can be specified for
BLOB
columns.
See Also:
Data Types for a listing of data type codes and values
indp (IN)
Pointer to an indicator variable or array. For scalar data types, pointer to
sb2
or an
array of
sb2
s. Ignored for SQLT_NTY defines. For SQLT_NTY defines, a pointer to a
named data type indicator structure or an array of named data type indicator
structures is associated by a subsequent
OCIDefineObject()
call.
See Also:
Indicator Variables
Chapter 25
Bind, Define, and Describe Functions
25-89

rlenp (IN/OUT)
Pointer to array of length of data fetched.
When
OCIEnvNlsCreate()
(which is the recommended OCI environment handle
creation interface) is used, then
rlenp
lengths are consistently reported in bytes. The
same treatment consistently also holds for the length prefix in
SQLT_VCS
(2-byte length
prefix) and
SQLT_LVC
(4-byte length prefix) types. There are no special exceptions for
UCS2 or for NCHAR cases.
When the older OCI environment handle creation interfaces are used (either
OCIEnvCreate()
or deprecated
OCIEnvInit()
),
rlenp
lengths are in bytes in general.
However,
rlenp
lengths are reported in characters when either the character set is
OCI_UC2ID (= OCI_UTF16ID) or when
OCI_ATTR_CHAR_COUNT
attribute is set on the
corresponding OCIBind handle. The same treatment holds for the length prefix in
SQLT_VCS
(2-byte length prefix) and
SQLT_LVC
(4-byte length prefix) types.
rcodep (OUT)
Pointer to array of column-level return codes.
mode (IN)
The valid modes are:
•
OCI_DEFAULT
- This is the default mode.
•
OCI_DEFINE_SOFT
- Soft define mode. This mode increases the performance of the
call. If this is the first define, or some input parameter such as
dty
or
value_sz
is
changed from the previous define, this mode is ignored. Unexpected behavior
results if an invalid define handle is passed. An error is returned if the statement is
not executed.
•
OCI_DYNAMIC_FETCH
- For applications requiring dynamically allocated data at the
time of fetch, this mode must be used. You can define a callback using the
OCIDefineDynamic()
call. The
value_sz
parameter defines the maximum size of the
data that is to be provided at run time. When the client library needs a buffer to
return the fetched data, the callback is invoked to provide a runtime buffer into
which a piece or all the data is returned.
See Also:
Implicit Fetching of ROWIDs
•
OCI_IOV
- Define noncontiguous addresses of data. The
valuep
parameter must be
of the type
OCIIOV *
. This mode is intended to be used for scatter or gather
binding, which allows multiple buffers to be bound or defined to a position, for
example column A for the first 10 rows in one buffer, next 5 rows in one buffer, and
the remaining 25 rows in another buffer. That eliminates the need to allocate and
copy all of them into one big buffer while doing the array execute operation.
See Also:
About Binding and Defining Multiple Buffers
Chapter 25
Bind, Define, and Describe Functions
25-90

Comments
This call defines an output buffer that receives data retrieved from Oracle Database.
The define is a local step that is necessary when a
SELECT
statement returns data to
your OCI application.
This call also implicitly allocates the define handle for the select-list item. If a non-
NULL
pointer is passed in
*defnpp
, OCI assumes that this points to a valid handle that has
been previously allocated with a call to
OCIHandleAlloc()
or
OCIDefineByPos()
or
OCIDefineByPos2()
. This would be true for an application that is redefining a handle to a
different address so that it can reuse the same define handle for multiple fetches.
Defining attributes of a column for a fetch is done in one or more calls. The first call is
to
OCIDefineByPos()
or
OCIDefineByPos2()
, which defines the minimal attributes required
to specify the fetch.
Following the call to
OCIDefineByPos()
or
OCIDefineByPos2()
additional define calls may
be necessary for certain data types or fetch modes:
•A call to
OCIDefineArrayOfStruct()
is necessary to set up skip parameters for an
array fetch of multiple columns.
•A call to
OCIDefineObject()
is necessary to set up the appropriate attributes of a
named data type (that is, object or collection) or
REF
fetch. In this case, the data
buffer pointer in
OCIDefineByPos()
or
OCIDefineByPos2()
is ignored.
•Both
OCIDefineArrayOfStruct()
and
OCIDefineObject()
must be called after
OCIDefineByPos()
or
OCIDefineByPos2()
to fetch multiple rows with a column of
named data types.
For a LOB define, the buffer pointer must be a pointer to a LOB locator of type
OCILobLocator
, allocated by the
OCIDescriptorAlloc()
call. LOB locators, and not LOB
values, are always returned for a LOB column. LOB values can then be fetched using
OCI LOB calls on the fetched locator. This same mechanism applies for all descriptor
data types.
For NCHAR (fixed and varying length), the buffer pointer must point to an array of
bytes sufficient for holding the required NCHAR characters.
Nested table columns are defined and fetched like any other named data type.
When defining an array of descriptors or locators, you should pass in an array of
pointers to descriptors or locators.
When doing an array define for character columns, you should pass in an array of
character buffers.
If the
mode
parameter in this call is set to
OCI_DYNAMIC_FETCH
, the client application can
fetch data dynamically at run time. Runtime data can be provided in one of two ways:
•Callbacks using a user-defined function that must be registered with a subsequent
call to
OCIDefineDynamic()
. When the client library needs a buffer to return the
fetched data, the callback is invoked and the runtime buffers provided return a
piece or all of the data.
•A polling mechanism using calls supplied by OCI. This mode is assumed if no
callbacks are defined. In this case, the fetch call returns the
OCI_NEED_DATA
error
code, and a piecewise polling method is used to provide the data.
Chapter 25
Bind, Define, and Describe Functions
25-91

See Also:
–Runtime Data Allocation and Piecewise Operations in OCI for more
information about using the
OCI_DYNAMIC_FETCH
mode
–Overview of Defining in OCI for more information about defines
–Implicit Fetching of ROWIDs
Related Topics
•OCIDefineArrayOfStruct()
Specifies additional attributes necessary for a static array define, used in an array
of structures (multirow, multicolumn) fetch.
•OCIDefineDynamic()
Sets the additional attributes required if the
OCI_DYNAMIC_FETCH
mode was selected
in
OCIDefineByPos()
or
OCIDefineByPos2()
.
•OCIDefineObject()
Sets up additional attributes necessary for a named data type or
REF
define.
•OCIDefineByPos2()
Associates an item in a select list with the type and output data buffer. Use this call
when working with data types when actual lengths exceed
UB2MAXVAL
on the client.
•OCIAttrSet()
Sets the value of an attribute of a handle or a descriptor.
•OCIEnvCreate()
Creates and initializes an environment handle for OCI functions to work under.
•OCIEnvNlsCreate()
Creates and initializes an environment handle for OCI functions to work under.
•OCIEnvInit()
This function was deprecated in a release previous to Oracle Database 11g
Release 2 (11.2).
•OCIHandleAlloc()
Returns a pointer to an allocated and initialized handle.
•OCIDescriptorAlloc()
Allocates storage to hold descriptors or LOB locators.
•OCIErrorGet()
Returns an error message and an Oracle Database error code.
25.4.10 OCIDefineByPos2()
Associates an item in a select list with the type and output data buffer. Use this call
when working with data types when actual lengths exceed
UB2MAXVAL
on the client.
Purpose
Associates an item in a select list with the type and output data buffer. Use this call
instead of
OCIDefineByPos()
when working with data types when actual lengths exceed
UB2MAXVAL
on the client.
Chapter 25
Bind, Define, and Describe Functions
25-92

Syntax
sword OCIDefineByPos2 ( OCIStmt *stmtp,
OCIDefine **defnpp,
OCIError *errhp,
ub4 position,
void *valuep,
sb8 value_sz,
ub2 dty,
void *indp,
ub4 *rlenp,
ub2 *rcodep,
ub4 mode );
Parameters
stmtp (IN/OUT)
A handle to the requested SQL query operation.
defnpp (IN/OUT)
A pointer to a pointer to a define handle. If this parameter is passed as
NULL
, this call
implicitly allocates the define handle. For a redefine, a non-
NULL
handle can be passed
in this parameter. This handle is used to store the define information for this column.
Note:
You must keep track of this pointer. If a second call to
OCIDefineByPos()
is
made for the same column position, there is no guarantee that the same
pointer will be returned.
errhp (IN/OUT)
An error handle that you can pass to
OCIErrorGet()
for diagnostic information when
there is an error.
position (IN)
The position of this value in the select list. Positions are 1-based and are numbered
from left to right. The value 0 selects
ROWID
s (the globally unique identifier for a row in
a table).
valuep (IN/OUT)
A pointer to a buffer or an array of buffers of the type specified in the
dty
parameter. A
number of buffers can be specified when results for more than one row are desired in
a single fetch call.
For a LOB, the buffer pointer must be a pointer to a LOB locator of type
OCILobLocator
. Give the address of the pointer.
When
mode
is set to
OCI_IOV
, pass the base address of the
OCIIOV
struct.
value_sz (IN)
The size of each
valuep
buffer in bytes. If the data is stored internally in
VARCHAR2
format, the number of characters desired, if different from the buffer size in bytes, can
be specified as additional bytes by using
OCIAttrSet()
.
If the value of
value_sz
>
SB4MAXVAL
, an
ORA-24452
error will be issued, meaning that
values >
SB4MAXVAL
are not supported in Release 12.1 or later.
Chapter 25
Bind, Define, and Describe Functions
25-93

In a multibyte conversion environment, a truncation error is generated if the number of
bytes specified is insufficient to handle the number of characters needed.
If the
OCI_ATTR_CHARSET_ID
attribute is set to
OCI_UTF16ID
(replaces the deprecated
OCI_UCS2ID
, which is retained for backward compatibility), all data passed to and
received with the corresponding define call is assumed to be in
UTF-16
encoding.
When
mode
is set to
OCI_IOV
, pass the size of the data value.
See Also:
Bind Handle Attributes
dty (IN)
The data type. Named data type (SQLT_NTY) and
REF
(SQLT_REF) are valid only if
the environment has been initialized in object mode.
SQLT_CHR and SQLT_LNG can be specified for
CLOB
columns, and SQLT_BIN and
SQLT_LBI can be specified for
BLOB
columns.
See Also:
Data Types for a listing of data type codes and values
indp (IN)
Pointer to an indicator variable or array. For scalar data types, pointer to
sb2
or an
array of
sb2
s. Ignored for SQLT_NTY defines. For SQLT_NTY defines, a pointer to a
named data type indicator structure or an array of named data type indicator
structures is associated by a subsequent
OCIDefineObject()
call.
See Also:
Indicator Variables
rlenp (IN/OUT)
Pointer to array of length of data fetched.
When
OCIEnvNlsCreate()
(which is the recommended OCI environment handle
creation interface) is used, then
rlenp
lengths are consistently reported in bytes. The
same treatment consistently also holds for the length prefix in
SQLT_VCS
(2-byte length
prefix) and
SQLT_LVC
(4-byte length prefix) types. There are no special exceptions for
UCS2 or for NCHAR cases.
When the older OCI environment handle creation interfaces are used (either
OCIEnvCreate()
or deprecated
OCIEnvInit()
),
rlenp
lengths are in bytes in general.
However,
rlenp
lengths are reported in characters when either the character set is
OCI_UC2ID (= OCI_UTF16ID) or when
OCI_ATTR_CHAR_COUNT
attribute is set on the
corresponding OCIBind handle. The same treatment holds for the length prefix in
SQLT_VCS
(2-byte length prefix) and
SQLT_LVC
(4-byte length prefix) types.
rcodep (OUT)
Pointer to array of column-level return codes.
Chapter 25
Bind, Define, and Describe Functions
25-94

mode (IN)
The valid modes are:
•
OCI_DEFAULT
- This is the default mode.
•
OCI_DEFINE_SOFT
- Soft define mode. This mode increases the performance of the
call. If this is the first define, or some input parameter such as
dty
or
value_sz
is
changed from the previous define, this mode is ignored. Unexpected behavior
results if an invalid define handle is passed. An error is returned if the statement is
not executed.
•
OCI_DYNAMIC_FETCH
- For applications requiring dynamically allocated data at the
time of fetch, this mode must be used. You can define a callback using the
OCIDefineDynamic()
call. The
value_sz
parameter defines the maximum size of the
data that is to be provided at run time. When the client library needs a buffer to
return the fetched data, the callback is invoked to provide a runtime buffer into
which a piece or all the data is returned.
See Also:
Implicit Fetching of ROWIDs
•
OCI_IOV
- Define noncontiguous addresses of data. The
valuep
parameter must be
of the type
OCIIOV *
. This mode is intended to be used for scatter or gather
binding, which allows multiple buffers to be bound or defined to a position, for
example column A for the first 10 rows in one buffer, next 5 rows in one buffer, and
the remaining 25 rows in another buffer. That eliminates the need to allocate and
copy all of them into one big buffer while doing the array execute operation.
See Also:
About Binding and Defining Multiple Buffers
Comments
This call defines an output buffer that receives data retrieved from Oracle Database.
The define is a local step that is necessary when a
SELECT
statement returns data to
your OCI application.
This call also implicitly allocates the define handle for the select-list item. If a non-
NULL
pointer is passed in
*defnpp
, OCI assumes that this points to a valid handle that has
been previously allocated with a call to
OCIHandleAlloc()
or
OCIDefineByPos2()
. This
would be true for an application that is redefining a handle to a different address so
that it can reuse the same define handle for multiple fetches.
Defining attributes of a column for a fetch is done in one or more calls. The first call is
to
OCIDefineByPos2()
, which defines the minimal attributes required to specify the fetch.
Following the call to
OCIDefineByPos2()
additional define calls may be necessary for
certain data types or fetch modes:
•A call to
OCIDefineArrayOfStruct()
is necessary to set up skip parameters for an
array fetch of multiple columns.
Chapter 25
Bind, Define, and Describe Functions
25-95

•A call to
OCIDefineObject()
is necessary to set up the appropriate attributes of a
named data type (that is, object or collection) or
REF
fetch. In this case, the data
buffer pointer in
OCIDefineByPos2()
is ignored.
•Both
OCIDefineArrayOfStruct()
and
OCIDefineObject()
must be called after
OCIDefineByPos2()
to fetch multiple rows with a column of named data types.
For a LOB define, the buffer pointer must be a pointer to a LOB locator of type
OCILobLocator
, allocated by the
OCIDescriptorAlloc()
call. LOB locators, and not LOB
values, are always returned for a LOB column. LOB values can then be fetched using
OCI LOB calls on the fetched locator. This same mechanism applies for all descriptor
data types.
For NCHAR (fixed and varying length), the buffer pointer must point to an array of
bytes sufficient for holding the required NCHAR characters.
Nested table columns are defined and fetched like any other named data type.
When defining an array of descriptors or locators, you should pass in an array of
pointers to descriptors or locators.
When doing an array define for character columns, you should pass in an array of
character buffers.
If the
mode
parameter in this call is set to
OCI_DYNAMIC_FETCH
, the client application can
fetch data dynamically at run time. Runtime data can be provided in one of two ways:
•Callbacks using a user-defined function that must be registered with a subsequent
call to
OCIDefineDynamic()
. When the client library needs a buffer to return the
fetched data, the callback is invoked and the runtime buffers provided return a
piece or all of the data.
•A polling mechanism using calls supplied by OCI. This mode is assumed if no
callbacks are defined. In this case, the fetch call returns the
OCI_NEED_DATA
error
code, and a piecewise polling method is used to provide the data.
See Also:
–Runtime Data Allocation and Piecewise Operations in OCI for more
information about using the
OCI_DYNAMIC_FETCH
mode
–Overview of Defining in OCI for more information about defines
–Implicit Fetching of ROWIDs
Related Topics
•OCIDefineArrayOfStruct()
Specifies additional attributes necessary for a static array define, used in an array
of structures (multirow, multicolumn) fetch.
•OCIDefineDynamic()
Sets the additional attributes required if the
OCI_DYNAMIC_FETCH
mode was selected
in
OCIDefineByPos()
or
OCIDefineByPos2()
.
•OCIDefineObject()
Sets up additional attributes necessary for a named data type or
REF
define.
Chapter 25
Bind, Define, and Describe Functions
25-96

•OCIDefineByPos()
Associates an item in a select list with the type and output data buffer.
•OCIAttrSet()
Sets the value of an attribute of a handle or a descriptor.
•OCIEnvNlsCreate()
Creates and initializes an environment handle for OCI functions to work under.
•OCIEnvCreate()
Creates and initializes an environment handle for OCI functions to work under.
•OCIEnvInit()
This function was deprecated in a release previous to Oracle Database 11g
Release 2 (11.2).
•OCIHandleAlloc()
Returns a pointer to an allocated and initialized handle.
•OCIDescriptorAlloc()
Allocates storage to hold descriptors or LOB locators.
•OCIErrorGet()
Returns an error message and an Oracle Database error code.
25.4.11 OCIDefineDynamic()
Sets the additional attributes required if the
OCI_DYNAMIC_FETCH
mode was selected in
OCIDefineByPos()
or
OCIDefineByPos2()
.
Purpose
Sets the additional attributes required if the
OCI_DYNAMIC_FETCH
mode was selected in
OCIDefineByPos()
or
OCIDefineByPos2()
.
Syntax
sword OCIDefineDynamic ( OCIDefine *defnp,
OCIError *errhp,
void *octxp,
OCICallbackDefine (ocbfp)(
void *octxp,
OCIDefine *defnp,
ub4 iter,
void **bufpp,
ub4 **alenpp,
ub1 *piecep,
void **indpp,
ub2 **rcodep );
Parameters
defnp (IN/OUT)
The handle to a define structure returned by a call to
OCIDefineByPos()
.
errhp (IN/OUT)
An error handle that you can pass to
OCIErrorGet()
for diagnostic information when
there is an error.
Chapter 25
Bind, Define, and Describe Functions
25-97

octxp (IN)
Points to a context for the callback function.
ocbfp (IN)
Points to a callback function. This is invoked at run time to get a pointer to the buffer
into which the fetched data or a piece of it is to be retrieved. The callback also
specifies the indicator, the return code, and the lengths of the data piece and
indicator.
Note:
Normally, in an OCI function, an
IN
parameter refers to data being passed to
OCI, and an
OUT
parameter refers to data coming back from OCI. For
callbacks, this is reversed.
IN
means that data is coming from OCI into the
callback, and
OUT
means that data is coming out of the callback and going to
OCI.
The callback parameters are:
octxp (IN/OUT)
A context pointer passed as an argument to all the callback functions. When the client
library needs a buffer to return the fetched data, the callback is invoked and the
runtime buffers provided return a piece or all of the data.
defnp (IN)
The define handle.
iter (IN)
Specifies which row of this current fetch; 0-based.
bufpp (OUT)
Returns a pointer to a buffer to store the column value; that is,
*bufpp
points to some
appropriate storage for the column value.
alenpp (IN/OUT)
Used by the application to set the size of the storage it is providing in
*bufpp
. After
data is fetched into the buffer,
alenpp
indicates the actual size of the data in bytes. If
the buffer length provided in the first call is insufficient to store all the data returned by
the server, then the callback is called again, and so on.
piecep (IN/OUT)
Returns a piece value from the callback (application) to OCI, as follows:
The
piecep
parameter indicates whether the piece to be fetched is the first piece,
OCI_FIRST_PIECE
, a subsequent piece,
OCI_NEXT_PIECE
, or the last piece,
OCI_LAST_PIECE
. The program can process the piece the next time the callback is
called, or after the series of callbacks is over.
•
IN
- The value can be
OCI_ONE_PIECE
,
OCI_FIRST_PIECE
, or
OCI_NEXT_PIECE
.
•
OUT
- Depends on the IN value:
–The
OUT
value can be
OCI_ONE_PIECE
if the
IN
value was
OCI_ONE_PIECE
.
Chapter 25
Bind, Define, and Describe Functions
25-98

–The
OUT
value can be
OCI_ONE_PIECE
or
OCI_FIRST_PIECE
if the
IN
value was
OCI_FIRST_PIECE
.
–The
OUT
value can be
OCI_NEXT_PIECE
or
OCI_LAST_PIECE
if the
IN
value was
OCI_NEXT_PIECE
.
indpp (IN)
Indicator variable pointer.
rcodep (IN)
Return code variable pointer.
Comments
This call is used to set the additional attributes required if the
OCI_DYNAMIC_FETCH
mode
has been selected in a call to
OCIDefineByPos()
or
OCIDefineByPos2()
. If
OCI_DYNAMIC_FETCH
mode was selected, and the call to
OCIDefineDynamic()
is skipped,
then the application can fetch data piecewise using OCI calls (
OCIStmtGetPieceInfo()
and
OCIStmtSetPieceInfo()
).
Note:
After you use
OCIEnvNlsCreate()
to create the environment handle, the actual
lengths and returned lengths of bind and define handles are always in
number of bytes.
Related Topics
•OCIDefineObject()
Sets up additional attributes necessary for a named data type or
REF
define.
•OCIBindDynamic()
Registers user callbacks for dynamic data allocation.
•OCIDefineByPos()
Associates an item in a select list with the type and output data buffer.
•OCIDefineByPos2()
Associates an item in a select list with the type and output data buffer. Use this call
when working with data types when actual lengths exceed
UB2MAXVAL
on the client.
•OCIStmtGetPieceInfo()
Returns piece information for a piecewise operation.
•OCIStmtSetPieceInfo()
Sets piece information for a piecewise operation.
•OCIEnvNlsCreate()
Creates and initializes an environment handle for OCI functions to work under.
See Also:
Runtime Data Allocation and Piecewise Operations in OCI for more
information about
OCI_DYNAMIC_FETCH
mode
Chapter 25
Bind, Define, and Describe Functions
25-99

25.4.12 OCIDefineObject()
Sets up additional attributes necessary for a named data type or
REF
define.
Purpose
Sets up additional attributes necessary for a named data type or
REF
define.
Syntax
sword OCIDefineObject ( OCIDefine *defnp,
OCIError *errhp,
const OCIType *type,
void **pgvpp,
ub4 *pvszsp,
void **indpp,
ub4 *indszp );
Parameters
defnp (IN/OUT)
A define handle previously allocated in a call to
OCIDefineByPos()
or
OCIDefineByPos2()
.
errhp (IN/OUT)
An error handle that you can pass to
OCIErrorGet()
for diagnostic information when
there is an error.
type (IN) [optional]
Points to the type descriptor object (TDO) that describes the type of the program
variable. This parameter is optional for variables of type
SQLT_REF
, and may be passed
as
NULL
if it is not being used.
pgvpp (IN/OUT)
Points to a pointer to a program variable buffer. For an array,
pgvpp
points to an array
of pointers. Memory for the fetched named data type instances is dynamically
allocated in the object cache. At the end of the fetch when all the values have been
received,
pgvpp
points to the pointers to these newly allocated named data type
instances. The application must call
OCIObjectFree()
to deallocate the named data
type instances when they are no longer needed.
Note:
If the application wants the buffer to be implicitly allocated in the cache,
*pgvpp
should be passed in as
NULL
.
pvszsp (IN/OUT)
Points to the size of the program variable. For an array, it is an array of
ub4
.
indpp (IN/OUT)
Points to a pointer to the program variable buffer containing the parallel indicator
structure. For an array, points to an array of pointers. Memory is allocated to store the
indicator structures in the object cache. At the end of the fetch when all values have
Chapter 25
Bind, Define, and Describe Functions
25-100

been received,
indpp
points to the pointers to these newly allocated indicator
structures.
indszp (IN/OUT)
Points to the sizes of the indicator structure program variable. For an array, it is an
array of
ub4
s.
Comments
This function follows a call to
OCIDefineByPos()
or
OCIDefineByPos2()
to set initial define
information. This call sets up additional attributes necessary for a named data type
define. An error is returned if this function is called when the OCI environment has
been initialized in non-object mode.
This call takes as a parameter a type descriptor object (TDO) of data type
OCIType
for
the named data type being defined. The TDO can be retrieved with a call to
OCIDescribeAny()
.
Related Topics
•OCIDefineByPos()
Associates an item in a select list with the type and output data buffer.
•OCIDefineByPos2()
Associates an item in a select list with the type and output data buffer. Use this call
when working with data types when actual lengths exceed
UB2MAXVAL
on the client.
•OCIObjectFree()
Frees and unpins an object instance.
•OCIDescribeAny()
Describes existing schema and subschema objects.
•OCIEnvCreate()
Creates and initializes an environment handle for OCI functions to work under.
•OCIEnvNlsCreate()
Creates and initializes an environment handle for OCI functions to work under.
•OCIErrorGet()
Returns an error message and an Oracle Database error code.
See Also:
•
OCIEnvCreate()
, and
OCIEnvNlsCreate()
for more information about
initializing the OCI process environment
•About Binding and Defining Multiple Buffers for an example of using
multiple buffers
Chapter 25
Bind, Define, and Describe Functions
25-101

25.4.13 OCIDescribeAny()
Describes existing schema and subschema objects.
Purpose
Describes existing schema and subschema objects.
Syntax
sword OCIDescribeAny ( OCISvcCtx *svchp,
OCIError *errhp,
void *objptr,
ub4 objptr_len,
ub1 objptr_typ,
ub1 info_level,
ub1 objtyp,
OCIDescribe *dschp );
Parameters
svchp (IN)
A service context handle.
errhp (IN/OUT)
An error handle that you can pass to
OCIErrorGet()
for diagnostic information when
there is an error.
objptr (IN)
This parameter can be:
1. A string containing the name of the object to be described. Must be in the
encoding specified by the
charset
parameter of a previous call to
OCIEnvNlsCreate()
.
2. A pointer to a
REF
to the TDO (for a type).
3. A pointer to a TDO (for a type).
These cases are distinguished by passing the appropriate value for
objptr_typ
. This
parameter must be non-
NULL
.
In case 1, the string containing the object name should be in the format
name1[.name2 ...][@linkname]
, such as
hr.employees.employee_id@mydb
. Database links
are only allowed to Oracle8i or later databases. The object name is interpreted by the
following SQL rules:
•If only
name1
is entered and
objtyp
is equal to
OCI_PTYPE_SCHEMA
, then the name
refers to the named schema. The Oracle Database must be release 8.1 or later.
•If only
name1
is entered and
objtyp
is equal to
OCI_PTYPE_DATABASE
, then the name
refers to the named database. When describing a remote database with
database_name@db_link_name
, the remote Oracle Database must be release 8.1 or
later.
•If only
name1
is entered and
objtyp
is not equal to
OCI_PTYPE_SCHEMA
or
OCI_PTYPE_DATABASE
, then the name refers to the named object (of type table, view,
procedure, function, package, type, synonym, sequence) in the current schema of
Chapter 25
Bind, Define, and Describe Functions
25-102

the current user. When connected to an Oracle7 Server, the only valid types are
procedure and function.
•If
name1.name2.name3 ...
is entered, the object name refers to a schema or
subschema object in the schema named
name1
. For example, in the string
hr.employees.department_id
,
hr
is the name of the schema,
employees
is the name
of a table in the schema, and
department_id
is the name of a column in the table.
objnm_len (IN)
The length of the name string pointed to by
objptr
. Must be nonzero if a name is
passed. Can be zero if
objptr
is a pointer to a TDO or its
REF
.
objptr_typ (IN)
The type of object passed in
objptr
. Valid values are:
•
OCI_OTYPE_NAME
, if
objptr
points to the name of a schema object
•
OCI_OTYPE_REF
, if
objptr
is a pointer to a
REF
to a TDO
•
OCI_OTYPE_PTR
, if
objptr
is a pointer to a TDO
info_level (IN)
Reserved for future extensions. Pass
OCI_DEFAULT
.
objtyp (IN)
The type of schema object being described. Valid values are:
•
OCI_PTYPE_TABLE
, for tables
•
OCI_PTYPE_VIEW
, for views
•
OCI_PTYPE_PROC
, for procedures
•
OCI_PTYPE_FUNC
, for functions
•
OCI_PTYPE_PKG
, for packages
•
OCI_PTYPE_TYPE
, for types
•
OCI_PTYPE_SYN
, for synonyms
•
OCI_PTYPE_SEQ
, for sequences
•
OCI_PTYPE_SCHEMA
, for schemas
•
OCI_PTYPE_DATABASE
, for databases
•
OCI_PTYPE_UNK
, for unknown schema objects
dschp (IN/OUT)
A describe handle that is populated with describe information about the object after
the call. Must be non-
NULL
.
Comments
This is a generic describe call that describes existing schema objects: tables, views,
synonyms, procedures, functions, packages, sequences, types, schemas, and
databases. In addition, the
OCIDescribeAny()
call describes all package types and
package type attributes contained in the package. This call also describes subschema
objects, such as a column in a table. This call populates the describe handle with the
object-specific attributes that can be obtained through an
OCIAttrGet()
call.
Chapter 25
Bind, Define, and Describe Functions
25-103

An
OCIParamGet()
on the describe handle returns a parameter descriptor for a specified
position. Parameter positions begin with 1. Calling
OCIAttrGet()
on the parameter
descriptor returns the specific attributes of a stored procedure or function parameter,
or a table column descriptor. These subsequent calls do not need an extra round-trip
to the server because the entire schema object description is cached on the client side
by
OCIDescribeAny()
. Calling
OCIAttrGet()
on the describe handle also returns the total
number of positions.
If the
OCI_ATTR_DESC_PUBLIC
attribute is set on the describe handle, then the object
named is looked up as a public synonym when the object does not exist in the current
schema and only
name1
is specified.
By default, explicit describe (
OCIDescribeAny()
) does not list the invisible columns. To
get the user defined invisible column's metadata, you must set the describe handle
attribute
OCI_ATTR_SHOW_INVISIBLE_COLUMNS
before calling
OCIDescribeAny()
. To know
whether the column is of an invisible type, you can get the column attribute
OCI_ATTR_INVISIBLE_COL
using
OCIAttrGet()
.
The property whether a column is visible or not can be controlled by the user. Invisible
columns are not seen unless specified explicitly in the
SELECT
list. Any generic access
of a table, such as a
SELECT * FROM
table-name
statement or a
DESCRIBE
statement, will
not show invisible columns.
Related Topics
•OCIDescriptorAlloc()
Allocates storage to hold descriptors or LOB locators.
•OCIParamGet()
Returns a descriptor of a parameter specified by position in the describe handle or
statement handle.
•OCIAttrGet()
Gets the value of an attribute of a handle.
•OCIErrorGet()
Returns an error message and an Oracle Database error code.
See Also:
Describing Schema Metadata for more information about describe operations
25.4.14 OCIStmtGetBindInfo()
Gets the bind and indicator variable names.
Purpose
Gets the bind and indicator variable names.
Syntax
sword OCIStmtGetBindInfo ( OCIStmt *stmtp,
OCIError *errhp,
ub4 size,
ub4 startloc,
Chapter 25
Bind, Define, and Describe Functions
25-104

sb4 *found,
OraText *bvnp[],
ub1 bvnl[],
OraText *invp[],
ub1 inpl[],
ub1 dupl[],
OCIBind *hndl[] );
Parameters
stmtp (IN)
The statement handle prepared by
OCIStmtPrepare2()
.
errhp (IN)
An error handle that you can pass to
OCIErrorGet()
for diagnostic information when
there is an error.
size (IN)
The number of elements in each array.
startloc (IN)
Position of the bind variable at which to start getting bind information.
found (IN)
The expression
abs
(
found
) gives the total number of bind variables in the statement
irrespective of the start position. Positive value if the number of bind variables
returned is less than the size provided, otherwise negative.
bvnp (OUT)
Array of pointers to hold bind variable names. Is in the encoding specified by the
charset
parameter of a previous call to
OCIEnvNlsCreate()
.
bvnl (OUT)
Array to hold the length of the each
bvnp
element. The length is in bytes.
invp (OUT)
Array of pointers to hold indicator variable names. Must be in the encoding specified
by the
charset
parameter of a previous call to
OCIEnvNlsCreate()
.
inpl (OUT)
Array of pointers to hold the length of the each
invp
element. In number of bytes.
dupl (OUT)
An array whose element value is 0 or 1 depending on whether the bind position is a
duplicate of another.
hndl (OUT)
An array that returns the bind handle if binds have been done for the bind position. No
handle is returned for duplicates.
Comments
This call returns information about bind variables after a statement has been prepared.
This includes bind names, indicator names, and whether binds are duplicate binds.
This call also returns an associated bind handle if there is one. The call sets the
found
parameter to the total number of bind variables and not just the number of distinct bind
variables.
Chapter 25
Bind, Define, and Describe Functions
25-105

OCI_NO_DATA
is returned if the statement has no bind variables or if the starting bind
position specified in the invocation does not exist in the statement.
This function does not include
SELECT INTO
list variables, because they are not
considered to be binds.
The statement must have been prepared with a call to
OCIStmtPrepare2()
prior to this
call. The encoding setting in the statement handle determines whether Unicode strings
are retrieved.
This call is processed locally.
Related Topics
•OCIStmtPrepare2()
Prepares a SQL or PL/SQL statement for execution.
•OCIEnvNlsCreate()
Creates and initializes an environment handle for OCI functions to work under.
•OCIErrorGet()
Returns an error message and an Oracle Database error code.
Chapter 25
Bind, Define, and Describe Functions
25-106

26
More Oracle Database Access C API
This chapter describes more Oracle Database Access C API OCI relational functions.
This chapter describes more Oracle Database Access C API and completes the
description of the OCI relational functions started in the previous chapter. It includes
information about calling OCI functions in your application, along with detailed
descriptions of each function call.
See Also:
For code examples, see the demonstration programs included with your
Oracle Database installation. For additional information, see OCI
Demonstration Programs.
This chapter contains these topics:
•Introduction to the Relational Functions
•Statement Functions
•LOB Functions
•Streams Advanced Queuing and Publish-Subscribe Functions
•Direct Path Loading Functions
•Thread Management Functions
•Transaction Functions
•Sharding Functions
•Miscellaneous Functions
26.1 Introduction to the Relational Functions
Introduces relational function calls.
This chapter describes the OCI relational function calls. This chapter and the previous
one, cover the functions in the basic OCI.
See Also:
Error Handling in OCI for information about return codes and error handling
26-1

26.1.1 Conventions for OCI Functions
Describes conventions used for OCI functions.
See the Conventions for OCI Functions for the conventions used in describing each
function.
26.2 Statement Functions
Lists and describes the statement functions.
Table 26-1 lists the statement functions that are described in this section. Use
functions that end in "2" for all new applications.
Table 26-1 Statement Functions
Function Purpose
OCIStmtExecute() Send statements to server for execution
OCIStmtFetch2() Fetch rows from a query and fetches a row
from the (scrollable) result set
OCIStmtGetNextResult() Returns the implicit results from an executed
PL/SQL statement handle
OCIStmtGetPieceInfo() Get piece information for piecewise operations
OCIStmtPrepare2() Prepare a SQL or PL/SQL statement for
execution. The user also has the option of
using the statement cache, if it has been
enabled.
OCIStmtRelease() Release the statement handle
OCIStmtSetPieceInfo() Set piece information for piecewise operations
26.2.1 OCIStmtExecute()
Associates an application request with a server.
Purpose
Associates an application request with a server.
Syntax
sword OCIStmtExecute ( OCISvcCtx *svchp,
OCIStmt *stmtp,
OCIError *errhp,
ub4 iters,
ub4 rowoff,
const OCISnapshot *snap_in,
OCISnapshot *snap_out,
ub4 mode );
Chapter 26
Statement Functions
26-2

Parameters
svchp (IN/OUT)
Service context handle.
stmtp (IN/OUT)
A statement handle. It defines the statement and the associated data to be executed
at the server. It is invalid to pass in a statement handle that has bind of data types
only supported in release 8.x or later, when
svchp
points to an Oracle7 server.
errhp (IN/OUT)
An error handle that you can pass to
OCIErrorGet()
for diagnostic information, when
there is an error.
iters (IN)
For non-
SELECT
statements, the number of times this statement is executed equals
iters
-
rowoff
.
For
SELECT
statements, if
iters
is nonzero, then defines must have been done for the
statement handle. The execution fetches
iters
rows into these predefined buffers and
prefetches more rows depending upon the prefetch row count. If you do not know how
many rows the
SELECT
statement retrieves, then set
iters
to zero.
This function returns an error if
iters
=0 for non-
SELECT
statements.
This function returns an error if
iters
is not 1 for DDL statements.
Note:
For array DML operations, set
iters
<= 32767 to get better performance.
rowoff (IN)
The starting index from which the data in an array bind is relevant for this multiple row
execution.
snap_in (IN)
This parameter is optional. If it is supplied, then it must point to a snapshot descriptor
of type
OCI_DTYPE_SNAP
. The contents of this descriptor must be obtained from the
snap_out
parameter of a previous call. The descriptor is ignored if the SQL is not a
SELECT
statement. This facility allows multiple service contexts to Oracle Database to
see the same consistent snapshot of the database's committed data. However,
uncommitted data in one context is not visible to another context even using the same
snapshot.
snap_out (OUT)
This parameter is optional. If it is supplied, then it must point to a descriptor of type
OCI_DTYPE_SNAP
. This descriptor is filled in with an opaque representation that is the
current Oracle Database system change number (SCN) suitable as a
snap_in
input to
a subsequent call to
OCIStmtExecute()
. To avoid "snapshot too old" errors, do not use
this descriptor any longer than necessary.
mode (IN)
The modes are:
•
OCI_BATCH_ERRORS
- See Using Batch Error Mode for information about this mode.
Chapter 26
Statement Functions
26-3

•
OCI_COMMIT_ON_SUCCESS
- When a statement is executed in this mode, the current
transaction is committed after execution, if execution completes successfully.
•
OCI_DEFAULT
- Calling
OCIStmtExecute()
in this mode executes the statement. It also
implicitly returns describe information about the select list.
•
OCI_DESCRIBE_ONLY
- This mode is for users who want to describe a query before
execution. Calling
OCIStmtExecute()
in this mode does not execute the statement,
but it does return the select-list description. To maximize performance, Oracle
recommends that applications execute the statement in default mode and use the
implicit describe that accompanies the execution.
•
OCI_EXACT_FETCH
- Used when the application knows in advance exactly how many
rows it is fetching. This mode turns prefetching off for Oracle Database release 8
or later mode, and requires that defines be done before the execute call. Using
this
mode
cancels the cursor after the desired rows are fetched and may result in
reduced server-side resource usage.
•
OCI_PARSE_ONLY
- This mode allows the user to parse the query before execution.
Executing in this mode parses the query and returns parse errors in the SQL, if
any. Users must note that this involves an additional round-trip to the server. To
maximize performance, Oracle recommends that the user execute the statement
in the default mode, which, parses the statement as part of the bundled operation.
•
OCI_STMT_SCROLLABLE_READONLY
- Required for the result set to be scrollable. The
result set cannot be updated. See About Fetching Results for more information
about this mode. This mode cannot be used with any other mode.
OCI_RETURN_ROW_COUNT_ARRAY
- This mode allows the user to get DML rowcounts per
iteration. It is an error to pass this mode for statements that are not DMLs. See
Statement Handle Attributes for more information. This mode can be used along
with
OCI_BATCH_ERRORS
.
The modes are not mutually exclusive; you can use them together, except for
OCI_STMT_SCROLLABLE_READONLY
.
Comments
This function is used to execute a prepared SQL statement. Using an execute call, the
application associates a request with a server.
If a
SELECT
statement is executed, then the description of the select list is available
implicitly as a response. This description is buffered on the client side for describes,
fetches, and define type conversions. Hence it is optimal to describe a select list only
after an execute.
See Also:
About Describing Select-List Items
Also for
SELECT
statements, some results are available implicitly. Rows are received
and buffered at the end of the execute. For queries with small row count, a prefetch
causes memory to be released in the server if the end of fetch is reached, an
optimization that may result in memory usage reduction. The set attribute call has
been defined to set the number of rows to be prefetched for each result set.
Chapter 26
Statement Functions
26-4

For
SELECT
statements, at the end of the execute, the statement handle implicitly
maintains a reference to the service context on which it is executed. It is the
developer's responsibility to maintain the integrity of the service context. The implicit
reference is maintained until the statement handle is freed or the fetch is canceled or
an end of fetch condition is reached.
To reexecute a DDL statement, you must prepare the statement again using
OCIStmtPrepare2()
.
Note:
If output variables are defined for a
SELECT
statement before a call to
OCIStmtExecute()
, the number of rows specified by
iters
are fetched directly
into the defined output buffers and additional rows equivalent to the prefetch
count are prefetched. If there are no additional rows, then the fetch is
complete without calling OCIStmtFetch2() or deprecated OCIStmtFetch().
Related Topics
•OCIStmtPrepare2()
Prepares a SQL or PL/SQL statement for execution.
•OCIErrorGet()
Returns an error message and an Oracle Database error code.
See Also:
Polling Mode Operations in OCI
26.2.2 OCIStmtFetch2()
Fetches a row from the (scrollable) result set.
Purpose
Fetches a row from the (scrollable) result set. You are encouraged to use this fetch
call instead of the deprecated call
OCIStmtFetch()
.
Syntax
sword OCIStmtFetch2 ( OCIStmt *stmthp,
OCIError *errhp,
ub4 nrows,
ub2 orientation,
sb4 fetchOffset,
ub4 mode );
Chapter 26
Statement Functions
26-5

Parameters
stmthp (IN/OUT)
This is the statement handle of the (scrollable) result set.
errhp (IN/OUT)
An error handle that you can pass to
OCIErrorGet()
for diagnostic information if an
error occurs.
nrows (IN)
Number of rows to be fetched from the current position.
orientation (IN)
The acceptable values are:
•
OCI_DEFAULT
- Has the same effect as
OCI_FETCH_NEXT
•
OCI_FETCH_CURRENT
- Gets the current row.
•
OCI_FETCH_NEXT
- Gets the next row from the current position. It is the default (has
the same effect as
OCI_DEFAULT
). Use for a nonscrollable statement handle.
•
OCI_FETCH_FIRST
- Gets the first row in the result set.
•
OCI_FETCH_LAST
- Gets the last row in the result set.
•
OCI_FETCH_PRIOR
- Positions the result set on the previous row from the current row
in the result set. You can fetch multiple rows using this mode, from the "previous
row" also.
•
OCI_FETCH_ABSOLUTE
- Fetches the row number (specified by
fetchOffset
parameter)
in the result set using absolute positioning.
•
OCI_FETCH_RELATIVE
- Fetches the row number (specified by
fetchOffset
parameter)
in the result set using relative positioning.
fetchOffset (IN)
The offset to be used with the orientation parameter for changing the current row
position.
mode (IN)
Pass in
OCI_DEFAULT
.
Comments
The fetch call works similarly to the deprecated
OCIStmtFetch()
call, but with the
addition of the
fetchOffset
parameter. It can be used on any statement handle,
whether it is scrollable or not. For a nonscrollable statement handle, the only
acceptable value of
orientation
is
OCI_FETCH_NEXT
, and the
fetchOffset
parameter is
ignored.
For new applications you are encouraged to use this call,
OCIStmtFetch2()
.
A
fetchOffset
with
orientation
set to
OCI_FETCH_RELATIVE
is equivalent to all of the
following:
•
OCI_FETCH_CURRENT
with a value of
fetchOffset
equal to 0
•
OCI_FETCH_NEXT
with a value of
fetchOffset
equal to 1
•
OCI_FETCH_PRIOR
with a value of
fetchOffset
equal to -1
Chapter 26
Statement Functions
26-6

OCI_ATTR_UB8_ROW_COUNT
contains the highest absolute row value that was fetched.
All other orientation modes besides
OCI_FETCH_ABSOLUTE
and
OCI_FETCH_RELATIVE
ignore
the
fetchOffset
value.
This call can also be used to determine the number of rows in the result set by using
OCI_FETCH_LAST
and then calling
OCIAttrGet()
on
OCI_ATTR_CURRENT_POSITION
. But the
response time of this call can be high. If
nrows
is set to be greater than 1 with
OCI_FETCH_LAST
orientation, nrows is considered to be 1.
The return codes are the same as for deprecated
OCIStmtFetch()
, except that
OER(1403)
with return code
OCI_NO_DATA
is returned every time a fetch on a scrollable
statement handle (or execute) is made and not all rows requested by the application
could be fetched.
If you call
OCIStmtFetch2()
with the
nrows
parameter set to 0, this cancels the cursor.
The scrollable statement handle must be explicitly canceled (that is, fetch with 0 rows)
or freed to release server-side resources for the scrollable cursor. A nonscrollable
statement handle is implicitly canceled on receiving the
OER(1403)
.
Use
OCI_ATTR_ROWS_FETCHED
to find the number of rows that were successfully fetched
into the user's buffers in the last fetch call.
Related Topics
•OCIStmtFetch()
This function was deprecated in a release previous to Oracle 11g R2 (11.2).
•OCIStmtExecute()
Associates an application request with a server.
•OCIBindByPos()
Creates an association between a program variable and a placeholder in a SQL
statement or PL/SQL block.
•OCIBindByPos2()
Creates an association between a program variable and a placeholder in a SQL
statement or PL/SQL block. Use this call when working with data types when
actual lengths exceed
UB2MAXVAL
on the client.
•OCIErrorGet()
Returns an error message and an Oracle Database error code.
•About Using Scrollable Cursors in OCI
A cursor is a current position in a result set.
•Polling Mode Operations in OCI
OCI has calls that poll for completion.
26.2.3 OCIStmtGetNextResult()
Returns the implicit results from an executed PL/SQL statement handle.
Purpose
Returns the implicit results from an executed PL/SQL statement handle.
Chapter 26
Statement Functions
26-7

Syntax
sword OCIStmtGetNextResult (OCIStmt *stmthp,
OCIError *errhp,
void **result,
ub4 *rtype,
ub4 mode)
Parameters
stmthp (IN)
The executed statement handle.
errhp (IN)
An error handle that you can pass to
OCIErrorGet()
for diagnostic information when
there is an error.
result (OUT)
The next implicit result from the executed PL/SQL statement.
rtype (OUT)
The type of the implicit result. The only possible value is
OCI_RESULT_TYPE_SELECT
.
mode (IN)
The only possible value is
OCI_DEFAULT
(default mode).
Comments
Each call to
OCIStmtGetNextResult()
retrieves a single implicit result in the order in
which they were returned from the PL/SQL procedure or block. If no more results are
available, then
OCI_NO_DATA
is returned. If
rtype
is
OCI_RESULT_TYPE_SELECT
, then the
returned result can be cast as an OCI statement handle, and is allocated by OCI.
Applications can do normal OCI define and fetch calls to fetch rows from the implicit
result sets. The returned OCI statement handle cannot be freed explicitly. All implicit
result sets are automatically closed and freed when the top-level statement handle is
freed or released.
See OCI_ATTR_IMPLICIT_RESULT_COUNT for information about this statement
handle attribute, which returns the total number of implicit results available on the top-
level OCI statement handle.
Returns
Returns one of the following:
•
OCI_ERROR
•
OCI_SUCCESS
•
OCI_NO_DATA
- When all implicit result sets have been retrieved from the top-level
statement handle
Related Topics
•OCIErrorGet()
Returns an error message and an Oracle Database error code.
Chapter 26
Statement Functions
26-8

26.2.4 OCIStmtGetPieceInfo()
Returns piece information for a piecewise operation.
Purpose
Returns piece information for a piecewise operation.
Syntax
sword OCIStmtGetPieceInfo( const OCIStmt *stmtp,
OCIError *errhp,
void **hndlpp,
ub4 *typep,
ub1 *in_outp,
ub4 *iterp,
ub4 *idxp,
ub1 *piecep );
Parameters
stmtp (IN)
The statement that when executed returned
OCI_NEED_DATA
.
errhp (OUT)
An error handle that you can pass to
OCIErrorGet()
for diagnostic information when
there is an error.
hndlpp (OUT)
Returns a pointer to the bind or define handle of the bind or define whose run-time
data is required or is being provided.
typep (OUT)
The type of the handle pointed to by
hndlpp
:
OCI_HTYPE_BIND
(for a bind handle) or
OCI_HTYPE_DEFINE
(for a define handle).
in_outp (OUT)
Returns
OCI_PARAM_IN
if the data is required for an IN bind value. Returns
OCI_PARAM_OUT
if the data is available as an OUT bind variable or a define position
value.
iterp (OUT)
Returns the row number of a multiple row operation.
idxp (OUT)
The index of an array element of a PL/SQL array bind operation.
piecep (OUT)
Returns one of these defined values:
OCI_ONE_PIECE
,
OCI_FIRST_PIECE
,
OCI_NEXT_PIECE
,
or
OCI_LAST_PIECE
.
Comments
When an execute or fetch call returns
OCI_NEED_DATA
to get or return a dynamic bind,
define value, or piece,
OCIStmtGetPieceInfo()
returns the relevant information: bind or
define handle, iteration, index number, and which piece.
Chapter 26
Statement Functions
26-9

Related Topics
•OCIArrayDescriptorAlloc()
Allocates an array of descriptors.
•OCIAttrSet()
Sets the value of an attribute of a handle or a descriptor.
•OCIStmtExecute()
Associates an application request with a server.
•OCIStmtFetch2()
Fetches a row from the (scrollable) result set.
•OCIStmtSetPieceInfo()
Sets piece information for a piecewise operation.
•OCIErrorGet()
Returns an error message and an Oracle Database error code.
•Polling Mode Operations in OCI
OCI has calls that poll for completion.
See Also:
•Runtime Data Allocation and Piecewise Operations in OCI for more
information about using
OCIStmtGetPieceInfo()
26.2.5 OCIStmtPrepare2()
Prepares a SQL or PL/SQL statement for execution.
Purpose
Prepares a SQL or PL/SQL statement for execution. The user has the option of using
the statement cache, if it has been enabled.
Oracle strongly encourages use of
OCIStmtPrepare2()
in all OCI applications instead of
the deprecated call
OCIStmtPrepare()
.
Syntax
sword OCIStmtPrepare2 ( OCISvcCtx *svchp,
OCIStmt **stmthp,
OCIError *errhp,
const OraText *stmttext,
ub4 stmt_len,
const OraText *key,
ub4 keylen,
ub4 language,
ub4 mode );
Parameters
svchp (IN)
The service context to be associated with the statement.
Chapter 26
Statement Functions
26-10

stmthp (OUT)
Pointer to the statement handle returned.
errhp (IN)
A pointer to the error handle for diagnostics.
stmttext (IN)
The statement text. The semantics of the
stmttext
are same as those of
OCIStmtPrepare()
; that is, the string must be
NULL
-terminated.
stmt_len (IN)
The statement text length.
key (IN)
For statement caching only. The key to be used for searching the statement in the
statement cache. If the key is passed in, then the statement text and other parameters
are ignored and the search is solely based on the key.
keylen (IN)
For statement caching only. The length of the key.
language (IN)
Specifies V7, or native syntax. Possible values are as follows:
•
OCI_V7_SYNTAX
- V7 ORACLE parsing syntax.
•
OCI_NTV_SYNTAX
- Syntax depends upon the version of the server.
OCI_FOREIGN_SYNTAX
- Specifies the statement to be translated according to the
SQL translation profile set in the session.
mode (IN)
This function can be used with and without statement caching. This is determined at
the time of connection or session pool creation. If caching is enabled for a session,
then all statements in the session have caching enabled, and if caching is not
enabled, then all statements are not cached.
The valid modes are as follows:
•
OCI_DEFAULT
- Caching is not enabled. If the statement is not found in the cache,
this mode allocates a new statement handle and prepares the statement handle
for execution. If the statement is not found in the cache and one of the following
circumstances applies, then the subsequent actions follow:
–Only the text has been supplied: a new statement is allocated and prepared
and returned. The tag
NULL
.
OCI_SUCCESS
is returned.
–Only the tag has been supplied:
stmthp
is
NULL
.
OCI_ERROR
is returned.
–Both text and key were supplied: a new statement is allocated and prepared
and returned. The tag
NULL
.
OCI_SUCCESS_WITH_INFO
is returned, as the returned
statement differs from the requested statement in that the tag is
NULL
.
•
OCI_PREP2_CACHE_SEARCHONLY
- In this case, if the statement is not found (a
NULL
statement handle is returned), you must take further action. If the statement is
found,
OCI_SUCCESS
is returned. Otherwise,
OCI_ERROR
is returned.
•
OCI_PREP2_GET_PLSQL_WARNINGS
- If warnings are enabled in the session and the
PL/SQL program is compiled with warnings, then
OCI_SUCCESS_WITH_INFO
is the
Chapter 26
Statement Functions
26-11

return status from the execution. Use
OCIErrorGet()
to find the new error number
corresponding to the warnings.
•
OCI_PREP2_IMPL_RESULTS_CLIENT
- The mode should be passed as
OCI_PREP2_IMPL_RESULTS_CLIENT
when this call is made in an external procedure
and implicit results need to be processed. See OCI Support for Implicit Results for
more details.
Related Topics
•OCIStmtPrepare()
This function was deprecated beginning with Oracle Database 12c Release 2
(12.2).
•OCIStmtRelease()
Releases the statement handle obtained by a call to
OCIStmtPrepare2()
.
•OCIErrorGet()
Returns an error message and an Oracle Database error code.
26.2.6 OCIStmtRelease()
Releases the statement handle obtained by a call to
OCIStmtPrepare2()
.
Purpose
Releases the statement handle obtained by a call to
OCIStmtPrepare2()
.
Syntax
sword OCIStmtRelease ( OCIStmt *stmthp,
OCIError *errhp,
const OraText *key,
ub4 keylen,
ub4 mode );
Parameters
stmthp (IN/OUT)
The statement handle returned by
OCIStmtPrepare2()
.
errhp (IN)
The error handle used for diagnostics.
key (IN)
Only valid for statement caching. The key to be associated with the statement in the
cache. This is a SQL string passed in by the caller. If a
NULL
key is passed in, the
statement is not tagged.
keylen (IN)
Only valid for statement caching. The length of the key.
mode (IN)
The valid modes are:
•
OCI_DEFAULT
•
OCI_STRLS_CACHE_DELETE
- Only valid for statement caching. The statement is not
kept in the cache anymore.
Chapter 26
Statement Functions
26-12

Related Topics
•OCIStmtPrepare2()
Prepares a SQL or PL/SQL statement for execution.
26.2.7 OCIStmtSetPieceInfo()
Sets piece information for a piecewise operation.
Purpose
Sets piece information for a piecewise operation.
Syntax
sword OCIStmtSetPieceInfo ( void *hndlp,
ub4 type,
OCIError *errhp,
const void *bufp,
ub4 *alenp,
ub1 piece,
const void *indp,
ub2 *rcodep );
Parameters
hndlp (IN/OUT)
The bind or define handle.
type (IN)
Type of the handle.
errhp (OUT)
An error handle that you can pass to
OCIErrorGet()
for diagnostic information when
there is an error.
bufp (IN/OUT)
A pointer to storage containing the data value or the piece when it is an IN bind
variable; otherwise,
bufp
is a pointer to storage for getting a piece or a value for OUT
binds and define variables. For named data types or
REF
s, a pointer to the object or
REF
is returned.
alenp (IN/OUT)
The length of the piece or the value. Do not change this parameter between
executions of the same SQL statement.
piece (IN)
The piece parameter. Valid values are:
•
OCI_ONE_PIECE
•
OCI_FIRST_PIECE
•
OCI_NEXT_PIECE
•
OCI_LAST_PIECE
This parameter is used for IN bind variables only.
Chapter 26
Statement Functions
26-13

indp (IN/OUT)
Indicator. A pointer to an
sb2
value or pointer to an indicator structure for named data
types (SQLT_NTY) and
REF
s (SQLT_REF), that is, depending upon the data type,
*indp
is either an
sb2
or a
void
*.
rcodep (IN/OUT)
Return code.
Comments
When an execute call returns
OCI_NEED_DATA
to get a dynamic IN/OUT bind value or
piece,
OCIStmtSetPieceInfo()
sets the piece information: the buffer, the length, which
piece is currently being processed, the indicator, and the return code for this column.
Related Topics
•OCIArrayDescriptorAlloc()
Allocates an array of descriptors.
•OCIAttrSet()
Sets the value of an attribute of a handle or a descriptor.
•OCIStmtExecute()
Associates an application request with a server.
•OCIStmtFetch2()
Fetches a row from the (scrollable) result set.
•OCIStmtGetPieceInfo()
Returns piece information for a piecewise operation.
•OCIErrorGet()
Returns an error message and an Oracle Database error code.
•Polling Mode Operations in OCI
OCI has calls that poll for completion.
See Also:
•Runtime Data Allocation and Piecewise Operations in OCI for more
information about using
OCIStmtSetPieceInfo()
26.3 LOB Functions
Table 26-2 lists the LOB functions that use the LOB locator that are described in this
section. Use functions that end in "2" for all new applications.
Beginning with Oracle Database 12
c
Release 2 (12.2), most LOB functions support
Application Continuity (see When Application Continuity in OCI Can Fail Over for a
complete list). This support also includes some deprecated LOB functions for
compatibility listed in Deprecated Lob Functions.
Beginning with Oracle Database 12
c
Release 2 (12.2), OCI LOB functions support
distributed operations on remote LOBs (CLOB, BLOB) except for OCI LOB functions
for BFILES. This includes support for certain queries that select a remote LOB locator
Chapter 26
LOB Functions
26-14

that in previous releases returned an error. The only restriction is that all LOB
functions that take in two locators should have both LOBs collocated at one database.
The following LOB functions throw an error when a remote locator is passed to it:
OCILobAssign()
,
OCILobLocatorAssign()
,
OCILobEnableBuffering()
,
OCILobDisableBuffering()
,
OCILobFlushBuffer()
,
OCILobArrayRead()
,
OCILobArrayWrite()
,
and
OCILobLoadFromFile2()
.
Note:
There is another way of accessing LOBs -- using the data interface for LOBs.
You can bind or define character data for a
CLOB
column or
RAW
data for a
BLOB
column, as described in these locations:
•About Binding LOB Data for usage and examples for both
INSERT
and
UPDATE
statements
•About Defining LOB Data for usage and examples of
SELECT
statements
•LOB and BFILE Operations
Table 26-2 LOB Functions
Function Purpose
OCIDurationBegin() Start user duration for temporary LOB
OCIDurationEnd() End user duration for temporary LOB
OCILobAppend() Append one LOB to another
OCILobArrayRead() Read LOB data for multiple locators
OCILobArrayWrite() Write LOB data for multiple locators
OCILobAssign() Assign one LOB locator to another
OCILobCharSetForm() Get character set form from LOB locator
OCILobCharSetId() Get character set ID from LOB locator
OCILobClose() Close a previously opened LOB
OCILobCopy2() Copy all or part of one LOB to another. This
function must be used for LOBs of size greater
than 4 GB.
OCILobCreateTemporary() Create a temporary LOB
OCILobDisableBuffering() Turn LOB buffering off
OCILobEnableBuffering() Turn LOB buffering on
OCILobErase2() Erase a portion of a LOB. This function must be
used for LOBs of size greater than 4 GB.
OCILobFileClose() Close a previously opened
BFILE
OCILobFileCloseAll() Close all previously opened files
OCILobFileExists() Check if a file exists on the server
OCILobFileGetName() Get directory object and file name from the
LOB locator
OCILobFileIsOpen() Check if file on server is open using this locator
OCILobFileOpen() Open a
BFILE
Chapter 26
LOB Functions
26-15

Table 26-2 (Cont.) LOB Functions
Function Purpose
OCILobFileSetName() Set directory object and file name in the LOB
locator
OCILobFlushBuffer() Flush the LOB buffer
OCILobFreeTemporary() Free a temporary LOB
OCILobGetChunkSize() Get the chunk size of a LOB
OCILobGetContentType() Retrieve the user-specified content type string
(a file format identifier) for a SecureFile
OCILobGetLength2() Get length of a LOB. This function must be
used for LOBs of size greater than 4 GB.
OCILobGetOptions() Get option settings of a SecureFile
OCILobGetStorageLimit() Get the maximum length of an internal LOB
(BLOB, CLOB, or NCLOB) in bytes
OCILobIsEqual() Compare two LOB locators for Equality
OCILobIsOpen() Check to see if a LOB is open
OCILobIsTemporary() Determine if a given LOB is temporary
OCILobLoadFromFile2() Load a LOB from a
BFILE
. This function must
be used for LOBs of size greater than 4 GB.
OCILobLocatorAssign() Assign one LOB locator to another
OCILobLocatorIsInit() Check to see if a LOB locator is initialized
OCILobOpen() Open a LOB
OCILobRead2() Read a portion of a LOB. This function must be
used for LOBs of size greater than 4 GB.
OCILobSetContentType() Store the user-specified content type string of
the SecureFile
OCILobSetOptions() Enable option settings for existing and newly
created SecureFiles
OCILobTrim2() Truncate a LOB. This function must be used for
LOBs of size greater than 4 GB.
OCILobWrite2() Write into a LOB. This function must be used
for LOBs of size greater than 4 GB.
OCILobWriteAppend2() Write data beginning at the end of a LOB. This
function must be used for LOBs of size greater
than 4 GB.
Note the following for parameters in the OCI LOB calls:
•For fixed-width client-side character sets, the offset and amount parameters are
always in characters for
CLOB
s and
NCLOB
s, and in bytes for
BLOB
s and
BFILE
s.
•For varying-width client-side character sets, these rules generally apply:
–Amount (
amtp
) parameter - When the amount parameter refers to the server-
side LOB, the amount is in characters. When the amount parameter refers to
the client-side buffer, the amount is in bytes.
Chapter 26
LOB Functions
26-16

For more information, see individual LOB calls, such as
OCILobGetLength()
(deprecated),
OCILobGetLength2()
,
OCILobRead()
(deprecated),
OCILobRead2()
,
OCILobWrite()
(deprecated), and
OCILobWrite2()
.
–Offset (
offset
) parameter - Regardless of whether the client-side character set
is varying-width, the offset parameter is always in characters for
CLOB
s and
NCLOB
s and in bytes for
BLOB
s and
BFILE
s.
•For many of the LOB operations, regardless of the client-side character set, the
amount parameter is in characters for
CLOB
s and
NCLOB
s. These LOB operations
include
OCILobCopy2()
,
OCILobErase2()
,
OCILobGetLength2()
,
OCILobLoadFromFile2()
,
and
OCILobTrim2()
. All these operations refer to the amount of LOB data on the
server.
A streaming operation means that the LOB is read or written in pieces. Streaming can
be implemented using a polling mechanism or by registering a user-defined callback.
26.3.1 OCIDurationBegin()
Starts a user duration for a temporary LOB.
Purpose
Starts a user duration for a temporary LOB.
Syntax
sword OCIDurationBegin ( OCIEnv *env,
OCIError *err,
const OCISvcCtx *svc,
OCIDuration parent,
OCIDuration *duration );
Parameters
env (IN/OUT)
Pass as a
NULL
pointer.
err (IN/OUT)
The OCI error handle. If there is an error, it is recorded in
err
and this function returns
OCI_ERROR
. Diagnostic information can be obtained by calling
OCIErrorGet()
.
svc (IN)
An OCI service context handle. Must be non-
NULL
.
parent (IN)
The duration number of the parent duration. It is one of these:
•
OCI_DURATION_STATEMENT
•
OCI_DURATION_SESSION
duration (OUT)
An identifier unique to the newly created user duration.
Comments
This function starts a user duration. In release 8.1 or later, user durations can be used
when creating temporary LOBs. A user can have multiple active user durations
Chapter 26
LOB Functions
26-17

simultaneously. The user durations do not have to be nested. The
duration
parameter
is used to return a number that uniquely identifies the duration created by this call.
Related Topics
•Temporary LOB Durations
OCI supports several predefined durations for temporary LOBs, and a set of
functions that the application can use to define application-specific durations.
26.3.2 OCIDurationEnd()
Terminates a user duration for a temporary LOB.
Purpose
Terminates a user duration for a temporary LOB.
Syntax
sword OCIDurationEnd ( OCIEnv *env,
OCIError *err,
const OCISvcCtx *svc,
OCIDuration duration );
Parameters
env (IN/OUT)
Pass as a
NULL
pointer.
err (IN/OUT)
The OCI error handle. If there is an error, it is recorded in
err
and this function returns
OCI_ERROR
. Diagnostic information can be obtained by calling
OCIErrorGet()
.
svc (IN)
OCI service context. This should be passed as
NULL
for cartridge services.
duration (IN)
A number to identify the user duration.
Comments
This function terminates a user duration. Temporary LOBs that are allocated for the
user duration are freed.
Related Topics
•OCIDurationBegin()
Starts a user duration for a temporary LOB.
•OCIErrorGet()
Returns an error message and an Oracle Database error code.
•Temporary LOB Durations
OCI supports several predefined durations for temporary LOBs, and a set of
functions that the application can use to define application-specific durations.
Related Topics
•OCIDurationBegin()
Starts a user duration.
Chapter 26
LOB Functions
26-18

•OCIErrorGet()
Returns an error message and an Oracle Database error code.
26.3.3 OCILobAppend()
Appends a LOB value at the end of another LOB as specified.
Purpose
Appends a LOB value at the end of another LOB as specified.
Syntax
sword OCILobAppend ( OCISvcCtx *svchp,
OCIError *errhp,
OCILobLocator *dst_locp,
OCILobLocator *src_locp );
Parameters
svchp (IN)
The service context handle.
errhp (IN/OUT)
An error handle that you can pass to
OCIErrorGet()
for diagnostic information when
there is an error.
dst_locp (IN/OUT)
An internal LOB locator uniquely referencing the destination LOB. This locator must
have been a locator that was obtained from the server specified by
svchp
.
src_locp (IN)
An internal LOB locator uniquely referencing the source LOB. This locator must have
been a locator that was obtained from the server specified by
svchp
.
Comments
Appends a LOB value at the end of another LOB as specified. The data is copied from
the source to the end of the destination. The source and destination LOBs must exist.
The destination LOB is extended to accommodate the newly written data. It is an error
to extend the destination LOB beyond the maximum length allowed (4 Gigabytes (GB))
or to try to copy from a
NULL
LOB.
The source and the destination LOB locators must be of the same type (that is, they
must both be
BLOB
s or both be
CLOB
s). LOB buffering must not be enabled for either
type of locator. This function does not accept a
BFILE
locator as the source or the
destination.
It is not mandatory that you wrap this LOB operation inside the open or close calls. If
you did not open the LOB before performing this operation, then the functional and
domain indexes on the LOB column are updated during this call. However, if you did
open the LOB before performing this operation, then you must close it before you
commit your transaction. When an internal LOB is closed, it updates the functional and
domain indexes on the LOB column.
If you do not wrap your LOB operations inside the open or close API, then the
functional and domain indexes are updated each time you write to the LOB. This can
adversely affect performance. If you have functional or domain indexes, Oracle
Chapter 26
LOB Functions
26-19

recommends that you enclose write operations to the LOB within the open or close
statements.
Related Topics
•OCILobTrim2()
Truncates the LOB value to a shorter length. This function must be used for LOBs
of size greater than 4 GB.
•OCILobWrite2()
Writes a buffer into a LOB. This function must be used for LOBs of size greater
than 4 GB.
•OCILobCopy2()
Copies all or a portion of a LOB value into another LOB value.
•OCILobWriteAppend2()
Writes data starting at the end of a LOB. This function must be used for LOBs of
size greater than 4 GB.
•OCIErrorGet()
Returns an error message and an Oracle Database error code.
26.3.4 OCILobArrayRead()
Reads LOB data for multiple locators in one round-trip.
Purpose
This function can be used for LOBs of size greater than or less than 4 GB.
Syntax
sword OCILobArrayRead ( OCISvcCtx *svchp,
OCIError *errhp,
ub4 *array_iter,
OCILobLocator **locp_arr,
oraub8 *byte_amt_arr,
oraub8 *char_amt_arr,
oraub8 *offset_arr,
void **bufp_arr,
oraub8 bufl_arr,
ub1 piece,
void *ctxp,
OCICallbackLobArrayRead (cbfp)
(
void *ctxp,
ub4 array_iter,
const void *bufp,
oraub8 lenp,
ub1 piecep
void **changed_bufpp,
oraub8 *changed_lenp
)
ub2 csid,
ub1 csfrm );
Chapter 26
LOB Functions
26-20

Parameters
svchp (IN/OUT)
The service context handle.
errhp (IN/OUT)
An error handle that you can pass to
OCIErrorGet()
for diagnostic information when
there is an error.
array_iter (IN/OUT)
IN - This parameter indicates the size of the LOB locator array. For polling this is
relevant only for the first call and is ignored in subsequent calls.
OUT - In polling mode, this parameter indicates the array index of the element read
from.
locp_arr (IN)
An array of LOB or
BFILE
locators.
byte_amt_arr (IN/OUT)
An array of
oraub8
variables. The array size must be the same as the locator array
size. The entries correspond to the amount in bytes for the locators.
IN - The number of bytes to read from the database. Used for
BLOB
and
BFILE
always.
For
CLOB
and
NCLOB
, it is used only when the corresponding value in
char_amt_arr
is
zero.
OUT - The number of bytes read into the user buffer.
char_amt_arr (IN/OUT)
An array of
oraub8
variables. The array size must be the same as the locator array
size. The entries correspond to the amount in characters for the locators.
IN - The maximum number of characters to read into the user buffer. Ignored for
BLOB
and
BFILE
.
OUT - The number of characters read into the user buffer. Undefined for
BLOB
and
BFILE
.
offset_arr (IN)
An array of
oraub8
variables. The array size must be the same as the locator array
size. For character LOBs (
CLOB
s,
NCLOB
s) it is the number of characters from the
beginning of the LOB; for binary LOBs or
BFILE
s, it is the number of bytes. The first
position is 1.
bufp _arr (IN/OUT)
An array of pointers to buffers into which the piece is read. The array size must be the
same as the locator array size.
bufl_arr (IN)
An array of
oraub8
variables indicating the buffer lengths for the buffer array. The array
size must be the same as the locator array size.
piece (IN)
OCI_ONE_PIECE
- The call never assumes polling. If the amount indicated is more than
the buffer length, then the buffer is filled as much as possible.
For polling, pass
OCI_FIRST_PIECE
the first time and
OCI_NEXT_PIECE
in subsequent calls.
OCI_FIRST_PIECE
should be passed while using the callback.
Chapter 26
LOB Functions
26-21

ctxp (IN)
The context pointer for the callback function. Can be
NULL
.
cbfp (IN)
A callback that can be registered to be called for each piece. If this is
NULL
, then
OCI_NEED_DATA
is returned for each piece.
The callback function must return
OCI_CONTINUE
for the read to continue. If any other
error code is returned, the LOB read is terminated.
ctxp (IN)
The context for the callback function. Can be
NULL
.
array_iter (IN)
The index of the element read from.
bufp (IN/OUT)
A buffer pointer for the piece.
lenp (IN)
The length in bytes of the current piece in
bufp
.
piecep (IN)
Which piece:
OCI_FIRST_PIECE
,
OCI_NEXT_PIECE
, or
OCI_LAST_PIECE
.
changed_bufpp (OUT)
The callback function can put the address of a new buffer if it prefers to use a new
buffer for the next piece to read. The default old buffer
bufp
is used if this parameter is
set to
NULL
.
changed_lenp (OUT)
Length of the new buffer, if provided.
csid (IN)
The character set ID of the buffer data. If this value is 0, then
csid
is set to the client's
NLS_LANG
or
NLS_CHAR
value, depending on the value of
csfrm
. It is never assumed to be
the server character set, unless the server and client have the same settings.
csfrm (IN)
The character set form of the buffer data. The
csfrm
parameter must be consistent
with the type of the LOB.
The
csfrm
parameter has two possible nonzero values:
•
SQLCS_IMPLICIT
- database character set ID
•
SQLCS_NCHAR
- NCHAR character set ID
The default value is
SQLCS_IMPLICIT
. If
csfrm
is not specified, the default is assumed.
Comments
It is an error to try to read from a
NULL
LOB or
BFILE
.
Chapter 26
LOB Functions
26-22

Note:
When reading or writing LOBs, the character set form (
csfrm
) specified
should match the form of the locator itself.
OCILobArrayRead()
throws an error when a remote locator is passed to it.
For
BFILE
s, the operating system file must exist on the server, and it must have been
opened by
OCILobFileOpen()
or
OCILobOpen()
using the input locator. The Oracle
Database must have permission to read the operating system file, and the user must
have read permission on the directory object.
When you use the polling mode for
OCILobArrayRead()
, the first call must specify values
for
offset_arr
and
amt_arr
, but on subsequent polling calls to
OCILobArrayRead()
, you
need not specify these values.
If the LOB is a
BLOB
, the
csid
and
csfrm
parameters are ignored.
Note:
To terminate an
OCILobArrayRead()
operation and free the statement handle,
use the
OCIBreak()
call.
The following points apply to reading LOB data in streaming mode:
•When you use polling mode, be sure to specify the
char_amt_arr
and
byte_amt_arr
and
offset_arr
parameters only in the first call to
OCILobArrayRead()
. On
subsequent polling calls, these parameters are ignored. If both
byte_amt_arr
and
char_amt_arr
are set to point to zero and
OCI_FIRST_PIECE
is passed, then polling
mode is assumed and data is read to the end of the LOB. On output,
byte_amt_arr
gives the number of bytes read in the current piece. For
CLOB
s and
NCLOB
s,
char_amt_arr
gives the number of characters read in the current piece.
•When you use callbacks, the
lenp
parameter, which is input to the callback,
indicates how many bytes are filled in the buffer. Check the
lenp
parameter during
your callback processing, because the entire buffer may not be filled with data.
•When you use polling, examine the
byte_amt_arr
parameter to see how much the
buffer is filled for the current piece. For
CLOB
s and
NCLOB
s,
char_amt_arr
returns the
number of characters read in the buffer as well.
To read data in UTF-16 format, set the
csid
parameter to
OCI_UTF16ID
. If the c
sid
parameter is set, it overrides the
NLS_LANG
environment variable.
Related Topics
•OCILobFileOpen()
Opens a
BFILE
on the file system of the server for read-only access.
•OCILobOpen()
Opens a LOB, internal or external, in the indicated mode.
Chapter 26
LOB Functions
26-23

•OCILobWrite2()
Writes a buffer into a LOB. This function must be used for LOBs of size greater
than 4 GB.
•OCILobFileSetName()
Sets the directory object and file name in the
BFILE
locator.
•OCILobWriteAppend2()
Writes data starting at the end of a LOB. This function must be used for LOBs of
size greater than 4 GB.
•OCILobArrayWrite()
•OCIErrorGet()
Returns an error message and an Oracle Database error code.
See Also:
•PL/SQL REF CURSORs and Nested Tables in OCI for additional
information on Unicode format
•Oracle Database SecureFiles and Large Objects Developer's Guide for a
description of
BFILE
s
•The demonstration programs included with your Oracle Database
installation for a code sample showing the use of LOB reads and writes.
•OCI Demonstration Programs
•Runtime Data Allocation and Piecewise Operations in OCI for general
information about piecewise OCI operations
26.3.5 OCILobArrayWrite()
Purpose
Writes LOB data for multiple locators in one round-trip. This function can be used for
LOBs of size greater than or less than 4 GB.
Syntax
sword OCILobArrayWrite ( OCISvcCtx *svchp,
OCIError *errhp,
ub4 *array_iter,
OCILobLocator **locp_arr,
oraub8 *byte_amt_arr,
oraub8 *char_amt_arr,
oraub8 *offset_arr,
void **bufp_arr,
oraub8 *bufl_arr,
ub1 piece,
void *ctxp,
OCICallbackLobArrayWrite (cbfp)
(
void *ctxp,
ub4 array_iter,
void *bufp,
oraub8 *lenp,
Chapter 26
LOB Functions
26-24

ub1 *piecep
void **changed_bufpp,
oraub8 *changed_lenp
)
ub2 csid,
ub1 csfrm );
Parameters
svchp (IN/OUT)
The service context handle.
errhp (IN/OUT)
An error handle that you can pass to
OCIErrorGet()
for diagnostic information when
there is an error.
array_iter (IN/OUT)
IN - This parameter indicates the size of the LOB locator array. For polling this is
relevant only for the first call and is ignored in subsequent calls.
OUT - In polling mode this parameter indicates the array index of the element just
written to.
locp_arr (IN/OUT)
An array of LOB locators.
byte_amt_arr (IN/OUT)
An array of pointers to
oraub8
variables. The array size must be the same as the
locator array size. The entries correspond to the amount in bytes for the locators.
IN - The number of bytes to write to the database. Always used for
BLOB
. For
CLOB
and
NCLOB
it is used only when
char_amt_arr
is zero.
OUT - The number of bytes written to the database.
char_amt (IN/OUT)
An array of pointers to
oraub8
variables. The array size must be the same as the
locator array size. The entries correspond to the amount in characters for the locators.
IN - The maximum number of characters to write to the database. Ignored for
BLOB
.
OUT - The number of characters written to the database. Undefined for
BLOB
.
offset_arr (IN)
An array of pointers to
oraub8
variables. The array size must be the same as the
locator array size. Each entry in the array is the absolute offset from the beginning of
the LOB value. For character LOBs (
CLOB
s,
NCLOB
s), it is the number of characters from
the beginning of the LOB; for
BLOB
s, it is the number of bytes. The first position is 1.
bufp_arr (IN/OUT)
An array of pointers to buffers into which the pieces for the locators are written. The
array size must be the same as the locator array size.
bufl_arr (IN)
An array of
oraub8
variables indicating the buffer lengths for the buffer array. The array
size must be the same as the locator array size.
Chapter 26
LOB Functions
26-25

Note:
This parameter assumes an 8-bit byte. If your operating system uses a
longer byte, you must adjust the value of
bufl_arr
accordingly.
piece (IN)
Which piece of the buffer is being written. The default value for this parameter is
OCI_ONE_PIECE
, indicating that the buffer is written in a single piece.
The following other values are also possible for piecewise or callback mode:
OCI_FIRST_PIECE
,
OCI_NEXT_PIECE
, and
OCI_LAST_PIECE
.
ctxp (IN)
The context for the callback function. Can be
NULL
.
cbfp (IN)
A callback that can be registered to be called for each piece. If this is
NULL
, then
OCI_NEED_DATA
is returned for each piece. The callback function must return
OCI_CONTINUE
for the write to continue. If any other error code is returned, the LOB
write is terminated.
The callback takes the following parameters:
ctxp (IN)
The context for the callback function. Can be
NULL
.
array_iter (IN)
The index of the element written to.
bufp (IN/OUT)
A buffer pointer for the piece. This is the same as the
bufp
passed as an input to the
OCILobArrayWrite()
routine.
lenp (IN/OUT)
The length (in bytes) of the data in the buffer (IN), and the length (in bytes) of the
current piece in
bufp
(OUT).
piecep (OUT)
Which piece:
OCI_NEXT_PIECE
or
OCI_LAST_PIECE
.
changed_bufpp (OUT)
The callback function can put the address of a new buffer if it prefers to use a new
buffer for the next piece to read. The default old buffer
bufp
is used if this parameter is
set to
NULL
.
changed_lenp (OUT)
Length of the new buffer, if provided.
csid (IN)
The character set ID of the data in the buffer. If this value is 0, then
csid
is set to the
client's
NLS_LANG
or
NLS_CHAR
value, depending on the value of
csfrm
.
csfrm (IN)
The character set form of the buffer data. The
csfrm
parameter must be consistent
with the type of the LOB.
The
csfrm
parameter has two possible nonzero values:
Chapter 26
LOB Functions
26-26

•
SQLCS_IMPLICIT
- Database character set ID
•
SQLCS_NCHAR
- NCHAR character set ID
The default value is
SQLCS_IMPLICIT
.
Comments
If LOB data exists, it is overwritten with the data stored in the buffer. The buffers can
be written to the LOBs in a single piece with this call, or the buffers can be provided
piecewise using callbacks or a standard polling method.
OCILobArrayWrite()
throws an error when a remote locator is passed to it.
Note:
When you read or write LOBs, specify a character set form (
csfrm
) that
matches the form of the locator itself.
The parameters
piece
,
csid
, and
csfrm
are the same for all locators of the
array.
When you use the polling mode for
OCILobArrayWrite()
, the first call must specify
values for
offset_arr
,
byte_amt_arr
, and
char_amt_arr
, but on subsequent polling calls
to
OCILobArrayWrite()
, you need not specify these values.
If the value of the
piece
parameter is
OCI_FIRST_PIECE
, data may need to be provided
through callbacks or polling.
If a callback function is defined in the
cbfp
parameter, then this callback function is
invoked to get the next piece after a piece is written to the pipe. Each piece is written
from
bufp_arr
. If no callback function is defined, then
OCILobArrayWrite()
returns the
OCI_NEED_DATA
error code. The application must call
OCILobArrayWrite()
again to write
more pieces of the LOBs. In this mode, the buffer pointer and the length can be
different in each call if the pieces are of different sizes and from different locations.
A
piece
value of
OCI_LAST_PIECE
terminates the piecewise write, regardless of whether
the polling or callback method is used.
If the amount of data passed to the database (through either input mechanism) is less
than the amount specified by the
byte_amt_arr
or the
char_amt_arr
parameter, an
ORA-22993 error is returned.
This function is valid for internal LOBs only.
BFILE
s are not valid, because they are
read-only. If the LOB is a
BLOB
, the
csid
and
csfrm
parameters are ignored.
If both
byte_amt_arr
and
char_amt_arr
are set to point to zero amount and
OCI_FIRST_PIECE
is given as input, then polling mode is assumed and data is written
until you specify
OCI_LAST_PIECE
. For
CLOB
s and
NCLOB
s,
byte_amt_arr
and
char_amt_arr
return the data written by each piece in terms of number of bytes and number of
characters respectively. For
BLOB
s,
byte_amt_arr
returns the number of bytes written by
each piece, whereas
char_amt_arr
is undefined on output.
To write data in UTF-16 format, set the
csid
parameter to
OCI_UTF16ID
. If the
csid
parameter is set, it overrides the
NLS_LANG
environment variable.
Chapter 26
LOB Functions
26-27

It is not mandatory that you wrap this LOB operation inside the open or close calls. If
you did not open the LOB before performing this operation, then the functional and
domain indexes on the LOB column are updated during this call. However, if you did
open the LOB before performing this operation, then you must close it before you
commit your transaction. When an internal LOB is closed, it updates the functional and
domain indexes on the LOB column.
If you do not wrap your LOB operations inside the open or close API, then the
functional and domain indexes are updated each time you write to the LOB. This can
adversely affect performance. If you have functional or domain indexes, Oracle
recommends that you enclose write operations to the LOB within the open or close
statements.
Related Topics
•OCILobRead2()
Reads a portion of a LOB or
BFILE
, as specified by the call, into a buffer. This
function must be used for LOBs of size greater than 4 GB.
•OCILobAppend()
Appends a LOB value at the end of another LOB as specified.
•OCILobCopy2()
Copies all or a portion of a LOB value into another LOB value.
•OCILobWriteAppend2()
Writes data starting at the end of a LOB. This function must be used for LOBs of
size greater than 4 GB.
•OCILobArrayRead()
Reads LOB data for multiple locators in one round-trip.
•OCIErrorGet()
Returns an error message and an Oracle Database error code.
See Also:
•PL/SQL REF CURSORs and Nested Tables in OCI for additional
information on Unicode format
•The demonstration programs included with your Oracle Database
installation for a code sample showing the use of LOB reads and writes.
•OCI Demonstration Programs
•Runtime Data Allocation and Piecewise Operations in OCI for general
information about piecewise OCI operations
26.3.6 OCILobAssign()
Assigns one LOB or
BFILE
locator to another
Purpose
Assigns one LOB or
BFILE
locator to another.
Chapter 26
LOB Functions
26-28

Syntax
sword OCILobAssign ( OCIEnv *envhp,
OCIError *errhp,
const OCILobLocator *src_locp,
OCILobLocator **dst_locpp );
Parameters
envhp (IN/OUT)
OCI environment handle.
errhp (IN/OUT)
An error handle that you can pass to
OCIErrorGet()
for diagnostic information when
there is an error.
src_locp (IN)
LOB or
BFILE
locator to copy from.
dst_locpp (IN/OUT)
LOB or
BFILE
locator to copy to. The caller must have allocated space for the
destination locator by calling
OCIDescriptorAlloc()
.
Comments
Assign source locator to destination locator. After the assignment, both locators refer
to the same LOB value. For internal LOBs, the source locator's LOB value gets copied
to the destination locator's LOB value only when the destination locator gets stored in
the table. Therefore, issuing a flush of the object containing the destination locator
copies the LOB value.
OCILobAssign()
throws an error when a remote locator is passed to it.
OCILobAssign()
cannot be used for temporary LOBs; it generates an
OCI_INVALID_HANDLE
error. For temporary LOBs, use
OCILobLocatorAssign()
.
For
BFILE
s, only the locator that refers to the file is copied to the table. The operating
system file itself is not copied.
It is an error to assign a
BFILE
locator to an internal LOB locator, and vice versa.
If the source locator is for an internal LOB that was enabled for buffering, and the
source locator has been used to modify the LOB data through the LOB buffering
subsystem, and the buffers have not been flushed since the write, then the source
locator may not be assigned to the destination locator. This is because only one
locator for each LOB can modify the LOB data through the LOB buffering subsystem.
The value of the input destination locator must have been allocated with a call to
OCIDescriptorAlloc()
. For example, assume the following declarations:
OCILobLocator *source_loc = (OCILobLocator *) 0;
OCILobLocator *dest_loc = (OCILobLocator *) 0;
The following code example shows how an application could allocate the
source_loc
locator.
Allocating a source_loc Source Locator
Chapter 26
LOB Functions
26-29

if (OCIDescriptorAlloc((void *) envhp, (void **) &source_loc,
(ub4) OCI_DTYPE_LOB, (size_t) 0, (void **) 0))
handle_error;
Assume that it then selects a LOB from a table into the
source_loc
to initialize it. The
application must allocate the destination locator,
dest_loc
, before issuing the
OCILobAssign()
call to assign the value of
source_loc
to
dest_loc
, as shown in the
following code example.
Allocating a dest_loc Destination Locator
if (OCIDescriptorAlloc((void *) envhp, (void **) &dest_loc,
(ub4)OCI_DTYPE_LOB, (size_t) 0, (void **) 0))
handle_error;
if (OCILobAssign(envhp, errhp, source_loc, &dest_loc))
handle_error
Related Topics
•OCIDescriptorAlloc()
Allocates storage to hold descriptors or LOB locators.
•OCILobIsEqual()
Compares two LOB or
BFILE
locators for equality.
•OCILobLocatorAssign()
Assigns one LOB or
BFILE
locator to another.
•OCILobLocatorIsInit()
Tests to see if a given LOB or
BFILE
locator is initialized.
•OCILobEnableBuffering()
This function was deprecated beginning with Oracle Database 12c Release 2
(12.2).
•OCIErrorGet()
Returns an error message and an Oracle Database error code.
26.3.7 OCILobCharSetForm()
Gets the character set form of the LOB locator, if any.
Purpose
Gets the character set form of the LOB locator, if any.
Syntax
sword OCILobCharSetForm ( OCIEnv *envhp,
OCIError *errhp,
const OCILobLocator *locp,
ub1 *csfrm );
Parameters
envhp (IN/OUT)
OCI environment handle.
Chapter 26
LOB Functions
26-30

errhp (IN/OUT)
An error handle that you can pass to
OCIErrorGet()
for diagnostic information when
there is an error.
locp (IN)
LOB locator for which to get the character set form.
csfrm (OUT)
Character set form of the input LOB locator. If the input locator,
locp,
is for a
BLOB
or a
BFILE
,
csfrm
is set to 0 because there is no concept of a character set for binary
LOBs and
BFILE
s. The caller must allocate space for
csfrm
(a
ub1
).
The
csfrm
parameter has two possible nonzero values:
•
SQLCS_IMPLICIT
- Database character set ID, the default
•
SQLCS_NCHAR
- NCHAR character set ID
Comments
Returns the character set form of the input
CLOB
or
NCLOB
locator in the
csfrm
output
parameter.
Related Topics
•OCILobCharSetId()
Gets the LOB locator's database character set ID of the LOB locator, if any.
•OCILobLocatorIsInit()
Tests to see if a given LOB or
BFILE
locator is initialized.
•OCIErrorGet()
Returns an error message and an Oracle Database error code.
26.3.8 OCILobCharSetId()
Gets the LOB locator's database character set ID of the LOB locator, if any.
Purpose
Gets the LOB locator's database character set ID of the LOB locator, if any.
Syntax
sword OCILobCharSetId ( OCIEnv *envhp,
OCIError *errhp,
const OCILobLocator *locp,
ub2 *csid );
Parameters
envhp (IN/OUT)
OCI environment handle.
errhp (IN/OUT)
An error handle that you can pass to
OCIErrorGet()
for diagnostic information when
there is an error.
Chapter 26
LOB Functions
26-31

locp (IN)
LOB locator for which to get the character set ID.
csid (OUT)
Database character set ID of the input LOB locator. If the input locator is for a
BLOB
or
a
BFILE
,
csid
is set to 0 because there is no concept of a character set for binary
LOBs or binary files. The caller must allocate space for the
csid
ub2
.
Comments
Returns the character set ID of the input
CLOB
or
NCLOB
locator in the
csid
output
parameter.
Related Topics
•OCILobCharSetForm()
Gets the character set form of the LOB locator, if any.
•OCILobLocatorIsInit()
Tests to see if a given LOB or
BFILE
locator is initialized.
•OCIErrorGet()
Returns an error message and an Oracle Database error code.
26.3.9 OCILobClose()
Closes a previously opened LOB or
BFILE
.
Purpose
Closes a previously opened LOB or
BFILE
.
Syntax
sword OCILobClose ( OCISvcCtx *svchp,
OCIError *errhp,
OCILobLocator *locp );
Parameters
svchp (IN)
The service context handle.
errhp (IN/OUT)
An error handle that you can pass to
OCIErrorGet()
for diagnostic information when
there is an error.
locp (IN/OUT)
The LOB to close. The locator can refer to an internal or external LOB.
Comments
Closes a previously opened internal or external LOB. No error is returned if the
BFILE
exists but is not opened. An error is returned if the internal LOB is not open.
Closing a LOB requires a round-trip to the server for both internal and external LOBs.
For internal LOBs, close triggers other code that relies on the close call and for
external LOBs (
BFILEs
), close actually closes the server-side operating system file.
Chapter 26
LOB Functions
26-32

It is not mandatory that you wrap all LOB operations inside the open or close calls.
However, if you open a LOB, then you must close it before you commit your
transaction. When an internal LOB is closed, it updates the functional and domain
indexes on the LOB column. It is an error to commit the transaction before closing all
opened LOBs that were opened by the transaction.
When the error is returned, the LOB is no longer marked as open, but the transaction
is successfully committed. Hence, all the changes made to the LOB and non-LOB data
in the transaction are committed, but the domain and function-based indexing are not
updated. If this happens, rebuild your functional and domain indexes on the LOB
column.
If you do not wrap your LOB operations inside the open or close API, then the
functional and domain indexes are updated each time you write to the LOB. This can
adversely affect performance, so if you have functional or domain indexes, Oracle
recommends that you enclose write operations to the LOB within the open or close
statements.
Related Topics
•OCILobOpen()
Opens a LOB, internal or external, in the indicated mode.
•OCILobIsOpen()
Tests whether a LOB or
BFILE
is open.
•OCIErrorGet()
Returns an error message and an Oracle Database error code.
•Functions for Opening and Closing LOBs
OCI provides functions to explicitly open a LOB,
OCILobOpen()
, to close a LOB,
OCILobClose()
, and to test whether a LOB is open,
OCILobIsOpen()
.
26.3.10 OCILobCopy2()
Copies all or a portion of a LOB value into another LOB value.
Purpose
Copies all or a portion of a LOB value into another LOB value. This function must be
used for LOBs of size greater than 4 GB. You can also use this function for LOBs
smaller than 4 GB.
Syntax
sword OCILobCopy2 ( OCISvcCtx *svchp,
OCIError *errhp,
OCILobLocator *dst_locp,
OCILobLocator *src_locp,
oraub8 amount,
oraub8 dst_offset,
oraub8 src_offset );
Parameters
svchp (IN)
The service context handle.
Chapter 26
LOB Functions
26-33

errhp (IN/OUT)
An error handle that you can pass to
OCIErrorGet()
for diagnostic information when
there is an error.
dst_locp (IN/OUT)
An internal LOB locator uniquely referencing the destination LOB. This locator must
have been a locator that was obtained from the server specified by
svchp
.
src_locp (IN)
An internal LOB locator uniquely referencing the source LOB. This locator must have
been a locator that was obtained from the server specified by
svchp
.
amount (IN)
The number of characters for
CLOB
s or
NCLOB
s or the number of bytes for
BLOB
s to be
copied from the source LOB to the destination LOB. The maximum value accepted by
this parameter is
UB8MAXVAL
(18446744073709551615). Specifying
UB8MAXVAL
also
indicates that the entire source LOB will be copied to the destination LOB using the
specified source and destination offsets.
dst_offset (IN)
This is the absolute offset for the destination LOB. For character LOBs, it is the
number of characters from the beginning of the LOB at which to begin writing. For
binary LOBs, it is the number of bytes from the beginning of the LOB from which to
begin writing. The offset starts at 1.
src_offset (IN)
This is the absolute offset for the source LOB. For character LOBs, it is the number of
characters from the beginning of the LOB. For binary LOBs, it is the number of bytes.
Starts at 1.
Comments
Copies all or a portion of an internal LOB value into another internal LOB as specified.
The data is copied from the source to the destination. The source (
src_locp
) and the
destination (
dst_locp
) LOBs must exist.
Copying a complete SecureFile in a column or partition with deduplicate enabled, to a
LOB in the same column or partition, causes the copy to be deduplicated.
If the data exists at the destination's start position, it is overwritten with the source
data. If the destination's start position is beyond the end of the current data, zero-byte
fillers (for
BLOBs
) or spaces (for
CLOBs
) are written into the destination LOB from the end
of the current data to the beginning of the newly written data from the source. The
destination LOB is extended to accommodate the newly written data if it extends
beyond the current length of the destination LOB. It is an error to extend the
destination LOB beyond the maximum length allowed (that is, 4 gigabytes) or to try to
copy from a
NULL
LOB. Use OCILobCopy2() for LOBs of size greater than 4 GB.
Both the source and the destination LOB locators must be of the same type (that is,
they must both be
BLOBs
or both be
CLOBs
). LOB buffering must not be enabled for
either locator.
This function does not accept a
BFILE
locator as the source or the destination.
It is not mandatory that you wrap this LOB operation inside the open or close calls. If
you did not open the LOB before performing this operation, then the functional and
domain indexes on the LOB column are updated during this call. However, if you did
open the LOB before performing this operation, then you must close it before you
Chapter 26
LOB Functions
26-34

commit your transaction. When an internal LOB is closed, it updates the functional and
domain indexes on the LOB column.
If you do not wrap your LOB operations inside the open or close API, then the
functional and domain indexes are updated each time you write to the LOB. This can
adversely affect performance. If you have functional or domain indexes, Oracle
recommends that you enclose write operations to the LOB within the open or close
statements.
Note:
You can call OCILobGetLength2() to determine the length of the source
LOB.
Related Topics
•OCILobRead2()
Reads a portion of a LOB or
BFILE
, as specified by the call, into a buffer. This
function must be used for LOBs of size greater than 4 GB.
•OCILobAppend()
Appends a LOB value at the end of another LOB as specified.
•OCILobWrite2()
Writes a buffer into a LOB. This function must be used for LOBs of size greater
than 4 GB.
•OCILobWriteAppend2()
Writes data starting at the end of a LOB. This function must be used for LOBs of
size greater than 4 GB.
•OCIErrorGet()
Returns an error message and an Oracle Database error code.
26.3.11 OCILobCreateTemporary()
Creates a temporary LOB.
Purpose
Creates a temporary LOB.
Syntax
sword OCILobCreateTemporary(OCISvcCtx *svchp,
OCIError *errhp,
OCILobLocator *locp,
ub2 csid,
ub1 csfrm,
ub1 lobtype,
boolean cache,
OCIDuration duration);
Chapter 26
LOB Functions
26-35

Parameters
svchp (IN)
The OCI service context handle.
errhp (IN/OUT)
An error handle that you can pass to
OCIErrorGet()
for diagnostic information when
there is an error.
locp (IN/OUT)
A locator that points to the temporary LOB. You must allocate the locator using
OCIDescriptorAlloc()
before passing it to this function. It does not matter whether this
locator points to a LOB; the temporary LOB gets overwritten either way.
csid (IN)
The LOB character set ID. For Oracle8i or later, pass as
OCI_DEFAULT
.
csfrm (IN)
The LOB character set form of the buffer data. The
csfrm
parameter has two possible
nonzero values:
•
SQLCS_IMPLICIT
- Database character set ID, to create a
CLOB
.
OCI_DEFAULT
can also
be used to implicitly create a
CLOB
.
•
SQLCS_NCHAR
-
NCHAR
character set ID, to create an
NCLOB
.
The default value is
SQLCS_IMPLICIT
.
lobtype (IN)
The type of LOB to create. Valid values include:
•
OCI_TEMP_BLOB
- For a temporary
BLOB
•
OCI_TEMP_CLOB
- For a temporary
CLOB
or
NCLOB
cache (IN)
Pass
TRUE
if the temporary LOB should be read into the cache; pass
FALSE
if it should
not. The default is
FALSE
for
NOCACHE
functionality.
duration (IN)
The duration of the temporary LOB. The following are valid values:
•
OCI_DURATION_SESSION
•
OCI_DURATION_CALL
Comments
This function creates a temporary LOB and its corresponding index in the user's
temporary tablespace.
When this function is complete, the
locp
parameter points to an empty temporary LOB
whose length is zero.
The lifetime of the temporary LOB is determined by the
duration
parameter. At the end
of its duration the temporary LOB is freed. An application can free a temporary LOB
sooner with the
OCILobFreeTemporary()
call.
If the LOB is a
BLOB
, the
csid
and
csfrm
parameters are ignored.
Chapter 26
LOB Functions
26-36

Related Topics
•OCILobFreeTemporary()
Frees a temporary LOB.
•OCILobIsTemporary()
Tests if a locator points to a temporary LOB.
•OCIDescriptorAlloc()
Allocates storage to hold descriptors or LOB locators.
•OCIErrorGet()
Returns an error message and an Oracle Database error code.
See Also:
Temporary LOB Support for more information about temporary LOBs and
their durations
26.3.12 OCILobErase2()
Erases a specified portion of the internal LOB data starting at a specified offset.
Purpose
Erases a specified portion of the internal LOB data starting at a specified offset. This
function must be used for LOBs of size greater than 4 GB. You can also use this
function for LOBs smaller than 4 GB.
Syntax
sword OCILobErase2 ( OCISvcCtx *svchp,
OCIError *errhp,
OCILobLocator *locp,
oraub8 *amount,
oraub8 offset );
Parameters
svchp (IN)
The service context handle.
errhp (IN/OUT)
An error handle that you can pass to
OCIErrorGet()
for diagnostic information when
there is an error.
locp (IN/OUT)
An internal LOB locator that uniquely references the LOB. This locator must have
been a locator that was obtained from the server specified by
svchp
.
amount (IN/OUT)
The number of characters for
CLOB
s or
NCLOB
s, or bytes for
BLOB
s, to erase. On IN, the
value signifies the number of characters or bytes to erase. On OUT, the value
identifies the actual number of characters or bytes erased.
Chapter 26
LOB Functions
26-37

offset (IN)
Absolute offset in characters for
CLOB
s or
NCLOB
s, or bytes for
BLOB
s, from the beginning
of the LOB value from which to start erasing data. Starts at 1.
Comments
The actual number of characters or bytes erased is returned. For
BLOB
s, erasing means
that zero-byte fillers overwrite the existing LOB value. For
CLOB
s, erasing means that
spaces overwrite the existing LOB value.
This function is valid only for internal LOBs;
BFILE
s are not allowed.
It is not mandatory that you wrap this LOB operation inside the open or close calls. If
you did not open the LOB before performing this operation, then the functional and
domain indexes on the LOB column are updated during this call. However, if you did
open the LOB before performing this operation, then you must close it before you
commit your transaction. When an internal LOB is closed, it updates the functional and
domain indexes on the LOB column.
If you do not wrap your LOB operations inside the open or close API, then the
functional and domain indexes are updated each time you write to the LOB. This can
adversely affect performance. If you have functional or domain indexes, Oracle
recommends that you enclose write operations to the LOB within the open or close
statements.
Related Topics
•OCILobRead2()
Reads a portion of a LOB or
BFILE
, as specified by the call, into a buffer. This
function must be used for LOBs of size greater than 4 GB.
•OCILobAppend()
Appends a LOB value at the end of another LOB as specified.
•OCILobCopy2()
Copies all or a portion of a LOB value into another LOB value.
•OCILobWrite2()
Writes a buffer into a LOB. This function must be used for LOBs of size greater
than 4 GB.
•OCILobWriteAppend2()
Writes data starting at the end of a LOB. This function must be used for LOBs of
size greater than 4 GB.
•OCIErrorGet()
Returns an error message and an Oracle Database error code.
26.3.13 OCILobFileClose()
Closes a previously opened
BFILE
.
Purpose
Closes a previously opened
BFILE
.
Chapter 26
LOB Functions
26-38

Syntax
sword OCILobFileClose ( OCISvcCtx *svchp,
OCIError *errhp,
OCILobLocator *filep );
Parameters
svchp (IN)
The service context handle.
errhp (IN/OUT)
An error handle that you can pass to
OCIErrorGet()
for diagnostic information when
there is an error.
filep (IN/OUT)
A pointer to a
BFILE
locator that refers to the
BFILE
to be closed.
Comments
Closes a previously opened
BFILE
. It is an error if this function is called for an internal
LOB. No error is returned if the
BFILE
exists but is not opened.
This function is only meaningful the first time it is called for a particular
BFILE
locator.
Subsequent calls to this function using the same
BFILE
locator have no effect.
Related Topics
•OCILobClose()
Closes a previously opened LOB or
BFILE
.
•OCILobFileCloseAll()
Closes all open
BFILE
s on a given service context.
•OCILobFileExists()
Tests to see if the
BFILE
exists on the server's operating system.
•OCILobFileIsOpen()
Tests to see if the
BFILE
is open.
•OCILobFileOpen()
Opens a
BFILE
on the file system of the server for read-only access.
•OCILobOpen()
Opens a LOB, internal or external, in the indicated mode.
•OCILobIsOpen()
Tests whether a LOB or
BFILE
is open.
•OCIErrorGet()
Returns an error message and an Oracle Database error code.
See Also:
Oracle Database SecureFiles and Large Objects Developer's Guide for a
description of
BFILE
s
Chapter 26
LOB Functions
26-39

26.3.14 OCILobFileCloseAll()
Closes all open
BFILE
s on a given service context.
Purpose
Closes all open
BFILE
s on a given service context.
Syntax
sword OCILobFileCLoseAll ( OCISvcCtx *svchp,
OCIError *errhp );
Parameters
svchp (IN)
The service context handle.
errhp (IN/OUT)
An error handle that you can pass to
OCIErrorGet()
for diagnostic information when
there is an error.
Comments
Closes all open
BFILE
s on a given service context.
Related Topics
•OCILobFileClose()
Closes a previously opened
BFILE
.
•OCILobFileExists()
Tests to see if the
BFILE
exists on the server's operating system.
•OCILobFileIsOpen()
Tests to see if the
BFILE
is open.
•OCIErrorGet()
Returns an error message and an Oracle Database error code.
See Also:
Oracle Database SecureFiles and Large Objects Developer's Guide for a
description of
BFILE
s
26.3.15 OCILobFileExists()
Tests to see if the
BFILE
exists on the server's operating system.
Purpose
Tests to see if the
BFILE
exists on the server's operating system.
Chapter 26
LOB Functions
26-40

Syntax
sword OCILobFileExists ( OCISvcCtx *svchp,
OCIError *errhp,
OCILobLocator *filep,
boolean *flag );
Parameters
svchp (IN)
The OCI service context handle.
errhp (IN/OUT)
An error handle that you can pass to
OCIErrorGet()
for diagnostic information when
there is an error.
filep (IN)
Pointer to the
BFILE
locator that refers to the file.
flag (OUT)
Returns
TRUE
if the
BFILE
exists on the server;
FALSE
if it does not.
Comments
Checks to see if the
BFILE
exists on the server's file system. It is an error to call this
function for an internal LOB.
Related Topics
•OCILobFileClose()
Closes a previously opened
BFILE
.
•OCILobFileCloseAll()
Closes all open
BFILE
s on a given service context.
•OCILobFileIsOpen()
Tests to see if the
BFILE
is open.
•OCILobOpen()
Opens a LOB, internal or external, in the indicated mode.
•OCILobIsOpen()
Tests whether a LOB or
BFILE
is open.
•OCIErrorGet()
Returns an error message and an Oracle Database error code.
See Also:
Oracle Database SecureFiles and Large Objects Developer's Guide for a
description of
BFILE
s
Chapter 26
LOB Functions
26-41

26.3.16 OCILobFileGetName()
Gets the
BFILE
locator's directory object and file name.
Purpose
Gets the
BFILE
locator's directory object and file name.
Syntax
sword OCILobFileGetName ( OCIEnv *envhp,
OCIError *errhp,
const OCILobLocator *filep,
OraText *dir_alias,
ub2 *d_length,
OraText *filename,
ub2 *f_length );
Parameters
envhp (IN/OUT)
OCI environment handle.
errhp (IN/OUT)
An error handle that you can pass to
OCIErrorGet()
for diagnostic information when
there is an error.
filep (IN)
BFILE
locator for which to get the directory object and file name.
dir_alias (OUT)
Buffer into which the directory object name is placed. This can be in UTF-16. You
must allocate enough space for the directory object name. The maximum length for
the directory object is 30 bytes.
d_length (IN/OUT)
Serves the following purposes (can be in code point for Unicode, or bytes):
•IN: length of the input
dir_alias
string
•OUT: length of the returned
dir_alias
string
filename (OUT)
Buffer into which the file name is placed. You must allocate enough space for the file
name. The maximum length for the file name is 255 bytes.
f_length (IN/OUT)
Serves the following purposes (in number of bytes):
•IN: length of the input
filename
buffer
•OUT: length of the returned
filename
string
Comments
Returns the directory object and file name associated with this
BFILE
locator. The
environment handle determines whether it is in Unicode. It is an error to call this
function for an internal LOB.
Chapter 26
LOB Functions
26-42

Related Topics
•OCILobFileSetName()
Sets the directory object and file name in the
BFILE
locator.
•OCIErrorGet()
Returns an error message and an Oracle Database error code.
See Also:
Oracle Database SecureFiles and Large Objects Developer's Guide for a
description of
BFILE
s
26.3.17 OCILobFileIsOpen()
Tests to see if the
BFILE
is open.
Purpose
Tests to see if the
BFILE
is open.
Syntax
sword OCILobFileIsOpen ( OCISvcCtx *svchp,
OCIError *errhp,
OCILobLocator *filep,
boolean *flag );
Parameters
svchp (IN)
The OCI service context handle.
errhp (IN/OUT)
An error handle that you can pass to
OCIErrorGet()
for diagnostic information when
there is an error.
filep (IN)
Pointer to the
BFILE
locator being examined.
flag (OUT)
Returns
TRUE
if the
BFILE
was opened using this particular locator; returns
FALSE
if it
was not.
Comments
Checks to see if a file on the server was opened with the
filep
BFILE
locator. It is an
error to call this function for an internal LOB.
If the input
BFILE
locator was never passed to the
OCILobFileOpen()
or
OCILobOpen()
command, the file is considered not to be opened by this locator. However, a different
locator may have the file open. Openness is associated with a particular locator.
Chapter 26
LOB Functions
26-43

Related Topics
•OCILobClose()
Closes a previously opened LOB or
BFILE
.
•OCILobFileCloseAll()
Closes all open
BFILE
s on a given service context.
•OCILobFileExists()
Tests to see if the
BFILE
exists on the server's operating system.
•OCILobFileClose()
Closes a previously opened
BFILE
.
•OCILobFileIsOpen()
Tests to see if the
BFILE
is open.
•OCILobFileOpen()
Opens a
BFILE
on the file system of the server for read-only access.
•OCILobOpen()
Opens a LOB, internal or external, in the indicated mode.
•OCILobIsOpen()
Tests whether a LOB or
BFILE
is open.
•OCIErrorGet()
Returns an error message and an Oracle Database error code.
See Also:
Oracle Database SecureFiles and Large Objects Developer's Guide for a
description of
BFILE
s
26.3.18 OCILobFileOpen()
Opens a
BFILE
on the file system of the server for read-only access.
Purpose
Opens a
BFILE
on the file system of the server for read-only access.
Syntax
sword OCILobFileOpen ( OCISvcCtx *svchp,
OCIError *errhp,
OCILobLocator *filep,
ub1 mode );
Parameters
svchp (IN)
The service context handle.
errhp (IN/OUT)
An error handle that you can pass to
OCIErrorGet()
for diagnostic information when
there is an error.
Chapter 26
LOB Functions
26-44

filep (IN/OUT)
The
BFILE
to open. It is an error if the locator does not refer to a
BFILE
.
mode (IN)
Mode in which to open the file. The only valid mode is
OCI_FILE_READONLY
.
Comments
Opens a
BFILE
on the file system of the server. The
BFILE
can be opened for read-only
access.
BFILE
s can not be written through Oracle Database. It is an error to call this
function for an internal LOB.
This function is only meaningful the first time it is called for a particular
BFILE
locator.
Subsequent calls to this function using the same
BFILE
locator have no effect.
Related Topics
•OCILobClose()
Closes a previously opened LOB or
BFILE
.
•OCILobFileCloseAll()
Closes all open
BFILE
s on a given service context.
•OCILobFileExists()
Tests to see if the
BFILE
exists on the server's operating system.
•OCILobFileClose()
Closes a previously opened
BFILE
.
•OCILobFileIsOpen()
Tests to see if the
BFILE
is open.
•OCILobFileOpen()
Opens a
BFILE
on the file system of the server for read-only access.
•OCILobOpen()
Opens a LOB, internal or external, in the indicated mode.
•OCILobIsOpen()
Tests whether a LOB or
BFILE
is open.
•OCIErrorGet()
Returns an error message and an Oracle Database error code.
See Also:
Oracle Database SecureFiles and Large Objects Developer's Guide for a
description of
BFILE
s
26.3.19 OCILobFileSetName()
Sets the directory object and file name in the
BFILE
locator.
Purpose
Sets the directory object and file name in the
BFILE
locator.
Chapter 26
LOB Functions
26-45

Syntax
sword OCILobFileSetName ( OCIEnv *envhp,
OCIError *errhp,
OCILobLocator **filepp,
const OraText *dir_alias,
ub2 d_length,
const OraText *filename,
ub2 f_length );
Parameters
envhp (IN/OUT)
OCI environment handle. Contains the UTF-16 setting.
errhp (IN/OUT)
An error handle that you can pass to
OCIErrorGet()
for diagnostic information when
there is an error.
filepp (IN/OUT)
Pointer to the
BFILE
locator for which to set the directory object and file name.
dir_alias (IN)
Buffer that contains the directory object name (must be in the encoding specified by
the
charset
parameter of a previous call to OCIEnvNlsCreate() to set in the
BFILE
locator.
d_length (IN)
Length (in bytes) of the input
dir_alias
parameter.
filename (IN)
Buffer that contains the file name (must be in the encoding specified by the
charset
parameter of a previous call to
OCIEnvNlsCreate()
to set in the
BFILE
locator.
f_length (IN)
Length (in bytes) of the input
filename
parameter.
Comments
It is an error to call this function for an internal LOB.
Related Topics
•OCILobFileGetName()
Gets the
BFILE
locator's directory object and file name.
•OCIErrorGet()
Returns an error message and an Oracle Database error code.
See Also:
Oracle Database SecureFiles and Large Objects Developer's Guide for a
description of
BFILE
s
Chapter 26
LOB Functions
26-46

26.3.20 OCILobFreeTemporary()
Frees a temporary LOB.
Purpose
Frees a temporary LOB.
Syntax
sword OCILobFreeTemporary( OCISvcCtx *svchp,
OCIError *errhp,
OCILobLocator *locp);
Parameters
svchp (IN/OUT)
The OCI service context handle.
errhp (IN/OUT)
An error handle that you can pass to
OCIErrorGet()
for diagnostic information when
there is an error.
locp (IN/OUT)
A locator uniquely referencing the LOB to be freed.
Comments
This function frees the contents of the temporary LOB to which this locator points.
Note that the locator itself is not freed until
OCIDescriptorFree()
is called. You must
always call
OCILobFreeTemporary()
before calling
OCIDescriptorFree()
or
OCIArrayDescriptorFree()
to free the contents of the temporary LOB. See About
Freeing Temporary LOBs for more information.
This function returns an error if the LOB locator passed in the
locp
parameter does not
point to a temporary LOB, possibly because the LOB locator:
•Points to a permanent LOB
•Pointed to a temporary LOB that has been freed
•Has never pointed to anything
Related Topics
•OCILobCreateTemporary()
Creates a temporary LOB.
•OCILobIsTemporary()
Tests if a locator points to a temporary LOB.
•OCIDescriptorFree()
Deallocates a previously allocated descriptor.
•OCIErrorGet()
Returns an error message and an Oracle Database error code.
Chapter 26
LOB Functions
26-47

26.3.21 OCILobGetChunkSize()
Gets the chunk size of a LOB.
Purpose
Gets the chunk size of a LOB.
Syntax
sword OCILobGetChunkSize ( OCISvcCtx *svchp,
OCIError *errhp,
OCILobLocator *locp,
ub4 *chunk_size );
Parameters
svchp (IN)
The service context handle.
errhp (IN/OUT)
An error handle that you can pass to
OCIErrorGet()
for diagnostic information when
there is an error.
locp (IN/OUT)
The internal LOB for which to get the usable chunk size.
chunk_size (OUT)
For LOBs with storage parameter
BASICFILE
, the amount of a chunk's space that is
used to store the internal LOB value. This is the amount that users should use when
reading or writing the LOB value. If possible, users should start their writes at chunk
boundaries, such as the beginning of a chunk, and write a chunk at a time.
The
chunk_size
parameter is returned in terms of bytes for
BLOB
s,
CLOB
s, and
NCLOB
s.
For LOBs with storage parameter
SECUREFILE
,
chunk_size
is an advisory size and is
provided for backward compatibility.
Comments
When creating a table that contains an internal LOB, the user can specify the chunking
factor, which can be a multiple of Oracle Database blocks. This corresponds to the
chunk size used by the LOB data layer when accessing and modifying the LOB value.
Part of the chunk is used to store system-related information, and the rest stores the
LOB value. This function returns the amount of space used in the LOB chunk to store
the LOB value. Performance is improved if the application issues read or write
requests using a multiple of this chunk size. For writes, there is an added benefit
because LOB chunks are versioned and, if all writes are done on a chunk basis, no
extra versioning is done or duplicated. Users could batch up the write until they have
enough for a chunk instead of issuing several write calls for the same chunk.
Related Topics
•OCILobGetStorageLimit()
Gets the maximum length of an internal LOB (
BLOB
,
CLOB
, or
NCLOB
) in bytes.
Chapter 26
LOB Functions
26-48

•OCILobRead2()
Reads a portion of a LOB or
BFILE
, as specified by the call, into a buffer. This
function must be used for LOBs of size greater than 4 GB.
•OCILobAppend()
Appends a LOB value at the end of another LOB as specified.
•OCILobCopy2()
Copies all or a portion of a LOB value into another LOB value.
•OCILobWrite2()
Writes a buffer into a LOB. This function must be used for LOBs of size greater
than 4 GB.
•OCILobWriteAppend2()
Writes data starting at the end of a LOB. This function must be used for LOBs of
size greater than 4 GB.
•OCIErrorGet()
Returns an error message and an Oracle Database error code.
See Also:
About Improving LOB Read/Write Performance
26.3.22 OCILobGetContentType()
Gets the user-specified content type string for the data in a SecureFile, if set.
Purpose
Gets the user-specified content type string for the data in a SecureFile, if set.
Syntax
sword OCILobGetContentType ( OCIEnv *envhp,
OCISvcCtx *svchp,
OCIError *errhp,
OCILobLocator *lobp,
oratext *contenttypep,
ub4 *contenttypelenp,
ub4 mode );
Parameters
envhp (IN)
The environment handle.
svchp (IN)
The service context handle.
errhp (IN/OUT)
An error handle that can be passed to
OCIErrorGet()
for diagnostic information when
there is an error.
Chapter 26
LOB Functions
26-49

lobp (IN)
A LOB locator that uniquely references a LOB.
contenttypep (IN/OUT)
Pointer to the buffer where the content type is stored after successful execution. You
must allocate the buffer before calling this function. The size of the allocated buffer
must be
>= OCI_LOB_CONTENTTYPE_MAXSIZE
.
contenttypelenp (IN/OUT)
Set this field to the size of
contenttypep
buffer. After the call successfully executes,
this field holds the size of the
contenttypep
returned.
mode (IN)
For future use. Pass zero now.
Comments
This function only works on SecureFiles. If
lobp
is not a SecureFile, then the error
SECUREFILE_WRONGTYPE
is returned. If
lobp
is buffered, a temporary LOB, or an abstract
LOB, then the error
SECUREFILE_BADLOB
is returned.
If the SecureFile does not have a
contenttype
associated with it, the
contenttype
length
(
contenttypelenp
) is returned as 0 without modifying the buffer
contenttypep
.
The maximum possible size of the
ContentType
string is defined as:
#define OCI_LOB_CONTENTTYPE_MAXSIZE 128
The
ContentType
is ASCII (that is, 1-byte/7-bit UTF8).
Related Topics
•OCILobSetContentType()
Sets a content type string for the data in the SecureFile to something that can be
used by an application.
•OCIErrorGet()
Returns an error message and an Oracle Database error code.
26.3.23 OCILobGetLength2()
Gets the length of a LOB. This function must be used for LOBs of size greater than 4
GB.
Purpose
You can also use this function for LOBs smaller than 4 GB.
Syntax
sword OCILobGetLength2 ( OCISvcCtx *svchp,
OCIError *errhp,
OCILobLocator *locp,
oraub8 *lenp );
Chapter 26
LOB Functions
26-50

Parameters
svchp (IN)
The service context handle.
errhp (IN/OUT)
An error handle that you can pass to
OCIErrorGet()
for diagnostic information when
there is an error.
locp (IN)
A LOB locator that uniquely references the LOB. For internal LOBs, this locator must
have been a locator that was obtained from the server specified by
svchp
. For
BFILE
s,
the locator can be set by
OCILobFileSetName()
, by a
SELECT
statement, or by
OCIObjectPin()
.
lenp (OUT)
On output, it is the length of the LOB if the LOB is not
NULL
. For character LOBs, it is
the number of characters; for binary LOBs and
BFILE
s, it is the number of bytes in the
LOB.
Comments
Gets the length of a LOB. If the LOB is
NULL
, the length is undefined. The length of a
BFILE
includes the EOF, if it exists. The length of an empty internal LOB is zero.
Regardless of whether the client-side character set is varying-width, the output length
is in characters for
CLOB
s and
NCLOB
s, and in bytes for
BLOB
s and
BFILE
s.
Note:
Any zero-byte or space fillers in the LOB written by previous calls to
OCILobErase2()
or
OCILobWrite2()
are also included in the length count.
Related Topics
•OCIObjectPin()
Pins a referenceable object.
•OCILobFileSetName()
Sets the directory object and file name in the
BFILE
locator.
•OCILobRead2()
Reads a portion of a LOB or
BFILE
, as specified by the call, into a buffer. This
function must be used for LOBs of size greater than 4 GB.
•OCILobWrite2()
Writes a buffer into a LOB. This function must be used for LOBs of size greater
than 4 GB.
•OCILobCopy2()
Copies all or a portion of a LOB value into another LOB value.
•OCILobAppend()
Appends a LOB value at the end of another LOB as specified.
Chapter 26
LOB Functions
26-51

•OCILobLoadFromFile2()
Loads and copies all or a portion of the file into an internal LOB. This function must
be used for LOBs of size greater than 4 GB.
•OCILobWriteAppend2()
Writes data starting at the end of a LOB. This function must be used for LOBs of
size greater than 4 GB.
•OCIErrorGet()
Returns an error message and an Oracle Database error code.
26.3.24 OCILobGetOptions()
Obtains the enabled settings corresponding to the given input option types for a given
SecureFile LOB.
Purpose
Obtains the enabled settings corresponding to the given input option types for a given
SecureFile LOB.
Syntax
sword OCILobGetOptions ( OCISvcCtx *svchp,
OCIError *errhp,
OCILobLocator *locp,
ub4 option_types,
void *optionsp,
ub4 optionslenp,
ub4 mode );
Parameters
svchp (IN/OUT)
The service context handle.
errhp (IN/OUT)
An error handle that you can pass to
OCIErrorGet()
for diagnostic information when
there is an error.
locp (IN/OUT)
The LOB locator or
BFILE
locator that uniquely references the LOB or
BFILE
. This
locator must have been obtained from the server specified by
svchp
.
option_types (IN)
The given option types that can be combined by a bit-wise inclusive
OR
(symbol "|"):
•Compression -
OCI_LOB_OPT_COMPRESS
•Encryption -
OCI_LOB_OPT_ENCRYPT
•Deduplication -
OCI_LOB_OPT_DEDUPLICATE
optionsp (OUT)
The current settings for each of the option types given. Possible values are:
•
OCI_LOB_OPT_COMPRESS_ON
Chapter 26
LOB Functions
26-52

•
OCI_LOB_OPT_ENCRYPT_ON
•
OCI_LOB_OPT_DEDUPLICATE_ON
optionslenp (OUT)
The length of the value in
optionsp
.
mode (IN)
Reserved for future use. Pass in 0.
Comments
You can only specify option types that have been enabled on the column. An error is
returned when an attempt is made to get the value of an option type that is not
enabled on the column. For example, if you have a LOB column with compression
enabled, and you call
OCILobGetOptions()
with
OCI_LOB_OPT_ENCRYPT
set in the
option_types
parameter, an error occurs.
Note that the returned value is a
ub4
pointer cast as a
void
pointer to allow for future
expansion of option types and values. The
optionslenp
returned should be equal to
sizeof(ub4)
.
Related Topics
•OCILobSetOptions()
Enables option settings for a SecureFile LOB.
•OCIErrorGet()
Returns an error message and an Oracle Database error code.
26.3.25 OCILobGetStorageLimit()
Gets the maximum length of an internal LOB (
BLOB
,
CLOB
, or
NCLOB
) in bytes.
Purpose
Gets the maximum length of an internal LOB (
BLOB
,
CLOB
, or
NCLOB
) in bytes.
Syntax
sword OCILobGetStorageLimit ( OCISvcCtx *svchp,
OCIError *errhp,
OCILobLocator *locp,
oraub8 *limitp );
Parameters
svchp (IN)
The service context handle.
errhp (IN/OUT)
An error handle that you can pass to
OCIErrorGet()
for diagnostic information when
there is an error.
locp (IN)
A LOB locator that uniquely references the LOB. The locator must have been one that
was obtained from the server specified by
svchp
.
Chapter 26
LOB Functions
26-53

limitp (OUT)
The maximum length of the LOB (in bytes) that can be stored in the database.
Comments
Because block size ranges from 2 KB to 32 KB, the maximum LOB size ranges from 8
terabytes to 128 terabytes (TB) for LOBs.
Related Topics
•OCILobGetChunkSize()
Gets the chunk size of a LOB.
•OCIErrorGet()
Returns an error message and an Oracle Database error code.
•About Using LOBs of Size Greater than 4 GB
Starting with Oracle Database 10g Release 1 of OCI, functions were introduced to
support LOBs of size greater than 4 GB. These new functions can also be used in
new applications for LOBs of less than 4 GB.
26.3.26 OCILobIsEqual()
Compares two LOB or
BFILE
locators for equality.
Purpose
Compares two LOB or
BFILE
locators for equality.
Syntax
sword OCILobIsEqual ( OCIEnv *envhp,
const OCILobLocator *x,
const OCILobLocator *y,
boolean *is_equal );
Parameters
envhp (IN)
The OCI environment handle.
x (IN)
LOB locator to compare.
y (IN)
LOB locator to compare.
is_equal (OUT)
TRUE
, if the LOB locators are equal;
FALSE
if they are not.
Comments
Compares the given LOB or
BFILE
locators for equality. Two LOB or
BFILE
locators are
equal if and only if they both refer to the same LOB or
BFILE
value.
Two
NULL
locators are considered not equal by this function.
Chapter 26
LOB Functions
26-54

Related Topics
•OCILobAssign()
Assigns one LOB or
BFILE
locator to another
•OCILobLocatorIsInit()
Tests to see if a given LOB or
BFILE
locator is initialized.
26.3.27 OCILobIsOpen()
Tests whether a LOB or
BFILE
is open.
Purpose
Tests whether a LOB or
BFILE
is open.
Syntax
sword OCILobIsOpen ( OCISvcCtx *svchp,
OCIError *errhp,
OCILobLocator *locp,
boolean *flag );
Parameters
svchp (IN)
The service context handle.
errhp (IN/OUT)
An error handle that can be passed to
OCIErrorGet()
for diagnostic information when
there is an error.
locp (IN)
Pointer to the LOB locator being examined. The locator can refer to an internal or
external LOB.
flag (OUT)
Returns
TRUE
if the internal LOB is open or if the
BFILE
was opened using the input
locator. Returns
FALSE
if it was not.
Comments
Checks to see if the internal LOB is open or if the
BFILE
was opened using the input
locator.
For BFILEs
If the input
BFILE
locator was never passed to
OCILobOpen()
or
OCILobFileOpen()
, the
BFILE
is considered not to be opened by this
BFILE
locator. However, a different
BFILE
locator may have opened the
BFILE
. Multiple opens can be performed on the same
BFILE
using different locators. In other words, openness is associated with a specific
locator for
BFILEs
.
For internal LOBs
Openness is associated with the LOB, not with the locator. If
locator1
opened the
LOB, then
locator2
also sees the LOB as open.
For internal LOBs, this call requires a server round-trip because it checks the state on
the server to see if the LOB is open. For external LOBs (
BFILEs
), this call also requires
Chapter 26
LOB Functions
26-55

a round-trip because the operating system file on the server side must be checked to
see if it is open.
Related Topics
•OCILobClose()
Closes a previously opened LOB or
BFILE
.
•OCILobFileCloseAll()
Closes all open
BFILE
s on a given service context.
•OCILobFileExists()
Tests to see if the
BFILE
exists on the server's operating system.
•OCILobFileClose()
Closes a previously opened
BFILE
.
•OCILobFileIsOpen()
Tests to see if the
BFILE
is open.
•OCILobFileOpen()
Opens a
BFILE
on the file system of the server for read-only access.
•OCILobOpen()
Opens a LOB, internal or external, in the indicated mode.
•OCIErrorGet()
Returns an error message and an Oracle Database error code.
•Functions for Opening and Closing LOBs
OCI provides functions to explicitly open a LOB,
OCILobOpen()
, to close a LOB,
OCILobClose()
, and to test whether a LOB is open,
OCILobIsOpen()
.
26.3.28 OCILobIsTemporary()
Tests if a locator points to a temporary LOB.
Purpose
Tests if a locator points to a temporary LOB.
Syntax
sword OCILobIsTemporary(OCIEnv *envhp,
OCIError *errhp,
OCILobLocator *locp,
boolean *is_temporary);
Parameters
envhp (IN)
The OCI environment handle.
errhp (IN/OUT)
An error handle that you can pass to
OCIErrorGet()
for diagnostic information when
there is an error.
locp (IN)
The locator to test.
Chapter 26
LOB Functions
26-56

is_temporary (OUT)
Returns
TRUE
if the LOB locator points to a temporary LOB;
FALSE
if it does not.
Comments
This function tests a locator to determine if it points to a temporary LOB. If so,
is_temporary
is set to
TRUE
. If not,
is_temporary
is set to
FALSE
.
Related Topics
•OCILobCreateTemporary()
Creates a temporary LOB.
•OCILobFreeTemporary()
Frees a temporary LOB.
•OCIErrorGet()
Returns an error message and an Oracle Database error code.
26.3.29 OCILobLoadFromFile2()
Loads and copies all or a portion of the file into an internal LOB. This function must be
used for LOBs of size greater than 4 GB.
Purpose
You can also use this function for LOBs smaller than 4 GB.
Syntax
sword OCILobLoadFromFile2 ( OCISvcCtx *svchp,
OCIError *errhp,
OCILobLocator *dst_locp,
OCILobLocator *src_locp,
oraub8 amount,
oraub8 dst_offset,
oraub8 src_offset );
Parameters
svchp (IN)
The service context handle.
errhp (IN/OUT)
An error handle that you can pass to
OCIErrorGet()
for diagnostic information when
there is an error.
dst_locp (IN/OUT)
A locator uniquely referencing the destination internal LOB, that may be of type
BLOB
,
CLOB
, or
NCLOB
.
src_locp (IN/OUT)
A locator uniquely referencing the source
BFILE
.
amount (IN)
The number of bytes to be loaded.
Chapter 26
LOB Functions
26-57

dst_offset (IN)
This is the absolute offset for the destination LOB. For character LOBs, it is the
number of characters from the beginning of the LOB at which to begin writing. For
binary LOBs, it is the number of bytes from the beginning of the LOB from which to
begin reading. The offset starts at 1.
src_offset (IN)
This is the absolute offset for the source
BFILE
. It is the number of bytes from the
beginning of the
BFILE
. The offset starts at 1.
Comments
Loads and copies a portion or all of a
BFILE
value into an internal LOB as specified.
The data is copied from the source
BFILE
to the destination internal LOB (
BLOB
or
CLOB
).
No character set conversions are performed when copying the
BFILE
data to a
CLOB
or
NCLOB
. Also, when binary data is loaded into a
BLOB
, no character set conversions are
performed. Therefore, the
BFILE
data must be in the same character set as the LOB in
the database. No error checking is performed to verify this.
OCILobLoadFromFile2()
throws an error when a remote locator is passed to it.
The source (
src_locp
) and the destination (
dst_locp
) LOBs must exist. If the data
exists at the destination's start position, it is overwritten with the source data. If the
destination's start position is beyond the end of the current data, zero-byte fillers (for
BLOB
s) or spaces (for
CLOB
s) are written into the destination LOB from the end of the
data to the beginning of the newly written data from the source. The destination LOB is
extended to accommodate the newly written data if it extends beyond the current
length of the destination LOB.
It is an error to extend the destination LOB beyond the maximum length allowed (4
gigabytes) (see
OCILobLoadFromFile2()
to use for LOBs of size greater than 4 GB) or to
try to copy from a NULL
BFILE
.
It is not mandatory that you wrap this LOB operation inside the open or close calls. If
you did not open the LOB before performing this operation, then the functional and
domain indexes on the LOB column are updated during this call. However, if you did
open the LOB before performing this operation, then you must close it before you
commit your transaction. When an internal LOB is closed, it updates the functional and
domain indexes on the LOB column.
If you do not wrap your LOB operations inside the open or close API, then the
functional and domain indexes are updated each time you write to the LOB. This can
adversely affect performance. If you have functional or domain indexes, Oracle
recommends that you enclose write operations to the LOB within the open or close
statements.
Related Topics
•OCILobAppend()
Appends a LOB value at the end of another LOB as specified.
•OCILobWrite2()
Writes a buffer into a LOB. This function must be used for LOBs of size greater
than 4 GB.
•OCILobTrim2()
Truncates the LOB value to a shorter length. This function must be used for LOBs
of size greater than 4 GB.
Chapter 26
LOB Functions
26-58

•OCILobCopy2()
Copies all or a portion of a LOB value into another LOB value.
•OCILobGetLength2()
Gets the length of a LOB. This function must be used for LOBs of size greater than
4 GB.
•OCILobWriteAppend2()
Writes data starting at the end of a LOB. This function must be used for LOBs of
size greater than 4 GB.
•OCIErrorGet()
Returns an error message and an Oracle Database error code.
26.3.30 OCILobLocatorAssign()
Assigns one LOB or
BFILE
locator to another.
Purpose
Assigns one LOB or
BFILE
locator to another.
Syntax
sword OCILobLocatorAssign ( OCISvcCtx *svchp,
OCIError *errhp,
const OCILobLocator *src_locp,
OCILobLocator **dst_locpp );
Parameters
svchp (IN/OUT)
The OCI service context handle.
errhp (IN/OUT)
An error handle that you can pass to
OCIErrorGet()
for diagnostic information when
there is an error.
src_locp (IN)
The LOB or
BFILE
locator to copy from.
dst_locpp (IN/OUT)
The LOB or
BFILE
locator to copy to. The caller must allocate space for the
OCILobLocator
by calling
OCIDescriptorAlloc()
.
Comments
This call assigns the source locator to the destination locator. After the assignment,
both locators refer to the same LOB data. For internal LOBs, the source locator's LOB
data gets copied to the destination locator's LOB data only when the destination
locator gets stored in the table. Therefore, issuing a flush of the object containing the
destination locator copies the LOB data. For
BFILE
s, only the locator that refers to the
operating system file is copied to the table; the operating system file is not copied.
OCILobLocatorAssign()
throws an error when a remote locator is passed to it.
Note that this call is similar to
OCILobAssign()
, but
OCILobLocatorAssign()
takes an OCI
service handle pointer instead of an OCI environment handle pointer. Also,
Chapter 26
LOB Functions
26-59

OCILobLocatorAssign()
can be used for temporary LOBs, but
OCILobAssign()
cannot be
used for temporary LOBs.
Note:
If the
OCILobLocatorAssign()
function fails, the target locator is not restored to
its previous state. The target locator should not be used in subsequent
operations unless it is reinitialized.
If the destination locator is for a temporary LOB, the destination temporary LOB is
freed before the source LOB locator is assigned to it.
If the source LOB locator refers to a temporary LOB, the destination is made into a
temporary LOB too. The source and the destination are conceptually different
temporary LOBs. In the
OCI_DEFAULT
mode, the source temporary LOB is deep copied,
and a destination locator is created to refer to the new deep copy of the temporary
LOB. Hence
OCILobIsEqual()
returns
FALSE
after the
OCILobLocatorAssign()
call.
However, in the
OCI_OBJECT
mode, an optimization is made to minimize the number of
deep copies, so the source and destination locators point to the same LOB until any
modification is made through either LOB locator. Hence
OCILobIsEqual()
returns
TRUE
right after
OCILobLocatorAssign()
until the first modification. In both these cases, after
the
OCILobLocatorAssign()
, any changes to the source or the destination do not reflect
in the other (that is, destination or source) LOB. If you want the source and the
destination to point to the same LOB and want your changes to reflect in the other,
then you must use the equal sign to ensure that the two LOB locator pointers refer to
the same LOB locator.
Related Topics
•OCIDescriptorAlloc()
Allocates storage to hold descriptors or LOB locators.
•OCILobAssign()
Assigns one LOB or
BFILE
locator to another
•OCILobIsEqual()
Compares two LOB or
BFILE
locators for equality.
•OCILobLocatorIsInit()
Tests to see if a given LOB or
BFILE
locator is initialized.
•OCIErrorGet()
Returns an error message and an Oracle Database error code.
26.3.31 OCILobLocatorIsInit()
Tests to see if a given LOB or
BFILE
locator is initialized.
Purpose
Tests to see if a given LOB or
BFILE
locator is initialized.
Syntax
sword OCILobLocatorIsInit ( OCIEnv *envhp,
OCIError *errhp,
Chapter 26
LOB Functions
26-60

const OCILobLocator *locp,
boolean *is_initialized );
Parameters
envhp (IN/OUT)
OCI environment handle.
errhp (IN/OUT)
An error handle that you can pass to
OCIErrorGet()
for diagnostic information when
there is an error.
locp (IN)
The LOB or
BFILE
locator being tested.
is_initialized (OUT)
Returns
TRUE
if the given LOB or
BFILE
locator is initialized; returns
FALSE
if it is not.
Comments
Tests to see if a given LOB or
BFILE
locator is initialized.
Internal LOB locators can be initialized by one of these methods:
•Selecting a non-
NULL
LOB into the locator
•Pinning an object that contains a non-
NULL
LOB attribute by
OCIObjectPin()
•Setting the locator to empty by
OCIAttrSet()
See Also:
LOB Descriptor and LOB Locator Attributes
BFILE
locators can be initialized by one of these methods:
•Selecting a non-
NULL
BFILE
into the locator
•Pinning an object that contains a non-
NULL
BFILE
attribute by
OCIObjectPin()
•Calling OCILobFileSetName()
Related Topics
•OCIObjectPin()
Pins a referenceable object.
•OCIAttrSet()
Sets the value of an attribute of a handle or a descriptor.
•OCILobIsEqual()
Compares two LOB or
BFILE
locators for equality.
•OCIErrorGet()
Returns an error message and an Oracle Database error code.
Chapter 26
LOB Functions
26-61

26.3.32 OCILobOpen()
Opens a LOB, internal or external, in the indicated mode.
Purpose
Opens a LOB, internal or external, in the indicated mode.
Syntax
sword OCILobOpen ( OCISvcCtx *svchp,
OCIError *errhp,
OCILobLocator *locp,
ub1 mode );
Parameters
svchp (IN)
The service context handle.
errhp (IN/OUT)
An error handle that you can pass to
OCIErrorGet()
for diagnostic information when
there is an error.
locp (IN/OUT)
The LOB to open. The locator can refer to an internal or external LOB.
mode (IN)
The mode in which to open the LOB or
BFILE
. In Oracle8i or later, valid modes for
LOBs are
OCI_LOB_READONLY
and
OCI_LOB_READWRITE
. Note that
OCI_FILE_READONLY
exists
as input to
OCILobFileOpen()
.
OCI_FILE_READONLY
can be used with
OCILobOpen()
if the
input locator is for a
BFILE
.
Comments
It is an error to open the same LOB twice.
BFILE
s cannot be opened in read/write
mode. If a user tries to write to a LOB or
BFILE
that was opened in read-only mode, an
error is returned.
Opening a LOB requires a round-trip to the server for both internal and external LOBs.
For internal LOBs, the open triggers other code that relies on the open call. For
external LOBs (
BFILE
s), open requires a round-trip because the actual operating
system file on the server side is being opened.
It is not necessary to open a LOB to perform operations on it. When using function-
based indexes, extensible indexes or context, and making multiple calls to update or
write to the LOB, you should first call
OCILobOpen()
, then update the LOB as many
times as you want, and finally call
OCILobClose()
. This sequence of operations ensures
that the indexes are only updated once at the end of all the write operations instead of
once for each write operation.
It is not mandatory that you wrap all LOB operations inside the open and close calls.
However, if you open a LOB, then you must close it before you commit your
transaction. When an internal LOB is closed, it updates the functional and domain
indexes on the LOB column. It is an error to commit the transaction before closing all
opened LOBs that were opened by the transaction.
Chapter 26
LOB Functions
26-62

When the error is returned, the LOB is no longer marked as open, but the transaction
is successfully committed. Hence, all the changes made to the LOB and non-LOB data
in the transaction are committed, but the domain and function-based indexing are not
updated. If this happens, rebuild your functional and domain indexes on the LOB
column.
If you do not wrap your LOB operations inside the open or close API, then the
functional and domain indexes are updated each time you write to the LOB. This can
adversely affect performance, so if you have functional or domain indexes, Oracle
recommends that you enclose write operations to the LOB within the open or close
statements.
Related Topics
•OCILobClose()
Closes a previously opened LOB or
BFILE
.
•OCILobFileCloseAll()
Closes all open
BFILE
s on a given service context.
•OCILobFileExists()
Tests to see if the
BFILE
exists on the server's operating system.
•OCILobFileClose()
Closes a previously opened
BFILE
.
•OCILobFileIsOpen()
Tests to see if the
BFILE
is open.
•OCILobFileOpen()
Opens a
BFILE
on the file system of the server for read-only access.
•OCILobIsOpen()
Tests whether a LOB or
BFILE
is open.
•OCIErrorGet()
Returns an error message and an Oracle Database error code.
•Functions for Opening and Closing LOBs
OCI provides functions to explicitly open a LOB,
OCILobOpen()
, to close a LOB,
OCILobClose()
, and to test whether a LOB is open,
OCILobIsOpen()
.
26.3.33 OCILobRead2()
Reads a portion of a LOB or
BFILE
, as specified by the call, into a buffer. This function
must be used for LOBs of size greater than 4 GB.
Purpose
You can also use this function for LOBs smaller than 4 GB.
Syntax
sword OCILobRead2 ( OCISvcCtx *svchp,
OCIError *errhp,
OCILobLocator *locp,
oraub8 *byte_amtp,
oraub8 *char_amtp,
oraub8 offset,
void *bufp,
oraub8 bufl,
Chapter 26
LOB Functions
26-63

ub1 piece,
void *ctxp,
OCICallbackLobRead2 (cbfp)
( void *ctxp,
const void *bufp,
oraub8 lenp,
ub1 piecep
void **changed_bufpp,
oraub8 *changed_lenp
)
ub2 csid,
ub1 csfrm );
Parameters
svchp (IN/OUT)
The service context handle.
errhp (IN/OUT)
An error handle that you can pass to
OCIErrorGet()
for diagnostic information when
there is an error.
locp (IN)
A LOB or
BFILE
locator that uniquely references the LOB or
BFILE
. This locator must
have been a locator that was obtained from the server specified by
svchp
.
byte_amtp (IN/OUT)
IN - The number of bytes to read from the database. Used for
BLOB
and
BFILE
always.
For
CLOB
and
NCLOB
, it is used only when
char_amtp
is zero.
OUT - The number of bytes read into the user buffer.
char_amtp (IN/OUT)
IN - The maximum number of characters to read into the user buffer. Ignored for
BLOB
and
BFILE
.
OUT - The number of characters read into the user buffer. Undefined for
BLOB
and
BFILE
.
offset (IN)
On input, this is the absolute offset from the beginning of the LOB value. For
character LOBs (
CLOB
s,
NCLOB
s), it is the number of characters from the beginning of
the LOB; for binary LOBs or
BFILE
s, it is the number of bytes. The first position is 1.
If you use streaming (by polling or a callback), specify the offset in the first call; in
subsequent polling calls, the offset parameter is ignored. When you use a callback,
there is no offset parameter.
bufp (IN/OUT)
The pointer to a buffer into which the piece is read. The length of the allocated
memory is assumed to be
bufl
.
bufl (IN)
The length of the buffer in octets. This value differs from the
amtp
value for
CLOB
s and
for
NCLOB
s (
csfrm
=
SQLCS_NCHAR
) when the
amtp
parameter is specified in terms of
characters, and the
bufl
parameter is specified in terms of bytes.
piece (IN)
OCI_ONE_PIECE
- The call never assumes polling. If the amount indicated is more than
the buffer length, then the buffer is filled as much as possible.
Chapter 26
LOB Functions
26-64

For polling, pass
OCI_FIRST_PIECE
the first time and
OCI_NEXT_PIECE
in subsequent calls.
OCI_FIRST_PIECE
should be passed while using the callback.
ctxp (IN)
The context pointer for the callback function. Can be
NULL
.
cbfp (IN)
A callback that can be registered to be called for each piece. If this is
NULL
, then
OCI_NEED_DATA
is returned for each piece.
The callback function must return
OCI_CONTINUE
for the read to continue. If any other
error code is returned, the LOB read is terminated.
ctxp (IN)
The context for the callback function. Can be
NULL
.
bufp (IN/OUT)
A buffer pointer for the piece.
lenp (IN)
The length in bytes of the current piece in
bufp
.
piecep (IN)
Which piece:
OCI_FIRST_PIECE
,
OCI_NEXT_PIECE
, or
OCI_LAST_PIECE
.
changed_bufpp (OUT)
The callback function can put the address of a new buffer if it prefers to use a new
buffer for the next piece to read. The default old buffer
bufp
is used if this parameter is
set to
NULL
.
changed_lenp (OUT)
Length of the new buffer, if provided.
csid (IN)
The character set ID of the buffer data. If this value is 0, then
csid
is set to the client's
NLS_LANG
or
NLS_CHAR
value, depending on the value of
csfrm
. It is never assumed to be
the server character set, unless the server and client have the same settings.
csfrm (IN)
The character set form of the buffer data. The
csfrm
parameter must be consistent
with the type of the LOB.
The
csfrm
parameter has two possible nonzero values:
•
SQLCS_IMPLICIT
- Database character set ID
•
SQLCS_NCHAR
- NCHAR character set ID
The default value is
SQLCS_IMPLICIT
. If
csfrm
is not specified, the default is assumed.
Comments
Reads a portion of a LOB or
BFILE
as specified by the call into a buffer. It is an error to
try to read from a
NULL
LOB or
BFILE
.
Chapter 26
LOB Functions
26-65

Note:
When you read or write LOBs, specify a character set form (
csfrm
) that
matches the form of the locator itself.
For
BFILE
s, the operating system file must exist on the server, and it must have been
opened by
OCILobFileOpen()
or
OCILobOpen()
using the input locator. Oracle Database
must have permission to read the operating system file, and the user must have read
permission on the directory object.
When you use the polling mode for
OCILobRead2()
, the first call must specify values for
offset
and
amtp
, but on subsequent polling calls to
OCILobRead2()
, you need not specify
these values.
If the LOB is a
BLOB
, the
csid
and
csfrm
parameters are ignored.
Note:
To terminate an
OCILobRead2()
operation and free the statement handle, use
the
OCIBreak()
call.
The following points apply to reading LOB data in streaming mode:
•When you use polling mode, be sure to specify the
char_amtp
and
byte_amtp
and
offset parameters only in the first call to
OCILobRead2()
. On subsequent polling calls
these parameters are ignored. If both
byte_amtp
and
char_amtp
are set to point to
zero and
OCI_FIRST_PIECE
is passed, then polling mode is assumed and data is
read till the end of the LOB. On output,
byte_amtp
gives the number of bytes read
in the current piece.
For
CLOB
s and
NCLOB
s,
char_amtp
gives the number of characters read in the current
piece.
For
CLOB
s and
NCLOB
s, if you do not pass
char_amtp
, then
char_amtp
is calculated
internally as
byte_amtp
/
max char width
, so if
max char width
is 4,
char_amtp
is
calculated as
byte_amtp
/4. Thus,
OCILobRead2()
does not calculate how many bytes
are required for each character. Instead,
OCILobRead2()
fetches in the worst case
the number of characters that can fit in
byte_amtp
. To fill the buffer, check the
byte_amtp
parameter to see how much of the buffer is filled, then call
OCILobRead2()
again to fetch the remaining bytes.
•When you use callbacks, the
len
parameter, which is input to the callback,
indicates how many bytes are filled in the buffer. Check the
len
parameter during
your callback processing, because the entire buffer cannot be filled with data.
•When you use polling, look at the
byte_amtp
parameter to see how much the buffer
is filled for the current piece. For
CLOB
s and
NCLOB
s,
char_amtp
returns the number of
characters read in the buffer as well.
To read data in UTF-16 format, set the
csid
parameter to
OCI_UTF16ID
. If the c
sid
parameter is set, it overrides the
NLS_LANG
environment variable.
Chapter 26
LOB Functions
26-66

Related Topics
•OCILobFileOpen()
Opens a
BFILE
on the file system of the server for read-only access.
•OCILobOpen()
Opens a LOB, internal or external, in the indicated mode.
•OCIBreak()
Performs an immediate asynchronous break.
•OCILobWrite2()
Writes a buffer into a LOB. This function must be used for LOBs of size greater
than 4 GB.
•OCILobFileSetName()
Sets the directory object and file name in the
BFILE
locator.
•OCILobWriteAppend2()
Writes data starting at the end of a LOB. This function must be used for LOBs of
size greater than 4 GB.
•OCIErrorGet()
Returns an error message and an Oracle Database error code.
See Also:
•PL/SQL REF CURSORs and Nested Tables in OCI for additional
information about Unicode format
•Oracle Database SecureFiles and Large Objects Developer's Guide for a
description of
BFILE
s
•The demonstration programs included with your Oracle Database
installation for a code sample showing the use of LOB reads and writes.
•OCI Demonstration Programs
•Runtime Data Allocation and Piecewise Operations in OCI for general
information about piecewise OCI operations
•Polling Mode Operations in OCI
26.3.34 OCILobSetContentType()
Sets a content type string for the data in the SecureFile to something that can be used
by an application.
Purpose
Sets a content type string for the data in the SecureFile to something that can be used
by an application.
Syntax
sword OCILobSetContentType ( OCIEnv *envhp,
OCISvcCtx *svchp,
OCIError *errhp,
OCILobLocator *lobp,
Chapter 26
LOB Functions
26-67

const oratext *contenttypep,
ub4 contenttypelen,
ub4 mode);
Parameters
envhp (IN)
The environment handle.
svchp (IN)
The service context handle.
errhp (IN/OUT)
An error handle that can be passed to
OCIErrorGet()
for diagnostic information when
there is an error.
lobp (IN)
A LOB locator that uniquely references a LOB.
contenttypep (IN)
The
contenttype
to be set for the given LOB.
contenttypelen (IN)
The size of
contenttype
in bytes. The size must be less than or equal to
OCI_LOB_CONTENTTYPE_MAXSIZE
bytes.
mode (IN)
For future use. Pass zero now.
Comments
This function only works on SecureFiles. If
lobp
is not a SecureFile, then the error
SECUREFILE_WRONGTYPE
is returned. If
lobp
is buffered, a temporary LOB, or an abstract
LOB, then the error
SECUREFILE_BADLOB
is returned.
The maximum possible size of the
ContentType
string is defined as:
#define OCI_LOB_CONTENTTYPE_MAXSIZE 128
The
ContentType
is ASCII (that is, 1-byte/7-bit UTF8).
To clear an existing
contenttype
set on a SecureFile, invoke
OCILobSetContentType()
with
contenttypep
set to (
oratext *)0
and
contenttypelen
set to
0
.
Related Topics
•OCILobGetContentType()
Gets the user-specified content type string for the data in a SecureFile, if set.
•OCIErrorGet()
Returns an error message and an Oracle Database error code.
26.3.35 OCILobSetOptions()
Enables option settings for a SecureFile LOB.
Purpose
Enables option settings for a SecureFile LOB.
Chapter 26
LOB Functions
26-68

Syntax
sword OCILobSetOptions ( OCISvcCtx *svchp,
OCIError *errhp,
OCILobLocator *locp,
ub4 option_types,
void *optionsp,
ub4 optionslen,
ub4 mode );
Parameters
svchp (IN/OUT)
The service context handle.
errhp (IN/OUT)
An error handle that you can pass to
OCIErrorGet()
for diagnostic information when
there is an error.
locp (IN/OUT)
The LOB locator that uniquely references the LOB. This locator must have been a
locator that was obtained from the server specified by
svchp
.
option_types (IN)
You can specify multiple option types and values by using the bit-wise inclusive OR
("|"). An error results if you specify an
option_types
value that is not enabled on the
LOB column.
•Compression —
OCI_LOB_OPT_COMPRESS
•Encryption —
OCI_LOB_OPT_ENCRYPT
•Deduplication —
OCI_LOB_OPT_DEDUPLICATE
•Allocation size —
OCI_LOB_OPT_ALLOCSIZE
•Content type —
OCI_LOB_OPT_CONTENTTYPE
•Modification time —
OCI_LOB_OPT_MODTIME
optionsp (IN)
The possible settings are:
•
OCI_LOB_OPT_COMPRESS_OFF
•
OCI_LOB_OPT_COMPRESS_ON
•
OCI_LOB_ENCRYPT_OFF
•
OCI_LOB_ENCRYPT_ON
•
OCI_LOB_OPT_DEDUPLICATE_OFF
•
OCI_LOB_OPT_DEDUPLICATE_ON
optionslen (IN)
The length of the value in
optionsp
. Note that the only valid length at this time is
sizeof(ub4)
.
mode (IN)
Reserved for future use. Pass in 0.
Chapter 26
LOB Functions
26-69

Related Topics
•OCILobGetOptions()
Obtains the enabled settings corresponding to the given input option types for a
given SecureFile LOB.
•OCIErrorGet()
Returns an error message and an Oracle Database error code.
26.3.36 OCILobTrim2()
Truncates the LOB value to a shorter length. This function must be used for LOBs of
size greater than 4 GB.
Purpose
You can also use this function for LOBs smaller than 4 GB.
Syntax
sword OCILobTrim2 ( OCISvcCtx *svchp,
OCIError *errhp,
OCILobLocator *locp,
oraub8 newlen );
Parameters
svchp (IN)
The service context handle.
errhp (IN/OUT)
An error handle that you can pass to
OCIErrorGet()
for diagnostic information when
there is an error.
locp (IN/OUT)
An internal LOB locator that uniquely references the LOB. This locator must have
been a locator that was obtained from the server specified by
svchp
.
newlen (IN)
The new length of the LOB value, which must be less than or equal to the current
length. For character LOBs, it is the number of characters; for binary LOBs and
BFILE
s, it is the number of bytes in the LOB.
Comments
This function trims the LOB data to a specified shorter length. The function returns an
error if
newlen
is greater than the current LOB length. This function is valid only for
internal LOBs.
BFILE
s are not allowed.
It is not mandatory that you wrap this LOB operation inside the open or close calls. If
you did not open the LOB before performing this operation, then the functional and
domain indexes on the LOB column are updated during this call. However, if you did
open the LOB before performing this operation, then you must close it before you
commit your transaction. When an internal LOB is closed, it updates the functional and
domain indexes on the LOB column.
If you do not wrap your LOB operations inside the open or close API, then the
functional and domain indexes are updated each time you write to the LOB. This can
Chapter 26
LOB Functions
26-70

adversely affect performance. If you have functional or domain indexes, Oracle
recommends that you enclose write operations to the LOB within the open or close
statements.
Related Topics
•OCILobRead2()
Reads a portion of a LOB or
BFILE
, as specified by the call, into a buffer. This
function must be used for LOBs of size greater than 4 GB.
•OCILobAppend()
Appends a LOB value at the end of another LOB as specified.
•OCILobCopy2()
Copies all or a portion of a LOB value into another LOB value.
•OCILobErase2()
Erases a specified portion of the internal LOB data starting at a specified offset.
•OCILobWrite2()
Writes a buffer into a LOB. This function must be used for LOBs of size greater
than 4 GB.
•OCILobWriteAppend2()
Writes data starting at the end of a LOB. This function must be used for LOBs of
size greater than 4 GB.
•OCIErrorGet()
Returns an error message and an Oracle Database error code.
26.3.37 OCILobWrite2()
Writes a buffer into a LOB. This function must be used for LOBs of size greater than 4
GB.
Purpose
You can also use this function for LOBs smaller than 4 GB.
Syntax
sword OCILobWrite2 ( OCISvcCtx *svchp,
OCIError *errhp,
OCILobLocator *locp,
oraub8 *byte_amtp,
oraub8 *char_amtp,
oraub8 offset,
void *bufp,
oraub8 buflen,
ub1 piece,
void *ctxp,
OCICallbackLobWrite2 (cbfp)
(
void *ctxp,
void *bufp,
oraub8 *lenp,
ub1 *piecep
void **changed_bufpp,
oraub8 *changed_lenp
)
Chapter 26
LOB Functions
26-71

ub2 csid,
ub1 csfrm );
Parameters
svchp (IN/OUT)
The service context handle.
errhp (IN/OUT)
An error handle that you can pass to
OCIErrorGet()
for diagnostic information when
there is an error.
locp (IN/OUT)
An internal LOB locator that uniquely references the LOB. This locator must have
been a locator that was obtained from the server specified by
svchp
.
byte_amtp (IN/OUT)
IN - The number of bytes to write to the database. Always used for
BLOB
. For
CLOB
and
NCLOB
it is used only when
char_amtp
is zero.
OUT - The number of bytes written to the database. In polling mode, it is the length of
the piece, in bytes, just written.
char_amtp (IN/OUT)
IN - The maximum number of characters to write to the database. Ignored for
BLOB
.
OUT - The number of characters written to the database. Undefined for
BLOB
. In polling
mode, it is the length of the piece, in characters, just written.
offset (IN)
On input, it is the absolute offset from the beginning of the LOB value. For character
LOBs, it is the number of characters from the beginning of the LOB; for binary LOBs,
it is the number of bytes. The first position is 1.
If you use streaming (by polling or a callback), specify the offset in the first call; in
subsequent polling calls, the offset parameter is ignored. When you use a callback,
there is no offset parameter.
bufp (IN)
The pointer to a buffer from which the piece is written. The length of the data in the
buffer is assumed to be the value passed in
buflen
. Even if the data is being written in
pieces using the polling method,
bufp
must contain the first piece of the LOB when
this call is invoked. If a callback is provided,
bufp
must not be used to provide data or
an error results.
buflen (IN)
The length, in bytes, of the data in the buffer. This value differs from the
char_amtp
value for
CLOB
s and
NCLOB
s when the amount is specified in terms of characters using
the
char_amtp
parameter, and the
buflen
parameter is specified in terms of bytes.
Note:
This parameter assumes an 8-bit byte. If your operating system uses a
longer byte, you must adjust the value of
buflen
accordingly.
Chapter 26
LOB Functions
26-72

piece (IN)
Which piece of the buffer is being written. The default value for this parameter is
OCI_ONE_PIECE
, indicating that the buffer is written in a single piece.
The following other values are also possible for piecewise or callback mode:
OCI_FIRST_PIECE
,
OCI_NEXT_PIECE
, and
OCI_LAST_PIECE
.
ctxp (IN)
The context for the callback function. Can be
NULL
.
cbfp (IN)
A callback that can be registered to be called for each piece in a piecewise write. If
this is
NULL
, the standard polling method is used.
The callback function must return
OCI_CONTINUE
for the write to continue. If any other
error code is returned, the LOB write is terminated. The callback takes the following
parameters:
ctxp (IN)
The context for the callback function. Can be
NULL
.
bufp (IN/OUT)
A buffer pointer for the piece. This is the same as the
bufp
passed as an input to the
OCILobWrite()
routine.
lenp (IN/OUT)
The length (in bytes) of the data in the buffer (IN), and the length (in bytes) of the
current piece in
bufp
(OUT).
piecep (OUT)
Which piece:
OCI_NEXT_PIECE
or
OCI_LAST_PIECE
.
changed_bufpp (OUT)
The callback function can put the address of a new buffer if it prefers to use a new
buffer for next piece to read. The default old buffer
bufp
is used if this parameter is set
to
NULL
.
changed_lenp (OUT)
Length of the new buffer, if provided.
csid (IN)
The character set ID of the data in the buffer. If this value is 0, then
csid
is set to the
client's
NLS_LANG
or
NLS_CHAR
value, depending on the value of
csfrm
.
csfrm (IN)
The character set form of the buffer data. The
csfrm
parameter must be consistent
with the type of the LOB.
The
csfrm
parameter has two possible nonzero values:
•
SQLCS_IMPLICIT
- Database character set ID
•
SQLCS_NCHAR
- NCHAR character set ID
The default value is
SQLCS_IMPLICIT
.
Comments
Writes a buffer into an internal LOB as specified. If LOB data exists, it is overwritten
with the data stored in the buffer. The buffer can be written to the LOB in a single
Chapter 26
LOB Functions
26-73

piece with this call, or it can be provided piecewise using callbacks or a standard
polling method.
Note:
When you read or write LOBs, specify a character set form (
csfrm
) that
matches the form of the locator itself.
When you use the polling mode for
OCILobWrite2()
, the first call must specify values for
offset
,
byte_amtp
, and
char_amtp
, but on subsequent polling calls to
OCILobWrite2()
,
you need not specify these values.
If the value of the
piece
parameter is
OCI_FIRST_PIECE
, data may need to be provided
through callbacks or polling.
If a callback function is defined in the
cbfp
parameter, then this callback function is
invoked to get the next piece after a piece is written to the pipe. Each piece is written
from
bufp
. If no callback function is defined, then
OCILobWrite2()
returns the
OCI_NEED_DATA
error code. The application must call
OCILobWrite2()
again to write more
pieces of the LOB. In this mode, the buffer pointer and the length can be different in
each call if the pieces are of different sizes and from different locations.
A
piece
value of
OCI_LAST_PIECE
terminates the piecewise write, regardless of whether
the polling or callback method is used.
If the amount of data passed to the database (through either input mechanism) is less
than the amount specified by the
byte_amtp
or the
char_amtp
parameter, an ORA-22993
error is returned.
This function is valid for internal LOBs only.
BFILE
s are not allowed, because they are
read-only. If the LOB is a
BLOB
, the
csid
and
csfrm
parameters are ignored.
If both
byte_amtp
and
char_amtp
are set to point to zero amount, and
OCI_FIRST_PIECE
is
given as input, then polling mode is assumed and data is written until you specify
OCI_LAST_PIECE
. For
CLOB
s and
NCLOB
s,
byte_amtp
and
char_amtp
return the data written
by each piece in terms of number of bytes and number of characters respectively. For
BLOB
s,
byte_amtp
returns the number of bytes written by each piece, whereas
char_amtp
is undefined on output.
To write data in UTF-16 format, set the
csid
parameter to
OCI_UTF16ID
. If the
csid
parameter is set, it overrides the
NLS_LANG
environment variable.
It is not mandatory that you wrap this LOB operation inside the open or close calls. If
you did not open the LOB before performing this operation, then the functional and
domain indexes on the LOB column are updated during this call. However, if you did
open the LOB before performing this operation, then you must close it before you
commit your transaction. When an internal LOB is closed, it updates the functional and
domain indexes on the LOB column.
If you do not wrap your LOB operations inside the open or close API, then the
functional and domain indexes are updated each time you write to the LOB. This can
adversely affect performance. If you have functional or domain indexes, Oracle
recommends that you enclose write operations to the LOB within the open or close
statements.
Chapter 26
LOB Functions
26-74

Related Topics
•OCILobRead2()
Reads a portion of a LOB or
BFILE
, as specified by the call, into a buffer. This
function must be used for LOBs of size greater than 4 GB.
•OCILobAppend()
Appends a LOB value at the end of another LOB as specified.
•OCILobCopy2()
Copies all or a portion of a LOB value into another LOB value.
•OCILobWriteAppend2()
Writes data starting at the end of a LOB. This function must be used for LOBs of
size greater than 4 GB.
•OCIErrorGet()
Returns an error message and an Oracle Database error code.
See Also:
•PL/SQL REF CURSORs and Nested Tables in OCI for additional
information about Unicode format
•The demonstration programs included with your Oracle Database
installation for a code sample showing the use of LOB reads and writes.
•OCI Demonstration Programs
•Runtime Data Allocation and Piecewise Operations in OCI for general
information about piecewise OCI operations
•Polling Mode Operations in OCI
26.3.38 OCILobWriteAppend2()
Writes data starting at the end of a LOB. This function must be used for LOBs of size
greater than 4 GB.
Purpose
You can also use this function for LOBs smaller than 4 GB.
Syntax
sword OCILobWriteAppend2 ( OCISvcCtx *svchp,
OCIError *errhp,
OCILobLocator *locp,
oraub8 *byte_amtp,
oraub8 *char_amtp,
void *bufp,
oraub8 buflen,
ub1 piece,
void *ctxp,
OCICallbackLobWrite2 (cbfp)
(
void *ctxp,
void *bufp,
Chapter 26
LOB Functions
26-75

oraub8 *lenp,
ub1 *piecep
void **changed_bufpp,
oraub8 *changed_lenp
)
ub2 csid,
ub1 csfrm);
Parameters
svchp (IN)
The service context handle.
errhp (IN/OUT)
An error handle that you can pass to
OCIErrorGet()
for diagnostic information when
there is an error.
locp (IN/OUT)
An internal LOB locator that uniquely references a LOB.
byte_amtp (IN/OUT)
IN - The number of bytes to write to the database. Used for
BLOB
. For
CLOB
and
NCLOB
it
is used only when
char_amtp
is zero.
OUT - The number of bytes written to the database.
char_amtp (IN/OUT)
IN - The maximum number of characters to write to the database. Ignored for
BLOB
.
OUT - The number of characters written to the database. Undefined for
BLOB
.
bufp (IN)
The pointer to a buffer from which the piece is written. The length of the data in the
buffer is assumed to be the value passed in
buflen
. Even if the data is being written in
pieces,
bufp
must contain the first piece of the LOB when this call is invoked. If a
callback is provided,
bufp
must not be used to provide data or an error results.
buflen (IN)
The length, in bytes, of the data in the buffer. Note that this parameter assumes an 8-
bit byte. If your operating system uses a longer byte, the value of
buflen
must be
adjusted accordingly.
piece (IN)
Which piece of the buffer is being written. The default value for this parameter is
OCI_ONE_PIECE
, indicating that the buffer is written in a single piece. The following other
values are also possible for piecewise or callback mode:
OCI_FIRST_PIECE
,
OCI_NEXT_PIECE
, and
OCI_LAST_PIECE
.
ctxp (IN)
The context for the callback function. Can be
NULL
.
cbfp (IN)
A callback that can be registered to be called for each piece in a piecewise write. If
this is
NULL
, the standard polling method is used. The callback function must return
OCI_CONTINUE
for the write to continue. If any other error code is returned, the LOB
write is terminated. The callback takes the following parameters:
Chapter 26
LOB Functions
26-76

ctxp (IN)
The context for the callback function. Can be
NULL
.
bufp (IN/OUT)
A buffer pointer for the piece.
lenp (IN/OUT)
The length (in bytes) of the data in the buffer (IN), and the length (in bytes) of the
current piece in
bufp
(OUT).
piecep (OUT)
Which piece:
OCI_NEXT_PIECE
or
OCI_LAST_PIECE
.
changed_bufpp (OUT)
The callback function can put the address of a new buffer if it prefers to use a new
buffer for next piece to be written. The default old buffer
bufp
is used if this parameter
is set to
NULL
.
changed_lenp (OUT)
Length of the new buffer, if provided.
csid (IN)
The character set ID of the buffer data.
csfrm (IN)
The character set form of the buffer data.
The
csfrm
parameter has two possible nonzero values:
•
SQLCS_IMPLICIT
- Database character set ID
•
SQLCS_NCHAR
- NCHAR character set ID
The default value is
SQLCS_IMPLICIT
.
Comments
The buffer can be written to the LOB in a single piece with this call, or it can be
provided piecewise using callbacks or a standard polling method. If the value of the
piece parameter is
OCI_FIRST_PIECE
, data must be provided through callbacks or
polling. If a callback function is defined in the
cbfp
parameter, then this callback
function is invoked to get the next piece after a piece is written to the pipe. Each piece
is written from
bufp
. If no callback function is defined, then
OCILobWriteAppend2()
returns the
OCI_NEED_DATA
error code.
The application must call
OCILobWriteAppend2()
again to write more pieces of the LOB.
In this mode, the buffer pointer and the length can be different in each call if the pieces
are of different sizes and from different locations. A piece value of
OCI_LAST_PIECE
terminates the piecewise write.
The
OCILobWriteAppend2()
function is not supported if LOB buffering is enabled.
If the LOB is a
BLOB
, the
csid
and
csfrm
parameters are ignored.
If both
byte_amtp
and
char_amtp
are set to point to zero amount and
OCI_FIRST_PIECE
is
given as input, then polling mode is assumed and data is written until you specify
OCI_LAST_PIECE
. For
CLOB
s and
NCLOB
s,
byte_amtp
and
char_amtp
return the data written
by each piece in terms of number of bytes and number of characters respectively. For
BLOB
s,
byte_amtp
returns the number of bytes written by each piece whereas
char_amtp
is undefined on output.
Chapter 26
LOB Functions
26-77

It is not mandatory that you wrap this LOB operation inside the open or close calls. If
you did not open the LOB before performing this operation, then the functional and
domain indexes on the LOB column are updated during this call. However, if you did
open the LOB before performing this operation, then you must close it before you
commit your transaction. When an internal LOB is closed, it updates the functional and
domain indexes on the LOB column.
If you do not wrap your LOB operations inside the open or close API, then the
functional and domain indexes are updated each time you write to the LOB. This can
adversely affect performance. If you have functional or domain indexes, Oracle
recommends that you enclose write operations to the LOB within the open or close
statements.
Related Topics
•OCILobRead2()
Reads a portion of a LOB or
BFILE
, as specified by the call, into a buffer. This
function must be used for LOBs of size greater than 4 GB.
•OCILobAppend()
Appends a LOB value at the end of another LOB as specified.
•OCILobCopy2()
Copies all or a portion of a LOB value into another LOB value.
•OCILobWrite2()
Writes a buffer into a LOB. This function must be used for LOBs of size greater
than 4 GB.
•OCIErrorGet()
Returns an error message and an Oracle Database error code.
See Also:
About Improving LOB Read/Write Performance
26.4 Streams Advanced Queuing and Publish-Subscribe
Functions
Lists and describes the Streams Advanced Queuing and publish-subscribe functions.
Table 26-3 lists the Streams Advanced Queuing and publish-subscribe functions that
are described in this section. Use functions that end in "2" for all new applications.
See Also:
Table B-1 for Streams Advanced Queuing programs
Chapter 26
Streams Advanced Queuing and Publish-Subscribe Functions
26-78

Table 26-3 Advanced Queuing and Publish-Subscribe Functions
Function Purpose
OCIAQDeq() Performs an Advanced Queuing
dequeue operation
OCIAQDeqArray() Dequeue an array of messages
OCIAQEnq() Performs an Advanced Queuing
enqueue operation
OCIAQEnqArray() Enqueue an array of messages
OCIAQListen2() Listen on one or more queues on behalf
of a list of agents. Supports buffered
messaging and persistent queues.
OCISubscriptionDisable() Disable a subscription registration to
turn off notifications
OCISubscriptionEnable() Enable notifications on a subscription
OCISubscriptionPost() Post to a subscription to receive
notifications
OCISubscriptionRegister() Register a subscription
OCISubscriptionUnRegister() Unregister a subscription
26.4.1 OCIAQDeq()
Purpose
Performs a dequeue operation using Streams Advanced Queuing with OCI.
Syntax
sword OCIAQDeq ( OCISvcCtx *svch,
OCIError *errh,
OraText *queue_name,
OCIAQDeqOptions *dequeue_options,
OCIAQMsgProperties *message_properties,
OCIType *payload_tdo,
void **payload,
void **payload_ind,
OCIRaw **msgid,
ub4 flags );
Parameters
svch (IN)
OCI service context.
errh (IN)
An error handle that you can pass to
OCIErrorGet()
for diagnostic information when
there is an error.
queue_name (IN)
The target queue for the dequeue operation.
Chapter 26
Streams Advanced Queuing and Publish-Subscribe Functions
26-79

dequeue_options (IN)
The options for the dequeue operation; stored in an
OCIAQDeqOptions
descriptor, with
OCI type constant
OCI_DTYPE_AQDEQ_OPTIONS
.
OCI_DTYPE_AQDEQ_OPTIONS
has the additional attribute
OCI_ATTR_MSG_DELIVERY_MODE
(introduced in Oracle Database 10g Release 2) with the following values:
•
OCI_MSG_PERSISTENT
(default)
•
OCI_MSG_BUFFERED
•
OCI_MSG_PERSISTENT_OR_BUFFERED
message_properties (OUT)
The message properties for the message; the properties are stored in an
OCIAQMsgProperties
descriptor, with OCI type constant
OCI_DTYPE_AQMSG_PROPERTIES
,
which can have the following values:
•
OCI_AQ_PERSISTENT
(default)
•
OCI_AQ_BUFFERED
payload_tdo (IN)
The TDO (type descriptor object) of an object type. For a raw queue, this parameter
should point to the TDO of
SYS.RAW
.
payload (IN/OUT)
A pointer to a pointer to a program variable buffer that is an instance of an object type.
For a raw queue, this parameter should point to an instance of
OCIRaw
.
Memory for the payload is dynamically allocated in the object cache. The application
can optionally call
OCIObjectFree()
to deallocate the payload instance when it is no
longer needed. If the pointer to the program variable buffer (
*payload
) is passed as
NULL
, the buffer is implicitly allocated in the cache.
The application may choose to pass
NULL
for
payload
the first time
OCIAQDeq()
is called,
and let the OCI allocate the memory for the payload. It can then use a pointer to that
previously allocated memory in subsequent calls to
OCIAQDeq()
.
To obtain a TDO for the payload, use
OCITypeByName()
, or
OCITypeByRef()
.
The OCI provides functions that allow the user to set attributes of the payload, such
as its text. For information about setting these attributes, see "Manipulating Object
Attributes".
payload_ind (IN/OUT)
A pointer to a pointer to the program variable buffer containing the parallel indicator
structure for the object type.
The memory allocation rules for
payload_ind
are the same as those for
payload
.
msgid (OUT)
The message ID.
flags (IN)
Not currently used; pass as
OCI_DEFAULT
.
Comments
Users must have the
AQ_USER_ROLE
or privileges to execute the
DBMS_AQ
package to use
this call. The OCI environment must be initialized in object mode (using
OCIEnvCreate()
,
OCIEnvNlsCreate()
), or
OCIInitialize()
(deprecated) to use this call.
Chapter 26
Streams Advanced Queuing and Publish-Subscribe Functions
26-80

Related Topics
•OCIObjectFree()
Frees and unpins an object instance.
•OCITypeByName()
Gets the most current version of an existing TDO.
•OCITypeByRef()
Gets a TDO when given a reference.
•OCIAQEnq()
Performs an enqueue operation using Streams Advanced Queuing.
•OCIAQListen2()
Listens on one or more queues on behalf of a list of agents.
•OCIEnvNlsCreate()
Creates and initializes an environment handle for OCI functions to work under.
•OCIEnvCreate()
Creates and initializes an environment handle for OCI functions to work under.
•OCIErrorGet()
Returns an error message and an Oracle Database error code.
See Also:
•OCI and Streams Advanced Queuing
•Oracle Database Advanced Queuing User's Guide
26.4.2 OCIAQDeqArray()
Dequeues an array of messages from a queue.
Purpose
All messages in the array are dequeued with the same option and have the same
queue table payload column TDO.
Syntax
sword OCIAQDeqArray ( OCISvcCtx *svchp,
OCIError *errhp,
OraText *queue_name,
OCIAQDeqOptions *deqopt,
ub4 *iters,
OCIAQMsgProperties **msgprop,
OCIType *payload_tdo,
void **payload,
void **payload_ind,
OCIRaw **msgid,
void *ctxp,
OCICallbackAQDeq (cbfp)
(
void *ctxp,
void **payload,
Chapter 26
Streams Advanced Queuing and Publish-Subscribe Functions
26-81

void **payload_ind
),
ub4 flags );
Parameters
svchp (IN)
OCI service context (unchanged from
OCIAQDeq()
).
errhp (IN)
An error handle that you can pass to
OCIErrorGet()
for diagnostic information when
there is an error (unchanged from
OCIAQDeq()
).
queue_name (IN)
The name of the queue from which messages are dequeued (unchanged from
OCIAQDeq()
deqopt (IN)
A pointer to an
OCIAQDeqOptions
descriptor (unchanged from
OCIAQDeq()
).
OCI_DTYPE_AQDEQ_OPTIONS
OCI type constant has the additional attribute
OCI_ATTR_MSG_DELIVERY_MODE
(introduced in Oracle Database 10g Release 2) with the
following values:
•
OCI_MSG_PERSISTENT
(default)
•
OCI_MSG_BUFFERED
•
OCI_MSG_PERSISTENT_OR_BUFFERED
iters (IN/OUT)
On input, the number of messages to dequeue. On output, the number of messages
successfully dequeued.
msgprop (OUT)
An array of pointers to
OCIAQMsgProperties
descriptors, of OCI type constant
OCI_DTYPE_AQMSG_PROPERTIES
, which can have the following values:
•
OCI_AQ_PERSISTENT
(default)
•
OCI_AQ_BUFFERED
payload_tdo (OUT)
A pointer to the TDO of the queue table's payload column.
payload (OUT)
An array of pointers to dequeued messages.
payload_ind (OUT)
An array of pointers to indicators.
msgid (OUT)
An array of pointers to the message ID of the dequeued messages.
ctxp (IN)
The context that is passed to the callback function.
Chapter 26
Streams Advanced Queuing and Publish-Subscribe Functions
26-82

cbfp (IN)
The callback that can be registered to provide a buffer pointer into which the
dequeued message is placed. If
NULL
, then messages are dequeued into buffers
pointed to by
payload
.
flags (IN)
Not currently used; pass as
OCI_DEFAULT
.
Comments
Users must have the
AQ_USER_ROLE
or privileges to execute the
DBMS_AQ
package to use
this call. The OCI environment must be initialized in object mode (using
OCIEnvCreate()
,
OCIEnvNlsCreate()
), or
OCIInitialize()
(deprecated) to use this call.
A nonzero wait time, as specified in the
OCIAQDeqOptions
, is recognized only when there
are no messages in the queue. If the queue contains messages that are eligible for
dequeuing, then the
OCIAQDeqArray()
function dequeues up to
iters
messages and
returns immediately.
This function is not supported in nonblocking mode.
Related Topics
•OCIAQDeq()
•OCIAQEnqArray()
Enqueues an array of messages to a queue.
•OCIAQListen2()
Listens on one or more queues on behalf of a list of agents.
•OCIEnvNlsCreate()
Creates and initializes an environment handle for OCI functions to work under.
•OCIEnvCreate()
Creates and initializes an environment handle for OCI functions to work under.
•OCIErrorGet()
Returns an error message and an Oracle Database error code.
See Also:
•OCI and Streams Advanced Queuing
•Oracle Database Advanced Queuing User's Guide
26.4.3 OCIAQEnq()
Performs an enqueue operation using Streams Advanced Queuing.
Purpose
Performs an enqueue operation using Streams Advanced Queuing.
Chapter 26
Streams Advanced Queuing and Publish-Subscribe Functions
26-83

Syntax
sword OCIAQEnq ( OCISvcCtx *svch,
OCIError *errh,
OraText *queue_name,
OCIAQEnqOptions *enqueue_options,
OCIAQMsgProperties *message_properties,
OCIType *payload_tdo,
void **payload,
void **payload_ind,
OCIRaw **msgid,
ub4 flags );
Parameters
svch (IN)
OCI service context.
errh (IN)
An error handle that you can pass to
OCIErrorGet()
for diagnostic information when
there is an error.
queue_name (IN)
The target queue for the enqueue operation.
enqueue_options (IN)
The options for the enqueue operation; stored in an
OCIAQEnqOptions
descriptor.
message_properties (IN)
The message properties for the message. The properties are stored in an
OCIAQMsgProperties
descriptor, of OCI type constant
OCI_DTYPE_AQMSG_PROPERTIES
,
introduced in Oracle Database 10g Release 2.
Descriptor
OCI_DTYPE_AQMSG_PROPERTIES
has the attribute
OCI_ATTR_MSG_DELIVERY_MODE
,
which has the following values:
•
OCI_MSG_PERSISTENT
(default)
•
OCI_MSG_BUFFERED
payload_tdo (IN)
The TDO (type descriptor object) of an object type. For a raw queue, this parameter
should point to the TDO of
SYS.RAW
.
payload (IN)
A pointer to a pointer to an instance of an object type. For a raw queue, this
parameter should point to an instance of
OCIRaw
.
OCI provides functions that allow the user to set attributes of the payload, such as its
text.
See Also:
Manipulating Object Attributes for information about setting these attributes
Chapter 26
Streams Advanced Queuing and Publish-Subscribe Functions
26-84

payload_ind (IN)
A pointer to a pointer to the program variable buffer containing the parallel indicator
structure for the object type.
msgid (OUT)
The message ID.
flags (IN)
Not currently used; pass as
OCI_DEFAULT
.
Comments
Users must have the
AQ_USER_ROLE
or privileges to execute the
DBMS_AQ
package to use
this call.
The OCI environment must be initialized in object mode (using
OCIEnvCreate()
,
OCIEnvNlsCreate()
), or
OCIInitialize()
(deprecated) to use this call.
See Also:
•OCI and Streams Advanced Queuing for more information about OCI
and Advanced Queuing
•Oracle Database Advanced Queuing User's Guide
To obtain a TDO for the payload, use
OCITypeByName()
, or
OCITypeByRef()
.
Related Topics
•OCITypeByName()
Gets the most current version of an existing TDO.
•OCITypeByRef()
Gets a TDO when given a reference.
•OCIAQDeq()
•OCIAQListen2()
Listens on one or more queues on behalf of a list of agents.
•OCIEnvNlsCreate()
Creates and initializes an environment handle for OCI functions to work under.
•OCIEnvCreate()
Creates and initializes an environment handle for OCI functions to work under.
•OCIErrorGet()
Returns an error message and an Oracle Database error code.
26.4.4 OCIAQEnqArray()
Enqueues an array of messages to a queue.
Purpose
The array of messages is enqueued with the same options and has the same payload
column TDO.
Chapter 26
Streams Advanced Queuing and Publish-Subscribe Functions
26-85

Syntax
sword OCIAQEnqArray ( OCISvcCtx *svchp,
OCIError *errhp,
OraText *queue_name,
OCIAQEnqOptions *enqopt,
ub4 *iters,
OCIAQMsgProperties **msgprop,
OCIType *payload_tdo,
void **payload,
void **payload_ind,
OCIRaw **msgid,
void *ctxp,
OCICallbackAQEnq (cbfp)
(
void *ctxp,
void **payload,
void **payload_ind
),
ub4 flags );
Parameters
svchp (IN)
The service context (unchanged from
OCIAQEnq()
).
errhp (IN/OUT)
The error handle (unchanged from
OCIAQEnq()
).
queue_name (IN)
The name of the queue in which messages are enqueued (unchanged from
OCIAQEnq()
).
enqopt (IN)
A pointer to an
OCIAQEnqOptions
descriptor (unchanged from
OCIAQEnq()
).
iters (IN/OUT)
On input, the number of messages to enqueue. On output, the number of messages
successfully enqueued.
msgprop (IN)
An array of pointers to
OCIAQMsgProperties
descriptors, of OCI type constant
OCI_DTYPE_AQMSG_PROPERTIES
, introduced in Oracle Database 10g Release 2.
OCI_DTYPE_AQMSG_PROPERTIES
has the attribute
OCI_ATTR_MSG_DELIVERY_MODE
, which has
the following values:
•
OCI_MSG_PERSISTENT
(default)
•
OCI_MSG_BUFFERED
payload_tdo (IN)
A pointer to the TDO of the queue table's payload column.
payload (IN)
An array of pointers to messages to be enqueued.
payload_ind (IN)
An array of pointers to indicators, or a
NULL
pointer if indicator variables are not used.
Chapter 26
Streams Advanced Queuing and Publish-Subscribe Functions
26-86

msgid (OUT)
An array of pointers to the message ID of the enqueued messages, or a
NULL
pointer if
no message IDs are returned.
ctxp (IN)
The context that is passed to the registered callback function.
cbfp (IN)
A callback that can be registered to provide messages dynamically. If
NULL
, then all
messages must be materialized before calling
OCIAQEnqArray()
.
flags (IN)
Not currently used; pass as
OCI_DEFAULT
.
Comments
This function is not supported in nonblocking mode.
Related Topics
•OCIAQEnq()
Performs an enqueue operation using Streams Advanced Queuing.
•OCIAQDeqArray()
Dequeues an array of messages from a queue.
•OCIAQListen2()
Listens on one or more queues on behalf of a list of agents.
•OCIEnvNlsCreate()
Creates and initializes an environment handle for OCI functions to work under.
•OCIEnvCreate()
Creates and initializes an environment handle for OCI functions to work under.
•OCIErrorGet()
Returns an error message and an Oracle Database error code.
26.4.5 OCIAQListen2()
Listens on one or more queues on behalf of a list of agents.
Purpose
Supports buffered messaging and persistent queues. Introduced in Oracle Database
10g Release 2.
Syntax
sword OCIAQListen2 (OCISvcCtx *svchp,
OCIError *errhp,
OCIAQAgent **agent_list,
ub4 num_agents,
OCIAQListenOpts *lopts,
OCIAQAgent **agent,
OCIAQLisMsgProps *lmops,
ub4 flags);
Chapter 26
Streams Advanced Queuing and Publish-Subscribe Functions
26-87

Parameters
svchpp (IN/OUT)
The service context handle.
errhp (IN/OUT)
An error handle that you can pass to
OCIErrorGet()
for diagnostic information when
there is an error.
agent_list (IN)
List of agents for which to monitor messages.
num_agents (IN)
Number of agents in the agent list.
lopts (IN)
Type constant
OCI_DTYPE_AQLIS_OPTIONS
has the following attributes:
•
OCI_ATTR_WAIT
- Maximum wait time, in seconds, for the listen call
•
OCI_ATTR_MSG_DELIVERY_MODE
- Has one of these values:
–
OCI_MSG_PERSISTENT
–
OCI_MSG_BUFFERED
–
OCI_MSG_PERSISTENT_OR_BUFFERED
agent (OUT)
Agent for which there is a message.
OCIAgent
is an OCI descriptor.
lmops (OUT)
OCI_DTYPE_AQLIS_MSG_PROPERTIES
(listen message properties) has one attribute,
OCI_ATTR_MSG_DELIVERY_MODE
, which has the following values:
•
OCI_MSG_PERSISTENT
•
OCI_MSG_BUFFERED
flags (IN)
Not currently used; pass as
OCI_DEFAULT
.
Comments
This is a blocking call that returns when there is a message ready for consumption for
an agent in the list. If there are no messages found when the wait time expires, an
error is returned.
Related Topics
•OCIAQEnq()
Performs an enqueue operation using Streams Advanced Queuing.
•OCIAQDeq()
•OCISvcCtxToLda()
Toggles between a V8 or later service context handle and a V7
Lda_Def
.
•OCISubscriptionEnable()
Enables a subscription registration that has been disabled.
Chapter 26
Streams Advanced Queuing and Publish-Subscribe Functions
26-88

•OCISubscriptionPost()
Posts to a subscription that allows all clients who are registered for the
subscription to get notifications.
•OCISubscriptionRegister()
Registers a callback for message notification.
•OCISubscriptionUnRegister()
Unregisters a subscription that turns off notifications.
•OCIErrorGet()
Returns an error message and an Oracle Database error code.
26.4.6 OCISubscriptionDisable()
Disables a subscription registration that turns off all notifications.
Purpose
Disables a subscription registration that turns off all notifications.
Syntax
ub4 OCISubscriptionDisable ( OCISubscription *subscrhp,
OCIError *errhp
ub4 mode );
Parameters
subscrhp (IN)
A subscription handle with the
OCI_ATTR_SUBSCR_NAME
and
OCI_ATTR_SUBSCR_NAMESPACE
attributes set.
See Also:
Subscription Handle Attributes
errhp (OUT)
An error handle that you can pass to
OCIErrorGet()
for diagnostic information when
there is an error.
mode (IN)
Call-specific mode. The only valid value is
OCI_DEFAULT
.
OCI_DEFAULT
executes the
default call that discards all notifications on this subscription until the subscription is
enabled.
Comments
This call is used to temporarily turn off notifications. This is useful when the application
is running a critical section of the code and should not be interrupted.
The user need not be connected or authenticated to perform this operation. A
registration must have been performed to the subscription specified by the
subscription handle before this call is made.
All notifications after an
OCISubscriptionDisable()
are discarded by the system until an
OCISubscriptionEnable()
is performed.
Chapter 26
Streams Advanced Queuing and Publish-Subscribe Functions
26-89

Related Topics
•OCIAQListen2()
Listens on one or more queues on behalf of a list of agents.
•OCISubscriptionEnable()
Enables a subscription registration that has been disabled.
•OCISubscriptionPost()
Posts to a subscription that allows all clients who are registered for the
subscription to get notifications.
•OCISubscriptionRegister()
Registers a callback for message notification.
•OCISubscriptionUnRegister()
Unregisters a subscription that turns off notifications.
•OCIErrorGet()
Returns an error message and an Oracle Database error code.
26.4.7 OCISubscriptionEnable()
Enables a subscription registration that has been disabled.
Purpose
This turns on all notifications.
Syntax
ub4 OCISubscriptionEnable ( OCISubscription *subscrhp,
OCIError *errhp
ub4 mode );
Parameters
subscrhp (IN)
A subscription handle with the
OCI_ATTR_SUBSCR_NAME
and
OCI_ATTR_SUBSCR_NAMESPACE
attributes set.
See Also:
Subscription Handle Attributes
errhp (OUT)
An error handle that you can pass to
OCIErrorGet()
for diagnostic information when
there is an error.
mode (IN)
Call-specific mode. The only valid value is OCI_DEFAULT. This value executes the
default call that buffers all notifications on this subscription until a subsequent enable
is performed.
Chapter 26
Streams Advanced Queuing and Publish-Subscribe Functions
26-90

Comments
This call is used to turn on notifications after a subscription registration has been
disabled.
The user need not be connected or authenticated to perform this operation. A
registration must have been done for the specified subscription before this call is
made.
Related Topics
•OCIAQListen2()
Listens on one or more queues on behalf of a list of agents.
•OCISvcCtxToLda()
Toggles between a V8 or later service context handle and a V7
Lda_Def
.
•OCISubscriptionRegister()
Registers a callback for message notification.
•OCISubscriptionUnRegister()
Unregisters a subscription that turns off notifications.
•OCIErrorGet()
Returns an error message and an Oracle Database error code.
26.4.8 OCISubscriptionPost()
Posts to a subscription that allows all clients who are registered for the subscription to
get notifications.
Purpose
Posts to a subscription that allows all clients who are registered for the subscription to
get notifications.
Syntax
ub4 OCISubscriptionPost ( OCISvcCtx *svchp,
OCISubscription **subscrhpp,
ub2 count,
OCIError *errhp
ub4 mode );
Parameters
svchp (IN)
An OCI service context (after release 7). This service context should have a valid
authenticated user handle.
subscrhpp (IN)
An array of subscription handles. Each element of this array should be a subscription
handle with the
OCI_ATTR_SUBSCR_NAME
and
OCI_ATTR_SUBSCR_NAMESPACE
attributes set.
Chapter 26
Streams Advanced Queuing and Publish-Subscribe Functions
26-91

See Also:
Subscription Handle Attributes
The
OCI_ATTR_SUBSCR_PAYLOAD
attribute must be set for each subscription handle before
this call. If it is not set, the payload is assumed to be
NULL
and no payload is delivered
when the notification is received by the clients that have registered interest. Note that
the caller must preserve the payload until the post is done, as the
OCIAttrSet()
call
keeps track of the reference to the payload but does not copy the contents.
count (IN)
The number of elements in the subscription handle array.
errhp (OUT)
An error handle that you can pass to
OCIErrorGet()
for diagnostic information when
there is an error.
mode (IN)
Call-specific mode. The only valid value is OCI_DEFAULT. This value executes the
default call.
Comments
Posting to a subscription involves identifying the subscription name and the payload if
desired. If no payload is associated, the payload length can be set to 0.
This call provides a best-effort guarantee. A notification goes to registered clients at
most once.
This call is primarily used for nonpersistent notification and is useful for several system
events. If the application needs more rigid guarantees, it can use the Advanced
Queuing functionality by enqueuing to the queue.
Related Topics
•OCIAQListen2()
Listens on one or more queues on behalf of a list of agents.
•OCISvcCtxToLda()
Toggles between a V8 or later service context handle and a V7
Lda_Def
.
•OCISubscriptionEnable()
Enables a subscription registration that has been disabled.
•OCISubscriptionRegister()
Registers a callback for message notification.
•OCISubscriptionUnRegister()
Unregisters a subscription that turns off notifications.
•OCIErrorGet()
Returns an error message and an Oracle Database error code.
Chapter 26
Streams Advanced Queuing and Publish-Subscribe Functions
26-92

26.4.9 OCISubscriptionRegister()
Registers a callback for message notification.
Purpose
Registers a callback for message notification.
Syntax
ub4 OCISubscriptionRegister ( OCISvcCtx *svchp,
OCISubscription **subscrhpp,
ub2 count,
OCIError *errhp
ub4 mode );
Parameters
svchp (IN)
An OCI service context (after release 7). This service context should have a valid
authenticated user handle.
subscrhpp (IN)
An array of subscription handles. Each element of this array should be a subscription
handle with all of the following attributes set:
•
OCI_ATTR_SUBSCR_NAME
•
OCI_ATTR_SUBSCR_NAMESPACE
•
OCI_ATTR_SUBSCR_RECPTPROTO
Otherwise, an error is returned.
One of the following attributes must also be set:
•
OCI_ATTR_SUBSCR_CALLBACK
•
OCI_ATTR_SUBSCR_CTX
•
OCI_ATTR_SUBSCR_RECPT
See Also:
Subscription Handle Attributes for information about the handle attributes
When a notification is received for the registration denoted by
subscrhpp[i]
, either the
user-defined callback function (
OCI_ATTR_SUBSCR_CALLBACK
) set for
subscrhpp[i]
is
invoked with the context (
OCI_ATTR_SUBSCR_CTX
) set for
subscrhpp[i]
, or an email is sent
to (
OCI_ATTR_SUBSCR_RECPT
) set for
subscrhpp[i]
, or the PL/SQL procedure
(
OCI_ATTR_SUBSCR_RECPT
) set for
subscrhpp[i]
is invoked in the database, provided the
subscriber of
subscrhpp[i]
has the appropriate permissions on the procedure.
count (IN)
The number of elements in the subscription handle array.
Chapter 26
Streams Advanced Queuing and Publish-Subscribe Functions
26-93

errhp (OUT)
An error handle that you can pass to
OCIErrorGet()
for diagnostic information when
there is an error.
mode (IN)
Call-specific mode. Valid values are:
•
OCI_DEFAULT
- Use when there is only one server DN in the server DN descriptor.
The registration request is sent to the database. If a database connection is not
available, the registration request is detoured to the LDAP server.
•
OCI_REG_LDAPONLY
- The registration request is sent directly to the LDAP server. Use
this mode when there are multiple server DNs in the server DN descriptor, or you
are certain that a database connection is not available.
Whenever a new client process comes up, or an old one goes down and comes back
up, it must register for all subscriptions of interest. If the client stays up and the server
first goes down and then comes back up, the client continues to receive notifications
for registrations that are DISCONNECTED. However, the client does not receive
notifications for CONNECTED registrations, as they are lost after the server goes
down and comes back up.
Comments
This call is invoked for registration to a subscription that identifies the subscription
name of interest and the associated callback to be invoked. Interest in several
subscriptions can be registered simultaneously.
This interface is only valid for the asynchronous mode of message delivery. In this
mode, a subscriber issues a registration call that specifies a callback. When messages
are received that match the subscription criteria, the callback is invoked. The callback
may then issue an explicit
message_receive
(dequeue) to retrieve the message.
The user must specify a subscription handle at registration time with the namespace
attribute set to
OCI_SUBSCR_NAMESPACE_AQ
.
The subscription name is the string
SCHEMA.QUEUE
if the registration is for a single
consumer queue and
SCHEMA.QUEUE:CONSUMER_NAME
if the registration is for a
multiconsumer queue. The string should be in uppercase.
Each namespace has its own privilege model. If the user performing the registration is
not entitled to register in the namespace for the specified subscription, an error is
returned.
Related Topics
•OCIAQListen2()
Listens on one or more queues on behalf of a list of agents.
•OCISvcCtxToLda()
Toggles between a V8 or later service context handle and a V7
Lda_Def
.
•OCISubscriptionEnable()
Enables a subscription registration that has been disabled.
•OCISubscriptionPost()
Posts to a subscription that allows all clients who are registered for the
subscription to get notifications.
•OCISubscriptionUnRegister()
Unregisters a subscription that turns off notifications.
Chapter 26
Streams Advanced Queuing and Publish-Subscribe Functions
26-94

•OCIErrorGet()
Returns an error message and an Oracle Database error code.
26.4.10 OCISubscriptionUnRegister()
Unregisters a subscription that turns off notifications.
Purpose
Unregisters a subscription that turns off notifications.
Syntax
ub4 OCISubscriptionUnRegister ( OCISvcCtx *svchp,
OCISubscription *subscrhp,
OCIError *errhp
ub4 mode );
Parameters
svchp (IN)
An OCI service context (after release 7). This service context should have a valid
authenticated user handle.
subscrhp (IN)
A subscription handle with the
OCI_ATTR_SUBSCR_NAME
and
OCI_ATTR_SUBSCR_NAMESPACE
attributes set.
See Also:
Subscription Handle Attributes
errhp (OUT)
An error handle that you can pass to
OCIErrorGet()
for diagnostic information when
there is an error.
mode (IN)
Call-specific mode. Valid values are:
•
OCI_DEFAULT
- Use when there is only one server DN in the server DN descriptor.
The registration request is sent to the database. If a database connection is not
available, the registration request is detoured to the LDAP server.
•
OCI_REG_LDAPONLY
- The registration request is sent directly to the LDAP server. Use
this mode when there are multiple server DNs in the server DN descriptor, or you
are certain that a database connection is not available.
Comments
Unregistering a subscription ensures that the user does not receive notifications
regarding the specified subscription in the future. If the user wants to resume
notification, then the only option is to reregister for the subscription.
All notifications that would otherwise have been delivered are not delivered after a
subsequent registration is performed because the user is no longer in the list of
interested clients.
Chapter 26
Streams Advanced Queuing and Publish-Subscribe Functions
26-95

Related Topics
•OCIAQListen2()
Listens on one or more queues on behalf of a list of agents.
•OCISvcCtxToLda()
Toggles between a V8 or later service context handle and a V7
Lda_Def
.
•OCISubscriptionEnable()
Enables a subscription registration that has been disabled.
•OCISubscriptionPost()
Posts to a subscription that allows all clients who are registered for the
subscription to get notifications.
•OCISubscriptionRegister()
Registers a callback for message notification.
•OCIErrorGet()
Returns an error message and an Oracle Database error code.
26.5 Direct Path Loading Functions
Lists and describes the direct path loading functions.
Table 26-4 lists the direct path loading functions that are described in this section.
Table 26-4 Direct Path Loading Functions
Function Purpose
OCIDirPathAbort() Terminate a direct path operation
OCIDirPathColArrayEntryGet() Get a specified entry in a column array
OCIDirPathColArrayEntrySet() Set a specified entry in a column array
to a specific value
OCIDirPathColArrayReset() Reset the row array state
OCIDirPathColArrayRowGet() Get the base row pointers for a specified
row number
OCIDirPathColArrayToStream() Convert from a column array to a direct
path stream format
OCIDirPathDataSave() Do a data savepoint, or commit the
loaded data and finish the load
operation
OCIDirPathFinish() Finish and commit the loaded data
OCIDirPathFlushRow() Deprecated.
OCIDirPathLoadStream() Load the data converted to direct path
stream format
OCIDirPathPrepare() Prepare direct path interface to convert
or load rows
OCIDirPathStreamReset() Reset the direct path stream state
Chapter 26
Direct Path Loading Functions
26-96

26.5.1 OCIDirPathAbort()
Terminates a direct path operation.
Purpose
Terminates a direct path operation.
Syntax
sword OCIDirPathAbort ( OCIDirPathCtx *dpctx,
OCIError *errhp );
Parameters
dpctx (IN)
Direct path context handle.
errhp (IN/OUT)
An error handle that you can pass to
OCIErrorGet()
for diagnostic information when
there is an error.
Comments
All state that was maintained by the server on behalf of the direct path operation is
destroyed by a termination. For a direct path load, the data loaded before the
terminate operation is not visible to any queries. However, the data may still consume
space in the segments that are being loaded. Any load completion operations, such as
index maintenance operations, are not performed.
Related Topics
•OCIDirPathFinish()
Finishes the direct path load operation.
•OCIDirPathPrepare()
•OCIDirPathLoadStream()
Loads the data converted to direct path stream format.
•OCIDirPathStreamReset()
Resets the direct path stream state.
•OCIDirPathDataSave()
Depending on the action requested, does a data savepoint, or commits the loaded
data and finishes the direct path load operation.
•OCIErrorGet()
Returns an error message and an Oracle Database error code.
26.5.2 OCIDirPathColArrayEntryGet()
Purpose
Gets a specified entry in a column array.
Chapter 26
Direct Path Loading Functions
26-97

Syntax
sword OCIDirPathColArrayEntryGet ( OCIDirPathColArray *dpca,
OCIError *errhp,
ub4 rownum,
ub2 colIdx,
ub1 **cvalpp,
ub4 *clenp,
ub1 *cflgp );
Parameters
dpca (IN/OUT)
Direct path column array handle.
errhp (IN)
An error handle that you can pass to
OCIErrorGet()
for diagnostic information when
there is an error.
rownum (IN)
Zero-based row offset.
colIdx (IN)
The column's index used when building the column parameter list.
cvalpp (IN/OUT)
Pointer to pointer to column data.
clenp (IN/OUT)
Pointer to length of column data.
cflgp (IN/OUT)
Pointer to column flag.
One of these values is returned:
•
OCI_DIRPATH_COL_COMPLETE
- All data for the column is present.
•
OCI_DIRPATH_COL_NULL
- Column is
NULL
.
•
OCI_DIRPATH_COL_PARTIAL
- Partial column data is being supplied.
Comments
If
cflgp
is set to
OCI_DIRPATH_COL_NULL
, the
cvalpp
and
clenp
parameters are not set by
this operation.
Related Topics
•OCIDirPathColArrayEntrySet()
Sets a specified entry in a column array to the supplied values.
•OCIDirPathColArrayRowGet()
Gets the column array row pointers for a given row number.
•OCIDirPathColArrayReset()
Resets the column array state.
•OCIDirPathColArrayToStream()
Converts from column array format to a direct path stream format.
Chapter 26
Direct Path Loading Functions
26-98

•OCIErrorGet()
Returns an error message and an Oracle Database error code.
26.5.3 OCIDirPathColArrayEntrySet()
Sets a specified entry in a column array to the supplied values.
Purpose
Sets a specified entry in a column array to the supplied values.
Syntax
sword OCIDirPathColArrayEntrySet ( OCIDirPathColArray *dpca,
OCIError *errhp,
ub4 rownum,
ub2 colIdx,
ub1 *cvalp,
ub4 clen,
ub1 cflg );
Parameters
dpca (IN/OUT)
Direct path column array handle.
errhp (IN)
An error handle that you can pass to
OCIErrorGet()
for diagnostic information when
there is an error.
rownum (IN)
Zero-based row offset.
colIdx (IN)
The column's index used when building the column parameter list.
cvalp (IN)
Pointer to column data.
clen (IN)
Length of column data.
cflg (IN)
Column flag. One of these values is returned:
•
OCI_DIRPATH_COL_COMPLETE
- All data for the column is present.
•
OCI_DIRPATH_COL_NULL
- Column is
NULL
.
•
OCI_DIRPATH_COL_PARTIAL
- Partial column data is being supplied.
Comments
If
cflg
is set to
OCI_DIRPATH_COL_NULL
, the
cvalp
and
clen
parameters are not used.
Example
This example sets the source of data for the first row in a column array to
addr
, with a
length of
len
. In this example, the column is identified by
colId
.
Chapter 26
Direct Path Loading Functions
26-99

err = OCIDirPathColArrayEntrySet(dpca, errhp, (ub2)0, colId, addr, len,
OCI_DIRPATH_COL_COMPLETE);
Related Topics
•OCIDirPathColArrayEntryGet()
•OCIDirPathColArrayRowGet()
Gets the column array row pointers for a given row number.
•OCIDirPathColArrayReset()
Resets the column array state.
•OCIDirPathColArrayToStream()
Converts from column array format to a direct path stream format.
•OCIErrorGet()
Returns an error message and an Oracle Database error code.
26.5.4 OCIDirPathColArrayReset()
Resets the column array state.
Purpose
Resets the column array state.
Syntax
sword OCIDirPathColArrayReset ( OCIDirPathColArray *dpca,
OCIError *errhp );
Parameters
dpca (IN)
Direct path column array handle.
errhp (IN)
An error handle that you can pass to
OCIErrorGet()
for diagnostic information when
there is an error.
Comments
Resetting the column array state is necessary when piecing in a large column and an
error occurs in the middle of loading the column. Do not reset the column array if the
last
OCIDirPathColArrayReset()
call returned
OCI_NEED_DATA
or
OCI_CONTINUE
. That is, you
are in the middle of a row conversion. Use OCI_DIRPATH_COL_ERROR to purge the
current row for
OCI_NEED_DATA
.
Related Topics
•OCIDirPathColArrayEntryGet()
•OCIDirPathColArrayEntrySet()
Sets a specified entry in a column array to the supplied values.
•OCIDirPathColArrayRowGet()
Gets the column array row pointers for a given row number.
•OCIDirPathColArrayToStream()
Converts from column array format to a direct path stream format.
Chapter 26
Direct Path Loading Functions
26-100

•OCIErrorGet()
Returns an error message and an Oracle Database error code.
26.5.5 OCIDirPathColArrayRowGet()
Gets the column array row pointers for a given row number.
Purpose
Gets the column array row pointers for a given row number.
Syntax
sword OCIDirPathColArrayRowGet ( OCIDirPathColArray *dpca,
OCIError *errhp,
ub4 rownum,
ub1 ***cvalppp,
ub4 **clenpp,
ub1 **cflgpp );
Parameters
dpca (IN/OUT)
Direct path column array handle.
errhp (IN)
An error handle that you can pass to
OCIErrorGet()
for diagnostic information when
there is an error.
rownum (IN)
Zero-based row offset
cvalppp (IN/OUT)
Pointer to vector of pointers to column data
clenpp (IN/OUT)
Pointer to vector of column data lengths
cflgpp (IN/OUT)
Pointer to vector of column flags
Comments
Returns pointers to column array entries for the given row. This allows the application
to do simple pointer arithmetic to iterate across the columns of the specific row. You
can use this interface to efficiently get or set the column array entries of a row, as
opposed to calling
OCIDirPathColArrayEntrySet()
for every column. The application is
also responsible for not dereferencing memory beyond the column array boundaries.
The dimensions of the column array are available as attributes of the column array.
Related Topics
•OCIDirPathColArrayEntryGet()
•OCIDirPathColArrayEntrySet()
Sets a specified entry in a column array to the supplied values.
•OCIDirPathColArrayReset()
Resets the column array state.
Chapter 26
Direct Path Loading Functions
26-101

•OCIDirPathColArrayToStream()
Converts from column array format to a direct path stream format.
•OCIErrorGet()
Returns an error message and an Oracle Database error code.
26.5.6 OCIDirPathColArrayToStream()
Converts from column array format to a direct path stream format.
Purpose
Converts from column array format to a direct path stream format.
Syntax
sword OCIDirPathColArrayToStream ( OCIDirPathColArray *dpca,
OCIDirPathCtx const *dpctx,
OCIDirPathStream *dpstr,
OCIError *errhp,
ub4 rowcnt,
ub4 rowoff );
Parameters
dpca (IN)
Direct path column array handle.
dpctx (IN)
Direct path context handle for the object being loaded.
dpstr (IN/OUT)
Direct path stream handle.
errhp (IN)
An error handle that you can pass to
OCIErrorGet()
for diagnostic information when
there is an error.
rowcnt (IN)
Number of rows in the column array.
rowoff (IN)
Starting index in the column array.
Comments
This interface is used to convert a column array representation of data in its external
format to a direct path stream format. The converted format is suitable for loading with
OCIDirPathLoadStream()
.
The column data in direct path stream format is converted to its Oracle Database
internal representation. All conversions are done on the client side of the two-task
interface; all conversion errors occur synchronously with the call to this interface.
Information concerning which row and column an error occurred on is available as an
attribute of the column array handle.
Chapter 26
Direct Path Loading Functions
26-102

Note that in a threaded environment, concurrent
OCIDirPathColArrayToStream()
operations can be referencing the same direct path context handle. However, the
direct path context handle is not modified by this interface.
The return codes for this call are:
•
OCI_SUCCESS
- All data in the column array was successfully converted to stream
format. The column array attribute
OCI_ATTR_ROW_COUNT
is the number of rows
processed.
•
OCI_ERROR
- An error occurred during conversion; the error handle contains the
error information. The column array attribute
OCI_ATTR_ROW_COUNT
is the number of
rows successfully converted in the last call. The attribute
OCI_ATTR_COL_COUNT
contains the column index into the column array for the column that caused the
error. A stream must always be loaded after column array to stream conversion
returns
OCI_ERROR
. It cannot be reset or converted to until it is loaded.
•
OCI_CONTINUE
- Not all of the data in the column array could be converted to stream
format. The stream buffer is not large enough to contain all of the column array
data. The caller should either load the data, save the data to a file, or use another
stream and call
OCIDirPathColArrayToStream()
again to convert the remainder of
the column array data. The column array attribute
OCI_ATTR_ROW_COUNT
is the
number of rows successfully converted in the last call. The row offset must be
updated for the next conversion; internal state does keep track of the column to
continue conversion from. The
OCI_ATTR_ROW_COUNT
value must be added to the
previous row offset by the caller.
•
OCI_NEED_DATA
- All of the data in the column array was successfully converted, but
a partial column was encountered. The caller should load the resulting stream, and
supply the remainder of the row, iteratively if necessary. The column array
attribute
OCI_ATTR_ROW_COUNT
is the number of rows successfully converted in the
last call. The attribute
OCI_ATTR_COL_COUNT
contains the column index into the
column array for the column that is marked partial.
Related Topics
•OCIDirPathLoadStream()
Loads the data converted to direct path stream format.
•OCIDirPathColArrayEntryGet()
•OCIDirPathColArrayEntrySet()
Sets a specified entry in a column array to the supplied values.
•OCIDirPathColArrayReset()
Resets the column array state.
•OCIDirPathColArrayRowGet()
Gets the column array row pointers for a given row number.
•OCIErrorGet()
Returns an error message and an Oracle Database error code.
Chapter 26
Direct Path Loading Functions
26-103

26.5.7 OCIDirPathDataSave()
Depending on the action requested, does a data savepoint, or commits the loaded
data and finishes the direct path load operation.
Purpose
Depending on the action requested, does a data savepoint, or commits the loaded
data and finishes the direct path load operation.
Syntax
sword OCIDirPathDataSave ( OCIDirPathCtx *dpctx,
OCIError *errhp,
ub4 action );
Parameters
dpctx (IN)
Direct path context handle for the object loaded.
errhp (IN/OUT)
An error handle that you can pass to
OCIErrorGet()
for diagnostic information when
there is an error.
action (IN)
Values for action parameter to
OCIDirPathDataSave()
are as follows:
•
OCI_DIRPATH_DATASAVE_SAVEONLY
- To execute a data savepoint only
•
OCI_DIRPATH_DATASAVE_FINISH
- To commit the loaded data and call the direct
finishing function
Comments
A return value of
OCI_SUCCESS
indicates that the backend has properly executed a data
savepoint or executed the finishing logic.
Executing a data savepoint is not allowed for LOBs.
Executing the finishing logic is different from properly terminating the load, because
resources allocated are not freed.
Related Topics
•OCIDirPathAbort()
Terminates a direct path operation.
•OCIDirPathFinish()
Finishes the direct path load operation.
•OCIDirPathPrepare()
•OCIDirPathStreamReset()
Resets the direct path stream state.
•OCIErrorGet()
Returns an error message and an Oracle Database error code.
Chapter 26
Direct Path Loading Functions
26-104

26.5.8 OCIDirPathFinish()
Finishes the direct path load operation.
Purpose
Finishes the direct path load operation.
Syntax
sword OCIDirPathFinish ( OCIDirPathCtx *dpctx,
OCIError *errhp );
Parameters
dpctx (IN)
Direct path context handle for the object loaded.
errhp (IN/OUT)
An error handle that you can pass to
OCIErrorGet()
for diagnostic information when
there is an error.
Comments
After the load has completed, and the loaded data is to be committed, the direct path
finishing function is called. Finish is not allowed until all streams have been loaded,
and there is not a partially loaded row.
A return value of
OCI_SUCCESS
indicates that the backend has properly terminated the
load.
Related Topics
•OCIDirPathAbort()
Terminates a direct path operation.
•OCIDirPathDataSave()
Depending on the action requested, does a data savepoint, or commits the loaded
data and finishes the direct path load operation.
•OCIDirPathPrepare()
•OCIDirPathStreamReset()
Resets the direct path stream state.
•OCIErrorGet()
Returns an error message and an Oracle Database error code.
26.5.9 OCIDirPathFlushRow()
Flushes a partially loaded row from the server. This function is deprecated.
Purpose
Flushes a partially loaded row from the server. This function is deprecated.
Chapter 26
Direct Path Loading Functions
26-105

Syntax
sword OCIDirPathFlushRow ( OCIDirPathCtx *dpctx,
OCIError *errhp );
Parameters
dpctx (IN)
Direct path context handle for the object loaded.
errhp (IN/OUT)
An error handle that you can pass to
OCIErrorGet()
for diagnostic information when
there is an error.
Comments
This function is necessary when part of a row is loaded, but a conversion error occurs
on the next piece being processed by the application. Only the row currently in partial
state is discarded. If the server is not currently processing a partial row for the object
associated with the direct path context, this function does nothing.
Related Topics
•OCIDirPathAbort()
Terminates a direct path operation.
•OCIDirPathFinish()
Finishes the direct path load operation.
•OCIDirPathPrepare()
•OCIDirPathLoadStream()
Loads the data converted to direct path stream format.
•OCIErrorGet()
Returns an error message and an Oracle Database error code.
26.5.10 OCIDirPathLoadStream()
Loads the data converted to direct path stream format.
Purpose
Loads the data converted to direct path stream format.
Syntax
sword OCIDirPathLoadStream ( OCIDirPathCtx *dpctx,
OCIDirPathStream *dpstr,
OCIError *errhp );
Parameters
dpctx (IN)
Direct path context handle for the object loaded.
dpstr (IN)
Direct path stream handle for the stream to load.
Chapter 26
Direct Path Loading Functions
26-106

errhp (IN)
An error handle that you can pass to
OCIErrorGet()
for diagnostic information when
there is an error.
Comments
When the interface returns an error, information concerning the row in the column
array that sourced the stream can be obtained as an attribute of the direct path
stream. Also, the offset into the stream where the error occurred can be obtained as
an attribute of the stream.
Return codes for this function are:
•
OCI_SUCCESS
- All data in the stream was successfully loaded.
•
OCI_ERROR
- An error occurred while loading the data. The problem could be a
partition mapping error, a
NULL
constraint violation, a function-based index
evaluation error, or an out of space condition, such as cannot allocate extent.
OCI_ATTR_ROW_COUNT
is the number of rows successfully loaded in the last call.
•
OCI_NEED_DATA
- Last row was not complete. The caller must supply another row
piece. If the stream was sourced from a column array, the attribute
OCI_ATTR_ROW_COUNT
is the number of complete rows successfully loaded in the last
call.
•
OCI_NO_DATA
- Attempt to load an empty stream or a stream that has been
completely processed.
A stream must be repeatedly loaded until
OCI_SUCCESS
,
OCI_NEED_DATA
, or
OCI_NO_DATA
is
returned. For example, a stream cannot be reset if
OCI_ERROR
is returned from
OCIDirPathLoadStream()
.
Related Topics
•OCIDirPathAbort()
Terminates a direct path operation.
•OCIDirPathDataSave()
Depending on the action requested, does a data savepoint, or commits the loaded
data and finishes the direct path load operation.
•OCIDirPathFinish()
Finishes the direct path load operation.
•OCIDirPathPrepare()
•OCIDirPathStreamReset()
Resets the direct path stream state.
•OCIErrorGet()
Returns an error message and an Oracle Database error code.
26.5.11 OCIDirPathPrepare()
Purpose
Prepares the direct path load interface before any rows can be converted or loaded.
Chapter 26
Direct Path Loading Functions
26-107

Syntax
sword OCIDirPathPrepare ( OCIDirPathCtx *dpctx,
OCISvcCtx *svchp,
OCIError *errhp );
Parameters
dpctx (IN)
Direct path context handle for the object loaded.
svchp (IN)
Service context.
errhp (IN/OUT)
An error handle that you can pass to
OCIErrorGet()
for diagnostic information when
there is an error.
Comments
After the name of the object to be operated on is set, the external attributes of the
column data are set, and all load options are set, the direct path interface must be
prepared with
OCIDirPathPrepare()
before any rows can be converted or loaded.
A return value of
OCI_SUCCESS
indicates that the backend has been properly initialized
for a direct path load operation. A nonzero return indicates an error. Possible errors
are:
•Invalid context
•Not connected to a server
•Object name not set
•Already prepared (cannot prepare twice)
•Object not suitable for a direct path operation
Related Topics
•OCIDirPathAbort()
Terminates a direct path operation.
•OCIDirPathDataSave()
Depending on the action requested, does a data savepoint, or commits the loaded
data and finishes the direct path load operation.
•OCIDirPathFinish()
Finishes the direct path load operation.
•OCIDirPathStreamReset()
Resets the direct path stream state.
•OCIErrorGet()
Returns an error message and an Oracle Database error code.
Chapter 26
Direct Path Loading Functions
26-108

26.5.12 OCIDirPathStreamReset()
Resets the direct path stream state.
Purpose
Resets the direct path stream state.
Syntax
sword OCIDirPathStreamReset ( OCIDirPathStream *dpstr,
OCIError *errhp );
Parameters
dpstr (IN)
Direct path stream handle.
errhp (IN)
An error handle that you can pass to
OCIErrorGet()
for diagnostic information when
there is an error.
Comments
A direct path stream maintains the state that indicates where the next
OCIDirPathColArrayToStream()
call should start writing into the stream. Normally, data is
appended to the end of the stream. A stream cannot be reset until it is successfully
loaded (the loading returned
OCI_SUCCESS
,
OCI_NEED_DATA
, or
OCI_NO_DATA
).
Related Topics
•OCIDirPathAbort()
Terminates a direct path operation.
•OCIDirPathDataSave()
Depending on the action requested, does a data savepoint, or commits the loaded
data and finishes the direct path load operation.
•OCIDirPathFinish()
Finishes the direct path load operation.
•OCIDirPathPrepare()
•OCIDirPathColArrayToStream()
Converts from column array format to a direct path stream format.
•OCIErrorGet()
Returns an error message and an Oracle Database error code.
26.6 Thread Management Functions
Lists and describes the thread management functions.
Table 26-5 lists the thread management functions that are described in this section.
Chapter 26
Thread Management Functions
26-109

Table 26-5 Thread Management Functions
Function Purpose
OCIThreadClose() Close a thread handle
OCIThreadCreate() Create a new thread
OCIThreadHandleGet() Retrieve the OCIThreadHandle of the
thread in which it is called
OCIThreadHndDestroy() Destroy and deallocate the thread handle
OCIThreadHndInit() Allocate and initialize the thread handle
OCIThreadIdDestroy() Destroy and deallocate a thread ID
OCIThreadIdGet() Retrieve the
OCIThreadId
of the thread in
which it is called
OCIThreadIdInit() Allocate and initialize the thread ID
OCIThreadIdNull() Determine whether a given
OCIThreadId
is the
NULL
thread ID
OCIThreadIdSame() Determine whether two
OCIThreadId
s
represent the same thread
OCIThreadIdSet() Set one
OCIThreadId
to another
OCIThreadIdSetNull() Set the
NULL
thread ID to a given
OCIThreadId
OCIThreadInit() Initialize OCIThread context
OCIThreadIsMulti() Tell the caller whether the application is
running in a multithreaded environment
or a single-threaded environment
OCIThreadJoin() Allow the calling thread to join with
another thread
OCIThreadKeyDestroy() Destroy and deallocate the key pointed to
by
key
OCIThreadKeyGet() Get the calling thread's current value for
a key
OCIThreadKeyInit() Create a key
OCIThreadKeySet() Set the calling thread's value for a key
OCIThreadMutexAcquire() Acquire a mutex for the thread in which it
is called
OCIThreadMutexDestroy() Destroy and deallocate a mutex
OCIThreadMutexInit() Allocate and initialize a mutex
OCIThreadMutexRelease() Release a mutex
OCIThreadProcessInit() Perform OCIThread process initialization
OCIThreadTerm() Release the OCIThread context
Chapter 26
Thread Management Functions
26-110

26.6.1 OCIThreadClose()
Closes a thread handle.
Purpose
Closes a thread handle.
Syntax
sword OCIThreadClose ( void *hndl,
OCIError *err,
OCIThreadHandle *tHnd );
Parameters
hndl (IN/OUT)
The OCI environment or user session handle.
err (IN/OUT)
The OCI error handle. If there is an error, it is recorded in
err
and this function returns
OCI_ERROR
. Diagnostic information can be obtained by calling
OCIErrorGet()
.
tHnd (IN/OUT)
The OCIThread thread handle to close.
Comments
The
tHnd
parameter should be initialized by
OCIThreadHndInit()
. Both the thread handle
and the thread ID that was returned by the same call to
OCIThreadCreate()
are invalid
after the call to
OCIThreadClose()
.
Related Topics
•OCIThreadCreate()
Creates a new thread.
•OCIThreadHndInit()
Allocates and initializes the thread handle.
•OCIErrorGet()
Returns an error message and an Oracle Database error code.
26.6.2 OCIThreadCreate()
Creates a new thread.
Purpose
Creates a new thread.
Syntax
sword OCIThreadCreate ( void *hndl,
OCIError *err,
void (*start) (void *),
void *arg,
Chapter 26
Thread Management Functions
26-111

OCIThreadId *tid,
OCIThreadHandle *tHnd );
Parameters
hndl (IN/OUT)
The OCI environment or user session handle.
err (IN/OUT)
The OCI error handle. If there is an error, it is recorded in
err
and this function returns
OCI_ERROR
. Diagnostic information can be obtained by calling
OCIErrorGet()
.
start (IN)
The function in which the new thread should begin execution.
arg (IN)
The argument to give the function pointed to by
start
.
tid (IN/OUT)
If not
NULL
, gets the ID for the new thread.
tHnd (IN/OUT)
If not
NULL
, gets the handle for the new thread.
Comments
The new thread starts by executing a call to the function pointed to by
start
with the
argument given by
arg
. When that function returns, the new thread terminates. The
function should not return a value and should accept one parameter, a
void
. The call to
OCIThreadCreate()
must be matched by a call to
OCIThreadClose()
if and only if
tHnd
is
non-
NULL
.
If
tHnd
is
NULL
, a thread ID placed in
*tid
is not valid in the calling thread because the
timing of the spawned threads termination is unknown.
The
tid
parameter should be initialized by
OCIThreadIdInit()
and
tHnd
should be
initialized by
OCIThreadHndInit()
.
Related Topics
•OCIThreadClose()
Closes a thread handle.
•OCIThreadIdInit()
Allocate and initialize the thread ID
tid
.
•OCIThreadHndInit()
Allocates and initializes the thread handle.
•OCIErrorGet()
Returns an error message and an Oracle Database error code.
26.6.3 OCIThreadHandleGet()
Retrieves the
OCIThreadHandle
of the thread in which it is called.
Purpose
Retrieves the
OCIThreadHandle
of the thread in which it is called.
Chapter 26
Thread Management Functions
26-112

Syntax
sword OCIThreadHandleGet ( void *hndl,
OCIError *err,
OCIThreadHandle *tHnd );
Parameters
hndl (IN/OUT)
The OCI environment or user session handle.
err (IN/OUT)
The OCI error handle. If there is an error, it is recorded in
err
and this function returns
OCI_ERROR
. Diagnostic information can be obtained by calling
OCIErrorGet()
.
tHnd (IN/OUT)
If not
NULL
, the location to place the thread handle for the thread.
Comments
The
tHnd
parameter should be initialized by
OCIThreadHndInit()
.
The thread handle
tHnd
retrieved by this function must be closed with
OCIThreadClose()
and destroyed by
OCIThreadHndDestroy()
after it is used.
Related Topics
•OCIThreadHndDestroy()
Destroys and deallocates the thread handle.
•OCIThreadHndInit()
Allocates and initializes the thread handle.
•OCIThreadClose()
Closes a thread handle.
•OCIErrorGet()
Returns an error message and an Oracle Database error code.
26.6.4 OCIThreadHndDestroy()
Destroys and deallocates the thread handle.
Purpose
Destroys and deallocates the thread handle.
Syntax
sword OCIThreadHndDestroy ( void *hndl,
OCIError *err,
OCIThreadHandle **thnd );
Parameters
hndl (IN/OUT)
The OCI environment or user session handle.
Chapter 26
Thread Management Functions
26-113

err (IN/OUT)
The OCI error handle. If there is an error, it is recorded in
err
and this function returns
OCI_ERROR
. Diagnostic information can be obtained by calling
OCIErrorGet()
.
thnd (IN/OUT)
The address of pointer to the thread handle to destroy.
Comments
The
thnd
parameter should be initialized by
OCIThreadHndInit()
.
Related Topics
•OCIThreadHandleGet()
Retrieves the
OCIThreadHandle
of the thread in which it is called.
•OCIThreadHndInit()
Allocates and initializes the thread handle.
•OCIErrorGet()
Returns an error message and an Oracle Database error code.
26.6.5 OCIThreadHndInit()
Allocates and initializes the thread handle.
Purpose
Allocates and initializes the thread handle.
Syntax
sword OCIThreadHndInit ( void *hndl,
OCIError *err,
OCIThreadHandle **thnd );
Parameters
hndl (IN/OUT)
The OCI environment or user session handle.
err (IN/OUT)
The OCI error handle. If there is an error, it is recorded in
err
and this function returns
OCI_ERROR
. Diagnostic information can be obtained by calling
OCIErrorGet()
.
thnd (OUT)
The address of the pointer to the thread handle to initialize.
Related Topics
•OCIThreadHandleGet()
Retrieves the
OCIThreadHandle
of the thread in which it is called.
•OCIThreadHndDestroy()
Destroys and deallocates the thread handle.
•OCIErrorGet()
Returns an error message and an Oracle Database error code.
Chapter 26
Thread Management Functions
26-114

26.6.6 OCIThreadIdDestroy()
Destroys and deallocates a thread ID.
Purpose
Destroys and deallocates a thread ID.
Syntax
sword OCIThreadIdDestroy (void *hndl,
OCIError *err,
OCIThreadId **tid );
Parameters
hndl (IN/OUT)
The OCI environment or user session handle.
err (IN/OUT)
The OCI error handle. If there is an error and
OCI_ERROR
is returned, the error is
recorded in
err
and diagnostic information can be obtained by calling
OCIErrorGet()
.
tid (IN/OUT)
Pointer to the thread ID to destroy.
Comments
The
tid
parameter should be initialized by
OCIThreadHndInit()
.
Related Topics
•OCIThreadIdGet()
Retrieves the
OCIThreadId
of the thread in which it is called.
•OCIThreadIdInit()
Allocate and initialize the thread ID
tid
.
•OCIThreadIdNull()
Determines whether a given
OCIThreadId
is the
NULL
thread ID.
•OCIThreadIdSame()
Determines whether two
OCIThreadId
s represent the same thread.
•OCIThreadIdSet()
Sets one
OCIThreadId
to another.
•OCIThreadIdSetNull()
Sets the
NULL
thread ID to a given
OCIThreadId
.
•OCIThreadHndInit()
Allocates and initializes the thread handle.
•OCIErrorGet()
Returns an error message and an Oracle Database error code.
Chapter 26
Thread Management Functions
26-115

26.6.7 OCIThreadIdGet()
Retrieves the
OCIThreadId
of the thread in which it is called.
Purpose
Retrieves the
OCIThreadId
of the thread in which it is called.
Syntax
sword OCIThreadIdGet ( void *hndl,
OCIError *err,
OCIThreadId *tid );
Parameters
hndl (IN/OUT)
The OCI environment or user session handle.
err (IN/OUT)
The OCI error handle. If there is an error, it is recorded in
err
and this function returns
OCI_ERROR
. Diagnostic information can be obtained by calling
OCIErrorGet()
.
tid (OUT)
This should point to the location in which to place the ID of the calling thread.
Comments
The
tid
parameter should be initialized by
OCIThreadHndInit()
. When OCIThread is
used in a single-threaded environment,
OCIThreadIdGet()
always places the same
value in the location pointed to by
tid
. The exact value itself is not important. The
important thing is that it is different from the
NULL
thread ID and that it is always the
same value.
Related Topics
•OCIThreadIdDestroy()
Destroys and deallocates a thread ID.
•OCIThreadIdInit()
Allocate and initialize the thread ID
tid
.
•OCIThreadIdNull()
Determines whether a given
OCIThreadId
is the
NULL
thread ID.
•OCIThreadIdSame()
Determines whether two
OCIThreadId
s represent the same thread.
•OCIThreadIdSet()
Sets one
OCIThreadId
to another.
•OCIThreadIdSetNull()
Sets the
NULL
thread ID to a given
OCIThreadId
.
•OCIThreadHndInit()
Allocates and initializes the thread handle.
•OCIErrorGet()
Returns an error message and an Oracle Database error code.
Chapter 26
Thread Management Functions
26-116

26.6.8 OCIThreadIdInit()
Allocate and initialize the thread ID
tid
.
Purpose
Allocate and initialize the thread ID
tid
.
Syntax
sword OCIThreadIdInit ( void *hndl,
OCIError *err,
OCIThreadId **tid );
Parameters
hndl (IN/OUT)
The OCI environment or user session handle.
err (IN/OUT)
The OCI error handle. If there is an error and
OCI_ERROR
is returned, the error is
recorded in
err
and diagnostic information can be obtained by calling
OCIErrorGet()
.
tid (OUT)
Pointer to the thread ID to initialize.
Related Topics
•OCIThreadIdDestroy()
Destroys and deallocates a thread ID.
•OCIThreadIdGet()
Retrieves the
OCIThreadId
of the thread in which it is called.
•OCIThreadIdNull()
Determines whether a given
OCIThreadId
is the
NULL
thread ID.
•OCIThreadIdSame()
Determines whether two
OCIThreadId
s represent the same thread.
•OCIThreadIdSet()
Sets one
OCIThreadId
to another.
•OCIThreadIdSetNull()
Sets the
NULL
thread ID to a given
OCIThreadId
.
•OCIErrorGet()
Returns an error message and an Oracle Database error code.
Related Topics
•OCIThreadTerm()
Releases the OCIThread context.
•OCIThreadProcessInit()
Performs OCIThread process initialization.
•OCIErrorGet()
Returns an error message and an Oracle Database error code.
Chapter 26
Thread Management Functions
26-117

26.6.9 OCIThreadIdNull()
Determines whether a given
OCIThreadId
is the
NULL
thread ID.
Purpose
Determines whether a given
OCIThreadId
is the
NULL
thread ID.
Syntax
sword OCIThreadIdNull ( void *hndl,
OCIError *err,
OCIThreadId *tid,
boolean *result );
Parameters
hndl (IN/OUT)
The OCI environment or user session handle.
err (IN/OUT)
The OCI error handle. If there is an error, it is recorded in
err
and this function returns
OCI_ERROR
. Diagnostic information can be obtained by calling
OCIErrorGet()
.
tid (IN)
Pointer to the
OCIThreadId
to check.
result (IN/OUT)
Pointer to the result.
Comments
If
tid
is the
NULL
thread ID,
result
is set to
TRUE
. Otherwise,
result
is set to
FALSE
. The
tid
parameter should be initialized by
OCIThreadIdInit()
.
Related Topics
•OCIThreadIdDestroy()
Destroys and deallocates a thread ID.
•OCIThreadIdGet()
Retrieves the
OCIThreadId
of the thread in which it is called.
•OCIThreadIdInit()
Allocate and initialize the thread ID
tid
.
•OCIThreadIdSame()
Determines whether two
OCIThreadId
s represent the same thread.
•OCIThreadIdSet()
Sets one
OCIThreadId
to another.
•OCIThreadIdSetNull()
Sets the
NULL
thread ID to a given
OCIThreadId
.
•OCIErrorGet()
Returns an error message and an Oracle Database error code.
Chapter 26
Thread Management Functions
26-118

26.6.10 OCIThreadIdSame()
Determines whether two
OCIThreadId
s represent the same thread.
Purpose
Determines whether two
OCIThreadId
s represent the same thread.
Syntax
sword OCIThreadIdSame ( void *hndl,
OCIError *err,
OCIThreadId *tid1,
OCIThreadId *tid2,
boolean *result );
Parameters
hndl (IN/OUT)
The OCI environment or user session handle.
err (IN/OUT)
The OCI error handle. If there is an error, it is recorded in
err
and this function returns
OCI_ERROR
. Diagnostic information can be obtained by calling
OCIErrorGet()
.
tid1 (IN)
Pointer to the first
OCIThreadId
.
tid2 (IN)
Pointer to the second
OCIThreadId
.
result (IN/OUT)
Pointer to the result.
Comments
If
tid1
and
tid2
represent the same thread,
result
is set to
TRUE
. Otherwise,
result
is
set to
FALSE
. The
result
parameter is set to
TRUE
if both
tid1
and
tid2
are the
NULL
thread ID. The parameters
tid1
and
tid2
should be initialized by
OCIThreadIdInit()
.
Related Topics
•OCIThreadIdDestroy()
Destroys and deallocates a thread ID.
•OCIThreadIdGet()
Retrieves the
OCIThreadId
of the thread in which it is called.
•OCIThreadIdInit()
Allocate and initialize the thread ID
tid
.
•OCIThreadIdNull()
Determines whether a given
OCIThreadId
is the
NULL
thread ID.
•OCIThreadIdSet()
Sets one
OCIThreadId
to another.
•OCIThreadIdSetNull()
Sets the
NULL
thread ID to a given
OCIThreadId
.
Chapter 26
Thread Management Functions
26-119

•OCIErrorGet()
Returns an error message and an Oracle Database error code.
26.6.11 OCIThreadIdSet()
Sets one
OCIThreadId
to another.
Purpose
Sets one
OCIThreadId
to another.
Syntax
sword OCIThreadIdSet ( void *hndl,
OCIError *err,
OCIThreadId *tidDest,
OCIThreadId *tidSrc );
Parameters
hndl (IN/OUT)
The OCI environment or user session handle.
err (IN/OUT)
The OCI error handle. If there is an error and
OCI_ERROR
is returned, the error is
recorded in
err
and diagnostic information can be obtained by calling
OCIErrorGet()
.
tidDest (OUT)
This should point to the location of the
OCIThreadId
to set to.
tidSrc (IN)
This should point to the
OCIThreadId
to set from.
Comments
The
tid
parameter should be initialized by
OCIThreadIdInit()
.
Related Topics
•OCIThreadIdDestroy()
Destroys and deallocates a thread ID.
•OCIThreadIdGet()
Retrieves the
OCIThreadId
of the thread in which it is called.
•OCIThreadIdInit()
Allocate and initialize the thread ID
tid
.
•OCIThreadIdNull()
Determines whether a given
OCIThreadId
is the
NULL
thread ID.
•OCIThreadIdSame()
Determines whether two
OCIThreadId
s represent the same thread.
•OCIThreadIdSetNull()
Sets the
NULL
thread ID to a given
OCIThreadId
.
•OCIErrorGet()
Returns an error message and an Oracle Database error code.
Chapter 26
Thread Management Functions
26-120

26.6.12 OCIThreadIdSetNull()
Sets the
NULL
thread ID to a given
OCIThreadId
.
Purpose
Sets the
NULL
thread ID to a given
OCIThreadId
.
Syntax
sword OCIThreadIdSetNull ( void *hndl,
OCIError *err,
OCIThreadId *tid );
Parameters
hndl (IN/OUT)
The OCI environment or user session handle.
err (IN/OUT)
The OCI error handle. If there is an error, it is recorded in
err
and this function returns
OCI_ERROR
. Diagnostic information can be obtained by calling
OCIErrorGet()
.
tid (OUT)
This should point to the
OCIThreadId
in which to put the
NULL
thread ID.
Comments
The
tid
parameter should be initialized by
OCIThreadIdInit()
.
Related Topics
•OCIThreadIdDestroy()
Destroys and deallocates a thread ID.
•OCIThreadIdGet()
Retrieves the
OCIThreadId
of the thread in which it is called.
•OCIThreadIdInit()
Allocate and initialize the thread ID
tid
.
•OCIThreadIdNull()
Determines whether a given
OCIThreadId
is the
NULL
thread ID.
•OCIThreadIdSame()
Determines whether two
OCIThreadId
s represent the same thread.
•OCIThreadIdSet()
Sets one
OCIThreadId
to another.
•OCIErrorGet()
Returns an error message and an Oracle Database error code.
Chapter 26
Thread Management Functions
26-121

26.6.13 OCIThreadInit()
Initializes the OCIThread context.
Purpose
Initializes the OCIThread context.
Syntax
sword OCIThreadInit ( void *hndl,
OCIError *err );
Parameters
hndl (IN/OUT)
The OCI environment or user session handle.
err (IN/OUT)
The OCI error handle. If there is an error and
OCI_ERROR
is returned, the error is
recorded in
err
and diagnostic information can be obtained by calling
OCIErrorGet()
.
Comments
It is illegal for OCIThread clients to try to examine the memory pointed to by the
returned pointer. It is safe to make concurrent calls to
OCIThreadInit()
. Unlike
OCIThreadProcessInit()
, there is no need to have a first call that occurs before all the
others.
The first time
OCIThreadInit()
is called, it initializes the OCIThread context. It also
saves a pointer to the context in some system-dependent manner. Subsequent calls to
OCIThreadInit()
return the same context.
Each call to
OCIThreadInit()
must eventually be matched by a call to
OCIThreadTerm()
.
26.6.14 OCIThreadIsMulti()
Tells the caller whether the application is running in a multithreaded environment or a
single-threaded environment.
Purpose
Tells the caller whether the application is running in a multithreaded environment or a
single-threaded environment.
Syntax
boolean OCIThreadIsMulti ( );
Returns
TRUE
if the environment is multithreaded.
FALSE
if the environment is single-threaded.
Chapter 26
Thread Management Functions
26-122

Related Topics
•OCIThreadIdDestroy()
Destroys and deallocates a thread ID.
•OCIThreadIdGet()
Retrieves the
OCIThreadId
of the thread in which it is called.
•OCIThreadIdInit()
Allocate and initialize the thread ID
tid
.
•OCIThreadIdNull()
Determines whether a given
OCIThreadId
is the
NULL
thread ID.
•OCIThreadIdSame()
Determines whether two
OCIThreadId
s represent the same thread.
•OCIThreadIdSet()
Sets one
OCIThreadId
to another.
26.6.15 OCIThreadJoin()
Allows the calling thread to join with another thread.
Purpose
Allows the calling thread to join with another thread.
Syntax
sword OCIThreadJoin ( void *hndl,
OCIError *err,
OCIThreadHandle *tHnd );
Parameters
hndl (IN/OUT)
The OCI environment or user session handle.
err (IN/OUT)
The OCI error handle. If there is an error, it is recorded in
err
and this function returns
OCI_ERROR
. Diagnostic information can be obtained by calling
OCIErrorGet()
.
tHnd (IN)
The
OCIThreadHandle
of the thread to join with.
Comments
This function blocks the caller until the specified thread terminates.
The
tHnd
parameter should be initialized by
OCIThreadHndInit()
. The result of multiple
threads all trying to join with the same thread is undefined.
Related Topics
•OCIThreadIdDestroy()
Destroys and deallocates a thread ID.
•OCIThreadIdGet()
Retrieves the
OCIThreadId
of the thread in which it is called.
Chapter 26
Thread Management Functions
26-123

•OCIThreadIdInit()
Allocate and initialize the thread ID
tid
.
•OCIThreadIdNull()
Determines whether a given
OCIThreadId
is the
NULL
thread ID.
•OCIThreadIdSame()
Determines whether two
OCIThreadId
s represent the same thread.
•OCIThreadIdSet()
Sets one
OCIThreadId
to another.
•OCIThreadHndInit()
Allocates and initializes the thread handle.
•OCIErrorGet()
Returns an error message and an Oracle Database error code.
26.6.16 OCIThreadKeyDestroy()
Destroys and deallocates the key pointed to by
key
.
Purpose
Destroys and deallocates the key pointed to by
key
.
Syntax
sword OCIThreadKeyDestroy ( void *hndl,
OCIError *err,
OCIThreadKey **key );
Parameters
hndl (IN/OUT)
The OCI environment or user session handle.
err (IN/OUT)
The OCI error handle. If there is an error and
OCI_ERROR
is returned, the error is
recorded in
err
and diagnostic information can be obtained by calling
OCIErrorGet()
.
key (IN/OUT)
The
OCIThreadKey
in which to destroy the key.
Comments
This is different from the destructor function callback passed to the key create routine.
The function
OCIThreadKeyDestroy()
is used to terminate any resources that the
OCIThread acquired when it created
key
. The
OCIThreadKeyDestFunc
callback of
OCIThreadKeyInit()
is a key value destructor; it does not operate on the key itself.
This must be called after the user has finished using the key. Not calling the
OCIThreadKeyDestroy()
function may result in memory leaks.
Related Topics
•OCIThreadKeyGet()
Gets the calling thread's current value for a key.
Chapter 26
Thread Management Functions
26-124

•OCIThreadKeyInit()
Creates a key.
•OCIThreadKeySet()
Sets the calling thread's value for a key.
•OCIErrorGet()
Returns an error message and an Oracle Database error code.
26.6.17 OCIThreadKeyGet()
Gets the calling thread's current value for a key.
Purpose
Gets the calling thread's current value for a key.
Syntax
sword OCIThreadKeyGet ( void *hndl,
OCIError *err,
OCIThreadKey *key,
void **pValue );
Parameters
hndl (IN/OUT)
The OCI environment or user session handle.
err (IN/OUT)
The OCI error handle. If there is an error and
OCI_ERROR
is returned, the error is
recorded in
err
and diagnostic information can be obtained by calling
OCIErrorGet()
.
key (IN)
The key.
pValue (IN/OUT)
The location in which to place the thread-specific key value.
Comments
It is illegal to use this function on a key that has not been created using
OCIThreadKeyInit()
.
If the calling thread has not yet assigned a value to the key,
NULL
is placed in the
location pointed to by
pValue
.
Related Topics
•OCIThreadKeyDestroy()
Destroys and deallocates the key pointed to by
key
.
•OCIThreadKeyInit()
Creates a key.
•OCIThreadKeySet()
Sets the calling thread's value for a key.
•OCIErrorGet()
Returns an error message and an Oracle Database error code.
Chapter 26
Thread Management Functions
26-125

26.6.18 OCIThreadKeyInit()
Creates a key.
Purpose
Creates a key.
Syntax
sword OCIThreadKeyInit (void *hndl,
OCIError *err,
OCIThreadKey **key,
OCIThreadKeyDestFunc destFn );
Parameters
hndl (IN/OUT)
The OCI environment or user session handle.
err (IN/OUT)
The OCI error handle. If there is an error and
OCI_ERROR
is returned, the error is
recorded in
err
and diagnostic information can be obtained by calling
OCIErrorGet()
.
key (OUT)
The
OCIThreadKey
in which to create the new key.
destFn (IN)
The destructor for the key.
NULL
is permitted.
Comments
Each call to this routine allocates and generates a new key that is distinct from all
other keys. After this function executes successfully, a pointer to an allocated and
initialized key is returned. That key can be used with
OCIThreadKeyGet()
and
OCIThreadKeySet()
. The initial value of the key is
NULL
for all threads.
It is illegal for this function to be called more than once with the same value for the
key
parameter.
If the
destFn
parameter is not
NULL
, the routine pointed to by
destFn
is called whenever
a thread that has a non-
NULL
value for the key terminates. The routine is called with
one parameter. The parameter is the key's value for the thread at the time at which the
thread terminated. If the key does not need a destructor function, pass
NULL
for
destFn
.
Related Topics
•OCIThreadKeyDestroy()
Destroys and deallocates the key pointed to by
key
.
•OCIThreadKeyGet()
Gets the calling thread's current value for a key.
•OCIThreadKeySet()
Sets the calling thread's value for a key.
•OCIErrorGet()
Returns an error message and an Oracle Database error code.
Chapter 26
Thread Management Functions
26-126

26.6.19 OCIThreadKeySet()
Sets the calling thread's value for a key.
Purpose
Sets the calling thread's value for a key.
Syntax
sword OCIThreadKeySet ( void *hndl,
OCIError *err,
OCIThreadKey *key,
void *value );
Parameters
hndl (IN/OUT)
The OCI environment or user session handle.
err (IN/OUT)
The OCI error handle. If there is an error and
OCI_ERROR
is returned, the error is
recorded in
err
and diagnostic information can be obtained by calling
OCIErrorGet()
.
key (IN/OUT)
The key.
value (IN)
The thread-specific value to set in the key.
Comments
It is illegal to use this function on a key that has not been created using
OCIThreadKeyInit()
.
Related Topics
•OCIThreadKeyDestroy()
Destroys and deallocates the key pointed to by
key
.
•OCIThreadKeyGet()
Gets the calling thread's current value for a key.
•OCIThreadKeyInit()
Creates a key.
•OCIErrorGet()
Returns an error message and an Oracle Database error code.
26.6.20 OCIThreadMutexAcquire()
Acquires a mutex for the thread in which it is called.
Purpose
Acquires a mutex for the thread in which it is called.
Chapter 26
Thread Management Functions
26-127

Syntax
sword OCIThreadMutexAcquire ( void *hndl,
OCIError *err,
OCIThreadMutex *mutex );
Parameters
hndl (IN/OUT)
The OCI environment or user session handle.
err (IN/OUT)
The OCI error handle. If there is an error, it is recorded in
err
and this function returns
OCI_ERROR
. Diagnostic information can be obtained by calling
OCIErrorGet()
.
mutex (IN/OUT)
The mutex to acquire.
Comments
If the mutex is held by another thread, the calling thread is blocked until it can acquire
the mutex.
It is illegal to attempt to acquire an uninitialized mutex.
This function's behavior is undefined if it is used by a thread to acquire a mutex that is
already held by that thread.
Related Topics
•OCIThreadMutexDestroy()
Destroys and deallocates a mutex.
•OCIThreadMutexInit()
Allocates and initializes a mutex.
•OCIThreadMutexRelease()
Releases a mutex.
•OCIErrorGet()
Returns an error message and an Oracle Database error code.
26.6.21 OCIThreadMutexDestroy()
Destroys and deallocates a mutex.
Purpose
Destroys and deallocates a mutex.
Syntax
sword OCIThreadMutexDestroy ( void *hndl,
OCIError *err,
OCIThreadMutex **mutex );
Chapter 26
Thread Management Functions
26-128

Parameters
hndl (IN/OUT)
The OCI environment or user session handle.
err (IN/OUT)
The OCI error handle. If there is an error and
OCI_ERROR
is returned, the error is
recorded in
err
and diagnostic information can be obtained by calling
OCIErrorGet()
.
mutex (IN/OUT)
The mutex to destroy.
Comments
Each mutex must be destroyed after it is no longer needed.
It is not legal to destroy a mutex that is uninitialized or is currently held by a thread.
The destruction of a mutex must not occur concurrently with any other operations on
the mutex. A mutex must not be used after it has been destroyed.
Related Topics
•OCIThreadMutexAcquire()
Acquires a mutex for the thread in which it is called.
•OCIThreadMutexInit()
Allocates and initializes a mutex.
•OCIThreadMutexRelease()
Releases a mutex.
•OCIErrorGet()
Returns an error message and an Oracle Database error code.
26.6.22 OCIThreadMutexInit()
Allocates and initializes a mutex.
Purpose
Allocates and initializes a mutex.
Syntax
sword OCIThreadMutexInit ( void *hndl,
OCIError *err,
OCIThreadMutex **mutex );
Parameters
hndl (IN/OUT)
The OCI environment or user session handle.
err (IN/OUT)
The OCI error handle. If there is an error and
OCI_ERROR
is returned, the error is
recorded in
err
and diagnostic information can be obtained by calling
OCIErrorGet()
.
Chapter 26
Thread Management Functions
26-129

mutex (OUT)
The mutex to initialize.
Comments
All mutexes must be initialized before use.
Multiple threads must not initialize the same mutex simultaneously. Also, a mutex must
not be reinitialized until it has been destroyed (see
OCIThreadMutexDestroy()
).
Related Topics
•OCIThreadMutexDestroy()
Destroys and deallocates a mutex.
•OCIThreadMutexAcquire()
Acquires a mutex for the thread in which it is called.
•OCIThreadMutexRelease()
Releases a mutex.
•OCIErrorGet()
Returns an error message and an Oracle Database error code.
26.6.23 OCIThreadMutexRelease()
Releases a mutex.
Purpose
Releases a mutex.
Syntax
sword OCIThreadMutexRelease ( void *hndl,
OCIError *err,
OCIThreadMutex *mutex );
Parameters
hndl (IN/OUT)
The OCI environment or user session handle.
err (IN/OUT)
The OCI error handle. If there is an error and
OCI_ERROR
is returned, the error is
recorded in
err
and diagnostic information can be obtained by calling
OCIErrorGet()
.
mutex (IN/OUT)
The mutex to release.
Comments
If there are any threads blocked on the mutex, one of them acquires it and becomes
unblocked.
It is illegal to attempt to release an uninitialized mutex. It is also illegal for a thread to
release a mutex that it does not hold.
Chapter 26
Thread Management Functions
26-130

Related Topics
•OCIThreadMutexDestroy()
Destroys and deallocates a mutex.
•OCIThreadMutexInit()
Allocates and initializes a mutex.
•OCIThreadMutexAcquire()
Acquires a mutex for the thread in which it is called.
•OCIErrorGet()
Returns an error message and an Oracle Database error code.
26.6.24 OCIThreadProcessInit()
Performs OCIThread process initialization.
Purpose
Performs OCIThread process initialization.
Syntax
void OCIThreadProcessInit ( );
Comments
Whether this function must be called depends on how OCIThread is going to be used.
In a single-threaded application, calling this function is optional. If it is called at all, the
first call to it must occur before calls to any other OCIThread functions. Subsequent
calls can be made without restriction; they do not have any effect.
In a multithreaded application, this function must be called. The first call to it must
occur strictly before any other OCIThread calls; that is, no other calls to OCIThread
functions (including other calls to this one) can be concurrent with the first call.
Subsequent calls to this function can be made without restriction; they do not have any
effect.
Related Topics
•OCIThreadIdDestroy()
Destroys and deallocates a thread ID.
•OCIThreadIdGet()
Retrieves the
OCIThreadId
of the thread in which it is called.
•OCIThreadIdInit()
Allocate and initialize the thread ID
tid
.
•OCIThreadIdNull()
Determines whether a given
OCIThreadId
is the
NULL
thread ID.
•OCIThreadIdSame()
Determines whether two
OCIThreadId
s represent the same thread.
•OCIThreadIdSet()
Sets one
OCIThreadId
to another.
Chapter 26
Thread Management Functions
26-131

26.6.25 OCIThreadTerm()
Releases the OCIThread context.
Purpose
Releases the OCIThread context.
Syntax
sword OCIThreadTerm ( void *hndl,
OCIError *err );
Parameters
hndl (IN/OUT)
The OCI environment or user session handle.
err (IN/OUT)
The OCI error handle. If there is an error and
OCI_ERROR
is returned, the error is
recorded in
err
and diagnostic information can be obtained by calling
OCIErrorGet()
.
Comments
This function should be called exactly once for each call made to
OCIThreadInit()
.
It is safe to make concurrent calls to
OCIThreadTerm()
.
OCIThreadTerm()
does not do
anything until it has been called as many times as
OCIThreadInit()
has been called.
When that happens,
OCIThreadTerm()
terminates the OCIThread layer and frees the
memory allocated for the context. Once this happens, the context should not be
reused. It is necessary to obtain a new one by calling
OCIThreadInit()
.
Related Topics
•OCIThreadInit()
Initializes the OCIThread context.
•OCIErrorGet()
Returns an error message and an Oracle Database error code.
26.7 Transaction Functions
Lists and describes the transaction functions.
Table 26-6 lists the transaction functions that are described in this section.
Table 26-6 Transaction Functions
Function Purpose
OCITransCommit() Commit a transaction on a service context
OCITransDetach() Detach a transaction from a service context
OCITransForget() Forget a prepared global transaction
OCITransMultiPrepare() Prepare a transaction with multiple
branches in a single cell
Chapter 26
Transaction Functions
26-132

Table 26-6 (Cont.) Transaction Functions
Function Purpose
OCITransPrepare() Prepare a global transaction for commit
OCITransRollback() Roll back a transaction
OCITransStart() Start a transaction on a service context
26.7.1 OCITransCommit()
Commits the transaction associated with a specified service context.
Purpose
Commits the transaction associated with a specified service context.
Syntax
sword OCITransCommit ( OCISvcCtx *svchp,
OCIError *errhp,
ub4 flags );
Parameters
svchp (IN)
The service context handle.
errhp (IN)
An error handle that you can pass to
OCIErrorGet()
for diagnostic information when
there is an error.
flags (IN)
A flag used for one-phase commit optimization in global transactions.
OCI_DEFAULT
- If the transaction is nondistributed, the flags parameter is ignored, and
OCI_DEFAULT
can be passed as its value.
OCI_TRANS_TWOPHASE
- OCI applications managing global transactions should pass this
value to the flags parameter for a two-phase commit. The default is one-phase
commit.
OCI_TRANS_WRITEIMMED
- I/O is initiated by LGWR (Log Writer Process in the
background) to write the (in-memory) redo buffers to the online redo logs.
IMMEDIATE
means that the redo buffers of the transaction are written out immediately by sending
a message to LGWR, which processes the message immediately.
OCI_TRANS_WRITEBATCH
- No I/O is issued by LGWR to write the in-memory redo buffers
of the transaction to the online redo logs.
BATCH
means that the LGWR batches the
redo buffers before initiating I/O for the entire batch. An error occurs when you specify
both
BATCH
and
IMMEDIATE
.
IMMEDIATE
is the default.
OCI_TRANS_WRITEWAIT
- LGWR is requested to write the redo for the commit to the
online redo logs, and the commit waits for the redo buffers to be written to the online
redo logs.
WAIT
means that the commit does not return until the in-memory redo
buffers corresponding to the transaction are written in the (persistent) online redo
logs.
OCI_TRANS_WRITENOWAIT
- LGWR is requested to write the redo for the commit to the
online redo logs, but the commit returns without waiting for the buffers to be written to
Chapter 26
Transaction Functions
26-133

the online redo logs.
NOWAIT
means that the commit returns to the user before the in-
memory redo buffers are flushed to the online redo logs. An error occurs when you
specify both
WAIT
and
NOWAIT
.
WAIT
is the default.
Note:
There is a potential for silent transaction loss when you use
OCI_TRANS_WRITENOWAIT
. Transaction loss occurs silently with shutdown abort,
startup force, and any instance or node failure. On an Oracle RAC system,
asynchronously committed changes may not be immediately available to
read on other instances.
These last four options only affect the commit of top-level nondistributed transactions
and are ignored for externally coordinated distributed transactions. They can be
combined using the
OR
operator, subject to the stated restrictions.
Comments
The transaction currently associated with the service context is committed. If it is a
global transaction that the server cannot commit, this call additionally retrieves the
state of the transaction from the database to be returned to the user in the error
handle.
If the application has defined multiple transactions, this function operates on the
transaction currently associated with the service context. If the application is working
with only the implicit local transaction created when database changes are made, that
implicit transaction is committed.
If the application is running in the object mode, then the modified or updated objects in
the object cache for this transaction are also flushed and committed.
Under normal circumstances,
OCITransCommit()
returns with a status indicating that the
transaction has either been committed or rolled back. With global transactions, it is
possible that the transaction is now in doubt, meaning that it is neither committed nor
terminated. In this case,
OCITransCommit()
attempts to retrieve the status of the
transaction from the server. The status is returned.
Example
The following code example demonstrates the use of a simple local transaction, as
described in "Simple Local Transactions".
Using OCITransCommit() in a Simple Local Transaction
int main()
{
OCIEnv *envhp;
OCIServer *srvhp;
OCIError *errhp;
OCISvcCtx *svchp;
OCIStmt *stmthp;
void *tmp;
text sqlstmt[128];
OCIEnvCreate(&envhp, OCI_DEFAULT, (void *)0, 0, 0, 0,
(size_t)0, (void *)0);
Chapter 26
Transaction Functions
26-134

OCIHandleAlloc( (void *) envhp, (void **) &errhp, (ub4) OCI_HTYPE_ERROR,
(size_t)0, (void **) 0);
OCIHandleAlloc( (void *) envhp, (void **) &srvhp, (ub4) OCI_HTYPE_SERVER,
(size_t)0, (void **) 0);
OCIServerAttach( srvhp, errhp, (text *) 0, (sb4) 0, (ub4) OCI_DEFAULT);
OCIHandleAlloc( (void *) envhp, (void **) &svchp, (ub4) OCI_HTYPE_SVCCTX,
(size_t)0, (void **) 0);
OCIHandleAlloc((void *)envhp, (void **)&stmthp, OCI_HTYPE_STMT, 0, 0);
OCIAttrSet((void *)svchp, OCI_HTYPE_SVCCTX, (void *)srvhp, 0,
OCI_ATTR_SERVER, errhp);
OCILogon(envhp, errhp, &svchp, (text *)"HR", strlen("HR"),
(text *)"HR", strlen("HR"), 0, 0);
/* update hr.employees employee_id=7902, increment salary */
sprintf((char *)sqlstmt, "UPDATE EMPLOYEES SET SALARY = SALARY + 1 \
WHERE EMPLOYEE_ID = 7902");
OCIStmtPrepare(stmthp, errhp, sqlstmt, strlen((char *)sqlstmt),
OCI_NTV_SYNTAX, 0);
OCIStmtExecute(svchp, stmthp, errhp, 1, 0, 0, 0, 0);
OCITransCommit(svchp, errhp, (ub4) 0);
/* update hr.employees employee_id=7902, increment salary again, but rollback */
OCIStmtExecute(svchp, stmthp, errhp, 1, 0, 0, 0, 0);
OCITransRollback(svchp, errhp, (ub4) 0);
}
Related Topics
•OCITransRollback()
Rolls back the current transaction.
•OCIErrorGet()
Returns an error message and an Oracle Database error code.
26.7.2 OCITransDetach()
Detaches a global transaction.
Purpose
Detaches a global transaction.
Syntax
sword OCITransDetach ( OCISvcCtx *svchp,
OCIError *errhp,
ub4 flags );
Parameters
svchp (IN)
The service context handle.
Chapter 26
Transaction Functions
26-135

errhp (IN)
An error handle that you can pass to
OCIErrorGet()
for diagnostic information when
there is an error.
flags (IN)
You must pass a value of
OCI_DEFAULT
for this parameter.
Comments
Detaches a global transaction from the service context handle. The transaction
currently attached to the service context handle becomes inactive at the end of this
call. The transaction may be resumed later by calling
OCITransStart()
, specifying a
flags value of
OCI_TRANS_RESUME
.
When a transaction is detached, the value that was specified in the
timeout
parameter
of
OCITransStart()
when the transaction was started is used to determine the amount
of time the branch can remain inactive before being deleted by the server's
PMON
process.
Note:
The transaction can be resumed by a different process than the one that
detached it, if the transaction has the same authorization. If this function is
called before a transaction is actually started, this function has no effect.
For example code demonstrating the use of
OCITransDetach()
, see the Examples
section of
OCITransStart()
.
Related Topics
•OCITransStart()
Sets the beginning of a transaction.
•OCIErrorGet()
Returns an error message and an Oracle Database error code.
26.7.3 OCITransForget()
Causes the server to forget a heuristically completed global transaction.
Purpose
Causes the server to forget a heuristically completed global transaction.
Syntax
sword OCITransForget ( OCISvcCtx *svchp,
OCIError *errhp,
ub4 flags );
Parameters
svchp (IN)
The service context handle in which the transaction resides.
Chapter 26
Transaction Functions
26-136

errhp (IN)
An error handle that you can pass to
OCIErrorGet()
for diagnostic information when
there is an error.
flags (IN)
You must pass
OCI_DEFAULT
for this parameter.
Comments
Forgets a heuristically completed global transaction. The server deletes the status of
the transaction from the system's pending transaction table.
You set the XID of the transaction to be forgotten as an attribute of the transaction
handle (
OCI_ATTR_XID
).
Related Topics
•OCITransCommit()
Commits the transaction associated with a specified service context.
•OCITransRollback()
Rolls back the current transaction.
•OCIErrorGet()
Returns an error message and an Oracle Database error code.
26.7.4 OCITransMultiPrepare()
Prepares a transaction with multiple branches in a single call.
Purpose
Prepares a transaction with multiple branches in a single call.
Syntax
sword OCITransMultiPrepare ( OCISvcCtx *svchp,
ub4 numBranches,
OCITrans **txns,
OCIError **errhp);
Parameters
srvchp (IN)
The service context handle.
numBranches (IN)
The number of branches expected. It is also the array size for the next two
parameters.
txns (IN)
The array of transaction handles for the branches to prepare. They should all have the
OCI_ATTR_XID
set. The global transaction ID should be the same.
errhp (IN)
The array of error handles. If
OCI_SUCCESS
is not returned, then these indicate which
branches received which errors.
Chapter 26
Transaction Functions
26-137

Comments
Prepares the specified global transaction for commit. This call is valid only for
distributed transactions. This call is an advanced performance feature intended for use
only in situations where the caller is responsible for preparing all the branches in a
transaction.
Related Topics
•OCITransPrepare()
Prepares a global transaction for commit.
26.7.5 OCITransPrepare()
Prepares a global transaction for commit.
Purpose
Prepares a global transaction for commit.
Syntax
sword OCITransPrepare ( OCISvcCtx *svchp,
OCIError *errhp,
ub4 flags );
Parameters
svchp (IN)
The service context handle.
errhp (IN)
An error handle that you can pass to
OCIErrorGet()
for diagnostic information when
there is an error.
flags (IN)
You must pass
OCI_DEFAULT
for this parameter.
Comments
Prepares the specified global transaction for commit.
This call is valid only for global transactions.
The call returns
OCI_SUCCESS_WITH_INFO
if the transaction has not made any changes.
The error handle indicates that the transaction is read-only. The
flags
parameter is not
currently used.
Related Topics
•OCITransCommit()
Commits the transaction associated with a specified service context.
•OCITransForget()
Causes the server to forget a heuristically completed global transaction.
•OCIErrorGet()
Returns an error message and an Oracle Database error code.
Chapter 26
Transaction Functions
26-138

26.7.6 OCITransRollback()
Rolls back the current transaction.
Purpose
Rolls back the current transaction.
Syntax
sword OCITransRollback ( void *svchp,
OCIError *errhp,
ub4 flags );
Parameters
svchp (IN)
A service context handle. The transaction currently set in the service context handle is
rolled back.
errhp (IN)
An error handle that you can pass to
OCIErrorGet()
for diagnostic information when
there is an error.
flags (IN)
You must pass a value of
OCI_DEFAULT
for this parameter.
Comments
The current transaction— defined as the set of statements executed since the last
OCITransCommit()
or since
OCISessionBegin()
—is rolled back.
If the application is running under object mode, then the modified or updated objects in
the object cache for this transaction are also rolled back.
Attempting to roll back a global transaction that is not currently active causes an error.
Examples
For example code demonstrating the use of
OCITransRollback()
see the Examples
section of OCITransCommit().
Related Topics
•OCITransCommit()
Commits the transaction associated with a specified service context.
•OCISessionBegin()
Creates a user session and begins a user session for a given server.
•OCIErrorGet()
Returns an error message and an Oracle Database error code.
Chapter 26
Transaction Functions
26-139

26.7.7 OCITransStart()
Sets the beginning of a transaction.
Purpose
Sets the beginning of a transaction.
Syntax
sword OCITransStart ( OCISvcCtx *svchp,
OCIError *errhp,
uword timeout,
ub4 flags );
Parameters
svchp (IN/OUT)
The service context handle. The transaction context in the service context handle is
initialized at the end of the call if the flag specified a new transaction to be started.
errhp (IN/OUT)
The OCI error handle. If there is an error, it is recorded in
err
and this function returns
OCI_ERROR
. Diagnostic information can be obtained by calling
OCIErrorGet()
.
timeout (IN)
The time, in seconds, to wait for a transaction to become available for resumption
when
OCI_TRANS_RESUME
is specified. When
OCI_TRANS_NEW
is specified, the timeout
parameter indicates the number of seconds the transaction can be inactive before it is
automatically terminated by the system. A transaction is inactive between the time it is
detached (with
OCITransDetach()
) and the time it is resumed with
OCITransStart()
.
flags (IN)
Specifies whether a new transaction is being started or an existing transaction is
being resumed. Also specifies serializability or read-only status. More than a single
value can be specified. By default, a read/write transaction is started. The flag values
are:
•
OCI_TRANS_NEW
- Starts a new transaction branch. By default starts a tightly coupled
and migratable branch.
•
OCI_TRANS_TIGHT
- Explicitly specifies a tightly coupled branch.
•
OCI_TRANS_LOOSE
- Specifies a loosely coupled branch.
•
OCI_TRANS_RESUME
- Resumes an existing transaction branch.
•
OCI_TRANS_READONLY
- Starts a read-only transaction.
•
OCI_TRANS_SERIALIZABLE
- Starts a serializable transaction.
•
OCI_TRANS_SEPARABLE
- Separates the transaction after each call.
This flag results in a warning that the transaction was started using regular
transactions. Separated transactions are not supported through release 9.0.1 of
the server.
Chapter 26
Transaction Functions
26-140

An error message results if there is an error in your code or the transaction service.
The error indicates that you attempted an action on a transaction that has already
been prepared.
Comments
This function sets the beginning of a global or serializable transaction. The transaction
context currently associated with the service context handle is initialized at the end of
the call if the
flags
parameter specifies that a new transaction should be started.
The XID of the transaction is set as an attribute of the transaction handle
(
OCI_ATTR_XID
)
Examples
The following code example and the one following that one demonstrate the use of
OCI transactional calls for manipulating global transactions. The concept for a single
session operating on different branches, as shown in the following code example, is
illustrated by Figure 10-2.
Using OCITransStart() in a Single Session Operating on Different Branches
int main()
{
OCIEnv *envhp;
OCIServer *srvhp;
OCIError *errhp;
OCISvcCtx *svchp;
OCISession *usrhp;
OCIStmt *stmthp1, *stmthp2;
OCITrans *txnhp1, *txnhp2;
void *tmp;
XID gxid;
text sqlstmt[128];
OCIEnvCreate(&envhp, OCI_DEFAULT, (void *)0, 0, 0, 0,
(size_t)0, (void *)0);
OCIHandleAlloc( (void *) envhp, (void **) &errhp, (ub4)
OCI_HTYPE_ERROR, 52, (void **) &tmp);
OCIHandleAlloc( (void *) envhp, (void **) &srvhp, (ub4)
OCI_HTYPE_SERVER, 52, (void **) &tmp);
OCIServerAttach( srvhp, errhp, (text *) 0, (sb4) 0, (ub4) OCI_DEFAULT);
OCIHandleAlloc( (void *) envhp, (void **) &svchp, (ub4) OCI_HTYPE_SVCCTX,
52, (void **) &tmp);
OCIHandleAlloc((void *)envhp, (void **)&stmthp1, OCI_HTYPE_STMT, 0, 0);
OCIHandleAlloc((void *)envhp, (void **)&stmthp2, OCI_HTYPE_STMT, 0, 0);
OCIAttrSet((void *)svchp, OCI_HTYPE_SVCCTX, (void *)srvhp, 0,
OCI_ATTR_SERVER, errhp);
/* set the external name and internal name in server handle */
OCIAttrSet((void *)srvhp, OCI_HTYPE_SERVER, (void *) "demo", 0,
OCI_ATTR_EXTERNAL_NAME, errhp);
OCIAttrSet((void *)srvhp, OCI_HTYPE_SERVER, (void *) "txn demo", 0,
OCI_ATTR_INTERNAL_NAME, errhp);
Chapter 26
Transaction Functions
26-141

/* allocate a user context handle */
OCIHandleAlloc((void *)envhp, (void **)&usrhp, (ub4) OCI_HTYPE_SESSION,
(size_t) 0, (void **) 0);
OCIAttrSet((void *)usrhp, (ub4)OCI_HTYPE_SESSION, (void *)"HR",
(ub4)strlen("HR"), OCI_ATTR_USERNAME, errhp);
OCIAttrSet((void *)usrhp, (ub4)OCI_HTYPE_SESSION, (void *)"HR",
(ub4)strlen("HR"),OCI_ATTR_PASSWORD, errhp);
OCISessionBegin (svchp, errhp, usrhp, OCI_CRED_RDBMS, 0);
OCIAttrSet((void *)svchp, (ub4)OCI_HTYPE_SVCCTX,
(void *)usrhp, (ub4)0, OCI_ATTR_SESSION, errhp);
/* allocate transaction handle 1 and set it in the service handle */
OCIHandleAlloc((void *)envhp, (void **)&txnhp1, OCI_HTYPE_TRANS, 0, 0);
OCIAttrSet((void *)svchp, OCI_HTYPE_SVCCTX, (void *)txnhp1, 0,
OCI_ATTR_TRANS, errhp);
/* start a transaction with global transaction id = [1000, 123, 1] */
gxid.formatID = 1000; /* format id = 1000 */
gxid.gtrid_length = 3; /* gtrid = 123 */
gxid.data[0] = 1; gxid.data[1] = 2; gxid.data[2] = 3;
gxid.bqual_length = 1; /* bqual = 1 */
gxid.data[3] = 1;
OCIAttrSet((void *)txnhp1, OCI_HTYPE_TRANS, (void *)&gxid, sizeof(XID),
OCI_ATTR_XID, errhp);
/* start global transaction 1 with 60-second time to live when detached */
OCITransStart(svchp, errhp, 60, OCI_TRANS_NEW);
/* update hr.employees employee_id=7902, increment salary */
sprintf((char *)sqlstmt, "UPDATE EMPLOYEES SET SALARY = SALARY + 1 \
WHERE EMPLOYEE_ID = 7902");
OCIStmtPrepare(stmthp1, errhp, sqlstmt, strlen((char *)sqlstmt),
OCI_NTV_SYNTAX, 0);
OCIStmtExecute(svchp, stmthp1, errhp, 1, 0, 0, 0, 0);
/* detach the transaction */
OCITransDetach(svchp, errhp, 0);
/* allocate transaction handle 2 and set it in the service handle */
OCIHandleAlloc((void *)envhp, (void **)&txnhp2, OCI_HTYPE_TRANS, 0, 0);
OCIAttrSet((void *)svchp, OCI_HTYPE_SVCCTX, (void *)txnhp2, 0,
OCI_ATTR_TRANS, errhp);
/* start a transaction with global transaction id = [1000, 124, 1] */
gxid.formatID = 1000; /* format id = 1000 */
gxid.gtrid_length = 3; /* gtrid = 124 */
gxid.data[0] = 1; gxid.data[1] = 2; gxid.data[2] = 4;
gxid.bqual_length = 1; /* bqual = 1 */
gxid.data[3] = 1;
OCIAttrSet((void *)txnhp2, OCI_HTYPE_TRANS, (void *)&gxid, sizeof(XID),
OCI_ATTR_XID, errhp);
/* start global transaction 2 with 90 second time to live when detached */
OCITransStart(svchp, errhp, 90, OCI_TRANS_NEW);
Chapter 26
Transaction Functions
26-142

/* update hr.employees employee_id=7934, increment salary */
sprintf((char *)sqlstmt, "UPDATE EMPLOYEES SET SALARY = SALARY + 1 \
WHERE EMPLOYEE_ID = 7934");
OCIStmtPrepare(stmthp2, errhp, sqlstmt, strlen((char *)sqlstmt),
OCI_NTV_SYNTAX, 0);
OCIStmtExecute(svchp, stmthp2, errhp, 1, 0, 0, 0, 0);
/* detach the transaction */
OCITransDetach(svchp, errhp, 0);
/* Resume transaction 1, increment salary and commit it */
/* Set transaction handle 1 into the service handle */
OCIAttrSet((void *)svchp, OCI_HTYPE_SVCCTX, (void *)txnhp1, 0,
OCI_ATTR_TRANS, errhp);
/* attach to transaction 1, wait for 10 seconds if the transaction is busy */
/* The wait is clearly not required in this example because no other */
/* process/thread is using the transaction. It is only for illustration */
OCITransStart(svchp, errhp, 10, OCI_TRANS_RESUME);
OCIStmtExecute(svchp, stmthp1, errhp, 1, 0, 0, 0, 0);
OCITransCommit(svchp, errhp, (ub4) 0);
/* attach to transaction 2 and commit it */
/* set transaction handle2 into the service handle */
OCIAttrSet((void *)svchp, OCI_HTYPE_SVCCTX, (void *)txnhp2, 0,
OCI_ATTR_TRANS, errhp);
OCITransCommit(svchp, errhp, (ub4) 0);
}
Using OCITransStart() in a Single Session Operating on Multiple Branches Sharing
the Same Transaction
int main()
{
OCIEnv *envhp;
OCIServer *srvhp;
OCIError *errhp;
OCISvcCtx *svchp;
OCISession *usrhp;
OCIStmt *stmthp;
OCITrans *txnhp1, *txnhp2;
void *tmp;
XID gxid;
text sqlstmt[128];
OCIEnvCreate(&envhp, OCI_DEFAULT, (void *)0, 0, 0, 0,
(size_t)0, (void *)0);
OCIHandleAlloc( (void *) envhp, (void **) &errhp, (ub4) OCI_HTYPE_ERROR,
52, (void **) &tmp);
OCIHandleAlloc( (void *) envhp, (void **) &srvhp, (ub4) OCI_HTYPE_SERVER,
52, (void **) &tmp);
OCIServerAttach( srvhp, errhp, (text *) 0, (sb4) 0, (ub4) OCI_DEFAULT);
OCIHandleAlloc( (void *) envhp, (void **) &svchp, (ub4) OCI_HTYPE_SVCCTX,
52, (void **) &tmp);
OCIHandleAlloc((void *)envhp, (void **)&stmthp, OCI_HTYPE_STMT, 0, 0);
Chapter 26
Transaction Functions
26-143

OCIAttrSet((void *)svchp, OCI_HTYPE_SVCCTX, (void *)srvhp, 0,
OCI_ATTR_SERVER, errhp);
/* set the external name and internal name in server handle */
OCIAttrSet((void *)srvhp, OCI_HTYPE_SERVER, (void *) "demo", 0,
OCI_ATTR_EXTERNAL_NAME, errhp);
OCIAttrSet((void *)srvhp, OCI_HTYPE_SERVER, (void *) "txn demo2", 0,
OCI_ATTR_INTERNAL_NAME, errhp);
/* allocate a user context handle */
OCIHandleAlloc((void *)envhp, (void **)&usrhp, (ub4) OCI_HTYPE_SESSION,
(size_t) 0, (void **) 0);
OCIAttrSet((void *)usrhp, (ub4)OCI_HTYPE_SESSION, (void *)"HR",
(ub4)strlen("HR"), OCI_ATTR_USERNAME, errhp);
OCIAttrSet((void *)usrhp, (ub4)OCI_HTYPE_SESSION, (void *)"HR",
(ub4)strlen("HR"),OCI_ATTR_PASSWORD, errhp);
OCISessionBegin (svchp, errhp, usrhp, OCI_CRED_RDBMS, 0);
OCIAttrSet((void *)svchp, (ub4)OCI_HTYPE_SVCCTX,
(void *)usrhp, (ub4)0, OCI_ATTR_SESSION, errhp);
/* allocate transaction handle 1 and set it in the service handle */
OCIHandleAlloc((void *)envhp, (void **)&txnhp1, OCI_HTYPE_TRANS, 0, 0);
OCIAttrSet((void *)svchp, OCI_HTYPE_SVCCTX, (void *)txnhp1, 0,
OCI_ATTR_TRANS, errhp);
/* start a transaction with global transaction id = [1000, 123, 1] */
gxid.formatID = 1000; /* format id = 1000 */
gxid.gtrid_length = 3; /* gtrid = 123 */
gxid.data[0] = 1; gxid.data[1] = 2; gxid.data[2] = 3;
gxid.bqual_length = 1; /* bqual = 1 */
gxid.data[3] = 1;
OCIAttrSet((void *)txnhp1, OCI_HTYPE_TRANS, (void *)&gxid, sizeof(XID),
OCI_ATTR_XID, errhp);
/* start global transaction 1 with 60-second time to live when detached */
OCITransStart(svchp, errhp, 60, OCI_TRANS_NEW);
/* update hr.employees employee_id=7902, increment salary */
sprintf((char *)sqlstmt, "UPDATE EMPLOYEES SET SALARY = SALARY + 1 \
WHERE EMPLOYEE_ID = 7902");
OCIStmtPrepare(stmthp, errhp, sqlstmt, strlen((char *)sqlstmt),
OCI_NTV_SYNTAX, 0);
OCIStmtExecute(svchp, stmthp, errhp, 1, 0, 0, 0, 0);
/* detach the transaction */
OCITransDetach(svchp, errhp, 0);
/* allocate transaction handle 2 and set it in the service handle */
OCIHandleAlloc((void *)envhp, (void **)&txnhp2, OCI_HTYPE_TRANS, 0, 0);
OCIAttrSet((void *)svchp, OCI_HTYPE_SVCCTX, (void *)txnhp2, 0,
OCI_ATTR_TRANS, errhp);
/* start a transaction with global transaction id = [1000, 123, 2] */
/* The global transaction is tightly coupled with earlier transactions */
/* There is not much practical value in doing this but the example */
/* illustrates the use of tightly coupled transaction branches. */
/* In a practical case, the second transaction that tightly couples with */
Chapter 26
Transaction Functions
26-144

/* the first can be executed from a different process/thread. */
gxid.formatID = 1000; /* format id = 1000 */
gxid.gtrid_length = 3; /* gtrid = 123 */
gxid.data[0] = 1; gxid.data[1] = 2; gxid.data[2] = 3;
gxid.bqual_length = 1; /* bqual = 2 */
gxid.data[3] = 2;
OCIAttrSet((void *)txnhp2, OCI_HTYPE_TRANS, (void *)&gxid,
sizeof(XID), OCI_ATTR_XID, errhp);
/* start global transaction 2 with 90-second time to live when detached */
OCITransStart(svchp, errhp, 90, OCI_TRANS_NEW);
/* update hr.employees employee_id=7902, increment salary */
/* This is possible even if the earlier transaction has locked this row */
/* because the two global transactions are tightly coupled */
OCIStmtExecute(svchp, stmthp, errhp, 1, 0, 0, 0, 0);
/* detach the transaction */
OCITransDetach(svchp, errhp, 0);
/* Resume transaction 1 and prepare it. This returns */
/* OCI_SUCCESS_WITH_INFO because all branches except the last branch */
/* are treated as read-only transactions for tightly coupled transactions */
OCIAttrSet((void *)svchp, OCI_HTYPE_SVCCTX, (void *)txnhp1, 0,
OCI_ATTR_TRANS, errhp);
if (OCITransPrepare(svchp, errhp, (ub4) 0) == OCI_SUCCESS_WITH_INFO)
{
text errbuf[512];
ub4 buflen;
sb4 errcode;
OCIErrorGet ((void *) errhp, (ub4) 1, (text *) NULL, &errcode,
errbuf, (ub4) sizeof(errbuf), (ub4) OCI_HTYPE_ERROR);
printf("OCITransPrepare - %s\n", errbuf);
}
/* attach to transaction 2 and commit it */
/* set transaction handle2 into the service handle */
OCIAttrSet((void *)svchp, OCI_HTYPE_SVCCTX, (void *)txnhp2, 0,
OCI_ATTR_TRANS, errhp);
OCITransCommit(svchp, errhp, (ub4) 0);
}
Related Topics
•OCITransDetach()
Detaches a global transaction.
•OCIErrorGet()
Returns an error message and an Oracle Database error code.
26.8 Sharding Functions
Lists the sharding functions.
The following table lists the sharding OCI functions that are described in this section.
Chapter 26
Sharding Functions
26-145

Table 26-7 Sharding Functions
Function Purpose
OCIShardingKeyColumnAdd() Adds sharding key columns to form a
compound sharding key or a compound super
sharding key.
OCIShardingKeyReset() Resets an already created sharding key or
super sharding key for reuse with new key
column values.
OCIShardInstancesGet() Returns instance names for a given sharding
key descriptor, super sharding key descriptor,
and connection string.
26.8.1 OCIShardingKeyColumnAdd()
Adds sharding key columns to form a compound sharding key or a compound super
sharding key.
Purpose
Adds sharding key columns to form a compound sharding key or a compound super
sharding key. A sharding key column is a column in a table that is used as the key. If
there are multiple columns to be used as the key then it is a compound key.
Syntax
sword OCIShardingKeyColumnAdd(OCIShardingKey *shardingKey,
OCIError *errhp,
void *col,
ub4 colLen,
ub2 colType,
ub4 mode);
Parameters
shardingKey (IN)
The sharding key or super sharding key.
errhp (IN/OUT)
An error handle that you can pass to
OCIErrorGet()
for diagnostic information in the
event of an error.
col (IN)
The sharding key column, a component of the compound key. For character strings,
the values are assumed to be in the client character set (specified by
NLS_LANG
or the
OCIEnvNLSCreate()
call).
colLen (IN)
Length of the sharding key column.
colType (IN)
The data type of the column.
Chapter 26
Sharding Functions
26-146

mode (IN)
OCI_DEFAULT
is the only value supported.
Returns
OCI_SUCCESS
or
OCI_ERROR
Usage Notes
Users must allocate an
OCIShardingKey
descriptor.
Call
OCIShardingKeyColumnAdd()
as many times as there are columns in the compound
key (one time for a simple sharding key), in the order in which the key is defined in the
database. The
colType
variable indicates the data type of the column.
The following table shows the supported OCI data type values for the
colType
parameter and its corresponding C data type.
OCI Data Type C Data Type
SQLT_NUM ub1*
SQLT_CHR OraText*
SQLT_DATE ub1*
SQLT_TIMESTAMP OCIDateTime*
SQLT_RAW ub1*
SQLT_VNU ub1*
SQLT_INT int*
Examples
Example 26-1 Creating a Compound Sharding Key
Use the
OCIShardingKey
descriptor for the sharding key, then allocate a descriptor and
call
OCIShardingKeyColumnAdd()
as many times as needed to create the compound
sharding key.
OCIShardingKey *shardKey;
text *name = “KK”;
int empid = 150;
checker(&status, errhp, OCIDescriptorAlloc(envhp,(dvoid **)&shardKey,
OCI_DTYPE_SHARDING_KEY, 0,(dvoid **)0)));
/* construct a compound key */
OCIShardingKeyColumnAdd(shardKey, OCIError *errhp,(ub4*)&empid, sizeof(empid),
SQLT_INT, OCI_DEFAULT);
OCIShardingKeyColumnAdd(shardKey, OCIError *errhp, name, strlen(name),
SQLT_CHR, OCI_DEFAULT));
Related Topics
•OCIDescriptorAlloc()
Allocates storage to hold descriptors or LOB locators.
•OCISessionPoolCreate()
Initializes a session pool for use with OCI session pooling and database resident
connection pooling (DRCP).
Chapter 26
Sharding Functions
26-147

26.8.2 OCIShardingKeyReset()
Resets an already created sharding key or super sharding key for reuse with new key
column values.
Purpose
A sharding key or super sharding key descriptor can be reset using this routine, which
removes all the key column values added prior to this call. After this call, the descriptor
can be used to set new key column values.
Syntax
sword OCIShardingKeyReset(OCIShardKey *shardKey,
OCIError *errhp,
ub4 mode);
Parameters
shardKey(IN)
The sharding key or super sharding key descriptor.
errhp (IN/OUT)
An error handle you can pass to
OCIErrorGet()
for diagnostic information in the event
of an error.
mode (IN)
OCI_DEFAULT
is the only value currently supported.
Returns
OCI_SUCCESS
or
OCI_ERROR
Usage Notes
None.
Related Topics
•OCIAttrSet()
Sets the value of an attribute of a handle or a descriptor.
•OCIAttrGet()
Gets the value of an attribute of a handle.
26.8.3 OCIShardInstancesGet()
For use with custom pools only, gets the instance names given a sharding key
descriptor, super sharding key descriptor, and a connection string.
Purpose
For use with custom pools only, returns instance names for a given sharding key
descriptor for a chunk and super sharding key descriptor for a group of chunks and a
connection string. Shards are locations in a set of databases where each database
stores some part of the data. The part of the data stored at each database is
Chapter 26
Sharding Functions
26-148

represented by a set of chunks, where each chunk is associated with a certain range
of the data.
Syntax
sword OCIShardInstancesGet(
void **shTopoCtx,
OCIError *errhp,
const OraText *connstr,
ub4 constrl,
OCIShardingKey *shardingKey,
OCIShardingKey *superShardingKey,
OCIShardinst ***shardinsts,
ub4 numShardInsts,
ub4 mode);
Parameters
shTopoCtx(IN/OUT)
An opaque context that is created by OCI and returned in the first call to this method
for a given connect string. This is an optional parameter and can be passed as
NULL
.
For better performance, pass the
void * shardTopoCtx
returned from a prior call (if
any) to
OCIShardInstancesGet()
for the same connection string.
errhp (IN/OUT)
An error handle you can pass to
OCIErrorGet()
for diagnostic information in the event
of an error.
connstr (IN)
The original connect string passed by the application to the
OCISessionGet()
call.
connstrl(IN)
Length of the
connstr
parameter.
shardingKey (IN)
The sharding key for the desired chunk.
superShardingKey (IN)
The super sharding key for the desired chunk; this value can be NULL.
shardInsts(OUT)
An array of
OCIShardInst
descriptors corresponding to instances that serve the chunk
associated with the sharding key and super sharding key.
numShardInsts(OUT)
The number of elements in
shardInsts
.
mode(IN)
OCI_DEFAULT
is the only value supported.
Returns
OCI_SUCCESS
or
OCI_ERROR
Usage Notes
None.
Chapter 26
Sharding Functions
26-149

Examples
Example 26-2 Custom Pool Example
This example uses a custom pool and illustrates how to get the instance name of a
given connection and how to look up for instances hosting a given sharding key, shard
name, and super sharding name for a given connection. If there is no matching
connection in the custom pool, it creates a new connection.
OCIShardInstancesGet(
&shTopoCtx,
errhp,
connstr,
strlen(connstrl),
shardingKey,
superShardingKey,
&shardInsts,
&numShardInsts,
OCI_DEFAULT);
/* Iterate through all the shard instances that have the data satisfying the
sharding key. */
for (k=0; k < numShardInsts; k++ )
{
OCIAttrGet(shardInstances[k],
(ub4) OCI_DTYPE_SHARD_INST,
(dvoid *)&iName,
(ub4 *)&inameLen,
OCI_ATTR_INSTNAME,
(OCIError *)errhp);
/* Look up in the custom pool for a connection to the same shard instance. */
/* The following attribute can be used to find the instance name. */
OCIAttrGet(svchp[i],
OCI_HTYPE_SVCCTX,
&cshardName[i],
(ub4 *) &cshardNameLen[i],
OCI_ATTR_INSTNAME, errhp);
/* If a matching connection is found (iName and cshardName[i]). */
{
OCIAttrSet(svchp[i],
OCI_HTYPE_SVCCTX,
shardingKey,
sizeof(shardingKey),
OCI_ATTR_SHARDING_KEY,
errhp);
/* Return that connection to the requester. */
return svchp[i];
}
}
/* If no free existing connection is found, create a new connection in the pool and
return it. */
{
OCIAttrSet(authp,
Chapter 26
Sharding Functions
26-150

OCI_HTYPE_AUTHINFO,
shardingKey,
sizeof(shardingKey),
OCI_ATTR_SHARDING_KEY,
errhp);
OCISessionGet ((OCIEnv *)envhp,
(OCIError *)errhp,
(OCISvcCtx **)&mysvc,
(OCIAuthInfo *)authp,
(OraText *)connstr,
(ub4)strlen((char*)connstrl),
(OraText *)NULL, (ub4)0,
(OraText **)0, (ub4 *)0,
(boolean *)0,OCI_SESSGET_CUSTOM_POOL);
return mysvc; /* Track in the pool too. */
}
Related Topics
•OCIAttrSet()
Sets the value of an attribute of a handle or a descriptor.
•OCIAttrGet()
Gets the value of an attribute of a handle.
•OCISessionGet()
Gets a session.
26.9 Miscellaneous Functions
Lists and describes the miscellaneous OCI functions.
Table 26-8 lists the miscellaneous OCI functions that are described in this section.
Table 26-8 Miscellaneous Functions
Function Purpose
OCIBreak() Perform an immediate asynchronous break
OCIClientVersion() Return the client library version
OCIErrorGet() Return error message and Oracle error
OCILdaToSvcCtx() Toggle
Lda_Def
to service context handle
OCIPasswordChange() Change password
OCIPing() Confirm that the connection and the server are
active
OCIReset() Call after
OCIBreak()
to reset asynchronous
operation and protocol
OCIRowidToChar() Convert a Universal
ROWID
to character extended
(base 64) representation
OCIServerRelease() Get the Oracle release string
OCIServerVersion() Get the Oracle version string
OCISvcCtxToLda() Toggle service context handle to
Lda_Def
OCIUserCallbackGet() Identify the callback that is registered for handle
Chapter 26
Miscellaneous Functions
26-151

Table 26-8 (Cont.) Miscellaneous Functions
Function Purpose
OCIUserCallbackRegister() Register a user-created callback function
26.9.1 OCIBreak()
Performs an immediate asynchronous break.
Purpose
Performs an immediate (asynchronous) termination of any currently executing OCI
function that is associated with a server.
Syntax
sword OCIBreak ( void *hndlp,
OCIError *errhp );
Parameters
hndlp (IN/OUT)
The service context handle or the server context handle.
errhp (IN/OUT)
An error handle that you can pass to
OCIErrorGet()
for diagnostic information when
there is an error.
Comments
This call performs an immediate (asynchronous) termination of any currently executing
OCI function that is associated with a server. It is normally used to stop a long-running
OCI call being processed on the server. It can be called by a user thread in
multithreaded applications, or by a user signal handler on Linux or UNIX systems.
OCIBreak()
is the only OCI call allowed in a user signal handler.
Note:
OCIBreak()
works on Windows systems, including Windows 2000 and
Windows XP.
This call can take either the service context handle or the server context handle as a
parameter to identify the function to be terminated.
Related Topics
•OCIReset()
Resets the interrupted asynchronous operation and protocol.
•OCIErrorGet()
Returns an error message and an Oracle Database error code.
Chapter 26
Miscellaneous Functions
26-152

•Server Handle Attributes
Lists and describes server handle attributes.
•Nonblocking Mode in OCI
OCI provides the ability to establish a server connection in blocking mode or
nonblocking mode.
•About Canceling Calls
How do you cancel long-running or repeated OCI calls.
26.9.2 OCIClientVersion()
Returns the client library version.
Purpose
Returns the 5 digit Oracle Database version number of the client library at run time.
Syntax
void OCIClientVersion ( sword *featureRelease,
sword *releaseUpdate,
sword *releaseUpdateRevision,
sword *increment,
sword *ext );
Parameters
featureRelease (OUT)
The feature release year.
releaseUpdate (OUT)
The release update number.
releaseUpdateRevision (OUT)
The release update revision number.
increment (OUT)
The release update increment number.
ext (OUT)
The extension number.
Comments
Beginning with release 18c, version 18.1, there are five new client macros for
extracting each of the components of the database version. These macros are
intended to be used in conjunction with the encoded database version number
returned by
OCIServerRelease2()
to extract each of the 5 components of the database
version. These macros are named according to the new release naming scheme
started with version 18.1. The 5 digits extracted from the version number are:
<feature
release>.<release update>.<release update revision>.<release update
increment>.<extension>
. For example, 18.1.1.1.1 would represent feature release 18,
release update 1, release update revision 1, release update increment 1, extension
1.
featureRelease()
returns the feture release year of OCI client that the application is
running with. This is useful for the application to know at run time. An application or a
test program can determine the version and the patch set of a particular OCI client
Chapter 26
Miscellaneous Functions
26-153

installation by calling this function. This is also useful if the application wants to have
different codepaths depending upon the level of the client patchset.
These macros are useful for writing a generic application that can be built and run with
different versions of OCI client. For example:
....
#if (featureRelease > 12)
...
#endif
....
Even though the naming is based on the new convention, for convenience, the same
macros can be used to extract the corresponding 5 components of the database
version from an encoded version number returned by
OCIServerRelease()
from a pre
version 18.1 database, which used a different encoding scheme. In that case though,
the components correspond to the following:
•Version number
•Release number
•Update number
•Porting release number
•Porting update number
Related Topics
•OCIServerRelease()
Returns the Oracle Database release string.
26.9.3 OCIErrorGet()
Returns an error message and an Oracle Database error code.
Purpose
Returns an error message in the buffer provided and an Oracle Database error code.
Syntax
sword OCIErrorGet ( void *hndlp,
ub4 recordno,
OraText *sqlstate,
sb4 *errcodep,
OraText *bufp,
ub4 bufsiz,
ub4 type );
Parameters
hndlp (IN)
The error handle, usually, or the environment handle (for errors on
OCIEnvCreate()
,
OCIHandleAlloc()
).
recordno (IN)
Indicates the status record from which the application seeks information. Starts from
1.
Chapter 26
Miscellaneous Functions
26-154

sqlstate (OUT)
Not supported in release 8.x or later.
errcodep (OUT)
The error code returned.
bufp (OUT)
The error message text returned.
bufsiz (IN)
The size of the buffer provided for the error message, in number of bytes. If the error
message length is more than
bufsiz
, a truncated error message text is returned in
bufp
.
If
type
is set to
OCI_HTYPE_ERROR
, then the return code during truncation for
OCIErrorGet()
is
OCI_ERROR
. The client can then specify a bigger buffer and call
OCIErrorGet()
again.
If
bufsiz
is sufficient to hold the entire message text and the message could be
successfully copied into
bufp
, the return code for
OCIErrorGet()
is
OCI_SUCCESS.
Use one of the following constants to define the error message buffers into which you
get the returned message back from
OCIErrorGet()
:
# define OCI_ERROR_MAXMSG_SIZE 1024 /* max size of an error message */
# define OCI_ERROR_MAXMSG_SIZE2 3072 /* new length max size of an error message */
You should use
OCI_ERROR_MAXMSG_SIZE2
to ensure you get more information in the
returned error text.
For example, you can do the following:
char errorMesg[OCI_ERROR_MAXMSG_SIZE2];
Then pass this buffer into
OCIErrorGet()
. You also need to pass the same
OCI_ERROR_MAXMSG_SIZE2
value into the
OCIErrorGet()
call to indicate the size of the
buffer that you have allocated.
type (IN)
The type of the handle (
OCI_HTYPE_ERROR
or
OCI_HTYPE_ENV
).
Comments
This function does not support SQL statements. Usually,
hndlp
is actually the error
handle, or the environment handle. You should always get the message in the
encoding that was set in the environment handle.
Note that if
OCIErrorGet()
is called following an OCI call that does not return an
OCI_ERROR
or
OCI_SUCCESS_WITH_INFO
, then an error message from some earlier OCI call
that resulted in an error may be found by
OCIErrorGet()
. To avoid this issue,
OCIErrorGet()
should only be called following OCI calls that return either
OCI_ERROR
or
OCI_SUCCESS_WITH_INFO
.
The error handle is originally allocated with a call to
OCIHandleAlloc()
.
Chapter 26
Miscellaneous Functions
26-155

Note:
The
OCIErrorGet()
function returns at least one single diagnostic record.
Multiple diagnostic records can be retrieved by calling the
OCIErrorGet()
method repeatedly, until there are no more records and the method returns
OCI_NO_DATA
.
See Also:
Error Handling in OCI
Example
The following code example shows a simplified example of a function for error
checking using
OCIErrorGet()
.
Using OCIErrorGet() for Error Checking
static void checkerr(OCIError *errhp, sword status)
{
text errbuf[512];
ub4 buflen;
sb4 errcode;
if (status == OCI_SUCCESS) return;
switch (status)
{
case OCI_SUCCESS_WITH_INFO:
printf("Error - OCI_SUCCESS_WITH_INFO\n");
OCIErrorGet ((void *) errhp, (ub4) 1, (text *) NULL, &errcode,
errbuf, (ub4) sizeof(errbuf), (ub4) OCI_HTYPE_ERROR);
printf("Error - %s\n", errbuf);
break;
case OCI_NEED_DATA:
printf("Error - OCI_NEED_DATA\n");
break;
case OCI_NO_DATA:
printf("Error - OCI_NO_DATA\n");
break;
case OCI_ERROR:
OCIErrorGet ((void *) errhp, (ub4) 1, (text *) NULL, &errcode,
errbuf, (ub4) sizeof(errbuf), (ub4) OCI_HTYPE_ERROR);
printf("Error - %s\n", errbuf);
break;
case OCI_INVALID_HANDLE:
printf("Error - OCI_INVALID_HANDLE\n");
break;
case OCI_STILL_EXECUTING:
printf("Error - OCI_STILL_EXECUTING\n");
break;
case OCI_CONTINUE:
printf("Error - OCI_CONTINUE\n");
break;
default:
Chapter 26
Miscellaneous Functions
26-156

printf("Error - %d\n", status);
break;
}
}
Related Topics
•OCIHandleAlloc()
Returns a pointer to an allocated and initialized handle.
•OCIEnvCreate()
Creates and initializes an environment handle for OCI functions to work under.
26.9.4 OCILdaToSvcCtx()
Converts a V7
Lda_Def
to a V8 or later service context handle.
Purpose
Converts a V7
Lda_Def
to a V8 or later service context handle.
Syntax
sword OCILdaToSvcCtx ( OCISvcCtx **svchpp,
OCIError *errhp,
Lda_Def *ldap );
Parameters
svchpp (IN/OUT)
The service context handle.
errhp (IN/OUT)
An error handle that you can pass to
OCIErrorGet()
for diagnostic information when
there is an error.
ldap (IN/OUT)
The Oracle7 logon data area returned by
OCISvcCtxToLda()
from this service context.
Comments
Converts an Oracle7
Lda_Def
to a release 8 or later service context handle. The action
of this call can be reversed by passing the resulting service context handle to the
OCISvcCtxToLda()
function.
You should use the
OCILdaToSvcCtx()
call only for resetting an
Lda_Def
obtained from
OCISvcCtxToLda()
back to a service context handle. It cannot be used to transform an
Lda_def
that started as an
Lda_def
back to a service context handle.
If the service context has been converted to an
Lda_Def
, only Oracle7 calls can be
used. It is illegal to make OCI release 8 or later calls without first resetting the
Lda_Def
to a service context.
The
OCI_ATTR_IN_V8_MODE
attribute of the server handle or service context handle
enables an application to determine whether the application is currently in Oracle
release 7 mode or Oracle release 8 or later mode.
Chapter 26
Miscellaneous Functions
26-157

Related Topics
•OCISvcCtxToLda()
Toggles between a V8 or later service context handle and a V7
Lda_Def
.
•OCIErrorGet()
Returns an error message and an Oracle Database error code.
•Handler and Descriptor Attributes
Describes the attributes for OCI handles and descriptors.
26.9.5 OCIPasswordChange()
Changes the password of an account.
Purpose
Allows the password of an account to be changed.
Syntax
sword OCIPasswordChange ( OCISvcCtx *svchp,
OCIError *errhp,
const OraText *user_name,
ub4 usernm_len,
const OraText *opasswd,
ub4 opasswd_len,
const OraText *npasswd,
sb4 npasswd_len,
ub4 mode );
Parameters
svchp (IN/OUT)
A handle to a service context. The service context handle must be initialized and have
a server context handle associated with it.
errhp (IN)
An error handle that you can pass to
OCIErrorGet()
for diagnostic information when
there is an error.
user_name (IN)
Specifies the user name, which can be in UTF-16 encoding. It must be terminated
with a
NULL
character if the service context has been initialized with an authentication
handle.
usernm_len (IN)
The length of the user name string specified in
user_name
, in number of bytes
regardless of the encoding. The
usernm_len
value must be nonzero.
opasswd (IN)
Specifies the user's old password, which can be in UTF-16 encoding.
opasswd_len (IN)
The length of the old password string specified in
opasswd
, in bytes. The
opasswd_len
value must be nonzero.
Chapter 26
Miscellaneous Functions
26-158

npasswd (IN)
Specifies the user's new password, which can be in UTF-16 encoding. If the password
complexity verification routine is specified in the user's profile to verify the new
password's complexity, the new password must meet the complexity requirements of
the verification function.
npasswd_len (IN)
The length in bytes of the new password string specified in
npasswd
. For a valid
password string,
npasswd_len
must be nonzero.
mode (IN)
OCI_DEFAULT
- Use the setting in the environment handle.
•
OCI_UTF16
- Use UTF-16 encoding, regardless of the setting of the environment
handle.
There is only one encoding allowed, either UTF-16 or not, for
user_name
,
opasswd
,
and
npasswd
.
•
OCI_AUTH
- If a user session context is not created, a call with this flag creates the
user session context and changes the password. At the end of the call, the user
session context is not cleared. Hence the user remains logged in.
If the user session context is created, a call with this flag only changes the
password and has no effect on the session. Hence the user still remains logged
in.
The
OCI_AUTH
mode can be used with any of the
OCI_CPW_*
modes listed in this
section to establish the respective administrative session for the expired user
account at logon before changing the password.
•
OCI_CPW_SYSDBA
— In this mode, you are authenticated for
SYSDBA
access.
•
OCI_CPW_SYSOPER
— In this mode, you are authenticated for
SYSOPER
access.
•
OCI_CPW_SYSASM
— In this mode, you are authenticated for
SYSASM
access.
•
OCI_CPW_SYSBKP
— In this mode, you are authenticated for
SYSBKP
access.
•
OCI_CPW_SYSDGD
— In this mode, you are authenticated for
SYSDGD
access.
•
OCI_CPW_SYSKMT
— In this mode, you are authenticated for
SYSKMT
access.
Comments
This call allows the password of an account to be changed. This call is similar to
OCISessionBegin()
with the following differences:
•If the user session is established, this call authenticates the account using the old
password and then changes the password to the new password.
•If the user session is not established, this call establishes a user session and
authenticates the account using the old password, and then changes the
password to the new password.
This call is useful when the password of an account has expired and
OCISessionBegin()
returns an error (ORA-28001) or warning that indicates that the password has expired.
The
mode
or the environment handle determines if UTF-16 is being used.
For a Release 12.1 or later client password change with a Release 11.2 server, you
must first call
OCISessionBegin()
before calling
OCIPasswordChange()
; otherwise the
password change operation fails with an
ORA-1017
error.
Chapter 26
Miscellaneous Functions
26-159

Related Topics
•OCISessionBegin()
Creates a user session and begins a user session for a given server.
•OCIErrorGet()
Returns an error message and an Oracle Database error code.
26.9.6 OCIPing()
Confirms that the connection and the server are active.
Purpose
Makes a round-trip call to the server to confirm that the connection and the server are
active.
Syntax
sword OCIPing ( OCISvcCtx *svchp,
OCIError *errhp,
ub4 mode );
Parameters
svchp (IN)
A handle to a service context. The service context handle must be initialized and have
a server context handle associated with it.
errhp (IN)
An error handle that you can pass to
OCIErrorGet()
for diagnostic information when
there is an error.
mode (IN)
The mode for the call. Use
OCI_DEFAULT
.
Comments
OCIPing()
makes a dummy round-trip call to the server; that is, a dummy packet is sent
to the server for response.
OCIPing()
returns after the round-trip is completed. No
server operation is performed for this call itself.
You can use
OCIPing()
to make a lightweight call to the server. A successful return of
the call indicates that the connection and server are active. If the call blocks, the
connection may be in use by other threads. If it fails, there may be some problem with
the connection or the server, and the error can be retrieved from the error handle.
Because
OCIPing()
is a round-trip call, you can also use it to flush all the pending OCI
client-side calls to the server, if any exist. For example, calling
OCIPing()
after
OCIHandleFree()
can force the execution of the pending call to close back-end cursors.
The call is useful when the application requires the back-end cursors to be closed
immediately, which otherwise would be closed in the next round-trip on that
connection. Also, with the enhanced functionality of
OCI_ATTR_SERVER_STATUS
, OCIPing
may not be needed if the requirement is just to check the health of the connection. See
the
OCI_ATTR_SERVER_STATUS
attribute in Server Handle Attributes for more information.
Related Topics
•OCIHandleFree()
Explicitly deallocates a handle
Chapter 26
Miscellaneous Functions
26-160

•OCIErrorGet()
Returns an error message and an Oracle Database error code.
26.9.7 OCIReset()
Resets the interrupted asynchronous operation and protocol.
Purpose
Must be called if an
OCIBreak()
call was issued while a nonblocking operation was in
progress.
Syntax
sword OCIReset ( void *hndlp,
OCIError *errhp );
Parameters
hndlp (IN)
The service context handle or the server context handle.
errhp (IN)
An error handle that you can pass to
OCIErrorGet()
for diagnostic information when
there is an error.
Comments
This call is called in nonblocking mode only. It resets the interrupted asynchronous
operation and protocol. OCIReset() must be called if an
OCIBreak()
call was issued
while a nonblocking operation was in progress.
Related Topics
•OCIBreak()
Performs an immediate asynchronous break.
•OCIErrorGet()
Returns an error message and an Oracle Database error code.
26.9.8 OCIRowidToChar()
Converts a Universal
ROWID
to character extended (base 64) representation.
Purpose
Converts a Universal
ROWID
to character extended (base 64) representation.
Syntax
sword OCIRowidToChar ( OCIRowid *rowidDesc,
OraText *outbfp,
ub2 *outbflp
OCIError *errhp );
Chapter 26
Miscellaneous Functions
26-161

Parameters
rowidDesc (IN)
The
ROWID
descriptor that is allocated by
OCIDescriptorAlloc()
and populated by a
prior execution of a SQL statement.
outbfp (OUT)
Pointer to the buffer where the character representation is stored after successful
execution of this call.
outbflp (IN/OUT)
Pointer to the output buffer length. Before execution, the buffer length contains the
size of
outbfp
. After execution it contains the number of bytes converted.
If there is truncation during conversion,
outbfp
contains the length required to make
conversion successful. An error is also returned.
errhp (IN)
An error handle that you can pass to
OCIErrorGet()
for diagnostic information when
there is an error.
Comments
After this conversion, the
ROWID
in character format can be bound with the
OCIBindByPos()
or
OCIBindByName()
calls, and used to query a row at the given
ROWID
.
If the environment was created using
OCIEnvNlsCreate()
with parameters
charset
and
ncharset
set to
OCI_UTF16ID
, the function
OCIRowidToChar()
returns the rowid
representation in ASCII, not in UTF-16 as expected.
Related Topics
•OCIDescriptorAlloc()
Allocates storage to hold descriptors or LOB locators.
•OCIBindByPos()
Creates an association between a program variable and a placeholder in a SQL
statement or PL/SQL block.
•OCIBindByPos2()
Creates an association between a program variable and a placeholder in a SQL
statement or PL/SQL block. Use this call when working with data types when
actual lengths exceed
UB2MAXVAL
on the client.
•OCIBindByName()
Creates an association between a program variable and a placeholder in a SQL
statement or PL/SQL block.
•OCIBindByName2()
Creates an association between a program variable and a placeholder in a SQL
statement or PL/SQL block. Use this function when working with data types when
actual lengths exceed
UB2MAXVAL
on the client.
•OCIErrorGet()
Returns an error message and an Oracle Database error code.
Chapter 26
Miscellaneous Functions
26-162

26.9.9 OCIServerRelease()
Returns the Oracle Database release string.
Purpose
Returns the Oracle Database release string.
Syntax
sword OCIServerRelease ( void *hndlp,
OCIError *errhp,
OraText *bufp,
ub4 bufsz
ub1 hndltype
ub4 *version );
Parameters
hndlp (IN)
The service context handle or the server context handle.
errhp (IN/OUT)
An error handle that you can pass to
OCIErrorGet()
for diagnostic information when
there is an error.
bufp (IN/OUT)
The buffer in which the release string is returned.
bufsz (IN)
The length of the buffer in number of bytes.
hndltype (IN)
The type of handle passed to the function.
version (IN/OUT)
The release string in integer format.
Comments
The buffer pointer
bufp
points to the release information in a string representation up to
the
bufsz
including the
NULL
terminator. If the buffer size is too small, the result is
truncated to the size
bufsz
. The
version
argument contains the 5-digit Oracle Database
release string in integer format, which can be retrieved using the following macros:
#define MAJOR_NUMVSN(v) ((sword)(((v) >> 24) & 0x000000FF)) /* version number */
#define MINOR_NUMRLS(v) ((sword)(((v) >> 20) & 0x0000000F)) /* release number */
#define UPDATE_NUMUPD(v) ((sword)(((v) >> 12) & 0x000000FF)) /* update number */
#define PORT_REL_NUMPRL(v) ((sword)(((v) >> 8) & 0x0000000F)) /* port release number */
#define PORT_UPDATE_NUMPUP(v) ((sword)(((v) >> 0) & 0x000000FF)) /* port update number */
Related Topics
•OCIServerVersion()
Returns the Oracle Database version string.
•OCIErrorGet()
Returns an error message and an Oracle Database error code.
Chapter 26
Miscellaneous Functions
26-163

26.9.10 OCIServerRelease2()
Returns the Oracle Database release string.
Purpose
Returns the Oracle Database release string.
Syntax
sword OCIServerRelease2( void *hndlp,
OCIError *errhp,
OraText *bufp,
ub4 bufsz,
ub1 hndltype,
ub4 *versionp,
ub4 mode );
Parameters
hndlp (IN)
The service context handle or the server context handle.
errhp (IN/OUT)
An error handle that you can pass to
OCIErrorGet()
for diagnostic information when
there is an error.
bufp (IN/OUT)
The buffer in which the release string is returned.
bufsz (IN)
The length of the buffer in number of bytes.
hndltype (IN)
The type of handle passed to the function.
versionp (IN/OUT)
The release string in integer format.
mode (IN)
The only valid value is
OCI_DEFAULT
.
Comments
The buffer pointer
bufp
points to the release information in a string representation up to
the
bufsz
including the
NULL
terminator. If the buffer size is too small, the result is
truncated to the size
bufsz
. The
version
argument contains the 5-digit Oracle Database
release string in integer format, which can be retrieved using the following macros:
OCI_SERVER_RELEASE_REL(v)
/* old: version number */
/* new: feature release */
OCI_SERVER_RELEASE_REL_UPD(v)
/* old: release number */
/* new: release update */
OCI_SERVER_RELEASE_REL_UPD_REV(v)
/* old: update number */
/* new: release update revision */
Chapter 26
Miscellaneous Functions
26-164

OCI_SERVER_RELEASE_REL_UPD_INC(v)
/* old: porting release number */
/* new: release update increment */
OCI_SERVER_RELEASE_EXT(v)
/* old: porting update number */
/* new: extension */
Old means applicable when connected to a pre-version 18.1 database. New means
applicable when connected to version 18.1 or later database.
26.9.11 OCIServerVersion()
Returns the Oracle Database version string.
Purpose
Returns the Oracle Database version string.
Syntax
sword OCIServerVersion ( void *hndlp,
OCIError *errhp,
OraText *bufp,
ub4 bufsz
ub1 hndltype );
Parameters
hndlp (IN)
The service context handle or the server context handle.
errhp (IN/OUT)
An error handle that you can pass to
OCIErrorGet()
for diagnostic information when
there is an error.
bufp (IN/OUT)
The buffer in which the version information is returned.
bufsz (IN)
The length of the buffer in number of bytes.
hndltype (IN)
The type of handle passed to the function.
Comments
This call returns the version string of Oracle Database. It can be in Unicode if the
environment handle so determines.
For example, the following is returned in
bufp
as the version string if an application is
running on an 8.1.5 SunOS server:
Oracle8i Enterprise Edition Release 8.1.5.0.0 - Production
With the Partitioning and Java options
PL/SQL Release 8.1.5.0.0 - Production
Chapter 26
Miscellaneous Functions
26-165

Related Topics
•OCIClientVersion()
Returns the client library version.
•OCIErrorGet()
Returns an error message and an Oracle Database error code.
26.9.12 OCISvcCtxToLda()
Toggles between a V8 or later service context handle and a V7
Lda_Def
.
Purpose
Toggles between a V8 or later service context handle and a V7
Lda_Def
.
Syntax
sword OCISvcCtxToLda ( OCISvcCtx *srvhp,
OCIError *errhp,
Lda_Def *ldap );
Parameters
svchp (IN/OUT)
The service context handle.
errhp (IN/OUT)
An error handle that you can pass to
OCIErrorGet()
for diagnostic information when
there is an error.
ldap (IN/OUT)
A Logon Data Area for Oracle7-style OCI calls that is initialized by this call.
Comments
Toggles between an OCI release 8 or later service context handle and an Oracle7
Lda_Def
.
This function can only be called after a service context has been properly initialized.
Once the service context has been translated to an
Lda_Def
, it can be used in release
7.x OCI calls (for example,
obindps()
,
ofen()
).
If there are multiple service contexts that share the same server handle, only one can
be in Oracle7 mode at any time.
The action of this call can be reversed by passing the resulting
Lda_Def
to the
OCILdaToSvcCtx()
function.
The
OCI_ATTR_IN_V8_MODE
attribute of the server handle or service context handle
enables an application to determine whether the application is currently in Oracle
release 7 mode or Oracle release 8 or later mode.
Related Topics
•OCILdaToSvcCtx()
Converts a V7
Lda_Def
to a V8 or later service context handle.
Chapter 26
Miscellaneous Functions
26-166

•OCIErrorGet()
Returns an error message and an Oracle Database error code.
•Handler and Descriptor Attributes
Describes the attributes for OCI handles and descriptors.
26.9.13 OCIUserCallbackGet()
Determines the callback that is registered for a handle.
Purpose
Determines the callback that is registered for a handle.
Syntax
sword OCIUserCallbackGet ( void *hndlp,
ub4 type,
void *ehndlp,
ub4 fcode,
ub4 when,
OCIUserCallback (*callbackp)
(
void *ctxp,
void *hndlp,
ub4 type,
ub4 fcode,
ub1 when,
sword returnCode,
ub4 *errnop,
va_list arglist
),
void **ctxpp,
OCIUcb *ucbDesc );
Parameters
hndlp (IN)
This is the handle whose type is specified by the type parameter.
type (IN)
The handle type. The valid handle type is
OCI_HTYPE_ENV
. The callback is registered for
all calls of the function specified by
fcode
made on the environment handle.
ehndlp (IN)
The OCI error or environment handle. If there is an error, it is recorded in
ehndlp
, and
this function returns
OCI_ERROR
. Diagnostic information can be obtained by calling
OCIErrorGet()
.
fcode (IN)
A unique function code of an OCI function. These are listed in Table 26-9.
when (IN)
Defines when the callback is invoked. Valid modes are:
•
OCI_UCBTYPE_ENTRY
- The callback is invoked on entry into the OCI function.
•
OCI_UCBTYPE_EXIT
- The callback is invoked before exit from the OCI function.
Chapter 26
Miscellaneous Functions
26-167

•
OCI_UCBTYPE_REPLACE
- If it returns anything other than an
OCI_CONTINUE
, then the
next replacement callback and the OCI code for the OCI function are not called.
Instead, processing jumps to the exit callbacks. For information about this
parameter, see
OCIUserCallbackRegister()
.
callbackp (OUT)
A pointer to a callback function pointer. This returns the function that is currently
registered for these values of
fcode
,
when
, and
hndlp
. The value returned would be
NULL
if no callback is registered for this case.
See Also:
OCIUserCallbackRegister()
for information about the parameters of
callbackp
ctxpp (OUT)
A pointer to return context for the currently registered callback.
ucbDesc (IN)
A descriptor provided by OCI. This descriptor is passed by OCI in the environment
callback. It contains the priority at which the callback would be registered. If the
ucbDesc
parameter is specified as
NULL
, then this callback has the highest priority.
User callbacks registered statically (as opposed to those registered dynamically in a
package) use a
NULL
descriptor because they do not have a
ucb
descriptor to use.
Comments
This function discovers or detects what callback is registered for a particular handle.
Related Topics
•OCIUserCallbackRegister()
Registers a user-created callback function.
•OCIErrorGet()
Returns an error message and an Oracle Database error code.
•Restrictions on Callback Functions
Details the restrictions on callback functions.
26.9.14 OCIUserCallbackRegister()
Registers a user-created callback function.
Purpose
Registers a user-created callback function.
Syntax
sword OCIUserCallbackRegister ( void *hndlp,
ub4 type,
void *ehndlp,
OCIUserCallback (callback)
(
void *ctxp,
void *hndlp,
ub4 type,
Chapter 26
Miscellaneous Functions
26-168

ub4 fcode,
ub1 when,
sword returnCode,
ub4 *errnop,
va_list arglist
),
void *ctxp,
ub4 fcode,
ub4 when,
OCIUcb *ucbDesc );
Parameters
hndlp (IN)
This is the handle whose type is specified by the type parameter.
type (IN)
The handle type. The valid handle type is
OCI_HTYPE_ENV
. The callback is registered for
all calls of the function specified by
fcode
made on the environment handle.
ehndlp (IN)
The OCI error or environment handle. If there is an error, it is recorded in
ehndlp
and
this function returns
OCI_ERROR
. Diagnostic information can be obtained by calling
OCIErrorGet()
. Because an error handle is not available within
OCIEnvCallback
, the
environment handle is passed in as a
ehndlp
.
callback (IN)
A callback function pointer. The variable argument list in the
OCIUserCallback
function
prototype are the parameters passed to the OCI function. The typedef for
OCIUserCallback
is described later.
If an entry callback returns anything other than
OCI_CONTINUE
, then the return code is
passed to the subsequent entry or replacement callback, if there is one. If this is the
last entry callback and there is no replacement callback, then the OCI code is
executed and the return code is ignored.
If a replacement callback returns anything other than
OCI_CONTINUE
, then subsequent
replacement callbacks and the OCI code are bypassed, and processing jumps to the
exit callbacks.
If the exit callback returns anything other than
OCI_CONTINUE
, then that returned value
is returned by the OCI function; otherwise, the return value from the OCI code or the
replacement callback (if the replacement callback did not return
OCI_CONTINUE
and
essentially bypassed the OCI code) is returned by the call.
If a
NULL
value is passed in for callback, then the callback is removed for the
when
value and the specified handle. This is the way to deregister a callback for a given
ucbDesc
value, including the
NULL
ucbDesc.
ctxp (IN)
A context pointer for the callback.
fcode (IN)
A unique function code of an OCI function. These are listed in Table 26-9.
when (IN)
Defines when the callback is invoked. Valid modes are:
•
OCI_UCBTYPE_ENTRY
- The callback is invoked on entry into the OCI function.
•
OCI_UCBTYPE_EXIT
- The callback is invoked before exit from the OCI function.
Chapter 26
Miscellaneous Functions
26-169

•
OCI_UCBTYPE_REPLACE
- If the callback returns anything other than
OCI_CONTINUE
, then
the next replacement callback and the OCI code for the OCI function is not called.
Instead, processing jumps to the exit callbacks.
ucbDesc (IN)
A descriptor provided by OCI. This descriptor is passed by OCI in the environment
callback. It contains the priority at which the callback would be registered. If the
ucbDesc
parameter is specified as
NULL
, then this callback has the highest priority.
User callbacks registered statically (as opposed to those registered dynamically in a
package) use a
NULL
descriptor as they do not have a ucb descriptor to use.
Comments
This function is used to register a user-created callback with the OCI environment.
Such callbacks allow an application to:
•Trace OCI calls for debugging and performance measurements
•Perform additional pre-processing or post-processing after selected OCI calls
•Substitute the body of a given function with proprietary code to execute on a
foreign data source
The OCI supports: entry callbacks, replacement callbacks, and exit callbacks.
The three types of callbacks are identified by the modes
OCI_UCBTYPE_ENTRY
,
OCI_UCBTYPE_REPLACE
, and
OCI_UCBTYPE_EXIT
.
The control flow now is:
1. Execute entry callbacks.
2. Execute replacement callbacks.
3. Execute OCI code.
4. Execute exit callbacks.
Entry callbacks are executed when a program enters an OCI function.
Replacement callbacks are executed after entry callbacks. If the replacement callback
returns a value of
OCI_CONTINUE
, then subsequent replacement callbacks or the normal
OCI-specific code is executed. If the callback returns anything other than
OCI_CONTINUE
,
then subsequent replacement callbacks and the OCI code do not execute.
After an OCI function successfully executes, or after a replacement callback returns
something other than
OCI_CONTINUE
, program control transfers to the exit callback (if
one is registered).
If a replacement or exit callback returns anything other than
OCI_CONTINUE
, then the
return code from the callback is returned from the associated OCI call.
To determine the callback that is registered for the handle, you can use
OCIUserCallbackGet()
.
The prototype of the
OCIUserCallback
typedef is:
typedef sword (*OCIUserCallback)
(void *ctxp,
void *hndlp,
ub4 type,
ub4 fcode,
Chapter 26
Miscellaneous Functions
26-170

ub4 when,
sword returnCode,
sb4 *errnop,
va_list arglist );
The parameters to the OCIUserCallback function prototype are:
ctxp (IN)
The context passed in as
ctxp
in the register callback function.
hndlp (IN)
This is the handle whose type is specified in the
type
parameter. It is the handle on
which the callback is invoked. Because only a type of
OCI_HTYPE_ENV
is allowed, the
environment handle,
env
, would be passed in here.
type (IN)
The type registered for the
hndlp
. The valid handle type is
OCI_HTYPE_ENV
. The callback
is registered for all calls of the function specified by
fcode
made on the environment
handle.
fcode (IN)
The function code of the OCI call. These are listed in Table 26-9. Note that callbacks
can be registered for only the OCI calls listed in Table 26-3.
when (IN)
The
when
value of the callback.
returnCode (IN)
This is the return code from the previous callback or the OCI code. For the first entry
callback,
OCI_SUCCESS
is always passed in. For the subsequent callbacks, the return
code from the OCI code or the previous callback is passed in.
errnop (IN/OUT)
When the first entry callback is called, the input value of
*errnop
is 0. If the callback is
returning any value other than
OCI_CONTINUE
, then it must also set an error number in
*errnop
. This value is the set in the error handle passed in the OCI call.
For all subsequent callbacks, the input value of
*errnop
is the value of error number in
the error handle. Therefore, if the previous callback did not return
OCI_CONTINUE
, then
the out value of
*errnop
from the previous callback would be the one in the error
handle, and that value would be passed in here to the subsequent callback. If,
however, the previous callback returned
OCI_CONTINUE
, then whatever value is in the
error handle would be passed in here.
Note that if a non-Oracle error number is returned in
*errnop
, then a callback must
also be registered for the
OCIErrorGet()
function to return appropriate text for the error
number.
arglist (IN)
These are the parameters to the OCI call passed in here as variable number of
arguments. They should be dereferenced using
va_arg
, as illustrated in the user
callback demonstration programs.
Chapter 26
Miscellaneous Functions
26-171

See Also:
OCI Demonstration Programs
Table 26-9 and Table 26-10 list the OCI Function codes and provides the OCI routine
name and its function number.
Table 26-9 OCI Function Codes
# OCI Routine # OCI Routine # OCI Routine
1 OCIInitialize 33 OCITransStart 65 OCIDefineByPos
2 OCIHandleAlloc 34 OCITransDetach 66 OCIBindByPos
3 OCIHandleFree 35 OCITransCommit 67 OCIBindByName
4 OCIDescriptorAlloc 36 (not used) 68 OCILobAssign
5 OCIDescriptorFree 37 OCIErrorGet 69 OCILobIsEqual
6 OCIEnvInit 38 OCILobFileOpen 70 OCILobLocatorIsInit
7 OCIServerAttach 39 OCILobFileClose 71 OCILobEnableBuffering
8 OCIServerDetach 40 (not used) 72 OCILobCharSetId
9 (not used) 41 (not used) 73 OCILobCharSetForm
10 OCISessionBegin 42 OCILobCopy 74 OCILobFileSetName
11 OCISessionEnd 43 OCILobAppend 75 OCILobFileGetName
12 OCIPasswordChange 44 OCILobErase 76 OCILogon
13 OCIStmtPrepare 45 OCILobGetLength 77 OCILogoff
14 (not used) 46 OCILobTrim 78 OCILobDisableBuffering
15 (not used) 47 OCILobRead 79 OCILobFlushBuffer
16 (not used) 48 OCILobWrite 80 OCILobLoadFromFile
17 OCIBindDynamic 49 (not used) 81 OCILobOpen
18 OCIBindObject 50 OCIBreak 82 OCILobClose
19 (not used) 51 OCIServerVersion 83 OCILobIsOpen
20 OCIBindArrayOfStruct 52 (not used) 84 OCILobFileIsOpen
21 OCIStmtExecute 53 (not used) 85 OCILobFileExists
22 (not used) 54 OCIAttrGet 86 OCILobFileCloseAll
23 (not used) 55 OCIAttrSet 87 OCILobCreateTemporary
24 (not used) 56 OCIParamSet 88 OCILobFreeTemporary
25 OCIDefineObject 57 OCIParamGet 89 OCILobIsTemporary
26 OCIDefineDynamic 58 OCIStmtGetPieceInfo 90 OCIAQEnq
27 OCIDefineArrayOfStruct 59 OCILdaToSvcCtx 91 OCIAQDeq
28 OCIStmtFetch 60 (not used) 92 OCIReset
29 OCIStmtGetBindInfo 61 OCIStmtSetPieceInfo 93 OCISvcCtxToLda
30 (not used) 62 OCITransForget 94 OCILobLocatorAssign
31 (not used) 63 OCITransPrepare 95 (not used)
Chapter 26
Miscellaneous Functions
26-172

Table 26-9 (Cont.) OCI Function Codes
# OCI Routine # OCI Routine # OCI Routine
32 OCIDescribeAny 64 OCITransRollback 96 OCIAQListen
Table 26-10 Continuation of OCI Function Codes from 97 and Higher
# OCI Routine # OCI Routine # OCI Routine
97 Reserved 113 OCILobErase2 129 OCILobGetOptions
98 Reserved 114 OCILobGetLength2 130 OCILobSetOptions
99 OCITransMultiPrepare 115 OCILobLoadFromFile2 131 OCILobFragementInsert
100 OCIConnectionPoolCreate 116 OCILobRead2 132 OCILobFragementDelete
101 OCIConnectionPoolDestroy 117 OCILobTrim2 133 OCILobFragementMove
102 OCILogon2 118 OCILobWrite2 134 OCILobFragementReplace
103 OCIRowidToChar 119 OCILobGetStorageLimit 135 OCILobGetDeduplicateRegio
ns
104 OCISessionPoolCreate 120 OCIDBStartup 136 OCIAppCtxSet
105 OCISessionPoolDestroy 121 OCIDBShutdown 137 OCIAppCtxClearAll
106 OCISessionGet 122 OCILobArrayRead 138 OCILobGetContentType
107 OCISessionRelease 123 OCILobArrayWrite 139 OCILobSetContentType
108 OCIStmtPrepare2 124 OCIAQEnqStreaming
109 OCIStmtRelease 125 OCIAQGetReplayInfo
110 OCIAQEnqArray 126 OCIAQResetReplayInfo
111 OCIAQDeqArray 127 OCIArrayDescriptorAlloc
112 OCILobCopy2 128 OCIArrayDescriptorFree
Related Topics
•OCIUserCallbackGet()
Determines the callback that is registered for a handle.
•OCIErrorGet()
Returns an error message and an Oracle Database error code.
Chapter 26
Miscellaneous Functions
26-173

27
OCI Navigational and Type Functions
This chapter describes the OCI navigational functions that are used to navigate
through objects retrieved from an Oracle database.
It also contains the descriptions of the functions that are used to obtain type descriptor
objects (TDOs).
See Also:
For code examples, see the demonstration programs included with your
Oracle Database installation. For additional information, see OCI
Demonstration Programs.
This chapter contains these topics:
•Introduction to the Navigational and Type Functions
•OCI Flush or Refresh Functions
•OCI Mark or Unmark Object and Cache Functions
•OCI Get Object Status Functions
•OCI Miscellaneous Object Functions
•OCI Pin, Unpin, and Free Functions
•OCI Type Information Accessor Functions
27.1 Introduction to the Navigational and Type Functions
In an object navigational paradigm, data is represented as a graph of objects
connected by references.
Objects in the graph are reached by following the references. OCI provides a
navigational interface to objects in an Oracle database. Those calls are described in
this chapter.
The OCI object environment is initialized when the application calls
OCIEnvCreate()
,
OCIEnvNlsCreate()
, or
OCIInitialize()
(deprecated) in
OCI_OBJECT
mode.
See Also:
OCI Object-Relational Programming and Object Advanced Topics in OCI for
more information about using the calls in this chapter
27-1

27.1.1 Object Types and Lifetimes
An object instance is an occurrence of a type defined in an Oracle database.
This section describes how an object instance can be represented in OCI. In OCI, an
object instance can be classified based on the type, the lifetime, and referenceability:
•A persistent object is an instance of an object type. A persistent object resides in a
row of a table in the server and can exist longer than the duration of a session
(connection). Persistent objects can be identified by object references that contain
the object identifiers. A persistent object is obtained by pinning its object
reference.
•A transient object is an instance of an object type. A transient object cannot exist
longer than the duration of a session, and it is used to contain temporary
computing results. Transient objects can also be identified by references that
contain transient object identifiers.
•A value is an instance of a user-defined type (object type or collection type) or any
built-in Oracle type. Unlike objects, values of object types are identified by memory
pointers, rather than by references.
A value can be standalone or embedded. A standalone value is usually obtained by
issuing a select statement. OCI also allows the client program to select a row of object
table into a value by issuing a SQL statement. A referenceable object in the database
can be represented as a value that cannot be identified by a reference. A standalone
value can also be an out-of-line attribute in an object, such as
VARCHAR
or
RAW
, or an out-
of-line element in a collection, such as
VARCHAR
,
RAW
, or object.
An embedded value is physically included in a containing instance. An embedded
value can be an inline attribute in an object (such as number or nested object), or an
inline element in a collection.
All values are considered to be transient by OCI, which means that OCI does not
support automatic flushing of a value to the database, and the client must explicitly
execute a SQL statement to store a value into the database. Embedded values are
flushed when their containing instances are flushed.
Figure 27-1 shows how instances can be classified according to their type and lifetime.
The type can be an object or the value of an object. The lifetime can be persistent (can
exist longer than the duration of a session) or transient (can exist no long than the
duration of the session).
Figure 27-1 Classification of Instances by Type and Lifetime
Lifetime
Type
Instance
OBJECT VALUE
PERSISTENT TRANSIENT
Chapter 27
Introduction to the Navigational and Type Functions
27-2

The distinction between various instances is further described in Table 27-1.
Table 27-1 Type and Lifetime of Instances
Characteristic Persistent Object Transient Object Value
Type object type object type object type, built-in,
collection
Maximum Lifetime until object is deleted session session
Referenceable yes yes no
Embeddable no no yes
27.1.2 Terminology
Describes the terminology used.
The remainder of this chapter uses the following terms:
•An object is generally used to refer to a persistent object, a transient object, a
standalone value of object type, or an embedded value of object type.
•A referenceable object refers to a persistent object or a transient object.
•A standalone object refers to a persistent object, a transient object, or a
standalone value of object type.
•An embedded object refers to a embedded value of object type.
•An object is dirty if it has been created (newed), marked as updated, or marked as
deleted.
See Also:
Persistent Objects, Transient Objects, and Values for further discussion
of the terms used to refer to different types of objects
27.1.3 Conventions for OCI Functions
Describes the conventions for OCI functions.
See the Conventions for OCI Functions for the conventions used in describing each
function. The entries for each function may also contain the following information:
27.1.4 Return Values
Describes the return values by the function if the function returns something other then
the standard codes.
A description of what value is returned by the function if the function returns something
other then the standard codes listed in Table 27-3.
Chapter 27
Introduction to the Navigational and Type Functions
27-3

27.1.5 Navigational Function Return Values
Describes the navigational function return values.
Table 27-2 lists the values that OCI navigational functions typically return.
Table 27-2 Return Values of Navigational Functions
Return Value Meaning
OCI_SUCCESS
The operation succeeded.
OCI_ERROR
The operation failed. The specific error can be retrieved by
calling
OCIErrorGet()
on the error handle passed to the
function.
OCI_INVALID_HANDLE
The OCI handle passed to the function is invalid.
Function-specific return information follows the description of each function in this
chapter. Information about specific error codes returned by each function is presented
in the following section.
See Also:
Error Handling in OCI for more information about return codes and error
handling
27.1.6 Server Round-Trips for Cache and Object Functions
Describes the number of server round-trips required for individual OCI cache and
object functions.
For a table showing the number of server round-trips required for individual OCI cache
and object functions, see Table C-3.
27.1.7 Navigational Function Error Codes
Describes the external Oracle error codes that can be returned by each of the OCI
navigational functions.
Table 27-3 lists the external Oracle error codes that can be returned by each of the
OCI navigational functions. The list following the table identifies what each error
represents.
Table 27-3 OCI Navigational Functions Error Codes
Function Possible ORA Errors
OCICacheFlush()
24350, 21560, 21705
OCICacheFree()
24350, 21560, 21705
OCICacheRefresh()
24350, 21560, 21705
Chapter 27
Introduction to the Navigational and Type Functions
27-4

Table 27-3 (Cont.) OCI Navigational Functions Error Codes
Function Possible ORA Errors
OCICacheUnmark()
24350, 21560, 21705
OCICacheUnpin()
24350, 21560, 21705
OCIObjectArrayPin()
24350, 21560
OCIObjectCopy()
24350, 21560, 21705, 21710
OCIObjectExists()
24350, 21560, 21710
OCIObjectFlush()
24350, 21560, 21701, 21703, 21708, 21710
OCIObjectFree()
24350, 21560, 21603, 21710
OCIObjectGetAttr()
21560, 21600, 22305
OCIObjectGetInd()
24350, 21560, 21710
OCIObjectGetObjectRef()
24350, 21560, 21710
OCIObjectGetTypeRef()
24350, 21560, 21710
OCIObjectIsDirty()
24350, 21560, 21710
OCIObjectIsLocked()
24350, 21560, 21710
OCIObjectLock()
24350, 21560, 21701, 21708, 21710
OCIObjectLockNoWait()
24350, 21560, 21701, 21708, 21710
OCIObjectMarkDelete()
24350, 21560, 21700, 21701, 21702, 21710
OCIObjectMarkDeleteByRef()
24350, 21560
OCIObjectMarkUpdate()
24350, 21560, 21700, 21701, 21710
OCIObjectNew()
24350, 21560, 21705, 21710
OCIObjectPin()
24350, 21560, 21700, 21702
OCIObjectPinCountReset()
24350, 21560, 21710
OCIObjectPinTable()
24350, 21560, 21705
OCIObjectRefresh()
24350, 21560, 21709, 21710
OCIObjectSetAttr()
21560, 21600, 22305, 22279, 21601
OCIObjectUnmark()
24350, 21560, 21710
OCIObjectUnmarkByRef()
24350, 21560
OCIObjectUnpin()
24350, 21560, 21710
The ORA errors in Table 27-3 have the following meanings.
•ORA-21560 - name argument should not be
NULL
•ORA-21600 - path expression too long
•ORA-21601 - attribute is not an instance of user-defined type
•ORA-21603 - cannot free a dirtied persistent object
•ORA-21700 - object does not exist or has been deleted
•ORA-21701 - invalid object
•ORA-21702 - object is not instantiated in the cache
•ORA-21703 - cannot flush an object that is not modified
Chapter 27
Introduction to the Navigational and Type Functions
27-5

•ORA-21704 - cannot terminate cache or connection without flushing
•ORA-21705 - service context is invalid
•ORA-21708 - operations cannot be performed on a transient object
•ORA-21709 - operations can only be performed on a current object
•ORA-21710 - invalid pointer or value passed to the function
•ORA-22279 - cannot perform operation with LOB buffering enabled
•ORA-22305 - name argument is invalid
•ORA-24350 - this OCI call is not allowed from external subroutines
27.2 OCI Flush or Refresh Functions
Lists and describes OCI flush or refresh functions.
Table 27-4 describes the OCI flush or refresh functions that are described in this
section.
Table 27-4 Flush or Refresh Functions
Function Purpose
OCICacheFlush() Flush modified persistent objects in cache to
server
OCICacheRefresh() Refresh pinned persistent objects
OCIObjectFlush() Flush a modified persistent object to the server
OCIObjectRefresh() Refresh a persistent object
27.2.1 OCICacheFlush()
Flushes modified persistent objects to the server.
Purpose
Flushes modified persistent objects to the server.
Syntax
sword OCICacheFlush ( OCIEnv *env,
OCIError *err,
const OCISvcCtx *svc,
void *context,
OCIRef *(*get)
( void *context,
ub1 *last ),
OCIRef **ref );
Chapter 27
OCI Flush or Refresh Functions
27-6

Parameters
env (IN/OUT)
The OCI environment handle initialized in object mode. See the descriptions of
OCIEnvCreate()
,
OCIEnvNlsCreate()
, and
OCIInitialize()
(deprecated) for more
information.
err (IN/OUT)
The OCI error handle. If there is an error, it is recorded in
err
, and this function
returns
OCI_ERROR
. Obtain diagnostic information by calling
OCIErrorGet()
.
svc (IN)
OCI service context.
context (IN) [optional]
Specifies a user context that is an argument to the client callback function
get
. This
parameter is set to
NULL
if there is no user context.
get (IN) [optional]
A client-defined function that acts as an iterator to retrieve a batch of dirty objects that
need to be flushed. If the function is not
NULL
, this function is called to get a reference
of a dirty object. This is repeated until a
NULL
reference is returned by the client
function or the parameter
last
is set to
TRUE
. The parameter
context
is passed to
get()
for each invocation of the client function. This parameter should be
NULL
if user
callback is not given. If the object that is returned by the client function is not a dirtied
persistent object, the object is ignored.
All the objects that are returned from the client function must be newed or pinned
using the same service context; otherwise, an error is signaled. Note that the cache
flushes the returned objects in the order in which they were marked dirty.
If this parameter is passed as
NULL
(for example, no client-defined function is
provided), then all dirty persistent objects for the given service context are flushed in
the order in which they were dirtied.
ref (OUT) [optional]
If there is an error in flushing the objects, (
*ref
) points to the object that is causing the
error. If
ref
is
NULL
, then the object is not returned. If
*ref
is
NULL
, then a reference is
allocated and set to point to the object. If
*ref
is not
NULL
, then the reference of the
object is copied into the given space. If the error is not caused by any of the dirtied
objects, the given
REF
is initialized to be a
NULL
reference (
OCIRefIsNull(*ref
) is
TRUE
).
The
REF
is allocated for session duration (
OCI_DURATION_SESSION
). The application can
free the allocated
REF
using the
OCIObjectFree()
function.
Comments
This function flushes the modified persistent objects from the object cache to the
server. The objects are flushed in the order that they are new or marked as updated or
marked as deleted.
See Also:
OCIObjectFlush()
This function incurs, at most, one network round-trip.
Chapter 27
OCI Flush or Refresh Functions
27-7

Related Topics
•OCIObjectFlush()
Flushes a modified persistent object to the server.
•OCIEnvNlsCreate()
Creates and initializes an environment handle for OCI functions to work under.
•OCIEnvCreate()
Creates and initializes an environment handle for OCI functions to work under.
•OCIInitialize()
This function was deprecated in a release previous to Oracle Database 11g
Release 2 (11.2).
•OCIErrorGet()
Returns an error message and an Oracle Database error code.
27.2.2 OCICacheRefresh()
Refreshes all pinned persistent objects in the cache.
Purpose
Refreshes all pinned persistent objects in the cache.
Syntax
sword OCICacheRefresh ( OCIEnv *env,
OCIError *err,
const OCISvcCtx *svc,
OCIRefreshOpt option,
void *context,
OCIRef *(*get)(void *context),
OCIRef **ref );
Parameters
env (IN/OUT)
The OCI environment handle initialized in object mode. See the description of
OCIEnvCreate()
,
OCIEnvNlsCreate()
, and
OCIInitialize()
(deprecated) for more
information.
err (IN/OUT)
The OCI error handle. If there is an error, it is recorded in
err
, and this function
returns
OCI_ERROR
. Obtain diagnostic information by calling
OCIErrorGet()
.
svc (IN)
OCI service context.
option (IN) [optional]
If
OCI_REFRESH_LOADED
is specified, all objects that are loaded within the transaction are
refreshed. If the option is
OCI_REFRESH_LOADED
and the parameter
get
is not
NULL
, this
function ignores the parameter.
context (IN) [optional]
Specifies a user context that is an argument to the client callback function
get
. This
parameter is set to
NULL
if there is no user context.
Chapter 27
OCI Flush or Refresh Functions
27-8

get (IN) [optional]
A client-defined function that acts as an iterator to retrieve a batch of objects that
need to be refreshed. If the function is not
NULL
, this function is called to get a
reference of an object. If the reference is not
NULL
, then the object is refreshed. These
steps are repeated until a
NULL
reference is returned by this function. The parameter
context
is passed to
get()
for each invocation of the client function. This parameter
should be
NULL
if user callback is not given.
ref (OUT) [optional]
If there is an error in refreshing the objects, (
*ref
) points to the object that is causing
the error. If
ref
is
NULL
, then the object is not returned. If
*ref
is
NULL
, then a reference
is allocated and set to point to the object. If
*ref
is not
NULL
, then the reference of the
object is copied into the given space. If the error is not caused by any of the objects,
the given
ref
is initialized to be a
NULL
reference (
OCIRefIsNull(*ref
) is
TRUE
).
Comments
This function refreshes all pinned persistent objects and frees all unpinned persistent
objects from the object cache.
Note:
When objects are refreshed, the secondary-level memory of those objects
could potentially move to a different place in memory. As a result, any
pointers to attributes that were saved prior to this call may be invalidated.
Examples of attributes using secondary-level memory include
OCIString *
,
OCIColl *
, and
OCIRaw *
.
Related Topics
•OCIObjectRefresh()
Refreshes a persistent object from the most current database snapshot.
•OCIEnvNlsCreate()
Creates and initializes an environment handle for OCI functions to work under.
•OCIEnvCreate()
Creates and initializes an environment handle for OCI functions to work under.
•OCIInitialize()
This function was deprecated in a release previous to Oracle Database 11g
Release 2 (11.2).
•OCIErrorGet()
Returns an error message and an Oracle Database error code.
•About Refreshing an Object Copy
When refreshed, an object copy is reloaded with the latest value of the
corresponding object in the server.
Chapter 27
OCI Flush or Refresh Functions
27-9

27.2.3 OCIObjectFlush()
Flushes a modified persistent object to the server.
Purpose
Flushes a modified persistent object to the server.
Syntax
sword OCIObjectFlush ( OCIEnv *env,
OCIError *err,
void *object );
Parameters
env (IN/OUT)
The OCI environment handle initialized in object mode. See the descriptions of
OCIEnvCreate()
,
OCIEnvNlsCreate()
, and
OCIInitialize()
(deprecated) for more
information.
err (IN/OUT)
The OCI error handle. If there is an error, it is recorded in
err
, and this function
returns
OCI_ERROR
. Obtain diagnostic information by calling
OCIErrorGet()
.
object (IN)
A pointer to the persistent object. The object must be pinned before this call.
Comments
This function flushes a modified persistent object to the server. An exclusive lock is
obtained implicitly for the object when it is flushed. When this function writes the object
to the server, triggers may be fired. This function returns an error for transient objects
and values, and for unmodified persistent objects.
Objects can be modified by triggers at the server. To keep objects in the cache
consistent with the database, an application can free or refresh objects in the cache.
If the object to flush contains an internal LOB attribute and the LOB attribute was
modified due to an
OCIObjectCopy()
,
OCILobAssign()
, or
OCILobLocatorAssign()
operation or by assigning another LOB locator to it, then the flush makes a copy of the
LOB value that existed in the source LOB at the time of the assignment or copy of the
internal LOB locator or object.
Related Topics
•OCIObjectPin()
Pins a referenceable object.
•OCICacheFlush()
Flushes modified persistent objects to the server.
•OCIEnvNlsCreate()
Creates and initializes an environment handle for OCI functions to work under.
•OCIEnvCreate()
Creates and initializes an environment handle for OCI functions to work under.
Chapter 27
OCI Flush or Refresh Functions
27-10

•OCIInitialize()
This function was deprecated in a release previous to Oracle Database 11g
Release 2 (11.2).
•OCIObjectCopy()
Copies a source instance to a destination.
•OCILobAssign()
Assigns one LOB or
BFILE
locator to another
•OCILobLocatorAssign()
Assigns one LOB or
BFILE
locator to another.
•OCIErrorGet()
Returns an error message and an Oracle Database error code.
•LOB Functions
27.2.4 OCIObjectRefresh()
Refreshes a persistent object from the most current database snapshot.
Purpose
Refreshes a persistent object from the most current database snapshot.
Syntax
sword OCIObjectRefresh ( OCIEnv *env,
OCIError *err,
void *object );
Parameters
env (IN/OUT)
The OCI environment handle initialized in object mode. See the descriptions of
OCIEnvCreate()
,
OCIEnvNlsCreate()
, and
OCIInitialize()
(deprecated) for more
information.
err (IN/OUT)
The OCI error handle. If there is an error, it is recorded in
err
, and this function
returns
OCI_ERROR
. Obtain diagnostic information by calling
OCIErrorGet()
.
object (IN)
A pointer to the persistent object, which must already be pinned.
Comments
This function refreshes an object with data retrieved from the latest snapshot in the
server. An object should be refreshed when the objects in the object cache are
inconsistent with the objects in the server.
Chapter 27
OCI Flush or Refresh Functions
27-11

Note:
When an object is flushed to the server, triggers can be fired to modify more
objects in the server. The same objects (modified by the triggers) in the
object cache become out-of-date, and must be refreshed before they can be
locked or flushed.
This occurs when the user issues a SQL statement or PL/SQL procedure to
modify any object in the server.
Note:
Modifications made to objects (dirty objects) since the last flush are lost if
unmarked objects are refreshed by this function.
Table 27-5 shows how the various meta-attribute flags and durations of an object are
modified after being refreshed.
Table 27-5 Object Status After Refresh
Object Attribute Status After Refresh
existent Set to appropriate value
pinned Unchanged
allocation duration Unchanged
pin duration Unchanged
The object that is refreshed is replaced-in-place. When an object is replaced-in-place,
the top-level memory of the object is reused so that new data can be loaded into the
same memory address. The top-level memory of the
NULL
indicator structure is also
reused. Unlike the top-level memory chunk, the secondary memory chunks are freed
and reallocated.
You should be careful when writing functionality that retains a pointer to the secondary
memory chunk, such as assigning the address of a secondary memory chunk to a
local variable, because this pointer can become invalid after the object is refreshed.
This function does no affect transient objects or values.
Related Topics
•OCICacheRefresh()
Refreshes all pinned persistent objects in the cache.
•OCIEnvNlsCreate()
Creates and initializes an environment handle for OCI functions to work under.
•OCIEnvCreate()
Creates and initializes an environment handle for OCI functions to work under.
Chapter 27
OCI Flush or Refresh Functions
27-12

•OCIInitialize()
This function was deprecated in a release previous to Oracle Database 11g
Release 2 (11.2).
•OCIErrorGet()
Returns an error message and an Oracle Database error code.
27.3 OCI Mark or Unmark Object and Cache Functions
Lists and describes the OCI mark or unmark object and cache functions.
Table 27-6 describes the OCI mark or unmark object and cache functions that are
described in this section.
Table 27-6 Mark or Unmark Object and Cache Functions
Function Purpose
OCICacheUnmark() Unmark objects in the cache
OCIObjectMarkDelete() Mark an object deleted or delete a
value instance
OCIObjectMarkDeleteByRef() Mark an object deleted when given a
reference to it
OCIObjectMarkUpdate() Mark an object as updated or dirty
OCIObjectUnmark() Unmark an object
OCIObjectUnmarkByRef() Unmark an object, when given a
reference to it
27.3.1 OCICacheUnmark()
Unmarks all dirty objects in the object cache.
Purpose
Unmarks all dirty objects in the object cache.
Syntax
sword OCICacheUnmark ( OCIEnv *env,
OCIError *err,
const OCISvcCtx *svc );
Parameters
env (IN/OUT)
The OCI environment handle initialized in object mode. See the descriptions of
OCIEnvCreate()
,
OCIEnvNlsCreate()
, and
OCIInitialize()
(deprecated) for more
information.
err (IN/OUT)
The OCI error handle. If there is an error, it is recorded in
err
, and this function
returns
OCI_ERROR
. Obtain diagnostic information by calling
OCIErrorGet()
.
Chapter 27
OCI Mark or Unmark Object and Cache Functions
27-13

svc (IN)
OCI service context.
Comments
If a connection is specified, this function unmarks all dirty objects in that connection.
Otherwise, all dirty objects in the cache are unmarked.
Related Topics
•OCIObjectUnmark()
Unmarks an object as dirty.
•OCIEnvNlsCreate()
Creates and initializes an environment handle for OCI functions to work under.
•OCIEnvCreate()
Creates and initializes an environment handle for OCI functions to work under.
•OCIInitialize()
This function was deprecated in a release previous to Oracle Database 11g
Release 2 (11.2).
•OCIErrorGet()
Returns an error message and an Oracle Database error code.
See Also:
OCIObjectUnmark()
for more information about unmarking an object
27.3.2 OCIObjectMarkDelete()
Marks a standalone instance as deleted, when given a pointer to the instance.
Purpose
Marks a standalone instance as deleted, when given a pointer to the instance.
Syntax
sword OCIObjectMarkDelete ( OCIEnv *env,
OCIError *err,
void *instance );
Parameters
env (IN/OUT)
The OCI environment handle initialized in object mode. See the descriptions of
OCIEnvCreate()
,
OCIEnvNlsCreate()
, and
OCIInitialize()
(deprecated) for more
information.
err (IN/OUT)
The OCI error handle. If there is an error, it is recorded in
err
, and this function
returns
OCI_ERROR
. Obtain diagnostic information by calling
OCIErrorGet()
.
Chapter 27
OCI Mark or Unmark Object and Cache Functions
27-14

instance (IN)
Pointer to the instance. It must be standalone, and if it is an object, it must be pinned.
Comments
This function accepts a pointer to a standalone instance and marks the object as
deleted. The object is freed according to the following rules:
For Persistent Objects
The object is marked deleted. The memory of the object is not freed. The object is
deleted in the server when the object is flushed.
For Transient Objects
The object is marked deleted. The memory of the object is not freed.
For Values
This function frees a value immediately.
Related Topics
•OCIObjectMarkDeleteByRef()
Marks an object as deleted, when given a reference to the object.
•OCIObjectGetProperty()
Retrieves a given property of an object.
•OCIEnvNlsCreate()
Creates and initializes an environment handle for OCI functions to work under.
•OCIEnvCreate()
Creates and initializes an environment handle for OCI functions to work under.
•OCIInitialize()
This function was deprecated in a release previous to Oracle Database 11g
Release 2 (11.2).
•OCIErrorGet()
Returns an error message and an Oracle Database error code.
27.3.3 OCIObjectMarkDeleteByRef()
Marks an object as deleted, when given a reference to the object.
Purpose
Marks an object as deleted, when given a reference to the object.
Syntax
sword OCIObjectMarkDeleteByRef ( OCIEnv *env,
OCIError *err,
OCIRef *object_ref );
Parameters
env (IN/OUT)
The OCI environment handle initialized in object mode. See the descriptions of
OCIEnvCreate()
,
OCIEnvNlsCreate()
, and
OCIInitialize()
(deprecated) for more
information.
Chapter 27
OCI Mark or Unmark Object and Cache Functions
27-15

err (IN/OUT)
The OCI error handle. If there is an error, it is recorded in
err
, and this function
returns
OCI_ERROR
. Obtain diagnostic information by calling
OCIErrorGet()
.
object_ref (IN)
Reference to the object to be deleted.
Comments
This function accepts a reference to an object, and marks the object designated by
object_ref
as deleted. The object is marked and freed as follows:
For Persistent Objects
If the object is not loaded, then a temporary object is created and is marked deleted.
Otherwise, the object is marked deleted.
The object is deleted in the server when the object is flushed.
For Transient Objects
The object is marked deleted. The object is not freed until it is unpinned.
Related Topics
•OCIObjectMarkDelete()
Marks a standalone instance as deleted, when given a pointer to the instance.
•OCIObjectGetProperty()
Retrieves a given property of an object.
•OCIEnvNlsCreate()
Creates and initializes an environment handle for OCI functions to work under.
•OCIEnvCreate()
Creates and initializes an environment handle for OCI functions to work under.
•OCIInitialize()
This function was deprecated in a release previous to Oracle Database 11g
Release 2 (11.2).
•OCIErrorGet()
Returns an error message and an Oracle Database error code.
27.3.4 OCIObjectMarkUpdate()
Marks a persistent object as updated (dirty).
Purpose
Marks a persistent object as updated (dirty).
Syntax
sword OCIObjectMarkUpdate ( OCIEnv *env,
OCIError *err,
void *object );
Chapter 27
OCI Mark or Unmark Object and Cache Functions
27-16

Parameters
env (IN/OUT)
The OCI environment handle initialized in object mode. See the descriptions of
OCIEnvCreate()
,
OCIEnvNlsCreate()
, and
OCIInitialize()
(deprecated) for more
information.
err (IN/OUT)
The OCI error handle. If there is an error, it is recorded in
err
, and this function
returns
OCI_ERROR
. Obtain diagnostic information by calling
OCIErrorGet()
.
object (IN)
A pointer to the persistent object, which must already be pinned.
Comments
This function marks a persistent object as updated (dirty). The following special rules
apply to different types of objects. The dirty status of an object can be checked by
calling
OCIObjectIsLocked()
.
For Persistent Objects
This function marks the specified persistent object as updated.
When the object cache is flushed, it writes the persistent objects to the server. The
object is not locked or flushed by this function. It is an error to update a deleted object.
After an object is marked updated and flushed, this function must be called again to
mark the object as updated if it has been dirtied after being flushed.
For Transient Objects
This function marks the specified transient object as updated. The transient objects
are not written to the server. It is an error to update a deleted object.
For Values
This function has no effect on values.
Related Topics
•OCIObjectPin()
Pins a referenceable object.
•OCIObjectGetProperty()
Retrieves a given property of an object.
•OCIObjectIsDirty()
Checks to see if an object is marked as dirty.
•OCIObjectUnmark()
Unmarks an object as dirty.
•OCIEnvNlsCreate()
Creates and initializes an environment handle for OCI functions to work under.
•OCIEnvCreate()
Creates and initializes an environment handle for OCI functions to work under.
•OCIInitialize()
This function was deprecated in a release previous to Oracle Database 11g
Release 2 (11.2).
Chapter 27
OCI Mark or Unmark Object and Cache Functions
27-17

•OCIObjectIsLocked()
Gets lock status of an object.
•OCIErrorGet()
Returns an error message and an Oracle Database error code.
•About Marking Objects and Flushing Changes
The application must take specific steps to ensure that changes to objects by
marking them and then flushing them are written in the database.
27.3.5 OCIObjectUnmark()
Unmarks an object as dirty.
Purpose
Unmarks an object as dirty.
Syntax
sword OCIObjectUnmark ( OCIEnv *env,
OCIError *err,
void *object );
Parameters
env (IN/OUT)
The OCI environment handle initialized in object mode. See the descriptions of
OCIEnvCreate()
,
OCIEnvNlsCreate()
, and
OCIInitialize()
(deprecated) for more
information.
err (IN/OUT)
The OCI error handle. If there is an error, it is recorded in
err
, and this function
returns
OCI_ERROR
. Obtain diagnostic information by calling
OCIErrorGet()
.
object (IN)
Pointer to the persistent object. It must be pinned.
Comments
For Persistent Objects and Transient Objects
This function unmarks the specified persistent object as dirty. Changes that are made
to the object are not written to the server. If the object is marked as locked, it remains
marked as locked. The changes that have already been made to the object are not
undone implicitly.
For Values
This function has no effect if called on a value.
Related Topics
•OCIObjectUnmarkByRef()
Unmarks an object as dirty, when given a
ref
to the object.
•OCIEnvNlsCreate()
Creates and initializes an environment handle for OCI functions to work under.
•OCIEnvCreate()
Creates and initializes an environment handle for OCI functions to work under.
Chapter 27
OCI Mark or Unmark Object and Cache Functions
27-18

•OCIInitialize()
This function was deprecated in a release previous to Oracle Database 11g
Release 2 (11.2).
•OCIErrorGet()
Returns an error message and an Oracle Database error code.
27.3.6 OCIObjectUnmarkByRef()
Unmarks an object as dirty, when given a
ref
to the object.
Purpose
Unmarks an object as dirty, when given a
ref
to the object.
Syntax
sword OCIObjectUnmarkByRef ( OCIEnv *env,
OCIError *err,
OCIRef *ref );
Parameters
env (IN/OUT)
The OCI environment handle initialized in object mode. See the descriptions of
OCIEnvCreate()
,
OCIEnvNlsCreate()
, and
OCIInitialize()
(deprecated) for more
information.
err (IN/OUT)
The OCI error handle. If there is an error, it is recorded in
err
, and this function
returns
OCI_ERROR
. Obtain diagnostic information by calling
OCIErrorGet()
.
ref (IN)
Reference of the object. It must be pinned.
Comments
This function unmarks an object as dirty. This function is identical to
OCIObjectUnmark()
,
except that it takes a
ref
to the object as an argument.
For Persistent Objects and Transient Objects
This function unmarks the specified persistent object as dirty. Changes that are made
to the object are not written to the server. If the object is marked as locked, it remains
marked as locked. The changes that have already been made to the object are not
undone implicitly.
For Values
This function has no effect on values.
Related Topics
•OCIObjectUnmark()
Unmarks an object as dirty.
•OCIEnvNlsCreate()
Creates and initializes an environment handle for OCI functions to work under.
•OCIEnvCreate()
Creates and initializes an environment handle for OCI functions to work under.
Chapter 27
OCI Mark or Unmark Object and Cache Functions
27-19

•OCIInitialize()
This function was deprecated in a release previous to Oracle Database 11g
Release 2 (11.2).
•OCIErrorGet()
Returns an error message and an Oracle Database error code.
27.4 OCI Get Object Status Functions
Lists and describes the OCI get object status functions.
Table 27-7 describes the OCI get object status functions that are described in this
section.
Table 27-7 Get Object Status Functions
Function Purpose
OCIObjectExists() Get the existent status of an instance
OCIObjectGetProperty() Get the status of a particular object
property
OCIObjectIsDirty() Get the dirtied status of an instance
OCIObjectIsLocked() Get the locked status of an instance
27.4.1 OCIObjectExists()
Returns the existence meta-attribute of a standalone instance.
Purpose
Returns the existence meta-attribute of a standalone instance.
Syntax
sword OCIObjectExists ( OCIEnv *env,
OCIError *err,
void *ins,
boolean *exist );
Parameters
env (IN/OUT)
The OCI environment handle initialized in object mode. See the descriptions of
OCIEnvCreate()
,
OCIEnvNlsCreate()
, and
OCIInitialize()
(deprecated) for more
information.
err (IN/OUT)
The OCI error handle. If there is an error, it is recorded in
err
, and this function
returns
OCI_ERROR
. Obtain diagnostic information by calling
OCIErrorGet()
.
ins (IN)
Pointer to an instance. If it is an object, it must be pinned.
Chapter 27
OCI Get Object Status Functions
27-20

exist (OUT)
Return value for the existence status.
Comments
This function returns the existence meta-attribute of an instance. If the instance is a
value, this function always returns
TRUE
. The instance must be a standalone persistent
or transient object.
Related Topics
•OCIObjectPin()
Pins a referenceable object.
•OCIEnvNlsCreate()
Creates and initializes an environment handle for OCI functions to work under.
•OCIEnvCreate()
Creates and initializes an environment handle for OCI functions to work under.
•OCIInitialize()
This function was deprecated in a release previous to Oracle Database 11g
Release 2 (11.2).
•OCIErrorGet()
Returns an error message and an Oracle Database error code.
•Object Meta-Attributes
An object's meta-attributes serve as flags that can provide information to an
application, or to the object cache, about the status of an object.
27.4.2 OCIObjectGetProperty()
Retrieves a given property of an object.
Purpose
Retrieves a given property of an object.
Syntax
sword OCIObjectGetProperty ( OCIEnv *envh,
OCIError *errh,
const void *obj,
OCIObjectPropId propertyId,
void *property,
ub4 *size );
Parameters
envh (IN/OUT)
The OCI environment handle initialized in object mode. See the descriptions of
OCIEnvCreate()
,
OCIEnvNlsCreate()
, and
OCIInitialize()
(deprecated) for more
information.
errh (IN/OUT)
The OCI error handle. If there is an error, it is recorded in
err
, and this function
returns
OCI_ERROR
. Obtain diagnostic information by calling
OCIErrorGet()
.
Chapter 27
OCI Get Object Status Functions
27-21

obj (IN)
The object whose property is returned.
propertyId (IN)
The identifier that specifies the property.
property (OUT)
The buffer into which the specified property is copied.
size (IN/OUT)
On input, this parameter specifies the size of the property buffer passed by the caller.
On output, it contains the size in bytes of the property returned. This parameter is
required for string-type properties only, such as
OCI_OBJECTPROP_SCHEMA
and
OCI_OBJECTPROP_TABLE
. For non-string properties this parameter is ignored because the
size is fixed.
Comments
This function returns the specified property of the object. This property is identified by
propertyId
. The property value is copied into
property
and for string typed properties,
the string size is returned by
size
.
Objects are classified as persistent, transient, and value depending upon the lifetime
and referenceability of the object. Some of the properties are applicable only to
persistent objects and some others apply only to persistent and transient objects. An
error is returned if the user tries to get a property that is not applicable to the given
object. To avoid such an error, first check whether the object is persistent or transient
or value (
OCI_OBJECTPROP_LIFETIME
property) and then appropriately query for other
properties.
The different property IDs and the corresponding type of
property
argument are given
next.
OCI_OBJECTPROP_LIFETIME
This identifies whether the given object is a persistent object or a transient object or a
value instance. The
property
argument must be a pointer to a variable of type
OCIObjectLifetime
. Possible values include:
•
OCI_OBJECT_PERSISTENT
•
OCI_OBJECT_TRANSIENT
•
OCI_OBJECT_VALUE
OCI_OBJECTPROP_SCHEMA
This returns the schema name of the table in which the object exists. An error is
returned if the given object points to a transient instance or a value. If the input buffer
is not big enough to hold the schema name, an error is returned; the error message
communicates the required size. Upon success, the size of the returned schema
name in bytes is returned by
size
. The
property
argument must be an array of type
text
, and
size
should be set to size of array in bytes by the caller.
OCI_OBJECTPROP_TABLE
This returns the table name in which the object exists. An error is returned if the given
object points to a transient instance or a value. If the input buffer is not big enough to
hold the table name, an error is returned; the error message communicates the
required size. Upon success, the size of the returned table name in bytes is returned
Chapter 27
OCI Get Object Status Functions
27-22

by
size
. The
property
argument must be an array of type
text
, and
size
should be set
to size of array in bytes by the caller.
OCI_OBJECTPROP_PIN_DURATION
This returns the pin duration of the object. An error is returned if the given object
points to a value instance. The
property
argument must be a pointer to a variable of
type
OCIDuration
. Valid values include:
•
OCI_DURATION_SESSION
•
OCI_DURATION_TRANS
For more information about durations, see Object Duration.
OCI_OBJECTPROP_ALLOC_DURATION
This returns the allocation duration of the object. The
property
argument must be a
pointer to a variable of type
OCIDuration
. Valid values include:
•
OCI_DURATION_SESSION
•
OCI_DURATION_TRANS
For more information about durations, see Object Duration.
OCI_OBJECTPROP_LOCK
This returns the lock status of the object. The possible lock statuses are enumerated
by
OCILockOpt
. An error is returned if the given object points to a transient or value
instance. The
property
argument must be a pointer to a variable of type
OCILockOpt
.
The lock status of an object can also be retrieved by calling
OCIObjectIsLocked()
. Valid
values include:
•
OCI_LOCK_NONE
(no lock)
•
OCI_LOCK_X
(exclusive lock)
•
OCI_LOCK_X_NOWAIT
(exclusive lock with the
NOWAIT
option)
See Also:
About Locking with the NOWAIT Option
OCI_OBJECTPROP_MARKSTATUS
This returns the dirty status and indicates whether the object is a new object, updated
object, or deleted object. An error is returned if the given object points to a transient or
value instance. The
property
argument must be of type
OCIObjectMarkStatus
. Valid
values include:
•
OCI_OBJECT_NEW
•
OCI_OBJECT_DELETED
•
OCI_OBJECT_UPDATED
The following macros are available to test the object mark status:
•
OCI_OBJECT_IS_UPDATED
(flag)
•
OCI_OBJECT_IS_DELETED
(flag)
Chapter 27
OCI Get Object Status Functions
27-23

•
OCI_OBJECT_IS_NEW
(flag)
•
OCI_OBJECT_IS_DIRTY
(flag)
OCI_OBJECTPROP_VIEW
This identifies whether the specified object is a view object or not. If the property value
returned is
TRUE
, the object is a view; otherwise, it is not. An error is returned if the
given object points to a transient or value instance. The
property
argument must be of
type
boolean
.
Related Topics
•OCIObjectLock()
Locks a persistent object at the server.
•OCIObjectMarkDelete()
Marks a standalone instance as deleted, when given a pointer to the instance.
•OCIObjectMarkUpdate()
Marks a persistent object as updated (dirty).
•OCIObjectPin()
Pins a referenceable object.
•OCIEnvNlsCreate()
Creates and initializes an environment handle for OCI functions to work under.
•OCIEnvCreate()
Creates and initializes an environment handle for OCI functions to work under.
•OCIInitialize()
This function was deprecated in a release previous to Oracle Database 11g
Release 2 (11.2).
•OCIObjectIsLocked()
Gets lock status of an object.
•OCIErrorGet()
Returns an error message and an Oracle Database error code.
27.4.3 OCIObjectIsDirty()
Checks to see if an object is marked as dirty.
Purpose
Checks to see if an object is marked as dirty.
Syntax
sword OCIObjectIsDirty ( OCIEnv *env,
OCIError *err,
void *ins,
boolean *dirty );
Chapter 27
OCI Get Object Status Functions
27-24

Parameters
env (IN/OUT)
The OCI environment handle initialized in object mode. See the descriptions of
OCIEnvCreate()
,
OCIEnvNlsCreate()
, and
OCIInitialize()
(deprecated) for more
information.
err (IN/OUT)
The OCI error handle. If there is an error, it is recorded in
err
, and this function
returns
OCI_ERROR
. Obtain diagnostic information by calling
OCIErrorGet()
.
ins (IN)
Pointer to an instance.
dirty (OUT)
Return value for the dirty status.
Comments
The instance passed to this function must be standalone. If the instance is an object,
the instance must be pinned.
This function returns the dirty status of an instance. If the instance is a value, this
function always returns
FALSE
for the dirty status.
Related Topics
•OCIObjectMarkUpdate()
Marks a persistent object as updated (dirty).
•OCIObjectGetProperty()
Retrieves a given property of an object.
•OCIEnvNlsCreate()
Creates and initializes an environment handle for OCI functions to work under.
•OCIEnvCreate()
Creates and initializes an environment handle for OCI functions to work under.
•OCIInitialize()
This function was deprecated in a release previous to Oracle Database 11g
Release 2 (11.2).
•OCIErrorGet()
Returns an error message and an Oracle Database error code.
27.4.4 OCIObjectIsLocked()
Gets lock status of an object.
Purpose
Gets lock status of an object.
Syntax
sword OCIObjectIsLocked ( OCIEnv *env,
OCIError *err,
Chapter 27
OCI Get Object Status Functions
27-25

void *ins,
boolean *lock );
Parameters
env (IN/OUT)
The OCI environment handle initialized in object mode. See the descriptions of
OCIEnvCreate()
,
OCIEnvNlsCreate()
, and
OCIInitialize()
(deprecated) for more
information.
err (IN/OUT)
The OCI error handle. If there is an error, it is recorded in
err
, and this function
returns
OCI_ERROR
. Obtain diagnostic information by calling
OCIErrorGet()
.
ins (IN)
Pointer to an instance. The instance must be standalone, and if it is an object, it must
be pinned.
lock (OUT)
Return value for the lock status.
Comments
This function returns the lock status of an instance. If the instance is a value, this
function always returns
FALSE
.
Related Topics
•OCIObjectLock()
Locks a persistent object at the server.
•OCIObjectGetProperty()
Retrieves a given property of an object.
•OCIEnvNlsCreate()
Creates and initializes an environment handle for OCI functions to work under.
•OCIEnvCreate()
Creates and initializes an environment handle for OCI functions to work under.
•OCIInitialize()
This function was deprecated in a release previous to Oracle Database 11g
Release 2 (11.2).
•OCIErrorGet()
Returns an error message and an Oracle Database error code.
27.5 OCI Miscellaneous Object Functions
Lists and describes the miscellaneous object functions.
Table 27-8 describes the miscellaneous object functions that are described in this
section.
Table 27-8 Miscellaneous Object Functions
Function Purpose
OCIObjectCopy() Copy one instance to another
Chapter 27
OCI Miscellaneous Object Functions
27-26

Table 27-8 (Cont.) Miscellaneous Object Functions
Function Purpose
OCIObjectGetAttr() Get an object attribute
OCIObjectGetInd() Get
NULL
structure of an instance
OCIObjectGetObjectRef() Return reference to a given object
OCIObjectGetTypeRef() Get a reference to a TDO of an
instance
OCIObjectLock() Lock a persistent object
OCIObjectLockNoWait() Lock a persistent object but do not wait
for the lock
OCIObjectNew() Create a new instance
OCIObjectSetAttr() Set an object attribute
27.5.1 OCIObjectCopy()
Copies a source instance to a destination.
Purpose
Copies a source instance to a destination.
Syntax
sword OCIObjectCopy ( OCIEnv *env,
OCIError *err,
const OCISvcCtx *svc,
void *source,
void *null_source,
void *target,
void *null_target,
OCIType *tdo,
OCIDuration duration,
ub1 option );
Parameters
env (IN/OUT)
The OCI environment handle initialized in object mode. See the descriptions of
OCIEnvCreate()
,
OCIEnvNlsCreate()
, and
OCIInitialize()
(deprecated) for more
information.
err (IN/OUT)
The OCI error handle. If there is an error, it is recorded in
err
, and this function
returns
OCI_ERROR
. Obtain diagnostic information by calling
OCIErrorGet()
.
svc (IN)
An OCI service context handle, specifying the service context on which the copy
operation is occurring.
source (IN)
A pointer to the source instance; if it is an object, it must be pinned.
Chapter 27
OCI Miscellaneous Object Functions
27-27

See Also:
OCIObjectPin()
null_source (IN)
Pointer to the
NULL
structure of the source object.
target (IN)
A pointer to the target instance; if it is an object, it must be pinned.
null_target (IN)
A pointer to the
NULL
structure of the target object.
tdo (IN)
The TDO for both the source and the target. Can be retrieved with
OCIDescribeAny()
.
duration (IN)
Allocation duration of the target memory.
option (IN)
This parameter is currently unused. Pass as zero or
OCI_DEFAULT
.
Comments
This function copies the contents of the
source
instance to the
target
instance. This
function performs a deep copy such that all of the following information is copied:
•All the top-level attributes (see the exceptions later)
•All secondary memory (of the source) reachable from the top-level attributes
•The
NULL
structure of the instance
Memory is allocated with the duration specified in the
duration
parameter.
Certain data items are not copied, such as, if the attribute is an internal LOB, then only
the LOB locator from the source object is copied. A copy of the LOB data is not made
until
OCIObjectFlush()
is called. Before the target object is flushed, both the source and
the target locators refer to the same LOB value.
The target or the containing instance of the target must have been created. This can
be done with
OCIObjectNew()
or
OCIObjectPin()
depending on whether the target object
exists.
The
source
and
target
instances must be of the same type. If the source and target are
located in different databases, then the same type must exist in both databases.
Related Topics
•OCIObjectPin()
Pins a referenceable object.
•OCIEnvNlsCreate()
Creates and initializes an environment handle for OCI functions to work under.
•OCIEnvCreate()
Creates and initializes an environment handle for OCI functions to work under.
Chapter 27
OCI Miscellaneous Object Functions
27-28

•OCIInitialize()
This function was deprecated in a release previous to Oracle Database 11g
Release 2 (11.2).
•OCIObjectFlush()
Flushes a modified persistent object to the server.
•OCIObjectNew()
Creates a standalone instance.
•OCIErrorGet()
Returns an error message and an Oracle Database error code.
27.5.2 OCIObjectGetAttr()
Retrieves an object attribute.
Purpose
Retrieves an object attribute.
Syntax
sword OCIObjectGetAttr ( OCIEnv *env,
OCIError *err,
void *instance,
void *null_struct,
struct OCIType *tdo,
const OraText **names,
const ub4 *lengths,
const ub4 name_count,
const ub4 *indexes,
const ub4 index_count,
OCIInd *attr_null_status,
void **attr_null_struct,
void **attr_value,
struct OCIType **attr_tdo );
Parameters
env (IN/OUT)
The OCI environment handle initialized in object mode. See the descriptions of
OCIEnvCreate()
,
OCIEnvNlsCreate()
, and
OCIInitialize()
(deprecated) for more
information.
err (IN/OUT)
The OCI error handle. If there is an error, it is recorded in
err
, and this function
returns
OCI_ERROR
. Obtain diagnostic information by calling
OCIErrorGet()
.
instance (IN)
Pointer to an object.
null_struct (IN)
The
NULL
structure of the object or array.
tdo (IN)
Pointer to the type descriptor object (TDO).
Chapter 27
OCI Miscellaneous Object Functions
27-29

names (IN)
Array of attribute names. This is used to specify the names of the attributes in the
path expression.
lengths (IN)
Array of lengths of attribute names, in bytes.
name_count (IN)
Number of elements in the array
names
.
indexes (IN) [optional]
Not currently supported. Pass as
(ub4 *)0
.
index_count (IN) [optional]
Not currently supported. Pass as
(ub4)0
.
attr_null_status (OUT)
The
NULL
status of the attribute if the type of attribute is primitive.
attr_null_struct (OUT)
This parameter is filled only for object and opaque attributes, not for collections. For
collections (pass
OCICollGetElem
),
attr_null_struct
is
NULL
. For collections, this
parameter indicates if the entire collection is
NULL
or not.
attr_value (OUT)
Pointer to the attribute value. See
Table 24-1 that lists the type of data and what C data type can be found in parameter
attr_value
after this call completes successfully.
attr_tdo (OUT)
Pointer to the TDO of the attribute.
Comments
This function gets a value from an object. The position of the attribute returned is
specified as a path expression, which is an array of names and an array of indexes. If
the parameter
instance
points to an object, then the path expression specifies the
location of the attribute in the object. It is assumed that the object is pinned and that
the value returned is valid until the object is unpinned. The values returned are
considered read-only and should not be modified in any way.
If both
attr_null_status
and
attr_null_struct
are
NULL
, no
NULL
information is returned.
Example
For the path expression stanford.cs.stu[5].addr, the arrays appear as:
names = {"stanford", "cs", "stu", "addr"}
lengths = {8, 2, 3, 4}
indexes = {5}
Related Topics
•OCIObjectSetAttr()
Sets an object attribute.
•OCIEnvNlsCreate()
Creates and initializes an environment handle for OCI functions to work under.
Chapter 27
OCI Miscellaneous Object Functions
27-30

•OCIEnvCreate()
Creates and initializes an environment handle for OCI functions to work under.
•OCIInitialize()
This function was deprecated in a release previous to Oracle Database 11g
Release 2 (11.2).
•OCIErrorGet()
Returns an error message and an Oracle Database error code.
27.5.3 OCIObjectGetInd()
Retrieves the
NULL
indicator structure of a standalone instance.
Purpose
Retrieves the
NULL
indicator structure of a standalone instance.
Syntax
sword OCIObjectGetInd ( OCIEnv *env,
OCIError *err,
void *instance,
void **null_struct );
Parameters
env (IN/OUT)
The OCI environment handle initialized in object mode. See the descriptions of
OCIEnvCreate()
,
OCIEnvNlsCreate()
, and
OCIInitialize()
(deprecated) for more
information.
err (IN/OUT)
The OCI error handle. If there is an error, it is recorded in
err
, and this function
returns
OCI_ERROR
. Obtain diagnostic information by calling
OCIErrorGet()
.
instance (IN)
A pointer to the instance whose
NULL
structure is being retrieved. The instance must
be standalone. If
instance
is an object, it must already be pinned.
null_struct (OUT)
The
NULL
indicator structure for the instance.
See Also:
NULL Indicator Structure for a discussion of the NULL indicator structure and
examples of its use
Comments
None.
Related Topics
•OCIObjectPin()
Pins a referenceable object.
Chapter 27
OCI Miscellaneous Object Functions
27-31

•OCIEnvNlsCreate()
Creates and initializes an environment handle for OCI functions to work under.
•OCIEnvCreate()
Creates and initializes an environment handle for OCI functions to work under.
•OCIInitialize()
This function was deprecated in a release previous to Oracle Database 11g
Release 2 (11.2).
•OCIErrorGet()
Returns an error message and an Oracle Database error code.
27.5.4 OCIObjectGetObjectRef()
Returns a reference to a given persistent object.
Purpose
Returns a reference to a given persistent object.
Syntax
sword OCIObjectGetObjectRef ( OCIEnv *env,
OCIError *err,
void *object,
OCIRef *object_ref );
Parameters
env (IN/OUT)
The OCI environment handle initialized in object mode. See the descriptions of
OCIEnvCreate()
,
OCIEnvNlsCreate()
, and
OCIInitialize()
(deprecated) for more
information.
err (IN/OUT)
The OCI error handle. If there is an error, it is recorded in
err
, and this function
returns
OCI_ERROR
. Obtain diagnostic information by calling
OCIErrorGet()
.
object (IN)
Pointer to a persistent object. It must already be pinned.
object_ref (OUT)
A reference to the object specified in
object
. The reference must already be allocated.
This can be accomplished with
OCIObjectNew()
.
Comments
This function returns a reference to the given persistent object, when given a pointer to
the object. Passing a value (rather than an object) to this function causes an error.
Related Topics
•OCIObjectPin()
Pins a referenceable object.
•OCIEnvNlsCreate()
Creates and initializes an environment handle for OCI functions to work under.
Chapter 27
OCI Miscellaneous Object Functions
27-32

•OCIEnvCreate()
Creates and initializes an environment handle for OCI functions to work under.
•OCIInitialize()
This function was deprecated in a release previous to Oracle Database 11g
Release 2 (11.2).
•OCIErrorGet()
Returns an error message and an Oracle Database error code.
•Object Meta-Attributes
An object's meta-attributes serve as flags that can provide information to an
application, or to the object cache, about the status of an object.
27.5.5 OCIObjectGetTypeRef()
Returns a reference to the type descriptor object (TDO) of a standalone instance.
Purpose
Returns a reference to the type descriptor object (TDO) of a standalone instance.
Syntax
sword OCIObjectGetTypeRef ( OCIEnv *env,
OCIError *err,
void *instance,
OCIRef *type_ref );
Parameters
env (IN/OUT)
The OCI environment handle initialized in object mode. See the descriptions of
OCIEnvCreate()
,
OCIEnvNlsCreate()
, and
OCIInitialize()
(deprecated) for more
information.
err (IN/OUT)
The OCI error handle. If there is an error, it is recorded in
err
, and this function
returns
OCI_ERROR
. Obtain diagnostic information by calling
OCIErrorGet()
.
instance (IN)
A pointer to the standalone instance. It must be standalone, and if it is an object, it
must already be pinned.
type_ref (OUT)
A reference to the type of the object. The reference must already be allocated. This
can be accomplished with
OCIObjectNew()
.
Comments
None.
Related Topics
•OCIObjectPin()
Pins a referenceable object.
•OCIEnvNlsCreate()
Creates and initializes an environment handle for OCI functions to work under.
Chapter 27
OCI Miscellaneous Object Functions
27-33

•OCIEnvCreate()
Creates and initializes an environment handle for OCI functions to work under.
•OCIInitialize()
This function was deprecated in a release previous to Oracle Database 11g
Release 2 (11.2).
•OCIObjectNew()
Creates a standalone instance.
•OCIErrorGet()
Returns an error message and an Oracle Database error code.
27.5.6 OCIObjectLock()
Locks a persistent object at the server.
Purpose
Locks a persistent object at the server.
Syntax
sword OCIObjectLock ( OCIEnv *env,
OCIError *err,
void *object );
Parameters
env (IN/OUT)
The OCI environment handle initialized in object mode. See the descriptions of
OCIEnvCreate()
,
OCIEnvNlsCreate()
, and
OCIInitialize()
(deprecated) for more
information.
err (IN/OUT)
The OCI error handle. If there is an error, it is recorded in
err
, and this function
returns
OCI_ERROR
. Obtain diagnostic information by calling
OCIErrorGet()
.
object (IN)
A pointer to the persistent object being locked. It must already be pinned.
Comments
This function returns an error for transient objects and values. It also returns an error if
the object does not exist.
Related Topics
•OCIObjectPin()
Pins a referenceable object.
•OCIObjectIsLocked()
Gets lock status of an object.
•OCIObjectGetProperty()
Retrieves a given property of an object.
•OCIObjectLockNoWait()
Locks a persistent object at the server but does not wait for the lock.
Chapter 27
OCI Miscellaneous Object Functions
27-34

•OCIEnvNlsCreate()
Creates and initializes an environment handle for OCI functions to work under.
•OCIEnvCreate()
Creates and initializes an environment handle for OCI functions to work under.
•OCIInitialize()
This function was deprecated in a release previous to Oracle Database 11g
Release 2 (11.2).
•OCIErrorGet()
Returns an error message and an Oracle Database error code.
•About Locking Objects for Update
The program can optionally call
OCIObjectLock()
to lock an object for update.
27.5.7 OCIObjectLockNoWait()
Locks a persistent object at the server but does not wait for the lock.
Purpose
Locks a persistent object at the server but does not wait for the lock. Returns an error
if the lock is unavailable.
Syntax
sword OCIObjectLockNoWait ( OCIEnv *env,
OCIError *err,
void *object );
Parameters
env (IN/OUT)
The OCI environment handle initialized in object mode. See the descriptions of
OCIEnvCreate()
,
OCIEnvNlsCreate()
, and
OCIInitialize()
(deprecated) for more
information.
err (IN/OUT)
The OCI error handle. If there is an error, it is recorded in
err
, and this function
returns
OCI_ERROR
. Obtain diagnostic information by calling
OCIErrorGet()
.
object (IN)
A pointer to the persistent object being locked. It must already be pinned.
Comments
This function locks a persistent object at the server. However, unlike
OCIObjectLock()
,
this function does not wait if another user holds the lock on the object and an error is
returned if the object is currently locked by another user. This function also returns an
error for transient objects and values, or objects that do not exist.
The lock of an object is released at the end of a transaction.
OCIObjectLockNoWait()
returns the following values:
•
OCI_INVALID_HANDLE
, if the environment handle or error handle is
NULL
•
OCI_SUCCESS
, if the operation succeeds
Chapter 27
OCI Miscellaneous Object Functions
27-35

•
OCI_ERROR
, if the operation fails
Related Topics
•OCIObjectPin()
Pins a referenceable object.
•OCIObjectIsLocked()
Gets lock status of an object.
•OCIObjectGetProperty()
Retrieves a given property of an object.
•OCIObjectLock()
Locks a persistent object at the server.
•OCIEnvNlsCreate()
Creates and initializes an environment handle for OCI functions to work under.
•OCIEnvCreate()
Creates and initializes an environment handle for OCI functions to work under.
•OCIInitialize()
This function was deprecated in a release previous to Oracle Database 11g
Release 2 (11.2).
•OCIErrorGet()
Returns an error message and an Oracle Database error code.
•About Locking Objects for Update
The program can optionally call
OCIObjectLock()
to lock an object for update.
27.5.8 OCIObjectNew()
Creates a standalone instance.
Purpose
Creates a standalone instance.
Syntax
sword OCIObjectNew ( OCIEnv *env,
OCIError *err,
const OCISvcCtx *svc,
OCITypeCode typecode,
OCIType *tdo,
void *table,
OCIDuration duration,
boolean value,
void **instance );
Parameters
env (IN/OUT)
The OCI environment handle initialized in object mode. The handle can be initialized
in UTF-16 (Unicode) mode. See the description of
OCIEnvNlsCreate()
.
Chapter 27
OCI Miscellaneous Object Functions
27-36

err (IN/OUT)
The OCI error handle. If there is an error, it is recorded in
err
, and this function
returns
OCI_ERROR
. Obtain diagnostic information by calling
OCIErrorGet()
.
svc (IN)
OCI service handle.
typecode (IN)
The typecode of the type of the instance.
See Also:
Typecodes
tdo (IN) [optional]
Pointer to the type descriptor object. The TDO describes the type of the instance that
is to be created. See
OCITypeByName()
for obtaining a TDO. The TDO is required for
creating a named type, such as an object or a collection.
table (IN) [optional]
Pointer to a table object that specifies a table in the server.
This
parameter can be set
to
NULL
if no table is given. See the following description to learn how the table object
and the TDO are used together to determine the kind of instances (persistent,
transient, value) to be created. Also see
OCIObjectPinTable()
for retrieving a table
object.
duration (IN)
This is an overloaded parameter. The use of this parameter is based on the kind of
the instance that is to be created. See Table 27-9 for more information.
•For a persistent object type of instance, this parameter specifies the pin duration.
•For a transient object type of instance, this parameter specifies the allocation
duration and pin duration.
•For a value type of instance, this parameter specifies the allocation duration.
value (IN)
Specifies whether the created object is a value. If
TRUE
, then a value is created.
Otherwise, a referenceable object is created. If the instance is not an object, then this
parameter is ignored.
instance (OUT)
Address of the newly created instance. The instance can be a character string in
UTF-16 (Unicode) if the environment handle has the appropriate setting and the
object is
OCIString
.
Comments
This function creates a new instance of the type specified by the typecode or the TDO.
The type can be complex or primitive.
For Records
When creating a package record type using
OCIObjectNew()
, clients must use
typecode
OCI_TYPECODE_RECORD
when instantiating a record type.
Chapter 27
OCI Miscellaneous Object Functions
27-37

Records are allocated in the allocation duration specified in
OCIObjectNew()
. They are
subsequently freed at the end of that duration.
Record field initializers are not supported for records instantiated on the client. For
instance, given the following mypack package definition, the following error is returned
when you resolve it using
OCITypeByFullName()
:
OCI-22352: Type is unsupported or
contains an unsupported attribute or element
. (Thus, you will never even get to call
OCIObjectNew()
).
create or replace package mypack is
type r is record (rec_field number := 10);
end;
All records are null activated; that is, all fields of an instantiated record are set to
NULL
.
In keeping with PL/SQL null semantics, all instantiated records are also atomically
not-
NULL
.
For Collections
When creating a new instance of a package collection type, the
value
parameter must
be
TRUE
. This is because package collection types cannot be persistent or
referenceable, and so they must always be instantiated as values. Calling
OCIObjectNew()
for a package collection type with a
FALSE
value parameter results in
an error.
Package collections are allocated in the allocation duration specified in
OCIObjectNew()
. They are subsequently freed at the end of that duration.
When creating a package, clients can use the typecodes as follows:
•
OCI_TYPECODE_NAMEDCOLLECTION
for schema level collections and package collection
types
•
OCI_TYPECODE_ITABLE
for index tables
•
OCI_TYPECODE_TABLE
for nested tables
•
OCI_TYPECODE_VARRAY
for varrays
For Booleans
When creating new Boolean types, clients should use
OCI_TYPECODE_BOOLEAN
.
OCI String Objects
It can create an OCIString object with a Unicode buffer if the typecode indicates the
object to be created is
OCIString
.
See Also:
Typecodes
Table 27-9 shows that based on the parameters
typecode
(or
tdo
),
value
, and
table
,
different instances are created.
Type of the Instance Table != NULL Table == NULL
object type (value=
TRUE
) value value
object type (value=
FALSE
) persistent object transient object
built-in type value value
Chapter 27
OCI Miscellaneous Object Functions
27-38

Type of the Instance Table != NULL Table == NULL
collection type value value
This function allocates the top-level memory chunk of an instance. The attributes in
the top-level memory are initialized, which means that an attribute of
VARCHAR2
is
initialized to an
OCIString
of 0 length. If the instance is an object, the object is marked
existent but is atomically
NULL
.
See Also:
Create Objects Based on Object Views and Object Tables with Primary-
Key-Based OIDs for information about creating new objects based on object
views or user-created OIDs
For Persistent Objects
The object is marked dirty and existent. The allocation duration for the object is
session. The object is pinned, and the pin duration is specified by the given parameter
duration
. Creating a persistent object does not cause any entries to be made into a
database table until the object is flushed to the server.
For Transient Objects
The object is pinned. The allocation duration and the pin duration are specified by the
given parameter
duration
.
For Values
The allocation duration is specified by the given parameter
duration
.
Attribute Values of New Objects
By default, all attributes of a newly created object have
NULL
values. After initializing
attribute data, the user must change the corresponding
NULL
status of each attribute to
non-
NULL
.
It is possible to have attributes set to non-
NULL
values when an object is created. This
is accomplished by setting the
OCI_ATTR_OBJECT_NEWNOTNULL
attribute of the environment
handle to
TRUE
using
OCIAttrSet()
. This mode can later be turned off by setting the
attribute to
FALSE
. If
OCI_ATTR_OBJECT_NEWNOTNULL
is set to
TRUE
, then
OCIObjectNew()
creates a non-
NULL
object.
See Also:
Attribute Values of New Objects
Objects with LOB Attributes
If the object contains an internal LOB attribute, the LOB is set to empty. The object
must be marked as dirty and flushed (to insert the object into the table) and repinned
before the user can start writing data into the LOB. When pinning the object after
creating it, you must use the
OCI_PIN_LATEST
pin option to retrieve the newly updated
LOB locator from the server.
Chapter 27
OCI Miscellaneous Object Functions
27-39

If the object contains an external LOB attribute (FILE), the FILE locator is allocated but
not initialized. The user must call
OCILobFileSetName()
to initialize the FILE attribute
before flushing the object to the database. It is an error to perform an
INSERT
or
UPDATE
operation on a FILE without first indicating a directory object and file name. Once the
file name is set, the user can start reading from the FILE.
Note:
Oracle Database supports only binary FILEs (
BFILEs
).
Related Topics
•OCIObjectPinTable()
Pins a table object for a specified duration.
•OCIObjectFree()
Frees and unpins an object instance.
•OCIEnvNlsCreate()
Creates and initializes an environment handle for OCI functions to work under.
•OCITypeByName()
Gets the most current version of an existing TDO.
•OCILobFileSetName()
Sets the directory object and file name in the
BFILE
locator.
•OCIErrorGet()
Returns an error message and an Oracle Database error code.
27.5.9 OCIObjectSetAttr()
Sets an object attribute.
Purpose
Sets an object attribute.
Syntax
sword OCIObjectSetAttr ( OCIEnv *env,
OCIError *err,
void *instance,
void *null_struct,
struct OCIType *tdo,
const OraText **names,
const ub4 *lengths,
const ub4 name_count,
const ub4 *indexes,
const ub4 index_count,
const OCIInd attr_null_status,
const void *attr_null_struct,
const void *attr_value );
Chapter 27
OCI Miscellaneous Object Functions
27-40

Parameters
env (IN/OUT)
The OCI environment handle initialized in object mode. See the descriptions of
OCIEnvCreate()
,
OCIEnvNlsCreate()
, and
OCIInitialize()
(deprecated) for more
information.
err (IN/OUT)
The OCI error handle. If there is an error, it is recorded in
err
, and this function
returns
OCI_ERROR
. Obtain diagnostic information by calling
OCIErrorGet()
.
instance (IN)
Pointer to an object instance.
null_struct (IN)
The
NULL
structure of the object instance or array.
tdo (IN)
Pointer to the TDO.
names (IN)
Array of attribute names. This is used to specify the names of the attributes in the
path expression.
lengths (IN)
Array of lengths of attribute names, in bytes.
name_count (IN)
Number of elements in the array
names
.
indexes (IN) [optional]
Not currently supported. Pass as
(ub4 *)0
.
index_count (IN) [optional]
Not currently supported. Pass as
(ub4)0
.
attr_null_status (IN)
The
NULL
status of the attribute if the type of attribute is primitive.
attr_null_struct (IN)
The
NULL
structure of an object or collection attribute.
attr_value (IN)
Pointer to the attribute value. See Table 24-1 that lists the type of data and what C
data type can be found in parameter
attr_value
after this call completes successfully.
Note that the given element is deep copied, and
attr_value
is strictly an input
parameter.
Comments
This function sets the attribute of the given object with the given value. The position of
the attribute is specified as a path expression, which is an array of names and an array
of indexes.
Example
For the path expression stanford.cs.stu[5].addr, the arrays appear as:
Chapter 27
OCI Miscellaneous Object Functions
27-41

names = {"stanford", "cs", "stu", "addr"}
lengths = {8, 2, 3, 4}
indexes = {5}
Related Topics
•OCIObjectGetAttr()
Retrieves an object attribute.
•OCIEnvNlsCreate()
Creates and initializes an environment handle for OCI functions to work under.
•OCIEnvCreate()
Creates and initializes an environment handle for OCI functions to work under.
•OCIInitialize()
This function was deprecated in a release previous to Oracle Database 11g
Release 2 (11.2).
•OCIErrorGet()
Returns an error message and an Oracle Database error code.
27.6 OCI Pin, Unpin, and Free Functions
Lists and describes the OCI pin, unpin, and free functions.
Table 27-10 describes the OCI pin, unpin, and free functions that are described in this
section.
Table 27-10 Pin, Unpin, and Free Functions
Function Purpose
OCICacheFree() Free objects in the cache
OCICacheUnpin() Unpin persistent objects in cache or connection
OCIObjectArrayPin() Pin an array of references
OCIObjectFree() Free a previously allocated object
OCIObjectPin() Pin an object
OCIObjectPinCountReset() Unpin an object to zero pin count
OCIObjectPinTable() Pin a table object with a given duration
OCIObjectUnpin() Unpin an object
27.6.1 OCICacheFree()
Frees all objects and values in the cache for the specified connection.
Purpose
Frees all objects and values in the cache for the specified connection.
Chapter 27
OCI Pin, Unpin, and Free Functions
27-42

Syntax
sword OCICacheFree ( OCIEnv *env,
OCIError *err,
const OCISvcCtx *svc );
Parameters
env (IN/OUT)
The OCI environment handle initialized in object mode. See the descriptions of
OCIEnvCreate()
,
OCIEnvNlsCreate()
, and
OCIInitialize()
(deprecated) for more
information.
err (IN/OUT)
The OCI error handle. If there is an error, it is recorded in
err
, and this function
returns
OCI_ERROR
. Obtain diagnostic information by calling
OCIErrorGet()
.
svc (IN)
An OCI service context.
Comments
If a connection is specified, this function frees the persistent objects, transient objects
and values allocated for that connection. Otherwise, all persistent objects, transient
objects and values in the object cache are freed. Objects are freed regardless of their
pin count.
Related Topics
•OCIObjectFree()
Frees and unpins an object instance.
•OCIEnvNlsCreate()
Creates and initializes an environment handle for OCI functions to work under.
•OCIEnvCreate()
Creates and initializes an environment handle for OCI functions to work under.
•OCIInitialize()
This function was deprecated in a release previous to Oracle Database 11g
Release 2 (11.2).
•OCIErrorGet()
Returns an error message and an Oracle Database error code.
See Also:
OCIObjectFree()
for more information about freeing an instance
Chapter 27
OCI Pin, Unpin, and Free Functions
27-43

27.6.2 OCICacheUnpin()
Unpins persistent objects.
Purpose
Unpins persistent objects.
Syntax
sword OCICacheUnpin ( OCIEnv *env,
OCIError *err,
const OCISvcCtx *svc );
Parameters
env (IN/OUT)
The OCI environment handle initialized in object mode. See the descriptions of
OCIEnvCreate()
,
OCIEnvNlsCreate()
, and
OCIInitialize()
(deprecated) for more
information.
err (IN/OUT)
The OCI error handle. If there is an error, it is recorded in
err
, and this function
returns
OCI_ERROR
. Obtain diagnostic information by calling
OCIErrorGet()
.
svc (IN)
An OCI service context handle. The objects on the specified connection are unpinned.
Comments
This function completely unpins all of the persistent objects for the given connection.
The pin count for the objects is reset to zero.
Related Topics
•OCIObjectUnpin()
Unpins an object.
•OCIEnvNlsCreate()
Creates and initializes an environment handle for OCI functions to work under.
•OCIEnvCreate()
Creates and initializes an environment handle for OCI functions to work under.
•OCIInitialize()
This function was deprecated in a release previous to Oracle Database 11g
Release 2 (11.2).
•OCIErrorGet()
Returns an error message and an Oracle Database error code.
•Pinning an Object
Pinning an object loads the object instance into the object cache, and enables you
to access and modify the instance's attributes and follow references from that
object to other objects, if necessary.
•Pin Count and Unpinning
Each object in the object cache has a pin count associated with it.
Chapter 27
OCI Pin, Unpin, and Free Functions
27-44

27.6.3 OCIObjectArrayPin()
Pins an array of references.
Purpose
Pins an array of references.
Syntax
sword OCIObjectArrayPin ( OCIEnv *env,
OCIError *err,
OCIRef **ref_array,
ub4 array_size,
OCIComplexObject **cor_array,
ub4 cor_array_size,
OCIPinOpt pin_option,
OCIDuration pin_duration,
OCILockOpt lock,
void **obj_array,
ub4 *pos );
Parameters
env (IN/OUT)
The OCI environment handle initialized in object mode. See the descriptions of
OCIEnvCreate()
,
OCIEnvNlsCreate()
, and
OCIInitialize()
(deprecated) for more
information.
err (IN/OUT)
The OCI error handle. If there is an error, it is recorded in
err
, and this function
returns
OCI_ERROR
. Obtain diagnostic information by calling
OCIErrorGet()
.
ref_array (IN)
Array of references to be pinned.
array_size (IN)
Number of elements in the array of references.
cor_array
An array of COR handles corresponding to the objects being pinned.
cor_array_size
The number of elements in
cor_array
.
pin_option (IN)
Pin option.
See Also:
OCIObjectPin()
pin_duration (IN)
Pin duration. See
OCIObjectPin()
.
Chapter 27
OCI Pin, Unpin, and Free Functions
27-45

lock (IN)
Lock option. See
OCIObjectPin()
.
obj_array (OUT)
If this argument is not
NULL
, the pinned objects are returned in the array. The user
must allocate this array with the element type being
void *
. The size of this array is
identical to
array_size
.
pos (OUT)
If there is an error, this argument indicates the element that is causing the error. Note
that this argument is set to 1 for the first element in the
ref_array
.
Comments
All the pinned objects are retrieved from the database in one network round-trip. If the
user specifies an output array (
obj_array
), then the address of the pinned objects are
assigned to the elements in the array.
Related Topics
•OCIObjectPin()
Pins a referenceable object.
•OCIEnvNlsCreate()
Creates and initializes an environment handle for OCI functions to work under.
•OCIEnvCreate()
Creates and initializes an environment handle for OCI functions to work under.
•OCIInitialize()
This function was deprecated in a release previous to Oracle Database 11g
Release 2 (11.2).
•OCIErrorGet()
Returns an error message and an Oracle Database error code.
27.6.4 OCIObjectFree()
Frees and unpins an object instance.
Purpose
Frees and unpins an object instance.
Syntax
sword OCIObjectFree ( OCIEnv *env,
OCIError *err,
void *instance,
ub2 flags );
Parameters
env (IN/OUT)
The OCI environment handle initialized in object mode. See the descriptions of
OCIEnvCreate()
,
OCIEnvNlsCreate()
, and
OCIInitialize()
(deprecated) for more
information.
Chapter 27
OCI Pin, Unpin, and Free Functions
27-46

err (IN/OUT)
The OCI error handle. If there is an error, it is recorded in
err
, and this function
returns
OCI_ERROR
. Obtain diagnostic information by calling
OCIErrorGet()
.
instance (IN)
Pointer to a standalone instance. If it is an object, it must be pinned.
flags (IN)
If
OCI_OBJECTFREE_FORCE
is passed, free the object even if it is pinned or dirty. If
OCI_OBJECTFREE_NONULL
is passed, the
NULL
structure is not freed.
Comments
This function deallocates all the memory allocated for an object instance, including the
NULL
structure. The following rules apply to different instance types:
For Persistent Objects
This function returns an error if the client is attempting to free a dirty persistent object
that has not been flushed. The client should either flush the persistent object, unmark
it, or set the parameter
flags
to
OCI_OBJECTFREE_FORCE
.
This function calls
OCIObjectUnpin()
once to check if the object can be completely
unpinned. If it succeeds, the rest of the function proceeds to free the object. If it fails,
then an error is returned unless the parameter
flags
is set to
OCI_OBJECTFREE_FORCE
.
Freeing a persistent object in memory does not change the persistent state of that
object at the server. For example, the object remains locked after the object is freed.
For Transient Objects
This function calls
OCIObjectUnpin()
once to check if the object can be completely
unpinned. If it succeeds, the rest of the function proceeds to free the object. If it fails,
then an error is returned unless the parameter
flags
is set to
OCI_OBJECTFREE_FORCE
.
For Values
The memory of the object is freed immediately.
Related Topics
•OCICacheFree()
Frees all objects and values in the cache for the specified connection.
•OCIEnvNlsCreate()
Creates and initializes an environment handle for OCI functions to work under.
•OCIEnvCreate()
Creates and initializes an environment handle for OCI functions to work under.
•OCIInitialize()
This function was deprecated in a release previous to Oracle Database 11g
Release 2 (11.2).
•OCIErrorGet()
Returns an error message and an Oracle Database error code.
27.6.5 OCIObjectPin()
Pins a referenceable object.
Purpose
Pins a referenceable object.
Chapter 27
OCI Pin, Unpin, and Free Functions
27-47

Syntax
sword OCIObjectPin ( OCIEnv *env,
OCIError *err,
OCIRef *object_ref,
OCIComplexObject *corhdl,
OCIPinOpt pin_option,
OCIDuration pin_duration,
OCILockOpt lock_option,
void **object );
Parameters
env (IN/OUT)
The OCI environment handle initialized in object mode. See the descriptions of
OCIEnvCreate()
,
OCIEnvNlsCreate()
, and
OCIInitialize()
(deprecated) for more
information.
err (IN/OUT)
The OCI error handle. If there is an error, it is recorded in
err
, and this function
returns
OCI_ERROR
. Obtain diagnostic information by calling
OCIErrorGet()
.
object_ref (IN)
The reference to the object.
corhdl (IN)
Handle for complex object retrieval.
pin_option (IN)
Used to specify the copy of the object that is to be retrieved.
pin_duration (IN)
The duration during which the object is being accessed by a client. The object is
implicitly unpinned at the end of the pin duration. If
OCI_DURATION_NULL
is passed, there
is no pin promotion if the object is already loaded into the cache. If the object is not
yet loaded, then the pin duration is set to
OCI_DURATION_DEFAULT
for
OCI_DURATION_NULL
.
lock_option (IN)
Lock option (for example, exclusive). If a lock option is specified, the object is locked
in the server. The lock status of an object can also be retrieved by calling
OCIObjectIsLocked()
. Valid values include:
•
OCI_LOCK_NONE
(no lock)
•
OCI_LOCK_X
(exclusive lock)
•
OCI_LOCK_X_NOWAIT
(exclusive lock with the
NOWAIT
option)
See Also:
About Locking with the NOWAIT Option
object (OUT)
The pointer to the pinned object.
Chapter 27
OCI Pin, Unpin, and Free Functions
27-48

Comments
This function pins a referenceable object instance when given the object reference.
The process of pinning serves two purposes:
•It locates an object given its reference. This is done by the object cache that keeps
track of the objects in the object cache.
•It notifies the object cache that a persistent object is being used such that the
persistent object cannot be aged out. Because a persistent object can be loaded
from the server whenever is needed, the memory utilization can be increased if a
completely unpinned persistent object can be freed (aged out) even before the
allocation duration is expired. An object can be pinned many times. A pinned
object remains in memory until it is completely unpinned.
See Also:
OCIObjectUnpin()
For Persistent Objects
When pinning a persistent object, if it is not in the cache, the object is fetched from the
persistent store. The allocation duration of the object is session. If the object is
already in the cache, it is returned to the client. The object is locked in the server if a
lock option is specified.
This function returns an error for a nonexistent object.
A pin option is used to specify the copy of the object that is to be retrieved:
•If
pin_option
is
OCI_PIN_ANY
(pin any), then if the object is already in the object
cache, return this object. Otherwise, the object is retrieved from the database. In
this case, it is the same as
OCI_PIN_LATEST
. This option is useful when the client
knows that he has the exclusive access to the data in a session.
•If
pin_option
is
OCI_PIN_LATEST
(pin latest), if the object is not locked, it is retrieved
from the database. If the object is cached, it is refreshed with the latest version.
See
OCIObjectRefresh()
for more information about refreshing. If the object is
already pinned in the cache and marked dirty, then a pointer to that object is
returned. The object is not refreshed from the database.
•If
pin_option
is
OCI_PIN_RECENT
(pin recent), if the object is loaded into the cache in
the current transaction, the object is returned. If the object is not loaded in the
current transaction, the object is refreshed from the server.
For Transient Objects
This function returns an error if the transient object has already been freed. This
function does not return an error if an exclusive lock is specified in the lock option.
Related Topics
•OCIObjectUnpin()
Unpins an object.
•OCIObjectPinCountReset()
Completely unpins an object, setting its pin count to zero.
•OCIEnvNlsCreate()
Creates and initializes an environment handle for OCI functions to work under.
Chapter 27
OCI Pin, Unpin, and Free Functions
27-49

•OCIEnvCreate()
Creates and initializes an environment handle for OCI functions to work under.
•OCIInitialize()
This function was deprecated in a release previous to Oracle Database 11g
Release 2 (11.2).
•OCIErrorGet()
Returns an error message and an Oracle Database error code.
27.6.6 OCIObjectPinCountReset()
Completely unpins an object, setting its pin count to zero.
Purpose
Completely unpins an object, setting its pin count to zero.
Syntax
sword OCIObjectPinCountReset ( OCIEnv *env,
OCIError *err,
void *object );
Parameters
env (IN/OUT)
The OCI environment handle initialized in object mode. See the descriptions of
OCIEnvCreate()
,
OCIEnvNlsCreate()
, and
OCIInitialize()
(deprecated) for more
information.
err (IN/OUT)
The OCI error handle. If there is an error, it is recorded in
err
, and this function
returns
OCI_ERROR
. Obtain diagnostic information by calling
OCIErrorGet()
.
object (IN)
A pointer to an object, which must already be pinned.
Comments
This function completely unpins an object, setting its pin count to zero. When an object
is completely unpinned, it can be freed implicitly by the OCI at any time without error.
The following rules apply to specific object types:
For Persistent Objects
When a persistent object is completely unpinned, it becomes a candidate for aging.
The memory of an object is freed when it is aged out. Aging is used to maximize the
utilization of memory. A dirty object cannot be aged out unless it is flushed.
For Transient Objects
The pin count of the object is decremented. A transient object can be freed only at the
end of its allocation duration or when it is explicitly freed by calling
OCIObjectFree()
.
For Values
This function returns an error for value.
Chapter 27
OCI Pin, Unpin, and Free Functions
27-50

Related Topics
•OCIObjectPin()
Pins a referenceable object.
•OCIObjectUnpin()
Unpins an object.
•OCIEnvNlsCreate()
Creates and initializes an environment handle for OCI functions to work under.
•OCIEnvCreate()
Creates and initializes an environment handle for OCI functions to work under.
•OCIInitialize()
This function was deprecated in a release previous to Oracle Database 11g
Release 2 (11.2).
•OCIObjectFree()
Frees and unpins an object instance.
•OCIErrorGet()
Returns an error message and an Oracle Database error code.
•Pin Count and Unpinning
Each object in the object cache has a pin count associated with it.
27.6.7 OCIObjectPinTable()
Pins a table object for a specified duration.
Purpose
Pins a table object for a specified duration.
Syntax
sword OCIObjectPinTable ( OCIEnv *env,
OCIError *err,
const OCISvcCtx *svc,
const OraText *schema_name,
ub4 s_n_length,
const OraText *object_name,
ub4 o_n_length,
const OCIRef *scope_obj_ref,
OCIDuration pin_duration,
void **object );
Parameters
env (IN/OUT)
The OCI environment handle initialized in object mode. See the descriptions of
OCIEnvCreate()
,
OCIEnvNlsCreate()
, and
OCIInitialize()
(deprecated) for more
information.
err (IN/OUT)
The OCI error handle. If there is an error, it is recorded in
err
, and this function
returns
OCI_ERROR
. Obtain diagnostic information by calling
OCIErrorGet()
.
Chapter 27
OCI Pin, Unpin, and Free Functions
27-51

svc (IN)
The OCI service context handle.
schema_name (IN) [optional]
The schema name of the table.
s_n_length (IN) [optional]
The length of the schema name indicated in
schema_name
, in bytes.
object_name (IN)
The name of the table.
o_n_length (IN)
The length of the table name specified in
object_name
, in bytes.
scope_obj_ref (IN) [optional]
The reference of the scoping object.
pin_duration (IN)
The pin duration.
See Also:
OCIObjectPin()
object (OUT)
The pinned table object.
Comments
This function pins a table object with the specified pin duration. The client can unpin
the object by calling
OCIObjectUnpin()
.
The table object pinned by this call can be passed as a parameter to
OCIObjectNew()
to
create a standalone persistent object.
Note:
The TDO (array of TDOs or table definition) obtained by this function belongs
to the logical partition of the cache corresponding to the service handle
(connection) passed in. If TDOs or tables are used across logical partitions,
then the behavior is not known and may change between releases.
Related Topics
•OCIObjectPin()
Pins a referenceable object.
•OCIObjectUnpin()
Unpins an object.
•OCIEnvNlsCreate()
Creates and initializes an environment handle for OCI functions to work under.
Chapter 27
OCI Pin, Unpin, and Free Functions
27-52

•OCIEnvCreate()
Creates and initializes an environment handle for OCI functions to work under.
•OCIInitialize()
This function was deprecated in a release previous to Oracle Database 11g
Release 2 (11.2).
•OCIObjectNew()
Creates a standalone instance.
•OCIErrorGet()
Returns an error message and an Oracle Database error code.
27.6.8 OCIObjectUnpin()
Unpins an object.
Purpose
Unpins an object.
Syntax
sword OCIObjectUnpin ( OCIEnv *env,
OCIError *err,
void *object );
Parameters
env (IN/OUT)
The OCI environment handle initialized in object mode. See the descriptions of
OCIEnvCreate()
,
OCIEnvNlsCreate()
, and
OCIInitialize()
(deprecated) for more
information.
err (IN/OUT)
The OCI error handle. If there is an error, it is recorded in
err
, and this function
returns
OCI_ERROR
. Obtain diagnostic information by calling
OCIErrorGet()
.
object (IN)
A pointer to an object, which must already be pinned.
Comments
There is a pin count associated with each object, which is incremented whenever an
object is pinned. When the pin count of the object is zero, the object is said to be
completely unpinned. An unpinned object can be freed implicitly by OCI at any time
without error.
This function unpins an object. An object is completely unpinned when any of the
following is true:
•The object's pin count reaches zero (that is, it is unpinned a total of n times after
being pinned a total of n times).
•It is the end of the object's pin duration.
•The function
OCIObjectPinCountReset()
is called on the object.
When an object is completely unpinned, it can be freed implicitly by OCI at any time
without error.
Chapter 27
OCI Pin, Unpin, and Free Functions
27-53

The following rules apply to unpinning different types of objects:
For Persistent Objects
When a persistent object is completely unpinned, it becomes a candidate for aging.
The memory of an object is freed when it is aged out. Aging is used to maximize the
utilization of memory. A dirty object cannot be aged out unless it is flushed.
For Transient Objects
The pin count of the object is decremented. A transient object can be freed only at the
end of its allocation duration or when it is explicitly deleted by calling
OCIObjectFree()
.
For Values
This function returns an error for values.
Related Topics
•OCIObjectPin()
Pins a referenceable object.
•OCIObjectPinCountReset()
Completely unpins an object, setting its pin count to zero.
•OCIEnvNlsCreate()
Creates and initializes an environment handle for OCI functions to work under.
•OCIEnvCreate()
Creates and initializes an environment handle for OCI functions to work under.
•OCIInitialize()
This function was deprecated in a release previous to Oracle Database 11g
Release 2 (11.2).
•OCIErrorGet()
Returns an error message and an Oracle Database error code.
27.7 OCI Type Information Accessor Functions
Lists and describes the OCI type information accessor functions.
Table 27-11 describes the OCI type information accessor functions that are described
in this section.
Table 27-11 Type Information Accessor Functions
Function Purpose
OCITypeArrayByName() Get an array of TDOs when given an array of
object names
OCITypeArrayByFullName() Get an array of TDOs when given an array of
names for schema level or package level
types
OCITypeArrayByRef() Get an array of TDOs when given an array of
object references
OCITypeByFullName() Get a TDO when given a name for a schema
level or package level type
OCITypeByName() Get a TDO when given an object name
OCITypeByRef() Get a TDO when given an object reference
Chapter 27
OCI Type Information Accessor Functions
27-54

Table 27-11 (Cont.) Type Information Accessor Functions
Function Purpose
OCITypePackage() Get the package name of a type if it is a
package type
27.7.1 OCITypeArrayByName()
Gets an array of TDOs when given an array of names.
Purpose
Gets an array of TDOs when given an array of names.
Note:
OCITypeArrayByName()
does not support package level types.
Syntax
sword OCITypeArrayByName ( OCIEnv *envhp,
OCIError *errhp,
const OCISvcCtx *svc,
ub4 array_len,
const OraText *schema_name[],
ub4 s_length[],
const OraText *type_name[],
ub4 t_length[],
const OraText *version_name[],
ub4 v_length[],
OCIDuration pin_duration,
OCITypeGetOpt get_option,
OCIType *tdo[] );
Parameters
envhp (IN/OUT)
The OCI environment handle initialized in object mode. See the descriptions of
OCIEnvCreate()
,
OCIEnvNlsCreate()
, and
OCIInitialize()
(deprecated) for more
information.
errhp (IN/OUT)
The OCI error handle. If there is an error, it is recorded in
err
, and this function
returns
OCI_ERROR
. Obtain diagnostic information by calling
OCIErrorGet()
.
svc (IN)
OCI service handle.
array_len (IN)
Number of
schema_name
or
type_name
or
version_name
entries to be retrieved.
Chapter 27
OCI Type Information Accessor Functions
27-55

schema_name (IN, optional)
Array of schema names associated with the types to be retrieved. The array must
have
array_len
elements if specified. If 0 is supplied, the default schema is assumed;
otherwise,
schema_name
must have
array_len
number of elements. Zero (0) can be
supplied for one or more of the entries to indicate that the default schema is desired
for those entries.
s_length (IN)
Array of
schema_name
lengths with each entry corresponding to the length of the
corresponding
schema_name
entry in the
schema_name
array in bytes. The array must
either have
array_len
number of elements or it must be 0 if
schema_name
is not
specified.
type_name (IN)
Array of the names of the types to retrieve. This must have
array_len
number of
elements.
t_length (IN)
Array of the lengths of type names in the
type_name
array in bytes.
version_name (IN)
The version name is ignored and the latest version of the requested type is returned.
Because type evolution was available starting in release 9.0, pre-9.0 applications
attempting to access an altered type generate an error. These applications must be
modified, recompiled, and relinked using the latest type definition.
Array of the version names of the types to retrieve corresponding. This can be 0 to
indicate retrieval of the most current versions, or it must have
array_len
number of
elements.
If 0 is supplied, the most current version is assumed, otherwise it must have
array_len
number of elements. Zero (0) can be supplied for one or more of the entries to
indicate that the current version is desired for those entries.
v_length (IN)
Array of the lengths of version names in the
version_name
array in bytes.
pin_duration (IN)
Pin duration (for example, until the end of the current transaction) for the types
retrieved. See
oro.h
for a description of each option.
get_option (IN)
Option for loading the types. It can be one of two values:
•
OCI_TYPEGET_HEADER
(only the header is loaded)
•
OCI_TYPEGET_ALL
(TDO and all ADO and MDOs are loaded)
tdo (OUT)
Output array for the pointers to each pinned type in the object cache. It must have
space for
array_len
pointers. Use
OCIObjectGetObjectRef()
to obtain the CREF to each
pinned type descriptor.
Comments
Gets pointers to the existing types associated with the schema or type name array.
You can use the
get_option
parameter to control the portion of the TDO that gets
loaded for each round-trip.
Chapter 27
OCI Type Information Accessor Functions
27-56

This function returns an error if any of the required parameters is
NULL
or any object
types associated with a schema or type name entry do not exist.
To retrieve a single type, rather than an array, use
OCITypeByName()
.
Note:
The TDO (array of TDOs or table definition) obtained by this function belongs
to the logical partition of the cache corresponding to the service handle
(connection) passed in. If TDOs or tables are used across logical partitions,
then the behavior is not known and may change between releases.
Related Topics
•OCITypeArrayByRef()
Gets an array of TDOs when given an array of references.
•OCITypeByName()
Gets the most current version of an existing TDO.
•OCITypeByRef()
Gets a TDO when given a reference.
•OCIEnvNlsCreate()
Creates and initializes an environment handle for OCI functions to work under.
•OCIEnvCreate()
Creates and initializes an environment handle for OCI functions to work under.
•OCIInitialize()
This function was deprecated in a release previous to Oracle Database 11g
Release 2 (11.2).
•OCIObjectGetObjectRef()
Returns a reference to a given persistent object.
•OCIErrorGet()
Returns an error message and an Oracle Database error code.
27.7.2 OCITypeArrayByFullName()
Gets the most current version of an existing array of TDOs when given an array of
names for schema level or package level types.
Purpose
Gets the most current version of an existing array of TDOs when given an array of
names for schema level or package level types.
Note:
OCITypeArrayByFullName()
is the array version of
OCITypeByFullName()
. This
means that these two functions are functionally identical and one implements
OCITypeArrayByFullName()
using
OCITypeByName()
and vice versa.
Chapter 27
OCI Type Information Accessor Functions
27-57

Syntax
sword OCITypeArrayByFullName( OCIEnv *env,
OCIError *err,
const OCISvcCtx *svc,
ub4 array_len,
const oratext *full_type_name[],
ub4 f_t_length[],
const oratext *version_name[],
ub4 v_length[],
OCIDuration pin_duration,
OCITypeGetOpt get_option,
OCIType *tdo[])
Parameters
envhp (IN/OUT)
The OCI environment handle initialized in object mode. See the descriptions of
OCIEnvCreate()
,
OCIEnvNlsCreate()
, and
OCIInitialize()
(deprecated) for more
information.
errhp (IN/OUT)
The OCI error handle. If there is an error, it is recorded in
err
, and this function
returns
OCI_ERROR
. Obtain diagnostic information by calling
OCIErrorGet()
.
svc (IN)
OCI service handle.
array_len (IN)
Number of
schema_name
or
type_name
or
version_name
entries to be retrieved.
full_type_name (IN)
The name of the type. If the
full_type_name
is not fully qualified, name resolution will
determine the type inferred. For example,
SCOTT.MYPACK.MYTYPE
would refer to type
MYTYPE
in package
MYPACK
. If the current schema is
SCOTT
, this could also be
MYPACK.MYTYPE
. See Oracle Database PL/SQL Language Reference for more
information about PL/SQL name resolution.
This also applies for schema level types. The string could be
SCOTT.MYTYPE
or simply
MYTYPE
to specify a schema level type.
f_t_length (IN)
Length of
full_type_name
in bytes.
version_name (IN)
The version name is ignored and the latest version of the requested type is returned.
Because type evolution was available starting in release 9.0, pre-9.0 applications
attempting to access an altered type generate an error. These applications must be
modified, recompiled, and relinked using the latest type definition.
Array of the version names of the types to retrieve corresponding. This can be 0 to
indicate retrieval of the most current versions, or it must have
array_len
number of
elements.
If 0 is supplied, the most current version is assumed, otherwise it must have
array_len
number of elements. Zero (0) can be supplied for one or more of the entries to
indicate that the current version is desired for those entries.
Chapter 27
OCI Type Information Accessor Functions
27-58

v_length (IN)
Array of the lengths of version names in the
version_name
array in bytes.
pin_duration (IN)
Pin duration (for example, until the end of the current transaction) for the types
retrieved. See
oro.h
for a description of each option.
get_option (IN)
Option for loading the types. It can be one of two values:
•
OCI_TYPEGET_HEADER
(only the header is loaded)
•
OCI_TYPEGET_ALL
(TDO and all ADO and MDOs are loaded)
tdo (OUT)
Output array for the pointers to each pinned type in the object cache. It must have
space for
array_len
pointers. Use
OCIObjectGetObjectRef()
to obtain the CREF to each
pinned type descriptor.
Comments
Gets pointers to the existing types associated with the schema or package type name
array.
You can use the
get_option
parameter to control the portion of the TDO that gets
loaded for each round-trip.
This function returns an error if any of the required parameters is
NULL
or any object
types associated with a schema or package type name entry do not exist.
To retrieve a single type, rather than an array, use
OCITypeByFullName()
.
Note:
The TDO (array of TDOs or table definition) obtained by this function belongs
to the logical partition of the cache corresponding to the service handle
(connection) passed in. If TDOs or tables are used across logical partitions,
then the behavior is not known and may change between releases.
Related Topics
•OCITypeArrayByRef()
Gets an array of TDOs when given an array of references.
•OCITypeByFullName()
Gets the most current version of an existing TDO when given a name for a
schema level or package level type.
•OCITypeByRef()
Gets a TDO when given a reference.
•OCITypePackage()
Returns the package name of a type if it is a package type.
•OCIEnvNlsCreate()
Creates and initializes an environment handle for OCI functions to work under.
Chapter 27
OCI Type Information Accessor Functions
27-59

•OCIEnvCreate()
Creates and initializes an environment handle for OCI functions to work under.
•OCIInitialize()
This function was deprecated in a release previous to Oracle Database 11g
Release 2 (11.2).
•OCIObjectGetObjectRef()
Returns a reference to a given persistent object.
•OCIErrorGet()
Returns an error message and an Oracle Database error code.
27.7.3 OCITypeArrayByRef()
Gets an array of TDOs when given an array of references.
Purpose
Gets an array of TDOs when given an array of references.
Syntax
sword OCITypeArrayByRef ( OCIEnv *envhp,
OCIError *errhp,
ub4 array_len,
const OCIRef *type_ref[],
OCIDuration pin_duration,
OCITypeGetOpt get_option,
OCIType *tdo[] );
Parameters
envhp (IN/OUT)
The OCI environment handle initialized in object mode. See the descriptions of
OCIEnvCreate()
,
OCIEnvNlsCreate()
, and
OCIInitialize()
(deprecated) for more
information.
errhp (IN/OUT)
The OCI error handle. If there is an error, it is recorded in
err
, and this function
returns
OCI_ERROR
. Obtain diagnostic information by calling
OCIErrorGet()
.
array_len (IN)
Number of
schema_name
or
type_name
or
version_name
entries to be retrieved.
type_ref (IN)
Array of
OCIRef *
pointing to the particular version of the type descriptor object to
obtain. The array must have
array_len
elements if specified.
pin_duration (IN)
Pin duration (for example, until the end of the current transaction) for the types
retrieved. See
oro.h
for a description of each option.
get_option (IN)
Option for loading the types. It can be one of two values:
•
OCI_TYPEGET_HEADER
(only the header is loaded)
•
OCI_TYPEGET_ALL
(TDO and all ADO and MDOs are loaded)
Chapter 27
OCI Type Information Accessor Functions
27-60

tdo (OUT)
Output array for the pointers to each pinned type in the object cache. It must have
space for
array_len
pointers. Use
OCIObjectGetObjectRef()
to obtain the CREF to each
pinned type descriptor.
Comments
Gets pointers to the existing types with the schema or type name array.
This function returns an error if:
•Any of the required parameters is
NULL
•One or more object types associated with a schema or type name entry does not
exist
To retrieve a single type, rather than an array of types, use
OCITypeByRef()
.
Note:
The TDO (array of TDOs or table definition) obtained by this function belongs
to the logical partition of the cache corresponding to the service handle
(connection) passed in. If TDOs or tables are used across logical partitions,
then the behavior is not known and may change between releases.
Related Topics
•OCITypeArrayByName()
Gets an array of TDOs when given an array of names.
•OCITypeByRef()
Gets a TDO when given a reference.
•OCITypeByName()
Gets the most current version of an existing TDO.
•OCIEnvNlsCreate()
Creates and initializes an environment handle for OCI functions to work under.
•OCIEnvCreate()
Creates and initializes an environment handle for OCI functions to work under.
•OCIInitialize()
This function was deprecated in a release previous to Oracle Database 11g
Release 2 (11.2).
•OCIObjectGetObjectRef()
Returns a reference to a given persistent object.
•OCIErrorGet()
Returns an error message and an Oracle Database error code.
Chapter 27
OCI Type Information Accessor Functions
27-61

27.7.4 OCITypeByFullName()
Gets the most current version of an existing TDO when given a name for a schema
level or package level type.
Purpose
Gets the most current version of an existing TDO when given a name for a schema
level or package level type.
Syntax
sword OCITypeByFullName(OCIEnv *env,
OCIError *err,
const OCISvcCtx *svc,
const oratext *full_type_name,
ub4 f_t_length,
const oratext *version_name,
ub4 v_length,
OCIDuration pin_duration,
OCITypeGetOpt get_option,
OCIType **tdo);
Parameters
env (IN/OUT)
The OCI environment handle initialized in object mode. See the descriptions of
OCIEnvCreate()
,
OCIEnvNlsCreate()
, and
OCIInitialize()
(deprecated) for more
information.
err (IN/OUT)
The OCI error handle. If there is an error, it is recorded in
err
, and this function
returns
OCI_ERROR
. Obtain diagnostic information by calling
OCIErrorGet()
.
svc (IN)
OCI service handle.
full_type_name (IN)
The name of the type. If the
full_type_name
is not fully qualified, name resolution will
determine the type inferred. Thus, the full path name to the object can include the
schema, package name, and type name. For example,
SCOTT.MYPACK.MYTYPE
would
refer to type
MYTYPE
in package
MYPACK
. If the current schema is
SCOTT
, this could also
be
MYPACK.MYTYPE
. See Oracle Database PL/SQL Language Reference for more
information about PL/SQL name resolution.
This also applies for schema level types. The string could be
SCOTT.MYTYPE
or simply
MYTYPE
to specify a schema level type.
f_t_length (IN)
Length of
full_type_name
in bytes.
version_name (IN)
The version name is ignored and the latest version of the requested type is returned.
Because type evolution was available starting in release 9.0, pre-9.0 applications
attempting to access an altered type generate an error. These applications must be
modified, recompiled, and relinked using the latest type definition.
Chapter 27
OCI Type Information Accessor Functions
27-62

User-readable version of the type. Pass as
(text *)0
to retrieve the most current
version.
v_length (IN)
Length of
version_name
in bytes.
pin_duration (IN)
Pin duration.
See Also:
Object Duration
get_option ((IN)
Option for loading the types. It can be one of two values:
•
OCI_TYPEGET_HEADER
(only the header is loaded)
•
OCI_TYPEGET_ALL
(TDO and all ADO and MDOs are loaded)
tdo (OUT)
Pointer to the pinned type in the object cache.
Comments
The fact that the type name is passed as a single string also enables other clients and
drivers, such as thick-client JDBC, to easily resolve type names contained in a single
name string.
Package types which contain remote package type fields will not be supported by
OCITypeByFullName()
. Any attempt to get a package type, which contains a remote
package type field, results in an error.
This function gets a pointer to the existing type associated with the schema or
package type name. It returns an error if any of the required parameters is
NULL
, or if
the object type associated with the schema or package type name does not exist, or if
version_name
does not exist.
Note:
Schema and package type names are case-sensitive. If they have been
created with SQL, you must use strings in all uppercase, or the program
stops.
This function always makes a round-trip to the server. Therefore calling this function
repeatedly to get the type can significantly reduce performance. To minimize the
round-trips, the application can call the function for each type and cache the type
objects.
To free the type obtained by this function, call
OCIObjectUnpin()
or
OCIObjectPinCountReset()
.
Chapter 27
OCI Type Information Accessor Functions
27-63

An application can retrieve an array of TDOs by calling
OCITypeArrayByName()
or
OCITypeArrayByRef()
.
Note:
The TDO (array of TDOs or table definition) obtained by this function belongs
to the logical partition of the cache corresponding to the service handle
(connection) passed in. If TDOs or tables are used across logical partitions,
then the behavior is not known and may change between releases.
Related Topics
•OCITypeByRef()
Gets a TDO when given a reference.
•OCITypeArrayByFullName()
Gets the most current version of an existing array of TDOs when given an array of
names for schema level or package level types.
•OCITypeArrayByRef()
Gets an array of TDOs when given an array of references.
•OCIEnvNlsCreate()
Creates and initializes an environment handle for OCI functions to work under.
•OCIEnvCreate()
Creates and initializes an environment handle for OCI functions to work under.
•OCIInitialize()
This function was deprecated in a release previous to Oracle Database 11g
Release 2 (11.2).
•OCIObjectUnpin()
Unpins an object.
•OCIObjectPinCountReset()
Completely unpins an object, setting its pin count to zero.
•OCITypeArrayByName()
Gets an array of TDOs when given an array of names.
•OCIErrorGet()
Returns an error message and an Oracle Database error code.
27.7.5 OCITypeByName()
Gets the most current version of an existing TDO.
Purpose
Gets the most current version of an existing TDO. This call does not support package
level types. The name of the schema and the name of the type are each entered in
separate strings.
Syntax
sword OCITypeByName ( OCIEnv *env,
OCIError *err,
Chapter 27
OCI Type Information Accessor Functions
27-64

const OCISvcCtx *svc,
const OraText *schema_name,
ub4 s_length,
const OraText *type_name,
ub4 t_length,
const OraText *version_name,
ub4 v_length,
OCIDuration pin_duration,
OCITypeGetOpt get_option
OCIType **tdo );
Parameters
env (IN/OUT)
The OCI environment handle initialized in object mode. See the descriptions of
OCIEnvCreate()
,
OCIEnvNlsCreate()
, and
OCIInitialize()
(deprecated) for more
information.
err (IN/OUT)
The OCI error handle. If there is an error, it is recorded in
err
, and this function
returns
OCI_ERROR
. Obtain diagnostic information by calling
OCIErrorGet()
.
svc (IN)
OCI service handle.
schema_name (IN, optional)
Name of schema associated with the type. By default, the user's schema name is
used. This string must be all uppercase, or OCI throws an internal error and the
program stops.
s_length (IN)
Length of the
schema_name
parameter, in bytes.
type_name (IN)
Name of the type to get. This string must be all uppercase, or OCI throws an internal
error and the program stops.
t_length (IN)
Length of the
type_name
parameter, in bytes.
version_name (IN)
The version name is ignored and the latest version of the requested type is returned.
Because type evolution was available starting in release 9.0, pre-9.0 applications
attempting to access an altered type generate an error. These applications must be
modified, recompiled, and relinked using the latest type definition.
User-readable version of the type. Pass as
(text *)0
to retrieve the most current
version.
v_length (IN)
Length of
version_name
in bytes.
pin_duration (IN)
Pin duration.
Chapter 27
OCI Type Information Accessor Functions
27-65

See Also:
Object Duration
get_option ((IN)
Option for loading the types. It can be one of two values:
•
OCI_TYPEGET_HEADER
(only the header is loaded)
•
OCI_TYPEGET_ALL
(TDO and all ADO and MDOs are loaded)
tdo (OUT)
Pointer to the pinned type in the object cache.
Comments
This function gets a pointer to the existing type associated with the schema or type
name. It returns an error if any of the required parameters is
NULL
, or if the object type
associated with the schema or type name does not exist, or if
version_name
does not
exist.
Note:
Schema and type names are case-sensitive. If they have been created with
SQL, you must use strings in all uppercase, or the program stops.
This function always makes a round-trip to the server. Therefore calling this function
repeatedly to get the type can significantly reduce performance. To minimize the
round-trips, the application can call the function for each type and cache the type
objects.
To free the type obtained by this function, call
OCIObjectUnpin()
or
OCIObjectPinCountReset()
.
An application can retrieve an array of TDOs by calling
OCITypeArrayByName()
or
OCITypeArrayByRef()
.
Note:
The TDO (array of TDOs or table definition) obtained by this function belongs
to the logical partition of the cache corresponding to the service handle
(connection) passed in. If TDOs or tables are used across logical partitions,
then the behavior is not known and may change between releases.
Related Topics
•OCITypeByRef()
Gets a TDO when given a reference.
•OCITypeArrayByName()
Gets an array of TDOs when given an array of names.
Chapter 27
OCI Type Information Accessor Functions
27-66

•OCITypeArrayByRef()
Gets an array of TDOs when given an array of references.
•OCIEnvNlsCreate()
Creates and initializes an environment handle for OCI functions to work under.
•OCIEnvCreate()
Creates and initializes an environment handle for OCI functions to work under.
•OCIInitialize()
This function was deprecated in a release previous to Oracle Database 11g
Release 2 (11.2).
•OCIObjectUnpin()
Unpins an object.
•OCIObjectPinCountReset()
Completely unpins an object, setting its pin count to zero.
•OCIErrorGet()
Returns an error message and an Oracle Database error code.
27.7.6 OCITypeByRef()
Gets a TDO when given a reference.
Purpose
Gets a TDO when given a reference.
Syntax
sword OCITypeByRef ( OCIEnv *env,
OCIError *err,
const OCIRef *type_ref,
OCIDuration pin_duration,
OCITypeGetOpt get_option,
OCIType **tdo );
Parameters
env (IN/OUT)
The OCI environment handle initialized in object mode. See the descriptions of
OCIEnvCreate()
,
OCIEnvNlsCreate()
, and
OCIInitialize()
(deprecated) for more
information.
err (IN/OUT)
The OCI error handle. If there is an error, it is recorded in
err
, and this function
returns
OCI_ERROR
. Obtain diagnostic information by calling
OCIErrorGet()
.
type_ref (IN)
An
OCIRef *
pointing to the version of the type descriptor object to obtain.
pin_duration (IN)
Pin duration until the end of the current transaction for the type to retrieve. See
oro.h
for a description of each option.
get_option (IN)
Option for loading the type. It can be one of two values:
Chapter 27
OCI Type Information Accessor Functions
27-67

•
OCI_TYPEGET_HEADER
(only the header is loaded)
•
OCI_TYPEGET_ALL
(TDO and all ADO and MDOs are loaded)
tdo (OUT)
Pointer to the pinned type in the object cache.
Comments
OCITypeByRef()
returns an error if any of the required parameters is
NULL
.
Note:
The TDO (array of TDOs or table definition) obtained by this function belongs
to the logical partition of the cache corresponding to the service handle
(connection) passed in. If TDOs or tables are used across logical partitions,
then the behavior is not known and may change between releases.
Related Topics
•OCITypeByName()
Gets the most current version of an existing TDO.
•OCITypeArrayByName()
Gets an array of TDOs when given an array of names.
•OCITypeArrayByRef()
Gets an array of TDOs when given an array of references.
•OCIEnvNlsCreate()
Creates and initializes an environment handle for OCI functions to work under.
•OCIEnvCreate()
Creates and initializes an environment handle for OCI functions to work under.
•OCIInitialize()
This function was deprecated in a release previous to Oracle Database 11g
Release 2 (11.2).
•OCIErrorGet()
Returns an error message and an Oracle Database error code.
27.7.7 OCITypePackage()
Returns the package name of a type if it is a package type.
Purpose
Returns the package name of a type if it is a package type.
Syntax
oratext* OCITypePackage( OCIEnv *env,
OCIError *err,
const OCIType *tdo,
ub4 *n_length);
Chapter 27
OCI Type Information Accessor Functions
27-68

Parameters
env (IN/OUT)
The OCI environment handle initialized in object mode. See the descriptions of
OCIEnvCreate()
,
OCIEnvNlsCreate()
, and
OCIInitialize()
(deprecated) for more
information.
err (IN/OUT)
The OCI error handle. If there is an error, it is recorded in
err
, and this function
returns
OCI_ERROR
. Obtain diagnostic information by calling
OCIErrorGet()
.
tdo (OUT)
Pointer to the pinned type in the object cache.
n_length
Length of the package name, in bytes.
Comments
If the type is not a package type, the return value will be null and
n_length
will be zero.
Related Topics
•OCITypeArrayByFullName()
Gets the most current version of an existing array of TDOs when given an array of
names for schema level or package level types.
•OCITypeByFullName()
Gets the most current version of an existing TDO when given a name for a
schema level or package level type.
•OCIEnvNlsCreate()
Creates and initializes an environment handle for OCI functions to work under.
•OCIEnvCreate()
Creates and initializes an environment handle for OCI functions to work under.
•OCIInitialize()
This function was deprecated in a release previous to Oracle Database 11g
Release 2 (11.2).
•OCIErrorGet()
Returns an error message and an Oracle Database error code.
Chapter 27
OCI Type Information Accessor Functions
27-69

28
OCI Data Type Mapping and Manipulation
Functions
This chapter describes the OCI data type mapping and manipulation functions.
These functions are Oracle's external C language interface to Oracle Database
predefined types.
See Also:
For code examples, see the demonstration programs included with your
Oracle Database installation. For additional information, see OCI
Demonstration Programs.
This chapter contains these topics:
•Introduction to Data Type Mapping and Manipulation Functions
•OCI Collection and Iterator Functions
•OCI Date, Datetime, and Interval Functions
•OCI NUMBER Functions
•OCI Raw Functions
•OCI REF Functions
•OCI String Functions
•OCI Table Functions
28.1 Introduction to Data Type Mapping and Manipulation
Functions
Introduces detailed information about OCI data type mapping and manipulation
functions.
This section describes the OCI data type mapping and manipulation functions in detail.
See Also:
Object-Relational Data Types in OCI for more information about the functions
listed in this chapter
28-1

28.1.1 Conventions for OCI Functions
Reports the conventions used for describing OCI functions.
See the Conventions for OCI Functions for the conventions used in describing each
function. The entries for each function may also contain the following information:
28.1.2 Returns
Describes the value returned by the function.
A description of what value is returned by the function if the function returns something
other than the standard return codes listed in "Table 28-1".
28.1.3 Data Type Mapping and Manipulation Function Return Values
Describes the function return values.
The OCI data type mapping and manipulation functions typically return one of the
values shown in Table 28-1.
Table 28-1 Function Return Values
Return Value Meaning
OCI_SUCCESS
The operation succeeded.
OCI_ERROR
The operation failed. The specific error can be
retrieved by calling
OCIErrorGet()
on the error handle
passed to the function.
OCI_INVALID_HANDLE
The OCI handle passed to the function is invalid.
See Also:
Error Handling in OCI for more information about return codes and error
handling
28.1.4 Functions Returning Other Values
Lists functions returning values directly from the function call.
Some functions return values other than those listed in Table 28-1. When you use the
following functions, consider that they return a value directly from the function call,
rather than through an OUT parameter.
•OCICollMax()
•OCIRawPtr()
•OCIRawSize()
•OCIRefHexSize()
Chapter 28
Introduction to Data Type Mapping and Manipulation Functions
28-2

•OCIRefIsEqual()
•OCIRefIsNull()
•OCIStringPtr()
•OCIStringSize()
28.1.5 Server Round-Trips for Data Type Mapping and Manipulation
Functions
Indicates the number of server round-trips required for individual OCI data type
mapping and manipulation functions.
For a table showing the number of server round-trips required for individual OCI data
type mapping and manipulation functions, see Table C-5.
28.1.6 Examples
Describes information about the examples.
For more information about these functions, including some code examples, see
Object-Relational Data Types in OCI.
28.2 OCI Collection and Iterator Functions
Lists and describes the OCI collection and iterator functions.
Table 28-2 describes the OCI collection and iterator functions that are described in this
section.
Table 28-2 Collection and Iterator Functions
Function Purpose
OCICollAppend() Append an element to the end of a collection
OCICollAssign() Assign (deep copy) one collection to another
OCICollAssignElem() Assign the given element value
elem
to the
element at
coll[index]
OCICollGetElem() Get pointer to an element
OCICollGetElemArray() Get an array of elements from a collection
OCICollIsLocator() Indicate whether a collection is locator-based
or not
OCICollMax() Return maximum number of elements in
collection
OCICollSize() Get current size of collection (in number of
elements)
OCICollTrim() Trim elements from the collection
OCIIterCreate() Create iterator to scan the varray elements
OCIIterDelete() Delete iterator
OCIIterGetCurrent() Get current collection element
Chapter 28
OCI Collection and Iterator Functions
28-3

Table 28-2 (Cont.) Collection and Iterator Functions
Function Purpose
OCIIterInit() Initialize iterator to scan the given collection
OCIIterNext() Get next collection element
OCIIterPrev() Get previous collection element
28.2.1 OCICollAppend()
Appends an element to the end of a collection.
Purpose
Appends an element to the end of a collection.
Syntax
sword OCICollAppend ( OCIEnv *env,
OCIError *err,
const void *elem,
const void *elemind,
OCIColl *coll );
Parameters
env (IN/OUT)
The OCI environment handle initialized in object mode. See the descriptions of
OCIEnvCreate()
,
OCIEnvNlsCreate()
, and
OCIInitialize()
(deprecated) for more
information.
err (IN/OUT)
The OCI error handle. If there is an error, it is recorded in
err
, and this function
returns
OCI_ERROR
. Obtain diagnostic information by calling
OCIErrorGet()
.
elem (IN)
Pointer to the element to be appended to the end of the given collection.
elemind (IN) [optional]
Pointer to the element's
NULL
indicator information. If (
elemind
== NULL) then the
NULL
indicator information of the appended element is set to non-
NULL
.
coll (IN/OUT)
Updated collection.
Comments
Appending an element is equivalent to increasing the size of the collection by one
element and updating (deep copying) the last element's data with the given element's
data. Note that the pointer to the given element
elem
is not saved by this function,
which means that
elem
is strictly an input parameter.
OCICollAppend()
creates an element at index 0 if no elements exist. The method (array
bind) for binding PL/SQL index-by tables assumes a start index of 1.
Chapter 28
OCI Collection and Iterator Functions
28-4

Returns
This function returns an error if the current size of the collection equals the maximum
size (upper bound) of the collection before appending the element. This function also
returns an error if any of the input parameters is
NULL
.
Related Topics
•OCIEnvCreate()
Creates and initializes an environment handle for OCI functions to work under.
•OCIEnvNlsCreate()
Creates and initializes an environment handle for OCI functions to work under.
•OCIInitialize()
This function was deprecated in a release previous to Oracle Database 11g
Release 2 (11.2).
•OCIErrorGet()
Returns an error message and an Oracle Database error code.
28.2.2 OCICollAssign()
Assigns (deep copies) one collection to another.
Purpose
Assigns (deep copies) one collection to another.
Syntax
sword OCICollAssign ( OCIEnv *env,
OCIError *err,
const OCIColl *rhs,
OCIColl *lhs );
Parameters
env (IN/OUT)
The OCI environment handle initialized in object mode. See the descriptions of
OCIEnvCreate()
,
OCIEnvNlsCreate()
, and
OCIInitialize()
(deprecated) for more
information.
err (IN/OUT)
The OCI error handle. If there is an error, it is recorded in
err
, and this function
returns
OCI_ERROR
. Obtain diagnostic information by calling
OCIErrorGet()
.
rhs (IN)
Right-hand side (source) collection to be assigned from.
lhs (OUT)
Left-hand side (target) collection to be assigned to.
Comments
Assigns
rhs
(source) to
lhs
(target). The
lhs
collection may be decreased or increased
depending upon the size of
rhs
. If the
lhs
collection contains any elements, then the
Chapter 28
OCI Collection and Iterator Functions
28-5

elements are deleted before the assignment. This function performs a deep copy. The
memory for the elements comes from the object cache.
Returns
An error is returned if the element types of the
lhs
and
rhs
collections do not match.
Also, an error is returned if the upper bound of the
lhs
collection is less than the
current number of elements in the
rhs
collection. An error is also returned if:
•Any of the input parameters is
NULL
•There is a type mismatch between the
lhs
and
rhs
collections
•The upper bound of the
lhs
collection is less than the current number of elements
in the
rhs
collection
Related Topics
•OCICollAssignElem()
Assigns the given element value
elem
to the element at
coll[index]
.
•OCIEnvCreate()
Creates and initializes an environment handle for OCI functions to work under.
•OCIEnvNlsCreate()
Creates and initializes an environment handle for OCI functions to work under.
•OCIInitialize()
This function was deprecated in a release previous to Oracle Database 11g
Release 2 (11.2).
•OCIErrorGet()
Returns an error message and an Oracle Database error code.
28.2.3 OCICollAssignElem()
Assigns the given element value
elem
to the element at
coll[index]
.
Purpose
Assigns the given element value
elem
to the element at
coll[index]
.
Syntax
sword OCICollAssignElem ( OCIEnv *env,
OCIError *err,
sb4 index,
const void *elem,
const void *elemind,
OCIColl *coll );
Parameters
env (IN/OUT)
The OCI environment handle initialized in object mode. See the descriptions of
OCIEnvCreate()
,
OCIEnvNlsCreate()
, and
OCIInitialize()
(deprecated) for more
information.
Chapter 28
OCI Collection and Iterator Functions
28-6

err (IN/OUT)
The OCI error handle. If there is an error, it is recorded in
err
, and this function
returns
OCI_ERROR
. Obtain diagnostic information by calling
OCIErrorGet()
.
index (IN)
Index of the element to which the element is assigned.
elem (IN)
Source element from which the element is assigned. See Table 24-1 that lists the type
of data and what C data type can be found in parameter
elem
.
elemind (IN) [optional]
Pointer to the element's
NULL
indicator information; if (
elemind
==
NULL
), then the
NULL
indicator information of the assigned element is set to non-
NULL
.
coll (IN/OUT)
Collection to be updated.
Comments
If the collection is of type nested table, the element at the given index might not exist,
as when an element has been deleted. In this case, the given element is inserted at
index
. Otherwise, the element at
index
is updated with the value of
elem
.
Note that the given element is deep copied, and
elem
is strictly an input parameter.
Returns
This function returns an error if any input parameter is
NULL
or if the given index is
beyond the bounds of the given collection.
Related Topics
•OCICollAssign()
Assigns (deep copies) one collection to another.
•OCIEnvCreate()
Creates and initializes an environment handle for OCI functions to work under.
•OCIEnvNlsCreate()
Creates and initializes an environment handle for OCI functions to work under.
•OCIInitialize()
This function was deprecated in a release previous to Oracle Database 11g
Release 2 (11.2).
•OCIErrorGet()
Returns an error message and an Oracle Database error code.
28.2.4 OCICollGetElem()
Gets a pointer to the element at the given index.
Purpose
Gets a pointer to the element at the given index.
Chapter 28
OCI Collection and Iterator Functions
28-7

Syntax
sword OCICollGetElem ( OCIEnv *env,
OCIError *err,
const OCIColl *coll,
sb4 index,
boolean *exists,
void **elem,
void **elemind );
Parameters
env (IN/OUT)
The OCI environment handle initialized in object mode. See the descriptions of
OCIEnvCreate()
,
OCIEnvNlsCreate()
, and
OCIInitialize()
(deprecated) for more
information.
err (IN/OUT)
The OCI error handle. If there is an error, it is recorded in
err
, and this function
returns
OCI_ERROR
. Obtain diagnostic information by calling
OCIErrorGet()
.
coll (IN)
Pointer to the element in this collection to be returned.
index (IN)
Index of the element whose pointer is returned.
exists (OUT)
Set to
FALSE
if the element at the specified index does not exist; otherwise, set to
TRUE
.
elem (OUT)
Address of the element to be returned.
elemind (OUT) [optional]
Address of the
NULL
indicator information is returned. If (
elemind
==
NULL
), then the
NULL
indicator information is not returned.
Comments
Gets the address of the element at the given position. Optionally, this function also
returns the address of the element's
NULL
indicator information.
Table 28-3 describes for each OCI type code value, the element pointer type, and
what the corresponding collection element type is. The element pointer is returned with
the
elem
parameter of
OCICollGetElem()
. See the table for object data type mappings
for object type attributes in About Mapping Object Data Types to Cfor a more complete
list of the
OCITypeCode
values.
Table 28-3 Element Pointers
OCITypeCode Values *elem Is Set to Element Type
OCI_TYPECODE_NUMBER
OCINumber*
Oracle
NUMBER
(
OCINumber
)
OCI_TYPECODE_DATE
OCIDate*
Date (
OCIDate
)
OCI_TYPECODE_TIMESTAMP
OCIDateTime*
Datetime (
OCIDateTime
)
Chapter 28
OCI Collection and Iterator Functions
28-8

Table 28-3 (Cont.) Element Pointers
OCITypeCode Values *elem Is Set to Element Type
OCI_TYPECODE_INTERVAL_YM,
OCI_TYPECODE_INTERVAL_DS
OCIInterval*
Interval (
OCIInterval
)
OCI_TYPECODE_CHAR (n),
OCI_TYPECODE_NCHAR
OCIString**
Variable-length string (
OCIString*
)
OCI_TYPECODE_RAW
OCIRaw**
Variable-length raw (
OCIRaw*
)
OCI_TYPECODE_REF
OCIRef**
Object reference (
OCIRef*
)
OCI_TYPECODE_BLOB,
OCI_TYPECODE_CLOB,
OCI_TYPECODE_NCLOB
OCILobLocator**
Lob locator (
OCILobLocator*
)
OCI_TYPECODE_OBJECT
person*
Object type (such as person)
OCI_TYPECODE_NAMEDCOLLECTION
OCIColl *
Collections
The element pointer returned by
OCICollGetElem()
is in a form that can be used not
only to access the element data but also to serve as the target (left-hand side) of an
assignment statement.
For example, assume the user is iterating over the elements of a collection whose
element type is object reference (
OCIRef*
). A call to
OCICollGetElem()
returns the
pointer to a reference handle (
OCIRef**
). After getting the pointer to the collection
element, you may want to modify it by assigning a new reference.
The following code example shows how this can be accomplished with the
OCIRefAssign()
function.
Assigning a New Reference to the Pointer to the Collection Element
sword OCIRefAssign( OCIEnv *env,
OCIError *err,
const OCIRef *source,
OCIRef **target );
Note that the
target
parameter of
OCIRefAssign()
is of type
OCIRef**
. Hence
OCICollGetElem()
returns
OCIRef**
. If
*target
equals
NULL
, a new
REF
is allocated by
OCIRefAssign()
and returned in the
target
parameter.
Similarly, if the collection element was of type string (
OCIString*
),
OCICollGetElem()
returns the pointer to the string handle (that is,
OCIString**
). If a new string is
assigned, through
OCIStringAssign()
or
OCIStringAssignText()
, the type of the target
must be
OCIString **
.
If the collection element is of type Oracle
NUMBER
,
OCICollGetElem()
returns
OCINumber*
.
The following code example shows the prototype of the
OCINumberAssign()
call.
Prototype of OCINumberAssign() Call
sword OCINumberAssign(OCIError *err,
const OCINumber *from,
OCINumber *to);
Returns
The
OCICollGetElem()
function returns an error if any of the input parameters is
NULL
.
Chapter 28
OCI Collection and Iterator Functions
28-9

Related Topics
•OCICollAssignElem()
Assigns the given element value
elem
to the element at
coll[index]
.
•OCIRefAssign()
Assigns one
REF
to another, such that both reference the same object.
•OCIStringAssign()
Assigns one string to another string.
•OCIStringAssignText()
Assigns the source text string to the target string.
•OCIEnvCreate()
Creates and initializes an environment handle for OCI functions to work under.
•OCIEnvNlsCreate()
Creates and initializes an environment handle for OCI functions to work under.
•OCIInitialize()
This function was deprecated in a release previous to Oracle Database 11g
Release 2 (11.2).
•OCIErrorGet()
Returns an error message and an Oracle Database error code.
28.2.5 OCICollGetElemArray()
Gets an array of elements from a collection when given a starting index.
Purpose
Gets an array of elements from a collection when given a starting index.
Syntax
sword OCICollGetElemArray ( OCIEnv *env,
OCIError *err,
const OCIColl *coll,
sb4 index,
boolean *exists,
void **elem,
void **elemind,
uword *nelems );
Parameters
env (IN/OUT)
The OCI environment handle initialized in object mode. See the descriptions of
OCIEnvCreate()
,
OCIEnvNlsCreate()
, and
OCIInitialize()
(deprecated) for more
information.
err (IN/OUT)
The OCI error handle. If there is an error, it is recorded in
err
, and this function
returns
OCI_ERROR
. Obtain diagnostic information by calling
OCIErrorGet()
.
coll (IN)
Pointers to the elements in this collection to be returned.
Chapter 28
OCI Collection and Iterator Functions
28-10

index (IN)
Starting index of the elements.
exists (OUT)
Is set to
FALSE
if the element at the specified index does not exist; otherwise, it is set
to
TRUE
.
elem (OUT)
Address of the desired elements to be returned.
elemind (OUT) [optional]
Address of the
NULL
indicator information to be returned. If (
elemind == NULL
), then the
NULL
indicator information is not returned.
nelems (IN)
Maximum number of pointers to both
elem
and
elemind
.
Comments
Gets the address of the elements from the given position.
For index by integer collections,
OCICollGetElemArray()
gets the elements beginning at
the given index, but loses the index information for each element in the process. Users
are able to get the element data beginning at that index as an array, but cannot get the
index for each element in the array. This behavior is similar to what happens for the
OCIIterCreate()
,
OCIIterDelete()
,
OCIIterGetCurrent()
,
OCIIterInit()
,
OCIIterNext()
,
and
OCIIterPrev()
functions.
Returns
Optionally, this function also returns the address of the element's
NULL
indicator
information.
Related Topics
•OCICollGetElem()
Gets a pointer to the element at the given index.
•OCIEnvCreate()
Creates and initializes an environment handle for OCI functions to work under.
•OCIEnvNlsCreate()
Creates and initializes an environment handle for OCI functions to work under.
•OCIInitialize()
This function was deprecated in a release previous to Oracle Database 11g
Release 2 (11.2).
•OCIIterCreate()
Creates an iterator to scan the elements or the collection.
•OCIIterDelete()
Deletes a collection iterator.
•OCIIterGetCurrent()
Gets a pointer to the current iterator collection element.
•OCIIterInit()
Initializes an iterator to scan a collection.
Chapter 28
OCI Collection and Iterator Functions
28-11

•OCIIterNext()
Gets a pointer to the next iterator collection element.
•OCIIterPrev()
Gets a pointer to the previous iterator collection element.
•OCIErrorGet()
Returns an error message and an Oracle Database error code.
28.2.6 OCICollIsLocator()
Indicates whether a collection is locator-based or not.
Purpose
Indicates whether a collection is locator-based or not.
Syntax
sword OCICollIsLocator ( OCIEnv *env,
OCIError *err,
const OCIColl *coll,
boolean *result );
Parameters
env (IN)
The OCI environment handle initialized in object mode. See the descriptions of
OCIEnvCreate()
,
OCIEnvNlsCreate()
, and
OCIInitialize()
(deprecated) for more
information.
err (IN/OUT)
The OCI error handle. If there is an error, it is recorded in
err
, and this function
returns
OCI_ERROR
. Obtain diagnostic information by calling
OCIErrorGet()
.
coll (IN)
A collection item.
result (OUT)
Returns
TRUE
if the collection item is locator-based,
FALSE
otherwise.
Comments
This function tests to see whether a collection is locator-based.
Returns
Returns
TRUE
in the
result
parameter if the collection item is locator-based; otherwise,
it returns
FALSE
.
Related Topics
•OCIEnvCreate()
Creates and initializes an environment handle for OCI functions to work under.
•OCIEnvNlsCreate()
Creates and initializes an environment handle for OCI functions to work under.
Chapter 28
OCI Collection and Iterator Functions
28-12

•OCIInitialize()
This function was deprecated in a release previous to Oracle Database 11g
Release 2 (11.2).
•OCIErrorGet()
Returns an error message and an Oracle Database error code.
28.2.7 OCICollMax()
Gets the maximum size in number of elements of the given collection.
Purpose
Gets the maximum size in number of elements of the given collection.
Syntax
sb4 OCICollMax ( OCIEnv *env,
const OCIColl *coll );
Parameters
env (IN/OUT)
The OCI environment handle initialized in object mode. See the descriptions of
OCIEnvCreate()
,
OCIEnvNlsCreate()
, and
OCIInitialize()
(deprecated) for more
information.
coll (IN)
Collection whose number of elements is returned. The
coll
parameter must point to a
valid collection descriptor.
Comments
Returns the maximum number of elements that the given collection can hold. A value
of zero indicates that the collection has no upper bound.
For collections that do not support negative indexes, the largest index number is also
the maximum size of the collection. However, this is not true for index-by integer
collections because some of the elements can have negative indexes, so the largest
index numbered element is not the same as the maximum collection size.
Returns
The upper bound of the given collection.
The return value is always 0 (no upper bound) for index-by integer collections.
Related Topics
•OCICollSize()
Gets the current size in number of elements of the given collection.
•OCIEnvCreate()
Creates and initializes an environment handle for OCI functions to work under.
•OCIEnvNlsCreate()
Creates and initializes an environment handle for OCI functions to work under.
Chapter 28
OCI Collection and Iterator Functions
28-13

•OCIInitialize()
This function was deprecated in a release previous to Oracle Database 11g
Release 2 (11.2).
•OCIErrorGet()
Returns an error message and an Oracle Database error code.
28.2.8 OCICollSize()
Gets the current size in number of elements of the given collection.
Purpose
Gets the current size in number of elements of the given collection.
Syntax
sword OCICollSize ( OCIEnv *env,
OCIError *err,
const OCIColl *coll
sb4 *size );
Parameters
env (IN/OUT)
The OCI environment handle initialized in object mode. See the descriptions of
OCIEnvCreate()
,
OCIEnvNlsCreate()
, and
OCIInitialize()
(deprecated) for more
information.
err (IN/OUT)
The OCI error handle. If there is an error, it is recorded in
err
, and this function
returns
OCI_ERROR
. Obtain diagnostic information by calling
OCIErrorGet()
.
coll (IN)
Collection whose number of elements is returned. Must point to a valid collection
descriptor.
size (OUT)
Current number of elements in the collection.
Comments
Returns the current number of elements in the given collection. For a nested table, this
count is not decremented when elements are deleted. So, this count includes any
holes created by deleting elements. A trim operation (
OCICollTrim()
) decrements the
count by the number of trimmed elements. To get the count minus the deleted
elements use
OCITableSize()
.
The following pseudocode shows some examples:
OCICollSize(...);
// assume 'size' returned is equal to 5
OCITableDelete(...); // delete one element
OCICollSize(...);
// 'size' returned is still 5
To get the count minus the deleted elements use
OCITableSize()
. Continuing the
earlier example:
Chapter 28
OCI Collection and Iterator Functions
28-14

OCITableSize(...)
// 'size' returned is equal to 4
A trim operation
OCICollTrim()
) decrements the count by the number of trimmed
elements. Continuing the earlier example:
OCICollTrim(..,1..); // trim one element
OCICollSize(...);
// 'size' returned is equal to 4
Returns
The
OCICollSize()
function returns an error if an error occurs during the loading of the
collection into the object cache or if any of the input parameters is
NULL
.
Related Topics
•OCICollMax()
Gets the maximum size in number of elements of the given collection.
•OCICollTrim()
Trims the given number of elements from the end of the collection.
•OCITableSize()
Returns the size of the given table, not including any holes created by deleted
elements.
•OCIEnvCreate()
Creates and initializes an environment handle for OCI functions to work under.
•OCIEnvNlsCreate()
Creates and initializes an environment handle for OCI functions to work under.
•OCIInitialize()
This function was deprecated in a release previous to Oracle Database 11g
Release 2 (11.2).
•OCIErrorGet()
Returns an error message and an Oracle Database error code.
28.2.9 OCICollTrim()
Trims the given number of elements from the end of the collection.
Purpose
Trims the given number of elements from the end of the collection.
Syntax
sword OCICollTrim ( OCIEnv *env,
OCIError *err,
sb4 trim_num,
OCIColl *coll );
Chapter 28
OCI Collection and Iterator Functions
28-15

Parameters
env (IN/OUT)
The OCI environment handle initialized in object mode. See the descriptions of
OCIEnvCreate()
,
OCIEnvNlsCreate()
, and
OCIInitialize()
(deprecated) for more
information.
err (IN/OUT)
The OCI error handle. If there is an error, it is recorded in
err
, and this function
returns
OCI_ERROR
. Obtain diagnostic information by calling
OCIErrorGet()
.
trim_num (IN)
Number of elements to trim.
coll (IN/OUT)
Removes (frees)
trim_num
of elements from the end of the collection
coll
.
Comments
The elements are removed from the end of the collection.
Returns
An error is returned if
trim_num
is greater than the current size of the collection.
Related Topics
•OCICollSize()
Gets the current size in number of elements of the given collection.
•OCIEnvCreate()
Creates and initializes an environment handle for OCI functions to work under.
•OCIEnvNlsCreate()
Creates and initializes an environment handle for OCI functions to work under.
•OCIInitialize()
This function was deprecated in a release previous to Oracle Database 11g
Release 2 (11.2).
•OCIErrorGet()
Returns an error message and an Oracle Database error code.
28.2.10 OCIIterCreate()
Creates an iterator to scan the elements or the collection.
Purpose
Creates an iterator to scan the elements or the collection.
Syntax
sword OCIIterCreate ( OCIEnv *env,
OCIError *err,
const OCIColl *coll,
OCIIter **itr );
Chapter 28
OCI Collection and Iterator Functions
28-16

Parameters
env (IN/OUT)
The OCI environment handle initialized in object mode. See the descriptions of
OCIEnvCreate()
,
OCIEnvNlsCreate()
, and
OCIInitialize()
(deprecated) for more
information.
err (IN/OUT)
The OCI error handle. If there is an error, it is recorded in
err
, and this function
returns
OCI_ERROR
. Obtain diagnostic information by calling
OCIErrorGet()
.
coll (IN)
Collection that is scanned. For Oracle8i or later, valid collection types include varrays
and nested tables.
itr (OUT)
Address to the allocated collection iterator to be returned by this function.
Comments
The iterator is created in the object cache. The iterator is initialized to point to the
beginning of the collection.
If
OCIIterNext()
is called immediately after creating the iterator, then the first element
of the collection is returned. If
OCIIterPrev()
is called immediately after creating the
iterator, then an "at beginning of collection" error is returned.
For index-by integer collections, the
OCIIterCreate()
,
OCIIterDelete()
,
OCIIterGetCurrent()
,
OCIIterInit()
,
OCIIterNext()
, and
OCIIterPrev()
functions all
ignore the index for each element in the collection. That is,
OCIIterGetCurrent()
returns
only the element value and not the index of the element.
Returns
This function returns an error if any of the input parameters is
NULL
.
Related Topics
•OCIIterDelete()
Deletes a collection iterator.
•OCIEnvCreate()
Creates and initializes an environment handle for OCI functions to work under.
•OCIEnvNlsCreate()
Creates and initializes an environment handle for OCI functions to work under.
•OCIInitialize()
This function was deprecated in a release previous to Oracle Database 11g
Release 2 (11.2).
•OCIIterGetCurrent()
Gets a pointer to the current iterator collection element.
•OCIIterInit()
Initializes an iterator to scan a collection.
•OCIIterNext()
Gets a pointer to the next iterator collection element.
Chapter 28
OCI Collection and Iterator Functions
28-17

•OCIIterPrev()
Gets a pointer to the previous iterator collection element.
•OCIErrorGet()
Returns an error message and an Oracle Database error code.
28.2.11 OCIIterDelete()
Deletes a collection iterator.
Purpose
Deletes a collection iterator.
Syntax
sword OCIIterDelete ( OCIEnv *env,
OCIError *err,
OCIIter **itr );
Parameters
env (IN/OUT)
The OCI environment handle initialized in object mode. See the descriptions of
OCIEnvCreate()
,
OCIEnvNlsCreate()
, and
OCIInitialize()
(deprecated) for more
information.
err (IN/OUT)
The OCI error handle. If there is an error, it is recorded in
err
, and this function
returns
OCI_ERROR
. Obtain diagnostic information by calling
OCIErrorGet()
.
itr (IN/OUT)
The allocated collection iterator that is destroyed and set to
NULL
before returning.
Comments
Deletes an iterator that was previously created by a call to
OCIIterCreate()
.
For index-by integer collections, the
OCIIterCreate()
,
OCIIterDelete()
,
OCIIterGetCurrent()
,
OCIIterInit()
,
OCIIterNext()
, and
OCIIterPrev()
functions all
ignore the index for each element in the collection. That is,
OCIIterGetCurrent()
returns
only the element value and not the index of the element.
Returns
This function returns an error if any of the input parameters is
NULL
.
Related Topics
•OCIIterCreate()
Creates an iterator to scan the elements or the collection.
•OCIEnvCreate()
Creates and initializes an environment handle for OCI functions to work under.
•OCIEnvNlsCreate()
Creates and initializes an environment handle for OCI functions to work under.
Chapter 28
OCI Collection and Iterator Functions
28-18

•OCIInitialize()
This function was deprecated in a release previous to Oracle Database 11g
Release 2 (11.2).
•OCIIterGetCurrent()
Gets a pointer to the current iterator collection element.
•OCIIterInit()
Initializes an iterator to scan a collection.
•OCIIterNext()
Gets a pointer to the next iterator collection element.
•OCIIterPrev()
Gets a pointer to the previous iterator collection element.
•OCIErrorGet()
Returns an error message and an Oracle Database error code.
28.2.12 OCIIterGetCurrent()
Gets a pointer to the current iterator collection element.
Purpose
Gets a pointer to the current iterator collection element.
Syntax
sword OCIIterGetCurrent ( OCIEnv *env,
OCIError *err,
const OCIIter *itr,
void **elem,
void **elemind );
Parameters
env (IN/OUT)
The OCI environment handle initialized in object mode. See the descriptions of
OCIEnvCreate()
,
OCIEnvNlsCreate()
, and
OCIInitialize()
(deprecated) for more
information.
err (IN/OUT)
The OCI error handle. If there is an error, it is recorded in
err
, and this function
returns
OCI_ERROR
. Obtain diagnostic information by calling
OCIErrorGet()
.
itr (IN)
Iterator that points to the current element.
elem (OUT)
Address of the element pointed to by the iterator to be returned. See Table 24-1 that
lists the type of data and what C data type can be found in parameter
elem
.
elemind (OUT) [optional]
Address of the element's
NULL
indicator information to be returned; if (
elem_ind
==
NULL) then the
NULL
indicator information is not returned.
Chapter 28
OCI Collection and Iterator Functions
28-19

Comments
Returns the pointer to the current iterator collection element and its corresponding
NULL
information.
For index-by integer collections, the
OCIIterCreate()
,
OCIIterGetCurrent()
,
OCIIterInit()
,
OCIIterNext()
, and
OCIIterPrev()
functions all ignore the index for each
element in the collection. That is,
OCIIterGetCurrent()
returns only the element value
and not the index of the element.
Returns
This function returns an error if any input parameter is
NULL
.
Related Topics
•OCIIterCreate()
Creates an iterator to scan the elements or the collection.
•OCIIterDelete()
Deletes a collection iterator.
•OCIEnvCreate()
Creates and initializes an environment handle for OCI functions to work under.
•OCIEnvNlsCreate()
Creates and initializes an environment handle for OCI functions to work under.
•OCIInitialize()
This function was deprecated in a release previous to Oracle Database 11g
Release 2 (11.2).
•OCIIterInit()
Initializes an iterator to scan a collection.
•OCIIterNext()
Gets a pointer to the next iterator collection element.
•OCIIterPrev()
Gets a pointer to the previous iterator collection element.
•OCIErrorGet()
Returns an error message and an Oracle Database error code.
28.2.13 OCIIterInit()
Initializes an iterator to scan a collection.
Purpose
Initializes an iterator to scan a collection.
Syntax
sword OCIIterInit ( OCIEnv *env,
OCIError *err,
const OCIColl *coll,
OCIIter *itr );
Chapter 28
OCI Collection and Iterator Functions
28-20

Parameters
env (IN/OUT)
The OCI environment handle initialized in object mode. See the descriptions of
OCIEnvCreate()
,
OCIEnvNlsCreate()
, and
OCIInitialize()
(deprecated) for more
information.
err (IN/OUT)
The OCI error handle. If there is an error, it is recorded in
err
, and this function
returns
OCI_ERROR
. Obtain diagnostic information by calling
OCIErrorGet()
.
coll (IN)
Collection that is scanned. For Oracle8i or later, valid collection types include varrays
and nested tables.
itr (IN/OUT)
Pointer to an allocated collection iterator.
Comments
Initializes at the given iterator to point to the beginning of the given collection. You can
use this function to perform either of the following tasks:
•Reset an iterator to point back to the beginning of the collection.
•Reuse an allocated iterator to scan a different collection.
For index-by integer collections, the
OCIIterCreate()
,
OCIIterDelete()
,
OCIIterGetCurrent()
,
OCIIterInit()
,
OCIIterNext()
, and
OCIIterPrev()
functions all
ignore the index for each element in the collection. That is,
OCIIterGetCurrent()
returns
only the element value and not the index of the element.
Returns
Returns an error if any input parameter is
NULL
.
Related Topics
•OCIIterCreate()
Creates an iterator to scan the elements or the collection.
•OCIIterDelete()
Deletes a collection iterator.
•OCIEnvCreate()
Creates and initializes an environment handle for OCI functions to work under.
•OCIEnvNlsCreate()
Creates and initializes an environment handle for OCI functions to work under.
•OCIInitialize()
This function was deprecated in a release previous to Oracle Database 11g
Release 2 (11.2).
•OCIIterGetCurrent()
Gets a pointer to the current iterator collection element.
•OCIIterNext()
Gets a pointer to the next iterator collection element.
Chapter 28
OCI Collection and Iterator Functions
28-21

•OCIIterPrev()
Gets a pointer to the previous iterator collection element.
•OCIErrorGet()
Returns an error message and an Oracle Database error code.
28.2.14 OCIIterNext()
Gets a pointer to the next iterator collection element.
Purpose
Gets a pointer to the next iterator collection element.
Syntax
sword OCIIterNext ( OCIEnv *env,
OCIError *err,
OCIIter *itr,
void **elem,
void **elemind,
boolean *eoc);
Parameters
env (IN/OUT)
The OCI environment handle initialized in object mode. See the descriptions of
OCIEnvCreate()
,
OCIEnvNlsCreate()
, and
OCIInitialize()
(deprecated) for more
information.
err (IN/OUT)
The OCI error handle. If there is an error, it is recorded in
err
, and this function
returns
OCI_ERROR
. Obtain diagnostic information by calling
OCIErrorGet()
..
itr (IN/OUT)
Iterator that is updated to point to the next element.
elem (OUT)
Address of the next element; returned after the iterator is updated to point to it. See
Table 24-1 that lists the type of data and what C data type can be found in parameter
elem
.
elemind (OUT) [optional]
Address of the element's
NULL
indicator information; if (
elem_ind
==
NULL
), then the
NULL
indicator information is not returned.
eoc (OUT)
TRUE
if the iterator is at the end of the collection (that is, the next element does not
exist); otherwise,
FALSE
.
Comments
This function returns a pointer to the next iterator collection element and its
corresponding
NULL
information. It also updates the iterator to point to the next
element.
Chapter 28
OCI Collection and Iterator Functions
28-22

If the iterator is pointing to the last element of the collection before you execute this
function, then calling this function sets the
eoc
flag to
TRUE
. The iterator is left
unchanged in that case.
For index-by integer collections, the
OCIIterCreate()
,
OCIIterDelete()
,
OCIIterGetCurrent()
,
OCIIterInit()
,
OCIIterNext()
, and
OCIIterPrev()
functions all
ignore the index for each element in the collection. That is,
OCIIterGetCurrent()
returns
only the element value and not the index of the element.
Returns
This function returns an error if any input parameter is
NULL
.
Related Topics
•OCIIterCreate()
Creates an iterator to scan the elements or the collection.
•OCIIterDelete()
Deletes a collection iterator.
•OCIEnvCreate()
Creates and initializes an environment handle for OCI functions to work under.
•OCIEnvNlsCreate()
Creates and initializes an environment handle for OCI functions to work under.
•OCIInitialize()
This function was deprecated in a release previous to Oracle Database 11g
Release 2 (11.2).
•OCIIterGetCurrent()
Gets a pointer to the current iterator collection element.
•OCIIterInit()
Initializes an iterator to scan a collection.
•OCIIterPrev()
Gets a pointer to the previous iterator collection element.
•OCIErrorGet()
Returns an error message and an Oracle Database error code.
28.2.15 OCIIterPrev()
Gets a pointer to the previous iterator collection element.
Purpose
Gets a pointer to the previous iterator collection element.
Syntax
sword OCIIterPrev ( OCIEnv *env,
OCIError *err,
OCIIter *itr,
void **elem,
void **elemind,
boolean *boc );
Chapter 28
OCI Collection and Iterator Functions
28-23

Parameters
env (IN/OUT)
The OCI environment handle initialized in object mode. See the descriptions of
OCIEnvCreate()
,
OCIEnvNlsCreate()
, and
OCIInitialize()
(deprecated) for more
information.
err (IN/OUT)
The OCI error handle. If there is an error, it is recorded in
err
, and this function
returns
OCI_ERROR
. Obtain diagnostic information by calling
OCIErrorGet()
.
itr (IN/OUT)
Iterator that is updated to point to the previous element.
elem (OUT)
Address of the previous element; returned after the iterator is updated to point to it.
See Table 24-1 that lists the type of data and what C data type can be found in
parameter
elem
.
elemind (OUT) [optional]
Address of the element's
NULL
indicator information; if (
elemind
==
NULL
), then the
NULL
indicator information is not returned.
boc (OUT)
TRUE
if iterator is at the beginning of the collection (that is, the previous element does
not exist); otherwise,
FALSE
.
Comments
This function returns a pointer to the previous iterator collection element and its
corresponding
NULL
information. The iterator is updated to point to the previous
element.
If the iterator is pointing to the first element of the collection before you execute this
function, then calling this function sets
boc
to
TRUE
. The iterator is left unchanged in that
case.
For index-by integer collections, the
OCIIterCreate()
,
OCIIterDelete()
,
OCIIterGetCurrent()
,
OCIIterInit()
,
OCIIterNext()
, and
OCIIterPrev()
functions all
ignore the index for each element in the collection. That is,
OCIIterGetCurrent()
returns
only the element value and not the index of the element.
Returns
This function returns an error if any input parameter is
NULL
.
Related Topics
•OCIIterCreate()
Creates an iterator to scan the elements or the collection.
•OCIIterDelete()
Deletes a collection iterator.
•OCIEnvCreate()
Creates and initializes an environment handle for OCI functions to work under.
•OCIEnvNlsCreate()
Creates and initializes an environment handle for OCI functions to work under.
Chapter 28
OCI Collection and Iterator Functions
28-24

•OCIInitialize()
This function was deprecated in a release previous to Oracle Database 11g
Release 2 (11.2).
•OCIIterGetCurrent()
Gets a pointer to the current iterator collection element.
•OCIIterInit()
Initializes an iterator to scan a collection.
•OCIIterNext()
Gets a pointer to the next iterator collection element.
•OCIErrorGet()
Returns an error message and an Oracle Database error code.
28.3 OCI Date, Datetime, and Interval Functions
Lists and describes the OCI date and interval functions.
Table 28-4 describes the OCI date and interval functions that are described in this
section.
Table 28-4 Date Functions
Function Purpose
OCIDateAddDays() Add or subtract days
OCIDateAddMonths() Add or subtract months
OCIDateAssign() Assign date
OCIDateCheck() Check if the given date is valid
OCIDateCompare() Compare dates
OCIDateDaysBetween() Get number of days between two
dates
OCIDateFromText() Convert string to date
OCIDateGetDate() Get the date portion of a date
OCIDateGetTime() Get the time portion of a date
OCIDateLastDay() Get date of last day of month
OCIDateNextDay() Get date of next day
OCIDateSetDate() Set the date portion of a date
OCIDateSetTime() Set the time portion of a date
OCIDateSysDate() Get the current system date and
time
OCIDateTimeAssign() Perform a datetime assignment
OCIDateTimeCheck() Check if the given date is valid
OCIDateTimeCompare() Compare two datetime values
OCIDateTimeConstruct() Construct a datetime descriptor
OCIDateTimeConvert() Convert one datetime type to
another
Chapter 28
OCI Date, Datetime, and Interval Functions
28-25

Table 28-4 (Cont.) Date Functions
Function Purpose
OCIDateTimeFromArray() Convert an array of size
OCI_DT_ARRAYLEN
to an
OCIDateTime
descriptor
OCIDateTimeFromText() Convert the given string to Oracle
datetime type in the
OCIDateTime
descriptor, according to the
specified format
OCIDateTimeGetDate() Get the date (year, month, day)
portion of a datetime value
OCIDateTimeGetTime() Get the time (hour, min, second,
fractional second) of a datetime
value
OCIDateTimeGetTimeZoneName() Get the time zone name portion of a
datetime value
OCIDateTimeGetTimeZoneOffset() Get the time zone (hour, minute)
portion of a datetime value
OCIDateTimeIntervalAdd() Add an interval to a datetime to
produce a resulting datetime
OCIDateTimeIntervalSub() Subtract an interval from a datetime
and store the result in a datetime
OCIDateTimeSubtract() Take two datetimes as input and
store their difference in an interval
OCIDateTimeSysTimeStamp() Get the system current date and
time as a time stamp with time zone
OCIDateTimeToArray() Convert an
OCIDateTime
descriptor
to an array
OCIDateTimeToText() Convert the given date to a string
according to the specified format
OCIDateToText() Convert date to string
OCIDateZoneToZone() Convert date from one time zone to
another zone
OCIIntervalAdd() Add two intervals to produce a
resulting interval
OCIIntervalAssign() Copy one interval to another
OCIIntervalCheck() Check the validity of an interval
OCIIntervalCompare() Compare two intervals
OCIIntervalDivide() Divide an interval by an Oracle
NUMBER
to produce an interval
OCIIntervalFromNumber() Convert an Oracle
NUMBER
to an
interval
OCIIntervalFromText() When given an interval string,
return the interval represented by
the string
OCIIntervalFromTZ() Return an
OCI_DTYPE_INTERVAL_DS
Chapter 28
OCI Date, Datetime, and Interval Functions
28-26

Table 28-4 (Cont.) Date Functions
Function Purpose
OCIIntervalGetDaySecond() Get values of day, hour, minute,
and second from an interval
OCIIntervalGetYearMonth() Get year and month from an interval
OCIIntervalMultiply() Multiply an interval by an Oracle
NUMBER
to produce an interval
OCIIntervalSetDaySecond() Set day, hour, minute, and second
in an interval
OCIIntervalSetYearMonth() Set year and month in an interval
OCIIntervalSubtract() Subtract two intervals and stores
the result in an interval
OCIIntervalToNumber() Convert an interval to an Oracle
NUMBER
OCIIntervalToText() When given an interval, produce a
string representing the interval
28.3.1 OCIDateAddDays()
Adds or subtracts days from a given date.
Purpose
Adds or subtracts days from a given date.
Syntax
sword OCIDateAddDays ( OCIError *err,
const OCIDate *date,
sb4 num_days,
OCIDate *result );
Parameters
err (IN/OUT)
The OCI error handle. If there is an error, it is recorded in
err
, and this function
returns
OCI_ERROR
. Obtain diagnostic information by calling
OCIErrorGet()
.
date (IN)
he given date from which to add or subtract.
num_days (IN)
Number of days to be added or subtracted. A negative value is subtracted.
result (IN/OUT)
Result of adding days to, or subtracting days from,
date
.
Returns
This function returns an error if an invalid date is passed to it.
Chapter 28
OCI Date, Datetime, and Interval Functions
28-27

Related Topics
•OCIDateAddMonths()
Adds or subtracts months from a given date.
•OCIErrorGet()
Returns an error message and an Oracle Database error code.
28.3.2 OCIDateAddMonths()
Adds or subtracts months from a given date.
Purpose
Adds or subtracts months from a given date.
Syntax
sword OCIDateAddMonths ( OCIError *err,
const OCIDate *date,
sb4 num_months,
OCIDate *result );
Parameters
err (IN/OUT)
The OCI error handle. If there is an error, it is recorded in
err
, and this function
returns
OCI_ERROR
. Obtain diagnostic information by calling
OCIErrorGet()
.
date (IN)
The given date from which to add or subtract.
num_months (IN)
Number of months to be added or subtracted. A negative value is subtracted.
result (IN/OUT)
Result of adding days to, or subtracting days from,
date
.
Comments
If the input
date
is the last day of a month, then the appropriate adjustments are made
to ensure that the output date is also the last day of the month. For example, Feb. 28 +
1 month = March 31, and November 30 – 3 months = August 31. Otherwise the
result
date has the same day component as
date
.
Returns
This function returns an error if an invalid date is passed to it.
Related Topics
•OCIDateAddDays()
Adds or subtracts days from a given date.
•OCIErrorGet()
Returns an error message and an Oracle Database error code.
Chapter 28
OCI Date, Datetime, and Interval Functions
28-28

28.3.3 OCIDateAssign()
Performs a date assignment.
Purpose
Performs a date assignment.
Syntax
sword OCIDateAssign ( OCIError *err,
const OCIDate *from,
OCIDate *to );
Parameters
err (IN/OUT)
The OCI error handle. If there is an error, it is recorded in
err
, and this function
returns
OCI_ERROR
. Obtain diagnostic information by calling
OCIErrorGet()
.
from (IN)
Date to be assigned.
to (OUT)
Target of assignment.
Comments
This function assigns a value from one
OCIDate
variable to another.
Related Topics
•OCIDateCheck()
Checks if the given date is valid.
•OCIErrorGet()
Returns an error message and an Oracle Database error code.
28.3.4 OCIDateCheck()
Checks if the given date is valid.
Purpose
Checks if the given date is valid.
Syntax
sword OCIDateCheck ( OCIError *err,
const OCIDate *date,
uword *valid );
Parameters
err (IN/OUT)
The OCI error handle. If there is an error, it is recorded in
err
, and this function
returns
OCI_ERROR
. Obtain diagnostic information by calling
OCIErrorGet()
.
Chapter 28
OCI Date, Datetime, and Interval Functions
28-29

date (IN)
Date to be checked.
valid (OUT)
Returns zero for a valid date; otherwise, it returns the logical operator OR combination
of all error bits specified in Table 28-5.
Table 28-5 Error Bits Returned by the valid Parameter for OCIDateCheck()
Macro Name Bit Number Error
OCI_DATE_INVALID_DAY
0x1 Bad day
OCI_DATE_DAY_BELOW_VALID
0x2 Bad day low/high bit (1=low)
OCI_DATE_INVALID_MONTH
0x4 Bad month
OCI_DATE_MONTH_BELOW_VALID
0x8 Bad month low/high bit (1=low)
OCI_DATE_INVALID_YEAR
0x10 Bad year
OCI_DATE_YEAR_BELOW_VALID
0x20 Bad year low/high bit (1=low)
OCI_DATE_INVALID_HOUR
0x40 Bad hour
OCI_DATE_HOUR_BELOW_VALID
0x80 Bad hour low/high bit (1=low)
OCI_DATE_INVALID_MINUTE
0x100 Bad minute
OCI_DATE_MINUTE_BELOW_VALID
0x200 Bad minute low/high bit (1=low)
OCI_DATE_INVALID_SECOND
0x400 Bad second
OCI_DATE_SECOND_BELOW_VALID
0x800 Bad second low/high bit (1=low)
OCI_DATE_DAY_MISSING_FROM_1582
0x1000 Day is one of those missing from
1582
OCI_DATE_YEAR_ZERO
0x2000 Year may not equal zero
OCI_DATE_INVALID_FORMAT
0x8000 Bad date format input
For example, if the date passed in was 2/0/1990 25:61:10 in (month/day/year
hours:minutes:seconds format), the error returned is:
OCI_DATE_INVALID_DAY | OCI_DATE_DAY_BELOW_VALID | OCI_DATE_INVALID_HOUR |
OCI_DATE_INVALID_MINUTE.
Returns
This function returns an error if
date
or
valid
pointer is
NULL
.
Related Topics
•OCIDateCompare()
Compares two dates.
•OCIErrorGet()
Returns an error message and an Oracle Database error code.
Chapter 28
OCI Date, Datetime, and Interval Functions
28-30

28.3.5 OCIDateCompare()
Compares two dates.
Purpose
Compares two dates.
Syntax
sword OCIDateCompare ( OCIError *err,
const OCIDate *date1,
const OCIDate *date2,
sword *result );
Parameters
err (IN/OUT)
The OCI error handle. If there is an error, it is recorded in
err
, and this function
returns
OCI_ERROR
. Obtain diagnostic information by calling
OCIErrorGet()
.
date1, date2 (IN)
Dates to be compared.
result (OUT)
Comparison result as listed in Table 28-6.
Table 28-6 Comparison Results
Comparison Result Output in result Parameter
date1
<
date2
-1
date1
=
date2
0
date1
>
date2
1
Returns
This function returns an error if an invalid date is passed to it.
Related Topics
•OCIDateCheck()
Checks if the given date is valid.
•OCIErrorGet()
Returns an error message and an Oracle Database error code.
28.3.6 OCIDateDaysBetween()
Gets the number of days between two dates.
Purpose
Gets the number of days between two dates.
Chapter 28
OCI Date, Datetime, and Interval Functions
28-31

Syntax
sword OCIDateDaysBetween ( OCIError *err,
const OCIDate *date1,
const OCIDate *date2,
sb4 *num_days );
Parameters
err (IN/OUT)
The OCI error handle. If there is an error, it is recorded in
err
, and this function
returns
OCI_ERROR
. Obtain diagnostic information by calling
OCIErrorGet()
.
date1 (IN)
Input date.
date2 (IN)
Input date.
num_days (OUT)
Number of days between
date1
and
date2
.
Comments
When the number of days between
date1
and
date2
is computed, the time is ignored.
Returns
This function returns an error if an invalid date is passed to it.
Related Topics
•OCIDateCheck()
Checks if the given date is valid.
•OCIErrorGet()
Returns an error message and an Oracle Database error code.
28.3.7 OCIDateFromText()
Converts a character string to a date type according to the specified format.
Purpose
Converts a character string to a date type according to the specified format.
Syntax
sword OCIDateFromText ( OCIError *err,
const OraText *date_str,
ub4 d_str_length,
const OraText *fmt,
ub1 fmt_length,
const OraText *lang_name,
ub4 lang_length,
OCIDate *date );
Chapter 28
OCI Date, Datetime, and Interval Functions
28-32

Parameters
err (IN/OUT)
The OCI error handle. If there is an error, it is recorded in
err
, and this function
returns
OCI_ERROR
. Obtain diagnostic information by calling
OCIErrorGet()
.
date_str (IN)
Input string to be converted to Oracle date.
d_str_length (IN)
Size of the input string. If the length is –1, then
date_str
is treated as a
NULL
-
terminated string.
fmt (IN)
Conversion format. If
fmt
is a
NULL
pointer, then the string is expected to be in "DD-
MON-YY" format.
fmt_length (IN)
Length of the
fmt
parameter.
lang_name (IN)
Language in which the names and abbreviations of days and months are specified. If
lang_name
is a
NULL
string,
(text *)0
, then the default language of the session is used.
lang_length (IN)
Length of the
lang_name
parameter.
date (OUT)
Given string converted to date.
Comments
See the
TO_DATE
conversion function described in the Oracle Database SQL Language
Referencefor a description of format and multilingual arguments.
Returns
This function returns an error if it receives an invalid format, language, or input string.
Related Topics
•OCIDateToText()
Converts a date type to a character string.
•OCIErrorGet()
Returns an error message and an Oracle Database error code.
28.3.8 OCIDateGetDate()
Gets the year, month, and day stored in an Oracle date.
Purpose
Gets the year, month, and day stored in an Oracle date.
Chapter 28
OCI Date, Datetime, and Interval Functions
28-33

Syntax
void OCIDateGetDate ( const OCIDate *date,
sb2 *year,
ub1 *month,
ub1 *day );
Parameters
date (IN)
Oracle date whose year, month, day data is retrieved.
year (OUT)
Year value returned.
month (OUT)
Month value returned.
day (OUT)
Day value returned.
Comments
None.
Related Topics
•OCIDateSetDate()
Set the values in an Oracle date.
•OCIErrorGet()
Returns an error message and an Oracle Database error code.
28.3.9 OCIDateGetTime()
Gets the time stored in an Oracle date.
Purpose
Gets the time stored in an Oracle date.
Syntax
void OCIDateGetTime ( const OCIDate *date,
ub1 *hour,
ub1 *min,
ub1 *sec );
Parameters
date (IN)
Oracle date whose time data is retrieved.
hour (OUT)
Hour value returned.
Chapter 28
OCI Date, Datetime, and Interval Functions
28-34

min (OUT)
Minute value returned.
sec (OUT)
Second value returned.
Returns
Returns the time information in the form: hour, minute and seconds.
Related Topics
•OCIDateSetTime()
Sets the time information in an Oracle date.
•OCIDateGetDate()
Gets the year, month, and day stored in an Oracle date.
28.3.10 OCIDateLastDay()
Gets the date of the last day of the month in a specified date.
Purpose
Gets the date of the last day of the month in a specified date.
Syntax
sword OCIDateLastDay ( OCIError *err,
const OCIDate *date,
OCIDate *last_day );
Parameters
err (IN/OUT)
The OCI error handle. If there is an error, it is recorded in
err
, and this function
returns
OCI_ERROR
. Obtain diagnostic information by calling
OCIErrorGet()
.
date (IN)
Input date.
last_day (OUT)
Last day of the month in
date
.
Returns
This function returns an error if an invalid date is passed to it.
Related Topics
•OCIDateGetDate()
Gets the year, month, and day stored in an Oracle date.
•OCIErrorGet()
Returns an error message and an Oracle Database error code.
Chapter 28
OCI Date, Datetime, and Interval Functions
28-35

28.3.11 OCIDateNextDay()
Gets the date of the next day of the week after a given date.
Purpose
Gets the date of the next day of the week after a given date.
Syntax
sword OCIDateNextDay ( OCIError *err,
const OCIDate *date,
const OraText *day,
ub4 day_length,
OCIDate *next_day );
Parameters
err (IN/OUT)
The OCI error handle. If there is an error, it is recorded in
err
, and this function
returns
OCI_ERROR
. Obtain diagnostic information by calling
OCIErrorGet()
.
date (IN)
Returned date should be later than this date.
day (IN)
First day of the week named by this is returned.
day_length (IN)
Length in bytes of string
day
.
next_day (OUT)
First day of the week named by
day
that is later than
date
.
Returns
Returns the date of the first day of the week named by
day
that is later than
date
.
Example
The following code example shows how to get the date of the next Monday after April
18, 1996 (a Thursday).
Getting the Date for a Specific Day After a Specified Date
OCIDate one_day, next_day;
/* Add code here to set one_day to be '18-APR-96' */
OCIDateNextDay(err, &one_day, "MONDAY", strlen("MONDAY"), &next_day);
OCIDateNextDay()
returns "22-APR-96".
This function returns an error if an invalid date or day is passed to it.
Related Topics
•OCIDateGetDate()
Gets the year, month, and day stored in an Oracle date.
Chapter 28
OCI Date, Datetime, and Interval Functions
28-36

•OCIErrorGet()
Returns an error message and an Oracle Database error code.
28.3.12 OCIDateSetDate()
Set the values in an Oracle date.
Purpose
Set the values in an Oracle date.
Syntax
void OCIDateSetDate ( OCIDate *date,
sb2 year,
ub1 month,
ub1 day );
Parameters
date (OUT)
Oracle date whose time data is set.
year (IN)
Year value to be set.
month (IN)
Month value to be set.
day (IN)
Day value to be set.
Comments
None.
Related Topics
•OCIDateGetDate()
Gets the year, month, and day stored in an Oracle date.
28.3.13 OCIDateSetTime()
Sets the time information in an Oracle date.
Purpose
Sets the time information in an Oracle date.
Syntax
void OCIDateSetTime ( OCIDate *date,
ub1 hour,
ub1 min,
ub1 sec );
Chapter 28
OCI Date, Datetime, and Interval Functions
28-37

Parameters
date (OUT)
Oracle date whose time data is set.
hour (IN)
Hour value to be set.
min (IN)
Minute value to be set.
sec (IN)
Second value to be set.
Comments
None.
Related Topics
•OCIDateGetTime()
Gets the time stored in an Oracle date.
28.3.14 OCIDateSysDate()
Gets the current system date and time of the client.
Purpose
Gets the current system date and time of the client.
Syntax
sword OCIDateSysDate ( OCIError *err,
OCIDate *sys_date );
Parameters
err (IN/OUT)
The OCI error handle. If there is an error, it is recorded in
err
, and this function
returns
OCI_ERROR
. Obtain diagnostic information by calling
OCIErrorGet()
.
sys_date (OUT)
Current system date and time of the client.
Comments
None.
Related Topics
•OCIErrorGet()
Returns an error message and an Oracle Database error code.
Chapter 28
OCI Date, Datetime, and Interval Functions
28-38

28.3.15 OCIDateTimeAssign()
Performs a datetime assignment.
Purpose
Performs a datetime assignment.
Syntax
sword OCIDateTimeAssign ( void *hndl,
OCIError *err,
const OCIDateTime *from,
OCIDateTime *to );
Parameters
hndl (IN)
The OCI user session handle or environment handle. If a user session handle is
passed, the conversion occurs in the session's
NLS_LANGUAGE
and the session's
NLS_CALENDAR
; otherwise, the default is used.
err (IN/OUT)
The OCI error handle. If there is an error, it is recorded in
err
, and this function
returns
OCI_ERROR
. Obtain diagnostic information by calling
OCIErrorGet()
.
from (IN)
Source, right-hand side (
rhs
) datetime to be assigned.
to (OUT)
Target, left-hand side (
lhs
) of assignment.
Comments
This function performs an assignment from the
from
datetime to the
to
datetime for any
of the datetime types listed in the description of the
type
parameter.
The
type
of the output is the same as that of the input.
Returns
OCI_SUCCESS
; or OCI_ERROR.
Related Topics
•OCIDateTimeCheck()
Checks if the given date is valid.
•OCIDateTimeConstruct()
Constructs a datetime descriptor.
28.3.16 OCIDateTimeCheck()
Checks if the given date is valid.
Purpose
Checks if the given date is valid.
Chapter 28
OCI Date, Datetime, and Interval Functions
28-39

Syntax
sword OCIDateTimeCheck ( void *hndl,
OCIError *err,
const OCIDateTime *date,
ub4 *valid );
Parameters
hndl (IN)
The OCI user session handle or environment handle. If a user session handle is
passed, the conversion occurs in the session's
NLS_LANGUAGE
and the session's
NLS_CALENDAR
, otherwise, the default is used.
err (IN/OUT)
The OCI error handle. If there is an error, it is recorded in
err
, and this function
returns
OCI_ERROR
. Obtain diagnostic information by calling
OCIErrorGet()
.
date (IN)
The date to be checked.
valid (OUT)
Returns zero for a valid date; otherwise, it returns the logical operator OR combination
of all the error bits specified in Table 28-7.
Table 28-7 Error Bits Returned by the valid Parameter for OCIDateTimeCheck()
Macro Name Bit
Number
Error
OCI_DT_INVALID_DAY
0x1 Bad day
OCI_DT_DAY_BELOW_VALID
0x2 Bad day low/high bit (1=low)
OCI_DT_INVALID_MONTH
0x4 Bad month
OCI_DT_MONTH_BELOW_VALID
0x8 Bad month low/high bit (1=low)
OCI_DT_INVALID_YEAR
0x10 Bad year
OCI_DT_YEAR_BELOW_VALID
0x20 Bad year low/high bit (1=low)
OCI_DT_INVALID_HOUR
0x40 Bad hour
OCI_DT_HOUR_BELOW_VALID
0x80 Bad hour low/high bit (1=low)
OCI_DT_INVALID_MINUTE
0x100 Bad minute
OCI_DT_MINUTE_BELOW_VALID
0x200 Bad minute low/high bit (1=low)
OCI_DT_INVALID_SECOND
0x400 Bad second
OCI_DT_SECOND_BELOW_VALID
0x800 Bad second low/high bit (1=low)
OCI_DT_DAY_MISSING_FROM_1582
0x1000 Day is one of those missing from 1582
OCI_DT_YEAR_ZERO
0x2000 Year may not equal zero
OCI_DT_INVALID_TIMEZONE
0x4000 Bad time zone
OCI_DT_INVALID_FORMAT
0x8000 Bad date format input
So, for example, if the date passed in was 2/0/1990 25:61:10 in (month/day/year
hours:minutes:seconds format), the error returned is:
Chapter 28
OCI Date, Datetime, and Interval Functions
28-40

OCI_DT_INVALID_DAY | OCI_DT_DAY_BELOW_VALID |
OCI_DT_INVALID_HOUR | OCI_DT_INVALID_MINUTE.
Returns
OCI_SUCCESS
;
OCI_INVALID_HANDLE
, if err is a
NULL
pointer;
OCI_ERROR
, if
date
or
valid
is a
NULL
pointer.
Related Topics
•OCIDateTimeAssign()
Performs a datetime assignment.
•OCIErrorGet()
Returns an error message and an Oracle Database error code.
28.3.17 OCIDateTimeCompare()
Compares two datetime values.
Purpose
Compares two datetime values.
Syntax
sword OCIDateTimeCompare ( void *hndl,
OCIError *err,
const OCIDateTime *date1,
const OCIDateTime *date2,
sword *result );
Parameters
hndl (IN/OUT)
The OCI user session handle or environment handle.
err (IN/OUT)
The OCI error handle. If there is an error, it is recorded in
err
, and this function
returns
OCI_ERROR
. Obtain diagnostic information by calling
OCIErrorGet()
.
date1, date2 (IN)
Dates to be compared.
result (OUT)
Comparison result as listed in Table 28-8.
Table 28-8 Comparison Results Returned by the result Parameter for
OCIDateTimeCompare()
Comparison Result Output in result Parameter
date1
<
date2
-1
date1
=
date2
0
date1
>
date2
1
Chapter 28
OCI Date, Datetime, and Interval Functions
28-41

Returns
OCI_SUCCESS
;
OCI_INVALID_HANDLE
, if err is a
NULL
pointer;
OCI_ERROR
, if an invalid date is
used or if the input date arguments are not of mutually comparable types.
Related Topics
•OCIDateTimeConstruct()
Constructs a datetime descriptor.
•OCIErrorGet()
Returns an error message and an Oracle Database error code.
28.3.18 OCIDateTimeConstruct()
Constructs a datetime descriptor.
Purpose
Constructs a datetime descriptor.
Syntax
sword OCIDateTimeConstruct ( void *hndl,
OCIError *err,
OCIDateTime *datetime,
sb2 year,
ub1 month,
ub1 day,
ub1 hour,
ub1 min,
ub1 sec,
ub4 fsec,
OraText *timezone,
size_t timezone_length );
Parameters
hndl (IN)
The OCI user session handle or environment handle.
err (IN/OUT)
The OCI error handle. If there is an error, it is recorded in
err
, and this function
returns
OCI_ERROR
. Obtain diagnostic information by calling
OCIErrorGet()
.
datetime (IN)
Pointer to an
OCIDateTime
descriptor.
year (IN)
Year value.
month (IN)
Month value.
day (IN)
Day value.
Chapter 28
OCI Date, Datetime, and Interval Functions
28-42

hour (IN)
Hour value.
min (IN)
Minute value.
sec (IN)
Second value.
fsec (IN)
Fractional second value.
timezone (IN)
Time zone string. A string representation of time zone displacement is the difference
(in hours and minutes) between local time and UTC (Coordinated Universal Time—
formerly Greenwich Mean Time) in the format "[+|-][HH:MM]". For example, "-08:00".
timezone_length (IN)
Length of the time zone string.
Comments
The type of the datetime is the type of the
OCIDateTime
descriptor. Only the relevant
fields based on the type are used. For types with a time zone, the date and time fields
are assumed to be in the local time of the specified time zone.
If the time zone is not specified, then the session default time zone is assumed.
Returns
OCI_SUCCESS
; or
OCI_ERROR
, if datetime is not valid.
Related Topics
•OCIDateTimeAssign()
Performs a datetime assignment.
•OCIDateTimeConvert()
Converts one datetime type to another.
•OCIErrorGet()
Returns an error message and an Oracle Database error code.
28.3.19 OCIDateTimeConvert()
Converts one datetime type to another.
Purpose
Converts one datetime type to another.
Syntax
sword OCIDateTimeConvert ( void *hndl,
OCIError *err,
OCIDateTime *indate,
OCIDateTime *outdate );
Chapter 28
OCI Date, Datetime, and Interval Functions
28-43

Parameters
hndl (IN)
The OCI user session handle or environment handle.
err (IN/OUT)
The OCI error handle. If there is an error, it is recorded in
err
, and this function
returns
OCI_ERROR
. Obtain diagnostic information by calling
OCIErrorGet()
.
indate (IN)
A pointer to the input date.
outdate (OUT)
A pointer to the output datetime.
Comments
This function converts one datetime type to another. The result type is the type of the
outdate
descriptor. The session default time zone (
ORA_SDTZ
) is used when converting a
datetime without a time zone to one with a time zone.
Returns
OCI_SUCCESS
;
OCI_INVALID_HANDLE
if
err
is
NULL
; or
OCI_ERROR
, if the conversion is not
possible with the given input values.
Related Topics
•OCIDateTimeCheck()
Checks if the given date is valid.
•OCIErrorGet()
Returns an error message and an Oracle Database error code.
28.3.20 OCIDateTimeFromArray()
Converts an array containing a date to an
OCIDateTime
descriptor.
Purpose
Converts an array containing a date to an
OCIDateTime
descriptor.
Syntax
sword OCIDateTimeFromArray ( void *hndl,
OCIError *err,
const ub1 *inarray,
ub4 *len
ub1 type,
OCIDateTime *datetime,
const OCIInterval *reftz,
ub1 fsprec );
Parameters
hndl (IN)
The OCI user session handle or environment handle.
Chapter 28
OCI Date, Datetime, and Interval Functions
28-44

err (IN/OUT)
The OCI error handle. If there is an error, it is recorded in
err
, and this function
returns
OCI_ERROR
. Obtain diagnostic information by calling
OCIErrorGet()
.
inarray(IN)
Array of ub1, containing the date.
len (IN)
Length of
inarray
.
type (IN)
Type of the resulting datetime. The array is converted to the specific SQLT type.
datetime (OUT)
Pointer to an
OCIDateTime
descriptor.
reftz (IN)
Descriptor for
OCIInterval
used as a reference when converting a
SQLT_TIMESTAMP_LTZ
type.
fsprec (IN)
Fractional second precision of the resulting datetime.
Returns
OCI_SUCCESS
; or
OCI_ERROR
if
type
is invalid.
Related Topics
•OCIDateTimeFromText()
Converts the given string to an Oracle datetime type in the
OCIDateTime
descriptor,
according to the specified format.
•OCIDateTimeToArray()
Converts an
OCIDateTime
descriptor to an array.
•OCIErrorGet()
Returns an error message and an Oracle Database error code.
28.3.21 OCIDateTimeFromText()
Converts the given string to an Oracle datetime type in the
OCIDateTime
descriptor,
according to the specified format.
Purpose
Converts the given string to an Oracle datetime type in the
OCIDateTime
descriptor,
according to the specified format.
Syntax
sword OCIDateTimeFromText ( void *hndl,
OCIError *err,
const OraText *date_str,
size_t dstr_length,
const OraText *fmt,
ub1 fmt_length,
const OraText *lang_name,
Chapter 28
OCI Date, Datetime, and Interval Functions
28-45

size_t lang_length,
OCIDateTime *datetime );
Parameters
hndl (IN)
The OCI user session handle or environment handle. If a user session handle is
passed, the conversion occurs in the session's NLS_LANGUAGE and the session's
NLS_CALENDAR; otherwise, the default is used.
err (IN/OUT)
The OCI error handle. If there is an error, it is recorded in
err
, and this function
returns
OCI_ERROR
. Obtain diagnostic information by calling
OCIErrorGet()
.
date_str (IN)
The input string to be converted to an Oracle datetime.
dstr_length (IN)
The size of the input string. If the length is –1, then
date_str
is treated as a
NULL
-
terminated string.
fmt (IN)
The conversion format. If
fmt
is a
NULL
pointer, then the string is expected to be in the
default format for the datetime type.
fmt_length (IN)
The length of the
fmt
parameter.
lang_name (IN)
Specifies the language in which the names and abbreviations of months and days are
specified. The default language of the session is used if
lang_name
is
NULL
(
lang_name
=
(text *)0
).
lang_length (IN)
The length of the
lang_name
parameter.
datetime (OUT)
The given string converted to a date.
Comments
See the description of the
TO_DATE
conversion function in the Oracle Database SQL
Language Reference for a description of the format argument.
Returns
OCI_SUCCESS
;
OCI_INVALID_HANDLE
if
err
is
NULL
; or
OCI_ERROR
, if any of the following is
true:
•An invalid format is used.
•An unknown language is used.
•An invalid input string is used.
Related Topics
•OCIDateTimeToText()
Converts the given date to a string according to the specified format.
Chapter 28
OCI Date, Datetime, and Interval Functions
28-46

•OCIDateTimeFromArray()
Converts an array containing a date to an
OCIDateTime
descriptor.
•OCIErrorGet()
Returns an error message and an Oracle Database error code.
28.3.22 OCIDateTimeGetDate()
Gets the date (year, month, day) portion of a datetime value.
Purpose
Gets the date (year, month, day) portion of a datetime value.
Syntax
sword OCIDateTimeGetDate ( void *hndl,
OCIError *err,
const OCIDateTime *datetime,
sb2 *year,
ub1 *month,
ub1 *day );
Parameters
hndl (IN)
The OCI user session handle or environment handle.
err (IN/OUT)
The OCI error handle. If there is an error, it is recorded in
err
, and this function
returns
OCI_ERROR
. Obtain diagnostic information by calling
OCIErrorGet()
.
datetime (IN)
Pointer to an
OCIDateTime
descriptor from which date information is retrieved.
year (OUT)
month (OUT)
day (OUT)
The retrieved year, month, and day values.
Comments
This function gets the date (year, month, day) portion of a datetime value.
Returns
OCI_SUCCESS
or
OCI_ERROR
.
Related Topics
•OCIDateTimeGetTime()
Gets the time (hour, min, second, fractional second) of a datetime value.
•OCIErrorGet()
Returns an error message and an Oracle Database error code.
Chapter 28
OCI Date, Datetime, and Interval Functions
28-47

28.3.23 OCIDateTimeGetTime()
Gets the time (hour, min, second, fractional second) of a datetime value.
Purpose
Gets the time (hour, min, second, fractional second) of a datetime value.
Syntax
sword OCIDateTimeGetTime ( void *hndl,
OCIError *err,
OCIDateTime *datetime,
ub1 *hour,
ub1 *min,
ub1 *sec,
ub4 *fsec );
Parameters
hndl (IN)
The OCI user session handle or environment handle.
err (IN/OUT)
The OCI error handle. If there is an error, it is recorded in
err
, and this function
returns
OCI_ERROR
. Obtain diagnostic information by calling
OCIErrorGet()
.
datetime (IN)
Pointer to an
OCIDateTime
descriptor from which time information is retrieved.
hour (OUT)
The retrieved hour value.
min (OUT)
The retrieved minute value.
sec (OUT)
The retrieved second value.
fsec (OUT)
The retrieved fractional second value.
Comments
This function gets the time portion (hour, min, second, fractional second) from a given
datetime value.
This function returns an error if the given datetime does not contain time information.
Returns
OCI_SUCCESS
; or
OCI_ERROR
, if datetime does not contain time (
SQLT_DATE
).
Related Topics
•OCIDateTimeGetDate()
Gets the date (year, month, day) portion of a datetime value.
Chapter 28
OCI Date, Datetime, and Interval Functions
28-48

•OCIErrorGet()
Returns an error message and an Oracle Database error code.
28.3.24 OCIDateTimeGetTimeZoneName()
Gets the time zone name portion of a datetime value.
Purpose
Gets the time zone name portion of a datetime value.
Syntax
sword OCIDateTimeGetTimeZoneName ( void *hndl,
OCIError *err,
const OCIDateTime *datetime,
ub1 *buf,
ub4 *buflen, );
Parameters
hndl (IN)
The OCI user session handle or environment handle.
err (IN/OUT)
The OCI error handle. If there is an error, it is recorded in
err
, and this function
returns
OCI_ERROR
. Obtain diagnostic information by calling
OCIErrorGet()
.
datetime (IN)
Pointer to an
OCIDateTime
descriptor.
buf (OUT)
Buffer to store the retrieved time zone name.
buflen (IN/OUT)
The size of the buffer (IN). The size of the name field (OUT)
Comments
This function gets the time portion (hour, min, second, fractional second) from a given
datetime value.
This function returns an error if the given datetime does not contain time information.
Returns
OCI_SUCCESS
; or
OCI_ERROR
, if datetime does not contain a time zone (
SQLT_DATE
,
SQLT_TIMESTAMP
).
Related Topics
•OCIDateTimeGetDate()
Gets the date (year, month, day) portion of a datetime value.
•OCIDateTimeGetTimeZoneOffset()
Gets the time zone (hour, minute) portion of a datetime value.
•OCIErrorGet()
Returns an error message and an Oracle Database error code.
Chapter 28
OCI Date, Datetime, and Interval Functions
28-49

28.3.25 OCIDateTimeGetTimeZoneOffset()
Gets the time zone (hour, minute) portion of a datetime value.
Purpose
Gets the time zone (hour, minute) portion of a datetime value.
Syntax
sword OCIDateTimeGetTimeZoneOffset ( void *hndl,
OCIError *err,
const OCIDateTime *datetime,
sb1 *hour,
sb1 *min, );
Parameters
hndl (IN)
The OCI user session handle or environment handle.
err (IN/OUT)
The OCI error handle. If there is an error, it is recorded in
err
, and this function
returns
OCI_ERROR
. Obtain diagnostic information by calling
OCIErrorGet()
.
datetime (IN)
Pointer to an
OCIDateTime
descriptor.
hour (OUT)
The retrieved time zone hour value.
min (OUT)
The retrieved time zone minute value.
Comments
This function gets the time zone hour and the time zone minute portion from a given
datetime value.
This function returns an error if the given datetime does not contain time information.
Returns
OCI_SUCCESS
; or
OCI_ERROR
, if datetime does not contain a time zone (
SQLT_DATE
,
SQLT_TIMESTAMP
).
Related Topics
•OCIDateTimeGetDate()
Gets the date (year, month, day) portion of a datetime value.
•OCIDateTimeGetTimeZoneName()
Gets the time zone name portion of a datetime value.
•OCIErrorGet()
Returns an error message and an Oracle Database error code.
Chapter 28
OCI Date, Datetime, and Interval Functions
28-50

28.3.26 OCIDateTimeIntervalAdd()
Adds an interval to a datetime to produce a resulting datetime.
Purpose
Adds an interval to a datetime to produce a resulting datetime.
Syntax
sword OCIDateTimeIntervalAdd ( void *hndl,
OCIError *err,
OCIDateTime *datetime,
OCIInterval *inter,
OCIDateTime *outdatetime );
Parameters
hndl (IN)
The user session or environment handle. If a session handle is passed, the addition
occurs in the session default calendar.
err (IN/OUT)
The OCI error handle. If there is an error, it is recorded in
err
, and this function
returns
OCI_ERROR
. Obtain diagnostic information by calling
OCIErrorGet()
.
datetime (IN)
Pointer to the input datetime.
inter (IN)
Pointer to the input interval.
outdatetime (OUT)
Pointer to the output datetime. The output datetime is of same type as the input
datetime.
Returns
OCI_SUCCESS
, if the function completes successfully;
OCI_INVALID_HANDLE
, if
err
is a
NULL
pointer; or
OCI_ERROR
, if the resulting date is before Jan 1, -4713 or is after Dec 31,
9999.
Related Topics
•OCIDateTimeIntervalSub()
Subtracts an interval from a datetime and stores the result in a datetime.
•OCIErrorGet()
Returns an error message and an Oracle Database error code.
28.3.27 OCIDateTimeIntervalSub()
Subtracts an interval from a datetime and stores the result in a datetime.
Purpose
Subtracts an interval from a datetime and stores the result in a datetime.
Chapter 28
OCI Date, Datetime, and Interval Functions
28-51

Syntax
sword OCIDateTimeIntervalSub ( void *hndl,
OCIError *err,
OCIDateTime *datetime,
OCIInterval *inter,
OCIDateTime *outdatetime );
Parameters
hndl (IN)
The user session or environment handle. If a session handle is passed, the
subtraction occurs in the session default calendar. The interval is assumed to be in
the session calendar.
err (IN/OUT)
The OCI error handle. If there is an error, it is recorded in
err
, and this function
returns
OCI_ERROR
. Obtain diagnostic information by calling
OCIErrorGet()
.
datetime (IN)
Pointer to the input datetime value.
inter (IN)
Pointer to the input interval.
outdatetime (OUT)
Pointer to the output datetime. The output datetime is of same type as the input
datetime.
Returns
OCI_SUCCESS
, if the function completes successfully;
OCI_INVALID_HANDLE
, if
err
is a
NULL
pointer; or
OCI_ERROR
, if the resulting date is before Jan 1, -4713 or is after Dec 31,
9999.
Related Topics
•OCIDateTimeIntervalAdd()
Adds an interval to a datetime to produce a resulting datetime.
•OCIErrorGet()
Returns an error message and an Oracle Database error code.
28.3.28 OCIDateTimeSubtract()
Takes two datetimes as input and stores their difference in an interval.
Purpose
Takes two datetimes as input and stores their difference in an interval.
Syntax
sword OCIDateTimeSubtract ( void *hndl,
OCIError *err,
OCIDateTime *indate1,
OCIDateTime *indate2,
OCIInterval *inter );
Chapter 28
OCI Date, Datetime, and Interval Functions
28-52

Parameters
hndl (IN)
The OCI user session handle or environment handle.
err (IN/OUT)
The OCI error handle. If there is an error, it is recorded in
err
, and this function
returns
OCI_ERROR
. Obtain diagnostic information by calling
OCIErrorGet()
.
indate1 (IN)
Pointer to the subtrahend (number to be subtracted).
indate2 (IN)
Pointer to the minuend (number to be subtracted from).
inter (OUT)
Pointer to the output interval.
Returns
OCI_SUCCESS
, if the function completes successfully;
OCI_INVALID_HANDLE
if
err
is
NULL
pointer; or
OCI_ERROR
, if the input datetimes are not of comparable types.
Related Topics
•OCIDateTimeCompare()
Compares two datetime values.
•OCIErrorGet()
Returns an error message and an Oracle Database error code.
28.3.29 OCIDateTimeSysTimeStamp()
Gets the system current date and time as a time stamp with time zone.
Purpose
Gets the system current date and time as a time stamp with time zone.
Syntax
sword OCIDateTimeSysTimeStamp ( void *hndl,
OCIError *err,
OCIDateTime *sys_date );
Parameters
hndl (IN)
The OCI user session handle or environment handle.
err (IN/OUT)
The OCI error handle. If there is an error, it is recorded in
err
, and this function
returns
OCI_ERROR
. Obtain diagnostic information by calling
OCIErrorGet()
.
sys_date (OUT)
Pointer to the output time stamp.
Chapter 28
OCI Date, Datetime, and Interval Functions
28-53

Returns
OCI_SUCCESS
; or
OCI_INVALID_HANDLE
, if
err
is a
NULL
pointer.
Related Topics
•OCIDateSysDate()
Gets the current system date and time of the client.
•OCIErrorGet()
Returns an error message and an Oracle Database error code.
28.3.30 OCIDateTimeToArray()
Converts an
OCIDateTime
descriptor to an array.
Purpose
Converts an
OCIDateTime
descriptor to an array.
Syntax
sword OCIDateTimeToArray ( void *hndl,
OCIError *err,
const OCIDateTime *datetime,
const OCIInterval *reftz,
ub1 *outarray,
ub4 *len
ub1 fsprec );
Parameters
hndl (IN)
The OCI user session handle or environment handle.
err (IN/OUT)
The OCI error handle. If there is an error, it is recorded in
err
, and this function
returns
OCI_ERROR
. Obtain diagnostic information by calling
OCIErrorGet()
.
datetime (IN)
Pointer to an
OCIDateTime
descriptor.
reftz (IN)
Descriptor for the
OCIInterval
used as a reference when converting the
SQL_TIMESTAMP_LTZ
type.
outarray(OUT)
Array of bytes containing the date.
len (OUT)
Length of
outarray
.
fsprec (IN)
Fractional second precision in the array.
Comments
The array is allocated by OCI and its length is returned.
Chapter 28
OCI Date, Datetime, and Interval Functions
28-54

Returns
OCI_SUCCESS
; or
OCI_ERROR
, if datetime is invalid.
Related Topics
•OCIDateTimeToText()
Converts the given date to a string according to the specified format.
•OCIDateTimeFromArray()
Converts an array containing a date to an
OCIDateTime
descriptor.
•OCIErrorGet()
Returns an error message and an Oracle Database error code.
28.3.31 OCIDateTimeToText()
Converts the given date to a string according to the specified format.
Purpose
Converts the given date to a string according to the specified format.
Syntax
sword OCIDateTimeToText ( void *hndl,
OCIError *err,
const OCIDateTime *date,
const OraText *fmt,
ub1 fmt_length,
ub1 fsprec,
const OraText *lang_name,
size_t lang_length,
ub4 *buf_size,
OraText *buf );
Parameters
hndl (IN)
The OCI user session handle or environment handle. If a user session handle is
passed, the conversion occurs in the session's
NLS_LANGUAGE
and the session's
NLS_CALENDAR
; otherwise, the default is used.
err (IN/OUT)
The OCI error handle. If there is an error, it is recorded in
err
, and this function
returns
OCI_ERROR
. Obtain diagnostic information by calling
OCIErrorGet()
.
date (IN)
Oracle datetime value to be converted.
fmt (IN)
The conversion format. If it is a
NULL
string pointer,
(text*)0
, then the date is
converted to a character string in the default format for that type.
fmt_length (IN)
The length of the
fmt
parameter.
Chapter 28
OCI Date, Datetime, and Interval Functions
28-55

fsprec (IN)
Specifies the precision in which the fractional seconds value is returned.
lang_name (IN)
Specifies the language in which the names and abbreviations of months and days are
returned. The default language of the session is used if
lang_name
is
NULL
(
lang_name
=
(OraText *)0
).
lang_length (IN)
The length of the
lang_name
parameter.
buf_size (IN/OUT)
The size of the
buf
buffer (IN).
The size of the resulting string after the conversion (OUT).
buf (OUT)
The buffer into which the converted string is placed.
Comments
See the description of the
TO_DATE
conversion function in the Oracle Database SQL
Language Reference for a description of format and multilingual arguments. The
converted NULL-terminated date string is stored in the buffer
buf
.
Returns
OCI_SUCCESS
;
OCI_INVALID_HANDLE
, if
err
is
NULL
; or
OCI_ERROR
, if any of the following
statements is true:
•The buffer is too small.
•An invalid format is used.
•An unknown language is used.
•There is an overflow error.
Related Topics
•OCIDateTimeFromText()
Converts the given string to an Oracle datetime type in the
OCIDateTime
descriptor,
according to the specified format.
•OCIErrorGet()
Returns an error message and an Oracle Database error code.
28.3.32 OCIDateToText()
Converts a date type to a character string.
Purpose
Converts a date type to a character string.
Syntax
sword OCIDateToText ( OCIError *err,
const OCIDate *date,
const OraText *fmt,
ub1 fmt_length,
Chapter 28
OCI Date, Datetime, and Interval Functions
28-56

const OraText *lang_name,
ub4 lang_length,
ub4 *buf_size,
OraText *buf );
Parameters
err (IN/OUT)
The OCI error handle. If there is an error, it is recorded in
err
, and this function
returns
OCI_ERROR
. Obtain diagnostic information by calling
OCIErrorGet()
.
date (IN)
Oracle date to be converted.
fmt (IN)
Conversion format. If
NULL
,
(text *)0
, then the date is converted to a character string
in the default date format, DD-MON-YY.
fmt_length (IN)
Length of the
fmt
parameter.
lang_name (IN)
Specifies the language in which names and abbreviations of months and days are
returned; the default language of the session is used if
lang_name
is
NULL
(
(text *)0
).
lang_length (IN)
Length of the
lang_name
parameter.
buf_size (IN/OUT)
Size of the buffer (IN). Size of the resulting string is returned with this parameter
(OUT).
buf (OUT)
Buffer into which the converted string is placed.
Comments
Converts the given date to a string according to the specified format. The converted
NULL
-terminated date string is stored in
buf
.
See the
TO_DATE
conversion function described in the Oracle Database SQL Language
Reference for a description of format and multilingual arguments.
Returns
This function returns an error if the buffer is too small, or if the function is passed an
invalid format or unknown language. Overflow also causes an error. For example,
converting a value of 10 into format '9' causes an error.
Related Topics
•OCIDateFromText()
Converts a character string to a date type according to the specified format.
•OCIErrorGet()
Returns an error message and an Oracle Database error code.
Chapter 28
OCI Date, Datetime, and Interval Functions
28-57

28.3.33 OCIDateZoneToZone()
Converts a date from one time zone to another.
Purpose
Converts a date from one time zone to another.
Syntax
sword OCIDateZoneToZone ( OCIError *err,
const OCIDate *date1,
const OraText *zon1,
ub4 zon1_length,
const OraText *zon2,
ub4 zon2_length,
OCIDate *date2 );
Parameters
err (IN/OUT)
The OCI error handle. If there is an error, it is recorded in
err
, and this function
returns
OCI_ERROR
. Obtain diagnostic information by calling
OCIErrorGet()
.
date1 (IN)
Date to convert.
zon1 (IN)
Zone of the input date.
zon1_length (IN)
Length in bytes of
zon1
.
zon2 (IN)
Zone to be converted to.
zon2_length (IN)
Length in bytes of
zon2
.
date2 (OUT)
Converted date (in
zon2
).
Comments
Converts a given date
date1
in time zone
zon1
to a date
date2
in time zone
zon2
. Works
only with North American time zones.
For a list of valid zone strings, see the description of the
NEW_TIME
function in the Oracle
Database SQL Language Reference. Examples of valid zone strings include:
•AST, Atlantic Standard Time
•ADT, Atlantic Daylight Time
•BST, Bering Standard Time
•BDT, Bering Daylight Time
Chapter 28
OCI Date, Datetime, and Interval Functions
28-58

Returns
This function returns an error if an invalid date or time zone is passed to it.
Related Topics
•OCIDateCheck()
Checks if the given date is valid.
•OCIErrorGet()
Returns an error message and an Oracle Database error code.
28.3.34 OCIIntervalAdd()
Adds two intervals to produce a resulting interval.
Purpose
Adds two intervals to produce a resulting interval.
Syntax
sword OCIIntervalAdd ( void *hndl,
OCIError *err,
OCIInterval *addend1,
OCIInterval *addend2,
OCIInterval *result );
Parameters
hndl (IN)
The OCI user session handle or the environment handle.
err (IN/OUT)
The OCI error handle. If there is an error, it is recorded in
err
, and this function
returns
OCI_ERROR
. Obtain diagnostic information by calling
OCIErrorGet()
.
addend1 (IN)
Interval to be added.
addend2 (IN)
Interval to be added.
result (OUT)
The resulting interval (
addend1
+
addend2
).
Returns
OCI_SUCCESS
;
OCI_INVALID_HANDLE
, if
err
is a
NULL
pointer; or
OCI_ERROR
, if any of the
following statements is true:
•The two input intervals are not mutually comparable.
•The resulting year is greater than
SB4MAXVAL
.
•The resulting year is less than
SB4MINVAL
.
Chapter 28
OCI Date, Datetime, and Interval Functions
28-59

Related Topics
•OCIIntervalSubtract()
Subtracts two intervals and stores the result in an interval.
•OCIErrorGet()
Returns an error message and an Oracle Database error code.
28.3.35 OCIIntervalAssign()
Copies one interval to another.
Purpose
Copies one interval to another.
Syntax
void OCIIntervalAssign ( void *hndl,
OCIError *err,
const OCIInterval *inpinter,
OCIInterval *outinter );
Parameters
hndl (IN)
The OCI user session handle or the environment handle.
err (IN/OUT)
The OCI error handle. If there is an error, it is recorded in
err
, and this function
returns
OCI_ERROR
. Obtain diagnostic information by calling
OCIErrorGet()
.
inpinter (IN)
Input interval.
outinter (OUT)
Output interval.
Returns
OCI_SUCCESS
; or
OCI_INVALID_HANDLE
, if
err
is a
NULL
pointer.
Related Topics
•OCIIntervalCompare()
Compares two intervals.
•OCIErrorGet()
Returns an error message and an Oracle Database error code.
28.3.36 OCIIntervalCheck()
Checks the validity of an interval.
Purpose
Checks the validity of an interval.
Chapter 28
OCI Date, Datetime, and Interval Functions
28-60

Syntax
sword OCIIntervalCheck ( void *hndl,
OCIError *err,
const OCIInterval *interval,
ub4 *valid );
Parameters
hndl (IN)
The OCI user session handle or the environment handle.
err (IN/OUT)
The OCI error handle. If there is an error, it is recorded in
err
, and this function
returns
OCI_ERROR
. Obtain diagnostic information by calling
OCIErrorGet()
.
interval (IN)
Interval to be checked.
valid (OUT)
Returns zero if the interval is valid; otherwise, it returns the logical operator OR
combination of the codes specified in Table 28-9.
Table 28-9 Error Bits Returned by the valid Parameter for OCIIntervalCheck()
Macro Name Bit
Number
Error
OCI_INTER_INVALID_DAY
0x1 Bad day
OCI_INTER_DAY_BELOW_VALID
0x2 Bad day low/high bit (1=low)
OCI_INTER_INVALID_MONTH
0x4 Bad month
OCI_INTER_MONTH_BELOW_VALID
0x8 Bad month low/high bit (1=low)
OCI_INTER_INVALID_YEAR
0x10 Bad year
OCI_INTER_YEAR_BELOW_VALID
0x20 Bad year low/high bit (1=low)
OCI_INTER_INVALID_HOUR
0x40 Bad hour
OCI_INTER_HOUR_BELOW_VALID
0x80 Bad hour low/high bit (1=low)
OCI_INTER_INVALID_MINUTE
0x100 Bad minute
OCI_INTER_MINUTE_BELOW_VALID
0x200 Bad minute low/high bit (1=low)
OCI_INTER_INVALID_SECOND
0x400 Bad second
OCI_INTER_SECOND_BELOW_VALID
0x800 Bad second low/high bit (1=low)
OCI_INTER_INVALID_FRACSEC
0x1000 Bad fractional second
OCI_INTER_FRACSEC_BELOW_VALID
0x2000 Bad fractional second low/high bit
(1=low)
Returns
OCI_SUCCESS
;
OCI_INVALID_HANDLE
, if
err
is a
NULL
pointer; or
OCI_ERROR
, on error.
Related Topics
•OCIIntervalCompare()
Compares two intervals.
Chapter 28
OCI Date, Datetime, and Interval Functions
28-61

•OCIErrorGet()
Returns an error message and an Oracle Database error code.
28.3.37 OCIIntervalCompare()
Compares two intervals.
Purpose
Compares two intervals.
Syntax
sword OCIIntervalCompare (void *hndl,
OCIError *err,
OCIInterval *inter1,
OCIInterval *inter2,
sword *result );
Parameters
hndl (IN)
The OCI user session handle or the environment handle.
err (IN/OUT)
The OCI error handle. If there is an error, it is recorded in
err
, and this function
returns
OCI_ERROR
. Obtain diagnostic information by calling
OCIErrorGet()
.
inter1 (IN)
Interval to be compared.
inter2 (IN)
Interval to be compared.
result (OUT)
Comparison result as specified in Table 28-10.
Table 28-10 Comparison Results Returned by the result Parameter for
OCIIntervalCompare()
Comparison Result Output in result Parameter
inter1
<
inter2
-1
inter1
=
inter2
0
inter1
>
inter2
1
Returns
OCI_SUCCESS
;
OCI_INVALID_HANDLE
, if
err
is a
NULL
pointer; or
OCI_ERROR
, if the input values
are not mutually comparable.
Related Topics
•OCIIntervalAssign()
Copies one interval to another.
Chapter 28
OCI Date, Datetime, and Interval Functions
28-62

•OCIErrorGet()
Returns an error message and an Oracle Database error code.
28.3.38 OCIIntervalDivide()
Divides an interval by an Oracle
NUMBER
to produce an interval.
Purpose
Divides an interval by an Oracle
NUMBER
to produce an interval.
Syntax
sword OCIIntervalDivide ( void *hndl,
OCIError *err,
OCIInterval *dividend,
OCINumber *divisor,
OCIInterval *result );
Parameters
hndl (IN)
The OCI user session handle or the environment handle.
err (IN/OUT)
The OCI error handle. If there is an error, it is recorded in
err
, and this function
returns
OCI_ERROR
. Obtain diagnostic information by calling
OCIErrorGet()
.
dividend (IN)
Interval to be divided.
divisor (IN)
Oracle
NUMBER
dividing
dividend
.
result (OUT)
The resulting interval (
dividend
/
divisor
).
Returns
OCI_SUCCESS
; or
OCI_INVALID_HANDLE
, if
err
is a
NULL
pointer.
Related Topics
•OCIIntervalMultiply()
Multiplies an interval by an Oracle
NUMBER
to produce an interval.
•OCIErrorGet()
Returns an error message and an Oracle Database error code.
28.3.39 OCIIntervalFromNumber()
Converts an Oracle
NUMBER
to an interval.
Purpose
Converts an Oracle
NUMBER
to an interval.
Chapter 28
OCI Date, Datetime, and Interval Functions
28-63

Syntax
sword OCIIntervalFromNumber ( void *hndl,
OCIError *err,
OCIInterval *interval,
OCINumber *number );
Parameters
hndl (IN)
The OCI user session handle or the environment handle.
err (IN/OUT)
The OCI error handle. If there is an error, it is recorded in
err
, and this function
returns
OCI_ERROR
. Obtain diagnostic information by calling
OCIErrorGet()
.
interval (OUT)
Interval result.
number (IN)
Oracle
NUMBER
to be converted (in years for YEAR TO MONTH intervals and in days
for DAY TO SECOND intervals).
Returns
OCI_SUCCESS
; or
OCI_INVALID_HANDLE
, if
err
is a
NULL
pointer.
Related Topics
•OCIIntervalToNumber()
Converts an interval to an Oracle
NUMBER
.
•OCIErrorGet()
Returns an error message and an Oracle Database error code.
28.3.40 OCIIntervalFromText()
When given an interval string, returns the interval represented by the string. The type
of the interval is the type of the
result
descriptor.
Purpose
When given an interval string, returns the interval represented by the string. The type
of the interval is the type of the
result
descriptor.
Syntax
sword OCIIntervalFromText ( void *hndl,
OCIError *err,
const OraText *inpstring,
size_t str_len,
OCIInterval *result );
Parameters
hndl (IN)
The OCI user session handle or the environment handle.
Chapter 28
OCI Date, Datetime, and Interval Functions
28-64

err (IN/OUT)
The OCI error handle. If there is an error, it is recorded in
err
, and this function
returns
OCI_ERROR
. Obtain diagnostic information by calling
OCIErrorGet()
.
inpstring (IN)
Input string.
str_len (IN)
Length of the input string.
result (OUT)
Resultant interval.
Returns
OCI_SUCCESS
;
OCI_INVALID_HANDLE
, if
err
is a
NULL
pointer; or
OCI_ERROR
, if any of the
following statements is true:
•There are too many fields in the literal string.
•The year is out of range (–4713 to 9999).
•The month is out of range (1 to 12).
•The day of month is out of range (1 to 28...31).
•The hour is out of range (0 to 23).
•The hour is out of range (0 to 11).
•The minutes are out of range (0 to 59).
•The seconds in the minute are out of range (0 to 59).
•The seconds in the day are out of range (0 to 86399).
•The interval is invalid.
Related Topics
•OCIIntervalToText()
When given an interval, produces a string representing the interval.
•OCIErrorGet()
Returns an error message and an Oracle Database error code.
28.3.41 OCIIntervalFromTZ()
Returns an
OCI_DTYPE_INTERVAL_DS
of data type
OCIInterval
with the region ID set (if the
region is specified in the input string) and the current absolute offset, or an absolute
offset with the region ID set to 0.
Purpose
Returns an
OCI_DTYPE_INTERVAL_DS
of data type
OCIInterval
with the region ID set (if the
region is specified in the input string) and the current absolute offset, or an absolute
offset with the region ID set to 0.
Syntax
sword OCIIntervalFromTZ ( void *hndl,
OCIError *err,
const oratext *inpstring,
Chapter 28
OCI Date, Datetime, and Interval Functions
28-65

size_t str_len,
OCIInterval *result ) ;
Parameters
hndl (IN)
The OCI user session handle or the environment handle.
err (IN/OUT)
The OCI error handle. If there is an error, it is recorded in
err
, and this function
returns
OCI_ERROR
. Obtain diagnostic information by calling
OCIErrorGet()
.
inpstring (IN)
Pointer to the input string.
str_len (IN)
Length of
inpstring
.
result (OUT)
Output interval.
Returns
OCI_SUCCESS
, on success;
OCI_INVALID_HANDLE
, if err is
NULL
; or
OCI_ERROR
, if there is a
bad interval type or there are time zone errors.
Comments
The input string must be of the form [+/-]TZH:TZM or 'TZR [TZD]'
Related Topics
•OCIIntervalFromText()
When given an interval string, returns the interval represented by the string. The
type of the interval is the type of the
result
descriptor.
•OCIErrorGet()
Returns an error message and an Oracle Database error code.
28.3.42 OCIIntervalGetDaySecond()
Gets values of day, hour, minute, and second from an interval.
Purpose
Gets values of day, hour, minute, and second from an interval.
Syntax
sword OCIIntervalGetDaySecond (void *hndl,
OCIError *err,
sb4 *dy,
sb4 *hr,
sb4 *mm,
sb4 *ss,
sb4 *fsec,
const OCIInterval *interval );
Chapter 28
OCI Date, Datetime, and Interval Functions
28-66

Parameters
hndl (IN)
The OCI user session handle or the environment handle.
err (IN/OUT)
The OCI error handle. If there is an error, it is recorded in
err
, and this function
returns
OCI_ERROR
. Obtain diagnostic information by calling
OCIErrorGet()
.
dy (OUT)
Number of days.
hr (OUT)
Number of hours.
mm (OUT)
Number of minutes.
ss (OUT)
Number of seconds.
fsec (OUT)
Number of nano seconds.
interval (IN)
The input interval.
Returns
OCI_SUCCESS
; or
OCI_INVALID_HANDLE
, if
err
is a
NULL
pointer.
Related Topics
•OCIIntervalSetDaySecond()
Sets day, hour, minute, and second in an interval.
•OCIErrorGet()
Returns an error message and an Oracle Database error code.
28.3.43 OCIIntervalGetYearMonth()
Gets year and month from an interval.
Purpose
Gets year and month from an interval.
Syntax
sword OCIIntervalGetYearMonth ( void *hndl,
OCIError *err,
sb4 *yr,
sb4 *mnth,
const OCIInterval *interval );
Chapter 28
OCI Date, Datetime, and Interval Functions
28-67

Parameters
hndl (IN)
The OCI user session handle or the environment handle.
err (IN/OUT)
The OCI error handle. If there is an error, it is recorded in
err
, and this function
returns
OCI_ERROR
. Obtain diagnostic information by calling
OCIErrorGet()
.
yr (OUT)
Year value.
mnth (OUT)
Month value.
interval (IN)
The input interval.
Returns
OCI_SUCCESS
; or
OCI_INVALID_HANDLE
, if
err
is a
NULL
pointer.
Related Topics
•OCIIntervalSetYearMonth()
Sets year and month in an interval.
•OCIErrorGet()
Returns an error message and an Oracle Database error code.
28.3.44 OCIIntervalMultiply()
Multiplies an interval by an Oracle
NUMBER
to produce an interval.
Purpose
Multiplies an interval by an Oracle
NUMBER
to produce an interval.
Syntax
sword OCIIntervalMultiply ( void *hndl,
OCIError *err,
const OCIInterval *inter,
OCINumber *nfactor,
OCIInterval *result );
Parameters
hndl (IN)
The OCI user session handle or the environment handle.
err (IN/OUT)
The OCI error handle. If there is an error, it is recorded in
err
, and this function
returns
OCI_ERROR
. Obtain diagnostic information by calling
OCIErrorGet()
.
inter (IN)
Interval to be multiplied.
Chapter 28
OCI Date, Datetime, and Interval Functions
28-68

nfactor (IN)
Oracle
NUMBER
to be multiplied.
result (OUT)
The resulting interval (
inter
*
nfactor
).
Returns
OCI_SUCCESS
;
OCI_INVALID_HANDLE
, if
err
is a
NULL
pointer; or
OCI_ERROR
, if any of the
following statements is true:
•The resulting year is greater than
SB4MAXVAL
.
•The resulting year is less than
SB4MINVAL
.
Related Topics
•OCIIntervalDivide()
Divides an interval by an Oracle
NUMBER
to produce an interval.
•OCIErrorGet()
Returns an error message and an Oracle Database error code.
28.3.45 OCIIntervalSetDaySecond()
Sets day, hour, minute, and second in an interval.
Purpose
Sets day, hour, minute, and second in an interval.
Syntax
sword OCIIntervalSetDaySecond ( void *hndl,
OCIError *err,
sb4 dy,
sb4 hr,
sb4 mm,
sb4 ss,
sb4 fsec,
OCIInterval *result );
Parameters
hndl (IN)
The OCI user session handle or the environment handle.
err (IN/OUT)
The OCI error handle. If there is an error, it is recorded in
err
, and this function
returns
OCI_ERROR
. Obtain diagnostic information by calling
OCIErrorGet()
.
dy (IN)
Number of days.
hr (IN)
Number of hours.
mm (IN)
Number of minutes.
Chapter 28
OCI Date, Datetime, and Interval Functions
28-69

ss (IN)
Number of seconds.
fsec (IN)
Number of nano seconds.
result (OUT)
The resulting interval.
Returns
OCI_SUCCESS
; or
OCI_INVALID_HANDLE
, if
err
is a
NULL
pointer.
Related Topics
•OCIIntervalGetDaySecond()
Gets values of day, hour, minute, and second from an interval.
•OCIErrorGet()
Returns an error message and an Oracle Database error code.
28.3.46 OCIIntervalSetYearMonth()
Sets year and month in an interval.
Purpose
Sets year and month in an interval.
Syntax
sword OCIIntervalSetYearMonth ( void *hndl,
OCIError *err,
sb4 yr,
sb4 mnth,
OCIInterval *result );
Parameters
hndl (IN)
The OCI user session handle or the environment handle.
err (IN/OUT)
The OCI error handle. If there is an error, it is recorded in
err
, and this function
returns
OCI_ERROR
. Obtain diagnostic information by calling
OCIErrorGet()
.
yr (IN)
Year value.
mnth (IN)
Month value.
result (OUT)
The resulting interval.
Returns
OCI_SUCCESS
;
OCI_INVALID_HANDLE
, if
err
is a
NULL
pointer; or
OCI_ERROR
, if any of the
following statements is true:
Chapter 28
OCI Date, Datetime, and Interval Functions
28-70

•The resulting year is greater than
SB4MAXVAL
.
•The resulting year is less than
SB4MINVAL
.
Related Topics
•OCIIntervalGetYearMonth()
Gets year and month from an interval.
•OCIErrorGet()
Returns an error message and an Oracle Database error code.
28.3.47 OCIIntervalSubtract()
Subtracts two intervals and stores the result in an interval.
Purpose
Subtracts two intervals and stores the result in an interval.
Syntax
sword OCIIntervalSubtract ( void *hndl,
OCIError *err,
OCIInterval *minuend,
OCIInterval *subtrahend,
OCIInterval *result );
Parameters
hndl (IN)
The OCI user session handle or the environment handle.
err (IN/OUT)
The OCI error handle. If there is an error, it is recorded in
err
, and this function
returns
OCI_ERROR
. Obtain diagnostic information by calling
OCIErrorGet()
.
minuend (IN)
The interval to be subtracted from.
subtrahend (IN)
The interval subtracted from
minuend
.
result (OUT)
The resulting interval (
minuend
-
subtrahend
).
Returns
OCI_SUCCESS
;
OCI_INVALID_HANDLE
, if
err
is a
NULL
pointer; or
OCI_ERROR
, if any of the
following statements is true:
•The resulting year is greater than
SB4MAXVAL
.
•The resulting year is less than
SB4MINVAL
.
•The two input intervals are not mutually comparable.
Related Topics
•OCIIntervalAdd()
Adds two intervals to produce a resulting interval.
Chapter 28
OCI Date, Datetime, and Interval Functions
28-71

•OCIErrorGet()
Returns an error message and an Oracle Database error code.
28.3.48 OCIIntervalToNumber()
Converts an interval to an Oracle
NUMBER
.
Purpose
Converts an interval to an Oracle
NUMBER
.
Syntax
sword OCIIntervalToNumber ( void *hndl,
OCIError *err,
OCIInterval *interval,
OCINumber *number );
Parameters
hndl (IN)
The OCI user session handle or the environment handle.
err (IN/OUT)
The OCI error handle. If there is an error, it is recorded in
err
, and this function
returns
OCI_ERROR
. Obtain diagnostic information by calling
OCIErrorGet()
.
interval (IN)
Interval to be converted.
number (OUT)
Oracle
NUMBER
result (in years for
YEARMONTH
interval and in days for
DAYSECOND
).
Comments
Fractional portions of the date (for instance, minutes and seconds if the unit chosen is
hours) are included in the Oracle
NUMBER
produced. Excess precision is truncated.
Returns
OCI_SUCCESS
; or
OCI_INVALID_HANDLE
, if
err
is a
NULL
pointer.
Related Topics
•OCIIntervalFromNumber()
Converts an Oracle
NUMBER
to an interval.
•OCIErrorGet()
Returns an error message and an Oracle Database error code.
28.3.49 OCIIntervalToText()
When given an interval, produces a string representing the interval.
Purpose
When given an interval, produces a string representing the interval.
Chapter 28
OCI Date, Datetime, and Interval Functions
28-72

Syntax
sword OCIIntervalToText ( void *hndl,
OCIError *err,
const OCIInterval *interval,
ub1 lfprec,
ub1 fsprec,
OraText *buffer,
size_t buflen,
size_t *resultlen );
Parameters
hndl (IN)
The OCI user session handle or the environment handle.
err (IN/OUT)
The OCI error handle. If there is an error, it is recorded in
err
, and this function
returns
OCI_ERROR
. Obtain diagnostic information by calling
OCIErrorGet()
.
interval (IN)
Interval to be converted.
lfprec (IN)
Leading field precision. (The number of digits used to represent the leading field.)
fsprec (IN)
Fractional second precision of the interval (the number of digits used to represent the
fractional seconds).
buffer (OUT)
Buffer to hold the result.
buflen (IN)
The length of
buffer
.
resultlen (OUT)
The length of the result placed into
buffer
.
Comments
The interval literal is output as 'year' or '[year-]month' for
INTERVAL YEAR TO MONTH
intervals and as 'seconds' or 'minutes[:seconds]' or 'hours[:minutes[:seconds]]' or
'days[ hours[:minutes[:seconds]]]' for
INTERVAL
DAY
TO
SECOND
intervals (where optional
fields are surrounded by brackets).
Returns
OCI_SUCCESS
;
OCI_INVALID_HANDLE
, if
err
is a
NULL
pointer; or
OCI_ERROR
, if the buffer is not
large enough to hold the result.
Related Topics
•OCIIntervalFromText()
When given an interval string, returns the interval represented by the string. The
type of the interval is the type of the
result
descriptor.
Chapter 28
OCI Date, Datetime, and Interval Functions
28-73

•OCIErrorGet()
Returns an error message and an Oracle Database error code.
28.4 OCI NUMBER Functions
Lists and describes the OCI
NUMBER
functions.
Table 28-11 describes the OCI
NUMBER
functions that are described in this section.
See Also:
OCINumber Examples
Table 28-11 NUMBER Functions
Function Purpose
OCINumberAbs() Compute the absolute value
OCINumberAdd() Add a
NUMBER
to a
NUMBER
OCINumberArcCos() Compute the arc cosine
OCINumberArcSin() Compute the arc sine
OCINumberArcTan() Compute the arc tangent
OCINumberArcTan2() Compute the arc tangent given two
arguments for
NUMBER
OCINumberAssign() Assign one
NUMBER
to another
OCINumberCeil() Compute the ceiling of
NUMBER
OCINumberCmp() Compare one
NUMBER
with another
NUMBER
OCINumberCos() Compute the cosine
OCINumberDec() Decrement a
NUMBER
OCINumberDiv() Divide a
NUMBER
by a
NUMBER
OCINumberExp() Raise e to the specified Oracle
NUMBER
power
OCINumberFloor() Compute the floor value of a
NUMBER
OCINumberFromInt() Convert an integer to an Oracle
NUMBER
OCINumberFromReal() Convert a real type to an Oracle
NUMBER
OCINumberFromText() Convert a string to an Oracle
NUMBER
OCINumberHypCos() Compute the hyperbolic cosine
OCINumberHypSin() Compute the hyperbolic sine
OCINumberHypTan() Compute the hyperbolic tangent
OCINumberInc() Increment an Oracle
NUMBER
OCINumberIntPower() Raise a given base to an integer power
OCINumberIsInt() Test if a
NUMBER
is an integer
OCINumberIsZero() Test if a
NUMBER
is zero
OCINumberLn() Compute the natural logarithm
Chapter 28
OCI NUMBER Functions
28-74

Table 28-11 (Cont.) NUMBER Functions
Function Purpose
OCINumberLog() Compute the logarithm to an arbitrary base
OCINumberMod() Gets the modulus (remainder) of the division
of two Oracle
NUMBER
s
OCINumberMul() Multiply one Oracle
NUMBER
by another
Oracle
NUMBER
OCINumberNeg() Negates an Oracle
NUMBER
OCINumberPower() Raises a given base to a given exponent
OCINumberPrec() Round a
NUMBER
to a specified number of
decimal places
OCINumberRound() Round an Oracle
NUMBER
to a specified
decimal place
OCINumberSetPi() Initialize a
NUMBER
to pi
OCINumberSetZero() Initialize a
NUMBER
to zero
OCINumberShift() Multiply by 10, shifting a specified number of
decimal places
OCINumberSign() Obtain the sign of an Oracle
NUMBER
OCINumberSin() Compute the sine
OCINumberSqrt() Compute the square root of a
NUMBER
OCINumberSub() Subtract a
NUMBER
from a
NUMBER
OCINumberTan() Compute the tangent
OCINumberToInt() Convert an Oracle
NUMBER
to an integer
OCINumberToReal() Convert an Oracle
NUMBER
to a real type
OCINumberToRealArray() Convert an array of
NUMBER
to a real array.
OCINumberToText() Convert an Oracle
NUMBER
to a string
OCINumberTrunc() Truncate an Oracle
NUMBER
at a specified
decimal place
28.4.1 OCINumberAbs()
Computes the absolute value of an Oracle
NUMBER
.
Purpose
Computes the absolute value of an Oracle
NUMBER
.
Syntax
sword OCINumberAbs ( OCIError *err,
const OCINumber *number,
OCINumber *result );
Chapter 28
OCI NUMBER Functions
28-75

Parameters
err (IN/OUT)
The OCI error handle. If there is an error, it is recorded in
err
, and this function
returns
OCI_ERROR
. Obtain diagnostic information by calling
OCIErrorGet()
.
number (IN)
Input
NUMBER
.
result (OUT)
The absolute value of the input
NUMBER
.
Returns
This function returns an error if any of the
NUMBER
arguments is
NULL
.
Related Topics
•OCIErrorGet()
Returns an error message and an Oracle Database error code.
28.4.2 OCINumberAdd()
Adds a
NUMBER
to another
NUMBER
.
Purpose
Adds a
NUMBER
to another
NUMBER
.
Syntax
sword OCINumberAdd ( OCIError *err,
const OCINumber *number1,
const OCINumber *number2,
OCINumber *result );
Parameters
err (IN/OUT)
The OCI error handle. If there is an error, it is recorded in
err
, and this function
returns
OCI_ERROR
. Obtain diagnostic information by calling
OCIErrorGet()
.
number1, number2 (IN)
The first
NUMBER
to be added to the second
NUMBER
.
result (OUT)
Result of adding
number1
to
number2
.
Returns
This function returns an error if any of the
NUMBER
arguments is
NULL
.
Related Topics
•OCINumberSub()
Subtracts one Oracle
NUMBER
from another Oracle
NUMBER
.
Chapter 28
OCI NUMBER Functions
28-76

•OCIErrorGet()
Returns an error message and an Oracle Database error code.
28.4.3 OCINumberArcCos()
Takes the arc cosine in radians of an Oracle
NUMBER
.
Purpose
Takes the arc cosine in radians of an Oracle
NUMBER
.
Syntax
sword OCINumberArcCos ( OCIError *err,
const OCINumber *number,
OCINumber *result );
Parameters
err (IN/OUT)
The OCI error handle. If there is an error, it is recorded in
err
, and this function
returns
OCI_ERROR
. Obtain diagnostic information by calling
OCIErrorGet()
.
number (IN)
Argument of the arc cosine.
result (OUT)
Result of the arc cosine in radians.
Returns
This function returns an error if any of the
NUMBER
arguments is
NULL
, if
number
is less
than –1, or if
number
is greater than 1.
Related Topics
•OCINumberCos()
Computes the cosine in radians of an Oracle
NUMBER
.
•OCIErrorGet()
Returns an error message and an Oracle Database error code.
28.4.4 OCINumberArcSin()
Takes the arc sine in radians of an Oracle
NUMBER
.
Purpose
Takes the arc sine in radians of an Oracle
NUMBER
.
Syntax
sword OCINumberArcSin ( OCIError *err,
const OCINumber *number,
OCINumber *result );
Chapter 28
OCI NUMBER Functions
28-77

Parameters
err (IN/OUT)
The OCI error handle. If there is an error, it is recorded in
err
, and this function
returns
OCI_ERROR
. Obtain diagnostic information by calling
OCIErrorGet()
.
number (IN)
Argument of the arc sine.
result (OUT)
Result of the arc sine in radians.
Returns
This function returns an error if any of the
NUMBER
arguments is
NULL
, if
number
is less
than –1, or if
number
is greater than 1.
Related Topics
•OCINumberSin()
Computes the sine in radians of an Oracle
NUMBER
.
•OCIErrorGet()
Returns an error message and an Oracle Database error code.
28.4.5 OCINumberArcTan()
Takes the arc tangent in radians of an Oracle
NUMBER
.
Purpose
Takes the arc tangent in radians of an Oracle
NUMBER
.
Syntax
sword OCINumberArcTan ( OCIError *err,
const OCINumber *number,
OCINumber *result );
Parameters
err (IN/OUT)
The OCI error handle. If there is an error, it is recorded in
err
, and this function
returns
OCI_ERROR
. Obtain diagnostic information by calling
OCIErrorGet()
.
number (IN)
Argument of the arc tangent.
result (OUT)
Result of the arc tangent in radians.
Returns
This function returns an error if any of the
NUMBER
arguments is
NULL
.
Chapter 28
OCI NUMBER Functions
28-78

Related Topics
•OCINumberTan()
Computes the tangent in radians of an Oracle
NUMBER
.
•OCIErrorGet()
Returns an error message and an Oracle Database error code.
28.4.6 OCINumberArcTan2()
Takes the arc tangent given two arguments for Oracle
NUMBER
.
Purpose
Takes the arc tangent given two arguments for Oracle
NUMBER
.
Syntax
sword OCINumberArcTan2 ( OCIError *err,
const OCINumber *number1,
const OCINumber *number2,
OCINumber *result );
Parameters
err (IN/OUT)
The OCI error handle. If there is an error, it is recorded in
err
, and this function
returns
OCI_ERROR
. Obtain diagnostic information by calling
OCIErrorGet()
.
number1 (IN)
Argument 1 of the arc tangent.
number2 (IN)
Argument 2 of the arc tangent.
result (OUT)
Result of the arc tangent in radians.
Returns
This function returns an error if any of the
NUMBER
arguments is
NULL
or if
number2
equals
0.
Related Topics
•OCINumberTan()
Computes the tangent in radians of an Oracle
NUMBER
.
•OCIErrorGet()
Returns an error message and an Oracle Database error code.
28.4.7 OCINumberAssign()
Assigns one Oracle
NUMBER
to another Oracle
NUMBER
.
Purpose
Assigns one Oracle
NUMBER
to another Oracle
NUMBER
.
Chapter 28
OCI NUMBER Functions
28-79

Syntax
sword OCINumberAssign ( OCIError *err,
const OCINumber *from,
OCINumber *to );
Parameters
err (IN/OUT)
The OCI error handle. If there is an error, it is recorded in
err
, and this function
returns
OCI_ERROR
. Obtain diagnostic information by calling
OCIErrorGet()
.
from (IN)
NUMBER
to be assigned.
to (OUT)
NUMBER
copied into.
Comments
Assigns the
NUMBER
identified by
from
to the
NUMBER
identified by
to
.
Returns
This function returns an error if any of the
NUMBER
arguments is
NULL
.
Related Topics
•OCINumberCmp()
Compares one Oracle
NUMBER
with another Oracle
NUMBER
.
•OCIErrorGet()
Returns an error message and an Oracle Database error code.
28.4.8 OCINumberCeil()
Computes the ceiling value of an Oracle
NUMBER
.
Purpose
Computes the ceiling value of an Oracle
NUMBER
.
Syntax
sword OCINumberCeil ( OCIError *err,
const OCINumber *number,
OCINumber *result );
Parameters
err (IN/OUT)
The OCI error handle. If there is an error, it is recorded in
err
, and this function
returns
OCI_ERROR
. Obtain diagnostic information by calling
OCIErrorGet()
.
number (IN)
Input
NUMBER
.
Chapter 28
OCI NUMBER Functions
28-80

result (OUT)
Output that contains the ceiling value of the input
NUMBER
.
Returns
This function returns an error if any of the
NUMBER
arguments is
NULL
.
Related Topics
•OCINumberFloor()
Computes the floor (round down) value of an Oracle
NUMBER
.
•OCIErrorGet()
Returns an error message and an Oracle Database error code.
28.4.9 OCINumberCmp()
Compares one Oracle
NUMBER
with another Oracle
NUMBER
.
Purpose
Compares one Oracle
NUMBER
with another Oracle
NUMBER
.
Syntax
sword OCINumberCmp ( OCIError *err,
const OCINumber *number1,
const OCINumber *number2,
sword *result );
Parameters
err (IN/OUT)
The OCI error handle. If there is an error, it is recorded in
err
, and this function
returns
OCI_ERROR
. Obtain diagnostic information by calling
OCIErrorGet()
.
number1, number2 (IN)
The first
NUMBER
to compare with the second
NUMBER
.
result (OUT)
Comparison result as specified in Table 28-12.
Table 28-12 Comparison Results Returned by the result Parameter for
OCINumberCmp()
Comparison Result Output in result Parameter
number1
<
number2
negative
number1
=
number2 0
number1
>
number2
positive
Returns
This function returns an error if any of the
NUMBER
arguments is
NULL
.
Chapter 28
OCI NUMBER Functions
28-81

Related Topics
•OCINumberAssign()
Assigns one Oracle
NUMBER
to another Oracle
NUMBER
.
•OCIErrorGet()
Returns an error message and an Oracle Database error code.
28.4.10 OCINumberCos()
Computes the cosine in radians of an Oracle
NUMBER
.
Purpose
Computes the cosine in radians of an Oracle
NUMBER
.
Syntax
sword OCINumberCos ( OCIError *err,
const OCINumber *number,
OCINumber *result );
Parameters
err (IN/OUT)
The OCI error handle. If there is an error, it is recorded in
err
, and this function
returns
OCI_ERROR
. Obtain diagnostic information by calling
OCIErrorGet()
.
number (IN)
Argument of the cosine in radians.
result (OUT)
Result of the cosine.
Returns
This function returns an error if any of the
NUMBER
arguments is
NULL
.
Related Topics
•OCINumberArcCos()
Takes the arc cosine in radians of an Oracle
NUMBER
.
•OCIErrorGet()
Returns an error message and an Oracle Database error code.
28.4.11 OCINumberDec()
12.1.0.2, added a short description.
Purpose
Decrements an Oracle
NUMBER
in place.
Syntax
sword OCINumberDec ( OCIError *err,
OCINumber *number );
Chapter 28
OCI NUMBER Functions
28-82

Parameters
err (IN/OUT)
The OCI error handle. If there is an error, it is recorded in
err
, and this function
returns
OCI_ERROR
. Obtain diagnostic information by calling
OCIErrorGet()
.
number (IN/OUT)
A positive Oracle
NUMBER
to be decremented.
Comments
Decrements an Oracle
NUMBER
in place. It is assumed that the input is an integer
between 0 and 100^21-2. If the input is too large, it is treated as 0; the result is an
Oracle
NUMBER
1. If the input is not a positive integer, the result is unpredictable.
Returns
This function returns an error if the input
NUMBER
is
NULL
.
Related Topics
•OCINumberInc()
Increments an Oracle
NUMBER
.
•OCIErrorGet()
Returns an error message and an Oracle Database error code.
28.4.12 OCINumberDiv()
Divides one Oracle
NUMBER
by another Oracle
NUMBER
.
Purpose
Divides one Oracle
NUMBER
by another Oracle
NUMBER
.
Syntax
sword OCINumberDiv ( OCIError *err,
const OCINumber *number1,
const OCINumber *number2,
OCINumber *result );
Parameters
err (IN/OUT)
The OCI error handle. If there is an error, it is recorded in
err
, and this function
returns
OCI_ERROR
. Obtain diagnostic information by calling
OCIErrorGet()
.
number1 (IN)
Pointer to the numerator.
number2 (IN)
Pointer to the denominator.
result (OUT)
Division result.
Chapter 28
OCI NUMBER Functions
28-83

Comments
Divides
number1
by
number2
and returns the result in
result
.
Returns
This function returns an error if any of the following statements is true:
•Any of the
NUMBER
arguments is
NULL
.
•There is an underflow error.
•There is a divide-by-zero error.
Related Topics
•OCINumberMul()
Multiplies one Oracle
NUMBER
by another Oracle
NUMBER
.
•OCIErrorGet()
Returns an error message and an Oracle Database error code.
28.4.13 OCINumberExp()
Raises e to the specified Oracle
NUMBER
power.
Purpose
Raises e to the specified Oracle
NUMBER
power.
Syntax
sword OCINumberExp ( OCIError *err,
const OCINumber *number,
OCINumber *result );
Parameters
err (IN/OUT)
The OCI error handle. If there is an error, it is recorded in
err
, and this function
returns
OCI_ERROR
. Obtain diagnostic information by calling
OCIErrorGet()
.
number (IN)
This function raises e to this Oracle
NUMBER
power.
result (OUT)
Output of exponentiation.
Returns
This function returns an error if any of the
NUMBER
arguments is
NULL
.
Related Topics
•OCINumberLn()
Takes the natural logarithm (base e) of an Oracle
NUMBER
.
•OCIErrorGet()
Returns an error message and an Oracle Database error code.
Chapter 28
OCI NUMBER Functions
28-84

28.4.14 OCINumberFloor()
Computes the floor (round down) value of an Oracle
NUMBER
.
Purpose
Computes the floor (round down) value of an Oracle
NUMBER
.
Syntax
sword OCINumberFloor ( OCIError *err,
const OCINumber *number,
OCINumber *result );
Parameters
err (IN/OUT)
The OCI error handle. If there is an error, it is recorded in
err
, and this function
returns
OCI_ERROR
. Obtain diagnostic information by calling
OCIErrorGet()
.
number (IN)
Input
NUMBER
.
result (OUT)
The floor (round down) value of the input
NUMBER
.
Returns
This function returns an error if any of the
NUMBER
arguments is
NULL
.
Related Topics
•OCINumberCeil()
Computes the ceiling value of an Oracle
NUMBER
.
•OCIErrorGet()
Returns an error message and an Oracle Database error code.
28.4.15 OCINumberFromInt()
Converts an integer to an Oracle
NUMBER
.
Purpose
Converts an integer to an Oracle
NUMBER
.
Syntax
sword OCINumberFromInt ( OCIError *err,
const void *inum,
uword inum_length,
uword inum_s_flag,
OCINumber *number );
Chapter 28
OCI NUMBER Functions
28-85

Parameters
err (IN/OUT)
The OCI error handle. If there is an error, it is recorded in
err
, and this function
returns
OCI_ERROR
. Obtain diagnostic information by calling
OCIErrorGet()
.
inum (IN)
Pointer to the integer to convert.
inum_length (IN)
Size of the integer.
inum_s_flag (IN)
Flag that designates the sign of the integer, as follows:
•
OCI_NUMBER_UNSIGNED
- Unsigned values
•
OCI_NUMBER_SIGNED
- Signed values
number (OUT)
Given integer converted to Oracle
NUMBER
.
Comments
This is a native type conversion function. It converts any Oracle standard system-
native integer type, such as
ub4
or
sb2
, to an Oracle
NUMBER
.
Returns
This function returns an error if the number is too big to fit into an Oracle
NUMBER
, if
number
or
inum
is
NULL
, or if an invalid sign flag value is passed in
inum_s_flag
.
Related Topics
•OCINumberToInt()
Converts an Oracle
NUMBER
type to integer.
•OCIErrorGet()
Returns an error message and an Oracle Database error code.
28.4.16 OCINumberFromReal()
Converts a real (floating-point) type to an Oracle
NUMBER
.
Purpose
Converts a real (floating-point) type to an Oracle
NUMBER
.
Syntax
sword OCINumberFromReal ( OCIError *err,
const void *rnum,
uword rnum_length,
OCINumber *number );
Chapter 28
OCI NUMBER Functions
28-86

Parameters
err (IN/OUT)
The OCI error handle. If there is an error, it is recorded in
err
, and this function
returns
OCI_ERROR
. Obtain diagnostic information by calling
OCIErrorGet()
.
rnum (IN)
Pointer to the floating-point number to convert.
rnum_length (IN)
The size of the desired result, which equals
sizeof
({
float
|
double
|
long double
}).
number (OUT)
Given float converted to Oracle
NUMBER
.
Comments
This is a native type conversion function. It converts a system-native floating-point type
to an Oracle
NUMBER
.
Returns
This function returns an error if
number
or
rnum
is
NULL
, or if
rnum_length
equals zero.
Related Topics
•OCINumberFromText()
Converts a character string to an Oracle
NUMBER
.
28.4.17 OCINumberFromText()
Converts a character string to an Oracle
NUMBER
.
Purpose
Converts a character string to an Oracle
NUMBER
.
Syntax
sword OCINumberFromText ( OCIError *err,
const OraText *str,
ub4 str_length,
const OraText *fmt,
ub4 fmt_length,
const OraText *nls_params,
ub4 nls_p_length,
OCINumber *number );
Parameters
err (IN/OUT)
The OCI error handle. If there is an error, it is recorded in
err
, and this function
returns
OCI_ERROR
. Obtain diagnostic information by calling
OCIErrorGet()
.
str (IN)
Input string to convert to Oracle
NUMBER
.
Chapter 28
OCI NUMBER Functions
28-87

str_length (IN)
Size of the input string.
fmt (IN)
Conversion format.
fmt_length (IN)
Length of the
fmt
parameter.
nls_params (IN)
Globalization support format specification. If it is the
NULL
string (""), then the default
parameters for the session are used.
nls_p_length (IN)
Length of the
nls_params
parameter.
number (OUT)
Given string converted to
NUMBER
.
Comments
Converts the given string to a
NUMBER
according to the specified format. See the
TO_NUMBER
conversion function described in the Oracle Database SQL Language
Reference for a description of format and multilingual parameters.
Returns
This function returns an error if there is an invalid format, an invalid multibyte format,
or an invalid input string, if
number
or
str
is
NULL
, or if
str_length
is zero.
28.4.18 OCINumberHypCos()
Computes the hyperbolic cosine of an Oracle
NUMBER
.
Purpose
Computes the hyperbolic cosine of an Oracle
NUMBER
.
Syntax
sword OCINumberHypCos ( OCIError *err,
const OCINumber *number,
OCINumber *result );
Parameters
err (IN/OUT)
The OCI error handle. If there is an error, it is recorded in
err
, and this function
returns
OCI_ERROR
. Obtain diagnostic information by calling
OCIErrorGet()
.
number (IN)
Argument of the cosine hyperbolic.
result (OUT)
Result of the cosine hyperbolic.
Chapter 28
OCI NUMBER Functions
28-88

Returns
This function returns an error if either of the
number
arguments is
NULL
.
Note:
An Oracle
NUMBER
overflow causes an unpredictable result value.
Related Topics
•OCINumberHypSin()
Computes the hyperbolic sine of an Oracle
NUMBER
.
•OCINumberHypTan()
Computes the hyperbolic tangent of an Oracle
NUMBER
.
•OCIErrorGet()
Returns an error message and an Oracle Database error code.
28.4.19 OCINumberHypSin()
Computes the hyperbolic sine of an Oracle
NUMBER
.
Purpose
Computes the hyperbolic sine of an Oracle
NUMBER
.
Syntax
sword OCINumberHypSin ( OCIError *err,
const OCINumber *number,
OCINumber *result );
Parameters
err (IN/OUT)
The OCI error handle. If there is an error, it is recorded in
err
, and this function
returns
OCI_ERROR
. Obtain diagnostic information by calling
OCIErrorGet()
.
number (IN)
Argument of the sine hyperbolic.
result (OUT)
Result of the sine hyperbolic.
Returns
This function returns an error if either of the
NUMBER
arguments is
NULL
.
Note:
An Oracle
NUMBER
overflow causes an unpredictable result value.
Chapter 28
OCI NUMBER Functions
28-89

Related Topics
•OCINumberHypCos()
Computes the hyperbolic cosine of an Oracle
NUMBER
.
•OCINumberHypTan()
Computes the hyperbolic tangent of an Oracle
NUMBER
.
•OCIErrorGet()
Returns an error message and an Oracle Database error code.
28.4.20 OCINumberHypTan()
Computes the hyperbolic tangent of an Oracle
NUMBER
.
Purpose
Computes the hyperbolic tangent of an Oracle
NUMBER
.
Syntax
sword OCINumberHypTan ( OCIError *err,
const OCINumber *number,
OCINumber *result );
Parameters
err (IN/OUT)
The OCI error handle. If there is an error, it is recorded in
err
, and this function
returns
OCI_ERROR
. Obtain diagnostic information by calling
OCIErrorGet()
.
number (IN)
Argument of the tangent hyperbolic.
result (OUT)
Result of the tangent hyperbolic.
Returns
This function returns an error if either of the
NUMBER
arguments is
NULL
.
Note:
An Oracle
NUMBER
overflow causes an unpredictable result value.
Related Topics
•OCINumberHypCos()
Computes the hyperbolic cosine of an Oracle
NUMBER
.
•OCINumberHypSin()
Computes the hyperbolic sine of an Oracle
NUMBER
.
•OCIErrorGet()
Returns an error message and an Oracle Database error code.
Chapter 28
OCI NUMBER Functions
28-90

28.4.21 OCINumberInc()
Increments an Oracle
NUMBER
.
Purpose
Increments an Oracle
NUMBER
.
Syntax
sword OCINumberInc ( OCIError *err,
OCINumber *number );
Parameters
err (IN/OUT)
The OCI error handle. If there is an error, it is recorded in
err
and this function returns
OCI_ERROR
. Obtain diagnostic information by calling
OCIErrorGet()
.
number (IN/OUT)
A positive Oracle
NUMBER
to be incremented.
Comments
Increments an Oracle
NUMBER
in place. It is assumed that the input is an integer
between 0 and 100^21-2. If the input is too large, it is treated as 0 - the result is an
Oracle
NUMBER
1. If the input is not a positive integer, the result is unpredictable.
Returns
This function returns an error if the input
NUMBER
is
NULL
.
Related Topics
•OCINumberDec()
12.1.0.2, added a short description.
•OCIErrorGet()
Returns an error message and an Oracle Database error code.
28.4.22 OCINumberIntPower()
Raises a given base to a given integer power.
Purpose
Raises a given base to a given integer power.
Syntax
sword OCINumberIntPower ( OCIError *err,
const OCINumber *base,
const sword exp,
OCINumber *result );
Chapter 28
OCI NUMBER Functions
28-91

Parameters
err (IN/OUT)
The OCI error handle. If there is an error, it is recorded in
err
, and this function
returns
OCI_ERROR
. Obtain diagnostic information by calling
OCIErrorGet()
.
base (IN)
Base of the exponentiation.
exp (IN)
Exponent to which the base is raised.
result (OUT)
Output of exponentiation.
Returns
This function returns an error if either of the
NUMBER
arguments is
NULL
.
Related Topics
•OCINumberPower()
Raises a given base to a given exponent.
•OCIErrorGet()
Returns an error message and an Oracle Database error code.
28.4.23 OCINumberIsInt()
Tests if an OCINumber is an integer.
Purpose
Tests if an OCINumber is an integer.
Syntax
sword OCINumberIsInt ( OCIError *err,
const OCINumber *number,
boolean *result );
Parameters
err (IN/OUT)
The OCI error handle. If there is an error, it is recorded in
err
, and this function
returns
OCI_ERROR
. Obtain diagnostic information by calling
OCIErrorGet()
.
number (IN)
NUMBER
to be tested.
result (OUT)
Set to
TRUE
if integer value; otherwise,
FALSE
Returns
This function returns an error if
number
or
result
is
NULL
.
Chapter 28
OCI NUMBER Functions
28-92

Related Topics
•OCINumberRound()
Rounds an Oracle
NUMBER
to a specified decimal place.
•OCINumberTrunc()
Truncates an Oracle
NUMBER
at a specified decimal place.
•OCIErrorGet()
Returns an error message and an Oracle Database error code.
28.4.24 OCINumberIsZero()
Tests if the given
NUMBER
equals zero.
Purpose
Tests if the given
NUMBER
equals zero.
Syntax
sword OCINumberIsZero ( OCIError *err,
const OCINumber *number,
boolean *result );
Parameters
err (IN/OUT)
The OCI error handle. If there is an error, it is recorded in
err
, and this function
returns
OCI_ERROR
. Obtain diagnostic information by calling
OCIErrorGet()
.
number (IN)
NUMBER
to compare.
result (OUT)
Set to
TRUE
if equal to zero; otherwise, set to
FALSE
.
Returns
This function returns an error if the
NUMBER
argument is
NULL
.
Related Topics
•OCINumberSetZero()
Initializes an Oracle
NUMBER
to zero.
•OCIErrorGet()
Returns an error message and an Oracle Database error code.
28.4.25 OCINumberLn()
Takes the natural logarithm (base e) of an Oracle
NUMBER
.
Purpose
Takes the natural logarithm (base e) of an Oracle
NUMBER
.
Chapter 28
OCI NUMBER Functions
28-93

Syntax
sword OCINumberLn ( OCIError *err,
const OCINumber *number,
OCINumber *result );
Parameters
err (IN/OUT)
The OCI error handle. If there is an error, it is recorded in
err
, and this function
returns
OCI_ERROR
. Obtain diagnostic information by calling
OCIErrorGet()
.
number (IN)
Logarithm of this
NUMBER
is computed.
result (OUT)
Logarithm result.
Returns
This function returns an error if either of the
NUMBER
arguments is
NULL
, or if
number
is
less than or equal to zero.
Related Topics
•OCINumberExp()
Raises e to the specified Oracle
NUMBER
power.
•OCINumberLog()
Takes the logarithm, to any base, of an Oracle
NUMBER
.
•OCIErrorGet()
Returns an error message and an Oracle Database error code.
28.4.26 OCINumberLog()
Takes the logarithm, to any base, of an Oracle
NUMBER
.
Purpose
Takes the logarithm, to any base, of an Oracle
NUMBER
.
Syntax
sword OCINumberLog ( OCIError *err,
const OCINumber *base,
const OCINumber *number,
OCINumber *result );
Parameters
err (IN/OUT)
The OCI error handle. If there is an error, it is recorded in
err
, and this function
returns
OCI_ERROR
. Obtain diagnostic information by calling
OCIErrorGet()
.
base (IN)
Base of the logarithm.
Chapter 28
OCI NUMBER Functions
28-94

number (IN)
Operand.
result (OUT)
Logarithm result.
Returns
This function returns an error if:
•Any of the
NUMBER
arguments is
NULL
•The value of
number
<= 0
•The value of
base
<= 0
Related Topics
•OCINumberLn()
Takes the natural logarithm (base e) of an Oracle
NUMBER
.
•OCIErrorGet()
Returns an error message and an Oracle Database error code.
28.4.27 OCINumberMod()
Gets the modulus (remainder) of the division of two Oracle
NUMBER
s.
Purpose
Gets the modulus (remainder) of the division of two Oracle
NUMBER
s.
Syntax
sword OCINumberMod ( OCIError *err,
const OCINumber *number1,
const OCINumber *number2,
OCINumber *result );
Parameters
err (IN/OUT)
The OCI error handle. If there is an error, it is recorded in
err
, and this function
returns
OCI_ERROR
. Obtain diagnostic information by calling
OCIErrorGet()
.
number1 (IN)
Pointer to the numerator.
number2 (IN)
Pointer to the denominator.
result (OUT)
Remainder of the result.
Returns
This function returns an error if
number1
or
number2
is
NULL
, or if there is a divide-by-zero
error.
Chapter 28
OCI NUMBER Functions
28-95

Related Topics
•OCINumberDiv()
Divides one Oracle
NUMBER
by another Oracle
NUMBER
.
•OCIErrorGet()
Returns an error message and an Oracle Database error code.
28.4.28 OCINumberMul()
Multiplies one Oracle
NUMBER
by another Oracle
NUMBER
.
Purpose
Multiplies one Oracle
NUMBER
by another Oracle
NUMBER
.
Syntax
sword OCINumberMul ( OCIError *err,
const OCINumber *number1,
const OCINumber *number2,
OCINumber *result );
Parameters
err (IN/OUT)
The OCI error handle. If there is an error, it is recorded in
err
, and this function
returns
OCI_ERROR
. Obtain diagnostic information by calling
OCIErrorGet()
.
number1 (IN)
NUMBER
to multiply.
number2 (IN)
NUMBER
to multiply.
result (OUT)
Multiplication result.
Comments
Multiplies
number1
with
number2
and returns the result in
result
.
Returns
This function returns an error if any of the
NUMBER
arguments is
NULL
.
Related Topics
•OCINumberDiv()
Divides one Oracle
NUMBER
by another Oracle
NUMBER
.
•OCIErrorGet()
Returns an error message and an Oracle Database error code.
Chapter 28
OCI NUMBER Functions
28-96

28.4.29 OCINumberNeg()
Negates an Oracle
NUMBER
.
Purpose
Negates an Oracle
NUMBER
.
Syntax
sword OCINumberNeg ( OCIError *err,
const OCINumber *number,
OCINumber *result );
Parameters
err (IN/OUT)
The OCI error handle. If there is an error, it is recorded in
err
, and this function
returns
OCI_ERROR
. Obtain diagnostic information by calling
OCIErrorGet()
.
number (IN)
NUMBER
to negate.
result (OUT)
Contains negated value of
number
.
Returns
This function returns an error if either of the
NUMBER
arguments is
NULL
.
Related Topics
•OCINumberAbs()
Computes the absolute value of an Oracle
NUMBER
.
•OCINumberSign()
Gets sign of an Oracle
NUMBER
.
•OCIErrorGet()
Returns an error message and an Oracle Database error code.
28.4.30 OCINumberPower()
Raises a given base to a given exponent.
Purpose
Raises a given base to a given exponent.
Syntax
sword OCINumberPower ( OCIError *err,
const OCINumber *base,
const OCINumber *number,
OCINumber *result );
Chapter 28
OCI NUMBER Functions
28-97

Parameters
err (IN/OUT)
The OCI error handle. If there is an error, it is recorded in
err
, and this function
returns
OCI_ERROR
. Obtain diagnostic information by calling
OCIErrorGet()
.
base (IN)
Base of the exponentiation.
number (IN)
Exponent to which the base is to be raised.
result (OUT)
Output of exponentiation.
Returns
This function returns an error if any of the
NUMBER
arguments is
NULL
.
Related Topics
•OCINumberExp()
Raises e to the specified Oracle
NUMBER
power.
•OCIErrorGet()
Returns an error message and an Oracle Database error code.
28.4.31 OCINumberPrec()
Rounds an
OCINumber
to a specified number of decimal digits.
Purpose
Rounds an
OCINumber
to a specified number of decimal digits.
Syntax
sword OCINumberPrec ( OCIError *err,
const OCINumber *number,
eword nDigs,
OCINumber *result );
Parameters
err (IN/OUT)
The OCI error handle. If there is an error, it is recorded in
err
, and this function
returns
OCI_ERROR
. Obtain diagnostic information by calling
OCIErrorGet()
.
number (IN)
The number for which to set precision.
nDigs (IN)
The number of decimal digits desired in the result.
result (OUT)
The result.
Chapter 28
OCI NUMBER Functions
28-98

Comments
Performs a floating-point round with respect to the number of digits.
Returns
This function returns an error any of the
NUMBER
arguments is
NULL
.
Related Topics
•OCINumberRound()
Rounds an Oracle
NUMBER
to a specified decimal place.
•OCIErrorGet()
Returns an error message and an Oracle Database error code.
28.4.32 OCINumberRound()
Rounds an Oracle
NUMBER
to a specified decimal place.
Purpose
Rounds an Oracle
NUMBER
to a specified decimal place.
Syntax
sword OCINumberRound ( OCIError *err,
const OCINumber *number,
sword decplace,
OCINumber *result );
Parameters
err (IN/OUT)
The OCI error handle. If there is an error, it is recorded in
err
, and this function
returns
OCI_ERROR
. Obtain diagnostic information by calling
OCIErrorGet()
.
number (IN)
NUMBER
to round.
decplace (IN)
Number of decimal digits to the right of the decimal point to round to. Negative values
are allowed.
result (OUT)
Output of rounding.
Returns
This function returns an error if any of the
NUMBER
arguments is
NULL
.
Related Topics
•OCINumberTrunc()
Truncates an Oracle
NUMBER
at a specified decimal place.
•OCIErrorGet()
Returns an error message and an Oracle Database error code.
Chapter 28
OCI NUMBER Functions
28-99

28.4.33 OCINumberSetPi()
Sets an
OCINumber
to pi.
Purpose
Sets an
OCINumber
to pi.
Syntax
void OCINumberSetPi ( OCIError *err,
OCINumber *num );
Parameters
err (IN/OUT)
The OCI error handle. If there is an error, it is recorded in
err
, and this function
returns
OCI_ERROR
. Obtain diagnostic information by calling
OCIErrorGet()
.
num (OUT)
NUMBER
set to the value of pi.
Comments
Initializes the given
NUMBER
to the value of pi.
Related Topics
•OCIErrorGet()
Returns an error message and an Oracle Database error code.
28.4.34 OCINumberSetZero()
Initializes an Oracle
NUMBER
to zero.
Purpose
Initializes an Oracle
NUMBER
to zero.
Syntax
void OCINumberSetZero ( OCIError *err
OCINumber *num );
Parameters
err (IN)
A valid OCI error handle. This function does not check for errors because the function
never produces an error.
num (IN/OUT)
Oracle
NUMBER
to initialize to zero value.
Comments
None.
Chapter 28
OCI NUMBER Functions
28-100

Related Topics
•OCIErrorGet()
Returns an error message and an Oracle Database error code.
28.4.35 OCINumberShift()
Multiplies a
NUMBER
by a power of 10 by shifting it a specified number of decimal places.
Purpose
Multiplies a
NUMBER
by a power of 10 by shifting it a specified number of decimal places.
Syntax
sword OCINumberShift ( OCIError *err,
const OCINumber *number,
const sword nDig,
OCINumber *result );
Parameters
err (IN/OUT)
The OCI error handle. If there is an error, it is recorded in
err
, and this function
returns
OCI_ERROR
. Obtain diagnostic information by calling
OCIErrorGet()
.
number (IN)
Oracle
NUMBER
to be shifted.
nDig (IN)
Number of decimal places to shift.
result (OUT)
Shift result.
Comments
Multiplies
number
by 10^
nDig
and sets
product
to the result.
Returns
This function returns an error if the input
number
is
NULL
.
Related Topics
•OCIErrorGet()
Returns an error message and an Oracle Database error code.
28.4.36 OCINumberSign()
Gets sign of an Oracle
NUMBER
.
Purpose
Gets sign of an Oracle
NUMBER
.
Chapter 28
OCI NUMBER Functions
28-101

Syntax
sword OCINumberSign ( OCIError *err,
const OCINumber *number,
sword *result );
Parameters
err (IN/OUT)
The OCI error handle. If there is an error, it is recorded in
err
, and this function
returns
OCI_ERROR
. Obtain diagnostic information by calling
OCIErrorGet()
.
number (IN)
Oracle
NUMBER
whose sign is returned.
result (OUT)
Table 28-13 lists the possible return values.
Table 28-13 Values of result
Value of number Output in result Parameter
number
< 0 -1
number
== 0 0
number
> 0 1
Returns
This function returns an error if
number
or
result
is
NULL
.
Related Topics
•OCINumberAbs()
Computes the absolute value of an Oracle
NUMBER
.
•OCIErrorGet()
Returns an error message and an Oracle Database error code.
28.4.37 OCINumberSin()
Computes the sine in radians of an Oracle
NUMBER
.
Purpose
Computes the sine in radians of an Oracle
NUMBER
.
Syntax
sword OCINumberSin ( OCIError *err,
const OCINumber *number,
OCINumber *result );
Chapter 28
OCI NUMBER Functions
28-102

Parameters
err (IN/OUT)
The OCI error handle. If there is an error, it is recorded in
err
, and this function
returns
OCI_ERROR
. Obtain diagnostic information by calling
OCIErrorGet()
.
number (IN)
Argument of the sine in radians.
result (OUT)
Result of the sine.
Returns
This function returns an error if either of the
number
arguments is
NULL
.
Related Topics
•OCINumberArcSin()
Takes the arc sine in radians of an Oracle
NUMBER
.
•OCIErrorGet()
Returns an error message and an Oracle Database error code.
28.4.38 OCINumberSqrt()
Computes the square root of an Oracle
NUMBER
.
Purpose
Computes the square root of an Oracle
NUMBER
.
Syntax
sword OCINumberSqrt ( OCIError *err,
const OCINumber *number,
OCINumber *result );
Parameters
err (IN/OUT)
The OCI error handle. If there is an error, it is recorded in
err
, and this function
returns
OCI_ERROR
. Obtain diagnostic information by calling
OCIErrorGet()
.
number (IN)
Input
NUMBER
.
result (OUT)
Output that contains the square root of the input
NUMBER
.
Returns
This function returns an error if
number
is
NULL
or
number
is negative.
Related Topics
•OCINumberPower()
Raises a given base to a given exponent.
Chapter 28
OCI NUMBER Functions
28-103

•OCIErrorGet()
Returns an error message and an Oracle Database error code.
28.4.39 OCINumberSub()
Subtracts one Oracle
NUMBER
from another Oracle
NUMBER
.
Purpose
Subtracts one Oracle
NUMBER
from another Oracle
NUMBER
.
Syntax
sword OCINumberSub ( OCIError *err,
const OCINumber *number1,
const OCINumber *number2,
OCINumber *result );
Parameters
err (IN/OUT)
The OCI error handle. If there is an error, it is recorded in
err
, and this function
returns
OCI_ERROR
. Obtain diagnostic information by calling
OCIErrorGet()
.
number1, number2 (IN)
This function subtracts
number2
from
number1
.
result (OUT)
Subtraction result.
Comments
Subtracts
number2
from
number1
and returns the result in
result
.
Returns
This function returns an error if any of the
number
arguments is
NULL
.
Related Topics
•OCINumberAdd()
Adds a
NUMBER
to another
NUMBER
.
•OCIErrorGet()
Returns an error message and an Oracle Database error code.
28.4.40 OCINumberTan()
Computes the tangent in radians of an Oracle
NUMBER
.
Purpose
Computes the tangent in radians of an Oracle
NUMBER
.
Syntax
sword OCINumberTan ( OCIError *err,
const OCINumber *number,
OCINumber *result );
Chapter 28
OCI NUMBER Functions
28-104

Parameters
err (IN/OUT)
The OCI error handle. If there is an error, it is recorded in
err
, and this function
returns
OCI_ERROR
. Obtain diagnostic information by calling
OCIErrorGet()
.
number (IN)
Argument of the tangent in radians.
result (OUT)
Result of the tangent.
Returns
This function returns an error if any of the
NUMBER
arguments is
NULL
.
Related Topics
•OCINumberArcTan()
Takes the arc tangent in radians of an Oracle
NUMBER
.
•OCINumberArcTan2()
Takes the arc tangent given two arguments for Oracle
NUMBER
.
•OCIErrorGet()
Returns an error message and an Oracle Database error code.
28.4.41 OCINumberToInt()
Converts an Oracle
NUMBER
type to integer.
Purpose
Converts an Oracle
NUMBER
type to integer.
Syntax
sword OCINumberToInt ( OCIError *err,
const OCINumber *number,
uword rsl_length,
uword rsl_flag,
void *rsl );
Parameters
err (IN/OUT)
The OCI error handle. If there is an error, it is recorded in
err
, and this function
returns
OCI_ERROR
. Obtain diagnostic information by calling
OCIErrorGet()
.
number (IN)
Oracle
NUMBER
to convert.
rsl_length (IN)
Size of the desired result.
rsl_flag (IN)
Flag that designates the sign of the output, as follows:
Chapter 28
OCI NUMBER Functions
28-105

•
OCI_NUMBER_UNSIGNED
- Unsigned values
•
OCI_NUMBER_SIGNED
- Signed values
rsl (OUT)
Pointer to space for the result.
Comments
This is a native type conversion function. It converts the given Oracle
NUMBER
into an
integer of the form
xbn
, such as
ub2
,
ub4
, or
sb2
.
Returns
This function returns an error if
number
or
rsl
is
NULL
, if
number
is too big (overflow) or
too small (underflow), or if an invalid sign flag value is passed in
rsl_flag
.
Related Topics
•OCINumberFromInt()
Converts an integer to an Oracle
NUMBER
.
•OCIErrorGet()
Returns an error message and an Oracle Database error code.
28.4.42 OCINumberToReal()
Converts an Oracle
NUMBER
type to a real type.
Purpose
Converts an Oracle
NUMBER
type to a real type.
Syntax
sword OCINumberToReal ( OCIError *err,
const OCINumber *number,
uword rsl_length,
void *rsl );
Parameters
err (IN/OUT)
The OCI error handle. If there is an error, it is recorded in
err
, and this function
returns
OCI_ERROR
. Obtain diagnostic information by calling
OCIErrorGet()
.
number (IN)
Oracle
NUMBER
to convert.
rsl_length (IN)
The size of the desired result, which equals
sizeof
({
float
|
double
|
long double
}).
rsl (OUT)
Pointer to space for storing the result.
Comments
This is a native type conversion function. It converts an Oracle
NUMBER
into a system-
native real type. This function only converts
NUMBER
s up to LDBL_DIG, DBL_DIG, or
Chapter 28
OCI NUMBER Functions
28-106

FLT_DIG digits of precision and removes trailing zeros. These constants are defined in
float.h
.
You must pass a valid
OCINumber
to this function. Otherwise, the result is undefined.
Related Topics
•OCINumberFromReal()
Converts a real (floating-point) type to an Oracle
NUMBER
.
•OCIErrorGet()
Returns an error message and an Oracle Database error code.
28.4.43 OCINumberToRealArray()
Converts an array of
NUMBER
to an array of real type.
Purpose
Converts an array of
NUMBER
to an array of real type.
Syntax
sword OCINumberToRealArray ( OCIError *err,
const OCINumber **number,
uword elems,
uword rsl_length,
void *rsl );
Parameters
err (IN/OUT)
The OCI error handle. If there is an error, it is recorded in
err
, and this function
returns
OCI_ERROR
. Obtain diagnostic information by calling
OCIErrorGet()
.
number (IN)
Pointer to array of
NUMBER
to be converted.
elems (IN)
Maximum number of
NUMBER
pointers.
rsl_length (IN)
The size of the desired result, that is,
sizeof({ float | double | long double
}
)
.
rsl (OUT)
Pointer to array of space for storing the result.
Comments
Native type conversion function that converts an Oracle
NUMBER
into a system-native
real type. This function only converts numbers up to
LDBL_DIG
,
DBL_DIG
, or
FLT_DIG
digits of precision and removes trailing zeroes. The constants are defined in the
float.h
header file.
You must pass a valid
OCINumber
to this function. Otherwise, the result is undefined.
Chapter 28
OCI NUMBER Functions
28-107

Returns
OCI_SUCCESS
, if the function completes successfully;
OCI_INVALID_HANDLE
, if
err
is
NULL
; or
OCI_ERROR
, if
number
or
rsl
is
NULL
or
rsl_length
is 0.
Related Topics
•OCINumberToReal()
Converts an Oracle
NUMBER
type to a real type.
•OCIErrorGet()
Returns an error message and an Oracle Database error code.
28.4.44 OCINumberToText()
Converts an Oracle
NUMBER
to a character string according to a specified format.
Purpose
Converts an Oracle
NUMBER
to a character string according to a specified format.
Syntax
sword OCINumberToText ( OCIError *err,
const OCINumber *number,
const OraText *fmt,
ub4 fmt_length,
const OraText *nls_params,
ub4 nls_p_length,
ub4 *buf_size,
OraText *buf );
Parameters
err (IN/OUT)
The OCI error handle. If there is an error, it is recorded in
err
, and this function
returns
OCI_ERROR
. Obtain diagnostic information by calling
OCIErrorGet()
.
number (IN)
Oracle
NUMBER
to convert.
fmt (IN)
Conversion format.
fmt_length (IN)
Length of the
fmt
parameter.
nls_params (IN)
Globalization support format specification. If it is a
NULL
string (
(text *)0
), then the
default parameters for the session is used.
nls_p_length (IN)
Length of the
nls_params
parameter.
buf_size (IN)
Size of the buffer.
Chapter 28
OCI NUMBER Functions
28-108

buf (OUT)
Buffer into which the converted string is placed.
Comments
See the
TO_NUMBER
conversion function described in the Oracle Database SQL
Language Referencefor a description of format and globalization support parameters.
The converted number string is stored in
buf
, up to a maximum of
buf_size
bytes.
Returns
This function returns an error if:
•The value of
number
or
buf
is
NULL
•The buffer is too small
•An invalid format or invalid multibyte format is passed
•A number to text translation for given format causes an overflow
Related Topics
•OCINumberFromText()
Converts a character string to an Oracle
NUMBER
.
•OCIErrorGet()
Returns an error message and an Oracle Database error code.
28.4.45 OCINumberTrunc()
Truncates an Oracle
NUMBER
at a specified decimal place.
Purpose
Truncates an Oracle
NUMBER
at a specified decimal place.
Syntax
sword OCINumberTrunc ( OCIError *err,
const OCINumber *number,
sword decplace,
OCINumber *result );
Parameters
err (IN/OUT)
The OCI error handle. If there is an error, it is recorded in
err
, and this function
returns
OCI_ERROR
. Obtain diagnostic information by calling
OCIErrorGet()
.
number (IN)
Input
NUMBER
.
decplace (IN)
Number of decimal digits to the right of the decimal point at which to truncate.
Negative values are allowed.
result (OUT)
Output of truncation.
Chapter 28
OCI NUMBER Functions
28-109

Returns
This function returns an error if any of the
NUMBER
arguments is
NULL
.
Related Topics
•OCINumberRound()
Rounds an Oracle
NUMBER
to a specified decimal place.
•OCIErrorGet()
Returns an error message and an Oracle Database error code.
28.5 OCI Raw Functions
Lists and describes the OCI raw functions.
Table 28-14 describes the OCI raw functions that are described in this section.
Table 28-14 Raw Functions
Function Purpose
OCIRawAllocSize() Get allocated size of raw memory in bytes
OCIRawAssignBytes() Assign raw bytes to raw
OCIRawAssignRaw() Assign raw to raw
OCIRawPtr() Get raw data pointer
OCIRawResize() Resize memory of variable-length raw
OCIRawSize() Get raw size
28.5.1 OCIRawAllocSize()
Gets the allocated size of raw memory in bytes.
Purpose
Gets the allocated size of raw memory in bytes.
Syntax
sword OCIRawAllocSize ( OCIEnv *env,
OCIError *err,
const OCIRaw *raw,
ub4 *allocsize );
Parameters
env (IN/OUT)
The OCI environment handle initialized in object mode. See the descriptions of
OCIEnvCreate()
,
OCIEnvNlsCreate()
, and
OCIInitialize()
(deprecated) for more
information.
Chapter 28
OCI Raw Functions
28-110

err (IN/OUT)
The OCI error handle. If there is an error, it is recorded in
err
, and this function
returns
OCI_ERROR
. Obtain diagnostic information by calling
OCIErrorGet()
.
raw (IN)
Raw data whose allocated size in bytes is returned. This must be a non-
NULL
pointer.
allocsize (OUT)
The allocated size of raw memory in bytes that is returned.
Comments
The allocated size is greater than or equal to the actual raw size.
Related Topics
•OCIRawResize()
Resizes the memory of a given variable-length
raw
.
•OCIRawSize()
Returns the size of a given raw in bytes.
•OCIEnvNlsCreate()
Creates and initializes an environment handle for OCI functions to work under.
•OCIEnvCreate()
Creates and initializes an environment handle for OCI functions to work under.
•OCIInitialize()
This function was deprecated in a release previous to Oracle Database 11g
Release 2 (11.2).
•OCIErrorGet()
Returns an error message and an Oracle Database error code.
28.5.2 OCIRawAssignBytes()
Assigns raw bytes of type
ub1*
to Oracle
OCIRaw*
data type.
Purpose
Assigns raw bytes of type
ub1*
to Oracle
OCIRaw*
data type.
Syntax
sword OCIRawAssignBytes ( OCIEnv *env,
OCIError *err,
const ub1 *rhs,
ub4 rhs_len,
OCIRaw **lhs );
Parameters
env (IN/OUT)
The OCI environment handle initialized in object mode. See the descriptions of
OCIEnvCreate()
,
OCIEnvNlsCreate()
, and
OCIInitialize()
(deprecated) for more
information.
Chapter 28
OCI Raw Functions
28-111

err (IN/OUT)
The OCI error handle. If there is an error, it is recorded in
err
, and this function
returns
OCI_ERROR
. Obtain diagnostic information by calling
OCIErrorGet()
.
rhs (IN)
Right-hand side (source) of the assignment, of data type
ub1
.
rhs_len (IN)
Length of the
rhs
raw bytes.
lhs (IN/OUT)
Left-hand side (target) of the assignment
OCIRaw
data.
Comments
Assigns
rhs
raw bytes to
lhs
raw data type. The
lhs
raw may be resized depending
upon the size of the
rhs
. The raw bytes assigned are of type
ub1
.
Related Topics
•OCIRawAssignRaw()
Assigns one Oracle
RAW
data type to another Oracle
RAW
data type.
•OCIEnvNlsCreate()
Creates and initializes an environment handle for OCI functions to work under.
•OCIEnvCreate()
Creates and initializes an environment handle for OCI functions to work under.
•OCIInitialize()
This function was deprecated in a release previous to Oracle Database 11g
Release 2 (11.2).
•OCIErrorGet()
Returns an error message and an Oracle Database error code.
28.5.3 OCIRawAssignRaw()
Assigns one Oracle
RAW
data type to another Oracle
RAW
data type.
Purpose
Assigns one Oracle
RAW
data type to another Oracle
RAW
data type.
Syntax
sword OCIRawAssignRaw ( OCIEnv *env,
OCIError *err,
const OCIRaw *rhs,
OCIRaw **lhs );
Parameters
env (IN/OUT)
The OCI environment handle initialized in object mode. See the descriptions of
OCIEnvCreate()
,
OCIEnvNlsCreate()
, and
OCIInitialize()
(deprecated) for more
information.
Chapter 28
OCI Raw Functions
28-112

err (IN/OUT)
The OCI error handle. If there is an error, it is recorded in
err
, and this function
returns
OCI_ERROR
. Obtain diagnostic information by calling
OCIErrorGet()
.
rhs (IN)
Right-hand side (
rhs
) (source) of the assignment;
OCIRaw
data.
lhs (IN/OUT)
Left-hand side (
lhs
) (target) of the assignment;
OCIRaw
data.
Comments
Assigns
rhs
OCIRaw
to
lhs
OCIRaw
. The
lhs
OCIRaw
may be resized depending upon the
size of the
rhs
.
Related Topics
•OCIRawAssignBytes()
Assigns raw bytes of type
ub1*
to Oracle
OCIRaw*
data type.
•OCIEnvNlsCreate()
Creates and initializes an environment handle for OCI functions to work under.
•OCIEnvCreate()
Creates and initializes an environment handle for OCI functions to work under.
•OCIInitialize()
This function was deprecated in a release previous to Oracle Database 11g
Release 2 (11.2).
•OCIErrorGet()
Returns an error message and an Oracle Database error code.
28.5.4 OCIRawPtr()
Gets the pointer to raw data.
Purpose
Gets the pointer to raw data.
Syntax
ub1 *OCIRawPtr ( OCIEnv *env,
const OCIRaw *raw );
Parameters
env (IN/OUT)
The OCI environment handle initialized in object mode. See the descriptions of
OCIEnvCreate()
,
OCIEnvNlsCreate()
, and
OCIInitialize()
(deprecated) for more
information.
raw (IN)
Pointer to the data of a given
raw
.
Comments
None.
Chapter 28
OCI Raw Functions
28-113

Related Topics
•OCIRawAssignBytes()
Assigns raw bytes of type
ub1*
to Oracle
OCIRaw*
data type.
•OCIEnvNlsCreate()
Creates and initializes an environment handle for OCI functions to work under.
•OCIEnvCreate()
Creates and initializes an environment handle for OCI functions to work under.
•OCIInitialize()
This function was deprecated in a release previous to Oracle Database 11g
Release 2 (11.2).
•OCIErrorGet()
Returns an error message and an Oracle Database error code.
28.5.5 OCIRawResize()
Resizes the memory of a given variable-length
raw
.
Purpose
Resizes the memory of a given variable-length
raw
.
Syntax
sword OCIRawResize ( OCIEnv *env,
OCIError *err,
ub2 new_size,
OCIRaw **raw );
Parameters
env (IN/OUT)
The OCI environment handle initialized in object mode. See the descriptions of
OCIEnvCreate()
,
OCIEnvNlsCreate()
, and
OCIInitialize()
(deprecated) for more
information.
err (IN/OUT)
The OCI error handle. If there is an error, it is recorded in
err
, and this function
returns
OCI_ERROR
. Obtain diagnostic information by calling
OCIErrorGet()
.
new_size (IN)
New size of the raw data in bytes.
raw (IN)
Variable-length
raw
pointer; the
raw
is resized to
new_size
.
Comments
This function resizes the memory of the given variable-length raw in the object cache.
The previous contents of the raw are not preserved. This function may allocate the raw
in a new memory region in which case the original memory occupied by the given raw
is freed. If the input raw is
NULL
(
raw
==
NULL
), then this function allocates memory for
the raw data.
Chapter 28
OCI Raw Functions
28-114

If the
new_size
is 0, then this function frees the memory occupied by
raw
, and a
NULL
pointer value is returned.
Related Topics
•OCIRawAllocSize()
Gets the allocated size of raw memory in bytes.
•OCIRawSize()
Returns the size of a given raw in bytes.
•OCIEnvNlsCreate()
Creates and initializes an environment handle for OCI functions to work under.
•OCIEnvCreate()
Creates and initializes an environment handle for OCI functions to work under.
•OCIInitialize()
This function was deprecated in a release previous to Oracle Database 11g
Release 2 (11.2).
•OCIErrorGet()
Returns an error message and an Oracle Database error code.
28.5.6 OCIRawSize()
Returns the size of a given raw in bytes.
Purpose
Returns the size of a given raw in bytes.
Syntax
ub4 OCIRawSize ( OCIEnv *env,
const OCIRaw *raw );
Parameters
env (IN/OUT)
The OCI environment handle initialized in object mode. See the descriptions of
OCIEnvCreate()
,
OCIEnvNlsCreate()
, and
OCIInitialize()
(deprecated) for more
information.
raw (IN/OUT)
Raw whose size is returned.
Comments
None.
Related Topics
•OCIRawAllocSize()
Gets the allocated size of raw memory in bytes.
•OCIRawResize()
Resizes the memory of a given variable-length
raw
.
•OCIEnvNlsCreate()
Creates and initializes an environment handle for OCI functions to work under.
Chapter 28
OCI Raw Functions
28-115

•OCIEnvCreate()
Creates and initializes an environment handle for OCI functions to work under.
•OCIInitialize()
This function was deprecated in a release previous to Oracle Database 11g
Release 2 (11.2).
•OCIErrorGet()
Returns an error message and an Oracle Database error code.
28.6 OCI REF Functions
Lists and describes the OCI Reference (
REF
) functions.
Table 28-15 describes the OCI Reference (
REF
) functions that are described in this
section.
Table 28-15 Ref Functions
Function Purpose
OCIRefAssign() Assign one
REF
to another
OCIRefClear() Clear or nullify a
REF
OCIRefFromHex() Convert hexadecimal string to
REF
OCIRefHexSize() Return size of hexadecimal representation of
REF
OCIRefIsEqual() Compare two
REF
s for equality
OCIRefIsNull() Test if a
REF
is
NULL
OCIRefToHex() Convert
REF
to hexadecimal string
28.6.1 OCIRefAssign()
Assigns one
REF
to another, such that both reference the same object.
Purpose
Assigns one
REF
to another, such that both reference the same object.
Syntax
sword OCIRefAssign ( OCIEnv *env,
OCIError *err,
const OCIRef *source,
OCIRef **target );
Parameters
env (IN/OUT)
The OCI environment handle initialized in object mode. See the descriptions of
OCIEnvCreate()
,
OCIEnvNlsCreate()
, and
OCIInitialize()
(deprecated) for more
information.
Chapter 28
OCI REF Functions
28-116

err (IN/OUT)
The OCI error handle. If there is an error, it is recorded in
err
, and this function
returns
OCI_ERROR
. Obtain diagnostic information by calling
OCIErrorGet()
.
source (IN)
REF
to copy from.
target (IN/OUT)
REF
to copy to.
Comments
Copies
source
REF
to
target REF
; both then reference the same object. If the
target
REF
pointer is
NULL
(
*target
==
NULL
), then
OCIRefAssign()
allocates memory for the
target
REF
in the OCI object cache before the copy operation.
Related Topics
•OCIRefIsEqual()
Compares two
REF
s to determine if they are equal.
•OCIEnvNlsCreate()
Creates and initializes an environment handle for OCI functions to work under.
•OCIEnvCreate()
Creates and initializes an environment handle for OCI functions to work under.
•OCIInitialize()
This function was deprecated in a release previous to Oracle Database 11g
Release 2 (11.2).
•OCIErrorGet()
Returns an error message and an Oracle Database error code.
28.6.2 OCIRefClear()
Clears or
NULL
ifies a given
REF
.
Purpose
Clears or
NULL
ifies a given
REF
.
Syntax
void OCIRefClear ( OCIEnv *env,
OCIRef *ref );
Parameters
env (IN/OUT)
The OCI environment handle initialized in object mode. See the descriptions of
OCIEnvCreate()
,
OCIEnvNlsCreate()
, and
OCIInitialize()
(deprecated) for more
information.
ref (IN/OUT)
REF
to clear.
Chapter 28
OCI REF Functions
28-117

Comments
A
REF
is considered to be a
NULL
REF
if it no longer points to an object. Logically, a
NULL
REF
is a dangling
REF
.
Note that a
NULL
REF
is still a valid SQL value and is not SQL
NULL
. It can be used as a
valid non-
NULL
constant REF value for a
NOT
NULL
column or attribute of a row in a table.
If a
NULL
pointer value is passed as a
REF
, then this function is nonoperational.
Related Topics
•OCIRefIsNull()
Tests if a
REF
is
NULL
.
•OCIEnvNlsCreate()
Creates and initializes an environment handle for OCI functions to work under.
•OCIEnvCreate()
Creates and initializes an environment handle for OCI functions to work under.
•OCIInitialize()
This function was deprecated in a release previous to Oracle Database 11g
Release 2 (11.2).
•OCIErrorGet()
Returns an error message and an Oracle Database error code.
28.6.3 OCIRefFromHex()
Converts the given hexadecimal string into a
REF
.
Purpose
Converts the given hexadecimal string into a
REF
.
Syntax
sword OCIRefFromHex ( OCIEnv *env,
OCIError *err,
const OCISvcCtx *svc,
const OraText *hex,
ub4 length,
OCIRef **ref );
Parameters
env (IN/OUT)
The OCI environment handle initialized in object mode. See the descriptions of
OCIEnvCreate()
,
OCIEnvNlsCreate()
, and
OCIInitialize()
(deprecated) for more
information.
err (IN/OUT)
The OCI error handle. If there is an error, it is recorded in
err
, and this function
returns
OCI_ERROR
. Obtain diagnostic information by calling
OCIErrorGet()
.
Chapter 28
OCI REF Functions
28-118

svc (IN)
The OCI service context handle, if the resulting
ref
is initialized with this service
context.
hex (IN)
Hexadecimal text string, previously output by
OCIRefToHex()
, to convert into a
REF
.
length (IN)
Length of the hexadecimal text string.
ref (IN/OUT)
The
REF
into which the hexadecimal string is converted. If
*ref
is
NULL
on input, then
space for the
REF
is allocated in the object cache; otherwise, the memory occupied by
the given
REF
is reused.
Comments
This function ensures that the resulting
REF
is well formed. It does not ensure that the
object pointed to by the resulting
REF
exists.
Related Topics
•OCIRefToHex()
Converts a
REF
to a hexadecimal string.
•OCIEnvNlsCreate()
Creates and initializes an environment handle for OCI functions to work under.
•OCIEnvCreate()
Creates and initializes an environment handle for OCI functions to work under.
•OCIInitialize()
This function was deprecated in a release previous to Oracle Database 11g
Release 2 (11.2).
•OCIErrorGet()
Returns an error message and an Oracle Database error code.
28.6.4 OCIRefHexSize()
Returns the size of the hexadecimal representation of a
REF
.
Purpose
Returns the size of the hexadecimal representation of a
REF
.
Syntax
ub4 OCIRefHexSize ( OCIEnv *env,
const OCIRef *ref );
Parameters
env (IN/OUT)
The OCI environment handle initialized in object mode. See the descriptions of
OCIEnvCreate()
,
OCIEnvNlsCreate()
, and
OCIInitialize()
(deprecated) for more
information.
Chapter 28
OCI REF Functions
28-119

ref (IN)
REF
whose size in hexadecimal representation in bytes is returned.
Comments
Returns the size of the buffer in bytes required for the hexadecimal representation of
the
ref
. A buffer of at least this size must be passed to the ref-to-hex (
OCIRefToHex()
)
conversion function.
Returns
The size of the hexadecimal representation of the
REF
.
Related Topics
•OCIRefFromHex()
Converts the given hexadecimal string into a
REF
.
•OCIEnvNlsCreate()
Creates and initializes an environment handle for OCI functions to work under.
•OCIEnvCreate()
Creates and initializes an environment handle for OCI functions to work under.
•OCIInitialize()
This function was deprecated in a release previous to Oracle Database 11g
Release 2 (11.2).
•OCIErrorGet()
Returns an error message and an Oracle Database error code.
28.6.5 OCIRefIsEqual()
Compares two
REF
s to determine if they are equal.
Purpose
Compares two
REF
s to determine if they are equal.
Syntax
boolean OCIRefIsEqual ( OCIEnv *env,
const OCIRef *x,
const OCIRef *y );
Parameters
env (IN/OUT)
The OCI environment handle initialized in object mode. See the descriptions of
OCIEnvCreate()
,
OCIEnvNlsCreate()
, and
OCIInitialize()
(deprecated) for more
information.
x (IN)
REF
to compare.
y (IN)
REF
to compare.
Chapter 28
OCI REF Functions
28-120

Comments
Two
REF
s are equal if and only if they are both referencing the same object, whether
persistent or transient.
Note:
Two
NULL
REF
s are considered not equal by this function.
Returns
TRUE
, if the two
REF
s are equal.
FALSE
, if the two
REF
s are not equal, or
x
is
NULL
, or
y
is
NULL.
Related Topics
•OCIRefAssign()
Assigns one
REF
to another, such that both reference the same object.
•OCIEnvNlsCreate()
Creates and initializes an environment handle for OCI functions to work under.
•OCIEnvCreate()
Creates and initializes an environment handle for OCI functions to work under.
•OCIInitialize()
This function was deprecated in a release previous to Oracle Database 11g
Release 2 (11.2).
•OCIErrorGet()
Returns an error message and an Oracle Database error code.
28.6.6 OCIRefIsNull()
Tests if a
REF
is
NULL
.
Purpose
Tests if a
REF
is
NULL
.
Syntax
boolean OCIRefIsNull ( OCIEnv *env,
const OCIRef *ref );
Parameters
env (IN/OUT)
The OCI environment handle initialized in object mode. See the descriptions of
OCIEnvCreate()
,
OCIEnvNlsCreate()
, and
OCIInitialize()
(deprecated) for more
information.
ref (IN)
REF
to test for
NULL
.
Chapter 28
OCI REF Functions
28-121

Comments
A
REF
is
NULL
if and only if:
•It is supposed to be referencing a persistent object, but the object's identifier is
NULL
•It is supposed to be referencing a transient object, but it is currently not pointing to
an object
Note:
A
REF
is a dangling REF if the object that it points to does not exist.
Returns
Returns
TRUE
if the given
REF
is
NULL
; otherwise, it returns
FALSE
.
Related Topics
•OCIRefClear()
Clears or
NULL
ifies a given
REF
.
•OCIEnvNlsCreate()
Creates and initializes an environment handle for OCI functions to work under.
•OCIEnvCreate()
Creates and initializes an environment handle for OCI functions to work under.
•OCIInitialize()
This function was deprecated in a release previous to Oracle Database 11g
Release 2 (11.2).
•OCIErrorGet()
Returns an error message and an Oracle Database error code.
28.6.7 OCIRefToHex()
Converts a
REF
to a hexadecimal string.
Purpose
Converts a
REF
to a hexadecimal string.
Syntax
sword OCIRefToHex ( OCIEnv *env,
OCIError *err,
const OCIRef *ref,
OraText *hex,
ub4 *hex_length );
Chapter 28
OCI REF Functions
28-122

Parameters
env (IN/OUT)
The OCI environment handle initialized in object mode. See the descriptions of
OCIEnvCreate()
,
OCIEnvNlsCreate()
, and
OCIInitialize()
(deprecated) for more
information.
err (IN/OUT)
The OCI error handle. If there is an error, it is recorded in
err
, and this function
returns
OCI_ERROR
. Obtain diagnostic information by calling
OCIErrorGet()
.
ref (IN)
REF
to be converted into a hexadecimal string; if
ref
is a
NULL
REF
(that is,
OCIRefIsNull
(
ref
) ==
TRUE
), then a zero
hex_length
value is returned.
hex (OUT)
Buffer that is large enough to contain the resulting hexadecimal string; the content of
the string is opaque to the caller.
hex_length (IN/OUT)
On input, specifies the size of the
hex
buffer; on output, specifies the actual size of the
hexadecimal string being returned in
hex
.
Comments
Converts the given
REF
into a hexadecimal string, and returns the length of the string.
The resulting string is opaque to the caller.
Returns
This function returns an error if the given buffer is not big enough to hold the resulting
string.
Related Topics
•OCIRefFromHex()
Converts the given hexadecimal string into a
REF
.
•OCIRefHexSize()
Returns the size of the hexadecimal representation of a
REF
.
•OCIEnvNlsCreate()
Creates and initializes an environment handle for OCI functions to work under.
•OCIEnvCreate()
Creates and initializes an environment handle for OCI functions to work under.
•OCIInitialize()
This function was deprecated in a release previous to Oracle Database 11g
Release 2 (11.2).
•OCIErrorGet()
Returns an error message and an Oracle Database error code.
Chapter 28
OCI REF Functions
28-123

28.7 OCI String Functions
Lists and describes the OCI string functions.
Table 28-16 describes the OCI string functions that are described in this section.
Table 28-16 String Functions
Function Purpose
OCIStringAllocSize() Get the allocated size of string memory in
bytes
OCIStringAssign() Assign a string to a string
OCIStringAssignText() Assign a text string to a string
OCIStringPtr() Get a string pointer
OCIStringResize() Resize the string memory
OCIStringSize() Get the string size
28.7.1 OCIStringAllocSize()
Gets the allocated size of string memory in code points (Unicode) or in bytes.
Purpose
Gets the allocated size of string memory in code points (Unicode) or in bytes.
Syntax
sword OCIStringAllocSize ( OCIEnv *env,
OCIError *err,
const OCIString *vs,
ub4 *allocsize );
Parameters
env (IN/OUT)
The OCI environment handle initialized in object mode. See the descriptions of
OCIEnvCreate()
,
OCIEnvNlsCreate()
, and
OCIInitialize()
(deprecated) for more
information.
err (IN/OUT)
The OCI error handle. If there is an error, it is recorded in
err
, and this function
returns
OCI_ERROR
. Obtain diagnostic information by calling
OCIErrorGet()
.
vs (IN)
String whose allocated size in bytes is returned. The
vs
parameter must be a non-
NULL
pointer.
allocsize (OUT)
The allocated size of string memory in bytes is returned.
Chapter 28
OCI String Functions
28-124

Comments
The allocated size is greater than or equal to the actual string size.
Related Topics
•OCIStringResize()
Resizes the memory of a given string.
•OCIStringSize()
Gets the size of the given string
vs
.
•OCIEnvNlsCreate()
Creates and initializes an environment handle for OCI functions to work under.
•OCIEnvCreate()
Creates and initializes an environment handle for OCI functions to work under.
•OCIInitialize()
This function was deprecated in a release previous to Oracle Database 11g
Release 2 (11.2).
•OCIErrorGet()
Returns an error message and an Oracle Database error code.
28.7.2 OCIStringAssign()
Assigns one string to another string.
Purpose
Assigns one string to another string.
Syntax
sword OCIStringAssign ( OCIEnv *env,
OCIError *err,
const OCIString *rhs,
OCIString **lhs );
Parameters
env (IN/OUT)
The OCI environment handle initialized in object mode. See the descriptions of
OCIEnvCreate()
,
OCIEnvNlsCreate()
, and
OCIInitialize()
(deprecated) for more
information.
err (IN/OUT)
The OCI error handle. If there is an error, it is recorded in
err
, and this function
returns
OCI_ERROR
. Obtain diagnostic information by calling
OCIErrorGet()
.
rhs (IN)
Right-hand side (source) of the assignment. Can be in UTF-16 format.
lhs (IN/OUT)
Left-hand side (target) of the assignment. Its buffer is in UTF-16 format if
rhs
is
UTF-16.
Chapter 28
OCI String Functions
28-125

Comments
Assigns
rhs
string to
lhs
string. The
lhs
string can be resized depending upon the size
of the
rhs
. The assigned string is
NULL
-terminated. The length field does not include the
extra code point or byte needed for
NULL
-termination.
Returns
This function returns an error if the assignment operation runs out of space.
Related Topics
•OCIStringAssignText()
Assigns the source text string to the target string.
•OCIEnvNlsCreate()
Creates and initializes an environment handle for OCI functions to work under.
•OCIEnvCreate()
Creates and initializes an environment handle for OCI functions to work under.
•OCIInitialize()
This function was deprecated in a release previous to Oracle Database 11g
Release 2 (11.2).
•OCIErrorGet()
Returns an error message and an Oracle Database error code.
28.7.3 OCIStringAssignText()
Assigns the source text string to the target string.
Purpose
Assigns the source text string to the target string.
Syntax
sword OCIStringAssignText ( OCIEnv *env,
OCIError *err,
const OraText *rhs,
ub4 rhs_len,
OCIString **lhs );
Parameters
env (IN/OUT)
The OCI environment handle initialized in object mode. See the descriptions of
OCIEnvCreate()
,
OCIEnvNlsCreate()
, and
OCIInitialize()
(deprecated) for more
information.
err (IN/OUT)
The OCI error handle. If there is an error, it is recorded in
err
, and this function
returns
OCI_ERROR
. Obtain diagnostic information by calling
OCIErrorGet()
.
rhs (IN)
Right-hand side (source) of the assignment, a text or UTF-16 Unicode string.
Chapter 28
OCI String Functions
28-126

rhs_len (IN)
Length of the
rhs
string in bytes.
lhs (IN/OUT)
Left-hand side (target) of the assignment. Its buffer is in Unicode if
rhs
is in Unicode.
Comments
Assigns
rhs
string to
lhs
string. The
lhs
string may be resized depending upon the size
of the
rhs
. The assigned string is
NULL
-terminated. The length field does not include the
extra byte or code point needed for
NULL
-termination.
Related Topics
•OCIStringAssign()
Assigns one string to another string.
•OCIEnvNlsCreate()
Creates and initializes an environment handle for OCI functions to work under.
•OCIEnvCreate()
Creates and initializes an environment handle for OCI functions to work under.
•OCIInitialize()
This function was deprecated in a release previous to Oracle Database 11g
Release 2 (11.2).
•OCIErrorGet()
Returns an error message and an Oracle Database error code.
28.7.4 OCIStringPtr()
Gets a pointer to the text of a given string.
Purpose
Gets a pointer to the text of a given string.
Syntax
text *OCIStringPtr ( OCIEnv *env,
const OCIString *vs );
Parameters
env (IN/OUT)
The OCI environment handle initialized in object mode. See the descriptions of
OCIEnvCreate()
,
OCIEnvNlsCreate()
, and
OCIInitialize()
(deprecated) for more
information.
vs (IN)
Pointer to the
OCIString
object whose character string is returned. If
vs
is in UTF-16
format, the returned buffer is also in UTF-16 format. To determine the encoding of the
returned buffer, check the UTF-16 information in the
OCIString
vs
itself, because it is
not guaranteed that a particular
OCIString
will have the same setting as
env
does.
Check an object OCI function that is designed to check member fields in objects.
Chapter 28
OCI String Functions
28-127

Comments
None.
Related Topics
•OCIStringAssign()
Assigns one string to another string.
•OCIEnvNlsCreate()
Creates and initializes an environment handle for OCI functions to work under.
•OCIEnvCreate()
Creates and initializes an environment handle for OCI functions to work under.
•OCIInitialize()
This function was deprecated in a release previous to Oracle Database 11g
Release 2 (11.2).
•OCIErrorGet()
Returns an error message and an Oracle Database error code.
28.7.5 OCIStringResize()
Resizes the memory of a given string.
Purpose
Resizes the memory of a given string.
Syntax
sword OCIStringResize ( OCIEnv *env,
OCIError *err,
ub4 new_size,
OCIString **str );
Parameters
env (IN/OUT)
The OCI environment handle initialized in object mode. See the descriptions of
OCIEnvCreate()
,
OCIEnvNlsCreate()
, and
OCIInitialize()
(deprecated) for more
information.
err (IN/OUT)
The OCI error handle. If there is an error, it is recorded in
err
, and this function
returns
OCI_ERROR
. Obtain diagnostic information by calling
OCIErrorGet()
.
new_size (IN)
New memory size of the string in bytes. The
new_size
parameter must include space
for the
NULL
character as the string terminator.
str (IN/OUT)
Allocated memory for the string that is freed from the OCI object cache.
Comments
This function resizes the memory of the given variable-length string in the object
cache. Contents of the string are not preserved. This function may allocate the string
Chapter 28
OCI String Functions
28-128

in a new memory region, in which case the original memory occupied by the given
string is freed. If
str
is
NULL
, this function allocates memory for the string. If
new_size
is
0, this function frees the memory occupied by
str
and a
NULL
pointer value is returned.
Related Topics
•OCIStringAllocSize()
Gets the allocated size of string memory in code points (Unicode) or in bytes.
•OCIStringSize()
Gets the size of the given string
vs
.
•OCIEnvNlsCreate()
Creates and initializes an environment handle for OCI functions to work under.
•OCIEnvCreate()
Creates and initializes an environment handle for OCI functions to work under.
•OCIInitialize()
This function was deprecated in a release previous to Oracle Database 11g
Release 2 (11.2).
•OCIErrorGet()
Returns an error message and an Oracle Database error code.
28.7.6 OCIStringSize()
Gets the size of the given string
vs
.
Purpose
Gets the size of the given string
vs
.
Syntax
ub4 OCIStringSize ( OCIEnv *env,
const OCIString *vs );
Parameters
env (IN/OUT)
The OCI environment handle initialized in object mode. See the descriptions of
OCIEnvCreate()
,
OCIEnvNlsCreate()
, and
OCIInitialize()
(deprecated) for more
information.
vs (IN)
String whose size is returned, in number of bytes.
Comments
The returned size does not include an extra byte for
NULL
termination.
Related Topics
•OCIStringResize()
Resizes the memory of a given string.
•OCIEnvNlsCreate()
Creates and initializes an environment handle for OCI functions to work under.
Chapter 28
OCI String Functions
28-129

•OCIEnvCreate()
Creates and initializes an environment handle for OCI functions to work under.
•OCIInitialize()
This function was deprecated in a release previous to Oracle Database 11g
Release 2 (11.2).
•OCIErrorGet()
Returns an error message and an Oracle Database error code.
28.8 OCI Table Functions
Lists and describes the OCI table functions.
Table 28-17 describes the OCI table functions that are described in this section.
Table 28-17 Table Functions
Function Purpose
OCITableDelete() Delete element
OCITableExists() Test whether element exists
OCITableFirst() Return first index of table
OCITableLast() Return last index of table
OCITableNext() Return next available index of table
OCITablePrev() Return previous available index of table
OCITableSize() Return current size of table
28.8.1 OCITableDelete()
Deletes the element at the specified index.
Purpose
Deletes the element at the specified index.
Syntax
sword OCITableDelete ( OCIEnv *env,
OCIError *err,
sb4 index,
OCITable *tbl );
Parameters
env (IN/OUT)
The OCI environment handle initialized in object mode. See the descriptions of
OCIEnvCreate()
,
OCIEnvNlsCreate()
, and
OCIInitialize()
(deprecated) for more
information.
err (IN/OUT)
The OCI error handle. If there is an error, it is recorded in
err
, and this function
returns
OCI_ERROR
. Obtain diagnostic information by calling
OCIErrorGet()
.
Chapter 28
OCI Table Functions
28-130

index (IN)
Index of the element that must be deleted.
tbl (IN)
Table whose element is deleted.
Comments
This function returns an error if the element at the given index has already been
deleted or if the given index is not valid for the given table.
Note:
The position ordinals of the remaining elements of the table are not changed
by
OCITableDelete()
. The delete operation creates holes in the table.
Returns
An error is also returned if any input parameter is
NULL
.
Related Topics
•OCITableExists()
Tests whether an element exists at the given index.
•OCIEnvNlsCreate()
Creates and initializes an environment handle for OCI functions to work under.
•OCIEnvCreate()
Creates and initializes an environment handle for OCI functions to work under.
•OCIInitialize()
This function was deprecated in a release previous to Oracle Database 11g
Release 2 (11.2).
•OCIErrorGet()
Returns an error message and an Oracle Database error code.
28.8.2 OCITableExists()
Tests whether an element exists at the given index.
Purpose
Tests whether an element exists at the given index.
Syntax
sword OCITableExists ( OCIEnv *env,
OCIError *err,
const OCITable *tbl,
sb4 index,
boolean *exists );
Chapter 28
OCI Table Functions
28-131

Parameters
env (IN/OUT)
The OCI environment handle initialized in object mode. See the descriptions of
OCIEnvCreate()
,
OCIEnvNlsCreate()
, and
OCIInitialize()
(deprecated) for more
information.
err (IN/OUT)
The OCI error handle. If there is an error, it is recorded in
err
, and this function
returns
OCI_ERROR
. Obtain diagnostic information by calling
OCIErrorGet()
.
tbl (IN)
Table in which the given index is checked.
index (IN)
Index of the element that is checked for existence.
exists (OUT)
Set to
TRUE
if the element at the given
index
exists; otherwise, it is set to
FALSE
.
Returns
This function returns an error if any input parameter is
NULL
.
Related Topics
•OCITableDelete()
Deletes the element at the specified index.
•OCIEnvNlsCreate()
Creates and initializes an environment handle for OCI functions to work under.
•OCIEnvCreate()
Creates and initializes an environment handle for OCI functions to work under.
•OCIInitialize()
This function was deprecated in a release previous to Oracle Database 11g
Release 2 (11.2).
•OCIErrorGet()
Returns an error message and an Oracle Database error code.
28.8.3 OCITableFirst()
Returns the index of the first existing element in a given table.
Purpose
Returns the index of the first existing element in a given table.
Syntax
sword OCITableFirst ( OCIEnv *env,
OCIError *err,
const OCITable *tbl,
sb4 *index );
Chapter 28
OCI Table Functions
28-132

Parameters
env (IN/OUT)
The OCI environment handle initialized in object mode. See the descriptions of
OCIEnvCreate()
,
OCIEnvNlsCreate()
, and
OCIInitialize()
(deprecated) for more
information.
err (IN/OUT)
The OCI error handle. If there is an error, it is recorded in
err
, and this function
returns
OCI_ERROR
. Obtain diagnostic information by calling
OCIErrorGet()
.
tbl (IN)
Table to scan.
index (OUT)
First index of the element that exists in the given table that is returned.
Comments
If
OCITableDelete()
deletes the first five elements of a table,
OCITableFirst()
returns
the value 6.
See Also:
OCITableDelete() for information regarding non-data holes (deleted
elements) in tables
Returns
This function returns an error if the table is empty.
Related Topics
•OCITableDelete()
Deletes the element at the specified index.
•OCITableLast()
Returns the index of the last existing element of a table.
•OCIEnvNlsCreate()
Creates and initializes an environment handle for OCI functions to work under.
•OCIEnvCreate()
Creates and initializes an environment handle for OCI functions to work under.
•OCIInitialize()
This function was deprecated in a release previous to Oracle Database 11g
Release 2 (11.2).
•OCIErrorGet()
Returns an error message and an Oracle Database error code.
Chapter 28
OCI Table Functions
28-133

28.8.4 OCITableLast()
Returns the index of the last existing element of a table.
Purpose
Returns the index of the last existing element of a table.
Syntax
sword OCITableLast ( OCIEnv *env,
OCIError *err,
const OCITable *tbl,
sb4 *index );
Parameters
env (IN/OUT)
The OCI environment handle initialized in object mode. See the descriptions of
OCIEnvCreate()
,
OCIEnvNlsCreate()
, and
OCIInitialize()
(deprecated) for more
information.
err (IN/OUT)
The OCI error handle. If there is an error, it is recorded in
err
, and this function
returns
OCI_ERROR
. Obtain diagnostic information by calling
OCIErrorGet()
.
tbl (IN)
Table to scan.
index (OUT)
Index of the last existing element in the table.
Comments
OCITableLast()
returns the largest index numbered element in the index by integer
collection.
Returns
This function returns an error if the table is empty.
Related Topics
•OCITableFirst()
Returns the index of the first existing element in a given table.
•OCITableNext()
Returns the index of the next existing element of a table.
•OCITablePrev()
Returns the index of the previous existing element of a table.
•OCIEnvNlsCreate()
Creates and initializes an environment handle for OCI functions to work under.
•OCIEnvCreate()
Creates and initializes an environment handle for OCI functions to work under.
Chapter 28
OCI Table Functions
28-134

•OCIInitialize()
This function was deprecated in a release previous to Oracle Database 11g
Release 2 (11.2).
•OCIErrorGet()
Returns an error message and an Oracle Database error code.
28.8.5 OCITableNext()
Returns the index of the next existing element of a table.
Purpose
Returns the index of the next existing element of a table.
Syntax
sword OCITableNext ( OCIEnv *env,
OCIError *err,
sb4 index,
const OCITable *tbl,
sb4 *next_index
boolean *exists );
Parameters
env (IN/OUT)
The OCI environment handle initialized in object mode. See the descriptions of
OCIEnvCreate()
,
OCIEnvNlsCreate()
, and
OCIInitialize()
(deprecated) for more
information.
err (IN/OUT)
The OCI error handle. If there is an error, it is recorded in
err
, and this function
returns
OCI_ERROR
. Obtain diagnostic information by calling
OCIErrorGet()
.
index (IN)
Index for the starting point of the scan.
tbl (IN)
Table to scan.
next_index (OUT)
Index of the next existing element after
tbl
(
index
).
exists (OUT)
FALSE
if no next index is available; otherwise,
TRUE
.
Returns
Returns the smallest position
j
, greater than
index
, such that
exists(j)
is
TRUE
.
Related Topics
•OCITablePrev()
Returns the index of the previous existing element of a table.
•OCIEnvNlsCreate()
Creates and initializes an environment handle for OCI functions to work under.
Chapter 28
OCI Table Functions
28-135

•OCIEnvCreate()
Creates and initializes an environment handle for OCI functions to work under.
•OCIInitialize()
This function was deprecated in a release previous to Oracle Database 11g
Release 2 (11.2).
•OCIErrorGet()
Returns an error message and an Oracle Database error code.
See Also:
The description of OCITableSize() for information about the existence of non-
data holes (deleted elements) in tables
28.8.6 OCITablePrev()
Returns the index of the previous existing element of a table.
Purpose
Returns the index of the previous existing element of a table.
Syntax
sword OCITablePrev ( OCIEnv *env,
OCIError *err,
sb4 index,
const OCITable *tbl,
sb4 *prev_index
boolean *exists );
Parameters
env (IN/OUT)
The OCI environment handle initialized in object mode. See the descriptions of
OCIEnvCreate()
,
OCIEnvNlsCreate()
, and
OCIInitialize()
(deprecated) for more
information.
err (IN/OUT)
The OCI error handle. If there is an error, it is recorded in
err
, and this function
returns
OCI_ERROR
. Obtain diagnostic information by calling
OCIErrorGet()
.
index (IN)
Index for the starting point of the scan.
tbl (IN)
Table to scan.
prev_index (OUT)
Index of the previous existing element before
tbl
(
index
).
exists (OUT)
FALSE
if no previous index is available; otherwise,
TRUE
.
Chapter 28
OCI Table Functions
28-136

Returns
Returns the largest position
j
, less than
index
, such that
exists (j)
is
TRUE
.
Related Topics
•OCITableNext()
Returns the index of the next existing element of a table.
•OCIEnvNlsCreate()
Creates and initializes an environment handle for OCI functions to work under.
•OCIEnvCreate()
Creates and initializes an environment handle for OCI functions to work under.
•OCIInitialize()
This function was deprecated in a release previous to Oracle Database 11g
Release 2 (11.2).
•OCIErrorGet()
Returns an error message and an Oracle Database error code.
See Also:
The description of OCITableSize() for information about the existence of non-
data holes (deleted elements) in tables
28.8.7 OCITableSize()
Returns the size of the given table, not including any holes created by deleted
elements.
Purpose
Returns the size of the given table, not including any holes created by deleted
elements.
Syntax
sword OCITableSize ( OCIEnv *env,
OCIError *err,
const OCITable *tbl
sb4 *size );
Parameters
env (IN/OUT)
The OCI environment handle initialized in object mode. See the descriptions of
OCIEnvCreate()
,
OCIEnvNlsCreate()
, and
OCIInitialize()
(deprecated) for more
information.
err (IN/OUT)
The OCI error handle. If there is an error, it is recorded in
err
, and this function
returns
OCI_ERROR
. Obtain diagnostic information by calling
OCIErrorGet()
.
Chapter 28
OCI Table Functions
28-137

tbl (IN)
Nested table whose number of elements is returned.
size (OUT)
Current number of elements in the nested table. The count does not include deleted
elements.
Comments
The count is decremented when elements are deleted from the nested table. So this
count does not include any holes created by deleting elements. To get the count
including the holes created by the deleted elements, use
OCICollSize()
.
The following code example shows a code fragment where an element is deleted from
a nested table.
Deleting an Element from a Nested table
OCITableSize(...);
// assume 'size' returned is equal to 5
OCITableDelete(...); // delete one element
OCITableSize(...);
// 'size' returned is equal to 4
To get the count plus the count of deleted elements, use
OCICollSize()
, as shown in
the following code example. Continuing the previous code example.
Getting a Count of All Elements Including Deleted Elements from a Nested Table
OCICollSize(...)
// 'size' returned is still equal to 5
Returns
This function returns an error if an error occurs during the loading of the nested table
into the object cache, or if any of the input parameters is
NULL
.
Related Topics
•OCICollSize()
Gets the current size in number of elements of the given collection.
•OCIEnvNlsCreate()
Creates and initializes an environment handle for OCI functions to work under.
•OCIEnvCreate()
Creates and initializes an environment handle for OCI functions to work under.
•OCIInitialize()
This function was deprecated in a release previous to Oracle Database 11g
Release 2 (11.2).
•OCIErrorGet()
Returns an error message and an Oracle Database error code.
Chapter 28
OCI Table Functions
28-138

29
OCI Cartridge Functions
This chapter presents the cartridge functions.
For code examples, see the demonstration programs included with your Oracle
Database installation. For additional information, see OCI Demonstration Programs.
This chapter contains these topics:
•Introduction to External Procedure and Cartridge Services Functions
•Cartridge Services — OCI External Procedures
•Cartridge Services — Memory Services
•Cartridge Services — Maintaining Context
•Cartridge Services — Parameter Manager Interface
•Cartridge Services — File I/O Interface
•Cartridge Services — String Formatting Interface
29.1 Introduction to External Procedure and Cartridge
Services Functions
This section introduces the OCI external procedure functions.
These functions enable users of external procedures to raise errors, allocate some
memory, and get OCI context information.
Then the cartridge services functions are described.
See Also:
•Oracle Database Development Guide for more information about using
these functions in external procedures
•Oracle Database Data Cartridge Developer's Guide for more information
about using these functions
29.1.1 Conventions for OCI Functions
Describes conventions used in describing each function.
See the Conventions for OCI Functions for the conventions used in describing each
function. The entries for each function may also contain the following information:
•Return Codes
•With_Context Type
29-1

Return Codes
Success and error return codes are defined for certain external procedure interface
functions. If a particular interface function returns
OCIEXTPROC_SUCCESS
or
OCIEXTPROC_ERROR
, then applications must use these macros to check for return values.
•
OCIEXTPROC_SUCCESS
- External Procedure Success Return Code
•
OCIEXTPROC_ERROR
- External Procedure Failure Return Code
With_Context Type
The C callable interface to PL/SQL external procedures requires the
with_context
parameter to be passed. The type of this structure is
OCIExtProcContext
, which is
opaque to the user.
The user can declare the
with_context
parameter in the application as follows:
OCIExtProcContext *with_context;
29.2 Cartridge Services — OCI External Procedures
Lists and describes cartridge services OCI external procedure functions.
Table 29-1 lists the OCI external procedure functions for C that are described in this
section.
Table 29-1 External Procedures Functions
Function Purpose
OCIExtProcAllocCallMemory() Allocate memory for the duration of the
External Procedure
OCIExtProcGetEnv() Get the OCI environment, service context,
and error handles
OCIExtProcRaiseExcp() Raise an Exception to PL/SQL
OCIExtProcRaiseExcpWithMsg() Raise an exception with a message
29.2.1 OCIExtProcAllocCallMemory()
Allocates N bytes of memory for the duration of the external procedure.
Purpose
Allocates N bytes of memory for the duration of the external procedure.
Syntax
void * OCIExtProcAllocCallMemory ( OCIExtProcContext *with_context,
size_t amount );
Parameters
with_context (IN)
The
with_context
pointer that is passed to the C external procedure.
Chapter 29
Cartridge Services — OCI External Procedures
29-2

With_Context
Type — The C callable interface to PL/SQL external procedures requires
the
with_context
parameter to be passed. The type of this structure is
OCIExtProcContext
, which is opaque to the user.
The user can declare the
with_context
parameter in the application as follows:
OCIExtProcContext *with_context;
amount (IN)
The number of bytes to allocate.
Comments
This call allocates
amount
bytes of memory for the duration of the call of the external
procedure.
Any memory allocated by this call is freed by PL/SQL upon return from the external
procedure. The application must not use any kind of
free()
function on memory
allocated by
OCIExtProcAllocCallMemory()
. Use this function to allocate memory for
function returns.
A zero return value should be treated as an error.
Returns
An untyped (opaque) pointer to the allocated memory.
Example
Using OCIExtProcAllocCallMemory() to Allocate 1024 Bytes of Memory
text *ptr = (text *)OCIExtProcAllocCallMemory(wctx, 1024)
Related Topics
•OCIMemoryAlloc()
Allocates memory of a given size from a given duration.
•OCIErrorGet()
Returns an error message and an Oracle Database error code.
29.2.2 OCIExtProcGetEnv()
Gets the OCI environment, service context, and error handles.
Purpose
Gets the OCI environment, service context, and error handles.
Syntax
sword OCIExtProcGetEnv ( OCIExtProcContext *with_context,
OCIEnv **envh,
OCISvcCtx **svch,
OCIError **errh );
Parameters
with_context (IN)
The
with_context
pointer that is passed to the C external procedure.
Chapter 29
Cartridge Services — OCI External Procedures
29-3

With_Context
Type — The C callable interface to PL/SQL external procedures requires
the
with_context
parameter to be passed. The type of this structure is
OCIExtProcContext
, which is opaque to the user.
The user can declare the
with_context
parameter in the application as follows:
OCIExtProcContext *with_context;
envh (OUT)
Pointer to a variable to store the OCI environment handle.
svch (OUT)
Pointer to a variable to store the OCI service handle.
errh (OUT)
Pointer to a variable to store the OCI error handle.
Comments
The primary purpose of this function is to allow OCI callbacks to use the database in
the same transaction. The OCI handles obtained by this function should be used in
OCI callbacks to the database. If these handles are obtained through standard OCI
calls, then these handles use a new connection to the database and cannot be used
for callbacks in the same transaction. In one external procedure you can use either
callbacks or a new connection, but not both.
Example of a call:
OCIEnv *envh;
OCISvcCtx *svch;
OCIError *errh;
...
OCIExtProcGetEnv(ctx,&envh,&svch,&errh);
Returns
This function returns
OCI_SUCCESS
if the call succeeds; otherwise, it returns
OCI_ERROR
.
Related Topics
•OCIEnvCreate()
Creates and initializes an environment handle for OCI functions to work under.
•OCIArrayDescriptorAlloc()
Allocates an array of descriptors.
•OCIHandleAlloc()
Returns a pointer to an allocated and initialized handle.
29.2.3 OCIExtProcRaiseExcp()
Raises an Exception to PL/SQL.
Purpose
Raises an Exception to PL/SQL.
Syntax
size_t OCIExtProcRaiseExcp ( OCIExtProcContext *with_context,
int errnum );
Chapter 29
Cartridge Services — OCI External Procedures
29-4

Parameters
with_context (IN)
The
with_context
pointer that is passed to the C external procedure.
With_Context
Type — The C callable interface to PL/SQL external procedures requires
the
with_context
parameter to be passed. The type of this structure is
OCIExtProcContext
, which is opaque to the user.
The user can declare the
with_context
parameter in the application as follows:
OCIExtProcContext *with_context;
errnum (IN)
Oracle Database error number to signal to PL/SQL. The
errnum
value must be a
positive number and in the range 1 to 32767.
Comments
Calling this function signals an exception to PL/SQL. After a successful return from this
function, the external procedure must start its exit handling and return to PL/SQL.
Once an exception is signaled to PL/SQL, IN/OUT and OUT arguments, if any, are not
processed at all.
Returns
This function returns
OCIEXTPROC_SUCCESS
if the call succeeds. It returns
OCIEXTPROC_ERROR
if the call fails.
Related Topics
•OCIExtProcRaiseExcpWithMsg()
Raises an exception with a message.
29.2.4 OCIExtProcRaiseExcpWithMsg()
Raises an exception with a message.
Purpose
Raises an exception with a message.
Syntax
size_t OCIExtProcRaiseExcpWithMsg ( OCIExtProcContext *with_context,
int errnum,
char *errmsg,
size_t msglen );
Parameters
with_context (IN)
The
with_context
pointer that is passed to the C external procedure.
With_Context
Type — The C callable interface to PL/SQL external procedures requires
the
with_context
parameter to be passed. The type of this structure is
OCIExtProcContext
, which is opaque to the user.
The user can declare the
with_context
parameter in the application as follows:
OCIExtProcContext *with_context;
Chapter 29
Cartridge Services — OCI External Procedures
29-5

errnum (IN)
Oracle Database error number to signal to PL/SQL. The value of
errnum
must be a
positive number and in the range 1 to 32767
errmsg (IN)
The error message associated with
errnum
.
msglen (IN)
The length of the error message. Pass zero if
errmsg
is a
NULL
-terminated string.
Comments
This call raises an exception to PL/SQL. In addition, it substitutes the following error
message string within the standard Oracle Database error message string.
Returns
This function returns
OCIEXTPROC_SUCCESS
if the call succeeds. It returns
OCIEXTPROC_ERROR
if the call fails.
Related Topics
•OCIExtProcRaiseExcp()
Raises an Exception to PL/SQL.
29.3 Cartridge Services — Memory Services
Lists and describes cartridge services memory services functions.
Table 29-2 lists the memory services functions that are described in this section.
Table 29-2 Memory Services Functions
Function Purpose
OCIDurationBegin() Start a user duration
OCIDurationEnd() Terminate a user duration
OCIMemoryAlloc() Allocate memory of a given size from a
given duration
OCIMemoryFree() Free a memory chunk
OCIMemoryResize() Resize a memory chunk
See Also:
Oracle Database Data Cartridge Developer's Guide for more information
about using these functions
Chapter 29
Cartridge Services — Memory Services
29-6

29.3.1 OCIDurationBegin()
Starts a user duration.
Purpose
Starts a user duration.
Syntax
sword OCIDurationBegin ( OCIEnv *env,
OCIError *err,
const OCISvcCtx *svc,
OCIDuration parent,
OCIDuration *duration );
Parameters
env (IN/OUT)
The OCI environment handle. This should be passed as
NULL
for cartridge services.
err (IN/OUT)
The OCI error handle. If there is an error, it is recorded in
err
, and this function
returns
OCI_ERROR
. Diagnostic information can be obtained by calling
OCIErrorGet()
.
svc (IN)
The OCI service context handle.
parent (IN)
The duration number of the parent duration. It is one of the following:
•A user duration that was previously created
•
OCI_DURATION_STATEMENT
•
OCI_DURATION_SESSION
duration (OUT)
An identifier unique to the newly created user duration.
Comments
This function starts a user duration. A user can have multiple active user durations
simultaneously. The user durations do not have to be nested. The
duration
parameter
is used to return a number that uniquely identifies the duration created by this call.
Note that the environment and service context parameters cannot both be
NULL
.
Related Topics
•OCIDurationEnd()
Terminates a user duration for a temporary LOB.
•OCIErrorGet()
Returns an error message and an Oracle Database error code.
Chapter 29
Cartridge Services — Memory Services
29-7

29.3.2 OCIDurationEnd()
Terminates a user duration.
Purpose
Terminates a user duration.
Syntax
sword OCIDurationEnd ( OCIEnv *env,
OCIError *err,
const OCISvcCtx *svc,
OCIDuration duration );
Parameters
env (IN/OUT)
The OCI environment handle.
err (IN/OUT)
The OCI error handle. If there is an error, it is recorded in
err
, and this function
returns
OCI_ERROR
. Diagnostic information can be obtained by calling
OCIErrorGet()
.
svc (IN)
OCI service context (this should be passed as
NULL
for cartridge services; otherwise, it
should be non-
NULL
).
duration (IN)
A user duration previously created by
OCIDurationBegin()
.
Comments
This function terminates a user duration.
Note that the environment and service context parameters cannot both be
NULL
.
29.3.3 OCIMemoryAlloc()
Allocates memory of a given size from a given duration.
Purpose
Allocates memory of a given size from a given duration.
Syntax
sword OCIMemoryAlloc( void *hndl,
OCIError *err,
void **mem,
OCIDuration dur,
ub4 size,
ub4 flags );
Chapter 29
Cartridge Services — Memory Services
29-8

Parameters
hndl (IN)
The OCI environment handle (
OCIEnv *
) if
dur
is
OCI_DURATION_PROCESS
; otherwise, the
user session handle (
OCISession *
).
err (IN)
The error handle.
mem (OUT)
Memory allocated.
dur (IN)
A previously created user duration or one of these values:
OCI_DURATION_CALLOUT
OCI_DURATION_STATEMENT
OCI_DURATION_SESSION
OCI_DURATION_PROCESS
size (IN)
Size of memory to be allocated.
flags (IN)
Set the
OCI_MEMORY_CLEARED
bit to get memory that has been cleared.
Comments
To allocate memory for the duration of the callout of the agent, that is, external
procedure duration, use
OCIExtProcAllocCallMemory()
or
OCIMemoryAlloc()
with
dur
as
OCI_DURATION_CALLOUT
.
Returns
Error code.
Related Topics
•OCIExtProcAllocCallMemory()
Allocates N bytes of memory for the duration of the external procedure.
29.3.4 OCIMemoryFree()
Frees a memory chunk.
Purpose
Frees a memory chunk.
Syntax
sword OCIMemoryFree ( void *hndl,
OCIError *err,
void *mem );
Chapter 29
Cartridge Services — Memory Services
29-9

Parameters
hndl (IN)
The OCI environment or user session handle.
err (IN)
The error handle.
mem (IN/OUT)
Pointer to memory allocated previously using
OCIMemoryAlloc()
.
Returns
Error code.
Related Topics
•OCIMemoryAlloc()
Allocates memory of a given size from a given duration.
29.3.5 OCIMemoryResize()
Resizes a memory chunk to a new size.
Purpose
Resizes a memory chunk to a new size.
Syntax
sword OCIMemoryResize( void *hndl,
OCIError *err,
void **mem,
ub4 newsize,
ub4 flags );
Parameters
hndl (IN)
The OCI environment or user session handle.
err (IN)
The error handle.
mem (IN/OUT)
Pointer to memory allocated previously using
OCIMemoryAlloc()
.
newsize (IN)
Size of memory requested.
flags (IN)
Set the
OCI_MEMORY_CLEARED
bit to get memory that has been cleared.
Comments
Memory must have been allocated before this function can be called to resize.
Chapter 29
Cartridge Services — Memory Services
29-10

Returns
Error code.
Related Topics
•OCIMemoryAlloc()
Allocates memory of a given size from a given duration.
29.4 Cartridge Services — Maintaining Context
Lists and describes cartridge services maintaining context functions.
Table 29-3 lists the maintaining context functions that are described in this section.
Table 29-3 Maintaining Context Functions
Function Purpose
OCIContextClearValue() Remove the value stored in the context
OCIContextGenerateKey() Return a unique 4-byte value each time it is
called
OCIContextGetValue() Return the value stored in the context
OCIContextSetValue() Save a value (or address) for a particular
duration
See Also:
Oracle Database Data Cartridge Developer's Guide for more information
about using these functions
29.4.1 OCIContextClearValue()
Removes the value that is stored in the context associated with the given key (by
calling
OCIContextSetValue()
).
Purpose
Removes the value that is stored in the context associated with the given key (by
calling
OCIContextSetValue()
).
Syntax
sword OCIContextClearValue( void *hndl,
OCIError *err,
ub1 *key,
ub1 keylen );
Chapter 29
Cartridge Services — Maintaining Context
29-11

Parameters
hndl (IN)
The OCI environment or user session handle.
err (IN)
The error handle.
key (IN)
Unique key value.
keylen (IN)
Length of the key. Maximum value is 255 bytes or
UB1MAXVAL
- 1.
Comments
An error is returned when a nonexistent key is passed.
Returns
•If the operation succeeds, the function returns
OCI_SUCCESS
.
•If the operation fails, the function returns
OCI_ERROR
.
29.4.2 OCIContextGenerateKey()
Returns a unique, 4-byte value each time it is called.
Purpose
Returns a unique, 4-byte value each time it is called.
Syntax
sword OCIContextGenerateKey( void *hndl,
OCIError *err,
ub4 *key );
Parameters
hndl (IN)
The OCI environment or user session handle.
err (IN)
The error handle.
key (IN)
Unique key value.
Comments
This value is unique for each session.
Returns
•If the operation succeeds, the function returns
OCI_SUCCESS
.
•If the operation fails, the function returns
OCI_ERROR
.
Chapter 29
Cartridge Services — Maintaining Context
29-12

29.4.3 OCIContextGetValue()
Returns the value that is stored in the context associated with the given key (by calling
OCIContextSetValue()
).
Purpose
Returns the value that is stored in the context associated with the given key (by calling
OCIContextSetValue()
).
Syntax
sword OCIContextGetValue( void *hndl,
OCIError *err,
ub1 *key,
ub1 keylen,
void **ctx_value );
Parameters
hndl (IN)
The OCI environment or user session handle.
err (IN)
The error handle.
key (IN)
Unique key value.
keylen (IN)
Length of the key. Maximum value is 255 bytes or
UB1MAXVAL
- 1.
ctx_value (IN)
Pointer to the value stored in the context (
NULL
if no value was stored).
Comments
For
ctx_value
, a pointer to a preallocated pointer for the stored context to be returned
is required.
Returns
•If the operation succeeds, the function returns
OCI_SUCCESS
.
•If the operation fails, the function returns
OCI_ERROR
.
29.4.4 OCIContextSetValue()
Saves a value (or address) for a particular duration.
Purpose
Saves a value (or address) for a particular duration.
Chapter 29
Cartridge Services — Maintaining Context
29-13

Syntax
sword OCIContextSetValue( void *hndl,
OCIError *err,
OCIDuration duration,
ub1 *key,
ub1 keylen,
void *ctx_value );
Parameters
hndl (IN)
The OCI environment or user session handle.
err (IN)
The error handle.
duration (IN)
One of these values (a previously created user duration):
OCI_DURATION_STATEMENT
OCI_DURATION_SESSION
key (IN)
Unique key value.
keylen (IN)
Length of the key. Maximum value is 255 bytes or
UB1MAXVAL
- 1.
ctx_value (IN)
Pointer that is saved in the context.
Comments
The context value being stored must be allocated out of memory of duration greater
than or equal to the duration being passed in. The key being passed in should be
unique in this session. Trying to save a context value under the same key and duration
again results in overwriting the old context value with the new one. Typically, a client
allocates a structure, stores its address in the context using this call, and gets this
address in a separate call using
OCIContextGetValue()
. The (key, value) association
can be explicitly removed by calling
OCIContextClearValue()
, or else it goes away at the
end of the duration.
Returns
•If the operation succeeds, the function returns
OCI_SUCCESS
.
•If the operation fails, the function returns
OCI_ERROR
.
Related Topics
•OCIContextClearValue()
Removes the value that is stored in the context associated with the given key (by
calling
OCIContextSetValue()
).
Chapter 29
Cartridge Services — Maintaining Context
29-14

29.5 Cartridge Services — Parameter Manager Interface
Lists and describes cartridge services parameter manager interface functions.
Table 29-4 lists the parameter manager interface functions that are described in this
section.
Table 29-4 Parameter Manager Interface Functions
Function Purpose
OCIExtractFromFile() Process the keys and their values in the
given file
OCIExtractFromList() Generate a list of values for the parameter
denoted by
index
in the parameter list
OCIExtractFromStr() Process the keys and the their values in
the given string
OCIExtractInit() Initialize the parameter manager
OCIExtractReset() Reinitialize memory
OCIExtractSetKey() Register information about a key with the
parameter manager
OCIExtractSetNumKeys() Inform the parameter manager of the
number of keys that are to be registered
OCIExtractTerm() Release all dynamically allocated storage
OCIExtractToBool() Get the Boolean value for the specified key
OCIExtractToInt() Get the integer value for the specified key
OCIExtractToList() Generate a list of parameters from the
parameter structures that are stored in
memory
OCIExtractToOCINum() Get the number value for the specified key
OCIExtractToStr() Get the string value for the specified key
See Also:
Oracle Database Data Cartridge Developer's Guide for more information
about using these functions
29.5.1 OCIExtractFromFile()
Processes the keys and their values in the given file.
Purpose
Processes the keys and their values in the given file.
Chapter 29
Cartridge Services — Parameter Manager Interface
29-15

Syntax
sword OCIExtractFromFile( void *hndl,
OCIError *err,
ub4 flag,
OraText *filename );
Parameters
hndl (IN/OUT)
The OCI environment or user session handle.
err (IN/OUT)
The OCI error handle. If there is an error, it is recorded in
err
, and this function
returns
OCI_ERROR
. Diagnostic information can be obtained by calling
OCIErrorGet()
.
flag (IN)
Zero or has one or more of the following bits set:
OCI_EXTRACT_CASE_SENSITIVE
OCI_EXTRACT_UNIQUE_ABBREVS
OCI_EXTRACT_APPEND_VALUES
filename (IN)
A
NULL
-terminated file name string.
Comments
OCIExtractSetNumKeys()
and
OCIExtractSetKey()
functions must be called to define all of
the keys before this routine is called.
Returns
OCI_SUCCESS
;
OCI_INVALID_HANDLE
; or
OCI_ERROR
.
Related Topics
•OCIExtractSetNumKeys()
Informs the parameter manager of the number of keys that are to be registered.
•OCIExtractSetKey()
Registers information about a key with the parameter manager.
•OCIErrorGet()
Returns an error message and an Oracle Database error code.
29.5.2 OCIExtractFromList()
Generates a list of values for the parameter denoted by index in the parameter list.
Purpose
Generates a list of values for the parameter denoted by index in the parameter list.
Syntax
sword OCIExtractFromList( void *hndl,
OCIError *err,
uword index,
OraText **name,
Chapter 29
Cartridge Services — Parameter Manager Interface
29-16

ub1 *type,
uword *numvals,
void ***values );
Parameters
hndl (IN)
The OCI environment or user session handle.
err (IN/OUT)
The OCI error handle. If there is an error, it is recorded in
err
, and this function
returns
OCI_ERROR
. Diagnostic information can be obtained by calling
OCIErrorGet()
.
index (IN)
Which parameter to retrieve from the parameter list.
name (OUT)
The name of the key for the current parameter.
type (OUT)
Type of the current parameter:
OCI_EXTRACT_TYPE_STRING
OCI_EXTRACT_TYPE_INTEGER
OCI_EXTRACT_TYPE_OCINUM
OCI_EXTRACT_TYPE_BOOLEAN
numvals (OUT)
Number of values for this parameter.
values (OUT)
The values for this parameter.
Comments
OCIExtractToList()
must be called prior to calling this routine to generate the
parameter list from the parameter structures that are stored in memory.
Returns
OCI_SUCCESS
;
OCI_INVALID_HANDLE
; or
OCI_ERROR
.
Related Topics
•OCIExtractToList()
Generates a list of parameters from the parameter structures that are stored in
memory.
•OCIErrorGet()
Returns an error message and an Oracle Database error code.
29.5.3 OCIExtractFromStr()
Processes the keys and their values in the given string.
Purpose
Processes the keys and their values in the given string.
Chapter 29
Cartridge Services — Parameter Manager Interface
29-17

Syntax
sword OCIExtractFromStr( void *hndl,
OCIError *err,
ub4 flag,
OraText *input );
Parameters
hndl (IN/OUT)
The OCI environment or user session handle.
err (IN/OUT)
The OCI error handle. If there is an error, it is recorded in
err
, and this function
returns
OCI_ERROR
. For diagnostic information call
OCIErrorGet()
.
flag (IN)
Zero or has one or more of the following bits set:
OCI_EXTRACT_CASE_SENSITIVE
OCI_EXTRACT_UNIQUE_ABBREVS
OCI_EXTRACT_APPEND_VALUES
input (IN)
A
NULL
-terminated input string.
Comments
OCIExtractSetNumKeys()
and
OCIExtractSetKey()
functions must be called to define all of
the keys before this routine is called.
Returns
OCI_SUCCESS
;
OCI_INVALID_HANDLE
; or
OCI_ERROR
.
Related Topics
•OCIExtractSetNumKeys()
Informs the parameter manager of the number of keys that are to be registered.
•OCIExtractSetKey()
Registers information about a key with the parameter manager.
•OCIErrorGet()
Returns an error message and an Oracle Database error code.
29.5.4 OCIExtractInit()
Initializes the parameter manager.
Purpose
Initializes the parameter manager.
Syntax
sword OCIExtractInit( void *hndl,
OCIError *err);
Chapter 29
Cartridge Services — Parameter Manager Interface
29-18

Parameters
hndl (IN/OUT)
The OCI environment or user session handle.
err (IN/OUT)
The OCI error handle. If there is an error, it is recorded in
err
, and this function
returns
OCI_ERROR
. Diagnostic information can be obtained by calling
OCIErrorGet()
.
Comments
This function must be called before calling any other parameter manager routine, and
it must be called only once. The globalization support information is stored inside the
parameter manager context and used in subsequent calls to
OCIExtract
functions.
Returns
OCI_SUCCESS
;
OCI_INVALID_HANDLE
; or
OCI_ERROR
.
Related Topics
•OCIErrorGet()
Returns an error message and an Oracle Database error code.
29.5.5 OCIExtractReset()
Frees the memory currently used for parameter storage, key definition storage, and
parameter value lists and reinitializes the structure.
Purpose
Frees the memory currently used for parameter storage, key definition storage, and
parameter value lists and reinitializes the structure.
Syntax
sword OCIExtractReset( void *hndl,
OCIError *err );
Parameters
hndl (IN/OUT)
The OCI environment or user session handle.
err (IN/OUT)
The OCI error handle. If there is an error, it is recorded in
err
, and this function
returns
OCI_ERROR
. Diagnostic information can be obtained by calling
OCIErrorGet()
.
Returns
OCI_SUCCESS
;
OCI_INVALID_HANDLE
; or
OCI_ERROR
,
Related Topics
•OCIErrorGet()
Returns an error message and an Oracle Database error code.
Chapter 29
Cartridge Services — Parameter Manager Interface
29-19

29.5.6 OCIExtractSetKey()
Registers information about a key with the parameter manager.
Purpose
Registers information about a key with the parameter manager.
Syntax
sword OCIExtractSetKey( void *hndl,
OCIError *err,
const text *name,
ub1 type,
ub4 flag,
const void *defval,
const sb4 *intrange,
const text *strlist );
Parameters
hndl (IN/OUT)
The OCI environment or user session handle.
err (IN/OUT)
The OCI error handle. If there is an error, it is recorded in
err
, and this function
returns
OCI_ERROR
. Diagnostic information can be obtained by calling
OCIErrorGet()
.
name (IN)
The name of the key.
type (IN)
The type of the key:
OCI_EXTRACT_TYPE_INTEGER
OCI_EXTRACT_TYPE_OCINUM
OCI_EXTRACT_TYPE_STRING
OCI_EXTRACT_TYPE_BOOLEAN
flag (IN)
Set to
OCI_EXTRACT_MULTIPLE
if the key can take multiple values or 0 otherwise.
defval (IN)
Set to the default value for the key. It can be
NULL
if there is no default. A string default
must be a (text*) type, an integer default must be an (sb4*) type, and a Boolean
default must be a (ub1*) type.
intrange (IN)
Starting and ending values for the allowable range of integer values; can be
NULL
if the
key is not an integer type or if all integer values are acceptable.
strlist (IN)
List of all acceptable text strings for the key ended with 0 (or
NULL
). Can be
NULL
if the
key is not a string type or if all text values are acceptable.
Chapter 29
Cartridge Services — Parameter Manager Interface
29-20

Comments
This routine must be called after calling
OCIExtractSetNumKeys()
and before calling
OCIExtractFromFile()
or
OCIExtractFromStr()
.
Returns
OCI_SUCCESS
;
OCI_INVALID_HANDLE
; or
OCI_ERROR
.
Related Topics
•OCIExtractSetNumKeys()
Informs the parameter manager of the number of keys that are to be registered.
•OCIExtractFromFile()
Processes the keys and their values in the given file.
•OCIExtractFromStr()
Processes the keys and their values in the given string.
•OCIErrorGet()
Returns an error message and an Oracle Database error code.
29.5.7 OCIExtractSetNumKeys()
Informs the parameter manager of the number of keys that are to be registered.
Purpose
Informs the parameter manager of the number of keys that are to be registered.
Syntax
sword OCIExtractSetNumKeys( void *hndl,
CIError *err,
uword numkeys );
Parameters
hndl (IN/OUT)
The OCI environment or user session handle.
err (IN/OUT)
The OCI error handle. If there is an error, it is recorded in
err
, and this function
returns
OCI_ERROR
. Diagnostic information can be obtained by calling
OCIErrorGet()
.
numkeys (IN)
The number of keys that are to be registered with
OCIExtractSetKey()
.
Comments
This routine must be called prior to the first call of
OCIExtractSetKey()
.
Returns
OCI_SUCCESS
;
OCI_INVALID_HANDLE
; or
OCI_ERROR
.
Chapter 29
Cartridge Services — Parameter Manager Interface
29-21

Related Topics
•OCIExtractSetKey()
Registers information about a key with the parameter manager.
•OCIErrorGet()
Returns an error message and an Oracle Database error code.
29.5.8 OCIExtractTerm()
Releases all dynamically allocated storage.
Purpose
Releases all dynamically allocated storage.
Syntax
sword OCIExtractTerm( void *hndl,
OCIError *err );
Parameters
hndl (IN/OUT)
The OCI environment or user session handle.
err (IN/OUT)
The OCI error handle. If there is an error, it is recorded in
err
, and this function
returns
OCI_ERROR
. Diagnostic information can be obtained by calling
OCIErrorGet()
.
Comments
This function may perform other internal bookkeeping functions. It must be called
when the parameter manager is no longer being used, and it must be called only once.
Returns
OCI_SUCCESS
;
OCI_INVALID_HANDLE
; or
OCI_ERROR
.
Related Topics
•OCIErrorGet()
Returns an error message and an Oracle Database error code.
29.5.9 OCIExtractToBool()
Gets the Boolean value for the specified key.
Purpose
The
valno
'th value (starting with 0) is returned.
Syntax
sword OCIExtractToBool( void *hndl,
OCIError *err,
OraText *keyname,
uword valno,
ub1 *retval );
Chapter 29
Cartridge Services — Parameter Manager Interface
29-22

Parameters
hndl (IN)
The OCI environment or user session handle.
err (IN/OUT)
The OCI error handle. If there is an error, it is recorded in
err
, and this function
returns
OCI_ERROR
. Diagnostic information can be obtained by calling
OCIErrorGet()
.
keyname (IN)
Key name.
valno (IN)
Which value to get for this key.
retval (OUT)
The actual Boolean value.
Returns
OCI_SUCCESS
;
OCI_INVALID_HANDLE
;
OCI_NO_DATA
; or
OCI_ERROR
.
OCI_NO_DATA
means that there is no
valno
'th value for this key.
Related Topics
•OCIErrorGet()
Returns an error message and an Oracle Database error code.
29.5.10 OCIExtractToInt()
Gets the integer value for the specified key.
Purpose
The
valno
'th value (starting with 0) is returned.
Syntax
sword OCIExtractToInt( void *hndl,
OCIError *err,
OraText *keyname,
uword valno,
sb4 *retval );
Parameters
hndl (IN)
The OCI environment or user session handle.
err (IN/OUT)
The OCI error handle. If there is an error, it is recorded in
err
, and this function
returns
OCI_ERROR
. Diagnostic information can be obtained by calling
OCIErrorGet()
.
keyname (IN)
Keyname (IN).
Chapter 29
Cartridge Services — Parameter Manager Interface
29-23

valno (IN)
Which value to get for this key.
retval (OUT)
The actual integer value.
Returns
OCI_SUCCESS
;
OCI_INVALID_HANDLE
;
OCI_NO_DATA
; or
OCI_ERROR
.
OCI_NO_DATA
means that there is no
valno
'th value for this key.
Related Topics
•OCIErrorGet()
Returns an error message and an Oracle Database error code.
29.5.11 OCIExtractToList()
Generates a list of parameters from the parameter structures that are stored in
memory.
Purpose
Must be called before
OCIExtractValues()
is called.
Syntax
sword OCIExtractToList( void *hndl,
OCIError *err,
uword *numkeys );
Parameters
hndl (IN)
The OCI environment or user session handle.
err (IN/OUT)
The OCI error handle. If there is an error, it is recorded in
err
, and this function
returns
OCI_ERROR
. Diagnostic information can be obtained by calling
OCIErrorGet()
.
numkeys (OUT)
The number of distinct keys stored in memory.
Returns
OCI_SUCCESS
;
OCI_INVALID_HANDLE
; or
OCI_ERROR
.
Related Topics
•OCIErrorGet()
Returns an error message and an Oracle Database error code.
Chapter 29
Cartridge Services — Parameter Manager Interface
29-24

29.5.12 OCIExtractToOCINum()
Gets the OCINumber value for the specified key.
Purpose
The
valno
'th value (starting with 0) is returned.
Syntax
sword OCIExtractToOCINum( void *hndl,
OCIError *err,
OraText *keyname,
uword valno,
OCINumber *retval );
Parameters
hndl (IN)
The OCI environment or user session handle.
err (IN/OUT)
The OCI error handle. If there is an error, it is recorded in
err
, and this function
returns
OCI_ERROR
. Diagnostic information can be obtained by calling
OCIErrorGet()
.
keyname (IN)
Key name.
valno (IN)
Which value to get for this key.
retval (OUT)
The actual OCINumber value.
Returns
OCI_SUCCESS
;
OCI_INVALID_HANDLE
;
OCI_NO_DATA
; or
OCI_ERROR
.
OCI_NO_DATA
means that there is no
valno
'th value for this key.
Related Topics
•OCIErrorGet()
Returns an error message and an Oracle Database error code.
29.5.13 OCIExtractToStr()
Gets the string value for the specified key.
Purpose
The
valno
'th value (starting with 0) is returned.
Syntax
sword OCIExtractToStr( void *hndl,
OCIError *err,
OraText *keyname,
Chapter 29
Cartridge Services — Parameter Manager Interface
29-25

uword valno,
OraText *retval,
uword buflen );
Parameters
hndl (IN)
The OCI environment or user session handle.
err (IN/OUT)
The OCI error handle. If there is an error, it is recorded in
err
, and this function
returns
OCI_ERROR
. Diagnostic information can be obtained by calling
OCIErrorGet()
.
keyname (IN)
Key name.
valno (IN)
Which value to get for this key.
retval (OUT)
The actual
NULL
-terminated string value.
buflen
The length of the buffer for
retval
.
Returns
OCI_SUCCESS
;
OCI_INVALID_HANDLE
;
OCI_NO_DATA
; or
OCI_ERROR
.
OCI_NO_DATA
means that there is no
valno
'th value for this key.
Related Topics
•OCIErrorGet()
Returns an error message and an Oracle Database error code.
29.6 Cartridge Services — File I/O Interface
Lists and describes cartridge services file I/O interface functions.
Table 29-5 lists the file I/O interface functions that are described in this section.
Table 29-5 File I/O Interface Functions
Function Purpose
OCIFileClose() Close a previously opened file
OCIFileExists() Test to see if the file exists
OCIFileFlush() Write buffered data to a file
OCIFileGetLength() Get the length of a file
OCIFileInit() Initialize the OCIFile package
OCIFileOpen() Open a file
OCIFileRead() Read from a file into a buffer
OCIFileSeek() Change the current position in a file
OCIFileTerm() Terminate the OCIFile package
Chapter 29
Cartridge Services — File I/O Interface
29-26

Table 29-5 (Cont.) File I/O Interface Functions
Function Purpose
OCIFileWrite() Write
buflen
bytes into the file
See Also:
Oracle Database Data Cartridge Developer's Guide for more information
about using these functions
OCIFileObject
The
OCIFileObject
data structure holds information about the way in which a file should
be opened and the way in which it is accessed after it has been opened. When this
structure is initialized by
OCIFileOpen()
, it becomes an identifier through which
operations can be performed on that file. It is a necessary parameter to every function
that operates on open files. This data structure is opaque to OCIFile clients. It is
initialized by OCIFileOpen() and terminated by OCIFileClose().
29.6.1 OCIFileClose()
Closes a previously opened file.
Purpose
Closes a previously opened file.
Syntax
sword OCIFileClose( void *hndl,
OCIError *err,
OCIFileObject *filep );
Parameters
hndl (IN)
The OCI environment or user session handle.
err (IN/OUT)
The OCI error handle. If there is an error, it is recorded in
err
, and this function
returns
OCI_ERROR
. Diagnostic information can be obtained by calling
OCIErrorGet()
.
filep (IN/OUT)
A pointer to a file identifier to be closed.
Comments
Once this function returns OCI_SUCCESS, the
OCIFileObject
structure pointed to by
filep
is destroyed. Therefore, you should not attempt to access this structure after this
function returns OCI_SUCCESS.
Chapter 29
Cartridge Services — File I/O Interface
29-27

Returns
OCI_SUCCESS
;
OCI_INVALID_HANDLE
; or
OCI_ERROR
.
Related Topics
•OCIErrorGet()
Returns an error message and an Oracle Database error code.
29.6.2 OCIFileExists()
Tests to see if the file exists.
Purpose
Tests to see if the file exists.
Syntax
sword OCIFileExists( void *hndl,
OCIError *err,
OraText *filename,
OraText *path,
ub1 *flag );
Parameters
hndl (IN)
The OCI environment or user session handle.
err (IN/OUT)
The OCI error handle. If there is an error, it is recorded in
err
, and this function
returns
OCI_ERROR
. Diagnostic information can be obtained by calling
OCIErrorGet()
.
filename (IN)
The file name as a
NULL
-terminated string.
path (IN)
The path of the file as a
NULL
-terminated string.
flag (OUT)
Set to
TRUE
if the file exists or
FALSE
if it does not.
Returns
OCI_SUCCESS
;
OCI_INVALID_HANDLE
; or
OCI_ERROR
.
Related Topics
•OCIErrorGet()
Returns an error message and an Oracle Database error code.
Chapter 29
Cartridge Services — File I/O Interface
29-28

29.6.3 OCIFileFlush()
Writes buffered data to a file.
Purpose
Writes buffered data to a file.
Syntax
sword OCIFileFlush( void *hndl
OCIError *err,
OCIFileObject *filep );
Parameters
hndl (IN)
The OCI environment or user session handle.
err (IN/OUT)
The OCI error handle. If there is an error, it is recorded in
err
, and this function
returns
OCI_ERROR
. Diagnostic information can be obtained by calling
OCIErrorGet()
.
filep (IN/OUT)
A file identifier that uniquely references the file.
Returns
OCI_SUCCESS
;
OCI_INVALID_HANDLE
; or
OCI_ERROR
.
Related Topics
•OCIErrorGet()
Returns an error message and an Oracle Database error code.
29.6.4 OCIFileGetLength()
Gets the length of a file.
Purpose
Gets the length of a file.
Syntax
sword OCIFileGetLength( void *hndl,
OCIError *err,
OraText *filename,
OraText *path,
ubig_ora *lenp );
Parameters
hndl (IN)
The OCI environment or user session handle.
Chapter 29
Cartridge Services — File I/O Interface
29-29

err (IN/OUT)
The OCI error handle. If there is an error, it is recorded in
err
, and this function
returns
OCI_ERROR
. Diagnostic information can be obtained by calling
OCIErrorGet()
.
filename (IN)
The file name as a
NULL
-terminated string.
path (IN)
The path of the file as a
NULL
-terminated string.
lenp (OUT)
Set to the length of the file in bytes.
Returns
OCI_SUCCESS
;
OCI_INVALID_HANDLE
; or
OCI_ERROR
.
Related Topics
•OCIErrorGet()
Returns an error message and an Oracle Database error code.
29.6.5 OCIFileInit()
Initializes the OCIFile package.
Purpose
This function must be called before any other OCIFile routine is called.
Syntax
sword OCIFileInit( void *hndl,
OCIError *err );
Parameters
hndl (IN)
The OCI environment or user session handle.
err (IN/OUT)
The OCI error handle. If there is an error, it is recorded in
err
, and this function
returns
OCI_ERROR
. Diagnostic information can be obtained by calling
OCIErrorGet()
.
Returns
OCI_SUCCESS
;
OCI_INVALID_HANDLE
; or
OCI_ERROR
.
Related Topics
•OCIErrorGet()
Returns an error message and an Oracle Database error code.
Chapter 29
Cartridge Services — File I/O Interface
29-30

29.6.6 OCIFileOpen()
Opens a file.
Purpose
Opens a file.
Syntax
sword OCIFileOpen( void *hndl,
OCIError *err,
OCIFileObject **filep,
OraText *filename,
OraText *path,
ub4 mode,
ub4 create,
ub4 type );
Parameters
hndl (IN)
The OCI environment or user session handle.
err (IN/OUT)
The OCI error handle. If there is an error, it is recorded in
err
, and this function
returns
OCI_ERROR
. Diagnostic information can be obtained by calling
OCIErrorGet()
.
filep (IN/OUT)
The file identifier.
filename (IN)
The file name as a
NULL
-terminated string.
path (IN)
The path of the file as a
NULL
-terminated string.
mode (IN)
The mode in which to open the file. Valid modes are
OCI_FILE_READ_ONLY
OCI_FILE_WRITE_ONLY
OCI_FILE_READ_WRITE
create (IN)
Indicates if the file is to be created if it does not exist. Valid values are:
OCI_FILE_TRUNCATE
— Create a file regardless of whether it exists. If the file exists,
overwrite the existing file.
OCI_FILE_EXCL
— Fail if the file exists; otherwise, create a file.
OCI_FILE_CREATE
— Open the file if it exists, and create it if it does not.
OCI_FILE_APPEND
— Set the file pointer to the end of the file prior to writing. This flag
can be used with the logical operator OR with
OCI_FILE_CREATE
.
type (IN)
File type. Valid values are:
OCI_FILE_TEXT
Chapter 29
Cartridge Services — File I/O Interface
29-31

OCI_FILE_BIN
OCI_FILE_STDIN
OCI_FILE_STDOUT
OCI_FILE_STDERR
Returns
OCI_SUCCESS
;
OCI_INVALID_HANDLE
; or
OCI_ERROR
.
Related Topics
•OCIErrorGet()
Returns an error message and an Oracle Database error code.
29.6.7 OCIFileRead()
Reads from a file into a buffer.
Purpose
Reads from a file into a buffer.
Syntax
sword OCIFileRead( void *hndl,
OCIError *err,
OCIFileObject *filep,
void *bufp,
ub4 bufl,
ub4 *bytesread );
Parameters
hndl (IN)
The OCI environment or user session handle.
err (IN/OUT)
The OCI error handle. If there is an error, it is recorded in
err
, and this function
returns
OCI_ERROR
. Diagnostic information can be obtained by calling
OCIErrorGet()
.
filep (IN/OUT)
A file identifier that uniquely references the file.
bufp (IN)
The pointer to a buffer into which the data is read. The length of the allocated memory
is assumed to be
bufl
.
bufl (IN)
The length of the buffer in bytes.
bytesread (OUT)
The number of bytes read.
Comments
As many bytes as possible are read into the user buffer. The read ends either when
the user buffer is full, or when it reaches end-of-file.
Chapter 29
Cartridge Services — File I/O Interface
29-32

Returns
OCI_SUCCESS
;
OCI_INVALID_HANDLE
; or
OCI_ERROR
.
Related Topics
•OCIErrorGet()
Returns an error message and an Oracle Database error code.
29.6.8 OCIFileSeek()
Changes the current position in a file.
Purpose
Changes the current position in a file.
Syntax
sword OCIFileSeek( void *hndl,
OCIError *err,
OCIFileObject *filep,
uword origin,
ubig_ora offset,
sb1 dir );
Parameters
hndl (IN)
The OCI environment or user session handle.
err (IN/OUT)
The OCI error handle. If there is an error, it is recorded in
err
, and this function
returns
OCI_ERROR
. Diagnostic information can be obtained by calling
OCIErrorGet()
.
filep (IN/OUT)
A file identifier that uniquely references the file.
origin(IN)
The starting point from which to seek. Use one of the following values:
OCI_FILE_SEEK_BEGINNING
(beginning)
OCI_FILE_SEEK_CURRENT
(current position)
OCI_FILE_SEEK_END
(end of file)
offset (IN)
The number of bytes from the origin where reading begins.
dir (IN)
The direction to go from the origin.
Note:
The direction can be either
OCIFILE_FORWARD
or
OCIFILE_BACKWARD
.
Chapter 29
Cartridge Services — File I/O Interface
29-33

Comments
This function allows a seek past the end of the file. Reading from such a position
causes an end-of-file condition to be reported. Writing to such a position does not work
on all file systems. This is because some systems do not allow files to grow
dynamically. They require that files be preallocated with a fixed size. Note that this
function performs a seek to a byte location.
Returns
OCI_SUCCESS
;
OCI_INVALID_HANDLE
; or
OCI_ERROR
.
Related Topics
•OCIErrorGet()
Returns an error message and an Oracle Database error code.
29.6.9 OCIFileTerm()
Terminates the OCIFile package.
Purpose
This function must be called after the OCIFile package is no longer being used.
Syntax
sword OCIFileTerm( void *hndl,
OCIError *err );
Parameters
hndl (IN)
The OCI environment or user session handle.
err (IN/OUT)
The OCI error handle. If there is an error, it is recorded in
err
, and this function
returns
OCI_ERROR
. Diagnostic information can be obtained by calling
OCIErrorGet()
.
Returns
OCI_SUCCESS
;
OCI_INVALID_HANDLE
; or
OCI_ERROR
.
Related Topics
•OCIErrorGet()
Returns an error message and an Oracle Database error code.
29.6.10 OCIFileWrite()
Writes
buflen
bytes into the file.
Purpose
Writes
buflen
bytes into the file.
Chapter 29
Cartridge Services — File I/O Interface
29-34

Syntax
sword OCIFileWrite( void *hndl,
OCIError *err,
OCIFileObject *filep,
void *bufp,
ub4 buflen,
ub4 *byteswritten );
Parameters
hndl (IN)
The OCI environment or user session handle.
err (IN/OUT)
The OCI error handle. If there is an error, it is recorded in
err
, and this function
returns
OCI_ERROR
. Diagnostic information can be obtained by calling
OCIErrorGet()
.
filep (IN/OUT)
A file identifier that uniquely references the file.
bufp(IN)
The pointer to a buffer from which the data is written. The length of the allocated
memory is assumed to be
buflen
.
buflen (IN)
The length of the buffer in bytes.
byteswritten (OUT)
The number of bytes written.
Returns
OCI_SUCCESS
;
OCI_INVALID_HANDLE
; or
OCI_ERROR
.
Related Topics
•OCIErrorGet()
Returns an error message and an Oracle Database error code.
29.7 Cartridge Services — String Formatting Interface
Lists and describes cartridge services string formatting functions.
Table 29-6 lists the string formatting functions that are described in this section.
Table 29-6 String Formatting Functions
Function Purpose
OCIFormatInit() Initialize the OCIFormat package
OCIFormatString() Write a text string into the supplied text buffer
OCIFormatTerm() Terminate the OCIFormat package
Chapter 29
Cartridge Services — String Formatting Interface
29-35

See Also:
Oracle Database Data Cartridge Developer's Guide for more information
about using these functions
29.7.1 OCIFormatInit()
Initializes the OCIFormat package.
Purpose
Initializes the OCIFormat package.
Syntax
sword OCIFormatInit( void *hndl,
OCIError *err);
Parameters
hndl (IN)
The OCI environment or user session handle.
err (IN/OUT)
The OCI error handle. If there is an error, it is recorded in
err
, and this function
returns
OCI_ERROR
. Diagnostic information can be obtained by calling
OCIErrorGet()
.
Comments
This routine must be called before calling any other OCIFormat routine, and it must be
called only once.
Returns
OCI_SUCCESS
;
OCI_INVALID_HANDLE
; or
OCI_ERROR
.
Related Topics
•OCIErrorGet()
Returns an error message and an Oracle Database error code.
29.7.2 OCIFormatString()
Writes a text string into the supplied text buffer using the argument list submitted to it
and in accordance with the format string given.
Purpose
Writes a text string into the supplied text buffer using the argument list submitted to it
and in accordance with the format string given.
Syntax
sword OCIFormatString( void *hndl,
OCIError *err,
Chapter 29
Cartridge Services — String Formatting Interface
29-36

OraText *buffer,
sbig_ora bufferLength,
sbig_ora *returnLength,
const OraText *formatString,... );
Parameters
hndl (IN)
The OCI environment or user session handle.
err (IN/OUT)
The OCI error handle. If there is an error, it is recorded in
err
, and this function
returns
OCI_ERROR
. Diagnostic information can be obtained by calling
OCIErrorGet()
.
buffer (OUT)
The buffer that contains the string.
bufferLength (IN)
The length of the buffer in bytes.
returnLength (OUT)
The number of bytes written to the buffer (excluding the terminating
NULL
).
formatString (IN)
The format string, which can be any combination of literal text and format
specifications. A format specification is delimited by the percent character (%) and is
followed by any number (including none) of optional format modifiers, and terminated
by a mandatory format code. If the format string ends with %, that is, with no format
modifiers, or format specifier following it, then no action is taken. The format modifiers
and format codes available are described in Table 29-7 and Table 29-8.
... (IN)
Variable number of arguments of the form
OCIFormat type wrapper
(
variable
) where
variable
must be a variable containing the value to be used. No constant values or
expressions are allowed as arguments to the
OCIFormat type wrappers
; The
OCIFormat
type wrappers
that are available are listed next. The argument list must be terminated
with
OCIFormatEnd
.
OCIFormatUb1(ub1 variable);
OCIFormatUb2(ub2 variable);
OCIFormatUb4(ub4 variable);
OCIFormatUword(uword variable);
OCIFormatUbig_ora(ubig_ora variable);
OCIFormatSb1(sb1 variable);
OCIFormatSb2(sb2 variable);
OCIFormatSb4(sb4 variable);
OCIFormatSword(sword variable);
OCIFormatSbig_ora(sbig_ora variable);
OCIFormatEb1(eb1 variable);
OCIFormatEb2(eb2 variable);
OCIFormatEb4(eb4 variable);
OCIFormatEword(eword variable);
OCIFormatChar (text variable);
OCIFormatText(const text *variable);
OCIFormatDouble(double variable);
OCIFormatDvoid(const dvoid *variable);
Chapter 29
Cartridge Services — String Formatting Interface
29-37

OCIFormatEnd
Comments
The first call to this routine must be preceded by a call to the
OCIFormatInit()
routine
that initializes the
OCIFormat
package for use. When this routine is no longer needed
terminate the
OCIFormat
package by a call to the
OCIFormatTerm()
routine.
Format Modifiers
A format modifier alters or extends the format specification, allowing more specialized
output. The format modifiers, as described in Table 29-7, can be in any order and are
all optional.
Table 29-7 Format Modifier Flags
Flag Operation
'-'
Left-justify the output in the field.
'+'
Always print a sign ('+' or '–') for numeric types.
' '
If a number's sign is not printed, then print a space in the sign position.
'0'
Pad numeric output with zeros, not spaces.
•If both the
'+'
and
' '
flags are used in the same format specification, then the
' '
flag is ignored.
•If both the
'-'
and
'0'
flags are used in the same format specification, then the
'-'
flag is ignored.
Alternate output:
•For the octal format code, add a leading zero.
•For the hexadecimal format code, add a leading '0x'.
•For floating-point format codes, the output always has a radix character.
Field Width
<w>
where
<w>
is a number specifying a minimum field width. The converted argument
is printed in a field at least this wide, and wider if necessary. If the converted argument
takes up fewer display positions than the field width, it is padded on the left (or right for
left justification) to make up the field width. The padding character is normally a space,
but it is a zero if the zero padding flag was specified. The special character
'*'
may be
used for
<w>
and indicates the current argument is to be used for the field width value;
the actual field or precision follows as the next sequential argument.
Precision
.<p>
(a period followed by the number
<p>
), specifies the maximum number of display
positions to print from a string, or digits after the radix point for a decimal number, or
the minimum number of digits to print for an integer type (leading zeros are added to
make up the difference). The special character
'*'
may be used for
<p>
, indicating that
the current argument contains the precision value.
Argument Index
(
<n>
) where
<n>
is an integer index into the argument list with the first argument being
1. If no argument index is specified in a format specification, the first argument is
Chapter 29
Cartridge Services — String Formatting Interface
29-38

selected. The next time no argument index is specified in a format specification, the
second argument is selected, and so on. Format specifications with and without
argument indexes can be in any order and are independent of each other in operation.
For example, the format string
"%u %(4)u %u %(2)u %u"
selects the first, fourth, second,
second, and third arguments given to
OCIFormatString()
.
Format Codes
A format code specifies how to format an argument that is being written to a string.
Note that these format codes, as described in Table 29-8, can appear in uppercase,
which causes all alphabetic characters in the output to appear in uppercase except for
text strings, which are not converted.
Table 29-8 Format Codes to Specify How to Format an Argument Written to a
String
Codes Operation
'c'
Single-byte character in the compiler character set
'd'
Signed decimal integer
'e'
Exponential (scientific) notation of the form [
-]<d><r>[<d>...]e+[<d>]<d><d>
where
<r>
is the radix character for the current language and
<d>
is any single
digit; the default precision is given by the constant
OCIFormatDP
. The precision
may be optionally specified as a format modifier. Using a precision of 0
suppresses the radix character; the exponent is always printed in at least 2
digits, and can take up to 3 (for example, 1e+01, 1e+10, and 1e+100).
'f'
Fixed decimal notation of the form
[-]<d>[<d>...]<r>[<d>...]
where
<r>
is the
appropriate radix character for the current language and
<d>
is any single digit;
the precision may be optionally specified as a format modifier. Using a precision
of 0 suppresses the radix character. The default precision is given by the
constant
OCIFormatDP
.
'g'
Variable floating-point notation; chooses
'e'
or
'f'
, selecting
'f'
' if the number
fits in the specified precision (default precision if unspecified), and choosing
'e'
only if exponential format allows more significant digits to be printed; does not
print a radix character if number has no fractional part
'i'
Identical to
'd'
'o'
Unsigned octal integer
'p'
Operating system-specific pointer printout
Chapter 29
Cartridge Services — String Formatting Interface
29-39

Table 29-8 (Cont.) Format Codes to Specify How to Format an Argument
Written to a String
Codes Operation
's'
Prints an argument using the default format code for its type:
ociformatub<n>
,
ociformatuword
,
ociformatubig_ora
,
ociformateb<n>
, and
ociformateword
.
The format code used is 'u'.
ociformatsb<n>
,
ociformatsword
, and
ociformatsbig_ora
.
The format code used is 'd'.
ociformatchar
The format code used is 'c'.
ociformattext
Prints text until trailing
NULL
is found.
ociformatdouble
The format code used is 'g'.
ociformatdvoid
The format code used is 'p'.
' %' - print a '%'.
'u'
Unsigned decimal integer
'x' Unsigned hexadecimal integer
Example
Using OCIFormatString() to Format a Date Two Different Ways for Two Countries
/* This example shows the power of arbitrary argument */
/* selection in the context of internationalization. A */
/* date is formatted in two different ways for two different */
/* countries according to the format string, yet the */
/* argument list submitted to OCIFormatString remains */
/* invariant. */
text buffer[255];
ub1 day, month, year;
OCIError *err;
void *hndl;
sbig_ora returnLen;
/* Set the date. */
day = 10;
month = 3;
year = 97;
/* Work out the date in United States style: mm/dd/yy */
OCIFormatString(hndl, err,
buffer, (sbig_ora)sizeof(buffer), &returnLen
(const text *)"%(2)02u/%(1)02u/%(3)02u",
OCIFormatUb1(day),
OCIFormatUb1(month),
OCIFormatUb1(year),
OCIFormatEnd); /* Buffer is "03/10/97". */
Chapter 29
Cartridge Services — String Formatting Interface
29-40

/* Work out the date in New Zealand style: dd/mm/yy */
OCIFormatString(hndl, err,
buffer, (sbig_ora)sizeof(buffer), &returnLen
(const text *)"%(1)02u/%(2)02u/%(3)02u",
OCIFormatUb1(day),
OCIFormatUb1(month),
OCIFormatUb1(year),
OCIFormatEnd); /* Buffer is "10/03/97". */
Returns
OCI_SUCCESS
;
OCI_INVALID_HANDLE
; or
OCI_ERROR
.
Related Topics
•OCIFormatInit()
Initializes the OCIFormat package.
•OCIFormatTerm()
Terminates the OCIFormat package.
•OCIErrorGet()
Returns an error message and an Oracle Database error code.
29.7.3 OCIFormatTerm()
Terminates the OCIFormat package.
Purpose
Terminates the OCIFormat package.
Syntax
sword OCIFormatTerm( void *hndl,
OCIError *err);
Parameters
hndl (IN)
The OCI environment or user session handle.
err (IN/OUT)
The OCI error handle. If there is an error, it is recorded in
err
, and this function
returns
OCI_ERROR
. Diagnostic information can be obtained by calling
OCIErrorGet()
.
Comments
This function must be called after the OCIFormat package is no longer being used,
and it must be called only once.
Returns
OCI_SUCCESS
;
OCI_INVALID_HANDLE
; or
OCI_ERROR
.
Related Topics
•OCIErrorGet()
Returns an error message and an Oracle Database error code.
Chapter 29
Cartridge Services — String Formatting Interface
29-41

30
OCI Any Type and Data Functions
This chapter describes the OCI Any Type and Data functions.
See Also:
For code examples, see the demonstration programs included with your
Oracle Database installation. For additional information, see OCI
Demonstration Programs.
This chapter contains these topics:
•Introduction to Any Type and Data Interfaces
•OCI Type Interface Functions
•OCI Any Data Interface Functions
•OCI Any Data Set Interface Functions
30.1 Introduction to Any Type and Data Interfaces
This section describes the OCI Any Type and Data functions in detail.
See Also:
"AnyType, AnyData, and AnyDataSet Interfaces"
30.1.1 Conventions for OCI Functions
Describes the conventions for OCI functions. The entries for each function may also
contain function return values.
See the Conventions for OCI Functions for the conventions used in describing each
function.
The OCI Any Type and Data functions typically return one of the values described in
the following table.
Table 30-1 Function Return Values
Return Value Meaning
OCI_SUCCESS
The operation succeeded.
30-1

Table 30-1 (Cont.) Function Return Values
Return Value Meaning
OCI_ERROR
The operation failed. The specific error can be
retrieved by calling
OCIErrorGet()
on the error handle
passed to the function.
OCI_INVALID_HANDLE
The OCI handle passed to the function is invalid.
See Also:
Error Handling in OCI for more information about return codes and error
handling
30.2 OCI Type Interface Functions
Table 30-2 lists the Type Interface functions that are described in this section.
Table 30-2 Type Interface Functions
Function Purpose
OCITypeAddAttr() Add an attribute to an object type that was
constructed earlier with typecode
OCI_TYPECODE_OBJECT
OCITypeBeginCreate() Begin the construction process for a transient
type. The type is anonymous (no name).
OCITypeEndCreate() Finish construction of a type description.
Subsequently, only access is allowed.
OCITypeSetBuiltin() Set built-in type information. This call can be
made only if the type has been constructed
with a built-in typecode
(
OCI_TYPECODE_NUMBER
, and so on).
OCITypeSetCollection() Set collection type information. This call can
be made only if the type has been constructed
with a collection typecode.
30.2.1 OCITypeAddAttr()
Adds an attribute to an object type that was constructed earlier with typecode
OCI_TYPECODE_OBJECT
.
Purpose
Adds an attribute to an object type that was constructed earlier with typecode
OCI_TYPECODE_OBJECT
.
Chapter 30
OCI Type Interface Functions
30-2

Syntax
sword OCITypeAddAttr ( OCISvcCtx *svchp,
OCIError *errhp,
OCIType *type,
const text *a_name,
ub4 a_length,
OCIParam *attr_info );
Parameters
svchp (IN)
The OCI service context.
errhp (IN/OUT)
The OCI error handle. If there is an error, it is recorded in
err
, and this function
returns
OCI_ERROR
. Obtain diagnostic information by calling
OCIErrorGet()
.
type (IN/OUT)
The type description that is being constructed.
a_name (IN) [optional]
The name of the attribute.
a_length (IN) [optional]
The length of the attribute name, in bytes.
attr_info (IN)
Information about the attribute. It is obtained by allocating an
OCIParam
parameter
handle and setting type information in the
OCIParam
using
OCIAttrSet()
calls.
Related Topics
•OCIAttrSet()
Sets the value of an attribute of a handle or a descriptor.
•OCIErrorGet()
Returns an error message and an Oracle Database error code.
30.2.2 OCITypeBeginCreate()
Begins the construction process for a transient type. The type is anonymous (no
name).
Purpose
Begins the construction process for a transient type. The type is anonymous (no
name).
Syntax
sword OCITypeBeginCreate ( OCISvcCtx *svchp,
OCIError *errhp,
OCITypeCode tc,
OCIDuration dur,
OCIType **type );
Chapter 30
OCI Type Interface Functions
30-3

Parameters
svchp (IN)
The OCI service context.
errhp (IN/OUT)
The OCI error handle. If there is an error, it is recorded in
err
, and this function
returns
OCI_ERROR
. Obtain diagnostic information by calling
OCIErrorGet()
.
tc (IN)
The typecode for the type. The typecode could correspond to an object type or a built-
in type.
Currently, the permissible values for user defined types are:
•
OCI_TYPECODE_OBJECT
for an object type (structured)
•
OCI_TYPECODE_VARRAY
for a
VARRAY
collection type
•
OCI_TYPECODE_TABLE
for a nested table collection type
For object types, call
OCITypeAddAttr()
to add each of the attribute types. For collection
types, call
OCITypeSetCollection()
. Subsequently, call
OCITypeEndCreate()
to finish the
creation process.
The permissible values for built-in typecodes are specified in "Typecodes". Additional
information about built-in types (precision, scale for numbers, character set information
for
VARCHAR2
s, and so on) if any, must be set with a subsequent call to
OCITypeSetBuiltin()
. Finally, you must use
OCITypeEndCreate()
to finish the creation
process.
dur (IN)
The allocation duration for the type. It is one of these:
•A user duration that was previously created. It can be created by using
OCIDurationBegin()
.
•A predefined duration, such as
OCI_DURATION_SESSION
.
type (OUT)
The
OCIType
(Type Descriptor) that is being constructed.
Comments
To create a persistent named type, use the SQL statement
CREATE
TYPE
. Transient
types have no identity. They are pure values.
Related Topics
•OCITypeAddAttr()
Adds an attribute to an object type that was constructed earlier with typecode
OCI_TYPECODE_OBJECT
.
•OCITypeSetCollection()
Sets collection type information.
•OCITypeEndCreate()
Finishes construction of a type description. Subsequently, only access is allowed.
•OCITypeSetBuiltin()
Sets built-in type information.
Chapter 30
OCI Type Interface Functions
30-4

•OCIDurationBegin()
Starts a user duration.
•OCIErrorGet()
Returns an error message and an Oracle Database error code.
30.2.3 OCITypeEndCreate()
Finishes construction of a type description. Subsequently, only access is allowed.
Purpose
Finishes construction of a type description. Subsequently, only access is allowed.
Syntax
sword OCITypeEndCreate ( OCISvcCtx *svchp,
OCIError *errhp,
OCIType *type );
Parameters
svchp (IN)
The OCI service context.
errhp (IN/OUT)
The OCI error handle. If there is an error, it is recorded in
err
, and this function
returns
OCI_ERROR
. Obtain diagnostic information by calling
OCIErrorGet()
.
type (IN/OUT)
The type description that is being constructed.
Related Topics
•OCIErrorGet()
Returns an error message and an Oracle Database error code.
30.2.4 OCITypeSetBuiltin()
Sets built-in type information.
Purpose
This call can be made only if the type has been constructed with a built-in typecode
(
OCI_TYPECODE_NUMBER
, and so on).
Syntax
sword OCITypeSetBuiltin ( OCISvcCtx *svchp,
OCIError *errhp,
OCIType *type,
OCIParam *builtin_info );
Parameters
svchp (IN)
The OCI service context.
Chapter 30
OCI Type Interface Functions
30-5

errhp (IN/OUT)
The OCI error handle. If there is an error, it is recorded in
err
, and this function
returns
OCI_ERROR
. Obtain diagnostic information by calling
OCIErrorGet()
.
type (IN/OUT)
The type description that is being constructed.
builtin_info (IN)
Provides information about the built-in type (precision, scale, character set, and so
on). It is obtained by allocating an
OCIParam
parameter handle and setting type
information in the
OCIParam
using
OCIAttrSet()
calls.
Related Topics
•OCIAttrSet()
Sets the value of an attribute of a handle or a descriptor.
•OCIErrorGet()
Returns an error message and an Oracle Database error code.
30.2.5 OCITypeSetCollection()
Sets collection type information.
Purpose
This call can be made only if the type has been constructed with a collection typecode.
Syntax
sword OCITypeSetCollection ( OCISvcCtx *svchp,
OCIError *errhp,
OCIType *type,
OCIParam *collelem_info,
ub4 coll_count );
Parameters
svchp (IN)
The OCI service context.
errhp (IN/OUT)
The OCI error handle. If there is an error, it is recorded in
err
, and this function
returns
OCI_ERROR
. Obtain diagnostic information by calling
OCIErrorGet()
.
type (IN/OUT)
The type descriptor that is being constructed.
collelem_info (IN)
collelem_info
provides information about the collection element. It is obtained by
allocating an
OCIParam
parameter handle and setting type information in the
OCIParam
using
OCIAttrSet()
calls.
coll_count (IN)
The count of elements in the collection. Pass 0 for a nested table (which is
unbounded).
Chapter 30
OCI Type Interface Functions
30-6

Related Topics
•OCIAttrSet()
Sets the value of an attribute of a handle or a descriptor.
•OCIErrorGet()
Returns an error message and an Oracle Database error code.
30.3 OCI Any Data Interface Functions
Lists and describes OCI Any Data interface functions.
Table 30-3 lists the Any Data Interface functions that are described in this section.
Table 30-3 Any Data Functions
Function Purpose
OCIAnyDataAccess() Retrieve the data value of an
OCIAnyData
OCIAnyDataAttrGet() Get the value of the attribute at the current
position in the
OCIAnyData
OCIAnyDataAttrSet() Set the attribute at the current position with
a given value
OCIAnyDataBeginCreate() Allocate an
OCIAnyData
for the given
duration and initialize it with the type
information
OCIAnyDataCollAddElem() Add the next collection element to the
collection attribute of the
OCIAnyData
at the
current attribute position
OCIAnyDataCollGetElem() Access sequentially the elements in the
collection attribute at the current position in
the
OCIAnyData
OCIAnyDataConvert() Construct an
OCIAnyData
with the given
data value of the given type
OCIAnyDataDestroy() Free an AnyData
OCIAnyDataEndCreate() Mark the end of
OCIAnyData
creation
OCIAnyDataGetCurrAttrNum() Return the current attribute number of the
OCIAnyData
OCIAnyDataGetType() Get the type corresponding to an AnyData
value
OCIAnyDataIsNull() Check if
OCIAnyData
is
NULL
OCIAnyDataTypeCodeToSqlt() Convert the
OCITypeCode
for an AnyData
value to the SQLT code that corresponds
to the representation of the value as
returned by the OCIAnyData API
Chapter 30
OCI Any Data Interface Functions
30-7

30.3.1 OCIAnyDataAccess()
Retrieve the data value of an
OCIAnyData
.
Purpose
The data value should be of the type with which the
OCIAnyData
was initialized. You can
use this call to access an entire
OCIAnyData
, which can be of type
OCI_TYPECODE_OBJECT
,
any of the collection types, or any of the built-in types.
Syntax
sword OCIAnyDataAccess ( OCISvcCtx *svchp,
OCIError *errhp,
OCIAnyData *sdata,
OCITypeCode tc,
OCIType *inst_type,
void *null_ind,
void *data_value,
ub4 *length );
Parameters
svchp (IN)
The OCI service context.
errhp (IN/OUT)
The OCI error handle. If there is an error, it is recorded in
err
, and this function
returns
OCI_ERROR
. Obtain diagnostic information by calling
OCIErrorGet()
.
sdata (IN)
Initialized pointer to an
OCIAnyData
.
tc (IN)
Typecode of the data value. This is used for type checking (with the initialization type
of the
OCIAnyData
).
inst_type (IN)
The
OCIType
of the data value (if it is not a primitive one). If the
tc
parameter is any of
the following types, then this parameter should be not
NULL
.
•
OCI_TYPECODE_OBJECT
•
OCI_TYPECODE_REF
•
OCI_TYPECODE_VARRAY
•
OCI_TYPECODE_TABLE
Otherwise, it could be
NULL
.
null_ind (OUT)
Indicates if the
data_value
is
NULL
. Pass an
(OCIInd *)
for all typecodes except
OCI_TYPECODE_OBJECT
. The value returned is
OCI_IND_NOTNULL
if the value is not
NULL
,
and it is
OCI_IND_NULL
for a
NULL
value. If the typecode is
OCI_TYPECODE_OBJECT
, pass a
pointer to the indicator struct of the
data_value
as the argument here. See
OCIAnyDataAttrGet()
for details.
Chapter 30
OCI Any Data Interface Functions
30-8

data_value (OUT)
The data value (is of the type with which the
OCIAnyData
was initialized). See
OCIAnyDataAttrGet()
for the appropriate C type corresponding to each allowed
typecode and for a description of how memory allocation behavior depends on the
value passed for this parameter.
length (OUT)
Currently, this parameter is ignored. In the future, this may be used for certain
typecodes where the data representation itself does not give the length, in bytes,
implicitly.
Related Topics
•OCIAnyDataAttrGet()
Gets the value of the attribute at the current position in the
OCIAnyData
.
•OCIErrorGet()
Returns an error message and an Oracle Database error code.
30.3.2 OCIAnyDataAttrGet()
Gets the value of the attribute at the current position in the
OCIAnyData
.
Purpose
Attribute values can be accessed sequentially.
Syntax
sword OCIAnyDataAttrGet ( OCISvcCtx *svchp,
OCIError *errhp,
OCIAnyData *sdata,
OCITypeCode tc,
OCIType *attr_type,
void *null_ind,
void *attr_value,
ub4 *length,
boolean is_any );
Parameters
svchp (IN)
The OCI service context.
errhp (IN/OUT)
The OCI error handle. If there is an error, it is recorded in
err
, and this function
returns
OCI_ERROR
. Obtain diagnostic information by calling
OCIErrorGet()
.
sdata (IN/OUT)
Pointer to initialized type
OCIAnyData
.
tc (IN)
Typecode of the attribute. Type checking happens based on
tc
,
attr_type
, and the
type information in the
OCIAnyData
.
Chapter 30
OCI Any Data Interface Functions
30-9

attr_type (IN) [optional]
The
attr_type
parameter should give the type description of the referenced type (for
OCI_TYPECODE_REF
) or the type description of the collection type (for
OCI_TYPECODE_VARRAY
,
OCI_TYPECODE_TABLE
), or the type description of the object (for
OCI_TYPECODE_OBJECT
). This parameter is not required for built-in typecodes.
null_ind (OUT)
Indicates if the
attr_value
is
NULL
. Pass
(OCIInd *)
in
null_ind
for all typecodes except
OCI_TYPECODE_OBJECT
.
If the typecode is
OCI_TYPECODE_OBJECT
, pass a pointer
(void **)
in
null_ind
.
The indicator returned is
OCI_IND_NOTNULL
if the value is not
NULL
, and it is
OCI_IND_NULL
for a
NULL
value.
attr_value (IN/OUT)
Value for the attribute.
length (IN/OUT)
Currently, this parameter is ignored. Pass 0 here. In the future, this may be used for
certain typecodes where the data representation itself does not give the length, in
bytes, implicitly.
is_any (IN)
Is attribute to be returned in the form of
OCIAnyData
?
Comments
You can use this call with an
OCIAnyData
of typecode
OCI_TYPECODE_OBJECT
only.
•This call gets the value of the attribute at the current position in the
OCIAnyData
.
•The
tc
parameter must match the type of the attribute at the current position;
otherwise, an error is returned.
•The
is_any
parameter is applicable only when the typecode of the attribute is one
of these values:
–
OCI_TYPECODE_OBJECT
–
OCI_TYPECODE_VARRAY
–
OCI_TYPECODE_TABLE
If
is_any
is
TRUE
, then
attr_value
is returned in the form of
OCIAnyData*
.
•You must allocate the memory for the attribute before calling the function. You can
allocate memory through
OCIObjectNew()
. For built-in types such as
NUMBER
and
VARCHAR
, the attribute can be just a pointer to a stack variable. Table 30-4 lists the
available Oracle data types that can be used as object attribute types and the
corresponding types of the attribute value that should be passed.
Table 30-4 Data Types and Attribute Values
Data Types attr_value
VARCHAR2, VARCHAR, CHAR OCIString **
NUMBER, REAL, INT, FLOAT,
DECIMAL
OCINumber **
DATE OCIDate **
Chapter 30
OCI Any Data Interface Functions
30-10

Table 30-4 (Cont.) Data Types and Attribute Values
Data Types attr_value
TIMESTAMP OCIDateTime **
TIMESTAMP WITH TIME ZONE OCIDateTime **
TIMESTAMP WITH LOCAL TIME
ZONE
OCIDateTime **
INTERVAL YEAR TO MONTH OCIInterval **
INTERVAL DAY TO SECOND OCIInterval **
BLOB OCILobLocator **
or
OCIBlobLocator **
CLOB OCILobLocator **
or
OCIClobLocator *
BFILE OCILobLocator **
REF OCIRef **
RAW OCIRaw **
VARRAY OCIArray **
(or
OCIAnyData *
if
is_any
is
TRUE
)
TABLE OCITable **
(or
OCIAnyData *
if
is_any
is
TRUE
)
OBJECT void **
(or
OCIAnyData *
if
is_any
is
TRUE
)
Related Topics
•OCIErrorGet()
Returns an error message and an Oracle Database error code.
30.3.3 OCIAnyDataAttrSet()
Sets the attribute at the current position with a given value.
Purpose
Sets the attribute at the current position with a given value.
Syntax
sword OCIAnyDataAttrSet ( OCISvcCtx *svchp,
OCIError *errhp,
OCIAnyData *sdata,
OCITypeCode tc,
OCIType *attr_type,
void *null_ind,
void *attr_value,
ub4 length,
boolean is_any );
Parameters
svchp (IN)
The OCI service context.
Chapter 30
OCI Any Data Interface Functions
30-11

errhp (IN/OUT)
The OCI error handle. If there is an error, it is recorded in
err
, and this function
returns
OCI_ERROR
. Obtain diagnostic information by calling
OCIErrorGet()
.
sdata (IN/OUT)
Initialized
OCIAnyData
.
tc (IN)
Typecode of the attribute. Type checking happens based on
tc
,
attr_type
, and the
type information in the
OCIAnyData
.
attr_type (IN) [optional]
The
attr_type
parameter gives the type description of the referenced type (for
OCI_TYPECODE_REF
), the type description of the collection type (for
OCI_TYPECODE_VARRAY
,
OCI_TYPECODE_TABLE
), and the type description of the object (for
OCI_TYPECODE_OBJECT
).
This parameter is not required for built-in typecodes or if
OCI_TYPECODE_NONE
is
specified.
null_ind (IN)
Indicates if the
attr_value
is
NULL
. Pass
(OCIInd *)
for all typecodes except
OCI_TYPECODE_OBJECT
. The indicator should be
OCI_IND_NOTNULL
if the value is not
NULL
,
and it should be
OCI_IND_NULL
for a
NULL
value.
If the typecode is
OCI_TYPECODE_OBJECT
, pass a pointer to the indicator struct of the
attr_value
as the argument here.
attr_value (IN)
Value for the attribute.
length (IN)
Currently, this parameter is ignored. Pass 0 here. In the future, this may be used for
certain typecodes where the data representation itself does not give the length
implicitly.
is_any (IN)
Is attribute in the form of
OCIAnyData
?
Comments
OCIAnyDataBeginCreate()
creates an
OCIAnyData
with an empty skeleton instance. To fill
the attribute values, use
OCIAnyDataAttrSet()
(for
OCI_TYPECODE_OBJECT
) or
OCIAnyDataCollAddElem()
(for the collection typecodes).
Attribute values must be set in order, from the first attribute to the last. The current
attribute number is remembered as the state maintained inside the
OCIAnyData
. Piece-
wise construction of embedded attributes and collection elements is not yet supported.
This call sets the attribute at the current position with
attr_value
. Once piece-wise
construction has started for an
OCIAnyData
instance, the
OCIAnyDataConstruct()
calls
can no longer be used.
The
tc
parameter must match the type of the attribute at the current position.
Otherwise, an error is returned.
If
is_any
is
TRUE
, then the attribute must be in the form of
OCIAnyData*
, and it is copied
into the enclosing
OCIAnyData
(data) without any conversion.
Table 30-5 lists the available data types that can be used as object attribute types and
the corresponding types of the attribute value that should be passed.
Chapter 30
OCI Any Data Interface Functions
30-12

Table 30-5 Data Types and Attribute Values
Data Types attr_value
VARCHAR2, VARCHAR, CHAR OCIString *
NUMBER, REAL, INT, FLOAT,
DECIMAL
OCINumber *
DATE OCIDate *
TIMESTAMP OCIDateTime *
TIMESTAMP WITH TIME ZONE OCIDateTime *
TIMESTAMP WITH LOCAL TIME ZONE OCIDateTime *
INTERVAL YEAR TO MONTH OCIInterval *
INTERVAL DAY TO SECOND OCIInterval *
BLOB OCILobLocator *
or
OCIBlobLocator *
CLOB OCILobLocator *
or
OCIClobLocator *
BFILE OCILobLocator *
REF OCIRef *
RAW OCIRaw *
VARRAY OCIArray *
(or
OCIAnyData *
if
is_any
is
TRUE
)
TABLE OCITable *
(or
OCIAnyData *
if
is_any
is
TRUE
)
OBJECT void *
(or
OCIAnyData *
if
is_any
is
TRUE
)
Related Topics
•OCIAnyDataBeginCreate()
Allocates an
OCIAnyData
for the given duration and initializes it with the type
information.
•OCIAnyDataCollAddElem()
Adds the next collection element to the collection attribute of the
OCIAnyData
at the
current attribute position.
•OCIErrorGet()
Returns an error message and an Oracle Database error code.
30.3.4 OCIAnyDataBeginCreate()
Allocates an
OCIAnyData
for the given duration and initializes it with the type
information.
Purpose
Allocates an
OCIAnyData
for the given duration and initializes it with the type
information.
Syntax
sword OCIAnyDataBeginCreate ( OCISvcCtx *svchp,
OCIError *errhp,
OCITypeCode tc,
OCIType *type,
Chapter 30
OCI Any Data Interface Functions
30-13

OCIDuration dur,
OCIAnyData **sdata );
Parameters
svchp (IN)
The OCI service context.
errhp (IN/OUT)
The OCI error handle. If there is an error, it is recorded in
err
, and this function
returns
OCI_ERROR
. Obtain diagnostic information by calling
OCIErrorGet()
.
tc (IN)
Typecode corresponding to
OCIAnyData
. Can be a built-in typecode or a user-defined
type's typecode such as:
•
OCI_TYPECODE_OBJECT
•
OCI_TYPECODE_REF
•
OCI_TYPECODE_VARRAY
type (IN)
The type corresponding to
OCIAnyData.
If the typecode corresponds to a built-in type
(
OCI_TYPECODE_NUMBER
, and so on), this parameter can be
NULL
. It should be non-
NULL
for user-defined types (
OCI_TYPECODE_OBJECT
,
OCI_TYPECODE_REF
, collection types, and so
on).
dur (IN)
Duration for which
OCIAnyData
is allocated. It is one of these:
•A user duration that was previously created. It can be created by using .
•A predefined duration, such as
OCI_DURATION_SESSION
.
sdata (OUT)
Initialized
OCIAnyData
. If
(*sdata)
is not
NULL
at the beginning of the call, the memory
could be reused instead of reallocating space for
OCIAnyData
.
Therefore, do not pass an uninitialized pointer here.
Comments
OCIAnyDataBeginCreate()
creates an
OCIAnyData
with an empty skeleton instance. To fill
in the attribute values, use
OCIAnyDataAttrSet()
for
OCI_TYPECODE_OBJECT
or
OCIAnyDataCollAddElem()
for the collection typecodes.
Attribute values must be set in order. They must be set from the first attribute to the
last. The current attribute number is remembered as state maintained inside the
OCIAnyData
. Piece-wise construction of embedded attributes and collection elements is
not yet supported.
For performance reasons,
OCIAnyData
ends up pointing to the
OCIType
parameter
passed in. You must ensure that the
OCIType
lives longer (has an allocation duration >=
the duration of
OCIAnyData
, if the
OCIType
is a transient one, or has an allocation or pin
duration >= the duration of
OCIAnyData
, if the
OCIType
is a persistent one).
Related Topics
•OCIDurationBegin()
Starts a user duration.
Chapter 30
OCI Any Data Interface Functions
30-14

•OCIAnyDataAttrSet()
Sets the attribute at the current position with a given value.
•OCIAnyDataCollAddElem()
Adds the next collection element to the collection attribute of the
OCIAnyData
at the
current attribute position.
•OCIErrorGet()
Returns an error message and an Oracle Database error code.
30.3.5 OCIAnyDataCollAddElem()
Adds the next collection element to the collection attribute of the
OCIAnyData
at the
current attribute position.
Purpose
If the
OCIAnyData
is of a collection type, then there is no notion of attribute position and
this call adds the next collection element.
Syntax
sword OCIAnyDataCollAddElem ( OCISvcCtx *svchp,
OCIError *errhp,
OCIAnyData *sdata,
OCITypeCode collelem_tc,
OCIType *collelem_type,
void *null_ind,
void *elem_value,
ub4 length,
boolean is_any,
boolean last_elem );
Parameters
svchp (IN)
The OCI service context.
errhp (IN/OUT)
The OCI error handle. If there is an error, it is recorded in
err
, and this function
returns
OCI_ERROR
. Obtain diagnostic information by calling
OCIErrorGet()
.
sdata (IN/OUT)
Initialized
OCIAnyData
.
collelem_tc (IN)
The typecode of the collection element to be added. Type checking happens based
on
collelem_tc
,
collelem_type
and the type information in the
OCIAnyData
.
collelem_type (IN) [optional]
The
collelem_type
parameter gives the type description of the referenced type (for
OCI_TYPECODE_REF
), the type description of the collection type (for
OCI_TYPECODE_NAMEDCOLLECTION
), and the type description of the object (for
OCI_TYPECODE_OBJECT
).
This parameter is not required for built-in typecodes.
Chapter 30
OCI Any Data Interface Functions
30-15

null_ind (IN)
Indicates if the
elem_value
is
NULL
. Pass an
(OCIInd *)
for all typecodes except
OCI_TYPECODE_OBJECT
. The indicator should be
OCI_IND_NOTNULL
if the value is not
NULL
,
and it should be
OCI_IND_NULL
for a
NULL
value.
If the typecode is
OCI_TYPECODE_OBJECT
, pass a pointer to the indicator struct of the
elem_value
as the argument here.
elem_value (IN)
Value for the collection element.
length (IN)
Length of the collection element.
is_any (IN)
Is the attribute in the form of
OCIAnyData
?
last_elem (IN)
Is the element being added the last in the collection?
Comments
This call can be invoked for an
OCIAnyData
of type
OCI_TYPECODE_OBJECT
or of any of the
collection types. Once piece-wise construction has started for an
OCIAnyData
instance,
the
OCIAnyDataConstruct()
calls can no longer be used.
As in
OCIAnyDataAttrSet()
,
is_any
is applicable only if the
collelem_tc
is that of
typecode
OCI_TYPECODE_OBJECT
or a collection typecode. If
is_any
is
TRUE
, the attribute
should be in the form of
OCIAnyData *
.
If the element being added is the last element in the collection,
last_elem
should be set
to
TRUE
.
To add a
NULL
element, the
NULL
indicator (
null_ind
) should be set to
OCI_IND_NULL
, in
which case all other arguments are ignored. Otherwise,
null_ind
must be set to
OCI_IND_NOTNULL
.
See
OCIAnyDataAttrSet()
for the type of attribute to be passed in for all the possible
types of the collection elements.
Related Topics
•OCIAnyDataAttrSet()
Sets the attribute at the current position with a given value.
•OCIErrorGet()
Returns an error message and an Oracle Database error code.
30.3.6 OCIAnyDataCollGetElem()
Accesses sequentially the elements in the collection attribute at the current position in
the
OCIAnyData
.
Purpose
Accesses sequentially the elements in the collection attribute at the current position in
the
OCIAnyData
.
Chapter 30
OCI Any Data Interface Functions
30-16

Syntax
sword OCIAnyDataCollGetElem ( OCISvcCtx *svchp,
OCIError *errhp,
OCIAnyData *sdata,
OCITypeCode collelem_tc,
OCIType *collelem_type,
void *null_ind,
void *collelem_value,
ub4 *length,
boolean is_any );
Parameters
svchp (IN)
The OCI service context.
errhp (IN/OUT)
The OCI error handle. If there is an error, it is recorded in
err
, and this function
returns
OCI_ERROR
. Obtain diagnostic information by calling
OCIErrorGet()
.
sdata (IN/OUT)
Initialized
OCIAnyData
.
collelem_tc (IN)
The typecode of the collection element to be retrieved. Type checking happens based
on
collelem_tc
,
collelem_type
and the type information in the
OCIAnyData
.
collelem_type (IN) [optional]
The
collelem_type
parameter gives the type description of the referenced type (for
OCI_TYPECODE_REF
), the type description of the collection type (for
OCI_TYPECODE_NAMEDCOLLECTION
), and the type description of the object (for
OCI_TYPECODE_OBJECT
).
This parameter is not required for built-in typecodes.
null_ind (OUT)
Indicates if the
collelem_value
is
NULL
. Pass an
(OCIInd *)
for all typecodes except
OCI_TYPECODE_OBJECT
. The indicator should be
OCI_IND_NOTNULL
if the value is not
NULL
,
and it should be
OCI_IND_NULL
for a
NULL
value.
If the typecode is
OCI_TYPECODE_OBJECT
, pass a pointer
(void **)
to the indicator struct
of the
collelem_value
as the argument here.
collelem_value (IN/OUT)
Value for the collection element.
length (IN/OUT)
Length of the collection element. Currently ignored. Set to 0 on input.
is_any (IN)
Is
attr_value
to be returned in the form of
OCIAnyData
?
Comments
The
OCIAnyData
data can also correspond to a top-level collection. If the
OCIAnyData
is
of type
OCI_TYPECODE_OBJECT
, the attribute at the current position must be a collection of
the appropriate type. Otherwise, an error is returned.
Chapter 30
OCI Any Data Interface Functions
30-17

As for
OCIAnyDataAttrGet()
, the
is_any
parameter is applicable only if the
collelem_tc
typecode is
OCI_TYPECODE_OBJECT
. If
is_any
is
TRUE
, the
attr_value
is in the form of
OCIAnyData *
.
This call returns
OCI_NO_DATA
when the end of the collection has been reached. It
returns
OCI_SUCCESS
upon success and
OCI_ERROR
upon error.
See
OCIAnyDataAttrGet()
for the type of attribute to be passed in for all the possible
types of the collection elements.
Related Topics
•OCIAnyDataAttrGet()
Gets the value of the attribute at the current position in the
OCIAnyData
.
•OCIErrorGet()
Returns an error message and an Oracle Database error code.
30.3.7 OCIAnyDataConvert()
Constructs an
OCIAnyData
with the given data value that is of the given type.
Purpose
You can use this call to construct an entire
OCIAnyData
, which could be of type
OCI_TYPECODE_OBJECT
, any of the collection types, or any of the built-in types.
Syntax
sword OCIAnyDataConvert ( OCISvcCtx *svchp,
OCIError *errhp,
OCITypeCode tc,
OCIType *inst_type,
OCIDuration dur,
void *null_ind,
void *data_value,
ub4 length,
OCIAnyData **sdata );
Parameters
svchp (IN)
The OCI service context.
errhp (IN/OUT)
The OCI error handle. If there is an error, it is recorded in
err
, and this function
returns
OCI_ERROR
. Obtain diagnostic information by calling
OCIErrorGet()
.
tc (IN)
Typecode of the data value. Can be a built-in typecode or a user-defined type's
typecode (such as
OCI_TYPECODE_OBJECT
,
OCI_TYPECODE_REF
, or
OCI_TYPECODE_VARRAY
).
If (
*sdata
) is not
NULL
and it represents a skeleton instance returned during the
OCIAnyDataSetAddInstance()
, the
tc
and the
inst_type
parameters are optional here.
This is because the type information for such a skeleton instance is known. If the
tc
and
inst_type
parameters are provided for this situation, they are used only for type-
checking purposes.
Chapter 30
OCI Any Data Interface Functions
30-18

inst_type (IN)
Type corresponding to the
OCIAnyData
. If the typecode corresponds to a built-in type
(
OCI_TYPECODE_NUMBER
, and so on), this parameter can be
NULL
. It should not be
NULL
for
user-defined types (
OCI_TYPECODE_OBJECT
,
OCI_TYPECODE_REF
, or collection types).
dur (IN)
Duration for which the
OCIAnyData
is allocated. It is one of these:
•A user duration that was previously created. It can be created by using
OCIDurationBegin()
.
•A predefined duration, such as
OCI_DURATION_SESSION
.
null_ind
Indicates if
data_value
is
NULL
. Pass an
(OCIInd *)
for all typecodes except
OCI_TYPECODE_OBJECT
. The indicator is
OCI_IND_NOTNULL
if the value is not
NULL
, and it is
OCI_IND_NULL
for a
NULL
value.
If the typecode is
OCI_TYPECODE_OBJECT
, pass a pointer to the indicator struct of the
data_value
as the argument here.
data_value (IN)
The data value (should be of the type with which the
OCIAnyData
was initialized). See
OCIAnyDataAttrSet()
for the appropriate C type corresponding to each allowed
typecode.
length (IN)
Currently, this parameter is ignored. Pass 0 here. In the future, this may be used for
certain typecodes where the data representation itself does not give the length
implicitly.
sdata (IN/OUT)
Initialized
OCIAnyData
. If (
*sdata
) is not
NULL
at the beginning of the call, the memory
could be reused instead of reallocating space for
OCIAnyData
.
Therefore, do not pass an uninitialized pointer here.
If (
*sdata
) represents a skeleton instance returned during an
OCIAnyDataSetAddInstance()
call, the
tc
and
inst_type
parameters are used for type
checking, if necessary.
Comments
For performance reasons,
OCIAnyData
pointer ends up pointing to the passed in
OCIType
parameter. You must ensure that the
OCIType
lives longer (has an allocation duration
>= the duration of
OCIAnyData
, if the
OCIType
is a transient one, or has an allocation or
pin duration >= the duration of
OCIAnyData,
if the
OCIType
is a persistent one).
Related Topics
•OCIAnyDataSetAddInstance()
Adds a new skeleton instance to the
OCIAnyDataSet
and sets all the attributes of the
instance to
NULL
.
•OCIAnyDataAttrSet()
Sets the attribute at the current position with a given value.
•OCIErrorGet()
Returns an error message and an Oracle Database error code.
Chapter 30
OCI Any Data Interface Functions
30-19

30.3.8 OCIAnyDataDestroy()
Free an OCIAnyData.
Purpose
Frees an
OCIAnyData
.
Syntax
sword OCIAnyDataDestroy ( OCISvcCtx *svchp,
OCIError *errhp,
OCIAnyData *sdata );
Parameters
svchp (IN)
The OCI service context.
errhp (IN/OUT)
The OCI error handle. If there is an error, it is recorded in
err
, and this function
returns
OCI_ERROR
. Obtain diagnostic information by calling
OCIErrorGet()
.
sdata (IN/OUT)
Pointer to a type of
OCIAnyData
to be freed.
Related Topics
•OCIErrorGet()
Returns an error message and an Oracle Database error code.
30.3.9 OCIAnyDataEndCreate()
Marks the end of
OCIAnyData
creation.
Purpose
It should be called after initializing all attributes of its instances with suitable values.
This call is valid only if
OCIAnyDataBeginCreate()
was called earlier for the
OCIAnyData
.
Syntax
sword OCIAnyDataEndCreate ( OCISvcCtx *svchp,
OCIError *errhp,
OCIAnyData *data );
Parameters
svchp (IN)
The OCI service context.
errhp (IN/OUT)
The OCI error handle. If there is an error, it is recorded in
err
, and this function
returns
OCI_ERROR
. Obtain diagnostic information by calling
OCIErrorGet()
.
Chapter 30
OCI Any Data Interface Functions
30-20

data (IN/OUT)
Initialized
OCIAnyData
.
Related Topics
•OCIErrorGet()
Returns an error message and an Oracle Database error code.
30.3.10 OCIAnyDataGetCurrAttrNum()
Returns the current attribute number of
OCIAnyData
.
Purpose
If
OCIAnyData
is being constructed, this function refers to the current attribute that is
being set. Otherwise, if
OCIAnyData
is being accessed, this function refers to the
attribute that is being accessed.
Syntax
sword OCIAnyDataGetCurrAttrNum( OCISvcCtx *svchp,
OCIError *errhp,
OCIAnyData *sdata,
ub4 *attrnum );
Parameters
svchp (IN)
The OCI service context.
errhp (IN/OUT)
The OCI error handle. If there is an error, it is recorded in
err
, and this function
returns
OCI_ERROR
. Obtain diagnostic information by calling
OCIErrorGet()
.
sdata (IN)
Initialized
OCIAnyData
.
attrnum (OUT)
The attribute number.
Related Topics
•OCIErrorGet()
Returns an error message and an Oracle Database error code.
30.3.11 OCIAnyDataGetType()
Gets the type corresponding to an
OCIAnyData
value.
Purpose
It returns the actual pointer to the type maintained inside an
OCIAnyData
. No copying is
done for performance reasons. Do not use this type after the
OCIAnyData
is freed (or its
duration ends).
Chapter 30
OCI Any Data Interface Functions
30-21

Syntax
sword OCIAnyDataGetType( OCISvcCtx *svchp,
OCIError *errhp,
OCIAnyData *data,
OCITypeCode *tc,
OCIType **type );
Parameters
svchp (IN)
The OCI service context.
errhp (IN/OUT)
The OCI error handle. If there is an error, it is recorded in
err
, and this function
returns
OCI_ERROR
. Obtain diagnostic information by calling
OCIErrorGet()
.
data (IN)
Initialized
OCIAnyData
.
tc (OUT)
The typecode corresponding to the
OCIAnyData
.
type (OUT)
The type corresponding to the
OCIAnyData
. This is
NULL
if the
OCIAnyData
corresponds to
a built-in type.
Related Topics
•OCIErrorGet()
Returns an error message and an Oracle Database error code.
30.3.12 OCIAnyDataIsNull()
Checks if the content of the type within the
OCIAnyData
is
NULL
.
Purpose
Checks if the content of the type within the
OCIAnyData
is
NULL
.
Syntax
sword OCIAnyDataIsNull ( OCISvcCtx *svchp,
OCIError *errhp,
const OCIAnyData *sdata,
boolean *isNull) ;
Parameters
svchp (IN)
The OCI service context.
errhp (IN/OUT)
The OCI error handle. If there is an error, it is recorded in
err
and this function returns
OCI_ERROR
. Obtain diagnostic information by calling
OCIErrorGet()
.
Chapter 30
OCI Any Data Interface Functions
30-22

sdata (IN)
OCIAnyData
to be checked.
isNull (IN/OUT)
TRUE
if
NULL
; otherwise,
FALSE
.
Related Topics
•OCIErrorGet()
Returns an error message and an Oracle Database error code.
30.3.13 OCIAnyDataTypeCodeToSqlt()
Converts the
OCITypeCode
for an AnyData value to the SQLT code that corresponds to
the representation of the value as returned by the OCIAnyData API.
Purpose
Converts the
OCITypeCode
for an
OCIAnyData
value to the SQLT code that corresponds
to the representation of the value as returned by the OCIAnyData API.
Syntax
sword OCIAnyDataTypeCodeToSqlt ( OCIError *errhp,
OCITypeCode tc,
ub1 *sqltcode,
ub1 *csfrm) ;
Parameters
errhp (IN/OUT)
The OCI error handle. If there is an error, it is recorded in
errhp
, and this function
returns
OCI_ERROR
. Diagnostic information can be obtained by calling
OCIErrorGet()
.
tc (IN)
OCITypeCode
corresponding to the AnyData value.
sqltcode (OUT)
SQLT code corresponding to the user format of the typecode.
csfrm (OUT)
Charset form corresponding to the user format of the typecode. Meaningful only for
character types. Returns
SQLCS_IMPLICIT
or
SQLCS_NCHAR
(for
NCHAR
types).
Comments
This function converts
OCI_TYPECODE_CHAR
and
OCI_TYPECODE_VARCHAR2
to
SQLT_VST
(which
corresponds to the
OCIString
mapping) with a charset form of
SQLCS_IMPLICIT
.
OCI_TYPECODE_NVARCHAR2
also returns
SQLT_VST
(
OCIString
mapping is used by the
OCIAnyData API) with a charset form of
SQLCS_NCHAR
.
Related Topics
•OCIErrorGet()
Returns an error message and an Oracle Database error code.
Chapter 30
OCI Any Data Interface Functions
30-23

•NCHAR Typecodes for OCIAnyData Functions
The function
OCIAnyDataTypeCodeToSqlt()
converts the
OCITypeCode
for an
OCIAnyData value to the SQLT code that corresponds to the representation of the
value as returned by the OCIAnyData API.
30.4 OCI Any Data Set Interface Functions
Lists and describes OCI Any Data set interface functions.
Table 30-6 lists the Any Data Set Interface functions that are described in this section.
Table 30-6 Any Data Set Functions
Function Purpose
OCIAnyDataSetAddInstance() Add a new skeleton instance to the
OCIAnyDataSet
and set all the attributes of
the instance to
NULL
OCIAnyDataSetBeginCreate() Allocate an
OCIAnyDataSet
for the given
duration and initialize it with the type
information
OCIAnyDataSetDestroy() Free the
OCIAnyDataSet
OCIAnyDataSetEndCreate() Mark the end of
OCIAnyDataSet
creation
OCIAnyDataSetGetCount() Get the number of instances in the
OCIAnyDataSet
OCIAnyDataSetGetInstance() Return the
OCIAnyData
corresponding to an
instance at the current position and update
the current position
OCIAnyDataSetGetType() Get the type corresponding to an
OCIAnyDataSet
30.4.1 OCIAnyDataSetAddInstance()
Adds a new skeleton instance to the
OCIAnyDataSet
and sets all the attributes of the
instance to
NULL
.
Purpose
Adds a new skeleton instance to the
OCIAnyDataSet
and sets all the attributes of the
instance to
NULL
.
Syntax
sword OCIAnyDataSetAddInstance ( OCISvcCtx *svchp,
OCIError *errhp,
OCIAnyDataSet *data_set,
OCIAnyData **data );
Parameters
svchp (IN)
The OCI service context.
Chapter 30
OCI Any Data Set Interface Functions
30-24

errhp (IN/OUT)
The OCI error handle. If there is an error, it is recorded in
err
, and this function
returns
OCI_ERROR
. Obtain diagnostic information by calling
OCIErrorGet()
.
data_set (IN/OUT)
OCIAnyDataSet
to which a new instance is added.
data (IN/OUT)
OCIAnyData
corresponding to the newly added instance. If
(*data)
is
NULL
, a new
OCIAnyData
is allocated for the same duration as the
OCIAnyDataSet
. If
(*data)
is not
NULL
, it is reused. This
OCIAnyData
can be subsequently constructed using the
OCIAnyDataConvert()
call, or it can be constructed piece-wise using the
OCIAnyDataAttrSet()
or the
OCIAnyDataCollAddElem()
calls.
Comments
This call returns this skeleton instance through the
OCIAnyData
parameter that can be
constructed subsequently by invoking the OCIAnyData API.
Note:
The old value is not destroyed. You must destroy the old value pointed to by
(
*data
) and set (
*data
) to a
NULL
pointer before beginning to make a
sequence of these calls. No deep copying (of
OCIType
information or of the
data part) is done in the returned
OCIAnyData
. This
OCIAnyData
cannot be used
beyond the allocation duration of the
OCIAnyDataSet
(it is like a reference into
the
OCIAnyDataSet
). The returned
OCIAnyData
can be reused on subsequent
calls to this function, to sequentially add new data instances to the
OCIAnyDataSet
.
Related Topics
•OCIAnyDataConvert()
Constructs an
OCIAnyData
with the given data value that is of the given type.
•OCIAnyDataAttrSet()
Sets the attribute at the current position with a given value.
•OCIAnyDataCollAddElem()
Adds the next collection element to the collection attribute of the
OCIAnyData
at the
current attribute position.
•OCIErrorGet()
Returns an error message and an Oracle Database error code.
30.4.2 OCIAnyDataSetBeginCreate()
Allocates an
OCIAnyDataSet
for the given duration and initializes it with the type
information.
Purpose
The
OCIAnyDataSet
can hold multiple instances of the given type.
Chapter 30
OCI Any Data Set Interface Functions
30-25

Syntax
sword OCIAnyDataSetBeginCreate ( OCISvcCtx *svchp,
OCIError *errhp,
OCITypeCode typecode,
const OCIType *type,
OCIDuration dur,
OCIAnyDataSet **data_set );
Parameters
svchp (IN)
The OCI service context.
errhp (IN/OUT)
The OCI error handle. If there is an error, it is recorded in
err
, and this function
returns
OCI_ERROR
. Obtain diagnostic information by calling
OCIErrorGet()
.
typecode (IN)
Typecode corresponding to the
OCIAnyDataSet
.
type (IN)
Type corresponding to the
OCIAnyDataSet
. If the typecode corresponds to a built-in
type, such as
OCI_TYPECODE_NUMBER
, this parameter can be
NULL
. It should be non-
NULL
for user-defined types, such as
OCI_TYPECODE_OBJECT
,
OCI_TYPECODE_REF
, and collection
types.
dur (IN)
Duration for which
OCIAnyDataSet
is allocated. It is one of these:
•A user duration that was previously created. It can be created by using
OCIDurationBegin()
.
•A predefined duration, such as
OCI_DURATION_SESSION
.
data_set (OUT)
Initialized
OCIAnyDataSet
.
Comments
For performance reasons, the
OCIAnyDataSet
ends up pointing to the
OCIType
parameter
passed in. You must ensure that the
OCIType
lives longer (has an allocation duration >=
the duration of the
OCIAnyData
if the
OCIType
is a transient one, or has allocation or pin
duration >= the duration of the
OCIAnyData
, if the
OCIType
is a persistent one).
Related Topics
•OCIErrorGet()
Returns an error message and an Oracle Database error code.
30.4.3 OCIAnyDataSetDestroy()
Frees the
OCIAnyDataSet
.
Purpose
Frees the
OCIAnyDataSet
.
Chapter 30
OCI Any Data Set Interface Functions
30-26

Syntax
sword OCIAnyDataSetDestroy ( OCISvcCtx *svchp,
OCIError *errhp,
OCIAnyDataSet *data_set );
Parameters
svchp (IN)
The OCI service context.
errhp (IN/OUT)
The OCI error handle. If there is an error, it is recorded in
err
, and this function
returns
OCI_ERROR
. Obtain diagnostic information by calling
OCI_ERROR
.
data_set (IN/OUT)
OCIAnyDataSet
to be freed.
Related Topics
•OCIErrorGet()
Returns an error message and an Oracle Database error code.
30.4.4 OCIAnyDataSetEndCreate()
Marks the end of
OCIAnyDataSet
creation.
Purpose
This function should be called after constructing all of its instances.
Syntax
sword OCIAnyDataSetEndCreate ( OCISvcCtx *svchp,
OCIError *errhp,
OCIAnyDataSet *data_set );
Parameters
svchp (IN)
The OCI service context.
errhp (IN/OUT)
The OCI error handle. If there is an error, it is recorded in
err
, and this function
returns
OCI_ERROR
. Obtain diagnostic information by calling
OCI_ERROR
.
data_set (IN/OUT)
Initialized
OCIAnyDataSet
.
Related Topics
•OCIErrorGet()
Returns an error message and an Oracle Database error code.
Chapter 30
OCI Any Data Set Interface Functions
30-27

30.4.5 OCIAnyDataSetGetCount()
Gets the number of instances in the
OCIAnyDataSet
.
Purpose
Gets the number of instances in the
OCIAnyDataSet
.
Syntax
sword OCIAnyDataSetGetCount( OCISvcCtx *svchp,
OCIError *errhp,
OCIAnyDataSet *data_set,
ub4 *count );
Parameters
svchp (IN)
The OCI service context.
errhp (IN/OUT)
The OCI error handle. If there is an error, it is recorded in
err
, and this function
returns
OCI_ERROR
. Obtain diagnostic information by calling
OCI_ERROR
.
data_set (IN/OUT)
A well-formed
OCIAnyDataSet
.
count (OUT)
Number of instances in
OCIAnyDataSet
.
Related Topics
•OCIErrorGet()
Returns an error message and an Oracle Database error code.
30.4.6 OCIAnyDataSetGetInstance()
Returns the
OCIAnyData
corresponding to an instance at the current position and
updates the current position.
Purpose
Returns the
OCIAnyData
corresponding to an instance at the current position and
updates the current position.
Syntax
sword OCIAnyDataSetGetInstance ( OCISvcCtx *svchp,
OCIError *errhp,
OCIAnyDataSet *data_set,
OCIAnyData **data );
Parameters
svchp (IN)
The OCI service context.
Chapter 30
OCI Any Data Set Interface Functions
30-28

errhp (IN/OUT)
The OCI error handle. If there is an error, it is recorded in
err
, and this function
returns
OCI_ERROR
. Obtain diagnostic information by calling
OCI_ERROR
.
data_set (IN/OUT)
A well-formed
OCIAnyDataSet
.
data (IN/OUT)
OCIAnyDat
a corresponding to the instance. If (*data) is
NULL
, a new
OCIAnyData
is
allocated for same duration as the
OCIAnyDataSet
. If (
*data
) is not
NULL
, it is reused.
Comments
Only sequential access to the instances in an
OCIAnyDataSet
is allowed. This call
returns the
OCIAnyData
corresponding to an instance at the current position and
updates the current position. Subsequently, the
OCIAnyData
access routines can be
used to access the instance.
Related Topics
•OCIErrorGet()
Returns an error message and an Oracle Database error code.
30.4.7 OCIAnyDataSetGetType()
Gets the type corresponding to an
OCIAnyDataSet
.
Purpose
Gets the type corresponding to an
OCIAnyDataSet
.
Syntax
sword OCIAnyDataSetGetType ( OCISvcCtx *svchp,
OCIError *errhp,
OCIAnyDataSet *data_set,
OCITypeCode *tc,
OCIType **type );
Parameters
svchp (IN)
The OCI service context.
errhp (IN/OUT)
The OCI error handle. If there is an error, it is recorded in
err
, and this function
returns
OCI_ERROR
. Obtain diagnostic information by calling
OCI_ERROR
.
data_set (IN)
Initialized
OCIAnyDataSet
.
tc (OUT)
The typecode corresponding to the type of the
OCIAnyDataSet
.
type (OUT)
The type corresponding to the
OCIAnyDataSet
. This is
NULL
if the
OCIAnyData
corresponds to a built-in type.
Chapter 30
OCI Any Data Set Interface Functions
30-29

31
OCI Globalization Support Functions
This chapter describes the OCI globalization support functions.
This chapter contains these topics:
•Introduction to Globalization Support in OCI
•OCI Locale Functions
•OCI Locale-Mapping Function
•OCI String Manipulation Functions
•OCI Character Classification Functions
•OCI Character Set Conversion Functions
•OCI Messaging Functions
31.1 Introduction to Globalization Support in OCI
This section describes the globalization support functions in detail.
See Also:
Oracle Database Globalization Support Guide
31.1.1 Conventions for OCI Functions
Describes the conventions for OCI functions.
The entries for each function may also contain the following information:
•Returns — The values returned. The standard return values have the following
meanings as described in the following table.
Table 31-1 Function Return Values
Return Value Meaning
OCI_SUCCESS
The operation succeeded.
OCI_ERROR
The operation failed. The specific error can be
retrieved by calling
OCIErrorGet()
on the error handle
passed to the function.
OCI_INVALID_HANDLE
The OCI handle passed to the function is invalid.
31-1

See Also:
•Conventions for OCI Functionsfor the conventions used in describing
each function
•Error Handling in OCI for more information about return codes and error
handling
31.2 OCI Locale Functions
Lists and describes OCI Locale Functions.
Table 31-2 lists the OCI locale functions that are described in this section.
An Oracle locale consists of language, territory, and character set definitions. The
locale determines conventions such as day and month names, and date, time,
number, and currency formats. A globalized application obeys a user's locale setting
and cultural conventions. For example, when the locale is set to German, users expect
to see day and month names in German.
Table 31-2 OCI Locale Functions
Function Purpose
OCINlsCharSetIdToName() Return the Oracle Database character
set name from the specified character
set ID
OCINlsCharSetNameToId() Return the Oracle Database character
set ID for the specified Oracle Database
character set name
OCINlsEnvironmentVariableGet() Return the character set ID from
NLS_LANG
or the national character set
ID from
NLS_NCHAR
OCINlsGetInfo() Copy locale information from an OCI
environment or user session handle into
an array pointed to by the destination
buffer within a specified size
OCINlsNumericInfoGet() Copy numeric language information
from the OCI environment or user
session handle into an output number
variable
31.2.1 OCINlsCharSetIdToName()
Returns the Oracle Database character set name from the specified character set ID.
Purpose
Returns the Oracle Database character set name from the specified character set ID.
Chapter 31
OCI Locale Functions
31-2

Syntax
sword OCINlsCharSetIdToName ( void *hndl,
OraText *buf,
size_t buflen
ub2 id );
Parameters
hndl (IN/OUT)
OCI environment or user session handle. If the handle is invalid, then the function
returns
OCI_INVALID_HANDLE
.
buf (OUT)
Points to the destination buffer. If the function returns
OCI_SUCCESS
, then the parameter
contains a
NULL
-terminated string for the character set name.
buflen (IN)
The size of the destination buffer. The recommended size is
OCI_NLS_MAXBUFSZ
to
guarantee storage for an Oracle Database character set name. If the size of the
destination buffer is smaller than the length of the character set name, then the
function returns
OCI_ERROR
.
id (IN)
Oracle Database character set ID.
Returns
OCI_SUCCESS
;
OCI_INVALID_HANDLE
; or
OCI_ERROR
.
31.2.2 OCINlsCharSetNameToId()
Returns the Oracle Database character set ID for the specified Oracle Database
character set name.
Purpose
Returns the Oracle Database character set ID for the specified Oracle Database
character set name.
Syntax
ub2 OCINlsCharSetNameToId ( void *hndl,
const OraText *name );
Parameters
hndl (IN/OUT)
OCI environment or user session handle. If the handle is invalid, then the function
returns zero.
name (IN)
Pointer to a
NULL
-terminated Oracle Database character set name. If the character set
name is invalid, then the function returns zero.
Chapter 31
OCI Locale Functions
31-3

Returns
Character set ID if the specified character set name and the OCI handle are valid.
Otherwise, it returns
0
.
31.2.3 OCINlsEnvironmentVariableGet()
Returns the character set ID from
NLS_LANG
or the national character set ID from
NLS_NCHAR
.
Purpose
Returns the character set ID from
NLS_LANG
or the national character set ID from
NLS_NCHAR
.
Syntax
sword OCINlsEnvironmentVariableGet ( void *val,
size_t size,
ub2 item,
ub2 charset,
size_t *rsize );
Parameters
val (IN/OUT)
Returns a value of a globalization support environment variable, such as the
NLS_LANG
character set ID or the
NLS_NCHAR
character set ID.
size (IN)
Specifies the size of the given output value, which is applicable only to string data.
The maximum length for each piece of information is
OCI_NLS_MAXBUFSZ
bytes. For
numeric data, this argument is ignored.
item (IN)
Specifies one of these values to get from the globalization support environment
variable:
•
OCI_NLS_CHARSET_ID
:
NLS_LANG
character set ID in
ub2
data type; if
NLS_LANG
is not
set, the default character set ID is returned (ASCII).
•
OCI_NLS_NCHARSET_ID
:
NLS_NCHAR
character set ID in
ub2
data type; if
NLS_NCHAR
is not
set, the value of
OCI_NLS_CHARSET_ID
is returned instead.
charset (IN)
Specifies the character set ID for retrieved string data. If it is
0
, then the
NLS_LANG
value
is used.
OCI_UTF16ID
is a valid value for this argument. For numeric data, this
argument is ignored.
rsize (OUT)
The length of the return value in bytes.
Comments
To allow for future enhancements of this function (to retrieve other values from
environment variables) the data type of the output
val
is a pointer to
void
. String data
is not terminated by
NULL
.
Chapter 31
OCI Locale Functions
31-4

Note that the function does not take an environment handle, so the character set ID
and the national character set ID that it returns are the values specified in
NLS_LANG
and
NLS_NCHAR
, instead of the values saved in the OCI environment handle. To get the
character set IDs used by the OCI environment handle, call
OCIAttrGet()
for
OCI_ATTR_ENV_CHARSET_ID
and
OCI_ATTR_ENV_NCHARSET_ID
, respectively.
Returns
OCI_SUCCESS
; or
OCI_ERROR
.
Related Topics
•OCIEnvNlsCreate()
Creates and initializes an environment handle for OCI functions to work under.
31.2.4 OCINlsGetInfo()
Copy locale information from an OCI environment or user session handle into an array
pointed to by the destination buffer within a specified size.
Purpose
Obtains locale information from an OCI environment or user session handle to an
array pointed to by the destination buffer within a specified size.
Syntax
sword OCINlsGetInfo ( void *hndl,
OCIError *errhp,
OraText *buf,
size_t buflen,
ub2 item );
Parameters
hndl (IN/OUT)
The OCI environment or user session handle initialized in object mode.
errhp (IN/OUT)
The OCI error handle. If there is an error, then it is recorded in
errhp
, and the function
returns a
NULL
pointer. Diagnostic information can be obtained by calling
OCIErrorGet()
.
buf (OUT)
Pointer to the destination buffer. Returned strings are terminated by a
NULL
character.
buflen (IN)
The size of the destination buffer. The maximum length for each piece of information
is
OCI_NLS_MAXBUFSZ
bytes.
OCI_NLS_MAXBUFSIZE
: When calling
OCINlsGetInfo
(), you must allocate the buffer to store
the returned information. The buffer size depends on which item you are querying and
what encoding you are using to store the information. Developers should not need to
know how many bytes it takes to store
January
in Japanese using JA16SJIS encoding.
The
OCI_NLS_MAXBUFSZ
attribute guarantees that the buffer is big enough to hold the
largest item returned by
OCINlsGetInfo
().
Chapter 31
OCI Locale Functions
31-5

item (IN)
Specifies which item in the OCI environment handle to return. It can be one of these
values:
OCI_NLS_DAYNAME1
: Native name for Monday
OCI_NLS_DAYNAME2
: Native name for Tuesday
OCI_NLS_DAYNAME3
: Native name for Wednesday
OCI_NLS_DAYNAME4
: Native name for Thursday
OCI_NLS_DAYNAME5
: Native name for Friday
OCI_NLS_DAYNAME6
: Native name for Saturday
OCI_NLS_DAYNAME7
: Native name for Sunday
OCI_NLS_ABDAYNAME1
: Native abbreviated name for Monday
OCI_NLS_ABDAYNAME2
: Native abbreviated name for Tuesday
OCI_NLS_ABDAYNAME3
: Native abbreviated name for Wednesday
OCI_NLS_ABDAYNAME4
: Native abbreviated name for Thursday
OCI_NLS_ABDAYNAME5
: Native abbreviated name for Friday
OCI_NLS_ABDAYNAME6
: Native abbreviated name for Saturday
OCI_NLS_ABDAYNAME7
: Native abbreviated name for Sunday
OCI_NLS_MONTHNAME1
: Native name for January
OCI_NLS_MONTHNAME2
: Native name for February
OCI_NLS_MONTHNAME3
: Native name for March
OCI_NLS_MONTHNAME4
: Native name for April
OCI_NLS_MONTHNAME5
: Native name for May
OCI_NLS_MONTHNAME6
: Native name for June
OCI_NLS_MONTHNAME7
: Native name for July
OCI_NLS_MONTHNAME8
: Native name for August
OCI_NLS_MONTHNAME9
: Native name for September
OCI_NLS_MONTHNAME10
: Native name for October
OCI_NLS_MONTHNAME11
: Native name for November
OCI_NLS_MONTHNAME12
: Native name for December
OCI_NLS_ABMONTHNAME1
: Native abbreviated name for January
OCI_NLS_ABMONTHNAME2
: Native abbreviated name for February
OCI_NLS_ABMONTHNAME3
: Native abbreviated name for March
OCI_NLS_ABMONTHNAME4
: Native abbreviated name for April
OCI_NLS_ABMONTHNAME5
: Native abbreviated name for May
OCI_NLS_ABMONTHNAME6
: Native abbreviated name for June
OCI_NLS_ABMONTHNAME7
: Native abbreviated name for July
OCI_NLS_ABMONTHNAME8
: Native abbreviated name for August
OCI_NLS_ABMONTHNAME9
: Native abbreviated name for September
OCI_NLS_ABMONTHNAME10
: Native abbreviated name for October
OCI_NLS_ABMONTHNAME11
: Native abbreviated name for November
OCI_NLS_ABMONTHNAME12
: Native abbreviated name for December
OCI_NLS_YES
: Native string for affirmative response
OCI_NLS_NO
: Native negative response
OCI_NLS_AM
: Native equivalent string of AM
OCI_NLS_PM
: Native equivalent string of PM
OCI_NLS_AD
: Native equivalent string of AD
OCI_NLS_BC
: Native equivalent string of BC
Chapter 31
OCI Locale Functions
31-6

OCI_NLS_DECIMAL
: Decimal character
OCI_NLS_GROUP
: Group separator
OCI_NLS_DEBIT
: Native symbol of debit
OCI_NLS_CREDIT
: Native symbol of credit
OCI_NLS_DATEFORMAT
: Oracle Database date format
OCI_NLS_INT_CURRENCY
: International currency symbol
OCI_NLS_DUAL_CURRENCY
: Dual currency symbol
OCI_NLS_LOC_CURRENCY
: Locale currency symbol
OCI_NLS_LANGUAGE
: Language name
OCI_NLS_ABLANGUAGE
: Abbreviation for language name
OCI_NLS_TERRITORY
: Territory name
OCI_NLS_CHARACTER_SET
: Character set name
OCI_NLS_LINGUISTIC_NAME
: Linguistic sort name
OCI_NLS_CALENDAR
: Calendar name
OCI_NLS_WRITING_DIR
: Language writing direction
OCI_NLS_ABTERRITORY
: Territory abbreviation
OCI_NLS_DDATEFORMAT
: Oracle Database default date format
OCI_NLS_DTIMEFORMAT
: Oracle Database default time format
OCI_NLS_SFDATEFORMAT
: Local date format
OCI_NLS_SFTIMEFORMAT
: Local time format
OCI_NLS_NUMGROUPING
: Number grouping fields
OCI_NLS_LISTSEP
: List separator
OCI_NLS_MONDECIMAL
: Monetary decimal character
OCI_NLS_MONGROUP
: Monetary group separator
OCI_NLS_MONGROUPING
: Monetary grouping fields
OCI_NLS_INT_CURRENCYSEP
: International currency separator
Returns
OCI_SUCCESS
;
OCI_INVALID_HANDLE
; or
OCI_ERROR
.
Related Topics
•OCIErrorGet()
Returns an error message and an Oracle Database error code.
31.2.5 OCINlsNumericInfoGet()
Copy numeric language information from the OCI environment or user session handle
into an output number variable.
Purpose
Obtains numeric language information from the OCI environment or user session
handle and puts it into an output number variable.
Syntax
sword OCINlsNumericInfoGet ( void *hndl,
OCIError *errhp,
sb4 *val,
ub2 item );
Chapter 31
OCI Locale Functions
31-7

Parameters
hndl (IN/OUT)
The OCI environment or user session handle. If the handle is invalid, it returns
OCI_INVALID_HANDLE
.
errhp (IN/OUT)
The OCI error handle. If there is an error, then it is recorded in
errhp
, and the function
returns a
NULL
pointer. Diagnostic information can be obtained by calling
OCIErrorGet()
.
val (OUT)
Pointer to the output number variable. If the function returns
OCI_SUCCESS
, then the
parameter contains the requested globalization support numeric information.
item (IN)
It specifies which item to get from the OCI environment handle and can be one of
following values:
•
OCI_NLS_CHARSET_MAXBYTESZ
: Maximum character byte size for OCI environment or
session handle character set
•
OCI_NLS_CHARSET_FIXEDWIDTH
: Character byte size for fixed-width character set;
0
for
variable-width character set
Returns
OCI_SUCCESS
;
OCI_INVALID_HANDLE
; or
OCI_ERROR
.
Related Topics
•OCIErrorGet()
Returns an error message and an Oracle Database error code.
31.3 OCI Locale-Mapping Function
Lists and describes OCI locale-mapping functions.
Table 31-3 lists an OCI locale-mapping function that is described in this section.
The OCI locale-mapping function performs name mapping to and from Oracle
Database, Internet Assigned Numbers Authority (IANA), and International
Organization for Standardization (ISO) names for character set names, language
names, and territory names.
Table 31-3 OCI Locale-Mapping Function
Function Purpose
OCINlsNameMap() Map Oracle Database character set names, language names, and territory
names to and from Internet Assigned Numbers Authority (IANA) and
International Organization for Standardization (ISO) names
Chapter 31
OCI Locale-Mapping Function
31-8

31.3.1 OCINlsNameMap()
Maps Oracle Database character set names, language names, and territory names to
and from Internet Assigned Numbers Authority (IANA) and International Organization
for Standardization (ISO) names.
Purpose
Maps Oracle Database character set names, language names, and territory names to
and from Internet Assigned Numbers Authority (IANA) and International Organization
for Standardization (ISO) names.
Syntax
sword OCINlsNameMap ( void *hndl,
OraText *buf,
size_t buflen,
const OraText *srcbuf,
uword flag );
Parameters
hndl (IN/OUT)
OCI environment or user session handle. If the handle is invalid, then the function
returns
OCI_INVALID_HANDLE
.
buf (OUT)
Points to the destination buffer. If the function returns
OCI_SUCCESS
, then the parameter
contains a
NULL
-terminated string for the requested name.
buflen (IN)
The size of the destination buffer. The recommended size is
OCI_NLS_MAXBUFSZ
to
guarantee storage of a globalization support name. If the size of the destination buffer
is smaller than the length of the name, then the function returns
OCI_ERROR
.
srcbuf (IN)
Pointer to a
NULL
-terminated globalization support name. If it is not a valid name, then
the function returns
OCI_ERROR
.
flag (IN)
It specifies the direction of the name mapping and can take the following values:
OCI_NLS_CS_IANA_TO_ORA
: Map character set name from IANA to Oracle Database
OCI_NLS_CS_ORA_TO_IANA
: Map character set name from Oracle Database to IANA
OCI_NLS_LANG_ISO_TO_ORA
: Map language name from ISO to Oracle Database
OCI_NLS_LANG_ORA_TO_ISO
: Map language name from Oracle Database to ISO
OCI_NLS_LOCALE_A2_ISO_TO_ORA
: Map locale name from A2 ISO to Oracle Database
OCI_NLS_LOCALE_ORA_TO_A2_ISO
: Map locale name from Oracle Database to A2 ISO
OCI_NLS_TERR_ISO_TO_ORA
: Map territory name from ISO to Oracle Database
OCI_NLS_TERR_ORA_TO_ISO
: Map territory name from Oracle Database to ISO
OCI_NLS_TERR_ISO3_TO_ORA
: Map territory name from 3-letter ISO abbreviation to
Oracle Database
OCI_NLS_TERR_ORA_TO_ISO3
: Map territory name from Oracle Database to 3-letter ISO
abbreviation
Chapter 31
OCI Locale-Mapping Function
31-9

Returns
OCI_SUCCESS
;
OCI_INVALID_HANDLE
; or
OCI_ERROR
.
31.4 OCI String Manipulation Functions
Lists and describes OCI string manipulation functions.
Two types of data structures are supported for string manipulation:
•Multibyte strings
•Wide-character strings
Multibyte strings are encoded in native Oracle character sets. Functions that operate
on multibyte strings take the string as a whole unit with the length of the string
calculated in bytes. Wide-character (
wchar
) string functions provide more flexibility in
string manipulation. They support character-based and string-based operations with
the length of the string calculated in characters.
The wide-character data type is Oracle-specific and should not be confused with the
wchar_t
data type defined by the ANSI/ISO C standard. The Oracle wide-character
data type is always 4 bytes in all operating systems, whereas the size of
wchar_t
depends on the implementation and the operating system. The Oracle wide-character
data type normalizes multibyte characters so that they have a fixed width for easy
processing. This guarantees no data loss for round-trip conversion between the Oracle
wide-character set and the native character set.
String manipulation can be classified into the following categories:
•Conversion of strings between multibyte and wide character
•Character classifications
•Case conversion
•Calculations of display length
•General string manipulation, such as comparison, concatenation, and searching
Table 31-4 summarizes the OCI string manipulation functions, which are described in
this section.
Table 31-4 OCI String Manipulation Functions
Function Purpose
OCIMultiByteInSizeToWideChar() Convert part of a multibyte string into the
wide-character string
OCIMultiByteStrCaseConversion() Convert a multibyte string into the specified
case and copies the result into the destination
array
OCIMultiByteStrcat() Append a multibyte string to the destination
string
OCIMultiByteStrcmp() Compare two multibyte strings by binary,
linguistic, or case-insensitive comparison
methods
Chapter 31
OCI String Manipulation Functions
31-10

Table 31-4 (Cont.) OCI String Manipulation Functions
Function Purpose
OCIMultiByteStrcpy() Copy a multibyte string into the destination
array. It returns the number of bytes copied.
OCIMultiByteStrlen() Return the number of bytes in a multibyte
string
OCIMultiByteStrncat() Append, at most, n bytes from a multibyte
string to the destination string
OCIMultiByteStrncmp() Compare two multibyte strings by binary,
linguistic, or case-insensitive comparison
methods. Each string is in the specified length
OCIMultiByteStrncpy() Copy a specified number of bytes of a
multibyte string into the destination array
OCIMultiByteStrnDisplayLength() Return the number of display positions
occupied by the multibyte string within the
range of n bytes
OCIMultiByteToWideChar() Convert a
NULL
-terminated multibyte string
into wide-character format
"OCIWideCharInSizeToMultiByte()" Convert part of a wide-character string to the
multibyte string
OCIWideCharMultiByteLength() Determine the number of bytes required for a
wide character in multibyte encoding
OCIWideCharStrCaseConversion() Convert a wide-character string into the
specified case and copies the result into the
destination array
OCIWideCharStrcat() Append a wide-character string to the
destination string
OCIWideCharStrchr() Search for the first occurrence of a wide
character in a string. Return a point to the
wide character if the search is successful.
OCIWideCharStrcmp() Compare two wide-character strings by
binary, linguistic, or case-insensitive
comparison methods
OCIWideCharStrcpy() Copy a wide-character string into a
destination array. Return the number of
characters copied.
OCIWideCharStrlen() Return the number of characters in a wide-
character string
OCIWideCharStrncat() Append, at most, n characters from a wide-
character string to the destination string
OCIWideCharStrncmp() Compare two wide-character strings by
binary, linguistic, or case-insensitive methods.
Each string is a specified length.
OCIWideCharStrncpy() Copy, at most, n characters of a wide-
character string into the destination array
OCIWideCharStrrchr() Search for the last occurrence of a character
in a wide-character string
Chapter 31
OCI String Manipulation Functions
31-11

Table 31-4 (Cont.) OCI String Manipulation Functions
Function Purpose
OCIWideCharToLower() Convert a specified wide character into the
corresponding lowercase character
OCIWideCharToMultiByte() Convert a
NULL
-terminated wide-character
string into a multibyte string
OCIWideCharToUpper() Convert a specified wide character into the
corresponding uppercase character
31.4.1 OCIMultiByteInSizeToWideChar()
Converts part of a multibyte string into the wide-character string.
Purpose
Converts part of a multibyte string into the wide-character string.
Syntax
sword OCIMultiByteInSizeToWideChar ( void *hndl,
OCIWchar *dst,
size_t dstsz,
const OraText *src,
size_t srcsz,
size_t *rsize );
Parameters
hndl (IN/OUT)
OCI environment or user session handle to determine the character set of the string.
dst (OUT)
Pointer to a destination buffer for
wchar
. It can be a
NULL
pointer when
dstsz
is zero.
dstsz (IN)
Destination buffer size in number of characters. If it is zero, then this function returns
the number of characters needed for the conversion.
src (IN)
Source string to be converted.
srcsz (IN)
Length of source string in bytes.
rsize (OUT)
Number of characters written into the destination buffer, or number of characters for
the converted string if
dstsz
is zero. If it is a
NULL
pointer, then nothing is returned.
Comments
This routine converts part of a multibyte string into the wide-character string. It
converts as many complete characters as it can until it reaches the output buffer size
limit or input buffer size limit or it reaches a
NULL
terminator in a source string. The
output buffer is
NULL
-terminated if space permits. If
dstsz
is zero, then this function
Chapter 31
OCI String Manipulation Functions
31-12

returns only the number of characters not including the ending
NULL
terminator needed
for a converted string. If
OCI_UTF16ID
is specified for SQL
CHAR
data in the
OCIEnvNlsCreate()
function, then this function produces an error.
Returns
OCI_SUCCESS
;
OCI_INVALID_HANDLE
; or
OCI_ERROR
.
Related Topics
•OCIMultiByteToWideChar()
Converts a
NULL
-terminated multibyte string into wide-character format.
•OCIEnvNlsCreate()
Creates and initializes an environment handle for OCI functions to work under.
31.4.2 OCIMultiByteStrCaseConversion()
Converts a multibyte string into the specified case and copies the result into the
destination array.
Purpose
Converts the multibyte string pointed to by
srcstr
into uppercase or lowercase as
specified by the flag and copies the result into the array pointed to by
dststr
.
Syntax
size_t OCIMultiByteStrCaseConversion ( void *hndl,
OraText *dststr,
const OraText *srcstr,
ub4 flag );
Parameters
hndl (IN/OUT)
OCI environment or user session handle.
dststr (OUT)
Pointer to destination array. The result string is
NULL
-terminated.
srcstr (IN)
Pointer to source string.
flag (IN)
Specify the case to which to convert:
•
OCI_NLS_UPPERCASE
: Convert to uppercase.
•
OCI_NLS_LOWERCASE
: Convert to lowercase.
This flag can be used with
OCI_NLS_LINGUISTIC
to specify that the linguistic setting in the
locale is used for case conversion.
Comments
If
OCI_UTF16ID
is specified for SQL
CHAR
data in the
OCIEnvNlsCreate()
function, then this
function produces an error.
Chapter 31
OCI String Manipulation Functions
31-13

Returns
The number of bytes in the result string, not including the
NULL
terminator.
31.4.3 OCIMultiByteStrcat()
Appends a multibyte string to the destination string.
Purpose
Appends a copy of the multibyte string pointed to by
srcstr
to the end of the string
pointed to by
dststr
.
Syntax
size_t OCIMultiByteStrcat ( void *hndl,
OraText *dststr,
const OraText *srcstr );
Parameters
hndl (IN/OUT)
OCI environment or user session handle to determine the character set.
dststr (IN/OUT)
Pointer to the destination multibyte string for appending. The output buffer is
NULL
-
terminated.
srcstr (IN)
Pointer to the source string to append.
Comments
If
OCI_UTF16ID
is specified for SQL
CHAR
data in the
OCIEnvNlsCreate()
function, then this
function produces an error.
Returns
The number of bytes in the result string, not including the
NULL
terminator.
Related Topics
•OCIMultiByteStrncat()
Appends, at most, n bytes from a multibyte string to the destination string.
•OCIEnvNlsCreate()
Creates and initializes an environment handle for OCI functions to work under.
31.4.4 OCIMultiByteStrcmp()
Compares two multibyte strings by binary, linguistic, or case-insensitive comparison
methods.
Purpose
Compares two multibyte strings by binary, linguistic, or case-insensitive comparison
methods.
Chapter 31
OCI String Manipulation Functions
31-14

Syntax
int OCIMultiByteStrcmp ( void *hndl,
const OraText *str1,
const OraText *str2,
int flag );
Parameters
hndl (IN/OUT)
OCI environment or user session handle.
str1 (IN)
Pointer to a
NULL
-terminated string.
str2 (IN)
Pointer to a
NULL
-terminated string.
flag (IN)
It is used to decide the comparison method. It can take one of these values:
•
OCI_NLS_BINARY
: Binary comparison This is the default value.
•
OCI_NLS_LINGUISTIC
: Linguistic comparison specified in the locale.
This flag can be used with
OCI_NLS_CASE_INSENSITIVE
for case-insensitive comparison.
For example, use
OCI_NLS_LINGUISTIC|OCI_NLS_CASE_INSENSITIVE
to compare strings
linguistically without regard to case.
Comments
If
OCI_UTF16ID
is specified for SQL
CHAR
data in the
OCIEnvNlsCreate()
function, then this
function produces an error.
Returns
The return values for the function are:
•0, if
str1 = str2
•Positive, if
str1 > str2
•Negative, if
str1 < str2
Related Topics
•OCIMultiByteStrncmp()
Compares two multibyte strings by binary, linguistic, or case-insensitive
comparison methods. Each string is in the specified length.
•OCIEnvNlsCreate()
Creates and initializes an environment handle for OCI functions to work under.
Chapter 31
OCI String Manipulation Functions
31-15

31.4.5 OCIMultiByteStrcpy()
Copies a multibyte string into the destination array. It returns the number of bytes
copied.
Purpose
Copies the multibyte string pointed to by
srcstr
into the array pointed to by
dststr
.
Syntax
size_t OCIMultiByteStrcpy ( void *hndl,
OraText *dststr,
const OraText *srcstr );
Parameters
hndl (IN/OUT)
Pointer to the OCI environment or user session handle.
dststr (OUT)
Pointer to the destination buffer. The output buffer is
NULL
-terminated.
srcstr (IN)
Pointer to the source multibyte string.
Comments
If
OCI_UTF16ID
is specified for SQL
CHAR
data in the
OCIEnvNlsCreate()
function, then this
function produces an error.
Returns
The number of bytes copied, not including the
NULL
terminator.
Related Topics
•OCIMultiByteStrncpy()
Copies a specified number of bytes of a multibyte string into the destination array.
•OCIEnvNlsCreate()
Creates and initializes an environment handle for OCI functions to work under.
31.4.6 OCIMultiByteStrlen()
Returns the number of bytes in a multibyte string.
Purpose
Returns the number of bytes in the multibyte string pointed to by
str
, not including the
NULL
terminator.
Syntax
size_t OCIMultiByteStrlen ( void *hndl,
const OraText *str );
Chapter 31
OCI String Manipulation Functions
31-16

Parameters
hndl (IN/OUT)
Pointer to the OCI environment or user session handle.
str (IN)
Pointer to the source multibyte string.
Comments
If
OCI_UTF16ID
is specified for SQL
CHAR
data in the
OCIEnvNlsCreate()
function, then this
function produces an error.
Returns
The number of bytes, not including the
NULL
terminator.
Related Topics
•OCIWideCharStrlen()
Return the number of characters in a wide-character string.
•OCIEnvNlsCreate()
Creates and initializes an environment handle for OCI functions to work under.
31.4.7 OCIMultiByteStrncat()
Appends, at most, n bytes from a multibyte string to the destination string.
Purpose
Appends a specified number of bytes from a multibyte string to a destination string.
Syntax
size_t OCIMultiByteStrncat ( void *hndl,
OraText *dststr,
const OraText *srcstr,
size_t n );
Parameters
hndl (IN/OUT)
Pointer to OCI environment or user session handle.
dststr (IN/OUT)
Pointer to the destination multibyte string for appending.
srcstr (IN)
Pointer to the source multibyte string to append.
n (IN)
The number of bytes from
srcstr
to append.
Comments
This function is similar to
OCIMultiByteStrcat()
. At most, n bytes from
srcstr
are
appended to
dststr
. Note that the
NULL
terminator in
srcstr
stops appending, and the
Chapter 31
OCI String Manipulation Functions
31-17

function appends as many character as possible within
n
bytes. The
dststr
parameter
is
NULL
-terminated. If
OCI_UTF16ID
is specified for SQL
CHAR
data in the
OCIEnvNlsCreate()
function, then this function produces an error.
Returns
The number of bytes in the result string, not including the
NULL
terminator.
Related Topics
•OCIMultiByteStrcat()
Appends a multibyte string to the destination string.
•OCIEnvNlsCreate()
Creates and initializes an environment handle for OCI functions to work under.
31.4.8 OCIMultiByteStrncmp()
Compares two multibyte strings by binary, linguistic, or case-insensitive comparison
methods. Each string is in the specified length.
Purpose
Compares two multibyte strings by binary, linguistic, or case-insensitive comparison
methods. A length is specified for each string.
Syntax
int OCIMultiByteStrncmp ( void *hndl,
const OraText *str1,
size_t len1,
OraText *str2,
size_t len2,
int flag );
Parameters
hndl (IN/OUT)
OCI environment or user session handle.
str1 (IN)
Pointer to the first string.
len1 (IN)
The length of the first string to compare.
str2 (IN)
Pointer to the second string.
len2 (IN)
The length of the second string to compare.
flag (IN)
It is used to decide the comparison method. It can take one of these values:
•
OCI_NLS_BINARY
: Binary comparison. This is the default value.
•
OCI_NLS_LINGUISTIC
: Linguistic comparison specified in the locale.
Chapter 31
OCI String Manipulation Functions
31-18

This flag can be used with
OCI_NLS_CASE_INSENSITIVE
for case-insensitive comparison.
For example, use
OCI_NLS_LINGUISTIC|OCI_NLS_CASE_INSENSITIVE
to compare strings
linguistically without regard to case.
Comments
This function is similar to
OCIMultiByteStrcmp()
, except that, at most,
len1
bytes from
str1
and
len2
bytes from
str2
are compared. The
NULL
terminator is used in the
comparison. If
OCI_UTF16ID
is specified for SQL
CHAR
data in the
OCIEnvNlsCreate()
function, then this function produces an error.
Returns
The return values for the function are:
•0, if
str1
=
str2
•Positive, if
str1
>
str2
•Negative, if
str1
<
str2
Related Topics
•OCIMultiByteStrcpy()
Copies a multibyte string into the destination array. It returns the number of bytes
copied.
•OCIMultiByteStrncpy()
Copies a specified number of bytes of a multibyte string into the destination array.
•OCIMultiByteStrcmp()
Compares two multibyte strings by binary, linguistic, or case-insensitive
comparison methods.
•OCIEnvNlsCreate()
Creates and initializes an environment handle for OCI functions to work under.
31.4.9 OCIMultiByteStrncpy()
Copies a specified number of bytes of a multibyte string into the destination array.
Purpose
Copies a multibyte string into an array.
Syntax
size_t OCIMultiByteStrncpy ( void *hndl,
OraText *dststr,
const OraText *srcstr,
size_t n );
Parameters
hndl (IN/OUT)
Pointer to OCI environment or user session handle.
dststr (IN)
Pointer to the source multibyte string.
Chapter 31
OCI String Manipulation Functions
31-19

srcstr (OUT)
Pointer to the destination buffer.
n (IN)
The number of bytes from
srcstr
to copy.
Comments
This function is similar to
OCIMultiByteStrcpy()
. At most, n bytes are copied from the
array pointed to by
srcstr
to the array pointed to by
dststr
. Note that the
NULL
terminator in
srcstr
stops copying, and the function copies as many characters as
possible within
n
bytes. The result string is
NULL
-terminated. If
OCI_UTF16ID
is specified
for SQL
CHAR
data in the
OCIEnvNlsCreate()
function, then this function produces an
error.
Returns
The number of bytes in the resulting string, not including the
NULL
terminator.
Related Topics
•OCIMultiByteStrcpy()
Copies a multibyte string into the destination array. It returns the number of bytes
copied.
•OCIEnvNlsCreate()
Creates and initializes an environment handle for OCI functions to work under.
31.4.10 OCIMultiByteStrnDisplayLength()
Returns the number of display positions occupied by the multibyte string within the
range of n bytes.
Purpose
Returns the number of display positions occupied by the multibyte string within the
range of
n
bytes.
Syntax
size_t OCIMultiByteStrnDisplayLength ( void *hndl,
const OraText *str1,
size_t n );
Parameters
hndl (IN/OUT)
OCI environment or user session handle.
str1 (IN)
Pointer to a multibyte string.
n (IN)
The number of bytes to examine.
Comments
If
OCI_UTF16ID
is specified for SQL
CHAR
data in the
OCIEnvNlsCreate()
function, then this
function produces an error.
Chapter 31
OCI String Manipulation Functions
31-20

Returns
The number of display positions.
Related Topics
•OCIEnvNlsCreate()
Creates and initializes an environment handle for OCI functions to work under.
31.4.11 OCIMultiByteToWideChar()
Converts a
NULL
-terminated multibyte string into wide-character format.
Purpose
Converts an entire
NULL
-terminated string into the wide-character string.
Syntax
sword OCIMultiByteToWideChar ( void *hndl,
OCIWchar *dst,
const OraText *src,
size_t *rsize );
Parameters
hndl (IN/OUT)
OCI environment or user session handle to determine the character set of the string.
dst (OUT)
Destination buffer for
wchar
.
src (IN)
Source string to be converted.
rsize (OUT)
Number of characters converted, including
NULL
terminator. If it is a
NULL
pointer, then
nothing is returned.
Comments
The
wchar
output buffer is
NULL
-terminated. If
OCI_UTF16ID
is specified for SQL
CHAR
data
in the
OCIEnvNlsCreate()
function, then this function produces an error.
Returns
OCI_SUCCESS
;
OCI_INVALID_HANDLE
; or
OCI_ERROR
.
Related Topics
•OCIWideCharToMultiByte()
Converts a
NULL
-terminated wide-character string into a multibyte string.
•OCIEnvNlsCreate()
Creates and initializes an environment handle for OCI functions to work under.
Chapter 31
OCI String Manipulation Functions
31-21

31.4.12 OCIWideCharInSizeToMultiByte()
Converts part of a wide-character string to the multibyte string.
Purpose
Converts part of a wide-character string to multibyte format.
Syntax
sword OCIWideCharInSizeToMultiByte ( void *hndl,
OraText *dst,
size_t dstsz,
const OCIWchar *src,
size_t srcsz,
size_t *rsize );
Parameters
hndl (IN/OUT)
OCI environment or user session handle to determine the character set of string.
dst (OUT)
Destination buffer for multibyte. It can be a
NULL
pointer if
dstsz
is zero.
dstsz (IN)
Destination buffer size in bytes. If it is zero, then the function returns the size in bytes
need for converted string.
src (IN)
Source
wchar
string to be converted.
srcsz (IN)
Length of source string in characters.
rsize (OUT)
Number of bytes written into destination buffer, or number of bytes needed to store
the converted string if
dstsz
is zero. If it is a
NULL
pointer, then nothing is returned.
Comments
Converts part of a wide-character string into the multibyte format. It converts as many
complete characters as it can until it reaches the output buffer size or the input buffer
size or until it reaches a
NULL
terminator in the source string. The output buffer is
NULL
-
terminated if space permits. If
dstsz
is zero, then the function returns the size in bytes,
not including the
NULL
terminator needed to store the converted string. If
OCI_UTF16ID
is
specified for SQL
CHAR
data in the
OCIEnvNlsCreate()
function, then this function
produces an error.
Returns
OCI_SUCCESS
;
OCI_INVALID_HANDLE
; or
OCI_ERROR
.
Related Topics
•OCIEnvNlsCreate()
Creates and initializes an environment handle for OCI functions to work under.
Chapter 31
OCI String Manipulation Functions
31-22

31.4.13 OCIWideCharMultiByteLength()
Determines the number of bytes required for a wide character in multibyte encoding.
Purpose
Determines the number of bytes required for a wide character in multibyte encoding.
Syntax
size_t OCIWideCharMultiByteLength ( void *hndl,
OCIWchar wc );
Parameters
hndl (IN/OUT)
OCI environment or user session handle to determine the character set.
wc (IN)
The
wchar
character.
Comments
If
OCI_UTF16ID
is specified for SQL
CHAR
data in function, then this function produces an
error.
Returns
The number of bytes required for the wide character.
Related Topics
•OCIEnvNlsCreate()
Creates and initializes an environment handle for OCI functions to work under.
31.4.14 OCIWideCharStrCaseConversion()
Converts a wide-character string into the specified case and copies the result into the
destination array.
Purpose
Converts a wide-character string into a specified case and copies the result into the
destination array.
Syntax
size_t OCIWideCharStrCaseConversion ( void *hndl,
OraText *dststr,
const OraText *srcstr,
ub4 flag );
Parameters
hndl (IN/OUT)
OCI environment or user session handle.
Chapter 31
OCI String Manipulation Functions
31-23

dststr (OUT)
Pointer to destination array. The result string is
NULL
-terminated.
srcstr (IN)
Pointer to source string.
flag (IN)
Specify the case to which to convert:
•
OCI_NLS_UPPERCASE
: Convert to uppercase.
•
OCI_NLS_LOWERCASE
: Convert to lowercase.
This flag can be used with
OCI_NLS_LINGUISTIC
to specify that the linguistic setting in the
locale is used for case conversion.
Comments
Converts the wide-character string pointed to by
srcstr
into uppercase or lowercase
as specified by the flag and copies the result into the array pointed to by
dststr
. If
OCI_UTF16ID
is specified for SQL
CHAR
data in the
OCIEnvNlsCreate()
function, then this
function produces an error.
Returns
The number of bytes in the result string, not including the
NULL
terminator.
Related Topics
•OCIEnvNlsCreate()
Creates and initializes an environment handle for OCI functions to work under.
31.4.15 OCIWideCharStrcat()
Appends a wide-character string to the destination string.
Purpose
Appends the wide-character string pointed to by
wsrcstr
to the wide-character string
pointed to by
wdststr
.
Syntax
size_t OCIWideCharStrcat ( void *hndl,
OCIWchar *wdststr,
const OCIWchar *wsrcstr );
Parameters
hndl (IN/OUT)
OCI environment or user session handle to determine the character set.
wdststr (IN/OUT)
Pointer to the destination
wchar
string. The output buffer is
NULL
-terminated.
wsrcstr (IN)
Pointer to the source wide-character string to append.
Chapter 31
OCI String Manipulation Functions
31-24

Comments
If
OCI_UTF16ID
is specified for SQL
CHAR
data in the
OCIEnvNlsCreate()
function, then this
function produces an error.
Returns
The number of characters in the result string, not including the
NULL
terminator.
Related Topics
•OCIWideCharStrncat()
Appends, at most, n characters from a wide-character string to the destination
string.
•OCIEnvNlsCreate()
Creates and initializes an environment handle for OCI functions to work under.
31.4.16 OCIWideCharStrchr()
Searches for the first occurrence of a wide character in a string. Returns a point to the
wide character if the search is successful.
Purpose
Searches for the first occurrence of a specified character in a wide-character string.
Syntax
OCIWchar *OCIWideCharStrchr ( void *hndl,
const OCIWchar *wstr,
OCIWchar wc );
Parameters
hndl (IN/OUT)
OCI environment or user session handle to determine the character set.
wstr (IN)
Pointer to the
wchar
string to search.
wc (IN)
The
wchar
to search for.
Comments
If
OCI_UTF16ID
is specified for SQL
CHAR
data in the
OCIEnvNlsCreate()
function, then this
function produces an error.
Returns
A
wchar
pointer if successful; otherwise, a
NULL
pointer.
Related Topics
•OCIWideCharStrrchr()
Searches for the last occurrence of a character in a wide-character string.
Chapter 31
OCI String Manipulation Functions
31-25

•OCIEnvNlsCreate()
Creates and initializes an environment handle for OCI functions to work under.
31.4.17 OCIWideCharStrcmp()
Compares two wide-character strings by binary, linguistic, or case-insensitive
comparison methods.
Purpose
Compares two wide-character strings by binary (based on
wchar
encoding value),
linguistic, or case-insensitive comparison methods.
Syntax
int OCIWideCharStrcmp ( void *hndl,
const OCIWchar *wstr1,
const OCIWchar *wstr2,
int flag );
Parameters
hndl (IN/OUT)
OCI environment or user session handle to determine the character set.
wstr1 (IN)
Pointer to a
NULL
-terminated
wchar
string.
wstr2 (IN)
Pointer to a
NULL
-terminated
wchar
string.
flag (IN)
Used to decide the comparison method. It can take one of these values:
•
OCI_NLS_BINARY
: Binary comparison. This is the default value.
•
OCI_NLS_LINGUISTIC
: Linguistic comparison specified in the locale definition.
This flag can be used with
OCI_NLS_CASE_INSENSITIVE
for case-insensitive comparison.
For example, use
OCI_NLS_LINGUISTIC|OCI_NLS_CASE_INSENSITIVE
to compare strings
linguistically without regard to case.
The UNICODE_BINARY sort method cannot be used with
OCIWideCharStrcmp()
to
perform a linguistic comparison of supplied wide-character arguments.
Comments
If
OCI_UTF16ID
is specified for SQL
CHAR
data in the
OCIEnvNlsCreate()
function, then this
function produces an error.
Returns
The return values for the function are:
•0, if
wstr1 = wstr2
•Positive, if
wstr1 > wstr2
•Negative, if
wstr1 < wstr2
Chapter 31
OCI String Manipulation Functions
31-26

Related Topics
•OCIWideCharStrncmp()
Compares two wide-character strings by binary, linguistic, or case-insensitive
methods. Each string is a specified length.
•OCIEnvNlsCreate()
Creates and initializes an environment handle for OCI functions to work under.
31.4.18 OCIWideCharStrcpy()
Copies a wide-character string into a destination array. Returns the number of
characters copied.
Purpose
Copies a wide-character string into an array.
Syntax
size_t OCIWideCharStrcpy ( void *hndl,
OCIWchar *wdststr,
const OCIWchar *wsrcstr );
Parameters
hndl (IN/OUT)
OCI environment or user session handle to determine the character set.
wdststr (OUT)
Pointer to the destination
wchar
buffer. The result string is
NULL
-terminated.
wsrcstr (IN)
Pointer to the source
wchar
string.
Comments
If
OCI_UTF16ID
is specified for SQL
CHAR
data in the
OCIEnvNlsCreate()
function, then this
function produces an error.
Returns
The number of characters copied, not including the
NULL
terminator.
Related Topics
•OCIWideCharStrncpy()
Copies, at most, n characters of a wide-character string into the destination array.
•OCIEnvNlsCreate()
Creates and initializes an environment handle for OCI functions to work under.
31.4.19 OCIWideCharStrlen()
Return the number of characters in a wide-character string.
Purpose
Returns the number of characters in a wide-character string.
Chapter 31
OCI String Manipulation Functions
31-27

Syntax
size_t OCIWideCharStrlen ( void *hndl,
const OCIWchar *wstr );
Parameters
hndl (IN/OUT)
OCI environment or user session handle to determine the character set.
wstr (IN)
Pointer to the source
wchar
string.
Comments
Returns the number of characters in the
wchar
string pointed to by
wstr
, not including
the
NULL
terminator. If
OCI_UTF16ID
is specified for SQL
CHAR
data in the
OCIEnvNlsCreate()
function, then this function produces an error.
Returns
The number of characters, not including the
NULL
terminator.
Related Topics
•OCIEnvNlsCreate()
Creates and initializes an environment handle for OCI functions to work under.
31.4.20 OCIWideCharStrncat()
Appends, at most, n characters from a wide-character string to the destination string.
Purpose
Appends, at most, n characters from a wide-character string to the destination.
Syntax
size_t OCIWideCharStrncat ( void *hndl,
OCIWchar *wdststr,
const OCIWchar *wsrcstr,
size_t n );
Parameters
hndl (IN/OUT)
OCI environment or user session handle to determine the character set.
wdststr (IN/OUT)
Pointer to the destination
wchar
string.
wsrcstr (IN)
Pointer to the source
wchar
string.
n (IN)
Number of characters from
wsrcstr
to append.
Chapter 31
OCI String Manipulation Functions
31-28

Comments
This function is similar to
OCIWideCharStrcat()
. At most, n characters from
wsrcstr
are
appended to
wdststr
. Note that the
NULL
terminator in
wsrcstr
stops appending. The
wdststr
parameter is
NULL
-terminated. If
OCI_UTF16ID
is specified for SQL
CHAR
data in
the
OCIEnvNlsCreate()
function, then this function produces an error.
Returns
The number of characters in the result string, not including the
NULL
terminator.
Related Topics
•OCIWideCharStrcat()
Appends a wide-character string to the destination string.
•OCIEnvNlsCreate()
Creates and initializes an environment handle for OCI functions to work under.
31.4.21 OCIWideCharStrncmp()
Compares two wide-character strings by binary, linguistic, or case-insensitive
methods. Each string is a specified length.
Purpose
Compares two wide-character strings by binary, linguistic, or case-sensitive methods.
Each string has a specified length.
Syntax
int OCIWideCharStrncmp ( void *hndl,
const OCIWchar *wstr1,
size_t len1,
const OCIWchar *wstr2,
size_t len2,
int flag );
Parameters
hndl (IN/OUT)
OCI environment or user session handle to determine the character set.
wstr1 (IN)
Pointer to the first
wchar
string.
len1 (IN)
The length from the first string for comparison.
wstr2 (IN)
Pointer to the second
wchar
string.
len2 (IN)
The length from the second string for comparison.
flag (IN)
It is used to decide the comparison method. It can take one of these values:
Chapter 31
OCI String Manipulation Functions
31-29

•
OCI_NLS_BINARY
: For the binary comparison, this is default value.
•
OCI_NLS_LINGUISTIC
: For the linguistic comparison specified in the locale.
This flag can be used with
OCI_NLS_CASE_INSENSITIVE
for case-insensitive comparison.
For example, use
OCI_NLS_LINGUISTIC
|
OCI_NLS_CASE_INSENSITIVE
to compare strings
linguistically without regard to case.
Comments
This function is similar to
OCIWideCharStrcmp()
. It compares two wide-character strings
by binary, linguistic, or case-insensitive comparison methods. At most,
len1
bytes from
wstr1
and
len2
bytes from
wstr2
are compared. The
NULL
terminator is used in the
comparison. If
OCI_UTF16ID
is specified for SQL
CHAR
data in the
OCIEnvNlsCreate()
function, then this function produces an error.
The UNICODE_BINARY sort method cannot be used with
OCIWideCharStrncmp()
to
perform a linguistic comparison of supplied wide-character arguments.
Returns
The return values for the function are:
•0, if
wstr1 = wstr2
•Positive, if
wstr1 > wstr2
•Negative, if
wstr1 < wstr2
Related Topics
•OCIWideCharStrcmp()
Compares two wide-character strings by binary, linguistic, or case-insensitive
comparison methods.
•OCIEnvNlsCreate()
Creates and initializes an environment handle for OCI functions to work under.
31.4.22 OCIWideCharStrncpy()
Copies, at most, n characters of a wide-character string into the destination array.
Purpose
Copies, at most, n characters from a wide-character string into a destination.
Syntax
size_t OCIWideCharStrncpy ( void *hndl,
OCIWchar *wdststr,
const OCIWchar *wsrcstr,
size_t n );
Parameters
hndl (IN/OUT)
OCI environment or user session handle to determine the character set.
wdststr (OUT)
Pointer to the destination
wchar
buffer.
Chapter 31
OCI String Manipulation Functions
31-30

wsrcstr (IN)
Pointer to the source
wchar
string.
n (IN)
Number of characters from
wsrcstr
to copy.
Comments
This function is similar to
OCIWideCharStrcpy()
, except that, at most, n characters are
copied from the array pointed to by
wsrcstr
to the array pointed to by
wdststr
. Note
that the
NULL
terminator in
wdststr
stops copying, and the result string is
NULL
-
terminated. If
OCI_UTF16ID
is specified for SQL
CHAR
data in the
OCIEnvNlsCreate()
function, then this function produces an error.
Returns
The number of characters copied, not including the
NULL
terminator.
Related Topics
•OCIWideCharStrcpy()
Copies a wide-character string into a destination array. Returns the number of
characters copied.
•OCIEnvNlsCreate()
Creates and initializes an environment handle for OCI functions to work under.
31.4.23 OCIWideCharStrrchr()
Searches for the last occurrence of a character in a wide-character string.
Purpose
Searches for the last occurrence of a character in a wide-character string.
Syntax
OCIWchar *OCIWideCharStrrchr ( void *hndl,
const OCIWchar *wstr,
OCIWchar wc );
Parameters
hndl (IN/OUT)
OCI environment or user session handle to determine the character set.
wstr (IN)
Pointer to the
wchar
string to search in.
wc (IN)
The
wchar
to search for.
Comments
Searches for the last occurrence of
wc
in the
wchar
string pointed to by
wstr
. If
OCI_UTF16ID
is specified for SQL
CHAR
data in the
OCIEnvNlsCreate()
function, then this
function produces an error.
Chapter 31
OCI String Manipulation Functions
31-31

Returns
The
wchar
pointer if successful; otherwise, a
NULL
pointer.
Related Topics
•OCIWideCharStrchr()
Searches for the first occurrence of a wide character in a string. Returns a point to
the wide character if the search is successful.
•OCIEnvNlsCreate()
Creates and initializes an environment handle for OCI functions to work under.
31.4.24 OCIWideCharToLower()
Converts a specified wide character into the corresponding lowercase character.
Purpose
Converts the wide-character string specified by
wc
into the corresponding lowercase
character, if it exists, in the specified locale. If no corresponding lowercase character
exists, then it returns
wc
itself.
Syntax
OCIWchar OCIWideCharToLower ( void *hndl,
OCIWchar wc );
Parameters
hndl (IN/OUT)
OCI environment or user session handle to determine the character set.
wc (IN)
The
wchar
for lowercase conversion.
Comments
If
OCI_UTF16ID
is specified for SQL
CHAR
data in the
OCIEnvNlsCreate()
function, then this
function produces an error.
Returns
A
wchar
.
Related Topics
•OCIWideCharToUpper()
Converts a specified wide character into the corresponding uppercase character.
•OCIEnvNlsCreate()
Creates and initializes an environment handle for OCI functions to work under.
Chapter 31
OCI String Manipulation Functions
31-32

31.4.25 OCIWideCharToMultiByte()
Converts a
NULL
-terminated wide-character string into a multibyte string.
Purpose
Converts an entire
NULL
-terminated wide-character string into a multibyte string.
Syntax
sword OCIWideCharToMultiByte ( void *hndl,
OraText *dst,
const OCIWchar *src,
size_t *rsize );
Parameters
hndl (IN/OUT)
OCI environment or user session handle to determine the character set of the string.
dst (OUT)
Destination buffer for a multibyte string. The output buffer is
NULL
-terminated.
src (IN)
Source
wchar
string to be converted.
rsize (OUT)
Number of bytes written into destination buffer. If it is a
NULL
pointer, then nothing is
returned.
Comments
If
OCI_UTF16ID
is specified for SQL
CHAR
data in the
OCIEnvNlsCreate()
function, then this
function produces an error.
Returns
OCI_SUCCESS
;
OCI_INVALID_HANDLE
; or
OCI_ERROR
.
Related Topics
•OCIMultiByteToWideChar()
Converts a
NULL
-terminated multibyte string into wide-character format.
•OCIEnvNlsCreate()
Creates and initializes an environment handle for OCI functions to work under.
31.4.26 OCIWideCharToUpper()
Converts a specified wide character into the corresponding uppercase character.
Purpose
Converts the wide-character string specified by
wc
into the corresponding uppercase
character, if it exists, in the specified locale. If no corresponding uppercase character
exists, then it returns
wc
itself.
Chapter 31
OCI String Manipulation Functions
31-33

Syntax
OCIWchar OCIWideCharToUpper ( void *hndl,
OCIWchar wc );
Parameters
hndl (IN/OUT)
OCI environment or user session handle to determine the character set.
wc (IN)
The
wchar
for uppercase conversion.
Comments
If
OCI_UTF16ID
is specified for SQL
CHAR
data in the
OCIEnvNlsCreate()
function, then this
function produces an error.
Returns
A
wchar
.
Related Topics
•OCIWideCharToLower()
Converts a specified wide character into the corresponding lowercase character.
•OCIEnvNlsCreate()
Creates and initializes an environment handle for OCI functions to work under.
31.5 OCI Character Classification Functions
Lists and describes OCI character classification functions.
Table 31-5 lists the OCI character classification functions that are described in this
section.
Table 31-5 OCI Character Classification Functions
Function Purpose
OCIWideCharIsAlnum() Test whether the wide character is a letter or a
decimal digit
OCIWideCharIsAlpha() Test whether the wide character is a letter
OCIWideCharIsCntrl() Test whether the wide character is a control
character
OCIWideCharIsDigit() Test whether the wide character is a decimal digital
character
OCIWideCharIsGraph() Test whether the wide character is a graph
character
OCIWideCharIsLower() Test whether the wide character is a lowercase
character
OCIWideCharIsPrint() Test whether the wide character is a printable
character
Chapter 31
OCI Character Classification Functions
31-34

Table 31-5 (Cont.) OCI Character Classification Functions
Function Purpose
OCIWideCharIsPunct() Test whether the wide character is a punctuation
character
OCIWideCharIsSingleByte() Test whether the wide character is a single-byte
character when converted to multibyte
OCIWideCharIsSpace() Test whether the wide character is a space
character
OCIWideCharIsUpper() Test whether the wide character is an uppercase
character
OCIWideCharIsXdigit() Test whether the wide character is a hexadecimal
digit
31.5.1 OCIWideCharIsAlnum()
Tests whether the wide character is a letter or a decimal digit.
Purpose
Tests whether a wide character is a letter or a decimal digit.
Syntax
boolean OCIWideCharIsAlnum ( void *hndl,
OCIWchar wc );
Parameters
hndl (IN/OUT)
OCI environment or user session handle to determine the character set.
wc (IN)
The
wchar
for testing.
Returns
TRUE
or
FALSE.
31.5.2 OCIWideCharIsAlpha()
Tests whether the wide character is a letter.
Purpose
Tests whether a wide character is a letter.
Syntax
boolean OCIWideCharIsAlpha ( void *hndl,
OCIWchar wc );
Chapter 31
OCI Character Classification Functions
31-35

Parameters
hndl (IN/OUT)
OCI environment or user session handle to determine the character set.
wc (IN)
The
wchar
for testing.
Returns
TRUE
or
FALSE.
31.5.3 OCIWideCharIsCntrl()
Tests whether the wide character is a control character.
Purpose
Tests whether a wide character is a control character.
Syntax
boolean OCIWideCharIsCntrl ( void *hndl,
OCIWchar wc );
Parameters
hndl (IN/OUT)
OCI environment or user session handle to determine the character set.
wc (IN)
The
wchar
for testing.
Returns
TRUE
or
FALSE.
31.5.4 OCIWideCharIsDigit()
Test whether the wide character is a decimal digital character.
Purpose
Tests whether a wide character is a decimal digit character.
Syntax
boolean OCIWideCharIsDigit ( void *hndl,
OCIWchar wc );
Parameters
hndl (IN/OUT)
OCI environment or user session handle to determine the character set.
Chapter 31
OCI Character Classification Functions
31-36

wc (IN)
The
wchar
for testing.
Returns
TRUE
or
FALSE.
31.5.5 OCIWideCharIsGraph()
Tests whether a wide character is a graph character.
Purpose
A graph character is a character with a visible representation and normally includes
alphabetic letters, decimal digits, and punctuation.
Syntax
boolean OCIWideCharIsGraph ( void *hndl,
OCIWchar wc );
Parameters
hndl (IN/OUT)
OCI environment or user session handle to determine the character set.
wc (IN)
The
wchar
for testing.
Returns
TRUE
or
FALSE.
31.5.6 OCIWideCharIsLower()
Tests whether a wide character is a lowercase letter.
Purpose
Tests whether a wide character is a lowercase letter.
Syntax
boolean OCIWideCharIsLower ( void *hndl,
OCIWchar wc );
Parameters
hndl (IN/OUT)
OCI environment or user session handle to determine the character set.
wc (IN)
The
wchar
for testing.
Returns
TRUE
or
FALSE.
Chapter 31
OCI Character Classification Functions
31-37

31.5.7 OCIWideCharIsPrint()
Tests whether a wide character is a printable character.
Purpose
Tests whether a wide character is a printable character.
Syntax
boolean OCIWideCharIsPrint ( void *hndl,
OCIWchar wc );
Parameters
hndl (IN/OUT)
OCI environment or user session handle to determine the character set.
wc (IN)
The
wchar
for testing.
Returns
TRUE
or
FALSE.
31.5.8 OCIWideCharIsPunct()
Tests whether a wide character is a punctuation character.
Purpose
Tests whether a wide character is a punctuation character.
Syntax
boolean OCIWideCharIsPunct ( void *hndl,
OCIWchar wc );
Parameters
hndl (IN/OUT)
OCI environment or user session handle to determine the character set.
wc (IN)
The
wchar
for testing.
Returns
TRUE
or
FALSE.
Chapter 31
OCI Character Classification Functions
31-38

31.5.9 OCIWideCharIsSingleByte()
Tests whether a wide character is a single-byte character when converted to multibyte.
Purpose
Tests whether a wide character is a single-byte character when converted to multibyte.
Syntax
boolean OCIWideCharIsSingleByte ( void *hndl,
OCIWchar wc );
Parameters
hndl (IN/OUT)
OCI environment or user session handle to determine the character set.
wc (IN)
The
wchar
for testing.
Returns
TRUE
or
FALSE.
31.5.10 OCIWideCharIsSpace()
Tests whether a wide character is a space character.
Purpose
A space character causes white space only in displayed text (for example, space, tab,
carriage return, new line, vertical tab, or form feed).
Syntax
boolean OCIWideCharIsSpace ( void *hndl,
OCIWchar wc );
Parameters
hndl (IN/OUT)
OCI environment or user session handle to determine the character set.
wc (IN)
The
wchar
for testing.
Returns
TRUE
or
FALSE.
Chapter 31
OCI Character Classification Functions
31-39

31.5.11 OCIWideCharIsUpper()
Tests whether a wide character is an uppercase letter.
Purpose
Tests whether a wide character is an uppercase letter.
Syntax
boolean OCIWideCharIsUpper ( void *hndl,
OCIWchar wc );
Parameters
hndl (IN/OUT)
OCI environment or user session handle to determine the character set.
wc (IN)
The
wchar
for testing.
Returns
TRUE
or
FALSE.
31.5.12 OCIWideCharIsXdigit()
Tests whether the wide character is a hexadecimal digit.
Purpose
Tests whether a wide character is a hexadecimal digit (0 through 9, A through F, a
through f).
Syntax
boolean OCIWideCharIsXdigit ( void *hndl,
OCIWchar wc );
Parameters
hndl (IN/OUT)
OCI environment or user session handle to determine the character set.
wc (IN)
The
wchar
for testing.
Returns
TRUE
or
FALSE.
Chapter 31
OCI Character Classification Functions
31-40

31.6 OCI Character Set Conversion Functions
Lists and describes OCI character set conversion functions.
Conversion between Oracle Database character sets and Unicode (16-bit, fixed-width
Unicode encoding) is supported. Replacement characters are used if a character has
no mapping from Unicode to the Oracle Database character set. Therefore, conversion
back to the original character set is not always possible without data loss.
Table 31-6 lists the OCI character set conversion functions.
Table 31-6 OCI Character Set Conversion Functions
Function Purpose
OCICharSetConversionIsReplacementUsed() Indicate whether replacement
characters were used for
characters that could not be
converted in the last invocation
of
OCINlsCharSetConvert()
or
OCICharSetToUnicode()
OCICharSetToUnicode() Convert a multibyte string to
Unicode
OCINlsCharSetConvert() Convert a string from one
character set to another
OCIUnicodeToCharSet() Convert a Unicode string into
multibyte
31.6.1 OCICharSetConversionIsReplacementUsed()
Indicates whether replacement characters were used for characters that could not be
converted in the last invocation of
OCINlsCharSetConvert()
or
OCICharSetToUnicode().
Purpose
Indicates whether the replacement character was used for characters that could not be
converted during the last invocation of
OCICharSetToUnicode()
or
OCINlsCharSetConvert()
.
Syntax
boolean OCICharSetConversionIsReplacementUsed ( void *hndl );
Parameters
hndl (IN/OUT)
Pointer to an OCI environment or user session handle.
Comments
Conversion between the Oracle Database character set and Unicode (16-bit, fixed-
width Unicode encoding) is supported. Replacement characters are used if there is no
mapping for a character from Unicode to the Oracle Database character set. Thus, not
Chapter 31
OCI Character Set Conversion Functions
31-41

every character can make a round-trip conversion to the original character. Data loss
occurs with certain characters.
Returns
The function returns
TRUE
if the replacement character was used when
OCINlsCharSetConvert()
or
OCICharSetToUnicode()
was last invoked. Otherwise the
function returns
FALSE
.
Related Topics
•OCINlsCharSetConvert()
Converts a string from one character set to another.
•OCICharSetToUnicode()
Converts a multibyte string to Unicode.
31.6.2 OCICharSetToUnicode()
Converts a multibyte string to Unicode.
Purpose
Converts a multibyte string pointed to by
src
to Unicode out to the array pointed to by
dst
.
Syntax
sword OCICharSetToUnicode ( void *hndl,
ub2 *dst,
size_t dstlen,
const OraText *src,
size_t srclen,
size_t *rsize );
Parameters
hndl (IN/OUT)
Pointer to an OCI environment or user session handle.
dst (OUT)
Pointer to a destination buffer.
dstlen (IN)
The size of the destination buffer in characters.
src (IN)
Pointer to a multibyte source string.
srclen (IN)
The size of the source string in bytes.
rsize (OUT
)
The number of characters converted. If it is a
NULL
pointer, then nothing is returned.
Comments
The conversion stops when it reaches the source limitation or destination limitation.
The function returns the number of characters converted into a Unicode string. If
Chapter 31
OCI Character Set Conversion Functions
31-42

dstlen
is
0
, then the function scans the string, counts the number of characters, and
returns the number of characters out to
rsize
, but does not convert the string.
If
OCI_UTF16ID
is specified for SQL
CHAR
data in the
OCIEnvNlsCreate()
function, then this
function produces an error.
Returns
OCI_SUCCESS
,
OCI_INVALID_HANDLE
, or
OCI_ERROR
.
Related Topics
•OCIEnvNlsCreate()
Creates and initializes an environment handle for OCI functions to work under.
31.6.3 OCINlsCharSetConvert()
Converts a string from one character set to another.
Purpose
Converts a string pointed to by
src
in the character set specified by
srcid
to the array
pointed to by
dst
in the character set specified by
dstid
. The conversion stops when it
reaches the data size limitation of either the source or the destination. The function
returns the number of bytes converted into the destination buffer.
Syntax
sword OCINlsCharSetConvert ( void *hndl,
OCIError *errhp,
ub2 dstid,
void *dstp,
size_t dstlen,
ub2 srcid,
const void *srcp,
size_t srclen,
size_t *rsize );
Parameters
hndl (IN/OUT)
Pointer to an OCI environment or user session handle.
errhp (IN/OUT)
OCI error handle. If there is an error, then it is recorded in
errhp
and the function
returns a
NULL
pointer. Diagnostic information can be obtained by calling
OCIErrorGet()
.
dstid (IN)
Character set ID for the destination buffer.
dstp (OUT)
Pointer to the destination buffer.
dstlen (IN)
The maximum size in bytes of the destination buffer.
Chapter 31
OCI Character Set Conversion Functions
31-43

srcid (IN)
Character set ID for the source buffer.
srcp (IN)
Pointer to the source buffer.
srclen (IN)
The length in bytes of the source buffer.
rsize (OUT)
The number of characters converted. If the pointer is
NULL
, then nothing is returned.
Comments
Although either the source or the destination character set ID can be specified as
OCI_UTF16ID
, the length of the original and the converted data is represented in bytes,
rather than number of characters. Note that the conversion does not stop when it
encounters null data. To get the character set ID from the character set name, use
OCINlsCharSetNameToId()
. To check if derived data in the destination buffer contains
replacement characters, use
OCICharSetConversionIsReplacementUsed()
. The buffers
should be aligned with the byte boundaries appropriate for the character sets. For
example, the
ub2
data type is necessary to hold strings in UTF-16.
Returns
OCI_SUCCESS
or
OCI_ERROR
; number of bytes converted.
Related Topics
•OCINlsCharSetNameToId()
Returns the Oracle Database character set ID for the specified Oracle Database
character set name.
•OCICharSetConversionIsReplacementUsed()
Indicates whether replacement characters were used for characters that could not
be converted in the last invocation of
OCINlsCharSetConvert()
or
OCICharSetToUnicode().
•OCIErrorGet()
Returns an error message and an Oracle Database error code.
31.6.4 OCIUnicodeToCharSet()
Converts a Unicode string into multibyte string out to an array.
Purpose
Converts a Unicode string to a multibyte string out to an array.
Syntax
sword OCIUnicodeToCharSet ( void *hndl,
OraText *dst,
size_t dstlen,
const ub2 *src,
size_t srclen,
size_t *rsize );
Chapter 31
OCI Character Set Conversion Functions
31-44

Parameters
hndl (IN/OUT)
Pointer to an OCI environment or user session handle.
dst (OUT)
Pointer to a destination buffer.
dstlen (IN)
The size of the destination buffer in bytes.
src (IN)
Pointer to a Unicode string.
srclen (IN)
The size of the source string in characters.
rsize (OUT)
The number of bytes converted. If it is a
NULL
pointer, then nothing is returned.
Comments
The conversion stops when it reaches the source limitation or destination limitation.
The function returns the number of bytes converted into a multibyte string. If
dstlen
is
zero, then the function returns the number of bytes out to
rsize
without conversion.
If a Unicode character is not convertible for the character set specified in OCI
environment or user session handle, then a replacement character is used. In this
case,
OCICharSetConversionIsReplacementUsed()
returns
TRUE
.
If
OCI_UTF16ID
is specified for SQL
CHAR
data in the
OCIEnvNlsCreate()
function, then this
function produces an error.
Returns
OCI_SUCCESS
;
OCI_INVALID_HANDLE
; or
OCI_ERROR
.
Related Topics
•OCICharSetConversionIsReplacementUsed()
Indicates whether replacement characters were used for characters that could not
be converted in the last invocation of
OCINlsCharSetConvert()
or
OCICharSetToUnicode().
•OCIEnvNlsCreate()
Creates and initializes an environment handle for OCI functions to work under.
31.7 OCI Messaging Functions
Lists and describes OCI messaging functions.
The user message API provides a simple interface for cartridge developers to retrieve
their own messages and Oracle Database messages.
Chapter 31
OCI Messaging Functions
31-45

See Also:
Oracle Database Data Cartridge Developer's Guide
Table 31-7 lists the OCI messaging functions that are described in this section.
Table 31-7 OCI Messaging Functions
Function Purpose
OCIMessageClose() Close a message handle and free any
memory associated with the handle
OCIMessageGet() Retrieve a message. If the buffer is not zero,
then the function copies the message into the
buffer
OCIMessageOpen() Open a message handle in a specified
language
31.7.1 OCIMessageClose()
Closes a message handle and frees any memory associated with this handle.
Purpose
Closes a message handle and frees any memory associated with this handle.
Syntax
sword OCIMessageClose ( void *hndl,
OCIError *errhp,
OCIMsg *msgh );
Parameters
hndl (IN/OUT)
Pointer to an OCI environment or user session handle for the message language.
errhp (IN/OUT)
The OCI error handle. If there is an error, then it is recorded in
errhp
, and the function
returns a
NULL
pointer. Diagnostic information can be obtained by calling
OCIErrorGet()
.
msgh (IN/OUT)
A pointer to a message handle that was previously opened by
OCIMessageOpen()
.
Returns
OCI_SUCCESS
;
OCI_INVALID_HANDLE
; or
OCI_ERROR
.
Related Topics
•OCIMessageOpen()
Opens a message-handling facility in a specified language.
Chapter 31
OCI Messaging Functions
31-46

•OCIErrorGet()
Returns an error message and an Oracle Database error code.
31.7.2 OCIMessageGet()
Gets a message with the given message number.
Purpose
Gets a message with the given message number.
Syntax
OraText *OCIMessageGet ( OCIMsg *msgh,
ub4 msgno,
OraText *msgbuf,
size_t buflen );
Parameters
msgh (IN/OUT)
Pointer to a message handle that was previously opened by
OCIMessageOpen()
.
msgno (IN)
The message number.
msgbuf (OUT)
Pointer to a destination buffer for the retrieved message. If
buflen
is zero, then it can
be a
NULL
pointer.
buflen (IN)
The size of the destination buffer.
Comments
If
buflen
is not zero, then the function copies the message into the buffer pointed to by
msgbuf
. If
buflen
is zero, then the message is copied into a message buffer inside the
message handle pointed to by
msgh
.
Returns
It returns the pointer to the
NULL
-terminated message string. If the translated message
cannot be found, then it tries to return the equivalent English message. If the
equivalent English message cannot be found, then it returns a
NULL
pointer.
Related Topics
•OCIMessageOpen()
Opens a message-handling facility in a specified language.
31.7.3 OCIMessageOpen()
Opens a message-handling facility in a specified language.
Purpose
Opens a message-handling facility in a specified language.
Chapter 31
OCI Messaging Functions
31-47

Syntax
sword OCIMessageOpen ( void *hndl,
OCIError *errhp,
OCIMsg *msghp,
const OraText *product,
const OraText *facility,
OCIDuration dur );
Parameters
hndl (IN/OUT)
Pointer to an OCI environment or user session handle for the message language.
errhp (IN/OUT)
The OCI error handle. If there is an error, then it is recorded in
errhp
, and the function
returns a
NULL
pointer. Diagnostic information can be obtained by calling
OCIErrorGet()
.
msghp (OUT)
A message handle for return.
product (IN)
A pointer to a product name. The product name is used to locate the directory for
messages. Its location depends on the operating system. For example, in Solaris, the
directory of message files for the
rdbms
product is
$ORACLE_HOME/rdbms
.
facility (IN)
A pointer to a facility name in the product. It is used to construct a message file name.
A message file name follows the conversion with
facility
as prefix. For example, the
message file name for the
img
facility in the American language is
imgus.msb
, where
us
is the abbreviation for the American language and
msb
is the message binary file
extension.
dur (IN)
The duration for memory allocation for the return message handle. It can have the
following values:
•
OCI_DURATION_PROCESS
•
OCI_DURATION_SESSION
•
OCI_DURATION_STATEMENT
Comments
OCIMessageOpen()
first tries to open the message file corresponding to
hndl
. If it
succeeds, then it uses that file to initialize a message handle. If it cannot find the
message file that corresponds to the language, then it looks for a primary language file
as a fallback. For example, if the Latin American Spanish file is not found, then it tries
to open the Spanish file. If the fallback fails, then it uses the default message file,
whose language is
AMERICAN
. The function returns a pointer to a message handle into
the
msghp
parameter.
Returns
OCI_SUCCESS
;
OCI_INVALID_HANDLE
; or
OCI_ERROR
.
Chapter 31
OCI Messaging Functions
31-48

32
OCI XML DB Functions
This chapter describes the OCI XML DB functions.
This chapter contains these topics:
•Introduction to XML DB Support in OCI
•OCI XML DB Functions
32.1 Introduction to XML DB Support in OCI
This chapter describes the XML DB functions in detail.
See Also:
OCI Support for XML
32.1.1 Conventions for OCI Functions
Describes conventions used in describing each function.
See the Conventions for OCI Functions for the conventions used in describing each
function. The entries for each function may also contain the following information:
32.1.2 Returns
Describes the function return values.
Unless otherwise stated, the function returns the values described in Table 32-1.
Table 32-1 Function Return Values
Return Value Meaning
OCI_SUCCESS
The operation succeeded.
OCI_ERROR
The operation failed. The specific error can be
retrieved by calling
OCIErrorGet()
on the error handle
passed to the function.
OCI_INVALID_HANDLE
The OCI handle passed to the function is invalid.
32-1

See Also:
Error Handling in OCI for more information about return codes and error
handling
32.2 OCI XML DB Functions
Lists and describes OCI XML DB Functions.
Table 32-2 lists the OCI XML DB functions that are described in this chapter.
Table 32-2 OCI XML DB Functions
Function Purpose
OCIBinXmlCreateReposCtxFromConn() Create metadata connection context
OCIBinXmlCreateReposCtxFromCPool() Create metadata connection context
connection pool
OCIBinXmlSetFormatPref() Specify that images transferred are in
binary XML format
OCIBinXmlSetReposCtxForConn() Associate data connection with the
metadata connection
OCIXmlDbFreeXmlCtx() Free an XML context
OCIXmlDbInitXmlCtx() Initialize an XML context for XML data
from the database
32.2.1 OCIBinXmlCreateReposCtxFromConn()
Creates a metadata connection context.
Purpose
Creates a metadata connection context (
OCIBinXmlReposCtx
) from the specified
OCIEnv
/
OCISvcCtx
dedicated OCI connection. Note that this connection is dedicated to
metadata use.
Syntax
sword OCIBinXmlCreateReposCtxFromConn ( OCIEnv *env,
OCISvcCtx *svcctx,
OCIError *err,
OCIBinXmlReposCtx **ctx);
Parameters
env (IN)
The environment handle.
svcctx (IN)
The handle to the connection to be used to access the metadata.
Chapter 32
OCI XML DB Functions
32-2

err (IN)
The error handle.
ctx (OUT)
The metadata context that is created and returned.
Returns
Returns -1 for error, 0 for success. The
err
parameter contains more information about
the error.
Related Topics
•OCIBinXmlCreateReposCtxFromCPool()
Creates a metadata connection context from the specified connection pool.
32.2.2 OCIBinXmlCreateReposCtxFromCPool()
Creates a metadata connection context from the specified connection pool.
Purpose
Creates a metadata connection context (
OCIBinXmlReposCtx
) from the specified
connection pool. A connection from the connection pool is used whenever any
information from the token repository is needed.
Syntax
sword OCIBinXmlCreateReposCtxFromCPool ( OCIEnv *env,
OCICPool *cpool,
OCIError *err,
OCIBinXmlReposCtx **ctx);
Parameters
env (IN)
The environment handle.
cpool (IN)
The handle to the connection to be used to access the metadata.
err (IN)
The error handle.
ctx (OUT)
The metadata context that is created and returned.
Returns
Returns -1 for error, 0 for success. The
err
parameter contains more information about
the error.
Related Topics
•OCIBinXmlCreateReposCtxFromConn()
Creates a metadata connection context.
Chapter 32
OCI XML DB Functions
32-3

32.2.3 OCIBinXmlSetFormatPref()
Specifies that the images being transferred between client and server for the XML
document be in binary XML format.
Purpose
In the future, all communication will be in the binary XML format. Binary XML-aware
applications can set this.
Syntax
sword OCIBinXmlSetFormatPref ( xmldomdoc *doc,
ub4 formattype);
Parameters
doc (IN)
The pointer to the
domdoc
to which the preference is to be applied.
formattype (IN)
The type of format to be used for pickling. Currently the only values allowed are
OCIXML_FORMATTYPE_TEXT
and
OCIXML_FORMATTYPE_BINXML
.
Returns
Returns -1 for error, 0 for success.
Related Topics
•OCIBinXmlSetReposCtxForConn()
Associates the data connection with the metadata connection.
32.2.4 OCIBinXmlSetReposCtxForConn()
Associates the data connection with the metadata connection.
Purpose
Note that with a dedicated connection, the environment handle must be the same for
the data connection and for the metadata connection.
Syntax
sword OCIBinXmlSetReposCtxForConn ( OCISvcCtx *dataconn,
OCIBinXmlReposCtx *reposctx);
Parameters
dataconn (IN)
The data connection handle.
reposctx (IN)
The pointer to the metadata connection.
Chapter 32
OCI XML DB Functions
32-4

Returns
Returns -1 for error, 0 for success. The
err
parameter contains more information about
the error.
Related Topics
•OCIBinXmlSetFormatPref()
Specifies that the images being transferred between client and server for the XML
document be in binary XML format.
32.2.5 OCIXmlDbFreeXmlCtx()
Frees an XML context.
Purpose
Frees any allocations made by the call to
OCIXmlDbInitXmlCtx()
.
Syntax
void OCIXmlDbFreeXmlCtx ( xmlct *xctx );
Parameters
xctx (IN)
The XML context to terminate.
Comments
See Also:
Using OCI XML DB Functions for a usage example
Returns
Returns -1 for error, 0 for success.
Related Topics
•OCIXmlDbInitXmlCtx()
Initializes an XML context.
32.2.6 OCIXmlDbInitXmlCtx()
Initializes an XML context.
Purpose
Initializes an XML context for XML data from the database.
Syntax
xmlctx *OCIXmlDbInitXmlCtx ( OCIEnv *envhp,
OCISvcCtx *svchp,
Chapter 32
OCI XML DB Functions
32-5

OCIError *errhp,
ocixmldbparam *params,
ub4 num_params );
Parameters
envhp (IN)
The OCI environment handle.
svchp (IN)
The OCI service handle.
errhp (IN)
The OCI error handle.
params (IN)
The optional possible values in this array are pointers to either the OCI duration, in
which the default value is
OCI_DURATION_SESSION
, or to an error handler that is a user-
registered callback of prototype:
void (*err_handler) (sword errcode, (const OraText *) errmsg);
The two parameters of
err_handler
are:
errcode (OUT)
A numeric error value.
errmsg (OUT)
The error message text.
num_params (IN)
Number of parameters to be read from
params.
If the value of
num_params
exceeds the
size of array
params
, unexpected behavior results.
Comments
See Also:
Using OCI XML DB Functions for a usage example
Returns
Returns either:
•A pointer to structure
xmlctx
, with error handler and callbacks populated with
appropriate values. This is later used for all OCI calls.
•NULL, if no database connection is available.
Related Topics
•OCIXmlDbFreeXmlCtx()
Frees an XML context.
Chapter 32
OCI XML DB Functions
32-6

33
Oracle ODBC Driver
The Oracle ODBC Driver enables ODBC applications on Microsoft Windows, as well
as UNIX platforms like Linux, Solaris, IBM Advanced Interactive eXecutive (AIX), HP-
UX Itaniutm, and IBM Linux on Platform z read and write access to Oracle® databases
through the ODBC interface using Oracle Net Services software.
This chapter is a placeholder to indicate that information about using the Oracle ODBC
Driver can be found in Oracle Database Development Guide and in the Oracle ODBC
Help set.
33-1

34
Introduction to the OCI Interface for
XStream
This chapter provides an overview of the OCI interface for XStream.
The Oracle Call Interface (OCI) includes an interface for XStream. This chapter
provides an introduction to the OCI interface for XStream.
This chapter contains these topics:
•About the XStream Interface
•Handler and Descriptor Attributes
See Also:
•Oracle Database XStream Guide for detailed information about XStream
Out concepts
•Oracle Database XStream Guide for information about configuring
XStream Out
•OCI XStream Functions for information about OCI XStream functions
34.1 About the XStream Interface
Since Oracle Database 11g Release 2, APIs, known as XStream Out and XStream In,
are available.
This technology enables high performance, near real-time information-sharing
infrastructure between Oracle databases and non-Oracle databases, non-RDBMS
Oracle products, file systems, third party software applications, and so on. XStream is
built on the infrastructure used by Oracle Streams.
See Also:
OCI XStream functions in OCI XStream Functions
34.1.1 XStream Out
XStream Out allows a remote client to attach to an outbound server and extract row
changes in the form of logical change records (LCRs).
To use XStream Out, a capture process and an outbound server must be created. All
data types supported by Oracle Streams, including LOB,
LONG
, and
XMLType
, are
34-1

supported by XStream. The capture process and the outbound server need not be on
the same database instance. After the capture process and the outbound server have
started, row changes are captured and sent to the outbound server. An external client
application can connect to this outbound server using OCI. After the connection is
established, the client application can loop while waiting for LCRs from the outbound
server. The client application can register a client-side callback to be invoked each
time an LCR is received. At any time, the client application can detach from the
outbound server as needed. Upon restart, the outbound server knows where in the
redo stream to start streaming LCRs to the client application.
See Also:
•Oracle Database XStream Guide for an introduction to XStream Out
•Oracle Streams Concepts and Administration for the basics of LCRs
34.1.2 XStream In
To replicate non-Oracle data into Oracle databases, use XStream In.
This technology allows a remote client application to attach to an inbound server and
send row and DDL changes in the form of LCRs.
An external client application connects to the inbound server using OCI. After the
connection is established, the client application acts as the capture agent for the
inbound server by streaming LCRs to it. A client application can attach to only one
inbound server for each database connection, and each inbound server only allows
one client application to attach to it.
See Also:
XStream In concepts in Oracle Database XStream Guide
34.1.3 Position Order and LCR Streams
Each LCR has a position attribute.
The position of an LCR identifies its placement in the stream of LCRs in a transaction.
See Also:
Position order in an LCR in Oracle Database XStream Guide
34.1.4 XStream and Character Sets
For XStream Out, in general, setting the client application character set to the
outbound server database character set is the best practice.
Chapter 34
About the XStream Interface
34-2

XStream Out implicitly converts character data in LCRs from the outbound server
database character set to the client application character set. XStream In implicitly
converts character data in LCRs from the client application character set to the
inbound server database character set.
To improve performance, complete the following tasks:
•Analyze the LCR data flow from the source to the destination.
•Set the client character set of the OCI client application to the one that minimizes
character conversion, incurs no data loss, and takes advantage of the implicit
conversion done by XStream or the destination.
34.2 Handler and Descriptor Attributes
Describes the attributes for OCI handles and descriptors.
The attributes for OCI handles and descriptors can be read with
OCIAttrGet()
and
modified with
OCIAttrSet()
.
34.2.1 Conventions
For each handle type, the attributes that can be read or changed are listed.
Each attribute listing includes the following information:
Mode
The following modes are valid:
READ
- The attribute can be read using
OCIAttrGet()
.
WRITE
- The attribute can be modified using
OCIAttrSet()
.
READ/WRITE
- The attribute can be read using
OCIAttrGet()
, and it can be modified
using
OCIAttrSet()
.
Description
This is a description of the purpose of the attribute.
Attribute Data Type
This is the data type of the attribute. If necessary, a distinction is made between the
data type for
READ
and
WRITE
modes.
34.2.2 Server Handle Attributes
Lists the server handle attributes.
The following server handle attributes are available:
•OCI_ATTR_XSTREAM_ACK_INTERVAL
•OCI_ATTR_XSTREAM_IDLE_TIMEOUT
34.2.2.1 OCI_ATTR_XSTREAM_ACK_INTERVAL
Describes the OCI_ATTR_XSTREAM_ACK_INTERVAL server handle attribute.
Mode
READ/WRITE
Chapter 34
Handler and Descriptor Attributes
34-3

Description
For XStream Out, the ACK interval is the minimum interval in seconds that the
outbound server receives the processed low position from the client application. After
each ACK interval, the outbound server ends any in-progress
OCIXStreamOutLCRReceive()
or
OCIXStreamOutLCRCallbackReceive()
call so that the
processed low position cached at the client application can be sent to the outbound
server.
For XStream In, the ACK interval is the minimum interval in seconds that the inbound
server sends the processed low position to the client application. After each ACK
interval, any in-progress
OCIXStreamInLCRSend()
or
OCIXStreamInLCRCallbackSend()
call
is terminated for the inbound server to send a new processed low position to the client
application.
The default value for
OCI_ATTR_XSTREAM_ACK_INTERVAL
is 30 seconds. This attribute is
checked only during the
OCIXStreamOutAttach()
or
OCIXStreamInAttach()
calls. Thus, it
must be set before invoking these APIs; otherwise, the default value is used.
Attribute Data Type
ub4 *
/
ub4
34.2.2.2 OCI_ATTR_XSTREAM_IDLE_TIMEOUT
Describes the OCI_ATTR_XSTREAM_IDLE_TIMEOUT server handle attribute.
Mode
READ/WRITE
Description
The idle timeout is the number of seconds of idle the outbound server waits for an
LCR before terminating the
OCIXStreamOutLCRReceive()
or
OCIXStreamOutLCRCallbackReceive()
call.
The default for
OCI_ATTR_XSTREAM_IDLE_TIMEOUT
is one second. This attribute is checked
only during the
OCIXStreamOutAttach()
or
OCIXStreamInAttach()
call. Thus, it must be
set before invoking these APIs; otherwise, the default value is used.
Attribute Data Type
ub4 *
/
ub4
Chapter 34
Handler and Descriptor Attributes
34-4

35
OCI XStream Functions
This chapter describes the XStream functions for OCI.
A row logical change record (LCR) is used to encapsulate each row change. It
includes the schema name, table name, DML operation, and the column values. For
update operations, both before and after column values are included. The column data
is in the format specified by the "Program Variable" column in Table 35-3. Character
columns are converted to the client's character set.
A DDL LCR is used to encapsulate each DDL change. It includes the object name, the
DDL text, and the DDL command, for example,
ALTER
TABLE
or
TRUNCATE
TABLE
. See
Table A-1 for a list of DDL command codes.
See Also:
Oracle Database Globalization Support Guide for more information about
NLS settings.
XStream sample programs are found in
xstream/oci
under the
$ORACLE_HOME/
demo
directory.
Each LCR also has a transaction ID and position. For transactions captured outside
Oracle databases, any byte-comparable
RAW
array can be used as the LCR position, if
the position of each LCR in the stream is strictly increasing.
This chapter contains the topic:
•About Using the XStream Interface
•Introduction to XStream Functions
•OCI XStream Functions
35.1 About Using the XStream Interface
Since Oracle Database 11g Release 2, Oracle Streams provides enhanced APIs,
known as eXtended Streams (XStream) Out and XStream In, to enable high
performance, near real-time information-sharing infrastructure between Oracle
databases and non-Oracle databases, non-RDBMS Oracle products, file systems,
third party software applications, and so on.
XStream is built on top of Streams infrastructure.
This section includes the following topics:
•XStream Out
•XStream In
•Security of XStreams
35-1

See Also:
OCI XStream Functions
35.1.1 XStream Out
XStream Out allows a remote client to attach to an outbound server (a Streams apply
process) and extract row changes in the form of Logical Change Records (LCRs).
To use XStream Out, a capture and an apply process must be created similar to other
Streams setup. All data types supported by Oracle Streams including LOB,
LONG
, and
XMLType
are supported by XStreams. Such an apply process is called an outbound
server. The capture and the outbound server may or may not be on the same
database instance. After the capture and the outbound server have started, row
changes will be captured and sent to the outbound server. An external client can then
connect to this outbound server using OCI. After the connection is established, the
client can loop waiting for LCRs from the outbound server. The client can register a
client-side callback to be invoked each time an LCR is received. At anytime, the client
can detach from the outbound server as needed. Upon restart, the outbound server
knows where in the redo stream to start streaming LCRs to the client.
This section includes the following topics:
•LCR Streams
•The Processed Low Position and Restart Considerations
See Also:
•Oracle Streams Concepts and Administration for the basics of LCRs
•Oracle Database XStream Guide for more details of XStreams concepts
35.1.1.1 LCR Streams
Describes characteristics of an LCR stream.
•An LCR stream must be repeatable.
•An LCR stream must contain a list of assembled and committed transactions.
•LCRs from one transaction are contiguous. There is no interleaving of transactions
in the LCR stream.
•Each transaction within an LCR stream must have an ordered list of LCRs and a
transaction ID.
•The last LCR in each transaction must be a commit LCR.
•Each LCR must have a unique position.
•The position of all LCRs within a single transaction and across transactions must
be strictly increasing.
Chapter 35
About Using the XStream Interface
35-2

35.1.1.2 The Processed Low Position and Restart Considerations
If the outbound server or the client aborts abnormally, the connection between the two
is automatically broken. The client needs to maintain the processed low position to
properly recover after a restart.
The processed low position is a position below which all LCRs have been processed
by the client. This position should be maintained by the client while applying each
transaction. Periodically this position is sent to the server while the client executes
XStream Out APIs. This position indicates to the server that the client has processed
all LCRs below or equal to this position; thus, the server can purge redo logs that are
no longer needed.
Upon restart, the client must re-attach to the outbound server. During the attach call,
the client can notify the outbound server of the last position received by the client. The
outbound server then sends LCRs with position greater than this last position. If the
client does not specify the last position (that is, a
NULL
is specified), the outbound
server will retrieve the processed low position from its system tables and derive the
starting position to mine the redo logs. It will send to the client the LCRs with position
greater than this processed low position.
35.1.2 XStream In
To replicate non-Oracle data into Oracle databases use XStream In which allows a
remote client to attach to an inbound server (a Streams apply process) and send row
and DDL changes in the form of LCRs.
An external client application connects to the inbound server using OCI. After the
connection is established, the client application acts as the capture agent for the
inbound server by streaming LCRs to it. A client application can attach to only one
inbound server per database connection. Each inbound server only allows one client
attaching to it.
XStream In uses the following features of Oracle Streams:
•High performance processing of DML changes using an apply process and,
optionally, apply process parallelism.
•Apply process features such as SQL generation, conflict detection and resolution,
error handling, and customized processing with apply handlers.
•Streaming network transmission of information with minimal network round trips.
XStream In supports all of the data types that are supported by Oracle Streams,
including LOBs,
LONG
,
LONG
RAW
, and
XMLType
. A client application sends LOB and
XMLType
data to the inbound server in chunks. Several chunks make up a single column
value of LOB or
XMLType
.
This section includes the following topics:
•Processed Low Position and Restart Ability
•Stream Position
35.1.2.1 Processed Low Position and Restart Ability
The processed low position is the position below which the inbound server no longer
requires any LCRs.
Chapter 35
About Using the XStream Interface
35-3

This position corresponds with the oldest SCN for an Oracle Streams apply process
that applies changes captured by a capture process.
The processed low position indicates that the LCRs less than or equal to this position
have been processed by the inbound server. If the client re-attaches to the inbound
server, it only needs to send LCRs greater than the processed low position because
the inbound server discards any LCRs that are less than or equal to the processed low
position.
If the client application aborts abnormally, then the connection between the client
application and the inbound server is automatically broken. Upon restart, the client
application retrieves the processed low position from the inbound server and instructs
its capture agent to retrieve changes starting from this processed low position.
To limit the recovery time of a client application using the XStream In interface, the
client application can send activity, such as empty transactions, periodically to the
inbound server. When there are no LCRs to send to the server, the client can send a
row LCR with a commit directive to advance the inbound server's processed low
position. This activity acts as an acknowledgement so that the inbound server's
processed low position can be advanced. The LCR stream sent to an inbound server
must follow the LCR stream properties for XStream Out defined above.
35.1.2.2 Stream Position
Stream position refers to the position of an LCR in a given LCR stream.
For transactions captured outside Oracle databases the stream position must be
encoded in certain format (for example, base-16 encoding) that supports byte
comparison. The stream position is key to the total order of transaction stream sent by
clients using the XStream In interface.
35.1.3 Security of XStreams
Describes the security characteristics of XStreams.
XStream Out allows regular users to receive LCRs without requiring system level
privileges. System level privileges, such as DBA role, are required to configure
XStream Out. The user who configures XStream Out can specify a regular user as the
connect user who can attach to an outbound server to receive LCRs.
XStream In allows regular users to update tables in its own schema without requiring
system level privileges (for example, DBA) to configure XStream In.
XStream cannot assume that the connected user to the inbound or outbound server is
trusted.
OCI clients must connect to an Oracle database prior to attaching to an XStream
outbound or inbound server created on that database. The connected user must be
the same as the
connect_user
configured for the attached outbound server or the
apply_user
configured for the attached inbound server; otherwise, an error is raised.
Chapter 35
About Using the XStream Interface
35-4

See Also:
Oracle Database XStream Guide for more about configuring Oracle
XStreams
35.2 Introduction to XStream Functions
Lists and describes the conventions used to describe the functions.
These conventions include:
•Conventions for OCI Functions — For each function, the following information is
listed:
•Purpose — A brief description of the action performed by the function.
•Syntax — The function declaration.
•Parameters — A description of each of the function's parameters. This includes
the parameter's mode. The mode of a parameter has three possible values, as
described in the following table.
Table 35-1 Mode of a Parameter
Mode Description
IN A parameter that passes data to the OCI.
OUT A parameter that receives data from the OCI on this call.
IN/OUT A parameter that passes data on the call and receives data on
the return from this or a subsequent call.
•Comments — More detailed information about the function (if available), which can
include return values, restrictions on the use of the function, examples, or other
information that can be useful when using the function in an application.
35.3 OCI XStream Functions
Lists and describes OCI XStream Functions.
This section and Table 35-2 describe the OCI XStream functions.
Table 35-2 OCI XStream Functions
Function Purpose
LCR Functions To get and set one or more values of an
LCR. Note: These calls do not require a
server round-trip.
OCILCRAttributesGet() Gets extra attribute information in (ROW
or DDL) LCR.
OCILCRAttributesSet() Populates extra attribute information in
ROW or DDL LCR.
Chapter 35
Introduction to XStream Functions
35-5

Table 35-2 (Cont.) OCI XStream Functions
Function Purpose
OCILCRComparePosition() Compares two position LCRID values.
OCILCRConvertPosition() Converts an LCRID value to the
specified version (1 or 2).
OCILCRFree() Frees the LCR
OCILCRHeaderGet() Returns the common header fields for a
ROW or DDL LCR
OCILCRHeaderSet() Initializes the common header fields for
a ROW or DDL LCR
OCILCRDDLInfoGet() Retrieves specific fields in a DDL LCR
OCILCRDDLInfoSet() Populates DDL-specific fields in a DDL
LCR
OCILCRLobInfoGet() Returns the LOB information for a piece-
wise LOB LCR
OCILCRLobInfoSet() Sets the LOB information for a piece-
wise LOB LCR
OCILCRNew() Constructs a new LCR object of the
specified type (row or DDL) for the given
duration
OCILCRRowColumnInfoGet() Returns the column fields in a row LCR
OCILCRRowColumnInfoSet() Populates column fields in a row LCR
OCILCRRowStmtGet() Returns the generated SQL statement
for the row LCR, with values in-lined
OCILCRRowStmtWithBindVarGet() Returns the generated SQL statement,
which uses bind variables for column
values
OCILCRSCNsFromPosition() Gets the SCN and commit SCN from a
position value
OCILCRSCNToPosition() Converts SCN to position
OCILCRWhereClauseGet() Gets the
WHERE
clause statement for the
given row LCR
OCILCRWhereClauseWithBindVarGet() Gets the
WHERE
clause statement with
bind variables for the given row LCR
XStream In Functions To send an LCR stream to an XStream
inbound server
OCIXStreamInAttach() Attaches to an inbound server
OCIXStreamInChunkSend() Sends chunk data to the inbound server
OCIXStreamInCommit() Commits the given transaction
OCIXStreamInDetach() Detaches from the inbound server
OCIXStreamInErrorGet() Returns the first error encountered by
the inbound server since the attach call
OCIXStreamInFlush() Flushes the network while attaching to
an XStream inbound server
OCIXStreamInLCRCallbackSend() Sends the LCR stream to the attached
inbound server using callbacks
Chapter 35
OCI XStream Functions
35-6

Table 35-2 (Cont.) OCI XStream Functions
Function Purpose
OCIXStreamInLCRSend() Sends the LCR stream to the attached
inbound server using callbacks
OCIXStreamInProcessedLWMGet() Gets the local processed low position
OCIXStreamInSessionSet() Sets session attributes for XStream In
functions
XStream Out Functions To receive an LCR stream from an
XStream outbound server
OCIXStreamOutAttach() Attaches to an outbound server
OCIXStreamOutChunkReceive() Retrieves data of each LOB or
LONG
or
XMLType
column one chunk at a time
OCIXStreamOutDetach() Detaches from the outbound server
OCIXStreamOutLCRCallbackReceive() Gets the LCR stream from the outbound
server using callbacks
OCIXStreamOutLCRReceive() Receives an LCR stream from an
outbound server without using callbacks
OCIXStreamOutProcessedLWMSet() Updates the local copy of the processed
low-water mark
OCIXStreamOutSessionSet() Sets session attributes for XStream Out
functions
35.3.1 OCILCRAttributesGet()
Gets extra attribute information in (ROW or DDL) LCR.
Purpose
It gets any extra non-first class attributes that are not populated through
OCILCRHeaderGet()
,
OCILCRDDLInfoGet()
, or
OCILCRProcedureInfoGet()
, for example,
edition name.
Syntax
sword OCILCRAttributesGet ( OCISvcCtx *svchp,
OCIError *errhp,
ub2 *num_attrs,
oratext **attr_names,
ub2 *attr_namesl,
ub2 *attr_dtyp,
void **attr_valuesp,
OCIInd *attr_indp,
ub2 *attr_alensp,
void *lcrp,
ub2 array_size,
ub4 mode );
Chapter 35
OCI XStream Functions
35-7

Parameters
svchp (IN)
Service handle context.
errhp (IN/OUT)
An error handle you can pass to
OCIErrorGet()
for diagnostic information in case of an
error.
num_attrs (OUT)
Number of extra attributes.
attr_names (OUT)
An array of extra attribute name pointers.
attr_namesl (OUT)
An array of extra attribute name lengths.
attr_dtyp (OUT)
An array of extra attribute data types. Valid data types: see Comments.
attr_valuesp (OUT)
An array of extra attribute data value pointers.
attr_indp (OUT)
An indicator array. Each returned element is an
OCIInd
value (
OCI_IND_NULL
or
OCI_IND_NOTNULL
).
attr_alensp (OUT)
An array of actual extra attribute data lengths. Each element in
alensp
is the length in
bytes.
lcrp (IN)
Pointer to ROW or DDL LCR.
array_size (IN)
Size of the array argument in the other parameters. If
array_size
is not large enough
to accommodate the number of attributes in the requested attribute list, then
OCI_ERROR
is returned. Parameter
num_attrs
returns the expected size.
mode (IN)
Specify
OCI_DEFAULT
.
Comments
The valid data types for
attr_dtyp
are:
SQLT_CHR
SQLT_INT
SQLT_RDD
Chapter 35
OCI XStream Functions
35-8

35.3.2 OCILCRAttributesSet()
Populates extra attribute information in ROW or DDL LCR.
Purpose
It populates any extra non-first class attributes that cannot be set through
OCILCRHeaderSet()
,
OCILCRDDLInfoSet()
, or
OCILCRRowColumnInfoSet()
, for example,
edition name.
Syntax
sword OCILCRAttributesSet ( OCISvcCtx *svchp,
OCIError *errhp,
ub2 num_attrs,
oratext **attr_names,
ub2 *attr_names_lens,
ub2 *attr_dtyp,
void **attr_valuesp,
OCIInd *attr_indp,
ub2 *attr_alensp,
void *lcrp,
ub4 mode );
Parameters
svchp (IN)
Service handle context.
errhp (IN/OUT)
An error handle you can pass to
OCIErrorGet()
for diagnostic information in case of an
error.
num_attrs (IN)
Number of extra attributes.
attr_names (IN)
Pointer to an array of extra attribute names. Attribute names must be canonicalized.
attr_names_lens (IN)
Pointer to an array of extra attribute name lengths.
attr_dtyp (IN)
Pointer to an array of extra attribute data types. See valid data types in Comments of
OCILCRRowColumnInfoSet()
.
attr_valuesp (IN)
Address of an array of extra attribute data values.
attr_indp (IN)
Pointer to an indicator array. For all data types, this is a pointer to an array of
OCIInd
values (
OCI_IND_NULL
or
OCI_IND_NOTNULL
).
attr_alensp (IN)
Pointer to an array of actual extra attribute data lengths. Each element in
attr_lensp
is
the length in bytes.
Chapter 35
OCI XStream Functions
35-9

lcrp (IN/OUT)
Pointer to a ROW or DDL LCR.
mode (IN)
Specify
OCI_DEFAULT
.
Comments
Valid attributes are:
#define OCI_LCR_ATTR_THREAD_NO "THREAD#"
#define OCI_LCR_ATTR_ROW_ID "ROW_ID"
#define OCI_LCR_ATTR_SESSION_NO "SESSION#"
#define OCI_LCR_ATTR_SERIAL_NO "SERIAL#"
#define OCI_LCR_ATTR_USERNAME "USERNAME"
#define OCI_LCR_ATTR_TX_NAME "TX_NAME"
#define OCI_LCR_ATTR_EDITION_NAME "EDITION_NAME"
#define OCI_LCR_ATTR_MESSAGE_TRACKING_LABEL "MESSAGE_TRACKING_LABEL"
#define OCI_LCR_ATTR_CURRENT_USER "CURRENT_USER"
#define OCI_LCR_ATTR_ROOT_NAME "ROOT_NAME"
Related Topics
•OCILCRRowColumnInfoSet()
Populates column fields in a row LCR.
35.3.3 OCILCRComparePosition()
Compares two position LCRID values.
Purpose
These LCRIDs can have different versions. The provided position must be a valid
LCRID for Oracle Database 12c Release 2 (12.2).
Syntax
sword OCILCRComparePosition(OCISvcCtx *svchp,
OCIError *errhp,
ub1 *position1,
ub2 position1_len,
ub1 *position2,
ub2 position2_len,
ub4 mode,
sb2 *result);
Parameters
svchp (IN)
OCI service context.
errhp (IN)
OCI Error handle.
position1 (IN)
The first position value to compare.
Chapter 35
OCI XStream Functions
35-10

position1_len (IN)
The length of
position1
.
position2 (IN)
The second position value to compare.
position2_len (IN)
The length of
position2
.
mode (IN)
The mode flags.
result (OUT)
0
if both values are equal.
-1
if
position1
is less than
position2
.
1
if
position1
is greater than
position2
.
Returns
OCI_SUCCESS
if the conversion succeeds,
OCI_ERROR
otherwise.
Usage Notes
Supported modes are:
•
0
- Complete byte comparison.
•
2
- Smaller length is smaller value
35.3.4 OCILCRConvertPosition()
Converts an LCRID value to the specified version (1 or 2).
Purpose
The provided LCRID must be valid for Oracle Database 12c Release 2 (12.2).
Syntax
sword OCILCRConvertPosition(OCISvcCtx *svchp,
OCIError *errhp,
ub1 *in_position,
ub2 in_position_len,
ub1 *out_position,
ub2 *out_position_len,
ub1 to_version,
ub4 mode);
Parameters
svchp (IN)
OCI service context.
errhp (IN)
OCI Error handle.
in_position (IN)
The position value to convert.
Chapter 35
OCI XStream Functions
35-11

in_position_len (IN)
The length of
in_position
.
out_position (OUT)
The result position value (in the specified version). The memory must be preallocated.
out_position_len (OUT)
The length of
out_position
.
to_version (IN)
The version to which to convert to. The value
1
should be specified for the original
OCI_LCRID_V1
format. The value
2
should be specified for the
OCI_LCRID_V2
format.
#define OCI_LCRID_V1 1
#define OCI_LCRID_V2 2
mode (IN)
The mode flags.
Returns
OCI_SUCCESS
if the conversion succeeds.
OCI_SUCCESS
if the LCRID is already in the desired version.
OCI_ERROR
if the conversion fails.
Usage Notes
None.
35.3.5 OCILCRFree()
Frees the LCR.
Purpose
Frees the LCR.
Syntax
sword OCILCRFree ( OCISvcCtx *svchp,
OCIError *errhp,
void *lcrp,
ub4 mode );
Parameters
svchp (IN)
Service handle context.
errhp (IN)
An error handle you can pass to
OCIErrorGet()
for diagnostic information in case of an
error.
lcrp (IN/OUT)
Streams LCR pointer.
Chapter 35
OCI XStream Functions
35-12

mode (IN)
Specify
OCI_DEFAULT
.
35.3.6 OCILCRDDLInfoGet()
Retrieves specific fields in a DDL LCR.
Purpose
Retrieves specific fields in a DDL LCR.
Syntax
sword OCILCRDDLInfoGet ( OCISvcCtx *svchp,
OCIError *errhp,
oratext **object_type,
ub2 *object_type_len,
oratext **ddl_text,
ub4 *ddl_text_len,
oratext **logon_user,
ub2 *logon_user_len,
oratext **current_schema,
ub2 *current_schema_len,
oratext **base_table_owner,
ub2 *base_table_owner_len,
oratext **base_table_name,
ub2 *base_table_name_len,
oraub8 *flag,
void *ddl_lcrp,
ub4 mode );
Parameters
svchp (IN)
Service handle context.
errhp (IN/OUT)
An error handle you can pass to
OCIErrorGet()
for diagnostic information in case of an
error.
object_type (OUT)
The type of object on which the DDL statement was executed. (See
OCILCRDDLInfoSet().) Optional. If not
NULL
, then both
object_type
and
object_type_len
arguments must not be
NULL
.
object_type_len (OUT)
Length of the
object_type
string without the
NULL
terminator.
ddl_text (OUT)
The text of the DDL statement. Optional. If not
NULL
, then both
ddl_text
and
ddl_text_len
arguments must not be
NULL
.
ddl_text_len (OUT)
DDL text length in bytes without the
NULL
terminator.
Chapter 35
OCI XStream Functions
35-13

logon_user (OUT)
Canonicalized (follows a rule or procedure) name of the user whose session executed
the DDL statement. Optional. If not
NULL
, then both
logon_user
and
logon_user_len
arguments must not be
NULL
.
logon_user_len (OUT)
Length of the logon_user string without the
NULL
terminator.
current_schema (OUT)
The canonicalized schema name that is used if no schema is specified explicitly for
the modified database objects in
ddl_text
. Optional. If not
NULL
, then both
current_schema
and
current_schema_len
arguments must not be
NULL
.
current_schema_len (OUT)
Length of the
current_schema
string without the
NULL
terminator.
base_table_owner (OUT)
If the DDL statement is a table-related DDL (such as
CREATE
TABLE
and
ALTER
TABLE
), or
if the DDL statement involves a table (such as creating a trigger on a table), then
base_table_owner
specifies the canonicalized owner of the table involved. Otherwise,
base_table_owner
is
NULL
. Optional. If not
NULL
, then both
base_table_owner
and
base_table_owner_len
arguments must not be
NULL
.
base_table_owner_len (OUT)
Length of the
base_table_owner
string without the
NULL
terminator.
base_table_name (OUT)
If the DDL statement is a table-related DDL (such as
CREATE
TABLE
and
ALTER
TABLE
), or
if the DDL statement involves a table (such as creating a trigger on a table), then
base_table_name
specifies the canonicalized name of the table involved. Otherwise,
base_table_name
is
NULL
. Optional. If not
NULL
, then both
base_table_name
and
base_table_name_len
arguments must not be
NULL
.
base_table_name_len (OUT)
Length of the
base_table_name
string without the
NULL
terminator.
flag (OUT)
DDL LCR flag. Optional. Data not returned if argument is
NULL
. Future extension not
used currently.
ddl_lcrp (IN)
DDL LCR. Cannot be
NULL
.
mode (IN)
Specify
OCI_DEFAULT
.
Related Topics
•OCILCRDDLInfoSet()
Populates DDL-specific fields in a DDL LCR.
Chapter 35
OCI XStream Functions
35-14

35.3.7 OCILCRHeaderGet()
Returns the common header fields for ROW or DDL LCR.
Purpose
All returned pointers point directly to the corresponding LCR fields.
Syntax
sword OCILCRHeaderGet ( OCISvcCtx *svchp,
OCIError *errhp,
oratext **src_db_name,
ub2 *src_db_name_len,
oratext **cmd_type,
ub2 *cmd_type_len,
oratext **owner,
ub2 *owner_len,
oratext **oname,
ub2 *oname_len,
ub1 **tag,
ub2 *tag_len,
oratext **txid,
ub2 *txid_len,
OCIDate *src_time,
ub2 *old_columns,
ub2 *new_columns,
ub1 **position,
ub2 *position_len,
oraub8 *flag,
void *lcrp,
ub4 mode );
Parameters
svchp (IN)
Service handle context.
errhp (IN)
An error handle you can pass to
OCIErrorGet()
for diagnostic information in case of an
error.
src_db_name (OUT)
Canonicalized source database name. Must be non-
NULL
.
src_db_name_len (OUT)
Length of the
src_db_name
string in bytes excluding the
NULL
terminator.
cmd_type (OUT)
For row LCRs: One of the following values:
Chapter 35
OCI XStream Functions
35-15

Note:
The values,
#define OCI_LCR_ROW_CMD_ROLLBACK
and
#define
OCI_LCR_ROW_CMD_START_TX
, is functionality that is available starting with
Oracle Database 11g Release 2 (11.2.0.2).
#define OCI_LCR_ROW_CMD_INSERT
#define OCI_LCR_ROW_CMD_DELETE
#define OCI_LCR_ROW_CMD_UPDATE
#define OCI_LCR_ROW_CMD_COMMIT
#define OCI_LCR_ROW_CMD_ROLLBACK
#define OCI_LCR_ROW_CMD_START_TX
#define OCI_LCR_ROW_CMD_LOB_WRITE
#define OCI_LCR_ROW_CMD_LOB_TRIM
#define OCI_LCR_ROW_CMD_LOB_ERASE
For DDL LCRs: One of the command types in OCI_ATTR_SQLFNCODE.
cmd_type_len (OUT)
Length of the
cmd_type
string in bytes excluding the
NULL
terminator.
owner (OUT)
Canonicalized table owner name. Must be non-
NULL
. For procedure LCRs, the
package or procedure owner is returned in
owner
.
owner_len (OUT)
Length of the
owner
string in bytes excluding the
NULL
terminator.
oname (OUT)
Canonicalized table name. Must be non-
NULL
. For procedure LCRs, the procedure
name is returned in
oname
.
oname_len (OUT)
Length of the
oname
string in bytes excluding the
NULL
terminator.
tag (OUT)
A binary tag that enables tracking of the LCR. For example, you can use this tag to
determine the original source database of the DML statement if apply forwarding is
used.
tag_len (OUT)
Number of bytes in the tag.
txid (OUT)
Transaction ID. Must be non-
NULL
txid_len (OUT)
Length of the string in bytes excluding the
NULL
terminator.
src_time (OUT)
The time when the change was generated in the redo log file of the source database.
old_columns (OUT)
Number of columns in the
OLD
column list. Returns 0 if the input LCR is a DDL LCR.
Optional.
Chapter 35
OCI XStream Functions
35-16

new_columns (OUT)
Number of columns in the
NEW
column list. Returns 0 if the input LCR is a DDL LCR.
Optional.
position (OUT)
Position for LCR.
position_len (OUT)
Length of
position
.
flag (OUT)
LCR flag. Possible flags are listed in Comments.
lcrp (IN)
lcrp
cannot be
NULL
.
mode (IN)
OCILCR_NEW_ONLY_MODE
- If this mode is specified, then the
new_columns
returned is the
count of the columns in the
NEW
column list only. Otherwise, the
new_columns
returned
is the number of distinct columns present in either the
NEW
or the
OLD
column list of the
given row LCR.
OCI_LCR_APPCON_REPLAY
- If this mode is specified, then it indicates the LCR is replayed
from the application container sync statement.
Comments
LCR flag.
#define OCI_ROWLCR_HAS_ID_KEY_ONLY /* only has ID key cols */
#define OCI_ROWLCR_SEQ_LCR /* sequence lcr */
OCILCRProcedureInfoGet()
can be called to get the package name.
35.3.8 OCILCRRowStmtGet()
Returns the generated SQL statement for the row LCR, with values in-lined.
Purpose
Users must preallocate the memory for
sql_stmt
, and
*sql_stmt_len
must be set to the
size of the allocated buffer, when it is passed in. If *
sql_stmt_len
is not large enough to
hold the generated SQL statement, then an error is raised.
Syntax
sword OCILCRRowStmtGet ( OCISvcCtx *svchp,
OCIError *errhp,
oratext *row_stmt,
ub4 *row_stmt_len,
void *row_lcrp,
ub4 mode );
Parameters
svchp (IN)
Service handle context.
Chapter 35
OCI XStream Functions
35-17

errhp (IN/OUT)
An error handle you can pass to
OCIErrorGet()
for diagnostic information in case of an
error.
row_stmt (IN/OUT)
The generated SQL statement for the row LCR.
row_stmt_len (IN/OUT)
Set to the size of the allocated buffer for
row_stmt
when passed in; returns the length
of
row_stmt
.
row_lcrp (IN)
Pointer to row LCR.
mode (IN)
Specify
OCI_DEFAULT
.
35.3.9 OCILCRRowStmtWithBindVarGet()
Returns the generated SQL statement, which uses bind variables for column values.
Purpose
The values for the bind variables are returned separately in arrays. You must
preallocate the memory for
sql_stmt
and the arrays,
*sql_stmt_len
must be set to the
size of the allocated buffer, and
array_size
must be the length of the arrays. The actual
column values in
bind_var_valuesp
points to the values inside the LCR, so it is a
shallow copy. If
array_size
is not large enough to hold all the variables, or if
*sql_stmt_len
is not large enough to hold the generated SQL statement, then an error
is raised.
Syntax
sword OCILCRRowStmtWithBindVarGet ( OCISvcCtx *svchp,
OCIError *errhp,
oratext *row_stmt,
ub4 *row_stmt_len,
ub2 *num_bind_var,
ub2 *bind_var_dtyp,
void **bind_var_valuesp,
OCIInd *bind_var_indp,
ub2 *bind_var_alensp,
ub1 *bind_var_csetidp,
ub1 *bind_var_csetfp,
void *row_lcrp,
oratext **chunk_column_names,
ub2 *chunk_column_namesl,
oraub8 *chunk_column_flags,
ub2 array_size,
oratext *bind_var_syntax,
ub4 mode );
Parameters
svchp (IN)
Service handle context.
Chapter 35
OCI XStream Functions
35-18

errhp (IN/OUT)
An error handle you can pass to
OCIErrorGet()
for diagnostic information in case of an
error.
row_stmt (IN/OUT)
The generated SQL statement for the row LCR.
row_stmt_len (IN/OUT)
Set to the size of the allocated buffer for
row_stmt
when passed in; returns the length
of
row_stmt
.
num_bind_var (OUT)
The number of bind variables.
bind_var_dtyp (IN/OUT)
Array of data types for the bind variables.
bind_var_valuesp (IN/OUT)
Array of values for the bind variables.
bind_var_indp (IN/OUT)
Array of
NULL
indicators for the bind variables.
bind_var_alensp (IN/OUT)
Array of lengths for the bind variable values.
bind_var_csetidp (IN/OUT)
Array of character set IDs for the bind variables.
bind_var_csetfp (IN/OUT)
Array of character set forms for the bind variables.
row_lcrp (IN)
Pointer to row LCR.
chunk_column_names (OUT)
Array of LOB column names in LCR.
chunk_column_namesl (OUT)
Array of LOB column name lengths.
chunk_column_flags (OUT)
Array of LOB column flags. Possible flags are listed in Comments.
array_size (IN)
Size of each of the parameter arrays.
bind_var_syntax (IN)
Either (
:
) (binds are of the form
:1
,
:2
, and so on.) or (
?
) (binds are of the form (
?
)).
mode (IN)
Specify
OCI_DEFAULT
.
Comments
The following LCR column flags can be combined using bitwise
OR
operator.
Chapter 35
OCI XStream Functions
35-19

#define OCI_LCR_COLUMN_LOB_DATA /* column contains LOB data */
#define OCI_LCR_COLUMN_LONG_DATA /* column contains long data */
#define OCI_LCR_COLUMN_EMPTY_LOB /* column has an empty LOB */
#define OCI_LCR_COLUMN_LAST_CHUNK /* last chunk of current column */
#define OCI_LCR_COLUMN_AL16UTF16 /* column is in AL16UTF16 fmt */
#define OCI_LCR_COLUMN_NCLOB /* column has NCLOB data */
#define OCI_LCR_COLUMN_XML_DATA /* column contains xml data */
#define OCI_LCR_COLUMN_XML_DIFF /* column contains xmldiff data */
#define OCI_LCR_COLUMN_ENCRYPTED /* column is encrypted */
#define OCI_LCR_COLUMN_UPDATED /* col is updated */
/* OCI_LCR_COLUMN_UPDATED is set only for the modified columns in the NEW
* column list of an update LCR.
*/
35.3.10 OCILCRNew()
Constructs a new Streams LCR object of the specified type (ROW or DDL) for the
given duration.
Purpose
Constructs a new Streams LCR object of the specified type (ROW or DDL) for the
given duration.
Syntax
sword OCILCRNew ( OCISvcCtx *svchp,
OCIError *errhp,
OCIDuration duration,
ub1 lcrtype,
void **lcrp,
ub4 mode );
Parameters
svchp (IN)
Service handle context.
errhp (IN)
An error handle you can pass to
OCIErrorGet()
for diagnostic information in case of an
error.
duration (IN)
Memory for the LCR is allocated for this specified duration.
lcrtype (IN)
LCR type. Values are:
#define OCI_LCR_XROW
#define OCI_LCR_XDDL
lcrp (IN/OUT)
If
*lcrp
is not
NULL
, an error is raised.
mode (IN)
Specify
OCI_DEFAULT
.
Chapter 35
OCI XStream Functions
35-20

Comments
Note:
•After creation, you are not allowed to change the type of the LCR (ROW or DDL)
or duration of the memory allocation.
•Use
OCILCRHeaderSet()
to populate common header fields for row or DDL LCR.
•After the LCR header is initialized, use
OCILCRRowColumnInfoSet()
or
OCILCRDDLInfoSet()
to populate operation specific elements. Use
OCILCRExtraAttributesSet()
to populate extra attribute information.
•Use
OCILCRFree()
to free the LCR created by this function.
35.3.11 OCILCRRowColumnInfoGet()
Returns the column fields in a row LCR.
Purpose
Returns the column fields in a row LCR.
Syntax
sword OCILCRRowColumnInfoGet ( OCISvcCtx *svchp,
OCIError *errhp,
ub2 column_value_type,
ub2 *num_columns,
oratext **column_names,
ub2 *column_name_lens,
ub2 *column_dtyp,
void **column_valuesp,
OCIInd *column_indp,
ub2 *column_alensp,
ub1 *column_csetfp,
oraub8 *column_flags,
ub2 *column_csid,
void *row_lcrp,
ub2 array_size,
ub4 mode );
Parameters
svchp (IN)
Service handle context.
errhp (IN/OUT)
An error handle you can pass to
OCIErrorGet()
for diagnostic information in case of an
error.
column_value_type (IN)
ROW LCR column value type; either of:
#define OCI_LCR_ROW_COLVAL_OLD
#define OCI_LCR_ROW_COLVAL_NEW
Chapter 35
OCI XStream Functions
35-21

num_columns (OUT)
Number of columns in the specified column array.
column_names (OUT)
An array of column name pointers.
column_name_lens (OUT)
An array of column name lengths.
column_dtyp (OUT)
An array of column data types. Optional. Data is not returned if
column_dtyp
is
NULL
.
column_valuesp (OUT)
An array of column data pointers.
column_indp (OUT)
An array of indicators.
column_alensp (OUT)
An array of column lengths. Each returned element is the length in bytes.
column_csetfp (OUT)
An array of character set forms for the columns. Optional. Data is not returned if the
argument is
NULL
.
column_flags (OUT)
An array of column flags. Optional. Data is not returned if the argument is
NULL
. See
Comments for the values.
column_csid (OUT)
An array of character set IDs for the columns.
row_lcrp (IN)
row_lcrp
cannot be
NULL
.
array_size (IN)
Size of each of the parameter arrays. An error is returned if
array_size
is less than the
number of columns in the requested column list. The actual size of the requested
column list is returned through the
num_columns
parameter.
mode (IN)
OCILCR_NEW_ONLY_MODE
- If this mode is specified, then the
new_columns
returned is the
count of the columns in the
NEW
column list only. Otherwise, the
new_columns
returned
is the number of distinct columns present in either the
NEW
or the
OLD
column list of the
given row LCR.
Comments
•For
INSERT
, this function must only be called to get the NEW column values.
•For
DELETE
, this function must only be called to get the OLD column values.
•For
UPDATE
, this function can be called twice, once to get the NEW column values
and once to get the OLD column values.
•This function must not be called for
COMMIT
operations.
The following LCR column flags can be combined using bitwise
OR
operator.
Chapter 35
OCI XStream Functions
35-22

#define OCI_LCR_COLUMN_LOB_DATA /* column contains LOB data */
#define OCI_LCR_COLUMN_LONG_DATA /* column contains long data */
#define OCI_LCR_COLUMN_EMPTY_LOB /* column has an empty LOB */
#define OCI_LCR_COLUMN_LAST_CHUNK /* last chunk of current column */
#define OCI_LCR_COLUMN_AL16UTF16 /* column is in AL16UTF16 fmt */
#define OCI_LCR_COLUMN_NCLOB /* column has NCLOB data */
#define OCI_LCR_COLUMN_XML_DATA /* column contains xml data */
#define OCI_LCR_COLUMN_XML_DIFF /* column contains xmldiff data */
#define OCI_LCR_COLUMN_ENCRYPTED /* column is encrypted */
#define OCI_LCR_COLUMN_UPDATED /* col is updated */
/* OCI_LCR_COLUMN_UPDATED is set only for the modified columns in the NEW
* column list of an update LCR.
*/
Table 35-3 lists the currently supported table column data types. For each data type, it
lists the corresponding LCR column data type, the C program variable type to cast the
LCR column value, and the OCI functions that can manipulate the column values
returned from
OCILCRRowColumnInfoGet()
.
Table 35-3 Table Column Data Types
Table Column
Data Types
LCR Column Data Type Program Variable Conversion Function
VARCHAR
,
NVARCHAR2
SQLT_CHR char *
NUMBER SQLT_VNU OCINumber OCINumberToInt()
OCINumberToReal()
OCINumberToText()
DATE SQLT_ODT OCIDate OCIDateToText()
Can access structure directly to get date
and time fields.
RAW SQLT_BIN unsigned char *
CHAR
,
NCHAR SQL_AFC char *
BINARY_FLOAT SQLT_BFLOAT float
BINARY_DOUBLE SQLT_BDOUBLE double
TIMESTAMP SQLT_TIMESTAMP OCIDateTime * OCIDateTimeGetTime()
OCIDateTimeGetDate()
OCIDateTimeGetTimeZoneOffset()
OCIDateTimeToText()
TIMESTAMP WITH
TIME ZONE
SQLT_TIMESTAMP_TZ OCIDateTime * OCIDateTimeGetTime()
OCIDateTimeGetDate()
OCIDateTimeGetTimeZoneOffset()
OCIDateTimeToText()
TIMESTAMP WITH
LOCAL TIME ZONE
SQLT_TIMESTAMP_LTZ OCIDateTime * OCIDateTimeGetTime()
OCIDateTimeGetDate()
OCIDateTimeGetTimeZoneOffset()
OCIDateTimeToText()
Chapter 35
OCI XStream Functions
35-23

Table 35-3 (Cont.) Table Column Data Types
Table Column
Data Types
LCR Column Data Type Program Variable Conversion Function
INTERVAL YEAR TO
MONTH
SQLT_INTERVAL_YM OCIInterval * OCIIntervalToText()
OCIIntervalGetYearMonth()
INTERVAL DAY TO
SECOND
SQLT_INTERVAL_DS OCIInterval * OCIIntervalToText()
OCIIntervalGetDaySecond()
UROWID SQLT_RDD OCIRowid * OCIRowidToChar()
CLOB SQLT_CHR
or
SQLT_BIN unsigned char *
1
NCLOB SQLT_BIN unsigned char *
1
BLOB SQLT_BIN unsigned char *
1
LONG SQLT_CHR char *
1
LONG RAW SQLT_BIN unsigned char *
1
XMLType SQLT_CHR
or
SQLT_BIN unsigned char *
1Call OCIXStreamOutChunkReceive() to get column data.
35.3.12 OCILCRRowColumnInfoSet()
Populates column fields in a row LCR.
Purpose
Populates column fields in a row LCR.
Syntax
sword OCILCRRowColumnInfoSet ( OCISvcCtx *svchp,
OCIError *errhp,
ub2 column_value_type,
ub2 num_columns,
oratext **column_names,
ub2 *column_name_lens,
ub2 *column_dtyp,
void **column_valuesp,
OCIInd *column_indp,
ub2 *column_alensp,
ub1 *column_csetfp,
oraub8 *column_flags,
ub2 *column_csid,
void *row_lcrp,
ub4 mode );
Parameters
svchp (IN)
Service handle context.
Chapter 35
OCI XStream Functions
35-24

errhp (IN/OUT)
An error handle you can pass to
OCIErrorGet()
for diagnostic information in case of an
error.
column_value_type (IN)
ROW LCR Column value types:
#define OCI_LCR_ROW_COLVAL_OLD
#define OCI_LCR_ROW_COLVAL_NEW
num_columns (IN)
Number of columns in each of the array parameters.
column_names (IN)
Pointer to an array of column names. Column names must be canonicalized. Column
names must follow Oracle Database naming conventions and size limitations.
column_name_lens (IN)
Pointer to an array of column name lengths.
column_dtyp (IN)
Pointer to an array of column data types. See Comments for valid data types.
column_valuesp (IN)
Pointer to an array of column data pointers.
column_indp (IN)
Pointer to an indicator array. For all data types, this is a pointer to an array of
OCIInd
values (
OCI_IND_NULL
or
OCI_IND_NOTNULL
).
column_alensp (IN)
Pointer to an array of actual column lengths in bytes.
column_csetfp (IN)
Pointer to an array of character set forms for the columns. The default form is
SQLCS_IMPLICIT
. Setting this attribute causes the database or national character set to
be used on the client side. Set this attribute to
SQLCS_NCHAR
for the national character
set or
SQLCS_IMPLICIT
for the database character set. Pass 0 for non-character
columns.
column_flags (IN)
Pointer to an array of column flags. (See Comments for the list of valid LCR column
flags.)
column_csid (IN)
Pointer to an array of character set IDs for the columns.
row_lcrp (IN/OUT)
row_lcrp
cannot be
NULL
.
mode (IN)
Specify
OCI_DEFAULT
.
Comments
Note:
•For
INSERT
, this function must only be called to specify the NEW column values.
Chapter 35
OCI XStream Functions
35-25

•For
DELETE
, this function must only be called to specify the OLD column values.
•For
UPDATE
, this function can be called twice, once to specify the NEW column
values and once to specify the OLD column values.
•This function must not be called for
COMMIT
operations.
The following LCR column flags can be combined using the bitwise
OR
operator.
#define OCI_LCR_COLUMN_LOB_DATA /* column contains LOB data */
#define OCI_LCR_COLUMN_LONG_DATA /* column contains long data */
#define OCI_LCR_COLUMN_EMPTY_LOB /* column has an empty LOB */
#define OCI_LCR_COLUMN_LAST_CHUNK /* last chunk of current column */
#define OCI_LCR_COLUMN_AL16UTF16 /* column is in AL16UTF16 fmt */
#define OCI_LCR_COLUMN_NCLOB /* column has NCLOB data */
#define OCI_LCR_COLUMN_XML_DATA /* column contains xml data */
#define OCI_LCR_COLUMN_XML_DIFF /* column contains xmldiff data */
#define OCI_LCR_COLUMN_ENCRYPTED /* column is encrypted */
#define OCI_LCR_COLUMN_UPDATED /* col is updated */
/* OCI_LCR_COLUMN_UPDATED is set only for the modified columns in the NEW
* column list of an update LCR.
*/
Valid data types are:
SQLT_AFC SQLT_TIMESTAMP
SQLT_DAT SQLT_TIMESTAMP_TZ
SQLT_BFLOAT SQLT_TIMESTAMP_LTZ
SQLT_BDOUBLE SQLT_INTERVAL_YM
SQLT_NUM SQLT_INTERVAL_DS
SQLT_VCS
SQLT_ODT
SQLT_INT
SQLT_BIN
SQLT_CHR
SQLT_RDD
SQLT_VST
SQLT_INT
SQLT_FLT
35.3.13 OCILCRDDLInfoSet()
Populates DDL-specific fields in a DDL LCR.
Purpose
Populates DDL-specific fields in a DDL LCR.
Syntax
sword OCILCRDDLInfoSet ( OCISvcCtx *svchp,
OCIError *errhp,
oratext *object_type,
ub2 object_type_len,
oratext *ddl_text,
ub4 ddl_text_len,
oratext *logon_user,
ub2 logon_user_len,
Chapter 35
OCI XStream Functions
35-26

oratext *current_schema,
ub2 current_schema_len,
oratext *base_table_owner,
ub2 base_table_owner_len,
oratext *base_table_name,
ub2 base_table_name_len,
oraub8 flag,
void *ddl_lcrp,
ub4 mode );
Parameters
svchp (IN)
Service handle context.
errhp (IN/OUT)
An error handle you can pass to
OCIErrorGet()
for diagnostic information in case of an
error.
object_type (IN)
The type of object on which the DDL statement was executed. See Comments for the
valid object types.
object_type_len (IN)
Length of the
object_type
string without the
NULL
terminator.
ddl_text (IN)
The text of the DDL statement. This parameter must be set to a non-
NULL
value. DDL
text must be in Oracle Database DDL format.
ddl_text_len (IN)
DDL text length in bytes without the
NULL
terminator.
logon_user (IN)
Canonicalized name of the user whose session executed the DDL statement.
logon_user_len (IN)
Length of the
logon_user
string without the
NULL
terminator. Must follow Oracle
Database naming conventions and size limitations.
current_schema (IN)
The canonicalized schema name that is used if no schema is specified explicitly for
the modified database objects in
ddl_text
. If a schema is specified in
ddl_text
that
differs from the one specified for
current_schema
, then the function uses the schema
specified in
ddl_text
.
This parameter must be set to a non-
NULL
value.
current_schema_len (IN)
Length of the
current_schema
string without the
NULL
terminator. Must follow Oracle
Database naming conventions and size limitations.
base_table_owner (IN)
If the DDL statement is a table-related DDL (such as
CREATE
TABLE
or
ALTER
TABLE
), or if
the DDL statement involves a table (such as creating a trigger on a table), then
base_table_owner
specifies the canonicalized owner of the table involved. Otherwise,
base_table_owner
is
NULL
.
Chapter 35
OCI XStream Functions
35-27

base_table_owner_len (IN)
Length of the
base_table_owner
string without the
NULL
terminator. Must follow Oracle
Database naming conventions and size limitations.
base_table_name (IN)
If the DDL statement is a table-related DDL (such as
CREATE
TABLE
or
ALTER
TABLE
), or if
the DDL statement involves a table (such as creating a trigger on a table), then
base_table_name
specifies the canonicalized name of the table involved. Otherwise,
base_table_name
is
NULL
.
base_table_name_len (IN)
Length of the
base_table_name
without the
NULL
terminator. Must follow Oracle
Database naming conventions and size limitations.
flag (IN)
DDL LCR flag. (Not currently used; used for future extension.) Specify
OCI_DEFAULT
.
ddl_lcrp (IN/OUT)
ddl_lcrp
cannot be
NULL
.
mode (IN)
Specify
OCI_DEFAULT
.
Comments
The following are valid object types:
CLUSTER
FUNCTION
INDEX
OUTLINE
PACKAGE
PACKAGE BODY
PROCEDURE
SEQUENCE
SYNONYM
TABLE
TRIGGER
TYPE
USER
VIEW
NULL
is also a valid object type. Specify
NULL
for all object types not listed.
35.3.14 OCILCRGetLCRIDVersion()
Determines the LCRID version of a given position.
Purpose
Determines the LCRID version of a given position.
Syntax
sword OCILCRGetLCRIDVersion(OCISvcCtx *svchp,
OCIError *errhp,
ub1 *position,
ub2 position_len,
ub1 *version);
Chapter 35
OCI XStream Functions
35-28

Parameters
svchp (IN)
The OCI service context.
errhp (IN)
The OCI Error handle.
position (IN)
The position.
position_len (IN)
The length of
position
.
version (OUT)
The LCRID version for the given input
position
. A value of
1
should be specified for
the original
OCI_LCRID_V1
format. A value of
2
should be specified for the
OCI_LCRID_V2
format.
#define OCI_LCRID_V1 1
#define OCI_LCRID_V2 2
Returns
OCI_SUCCESS
if the LCRID version is valid,
OCI_ERROR
otherwise.
Usage Notes
None.
35.3.15 OCILCRHeaderSet()
Initializes the common header fields for ROW or DDL LCR.
Purpose
Initializes the common header fields for row or DDL LCR.
Syntax
sword OCILCRHeaderSet ( OCISvcCtx *svchp,
OCIError *errhp,
oratext *src_db_name,
ub2 src_db_name_len,
oratext *cmd_type,
ub2 cmd_type_len,
oratext *owner,
ub2 owner_len,
oratext *oname,
ub2 oname_len,
ub1 *tag,
ub2 tag_len,
oratext *txid,
ub2 txid_len,
OCIDate *src_time,
ub1 *position,
ub2 position_len,
oraub8 flag,
Chapter 35
OCI XStream Functions
35-29

void *lcrp,
ub4 mode );
Parameters
svchp (IN)
Service handle context.
errhp (IN)
An error handle you can pass to
OCIErrorGet()
for diagnostic information in case of an
error.
src_db_name (IN)
Canonicalized source database name. Must be non-
NULL
.
src_db_name_len (IN)
Length of the
src_db_name
string in bytes excluding the
NULL
terminator. Must follow
Oracle Database naming conventions and size limitations.
cmd_type (IN)
For row LCRs: One of the following values:
Note:
The values,
#define OCI_LCR_ROW_CMD_ROLLBACK
and
#define
OCI_LCR_ROW_CMD_START_TX
, are available starting with Oracle Database 11g
Release 2 (11.2.0.2).
#define OCI_LCR_ROW_CMD_INSERT
#define OCI_LCR_ROW_CMD_DELETE
#define OCI_LCR_ROW_CMD_UPDATE
#define OCI_LCR_ROW_CMD_COMMIT
#define OCI_LCR_ROW_CMD_ROLLBACK
#define OCI_LCR_ROW_CMD_START_TX
#define OCI_LCR_ROW_CMD_LOB_WRITE
#define OCI_LCR_ROW_CMD_LOB_TRIM
#define OCI_LCR_ROW_CMD_LOB_ERASE
For DDL LCRs: One of the command types in OCI_ATTR_SQLFNCODE.
cmd_type_len (IN)
Length of
cmd_type
.
owner (IN)
Canonicalized table owner name. Owner is not required for
COMMIT
LCR.
owner_len (IN)
Length of the
owner
string in bytes excluding the
NULL
terminator. Must follow Oracle
Database naming conventions and size limitations.
oname (IN)
Canonicalized table name. Not required for
COMMIT
LCR.
Chapter 35
OCI XStream Functions
35-30

oname_len (IN)
Length of the
oname
string in bytes excluding the
NULL
terminator. Must follow Oracle
Database naming conventions and size limitations.
tag (IN)
A binary tag that enables tracking of the LCR. For example, you can use this tag to
determine the original source database of the DML statement if apply forwarding is
used.
tag_len (IN)
Number of bytes in the tag. Cannot exceed 2000 bytes.
txid (IN)
Transaction ID. Must be non-
NULL
.
txid_len (IN)
Length of the
txid
string in bytes, excluding the
NULL
terminator. Must follow Oracle
Database naming conventions and size limitations.
src_time (IN)
The time when the change was generated in the online redo log file of the source
database.
position (IN)
Position for LCR. Must be non-
NULL
and byte-comparable.
position_len (IN)
Length of position. Must be greater than zero.
flag (IN)
LCR flag. Possible flags are listed in Comments.
lcrp (IN/OUT)
lcrp
cannot be
NULL
.
mode (IN)
Specify
OCI_DEFAULT
.
Comments
Note:
•This function sets all internal fields of the LCR to
NULL
including extra attributes.
•This function does not deep copy the passed-in values. You must ensure data is
valid for the duration of the LCR.
•For
COMMIT
LCRs,
owner
and
oname
information are not required. Provide valid
values for
src_db_name
,
cmd_type
,
tag
,
txid
, and
position
.
•For ROW LCRs, use
OCILCRRowColumnInfoSet()
to populate row LCR-specific
column information.
•For DDL LCRs, use
OCILCRDDLInfoSet()
to populate DDL operation specific
information.
•For ROW or DDL LCRs, use
OCILCRAttributesSet()
to populate extra attribute
information.
The following are LCR flags:
Chapter 35
OCI XStream Functions
35-31

#define OCI_ROWLCR_HAS_ID_KEY_ONLY /* only has ID key cols */
#define OCI_ROWLCR_SEQ_LCR /* sequence lcr */
35.3.16 OCILCRLobInfoGet()
Returns the LOB information for a piece-wise LOB LCR generated from a
DBMS_LOB
or
OCILob
procedure.
Purpose
Returns the LOB information for a piece-wise LOB LCR generated from a
DBMS_LOB
or
OCILob
procedure.
Syntax
sword OCILCRLobInfoGet ( OCISvcCtx *svchp,
OCIError *errhp,
oratext **column_name,
ub2 *column_name_len,
ub2 *column_dty,
oraub8 *column_flag,
ub4 *offset,
ub4 *size,
void *row_lcrp,
ub4 mode );
Parameters
svchp (IN)
Service handle context.
errhp (IN/OUT)
An error handle you can pass to
OCIErrorGet()
for diagnostic information in case of an
error.
column_name (OUT)
LOB column name.
column_name_len (OUT)
Length of LOB column name.
column_dty (OUT)
Column data type (either
SQLT_CHR
or
SQLT_BIN
).
column_flag (OUT)
Column flag. See Comments in
OCILCRRowColumnInfoSet()
.
offset (OUT)
LOB operation offset in code points. Only returned for
LOB
WRITE
and
LOB
TRIM
operations. This is the same as the
offset
parameter for
OCILobErase()
or the
offset
parameter in
OCILobWrite()
.
size (OUT)
LOB operation size in code points. Only returned for
LOB
TRIM
and
LOB
ERASE
operations. This is the same as the
new_length
parameter in
OCILobTrim()
or the
amtp
parameter in
OCILobErase()
.
Chapter 35
OCI XStream Functions
35-32

row_lcrp (IN)
Pointer to a row LCR.
mode (IN)
Specify
OCI_DEFAULT
.
Comments
Returns
OCI_SUCCESS
or
OCI_ERROR
.
Related Topics
•OCILCRRowColumnInfoSet()
Populates column fields in a row LCR.
35.3.17 OCILCRLobInfoSet()
Sets the LOB information for a piece-wise LOB LCR.
Purpose
This call is valid when the input LCR is a
LOB_WRITE
,
LOB_ERASE
, or
LOB_TRIM
; otherwise,
an error is returned.
Syntax
sword OCILCRLobInfoSet ( OCISvcCtx *svchp,
OCIError *errhp,
oratext *column_name,
ub2 column_name_len,
ub2 column_dty,
oraub8 column_flag,
ub4 offset,
ub4 size,
void *row_lcrp,
ub4 mode );
Parameters
svchp (IN)
Service handle context.
errhp (IN/OUT)
An error handle you can pass to
OCIErrorGet()
for diagnostic information in case of an
error.
column_name (IN)
LOB column name.
column_name_len (IN)
Length of LOB column name.
column_dty (IN)
Column data type (either
SQLT_CHR
or
SQLT_BIN
).
column_flag (IN)
Column flag. See Comments in
OCILCRRowColumnInfoSet()
.
Chapter 35
OCI XStream Functions
35-33

offset (IN)
LOB operation offset in code points. Only required for
LOB
WRITE
and
LOB
TRIM
operations. This is the same as the
soffset
parameter for
OCILobErase()
or the
offset
parameter in
OCILobWrite()
.
size (IN)
LOB operation size in code points. Only required for
LOB
TRIM
and
LOB
ERASE
operations.This is the same as the
new_length
parameter in
OCILobTrim()
or the
amtp
parameter in
OCILobErase()
.
row_lcrp (IN/OUT)
Pointer to a row LCR.
mode (IN)
Specify
OCI_DEFAULT
.
Comments
Returns
OCI_SUCCESS
or
OCI_ERROR
.
Related Topics
•OCILCRRowColumnInfoSet()
Populates column fields in a row LCR.
35.3.18 OCILCRSCNsFromPosition()
Returns the SCN and the commit SCN from the position value.
Purpose
The input position must be one that is obtained from an XStream outbound server. An
error is returned if the input position does not conform to the expected format.
Syntax
sword OCILCRSCNsFromPosition ( OCISvcCtx *svchp,
OCIError *errhp,
ub1 *position,
ub2 position_len,
OCINumber *scn,
OCINumber *commit_scn,
ub4 mode );
Parameters
svchp (IN)
Service handle context.
errhp (IN/OUT)
An error handle you can pass to
OCIErrorGet()
for diagnostic information in case of an
error.
position (IN)
LCR position value.
Chapter 35
OCI XStream Functions
35-34

position_len (IN)
Length of LCR position value.
scn (OUT)
SCN number embedded in the given LCR position.
commit_scn (OUT)
The commit SCN embedded in the given position.
mode (IN)
Mode flags used for future expansion. Specify
OCI_DEFAULT
.
Comments
This function can handle both version 1 and version 2 position (LCRID) values.
35.3.19 OCILCRSCNToPosition()
Converts an SCN to a position.
Purpose
The generated position can be passed as the
last_position
to
OCIXStreamOutAttach()
to filter the LCRs with commit SCN less than the given SCN and the LCR's SCN less
than the given SCN. Therefore, the first LCR sent by the outbound server is either:
•A commit LCR at the given SCN, or
•The first LCR of the subsequent transaction with commit SCN greater than or
equal to the given SCN.
Syntax
sword OCILCRSCNToPosition ( OCISvcCtx *svchp,
OCIError *errhp,
ub1 *position,
ub2 *position_len,
OCINumber *scn,
ub4 mode );
Parameters
svchp (IN)
OCI service context.
errhp (IN)
OCI error handle.
position (OUT)
The resulting position. You must preallocate
OCI_LCR_MAX_POSITION_LEN
bytes.
position_len (OUT)
Length of
position
.
scn (IN)
The SCN to be stored in
position
.
Chapter 35
OCI XStream Functions
35-35

mode (IN)
Mode flags (Not currently used; used for future extension).
Comments
Returns
OCI_SUCCESS
if the conversion succeeds,
OCI_ERROR
otherwise.
This function will return a version 1 LCRID.
An error will be raised if the SCN value is larger than the maximum value.
35.3.20 OCILCRScnToPosition2()
Converts SCN to position (LCRID), which can handle both version 1 and version 2.
Purpose
Converts SCN to position (LCRID) for either version 1 or version 2.
Syntax
sword OCILCRSCNToPosition2(OCISvcCtx *svchp,
OCIError *errhp,
ub1 *position,
ub2 *position_len,
OCINumber *scn,
ub1 version,
ub4 mode);
Parameters
svchp (IN)
The OCI service context.
errhp (IN)
The OCI Error handle.
position (OUT)
The result position value (in the specified version) returned. The memory must be
preallocated.
position_len (OUT)
The length of
position
.
scn (IN)
The SCN value to be stored in
position
.
version (IN)
The version to which to convert the LCRID value. A value of
1
should be specified for
version 1. A value of
2
should be specified for version 2.
#define OCI_LCRID_V1 1
#define OCI_LCRID_V2 2
mode (IN)
The mode flags (Not currently used; used for future extension)..
Chapter 35
OCI XStream Functions
35-36

Returns
OCI_SUCCESS
if the conversion is successful,
OCI_ERROR
otherwise.
Usage Notes
If version
1
is specified, and the SCN value is larger than the maximum value, then an
error will be raised.
The given SCN value is assumed to be the commit SCN value.
35.3.21 OCILCRWhereClauseGet()
Gets the
WHERE
clause statement for the given row LCR.
Purpose
Gets the
WHERE
clause statement for the given row LCR.
Syntax
sword OCILCRWhereClauseGet ( OCISvcCtx *svchp,
OCIError *errhp,
oratext *wc_stmt,
ub4 *wc_stmt_len,
void *row_lcrp,
ub4 mode );
Parameters
svchp (IN/OUT)
Service handle context.
errhp (IN/OUT)
An error handle you can pass to
OCIErrorGet()
for diagnostic information in case of an
error.
wc_stmt (OUT)
SQL statement equivalent to the LCR.
wc_stmt_len (IN/OUT)
Length of the
wc_stmt
buffer.
row_lcrp (IN)
Row LCR to be converted to SQL.
mode (IN)
Mode flags used for future expansion. Specify
OCI_DEFAULT
.
Comments
The
WHERE
clause generated for an
INSERT
LCR has all the columns that are being
inserted. This
WHERE
clause could be used to identify the inserted row after it is inserted,
for example, like "returning
ROWID
".
INSERT INTO TAB(COL1) VALUES (10) -> WHERE COL1=10
Chapter 35
OCI XStream Functions
35-37

The
WHERE
clause generated for
UPDATE
has all the columns in the old column list.
However, the values of the columns are that of the new value if it exists in the new
column list of the
UPDATE
. If the column does not have a new value, then the old column
value is used.
UPDATE TAB SET COL1 = 10 WHERE COL1 = 20 -> WHERE COL1 = 10
UPDATE TAB SET COL2 = 20 WHERE COL1 = 20 -> WHERE COL1 = 20
The
WHERE
clause for DELETE uses the columns and values from the old column list.
LOB piecewise operations use the new columns and values for generating the
WHERE
clause.
Returns
OCI_SUCCESS
or
OCI_ERROR
.
35.3.22 OCILCRWhereClauseWithBindVarGet()
Gets the
WHERE
clause statement with bind variables for the given row LCR.
Purpose
Gets the
WHERE
clause statement with bind variables for the given row LCR.
Syntax
sword OCILCRWhereClauseWithBindVarGet ( OCISvcCtx *svchp,
OCIError *errhp,
oratext *wc_stmt,
ub4 *wc_stmt_len,
ub2 *num_bind_var,
ub2 *bind_var_dtyp,
void **bind_var_valuesp,
OCIInd *bind_var_indp,
ub2 *bind_var_alensp,
ub2 *bind_var_csetidp,
ub1 *bind_var_csetfp,
void *row_lcrp,
ub2 array_size,
oratext *bind_var_syntax,
ub4 mode );
Parameters
svchp (IN/OUT)
Service handle context.
errhp (IN/OUT)
An error handle you can pass to
OCIErrorGet()
for diagnostic information in case of an
error.
wc_stmt (OUT)
SQL statement equivalent to the LCR.
wc_stmt_len (IN/OUT)
Length of the
wc_stmt
buffer.
Chapter 35
OCI XStream Functions
35-38

num_bind_var (OUT)
Number of bind variables.
bind_var_dtyp (OUT)
Array of data types of bind variables.
bind_var_valuesp (OUT)
Array of values of bind variables.
bind_var_indp (OUT)
Array of
NULL
indicators of bind variables.
bind_var_alensp (OUT)
Array of lengths of bind values.
bind_var_csetidp (OUT)
Array of char set IDs of binds.
bind_var_csetfp (OUT)
Array of char set forms of binds.
row_lcrp (IN)
Row LCR to be converted to SQL.
array_size (IN)
Size of the array of bind values.
bind_var_syntax (IN)
Native syntax to be used for binds.
mode (IN)
Mode flags for future expansion. Specify
OCI_DEFAULT
.
Comments
If
array_size
is not large enough to accommodate the number of columns in the
requested column list, then
OCI_ERROR
is returned. The expected
array_size
is returned
through the
num_bind_var
parameter.
bind_var_syntax
for Oracle Database should contain (
:
). This generates positional
binds such as
:1
,
:2
,
:3
, and so on. For non-Oracle databases input the string that
must be used for binds.
The
WHERE
clause generated for
INSERT
LCR has all the columns that are being
inserted. This
WHERE
clause can identify the inserted row after it is inserted, for
example, like "returning
ROWID
".
INSERT INTO TAB(COL1) VALUES (10) -> WHERE COL1=10
The
WHERE
clause generated for
UPDATE
has all the columns in the old column list.
However, the values of the columns are that of the new column value of the column if
it exists in the new values of the
UPDATE
. If the column appears only in the old column,
then the old column value is used.
UPDATE TAB SET COL1 = 10 WHERE COL1 = 20 -> WHERE COL1 = 10
UPDATE TAB SET COL2 = 20 WHERE COL1 = 20 -> WHERE COL1 = 20
The
WHERE
clause for
DELETE
uses the columns and values from the old column list.
Chapter 35
OCI XStream Functions
35-39

LOB piecewise operations use the new columns and values for generating the
WHERE
clause.
Returns
OCI_SUCCESS
or
OCI_ERROR
.
35.3.23 OCIXStreamInAttach()
Attaches to an inbound server.
Purpose
The client application must connect to the database using a dedicated connection.
Syntax
sword OCIXStreamInAttach ( OCISvcCtx *svchp,
OCIError *errhp,
oratext *server_name,
ub2 server_name_len,
oratext *source_name,
ub2 source_name_len,
ub1 *last_position,
ub2 *last_position_len,
ub4 mode );
Parameters
svchp (IN)
Service handle context.
errhp (IN/OUT)
An error handle you can pass to
OCIErrorGet()
for diagnostic information in case of an
error.
server_name (IN)
XStream inbound server name.
server_name_len (IN)
Length of the XStream inbound server name.
source_name (IN)
Source name to identify the data source.
source_name_len (IN)
Source name length.
last_position (OUT)
Last position received by inbound server. Optional. If specified, then you must
preallocate
OCI_LCR_MAX_POSITION_LEN
bytes for the return value.
last_position_len (OUT)
Length of
last_position
. Must be non-
NULL
if
last_position
is non-
NULL
.
Chapter 35
OCI XStream Functions
35-40

mode (IN)
OCIXSTREAM_IN_ATTACH_RESTART_INBOUND
- If this mode is specified, then this function can
notify the server to restart the inbound server regardless of whether it is in a disabled
or aborted state. If you do not pass in this mode and the inbound server is in an
aborted state when this call is made, then the function returns an error.
Comments
The name of the inbound server must be provided because multiple inbound servers
can be configured in one Oracle instance. This function returns
OCI_ERROR
if any error is
encountered while attaching to the inbound server. Only one client can attach to an
XStream inbound server at any time. An error is returned if multiple clients attempt to
attach to the same inbound server or if the same client attempts to attach to multiple
inbound servers concurrently.
This function returns the last position received by the inbound server. Having
successfully attached to the server, the client should resume sending LCRs with
positions greater than this
last_position
since the inbound server discards all LCRs
with positions less than or equal to the
last_position
.
Returns either
OCI_SUCCESS
or
OCI_ERROR
status code.
35.3.24 OCIXStreamInDetach()
Detaches from the inbound server.
Purpose
Detaches from the inbound server.
Syntax
sword OCIXStreamInDetach ( OCISvcCtx *svchp,
OCIError *errhp,
ub1 *processed_low_position,
ub2 *processed_low_position_len,
ub4 mode );
Parameters
svchp (IN)
Service handle context.
errhp (IN/OUT)
An error handle you can pass to
OCIErrorGet()
for diagnostic information in case of an
error.
processed_low_position (OUT)
The server's processed low position.
processed_low_position_len (OUT)
Length of
processed_low_position
.
mode (IN)
Specify
OCI_DEFAULT
.
Chapter 35
OCI XStream Functions
35-41

Comments
You must pass in a preallocated buffer for the position argument. The maximum length
of this buffer is
OCI_LCR_MAX_POSITION_LEN
. This position is exposed in
DBA_XSTREAM_INBOUND_PROGRESS
view
This call returns the server's processed low position. If this function is invoked while a
OCIXStreamInLCRSend()
call is in progress, then it immediately terminates that call
before detaching from the inbound server.
Returns either
OCI_SUCCESS
or
OCI_ERROR
status code.
35.3.25 OCIXStreamInLCRSend()
Sends an LCR stream from the client to the attached inbound server.
Purpose
To avoid a network round-trip for every
OCIXStreamInLCRSend()
call, the connection is
tied to this call and terminates the call after an ACK interval since the LCR stream is
initiated to the server.
Syntax
sword OCIXStreamInLCRSend ( OCISvcCtx *svchp,
OCIError *errhp,
void *lcrp,
ub1 lcrtype,
oraub8 flag,
ub4 mode );
Parameters
svchp (IN)
Service handle context.
errhp (IN/OUT)
An error handle you can pass to
OCIErrorGet()
for diagnostic information in case of an
error.
lcrp (IN)
Pointer to the new LCR to send. It cannot be
NULL
.
lcrtype (IN)
LCR type. Either of:
#define OCI_LCR_XROW
#define OCI_LCR_XDDL
flag (IN)
If bit
OCI_XSTREAM_MORE_ROW_DATA
(0x01) is set, then LCR contains more chunk data.
You must call
OCIXStreamInChunkSend()
before calling
OCIXStreamInLCRSend()
again.
mode (IN)
Specify
OCI_DEFAULT
.
Chapter 35
OCI XStream Functions
35-42

Comments
Return codes are:
•
OCI_STILL_EXECUTING
means that the current call is still in progress. The connection
associated with the specified service context handle is still tied to this call for
streaming the LCRs to the server. An error is returned if you attempt to use the
same connection to execute any OCI calls that require database round-trip, for
example,
OCIStmtExecute()
,
OCIStmtFetch()
,
OCILobRead()
, and so on.
OCILCR*
calls
are local calls; thus, they are valid while this call is in progress.
•
OCI_SUCCESS
means the current call is completed. You can execute
OCIStmt*
,
OCILob*
, and so on from the same service context.
•
OCI_ERROR
means this call encounters some errors. Use
OCIErrorGet()
to obtain
information about the error.
Related Topics
•Server Handle Attributes
Lists and describes server handle attributes.
35.3.26 OCIXStreamInLCRCallbackSend()
Sends an LCR stream to the attached inbound server.
Purpose
You must specify a callback to construct each LCR for streaming. If some LCRs
contain chunk data, then a second callback must be provided to create each chunk
data.
Syntax
sword OCIXStreamInLCRCallbackSend (
OCISvcCtx *svchp,
OCIError *errhp,
OCICallbackXStreamInLCRCreate createlcr_cb,
OCICallbackXStreamInChunkCreate createchunk_cb,
void *usrctxp,
ub4 mode );
Parameters
svchp (IN)
Service handle context.
errhp (IN/OUT)
An error handle you can pass to
OCIErrorGet()
for diagnostic information in case of an
error.
createlcr_cb (IN)
Client callback procedure to be invoked to generate an LCR for streaming. Cannot be
NULL
.
Chapter 35
OCI XStream Functions
35-43

createchunk_cb (IN)
Client callback procedure to be invoked to create each chunk. Can be
NULL
if you do
not need to send any LCR with LOB or
LONG
or
XMLType
columns.
OCI_ERROR
is returned
if this argument is
NULL
and you attempt to send an LCR with additional chunk data.
usrctxp (IN)
User context to pass to both callback functions.
mode (IN)
Specify
OCI_DEFAULT
fore now.
Comments
Return code:
OCI_ERROR
or
OCI_SUCCESS
.
The
createlcr_cb
argument must be of type
OCICallbackXStreamInLCRCreate
:
typedef sb4 (*OCICallbackXStreamInLCRCreate)
void *usrctxp, void **lcrp, ub1 *lcrtyp, oraub8 *flag);
Parameters of
OCICallbackXStreamInLCRCreate()
:
usrctxp (IN/OUT)
Pointer to the user context.
lcrp (OUT)
Pointer to the LCR to be sent.
lcrtyp (OUT)
LCR type (
OCI_LCR_XROW
or
OCI_LCR_XDDL
).
flag (OUT)
If
OCI_XSTREAM_MORE_ROW_DATA
is set, then the current LCR has more chunk data.
The input parameter to the callback is the user context. The output parameters are the
new LCR, its type, and a flag. If the generated LCR contains additional chunk data,
then this flag must have the
OCI_XSTREAM_MORE_ROW_DATA
(0x01) bit set. The valid return
codes from the
OCICallbackXStreamInLCRCreate()
callback function are
OCI_CONTINUE
or
OCI_SUCCESS
. This callback function must return
OCI_CONTINUE
to continue processing the
OCIXStreamInLCRCallbackSend()
call. Any return code other than
OCI_CONTINUE
signals
that the client wants to terminate the
OCIXStreamInLCRCallbackSend()
call immediately.
In addition, a
NULL
LCR returned from the
OCICallbackXStreamInLCRCreate()
callback
function signals that the client wants to terminate the current call.
The
createchunk_cb
argument must be of type
OCICallbackXStreamInChunkCreate
:
typedef sb4 (*OCICallbackXStreamInChunkCreate)
void *usrctxp,
oratext **column_name,
ub2 *column_name_len,
ub2 *column_dty,
oraub8 *column_flag,
ub2 *column_csid,
ub4 *chunk_bytes,
ub1 **chunk_data,
oraub8 *flag);
The input parameters of the
createchunk_cb()
procedure are the user context and the
information about the chunk.
Chapter 35
OCI XStream Functions
35-44

Parameters of
OCICallbackXStreamInChunkCreate()
:
usrctxp (IN/OUT)
Pointer to the user context.
column_name (OUT)
Column name of the current chunk.
column_name_len (OUT)
Length of the column name.
column_name_dty (OUT)
Chunk data type (
SQLT_CHR
or
SQLT_BIN
).
column_flag (OUT)
See Comments in
OCIXStreamInChunkSend()
.
column_csid (OUT)
Column character set ID. Relevant only if the column is an
XMLType
column (that is,
column_flag
has the
OCI_LCR_COLUMN_XML_DATA
bit set).
chunk_bytes (OUT)
Chunk data length in bytes.
chunk_data (OUT)
Chunk data pointer.
flag (OUT)
If
OCI_XSTREAM_MORE_ROW_DATA
is set, then the current LCR has more chunk data.
The
OCIXStreamInLCRCallbackSend()
function invokes the
createlcr_cb()
procedure to
obtain each LCR to send to the server. If the return flag from the
createlcr_cb()
procedure has the
OCI_XSTREAM_MORE_ROW_DATA
bit set, then it invokes the
createchunk_cb()
procedure to obtain each chunk. It repeatedly calls the
createchunk_cb()
procedure while the flag returned from this callback has the
OCI_XSTREAM_MORE_ROW_DATA
bit set. When this bit is not set, this function cycles back to
invoke the
createlcr_cb()
procedure to get the next LCR. This cycle is repeated until
the
createlcr_cb()
procedure returns a
NULL
LCR or when at the transaction boundary
after an ACK interval has elapsed since the call began.
The valid return codes from the
OCICallbackXStreamInChunkCreate()
callback function
are
OCI_CONTINUE
or
OCI_SUCCESS
. This callback function must return
OCI_CONTINUE
to
continue processing the
OCIXStreamInLCRCallbackSend()
call. Any return code other
than
OCI_CONTINUE
signals that the client wants to terminate the
OCIXStreamInLCRCallbackSend()
call immediately.
Because terminating the current call flushes the network and incurs another network
round-trip in the next call, you must avoid returning a
NULL
LCR immediately when
there is no LCR to send. Doing this can greatly reduce network throughput and affect
performance. During short idle periods, you can add some delays in the callback
procedure instead of returning a
NULL
LCR immediately to avoid flushing the network
too frequently.
Figure 35-1 shows the execution flow of the
OCIXStreamInLCRCallbackSend()
function.
Chapter 35
OCI XStream Functions
35-45

Figure 35-1 Execution Flow of the OCIXStreamInLCRCallbackSend() Function
Client Code
1LCRCallbackSend
(createlcr_ cb,
createchunk_cb)
createlcr_cb
LCR, flag
2
Construct LCR
createchunk_cb
flag, col_name, chunk_data
3
Construct Chunk
Send to Inbound
Server
LCR is not
NULL
*
LCRCallbackSend
*
While OCI_XSTREAM_MORE_ROW_DATA
is set
Description of Figure 35-1:
•At 1, the user invokes the
OCIXStreamInLCRCallbackSend()
providing two callbacks.
This function initiates an LCR inbound stream to the server.
•At 2, this function invokes the
createlcr_cb()
procedure to get an LCR from the
callback to send to the server. If the return LCR is
NULL
, then this function exits.
•If the flag from 2 indicates the current LCR has more data (that is, the
OCI_XSTREAM_MORE_ROW_DATA
bit is set), then this function proceeds to 3; otherwise, it
loops back to 2 to get the next LCR.
•At 3, this function invokes
createchunk_cb()
to get the chunk data to send to the
server. If the flag from this callback has the
OCI_XSTREAM_MORE_ROW_DATA
bit set, then
it repeats 3; otherwise, it loops back to 2 to get the next LCR from the user. If any
callback function returns any values other than
OCI_CONTINUE
, then the
OCIXStreamInLCRCallbackSend()
call terminates.
Following is a sample client pseudocode snippet for callback mode (error checking
is not included for simplicity):
main
{
/* Attach to inbound server */
OCIXStreamInAttach();
/* Get the server's processed low position to determine
* the position of the first LCR to generate.
*/
OCIXStreamInProcessedLWMGet(&lwm);
while (TRUE)
{
/* Initiate LCR inbound stream */
OCIXStreamInLCRCallbackSend(createlcr_cb, createchunk_cb);
Chapter 35
OCI XStream Functions
35-46

OCIXStreamInProcessedLWMGet(&lwm);
if (some terminating condition)
break;
}
OCIXStreamInDetach(&lwm);
}
createlcr_cb (IN usrctx, OUT lcr, OUT flag)
{
if (have more LCRs to send)
{
/* construct lcr */
OCILCRHeaderSet(lcr);
OCILCRRowColumnInfoSet(lcr);
if (lcr has LOB | LONG | XMLType columns)
Set OCI_XSTREAM_MORE_ROW_DATA flag;
if (lcr is LOB_ERASE | LOB_TRIM | LOB_WRITE)
OCILCRLobInfoSet(lcr);
}
else if (idle timeout expires)
{
lcr = null;
}
}
createchunk_cb (IN usrctx, OUT chunk, OUT flag)
{
/* set col_name, col_flag, chunk data, and so on */
construct_chunk;
if (last chunk of current column)
{
set col_flag |= OCI_LCR_COLUMN_LAST_CHUNK;
if (last column)
clear OCI_XSTREAM_MORE_ROW_DATA flag;
}
}
Related Topics
•OCIXStreamInChunkSend()
Sends a chunk to the inbound server.
35.3.27 OCIXStreamInProcessedLWMGet()
Gets the local processed low position that is cached at the client.
Purpose
This function can be called anytime while the client is attached to an XStream inbound
server. Clients, using the callback mode to stream LCRs to the server (see
OCIXStreamInLCRCallbackSend()
), can invoke this function while in the callback
procedures.
Chapter 35
OCI XStream Functions
35-47

Syntax
sword OCIXStreamInProcessedLWMGet ( OCISvcCtx *svchp,
OCIError *errhp,
ub1 *processed_low_position,
ub2 *processed_low_position_len,
ub4 mode );
Parameters
svchp (IN)
Service handle context.
errhp (IN/OUT)
An error handle you can pass to
OCIErrorGet()
for diagnostic information in case of an
error.
processed_low_position (OUT)
The processed low position maintained at the client.
processed_low_position_len (OUT)
Length of
processed_low_position
.
mode (IN)
Specify
OCI_DEFAULT
.
Comments
After attaching to an XStream inbound server, a local copy of the server's processed
low position (see
OCIXStreamOutProcessedLWMSet()
) is cached at the client. This local
copy is refreshed with the server's low position when each of the following calls returns
OCI_SUCCESS
:
•
OCIXStreamInAttach()
•
OCIXStreamInLCRSend()
•
OCIXStreamInLCRCallbackSend()
•
OCIXStreamInFlush()
Return code:
OCI_ERROR
or
OCI_SUCCESS
.
You must pass in a preallocated buffer for the position argument. The maximum length
of this buffer is
OCI_LCR_MAX_POSITION_LEN
. This position is exposed in the
DBA_XSTREAM_INBOUND_PROGRESS
view.
The client can use this position to periodically purge the logs used to generate the
LCRs at or below this position.
Related Topics
•OCIXStreamInLCRCallbackSend()
Sends an LCR stream to the attached inbound server.
•OCIXStreamOutProcessedLWMSet()
Updates the local copy of the processed low position.
Chapter 35
OCI XStream Functions
35-48

35.3.28 OCIXStreamInErrorGet()
Returns the first error encountered by the inbound server since attaching to it.
Purpose
Returns the first error encountered by the inbound server since the
OCIXStreamInAttach()
call.
Syntax
sword OCIXStreamInErrorGet ( OCISvcCtx *svchp,
OCIError *errhp,
sb4 *errcodep,
oratext *msgbuf,
ub2 msg_bufsize,
ub2 *msg_len,
oratext *txn_id,
ub2 txn_id_bufsize,
ub2 *txn_id_len );
Parameters
svchp (IN/OUT)
OCI service handle.
errhp (IN/OUT)
Error Handle.
errcodep (OUT)
Error code.
msgbuf (IN/OUT)
Preallocated message buffer.
msg_bufsize (IN)
Message buffer size.
msg_len (OUT)
Length of returned error message.
txn_id (IN/OUT)
Preallocated transaction ID buffer.
txn_id_bufsize (IN)
The transaction ID buffer size.
txn_id_len (OUT)
Length of the returned transaction ID.
Comments
The maximum size for the returned transaction ID is
OCI_LCR_MAX_TXID_LEN
. If the
allocated buffer for
txn_id
is too small, then this routine returns
ORA-29258
. The
maximum size for the returned error msg is
OCI_ERROR_MAXMSG_SIZE
. If the allocated size
for
msgbuf
is too small, then the returned message is truncated.
Chapter 35
OCI XStream Functions
35-49

35.3.29 OCIXStreamInFlush()
Used to flush the network while attaching to an XStream inbound server.
Purpose
It terminates any in-progress
OCIXStreamInLCRSend()
call associated with the specified
service context.
Syntax
sword OCIXStreamInFlush ( OCISvcCtx *svchp,
OCIError *errhp,
ub4 mode );
Parameters
svchp (IN)
Service handle context.
errhp (IN/OUT)
An error handle you can pass to
OCIErrorGet()
for diagnostic information in case of an
error.
mode (IN)
OCIXSTREAM_IN_FLUSH_WAIT_FOR_COMPLETE
- If this mode is specified, then this function
flushes the network, and then waits for all complete and rollback transactions that
have been sent to the inbound server to complete before returning control to the
client.
Comments
Return code:
OCI_ERROR
or
OCI_SUCCESS
.
Each call incurs a database round-trip to get the server's processed low position,
which you can retrieve afterward using
OCIXStreamInProcessedLWMGet()
. Call this
function only when there is no LCR to send to the server and the client wants to know
the progress of the attached inbound server.
This call returns
OCI_ERROR
if it is invoked from the callback functions of
OCIXStreamInLCRCallbackSend()
.
35.3.30 OCIXStreamInChunkSend()
Sends a chunk to the inbound server.
Purpose
This function is valid during the execution of the
OCIXStreamInLCRSend()
call.
Syntax
sword OCIXStreamInChunkSend ( OCISvcCtx *svchp,
OCIError *errhp,
oratext *column_name,
ub2 column_name_len,
ub2 column_dty,
Chapter 35
OCI XStream Functions
35-50

oraub8 column_flag,
ub2 column_csid,
ub4 chunk_bytes,
ub1 *chunk_data,
oraub8 flag,
ub4 mode );
Parameters
svchp (IN)
Service handle context.
errhp (IN/OUT)
An error handle you can pass to
OCIErrorGet()
for diagnostic information in case of an
error.
column_name (IN)
Name of column associated with the given data. Column name must be canonicalized
and must follow Oracle Database naming convention.
column_name_len (IN)
Length of column name.
column_dty (IN)
LCR chunk data type (must be
SQLT_CHR
or
SQLT_BIN
). See Table 35-5.
column_flag (IN)
Column flag. (See Comments for valid column flags.) Must specify
OCI_LCR_COLUMN_LAST_CHUNK
for the last chunk of each LOB or
LONG
or
XMLType
column.
column_csid (IN)
Column character set ID. This is required only if the
column_flag
has
OCI_LCR_COLUMN_XML_DATA
bit set.
chunk_bytes (IN)
Chunk data length in bytes.
chunk_data (IN)
Pointer to column data chunk. If the column is
NCLOB
or varying width
CLOB
, then the
input chunk data must be in
AL16UTF16
format. The chunk data must be in the
character set defined in Table 35-5.
flag (IN)
If
OCI_XSTREAM_MORE_ROW_DATA
(0x01) bit is set, then the current row change contains
more data. You must clear this bit when sending the last chunk of the current LCR.
mode (IN)
Specify
OCI_DEFAULT
.
Comments
You can call
OCIXStreamInChunkSend()
to send a chunk of large argument data for a
procedure LCR to the XStream Inbound server.
The following LCR column flags can be combined using bitwise
OR
operator.
#define OCI_LCR_COLUMN_LOB_DATA /* column contains LOB data */
#define OCI_LCR_COLUMN_LONG_DATA /* column contains long data */
#define OCI_LCR_COLUMN_EMPTY_LOB /* column has an empty LOB */
Chapter 35
OCI XStream Functions
35-51

#define OCI_LCR_COLUMN_LAST_CHUNK /* last chunk of current column */
#define OCI_LCR_COLUMN_AL16UTF16 /* column is in AL16UTF16 fmt */
#define OCI_LCR_COLUMN_NCLOB /* column has NCLOB data */
#define OCI_LCR_COLUMN_XML_DATA /* column contains xml data */
#define OCI_LCR_COLUMN_XML_DIFF /* column contains xmldiff data */
#define OCI_LCR_COLUMN_ENCRYPTED /* column is encrypted */
#define OCI_LCR_COLUMN_UPDATED /* col is updated */
#define OCI_LCR_COLUMN_32K_DATA /* col contains 32K data */
#define OCI_LCR_COLUMN_OBJECT_DATA /* col contains object data in xml format */
In Streams, LOB,
LONG
, or
XMLType
column data is broken up into multiple chunks. For a
row change containing columns of these data types, its associated LCR only contains
data for the other column types. All LOB,
LONG
or
XMLType
columns are either
represented in the LCR as
NULL
or not included in the LCR as defined in Table 35-4.
OCILCRRowColumnInfoSet()
is provided to generate a list of scalar columns in an LCR.
For LOB,
LONG
, and
XMLType
columns,
OCIXStreamInChunkSend()
is provided to set the
value of each chunk in a column. For a large column, this function can be invoked
consecutively multiple times with smaller chunks of data. The XStream inbound server
can assemble these chunks and apply the accumulated change to the designated
column.
The LCR of a row change must contain all the scalar columns that can uniquely
identify a row at the apply site. Table 35-4 describes the required column list in each
LCR for each DML operation.
Table 35-4 Required Column List in the First LCR
Command Type of the
First LCR of a Row
Change
Columns Required in the First LCR
INSERT
The
NEW
column list must contain all non-
NULL
scalar columns. All
LOB,
XMLType
, and
LONG
columns with chunk data must be
included in this NEW column list. Each must have
NULL
value
and
OCI_LCR_COLUMN_EMPTY_LOB
flag specified.
UPDATE
The
OLD
column list must contain the key columns.
The
NEW
column list must contain all updated scalar columns. All
LOB,
XMLType
, and
LONG
columns with chunk data must be
included in this NEW column list. Each must have
NULL
value
and
OCI_LCR_COLUMN_EMPTY_LOB
flag specified.
DELETE
The
OLD
column list must contain the key columns.
LOB_WRITE
,
LOB_TRIM
,
LOB_ERASE
The
NEW
column list must contain the key columns and the
modified LOB column.
After constructing each LCR, you can call
OCIXStreamInLCRSend()
to send that LCR.
Afterward,
OCIXStreamInChunkSend()
can be called repeatedly to send the chunk data
for each LOB or
LONG
or
XMLType
column in that LCR. Sending the chunk value for
different columns cannot be interleaved. If a column contains multiple chunks, then
this function must be called consecutively using the same column name before
proceeding to a new column. The ordering of the columns is irrelevant.
Chapter 35
OCI XStream Functions
35-52

When invoking this function, you must pass
OCI_XSTREAM_MORE_ROW_DATA
as the flag
argument if there is more data for the current LCR. When sending the last chunk of the
current LCR, then this flag must be cleared to signal the end of the current LCR.
This function is valid only for
INSERT
,
UPDATE
, and
LOB_WRITE
operations. Multiple LOB,
LONG
, or
XMLType
columns can be specified for
INSERT
and
UPDATE
, while only one LOB
column is allowed for
LOB_WRITE
operation.
The following is a sample client pseudocode snippet for non-callback mode (error
checking is not included for simplicity):
main
{
/* Attach to inbound server */
OCIXStreamInAttach();
/* Get the server's processed low position to determine
* the position of the first LCR to generate.
*/
OCIXStreamInProcessedLWMGet(&lwm);
while (TRUE)
{
flag = 0;
/* construct lcr */
OCILCRHeaderSet(lcr);
OCILCRRowColumnInfoSet(lcr);
if (lcr has LOB | LONG | XMLType columns)
set OCI_XSTREAM_MORE_ROW_DATA flag;
status = OCIXStreamInLCRSend(lcr, flag);
if (status == OCI_STILL_EXECUTING &&
(OCI_XSTREAM_MORE_ROW_DATA flag set))
{
for each LOB/LONG/XMLType column in row change
{
for each chunk in column
{
/* set col_name, col_flag, chunk data */
construct chunk;
if (last chunk of current column)
col_flag |= OCI_LCR_COLUMN_LAST_CHUNK;
if (last chunk of last column)
clear OCI_XSTREAM_MORE_ROW_DATA flag;
OCIXStreamInChunkSend(chunk, col_flag, flag);
}
}
}
else if (status == OCI_SUCCESS)
{
/* get lwm when SendLCR call ends successfully. */
OCIXStreamInProcessedLWMGet(&lwm);
}
if (some terminating_condition)
break;
Chapter 35
OCI XStream Functions
35-53

}
OCIXStreamInDetach();
}
35.3.31 OCIXStreamInCommit()
Commits the given transaction.
Purpose
This function lets the client notify the inbound server about a transaction that has been
executed by the client rather than by the server. So that if the same transaction is
retransmitted during apply restart, it is ignored by the inbound server. A commit LCR
must be supplied for the inbound server to extract the transaction ID and the position
of the commit.
Syntax
sword OCIXStreamInCommit ( OCISvcCtx *svchp,
OCIError *errhp,
void *lcrp,
ub4 mode );
Parameters
svchp (IN/OUT)
OCI service handle.
errhp (IN/OUT)
Error Handle to which errors should be reported.
lcrp (IN)
Pointer to the LCR to send. Must be a commit LCR.
mode (IN)
Mode flags. Not used currently; used for future extension.
Comments
The position of the input LCR must be higher than
DBA_XSTREAM_INBOUND_PROGRESS.APPLIED_HIGH_POSITION
, and the LCR's source database
must match
DBA_APPLY_PROGRESS.SOURCE_DATABASE
of the attached inbound server.
If there is any pre-commit handler defined, it is executed when this commit LCR is
executed.
Assume a sample use case in which a situation where the inbound server does not
support certain data types, but the client can do the work directly. The client performs
the transaction changes directly to the database and then invokes the
OCIXStreamInCommit()
to commit the transaction by way of the inbound server. Note
that the client should not directly commit the transaction itself. Rather, the transaction
changes are committed with this command (
OCIXStreamInCommit()
) so that the
transaction is atomic. Thus, if the inbound server becomes disabled during the client
transaction, then the entire transaction is correctly rolled back.
Chapter 35
OCI XStream Functions
35-54

35.3.32 OCIXStreamInSessionSet()
Sets session attributes for XStream In functions.
Purpose
Sets session attributes for XStream In functions.
Syntax
sword OCIXStreamInSessionSet(OCISvcCtx *svchp,
OCIError *errhp,
oratext *attribute_name,
ub2 attribute_name_len,
void *attribute_value,
ub2 attribute_value_len,
ub2 attribute_dty,
ub4 mode);
Parameters
svchp (IN)
Service handle context.
errhp (IN)
An error handle you can pass to
OCIErrorGet()
for diagnostic information in case of an
error.
attribute_name (IN)
An attribute name.
Valid values for
attribute_name
are:
#define OCIXSTREAM_ATTR_ATTACH_TIMEOUT "ATTACH_TIMEOUT_SECS"
#define OCIXSTREAM_ATTR_MAX_ATTACH_RETRIES "MAX_ATTACH_RETRIES"
attribute_name_len (IN)
An attribute name length.
The maximum value for
attribute_name_len
is
OCIXSTREAM_SESSION_SET_MAX_PARAM_LEN
:
#define OCIXSTREAM_SESSION_SET_MAX_PARAM_LEN 128
attribute_value (IN)
The attribute value.
attribute_value_len (IN)
The attribute value length.
The maximum value for
attribute_value_len
is 128.
attribute_dty (IN)
Pointer to an array of attribute data types. The only valid value for
attribute_dty
is
DTYUB2
. An error is returned if you try a data type other than
DTYUB2
for
ATTACH_TIMEOUT_SECS
and
MAX_ATTACH_RETRIES
.
mode (IN)
Specify
OCI_DEFAULT
.
Chapter 35
OCI XStream Functions
35-55

Comments
You must invoke
OCIXStreamInSessionSet()
before calling
OCIXStreamInAttach()
.
Returns
OCI_SUCCESS
if successful, otherwise
OCI_ERROR
.
35.3.33 OCIXStreamOutAttach()
Attaches to an XStream outbound server.
Purpose
The client application must connect to the database using a dedicated connection.
Syntax
sword OCIXStreamOutAttach ( OCISvcCtx *svchp,
OCIError *errhp,
oratext *server_name,
ub2 server_name_len,
ub1 *last_position,
ub2 last_position_len,
ub4 mode );
Parameters
svchp (IN)
Service handle context.
errhp (IN/OUT)
An error handle you can pass to
OCIErrorGet()
for diagnostic information in case of an
error.
server_name (IN)
XStream outbound server name.
server_name_len (IN)
Length of XStream outbound server name.
last_position (IN)
Position to the last received LCR. Can be
NULL
.
last_position_len (IN)
Length of
last_position
.
mode (IN)
OCIXSTREAM_OUT_ATTACH_APP_FREE_LCR
- If this mode is specified, then the application is
in charge of freeing the LCRs from the outbound server.
OCIXSTREAM_OUT_ATTACH_APP_CONTAINER
- If this mode is specified, then the application is
capturing application container statements (ALTER PLUGGABLE DATABASE
APPLICATIONS LCRs). The XStream application should set this mode option if it is
intending to replicate ALTER PLUGGABLE DATABASE APPLICATIONS LCRs to
other application containers.
Chapter 35
OCI XStream Functions
35-56

OCIXSTREAM_OUT_ATTACH_EXTENDED_TXID
- If this mode is specified, then the application is
making a request for extended transaction ID format. The typical transaction ID format
is
xidusn.xidslt.xidsqn
. The extended transaction ID format is
pdbuid.xidusn.xidslt.xidsqn
. Use this mode if the XStream Out server is configured
to capture changes from multiple containers and the source database has local undo
mode enabled.
Comments
The
OCIEnv
environment handle must be created with
OCI_OBJECT
mode, and the service
context must be in a connected state to issue this function. This function does not
support nonblocking mode. It returns either the
OCI_SUCCESS
or
OCI_ERROR
status code.
The name of the outbound server must be provided because multiple outbound
servers can be configured in one Oracle Database instance. This function returns
OCI_ERROR
if it encounters any error while attaching to the outbound server. Only one
client can attach to an XStream outbound server at any time. An error is returned if
multiple clients attempt to attach to the same outbound server or if the same client
attempts to attach to multiple outbound servers using the same service handle.
The
last_position
parameter is used to establish the starting point of the stream. This
call returns
OCI_ERROR
if the specified position is non-
NULL
and less than the server's
processed low position (see
OCIXStreamOutProcessedLWMSet()
); otherwise, LCRs with
positions greater than the specified
last_position
are sent to the user.
If the
last_position
is
NULL
, then the stream starts from the processed low position
maintained in the server.
Related Topics
•OCIXStreamOutProcessedLWMSet()
Updates the local copy of the processed low position.
35.3.34 OCIXStreamOutDetach()
Detaches from the outbound server.
Purpose
Detaches from the outbound server.
Syntax
sword OCIXStreamOutDetach ( OCISvcCtx *svchp,
OCIError *errhp,
ub4 mode );
Parameters
svchp (IN)
Service handle context.
errhp (IN/OUT)
An error handle that you can pass to
OCIErrorGet()
for diagnostic information in case
of an error.
Chapter 35
OCI XStream Functions
35-57

mode (IN)
Specify
OCI_DEFAULT
.
Comments
This function sends the current local processed low position to the server before
detaching from the outbound server. The outbound server automatically restarts after
this call. This function returns
OCI_ERROR
if it is invoked while a
OCIXStreamOutReceive()
call is in progress.
35.3.35 OCIXStreamOutLCRReceive()
Receives an LCR, including a procedure LCR, from an outbound stream.
Purpose
If an LCR is available, then this function immediately returns that LCR. The duration of
each LCR is limited to the interval between two successive
OCIXStreamOutLCRReceive()
calls. When there is no LCR available in the stream, this call returns a
NULL
LCR after
an idle timeout.
Syntax
sword OCIXStreamOutLCRReceive ( OCISvcCtx *svchp,
OCIError *errhp,
void **lcrp,
ub1 *lcrtype,
oraub8 *flag,
ub1 *fetch_low_position,
ub2 *fetch_low_position_len,
ub4 mode );
Parameters
svchp (IN)
Service handle context.
errhp (IN/OUT)
An error handle you can pass to
OCIErrorGet()
for diagnostic information in case of an
error.
lcrp (OUT)
Pointer to the LCR received from the stream; can include a procedure LCR. If there is
an available LCR, then this LCR is returned with status code
OCI_STILL_EXECUTING
.
When the call ends, a
NULL
LCR is returned with status code
OCI_SUCCESS
.
lcrtype (OUT)
This value is valid only when
lcrp
is not
NULL
.
flag (OUT)
Return flag. If bit
OCI_XSTREAM_MORE_ROW_DATA
(0x01) is set, then this LCR has more
data. You must use
OCIXStreamOutReceiveChunk()
function to get the remaining data.
Chapter 35
OCI XStream Functions
35-58

fetch_low_position (OUT)
XStream outbound server's fetch low position. This value is returned only when the
return code is
OCI_SUCCESS
. Optional. If non-
NULL
, then you must preallocate
OCI_LCR_MAX_POSITION_LEN
bytes for the return value.
fetch_low_position_len (OUT)
Length of
fetch_low_position
.
mode (IN)
Specify
OCI_DEFAULT
.
Comments
To avoid a network round-trip for every
OCIXStreamOutLCRReceive()
call, the connection
is tied to this call and allows the server to fill up the network buffer with LCRs so
subsequent calls can quickly receive the LCRs from the network. The server ends
each call at the transaction boundary after an ACK interval elapses since the call
began. When there is no LCR in the stream, the server ends the call after the idle
timeout elapses.
Return codes:
•
OCI_STILL_EXECUTING
means that the current call is still in progress. The connection
associated with the specified service context handle is still tied to this call for
streaming the LCRs from the server. An error is returned if you attempt to use the
same connection to execute any OCI calls that require database round-trip, for
example,
OCIStmtExecute()
,
OCIStmtFetch()
,
OCILobRead()
, and so on.
OCILCR*
calls
do not require round-trips; thus, they are valid while the call is in progress.
•
OCI_SUCCESS
means that the current call is completed. You are free to execute
OCIStmt*
,
OCILob*
, and so on from the same service context.
•
OCI_ERROR
means the current call encounters some errors. Use
OCIErrorGet()
to
obtain information about the error.
This call always returns a
NULL
LCR when the return code is
OCI_SUCCESS
. In addition, it
returns the fetch low position to denote that the outbound server has received all
transactions with commit position lower than or equal to this value.
See Also:
•Server Handle Attributes
•OCIXStreamOutChunkReceive() for non-callback pseudocode in the
Comments section
35.3.36 OCIXStreamOutLCRCallbackReceive()
Used to get the LCR stream from the outbound server using callbacks.
Purpose
You must supply a callback procedure to be invoked for each LCR received. If some
LCRs in the stream may contain
LOB
or
LONG
or
XMLType
columns, then a second
callback must be supplied to process each chunk (see
OCIXStreamOutChunkReceive()
).
Chapter 35
OCI XStream Functions
35-59

Syntax
sword OCIXStreamOutLCRCallbackReceive (
OCISvcCtx *svchp,
OCIError *errhp,
OCICallbackXStreamOutLCRProcess processlcr_cb,
OCICallbackXStreamOutChunkProcess processchunk_cb,
void *usrctxp,
ub1 *fetch_low_position,
ub2 *fetch_low_position_len,
ub4 mode );
Parameters
svchp (IN)
Service handle context.
errhp (IN/OUT)
An error handle you can pass to
OCIErrorGet()
for diagnostic information in case of an
error.
processlcr_cb (IN)
Callback function to process each LCR received by the client. Cannot be
NULL
.
processchunk_cb (IN)
Callback function to process each chunk in the received LCR. Can be
NULL
if you do
not expect to receive any LCRs with additional chunk data.
usrctxp (IN)
User context to pass to both callback procedures.
fetch_low_position (OUT)
XStream outbound server's fetch low position (see
OCIXStreamOutLCRReceive()
).
Optional.
fetch_low_position_len (OUT)
Length of
fetch_low_position
.
mode (IN)
Specify
OCI_DEFAULT
.
Comments
Return code:
OCI_SUCCESS
or
OCI_ERROR
.
The
processlcr_cb
argument must be of type
OCICallbackXStreamOutLCRProcess
:
typedef sb4 (*OCICallbackXStreamOutLCRProcess)
(void *usrctxp, void *lcrp, ub1 lcrtyp, oraub8 flag);
Parameters of
OCICallbackXStreamOutLCRProcess()
:
usrctxp (IN/OUT)
Pointer to the user context.
lcrp (IN)
Pointer to the LCR just received.
Chapter 35
OCI XStream Functions
35-60

lcrtyp (IN)
LCR type (
OCI_LCR_XROW
or
OCI_LCR_XDDL
).
flag (IN)
If
OCI_XSTREAM_MORE_ROW_DATA
is set, then the current LCR has more chunk data.
The input parameters of the
processlcr_cb()
procedure are the user context, the LCR
just received, its type, and a flag to indicate whether the LCR contains more data. If
there is an LCR available, then this callback is invoked immediately. If there is no LCR
in the stream, after an idle timeout, then this call ends with
OCI_SUCCESS
return code.
You can invoke the callback
OCICallbackXStreamOutLCRProcess
to process procedure
LCRs as well.
The valid return codes from the
OCICallbackXStreamOutLCRProcess()
callback function
are
OCI_CONTINUE
or
OCI_SUCCESS
. This callback function must return
OCI_CONTINUE
to
continue processing the
OCIXStreamOutLCRCallbackReceive()
call. Any return code other
than
OCI_CONTINUE
signals that the client wants to terminate
OCIXStreamOutLCRCallbackReceive()
immediately.
See Also:
Server Handle Attributes
The
processchunk_cb
argument must be of type
OCICallbackXStreamOutChunkProcess
:
typedef sb4 (*OCICallbackXStreamOutChunkProcess)
(void *usrctxp,
oratext *column_name,
ub2 column_name_len,
ub2 column_dty,
oraub8 column_flag,
ub2 column_csid,
ub4 chunk_bytes,
ub1 *chunk_data,
oraub8 flag );
Parameters of
OCICallbackXStreamOutChunkProcess()
:
usrctxp (IN/OUT)
Pointer to the user context.
column_name (IN)
Column name of the current chunk.
column_name_len (IN)
Length of the column name.
column_name_dty (IN)
Chunk data type (
SQLT_CHR
or
SQLT_BIN
).
column_flag (IN)
See Comments in
OCIXStreamInChunkSend()
.
Chapter 35
OCI XStream Functions
35-61

column_csid (IN)
Column character set ID. Relevant only if the column is an
XMLType
column (that is,
column_flag
has the
OCI_LCR_COLUMN_XML_DATA
bit set).
chunk_bytes (IN)
Chunk data length in bytes.
chunk_data (IN)
Chunk data pointer.
flag (IN)
If
OCI_XSTREAM_MORE_ROW_DATA
is set, then the current LCR has more chunk data.
The input parameters of the
processchunk_cb()
procedure are the user context, the
information about the chunk, and a flag. When the
flag
argument has the
OCI_XSTREAM_MORE_ROW_DATA
(0x01) bit set, then there is more data for the current LCR.
The valid return codes from the
OCICallbackXStreamOutChunkProcess()
callback function
are
OCI_CONTINUE
or
OCI_SUCCESS
. This callback function must return
OCI_CONTINUE
to
continue processing the
OCIXStreamOutLCRCallbackReceive()
call. Any return code other
than
OCI_CONTINUE
signals that the client wants to terminate
OCIXStreamOutLCRCallbackReceive()
immediately.
OCI calls are provided to access each field in the LCR. If the LCR contains only scalar
column(s), then the duration of that LCR is limited only to the
processlcr_cb()
procedure. If the LCR contains some chunk data, then the duration of the LCR is
extended until all the chunks have been processed. If you want to access the LCR
data at a later time, then a copy of the LCR must be made before it is freed.
As for
OCIXStreamOutLCRReceive()
, the server ends each call at the transaction
boundary after each ACK interval since the call began, or after each idle timeout. The
default ACK interval is 30 seconds, and the default idle timeout is one second. See
"Server Handle Attributes" to tune these values. This function also returns the fetch
low position when the call ends.
Figure 35-2 shows the execution flow of the
OCIXStreamOutLCRCallbackReceive()
function.
Figure 35-2 Execution Flow of the OCIXStreamOutLCRCallbackReceive() Function
Client Code
1LCRCallbackReceive
(processlcr_ cb,
processchunk_cb)
processlcr_cb
(LCR, flag)
(col_name, chunk)
2
Process LCR
processchunk_cb
3
Process Chunk
while more
LCRs from
stream
*
LCRCallbackReceive
Receive From
Outbound Server
* While
OCI_XSTREAM_MORE_ROW_DATA
is set.
Chapter 35
OCI XStream Functions
35-62

Description of Figure 35-2:
•At 1, the client invokes
OCIXStreamOutLCRCallbackReceive()
providing two callbacks.
This function initiates an LCR outbound stream from the server.
•At 2, this function receives an LCR from the stream and invokes
processlcr_cb()
procedure with the LCR just received. It passes
OCI_XSTREAM_MORE_ROW_DATA
flag to
processlcr_cb()
if the current LCR has additional data.
•If the current LCR has no additional chunk, then this function repeats 2 for the next
LCR in the stream.
•At 3, if the current LCR contains additional chunk data, then this function invokes
processchunk_cb()
for each chunk received with the
OCI_XSTREAM_MORE_ROW_DATA
flag.
This flag is cleared when the callback is invoked on the last chunk of the current
LCR.
•If there is more LCR in the stream, then it loops back to 2. This process continues
until the end of the current call, or when there is no LCR in the stream for one
second, or if a callback function returns any value other than
OCI_CONTINUE
.
Here is sample pseudocode for callback mode:
main
{
/* Attach to outbound server specifying last position */
OCIXStreamOutAttach(last_pos);
/* Update the local processed low position */
OCIXStreamOutProcessedLWMSet(lwm);
while (TRUE)
{
OCIXStreamOutLCRCallbackReceive(processlcr_cb,
processchunk_cb, fwm);
/* Use fetch low position(fwm)
* to update processed lwm if applied.
*/
/* Update the local lwm so it is sent to
* server during next call.
*/
OCIXStreamOutProcessedLWMSet(lwm);
if (some terminating_condition)
break;
}
OCIXStreamOutDetach();
}
processlcr_cb (IN lcr, IN flag)
{
/* Process the LCR just received */
OCILCRHeaderGet(lcr);
OCILCRRowColumnInfoGet(lcr);
if (lcr is LOB_WRITE | LOB_TRIM | LOB_ERASE)
OCILCRLobInfoGet(lcr);
if (OCI_XSTREAM_MORE_ROW_DATA flag set)
prepare_for_chunk_data;
else
Chapter 35
OCI XStream Functions
35-63

process_end_of_row;
}
processchunk_cb (IN chunk, IN flag)
{
process_chunk;
if (OCI_XSTREAM_MORE_ROW_DATA flag not set)
process_end_of_row;
}
Related Topics
•OCIXStreamOutChunkReceive()
Retrieves data of each LOB or LONG or XMLType column one chunk at a time.
•OCIXStreamOutLCRReceive()
Receives an LCR, including a procedure LCR, from an outbound stream.
•OCIXStreamInChunkSend()
Sends a chunk to the inbound server.
35.3.37 OCIXStreamOutProcessedLWMSet()
Updates the local copy of the processed low position.
Purpose
This function can be called anytime between
OCIXStreamOutAttach()
and
OCIXStreamOutDetach()
calls. Clients using the callback mechanism to stream LCRs
from the server (see
OCIXStreamOutLCRCallbackReceive()
), can invoke this function while
in the callback procedures.
Syntax
sword OCIXStreamOutProcessedLWMSet ( OCISvcCtx *svchp,
OCIError *errhp,
ub1 *processed_low_position,
ub2 processed_low_position_len,
ub4 mode );
Parameters
svchp (IN)
Service handle context.
errhp (IN/OUT)
An error handle you can pass to
OCIErrorGet()
for diagnostic information in case of an
error.
processed_low_position (IN)
The processed low position maintained at the client.
processed_low_position_len (IN)
Length of
processed_low_position
.
mode (IN)
Specify
OCI_DEFAULT
.
Chapter 35
OCI XStream Functions
35-64

Comments
The processed low position denotes that all LCRs at or below it have been processed.
After successfully attaching to an XStream outbound server, a local copy of the
processed low position is maintained at the client. Periodically, this position is sent to
the server so that archived redo log files containing already processed transactions
can be purged.
Return code:
OCI_SUCCESS
or
OCI_ERROR
.
Clients using
XStreamOut
functions must keep track of the processed low position
based on what they have processed and call this function whenever their processed
low position has changed. This is done so that a more current value is sent to the
server during the next update, which occurs at the beginning of the
OCIXStreamOutLCRCallbackReceive()
and
OCIXStreamDetach()
calls. For an
OCIXStreamOutLCRReceive()
call, the processed low position is sent to the server when it
initiates a request to start the outbound stream. It is not sent while the stream is in
progress.
You can query the
DBA_XSTREAM_OUTBOUND_PROGRESS
view to confirm that the processed
low position has been saved in the server.
Related Topics
•OCIXStreamOutLCRCallbackReceive()
Used to get the LCR stream from the outbound server using callbacks.
35.3.38 OCIXStreamOutChunkReceive()
Retrieves data of each LOB or LONG or XMLType column one chunk at a time.
Purpose
Allows the client to retrieve the data of each LOB or
LONG
or
XMLType
column one chunk
at a time.
Syntax
sword OCIXStreamOutChunkReceive ( OCISvcCtx *svchp,
OCIError *errhp,
oratext **column_name,
ub2 *column_name_len,
ub2 *column_dty,
oraub8 *column_flag,
ub2 *column_csid,
ub4 *chunk_bytes,
ub1 **chunk_data,
oraub8 *flag,
ub4 mode );
Parameters
svchp (IN)
Service handle context.
Chapter 35
OCI XStream Functions
35-65

errhp (IN/OUT)
An error handle you can pass to
OCIErrorGet()
for diagnostic information in case of an
error.
column_name (OUT)
Name of the column that has data.
column_name_len (OUT)
Length of the column name.
column_dty (OUT)
Column chunk data type (either
SQLT_CHR
or
SQLT_BIN
).
column_flag (OUT)
Column flag. See Comments for valid flags.
column_csid (OUT)
Column character set ID. This is returned only for
XMLType
column, that is,
column_flag
has
OCI_LCR_COLUMN_XML_DATA
bit set.
chunk_bytes (OUT)
Number of bytes in the returned chunk.
chunk_data (OUT)
Pointer to the chunk data in the LCR. The client must not deallocate this buffer since
the LCR and its contents are maintained by this function.
flag (OUT)
If
OCI_XSTREAM_MORE_ROW_DATA
(0x01) is set, then the current LCR has more chunks
coming.
mode (IN)
Specify
OCI_DEFAULT
.
Comments
In Streams, LOB,
LONG
, or
XMLType
column data is broken up into multiple LCRs based
on how they are stored in the online redo log files. Thus, for a row change containing
these columns multiple LCRs may be constructed. The first LCR of a row change
contains the column data for all the scalar columns. All LOB or
LONG
or
XMLType
columns in the first LCR are set to
NULL
because their data are sent in subsequent
LCRs for that row change. These column data are stored in the LCR as either
RAW
(
SQLT_BIN
) or
VARCHAR2
(
SQLT_CHR
) chunks as shown in Table 35-5.
Table 35-5 Storage of LOB or LONG Data in the LCR
Source Column Data Type Streams LCR Data Type Streams LCR Character Set
BLOB RAW
N/A
Fixed-width
CLOB VARCHAR2
Client Character Set
Varying-width
CLOB RAW
AL16UTF16
NCLOB RAW
AL16UTF16
XMLType RAW
Column
csid
obtained from the
chunk
Chapter 35
OCI XStream Functions
35-66

In Streams, LOB,
LONG
, or
XMLType
column data is broken up into multiple chunks based
on how they are stored in the online redo log files. For a row change containing
columns of these data types, its associated LCR only contains data for the other scalar
columns. All LOB,
LONG
, or
XMLType
columns are either represented in the LCR as
NULL
or not included in the LCR. The actual data for these columns are sent following each
LCR as
RAW
(
SQLT_BIN
) or
VARCHAR2
(
SQLT_CHR
) chunks as shown in Table 35-5.
The following LCR column flags can be combined using the bitwise
OR
operator.
#define OCI_LCR_COLUMN_LOB_DATA /* column contains LOB data */
#define OCI_LCR_COLUMN_LONG_DATA /* column contains long data */
#define OCI_LCR_COLUMN_EMPTY_LOB /* column has an empty LOB */
#define OCI_LCR_COLUMN_LAST_CHUNK /* last chunk of current column */
#define OCI_LCR_COLUMN_AL16UTF16 /* column is in AL16UTF16 fmt */
#define OCI_LCR_COLUMN_NCLOB /* column has NCLOB data */
#define OCI_LCR_COLUMN_XML_DATA /* column contains xml data */
#define OCI_LCR_COLUMN_XML_DIFF /* column contains xmldiff data */
#define OCI_LCR_COLUMN_ENCRYPTED /* column is encrypted */
#define OCI_LCR_COLUMN_UPDATED /* col is updated */
#define OCI_LCR_COLUMN_32K_DATA /* col contains 32K data */
#define OCI_LCR_COLUMN_OBJECT_DATA /* col contains object data in xml format */
Return code:
OCI_ERROR
or
OCI_SUCCESS
.
This call returns a
NULL
column name and
NULL
chunk data if it is invoked when the
current LCR does not contain the LOB,
LONG
, or
XMLType
columns. This function is valid
only when an
OCIXStreamOutLCRReceive()
call is in progress. An error is returned if it is
called during other times.
If the return flag from
OCIXStreamOutLCRReceive()
has
OCI_XSTREAM_MORE_ROW_DATA
bit set,
then you must iteratively call
OCIXStreamOutChunkReceive()
to retrieve all the chunks
belonging to that row change before getting the next row change (that is, before
making the next
OCIXStreamOutLCRReceive()
call); otherwise, an error is returned.
Here is sample pseudocode for non-callback mode:
main
{
/* Attach to outbound server specifying last position */
OCIXStreamOutAttach(last_pos);
/* Update the local processed low position */
OCIXStreamOutProcessedLWMSet(lwm);
while (TRUE)
{
status = OCIXStreamOutLCRReceive(lcr, flag, fwm);
if (status == OCI_STILL_EXECUTING)
{
/* Process LCR just received */
OCILCRHeaderGet(lcr);
OCILCRRowColumnInfoGet(lcr);
while (OCI_XSTREAM_MORE_ROW_DATA flag set)
{
OCIXStreamReceiveChunk(chunk, flag, );
Chapter 35
OCI XStream Functions
35-67

process_chunk;
}
process_end_of_row;
}
else if (status == OCI_SUCCESS)
{
/* Use fetch low position(fwm)
* to update processed lwm if applied.
*/
/* Update the local lwm so it is sent to
* server during next call.
*/
OCIXStreamOutProcessedLWMSet(lwm);
if (some terminating_condition)
break;
}
}
OCIXStreamOutDetach();
}
35.3.39 OCIXStreamOutGetNextChunk()
While in the
ProcessLCRStream()
callback function, retrieves the next chunk in the
current LCR until all chunks are retrieved.
Purpose
While in the
ProcessLCRStream()
callback function, the client must repeatedly call
OCIXStreamOutGetNextChunk()
to retrieve all the chunks in the current LCR (that is, until
either
OCI_ERROR
or
OCI_SUCCESS
is returned). If this is not done, an error will be raised
when the callback function ends.
Syntax
sword OCIXStreamOutGetNextChunk ( OCISvcCtx *svchp,
OCIError *errhp,
oratext **column_name,
ub2 *column_name_len,
ub2 *column_dty,
oraub8 *column_flag,
ub4 *rtn_bytes,
ub1 **bufp,
ub4 *op_offset,
ub4 *op_size,
ub4 mode );
Parameters
svchp (IN)
Service handle context.
errhp (IN/OUT)
An error handle you can pass to
OCIErrorGet()
for diagnostic information in the event
of an error.
Chapter 35
OCI XStream Functions
35-68

column_name (OUT)
Name of LOB column which the data belongs to.
column_name_len (OUT)
Length of column name.
column_dty (OUT)
Column data type (either
SQLT_CHR
or
SQLT_BIN
).
column_flag (OUT)
Column flag. Valid values are listed in Comments.
rtn_bytes (OUT)
Number of bytes in returned buffer.
bufp (OUT)
Pointer to the LOB chunk data in the LCR. The client should not de-allocate this buffer
since the LCR and its contents are maintained by the function.
op_offset (OUT)
LOB operation offset. Optional. Data is not returned if the argument is
NULL
. Relevant
only for
LOB_WRITE
and
LOB_TRIM
operation; otherwise, a zero is returned.
op_size (OUT)
LOB operation size. Optional. Data not returned if the argument is
NULL
. Relevant only
for
LOB_TRIM
and
LOB_ERASE
operation; otherwise, a zero is returned.
mode (IN)
Specify
OCI_DEFAULT
for now.
Comments
The
OCIEnv
environment handle must be created with
OCI_OBJECT
mode, and the service
context must be in connected state to issue this function.
In streams, LOB or
LONG
column data is broken up into multiple LCRs based on how
they are stored in the redo logs. Thus, for a row change containing Re
LONG
columns,
multiple LCRs can be constructed. The first LCR of a row change contains the column
data for all the scalar columns. All LOB or
LONG
columns in the first LCR are set to
NULL
since their data are sent in subsequent LCRs for that row change.
LONG
column data is
implicitly converted to LOB before the data is sent to the client. LOB or
LONG
data is
stored in the LCR as
RAW
(
SQLT_BIN
) or
VARCHAR2
(
SQLT_CHR
) as shown in Table 35-5:
The
OCIXStreamOutProcessLCRStream()
function allows the client to retrieve the data of
each LOB or LONG column one chunk at a time. All the chunks belonging to one
column are returned in a contiguous order. Chunk data from one column is returned
entirely before switching to the next column. There is no fixed ordering on how the
columns are returned. The client should not rely on the ordering of LOB columns but
rely on the returned column names.
Invoking
OCIXStreamOutGetNextChunk()
when the current LCR contains only scalar
columns results in a
NULL
column name, and no data is returned.
The returned column flag provides more information on each chunk data. For example,
the flag
OCI_LCR_COLUMN_LAST_CHUNK
is always returned on the last chunk of each
column:
Chapter 35
OCI XStream Functions
35-69

The following flags can specify a column property. Multiples of these flags can be
combined using the bitwise
OR
operator.
#define OCI_LCR_COLUMN_LOB_DATA /* column contains lob data */
#define OCI_LCR_COLUMN_LONG_DATA /* column contains long data */
#define OCI_LCR_COLUMN_EMPTY_LOB /* column has an empty lob */
#define OCI_LCR_COLUMN_LAST_CHUNK /* last chunk of column */
#define OCI_LCR_COLUMN_AL16UTF16 /* column is in AL16UTF16 fmt */
#define OCI_LCR_COLUMN_NCLOB /* column has NCLOB data */
#define OCI_LCR_COLUMN_XML_DATA /* column contains xml data */
#define OCI_LCR_COLUMN_XML_DIFF /* column contains xmldiff */
#define OCI_LCR_COLUMN_ENCRYPTED /* column is encrypted */
During an
OCIXStreamOutProcessLCRStream()
call, the client provides a callback function
that will be invoked each time an LCR is retrieved. For an LCR containing LOB or
LONG
columns, the first LCR of a row change is passed to this callback function. From within
this callback function, the client can repeatedly call
OCIXStreamOutGetNextChunk()
to
retrieve all the chunks for each LOB or
LONG
column. When this function returns
OCI_SUCCESS
, it means the client has consumed all the data for the current row change.
While in the
ProcessLCRStream
callback function the client must repeatedly call
OCIXStreamOutGetNextChunk()
to retrieve all the chunks in the current LCR (that is, until
either
OCI_ERROR
or
OCI_SUCCESS
is returned). If this is not done, an error is raised when
the callback function ends.
This function is valid only during the duration that the
ProcessLCRStream
callback
function is invoked. An error is raised if it is called during other times.
This function returns the following values:
•
OCI_SUCCESS
means that all the data for the current LCR has been retrieved. You
can check the returned column and buffer information to access the returned
column data.
•
OCI_NEED_DATA
means there is more data in the stream for the current LCR. You
can check the returned column and buffer information to access the returned
column data.
•
OCI_ERROR
means there is an error. You can use
OCIErrorGet()
to get the error
code.
Following is a sample client code snippet (error checking is not included for simplicity):
main()
{
...
OCIServerAttach(...); /* Connect to Oracle db */
/* Attach to the outbound server named ‘TT1' */
OCIXStreamOutAttach(...,“TT1", 3, hwm, hwm_len, (OCIDate *)0, OCI_DEFAULT);
/*--------------------------------------------------------
Initialize the LWM by querying the client's system tables
or set to zero and let the outbound server determines the LWM.
--------------------------------------------------------*/
Init_lwm(&lwm);
/*---------------------------------------------------------
ProcessLCR_CB is a callback function to process each LCR (see below).
usrctxp is the user context to be passed to the callback function.
--------------------------------------------------------*/
while (OCIXStreamOutProcessLCRStream(..., lwm, lwm_len,(OCIDate *)0,
ProcessLCR_CB, usrctxp, 0, OCI_DEFAULT) == OCI_SUCCESS)
{
Chapter 35
OCI XStream Functions
35-70

/* Client maintains LWM. */
Maintain_lwm(&lwm);
...
}
/* detach from the outbound server */
OCIXStreamOutDetach(..., lwm, lwm_len, (OCIDate *)0, OCI_DEFAULT);
}
/* Sample callback routine to OCIXStreamOutProcessLCRStream() */
sb4 ProcessLCR_CB (void *ctxp, void *lcrp, ub1 lcrtyp)
{
/* Get header information for current LCR */
status = OCILCRGetHeader(lcrp,...);
if (status != OCI_SUCCESS)
handle_error();
if (lcrtype == OCI_LCR_XROW)
{
if (OCILcrRowGetColumnInfo(lcrp, ...) != OCI_SUCCESS)
handle_error();
process_scalar_columns(...);
do
{
status = OCIXStreamOutGetNextChunk(..., &colname, &colnamelen,
&coldty, &flag, &rtn_bytes,
bufp, ...);
if (status == OCI_ERROR)
handle_error();
process_lob_chunk(...);
} while (status == OCI_NEED_DATA);
if (status == OCI_ERROR)
handle_error();
}
return OCI_CONTINUE;
}
35.3.40 OCIXStreamOutSessionSet()
Sets session attributes for XStream Out functions.
Purpose
Sets session attributes for XStream Out functions.
Syntax
sword OCIXStreamOutSessionSet(OCISvcCtx *svchp,
OCIError *errhp,
oratext *attribute_name,
ub2 attribute_name_len,
void *attribute_value,
ub2 attribute_value_len,
ub2 attribute_dty,
ub4 mode);
Parameters
svchp (IN)
Service handle context.
Chapter 35
OCI XStream Functions
35-71

errhp (IN)
An error handle you can pass to
OCIErrorGet()
for diagnostic information in case of an
error.
attribute_name (IN)
An attribute name.
Valid values for
attribute_name
are:
#define OCIXSTREAM_ATTR_ATTACH_TIMEOUT "ATTACH_TIMEOUT_SECS"
#define OCIXSTREAM_ATTR_MAX_ATTACH_RETRIES "MAX_ATTACH_RETRIES"
attribute_name_len (IN)
An attribute name length.
The maximum value for
attribute_name_len
is
OCIXSTREAM_SESSION_SET_MAX_PARAM_LEN
:
#define OCIXSTREAM_SESSION_SET_MAX_PARAM_LEN 128
attribute_value (IN)
The attribute value.
attribute_value_len (IN)
The attribute value length.
The maximum value for
attribute_value_len
is 128.
attribute_dty (IN)
Pointer to an array of attribute data types. The only valid value for
attribute_dty
is
DTYUB2
. An error is returned if you try a data type other than
DTYUB2
for
ATTACH_TIMEOUT_SECS
and
MAX_ATTACH_RETRIES
.
mode (IN)
Specify
OCI_DEFAULT
.
Comments
You must invoke
OCIXStreamOutSessionSet()
before calling
OCIXStreamOutAttach()
.
Returns
OCI_SUCCESS
if successful, otherwise
OCI_ERROR
.
Chapter 35
OCI XStream Functions
35-72

36
OCI SODA Functions
This chapter describes the OCI SODA functions.
This chapter contains these topics:
•Introduction to OCI SODA Functions
•OCI SODA Functions
36.1 Introduction to OCI SODA Functions
The Simple Oracle Document (SODA) for C API is part of Oracle Call Interface (OCI).
SODA for C allows OCI programmers to store and query Javascript Object Notation
(JSON) data and access JSON functionality in the database with abstractions:
databases, collections, and documents. A database contains collections and
collections contain documents. The API provides create, read, update, and delete
(CRUD) operations on the document collections.
Conventions for OCI Functions
See Conventions for OCI Functions for the conventions used in describing each
function. The entries for each function may also contain the following information:
Returns.
See Also:
•https://docs.oracle.com/en/database/oracle/oracle-database/18/adsdc/
index.html
•Oracle Database JSON Developer’s Guide
36.2 OCI SODA Functions
The following table lists the OCI SODA functions that are described in this chapter.
Table 36-1 OCI SODA Functions
Function Purpose
OCISodaCollCreate() Creates a new document collection with
default metadata settings.
OCISodaCollCreateWithMetadata() Creates a new document collection with
metadata.
OCISodaCollOpen() Opens the collection.
36-1

Table 36-1 (Cont.) OCI SODA Functions
Function Purpose
OCISodaCollList() Lists the collections in the schema associated
with the supplied service context handle
parameter.
OCISodaCollGetNext() Gets the next collection from the collection
cursor.
OCISodaCollDrop() Drops a collection from the database.
OCISodaDocCreate() Creates a document.
OCISodaDocCreateWithKey() Creates a document with document key and
content.
OCISodaDocCreateWithKeyAndMType() Creates a document with document key,
content, and media type.
OCISodaFindOneWithKey() Finds a single document in a collection given a
key.
OCISodaInsert() Inserts a document into a collection.
OCISodaInsertAndGet() Inserts a document into a collection and
returns a result document containing
document components, such as key, version,
and timestamp, except for content.
OCISodaInsertAndGetWithCtnt() Inserts a document into a collection using just
the content and returns a result document
handle with the document components, except
for content.
OCISodaInsertWithCtnt() Inserts a document into a collection using just
the content.
OCISodaRemoveOneWithKey() Removes a document from a collection given
a key.
OCISodaReplOneAndGetWithKey() Replaces a document in a collection given a
key and returns the handle to the result
document containing document components,
including the updated ones, such as last-
modified timestamp, version, and media type.
OCISodaReplOneWithKey() Replaces a document in a collection given a
key.
36.2.1 OCISodaCollCreate()
Creates a new document collection with default metadata settings.
Purpose
To create a new document collection with default metadata settings.
Syntax
sword OCISodaCollCreate(OCISvcCtx *svchp,
const OraText *collname,
ub4 collnamelen,
OCISodaColl **collection,
Chapter 36
OCI SODA Functions
36-2

OCIError *errhp,
ub4 mode);
Parameters
Parameter Description
svchp (IN) The service context handle.
collname (IN) The name of the collection.
collnamelen (IN) The length of the collection name.
collection (OUT) Allocates the collection handle representing
the document collection that was created. Call
OCIHandleFree()
to free the collection handle
when it is no longer required.
errhp (IN/OUT) The error handle.
mode (IN) Specifies the mode of execution. Valid modes
are:
•
OCI_DEFAULT
— Is the default mode. It
means execute the operation as is with no
special modes.
Returns
OCI_SUCCESS
, if the collection is successfully created.
OCI_ERROR
, if the collection is not created. The
OCIError
parameter has the necessary
error information.
Usage Notes
•If the collection with the specified name already exists, then this function acts as
OCISodaCollOpen()
and opens the existing collection.
Examples
Example 36-1 Creating a Collection
See the example in the following link:
https://docs.oracle.com/en/database/oracle/oracle-database/18/adsdc/index.html
36.2.2 OCISodaCollCreateWithMetadata()
Creates a new document collection with metadata.
Purpose
To create a new document collection with metadata.
Syntax
sword OCISodaCollCreateWithMetadata(OCISvcCtx *svchp,
const OraText *collname,
ub4 collnamelen,
OraText *metadata,
ub4 metadatalen,
OCISodaColl **collection,
Chapter 36
OCI SODA Functions
36-3

OCIError *errhp,
ub4 mode);
Parameters
Parameter Description
svchp (IN) The service context handle.
collname (IN) The name of the collection.
collnamelen (IN) The length of the collection name.
metadata (IN) The JSON string that contains the collection
metadata information. If
metadata
is
NULL
, it
uses the default metadata settings to create
the collection.
metadatalen (IN) The length of the metadata JSON string.
collection (OUT) Allocates the collection handle representing
the document collection that was created. Call
OCIHandleFree()
to free the collection handle
when it is no longer required.
errhp (IN/OUT) The error handle.
mode (IN) Specifies the mode of execution. Valid modes
are:
•
OCI_DEFAULT
— Is the default mode. It
means execute the operation as is with no
special modes.
Returns
OCI_SUCCESS
, if the collection is successfully created.
OCI_ERROR
, if the collection is not created. The
OCIError
parameter has the necessary
error information.
Usage Notes
•If the collection with the specified name already exists and that collection has
metadata equivalent to the supplied metadata, then this function acts as
OCISodaCollOpen()
and opens the existing collection. If the collection contains
metadata that does not match with the specified collection name, then an error is
returned.
Examples
See the example in the following link:
https://docs.oracle.com/en/database/oracle/oracle-database/18/adsdc/index.html
36.2.3 OCISodaCollOpen()
Opens the collection.
Purpose
To open the collection.
Chapter 36
OCI SODA Functions
36-4

Syntax
sword OCISodaCollOpen(OCISvcCtx *svchp,
const OraText *collname,
ub4 collnamelen,
OCISodaColl **coll,
OCIError *errhp,
ub4 mode);
Parameters
Parameter Description
svchp (IN) The service context handle.
collname (IN) The name assigned to the collection.
collnamelen (IN) The length of the collection name.
coll (OUT) Allocates the collection handle and returns it
with the specified collection name. The
function returns
OCI_SUCCESS
if there are no
errors while trying to open the collection. If the
collection with the supplied name is not
present, that is not considered an error and
returns
OCI_SUCCESS
, but the collection-handle
pointer returns as
NULL
. So a way to check if
the collection exists and was successfully
opened, is to check that the
coll (OUT)
pointer is not
NULL
after this function returns
with
OCI_SUCCESS
. Call
OCIHandleFree()
to
free the collection handle when it is no longer
required.
errhp (IN/OUT) The error handle.
mode (IN) Specifies the mode of execution. Valid modes
are:
•
OCI_DEFAULT
— Is the default mode. It
means execute the operation as is with no
special modes.
•
OCI_SODA_COMMIT_ON_SUCCESS
— When
an operation executes in this mode and it
completes successfully then the current
transaction is committed after completion.
(Mode parameter
OCI_SODA_COMMIT_ON_SUCCESS
acts
analogously to how
OCI_COMMIT_ON_SUCCESS
acts for
OCIStmtExecute()
.)
Note:
This operation does not make
any changes to the database;
however, you can use this
mode to commit an existing
transaction without performing
another round trip.
Chapter 36
OCI SODA Functions
36-5

Returns
OCI_SUCCESS
, if there were no errors while trying to open the collection.
OCI_ERROR
, if errors were encountered while trying to open the collection. The
OCIError
parameter has the necessary error information.
Usage Notes
None.
Examples
See the example in the following link:
https://docs.oracle.com/en/database/oracle/oracle-database/18/adsdc/index.html
36.2.4 OCISodaCollList()
Lists the collections in the schema associated with the supplied service context handle
parameter.
Purpose
To list the collections in the schema.
Syntax
sword OCISodaCollList(OCISvcCtx *svchp,
const OraText *startname,
ub4 stnamelen,
OCISodaCollCursor **cur,
OCIError *errhp,
ub4 mode);
Parameters
Parameter Description
svchp (IN) The service context handle.
startname (IN) The collection start name. Can be set to
NULL
and
stnamelen
set to the value 0 to return all
existing collections.
stnamelen (IN) The length of the collection start name.
cur (OUT) Allocates the collection cursor handle and
returns it. The collection cursor represents the
collection list. Call
OCIHandleFree()
to free the
collection cursor handle when it is no longer
required.
errhp (IN/OUT) The error handle.
Chapter 36
OCI SODA Functions
36-6

Parameter Description
mode (IN) Specifies the mode of execution. Valid modes
are:
•
OCI_DEFAULT
— Is the default mode. It
means execute the operation as is with no
special modes.
•
OCI_SODA_COMMIT_ON_SUCCESS
— When
an operation executes in this mode and it
completes successfully then the current
transaction is committed after completion.
(Mode parameter
OCI_SODA_COMMIT_ON_SUCCESS
acts
analogously to how
OCI_COMMIT_ON_SUCCESS
acts for
OCIStmtExecute()
.)
Note:
This operation does not make
any changes to the database;
however, you can use this
mode to commit an existing
transaction without performing
another round trip.
Returns
OCI_SUCCESS
, if getting a cursor over all collections in the schema is successful.
OCI_ERROR
, if getting a cursor over all collections in the schema is not successful. The
OCIError
parameter has the necessary error information.
Usage Notes
None.
Examples
See the example in the following link:
https://docs.oracle.com/en/database/oracle/oracle-database/18/adsdc/index.html
36.2.5 OCISodaCollGetNext()
Gets the next collection from the collection cursor.
Purpose
Get the next collection from the collection cursor.
Syntax
sword OCISodaCollGetNext(OCISvcCtx *svchp,
const OCISodaCollCursor *cur,
OCISodaColl **coll,
Chapter 36
OCI SODA Functions
36-7

OCIError *errhp,
ub4 mode);
Parameters
Parameter Description
svchp (IN) The service context handle.
cur (IN) The collection cursor handle remains valid
when allocated by
OCISodaCollList()
. Call
OCIHandleFree()
to free the collection cursor
handle when it is no longer required.
coll (OUT) Allocates the collection handle and returns it to
the next collection to be found. Call
OCIHandleFree()
to free the collection handle
when it is no longer required.
errhp (IN/OUT) The error handle.
mode (IN) Specifies the mode of execution. Valid modes
are:
•
OCI_DEFAULT
— Is the default mode. It
means execute the operation as is with no
special modes.
Returns
OCI_SUCCESS
, if the next collection is returned from the specified cursor.
OCI_ERROR
, if there was an error fetching the next collection. The
OCIError
parameter
has the necessary error information.
Usage Notes
None.
Examples
See the example in the following link:
https://docs.oracle.com/en/database/oracle/oracle-database/18/adsdc/index.html
36.2.6 OCISodaCollDrop()
Drops a collection from the database.
Purpose
To drop a collection from the database.
Syntax
sword OCISodaCollDrop(OCISvcCtx *svchp,
OCISodaColl *coll,
boolean *isDropped,
OCIError *errhp,
ub4 mode);
Chapter 36
OCI SODA Functions
36-8

Parameters
Parameter Description
svchp (IN) The service context handle.
coll (IN) The collection to be dropped. If
coll
no longer
references an existing collection, then no error
is returned, but
isDropped
is
FALSE
indicating
the drop operation was not successful after the
invocation of
OCISodaCollDrop()
.
isDropped (OUT) Returns the status of the drop operation:
TRUE
if the drop operation is successful,
FALSE
if the
drop operation is not successful.
errhp (IN/OUT) The error handle.
mode (IN) Specifies the mode of execution. Valid modes
are:
•
OCI_DEFAULT
— Is the default mode. It
means execute the operation as is with no
special modes.
Returns
OCI_SUCCESS
, if dropping the collection is successful.
OCI_ERROR
, if dropping the collection failed. The
OCIError
parameter has the necessary
error information.
Usage Notes
•This function only drops the collection; it does not free the collection handle. Call
OCIHandleFree()
to free the collection handle to avoid memory leaks.
Examples
See the example in the following link:
https://docs.oracle.com/en/database/oracle/oracle-database/18/adsdc/index.html
36.2.7 OCISodaDocCreate()
Creates a document.
Purpose
To create a document.
Syntax
sword OCISodaDocCreate (OCIEnv *envhp,
const void *content,
ub4 contentLength,
ub4 docFlags,
OCISodaDoc **document,
OCIError *errhp,
ub4 mode);
Chapter 36
OCI SODA Functions
36-9

Parameters
Parameter Description
envhp (IN) The environment handle.
content(IN) A string containing the document content.
contentLength (IN) The string length of the content parameter.
docFlags (IN) Used to detect JSON encoding while creating
a document. Valid flag options are:
•
OCI_DEFAULT
— If you use this parameter
value then you are, in effect, declaring
that the document content is in the
character set defined by the environment
handle (or environment variable
NLS_LANG
,
if not set for the handle). If that is not the
case for a given document, then the result
of trying to write the document is
unpredictable.
•
OCI_SODA_DETECT_JSON_ENC
—
Automatically detects the encoding of the
document content as either UTF-8,
UTF-16 LE, or UTF-16 BE. If you use this
parameter value then you are, in effect,
declaring that the document content is
either UTF-8, UTF-16 LE, or UTF-16 BE.
If that is not the case for a given
document, then the result of trying to write
the document is unpredictable.
document (OUT) Allocates and returns the document handle.
Call
OCIHandleFree()
to free the document
handle when it is no longer required.
errhp (IN/OUT) The error handle.
mode (IN) Specifies the mode of execution. Valid modes
are:
•
OCI_DEFAULT
— Is the default mode. It
means execute the operation as is with no
special modes.
Returns
OCI_SUCCESS
, if the document is successfully created.
OCI_ERROR
, if the document creation failed. The
OCIError
parameter has the necessary
error information.
Usage Notes
None.
Examples
Example 36-2 Creating a Document
See the example in the following link:
https://docs.oracle.com/en/database/oracle/oracle-database/18/adsdc/index.html
Chapter 36
OCI SODA Functions
36-10

36.2.8 OCISodaDocCreateWithKey()
Creates a document with a document key and content.
Purpose
To create a document with a document key and content.
Syntax
sword OCISodaDocCreateWithKey(OCIEnv *envhp,
const void *content,
ub4 contentLength,
const OraText *key,
ub4 keylen,
ub4 docFlags,
OCISodaDoc **document,
OCIError *errhp,
ub4 mode);
Parameters
Parameter Description
envhp (IN) The environment handle.
content (IN) A string containing the document content.
contentLength (IN) The string length of the content parameter.
key (IN) A string that contains the document key. The
key can be
NULL
.
For example, in the default case, collection
has auto-generated keys, so you do not want
to set the key on the document (if you do, you
get an error when you pass such a doc to a
write operation, such as insert). You only want
to set a non-
NULL
key if your collection is
configured with client-assigned keys, which is
not the default.
keylen (IN) The length of the key string.
Chapter 36
OCI SODA Functions
36-11

Parameter Description
docFlags (IN) The flags used to create a document. Valid
flag options are:
•
OCI_DEFAULT
— If you use this parameter
value then you are, in effect, declaring
that the document content is in the
character set defined by the environment
handle (or environment variable
NLS_LANG
,
if not set for the handle). If that is not the
case for a given document, then the result
of trying to write the document is
unpredictable.
•
OCI_SODA_DETECT_JSON_ENC
—
Automatically detects the encoding of the
document content as either UTF-8,
UTF-16 LE, or UTF-16 BE. If you use this
parameter value then you are, in effect,
declaring that the document content is
either UTF-8, UTF-16 LE, or UTF-16 BE.
If that is not the case for a given
document, then the result of trying to write
the document is unpredictable.
document (OUT) Allocates and returns the document handle.
Call
OCIHandleFree()
to free the document
handle when it is no longer required.
errhp (IN/OUT) The error handle.
mode (IN) Specifies the mode of execution. Valid modes
are:
•
OCI_DEFAULT
— Is the default mode. It
means execute the operation as is with no
special modes.
Returns
OCI_SUCCESS
, if the document is successfully created.
OCI_ERROR
, if the document creation failed. The
OCIError
parameter has the necessary
error information.
Usage Notes
None.
Examples
This code snippet shows how to create a document with a key.
Example 36-3 Creating a Document with a Key
See the example in the following link:
https://docs.oracle.com/en/database/oracle/oracle-database/18/adsdc/index.html
Chapter 36
OCI SODA Functions
36-12

36.2.9 OCISodaDocCreateWithKeyAndMType()
Creates a document with a document key, content, and media type.
Purpose
To create a document with a document key, content, and media type.
Syntax
sword OCISodaDocCreateWithKeyAndMType(OCIEnv *envhp,
const void *content,
ub4 contentLength,
const OraText *key,
ub4 keylen,
const OraText *mediaType,
ub4 mediaTypeLength,
ub4 docFlags,
OCISodaDoc **document,
OCIError *errhp,
ub4 mode);
Parameters
Parameter Description
envhp (IN) The environment handle.
content (IN) A string containing the document content.
contentLength (IN) The string length of the content parameter.
key (IN) A string that contains the document key. The
key can be
NULL
.
For example, in the default case, collection
has auto-generated keys, so you do not want
to set the key on the document (if you do, you
get an error when you pass such a doc to a
write operation, such as insert). You only want
to set a non-
NULL
key if your collection is
configured with client-assigned keys, which is
not the default.
keylen (IN) The length of the key string.
mediaType (IN) A string that contains the document media
type. If no media type value is specified, it
defaults to "
application/json
". By specifying
a value, you can create non-JSON documents
(using a media type other than "
application/
json
").
mediaTypeLength (IN) The length of the media type string.
Chapter 36
OCI SODA Functions
36-13

Parameter Description
docFlags (IN) The flags used to create the document. Valid
flag options are:
•
OCI_DEFAULT
— If you use this parameter
value then you are, in effect, declaring
that the document content is in the
character set defined by the environment
handle (or environment variable
NLS_LANG
,
if not set for the handle). If that is not the
case for a given document, then the result
of trying to write the document is
unpredictable.
•
OCI_SODA_DETECT_JSON_ENC
—
Automatically detects the encoding of the
document content as either UTF-8,
UTF-16 LE, or UTF-16 BE. If you use this
parameter value then you are, in effect,
declaring that the document content is
either UTF-8, UTF-16 LE, or UTF-16 BE.
If that is not the case for a given
document, then the result of trying to write
the document is unpredictable.
document (OUT) Allocates and returns the document handle.
Call
OCIHandleFree()
to free the document
handle when it is no longer required.
errhp (IN/OUT) The error handle.
mode (IN) Specifies the mode of execution. Valid modes
are:
•
OCI_DEFAULT
— Is the default mode. It
means execute the operation as is with no
special modes.
Returns
OCI_SUCCESS
, if the document is successfully created.
OCI_ERROR
, if the document creation failed. The
OCIError
parameter has the necessary
error information.
Usage Notes
None.
Examples
Example 36-4 Creating a Document with a Key and Multimedia Type
See the following link:
https://docs.oracle.com/en/database/oracle/oracle-database/18/adsdc/index.html
Chapter 36
OCI SODA Functions
36-14

36.2.10 OCISodaFindOneWithKey()
Finds a single document in a collection given a key.
Purpose
To find a single document in a collection given a key.
Syntax
sword OCISodaFindOneWithKey(OCISvcCtx *svchp,
const OCISodaColl *coll,
const OraText *key,
ub4 keylen,
ub4 docFlags,
OCISodaDoc **doc,
OCIError *errhp,
ub4 mode);
Parameters
Parameter Description
svchp (IN) The service context handle.
coll (IN) The collection to search for the document.
key (IN) The key used to identify the document.
keylen (IN) The length of the key.
docFlags (IN) The following flags control the encoding of the
returned document's content. Valid flag
options are:
•
OCI_DEFAULT
— Document content is
returned in the character set defined by
the environment handle (or environment
variable
NLS_LANG
, if not set for the
handle).
•
OCI_SODA_AS_STORED
— Document
content is returned in the character set in
which the content was stored in the
database. Use this parameter value only
for
BLOB
content. If the content is not
stored in a BLOB instance then an error is
raised.
•
OCI_SODA_AS_AL32UTF8
— Document
content is returned in the character set
AL32UTF8.
doc (OUT) Allocates and returns the document handle if
the document is found in the collection. If the
document is not found in the collection, a
NULL
document is returned and the function returns
OCI_NO_DATA
. Call
OCIHandleFree()
to free the
collection handle when the find operation
completes.
errhp (IN/OUT) The error handle.
Chapter 36
OCI SODA Functions
36-15

Parameter Description
mode (IN) Specifies the mode of execution. Valid modes
are:
•
OCI_DEFAULT
— Is the default mode. It
means execute the operation as is with no
special modes.
•
OCI_SODA_COMMIT_ON_SUCCESS
— When
an operation executes in this mode and it
completes successfully then the current
transaction is committed after completion.
(Mode parameter
OCI_SODA_COMMIT_ON_SUCCESS
acts
analogously to how
OCI_COMMIT_ON_SUCCESS
acts for
OCIStmtExecute()
.)
Note:
This operation does not make
any changes to the database;
however, you can use this
mode to commit an existing
transaction without performing
another round trip.
Returns
OCI_SUCCESS
, if the document is found in the specified collection.
OCI_NO_DATA
, if the document was not found.
OCI_ERROR
, if there was an error in trying to find the document. The
OCIError
parameter
has the necessary error information.
Usage Notes
None.
Examples
Example 36-5 Finding One Document Using a Key
See the example in the following link:
https://docs.oracle.com/en/database/oracle/oracle-database/18/adsdc/index.html
36.2.11 OCISodaInsert()
Inserts a document into a collection.
Purpose
To insert a document into a collection.
Chapter 36
OCI SODA Functions
36-16

Syntax
sword OCISodaInsert(OCISvcCtx *svchp,
OCISodaColl *collection,
OCISodaDoc *document,
OCIError *errhp,
ub4 mode);
Parameters
Parameter Description
svchp (IN) The service context handle.
collection (IN) The collection handle for an existing collection.
document (IN) The handle of the document that is to be
inserted into the collection.
errhp (IN/OUT) The error handle.
mode (IN) Specifies the mode of execution. Valid modes
are:
•
OCI_DEFAULT
— Is the default mode. It
means execute the operation as is with no
special modes.
•
OCI_SODA_COMMIT_ON_SUCCESS
— When
an operation executes in this mode and it
completes successfully then the current
transaction is committed after completion.
(Mode parameter
OCI_SODA_COMMIT_ON_SUCCESS
acts
analogously to how
OCI_COMMIT_ON_SUCCESS
acts for
OCIStmtExecute()
.)
Returns
OCI_SUCCESS
, if the document insertion into the specified collection is successful.
OCI_ERROR
, if the document insertion failed. The
OCIError
parameter has the necessary
error information.
Usage Notes
None.
Examples
See the example in the following link:https://docs.oracle.com/en/database/oracle/
oracle-database/18/adsdc/index.html
Chapter 36
OCI SODA Functions
36-17

36.2.12 OCISodaInsertAndGet()
Inserts a document into a collection, returning a result document containing all
document components except for content.
Purpose
To insert a document into a collection, returning a result document containing all
document components except for content. The components generated by SODA
during the insert, such as key (if the collection has auto-assigned keys), last-modified
timestamp, created-on timestamp, and version, are returned as part of the result
document.
Syntax
sword OCISodaInsertAndGet(OCISvcCtx *svchp,
OCISodaColl *collection,
OCISodaDoc **document,
OCIError *errhp,
ub4 mode);
Parameters
Parameter Description
svchp (IN) The service context handle.
collection (IN) The collection handle for an existing collection.
Chapter 36
OCI SODA Functions
36-18

Parameter Description
document (IN/OUT) The handle of the document that is to be
inserted into the collection. Returns the result
document through this same parameter as it is
an
IN/OUT
.
Caution:
Because the
result document
is returned using
the same
parameter, you
need to save a
reference to the
input document
handle so that
you can free it
later, along with
the result
document
handle, using
OCIHandleFree(
)
. If you do not
save a reference
to the input
document
handle, it is
overwritten with
a reference to
the result
document, and
the input
document handle
will never be
properly freed
(it's a memory
leak).
errhp (IN/OUT) The error handle.
mode (IN) Specifies the mode of execution. Valid modes
are:
•
OCI_DEFAULT
— Is the default mode. It
means execute the operation as is with no
special modes.
•
OCI_SODA_COMMIT_ON_SUCCESS
— When
an operation executes in this mode and it
completes successfully then the current
transaction is committed after completion.
(Mode parameter
OCI_SODA_COMMIT_ON_SUCCESS
acts
analogously to how
OCI_COMMIT_ON_SUCCESS
acts for
OCIStmtExecute()
.)
Chapter 36
OCI SODA Functions
36-19

Returns
OCI_SUCCESS
, if the document insertion into the specified collection is successful.
OCI_ERROR
, if the document insertion failed. The
OCIError
parameter has the necessary
error information.
Usage Notes
None.
Examples
See the example in the following link:
https://docs.oracle.com/en/database/oracle/oracle-database/18/adsdc/index.html
36.2.13 OCISodaInsertAndGetWithCtnt()
Inserts a document into a collection using just the content, returning a result document
containing all document components except for content.
Purpose
To insert a document into a collection using just the content, returning a result
document containing all document components except for content. The components
generated by SODA during the insert, such as key (if the collection has auto-assigned
keys), last-modified timestamp, created-on timestamp, and version, are returned as
part of the result document.
Syntax
sword OCISodaInsertAndGetWithCtnt(OCISvcCtx *svchp,
OCISodaColl *collection,
const OraText *key,
ub4 keyLength,
const void *content,
ub4 contentLength,
ub4 docFlags,
OCISodaDoc **document,
OCIError *errhp,
ub4 mode);
Parameters
Parameter Description
svchp (IN) The service context handle.
collection (IN) The collection handle for an existing collection.
key (IN) A string that contains the document key. Must
be
NULL
if inserting a document into a
collection configured for auto-generated keys.
keyLength (IN) The length of the key string. Must be 0 if
inserting a document into a collection
configured for auto-generated keys.
content (IN) A string containing the document content.
Chapter 36
OCI SODA Functions
36-20

Parameter Description
contentLength (IN) The string length of the
content
parameter.
docFlags (IN) The encoding flags used to indicate the
encoding of the supplied document's content.
Valid flag options are:
•
OCI_DEFAULT
— If you use this parameter
value then you are, in effect, declaring
that the document content is in the
character set defined by the environment
handle (or environment variable
NLS_LANG
,
if not set for the handle). If that is not the
case for a given document, then the result
of trying to write the document is
unpredictable.
•
OCI_SODA_DETECT_JSON_ENC
—
Automatically detects the encoding of the
document content as either UTF-8,
UTF-16 LE, or UTF-16 BE. If you use this
parameter value then you are, in effect,
declaring that the document content is
either UTF-8, UTF-16 LE, or UTF-16 BE.
If that is not the case for a given
document, then the result of trying to write
the document is unpredictable.
document (OUT) Allocates and returns a result document
containing all document components except
for content. The components generated by
SODA during the insert, such as key (if the
collection has auto-assigned keys), last-
modified timestamp, created-on timestamp,
and version, are returned as part of the result
document.
If
NULL
is passed for this parameter, then the
result document is not returned. (In other
words, the function then behaves identically to
the
OCISodaInsertWithCtnt()
function, which
does not return a result document).
errhp (IN/OUT) The error handle.
mode (IN) Specifies the mode of execution. Valid modes
are:
•
OCI_DEFAULT
— Is the default mode. It
means execute the operation as is with no
special modes.
•
OCI_SODA_COMMIT_ON_SUCCESS
— When
an operation executes in this mode and it
completes successfully then the current
transaction is committed after completion.
(Mode parameter
OCI_SODA_COMMIT_ON_SUCCESS
acts
analogously to how
OCI_COMMIT_ON_SUCCESS
acts for
OCIStmtExecute()
.)
Returns
OCI_SUCCESS
, if the document insertion into the specified collection is successful.
Chapter 36
OCI SODA Functions
36-21

OCI_ERROR
, if the document insertion failed. The
OCIError
parameter has the necessary
error information.
Usage Notes
None.
Examples
https://docs.oracle.com/en/database/oracle/oracle-database/18/adsdc/index.html
36.2.14 OCISodaInsertWithCtnt()
Inserts a document into a collection using just the content.
Purpose
To insert a document into a collection using just the content.
Syntax
sword OCISodaInsertWithCtnt(OCISvcCtx *svchp,
OCISodaColl *collection,
const OraText *key,
ub4 keyLength,
const void *content,
ub4 contentLength,
ub4 docFlags,
OCIError *errhp,
ub4 mode);
Parameters
Parameter Description
svchp (IN) The service context handle.
collection (IN) The collection handle for an existing collection.
key (IN) A string that contains the document key. Must
be
NULL
if inserting a document into a
collection configured for auto-generated keys.
keyLength (IN) The length of the key string. Must be 0 if
inserting a document into a collection
configured for auto-generated keys.
content (IN) The content of the document.
contentLength (IN) The length of the document content.
Chapter 36
OCI SODA Functions
36-22

Parameter Description
docFlags (IN) The encoding flags used to indicate the
encoding of the supplied document's content.
Valid flag options are:
•
OCI_DEFAULT
— If you use this parameter
value then you are, in effect, declaring
that the document content is in the
character set defined by the environment
handle (or environment variable
NLS_LANG
,
if not set for the handle). If that is not the
case for a given document, then the result
of trying to write the document is
unpredictable.
•
OCI_SODA_DETECT_JSON_ENC
—
Automatically detects the encoding of the
document content as either UTF-8,
UTF-16 LE, or UTF-16 BE. If you use this
parameter value then you are, in effect,
declaring that the document content is
either UTF-8, UTF-16 LE, or UTF-16 BE.
If that is not the case for a given
document, then the result of trying to write
the document is unpredictable.
errhp (IN/OUT) The error handle.
mode (IN) Specifies the mode of execution. Valid modes
are:
•
OCI_DEFAULT
— Is the default mode. It
means execute the operation as is with no
special modes.
•
OCI_SODA_COMMIT_ON_SUCCESS
— When
an operation executes in this mode and it
completes successfully then the current
transaction is committed after completion.
(Mode parameter
OCI_SODA_COMMIT_ON_SUCCESS
acts
analogously to how
OCI_COMMIT_ON_SUCCESS
acts for
OCIStmtExecute()
.)
Returns
OCI_SUCCESS
, if the document insertion into the specified collection is successful.
OCI_ERROR
, if the document insertion failed. The
OCIError
parameter has the necessary
error information.
Usage Notes
None.
Examples
See the example in the following link:
https://docs.oracle.com/en/database/oracle/oracle-database/18/adsdc/index.html
Chapter 36
OCI SODA Functions
36-23

36.2.15 OCISodaRemoveOneWithKey()
Removes a document from a collection given a key.
Purpose
To remove a document from a collection given a key.
Syntax
sword OCISodaRemoveOneWithKey(OCISvcCtx *svchp,
const OCISodaColl *coll,
const OraText *key,
ub4 keylength,
boolean *isRemoved,
OCIError *errhp,
ub4 mode);
Parameters
Parameter Description
svchp (IN) The service context handle.
coll (IN) The collection handle for an existing collection.
key (IN) The key of the document to be removed.
keylength (IN) The length of key of the document to be
removed.
isRemoved (OUT) Returns
TRUE
if a document was found with the
specified key and removed;
FALSE
if no
document could be found with the specified
key.
errhp (IN/OUT) The error handle.
mode (IN) Specifies the mode of execution. Valid modes
are:
•
OCI_DEFAULT
— Is the default mode. It
means execute the operation as is with no
special modes.
•
OCI_SODA_COMMIT_ON_SUCCESS
— When
an operation executes in this mode and it
completes successfully then the current
transaction is committed after completion.
(Mode parameter
OCI_SODA_COMMIT_ON_SUCCESS
acts
analogously to how
OCI_COMMIT_ON_SUCCESS
acts for
OCIStmtExecute()
.)
Returns
OCI_SUCCESS
, if the document with the specified key was not found.
OCI_SUCCESS
is still
returned (and
isRemoved
will be set to
FALSE
). Check that the
isRemoved
parameter is set
to
TRUE
to know whether the document has been removed.
OCI_ERROR
, if the document removal operation failed during execution due to a SQL
error. The
OCIError
parameter has the necessary error information.
Chapter 36
OCI SODA Functions
36-24

Usage Notes
None.
Examples
https://docs.oracle.com/en/database/oracle/oracle-database/18/adsdc/index.html
.
36.2.16 OCISodaReplOneAndGetWithKey()
Replaces a document in a collection given a key and returns the handle to the result
document.
Purpose
To replace a document in a collection given a key and return the handle to the result
document containing all components except content, including the updated ones, such
as the last-modified timestamp and version.
Syntax
sword OCISodaReplOneAndGetWithKey(OCISvcCtx *svchp,
const OCISodaColl *coll,
const OraText *key,
ub4 keylength,
OCISodaDoc **document,
boolean *isReplaced,
OCIError *errhp,
ub4 mode);
Parameters
Parameter Description
svchp (IN) The service context handle.
coll (IN) The collection handle for an existing collection.
key (IN) The key used to identify the document.
keylength (IN) The length of the key.
Chapter 36
OCI SODA Functions
36-25

Parameter Description
document (IN/OUT) The document handle to use as the
replacement of the document currently in the
collection. Only the content and media type
component from this handle is used during the
replace operation (that is, this operation
replaces the content and media type of the
document in the collection). Other
components, if set on the input document, are
ignored. Returns the result document through
this same parameter as it is an
IN/OUT
.
Caution:
Because the
result document
is returned using
the same
parameter, you
need to save a
reference to the
input document
handle so that
you can free it
later, along with
the result
document
handle, using
OCIHandleFree(
)
. If you do not
save a reference
to the input
document
handle, it is
overwritten with
a reference to
the result
document, and
the input
document handle
will never be
properly freed
(it's a memory
leak).
isReplaced (OUT) Returns
TRUE
if a document was found with the
specified key and replaced;
FALSE
if no
document could be found with the specified
key.
errhp (IN/OUT) The error handle.
Chapter 36
OCI SODA Functions
36-26

Parameter Description
mode (IN) Specifies the mode of execution. Valid modes
are:
•
OCI_DEFAULT
— Is the default mode. It
means execute the operation as is with no
special modes.
•
OCI_SODA_COMMIT_ON_SUCCESS
— When
an operation executes in this mode and it
completes successfully then the current
transaction is committed after completion.
(Mode parameter
OCI_SODA_COMMIT_ON_SUCCESS
acts
analogously to how
OCI_COMMIT_ON_SUCCESS
acts for
OCIStmtExecute()
.)
Returns
OCI_SUCCESS
, if the document with the specified key was not found.
OCI_SUCCESS
is still
returned (and
isReplaced
will be set to
FALSE
). Check that the
isReplaced
parameter is
set to
TRUE
to know whether the document has been replaced.
OCI_ERROR
, if the document replacement operation failed during execution due to a SQL
error. The
OCIError
parameter has the necessary error information.
Usage Notes
None.
Examples
See the example in the following link:
https://docs.oracle.com/en/database/oracle/oracle-database/18/adsdc/index.html
36.2.17 OCISodaReplOneWithKey()
Replaces a document in a collection given a key.
Purpose
To replace a document in a collection given a key.
Syntax
sword OCISodaReplOneWithKey (OCISvcCtx *svchp,
const OCISodaColl *coll,
const OraText *key,
ub4 keylength,
OCISodaDoc *document,
boolean *isReplaced,
OCIError *errhp,
ub4 mode);
Chapter 36
OCI SODA Functions
36-27

Parameters
Parameter Description
svchp (IN) The service context handle.
coll (IN) The collection handle for an existing collection.
key (IN) The key used to identify the document.
keylength (IN) The length of the key.
document (IN) The document handle to use as the
replacement of the document currently in the
collection. Only the content and media type
component from this handle is used during the
replace operation (that is, this operation
replaces the content and media type of the
document in the collection). Other
components, if set on the input document, are
ignored.
isReplaced (OUT) Returns
TRUE
if a document was found with the
specified key and replaced;
FALSE
if no
document could be found with the specified
key.
errhp (IN/OUT) The error handle.
mode (IN) Specifies the mode of execution. Valid modes
are:
•
OCI_DEFAULT
— Is the default mode. It
means execute the operation as is with no
special modes.
•
OCI_SODA_COMMIT_ON_SUCCESS
— When
an operation executes in this mode and it
completes successfully then the current
transaction is committed after completion.
(Mode parameter
OCI_SODA_COMMIT_ON_SUCCESS
acts
analogously to how
OCI_COMMIT_ON_SUCCESS
acts for
OCIStmtExecute()
.)
Returns
OCI_SUCCESS
, if the document with the specified key was not found.
OCI_SUCCESS
is still
returned (and
isReplaced
will be set to
FALSE
). Check that the
isReplaced
parameter is
set to
TRUE
to know whether the document has been replaced.
OCI_ERROR
, if the document replacement operation failed during execution due to a SQL
error. The
OCIError
parameter has the necessary error information.
Usage Notes
None.
Examples
See the example in OCISodaFindOneWithKey().
Chapter 36
OCI SODA Functions
36-28

A
Handle and Descriptor Attributes
This appendix describes the attributes for OCI handles and descriptors.
OCI handles and descriptors can be read with
OCIAttrGet()
, and modified with
OCIAttrSet()
.
This appendix contains these topics:
•Conventions
•Environment Handle Attributes
•Error Handle Attributes
•Service Context Handle Attributes
•Server Handle Attributes
–Authentication Information Handle Attributes
–User Session Handle Attributes
•Administration Handle Attributes
•Connection Pool Handle Attributes
•Session Pool Handle Attributes
•Transaction Handle Attributes
•Statement Handle Attributes
•Bind Handle Attributes
•Define Handle Attributes
•Describe Handle Attributes
•Parameter Descriptor Attributes
•Shard Instance Descriptor Attributes
•SODA Document Handle Attributes
•SODA Collection Handle Attributes
•LOB Descriptor and LOB Locator Attributes
•Complex Object Attributes
–Complex Object Retrieval Handle Attributes
–Complex Object Retrieval Descriptor Attributes
•Streams Advanced Queuing Descriptor Attributes
–OCIAQEnqOptions Descriptor Attributes
–OCIAQDeqOptions Descriptor Attributes
–OCIAQMsgProperties Descriptor Attributes
–OCIAQAgent Descriptor Attributes
A-1

–OCIServerDNs Descriptor Attributes
•Subscription Handle Attributes
–Continuous Query Notification Attributes
–Continuous Query Notification Descriptor Attributes
–Notification Descriptor Attributes
–Invalidated Query Attributes
•Direct Path Loading Handle Attributes
–Direct Path Context Handle (OCIDirPathCtx) Attributes
–Direct Path Function Context Handle (OCIDirPathFuncCtx) Attributes
–Direct Path Function Column Array Handle (OCIDirPathColArray) Attributes
–Direct Path Stream Handle (OCIDirPathStream) Attributes
–Direct Path Column Parameter Attributes
•Process Handle Attributes
•Event Handle Attributes
A.1 Conventions
For each handle type, the attributes that can be read or changed are listed.
Each attribute listing includes the following information:
Mode
The following modes are valid:
READ - The attribute can be read using
OCIAttrGet()
.
WRITE - The attribute can be modified using
OCIAttrSet()
.
READ/WRITE - The attribute can be read using
OCIAttrGet()
, and it can be modified
using
OCIAttrSet()
.
Description
This is a description of the purpose of the attribute.
Attribute Data Type
This is the data type of the attribute. If necessary, a distinction is made between the
data type for READ and WRITE modes.
Valid Values
In some cases, only certain values are allowed, and they are listed here.
Example
In some cases an example is included.
A.2 Environment Handle Attributes
Lists and describes environment handle attributes.
The following attributes are used for the environment handle.
Appendix A
Conventions
A-2

OCI_ATTR_ALLOC_DURATION
Mode
READ/WRITE
Description
This attribute sets the value of
OCI_DURATION_DEFAULT
for allocation durations for the
application associated with the environment handle.
Attribute Data Type
OCIDuration */OCIDuration
OCI_ATTR_BIND_DN
Mode
READ/WRITE
Description
The login name (DN) to use when connecting to the LDAP server.
Attribute Data Type
oratext **/oratext *
OCI_ATTR_CACHE_ARRAYFLUSH
Mode
READ/WRITE
Description
When this attribute is set to
TRUE
, during
OCICacheFlush()
the objects that belong to the
same table are flushed, which can considerably improve performance. An attribute
value of
TRUE
should only be used when the order in which the objects are flushed is
not important. When the attribute value is set to
TRUE
, it is not guaranteed that the
order in which the objects are marked dirty is preserved.
See Also:
Object Cache Parameters and About Flushing Changes to the Server
Attribute Data Type
boolean */boolean
OCI_ATTR_CACHE_MAX_SIZE
Mode
READ/WRITE
Description
Sets the maximum size (high watermark) for the client-side object cache as a
percentage of the optimal size. Usually you can set the value at 10%, the default, of
the optimal size,
OCI_ATTR_CACHE_OPT_SIZE
. Setting this attribute to 0 results in a value
of 10 being used. The object cache uses the maximum and optimal values for freeing
unused memory in the object cache.
Appendix A
Environment Handle Attributes
A-3

See Also:
Object Cache Parameters
Attribute Data Type
ub4 */ub4
OCI_ATTR_CACHE_OPT_SIZE
Mode
READ/WRITE
Description
Sets the optimal size for the client-side object cache in bytes. The default value is 8
megabytes (MB). Setting this attribute to 0 results in a value of 8 MB being used.
See Also:
Object Cache Parameters
Attribute Data Type
ub4 */ub4
OCI_ATTR_ENV_CHARSET_ID
Mode
READ
Description
Local (client-side) character set ID. Users can update this setting only after creating
the environment handle but before calling any other OCI functions. This restriction
ensures the consistency among data and metadata in the same environment handle.
When character set ID is UTF-16, an attempt to get this attribute is invalid.
Attribute Data Type
ub2 *
OCI_ATTR_ENV_NCHARSET_ID
Mode
READ
Description
Local (client-side) national character set ID. Users can update this setting only after
creating the environment handle but before calling any other OCI functions. This
restriction ensures the consistency among data and metadata in the same
environment handle. When character set ID is UTF-16, an attempt to get this attribute
is invalid.
Attribute Data Type
ub2 *
Appendix A
Environment Handle Attributes
A-4

OCI_ATTR_ENV_NLS_LANGUAGE
Mode
READ/WRITE
Description
The name of the language used for the database sessions created from the current
environment handle. While getting this value, users should pass an allocated buffer,
which will be filled with the language name.
Attribute Data Type
oratext **
or
oratext *
OCI_ATTR_ENV_NLS_TERRITORY
Mode
READ/WRITE
Description
The name of the territory used for the database sessions created from the current
environment handle. While getting this value, users should pass an allocated buffer,
which will be filled with the territory name.
Attribute Data Type
oratext **
or
oratext *
OCI_ATTR_ENV_UTF16
Mode
READ
Description
Encoding method is UTF-16. The value 1 means that the environment handle is
created when the encoding method is UTF-16, whereas 0 means that it is not. This
attribute value can only be set by the call to
OCIEnvCreate()
and cannot be changed
later.
Attribute Data Type
ub1 *
OCI_ATTR_EVTCBK
Mode
WRITE
Description
This attribute registers an event callback function.
See Also:
HA Event Notification
Appendix A
Environment Handle Attributes
A-5

Attribute Data Type
OCIEventCallback
OCI_ATTR_EVTCTX
Mode
WRITE
Description
This attribute registers a context passed to an event callback.
See Also:
HA Event Notification
Attribute Data Type
void *
OCI_ATTR_HEAPALLOC
Mode
READ
Description
The current size of the memory allocated from the environment handle. This may help
you track where memory is being used most in an application.
Attribute Data Type
ub4 *
OCI_ATTR_LDAP_AUTH
Mode
READ/WRITE
Description
The authentication mode. The following are the valid values:
0x0: No authentication; anonymous bind.
0x1: Simple authentication; user name and password authentication.
0x5: SSL connection with no authentication.
0x6: SSL: only server authentication required.
0x7: SSL: both server authentication and client authentication are required.
0x8: Authentication method is determined at run time.
Attribute Data Type
ub2 */ub2
OCI_ATTR_LDAP_CRED
Mode
READ/WRITE
Appendix A
Environment Handle Attributes
A-6

Description
If the authentication method is "simple authentication" (user name and password
authentication), then this attribute holds the password to use when connecting to the
LDAP server.
Attribute Data Type
oratext **/oratext *
OCI_ATTR_LDAP_CTX
Mode
READ/WRITE
Description
The administrative context of the client. This is usually the root of the Oracle
Database LDAP schema in the LDAP server.
Attribute Data Type
oratext **/oratext *
OCI_ATTR_LDAP_HOST
Mode
READ/WRITE
Description
The name of the host on which the LDAP server runs.
Attribute Data Type
oratext **/oratext *
OCI_ATTR_LDAP_PORT
Mode
READ/WRITE
Description
The port on which the LDAP server is listening.
Attribute Data Type
ub2 */ub2
OCI_ATTR_OBJECT
Mode
READ
Description
Returns
TRUE
if the environment was initialized in object mode.
Attribute Data Type
boolean *
Appendix A
Environment Handle Attributes
A-7

OCI_ATTR_PINOPTION
Mode
READ/WRITE
Description
This attribute sets the value of
OCI_PIN_DEFAULT
for the application associated with the
environment handle.
For example, if
OCI_ATTR_PINOPTION
is set to
OCI_PIN_RECENT
, and
OCIObjectPin()
is
called with the
pin_option
parameter set to
OCI_PIN_DEFAULT
, the object is pinned in
OCI_PIN_RECENT
mode.
Attribute Data Type
OCIPinOpt */OCIPinOpt
OCI_ATTR_OBJECT_NEWNOTNULL
Mode
READ/WRITE
Description
When this attribute is set to
TRUE
, newly created objects have non-
NULL
attributes.
See Also:
About Creating Objects
Attribute Data Type
boolean */boolean
OCI_ATTR_OBJECT_DETECTCHANGE
Mode
READ/WRITE
Description
When this attribute is set to
TRUE
, applications receive an ORA-08179 error when
attempting to flush an object that has been modified in the server by another
committed transaction.
See Also:
About Implementing Optimistic Locking
Attribute Data Type
boolean */boolean
OCI_ATTR_PIN_DURATION
Mode
READ/WRITE
Appendix A
Environment Handle Attributes
A-8

Description
This attribute sets the value of
OCI_DURATION_DEFAULT
for pin durations for the
application associated with the environment handle.
Attribute Data Type
OCIDuration */OCIDuration
OCI_ATTR_SHARED_HEAPALLOC
Mode
READ
Description
Returns the size of the memory currently allocated from the shared pool. This attribute
works on any environment handle, but the process must be initialized in shared mode
to return a meaningful value. This attribute is read as follows:
ub4 heapsz = 0;
OCIAttrGet((void *)envhp, (ub4)OCI_HTYPE_ENV,
(void *) &heapsz, (ub4 *) 0,
(ub4)OCI_ATTR_SHARED_HEAPALLOC, errhp);
Attribute Data Type
ub4 *
OCI_ATTR_SUBSCR_PORTNO
Mode
READ/WRITE
Description
The client port used to receive notifications. It is set on the client's environment
handle.
Attribute Data Type
ub4 *
OCI_ATTR_WALL_LOC
Mode
READ/WRITE
Description
If the authentication method is SSL authentication, this attribute contains the location
of the client wallet.
Attribute Data Type
oratext **/oratext *
A.3 Error Handle Attributes
Lists and describes error handle attributes.
The following attributes are used for the error handle.
Appendix A
Error Handle Attributes
A-9

OCI_ATTR_DML_ROW_OFFSET
Mode
READ
Description
Returns the offset (into the DML array) at which the error occurred.
Attribute Data Type
ub4 *
OCI_ATTR_ERROR_IS_RECOVERABLE
Mode
READ
Description
This attribute is set to
TRUE
if the error in the error handle is recoverable. If the error is
not recoverable, it is set to
FALSE
.
Attribute Data Type
Boolean *
A.4 Service Context Handle Attributes
Lists and describes service context handle attributes.
The following attributes are used for service context handle.
OCI_ATTR_CALL_TIMEOUT
Mode
READ/WRITE
Description
A database round-trip call using the service context times out within the specified time
in milli-seconds, if not completed. When the call times out, a network timeout error is
returned. This attribute can be set dynamically. Setting this value stays effective for all
subsequent round-trip calls executed using the same service context until a different
value is set. To remove the timeout, the value must be set to 0.
This is a client-only change. So, for using this feature, you must use a release 18c
client. This feature is database version agnostic, that is, you can use this feature with
any supported version of the database.
Timeout values set in different places are effective according to the following order of
precedence (where 1 is the highest precedence):
1. Call timeout set on the OCI handle using
OCIAttrSet()
.
2. Timeout set with the OCI attributes,
OCI_ATTR_SEND_TIMEOUT
and
OCI_ATTR_RECEIVE_TIMEOUT
.
3. Timeout set in the
sqlnet.ora
file with the parameters,
SQLNET.RECV_TIMEOUT
and
SQLNET.SEND_TIMEOUT
.
Error returned to the application:
Appendix A
Service Context Handle Attributes
A-10

ORA-03136 inbound connection timed out
The Call timeout is on each individual round-trip between OCI and Oracle Database.
Each OCI method or operation may require zero or more round-trips to Oracle
Database. The timeout value applies to each round-trip individually, not to the sum of
all round-trips. Time spent processing in OCI before or after the completion of each
round-trip is not counted.
•If the time from the start of any round-trip to the completion of the same round-trip
exceeds the timeout value, then the operation is halted and an Oracle error is
returned.
•In the case where an OCI operation requires more than one round-trip and each
round-trip takes less than the timeout value, then no timeout occurs, even if the
sum of all round-trip calls exceeds the timeout value.
•If no round-trip is required, the operation will never be interrupted.
After a timeout occurs, OCI attempts to clean up the internal connection state. The
cleanup is allowed to take another timeout value. If the cleanup was successful, an
ORA-3136
will be returned and the application can continue to use the connection.
For small values of the timeout value, the connection cleanup may not complete
successfully within the additional timeout period. In this case an
ORA-3114
is returned
and the connection will no longer be usable. It should be released.
Alternatively, the
OCI_ATTR_BREAK_ON_NET_TIMEOUT
attribute can additionally be set to
FALSE
. This setting drops the connection, eliminating calls to
OCIBreak()
and
OCIReset()
when a timeout occurs.
Note:
When call timeout is set, then ora-12161 may be returned while reading a
large amount of data. This error must be treated as ora-3136.
Attribute Data Type
ub4*/ub4
Example
static void func1( )
{
sword status = 0;
OCIStmt *stmthp = (OCIStmt *)0;
OraText *sqlStmt = (OraText *)"SELECT EMPNO FROM SCOTT.EMP";
ub4 set_timeout= 200; /* in milliseconds */
ub4 get_timeout = 0;
Checkerr (errhp, \
OCIStmtPrepare2 ((OCISvcCtx *)svchp, (OCIStmt **)&stmthp, \
(OCIError *)errhp, (OraText *)sqlStmt, (ub4)strlen((char *)sqlStmt), \
(OraText *)NULL, (ub4) 0, (ub4)OCI_NTV_SYNTAX, (ub4)OCI_DEFAULT), \
(OraText *)"OCIStmtPrepare2");
/* Set the call Timeout (in milliseconds) */
Checkerr (errhp,
OCIAttrSet(svchp, (ub4) OCI_HTYPE_SVCCTX,
(dvoid *) &set_timeout, (ub4) 0,
Appendix A
Service Context Handle Attributes
A-11

(ub4) OCI_ATTR_CALL_TIMEOUT, errhp),
"OCIAttrSet OCI_ATTR_CALL_TIMEOUT");
if ((status = OCIStmtExecute ((OCISvcCtx *)svchp, \
(OCIStmt *)stmthp, (OCIError *)errhp, (ub4)1, (ub4)0, \
(OCISnapshot *)0, (OCISnapshot *)0, (ub4)OCI_DEFAULT)) \
!= OCI_SUCCESS)
{
printf ( "OCIStmtExecute Failed with timeout: %dms\n", set_timeout);
Checkerr (errhp, status,(OraText *)"OCIStmtExecute");
}
/* Get the call Timeout (in milliseconds) */
Checkerr (errhp,
OCIAttrGet(svchp, (ub4) OCI_HTYPE_SVCCTX,
(dvoid *) &get_timeout, (ub4) 0,
(ub4) OCI_ATTR_CALL_TIMEOUT, errhp),
"OCIAttrGet OCI_ATTR_CALL_TIMEOUT");
Checkerr (errhp, \
OCIStmtRelease ((OCIStmt *)stmthp, (OCIError *)errhp,(dvoid *)NULL, \
0, OCI_DEFAULT), (oratext *)"StmtRelease");
} /* End of func1 */
OCI_ATTR_ENV
Mode
READ
Description
Returns the environment context associated with the service context.
Attribute Data Type
OCIEnv **
OCI_ATTR_INSTNAME
See the
OCI_ATTR_INSTNAME
attribute in Shard Instance Descriptor Attributes for more
information about its use on the service context.
OCI_ATTR_IN_V8_MODE
Mode
READ
Description
Allows you to determine whether an application has switched to Oracle release 7
mode (for example, through an
OCISvcCtxToLda()
call). A nonzero (
TRUE
) return value
indicates that the application is currently running in Oracle release 8 mode, a zero
(false) return value indicates that the application is currently running in Oracle release
7 mode.
Attribute Data Type
ub1 *
Example
The following code sample shows how this attribute is used:
Appendix A
Service Context Handle Attributes
A-12

in_v8_mode = 0;
OCIAttrGet ((void *)svchp, (ub4)OCI_HTYPE_SVCCTX, (ub1 *)&in_v8_mode,
(ub4) 0, OCI_ATTR_IN_V8_MODE, errhp);
if (in_v8_mode)
fprintf (stdout, "In V8 mode\n");
else
fprintf (stdout, "In V7 mode\n");
OCI_ATTR_MAX_CHARSET_RATIO
Mode
READ
Description
Returns the maximum character set expansion ratio from server to client character
set. Using these attributes is useful in scenarios where there are different character
sets between server and client. This is useful to allocate optimal memory of buffers
before conversion so that when data is returned from the database, sufficient space
can be allocated to hold it.
Attribute Data Type
ub4 *
Example
size_t cratio;
OCIAttrGet((void *)svchp, (ub4)OCI_HTYPE_SVCCTX, (size_t *)&cratio, (ub4) 0,
OCI_ATTR_MAX_CHARSET_RATIO, errhp);
printf("Conversion ratio from server to client character set is %d\n", cratio);
OCI_ATTR_MAX_NCHARSET_RATIO
Mode
READ
Description
Returns the maximum character set expansion ratio from server to client national
character set. Using these attributes is useful in scenarios where there are different
national character sets between server and client. This is useful to allocate optimal
memory of buffers before conversion so that when data is returned from the database,
sufficient space can be allocated to hold it.
Attribute Data Type
ub4 *
Example
size_t cratio;
OCIAttrGet((void *)svchp, (ub4)OCI_HTYPE_SVCCTX, (size_t *)&cratio, (ub4) 0,
OCI_ATTR_MAX_NCHARSET_RATIO, errhp);
printf("Conversion ratio from server to client ncharset is %d\n", cratio);
OCI_ATTR_SERVER
Mode
READ/WRITE
Appendix A
Service Context Handle Attributes
A-13

Description
When read, returns the pointer to the server context attribute of the service context.
When changed, sets the server context attribute of the service context.
Attribute Data Type
OCIServer **
/
OCIServer *
OCI_ATTR_SESSION
Mode
READ/WRITE
Description
When read, returns the pointer to the authentication context attribute of the service
context.
When changed, sets the authentication context attribute of the service context.
Attribute Data Type
OCISession **
/
OCISession *
OCI_ATTR_STMTCACHE_CBK
Mode
READ/WRITE
Description
Used to get and set the application's callback function on the
OCISvcCtx
handle. This
function, if registered on
OCISvcCtx
, is called when a statement in the statement cache
belonging to this service context is purged or when the session is ended.
The callback function must be of this prototype:
sword (*OCICallbackStmtCache)(void *ctx, OCIStmt *stmt, ub4 mode)
ctx
: IN argument. This is the same as the context the application has set on the
current statement handle.
stmt
: IN argument. This is the statement handle that is being purged from the cache.
mode
: IN argument. This is the mode in which the callback function is being called.
Currently only one value is supported,
OCI_CBK_STMTCACHE_STMTPURGE
, which means the
callback is being called during purging of the current statement.
Attribute Data Type
sword (*OCICallbackStmtCache)(void *ctx, OCIStmt *stmt, ub4 mode)
OCI_ATTR_STMTCACHESIZE
Mode
READ/WRITE
Description
The default value of the statement cache size is 20 statements, for a statement
cache-enabled session. The user can increase or decrease this value by setting this
attribute on the service context handle. This attribute can also be used to enable or
disable statement caching for the session, pooled or nonpooled. Statement caching
can be enabled by setting the attribute to a nonzero size and disabled by setting it to
zero.
Appendix A
Service Context Handle Attributes
A-14

Attribute Data Type
ub4 *
/
ub4
OCI_ATTR_TRANS
Mode
READ/WRITE
Description
When read, returns the pointer to the transaction context attribute of the service
context.
When changed, sets the transaction context attribute of the service context.
Attribute Data Type
OCITrans **
/
OCITrans *
OCI_ATTR_VARTYPE_MAXLEN_COMPAT
Mode
READ
Description
Returns
OCI_ATTR_MAXLEN_COMPAT_EXTENDED
if the
init.ora
parameter
max_string_size =
extended
or returns
OCI_ATTR_MAXLEN_COMPAT_STANDARD
if the
init.ora
parameter
max_string_size = standard
.
Attribute Data Type
ub1 *
A.5 Server Handle Attributes
Lists and describes server handle attributes.
The following attributes are used for the server handle.
See Also:
The following event handle attributes are also available for the server handle:
•OCI_ATTR_DBDOMAIN
•OCI_ATTR_DBNAME
•OCI_ATTR_INSTNAME
•OCI_ATTR_INSTSTARTTIME
•OCI_ATTR_SERVICENAME
OCIXStreamOutLCRReceive() for more information about using the following
attributes
Appendix A
Server Handle Attributes
A-15

OCI_ATTR_ACCESS_BANNER
Mode
READ
Description
Displays an unauthorized access banner from a file.
Attribute Data Type
oratext **
OCI_ATTR_BREAK_ON_NET_TIMEOUT
Mode
READ/WRITE
Description
This attribute determines whether OCI sends a break after a network time out or not.
Attribute Data Type
ub1 *
OCI_ATTR_ENV
Mode
READ
Description
Returns the environment context associated with the server context.
Attribute Data Type
OCIEnv **
OCI_ATTR_EXTERNAL_NAME
Mode
READ/WRITE
Description
The external name is the user-friendly global name stored in
sys.props$.value$,
where
name = 'GLOBAL_DB_NAME'
. It is not guaranteed to be unique unless all databases
register their names with a network directory service.
Database names can be exchanged with the server for distributed transaction
coordination. Server database names can only be accessed only if the database is
open at the time the
OCISessionBegin()
call is issued.
Attribute Data Type
oratext **
/
oratext *
OCI_ATTR_FOCBK
Mode
READ/WRITE
Appendix A
Server Handle Attributes
A-16

Description
Sets the failover callback to the callback definition structure of type
OCIFocbkStruct
as
part of failover callback registration and unregistration on the server context handle.
See Also:
Transparent Application Failover in OCI
Attribute Data Type
OCIFocbkStruct *
OCI_ATTR_INTERNAL_NAME
Mode
READ/WRITE
Description
Sets the client database name that is recorded when performing global transactions.
The DBA can use the name to track transactions that may be pending in a prepared
state due to failures.
Attribute Data Type
oratext **
/
oratext *
OCI_ATTR_INSTNAME
See the
OCI_ATTR_INSTNAME
attribute in Shard Instance Descriptor Attributes for more
information about its use as a server handle attribute.
OCI_ATTR_IN_V8_MODE
Mode
READ
Description
Allows you to determine whether an application has switched to Oracle release 7
mode (for example, through an
OCISvcCtxToLda()
call). A nonzero (
TRUE
) return value
indicates that the application is currently running in Oracle release 8 mode, a zero
(
FALSE
) return value indicates that the application is currently running in Oracle release
7 mode.
Attribute Data Type
ub1 *
OCI_ATTR_NONBLOCKING_MODE
Mode
READ/WRITE
Description
This attribute determines the blocking mode. When read, the attribute value returns
TRUE
if the server context is in nonblocking mode. When set, it toggles the nonblocking
mode attribute. You must set this attribute only after
OCISessionBegin()
or
OCILogon2()
has been called. Otherwise, an error is returned.
Appendix A
Server Handle Attributes
A-17

Attribute Data Type
ub1 */ub1
See Also:
Nonblocking Mode in OCI
OCI_ATTR_RECEIVE_TIMEOUT
Mode
READ/WRITE
Description
Time specified in milliseconds that a client waits for response data from the database
server. When set to a value of zero, the timeout functionality is disabled and the client
may wait a long period of time for a response from a database server.
The semantics of this attribute is the same as that of
SQLNET.RECV_TIMEOUT
that can be
specified in the
sqlnet.ora
file. When set on the server handle, the value overrides the
one specified in the
sqlnet.ora
file.
Attribute Data Type
ub4*/ub4
OCI_ATTR_SEND_TIMEOUT
Mode
READ/WRITE
Description
Time specified in milliseconds that a client waits to complete send operations to the
database server. When set to a value of zero, the timeout functionality is disabled and
the client may wait a long period of time to complete sending the data to the database
server.
The semantics of this attribute is the same as that of
SQLNET.SEND_TIMEOUT
that can be
specified in the
sqlnet.ora
file. When set on the server handle, the value overrides the
one specified in the
sqlnet.ora
file.
Attribute Data Type
ub4*/ub4
OCI_ATTR_SERVER_GROUP
Mode
READ/WRITE
Description
An alphanumeric string not exceeding 30 characters specifying the server group. This
attribute can only be set after calling
OCIServerAttach()
.
Appendix A
Server Handle Attributes
A-18

See Also:
Password and Session Management
Attribute Data Type
oratext **/oratext *
OCI_ATTR_SERVER_STATUS
Mode
READ
Description
Returns the current status of the connection by doing a light weight connection health
check. Values are:
•
OCI_SERVER_NORMAL
- The connection is alive.
•
OCI_SERVER_NOT_CONNECTED
- The connection has been terminated.
Attribute Data Type
ub4 *
Example
The following code sample shows how this parameter is used:
ub4 serverStatus = 0
OCIAttrGet((void *)srvhp, OCI_HTYPE_SERVER,
(void *)&serverStatus, (ub4 *)0, OCI_ATTR_SERVER_STATUS, errhp);
if (serverStatus == OCI_SERVER_NORMAL)
printf("Connection is up.\n");
else if (serverStatus == OCI_SERVER_NOT_CONNECTED)
printf("Connection is down.\n");
OCI_ATTR_TAF_ENABLED
Mode
READ
Description
Set to
TRUE
if the server handle is TAF-enabled and
FALSE
if not.
See Also:
Custom Pooling: Tagged Server Handles
Attribute Data Type
boolean *
OCI_ATTR_USER_MEMORY
Mode
READ
Appendix A
Server Handle Attributes
A-19

Description
If the handle was allocated with extra memory, this attribute returns a pointer to the
user memory. A
NULL
pointer is returned for those handles not allocated with extra
memory.
See Also:
Custom Pooling: Tagged Server Handles
Attribute Data Type
void *
A.5.1 Authentication Information Handle Attributes
Lists and describes authentication information handle attributes.
These attributes also apply to the user session handle.
See Also:
User Session Handle Attributes
OCI_ATTR_FIXUP_CALLBACK
Mode
READ/WRITE
Description
Specifies on the authentication handle attribute the callback passed to
OCISessionGet()
for applications not using an OCISessionPool or using custom pools.
For applications using OCISessionPool, this attribute must be set on the
authentication handle, which in turn must be set on the session pool handle as the
attribute
OCI_ATTR_SPOOL_AUTH
.
See Also:
•Session Pool Handle Attributes for more information
•PL/SQL Callback for Session State Fix Up for more information
Attribute Data Type
oratext *
to be provided in the format
schma.package.callback_function
Appendix A
Server Handle Attributes
A-20

A.5.2 User Session Handle Attributes
Lists and describes user session handle attributes.
The following user session handle attributes also apply to the authentication
information handle.
OCI_ATTR_ACTION
Mode
WRITE
Description
The name of the current action within the current module. Can be set to
NULL
. When
the current action terminates, set this attribute again with the name of the next action,
or
NULL
if there is no next action. Can be up to 32 bytes long.
Attribute Data Type
oratext *
Example
OCIAttrSet(session, OCI_HTYPE_SESSION,(void *)"insert into employees",
(ub4)strlen("insert into employees"), OCI_ATTR_ACTION, error_handle);
OCI_ATTR_APPCTX_ATTR
Note:
This attribute is not supported with database resident connection pooling.
Mode
WRITE
Description
Specifies an attribute name of the externally initialized context.
See Also:
Session Handle Attributes Used to Set an Externally Initialized Context
Attribute Data Type
oratext *
OCI_ATTR_APPCTX_LIST
Note:
This attribute is not supported with database resident connection pooling.
Appendix A
Server Handle Attributes
A-21

Mode
READ
Description
Gets the application context list descriptor for the session.
Attribute Data Type
OCIParam **
OCI_ATTR_APPCTX_NAME
Note:
This attribute is not supported with database resident connection pooling.
Mode
WRITE
See Also:
Session Handle Attributes Used to Set an Externally Initialized Context
Description
Specifies the namespace of the externally initialized context.
Attribute Data Type
oratext *
OCI_ATTR_APPCTX_SIZE
Note:
This attribute is not supported with database resident connection pooling.
Mode
WRITE
Description
Initializes the externally initialized context array size with the number of attributes.
Attribute Data Type
ub4
Appendix A
Server Handle Attributes
A-22

OCI_ATTR_APPCTX_VALUE
Note:
This attribute is not supported with database resident connection pooling.
Mode
WRITE
Description
Specifies a value of the externally initialized context.
Attribute Data Type
oratext *
See Also:
Session Handle Attributes Used to Set an Externally Initialized Context
OCI_ATTR_AUDIT_BANNER
Mode
READ
Description
Displays a user actions auditing banner from a file.
Attribute Data Type
oratext **
OCI_ATTR_AUTOTUNING_ENABLED
Mode
READ
Description
Checks if the client session has OCI auto tuning enabled on OCI client statement
caching.
Attribute Data Type
ub4 *
OCI_ATTR_CALL_TIME
Mode
READ
Description
Returns the server-side time for the preceding call in microseconds.
Appendix A
Server Handle Attributes
A-23

Attribute Data Type
ub8 *
OCI_ATTR_CERTIFICATE
Mode
WRITE
Description
Specifies the certificate of the client for use in proxy authentication. Certificate-based
proxy authentication using
OCI_ATTR_CERTIFICATE
will not be supported in future Oracle
Database releases. Use
OCI_ATTR_DISTINGUISHED_NAME
or
OCI_ATTR_USERNAME
attribute
instead.
Attribute Data Type
ub1 *
OCI_ATTR_CLIENT_IDENTIFIER
Mode
WRITE
Description
Specifies the user identifier in the session handle. Can be up to 64 bytes long. The
value is automatically truncated if the supplied input is more than 64 bytes. It can
contain the user name, but do not include the password for security reasons. The first
character of the identifier should not be ':'. If it is, the behavior is unspecified.
Attribute Data Type
oratext *
Example
OCIAttrSet(session, OCI_HTYPE_SESSION,(void *)"janedoe",
(ub4)strlen("janedoe"), OCI_ATTR_CLIENT_IDENTIFIER,
error_handle);
OCI_ATTR_CLIENT_INFO
Mode
WRITE
Description
Stores additional client application information. Can also be set by the
DBMS_APPLICATION_INFO
package. It is stored in the
V$SESSION
view. Can be up to 64
bytes long.
Attribute Data Type
oratext *
OCI_ATTR_COLLECT_CALL_TIME
Mode
READ/WRITE
Appendix A
Server Handle Attributes
A-24

Description
When set to
TRUE
, causes the server to measure call time, in milliseconds, for each
subsequent OCI call.
Attribute Data Type
boolean */boolean
OCI_ATTR_CONNECTION_CLASS
Mode
READ/WRITE
Description
This attribute of
OCIAuthInfo
handle explicitly names the connection class (a string of
up to 128 characters) for a database resident connection pool.
Attribute Data Type
oratext **/oratext *
OCI_ATTR_CURRENT_SCHEMA
Mode
READ/WRITE
Description
Calling
OCIAttrSet()
with this attribute has the same effect as the SQL command
ALTER
SESSION
SET
CURRENT_SCHEMA
, if the schema name and the session exist. The
schema is altered on the next OCI call that does a round-trip to the server, avoiding
an extra round-trip. If the new schema name does not exist, the same error is
returned as the error returned from
ALTER
SESSION
SET
CURRENT_SCHEMA
. The new
schema name is placed before database objects in DML or DDL commands that you
then enter.
When a client using this attribute communicates with a server that has a software
release earlier than Oracle Database 10g Release 2, the
OCIAttrSet()
call is ignored.
This attribute is also readable by
OCIAttrGet()
.
Attribute Data Type
oratext */oratext *
Example
text schema[] = "hr";
err = OCIAttrSet( (void ) mysessp, OCI_HTYPE_SESSION, (void *)schema,
(ub4)strlen( (char *)schema), OCI_ATTR_CURRENT_SCHEMA, (OCIError *)myerrhp);
OCI_ATTR_DBOP
Mode
Write
Description
The name of the database operation set by the client application to be monitored in
the database. When you want to end monitoring the current running database
operation, set the value to
NULL
. Can be up to 30 bytes long.
Appendix A
Server Handle Attributes
A-25

See Also:
Attributes for End-to-End Application Tracing
Oracle Database SQL Tuning Guide
Oracle Database 2 Day + Performance Tuning Guide
Attribute Data Type
oratext *
Example
(void) OCIAttrSet((dvoid *) sess1, (ub4) OCI_HTYPE_SESSION,
(dvoid *) dbopname, (ub4) strlen((char *)dbopname),
(ub4) OCI_ATTR_DBOP, errhp);
OCI_ATTR_DEFAULT_LOBPREFETCH_SIZE
Mode
READ/WRITE
Description
Allows the user to enable prefetching for all the LOB locators fetched in the session.
Specifies the default prefetch buffer size for each LOB locator.
Attribute Data Type
ub4 */ub4
OCI_ATTR_DISTINGUISHED_NAME
Mode
WRITE
Description
Specifies the distinguished name of the client for use in proxy authentication.
Attribute Data Type
oratext *
OCI_ATTR_DRIVER_NAME
Mode
READ/WRITE
Description
Specifies the name of the driver layer using OCI, such as JDBC, ODBC, PHP,
SQL*Plus, and so on. Names starting with "ORA$" are reserved also. A future
application can choose its own name and set it as an aid to fault diagnosability. Set
this attribute before executing
OCISessionBegin()
. Pass an array containing up to 9
single-byte characters, including the null terminator. This data is not validated and is
passed directly to the server to be displayed in a
V$SESSION_CONNECT_INFO
or
GV$SESSION_CONNECT_INFO
view. OCI accepts driver names of up to 30 characters,
which are displayed in these views. For older databases, only the first 8 characters
are displayed.
Appendix A
Server Handle Attributes
A-26

Attribute Data Type
oratext **/oratext *
Example
...
oratext client_driver[9];
...
checkerr(errhp, OCIAttrSet(authp, OCI_HTYPE_SESSION,
client_driver, (ub4)(strlen(client_driver)),
OCI_ATTR_DRIVER_NAME, errhp));
checkerr(errhp, OCISessionBegin(svchp, errhp, authp, OCI_CRED_RDBMS, OCI_DEFAULT);
...
OCI_ATTR_EDITION
Mode
READ/WRITE
Description
Specifies the edition to be used for this session. If a value for this attribute has not
been set explicitly, then the value in the environment variable
ORA_EDITION
is returned.
Attribute Data Type
oratext *
OCI_ATTR_INITIAL_CLIENT_ROLES
Mode
WRITE
Description
Specifies the role or roles that the client is to initially possess when the application
server connects to an Oracle database on its behalf.
Attribute Data Type
oratext **
.
OCI_ATTR_LTXID
Mode
READ
Description
This attribute is defined for the session handle and is used to override the default
LTXID (logical transaction ID). Applications that associate the logical session with the
web user may want to explicitly attach the LTXID to a physical session and explicitly
detach the LTXID when the request is complete.
In
READ
mode, this attribute is used to retrieve the LTXID embedded in the OCISession
handle.
Attribute Data Type
ub1 *
(with length; value is copied; is really a
ub1
array)
Appendix A
Server Handle Attributes
A-27

OCI_ATTR_MAX_OPEN_CURSORS
Mode
READ
Description
The maximum number of SQL statements that can be opened in one session. On the
server's parameter file, this value is set using the parameter
open_cursors
. The OCI
user should leave some threshold and not reach this limit because the server can also
open internal statements (cursors) as part of processing user calls. Applications can
use this attribute to limit the number of statement handles opened on a given session.
This attribute returns a proper value only when connected to a 12.1 server or later.
If the cursors in the server session exceed the open cursor setting, then the server
returns an error to the client saying that the value for max cursors is exceeded.
Also, note that this value should only be looked at from the session handle after an
OCISessionGet()
or equivalent login call has been done.
Attribute Data Type
ub4 *
Example
OCIAttrGet((void *)usrhp, OCI_HTYPE_SESSION,
(void *)&ub4localvariable, (ub4 *)0, OCI_ATTR_MAX_OPEN_CURSORS, errhp);
OCI_ATTR_MIGSESSION
Mode
READ/WRITE
Description
Specifies the session identified for the session handle. Allows you to clone a session
from one environment to another, in the same process or between processes. These
processes can be on the same system or different systems. For a session to be
cloned, the session must be authenticated as migratable.
See Also:
Password and Session Management
Attribute Data Type
ub1 *
Example
The following code sample shows how this attribute is used:
OCIAttrSet ((void *) authp, (ub4)OCI_HTYPE_SESSION, (void *) mig_session,
(ub4) sz, (ub4)OCI_ATTR_MIGSESSION, errhp);
OCI_ATTR_MODULE
Mode
WRITE
Appendix A
Server Handle Attributes
A-28

Description
The name of the current module running in the client application. When the current
module terminates, call with the name of the new module, or use
NULL
if there is no
new module. Can be up to 48 bytes long.
Attribute Data Type
oratext *
Example
OCIAttrSet(session, OCI_HTYPE_SESSION,(void *)"add_employee",
(ub4)strlen("add_employee"), OCI_ATTR_MODULE, error_handle);
OCI_ATTR_ORA_DEBUG_JDWP
Mode
WRITE
Description
Specifies the external debugger's location the database session is to connect to after
logon. This allows the user to initiate debugging of the database application.
The format of the attribute is a list of parameter names and values separated by semi-
colons. The parameters will be passed to the
DBMS_
DEBUG_JDWP_CUSTOM.CONNECT_DEBUGGER
package API to connect the database session to
the debugger. The parameter name can be a quoted or unquoted PL/SQL identifier.
The parameter value is a character string, either quoted by single-quotes, or
unquoted, which is terminated by a semi-colon. To escape a single quote in a quoted
string, use two consecutive single quotes. No space is allowed anywhere between the
parameter names and their values.
The attribute should contain at least the
host
and
port
parameters that specify the
Internet Protocol dotted address or host name of the computer the debugger is
running, and the TCP port number the debugger is listening to for debug connections.
Attribute Data Type
oratext *
Example
OCIAttrSet(session,
OCI_HTYPE_SESSION,
(void *)"janedoe",
(ub4)strlen("janedoe"),
OCI_ATTR_CLIENT_IDENTIFIER,
error_handle);
OCI_ATTR_PASSWORD
Mode
WRITE
Description
Specifies a password to use for authentication.
Attribute Data Type
oratext *
Appendix A
Server Handle Attributes
A-29

OCI_ATTR_PROXY_CLIENT
Mode
WRITE
Description
Specifies the target user name for access through a proxy.
Attribute Data Type
oratext *
OCI_ATTR_PROXY_CREDENTIALS
Mode
WRITE
Description
Specifies that the credentials of the application server are to be used for proxy
authentication.
Attribute Data Type
OCISession
OCI_ATTR_PURITY
Mode
READ/WRITE
Description
An attribute of the
OCIAuthInfo
handle for database resident connection pooling.
Values are
OCI_ATTR_PURITY_NEW
, the application requires a session not tainted with
any prior session state; or
OCI_ATTR_PURITY_SELF
, the session can have been used
before. If the application does not specify the purity when invoking
OCISessionGet()
,
then the purity value
OCI_ATTR_PURITY_DEFAULT
is assumed. This later translates to
either
OCI_ATTR_PURITY_NEW
or
OCI_ATTR_PURITY_SELF
depending upon whether the
application logic is set up to use a new session or to reuse a pooled session.
Attribute Data Type
ub4 */ub4
OCI_ATTR_SESSION_STATE
Mode
READ/WRITE
Description
Specifies the current state of the database session. Set to
OCI_SESSION_STATEFUL
if the
session is required to perform a database task. If the application is no longer
dependent on the current session for subsequent database activity, set to
OCI_SESSION_STATELESS
. This attribute is currently applicable only when connected to a
Database Resident Connection Pool. It should be used if the application does custom
session pooling and does not use
OCISessionPool()
.
Attribute Data Type
ub1 */ ub1
Appendix A
Server Handle Attributes
A-30

OCI_ATTR_SHARDING_KEY
Mode
WRITE
Description
For the shard and chunk, specifies the sharding key for the connection request from
an OCI session pool or standalone connection.
The
OCIShardingKey *
supplied to
OCIAttrSet()
needs to be created with
OCIDescriptorAlloc()
specifying the sharding descriptor and then using as many calls
as is needed to
OCIShardingKeyColumnAdd()
to create the compound sharding key. See
OCIShardingKeyColumnAdd() for more information and an example.
For custom pools, this attribute associates a sharding key to a given connection.
Attribute Data Type
OCIShardingKey *
Example
/* Allocate the super sharding key descriptor. */
OCIDescriptorAlloc(envhp,(dvoid **)&shardKey,
OCI_DTYPE_SHARDING_KEY, 0,(dvoid **)0)))
text *name = “KK”;
text *gname = “GOLD”;
int empid = 150;
/* Add all the columns of the key to form the final shard key. */
OCIShardingKeyColumnAdd(shardKey,(ub1*)&empid, sizeof(empid),
SQLT_INT, errhp, OCI_DEFAULT);
OCIShardingKeyColumnAdd(shardKey, name, strlen(name),
SQLT_CHAR, errhp, OCI_DEFAULT));
OCIShardingKey *shardKey;
OCIAttrSet(authp, OCI_HTYPE_AUTHINFO,
shardKey, sizeof(shardKey),
OCI_ATTR_SHARDING_KEY, errhp);
OCI_ATTR_SHARDING_KEY_B64
Mode
WRITE
Description
Gets the base64 representation of sharding key and super sharding key values for
diagnostic purposes.
Attribute Data Type
Oratext *
Example
char * skeyValue;
ub4 skeyValueLen;
OCIAttrGet((dvoid *) OCIShardingKey,
(ub4) OCI_DTYPE_SHARDING_KEY,
(dvoid *) &skeyValue,
(ub4 *) &skeyValueLen,
Appendix A
Server Handle Attributes
A-31

OCI_ATTR_SHARDING_KEY_B64,
(OCIError * ) errhp);
OCI_ATTR_SUPER_SHARDING_KEY
Mode
WRITE
Description
For the shard and group of chunks, specifies the super sharding key for the
connection request from an OCI session pool or standalone connection.
The
OCIShardingKey *
supplied to
OCIAttrSet()
needs to be created with
OCIDescriptorAlloc()
specifying the sharding descriptor and then using as many calls
as is needed to
OCIShardingKeyColumnAdd()
to create the compound shard key. See
OCIShardingKeyColumnAdd() for more information and an example.
For custom pools, this attribute associates a shard group key to a given connection.
Attribute Data Type
OCIShardingKey *
Example
/* Allocate the sharding key descriptor. */
OCIDescriptorAlloc(envhp,(dvoid **)&shardGroupKey,
OCI_DTYPE_SHARDING_KEY, 0, (dvoid **)0));
/* Add the column of the key to form the final super sharding key. */
OCIShardingKeyColumnAdd(shardGroupKey, errhp, gname, strlen(gname),
SQLT_CHAR, OCI_DEFAULT));
OCIShardingKey *shardGroupKey;
OCIAttrSet(authp, OCI_HTYPE_AUTHINFO,
shardGroupKey, sizeof(shardGroupKey),
OCI_ATTR_SUPER_SHARDING_KEY, errhp));
OCI_ATTR_TRANS_PROFILE_FOREIGN
Mode
READ
Description
Specifies whether a SQL translation profile for translation of foreign SQL syntax is set
in the current session or not.
Attribute Data Type
boolean
Example
status = OCIAttrGet(authp,
OCI_HTYPE_SESSION,
(void *)&foreign_sql_syntax,
(ub4 *)NULL,
OCI_ATTR_TRANS_PROFILE_FOREIGN,
errhp);
Appendix A
Server Handle Attributes
A-32

OCI_ATTR_TRANSACTION_IN_PROGRESS
Mode
READ
Description
If
TRUE
, then the referenced session has a currently active transaction.
If
FALSE
, then the referenced session does not have a currently active transaction.
Attribute Data Type
boolean *
Example
{ boolean txnInProgress;
OCIAttrGet(usrhp, OCI_HTYPE_SESSION,
&txnInProgress, (ub4 *)0,
OCI_ATTR_TRANSACTION_IN_PROGRESS,
errhp);
}
OCI_ATTR_USERNAME
Mode
READ/WRITE
Description
Specifies a user name to use for authentication.
Attribute Data Type
oratext **/oratext *
A.6 Administration Handle Attributes
Lists and describes administration handle attributes.
The following attributes are used for the administration handle.
OCI_ATTR_ADMIN_PFILE
Mode
READ/WRITE
Description
Set this attribute before a call to
OCIDBStartup()
to specify the location of the client-
side parameter file that is used to start the database. If this attribute is not set, then
the server-side parameter file is used. If the server-side parameter file does not exist,
an error is returned.
Attribute Data Type
oratext */oratext *
Appendix A
Administration Handle Attributes
A-33

A.7 Connection Pool Handle Attributes
Lists and describes connection pool handle attributes.
The following attributes are used for the connection pool handle.
OCI_ATTR_CONN_TIMEOUT
Note:
Shrinkage of the pool only occurs when there is a network round-trip. If there
are no operations, then the connections remain active.
Mode
READ/WRITE
Description
Connections idle for more than this time value (in seconds) are terminated to maintain
an optimum number of open connections. This attribute can be set dynamically. If this
attribute is not set, the connections are never timed out.
Attribute Data Type
ub4 */ub4
OCI_ATTR_CONN_NOWAIT
Mode
READ/WRITE
Description
This attribute determines if retrial for a connection must be performed when all
connections in the pool are found to be busy and the number of connections has
reached the maximum.
If this attribute is set, an error is thrown when all the connections are busy and no
more connections can be opened. Otherwise, the call waits until it gets a connection.
When read, the attribute value is returned as
TRUE
if it has been set.
Attribute Data Type
ub1 */ub1
OCI_ATTR_CONN_BUSY_COUNT
Mode
READ
Description
Returns the number of busy connections.
Attribute Data Type
ub4 *
Appendix A
Connection Pool Handle Attributes
A-34

OCI_ATTR_CONN_OPEN_COUNT
Mode
READ
Description
Returns the number of open connections.
Attribute Data Type
ub4 *
OCI_ATTR_CONN_MIN
Mode
READ
Description
Returns the number of minimum connections.
Attribute Data Type
ub4 *
OCI_ATTR_CONN_MAX
Mode
READ
Description
Returns the number of maximum connections.
Attribute Data Type
ub4 *
OCI_ATTR_CONN_INCR
Mode
READ
Description
Returns the connection increment parameter.
Attribute Data Type
ub4 *
A.7.1 Session Pool Handle Attributes
Lists and describes session pool handle attributes.
The following attributes are used for the session pool handle.
OCI_ATTR_SPOOL_AUTH
Mode
WRITE
Appendix A
Connection Pool Handle Attributes
A-35

Description
To make pre-session creation attributes effective on the sessions being retrieved from
the session pool, this attribute can be set on the session pool handle. Currently only
the following attributes can be set on this
OCIAuthInfo
handle:
OCI_ATTR_DRIVER_NAME
OCI_ATTR_EDITION
OCI_ATTR_FIXUP_CALLBACK
If any other attributes are set on the
OCIAuthInfo
handle and the
OCIAuthInfo
handle is
set on the session pool handle, an error results. Moreover, the
OCIAuthInfo
handle
should be set on the session pool handle only before calling
OCISessionPoolCreate()
with the session pool handle. Setting it after
OCISessionPoolCreate()
results in an
error.
Attribute Data Type
OCIAuthInfo *
OCI_ATTR_SPOOL_BUSY_COUNT
Mode
READ
Description
Returns the number of busy sessions checked out from the pool.
Attribute Data Type
ub4 *
OCI_ATTR_FOCBK
Mode
READ/WRITE
Description
On
OCIAttrSet()
, defines a TAF callback and context to be associated with each
session in the OCI session pool.
On
OCIAttrGet()
, populates the
OCIFocbkStruct
with the TAF callback and context
defined for the session pool.
Note:
•This attribute is already supported for handles of type OCIServer and
OCICPool.
•A TAF callback set on the server handle will override the callback set on
the session pool.
Attribute Data Type
OCIFocbkStruct *
OCI_ATTR_SPOOL_GETMODE
Mode
READ/WRITE
Appendix A
Connection Pool Handle Attributes
A-36

Description
This attribute determines the behavior of the session pool when all sessions in the
pool are found to be busy and the number of sessions has reached the maximum or
the pool must create new connections. Values are:
•
OCI_SPOOL_ATTRVAL_WAIT
- The thread waits and blocks until a session is freed or a
new one is created. This is the default value.
•
OCI_SPOOL_ATTRVAL_TIMEDWAIT
- Keep trying internally for a free session until the
time out set by
OCI_ATTR_SPOOL_WAIT_TIMEOUT
expires.
•
OCI_SPOOL_ATTRVAL_NOWAIT
- An error is returned if there are no free connections or
if the pool must create a new connection.
•
OCI_SPOOL_ATTRVAL_FORCEGET
- A new session is created even though all the
sessions are busy and the maximum number of sessions has been reached.
OCISessionGet()
returns a warning. In this case, if new sessions are created that
have exceeded the maximum,
OCISessionGet()
returns a warning.
Note that if this value is set, it is possible that there can be an attempt to create
more sessions than can be supported by the instance of the Oracle database. In
this case, the server returns the following error:
ORA 00018 - Maximum number of sessions exceeded
In this case, the error is propagated to the session pool user.
When read, the appropriate attribute value is returned.
Attribute Data Type
ub1 */ ub1
OCI_ATTR_SPOOL_INCR
Mode
READ
Description
Returns the session increment parameter.
Attribute Data Type
ub4 *
OCI_ATTR_SPOOL_MAX
Mode
READ
Description
Returns the number of maximum sessions.
Attribute Data Type
ub4 *
OCI_ATTR_SPOOL_MAX_LIFETIME_SESSION
Mode
READ/WRITE
Appendix A
Connection Pool Handle Attributes
A-37

Description
This attribute sets the lifetime (in seconds) for all the sessions in the pool. Sessions in
the pool are terminated when they have reached their lifetime. In the case when
OCI_ATTR_SPOOL_TIMEOUT
is also set, the session will be terminated if either the idle time
out happens or the max lifetime setting is exceeded.
Attribute Data Type
ub4 */ ub4
OCI_ATTR_SPOOL_MAX_USE_SESSION
Mode
WRITE
Description
Sets the maximum number of times one session can be checked out of the session
pool, after which the session is automatically destroyed. The default value is 0, which
means there is no limit. This value can also be set in the
oraaccess.xml
client-side
configuration file under the
<session_pool>
section as
<max_use_session>
.
Attribute Data Type
ub4
OCI_ATTR_SPOOL_MIN
Mode
READ
Description
Returns the number of minimum sessions.
Attribute Data Type
ub4 *
OCI_ATTR_SPOOL_OPEN_COUNT
Mode
READ
Description
Returns the number of open sessions.
Attribute Data Type
ub4 *
OCI_ATTR_SPOOL_STMTCACHESIZE
Mode
READ/WRITE
Description
Sets the default statement cache size to this value for each of the sessions in a
session pool. The statement cache size for a particular session in the pool can, at any
time, be overridden by using
OCI_ATTR_STMTCACHESIZE
on that session.
Appendix A
Connection Pool Handle Attributes
A-38

See Also:
Statement Caching in OCI
Attribute Data Type
ub4 *
/
ub4
OCI_ATTR_SPOOL_TIMEOUT
Mode
READ/WRITE
Description
The sessions idle for more than this time (in seconds) are terminated periodically to
maintain an optimum number of open sessions. This attribute can be set dynamically.
If this attribute is not set, the least recently used sessions may be timed out if and
when space in the pool is required. OCI only checks for timed out sessions when it
releases one back to the pool. See OCI_ATTR_SPOOL_MAX_LIFETIME_SESSION
for more information.
Attribute Data Type
ub4 */ ub4
OCI_ATTR_SPOOL_WAIT_TIMEOUT
Mode
READ/WRITE
Description
This is the time out (in milliseconds) applied for the
OCISessionGet()
call while waiting
for a free session, when the
OCI_ATTR_SPOOL_GETMODE
property is set to
OCI_SPOOL_ATTRVAL_TIMEDWAIT
. This is also applicable in case of sharding, where the
OCISessionGet()
call waits for a free session to an instance with writable chunks.
Attribute Data Type
ub4 */ ub4
OCI_ATTR_SPOOL_MAX_PER_SHARD
Mode
READ/WRITE
Description
Sets the maximum number of sessions per shard. This attribute is set to ensure that
the pool is balanced towards each shard.
Attribute Data Type
ub4 *
A.8 Transaction Handle Attributes
Lists and describes transaction handle attributes.
The following attributes are used for the transaction handle.
Appendix A
Transaction Handle Attributes
A-39

OCI_ATTR_TRANS_NAME
Mode
READ/WRITE
Description
Can be used to establish or read a text string that identifies a transaction. This is an
alternative to using the XID to identify the transaction. The oratext string can be up to
64 bytes long.
Attribute Data Type
oratext **
(READ) /
oratext *
(WRITE)
OCI_ATTR_TRANS_TIMEOUT
Mode
READ/WRITE
Description
Can set or read a timeout interval value used at prepare time.
Attribute Data Type
ub4 *
(READ) /
ub4
(WRITE)
OCI_ATTR_XID
Mode
READ/WRITE
Description
Can set or read an XID that identifies a transaction.
Attribute Data Type
XID **
(READ) /
XID *
(WRITE)
A.9 Statement Handle Attributes
Lists and describes statement handle attributes.
The following attributes are used for the statement handle.
OCI_ATTR_BIND_COUNT
Mode
READ
Description
Returns the number of bind positions on the statement handle.
Attribute Data Type
ub4 *
Appendix A
Statement Handle Attributes
A-40

Example
OCIHandleAlloc(env,(void **) &pStatement, OCI_HTYPE_STMT, (size_t)0, (void **)0);
OCIStmtPrepare (pStatement, err, pszQuery, (ub4)strlen(pszQuery),
(ub4)OCI_NTV_SYNTAX, (ub4)OCI_DEFAULT);
OCIAttrGet(pStatement, OCI_HTYPE_STMT, &iNbParameters, NULL, OCI_ATTR_BIND_COUNT,
err);
OCI_ATTR_CHNF_REGHANDLE
Mode
WRITE
Description
When this attribute is set to the appropriate subscription handle, execution of the
query also creates the registration of the query for continuous query notification.
See Also:
Continuous Query Notification Attributes
Attribute Data Type
OCISubscription *
Example
/* Associate the statement with the subscription handle */
OCIAttrSet (stmthp, OCI_HTYPE_STMT, subscrhp, 0,
OCI_ATTR_CHNF_REGHANDLE, errhp);
OCI_ATTR_CQ_QUERYID
Mode
READ
Description
Obtains the query ID of a registered query after registration is made by the call to
OCIStmtExecute()
.
Attribute Data Type
ub8 *
OCI_ATTR_CURRENT_POSITION
Mode
READ
Description
Indicates the current position in the result set. This attribute can only be retrieved. It
cannot be set.
Attribute Data Type
ub4 *
Appendix A
Statement Handle Attributes
A-41

OCI_ATTR_ENV
Mode
READ
Description
Returns the environment context associated with the statement.
Attribute Data Type
OCIEnv **
OCI_ATTR_FETCH_ROWID
Mode
READ/WRITE
Description
Specifies that the
ROWID
s are fetched after doing a define at
position
0, and a
SELECT...FOR UPDATE
statement.
See Also:
Implicit Fetching of ROWIDs
Attribute Data Type
boolean */boolean
OCI_ATTR_IMPLICIT_RESULT_COUNT
Mode
READ
Description
Returns the total number of implicit results available on the top-level OCI statement
handle.
Attribute Data Type
ub4 *
OCI_ATTR_NUM_DML_ERRORS
Mode
READ
Description
Returns the number of errors in the DML operation.
Attribute Data Type
ub4 *
Appendix A
Statement Handle Attributes
A-42

OCI_ATTR_PARAM_COUNT
Mode
READ
Description
Gets the number of columns in the select-list for the statement associated with the
statement handle.
Attribute Data Type
ub4 *
Example
...
int i = 0;
ub4 parmcnt = 0;
ub2 type = 0;
OCIParam *colhd = (OCIParam *) 0; /* column handle */
/* Describe of a select-list */
OraText *sqlstmt = (OraText *)"SELECT * FROM employees WHERE employee_id = 100";
checkerr(errhp, OCIStmtPrepare(stmthp, errhp, (OraText *)sqlstmt,
(ub4)strlen((char *)sqlstmt),
(ub4) OCI_NTV_SYNTAX, (ub4) OCI_DEFAULT));
checkerr(errhp, OCIStmtExecute(svchp, stmthp, errhp, 1, 0,
(OCISnapshot *)0, (OCISnapshot *)0, OCI_DESCRIBE_ONLY));
/* Get the number of columns in the select list */
checkerr(errhp, OCIAttrGet((void *)stmthp, OCI_HTYPE_STMT, (void *)&parmcnt,
(ub4 *)0, OCI_ATTR_PARAM_COUNT, errhp));
/* Go through the column list and retrieve the data type of each column. You
start from pos = 1 */
for (i = 1; i <= parmcnt; i++)
{
/* Get parameter for column i */
checkerr(errhp, OCIParamGet((void *)stmthp, OCI_HTYPE_STMT, errhp,
(void **)&colhd, i));
/* Get data-type of column i */
type = 0;
checkerr(errhp, OCIAttrGet((void *)colhd, OCI_DTYPE_PARAM,
(void *)&type, (ub4 *)0, OCI_ATTR_DATA_TYPE, errhp));
}
...
OCI_ATTR_PARSE_ERROR_OFFSET
Mode
READ
Description
Returns the parse error offset for a statement.
Appendix A
Statement Handle Attributes
A-43

Attribute Data Type
ub2 *
OCI_ATTR_PREFETCH_MEMORY
Mode
WRITE
Description
Sets the memory level for top-level rows to be prefetched. Rows up to the specified
top-level row count are fetched if the memory level occupies no more than the
specified memory usage limit. The default value is 0, which means that memory size
is not included in computing the number of rows to prefetch.
Attribute Data Type
ub4 *
OCI_ATTR_PREFETCH_ROWS
Mode
WRITE
Description
Sets the number of top-level rows to be prefetched. The default value is 1 row.
Attribute Data Type
ub4 *
OCI_ATTR_ROW_COUNT
Mode
READ
Description
Returns the number of rows processed so far after
SELECT
statements. For
INSERT
,
UPDATE
, and
DELETE
statements, it is the number of rows processed by the most recent
statement. The default value is 1.
For nonscrollable cursors,
OCI_ATTR_ROW_COUNT
is the total number of rows fetched into
user buffers with the
OCIStmtFetch2()
calls issued since this statement handle was
executed. Because they are forward sequential only, this also represents the highest
row number seen by the application.
For scrollable cursors,
OCI_ATTR_ROW_COUNT
represents the maximum (absolute) row
number fetched into the user buffers. Because the application can arbitrarily position
the fetches, this need not be the total number of rows fetched into the user's buffers
since the (scrollable) statement was executed.
Beginning with Oracle Database Release 12.1, using the attribute
OCI_ATTR_UB8_ROW_COUNT
is preferred to using the attribute
OCI_ATTR_ROW_COUNT
if row
count values can exceed the value of
UB4MAXVAL
for an OCI application. If the row
count exceeds the value of
UB4MAXVAL
and the application uses the attribute
OCI_ATTR_ROW_COUNT
, a call using
OCIAttrGet()
will return an error.
Attribute Data Type
ub4 *
Appendix A
Statement Handle Attributes
A-44

OCI_ATTR_DML_ROW_COUNT_ARRAY
Mode
READ
Description
Returns an array of row counts affected by each iteration of an array DML statement.
The row count for iteration i can be obtained by looking up array[i-1].
Without
OCI_BATCH_ERRORS
mode, OCIStmtExecute() stops execution with the first
erroneous iteration. In such a scenario, the array returned by the
OCI_ATTR_DML_ROW_COUNT_ARRAY
attribute only contains valid row counts up to and
including the last successful iteration. When
OCI_RETURN_ROW_COUNT_ARRAY
mode is used
in conjunction with
OCI_BATCH_ERRORS
mode, the returned row-count array contains the
actual number of rows affected per successful iteration and 0 for iterations that
resulted in errors.
This attribute works only when the statement is executed in mode
OCI_RETURN_ROW_COUNT_ARRAY
at the time of using OCIStmtExecute().
Use this attribute only after an array DML operation and while using
OCI_RETURN_ROW_COUNT_ARRAY
mode in OCIStmtExecute().
Any attempt to query this attribute after any other operation (other than an array DML)
or without passing this mode will result in an
OCI_ERROR
(
ORA-24349
).
Attribute Data Type
ub8 *
Example
int deptarray[]={10,20,30};
int iters = 3;
ub8 *rowcounts;
ub4 rowCountArraySize;
/*Statement prepare */
text *updatesal = (text *)"UPDATE EMP set sal = sal+100 where deptno = :dept"
OCIStmtPrepare2 ((OCISvcCtx *)svchp,(OCIStmt **)&stmthp,
(OCIError *)errhp, (text *)updatesal, (ub4)sizeof(updatesal)-1,
(oratext *)NULL, (ub4) 0, (ub4)OCI_NTV_SYNTAX, (ub4)OCI_DEFAULT);
/*Array bind*/
OCIBindByPos (stmthp, &bndhp, errhp, 1, deptarray, sizeof(deptarray[0]),
SQLT_INT, (ub2 *) 0, (ub2 *) 0, (ub4) 0, (ub4) 0, (ub4 *) 0,
(ub4) OCI_DEFAULT);
/* Pass new MODE for Array DML rowcounts; also, if an error occurred for any
iteration and you want to get the number of rows updated for the rest of the
iterations.*/
OCIStmtExecute(svchp, stmthp, errhp, iters, (ub4) 0, 0, 0, OCI_BATCH_ERRORS |
OCI_RETURN_ROWCOUNT_ARRAY);
OCIAttrGet (stmthp, (ub4) OCI_HTYPE_STMT,
(ub8 *)&rowcounts, &rowCountArraySize,
OCI_ATTR_DML_ROW_COUNT_ARRAY, errhp);
OCI_ATTR_ROWID
Mode
READ
Description
Returns the
ROWID
descriptor allocated with
OCIDescriptorAlloc()
.
Appendix A
Statement Handle Attributes
A-45

See Also:
Positioned Updates and Deletes and ROWID Descriptor
Attribute Data Type
OCIRowid *
OCI_ATTR_ROWS_FETCHED
Mode
READ
Description
Indicates the number of rows that were successfully fetched into the user's buffers in
the last fetch or execute with nonzero iterations. It can be used for both scrollable and
nonscrollable statement handles.
Attribute Data Type
ub4 *
Example
ub4 rows;
ub4 sizep = sizeof(ub4);
OCIAttrGet((void *) stmhp, (ub4) OCI_HTYPE_STMT,
(void *)& rows, (ub4 *) &sizep, (ub4)OCI_ATTR_ROWS_FETCHED,
errhp);
OCI_ATTR_SQL_ID
Mode
READ
Dexcription
Gets the
SQL_ID
for a specific SQL statement from the server and makes it available
on the client in a statement handle.
Attribute Data Type
ub4 *
Example
In an
OCIStmtPrepare2()
, specify
OCI_PREP2_GET_SQL_ID
as the mode. This
OCI_PREP2_GET_SQL_ID
mode should be ORed with any other mode. For example:
OCIStmtPrepare2((dvoid *)ctxptr->svchp, &stmthp,
(dvoid *)ctxptr->errhp,
insStmt, sizeof(insStmt),
(const oratext *)0, (ub4)0,
OCI_NTV_SYNTAX,
OCI_DEFAULT | OCI_PREP2_GET_SQL_ID);
You can do a bind or define operation and then execute on the statement.
The following code example shows how to obtain the
SQL_ID
.
Appendix A
Statement Handle Attributes
A-46

ub4 sqlidLen;
oratext *sqlid;
OCIAttrGet(stmthp, OCI_HTYPE_STMT,
&sqlid, (ub4 *)&sqlidLen,
OCI_ATTR_SQL_ID,
ctxptr->errhp);
OCI_ATTR_SQLFNCODE
Mode
READ
Description
Returns the function code of the SQL command associated with the statement.
Attribute Data Type
ub2 *
Notes
Table A-1 lists the SQL command codes.
Table A-1 Function Code of the SQL Command Associated with the SQL Statement
Func
tion
Code
SQL Statement Func
tion
Code
SQL Statement Func
tion
Code
SQL Statement
01 CREATE TABLE 43 DROP EXTERNAL
DATABASE
85 TRUNCATE TABLE
02 SET ROLE 44 CREATE DATABASE 86 TRUNCATE CLUSTER
03 INSERT 45 ALTER DATABASE 87 CREATE BITMAPFILE
04 SELECT 46 CREATE ROLLBACK
SEGMENT
88 ALTER VIEW
05 UPDATE 47 ALTER ROLLBACK
SEGMENT
89 DROP BITMAPFILE
06 DROP ROLE 48 DROP ROLLBACK
SEGMENT
90 SET CONSTRAINTS
07 DROP VIEW 49 CREATE TABLESPACE 91 CREATE FUNCTION
08 DROP TABLE 50 ALTER TABLESPACE 92 ALTER FUNCTION
09 DELETE 51 DROP TABLESPACE 93 DROP FUNCTION
10 CREATE VIEW 52 ALTER SESSION 94 CREATE PACKAGE
11 DROP USER 53 ALTER USER 95 ALTER PACKAGE
12 CREATE ROLE 54 COMMIT (WORK) 96 DROP PACKAGE
13 CREATE SEQUENCE 55 ROLLBACK 97 CREATE PACKAGE BODY
14 ALTER SEQUENCE 56 SAVEPOINT 98 ALTER PACKAGE BODY
15 (NOT USED) 57 CREATE CONTROL FILE 99 DROP PACKAGE BODY
16 DROP SEQUENCE 58 ALTER TRACING 157 CREATE DIRECTORY
17 CREATE SCHEMA 59 CREATE TRIGGER 158 DROP DIRECTORY
18 CREATE CLUSTER 60 ALTER TRIGGER 159 CREATE LIBRARY
19 CREATE USER 61 DROP TRIGGER 160 CREATE JAVA
20 CREATE INDEX 62 ANALYZE TABLE 161 ALTER JAVA
Appendix A
Statement Handle Attributes
A-47

Table A-1 (Cont.) Function Code of the SQL Command Associated with the SQL Statement
Func
tion
Code
SQL Statement Func
tion
Code
SQL Statement Func
tion
Code
SQL Statement
21 DROP INDEX 63 ANALYZE INDEX 162 DROP JAVA
22 DROP CLUSTER 64 ANALYZE CLUSTER 163 CREATE OPERATOR
23 VALIDATE INDEX 65 CREATE PROFILE 164 CREATE INDEXTYPE
24 CREATE PROCEDURE 66 DROP PROFILE 165 DROP INDEXTYPE
25 ALTER PROCEDURE 67 ALTER PROFILE 166 ALTER INDEXTYPE
26 ALTER TABLE 68 DROP PROCEDURE 167 DROP OPERATOR
27 EXPLAIN 69 (NOT USED) 168 ASSOCIATE STATISTICS
28 GRANT 70 ALTER RESOURCE COST 169 DISASSOCIATE
STATISTICS
29 REVOKE 71 CREATE SNAPSHOT LOG 170 CALL METHOD
30 CREATE SYNONYM 72 ALTER SNAPSHOT LOG 171 CREATE SUMMARY
31 DROP SYNONYM 73 DROP SNAPSHOT LOG 172 ALTER SUMMARY
32 ALTER SYSTEM SWITCH
LOG
74 CREATE SNAPSHOT 173 DROP SUMMARY
33 SET TRANSACTION 75 ALTER SNAPSHOT 174 CREATE DIMENSION
34 PL/SQL EXECUTE 76 DROP SNAPSHOT 175 ALTER DIMENSION
35 LOCK 77 CREATE TYPE 176 DROP DIMENSION
36 NOOP 78 DROP TYPE 177 CREATE CONTEXT
37 RENAME 79 ALTER ROLE 178 DROP CONTEXT
38 COMMENT 80 ALTER TYPE 179 ALTER OUTLINE
39 AUDIT 81 CREATE TYPE BODY 180 CREATE OUTLINE
40 NO AUDIT 82 ALTER TYPE BODY 181 DROP OUTLINE
41 ALTER INDEX 83 DROP TYPE BODY 182 UPDATE INDEXES
42 CREATE EXTERNAL
DATABASE
84 DROP LIBRARY 183 ALTER OPERATOR
OCI_ATTR_STATEMENT
Mode
READ
Description
Returns the text of the SQL statement prepared in a statement handle. In UTF-16
mode, the returned statement is in UTF-16 encoding. The length is always in bytes.
Attribute Data Type
oratext *
Appendix A
Statement Handle Attributes
A-48

OCI_ATTR_STMTCACHE_CBKCTX
Mode
READ/WRITE
Description
Used to get and set the application's opaque context on the statement handle. This
context can be of any type that the application defines. It is primarily used for
encompassing the bind and define buffer addresses.
Attribute Data Type
void *
OCI_ATTR_STMT_IS_RETURNING
Mode
READ
Description
Determines whether the given SQL Statement has a
RETURNING INTO
clause.
Attribute Data Type
ub1
Example
returning_into_clause = OCIAttrGet ( stmthp, OCI_HTYPE_STMT, (ub1*)&isReturning,
NULL, OCI_ATTR_STMT_IS_RETURNING, errhp);
OCI_ATTR_STMT_STATE
Mode
READ
Description
Returns the fetch state of that statement. This attribute can be used by the caller to
determine if the session can be used in another service context or if it is still needed in
the current set of data access calls. Basically, if you are in the middle of a fetch-
execute cycle, then you do not want to release the session handle for another
statement execution. Valid values are:
•
OCI_STMT_STATE_INITIALIZED
•
OCI_STMT_STATE_EXECUTED
•
OCI_STMT_STATE_END_OF_FETCH
Attribute Data Type
ub4 *
OCI_ATTR_STMT_TYPE
Mode
READ
Description
The type of statement associated with the handle. Valid values are:
Appendix A
Statement Handle Attributes
A-49

•
OCI_STMT_SELECT
•
OCI_STMT_UPDATE
•
OCI_STMT_DELETE
•
OCI_STMT_INSERT
•
OCI_STMT_CREATE
•
OCI_STMT_DROP
•
OCI_STMT_ALTER
•
OCI_STMT_BEGIN
(PL/SQL statement)
•
OCI_STMT_DECLARE
(PL/SQL statement)
•
OCI_STMT_CALL
(PL/SQL statement)
•
OCI_STMT_MERGE
(PL/SQL statement)
Attribute Data Type
ub2 *
OCI_ATTR_UB8_ROW_COUNT (Recommended over OCI_ATTR_ROW_COUNT)
Mode
READ
Description
For
SELECT
statements, returns the cumulative number of rows fetched from a result
set. For
INSERT
,
UPDATE
, and
DELETE
statements, this attribute returns the number of
rows processed by the statement. The default value is 1.
For non-scrollable cursors,
OCI_ATTR_UB8_ROW_COUNT
is the total number of rows fetched
into user buffers with the
OCIStmtFrtch()
or OCIStmtFetch2() calls issued since this
statement handle was executed. For these non-scrollable cursors, this also
represents the highest row number seen by the application.
If using the attribute
OCI_ATTR_ROW_COUNT
and the row count returned is larger than
UB4MAXVAL
, then one or both of the following errors may be returned:
ORA-03148. OCI_ATTR_ROW_COUNT cannot see row counts larger than UB4MAXVAL
Attribute Data Type
ub8 *
A.10 Bind Handle Attributes
Lists and describes bind handle attributes.
The following attributes are used for the bind handle.
OCI_ATTR_CHAR_COUNT
Mode
WRITE
Description
Sets the number of characters in character type data.
Appendix A
Bind Handle Attributes
A-50

See Also:
Buffer Expansion During OCI Binding
Attribute Data Type
ub4 *
OCI_ATTR_CHARSET_FORM
Mode
READ/WRITE
Description
Character set form of the bind handle. The default form is
SQLCS_IMPLICIT
. Setting this
attribute causes the bind handle to use the database or national character set on the
client side. Set this attribute to
SQLCS_NCHAR
for the national character set or
SQLCS_IMPLICIT
for the database character set.
Attribute Data Type
ub1 *
OCI_ATTR_CHARSET_ID
Mode
READ/WRITE
Description
Character set ID of the bind handle. If the character set of the input data is UTF-16,
the user must set the character set ID to
OCI_UTF16ID
(replaces the deprecated
OCI_UC2SID
, which is retained for backward compatibility). The bind value buffer is
assumed to be a
utext
buffer, so length semantics for input length pointers and return
values changes to character semantics (number of
utext
s). However, the size of the
bind value buffer in the preceding
OCIBind
call must be stated in bytes.
If
OCI_ATTR_CHARSET_FORM
is set, then
OCI_ATTR_CHARSET_ID
should be set only afterward.
Setting
OCI_ATTR_CHARSET_ID
before setting
OCI_ATTR_CHARSET_FORM
causes unexpected
results.
See Also:
Character Conversion in OCI Binding and Defining
Attribute Data Type
ub2 *
OCI_ATTR_COLLATION_ID
Mode
READ/WRITE
Appendix A
Bind Handle Attributes
A-51

Description
Sets the derived collation of a placeholder expression corresponding to this bind
handle in a SQL statement. The attribute is relevant only for bind variables with
character data types.
You can set the
OCI_ATTR_COLLATION_ID
attribute on a bind variable handle to any of
the supported collation IDs. Collation IDs of both named collations and pseudo-
collations are allowed. The attribute value is passed to the server with other bind
information and the corresponding bind variable reference, formally known as SQL
placeholder expression, assumes the provided collation at the coercibility level 0. If
the attribute value is
OCI_COLLATION_NONE
(the default value), the collation of the bind
variable is
USING_NLS_COMP
at the coercibility level 4.
OCI does not check whether the collation is valid for a given data type of a bind
variable. If
OCI_ATTR_COLLATION_ID
is set for a non-character data type variable, it is
ignored by the server.
Collation of bind variables is currently ignored in PL/SQL expressions. For forward
compatibility reasons, the
OCI_ATTR_COLLATION_ID
attribute should not be set for bind
variables passed to an anonymous PL/SQL block, unless the variables are referenced
exclusively in SQL statements.
Note:
You can use the SQL built-in functions
NLS_COLLATION_ID
and
NLS_COLLATION_NAME
to map between values of the attribute, which are
collation IDs, and collation names used in SQL syntax.
See Also:
•Column Attributes
•Oracle Database Globalization Support Guide for information on how
this set collation influences query processing
Attribute Data Type
ub4 *
OCI_ATTR_MAXCHAR_SIZE
Mode
WRITE
Description
Sets the number of characters that an application reserves on the server to store the
data being bound.
See Also:
About Using the OCI_ATTR_MAXCHAR_SIZE Attribute
Appendix A
Bind Handle Attributes
A-52

Attribute Data Type
sb4 *
OCI_ATTR_MAXDATA_SIZE
Mode
READ/WRITE
Description
Sets the maximum number of bytes allowed in the buffer on the server side to
accommodate client-side bind data after character set conversions.
See Also:
About Using the OCI_ATTR_MAXDATA_SIZE Attribute
Attribute Data Type
sb4 *
OCI_ATTR_PDPRC
Mode
WRITE
Description
Specifies packed decimal precision. For
SQLT_PDN
values, the precision should be
equal to
2*(value_sz-1)
. For
SQLT_SLS
values, the precision should be equal to
(value_sz-1)
.
After a bind or define, this value is initialized to zero. The
OCI_ATTR_PDPRC
attribute
should be set first, followed by
OCI_ATTR_PDSCL
. If either of these values must be
changed, first perform a rebind/redefine operation, and then reset the two attributes in
order.
Attribute Data Type
ub2 *
OCI_ATTR_PDSCL
Mode
WRITE
Description
Specifies the scale for packed decimal values.
After a bind or define, this value is initialized to zero. The
OCI_ATTR_PDPRC
attribute
should be set first, followed by
OCI_ATTR_PDSCL
. If either of these values must be
changed, first perform a rebind/redefine operation, and then reset the two attributes in
order.
Attribute Data Type
sb2 *
Appendix A
Bind Handle Attributes
A-53

OCI_ATTR_ROWS_RETURNED
Mode
READ
Description
This attribute returns the number of rows that will be returned in the current iteration
when you are in the
OUT
callback function for binding a DML statement with a
RETURNING
clause.
Attribute Data Type
ub4 *
A.11 Define Handle Attributes
Lists and describes define handle attributes.
The following attributes are used for the define handle.
OCI_ATTR_CHAR_COUNT
Mode
WRITE
Description
This attribute is deprecated.
Sets the number of characters in character type data. This specifies the number of
characters desired in the define buffer. The define buffer length as specified in the
define call must be greater than number of characters.
Attribute Data Type
ub4 *
OCI_ATTR_CHARSET_FORM
Mode
READ/WRITE
Description
The character set form of the define handle. The default form is
SQLCS_IMPLICIT
.
Setting this attribute causes the define handle to use the database or national
character set on the client side. Set this attribute to
SQLCS_NCHAR
for the national
character set or
SQLCS_IMPLICIT
for the database character set.
Attribute Data Type
ub1 *
OCI_ATTR_CHARSET_ID
Mode
READ/WRITE
Description
The character set ID of the define handle. If the character set of the output data
should be UTF-16, the user must set the character set IDOTT to
OCI_UTF16ID
. The
Appendix A
Define Handle Attributes
A-54

define value buffer is assumed to be a
utext
buffer, so length semantics for indicators
and return values changes to character semantics (number of utexts). However, the
size of the define value buffer in the preceding
OCIDefine
call must be stated in bytes.
If
OCI_ATTR_CHARSET_FORM
is set, then
OCI_ATTR_CHARSET_ID
should be set only afterward.
Setting
OCI_ATTR_CHARSET_ID
before setting
OCI_ATTR_CHARSET_FORM
causes unexpected
results.
See Also:
Character Conversion in OCI Binding and Defining
Attribute Data Type
ub2 *
OCI_ATTR_LOBPREFETCH_LENGTH
Mode
READ/WRITE
Description
Specifies if the LOB length and the chunk size for the LOB locators should be
prefetched along with the descriptor if the column is a LOB column. Setting it to
TRUE
will enable the prefetching and this attribute setting is also required for prefetching the
LOB data using the attribute
OCI_ATTR_LOBPREFETCH_SIZE
.
Attribute Data Type
boolean */boolean
OCI_ATTR_LOBPREFETCH_SIZE
Mode
READ/WRITE
Description
Overrides the default cache buffer size for the LOB locators to be fetched from a
particular column along with the descriptor. This requires the attribute
OCI_ATTR_LOBPREFETCH_LENGTH
to be set to
TRUE
.
Attribute Data Type
ub4 */ub4
OCI_ATTR_MAXCHAR_SIZE
Mode
WRITE
Description
Specifies the maximum number of characters that the client application allows in the
define buffer.
Appendix A
Define Handle Attributes
A-55

See Also:
About Using the OCI_ATTR_MAXCHAR_SIZE Attribute
Attribute Data Type
sb4 *
OCI_ATTR_PDPRC
Mode
WRITE
Description
Specifies packed decimal precision. For SQLT_PDN values, the precision should be
equal to
2*(value_sz-1)
. For SQLT_SLS values, the precision should be equal to
(value_sz-1)
.
After a bind or define, this value is initialized to zero. The
OCI_ATTR_PDPRC
attribute
should be set first, followed by
OCI_ATTR_PDSCL
. If either of these values must be
changed, first perform a rebind/redefine operation, and then reset the two attributes in
order.
Attribute Data Type
ub2 *
OCI_ATTR_PDSCL
Mode
WRITE
Description
Specifies the scale for packed decimal values.
After a bind or define, this value is initialized to zero. The
OCI_ATTR_PDPRC
attribute
should be set first, followed by
OCI_ATTR_PDSCL
. If either of these values must be
changed, first perform a rebind/redefine operation, and then reset the two attributes in
order.
Attribute Data Type
sb2 *
A.12 Describe Handle Attributes
Lists and describes describe handle attributes.
The following attributes are used for the describe handle.
OCI_ATTR_PARAM
Mode
READ
Description
Points to the root of the description. Used for subsequent calls to OCIAttrGet() and
OCIParamGet().
Appendix A
Describe Handle Attributes
A-56

Attribute Data Type
ub4 *
OCI_ATTR_PARAM_COUNT
Mode
READ
Description
Returns the number of parameters in the describe handle. When the describe handle
is a description of the select list, this refers to the number of columns in the select list.
Attribute Data Type
ub4 *
OCI_ATTR_SHOW_INVISIBLE_COLUMNS
Mode
WRITE
Description
This attribute requests OCIDescribeAny() to also get the metadata for invisible
columns. You can use OCIAttrGet() to determine whether a column is invisible or not.
Attribute Data Type
boolean *
Example
boolean showInvisibleCols = TRUE;
ub1 colInvisible[MAX_COLS];
OCIAttrSet(descHandle, OCI_HTYPE_DESCRIBE, &showInvisibleCols, 0,
OCI_ATTR_SHOW_INVISIBLE_COLUMNS, errHandle);
if (rc = OCIDescribeAny(svcHandle, errHandle, (dvoid*)table,
strlen(table), OCI_OTYPE_NAME, 1,
OCI_PTYPE_TABLE, descHandle))
{
OCIHandleFree(descHandle, OCI_HTYPE_DESCRIBE);
return OCI_ERROR;
}
/* Get the number of columns. */
OCIAttrGet(parHandle, OCI_DTYPE_PARAM, &nCols, 0,
OCI_ATTR_NUM_COLS, errHandle);
/* Get the column list. */
OCIAttrGet(parHandle, OCI_DTYPE_PARAM, &lstHandle, 0,
OCI_ATTR_LIST_COLUMNS, errHandle);
/* Loop through the columns. */
for (i = 1; i <= nCols; i++)
{
OCIParamGet(lstHandle, OCI_DTYPE_PARAM, errHandle,
(dvoid*)&colHandle, i);
OCIAttrGet(colHandle, OCI_DTYPE_PARAM, &colName[i-1], &len,
OCI_ATTR_NAME, errHandle);
Appendix A
Describe Handle Attributes
A-57

OCIAttrGet(colHandle, OCI_DTYPE_PARAM, &(colType[i-1]), 0,
OCI_ATTR_DATA_TYPE, errHandle);
OCIAttrGet(colHandle, OCI_DTYPE_PARAM, &colInvisible[i-1], 0,
OCI_ATTR_SHOW_INVISIBLE_COLUMNS, errHandle);
if (colInvisible & OCI_ATTR_SHOW_INVISIBLE_COLUMNS)
printf("Column is invisible\n");
}
A.13 Parameter Descriptor Attributes
Lists and describes parameter descriptor attributes.
The following attributes are used for the parameter descriptor.
See Also:
Describing Schema Metadata for a detailed list of parameter descriptor
attributes.
A.14 Shard Instance Descriptor Attributes
Lists and describes shard instance descriptor attributes.
This descriptor is returned by
OCIShardInstancesGet()
used only by custom pools,
which essentially contains the instance name where the data matching the provided
sharding key resides, and an indication if that shard is writable on that instance.
The following attributes are used for the shard instance descriptor.
OCI_ATTR_INSTNAME
Mode
READ
Description
This attribute can be used to find the shard instance name out of a shard instance
descriptor that is filed by an
OCIShardInstancesGet()
call. This attribute can also be
used on the service context to return the shard instance name for a given connection.
When called as an event handle attribute,
OCIAttrGet()
retrieves the name of the
instance that has been affected by this event. This is also a server handle attribute.
Attribute Data Type
oratext **
Example
OCIAttrGet(shardInstance,
(ub4) OCI_DTYPE_SHARD_INST,(dvoid *)&iName, (ub4 *)&iNameLen,
OCI_ATTR_INSTNAME, (OCIError *)errhp);
Appendix A
Parameter Descriptor Attributes
A-58

OCI_ATTR_SHARD_HAS_WRITABLECHUNK
Mode
READ
Description
Returns
TRUE
if the shard instance has writable chunks. For custom pool
implementations, this helps the pool to determine if a connection to that particular
shard instance can be dispensed. If the application can work with read only shards
instead of writable chunks, the pool can dispense it; otherwise, it can implement a
retrial logic to try
OCIShardInstancesGet()
until it returns shard instance information
having writable chunks. This feature is helpful during chunk migrations.
Attribute Data Type
boolean *
A.15 SODA Document Handle Attributes
The
OCISodaDoc
document handle has the following attributes. The key, last-modified
time stamp, creation time stamp, version, content, and media type attributes represent
document components. JSON charset ID is a read-only character set ID set by SODA.
Detect JSON Encoding is a flag for working with Unicode encoding JSON content.
The following attributes are document components:
•Key —
OCI_ATTR_SODA_KEY
•Last-modified time stamp —
OCI_ATTR_SODA_LASTMOD_TIMESTAMP
•Creation time stamp —
OCI_ATTR_SODA_CREATE_TIMESTAMP
•Version —
OCI_ATTR_SODA_VERSION
•Content —
OCI_ATTR_SODA_CONTENT
•Media type ("application/json" for JSON documents) —
OCI_ATTR_SODA_MEDIA_TYPE
The following attributes are not document components, but instead used to describe
other characteristics of the document:
•JSON character set ID —
OCI_ATTR_SODA_JSON_CHARSET_ID
•Detect JSON encoding —
OCI_ATTR_SODA_DETECT_JSON_ENC
OCI_ATTR_SODA_KEY
Mode
READ/WRITE
Description
The unique key for the document.
Attribute Data Type
oratext *
Appendix A
SODA Document Handle Attributes
A-59

OCI_ATTR_SODA_LASTMOD_TIMESTAMP
Mode
READ
Description
The last-modified time stamp for the document in ISO format. The value is
NULL
if the
metadata of the collection does not support it.
Attribute Data Type
oratext *
OCI_ATTR_SODA_CREATE_TIMESTAMP
Mode
READ
Description
The creation time stamp for the document in ISO format. The value is
NULL
if the
metadata of the collection does not support it.
Attribute Data Type
oratext *
OCI_ATTR_SODA_VERSION
Mode
READ
Description
The document version. The value is
NULL
if the metadata of the collection does not
support it.
Attribute Data Type
oratext *
OCI_ATTR_SODA_CONTENT
Mode
READ/WRITE
Description
The document content. Note that for
OCISodaInsertAndGet()
,
OCISodaInsertAndGetWithCtnt()
, and
OCISodaReplOneAndGetWithKey()
, these functions
return the handle to the result document containing all components except the
content, so this attribute is not needed for these calls.
Attribute Data Type
oratext *
OCI_ATTR_SODA_JSON_CHARSET_ID
Mode
READ
Appendix A
SODA Document Handle Attributes
A-60

Description
The character set ID of the document's content. This could potentially be different
from the local (client-side) character set ID.
Attribute Data Type
ub2
OCI_ATTR_SODA_DETECT_JSON_ENC
Mode
READ/WRITE
Description
Returns
TRUE
if the document is in detect encoding mode.
Attribute Data Type
boolean
OCI_ATTR_SODA_MEDIA_TYPE
Mode
READ/WRITE
Description
The media type for the document.
Attribute Data Type
oratext *
A.16 SODA Collection Handle Attributes
Lists and describes the OCI SODA collection handle attributes.
Collection metadata is composed of multiple components.
OCI_ATTR_SODA_DESCRIPTOR
is
a special case. When you pass
OCI_ATTR_SODA_DESCRIPTOR
to
OCIAttrGet()
, you get
metadata for the collection in one chunk, in JSON form. In addition,
OCI_ATTR_SODA_COLL_NAME
, the collection name, is not part of collection metadata (it is
not a collection metadata component). It is stored separately in SODA, so it is also a
special case. If you use
OCI_ATTR_SODA_DESCRIPTOR
to fetch collection metadata in
JSON, the collection name is not included.
The rest of these attributes fetch individual metadata components. They are provided
for convenience (alternatively, you could get collection metadata using
OCI_ATTR_SODA_DESCRIPTOR
. That metadata contains all of the components, but it is in
JSON form, so your application might need to parse the JSON to retrieve values of
specific components). All of these attributes are
READ
only and allow you to examine
the metadata for your existing collection.
Appendix A
SODA Collection Handle Attributes
A-61

See Also:
https://docs.oracle.com/en/database/oracle/oracle-database/18/adsdi/
index.html for reference information about these SODA collection metadata
components. All the metadata components that correspond to these
collection handle attributes (except for
OCI_ATTR_SODA_DESCRIPTOR
and
OCI_ATTR_SODA_COLL_NAME
), are described in this chapter.
The following is a list of all collection attributes followed by descriptions of each.
•Collection Name —
OCI_ATTR_SODA_COLL_NAME
•Descriptor —
OCI_ATTR_SODA_DESCRIPTOR
•Schema —
OCI_ATTR_SODA_SCHEMA
•Table Name —
OCI_ATTR_SODA_TABLE_NAME
•View Name —
OCI_ATTR_SODA_VIEW_NAME
•Key Column Name —
OCI_ATTR_SODA_KEY_COL_NAME
•Key Column SQL Type —
OCI_ATTR_SODA_KEY_SQL_TYPE
•Key Column Max Length —
OCI_ATTR_SODA_KEY_MAX_LEN
•Key Column Assignment Method —
OCI_ATTR_SODA_KEY_ASSIGN_METHOD
•Key Column Sequence Name —
OCI_ATTR_SODA_KEY_SEQ_NAME
•Content Column Name —
OCI_ATTR_SODA_CTNT_COL_NAME
•Content Column SQL Type —
OCI_ATTR_SODA_CTNT_SQL_TYPE
•Content Column Max Length —
OCI_ATTR_SODA_CTNT_MAX_LEN
•Content Column JSON Validation —
OCI_ATTR_SODA_CTNT_VALIDATION
•Content Column SecureFiles LOB Compression —
OCI_ATTR_SODA_CTNT_COMPRESS
•Content Column SecureFiles LOB Cache —
OCI_ATTR_SODA_CTNT_CACHE
•Content Column SecureFiles LOB Encryption —
OCI_ATTR_SODA_CTNT_ENCRYPT
•Version Column Name —
OCI_ATTR_SODA_VERSION_COL_NAME
•Version Generation Method —
OCI_ATTR_SODA_VERSION_METHOD
•Last-Modified Time Stamp Column Name —
OCI_ATTR_SODA_MODTIME_COL_NAME
•Last-Modified Column Index Name —
OCI_ATTR_SODA_MODTIME_INDEX
•Creation Time Stamp Column Name —
OCI_ATTR_SODA_CRTIME_COL_NAME
•Media Type Column Name —
OCI_ATTR_SODA_MTYPE_COL_NAME
•Read Only —
OCI_ATTR_SODA_READONLY
OCI_ATTR_SODA_COLL_NAME
Mode
READ
Appendix A
SODA Collection Handle Attributes
A-62

Description
Specifies the name of the collection.
Attribute Data Type
oratext *
OCI_ATTR_SODA_DESCRIPTOR
Mode
READ
Description
Specifies the descriptor to which the collection is mapped.
Attribute Data Type
oratext *
OCI_ATTR_SODA_SCHEMA
Mode
READ
Description
Specifies the name of the Oracle Database schema that owns the table or view to
which the collection is mapped.
Attribute Data Type
oratext *
OCI_ATTR_SODA_TABLE_NAME
Mode
READ
Description
Specifies the name of the table to which the collection is mapped.
Attribute Data Type
oratext *
OCI_ATTR_SODA_VIEW_NAME
Mode
READ
Description
Specifies the name of the view to which the collection is mapped.
Attribute Data Type
oratext *
OCI_ATTR_SODA_KEY_COL_NAME
Mode
READ
Appendix A
SODA Collection Handle Attributes
A-63

Description
Specifies the name of the column that stores the document key.
Attribute Data Type
oratext *
OCI_ATTR_SODA_KEY_SQL_TYPE
Mode
READ
Description
Specifies the SQL data type of the column that stores the document key. Valid values
include:
•
SQLT_CHR
for
VARCHAR2
•
SLQT_BIN
for
RAW
•
SQLT_NUM
for
NUMBER
Attribute Data Type
ub1
OCI_ATTR_SODA_KEY_MAX_LEN
Mode
READ
Description
Specifies the maximum length of the key column in bytes. This component applies
only to keys of type
VARCHAR2
. At least 32 bytes if key assignment method is
UUID
or
GUID
. See OCI_ATTR_SODA_KEY_ASSIGN_METHOD.
See Also:
OCI_ATTR_SODA_KEY_SQL_TYPE
Attribute Data Type
ub4
OCI_ATTR_SODA_KEY_ASSIGN_METHOD
Mode
READ
Description
Specifies the OCI value for the corresponding value for this component method used
to assign keys to objects that are inserted into the collection.
UUID
,
GUID
,
SEQUENCE
, and
CLIENT
are the corresponding valid values for this component, as it would appear in
the JSON metadata. The valid values for this attribute include:
•
OCI_SODA_KEY_METHOD_UUID
for
UUID
, which is the corresponding value for this
component, as it would appear in the JSON metadata.
Appendix A
SODA Collection Handle Attributes
A-64

•
OCI_SODA_KEY_METHOD_GUID
for
GUID
, which is the corresponding value for this
component, as it would appear in the JSON metadata.
•
OCI_SODA_KEY_METHOD_SEQUENCE
for
SEQUENCE
, which is the corresponding value for
this component, as it would appear in the JSON metadata.
•
OCI_SODA_KEY_METHOD_CLIENT
for
CLIENT
, which is the corresponding value for this
component, as it would appear in the JSON metadata.
See https://docs.oracle.com/en/database/oracle/oracle-database/18/adsdi/index.html
for more information about key assignment methods for the collection metadata
component Key Column Assignment Method.
Attribute Data Type
ub1
OCI_ATTR_SODA_KEY_SEQ_NAME
Mode
READ
Description
Specifies the name of the database sequence that generates keys for documents that
are inserted into a collection if the key assignment method is SEQUENCE.
Note:
If you drop a collection using SODA for OCI, the sequence used for key
generation is not dropped. This is because it might not have been created
using SODA for OCI. To drop the sequence, use SQL command
DROP
SEQUENCE
, after first dropping the collection.
See Also:
•OCI_ATTR_SODA_KEY_ASSIGN_METHOD
•Oracle Database SQL Language Reference for information about
DROP
SEQUENCE
•Oracle Database Concepts
Attribute Data Type
oratext *
OCI_ATTR_SODA_CTNT_COL_NAME
Mode
READ
Description
Specifies the name of the column that stores the document content.
Appendix A
SODA Collection Handle Attributes
A-65

Attribute Data Type
oratext *
OCI_ATTR_SODA_CTNT_SQL_TYPE
Mode
READ
Description
Specifies the SQL data type of the column that stores the document content. Valid
values include:
•
SQLT_CHR
for
VARCHAR2
•
SQLT_CLOB
for
CLOB
,
•
SQLT_BLOB
for
BLOB
Attribute Data Type
ub1
OCI_ATTR_SODA_CTNT_MAX_LEN
Mode
READ
Description
Specifies the maximum length of the content column in bytes. This component applies
only to content of type
VARCHAR2
. The default value is 4000 bytes.
See Also:
•OCI_ATTR_SODA_CTNT_SQL_TYPE
•Oracle Database SQL Language Reference for information about
extended data types
Attribute Data Type
ub4
OCI_ATTR_SODA_CTNT_VALIDATION
Mode
READ
Description
Specifies the OCI value for the corresponding syntax to which JSON content must
conform. The valid values for this attribute include:
•
OCI_SODA_JSON_VALIDATION_STRICT
for
STRICT
, which is the corresponding value as it
appears in the JSON collection metadata.
See https://docs.oracle.com/en/database/oracle/oracle-database/18/adsdi/
index.html for more information about the
STRICT
syntax.
Appendix A
SODA Collection Handle Attributes
A-66

•
OCI_COLL_JSON_VALIDATION_LAX
for
LAX
, which is the corresponding value as it
appears in the JSON collection metadata.
See https://docs.oracle.com/en/database/oracle/oracle-database/18/adsdi/
index.html for more information about the
LAX
syntax.
•
OCI_SODA_JSON_VALIDATION_STD
for
STANDARD
, which is the corresponding value as it
appears in the JSON collection metadata.
See https://docs.oracle.com/en/database/oracle/oracle-database/18/adsdi/
index.html for more information about the
STANDARD
syntax.
Attribute Data Type
ub4
OCI_ATTR_SODA_CTNT_COMPRESS
Mode
READ
Description
Specifies the OCI value for the corresponding value for the SecureFiles LOB
compression setting as it appears in the JSON collection metadata. The valid values
for this attribute include:
•
OCI_SODA_LOB_COMPRESS_NONE
for
NONE
, which is the corresponding value as it
appears in the JSON collection metadata.
•
OCI_SODA_LOB_COMPRESS_HIGH
for
HIGH
, which is the corresponding value as it
appears in the JSON collection metadata.
•
OCI_SODA_LOB_COMPRESS_MEDIUM
for
MEDIUM
, which is the corresponding value as it
appears in the JSON collection metadata.
•
OCI_SODA_LOB_COMPRESS_LOW
for
LOW
, which is the corresponding value as it appears
in the JSON collection metadata.
See Also:
Oracle Database SecureFiles and Large Objects Developer's Guide for
information about SecureFiles LOB storage
Attribute Data Type
ub1
OCI_ATTR_SODA_CTNT_CACHE
Mode
READ
Description
Specifies the SecureFiles LOB cache setting.
Appendix A
SODA Collection Handle Attributes
A-67

See Also:
Oracle Database SecureFiles and Large Objects Developer's Guide for
information about SecureFiles LOB storage
Attribute Data Type
boolean
OCI_ATTR_SODA_CTNT_ENCRYPT
Mode
READ
Description
Specifies the OCI value for the corresponding value for the SecureFiles LOB
encryption setting as it appears in the JSON collection metadata. The valid values for
this attribute include:
•
OCI_SODA_LOB_ENCRYPT_NONE
for
NONE
, which is the corresponding value as it appears
in the JSON collection metadata.
•
OCI_SODA_LOB_ENCRYPT_3DES168
for
3DES168
, which is the corresponding value as it
appears in the JSON collection metadata.
•
OCI_SODA_LOB_ENCRYPT_AES128
for
AES128
, which is the corresponding value as it
appears in the JSON collection metadata.
•
OCI_SODA_LOB_ENCRYPT_AES192
for
AES192
, which is the corresponding value as it
appears in the JSON collection metadata.
•
OCI_SODA_LOB_ENCRYPT_AES256
for
AES256
, which is the corresponding value as it
appears in the JSON collection metadata.
See Also:
Oracle Database SecureFiles and Large Objects Developer's Guide for
information about SecureFiles LOB storage
Attribute Data Type
ub1
OCI_ATTR_SODA_VERSION_COL_NAME
Mode
READ
Description
Specifies the name of the column that stores the document version.
Attribute Data Type
oratext *
Appendix A
SODA Collection Handle Attributes
A-68

OCI_ATTR_SODA_VERSION_METHOD
Mode
READ
Description
Specifies the OCI value for the corresponding method used to compute version
values for objects when they are inserted into a collection or replaced as it appears in
the JSON collection metadata. The valid values for this attribute include:
•
OCI_SODA_VERSION_UUID
for
UUID
, which is the corresponding value as it appears in
the JSON collection metadata
•
OCI_SODA_VERSION_TIMESTAMP
for
TIMESTAMP
, which is the corresponding value as it
appears in the JSON collection metadata
•
OCI_SODA_VERSION_MD5
for
MD5
, which is the corresponding value as it appears in the
JSON collection metadata
•
OCI_SODA_VERSION_SHA256
for
SHA256
, which is the corresponding value as it appears
in the JSON collection metadata
•
OCI_SODA_VERSION_SEQUENTIAL
for
SEQUENTIAL
, which is the corresponding value as it
appears in the JSON collection metadata
•
OCI_SODA_VERSION_NONE
for
NONE
, which is the corresponding value as it appears in
the JSON collection metadata
See https://docs.oracle.com/en/database/oracle/oracle-database/18/adsdi/index.html
for more information about version generation methods for the collection metadata
component Version Column Generation Method.
Attribute Data Type
ub1
OCI_ATTR_SODA_MODTIME_COL_NAME
Mode
READ
Description
Specifies the name of the column that stores the last-modified time stamp of the
document.
Attribute Data Type
oratext *
OCI_ATTR_SODA_MODTIME_INDEX
Mode
READ
Description
Specifies the name of the index on the last-modified column.
Attribute Data Type
oratext *
Appendix A
SODA Collection Handle Attributes
A-69

OCI_ATTR_SODA_CRTIME_COL_NAME
Mode
READ
Description
Specifies the name of the column that stores the creation time stamp of the
document.
Attribute Data Type
oratext *
OCI_ATTR_SODA_MTYPE_COL_NAME
Mode
READ
Description
Specifies the name of the column that stores the media type of the document. A
media type column is needed if the collection is to be heterogeneous, that is, it can
store documents other than JSON.
Attribute Data Type
oratext *
OCI_ATTR_SODA_READONLY
Mode
READ
Description
Specifies whether the collection is read-only.
Attribute Data Type
boolean
A.17 LOB Descriptor and LOB Locator Attributes
Lists and describes LOB locator attributes.
The following attributes are used for the parameter descriptor.
OCI_ATTR_LOBEMPTY
Mode
WRITE
Description
Sets the internal LOB locator to empty. The locator can then be used as a bind
variable for an
INSERT
or
UPDATE
statement to initialize the LOB to empty. Once the
LOB is empty, OCILobWrite2() or OCILobWrite() (deprecated) can be called to
populate the LOB with data. This attribute is only valid for internal LOBs (that is,
BLOB
,
CLOB
,
NCLOB
).
Applications should pass the address of a
ub4
that has a value of 0; for example,
declare the following:
Appendix A
LOB Descriptor and LOB Locator Attributes
A-70

ub4 lobEmpty = 0
Then they should pass the address:
&lobEmpty
.
Attribute Data Type
ub4 *
OCI_ATTR_LOB_REMOTE
Mode
READ
Description
Determines whether the LOB locator belongs to a local database table or a remote
database table. The value
TRUE
indicates that the LOB locator is from a remote
database table. The application must fetch the LOB descriptor from the database
before using this attribute.
Only the server can set this value. If an application tries to set this attribute, then an
ORA-24315
error is raised.
Attribute Data Type
boolean
OCI_ATTR_LOB_TYPE
Mode
READ
Description
Gets the LOB type from the LOB descriptor.
Attribute Data Type
ub2
A.18 Complex Object Attributes
Lists and describes complex object attributes.
The following attributes are used for complex objects.
See Also:
Complex Object Retrieval
A.18.1 Complex Object Retrieval Handle Attributes
Lists and describes complex object retrieval handle attributes.
The following attributes are used for the complex object retrieval handle.
Appendix A
Complex Object Attributes
A-71

OCI_ATTR_COMPLEXOBJECT_LEVEL
Mode
WRITE
Description
The depth level for complex object retrieval.
Attribute Data Type
ub4 *
OCI_ATTR_COMPLEXOBJECT_COLL_OUTOFLINE
Mode
WRITE
Description
Whether to fetch collection attributes in an object type out-of-line.
Attribute Data Type
ub1 *
A.18.2 Complex Object Retrieval Descriptor Attributes
Lists and describes complex object retrieval descriptor attributes.
The following attributes are used for the complex object retrieval descriptor.
OCI_ATTR_COMPLEXOBJECTCOMP_TYPE
Mode
WRITE
Description
A type of
REF
to follow for complex object retrieval.
Attribute Data Type
void *
OCI_ATTR_COMPLEXOBJECTCOMP_TYPE_LEVEL
Mode
WRITE
Description
Depth level for the following
REF
s of type
OCI_ATTR_COMPLEXOBJECTCOMP_TYPE
.
Attribute Data Type
ub4 *
A.19 Streams Advanced Queuing Descriptor Attributes
Lists and describes Streams Advanced Queuing descriptor attributes
The following attributes are used for the streams advanced queuing descriptor.
Appendix A
Streams Advanced Queuing Descriptor Attributes
A-72

See Also:
Oracle Database Advanced Queuing User's Guide
A.19.1 OCIAQEnqOptions Descriptor Attributes
Lists and describes OCIAQEnqOptions descriptor attributes.
The following attributes are properties of the
OCIAQEnqOptions
descriptor.
OCI_ATTR_MSG_DELIVERY_MODE
Mode
WRITE
Description
The enqueue call can enqueue a persistent or buffered message into a queue, by
setting the
OCI_ATTR_MSG_DELIVERY_MODE
attribute in the
OCIAQEnqOptions
descriptor to
OCI_MSG_PERSISTENT
or
OCI_MSG_BUFFERED
, respectively. The default value for this
attribute is
OCI_MSG_PERSISTENT
.
Attribute Data Type
ub2
OCI_ATTR_RELATIVE_MSGID
Mode
READ/WRITE
Description
This feature is deprecated and may be removed in a future release.
Specifies the message identifier of the message that is referenced in the sequence
deviation operation. This value is valid if and only if
OCI_ENQ_BEFORE
is specified in
OCI_ATTR_SEQUENCE_DIVISION
. This value is ignored if the sequence deviation is not
specified.
Attribute Data Type
OCIRaw *
OCI_ATTR_SEQUENCE_DEVIATION
Mode
READ/WRITE
Description
This feature is deprecated for new applications, but it is retained for compatibility.
It specifies whether the message being enqueued should be dequeued before other
messages in the queue.
Attribute Data Type
ub4
Appendix A
Streams Advanced Queuing Descriptor Attributes
A-73

Valid Values
The only valid values are:
•
OCI_ENQ_BEFORE
- The message is enqueued ahead of the message specified by
OCI_ATTR_RELATIVE_MSGID
.
•
OCI_ENQ_TOP
- The message is enqueued ahead of any other messages.
OCI_ATTR_TRANSFORMATION
Mode
READ/WRITE
Description
The name of the transformation that must be applied before the message is enqueued
into the database. The transformation must be created using
DBMS_TRANSFORM
.
Attribute Data Type
oratext *
OCI_ATTR_VISIBILITY
Mode
READ/WRITE
Description
Specifies the transactional behavior of the enqueue request.
Attribute Data Type
ub4
Valid Values
The only valid values are:
•
OCI_ENQ_ON_COMMIT
- The enqueue is part of the current transaction. The operation
is complete when the transaction commits. This is the default case.
•
OCI_ENQ_IMMEDIATE
- The enqueue is not part of the current transaction. The
operation constitutes a transaction of its own.
A.19.2 OCIAQDeqOptions Descriptor Attributes
Lists and describes OCIAQDeqOptions descriptor attributes.
The following attributes are properties of the
OCIAQDeqOptions
descriptor.
OCI_ATTR_CONSUMER_NAME
Mode
READ/WRITE
Description
Name of the consumer. Only those messages matching the consumer name are
accessed. If a queue is not set up for multiple consumers, this field should be set to
null
.
Attribute Data Type
oratext *
Appendix A
Streams Advanced Queuing Descriptor Attributes
A-74

OCI_ATTR_CORRELATION
Mode
READ/WRITE
Description
Specifies the correlation identifier of the message to be dequeued. Special pattern-
matching characters, such as the percent sign (%) and the underscore (_), can be
used. If multiple messages satisfy the pattern, the order of dequeuing is
undetermined.
Attribute Data Type
oratext *
OCI_ATTR_DEQ_MODE
Mode
READ/WRITE
Description
Specifies the locking behavior associated with the dequeue.
Attribute Data Type
ub4
Valid Values
The only valid values are:
•
OCI_DEQ_BROWSE
- Read the message without acquiring any lock on the message.
This is equivalent to a
SELECT
statement.
•
OCI_DEQ_LOCKED
- Read and obtain a write lock on the message. The lock lasts for
the duration of the transaction. This is equivalent to a
SELECT
FOR
UPDATE
statement.
•
OCI_DEQ_REMOVE
- Read the message and update or delete it. This is the default.
The message can be retained in the queue table based on the retention
properties.
•
OCI_DEQ_REMOVE_NODATA
- Confirm receipt of the message, but do not deliver the
actual message content.
OCI_ATTR_DEQ_MSGID
Mode
READ/WRITE
Description
Specifies the message identifier of the message to be dequeued.
Attribute Data Type
OCIRaw *
OCI_ATTR_DEQCOND
Mode
READ/WRITE
Appendix A
Streams Advanced Queuing Descriptor Attributes
A-75

Description
This attribute is a Boolean expression similar to the
WHERE
clause of a SQL query. This
Boolean expression can include conditions on message properties, user data
properties (object payloads only), and PL/SQL or SQL functions.
To specify dequeue conditions on a message payload (object payload), use attributes
of the object type in clauses. You must prefix each attribute with
tab.user_data
as a
qualifier to indicate the specific column of the queue table that stores the payload.
The attribute cannot exceed 4000 characters. If multiple messages satisfy the
dequeue condition, then the order of dequeuing is indeterminate, and the sort order of
the queue is not honored.
Attribute Data Type
oratext *
Example
checkerr(errhp, OCIAttrSet(deqopt, OCI_DTYPE_AQDEQ_OPTIONS,
(dvoid *)"tab.priority between 2 and 4" ,
strlen("tab.priority between 2 and 4"),
OCI_ATTR_DEQCOND, errhp));
OCI_ATTR_MSG_DELIVERY_MODE
Mode
WRITE
Description
You can specify the dequeue call to dequeue persistent, buffered, or both kinds of
messages from a queue, by setting the
OCI_ATTR_MSG_DELIVERY_MODE
attribute in the
OCIAQDeqOptions
descriptor to
OCI_MSG_PERSISTENT
,
OCI_MSG_BUFFERED
, or
OCI_MSG_PERSISTENT_OR_BUFFERED
, respectively. The default value for this attribute is
OCI_MSG_PERSISTENT
.
Attribute Data Type
ub2
OCI_ATTR_NAVIGATION
Mode
READ/WRITE
Description
Specifies the position of the message that is retrieved. First, the position is
determined. Second, the search criterion is applied. Finally, the message is retrieved.
Attribute Data Type
ub4
Valid Values
The only valid values are:
•
OCI_DEQ_FIRST_MSG
- Retrieves the first available message that matches the search
criteria. This resets the position to the beginning of the queue.
Appendix A
Streams Advanced Queuing Descriptor Attributes
A-76

•
OCI_DEQ_NEXT_MSG
- Retrieves the next available message that matches the search
criteria. If the previous message belongs to a message group, AQ retrieves the
next available message that matches the search criteria and belongs to the
message group. This is the default.
•
OCI_DEQ_NEXT_TRANSACTION
- Skips the remainder of the current transaction group (if
any) and retrieves the first message of the next transaction group. This option can
only be used if message grouping is enabled for the current queue.
•
OCI_DEQ_FIRST_MSG_MULTI_GROUP
- Indicates that a call to
OCIAQDeqArray()
resets the
position to the beginning of the queue and dequeue messages (possibly across
different transaction groups) that are available and match the search criteria, until
reaching the
iters
limit. To distinguish between transaction groups, a new
message property,
OCI_ATTR_TRANSACTION_NO
, is defined. All messages belonging
to the same transaction group have the same value for this message property.
•
OCI_DEQ_NEXT_MSG_MULTI_GROUP
- Indicates that a call to
OCIAQDeqArray()
dequeues
the next set of messages (possibly across different transaction groups) that are
available and match the search criteria, until reaching the
iters
limit. To
distinguish between transaction groups, a new message property,
OCI_ATTR_TRANSACTION_NO
, is defined. All messages belonging to the same
transaction group have the same value for this message property.
OCI_ATTR_TRANSFORMATION
Mode
READ/WRITE
Description
The name of the transformation that must be applied after the message is dequeued
but before returning it to the dequeuing application. The transformation must be
created using
DBMS_TRANSFORM
.
Attribute Data Type
oratext *
OCI_ATTR_VISIBILITY
Mode
READ/WRITE
Description
Specifies whether the new message is dequeued as part of the current transaction.
The visibility parameter is ignored when using the
BROWSE
mode.
Attribute Data Type
ub4
Valid Values
The only valid values are:
•
OCI_DEQ_ON_COMMIT
- The dequeue is part of the current transaction. This is the
default.
•
OCI_DEQ_IMMEDIATE
- The dequeued message is not part of the current transaction.
It constitutes a transaction on its own.
Appendix A
Streams Advanced Queuing Descriptor Attributes
A-77

OCI_ATTR_WAIT
Mode
READ/WRITE
Description
Specifies the wait time if no message is currently available that matches the search
criteria. This parameter is ignored if messages in the same group are being
dequeued.
Attribute Data Type
ub4
Valid Values
Any
ub4
value is valid, but the following predefined constants are provided:
•
OCI_DEQ_WAIT_FOREVER
- Wait forever. This is the default.
•
OCI_DEQ_NO_WAIT
- Do not wait.
Note:
If the
OCI_DEQ_NO_WAIT
option is used to poll a queue, then messages are not
dequeued after polling an empty queue. Use the
OCI_DEQ_FIRST_MSG
option
instead of the default
OCI_DEQ_NEXT_MSG
setting of
OCI_ATTR_NAVIGATION
. You
can also use a nonzero wait setting (1 is suggested) of
OCI_ATTR_WAIT
for the
dequeue.
A.19.3 OCIAQMsgProperties Descriptor Attributes
Lists and describes OCIAQMsgProperties descriptor attributes.
The following attributes are properties of the
OCIAQMsgProperties
descriptor.
OCI_ATTR_ATTEMPTS
Mode
READ
Description
Specifies the number of attempts that have been made to dequeue the message. This
parameter cannot be set at enqueue time.
Attribute Data Type
sb4
Valid Values
Any
sb4
value is valid.
OCI_ATTR_CORRELATION
Mode
READ/WRITE
Appendix A
Streams Advanced Queuing Descriptor Attributes
A-78

Description
Specifies the identification supplied by the producer for a message at enqueuing.
Attribute Data Type
oratext *
Valid Values
Any string up to 128 bytes is valid.
OCI_ATTR_DELAY
Mode
READ/WRITE
Description
Specifies the number of seconds to delay the enqueued message. The delay
represents the number of seconds after which a message is available for dequeuing.
Dequeuing by message ID (msgid) overrides the delay specification. A message
enqueued with delay set is in the
WAITING
state; when the delay expires the messages
goes to the
READY
state.
DELAY
processing requires the queue monitor to be started.
Note that the delay is set by the producer who enqueues the message.
Attribute Data Type
sb4
Valid Values
Any sb4 value is valid, but the following predefined constant is available:
OCI_MSG_NO_DELAY - Indicates that the message is available for immediate
dequeuing.
OCI_ATTR_ENQ_TIME
Mode
READ
Description
Specifies the time that the message was enqueued. This value is determined by the
system and cannot be set by the user.
Attribute Data Type
OCIDate
OCI_ATTR_EXCEPTION_QUEUE
Mode
READ/WRITE
Description
Specifies the name of the queue to which the message is moved if it cannot be
processed successfully. Messages are moved in two cases: If the number of
unsuccessful dequeue attempts has exceeded
max_retries
; or if the message has
expired. All messages in the exception queue are in the
EXPIRED
state.
The default is the exception queue associated with the queue table. If the exception
queue specified does not exist at the time of the move, the message is moved to the
default exception queue associated with the queue table, and a warning is logged in
Appendix A
Streams Advanced Queuing Descriptor Attributes
A-79

the alert file. If the default exception queue is used, the parameter returns a
NULL
value at dequeue time.
This attribute must refer to a valid queue name.
Attribute Data Type
oratext *
OCI_ATTR_EXPIRATION
Mode
READ/WRITE
Description
Specifies the expiration of the message. It determines, in seconds, how long the
message is available for dequeuing. This parameter is an offset from the delay.
Expiration processing requires the queue monitor to be running.
While waiting for expiration, the message remains in the
READY
state. If the message is
not dequeued before it expires, it is moved to the exception queue in the
EXPIRED
state.
Attribute Data Type
sb4
Valid Values
Any sb4 value is valid, but the following predefined constant is available:
OCI_MSG_NO_EXPIRATION - The message never expires.
OCI_ATTR_MSG_DELIVERY_MODE
Mode
READ
Description
After a dequeue call, the OCI client can read the
OCI_ATTR_MSG_DELIVERY_MODE
attribute
in the
OCIAQMsgProperties
descriptor to determine whether a persistent or buffered
message was dequeued. The value of the attribute is
OCI_MSG_PERSISTENT
for
persistent messages and
OCI_MSG_BUFFERED
for buffered messages.
Attribute Data Type
ub2
OCI_ATTR_MSG_STATE
Mode
READ
Description
Specifies the state of the message at the time of the dequeue. This parameter cannot
be set at enqueue time.
Attribute Data Type
ub4
Valid Values
Only the following values are returned:
Appendix A
Streams Advanced Queuing Descriptor Attributes
A-80

•
OCI_MSG_WAITING
- The message delay has not yet been reached.
•
OCI_MSG_READY
- The message is ready to be processed.
•
OCI_MSG_PROCESSED
- The message has been processed and is retained.
•
OCI_MSG_EXPIRED
- The message has been moved to the exception queue.
OCI_ATTR_ORIGINAL_MSGID
Mode
READ/WRITE
Description
The ID of the message in the last queue that generated this message. When a
message is propagated from one queue to another, this attribute identifies the ID of
the queue from which it was last propagated. When a message has been propagated
through multiple queues, this attribute identifies the ID of the message in the last
queue that generated this message, not the first queue.
Attribute Data Type
OCIRaw *
OCI_ATTR_PRIORITY
Mode
READ/WRITE
Description
Specifies the priority of the message. A smaller number indicates a higher priority.
The priority can be any number, including negative numbers.
The default value is zero.
Attribute Data Type
sb4
OCI_ATTR_RECIPIENT_LIST
Mode
WRITE
Description
This parameter is only valid for queues that allow multiple consumers. The default
recipients are the queue subscribers. This parameter is not returned to a consumer at
dequeue time.
Attribute Data Type
OCIAQAgent **
OCI_ATTR_SENDER_ID
Mode
READ/WRITE
Description
Identifies the original sender of a message.
Appendix A
Streams Advanced Queuing Descriptor Attributes
A-81

Attribute Data Type
OCIAgent *
OCI_ATTR_TRANSACTION_NO
Mode
READ
Description
For transaction-grouped queues, this identifies the transaction group of the message.
This attribute is populated after a successful
OCIAQDeqArray()
call. All messages in a
group have the same value for this attribute. This attribute cannot be used by the
OCIAQEnqArray()
call to set the transaction group for an enqueued message.
Attribute Data Type
oratext *
A.19.4 OCIAQAgent Descriptor Attributes
Lists and describes OCIAQAgent descriptor attributes.
The following attributes are properties of the
OCIAQAgent
descriptor.
OCI_ATTR_AGENT_ADDRESS
Mode
READ/WRITE
Description
Protocol-specific address of the recipient. If the protocol is 0 (default), the address is
of the form [
schema
.]
queue
[
@dblink
].
Attribute Data Type
oratext *
Valid Values
Can be any string up to 128 bytes.
OCI_ATTR_AGENT_NAME
Mode
READ/WRITE
Description
Name of a producer or consumer of a message.
Attribute Data Type
oratext *
Valid Values
Can be any Oracle Database identifier, up to 30 bytes.
OCI_ATTR_AGENT_PROTOCOL
Mode
READ/WRITE
Appendix A
Streams Advanced Queuing Descriptor Attributes
A-82

Description
Protocol to interpret the address and propagate the message. The default (and
currently the only supported) value is 0.
Attribute Data Type
ub1
Valid Values
The only valid value is zero, which is also the default.
A.19.5 OCIServerDNs Descriptor Attributes
Lists and describes OCIServerDNs descriptor attributes.
The following attributes are properties of the
OCIServerDNs
descriptor.
OCI_ATTR_DN_COUNT
Mode
READ
Description
The number of database servers in the descriptor.
Attribute Data Type
ub2
OCI_ATTR_SERVER_DN
Mode
READ/WRITE
Description
For read mode, this attribute returns the list of Oracle Database distinguished names
that are already inserted into the descriptor.
For write mode, this attribute takes the distinguished name of an Oracle Database.
Attribute Data Type
oratext **/oratext *
A.20 Subscription Handle Attributes
Lists and describes subscription handle attributes.
The following attributes are used for the subscription handle.
See Also:
•Publish-Subscribe Notification in OCI
•About Continuous Query Notification
Appendix A
Subscription Handle Attributes
A-83

OCI_ATTR_SERVER_DNS
Mode
READ/WRITE
Description
The distinguished names of the Oracle database that the client is interested in for the
registration.
Attribute Data Type
OCIServerDNs *
OCI_ATTR_SUBSCR_CALLBACK
Mode
READ/WRITE
Description
Subscription callback. If the attribute
OCI_ATTR_SUBSCR_RECPTPROTO
is set to
OCI_SUBSCR_PROTO_OCI
or is left not set, then this attribute must be set before the
subscription handle can be passed into the registration call
OCISubscriptionRegister()
.
Attribute Data Type
ub4 (void *, OCISubscription *, void *, ub4, void *, ub4)
OCI_ATTR_SUBSCR_CQ_QOSFLAGS
Mode
WRITE
Description
Sets QOS (quality of service flags) specific to continuous query (CQ) notifications. For
the possible values you can pass, see the section on using OCI subscription handle
attributes for CQN in Oracle Database Development Guide.
Attribute Data Type
ub4 *
OCI_ATTR_SUBSCR_CTX
Mode
READ/WRITE
Description
Context that the client wants to get passed to the user callback denoted by
OCI_ATTR_SUBSCR_CALLBACK
when it gets invoked by the system. If the attribute
OCI_ATTR_SUBSCR_RECPTPROTO
is set to
OCI_SUBSCR_PROTO_OCI
or is left not set, then this
attribute must be set before the subscription handle can be passed into the
registration call
OCI Subscription Register()
.
Attribute Data Type
void *
Appendix A
Subscription Handle Attributes
A-84

OCI_ATTR_SUBSCR_HOSTADDR
Mode
READ/WRITE
Description
Before registering for notification using
OCISubscriptionRegister()
, specify the client
IP (in either IPv4 or IPv6 format) of the listening endpoint of the OCI notification client
to which the notification is sent. Enter either IPv4 addresses in dotted decimal format,
for example, 192.0.2.34, or IPv6 addresses in hexadecimal format, for example,
2001:0db8:0000:0000:0217:f2ff:fe4b:4ced.
See Also:
Oracle Database Net Services Administrator's Guide for more information
about the IPv6 format for IP addresses
Attribute Data Type
text *
Example
/* Set notification client address*/
text ipaddr[16] = "192.0.2.34";
(void) OCIAttrSet((dvoid *) envhp, (ub4) OCI_HTYPE_ENV,
(dvoid *) ipaddr, (ub4) strlen(ipaddr),
(ub4) OCI_ATTR_SUBSCR_HOSTADDR, errhp);
OCI_ATTR_SUBSCR_IPADDR
Mode
READ/WRITE
Description
The client IP address (IPv4 or IPv6) on which an OCI client registered for notification
listens, to receive notifications. For example, IPv4 address in dotted decimal format
such as 192.1.2.34 or IPv6 address in hexadecimal format such as
2001:0db8:0000:0000:0217:f2ff:fe4b:4ced.
See Also:
Oracle Database Net Services Administrator's Guide for more information
about the IPv6 format for IP addresses
Attribute Data Type
oratext *
OCI_ATTR_SUBSCR_NAME
Mode
READ/WRITE
Appendix A
Subscription Handle Attributes
A-85

Description
Subscription name. All subscriptions are identified by a subscription name. A
subscription name consists of a sequence of bytes of specified length. The length in
bytes of the name must be specified as it is not assumed that the name is
NULL
-
terminated. This is important because the name could contain multibyte characters.
Clients can set the subscription name attribute of a subscription handle using an
OCIAttrSet()
call and by specifying a handle type of
OCI_HTYPE_SUBSCR
and an attribute
type of
OCI_ATTR_SUBSCR_NAME
.
All of the subscription callbacks need a subscription handle with the
OCI_ATTR_SUBSCR_NAME
and
OCI_ATTR_SUBSCR_NAMESPACE
attributes set. If the attributes are
not set, an error is returned. The subscription name that is set for the subscription
handle must be consistent with its namespace.
Attribute Data Type
oratext *
OCI_ATTR_SUBSCR_NAMESPACE
Mode
READ/WRITE
Description
Namespace in which the subscription handle is used. The valid values for this
attribute are
OCI_SUBSCR_NAMESPACE_AQ
,
OCI_SUBSCR_NAMESPACE_DBCHANGE
, and
OCI_SUBSCR_NAMESPACE_ANONYMOUS
.
The subscription name that is set for the subscription handle must be consistent with
its namespace.
Attribute Data Type
ub4 *
OCI_ATTR_SUBSCR_NTFN_GROUPING_CLASS
Mode
READ/WRITE
Description
Notification grouping class. If set to 0 (the default) all other notification grouping
attributes must be 0. It is implemented for time in the latest release and is the only
current criterion for grouping. Can be set to
OCI_SUBSCR_NTFN_GROUPING_CLASS_TIME
.
Note:
OCI_OBJECT
mode is required when using grouping notifications.
Attribute Data Type
ub1 *
OCI_ATTR_SUBSCR_NTFN_GROUPING_REPEAT_COUNT
Mode
READ/WRITE
Appendix A
Subscription Handle Attributes
A-86

Description
How many times to do the grouping. Notification repeat count. Positive integer. Can
be set to
OCI_NTFN_GROUPING_FOREVER
to send grouping notifications forever.
Attribute Data Type
sb4 *
OCI_ATTR_SUBSCR_NTFN_GROUPING_START_TIME
Mode
READ/WRITE
Description
The time grouping starts. Set to a valid
TIMESTAMP WITH TIME ZONE
. The default is the
current
TIMESTAMP WITH TIME ZONE
.
Attribute Data Type
OCIDateTime */OCIDateTime **
OCI_ATTR_SUBSCR_NTFN_GROUPING_TYPE
Mode
READ/WRITE
Description
The format of the grouping notification: whether a summary of all events in the group
or just the last event in the group. Use
OCIAttrSet()
to set to one of the following
notification grouping types:
OCI_SUBSCR_NTFN_TYPE_SUMMARY
or
OCI_SUBSCR_NTFN_TYPE_LAST
. Summary of notifications is the default. The other choice is
the last notification.
Attribute Data Type
ub1 *
OCI_ATTR_SUBSCR_NTFN_GROUPING_VALUE
Mode
READ/WRITE
Description
Specifies the value for the grouping class. For time, this is the time-period of grouping
notifications specified in seconds, that is, the time after which grouping notification is
sent periodically until
OCI_ATTR_SUBSCR_NTFN_GROUPING_REPEAT_COUNT
is exhausted.
Attribute Data Type
ub4 *
OCI_ATTR_SUBSCR_PAYLOAD
Mode
READ/WRITE
Description
Buffer that corresponds to the payload that must be sent along with the notification.
The length of the buffer can also be specified in the same set attribute call. This
Appendix A
Subscription Handle Attributes
A-87

attribute must be set before a post can be performed on a subscription. For the
current release, only an untyped (
ub1 *
) payload is supported.
Attribute Data Type
ub1 *
OCI_ATTR_SUBSCR_QOSFLAGS
Mode
READ/WRITE
Description
Quality of service levels of the server. The possible settings are:
•
OCI_SUBSCR_QOS_RELIABLE
- Reliable. If the database fails, it does not lose
notification. Not supported for nonpersistent queues or buffered messaging.
•
OCI_SUBSCR_QOS_PURGE_ON_NTFN
- Once received, purge notification and remove
subscription.
•
OCI_SUBSCR_QOS_PAYLOAD
- Payload notification.
Attribute Data Type
ub4 *
OCI_ATTR_SUBSCR_RECPT
Mode
READ/WRITE
Description
The name of the recipient of the notification when the attribute
OCI_ATTR_SUBSCR_RECPTPROTO
is set to
OCI_SUBSCR_PROTO_MAIL
,
OCI_SUBSCR_PROTO_HTTP
, or
OCI_SUBSCR_PROTO_SERVER
.
For
OCI_SUBSCR_PROTO_HTTP
,
OCI_ATTR_SUBSCR_RECPT
denotes the HTTP URL (for
example, http://www.oracle.com:80) to which notification is sent. The validity of the
HTTP URL is never checked by the database.
For
OCI_SUBSCR_PROTO_MAIL
,
OCI_ATTR_SUBSCR_RECPT
denotes the email address (for
example, xyz@oracle.com) to which the notification is sent. The validity of the email
address is never checked by the database system.
For
OCI_SUBSCR_PROTO_SERVER
,
OCI_ATTR_SUBSCR_RECPT
denotes the database procedure
(for example:
schema.procedure
) that is invoked when there is a notification. The
subscriber must have appropriate permissions on the procedure for it to be executed.
See Also:
Notification Procedure for information about procedure definition
Attribute Data Type
oratext *
OCI_ATTR_SUBSCR_RECPTPRES
Mode
READ/WRITE
Appendix A
Subscription Handle Attributes
A-88

Description
The presentation with which the client wants to receive the notification. The valid
values for this are
OCI_SUBSCR_PRES_DEFAULT
and
OCI_SUBSCR_PRES_XML
.
If not set, this attribute defaults to
OCI_SUBSCR_PRES_DEFAULT
.
For event notification in XML presentation, set this attribute to
OCI_SUBSCR_PRES_XML
.
XML presentation is limited to 2000 bytes. Otherwise, leave it unset or set it to
OCI_SUBSCR_PRES_DEFAULT
.
Attribute Data Type
ub4
OCI_ATTR_SUBSCR_RECPTPROTO
Mode
READ/WRITE
Description
The protocol with which the client wants to receive the notification. The valid values
for this are:
•
OCI_SUBSCR_PROTO_OCI
•
OCI_SUBSCR_PROTO_MAIL
•
OCI_SUBSCR_PROTO_SERVER
•
OCI_SUBSCR_PROTO_HTTP
If an OCI client wants to receive the event notification, then you should set this
attribute to
OCI_SUBSCR_PROTO_OCI
.
If you want an email to be sent on event notification, then set this attribute to
OCI_SUBSCR_PROTO_MAIL
. If you want a PL/SQL procedure to be invoked in the database
on event notification, then set this attribute to
OCI_SUBSCR_PROTO_SERVER
. If you want an
HTTP URL to be posted to on event notification, then set this attribute to
OCI_SUBSCR_PROTO_HTTP
.
If not set, this attribute defaults to
OCI_SUBSCR_PROTO_OCI
.
For
OCI_SUBSCR_PROTO_OCI
, the attributes
OCI_ATTR_SUBSCR_CALLBACK
and
OCI_ATTR_SUBSCR_CTX
must be set before the subscription handle can be passed into
the registration call
OCISubscriptionRegister()
.
For
OCI_SUBSCR_PROTO_MAIL
,
OCI_SUBSCR_PROTO_SERVER
, and
OCI_SUBSCR_PROTO_HTTP
, the
attribute
OCI_ATTR_SUBSCR_RECPT
must be set before the subscription handle can be
passed into the registration call
OCISubscriptionRegister()
.
Attribute Data Type
ub4 *
OCI_ATTR_SUBSCR_TIMEOUT
Mode
READ/WRITE
Description
Registration timeout interval in seconds. If 0 or not specified, then the registration is
active until the subscription is explicitly unregistered.
Attribute Data Type
ub4 *
Appendix A
Subscription Handle Attributes
A-89

A.20.1 Continuous Query Notification Attributes
Lists and describes continuous query notification attributes.
The following attributes are used for continuous query notification.
OCI_ATTR_CHNF_CHANGELAG
Mode
WRITE
Description
The number of transactions that the client is to lag in continuous query notifications.
Attribute Data Type
ub4 *
OCI_ATTR_CHNF_OPERATIONS
Mode
WRITE
Description
Used to filter notifications based on operation type.
See Also:
About Continuous Query Notification for details about the flag values
Attribute Data Type
ub4 *
OCI_ATTR_CHNF_ROWIDS
Mode
WRITE
Description
If
TRUE
, the continuous query notification message includes row-level details, such as
operation type and
ROWID
. The default is
FALSE
.
Attribute Data Type
boolean *
OCI_ATTR_CHNF_TABLENAMES
Mode
READ
Description
Attributes provided to retrieve the list of table names that were registered. These
attributes are available from the subscription handle after the query is executed.
Appendix A
Subscription Handle Attributes
A-90

Attribute Data Type
OCIColl **
A.20.2 Continuous Query Notification Descriptor Attributes
Lists and describes continuous query notification descriptor attributes.
The following attributes are used for the continuous query notification descriptor.
OCI_ATTR_CHDES_DBNAME
Mode
READ
Description
Name of the database.
Attribute Data Type
oratext **
OCI_ATTR_CHDES_NFTYPE
Mode
READ
Description
Flags describing the notification type.
See Also:
About Continuous Query Notification for the flag values
Attribute Data Type
ub4 *
OCI_ATTR_CHDES_ROW_OPFLAGS
Mode
READ
Description
Operation type:
INSERT
,
UPDATE
,
DELETE
, or
OTHER
.
Attribute Data Type
ub4 *
OCI_ATTR_CHDES_ROW_ROWID
Mode
READ
Description
String representation of a
ROWID
.
Appendix A
Subscription Handle Attributes
A-91

Attribute Data Type
oratext **
OCI_ATTR_CHDES_TABLE_CHANGES
Mode
READ
Description
A collection type describing operations on tables. Each element of the collection is a
table continuous query descriptors (
OCITableChangeDesc *
) of type
OCI_DTYPE_TABLE_CHDES
that has the attributes that begin with
OCI_ATTR_CHDES_TABLE
.
See the following entries.
Attribute Data Type
OCIColl **
OCI_ATTR_CHDES_TABLE_NAME
Mode
READ
Description
Schema and table name.
HR.EMPLOYEES
, for example.
Attribute Data Type
oratext **
OCI_ATTR_CHDES_TABLE_OPFLAGS
Mode
READ
Description
Flags describing the operations on the table.
Attribute Data Type
ub4 *
See Also:
Oracle Database Development Guide for information about the flag values
for the
OCI_DTYPETABLE_CHDES
continuous query notification descriptor
OCI_ATTR_CHDES_TABLE_ROW_CHANGES
Mode
READ
Description
An embedded collection describing the changes to the rows of the table. Each
element of the collection is a row continuous query descriptor (
OCIRowChangeDesc *
) of
type
OCI_DTYPE_ROW_CHDES
that has the attributes
OCI_ATTR_CHDES_ROW_OPFLAGS
and
OCI_ATTR_CHDES_ROW_ROWID
.
Appendix A
Subscription Handle Attributes
A-92

Attribute Data Type
OCIColl **
OCI_ATTR_CHDES_XID
Mode
READ
Description
The transaction ID of the message.
Attribute Data Type
OCIRaw *
See Also:
Oracle Database Development Guide for more information.
A.20.3 Notification Descriptor Attributes
Lists and describes notification descriptor attributes.
The following are attributes of the descriptor
OCI_DTYPE_AQNFY
.
OCI_ATTR_AQ_NTFN_GROUPING_COUNT
Mode
READ
Description
For AQ namespace. Count of notifications received in the group.
Attribute Data Type
ub4 *
OCI_ATTR_AQ_NTFN_GROUPING_ MSGID_ARRAY
Mode
READ
Description
For AQ namespace. The group: an OCI Collection of message IDs.
Attribute Data Type
OCIColl **
OCI_ATTR_CONSUMER_NAME
Mode
READ
Description
Consumer name of the notification.
Appendix A
Subscription Handle Attributes
A-93

Attribute Data Type
oratext *
OCI_ATTR_MSG_PROP
Mode
READ
Description
Message properties.
Attribute Data Type
OCIAQMsgProperties **
OCI_ATTR_NFY_FLAGS
Mode
READ
Description
0 = regular, 1 = timeout notification, 2 = grouping notification.
Attribute Data Type
ub4 *
OCI_ATTR_NFY_MSGID
Mode
READ
Description
Message ID.
Attribute Data Type
OCIRaw *
OCI_ATTR_QUEUE_NAME
Mode
READ
Description
The queue name of the notification.
Attribute Data Type
oratext *
A.20.4 Invalidated Query Attributes
Lists and describes invalidated query attributes.
This section describes
OCI_DTYPE_CQDES
attributes.
Appendix A
Subscription Handle Attributes
A-94

See Also:
Oracle Database Development Guide for more information about the
OCI_DTYPE_CQDES
continuous query notification descriptor
OCI_ATTR_CQDES_OPERATION
Mode
READ
Description
The operation that occurred on the query. It can be one of two values:
OCI_EVENT_QUERYCHANGE
(query result set change) or
OCI_EVENT_DEREG
(query
unregistered).
Attribute Data Type
ub4 *
OCI_ATTR_CQDES_QUERYID
Mode
READ
Description
Query ID of the query that was invalidated.
Attribute Data Type
ub8 *
OCI_ATTR_CQDES_TABLE_CHANGES
Mode
READ
Description
A collection of table continuous query descriptors describing DML or DDL operations
on tables that caused the query result set change. Each element of the collection is of
type
OCI_DTYPE_TABLE_CHDES
.
Attribute Data Type
OCIColl *
A.21 Direct Path Loading Handle Attributes
Lists and describes direct path loading handle attributes.
The following attributes are used for the direct path loading handle.
Appendix A
Direct Path Loading Handle Attributes
A-95

See Also:
Direct Path Loading Overview and Direct Path Loading of Object Types for
information about direct path loading and allocating the direct path handles
A.21.1 Direct Path Context Handle (OCIDirPathCtx) Attributes
Lists and describes direct path context handle (OCIDirPathCtx) attributes.
The following attributes are used for the direct path context handle.
OCI_ATTR_BUF_SIZE
Mode
READ/WRITE
Description
Sets the size of the stream transfer buffer. Default value is 64 KB.
Attribute Data Type
ub4 */ub4 *
OCI_ATTR_CHARSET_ID
Mode
READ/WRITE
Description
Default character set ID for the character data. Note that the character set ID can be
overridden at the column level. If the character set ID is not specified at the column
level or the table level, then the Global support environment setting is used.
Attribute Data Type
ub2 */ub2 *
OCI_ATTR_DATEFORMAT
Mode
READ/WRITE
Description
Default date format string for
SQLT_CHR
to
DTYDAT
conversions. Note that the date format
string can be overridden at the column level. If date format string is not specified at
the column level or the table level, then the Global Support environment setting is
used.
Attribute Data Type
oratext **/oratext *
OCI_ATTR_DIRPATH_DCACHE_DISABLE
Mode
READ/WRITE
Appendix A
Direct Path Loading Handle Attributes
A-96

Description
Setting this attribute to 1 indicates that the date cache is to be disabled if exceeded.
The default value is 0, which means that lookups in the cache continue on cache
overflow.
See Also:
About Using a Date Cache in Direct Path Loading of Dates in OCI for a
complete description of this attribute and of the four following attributes
Attribute Data Type
ub1 */ub1 *
OCI_ATTR_DIRPATH_DCACHE_HITS
Mode
READ
Description
Queries the number of date cache hits.
Attribute Data Type
ub4 *
OCI_ATTR_DIRPATH_DCACHE_MISSES
Mode
READ
Description
Queries the current number of date cache misses.
Attribute Data Type
ub4 *
OCI_ATTR_DIRPATH_DCACHE_NUM
Mode
READ
Description
Queries the current number of entries in a date cache.
Attribute Data Type
ub4 *
OCI_ATTR_DIRPATH_DCACHE_SIZE
Mode
READ/WRITE
Description
Sets the date cache size (in elements) for a table. To disable the date cache, set this
to 0, which is the default value.
Appendix A
Direct Path Loading Handle Attributes
A-97

Attribute Data Type
ub4 *
/
ub4 *
OCI_ATTR_DIRPATH_DEF_EXP_CACHE_SIZE
Mode
READ/WRITE
Description
Specifies the number of default expressions that are evaluated at a time. The default
is 100. For default expressions that must be evaluated for every row, increasing this
value may improve performance.
Valid values:
UB4
Attribute Data Type
ub4 */ub4 *
Example
ub4 default_cache = 200;
OCIAttrSet ((void *)dpctx,
(ub4)OCI_HTYPE_DIRPATH_CTX,
(void *)&default_cache,
(ub4)0, (ub4)OCI_ATTR_DIRPATH_DEF_EXP_CACHE_SIZE, errhp);
OCI_ATTR_DIRPATH_DEFAULTS
Mode
Read/Write
Description
Specifies how the direct path API handles default expressions for columns that are
not explicitly being loaded.
Valid values are:
•
OCI_DIRPATH_DEFAULTS_DEFAULT
Evaluate once, unless a sequence is involved, then evaluate every row.
Error if an unsupported default value is seen. This is the default.
•
OCI_DIRPATH_DEFAULTS_EVALUATE_ONCE
Evaluate once, at the start of the load. Error if an unsupported default value is
seen.
•
OCI_DIRPATH_DEFAULTS_EVALUATE_EVERY_ROW
Evaluate every row. Error if an unsupported default value is seen.
•
OCI_DIRPATH_DEFAULTS_IGNORE
Ignore all defaults, load NULLs.
•
OCI_DIRPATH_DEFAULTS_IGNORE_UNSUPPORTED_EVALUATE_ONCE
Ignore unsupported defaults, load NULLS, evaluate supported once.
•
OCI_DIRPATH_DEFAULTS_IGNORE_UNSUPPORTED_EVALUATE_EVERY_ROW
Appendix A
Direct Path Loading Handle Attributes
A-98

Ignore unsupported defaults, load NULLS, evaluate supported every row.
Attribute Data Type
ub1 */ub1 *
Example
ub1 dirpath_handling = OCI_DIRPATH_DEFAULTS_EVALUATE_EVERY_ROW;
OCIAttrSet ((void *)dpctx,
(ub4)OCI_HTYPE_DIRPATH_CTX,
(void *)&dirpath_handling,
(ub4)0, (ub4)OCI_ATTR_DIRPATH_DEFAULTS, errhp);
OCI_ATTR_DIRPATH_FLAGS
Mode
READ/WRITE
Description
Flags used to control behavior of the load.
OCI_DIRPATH_FLAGS_VLDT
0x01 – validate format for Oracle
NUMBER
and
DATE
data when
the stream is parsed on the server. The default value is to not set this flag because it
is an expensive operation. It can be used when you suspect that there is a problem
with
OCIDirPath
generating invalid internal representation of dates and numbers.
Example
ub4 dirpath_flags = OCI_ATTR_DIRPATH_FLAGS_VLDT;
OCIAttrSet ((void *)dpctx,
(ub4)OCI_HTYPE_DIRPATH_CTX,
(void *)&dirpath_flags,
(ub4)0, (ub4)OCI_ATTR_DIRPATH_FLAGS, errhp);
Attribute Data Type
ub4 *
/
ub4 *
OCI_ATTR_DIRPATH_INDEX_MAINT_METHOD
Mode
READ/WRITE
Description
Performs index row insertion on a per-row basis.
Valid value is:
OCI_DIRPATH_INDEX_MAINT_SINGLE_ROW
Attribute Data Type
ub1 *
/
ub1 *
OCI_ATTR_DIRPATH_MODE
Mode
READ/WRITE
Description
Mode of the direct path context:
Appendix A
Direct Path Loading Handle Attributes
A-99

•
OCI_DIRPATH_LOAD
- Load operation (default)
•
OCI_DIRPATH_CONVERT
- Convert-only operation
Attribute Data Type
ub1 */ub1 *
OCI_ATTR_DIRPATH_NO_INDEX_ERRORS
Mode
READ/WRITE
Description
When
OCI_ATTR_DIRPATH_NO_INDEX_ERRORS
is 1, indexes are not set as unusable at any
time during the load. If any index errors are detected, the load is aborted. That is, no
rows are loaded, and the indexes are left as is. The default is 0.
Attribute Data Type
ub1 */ub1 *
OCI_ATTR_DIRPATH_NOLOG
Mode
READ/WRITE
Description
The
NOLOG
attribute of each segment determines whether image redo or invalidation
redo is generated:
•0 - Use the attribute of the segment being loaded.
•1 - No logging. Overrides DDL statement, if necessary.
Attribute Data Type
ub1 */ub1 *
OCI_ATTR_DIRPATH_OBJ_CONSTR
Mode
READ/WRITE
Description
Indicates the object type of a substitutable object table:
OraText *obj_type; /* stores an object type name */
OCIAttrSet((void *)dpctx,
(ub4)OCI_HTYPE_DIRPATH_CTX,
(void *) obj_type,
(ub4)strlen((const char *) obj_type),
(ub4)OCI_ATTR_DIRPATH_OBJ_CONSTR, errhp);
Attribute Data Type
oratext **/oratext *
OCI_ATTR_DIRPATH_PARALLEL
Mode
READ/WRITE
Appendix A
Direct Path Loading Handle Attributes
A-100

Description
Setting this value to 1 allows multiple load sessions to load the same segment
concurrently. The default is 0 (not parallel).
Attribute Data Type
ub1 */ub1 *
OCI_ATTR_DIRPATH_PGA_LIM
Mode
READ/WRITE
Description
The current partition loading memory limit. Once this limit is reached, some partition
loading will be delayed to save memory. The value is in KB.
Attribute Data Type
ub4 */ub4 *
OCI_ATTR_DIRPATH_REJECT_ROWS_REPCH
Mode
READ/WRITE
Description
If set to 1, any rows with character conversions that use the replacement character
will be rejected.
•0 - Allow use of the replacement character in conversions.
•1 - Reject rows if the replacement character was used during conversion.
Attribute Data Type
ub1 */ub1 *
OCI_ATTR_DIRPATH_SKIPINDEX_METHOD
Mode
READ/WRITE
Description
Indicates how the handling of unusable indexes is performed.
Valid values are:
•
OCI_DIRPATH_INDEX_MAINT_SKIP_UNUSABLE
(skip unusable indexes)
•
OCI_DIRPATH_INDEX_MAINT_DONT_SKIP_UNUSABLE
(do not skip unusable indexes)
•
OCI_DIRPATH_INDEX_MAINT_SKIP_ALL
(skip all index maintenance)
Attribute Data Type
ub1 *
/
ub1 *
OCI_ATTR_DIRPATH_SPILL_PASSES
Mode
READ
Appendix A
Direct Path Loading Handle Attributes
A-101

Description
The number of passes required to load all partitions. If the direct path PGA limit is
exceeded, this will likely be greater than one. Increasing the PGA limit, using the
attribute
OCI_ATTR_DIRPATH_PGA_LIM
, can decrease the number of passes, but can also
exceed available memory.
Attribute Data Type
ub4 *
OCI_ATTR_LIST_COLUMNS
Mode
READ
Description
Returns the handle to the parameter descriptor for the column list associated with the
direct path context. The column list parameter descriptor can be retrieved after the
number of columns is set with the
OCI_ATTR_NUM_COLS
attribute.
See Also:
"About Accessing Column Parameter Attributes"
Attribute Data Type
OCIParam* *
OCI_ATTR_NAME
Mode
READ/WRITE
Description
Name of the table to be loaded into.
Attribute Data Type
oratext**/oratext *
OCI_ATTR_NUM_COLS
Mode
READ/WRITE
Description
Number of columns being loaded in the table.
Attribute Data Type
ub2 */ub2 *
OCI_ATTR_NUM_ROWS
Mode
READ/WRITE
Appendix A
Direct Path Loading Handle Attributes
A-102

Description
Read: The number of rows loaded so far.
Write: The number of rows to be allocated for the direct path and the direct path
function column arrays.
Attribute Data Type
ub2 */ub2 *
OCI_ATTR_SCHEMA_NAME
Mode
READ/WRITE
Description
Name of the schema where the table being loaded resides. If not specified, the
schema defaults to that of the connected user.
Attribute Data Type
oratext **/oratext *
OCI_ATTR_SUB_NAME
Mode
READ/WRITE
Description
Name of the partition or subpartition to be loaded. If not specified, the entire table is
loaded. The name must be a valid partition or subpartition name that belongs to the
table.
Attribute Data Type
oratext **/oratext *
A.21.2 Direct Path Function Context Handle (OCIDirPathFuncCtx)
Attributes
Lists and describes direct path function context handle (OCIDirPathFuncCtx)
attributes.
For further explanations of these attributes, see Direct Path Function Context and
Attributes.
OCI_ATTR_DIRPATH_EXPR_TYPE
Mode
READ/WRITE
Description
Indicates the type of expression specified in
OCI_ATTR_NAME
in the function context of a
nonscalar column.
Valid values are:
•
OCI_DIRPATH_EXPR_OBJ_CONSTR
(the object type name of a column object)
•
OCI_DIRPATH_EXPR_REF_TBLNAME
(table name of a reference object)
Appendix A
Direct Path Loading Handle Attributes
A-103

•
OCI_DIRPATH_EXPR_SQL
(a SQL string to derive the column value)
Attribute Data Type
ub1 */ub1 *
OCI_ATTR_LIST_COLUMNS
Mode
READ
Description
Returns the handle to the parameter descriptor for the column list associated with the
direct path function context. The column list parameter descriptor can be retrieved
after the number of columns (number of attributes or arguments associated with the
nonscalar column) is set with the
OCI_ATTR_NUM_COLS
attribute.
See Also:
About Accessing Column Parameter Attributes
Attribute Data Type
OCIParam**
OCI_ATTR_NAME
Mode
READ/WRITE
Description
The object type name if the function context is describing a column object, a SQL
function if the function context is describing a SQL string, or a reference table name if
the function context is describing a
REF
column.
Attribute Data Type
oratext **/oratext *
OCI_ATTR_NUM_COLS
Mode
READ/WRITE
Description
The number of the object attributes to load if the column is a column object, or the
number of arguments to process if the column is a SQL string or a REF column. This
parameter must be set before the column list can be retrieved.
Attribute Data Type
ub2 */ub2 *
OCI_ATTR_NUM_ROWS
Mode
READ
Appendix A
Direct Path Loading Handle Attributes
A-104

Description
The number of rows loaded so far.
Attribute Data Type
ub4 *
A.21.3 Direct Path Function Column Array Handle
(OCIDirPathColArray) Attributes
Lists and describes direct path function column array handle (OCIDirPathColArray)
attributes.
The following attributes are used for the direct path function column array handle.
OCI_ATTR_COL_COUNT
Mode
READ
Description
Last column of the last row processed.
Attribute Data Type
ub2 *
OCI_ATTR_NUM_COLS
Mode
READ
Description
Column dimension of the column array.
Attribute Data Type
ub2 *
OCI_ATTR_NUM_ROWS
Mode
READ
Description
Row dimension of the column array.
Attribute Data Type
ub4 *
OCI_ATTR_ROW_COUNT
Mode
READ
Description
Number of rows successfully converted in the last call to
OCIDirPathColArrayToStream()
.
Appendix A
Direct Path Loading Handle Attributes
A-105

Attribute Data Type
ub4 *
A.21.4 Direct Path Stream Handle (OCIDirPathStream) Attributes
Lists and describes direct path stream handle (OCIDirPathStream) attributes.
The following attributes are used for the direct path stream handle.
OCI_ATTR_BUF_ADDR
Mode
READ
Description
Buffer address of the beginning of the stream data.
Attribute Data Type
ub1 **
OCI_ATTR_BUF_SIZE
Mode
READ
Description
Size of the stream data in bytes.
Attribute Data Type
ub4 *
OCI_ATTR_ROW_COUNT
Mode
READ
Description
Number of rows successfully loaded by the last
OCIDirPathLoadStream()
call.
Attribute Data Type
ub4 *
OCI_ATTR_STREAM_OFFSET
Mode
READ
Description
Offset into the stream buffer of the last processed row.
Attribute Data Type
ub4 *
A.21.5 Direct Path Column Parameter Attributes
Describes how direct path column parameter attributes are used.
Appendix A
Direct Path Loading Handle Attributes
A-106

The application specifies which columns are to be loaded, and the external format of
the data by setting attributes on each column parameter descriptor. The column
parameter descriptors are obtained as parameters of the column parameter list by
OCIParamGet()
. The column parameter list of the table is obtained from the
OCI_ATTR_LIST_COLUMNS
attribute of the direct path context. If a column is nonscalar,
then its column parameter list is obtained from the
OCI_ATTR_LIST_COLUMNS
attribute of
its direct path function context.
Note that all parameters are 1-based.
A.21.5.1 About Accessing Column Parameter Attributes
Lists and describes direct path column parameter attributes.
The following code example illustrates the use of the direct path column parameter
attributes for scalar columns. Before the attributes are accessed, you must first set the
number of columns to be loaded and get the column parameter list from the
OCI_ATTR_LIST_COLUMNS
attribute.
See Also:
Direct Path Load Examples for Scalar Columns for the data structures
defined in the listings
...
/* set number of columns to be loaded */
OCI_CHECK(ctlp->errhp_ctl, OCI_HTYPE_ERROR, ociret, ctlp,
OCIAttrSet((void *)dpctx, (ub4)OCI_HTYPE_DIRPATH_CTX,
(void *)&tblp->ncol_tbl,
(ub4)0, (ub4)OCI_ATTR_NUM_COLS, ctlp->errhp_ctl));
/* get the column parameter list */
OCI_CHECK(ctlp->errhp_ctl, OCI_HTYPE_ERROR, ociret, ctlp,
OCIAttrGet((void *)dpctx, OCI_HTYPE_DIRPATH_CTX,
(void *)&ctlp->colLstDesc_ctl, (ub4 *)0,
OCI_ATTR_LIST_COLUMNS, ctlp->errhp_ctl));
Now you can set the parameter attributes.
/* set the attributes of each column by getting a parameter handle on each
* column, then setting attributes on the parameter handle for the column.
* Note that positions within a column list descriptor are 1-based. */
for (i = 0, pos = 1, colp = tblp->col_tbl, fldp = tblp->fld_tbl;
i < tblp->ncol_tbl;
i++, pos++, colp++, fldp++)
{
/* get parameter handle on the column */
OCI_CHECK(ctlp->errhp_ctl, OCI_HTYPE_ERROR, ociret, ctlp,
OCIParamGet((const void *)ctlp->colLstDesc_ctl,
(ub4)OCI_DTYPE_PARAM, ctlp->errhp_ctl,
(void **)&colDesc, pos));
colp->id_col = i; /* position in column array */
/* set external attributes on the column */
Appendix A
Direct Path Loading Handle Attributes
A-107

/* column name */
OCI_CHECK(ctlp->errhp_ctl, OCI_HTYPE_ERROR, ociret, ctlp,
OCIAttrSet((void *)colDesc, (ub4)OCI_DTYPE_PARAM,
(void *)colp->name_col,
(ub4)strlen((const char *)colp->name_col),
(ub4)OCI_ATTR_NAME, ctlp->errhp_ctl));
/* column type */
OCI_CHECK(ctlp->errhp_ctl, OCI_HTYPE_ERROR, ociret, ctlp,
OCIAttrSet((void *)colDesc, (ub4)OCI_DTYPE_PARAM,
(void *)&colp->exttyp_col, (ub4)0,
(ub4)OCI_ATTR_DATA_TYPE, ctlp->errhp_ctl));
/* max data size */
OCI_CHECK(ctlp->errhp_ctl, OCI_HTYPE_ERROR, ociret, ctlp,
OCIAttrSet((void *)colDesc, (ub4)OCI_DTYPE_PARAM,
(void *)&fldp->maxlen_fld, (ub4)0,
(ub4)OCI_ATTR_DATA_SIZE, ctlp->errhp_ctl));
if (colp->datemask_col) /* set column (input field) date mask */
{
OCI_CHECK(ctlp->errhp_ctl, OCI_HTYPE_ERROR, ociret, ctlp,
OCIAttrSet((void *)colDesc, (ub4)OCI_DTYPE_PARAM,
(void *)colp->datemask_col,
(ub4)strlen((const char *)colp->datemask_col),
(ub4)OCI_ATTR_DATEFORMAT, ctlp->errhp_ctl));
}
if (colp->prec_col)
{
OCI_CHECK(ctlp->errhp_ctl, OCI_HTYPE_ERROR, ociret, ctlp,
OCIAttrSet((void *)colDesc, (ub4)OCI_DTYPE_PARAM,
(void *)&colp->prec_col, (ub4)0,
(ub4)OCI_ATTR_PRECISION, ctlp->errhp_ctl));
}
if (colp->scale_col)
{
OCI_CHECK(ctlp->errhp_ctl, OCI_HTYPE_ERROR, ociret, ctlp,
OCIAttrSet((void *)colDesc, (ub4)OCI_DTYPE_PARAM,
(void *)&colp->scale_col, (ub4)0,
(ub4)OCI_ATTR_SCALE, ctlp->errhp_ctl));
}
if (colp->csid_col)
{
OCI_CHECK(ctlp->errhp_ctl, OCI_HTYPE_ERROR, ociret, ctlp,
OCIAttrSet((void *)colDesc, (ub4)OCI_DTYPE_PARAM,
(void *)&colp->csid_col, (ub4)0,
(ub4)OCI_ATTR_CHARSET_ID, ctlp->errhp_ctl));
}
/* free the parameter handle to the column descriptor */
OCI_CHECK((void *)0, 0, ociret, ctlp,
OCIDescriptorFree((void *)colDesc, OCI_DTYPE_PARAM));
}
...
OCI_ATTR_CHARSET_ID
Mode
READ/WRITE
Appendix A
Direct Path Loading Handle Attributes
A-108

Description
Character set ID for character column. If not set, the character set ID defaults to the
character set ID set in the direct path context.
Attribute Data Type
ub2 */ub2 *
OCI_ATTR_DATA_SIZE
Mode
READ/WRITE
Description
Maximum size in bytes of the external data for the column. This can affect conversion
buffer sizes.
Attribute Data Type
ub4 */ub4 *
OCI_ATTR_DATA_TYPE
Mode
READ/WRITE
Description
Returns or sets the external data type of the column. Valid data types are:
•
SQLT_CHR
•
SQLT_DATE
•
SQLT_TIMESTAMP
•
SQLT_TIMESTAMP_TZ
•
SQLT_TIMESTAMP_LTZ
•
SQLT_INTERVAL_YM
•
SQLT_INTERVAL_DS
•
SQLT_CLOB
•
SQLT_BLOB
•
SQLT_INT
•
SQLT_UIN
•
SQLT_FLT
•
SQLT_PDN
•
SQLT_BIN
•
SQLT_NUM
•
SQLT_NTY
•
SQLT_REF
•
SQLT_VST
Appendix A
Direct Path Loading Handle Attributes
A-109

•
SQLT_VNU
Attribute Data Type
ub2 */ub2 *
OCI_ATTR_DATEFORMAT
Mode
READ/WRITE
Description
Date conversion mask for the column. If not set, the date format defaults to the date
conversion mask set in the direct path context.
Attribute Data Type
oratext **/oratext *
OCI_ATTR_DIRPATH_OID
Mode
READ/WRITE
Description
Indicates that the column to load into is an object table's object ID column.
Attribute Data Type
ub1 */ub1 *
OCI_ATTR_DIRPATH_SID
Mode
READ/WRITE
Description
Indicates that the column to load into is a nested table's
setid
column.
Attribute Data Type
ub1 */ub1 *
OCI_ATTR_NAME
Mode
READ/WRITE
Description
Returns or sets the name of the column that is being loaded. Initialize both the column
name and the column name length to 0 before calling
OCIAttrGet()
.
Attribute Data Type
oratext **/oratext *
OCI_ATTR_PRECISION
Mode
READ/WRITE
Appendix A
Direct Path Loading Handle Attributes
A-110

Description
Returns or sets the precision.
Attribute Data Type
ub1 */ub1 *
for explicit describes
sb2 */sb2 *
for implicit describes
OCI_ATTR_SCALE
Mode
READ/WRITE
Description
Returns or sets the scale (number of digits to the right of the decimal point) for
conversions from packed and zoned decimal input data types.
Attribute Data Type
sb1 */sb1 *
A.22 Process Handle Attributes
Lists and describes process handle attributes.
The parameters for the shared system can be set and read using the
OCIAttrSet()
and
OCIAttrGet()
calls. The handle type to be used is the process handle
OCI_HTYPE_PROC
.
The
OCI_ATTR_MEMPOOL_APPNAME
,
OCI_ATTR_MEMPOOL_HOMENAME
, and
OCI_ATTR_MEMPOOL_INSTNAME
attributes specify the application, home, and instance
names that can be used together to map the process to the right shared pool area. If
these attributes are not provided, internal default values are used. The following are
valid settings of the attributes for specific behaviors:
•Instance name, application name (unqualified): This allows only executables with a
specific name to attach to the same shared subsystem. For example, this allows
an OCI application named Office to connect to the same shared subsystem
regardless of the directory Office resides in.
•Instance name, home name: This allows a set of executables in a specific home
directory to attach to the same instance of the shared subsystem. For example,
this allows all OCI applications residing in the ORACLE_HOME directory to use
the same shared subsystem.
•Instance name, home name, application name (unqualified): This allows only a
specific executable to attach to a shared subsystem. For example, this allows one
application named Office in the ORACLE_HOME directory to attach to a given
shared subsystem.
See Also:
OCI_ATTR_SHARED_HEAPALLOC
Appendix A
Process Handle Attributes
A-111

OCI_ATTR_MEMPOOL_APPNAME
Mode
READ/WRITE
Description
Executable name or fully qualified path name of the executable.
Attribute Data Type
oratext *
OCI_ATTR_MEMPOOL_HOMENAME
Mode
READ/WRITE
Description
Directory name where the executables that use the same shared subsystem instance
are located.
Attribute Data Type
oratext *
OCI_ATTR_MEMPOOL_INSTNAME
Mode
READ/WRITE
Description
Any user-defined name to identify an instance of the shared subsystem.
Attribute Data Type
oratext *
OCI_ATTR_MEMPOOL_SIZE
Mode
READ/WRITE
Description
Size of the shared pool in bytes. This attribute is set as follows:
ub4 plsz = 1000000;
OCIAttrSet((void *)0, (ub4) OCI_HTYPE_PROC,
(void *)&plsz, (ub4) 0, (ub4) OCI_ATTR_POOL_SIZE, 0);
Attribute Data Type
ub4 *
OCI_ATTR_PROC_MODE
Mode
READ
Appendix A
Process Handle Attributes
A-112

Description
Returns all the currently set process modes. The value read contains the OR'ed value
of all the currently set OCI process modes. To determine if a specific mode is set, the
value should be AND'ed with that mode. For example:
ub4 mode;
boolean is_shared;
OCIAttrGet((void *)0, (ub4)OCI_HTYPE_PROC,
(void *) &mode, (ub4 *) 0,
(ub4)OCI_ATTR_PROC_MODE, 0);
is_shared = mode & OCI_SHARED;
Attribute Data Type
ub4 *
A.23 Event Handle Attributes
Lists and describes event handle attributes.
The
OCIEvent
handle encapsulates the attributes from the event payload. This handle
is implicitly allocated before the event callback is called.
The event callback obtains the attributes of an event using
OCIAttrGet()
with the
following attributes.
See Also:
HA Event Notification
OCI_ATTR_DBDOMAIN
Mode
READ
Description
When called with this attribute,
OCIAttrGet()
retrieves the name of the database
domain that has been affected by this event. This is also a server handle attribute.
Attribute Data Type
oratext **
OCI_ATTR_DBNAME
Mode
READ
Description
When called with this attribute,
OCIAttrGet()
retrieves the name of the database that
has been affected by this event. This is also a server handle attribute.
Attribute Data Type
oratext **
Appendix A
Event Handle Attributes
A-113

OCI_ATTR_EVENTTYPE
Mode
READ
Description
The type of event that occurred,
OCI_EVENTTYPE_HA
.
Attribute Data Type
ub4 *
OCI_ATTR_HA_SOURCE
Mode
READ
Description
If the event type is
OCI_EVENTTYPE_HA
, get the source of the event with this attribute.
Valid values are:
•
OCI_HA_SOURCE_DATABASE
•
OCI_HA_SOURCE_NODE
•
OCI_HA_SOURCE_INSTANCE
•
OCI_HA_SOURCE_SERVICE
•
OCI_HA_SOURCE_SERVICE_MEMBER
•
OCI_HA_SOURCE_ASM_INSTANCE
•
OCI_HA_SOURCE_SERVICE_PRECONNECT
Attribute Data Type
ub4 *
OCI_ATTR_HA_SRVFIRST
Mode
READ
Description
When called with this attribute,
OCIAttrGet()
retrieves the first server handle in the list
of server handles affected by an Oracle Real Application Clusters (Oracle RAC) HA
DOWN event.
Attribute Data Type
OCIServer **
OCI_ATTR_HA_SRVNEXT
Mode
READ
Description
When called with this attribute
OCIAttrGet()
retrieves the next server handle in the list
of server handles affected by an Oracle RAC HA DOWN event.
Appendix A
Event Handle Attributes
A-114

Attribute Data Type
OCIServer **
OCI_ATTR_HA_STATUS
Mode
READ
Description
Valid value is
OCI_HA_STATUS_DOWN
. Only
DOWN
events are subscribed to currently.
Attribute Data Type
ub4 *
OCI_ATTR_HA_TIMESTAMP
Mode
READ
Description
The time that the HA event occurred.
Attribute Data Type
OCIDateTime **
OCI_ATTR_HOSTNAME
Mode
READ
Description
When called with this attribute,
OCIAttrGet()
retrieves the name of the host that has
been affected by this event.
Attribute Data Type
oratext **
OCI_ATTR_INSTNAME
Mode
READ
Description
When called as an event handle attribute,
OCIAttrGet()
retrieves the name of the
instance that has been affected by this event. This is also a server handle attribute.
This attribute can also be used on service context to return the shard instance name
for a given connection. This attribute can be used to find the shard instance name out
of a shard instance descriptor that is filed by an
OCIShardInstancesGet()
call.
Attribute Data Type
oratext **
Example
The following example shows for a given connection (svchp) how to get the shard
instance name.
Appendix A
Event Handle Attributes
A-115

Oratext instanceName [OCI_INSTNAME_MAXLEN];
ub4 instanceNameLen;
OCIATTRGet(svchp,
OCI_HTYPE_SVCCTX,
instanceName,
(ub4 *) &instanceNameLen,
OCI_ATTR_INSTNAME,
errhp);
OCI_ATTR_INSTSTARTTIME
Mode
READ
Description
When called with this attribute,
OCIAttrGet()
retrieves the start time of the instance
that has been affected by this event. This is also a server handle attribute.
Attribute Data Type
OCIDateTime **
OCI_ATTR_SERVICENAME
Mode
READ
Description
When called with this attribute,
OCIAttrGet()
retrieves the name of the service that has
been affected by this event. The name length is
ub4 *
. This is also a server handle
attribute.
Attribute Data Type
oratext **
Appendix A
Event Handle Attributes
A-116

B
OCI Demonstration Programs
Lists example programs with sample code demonstrating the allocation and use of
OCI handles.
Oracle provides code examples illustrating the use of OCI calls. These programs are
provided for demonstration purposes, and are not guaranteed to run on all operating
systems.
You must install the demonstration programs as described in Oracle Database
Examples Installation Guide. The location, names, and availability of the programs
may vary on different operating systems. On a Linux or UNIX workstation, the
programs are installed in the $
ORACLE_HOME/rdbms/demo
directory. For Windows systems,
see Getting Started with OCI for Windows.
OCI header files that are required for OCI client application development on Linux or
UNIX platforms are in the
$ORACLE_HOME/rdbms/public
directory. The
demo_rdbms.mk
file is
in the
$ORACLE_HOME/rdbms/demo
directory and serves as an example makefile. On
Windows systems,
make.bat
is the analogous file in the samples directory. There are
instructions in the makefiles.
Unless you significantly modify the
demo_rdbms.mk
file, you are not affected by changes
you make as long the
demo_rdbms.mk
file includes the
$ORACLE_HOME/rdbms/public
directory. Ensure that your highly customized makefiles have the
$ORACLE_HOME/rdbms/
public
directory in the
INCLUDE
path.
Development of new makefiles to build an OCI application or an external procedure
should consist of the customizing of the makefile provided by adding your own macros
to the link line. However, Oracle requires that you keep the macros provided in the
demo makefile, as it results in easier maintenance of your own makefiles.
When a specific header or SQL file is required by the application, these files are also
included as specified in the demonstration program file. Review the information in the
comments at the beginning of the demonstration programs for setups and hints on
running the programs.
Table B-1 lists the important demonstration programs and the OCI features that they
illustrate. Look for related files with the
.sql
extension.
Table B-1 OCI Demonstration Programs
Program Name Features Illustrated
cdemo81.c
Using basic SQL processing with release 8 functionality
cdemo82.c
Performing basic processing of user-defined objects
cdemocor.c
Using complex object retrieval (COR) to improve performance
cdemodr1.c
cdemodr2.c
cdemodr3.c
Using
INSERT
,
UPDATE
, and
DELETE
statements, with
RETURNING
clause
used with basic data types, LOBs and
REF
s
cdemodsa.c
Describing information about a table
B-1

Table B-1 (Cont.) OCI Demonstration Programs
Program Name Features Illustrated
cdemodsc.c
Describing information about an object type
cdemofo.c
Registering and operating application failover callbacks
cdemolb.c
Creating and inserting LOB data and then reading, writing, coping,
appending, and trimming the data
cdemolb2.c
Writing and reading of
CLOB
and
BLOB
columns with stream mode and
callback functions
cdemolbs.c
Writing and reading to LOBs with the LOB buffering system
cdemobj.c
Pinning and navigation of
REF
object
cdemocoll.c
Inserting and selecting of nested table and varray
cdemorid.c
Using
INSERT
,
UPDATE
,
DELETE
statements and fetches to get multiple
rowids in one round-trip
cdemoses.c
Using session switching and migration
cdemothr.c
Using the OCIThread package
cdemosyev.c
Registering predefined subscriptions and specifying a callback
function to be invoked for client notifications (for more information
about Advanced Queuing, see Oracle Database Advanced Queuing
User's Guide)
ociaqdemo00.c
ociaqdemo01.c
ociaqdemo02.c
ociaqarrayenq.c
ociaqarraydeq.c
Streams Advanced Queuing. Enqueues 100 messages
Dequeues messages by blocking
Listens for multiple agents
Array enqueue of 10 messages
Array dequeue of 10 messages
cdemodp.c,
cdemodp_lip.c
Loading data with the direct path load functions
cdemdpco.c
cdemdpno.c
cdemdpin.c
cdemdpit.c
cdemdpro.c
cdemdpss.c
Loading a column object with the direct path load functions
Loading a nested column object with the direct path load functions
Loading derived type (inheritance) - direct path
Loading an object table with inheritance - direct path
Loading a reference with the direct path load functions
Loading SQL strings with the direct path load functions
cdemoucb.c,
cdemoucbl.c
Using static and dynamic user callbacks
cdemoupk.c,
cdemoup1.c,
cdemoup2.c
Using dynamic user callbacks with multiple packages
cdemodt.c
Datetime and interval example. Demonstrates IN and OUT binds with
PL/SQL procedure or function
cdemosc.c
Scrollable cursor
cdemol2l.c
Accesses LOBs using the
LONG
API (Data Interface)
cdemoin1.c
Inheritance demo that modifies an inherited type in a table and
displays a record from the table
cdemoin2.c
Inheritance demo to do attribute substitutability
Appendix B
B-2

Table B-1 (Cont.) OCI Demonstration Programs
Program Name Features Illustrated
cdemoin3.c
Inheritance demo that describes an object, inherited types, object
tables, and a sub-table
cdemoanydata1.c
Anydata demo. Inserts and selects rows to and from anydata table
cdemoanydata2.c
Anydata demo. Creates a type piecewise using
OCITypeBeginCreate()
and then describes the new type created
cdemoqc.c
Query caching using SQL hints
cdemoqc2.c
Query caching using SQL hints and table annotation
cdemosp.c
Session pooling
cdemocp.c
Connection pooling
cdemocpproxy.c
Connection pooling with proxy functionality
cdemostc.c
Statement caching
cdemouni.c
Program for OCI UTF16 API
nchdemo1.c
Shows
NCHAR
implicit conversion feature and code point feature
Appendix B
B-3

C
OCI Function Server Round-Trips
This appendix provides information about server round-trips incurred during various
OCI calls.
This information can help programmers to determine the most efficient way to
accomplish a particular task in an application. A server round-trip is defined as the
trip from the client to the server and back to the client.
When using client-side SQL, OCI provides:
•Enhanced array data manipulation language (DML) capability for arrays
•Ability to associate a commit request with a run to reduce round-trips
•Optimization for queries using transparent prefetch buffers to reduce round-trips
As is often the case, there are tradeoffs. For example, for queries the trade off is often
arraysize and prefetch size versus the number of underlying fetches.
See Also:
•Using SQL Statements in OCI for an overview and more specific
information on tips to reduce server round-trips
•OCI Array Interface to significantly reduce round-trips to the database
when you are updating or inserting a large volume of data
•About Setting Prefetch Count to minimize server round-trips
.
This appendix contains these topics:
•Relational Function Round-Trips
•LOB Function Round-Trips
•Object and Cache Function Round-Trips
•Describe Operation Round-Trips
•Data Type Mapping and Manipulation Function Round-Trips
•Any Type and Data Function Round-Trips
•Other Local Functions
C-1

C.1 Relational Function Round-Trips
Describes for each OCI relational function the number of server round-trips.
Table C-1 lists the number of server round-trips required by each OCI relational
function.
Table C-1 Server Round-Trips for Relational Operations
Function Number of Server Round-Trips
OCIBreak()
1
OCIDBShutdown()
1
OCIDBStartup()
1
OCIEnvCreate()
0
OCIEnvInit()
0
OCIErrorGet()
0
OCIInitialize()
0
OCILdaToSvcCtx()
0
OCILogoff()
1
OCILogon()
1
OCILogon2()
Connection pool or session pool: same
as OCISessionGet()
Normal: 2 (depends on authentication
and TAF situation)
OCIPasswordChange()
1
OCIPing()
1
OCIReset()
0
OCIServerAttach()
1
OCIServerDetach()
1
OCIServerVersion()
1
OCISessionBegin()
1
OCISessionEnd()
1
OCISessionGet()
Session pool: 0 - increment of logins.
Connection pool: 1 to (1+ (increment *
logins)). Depends on cache hit: one for
the user session, optional increment for
primary sessions.
Normal: 1 login
OCISessionPoolCreate()
sessMin * logins
OCISessionPoolDestroy()
Sessions in cache * logoffs
OCISessionRelease()
Session pooling: 0, except when explicit
session destroys flag set
Normal: 1 login
OCIStmtExecute()
1
Appendix C
Relational Function Round-Trips
C-2

Table C-1 (Cont.) Server Round-Trips for Relational Operations
Function Number of Server Round-Trips
OCIStmtFetch()
0 or 1
OCIStmtFetch2()
0 in prefetch, otherwise 1
OCIStmtGetPieceInfo()
1
OCIStmtPrepare()
0
OCIStmtPrepare2()
0
OCIStmtSetPieceInfo()
0
OCISvcCtxToLda()
0
OCITerminate()
1
OCITransCommit()
1
OCITransDetach()
1
OCITransForget()
1
OCITransPrepare()
1
OCItransRollback()
1
OCITransStart()
1
OCIUserCallbackGet()
0
OCIUserCallbackRegister()
0
C.2 LOB Function Round-Trips
Describes for each OCI LOB function the number of server round-trips.
Table C-2 lists the server round-trips incurred by the
OCILob
calls.
Note:
To minimize the number of round-trips, you can use the data interface for
LOBs. You can bind or define character data for a
CLOB
column or
RAW
data
for a
BLOB
column.
For calls whose number of round-trips is "0 or 1," if LOB buffering is on, and the
request can be satisfied in the client, no round-trips are incurred.
Table C-2 Server Round-Trips for OCILob Calls
Function Number of Server Round-Trips
OCILobAppend()
1
OCILobArrayRead()
1
OCILobArraywrite()
1
OCILobAssign()
0
Appendix C
LOB Function Round-Trips
C-3

Table C-2 (Cont.) Server Round-Trips for OCILob Calls
Function Number of Server Round-Trips
OCILobCharSetForm()
0
OCILobCharSetId()
0
OCILobClose()
1
OCILobCopy()
1
OCILobCopy2()
1
OCILobCreateTemporary()
1
OCILobDisableBuffering()
0
OCILobEnableBuffering()
0
OCILobErase()
1
OCILobErase2()
1
OCILobFileClose()
1
OCILobFileCloseAll()
1
OCILobFileExists()
1
OCILobFileGetName()
0
OCILobFileIsOpen()
1
OCILobFileOpen()
1
OCILobFileSetName()
0
OCILobFlushBuffer()
1 for each modified page in the buffer for this LOB
OCILobFreeTemporary()
1
OCILobGetChunkSize()
1
OCILobGetLength()
1
OCILobGetLength2()
1
OCILobGetStorageLimit()
1
OCILobIsEqual()
0
OCILobIsOpen()
1
OCILobIsTemporary()
0
OCILobLoadFromFile()
1
OCILobLoadFromFile2()
1
OCILobLocatorAssign()
1 round-trip if either the source or the destination
locator refers to a temporary LOB
OCILobLocatorIsInit()
0
OCILobOpen()
1
OCILobRead()
0 or 1
OCILobRead2()
0 or 1
OCILobTrim()
1
OCILobTrim2()
1
OCILobWrite()
0 or 1
Appendix C
LOB Function Round-Trips
C-4

Table C-2 (Cont.) Server Round-Trips for OCILob Calls
Function Number of Server Round-Trips
OCILobWrite2()
0 or 1
OCILobWriteAppend()
0 or 1
OCILobWriteAppend2()
0 or 1
See Also:
•About Binding LOB Data for usage and examples for both
INSERT
and
UPDATE
statements
•About Defining LOB Data
for usage and examples of
SELECT
statements
C.3 Object and Cache Function Round-Trips
Describes for each OCI object and cache function the number of server round-trips.
Table C-3 lists the number of server round-trips required for the object and cache
functions. These values assume the cache is in a warm state, meaning that the type
descriptor objects required by the application have been loaded.
Table C-3 Server Round-Trips for Object and Cache Functions
Function Number of Server Round-Trips
OCICacheFlush()
1
OCICacheFree()
0
OCICacheRefresh()
1
OCICacheUnmark()
0
OCICacheUnpin()
0
OCIObjectArrayPin()
1
OCIObjectCopy()
0
OCIObjectExists()
0
OCIObjectFlush()
1
OCIObjectFree()
0
OCIObjectGetInd()
0
OCIObjectGetObjectRef()
0
OCIObjectGetTypeRef()
0
OCIObjectIsDirty()
0
OCIObjectIsLocked()
0
OCIObjectLock()
1
Appendix C
Object and Cache Function Round-Trips
C-5

Table C-3 (Cont.) Server Round-Trips for Object and Cache Functions
Function Number of Server Round-Trips
OCIObjectMarkDelete()
0
OCIObjectMarkDeleteByRef()
0
OCIObjectMarkUpdate()
0
OCIObjectNew()
0
OCIObjectPin()
1; 0 if the desired object is already in cache
OCIObjectPinCountReset()
0
OCIObjectPinTable()
1
OCIObjectRefresh()
1
OCIObjectUnmark()
0
OCIObjectUnmarkByRef()
0
OCIObjectUnpin()
0
C.4 Describe Operation Round-Trips
Describes for each OCI operation function the number of server round-trips.
Table C-4 lists the number of server round-trips required by
OCIDescribeAny()
,
OCIAttrGet()
, and
OCIParamGet()
.
Table C-4 Server Round-Trips for Describe Operations
Function Number of Server Round-Trips
OCIAttrGet()
2 round-trips to describe a type if the type objects are not in the
object cache
1 round-trip for each collection element, or each type attribute,
method, or method argument descriptor. 1 more round-trip if using
OCI_ATTR_TYPE_NAME
, or
OCI_ATTR_SCHEMA_NAME
on the collection
element, type attribute, or method argument.
0 if all the type objects to be described are already in the object
cache following the first
OCIAttrGet()
call.
OCIDescribeAny()
1 round-trip to get the
REF
of the type descriptor object
OCIParamGet()
0
C.5 Data Type Mapping and Manipulation Function Round-
Trips
Describes for each OCI data type mapping and manipulation function the number of
server round-trips.
Table C-5 lists the number of round-trips for the data type mapping and manipulation
functions. The asterisks in the table indicate that all functions with a particular prefix
Appendix C
Describe Operation Round-Trips
C-6

incur the same number of server round-trips. For example,
OCINumberAdd()
,
OCINumberPower()
, and
OCINumberFromText()
all incur zero server round-trips.
Table C-5 Server Round-Trips for Data Type Manipulation Functions
Function Number of Server Round-Trips
OCIColl*()
0; 1 if the collection is not loaded in the cache
OCIDate*()
0
OCIIter*()
0; 1 if the collection is not loaded in the cache
OCINumber*()
0
OCIRaw*()
0
OCIRef*()
0
OCIString*()
0
OCITable*()
0; 1 if the nested table is not loaded in the cache
C.6 Any Type and Data Function Round-Trips
Describes for each OCI Any Type and Data function the number of server round-trips.
Table C-6 lists the number of server round-trips required by Any Type and Data
functions. The functions not listed do not generate any round-trips.
Table C-6 Server Round-Trips for Any Type and Data Functions
Function Number of Server Round-Trips
OCIAnyDataAttrGet()
0; 1 if the type information is not loaded in the cache
OCIAnyDataAttrSet()
0; 1 if the type information is not loaded in the cache
OCIAnyDataCollGetElem()
0; 1 if the type information is not loaded in the cache
C.7 Other Local Functions
Describes for each OCI other local function the number of server round-trips.
Table C-7 lists the functions that are local and do not require a server round-trip.
Table C-7 Locally Processed Functions
Local Function Name Notes
OCIAttrGet()
When describing an object type, this call makes
one round-trip to fetch the type descriptor object.
OCIAttrSet()
OCIBindArrayOfStruct()
OCIDefineArrayOfStruct()
OCIBindByName()
OCIBindByPos()
Appendix C
Any Type and Data Function Round-Trips
C-7

Table C-7 (Cont.) Locally Processed Functions
Local Function Name Notes
OCIBindDynamic()
OCIBindObject()
OCIDefineByPos()
OCIDefineDynamic()
OCIDefineObject()
OCIDescriptorAlloc()
OCIDescriptorFree()
OCIEnvCreate()
OCIEnvInit()
OCIErrorGet()
OCIHandleAlloc()
OCIHandleFree()
OCILdaToSvcCtx()
OCIStmtGetBindInfo()
OCIStmtPrepare()
OCIStmtRelease()
OCIStmtPrepare2()
OCISvcCtxToLda()
Appendix C
Other Local Functions
C-8

D
Getting Started with OCI for Windows
How to get started with OCI for Windows.
This appendix describes only the features of OCI that apply to the Windows 2003,
Windows 2000, and Windows XP operating systems. Windows NT is no longer
supported.
This chapter contains these topics:
•What Is Included in the OCI Package for Windows?
•Oracle Directory Structure for Windows
•Sample OCI Programs for Windows
•About Compiling OCI Applications for Windows
•About Linking OCI Applications for Windows
•About Running OCI Applications for Windows
•Oracle XA Library
•About Using the Object Type Translator for Windows
D.1 What Is Included in the OCI Package for Windows?
The OCI for Windows package includes the additional libraries required for linking your
OCI programs.
The Oracle Call Interface for Windows package includes:
•Oracle Call Interface (OCI)
•Required Support Files (RSFs)
•Oracle Universal Installer
•Header files for compiling OCI applications
•Library files for linking OCI applications
•Sample programs for demonstrating how to build OCI applications
See Also:
About Oracle Instant Client for a simplified OCI installation option
D-1

D.2 Oracle Directory Structure for Windows
OCI is included in the default Oracle Database installation.
When you install Oracle Database, Oracle Universal Installer creates the OCI files in
the
oci
,
bin
, and
precomp
directories under the
ORACLE_BASE\ORACLE_HOME
directory.
These files include the library files needed to link and run OCI applications, and link
with other Oracle for Microsoft Windows products, such as Oracle Forms.
The
ORACLE_BASE\ORACLE_HOME
directory contains the following directories described in
Table D-1 that are relevant to OCI.
Table D-1 ORACLE_HOME Directories and Contents
Directory Name Contents
\bin
Executable and help files
\oci
Oracle Call Interface directory for Windows files
\oci\include
Header files, such as
oci.h
and
ociap.h
\oci\samples
Sample programs
\precomp\admin\ottcfg.cfg
Object Type Translator utility and default configuration file
D.3 Sample OCI Programs for Windows
Where sample program files and corresponding project files are copied when you
install OCI.
When OCI is installed, a set of sample programs and their corresponding project files
are copied to the
ORACLE_BASE\ORACLE_HOME\oci\samples
subdirectory. Oracle
recommends that you build and run these sample programs to verify that OCI has
been successfully installed and to familiarize yourself with the steps involved in
developing OCI applications.
To build a sample, run a batch file
(make.bat)
at the command prompt. For example, to
build the
cdemo1.c
sample, enter the following command in the directory
samples
:
C:> make cdemo1
After you finish using these sample programs, you can delete them if you choose.
The
ociucb.c
program should be compiled using
ociucb.bat
. This batch file creates a
DLL and places it in the
ORACLE_BASE\ORACLE_HOME\bin
directory. To load user callback
functions, set the environment registry variable
ORA_OCI_UCBPKG
to
OCIUCB
.
D.4 About Compiling OCI Applications for Windows
When you compile an OCI application, you must include the appropriate OCI header
files.
The header files are located in the
\ORACLE_BASE\ORACLE_HOME\oci\include
directory.
Appendix D
Oracle Directory Structure for Windows
D-2

For Microsoft Visual C++, specify
\ORACLE_BASE\ORACLE_HOME\oci\lib\msvc
in the
libraries section of the Option dialog box. For the Borland compiler, specify
\ORACLE_BASE\ORACLE_HOME\oci\lib\bc
.
For example, if you are using Microsoft Visual C++ 8.0, you must put in the
appropriate path,
\oracle\db_1\oci\include
, in the Directories page of the Options
dialog in the Tools menu.
Note:
The only Microsoft Visual C++ releases supported for the current OCI
release are 7.1 or later.
See Also:
Your compiler's documentation for specific information about compiling your
application and special compiler options
D.5 About Linking OCI Applications for Windows
The OCI calls are implemented in dynamic-link libraries (DLLs) that Oracle provides.
The DLLs are located in the
ORACLE_BASE\ORACLE_HOME\bin
directory and are part of the
Required Support Files (RSFs).
Oracle only provides the
oci.lib
import library for use with the Microsoft compiler.
Borland compiler is also supported by Oracle for use with OCI. Oracle recommends
that applications must always link with
oci.lib
to avoid relinking or compilation with
every release.
When using
oci.lib
with the Microsoft compiler, you do not have to indicate any
special link options.
This section includes the following topics:
•oci.lib
•Client DLL Loading When Using Load Library()
D.5.1 oci.lib
Why you need applications linked with oci.lib.
Oracle recommends that applications be linked with
oci.lib
, which takes care of
loading the correct versions of the Oracle DLLs.
D.5.2 Client DLL Loading When Using Load Library()
How directories are searched when using the LoadLibrary.
Appendix D
About Linking OCI Applications for Windows
D-3

The following directories are searched in this order by the
LoadLibrary()
function for
client DLL loading:
•Directory from which the application is loaded or the directory where
oci.dll
is
located
•Current directory
•Windows:
–The 32-bit Windows system directory
(system32)
. Use the
GetWindowsDirectory()
function of the Windows API to obtain the path of this
directory.
–The 16-bit Windows directory
(system)
. There is no Win32 function that
obtains the path of this directory, but it is searched.
•Directories that are listed in the
PATH
environment variable
D.6 About Running OCI Applications for Windows
What’s needed to tun an OCI applications for Windows.
To run an OCI application, ensure that the entire corresponding set of Required
Support Files (RSFs) is installed on the computer that is running your OCI application.
D.7 Oracle XA Library
The XA application programming interface (API) is typically used to enable an Oracle
Database to interact with a transaction processing (TP) monitor, such as:
•Oracle Tuxedo
•IBM Transarc Encina
•IBM CICS
You can also use TP monitor statements in your client programs. The use of the XA
API is supported from OCI.
The Oracle XA Library is automatically installed as part of Oracle Database Enterprise
Edition. Table D-2 lists the components created in your Oracle home directory. The
oci.lib
import library contains the XA exports.
Table D-2 Oracle XA Components
Component Location
xa.h ORACLE_BASE\ORACLE_HOME\oci\include
This section includes the following topics:
•About Compiling and Linking an OCI Program with the Oracle XA Library
•About Using XA Dynamic Registration
•XA and TP Monitor Information
Appendix D
About Running OCI Applications for Windows
D-4

D.7.1 About Compiling and Linking an OCI Program with the Oracle
XA Library
How to compile and link an OCI program with the Oracle XA Library.
To compile and link an OCI program with the Oracle XA Library:
1. Compile
program.c
by using Microsoft Visual C++ or the Borland compiler, making
sure to include
ORACLE_BASE\ORACLE_HOME\rdbms\xa
in your path.
2. Link
program.obj
with the libraries shown in Table D-3:
Table D-3 Link Libraries
Library Location
oraxa12.lib ORACLE_BASE\ORACLE_HOME\rdbms\xa
oci.lib ORACLE_BASE\ORACLE_HOME\oci\lib\msvc
or,
ORACLE_BASE\ORACLE_HOME\oci\lib\bc
3. Run
program.exe
.
D.7.2 About Using XA Dynamic Registration
The database supports the use of XA dynamic registration.
XA dynamic registration improves the performance of applications interacting with XA-
compliant TP monitors. For TP monitors to use XA dynamic registration with an Oracle
Database on Windows, you must add either an environmental variable or a registry
variable to the Windows systems on which your TP monitor is running. See either of
the following sections for instructions:
•Adding an Environmental Variable for the Current Session
•About Adding a Registry Variable for All Sessions
•Adding a Registry Variable:
D.7.2.1 Adding an Environmental Variable for the Current Session
Adding an environmental variable at the command prompt affects only the current
session.
To Add an Environmental Variable:
From the computer where your TP monitor is installed, enter the following at the
command prompt:
C:\> set ORA_XA_REG_DLL = vendor.dll
In this example,
vendor.dll
is the TP monitor DLL provided by your vendor.
D.7.2.2 About Adding a Registry Variable for All Sessions
Adding a registry variable affects all sessions on your Windows system.
Appendix D
Oracle XA Library
D-5

This is useful for computers where only one TP monitor is running.
D.7.2.3 Adding a Registry Variable:
To add a registry variable for the TP monitor provided by your vendor, follow these
steps.
1. Go to the computer where your TP monitor is installed.
2. Enter the following at the command prompt:
C:\> regedt32
The Registry Editor window appears.
3. Go to
HKEY_LOCAL_MACHINE\SOFTWARE\ORACLE\HOMEID
.
4. Select the Add Value in the Edit menu. The Add Value dialog box appears.
5. Enter
ORA_XA_REG_DLL
in the Value Name text box.
6. Select
REG_EXPAND_SZ
from the Datatype list.
7. Click OK. The String Editor dialog box appears.
8. Enter
vendor.dll
in the String field, where
vendor.dll
is the TP monitor DLL
provided by your vendor.
9. Click OK. The Registry Editor adds the parameter.
10. Select Exit from the Registry menu.
The registry exits.
D.7.3 XA and TP Monitor Information
See the Distributed TP: The XA Specification and other specific TP monitor and XA
information.
Distributed TP: The XA Specification (C193) published by the Open Group at the web
site: Distributed TP: The XA Specification
See Also:
•Oracle Database Development Guide, the topic about developing
applications with Oracle XA, for more information about the Oracle XA
Library and using XA dynamic registration
•Oracle Tuxedo for more information
D.8 About Using the Object Type Translator for Windows
To take advantage of objects, run the Object Type Translator (OTT) against the
database to generate a header file that includes the C structs.
For example, if a
PERSON
type has been created in the database, OTT can generate a C
struct with elements corresponding to the attributes of
PERSON
. In addition, a null
Appendix D
About Using the Object Type Translator for Windows
D-6

indicator struct is created that represents null information for an instance of the C
struct.
The intype file tells OTT which object types should be translated. This file also controls
the naming of the generated structs.
Note:
The INTYPE File Assistant is not available, starting with Oracle Database
10g Release 1.
Note that the
CASE
specification inside the intype files, such as
CASE=LOWER
, applies only
to C identifiers that are not specifically listed, either through a
TYPE
or
TRANSLATE
statement in the intype file. It is important to provide the type name with the
appropriate cases, such as TYPE
Person
and Type
PeRsOn
, in the intype file.
OTT on Windows can be invoked from the command line. A configuration file can also
be named on the command line. For Windows, the configuration file is
ottcfg.cfg,
located in
ORACLE_BASE\ORACLE_HOME\precomp\admin
.
Appendix D
About Using the Object Type Translator for Windows
D-7

E
Deprecated OCI Features and Functions
Deprecated OCI features and functions are those that may become obsolete in a
future release. Replacement OCI functions are mentioned where applicable.
Beginning with Oracle Database release 18c, version 18.1, the result set descriptor
OCI_DTYPE_RSET
.
OCI release 7.3 API beginning with Oracle Database 12c Release 1 (12.1).
Table E-1 lists the OCI functions that were deprecated in releases previous to Oracle
11g R2 (11.2) unless otherwise noted. In a future release, these functions may
become obsolete.
Table E-1 Deprecated OCI Functions
Function Group Deprecated Functions
Initialize OCIEnvInit(), OCIInitialize()
Statement OCIStmtFetch()
Beginning with Oracle Database 12c Release 2 (12.2): OCIStmtPrepare()
Lob OCILobCopy(), OCILobErase(), OCILobGetLength(),
OCILobLoadFromFile(), OCILobRead(), OCILobTrim(), OCILobWrite(),
OCILobWriteAppend()
Beginning with Oracle Database 12c Release 2 (12.2):
OCILobDisableBuffering(),OCILobEnableBuffering(), OCILobFlushBuffer()
Streams
Advanced
Queuing
functions
OCIAQListen()
This section includes the following topics:
•Deprecated Initialize Functions
•Deprecated Statement Functions
•Deprecated Lob Functions
•Deprecated Streams Advanced Queuing Functions
E.1 Deprecated Initialize Functions
Describes the deprecated initialize functions.
Table E-2 lists the deprecated Initialize functions that are described in this section.
E-1

Table E-2 Deprecated Initialize Functions
Function Purpose
OCIEnvInit() Initialize an environment handle.
OCIInitialize() Initialize OCI process environment.
E.1.1 OCIEnvInit()
This function was deprecated in a release previous to Oracle Database 11g Release 2
(11.2).
Purpose
Allocates and initializes an OCI environment handle. This function is deprecated.
Syntax
sword OCIEnvInit ( OCIEnv **envhpp,
ub4 mode,
size_t xtramemsz,
void **usrmempp );
Parameters
envhpp (OUT)
A pointer to a handle to the environment.
mode (IN)
Specifies initialization of an environment mode. Valid modes are:
•
OCI_DEFAULT
•
OCI_ENV_NO_UCB
In
OCI_DEFAULT
mode, the OCI library always mutexes handles.
The
OCI_ENV_NO_UCB
mode is used to suppress the calling of the dynamic callback
routine
OCIEnvCallback()
at environment initialization time. The default behavior is to
allow such a call to be made.
See Also:
Dynamic Callback Registrations
xtramemsz (IN)
Specifies the amount of user memory to be allocated for the duration of the
environment.
usrmempp (OUT)
Returns a pointer to the user memory of size
xtramemsz
allocated by the call for the
user for the duration of the environment.
Appendix E
Deprecated Initialize Functions
E-2

Comments
Note:
Use OCIEnvCreate() instead of the
OCIInitialize()
and
OCIEnvInit()
calls.
OCIInitialize()
and
OCIEnvInit()
calls are supported for backward
compatibility.
This call allocates and initializes an OCI environment handle. No changes are made to
an initialized handle. If
OCI_ERROR
or
OCI_SUCCESS_WITH_INFO
is returned, you can use the
environment handle to obtain Oracle-specific errors and diagnostics.
This call is processed locally, without a server round-trip.
The environment handle can be freed using
OCIHandleFree()
.
Related Topics
•OCIHandleAlloc()
Returns a pointer to an allocated and initialized handle.
•OCIHandleFree()
Explicitly deallocates a handle
•OCIEnvCreate()
Creates and initializes an environment handle for OCI functions to work under.
•OCITerminate()
Detaches the process from the shared memory subsystem and releases the
shared memory.
See Also:
User Memory Allocation for more information about the
xtramemsz
parameter
and user memory allocation
E.1.2 OCIInitialize()
This function was deprecated in a release previous to Oracle Database 11g Release 2
(11.2).
Purpose
Initializes the OCI process environment. This function is deprecated.
Syntax
sword OCIInitialize ( ub4 mode,
const void *ctxp,
const void *(*malocfp)
( void *ctxp,
size_t size ),
Appendix E
Deprecated Initialize Functions
E-3

const void *(*ralocfp)
( void *ctxp,
void *memptr,
size_t newsize ),
const void (*mfreefp)
( void *ctxp,
void *memptr ));
Parameters
mode (IN)
Specifies initialization of the mode. The valid modes are:
•
OCI_DEFAULT
- Default mode.
•
OCI_THREADED
- Threaded environment. In this mode, internal data structures not
exposed to the user are protected from concurrent accesses by multiple threads.
•
OCI_OBJECT
- Uses object features.
•
OCI_EVENTS
- Uses publish-subscribe notifications.
ctxp (IN)
User-defined context for the memory callback routines.
malocfp (IN)
User-defined memory allocation function. If
mode
is
OCI_THREADED
, this memory
allocation routine must be thread-safe.
ctxp (IN/OUT)
Context pointer for the user-defined memory allocation function.
size (IN)
Size of memory to be allocated by the user-defined memory allocation function.
ralocfp (IN)
User-defined memory reallocation function. If
mode
is
OCI_THREADED
, this memory
allocation routine must be thread-safe.
ctxp (IN/OUT)
Context pointer for the user-defined memory reallocation function.
memptr (IN/OUT)
Pointer to memory block.
newsize (IN)
New size of memory to be allocated.
mfreefp (IN)
User-defined memory free function. If
mode
is
OCI_THREADED
, this memory free routine
must be thread-safe.
ctxp (IN/OUT)
Context pointer for the user-defined memory free function.
memptr (IN/OUT)
Pointer to memory to be freed.
Appendix E
Deprecated Initialize Functions
E-4

Comments
Note:
Use OCIEnvCreate() instead of the deprecated OCIInitialize() call. The
OCIInitialize()
call is supported for backward compatibility.
This call initializes the OCI process environment.
OCIInitialize()
must be invoked
before any other OCI call.
This function provides the ability for the application to define its own memory
management functions through callbacks. If the application has defined such functions
(that is, memory allocation, memory reallocation, memory free), they should be
registered using the callback parameters in this function.
These memory callbacks are optional. If the application passes
NULL
values for the
memory callbacks in this function, the default process memory allocation mechanism
is used.
See Also:
•Overview of OCI Multithreaded Development for information about using
the OCI to write multithreaded applications
•OCI Object-Relational Programming for information about OCI
programming with objects
Example
The following statement shows an example of how to call
OCIInitialize()
in both
threaded and object mode, with no user-defined memory functions:
OCIInitialize((ub4) OCI_THREADED | OCI_OBJECT, (void *)0,
(void * (*)()) 0, (void * (*)()) 0, (void (*)()) 0 );
Related Topics
•OCIHandleAlloc()
Returns a pointer to an allocated and initialized handle.
•OCIHandleFree()
Explicitly deallocates a handle
•OCIEnvCreate()
Creates and initializes an environment handle for OCI functions to work under.
•OCITerminate()
Detaches the process from the shared memory subsystem and releases the
shared memory.
Appendix E
Deprecated Initialize Functions
E-5

E.2 Deprecated Statement Functions
Describes the deprecated statement functions.
Table E-3 lists the deprecated Statement functions that are described in this section.
Table E-3 Deprecated Statement Functions
Function Purpose
OCIStmtFetch() Fetch rows from a query.
OCIStmtPrepare() Prepares a SQL or PL/SQL statement for execution.
E.2.1 OCIStmtFetch()
This function was deprecated in a release previous to Oracle 11g R2 (11.2).
Purpose
Fetches rows from a query. This function is deprecated. Use OCIStmtFetch2().
Syntax
sword OCIStmtFetch ( OCIStmt *stmtp,
OCIError *errhp,
ub4 nrows,
ub2 orientation,
ub4 mode );
Parameters
stmtp (IN)
A statement (application request) handle.
errhp (IN)
An error handle that you can pass to OCIErrorGet() for diagnostic information when
there is an error.
nrows (IN)
Number of rows to be fetched from the current position.
orientation (IN)
Before release 9.0, the only acceptable value is
OCI_FETCH_NEXT
, which is also the
default value.
mode (IN)
Pass as
OCI_DEFAULT
.
Comments
The fetch call is a local call, if prefetched rows suffice. However, this is transparent to
the application.
Appendix E
Deprecated Statement Functions
E-6

If LOB columns are being read, LOB locators are fetched for subsequent LOB
operations to be performed on these locators. Prefetching is turned off if
LONG
columns
are involved.
This function can return
OCI_NO_DATA
on
EOF
and
OCI_SUCCESS_WITH_INFO
when one of
these errors occurs:
•ORA-24344 - Success with compilation error
•ORA-24345 - A truncation or
NULL
fetch error occurred
•ORA-24347 - Warning of a
NULL
column in an aggregate function
If you call
OCIStmtFetch()
with the
nrows
parameter set to 0, this cancels the cursor.
Use
OCI_ATTR_ROWS_FETCHED
to find the number of rows that were successfully fetched
into the user's buffers in the last fetch call.
Related Topics
•OCIStmtFetch2()
Fetches a row from the (scrollable) result set.
E.2.2 OCIStmtPrepare()
This function was deprecated beginning with Oracle Database 12c Release 2 (12.2).
Purpose
Prepares a SQL or PL/SQL statement for execution. This function is deprecated. Use
OCIStmtPrepare2().
Syntax
sword OCIStmtPrepare ( OCIStmt *stmtp,
OCIError *errhp,
const OraText *stmt,
ub4 stmt_len,
ub4 language,
ub4 mode );
Parameters
stmtp (IN)
A statement handle associated with the statement to be executed. By default, it
contains the encoding setting in the environment handle from which it is derived. A
statement can be prepared in UTF-16 encoding only in a UTF-16 environment.
errhp (IN)
An error handle that you can pass to OCIErrorGet() for diagnostic information when
there is an error.
stmt (IN)
SQL or PL/SQL statement to be executed. Must be a
NULL
-terminated string. That is,
the ending character is a number of
NULL
bytes, depending on the encoding. The
statement must be in the encoding specified by the
charset
parameter of a previous
call to OCIEnvNlsCreate().
Always cast the parameter to (
text *)
. After a statement has been prepared in
UTF-16, the character set for the bind and define buffers default to UTF-16.
Appendix E
Deprecated Statement Functions
E-7

stmt_len (IN)
Length of the statement in characters or in number of bytes, depending on the
encoding. Must not be zero.
language (IN)
Specifies V7, or native syntax. Possible values are as follows:
•
OCI_V7_SYNTAX
- V7 ORACLE parsing syntax.
•
OCI_NTV_SYNTAX
- Syntax depends upon the version of the server.
OCI_FOREIGN_SYNTAX
- Specifies the statement to be translated according to the SQL
translation profile set in the session.
mode (IN)
Similar to the
mode
in the OCIEnvCreate() call, but this one has higher priority because
it can override the "naturally" inherited mode setting.
The possible values are
OCI_DEFAULT
(default mode) or
OCI_PREP2_IMPL_RESULTS_CLIENT
.
The mode should be passed as
OCI_PREP2_IMPL_RESULTS_CLIENT
when this call is made
in an external procedure and implicit results need to be processed. See OCI Support
for Implicit Results for more details. The statement handle
stmtp
uses whatever is
specified by its parent environment handle.
Comments
An OCI application uses this call to prepare a SQL or PL/SQL statement for execution.
The
OCIStmtPrepare()
call defines an application request.
The
mode
parameter determines whether the statement content is encoded as UTF-16
or not. The statement length is in number of code points or in number of bytes,
depending on the encoding.
Although the statement handle inherits the encoding setting from the parent
environment handle, the
mode
for this call can also change the encoding setting for the
statement handle itself.
Data values for this statement initialized in subsequent bind calls are stored in a bind
handle that uses settings in this statement handle as the default.
This call does not create an association between this statement handle and any
particular server.
Before reexecuting a DDL statement, call this function a second time.
This call does not support Application Continuity and if this call is used, it returns the
following error:
Error - ORA-25412: transaction replay disabled by call to
OCIStmtPrepare
. Use the
OCIStmtPrepare2()
call to support the use of Application
Continuity in an HA infrastructure.
Related Topics
•OCIStmtPrepare2()
Prepares a SQL or PL/SQL statement for execution.
Appendix E
Deprecated Statement Functions
E-8

See Also:
About Preparing Statements for more information about using this call
E.3 Deprecated Lob Functions
Describes the deprecated LOB functions.
Table E-4 lists the deprecated LOB functions that are described in this section.
Beginning with Oracle Database 12
c
Release 2 (12.2), most LOB functions including
some deprecated LOB functions as indicated in the following table support Application
Continuity (see When Application Continuity in OCI Can Fail Over for a complete list).
Table E-4 Deprecated LOB Functions
Function Purpose
OCILobCopy() Copy all or part of one LOB to
another. Supports Application
Continuity.
OCILobDisableBuffering() Disables LOB buffering for the
input locator.
OCILobEnableBuffering() Enables LOB buffering for the
input locator.
OCILobErase() Erase a portion of a LOB.
Supports Application Continuity.
OCILobFlushBuffer() Flushes or write s all buffers for
this LOB to the server.
OCILobGetLength() Get length of a LOB.
OCILobLoadFromFile() Load a LOB from a
BFILE
.
Supports Application Continuity.
OCILobRead() Read a portion of a LOB.
Supports Application Continuity.
OCILobTrim() Truncate a LOB. Supports
Application Continuity.
OCILobWrite() Write into a LOB. Supports
Application Continuity.
OCILobWriteAppend() Write data beginning at the end
of a LOB.
E.3.1 OCILobCopy()
This function was deprecated in a release previous to Oracle Database 11g Release 2
(11.2).
Purpose
Copies all or a portion of a LOB value into another LOB value. This function is
deprecated. Use OCILobCopy2().
Appendix E
Deprecated Lob Functions
E-9

Syntax
sword OCILobCopy ( OCISvcCtx *svchp,
OCIError *errhp,
OCILobLocator *dst_locp,
OCILobLocator *src_locp,
ub4 amount,
ub4 dst_offset,
ub4 src_offset );
Parameters
Related Topics
•OCILobCopy2()
Copies all or a portion of a LOB value into another LOB value.
E.3.2 OCILobDisableBuffering()
This function was deprecated beginning with Oracle Database 12c Release 2 (12.2).
Purpose
Disables LOB buffering for the input locator. This function is deprecated.
Syntax
sword OCILobDisableBuffering ( OCISvcCtx *svchp,
OCIError *errhp,
OCILobLocator *locp );
Parameters
svchp (IN)
The service context handle.
errhp (IN/OUT)
An error handle that you can pass to OCIErrorGet() or diagnostic information when
there is an error.
locp (IN/OUT)
An internal LOB locator uniquely referencing the LOB.
Comments
Disables LOB buffering for the input internal LOB locator. The next time data is read
from or written to the LOB through the input locator, the LOB buffering subsystem is
not used. Note that this call does not implicitly flush the changes made in the buffering
subsystem. The user must explicitly call OCILobFlushBuffer() to do this.
OCILobDisableBuffering()
throws an error when a remote locator is passed to it.
This function does not accept a
BFILE
locator.
Appendix E
Deprecated Lob Functions
E-10

Related Topics
•OCILobEnableBuffering()
This function was deprecated beginning with Oracle Database 12c Release 2
(12.2).
•OCIErrorGet()
Returns an error message and an Oracle Database error code.
•OCILobFlushBuffer()
This function was deprecated beginning with Oracle Database 12c Release 2
(12.2).
E.3.3 OCILobEnableBuffering()
This function was deprecated beginning with Oracle Database 12c Release 2 (12.2).
Purpose
Enables LOB buffering for the input locator. This function is deprecated.
Syntax
sword OCILobEnableBuffering ( OCISvcCtx *svchp,
OCIError *errhp,
OCILobLocator *locp );
Parameters
svchp (IN)
The service context handle.
errhp (IN/OUT)
An error handle that you can pass to OCIErrorGet() for diagnostic information when
there is an error.
locp (IN/OUT)
An internal LOB locator uniquely referencing the LOB.
Comments
Enables LOB buffering for the input internal LOB locator. The next time data is read
from or written to the LOB through the input locator, the LOB buffering subsystem is
used.
OCILobEnableBuffering()
throws an error when a remote locator is passed to it.
If LOB buffering is enabled for a locator and that locator is passed to one of these
routines, an error is returned: OCILobAppend(), OCILobCopy() (deprecated),
OCILobCopy2(), OCILobErase() (deprecated), OCILobErase2(), OCILobGetLength()
(deprecated), OCILobGetLength2(), OCILobLoadFromFile() (deprecated),
OCILobLoadFromFile2(), OCILobTrim() (deprecated), OCILobTrim2(),
OCILobWriteAppend() (deprecated), or OCILobWriteAppend2().
This function does not accept a
BFILE
locator.
Appendix E
Deprecated Lob Functions
E-11

Related Topics
•OCILobDisableBuffering()
This function was deprecated beginning with Oracle Database 12c Release 2
(12.2).
•OCIErrorGet()
Returns an error message and an Oracle Database error code.
•OCILobWrite()
This function was deprecated in a release previous to Oracle Database 11g
Release 2 (11.2).
•OCILobWrite2()
Writes a buffer into a LOB. This function must be used for LOBs of size greater
than 4 GB.
•OCILobRead()
This function was deprecated in a release previous to Oracle Database 11g
Release 2 (11.2).
•OCILobRead2()
Reads a portion of a LOB or
BFILE
, as specified by the call, into a buffer. This
function must be used for LOBs of size greater than 4 GB.
•OCILobFlushBuffer()
This function was deprecated beginning with Oracle Database 12c Release 2
(12.2).
•OCILobWriteAppend()
This function was deprecated in a release previous to Oracle Database 11g
Release 2 (11.2).
•OCILobWriteAppend2()
Writes data starting at the end of a LOB. This function must be used for LOBs of
size greater than 4 GB.
E.3.4 OCILobErase()
This function was deprecated in a release previous to Oracle Database 11g Release 2
(11.2).
Purpose
Erases a specified portion of the internal LOB data starting at a specified offset. This
function is deprecated. Use
OCILobErase2()
.
Syntax
sword OCILobErase ( OCISvcCtx *svchp,
OCIError *errhp,
OCILobLocator *locp,
ub4 *amount,
ub4 offset );
Parameters
Related Topics
•OCILobErase2()
Erases a specified portion of the internal LOB data starting at a specified offset.
Appendix E
Deprecated Lob Functions
E-12

E.3.5 OCILobFlushBuffer()
This function was deprecated beginning with Oracle Database 12c Release 2 (12.2).
Purpose
Flushes or write s all buffers for this LOB to the server. This function is deprecated.
Syntax
sword OCILobFlushBuffer ( OCISvcCtx *svchp,
OCIError *errhp,
OCILobLocator *locp
ub4 flag );
Parameters
svchp (IN/OUT)
The service context handle.
errhp (IN/OUT)
An error handle that you can pass to
OCIErrorGet()
for diagnostic information when
there is an error.
locp (IN/OUT)
An internal locator uniquely referencing the LOB.
flag (IN)
When this flag is set to
OCI_LOB_BUFFER_FREE
, the buffer resources for the LOB are
freed after the flush. See the Comments section.
Comments
Flushes to the server changes made to the buffering subsystem that are associated
with the LOB referenced by the input locator. This routine actually writes the data in
the buffer to the LOB in the database. LOB buffering must have been enabled for the
input LOB locator.
OCILobFlushBuffer()
throws an error when a remote locator is passed to it.
The flush operation, by default, does not free the buffer resources for reallocation to
another buffered LOB operation. To free the buffer explicitly, you can set the flag
parameter to
OCI_LOB_BUFFER_FREE
.
If the client application intends to read the buffer value after the flush and knows in
advance that the current value in the buffer is the desired value, there is no need to
reread the data from the server.
The effects of freeing the buffer are mostly transparent to the user, except that the
next access to the same range in the LOB involves a round-trip to the server, and
there is an added cost for acquiring buffer resources and initializing the buffer with the
data read from the LOB. This option is intended for client environments that have low
on-board memory.
Appendix E
Deprecated Lob Functions
E-13

Related Topics
•OCILobEnableBuffering()
This function was deprecated beginning with Oracle Database 12c Release 2
(12.2).
•OCIErrorGet()
Returns an error message and an Oracle Database error code.
•OCILobWrite()
This function was deprecated in a release previous to Oracle Database 11g
Release 2 (11.2).
•OCILobWrite2()
Writes a buffer into a LOB. This function must be used for LOBs of size greater
than 4 GB.
•OCILobRead()
This function was deprecated in a release previous to Oracle Database 11g
Release 2 (11.2).
•OCILobRead2()
Reads a portion of a LOB or
BFILE
, as specified by the call, into a buffer. This
function must be used for LOBs of size greater than 4 GB.
•OCILobDisableBuffering()
This function was deprecated beginning with Oracle Database 12c Release 2
(12.2).
•OCILobWriteAppend()
This function was deprecated in a release previous to Oracle Database 11g
Release 2 (11.2).
•OCILobWriteAppend2()
Writes data starting at the end of a LOB. This function must be used for LOBs of
size greater than 4 GB.
E.3.6 OCILobGetLength()
This function was deprecated in a release previous to Oracle Database 11g Release 2
(11.2).
Purpose
Gets the length of a LOB. This function is deprecated. Use
OCILobGetLength2()
.
Syntax
sword OCILobGetLength ( OCISvcCtx *svchp,
OCIError *errhp,
OCILobLocator *locp,
ub4 *lenp );
Parameters
Related Topics
•OCILobGetLength2()
Gets the length of a LOB. This function must be used for LOBs of size greater than
4 GB.
Appendix E
Deprecated Lob Functions
E-14

E.3.7 OCILobLoadFromFile()
This function was deprecated in a release previous to Oracle Database 11g Release 2
(11.2).
Purpose
Loads and copies all or a portion of the file into an internal LOB. This function is
deprecated. Use
OCILobLoadFromFile2()
.
Syntax
sword OCILobLoadFromFile ( OCISvcCtx *svchp,
OCIError *errhp,
OCILobLocator *dst_locp,
OCILobLocator *src_locp,
ub4 amount,
ub4 dst_offset,
ub4 src_offset );
Parameters
Related Topics
•OCILobLoadFromFile2()
Loads and copies all or a portion of the file into an internal LOB. This function must
be used for LOBs of size greater than 4 GB.
E.3.8 OCILobRead()
This function was deprecated in a release previous to Oracle Database 11g Release 2
(11.2).
Purpose
Reads a portion of a LOB or
BFILE
, as specified by the call, into a buffer. This function
is deprecated. Use
OCILobRead2()
.
Syntax
sword OCILobRead ( OCISvcCtx *svchp,
OCIError *errhp,
OCILobLocator *locp,
ub4 *amtp,
ub4 offset,
void *bufp,
ub4 bufl,
void *ctxp,
OCICallbackLobRead (cbfp)
( void *ctxp,
const void *bufp,
ub4 len,
ub1 piece
)
ub2 csid,
ub1 csfrm );
Appendix E
Deprecated Lob Functions
E-15

Parameters
svchp (IN/OUT)
The service context handle.
errhp (IN/OUT)
An error handle that you can pass to OCIErrorGet() for diagnostic information when
there is an error.
locp (IN)
A LOB or
BFILE
locator that uniquely references the LOB or
BFILE
. This locator must
have been a locator that was obtained from the server specified by
svchp
.
amtp (IN/OUT)
The value in
amtp
is the amount in either bytes or characters, as shown in Table E-5.
Table E-5 Characters or Bytes in amtp for OCILobRead()
LOB or BFILE Input Output with Fixed-Width
Client-Side Character
Set
Output with Varying-Width
Client-Side Character Set
BLOB
s and
BFILE
s bytes bytes bytes
CLOB
s and
NCLOB
s characters characters bytes 1
1The input amount refers to the number of characters to be read from the server-side
CLOB
or
NCLOB
. The
output amount indicates how many bytes were read into the buffer
bufp
.
The parameter
amtp
is the total amount of data read if:
•Data is not read in streamed mode (only one piece is read and there is no polling
or callback)
•Data is read in streamed mode with a callback
The parameter
amtp
is the length of the last piece read if the data is read in streamed
mode using polling.
If the amount to be read is larger than the buffer length, it is assumed that the LOB is
being read in a streamed mode from the input offset until the end of the LOB, or until
the specified number of bytes have been read, whichever comes first. On input, if this
value is 0, then the data is read in streamed mode from the input offset until the end of
the LOB.
The streamed mode (implemented with either polling or callbacks) reads the LOB
value sequentially from the input offset.
If the data is read in pieces, the
amtp
parameter always contains the length of the piece
just read.
If a callback function is defined, then this callback function is invoked each time
bufl
bytes are read off the pipe. Each piece is written into
bufp
.
If the callback function is not defined, then the
OCI_NEED_DATA
error code is returned.
The application must call
OCILobRead()
over and over again to read more pieces of the
LOB until the
OCI_NEED_DATA
error code is not returned. The buffer pointer and the
Appendix E
Deprecated Lob Functions
E-16

length can be different in each call if the pieces are being read into different sizes and
locations.
offset (IN)
On input, this is the absolute offset from the beginning of the LOB value. For
character LOBs (
CLOB
s,
NCLOB
s) it is the number of characters from the beginning of
the LOB, for binary LOBs or
BFILE
s it is the number of bytes. The first position is 1.
If you use streaming (by polling or a callback), specify the offset in the first call; in
subsequent polling calls, the offset parameter is ignored. When you use a callback,
there is no offset parameter.
bufp (IN/OUT)
The pointer to a buffer into which the piece is read. The length of the allocated
memory is assumed to be
bufl
.
bufl (IN)
The length of the buffer in octets. This value differs from the
amtp
value for
CLOB
s and
for
NCLOB
s (
csfrm
=
SQLCS_NCHAR
) when the
amtp
parameter is specified in terms of
characters, and the
bufl
parameter is specified in terms of bytes.
ctxp (IN)
The context pointer for the callback function. Can be
NULL
.
cbfp (IN)
A callback that can be registered to be called for each piece. If this is
NULL
, then
OCI_NEED_DATA
is returned for each piece.
The callback function must return
OCI_CONTINUE
for the read to continue. If any other
error code is returned, the LOB read is terminated.
ctxp (IN)
The context for the callback function. Can be
NULL
.
bufp (IN/OUT)
A buffer pointer for the piece.
len (IN)
The length in bytes of the current piece in
bufp
.
piece (IN)
Which piece:
OCI_FIRST_PIECE
,
OCI_NEXT_PIECE
, or
OCI_LAST_PIECE
.
csid (IN)
The character set ID of the buffer data. If this value is 0, then
csid
is set to the client's
NLS_LANG
or
NLS_CHAR
value, depending on the value of
csfrm
. It is never assumed to be
the server's character set, unless the server and client have the same settings.
csfrm (IN)
The character set form of the buffer data. The
csfrm
parameter must be consistent
with the type of the LOB.
The
csfrm
parameter has two possible nonzero values:
•
SQLCS_IMPLICIT
- Database character set ID
•
SQLCS_NCHAR
- NCHAR character set ID
The default value is
SQLCS_IMPLICIT
. If
csfrm
is not specified, the default is assumed.
Appendix E
Deprecated Lob Functions
E-17

Comments
Reads a portion of a LOB or
BFILE
as specified by the call into a buffer. It is an error to
try to read from a
NULL
LOB or
BFILE
.
Note:
When you read or write LOBs, specify a character set form (
csfrm
) that
matches the form of the locator itself.
For
BFILE
s, the operating system file must exist on the server, and it must have been
opened by OCILobFileOpen() or OCILobOpen() using the input locator. Oracle
Database must have permission to read the operating system file, and the user must
have read permission on the directory object.
When you use the polling mode for
OCILobRead()
, the first call must specify values for
offset
and
amtp
, but on subsequent polling calls to
OCILobRead()
, you need not specify
these values.
If the LOB is a
BLOB
, the
csid
and
csfrm
parameters are ignored.
Note:
To terminate an
OCILobRead()
operation and free the statement handle, use
the OCIBreak() call.
The following apply to client-side varying-width character sets for
CLOB
s and
NCLOB
s:
•When you use polling mode, be sure to specify the
amtp
and
offset
parameters
only in the first call to
OCILobRead()
. On subsequent polling calls, these parameters
are ignored.
•When you use callbacks, the
len
parameter, which is input to the callback,
indicates how many bytes are filled in the buffer. Check the
len
parameter during
your callback processing because the entire buffer cannot be filled with data.
The following applies to client-side fixed-width character sets and server-side varying-
width character sets for
CLOB
s and
NCLOB
s:
•When reading a
CLOB
or
NCLOB
value, look at the
amtp
parameter after every call to
OCILobRead()
to see how much of the buffer is filled. When the return value is in
characters (as when the client-side character set is fixed-width), then convert this
value to bytes and determine how much of the buffer is filled. When you use
callbacks, always check the
len
parameter to see how much of the buffer is filled.
This value is always in bytes.
To read data in UTF-16 format, set the
csid
parameter to
OCI_UTF16ID
. If the
csid
parameter is set, it overrides the
NLS_LANG
environment variable.
Appendix E
Deprecated Lob Functions
E-18

Related Topics
•OCILobRead2()
Reads a portion of a LOB or
BFILE
, as specified by the call, into a buffer. This
function must be used for LOBs of size greater than 4 GB.
See Also:
•PL/SQL REF CURSORs and Nested Tables in OCI for additional
information about Unicode format
•Oracle Database SecureFiles and Large Objects Developer's Guide for a
description of
BFILE
s
•The demonstration programs included with your Oracle Database
installation for a code sample showing the use of LOB reads and writes.
•OCI Demonstration Programs
•Runtime Data Allocation and Piecewise Operations in OCI for general
information about piecewise OCI operations
•Polling Mode Operations in OCI
E.3.9 OCILobTrim()
This function was deprecated in a release previous to Oracle Database 11g Release 2
(11.2).
Purpose
Truncates the LOB value to a shorter length. This function is deprecated. Use
OCILobTrim2().
Syntax
sword OCILobTrim ( OCISvcCtx *svchp,
OCIError *errhp,
OCILobLocator *locp,
ub4 newlen );
Parameters
Related Topics
•OCILobTrim2()
Truncates the LOB value to a shorter length. This function must be used for LOBs
of size greater than 4 GB.
Appendix E
Deprecated Lob Functions
E-19

E.3.10 OCILobWrite()
This function was deprecated in a release previous to Oracle Database 11g Release 2
(11.2).
Purpose
Writes a buffer into a LOB. This function is deprecated. Use
OCILobWrite2()
.
Syntax
sword OCILobWrite ( OCISvcCtx *svchp,
OCIError *errhp,
OCILobLocator *locp,
ub4 *amtp,
ub4 offset,
void *bufp,
ub4 buflen,
ub1 piece,
void *ctxp,
OCICallbackLobWrite (cbfp)
(
void *ctxp,
void *bufp,
ub4 *lenp,
ub1 *piecep
)
ub2 csid,
ub1 csfrm );
Parameters
svchp (IN/OUT)
The service context handle.
errhp (IN/OUT)
An error handle that you can pass to OCIErrorGet() for diagnostic information when
there is an error.
locp (IN/OUT)
An internal LOB locator that uniquely references the LOB. This locator must have
been a locator that was obtained from the server specified by
svchp
.
amtp (IN/OUT)
The value in
amtp
is the amount in either bytes or characters, as shown in Table E-6.
Table E-6 Characters or Bytes in amtp for OCILobWrite()
LOB or BFILE Input with Fixed-Width
Client-Side Character Set
Input with Varying-Width
Client-Side Character Set
Output
BLOB
s and
BFILE
s bytes bytes bytes
CLOB
s and
NCLOB
s characters bytes 1characters
1The input amount refers to the number of bytes of data that the user wants to write into the LOB and not
the number of bytes in the
bufp
, which is specified by
buflen
. If data is written in pieces, the amount of
Appendix E
Deprecated Lob Functions
E-20

bytes to write may be larger than the
buflen
. The output amount refers to the number of characters
written into the server-side
CLOB
or
NCLOB
.
This should always be a non-
NULL
pointer. If you want to specify write-until-end-of-file,
then you must declare a variable, set it equal to zero, and pass its address for this
parameter.
If the amount is specified on input, and the data is written in pieces, the parameter
amtp
contains the total length of the pieces written at the end of the call (last piece written)
and is undefined in between. Note that it is different from the piecewise read case. An
error is returned if that amount is not sent to the server.
If
amtp
is zero, then streaming mode is assumed, and data is written until the user
specifies
OCI_LAST_PIECE
.
offset (IN)
On input, it is the absolute offset from the beginning of the LOB value. For character
LOBs, it is the number of characters from the beginning of the LOB; for binary LOBs,
it is the number of bytes. The first position is 1.
If you use streaming (by polling or a callback), specify the offset in the first call; in
subsequent polling calls, the offset parameter is ignored. When you use a callback,
there is no offset parameter.
bufp (IN)
The pointer to a buffer from which the piece is written. The length of the data in the
buffer is assumed to be the value passed in
buflen
. Even if the data is being written in
pieces using the polling method,
bufp
must contain the first piece of the LOB when
this call is invoked. If a callback is provided,
bufp
must not be used to provide data or
an error results.
buflen (IN)
The length, in bytes, of the data in the buffer. This value differs from the
amtp
value for
CLOB
s and
NCLOB
s when the
amtp
parameter is specified in terms of characters, and the
buflen
parameter is specified in terms of bytes.
Note:
This parameter assumes an 8-bit byte. If your operating system uses a
longer byte, you must adjust the value of
buflen
accordingly.
piece (IN)
Which piece of the buffer is being written. The default value for this parameter is
OCI_ONE_PIECE
, indicating that the buffer is written in a single piece. The following other
values are also possible for piecewise or callback mode:
OCI_FIRST_PIECE
,
OCI_NEXT_PIECE
, and
OCI_LAST_PIECE
.
ctxp (IN)
The context for the callback function. Can be
NULL
.
cbfp (IN)
A callback that can be registered to be called for each piece in a piecewise write. If
this is
NULL
, the standard polling method is used.
Appendix E
Deprecated Lob Functions
E-21

The callback function must return
OCI_CONTINUE
for the write to continue. If any other
error code is returned, the LOB write is terminated. The callback takes the following
parameters:
ctxp (IN)
The context for the callback function. Can be
NULL
.
bufp (IN/OUT)
A buffer pointer for the piece. This is the same as the
bufp
passed as an input to the
OCILobWrite()
routine.
lenp (IN/OUT)
The length (in bytes) of the data in the buffer (IN), and the length (in bytes) of the
current piece in
bufp
(OUT).
piecep (OUT)
Which piece:
OCI_NEXT_PIECE
or
OCI_LAST_PIECE
.
csid (IN)
The character set ID of the data in the buffer. If this value is 0, then
csid
is set to the
client's
NLS_LANG
or
NLS_CHAR
value, depending on the value of
csfrm
.
csfrm (IN)
The character set form of the buffer data. The
csfrm
parameter must be consistent
with the type of the LOB.
The
csfrm
parameter has two possible nonzero values:
•
SQLCS_IMPLICIT
- Database character set ID
•
SQLCS_NCHAR
-
NCHAR
character set ID
The default value is
SQLCS_IMPLICIT
.
Comments
Writes a buffer into an internal LOB as specified. If LOB data exists, it is overwritten
with the data stored in the buffer. The buffer can be written to the LOB in a single
piece with this call, or it can be provided piecewise using callbacks or a standard
polling method.
Note:
When you read or write LOBs, specify a character set form (
csfrm
) that
matches the form of the locator itself.
When you use the polling mode for
OCILobWrite()
, the first call must specify values for
offset
and
amtp
, but on subsequent polling calls to
OCILobWrite()
, you need not specify
these values.
If the value of the
piece
parameter is
OCI_FIRST_PIECE
, data may need to be provided
through callbacks or polling.
If a callback function is defined in the
cbfp
parameter, then this callback function is
invoked to get the next piece after a piece is written to the pipe. Each piece is written
from
bufp
. If no callback function is defined, then
OCILobWrite()
returns the
Appendix E
Deprecated Lob Functions
E-22

OCI_NEED_DATA
error code. The application must call
OCILobWrite()
again to write more
pieces of the LOB. In this mode, the buffer pointer and the length can be different in
each call if the pieces are of different sizes and from different locations.
A
piece
value of
OCI_LAST_PIECE
terminates the piecewise write, regardless of whether
the polling or callback method is used.
If the amount of data passed to Oracle Database (through either input mechanism) is
less than the amount specified by the
amtp
parameter, an ORA-22993 error is returned.
This function is valid for internal LOBs only.
BFILE
s are not allowed, because they are
read-only. If the LOB is a
BLOB
, the
csid
and
csfrm
parameters are ignored.
If the client-side character set is varying-width, then the input amount is in bytes and
the output amount is in characters for
CLOB
s and
NCLOB
s. The input amount refers to the
number of bytes of data that the user wants to write into the LOB and not the number
of bytes in the
bufp
, which is specified by
buflen
. If data is written in pieces, the
amount of bytes to write may be larger than the
buflen
. The output amount refers to
the number of characters written into the server-side
CLOB
or
NCLOB
.
To write data in UTF-16 format, set the
csid
parameter to
OCI_UTF16ID
. If the
csid
parameter is set, it overrides the
NLS_LANG
environment variable.
It is not mandatory that you wrap this LOB operation inside the open or close calls. If
you did not open the LOB before performing this operation, then the functional and
domain indexes on the LOB column are updated during this call. However, if you did
open the LOB before performing this operation, then you must close it before you
commit or roll back your transaction. When an internal LOB is closed, it updates the
functional and domain indexes on the LOB column.
If you do not wrap your LOB operations inside the open or close API, then the
functional and domain indexes are updated each time you write to the LOB. This can
adversely affect performance. If you have functional or domain indexes, Oracle
recommends that you enclose write operations to the LOB within the open or close
statements.
Related Topics
•OCILobWrite2()
Writes a buffer into a LOB. This function must be used for LOBs of size greater
than 4 GB.
See Also:
•PL/SQL REF CURSORs and Nested Tables in OCI for additional
information about Unicode format
•The demonstration programs included with your Oracle Database
installation for a code sample showing the use of LOB reads and writes.
•OCI Demonstration Programs
•Runtime Data Allocation and Piecewise Operations in OCI for general
information about piecewise OCI operations
•Polling Mode Operations in OCI
Appendix E
Deprecated Lob Functions
E-23

E.3.11 OCILobWriteAppend()
This function was deprecated in a release previous to Oracle Database 11g Release 2
(11.2).
Purpose
Writes data starting at the end of a LOB. This function is deprecated. Use
OCILobWriteAppend2().
Syntax
sword OCILobWriteAppend ( OCISvcCtx *svchp,
OCIError *errhp,
OCILobLocator *locp,
ub4 *amtp,
void *bufp,
ub4 buflen,
ub1 piece,
void *ctxp,
OCICallbackLobWrite (cbfp)
(
void *ctxp,
void *bufp,
ub4 *lenp,
ub1 *piecep
)
ub2 csid,
ub1 csfrm );
Parameters
svchp (IN)
The service context handle.
errhp (IN/OUT)
An error handle that you can pass to OCIErrorGet() for diagnostic information when
there is an error.
locp (IN/OUT)
An internal LOB locator that uniquely references a LOB.
amtp (IN/OUT)
The value in
amtp
is the amount in either bytes or characters, as shown in Table E-7.
Table E-7 Characters or Bytes in amtp for OCILobWriteAppend()
LOB or BFILE Input with Fixed-Width
Client-Side Character Set
Input with Varying-Width
Client-Side Character Set
Output
BLOB
s and
BFILE
s bytes bytes bytes
CLOB
s and
NCLOB
s characters bytes 1characters
1The input amount refers to the number of bytes of data that the user wants to write into the LOB and not
the number of bytes in the
bufp,
which is specified by
buflen
. If data is written in pieces, the amount of
bytes to write may be larger than the
buflen
. The output amount refers to the number of characters
written into the server-side
CLOB
or
NCLOB
.
Appendix E
Deprecated Lob Functions
E-24

If the amount is specified on input, and the data is written in pieces, the parameter
amtp
contains the total length of the pieces written at the end of the call (last piece written)
and is undefined in between. (Note it is different from the piecewise read case). An
error is returned if that amount is not sent to the server. If
amtp
is zero, then streaming
mode is assumed, and data is written until the user specifies
OCI_LAST_PIECE
.
If the client-side character set is varying-width, then the input amount is in bytes, not
characters, for
CLOB
s or
NCLOB
s.
bufp (IN)
The pointer to a buffer from which the piece is written. The length of the data in the
buffer is assumed to be the value passed in
buflen
. Even if the data is being written in
pieces,
bufp
must contain the first piece of the LOB when this call is invoked. If a
callback is provided, bufp must not be used to provide data or an error results.
buflen (IN)
The length, in bytes, of the data in the buffer. Note that this parameter assumes an 8-
bit byte. If your operating system uses a longer byte, the value of
buflen
must be
adjusted accordingly.
piece (IN)
Which piece of the buffer is being written. The default value for this parameter is
OCI_ONE_PIECE
, indicating that the buffer is written in a single piece. The following other
values are also possible for piecewise or callback mode:
OCI_FIRST_PIECE
,
OCI_NEXT_PIECE
, and
OCI_LAST_PIECE
.
ctxp (IN)
The context for the callback function. Can be
NULL
.
cbfp (IN)
A callback that can be registered to be called for each piece in a piecewise write. If
this is
NULL
, the standard polling method is used. The callback function must return
OCI_CONTINUE
for the write to continue. If any other error code is returned, the LOB
write is terminated. The callback takes the following parameters:
ctxp (IN)
The context for the callback function. Can be
NULL
.
bufp (IN/OUT)
A buffer pointer for the piece.
lenp (IN/OUT)
The length (in bytes) of the data in the buffer (IN), and the length (in bytes) of the
current piece in
bufp
(OUT).
piecep (OUT)
Which piece:
OCI_NEXT_PIECE
or
OCI_LAST_PIECE
.
csid (IN)
The character set ID of the buffer data.
csfrm (IN)
The character set form of the buffer data.
The
csfrm
parameter has two possible nonzero values:
•
SQLCS_IMPLICIT
- Database character set ID
•
SQLCS_NCHAR
-
NCHAR
character set ID
Appendix E
Deprecated Lob Functions
E-25

The default value is
SQLCS_IMPLICIT
.
Comments
The buffer can be written to the LOB in a single piece with this call, or it can be
provided piecewise using callbacks or a standard polling method. If the value of the
piece parameter is
OCI_FIRST_PIECE
, data must be provided through callbacks or
polling. If a callback function is defined in the
cbfp
parameter, then this callback
function is invoked to get the next piece after a piece is written to the pipe. Each piece
is written from
bufp
. If no callback function is defined, then
OCILobWriteAppend()
returns
the
OCI_NEED_DATA
error code.
The application must call
OCILobWriteAppend()
again to write more pieces of the LOB.
In this mode, the buffer pointer and the length can be different in each call if the pieces
are of different sizes and from different locations. A piece value of
OCI_LAST_PIECE
terminates the piecewise write.
OCILobWriteAppend()
is not supported if LOB buffering is enabled.
If the LOB is a
BLOB
, the
csid
and
csfrm
parameters are ignored.
If the client-side character set is varying-width, then the input amount is in bytes, not
characters, for
CLOB
s or
NCLOB
s.
It is not mandatory that you wrap this LOB operation inside the open or close calls. If
you did not open the LOB before performing this operation, then the functional and
domain indexes on the LOB column are updated during this call. However, if you did
open the LOB before performing this operation, then you must close it before you
commit or roll back your transaction. When an internal LOB is closed, it updates the
functional and domain indexes on the LOB column.
If you do not wrap your LOB operations inside the open or close API, then the
functional and domain indexes are updated each time you write to the LOB. This can
adversely affect performance. If you have functional or domain indexes, Oracle
recommends that you enclose write operations to the LOB within the open or close
statements.
Related Topics
•OCILobWriteAppend2()
Writes data starting at the end of a LOB. This function must be used for LOBs of
size greater than 4 GB.
See Also:
About Improving LOB Read/Write Performance
E.4 Deprecated Streams Advanced Queuing Functions
Describes deprecated Oracle Streams Advanced Queuing functions.
Table E-8 lists the deprecated Streams Advanced Queuing functions that are
described in this section.
Appendix E
Deprecated Streams Advanced Queuing Functions
E-26

Table E-8 Deprecated Streams Advanced Queuing Functions
Function Purpose
OCIAQListen() Listen on one or more queues on behalf of a list of agents.
E.4.1 OCIAQListen()
This function was deprecated in a release previous to Oracle Database 11g Release 2
(11.2).
Purpose
Listens on one or more queues on behalf of a list of agents. This function is
deprecated. Use
OCIAQListen2()
.
Syntax
sword OCIAQListen (OCISvcCtx *svchp,
OCIError *errhp,
OCIAQAgent **agent_list,
ub4 num_agents,
sb4 wait,
OCIAQAgent **agent,
ub4 flags);
Parameters
svchpp (IN/OUT)
The service context handle.
errhp (IN/OUT)
An error handle that you can pass to OCIErrorGet() for diagnostic information when
there is an error.
agent_list (IN)
List of agents for which to monitor messages.
num_agents (IN)
Number of agents in the agent list.
wait (IN)
Timeout interval for the listen call.
agent (OUT)
Agent for which there is a message.
OCIAgent
is an OCI descriptor.
flags (IN)
Not currently used; pass as
OCI_DEFAULT
.
Comments
This is a blocking call that returns when there is a message ready for consumption for
an agent in the list. If there are no messages found when the wait time expires, an
error is returned.
Appendix E
Deprecated Streams Advanced Queuing Functions
E-27

F
Multithreaded extproc Agent
What is the multithreaded extproc agent?
This appendix explains what the multithreaded
extproc
agent is, how it contributes to
the overall efficiency of a distributed database system, and how to administer it.
This section includes the following topics:
•Why Use the Multithreaded extproc Agent?
•Multithreaded extproc Agent Architecture
•Administering the Multithreaded extproc Agent
F.1 Why Use the Multithreaded extproc Agent?
This section explains how the multithreaded
extproc
agent contributes to the efficiency
of external procedures.
This section includes the following topics:
•The Challenge of Dedicated Agent Architecture
•The Advantage of Multithreading
F.1.1 The Challenge of Dedicated Agent Architecture
By default, an
extproc
agent is started for each user session and the
extproc
agent
process terminates only when the user session ends.
This architecture can consume an unnecessarily large amount of system resources.
For example, suppose that several thousand user sessions simultaneously spawn
extproc
agent processes. Because an
extproc
agent process is started for each
session, several thousand
extproc
agent processes run concurrently. The
extproc
agent processes operate regardless of whether each individual
extproc
agent process
is active at the moment. Thus
extproc
agent processes and open connections can
consume a disproportionate amount of system resources. When sessions connect to
Oracle Database, this problem is addressed by starting the server in shared server
mode. Shared server mode allows database connections to be shared by a small
number of server processes.
F.1.2 The Advantage of Multithreading
The Oracle Database shared server architecture assumes that even when several
thousand user sessions are open, only a small percentage of these connections are
active at any given time.
In shared server mode, there is a pool of shared server processes. User sessions
connect to dispatcher processes that place the requested tasks in a queue. The tasks
F-1

are picked up by the first available shared server processes. The number of shared
server processes is usually less that the number of user sessions.
The multithreaded
extproc
agent provides similar functionality for connections to
external procedures. The multithreaded
extproc
agent architecture uses a pool of
shared agent threads. The tasks requested by the user sessions are put in a queue
and are picked up by the first available multithreaded
extproc
agent thread. Because
only a small percentage of user connections are active at a given moment, using a
multithreaded
extproc
architecture allows more efficient use of system resources.
F.2 Multithreaded extproc Agent Architecture
One multithreaded
extproc
agent must be started for each system identifier (SID)
before attempting to connect to the external procedure. This is done using the agent
control utility
agtctl
. This utility is also used to configure the agent and to shut down
the agent.
Each Oracle Net listener that is running on a system listens for incoming connection
requests for a set of SIDs. If the SID in an incoming Oracle Net connect string is an
SID for which the listener is listening, then that listener processes the connection.
Further, if a multithreaded
extproc
agent was started for the SID, then the listener
passes the request to that
extproc
agent.
In the architecture for multithreaded
extproc
agents, each incoming connection request
is processed by different kinds of threads:
•A single monitor thread. The monitor thread is responsible for:
–Maintaining communication with the listener
–Monitoring the load on the process
–Starting and stopping threads when required
•Several dispatcher threads. The dispatcher threads are responsible for:
–Handling communication with the Oracle Database
–Passing task requests to the task threads
•Several task threads. The task threads handle requests from the Oracle Database
processes.
Figure F-1 illustrates the architecture of the multithreaded
extproc
agent. User
sessions 1 and 2 issue requests for callouts to functions in some DLLs. These
requests get serviced through heterogeneous services to the multithreaded
extproc
agent. These requests get handled by the agent's dispatcher threads, which then pass
them on to the task threads. The task thread that is actually handling a request is
responsible for loading the respective DLL and calling the function therein.
•All requests from a user session get handled by the same dispatcher thread. For
example, dispatcher 1 handles communication with user session 1, and
dispatcher 2 handles communication with user session 2. This is the case for the
lifetime of the session.
•The individual requests can be serviced by different task threads. For example,
task thread 1 can handle the request from user session 1, and later handle the
request from user session 2.
Appendix F
Multithreaded extproc Agent Architecture
F-2

See Also:
Oracle Database Administrator’s Guide. for details on managing processes
for external procedures
Figure F-1 Multithreaded extproc Agent Architecture
HS
Dispatcher
Thread 1
Task
Thread 2
Oracle
Server
User-Session
1
HS
Dispatcher
Thread 2
Task
Thread 3
Oracle
Server
User-Session
2
Agent
Process
Task
Thread 1
DLLs
These three thread types roughly correspond to the Oracle Database multithreaded
server PMON, dispatcher, and shared server processes, respectively.
Note:
All requests from a user session go through the same dispatcher thread, but
can be serviced by different task threads. Also, several task threads can use
the same connection to the external procedure.
These topics explain each type of thread in more detail:
•Monitor Thread
•Dispatcher Threads
•Task Threads
Appendix F
Multithreaded extproc Agent Architecture
F-3

See Also:
Administering the Multithreaded extproc Agent for more information
about starting and stopping the multithreaded
exproc
agent by using the
agent control utility
agtctl
F.2.1 Monitor Thread
When the agent control utility
agtctl
starts a multithreaded
extproc
agent for a SID,
agtctl
creates the monitor thread.
The monitor thread performs these functions:
•Creates the dispatcher and task threads.
•Registers the dispatcher threads with all the listeners that are handling
connections to this
extproc
agent. While the dispatcher for this SID is running, the
listener does not start a process when it gets an incoming connection. Instead, the
listener gives the connection to this same dispatcher.
•Monitors the other threads and sends load information about the dispatcher
threads to all the listener processes handling connections to this
extproc
agent,
enabling listeners to give incoming connections to the least loaded dispatcher.
•Continues to monitor each of the threads it has created.
F.2.2 Dispatcher Threads
How are dispatcher threads used?
Dispatcher threads perform these functions:
•Accept incoming connections and task requests from Oracle Database servers.
•Place incoming requests on a queue for a task thread to pick up.
•Send results of a request back to the server that issued the request.
Note:
After a user session establishes a connection with a dispatcher, all
requests from that user session go to the same dispatcher until the end
of the user session.
F.2.3 Task Threads
How are task threads used?
Task threads perform these functions:
•Pick up requests from a queue.
•Perform the necessary operations.
•Place the results on a queue for a dispatcher to pick up.
Appendix F
Multithreaded extproc Agent Architecture
F-4

F.3 Administering the Multithreaded extproc Agent
One multithreaded
extproc
agent must be started for each system identifier (SID)
before attempting to connect to the external procedure.
A multithreaded
extproc
agent is started, stopped, and configured by an agent control
utility called
agtctl
, which works like
lsnrctl
. However, unlike
lsnrctl
, which reads a
configuration file (
listener.ora
),
agtctl
takes configuration information from the
command line and writes it to a control file.
Before starting
agtctl
, ensure that Oracle Listener is running. Then use the
agtctl
commands to set the
agtctl
configuration parameters (if you do not want their default
values) and to start
agtctl
, as in Example F-1.
You can use
agtctl
commands in either single-line command mode or shell mode.
Topics:
•Agent Control Utility (agtctl) Commands
•About Using agtctl in Single-Line Command Mode
•Using Shell Mode Commands
•Configuration Parameters for Multithreaded extproc Agent Control
Example F-1 Setting Configuration Parameters and Starting agtctl
agtctl set max_dispatchers 2 ep_agt1
agtctl set tcp_dispatchers 1 ep_agt1
agtctl set max_task_threads 2 ep_agt1
agtctl set max_sessions 5 ep_agt1
agtctl unset listener_address ep_agt1
agtctl set listener_address "(address=(protocol=ipc)(key=extproc))" ep_agt1
agtctl startup extproc ep_agt1
F.3.1 Agent Control Utility (agtctl) Commands
What are the Agent Control Utility commands and what are they used for?
You can start and stop
agtctl
and create and maintain its control file by using the
commands shown in Table F-1.
Table F-1 Agent Control Utility (agtctl) Commands
Command Description
startup
Starts a multithreaded
extproc
agent
shutdown
Stops a multithreaded
extproc
agent
set
Sets a configuration parameter for a multithreaded
extproc
agent
unset
Causes a parameter to revert to its default value
show
Displays the value of a configuration parameter
delete
Deletes the entry for a particular SID from the control file
exit
Exits shell mode
Appendix F
Administering the Multithreaded extproc Agent
F-5

Table F-1 (Cont.) Agent Control Utility (agtctl) Commands
Command Description
help
Lists available commands
These commands can be issued in one of two ways:
•You can issue commands from the UNIX or DOS shell. This mode is called single-
line command mode.
•You can enter
agtctl
and an
AGTCTL>
prompt appears. You then can enter
commands from within the
agtctl
shell. This mode is called shell mode.
The syntax and parameters for
agtctl
commands depend on the mode in which they
are issued.
Note:
•All commands are case-sensitive.
•The
agtctl
utility puts its control file in the directory specified by either
one of two environment variables,
AGTCTL_ADMIN
or
TNS_ADMIN
. Ensure that
at least one of these environment variables is set and that it specifies a
directory to which the agent has access.
•If the multithreaded
extproc
agent requires that an environment variable
be set, or if the
ENVS
parameter was used when configuring the
listener.ora
entry for the agent working in dedicated mode, then all
required environment variables must be set in the UNIX or DOS shell
that runs the
agtctl
utility.
F.3.2 About Using agtctl in Single-Line Command Mode
This section describes the use of
agtctl
commands.
They are presented in single-line command mode.
This section includes the following topics:
•Setting Configuration Parameters for a Multithreaded extproc Agent
•Starting a Multithreaded extproc Agent
•Shutting Down a Multithreaded extproc Agent
•Examining the Value of Configuration Parameters
•Resetting a Configuration Parameter to Its Default Value
•Deleting an Entry for a Specific SID from the Control File
•Requesting Help
Appendix F
Administering the Multithreaded extproc Agent
F-6

F.3.2.1 Setting Configuration Parameters for a Multithreaded extproc Agent
Set the configuration parameters for a multithreaded
extproc
agent before you start the
agent.
If a configuration parameter is not specifically set, a default value is used.
Configuration parameters and their default values are shown in Table F-2.
Use the
set
command to set multithreaded
extproc
agent configuration parameters.
Syntax
agtctl set parameter parameter_value agent_sid
parameter
is the parameter that you are setting.
parameter_value
is the value being assigned to that parameter.
agent_sid
is the SID that this agent services. This must be specified for single-line
command mode.
Example
agtctl set max_dispatchers 5 salesDB
F.3.2.2 Starting a Multithreaded extproc Agent
Use the
startup
command to start a multithreaded
extproc
agent.
Syntax
agtctl startup extproc agent_sid
agent_sid
is the SID that this multithreaded
extproc
agent services. This must be
specified for single-line command mode.
Example
agtctl startup extproc salesDB
F.3.2.3 Shutting Down a Multithreaded extproc Agent
Use the
shutdown
command to stop a multithreaded
extproc
agent.
There are three forms of shutdown:
•Normal (default)
agtctl
asks the multithreaded
extproc
agent to terminate itself gracefully. All
sessions complete their current operations and then shut down.
•Immediate
agtctl
tells the multithreaded
extproc
agent to terminate immediately. The agent
exits immediately regardless of the state of current sessions.
•Abort
Without talking to the multithreaded
extproc
agent,
agtctl
issues a system call to
stop it.
Appendix F
Administering the Multithreaded extproc Agent
F-7

Syntax
agtctl shutdown [immediate|abort] agent_sid
agent_sid
is the SID that the multithreaded
extproc
agent services. It must be specified
for single-line command mode.
Example
agtctl shutdown immediate salesDB
F.3.2.4 Examining the Value of Configuration Parameters
To examine the value of a configuration parameter, use the
show
command.
Syntax
agtctl show parameter agent_sid
parameter
is the parameter that you are examining.
agent_sid
is the SID that this multithreaded
extproc
agent services. This must be
specified for single-line command mode.
Example
agtctl show max_dispatchers salesDB
F.3.2.5 Resetting a Configuration Parameter to Its Default Value
You can reset a configuration parameter to its default value using the
unset
command.
Syntax
agtctl unset parameter agent_sid
parameter
is the parameter that you are resetting (or changing).
agent_sid
is the SID that this multithreaded
extproc
agent services. It must be specified
for single-line command mode.
Example
agtctl unset max_dispatchers salesDB
F.3.2.6 Deleting an Entry for a Specific SID from the Control File
The
delete
command deletes the entry for the specified SID from the control file.
Syntax
agtctl delete agent_sid
agent_sid
is the SID entry to delete.
Example
agtctl delete salesDB
Appendix F
Administering the Multithreaded extproc Agent
F-8

F.3.2.7 Requesting Help
Use the
help
command to view a list of available commands for
agtctl
or to see the
syntax for a particular command.
Syntax
agtctl help [command]
command
is the name of the command whose syntax you want to view. The default is all
agtctl
commands.
Example
agtctl help set
F.3.3 Using Shell Mode Commands
When issuing the
AGTCTL>
command, it results in the prompt
AGTCTL>
.
In shell mode, start
agtctl
by entering:
agtctl
Thereafter, because you are issuing commands from within the
agtctl
shell, you need
not prefix the command string with
agtctl
.
Set the name of the agent SID by entering:
AGTCTL> set agent_sid agent_sid
All subsequent commands are assumed to be for the specified SID until the
agent_sid
value is changed. Unlike single-line command mode, you do not specify
agent_sid
in
the command string.
You can set the language for error messages as follows:
AGTCTL> set language language
The commands themselves are the same as those for the single-line command mode.
To exit shell mode, enter
exit
.
The following examples use shell mode commands:
•Example: Setting a Configuration Parameter
•Example: Starting a Multithreaded extproc Agent
F.3.3.1 Example: Setting a Configuration Parameter
How to set the value for the
shutdown_address
configuration parameter.
This example sets a value for the
shutdown_address
configuration parameter.
AGTCTL> set shutdown_address (address=(protocol=ipc)(key=oraDBsalesDB))
Appendix F
Administering the Multithreaded extproc Agent
F-9

F.3.3.2 Example: Starting a Multithreaded extproc Agent
How to start a multithreaded
extproc
agent.
This example starts a multithreaded
extproc
agent.
AGTCTL> startup extproc
F.3.4 Configuration Parameters for Multithreaded extproc Agent
Control
What do the configuration parameters for multithreaded extproc agent control do?
Table F-2 describes and gives the defaults of the configuration parameters for the
agent control utility.
Table F-2 Configuration Parameters for agtctl
Parameter Description Default Value
max_dispatchers
Maximum number of
dispatchers
1
tcp_dispatchers
Number of dispatchers
listening on TCP (the rest
are using IPC)
0
max_task_threads
Maximum number of task
threads
2
max_sessions
Maximum number of
sessions for each task
thread
5
listener_address
Address on which the
listener is listening (needed
for registration)
(ADDRESS_LIST=
(ADDRESS=
(PROTOCOL=IPC)
(KEY=PNPKEY))
(ADDRESS=
(PROTOCOL=IPC)
(KEY=listener_sid))
(ADDRESS=
(PROTOCOL=TCP)
(HOST=127.0.0.1)
(PORT=1521)))
Note:
listener_sid
is the IPC key of the
address, on the Oracle Database, on which the
listener is listening.
Appendix F
Administering the Multithreaded extproc Agent
F-10

Table F-2 (Cont.) Configuration Parameters for agtctl
Parameter Description Default Value
shutdown_address
Address the agent uses to
communicate with the
listener. This is the address
on which the agent listens
for all communication,
including shutdown
messages from
agtctl
.
(ADDRESS=
(PROTOCOL=IPC)
(KEY=listener_sid || agent_sid))
(ADDRESS=
(PROTOCOL=TCP)
(HOST=127.0.0.1)
(PORT=1521))
Notes:
•
agent_sid
is the SID of the multithreaded
extproc
agent.
•|| indicates that
listener_sid
and
agent_sid
are concatenated into one string.
max_dispatchers, tcp_dispatchers, max_task_threads, and max_sessions
To improve performance, you might need to change the values of some or all of the
parameters
max_dispatchers
,
tcp_dispatchers
,
max_task_threads
, and
max_sessions
.
You can calculate the optimum values of
max_dispatchers
,
tcp_dispatchers
,
max_task_threads
with these formulas:
max_dispatchers = CEIL(x/y)
tcp_dispatchers = CEIL(x_tcpip/y)
max_task_threads = CEIL(x/max_sessions)
Where:
•
CEIL
is a SQL function that returns the smallest integer greater than or equal to its
argument.
•
x
is the maximum number of sessions that can be connected to
extproc
concurrently.
•
y
is the maximum number of connections that the system can support for each
dispatcher.
•
x_tcpip
is the maximum number of sessions that can be connected to
extproc
concurrently by TCP/IP.
(
x
-
x_tcpip
is the maximum number of sessions that can be connected to
extproc
concurrently by IPC.)
There is no formula for computing the optimum value of
max_sessions
, which affects
max_task_threads
.
You must fine-tune these parameter settings, based on the capability of your
hardware, and ensure that the concurrent threads do not exhaust your operating
system.
The value of
max_dispatchers
must be at least 1 (which is the default).
Example
Suppose:
Appendix F
Administering the Multithreaded extproc Agent
F-11

•The maximum number of sessions that can be connected to
extproc
concurrently
(
x
) is 650.
•The maximum number of sessions that can be connected to
extproc
concurrently
by TCP/IP (
x_tcpip
) is 400.
(The maximum number of sessions that can be connected to
extproc
concurrently
by IPC is 650-400=250.)
•The maximum number of connections that the system can support for each
dispatcher (
y
) is 100.
•The maximum number of sessions for each task thread (
max_sessions
) is 20.
The optimum values for these parameters are:
max_dispatchers = CEIL(650/100) = CEIL(6.5) = 7
tcp_dispatchers = CEIL(400/100) = CEIL(4) = 4
max_task_threads = CEIL(650/20) = CEIL(32.5) = 33
That is, optimally:
•The maximum number of dispatchers is seven.
•Four of the seven dispatchers are listening on TCP/IP, and the remaining three are
listening on IPC.
•The maximum number of task threads is 33.
listener_address and shutdown_address
The values of the configuration parameters
listener_address
and
shutdown_address
are
specified with
ADDRESS
, as shown in both Table F-2 and Example F-1. Within
ADDRESS
,
you can specify the parameter
HOST
, which can be either an IPv6 or IPv4 address or a
host name. If
HOST
is a host name, then these values of the optional
ADDRESS
parameter
IP
are relevant:
IP Value Meaning
FIRST
Listen on the first IP address returned by the DNS resolution of the host name.
V4_ONLY
Listen only on the IPv4 interfaces in the system.
V6_ONLY
Listen only on the IPv6 interfaces in the system.
For example, this value of
listener_address
or
shutdown_address
restricts it to IPv6
interfaces:
"(ADDRESS=(PROTOCOL=tcp)(HOST=sales)(PORT=1521)(IP=V6_ONLY))"
See Also:
Oracle Database Net Services Administrator's Guide for detailed information
about IPv6 support in Oracle Database
Appendix F
Administering the Multithreaded extproc Agent
F-12

Index
Numerics
64-bit integer support, 5-12
A
administration handle, 16-1
attributes, A-33
description, 16-1
ADR, 3-24
ADR base location, 3-25
ADR, controlling creation, 3-28
ADRCI command-line tool, 3-26
ADT
See object type
advanced queuing
agent descriptor, 4-12
dequeue options descriptor, 4-12
descriptor, 4-16
enqueue options descriptor, 4-12
listen options descriptor, 4-12
message properties descriptor, 4-12, 4-13
notification descriptor, 4-12
advantages
OCI, 1-1
Agent Control Utility (agtctl)
commands
in shell mode, F-9
in single-line mode, F-6
list of, F-5
extproc administration and, F-5
extproc architecture and, F-2
allocation duration
example, 22-16
of objects, 22-15
ALTER SESSION SET CONTAINER, 17-2, 17-3
enhancements on OCI calls with, 17-2
restrictions on OCI calls with, 17-3
ALTER SESSION SWITCH CONTAINER
SWITCH SERVICE
restrictions on OCI calls with, 17-4
alternatives to OCI
OCCI, 1-3
ODPI-C, 1-3
Pro*C/C++, 1-3
ANSI DATE descriptor, 4-12
AnyData, 20-26
AnyDataSet, 20-26
AnyType, 20-26
application context, 10-28
Application Continuity, 12-22
constructs not supported, 12-27
failed replay, 12-25
following a recoverable error, 12-23
successful replay criteria, 12-24
successful replay side effects to be aware of,
12-27
supported OCI functions for fail over, 12-26
what disables it in OCI, 12-24
when it is most effective, 12-25
application initialization, 4-19
AQ
See Oracle Streams Advanced Queuing.
argument attributes, 8-19
arrays
binds, 20-35
defines, 20-39
DML, maximum rows, 7-4
skip parameter for, 7-24
arrays of structures, 7-22
indicator variables, 7-25
OCI calls used, 7-24
skip parameters, 7-23
atomic NULLs, 19-28
attribute descriptor object, 20-25
attributes
administration handle, A-33
authentication handle, A-20
authentication information handle, A-21
bind handle, A-50
complex object retrieval (COR) descriptor,
A-72
complex object retrieval (COR) handle, A-71
connection pool handle, A-34
continuous query notification, A-90
continuous query notification descriptor, A-91
define handle, A-54
description, A-54
describe handle, A-56
Index-1

attributes (continued)
direct path loading
column array handle, A-105
column parameter, A-106
context handle, A-96
function context handle, A-103
handle, A-95
stream handle, A-106
environment handle, A-2
error handle, A-9
event handle, A-113
LOB locator, A-70
notification descriptor, A-93
OCIAQAgent descriptor, A-82
OCIAQDeqOptions descriptor, A-74
OCIAQEnqOptions descriptor, A-73
OCIAQMsgProperties descriptor, A-78
OCIServerDNs descriptor, A-83
of handles, 4-10
of objects, 19-17
of parameter descriptors, 8-5
of parameters, 8-5
parameter descriptor, A-58
process handle, A-111
server handle, A-15
service context handle, A-10
session pool handle, A-35
Shard Instance Descriptor, A-58
statement handle, A-40
subscription handle, A-83
transaction handle, A-39
user session handle, A-21
authentication
by Distinguished Name, 10-17
by X.509 Certificate, 10-17
management, 10-11
authentication handle
attributes, A-20
authentication information handle, 4-3
authorize functions, 25-3
auto_tune, 15-14
auto-tuning
client session features
comparison of auto-tuning parameters,
15-16
enabling and disabling, 15-19
usage examples of client attributes,
15-18
OCI client attributes, 15-13
OCI client session features
benefits of, 15-13
OCI client statement cache, 15-12
Automatic Diagnostic Repository (ADR), 3-24
B
BASICFILE parameter, 9-28
batch error mode, 6-9
batch jobs, authenticating users in, 10-13
BFILE
data type, 5-24
BFILE data type locator descriptor, 4-12
BINARY_DOUBLE data type, 5-6
BINARY_FLOAT data type, 5-6
bind and define in statement caching, 15-5
bind functions, 25-58
bind handle
attributes, A-50
description, 4-8
bind operations, 6-6, 7-1, 20-33
associations made, 7-1
example, 7-6
initializing variables, 7-1
LOBs, 7-10
named data types, 20-33
named versus positional, 7-3
OCI array interface, 7-4
OCI_DATA_AT_EXEC mode, 7-16
PL/SQL, 7-5
positional versus named, 7-3
REF CURSOR variables, 7-17
REFs, 20-34
steps used, 7-6
bind placeholders, 6-7
binding
arrays, 20-35
buffer expansion, 7-38
multiple buffers, 7-25
OCINumber, 20-41
PL/SQL placeholders, 4-38
summary, 7-9
BLOB data type, 5-25
blocking modes, 4-36
branches
detaching, 10-6
preparing multiple, 10-7
resuming, 10-6
buffer expansion during binding, 7-38
buffered messaging, 13-29
buffering LOB operations, 9-12
building OCI applications, B-1
C
C data types
manipulating with OCI, 20-4
cache functions
server round-trips, C-5
cache, client result, 15-12
Index
Index-2

callbacks
dynamic registrations, 14-6
for LOB operations, 9-15
for reading LOBs, 9-15
for writing LOBs, 9-17
from external procedures, 14-11
LOB streaming interface, 9-15
parameter modes, 25-97
registration for transparent application
failover, 12-11
restrictions, 14-8
user-defined functions, 14-1
canceling a cursor, 26-5
canceling OCI calls, 4-33
cartridge functions, 29-1
CASE OTT parameter, 24-29
CDBs
enhancements on OCI API calls with, 17-1
restrictions on OCI API calls with, 17-2
change notification descriptor, 4-13
CHAR
external data type, 5-19
character set conversion of Unicode, 4-45
character set form, 7-34
character set ID, 7-34
Unicode, A-50, A-54
character sets
OCI SODA client, 36-1
XStream OCI interface, 34-2
character-length semantics, 7-38–7-40, 8-25
CHARZ
external data type, 5-21
checkerr() listing, 26-154
client and server interoperability, 3-19
client auto-tuning
comparison of auto-tuning parameters, 15-16
OCI client attributes, 15-13
session features
benefits of, 15-13
enabling and disabling, 15-19
usage examples of client attributes, 15-18
client result cache, 15-12
client statement cache auto-tuning
OCI client session feature, 15-12
CLIENTCONTEXT namespace, 10-29
CLOB
data type, 5-25
code
example programs, B-1
list of demonstration programs, B-1
CODE OTT parameter, 24-27
coding guidelines
reserved words, 4-35
coherency
of object cache, 22-4
collections
attributes, 8-13
data manipulation functions, 20-19
describing, 8-1
description, 20-17
functions for manipulating, 20-18
multilevel, 20-22
scanning functions, 20-19
column objects
direct path loading of, 21-18
columns
attributes, 8-4, 8-15
commit, 4-25
in object applications, 22-15
one-phase for global transactions, 10-7
two-phase for global transactions, 10-7
compatibility
of releases in OCI, 3-19
compiling
OCI application, D-2
OCI with Oracle XA, D-5
XA Library, D-4
complex object descriptor, 4-12
complex object retrieval, 19-20
descriptor attributes, A-72
handle, 4-9
handle attributes, A-71
implementing, 19-23
navigational prefetching, 19-24
complex object retrieval (COR) descriptor, 4-16
CONFIG OTT parameter, 24-28
connect functions, 25-3
connection, 4-19
connection mode
nonblocking, 4-36
connection pool handle
attributes, A-34
description, 4-10
initializing, 11-18
connection pooling, 11-15, 11-23
code example, 11-23
creating, 11-18
database resident, 11-11
connection pools and TAF, 11-17
consistency
of object cache, 22-4
continuous query notification, 13-1
attributes, A-90
descriptor attributes, A-91
copying
objects, 19-31
COR
See complex object retrieval
creating
objects, 19-31
Index
3

cursor cancellation, 26-5
custom pools, 18-6
D
data cartridges
OCI functions, 4-1, 29-1
data definition language, 1-5
SQL statements, 1-5
data manipulation language, 1-6
SQL statements, 1-6
data structures, 4-3
See also descriptors
data types
ANSI DATE, 5-26
BFILE, 5-24
binding and defining, 20-39
BLOBs (binary large objects), 5-25
CLOB, 5-25
conversions, 5-28
direct path loading, 21-3, A-107
external, 5-3, 5-7
FILE, 5-24
for piecewise operations, 7-46
internal, 5-4
internal codes, 5-4
INTERVAL DAY TO SECOND, 5-27
INTERVAL YEAR TO MONTH, 5-27
manipulating with OCI, 20-4
mapping and manipulation functions, C-6
mapping from Oracle to C, 20-2
mapping, Oracle methodology, 20-3
mapping, OTT utility, 24-9
NCLOB, 5-25
Oracle, 5-1
TIMESTAMP, 5-26
TIMESTAMP WITH LOCAL TIME ZONE,
5-27
TIMESTAMP WITH TIME ZONE, 5-26
database connection
for object applications, 19-10
database resident connection pooling, 11-11
database type attributes
type OCI_PTYPE_DATABASE, 8-21
databases
attributes, 8-21
describing, 8-1
shutting down, 16-1
starting up, 16-1
DATE
external data type, 5-17
date cache, 21-14
date descriptor, 4-16
DATE, ANSI
data type, 5-26
datetime
avoiding unexpected results, 5-27
datetime and date
migration rules, 5-32
datetime descriptor, 4-16
DDL
See data definition language
DEDUPLICATE, 9-28
default file name extensions
OTT utility, 24-36
default name mapping
OTT utility, 24-36
define
arrays, 20-39
return and error codes, 4-28
define functions, 25-58
define handle
attributes, A-54
description, 4-8
define operations, 6-16, 7-17, 20-36
example, 7-18
LOBs, 7-20
named data types, 20-36
piecewise fetch, 7-22
PL/SQL output variables, 7-22
REFs, 20-37
steps used, 7-18
defining
multiple buffers, 7-25
OCINumber, 20-41
deletes
positioned, 4-34
demonstration files location, 3-1
demonstration programs, B-1, D-2
list, B-1
describe
explicit, 6-12, 6-15
explicit and implicit, 8-4
implicit, 6-12, 6-13
of collections, 8-1
of databases, 8-1
of packages, 8-1
of schemas, 8-1
of sequences, 8-1
of stored functions, 8-1
of stored procedures, 8-1
of synonyms, 8-1
of tables, 8-1
of types, 8-1
of views, 8-1
select list, 6-12
describe functions, 25-58
describe handle
attributes, A-56
description, 4-9
Index
Index-4

describe operation
server round-trips, C-6
describing the stored procedure
example, 8-29
descriptor, 4-12
advanced queuing
agent, 4-12
dequeue options, 4-12
enqueue options, 4-12
listen options, 4-12
message properties, 4-12, 4-13
notification, 4-12
allocating, 4-19
ANSI DATE, 4-12
BFILE data type locator, 4-12
change notification, 4-13
complex object, 4-12
complex object retrieval, 4-16
distinguished names of the database servers
in a registration request, 4-12
functions, 25-45
INTERVAL DAY TO SECOND, 4-12
INTERVAL YEAR TO MONTH, 4-12
LOB data type locator, 4-12
objects, 20-25
parameter, 4-15
read-only parameter, 4-12
result set, 4-12
row change, 4-13
ROWID, 4-12, 4-15
shard key and shard group key, 4-13
snapshot, 4-12, 4-14
table change, 4-13
TIMESTAMP, 4-12
TIMESTAMP WITH LOCAL TIME ZONE,
4-12
TIMESTAMP WITH TIME ZONE, 4-12
user callback, 4-12
detaching branches, 10-6
DIAG_ADR_ENABLED sqlnet.ora parameter,
3-28
DIAG_DDE_ENABLED sqlnet.ora parameter,
3-28
DIAG_RESTRICTED, 3-28
DIAG_SIGHANDLER_ENABLED, 3-28
direct path loading, 21-1
attribute
OCI_ATTR_DIRPATH_NO_INDEX_ERRORS,
21-37
column array handle attributes, A-105
column parameter attributes, A-106
context handle attributes, A-96
data types of columns, 21-3, A-107
direct path column array handle, 21-6
direct path context handle, 21-4
direct path loading (continued)
direct path function context, 21-5
direct path stream handle, 21-6
example, 21-9
function context handle attributes, A-103
functions, 21-7, 26-96
handle attributes, A-95
handles, 4-10, 21-4
in pieces, 21-32
limitations, 21-8
of date columns, 21-14
stream handle attributes, A-106
directory structures, D-2
dispatcher thread, F-2
distinguished names of the database servers in a
registration request descriptor, 4-12
DML
See data manipulation language
DRCP (database resident connection pooling),
11-11
duration
example, 22-16
of objects, 22-15
dynamic registration
Oracle XA Library, D-5
dynamically linked applications, 3-20
E
edition-based redefinition, 10-31
editions, 10-31
embedded objects
fetching, 19-15
embedded SQL, 1-8
mixing with OCI calls, 1-8
empty LOB, inserting, 9-19
enable, 15-15
enhanced DML array
feature, 6-9
enhancements
on OCI API calls with CDBs in general, 17-1
on OCI calls with ALTER SESSION SET
CONTAINER, 17-2
environment handle
attributes, A-2
description, 4-6
environment handle attribute, 4-41
error checking example, 26-154
error codes
define calls, 4-28
navigational functions, 27-4
error handle
attributes, A-9
description, 4-6
Index
5

errors
handling, 4-27
handling in object applications, 19-35
ERRTYPE OTT parameter, 24-28
evaluation context
attributes, 8-23
evaluation context attributes, 8-23
event handle attributes, A-113
example
demonstration programs, B-1
executing SQL statements, 6-7
execution
against multiple servers, 6-5
modes, 6-9
snapshots, 6-8
explicit describe, 6-12, 8-26
extensions
OTT utility default file name, 24-36
external data types, 5-3, 5-7
CHAR, 5-19
CHARZ, 5-21
conversions, 5-28
DATE, 5-17
FLOAT, 5-15
INTEGER, 5-14
LOB, 5-23
LONG, 5-16
LONG RAW, 5-19
LONG VARCHAR, 5-19
LONG VARRAW, 5-19
named data types, 5-21
NUMBER, 5-11
RAW, 5-18
REF, 5-22
ROWID, 5-22
SQLT_BLOB, 5-23
SQLT_CLOB, 5-23
SQLT_NCLOB, 5-23
SQLT_NTY, 5-21
SQLT_REF, 5-22
STRING, 5-15
UNSIGNED, 5-19
VARCHAR, 5-17
VARCHAR2, 5-9
VARNUM, 5-16
VARRAW, 5-18
external procedure functions
return codes, 29-1
with_context type, 29-1
external procedures
OCI callbacks, 14-11
externally initialized context, 10-22
extproc agent, F-1
F
failover
callback example, 12-11
failover callbacks, 12-7
structure and parameters, 12-10
fault diagnosability, 3-24
read or write client driver layer name, A-21
featureRelease, client library version, 26-153
fetch
piecewise, 7-45, 7-52
fetch operation, 6-16
LOB data, 6-17
setting prefetch count, 6-17
FILE
associating with operating system file, 9-3
data type, 5-24
FLOAT
external data type, 5-15
flushing, 22-11
object changes, 19-15
objects, 22-11
freeing
objects, 19-31, 22-9
functions
attributes, 8-8
G
generic documentation references
compiling and linking OCI application, D-2,
D-3
demonstration programs, D-2
invoking OTT from the command line, D-6
XA linking file names, D-4
global transactions, 10-3
globalization support, 4-39
byte order is native to machine
on which the application is running, 4-43
OCI functions, 4-1
GTRID
See transaction identifier
H
HA event notification, 12-2
handle attributes, 4-10
collection, 4-11
document, 4-12
OCISodaColl, 4-11
OCISodaDoc, 4-12
SODA collection, A-61
SODA document, A-59
handle functions, 25-45
handle type constants, 4-3
Index
Index-6

handles, 4-3
administration handle, 16-1, A-33
advantages of, 4-5
allocating, 4-5, 4-19
bind handle, 4-8, A-50
C data types, 4-3
child freed when parent freed, 4-5
complex object retrieval handle, 4-9, A-71
connection pool handle, 4-10, 11-18, A-34
define handle, 4-8, A-54
describe handle, 4-9, A-56
direct path loading, 4-10
environment handle, 4-6, A-2
error handle, 4-6, A-9
freeing, 4-5
process attributes, A-111
server handle, 4-6, A-15
service context handle, 4-6, A-10
statement handle, 4-8, A-40
subscription, 4-9, 13-4
transaction handle, 4-6, A-39
types, 4-3
user session handle, 4-6, A-21
header files
location of, 1-16, 3-1, D-2
oratypes.h, 5-37
HFILE OTT parameter, 24-28
I
implicit describe, 8-26
implicit results
OCI support for, 15-9
inbound servers
OCI interface, 34-2
indicator variables, 4-31
arrays of structures, 7-25
for named data types, 4-31, 4-32
for REFs, 4-31, 4-32
named data type defines, 20-37
PL/SQL OUT binds, 20-37
REF defines, 20-37
with named data type bind, 20-35
with REF bind, 20-35
init.ora security parameters, 10-32
INITFILE OTT parameter, 24-27
INITFUNC OTT parameter, 24-28
initialize
all buffers, 7-5
functions, 25-3
inserting an empty LOB, 9-19
inserts
piecewise, 7-45, 7-47
Instant Client, 2-1
Instant Client Light (English), 2-7
INTEGER external data type, 5-14
interacting with Oracle Database, D-4
internal codes for data types, 5-4
internal data types, 5-4
conversions, 5-28
INTERVAL DAY TO SECOND data type, 5-27
INTERVAL DAY TO SECOND descriptor, 4-12
interval descriptor, 4-16
INTERVAL YEAR TO MONTH data type, 5-27
INTERVAL YEAR TO MONTH descriptor, 4-12
intype file
providing when running OTT utility, 24-8
structure of, 24-31
INTYPE File Assistant, D-6
INTYPE OTT parameter, 24-26
IP address
IPv4, A-83
IPv6, A-83
IPv6 addressing, 13-4, A-83
K
KEEP_DUPLICATES, 9-28
key words, 4-35
L
LCR column flags, 35-19, 35-21, 35-26, 35-50,
35-65
LDAP registration of publish-subscribe
notification, 13-9
libraries
oci.lib, D-3
linking
OCI application, D-3
OCI with Oracle XA, D-5
XA Library, D-4
list attributes
type OCI_PTYPE_LIST, 8-20
lists
attributes, 8-20
lmsgen utility, 4-47
LoadLibrary, D-3
LOB and LONG bind restrictions, 7-12
LOB data type locator descriptor, 4-12
LOB functions, 26-14
server round-trips, C-3
LOB locator, 4-14
attributes, A-70
LOBs
amount and offset parameters, 26-14
attributes of transient objects, 9-4
binding, 7-10
buffering, 9-12
callbacks, 9-15
Index
7

LOBs (continued)
character sets, 26-14
creating, 9-2
creating temporary, 9-19
defining, 7-20
duration of temporary, 9-20
example of temporary, 9-22
external data types, 5-23
failover does not work, 12-13
fetching data, 6-17
fixed-width character sets, 26-14
freeing temporary, 9-19
greater than 4 GB, 9-5
locator, 4-14
modifying, 9-2
OCI functions, 9-9
prefetching, 9-25
size maximum, 9-5
temporary, 9-18
varying-width character sets, 26-14
locator, 4-12
for LOB data type, 4-14
locking, 22-13
objects, 22-13
optimistic model, 22-14
logical transaction ID (LTXID)
Transaction Guard, 12-14
LONG
external data type, 5-16
LONG RAW
external data type, 5-19
LONG VARCHAR
external data type, 5-19
LONG VARRAW
external data type, 5-19
M
makefiles, 3-1, B-1
marking objects, 22-10
memory_target, 15-16
meta-attributes
of objects, 19-17
of persistent objects, 19-17
of transient objects, 19-20
method descriptor object, 20-25
method results
type OCI_PTYPE_TYPE_RESULT, 8-19
migration
session, 10-11, 25-28
miscellaneous functions, 26-151
mode
agtctl command, F-5
monitor thread, F-2
multi-property tags, 11-3
PL/SQL fix-up callback example, 11-4
multiple servers
executing statement against, 6-5
multithreaded development
basic concepts, 10-34
multithreaded extproc agent, F-1
multithreading, 10-34
mutexes, 10-34
N
name-value pair attributes
type OCI_PTYPE_NAME_VALUE, 8-25
named data types
binding, 20-33
binding and defining, 20-39
defining, 20-36
definition, 5-21
external data types, 5-21
indicator variables, 4-32
indicator variables for, 4-31
native double, 5-28
native float, 5-28
navigation, 22-18
navigational functions
error codes, 27-4
return values, 27-4
terminology, 27-3
NCHAR
issues, 7-33
NCLOB
data type, 5-25
nested table
direct path loading of, 21-17
element ordering, 20-21
functions for manipulating, 20-21
new release, relinking, 3-20
NLS_LANG, 4-40
NLS_NCHAR, 4-40
NOCOMPRESS, 9-28
non-deferred linkage no longer supported, 10-34
nonblocking mode, 4-36
nonfinal object tables
direct path loading of, 21-31
notification descriptor attributes, A-93
NULL indicator
setting for an object attribute, 19-28
NULL indicator struct, 19-28
generated by OTT, 19-8
nullness
of objects, 19-28
NULLs
atomic, 19-28
inserting, 4-32
Index
Index-8

NULLs (continued)
inserting into database, 4-31
inserting using indicator variables, 4-31
NUMBER
external data type, 5-11
O
object applications
commit, 22-15
database connection, 19-10
rollback, 22-15
object cache, 22-1
coherency, 22-4
consistency, 22-4
initializing, 19-9
loading objects, 22-6
memory parameters, 22-4
operations on, 22-5
removing objects, 22-6
setting the size of, 22-4
object functions
server round-trips, C-5
object identifiers, 19-4, 19-33, 19-34
for persistent objects, 19-4
object references, 19-10, 19-33
See also REFs
object run-time environment
initializing, 19-9
object tables
direct path loading of, 21-30
object type, 19-8
representing in C applications, 19-8
Object Type Translator utility
See OTT utility
object view, 19-17
objects
accessing with OCI, 24-20
allocation duration, 22-15
array pin, 19-13
attributes, 19-17
manipulating, 19-13
client-side cache, 22-1
copying, 19-31
creating, 19-31
duration, 22-15
flushing, 22-11
flushing changes, 19-15
freeing, 19-31, 22-9
lifetime, 27-2
LOB attributes of transient objects, 9-4
locking, 22-13
manipulating with OCI, 24-20
marking, 19-15, 22-10
memory layout of instance, 22-17
objects (continued)
memory management, 22-1
meta-attributes, 19-17
navigation, 22-18
simple, 22-18
NCHAR and NVARCHAR2 attribute of, 20-2
NULL values, 19-28
OCI object application structure, 19-3
persistent, 19-4
pin count, 19-28
pin duration, 22-15
pinning, 19-11, 22-7
refreshing, 22-12
secondary memory, 22-17
terminology, 19-4, 27-2
top-level memory, 22-17
transient, 19-4, 19-5
types, 19-4, 27-2
unmarking, 22-10
unpinning, 22-8
use with OCI, 19-1
OCCI
alternative to OCI, 1-3
OCI, 1-1
aborting calls, 4-33
accessing and manipulating objects, 24-20
advantages, 1-1
object support, 1-10
Oracle XA Library, D-5
overview, 1-1
parts of, 1-1
sample programs, D-2
OCI applications, 4-1
compiling, 1-3, D-2
general structure, 4-1
initialization example, 4-23
linking, 1-3, D-3
running, D-4
steps, 4-17
structure, 4-1
structure using objects, 19-3
terminating, 4-26
using the OTT utility with, 24-19
with objects
initializing, 19-9
OCI demonstration programs
demo subdirectory, 3-2
OCI environment
initializing for objects, 19-9
OCI functions
canceling calls, 4-33
data cartridges, 4-1
globalization, 4-1
not supported, 3-24
obsolescent, 3-22
Index
9

OCI functions (continued)
return codes, 4-27, 4-29
OCI handle types, 4-3
OCI interface
XStream, 34-1
OCI navigational functions, 22-21
flush functions, 22-22
mark functions, 22-22
meta-attribute accessor functions, 22-23
miscellaneous functions, 22-23
naming scheme, 22-21
pin/unpin/free functions, 22-22
OCI process
initializing for objects, 19-9
OCI program
See OCI applications
OCI relational functions
connect, authorize, and initialize, 25-3
guide to reference entries, 29-1
Oracle Streams Advanced Queuing and
publish-subscribe, 26-78, E-26
OCI session pool, 18-5
OCI session pool configuration
using oraaccess.xml, 3-17
OCI SODA functions, 36-1
OCI support for implicit results, 15-9
OCI_ATTR_ACCESS_BANNER, 10-33
server handle attribute, A-15
OCI_ATTR_ACTION, 10-25
user session handle attribute, A-21
OCI_ATTR_ADMIN_PFILE
administration handle attribute, A-33
OCI_ATTR_AGENT_ADDRESS
OCIAQAgent descriptor attribute, A-82
OCI_ATTR_AGENT_NAME
OCIAQAgent descriptor attribute, A-82
OCI_ATTR_AGENT_PROTOCOL
OCIAQAgent descriptor attribute, A-82
OCI_ATTR_ALLOC_DURATION
environment handle attribute, A-2
OCI_ATTR_APPCTX_ATTR, 10-23
user session handle attribute, A-21
OCI_ATTR_APPCTX_LIST, 10-23
user session handle attribute, A-21
OCI_ATTR_APPCTX_NAME, 10-23
user session handle attribute, A-21
OCI_ATTR_APPCTX_SIZE, 10-23, 25-32
user session handle attribute, A-21
OCI_ATTR_APPCTX_VALUE, 10-23
user session handle attribute, A-21
OCI_ATTR_AQ_NTFN_GROUPING_
MSGID_ARRAY
notification descriptor attribute, A-93
OCI_ATTR_AQ_NTFN_GROUPING_COUNT
notification descriptor attribute, A-93
OCI_ATTR_ATTEMPTS
OCIAQMsgProperties descriptor attribute,
A-78
OCI_ATTR_AUDIT_BANNER
user session handle attribute, A-21
OCI_ATTR_AUTOCOMMIT_DDL
attribute, 8-21
OCI_ATTR_AUTOTUNING_ENABLED
user session handle attribute, A-21
OCI_ATTR_BIND_COUNT
statement handle attribute, A-40
OCI_ATTR_BIND_DN
environment handle attribute, A-2
OCI_ATTR_BREAK_ON_NET_TIMEOUT
server handle attribute, A-15
OCI_ATTR_BUF_ADDR
direct path loading stream handle attribute,
A-106
OCI_ATTR_BUF_SIZE
direct path loading
context handle attribute, A-96
stream handle attribute, A-106
OCI_ATTR_CACHE
attribute, 8-15
OCI_ATTR_CACHE_ARRAYFLUSH, 22-11
environment handle attribute, A-2
OCI_ATTR_CACHE_MAX_SIZE, 22-4
environment handle attribute, A-2
OCI_ATTR_CACHE_OPT_SIZE, 22-4
environment handle attribute, A-2
OCI_ATTR_CALL_TIME, 10-25
user session handle attribute, A-21
OCI_ATTR_CALL_TIMEOUT
service contect handle attribute, A-10
OCI_ATTR_CATALOG_LOCATION
attribute, 8-21
OCI_ATTR_CERTIFICATE, 10-17, 25-32
user session handle attribute, A-21
OCI_ATTR_CHAR_COUNT
bind handle attribute, A-50
define handle attribute, A-54
OCI_ATTR_CHAR_SIZE, 8-15
attribute, 8-25, 8-26
OCI_ATTR_CHAR_USED, 8-15
attribute, 8-25
OCI_ATTR_CHARSET_FORM, 7-34
attribute, 8-11, 8-13, 8-15, 8-19
bind handle attribute, A-50
define handle attribute, A-54
OCI_ATTR_CHARSET_ID
attribute, 8-11, 8-13, 8-15, 8-19, 8-21
bind handle attribute, A-50
define handle attribute, A-54
direct path loading
column parameter attribute, A-107
Index
Index-10

OCI_ATTR_CHARSET_ID (continued)
direct path loading (continued)
context handle attribute, A-96
OCI_ATTR_CHDES_DBNAME
continuous query notification descriptor
attribute, A-91
OCI_ATTR_CHDES_NFTYPE
continuous query notification descriptor
attribute, A-91
OCI_ATTR_CHDES_ROW_OPFLAGS
continuous query notification descriptor
attribute, A-91
OCI_ATTR_CHDES_ROW_ROWID
continuous query notification descriptor
attribute, A-91
OCI_ATTR_CHDES_TABLE_CHANGES
continuous query notification descriptor
attribute, A-91
OCI_ATTR_CHDES_TABLE_NAME
continuous query notification descriptor
attribute, A-91
OCI_ATTR_CHDES_TABLE_OPFLAGS
continuous query notification descriptor
attribute, A-91
OCI_ATTR_CHDES_TABLE_ROW_CHANGES
continuous query notification descriptor
attribute, A-91
OCI_ATTR_CHNF_CHANGELAG
continuous query notification attribute, A-90
OCI_ATTR_CHNF_OPERATIONS
continuous query notification attribute, A-90
OCI_ATTR_CHNF_REGHANDLE
statement handle attribute, A-40
OCI_ATTR_CHNF_ROWIDS
continuous query notification attribute, A-90
OCI_ATTR_CHNF_TABLENAMES
continuous query notification attribute, A-90
OCI_ATTR_CLIENT_IDENTIFIER, 10-18
user session handle attribute, A-21
OCI_ATTR_CLIENT_INFO, 10-25, 25-32
user session handle attribute, A-21
OCI_ATTR_CLUSTERED
attribute, 8-8
OCI_ATTR_COL_COUNT
direct path loading column array handle
attribute, A-105
OCI_ATTR_COL_PROPERTIES, 8-15
OCI_ATTR_COLLATION_ID, 8-15
bind handle attribute, A-50
OCI_ATTR_COLLECT_CALL_TIME, 10-24
user session handle attribute, A-21
OCI_ATTR_COLLECTION_ELEMENT
attribute, 8-9
OCI_ATTR_COLLECTION_TYPECODE
attribute, 8-9
OCI_ATTR_COMMENT
attribute, 8-22, 8-23
OCI_ATTR_COMPLEXOBJECT_
COLL_OUTOFLINE
COR handle attribute, A-71
OCI_ATTR_COMPLEXOBJECT_LEVEL
COR handle attribute, A-71
OCI_ATTR_COMPLEXOBJECTCOMP
_TYPE_LEVEL
COR descriptor attribute, A-72
OCI_ATTR_COMPLEXOBJECTCOMP_TYPE
COR descriptor attribute, A-72
OCI_ATTR_CONDITION
attribute, 8-22
OCI_ATTR_CONN_BUSY_COUNT
connection pool handle attribute, A-34
OCI_ATTR_CONN_INCR
connection pool handle attribute, A-34
OCI_ATTR_CONN_MAX
connection pool handle attribute, A-34
OCI_ATTR_CONN_MIN
connection pool handle attribute, A-34
OCI_ATTR_CONN_NOWAIT
connection pool handle attribute, A-34
OCI_ATTR_CONN_OPEN_COUNT
connection pool handle attribute, A-34
OCI_ATTR_CONN_TIMEOUT
connection pool handle attribute, A-34
OCI_ATTR_CONNECTION_CLASS
user session handle attribute, A-21
OCI_ATTR_CONSUMER_NAME, A-74
notification descriptor attribute, A-93
OCI_ATTR_CORRELATION
OCIAQDeqOptions descriptor attribute, A-74
OCIAQMsgProperties descriptor attribute,
A-78
OCI_ATTR_CQ_QUERYID
statement handle attribute, A-40
OCI_ATTR_CQDES_OPERATION
direct path loading handle attribute, A-94
OCI_ATTR_CQDES_QUERYID
direct path loading handle attribute, A-94
OCI_ATTR_CQDES_TABLE_CHANGES
direct path loading handle attribute, A-94
OCI_ATTR_CURRENT_POSITION
attribute, 6-19
statement handle attribute, A-40
OCI_ATTR_CURRENT_SCHEMA, 17-3, 25-32
user session handle attribute, A-21
OCI_ATTR_CURSOR_COMMIT_ BEHAVIOR
attribute, 8-21
OCI_ATTR_DATA_SIZE, 8-25
attribute, 8-11, 8-13, 8-15, 8-19, 8-26
direct path loading column parameter
attribute, A-107
Index
11

OCI_ATTR_DATA_TYPE
attribute, 8-3, 8-11, 8-13, 8-15, 8-19
direct path loading column parameter
attribute, A-107
OCI_ATTR_DATEFORMAT
direct path loading
column parameter attribute, A-107
context handle attribute, A-96
OCI_ATTR_DBDOMAIN
event handle attribute, A-113
OCI_ATTR_DBNAME
event handle attribute, A-113
OCI_ATTR_DBOP, 10-25, 25-32
user session handle attribute, A-21
OCI_ATTR_DEFAULT_LOBPREFETCH_SIZE
user session handle attribute, A-21
OCI_ATTR_DELAY
OCIAQMsgProperties descriptor attribute,
A-78
OCI_ATTR_DEQ_MODE
OCIAQDeqOptions descriptor attribute, A-74
OCI_ATTR_DEQ_MSGID
OCIAQDeqOptions descriptor attribute, A-74
OCI_ATTR_DEQCOND
OCIAQDeqOptions descriptor attribute, A-74
OCI_ATTR_DESC_PUBLIC, 25-102
OCI_ATTR_DIRPATH_DCACHE_DISABLE,
21-15
direct path loading context handle attribute,
A-96
OCI_ATTR_DIRPATH_DCACHE_HITS, 21-15
direct path loading context handle attribute,
A-96
OCI_ATTR_DIRPATH_DCACHE_MISSES,
21-15
direct path loading context handle attribute,
A-96
OCI_ATTR_DIRPATH_DCACHE_NUM, 21-15
direct path loading context handle attribute,
A-96
OCI_ATTR_DIRPATH_DCACHE_SIZE, 21-15
direct path loading context handle attribute,
A-96
OCI_ATTR_DIRPATH_DEF_EXP_CACHE_SIZE
direct path loading context handle attribute,
A-96
OCI_ATTR_DIRPATH_DEFAULTS
direct path loading context handle attribute,
A-96
OCI_ATTR_DIRPATH_EXPR_TYPE
direct path function context handle attribute,
A-103
function context attribute, 21-36
OCI_ATTR_DIRPATH_FLAGS
direct path loading context handle attribute,
21-16, A-96
OCI_ATTR_DIRPATH_INDEX_MAINT_METHOD
direct path loading context handle attribute,
A-96
OCI_ATTR_DIRPATH_MODE
direct path loading context handle attribute,
A-96
OCI_ATTR_DIRPATH_NO_INDEX_ERRORS,
21-37
direct path loading context handle attribute,
A-96
OCI_ATTR_DIRPATH_NOLOG
direct path loading context handle attribute,
A-96
OCI_ATTR_DIRPATH_OBJ_CONSTR, 21-35
direct path context attribute, 21-34
direct path loading context handle attribute,
A-96
OCI_ATTR_DIRPATH_OID
direct path loading column parameter
attribute, A-107
OCI_ATTR_DIRPATH_PARALLEL, 21-1
direct path loading context handle attribute,
A-96
OCI_ATTR_DIRPATH_PGA_LIM
direct path loading context handle attribute,
A-96
OCI_ATTR_DIRPATH_REJECT_ROWS_REPCH
direct path loading context handle attribute,
A-96
OCI_ATTR_DIRPATH_SID
column array attribute, 21-41
direct path loading column parameter
attribute, A-107
OCI_ATTR_DIRPATH_SKIPINDEX_METHOD
direct path loading context handle attribute,
A-96
OCI_ATTR_DISTINGUISHED_NAME, 10-17
user session handle attribute, A-21
OCI_ATTR_DML_ROW_COUNT_ARRAY
statement handle attribute, A-40
OCI_ATTR_DML_ROW_OFFSET
error handle attribute, A-9
OCI_ATTR_DN_COUNT
OCIServerDNs descriptor attribute, A-83
OCI_ATTR_DRIVER_NAME, 25-32
user session handle attribute, A-21
OCI_ATTR_DURATION
attribute, 8-7
OCI_ATTR_EDITION, 17-3
user session handle attribute, A-21
OCI_ATTR_ENCAPSULATION
attribute, 8-12
Index
Index-12

OCI_ATTR_ENQ_TIME
OCIAQMsgProperties descriptor attribute,
A-78
OCI_ATTR_ENV
server handle attribute, A-15
service context handle attribute, A-10
statement handle attribute, A-40
OCI_ATTR_ENV_CHARSET_ID
environment handle attribute, A-2
OCI_ATTR_ENV_NCHARSET_ID, 4-40
environment handle attribute, A-2
OCI_ATTR_ENV_NLS_LANGUAGE
environment handle attribute, 4-41, A-2
OCI_ATTR_ENV_NLS_TERRITORY, 4-41
environment handle attribute, A-2
OCI_ATTR_ENV_UTF16
environment handle attribute, A-2
OCI_ATTR_EVAL_CONTEXT_NAME
attribute, 8-22, 8-23
OCI_ATTR_EVAL_CONTEXT_OWNER
attribute, 8-22, 8-23
OCI_ATTR_EVALUATION_FUNCTION
attribute, 8-23
OCI_ATTR_EVENTTYPE
event handle attribute, A-113
OCI_ATTR_EVTCBK, 12-4
environment handle attribute, A-2
OCI_ATTR_EVTCTX, 12-4
environment handle attribute, A-2
OCI_ATTR_EXCEPTION_QUEUE
OCIAQMsgProperties descriptor attribute,
A-78
OCI_ATTR_EXPIRATION
OCIAQMsgProperties descriptor attribute,
A-78
OCI_ATTR_EXTERNAL_NAME, 10-6
server handle attribute, A-15
OCI_ATTR_FETCH_ROWID
statement handle attribute, A-40
OCI_ATTR_FIXUP_CALLBACK
authentication handle attribute, 11-4, A-20
OCI_ATTR_FOCBK
server handle attribute, A-15
session pool handle attribute, A-35
OCI_ATTR_FSPRECISION
attribute, 8-11
OCI_ATTR_HA_SOURCE
event handle attribute, A-113
OCI_ATTR_HA_SRVFIRST
event handle attribute, A-113
OCI_ATTR_HA_SRVNEXT, 12-4
event handle attribute, A-113
OCI_ATTR_HA_STATUS
event handle attribute, A-113
OCI_ATTR_HA_TIMESTAMP
event handle attribute, A-113
OCI_ATTR_HAS_DEFAULT
attribute, 8-19
OCI_ATTR_HAS_FILE
attribute, 8-9
OCI_ATTR_HAS_LOB
attribute, 8-9
OCI_ATTR_HAS_NESTED_TABLE
attribute, 8-9
OCI_ATTR_HEAPALLOC
environment handle attribute, A-2
OCI_ATTR_HOSTNAME
event handle attribute, A-113
OCI_ATTR_HW_MARK
attribute, 8-15
OCI_ATTR_IMPLICIT_RSET_COUNT, A-40
OCI_ATTR_IN_V8_MODE
server handle attribute, A-15
service context handle attribute, A-10
OCI_ATTR_INCR
attribute, 8-15
OCI_ATTR_INDEX_ONLY
attribute, 8-8
OCI_ATTR_INITIAL_CLIENT_ROLES, 10-18,
17-3
user session handle attribute, A-21
OCI_ATTR_INSTNAME, 18-6
event handle attribute, A-113
server handle attribute, A-15
service context handle attribute, A-10
shard instance descriptor attribute, A-58
OCI_ATTR_INSTSTARTTIME
event handle attribute, A-113
OCI_ATTR_INTERNAL_NAME
server handle attribute, A-15
OCI_ATTR_IOMODE
attribute, 8-19
OCI_ATTR_IS_CONSTRUCTOR
attribute, 8-12
OCI_ATTR_IS_DESTRUCTOR
attribute, 8-12
OCI_ATTR_IS_FINAL_METHOD
attribute, 8-12
OCI_ATTR_IS_FINAL_TYPE
attribute, 8-9
OCI_ATTR_IS_INCOMPLETE_TYPE
attribute, 8-9
OCI_ATTR_IS_INSTANTIABLE_METHOD
attribute, 8-12
OCI_ATTR_IS_INSTANTIABLE_TYPE
attribute, 8-9
OCI_ATTR_IS_INVOKER_RIGHTS
attribute, 8-8, 8-9
Index
13

OCI_ATTR_IS_MAP
attribute, 8-12
OCI_ATTR_IS_NULL
attribute, 8-15, 8-19
OCI_ATTR_IS_OPERATOR
attribute, 8-12
OCI_ATTR_IS_ORDER
attribute, 8-12
OCI_ATTR_IS_OVERRIDING_METHOD
attribute, 8-12
OCI_ATTR_IS_PREDEFINED_TYPE
attribute, 8-9
OCI_ATTR_IS_RECOVERABLE, A-9
OCI_ATTR_IS_RNDS
attribute, 8-12
OCI_ATTR_IS_RNPS
attribute, 8-12
OCI_ATTR_IS_SELFISH
attribute, 8-12
OCI_ATTR_IS_SUBTYPE
attribute, 8-9
OCI_ATTR_IS_SYSTEM_GENERATED_TYPE
attribute, 8-9
OCI_ATTR_IS_SYSTEM_TYPE
attribute, 8-9
OCI_ATTR_IS_TEMPORARY
attribute, 8-7
OCI_ATTR_IS_TRANSIENT_TYPE
attribute, 8-9
OCI_ATTR_IS_WNDS
attribute, 8-12
OCI_ATTR_IS_WNPS
attribute, 8-12
OCI_ATTR_LDAP_AUTH
environment handle attribute, A-2
OCI_ATTR_LDAP_CRED
environment handle attribute, A-2
OCI_ATTR_LDAP_CTX
environment handle attribute, A-2
OCI_ATTR_LDAP_HOST
environment handle attribute, A-2
OCI_ATTR_LDAP_PORT
environment handle attribute, A-2
OCI_ATTR_LEVEL
attribute, 8-19
OCI_ATTR_LFPRECISION
attribute, 8-11
OCI_ATTR_LINK
attribute, 8-14, 8-19
OCI_ATTR_LIST_ACTION_CONTEXT
attribute, 8-22
OCI_ATTR_LIST_ARGUMENTS
attribute, 8-5, 8-8, 8-12
OCI_ATTR_LIST_COLUMNS
attribute, 8-7
OCI_ATTR_LIST_COLUMNS (continued)
direct path loading
context handle attribute, A-96
function context handle attribute, A-103
OCI_ATTR_LIST_OBJECTS
attribute, 8-21
OCI_ATTR_LIST_RULES
attribute, 8-23
OCI_ATTR_LIST_SCHEMAS
attribute, 8-21
OCI_ATTR_LIST_SUBPROGRAMS
attribute, 8-9
OCI_ATTR_LIST_TABLE_ALIASES
attribute, 8-23
OCI_ATTR_LIST_TYPE
attribute, 8-20
OCI_ATTR_LIST_TYPE_ATTRS
attribute, 8-9
OCI_ATTR_LIST_TYPE_METHODS
attribute, 8-9
OCI_ATTR_LIST_VARIABLE_TYPES
attribute, 8-23
OCI_ATTR_LOB_REMOTE
LOB locator attribute, A-70
OCI_ATTR_LOB_TYPE
LOB descriptor attribute, A-70
OCI_ATTR_LOBEMPTY
LOB locator attribute, A-70
OCI_ATTR_LOBPREFETCH_LENGTH, 9-25
define handle attribute, A-54
OCI_ATTR_LOBPREFETCH_SIZE
define handle attribute, A-54
OCI_ATTR_LOCKING_MODE
attribute, 8-21
OCI_ATTR_LTXID, A-21
OCI_ATTR_MAP_METHOD
attribute, 8-9
OCI_ATTR_MAX
attribute, 8-15
OCI_ATTR_MAX_CATALOG_ NAMELEN
attribute, 8-21
OCI_ATTR_MAX_CHARSET_RATIO
service context handle attribute, A-10
OCI_ATTR_MAX_COLUMN_ NAMELEN
attribute, 8-21
OCI_ATTR_MAX_NCHARSET_RATIO
service context handle attribute, A-10
OCI_ATTR_MAX_OPEN_CURSORS, 17-3, A-21
OCI_ATTR_MAX_PROC_LEN
attribute, 8-21
OCI_ATTR_MAXCHAR_SIZE
attribute, 7-36, 7-37
bind handle attribute, A-50
define handle attribute, A-54
Index
Index-14

OCI_ATTR_MAXDATA_SIZE
attribute, 7-36
bind handle attribute, A-50
use with binding, 7-37
OCI_ATTR_MEMPOOL_APPNAME
process handle attribute, A-111
OCI_ATTR_MEMPOOL_HOMENAME
process handle attribute, A-111
OCI_ATTR_MEMPOOL_INSTNAME
process handle attribute, A-111
OCI_ATTR_MEMPOOL_SIZE
process handle attribute, A-111
OCI_ATTR_MIGSESSION
user session handle attribute, A-21
OCI_ATTR_MIN
attribute, 8-15
OCI_ATTR_MODULE, 10-25
user session handle attribute, A-21
OCI_ATTR_MSG_DELIVERY_MODE, 26-79,
26-81
OCIAQDeqOptions descriptor attribute, A-74
OCIAQEnqOptions descriptor attribute, A-73
OCIAQMsgProperties descriptor attribute,
A-78
OCI_ATTR_MSG_PROP
notification descriptor attribute, A-93
OCI_ATTR_MSG_STATE
OCIAQMsgProperties descriptor attribute,
A-78
OCI_ATTR_NAME
attribute, 8-8, 8-9, 8-11–8-15, 8-19, 8-24,
8-25
column array attribute, 21-39
direct path loading
column parameter attribute, A-107
context handle attribute, A-96
function context attribute, 21-35
function context handle attribute, A-103
OCI_ATTR_NAVIGATION
OCIAQDeqOptions descriptor attribute, A-74
OCI_ATTR_NCHARSET_ID
attribute, 8-21
OCI_ATTR_NFY_FLAGS
notification descriptor attribute, A-93
OCI_ATTR_NFY_MSGID
notification descriptor attribute, A-93
OCI_ATTR_NONBLOCKING_MODE
server handle attribute, 4-37, A-15
OCI_ATTR_NOWAIT_SUPPORT
attribute, 8-21
OCI_ATTR_NUM_COLS
attribute, 8-7
direct path loading
column array handle attribute, A-105
function context attribute, 21-37
OCI_ATTR_NUM_COLS (continued)
direct path loading (continued)
function context handle attribute, A-103
direct path loading context handle attribute,
A-96
OCI_ATTR_NUM_DML_ERRORS
statement handle attribute, A-40
OCI_ATTR_NUM_ELEMS
attribute, 8-13
OCI_ATTR_NUM_HANDLES attribute, 8-20
OCI_ATTR_NUM_ROWS
attribute, 21-42
direct path loading
column array handle attribute, A-105
context handle attribute, A-96
function context handle attribute, A-103
function context attribute, 21-38
OCI_ATTR_NUM_TYPE_ATTRS
attribute, 8-9
OCI_ATTR_NUM_TYPE_METHODS
attribute, 8-9
OCI_ATTR_OBJ_ID
attribute, 8-5
OCI_ATTR_OBJ_NAME
attribute, 8-5
OCI_ATTR_OBJ_SCHEMA
attribute, 8-5
OCI_ATTR_OBJECT
environment handle attribute, A-2
OCI_ATTR_OBJECT_DETECTCHANGE
environment handle attribute, 22-14, A-2
OCI_ATTR_OBJECT_NEWNOTNULL, 27-36
environment handle attribute, A-2
OCI_ATTR_OBJID
attribute, 8-7, 8-14, 8-15
OCI_ATTR_ORA_DBUG_JDWP
user session handle attribute, A-21
OCI_ATTR_ORDER
attribute, 8-15
OCI_ATTR_ORDER_METHOD
attribute, 8-9
OCI_ATTR_ORIGINAL_MSGID
OCIAQMsgProperties descriptor attribute,
A-78
OCI_ATTR_PARAM
describe handle attribute, A-56
use when an attribute is itself a descriptor,
25-48
OCI_ATTR_PARAM_COUNT
describe handle attribute, A-56
statement handle attribute, A-40
OCI_ATTR_PARSE_ERROR_OFFSET
statement handle attribute, A-40
OCI_ATTR_PARTITIONED
attribute, 8-8
Index
15

OCI_ATTR_PASSWORD, 10-19
user session handle attribute, A-21
OCI_ATTR_PDPRC
bind handle attribute, A-50
define handle attribute, A-54
OCI_ATTR_PDSCL
bind handle attribute, A-50
define handle attribute, A-54
OCI_ATTR_PIN_DURATION
environment handle attribute, A-2
OCI_ATTR_PINOPTION
environment handle attribute, A-2
OCI_ATTR_POSITION
attribute, 8-19
OCI_ATTR_PRECISION
attribute, 8-4, 8-11, 8-13, 8-15, 8-19
direct path loading column parameter
attribute, A-107
OCI_ATTR_PREFETCH_MEMORY
statement handle attribute, A-40
OCI_ATTR_PREFETCH_ROWS
statement handle attribute, A-40
OCI_ATTR_PRIORITY
OCIAQMsgProperties descriptor attribute,
A-78
OCI_ATTR_PROC_MODE
process handle attribute, A-111
OCI_ATTR_PROXY_CLIENT
user session handle attribute, A-21
OCI_ATTR_PROXY_CREDENTIALS, 10-16
user session handle attribute, A-21
OCI_ATTR_PTYPE
attribute, 8-5
possible values of, 8-5
OCI_ATTR_PURITY, 25-32
user session handle attribute, A-21
OCI_ATTR_QUEUE_NAME
notification descriptor attribute, A-93
OCI_ATTR_RADIX
attribute, 8-19
OCI_ATTR_RDBA
attribute, 8-8
OCI_ATTR_RECEIVE_TIMEOUT
server handle attribute, A-15
OCI_ATTR_RECIPIENT_LIST
OCIAQMsgProperties descriptor attribute,
A-78
OCI_ATTR_REF_TDO
attribute, 8-7, 8-9, 8-11, 8-13, 8-15, 8-19
OCI_ATTR_RELATIVE_MSGID
OCIAQEnqOptions descriptor attribute, A-73
OCI_ATTR_ROW_COUNT, 6-19
direct path loading
column array handle attribute, A-105
stream handle attribute, A-106
OCI_ATTR_ROW_COUNT (continued)
statement handle attribute, A-40
OCI_ATTR_ROWID
statement handle attribute, A-40
OCI_ATTR_ROWS_FETCHED, 6-19
statement handle attribute, A-40
OCI_ATTR_ROWS_RETURNED
bind handle attribute, A-50
use with callbacks, 7-33
OCI_ATTR_SAVEPOINT_SUPPORT
attribute, 8-21
OCI_ATTR_SCALE
attribute, 8-11, 8-13, 8-15, 8-19
direct path loading column parameter
attribute, A-107
OCI_ATTR_SCHEMA_NAME
attribute, 8-9, 8-11, 8-13–8-15, 8-19
direct path loading context handle attribute,
A-96
OCI_ATTR_SEND_TIMEOUT
server handle attribute, A-15
OCI_ATTR_SENDER_ID
OCIAQMsgProperties descriptor attribute,
A-78
OCI_ATTR_SEQ
attributes, 8-15
OCI_ATTR_SEQUENCE enqueue option, 13-24
OCI_ATTR_SEQUENCE_DEVIATION
OCIAQEnqOptions descriptor attribute, A-73
OCI_ATTR_SERVER
service context handle attribute, A-10
OCI_ATTR_SERVER_DN
OCIServerDNs descriptor attribute, A-83
OCI_ATTR_SERVER_DNS
subscription handle attribute, A-83
OCI_ATTR_SERVER_GROUP, 10-14
server handle attribute, A-15
OCI_ATTR_SERVER_STATUS, 4-27
server handle attribute, A-15
OCI_ATTR_SERVICENAME
event handle attribute, A-113
OCI_ATTR_SESSION
service context handle attribute, A-10
OCI_ATTR_SESSION_STATE
user session handle attribute, A-21
OCI_ATTR_SHARD_HAS_WRITABLECHUNK
shard instance descriptor attribute, A-58
OCI_ATTR_SHARDING_KEY, 18-1, 18-5, 18-6
service context handle attribute, A-21
OCI_ATTR_SHARDING_KEY_64
service context handle attribute, A-21
OCI_ATTR_SHARED_HEAPALLOC
environment handle attribute, A-2
Index
Index-16

OCI_ATTR_SHOW_INVISIBLE_COLUMNS,
A-56
attribute, 8-35
OCI_ATTR_SODA_COLL_NAME
SODA collection handle attribute, A-61
OCI_ATTR_SODA_CONTENT
SODA document handle attributes, A-59
OCI_ATTR_SODA_CREATE_TIMESTAMP
SODA document handle attributes, A-59
OCI_ATTR_SODA_CRTIME_COL_NAME
SODA collection handle attribute, A-61
OCI_ATTR_SODA_CTNT_CACHE
SODA collection handle attribute, A-61
OCI_ATTR_SODA_CTNT_COL_NAME
SODA collection handle attribute, A-61
OCI_ATTR_SODA_CTNT_COMPRESS
SODA collection handle attribute, A-61
OCI_ATTR_SODA_CTNT_ENCRYPT
SODA collection handle attribute, A-61
OCI_ATTR_SODA_CTNT_MAX_LEN
SODA collection handle attribute, A-61
OCI_ATTR_SODA_CTNT_SQL_TYPE
SODA collection handle attribute, A-61
OCI_ATTR_SODA_CTNT_VALIDATION
SODA collection handle attribute, A-61
OCI_ATTR_SODA_DESCRIPTOR
SODA collection handle attribute, A-61
OCI_ATTR_SODA_DETECT_JSON_ENC
SODA document handle attributes, A-59
OCI_ATTR_SODA_JSON_CHARSET_ID
SODA document handle attributes, A-59
OCI_ATTR_SODA_KEY
SODA document handle attributes, A-59
OCI_ATTR_SODA_KEY_ASSIGN_METHOD
SODA collection handle attribute, A-61
OCI_ATTR_SODA_KEY_COL_NAME
SODA collection handle attribute, A-61
OCI_ATTR_SODA_KEY_MAX_LEN
SODA collection handle attribute, A-61
OCI_ATTR_SODA_KEY_SEQ_NAME
SODA collection handle attribute, A-61
OCI_ATTR_SODA_KEY_SQL_TYPE
SODA collection handle attribute, A-61
OCI_ATTR_SODA_LASTMOD_TIMESTAMP
SODA document handle attributes, A-59
OCI_ATTR_SODA_MEDIA_TYPE
SODA document handle attributes, A-59
OCI_ATTR_SODA_MODTIME_COL_NAME
SODA collection handle attribute, A-61
OCI_ATTR_SODA_MODTIME_INDEX
SODA collection handle attribute, A-61
OCI_ATTR_SODA_MTYPE_COL_NAME
SODA collection handle attribute, A-61
OCI_ATTR_SODA_READONLY
SODA collection handle attribute, A-61
OCI_ATTR_SODA_SCHEMA
SODA collection handle attribute, A-61
OCI_ATTR_SODA_TABLE_NAME
SODA collection handle attribute, A-61
OCI_ATTR_SODA_VERSION
SODA document handle attributes, A-59
OCI_ATTR_SODA_VERSION_COL_NAME
SODA collection handle attribute, A-61
OCI_ATTR_SODA_VERSION_METHOD
SODA collection handle attribute, A-61
OCI_ATTR_SODA_VIEW_NAME
SODA collection handle attribute, A-61
OCI_ATTR_SPOOL_AUTH
session pool handle attribute, 11-4, A-35
OCI_ATTR_SPOOL_BUSY_COUNT
session pool handle attribute, A-35
OCI_ATTR_SPOOL_GETMODE
session pool handle attribute, A-35
OCI_ATTR_SPOOL_INCR
session pool handle attribute, A-35
OCI_ATTR_SPOOL_MAX
session pool handle attribute, A-35
OCI_ATTR_SPOOL_MAX_LIFETIME_SESSION
session pool handle attribute, A-35
OCI_ATTR_SPOOL_MAX_USE_SESSION
session pool handle attribute, A-35
OCI_ATTR_SPOOL_MIN
session pool handle attribute, A-35
OCI_ATTR_SPOOL_OPEN_COUNT
session pool handle attribute, A-35
OCI_ATTR_SPOOL_STMTCACHESIZE
session pool handle attribute, A-35
OCI_ATTR_SPOOL_TIMEOUT
session pool handle attribute, A-35
OCI_ATTR_SPOOL_WAIT_TIMEOUT
session pool handle attribute, A-35
OCI_ATTR_SQL_ID
statement handle attribute, A-40
OCI_ATTR_SQLFNCODE
statement handle attribute, A-40
OCI_ATTR_STATEMENT
statement handle attribute, A-40
OCI_ATTR_STMT_STATE
statement handle attribute, A-40
OCI_ATTR_STMT_TYPE
statement handle attribute, A-40
OCI_ATTR_STMTCACHE_CBK
service context handle attribute, A-10
OCI_ATTR_STMTCACHE_CBKCTX
statement handle attribute, A-40
OCI_ATTR_STMTCACHESIZE, 15-3, 25-28
service context handle attribute, A-10
OCI_ATTR_STREAM_OFFSET
direct path loading stream handle attribute,
A-106
Index
17

OCI_ATTR_SUB_NAME
attribute, 8-19
direct path loading context handle attribute,
A-96
OCI_ATTR_SUBSCR_CALLBACK
subscription handle attribute, A-83
OCI_ATTR_SUBSCR_CQ_QOSFLAGS
subscription handle attribute, A-83
OCI_ATTR_SUBSCR_CTX
subscription handle attribute, A-83
OCI_ATTR_SUBSCR_HOSTADDR
subscription handle attribute, A-83
OCI_ATTR_SUBSCR_IPADDR
subscription handle attribute, A-83
OCI_ATTR_SUBSCR_NAME
subscription handle attribute, A-83
OCI_ATTR_SUBSCR_NAMESPACE, 13-4, 13-9
subscription handle attribute, A-83
OCI_ATTR_SUBSCR_NTFN_GROUPING_CLA
SS, A-83
OCI_ATTR_SUBSCR_NTFN_GROUPING_REPEAT_COUNT
subscription handle attribute, A-83
OCI_ATTR_SUBSCR_NTFN_GROUPING_START_TIME
subscription handle attribute, A-83
OCI_ATTR_SUBSCR_NTFN_GROUPING_TYPE
subscription handle attribute, A-83
OCI_ATTR_SUBSCR_NTFN_GROUPING_VALUE
subscription handle attribute, A-83
OCI_ATTR_SUBSCR_PAYLOAD
subscription handle attribute, A-83
OCI_ATTR_SUBSCR_PORTNO
environment handle attribute, A-2
OCI_ATTR_SUBSCR_QOSFLAGS
subscription handle attribute, A-83
OCI_ATTR_SUBSCR_RECPT
subscription handle attribute, A-83
OCI_ATTR_SUBSCR_RECPTPRES
subscription handle attribute, A-83
OCI_ATTR_SUBSCR_RECPTPROTO
subscription handle attribute, A-83
OCI_ATTR_SUBSCR_SERVER_DN
descriptor handle, 13-9
OCI_ATTR_SUBSCR_TIMEOUT
subscription handle attribute, A-83
OCI_ATTR_SUPER_SHARDING_KEY, 18-1,
18-6
service context handle attribute, A-21
OCI_ATTR_SUPER_SHARDINGING_KEY, 18-5
OCI_ATTR_SUPERTYPE_NAME
attribute, 8-9
OCI_ATTR_SUPERTYPE_SCHEMA_NAME
attribute, 8-9
OCI_ATTR_TABLE_NAME
attribute, 8-24
OCI_ATTR_TABLESPACE
attribute, 8-8
OCI_ATTR_TAF_ENABLED
server handle attribute, A-15
OCI_ATTR_TIMESTAMP
attribute, 8-5
OCI_ATTR_TRANS
service context handle attribute, A-10
OCI_ATTR_TRANS_NAME, 10-3
transaction handle attribute, A-39
OCI_ATTR_TRANS_PROFILE_FOREIGN
user session handle attribute, A-21
OCI_ATTR_TRANS_TIMEOUT
transaction handle attribute, A-39
OCI_ATTR_TRANSACTION_IN_PROGRESS
user session handle attribute, A-21
OCI_ATTR_TRANSACTION_NO
OCIAQMsgProperties descriptor attribute,
A-78
OCI_ATTR_TRANSFORMATION (dequeue)
OCIAQDeqOptions descriptor attribute, A-74
OCI_ATTR_TRANSFORMATION (enqueue)
OCIAQEnqOptions descriptor attribute, A-73
OCI_ATTR_TYPE_NAME
attribute, 8-11, 8-13, 8-15, 8-19
OCI_ATTR_TYPECODE
attribute, 8-3, 8-9, 8-11, 8-13, 8-19
OCI_ATTR_UB8_ROW_COUNT, 6-19
statement handle attribute, A-40
OCI_ATTR_USER_MEMORY, 12-5
server handle attribute, A-15
OCI_ATTR_USERNAME
OCIAuthInfo handle attributes, A-21
user session handle attribute, A-21
OCI_ATTR_VALUE
attribute, 8-25
OCI_ATTR_VARTYPE_MAXLEN_COMPAT
service context handle attribute, A-10
OCI_ATTR_VERSION
attribute, 8-21
OCI_ATTR_VISIBILITY
OCIAQDeqOptions descriptor attribute, A-74
OCIAQEnqOptions descriptor attribute, A-73
OCI_ATTR_WAIT
OCIAQDeqOptions descriptor attribute, A-74
OCI_ATTR_WALL_LOC
environment handle attribute, A-2
OCI_ATTR_XID, 10-3
transaction handle attribute, A-39
OCI_ATTR_XSTREAM_ACK_INTERVAL, 34-3
OCI_ATTR_XSTREAM_IDLE_TIMEOUT, 34-4
OCI_BIND_SOFT, 25-60, 25-65, 25-71, 25-76
OCI_CONTINUE, 4-27
OCI_CPOOL_REINITIALIZE, 25-6
OCI_CRED_EXT, 25-28
Index
Index-18

OCI_CRED_PROXY, 10-16
OCI_CRED_RDBMS, 10-16, 25-28
OCI_DATA_AT_EXEC, 25-60, 25-65, 25-71,
25-76
OCI_DEFAULT, 10-35, 25-6, 25-15
OCI_DEFAULT mode for OCIDefineByPos(),
25-88
OCI_DEFAULT mode for OCIDefineByPos2(),
25-92
OCI_DEFINE_SOFT, 25-88, 25-92
OCI_DESCRIBE_ONLY, 26-2
OCI_DIRPATH_COL_ERROR, 21-21
OCI_DIRPATH_DATASAVE_FINISH, 26-104
OCI_DIRPATH_DATASAVE_SAVEONLY,
26-104
OCI_DIRPATH_EXPR_OBJ_CONSTR, 21-36
OCI_DIRPATH_EXPR_REF_TBLNAME, 21-25,
21-36
OCI_DIRPATH_EXPR_SQL, 21-36
OCI_DIRPATH_OID column array attribute,
21-41
OCI_DTYPE_AQAGENT, 4-12
OCI_DTYPE_AQDEQ_OPTIONS, 4-12
OCI_DTYPE_AQENQ_OPTIONS, 4-12
OCI_DTYPE_AQMSG_PROPERTIES, 4-12
OCI_DTYPE_AQNFY, 4-12
OCI_DTYPE_CHDES, 4-13
OCI_DTYPE_COMPLEXOBJECTCOMP, 4-12
OCI_DTYPE_DATE, 4-12
OCI_DTYPE_FILE, 4-12
OCI_DTYPE_INTERVAL_DS, 4-12
OCI_DTYPE_INTERVAL_YM, 4-12
OCI_DTYPE_LOB, 4-12
OCI_DTYPE_PARAM, 4-12, 25-48, 25-55
when used, 25-48
OCI_DTYPE_ROWID, 4-12
OCI_DTYPE_SHARD_KEY, 4-13
OCI_DTYPE_SNAP, 4-12
OCI_DTYPE_SRVDN, 4-12
OCI_DTYPE_TIMESTAMP, 4-12
OCI_DTYPE_TIMESTAMP_LTZ, 4-12
OCI_DTYPE_TIMESTAMP_TZ, 4-12
OCI_DURATION_DEFAULT, 27-47
OCI_DURATION_SESSION, 22-7, 26-17, 29-7,
30-3, 30-13, 30-19, 30-25
OCI_DURATION_STATEMENT, 26-17, 29-7,
30-3, 30-13, 30-18, 30-25
OCI_DURATION_TRANS, 8-7, 22-7
possible value of OCI_ATTR_DURATION,
8-7
OCI_DYNAMIC_FETCH, 25-88, 25-92
OCI_ENV_NO_MUTEX, 10-35
OCI_ERROR, 4-27, 10-7
OCI_EVENTS, 25-15
mode for receiving notifications, 13-4
OCI_FOREIGN_SYNTAX, 26-10, E-7
OCI_HTYPE_ADMIN, 4-3, 16-1
OCI_HTYPE_AUTHINFO, 4-3, 11-6
OCI_HTYPE_BIND, 4-3
OCI_HTYPE_COMPLEXOBJECT, 4-3
OCI_HTYPE_COR, 25-55
OCI_HTYPE_CPOOL, 4-3, 11-18
OCI_HTYPE_DEFINE, 4-3
OCI_HTYPE_DESCRIBE, 4-3
OCI_HTYPE_DIRPATH_COLUMN_ARRAY, 4-3
OCI_HTYPE_DIRPATH_CTX, 4-3
OCI_HTYPE_DIRPATH_FN_COL_ARRAY,
21-20, 21-38
OCI_HTYPE_DIRPATH_FN_CTX, 4-3
OCI_HTYPE_DIRPATH_STREAM, 4-3
OCI_HTYPE_ENV, 4-3
OCI_HTYPE_ERROR, 4-3
OCI_HTYPE_PROC, 4-3
OCI_HTYPE_SERVER, 4-3
OCI_HTYPE_SESSION, 4-3
OCI_HTYPE_SODA_COLLECTION, 4-3
OCI_HTYPE_SODA_CURSOR, 4-3
OCI_HTYPE_SODA_DOCUMENT, 4-3
OCI_HTYPE_SPOOL, 4-3
OCI_HTYPE_STMT, 4-3, 25-48, 25-55
OCI_HTYPE_SUBSCRIPTION, 4-3
OCI_HTYPE_SVCCTX, 4-3
OCI_HTYPE_TRANS, 4-3
OCI_IND_NULL, 19-28
OCI_INVALID_HANDLE, 4-27
OCI_IOV, 7-25, 25-88, 25-92
OCI_LOCK_NONE, 22-13
OCI_LOCK_X, 22-13
OCI_LOCK_X_NOWAIT, 22-13
parameter usage, 22-14
OCI_LOGON2_STMTCACHE, 15-2
OCI_LTYPE_ARG_FUNC list attribute, 8-20
OCI_LTYPE_ARG_PROC list attribute, 8-20
OCI_LTYPE_DB_SCH list attribute, 8-20
OCI_LTYPE_SCH_OBJ list attribute, 8-20
OCI_LTYPE_SUBPRG list attribute, 8-20
OCI_LTYPE_TYPE_ARG_FUNC list attribute,
8-20
OCI_LTYPE_TYPE_ARG_PROC list attribute,
8-20
OCI_LTYPE_TYPE_ATTR list attribute, 8-20
OCI_LTYPE_TYPE_METHOD list attribute, 8-20
OCI_MIGRATE
OCISessionBegin() mode, 10-11, 25-28
OCI_NEED_DATA, 4-27
OCI_NEW_LENGTH_SEMANTICS, 25-11
OCI_NO_DATA, 4-27
OCI_NO_UCB, 25-15
OCI_OBJECT, 25-15
OCI_PIN_ANY, 22-7
Index
19

OCI_PIN_LATEST, 22-7
OCI_PIN_RECENT, 22-7
OCI_PREP2_IMPL_RESULTS_CLIENT, E-7
OCI_PTYPE_ARG
attributes, 8-19
possible value of OCI_ATTR_PTYPE, 8-5
OCI_PTYPE_COL
attributes, 8-15
OCI_PTYPE_COLL
attributes, 8-13
OCI_PTYPE_DATABASE
attributes, 8-21
OCI_PTYPE_EVALUATION CONTEXT
attributes, 8-23
OCI_PTYPE_FUNC
attributes, 8-8
possible value of OCI_ATTR_PTYPE, 8-5
OCI_PTYPE_LIST
attributes, 8-20
OCI_PTYPE_NAME_VALUE
attributes, 8-25
OCI_PTYPE_PKG
attributes, 8-9
OCI_PTYPE_PROC
attributes, 8-8
OCI_PTYPE_RULE_SET
attributes, 8-23
OCI_PTYPE_RULES
attributes, 8-22
OCI_PTYPE_SCHEMA
attributes, 8-21
OCI_PTYPE_SYN
attributes, 8-14
OCI_PTYPE_TABLE
attributes, 8-7
OCI_PTYPE_TABLE_ALIAS
attributes, 8-24
OCI_PTYPE_TYPE
attributes, 8-9
OCI_PTYPE_TYPE_ATTR
attributes, 8-11
OCI_PTYPE_TYPE_COLL
possible value of OCI_ATTR_PTYPE, 8-5
OCI_PTYPE_TYPE_FUNC
attributes, 8-12
OCI_PTYPE_TYPE_METHOD, 8-12
OCI_PTYPE_TYPE_PROC
attributes, 8-12
OCI_PTYPE_UNK
possible value of OCI_ATTR_PTYPE, 8-5
OCI_PTYPE_VARIABLE_TYPE
attributes, 8-24
OCI_PTYPE_VIEW
attributes, 8-7
possible value of OCI_ATTR_PTYPE, 8-5
OCI_ROWCBK_DONE, 4-27
OCI_SESSGET_CUSTOM_POOL mode,
OCISessionGet(), 18-6
OCI_SESSRLS_RETAG, 25-43
OCI_STILL_EXECUTING, 4-27
OCI_SUBSCR_NAMESPACE_ANONYMOUS,
A-83
OCI_SUBSCR_PROTO_HTTP, A-83
OCI_SUBSCR_PROTO_MAIL, A-83
OCI_SUBSCR_PROTO_OCI, A-83
OCI_SUBSCR_PROTO_SERVER, A-83
OCI_SUBSCR_QOS_PURGE_ON_NTFN, 13-10
OCI_SUBSCR_QOS_RELIABLE, 13-10
OCI_SUCCESS, 4-27, 10-7
OCI_SUCCESS_WITH_INFO, 4-27
OCI_SUPPRESS_NLS_VALIDATION, 25-11,
25-15
OCI_SYSASM
OCISessionBegin() mode, 10-11, 25-28
OCI_SYSBKP
OCISessionBegin() mode, 10-11, 25-28
OCI_SYSDBA
OCISessionBegin() mode, 10-11, 25-28
OCI_SYSDGD
OCISessionBegin() mode, 10-11, 25-28
OCI_SYSKMT
OCISessionBegin() mode, 10-11, 25-28
OCI_SYSOPER
OCISessionBegin() mode, 10-11, 25-28
OCI_SYSRAC
OCISessionBegin() mode, 10-11, 25-28
OCI_THREADED, 10-35, 25-15
OCI_TRANS_LOOSE, 10-4
OCI_TRANS_NEW, 10-9
OCI_TRANS_READONLY, 10-10
OCI_TRANS_RESUME, 10-9
OCI_TRANS_SERIALIZABLE, 10-3
OCI_TRANS_TWOPHASE, 10-9
OCI_TYPECODE, 8-3
values, 5-34, 5-35
OCI_TYPECODE_ITABLE
possible value of
OCI_ATTR_COLLECTION_TYPECODE,
8-9
OCI_TYPECODE_NCHAR, 20-32
OCI_UTF16ID, 4-40
oci.lib, D-3
OCIAnyDataAccess(), 30-8
OCIAnyDataAttrGet(), 30-9
OCIAnyDataAttrSet(), 30-11
OCIAnyDataBeginCreate(), 30-13
OCIAnyDataCollAddElem(), 30-15
OCIAnyDataCollGetElem(), 30-16
OCIAnyDataConvert(), 30-18
OCIAnyDataDestroy(), 30-20
Index
Index-20

OCIAnyDataEndCreate(), 30-20
OCIAnyDataGetCurrAttrNum(), 30-21
OCIAnyDataGetType(), 30-21
OCIAnyDataIsNull(), 30-22
OCIAnyDataSetAddInstance(), 30-24
OCIAnyDataSetBeginCreate(), 30-25
OCIAnyDataSetDestroy(), 30-26
OCIAnyDataSetEndCreate(), 30-27
OCIAnyDataSetGetCount(), 30-28
OCIAnyDataSetGetInstance(), 30-28
OCIAnyDataSetGetType(), 30-29
OCIAnyDataTypeCodeToSqlt(), 20-32, 30-23
OCIAppCtxClearAll(), 25-4
OCIAppCtxSet(), 25-5
OCIAQAgent
descriptor attributes, A-82
OCIAQDeq(), 26-79
OCIAQDeqArray(), 26-81
OCIAQDeqOptions
descriptor attributes, A-74
OCIAQEnq(), 26-83
OCIAQEnqArray(), 26-85
OCIAQEnqOptions
descriptor attributes, A-73
OCIAQListen(), E-27
OCIAQListen2(), 26-87
OCIAQMsgProperties
descriptor attributes, A-78
OCIArray, 20-17
binding and defining, 20-17, 20-39
OCIArray manipulation
code example, 20-20
OCIArrayDescriptorAlloc(), 25-45
OCIArrayDescriptorFree(), 25-47
OCIAttrGet(), 17-3, 25-48
used for describing, 6-13
OCIAttrSet(), 25-49
OCIAuthInfo definition, 11-6
OCIBindArrayOfStruct(), 25-59
OCIBindByName(), 25-60
OCIBindByName2(), 25-65
OCIBindByPos(), 25-71
OCIBindByPos2(), 25-76
OCIBindDynamic(), 25-81
OCIBindObject(), 25-84
OCIBinXmlCreateReposCtxFromConn(), 32-2
OCIBinXmlCreateReposCtxFromCPool(), 32-3
OCIBinXmlSetFormatPref(), 23-6, 32-4
OCIBinXmlSetReposCtxForConn(), 32-4
OCIBreak(), 26-152
use of, 4-33, 4-38
OCICacheFlush(), 27-6
OCICacheFree(), 27-42
OCICacheRefresh(), 27-8
OCICacheUnmark(), 27-13
OCICacheUnpin(), 27-44
OCICharSetConversionIsReplacementUsed(),
31-41
OCICharSetToUnicode(), 31-42
OCIClientVersion(), 26-153
OCIColl, 20-17
binding and defining, 20-17
OCICollAppend(), 28-4
OCICollAssign(), 28-5
OCICollAssignElem(), 28-6
OCICollGetElem(), 28-7
OCICollGetElemArray(), 28-10
OCICollIsLocator(), 28-12
OCICollMax(), 28-13
OCICollSize(), 28-14
OCICollTrim(), 28-15
OCIComplexObject
use of, 19-23
OCIComplexObjectComp
use of, 19-23
OCIConnectionPoolCreate(), 25-6
OCIConnectionPoolDestroy(), 25-8
OCIContextClearValue(), 29-11
OCIContextGenerateKey(), 29-12
OCIContextGetValue(), 29-13
OCIContextSetValue(), 29-13
OCIDate, 20-5
binding and defining, 20-5, 20-39
manipulation usage example, 20-6
OCIDateAddDays(), 28-27
OCIDateAddMonths(), 28-28
OCIDateAssign(), 28-29
OCIDateCheck(), 28-29
OCIDateCompare(), 28-31
OCIDateDaysBetween(), 28-31
OCIDateFromText(), 28-32
OCIDateGetDate(), 28-33
OCIDateGetTime(), 28-34
OCIDateLastDay(), 28-35
OCIDateNextDay(), 28-36
OCIDateSetDate(), 28-37
OCIDateSetTime(), 28-37
OCIDateSysDate(), 28-38
OCIDateTimeAssign(), 28-39
OCIDateTimeCheck(), 28-39
OCIDateTimeCompare(), 28-41
OCIDateTimeConstruct(), 28-42
OCIDateTimeConvert(), 28-43
OCIDateTimeFromArray(), 28-44
OCIDateTimeFromText(), 28-45
OCIDateTimeGetDate(), 28-47
OCIDateTimeGetTime(), 28-48
OCIDateTimeGetTimeZoneName(), 28-49
OCIDateTimeGetTimeZoneOffset(), 28-50
OCIDateTimeIntervalAdd(), 28-51
Index
21

OCIDateTimeIntervalSub(), 28-51
OCIDateTimeSubtract(), 28-52
OCIDateTimeSysTimeStamp(), 28-53
OCIDateTimeToArray(), 28-54
OCIDateTimeToText(), 28-55
OCIDateToText(), 28-56
OCIDateZoneToZone(), 28-58
OCIDBShutdown(), 25-9
OCIDBStartup(), 25-10
OCIDefineArrayOfStruct(), 25-87
OCIDefineByPos(), 25-88
OCIDefineByPos2(), 25-92
OCIDefineDynamic(), 25-97
OCIDefineObject(), 25-100
OCIDescribeAny(), 25-102
limitations, 8-3
overview, 8-1
usage examples, 8-27
OCIDescriptorAlloc(), 25-50
OCIDescriptorFree(), 25-53
OCIDirPathAbort(), 26-97
OCIDirPathColArrayEntryGet(), 26-97
OCIDirPathColArrayEntrySet(), 26-99
OCIDirPathColArrayReset(), 26-100
OCIDirPathColArrayRowGet(), 26-101
OCIDirPathColArrayToStream(), 26-102
OCIDirPathDataSave(), 26-104
OCIDirPathFinish(), 26-105
OCIDirPathFlushRow(), 26-105
OCIDirPathLoadStream(), 26-106
OCIDirPathPrepare(), 26-107
OCIDirPathStreamReset(), 26-109
OCIDuration
use of, 22-7
OCIDurationBegin(), 26-17, 29-7
OCIDurationEnd(), 26-18, 29-8
OCIEnvCreate(), 25-11
OCIEnvInit(), E-2
OCIEnvNlsCreate(), 4-40, 25-15
OCIErrorGet(), 26-154
OCIEvent handle, 12-3
OCIExtProcAllocCallMemory(), 29-2
OCIExtProcGetEnv(), 29-3
OCIExtProcRaiseExcp(), 29-4
OCIExtProcRaiseExcpWithMsg(), 29-5
OCIExtractFromFile(), 29-15
OCIExtractFromList(), 29-16
OCIExtractFromStr(), 29-17
OCIExtractInit(), 29-18
OCIExtractReset(), 29-19
OCIExtractSetKey(), 29-20
OCIExtractSetNumKeys(), 29-21
OCIExtractTerm(), 29-22
OCIExtractToBool(), 29-22
OCIExtractToInt(), 29-23
OCIExtractToList(), 29-24
OCIExtractToOCINum(), 29-25
OCIExtractToStr(), 29-25
OCIFileClose(), 29-27
OCIFileExists(), 29-28
OCIFileFlush(), 29-29
OCIFileGetLength(), 29-29
OCIFileInit(), 29-30
OCIFileObject data structure, 29-26
OCIFileOpen(), 29-31
OCIFileRead(), 29-32
OCIFileSeek(), 29-33
OCIFileTerm(), 29-34
OCIFileWrite(), 29-34
OCIFormatInit(), 29-36
OCIFormatString(), 29-36
OCIFormatTerm(), 29-41
OCIHandleAlloc(), 25-53
OCIHandleFree(), 25-54
OCIInd
use of, 19-28
OCIInitialize(), E-3
OCIIntervalAdd(), 28-59
OCIIntervalAssign(), 28-60
OCIIntervalCheck(), 28-60
OCIIntervalCompare(), 28-62
OCIIntervalDivide(), 28-63
OCIIntervalFromNumber(), 28-63
OCIIntervalFromText(), 28-64
OCIIntervalFromTZ(), 28-65
OCIIntervalGetDaySecond(), 28-66
OCIIntervalGetYearMonth(), 28-67
OCIIntervalMultiply(), 28-68
OCIIntervalSetDaySecond(), 28-69
OCIIntervalSetYearMonth(), 28-70
OCIIntervalSubtract(), 28-71
OCIIntervalToNumber(), 28-72
OCIIntervalToText(), 28-72
OCIIOV struct, 7-25
OCIIter, 20-17
binding and defining, 20-17
usage example, 20-20
OCIIterCreate(), 28-16
OCIIterDelete(), 28-18
OCIIterGetCurrent(), 28-19
OCIIterInit(), 28-20
OCIIterNext(), 28-22
OCIIterPrev(), 28-23
OCILCRAttributesGet(), 35-7
OCILCRAttributesSet(), 35-9
OCILCRComparePosition(), 35-10
OCILCRConvertPosition(), 35-11
OCILCRDDLInfoGet(), 35-13
OCILCRDDLInfoSet(), 35-26
OCILCRFree(), 35-12
Index
Index-22

OCILCRGetLCRIDVersion(), 35-28
OCILCRHeaderGet(), 35-15
OCILCRHeaderSet(), 35-29
OCILCRLobInfoGet(), 35-32
OCILCRLobInfoSet(), 35-33
OCILCRNew(), 35-20
OCILCRNumberFromPosition(), 35-34
OCILCRRowColumnInfoGet(), 35-21
OCILCRRowColumnInfoSet(), 35-24
OCILCRRowStmtGet(), 35-17
OCILCRRowStmtWithBindVarGet(), 35-18
OCILCRSCNToPosition(), 35-35
OCILCRScnToPosition2(), 35-36
OCILCRWhereClauseGet(), 35-37
OCILCRWhereClauseWithBindVarGet(), 35-38
OCILdaToSvcCtx(), 26-157
OCILobAppend(), 26-19
OCILobArrayRead(), 9-25, 26-20
OCILobArrayWrite(), 26-24
OCILobAssign(), 26-28
OCILobCharSetForm(), 26-30
OCILobCharSetId(), 26-31
OCILobClose(), 26-32
OCILobCopy(), E-9
OCILobCopy2(), 26-33
OCILobCreateTemporary(), 26-35
OCILobDisableBuffering(), E-10
OCILobEnableBuffering(), E-11
OCILobErase(), E-12
OCILobErase2(), 26-37
OCILobFileClose(), 26-38
OCILobFileCloseAll(), 26-40
OCILobFileExists(), 26-40
OCILobFileGetName(), 26-42
OCILobFileIsOpen(), 26-43
OCILobFileOpen(), 26-44
OCILobFileSetName(), 26-45
OCILobFlushBuffer(), E-13
OCILobFreeTemporary(), 26-47
OCILobGetChunkSize(), 26-48
OCILobGetContentType(), 26-49
OCILobGetLength(), E-14
OCILobGetLength2(), 26-50
OCILobGetOptions(), 26-52
OCILobGetStorageLimit(), 26-53
OCILobIsEqual(), 26-54
OCILobIsOpen(), 26-55
OCILobIsTemporary(), 26-56
OCILobLoadFromFile(), E-15
OCILobLoadFromFile2(), 26-57
OCILobLocatorAssign(), 26-59
OCILobLocatorIsInit(), 26-60
OCILobOpen(), 26-62
OCILobRead(), E-15
OCILobRead2(), 26-63
OCILobSetContentType(), 26-67
OCILobSetOptions(), 26-68
OCILobTrim(), E-19
OCILobTrim2(), 26-70
OCILobWrite(), E-20
OCILobWrite2(), 26-71
OCILobWriteAppend(), E-24
OCILobWriteAppend2(), 26-75
OCILockOpt
possible values, 27-21, 27-47
OCILogoff(), 25-19
OCILogon(), 25-20
using, 4-20
OCILogon2(), 25-21
OCIMemoryAlloc(), 29-8
OCIMemoryFree(), 29-9
OCIMemoryResize(), 29-10
OCIMessageClose(), 31-46
OCIMessageGet(), 31-47
OCIMessageOpen(), 31-47
OCIMultiByteInSizeToWideChar(), 31-12
OCIMultiByteStrCaseConversion(), 31-13
OCIMultiByteStrcat(), 31-14
OCIMultiByteStrcmp(), 31-14
OCIMultiByteStrcpy(), 31-16
OCIMultiByteStrlen(), 31-16
OCIMultiByteStrncat(), 31-17
OCIMultiByteStrncmp(), 31-18
OCIMultiByteStrncpy(), 31-19
OCIMultiByteStrnDisplayLength(), 31-20
OCIMultiByteToWideChar(), 31-21
OCINlsCharSetConvert(), 31-43
OCINlsCharSetIdToName(), 31-2
OCINlsCharSetNameTold(), 31-3
OCINlsEnvironmentVariableGet(), 31-4
OCINlsGetInfo(), 31-5
OCINlsNameMap(), 31-9
OCINlsNumericInfoGet(), 31-7
OCINumber, 20-12
bind example, 20-41
binding and defining, 20-12, 20-39
define example, 20-41
usage examples, 20-12
OCINumberAbs(), 28-75
OCINumberAdd(), 28-76
OCINumberArcCos(), 28-77
OCINumberArcSin(), 28-77
OCINumberArcTan(), 28-78
OCINumberArcTan2(), 28-79
OCINumberAssign(), 28-79
OCINumberCeil(), 28-80
OCINumberCmp(), 28-81
OCINumberCos(), 28-82
OCINumberDec(), 28-82
OCINumberDiv(), 28-83
Index
23

OCINumberExp(), 28-84
OCINumberFloor(), 28-85
OCINumberFromInt(), 28-85
OCINumberFromReal(), 28-86
OCINumberFromText(), 28-87
OCINumberHypCos(), 28-88
OCINumberHypSin(), 28-89
OCINumberHypTan(), 28-90
OCINumberInc(), 28-91
OCINumberIntPower(), 28-91
OCINumberIsInt(), 28-92
OCINumberIsZero(), 28-93
OCINumberLn(), 28-93
OCINumberLog(), 28-94
OCINumberMod(), 28-95
OCINumberMul(), 28-96
OCINumberNeg(), 28-97
OCINumberPower(), 28-97
OCINumberPrec(), 28-98
OCINumberRound(), 28-99
OCINumberSetPi(), 28-100
OCINumberSetZero(), 28-100
OCINumberShift(), 28-101
OCINumberSign(), 28-101
OCINumberSin(), 28-102
OCINumberSqrt(), 28-103
OCINumberSub(), 28-104
OCINumberTan(), 28-104
OCINumberToInt(), 28-105
OCINumberToReal(), 28-106
OCINumberToRealArray(), 28-107
OCINumberToText(), 28-108
OCINumberTrunc(), 28-109
OCIObjectArrayPin(), 27-45
OCIObjectCopy(), 27-27
OCIObjectExists(), 27-20
OCIObjectFlush(), 27-10
OCIObjectFree(), 27-46
OCIObjectGetAttr(), 27-29
OCIObjectGetInd(), 27-31
example of use, 19-28
OCIObjectGetObjectRef(), 27-32
OCIObjectGetProperty(), 27-21
OCIObjectGetTypeRef(), 27-33
OCIObjectIsDirty(), 27-24
OCIObjectIsLocked(), 27-25
OCIObjectLifetime
possible values, 27-21
OCIObjectLock(), 27-34
OCIObjectLockNoWait(), 27-35
OCIObjectMarkDelete(), 27-14
OCIObjectMarkDeleteByRef(), 27-15
OCIObjectMarkStatus
possible values, 27-21
OCIObjectMarkUpdate(), 27-16
OCIObjectNew(), 27-36
OCIObjectPin(), 27-47
OCIObjectPinCountReset(), 27-50
OCIObjectPinTable(), 27-51
OCIObjectRefresh(), 27-11
OCIObjectSetAttr(), 27-40
OCIObjectUnmark(), 27-18
OCIObjectUnmarkByRef(), 27-19
OCIObjectUnpin(), 27-53
OCIParamGet(), 25-55
used for describing, 6-13
OCIParamSet(), 25-57
OCIPasswordChange(), 26-158
OCIPing(), 26-160
OCIPinOpt
use of, 22-7
OCIRaw, 20-16
binding and defining, 20-16, 20-39
manipulation usage example, 20-17
OCIRawAllocSize(), 28-110
OCIRawAssignBytes(), 28-111
OCIRawAssignRaw(), 28-112
OCIRawPtr(), 28-113
OCIRawResize(), 28-114
OCIRawSize(), 28-115
OCIRef, 20-24
binding and defining, 20-24
usage example, 20-25
OCIRefAssign(), 28-116
OCIRefClear(), 28-117
OCIRefFromHex(), 28-118
OCIRefHexSize(), 28-119
OCIRefIsEqual(), 28-120
OCIRefIsNull(), 28-121
OCIRefToHex(), 28-122
OCIRequestEnd(), 25-24
OCIReset(), 26-161
use of, 4-38
OCIRowid ROWID descriptor, 4-15
OCIRowidToChar(), 26-161
OCIServerAttach(), 25-25
shadow processes, 25-25
OCIServerDetach(), 25-27
OCIServerDNs descriptor attributes, A-83
OCIServerRelease(), 26-163
OCIServerRelease2(), 26-164
OCIServerVersion(), 26-165
OCISessionBegin(), 10-11, 25-28
OCISessionEnd(), 25-31
OCISessionGet(), 25-32
OCISessionPoolCreate(), 25-39
OCISessionPoolDestroy(), 25-42
OCISessionRelease(), 25-43
OCIShardingKeyColumnAdd(), 26-146
OCIShardingkeyReset(), 26-148
Index
Index-24

OCIShardingKeyReset(), 18-1
OCIShardInstancesGet(), 18-6, 26-148
OCISodaColl
collection handle attribute constants, 4-11
OCISodaCollCreate(), 36-2
OCISodaCollCreateWithMetadata(), 36-3
OCISodaCollDrop(), 36-8
OCISodaCollList(), 36-6
OCISodaCollOpen(), 36-4
OCISodaDoc
document handle attribute constants, 4-12
OCISodaDocCreate(), 36-9
OCISodaDocCreateWithKey(), 36-11
OCISodaDocCreateWithKeyAndMType(), 36-13
OCISodaFindOneWithKey(), 36-15
OCISodaInsert(), 36-16
OCISodaInsertAndGet(), 36-18
OCISodaInsertAndGetWithCtnt(), 36-20
OCISodaInsertWithCtnt(), 36-22
OCISodaRemoveOneWithKey(), 36-24
OCISodaReplOneAndGetWithKey(), 36-25
OCISodaReplOneWithKey(), 36-27
OCIStmtExecute(), 26-2
prefetch during, 6-7
use of iters parameter, 6-7
OCIStmtFetch(), 17-3, E-6
OCIStmtFetch2(), 17-3, 26-5
OCIStmtGetBindInfo(), 25-104
OCIStmtGetNextResult (), 26-7
OCIStmtGetPieceInfo(), 26-9
OCIStmtPrepare(), E-7
OCIStmtPrepare2(), 26-10
preparing SQL statements, 6-4
OCIStmtRelease(), 26-12
OCIStmtSetPieceInfo(), 26-13
OCIString, 20-14
binding and defining, 20-14, 20-39
manipulation usage example, 20-15
OCIStringAllocSize(), 28-124
OCIStringAssign(), 28-125
OCIStringAssignText(), 28-126
OCIStringPtr(), 28-127
OCIStringResize(), 28-128
OCIStringSize(), 28-129
OCISubscriptionDisable(), 26-89
OCISubscriptionEnable(), 26-90
OCISubscriptionPost(), 26-91
OCISubscriptionRegister(), 17-3, 26-93
OCISubscriptionUnRegister(), 17-3, 26-95
OCISvcCtxToLda(), 26-166
OCITable, 20-17
binding and defining, 20-17, 20-39
OCITableDelete(), 28-130
OCITableExists(), 28-131
OCITableFirst(), 28-132
OCITableLast(), 28-134
OCITableNext(), 28-135
OCITablePrev(), 28-136
OCITableSize(), 28-137
OCITerminate(), 25-44
OCIThread package, 10-37
OCIThreadClose(), 26-111
OCIThreadCreate(), 26-111
OCIThreadHandleGet(), 26-112
OCIThreadHndDestroy(), 26-113
OCIThreadHndInit(), 26-114
OCIThreadIdDestroy(), 26-115
OCIThreadIdGet(), 26-116
OCIThreadIdInit(), 26-117
OCIThreadIdNull(), 26-118
OCIThreadIdSame(), 26-119
OCIThreadIdSet(), 26-120
OCIThreadIdSetNull(), 26-121
OCIThreadInit(), 26-122
OCIThreadIsMulti(), 26-122
OCIThreadJoin(), 26-123
OCIThreadKeyDestroy(), 26-124
OCIThreadKeyGet(), 26-125
OCIThreadKeyInit(), 26-126
OCIThreadKeySet(), 26-127
OCIThreadMutexAcquire(), 26-127
OCIThreadMutexDestroy(), 26-128
OCIThreadMutexInit(), 26-129
OCIThreadMutexRelease(), 26-130
OCIThreadProcessInit(), 26-131
OCIThreadTerm(), 26-132
OCITransCommit(), 17-3, 26-133
OCITransDetach(), 17-3, 26-135
OCITransForget(), 17-3, 26-136
OCITransMultiPrepare(), 17-3, 26-137
OCITransPrepare(), 17-3, 26-138
OCITransRollback(), 17-3, 26-139
OCITransStart(), 17-3, 26-140
OCIType
description, 20-25
OCITypeAddAttr(), 30-2
OCITypeArrayByFullName(), 27-57
OCITypeArrayByName(), 27-55
OCITypeArrayByRef(), 27-60
OCITypeBeginCreate(), 30-3
OCITypeByName(), 27-64
OCITypeByRef(), 27-67
OCITypeCode, 5-34
OCITypeElem
description, 20-25
OCITypeEndCreate(), 30-5
OCITypeMethod
description, 20-25
OCITypePackage(), 27-68
OCITypeSetBuiltin(), 30-5
Index
25

OCITypeSetCollection(), 30-6
OCIUnicodeToCharSet(), 31-44
OCIUserCallbackGet(), 26-167
OCIUserCallbackRegister(), 26-168
OCIWchar data type, 4-44
OCIWideCharInSizeToMultiByte(), 31-22
OCIWideCharIsAlnum(), 31-35
OCIWideCharIsAlpha(), 31-35
OCIWideCharIsCntrl(), 31-36
OCIWideCharIsDigit(), 31-36
OCIWideCharIsGraph(), 31-37
OCIWideCharIsLower(), 31-37
OCIWideCharIsPrint(), 31-38
OCIWideCharIsPunct(), 31-38
OCIWideCharIsSingleByte(), 31-39
OCIWideCharIsSpace(), 31-39
OCIWideCharIsUpper(), 31-40
OCIWideCharIsXdigit(), 31-40
OCIWideCharMultiByteLength(), 31-23
OCIWideCharStrCaseConversion(), 31-23
OCIWideCharStrcat(), 31-24
OCIWideCharStrchr(), 31-25
OCIWideCharStrcmp(), 31-26
OCIWideCharStrcpy(), 31-27
OCIWideCharStrlen(), 31-27
OCIWideCharStrncat(), 31-28
OCIWideCharStrncmp(), 31-29
OCIWideCharStrncpy(), 31-30
OCIWideCharStrrchr(), 31-31
OCIWideCharToLower(), 31-32
OCIWideCharToMultiByte(), 31-33
OCIWideCharToUpper(), 31-33
ocixmldb.h header file, 23-2
OCIXmlDbFreeXmlCtx(), 32-5
OCIXmlDbInitXmlCtx(), 32-5
OCIXStreamInAttach(), 35-40
OCIXStreamInChunkSend(), 35-50
OCIXStreamInCommit(), 35-54
OCIXStreamInDetach(), 35-41
OCIXStreamInErrorGet(), 35-49
OCIXStreamInFlush(), 35-50
OCIXStreamInLCRCallbackSend(), 35-43
OCIXStreamInLCRSend(), 35-42
OCIXStreamInProcessedLWMGet(), 35-47
OCIXStreamInSessionSet(), 35-55
OCIXStreamOutAttach(), 35-56
OCIXStreamOutChunkReceive(), 35-65
OCIXStreamOutDetach(), 35-57
OCIXStreamOutGetNextChunk(), 35-68
OCIXStreamOutLCRCallbackReceive(), 35-59
OCIXStreamOutLCRReceive(), 35-58
OCIXStreamOutProcessedLWMSet(), 35-64
OCIXStreamOutSessionSet(), 35-71
ODPI-C
alternative to OCI, 1-3
ODPI-C (continued)
for Oracle Database drivers, 1-3
for user applications, 1-3
OID
See object identifiers
opaque, definition of, 1-1
optimistic locking
implementing, 22-14
ORA_NCHAR_LITERAL_REPLACE, 25-11
ORA-25219 error during enqueue, 13-24
Oracle Call Interface
See OCI
Oracle Connection Manager in Traffic Director
Mode, 11-12
Oracle data types, 5-1
mapping to C, 20-2
Oracle Database, D-4
Oracle directory structure, 3-2
Oracle ODBC Driver
for user ODBC applications, 1-3
Oracle RAC, 12-1
Oracle Real Application Clusters, 12-1
Oracle Streams Advanced Queuing
dequeue function, 26-79
description, 13-22
descriptor attributes, A-72
enqueue function, 26-83
functions, 26-78, E-26
OCI and, 13-22
OCI descriptors for, 13-23
OCI functions for, 13-23
OCI versus PL/SQL, 13-24
publish-subscribe notification in OCI, 13-2
Oracle XA Library
additional documentation, D-6
compiling and linking an OCI program, D-5
dynamic registration, D-5
Oracle XML DB OCI functions, 23-1, 32-2
oratypes.h
as parameter source in OCI, 5-37
contents, 5-37
definitions in, 5-37
ORE
See object runtime environment
OTT
See OTT utility
OTT parameters, 24-24, 24-25
CASE, 24-29
CODE, 24-27
CONFIG, 24-28
ERRTYPE, 24-28
HFILE, 24-28
INITFILE, 24-27
INITFUNC, 24-28
INTYPE, 24-26
Index
Index-26

OTT parameters (continued)
OUTTYPE, 24-27
SCHEMA_NAMES, 24-29
TRANSITIVE, 24-30
URL, 24-30
USERID, 24-26
where they appear, 24-30
OTT utility, 19-8
command line, 24-5, D-6
command-line syntax, 24-24
creating types in the database, 24-3
data type mappings, 24-9
initialization function
calling, 24-21
tasks of, 24-23
intype file, 24-31
outtype file, 24-18
overview, 24-1
parameters, 24-25
See OTT parameters, 24-25
providing an intype file, 24-8
reference, 24-23
restriction, 24-37
sample output, 19-8
use with OCI, 19-8
using, 24-1
outbound servers
OCI interface, 34-1
outtype file, 24-31
when running OTT utility, 24-18
OUTTYPE OTT parameter, 24-27
P
packages
attributes, 8-9
describing, 8-1
parameter descriptor, 4-15
attributes, 8-5, A-58
object, 20-25
parameters
attributes, 8-5
buffer lengths, 25-3
modes, 25-2
passing strings, 4-31
string length, 25-2
password management, 10-11, 10-13
persistent objects, 19-4
meta-attributes, 19-17
piecewise
binds and defines for LOBs, 7-54
fetch, 7-52
piecewise operations, 7-47
fetch, 7-45, 7-52
in PL/SQL, 7-50
piecewise operations (continued)
insert, 7-45
update, 7-45
valid data types, 7-46
pin count, 19-28
pin duration
example, 22-16
of objects, 22-15
pinning objects, 22-7
PL/SQL, 1-7
binding and defining nested tables, 7-43
binding and defining REF CURSORS, 7-43
binding placeholders, 4-38
defining output variables, 7-22
piecewise operations, 7-50
uses in OCI applications, 4-38
using in OCI applications, 4-38
using in OCI programs, 7-7
PL/SQL Callback
for session state fix up, 11-4
placeholders
rules, 6-7
pluggable databases
OCI support for, 17-1
polling mode, 4-36
positioned deletes, 4-34
positioned updates, 4-34
prefetching
during OCIStmtExecute(), 6-7
LOBs, 9-25
OCI_ATTR_DEFAULT_LOBPREFETCH_SIZE,
9-25
setting prefetch memory size, 6-17
setting row count, 6-17
Pro*C/C++
alternative to OCI, 1-3
procedures
attributes, 8-8
process
handle attributes, A-111
proxy access, 4-21
proxy authentication, 4-21, 10-19
publish-subscribe
_SYSTEM_TRIG_ENABLED parameter,
13-15
COMPATIBLE parameter, 13-4
example, 13-15
functions, 13-4, 26-78, E-26
handle attributes, 13-4, A-83
LDAP registration, 13-9
notification callback, 13-12
notification in OCI, 13-2
subscription handle, 13-4
Index
27

Q
query, 6-16
explicit describe, 6-15
See also SQL query
R
ram_threshold, 15-15
RAW
external data type, 5-18
read-only parameter descriptor, 4-12
REF
external data type, 5-22
REF columns
direct path loading of, 21-24
REF CURSOR variables
binding and defining, 7-43
references to objects
See REFs
refreshing, 22-12
objects, 22-12
REFs, 19-10
binding, 20-34
CURSOR variables, binding, 7-17
defining, 20-37
external data type, 5-22
indicator variables for, 4-31, 4-32
retrieving from server, 19-10
registering
user callbacks, 14-1
registry
REGEDT32, D-6
relational functions, C-7
server round-trips, C-2
relinking, need for, 3-20
required support files, D-1
reserved namespaces, 4-35
reserved words, 4-35
restrictions
on OCI API calls with CDBs in general, 17-2
on OCI calls with ALTER SESSION SET
CONTAINER, 17-3
on OCI calls with ALTER SESSION SWITCH
CONTAINER SWITCH SERVICE,
17-4
result cache, 15-12
result set, 6-19
result set descriptor, 4-12
resuming branches, 10-6
retrieving attributes of an object type
example, 8-30
retrieving column data types for a table
example, 8-27
retrieving the collection element’s data type of a
named collection type
example, 8-32
return values
navigational functions, 27-4
RETURNING clause
binding with, 7-30
error handling, 7-31
initializing variables, 7-30
using with OCI, 7-29
with REFs, 7-31
rollback, 4-25
in object applications, 22-15
row change descriptor, 4-13
ROWID
external data type, 5-22
implicit fetching, 15-6
logical, 5-6
OCIRowid descriptor, 4-15
Universal ROWID, 5-6
used for positioned updates and deletes,
4-34
ROWID descriptor, 4-12
RSFs, D-1
rule sets
attributes, 8-23
type OCI_PTYPE_RULE_SET, 8-23
rules
attributes, 8-22
type OCI_PTYPE_RULE, 8-22
running OCI application, D-4
S
sample programs, B-1, D-2
samples directory, D-2
sb1
definition, 5-37
sb2
definition, 5-37
sb4
definition, 5-37
scatter/gather for binds/defines, 7-25
schema type attributes
type OCI_PTYPE_SCHEMA, 8-21
SCHEMA_NAMES OTT parameter, 24-29
usage, 24-34
schemas
attributes, 8-21–8-25
describing, 8-1
scripts
authenticating users in, 10-13
scrollable cursor
example, 6-21
in OCI, 6-19
Index
Index-28

scrollable cursor (continued)
increasing performance, 6-20
SDK for Instant Client Light, 2-7
secondary memory
of object, 22-17
SECUREFILE parameter, 9-28
SecureFiles, 9-28
OCILobGetContentType(), 26-49
OCILobSetContentType(), 26-67
SecureFiles LOBs, 9-28
security
init.ora parameters, 10-32
OCI enhancements, 10-32
select list
describing, 6-12
implicit describe, 6-12
sequences
attributes, 8-15
describing, 8-1
server handle
attributes, A-15
description, 4-6
setting in service context, 4-6
server round-trips
cache functions, C-5
data type mapping and manipulation
functions, C-6
definition of, C-1
describe operation, C-6
LOB functions, C-3
object functions, C-5
relational functions, C-7
service context handle
attributes, A-10
description, 4-6
elements of, 4-6
session creation, 4-19
session management, 10-11, 10-14
session migration, 10-11, 25-28
session pool handle
attributes, A-35
session pooling, 11-1, 11-23
example, 11-11
functionality, 11-2
runtime connection load balancing, 12-1
tagging, 11-1
shard, 18-1
Shard Instance Descriptor
attributes, A-58
shard key or group key descriptor, 4-13
sharding functions, 26-145
sharding key, 18-1
shutting down databases, 16-1
signal handler, 10-34
skip parameters
for arrays of structures, 7-23
for standard arrays, 7-24
snapshot descriptor, 4-12, 4-14
snapshots
executing against, 6-8
SODA collection handle attributes, A-61
SODA document handle attributes, A-59
SODA OCI client
character sets, 36-1
specifying a sharding key, 18-5
specifying a super sharding key, 18-5
SQL query, 6-16
binding placeholders
See bind operations, 6-16
defining output variables, 6-16, 7-17, 20-36
See define operations, 6-16
fetching results, 6-16
statement type, 1-7
SQL statements, 1-5
binding placeholders in, 6-6, 7-1, 20-33
determining type prepared, 6-4
executing, 6-7
preparing for execution, 6-4
processing, 6-1
types
control statements, 1-6
data definition language, 1-5
data manipulation language, 1-6
embedded SQL, 1-8
PL/SQL, 1-7
queries, 1-7
SQLCS_IMPLICIT, 7-34, 26-20, 26-24, 26-30,
26-35, 26-71, 26-75, E-15, E-20, E-24
SQLCS_NCHAR, 26-24, 26-30, 26-35, 26-63,
26-71, E-20, E-24
sqlnet.ora, controlling ADR, 3-28
SQLT typecodes, 5-35
SQLT_BDOUBLE, 5-28
SQLT_BFLOAT, 5-28
SQLT_CHR, A-96
SQLT_IBDOUBLE, 5-6, 8-15
SQLT_IBFLOAT, 5-6, 8-15
SQLT_NTY
bind example, 20-46
define example, 20-47
description, 5-21
preallocating object memory, 20-37
SQLT_REF
definition, 5-22
description, 5-22
starting up databases, 16-1
stateful sessions, 11-16
stateless sessions, 11-16
Index
29

statement caching, 15-1
code example, 15-6
statement handle
attributes, A-40
description, 4-8
statement_cache, 15-14
statically linked applications, 3-20
stored functions
describing, 8-1
stored procedures
describing, 8-1
STRING
external data type, 5-15
strings
passing as parameters, 4-31
structures
arrays of, 7-22
subprogram attributes, 8-8
subscription handle, 4-9
attributes, A-83
super sharding key, 18-1
supporting UTF-16 Unicode in OCI, 4-40, 4-42,
4-44, 4-45
sword
definition in oratypes.h file, 5-37
synonyms
attributes, 8-14
describing, 8-1
T
table alias
attributes
type OCI_PTYPE_TABLE_ALIAS, 8-24
table change descriptor, 4-13
tables
attributes, 8-7
describing, 8-1
limitations on OCIDescribeAny() and
OCIStmtExecute(), 8-3
TAF (transparent application failover)
callback registration, 12-11
callbacks, 12-7
connections enabled by, 12-6
in connection pools, 11-17
OCI callbacks, 12-7
TAF failover callback
structure and parameters, 12-9
tagging
custom pooling, 12-5
session pooling, 11-1, 25-32, 25-43
task thread, F-2
TDO
definition, 20-33
description, 20-25
TDO (continued)
in the object cache, 22-23
obtaining, 20-25
terminology
navigational functions, 27-3
used in this manual, 1-9
thread
dispatcher, F-2
monitor, F-2
task, F-2
thread handle description, 4-9, 10-43
thread management functions, 26-109
thread safety, 10-34
advantages of, 10-35
basic concepts, 10-34
implementing with OCI, 10-35
mixing 7.x and 8.0 calls, 10-37
required OCI calls, 10-35
three-tier architectures, 10-35
threads package, 10-37
three-tier architectures
thread safety, 10-35
time zone files differ on client and server, 3-6
TIMESTAMP data type, 5-26
TIMESTAMP descriptor, 4-12
TIMESTAMP WITH LOCAL TIME ZONE data
type, 5-27
TIMESTAMP WITH LOCAL TIME ZONE
descriptor, 4-12
TIMESTAMP WITH TIME ZONE data type, 5-26
TIMESTAMP WITH TIME ZONE descriptor, 4-12
TimesTen In-Memory Database access from
OCI, 1-1, 15-1
TNS_ADMIN, 2-6, 3-3
tnsnames.ora file, 2-3
top-level memory
of object, 22-17
Transaction Guard
logical transaction ID (LTXID), 12-14
transaction handle
attributes, A-39
description, 4-6
transaction identifier, 10-3
transaction processing monitor, D-4
additional documentation, D-6
types, D-4
transactional complexity
levels in OCI, 10-2
transactions
committing, 4-25
functions, 26-132
global, 10-3
branch states, 10-6
branches, 10-4
one-phase commit, 10-7
Index
Index-30

transactions (continued)
global (continued)
transactions identifier, 10-3
two-phase commit, 10-7
global examples, 10-8
initialization parameters, 10-8
local, 10-2
OCI functions for
transactions, 10-1
read-only, 10-3
rolling back, 4-25
serializable, 10-3
transient objects, 19-5
LOBs
attributes, 9-4
meta-attributes, 19-20
TRANSITIVE OTT parameter, 24-8, 24-12, 24-30
transparent application failover
See TAF
type attributes
attributes, 8-11
type descriptor object, 19-8, 20-25
type evolution, 19-41
object cache, 22-23
type functions
attributes, 8-12
type inheritance
OTT utility support, 24-15
type method attributes, 8-12
type procedures
attributes, 8-12
type reference, 19-33
typecodes, 5-34
types
attributes, 8-9
describing, 8-1
U
ub1
definition, 5-37
ub2
definition, 5-37
UB2MAXVAL, 25-76
ub4
definition, 5-37
UB4MAXVAL, 6-19
Unicode
character set ID, A-50, A-54
data buffer alignment, 4-45
OCILobRead(), E-15
OCILobWrite(), 26-24, 26-71, E-20
Universal ROWID, 5-6
unmarking objects, 22-10
unpinning objects, 19-28, 22-8
UNSIGNED
external data type, 5-19
updates
piecewise, 7-45, 7-47
positioned, 4-34
upgrading OCI, 3-19
URL OTT parameter, 24-30
UROWID
Universal ROWID, 5-6
user callback descriptor, 4-12
user memory
allocating, 4-17
user session handle
attributes, A-21
description, 4-6
setting in service context, 4-6
user-defined callback functions, 14-1
registering, 14-1
USERID OTT parameter, 24-26
using an explicit describe on a named collection
type
example, 8-32
using an explicit describe on a named object type
example, 8-30
using an explicit describe to retrieve column data
types for a table
example, 8-27
utext
Unicode data type, 7-36, 7-42
UTF-16 data, sample code, 7-42
V
validating format for
Oracle NUMBER and DATE data, 21-16
values, 19-4
in object applications, 19-6
VARCHAR
external data type, 5-17
VARCHAR2
external data type, 5-9
variable type attributes
type OCI_PTYPE_VARIABLE_TYPE, 8-24
VARNUM
external data type, 5-16
VARRAW
external data type, 5-18
varrays, 5-21
as objects, 19-1
C mapping, 24-11
define calls, 20-36
iterator, 28-16
NULLs, 19-28
or collection Iterator example, 20-20
scan, 28-20
Index
31

version compatibility, 3-20
views
attributes, 8-7
describing, 8-1
W
wchar_t data type, 4-44, 7-42, 31-10
with_context
argument to external procedure functions,
29-1
X
XA Library
compiling and linking an OCI program, D-5
functions, D-4
XA Library (continued)
OCI support, 1-16
overview, D-4
XA specification, 10-3
xa.h header, 1-16
XID
See transaction identifier
XML DB functions, 23-2, 32-2
XML support in OCI, 23-1, 32-1
XStream
OCI interface, 34-1
character sets, 34-2
functions, 35-1
handler and descriptor attributes, 34-3
XStream In, 34-2
XStream Out, 34-1
xtramem_sz parameter
using, 4-17
Index
Index-32


