29007103R001_PC5401_V1 0_INIS_ENG_NA Pc5401 Install
User Manual: pc5401-install
Open the PDF directly: View PDF
.
Page Count: 2

Table 1: BAUD Selection
BAUD selection can only be changed by cycling power to the module.
BAUD JMP3 JMP2 JMP1
4800 ON ON OFF
19200 ON OFF ON
57600 ON OFF OFF
9600 OFF OFF OFF
Table 2: Indicator LEDs
LED Description Normal
Operation
Notes
KEY KEYBUS Link
Active
GREEN
Solid
Indicates the module is correctly connected to
the KEYBUS
PWR Module Status RED
Flashing
(2 seconds)
LED Flashes every 2 seconds when module is
operating normally. A solid RED means that
the module is not operating properly. If the
LED is unlit, the module is not powered
correctly, check cabling.
Limited Warranty
Digital Security Controls warrants that for a period of twelve months from the date of purchase, the product shall be free of defects in
material and workmanship under normal use and that in fulfillment of any breach of such warranty, Digital Security Controls shall, at its
option, repair or replace the defective equipment upon return of the equipment to its repair depot. This warranty applies only to defects in
parts and workmanship and not to damage incurred in shipping or handling, or damage due to causes beyond control of Digital Security
Controls such as lightning, excessive voltage, mechanical shock, water damage, or damage arising out of abuse, alteration or improper
application of the equipment. The foregoing warranty shall apply only to the original buyer, and is and shall be in lieu of any and all other
warranties, whether express or implied and of all other obligations or liabilities on the part of Digital Security Controls . This warranty
contains the entire warranty. Digital Security Controls neither assumes responsibility, nor authorizes any other person purporting to act on
its behalf to modify or to change this warranty, nor to assume for it any other warranty or liability concerning this product. In no event shall
Digital Security Controls be liable for any direct, indirect or consequential damages, loss of anticipated profits, loss of time or any other
losses incurred by the buyer in connection with the purchase, installation or operation or failure of this product.
WARNING: DSC recommends that the entire system be completely tested on a regular basis. However, despite frequent testing, and due
to but not limited to, criminal tampering or electrical disruption, it is possible for this product to fail to perform as expected.
FCC COMPLIANCE STATEMENT
CAUTION: Changes or modifications not expressly approved by Digital Security Controls Ltd. could void your authority to use this equipment.
This equipment generates and uses radio frequency energy and if not installed and used properly, in strict accordance with the manufacturer’s instructions, may cause
interference to radio and television reception. It has been type tested and found to comply with the limits for Class B device in accordance with the specifications in
Subpart “B” of Part 15 of FCC Rules, which are designed to provide reasonable protection against such interference in any residential installation. However, there is no
guarantee that interference will not occur in a particular installation. If this equipment does cause interference to television or radio reception, which can be determined
by turning the equipment off and on, the user is encouraged to try to correct the interference by one or more of the following measures:
• Re-orient the receiving antenna
• Relocate the alarm control with respect to the receiver
• Move the alarm control away from the receiver
• Connect the alarm control into a different outlet so that alarm control and receiver are on different circuits.
If necessary, the user should consult the dealer or an experienced radio/television technician for additional suggestions. The user may find the following booklet
prepared by the FCC useful: “How to Identify and Resolve Radio/Television Interference Problems”. This booklet is available from the U.S. Government Printing
Office, Washington D.C. 20402, Stock # 004-000-00345-4.
© 2004 Digital Security Controls
Toronto, Canada • www.dsc.com
Technical Support: 1-800-387-3630
Printed in Canada
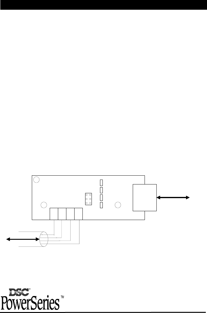
Installation Instructions
The PC5401 Data Interface Module can be used to quickly and easily communicate
with PowerSeries™ panels through a standard RS-232 serial connection. (See the
PC5401 Developer’s Guide for more information on communicating with the PC5401
module) at www.dsc.com/support/installation manuals.
Specifications
Module Current Draw: 35 mA
Terminal Connections
KEYBUS - The 4-wire KEYBUS connection is used by the panel to communicate
with the module. Connect the RED, BLK, YEL and GRN terminals to the KEYBUS
terminals on a PowerSeries™ panel.
DB9 – Requires a “straight-through” RS-232 cable. Only the RX, TX and GND
connections are used. Note: cable should not exceed 50 ft at 9600 BAUD (consult
RS-232 Signaling Standard for more information)
To Connect Module to a Control Panel
This module can be installed in any of the following enclosures: PC4003C,
PC5003C, HS-CAB1000, HS-CAB3000, HS-CAB4000.
1. Connect module to the KEYBUS (with the panel powered down).
2. Select desired BAUD using JP1-3 (default is 9600 BAUD, see Table 1).
2. Connect an RS-232 cable to the application.
3. Power up the system.
Figure 1
JP1
JP2
JP3
RED BLK YEL GRN
KEY RX TX PWR
RS-232
To Application
To Panel
DB9
Notes:
• The PC5401 is designed to be installed by SERVICE PERSONS only.
• These instructions shall be used in conjunction with the applicable
Installation Instructions of the used PowerSeries™ alarm controller.
PC54O1
Data Interface Module
Version 1.O
29007103R001
WWW.DIYALARMFORUM.COM

Table 1: BAUD Selection
BAUD selection can only be changed by cycling power to the module.
BAUD JMP3 JMP2 JMP1
4800 ON ON OFF
19200 ON OFF ON
57600 ON OFF OFF
9600 OFF OFF OFF
Table 2: Indicator LEDs
LED Description Normal
Operation
Notes
KEY KEYBUS Link
Active
GREEN
Solid
Indicates the module is correctly connected to
the KEYBUS
PWR Module Status RED
Flashing
(2 seconds)
LED Flashes every 2 seconds when module is
operating normally. A solid RED means that
the module is not operating properly. If the
LED is unlit, the module is not powered
correctly, check cabling.
Limited Warranty
Digital Security Controls warrants that for a period of twelve months from the date of purchase, the product shall be free of defects in
material and workmanship under normal use and that in fulfillment of any breach of such warranty, Digital Security Controls shall, at its
option, repair or replace the defective equipment upon return of the equipment to its repair depot. This warranty applies only to defects in
parts and workmanship and not to damage incurred in shipping or handling, or damage due to causes beyond control of Digital Security
Controls such as lightning, excessive voltage, mechanical shock, water damage, or damage arising out of abuse, alteration or improper
application of the equipment. The foregoing warranty shall apply only to the original buyer, and is and shall be in lieu of any and all other
warranties, whether express or implied and of all other obligations or liabilities on the part of Digital Security Controls . This warranty
contains the entire warranty. Digital Security Controls neither assumes responsibility, nor authorizes any other person purporting to act on
its behalf to modify or to change this warranty, nor to assume for it any other warranty or liability concerning this product. In no event shall
Digital Security Controls be liable for any direct, indirect or consequential damages, loss of anticipated profits, loss of time or any other
losses incurred by the buyer in connection with the purchase, installation or operation or failure of this product.
WARNING: DSC recommends that the entire system be completely tested on a regular basis. However, despite frequent testing, and due
to but not limited to, criminal tampering or electrical disruption, it is possible for this product to fail to perform as expected.
FCC COMPLIANCE STATEMENT
CAUTION: Changes or modifications not expressly approved by Digital Security Controls Ltd. could void your authority to use this equipment.
This equipment generates and uses radio frequency energy and if not installed and used properly, in strict accordance with the manufacturer’s instructions, may cause
interference to radio and television reception. It has been type tested and found to comply with the limits for Class B device in accordance with the specifications in
Subpart “B” of Part 15 of FCC Rules, which are designed to provide reasonable protection against such interference in any residential installation. However, there is no
guarantee that interference will not occur in a particular installation. If this equipment does cause interference to television or radio reception, which can be determined
by turning the equipment off and on, the user is encouraged to try to correct the interference by one or more of the following measures:
• Re-orient the receiving antenna
• Relocate the alarm control with respect to the receiver
• Move the alarm control away from the receiver
• Connect the alarm control into a different outlet so that alarm control and receiver are on different circuits.
If necessary, the user should consult the dealer or an experienced radio/television technician for additional suggestions. The user may find the following booklet
prepared by the FCC useful: “How to Identify and Resolve Radio/Television Interference Problems”. This booklet is available from the U.S. Government Printing
Office, Washington D.C. 20402, Stock # 004-000-00345-4.
© 2004 Digital Security Controls
Toronto, Canada • www.dsc.com
Technical Support: 1-800-387-3630
Printed in Canada
Installation Instructions
The PC5401 Data Interface Module can be used to quickly and easily communicate
with PowerSeries™ panels through a standard RS-232 serial connection. (See the
PC5401 Developer’s Guide for more information on communicating with the PC5401
module) at www.dsc.com/support/installation manuals.
Specifications
Module Current Draw: 35 mA
Terminal Connections
KEYBUS - The 4-wire KEYBUS connection is used by the panel to communicate
with the module. Connect the RED, BLK, YEL and GRN terminals to the KEYBUS
terminals on a PowerSeries™ panel.
DB9 – Requires a “straight-through” RS-232 cable. Only the RX, TX and GND
connections are used. Note: cable should not exceed 50 ft at 9600 BAUD (consult
RS-232 Signaling Standard for more information)
To Connect Module to a Control Panel
This module can be installed in any of the following enclosures: PC4003C,
PC5003C, HS-CAB1000, HS-CAB3000, HS-CAB4000.
1. Connect module to the KEYBUS (with the panel powered down).
2. Select desired BAUD using JP1-3 (default is 9600 BAUD, see Table 1).
2. Connect an RS-232 cable to the application.
3. Power up the system.
Figure 1
JP1
JP2
JP3
RED BLK YEL GRN
KEY RX TX PWR
RS-232
To Application
To Panel
DB9
Notes:
• The PC5401 is designed to be installed by SERVICE PERSONS only.
• These instructions shall be used in conjunction with the applicable
Installation Instructions of the used PowerSeries™ alarm controller.
PC54O1
Data Interface Module
Version 1.O
29007103R001
WWW.DIYALARMFORUM.COM