Xilinx DS206 LogiCORE IP 32 Bit Initiator/Target V3 & V4 For PCI, Data Sheet PCI32 Pci
User Manual: PCI32
Open the PDF directly: View PDF
.
Page Count: 13
- LogiCORE IP 32-Bit Initiator/Target v3 & v4 for PCI

DS206 October 16, 2012 www.xilinx.com 1
Product Specification v3.167 & v4.18
© Copyright 2010–2012 Xilinx, Inc. Xilinx, the Xilinx logo, Artix, ISE, Kintex, Spartan, Virtex, Vivado, Zynq, and other designated brands included herein are
trademarks of Xilinx in the United States and other countries. PCI, PCI Express, PCIe, and PCI-X are trademarks of PCI-SIG. All other trademarks are the property
of their respective owners.
Features
• Fully compatible 32-bit, 66/33 MHz
Initiator/Target core for PCI™
• Customizable, programmable, single-chip solution
• Pre-defined implementation for predictable timing
• Incorporates Xilinx Smart-IP technology
• 3.3V operation at 0–66 MHz
• Fully verified design tested with Xilinx proprietary
test bench and hardware
• Delivered through the Xilinx® CORE Generator™
tool and Vivado™ IP Catalog
• CardBus compliant
• Supported initiator functions:
• Configuration read, configuration write
• Memory read, memory write, MRM, MRL
• Interrupt acknowledge, special cycles
• I/O read, I/O write
• Supported target functions:
• Type 0 configuration space header
• Up to three base address registers (MEM or
I/O with adjustable block size from 16 bytes to
2 GB)
• Medium decode speed
• Parity generation, parity error detection
• Configuration read, configuration write
• Memory read, memory write, MRM, MRL
• Interrupt acknowledge
• I/O read, I/O write
• Target abort, target retry, target disconnect
LogiCORE IP 32-Bit
Initiator/Target
v3 & v4 for PCI
DS206 October 16, 2012 Product Specification v3.167 & v4.18
LogiCORE IP Facts Table
Core Specifics
Supported Device
Family(1)
1. For a complete listing of supported devices, see the release notes
for this core.
See Table 1.
Resources Used(2)
2. Depends on configuration of the interface and design. Unused
resources are trimmed by the Xilinx technology mapper. The
utilization figures reported represent a maximum configuration.
v4 Core v3 Core
LUTs 506 553
Slice Flip-Flops 333 566
IOB Flip-Flops 270 97
IOBs 55 50
GCLKs(3)
3. Virtex®-4 and Virtex-5 FPGA implementations require additional
BUFG for 200 MHz reference clock.
21
Provided with Core
Documentation
Product Specification v3 & v4
Getting Started Guide v3
User Guide v4
User Guide v3
Design File Formats
ISE: VHDL/Verilog Simulation Model
ISE: NGC Netlist (v4 core only)
ISE: NGO Netlist (v3 core only)
Vivado: Encrypted RTL
Constraints File ISE: UCF
Vivado: XDC
Test Bench VHDL/Verilog Example Test Bench
Instantiation Template VHDL/Verilog Wrapper
Example Design VHDL/Verilog Example Design
Tested Design Flows(4)
4. For the supported versions of the tools, see the Xilinx Design
Tools: Release Notes Guide.
Design Entry ISE® Design Suite v14.3
Vivado Design Suite v2012.3(5)
5. Supports 7 series devices only.
Simulation Mentor Graphics ModelSim
Cadence Incisive Enterprise Simulator
(IES)
Synthesis Xilinx XST
Vivado Synthesis
Support
Provided by Xilinx @ www.xilinx.com/support

DS206 October 16, 2012 www.xilinx.com 2
Product Specification v3.167 & v4.18
LogiCORE IP 32-Bit Initiator/Target v3 & v4 for PCI
Note: Xilinx provides technical support for this LogiCORE IP product when used only as described in the User Guides. Xilinx
cannot guarantee timing, functionality, or support of product if implemented in devices not listed, or if it is customized beyond the
guidelines provided in the associated product documentation.
For Spartan®-6 devices, only those devices listed in Table 1 have been tested with the latest software speed files to
meet PCI timing. If you require a part or package not listed in the data sheet, open a WebCase with Xilinx for the
latest available status.
Table 1: Core Implementation
Supported Devices(1), (2), (3) Core Version Signaling Environment
PCI32/66
Virtex-5 XC5VFX70T-FF1136-2C/I(4) (regional clock) v4 3.3V only
Virtex-5 XC5VLX50-FF1153-2C/I(4) (regional clock) v4 3.3V only
Virtex-5 XC5VLX50T-FF1136-2/C/I(4) (regional clock) v4 3.3V only
Virtex-5 XC5VLX110-FF1153-2C/I(4) (regional clock) v4 3.3V only
Virtex-5 XC5VLX110T-FF1136-2/C/I(4) (regional clock) v4 3.3V only
Virtex-5 XC5VSX50T-FF1136-2/C/I(4) (regional clock) v4 3.3V only
Virtex-5 XC5VSX95T-FF1136-2/C/I(4) (regional clock) v4 3.3V only
Virtex-4 XC4VFX20-FF672-11C/I(4) (regional clock) v3 3.3V only
Virtex-4 XC4VLX25-FF688-11C/I(4), (5) (regional clock) v3 3.3V only
Virtex-4 XC4VSX35-FF668-11C/I(4), (5) (regional clock) v3 3.3V only
Spartan-3A XC3S400A-FG400-5C v3 3.3V only
Spartan-3A XC3S700A-FG400-5C v3 3.3V only
Spartan-3A XC3S700A-FG484-5C v3 3.3V only
Spartan-3A XC3S1400A-FG484-5C v3 3.3V only
Spartan-3A XC3S1400A-FG676-5C v3 3.3V only
Spartan-3AN XC3S400AN-FGG400-5C v3 3.3V only
Spartan-3AN XC3S700AN-FGG484-5C v3 3.3V only
Spartan-3AN XC3S1400AN-FGG676-5C v3 3.3V only
Spartan-3ADSP XC3SD1800A-FG676-5C v3 3.3V only
Spartan-3ADSP XC3SD3400A-FG676-5C v3 3.3V only
Spartan-3E XC3S500E-FT256-5C(5) v3 3.3V only
Spartan-3E XC3S1200E-FG400-5C(5) v3 3.3V only
PCI32/33
Kintex™-7 XC7K70T-SBG324-1C/I v4 3.3V only
Kintex-7 XC7K70T-FBG484-1C/I v4 3.3V only
Kintex-7 XC7K70T-FBG676-1C/I v4 3.3V only
Kintex-7 XC7K160T-FBG484-1C/I v4 3.3V only
Kintex-7 XC7K160T-FBG676-1C/I v4 3.3V only
Kintex-7 XC7K160T-FFG676-1C/I v4 3.3V only
Kintex-7 XC7K325T-FBG676-1C/I v4 3.3V only
Kintex-7 XC7K325T-FBG900-1C/I v4 3.3V only
Kintex-7 XC7K325T-FFG676-1C/I v4 3.3V only

DS206 October 16, 2012 www.xilinx.com 3
Product Specification v3.167 & v4.18
LogiCORE IP 32-Bit Initiator/Target v3 & v4 for PCI
Kintex-7 XC7K325T-FFG900-1C/I v4 3.3V only
Kintex-7 XC7K355T-FFG901-1C/I v4 3.3V only
Kintex-7 XC7K410T-FBG676-1C/I v4 3.3V only
Kintex-7 XC7K410T-FBG900-1C/I v4 3.3V only
Kintex-7 XC7K410T-FFG676-1C/I v4 3.3V only
Kintex-7 XC7K410T-FFG900-1C/I v4 3.3V only
Kintex-7 XC7K420T-FFG901-1C/I v4 3.3V only
Kintex-7 XC7K420T-FFG1156-1C/I v4 3.3V only
Kintex-7 XC7K480T-FFG901-1C/I v4 3.3V only
Kintex-7 XC7K480T-FFG1156-1C/I v4 3.3V only
Artix™-7 XC7A100T-CSG324-1C/I v4 3.3V only
Artix-7 XC7A100T-FGG484-1C/I v4 3.3V only
Artix-7 XC7A100T-FGG676-1C/I v4 3.3V only
Artix-7 XC7A200T-FBG484-2C/I v4 3.3V only
Artix-7 XC7A200T-FBG676-2C/I v4 3.3V only
Zynq™-7000 XC7Z010-CLG400-1C/I v4 3.3V only
Zynq-7000 XC7Z020-CLG400-1C/I v4 3.3V only
Zynq-7000 XC7Z020-CLG484-1C/I v4 3.3V only
Zynq-7000 XC7Z030-FBG484-1C/I v4 3.3V only
Zynq-7000 XC7Z030-FBG676-1C/I v4 3.3V only
Zynq-7000 XC7Z030-FFG676-1C/I v4 3.3V only
Zynq-7000 XC7Z045-FBG676-1C/I v4 3.3V only
Zynq-7000 XC7Z045-FFG676-1C/I v4 3.3V only
Zynq-7000 XC7Z045-FFG900-1C/I v4 3.3V only
Virtex-5 XC5VFX70T-FF1136-1C/I(4) (global clock) v4 3.3V only
Virtex-5 XC5VFX70T-FF1136-1C/I(4) (regional clock) v4 3.3V only
Virtex-5 XC5VLX50-FF1153-1C/I(4) (global clock) v4 3.3V only
Virtex-5 XC5VLX50-FF1153-1C/I(4) (regional clock) v4 3.3V only
Virtex-5 XC5VLX50T-FF1136-1C/I(4) (global clock) v4 3.3V only
Virtex-5 XC5VLX110T-FF1136-1C/I(4) (global clock) v4 3.3V only
Virtex-5 XC5VLX110T-FF1136-1C/I(4) (regional clock) v4 3.3V only
Virtex-5 XC5VSX50T-FF1136-1C/I(4) (regional clock) v4 3.3V only
Virtex-5 XC5VSX95T-FF1136-1C/I(4) (global clock) v4 3.3V only
Virtex-5 XC5VSX95T-FF1136-1C/I(4) (regional clock) v4 3.3V only
Virtex-5 XC5VLX110-FF1153-1C/I(4) (global clock) v4 3.3V only
Virtex-5 XC5VLX110-FF1153-1C/I(4) (regional clock) v4 3.3V only
Virtex-4 XC4VFX20-FF672-10C/I(4) (global clock) v3 3.3V only
Virtex-4 XC4VFX20-FF672-10C/I(4) (regional clock) v3 3.3V only
Table 1: Core Implementation (Cont’d)
Supported Devices(1), (2), (3) Core Version Signaling Environment

DS206 October 16, 2012 www.xilinx.com 4
Product Specification v3.167 & v4.18
LogiCORE IP 32-Bit Initiator/Target v3 & v4 for PCI
Virtex-4 XC4VLX25-FF668-10C/I(4), (5) (global clock) v3 3.3V only
Virtex-4 XC4VLX25-FF668-10C/I(4), (5) (regional clock) v3 3.3V only
Virtex-4 XC4VSX35-FF668-10C/I(4), (5) (global clock) v3 3.3V only
Virtex-4 XC4VSX35-FF668-10C/I(4), (5) (regional clock) v3 3.3V only
Spartan-6 XC6SLX4-CPG196-2C/I v4 3.3V only
Spartan-6 XC6SLX4-CSG225-2C/I v4 3.3V only
Spartan-6 XC6SLX9-CPG196-2C/I v4 3.3V only
Spartan-6 XC6SLX9-CSG225-2C/I v4 3.3V only
Spartan-6 XC6SLX9-FTG256-2C/I v4 3.3V only
Spartan-6 XC6SLX9-CSG324-2C/I v4 3.3V only
Spartan-6 XC6SLX16-CSG225-2C/I v4 3.3V only
Spartan-6 XC6SLX16-FTG256-2C/I v4 3.3V only
Spartan-6 XC6SLX16-CSG324-2C/I v4 3.3V only
Spartan-6 XC6SLX16-CPG196-2C/I v4 3.3V only
Spartan-6 XC6SLX25-FTG256-2C/I v4 3.3V only
Spartan-6 XC6SLX25-CSG324-2C/I v4 3.3V only
Spartan-6 XC6SLX25T-CSG324-2C/I v4 3.3V only
Spartan-6 XC6SLX25-FGG484-2C/I v4 3.3V only
Spartan-6 XC6SLX25T-FGG484-2C/I v4 3.3V only
Spartan-6 XC6SLX45-CSG324-2C/I v4 3.3V only
Spartan-6 XC6SLX45T-CSG324-2C/I v4 3.3V only
Spartan-6 XC6SLX45-FGG484-2C/I v4 3.3V only
Spartan-6 XC6SLX45T-FGG484-2C/I v4 3.3V only
Spartan-6 XC6SLX45-FGG676-2C/I v4 3.3V only
Spartan-6 XC6SLX45-CSG484-2C/I v4 3.3V only
Spartan-6 XC6SLX45T-CSG-484-2C/I v4 3.3V only
Spartan-6 XC6SLX75-CSG484-2C/I/Q v4 3.3V only
Spartan-6 XC6SLX75T-CSG484-2C/I/Q v4 3.3V only
Spartan-6 XC6SLX75-FGG484-2C/I v4 3.3V only
Spartan-6 XC6SLX75T-FGG484-2C/I v4 3.3V only
Spartan-6 XC6SLX75-FGG676-2C/I v4 3.3V only
Spartan-6 XC6SLX75T-FGG676-2C/I v4 3.3V only
Spartan-6 XC6SLX100-CSG484-2C/I v4 3.3V only
Spartan-6 XC6SLX100T-CSG484-2C/I v4 3.3V only
Spartan-6 XC6SLX100-FGG484-2C/I v4 3.3V only
Spartan-6 XC6SLX100T-FGG484-2C/I v4 3.3V only
Spartan-6 XC6SLX100-FGG676-2C/I v4 3.3V only
Spartan-6 XC6SLX100T-FGG676-2C/I v4 3.3V only
Table 1: Core Implementation (Cont’d)
Supported Devices(1), (2), (3) Core Version Signaling Environment

DS206 October 16, 2012 www.xilinx.com 5
Product Specification v3.167 & v4.18
LogiCORE IP 32-Bit Initiator/Target v3 & v4 for PCI
Applications
• Embedded applications in networking, industrial, and telecommunication systems
• Add-in boards for PCI such as frame buffers, network adapters, and data acquisition boards
• Hot swap CompactPCI boards
• CardBus compliant
• Any applications that require an interface for PCI
Spartan-6 XC6SLX100-FGG900-2C/I v4 3.3V only
Spartan-6 XC6SLX100T-FGG900-2C/I v4 3.3V only
Spartan-6 XC6SLX150-CSG484-2C/I v4 3.3V only
Spartan-6 XC6SLX150T-CSG484-2C/I v4 3.3V only
Spartan-6 XC6SLX150-FGG484-2C/I v4 3.3V only
Spartan-6 XC6SLX150T-FGG484-2C/I v4 3.3V only
Spartan-6 XC6SLX150-FGG676-2C/I v4 3.3V only
Spartan-6 XC6SLX150T-FGG676-2C/I v4 3.3V only
Spartan-6 XC6SLX150-FGG900-2C/I v4 3.3V only
Spartan-6 XC6SLX150T-FGG900-2C/I v4 3.3V only
Spartan-3A XC3S400A-FG400-4C/I v3 3.3V only
Spartan-3A XC3S700A-FG400-4C/I v3 3.3V only
Spartan-3A XC3S700A-FG484-4C/I v3 3.3V only
Spartan-3A XC3S1400A-FG484-4C/I v3 3.3V only
Spartan-3A XC3S1400A-FG676-4C/I v3 3.3V only
Spartan-3AN XC3S400AN-FGG400-4C/I v3 3.3V only
Spartan-3AN XC3S700AN-FGG484-4C/I v3 3.3V only
Spartan-3AN XC3S1400AN-FGG676-4C/I v3 3.3V only
Spartan-3ADSP XC3SD1800A-FG676-4C/I v3 3.3V only
Spartan-3ADSP XC3SD3400A-FG676-4C/I v3 3.3V only
Spartan-3E XC3S500E-FT256-4C/I(5) v3 3.3V only
Spartan-3E XC3S1200E-FG400-4C/I(5) v3 3.3V only
Spartan-3 XC3S1000-FG456-4C/I v3 3.3V only
1. Virtex-5, Virtex-4, Spartan-6, Spartan-3A, Spartan-3AN, Spartan-3A DSP, Spartan-3E and Spartan-3 devices are supported over commercial and
industrial temperature ranges.
2. Packages listed are supported in both standard and lead-free variants, if available. For example, FF1136 denotes support for both FF1136 and FFG1136
packages.
3.
For additional part/package combinations in Spartan-3 and older device families, see the UCF Generator at www.xilinx.com/cgi-bin/UCFgen/UCF4PCI.cgi.
For Spartan-3E, Spartan-3A, Spartan-3AN, Spartan-3A DSP, Virtex-4 and newer device families, use the UCF Generator in the CORE Generator
software.
4. Virtex-4 and Virtex-5 FPGA solutions require a 200 MHz reference clock.
5. Virtex-4 (except FX) and Spartan-3E FPGA solutions require silicon stepping 1 or later.
Table 1: Core Implementation (Cont’d)
Supported Devices(1), (2), (3) Core Version Signaling Environment

DS206 October 16, 2012 www.xilinx.com 6
Product Specification v3.167 & v4.18
LogiCORE IP 32-Bit Initiator/Target v3 & v4 for PCI
General Description
The Initiator/Target core for PCI is a pre-implemented and fully tested module for Xilinx FPGAs. The pinout for
each device and the relative placement of the internal logic are predefined. Critical paths are controlled by
constraints files to ensure predictable timing. This significantly reduces engineering time required to implement the
PCI portion of your design. Resources can instead be focused on your unique user application logic in the FPGA
and on the system-level design. As a result, Xilinx products for PCI minimize your product development time.
The core meets the setup, hold, and clock-to-timing requirements as defined in the PCI specification. The interface
is verified through extensive simulation.
Other FPGA resources that can be used in conjunction with the core to enable efficient implementation of a PCI
system include:
• Block SelectRAM™ memory. Blocks of on-chip ultra-fast RAM with synchronous write and dual-port RAM
capabilities. Used in PCI designs to implement FIFOs.
• SelectRAM memory. Distributed on-chip ultra-fast RAM with synchronous write option and dual-port RAM
capabilities. Used in PCI designs to implement FIFOs.
• Internal 3-state bus capability for data multiplexing.
The interface is carefully optimized for best possible performance and utilization in Xilinx FPGAs.
Smart-IP Technology
Drawing on the architectural advantages of Xilinx FPGAs, Xilinx Smart-IP technology ensures the highest
performance, predictability, repeatability, and flexibility in PCI designs. The Smart-IP technology is incorporated in
every Initiator/Target core for PCI.
Xilinx Smart-IP technology leverages the Xilinx architectural advantages, such as look-up tables and segmented
routing, as well as floorplanning information, such as logic mapping and location constraints. This technology
provides the best physical layout, predictability, and performance. In addition, these features allow for significantly
reduced compile times over competing architectures.
To guarantee the critical setup, hold, minimum clock-to-out, and maximum clock-to-out timing, the core is
delivered with Smart-IP constraint files that are unique for a device and package combination. These constraint files
guide the implementation tools so that the critical paths always are within specification.
Xilinx provides Smart-IP constraint files for many device and package combinations. Constraint files for
unsupported device and package combinations can be generated using the web-based constraint file generator.

DS206 October 16, 2012 www.xilinx.com 7
Product Specification v3.167 & v4.18
LogiCORE IP 32-Bit Initiator/Target v3 & v4 for PCI
Functional Description
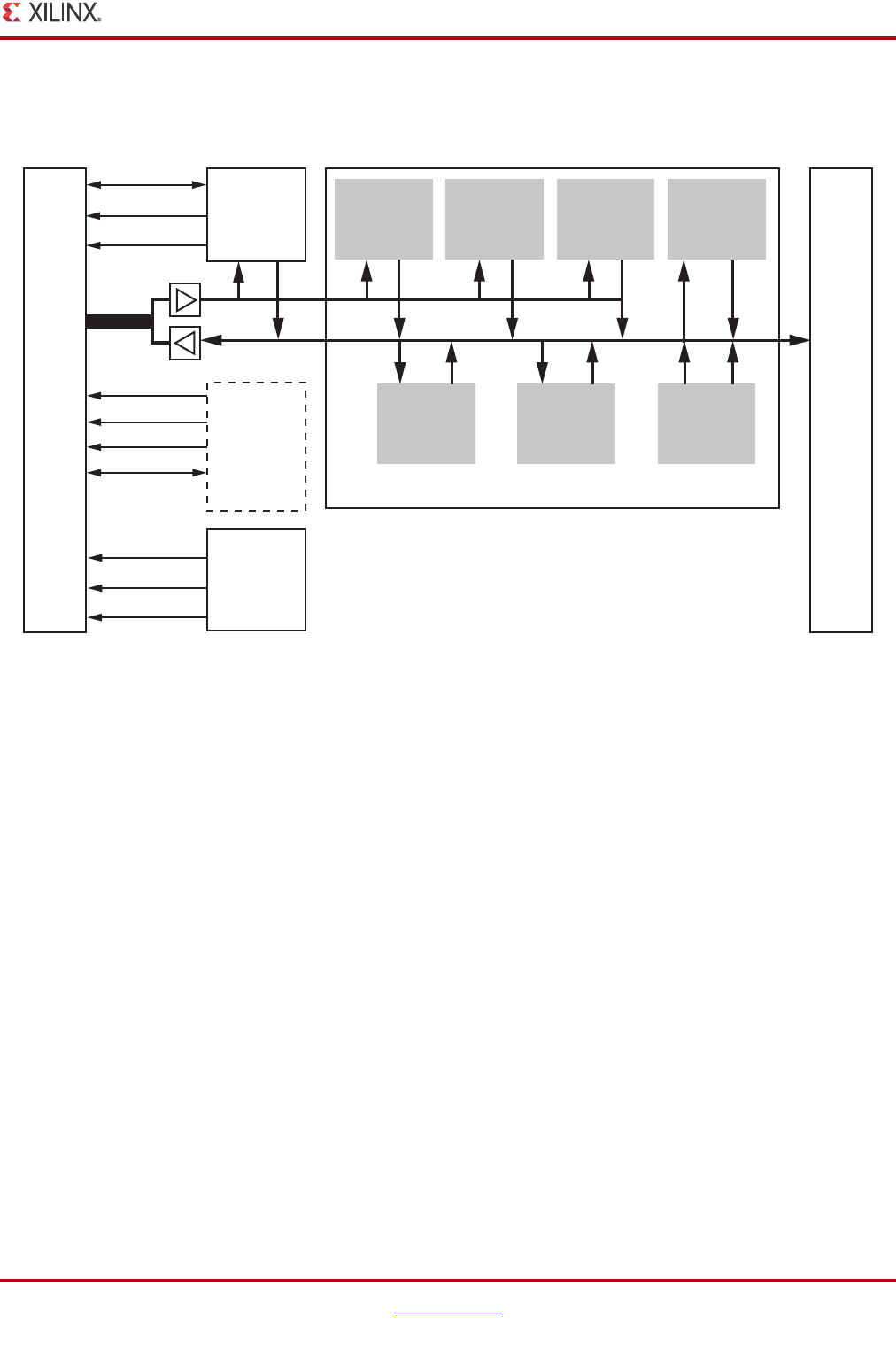
Figure 1 illustrates a user application and the PCI interface partitioned into five major blocks.
I/O Interface Block
The I/O interface block handles the physical connection to the PCI bus including all signaling, input and output
synchronization, output 3-state controls, and all request-grant handshaking for bus mastering.
User Application
The Initiator/Target core for PCI provides a simple, general-purpose interface for a wide range of applications.
X-Ref Target - Figure 1
Figure 1: Initiator/Target Core for PCI Block Diagram
Parity
Generator/
Checker
PCI Configuration Space
Initiator
State
Machine
Interrupt
Pin and
Line
Register
Latency
Timer
Register
Vendor ID,
Rev ID,
Other User
Data
Target
State
Machine
PCI I/O Interface
User Application
AD[31:0]
PAR
GNT-
PERR-
SERR-
FRAME-
IRDY-
REQ-
TRDY-
DEVSEL-
STOP-
Base
Address
Register
0
Base
Address
Register
1
Command/
Status
Register
Base
Address
Register
2
ADIO[31:0]

DS206 October 16, 2012 www.xilinx.com 8
Product Specification v3.167 & v4.18
LogiCORE IP 32-Bit Initiator/Target v3 & v4 for PCI
Configuration Space
This block provides the first 64 bytes of Type 0, version 3.0 Configuration Space Header, as shown in Table 2, to
support software-driven Plug-and-Play initialization and configuration. This includes information for Command
and Status, and three Base Address Registers (BARs).
The capability for extending configuration space has been built into the user application interface. This capability,
including the ability to implement a capabilities pointer in configuration space, allows you to implement functions
such as power management and message signaled interrupts in your application.
Parity Generator/Checker
This block generates and checks even parity across the AD bus, the CBE# lines, and the parity signals. It also reports
data parity errors through PERR# and address parity errors through SERR#.
Initiator State Machine
This block controls the Initiator/Target core for PCI initiator functions. The states implemented are a subset of those
defined in Appendix B of the PCI Local Bus Specification. The initiator control logic uses one-hot encoding for
maximum performance.
Table 2: Configuration Space Header for PCI
31 16 15 0
Device ID Vendor ID 00h
Status Command 04h
Class Code Rev ID 08h
BIST Header
Type Latency
Timer Cache Line
Size 0Ch
Base Address Register 0 (BAR0) 10h
Base Address Register 1 (BAR1) 14h
Base Address Register 2 (BAR2) 18h
Base Address Register 3 (BAR3) 1Ch
Base Address Register 4 (BAR4) 20h
Base Address Register 5 (BAR5) 24h
Cardbus CIS Pointer 28h
Subsystem ID Subsystem Vendor ID 2Ch
Expansion ROM Base Address 30h
Reserved CapPtr 34h
Reserved 38h
Max Lat Min Gnt Int Pin Int Line 3Ch
Reserved 40h-FFh
Note: Shaded areas are not implemented and return zero.

DS206 October 16, 2012 www.xilinx.com 9
Product Specification v3.167 & v4.18
LogiCORE IP 32-Bit Initiator/Target v3 & v4 for PCI
Target State Machine
This block controls core target functions. The states implemented are a subset of those defined in Appendix B of the
PCI Local Bus Specification. The target control logic uses one-hot encoding for maximum performance.
Core Configuration
The core can be configured to fit unique system requirements using the Xilinx CORE Generator GUI or by changing
the HDL configuration file. These customization options, among many others, are supported by the core:
• Device and vendor ID
• Base Address Registers (number, size, and type)
See the Initiator/Target core for PCI user guides for more information.
Burst Transfer
The PCI bus derives its performance from its ability to support burst transfers. Performance of any PCI application
depends largely on the size of the burst transfer. Buffers to support PCI burst transfer can efficiently be
implemented using on-chip RAM resources.
Supported Commands for PCI
Table 3 illustrates the PCI bus commands supported by the core.
Table 3: Bus Commands for PCI
CBE [3:0] Command PCI
Initiator PCI
Target
0000 Interrupt Acknowledge Yes Yes
0001 Special Cycle Yes Ignore
0010 I/O Read Yes Yes
0011 I/O Write Yes Yes
0100 Reserved Ignore Ignore
0101 Reserved Ignore Ignore
0110 Memory Read Yes Yes
0111 Memory Write Yes Yes
1000 Reserved Ignore Ignore
1001 Reserved Ignore Ignore
1010 Configuration Read Yes Yes
1011 Configuration Write Yes Yes
1100 Memory Read Multiple Yes Yes
1101 Dual Address Cycle No Ignore
1110 Memory Read Line Yes Yes
1111 Memory Write Invalidate No Yes

DS206 October 16, 2012 www.xilinx.com 10
Product Specification v3.167 & v4.18
LogiCORE IP 32-Bit Initiator/Target v3 & v4 for PCI
Bandwidth
The Initiator/Target core for PCI supports fully compliant zero wait-state burst operations for both sourcing and
receiving data. The core supports a sustained bandwidth of up to 264 Mb/s, and can be configured to support very
long bursts.
The flexible user application interface, combined with support for many different features for PCI, provides a
solution that lends itself to use in many high-performance applications. You are not locked into one DMA engine;
therefore, you can create an optimized design that fits a specific application.
Recommended Design Experience
The Initiator/Target core for PCI is pre-implemented, allowing engineering focus on the unique user application
functions of a design. Regardless, PCI is a high-performance design that is challenging to implement in any
technology. Therefore, previous experience with building high-performance, pipelined FPGA designs using Xilinx
implementation software and constraint files is recommended. The challenge to implement a complete PCI design
including user application functions varies depending on configuration and functionality of your application.
Contact your local Xilinx representative for a closer review and estimation for your specific requirements.
Timing Specifications
The maximum speed at which your user design is capable of running can be affected by the size and quality of the
design. Table 4 lists the Timing Parameters in the 66 MHz implementations and Table 5 lists Timing Parameters in
the 33 MHz implementations.
Table 4: Timing Parameters, 66 MHz Implementations
Symbol Parameter Min Max
Tcyc CLK Cycle Time 15(1)
1. Controlled by timespec constraints, included in product.
30
Thigh CLK High Time 6 –
Tlow CLK Low Time 6 –
Tval CLK to Signal Valid Delay
(bused signals) 2(2)
2. Controlled by SelectIO™ interface configured for PCI66_3.
62
Tval CLK to Signal Valid Delay
(point to point signals) 2262
Ton Float to Active Delay 22–
Toff Active to Float Delay – 141
Tsu Input Setup Time to CLK
(bussed signals) 32,(3)
3. Controlled by directed-routing constraints, included in product.
–
Tsu Input Setup Time to CLK
(point to point signals) 52,3 –
ThInput Hold Time from CLK 02,3 –
Trstoff Reset Active to Output Float – 40

DS206 October 16, 2012 www.xilinx.com 11
Product Specification v3.167 & v4.18
LogiCORE IP 32-Bit Initiator/Target v3 & v4 for PCI
Technical Support
Xilinx provides technical support at www.xilinx.com/support for this LogiCORE IP product when used as
described in the product documentation. Xilinx cannot guarantee timing, functionality, or support of product if
implemented in devices that are not defined in the documentation, if customized beyond that allowed in the
product documentation, or if changes are made to any section of the design labeled DO NOT MODIFY.
Licensing and Ordering Information
This Xilinx LogiCORE IP module is provided under the terms of the Xilinx Core License Agreement. The module is
shipped as part of the Vivado Design Suite and ISE Design Suite. For full access to all core functionalities
insimulation and in hardware, you must purchase a license for the core. Contact your local Xilinx sales
representative for information about pricing and availability.
For more information, visit the Initiator/Target for PCI/PCI-X product offering page.
Information about this and other Xilinx LogiCORE IP modules is available at the Xilinx Intellectual Property
page. For information on pricing and availability of other Xilinx LogiCORE IP modules and tools, contact
your local Xilinx sales representative.
Revision History
The following table shows the revision history for this document:
Table 5: Timing Parameters, 33 MHz Implementations
Symbol Parameter Min Max
Tcyc CLK Cycle Time 30(1) –
Thigh CLK High Time 11 –
Tlow CLK Low Time 11 –
Tval CLK to Signal Valid Delay
(bussed signals) 2(2) 112
Tval CLK to Signal Valid Delay
(point to point signals) 22112
Ton Float to Active Delay 22–
Toff Active to Float Delay - 281
Tsu Input Setup Time to CLK
(bussed signals) 72–
Tsu Input Setup Time to CLK
(point to point signals) 102–
ThInput Hold Time from CLK 02–
Trstoff Reset Active to Output Float – 40
1. Controlled by timespec constraints, included in product.
2. Controlled by SelectIO interface configured for PCI33_3 or PCI33_5.
Date Version Description of Revisions
07/30/02 1.2 Style updates
12/18/02 1.3 Updated to build v3.0.103; v5.Ii, 1st feature: 32-bit was 64/32-bit

DS206 October 16, 2012 www.xilinx.com 12
Product Specification v3.167 & v4.18
LogiCORE IP 32-Bit Initiator/Target v3 & v4 for PCI
3/7/03 1.4 Updated to build v3.0.105; v5.2i
4/14/03 1.5 Updated to build v3.0.106; updated PC32/33 product listings to include
Spartan-3 device support.
5/8/03 1.6 Updated Xilinx tools to 5.2i SP2; added Note 10.
9/17/03 1.7 Updated to build v3.0.113; Xilinx Tools v6.1i SP1 was v5.2i SP2; date was May
8, 2003.
10/28/03 1.8 Updated to build v3.0.116, in Supported Devices table, added XC prefix to
device names.
1/30/04 1.9 Updated to build v3.0.122, updated copyright information to 2004.
4/9/04 1.10 Updated to build v3.0.126; updated Xilinx tools to 6.2i SP1; in supported
devices table, added notes 11 and 12; added suffix /I to all Virtex-II Pro devices.
4/26/04 1.11 Updated to build v3.0.128, updated Xilinx tools to 6.2i SP2, changed date to
April 26, 2004.
7/15/04 1.12 Updated to build v3.0.129 and to support Xilinx tools v6.2i SP3. The data sheet
is updated to the new template.
11/11/04 1.13 Updated support for Xilinx tools v6.3i SP2; updated PCI spec to v3.0; added
Exemplar LeonardoSpectrum and Cadence NC-Verilog entry and verification
tools.
12/8/04 1.14 Updated to build 3.0.140 and Virtex-4 support.
3/7/05 1.15 Updated to Xilinx tools 7.1i and build v3.0.145.
5/13/2005 2.0 Updated build to 3.0.150, added support for Spartan-3E, addition of SP2.
8/31/05 3.0 Updated build to 3.0.151, updated SP 2 to SP3 for 7.1i
9/12/05 4.0 Updated build to 3.0.152, updated to SP4 for 7.1i, updated release date,
removed reference in Table 1 footnote to Spartan-3 as pending, moved
placement of Table 3 to immediately follow text reference.
1/18/06 5.0 Updated build to 3.0.155, ISE software to v8.1i, and release date
2/14/06 5.5 Updated build number to 158, added SP 2 support to ISE 8.1i, release date.
7/13/06 6.0 Added v4 core, Virtex-5 support, ISE to 8.21, build number to 160, release
date.
2/15/07 6.5 Updated ISE to 9.1i, updated various tool versions, added trademark and
registered TM symbols, added support for Spartan-3A,Spartan-3E 66 MHz,
and Virtex-5 LXT.
5/17/07 7.0 Corrected usage of PCI terminology to comply with PCI-SIG trademark
guidelines. Updated Cadence IUS to v5.7.
8/08/07 7.5 Updated to build 163, minor editorial updates for IP1 Jade Minor release, added
Spartan-3A DSP device support.
10/10/07 8.0 Updated trademark usage, release date, added Spartan-3AN device support.
3/24/08 8.5 Updated to support ISE v10.1.
4/25/08 9.0 V4 build 7 PCI core update only for adding Virtex-5 FXT support.
9/19/08 9.5 Updated to support ISE v10.1 Service Pack 3.
4/24/09 10.1 Updated to support ISE v11.1 and Spartan-6 FPGAs. Removed support for
deprecated devices: Virtex-II, Virtex-II Pro, and Virtex-E.
Date Version Description of Revisions

DS206 October 16, 2012 www.xilinx.com 13
Product Specification v3.167 & v4.18
LogiCORE IP 32-Bit Initiator/Target v3 & v4 for PCI
Notice of Disclaimer
The information disclosed to you hereunder (the “Materials”) is provided solely for the selection and use of Xilinx products. To
the maximum extent permitted by applicable law: (1) Materials are made available “AS IS” and with all faults, Xilinx hereby
DISCLAIMS ALL WARRANTIES AND CONDITIONS, EXPRESS, IMPLIED, OR STATUTORY, INCLUDING BUT NOT
LIMITED TO WARRANTIES OF MERCHANTABILITY, NON-INFRINGEMENT, OR FITNESS FOR ANY PARTICULAR
PURPOSE; and (2) Xilinx shall not be liable (whether in contract or tort, including negligence, or under any other theory of
liability) for any loss or damage of any kind or nature related to, arising under, or in connection with, the Materials (including
your use of the Materials), including for any direct, indirect, special, incidental, or consequential loss or damage (including loss
of data, profits, goodwill, or any type of loss or damage suffered as a result of any action brought by a third party) even if such
damage or loss was reasonably foreseeable or Xilinx had been advised of the possibility of the same. Xilinx assumes no
obligation to correct any errors contained in the Materials or to notify you of updates to the Materials or to product
specifications. You may not reproduce, modify, distribute, or publicly display the Materials without prior written consent.
Certain products are subject to the terms and conditions of the Limited Warranties which can be viewed at
http://www.xilinx.com/warranty.htm; IP cores may be subject to warranty and support terms contained in a license issued to
you by Xilinx. Xilinx products are not designed or intended to be fail-safe or for use in any application requiring fail-safe
performance; you assume sole risk and liability for use of Xilinx products in Critical Applications:
http://www.xilinx.com/warranty.htm#critapps.
6/24/09 10.5 Updated to support ISE v11.2.
9/16/09 11.0 Updated to v4.10 and ISE v11.3. Added additional Spartan-6 FPGA part and
package support.
12/02/09 11.5 Updated to v4.11 and to ISE v11.4. Added additional Spartan-6 FPGA part and
package support.
4/19/10 12.0 Updated to v4.12 and to ISE v12.1. Added additional Spartan-6 FPGA part and
package support.
4/19/10 12.1 Removed support for LX100 and LX110T devices.
7/23/10 13.0 Updated to v4.12 and to ISE v12.1. Added support for Spartan-6 LX100 and
LX110T devices.
9/10/10 13.1 Updated IP Facts Table to reflect correct “Resources Used.”
06/22/11 13.2 Updated to support ISE 13.2 software for core version v4.14. In Table 1,
removed Spartan-6 XC6SLX4-TQG144-2C/I device and added Spartan-6
FGG900, Kintex-7, and Virtex-7 devices.
10/19/11 13.3 Updated to support ISE 13.3 software for core version v4.15.
•In Table 1, corrected Kintex-7 FPGA device numbers and added new
Kintex-7 devices.
01/18/12 13.4 Updated to support ISE 13.4 software for core version v4.16.
•In Table 1, added Artix-7 devices.
03/09/12 13.5 Removed XC7A30T and XC7A50T devices.
07/25/12 14.0 Updated to support Vivado 2012.2 and ISE 14.2 Design Suites for core version
4.17.
10/16/12 14.1 Updated to support Vivado 2012.3 and ISE 14.3 Design Suites for core version
4.18. Added Zynq-7000 device support.
Date Version Description of Revisions