Quanta AK1 Schematics. Www.s Manuals.com. R1a Schematics
User Manual: Motherboard Quanta AK1 DA0AK1MB6E6 - Schematics. Free.
Open the PDF directly: View PDF
.
Page Count: 31

1
1
2
2
3
3
4
4
5
5
A A
B B
C C
D D
SLOT0
ICH4-M
TI_SN0307009B
South Bridge
1394
1
PCI BUS
AK1 Block Diagram
AC LINK2
RJ45
Mini PCI
Wireless LAN
AC LINK1
USB*2
USB 1.1/2.0
K/B LED
T/P SWITCH
TPA0312
3.3V LPC,33MHZ
BIOS
TOUCH PAD
MIC. Audio Jack
ALC203
INT.K/B
NS PC97551
INT.SPKR.
Battery LED
PCU
Int. Speaker
PRIMARY IDE BUS
HDD
478 PIN (micro FC-BGA)
Montara-GME
CRT
LCD
NORTH BRIDGE
System bus
4x100 MHz
Intel
Dothan
R/G/B
LVDS SIGNAL
Hub interface
SO-DIMM 1/2
DRAM SIGNAL
DDR 266/333
DDR CLOCK
732 PIN (micro FCBGA)
421 BGA
LAN
RTL8100CL
Memory
Stick
82801DBM
6 6MHz(266-MB/s)
( XGA )
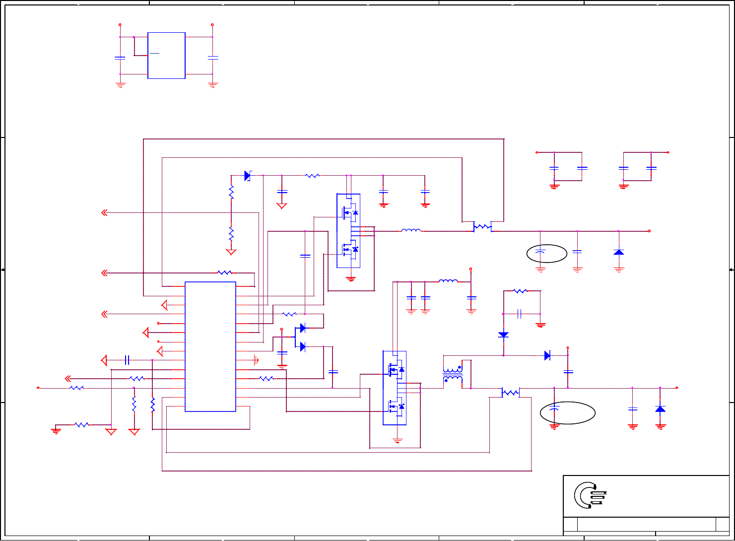
MAX1907
VCC_CORE
MAX1632
RVCC3
MAX1715
RVCC1.52.5VSUS
RVCC_ONSUSON
TPS51100
VTT_MEM
MAINON
VRON
VCC1.35
3VSUS
SUSON
1.5VSUS
VIN
POWER Block Diagram
VCCP
VRON
Power LED
5VPCU
SUSON
5VSUS
12V_LDO
MAINON
12V
APL5912
RJ11
MDC Module
Sleep LED
HDD LED
Wireless LED
Wireless SW
VCC5 VCC3
MAINON
MAINON
G923
3VPCU
5VPCU
VIN
BAT+
MAX1873SEEE
-CHGEN
3,4
5,6,7 8
9
10,11,12
13,14
15 14 14
16
16 17
18
18
19
19
P/S Bottom
21
22
19
29
12
19
AK1 Main Board
1A
1 30
星期二
,
十月
12, 2004
Size Document Number Rev
Date: Sheet of
QUANTA
COMPUTER

5
5
4
4
3
3
2
2
1
1
D D
C C
B B
A A
from IMVP4
CK_MULT0
0
1
IREF
221 1%
475 1%
Iref=5mA
Iref=2.32mA
O utput Current
Ioh = 4*IREF
Ioh = 6*IREF
*
*
2
CPUCLK IREF SETUP:
28mA
12
3
SOT23
2N7002
1.This part should not contain any substances which are specified in SS-00259-1
2.Purchase ink, paint, wire rods and molding resins only from the business partners that Sony approves as Green Partners.
300 ohms@100Mhz
300 ohms@100Mhz
X
X
X
X
0 0
FS2 FS1 FS0
0
0
1
1
1 1
Mid
X : Pull high or pull low
Mid : Pin float
Mid
Mid
Mid
0 0
0
0
1
1
1 1
CPU 3V66[5:0] PCI_F[2:0]
166.66
100.00
200.00
133.33
66.66
66.66
66.66
66.66
33.33
33.33
33.33
33.33
Tristate Tristate Tristate
Reserved
Reserved
Reserved
Reserved
Reserved
Reserved
TCLK/2 TCLK/4 TCLK/8
* : Internal pull-up resistor
**:Internal pull-down
resistor
30ppm
2A
CLOCK GENERATOR
2 30
星期二
,
十月
12, 2004
AK1 Main Board
Title
Size Document Number Rev
Date: Sheet of
QUANTA
COMPUTER
PCLK_591
PCLK_7420
PCLK_MP
CLK66_MCH
CLK66_ICH
PCLK_ICH
PCLK_7420
PCLK_LAN
PCLK_591
R_HCLK_CPU
PCLK_SMB
-R_HCLK_MCH
R_HCLK_MCH
FS0
-R_HCLK_CPU
R_PCLK_591
FS1
R_PCLK_MP
R_DREFSSCLK
PDAT_SMB
CK_MULT0
FS0
FS2
IREF
FS1
R_PCLK_7420
CLK_VDDA
-HCLK_MCH
-HCLK_CPU
HCLK_MCH
HCLK_CPU
14M_ICH
HCLK_CPU
-HCLK_CPU
HCLK_MCH
CLK_48MVDD
CLK48_7420
CLK48_USB
DREFCLK
PCLK_MP
R_DREFCLK
14M_ICHR_14M
CLK_VDD
R_CLK48_USB CLK48_USB
PDAT_SMB
PCLK_SMB
DREFCLK
DREFSSCLK
R_CLK48_7420
XIN
DREFSSCLK
-HCLK_MCH
XOUT
CLK48_7420
R_CLK66_ICH CLK66_ICH
R_CLK66_MCH CLK66_MCH
R_PCLK_ICH PCLK_ICH
R_PCLK_LAN
-CLK_PWRDWN11 -STP_PCI11 -STP_CPU11,23
-CLK_EN23
PDAT_SMB8,11
PCLK_SMB8,11
HCLK_CPU 3
-HCLK_CPU 3
HCLK_MCH 5
-HCLK_MCH 5
14M_ICH 11
PCLK_591 18
PCLK_7420 13
PCLK_MP 16
DREFCLK 5
CLK48_USB 11
DREFSSCLK 5
CLK48_7420 13
CLK66_ICH 11
CLK66_MCH 5
PCLK_ICH 10
PCLK_LAN 17
14M_CODEC 21
VCC3
VCC3
VCC3
VCC3
VCC3
VCC3
VCC3
VCC3
CLK_VDD
R15 33
C26
4.7U/10V/Y5V
C23 *15P
T4
C35 *15P
C24
0.1U_0402
R31 *10K
R7 49.9_1%
C25
0.1U_0402
R16 10K
T6
C16
0.1U_0402
R30 *10K
R9 33
C17
0.1U_0402
R29 10K
R8 33
L2
MLB_160808-0300P-N2
1 2
R32 10K
T5
R12 33
L3
MLB_160808-0300P-N2
1 2
T3
R11 33
L1
MLB_160808-0300P-N2
1 2
R19 33
R38 10K
C20
0.1U_0402
T139
R26 10K
C18
0.1U_0402 C21 *15P
R18 33
T140
C19
0.1U_0402
R33 10K
Y1
14.318MHz/20PF/30ppm
1 2
C30 15P
R25 33
C29 *15P
R24 475/F
C34 15P
R23 33
C31 15P
C33
0.1U_0402
R2 33
R28 33
R10 *10K
R5 33
R17 33
C5 *10P
C2
0.01U
R27 33
R3 49.9_1%
C13 *10P
R22 33
R4 49.9_1%
C3
1000P
R6 49.9_1%
C14 10P
C6
4P
U1
ICS950810
2
3
35
7
13
14
19
23
25
56
32
52
51
12
4
1
10
24
8
16
27
29
22
46
26
40
15
11
20
31
47
6
9
48
45
42
34
50
36
41
21
37
30
49
53
28
5
44
33
18
39
54
55
43
17
38
XTAL_IN
XTAL_OUT
3V66_1/VCH
PCI_F2
PCI3
VDD_PCI_2
VDD_3V66_1
66B2/3V66_4
*PWR_DWN#
REF
VDD_3V66_2
CPU0
CPU#0
PCI2
GND_REF
VDD_REF
PCI0
66IN/3V66_5
VDD_PCI_1
PCI4
VSSA
SDATA
66B1/3V66_3
VDD_CPU_1
VDDA
SEL2
GND_PCI_2
PCI1
GND_3V66_1
GND_3V66_2
GND_CPU
PCI_F1
GND_PCI_1
CPU#1
CPU2
IREF
*PCI_STP#
VDD_CPU_2
GND_48MHZ
GND_IREF
66B0/3V66_2
VDD_48MHZ
SCLK
CPU1
*CPU_STP#
PWRGD#
PCI_F0
CPU#2
3V66_0
PCI6
48M_USB
SEL0
SEL1
*MULT0
PCI5
48M_DOT
R21 33
C7
4P
C32
1000P
C27 15P
T1
R13 33
C15
0.1U_0402
C28 15P
T2

A
A
B
B
C
C
D
D
E
E
4 4
3 3
2 2
1 1
Thermal Sensor
3
ITP Debug Port
1.This part should not contain any substances which are specified in SS-00259-1
2.Purchase ink, paint, wire rods and molding resins only from the business partners that Sony approves as Green Partners.
1A
Dothan CPU - A
3 30
星期二
,
十月
12, 2004
AK1 Main Board
Title
Size Document Number Rev
Date: Sheet of
QUANTA
COMPUTER
-HA29
-HA27
-HA22
-HA15
-HA11
-HA23
-HA31
-HA6
-HA17
-HA14
-HA7
-HA19
-HA8
-HA30
-HA25
-HA21
-HA26
-HA9
-HA20
-HA5
-HA10
-HA28
-HA12
-HA16
-HA24
-HA13
-HA18
-HA3
-HA4
-HD14
-HD9
-HD5
-HD13
-HD10
-HD12
-HD1
-HD3
-HD8
-HD4
-HD7
-HD0
-HD15
-HD11
-HD2
-HD6
THERMDC
-DBR
TDI
-TRST
TCK
THERMDA
-HA[3..31]
-HD[0..63]
THERMDC
KBSMDATA
KBSMDATA
KBSMCLK
KBSMCLK
THERMDA
LM86_VCC1
TDI
TMS
-DBR
TCK
-TRST
-THERMTRIP
TMS -HD60
-HD59
-HD57
-HD61
-HD58
-HD62
-HD63
-HD49
-HD52
-HD48
-HD50
-HD51
-HD55
-HD53
-HD56
-HD54
-HD36
-HD35
-HD46
-HD41
-HD34
-HD47
-HD39
-HD42
-HD43
-HD38
-HD33
-HD37
-HD45
-HD32
-HD44
-HD40
-HD16
-HD22
-HD29
-HD25
-HD17
-HD18
-HD20
-HD24
-HD19
-HD31
-HD28
-HD26
-HD23
-HD30
-HD21
-HD27 -SHDN
-THERMTRIP
-HCLK_CPU 2
HCLK_CPU 2
-HA[3..31]5
-HADSTB05
-HADSTB15
-HREQ05-HREQ15-HREQ25-HREQ35-HREQ45
-ADS5
-HBREQ05
-BNR5
-HLOCK5
-HIT5-HITM5
-BPRI5
-DEFER5
-HTRDY5-RS05-RS15-RS25
-A20M10
-IGNNE10
CPUPWRGD11 -SMI10
-FERR10
INTR10 NMI10
-STPCLK10
-CPU_SLP10 -DPSLP5,10
-CPUINIT 10
-CPURST 5
-DPWR 5
-DINV0 5
-DINV1 5
-DINV2 5
-DINV3 5
-DBSY 5
-DRDY 5
-HDSTBN0 5
-HDSTBP0 5
-HDSTBN1 5
-HDSTBP1 5
-HDSTBN2 5
-HDSTBP2 5
-HDSTBN3 5
-HDSTBP3 5
-HD[0..63] 5
MBDATA18,29 MBCLK18,29
-SHDN24
-DBR11
-PCIRST5,10
VCCP
VCCP
VCC3
VCC3 VCC3VCC3 VCC3
VCC3
VCC3
VCCP
3VSUS
VCC3
VCCP
VCCP
3VSUS
R50
200
C40 2.2U/10V/X5R1 2
T14
T13
R39 150
R40 39
R43 150
R41 27
R42 680
R47 56
R48
470
T7
R46
56
T8
R45
470
T9
Q4
MMBT3904
21
3
T10
R56 56.2_1%
T11
Q5
2N7002E
31
2
T12
Q6
2N7002E
31
2
R53 330
Q7 2N7002E
3 1
2
C43
2200P
1 2
Q8 2N7002E
3 1
2
R55
10K
1 OF 3
Dothan
ERROR
SIGNALS
ARBITRATION
PHASE
SIGNALS
SNOOP PHASE
SIGNALS
RESPONSE
PHASE
SIGNALS
PC
COMPATIBILITY
SIGNALS
DIAGNOSTIC
& TEST
SIGNALS
EXECUTION
CONTROL
SIGNALS
THERMAL DIODE
DATA GROUP0DATA GROUP1DATA GROUP2DATA GROUP3
ADDR GROUP 0 ADDR GROUP 1
U3A
Dothan_Processor
P4
U4
V3
R3
V2
W1
T4
W2
Y4
Y1
U1
AA3
Y3
AA2
AF4
AC4
AC7
AC3
AD3
AE4
AD2
AB4
AC6
AD5
AE2
AD6
AF3
AE1
AF1
R2
P3
T2
P1
T1
N2
A4
N4
J3
L1
J2
K3
K4
L4
C8
B8
M3
H1
K1
L2
C2
D3
A3
E4
B4
A12
C12
C11
B13
A16
B10
A10
D1
D4
C6
B7
B18
A18
A19
A25
A22
B21
A24
B26
A21
B20
C20
B24
D24
E24
C26
B23
E23
C25
H23
G25
L23
M26
H24
F25
G24
J23
M23
J25
L26
N24
M25
H26
N25
K25
Y26
AA24
T25
U23
V23
R24
R26
R23
AA23
U26
V24
U25
V26
Y23
AA26
Y25
AB25
AC23
AB24
AC20
AC22
AC25
AD23
AE22
AF23
AD24
AF20
AE21
AD21
AF25
AF22
AF26
M2
H2
B5
B11
B14
B15
U3
AE5
C23
K24
W25
AE24
C22
L24
W24
AE25
D25
J26
T24
AD20
A9
C9
A15
B17
A6
A13
C17 C19
A7
A3#
A4#
A5#
A6#
A7#
A8#
A9#
A10#
A11#
A12#
A13#
A14#
A15#
A16#
A17#
A18#
A19#
A20#
A21#
A22#
A23#
A24#
A25#
A26#
A27#
A28#
A29#
A30#
A31#
REQ0#
REQ1#
REQ2#
REQ3#
REQ4#
ADS#
IERR#
BREQ0#
BPRI#
BNR#
LOCK#
HIT#
HITM#
DEFER#
BPM0#
BPM1#
TRDY#
RS0#
RS1#
RS2#
A20M#
FERR#
IGNNE#
PWRGOOD
SMI#
TDO
TDI
TMS
TRST#
ITP_CLK0
PREQ#
PRDY#
LINT0/INTR
LINT1/NMI
STPCLK#
DPSLP#
THERMDA
THERMDC
D0#
D1#
D2#
D3#
D4#
D5#
D6#
D7#
D8#
D9#
D10#
D11#
D12#
D13#
D14#
D15#
D16#
D17#
D18#
D19#
D20#
D21#
D22#
D23#
D24#
D25#
D26#
D27#
D28#
D29#
D30#
D31#
D32#
D33#
D34#
D35#
D36#
D37#
D38#
D39#
D40#
D41#
D42#
D43#
D44#
D45#
D46#
D47#
D48#
D49#
D50#
D51#
D52#
D53#
D54#
D55#
D56#
D57#
D58#
D59#
D60#
D61#
D62#
D63#
DBSY#
DRDY#
INIT#
RESET#
BCLK1
BCLK0
ADSTB0#
ADSTB1#
DSTBN0#
DSTBN1#
DSTBN2#
DSTBN3#
DSTBP0#
DSTBP1#
DSTBP2#
DSTBP3#
DINV0#
DINV1#
DINV2#
DINV3#
BPM2#
BPM3#
ITP_CLK1
PROCHOT#
SLP#
TCK
THERMTRIP# DPWR#
DBR#
R54
10K
Q3
RHU002N06
31
2
C41 0.1U_04021 2
U41
TC7SH08FU
2
14
3 5
C42
0.1U_0402
12
R432 200K
R51
10K
C673
0.1U_0402
12
R49
200K
U4
LM86
1
2
3
8
7
5
6
4
VCC
D+
D-
SMBCLK
SMDATA
GND
ALERT
T_CRIT_A

A
A
B
B
C
C
D
D
E
E
4 4
3 3
2 2
1 1
10U/6.3V/X5R(CC0805) 5 mOhm*35
4
1.8V +- 5%
Put on each pin 0.01uF & 10uF
Source is near VCCA0
1.05V OUTPUT
VCCA:
VCC1.5 : Intel Dothan Processor only.
VCC1.8 : Intel Dothan/Pentium M Processor only.
2.5A
120mA
55ohm
1.This part should not contain any substances which are specified in SS-00259-1
2.Purchase ink, paint, wire rods and molding resins only from the business partners that Sony approves as Green Partners.
1A
Dothan CPU-B
4 30
星期二
,
十月
12, 2004
AK1 Main Board
Title
Size Document Number Rev
Date: Sheet of
QUANTA
COMPUTER
COMP3
COMP2
COMP0
COMP1
TEST3
TEST2
TEST1
GTLREF
CPU_VID023 CPU_VID123
CPU_VID323 CPU_VID423 CPU_VID523
CPU_VID223
VCC_CORE
CPU_VCCA
VCC3 CPU_VCCA
VCCP
CPU_VCCA
CPU_VCCA
CPU_VCCA
VCCP
VCCP
VCC_CORE
C78
0.1U_0402
C100 10U/6.3V/X5R
R64 *1K
C62 0.01U
C79
0.1U_0402
C93 10U/6.3V/X5R
R61 1K/F
C71 10U/6.3V/X5R
C66 10U/6.3V/X5R
C80
0.1U_0402
R62
2K/F
C87
0.1U_0402
C102 10U/6.3V/X5R
R63 *1K
R57 27.4/F
C60 0.01U
C88
0.1U_0402
C95 10U/6.3V/X5R
C44
10U/6.3V/X5R
C73 10U/6.3V/X5R
R58 54.9/F
C68 10U/6.3V/X5R
C632
*0.1U_0402
C45
0.01U
R60 54.9/F
C89
0.1U_0402
C96 10U/6.3V/X5R
C46
10U/6.3V/X5R
R59 27.4/F
C58 0.01U
C90
0.1U_0402
C97 *10U/6.3V/X5R
C48
10U/6.3V/X5R
C81 10U/6.3V/X5R
T16
C91
0.1U_0402
C50
10U/6.3V/X5R
C70 10U/6.3V/X5R
T17
C633
*0.1U_0402
C104 10U/6.3V/X5R
C47
0.01U
T144
T18
C55 0.1U_0402
C634
*0.1U_0402
C99 *10U/6.3V/X5R
T145
C49
0.01U
C83 10U/6.3V/X5R
T15
C635
*0.1U_0402
C51
0.01U
C72 10U/6.3V/X5R
PU1
SI9181-18
1
2
3
4 5
6
7
8
CNOISE
DELAY
GND
VIN VOUT
SENSE
ERROR
SD
C636
*0.1U_0402
C63 10U/6.3V/X5R
PC1
0.1U_0402
C54 0.1U_0402
C637
*0.1U_0402
C101 *10U/6.3V/X5R
C85 10U/6.3V/X5R
PC2
0.1U_0402
C638
*0.1U_0402
C74 10U/6.3V/X5R
2 OF 3
POWER,
GROUND,
RESERVED
SIGNALS
Dothan
U3B
Dothan_Processor
D6
AD12
AC13
AB16
AA21
AA9
W5
J5
AE15
AE19
AD16
AC17
AB20
AB8
AA13
Y6
K22
D18
AE17
AD14
AC15
AB18
AB6
AA11
W21
J21
D8
AF10
D22
AF8
D20
AF14
E7
AF12
E5
E17
E9
AF16
E21
E19
F8
AF18
F6
F20
F18
G5
F22
AE11
AD8
AC9
AB12
AA17
AA5
V6
H6
AD18
AC19
AB22
AB10
AA15
Y22
U5
AE13
AD10
AC11
AB14
AA19
AA7
V22
H22
G21
AE9
F26
B1
N1
AC26
P25
P26
AB2
AB1
AD26
E26
G1
AC1
C5
F23
A2
A5
A8
A11
A14
A17
A20
A23
A26
B3
B6
B9
B12
B16
B19
B22
B25
C1
C4
C7
C10
C13
C15
C18
C21
C24
D2
D5
D7
D9
D11
D13
D15
D17
D19
D21
D23
D26
E3
E6
E8
E10
E12
E14
E16
E18
E20
E22
E25
F1
F4
F5
F7
F9
F11
F13
F15
F17
F19
F21
F24
G2
G6
G22
G23
G26
H3
H5
H21
H25
J1
J4
J6
J22
J24
K2
K5
K21
K23
K26
L3
L6
L22
L25
M1
M4
M5
M21
M24
N3
N6
N22
N23
N26
P2
P5
P21
P24
R1
R4
C16
C14
VCC00
VCC56
VCC50
VCC44
VCC38
VCC32
VCC26
VCC20
VCC63
VCC65
VCC58
VCC52
VCC46
VCC40
VCC34
VCC28
VCC22
VCC02
VCC64
VCC57
VCC51
VCC45
VCC39
VCC33
VCC27
VCC21
VCC01
VCC67
VCC04
VCC66
VCC03
VCC69
VCC06
VCC68
VCC05
VCC08
VCC07
VCC70
VCC10
VCC09
VCC12
VCC71
VCC11
VCC14
VCC13
VCC16
VCC15
VCC61
VCC54
VCC48
VCC42
VCC36
VCC30
VCC24
VCC18
VCC59
VCC53
VCC47
VCC41
VCC35
VCC29
VCC23
VCC62
VCC55
VCC49
VCC43
VCC37
VCC31
VCC25
VCC19
VCC17
VCC60
VCCA0
VCCA1
VCCA2
VCCA3
COMP0
COMP1
COMP2
COMP3
GTLREF0
RSVD
RSVD
RSVD
TEST1
TEST2
VSS
VSS
VSS
VSS
VSS
VSS
VSS
VSS
VSS
VSS
VSS
VSS
VSS
VSS
VSS
VSS
VSS
VSS
VSS
VSS
VSS
VSS
VSS
VSS
VSS
VSS
VSS
VSS
VSS
VSS
VSS
VSS
VSS
VSS
VSS
VSS
VSS
VSS
VSS
VSS
VSS
VSS
VSS
VSS
VSS
VSS
VSS
VSS
VSS
VSS
VSS
VSS
VSS
VSS
VSS
VSS
VSS
VSS
VSS
VSS
VSS
VSS
VSS
VSS
VSS
VSS
VSS
VSS
VSS
VSS
VSS
VSS
VSS
VSS
VSS
VSS
VSS
VSS
VSS
VSS
VSS
VSS
VSS
VSS
VSS
VSS
VSS
VSS
VSS
VSS
VSS
VSS
VSS
VSS
VSS
VSS
VSS
VSS
VSS
VSS
BSEL0/TEST3
BSEL1
C61 10U/6.3V/X5R
C53 0.1U_0402
C103 *10U/6.3V/X5R
C92 10U/6.3V/X5R
C82 10U/6.3V/X5R
C65 10U/6.3V/X5R
C59 10U/6.3V/X5R
C52 0.1U_0402
C105 *10U/6.3V/X5R
C94 10U/6.3V/X5R
3 OF 3
POWER, GRO UND AND NC
VID
Dothan
U3C
Dothan_Processor
E2
F2
F3
G3
G4
AE7
D10
D12
D14
D16
E11
E13
E15
F10
F12
F14
F16
K6
L5
L21
M6
M22
N5
N21
P6
P22
R5
R21
T6
T22
U21
P23
W4
H4
B2
AF7
C3
E1
W23
W26
Y2
Y5
Y21
Y24
AA1
AA4
AA6
AA8
AA10
AA12
AA14
AA16
AA18
AA20
AA22
AA25
AB3
AB5
AB7
AB9
AB11
AB13
AB15
AB17
AB19
AB21
AB23
AB26
AC2
AC5
AC8
AC10
AC12
AC14
AC16
AC18
AC21
AC24
AD1
AD4
AD7
AD9
AD11
AD13
AD15
AD17
AD19
AD22
AD25
AE3
AE6
AE8
AE10
AE12
AE14
AE16
AE18
AE20
AE23
AE26
AF2
AF5
AF9
AF11
AF13
AF15
AF17
AF19
AF21
AF24W22
W6
W3
V25
V21
V5
V4
V1
U24
U22
U6
U2
T26
T23
T21
T5
T3
R25
R22
R6
AF6
VID0
VID1
VID2
VID3
VID4
VCCSENSE
VCCP0
VCCP1
VCCP2
VCCP3
VCCP4
VCCP5
VCCP6
VCCP7
VCCP8
VCCP9
VCCP10
VCCP11
VCCP12
VCCP13
VCCP14
VCCP15
VCCP16
VCCP17
VCCP18
VCCP19
VCCP20
VCCP21
VCCP22
VCCP23
VCCP24
VCCQ0
VCCQ1
VID5
NC0
NC1
NC3
PSI
VSS
VSS
VSS
VSS
VSS
VSS
VSS
VSS
VSS
VSS
VSS
VSS
VSS
VSS
VSS
VSS
VSS
VSS
VSS
VSS
VSS
VSS
VSS
VSS
VSS
VSS
VSS
VSS
VSS
VSS
VSS
VSS
VSS
VSS
VSS
VSS
VSS
VSS
VSS
VSS
VSS
VSS
VSS
VSS
VSS
VSS
VSS
VSS
VSS
VSS
VSS
VSS
VSS
VSS
VSS
VSS
VSS
VSS
VSS
VSS
VSS
VSS
VSS
VSS
VSS
VSS
VSS
VSS
VSS
VSS
VSS
VSSVSS
VSS
VSS
VSS
VSS
VSS
VSS
VSS
VSS
VSS
VSS
VSS
VSS
VSS
VSS
VSS
VSS
VSS
VSS
VSS
VSSSENSE
C84 10U/6.3V/X5R
C67 10U/6.3V/X5R
C57 10U/6.3V/X5R
+
PC3 470U/2.5V1 2
+
C75
10U/6.3V/X5R
C98 10U/6.3V/X5R
C64 0.01U
C76
0.1U_0402
C86 10U/6.3V/X5R
C69 10U/6.3V/X5R
C56 10U/6.3V/X5R
C77
0.1U_0402
R65 *1K

A
A
B
B
C
C
D
D
E
E
4 4
3 3
2 2
1 1
0.7V
0.35V0.35V
4 00MHz 200MHz2 66MHz0 0 0
PSB
Frequency
GFX Core Clock
- Low
Memory
F requency
GFX Core Clock
- High
1 33MHz
S T2 ST1 ST0
*
0.75V
0.8V
0.35V
CH1
5
0.7V 0.7V
HCH_HAVREF : Host Address & Reference Voltage
MCH_HCCVREF : Host Command Clock reference
MCH_HDVREF : Host Data & Reference Voltage
HXSWING/HYSWING : Host
Compensation Reference
When no use DVO device,mount 100K
THIS PART SHOULD NOT CONTAIN ANY SUBSTANCES WHICH ARE SPECIFYED IN SS-00259-1
with DVO device VREF connect
together
GST2 FSB
0
1
400
533
55ohm
1.This part should not contain any substances which are specified in SS-00259-1
2.Purchase ink, paint, wire rods and molding resins only from the business partners that Sony approves as Green Partners.
2A
MCH-M_B(HOST,DVO)
5 30
星期四
,
十月
14, 2004
AK1 Main Board
Title
Size Document Number Rev
Date: Sheet of
QUANTA
COMPUTER
-AGP_BUSY
DPMSCLK
DVOCFLDSTL
DVORCOMP
REFSET
LIBG
-HD[0..63]
HL[0..10]
-HA[3..31]
-HD9
-HD11
-HD28
-HD34
-HD35
-HD36
-HD43
-HD45
-HD51
-HD62
-HA14
HL2
-HD50
-HA22
HL9
-HD21
-HD31
-HD46
-HD49
-HA20
-HA26
-HA29
-HD33
-HD41
-HD55
-HD5
-HD20
-HA30
HL8
HL10
-HD7
-HD10
-HD15
-HD37
-HD56
-HD59
-HA16
-HA31
HL4
-HD1
-HD13
-HD17
-HD18
-HD19
-HD48
-HA3
HL5
-HD52
-HA4
-HA6
-HA8
-HA11
-HA23
HXRCOMP
HLRCOMP
-HD0
-HD25
-HD54
-HD63
-HA9
-HA10
-HA19
-HD4
-HD8
-HD22
-HD30
-HA7
-HA17
-HA21
-HD3
-HD16
-HD23
-HD27
-HD29
-HD57
-HD61
-HA13
-HA24
HYRCOMP
HL1
-HD2
-HD14
-HD32
-HA15
-HA27
-HA28
HL3
-HD24
-HD44
-HD60
-HA5
-HA12
-HA18
MCH_HCCVREF
HL6
-HD12
-HD38
-HD42
-HD53
-HD39
-HD6
-HD26
-HD40
-HD47
-HD58
-HA25
HL7
HYSWING
HXSWING
MCH_PSWING MCH_HDVREF
DVOBCLKINT
-DVOBINTRB
MCH_HAVREF
-DVOBINTRB
DVOBFLDSTL
DVOBCLKINT
DVDDETECT
DPMSCLK
DVOBFLDSTL
MCH_PSWING
MCH_HLVREF
HL0
GST2
HXSWING MCH_HAVREFMCH_HCCVREF
MCH_HLVREF
GVREF
HYSWING
EXTTS0
HCLK_MCH2-HCLK_MCH2
CRT_R 9
CRT_G 9
CRT_B 9
HSYNC 9
VSYNC 9
DDC2BC 9
DDC2BD 9
-HA[3..31]3-HD[0..63] 3
-ADS3
-HADSTB03-HADSTB13
-HREQ03-HREQ13-HREQ23-HREQ33-HREQ43
-DBSY3
-BNR3
-HBREQ03-HLOCK3-HIT3-HITM3-DRDY3
-BPRI3
-HTRDY3-DEFER3
-CPURST3
HL[0..10]11
HLSTB11 -HLSTB11
-DINV2 3
-DINV3 3
-DINV1 3
-DINV0 3
-HDSTBN0 3
-HDSTBP0 3
-HDSTBN1 3
-HDSTBP1 3
-HDSTBN2 3
-HDSTBP2 3
-HDSTBN3 3
-HDSTBP3 3
-AGP_BUSY11
CLK66_MCH2
-DPSLP 3,10
-PCIRST 3,10
PWROK 11,12,18
-DPWR 3
DREFCLK 2
DREFSSCLK 2
LVDS_ENAVDD 12
BLKEN 12
SUSCLK 11
-RS03-RS13-RS23
R1CLK0- 12
R1OUT1+ 12
R1OUT1- 12
R1OUT0- 12
R1OUT2+ 12
R1OUT0+ 12
R1OUT2- 12
R1CLK0+ 12
EXTTS0 18
VCC1.35
VCCP
VCCPVCCP
VMCH_1.5
VCC3
VCCP VCCP
VCC3
VCC3
VMCH_1.5
VMCH_1.5
VMCH_1.5
VMCH_1.5
VMCH_1.5
VMCH_1.5
R79 127/F
T39
T111
T56
R84 10K
R95
147/F_0402
T40
R513 100K
T109
T57
T44
R100
113/F
T41
R512 100K
T107
T59
T46
R93
226/F_0402
T43
T58
R89 *10K
C111
0.1U_0402
T42
T60
HUB I/F
HOST
U5A
Montara-GME
K22
H27
K25
L24
J27
G28
L27
L23
L25
J24
H25
K23
G27
K26
J23
H26
F25
F26
B27
H23
E27
G25
F28
D27
G24
C28
B26
G22
C26
E26
G23
B28
B21
G21
C24
C23
D22
C25
E24
D24
G20
E23
B22
B23
F23
F21
C20
C21
G18
E19
E20
G17
D20
F19
C19
C17
F17
B19
G16
E16
C16
E17
D16
C18
L28
M25
N24
N28
N27
P27
M23
N25
P28
M26
M27
P26
N23
P23
T25
T28
R27
U23
U24
R24
U28
V28
U27
T27
V27
U25
V26
Y24
V25
V23
W25
Y25
AA27
W24
W23
W27
Y27
AA28
W28
AB27
Y26
AB28
R28
P25
R23
R25
T23
T26
AA26
J28
C27
E22
D18
K27
D26
E21
E18
J25
E25
B25
G19
AD29
AE29
B20
H28
B18
K28
F15
J17
J21
K21
Y28
Y22
U7
U4
U3
V3
W2
W6
V6
W7
T3
V5
V4
W3
V2
T2
U2
W1
M28
Y3
HD#0
HD#1
HD#2
HD#3
HD#4
HD#5
HD#6
HD#7
HD#8
HD#9
HD#10
HD#11
HD#12
HD#13
HD#14
HD#15
HD#16
HD#17
HD#18
HD#19
HD#20
HD#21
HD#22
HD#23
HD#24
HD#25
HD#26
HD#27
HD#28
HD#29
HD#30
HD#31
HD#32
HD#33
HD#34
HD#35
HD#36
HD#37
HD#38
HD#39
HD#40
HD#41
HD#42
HD#43
HD#44
HD#45
HD#46
HD#47
HD#48
HD#49
HD#50
HD#51
HD#52
HD#53
HD#54
HD#55
HD#56
HD#57
HD#58
HD#59
HD#60
HD#61
HD#62
HD#63
ADS#
HTRDY#
DRDY#
HITM#
HIT#
HLOCK#
BREQ0#
BNR#
BPRI#
DBSY#
RS#2
RS#1
RS#0
HA#3
HA#4
HA#5
HA#6
HA#7
HA#8
HA#9
HA#10
HA#11
HA#12
HA#13
HA#14
HA#15
HA#16
HA#17
HA#18
HA#19
HA#20
HA#21
HA#22
HA#23
HA#24
HA#25
HA#26
HA#27
HA#28
HA#29
HA#30
HA#31
HREQ#0
HREQ#1
HREQ#2
HREQ#3
HREQ#4
HADSTB#0
HADSTB#1
HDSTBN#0
HDSTBN#1
HDSTBN#2
HDSTBN#3
HDSTBP#0
HDSTBP#1
HDSTBP#2
HDSTBP#3
DINV#0
DINV#1
DINV#2
DINV#3
BCLK#
BCLK
HXRCOMP
HYRCOMP
HXSWING
HYSWING
CPURST#
HDVREF2
HDVREF1
HDVREF0
HCCVREF
HAVREF
HI_0
HI_1
HI_2
HI_3
HI_4
HI_5
HI_6
HI_7
HI_8
HI_9
HI_10
HLSTB
HLSTB#
HLRCOMP
PSWING
HLVREF
DEFER#
GCLKIN
C112
0.1U_0402
T45
T51
DVO
LVDSDAC
MISC
U5B
Montara-GME
R3
R5
R6
R4
P6
P5
N5
P2
N2
N3
M1
M5
P3
P4
T6
T5
L2
M2
G2
M3
K5
K1
K3
K2
J6
J5
H2
H1
H3
H4
H6
G3
J3
J2
K6
L5
L3
H5
K7
N6
N7
M6
P7
T7
E5
F5
E3
E2
G5
F4
G6
F6
L7
D5
F7
F1
D1
G14
E15
C15
C13
F14
E14
C14
B13
H12
E12
C12
G11
G12
E11
C11
G10
D14
E13
E10
F10
B4
C5
G8
F8
A5
A10
A7
A8
C8
D8
C9
D9
H10
J9
B6
G9
E8
B7
B17
H9
C6
AA22
Y23
AD28
J11
D6
AJ29
AH29
B29
A29
AJ28
A28
AA9
AJ4
AJ2
AH1
B1
A2
F12
D12
B12
AA5
L4
C4
F3
D3
C3
B3
F2
D2
C2
B2
D7
DVOBD0
DVOBD1
DVOBD2
DVOBD3
DVOBD4
DVOBD5
DVOBD6
DVOBD7
DVOBD8
DVOBD9
DVOBD10
DVOBD11
DVOBCLK
DVOBCLK#
DVOBHSYNC
DVOBVSYNC
DVOBLANK#
DVOBFLDSTL
DVOBINTRB#
DVOBCLKINT
DVOCD0
DVOCD1
DVOCD2
DVOCD3
DVOCD4
DVOCD5
DVOCD6
DVOCD7
DVOCD8
DVOCD9
DVOCD10
DVOCD11
DVOCCLK
DVOCCLK#
DVOCHSYNC
DVOCVSYNC
DVOCBLANK#
DVOCFLDSTL
MI2CCLK
MI2CDATA
MDVICLK
MDVIDATA
MDDCCLK
MDDCDATA
ADDID0
ADDID1
ADDID2
ADDID3
ADDID4
ADDID5
ADDID6
ADDID7
DVODETECT
DPMS
AGPBUSY#
GVREF
DVORCOMP
IYAM0
IYAM1
IYAM2
IYAM3
IYAP0
IYAP1
IYAP2
IYAP3
IYBM0
IYBM1
IYBM2
IYBM3
IYBP0
IYBP1
IYBP2
IYBP3
ICLKAM
ICLKAP
ICLKBM
ICLKBP
DDCPCLK
DDCPDATA
BLKCTL
BLKEN
LCDVCCEN
LIBG
RED
RED#
GRN
GRN#
BLU
BLU#
HSYNC
VSYNC
DDCACLK
DDCADATA
REFSET
DREFCLK
DREFSSCLK
LCLKCTLA
LCLKCTLB
DPWR#
DPSLP#
RSTIN#
PWROK
EXTTS0
NC0
NC1
NC2
NC3
NC4
NC5
NC6
NC7
NC8
NC9
NC10
NC11
RVSD0
RVSD1
RVSD2
RVSD3
RVSD4
GST0
RVSD6
RVSD7
GST1
RVSD9
RVSD10
RVSD11
GST2
RVSD13
RVSD14
C109
0.01U
C106
0.1U_0402
T53
R99
301/F_0402
C110
0.01U
R86 40.2/F
T54
R104
150/F_0402
R69 2.2K
R83 27.4/F
T21
R97
49.9/F_0402
R70 2.2K
R81 27.4/F
T22
R102
100/F_0402
T24
C107
1U/10V/Y5V
T23
R101
100/F_0402
R92
100/F
T25
T95
C113
1U/10V/Y5V
R90
49.9_1%
T26
T96
C114
0.1U_0402
C108
0.1U_0402
T27
T97
R96
49.9/F_0402
C118
0.01U
T28
T98
C115
1U/10V/Y5V
R103
150/F_0402
T29
T99
C116
0.1U_0402
R98
301/F_0402
T30
T141
T100
R88
1K/F
C117
0.01U
T31
T101
R82 1K
R66 100K
T32
T102
R72 100K
T52
R67 100K
T33
T103
R71
1.5K
T55
R68 100K
T35
T104
T20
R75 100K
Q9
RHU002N06
2
31
T37
T105
T47
R76 100K
R94
1K
T34
T106
T48
R77 100K
R87
1K/F
T36
T110
T49
R78 100K
R91 37.4/F
T38
T108
T50
R85 10K

5
5
4
4
3
3
2
2
1
1
D D
C C
B B
A A
6
1.8A
20mA
90mA
2.24A
0.69A
1.This part should not contain any substances which are specified in SS-00259-1
2.Purchase ink, paint, wire rods and molding resins only from the business partners that Sony approves as Green Partners.
1A
GMCH-M_B(VCC,GND)
6 30
星期二
,
十月
12, 2004
AK1 Main Board
Title
Size Document Number Rev
Date: Sheet of
QUANTA
COMPUTER
VTTHF3
VTTHF4
VTTHF2
VCCQSM1
VTTHF1
VTTHF0
VCCTXLVDS
VCCADAC
VCCQSM
VCCDLVDS
VCCAHPLL
VCCAGPLL
VCCADPLLA
VCCADPLLB
VCCASM
VCC_CORE
VCCP
VCCP
2.5VSUS
VCC3
VCCP
VCC1.35
VCC1.35
VCC1.35
VCC1.35
VCC1.35
VCC1.35
VCC1.35
2.5VSUS
2.5VSUS
VMCH_1.5
VMCH_1.5
VMCH_1.5
VMCH_1.5
C120
0.1U_0402
C907
0.1U_0402
C191
0.01U
C152
0.1U_0402
C908
0.1U_0402
C147
0.1U_0402
C122
0.1U_0402
C188
0.1U_0402
C151
0.1U_0402
POWER
Core Hub Interface DVO DAC
LVDS Digital
LVDS Data/Clock
GPIO
LVDS Analog
AGTL+DDR Data buffer
DDR Clock
DDR Logic
U5D
Montara-GME
W21
AA19
AA17
T17
P17
U16
R16
N16
AA15
T15
P15
J15
U14
R14
N14
H14
T13
P13
AB29
Y29
K29
F29
A26
V22
T22
P22
M22
H22
U21
R21
N21
L21
H20
A20
J19
H18
A18
H16
G15
V9
W8
U8
V7
U6
W5
Y1
V1
AG29
AF29
AC29
AF27
AJ25
AF24
AB22
AJ21
AF21
AB20
AF18
AB18
AJ17
AB16
AF15
AB14
AJ13
AA13
AF12
AB12
AA11
AB10
AJ9
AF9
Y9
AB8
AA8
AC1
Y7
AF6
AB6
AA6
AJ5
Y4
AF3
AB3
AG1
AJ8
AJ6
AF1
AD1
D29
Y2
A6
B16
P9
M9
K9
R8
N8
M8
L8
J8
H7
E6
M4
J4
E4
N1
J1
E1
B9
A9
A11
B15
B14
J13
G13
A12
D10
B10
F9
A4
A3 V29
M29
H29
A24
A22
B8
B11
VCC0
VCC1
VCC2
VCC3
VCC4
VCC5
VCC6
VCC7
VCC8
VCC9
VCC10
VCC11
VCC12
VCC13
VCC14
VCC15
VCC16
VCC17
VTTLF0
VTTLF1
VTTLF2
VTTLF3
VTTLF4
VTTLF5
VTTLF6
VTTLF7
VTTLF8
VTTLF9
VTTLF10
VTTLF11
VTTLF12
VTTLF13
VTTLF14
VTTLF15
VTTLF16
VTTLF17
VTTLF18
VTTLF19
VTTLF20
VCCHL0
VCCHL1
VCCHL2
VCCHL3
VCCHL4
VCCHL5
VCCHL6
VCCHL7
VCCSM0
VCCSM1
VCCSM2
VCCSM3
VCCSM4
VCCSM5
VCCSM6
VCCSM7
VCCSM8
VCCSM9
VCCSM10
VCCSM11
VCCSM12
VCCSM13
VCCSM14
VCCSM15
VCCSM16
VCCSM17
VCCSM18
VCCSM19
VCCSM20
VCCSM21
VCCSM22
VCCSM23
VCCSM24
VCCSM25
VCCSM26
VCCSM27
VCCSM28
VCCSM29
VCCSM30
VCCSM31
VCCSM32
VCCSM33
VCCSM34
VCCSM35
VCCSM36
VCCQSM0
VCCQSM1
VCCASM0
VCCASM1
VCCAHPLL
VCCAGPLL
VCCADPLLA
VCCADPLLB
VCCDVO0
VCCDVO1
VCCDVO2
VCCDVO3
VCCDVO4
VCCDVO5
VCCDVO6
VCCDVO7
VCCDVO8
VCCDVO9
VCCDVO10
VCCDVO11
VCCDVO12
VCCDVO13
VCCDVO14
VCCDVO15
VCCADAC0
VCCADAC1
VCCALVDS
VCCDLVDS0
VCCDLVDS1
VCCDLVDS2
VCCDLVDS3
VCCTXLVDS0
VCCTXLVDS1
VCCTXLVDS2
VCCTXLVDS3
VCCGPIO0
VCCGPIO1 VTTHF0
VTTHF1
VTTHF2
VTTHF3
VTTHF4
VSSADAC
VSSALVDS
C123
0.1U_0402
C166
0.1U_0402
C153
0.1U_0402
VSS
U5E
Montara-GME
AA29
W29
U29
N29
L29
J29
G29
E29
C29
AE28
AC28
E28
D28
AJ27
AG27
AC27
F27
A27
AJ26
AB26
W26
U26
R26
N26
L26
J26
G26
AE25
AA25
D25
A25
AG24
AA24
V24
T24
P24
M24
K24
H24
F24
B24
AJ23
AC23
AA23
D23
A23
AE22
W22
U22
R22
N22
L22
J22
F22
C22
AG21
AB21
AA21
Y21
V21
T21
P21
M21
H21
D21
A21
AJ20
AC20
AA20
J20
AE19
AB19
H19
D19
A19
AJ18
AG18
AA18
J18
F18
AC17
AB17
U17
R17
N17
H17
D17
A17
AE16
AA16
T16
P16
J16
F16
AG15
AB15
U15
R15
N15
H15
D15
AC14
AA14
T14
P14
J14
AE13
AB13
U13
R13
N13
H13
F13
D13
A13
AJ12
AG12
AA12
J12
AJ11
AC11
AB11
H11
F11
D11
AJ10
AE10
AA10
J10
C10
AG9
AB9
W9
U9
T9
R9
N9
L9
E9
AC8
Y8
V8
T8
P8
K8
H8
AJ7
AE7
AA7
R7
M7
J7
G7
E7
C7
AG6
Y6
L6
Y5
U5
B5
AE4
AC4
AA4
W4
T4
N4
K4
G4
D4
AJ3
AG3
R2
AE1
AA1
U1
L1
G1
C1
F20
AJ1
VSS0
VSS1
VSS2
VSS3
VSS4
VSS5
VSS6
VSS7
VSS8
VSS9
VSS10
VSS11
VSS12
VSS13
VSS14
VSS15
VSS16
VSS17
VSS18
VSS19
VSS20
VSS21
VSS22
VSS23
VSS24
VSS25
VSS26
VSS27
VSS28
VSS29
VSS30
VSS31
VSS32
VSS33
VSS34
VSS35
VSS36
VSS37
VSS38
VSS39
VSS40
VSS41
VSS42
VSS43
VSS44
VSS45
VSS46
VSS47
VSS48
VSS49
VSS50
VSS51
VSS52
VSS53
VSS54
VSS55
VSS56
VSS57
VSS58
VSS59
VSS60
VSS61
VSS62
VSS63
VSS64
VSS65
VSS66
VSS67
VSS68
VSS69
VSS70
VSS71
VSS72
VSS73
VSS74
VSS75
VSS76
VSS77
VSS78
VSS79
VSS80
VSS81
VSS82
VSS83
VSS84
VSS85
VSS86
VSS87
VSS88
VSS89
VSS90
VSS91
VSS92
VSS93
VSS94
VSS95
VSS96
VSS97
VSS98
VSS99
VSS100
VSS101
VSS102
VSS103
VSS104
VSS105
VSS106
VSS107
VSS108
VSS109
VSS110
VSS111
VSS112
VSS113
VSS114
VSS115
VSS116
VSS117
VSS118
VSS119
VSS120
VSS121
VSS122
VSS123
VSS124
VSS125
VSS126
VSS127
VSS128
VSS129
VSS130
VSS131
VSS132
VSS133
VSS134
VSS135
VSS136
VSS137
VSS138
VSS139
VSS140
VSS141
VSS142
VSS143
VSS144
VSS145
VSS146
VSS147
VSS148
VSS149
VSS150
VSS151
VSS152
VSS153
VSS154
VSS155
VSS156
VSS157
VSS158
VSS159
VSS160
VSS161
VSS162
VSS163
VSS164
VSS165
VSS166
VSS167
VSS168
VSS169
VSS170
VSS171
VSS172
VSS174
VSS175
VSS176
VSS177
VSS178
VSS179
VSS180
mchdetectVSS/VSS173
C128
0.1U_0402
C165
0.1U_0402
C169
0.1U_0402
C905
0.1U_0402
C131
*22U/10V/Y5V
C163
0.1U_0402
C168
0.1U_0402
C201
1000P
L6
MNI-160808-R10KAQ
C198
1000P
C167
0.1U_0402
C164
0.1U_0402
C199
1000P
C170
0.1U_0402
C203
0.1U_0402
C154
0.1U_0402
C162
0.1U_0402
C204
0.1U_0402
C189
0.1U_0402
L8
0
C205
0.1U_0402
C195
0.1U_0402
L7
0
C161
0.1U_0402
C206
0.1U_0402
C196
0.1U_0402
C174
0.01U
R106 0
C193
0.1U_0402
C125
0.1U_0402
C119
10U/6.3V/X5R
R105 0
C197
0.1U_0402
C126
0.1U_0402
C176
10U/6.3V/X5R
R110 1/F
C194
0.1U_0402
C129
0.1U_0402
C175
*10U/6.3V/X5R
C180
4.7U/10V/Y5V
C178
0.1U_0402
C130
0.1U_0402
C182
*10U/6.3V/X5R
C181
0.1U_0402
C179
0.1U_0402
C133
0.1U_0402
C136
10U/6.3V/X5R
C127
10U/6.3V/X5R
C177
0.1U_0402
C132
0.1U_0402
C135
10U/6.3V/X5R
C187
0.1U_0402
C185
0.1U_0402
C134
0.1U_0402
C190
10U/6.3V/X5R
L5
MNI-160808-R10KAQ
C186
0.1U_0402
C141
0.1U_0402
C155
0.1U_0402
R108 0
C184
0.1U_0402
C139
0.1U_0402
C156
0.1U_0402
R107 0
C137
0.1U_0402 C140
0.1U_0402
C171
0.1U_0402
R109 0
C142
0.1U_0402
C138
0.1U_0402
C172
0.1U_0402
C183
0.1U_0402
C150
0.1U_0402
C146
0.1U_0402
C124
0.1U_0402
C192
0.1U_0402
C144
0.1U_0402 C149
10U/6.3V/X5R
C121
0.1U_0402
C173
0.1U_0402
C145
0.1U_0402
C906
0.1U_0402
C143
0.1U_0402

5
5
4
4
3
3
2
2
1
1
D D
C C
B B
A A
Place Rterms close to second DIMM
remove RCVENIN# and
RCVENOUT#
Data Bus
7
Address Bus
Add C208,C211,C214
10U/6.3V/0805/x5r
1.This part should not contain any substances which are specified in SS-00259-1
2.Purchase ink, paint, wire rods and molding resins only from the business partners that Sony approves as Green Partners.
1A
MCH-M_C(DDR)
7 30
星期二
,
十月
12, 2004
AK1 Main Board
Title
Size Document Number Rev
Date: Sheet of
QUANTA
COMPUTER
RMDQS4
RMD50
RMD63
MCKE2
MCKE1
RSDM7
RMD34
-R_SRASA
RMD16
RMD24
RMD62
RMD2
RMD61
RMD7
RMD55
RSDM3
RMD48
RMA12
-MCS3 RMD33
RMDQS5
RMD14
RMD29
RMD3
RMDQS1
RMDQS3
RMD4
RMD42
RMDQS7
RMD25
-SRCVENIN
MCKE0
-R_BMWEA
RMD56
RMD19
RMD0
RMD46
RMD28
RMD57
RMD8
RSDM1
RMDQS0
MCH_SMRCOMP
RMD53
MCKE3
RMD44
RMD12
RMD1
RMD9
RSDM6
RMD47
SM_B2
RMD15
RMD38
RMD17
RMD13
RMD51
RMD21
RMA8
RMD43
RMD30
RMA6
RMD59
RMD37
RMD58
RMD39
RMD52
RMD5
R_MBA1
SM_B5 RMD26
RMD20
RMD32
RMA0
RMD31
RMD11
MCH_SMVSWINGL
RMD22
RMD6
RMA11
-MCS2
RMD60
RMA3
RMD54
RMD41
RMD23
RSDM4
RMD45
RMD49
RMD18
RSDM0
RMD27
RMD10
RSDM5
RSDM2 RMD35
MCH_SMVSWINGH
RMA10
RMDQS2
RMA9
-R_SCASA
RMDQS6
RMD36
RMA7
RMD40
R_MBA0
RMA5
RMA1
RMA4
RMA2
MCH_SMVSWINGLMCH_SMVSWINGHMCH_SMRCOMP
SM_B4
SM_B1
-MCS0
-MCS1
RMD49
MD1
RMD58
RMD24
RMD16
RMD8
MD56
MD23
RMD26
RMD51
MD48
MD6
RMD46
RMD38
RMD35
MD24
MD57
MD51
MD16
RMD56
RMD1
RMD37
MD19
MD26
MD25
RMD44
RMD36
RMD17
MD46
MD12
RMD45
RMD6
MD31
RMD50
RMD48
RMD11
MD42
RMD4 MD4
MD50
MD2
MD59
RMD25
RMD12
MD49
MD17
RMD59
RMD57
RMD2
RMD19
RMD23
MD44
MD45
MD58
RMD42
MD35
MD38
MD37
MD36
RMD14
RMD53
MD5
RMD63
RMD28
RMD20
RMD9
MD60
MD18
MD9
MD10
RMD27
RMD30
RMD55
MD52
MD7
RMD39
RMD34
MD28
MD61
MD55
MD20
RMD60
RMD5
MD15
RMD33
MD22
MD27
MD29
RMD32
RMD21
MD13
RMD7
MD30
RMD54
RMD52
RMD15
MD43
RMD0 MD0
MD54
MD3
MD62
RMD29
RMD13
MD53
MD21
RMD62
RMD61
RMD3
RMD22
RMD18
MD63
RMD43
MD34
MD39
MD33
MD32
RMD10
RMD31
RMDQS1
RMDQS7
RMDQS2
RMDQS6
RMDQS3
RMDQS0
RMDQS5
RMDQS4
-R_SRASA -SRASA
-R_SCASA -SCASA
-R_BMWEA -BMWEA
R_MBA0
R_MBA1
MBA0
MBA1
RSDM7
RSDM6
RSDM5
RMA[0..12]
MD[0..63]
DM[0..7]
MDQS[0..7]
RMD40 MD47
MD41RMD41
RMD47 MD40
RSDM4
-SRCVENOUT
DM3RSDM3
DM0
DM1RSDM1
RSDM0
RSDM2 DM2
DM5
DM6
DM7
DM4
MA10
MA7
RMA9
RMA6
RMA8
RMA12
MA3
RMA10
MA8
RMA0
RMA11 MA11
RMA3
RMA7 MA9
MA12
MA6
MA0
MDQS1
MDQS4
MDQS2
MDQS7
MDQS5
MDQS0
MDQS6
MDQS3
MD49
MD8
MD4
MD19
MD10
DM6
MD48
MD61
MD2
MA6
MA3
MD52
MD63
MD20
MDQS6
MCKE3
SM_B2
MCKE0
MD12
MD15
MD51
MD59
MD0
MDQS5
DM0
RMA1
MD55
MD11
MD3 MA10
MD56
MA7
MD33
MDQS0
MD60
MD31
MD47
MA9
MA12
MBA1
RMA4
-MCS3
MCKE1MD45
MD26
MD18
MD13
MD32
MD16
MD36
MD37
MD27
MD42
MA0
MD58
MD53
MD54
MD22
DM3
MD57
MD50
MD9
MD28
MD17
MD23
MDQS4
MDQS3
DM1
-MCS2MD5
DM5
-SRASA
RMA2
MD43
MD29
MDQS1
DM4
SM_B4
MD24
MD25
MD14
MD44
MD21
MD1
DM2
MA11
MD30
MD62
MDQS2 DM7
MA8
SM_B5
RMA5
MCKE2
MBA0
MD40
MD41
MD39
MD38
MD7
MDQS7
-BMWEA
SM_B1
-SCASA
MD46
MD6
MD8
MD11
MD14
-MCS1
-MCS0
MD34
MD35
-MCS08-MCS18-MCS28-MCS38
R_MBA08R_MBA18
MCLK0+8MCLK0-8MCLK1+8MCLK1-8
MCLK3+8MCLK3-8MCLK4+8MCLK4-8
MCKE08MCKE18MCKE28MCKE38
MVREF_DIM8
MD[0..63] 8
-R_SRASA8-R_SCASA8-R_BMWEA8
-BMWEA 8
-SCASA 8
-SRASA 8
MBA0 8
MBA1 8
DM[0..7] 8
MDQS[0..7] 8
RMA[0..12]8
SM_B18SM_B28SM_B48SM_B58
MA12 8
MA10 8
MA3 8
MA7 8
MA9 8
MA6 8
MA0 8
MA8 8
MA11 8
2.5VSUS2.5VSUS 2.5VSUS
VTT_MEM VTT_MEMVTT_MEM2.5VSUS
VTT_MEMVTT_MEM VTT_MEM
0.01UC233
*10U/6.3V/X5RC661
10U/6.3V/X5RC208
RP89 0404-10X2
1 2
3 4
RP59 0404-10X2
1 2
3 4
RP44 0404-56X21 2
3 4
T61
R132 10_0402
R120 56_0402
0.01UC265
10U/6.3V/X5RC662
0.1U_0402C223RP88 0404-10X2
1 2
3 4
C240
0.1U_0402
RP63 0404-10X2
1 2
3 4
RP12 0404-56X21 2
3 4
R134 10_0402
RP23 0404-56X21 2
3 4
0.01UC273*10U/6.3V/X5RC663
0.1U_0402C235
RP91 0404-10X2
1 2
3 4
R148
604/F
RP70 0404-10X2
1 2
3 4
RP6 0404-56X2
1 2
3 4
R136 10_0402
RP7 0404-56X2
1 2
3 4
0.01UC268
*10U/6.3V/X5RC664
0.1U_0402C238
R155 10_0402
C270
0.1U_0402
RP74 0404-10X2
1 2
3 4
RP53 0404-56X21 2
3 4
R138 10_0402
RP41 0404-56X21 2
3 4
0.1U_0402C247
10U/6.3V/X5RC665
0.01UC245
R156 10_0402
R152
150/F
RP79 0404-10X2
1 2
3 4
RP30 0404-56X2
1 2
3 4
R140 10_0402
R115 56_0402
0.1U_0402C253
*10U/6.3V/X5RC666
0.1U_0402C242
R157 10_0402
R147
150/F
RP82 0404-10X2
1 2
3 4
RP58 0404-56X2
1 2
3 4
R142 10_0402
RP29 0404-56X2
1 2
3 4
0.1U_0402C256
10U/6.3V/X5RC667
0.01UC251
R158 10_0402
C269
0.1U_0402
RP2 0404-10X2
1 2
3 4
RP61 0404-56X21 2
3 4
R144 10_0402
RP36 0404-56X21 2
3 4
0.1U_0402C259
RP24 0404-56X21 2
3 4
0.01UC248
0.1U_0402C643
R151
604/F
RP4 0404-10X2
1 2
3 4
RP50 0404-56X21 2
3 4
R128 10_0402
RP11 0404-56X21 2
3 4
0.1U_0402C244
RP68 0404-56X2
1 2
3 4
0.01UC249
*0.1U_0402C644
R150
60.4/F
RP9 0404-10X2
1 2
3 4
RP45 0404-56X21 2
3 4
R131 10_0402
R117 56_0402
0.1U_0402C250
RP31 0404-56X21 2
3 4
0.01UC255
0.1U_0402C645
R149
60.4/F
RP14 0404-10X2
1 2
3 4 RP15 0404-56X21 2
3 4
R133 10_0402
RP55 0404-56X21 2
3 4
0.1U_0402C241
RP65 0404-56X21 2
3 4
0.01UC258
0.1U_0402C646
C262
0.1U_0402
RP22 0404-10X2
1 2
3 4
RP42 0404-56X21 2
3 4
R135 10_0402
RP67 0404-56X21 2
3 4
0.1U_0402C213
R119 56_0402
0.01UC261
0.1U_0402C647
R154 10_0402
RP27 0404-10X2
1 2
3 4
RP18 0404-56X21 2
3 4
R137 10_0402
RP33 0404-56X21 2
3 4
0.1U_0402C222
R124 56_0402
0.01UC246
0.1U_0402C648
0.01UC267
RP35 0404-10X2
1 2
3 4 RP37 0404-56X21 2
3 4
R141 10_0402
RP38 0404-56X21 2
3 4
0.1U_0402C207
R118 56_0402
0.01UC252
0.1U_0402C649
0.01UC257
RP40 0404-10X2
1 2
3 4
RP20 0404-56X21 2
3 4
R139 10_0402
RP62 0404-56X21 2
3 4
0.1U_0402C234
RP19 0404-56X21 2
3 4
0.01UC243
0.1U_0402C650
0.01UC254
RP48 0404-10X2
1 2
3 4
RP76 0404-56X2
1 2
3 4
R143 10_0402
R121 56_0402
0.1U_0402C228
RP10 0404-56X21 2
3 4
0.01UC215
0.1U_0402C651
0.01UC272
RP52 0404-10X2
1 2
3 4
R116 56_0402
RP1 0404-10X2
1 2
3 4
RP25 0404-56X21 2
3 4
0.1U_0402C237
RP56 0404-56X21 2
3 4
0.01UC224
0.1U_0402C652
0.01UC260
RP60 0404-10X2
1 2
3 4
RP5 0404-56X2
1 2
3 4RP3 0404-10X2
1 2
3 4
RP66 0404-56X2
1 2
3 4
0.1U_0402C216
R125 56_0402
0.01UC209
0.1U_0402C653
0.01UC264
RP64 0404-10X2
1 2
3 4
RP17 0404-56X21 2
3 4
RP8 0404-10X2
1 2
3 4
RP69 0404-56X21 2
3 4
RP46 0404-56X21 2
3 4
0.1U_0402C219
0.01UC236
0.1U_0402C654
10U/6.3V/X5RC214
RP71 0404-10X2
1 2
3 4 RP72 0404-56X21 2
3 4
RP43 0404-56X21 2
3 4
RP13 0404-10X2
1 2
3 4
0.1U_0402C225
RP32 0404-56X21 2
3 4
0.01UC230
0.1U_0402C656
0.1U_0402C226
RP75 0404-10X2
1 2
3 4
RP21 0404-10X2
1 2
3 4
RP57 0404-56X2
1 2
3 4
0.1U_0402C210
RP28 0404-56X2
1 2
3 4
0.01UC239
0.1U_0402C655
0.1U_0402C232
RP80 0404-10X2
1 2
3 4
RP26 0404-10X2
1 2
3 4
R123 56_0402
0.1U_0402C231
RP49 0404-56X21 2
3 4
0.01UC218
0.1U_0402C658
0.1U_0402C220
RP83 0404-10X2
1 2
3 4
RP34 0404-10X2
1 2
3 4
RP16 0404-56X21 2
3 4
0.1U_0402C263
R127 56_0402
0.01UC221
0.1U_0402C657
10U/6.3V/X5RC211
DDR 266/333 MHz
U5C
Montara-GME
AF2
AE3
AF4
AH2
AD3
AE2
AG4
AH3
AD6
AG5
AG7
AE8
AF5
AH4
AF7
AH6
AF8
AG8
AH9
AG10
AH7
AD9
AF10
AE11
AH10
AH11
AG13
AF14
AG11
AD12
AF13
AH13
AH16
AG17
AF19
AE20
AD18
AE18
AH18
AG19
AH20
AG20
AF22
AH22
AF20
AH19
AH21
AG22
AE23
AH23
AE24
AH25
AG23
AF23
AF25
AG25
AH26
AE26
AG28
AF28
AG26
AF26
AE27
AD27
AG14
AE14
AE17
AG16
AH14
AE15
AF16
AF17
AC18
AD14
AD13
AD17
AD11
AC13
AD8
AD7
AC6
AC5
AC19
AD5
AB5
AG2
AH5
AH8
AE12
AH17
AE21
AH24
AH27
AD15
AD16
AC12
AF11
AD10
AD23
AD26
AC22
AC25
AE5
AE6
AE9
AH12
AD19
AD21
AD24
AH28
AH15
AD22
AD20
AC21
AC24
AD25
AC7
AB7
AC9
AC10
AB2
AC26
AC3
AC2
AB23
AA3
AA2
AB25
AD4
AD2
AB24
AB4
AB1
AJ19
AJ22
AJ24
AC15
AC16
SDQ0
SDQ1
SDQ2
SDQ3
SDQ4
SDQ5
SDQ6
SDQ7
SDQ8
SDQ9
SDQ10
SDQ11
SDQ12
SDQ13
SDQ14
SDQ15
SDQ16
SDQ17
SDQ18
SDQ19
SDQ20
SDQ21
SDQ22
SDQ23
SDQ24
SDQ25
SDQ26
SDQ27
SDQ28
SDQ29
SDQ30
SDQ31
SDQ32
SDQ33
SDQ34
SDQ35
SDQ36
SDQ37
SDQ38
SDQ39
SDQ40
SDQ41
SDQ42
SDQ43
SDQ44
SDQ45
SDQ46
SDQ47
SDQ48
SDQ49
SDQ50
SDQ51
SDQ52
SDQ53
SDQ54
SDQ55
SDQ56
SDQ57
SDQ58
SDQ59
SDQ60
SDQ61
SDQ62
SDQ63
SDQ64
SDQ65
SDQ66
SDQ67
SDQ68
SDQ69
SDQ70
SDQ71
SMA0
SMA1
SMA2
SMA3
SMA4
SMA5
SMA6
SMA7
SMA8
SMA9
SMA10
SMA11
SMA12
SDQS0
SDQS1
SDQS2
SDQS3
SDQS4
SDQS5
SDQS6
SDQS7
SDQS8
SMA_B1
SMA_B2
SMA_B4
SMA_B5
SCS#0
SCS#1
SCS#2
SCS#3
SDM0
SDM1
SDM2
SDM3
SDM4
SDM5
SDM6
SDM7
SDM8
SBA0
SBA1
SRAS#
SCAS#
SWE#
SCKE0
SCKE1
SCKE2
SCKE3
SCMDCLK0
SCMDCLK1
SCMDCLK2
SCMDCLK3
SCMDCLK4
SCMDCLK5
SCMDCLK#0
SCMDCLK#1
SCMDCLK#2
SCMDCLK#3
SCMDCLK#4
SCMDCLK#5
SMRCOMP
SMVSWINGH
SMVSWINGL
SMVREF
SRCVENOUT#
SRCVENIN#
RP39 0404-10X2
1 2
3 4
R112 56_0402
0.1U_0402C271
R113 56_0402
0.01UC227
*0.1U_0402C659
0.1U_0402C229
R153 10_0402
RP47 0404-10X2
1 2
3 4
R114 56_0402
0.1U_0402C266
RP54 0404-56X21 2
3 4
0.01UC212
10U/6.3V/X5RC660
0.1U_0402C217
RP90 0404-10X2
1 2
3 4
RP51 0404-10X2
1 2
3 4
R111 56_0402
T62
R129 10_0402
R126 56_0402

A
A
B
B
C
C
D
D
E
E
4 4
3 3
2 2
1 1
DDR - Modules
8
THIS PART SHOULD NOT CONTAIN ANY SUBSTANCES WHICH ARE SPECIFYED IN SS-00259-1
P-Two (CDRA04-AUK0L-P)
P-Two (CDRA02-AUK0L-P)
1.This part should not contain any substances which are specified in SS-00259-1
2.Purchase ink, paint, wire rods and molding resins only from the business partners that Sony approves as Green Partners.
2A
Memory SODIMM
8 30
星期五
,
十月
15, 2004
AK1 Main Board
Title
Size Document Number Rev
Date: Sheet of
QUANTA
COMPUTER
MDQS3
MD43
MD21
MD32
MDQS5
MD50
MD53
MD29
MD41
MD11
MD9
MD46
MD52
MD6
MD19
MD34
MD45
MD49
MD60
MD0
MD3
MD10
MD47
MD40
MD17
MD31
MD51
MD22
MD61
MD4
DM0
MD5
MD35
MD33
MD38
MD54
MD57
DM4
MD20
MD59
MD7
MD28
DM1
MD13
MD23
MDQS7
MD63
MDQS2
DM7
MDQS0
MDQS4
MD62
PCLK_SMB
MD42
MD56
MD16
MD18
MD30
MD27
MD39
MD44
MD55
DM2
MDQS6
MD26
MD36
MD48
MD58
MD15
DM6 MD24
MD25
MD37
DM5
MDQS1
PDAT_SMB
DM3
RMA[0..12]
RMA6
RMA7
RMA0
RMA12
RMA8
RMA10
RMA9
RMA11
RMA3
DM5
MDQS7
DM0
DM1
MA8
MVREF_DIM
DM2
DM7
MDQS4
RMA4
RMA5
MA10
DM4
MDQS0
MDQS2
MVREF_DIM
RMA2
MA9
MA11
DM6
MA0
MVREF_DIM
MA6
MA3
MA7
MDQS5
RMA1
MVREF_DIM
DM3
MDQS1
MDQS6
MDQS3
MA12
MD14
MD12
MD8
MD1
MD2
MD4
MD12
MD15
MD3
MD56
MD50
MD40
MD33
MD19
MD16
MD60
MD25
MD22
MD48
MD38
MD14
MD55
MD7
MD53
MD52
MD49
MD47
MD46
MD45
MD35
MD36
MD27
MD18
MD32
MD17
MD34
MD54
MD5
MD37
MD61
MD30
MD51
MD57
MD6
MD26
MD31
MD13
MD21
MD44
MD9
MD28
MD58
MD11
MD62
MD10
MD42
MD59
MD43
MD20
MD1
MD0
MD39
MD41
MD29
MD63
MD23
MD24
MD2
MD8
DM[0..7]7
MDQS[0..7]7
-MCS07-MCS17
MCKE07MCKE17
MCLK0-7MCLK0+7
MCLK1-7MCLK1+7
MD[0..63] 7
MCKE27
-MCS37
MCKE37
MCLK4-7MCLK4+7
-MCS27
MCLK3+7MCLK3-7
RMA[0..12]7
MVREF_DIM7
SM_B17
SM_B47SM_B57
SM_B27
MBA07MBA17
MA07
MA37
MA67MA77MA87MA97MA107MA117MA127
R_MBA07R_MBA17
-R_SRASA7-R_BMWEA7-R_SCASA7
-SRASA7-BMWEA7-SCASA7
PCLK_SMB2,11 PDAT_SMB2,11
VCC3
2.5VSUS 2.5VSUS VCC3VCC3
2.5VSUS
2.5VSUS
2.5VSUS
2.5VSUS
0.1U_0402C317
0.1U_0402C283
0.1U_0402C288 0.01UC289
0.01UC284
0.01UC295
R161 10K
0.01UC307 R164
1500.01UC314
R163
150
0.01UC320
CON1
DDR_SODIMM-RSV
112
111
110
109
108
107
106
105
102
101
115
100
99
117
116
5
7
13
17
6
8
14
18
19
23
29
31
20
24
30
32
41
43
49
53
42
44
50
54
55
59
65
67
56
60
66
68
127
129
135
139
128
130
136
140
141
145
151
153
142
146
152
154
163
165
171
175
164
166
172
176
177
181
187
189
178
182
188
190
9
10
21
22
33
34
36
45
46
57
58
69
70
81
82
92
93
94
113
114
131
132
143
144
155
156
157
167
168
179
180
191
192
3
4
15
16
27
28
38
39
40
51
52
63
64
75
76
87
88
90
103
104
125
126
137
138
149
150
159
161
162
173
174
185
186
85
123
124
200
86
97
98
194
196
198
1
2
197
199
71
73
79
83
72
74
80
84
12
26
48
62
134
148
170
184
78
11
25
47
61
133
147
169
183
77
118
119
120
121
122
96
95
35
160
89
37
158
91
193
195
201
202
A0
A1
A2
A3
A4
A5
A6
A7
A8
A9
A10/AP
A11
A12
BA0
BA1
DQ0
DQ1
DQ2
DQ3
DQ4
DQ5
DQ6
DQ7
DQ8
DQ9
DQ10
DQ11
DQ12
DQ13
DQ14
DQ15
DQ16
DQ17
DQ18
DQ19
DQ20
DQ21
DQ22
DQ23
DQ24
DQ25
DQ26
DQ27
DQ28
DQ29
DQ30
DQ31
DQ32
DQ33
DQ34
DQ35
DQ36
DQ37
DQ38
DQ39
DQ40
DQ41
DQ42
DQ43
DQ44
DQ45
DQ46
DQ47
DQ48
DQ49
DQ50
DQ51
DQ52
DQ53
DQ54
DQ55
DQ56
DQ57
DQ58
DQ59
DQ60
DQ61
DQ62
DQ63
VDD
VDD
VDD
VDD
VDD
VDD
VDD
VDD
VDD
VDD
VDD
VDD
VDD
VDD
VDD
VDD
VDD
VDD
VDD
VDD
VDD
VDD
VDD
VDD
VDD
VDD
VDD
VDD
VDD
VDD
VDD
VDD
VDD
VSS
VSS
VSS
VSS
VSS
VSS
VSS
VSS
VSS
VSS
VSS
VSS
VSS
VSS
VSS
VSS
VSS
VSS
VSS
VSS
VSS
VSS
VSS
VSS
VSS
VSS
VSS
VSS
VSS
VSS
VSS
VSS
VSS
DU
DU
DU
DU
DU/RESET#
DU/A13
DU/BA2
SA0
SA1
SA2
VREF
VREF
VDDSPD
VDDID
CB0
CB1
CB2
CB3
CB4
CB5
CB6
CB7
DM0
DM1
DM2
DM3
DM4
DM5
DM6
DM7
DM8
DQS0
DQS1
DQS2
DQS3
DQS4
DQS5
DQS6
DQS7
DQS8
RAS#
WE#
CAS#
S0#
S1#
CKE0
CKE1
CK0
CK1
CK2
CK0#
CK1#
CK2#
SDA
SCL
PAD
PAD
*0.1U_0402C315 1U/6.3V
C309
*0.1U_0402C290
0.1U_0402C303 *0.1U_0402C308
*0.1U_0402C276
*0.1U_0402C2960.1U_0402C291
*0.1U_0402C3210.1U_0402C316
1000PC3120.1U_0402C310
1000PC318
0.1U_0402
C298
0.1U_0402C285
0.1U_0402C281
1000P
C299
0.1U_0402C278
0.1U_0402C304 1U/6.3V
C297
0.1U_0402C280
0.1U_0402C311
1U/6.3V
C300
0.1U_0402C274
0.1U_0402C286
1U/6.3V
C301
0.1U_0402C275
1U/6.3V
C302
0.1U_0402C292
CON2
DDR_SODIMM-STD
112
111
110
109
108
107
106
105
102
101
115
100
99
117
116
5
7
13
17
6
8
14
18
19
23
29
31
20
24
30
32
41
43
49
53
42
44
50
54
55
59
65
67
56
60
66
68
127
129
135
139
128
130
136
140
141
145
151
153
142
146
152
154
163
165
171
175
164
166
172
176
177
181
187
189
178
182
188
190
9
10
21
22
33
34
36
45
46
57
58
69
70
81
82
92
93
94
113
114
131
132
143
144
155
156
157
167
168
179
180
191
192
3
4
15
16
27
28
38
39
40
51
52
63
64
75
76
87
88
90
103
104
125
126
137
138
149
150
159
161
162
173
174
185
186
85
123
124
200
86
97
98
194
196
198
1
2
197
199
71
73
79
83
72
74
80
84
12
26
48
62
134
148
170
184
78
11
25
47
61
133
147
169
183
77
118
119
120
121
122
96
95
35
160
89
37
158
91
193
195
201
202
A0
A1
A2
A3
A4
A5
A6
A7
A8
A9
A10/AP
A11
A12
BA0
BA1
DQ0
DQ1
DQ2
DQ3
DQ4
DQ5
DQ6
DQ7
DQ8
DQ9
DQ10
DQ11
DQ12
DQ13
DQ14
DQ15
DQ16
DQ17
DQ18
DQ19
DQ20
DQ21
DQ22
DQ23
DQ24
DQ25
DQ26
DQ27
DQ28
DQ29
DQ30
DQ31
DQ32
DQ33
DQ34
DQ35
DQ36
DQ37
DQ38
DQ39
DQ40
DQ41
DQ42
DQ43
DQ44
DQ45
DQ46
DQ47
DQ48
DQ49
DQ50
DQ51
DQ52
DQ53
DQ54
DQ55
DQ56
DQ57
DQ58
DQ59
DQ60
DQ61
DQ62
DQ63
VDD
VDD
VDD
VDD
VDD
VDD
VDD
VDD
VDD
VDD
VDD
VDD
VDD
VDD
VDD
VDD
VDD
VDD
VDD
VDD
VDD
VDD
VDD
VDD
VDD
VDD
VDD
VDD
VDD
VDD
VDD
VDD
VDD
VSS
VSS
VSS
VSS
VSS
VSS
VSS
VSS
VSS
VSS
VSS
VSS
VSS
VSS
VSS
VSS
VSS
VSS
VSS
VSS
VSS
VSS
VSS
VSS
VSS
VSS
VSS
VSS
VSS
VSS
VSS
VSS
VSS
DU
DU
DU
DU
DU/RESET#
DU/A13
DU/BA2
SA0
SA1
SA2
VREF
VREF
VDDSPD
VDDID
CB0
CB1
CB2
CB3
CB4
CB5
CB6
CB7
DM0
DM1
DM2
DM3
DM4
DM5
DM6
DM7
DM8
DQS0
DQS1
DQS2
DQS3
DQS4
DQS5
DQS6
DQS7
DQS8
RAS#
WE#
CAS#
S0#
S1#
CKE0
CKE1
CK0
CK1
CK2
CK0#
CK1#
CK2#
SDA
SCL
PAD
PAD
0.1U_0402C319
R160 10K
12
1000PC282
R162 10K
1000PC287
1000PC305
*0.1U_0402C277
0.1U_0402C294
0.1U_0402C279
0.1U_0402C306
1000PC293
*0.1U_0402C313

A
A
B
B
C
C
D
D
E
E
4 4
3 3
2 2
1 1
9
12
3
SOT23
RB411D
Suyin (070546FR015S200ZR)
1.This part should not contain any substances which are specified in SS-00259-1
2.Purchase ink, paint, wire rods and molding resins only from the business partners that Sony approves as Green Partners.
2A
CRT
9 30
星期四
,
十月
14, 2004
AK1 Main Board
Title
Size Document Number Rev
Date: Sheet of
QUANTA
COMPUTER
CRT-HS
CRT-SCK
CRT-B
CRT-SDA
CRT-VS
CRT-HS
CRT-VS
CRT-SDA
CRT-SCK
CRT-G
CRT-R
CRT_R5
CRT_G5
CRT_B5
DDC2BC5
DDC2BD5
HSYNC5
VSYNC5
VCC5VCC3 VCC3 VCC5VCC5
C351
10P
12
Q13
2N7002E
31
2
C353
10P
12
L14 01 2
R190
75_1%
12
C344
120P
12
L17 MLB-160808-0420B-N3
1 2
C345
120P
12
R191
75_1%
12
D3
RB411D
23
CON4
CRT_CONN
15
14
13
12
111
2
3
4
5
6
7
8
9
10
1617
D2
RB411D
23
L16 MLB-160808-0420B-N3
1 2
D6
UDZS6.2B
2 1
C348
3.3P
12
D7
UDZS6.2B
2 1
C350
3.3P
12
D4
UDZS6.2B
2 1
C352
10P
12
D5
UDZS6.2B
2 1
C349
3.3P
12
D8
UDZS6.2B
2 1
L15 MLB-160808-0420B-N3
1 2
D9
UDZS6.2B
2 1
R192
75_1%
12
D10
UDZS6.2B
2 1
L13 01 2
R187
4.7K
12
R186
4.7K
12
R184
4.7K
12
R185
4.7K
12
R183
10K
1 2
IO
G
U7B
TC7W126FU
5
7
3
8 4
I O
G
U7A
TC7W126FU
2
1
6
84
C347
33P
12
C346
33P
12
Q12
2N7002E
31
2
R188
39.2/F
1 2
R189
39.2/F
1 2

1
1
2
2
3
3
4
4
5
5
6
6
7
7
8
8
A A
B B
C C
D D
ICH HUB
REQ0 : CARD/1394/MS AD25
REQ1 : MINI PCI AD20
REQ2 : LAN AD29
REQ3 : X
-PIRQA: LAN
-PIRQB: CARDBUS/1394
-PIRQD: MINIPCI
-PIRQE: CARDBUS/1394
-PIRQC: CARDBUS/1394
-PIRQF: MINI-PCI
-PIRQH: Internal USB
-PIRQG: CARDBUS/1394
HDD CONNECTOR
10
NC7SZ08P5X
1.This part should not contain any substances which are specified in SS-00259-1
2.Purchase ink, paint, wire rods and molding resins only from the business partners that Sony approves as Green Partners.
2A
ICH4-M
10 30
星期二
,
十月
12, 2004
AK1 Main Board
Title
Size Document Number Rev
Date: Sheet of
QUANTA
COMPUTER
AD29
-REQ3
-PIRQA
-REQ4
PDD0
PDD2
PDD5
PDD8
PDD12
PDD15
AD9
AD16
AD30
-CBE1
-CBE3
-FRAME
-STOP
IRQ15
-ICH4_FERR
AD7
AD13
AD19
AD24
-DEVSEL
PAR
-SERR
-CBE0
-PERR
APICD0
AD2
-REQ1
-REQA
-PLOCK
-REQB
-CLKRUN
PIORDY
AD20
AD28
PDD3
PDD9
PDD14
-GNT1
-PIRQE
-PDCS3
SIORDY
APICD1
AD5
AD26
-GNT2
-PCI_PME
SERIRQ
AD8
AD12
AD31 -PIRQC
AD11
AD18
-PIRQF
PDD4
PDD7
IRQ14
AD15
AD17
AD27
-GNT0
-PIRQD
PDD1
PDD6
PDD10
PDD13
-PDCS1
PDA0
-PDIOR
AD0
AD1
AD3
AD4
AD6
AD10
AD14
AD21
AD22
AD23
AD25
-PIRQH
-PDIOW
-IRDY
-TRDY
-REQ0
-PIRQG
PDA1
PDA2
-PDDACK
PDDREQ
-CBE2
-REQ2
-PIRQB
PDD11
-CLKRUN
-PCIRST -R_PCIRST
-REQA
-REQB -REQ4-PIRQF
-PIRQE
-STOP
-TRDY
-FRAME -PERR
-PIRQC
PIORDY
SIORDY
-REQ3 -PIRQA
SERIRQ
-PLOCK
IRQ15
PDD6 PDD10
PDD11
PDD3
PDD2 PDD14
PDD15
PDDREQ
-PDIOW
-PDIOR
PIORDY
-PDDACK
PDA0
PDD8
PDD9
PDD5
PDD4 PDD12
PDD13
PDD1
PDD0
PDA2
-PDCS3-PDCS1
PDD7
-IDERST
IRQ14
PDA1
-IDERST
-PCIRST
-PCIRST
-DEVSEL
-SERR
-IRDY
-REQ0
-PIRQB
-REQ1
-PIRQG -PIRQH
-REQ2
-PIRQD
PCLK_ICH
AD[0..31]13,16,17
-PCI_PME16
PCLK_ICH2-PCIRST3,5 -CLKRUN16,17,18 SERIRQ 13,18
-REQ1 16
-REQ2 17
-GNT1 16
-GNT2 17
-PIRQA 17
-PIRQB 13
-PIRQC 13
-PIRQD 16
-PIRQE 13
-PIRQF 16
-PIRQG 13
-SMI 3
-STPCLK 3
-CPU_SLP 3
-DPSLP 3,5
-CBE0 13,16,17
-CBE1 13,16,17
-CBE2 13,16,17
-CBE3 13,16,17
-FRAME 13,16,17
-IRDY 13,16,17
-TRDY 13,16,17
-DEVSEL 13,16,17
-STOP 13,16,17
PAR 13,16,17
-PERR 13,16,17
-SERR 13,16,17
NMI3-A20M3
-IGNNE3INTR3
-CPUINIT3-RCIN18
GATEA2018
-FERR3
-REQ0 13
-GNT0 13
-PCIRST_BUFF13,15,16,17,18
-HDDLED20
HDDRSTEN18
VCCP
VCC3
3VSUS
VCC3
VCC3
VCC3
VCC3
VCC5
VCC5
VCC5
VCC3
VCC3
VCC3
VCC3
VCC3
VCC3
C363
*10U/10V/Y5V
12
T125
T124
RP93
10P8R-8.2K
10
9
8
7
6
1
2
3
4
5
RP92
10P8R-8.2K
10
9
8
7
6
1
2
3
4
5
T137
T127
RP94
10P8R-8.2K
10
9
8
7
6
1
2
3
4
5
T126
R430 8.2K
T129
T128
R431 8.2K
R194 10K
T131
T130
R196
56
T132
T133
U10
NC7S08P5X_NL
1
2
3
4
5
R193
56
T135
T134
R479 8.2K
C355
10P
R195 10K
R198
33
T114
T115
R202 10K
R197 22
T136
CON6
HDD CONNECTOR
1
3
5
7
9
11
13
15
17
19
21
23
25
27
29
31
33
35
37
39
41
43
2
4
6
8
10
12
14
16
18
20
22
24
26
28
30
32
34
36
38
40
42
44
1
3
5
7
9
11
13
15
17
19
21
23
25
27
29
31
33
35
37
39
41
43
2
4
6
8
10
12
14
16
18
20
22
24
26
28
30
32
34
36
38
40
42
44
T117
R203 4.7K
T116
R204 4.7K
C359
0.1U_0402
12
T64
T138
C362
*10U/10V/Y5V
12
T119
C361
0.1U_0402
12
T118
T65
U9
TC7SH08FU
2
1
4
3 5
T121
C354
0.1U_0402
1 2
T120
IDE
PCI
CPU
U8A
ICH4-M
V21
AB23
AA21
W21
AB22
V22
U22
Y22
H19
K20
J19
W23
V23
U21
U23
H5
J3
H3
K1
G5
J4
H4
J5
K2
G2
L1
G4
L2
H2
L3
F5
F4
N1
E5
N2
E3
N3
E4
M5
E2
P1
E1
P2
D3
R1
D2
P4
J2
K4
M4
N4
F1
L5
F2
M3
F3
G1
K5
L4
M2
B1
A2
B3
C7
B6
C1
E6
A7
B7
D6
D5
C2
B4
A3
C8
D7
C3
C4
AC2
P5
U5
W2
J22
B5
A6
E8
C5
AB11
AC11
Y10
AA10
AA7
AB8
Y8
AA8
AB9
Y9
AC9
W9
AB10
W10
W11
Y11
Y13
AB14
AA13
AB13
W13
AC12
W12
AB12
AC13
AA11
Y12
W17
AB17
W16
AC16
W15
AB15
W14
AA14
Y14
AC15
AA15
Y15
AB16
Y16
AA17
Y17
AB21
AC22
AA20
AC20
AC21
Y18
AA18
AC19
AA19
AB18
AB19
NMI
A20M#
FERR#
IGNNE#
INTR
INIT#
RCIN#
A20GATE
APICD0
APICD1
APICCLK
SMI#
STPCLK#
CPUSLP#
DPSLP#
AD0
AD1
AD2
AD3
AD4
AD5
AD6
AD7
AD8
AD9
AD10
AD11
AD12
AD13
AD14
AD15
AD16
AD17
AD18
AD19
AD20
AD21
AD22
AD23
AD24
AD25
AD26
AD27
AD28
AD29
AD30
AD31
C/BE0#
C/BE1#
C/BE2#
C/BE3#
FRAME#
IRDY#
TRDY#
DEVSEL#
STOP#
PAR
SERR#
PERR#
PLOCK#
REQ0#
REQ1#
REQ2#
REQ3#
REQ4#
GNT0#
GNT1#
GNT2#
GNT3#
GNT4#
PIRQA#
PIRQB#
PIRQC#
PIRQD#
PIRQE#/GPIO2
PIRQF#/GPIO3
PIRQG#/GPIO4
PIRQH#/GPIO5
CLKRUN#/GPIO24
PCICLK
PCIRST#
PME#
SERIRQ
REQA#/GPIO0
REQB#/REQ5#/GPIO1
GNTA#/GPIO16
GNTB#/GNT5#/GPIO17
PDD0
PDD1
PDD2
PDD3
PDD4
PDD5
PDD6
PDD7
PDD8
PDD9
PDD10
PDD11
PDD12
PDD13
PDD14
PDD15
PDCS1#
PDCS3#
PDA0
PDA1
PDA2
PDIOR#
PDIOW#
PIORDY
IRQ14
PDDREQ
PDDACK#
SDD0
SDD1
SDD2
SDD3
SDD4
SDD5
SDD6
SDD7
SDD8
SDD9
SDD10
SDD11
SDD12
SDD13
SDD14
SDD15
SDCS1#
SDCS3#
SDA0
SDA1
SDA2
SDIOR#
SDIOW#
SIORDY
IRQ15
SDDREQ
SDDACK#
C360
10U/10V/Y5V
12
R205 8.2K
T123
T122

1
1
2
2
3
3
4
4
5
5
6
6
7
7
8
8
A A
B B
C C
D D
ICH4-M
RTC
0.35V
0.8V
LCD ID M/B ID
11
Delay 18~25 ms
TI
SN74LVC1G58
1.This part should not contain any substances which are specified in SS-00259-1
2.Purchase ink, paint, wire rods and molding resins only from the business partners that Sony approves as Green Partners.
2A
ICH4-M USB,HUB & LPC INTERFACE
11 30
星期二
,
十月
12, 2004
AK1 Main Board
Title
Size Document Number Rev
Date: Sheet of
QUANTA
COMPUTER
-SUSB
-USBOC3
-USBOC4
SDOUT
PCSPK
VBIAS CLK_32KX1
MBID0
MBID1
MBID2
RTC_N01
RTC_N02
R_3VRTC
MBID0
HL7
PCLK_SMB
-USBOC3
HL2
PDAT_SMB
-USBOC5
HL10
PWROK
MBID2
-USBOC1
HL3
CLK_32KX1
PDAT_SMB
-CPUPERF
HL0
-RI
PCLK_SMB
MBID1
HL1
HI_REF
-SUSA
PWROK
-USBOC4
HL5
-SUSB
HI_REF
LCDID0
-USBOC2
HL8
HL9
CLK_32KX2
-SMBALERT
-RI
HL4
-CPUPERF
HL[0..10]
HL6
HI_VSWING
VCCRTC
VBIAS
LCDID1
PCSPK
HI_VSWING
-USBOC0
-BALOW
HUB_RCOMP
-BALOW
HL11
-RSMRST
-SMBALERT
-SUSA
-RSMRST
-THRM
-USBOC0
-USBOC2
-USBOC1
-USBOC5
-RTCRST
-RTCRST
-RSMRST-1
-THRM
USBRBIAS
CLK_32KX2
RTC_N03
CLK_32KX1
LCDID1
LCDID0
14M_ICH2
CLK48_USB2
LAD118 LAD218 LAD318
LAD018
-LFRAME 18
-CLK_PWRDWN 2
PCLK_SMB2,8 PDAT_SMB2,8
-ACRST16,21 SYNC16,21 SDIN021 SDIN116
SDOUT 16,21
HL[0..10]5HL[0..10] 5
-SUSB 18
-SUSC 18
SUSCLK 5
-DBR 3
-SWI 18
-SCI 18
-AGP_BUSY5
PCSPK21
-KBSMI18
CPUPWRGD3
PWROK5,12,18-BATLOW18
-DNBSWON18
-HLSTB5HLSTB5
CLK66_ICH2
RVCC_ON18,24,25 -STP_PCI 2DPRSLPVR23
-LPC_DRQ1 18
-STP_CPU 2,23
IMVP_PWG23
DISP_ON 12
-SUSA 18
BITCLK16,21
-SLP_S5 18
-ICH_THRM18
USBP1+ 19
USBP1- 19
USBP3+ 19
USBP3- 19
-USBOC1 19
-USBOC3 19
3VSUS RVCC3
RVCC3
VCCRTC
VCCP
RVCC3
3VPCU
RVCC3
RVCC3
5VPCU
VCC1.5
VCC3
VCC3 VCC3
VCCRTC1
RVCC3
VCC1.5
VCCP
VCCRTC
VCC3
VCC3
C371 0.1U_0402
R208 10K
C365
15P
D65
1SS355
21
R219 10K
R517 10K R209 *10K
R510
10K
R237 10K
R220 10K
R211 *10K
T72
R478 10K
R212 10K R210
10M
T76
R213 *10K Y3
32.768K/10PPM
12
R232 100K
R214 10K
C366 0.1U_0402
T66
Q14
MMBT3904
2
13 R244 *8.2K
T67
BT1
ML1220
12
R241 *8.2K
T68
D14 CH501H-40
2 1
YA
B
GND
ORGND
VCC
U12
NC7SZ58P6X_NL
AL07SZ58010
3
6
5
2
1
4
T69
R238
1K
C372
0.1U_0402
D15 CH501H-40
2 1
D13 1SS355
2 1
D11
1SS355
21
C375
1U/10V/Y5V
R221 22.6/F
C373
0.1U_0402
R243 1K
R224 48.7_1%
R231
100K
C369
0.01U
R253 10K
R242 2.2K
C367
0.1U_0402
R245 8.2K
R246
4.7K
C370
0.1U_0402
R239
10M
U11
TC7SH08FU
2
14
3 5
R247
200K
T142
R248 10K
C374
.047U
R235 10K
T143
G1
1 2 R251 10K
R516 10K
R252
15K/F
R234 10K
C376
0.1U_0402
T74
T75
R236 *0
R254 100K
R223 56
RP77 10Kx4
1
8
2
7
36
4
5
R226 10
USB
HUB LINK
LPC&FWH
AC97&RTC
SM
PM
MISC&GPIO
SpeedStep
LAN
U8B
ICH4-M
J20
G22
F20
G20
F21
H20
C20
D20
B15
C18
D18
A15
C16
D16
A14
F19
F23
H22
G23
H21
F22
E23
A21
B21
C14
A19
B19
B14
A17
B17
A23
L19
L20
M19
M21
P19
R19
P21
N20
T21
T20
R20
P23
L22
N22
R23
M23
R22
T2
R4
T4
U2 T5
U3
U4
C13
C9
B8
D13
A13
D9
AB5
Y6
AC7
AC6
W7
AC4
AB4 W6
AA5
AB6
AA1 Y3
Y1
V1
R2
AB2
W18
Y4
AA2
AA4
AB3
W19
Y21
J23
AC3
AB1
H23
R3
V4
V5
W3
V2
W1
W4
T3
V20
Y20
Y23
J21
V19
C11
B11
A10
A9
A11
B10
C10
A12
D10
D11
A8
C12
B23
K21
Y2
Y5
W20
B13
AA6
D14
GPIO32
GPIO33
GPIO34
GPIO35
GPIO36
GPIO37
USBP0P
USBP0N
OC0#
USBP2P
USBP2N
OC2#
USBP4P
USBP4N
OC4#
CLK48
GPIO38
GPIO39
GPIO40
GPIO41
GPIO42
GPIO43
USBP1P
USBP1N
OC1#
USBP3P
USBP3N
OC3#
USBP5P
USBP5N
USBRBIAS
HI0
HI1
HI2
HI3
HI4
HI5
HL_STB/HL_STBS
HL_STB#/HLSTBF
HI_CLK
HI6
HI7
HI8
HI9
HI10
HUB_RCOMP
HI_REF
HI_VSWING
LAD0/FWH0
LAD1/FWH1
LAD2/FWH2
LAD3/FWH3 LFRAME#/FWH4
LDRQ0#
LDRQ1#
AC_RST#
AC_SYNC
AC_BITCLK
AC_SDIN0
AC_SDIN1
AC_SDOUT
VCCRTC
VBIAS
RTCX1
RTCX2
RTCRST#
SMBCLK
SMBDATA INTRUDER#
SMBALERT#/GPIO11
PWROK
PWRBTN# SYS_RESET#
RI#
THRM#
AGPBUSY#/GPIO6
BATLOW#
SLP_S1#/GPIO19
SLP_S3#
SLP_S5#
SUSCLK
SUS_STAT#/LPCPD#
STP_CPU#/GPIO20
STP_PCI#/GPIO18
CLK14
SMLINK0
SMLINK1
SPKR
GPIO7
GPIO8
GPIO12
GPIO13
GPIO25
GPIO27
GPIO28
C3_STAT#/GPIO21
DPRSLPVR
CPUPERF#/GPIO22
CPUPWRGD
SSMUXSEL/GPIO23
VGATE/VRMPWRGD
LAN_CLK
LAN_RSTSYNC
LAN_RXD0
LAN_RXD1
LAN_RXD2
LAN_TXD0
LAN_TXD1
LAN_TXD2
EE_CS
EE_DIN
EE_DOUT
EE_SHCLK
USBRBIAS#
HI11
SLP_S4#
LAN_RST#
THRMTRIP#
AC_SDIN2
RSMRST#
OC5#
R230 100K
R229 33
R222
226/F
C364
15P
R412
10K
T70
R225
147/F
R233 56
C368
0.01U
R227
113/F
D12 1SS355
2 1
R458 10K
SW1 *HDS402-E
1
23
4

1
1
2
2
3
3
4
4
5
5
6
6
7
7
8
8
A A
B B
C C
D D
QCIPN:AL07WZ08002
Must Change value
12
2.5mA
9.2mA
550mA
165mA
528mA
67.5mA
99mA
10uA
10uA
TI SN74LVC2G08DCUR
(0.3V~3.0V)
15.5mA
First Channel
1.This part should not contain any substances which are specified in SS-00259-1
2.Purchase ink, paint, wire rods and molding resins only from the business partners that Sony approves as Green Partners.
1A
ICH4-M (POWER&GND),LCD
12 30
星期二
,
十月
12, 2004
AK1 Main Board
Title
Size Document Number Rev
Date: Sheet of
QUANTA
COMPUTER
V5REF_SUS
DISPON
R1OUT0- OR1OUT0-
R1OUT0+ OR1OUT0+
R1OUT1- OR1OUT1-
R1OUT1+ OR1OUT1+
R1OUT2- OR1OUT2-
R1OUT2+ OR1OUT2+
R1CLK0- OR1CLK0-
R1CLK0+ OR1CLK0+
V_BRIGHT
DISPON
V_BRIGHT
5VREF_RUN
BRIGHT 18
BLKEN5
PWROK5,11,18
DISP_ON11
LVDS_ENAVDD5
R1OUT0+5R1OUT0-5
R1CLK0+5R1CLK0-5
R1OUT2+5
R1OUT1-5
R1OUT2-5
R1OUT1+5
VCC5
VCC3
RVCC3
VCCP
RVCC1.5
VCC3
VCC1.5
VCC1.5
VCC1.5
VCC3
RVCC3
5VSUS
VCC3
VCC5
VCC3 LCDVCC
VCC1.5
LCDVCC
VIN
*MCI-3216-261 LP22
31
4
R260
10K
C402
0.1U_0402
C390
*0.1U_0402
*MCI-3216-261 LP32
31
4
Q15
AAT4280IGU-3-T1
1
2
3
4
5
6OUT
GND
ON/OFF
IN
GND
IN
C406
0.1U_0402
C423
0.1U_0402
*MCI-3216-261 LP42
31
4
C426
0.1U_0402
12
C422
0.1U_0402
C428
0.1U_0402
12
C413
0.1U_0402
C410
*22U/10V/Y5V
C427
0.1U_0402
12
C421
0.1U_0402
C910
0.1U_0402
C378
1U/10V/Y5V
R262
10K
C420
0.1U_0402
C414
0.1U_0402
C429
4.7U/10V/Y5V
12
C412
0.1U_0402
C381
0.1U_0402
CON7
ACE_88266-200L
1
3
5
7
9
11
13
15
17
19
2
4
6
8
10
12
14
16
18
20
21
22
1
3
5
7
9
11
13
15
17
19
2
4
6
8
10
12
14
16
18
20
Hold
Hold
C430
0.01U
12
C411
0.1U_0402
D17
RB751V
21
C400
0.1U_0402
R255 1K
C397
*0.1U_0402
C401
0.1U_0402
C377
0.1U_0402
C418
0.1U_0402
C385
0.1U_0402
C419
0.1U_0402
D18
RB751V
21
C379
0.01U
C407
0.1U_0402
C383
1U/10V/Y5V C384
0.1U_0402
C408
0.1U_0402
C392
0.1U_0402 C393
0.1U_0402
D16
RB751V
21
C382
1U/10V/Y5V
C387
0.1U_0402
C431
0.1U_0402
12
C417
0.1U_0402
C386
0.1U_0402
R264
10K
C380
0.1U_0402
C909
0.1U_0402
C398
0.1U_0402
R265
10K
C388
0.1U_0402C391
0.1U_0402
C911
0.1U_0402
R261
10K
C399
*22U/10V/Y5V
C912
0.1U_0402
R263
0
C404
0.1U_0402
C394
0.1U_0402
U14A
HN1B01FU
2
1
6
C416
0.1U_0402
VCC
USB PLL
CPU I/O
LAN buffer
L AN controller
Core Logic
Resume I/O Buffer
R esume input
Core Input
Hub Power
Resume Logic
Core I/O
U8C
ICH4-M
A5
AC17
AC8
B2
H18
H6
J1
J18
K6
M10
P12
P6
U1
V10
V16
V18
E12
E13
E20
F14
G18
R6
T6
U6
L23
M14
P18
T22
E7
V6
E11
F10
F15
F16
F17
F18
K14
V7
V8
V9
K10
K12
K18
K22
P10
T18
U19
V14
E15
F9
E9
F6
F7
AA23
P14
C22
U18
VCC3_3_0
VCC3_3_1
VCC3_3_2
VCC3_3_3
VCC3_3_4
VCC3_3_5
VCC3_3_6
VCC3_3_7
VCC3_3_8
VCC3_3_9
VCC3_3_10
VCC3_3_11
VCC3_3_12
VCC3_3_13
VCC3_3_14
VCC3_3_15
VCCSUS1_5_0
VCCSUS1_5_1
VCCSUS1_5_2
VCCSUS1_5_3
VCCSUS1_5_4
VCCSUS1_5_5
VCCSUS1_5_6
VCCSUS1_5_7
VCCHI_0
VCCHI_1
VCCHI_2
VCCHI_3
V5REF1
V5REF2
VCCSUS3_3_0
VCCSUS3_3_1
VCCSUS3_3_2
VCCSUS3_3_3
VCCSUS3_3_4
VCCSUS3_3_5
VCCSUS3_3_6
VCCSUS3_3_7
VCCSUS3_3_8
VCCSUS3_3_9
VCC1_5_0
VCC1_5_1
VCC1_5_2
VCC1_5_3
VCC1_5_4
VCC1_5_5
VCC1_5_6
VCC1_5_7
V5REF_SUS
VCCLAN3_3_0
VCCLAN3_3_1
VCCLAN1_5_0
VCCLAN1_5_1
V_CPU_IO_0
V_CPU_IO_1
VCCPLL
V_CPU_IO_2
R259
1K
C415
0.1U_0402
GND
U8D
ICH4-M
N21
N23
N5
P11
P13
P20
P22
P3
R18
R21
R5
T1
T19
T23
U20
V15
V17
W22
W5
W8
Y19
Y7
A1
A16
A18
A20
A22
A4
AA12
AA16
AA22
AA3
AA9
AB20
AB7
AC1
AC10
AC14
AC18
AC23
AC5
B12
B16
B20
B22
B9
C15
C17
C19
C21
C23
C6
D1
D12
D15
D17
D19
D21
D23
D4
D8
D22
E10
E14
E16
E17
E18
E19
L11
N19
N14
N13
N12
N11
N10
M22
M20
M13
M12
M11
M1
L21
L14
L13
L12
L10
K3
K23
K19
K13
K11
J6
H1
G6
G3
G21
G19
F8
E22
E21
B18
V3
VSS000
VSS001
VSS002
VSS003
VSS004
VSS005
VSS006
VSS007
VSS008
VSS009
VSS010
VSS011
VSS012
VSS013
VSS014
VSS015
VSS016
VSS018
VSS019
VSS020
VSS021
VSS022
VSS023
VSS024
VSS025
VSS026
VSS027
VSS028
VSS029
VSS030
VSS031
VSS032
VSS033
VSS034
VSS035
VSS036
VSS037
VSS038
VSS039
VSS040
VSS041
VSS042
VSS043
VSS045
VSS046
VSS047
VSS048
VSS049
VSS050
VSS051
VSS052
VSS053
VSS054
VSS055
VSS056
VSS057
VSS058
VSS059
VSS060
VSS061
VSS062
VSS063
VSS064
VSS065
VSS066
VSS067
VSS068
VSS069
VSS085
VSS101
VSS100
VSS099
VSS098
VSS097
VSS096
VSS095
VSS094
VSS093
VSS092
VSS091
VSS090
VSS089
VSS088
VSS087
VSS086
VSS084
VSS083
VSS082
VSS081
VSS080
VSS079
VSS078
VSS077
VSS076
VSS075
VSS074
VSS073
VSS072
VSS071
VSS070
VSS044
VSS017
U14B
HN1B01FU 5
4
3
C409
*10U/10V/Y5V
U13A
NC7WZ08K8X
1
27
84
U13B
NC7WZ08K8X
5
63
C405
0.1U_0402
*MCI-3216-261 LP1
2
31
4
C424 0.1U_04021 2
C403
0.1U_0402

1
1
2
2
3
3
4
4
5
5
A A
B B
C C
D D
13
Place near IC
~200ms~
30ppm
TI_SN0307009B
1.This part should not contain any substances which are specified in SS-00259-1
2.Purchase ink, paint, wire rods and molding resins only from the business partners that Sony approves as Green Partners.
2A
TI-SN0307009B CardBus Control -- A
13 30
星期二
,
十月
12, 2004
AK1 Main Board
Title
Size Document Number Rev
Date: Sheet of
QUANTA
COMPUTER
TPB0#
TPA0
TPA0#
TPB0
TPBIAS0
AD26
AD22
AD11
AD0
AD8
AD15
AD1
AD5
AD10
AD23
AD27
AD20
VDPLL
TPBIAS0
AD17
AD13
1394SDA
AD19
AD31
AD29
AD25
AD3
AD2
AD24
AD16
AD4
AD30
AD28
AD12
R1 1394SCL
AD7
AD18
AD21
R0
-GRST1
AD9
AD14
AD6
VR_PORT
1394_XI
1394_XO
1394_XI1394_XO
-GRST1
MS_CLK_R
TPB0
TPB0#
TPA0
TPA0#
-PCICSPK 21
CB_CLOCK 15
-PME 16,17
CB_LATCH 15
-SUSPEND 18
CB_DATA 15
-PIRQB 10
-PIRQC 10
-PIRQE 10
-PIRQG 10
SERIRQ 10,18
CLK48_7420 2
AD[0..31]10,16,17
-CBE010,16,17 -CBE110,16,17 -CBE210,16,17 -CBE310,16,17
-FRAME10,16,17 -IRDY10,16,17 -TRDY10,16,17
-DEVSEL10,16,17 -STOP10,16,17
PAR10,16,17
-PERR10,16,17 -SERR10,16,17
AD2510,16,17
-GNT010 -REQ010
PCLK_74202
-PCIRST_BUFF10,15,16,17,18 -SUSRST15
-GRST18
MC_PWR 14
MS_BS 14
MS_DATA1 14
MS_SDIO 14
MS_DATA2 14
MC_CD# 14
MS_DATA3 14
MS_CLK 14
MS_LED 14
MAINON18,25,26
SUSON18,25,26
1394_3V
3VSUS
3VSUS
3VSUS
1394_3V
3VSUS
3VSUS
3VSUS
1394_3V
3VSUS
3VSUS
3VSUS
3VSUS
3VSUS
3VSUS
1394_VIN
1394_VIN
VIN
R266
1K12
R278 4.7K12
R289 220
12
R279
2.7K
12
C449
4.7U/10V/Y5V
12
R276
10K
12
R277 43K
12
C448
0.01U
12
C904
1000P
12
PCI/1394/MS PORTION
U15A
G11
G12
T2
P5
U1
U2
T3
P6
V2
U3
W3
U4
R6
V4
W4
U5
N7
V5
W7
U8
V8
N10
R9
V9
W9
V10
W10
R10
W11
V11
U11
N11
R11
W12
N9
W2
R7
P9
U10
V3
T1
R2
W5
U6
V6
R8
W6
U7
V7
N5
P3
R1
U9
M10
M9
M8
L12
L11
L10
J10
J11
J12
K9
K10
K11
L8
L9
R12
U15
V17
U14
W13
V13
W14
V14
V19
W16
V16
W18
V18
P12
N12
U12
U17
T19
T18
P2
R3
L7
R18
W15
V15
K7
L3
R17
U19
T17
U18
M1
L5
M2
M3
L6
N1
N2
N3
M5
P1
L2
L1
G13
H10
H12
J8
K8
K12
M7
M11
G8
G7
J9
V1
W8M13
N8
H11
H9
H8
V12
J19
K5
F3
F2
G2
G1
G3
E1
H7
G5
M12
N13
P14
P15
R14
U16
H5
J5
J6
K1
K2
K3
E2
F1
J2
J1
J7
H3
H2
H1
J3
R19
U13
R13
W17
VCC
VCC
AD31
AD30
AD29
AD28
AD27
AD26
AD25
AD24
AD23
AD22
AD21
AD20
AD19
AD18
AD17
AD16
AD15
AD14
AD13
AD12
AD11
AD10
AD9
AD8
AD7
AD6
AD5
AD4
AD3
AD2
AD1
AD0
PAR
C/BE3#
C/BE2#
C/BE1#
C/BE0#
IDSEL
REQ#
GNT#
FRAME#
IRDY#
TRDY#
DEVSEL#
STOP#
PERR#
SERR#
GRST#
PRST#
PCICLK
GND1
GND2
GND3
GND4
GND5
GND6
GND7
GND15
GND14
GND13
GND12
GND11
GND10
GND9
GND8
AVCC
AVCC
AVCC
TPBIAS0
TPBN0
TPBP0
TPAN0
TPAP0
TPBIAS1
TPBN1
TPBP1
TPAN1
TPAP1
CPS
TEST0(PC0)
TEST1(PC1)
FIL0
XO
XI
SUSPEND#
RI_OUT#/PME#
SPKROUT#
CNA
R0
R1
SCL
SDA
PHY_TEST_MA
VDPLL
VSPLL
FIL1
DATA
CLOCK
LATCH
MFUNC0
MFUNC1
MFUNC2
MFUNC3
MFUNC4
MFUNC5
MFUNC6
CLK48
VR_EN#
VCC
VCC
VCC
VCC
VCC
VCC
VCC
VCC
VCC
VCC
GND16
VCCP
VCCPVCC
VCC
GND17
GND18
GND19
TEST2(PC2)
VR_PORT
VR_PORT
MC_PWR_CTRL_1
MS_BS
MS_DATA1
MS_SDIO(DATA0)
MS_DATA2
MC_CD_1#
MS_DATA3
MS_CLK
NC
NC
NC
NC
NC
NC
RSVD
RSVD
RSVD
RSVD
RSVD
RSVD
MC_CD_0#
MC_PWR_CTRL_0
SD_DAT3
SD_DAT2
SD_DAT1
SD_DAT0
SD_CMD
SD_CLK
SD_WP#
TEST0
AGN2
AGN3
AGN4
C456
0.01U
12
R519
0
1 2
C446
1000P
12
R509
47K
12
Q35
AO4405L
2 6
5
7
8
3
4
1
L19 MNB-201209-0030P-N1Q
R280
2.7K
12
L18 MNB-201209-0030P-N1Q
C434
0.01U
12
C451
0.01U
12
C447
0.01U
12
T77
C444
15P
12
C450
0.1U_0402
12
C442 220P1 2
F1
MINISMDC150F/24
R447 0
12
R287 43K
12
R270 56.2_1%
1 2
Q36
DTC144EU
1 3
2
R448 012
C453
0.1U_0402
12
R269 56.2_1%1 2
R449 *0
12
R272 390K12
R271 5.11K/F
1 2
C814
0.1U_0402
12
C443 0.1U_0402
1 2
C441 1U/10V/Y5V1 2
R453
*0
1 2
C432
0.01U
12
C445
15P
12
C817
*0.1U_0402
12
C433
0.01U
12
C440 220P
1 2
LP13 *PLW3216S
2
3
1
4
C435
0.01U
12
Y4
24.576MHz/12PF(TXC)
12
LP14 *PLW3216S
2
3
1
4
C436
0.1U_0402
12
R267 56.2_1%1 2
CON29
1394_54949-0621
1
2
3
4
8
9
6
7
5
C437
0.1U_0402
12
R268 56.2_1%
1 2
C438
1000P
12
D64
SSM34
2 1
C457
0.1U_0402
12
C903
0.01U
12
R508
100K
12
C439
1000P
12
R282 100
12
U16
24LC02BT-I/STG
8
6
1
7
5
2
3
4
VCC
SCL
A0
NC
SDA
A1
A2
VSS
L37
BLM41PG102SN1L
R281 6.34K_1%
12
R520
*0
1 2
R275 22012
C452
0.1U_0402
12
C902
1U/25V
12
R274 22012
R283 4.7K
12
R273 220
12
T78
R285
47K
12
R284
47K
1 2
R286 43K12
T79

A
A
B
B
C
C
D
D
E
E
4 4
3 3
2 2
1 1
14
JCS010-2005-1
1.This part should not contain any substances which are specified in SS-00259-1
2.Purchase ink, paint, wire rods and molding resins only from the business partners that Sony approves as Green Partners.
2A
TI-SN0307009B CardBus Control -- B
14 30
星期二
,
十月
12, 2004
AK1 Main Board
Title
Size Document Number Rev
Date: Sheet of
QUANTA
COMPUTER
ACAD12
ACAD14
ACAD10
ACAD13
ACAD2
ACAD3
ACAD0
ACAD6
ACAD17
ACAD31
ACCBE#0
ACAD22
ACAD24
ACAD23
ACAD21
ACCBE#1
ACAD1
ACAD11
ACAD27
ACAD7
ACAD18
ACAD20
ACAD8
ACAD15
ACAD19
ACAD30
VCCCA_7420
ACAD29
ACAD4
ACAD16
ACAD26
ACCBE#3
ACAD9
ACAD28
ACCBE#2
ACAD25
ACAD5
MC_CD#
ACAD[0..31]15
ACCBE#[0..3]15
ACGNT#15
ACCLK15
ACSERR#15 ACINT#15
ACAUDIO15
ACSTSCHG15
ACREQ#15
ACVS115
ARSVD/D215
ACIRDY#15
ACDEVSEL#15
ACPAR15
ARSVD/D1415
ACTRDY#15
ACVS215
ARSVD/A1815
ACPERR#15
ACCLKRUN#15
ACCD1#15
ACSTOP#15
ACBLOCK#15
ACRST#15
ACFRAME#15
ACCD2#15
MS_LED13
MS_DATA313
MS_DATA213 MS_SDIO13MS_DATA113 MS_BS13
MC_PWR13
MS_CLK13
MC_CD#13
VCCCA
3VSUS
3VMS3VSUS
3VMS
3VSUS 3VSUS
Q34
DTC144EU
1 3
2
R472
*150
1 2
R473
150
1 2
D37
*LTST-C190KSKT
21
R471
*200K
12
CON28
JCS010-2001-1
1
2
3
7
8
9
4
5
6
10
11
12
13
14
VSS
MS_BS
MS_DATA1
MS_DATA3
MS_CLK
VCC
MS_SDIO
MS_DATA2
MC_CD#
VSS
Case
Case
Case
Case
R467
4.7K
12
C844
1200P
C459
0.1U_0402
12
Q33
2N7002E
31
2
C458
0.1U_0402
12
C847
0.1U_0402
R292 3312
R470
100K
12
CARDBUS PORTION
U15B
TI_SN0307009B
P17
P19
P18
M15
M14
N18
N17
L13
M19
M18
L15
L19
L18
L17
K14
K13
K18
H15
F19
H14
F17
G15
E18
F15
C19
D17
F14
A17
B16
E14
A16
E13
M17
K17
G17
D18
H17
B17
E19
J18
G18
G19
H13
J15
H18
E17
H19
J13
B18
B19
A18
C17
N15
C16
C18
F18
D19
K19
A4
A10
A15
F12
C14
A14
B14
C13
B13
E12
A12
C12
E11
A11
B11
C11
F10
G10
B10
B7
C7
A6
B6
A5
B5
C5
E6
A3
B3
E5
D3
D2
D1
E3
B12
C10
A7
B4
B8
C2
C6
A9
E8
F9
C8
G9
A8
F6
E9
C9
B2
A2
C3
B1
B15
C1
C4
E7
F5
E10
A13
C15
K15
N19
B9 J17
B_CAD0
B_CAD1
B_CAD2
B_CAD3
B_CAD4
B_CAD5
B_CAD6
B_CAD7
B_CAD8
B_CAD9
B_CAD10
B_CAD11
B_CAD12
B_CAD13
B_CAD14
B_CAD15
B_CAD16
B_CAD17
B_CAD18
B_CAD19
B_CAD20
B_CAD21
B_CAD22
B_CAD23
B_CAD24
B_CAD25
B_CAD26
B_CAD27
B_CAD28
B_CAD29
B_CAD30
B_CAD31
B_CC/BE0#
B_CC/BE1#
B_CC/BE2#
B_CC/BE3#
B_CCLK
B_CCLKRUN#
B_CRST#
B_CPAR
B_CFRAME#
B_CIRDY#
B_CTRDY#
B_CSTOP#
B_CDEVSEL#
B_CREQ#
B_CGNT#
B_CPERR#
B_CSERR#
B_CINT#
B_CSTSCHG
B_CAUDIO
B_CCD1#
B_CCD2#
B_CVS1
B_CVS2
VCCB
VCCB
VCCA
VCCA
A_CAD0
A_CAD1
A_CAD2
A_CAD3
A_CAD4
A_CAD5
A_CAD6
A_CAD7
A_CAD8
A_CAD9
A_CAD10
A_CAD11
A_CAD12
A_CAD13
A_CAD14
A_CAD15
A_CAD16
A_CAD17
A_CAD18
A_CAD19
A_CAD20
A_CAD21
A_CAD22
A_CAD23
A_CAD24
A_CAD25
A_CAD26
A_CAD27
A_CAD28
A_CAD29
A_CAD30
A_CAD31
A_CC/BE0#
A_CC/BE1#
A_CC/BE2#
A_CC/BE3#
A_CCLK
A_CCLKRUN#
A_CRST#
A_CPAR
A_CFRAME#
A_CIRDY#
A_CTRDY#
A_CSTOP#
A_CDEVSEL#
A_CREQ#
A_CGNT#
A_CPERR#
A_CSERR#
A_CINT#
A_CSTSCHG
A_CAUDIO
A_CCD1#
A_CCD2#
A_CVS1
A_CVS2
A_RSVD/D2
A_RSVD/A18
A_RSVD/D14
B_RSVD/D2
B_RSVD/A18
B_RSVD/D14
A_CBLOCK# B_CBLOCK#
C846
10U/6.3V/X5R
R290 1K
C845
0.1U_0402
12
R296 1K
Q32
AO3403
3
2
1
R294 1K
D38
LTST-C190KSKT
21

1
1
2
2
3
3
4
4
5
5
A A
B B
C C
D D
15
(H=0 Reverse type)
Foxconn
1.This part should not contain any substances which are specified in SS-00259-1
2.Purchase ink, paint, wire rods and molding resins only from the business partners that Sony approves as Green Partners.
1A
CardBus Control SLOT
15 30
星期二
,
十月
12, 2004
AK1 Main Board
Title
Size Document Number Rev
Date: Sheet of
QUANTA
COMPUTER
-SUSRST
A_CCD1#_C
A_CCD2#_C
-SUSRST
A_CCD1#_C
A_CCD2#_C
-PCIRST_BUFF10,13,16,17,18
VGARSTEN18
-SUSRST 13
ACAD[0..31]14
ACCBE#[0..3]14
CB_DATA13 CB_CLOCK13
ACCD2# 14
ACCD1# 14
CB_LATCH13
ACAD0 14
ACAD1 14
ACAD3 14
ACAD5 14
ACAD7 14
ACCBE#0 14
ACAD9 14
ACAD11 14
ACAD12 14
ACAD14 14
ACCBE#1 14
ACPAR 14
ACPERR# 14
ACGNT# 14
ACINT# 14
ACCLK 14
ACIRDY# 14
ACCBE#2 14
ACAD18 14
ACAD20 14
ACAD21 14
ACAD22 14
ACAD23 14
ACAD24 14
ACAD25 14
ACAD26 14
ACAD27 14
ACAD29 14
ARSVD/D2 14
ACCLKRUN# 14
ACRST#14
ACCBE#314
ACVS214
ACAD1714 ACAD1914
ACVS114
ACSERR#14
ACAD2814
ACFRAME#14
ACREQ#14
ARSVD/D1414 ACAD814
ACTRDY#14
ACAD214 ACAD414
ACSTSCHG14
ACDEVSEL#14
ACAD1314
ACAUDIO14
ACAD3114
ACAD1514
ACSTOP#14
ACAD1614
ACBLOCK#14
ACAD614
ACAD1014
ARSVD/A1814
ACAD3014
3VSUS
VPPCA
3VSUS
VPPCA
3VSUS
5VSUS
VCCCA
VCCCA
VPPCA
VCCCA
VPPCA
VCCCA
R305
10K
12
Q16 DTC144EU
1 3
2
R298 10K
1 2
C466
0.1U_0402
12
C463
1U/10V/Y5V
12
R300
100K
12
R303
22
1 2
C469
270P
R299
22
1 2
C465
270P
C464
1U/10V/Y5V
12
U17
TPS2220APWP
1
2
3
4
5
6
7
8
9
10
11
12 13
14
15
16
17
18
19
20
21
22
23
24
5V
5V
DATA
CLOCK
LATCH
NC
12V
AVPP
AVCC
AVCC
GND
RESET# 3.3V
NC
OC#
NC
NC
NC
NC
12V
SHDN#
NC
NC
NC
C853
0.1U_0402
12
C855
22U/10V/Y5V
12
C854
0.1U_0402
12
CON9
CARD bus
68
67
66
65
64
63
62
61
60
59
58
57
56
55
54
53
52
51
50
49
48
47
46
45
44
43
42
41
40
39
38
37
36
35
34
33
32
31
30
28
27
26
25
24
23
22
21
20
19
18
17
16
15
14
13
12
11
10
9
8
7
6
5
4
3
2
1
69
70
71
72
29
73
74
75
76
77
78
79
80
81
82
83
84
85
86
87
88
A68
A66
A64
A62
A60
A58
A56
A54
A52
A50
A48
A46
A44
A42
A40
A38
A36
A34
A32
A30
A28
A26
A24
A22
A20
A18
A16
A14
A12
A10
A8
A6
A4
A2
A67
A65
A63
A61
A59
A55
A53
A51
A49
A47
A45
A43
A41
A39
A37
A35
A33
A31
A29
A27
A25
A23
A21
A19
A17
A15
A13
A11
A9
A7
A5
A3
A1
GND
GND
GND
GND
A57
GND
GND
GND
GND
GND
GND
GND
GND
GND
GND
GND
GND
GND
GND
GND
GND

1
1
2
2
3
3
4
4
5
5
6
6
7
7
8
8
A A
B B
C C
D D
Grant indicates : -GNT1
Interrupt Pin : -PIRQD, -PIRQF
Request indicates : -REQ1
ID Select : AD20
16
WLSW:
Low : disable the radio.
High : Enable the radio.
LED_GP :LED WLEN LINK
Output Current : 7mA
Blink rate : 1 flash per every 3 sec.
MDC
H=3mm
1.This part should not contain any substances which are specified in SS-00259-1
2.Purchase ink, paint, wire rods and molding resins only from the business partners that Sony approves as Green Partners.
2A
MINIPCI /MDC
16 30
星期五
,
十月
15, 2004
AK1 Main Board
Title
Size Document Number Rev
Date: Sheet of
QUANTA
COMPUTER
-WLSW_R
-PME
-WLSW_R
-WLSW
-PME -PCI_PME 10-PME13,17
SDIN1 11
BITCLK 11,21
SYNC 11,21
SDOUT11,21 -ACRST11,21
-WLSW18,19
-CBE0 10,13,17
-CBE110,13,17
-CBE210,13,17
-CBE310,13,17
-FRAME 10,13,17
-IRDY10,13,17
-TRDY 10,13,17
-DEVSEL 10,13,17
-STOP 10,13,17
PAR 10,13,17
-PERR10,13,17
AD310,13,17
AD4 10,13,17AD510,13,17 AD6 10,13,17
AD710,13,17 AD810,13,17 AD9 10,13,17
AD1010,13,17 AD11 10,13,17AD1210,13,17 AD13 10,13,17
AD1410,13,17
AD16 10,13,17
AD1710,13,17 AD18 10,13,17
AD2 10,13,17
AD110,13,17
AD0 10,13,17
AD22 10,13,17
AD2310,13,17 AD24 10,13,17
AD2510,13,17 AD26 10,13,17
AD2710,13,17 AD28 10,13,17
AD2910,13,17 AD30 10,13,17
AD3110,13,17
AD2110,13,17 AD20 10,13,17AD1910,13,17
-SERR10,13,17
-PCIRST_BUFF 10,13,15,17,18
-GNT1 10
-PIRQF 10
AD20 10,13,17
AD15 10,13,17
PCLK_MP2
-PIRQD10
-REQ110
-CLKRUN10,17,18
-WLLED 20
3VSUS 3VSUS
VCC3
3VSUS
VCC5
3VSUS
3VSUS
VCC3VCC3
VCC5
VCC5
VCC5
3VSUS
3VSUS
R307
10K
H39
H-C276D102BS276X335P2
1
C481
0.1U_0402
12
H41
H-C276D102BS276X335P2-A
1
C482
0.1U_0402
12
C483
0.1U_0402
12
C480
0.1U_0402
12
C479
0.1U_0402
1
2
C484
10U/6.3V/X5R
Q18 2N7002E
31
2
R396 0
R399 10
H6
h-ak1_6-D
1
H7
h-ak1_6-a
1
C641
0.1U_0402
12
H9
h-ak1_6-C
1
C640
10U/6.3V/X5R
H12
H-C276D87P2
1
CON23
MDC_AB2303-A0G1Z
1
3
5
7
9
11
13
15
17
19
21
23
25
27
29
2
4
6
8
10
12
14
16
18
20
22
24
26
28
30
MONO_OUT/PC_BEEP
GND
AUXA_RIGHT
AUXA_LEFT
CD_GND
CD_RIGHT
CD_LEFT
GND
3.3V_AUX
GND
3.3V
AC97 SDATA OUT
AC97 RESET#
GND
AC97 MSTRCLK
AUDIO_PWRDN
MONO_PHONE
RESERVED
GND
5V
RESERVED
RESERVED
RESERVED
RESERVED
RESERVED
AC97_SYNC
AC97_SDATA_IN1
AC97_SDATA_IN0
GND
AC97_BITCLK
H13
H-C276D87I127P2
1
R441
100
H15
H-AK1_6-B
1
H16
H-AK1_6-B
1
H20
H-C236D87P2
1
C687
0.1U_0402
12
H17
H-C276D87P2
1
CON10
P-Two(H=4.0)A53562-A0G16-P
1
36
7 8
9 10
11 12
13 14
16
17 18
5
2
4
15
19 20
21 22
23 24
25 26
27 28
29 30
31 32
33 34
35 36
37 38
39 40
43 4241 44
45 46
47 48
49 50
51 52
53 54
55 56
57 58
59 60
61 62
63 64
65 66
67 68
69 70
71 72
73 74
75 76
77 78
79 80
81 82
83 84
85 86
87 88
89 90
91 92
93 94
95 96
97 98
99 100
101 102
103 104
105 106
107 108
109 110
111 112
113 114
115 116
117 118
119 120
121 122
123 124
125
126
TIP
LAN1 LAN4
LAN5 LAN6
LAN7 LAN8
LED_GP LED_YP
LED_GN LED_YN
NC2
-INTB +5V
LAN3
RING
LAN2
NC1
+3V -INTA
R(IRQ3) R(IRQ4)
GND +3VAUX
PCICLK -RST
GND +3V
-REQ -GNT
+3V GND
AD31 -PME
AD29 (V)
GND AD30
AD27 +3V
(V) AD28AD25 AD26
-CBE3 AD24
AD23 IDSEL
GND GND
AD21 AD22
AD19 AD20
GND PAR
AD17 AD18
-CBE2 AD16
-IRDY GND
+3V -FRAME
-CLKRUN -TRDY
-SERR -STOP
GND +3V
-PERR -DEVSEL
-CBE1 GND
AD14 AD15
GND AD13
AD12 AD11
AD10 GND
GND AD9
AD8 -CBE0
AD7 +3V
+3V AD6
AD5 AD4
(V) AD2
AD3 AD0
+5V (V)
AD1 SERIRQ
GND GND
SYNC M66EN
SDIN0 SDOUT
BITCLK SDIN1
-AC_PRIMARY -RESET
BEEP -MPCICACK
AGND AGND
+MIC +SPK
-MIC -SPK
AGND AGND
-RI NC4
+5VA +3VAUX
GND
GND
R306 100
Q17 DTC144EU
1 3
2
H43
h-ak1_6
1
H31
H-AK1_11-A
1
2
H42
H-C236D87P2
1
H46
h-ak1_17-a
1
H44
H-C276D102BS276X335P2
1
H11
H-AK1_9-A
1
H32
H-AK1_12
1
H33
H-AK1_13-A
1
H45
H-C157D157N
1
H36
H-AK1_16-A
1
R525 *012

1
1
2
2
3
3
4
4
5
5
6
6
7
7
8
8
A A
B B
C C
D D
17
1.This part should not contain any substances which are specified in SS-00259-1
2.Purchase ink, paint, wire rods and molding resins only from the business partners that Sony approves as Green Partners.
2A
RTL8100CL PCI LAN
17 30
星期五
,
十月
15, 2004
AK1 Main Board
Title
Size Document Number Rev
Date: Sheet of
QUANTA
COMPUTER
AD4
AD22
VCTRL
AD3
AD6
AD11
TD+
AD20
AD12
VCTRL
AD7
AD15
AD30
RD-
AD0
AD26
AD28
ISOLATEB
CLK_LAN_X1
AD1
AD14
AD29
TD-
AD18
AD19
AD23
AD31
AD8
AD10
AD17
AD21
AD5
AD13
AD16
AD24
AD27
RD+
CLK_LAN_X2
AD2
AD9
AD25
LAN_RTSET
RDN
RDP
TDP
TDN
RDN
TD+ TDN
TDP
TD-
RDPRD+
RD-
TIP
RING
LAN_C
LAN_C
AD[0..31]10,13,16
-CBE010,13,16 -CBE110,13,16 -CBE210,13,16 -CBE310,13,16
AD2910,13,16
PCLK_LAN2
-FRAME10,13,16
-IRDY10,13,16 -TRDY10,13,16
-DEVSEL10,13,16
-STOP10,13,16
PAR10,13,16
-PERR10,13,16 -SERR10,13,16
-GNT210 -REQ210
-PCIRST_BUFF10,13,15,16,18
-PME13,16
-PIRQA10
-CLKRUN10,16,18
3VSUS
VDD25
3VSUS
3VSUS
3VSUS
VCC3
3VSUS
3VSUS
R503 5.62K_1%
C883
0.1U_0402
R315
75_1%
1 2
R500 10K
R314
75_1%
1 2
C884
0.1U_0402
12
C487
0.1U_0402
12
R501 49.9_1%1 2
C486
*0.1U_0402
12
R502 49.9_1%1 2
C489
0.1U_0402
12
C889
0.1U_0402
R313
49.9_1%
1 2
C890
0.1U_0402
R312
49.9_1%
1 2
R504 1001 2
R311
*0
1 2
R499
3.6K
1 2
U19
13F-38TK
3
1
2
7
8
6
14
15
16
11
9
10
TDC
TD+
TD-
RD+
RD-
RDC
CT
TX-
TX+
CT
RX-
RX+
U20 93LC46B-I/SNG
3
1
2
46
5
8
7
DI
CS
SK
DO ORG
GND
VCC
NC
C6891000P/3KV 1 2
Y5
25MHz/20pF/20ppm
12
C886
22P
12
C885
22P
12
R506
15K/F
R505 1K
C888
0.1U_0402
C900
0.1U_0402
C901
0.1U_0402
C899
0.1U_0402
C893
0.1U_0402 C894
0.1U_0402 C897
0.1U_0402
C895
0.1U_0402 C898
4.7U/10V/Y5V
C896
0.1U_0402
C891
0.1U_0402 Q19
2SB1197K
13
2
C887
22U/10V/Y5V
C892
0.1U_0402
U18
RTL8100CL
PQFP128A_0.5MM
127
113
114
115
117
8
125
121
122
1
2
5
6
14
15
18
19
31
23
105
33
34
36
37
39
40
42
43
47
49
50
53
55
57
58
59
79
82
83
85
86
87
89
90
93
95
96
97
98
102
103
104
111
109
108
106
24
32
45
54
64
78
99
110
116
126
26
41
56
71
84
94
107
3
7
16
20
10
120
22
35 48
52 62
73
80
100 112
118
21
38
51
66
81
91
101
119
13
17
9
4
123
124
128
11
12
72
74
92
77
60
44
28
65
68
61
29
30
46
25
63
67
76
88
70
75
69
27
RSET
NC_14
LED2
LED1
LED0
CTRL25
NC_13
XTAL1
XTAL2
TX+
TX-
RX+
RX-
NC_9
NC_10
NC_11
NC_12
PMEB
ISOLATEB
LANWAKE
AD31
AD30
AD29
AD28
AD27
AD26
AD25
AD24
AD23
AD22
AD21
AD20
AD19
AD18
AD17
AD16
AD15
AD14
AD13
AD12
AD11
AD10
AD9
AD8
AD7
AD6
AD5
AD4
AD3
AD2
AD1
AD0
EESK
AUX/EEDI
EEDO
EECS
NC_18
VDD25_0
NC_19
VDD25_1
NC_20
VDD25_2
VDD25_3
NC_21
NC_22
NC_23
VDD33_0
VDD33_1
VDD33_2
VDD33_3
VDD33_4
VDD33_5
VDD33_6
AVDD33_0
AVDD33_1
NC_24
AVDD33(REG)
NC_25
NC_26
NC_0
GND_0 NC_1
GND_1 NC_2
NC_3
GND_2
GND_3 NC_4
NC_5
GND_4
GND_5
GND_6
GND_7
GND_8
GND_9
GND_10
GND_11
NC_6
GND_12
NC_7
GND_13
GND_14
GND_15
GND_16
NC_15
AVDD25
NC_16
NC_17
CBEB0
CBEB1
CBEB2
CBEB3
PCICLK
CLKRUNB
DEVSELB
FRAMEB
GNTB
REQB
IDSEL
INTAB
IRDYB
TRDYB
PAR
NC_8
PERRB
SERRB
STOPB
PCIRSTB
CON35
88266-020L
1
2
RJ45RJ11
CON11
LAN(C10024)
4
3
2
1
1112
1314
10
9
8
7
6
5
4
3
2
1
1112
1314
10
9
8
7
6
5

5
5
4
4
3
3
2
2
1
1
D D
C C
B B
A A
-DRQ0(pin 8) internal is no use
Pin 24 if no pull-high, will can't reboot.
Pin 168 default is high
Pin 103 internal is "A19",Can't use to GPIO
JTAG DEBUG PORT
I/O Address
BADDR1-0Index Data
2F
2E
4E 4F
(HCFGBAH, HCFGBAL)(HCFGBAH, HCFGBAL)+1
Reserved
0
1
0
1
1 1
0
0
PS2
BA2 : BADDR0
BA3 : BADDR1
*
Enviroment ENV0(BA0) ENV1(BA1) TRIS(BA4)
IRE
OBD
DEV
PROG
0
00
0
0
0
0
0
1
1
1
1
BA0 : ENV0
BA1 : ENV1
BA4 : TRIS ( If = 1 will tristate all i/o pins)
BA5 : SHBM(If = 1 Enable share host BIOS memory)
*
Input Voltage
Range : 0 ~ 2.97 V
18
Pin 94 if no use, pin 94(DN) should connect to ground.
For BIOS DEBUG
1.This part should not contain any substances which are specified in SS-00259-1
2.Purchase ink, paint, wire rods and molding resins only from the business partners that Sony approves as Green Partners.
1A
PC87591 & FLASH
18 30
星期二
,
十月
12, 2004
AK1 Main Board
Title
Size Document NumberRev
Date: Sheet of
QUANTA
COMPUTER
-LPC_DRQ1
591RESET
BA3
BA1
BA5
BA2
-NBSWON
ACIN
-SUSA
-SUSB
KPDATA
KPCLK
MSCLK
MSDATA
TBDATA
TBCLK
-NBSWON
KPCLK
ACIN
MSCLK
-SUSB
MBDATA
MSDATA
KPDATA
-591RESET
-HOLD
MBCLK
BD0
BD1
BD2
BD3
BD4
BD5
BD6
BD7
BA0
BA1
BA2
BA3
BA4
BA5
BA6
BA7
BA8
BA9
BA10
BA11
BA12
BA13
BA14
BA15
BA16
BA17
BA18
-CS
-RD
-WR
BA4
BA6
BA14
BA10
BA17
BA11
BA16
BA9
BD3
BA15
BA3
-WR
BA1
BD7
BA0
BD6
BA13
BA18
BD0
BD2
BD4
BA5
BA8
BD5
BA2
BA7
BA12
BD1
-CS
-RD
PCU_ID
591_32KX1
591_32KX3
591_32KX2
MBATV
-HOLD
MBATV
MBDATA
MBCLK
AVCC
PCLK_5912
SERIRQ10,13
-LPC_DRQ111
LAD011 LAD111 LAD211 LAD311
-LFRAME11
-KBSMI11
-SCI11
GATEA2010 -RCIN10
MX019
MX219 MX319 MX419 MX519 MX619 MX719
MY019 MY119
MY319 MY219
MY419 MY519 MY619 MY719 MY819 MY919 MY1019 MY1119 MY1219 MY1319 MY1419 MY1519
TBCLK19
TBDATA19
-SCROLED19 -NUMLED19
-SWI11
-CLKRUN 10,16,17
-SUSB 11
-CAPSLED 19
-DNBSWON 11
VRON 23,25,26
-PCIRST_BUFF 10,13,15,16,1 7
MBDATA 3,29
MBCLK 3,29
-PWRLED 20
-SLEEPLED 20
BATLED1 20
RVCC_ON 11,24,25
SUSON 13,25,26
MAINON 13,25,26
VFAN 20
-BAT_PRS 29
-SUSC 11
HWPG 23
ACIN30
-SUSA11
-NBSWON 19
-SUSB11
BRIGHT 12
-SUSPEND 13
VOLMUTE 22
DC/-C 28,30
-CHGEN28
PWROK 5,11,12
HDDRSTEN10
MBATV 28
MX119
-BATLOW11
-LID19
-SLP_S5 11
VGARSTEN 15
-WLSW16,19
FANSIG 20
-ICH_THRM11 EXTTS05
-GRST13
3VPCU
VCC3
3VPCU
3VPCU
VCCRTC
3VPCU
VCC3
3VPCU
3VPCU
VCC5
VCC5
3VPCU
3VPCU
3VPCU
3VPCU
3VPCU
C518
20P C519
5.6P
RP96
4.7Kx4
1
8
2
7
3
6
45
RP97
4.7Kx4
1
8
2
7
3
6
45
R32510K
C520
1U/10V/Y5V
12
R32810K
R32910K
T81
T86
T85
T84
T83
T82
Y6
32.768K/10PPM
D33 1SS355
2 1
R333 20M
Host interface
Key matrix scan
JTAG debug port
PS2 interface
AD Input
DA output
PWM or
PORT-B
PORT-C
PORT-E
PORT-H
PORT-I
PORT-D-1
PORT-D-2
PORTJ-2
PORT-K
PORT-L
PORT-M
PORT-A
Input Only
Input Only
PORT-J-1
BIOS
U21
PC97551
5
6
15
14
13
10
19
9
7
18
31
22
23
8
16
34
45
123
136
95
161
71
72
73
74
77
78
79
80
49
50
51
52
53
56
57
58
59
60
61
64
65
66
67
68
106
108
107
105
109
110
111
114
115
116
117
118
119
158
160
81
82
83
84
87
88
89
90
93
94
99
100
101
102
32
33
36
37
38
39
40
43
153
154
162
163
164
165
168
169
170
171
172
175
176
1
2
44
24
25
124
125
126
127
128
131
132
133
138
139
140
141
144
145
146
147
150
151
152
96
17
35
46
122
159
26
29
30
157
166
167
137
41
42
54
55
62
63
69
70
75
76
143
142
135
134
130
129
121
120
113
112
104
103
148
149
155
156
3
4
27
28
48
173
174
47
12
20
21
85
86
91
92
97
98
11
GA20/IOPB5
KBRST/IOPB6
LAD0
LAD1
LAD2
LAD3
LREST
LFRAME
SERIRQ
LCLK
IOPD3/ECSCI
SMI
PWUREQ
LDRQ
VDD
VCC1
VCC2
VCC3
VCC4
AVCC
VBAT
KBSIN0
KBSIN1
KBSIN2
KBSIN3
KBSIN4
KBSIN5
KBSIN6
KBSIN7
KBSOUT0
KBSOUT1
KBSOUT2
KBSOUT3
KBSOUT4
KBSOUT5
KBSOUT6
KBSOUT7
KBSOUT8
KBSOUT9
KBSOUT10
KBSOUT11
KBSOUT12
KBSOUT13
KBSOUT14
KBSOUT15
TCK
TDI
TDO
TINT
TMS
PSCLK1/IOPF0
PSDAT1/IOPF1
PSCLK2/IOPF2
PSDAT2/IOPF3
PSCLK3/IOPF4
PSDAT3/IOPF5
PSCLK4/IOPF6
PSDAT4/IOPF7
32KX1/32KCLKOUT
32KX2
AD0
AD1
AD2
AD3
IOPE0AD4
IOPE1/AD5
IOPE2/AD6
IOPE3/AD7
DP/AD8
DN/AD9
DA0
DA1
DA2
DA3
IOPA0/PWM0
IOPA1/PWM1
IOPA2/PWM2
IOPA3/PWM3
IOPA4/PWM4
IOPA5/PWM5
IOPA6/PWM6
IOPA7/PWM7
IOPB0/URXD
IOPB1/UTXD
IOPB2/USCLK
IOPB3/SCL1
IOPB4/SDA1
IOPB7/RING/PFAIL
IOPC0
IOPC1/SCL2
IOPC2/SDA2
IOPC3/TA1
IOPC4/TB1/EXWINT22
IOPC5/TA2
IOPC6/TB2/EXWINT23
IOPC7/CLKOUT
IOPE4/SWIN
IOPE5/EXWINT40
IOPE6/LPCPD/EXWIN45
IOPE7/CLKRUN/EXWINT46
IOPH0/A0/ENV0
IOPH1/A1/ENV1
IOPH2/A2/BADDR0
IOPH3/A3/BADDR1
IOPH4/A4/TRIS
IOPH5/A5/SHBM
IOPH6/A6
IOPH7/A7
IOPI0/D0
IOPI1/D1
IOPI2/D2
IOPI3/D3
IOPI4/D4
IOPI5/D5
IOPI6/D6
IOPI7/D7
IOPJ0/RD
IOPJ1/WR0
SELIO
AGND
GND1
GND2
GND3
GND4
GND5
IOPD0/RI1/EXWINT20
IOPD1/RI2/EXWINT21
IOPD2/EXWINT24
VCC5
VCC6
GND6
GND7
IOPD4
IOPD5
IOPD6
IOPD7
IOPJ2/BST0
IOPJ3/BST1
IOPJ4/BST2
IOPJ5/PFS
IOPJ6/PLI
IOPJ7/BRKL_RSTO
IOPK0/A8
IOPK1/A9
IOPK2/A10
IOPK3/A11
IOPK4/A12
IOPK5/A13/BE0
IOPK6/A14/BE1
IOPK7/A15/CBRD
IOPL0/A16
IOPL1/A17
IOPL2/A18
IOPL3/A19
IOPM0/D8
IOPM1/D9
IOPM2/D10
IOPM3/D11
IOPM4/D12
IOPM5/D13
IOPM6/D14
IOPM7/D15
IOPL4/WR1
SEL0
SEL1
CLK
NC2
NC3
NC4
NC5
NC6
NC7
NC8
NC9
NC10
NC1
C513
0.1U_0402
R33510K
D26 1SS355
2 1
C516 0.01U
R326 0
R4130
T92
R452 0
T93
L26
MNB-201209-0030P-N1Q
R327
470K
D28 1SS355
21
R330 *1K
R321*10K
C510
0.1U_0402R322*10K
R323*10K
C511
0.1U_0402
R32410K
C508
0.1U_0402
C507
10U/10V/Y5V C509
0.1U_0402
T80
C514
0.1U_0402
D25 1SS355
2 1
C515
0.1U_0402
Q20
DTA124EU
13
2
D31 1SS355
2 1
D30 1SS355
2 1
R33110K
D32 1SS355
2 1
R332
100K
D27 1SS355
21
T90
T91
T94
U22
PMC_pm39LV040-70JCE
12
11
10
9
8
7
6
5
27
26
23
25
4
28
29
3
2
22
24
31
1
13
14
15
17
18
19
20
21
32
16
30
A0
A1
A2
A3
A4
A5
A6
A7
A8
A9
A10
A11
A12
A13
A14
A15
A16
CE#
OE#
WE#
VPP
D0
D1
D2
D3
D4
D5
D6
D7
VCC
GND
A17
C521
0.1U_0402
12
C512
0.1U_0402
R334 120K

A
A
B
B
C
C
D
D
E
E
4 4
3 3
2 2
1 1
KEYBOARD
19
TOUCH PAD CONNECTOR
SPEAKER CONNECTOR
WIRELESS SWITCH
POWER SWITCH
LID SWITCH
DT016-Pt 11AB-B-1
1.This part should not contain any substances which are specified in SS-00259-1
2.Purchase ink, paint, wire rods and molding resins only from the business partners that Sony approves as Green Partners.
2A
K/B ,USB
19 30
星期四
,
十月
14, 2004
AK1 Main Board
Title
Size Document Number Rev
Date: Sheet of
QUANTA
COMPUTER
MX0
MX1
MX2
MX3
MX4
MX5
MX7
MX6
MX4
MX5
MX0
MX1
MX7
MX3
USBVCC3
USBVCC1
USBVCC3 USB_VCC3
USBVCC1
USB_VCC1
MX0
MX7
MX6
MX5
MX4
MX2
MX3
MX1
MX2
SWL
SWR
MX6
SWL
SWR
-USBOC1 11
-USBOC3 11
USBP1-11 USBP1+11
USBP3-11 USBP3+11
INSPKR+22 INSPKR-22
-WLSW16,18
-NBSWON 18
-LID18
MY118
MX718 MX618 MX518 MX418
MX218 MX318
MX118 MX018 MY1518 MY1418
MY1218 MY1318
MY1118 MY1018 MY918 MY818 MY718 MY618
MY418 MY518
MY318 MY218
MY018
TBCLK18TBDATA18
-SCROLED 18
-NUMLED 18
-CAPSLED 18
3VPCU
3VPCU
3VPCU
5VSUS
VCC3
VCC5
VCC3
C858
22U/10V/Y5V
12
LP16 *MCI-3216-261
2
3
1
4
LP15 *MCI-3216-261
2
3
1
4
CON36
020133MB004SX21ZC
4
5
6
1
2
3
GND
GND
GND
D59
UDZS6.2B
2 1
CON37
020133MB004SX21ZC
4
5
6
1
2
3
GND
GND
GND
SW4
TC004-PS11AT-B-1
12
4
3
C857
*150U/6.3V
12
CON19
P-TWO(AF1243-A2G1Z)
1
2
3
4
5
6
7
8
9
10
11
12
13
14
15
16
17
18
19
20
21
22
23
24
1
2
3
4
5
6
7
8
9
10
11
12
13
14
15
16
17
18
19
20
21
22
23
24
CON42
AF712L-A2G1T
1
2
3
4
5
6
7
8
9
10
11
12
D62
UDZS6.2B
2 1
SW5
TC004-PS11AT-B-1
12
4
3
D63
UDZS6.2B
2 1
R511 470
SW6
LID-MISAKI
1
23
4
CON44
54548-0890
1
2
3
4
5
6
7
8
R498 10K
SW2
sw-ss508-012n-aaad1b-3p
1
23
RP110
10KX4
1
3
5
7 8
6
4
2
RP113
10KX4
1
3
5
7 8
6
4
2
U28
*DALC208SC6
1
2
3 4
5
6
IO1
REF2
IO2 IO3
REF1
IO4
U29
*DALC208SC6
1
2
3 4
5
6
IO1
REF2
IO2 IO3
REF1
IO4
U26
LM3526MX-H
7
1
4
2
3
8
5
6
IN
ENA
ENB
FLAGA
FLAGB
OUT A
OUT B
GND
C557
0.1U_0402
12
R350
100K
1 2
CON43
88266-020L
1
2
C558
1U/10V/Y5V
12
D57
*UDZ6.2B
2 1
C860
*150U/6.3V
12
D58
*UDZ6.2B
2 1
C560
0.1U_0402
12
RP108 22X4
1
3
5
7 8
6
4
2
RP109 22X4
1
3
5
7 8
6
4
2
RP111 22X4
1
3
5
7 8
6
4
2
D60
UDZS6.2B
2 1
RP112 22X4
1
3
5
7 8
6
4
2
RP114 22X4
1
3
5
7 8
6
4
2
RP115 22X4
1
3
5
7 8
6
4
2
C564
*0.1U_0402
12
C565
*0.1U_0402
12
L31 MNB-201209-0030P
D61
UDZS6.2B
2 1
C861
22U/10V/Y5V
12
C859
1000P
12
L32 MNB-201209-0030P
C862
1000P
12

5
5
4
4
3
3
2
2
1
1
D D
C C
B B
A A
20
MAIN FAN UNIT
LED GROUP
1.This part should not contain any substances which are specified in SS-00259-1
2.Purchase ink, paint, wire rods and molding resins only from the business partners that Sony approves as Green Partners.
LED,P/S,C/B CONNECTOR
2A
20 30
星期二
,
十月
12, 2004
Size Document Number Rev
Date: Sheet of
QUANTA
COMPUTER
-WLLED
-HDDLED
-PWRLED
-SLEEPLED
BATLED1
FANOP_2
FAN5V
FANOP_3
FANOP_1
FANSIG18
-WLLED 16
-PWRLED 18
-HDDLED 10
BATLED1 18
-SLEEPLED 18
VFAN18
VCC3
2.5VSUS VCCP VCC1.5
VCC3
3VPCU 3VSUS
VCC3 3VSUSVCC5 +5VA
3VPCU
VCC3
VCC5
12V
VCC5 3VSUS VCC5 5VSUS
3VPCU VCC3 3VSUS CLK_VDD CLK_VDD VCC3 +5VA 3VSUS
VMCH_1.5 VCC1.5 VCC3 VMCH_1.5 VCCP VCC3 VCCP VCC_CORE 5VSUS VMCH_1.5
5VSUS 2.5VSUS
R490
150
D50
LTST-C190KRKT
2 1
C913
1000P
12
C920
1000P
12
C914
1000P
12
C927
1000P
12
C921
1000P
12
C915
1000P
12
C922
1000P
12
C550
1000P
12
C803
1000P
12
R348
1K
1 2
C923
1000P
12
C938
1000P
12
R344
*10K
12
CON15
FAN_88266-030L
1
2
3
R346
220
1 2
C554
0.1U_0402
1 2
C806
1000P
12
C916
1000P
12
R345
10K
1 2
C801
1000P
12
C551
*1000P
12
C807
1000P
12
C549
10U/10V/Y5V
12
C926
1000P
12
R349
2K
12
Q23
FDN357N_NL
3 1
2
Q22
*DTC144EU
1 3
2
C917
1000P
12
C800
1000P
12
C804
1000P
12
C813
1000P
12
C808
1000P
12
C810
1000P
12
C811
1000P
12
C812
1000P
12
C919
1000P
12
C809
1000P
12
+
-
U24A
LM358_1
3
21
84
D66
LTST-C190KGKT
2 1
C925
1000P
12
C924
1000P
12
R518
150
C929
1000P
12
C930
1000P
12
D46
LTST-C190KGKT
2 1
C931
1000P
12
R491
150
D56
LTST-C190KSKT
2 1
C918
1000P
12
R497
150
D55
LTST-C190KGKT
2 1
C805
1000P
12
R496
150
D45
LTST-C190KSKT
2 1
C928
1000P
12
R493
150

A
A
B
B
C
C
D
D
E
E
4 4
3 3
2 2
1 1
Vout=Vset{1+R(4,5)/R(5,gnd)}
Vout=1.25(1+27K/10K)=4.625V
Vset=1.25V
Vout=1.25(1+29.4K/10K)=4.925V
SPRAY THE BRIDGE ON THE
GAP OF A/DGND
UNIFORMLY.
21
Vout=1.25(1+28.7K/10K)=4.8375V
30ppm
1.This part should not contain any substances which are specified in SS-00259-1
2.Purchase ink, paint, wire rods and molding resins only from the business partners that Sony approves as Green Partners.
2A
AUDIO ALC203
21 30
星期四
,
十月
14, 2004
AK1 Main Board
Title
Size Document Number Rev
Date: Sheet of
QUANTA
COMPUTER
LINEOUT_L
LINEOUT_R
AUDIO-XO
AUDIO-XI
AUDIO-XI
AUDIO-XO
EXTMIC 22
VREFOUT 22
LINEOUT_R 22
LINEOUT_L 22
-PCICSPK13
BITCLK11,16 SDOUT11,16
SDIN011
SYNC11,16 -ACRST11,16
PCSPK11
14M_CODEC2
SE_BTL22
AGND
VCC3
+5VA
MGND
AGND
AGND
MGND
+5VA
+5VA
MGND
+5VA
AGND
VCC5
AGND
MGND
MGNDMGND
MGND
MGND
AGND
MGND
VCC3
AGND MGND
MGND
C582 0.1U_04021 2
C819
12PF_0402
1 2
C596 0.1U_04021 2
C820
12PF_0402
1 2
C584
0.1U_0402
1 2 C588
0.1U_0402
1 2
C594 0.1U_04021 2
C600 0.1U_04021 2
C599 0.1U_04021 2C598 0.1U_04021 2
C571
0.1U_0402
1 2
C580 1000P12
C933 01 2
C597 1U/10V/Y5V
1 2
R375
28.7K_1%
1 2C604
0.1U_0402
12
C602
0.1U_0402
12
C935 01 2
C605
4.7U/10V/Y5V
12
C936 01 2
R376
10K/F
1 2
U33
MAX8863
4
5
3
1
2
OUT
SET
IN
SHDN
GND C603
4.7U/10V/Y5V
12
R368 33
R373
*10K
R374 01 2
C595 0.1U_04021 2
R514
10K
R515
10K
C934 0
1 2
R360 *1K
R361 1K
R366 0
R369 0
C606 *1000P1 2
U32
7SET86FU
2
1
5
4
3
C607 *1000P1 2
C573 2.2U/10V/X5R1 2
C608 *1000P1 2
C586
*22P
1 2
C570
0.47U/X7R
1 2
C581 1000P12
C601 0.1U_0402
1 2
C572
0.1U_0402
1 2
ALC203
U31
ALC203
1
2
3
4
5
6
7
8
9
10
11
12
13
14
15
16
17
18
19
20
21
22
23
24
25
26
27
28
29
30
31
32
33
34
35
36
37
38
39
40
41
42
43
44
45
46
47
48
DVDD1
XTL_IN
XTL_OUT
DVSS1
SDATA_OUT
BIT_CLK
DVSS2
SDATA_IN
DVDD2
SYNC
RESET#
PC-BEEP
PHONE
AUX_L
AUX_R
JD1
JD2
CD_L
CD_GND
CD_R
MIC1
MIC2
LINE_IN_L
LINE_IN_R
AVDD1
AVSS1
VREF
VREFOUT
AFILT1
AFILT2
NC
DCVOL
VREFOUT2
VAUX
LINE_OUT_L
LINE_OUT_R
MONO_OUT
AVDD2
HP_OUT_L
NC
HP_OUT_R
AVSS2
GPIO0
GPIO1
ID0#
XTLSEL
EAPD
SPDIFO/TEST
+
C583
10U/10V/Y5V
12
C590 0.1U_04021 2
C567
10U/10V/Y5V
1 2
R367 10
C566
0.1U_0402
1 2
C574 2.2U/10V/X5R1 2
R370 15K/F
C591 *0.1U_0402
1 2
C575
*15P
12
C585
0.1U_0402
1 2
C609 *1000P1 2
C576
*15P
12
C589
0.1U_0402
1 2
C611 *1000P1 2
Y7
*24.576MHz/12PF(TXC)
+
C587
10U/10V/Y5V
12
C612 *1000P1 2
C593 *0.1U_04021 2
C932 0.01U
C592 0.1U_0402
1 2
R524 *012
R523
*0
1 2

5
5
4
4
3
3
2
2
1
1
D D
C C
B B
A A
EXTERNAL SPEAKER
Toshiba
Audio amplifier
GAIN0 GAIN1
0 0 6dB
10dB
15.6dB
21.6dB
AV(inv)
0
1
1 1
0
1
*
22
1.This part should not contain any substances which are specified in SS-00259-1
2.Purchase ink, paint, wire rods and molding resins only from the business partners that Sony approves as Green Partners.
1A
AMP
22 30
星期二
,
十月
12, 2004
AK1 Main Board
Title
Size Document Number Rev
Date: Sheet of
QUANTA
COMPUTER
INSPKR-
INSPKR+
INSPK_L+
GAIN1
GAIN0
GAIN1GAIN0
VOLMUTE VOLMUTE
INSPK_R+
VREFOUT
SPKPLG
SPKPLG
INSPK+L
INSPK+R
VREFOUT
VOLMUTE
LINEOUT_L21
LINEOUT_R21
VREFOUT21
INSPKR- 19
INSPKR+ 19
VOLMUTE18
EXTMIC 21
SE_BTL21
AVDD
AGND
AGND
AGND
AVDD
AGND
AVDD
AGND
AVDD
AGND
AGND AGND
AGND
AGND
AGND
VCC5
AVDD
AGND
AVDD
AGND
AVDD
AVDD
AGND
5VPCU
AGND
AGND
+5VA
AGND
AGND
MGND
+5VA
MGND
MGND
+5VA
MGND
+5VA
MGND
MGND
MGND
MGND
MGND
MGND
MGND
AGND
AGND
R489
2.2K
1 2
C618
0.1U_0402
L36
MNB-160808-0220L
C616
10U/10V/Y5V
R392
*10K
1 2
C617
0.1U_0402
C870 22P1 2
U35
TI-TPA0312
15
22
10
6
14
8
20
3
11
1
12
13
24
7
18
19
9
2
16
21
4
23
5
17
25
26
27
28
29
30
31
32
33
SE/-BTL
-SHDN
L_IN+
L_HP_IN
BEEP
R_IN+
R_HP_IN
GAIN1
BYPASS
GND
GND
GND
GND
PVDD
PVDD
VDD
LOUT_
GAIN0
ROUT-
ROUT+
LOUT+
LINE_INR
LINE_INL
HP/-LINE
GND
GND
GND
GND
GND
GND
GND
GND
GND
C621 0.47U/X7R
U38
TC7SET32FU1
24
3 5
R487
5.11K
1 2
R382 100K
C626
0.47U/X7R
R380
100K
CON41
PHONEJACK
1
2
3
4
5
L34 0
U36
RN1544
1
5
42
3
L35 0
C880
1U/10V/Y5V
12
R402
1K
R381
10K
12
R403
1K
C874
1U/10V/Y5V
12
R521
*10K
1 2
Q25
DTA124EU
13
2
R391
10K
1 2
Q26
DTC144EU
1 3
2
C868
0.1U_0402
12
C623 0.47U/X7R
R383 100
R422
150
R480 220K1 2
R423
150
C625
150U/6.3V
1 2
C879
*220P
12
C620
150U/6.3V
1 2
R486
22K
1 2
R389
*10K
1 2
+
-
U46B
LM358_A
5
67
R388 100
R488
1.5K
1 2
R390
10K
1 2
C624 0.1U_0402
R484
100
1 2
C622 0.1U_0402
D44
*UDZS6.2B
2 1
C628
0.1U_0402
12
R481
*10K
12
R394 174K_1%
+
-
U46A
LM358_A
3
21
84
C629 47P
1 2
R485
6.19K/F
12
R395
182K_1%
R482
2K
12
+
-
U24B
LM358_1
5
67
C873
12P
12
C871
12P
12
C630
22U/10V/Y5V
12
C878
12P
12
Q24
SI4800BDY
3 6
5
7
8
2
4
1
C869
12P
12
R393 0C627
0.1U_0402
12
R424
*47K
C875
12P
12
R522 0
R425
*47K
C631
0.1U_0402
12
C866
1000P
12
D67
*UDZS6.2B
2 1
CON40
PHONEJACK
1
2
3
4
5
C872
12P
12
C867
1000P
12
C619
10U/10V/Y5V
R483
22K
12
C876
1U/10V/Y5V
12

5
5
4
4
3
3
2
2
1
1
D D
C C
B B
A A
0.748V for suspend mode
(Deeper sleep)
VCC 0.700V
REF
S2 1.708V
B2
OPEN
VCC OPEN
VCC 1.212V
OPEN
VCCVCC VCC
0.748V REF
OPEN
GND
REF
GND
B1
REF
GND 1.372V
1.036V
B0
GND
S1 S0 Output VCC_BOOT Output
SUSPEND MODE (SUS=HIGH)
00
1
1
1
1
1
0
0
1
1
1
0
0
0
1
1
1.196V
0
0
0
10
1
0
1.372V
0
0
0
0
0
1
1
1
1
1
0.796V
1
1
D0
1
0
1
0
1
0
0
1
1
0
1.708V
1
1
0
1.292V
1
0
0
1
1
1
0
1.628V
0
0
1.324V
D5
0
0.892V
0
0
0
0
1
0.956V
0
0
0
1.068V
0.780V
1
1
0
1
0
1
1
1.148V
0
1
1
11.132V
1
1
11.484V
1.692V
1.212V
0
0
0
1
0.716V
1
D3
1
0
0
1.180V
1
0
0
0
0
0
0
1
0
1
0
0
0
0
Output
1
1
1
0
0 1
0
1
0
1
1.420V
1
1
0
1
1
1
1
1
0.812V
1.436V
1
0
0
0
1
1
0
0
1
1
0
1
1
0
1
0
0
1.004V0
1
1.356V
0
1
0
1
0
1
1
1
0
10.828V
0
1.468V
1
0
1
0
1
1
1
1
1
0
1
0
1
1
1.116V
0
1
0
1
0
0.748V
1
0
1
1
1
0
1
1
1.164V
1
0
10
0.924V
1.580V
1
0.988V
1.404V
0
1
1.676V
1
0
0
1
0
0
0
1
0
0
1
1.516V
1.612V
0
1
1
0
0.972V
1
0
1
0
1.228V
1
1
0
1
0
1
1
0 0
1.452V
1.340V
0
1
1
0
1
1
0
1
0
0.844V
1
0
0
00
0
0
0
1.660V
0.764V
1.500V
1
0
1
0.700V
0
00
D1
0
1
0
1
01
1.548V
0
1.020V
0.876V
0.940V
1
1.052V
0
0
0
0
1
0
0
1
0
0
1
0
1
0
1
0
0
0
Output
10
1.532V
1
1
1.596V
0
1
01 0
1
1
0.860V
1
1
1
0.908V
0
1
1
0
0
0
1
1
0
0
1
1
1
1
1.388V
1
1
1
11
1
1
0
11.308V
0
0
00
11
0
0
D2
1
0D1
1.564V
0
1
1
0
1
0
1
0
0
1
1
0
1.260V
0
D3
1
1.644V
0
1
0.732V
D4
1
1
0
1
1
0
0
1.036V
0
1
D2
1
1
1
1.244V
1
0
1.084V
0
0
1
1
01
00
0
1
0
1
1
0
0
1
1
1
1
0
0
1
0
1
1
0
1
0
0
1.276V
00
00
0
0
0
0
1
0
1
D0
1
1
D4
0
0
0
1.100V
D5
CPU CORE
23
1.This part should not contain any substances which are specified in SS-00259-1
2.Purchase ink, paint, wire rods and molding resins only from the business partners that Sony approves as Green Partners.
AK1 Main Board
1A
23 30
星期二
,
十月
12, 2004
Size Document Number Rev
Date: Sheet of
QUANTA
COMPUTER
1907_OA-2
CM+1 1907_OA+2
CM-1
VIN1907
1907_OA+2
1907_OA-2
1907LR1907DL
1907REF
1907VCC
1907DH
1907_OA+
1907VCC
1907FB
1907LX
1907BST
HWPG
1907FB
1907REF
1907_OA-
VIN1907
HWPG 18
PGOOD24,25
IMVP_PWG11
-CLK_EN2
SYSPOK25
IMVP_PWG11
-STP_CPU2,11
DPRSLPVR11
CPU_VID04
CPU_VID44CPU_VID34CPU_VID24
CPU_VID54
CPU_VID14
PROTECT 27,28
5VPCU
VCC_CORE
VIN
3VPCU
1907
1907
1907
19071907
1907
1907
1907
3VSUS
5VPCU
1907
PR19
100K/F
PC19
*470P
PR11 0
PR8 0
PC15
10U/6.3V/X5R
12
PQ3
SI4336
3 6
5
7
8
2
4
1
PC18
0.01U
12
PC7
10U/25V/1210
PR7 0
PC10
10U/25V/1210
PC16
10U/6.3V/X5R
12
PR1
10
PC6
0.1U/50V
PD1
CH501H-40
21
PR17
1.24K/F
PR12 56.2K/F
PR5
0
PR15 200
+
PC13
470U/2.5V
PR18
40.2K/F
PC22 1U/6.3V
PR16
232K/F
PU3
NC7SZ08
2
14
3 5
PQ2
SI4392
3 6
5
7
8
2
4
1
PC25
0.1U_0402
PR9
1.5K
PR20
0
PC17
0.1U_0402
12
PD2
SSM34PT
2 1
PR13 3.01K/F
PC23
1000P
12
PC21 100P
PC5
10U/6.3V/X5R
+
PC14
*470U/2.5V
PC4
1U/6.3V
PC9
10U/25V/1210
PR6
0.001R/RC7520
CS+001AGM13
RC7520-4P
12
1P2P
PC20 270P
PQ1
SI4392
3 6
5
7
8
2
4
1
PR14 200
PR3
10K
PL1
22/6A
PU2
MAX1907
10
6
8
3112
16
20
19
18
12
5
4
9
13
14
1
15
7
17
21
22
23
24
26
28
29
30
31
32
33
34
35
36
37
38
39
40
25
27
41
VCC
S2
REF
B2 GNDB1
OA-
DPSLP
CSN
CSP
CC
S1
S0
ILIM
POS
NEG
B0
FB
SHDN
OA+
D5
D4
D3
D2
D0
PGND
DL
VDD
BST
LX
DH
V+
SUS
SYSPOK
IMVPOK
CLKEN
TIME
TON
D1
DDO
GND
PL2 0.5UH
PC8
10U/25V/1210
PC24
100P
+
PC12
470U/2.5V
PR4
10K
PR2
10K
PC11 0.22U
PR21
2.21K/F
PR22
PRF18BB471QB1RB
PR10
2K/F
PD3 1SS355
2 1
PQ4
SI4336
3 6
5
7
8
2
4
1
VRON18,25,26

A
A
B
B
C
C
D
D
E
E
4 4
3 3
2 2
1 1
Current limit threshold:
80-120mV
24
FSW Setting:
333kHz
5VPCU Vout setting
5V
Current limit threshold:
80-120mV
RVCC3 Vout setting:
3.3V
1.This part should not contain any substances which are specified in SS-00259-1
2.Purchase ink, paint, wire rods and molding resins only from the business partners that Sony approves as Green Partners.
AK1 Main Board
2A
24 30
星期四
,
十月
14, 2004
Size Document Number Rev
Date: Sheet of
QUANTA
COMPUTER
VCC1632
DH3
CSL3
FB5
CSH5
BST3
LR5
DL3
VIN1632
CSL5
SEQ1632
DH5
DL5
LX5
BST5
VIN1632
SKIP1632
LX15
LX3
REF1632
CSH3
LR3
12V_LDO26
-SHDN3
RVCC_ON11,18,25
PGOOD23,25
1632
3VPCU
5VPCU
15V
5VPCU
RVCC3
1632
VL
15V
RVCC3
5VPCU
1632
5VPCU
1632
1632
VIN
1632
VL
1632
1632
PR25
0.02
CS+0208GL17
12
1P2P
PC29
0.01U
12
PR35
0.015
CS+0158JL11
1 2
1P 2P
PR28
100K/F
1 2
PT1 10UH
CST12057T-8R0M5R0-T1PF
CV01036MZ22
2
1 4
3
PC42
0.1U_0402
12
PC35
0.1U_0402
12
PC28
0.1U_0402
12
PC40
10U/6.3V/X5R
12
PC41
1U/6.3V
1 2
PR37
10K
12
PC43
4.7U/16V
12
PC27
0.01U
12
+
PC44
330U/6.3V/25m
12
PL4 22/6A
PC30
0.22U/50V/X7R
12
U47
G923
1
2
3 4
5
SHDN
GND
VIN VOUT
SET
PC38
0.1U/50V
12
PC39
0.01U
1 2
PC37
10U/25V
12
PD6 DAP202U
1
2
3
PC36
0.1U/50V
12
PR27 0
1 2
PQ6
SI4914DY-E3/AO4916L
24
8
1
5
6
7
3
PC32
10U/25V
12
PR32 10K
1 2
PR33 0
1 2
PR24
10K
12
PR29 0
1 2
PR26
220K
12
PC26
0.1U_0402
12
PR38 0
1 2
PU4
MAX1632A
1
2
3
4
5
6
7
8
9
10
11
12
13
14 15
16
17
18
19
20
21
22
23
24
25
26
27
28
CSH3
CSL3
FB3
12OUT
VDD
SYNC
TIME/ON5
GND
REF
SKIP-
RESET-
FB5
CSL5
CSH5 SEQ
DH5
LX5
BST5
DL5
PGND
VL
V+
SHDN-
DL3
BST3
LX3
DH3
RUN/ON3
PR34 *20K
1 2
C881
1U/6.3V
1 2
C882
10U/6.3V/X5R
12
PR36
0
1 2
PR23
10
1 2
PL3
10UH
PLC1055-100
CV01038MZ15
PQ5
SI4914DY-E3/AO4916L
24
8
1
5
6
7
3
PD4
UDZS5.6B
2 1
PD7
SW1010CPT
21
PC31
0.1U/50V
12
PD8
USM13PT/ MSS10-20A
2 1
PC34
1U/6.3V
12
PD5
SSM14LAPT
2 1
+
PC33
330U/6.3V/25m
12
PD9
SSM14LAPT
2 1
PC46
1U/6.3V
12

5
5
4
4
3
3
2
2
1
1
E E
D D
C C
B B
A A
25
1.This part should not contain any substances which are specified in SS-00259-1
2.Purchase ink, paint, wire rods and molding resins only from the business partners that Sony approves as Green Partners.
AK1 Main Board
1A
25 30
星期二
,
十月
12, 2004
Size Document Number Rev
Date: Sheet of
QUANTA
COMPUTER
2_5V_ILM
2_5V_FB
1715REF
1715LX1
1_5V_ILM
1715DL2
VIN_1715
1715DH2
1715LX2
1715VCC
1_5V_FB
1715DH1
1715DL1
2_5V_FB 1_5V_FB
VIN_1715
VIN_1715
SYSPOK 23VRON18,23,26 MAINON13,18,26
MAINON 13,18,26
RVCC_ON11,18,24
SUSON13,18,26
PGOOD23,24
SYSPOK 23
VTT_MEM
5VSUS
2.5VSUS
51100 51100
51100
RVCC1.5
RVCC1.5
5VPCU
2.5VSUS
2.5VSUS
VIN
1715
1715
1715
1715
1715
17151715
1715 1715
2.5VSUS RVCC1.5
1715 1715
RVCC1.5
VCC1.35
VCC5RVCC1.5 VCCP
VCC5
PR45 0
1 2
PD11
DAP202U
1
2
3
PC76
1U
PC66
1000P
12
PC74
*0.01U
1 2
PQ7
SI4800
BAM48000040
3 6
5
7
8
2
4
1
PU7 APL5913
1
2
3
4
5
6
78
9
GND
FB
VOUT
VOUT
VIN
VCNTL
POKEN
VIN
PQ8
SI4810
BAM48100036
3 6
5
7
8
2
4
1
+
PC78
150U/4V
12
PC47
10U/25V/X5R
12
PC59
0.1U/50V
12
PQ9
SI4914DY-E3/AO4916L
24
8
1
5
6
7
3
PR43 332K/F
PC63
10U/6.3V/X5R
12
PR52 316/F
1 2
PR44
0
1 2
PC57 0.1U/50V
1 2
PR50
0
1 2
PR49 200K/F
PC69
0.01U
12
PR55
1K/F
1 2
PR39
*15.4K/F
PR46
22
1 2
PR40
5.11K/F
PC77
10U/6.3V/X5R
PR41
0
PC67
0.1U_0402
12
+
PC51
330U/2.5V
12
PR42
10K/F
PC58 1U/6.3V
1 2
PD12
SSM14LAPT
2 1
PC52
10U/6.3V/X5R
12
PC71
10U/6.3V/X5R
12
PC64
0.1U_0402
12
PL5
22/6A
PR57 012
PR48 0
1 2
PC54
0.01U
12
PC84
*1000PF
12
PR53 698/F
1 2 PR54 012
PU6
TPS51100
1
2
3
4
5 6
7
8
9
10
11
VDDSSNS
VLDOIN
VTT
PGND
VTTSNS VTTREF
S3
GND
S5
VIN
GND
+
PC65
330U/4V
12
PC53
0.1U_0402
12
PC85
0.1U_0402
12
PR56
1K/F
1 2
PC50
0.1U/50V
12
PD10
SSM14LAPT
2 1
PU5 MAX1715
1
2
3
4
5
6
7
8
9
10
11
12
13
14 15
16
17
18
19
20
21
22
23
24
25
26
27
28
OUT1
FB1
ILIM1
V+
TON
SKIP
PGOOD
AGND
REF
ON1
ON2
ILIM2
FB2
OUT2 N.C.
LX2
DH2
BST2
DL2
VDD
VCC
PGND
N.C.
DL1
BST1
DH1
LX1
N.C.
PC68
0.1U_0402
12
PR51
0
1 2
+
PC81
150U/4V
12
PC55
1000P
1 2
PL7
5.6UH
PC73 2.2U/10V/X5R
1 2
PC75
*0.01U
1 2
PL6
3.3UH
PC48
0.1U/50V
12
PR47 0
1 2
PC80
10U/6.3V/X5R
PC83
10U/6.3V/X5R
12
PC56
0.1U_0402
12
PC70
22U/6.3V
12
PU8 APL5912
1
2
3
4
5
6
78
9
GND
FB
VOUT
VOUT
VIN
VCNTL
POKEN
VIN
PC60
10U/25V/X5R
12
PC62 1U/6.3V
1 2
PC49
10U/25V/X5R
12
PC79
1U
PL12
22/6A

A
A
B
B
C
C
D
D
E
E
4 4
3 3
2 2
1 1
26
1.This part should not contain any substances which are specified in SS-00259-1
2.Purchase ink, paint, wire rods and molding resins only from the business partners that Sony approves as Green Partners.
AK1 Main Board
1A
26 30
星期二
,
十月
12, 2004
Size Document Number Rev
Date: Sheet of
QUANTA
COMPUTER
5VSUS_DIS3VSUS_DIS
VCCP_DISVCC1.35_DIS
SUSG
VCC5_DISVTT_MEM_DIS VCC3_DIS
MAING
VCC1.5_DIS
VRONG VMCH_1.5_DIS VRD
SUSD
SUSD
MAIND
VRON18,23,25
SUSON13,18,25
MAINON13,18,25
VRON18,23,25
MAINON13,18,25
12V_LDO24
15VVIN 5VSUS3VSUS
VCCPVCC1.35
5VPCU
VIN
RVCC1.5
VCC1.5
5VPCU
VCC5 15VVTT_MEM VCC3
VCC1.5
15VVMCH_1.5VIN
VMCH_1.5
12V
VCC5
5VSUS
RVCC3
3VSUS
VCC3
PR64
1M
12
PQ16
RHU002N06
31
2
PR76
1M
12
PQ15
RHU002N06
31
2
PR74
22
12
PQ24
SI4804DY/BSO4804
1
2
3
4
8
7
6
5
PR72
1M
12
PR75
1M
12
PC89
*470P
12
PR73
22
12
PR59
10
12
PR58
10
12
PR60
470K
12
PQ13
DTC144EU
1 3
2
PQ29
DTC144EU
1 3
2
PQ11
RHU002N06
31
2
PQ12
RHU002N06
31
2
PQ26
RHU002N06
31
2
PQ27
RHU002N06
31
2
PQ28
RHU002N06
31
2
PQ23
DTC144EU
1 3
2
PQ17
SI4804DY/BSO4804
1
2
3
4
8
7
6
5
PQ25
SI4804DY/BSO4804
1
2
3
4
8
7
6
5
PR65
1M
12
PR71
1M
12
PR69
22
12
PQ21
RHU002N06
31
2PC88
*470P
12
PQ10B
IMD2A-2
1 6
2
PC86
1u/16V
1 2
PR68
22
12
PQ20
RHU002N06
31
2
PR67
10
12
PR70
1M
12
PQ10A
IMD2A-2
4 3
5
PQ19
RHU002N06
31
2
PQ22
RHU002N06
31
2
PR66
22
12
PQ18
RHU002N06
31
2
PR63
1M
12
PC87
*470P
12
PR62
10
12
PQ14
DTC144EU
1 3
2
PR61
1M
12

4
4
3
3
2
2
1
1
D D
C C
B B
A A
THERMAL PROTECT
27
1.This part should not contain any substances which are specified in SS-00259-1
2.Purchase ink, paint, wire rods and molding resins only from the business partners that Sony approves as Green Partners.
AK1 Main Board
1A
27 30
星期二
,
十月
12, 2004
Size Document Number Rev
Date: Sheet of
QUANTA
COMPUTER
-UL_IN
-UL_IN
-UL_IN
PROTECT23,28
-SYS_PRS 29
-VAOFF 30
VIN
VCCRTC1
VA+
VCCRTC1
BAT+
BAT+
PR87
10K/D
1 2
PC95
1U/6.3V
12
PC94
10U/6.3V/X5R
12
PC93
1U/6.3V
12
PR84 1K
12
PD14 1SS355
21
PU10
R3112N251A
2 1
3
4
5
VDD OUT
GND
NC
CD
PC96
*0.01U
12
PR83
10K
1 2
PR85
100K
1 2
PQ30-2
HN1K03FU
3
5
4
PU9
TC7S14FU
1
2
3
4
5
PC92
2.2U/10V/X5R
12
PR77
100K
12
PC90
0.1U_0402
12
PR79
200K
1 2
PR78 47K
12
PQ33-1
HN1K03FU
6
2
1
PQ30-1
HN1K03FU
6
2
1
PR82
100K
1 2
PQ33-2
HN1K03FU
3
5
4
PC91
*0.1U
12
PD19 1SS355
2 1
PD21 1SS355
2 1
PD20
1SS355
2 1
PD15
MAZ81000ML
2 1
PD18 1SS355
2 1
PD16
MAZ81400ML
2 1
PD17 1SS355
2 1
PQ32
2SC4738F
BAC47380001
2
1 3
PD22
UDZS6.2B
2 1
PD13
UDZS6.2B
2 1
PQ31
SSM3K09FU
31
2
PR80
27.1K/D
1 2
PR81
27.1K/D
1 2
PR86
60.4K/D
1 2

1
1
2
2
3
3
4
4
5
5
6
6
7
7
8
8
A A
B B
C C
D D
REFIN=3.3 V
Current limit
TBD
Charge Voltage
16.8 V
Charge Current 1.5A
28
1.This part should not contain any substances which are specified in SS-00259-1
2.Purchase in k, paint, wire rods and molding resins only from the business partners that Sony approves as Green Partners.
AK1 Charge Board
3A
28 30
星期二
,
十月
12, 2004
Size Document Number Rev
Date: Sheet of
QUANTA
COMPUTER
CSP8724
LDO8724
CSN8724
CSSP8724
LDO8724
VA-
BST8724
LR8724
VIN8724
MBATV
DH8724
DL8724
REF8724
DH8724
CSSN8724
LX8724
VA-
DL8724
LX8724
PROTECT 23,27
-CHGEN18
MBATV 18
DC/-C 18,30
8724
VA
8724
3VPCU
8724
87248724
8724
8724
8724 8724 8724
5VPCU
8724
VIN
8724
8724
VA
8724
BAT+
8724
8724
8724
8724 8724
BAT+
BAT+
8724
PC121
3300P
PC98
0.1U/50V
12
PC120
0.01U
PL8
22/6A
PC119
0.1U_0402
PR93
0.02
12
1P2P
PR102
15K/F
PU11
MAX8724
AL008724018
1 2
3
45
6
7
14
9
10
11
12
13
28
27
26
24
25
23
22
21
20
19
18
16
17
15
8
29
DCIN LDO
CLS
REFCCS
CCI
CCV
GND
ICHG
ACIN
ACOK
REFIN
ICTL
IINP
CSSP
CSSN
BST
DHI
LX
DLOV
DLO
PGND
CSIP
CSIN
BATT
CELLS
VCTL
SHDN
GND
PR104
30.1K/F
PR103 37.4K/F
PC114
0.1U_0402
PR101
20K/F
PR89
40.2K/F
12
PR98
30.1K/F
PC107
*0.1U/50V/X7R
PR88
200K/F
12
PC97
0.01U
12
PC118
*1000P
PC108
*0.1U/50V/X7R
PC109 1U/25V/X7R
PQ36
SI4914DY-E3/AO4916L
24
8
1
5
6
7
3
PD23
SSM34PT
2 1
PR105 0
PD24
SSM34PT
2 1
PC113
0.1U_0402
PC117
*1000P
+
PC104
100U/25V
12
PC111
1U/10V/X7R
PR90
0.01 12
1P2P
PR95 33
PR96 3.3
PC133
0.1U_0402
PC112
0.1U_0402
PR124
10K
PR92
10K
PD25
SW1010CPT
21
PC106
10U/25V
12
PD26 SW1010CPT
21
PC105
0.1U/50V
12
PC115
1000P
PC102
0.1U/50V
12
PR99
220K
PL9
10UH
PQ37
RHU002N06
3
2
1
PR91
33K
PQ35
TPC8109
26
5
7
83
4
1
PQ34
DTC144EU
2 3
1
PR97
2.21K/F
PC99
0.1U/50V
12
PR100
PRF18BB471QB1RB
PC116
1U/6.3V
PD27 1SS355
2 1
PC110
1U/10V/X7R
PC103
10U/25V
12

4
4
3
3
2
2
1
1
D D
C C
B B
A A
29
BATTERY CONNECTOR
1.This part should not contain any substances which are specified in SS-00259-1
2.Purchase ink, paint, wire rods and molding resins only from the business partners that Sony approves as Green Partners.
AK1 Main Board
1A
29 30
星期二
,
十月
12, 2004
Size Document Number Rev
Date: Sheet of
QUANTA
COMPUTER
MBCLK
-SYS_PRS
MBDATA3,18 MBCLK 3,18
-BAT_PRS18
-SYS_PRS 27
3VPCU
BAT+
PR106
22
12
PD28
UDZS22B
2 1
PR108
220K
12
PD29
UDZS5.6B
2 1
PC124
0.1U_0402
12
PR110
1K
1 2
PC122
47P
12
PC123
47P
12
PD30
UDZS5.6B
2 1
PCN1
Ubat-6105006120364-r
1
2
3
4
5
6
PR109
1K
1 2
PR107
22
12

A
A
B
B
C
C
D
D
E
E
4 4
3 3
2 2
1 1
30
1.This part should not contain any substances which are specified in SS-00259-1
2.Purchase ink, paint, wire rods and molding resins only from the business partners that Sony approves as Green Partners.
AK1 MAIN BOARD
2A
30 30
星期二
,
十月
12, 2004
Size Document Number Rev
Date: Sheet of
QUANTA
COMPUTER
-VAOFF
VA+
VA+
VA+
VA+
VAIN-
-VAOFF
VAIN+
DC/-C18,28
-VAOFF27
ACIN 18
VA
VIN
VA+
VA+
PR120
22K
1 2
PC128
0.01U
12
PC130
0.1U_0402
12
PQ39A
IMD2A
4 3
5
PR119
220/2512
PR115
1M
PQ42
2N7002K
31
2
PC72
1U
PQ43
DTC144EU
1 3
2
PQ40
RHU002N06
31
2
PQ41
RHU002N06
31
2
PQ38
FDS4835/SI4835BDY-E3
2 6
5
7
8
3
4
1
PCN2
ADAP IN
1
2
3
4
1
2
3
4
PD31
UDZ2.7B
2 1
PD34
UDZS5.6B
2 1
PD32
UDZS12B
21
PD33
UDZ3.3B
2 1
PD35
*UDZS5.6B
2 1
PC125
0.1U/50V
12
PC126
0.1U/50V
12
PC127
0.1U/50V
12
PC129
0.1U/50V
12
PC132
0.1U/50V
12
PL11
22/6A
1 2
PR112
220K
PR122
220K
PQ39B
IMD2A
16
2
PR118 1K
1 2
PQ44
DTC144EU
1 3
2
PD36
UDZS15B
2 1
PR30
150K/F
PL10
22/6A
1 2
PR111
220K
PR114 10K
PR116 470K
PR113
680K
PR123
47K
PR121
10K
12
PC131
0.01U
12
PR117
470K
