Quanta AW1 Schematics. Www.s Manuals.com. R1b Schematics
User Manual: Motherboard Quanta AW1 DA0AW1MB8F0 - Schematics. Free.
Open the PDF directly: View PDF
.
Page Count: 42

1
1
2
2
3
3
4
4
5
5
A A
B B
C C
D D
Title
Size Document Number Rev
Date: Sheet of
QUANTA
COMPUTER
AW1 M/B
1B
AW1 Block Diagram
Custom
141Tuesday, July 06, 2004
TV out
Secondary IDE
Primary IDE - HDD
Video
Controller
LVDS
Spread Spectrum
Control
TV-TUNER
USB PORT 0,1,2,3
AGP 1.5V, 66MHz
PSB
CPU Thermal
Sensor
693 BGA
SOCKET
MINI-PCI
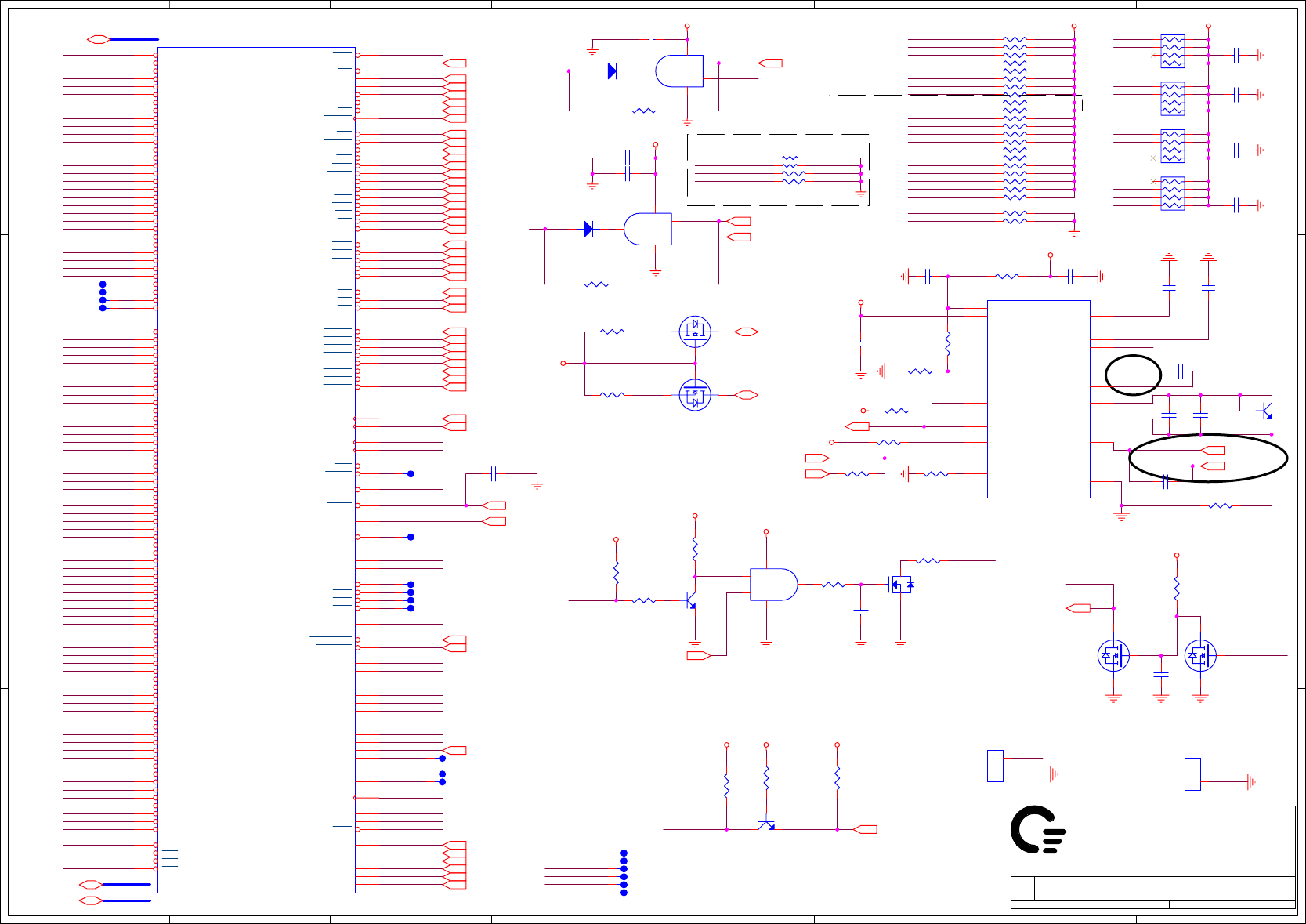
AW1 BLOCK DIAGRAM
BCM5788
LAN
SIS
655FX
SIS
964L
Broadcom
33MHZ, 3.3V PCI
533MHZ
HyperZip
ATA100
PC87591L
Keyboard FLASH
TI PCI7411
CARDBUS
G791
(DVD-RW)
176 Pins LQFP
MOBILE PRESCOTT
478 PIN (MPBGA)
USB 2.0
AC97
DDR SDRAM 2.5V, 400MHz
DDR-SODIMM1
DDR-SODIMM2
CRT port
R.G,B
LCD Panel
VRAM
ATI M11
01
FAN 1
Clocking
ICS952018
FAN 2
Buffer
ICS93741
(DDR)
64/128/256MB
D-Terminal
Mobile Prescott & SIS655FX
IR Receiver
LPC
DDR SDRAM 2.5V, 400MHz
page 04,05
page 03
page 03
page 10,11
page 10,11 page 05,06,07,08,09
page 04
page 04
page 04
page 12,13,14
page 12
page 18
page 19
page 19
page 19
page 15,16,17
page 20,21,22
page 30
page 22
page 29
page 23,24page 27page25,26
page 28
page 28page 29
page 29
page 29
page 26
RJ45
page 34
Woofer,CNN
page 33
SPK AMP
page 31
STAC9752A
page 26
RJ11
page 27
MDC
VF-co-cc

5
5
4
4
3
3
2
2
1
1
D D
C C
B B
A A
Title
Size Document Number R e v
Date: Sheet of
QUANTA
COMPUTER
AW1 M/B
1B
AW1 Block Diagram
C
241Tuesday, July 06, 2004
02--Schematic Sheet Number
IDSEL
AD17
CHIP
CHIPPCIINT
IRQA
IRQB
IRQC
IRQD
MiniPCI / / IEEE1394/ AC97
REQ
REQ0 / GNT0
BUSMASTER
Mini PCI Lan
ICH4-M Embeded USB2.0
DMA Channel
DMA0 FIR
(disable by default)
FLOPPY DISK
(Cascade)
Unused
Unused
Unused
Device
IRQ Channel Desciption
IRQ0
RTC
System timer
Keyboard
(Casacde)
Serial Port
AUDIO / VGA / USB
FLOPPY DISK
LPT
ACPI
FIR
(Disable by default)
Cardbus
PS/2 mouse
FPU
HDD
LAN / MODEM
CDROM
MiniPCI / CardBus
Mini PCI Modem
(MODEM / LAN)
ECP
AUDIO
(MODEM/LAN)
Mini PCI Wireless LAN
AD23 R5C551(1394&CardBus)
03--CLOCK GENERATOR
04--Mobile Prescott CPU-1
07--NB(655FX UMCA&B)
09--NB(655FX POWER)
10--SYSTEM DIMM1&2
11--DDR_TERMINASION
13--VGA(M11-P MEM A&B)
14--VGA(M11-P PWR&GROUN)
20--964L-1 PCI/IDE/Link.SCH
15--VGA(VIDEO MEM A)
12--VGA(M11-P AGP INTERFACE)
16--VGA(VIDEO MEM B)
17--VGA(TERMINATION & VGA ROM)
22--964L-3 USB/SATA.SCH
23--PCI7411 PCMCIA CONTROLLER
24--PCMCIA CNN & 3 IN 1
25--LAN (BCM5788-10/100/GIGA)
38--BATTERY CHARGER
33--AUDIO (Power AMP, SP CON)
32--AUDIO(AMP & POWER & HP CON)
29--K/B,USB,HDD,CDROM
31--AUDIO(STAC9752A,MIC CON)
30--RTC,BEEP,T/P,BUTTON,RECEIVE
36--VGA POWER
28--PCU-87591 & FLASH
19--CRT&S-VIDEO
08--NB(655FX LINK)
34--AUDIO (Sub Woofer AMP)
41--CPU POWER-2
39--BATTERY CONNECTOR
35--1.5V/1.8V/2.5V & DDRVTT
37--DC/DC 3V/5V
40--CPU POWER-1
CHIP
REQ1 / GNT1
REQ2 / GNT2
REQ3 / GNT3
REQ4 / GNT4
IRQ1
IRQ2
IRQ3
IRQ4
IRQ5
IRQ6
IRQ7
IRQ8
IRQ9
IRQ10
IRQ11
IRQ12
IRQ13
IRQ14
IRQ15
DMA1
DMA2
DMA3
DMA4
DMA5
DMA6
DMA7
AD21 Lan/ Broadcom 4401/5788
18--PANEL I/F,LED
21--964L-2 LPC/MII/CPU/GPIO.SCH
26--LAN (TR & CONNECTOR)
27--MINI-PCI/MDC
05--Mobile Prescott CPU-2
Intel 82540EM
Intel 82540EM
R5C551(1394&CardBus)
AW1 Schematic Page Description :
2. PCI & IRQ & DMA Description :
06--NB(655FX HOST & AGP)
01--BLOCK DIAGRAM
02
VF-co-cc

1
1
2
2
3
3
4
4
5
5
6
6
7
7
8
8
A A
B B
C C
D D
AGPCLK_VGA
ZCLK_SB
HCLK_NB-
HCLK_CPU-
PCLK_SB
AGPCLK_NB
PCLK_7411
PCLK_LAN
PCLK_591
HCLK_CPU+
HCLK_NB+
HCLK_CPU+
HCLK_CPU-
HCLK_NB+
CLK48_USB
PCLK_MP
CLK48_7411
HCLK_NB-
ZCLK_NB
HCLK_NB-
HCLK_CPU-
HCLK_NB+
HCLK_CPU+
AGPCLK_NB
APGCLK_VGA
ZCLK_NB
ZCLK_SB
PCLK_LAN
PCLK_SB
PCLK_591
PCLK_7411
REFCLK1
OSC12MHI
FS2
FS3
FS0
FS1
R_AGPCLK
R_AGPCLK1
PD#
R_PCLK_591
CGCLK_SMB
CGDAT_SMB
FS1
PD#
R_HCLK_CPU-
IREF
R_ZCLK_NB
FS3
R_OSC12MHI
R_HCLK_NB+
R_PCLK_7411
R_HCLK_NB-
R_ZCLK_SB
CLK_VDDA
R_HCLK_CPU+
DDRCLKA-0
DDRCLKB2
DDRCLKA0
DDRCLKA2
DDRCLKA-1
DDRCLKA-2
DDRCLKB1
DDRCLKA1
DDRCLKB0
DDRCLKB-2
DDRCLKB-0
DDRCLKB-1
REFCLK1
CLK48_USB
-CPUSTOP
CGDAT_SMB
R_PCLK_LAN
-PCI_STOP
FS4
FS0
R_PCLK_MP PCLK_MP
FS2
CGCLK_SMB
FS4
AUDIO_CLK
AUDIO_CLK
DDRCLKA-2
FWDSDCLKOA DDRCLKA-1
DDRCLKA-0
FB_OUTB
DDRCLKA0
DDRCLKB2
SMBCLK
FB_OUTA
SMBDAT
DDRCLKB1
DDRCLKB-1
CBVDDA
CBVDDA
DDRCLKA2
FWDSDCLKOB
DDRCLKB-0
DDRCLKB-2
DDRCLKB0
DDRCLKA1
CLK_VDD
CLK48_7411R_CLK48_7411
R_CLK48_USB
-CPUSTOP4,21,41
-PCI_STOP 21
FWDSDCLKOB7
DDRCLKB-2 10
DDRCLKB-0 10
DDRCLKA-1 10
DDRCLKB0 10
DDRCLKA0 10
FWDSDCLKOA7
DDRCLKA-0 10
DDRCLKA1 10
DDRCLKA-2 10
DDRCLKA2 10
DDRCLKB2 10
DDRCLKB1 10
DDRCLKB-1 10
CPUPWRGD_CPU4,5
VCC3
VCC3
VCC3
VCORE
VCC3
VCC3
VCC3
VCC2.5
HCLK_CPU+ 4
HCLK_CPU- 4
HCLK_NB+ 6
HCLK_NB- 6
AGPCLK_VGA 12
AGPCLK_NB 6
ZCLK_NB 8
ZCLK_SB 20
PCLK_LAN 25
PCLK_SB 20
PCLK_591 28
PCLK_7411 23
CLK48_7411 23
OSC12MHI 22
SMBDAT10,21
SMBCLK10,21
CLK48_USB
PCLK_MP 27
AUDIO_CLK 31
REFCLK1 21
Title
Size Document Number Rev
Date: Sheet of
QUANTA
COMPUTER
AW1 M/B
1B
CLK GEN & DRAM Buffer
Custom
341Tuesday, July 06, 2004
03
300 ohms@100Mhz
Clock Buffer (DDR)
12
3
SOT23
2N7002
105.00 140.00 70.00 35.00
107.00 142.67 71.33 35.67
109.00 145.33 72.67 72.67
110.00 146.67 73.33 36.67
140.00 140.00 70.00 35.00
142.66 142.66 71.33 35.67
145.33 145.33 72.66 36.33
146.66 146.66 73.33 36.67
1
0
CPU
210.00 140.00 70.00 35.00
214.00 142.67 71.33 35.67
218.00 145.33 72.67 36.33
220.00 146.67 73.33 36.67
266.66 133.33 33.33
1
66.67
269.33 134.67 67.33 33.67
274.66 137.33 68.67 34.33
266.66 133.33 33.33
1
FS4 FS1FS3 FS0
100.00
100.00
100.99
103.00
0
FS2 (MHz)
0
0
0
0
0
0
0
0
0
0
0
0
0
0
0
0
0
0
0
0
0
0
0
1
1
1
1
1
1
1
1
1
1
1
1
1
1
1
1
1
1
1
1
1
1
0
0
0
0
0
0
0
00
0
0
0
0
0
0
0
1
0
1
0
1
0
1
0
1
0
1
0
1
0
1
1
1
00
0
0
0
0
0
0
0
1
1
1
1
1
1
1
1
1
1
1
1
1
1
1
1
1
1
1
1
1
1
0
0
0
0
0
0
0
00
0
0
0
0
0
0
0
1
0
1
0
1
0
1
0
1
0
1
0
0
1
1
1
1
1
1
1
1
1
1
1
1
1
1
1
1
1
133.33
66.67
133.33
134.65
ZCLK
134.65
137.33
133.33
(MHz)
133.33
133.33
133.33
134.65
66.67
AGP
67.33
(MHz)
68.67
66.67
66.67
67.32
66.67
68.66
66.67
PCI
(MHz)
33.33
33.66
34.33
33.33
33.33
33.33
33.33
33.33
33.33
33.66
137.33 137.33 34.33
200.00 133.33
201.98 134.65 67.33 33.66
206.00 137.33 68.67 34.33
66.67200.00 133.33
166.66 125.00 66.66
168.31 126.23 67.32 33.66
171.66 128.74 68.66 34.33
33.33166.66 125.00 66.66
C6
0.1U
C47
0.1U
R29 10K
R38 *10K
R14
10K
Q2
MMBT3904
2
1 3
C7
0.1U
C11 *10P
L2 MLB_160808-0300P-N2
1 2
R8 33
R52 0
C31 *10P
R963 0
R49 0
R43 0
R44 0
R41 0
R11 33
C37 *10P
R17 33
C25 *15P
R32 *10K
C22 *15P
C10 *10P
C32 *10P
C48
0.1U
C45
0.1U
R53 0
R36 10K
C3
0.1U
C1
0.1U
C8
0.1U
C26 *15P
R5 49.9_1%
R993 10K
C2
0.1U
Q1
MMBT3904
2
1 3
Q3
*2N7002E
3 1
2
R37 *10K
C39 10P
R47 0
R27 10K
R24 10K
R39 0
L3
FBM2125HM330
R40 0
C27
30P
R30 *10K
C21 *15P
T1
R962 0
C28
30P
R50 0
C29 *15P
R48 0
R7 49.9_1%
R2 33
R6 33
C36 *10P
R3 33
R31 10K
C17 *10P
R1 33
R33 *10K
C34 *10P
R54 0
R35 *10K
C12 *10P
R34 10K
R15 33
R22 33
R26 *33
C15 *10P
R18 33
R51 22
R13 33
C43 10P
Q4
*2N7002E
3 1
2
C40 *10P
R9 49.9_1%
C41 *10P
C19
4.7U
T2
C5
0.1U
R994 10K
C38 *10P
R12 33
R4 33
R45 22
C9
10U/10V/Y5U
L1
FBM2125HM330
C24 *15P
R28 *10K
R21 33
C35 *10P
U2 ICS93741
FB_INTA
3
DDRBC0 10
FB_INTB
12
GND
23
FB_OUTA
2
CLK_INTA
4
CLK_INTB
13
SDATA 17
DDRAC1 24
DDRAC2 26
VDD2.5
1
DDRAT0 5
VDD2.5
14
SCLK 16
DDRAT1 25
DDRAT2 27
DDRAC0 6
FB_OUTB
11
GND
15
GND
28
GND
7
VDD2.5
22
VDD2.5
8
DDRBC1 18
DDRBC2 20
DDRBT1 19
DDRBT0 9
DDRBT2 21
U1
ICS952018
VDDREF
1
**FS1/REF1 3
**FS0/REF0 2
X1
6
X2
7
PCICLK0 16
PCICLK1 17
PCICLK2 20
PCICLK3 21
PCICLK4 22
AGPCLK1 30
AGPCLK0 31
24_48MHz/SEL24_48#* 26
SDATA 34
SCLK 35
CPUCLK1 44
CPUCLK0 40
VDDA
36
GND
37
CPUCLK#0 39
CPUCLK#1 43
*FS2/PCICLK5 12
ZCLK0 9
ZCLK1 10
IREF
38
GNDREF
5
GNDZ
8
GNDPCI
18
GNDPCI
23
GND48
24
GNDAGP
32
GNDCPU
41
VDDZ
11
VDDPCI
13
VDDPCI
19
VDD48
28
VDDAGP
29
VDDCPU
42
VDDSRC
48
GNDSRC
45
Vtt_PwrGd/PD#*
33
SRCCLK 47
SRCCLK# 46
12_48MHz/SEL12_48#** 27
**FS3/PCICLK6 14
48MHz 25
**FS4/PCICLK7 15
RESET#/CPU_STOP#
4
C14 *10P
R19 475/F
C30 *15P
R46 0
C49
10U/10V/Y5U
R16
10K
C42 *10P
C44 *10P
C23 *15P
C18
0.1U
R25 *33
R10 49.9_1%
R20 33
R42 0
C4
0.1U
Y1
14.318MHz/20PF/30ppm
1 2
R1053 *0
C1065
0.1U
C20 *15P
C46
0.1U
C33 *10P
C16 *10P
R23 33
C13 *10P
VF-co-cc

1
1
2
2
3
3
4
4
5
5
6
6
7
7
8
8
A A
B B
C C
D D
HTEST1
NMI
-HA20M
HTEST3
HTEST2
HTEST8
CPU_COMP1
-A20M
-RC
HTEST10
P_VID1
P_VID2
P_VID0
P_VID3
P_VID4
HA[3..31]
-HDBI[0..3]
HCLK_CPU+
HCLK_CPU-
HTEST9
HA3
HA12
HA13
HD19
HD21
HD30
HCLK_CPU-
-HD_STBN3
-FERR
HD16
HD46
HD54
P_VID1
HTEST1
-HA_STB1
-GHI
HA9
HA15
HD[0..63]
HD39
HD43
HD48
HD55
P_VID4
HTEST2
ITPCLK1
DBRESET
-HTRDY
-HD_STBN1
THERMDC
HA19
HD1
HD6
HD13
P_VID0
-SLP
-HLOCK
-HCPUINIT
HA5
HD18
HD20
HD26
HD59
HTEST9
-HBPRI
-HREQ2
-HD_STBN2
-IGNNE
-SMI
HA22
HA26
HD47
HD56
-HA_STB0
HA18
HD17
HD50
HD61
P_VID2
TCK
HTEST8
-HDBI0
CPU_COMP1
HA11
HD4
HD9
HD24
HD36
HD41
TDI
HTEST4
-HHITM
-PROCHOT
HA8
HA14
HA25
HD2
HD8
HD10
HD12
HD49
HD58
-HDBI3
-HREQ0
CPUPWRGD_CPU
-HA20M
HA7
HA28
HD27
HD28
HD37
P_VID3
HTEST5
-STPCLK
ITP_CLK+
-HRS1
HA31
HD22
HD35
HD45
HD51
-HD_STBP0
-HD_STBP1
-HD_STBP3
INTR
HA10
HA17
HD5
HD14
HD32
HD40
HD44
HD60
HD62
HTEST0
-HDEFER
-HBREQ0
-HREQ1
-HREQ3
-HD_STBN0
HA29
HD3
HD11
HD23
HD31
TDO
HTEST10
-HDBI1
-HDBI2
-HDRDY
-HREQ4
HA4
HA27
HD25
HD29
HD38
-TRST
-HBNR
HCLK_CPU+
HA21
HA23
HA30
TMS
HTEST3
-HADS
CPU_COMP0
NMI
HA6
HA24
HD34
HD42
HD52
HD53
ITPCLK0
-IERR
ITP_CLK-
-HRS2
-HD_STBP2
THERMDA
-TRIP
-DPSLP
HA16
HA20
HD0
HD7
HD15
HD33
HD57
HD63
-HDBSY
-HHIT
-HRS0
P_VID5
P_VID5
-HA20M
KGA20
-CPURST
THERMDA
THERMDC
-SYS_SHDN
-SYS_SHDN-1
-CPUINIT
OVT
THMDAT
THMCLK
-SYS_SHDN
THER M_TRIP#
THERM_TRIP
-SYS_SHDN-1
THMCLK
THMDAT
FANSIG
FANVCC1
FANSIG1
FANVCC1
FANSIG1
FANSIG
FANVCC
-TRST
TCK
-PROCHOT
-HCPUINIT
-TRIP
-SMI
TDI
TDO
-IERR
DBRESET
ITP_CLK-
-TRIP
CPUPWRGD_CPU
-STPCLK
-SLP
ITP_CLK+
-FERR
CPU_COMP0
ITPCLK0
-HBREQ0
ITPCLK1
-HCPUINIT
-CPURST
TMS
THERMDA_VGA
THERMDC_VGA
FANVCC
THERM_VCC
-DPSLP
-GHI
HTEST0
HTEST4
HTEST5
-IGNNE
INTR
KGA20
INTR 21
NMI 21
-IGNNE 21
-SMI 21
-SLP 21
-STPCLK 21
-HADS 6
-HA_STB0 6
-HA_STB1 6
-HBNR 6
-HDBSY 6
-HDEFER 6
-HDRDY 6
-HHIT 6
-HHITM 6
-HTRDY 6
-HBPRI 6
-HBREQ0 6
-HLOCK 6
-HREQ0 6
-HREQ1 6
-HREQ2 6
-HREQ3 6
-HREQ4 6
-HRS0 6
-HRS1 6
-HRS2 6
-HD_STBP0 6
-HD_STBN0 6
-HD_STBP1 6
-HD_STBN1 6
-HD_STBP2 6
-HD_STBN2 6
-HD_STBP3 6
-HD_STBN3 6
HCLK_CPU+ 3
HCLK_CPU- 3
-CPURST 6
CPUPWRGD_CPU 3,5
-TRIP 21
-CPUSTOP 3,21,41
P_VID0 41
P_VID1 41
P_VID2 41
P_VID3 41
P_VID4 41
P_VID5 41
-CPUINIT 21
-RC 28
-A20M 21
HA[3..31]6
-HDBI[0..3]6
HD[0..63]6
-SYS_SHDN37
MBCLK 28,39
MBDAT 28,39
-TEMP_ALARM21
OSC32KHO_SB21
-PROCHOT 21 PCIRST#8,12,20,23,24,25,27,28
-GHI 21
-FERR 21
OSC32KHO21
THERMDC_VGA 12
THERMDA_VGA 12
VCORE VCORE
VCC3
VCC3
VCORE VCC3
VCC5
VCC5
VCC5
VCC3
VCORE
3VSUS
VCC5
VCC5
VCC3
VCC5
Title
Size Document Number Rev
Date: Sheet of
QUANTA
COMPUTER
AW1 M/B
1B
CPU-1 & Thermal control
A3
441Tuesday, July 06, 2004
04
Close to CPU
THERM CONTROL
CLOSE TO CPU
FAN CONN
EC1
R79 0
12
T9
Q11
*3904
2
1 3
R63 1K
1 2
R981 56_1%
1 2
R88 10K
T14
C64
*0.1U
T5
R100
24.9K
12
C63 *18P
1 2
T7
R82 61.9 1%
1 2
U5 *TC7SH08FU
2
1
4
3 5
R80 *33 1%
R78 200
C1058
4.7U
C61
2200P
R67 150
1 2
Q10
2N7002E
3
2
1
R60 62
1 2
T19
RP3 62x4
1
3
5
7 8
6
4
2
U7 *TC7SH08FU
2
1
4
3 5
U3A
ZIF_SOCKET479
STPCLK Y4
FERR B6
A20M C6
IGNNE B2
INIT W5
LINT0 D1
LINT1 E5
SMI B5
A#3
K2
A#4
K4
A#5
L6
A#6
K1
A#7
L3
A#8
M6
A#9
L2
A#10
M3
A#11
M4
A#12
N1
A#13
M1
A#14
N2
A#15
N4
A#16
N5
A#17
T1
A#18
R2
A#19
P3
A#20
P4
A#21
R3
A#22
T2
A#23
U1
A#24
P6
A#25
U3
A#26
T4
A#27
V2
A#28
R6
A#29
W1
A#30
T5
A#31
U4
A#32
V3
A#33
W2
A#34
Y1
A#35
AB1
D#0
B21
D#1
B22
D#2
A23
D#3
A25
D#4
C21
D#5
D22
D#6
B24
D#7
C23
D#8
C24
D#9
B25
D#10
G22
D#11
H21
D#12
C26
D#13
D23
D#14
J21
D#15
D25
D#16
H22
D#17
E24
D#18
G23
D#19
F23
D#20
F24
D#21
E25
D#22
F26
D#23
D26
D#24
L21
D#25
G26
D#26
H24
D#27
M21
D#28
L22
D#29
J24
D#30
K23
D#31
H25
D#32
M23
D#33
N22
D#34
P21
D#35
M24
D#36
N23
D#37
M26
D#38
N26
D#39
N25
D#40
R21
D#41
P24
D#42
R25
D#43
R24
D#44
T26
D#45
T25
D#46
T22
D#47
T23
D#48
U26
D#49
U24
D#50
U23
D#51
V25
D#52
U21
D#53
V22
D#54
V24
D#55
W26
D#56
Y26
D#57
W25
D#58
Y23
D#59
Y24
D#60
Y21
D#61
AA25
D#62
AA22
D#63
AA24
VID0 AE5
VID1 AE4
VID2 AE3
VID3 AE2
VID4 AE1
TCK D4
TDI C1
TDO D5
TMS F7
TRST E6
TESTHI0 AD24
TESTHI1 AA2
TESTHI2 AC21
TESTHI3 AC20
TESTHI4 AC24
TESTHI5 AC23
TESTHI6 AA20
TESTHI7 AB22
TESTHI8 U6
TESTHI9 W4
TESTHI10 Y3
DBI0
E21
DBI1
G25
DBI2
P26
DBI3
V21
SLP AB26
ADS G1
ADSTB0 L5
ADSTB1 R5
BNR G2
DBSY H5
DEFER E2
DRDY H2
HIT F3
HITM E3
DBRESET AE25
IERR AC3
ITP_CLK0 AC26
ITP_CLK1 AD26
MCERR V6
TRDY J6
BPRI D2
BR0 H6
LOCK G4
REQ0 J1
REQ1 K5
REQ2 J4
REQ3 J3
REQ4 H3
RS0 F1
RS1 G5
RS2 F4
DSTBP0 F21
DSTBN0 E22
BCLK0 AF22
BCLK1 AF23
DSTBP1 J23
DSTBN1 K22
DSTBP2 P23
DSTBN2 R22
DSTBP3 W23
DSTBN3 W22
RESET AB25
PWRGOOD AB23
SKTOCC AF26
COMP0 L24
COMP1 P1
THERMDA B3
THERMDC C4
THERMTRIP A2
PROCHOT C3
DEP0 J26
DEP1 K25
DEP2 K26
DEP3 L25
TESTHI11 A6
TESTHI12 AD25
BSEL0 AD6
BSEL1 AD5
VID5 AD3
C54
*4.7U/10V/Y5V
1 2
R101
51.1_1%
1 2
T18
T20
C59 2200P
CON2
85205-0300L
1
2
3
T6
C62
470P
T8
R96
*0
R87 *10K
R59 1K
1 2
R66 150
1 2
T21
RP4 62x4
1
3
5
7 8
6
4
2
R57 56_1%
1 2
D2
*RB500
2 1
R83 61.9 1%
1 2
T22
R77 680
1 2
R84
10K
C53 0.1U
12
R55 56_1%
1 2
U6
G791SFX
RESET#
2
THERM_SET
3
SGND3 12
DXP2 9
THERM#
13 DXP3 11
SGND2 10
ALERT#
15
CLK
14
SGND1 8
SDA
16
VCC
6
DGND 5
FAN1 1
DXP1 7
FG1 4
FG2 17
SCL
18
FAN2 19
DVCC
20
Q8
*RHU002N06
2
31
C65
0.01U
R93
*470
C51 0.1U
12
U4 *TC7SH08FU
2
1
4
3 5
C55*0.1U
1 2
T12
C1059
4.7U
R58 51.1_1%
1 2
R1075 *0
C50 *0.1U
1 2
R61 51.1_1%
1 2
R56 56_1%
1 2
Q6 2N7002E
3
2
1
C52 0.1U
12
R75 62
1 2
RP2 56x4
1
3
5
7 8
6
4
2
R65 1K
1 2
C57 0.1U
R91 0
12
R94 *0
R81 *33 1%
R92
200K
R76 27
1 2
R85 20K
Q13
MMBT3904
2
13
C56 0.1U
12
R70 75_1%
1 2
R73 62
1 2
R86
10K
T15
R69 62
1 2
T17
D1
*RB500
2 1
R71 51.1_1%
1 2
T3
T16
C1060
10U/6.3V
1 2
CON1
85205-0300L
1
2
3
T11
T10
Q9
2N7002E
3
2
1
R1115 *1K
1 2
R90 10K
T4
R64 0
12
Q7
3904
2
1 3
R952
4.7K
12
R68 62
1 2
R89
10K
RP1 62x4
1
3
5
7 8
6
4
2
R97
*470
R72 56_1%
1 2
C58 0.1U
C60 2200P
R62 51.1_1%
1 2
R95
*56
Q5 2N7002E
3
2
1
VF-co-cc

1
1
2
2
3
3
4
4
5
5
6
6
7
7
8
8
A A
B B
C C
D D
CPU_VCCA
CPU_VSSA
CPU_VCCIO
CPU_VSSA
CPU_GTLREF4
VIDLB
CPU_GTLREF1
BPM4
BPM0
BPM5
BPM1
BPM4
BPM5
CPU_GTLREF3
CPU_GTLREF2
BPM0
BPM1
CPU_GTLREF4
IMPSEL
VCORE_ON
CPU_VCCA
CPU_VCCIO
VCORE_FB+41
VCORE_FB-41
VRON 28
VCORE_ON 41
CPUPWRGD_NB6CPUPWRGD_CPU 3,4
C-STEP21
VCORE
VCORE
VCORE
VCORE
VCC1.2
VCC1.2
VCC1.2VCC2.5
VCC2.5
VCORE
VCC3
VCORE
Title
Size Document Number Rev
Date: Sheet of
QUANTA
COMPUTER
AW1 M/B
1B
CPU-2
A3
541Tuesday, July 06, 2004
05
GTLREF=2/3VCORE
VIDPWRGD ,VCCVIDLB ,
For prescott
C78 10U/6.3V
1 2
C116 0.1U
1 2
C99 10U/6.3V
1 2
+
C77 *330U/2V
1 2
C121 10U/6.3V
1 2
C97 10U/6.3V
1 2
C111 10U/6.3V
1 2
C81 10U/6.3V
1 2
R111
169 1%
12
C84 10U/6.3V
1 2
R591
*62
1 2
C100 10U/6.3V
1 2
+
C92
100U/6.3V
12
U8
SI91822DH-12-T
CNOISE
1
DELAY
2
GND
3
VIN
4VOUT 5
FB 6
ERROR 7
SD 8
C117 10U/6.3V
1 2
C102 10U/6.3V
1 2
C119 10U/6.3V
1 2
C89 10U/6.3V
1 2
C88 10U/6.3V
1 2
U3B
ZIF_SOCKET479
VCC_CORE A12
VCC_CORE A14
VCC_CORE A16
VCC_CORE A18
VCC_CORE A20
VCC_CORE A8
VCC_CORE AA10
VCC_CORE AA12
VCC_CORE AA14
VCC_SENSE A5
VCCA AD20
VCCIOPLL AE23
VSSA AD22
VSS_SENSE A4
GND
AE22
GND
AE24
GND
AE26
GND
AE7
GND
AE9
GND
AF1
GND
AF10
GND
AF12
GND
AF14
GND
AF16
VCC_CORE AD7
VCC_CORE AD9
VCC_CORE AE10
VCC_CORE AE12
VCC_CORE AE14
VCC_CORE AE16
VCC_CORE AE18
VCC_CORE AE20
VCC_CORE AE6
VCC_CORE AE8
VCC_CORE AF11
VCC_CORE AF13
VCC_CORE AF15
VCC_CORE AF17
VCC_CORE AF19
VCC_CORE AF2
VCC_CORE AF21
VCC_CORE AF5
VCC_CORE AF7
VCC_CORE AF9
VCC_CORE
B11
VCC_CORE
B13
VCC_CORE
B15
VCC_CORE
B17
VCC_CORE
B19
VCC_CORE
B7
VCC_CORE
B9
VCC_CORE
C10
VCC_CORE
C12
VCC_CORE
C14
VCC_CORE
C16
VCC_CORE
C18
VCC_CORE
C20
VCC_CORE
C8
VCC_CORE
D11
VCC_CORE
D13
VCC_CORE
D15
VCC_CORE
D17
VCC_CORE
D19
VCC_CORE
D7
VCC_CORE
D9
VCC_CORE
E10
VCC_CORE
E12
VCC_CORE
E14
VCC_CORE
E16
VCC_CORE
E18
VCC_CORE
E20
VCC_CORE
E8
VCC_CORE
F11
VCC_CORE
F13
VCC_CORE
F15
VCC_CORE
F17
VCC_CORE
F19
VCC_CORE
F9
GND
AF18
GND
AF20
GND
AF6
GND
AF8
GND
B10
GND
B12
GND
B14
GND
B16
GND
B18
GND
B20
GND
B23
GND
B26
GND
B4
GND
B8
GND
C11
GND
C13
GND
C15
GND
C17
GND
C19
GND
C2
GND
E11
GND
E13
GND
F18
GND
F2
GND
F22
GND H1
GND H4
GND H23
GND H26
GND A11
GND A13
GND A15
GND A17
GND A19
GND A21
GND A24
GND A26
GND A3
GND A9
GND AA1
GND AA11
GND AA13
GND AA15
GND AA17
GND AA19
GND AA23
GND AA26
GND AA4
GND AA7
GND AA9
GND AB10
GND AB12
GND AB14
GND AB16
GND AB18
GND AB20
GND AB21
GND AB24
GND AB3
GND AB6
GND AB8
GND AC11
GND AC13
GND AC15
GND AC17
GND AC19
GND AC2
GND AC22
GND AC25
GND AC5
GND AC7
GND AC9
GND AD1
GND AD10
GND AD12
GND AD14
GND AD16
GND AD18
GND AD21
GND AD23
GND AD4
GND AD8
GND AE11
GND AE13
GND AE15
GND AE17
GND AE19
VCC_CORE AA16
VCC_CORE AA18
VCC_CORE AA8
VCC_CORE AB11
VCC_CORE AB13
VCC_CORE AB15
VCC_CORE AB17
VCC_CORE AB19
VCC_CORE AB7
VCC_CORE AB9
VCC_CORE AC10
VCC_CORE AC12
VCC_CORE AC14
VCC_CORE AC16
VCC_CORE AC18
VCC_CORE AC8
VCC_CORE AD11
VCC_CORE AD13
VCC_CORE AD15
VCC_CORE AD17
VCC_CORE AD19
GND
E15
GND
E17
GND
E19
GND
E23
GND
E26
GND
E4
GND
E7
GND
E9
GND
F10
GND
F12
GND
F14
GND
F16
RSP AB2
AP0 AC1
AP1 V5
BPM0 AC6
BPM1 AB5
BPM2 AC4
BPM3 Y6
BPM4 AA5
BPM5 AB4
BINIT AA3
VCCVID AF4
GND
F25
GND
F5
GND
F8
GTLREF AA21
GTLREF AA6
GTLREF F20
GTLREF F6
VCC_CORE A10
VCCVIDLB AF3
GND
G21
GND
G24
GND
G3
GND
G6
GND
J2
GND
J22
GND
J25
GND
J5
GND
K21
GND
K24
GND
K3
GND
K6
GND
L1
GND
L23
GND
L26
GND
L4
GND
M2
GND
M22
GND
M25
GND
M5
GND
N21
GND
N24
GND
N3
GND
N6
GND
P2
GND
P22
GND
P25
GND
P5
GND
R1
GND
R23
GND
R26
GND
C22
GND C25
GND C5
GND C7
GND
C9
GND
D3 GND
D6 GND
D8 GND
D10
GND
E1
GND
D12
GND
D14
GND
D16
GND
D18
GND
D20
GND
D24
GND
D21
GND
Y5
GND
Y25
GND
Y22
GND
Y2
GND
W6
GND
W3
GND
W24
GND
W21
GND
V4
GND
V26
GND
V23
GND
V1
GND
U5
GND
U25
GND
U22
GND
U2
GND
T6
GND
T3
GND
T24
GND
T21
GND
R4
VIDPWRGD AD2
C71
0.1U
12
C122 0.1U
1 2
T27
C98 10U/6.3V
1 2
+
C101
100U/6.3V
1 2
R113
*0
C87 10U/6.3V
1 2
R108 1K
1 2
C123 10U/6.3V
1 2
R104 62
1 2
C96 10U/6.3V
1 2
R983 0
1 2
R110
100_1%
12
C76
1U/6.3V
12
C95 10U/6.3V
1 2
C120 0.1U
1 2
R106 62
1 2
C83 10U/6.3V
1 2
C106 10U/6.3V
1 2
C110 0.1U
1 2
C85 10U/6.3V
1 2
C91 10U/6.3V
1 2
C79 10U/6.3V
1 2
C75
220P
12
C86 10U/6.3V
1 2
C109 10U/6.3V
1 2
C104 10U/6.3V
1 2
T23
R982
1K
C72
0.1U
12
C90 10U/6.3V
1 2
C127 10U/6.3V
1 2
C125 10U/6.3V
1 2
C67 0.01U
1 2
C105 10U/6.3V
1 2
C113 10U/6.3V
1 2
C124 0.1U
1 2
C107 10U/6.3V
1 2
C114 0.1U
1 2
C128 0.1U
1 2
C118 0.1U
1 2
R105
*4.7K
1 2
C68
2.2U/16V/Y5V
1 2
C70
0.1U
12
Q32 *2N7002E
3 2
1
C93 10U/6.3V
1 2
R109 0
1 2
L5
4.7UH/140mA
C112 0.1U
1 2
C66 0.01U
1 2
C94 10U/6.3V
1 2
C103 10U/6.3V
1 2
T24
C108 10U/6.3V
1 2
C73
1U/6.3V
12
C80 10U/6.3V
1 2
T25
C82 10U/6.3V
1 2
T26
R102 62
1 2
C69
4.7U/10V/Y5V
R107 0
1 2
R112
*0
12
C115 10U/6.3V
1 2
R590
470
1 2
L4
4.7UH/140mA
C74
*10U/6.3V
12
C129 10U/6.3V
1 2
R103 62
1 2
T28
C126 0.1U
1 2
VF-co-cc

1
1
2
2
3
3
4
4
5
5
6
6
7
7
8
8
A A
B B
C C
D D
HCLK_NB+
HCLK_NB- GCBE2#
-HLOCK
GCBE1#
GCBE3#
-HDEFER
GCBE0#
-HTRDY
-CPURST
CPUPWRGD_NB
-HBPRI
-HBREQ0
-HRS1
-HRS2
-HADS
-HRS0
-HHITM
-HHIT
-HDRDY
-HDBSY
NBGCDET#
DBI_HI
-HREQ4 DBI_LOW
-HBNR
-HREQ3
-HREQ0
AD_STB0
-HA_STB1 AD_STB0#
-HA_STB0
AD_STB1
AD_STB1#
AGPCLK_NB
HA31
HA30
HA29
HA24
HA28
AGPRCOMP
A1XAVDD
A1XAVSS
HA26
HA25
HA27
HA19
HA21
A4XAVDD
VREF_AGP
A4XAVSS
HA22
HA23
HA20
HA15
-HD_STBN2HA18
HA17
HA14
HA16
-HD_STBN3
AGPRCOMP
HA13
-HD_STBN1
-HD_STBN0
HA10
HA12
HA11 -HD_STBP0
HA6
HA9
HA8
-HD_STBP1
-HD_STBP3
-HD_STBP2
HA7
HNCOMP
A1XAVDD
HA4
HA3
A1XAVSSHA5
HPCOMP
A4XAVDD
C1XAVSS
A4XAVSS
-HD_STBP[0..3]
GAD[0..31]
-HD_STBN[0..3]
-HDBI[0..3]
HD[0..63]
ST[0..2]
-HA_STB[0..1]
HA[3..31]
-HREQ[0..4]
HD61
C1XAVSS HD60
HD63
HD62
HD55
HD57
HD56
HD59
C4XAVSS
C4XAVDD
C1XAVDD
HD58
HD52
HD51
HVREF HD54
HD53
HNCOMP
HD48HPCOMP
HD49
HD50
HD47
HD42
HD46
ST0
ST1
HD45
ST2
HD43
HD44
HD39
HD38
GAD0
GAD1
GAD2
GAD3
HD41
HD40
HD36
HD34GAD7
GAD4
GAD5
GAD6
HD37
HD35
GAD8
GAD9
HD33
HD32
GAD10 HD31
HD29
HD30GAD11
GAD12
GAD13 HD28
GAD14
GAD15
GAD16 HD25
HD27
HD26
HD24GAD17
HD22
HD20
GAD19
GAD20
GAD21
HD21
HD23GAD18
HD19
HD18
GAD22
GAD23
GAD24 HD17
HD14
HD16GAD25
GAD26
GAD27
GAD28
HD15
HD13
HD10
HD9
GAD29
GAD30
GAD31
SBA7
HD11
HD12
HD7
HD5
HD8
HD6
SBA6
SBA5
SBA4
SBA3
SBA2
SBA1 HD2
SBA0
HD3
HD4
-HDBI2
-HDBI1
-HDBI3
HD1
HD0
-HDBI0
HVREF
AGPRCOMNAGPRCOMN
SBA[0..7]
-HREQ1
-HREQ2
HNCVREF
C1XAVDD C4XAVDD
C4XAVSS
HNCVREF
VREF_AGP
GREQ# 12
-HD_STBP[0..3]4
GGNT# 12
GFRAME# 12
GIRDY# 12
GDEVSEL# 12
GTRDY# 12
GSTOP# 12
-HD_STBN[0..3]4
GAD[0..31] 12
-HDBI[0..3]4
GPAR 12
GRBF# 12
GWBF# 12
-HREQ[0..4]4
DBI_HI 12
DBI_LOW 12
SB_STB# 12
SB_STB 12
HCLK_NB+3
HCLK_NB-3
-HLOCK4
-HDEFER4
-HTRDY4
-CPURST4
CPUPWRGD_NB5
SBA[0..7] 12
-HBPRI4
-HBREQ04
-HADS4
-HHITM4
-HHIT4
-HDBSY4
-HDRDY4
-HBNR4
ST[0..2] 12
-HRS14
-HRS24
-HRS04
HA[3..31]4
HD[0..63]4
GCBE3# 12
GCBE2# 12
GCBE1# 12
GCBE0# 12
AGPCLK_NB 3
-HA_STB[0..1]4
AD_STB0 12
AD_STB0# 12
AD_STB1 12
AD_STB1# 12
VCC3
VCC3
VCORE
VCORE
VCC1.5
VCC3
VCORE
VCC3
VCC1.5
Title
Size Document Number Rev
Date: Sheet of
QUANTA
COMPUTER
AW1 M/B
1B
NB(655FX HOST & AGP)
A3
641Tuesday, July 06, 2004
AGP
HOST
place this capacitor
under 655 solder side
06
under 655 solder side
place this capacitor
C898
0.1U
C889
0.1U
R120
0
R587
*150 1%
C904
0.01U
C897
0.01U
C936
0.1U
C890
0.01U
R586
*75 1%
C895
0.01U
R592
324 1%
C901
0.01U
T195
R114
50 1%
C893
0.01U
R964 0
R593
100 1%
R122
150 1% C900
0.1U
C903
0.1U
C916
*0.01U
C892
0.1U
R117
0
R119
14 1%
R583
0
C1064
10U/6.3V
12
R118
75 1%
C902
10U
C894
10U
R115
43.2 1%
C917
*0.01U
C891
10U
U9A
655FX_6
SBSTBF H3
SBSTBS J3
ADSTBF0 U1
ADSTBS0 V2
ADSTBF1 M2
ADSTBS1 M1
AGPCLK W6
AGPVREF Y9
AGPCOMP Y5
A4XAVSS Y3
A4XAVDD Y2
APAR R4
AIXAVDD W1
AIXAVSS Y1
AGPVSSREF Y12
SBA7# K2
SBA6# J5
SBA5# K5
SBA4# J1
SBA3# J4
SBA2# H7
SBA1# G6
SBA0# H1
ST0 F4
ST1 G4
ST2 G3
AAD0 W5
AAD1 W4
AAD2 W3
AAD3 V3
AAD4 V1
AAD5 V7
AAD6 U6
AAD7 U5
AAD8 U4
AAD9 T7
AAD10 U3
AAD11 T3
AAD12 R6
AAD13 R5
AAD14 T1
AAD15 T2
AAD16 N5
AAD17 N1
AAD18 P2
AAD19 M7
AAD20 N4
AAD21 M3
AAD22 N3
AAD23 L5
AAD24 M5
AAD25 L4
AAD26 L1
AAD27 L3
AAD28 K7
AAD29 J6
AAD30 K3
AAD31 K1
HPCOMP C10
HNCOMP E10
HNCOMPVREF D9
HVREF0 P28
HVREF1 J26
HVREF2 J24
HVREF3 J21
HVREF4 J16
C4XAVSS A10
C4XAVDD A9
C1XAVSS B10
C1XAVDD C9
CPUCLK
A11
CPUCLK#
C11
HLOCK#
F27
DEFER#
C29
HTRDY#
D27
CPURST#
C12
CPUPWRGD
E11
BPRI#
B28
BREQ0#
E27
RS#2
D25
RS#1
G26
RS#0
A30
ADS#
A31
HITM#
A29
HIT#
C30
DRDY#
C31
DBY#
E26
BNR#
B30
HREQ#4
C32
HREQ#3
A32
HREQ#2
G28
HREQ#1
F29
HREQ#0
B32
HASTB#1
F33
HASTB#0
D29
HD#63
A12
HD#62
D11
HD#61
B12
HD#60
G12
HD#59
A13
HD#58
F13
HD#57
C14
HD#56
C13
HD#55
A14
HD#54
B14
HD#53
G14
HD#52
F15
HD#51
A15
HD#50
E14
HD#49
C15
HD#48
C16
HD#47
D15
HD#46
E15
HD#45
A16
HD#44
B16
HD#43
A17
HD#42
C17
HD#41
C18
HD#40
G16
HD#39
B18
HD#38
A19
HD#37
C20
HD#36
G18
HD#35
C19
HD#34
E17
HD#33
D17
HD#32
E18
HD#31
A21
HD#30
F21
HD#29
A20
HD#28
D19
HD#27
F19
HD#26
B20
HD#25
C22
HD#24
E19
HD#23
A24
HD#22
B22
HD#21
C23
HD#20
A22
HD#19
E22
HD#18
E23
HD#17
A23
HD#16
G22
HD#15
C24
HD#14
E21
HD#13
D23
HD#12
B24
HD#11
D21
HD#10
F23
HD#9
A25
HD#8
C26
HD#7
B26
HD#6
A26
HD#5
F25
HD#4
C28
HD#3
C25
HD#2
A27
HD#1
C27
HD#0
A28
DBI3#
D13
DBI2#
A18
DBI1#
C21
DBI0#
E25
HDSTBP3# E12
HDSTBP2# E16
HDSTBP1# E20
HDSTBP0# E24
HDSTBN3# E13
HDSTBN2# F17
HDSTBN1# G20
HDSTBN0# G24
AC#/BE3 L6
AC#/BE2 P5
AC#/BE1 T5
AC#/BE0 V5
AREQ F1
AGNT F3
AFRAME P3
AIRDY P1
ATRDY P7
ADEVSEL N6
ASERR R1
ASTOP R3
RBF G1
WBF H2
GC_DET# F2
DBI_HI H5
DBI_LO G5
HA#31
G32
HA#30
G33
HA#29
H36
HA#28
E33
HA#27
H35
HA#26
G34
HA#25
F36
HA#24
D32
HA#23
G36
HA#22
F34
HA#21
D36
HA#20
F32
HA#19
D35
HA#18
E36
HA#17
F35
HA#16
F30
HA#15
F31
HA#14
C36
HA#13
B35
HA#12
D34
HA#11
E31
HA#10
B34
HA#9
A34
HA#8
D30
HA#7
D33
HA#6
C33
HA#5
E28
HA#4
E29
HA#3
A33
AGPCOMN Y7
R121
120 1%
R116
0
C905
10U
VF-co-cc

1
1
2
2
3
3
4
4
5
5
6
6
7
7
8
8
A A
B B
C C
D D
DLLAVDD
FWDSDCLKOA
DLLAVSS
R-FWDSDCLKOA
FWDSDCLKOB
BRMA15
BRMD0
BRMD1
BRMD2
BRMD3
BRMD4
BRMD5
BRMD6
BRMD7
BRDQM0
BRDQS0
BRMD8
BRMA1
BRMA0
BRMD9
BRMA2
BRMD10
BRMA3
BRMD11
BRMA4
BRMD12
BRMA5
FWDSDCLKOA
BRMD13
BRMA6
BRMD14
BRMA7
BRMD15
FWDSDCLKOB
BRMA8
BRDQM1
BRMA9
BRDQS1
BRMA10
BRMD16
BRMA11
BRMD17
BRMA12
BRMD18
BRMA13
BRMD19
BRMA14
BRMD20
BRMD21
BRMD22
BRMD23
BRDQM2
BRDQS2
BRMD24
BRMD25
BRCS-0
BRMD26
BRCS-1
BRMD27
BRMD28
BRMD29
BRMD30
BRMD31
BRDQM3
BRDQS3
BRMD32
BRMD33
BRMD34
DDRCOMN
DDRAVDD
DDRAVSS
R-FWDSDCLKOB
DDRCOMP
DLLAVSS
DLLAVDD
DDRCOMN
DDRCOMP
/RCKE1
ARMA15
ARMA1
ARMA0
ARMA3
ARMA2
ARMA5
ARMA4
ARMA7
ARMA6
ARMA8
ARMA9
ARMA10
ARMA11
ARMA13
ARMA12
ARMA14
ARCS-0
ARCS-1
ARSRAS-
ARSCAS-
ARSWE-
DDRVREF
ACKE0
ACKE1
/RCKE0
ARMD0
ARMD1
ARMD4
ARMD2
ARMD3
ARMD5
ARMD6
ARMD7
ARDQS0
ARDQM0
ARMD8
ARMD9
ARMD10
ARMD12
ARMD11
ARMD14
ARMD15
ARDQS1
ARDQM[0..7]
ARMD[0..63]
ARDQS[0..7]
BRDQS[0..7]
ARMD16
ARMD17
ARMD19
ARMD18
ARMD20
BRMD[0..63]
BRMA[14..0]
BRDQM[0..7]
ARMD21
DDRAVDD
ARMD22
ARDQM2
ARMD23
ARMD24
ARMD25
ARDQS2
ARMD26
ARMD27
ARMA[14..0]
ARMD28
ARMD29
ARMD30
ARDQS3
ARDQM3
ARMD31
ARMD32
ARMD33
ARMD35
ARMD34
ARMD37
ARMD38
ARMD36
ARDQS4
ARMD39
ARDQM4
ARMD41
ARMD40
ARMD43
ARMD42
ARMD44
ARMD45
ARMD46
ARMD47
ARDQM5
ARDQS5
ARMD48
ARMD49
ARMD52
ARMD51
ARMD50
ARMD54
ARMD53
ARDQM6
ARMD55
ARDQS6
ARMD57
ARMD56
ARMD58
ARMD59
ARMD61
ARMD60
ARMD62
ARMD63
ARDQM7
ARDQS7
DDRAVSS
BRMD35
BRMD36
BRMD37
BRMD38
BRMD39
BRDQM4
BRDQS4
BRMD40
BRMD41
BRMD42
BRMD43
BRMD44
BRMD45
BRMD47
BRMD46
BRDQM5
BRDQS5
BRMD48
BRMD49
BRMD50
BRMD51
BRMD52
BRMD53
BRMD54
BRMD55
BRDQM6
BRDQS6
BRMD56
BRMD57
BRMD58
BRMD59
BRMD60
BRMD61
BRMD62
BRMD63
BRDQM7
BRDQS7
BCKE0
BCKE1
BBCKE0
BBCKE1
DDRVREF
ARMD13
ARDQM1
S3AUXSW#
BRDQM[0..7]10,11
BRDQS[0..7]10,11
ARDQS[0..7]10,11
BRMD[0..63]10,11
BRMA[14..0]10,11
ARDQM[0..7]10,11
ARMD[0..63]10,11
ARMA[14..0]10,11
ARMA15 10,11
ARSRAS- 10,11
ARSCAS- 10,11
ARSWE- 10,11
ACKE0 10
ACKE1 10
ARCS-0 10,11
ARCS-1 10,11
FWDSDCLKOB 3
FWDSDCLKOA 3
BCKE0 10
BCKE1 10
BRCS-0 10,11
BRCS-1 10,11
BRMA15 10,11
BRSRAS- 10,11
BRSCAS- 10,11
BRSWE- 10,11
-S3AUXSW 28
VCC3
2.5VSUS
VCC3
2.5VSUS
RVCC3
Title
Size Document Number Rev
Date: Sheet of
QUANTA
COMPUTER
AW1 M/B
1B
NB(655FX UMC A&B)
Custom
741Tuesday, July 06, 2004
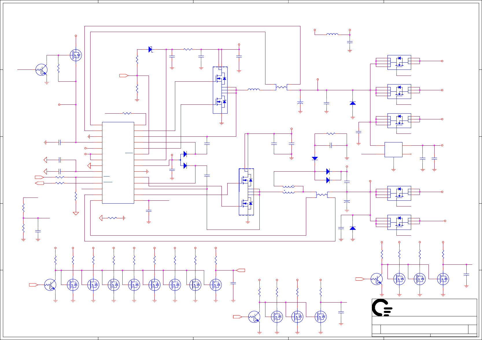
07
EC2
U9C
655FX_6
MD0B
M31
MD1B
M33
MD2B
P32
MD3B
R30
MD4B
M32
MD5B
L32
MD6B
N32
MD7B
P33
DQM0B
N30
DQS0B
P31
MA0B AN31
MA1B AM31
MA2B AL31
MA3B AP34
MA4B AN34
MA5B AH32
MA6B AK34
MA7B AF30
MA8B AG31
MA9B AF32
MA10B AL29
MA11B AL25
MA12B AM30
MA13B AE31
MA14B AB32
CS0B# AL21
CS1B# AM22
CS2B# AK22
CS3B# AM21
CKE0B Y33
CKE2B W32
CKE3B W30
CKE1B Y31
MD48B
AK18
MD49B
AL17
MD50B
AM16
MD51B
AK14
MD52B
AM17
MD53B
AM18
MD54B
AM15
MD55B
AN15
DQM6B
AK16
DQS6B
AL15
MD8B
T31
MD9B
T32
MD10B
V33
MD11B
Y32
MD12B
R32
MD13B
U30
MD14B
V32
MD15B
U32
DQM1B
V31
DQS1B
T33
MD16B
AB31
MD17B
AA32
MD18B
AE33
MD19B
AE32
MD20B
AA30
MD21B
AD30
MD22B
AG32
MD23B
AG33
DQM2B
AD32
DQS2B
AD33
MD24B
AJ33
MD25B
AL34
MD26B
AP33
MD27B
AT33
MD28B
AK33
MD29B
AL33
MD30B
AR33
MD31B
AM32
DQM3B
AN33
DQS3B
AM33
MD32B
AM29
MD33B
AP30
MD34B
AM27
MD35B
AM26
MD36B
AN29
MD37B
AK28
MD38B
AN27
MD39B
AK26
DQM4B
AM28
DQS4B
AL27
MD40B
AM25
MD41B
AM24
MD42B
AL19
MD43B
AM19
MD44B
AN23
MD45B
AM23
MD46B
AM20
MD47B
AN19
DQM5B
AK20
DQS5B
AN21
MD56B
AM13
MD57B
AN13
MD58B
AM12
MD59B
AN11
MD60B
AL13
MD61B
AM14
MD62B
AM11
MD63B
AK10
DQM7B
AK12
DQS7B
AL11
MA15B AN17
RASB# AK24
CASB# AN25
WEB# AL23
R128
150 1%
R127
150 1%
C906
0.01U
R134 47 1%
C912
0.01U
C910
10U
R123 0
C131 10P
C908
0.1U
R125 0
R1077
10K
R135 33 1%
R124 0
U9B
655FX_6
DDRVREF0 AG16
DDRAVDD AJ32
DDRAVSS AK32
FWDSDCLKOB L35
FWDSDCLKOA L36
DDRVREF1 AG25
MD0A
M36
MD1A
N36
MD2A
P34
MD3A
R35
MD4A
M34
MD5A
N34
MD6A
R34
MD7A
R36
DQM0A
P36
DQS0A
N35
MD8A
T36
MD9A
T34
MD10A
W36
MD11A
Y34
MD12A
U34
MD13A
U35
MD14A
V34
MD15A
W34
DQM1A
V36
DQS1A
U36
MD16A
AB36
MD17A
AC34
MD18A
AF36
MD19A
AH34
MD20A
AA35
MD21A
AC35
MD22A
AG36
MD23A
AH36
DQM2A
AF34
DQS2A
AC36
MD24A
AJ34
MD25A
AL35
MD26A
AP36
MD27A
AR35
MD28A
AK36
MD29A
AL36
MD30A
AP35
MD31A
AR32
DQM3A
AM34
DQS3A
AK35
MD32A
AT29
MD33A
AP28
MD34A
AT27
MD35A
AT25
MD36A
AP29
MD37A
AT28
MD38A
AP26
MD39A
AR26
DQM4A
AP27
DQS4A
AR28
MD40A
AP25
MD41A
AP23
MD42A
AR20
MD43A
AT19
MD44A
AP24
MD45A
AT23
MD46A
AP19
MD47A
AP18
DQM5A
AT20
DQS5A
AP20
MA0A AP31
MA1A AT31
MA2A AT34
MA3A AN36
MA4A AM36
MA5A AH35
MA6A AJ36
MA7A AF35
MA8A AG34
MA9A AE34
MA10A AR30
MA11A AT26
MA12A AT30
MA13A AE36
MA14A AB34
RASA# AT24
CASA# AP22
WEA# AR24
CS0A# AR22
CS1A# AP21
CS2A# AT22
CS3A# AT21
CKE0A AA36
CKE2A AA34
CKE3A W35
CKE1A Y36
DDRCOMP AM10
DDRCOMN AR10
MD48A
AT18
MD49A
AR18
MD50A
AP15
MD51A
AT14
MD52A
AT17
MD53A
AP17
MD54A
AT15
MD55A
AP14
DQM6A
AT16
DQS6A
AR16
MD56A
AT13
MD57A
AP12
MD58A
AP11
MD59A
AP10
MD60A
AR14
MD61A
AP13
MD62A
AT11
MD63A
AT10
DQM7A
AT12
DQS7A
AR12
DLLAVDD E9
DLLAVSS F11
S3AUXSW# AJ5
DDRVREF2 Y28
MA15A AP16
R984 0
C907
0.01U
R133
0C913
10U
C130 10P
C911
0.1U
C909
0.01U
R131 22
R130 22
R132
0
Q36
*DTC144EUA
1 3
2
R126 0
VF-co-cc

5
5
4
4
3
3
2
2
1
1
D D
C C
B B
A
A
TRAP0
ZVREF
TRAP1
ENTEST
NPWROK
AUXOK
ZCMP_P
ZAD[0..16]
AUXOK
TMODE0
TMODE1
TMODE2
DLLEN-
ZAD13
ZAD4
ZAD5
ZVREF
Z4XAVSS
TMODE2
ZAD8
ZCMP_P
ZSTB-0
ZAD10
ZAD1
ZSTB1
DLLEN-
TMODE1
ZAD7
ZAD11
ZAD0
ZAD14
ZAD2
ZDREQ
PCIRST#
Z1XAVSS
TMODE0
ZAD9
Z4XAVSS
ZAD16
ZUREQ
Z1XAVSS
Z1XAVDD
ZAD12
ZCLK_NB
TRAP1
ZAD3
ZSTB-1
ENTEST
TRAP0
ZAD6
ZCMP_N
ZAD15
Z4XAVDD
ZSTB0
Z1XAVDD
Z4XAVDD
ZCMP_N
ZCLK_NB3
ZUREQ20
ZDREQ20
ZSTB020
ZSTB-020
ZSTB120
ZSTB-120
ZAD[0..16]20 NPWROK 18,21,28
PCIRST# 4,12,20,23,24,25,27,28
AUXOK 21
VCC1.8
VCC3
VCC3
VCC3
VCC1.8
VCC3
Title
Size Document Number Rev
Date: Sheet of
QUANTA
COMPUTER
AW1 M/B
1B
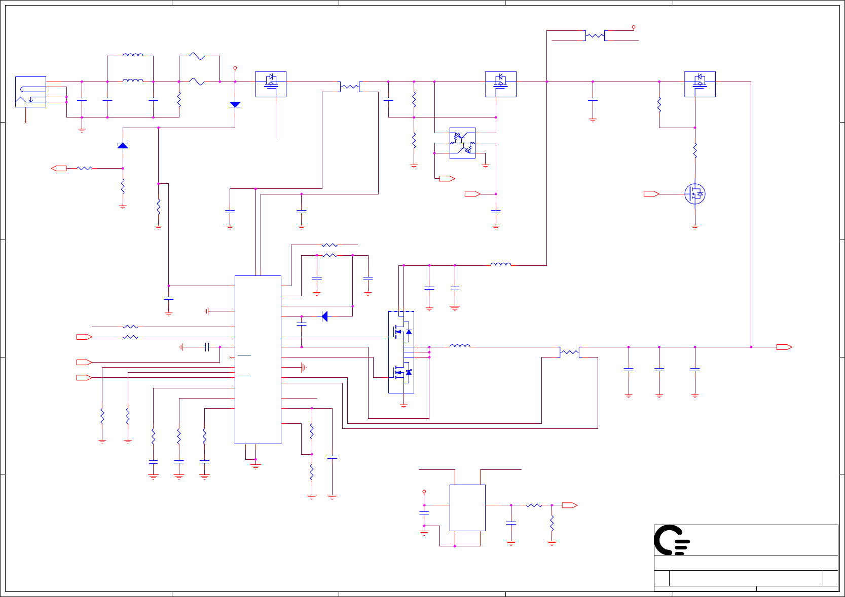
NB(655FX LINK)
A3
841Tuesday, July 06, 2004
HyperZip
TRAP0 pull up: 655 debug mode enable
DLLEN- pull up: CPUCLK/SDCLK/AGPCLK/ZCLK PLL disable
4.7K ohm if TRAP1 pull up
TRAP1 pull up: 655 MuTIOL type V1, default type V2
ENTEST pull down: Test Mode disable
07
NB Hardware Trap
(for SiS internal test only)
C142
0.01U
C136
0.01U
R136 *4.7K
R142 *4.7K
R137
150 1%
R147 56
R143 *4.7K
C138
0.1U
U9D
655FX_6
ZSTB#0
AR2 ZSTB0
AP3
Z1XAVDD
AP5
Z1XAVSS
AN5
ZUREQ
AP4
ZSTB#1
AM1
Z4XAVDD
AT5
Z4XAVSS
AR5
ZCLK
AH6
ZSTB1
AK1
ZVREF
AK5
ZDREQ
AK4
ZAD0
AM4
ZAD1
AP2
ZAD2
AM3
ZAD3
AL3
ZAD4
AP1
ZAD5
AJ3
ZAD6
AM2
ZAD7
AK3
ZAD8
AJ1
ZAD9
AN2
ZAD10
AH1
ZAD11
AH2
ZAD12
AL2
ZAD13
AH3
ZAD14
AK2
ZAD15
AH4
ZCMP_N
AT4
ZCMP_P
AR4
PWROK AL5
AUXOK AM5
TRAP1 C1
TRAP0 D1
TESTMODE2 C2
TESTMODE1 B2
TESTMODE0 D2
ZAD16
AT3
DLLEN# E2
ENTEST E1
PCIRST# AH5
C915
0.1U
C141
0.1U
R146
0
C914
0.1U
R584
0
R138 *4.7K
C139
0.01U
C132 0.1U
C135
0.1U
C133 0.1U
R145
0
C134
10U
R144 4.7K
C140
10U
R148 56
R140
50 1%
C137
10U
R139 *4.7K
R141 *4.7K
VF-co-cc

8
8
7
7
6
6
5
5
4
4
3
3
2
2
1
1
D D
C C
B B
A
A
2.5VSUS
VCORE
VCC3
RVCC3
RVCC1.8
VCC1.5
VCC1.8
RVCC1.8
RVCC3
VCC3
VCC1.8 2.5VSUS
VCORE
VCC1.8
VCC1.8
VCORE
2.5VSUS
2.5VSUS
2.5VSUS
VCC1.5
VCC1.5
VCC1.8
Title
Size Document Number Rev
Date: Sheet of
QUANTA
COMPUTER
AW1 M/B
1B
NB(655FX POWER)
A3
941Tuesday, July 06, 2004
09
EC3
C188
0.1U
C178
0.1U
C151
1U
C185
1U/6.3V
12
C154
0.1U
C146
10U/6.3V
12
C196
0.1U
C190
0.1U
U9F
655FX_6
VSS P15
VSS P17
VSS P19
VSS P21
VSS R14
VSS R15
VSS R16
VSS R17
VSS R18
VSS R19
VSS R20
VSS R21
VSS R22
VSS R23
VSS T15
VSS T16
VSS T17
VSS T18
VSS T19
VSS T20
VSS T21
VSS T22
VSS U14
VSS U15
VSS U16
VSS U17
VSS U18
VSS U19
VSS U20
VSS U21
VSS U22
VSS U23
VSS V15
VSS V16
VSS V17
VSS V18
VSS V19
VSS V20
VSS V21
VSS V22
VSS W14
VSS W15
VSS W16
VSS W17
VSS W18
VSS W19
VSS W20
VSS W21
VSS W22
VSS W23
VSS Y15
VSS Y16
VSS Y17
VSS Y18
VSS Y19
VSS Y20
VSS Y21
VSS Y22
VSS AA14
VSS AA15
VSS AA16
VSS AA17
VSS AA18
VSS AA19
VSS AA20
VSS AA21
VSS AA22
VSS AA23
VSS AB15
VSS AB16
VSS AB17
VSS AB18
VSS AB19
VSS AB20
VSS AB21
VSS AB22
VSS AB23
VSS AC14
VSS AC16
VSS AC18
VSS AC20
VSS AC22
VSS
AR11
VSS
AR13
VSS
AR15
VSS
AR17
VSS
AR19
VSS
AR21
VSS
AR23
VSS
AR25
VSS
AR27
VSS
AR29
VSS
AR31
VSS
AR34
VSS
AP32
VSS
AN35
VSS
AM35
VSS
AL10
VSS
AL12
VSS
AL14
VSS
AL16
VSS
AL18
VSS
AL20
VSS
AL22
VSS
AL24
VSS
AL26
VSS
AL28
VSS
AL30
VSS
AL32
VSS
AJ35
VSS
AH31
VSS
AG35
VSS
AF31
VSS
AE35
VSS
AD31
VSS
AD35
VSS
AD36
VSS
AC31
VSS
AC32
VSS
AC33
VSS
AB35
VSS
AA31
VSS
Y35
VSS
W31
VSS
V35
VSS
U31
VSS
T35
VSS
R31
VSS
P35
VSS
N31
VSS
M35
VSS
L31
VSS
L34
VSS
G30
VSS
G35
VSS
F28
VSS
F26
VSS
F24
VSS
F22
VSS
F20
VSS
F18
VSS
F16
VSS
F14
VSS
F12
VSS
F10
VSS
E35
VSS
E32
VSS
E30
VSS
C35
VSS
C34
VSS
B33
VSS
B31
VSS
B29
VSS
B27
VSS
B25
VSS
B23
VSS
B21
VSS
B19
VSS
B17
VSS
B15
VSS
B13
VSS
B11
VSS
B9
VSS
AJ2
VSS
AJ4
VSS
AL4
VSS G2
VSS H6
VSS J2
VSS K6
VSS L2
VSS M6
VSS N2
VSS P6
VSS R2
VSS T6
VSS U2
VSS V6
VSS W2
VSS Y6
C166
10U/6.3V
12
C167
1U/6.3V
12
C181
0.1U
C186
10U/6.3V
12
C145
10U/6.3V
12
C159
1U/6.3V
12
C148
10U/6.3V
12
C189
0.1U
C143
0.1U
C175
0.1U
C187
0.1U
C173
1U/6.3V
12
C191
0.1U
C171
1U/6.3V
12
C174
1U/6.3V
12
C177
0.1U
C161
10U/6.3V
12
C156
0.1U
C192
0.1U
C144
1U/6.3V
12
C197
0.1U
C164
10U/6.3V
12
C158
1U
C168
0.1U
C153
0.1U
C193
0.1U
C172
1U/6.3V
12
C169
0.1U
C155
0.1U
C165
10U/6.3V
12
C180
0.1U
C183
0.1U
C198
0.1U
C182
0.1U
C147
10U/6.3V
12
C176
0.1U
C160
1U/6.3V
12
C157
0.1U
C194
0.1U
C162
10U/6.3V
12
C150
0.1U
U9E
655FX_6
VTT A3
VTT A4
VTT A5
VTT A6
VTT A7
VTT A8
VTT B3
VTT B4
VTT B5
VTT B6
VTT B7
VTT B8
VTT C3
VTT C4
VTT C5
VTT C6
VTT C7
VTT C8
VTT D3
VTT D4
VTT D5
VTT D6
VTT D7
VTT D8
VTT E3
VTT E4
VTT E5
VTT E6
VTT E7
VTT E8
VTT F5
VTT F6
VTT F7
VTT F8
VTT L16
VTT L18
VTT L21
VTT L25
VTT M16
VTT M18
VTT M21
VTT M24
VTT N14
VTT N15
VTT N16
VTT N17
VTT N18
VTT N19
VTT N20
VTT N21
VTT N22
VTT N23
VTT N24
VTT P14
VTT P23
VTT P24
VTT R24
VDDM
H32
VDDM
H33
VDDM
H34
VDDM
J32
VDDM
J33
VDDM
J34
VDDM
J35
VDDM
J36
VDDM
K31
VDDM
K32
VDDM
K33
VDDM
K34
VDDM
K35
VDDM
K36
VDDM
AK6
VDDM
AK7
VDDM
AK8
VDDM
AK9
VDDM
AL6
VDDM
AL7
VDDM
AL8
VDDM
AL9
VDDM
AM6
VDDM
AM7
VDDM
AM8
VDDM
AM9
VDDM
AN6
VDDM
AN7
VDDM
AN8
VDDM
AN9
VDDM
AP6
VDDM
AP7
VDDM
AP8
VDDM
AP9
VDDM
AR6
VDDM
AR7
VDDM
AR8
VDDM
AR9
VDDM
AT6
VDDM
AT7
VDDM
AT8
VDDM
AT9
IVDD
AD1
IVDD
AD2
IVDD
AD3
IVDD
AD4
IVDD
AD5
IVDD
AD6
IVDD
AD7
IVDD
AE1
IVDD
AE2
IVDD
AE3
IVDD
AE4
IVDD
AE5
IVDD
AE6
IVDD
AE7
IVDD
AF1
IVDD
AF2
IVDD
AF3
IVDD
AF4
IVDD
AF5
IVDD
AF6
IVDD
AF7
VDDZ
AG1
VDDZ
AG2
VDDZ
AG3
VDDZ
AG4
VDDZ
AG5
VDDZ
AG6
VDDZ
AG7
VDDZ
AL1
VDDZ
AN1
VDDZ
AN3
VDDZ
AR3
VDDZ
AB13
VDDZ
AC13
IVDD
P16
IVDD
P18
IVDD
P20
IVDD
P22
IVDD
T14
IVDD
T23
IVDD
V14
IVDD
V23
IVDD
Y13
IVDD
Y14
IVDD
Y23
IVDD
AA10
IVDD
AA11
IVDD
AA12
IVDD
AA13
IVDD
AB14
IVDD
AC15
IVDD
AC17
IVDD
AC19
IVDD
AC21
VDDQ AA1
VDDQ AA2
VDDQ AA3
VDDQ AA4
VDDQ AA5
VDDQ AA6
VDDQ AA7
VDDQ AB1
VDDQ AB2
VDDQ AB3
VDDQ AB4
VDDQ AB5
VDDQ AB6
VDDQ AB7
VDDQ AC1
VDDQ AC2
VDDQ AC3
VDDQ AC4
VDDQ AC5
VDDQ AC6
VDDQ AC7
VDDQ N11
VDDQ N12
VDDQ P12
VDDQ P13
VDDQ R12
VDDQ R13
VDDQ T11
VDDQ T13
VDDQ U13
VDDQ V13
VDDQ W11
VDDQ W12
VDDQ W13
VDDM AF18
VDDM AF11
VDDM AE25
VDDM AE21
VDDM AE18
VDDM AE16
VDDM AD24
VDDM AD23
VDDM AD22
VDDM AD21
VDDM AD20
VDDM AD19
VDDM AD18
VDDM AD17
VDDM AD16
VDDM AD15
VDDM AD14
VDDM AC25
VDDM AC24
VDDM AC23
VDDM AB24
VDDM AA24
VDDM Y24
VDDM W24
VDDM V26
VDDM V25
VDDM V24
VDDM U24
VDDM T24
VDDM P26
VDDM P25
VDD3.3 N13
AUX3.3 AD13
AUX1.8 AD12
AUX1.8 Y25
C152
10U/10V/U
C163
10U/6.3V
12
C184
0.1U
C149
10U/6.3V
12
C179
0.1U
C170
0.1U
C195
0.1U
VF-co-cc

5
5
4
4
3
3
2
2
1
1
D D
C C
B B
A
A
ARDQM7
ARDQM3
ARDQM4
ARDQM5
ARDQM6
ARDQS7
ARDQM1
ARDQM2
ARDQM0
ARDQS4
ARDQS3
ARDQS5
ARDQS6
ARDQS0
ARDQS1
ARDQS2
ARDQS[0..7]
ARDQM[0..7]
ARMD[0..63]
BRDQM0
BRMA11
BRMA1
BRDQS0
BRMA8
BRDQS7
BRMA7
BRMA3
BRDQS3
BRMA6
BRMA10
BRDQS2
BRMA12
BRMA14
ARMA0
BRDQS[0..7]
BRDQM[0..7]
BRMD[0..63]
BRMA[14..0]
BRDQS5
ARMA1
BRMA9
BRDQM3
BRDQS6
BRDQM6
BRDQS4
BRDQM7
BRMA0
BRDQS1
BRMA5
BRDQM2
ARMA2
BRDQM5
BRMA2
BRMA13
BRMA4
BRDQM4
BRDQM1
ARMA3
ARMA4
ARMA5
ARMD18
ARMD42
ARMD11
ARMD40
ARMD5
ARMA6
ARMD37
ARMD23
ARMD35
ARMD53
ARMD44
ARMD14
ARMD54
ARMD50
ARMD47
ARMD25
ARMD30
ARMD16
ARMD52
ARMD27
ARMD15
ARMD58
ARMD13
ARMD7
ARMD45
ARMD61
ARMD62
ARMD19
ARMD29
ARMD24
ARMD10
ARMD2
ARMD22
ARMD36
ARMD33
ARMD17
ARMD32
ARMD59
ARMD12
ARMD51
ARMD39
ARMD34
ARMD48
ARMD57
ARMD20
ARMD56
ARMD43
ARMD63
ARMD4
ARMD0
ARMD38
ARMD46
ARMD3
ARMD49
ARMD31
ARMD55
ARMD21
ARMD6
ARMD28
ARMD26
ARMD9
ARMD8
ARMD1
ARMD60
ARMD41
ARMA7
ARMA8
ARMA9
ARMA15
ARMA10
ARMA[14..0]
ARMA13
ARMA14
ARMA11
ARMA12
BRMA15
DDR_VREF
DDR_VREF
DDR_VREF
BRMD1
BRMD42
BRMD2
BRMD45
BRMD54
BRMD4
BRMD30
BRMD16
BRMD3
BRMD5
BRMD21
BRMD23
BRMD25
BRMD29
BRMD14
BRMD56
BRMD43
BRMD49
BRMD33
BRMD59
BRMD47
BRMD13
BRMD57
BRMD48
BRMD7
BRMD62
BRMD50
BRMD10
BRMD28
BRMD55
BRMD37
BRMD46
BRMD15
BRMD11
BRMD60
BRMD20
BRMD31
BRMD18
BRMD9
BRMD38
BRMD40
BRMD39
BRMD17
BRMD8
BRMD52
BRMD19
BRMD6
BRMD24
BRMD61
BRMD51
BRMD63
BRMD53
BRMD0
BRMD34
BRMD44
BRMD12
BRMD26
BRMD27
BRMD22
BRMD32
BRMD58
BRMD41
BRMD36
BRMD35
BRDQS[0..7]7,11
BRDQM[0..7]7,11
BRMA[14..0]7,11
BRMD[0..63]7,11
ARMA157,11
ARDQS[0..7]7,11
ARCS-07,11
DDRCLKA-13
ARSWE-7,11
ARSCAS-7,11
ARDQM[0..7]7,11
ARMA[14..0]7,11
SMBDAT3,21
ARCS-17,11
ACKE17
ARSRAS-7,11
DDRCLKA13
SMBCLK3,21
DDRCLKA-23
ACKE07
DDRCLKA23
DDRCLKA-03
DDRCLKA03
ARMD[0..63]7,11
SMBDAT3,21
DDRCLKB13
SMBCLK3,21
BRSWE-7,11
BRCS-07,11
BRSRAS-7,11
DDRCLKB03
BCKE17
DDRCLKB23
BRCS-17,11
DDRCLKB-23
DDRCLKB-13
DDRCLKB-03
BRSCAS-7,11
BCKE07
BRMA157,11
DDR_VREF35
2.5VSUS
2.5VSUS
VCC3
2.5VSUS
2.5VSUS
2.5VSUS
2.5VSUS
2.5VSUS
DDR_VREF
2.5VSUS
VCC3
VCC3
Title
Size Document Number Rev
Date: Sheet of
QUANTA
COMPUTER
AW1 M/B
1B
DDR SO-DIMM1&2
A3
10 41Tuesday, July 06, 2004
10
DDR-1 SO-DIMM (UPPER H=9.2)
DDR-1 SO-DIMM (LOWER H=5.2)
CON3
SO_DIMM_200_pin_Normal
DQ0 5
DQ1 7
DQ2 13
DQ3 17
DQ4 6
DQ5 8
DQ6 14
DQ7 18
DQ8 19
DQ9 23
DQ10 29
DQ11 31
DQ12 20
DQ13 24
DQ14 30
DQ15 32
DQ16 41
DQ17 43
DQ18 49
DQ19 53
DQ20 42
DQ21 44
DQ22 50
DQ23 54
DQ24 55
DQ25 59
DQ26 65
DQ27 67
DQ28 56
DQ29 60
DQ30 66
DQ31 68
DQ32 127
DQ33 129
DQ34 135
DQ35 139
DQ36 128
DQ37 130
DQ38 136
DQ39 140
DQ40 141
DQ41 145
DQ42 151
DQ43 153
DQ44 142
DQ45 146
DQ46 152
DQ47 154
DQ48 163
DQ49 165
DQ50 171
DQ51 175
DQ52 164
DQ53 166
DQ54 172
DQ55 176
DQ56 177
DQ57 181
DQ58 187
DQ59 189
DQ60 178
DQ61 182
DQ62 188
DQ63 190
CB0 71
CB1 73
CB2 79
CB3 83
CB4 72
CB5 74
CB6 80
CB7 84
A0
112
A1
111
A2
110
A3
109
A4
108
A5
107
A6
106
A7
105
A8
102
A9
101
A10
115
A11
100
A12
99
BA0
117
BA1
116
DM0
12
DM1
26
DM2
48
DM3
62
DM4
134
DM5
148
DM6
170
DM7
184
DM8
78
DQS0
11
DQS1
25
DQS2
47
DQS3
61
DQS4
133
DQS5
147
DQS6
169
DQS7
183
DQS8
77
CK0
35
CK0
37
CK1
160
CK2
89 CK1
158
CK2
91
CKE0
96
CKE1
95
VREF 1
VREF 2
RAS
118
CAS
120
WE
119
S0
121
S1
122
SA0
194
SA1
196
SA2
198
SDA
193
SCL
195
VDDspd
197
VDDid
199
DU 85
A13
123
BA2
98
DU 97
DU 124
DU 200
VDD 9
VDD 10
VDD 21
VDD 22
VDD 33
VDD 34
VDD 36
VDD 46
VDD 45
VDD 57
VDD 58
VDD 69
VDD 70
VDD 81
VDD 82
VDD
93
VDD
94
VDD
113
VDD
114
VDD
131
VDD
132
VDD
143
VDD
144
VDD
155
VDD
156
VDD
157
VDD
167
VDD
168
VDD
179
VDD
180
VDD
191
VDD
192
VDD 92
VSS
3
VSS
4
VSS
15
VSS
16
VSS
27
VSS
28
VSS
38
VSS
39
VSS 40
VSS 51
VSS 52
VSS 63
VSS 64
VSS 75
VSS 76
VSS 87
VSS 88
VSS 90
VSS
103 VSS
104 VSS
125 VSS
126 VSS
137 VSS
138 VSS
149 VSS
150 VSS
159 VSS
161 VSS
162 VSS
173 VSS
174 VSS
185 VSS
186
RSET
86
C237
*0.01U
C217 0.1U
C209 1000P
C231 0.1U
C232 0.1U
C201 0.01U
C205 0.01U
C222 1000P
C211 0.1U
C229 100P
C236
*0.01U
C224 1000P
C227 100P
R152
*75/F
C233 0.1U
C220 1000P
C203 0.01U
C207 0.01U
C218 1000P
C219 0.1U
C226 100P
C199 0.01U
C225 100P
C206 0.01U
C202 0.01U
C216 1000P
R150 *10K
C235 0.1U
C215 0.1U
C221 0.1U
DDRJ1
DQ0 5
DQ1 7
DQ2 13
DQ3 17
DQ4 6
DQ5 8
DQ6 14
DQ7 18
DQ8 19
DQ9 23
DQ10 29
DQ11 31
DQ12 20
DQ13 24
DQ14 30
DQ15 32
DQ16 41
DQ17 43
DQ18 49
DQ19 53
DQ20 42
DQ21 44
DQ22 50
DQ23 54
DQ24 55
DQ25 59
DQ26 65
DQ27 67
DQ28 56
DQ29 60
DQ30 66
DQ31 68
DQ32 127
DQ33 129
DQ34 135
DQ35 139
DQ36 128
DQ37 130
DQ38 136
DQ39 140
DQ40 141
DQ41 145
DQ42 151
DQ43 153
DQ44 142
DQ45 146
DQ46 152
DQ47 154
DQ48 163
DQ49 165
DQ50 171
DQ51 175
DQ52 164
DQ53 166
DQ54 172
DQ55 176
DQ56 177
DQ57 181
DQ58 187
DQ59 189
DQ60 178
DQ61 182
DQ62 188
DQ63 190
CB0 71
CB1 73
CB2 79
CB3 83
CB4 72
CB5 74
CB6 80
CB7 84
A0
112
A1
111
A2
110
A3
109
A4
108
A5
107
A6
106
A7
105
A8
102
A9
101
A10
115
A11
100
A12
99
BA0
117
BA1
116
DM0
12
DM1
26
DM2
48
DM3
62
DM4
134
DM5
148
DM6
170
DM7
184
DM8
78
DQS0
11
DQS1
25
DQS2
47
DQS3
61
DQS4
133
DQS5
147
DQS6
169
DQS7
183
DQS8
77
CK0
35
CK0
37
CK1
160
CK2
89 CK1
158
CK2
91
CKE0
96
CKE1
95
VREF 1
VREF 2
RAS
118
CAS
120
WE
119
S0
121
S1
122
SA0
194
SA1
196
SA2
198
SDA
193
SCL
195
VDDspd
197
VDDid
199
DU 85
A13
123
BA2
98
DU 97
DU 124
DU 200
VDD 9
VDD 10
VDD 21
VDD 22
VDD 33
VDD 34
VDD 36
VDD 46
VDD 45
VDD 57
VDD 58
VDD 69
VDD 70
VDD 81
VDD 82
VDD
93
VDD
94
VDD
113
VDD
114
VDD
131
VDD
132
VDD
143
VDD
144
VDD
155
VDD
156
VDD
157
VDD
167
VDD
168
VDD
179
VDD
180
VDD
191
VDD
192
VDD 92
VSS
3
VSS
4
VSS
15
VSS
16
VSS
27
VSS
28
VSS
38
VSS
39
VSS 40
VSS 51
VSS 52
VSS 63
VSS 64
VSS 75
VSS 76
VSS 87
VSS 88
VSS 90
VSS
103 VSS
104 VSS
125 VSS
126 VSS
137 VSS
138 VSS
149 VSS
150 VSS
159 VSS
161 VSS
162 VSS
173 VSS
174 VSS
185 VSS
186
RSET
86
C214 1000P
C230 0.1U
C208 0.01U
C238
*0.01U
C204 0.01U
C200 0.01U
C210 1000P
C213 0.1U
R153
*75/F
C239
*0.01U
C228 100P
R149 8.2K
C223 1000P
C234 0.1U
C212 1000P
R151 *10K
VF-co-cc

5
5
4
4
3
3
2
2
1
1
D D
C C
B B
A
A
ARSWE-
ARCS-1
ARSCAS-
ARCS-0
ARSRAS-
ARDQS[0..7]
ARDQM[0..7]
ARMD[0..63]
BRDQS[0..7]
BRDQM[0..7]
BRMD[0..63]
BRMA[14..0]ARMA[14..0]
ARMD58
ARMD59
ARMD27
ARMD26
ARMD63
ARMD62
ARMD61
ARMD60
ARMD57
BRCS-0
BRSCAS-
BRSRAS-
BRSWE-
BRCS-1
ARMD55
ARMD54
ARMD53
ARMD52
ARMD51
ARMD50
ARMD49
ARMD48
ARMD43
ARMD42
ARMD41
ARMD40
ARMD37
ARMD36
ARMD35
ARMD34
ARMD33
ARMD32
ARMD31
ARMD30
ARMD29
ARMD28
ARMD25
ARMD24
ARMD23
ARMD22
ARMD20
ARMD19
ARMD16
ARMD15
ARMD14
ARMD12
ARMD11
ARMD10
ARMD9
ARMD8
ARMD7
ARMD6
ARMD5
ARMD4
ARMD3
ARMD2
ARDQM7
ARDQM6
ARDQM5
ARDQM3
ARDQM2
ARDQM1
ARDQM0
ARMA0
ARMA3
ARMA5
ARMA7
ARMA9
ARMA12
ARMA13
ARMA14
ARDQS7
ARDQS6
ARDQS5
ARDQS4
ARDQS3
ARDQS2
ARDQS1
ARDQS0
ARMA15
ARMD0
ARMD1
ARMD13
ARMD18
ARMA11
ARMD56
ARMD45
BRDQM4
BRDQM2
BRMD3
BRDQM1
BRMD56
BRMD26
BRMD2
BRDQS5
BRMD25
BRDQS4
BRDQS1
BRDQS0
BRMD49
BRMD22
BRMD21
BRMD20
BRMD17
BRMD41
BRMD40
BRMD9
BRDQM5
BRMD38
BRMD8
BRMD45
BRMD37
BRMD35
BRMD36
BRMD32
BRMD13
BRMD18
BRMD0
BRMD1
BRMD12
BRMD33
BRMD7
BRMD34
BRMD6
BRMD27
BRMD31
BRMD5
BRMD30
BRMD4
BRDQM0
BRDQS7
BRDQS6
BRDQS2
BRMD52
BRMD24
BRMA0
BRMA1
BRMA2
BRMA3
BRMA4
BRMA5
BRMA6
BRMD47
BRMA7
BRMA8
BRMA9
BRMA12
BRMD46
BRMA13
BRMA14
BRMD19
BRMD16
BRMD43
BRMD15
BRMD42
BRMD11
BRMD10
BRMD58
BRMD59
BRMA11
BRMA10
BRDQM7
BRDQM6
BRMD63
BRMD62
BRMD61
BRMD60
BRMD57
BRMD23
BRMA15
BRMD14
BRMD55
BRMD50
BRMD51
BRMD54
BRDQM3
BRDQS3
BRMD28
BRMD29
BRMD39
BRMD48
BRMD53
BRMD44
ARMD17
ARMD21
ARMD44
ARMD39
ARMA8
ARMA2
ARMA10
ARMA1
ARMA4
ARMA6
ARMD46
ARMD47
ARMD38
ARDQM4
ARCS-0 7,10
ARCS-1 7,10
ARSRAS- 7,10
ARSCAS- 7,10
ARSWE- 7,10
DDR_VTT 35,37
BRDQS[0..7]7,10
BRDQM[0..7]7,10
BRMA[14..0]7,10
BRMD[0..63]7,10
ARDQS[0..7]7,10
ARDQM[0..7]7,10
ARMA[14..0]7,10
ARMD[0..63]7,10
BRSRAS- 7,10
DDR_VTT 35,37
BRCS-1 7,10
BRSWE- 7,10
BRCS-0 7,10
BRSCAS- 7,10
ARMA15 7,10
BRMA15 7,10
DDR_VTT
DDR_VTT
DDR_VTT
DDR_VTT
DDR_VTT
Title
Size Document Number Rev
Date: Sheet of
QUANTA
COMPUTER
AW1 M/B
1B
DDR_TERMINATION
A3
11 41Tuesday, July 06, 2004
0603 Package placed within 200mils of VTT Termination R-packs
DECOUPLING CAPACITOR FOR SSTL-2 END TERMIANTION VTT ISLAND
11
RN228P4R-47
1
3
5
78
6
4
2
C252 0.1UC249 0.1U
RN17 8P4R-47
1
3
5
7 8
6
4
2
RN128P4R-47
1
3
5
78
6
4
2
C242 0.1U
RN28P4R-47
1
3
5
78
6
4
2
RN11 8P4R-47
1
3
5
7 8
6
4
2
+
C240 100U/2V
C262 0.1U
C259 0.1U
RN47 8P4R-47
1
3
5
7 8
6
4
2
C268 0.1U
RN3 8P4R-47
1
3
5
7 8
6
4
2
C270 0.1U
R161 47
C271 0.1U
R162 47
C251 0.1U
RN388P4R-47
1
3
5
78
6
4
2
C254 0.1U
RN68P4R-47
1
3
5
78
6
4
2
RN45 8P4R-47
1
3
5
7 8
6
4
2
RN9 8P4R-47
1
3
5
7 8
6
4
2
C243 0.1U
RN23 8P4R-47
1
3
5
7 8
6
4
2
R158 47
C272 0.1U
C253 0.1U
R164 47
RN148P4R-47
1
3
5
78
6
4
2
C264 0.1U
RN5 8P4R-47
1
3
5
7 8
6
4
2
C255 0.1U
RN248P4R-47
1
3
5
78
6
4
2
RN37 8P4R-47
1
3
5
7 8
6
4
2
RN328P4R-47
1
3
5
78
6
4
2
RN1 8P4R-47
1
3
5
7 8
6
4
2
RN48P4R-47
1
3
5
78
6
4
2
R156 47
RN408P4R-47
1
3
5
78
6
4
2
RN208P4R-47
1
3
5
78
6
4
2
C250 0.1U
RN21 8P4R-47
1
3
5
7 8
6
4
2
C257 0.1U
RN27 8P4R-47
1
3
5
7 8
6
4
2
C247 0.1U
RN19 8P4R-47
1
3
5
7 8
6
4
2
RN33 8P4R-47
1
3
5
7 8
6
4
2
RN43 8P4R-47
1
3
5
7 8
6
4
2
C241 0.1U
C245 0.1U
RN25 8P4R-47
1
3
5
7 8
6
4
2
RN41 8P4R-47
1
3
5
7 8
6
4
2
C263 0.1U
C244 0.1U
RN308P4R-47
1
3
5
78
6
4
2
RN288P4R-47
1
3
5
78
6
4
2
RN448P4R-47
1
3
5
78
6
4
2
RN108P4R-47
1
3
5
78
6
4
2
R163 47
C267 0.1U
C256 0.1U
RN428P4R-47
1
3
5
78
6
4
2
C246 0.1U
RN29 8P4R-47
1
3
5
7 8
6
4
2
R159 47
RN15 8P4R-47
1
3
5
7 8
6
4
2
RN31 8P4R-47
1
3
5
7 8
6
4
2
R160 47
RN188P4R-47
1
3
5
78
6
4
2
RN7 8P4R-47
1
3
5
7 8
6
4
2
RN39 8P4R-47
1
3
5
7 8
6
4
2
RN168P4R-47
1
3
5
78
6
4
2
RN88P4R-47
1
3
5
78
6
4
2
RN46 8P4R-47
1
3
5
7 8
6
4
2
C260 0.1U
RN348P4R-47
1
3
5
78
6
4
2
RN268P4R-47
1
3
5
78
6
4
2
C261 0.1U
RN48 8P4R-47
1
3
5
7 8
6
4
2
C258 0.1U
C266 0.1U
R155 47
C248 0.1U
C269 0.1U
C265 0.1U
RN368P4R-47
1
3
5
78
6
4
2
RN35 8P4R-47
1
3
5
7 8
6
4
2
R157 47
RN13 8P4R-47
1
3
5
7 8
6
4
2
VF-co-cc

5
5
4
4
3
3
2
2
1
1
D D
C C
B B
A A
GAD[0..31]
SBA[0..7]
GTRDY#
GIRDY#
GFRAME#
GREQ#
-INTA
GWBF#
GRBF#
GSTOP#
GCBE2#
GCBE0#
GCBE3#
PCIRST#
AGPCLK_VGA
GPAR
GGNT#
GCBE1#
ST0
ST1
ST2
SSFOUT
TV_LUMA
TV_CHROMA
TV_COMP
DDCSCL
VGA_RED
VGA_BLU
DDCSDA
VGA_GRN
TXUOUT3+
TXUOUT3-
TXLOUT2+
TXLOUT2-
TXLOUT0-
TXLOUT0+
TXUOUT0-
TXLCLKOUT+
TXLOUT1-
TXLOUT3+
TXLCLKOUT-
TXUOUT1-
TXLOUT3-
TXUOUT1+
TXLOUT1+
TXUOUT2-
TXUOUT2+
I2C_SDA
DISP_ON
-AGPSTOP
BLON
NV_STP#
NV_BUSY#
THERMDA_VGA
THERMDC_VGA
I2C_SCL
TXUCLKOUT-
TXUCLKOUT+
CRTVS_VGA
CRTHS_VGA
POWERPLAY
VGA_SCL
VGA_SDA
GAD4
AD_STB1#
GAD29
GAD16
GAD17
GAD24
GAD22
GAD21
GAD6
AGPCLK_VGA
GAD9
GAD27
GAD26
GAD25
GAD14
GAD12
GAD30
GAD18
GAD1
GAD5
GAD10
GAD19
GAD31
GAD23
GAD0
AD_STB0#
GAD28
GAD8
GAD2
GAD13
GAD20
GAD7
GAD11
GAD15
GAD3
GDEVSEL#
SBA1
SBA6
SBA4
SBA7
SBA0
SBA5
SBA3
SBA2
AGPVREF
TXUOUT0+
VHAD0
DVOVREF
VPCLK
TESTEN
SUSTAT#
R2SET
R1SET
GPIO0
GPIO3
GPIO2
GPIO1
OSC_OUT
OSC_OUT
VGA_SCL
CLK_SS_1
CLK_SS
SSFOUT
VGA_SDA
TEST-Y
XTALIN
XTALOUT
CLK_SS_1
CLK_SS
GPIO0
GPIO3
GPIO2
LCDID0
LCDID1
PANEL2
GPIO1
PANEL0
LCDID2
PANEL1
PANEL0
PANEL2
PANEL1
VRAM1
VRAM0
AGPVREF
VRAM1
SB_STB#
AD_STB1#
AD_STB0#
SB_STB
AD_STB0
AD_STB1
R_AD_STB0
R_AD_STB1
R_SB_STB
R_SB_STB#
R_AD_STB0#
R_AD_STB1#
SUSTAT# NV_BUSY#
HDTV_DETECT
VGA_GCDET#
AGPVREF
SOUT
ROM_ID4
SCLK
ROM_ID1
ROM_ID4
ROM_ID1
ROM_ID2 ROM_ID2
SOUT
ROM_ID3ROM_ID3
MEM_ID0
MEM_ID0
VRAM0
NV_STP#
SCLK
HDTV_SETECT
GCBE3#6
GCBE0#6
AGPCLK_VGA3
PCIRST#4,8,20,23,24,25,27,28
GCBE1#6
GCBE2#6
GREQ#6
GGNT#6
-INTA20
GDEVSEL#6
GSTOP#6
GPAR6
GTRDY#6
GIRDY#6
GFRAME#6
GRBF#6
GWBF#6
ST26
ST06
ST16
TV_CHROMA19
TV_LUMA19
TV_COMP19
VGA_BLU 19
VGA_RED 19
VGA_GRN 19
TXLOUT2+ 18
TXUOUT1+ 18
TXUOUT2+ 18
TXLOUT1+ 18
TXLCLKOUT- 18
TXUOUT1- 18
TXUOUT0- 18
TXLOUT0- 18
TXLOUT2- 18
TXUOUT2- 18
TXLCLKOUT+ 18
TXLOUT0+ 18
TXLOUT1- 18
-AGPSTOP 21
BLON 18
DISP_ON 18
TXUCLKOUT- 18
TXUCLKOUT+ 18
CRTHS_VGA 19
CRTVS_VGA 19
POWERPLAY 36
GAD[0..31]6
SBA[0..7]6
TXUOUT0+ 18
DDCSDA 19
DDCSCL 19
LCDID118
LCDID018
LCDID218
DDC3DATA18
DDC3CLK18
THMCTL
THERMDA_VGA 4
THERMDC_VGA 4
SB_STB#6
AD_STB0#6
AD_STB1#6
SB_STB6
AD_STB16
AD_STB06
ROM_ID4 17
SOUT 17
SCLK 17
LCDDATA0 19
LCDDATA1 19
LCDDATA2 19
LCDDATA3 19
LCDDATA4 19
HDTV_SETECT 19
HDTV_DETECT 19
DBI_LOW6
DBI_HI6
VDD_SS
VCC1.8
VDD_SS
VDD_SS
VCC3
VCC3
VCC3
VCC3
VCC3
VCC3
VCC3
VCC3
VCC3 VCC3
VCC3 VCC3
VCC1.5
VCC1.5
VCC3
Title
Size Document Number Rev
Date: Sheet of
QUANTA
COMPUTER
AW1 M/B
1B
M11-P AGP INTERFACE
A3
12 41Tuesday, July 06, 2004
Spread Spectrum Control
GPIO4:6 PULLED LOW INTERNALLY
GPIO9,11:13 PULLED LOW INTERNALLY
FOR NO ROM,CHANGE ID = 0
FOR AGP4X 1.5V IDSEL=AD16
M9<>M10 - GPIO7 IS VGA_DISA STRAP ON M9
PULLED LOW INTERNALLY FOR VGA ENABLED
0
INPUT SELECT FUNCTIONALITY
1
PIN15 REF VOLTAGE FS_IN1
REF VOLTAGE SELECT FUNCTIONALITY
MHZ
27.00 IN/OUT
FS_IN0
1.8V
PIN14
01
AGP 1X CLOCK FEEDBACK PHASE ADJUST
GPIO0GPIO1
REFCLK SLIGHTLY EARLIER THAN FEEDBACK
LO
LCD ID
(DEFAULT)
CLOCK PHASE ADJUSTMENT
WITH RESPECT TO REFCLK
LOLO
BETWEEN X1 AND X2 CLK
GPIO2
GPIO3
Strapping
(DEFAULT)
0 TAP DELAY
LO
0
1
0
VRAM1 VRAM
1
01
1
0
VRAM0
12
HYNIX 8M*32
SAMSUNG 8M*32
HYNIX 4M*32
8pcs256MB
4pcs
128MB
8pcs
128MB
4pcs
64MBSAMSUNG 4M*32
EC4
Default
64/128
256
R953,R954,R955,R956,R957,R958,R960
U23,C522,R304,R307,R310,R311,R312
CANCEL
MOUNT
VRAM SIZE
LOCATION
VMEM 64/128 MB no stuff
R199 10K
R191 10K
R210 10K
R214 *0
R1078 *0
T38
R219 *0
R224 1K
R200 10K
R217 499R
R194 10K
C937
0.1U
DVO / EXT TMDS / GPIOLVDSTMDSDAC1
PCI / AGP
AGP2X4X
DAC2SSCLK
Part 1 of 7
8X
AGP
MAN
PWR
THERM
U12A
M11-P
AD0
H29
AD1
H28
AD2
J29
AD3
J28
AD4
K29
AD5
K28
AD6
L29
AD7
L28
AD8
N28
AD9
P29
AD10
P28
AD11
R29
AD12
R28
AD13
T29
AD14
T28
AD15
U29
AD16
N25
AD17
R26
AD18
P25
AD19
R27
AD20
R25
AD21
T25
AD22
T26
AD23
U25
AD24
V27
AD25
W26
AD26
W25
AD27
Y26
AD28
Y25
AD29
AA26
AD30
AA25
AD31
AA27
C/BE#0
N29
C/BE#1
U28
C/BE#2
P26
C/BE#3
U26
PCICLK
AG30
RST#
AG28
REQ#
AF28
GNT#
AD26
PAR
M25
STOP#
N26
DEVSEL#
V29
TRDY#
V28
IRDY#
W29
FRAME#
W28
INTA#
AE26
WBF#
AC26
STP_AGP#
AH30
AGP_BUSY#
AH29
RBF#
AE29
AD_STBF_0
M28
AD_STBF_1
V25
SB_STBF
AB29
SBA0
AD28
SBA1
AD29
SBA2
AC28
SBA3
AC29
SBA4
AA28
SBA5
AA29
SBA6
Y28
SBA7
Y29
ST0
AF29
ST1
AD27
ST2
AE28
SB_STBS
AB28
ADSTBS_0
M29
ADSTBS_1
V26
AGPREF
M26
AGPTEST
M27
R2SET
AK21
C_R_Pr
AJ23
Y_G_Y
AJ22
COMP_B_Pb
AK22
H2SYNC
AJ24
V2SYNC
AK24
DDC3CLK
AG23
DDC3DATA
AG24
SSIN
AK25
SSOUT
AJ25
XTALIN
AH28
XTALOUT
AJ29
TESTEN
AH27
SUS_STAT#
AG26
GPIO0 AJ5
GPIO1 AH5
GPIO2 AJ4
GPIO3 AK4
GPIO4 AH4
GPIO5 AF4
GPIO6 AJ3
GPIO7 AK3
GPIO8 AH3
GPIO9 AJ2
GPIO10 AH2
GPIO11 AH1
GPIO12 AG3
GPIO13 AG1
GPIO14 AG2
GPIO15 AF3
GPIO16 AF2
ZV_LCDDATA0 AH6
ZV_LCDDATA1 AJ6
ZV_LCDDATA2 AK6
ZV_LCDDATA3 AH7
ZV_LCDDATA4 AK7
ZV_LCDDATA5 AJ7
ZV_LCDDATA6 AH8
ZV_LCDDATA7 AJ8
ZV_LCDDATA8 AH9
ZV_LCDDATA9 AJ9
ZV_LCDDATA10 AK9
ZV_LCDDATA11 AH10
ZV_LCDDATA12 AE6
ZV_LCDDATA13 AG6
ZV_LCDDATA14 AF6
ZV_LCDDATA15 AE7
ZV_LCDDATA16 AF7
ZV_LCDDATA17 AE8
ZV_LCDDATA18 AG8
ZV_LCDDATA19 AF8
ZV_LCDDATA20 AE9
ZV_LCDDATA21 AF9
ZV_LCDDATA22 AG10
ZV_LCDDATA23 AF10
ZV_LCDCNTL0 AJ10
ZV_LCDCNTL1 AK10
ZV_LCDCNTL2 AJ11
ZV_LCDCNTL3 AH11
TXOUT_L0N AK16
TXOUT_L0P AH16
TXOUT_L1N AH17
TXOUT_L1P AJ16
TXOUT_L2N AH18
TXOUT_L2P AJ17
TXOUT_L3N AK19
TXOUT_L3P AH19
TXCLK_LN AK18
TXCLK_LP AJ18
TXOUT_U0N AG16
TXOUT_U0P AF16
TXOUT_U1N AG17
TXOUT_U1P AF17
TXOUT_U2N AF18
TXOUT_U2P AE18
TXOUT_U3N AH20
TXOUT_U3P AG20
TXCLK_UN AF19
TXCLK_UP AG19
DIGON AE12
BLON AG12
TX0M AJ13
TX0P AH14
TX1M AJ14
TX1P AH15
TX2M AJ15
TX2P AK15
TXCM AH13
TXCP AK13
DDC2CLK AE13
DDC2DATA AE14
HPD1 AF12
RAK27
GAJ27
BAJ26
HSYNC AG25
VSYNC AH25
RSET AH26
DDC1DATA AF25
DDC1CLK AF24
AUXWIN AF26
DVOMODE AE10
DBI_HI
AB25 DBI_LO
AB26
TEST_YCLK(NC)
E8
(NC)VREFG AG4
TEST_MCLK(NC)
B6
RSTB_MSK(NC)
AG29
AGP8X_DET#
AC25
PLLTEST(NC)
AE25
DPLUS AF11
DMINUS AE11
C279
22U
R1080 0
R180 8.2K
R207 10
R197
1K
C276
0.1U
R957 *10K
R204 10
R171 10K
T39
R206 10
R1127 10K
R1079 *0
R954 *10K
R173 10K
C938
10U/6.3V
12
R176
1K
R196 10K
R597 0
R205 10
C280
0.1U
R216 0
R1081 0
T36
R168
*33
R215
10K
R170 0
R595
324 1%
R189 33
R211 10K
R187 8.2K
R208 47/F
R184 150
R209 715/F
R177
1K
R953 *1K
T42
R181
*1K
C281
0.1U
R201 10
C275 6.8P L8
FBM2125HM330
R195 2.2K
R165 10K
R174 0
R167 *10K
R203 10
C1066
0.1U
R220 *0
T37
R223
1K
R178 *220K
R169 *10K
R221
10K
R172 0
R190 33
R185
1M
T40
R956 *10K
R166 10K
U13
ICS91719
X1_CLKIN
2
X2
3
PD#
12
SS_ENA/FSIN1
9
REF_STOP
13
SCLK
11
SDATA
10
VDDO1 15
REFOUT/VDDO0 14
CLKOUT/FSIN0 8
VDDREF 16
VDD 6
VDDA 5
GND1 1
GND2 7
GNDA 4
R960 *10K
R188 *8.2K
R182
*1K
R222
10K
R955 *10K
R596
100 1%
R198 2.2K
T34
T41
T31
C273
*10P
Y2
27MHz
12
R959 *10K
R1082 *47k
T33
C278
0.1U
R213 *0
R585 100K
C277
22U
C274 6.8P
R183 75/F
R175 10K
R958 *10K
R192 8.2K
T35
R193 10
R202
1K
R186 22
R218 *0
R179 *220K
VF-co-cc

5
5
4
4
3
3
2
2
1
1
D D
C C
B B
A A
MDA[0..63]
-DQMA3
-DQMA4
-DQMA0
-DQMA1
-DQMA5
-DQMA6
-DQMA2
QSA0
QSA1
QSA2
QSA3
QSA5
QSA4
QSA6
QSA7
-DQMA7
MAA6
MAA0
MAA3
MAA11
DIMA_0
M_CLKA0
-CASA
MAA2
-M_CLKA0
-RASA
MAA7
MAA1
MAA5
-WEA
-M_CLKA1
MAA8
FBVREFD
MAA13
DIMA_1
CKEA
-CSA1
M_CLKA1
MAA12
-CSA0
MAA10
MAA9
MAA4
FBVREFS
MDA0
MDA1
MDA3
MDA2
MDA7
MDA5
MDA6
MDA4
MDA11
MDA9
MDA10
MDA15
MDA13
MDA14
MDA12
MDA8
MDA27
MDA19
MDA17
MDA18
MDA29
MDA30
MDA23
MDA28
MDA21
MDA25
MDA22
MDA24
MDA20
MDA31
MDA16
MDA62
MDA43
MDA55
MDA48
MDA49
MDA33
MDA34
MDA51
MDA50
MDA45
MDA52
MDA46
MDA60
MDA39
MDA54
MDA58
MDA53
MDA61
MDA63
MDA44
MDA37
MDA56
MDA41
MDA38
MDA57
MDA40
MDA42
MDA47
MDA59
MDA32
MDB[0..63]
-DQMB0
-DQMB2
-DQMB3
-DQMB4
-DQMB6
-DQMB5
-DQMB7
QSB7
-CSB1
MDB0
MDB1
MDB4
MDB5
MDB6
MDB7
MDB2
MDB3
MDB14
MDB13
MDB8
MDB9
MDB10
MDB12
MDB15
MDB11
MDB29
MDB19
MDB22
MDB18
MDB27
MDB31
MDB26
MDB20
MDB25
MDB30
MDB23
MDB21
MDB16
MDB28
MDB17
MDB63
MDB62
MDB39
MDB45
MDB35
MDB58
MDB52
MDB54
MDB49
MDB38
MDB61
MDB60
MDB47
MDB42
MDB36
MDB41
MDB48
MDB46
MDB44
MDB53
MDB33
MDB34
MDB55
MDB57
MDB50
MDB43
MDB37
MDB40
MDB56
MDB32
MDB59
MBMTEST
MAB8
MAB7
CKEB
-CSB0
MAB13
-WEB
MAB4
MAB1
MAB2
MAB9
MAB11
MAB0
MAB5
-RASB
-CASB
MAB12
MAB3
MAB6
MAB10
M_CLKB0
-M_CLKB0
M_CLKB1
-M_CLKB1
QSB1
QSB6
QSB3
QSB4
QSB5
QSB2
QSB0
-DQMB1
DIMB_0
DIMB_1
MEMVMODE0
MEMVMODE1
MDA26
MDA35
MDA36
MDB24
MDB51
-DQMA3
-DQMA4
-DQMA0
-DQMA1
-DQMA5
-DQMA6
-DQMA2
-DQMA7
QSA0
QSA1
QSA2
QSA3
QSA5
QSA4
QSA6
QSA7
-DQMB0
-DQMB2
-DQMB3
-DQMB4
-DQMB6
-DQMB5
-DQMB7
-DQMB1
QSB7
QSB1
QSB6
QSB3
QSB4
QSB5
QSB2
QSB0
MDA[0..63] 15,17
-DQMA[0..7]15,17
QSA[0..7]15,17
VCC2.5 3,5,14,15,16,35,37
CKEA 15,17
-WEA 15,17
MAA[0..13] 15,17
-RASA 15,17
-CASA 15,17
-M_CLKA0 15,17
-M_CLKA1 15,17
-CSA1 15,17
M_CLKA0 15,17
-CSA0 15,17
M_CLKA1 15,17
-DQMB[0..7]16,17
QSB[0..7]16,17
MDB[0..63] 16,17
-CSB1 16,17
-CSB0 16,17
-M_CLKB1 16,17
M_CLKB1 16,17
-WEB 16,17
M_CLKB0 16,17
-CASB 16,17
CKEB 16,17
-M_CLKB0 16,17
MAB[0..13] 16,17
-RASB 16,17
-ROMCS 17
VCC2.5
VCC2.5
VCC1.8
Title
Size Document Number Rev
Date: Sheet of
QUANTA
COMPUTER
AW1 M/B
1B
VGA(M11-P MEM A&B)
A3
13 41Tuesday, July 06, 2004
13
01
0
VDDR1
MEMVMODE1
MEMVMODE0
INFINEON EPDIA
1.8V2.5V
1
R262
1K/F
C284
10U/10V
R226 *4.7K
R227
47/F
C283
.1U
MEMORY INTERFACE A
Part 2 of 7
U12B
M11-P
DQA0
L25
DQA1
L26
DQA2
K25
DQA3
K26
DQA4
J26
DQA5
H25
DQA6
H26
DQA7
G26
DQA8
G30
DQA9
D29
DQA10
D28
DQA11
E28
DQA12
E29
DQA13
G29
DQA14
G28
DQA15
F28
DQA16
G25
DQA17
F26
DQA18
E26
DQA19
F25
DQA20
E24
DQA21
F23
DQA22
E23
DQA23
D22
DQA24
B29
DQA25
C29
DQA26
C25
DQA27
C27
DQA28
B28
DQA29
B25
DQA30
C26
DQA31
B26
DQA32
F17
DQA33
E17
DQA34
D16
DQA35
F16
DQA36
E15
DQA37
F14
DQA38
E14
DQA39
F13
DQA40
C17
DQA41
B18
DQA42
B17
DQA43
B15
DQA44
C13
DQA45
B14
DQA46
C14
DQA47
C16
DQA48
A13
DQA49
A12
DQA50
C12
DQA51
B12
DQA52
C10
DQA53
C9
DQA54
B9
DQA55
B10
DQA56
E13
DQA57
E12
DQA58
E10
DQA59
F12
DQA60
F11
DQA61
E9
DQA62
F9
DQA63
F8
MAA0 E22
MAA1 B22
MAA2 B23
MAA3 B24
MAA4 C23
MAA5 C22
MAA6 F22
MAA7 F21
MAA8 C21
MAA9 A24
MAA10 C24
MAA11 A25
(MAA13)MAA12 E21
(MAA12)MAA13 B20
DQMA#0 J25
DQMA#1 F29
DQMA#2 E25
DQMA#3 A27
DQMA#4 F15
DQMA#5 C15
DQMA#6 C11
DQMA#7 E11
QSA0 J27
QSA1 F30
QSA2 F24
QSA3 B27
QSA4 E16
QSA5 B16
QSA6 B11
QSA7 F10
RASA# A19
CASA# E18
WEA# E19
CSA0# E20
CSA1# F20
CKEA B19
CLKA0 B21
CLKA0# C20
CLKA1 C18
CLKA1# A18
MVREFD B7
MVREFS B8
(NC)MAA14 C19
DIMA_0 D30
DIMA_1 B13
R230
1K/F
R231
1K/F
R229
*4.7K
C282
10U/10V
MEMORY INTERFACE B
Part 3 of 7
U12C
M11-P
DQB0
D7
DQB1
F7
DQB2
E7
DQB3
G6
DQB4
G5
DQB5
F5
DQB6
E5
DQB7
C4
DQB8
B5
DQB9
C5
DQB10
A4
DQB11
B4
DQB12
C2
DQB13
D3
DQB14
D1
DQB15
D2
DQB16
G4
DQB17
H6
DQB18
H5
DQB19
J6
DQB20
K5
DQB21
K4
DQB22
L6
DQB23
L5
DQB24
G2
DQB25
F3
DQB26
H2
DQB27
E2
DQB28
F2
DQB29
J3
DQB30
F1
DQB31
H3
DQB32
U6
DQB33
U5
DQB34
U3
DQB35
V6
DQB36
W5
DQB37
W4
DQB38
Y6
DQB39
Y5
DQB40
U2
DQB41
V2
DQB42
V1
DQB43
V3
DQB44
W3
DQB45
Y2
DQB46
Y3
DQB47
AA2
DQB48
AA6
DQB49
AA5
DQB50
AB6
DQB51
AB5
DQB52
AD6
DQB53
AD5
DQB54
AE5
DQB55
AE4
DQB56
AB2
DQB57
AB3
DQB58
AC2
DQB59
AC3
DQB60
AD3
DQB61
AE1
DQB62
AE2
DQB63
AE3
MAB0 N5
MAB1 M1
MAB2 M3
MAB3 L3
MAB4 L2
MAB5 M2
MAB6 M5
MAB7 P6
MAB8 N3
MAB9 K2
MAB10 K3
MAB11 J2
(MAB13)MAB12 P5
(MAB12)MAB13 P3
DQMB#0 E6
DQMB#1 B2
DQMB#2 J5
DQMB#3 G3
DQMB#4 W6
DQMB#5 W2
DQMB#6 AC6
DQMB#7 AD2
QSB0 F6
QSB1 B3
QSB2 K6
QSB3 G1
QSB4 V5
QSB5 W1
QSB6 AC5
QSB7 AD1
RASB# R2
CASB# T5
WEB# T6
CSB0# R5
CSB1# R6
CKEB R3
CLKB0 N1
CLKB0# N2
CLKB1 T2
CLKB1# T3
ROMCS# AF5
MEMVMODE_0 C6
MEMVMODE_1 C7
MEMTEST C8
(NC)MAB14 P2
DIMB_0 E3
DIMB_1 AA3
R225 4.7K
C285
0.1U
R228
4.7K
R248
1K/F
VF-co-cc

5
5
4
4
3
3
2
2
1
1
D D
C C
B B
A A
VDDRH
LPVDD
VCC1.5-1
VCC1.8 8,9,12,13,20,22,35,37
VCC1.5 6,9,12,35,37
VGA_CORE 36
VCC2.5 3,5,13,15,16,35,37
VCC1.5
VGA_CORE
VCC3
VCC2.5
VCC1.8
VCC1.5
VCC2.5
Title
Size Document Number Rev
Date: Sheet of
QUANTA
COMPUTER
AW1 M/B
1B
VGA(M11-P PWR&GROUN)
A3
14 41Tuesday, July 06, 2004
14
C286
10U/6.3V
C351
10U/6.3V
C374
0.1U
C343
0.1U
C368
0.01U
C372
0.01U
C319
10U/6.3V
C341
0.1U
C290
0.01U
C339
0.1U
C309
10U/6.3V
C327
0.1U
C336
10U/6.3V
C298
0.1U
L9 0
C310
0.01U
C344
0.01U
C312
0.01U
C356
0.01U
C350
0.1U
C375
0.01U
L11
*BLM11A05
C311
0.1U
C342
10U/6.3V
C354
0.01U
C308
0.01U
C362
0.01U
C316
0.01U
C360
0.01U
C304
0.01U
C334
0.01U
L10
BLM11A05
R267
0
C332
0.01U
C373
10U/6.3V
C359
0.1U
C297
0.01U
C320
0.1UC330
0.01U
C338
0.01U
C371
0.1U
C347
0.01U
C365
0.01U
C355
0.1U
C326
0.01U
C348
0.1U
C340
0.01U
C349
0.01U
C321
0.01U
C293
0.1U
C353
0.01U
Part 4 of 7
I/O POWER
U12D
M11-P
VDDR1
A9
VDDR1
A15
VDDR1
A21
VDDR1
A28
VDDR1
B1
VDDR1
B30
VDDR1
D26
VDDR1
D23
VDDR1
D20
VDDR1
D17
VDDR1
D14
VDDR1
D11
VDDR1
D8
VDDR1
D5
VDDR1
E27
VDDR1
F4
VDDR1
G7
VDDR1
G10
VDDR1
G13
VDDR1
G15
VDDR1
G19
VDDR1
G22
VDDR1
G27
VDDR1
H22
VDDR1
H19
VDDR1
H17 VDDR1
H15 VDDR1
H13 VDDR1
H10 VDDR1
J1 VDDR1
J4
VDDR1
A3
LPVDD
AJ20
LVDDR_18
AE15
LVDDR_18
AF21
LVDDR_25(LVDDR18_25)
AE17
LVDDR_25(LVDDR18_25)
AE20
LPVSS AJ19
LVSSR AE16
LVSSR AF15
LVSSR AF20
LVSSR AE19
TPVDD
AK12 TPVSS AJ12
TXVDDR
AF13
TXVDDR
AF14
TXVSSR AG14
TXVSSR AH12
TXVSSR AG13
A2VDD
AG21
A2VDD
AH21
A2VDDQ
AF22
AVDD
AH24
A2VSSN AH22
VSS2DI AE21
A2VSSQ AF23
VDDR1
L8
VDDR1
J8 VDDR1
J23 VDDR1
J24
VDDR1
L27 VDDR1
M4 VDDR1
N7 VDDR1
N8 VDDR1
R1 VDDR1(CLKBFB)
R4 VDDR1
T7
VDDR1
J7
VDDRH0
F18
VDDRH1
N6 VSSRH0 F19
VSSRH1 M6
MPVDD
A7 MPVSS A6
PVDD
AK28 PVSS AJ28
VDDR4 AC9
VDDR4 AC10
VDDR4 AD10
VDDR4 AD9
VDDP N30
VDDP P23
VDDP P27
VDDP T23
VDDP T24
VDDP T30
VDDP U27
VDDP V24
VDDP V23
VDDP W30
VDDP Y27
VDDP AA23
VDDP AA24
VDDP AB30
VDDP AC23
VDDP AC27
VDDP AE30
VDDP AF27
VDDP M23
VDDP M24
VDD1DI
AE24
AVSSQ AD24
VSS1DI AE23
AVSSN AH23
VDDR1
T8
VDDR1
V4
VDDR1
V7
VDDR1
V8
VDDR1
AA1
VDDR1
AA4
VDDR1
AA7
VDDR1
AA8
VDDR4 AG7
A2VSSN AJ21
VDDP J30
VDD2DI
AE22
VDDR1
T4
VDDR1
N4
VDDR1
D13 VDDR1(CLKAFB)
D19
VDDR3 AD7
VDDR3 AD19
VDDR3 AD21
VDDR3 AD22
VDDR3 AC22
VDDR3 AC21
VDDR3 AC19
VDDR3 AC8
(VDDC18)VDD15 P8
(VDDC18)VDD15 Y8
(VDDC18)VDD15 AC11
(VDDC18)VDD15 AC20
(VDDC18)VDD15 Y23
(VDDC18)VDD15 L23
(VDDC18)VDD15 H20
(VDDC18)VDD15 H11
VDDC AC13
VDDC AD13
VDDC AD15
VDDC AC15
VDDC AC17
VDDR1
AD4
C345
10U/6.3V
C324
0.1U
C302
0.01U
C317
0.1U
C315
0.1U
C328
0.01U
C306
0.01U
C292
0.01U
C370
10U/6.3V
C358
10U/6.3V
C323
0.01U
C331
0.1U
C318
0.01U
CORE GND
Part 5 of 7
U12E
M10-P
VSS
A2
VSS
A10
VSS
A16
VSS
A22
VSS
A29
VSS
C1
VSS
C3
VSS
C28
VSS
C30
VSS
D27
VSS
D24
VSS
D21
VSS
D18
VSS
D15
VSS
D12
VSS
D9
VSS
D6
VSS
D4
VSS
F27
VSS
G9
VSS
G12
VSS
G16
VSS
G18
VSS
G21
VSS
G24
VSS
H27
VSS
H23
VSS
H21
VSS
H18
VSS
H16
VSS
H14
VSS
H12
VSS
H9
VSS
H8
VSS
H4
VSS
K30
VSS K8
VSS K7
VSS K1
VSS L4
VSS M30
VSS M8
VSS M7
VSS N23
VSS N24
VSS N27
VSS P4
VSS R7
VSS R8
VSS R23
VSS R24
VSS R30
VSS T27
VSS T1
VSS U4
VSS U8
VSS U23
VSS V30
VSS W7
VSS W8
VSS W23
VSS W24
VSS W27
VSS Y4
VSS AA30
VSS AB27
VSS AB24
VSS AB23
VSS AB8
VSS AB7
VSS AB1
VSS AC4
VSS
K27
VSS
K24 VSS AC12
VSS AC14
VSS
K23
VSS AC16
VSS AC18
VSS AD30
VSS AD25
VSS AD18
VSS AD16
VSS
AD12
VSS
AE27
VSS
AG5
VSS
AG9
VSS
AG11
VSS
AG15
VSS
AG18
VSS
AG22
VSS
AG27 VSS AJ1
VSS AJ30
VSS AK29
VSS AK2
VSS D10
VSS D25
VSS
E4
VSS
AB4
C291
0.1U
R266
0
C296
0.01U
C314
0.01U
C301
0.1U
C294
0.01U
C303
0.1U
C289
0.1UC295
0.1U
L12
BLM11A05
C313
0.1U
C329
0.1U
C287
0.1U
CENTER
ARRAY
Part 6 of 7
M10-P
U12F
M10-P
VDDC
P17
VDDC
P18
VDDC
P19
VDDC
U12
VDDC
U13
VDDC
U14
VDDC
U17
VDDC
U18
VDDC
U19
VDDC
V19
VSS M16
VSS N16
VSS N15
VSS P15
VSS P16
VSS R18
VSS R17
VSS R16
VSS R15
VDDC
V18
VDDC
V17
VDDC
V14
VDDC
V13
VDDC
V12
VDDC
N18
VDDC
N17
VDDC
N14
VSS R14
VSS R13
VSS R12
VSS T13
VSS T14
VSS T15
VSS W15
VSS V16
VDDC
W17
VDDC
W18
VSS V15
VSS U15
VSS U16
VSS T19
VSS T18
VSS T17
VSS T16
VDDC1 W16
VDDC1 M15
VDDC1 R19
VDDC1 T12
VDDC
W19
VDDC
W12
VDDC
W13
VDDC
W14
VDDC
N13
VDDC
N19
VDDC
M19
VDDC
M18
VDDC
M12
VDDC
N12
VDDC
M13
VDDC
M14
VDDC
P12
VDDC
P13
VDDC
P14
VDDC
M17
C288
0.01U
C335
0.1U
C322
0.1UC325
0.1U
C333
0.1U
C367
0.1U
C305
0.1U
C361
0.1U
C299
0.01U
C307
0.1U
C357
0.1U
C300
10U/6.3V
C364
0.1U
C346
0.1U
C337
0.1U
C352
0.1U
VF-co-cc

5
5
4
4
3
3
2
2
1
1
D D
C C
B B
A A
MDA10
MDA3
MDA26
QSA2
MDA22
QSA3
MDA4
MDA17
MDA16
MDA27
MDA1
MDA24
MDA15
MDA6
MDA5
MDA7
MDA12
MDA2
MDA14
MDA25
MDA8
MDA20
MDA11
MDA0
MDA9
MDA19
MDA18
QSA1
MDA13
MDA23
MDA28
MDA30
-DQMA4
MAA13
MAA6
MAA0
MAA4
MAA7
MAA8
MAA3
-DQMA5
MAA5
MAA1
MAA9
-DQMA6
MAA12
-DQMA7
MAA2
MAA10
MAA11
MAA6
MAA9
-DQMA7
MAA8
-DQMA4
MAA12
MAA10
MAA2
MAA4
MAA3
MAA13
MAA11
MAA1
-DQMA6
MAA0
MAA5
MAA7
-DQMA5
MAA6
MAA9
-DQMA2
MAA8
-DQMA0
MAA12
MAA10
MAA2
MAA4
MAA3
MAA13
MAA11
MAA1
-DQMA3
MAA0
MAA5
MAA7
-DQMA1
QSA7
MDA44
MDA42
MDA62
MDA43
MDA33
MDA45
MDA56
MDA48
MDA37
MDA49
MDA51
MDA41
MDA46
MDA55
MDA40
MDA60
MDA47
MDA58
MDA54
MDA52
MDA59
MDA53
MDA32
MDA35
MDA50
MDA61
MDA57
MDA34
MDA38
MDA39
MDA36
QSA5
MDA63
MDA8
-DQMA0
MAA4
MAA7
MDA27
MAA8
MAA13
MDA7
MAA1
MDA11
MDA30
-DQMA2
MAVREF0_A
MDA16
MDA5
MAA9
MDA22
QSA2
MAVREF0_A
MDA3
QSA3
MDA19
MAA5
MDA2
MDA14
MDA17
QSA0
MDA12
MDA18
MDA10
MDA1
MDA21
MDA13
MDA6
MAA11
MAA10
MDA9
MDA23
MAA0
MDA0
MAA12
MAA3
MDA20
MDA29
MDA28
MDA4
MAA2 MDA24
MDA31
MDA26
MDA25
MDA15
QSA1
MAA6
VGA_NC22 VGA_NC30
MDA46
MDA34
QSA6
QSA4
-DQMA1
MAVREF1_A
-DQMA3
MDA53
MDA29
MDA31
MDA21
QSA0
MAVREF3_AMAVREF2_A
MAVREF1_A MAVREF3_A
MDA57
MDA48
MDA58
MDA35
QSA5
MDA37
MDA44
MDA50
MDA38
MDA41
MDA47
QSA4
QSA6
MDA49
MDA33
MDA63
QSA7
MDA62
MDA60
MDA32
MDA43
MDA54
MDA45
MDA39
MDA55
MDA52
MDA36
MDA51
MDA61
MDA42
MDA59
MDA40
MDA56
MAVREF2_A
-DQMA[0..7] 13,17
MAA[0..13] 13,17
MDA[0..63] 13,17
QSA[0..7] 13,17
-RASA13,17
-CASA13,17
-WEA13,17
-CSA013,17
M_CLKA013,17
-M_CLKA013,17
CKEA13,17
M_CLKA113,17
-M_CLKA113,17
CKEA13,17
-CSA013,17
-CASA13,17
-RASA13,17
-WEA13,17
-CSA113,17
M_CLKA013,17
-CASA13,17
-WEA13,17
-RASA13,17
CKEA13,17
-M_CLKA013,17
M_CLKA113,17
-CASA13,17
-CSA113,17
-WEA13,17
-M_CLKA113,17
-RASA13,17
CKEA13,17
-CSA113,17 -CSA113,17
VCC2.5
VCC2.5
VCC2.5
VCC2.5 VCC2.5 VCC2.5
VCC2.5 VCC2.5 VCC2.5
VCC2.5 VCC2.5 VCC2.5
Title
Size Document Number Rev
Date: Sheet of
QUANTA
COMPUTER
AW1 M/B
1B
VGA DDR MEMORY-A
A3
15 41Tuesday, July 06, 2004
15
Memory
decoupling
Place close to memory
More Memory
decoupling More Memory
decoupling
Memory
decoupling
VGA DDR MEMORY A
More Memory
decoupling
Memory
decoupling
Memory
decoupling
More Memory
decoupling
@64/128MBytes DDR 128Mbit 1MX32X4 uBGA
Place close to memory
C430
1U
C410 .022U
C381 .022U
C409 .022U
C412 220P
C411 .022U
C420 .1U
C395 .022U
C399 .022U
C385 .022U
C397 .022U
C414 220P
C429
1U
R273
4.99K/F
C392 .022U
C379 .022U
C393 .022U
C426
1U
C382 .022U
C390 .022U
R275
4.99K/F
C391 .022U
C376 .022U
C386 .022U
C424
1U
U16
VRAM_4MX32-33
PBGA144-VRAM
VREF
M12
A0
M4
A1
M5
A2
L5
A3
M6
A4
M7
A5
L8
A6
M8
A7
M9
A8(AP)
M10
BA0
M3
BA1
L4
A9
L7
DQM0
A2
DQM1
G11
DQM2
G2
DQM3
A11
RAS
L1
CAS
K1
WE
K2
CS
M1
CLK
L10
CKE
M11
A11
L6
NC1
M2
NC2
B3
NC3
B10
NC4
G3
NC5
G10
NC6
K11
NC7
K12
VDD_4 K3
NC8
L2
NC9
L3
NC/TH1
G7
NC/TH2
G8
NC/TH3
H5
VDDQ_14 J3
NC/TH4
H6
DQS0 A1
VDDQ_5 B11
DQ0 A6
DQ1 B5
DQ2 A5
DQ3 A4
DQ4 B1
DQ5 C2
DQ6 C1
DQ7 D1
DQ8 J12
DQ9 J11
DQ10 H12
DQ11 H11
DQ12 F12
DQ13 F11
DQ14 E12
DQ15 E11
DQ16 E2
DQ17 E1
DQ18 F2
DQ19 F1
DQ20 H2
DQ21 H1
DQ22 J1
DQ23 J2
DQ24 D12
DQ25 C12
DQ26 C11
DQ27 B12
DQ28 A9
DQ29 A8
DQ30 B8
DQ31 A7
VDD_0 C6
VDD_1 C7
VDD_2 D3
VDD_3 D10
VDD_5 K6
VDD_6 K7
VDD_7 K10
VDDQ_0 B2
VDDQ_1 B4
VDDQ_2 B6
VDDQ_3 B7
VDDQ_4 B9
VDDQ_6 D2
VDDQ_7 D11
VDDQ_8 E3
VDDQ_9 E10
VDDQ_10 F3
VDDQ_11 F10
VDDQ_12 H3
VDDQ_13 H10
VSS_3
J5 VSS_2
D9 VSS_1
D7 VSS_0
D6
A10
K5
CLK#
L11
NC/TH5
H7
NC/TH6
H8
NC/TH7
G5
NC/TH8
G6
NC/TH9
E5
NC/TH10
E6
NC/TH11
E7
NC/TH12
E8
NC/TH13
F5
NC/TH14
F6
NC/TH15
F7
NC/TH16
F8
VSS_4
J6
VSS_5
J7
VSS_6
J8
VSS_7
K4
VSS_8
K9
VSS_9
D4
VSSQ_0
C8
VSSQ_1
C9
VSSQ_2
C10
VSSQ_3
D5
VSSQ_4
D8
VSSQ_5
E4
VSSQ_6
E9
VSSQ_7
F4
VSSQ_8
F9
VSSQ_9
G4
VSSQ_10
G9
VSSQ_11
H4
VSSQ_12
H9
VSSQ_13
J4
VSSQ_14
J9
VDDQ_15 J10
DQS1 G12
DQS2 G1
DQS3 A12
VSSQ_15
A3
VSSQ_16
C3
VSSQ_17
C4
VSSQ_18
C5
VSSQ_19
A10
MCL
L12
C427
1U
R274
4.99K/F
R272
4.99K/F
C415 220P
C407 .022U
C387 .022U
C389 .022U
R269
4.99K/F
C400 .022U
C380 .022U
C377 .022U
C384 .022U
C388 .022U
C413 220P
C401 .022U
C422 .1U
U17
*VRAM_4MX32-33
PBGA144-VRAM
VREF
M12
A0
M4
A1
M5
A2
L5
A3
M6
A4
M7
A5
L8
A6
M8
A7
M9
A8(AP)
M10
BA0
M3
BA1
L4
A9
L7
DQM0
A2
DQM1
G11
DQM2
G2
DQM3
A11
RAS
L1
CAS
K1
WE
K2
CS
M1
CLK
L10
CKE
M11
A11
L6
NC1
M2
NC2
B3
NC3
B10
NC4
G3
NC5
G10
NC6
K11
NC7
K12
VDD_4 K3
NC8
L2
NC9
L3
NC/TH1
G7
NC/TH2
G8
NC/TH3
H5
VDDQ_14 J3
NC/TH4
H6
DQS0 A1
VDDQ_5 B11
DQ0 A6
DQ1 B5
DQ2 A5
DQ3 A4
DQ4 B1
DQ5 C2
DQ6 C1
DQ7 D1
DQ8 J12
DQ9 J11
DQ10 H12
DQ11 H11
DQ12 F12
DQ13 F11
DQ14 E12
DQ15 E11
DQ16 E2
DQ17 E1
DQ18 F2
DQ19 F1
DQ20 H2
DQ21 H1
DQ22 J1
DQ23 J2
DQ24 D12
DQ25 C12
DQ26 C11
DQ27 B12
DQ28 A9
DQ29 A8
DQ30 B8
DQ31 A7
VDD_0 C6
VDD_1 C7
VDD_2 D3
VDD_3 D10
VDD_5 K6
VDD_6 K7
VDD_7 K10
VDDQ_0 B2
VDDQ_1 B4
VDDQ_2 B6
VDDQ_3 B7
VDDQ_4 B9
VDDQ_6 D2
VDDQ_7 D11
VDDQ_8 E3
VDDQ_9 E10
VDDQ_10 F3
VDDQ_11 F10
VDDQ_12 H3
VDDQ_13 H10
VSS_3
J5 VSS_2
D9 VSS_1
D7 VSS_0
D6
A10
K5
CLK#
L11
NC/TH5
H7
NC/TH6
H8
NC/TH7
G5
NC/TH8
G6
NC/TH9
E5
NC/TH10
E6
NC/TH11
E7
NC/TH12
E8
NC/TH13
F5
NC/TH14
F6
NC/TH15
F7
NC/TH16
F8
VSS_4
J6
VSS_5
J7
VSS_6
J8
VSS_7
K4
VSS_8
K9
VSS_9
D4
VSSQ_0
C8
VSSQ_1
C9
VSSQ_2
C10
VSSQ_3
D5
VSSQ_4
D8
VSSQ_5
E4
VSSQ_6
E9
VSSQ_7
F4
VSSQ_8
F9
VSSQ_9
G4
VSSQ_10
G9
VSSQ_11
H4
VSSQ_12
H9
VSSQ_13
J4
VSSQ_14
J9
VDDQ_15 J10
DQS1 G12
DQS2 G1
DQS3 A12
VSSQ_15
A3
VSSQ_16
C3
VSSQ_17
C4
VSSQ_18
C5
VSSQ_19
A10
MCL
L12
C405 .022U
U15
VRAM_4MX32-33
PBGA144-VRAM
VREF
M12
A0
M4
A1
M5
A2
L5
A3
M6
A4
M7
A5
L8
A6
M8
A7
M9
A8(AP)
M10
BA0
M3
BA1
L4
A9
L7
DQM0
A2
DQM1
G11
DQM2
G2
DQM3
A11
RAS
L1
CAS
K1
WE
K2
CS
M1
CLK
L10
CKE
M11
A11
L6
NC1
M2
NC2
B3
NC3
B10
NC4
G3
NC5
G10
NC6
K11
NC7
K12
VDD_4 K3
NC8
L2
NC9
L3
NC/TH1
G7
NC/TH2
G8
NC/TH3
H5
VDDQ_14 J3
NC/TH4
H6
DQS0 A1
VDDQ_5 B11
DQ0 A6
DQ1 B5
DQ2 A5
DQ3 A4
DQ4 B1
DQ5 C2
DQ6 C1
DQ7 D1
DQ8 J12
DQ9 J11
DQ10 H12
DQ11 H11
DQ12 F12
DQ13 F11
DQ14 E12
DQ15 E11
DQ16 E2
DQ17 E1
DQ18 F2
DQ19 F1
DQ20 H2
DQ21 H1
DQ22 J1
DQ23 J2
DQ24 D12
DQ25 C12
DQ26 C11
DQ27 B12
DQ28 A9
DQ29 A8
DQ30 B8
DQ31 A7
VDD_0 C6
VDD_1 C7
VDD_2 D3
VDD_3 D10
VDD_5 K6
VDD_6 K7
VDD_7 K10
VDDQ_0 B2
VDDQ_1 B4
VDDQ_2 B6
VDDQ_3 B7
VDDQ_4 B9
VDDQ_6 D2
VDDQ_7 D11
VDDQ_8 E3
VDDQ_9 E10
VDDQ_10 F3
VDDQ_11 F10
VDDQ_12 H3
VDDQ_13 H10
VSS_3
J5 VSS_2
D9 VSS_1
D7 VSS_0
D6
A10
K5
CLK#
L11
NC/TH5
H7
NC/TH6
H8
NC/TH7
G5
NC/TH8
G6
NC/TH9
E5
NC/TH10
E6
NC/TH11
E7
NC/TH12
E8
NC/TH13
F5
NC/TH14
F6
NC/TH15
F7
NC/TH16
F8
VSS_4
J6
VSS_5
J7
VSS_6
J8
VSS_7
K4
VSS_8
K9
VSS_9
D4
VSSQ_0
C8
VSSQ_1
C9
VSSQ_2
C10
VSSQ_3
D5
VSSQ_4
D8
VSSQ_5
E4
VSSQ_6
E9
VSSQ_7
F4
VSSQ_8
F9
VSSQ_9
G4
VSSQ_10
G9
VSSQ_11
H4
VSSQ_12
H9
VSSQ_13
J4
VSSQ_14
J9
VDDQ_15 J10
DQS1 G12
DQS2 G1
DQS3 A12
VSSQ_15
A3
VSSQ_16
C3
VSSQ_17
C4
VSSQ_18
C5
VSSQ_19
A10
MCL
L12
C403 .022U
C398 .022U
C417 4700P
C421 .1U
C383 .022U
C408 .022U
C425
1U
C396 .022U
R268
4.99K/F
C419 4700PC416 4700P
C402 .022U
C423 .1U
C394 .022U
C428
1U
C406 .022UC404 .022U
C431
1U
C378 .022U
U18
*VRAM_4MX32-33
PBGA144-VRAM
VREF
M12
A0
M4
A1
M5
A2
L5
A3
M6
A4
M7
A5
L8
A6
M8
A7
M9
A8(AP)
M10
BA0
M3
BA1
L4
A9
L7
DQM0
A2
DQM1
G11
DQM2
G2
DQM3
A11
RAS
L1
CAS
K1
WE
K2
CS
M1
CLK
L10
CKE
M11
A11
L6
NC1
M2
NC2
B3
NC3
B10
NC4
G3
NC5
G10
NC6
K11
NC7
K12
VDD_4 K3
NC8
L2
NC9
L3
NC/TH1
G7
NC/TH2
G8
NC/TH3
H5
VDDQ_14 J3
NC/TH4
H6
DQS0 A1
VDDQ_5 B11
DQ0 A6
DQ1 B5
DQ2 A5
DQ3 A4
DQ4 B1
DQ5 C2
DQ6 C1
DQ7 D1
DQ8 J12
DQ9 J11
DQ10 H12
DQ11 H11
DQ12 F12
DQ13 F11
DQ14 E12
DQ15 E11
DQ16 E2
DQ17 E1
DQ18 F2
DQ19 F1
DQ20 H2
DQ21 H1
DQ22 J1
DQ23 J2
DQ24 D12
DQ25 C12
DQ26 C11
DQ27 B12
DQ28 A9
DQ29 A8
DQ30 B8
DQ31 A7
VDD_0 C6
VDD_1 C7
VDD_2 D3
VDD_3 D10
VDD_5 K6
VDD_6 K7
VDD_7 K10
VDDQ_0 B2
VDDQ_1 B4
VDDQ_2 B6
VDDQ_3 B7
VDDQ_4 B9
VDDQ_6 D2
VDDQ_7 D11
VDDQ_8 E3
VDDQ_9 E10
VDDQ_10 F3
VDDQ_11 F10
VDDQ_12 H3
VDDQ_13 H10
VSS_3
J5 VSS_2
D9 VSS_1
D7 VSS_0
D6
A10
K5
CLK#
L11
NC/TH5
H7
NC/TH6
H8
NC/TH7
G5
NC/TH8
G6
NC/TH9
E5
NC/TH10
E6
NC/TH11
E7
NC/TH12
E8
NC/TH13
F5
NC/TH14
F6
NC/TH15
F7
NC/TH16
F8
VSS_4
J6
VSS_5
J7
VSS_6
J8
VSS_7
K4
VSS_8
K9
VSS_9
D4
VSSQ_0
C8
VSSQ_1
C9
VSSQ_2
C10
VSSQ_3
D5
VSSQ_4
D8
VSSQ_5
E4
VSSQ_6
E9
VSSQ_7
F4
VSSQ_8
F9
VSSQ_9
G4
VSSQ_10
G9
VSSQ_11
H4
VSSQ_12
H9
VSSQ_13
J4
VSSQ_14
J9
VDDQ_15 J10
DQS1 G12
DQS2 G1
DQS3 A12
VSSQ_15
A3
VSSQ_16
C3
VSSQ_17
C4
VSSQ_18
C5
VSSQ_19
A10
MCL
L12
C418 4700P
R270
4.99K/F
R271
4.99K/F
VF-co-cc

5
5
4
4
3
3
2
2
1
1
D D
C C
B B
A A
MBVREF2_B MBVREF3_B
MBVREF0_B
MBVREF0_B
MBVREF3_BMBVREF2_B
MAB12
MAB13
MAB5
MAB9
MAB10
MAB6
MAB2
MAB11
MAB3
MAB0
MAB8
MAB1
MAB7
MAB4
MAB8
MAB12
MAB2
MAB13
-DQMB4
MAB7
-DQMB7
-DQMB5
-DQMB6
MAB1
MAB4
MAB3
MAB11
MAB5
MAB9
MAB6
MAB0
MAB10
MDB40
MDB41
MDB55
MDB46
MDB62
MDB52
MDB32
QSB4
MDB33
MDB56
MDB37
MDB61
MDB39
MDB34
QSB6
MDB43
MDB54
MDB42
MDB53
MDB48
MDB60
MDB35
MDB49
MDB47
QSB5
MDB50
MDB63
MDB58
MDB57
MDB38
MDB36
MDB59
MDB45
QSB7
MDB44
MDB51
VGA_NC52 VGA_NC60
MDB32
MDB39
-DQMB4
MAB5
MBVREF1_B
MDB57
MDB40
-DQMB5
MAB9
MDB47
MAB8
MAB6
MAB2
MAB1
QSB7
MDB60
MAB13
MAB3
MAB0
QSB5
MDB63
MDB41
MDB45
MDB44
MDB51
MDB56
MDB50
MDB52
MDB54
MAB12
MDB61
MDB43
MDB49
MDB37
MAB7
MDB48MAB11
MAB4
MDB33
-DQMB7
MBVREF1_B
MDB58
MDB59
MDB62
MDB35
MDB42
MDB38
-DQMB6
MDB46
MDB34
MDB36
QSB6
QSB4
MDB55
MDB53
MAB0
MAB1
MAB4
MAB3
MAB2
MAB9
MAB13
MAB10
MAB11
MAB7
MAB8
MAB5
MAB12
MAB6
MDB4
MDB4
-DQMB3 -DQMB0
-DQMB3
MDB18
MDB18
MDB3
MDB7
MDB2
QSB3
MDB30
MDB1
MDB27
MAB10
MDB9
MDB16
MDB13
MDB29
MDB20
MDB26
MDB22
MDB0
MDB12
MDB11
MDB23
MDB10
MDB17
MDB15
MDB24
QSB2
-DQMB0
MDB28
MDB8
MDB5
-DQMB2
-DQMB1
QSB0
MDB14
MDB21
MDB19
QSB1
MDB31
MDB25
MDB6
MDB28
MDB31
MDB24
MDB25
MDB3
MDB6
MDB7
MDB2
QSB0
QSB3
MDB30
MDB1
MDB27
MDB19
MDB21
MDB9
MDB15
MDB13
MDB29
-DQMB1
-DQMB2
MDB11
MDB20
MDB26
MDB22
MDB0
MDB12
MDB16
MDB23
MDB10
MDB14
MDB17
QSB1
QSB2
MDB8
MDB5
MAB[0..13] 13,17
MDB[0..63] 13,17
-DQMB[0..7] 13,17
QSB[0..7] 13,17
-RASB13,17
-CASB13,17
-WEB13,17
-CSB013,17
M_CLKB013,17
-M_CLKB013,17
CKEB13,17
-M_CLKB113,17
-WEB13,17
M_CLKB113,17
-CSB013,17
-RASB13,17
-CASB13,17
CKEB13,17
-M_CLKB013,17
-WEB13,17
M_CLKB013,17
-CSB113,17
-RASB13,17
-CASB13,17
CKEB13,17
-M_CLKB113,17
-WEB13,17
M_CLKB113,17
-CSB113,17
-RASB13,17
-CASB13,17
CKEB13,17
-CSB113,17 -CSB113,17
VCC2.5
VCC2.5 VCC2.5
VCC2.5 VCC2.5 VCC2.5
VCC2.5 VCC2.5
VCC2.5 VCC2.5 VCC2.5 VCC2.5
Title
Size Document Number Rev
Date: Sheet of
QUANTA
COMPUTER
AW1 M/B
1B
VGA DDR MEMORY-B
A3
16 41Tuesday, July 06, 2004
16
Memory
decoupling
Place close to memory
More Memory
decoupling
VGA DDR MEMORY B
Memory
decoupling
More Memory
decoupling
Place close to memory
Memory
decoupling
More Memory
decoupling More Memory
decoupling
Memory
decoupling
@64/128MBytes DDR 128Mbit 1MX32X4 uBGA
R279
4.99K/F
C432 .022U
C457 .022U
R280
4.99K/F
C444 .022U
C474 4700P
C458 .022U
C465 .022U
U20
VRAM_4MX32-33
PBGA144-VRAM
VREF
M12
A0
M4
A1
M5
A2
L5
A3
M6
A4
M7
A5
L8
A6
M8
A7
M9
A8(AP)
M10
BA0
M3
BA1
L4
A9
L7
DQM0
A2
DQM1
G11
DQM2
G2
DQM3
A11
RAS
L1
CAS
K1
WE
K2
CS
M1
CLK
L10
CKE
M11
A11
L6
NC1
M2
NC2
B3
NC3
B10
NC4
G3
NC5
G10
NC6
K11
NC7
K12
VDD_4 K3
NC8
L2
NC9
L3
NC/TH1
G7
NC/TH2
G8
NC/TH3
H5
VDDQ_14 J3
NC/TH4
H6
DQS0 A1
VDDQ_5 B11
DQ0 A6
DQ1 B5
DQ2 A5
DQ3 A4
DQ4 B1
DQ5 C2
DQ6 C1
DQ7 D1
DQ8 J12
DQ9 J11
DQ10 H12
DQ11 H11
DQ12 F12
DQ13 F11
DQ14 E12
DQ15 E11
DQ16 E2
DQ17 E1
DQ18 F2
DQ19 F1
DQ20 H2
DQ21 H1
DQ22 J1
DQ23 J2
DQ24 D12
DQ25 C12
DQ26 C11
DQ27 B12
DQ28 A9
DQ29 A8
DQ30 B8
DQ31 A7
VDD_0 C6
VDD_1 C7
VDD_2 D3
VDD_3 D10
VDD_5 K6
VDD_6 K7
VDD_7 K10
VDDQ_0 B2
VDDQ_1 B4
VDDQ_2 B6
VDDQ_3 B7
VDDQ_4 B9
VDDQ_6 D2
VDDQ_7 D11
VDDQ_8 E3
VDDQ_9 E10
VDDQ_10 F3
VDDQ_11 F10
VDDQ_12 H3
VDDQ_13 H10
VSS_3
J5 VSS_2
D9 VSS_1
D7 VSS_0
D6
A10
K5
CLK#
L11
NC/TH5
H7
NC/TH6
H8
NC/TH7
G5
NC/TH8
G6
NC/TH9
E5
NC/TH10
E6
NC/TH11
E7
NC/TH12
E8
NC/TH13
F5
NC/TH14
F6
NC/TH15
F7
NC/TH16
F8
VSS_4
J6
VSS_5
J7
VSS_6
J8
VSS_7
K4
VSS_8
K9
VSS_9
D4
VSSQ_0
C8
VSSQ_1
C9
VSSQ_2
C10
VSSQ_3
D5
VSSQ_4
D8
VSSQ_5
E4
VSSQ_6
E9
VSSQ_7
F4
VSSQ_8
F9
VSSQ_9
G4
VSSQ_10
G9
VSSQ_11
H4
VSSQ_12
H9
VSSQ_13
J4
VSSQ_14
J9
VDDQ_15 J10
DQS1 G12
DQS2 G1
DQS3 A12
VSSQ_15
A3
VSSQ_16
C3
VSSQ_17
C4
VSSQ_18
C5
VSSQ_19
A10
MCL
L12
C477 .1U
C436 .022U
C434 .022U
C447 .022U
C471 220P
C485
1U
C433 .022U
C481
1U
C478 .1U
R276
4.99K/F
C468 220P
C456 .022U
C440 .022U
C454 .022U
C476 .1U
C441 .022U
R282
4.99K/F
C483
1U
C439 .022U
C445 .022U
C450 .022U C451 .022U
C467 .022U
C455 .022U
U19
VRAM_4MX32-33
PBGA144-VRAM
VREF
M12
A0
M4
A1
M5
A2
L5
A3
M6
A4
M7
A5
L8
A6
M8
A7
M9
A8(AP)
M10
BA0
M3
BA1
L4
A9
L7
DQM0
A2
DQM1
G11
DQM2
G2
DQM3
A11
RAS
L1
CAS
K1
WE
K2
CS
M1
CLK
L10
CKE
M11
A11
L6
NC1
M2
NC2
B3
NC3
B10
NC4
G3
NC5
G10
NC6
K11
NC7
K12
VDD_4 K3
NC8
L2
NC9
L3
NC/TH1
G7
NC/TH2
G8
NC/TH3
H5
VDDQ_14 J3
NC/TH4
H6
DQS0 A1
VDDQ_5 B11
DQ0 A6
DQ1 B5
DQ2 A5
DQ3 A4
DQ4 B1
DQ5 C2
DQ6 C1
DQ7 D1
DQ8 J12
DQ9 J11
DQ10 H12
DQ11 H11
DQ12 F12
DQ13 F11
DQ14 E12
DQ15 E11
DQ16 E2
DQ17 E1
DQ18 F2
DQ19 F1
DQ20 H2
DQ21 H1
DQ22 J1
DQ23 J2
DQ24 D12
DQ25 C12
DQ26 C11
DQ27 B12
DQ28 A9
DQ29 A8
DQ30 B8
DQ31 A7
VDD_0 C6
VDD_1 C7
VDD_2 D3
VDD_3 D10
VDD_5 K6
VDD_6 K7
VDD_7 K10
VDDQ_0 B2
VDDQ_1 B4
VDDQ_2 B6
VDDQ_3 B7
VDDQ_4 B9
VDDQ_6 D2
VDDQ_7 D11
VDDQ_8 E3
VDDQ_9 E10
VDDQ_10 F3
VDDQ_11 F10
VDDQ_12 H3
VDDQ_13 H10
VSS_3
J5 VSS_2
D9 VSS_1
D7 VSS_0
D6
A10
K5
CLK#
L11
NC/TH5
H7
NC/TH6
H8
NC/TH7
G5
NC/TH8
G6
NC/TH9
E5
NC/TH10
E6
NC/TH11
E7
NC/TH12
E8
NC/TH13
F5
NC/TH14
F6
NC/TH15
F7
NC/TH16
F8
VSS_4
J6
VSS_5
J7
VSS_6
J8
VSS_7
K4
VSS_8
K9
VSS_9
D4
VSSQ_0
C8
VSSQ_1
C9
VSSQ_2
C10
VSSQ_3
D5
VSSQ_4
D8
VSSQ_5
E4
VSSQ_6
E9
VSSQ_7
F4
VSSQ_8
F9
VSSQ_9
G4
VSSQ_10
G9
VSSQ_11
H4
VSSQ_12
H9
VSSQ_13
J4
VSSQ_14
J9
VDDQ_15 J10
DQS1 G12
DQS2 G1
DQS3 A12
VSSQ_15
A3
VSSQ_16
C3
VSSQ_17
C4
VSSQ_18
C5
VSSQ_19
A10
MCL
L12
C466 .022U
C460 .022U
C464 .022U
C462 .022U
C487
1U
U21
*VRAM_4MX32-33
PBGA144-VRAM
VREF
M12
A0
M4
A1
M5
A2
L5
A3
M6
A4
M7
A5
L8
A6
M8
A7
M9
A8(AP)
M10
BA0
M3
BA1
L4
A9
L7
DQM0
A2
DQM1
G11
DQM2
G2
DQM3
A11
RAS
L1
CAS
K1
WE
K2
CS
M1
CLK
L10
CKE
M11
A11
L6
NC1
M2
NC2
B3
NC3
B10
NC4
G3
NC5
G10
NC6
K11
NC7
K12
VDD_4 K3
NC8
L2
NC9
L3
NC/TH1
G7
NC/TH2
G8
NC/TH3
H5
VDDQ_14 J3
NC/TH4
H6
DQS0 A1
VDDQ_5 B11
DQ0 A6
DQ1 B5
DQ2 A5
DQ3 A4
DQ4 B1
DQ5 C2
DQ6 C1
DQ7 D1
DQ8 J12
DQ9 J11
DQ10 H12
DQ11 H11
DQ12 F12
DQ13 F11
DQ14 E12
DQ15 E11
DQ16 E2
DQ17 E1
DQ18 F2
DQ19 F1
DQ20 H2
DQ21 H1
DQ22 J1
DQ23 J2
DQ24 D12
DQ25 C12
DQ26 C11
DQ27 B12
DQ28 A9
DQ29 A8
DQ30 B8
DQ31 A7
VDD_0 C6
VDD_1 C7
VDD_2 D3
VDD_3 D10
VDD_5 K6
VDD_6 K7
VDD_7 K10
VDDQ_0 B2
VDDQ_1 B4
VDDQ_2 B6
VDDQ_3 B7
VDDQ_4 B9
VDDQ_6 D2
VDDQ_7 D11
VDDQ_8 E3
VDDQ_9 E10
VDDQ_10 F3
VDDQ_11 F10
VDDQ_12 H3
VDDQ_13 H10
VSS_3
J5 VSS_2
D9 VSS_1
D7 VSS_0
D6
A10
K5
CLK#
L11
NC/TH5
H7
NC/TH6
H8
NC/TH7
G5
NC/TH8
G6
NC/TH9
E5
NC/TH10
E6
NC/TH11
E7
NC/TH12
E8
NC/TH13
F5
NC/TH14
F6
NC/TH15
F7
NC/TH16
F8
VSS_4
J6
VSS_5
J7
VSS_6
J8
VSS_7
K4
VSS_8
K9
VSS_9
D4
VSSQ_0
C8
VSSQ_1
C9
VSSQ_2
C10
VSSQ_3
D5
VSSQ_4
D8
VSSQ_5
E4
VSSQ_6
E9
VSSQ_7
F4
VSSQ_8
F9
VSSQ_9
G4
VSSQ_10
G9
VSSQ_11
H4
VSSQ_12
H9
VSSQ_13
J4
VSSQ_14
J9
VDDQ_15 J10
DQS1 G12
DQS2 G1
DQS3 A12
VSSQ_15
A3
VSSQ_16
C3
VSSQ_17
C4
VSSQ_18
C5
VSSQ_19
A10
MCL
L12
C479 .1U
C461 .022U
C473 4700P
C480
1U
C438 .022U
C482
1U
C475 4700P
C459 .022U
C472 4700P
R278
4.99K/F
C449 .022U
R283
4.99K/F
C435 .022U
R281
4.99K/F
C453 .022U
C448 .022U
C446 .022U
R277
4.99K/F
U22
*VRAM_4MX32-33
PBGA144-VRAM
VREF
M12
A0
M4
A1
M5
A2
L5
A3
M6
A4
M7
A5
L8
A6
M8
A7
M9
A8(AP)
M10
BA0
M3
BA1
L4
A9
L7
DQM0
A2
DQM1
G11
DQM2
G2
DQM3
A11
RAS
L1
CAS
K1
WE
K2
CS
M1
CLK
L10
CKE
M11
A11
L6
NC1
M2
NC2
B3
NC3
B10
NC4
G3
NC5
G10
NC6
K11
NC7
K12
VDD_4 K3
NC8
L2
NC9
L3
NC/TH1
G7
NC/TH2
G8
NC/TH3
H5
VDDQ_14 J3
NC/TH4
H6
DQS0 A1
VDDQ_5 B11
DQ0 A6
DQ1 B5
DQ2 A5
DQ3 A4
DQ4 B1
DQ5 C2
DQ6 C1
DQ7 D1
DQ8 J12
DQ9 J11
DQ10 H12
DQ11 H11
DQ12 F12
DQ13 F11
DQ14 E12
DQ15 E11
DQ16 E2
DQ17 E1
DQ18 F2
DQ19 F1
DQ20 H2
DQ21 H1
DQ22 J1
DQ23 J2
DQ24 D12
DQ25 C12
DQ26 C11
DQ27 B12
DQ28 A9
DQ29 A8
DQ30 B8
DQ31 A7
VDD_0 C6
VDD_1 C7
VDD_2 D3
VDD_3 D10
VDD_5 K6
VDD_6 K7
VDD_7 K10
VDDQ_0 B2
VDDQ_1 B4
VDDQ_2 B6
VDDQ_3 B7
VDDQ_4 B9
VDDQ_6 D2
VDDQ_7 D11
VDDQ_8 E3
VDDQ_9 E10
VDDQ_10 F3
VDDQ_11 F10
VDDQ_12 H3
VDDQ_13 H10
VSS_3
J5 VSS_2
D9 VSS_1
D7 VSS_0
D6
A10
K5
CLK#
L11
NC/TH5
H7
NC/TH6
H8
NC/TH7
G5
NC/TH8
G6
NC/TH9
E5
NC/TH10
E6
NC/TH11
E7
NC/TH12
E8
NC/TH13
F5
NC/TH14
F6
NC/TH15
F7
NC/TH16
F8
VSS_4
J6
VSS_5
J7
VSS_6
J8
VSS_7
K4
VSS_8
K9
VSS_9
D4
VSSQ_0
C8
VSSQ_1
C9
VSSQ_2
C10
VSSQ_3
D5
VSSQ_4
D8
VSSQ_5
E4
VSSQ_6
E9
VSSQ_7
F4
VSSQ_8
F9
VSSQ_9
G4
VSSQ_10
G9
VSSQ_11
H4
VSSQ_12
H9
VSSQ_13
J4
VSSQ_14
J9
VDDQ_15 J10
DQS1 G12
DQS2 G1
DQS3 A12
VSSQ_15
A3
VSSQ_16
C3
VSSQ_17
C4
VSSQ_18
C5
VSSQ_19
A10
MCL
L12
C452 .022U
C442 .022U
C463 .022U
C443 .022U
C470 220P
C486
1U
C437 .022U
C469 220P
C484
1U
VF-co-cc

5
5
4
4
3
3
2
2
1
1
D D
C C
B B
A A
VBIOS_D
VBIOS_C
VBIOS_Q
-DQMA2
QSA2
-DQMA1
QSA1
-DQMA7
QSA7
-DQMA5
QSA5
MAB6
MAB8
MAB0
MAB7
MAB4
MAB11
MAA4
MAA9
MAA3
MAA6
MAB9
MAB13
MAB1
MAB2
MAB3
MAB5
MAB10
MAB12
MAA5
MAA0
MAA8
MAA13
MAA2
MAA12
MAA10
MAA11
MAA7
MAA1
-DQMA0
-DQMA3
QSA0
QSA3
QSA6
QSA4
-DQMA4
-DQMA6
M_CLKA0-1
M_CLKA1-1
M_CLKB1-1
M_CLKB0-1
MDB53
MDB54
MDB25
MDB47
MDB24
MDB45
MDB43
MDB61
MDB30
MDB38
MDB50
MDB22
MDB62
MDB37
MDB49
MDB52
MDB19
MDB40
MDB56
MDB46
MDB59
MDB33
MDB18
MDB42
MDB44
MDB39
MDB34
MDB21
MDB23
MDB17
MDB57
MDB58
MDB41
MDB32
MDB28
MDB31
MDB48
MDB35
MDB63
MDB26
MDB29
MDB55
MDB20
MDB60
MDB27
MDB51
MDB16
MDB36
MDB4
MDB3
MDB7
MDB2
MDB1
MDB9
MDB13
MDB6
MDB0
MDB12
MDB11
MDB10
MDB15
MDB8
MDB5
MDB14
MDA32
MDA38
MDA3
MDA52
MDA13
MDA29
MDA26
MDA60
MDA27
MDA55
MDA18
MDA57
MDA22
MDA33
MDA0
MDA24
MDA10
MDA44
MDA48
MDA2
MDA53
MDA20
MDA25
MDA61
MDA47
MDA28
MDA43
MDA11
MDA54
MDA21
MDA59
MDA35
MDA45
MDA50
MDA6
MDA31
MDA39
MDA5
MDA58
MDA7
MDA62
MDA40
MDA36
MDA34
MDA46
MDA30
MDA23
MDA56
MDA51
MDA41
MDA8
MDA1
MDA9
MDA4
MDA19
MDA17
MDA16
MDA37
MDA14
MDA49
MDA42
MDA12
MDA15
MDA63
QSB4
QSB3
-DQMB1
-DQMB6
QSB0
QSB1
-DQMB3
-DQMB5
-DQMB4
QSB2
QSB5
QSB6
QSB7
-DQMB2
-DQMB0
-DQMB7
VBIOS_S
MDA[0..63]13,15
-RASA 13,15
-CASA 13,15
-WEA 13,15
-CSA0 13,15
-CSA1 13,15
-RASB 13,16
-WEB 13,16
-CSB1 13,16
-CASB 13,16
-CSB0 13,16
CKEB 13,16
CKEA 13,15
MAA[0..13]13,15
-DQMA[0..7]13,15
MAB[0..13]13,16
-DQMB[0..7]13,16
M_CLKA013,15
-M_CLKA013,15
-M_CLKA113,15
M_CLKA113,15
-M_CLKB013,16
M_CLKB113,16
-M_CLKB113,16
M_CLKB013,16
QSA[0..7]13,15
QSB[0..7]13,16
-ROMCS13
ROM_ID412
SOUT12
SCLK12
MDB[0..63]13,16
VMEM_VTT VMEM_VTT
VMEM_VTT
VMEM_VTT
VMEM_VTT
VMEM_VTT
VMEM_VTT
VMEM_VTT
VMEM_VTTVMEM_VTT
VCC3
VCC3
VMEM_VTT
VMEM_VTT
VMEM_VTT
VMEM_VTT
Title
Size Document Number R ev
Date: Sheet of
QUANTA
COMPUTER
AW1 M/B
1B
DDR VRAM PULL UP
Custom
17 41Tuesday, July 06, 2004
ADD-2A
Place at nets mid point Place at nets mid point
At least a 2.5:1 spacing between the pair
These resistors and caps must be placed to minimize
any stubs. These must also be placed after the
memory
These resistors and caps must be placed to minimize
any stubs. These must also be placed after the
memory
At least a 2.5:1 spacing between the pair
SERIAL ROM
17
VMEM 64/128 MB no stuff
R309 120/F
C524
.1U
RP26 120X4-0402
1 2
3 4
5 6
7 8
R1028 120R
RP39 120X4-0402
1 2
3 4
5 6
7 8
R302 56R
C513
1U
R1035 120R
C504
1U
C529
.1U
C538
.1U
R1018 180R
R1038 120R
C502
1U
RP28 120X4-0402
1 2
3 4
5 6
7 8
R308 120/F
C541
.1U
C533
.1U
C1137
.1U
C1116
.1U
C1132
.1U
R303 56R
C515
1U
R300 56R
C520
1U
RP14 120X4-0402
1 2
3 4
5 6
7 8
C512
1U
R1029 120R
RP23 120X4-0402
1 2
3 4
5 6
7 8
R1040 120R
C1117
.1U
C521
10U
U23
* M25P05-AVMN6T
S
1
VCC 8
Q
2
HOLD
7
VSS 4
D
5
C
6
W
3
R293 56R
R1022 120R
RP25 120X4-0402
1 2
3 4
5 6
7 8
R287 120R
C1141
.1U
C1122
.1U
C1115
.1U
RP15 120X4-0402
1 2
3 4
5 6
7 8
C528
.1U
C1136
.1U
RP42 120X4-0402
1 2
3 4
5 6
7 8
R1023 180R
C1127
.1U
C494
10U
RP38 120X4-0402
1 2
3 4
5 6
7 8
R288 120R
RP22 120X4-0402
1 2
3 4
5 6
7 8
C1147
.1U
C1142
.1U
C490
1U
RP27 120X4-0402
1 2
3 4
5 6
7 8
RP40 120X4-0402
1 2
3 4
5 6
7 8
R1031 120R
C1121
.1U
RP36 120X4-0402
1 2
3 4
5 6
7 8
R1017 120R
RP11 120X4-0402
1 2
3 4
5 6
7 8
C1138
.1U
C1114
.1U
C1126
.1U
C539
.1U
RP21 120X4-0402
1 2
3 4
5 6
7 8
C1133
.1U
R1042 120R
RP41 120X4-0402
1 2
3 4
5 6
7 8
C1131
.1U
C531
.1U
R311 *10K
C492
1U
RP35 120X4-0402
1 2
3 4
5 6
7 8
R1036 180R
C1151
.1U
C497
1U
RP7 120X4-0402
1 2
3 4
5 6
7 8
C1146
.1U
R1027 180R
C1118
.1U
R295 120R
C537
.1U
RP32 120X4-0402
1 2
3 4
5 6
7 8
R1019 120R
C519
1U
RP9 120X4-0402
1 2
3 4
5 6
7 8
C1140
.1U
C1123
.1U
R301 56R
R294 120R
R1044 120R
C518
.01U/X7R
C1128
.1U
RP8 120X4-0402
1 2
3 4
5 6
7 8
RP5 120X4-0402
1 2
3 4
5 6
7 8
C1135
.1U
C510
1U
R285 120R
C1148
.1U
R305 120/F
R1030 180R
RP17 120X4-0402
1 2
3 4
5 6
7 8
R1020 180R
C1120
.1U
R289 120R
R310 *33R
R1013 120R
C1143
.1U
R290 56R
C1125
.1U
R306 120/F
C542
.1U
C532
.1U
R1039 180R
C1139
.1U
RP29 120X4-0402
1 2
3 4
5 6
7 8
R1025 180R
C1130
.1U
C493
1U
R299 120R
RP18 120X4-0402
1 2
3 4
5 6
7 8
C1134
.1U
R304 *33R
R312 *33R
C535
.1U
RP13 120X4-0402
1 2
3 4
5 6
7 8
C525
.1U
R1032 180R
C1150
.1U
RP6 120X4-0402
1 2
3 4
5 6
7 8
C496
1U
RP37 120X4-0402
1 2
3 4
5 6
7 8
R292 56R
R1024 120R
C1145
.1U
C500
.01U/X7R
C1119
.1U
RP12 120X4-0402
1 2
3 4
5 6
7 8
R1026 120R
R1014 180R
R1043 180R
C530
.1U
C511
1U
C489
1U
C1124
.1U
R286 120R
RP33 120X4-0402
1 2
3 4
5 6
7 8
RP10 120X4-0402
1 2
3 4
5 6
7 8
C527
.1U
R298 120R
RP30 120X4-0402
1 2
3 4
5 6
7 8
C1129
.1U
RP16 120X4-0402
1 2
3 4
5 6
7 8
R297 120R
C507
1U
R1021 180R
R1034 180R
R291 56R
C526
.1U
R1015 120R
C488
1U
C1149
.1U
C505
10U
RP31 120X4-0402
1 2
3 4
5 6
7 8
RP19 120X4-0402
1 2
3 4
5 6
7 8
R1041 180R
C503
1U
C509
1U
R307 *33R
C491
1U
C1112
.1U
C506
1U
C499
1U
RP34 120X4-0402
1 2
3 4
5 6
7 8
C514
1U
RP20 120X4-0402
1 2
3 4
5 6
7 8
R1016 180R
C501
1U
C1144
.1U
C498
1U
R1033 120R
RP24 120X4-0402
1 2
3 4
5 6
7 8
C523
.1U
C517
.01U/X7R
R284 120R
C536
.1U
C508
1U
R1037 180R
C540
.1U
R296 120R
C516
10U
C495
.01U/X7R
C534
.1U
C1113
.1U
C522
*.1U
VF-co-cc

5
5
4
4
3
3
2
2
1
1
D D
C C
B B
A
A
-LID
VADJ VADJ-1
DISPON
LCDVCC_1
DISPON
VADJ-1
VOL_A
VOL_B
VOL_C
VOL_D
VOL_E
VOL_F
VOL_G
VOL_H
-BATLED1
-BATLED0
-POWERLED2
-BATLED2
-BATLED3
DISP_ON12
VADJ28
-LID 28
BLON12
LCDID012
LCDID112
TXLCLKOUT- 12
TXLCLKOUT+ 12
TXLOUT2-12
TXLOUT2+12
TXUCLKOUT- 12
TXUCLKOUT+ 12
TXUOUT2+12
TXUOUT2-12
TXUOUT0-12
TXUOUT0+12
TXLOUT1+ 12
TXLOUT1- 12TXLOUT0-12
TXLOUT0+12
TXUOUT1+ 12
TXUOUT1- 12
DDC3CLK12
DDC3DATA12
VOL_A28
VOL_B28
VOL_C28
VOL_D28
VOL_E28
VOL_F28
VOL_G28
VOL_H28
-POWERLED128
-CAPSLED28
-SCROLED28
-NUMLED28
-BATLED028
-ODD_LED29
-BATLED128
-BATLED328
-BATLED228
-MAILLED28
LCDID212
VIN VIN_BLIGHT
VCC3
VCC3
VIN_BLIGHT
LCDVCC
LCDVCC
VCC5
3VPCU
VCC5
VCC5
VCC3
NPWROK8,21,28
LCD_ON21
Title
Size Document Number Rev
Date: Sheet of
QUANTA
COMPUTER
AW1 M/B
1B
LCD CNN
A3
18 41Tuesday, July 06, 2004
LCD CONNECTORPANEL VCC CONTROL
BACKLIGHT CONTROL
LID
18
QCIPN:AL07WZ08002
LED
POWER ON/SUSPEND
BATTERY CHARGE/DC-IN
BATTERY
7 Segment LED
EC5
R1012 120
C553
.1U/50V
C556 0.1U_0402
1 2
CON19
LVC-C40SFYG-40P-L-AW1
LVC-C40SFYG-40P-L-AW1
1
2
3
4
5
6
7
8
9
10
11
12
13
14
15
16
17
18
19
20
21
22
23
24
25
26
27
28
29
30
31
32
33
34
35
36
37
38
39
40
R980
330
12
C544
.1U
ab cdefgDP
CA
D34
LDS-A50R
1
7
6
4
8
10
9
5
2
3
C543
1U C545
.1U
R1008 75
R1050
*330
12
R1007 75
C1047
0.1U
L16
0
R1005 75
R1011 120
D43
POWER_LED
21
C555
0.1U
R1010 120
D41
NUM_LED
21
D42
ODD_LED
21
D38
LED-EL19-22
4
3
2
1
U24B
NC7WZ08K8X
5
6
3
R1004 75
R1009 120
ab cdefgDP
CA
D33
LDS-A50R
1
7
6
4
8
10
9
5
2
3
C939
0.1U
F2 3A
RC1206
1 2
C557
*10U/6.3V/X5R
12
D37
LED-EL19-22
4
3
2
1
R979
330
12
C991
10U/25V
C941
0.1U
C940
10U/25V
12
C547
.1U
U24A
NC7WZ08K8X
1
2
7
84
Q14
AAT4280IGU-3-T1
OUT 1
GND 2
ON/OFF
3
IN
4
GND 5
IN
6
R1095 75
F3
2A RC1206
1 2
R1006 75
D39
CAP_LED
21
C548
*.1U
D40
SCR_LED
21
CON17
85204-0200L
85204-0200-2P-L
1
2
D50
CAP_LED
21
VF-co-cc

5
5
4
4
3
3
2
2
1
1
D D
C C
B B
A
A
VGA_VCC_1
CRTHS_VGA
CRTVS_VGA
CRT_RED_1
VGA_VCC
VGA_VCC_1 VGA_VCC_1
VGA_VCC_1
VGA_VCC_1
VGA_VCC_1VGA_VCC_1
VGA_VCC_1
VSYNC_1
CRT_BLU_1
CRT_GRN_1VGA_GRN
VGA_RED
VGA_BLU
HDTV_Y
HDTV_PB
HDTV_PR
HDTV_ID1
HDTV_ID2
HDTV_ID3
DDCSDA
DDCSCL
PRE_Y_G
PRE_C_R
PRE_COMP_B HDTV_PB
HDTV_Y
HDTV_PR
TV_COMP_1
TV_LUMA_1
TV_CHROMA_1
TV_COMP
TV_LUMA
TV_CHROMA
TV_COMP_1
HDTV_ID3
HDTV_ID1
HDTV_ID2
HDTV_ID1
HDTV_ID3
HDTV_ID2
TV_CHROMA_1
TV_LUMA_1
HDTV_DETECT-1
HDTV_DETECT-1
CRTHS_VGA12
CRTVS_VGA12
DDCSDA12
DDCSCL12
VGA_RED12
VGA_GRN12
VGA_BLU12
HDTV_DETECT 12
HDTV_SETECT 12
TV_LUMA12
TV_COMP12
TV_CHROMA12
M10_HDTV_ID3
M10_HDTV_ID2
M10_HDTV_ID1
LCDDATA012
LCDDATA112
LCDDATA312
LCDDATA412
LCDDATA212
VCC5
VCC3
VCC5
VCC3
VCC3 VCC5
VCC5
VCC5
VCC5
VCC5
VCC5
VCC5
Title
Size Document Number Rev
Date: Sheet of
QUANTA
COMPUTER
AW1 M/B
1B
CRT/HDTV/S-VIDEO
A3
19 41Tuesday, July 06, 2004
CRT PORT
H:A-B1
HDTV
Close to M10
Close to M10
Close to M10
19
S-VIDEO
EC6
EC7
EC??(B+)
C567
15P
CON4
HRS-CONN14-4R
MH1
MH2
8
10
12
14
9
11
13
1
3
5
7
2
4
6
15
16
R323 *2K
1 2
C568
15P
C572
10P
C570
*10P
R313
10K
12
L21 1.8uH
R1002
8.2K
L28
BLM11A121S
C1093
82P
D7
DA204U
3
2 1
L25 BK1608LL680
D6
DA204U
3
2 1
C566
15P
R322 *10K
1 2
R999
1.6K
R314
75/F
R328
75/F
CN3
SV-C10842-10701-7P
13
3
44
6
6
88
9
9
55
7
7
2
2
R326
75/F
R327
75/F
Q45 2N7002E
3
2
1
R325 *2K
1 2
Q15
RHU002N06
2
31
R1000
8.2K
U29
AHCT1G125DCH
2 4
1
5
R320 *10K
1 2
R1125 *0
CN4
7315S-15G2T-15P
6
11
1
7
12
2
8
13
3
9
14
4
10
15
5
16
17
R332
2.2K
L22 BK1608LL680
D4
DA204U
3
2 1
C569
.1U
U27
NC7SB3157P6X-U
S
6
VCC
5
A
4
B1 1
GND 2
B0 3
D47 RB500
21
L19
BK1608HS600
1 2
C573
10P
R321 *10K
1 2
Q44 2N7002E
3
2
1
D8
DA204U
3
2 1
F1
POLY_SWITCH
12
R1116
0
L24 BK1608LL680
R331
2.2K
C921
1U
Q43 2N7002E
3
2
1
Q47 2N7002E
3
2
1
R329
4.7K
R318 *2.2K
1 2
C575
10P
D9
DA204U
3
2 1
U25
NC7SB3157P6X-U
S
6
VCC
5
A
4
B1 1
GND 2
B0 3
R315
75/F
R1111 *0
L29
BLM11A121S
R317 *2.2K
1 2
R995
10K
D3
DA204U
3
2 1
L26
BLM11A121S
C558
VPORT-22
Q16
RHU002N06
2
31
R997
2.2K
Q46 2N7002E
3
2
1
C561
82P
C574
10P
R333
1K
R316 *2.2K
1 2
R330
4.7K
R998
470K
L18 1.8uH
L27
BLM11A121S
C564
12P
L23
FBM2125HM330
R1001
1.6K
R1124 0
U28
AHCT1G125DCH
2 4
1
5
R324 *2K
1 2
C562
VPORT-22
R1112 0
C563
12P
U26
NC7SB3157P6X-U
S
6
VCC
5
A
4
B1 1
GND 2
B0 3
R319
75/F
C560
VPORT-22
D5
DA204U
3
2 1
C565
12P
C571
*10P
R996
2.2K
C559
82P
VF-co-cc

8
8
7
7
6
6
5
5
4
4
3
3
2
2
1
1
D D
C C
B B
A
A
-PCIRST
SZCMP_N
SDD10
ZAD2
SZ1XAVDD
ZSTB-1
AD27
SDD12
SDD6
SDD3
SDD2
ZAD0
SZ4XAVDD
-CBE3
AD20
SDD9
SDD8
SDD7
SDD5
SDD1
ZAD15
ZAD9
SZ4XAVSS
ZSTB1
AD5
AD14
AD19
ZAD16
ZAD4
SZCMP_N
AD15
SDD4
ZAD8
ZAD3
SZVREF
96XPCLK
-CBE1
ZAD10
ZAD5
ZAD1
-CBE2
SDD0
-CBE0
ZAD11
ZSTB-0
AD3
AD29
PDD0
SDD15
AD7
AD11
SDD14
SDD11
ZAD14
ZAD12
SZCMP_P
AD4
AD16
AD21
AD22
SDD13
ZAD6
ZSTB0
AD6
AD25
AD26
AD0
AD10
AD30
AD1
AD2
AD8
AD24
AD28
AD31
AD18
SZ1XAVSS
AD9
AD12
ZAD13
ZAD7
AD13
AD17
AD23
-INTA
-INTB
-INTC
-INTD
-CBE[0..3]
-TRDY
-IRDY
-STOP
PAR
-DEVSEL
-PLOCK
ZCLK_SB
ZUREQ
ZDREQ
SZVREF
SZ1XAVDD
SZ4XAVDD
SZCMP_P
-PCIRST
-PCIRST
IDERST1#
IDERST2#
PDIORDY
PDDREQ
IRQ14
PDIOR#
PDIOW#
PDDACK#
PDA1
PDA2
PDCS0#
PDCS1#
PDA0
SDIOR#
SDIOW#
SDDACK#
SDDREQ
IRQ15
SIORDY
SDA1
SDA2
SDA0
SDCS0#
SDCS1#
-SERR
-FRAME
PDD7
PDD2
PDD13
PDD15
PDD1
PDD9
PDD6
PDD3
PDD5
PDD11
PDD8
PDD12
PDD14
PDD4
PDD10
AD[0..31]
-REQ0
-GNT1
-REQ3
-GNT0
-REQ4
-GNT3
-GNT4
-REQ1
-GNT2
-REQ2
-REQ0
-REQ1
-REQ2
-GNT0
-GNT1
-GNT2
PAR
SZ1XAVSS
SZ4XAVSS
SZV_REF
-INTA
-INTC
-INTB
-INTD
-PLOCK
-STOP
-SERR
-REQ4
-GNT3
-GNT4
-REQ3
-IRDY
-TRDY
-FRAME
-DEVSEL
-INTB23,27
-INTC23,27
-INTA12
-INTD23,25
-PLOCK23
PCLK_SB3
ZCLK_SB3
ZSTB08
ZSTB-08
ZSTB18
ZSTB-18
ZUREQ8
ZDREQ8
IDERST1# 29
IDERST2# 29
ZAD[0..16]8
IRQ14 29
PDDREQ 29
PDIORDY 29
PDIOR# 29
PDIOW# 29
PDDACK# 29
PDA2 29
PDA1 29
PDA0 29
PDCS1# 29
PDCS0# 29
SDIOR# 29
SDIOW# 29
SDDACK# 29
IRQ15 29
SDDREQ 29
SIORDY 29
SDA2 29
SDA1 29
SDA0 29
SDCS1# 29
SDCS0# 29
-FRAME23,25,27
-IRDY23,25,27
-TRDY23,25,27
-STOP23,25,27
-SERR23,25,27
-DEVSEL23,25,27
PDD[0..15] 29
SDD[0..15] 29
PAR23,25,27
-GNT225
-REQ023
-REQ127
-GNT3
-GNT4
-REQ4
-GNT127
-REQ3
-REQ225
-GNT023
VCC1.8
VCC1.8
VCC3
VCC1.8
VCC1.8
VCC1.8
3VSUS
VCC5
VCC3
VCC3
VCC3
VCC3
PCIRST# 4,8,12,23,24,25,27,28
AD[0..31]23,25,27
-CBE[0..3]23,25,27
Title
Size Document Number Rev
Date: Sheet of
QUANTA
COMPUTER
AW1 M/B
1B
964l-1(PCI/IDE/HyperZip)
B
20 41Tuesday, July 06, 2004
PCI
Analog Power supplies of Transzip function for 96X Chip.
HyperZip
IDE
20
R975 4.7K
C995
.1U
R350 0
L31
0
RN72 2.7KX4
1 2
3 4
5 6
7 8
C587
10U/10V
C582
0.1U
R977 4.7K
C584
10U/10V
R347
49.9/F
C578
.1U
R342 10K
R344 *33
C994
10U/10V
C589
.01U
R974 4.7K
R348 *0
R877 56
L32
HI0805R800R-00
R878 56
R976 4.7K
RN66 8.2KX4
1 2
3 4
5 6
7 8
C577
.1U
RN70 4.7KX4
1 2
3 4
5 6
7 8
R874 33
C586
.01U
R343 *33
R978 4.7K
R341 10K
R351 0
C581
0.1U
C585
.1U
C588
.1U
L75
HI0805R800R-00
U32
TC7SH08FU
2
1
4
3 5
U30A
964_4
AD31 H3
AD30 H2
AD29 H1
AD28 J4
AD27 J3
AD26 J2
AD25 J1
AD24 K4
AD23 K2
AD22 K1
AD21 L4
AD20 L3
AD19 L2
AD18 L1
AD17 M4
AD16 M3
AD15 R4
AD14 R3
AD13 R2
AD12 R1
AD11 T4
AD10 T3
AD9 T2
AD8 T1
AD7 U3
AD6 U2
AD5 U1
AD4 V4
AD3 V3
AD2 V2
AD1 V1
AD0 W4
PREQ4#
F1
PREQ3#
F2
PREQ2#
F3
PREQ1#
F4
PREQ0#
E1
PGNT4#
H4
PGNT3#
G1
PGNT2#
G2
PGNT1#
G3
PGNT0#
G4
C/BE3#
K3
C/BE2#
M2
C/BE1#
P1
C/BE0#
U4
INTA#
F5
INTB#
E4
INTC#
E3
INTD#
E2
FRAME#
M1
IRDY#
N4
TRDY#
N3
STOP#
P4
SERR#
P3
PAR
P2
DEVSEL#
N2
PLOCK#
N1
PCICLK
W3
PCIRST#
B3
ZCLK
AB26
ZSTB0
V24
ZSTB0#
W26
ZSTB1
R25
ZSTB1#
T26
ZUREQ
Y24
ZDREQ
Y23
ZCMP_N
AA24
ZCMP_P
AA25
Z1XAVDD
AC26
Z1XAVSS
AB25
Z4XAVDD
Y22
Z4XAVSS
AA23
ZVREF
AA26
ZAD16
Y26
ZAD0
W24
ZAD1
W25
ZAD2
V22
ZAD3
V23
ZAD4
V26
ZAD5
U22
ZAD6
U25
ZAD7
U24
ZAD8
T22
ZAD9
U26
ZAD10
T23
ZAD11
R22
ZAD12
T24
ZAD13
R24
ZAD14
R26
ZAD15
P22
IDB0 AF21
IDB1 AD20
IDB2 AF20
IDB3 AD19
IDB4 AF19
IDB5 AD18
IDB6 AF18
IDB7 AD17
IDB8 AC17
IDB9 AE18
IDB10 AC18
IDB11 AE19
IDB12 AC19
IDB13 AE20
IDB14 AC20
IDB15 AE21
IDA0 AF14
IDA1 AD13
IDA2 AF13
IDA3 AD12
IDA4 AF12
IDA5 AD11
IDA6 AF11
IDA7 AF10
IDA8 AE10
IDA9 AE11
IDA10 AC11
IDA11 AE12
IDA12 AC12
IDA13 AE13
IDA14 AC13
IDA15 AE14
IDECSB1# AF25
IDECSB0# AE24
IDSAB2 AF24
IDSAB1 AF23
IDSAB0 AD23
IIORB# AF22
IIOWB# AC21
IDACKB# AD22
ICHRDYB AE22
IDREQB AD21
IIRQB AC22
CBLIDB AE23
IDECSA1# AE17
IDECSA0# AF17
IDSAA2 AC16
IDSAA1 AF16
IDSAA0 AD16
IIORA# AF15
IIOWA# AC14
IDACKA# AD15
IDEAVDD W1
IDEAVSS W2
ICHRDYA AE15
IDREQA AD14
IIRQA AC15
CBLIDA AE16
R340 0
C580
*10P
R985 *4.7K
RN71 4.7KX4
1 2
3 4
5 6
7 8
C583 0.1U
1 2
R973 4.7K
C576
.01U
U31 TC7SH08FU
2
1
4
3 5
R345
150/F
C996
.01U
C579
*10P
VF-co-cc

8
8
7
7
6
6
5
5
4
4
3
3
2
2
1
1
D D
C C
B B
A
A
-PCI_STOP
-CPUSTOP
OSC32KHI
REFCLK1
MIIAVDD
PCSPK
SENTEST
SERIRQ
-KBSMI
DEV_OFF_MINI
-CPUSTOP
-LPC_LDRQ1
-SWI
-SCI
-LPC_LDRQ0
-TEMP_ALARM
OSC32KHO
-LFRAME
MIIAVSS
-DNBSWON
BATOK
MCLK25I
-SMI
-STPCLK
-SLP
-CPUINIT
-A20M
INTR
NMI
-IGNNE
-FERR
-PROCHOT
SMBDAT
SMBCLK
SDIN0
SDIN1
SB_SDATO
SB_SYNC
SDOUT
-ACRST
SYSNC
BITCLK
-PCI_PME
-PSON
AUXOK
GPIO15
-GHI
GPIO17
-AGPSTOP
DPRSLPVR
AUXOK
-PSON
GPIO17
GPIO15
-AGPSTOP
-GHI
DPRSLPVR
OSC32KHO
OSC32KHI
-KBSMI
MIIAVDD
MIIAVSS
SENTEST
LAD1
-TEMP_ALARM
LAD2
LAD3
LAD0
-LPC_LDRQ0
-LPC_LDRQ1
LAD1
LAD2
LAD3
LAD0
-PCI_STOP
-SCI
-DNBSWON
-PCI_PME
-SWI
SDIN0
SDIN1
SERIRQ
DEV_OFF_LAN
DEV_OFF_MINI
DEV_OFF_LAN
-CPUINIT4
-A20M4
INTR4
NMI4
-IGNNE4
-FERR4
-SMI4
-STPCLK4
-SLP4
-PROCHOT4
SERIRQ23,28
-LFRAME28
-LPC_LDRQ028
BATOK30
NPWROK8,18,28
SMBDAT3,10
SMBCLK3,10
SDIN031
SDIN127
BITCLK27,31
SDOUT22,27,31
SYSNC27,31
-ACRST27,31
REFCLK13
PCSPK22,30
-DNBSWON28
-PCI_PME23,25,27
-PSON28
AUXOK8
-GHI4
-AGPSTOP12
DPRSLPVR41
OSC32KHO4
-SWI 28
-SCI 28
-PCI_STOP 3
-CPUSTOP 3,4,41
-CLKRUN 23,25,27,28
LCD_ON 18
-LPC_DRQ1
-TEMP_ALARM 4
-KBSMI 28
-TRIP4
C-STEP 5
OSC32KHO_SB4
DEV_OFF_LAN 25
DEV_OFF_MINI 27
RTCVDD
VCC3
VCC3VCC3
RVCC3
3VPCU
RVCC3
1.8VSUS
VCC3
RVCC3
VCC3
VCC3
LAD[0..3]28
Title
Size Document Number Rev
Date: Sheet of
QUANTA
COMPUTER
AW1 M/B
1B
964l-2(LPC/MII/GPIO)
B
21 41Tuesday, July 06, 2004
close to 96X
Place near to 96X
NEED NOT to place
close to 96X
GPIO pins pull down
Put closed to 96X CHIP
CPU_S
APIC
LPC
RTC
MII
AC97
GPIO
ACPI
/others
KBC
GPIO
( Infinite, 150, 110, 56 Ohm)
Programable on-die pull-high strength for CPU_S:
For SiS test, customer
use R_OPEN
SiS963, 964 GPIO 0~7 internal pull up
SiS963, 964 GPIO 9,10 internal pull down
NEED NOT to place
Analog power of MII
21
T138
R378 4.7K
R1110 4.7K C595
20P
T136
T135
C598
.22U
C592
10U/10V
12
R359 0
T129
R364 *100K
L33
BLM21A05
1 2
R379 4.7K
R373 4.7K
T144
C597 .1U
R361 4.7K
R362 4.7K
T126
R938 *0
T122
R1128 4.7K
R360 4.7K
T141
RN69
4.7KX4
1 2
3 4
5 6
7 8
R376 4.7K
T131
R368 *4.7K
R374 4.7K
C594
15P
R1129 4.7K
R355
10M
T146
R358 0
Y3
32.768K/10PPM
XTL8_4X3_7-5_5
41
2 3
C1155
1U
T125
T139
R367 4.7K
R356
4.7K
D10
RB500
2 1
T137
C591
0.01U
R372
100K
T134
T127
T128
R365 4.7K
T140
R369 4.7K
T142
R951 4.7K
T123
T133
R371
1K
R363 0
T143
T124
C593
.1U
T148
T130
T132
R924 10K
R366 4.7K
R353 4.7K
T147
C590
0.1U
T151
R354 0
C596 10P
R939 4.7K
T145
R375 100K
U30B
964_4
INIT#
AB23
A20M#
AD26
SMI#
AE25
INTR
AC24
NMI
AD25
IGNNE#
AD24
FERR#
AE26
STPCLK#
AB22
CPUSLP#
AC23
APICCK/LDTREQ#
AF26
APICD0/THERM2#
AC25
APICD1/GPIOFF#
AB24
LAD0
AC4
LAD1
AC3
LAD2
AE1
LAD3
AF1
LFRAME#
AD3
LDRQ#
AE2
SIRQ
AF2
OSC32KHI
C2
OSC32KHO
C1
BATOK
D4
PWROK
D2
RTCVDD
C3
RTCVSS
D3
GPIO20
AB1
GPIO19
AB2
AC_SDIN0
E6
AC_SDIN1
B4
AC_SDOUT
AB3
AC_SYNC
AC1
AC_RESET#
B5
AC_BIT_CLK
AC2
OSCI
AD2
ENTEST
D1
SPK
AD1
PWRBTN#
D5
PME#
A7
PSON#
D8
AUXOK
A3
ACPILED
B6
GPIO13
B2
GPIO14
A5
GPIO15/KBDAT
B8
GPIO16/KBCLK
A8
GPIO17/PMDAT
C8
GPIO18/PMCLK
D6
GPIO12/CPUSTP# E5
GPIO11/OSC25M/STP_PCI# F6
GPIO10/AC_SDIN3 C4
GPIO9/AC_SDIN2 C5
OSC25MHI D7
OSC25MHO C7
TXCLK D10
TXEN E10
TXD0 E11
TXD1 D12
TXD2 C12
TXD3 E13
RXCLK C13
RXDV A12
RXER A13
RXD0 B12
RXD1 A11
RXD2 B11
RXD3 C11
COL B14
CRS C15
MDC C9
MDIO E9
MIIAVDD B7
MIIAVSS A6
GPIO0/SPDIF Y3
GPIO1/LDRQ1# AE3
GPIO2/THERM# Y4
GPIO3/EXTSMI# AA1
GPIO4/CLKRUN# AA2
GPIO5/PREQ5# AA3
GPIO6/PGNT5# AA4
GPIO7 A4
GPIO8/RING C6
NC34 D13
NC31 E14
NC32 C14
NC30 D15
NC36 A10
NC35 C10
NC38 A9
NC37 B9
NC33 A14
R357
4.7K
R377 100K
VF-co-cc

8
8
7
7
6
6
5
5
4
4
3
3
2
2
1
1
D D
C C
B B
A
A
IPB_OUT1
OSC12MHO
USBOC2-
USBOC0-
USBP5+
USBP0+
IPB_OUT0
USBP1+
UV6-
USBP2+
USBOC7-
USBP1-
GPIO21
USBPVDD1.8
USBP0- OSC12MHI
USBCMPAVSS1.8
OSC12MHO
USBCMPAVDD1.8
USBREF
UV6+
USBOC6-
USBPVSS1.8
USBOC3-
GPIO23
USBP4-
USBCMPAVDD1.8
IPB_OUT0
GPIO22
GPIO24
SATARXAVDD
OSC12MHI
UV7-
UV7+
SATATXAVDD
USBP3+
USBOC1-
USBP3-
IPB_OUT1
USBP4+
USBP2-
USBP5-
SATACMPAVDD
RVCC1.8_SB
USBOC5-
USBOC4-
USBOC2-
USBOC1-
USBOC0-
SDOUT
USBOC3-
USBOC4-
USBOC5-
USBOC6-
USBOC7-
USBCMPAVDD3.3
IVDD_AUX
IVDD_AUX
USBPVDD1.8
USBP5-
USBP5+
AVDDSATA
SATACMPAVSS
SATARXAVSS
USBPVSS1.8PCSPK
RVCC3_SB
USBCMPAVSS1.8
USBCMPAVSS3.3
SATATXAVSS
IVDD_AUX-VSS
OSC12MHI 3
PCSPK21,30
SDOUT21,27,31
USBOC1-29
USBP4-30
USBP1-29
USBP4+30
USBOC2-29
USBP2-29
USBP3+29
USBOC0-29
USBP1+29
USBP3-29
USBP2+29
USBP0+29
USBP0-29
USBOC3-29
3VSUS
3VSUS
VCC3
RVCC3
1.8VSUS
1.8VSUS
VCORE
VCC3
RVCC3
VCC1.8
RVCC1.8_SBVCORE
VCC1.8
RVCC1.8
VCORE
VCC3
USBVDD
3VSUS
VCC1.8
1.8VSUS
RVCC1.8
VCC5
3VSUS
RVCC3
RVCC3_SB
Title
Size Document Number Rev
Date: Sheet of
QUANTA
COMPUTER
AW1 M/B
1B
964l-3/4(USB/SATA)
B
22 41Tuesday, July 06, 2004
For SiS964L
SATA
USB
Power
IPB_OUT0 pull up: MuTIOL clock PLL disable
IPB_OUT1 pull up: MuTIOL V1.0, default V2.0
SB Hareware Trap
TV-TUNER
22
C645 .1U
U30D
964_4
VDDZ
P26
VDDZ
P21
VDDZ
Y25
VDDZ
Y21
VSSZ
R23
VSSZ
U23
VSSZ
W23
IVDD
M21
IVDD
N21
IVDD
U21
IVDD
AB18
IVDD
AB16
IVDD
L5
IVDD
G5
PVDD
L21
PVDD
AA21
IVDD_AUX
F9
IVDD_AUX
F12
OVDD_AUX
B10
OVDD_AUX
B13
PVDD_AUX
E8
PVDD_AUX
F14
VDDZ
R21
VDDZ
T25
VSS L10
VSS L11
VSS L12
VSS M10
VSS M11
VSS M12
VSS N10
VSS N11
VSS N12
VSS N13
VSS N14
VSS N15
VSS N16
VSS P10
VSS P11
VSS P12
VSS P13
VSS P14
USBVSS F25
USBVSS F26
USBVSS G23
USBVSS G24
USBVSS H25
USBVSS H26
USBVSS J23
USBVSS J24
USBVSS A23
USBVSS B23
USBVSS C22
USBVSS D22
USBVSS A21
USBVSS B21
USBVSS E21
USBVSS C20
USBVSS D20
USBVSS A19
USBVSS B19
USBVSS E19
USBVSS C18
USBVSS D18
USBVSS A17
USBVSS B17
USBVSS E17
USBVSS C16
USBVSS D16
AVSSSATA AE5
AVSSSATA AF5
AVSSSATA AC6
AVSSSATA AD6
AVSSSATA AB7
AVSSSATA AE7
AVSSSATA AF7
AVSSSATA AB8
AVSSSATA AC8
AVSSSATA AD8
AVSSSATA AB9
AVSSSATA AE9
AVSSSATA AF9
AVSSSATA AC10
AVSSSATA AD10
AVSSSATA T12
AVSSSATA T11
AVSSSATA U11
AVSSSATA U12
USBVSS L13
USBVSS L14
USBVSS L15
USBVSS L16
USBVSS M13
USBVSS M14
USBVSS M15
USBVSS M16
VSS R10
VSS R11
VSS R12
VSS R13
VSS R14
VSS T10
VSS T13
VSS T14
VSS U10
VSS U13
VSS U14
VSS U15
VSSZ P15
VSSZ P16
VSSZ R15
VSSZ R16
VSSZ T15
VSSZ T16
VSSZ U16
VDDZ
V21
VDDZ
W21
IVDD
R5 IVDD
T5 IVDD
Y5 IVDD
AA5 IVDD
AB11 IVDD
AB14
PVDD
AB19
PVDD
AB13
PVDD
U5
PVDD
M5
PVDD
H5
OVDD
K21
OVDD
J21
OVDD
AB20
OVDD
AB17
OVDD
AB15
OVDD
AB12
OVDD
AB10
OVDD
W5
OVDD
V5
OVDD
P5
OVDD
N5
OVDD
K5
OVDD
J5
VTT
AA22
VTT
AB21
IVDD_AUX
F15
OVDD_AUX
E12
OVDD_AUX
E15
OVDD_AUX
F10
OVDD_AUX
F13
OVDD_AUX
E7
OVDD_AUX
F11
NC1
W22
NC2
P25
NC3
P24
NC4
P23
NC5
N26
NC6
N25
NC7
N24
NC8
N23
NC9
N22
NC10
M26
NC11
M25
NC12
M24
NC13
M23
NC14
M22
NC15
L26
NC16
L25
NC17
L24
NC18
L23
NC19
L22
NC20
K26
NC21
K25
NC22
K24
NC23
K23
NC24
J26
NC25
J25
OVDD_AUX
F7
NC26
J22
NC27
K22
NC28
F16
NC29
E16
OVDD_AUX
G20
VDDZ
V25
IVDD
T21
VSS
D9
VSS
D11
VSS
D14
T180
C614 .1U
C639 1U
R392 0
Y4
12MHz
1 2
C608
.1U
C630
10U/10V
R969 10K
T173
C619 .01U
1 2
C607 .1U
R986
0
C618 .1U
C647 .1U
T157
R987 *10K
C1001
.1U
C650 .01U
R933 *0
C1000
1U
T166
L35 0
R971 *10K
T181
C633
22P
C1168
.1U
T163
T174
C611 .1U
C1166
.1U
T197
C652 1000P
C623 .01U
T158
T186
CON35
TV-6P
11
22
33
44
55
66
C998
0.1U
T187
C606 10U/10V
C601
1U
C648 .1U
C629
.01U
T167
T182
R399 10M
L77
HI0805R800R-00
T164
R394 *0
T175
R988 10K
C1042
0.1U
R858
22
T198
T185
T159
C1045
0.1U
C1163
.1U
C615 .1U
T188
C612
.1U
C646 .1U
C642
.1U
R857
22
T168
T183
C640
.1U
C604
.1U
C634
22P
T176
C622 .1U
C609 1U
T184
C1162
.1U
T160
T199
R927 *4.7K
T189
C1044
0.01U C628
.1U
C637
.1U
T153
C1051
.1U
T169
R989 10K
R393 0
C624 100P
T177
C644 1U
R855 *0
C1167
4.7U
T161
C600
1U
C63610U/10V
C620 100P
1 2
T190
C997
0.01U
C641
.01U
C603
1U
T170
C1158
0.1U
C1165
.1U
C649
1U
C621 .1U
C1050
22U/10V
12
C610 10U/10V
T154
C613 .1U
R928 *4.7K
R990 10K
T162
T178
C617 .1U
T165
R398 0
T191
C627 100P
R854 *0
L34
HI0805R800R-00
C602
10U/10V
C599
10U/10V
R932 *0
T171
R970 10K
C616 .1U
T155
C1159
0.1U
C999
10U/10V
U30C
964_4
OC0#
C26
OC1#
C24
OC2#
D26
OC3#
D25
OC4#
D24
OC5#
E24
IPB_OUT1/ZCLKSEL B25
GPIO21/EESK A16
GPIO22/EEDI A15
GPIO23/EEDO B16
GPIO24/EECS B15
OSC12MHI E25
OSC12MHO E26
USBREF A24
USBPVDD18 F24
USBPVSS18 F23
IVDD_AUX G21
IVDD_AUX H21
IPB_OUT0/PLLENN A26
OC7#
F22 OC6#
E23
AVDDSATA
AA6
SATARXAVDD
AF3
SATARXAVSS
AD4
SATATXAVDD
Y2
SATATXAVSS
Y1
SATACMPAVDD
AB5
SATACMPAVSS
AD5
CLK100P
AE4
CLK100N
AF4
REXT
AC5
TX1+ AD7
TX1- AC7
RX1+ AF6
RX1- AE6
TX2+ AD9
TX2- AC9
RX2+ AF8
RX2- AE8
TRAP0 B26
TRAP1 C25
AVDDSATA
AB6
AVDDSATA
AA7
AVDDSATA
AA8
AVDDSATA
AA9
AVDDSATA
AA10
UVDD18
F17
UVDD18
E18
UVDD18
F18
UVDD18
F19
UVDD18
E20
UVDD18
F20
UVDD18
F21
UVDD18
E22
UVDD18
G22
UVDD18
H22
USBCMPAVDD18 A25
USBCMPAVSS18 B24
USBCMPAVDD33 D23
USBCMPAVSS33 C23
UVDD33 G16
UVDD33 G18
UVDD33 H20
HDACT AB4
UV0+
G26
UV0-
G25
UV1+
H24
UV1-
H23
UV2+
C21
UV2-
D21
UV3+
A22
UV3-
B22
UV4+
C19
UV4-
D19
UV5+
A20
UV5-
B20
UV6+
C17
UV6-
D17
UV7+
A18
UV7-
B18
T179
C625 .1U C651
.1U
R991 10K
T172
C631 .1U
C605 1U
T196
R879
127
L76
0
1 2
C626 .01U
T156
VF-co-cc

5
5
4
4
3
3
2
2
1
1
D D
C C
B B
A A
TPB0N
CNA
R0
PHY_TEST_MA
TPA0N
R1
1394_AVDD
TPBIAS0
TPB0P
TPA0P
CPS
TPA0P
TPBIAS0
TPB0P
TPA0N
SCL
SDA
PCLK_7411
L1394_TPA0-
L1394_TPB0+
GRST#_7411
1394_AVDD
1394_XOUT
1394_XIN
TPB0N
AD1
CLK48_7411
AD12
AD18
AD7
CB_DATA
AD25
AD22
CB_CLOCK
AD8
AD23
AD16
AD11
AD13
AD9
PCM_PME#
AD27
AD15
AD29
AD26
GRST#_7411
AD3
AD28
AD2
CB_LATCH
AD30
AD10
AD21
AD24
AD6
AD20
AD22
AD4
AD31
PCM_PME#
AD14
AD19
AD17
AD0
AD5
L1394_TPA0+
L1394_TPB0-
-PCI_PME21,25,27
-CBE320,25,27
-PCICSPK 30
PCLK_74113
AD[31..0]20,25,27
-INTB 20,27
-TRDY20,25,27
CB_CLOCK 24
SERIRQ 21,28
-CBE120,25,27
PCIRST#4,8,12,20,24,25,27,28
-IRDY20,25,27
-INTD 20,25
CB_DATA 24
-PERR25,27
-GNT020
-REQ020
-SERR20,25,27
-FRAME20,25,27
-INTC 20,27
-STOP20,25,27
-CBE020,25,27
-PLOCK 20
-CBE220,25,27
CLK48_7411 3
PAR20,25,27
-CLKRUN 21,25,27,28
CB_LATCH 24
-DEVSEL20,25,27
VCC3
VCC3
VCC3
VCC3
VCC3
VCC3
VCC3
VCC3
VCC3
VCC3
Title
Size Document Number Rev
Date: Sheet of
QUANTA
COMPUTER
AW1 M/B
1B
PCMCIA CONTROLLER
A3
23 41Tuesday, July 06, 2004
IF EEPROM NOT USE ,
CLK & DAT PULL DOWN
Request Indicate : -REQ0
Grant Indicate : -GNT0
Interrupt Pin : -INTB ,-INTC,-INTD
ID Select : AD22
23
C1020
1000P
R891
56.2/F_4
C1023
1U/10V
R898
56.2/F_4
L78
BK2125HS330
12
R895 0
C1011 1U/10V
R890
*10K_4
C1024
270P_4
C1018
1U/10V
C1009 *10P_4
T120
C1003
1000P
1
CON34 1394CON
1
1
2
2
3
3
4
4
5
5
6
6
R881
4.7K
R916
*220
L80 *CX21T900003
1
14
433
22
R896 0
C1019
1U/10V
C1016
0.1U
Q40
2N7002
3
2
1
U33-1
PCI7411GHK
SPKROUT L7
LATCH N2
CLOCK L6
DATA N1
MFUNC0 N3
MFUNC1 M5
SUSPEND R2
MFUNC2 P1
MFUNC3 P2
MFUNC4 P3
MFUNC5 N5
MFUNC6 R1
C/BE3
W4
RI_OUT/PME
T3
AD25
U4
PRST
R3
GNT
T2 REQ
U1
AD31
U2
AD30
V1
AD11
V10
AD29
V2
AD28
U3
GRST
T1
AD27
W2
AD26
V3
AD24
V4
PCLK
P5
IDSEL
W5
AD23
V5
AD22
U5
AD21
R6
AD20
P6
AD19
W6
AD18
V6
AD17
U6
AD16
R7
C/BE2
W7
FRAME
V7
IRDY
U7 TRDY
R8
DEVSEL
N8 STOP
W8
PERR
V8
SERR
U8
PAR
P9
C/BE1
W9
AD15
V9
AD14
U9
AD13
R9
AD12
N9
AD10
U10
AD9
R10
AD8
N10
C/BE0
W11
AD7
V11
AD6
U11
AD5
R11
AD4
W12
AD3
V12
AD2
U12
AD1
N11
AD0
W13
CLK_48 M1
VCCP
W3
VCCP
W10
C1017
1U/10V
R892
56.2/F_4
R888 150_4
L79 *CX21T900003
1
14
433
22
C1021
.01U/16V_4
R936
*220
C1022
0.1U
R883
6.34K/F
C1012
1U/10V
R900 0
Q39
2N7002
3
2
1
R882
10K
C1013
*270P_4
U33-4
PCI7411GHK
GND
M8 GND
L12 GND
L11 GND
L10 GND
L9 GND
L8 GND
K11
GND
K9 GND
J11 GND
J10 GND
J9 GND
H13 GND
G13 GND
G8 GND
G7
VCC
N7 VCC
K12 VCC
K8 VCC
M12 VCC
M10 VCC
M9 VCC
J12 VCC
M7 VCC
J8 VCC
H12 VCC
H11 VCC
H10 VCC
H9 VCC
H8
VR_EN H2
GND
K10
1.5V H1
1.5V M19
C1006
1U/10V
R889
*10K_4
U34
AT24C08AN
A0 1
A1 2
A3 3
GND 4
SDA
5SCL
6NC
7VCC
8
R893
2.7K
R901
5.1K/F
R884 4.7K_4
C1015
.01U/16V_4
C1002 0.1U
C1014
1000P
C1007
.1U/50V
C1005
0.1U
R887 *22_4
U33-5
PCI7411GHK
SCL M3
SDA M2
R897
56.2/F_4
R880
10K_4
U33-10
PCI7411GHK
A_USB_EN E2
B_USB_EN E1
U33-7
PCI7411GHK
TPBIAS0 U15
TPB0+ V14
TPA0+ V15
TPA0- W15
TPBIAS1 U17
TPB1+ V16
TPA1+ V18
TPB1- W16
TPA1- W18
R0 U18
R1 U19
XI R18
XO R19
PC0 (TEST1) R12
PC1 (TEST2) U13
PC2 (TEST3) V13
VDPLL T18
VSPLL T17
TPB0- W14
AGND N12
AGND P14
AGND U14
AVDD R13
AVDD R14
AVDD V17
CPS M11
CNA P15
PHY_TEST_MA R17
AVDD V19
AGND U16
Y5
24.576MHZ
1 2
R886 390K
C1008 12P_4
C1004
.01U/16V_4
R899 0
C1010 12P_4
R894
2.7K
U33-6
PCI7411GHK
NC
W17
TEST0 P12
VCO_LF
T19
R885
22K
VF-co-cc

5
5
4
4
3
3
2
2
1
1
D D
C C
B B
A A
A_CREQ#
A_CIRDY#
A_CRSVD/D2
A_CSTSCHG
A_CC/BE3#
A_CCD1#
A_CAUDIO
A_CGNT#
A_CCD2#
A_CPAR
A_CC/BE2#
A_CSERR#
A_CVS2#
A_CINT#
A_CFRAME#
A_CBLOCK#
A_CVS1#
A_CC/BE0#
A_CCLKRUN#
A_CDEVSEL#
A_CC/BE1#
A_CSTOP#
A_CRSVD/A18
A_RSVD/D14
A_CPERR#
A_CTRDY#
A_CRST#
CB_CLOCK
CB_LATCH
CB_DATA
A_CCLK
CB_CLOCK
MS_DATA2_SD_DAT2_SM_D2
MS_CDZ
SD_CDZ
MS_DATA0_SD_DAT0_SM_D0
MC_PWR_CTRL_0#
MS_DATA1_SD_DAT1_SM_D1
SD_WP_SM_CEZ
MS_DATA3_SD_DAT3_SM_D3
A_CCLK1
MS_CLK_SD_CLK_SM_ELWPZ_R MS_CLK_SD_CLK_SM_ELWPZ
A_CAD0
A_CAD1
A_CAD2
A_CAD3
A_CAD4
A_CAD5
A_CAD6
A_CAD7
A_CAD8
A_CAD14
A_CAD9
A_CAD12
A_CAD13
A_CAD10
A_CAD11
A_CAD15
A_CAD16
A_CAD22
A_CAD17
A_CAD20
A_CAD21
A_CAD18
A_CAD19
A_CAD23
A_CAD24
A_CAD30
A_CAD25
A_CAD28
A_CAD29
A_CAD26
A_CAD27
A_CAD31
A_CAD0
A_CAD1
A_CAD3
A_CAD5
A_CAD7
A_CC/BE0#
A_CAD9
A_CAD11
A_CAD12
A_CAD14
A_CC/BE1#
A_CPAR
A_CPERR#
A_CGNT#
A_CINT#
A_CIRDY#
A_CCLK1
A_CAD18
A_CC/BE2#
A_CAD23
A_CAD22
A_CAD21
A_CAD20
A_CAD27
A_CAD26
A_CAD25
A_CAD24
A_CAD29
A_CRSVD/D2
A_CCLKRUN#
A_CCD1#
A_CAD2
A_CAD4
A_CAD6
A_RSVD/D14
A_CAD8
A_CAD10
A_CVS1#
A_CAD13
A_CAD15
A_CAD16
A_CRSVD/A18
A_CBLOCK#
A_CSTOP#
A_CDEVSEL#
A_CTRDY#
A_CFRAME#
A_CAD17
A_CAD19
A_CVS2#
A_CRST#
A_CSERR#
A_CREQ#
A_CC/BE3#
A_CAUDIO
A_CSTSCHG
A_CAD28
A_CAD30
A_CAD31
A_CCD2#
MC_PWR_CTRL_0#
MS_BS_SD_CMD_SM_WEZ
SD_WP_SM_CEZ
MS_DATA3_SD_DAT3_SM_D3
MS_BS_SD_CMD_SM_WEZ
MS_CLK_SD_CLK_SM_ELWPZ
MS_DATA0_SD_DAT0_SM_D0
MS_DATA1_SD_DAT1_SM_D1
SD_CDZ
MS_DATA2_SD_DAT2_SM_D2
MS_CLK_SD_CLK_SM_ELWPZ
MS_BS_SD_CMD_SM_WEZ
MS_CDZ
MS_DATA1_SD_DAT1_SM_D1
MS_DATA0_SD_DAT0_SM_D0
MS_DATA2_SD_DAT2_SM_D2
MS_DATA3_SD_DAT3_SM_D3
CB_DATA23
CB_CLOCK23
CB_LATCH23
PCIRST#4,8,12,20,23,25,27,28
A_VCC
A_VCC
A_VCC
VCC5 VCC5
VCC3
VCC5
VCC3
AVPP
AVPP
VCC_XD
VCC3VCC3
A_VCC
A_VCC
VCC5
VCC_XD
Title
Size Document Number Rev
Date: Sheet of
QUANTA
COMPUTER
AW1 M/B
1B
PCMCIA&3IN1
A3
24 41Tuesday, July 06, 2004
CARDBUS SLOT
3 IN 1 CARD READER
CLOSE TO XD SOCKET
24
SD and MS all are 3V devices.
EC8
C1037
10U/10V_8
C1034
.01U/16V_4
R926
100K
C1031
.01U/16V_4
C1027
0.1U
R906
*47K
U36
TPS2220APWP
5V
1
5V
2
DATA
3
CLOCK
4
LATCH
5
NC
6
AVPP
8
AVCC0
9
AVCC1
10
GND
11
RESET
12
12V
7
3.3V 13
NC 14
OC 15
NC 16
NC 17
NC 18
NC 19
12V 20
SHDN 21
NC 22
NC 23
NC 24
NC
25
C1035
0.1U
U33-9
PCI7411GHK
SC_PWR_CTRL
L5
SC_VCC_5V K7
SC_CLK K5
SC_DATA L1
SC_CD L2
SC_OC L3
SC_RST K3
C1025
*0.1U
F6
2A RC1206
1 2
R904
0
C1032
10U/10V_8
U33-8
PCI7411GHK
MS_SDIO(DATA0)/SD_DAT0/SM_D0 G1
MC_PWR_CTRL_0
F1
MS_DATA2/SD_DAT2/SM_D2 G3
SD_CD E3
SM_CD F6
MS_CD F5
MS_BS/SD_CMD/SM_WE F3
MS_DATA1/SD_DAT1/SM_D1 G2
MS_DATA3/SD_DAT3/SM_D3 H5
SD_DAT0/SM_D4/SC_GPIO6 H3
MS_CLK/SD_CLK/SM_EL_WP G5
SD_DAT2/SM_D6/SC_GPIO4 J1
SD_WP/SM_CE H7
MC_PWR_CTRL_1
F2
SD_CMD/SM_ALE/SC_GPIO2 J3
SD_DAT3/SM_D7/SC_GPIO3 J2
SD_DAT1/SM_D5/SC_GPIO5 J6
SD_CLK/SM_RE/SC_GPIO1 J5
SM_CLE/SC_GPIO0 J7
SM_PHYS_WP/SC_FCB K2
SM_R/B/SC_RFU K1
R925
10K
CN10
SCDB2A0101
MS_VSS1
10
MS_BS
11
MS_VCC1
12
MS_SDIO
13
MS_Reserved1
14
MS_INS
15
MS_Reserved2
16
MS_CLK
17
MS_VCC2
18
MS_VSS2
19
SD_CD#/DAT3
1
SD_CMD
2
SD_VSS1
3
SD_VCC1
4
SD_CLK
5
SD_VSS2
6
SD_DAT0
7
SD_DAT1
8
SD_DAT2
9
SD_CD#
20
SD_WP
21
CASE_GND1
22
CASE_GND2
23
C1028
10U/10V_8
U33-2
PCI7411GHK
A_CCD1/A_CD1 C15
A_CAD0/A_D3 E14
A_CAD2/A_D11 A14
A_CAD1/A_D4 B14
A_CAD4/A_D12 C14
A_CAD3/A_D5 E13
A_CAD6/A_D13 F12
A_CAD5/A_D6 A13
A_RSVD/A_D14 B13
A_CAD7/A_D7 C13
A_CAD8/A_D15 E12
A_CC/BE0/A_CE1 G12
A_CAD9/A_A10 A12
A_CAD10/A_CE2 B12
A_CAD11/A_OE C12
A_CAD13/A_IORD C11
A_CAD12/A_A11 B11
A_CAD15/A_IOWR E11
A_CAD14/A_A9 G11
A_CAD16/A_A17 A10
A_CC/BE1/A_A8 B10
A_RSVD/A_A18 C10
A_CPAR/A_A13 G10
A_CBLOCK/A_A19 E10
A_CPERR/A_A14 F10
A_CSTOP/A_A20 A9
A_CGNT/A_WE B9
A_CDEVSL/A_A21 C9
A_CCLK/A_A16 E9
A_CTRDY/A_A22 A8
A_CIRDY/A_A15 B8
A_CFRAME/A_A23 C8
A_CC/BE2/A_A12 F9
A_CAD17/A_A24 A7
A_CAD18/A_A7 B7
A_CAD19/A_A25 C7
A_CVS2/A_VS2 E8
A_CAD20/A_A6 G9
A_CRST/A_RESET A6
A_CAD21/A_A5 B6
A_CAD22/A_A4 C6
A_CREQ/A_INPACK E7
A_CAD23/A_A3 B5
A_CC/BE3/A_REG C5
A_CAD24/A_A2 E6
A_CAD25/A_A1 A4
A_CAD26/A_A0 B4
A_CVS1/A_VS1 A3
A_CINT/A_READY(IREQ) C4
A_CSERR/A_WAIT B3
A_CAUDIO/A_BVD2(SPKR) A2
A_CSTSCHG/A_BVD1(STSCHG/RI) B2
A_CCLKRUN/A_WP(IOIS16) C3
A_CCD2/A_CD2 E5
A_CAD27/A_D0 B1
A_CAD28/A_D8 C2
A_CAD29/A_D1 D3
A_CAD30/A_D9 C1
A_RSVD/A_D2 D2
A_CAD31/A_D10 D1
VCCA A11
VCCA A5
T203
C1030
10U/10V_8
UPPER PIN
LOWER PIN
CON6
FOX_WZ21131-G2
SKTAAD0/D3
2
SKTAAD1/D4
3
SKTAAD2/D11
37
SKTAD3/D5
4
SKTAD4/D12
38
SKTAD5/D6
5
SKTAAD6/D13
39
SKTAAD7/D7
6
SKTAAD8/D15
41
SKTAAD9/A10
8
SKTAAD10/CE2#
42
SKTABAD11/OE#
9
SKTAAD12/A11
10
SKTAAD13/IORD#
44
SKTAAD14/A9
11
SKTAAD15/IOWR#
45
SKTAAD16/A17
46
SKTAAD17/A24
55
SKTAAD18/A7
22
SKTAAD19/A25
56
SKTAAD20/A6
23
SKTAAD21/A5
24
SKTAAD22/A4
25
SKTAAD23/A3
26
SKTAAD24/A2
27
SKTAAD25/A1
28
SKTAAD26/A0
29
SKTAAD27/D0
30
SKTAAD28/D8
64
SKTAAD29/D1
31
SKTAAD30/D9
65
SKTAAD31/D10
66
-SKTACBE0/CE1#
7
-SKTACBE1/A8
12
-SKTACBE2/A12
21
-SKTACBE3/REG#
61
SKTAPCLK/A16
19
-SKTAFRAME/A23
54
-SKTAIRDY/A15
20
-SKTATRDY/A22
53
-SKTADEVSEL/A21
50 -SKTASTOP/A20
49
SKTAPAR/A13
13
-SKTAPERR/A14
14
0SKTASERR/WAIT#
59
-SKTAREQ/INPACK#
60
-SKTAGNT/WE#
15
-SKTAINT/RDY
16
-SKTALOCK/A19
48
-SKTACLKRUN/WP
33
-SKTARST/RESET
58
SKTARSVD/D14
40
-SKTRSVD/A18
47
-SKTAVS1/VS1#
43
-SKTAVS2VS2#
57
-SKTACD1/CD1#
36
-SKTACD2/CD2#
67
-SKTASTSCHG/BVD1
63
SKTARSVD/D2
32
SKTAAUDIO/BVD2
62
SKTA/VCC1 17
SKTA/VCC2 51
SKTA/VPP1 18
SKTA/VPP2 52
GND1
1
GND2
34
GND3
35
GND4
68
GND5 69
GND6 70
GND7 71
GND8 72
GND9 73
GND10 74
C1036
1000P
R902 33/F_4
C1041
10U/10V_8
Q41
AO3403
3
2
1
T119
C1033
.01U/16V_4
C1029
0.1U
R903
33/F_4
VF-co-cc

5
5
4
4
3
3
2
2
1
1
D D
C C
B B
A A
VAUX_25_CTL
-LAN_PME
EEWP#
VLAN_25V
-STOP
-DEVSEL
TRDM1
AD25
AD23
VAUX_12_CTL
AD11
SPROMDOUT
AD14
AD4
AD3
EECLK
-CBE1
VLAN_12V
IDSEL_LAN
-TRDY
EEDATA
-SERR
-IRDY
-FRAME
AD0
VAUX_25_CTL
AD28
AD15
AD12
AD8
-CBE2
AD20
AD26
AD17
-CBE0
AD29
AD7
AD6
AD1
PCLK_LAN
-PERR
PAR
AD31
AD27
AD24
AD5
SPROMDIN
-CBE3
EEDATA
EECLK
AD21
-LAN_PME
AD19
AD10
LINK_LED#
AD22
AD18
AD13
AD9
TRDM0
EEDATA
EEWP#
AD30
AD16
AD2
TRDM2
TRDM3
ACT_LED#
TRDP2
TRDP3
TRDP1
TRDP0
PCLK_LAN
VAUX_12_CTL
AD21
LAN_POWER
-TRDY20,23,27
-CBE320,23,27
TRDM2 26
TRDM0 26
-SERR20,23,27
-CBE220,23,27
TRDP2 26
AD[0..31]20,23,27
-STOP20,23,27
-CBE120,23,27
-INTD20,23
TRDP3 26
-FRAME20,23,27
TRDP1 26
PAR20,23,27
-IRDY20,23,27
-GNT220
-CLKRUN21,23,27,28
-PERR23,27
TRDM3 26
TRDP0 26
TRDM1 26
-DEVSEL20,23,27
-CBE020,23,27
-PCI_PME21,23,27
-REQ220
PCLK_LAN3
PCIRST#4,8,12,20,23,24,27,28
DEV_OFF_LAN21
VLAN_12V
VLAN_25V
VLAN_12V
GND_LAN
LANVCC
LANVCC
LANVCC
VLAN_12V
VLAN_25V
VLAN_25V
VLAN_12V
RVCC3
RVCC3
VLAN_25V
RVCC3
VCC3
VCC3
RVCC3
LANVCC
LANVCC
RVCC3
RVCC3
RVCC3
LAN_POWER
LAN_POWER
Title
Size Document Number Rev
Date: Sheet of
QUANTA
COMPUTER
AW1 M/B
1B
BUM5788-10/100/1G
A3
25 41Tuesday, July 06, 2004
LAN-BCM5788(10/100/GIGA)
ID Select : AD16
Request indicates : REQ2#
Interrupt Pin : INTD#
Grant indicates : GNT2#
GIGA LAN USED.
FOR 4401--RVCC3
FOR 5788--VCC3
BCM4401--10/100
BCM5788--10/100/GIGA
FOR 4401--3VSUS
FOR 5788--VCC3
FOR 4401--AT93C46
FOR 5788--FM24C64
FOR 4401--1.27K/F
FOR 5788--1.24K/F
200 mil length .
25
1B UPDATE
C733
.1U
C731
10U
C730
0.1U
C1061
.1U
L48
BK1608HM121
C743 27P
R457 1.24K/F
C711
.1U
C749
.1U
T81
15mm x 15mm
BGA196
U37
BCM5788
TRD[3]- E14
TRD[3]+ E13
TRD[2]- D14
TRD[2]+ D13
TRD[1]- C14
TRD[1]+ C13
TRD[0]- B14
TRD[0]+ B13
RDAC D10
REGSUP12 B9
REGCTL12 B10
REGSEN12 A9
REGSUP25 B11
REGCTL25 C11
REGSEN25 C10
LINKLEDB G13
SPD100LEDB H13
SPD1000LEDB G12
TRAFFICLEDB G14
XTALI
N11
XTALO
N10
TRST# D11
TDI D12
TCK C12
TMS A12
TDO B12
SPROMDIN P9
NC
N8 NC
M9
VSS
B7
VSS
D4
VSS
D5
VSS
D6
VSS
D7
VSS
D8
VSS
D9
VSS
E2
VSS
E5
VSS
E6
VSS
E7
VSS
E8
VSS
E9
VSS
F5
VSS
F6
VSS
F7
VSS
F8
VSS
F9
VSS
F10
VSS
G4
VSS
G5
VSS
G6
VSS
G7
VSS
G8
VSS
G9
VSS
G10
VSS
H9
VSS
K2
VSS
L6
VSS
L9
VSS
M12
VSS
M13
VDDIO_PCI A7
VDDIO_PCI B3
VDDIO_PCI C5
VDDIO_PCI E1
VDDIO_PCI E4
VDDIO_PCI G1
VDDIO_PCI K3
VDDIO_PCI L4
VDDIO_PCI N6
VDDIO_PCI P2
VDDC H7
VDDC H8
VDDC J5
VDDC J6
VDDC J7
VDDC J8
VDDC J9
VDDC J10
VDDC K5
VDDC K6
VDDC K7
VDDC K8
VDDC K9
VDDC K10
VDDC L5
VDDC L10
VDDC M14
VDDC N14
VDDC P8
VDDC P12
VDDC P13
AD0
N7
AD1
M7
AD2
P6
AD3
P5
AD4
N5
AD5
M5
AD6
P4
AD7
N4
AD8
P3
AD9
N3
AD10
N2
AD11
M1
AD12
M2
AD13
M3
AD14
L1
AD15
L2
AD16
K1
AD17
E3
AD18
D1
AD19
D2
AD20
D3
AD21
C1
AD22
B1
AD23
B2
AD24
B4
AD25
A5
AD26
B5
AD27
B6
AD28
C6
AD29
C7
AD30
A8
AD31
B8
CBE_0#
M4
CBE_1#
L3
CBE_2#
F3
CBE_3#
C4
REQ#
C3
GNT#
J3
FRAME#
F2
IRDY#
F1
DEVSEL#
H3
TRDY#
G3
PAR
J1
PERR#
J2
SERR#
A2
INTA#
H2
IDSEL
A4
PCI_RST#
C2
PCI_CLK
A3
M66EN
F4
PME#
A6
VAUXPRSNT
J12
SMB_CLK
A10
SMB_DATA
C9
VDDIO A11
VDDIO F11
VDDIO K12
VDDIO L12
VESD1 P1
VESD2 G2
VESD3 A1
SPROMDOUT N9
NC L7
NC K11
NC K4
NC J11
NC J4
NC H10
NC M8
NC L11
NC
L8
CS# H11
SO G11
SI E10
SCLK E11
EECLK M10
EEDATA P10
VDDC E12
VDDC H5
VDDC H6
XTALVDD
J14
AVDD A13
AVDD F14
AVDDL F12
AVDDL F13
GPIO0 H12
GPIO1 K13
GPIO2 J13
BIASVDD A14
STOP#
H1
CSTSCHG
C8
CLKRUN#
H4
LOW_PWR
M11
VSS
N1
VSS
N12
VSS
N13
VDDC P14
VSS
M6
PLLVDD2
H14 PLLVDD3
P7 NC L14
VDDP K14
VDDP L13
VDDP P11
C718
0.1U
T200
L49
BK1608HM121
C740
.1U
R461 1K
C728
0.1U
L46BK1608HM121
RP49
4P2R-S-49.9
2
4
1
3
C723
.1U
L47
*BK1608HM121
RP48
4P2R-S-49.9
2
4
1
3
C724
0.1U
U63
TC7SH08FU
2
1
4
3 5
C729
.1U
L44 *BK2125HM121
R455
10K
C713
0.1U
C1062
.1U
L51
LI0603B121R
C738
.1U
C716
.01U
T78
C715
.01U
U39
FM24C64FLM8X
A0 1
A1 2
NC 3
GND 4
VCC
8
WP
7
SCL
6
SDA
5
T201
C748
10U
T86
T84
R471 10K
T79
C710
0.1U
RP46
4P2R-S-49.9
2
4
1
3
C721
0.1U
R464
4.7K
R1083 1K
Q22
PDTC144EU
1 3
2
R472
0
C744
.1U
Q24
BCP69/SOT
1
2 3
4
T85
C742
10U
C1063
.1U
L45 BK2125HM121
R469 0
C754
1U
U38
4*AT93C46
DI
3
CS
1
SK
2
DO
4ORG 6
GND 5
VCC 8
NC 7
R459
*47
L50
BK1608HM121
R456 *0
T80
T87
T83
C737
.1U
C751
10U
C753
1000P
R475 0
C717
.1U
D16
1SS355
2 1
T88
T77
C720
0.1U
C732
0.1U
T82
C727
.1U
C736
.1U
R467
4.7K
C741
.1U
Q23
BCP69/SOT
1
2 3
4
RP47
4P2R-S-49.9
2
4
1
3
R474 0
R470 *0
C750
.1U
C709
10U
C725
0.1U
R458 *1.27K/F
C719
0.1U
C739
*15P
C745 27P C747
.1U
T90
R466
4.7K
C752
.1U
R473
200
C735
1000P
C726
.1U
C746
.1U
R1084
470
Y6
25.0000 MHz
21
T89
C712
.1U
C734
10U
R468
4.7K
C714
.01U
C722
.1U
VF-co-cc

5
5
4
4
3
3
2
2
1
1
D D
C C
B B
A A
X-INT_TRDM3
LANCT4
X-INT_TRDM2
TIP_RJ11
X-INT_TRDP3
X-INT_TRDP2
LANCT5
TRDP3
TRDM3
TRDP2
TRDM2
TRDM0
TRDP0
TRDM1
TRDP1
X-INT_TRDM1
X-INT_TRDP0
X-INT_TRDM0
LANCT2
TRDM0
TRDP0
TRDP1
TRDM2
TRDP2
TRDM1
TRDM3
TRDP3
X-INT_TRDP1
LANCT1
RING_RJ11
X-INT_TRDM1
X-INT_TRDP1
X-INT_TRDP0
X-INT_TRDM0
X-INT_TRDP2
X-INT_TRDM3
X-INT_TRDM2
X-INT_TRDP3
TRDP025
TRDM025
TRDP125
TRDM125
TRDM225
TRDM325
TRDP325
TRDP225
GND_LAN
VLAN_25V
GND_LAN
1.8VSUS
3VPCU
Title
Size Document Number Rev
Date: Sheet of
QUANTA
COMPUTER
AW1 M/B
1B
LAN(TR&CONNECTOR)
A3
26 41Tuesday, July 06, 2004
LAN TR & CONNECTOR
26
EC9
EC??(B+)
EC??(B+)
C757
0.01U
C1101
0.1U
CON32
85204-0200L
85204-0200-2P-L
1
2
C1111
0.1U
C1107
0.1U
R966 75/F
R965 75/F
C1110
0.1U
U40
H5019
TCT1
1
TCT2
4
TCT3
7
TCT4
10
TD1+
2
TD2+
5
TD1-
3
TD2-
6
TD3+
8
TD3-
9
TD4+
11
TD4-
12
MCT1 24
MX1+ 23
MX1- 22
MX4- 13
MX4+ 14
MCT4 15
MX3- 16
MX3+ 17
MCT3 18
MX2- 19
MX2+ 20
MCT2 21
R967 75/F
C758
0.01U
C1109
0.1U
C1104
0.1U
C1171
1U C1057
1500P/2KV
CC1808
R968 75/F
C1108
0.1U
C1103
0.1U
C1170
1U
C1102
0.1U
CON5
AMP_1470120-1
LAN-C10060-10204-10P-H
GND 12
GND 11
RJ45_TERM4
4
RJ45_TERM5
5
RDN
6
RJ45_TERM8
8
RJ45_TERM7
7
RDP
3
TDN
2
TDP
1
NC 15
NC 14
NC 13
RING
10
TIP
9
VF-co-cc

1
1
2
2
3
3
4
4
5
5
6
6
7
7
8
8
A A
B B
C C
D D
-PME
RF_SW#
-PME
AD20
IDSEL_MINI
-GNT1 20-REQ120
-INTB20,23
-INTC 20,23
SYSNC 21,31
SDIN1 21-ACRST21,31
BITCLK 21,31
SDOUT21,22,31
PCIRST# 4,8,12,20,23,24,25,28
-IRDY20,23,25
-SERR20,23,25
-FRAME 20,23,25
-TRDY 20,23,25
-STOP 20,23,25
-PERR23,25
PAR 20,23,25
RF_SW#30
-PCI_PME 21,23,25
DEV_OFF_MINI 21
-DEVSEL 20,23,25
VCC3VCC3
VCC3
3VSUS
VCC5
3VSUS
3VSUSVCC5
3VSUS
3VSUS
VCC5VCC5
VCC3
VCC3
-CBE0 20,23,25
-CBE120,23,25
-CBE220,23,25
-CBE320,23,25
AD320,23,25
AD4 20,23,25AD520,23,25
AD6 20,23,25
AD720,23,25
AD820,23,25
AD9 20,23,25
AD1020,23,25
AD11 20,23,25AD1220,23,25
AD13 20,23,25
AD1420,23,25
AD16 20,23,25
AD1720,23,25 AD18 20,23,25
AD2 20,23,25
AD120,23,25
AD0 20,23,25
AD22 20,23,25
AD2320,23,25
AD24 20,23,25
AD2520,23,25
AD26 20,23,25
AD2720,23,25
AD28 20,23,25
AD2920,23,25
AD30 20,23,25
AD3120,23,25
AD2120,23,25
AD20 20,23,25AD1920,23,25
AD15 20,23,25
PCLK_MP3
-CLKRUN21,23,25,28
MODEMSPKR 31
Title
Size Document Number Rev
Date: Sheet of
QUANTA
COMPUTER
AW1 M/B
1B
MINIPCI/MDC
A3
27 41Tuesday, July 06, 2004
Grant indicates : -GNT1
Interrupt Pin : -INTB, -INTC
Request indicates : -REQ1
ID Select : AD20
WLSW:
Low : disable the radio.
High : Enable the radio.
LED_GP :LED WLEN LINK
Output Current : 7mA
Blink rate : 1 flash per every 3 sec.
MDC
H=3.0
27
H12
H-C315D110P2
1
PAD8
EMIPAD142X91
1
H22
H-C315D118P2
1
Q26 2N7002E
31
2
H9
H-C394D110P2
1
D35 RB500H
21
H19
H-C315D110P2
1
R486 0
C763
10U/6.3V/X5R
C761
*10U/6.3V/X5R
PAD2
EMIPAD142X91
1
R489 10
C770
10U/6.3V/X5R
H6
H-C394I315D161P2
1
CON7
MDC
MONO_OUT/PC_BEEP
1
GND
3
AUXA_RIGHT
5
AUXA_LEFT
7
CD_GND
9
CD_RIGHT
11
CD_LEFT
13
GND
15
3.3V_AUX
17
GND
19
3.3V
21
AC97 SDATA OUT
23
AC97 RESET#
25
GND
27
AC97 MSTRCLK
29
AUDIO_PWRDN 2
MONO_PHONE 4
RESERVED 6
GND 8
5V 10
RESERVED 12
RESERVED 14
RESERVED 16
RESERVED 18
RESERVED 20
AC97_SYNC 22
AC97_SDATA_IN1 24
AC97_SDATA_IN0 26
GND 28
AC97_BITCLK 30
PAD1
EMIPAD142X91
1
H13
H-C315D110P2
1
H17
H-C236D142P2
1
H4
H-C315D161P2
1
PAD3
EMIPAD142X91
1
H2
H-C315D161P2
1
H10
H-C315D110P2
1
H20
H-C315D110P2
1
PAD4
EMIPAD142X91
1
H23
H-C236I182D142P2
1
R488 0
R490 0
H14
H-C315D110P2
1
H18
H-C315D110I150P2
1
C764
0.1U_0402
12
H7
H-C315D161P2
1
C762
*0.1U_0402
12
R487 0
R491
*4.7K
H1
H-C315D161P2
1
H11
H-C315D110I150P2
1
PAD5
EMIPAD142X91
1
C767
0.1U_0402
12
C768
0.1U_0402
12
H5
H-C394D118P2
1
H16
H-C236D142P2
1
U64
TC7SH08FU
2
1
4
3 5
C769
0.1U_0402
12
H21
H-C252D236P2
1
C766
0.1U_0402
12
PAD6
EMIPAD142X91
1
C765
0.1U_0402
12
R493
10K
H3
H-C315D161P2
1
R1119
10K
H8
H-C315D110P2
1
CON8
MINIPCI-AMP(440073-124)
TIP
1
LAN1
3
LAN4 6
LAN5
7LAN6 8
LAN7
9LAN8 10
LED_GP
11 LED_YP 12
LED_GN
13 LED_YN 14
NC2 16
-INTB
17 +5V 18
LAN3
5
RING 2
LAN2 4
NC1
15
+3V
19 -INTA 20
R(IRQ3)
21 R(IRQ4) 22
GND
23 +3VAUX 24
PCICLK
25 -RST 26
GND
27 +3V 28
-REQ
29 -GNT 30
+3V
31 GND 32
AD31
33 -PME 34
AD29
35 (V) 36
GND
37 AD30 38
AD27
39 +3V 40
(V)
43 AD28 42
AD25
41
AD26 44
-CBE3
45 AD24 46
AD23
47 IDSEL 48
GND
49 GND 50
AD21
51 AD22 52
AD19
53 AD20 54
GND
55 PAR 56
AD17
57 AD18 58
-CBE2
59 AD16 60
-IRDY
61 GND 62
+3V
63 -FRAME 64
-CLKRUN
65 -TRDY 66
-SERR
67 -STOP 68
GND
69 +3V 70
-PERR
71 -DEVSEL 72
-CBE1
73 GND 74
AD14
75 AD15 76
GND
77 AD13 78
AD12
79 AD11 80
AD10
81 GND 82
GND
83 AD9 84
AD8
85 -CBE0 86
AD7
87 +3V 88
+3V
89 AD6 90
AD5
91 AD4 92
(V)
93 AD2 94
AD3
95 AD0 96
+5V
97 (V) 98
AD1
99 SERIRQ 100
GND
101 GND 102
SYNC
103 M66EN 104
SDIN0
105 SDOUT 106
BITCLK
107 SDIN1 108
-AC_PRIMARY
109 -RESET 110
BEEP
111 -MPCICACK 112
AGND
113 AGND 114
+MIC
115 +SPK 116
-MIC
117 -SPK 118
AGND
119 AGND 120
-RI
121 NC4 122
+5VA
123 +3VAUX 124
GND
125
GND
126
H15
H-C315D110P2
1
PAD7
EMIPAD142X91
1
VF-co-cc

5
5
4
4
3
3
2
2
1
1
D D
C C
B B
A A
MBCLK
MBDAT
BA3
BA2
MX[0..7]
MY[0..15]
570X2
-NBSWON
BIOS_CRISIS_REC
BIOS_HDD_CLEAR
PCURST
BA5
BD0BA0
BD2BA2
BD1BA1
BD4BA4
BD3BA3
BA5
BD6BA6
BD5
BA9
BA8
BA7 BD7
BA12
BA11
BA10
BA13
BA15
BA14
BA16
BA17
BA18
-BWR
-BRD
-BCE
BA1
HWPG_1
VOL_C
VOL_B
VOL_D
VOL_A
VOL_E
REF3V_1
VOL_G
VOL_H
VOL_F
-STOP_EJECT
-PREV_REWIND
-PLAY_PAUSE
-NEXT_FORWARD
-NBSWON
TPCLK
TPDATA
-BCE
BD2
VOL_C
MY9
BA13
BD6
PMUX2
VOL_G
BA4
HWPG_1
-PCUHOLD
MY16
BD3
BA5
BA9
BA2
TPDATA
MY17
BA12
VOL_F
BD7
MY11
MX1
BA18
BA17
VOL_E
MX2
MY13
MY4
MY3
PMUX2
VOL_H
BA14
TPCLK
MY6
-BRD
MY14
MY10
MX4
MX3
BA16
BA0
MBCLK
MY15
MY8
MX6
BA11
BD4
BA6
BA1
MY2
BA10
BD1
MY12
MY7
MY1
BA8
-PCUHOLD
BD5
VOL_A
MX7
MX5
BA15
BA7
VOL_B
MY0
MX0
PCURST
PMUX1
BD0
MY5
-BWR
BA3
MBDAT
PMUX1
VOL_D
SERIRQ21,23
-LPC_LDRQ021
-LFRAME21
LAD021
LAD121
LAD221
LAD321
-SCI 21
-KBSMI21
PCLK_5913
-SCROLED18
-NUMLED18
-CLKRUN 21,23,25,27
-LID18
-BL/C39
-SWI21
CHG38
ENBEEP30
-DNBSWON 21
-CAPSLED 18
-POWERLED1 18
HWPG1
-STOP_EJECT 30
MBDAT 4,39
-NBSWON 30
PCIRST# 4,8,12,20,23,24,25,27
-RC 4
-BATLED0 18
-DC/C 38
SUSON 35,37
MAINON 35,36,37
MBATV 39
TEMP_MBAT 39
HWPG 35,36,37,41
ACIN38
-NBSWON30
MY[0..15] 29
MX[0..7] 29
-TV_ON 30
POW_INST# 30
-PSON 21
VADJ 18
6011_VOLCTL 32
CC-SET 38
-TV_ON 30
RVCC_ON 37
VRON 5
REFON 39
-PSON 21
TPCLK30
TPDATA30
POW_INST#30
MY1629
MY1729
SYS_I 38
NPWROK 8,18,21
-VOL_DN 30
-VOL_UP 30
-BATLED1 18
MBCLK 4,39
VOL_A18
VOL_B18
VOL_C18
VOL_D18
VOL_E18
VOL_F18
VOL_G18
VOL_H18
REF3V 38,39
TV_BOTTONLED 30
DVD_BOTTONLED 30
-VOLMUTE 32,33
-MOD_SNS30
-BATLED3 18
-BATLED2 18
-PREV_REWIND 30
-NEXT_FORWARD30
-PLAY_PAUSE 30
BIOS_HDD_CLEAR 30
BIOS_CRISIS_REC 30
ACIN 38
-S3AUXSW 7
-MAILLED 18
3VPCU
3VPCU
VCC5
RTCVDD 3VPCU
3VPCU RTCVDD
VCC3
3VPCU
3VPCU
3VPCU
3VPCU
3VPCU3VPCU 3VPCU 3VPCU
3VPCU
Title
Size Document Number Rev
Date: Sheet of
QUANTA
COMPUTER
AW1 M/B
1B
PC87591
A3
28 41Tuesday, July 06, 2004
0
11
ENV1(BA1)
*
BA1 : ENV1
BA0 : ENV0
00IRE
0
0
PROG
1
ENV0(BA0)
BA3 : BADDR1
BA2 : BADDR0
Strapping Pin
Reserved
1
(HCFGBAH, HCFGBAL)
4F4E
2E
OBD
Enviroment
DEV
DataIndex
1 1
1 0
*
0 0
BADDR1-0
I/O Address
TRIS(BA4)
0
(HCFGBAH, HCFGBAL)+1
2F
0 1
0
0
BA5 : SHBM( If =1 Enable share host BIOS memory)
BA4 : TRIS( If =1 will tristate all I/O pins)
PC87591
28
S1 S3 S5
PSON#
1 0 1S3AUXSW#
0 1 1
EC10
D21 1SS355
21
C780
1U
12
D19
1SS355
2 1
C775
0.1U
12
R500 10K
12
U43
PC87591L
GA20/IOPB5 5
KBRST/IOPB6 6
LAD0
15
LAD1
14
LAD2
13
LAD3
10
LREST
19
LFRAME
9
SERIRQ
7
LCLK
18
IOPD3/ECSCI 31
SMI
22
PWUREQ
23
LDRQ
8
VDD 16
VCC1 34
VCC2 45
VCC3 123
VCC4 136
AVCC 95
VBAT 161
KBSIN0
71
KBSIN1
72
KBSIN2
73
KBSIN3
74
KBSIN4
77
KBSIN5
78
KBSIN6
79
KBSIN7
80
KBSOUT0
49
KBSOUT1
50
KBSOUT2
51
KBSOUT3
52
KBSOUT4
53
KBSOUT5
56
KBSOUT6
57
KBSOUT7
58
KBSOUT8
59
KBSOUT9
60
KBSOUT10
61
KBSOUT11
64
KBSOUT12
65
KBSOUT13
66
KBSOUT14
67
KBSOUT15
68
TCK
106
TDI
108 TDO
107
TINT
105
TMS
109
PSCLK1/IOPF0
110
PSDAT1/IOPF1
111
PSCLK2/IOPF2
114
PSDAT2/IOPF3
115
PSCLK3/IOPF4
116
PSDAT3/IOPF5
117
PSCLK4/IOPF6
118
PSDAT4/IOPF7
119
32KX1/32KCLKOUT
158
32KX2
160
AD0 81
AD1 82
AD2 83
AD3 84
IOPE0AD4 87
IOPE1/AD5 88
IOPE2/AD6 89
IOPE3/AD7 90
DP/AD8 93
DN/AD9 94
DA0 99
DA1 100
DA2 101
DA3 102
IOPA0/PWM0 32
IOPA1/PWM1 33
IOPA2/PWM2 36
IOPA3/PWM3 37
IOPA4/PWM4 38
IOPA5/PWM5 39
IOPA6/PWM6 40
IOPA7/PWM7 43
IOPB0/URXD 153
IOPB1/UTXD 154
IOPB2/USCLK 162
IOPB3/SCL1 163
IOPB4/SDA1 164
IOPB7/RING/PFAIL 165
IOPC0 168
IOPC1/SCL2 169
IOPC2/SDA2 170
IOPC3/TA1 171
IOPC4/TB1/EXWINT22 172
IOPC5/TA2 175
IOPC6/TB2/EXWINT23 176
IOPC7/CLKOUT 1
IOPE4/SWIN 2
IOPE5/EXWINT40 44
IOPE6/LPCPD/EXWIN45 24
IOPE7/CLKRUN/EXWINT46 25
IOPH0/A0/ENV0 124
IOPH1/A1/ENV1 125
IOPH2/A2/BADDR0 126
IOPH3/A3/BADDR1 127
IOPH4/A4/TRIS 128
IOPH5/A5/SHBM 131
IOPH6/A6 132
IOPH7/A7 133
IOPI0/D0 138
IOPI1/D1 139
IOPI2/D2 140
IOPI3/D3 141
IOPI4/D4 144
IOPI5/D5 145
IOPI6/D6 146
IOPI7/D7 147
IOPJ0/RD 150
IOPJ1/WR0 151
SELIO
152
AGND
96
GND1
17
GND2
35
GND3
46
GND4
122
GND5
159
IOPD0/RI1/EXWINT20 26
IOPD1/RI2/EXWINT21 29
IOPD2/EXWINT24 30
VCC5 157
VCC6 166
GND6
167
GND7
137
IOPD4 41
IOPD5 42
IOPD6 54
IOPD7 55
IOPJ2/BST0
62
IOPJ3/BST1
63
IOPJ4/BST2
69
IOPJ5/PFS
70
IOPJ6/PLI
75
IOPJ7/BRKL_RSTO
76
IOPK0/A8 143
IOPK1/A9 142
IOPK2/A10 135
IOPK3/A11 134
IOPK4/A12 130
IOPK5/A13/BE0 129
IOPK6/A14/BE1 121
IOPK7/A15/CBRD 120
IOPL0/A16 113
IOPL1/A17 112
IOPL2/A18 104
IOPL3/A19 103
IOPM0/D8
148
IOPM1/D9
149
IOPM2/D10
155
IOPM3/D11
156
IOPM4/D12
3
IOPM5/D13
4
IOPM6/D14
27
IOPM7/D15
28
IOPL4/WR1 48
SEL0 173
SEL1
174
CLK
47
NC2
12
NC3
20
NC4
21
NC5
85
NC6
86
NC7
91
NC8
92
NC9
97
NC10
98
NC1
11
R497 10K
12
R627 10K
12
Q30
DTA124EU
13
2
C783
5.6P
12
C781
0.1U
12
R622 10K
12
T118
C774
0.1U
12
T98
C779
0.1U
12
D23 1SS355
2 1
D20 1SS355
2 1
C773
1U/10V/Y5V
12
R504 10K
12
R498 *10K
12
R621 10K
12
T117
T100
R1049 10K
12
R628 10K
12
R1046 10K
12
R499 *10K
12
Q29
DTA124EU
13
2
L52 BLM21P300S
R503 10K
12
Q27
DTA124EU
13
2
R623 10K
12
R496 *0
R506
10K
1 2
R1048 10K
12
R511
20M
1 2
R1047 10K
12
R501 *10K
12
R624 10K
12
T95
T97
RP50
4.7KX4
1 2
3 4
5 6
7 8
D18 1SS355
21
Y7
32.768K/10PPM(TXC)
41
23
C777
0.1U
12
R625 10K
12
T115
C782
20P
12
D22
1SS355
2 1
R509
121K
1 2
R502 10K
12
U42
39VF040
A0
12
A1
11
A2
10
A3
9
A4
8
A5
7
A6
6
A7
5
A8
27
A9
26
A10
23
A11
25
A12
4
A13
28
A14
29
A15
3
A16
2
CE#
22
OE#
24
WE#
31
VPP
1
D0 13
D1 14
D2 15
D3 17
D4 18
D5 19
D6 20
D7 21
VCC 32
GND 16
A17 30
R626 10K
12
Q28
DTA124EU
13
2
D17 1SS355
2 1
T202
C776
0.1U
12
R507 10K
12
R508
470K
T96
R505 0
C778
0.1U
12
R510
100K
1 2
VF-co-cc

A
A
B
B
C
C
D
D
E
E
4 4
3 3
2 2
1 1
USB1PWR_T20W
USB0PWR_T20W
LUSBP1+
USB2PWR_P2
USB1PWR_T20W
USB0PWR_T20W
USB3PWR_P3
SIORDY
PDIOR#
PIORDY
PDIOW#
PDDREQ
PDD7
SDD2
SDD5
SDD15
SDIOR#
SDD3
SDD1
SDD12
SDD6
SDA0
SDD14
SDD0
SDD10
SDCS1#
CD_LED#
SDIOW#
SDD8
SDDACK#
SDD13
SDD9
SDDREQ
IRQ15
SDA2
SDD4
SDCS0#
SDA1
SDD11
IDERST2#
SDD7
SIORDY
MX0
MX1
MX2
MX3
MX4
MX5
MX7
MX6
VCC5-HDD
IDERST1#
PCSEL
IRQ14
PDD8
PDD9
PDD1
PDD5
PDD7
PDD3
PDD15
PDD12
PDD10
PDD14
PDD0
PDD2
PDD4
PDD6
PDD11
PDD13
PDIAG
PDCS1#
PIORDY
PDCS0#
PDA0
PDA1
PDA2
PDDREQ
PDIOW#
PDDACK#
PDIOR#
HDD_LED#
VCC5-HDD
PDD[0..15]
SDD[0..15]
SDDREQ
VCC5-CDR VCC5-CDR
USB2PWR_P2
USB3PWR_P3
USBVCC_P1
USBVCC_P2
USBVCC_P0
USBVCC_P3
USBVCC_P2
MY9
MX5
MX7
MY11
MY6
MY8
MY7
MY4
MX4
MX6
MY14
MY13
MY15
MY12
MX0
MY0
MY3
MX2
MY2
MY1
MX1
MX3
MY5
MY10
MY17
MY16
HDD_LED#
CD_LED#
USBVCC_P3
LUSBP0-
LUSBP0+
USBVCC_P0
LUSBP1-
USBVCC_P1 USBP0+22
USBP0-22
USBP1+22
USBP1-22
PDDREQ20
PDIORDY20
IRQ1420
PDA2 20
PDCS1# 20
SDDREQ 20
SDIOW#20
SIORDY20 SDDACK# 20
IRQ1520
SDA120
SDIOR# 20
SDA020
SDCS0#20
SDA2 20
PDIOW#20
PDIOR#20
PDDACK#20
PDA120
PDA020
PDCS0#20 SDCS1# 20
IDERST1#20
IDERST2#20
USBP2+22
USBP2-22
USBP3+22
USBP3-22
MY628
MY528
MY028
MY1028
MX728
MY1328
MX628
MY1528
MY828
MX228
MX528
MY1428
MY228
MY1228
MY328
MX428
MY728
MX328
MY428
MY928
MX028
MY1128
MY128
MX128
MY1628
MY1728
USBOC2-22
USBOC3-22
PDD[0..15] 20
SDD[0..15] 20
-ODD_LED 18
CD_L31
CD_GND31
CD_R 31
USBOC1- 22
USBOC0- 22
VCC5
VCC3
VCC5
VCC5
3VPCU
5VSUS
5VSUS
5VSUS
Title
Size Document Number Rev
Date: Sheet of
QUANTA
COMPUTER
AW1 M/B
1B
KB/USB/HDD/CDROM
A3
29 41Tuesday, July 06, 2004
29
90@100MHz
90@100MHz
Place near the
USB connector
USB ConnectorUSB Power and Over current
CD-ROM CONNECTOR
KEYBOARD
HDD CONNECTOR
EC11
EC12
EC??(B+)
R520 *10K
C797
.1U
U45
RT9701
VIN1
3
VIN2
4VOUT1 1
VOUT2 5
GND
2
+
C795
150U/6.3V
R972
100K
12
R526 *4.7K
+
C785
150U/6.3V
U44
TPS2062
GND
1
IN
2
EN1
3
EN2
4OC2 5
OUT2 6
OUT1 7
OC1 8
U46
RT9701
VIN1
3
VIN2
4VOUT1 1
VOUT2 5
GND
2
CON9
USB
1
2
3
GND 4
GND 5
GND 6
F4 2A
RC1206
1 2
C814
.1U
R519 470
+
C801
150U/6.3V
C784
.1U
F5
2A RC1206
1 2
CON30
HDD
1
3
5
7
9
11
13
15
17
19
21
23
25
27
29
31
33
35
37
39
41
43
2
4
6
8
10
12
14
16
18
20
22
24
26
28
30
32
34
36
38
40
42
44
47
48
45
46
R527 *10K
C0N41-1
USB_CONN
V+
1
DATA_L
2
DATA_H
3
GND
4
G9
G10
R514
68K
C803
*47P
C807
.1U
C787
*47P
R516
68K
RP52 10KX4
1
3
5
7 8
6
4
2
R523 *4.7K
C804
*47P
C809
.1U
CON12
CDR-50RUX-50P
1
3
5
7
9
11
13
15
17
19
21
23
25
27
29
31
33
35
37
39
41
43
45
47
49
2
4
6
8
10
12
14
16
18
20
22
24
26
28
30
32
34
36
38
40
42
44
46
48
50
C793
*47P
CON31
KEYBOARD
1
2
3
4
5
6
7
8
9
10
11
12
13
14
15
16
17
18
19
20
21
22
23
24
25
26
27
28
D29
RB500H
21
R525 4.7K
R518
*10K
C796
1000P
12
L56
R517
100K
12
C815
.1U
C808
1000P
C788
*47P
LP3
*MCI-3216-261
2
3
1
4
C802
.1U
D30
RB500H
21
LP4
*MCI-3216-261
2
3
1
4
RP53 10KX4
1
3
5
7 8
6
4
2
L54
R522 470
C794
1U/10V/Y5V
12
R529 *5.6K
C816
10U/10V
LP1
*PLW3216S
2
3
1
4
C806
*100P
C792
*47P
C791
.1U
C798
*47P
C811
10U/10V/U
R515
100K
12
C813
.1U
L55
C800
1U/10V/Y5V
12
LP2
*PLW3216S
2
3
1
4
C799
*47P
C810
10U/10V/U
C812
.1U
L53
CON10
USB
1
2
3
GND 4
GND 5
GND 6
C786
.1U
R521 *10K
C805
1000P
12
R524 *4.7K
R528 *4.7K
C0N41-2
USB_CONN
V+
5
DATA_L
6
DATA_H
7
GND
8
G9
G10
VF-co-cc

5
5
4
4
3
3
2
2
1
1
D D
C C
B B
A A
Z0815
PC_BEEP
-CLM_R0
USBP4+
-SCAN_R1
USBP4-
BIOS_CRISIS_REC
BIOS_HDD_CLEAR
TPCLK
TPDATA
5VTP
-SCAN_R0
-SCAN_R1
-CLM_R0
-CLM_R1
-CLM_R2
-TV_ON
-MOD_SNS
-CLM_R1
-SCAN_R0
-CLM_R2
BATOK 21
-PCICSPK23
ENBEEP28
PCSPK21,22
PC_BEEP 31
-MOD_SNS28
USBP4+22
USBP4-22
-TV_ON28
POW_INST#28
BIOS_CRISIS_REC28
BIOS_HDD_CLEAR28
TPCLK28
TPDATA28
RF_SW#27
TV_BOTTONLED28
-NBSWON28
DVD_BOTTONLED28
-VOL_UP28
-VOL_DN28
-STOP_EJECT28
-PLAY_PAUSE28
-NEXT_FORWARD28
-PREV_REWIND28
RTCVDD
5VPCU
VCC3
VCC3
5VPCU
5VSUS
5VPCU 5VPCU5VPCU
5VPCU
3VPCUVCC5
VCC5
VCC5
3VPCU
5VPCU
3VPCU
Title
Size Document Number Rev
Date: Sheet of
QUANTA
COMPUTER
AW1 M/B
1B
FAN/RTC/PCBEEP
A3
30 41Tuesday, July 06, 2004
30
Safety requirement
30mil
BUTTON BOARDTO RECEIVER MODULE
CMOS BACKUP MEMORY CLEAR
BIOS CRISIS RECOVERY
BIOS AND HDD PASSWORD CLEAR
PLACE CLOSE TO DIMM OR MINIPCI DOOR
PLACE CLOSE TO DIMM OR MINIPCI DOOR
PLACE CLOSE TO DIMM OR MINIPCI DOOR
12 MIL
RTC
PC-BEEP
TOUCH PAD
EC13
1B UPDATE
HL1
D26 1SS355
2 1
R530
*1K
12
R947
10K
12
R542
10K
12
R1117
1K
12
R537
*15K
12
C918
*33P
R534
*4.7K
12
CL1
C819
0.1U
CN18
TOUCH PAD 6P
1
4
2
3
6
5
C817
10U/10V
D48 1SS355
2 1
C919 .1U
R531
*1.2K
12
CL2
CON40
85205-0200L
1
2
CON36
BOTTOM BOARD
1
2
3
4
5
6
7
8
9
10
11
12
13
14
15
16
17
18
19
20
21
22
23
24
25
26
C1046 4.7U
Q34 2N7002E
3 1
2
CON37
IR 14P
1
4
5
6
7
8
9
10
11
12
2
3
13
14
C1048
.1U
R948
10K
12
C1053
.1U
BL2
C920
*33P
R532
1K
12
R535
0
12
L71
FBM2125HM330
U48
7SH86
1
2
4
3 5
BL1
C1049
.1U
C1052
.1U
C818
1U/10V
D49
1SS355
2 1
D24 RB500H
21
R629
10K
12
HL2
Q31
*MMBT3904
2
13
T121
R533 100K
12
VF-co-cc

A
A
B
B
C
C
D
D
E
E
4 4
3 3
2 2
1 1
LINEOUT_L
LINEOUT_R
AUDIOVREF
AUDIO-XO
AUDIO-XI
CAP2
PHONE
AUDIO-XI
AUDIO-XO
PHONE
MICIN1
SYSNC21,27
-ACRST21,27
SDOUT21,22,27
BITCLK21,27
SDIN021
PC_BEEP30
AUDIO_CLK3
SPDIF32
CD_L29
CD_GND29
CD_R29
AGND
VCC3
+5VA
AGND
AGND
AGND
+5VA
+5VA
AGND
VCC5
AGND
AGND
+5VA
+5VA
AGND AGND
AGND
AGND
AGND
AGND
AGND
VREF_MIC
AGND
AGND MIC_GND
MIC_GND
VCC3
VREFOUT 32,33
MODEMSPKR27
HPOUT_R 32
HPOUT_L 32
WF_MUTE 34
Title
Size Document Number Rev
Date: Sheet of
QUANTA
COMPUTER
AW1 M/B
1B
AUDIO(CODEC STAC9752A,MIC CON)
A3
31 41Tuesday, July 06, 2004
Vout=Vset{1+R(4,5)/R(5,gnd)}
Vout=1.25(1+27K/10K)=4.625V
Vset=1.25V
Vout=1.25(1+29.4K/10K)=4.925V
Depend on modem driver
SPRAY THE BRIDGE ON THE
GAP OF A/DGND
UNIFORMLY.
Vout=1.25(1+28.7K/10K)=4.8375V
30ppm
31
EC12
EXT MIC
EC12
EC12
EC?? B+
R551 0
C836 820P
12
D27
1SS355
1 2
STAC9752A
U49
STAC9752A
DVDD1
1
XTL_IN
2
XTL_OUT
3
DVSS1
4
SDATA_OUT
5
BIT_CLK
6
DVSS2
7
SDATA_IN
8
DVDD2
9
SYNC
10
RESET#
11
PC-BEEP
12
PHONE
13
AUX_L
14
AUX_R
15
VIDEO_L
16
VIDEO_R
17
CD_L
18
CD_GND
19
CD_R
20
MIC1
21
MIC2
22
LINE_IN_L
23
LINE_IN_R
24
AVDD1 25
AVSS1 26
VREF 27
VREFOUT 28
AFILT1 29
AFILT2 30
NC 31
CAP2 32
NC 33
NC 34
LINE_OUT_L 35
LINE_OUT_R 36
MONO_OUT 37
AVDD2 38
HP_OUT_L 39
HP_COMM 40
HP_OUT_R 41
AVSS2 42
GPIO0 43
GPIO1 44
CID0 45
CID1 46
EAPD 47
SPDIFO 48
R1088
10K
C868
0.1U
1 2
R1086 0
C852 1U/10V/Y5V
1 2
R548 10K
C857 *1000P
1 2
C830
0.1U
1 2
C884
4.7U
12
C864
0.1U_0402
12
C860 *1000P
1 2
R563
10K/F
1 2
C825
10U/10V/Y5V
1 2
R544
*1M
R561 0
1 2
C866 *1000P
1 2
C888
220P
C863
4.7U/10V/Y5V
12
C849 0.1U_0402
1 2
C842
0.1U
1 2
R581
2.2K
+
C841
10U/10V/Y5V
12
+
C839
10U/10V/Y5V
12
R565
10K
R1045 1K
R543 *0
C870
1000P
1 2
R1096
10K
C831 *2.2U/16V/Y5V
1 2
C853 0.1U_0402
1 2
C851 0.1U_0402
1 2
R566
1K
L64 LZA10-2ACB104MT
C847 0.1U_0402
1 2
C855 0.33U/10V
1 2
C858 *1000P
1 2
C840
*22P
1 2
C833 *0.1U
1 2
R550 0
R1085 5.6K
C845 0.1U_0402
1 2
R555 0C834 0.1U
1 2
R557 33
U51B
RN4904
4 3
5
R549 0
R1118
0
C824
0.1U_0402
1 2
C862
0.1U_0402
12
U51A
RN4904
16
2
C837 820P
12
C856 0.33U/10V
1 2
R553 *0
C835 1U/10V/Y5V
1 2
R1122 *10K
C869
0.1U
1 2
C827
15P
12
R1103
*0
R554 *0
C844
12PF
1 2
C826
15P
12
C859 *1000P
1 2
R546 *1K
C865
4.7U/10V/Y5V
12
C829
0.1U
1 2
R582
0
12
C854 0.33U/10V
1 2
R1126 *10K
C828
0.47U/X7R
1 2
R545 *1K
C861 *1000P
1 2
R552
*0
R558 0
R1121
1K
12
U50
MAX8863
OUT
4
SET
5
IN 3
SHDN 1
GND 2
C832 *2.2U/16V/Y5V
1 2
R562
28.7K_1%
1 2
R564
15K
R1089
10K
R556 10
C838 0.1U
1 2
R1090
10K
C867 *1000P
1 2
C850
0.01U_0402
1 2
C848 *0.1U_0402
1 2
C843
0.1U
1 2
R1087 5.6K
Y8
24.576MHz/12PF(TXC)
C846 *0.1U_0402
1 2
CON16
FOX=JA6333L-1S0-TR
DFTJ06MS261
1
2
3
4
5
6
7
8
R1120 1K
12
VF-co-cc

5
5
4
4
3
3
2
2
1
1
E E
D D
C C
B B
A A
5VAMP
OUT_R
SPDIF_VCC
OUT_L
PHONEPLG#
SPDIF_VCC
PHONEPLG#
SPAMP_L 33,34
SPAMP_R 33,34
SPDIF31
PHONEPLG#33
-VOLMUTE28,33
6011_VOLCTL28
VCC5
AGND
AGND
+12V
5VAMP
5VAMP_WF
AMP_GND
AGND
5VAMP
AMP_GND
AGND
AGND AGND
5VAMP
AMP_GND
AMP_GND
AGND
AGND
+5VA
VCC5
VCC5
AGND
AGND
AMP_GND
AGND
AGND
VREFOUT31,33
HPOUT_R31
HPOUT_L31
Title
Size Document Number Rev
Date: Sheet of
QUANTA
COMPUTER
AW1 M/B
1B
AMP for Speaker
A3
32 41Tuesday, July 06, 2004
32
EC16
HEADPHONE
EC14
EC15
Close to CON15(EMI)
EC ?? B+
C1075
1U
R1100 22K
1 2
R1099 22K
1 2
Q48
DTC144EUA
1 3
2
R1098 22K
1 2
+
C554
22U/10V
12
C1073
0.1U
C1099
.1U
R1101 10K
R1105
10K
R637
*47K
12
R1052 0
C986
0.1U
12
LED
Drive
IC
CON15
FOXCONN 2F11381-EJ52-TR
2F11381-SJ1-TR-9P-H
5
4
2
3
1
7
8
6
10
9
R570
1K
+
C977
220U/6.3V
1 2
C876
1000P
12
R635
0
Q49
AAT4280IGU-3-T1
OUT 1
GND 2
ON/OFF
3
IN
4
GND 5
IN
6
R1072
10K
C1067
1U
+
-
U59B
LM358
5
6
7
+
C1098
22U/10V
12
L62 FCM1608K221
U60
LM4838MTE
LEFT IN
12
RIGHT IN
10
BEEPIN
11
LEFT DOCK
13
RIGHT DOCK
9
SHUTDOWN
2
VOL/-FIX
4
GAIN EXT/-INT
3
MUTE
5
DCVOL
7
LEFT GAIN2 18
LEFT GAIN1 19
RIGHT GAIN2 25
RIGHT GAIN1 24
HP/-SP
21
BYPASS
22
LEFTOUTP 15
LEFTOUTM 17
RIGHTOUTP 28
RIGHTOUTM 26
VDD 6
VDD 16
VDD 27
GND 1
GND 8
GND 14
GND 20
GND 23
BOOTOMPAD 29
GND
30
GND
38
GND
37
GND
35
GND
34
GND
33
GND
32
GND
36
GND
31
C1071
1U
R638
160K 1%
12
C1074
1U
R1106
*10K
C1069
1U
R1113 0
C990
4.7U/10V
12
R1102
0
R1107
0
C1068
0.1U
Q37
SI9410
36
5
7
8
2
4
1
C989
0.1U
12
R1051
10K
R1069
0C1097 100P
C987 47P/50V
1 2
R571
1K
C988
0.1U
12
R636
150K 1%
12
R1070
10K
Q50
DTC144EUA
1 3
2
L74 *BLM21A05
C1152
100P
+
C984
22U/10V
12
C985
0.1U
12
L61 FCM1608K221
C1096 100P
R1071
0
+
C976
220U/6.3V
1 2
C1072
1U
C1094
1U
C1100
1U
R1097 22K
1 2
C875
1000P
12
+
-
U59A
LM358
3
2
1
8 4
R1114 0R1092
0
R1108
10K
VF-co-cc

5
5
4
4
3
3
2
2
1
1
E E
D D
C C
B B
A A
AMP_BYPASS
AMP_BYPASS
DG_LIMIT
ALG_SP_R_B
ALG_SP_L_B
ALG_L_BIAS
ALG_LDO_HIZ
DG_F
VREF_MIC
INSPKL+
INSPKL-
INSPKR+
INSPKR-
SPAMP_R32,34
SPAMP_L32,34
PHONEPLG#32
-VOLMUTE28,32
AMP_SD 34
AGND
+5VA
AMP_GND
AMP_GND
AMP_GND
AMP_GND
5VAMP
5VAMP
5VAMP
AMP_GND
AMP_GND
VREF_MIC
5VAMP
AMP_GND
AMP_GND
VCC5
VCC5
VREFOUT31,32
VREFOUT31,32
Title
Size Document Number Rev
Date: Sheet of
QUANTA
COMPUTER
AW1 M/B
1B
AUDIO (Power AMP, SP CON)
A3
33 41Tuesday, July 06, 2004
33
2nd order high pass filter(338HZ)
Cutoff:12.4KHz
Cutoff:338Hz
for MIC BIAS(4V 100mA)
5V 2A
EC17
EC?? B+
R1074
39K
C1084
0.1U
CON14
53261-0510-5P-L
1
2
4
3
5
R1057 39K
C1078 0.047U
D45
1SS400
2 1
C1087
0.1U
R639
10K
C1080
*1U
U55B
LM4817MH
VIN
17 VOUT 19
SHDN#
13
BIAS
12
FAULT# 14
GND 18
ADJ 11
VOUT 15
N.C.
16
+
-
U54A
LMV358MM
3
2
1
84
R1093
*0
R607 3.3K
1 2
R1067
27K
Q38
DTC144EUA
1 3
2
R605 10K
1 2
C1089
0.047U
R608
6.8K
1 2
C1077 330PF
R579 0
C1086
0.47U
R1054
100K
C954
0.1U
R1104
0
R1056 39K
C1085
1U
R1058
1K
C1169
0.1U
R1068
27K
C1153
1000P
1 2
C1076 330PF
+
C1081
22U/10V
12
R1066
220K
C947
0.1U
U55A
LM4817MH
IN A -
7
IN B -
22
IN A +
9
IN B +
20
BYPASS
21
SHUTDOWN
1
OUT A + 4
OUT A - 6
OUT B + 25
OUT B - 23
VDD 5
VDD 24
GND 3
GND 26
GND 27
GND 10
GND 8
N.C.
2
N.C./VLIMIT
28
BOT/GND 29
GND 31
GND 32
GND 33
GND
36
GND
35
GND 34
GND
37
GND 30
GND
38
C1088
2.2U
1 2
C955
0.1U
R606
6.8K
1 2
+
-
U54B
LMV358MM
5
6
7
C1083
1U
R604 10K
1 2
C1079 0.047U
R602 3.3K
1 2
R1065
100K
C1082
0.1U
U61
TC7SH08FU
2
1
4
3 5
R1091
*0
R1059
220
D44
1SS400
21
C946
0.1U
VF-co-cc

5
5
4
4
3
3
2
2
1
1
E E
D D
C C
B B
A A
FIL2_OUT
WF_BYPASS
SPK_WF-FIL2_OUT
WF_BYPASS
SPK_WF+
SPAMP_R32,33
SPAMP_L32,33
AMP_SD33
WF_MUTE31
AGND
AGND
AGND
+5VA +5VA
WF_GND
5VAMP_WF
5VAMP_WF
WF_GND
WF_GND
WF_GND
WF_GND
AGND
+5VA
WF_GND
5VAMP_WF
AGND
+5VA
AGND
Title
Size Document Number Rev
Date: Sheet of
QUANTA
COMPUTER
AW1 M/B
1B
Sub Woofer AMP
A3
34 41Tuesday, July 06, 2004
34
2nd order low pass filter(338HZ)
Mixer & 1nd order low pass filter(338HZ)
Cutoff:8.8Hz
Cutoff:770Hz
5V 2A
EC17
C967 1U
C971
1U
R1062
0
C958 1U
+
-
U56B
LMV358MM
5
6
7
1K
R1055
R1063
27K
R612
10K
1 2
R611 22K
1 2
R620 0C963
4700P
1 2
R610 22K
1 2
C1091
*1U
R615 22K
1 2
R1064
*100K
1K
R1060
C1154
0.1U
C957
0.047U
R1061
27K
R613
1M
1 2
R1123
10K
C956
0.047U
C961
*100P
C959
0.1U
+
C973
22U/10V
12
C1090
1U
U62
SN741G32
1
2
4
3 5
U58
LM4990MH
LINEIN-
5
LINEIN+
4
BYPASS
2
OUT- 6
OUT+ 10
SHUTDOWN
1
VDD 8
GND 9
N.C. 7
SD MODE
3
BOT/GND
11
C960 1U
1K
R1109
C962
470P
C964
*220P
+
-
U56A
LMV358MM
3
2
1
84
R1073
39K
R609
10K
1 2
D46
1SS400
2 1
CON38
53261-0410-4P-L
1
2
4
3
R618 18K
1 2
C1092
1U
R614 22K
1 2
VF-co-cc

5
5
4
4
3
3
2
2
1
1
E E
D D
C C
B B
A A
ILIM2
1715REF
1715LX1
1715DH1
1715DL1
ILIM1
1715BST2
1715DL2
1715DH2
1715LX2
1715BST1
1715VCC
MAINON_DDR
P388
P387
P386
1715REF_1
MAINON_DDR
ILIM2ILIM1
1715REF
HWPG28,36,37,41
MAINON28,36,37
SUSON28,37
MAINON28,36,37
MAIND 37
DDR_VTT 11,37
2.5VSUS 7,9,10,36
VCC1.5 6,9,12,14,37
VCC2.5 3,5,13,14,15,16,37
DDR_VTT 11,37
VCC1.5 6,9,12,14,37
MAINON28,36,37
MAIND 37
DDR_VREF10
DDR_VREF10
VIN_1715
1.8VSUS
5VPCU
2.5VSUS
DDR_VTT
VIN
VIN_1715
1.8VSUS
2.5VSUS VCC2.5
DDR_VREF
2.5VSUS
2.5VSUS
DDR_VREF
DDR_VTT
5VPCU
VCC1.5
1.8VSUS
VCC1.8
VIN_1715
12OUT
Title
Size Document Number Rev
Date: Sheet of
QUANTA
COMPUTER
AW1 M/B
1B
1.5V/1.8V/2.5 & DDRVTT
A3
35 41Tuesday, July 06, 2004
2.5/1.8V/1.5V & DDRVTT
1.8V/5A
2.5V/10A
35
PACKAGE CHANGE TO SOT23-5
1.785V
PC32
.1U/25V
12
PC35
22U/6.3V/X5R
12
PR1
0R*
1 2
PC28
22U/6.3V/X5R
12
PC19 1000P
12
PD2
DAP202U
1
2
3
PL5
FCM1608K221
PC183
.1U/25V
12
PR15
100K
PU1 MAX1715
OUT1
1
FB1
2
ILIM1
3
V+
4
TON
5
SKIP
6
PGOOD
7
AGND
8
REF
9
ON1
10
ON2
11
ILIM2
12
FB2
13
OUT2
14 N.C. 15
LX2 16
DH2 17
BST2 18
DL2 19
VDD 20
VCC 21
PGND 22
N.C. 23
DL1 24
BST1 25
DH1 26
LX1 27
N.C. 28
PR3 0R
1 2
PR5 0R*
1 2
PC17
4.7U/16V
12
PQ4
IRF7811AV
BAM78110021
3 6
5
7
8
2
4
1
PC14
10U/25V/1210
12
PQ5
SI4800
BAM48000007
36
5
7
8
2
4
1
PD3
SSM14*
2 1
PR12
220K/F
1 2
PC24
330U/6.3V/25mR
12
PC9
.1UB
12
PC13
.1UB
12
PL4
FCM1608K221
PU2 G2996F1
GND
1
SD
2
VSENSE
3
VREF
4VDDQ 5
AVIN 6
PVIN 7
VTT 8
GND
9
PC11 4.7U/16V
1 2
PD1
SSM14*
2 1
PC7
.1U/25V
12
+
-
PU3B
LM358
5
6
7
PR10
0R
1 2
PQ3
FDS6676S
BAM66760000
3 6
5
7
8
2
4
1
PR4
10R
1 2
PQ6
FDS6676S
BAM66760000
3 6
5
7
8
2
4
1
PR14
332K/F
1 2
PR7 0R
1 2
PR20
0R
1 2
PC27
.1U/25V
12
PQ9
DTC144EUA
1 3
2
PR13
100K/F
1 2
PU4 G2996F1
GND
1
SD
2
VSENSE
3
VREF
4VDDQ 5
AVIN 6
PVIN 7
VTT 8
GND
9
PR8 0R
1 2
+
PC5
*330U/6.3V/25mR
PC4
330U/6.3V/25mR
12
PR17
10K/F
PC16 1U/6.3V/X5R
1 2
PL2
5.6UH/PLC1245
PL3
2.2UH/IHLP5050CE
PR19
100K
1 2
PR9
0R*
1 2
PC21
470U/4V/15mR
12
PQ2
SI4800
BAM48000007
36
5
7
8
2
4
1
PQ1
IRF7811AV
BAM78110021
3 6
5
7
8
2
4
1
PC1
.1UB
12
PC22
.1U/25V
12
PC29 47P
PC8
1000P
1 2
PC33
10U/6.3V/X5R
12
PC25
.1U/25V
12
+
-
PU3A
LM358
3
2
1
84
PC2
10U/25V/1210
12
PC31
330U/6.3V/25mR
12
PC34
.1U/25V
12
PQ8
RHU002N06
3
2
1
PC15
10U/25V/1210
12
PR6 0R
1 2
PC26
10U/6.3V/X5R
12
PC12 1U/6.3V/X5R
1 2
PC10 .1UB
1 2
PR2 0R
1 2
PC18
.1UB
12
PR162
0R
1 2
PC23
.1U/25V
12
PR18
47K
12
PC3
4.7U/25V
12
PR11
120K/F
1 2
PC6
.1U/25V
12
PL1
FBMJ3216HS800
PQ7
SI4800
BAM48000007
3 6
5
7
8
2
4
1
PC30
330U/6.3V/25mR
12
PC20
470U/4V/15mR
12
PR16
0R
1 2
VF-co-cc

5
5
4
4
3
3
2
2
1
1
E E
D D
C C
B B
A A
VGA_P_REF
1993DL
VGA_P_VCC
VGA_REFIN
1993LX
VGA_P_REF
1993DH
VIN1993
1993BST
1993CSP
MAINON 28,35,37
POWERPLAY 12
HWPG 28,35,37,41
VMEM_VTT 17,37
MAINON28,35,37
VMEM_VTT 17,37
VGA_DDR_VREF
VGA_DDR_VREF
VGA_CORE14
VIN
VIN1993
VGA_CORE
VCC3
5VPCU
VMEM_VTT
VGA_DDR_VREF
2.5VSUS
VMEM_VTT
2.5VSUS
Title
Size Document Number Rev
Date: Sheet of
QUANTA
COMPUTER
AW1 M/B
1B
M11-VGA POWER
A3
36 41Tuesday, July 06, 2004
VGA power & VRAM term.
36
Low: 1.3V
High: 1.05V
8.0A Current Limit
18mOhm
EC??(B+)
EC??(B+)
PC56
.1U/25V
12
PR35
47K
12
PC53
.1U/25V
12
PU7 G2996F1
GND
1
SD
2
VSENSE
3
VREF
4VDDQ 5
AVIN 6
PVIN 7
VTT 8
GND
9
PR36
100K
1 2
PC43 .1UB
12
PR25 0R
1 2
PL8
FCM1608K221
PC38
4.7U/25V
12
PC55
330U/6.3V/25mR
12
PC48
.22U/10V/0603
PU6 G2996F1
GND
1
SD
2
VSENSE
3
VREF
4VDDQ 5
AVIN 6
PVIN 7
VTT 8
GND
9
+
PC44
330U/2V/9m
CC7343
12
PR28
1.1K/F
PR31
1.1K/F
PC45
.1UB
12
PR37
*0R
1 2
PU5
MAX1993ETG
CSN
12
OUT
10
DH
15
FB
9
VDD 19
GND
20
LSAT 3
FBLANK
2
V+ 14
SKIP
13
DL
18
VCC 22
REFIN 7
CSP
11
REF 6
ILIM
5
OVP/UVP 24
LX
16 GATE 21
POK 4
OD 8
SHDN 23
TON 1
BST
17
PC50
330U/6.3V/25mR
12
PC36
4.7U/16V
12
PL6
60/3A
PC42
2200P
PC54
22U/6.3V/X5R
12
+
PC184
*330U/2V/9m
CC7343
12
PC37
4.7U/16V
12
PD4
RB500V
BC1SS355Z05
21
PC47
.1UB
1 2
PC59
22U/6.3V/X5R
12
PC39
4.7U/25V
12
PQ11
FDS6676S
4
8
7
6
2
3
5
1
PR29
75K/F
PR22
470K
PR23 0R
1 2
PR30
64.9K 1%
PR33
100K/F
PC46
470P/50V
12
PC40
4.7U/25V
12
PC57
10U/6.3V/X5R
12
PC41
.1UB
12
PR21 20
PC58
.1U/25V
12
PQ10
IRF7811AV
4
8
7
6
2
3
5
1
PL9
FCM1608K221
PR32
*0R
PC49
470P/50V
12
PR27 75K/F
PC52
10U/6.3V/X5R
12
PR38
*0R
1 2
PR24 0R
1 2
PL7
2.2UH-HILP-2525CZRZ-2R2-14A/20m ohm
1 2
PC51
.1U/25V
12
PR26 0R
1 2
PR34
392K/F
VF-co-cc

5
5
4
4
3
3
2
2
1
1
E E
D D
C C
B B
A A
CSL3
FB5
1632V+
CSH3
LX15
ON3
CS3+
1632RESET
MAINON
12VGate
12OUT
PD20.2
Snubber
1632BST5
1632DH5
CS5+
MAIND
SUSD
MAIND
1632SKIP
CSH5
VL
SUSG
1632REF
LX5
RVCC_ON
SUSD
CSL5
RVCCDRVCCG
RVCCD
5VPCU
FB5
1632DL3
1632DH3
1632DL5
1632BST3
LX3
1632REF
SUSD
MAING
-SYS_SHDN4
MAINON28,35,36
MAINON28,35,36
SUSON28,35
MAIND 35
RVCC_ON28
HWPG28,35,36,41
VCC5 VCC3
+12V
VL
VIN_1632
15V
VIN_1632
15V
VL
5VSUS5VPCU
5VPCU 15VVCC2.5
15V
3VPCU
VCC3
5VSUS
VCC5
3VSUS
3VSUS
RVCC3
VIN
VIN_1632
5VPCU
RVCC1.8
5VPCU RVCC3 RVCC1.8 15V
DDR_VTT VCC1.8 VCC1.5
VMEM_VTT
12OUT
Title
Size Document Number Rev
Date: Sheet of
QUANTA
COMPUTER
AW1 M/B
1B
DC/DC 3V & 5V
A3
37 41Tuesday, July 06, 2004
DC/DC 3.3V&5V
4A
5A
37
PU8 MAX1632A
AL001632C12
CSH3
1
CSL3
2
FB3
3
12OUT
4
VDD
5
SYNC
6
TIME/ON5
7
GND
8
REF
9
SKIP
10
RESET
11
FB5
12
CSL5
13
CSH5
14 SEQ 15
DH5 16
LX5 17
BST5 18
DL5 19
PGND 20
VL 21
V+ 22
SHDN 23
DL3 24
BST3 25
LX3 26
DH3 27
RUN/ON3 28
PQ28
RHU002N06
3
2
1
PQ19
SI4800
BAM48000007
36
5
7
8
2
4
1
PQ24
DTC144EU
1 3
2
PQ17
SI4800
BAM48000007
36
5
7
8
2
4
1
PR45
100K
1 2
PC73
1U/6.3V/X5R
CH51001K991
1 2
PD7
DAP202U
1
2
3
PQ20
SI4800
BAM48000007
36
5
7
8
2
4
1
PL10
FBMJ3216HS800
+
PC79
330U/6.3V/25mR
CH73301M8B9
12
PD9 1SS355
2 1
PR51
0R
1 2
PC81
.01U*
12
PQ23
RHU002N06
31
2
PQ16
SI4800
BAM48000007
36
5
7
8
2
4
1
PD5
UDZ5.6B
2 1
PQ15
FDS6900S
24
8
1
5
6
7
3
PC65
1U/6.3V/X5R
CH51001K991
1 2
PR42
0.02/1W/2%
CS+0208GL09
RC3720-4P
12
1P2P
PR48
.015R/RC3720
CS+0158JL03
RC3720-4P
1 2
1P 2P
PR57
100K
12
PR40
10K
12
PR66
100K
12
PC66
.01U*
12
PR56
1M
12
PQ12
IRLML5103
BAM51030Z07
3
2
1
PR46 0R*
1 2
PQ29
RHU002N06
3
2
1
PR55
22R
12
PR49
0R
1 2
PR44
0R
1 2
PL11
10UH-PLC1055
CV01049MZ07
RLF12545B
PQ31
RHU002N06
3
2
1
PQ37
DTC144EU
1 3
2
PR52
0R
12
PR43
100K
12
PC62
.1UB
12
PD11
SSM14*
2 1
PC83
.01U*
12
PR63
22R
12
PC71
.01U
1 2
PQ22
RHU002N06
31
2
PQ32
RHU002N06
3
2
1
PR67
22R
12
PQ36
RHU002N06
3
2
1
PR58
22R
12
+
PC64
330U/6.3V/25mR
12
PQ14
DTC144EU
1 3
2
PR62
22R
12
PC68
.1UB
12
PR65
1M
12
PR39
10R
1 2
PR47 22K
1 2
PQ26
RHU002N06
3
2
1
PR59
22R
12
PQ33
DTC144EU
1 3
2
PC74
1U/6.3V/X5R
CH51001K991
1 2
PC72 1U/6.3V/X5R
CH51001K991
12
PR54
22R
12
PC80
.1U/25V
1 2
PQ30
RHU002N06
3
2
1
PR64
22R
12
PC78
4.7U/16V
CH54703K294
1 2
PC61
.22UB
12
PT1
10UH-CST12044T
CV01036MZ22_TDK
CV01036MZ22
CDRH124B-4P
4
3
2
1
PC60
4.7U/25V
12
PC84
.01U*
12
PR69
1M
12
PR60
22R
12
PQ27
RHU002N06
3
2
1
PQ35
RHU002N06
3
2
1
PC67
4.7U/16V
CH54703K294
1 2
PC70
4.7U/25V
12
PR61
22R
12
PD10 1SS355
2 1
PC85
.01U*
12
PR53
100K
12
PU9
R1111N181B
VDD
1
G
2
OUT 5
CE
3NC 4
PQ21
RHU002N06
31
2
PR41
220K
PR50
*220K/F
12
PC76
4.7U/16V
CH54703K294
12
PC77
.1UB
12
PR68
22R
12
PQ34
RHU002N06
3
2
1
PQ13
SI4800
BAM48000007
36
5
7
8
2
4
1
PD6
SSM14*
2 1
PD8
1SS355
21
PC82
*1000P
1 2
PQ25
RHU002N06
3
2
1
PQ18
FDS6900S
24
8
1
5
6
7
3
PC69
.1UB
12
PC63
4.7U/25V
12
PC75 1U/6.3V/X5R
1 2
VF-co-cc

5
5
4
4
3
3
2
2
1
1
E E
D D
C C
B B
A A
AC
PJ1.1 PF1.1
1908DLO
1908DHI
Ichg+
MBAT+
VINS
LDO
DCIN
1908REF
1908LX
LDO
REF3V
1908CSIN
1908CSIP
VINS2P VINS1P
VINS1PVINS2P
2711_gate
CS_OUT
1908CSSP
1908CSSN
2711_gate
BG
CS_IN
1908BST
ACIN28
-DC/C28-DC/C28
MBAT+ 39
CC-SET28
REF3V28,39
CHG28
SYS_I 28
ADPSCP 39
VA
VIN
+12V
Title
Size Document Number Rev
Date: Sheet of
QUANTA
COMPUTER
AW1 M/B
1B
BATTERY CHARGER
A3
38 41Tuesday, July 06, 2004
Battery Charger
150W/ 19V/ 8A
38
Only PWRON will enable this CKT.
Total power
threshold->7.5A( 140W)
SYS_I (FULL SCALE) = 50*0.005*10A(I-in max)=2.5V
CPU SPEED DOWN = 90W
3.6A
6.9A
CC 3300mA
PF1
FUSE 7A/Bussman
1 2
PC90
.1UB
12
PR160
0R
PC102
10U/25V/1210
12
PC96
.1UB
12
PQ41
IMD2
3
2
1 6
5
4
PU11
MAX4173FEUT-T
GND
1
GND
2RS+ 4
RS- 5
VCC
3OUT 6
PR75
220K
12
PC92
.1U/25V*
12
PC93
*.1U/25V
12
PR84 0R
PR90
10K*
PR71
0.01/2W/2%
RC7520-4P
CS+010AGM04
12
1P2P
PC103
10U/25V/1210
12
PR92
18K/F*
PC107
.01U
12
PQ40
AOD403
4
1
3
PC88
.1UB
12
PC94
1U/6.3V/X5R
1 2
PC104
1U/6.3V/X5R
1 2
PR72
10K
12
PR85
.015R/RC3720
CS+0158JL03
RC3720-4P
1 2
1P 2P
PC105
.1UB
PR89
0R
PC97
4.7U/25V
PQ38
AOD403
4
1
3
PC91
.1U/25V*
12
PC86
.1UB
12
PC95
1U/6.3V/X5R
1 2
PR77
10K
1 2
PR74
33K
12
PL13
FBMJ3216HS480NT
PC109
.1UB
12
PL12
FBMJ3216HS480NT
PL14
FBMJ3216HS800
PU10
MAX8724
DCIN
1
LDO 2
CLS 3
REF 4
CCS
5
CCI
6
CCV
7
SHDN
8
GND
14
ICHG
9
ACIN
10
ACOK
11
REFIN
12
ICTL
13
IINP
28
CSSP 27
CSSN 26
BST 24
DHI 25
LX 23
DLOV 22
DLO 21
PGND 20
CSIP 19
CSIN 18
BATT 16
CELLS 17
VCTL
15
GND
29
PR78
10K
12
PR80 0R
PC106
.01U
12
PL15
8.2UH-PLC1035
PJ1
POWER_JACK
2DC-G213-B02-V
3
4
2
1
5
PC100 .1UB
PR83 0R
PQ39
AOD403
4
1
3
PR88
0R
PR86
10K
PD14
RB500V
BC1SS355Z05
21
PR79
470K
12
PC108
.1UB
12
PQ43
FDS6900S
24
8
1
5
6
7
3
PR73
220K
12
PC89
.1UB
12
PC101
.1U/25V
12
PF3
FUSE 7A/Bussman
1 2
PR161
0R
PR81 33R
PR70
0.005/2W/2%
RC7520-4P
CS+005AGM03
12
1P2P
PC98
1U/25V/0805
12
PD13
UDZ15B
2 1
PR87
1K/F
PR76
10K
12
PD12
1SS355
21
PR91 0R
PC99
.1UB
12
PC87
1000P
12
PQ42
RHU002N06
3
2
1
VF-co-cc

5
5
4
4
3
3
2
2
1
1
E E
D D
C C
B B
A A
LM393.1
REF3V
IMD2A
REFP
REFP
IMD2A_1
REFP2
REF3V
REFP
P_CLK
P_DATA
REFP
MBATV
P_MBAT
LM393.2
-BL/C 28
REF3V 28,38
REFON28
MBATV 28
MBAT+ 38
TEMP_MBAT 28
MBDAT 4,28
MBCLK 4,28
ADPSCP 38
VL
5VPCU
VIN
VIN
VA VIN
VA
Title
Size Document Number Rev
Date: Sheet of
QUANTA
COMPUTER
AW1 M/B
1B
BATTERY CONNECTOR
A3
39 41Tuesday, July 06, 2004
Battery Connector
39
SCP CKT
PR93
200K/F
PC110
.1U/25V
12
PU13 LP2951
AL002951021
ERR
5
IN
8
SHDN
3
GND
4SEN 2
OUT 1
FB 7
VTAG 6
+
-
PU12A
*LM393
3
2
1
84
PQ70
* DTC144EU
1 3
2
PQ69
* AO3402/2SK3577
31
2
PC112
.1U/25V
12
PD28
*UDZ2.7B
2 1
PR94
330R
12
PR99
*220K
12
PD29
* UDZS5.6B
2 1
PQ48
IMD2
3
2
1 6
5
4
PR98
*232K/F
12
PQ44
RHU002N06
3
2
1
PR165
*680K
1 2
PC115
47P
12
PR167
* 220K
PC118
.1U/25V
12
PR100
33K/F
PC186
*.1UB
12
PD15
UDZ5.6B
2 1
PR168
* 56/2512
PQ47
IMD2
3
2
1 6
5
4
PF2
FUSE 7A,32V/Bussman
1 2
PR97
*22K
12
PR163
*680K
12
PC116
.01U
12
PC113
*.1U/25V
12
PR164
*10K
1 2
PCN1
20175A-07G1-7P-L
1
2
3
4
5
6
7
8
9
PR96
*270K/F
12
+
-
PU12B
*LM393
5
6
7
PQ46
RHU002N06
3
2
1
PR95
330R
12
PQ68
*2N7002E
3
2
1
PC117
.1U/25V
12
PD16
UDZ5.6B
2 1
PR101
10K/F
PR102
0R*
PQ45
*RHU002N06
3
2
1
PR169
* 47K
PQ67
* DTC144EU
1 3
2
PC119
1U/6.3V/X5R
CH51001K991
1 2
PF4
FUSE 7A,32V/Bussman
1 2
PC111
.01U
12
PC114
47P
12
PR166
*680K
12
PC185
*.01U
12
VF-co-cc

A
A
B
B
C
C
D
D
E
E
4 4
3 3
2 2
1 1
VIN_CORE
VIN_CORE41
M1980DH41
M1980LX41
M1980DL41
1545DHM41
1545LXM41
1545DLM41
1545DHS41
1545LXS41
1545DLS41
S1980DH41
S1980LX41
S1980DL41
1545CM- 41
1545CM+ 41
1545CS- 41
1545CS+ 41
S1980CS- 41
S1980CS+ 41
M1980CS- 41
M1980CS+ 41
VCORE
VCORE
VIN
VCORE
VCORE
Title
Size Document Number Rev
Date: Sheet of
QUANTA
COMPUTER
AW1 M/B
1B
CPU POWER-1
Custom
40 41Tuesday, July 06, 2004
THIS PART SHOULD NOT CONTAIN ANY SUBSTANCES WHICH ARE SPECIFYED IN SS-00259-1.
40
PC145
.01U
CH31006K919
12
PC120
.1UB
CH41006KA12
12
PR104
0.001R/RC7520
CS+001AJM01
RC7520-4P
12
1P2P
PC138
.1UB
12
PQ49
IRF7821
3 6
5
7
8
2
4
1
PQ52
IDS6676S
3 6
5
7
8
2
4
1
+
PC129
330U/2V
CH7330RM8B1
12
PC139
10U/25V/1210
12
PC154
10U/25V/1210
12
PC155
10U/25V/1210
12
PQ51
IDS6676S
3 6
5
7
8
2
4
1
PQ54
IRF7821
3 6
5
7
8
2
4
1
PC146
*47U/6.3V
12
+
PC133
330U/2V
12
+
PC136
330U/2V
12
PD17
SSM34L
BC0SSM34Z14
2 1
PQ55
IDS6676S
3 6
5
7
8
2
4
1
PC121
10U/25V/1210
12
PC151
.1UB
12
PQ56
IDS6676S
3 6
5
7
8
2
4
1
PR103
0.001R/RC7520
CS+001AJM01
RC7520-4P
12
1P2P
+
PC132
330U/2V
12
+
PC131
*330U/2V
12
PL1622/6A
PD18
SSM14
2 1
PL1722/6A
CX1PG220004
PC143
.1U/25V
CH41003K914
12
+
PC130
330U/2V
12
PC144
.1U/25V
12
PQ64
IDS6676S
3 6
5
7
8
2
4
1
PC142
10U/25V/1210
12
PQ58
IRF7821
3 6
5
7
8
2
4
1
PC141
10U/25V/1210
12
PQ50
IRF7821
3 6
5
7
8
2
4
1
PC153
10U/25V/1210
12
PC148
10U/6.3V/X5R
CH61001KA94
12
PQ63
IDS6676S
3 6
5
7
8
2
4
1
PQ53
IRF7821
3 6
5
7
8
2
4
1
PC123
4.7U/25V
12
PC147
*47U/6.3V
<P/N>
12
PC124
4.7U/25V
CH54704K397
12
PD21
SSM34L
2 1
PQ60
IDS6676S
3 6
5
7
8
2
4
1
PR105
0.001R/RC7520
CS+001AJM01
RC7520-4P
12
1P2P
+
PC135
330U/2V
12
PC128
10U/25V/1210
12
PC122
10U/25V/1210
CH61004M398
12
PC149
10U/6.3V/X5R
12
PQ62
IRF7821
3 6
5
7
8
2
4
1
PC127
10U/25V/1210
12
PR106
0.001R/RC7520
CS+001AJM01
RC7520-4P
12
1P2P
PL18
0.56uH
PC140
10U/25V/1210
12
PD19
SSM34L
2 1
PL20
0.56uH
PQ61
IRF7821
3 6
5
7
8
2
4
1
PQ59
IDS6676S
3 6
5
7
8
2
4
1
+
PC134
330U/2V
12
PD20
SSM34L
2 1
PQ57
IRF7821
3 6
5
7
8
2
4
1
PL21
0.56uH
PC126
.1UB
12
PC152
10U/25V/1210
12
PL19
0.56uH
VF-co-cc

A
A
B
B
C
C
D
D
E
E
4 4
3 3
2 2
1 1
-DPRSLPVR
1545FB
S1980VCC
M1980VCC
1545VCC
CSP
1545REF
1545VCC
1545FB
1545CM+CMP
1545VCC -DPRSLPVR
1545ILM
1545REF
1545TIME
1545CS+
1545REF
1545REF
1545ILM
CMN
1545ILM
1545CCI
1545CS+
OAIN+
1545FB
CSN
1545CM+
1545REF
OAIN-
-DPRSLPVR
1545CCV
DPSLP_OFS OFS
1545BSTM
1545BSTS
1980BSTM
1980BSTS
P_VID04
P_VID24
P_VID34
P_VID44
P_VID54
P_VID14
HWPG28,35,36,37
1545LXS 40
1545DLS 40
1545DHS 40
1545CS+ 40
DPRSLPVR21
VCORE_ON5
-CPUSTOP3,4,21
1545CS- 40
VCORE_FB- 5
DPRSLPVR21
VIN_CORE 40
S1980DH 40
S1980LX 40
VIN_CORE 40
M1980DH 40
M1980LX 40
S1980CS-40
S1980CS+40
1545DLS40
1545CS-40
1545CS+40
M1980CS-40
1545DLM40
1545CM-40
1545CM+40
M1980CS+40
1545DLM 40
1545DHM 40
1545CM+ 40
1545LXM 40
1545CM- 40
VCORE_FB+ 5
M1980DL 40
S1980DL 40
5VPCU
1980S
1545
1545
1545
5VPCU
1980S
1980S
1545
1545
1545
1980M
1980M
1980M
1545
1980M
1980S
VCORE
5VPCU
VCC3
5VPCU
VCC3
1545
VIN_CORE 40
Title
Size Document Number Rev
Date: Sheet of
QUANTA
COMPUTER
AW1 M/B
1B
CPU POWER-2
Custom
41 41Tuesday, July 06, 2004
TON=REF/300KHz
TON=Open/200KHz
41
PR116 100K/F
1 2
PC167
1000P
<P/N>
12
PR143 10K
1 2
PR121 0R
1 2
PR132
1K/F
1 2
PR118
*0R
PR131
30.1K/F
1 2
PR123 100/F
CS11003F902
1 2
PC162
1000P
12
PC157
1U/6.3V/X5R
CH51001K991
12
PC159
1U/6.3V/X5R
CH51001K991
12
PC169
4.7U/16V
CH54703K294
1 2
PC178
1000P
12
PR149 100K
1 2
PR128
1K/F
1 2
PR107 10
1 2
PC158
4.7U/16V
CH54703K294
1 2
PR136 100/F
1 2
PR155
9.31K/F
1 2
PC170
100P
12
PC175
1000P
12
PR141 100/F
1 2
PR109 10
1 2
PR127
1K/F
PR152
33K
1 2
PU14
MAX1980
AL001980019
CM+
1
CM-
2
TON
3
CS-
4
CS+
5
COMP 6
POL
7
GND
8
PGND 9
DL 10
VDD 11
VCC
12
DD
13
DH 14
LX 15
BST 16
V+ 17
LIMIT
18
ILIM 19
TRIG
20
PGND 21
PR138 100/F
1 2
RP54
1KX4
1
3
5
7 8
6
4
2
PC172
.22U/10V/0603
12
PR159 0R
1 2
PU16
MAX1980
AL001980019
CM+
1
CM-
2
TON
3
CS-
4
CS+
5
COMP 6
POL
7
GND
8
PGND 9
DL 10
VDD 11
VCC
12
DD
13
DH 14
LX 15
BST 16
V+ 17
LIMIT
18
ILIM 19
TRIG
20
PGND 21
PR150 0R
1 2
PR158
100/F
1 2
PD26
RB500V
BCRB500VZ02
21
PR153 0R
1 2
PR137 100/F
1 2
PQ65
*RHU002N06
BAN70020Z13
3
2
1
PC161
10U/6.3V/X5R
CH61001KA94
1 2
PR119
24.9K/F
1 2
PR156
100K/F
1 2
PC176470P/50V
12
PC166
100P
12
PR120
33K
1 2
PC181
100P
12
PR114 10K
1 2
PR148 0R
1 2
PR144 10K
1 2
PR154 150K/F
1 2
PR134
2.49K/F
1 2
PC171 47P
1 2
PR140 100/F
1 2
PR157
20K/F
12
PR130 2.49K/F
1 2
PD24 1SS355
2 1
PC165
.22U/10V/0603
CH42202K919
12
PC180
100P
12
PR108
0R
PR151
24.9K/F
1 2
PC163470P/50V
12
PD27 1SS355
2 1
PD25
RB500V
BCRB500VZ02
21
PC173
1000P
12
PC174
1U/6.3V/X5R
1 2
PC179
.22U/10V/0603
CH42202K919
12
PR133
1K/F
1 2
PR142 49.9K/F
1 2
PR126 10
1 2
PU15
MAX1546A
AL001546009
ILIM
9
GNDS 13
REF
8
TIME
1
GND 11
SHDN
6
CODE ( D5 )
19
D0
24
D1
23
D2
22
D3
21
FB 15
OAIN+ 17
TON
2PGND 31
DLM 29
DHM 28
LXM 27
BSTM 26
V+ 36
VDD 30
VCC 10
D4
20
S0
4
S1
5
SUS
3
CCV
12
CCI
14
VROK
25
SKIP
18
OFS
7
CMP 37
CMN 38
OAIN- 16
CSN 39
CSP 40
BSTS 35
DHS 33
LXS 34
DLS 32
GND
41
PC164
1000P
12
PR129
1K/F
1 2
PR115
0R
PR125 100/F
1 2
PC177 470P/50V
1 2
PD23
RB500V
BC1SS355Z05
21
PC160
.22U/10V/0603
12
PD22
RB500V
21
PR112 100/F
1 2
PR146 100K/F
1 2
PR110
1K/F
PR135
0R
PQ66
RHU002N06
BAN70020Z13
3
2
1
PR117 100/F
1 2
PR139
150K/F
1 2
PC168
1U/6.3V/X5R
12
PR111 100/F
1 2
PC182
1000P
12
PR122
0R
CS00003J900
1 2
PR124
0R
1 2
PR147 100/F
1 2
PR113 100/F
1 2
PR145
0R
VF-co-cc
