Quanta BDBD Schematics. Www.s Manuals.com. R2a 20121217 Schematics
User Manual: Motherboard Quanta BDBD - Schematics. Free.
Open the PDF directly: View PDF
.
Page Count: 46

1
1
2
2
3
3
4
4
5
5
6
6
7
7
8
8
A A
B B
C C
D D
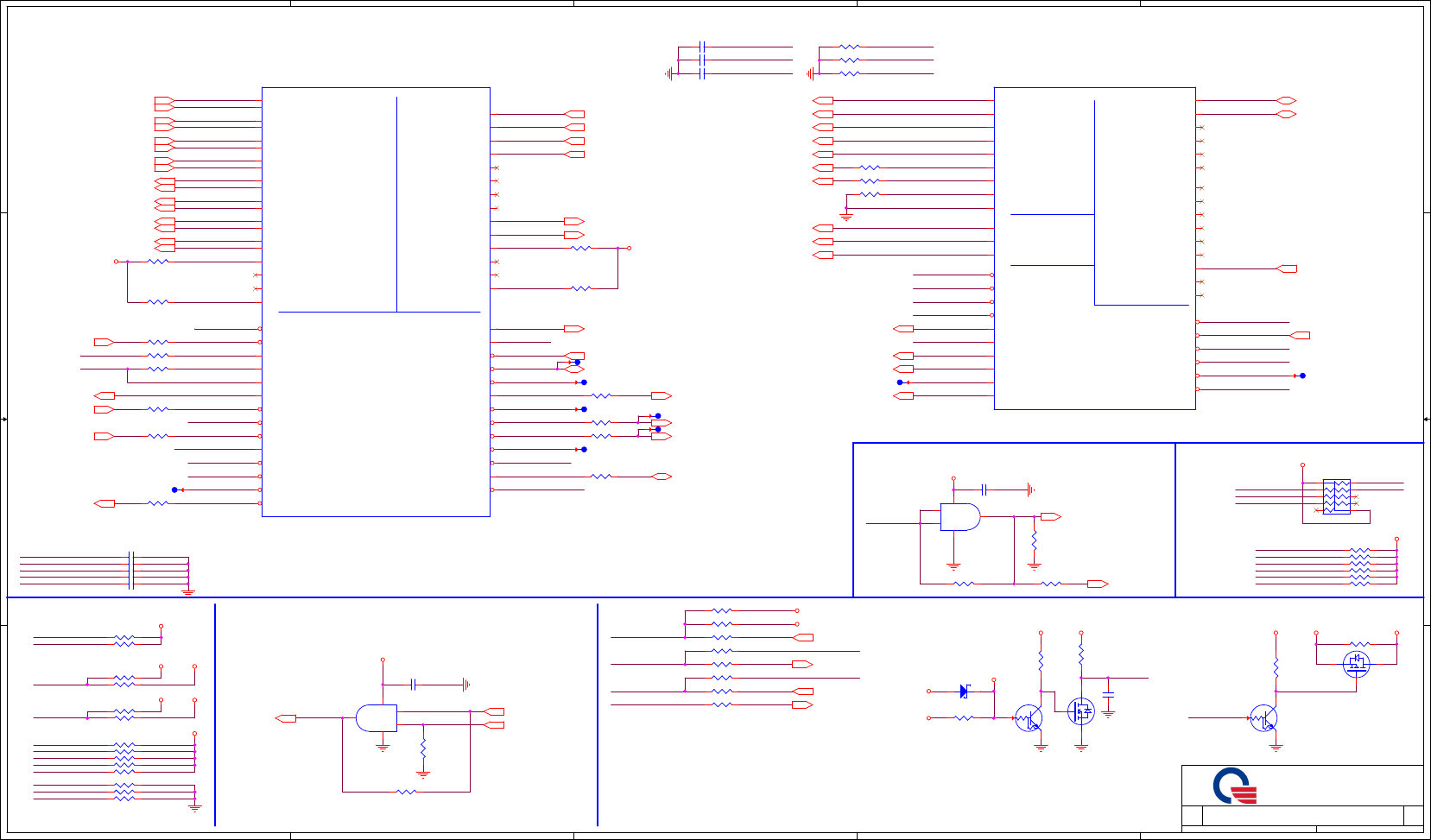
VGA_CORE
RT8812A
PAGE 43
LAYER 5 : IN2
LAYER 6 : IN3(High)
LAYER 2 : SGND
LAYER 4 : SVCC
LAYER 1 : TOP
LAYER 3 : IN1(High)
PCB 8L STACK UP
Power Source
System Charger Power
Intersil ISL88732C
PAGE 37
System 5V/3V Power
TPS51123A
PAGE38
+1.05V PCH Power
TPS51211DSCR
PAGE 40
+1.35V DDR3L Power
TPS51216
PAGE 39
+VCCIN CPU Power
Intersil ISL95812HRZ-T
PAGE 41
Maximam 4GBs
DDR3L SODIMM1 (STN 8H)
PAGE 13
CHA0
CHA1
Maximam 4GBs
DDR3L SODIMM3 (STN 4H)
PAGE 15
CHB0
CHB1
Maximam 4GBs
DDR3L CHB 1600MT/s
DDR3L SODIMM4 (RUV 4H)
PAGE 16
BOT Side
TOP Side
BOT Side
TOP Side
N14P-GV2
eDP InterfaceIEDP
dEDP
ILVDS
dLVDS
PAGE 17-22
PS8401A
HDMI Repeater
PAGE 26
PIHM
OEHM
N4K2K
4K2K
01
DIS VGA
DIS VGA
PEG GEN3 8-LANE
PAGE 31
2nd HDD Conn.
Port4Port0
*Port1
PAGE 28
mSATA Conn.
Gen3 as HM87. USB3.0/2.0 Conn.
Port4
Port3
PAGE 29 PAGE 30 PAGE 30
Port3
CS0#
PAGE 34
NCT5605Y
Extenal GPIO
3ND_SMBus
PAGE 27
CCD Camera
Port11
PAGE 27
Port 9
3D IR module
PAGE 27
eDP Conn
HDMI Conn
PAGE 26
HDMI (5.4Gb/s)
USB3.0/2.0 Conn. USB3.0/2.0 Conn.
Port0 Port1 Port2
Port1 Port2
PAGE 29
Port3
USB3.0/2.0 Conn.
Maximam 4GBs
DDR3L CHA 1600MT/s
DDR3L SODIMM2 (STN 4H)
PAGE 14
DMI CLK 100MHz
DP PLL CLK 135MHz
DP SSC PLL CLK 135MHz
DMI x 4 (2.5Gb/s)
(17.3") Intel Shark Bay Platform Block Diagram
FDI x 2 (2.7Gb/s)
Package : FCBGA695
Power : 3.5 Watt
Size : 20 x 20 (mm)
Platform Controller Hub
PAGE 7-12
Intel PCH
Lynx Point
HM86/*HM87
32.768MHz
25MHz
Intel Proccesor
SPI Interface
PAGE 8
8MB SPI ROM
PCH(ME+EC+BIOS)
Package : rPGA947
Processor : Daul / Quad Core
PAGE 3-6
Power : 35 / 45 (Watt)
Haswell
Size : 37.5 x 37.5 (mm)
SATA Gen3 (6Gb/s)
BPM Interface
USB3.0 (6Gb/s)
JTAG Interface
PCH XDP TP
PAGE 8
CRT Conn
PAGE 27
PCH VGA
DP to LVDS Converter
Realtek RTD2136R
PAGE 24
LVDS Interface
PAGE 27
LCD Conn
eDP (5.4Gb/s)
Port B
PAGE 31
1st HDD Conn.
Port3
PAGE 30
ODD Conn.(Gen1)
CPU XDP TP
PAGE3
PAGE 28
Port10
WLAN Conn.
mPCIe/TV
USB2.0 (480Mb/s)
PAGE 35
Touch Pad Conn.
PCIE Gen2 (2.5Gb/s)
Nuvoton
NPCE985LA0DX
Power :
Package : LQFP128
Size : 14 x 14 (mm)
Embedded Controller
PAGE 34
AZALIA
Conexant
CX20755-11Z
Power :2 Watt
Package : 40-QFN
Size : 5 x 5 (mm)
PAGE 32
Audio Codec
LPC Interface
PAGE 3
FAN Controller
APE8872M
PAGE 35
Keyboard Conn.
Atheros 10/100
Giga LAN
Power :
Package : QFN40
Size : 5 x 5 (mm)
PAGE 26
LAN Controller
Port4
25MHz
LAYER 7 : SGND1
LAYER 8: BOT
PAGE 35
CIR
PAGE 32
AMP(DFN-12)
ALC105-VE
PAGE 28
Port 8
TV TUNER
PAGE 27
Port 12
Touch Screen
Port 13
Realtek RTS5229
Power :
Package : QFN24
Size : 4 x 4 (mm)
PAGE 33
Card Reader
+1.5V_GFX
TPS51363RVER
PAGE 44
+3.3V_GFX /+1.05V_GFX
PWR SW
PAGE 44
Size Document Number Rev
Date: Sheet of
Quanta Computer Inc.
PROJECT :
Block Diagram
2A
1 45Monday, December 17, 2012
BDBD
Size Document Number Rev
Date: Sheet of
Quanta Computer Inc.
PROJECT :
Block Diagram
2A
1 45Monday, December 17, 2012
BDBD
Size Document Number Rev
Date: Sheet of
Quanta Computer Inc.
PROJECT :
Block Diagram
2A
1 45Monday, December 17, 2012
BDBD

5
5
4
4
3
3
2
2
1
1
D D
C C
B B
A A
02
VRON enable
ISL958812
+VCC_CORE
VRON enable
+VAXG
AC/DC Insert enable
AC/DC Insert enable
System
Charger
ISL88731C
DC
AC
RT8223
+5V_S5
SYSTEM POWER
+3V_S5
TPS51216
+SMDDR_VTERM
SUSON enable
SUSON enable
+1.5VSUS
TPS51211DSCR
MAINON enable
+VTT
RT8812 GFX_MAINON
+VGPU_CORE
PWM
PWM
PWM
PWM
PWM
PWM
(Peak 12.85A ,AVG 9A) OCP 15A
(Peak 13.47A ,AVG 9.43A)
(Peak 17.81A ,AVG 12.46A)
(Peak 18.05A ,AVG 12.63A) OCP 20A
(Peak 53A ,AVG 53A)
(Peak 33A ,AVG 23.1A)
(Peak 30A ,AVG 20.5A)
+SMDDR_VTERM
SUSON enable
+1.05V
CONTROL
SIGNAL
+5V
S0~S3
S0
+1.5V
S0
VOLTAGE
MPWROK
S0~S5
S0~S5
S0
S0~S5
+VCCRTC
MAIN_ON
S0
S0
+5V
10V~+19V
+3.0V~+3.3V
+3.3V
+3.3V
+5V
+3.3V
+3.3V
+1.05V
+3.3V
+1.8V
+1.5V
WMAX_P for WLAN
+1.05V
MAIN_ON
MAIN_ON
MAIN_ON
S0
MAIN_ON
VIN
+VCC_CORE
ACTIVE IN
S0
S5_ON S0~S5
+3VPCU
+VTT
WIMAX_P
S5_ON
+3V
+3V_S5
+5V_S5
+VAXG S0
+1.5V+1.5V_SUS SUSON
VRON
S0~S5
S0
+5V
MAIN_ON S0
MAIN_ON+3V_HDP
+5VPCU
+1.8V
AC/DC Insert enable
AC/DC Insert enable
Power States
POWER PLANE
+1.05V
Size Document Number Rev
Date: Sheet of
Quanta Computer Inc.
PROJECT :
POWER TREE TABLE
2A
2 45Monday, December 17, 2012
BDBD
Size Document Number Rev
Date: Sheet of
Quanta Computer Inc.
PROJECT :
POWER TREE TABLE
2A
2 45Monday, December 17, 2012
BDBD
Size Document Number Rev
Date: Sheet of
Quanta Computer Inc.
PROJECT :
POWER TREE TABLE
2A
2 45Monday, December 17, 2012
BDBD

5
5
4
4
3
3
2
2
1
1
D D
C C
B B
A A
03
Haswell Processor (CLK,MISC,JTAG)
Haswell Processor (DMI,PEG,FDI)
40mils
40mils
FAN Control-->For one FAN solution <THC>
Local TEMP
= 85
<THC>
Rset(Kohm)=0.0012T*T-0.9308T+96.147,Shut down
on 85dgree
Hysteresis is 30C
CPU Thermal sensor / MB
Local TEMP
PU/PD of CPU
FDI Disabling (Discrete Only)
<CPU>
Thermal Trip & Process HOT
CPU
CPU
Haswell Processor (DDI,eDP,FDI)
DP & PEG Compensation
<CPU>
HDMI
CPUIntel Turbo mode only
eDP Hot Plug Detect CPU
within 500mils
ESD Solution reserve
PEG_RCOMP
FDI_CSYNC_R
SKTOCC#
CATERR#
EC_PECI
H_PROCHOT#_RH_PROCHOT#
PM_SYNC_R
H_PWRGOOD_R
PM_DRAM_PW RGD_R
CPU_RST#_R
CLK_DPLL_NSCLKP_R
CLK_DPLL_NSCLKN_R
CLK_DPLL_SSCLKP_R
CLK_DPLL_SSCLKN_R
CLK_CPU_BCLKP_R
CLK_CPU_BCLKN_R
CPU_DRAMRST#
SM_RCOMP_0
SM_RCOMP_2
SM_RCOMP_1
XDP_TMS
XDP_TCLK
XDP_TRST#
XDP_TDI
XDP_TDO
XDP_PRDY#
XDP_PREQ#
XDP_DBRST#
XDP_BPM#0
XDP_BPM#1
XDP_BPM#2
XDP_BPM#3
XDP_BPM#4
XDP_BPM#5
XDP_BPM#6
XDP_BPM#7
PM_THRMTRIP#
CPUFAN#_ON_R_1TEMP_ALERT#
TH_FAN_POWER1 FANSIG1
+3VPCU_HW _SD
THER_SHD# SYS_SHDN#
H_PROCHOT#
FDI_CSYNC_R
FDI_INT
CPU_RST#_RCPU_PLTRST#_Q
CPU_RST#_R
PEG_RCOMP
XDP_TDI
XDP_TDO
XDP_TMS
XDP_TRST#
XDP_TCLK
EDP_HPD#_Q
EDP_RCOMP
EDP_RCOMP
EDP_HPD#_Q
FDI_TXP0
FDI_TXP1
FDI_TXN0
FDI_TXN1
H_PROCHOT#
H_PROCHOT_EC
PEG_RXP4
PEG_RXP0
PEG_RXP3
PEG_RXP2
PEG_RXP1
PEG_RXP7
PEG_RXP6
PEG_RXP5
PEG_RXN1
PEG_RXN2
PEG_RXN3
PEG_RXN0
PEG_RXN4
PEG_RXN5
PEG_RXN6
PEG_RXN7
PM_THRMTRIP#_R
CLK_DPLL_SSCLKP_R
CLK_DPLL_SSCLKN_R
C_PEG_TXP5_C
C_PEG_TXN5_C
C_PEG_TXN1_C
C_PEG_TXP2_C
C_PEG_TXP6_C
C_PEG_TXN2_C
C_PEG_TXN6_C
C_PEG_TXP3_C
C_PEG_TXP7_C
C_PEG_TXN3_C
C_PEG_TXN7_C
PEG_TXP3
PEG_TXP2
PEG_TXP0
PEG_TXP4
PEG_TXP5
PEG_TXP6
PEG_TXP7
PEG_TXN1
PEG_TXN2
PEG_TXN3
PEG_TXN0
PEG_TXN4
PEG_TXN5
PEG_TXN6
PEG_TXN7
PEG_TXP1
C_PEG_TXP0_C
C_PEG_TXP4_C
C_PEG_TXN0_C
C_PEG_TXN4_C
C_PEG_TXP1_C
H_PWRGOOD_R
PM_DRAM_PW RGD_R
CPU_RST#_R
XDP_PREQ#
DMI_TXN07 DMI_TXN17 DMI_TXN27 DMI_TXN37
DMI_TXP07 DMI_TXP17 DMI_TXP27 DMI_TXP37
DMI_RXN07 DMI_RXN17 DMI_RXN27 DMI_RXN37
DMI_RXP07 DMI_RXP17 DMI_RXP27 DMI_RXP37
FDI_INT7 FDI_CSYNC7
H_PROCHOT#37,41
PM_SYNC7 H_PWRGOOD10
CPU_PLTRST#10
CLK_DPLL_NSCLKN9 CLK_DPLL_NSCLKP9 CLK_DPLL_SSCLKN9 CLK_DPLL_SSCLKP9 CLK_CPU_BCLKN9 CLK_CPU_BCLKP9
XDP_DBRST# 7
FANSIG134
VFAN134
TEMP_ALERT#10,34
SYS_SHDN# 20,38
DELAY_VR_PWRGOOD7,41
PM_THRMTRIP# 10
PLTRST#7,28,30,33,34
FDI_TXN0 7
FDI_TXN1 7
FDI_TXP0 7
FDI_TXP1 7
IN_INT_EDP_TXN1 24
IN_INT_EDP_TXP0 24
IN_INT_EDP_TXP1 24
IN_INT_EDP_TXN0 24
IN_INT_EDP_AUXP 24
IN_INT_EDP_AUXN 24
IV_HDMITX2#26
IV_HDMITX1#26
IV_HDMITX0#26
IV_HDMICLK#26
IV_HDMITX226
IV_HDMITX126
IV_HDMITX026
IV_HDMICLK26
H_PROCHOT_EC34
INT_EDP_HPD 24,27
PEG_RXP[0..7] 17
PEG_RXN[0..7] 17
CPU_DRAMRST# 25
PM_DRAM_PW RGD_R25
EC_PECI10,34
PEG_TXP[0..7] 17
PEG_TXN[0..7] 17
VCCST+1.05V
+3V
+5V
+3V
+3VPCU
+3VPCU
+VCCIO_OUT
+1.05V
+3V
+VCCIOA_OUT
+VCCIO_OUT
+VCCIO_OUT
+VCCIOA_OUT
+1.05V
+1.05V
Size Document Number Rev
Date: Sheet of
Quanta Computer Inc.
PROJECT :
Haswell 1/5 (PEG/DMI/FDI)
2A
Monday, December 17, 2012
BDBD
3 45
Size Document Number Rev
Date: Sheet of
Quanta Computer Inc.
PROJECT :
Haswell 1/5 (PEG/DMI/FDI)
2A
Monday, December 17, 2012
BDBD
3 45
Size Document Number Rev
Date: Sheet of
Quanta Computer Inc.
PROJECT :
Haswell 1/5 (PEG/DMI/FDI)
2A
Monday, December 17, 2012
BDBD
3 45
Q40
NOEV@2N7002
3
2
1
R35
750/F_4
C639 EV@0.22U/10V_4X
C611 EV@0.22U/10V_4X
C624 EV@0.22U/10V_4X
R38
*20K_4
PWR
DDR3
MISC
THERMAL
CLOCK
JTAG
Haswell rPGA EDS
2 OF 9
U25B
HSW_RPGA_EDS_PGA
BPM_N_7 AP28
BPM_N_6 AP29
BPM_N_5 AN28
BPM_N_4 AP30
BPM_N_3 AP31
BPM_N_2 AN29
BPM_N_1 AN31
BPM_N_0 AR30
DBR AP33
TDO AL33
TDI AM31
TRST AM33
TMS AN33
TCK AM34
PREQ AT29
PRDY AR29
SM_DRAMRST AN3
SM_RCOMP_2 AP2
SM_RCOMP_1 AR3
SM_RCOMP_0 AP3
BCLKP
E26 BCLKN
D26 SSC_DPLL_REF_CLKP
E27 SSC_DPLL_REF_CLKN
F27 DPLL_REF_CLKP
H28 DPLL_REF_CLKN
G28
PWRGOOD
AL34 PM_SYNC
AT28
PROCHOT
AM30 FC_AK31
AK31 PECI
AR27 CATERR
AN32
SKTOCC
AP32
PLTRSTIN
AT26 SM_DRAMPWROK
AC10
THERMTRIP
AM35
TP6
R583 OEV@1K_4
U26
G708T1U
SET 1
GND 2
OT# 3
VCC
5
HYST
4
TP8
CN12
85205-0300L
1
2
3
C625 EV@0.22U/10V_4X
C56
*0.1U/10V_4
C632 EV@0.22U/10V_4X
TP19
Q41B
2N7002KDW_115MA
34
5
R593
100K_4
Haswell rPGA EDS
eDP
DDI
8 OF 9
U25H
HSW_RPGA_EDS_PGA
DDIB_TXBN_0
T28
DDIB_TXBP_0
U28
DDIB_TXBN_1
T30
DDIB_TXBP_1
U30
DDIB_TXBN_2
U29
DDIB_TXBP_2
V29
DDIB_TXBN_3
U31
DDIB_TXBP_3
V31
DDIC_TXCN_0
T34
DDIC_TXCP_0
U34
DDIC_TXCN_1
U35
DDIC_TXCP_1
V35
DDIC_TXCN_2
U32
DDIC_TXCP_2
T32
DDIC_TXCN_3
U33
DDIC_TXCP_3
V33
DDID_TXDN_0
P29
DDID_TXDP_0
R29
DDID_TXDN_1
N28
DDID_TXDP_1
P28
DDID_TXDN_2
P31
DDID_TXDP_2
R31
DDID_TXDN_3
N30
DDID_TXDP_3
P30
EDP_AUXN M27
EDP_AUXP N27
EDP_HPD P27
EDP_TXN_0 P35
EDP_TXN_1 N34
EDP_TXP_0 R35
EDP_TXP_1 P34
EDP_RCOMP E24
EDP_DISP_UTIL R27
FDI_TXN_0 P33
FDI_TXP_0 R33
FDI_TXN_1 N32
FDI_TXP_1 P32
R48 100/F_4
C491
0.01U/25V_4X
R570 51_4
U3
*74LVC1G07GW
VCC 5
NC
1
GND
3OUT 4
IN
2
R44 0_4
R573 *0_4
R52 51_4
C660 EV@0.22U/10V_4X
R590 56_4
C518
*0.1U/10V_4
C640 EV@0.22U/10V_4X
R53 51_4
C623 EV@0.22U/10V_4X
C55
10U/6.3V_8X
RP29 0_4P2R
2
4
1
3
R576
NOEV@100K_4
C72 *0.1U/10V_4
RP28 0_4P2R
2
4
1
3
R36 *43_4
R581 OEV@1K_4
TP14
C633 EV@0.22U/10V_4X
R595 OEV@1K_4
TP64
C582
*47P/50V_4N
R571
*100/F_4
C661 EV@0.22U/10V_4X
R577
OEV@10K_4
R49 51_4
R37
*1K_4
R58 0_4
R45 75/F_4
TP3
C644 EV@0.22U/10V_4X
R46 100/F_4
C490
*0.01U/25V_4X
U2
APE8872M
/FON
1
VIN
2VO 3
VSET
4
GND 5
GND 6
GND 7
GND 8
R592
1K_4
R591 100K_4
R578
NOEV@1K_4
R589 62_4
R74 24.9/F_4
R572 *51_4
C643 EV@0.22U/10V_4X
DMI FDI
PEG
Haswell rPGA EDS
1 OF 9
U25A
HSW_RPGA_EDS_PGA
PEG_TXP_15 B24
PEG_TXP_14 C25
PEG_TXP_13 B26
PEG_TXP_12 C27
PEG_TXP_11 B28
PEG_TXP_10 C29
PEG_TXP_9 B30
PEG_TXP_8 C31
PEG_TXP_7 A32
PEG_TXP_6 B33
PEG_TXP_5 H30
PEG_TXP_4 H31
PEG_TXP_3 G32
PEG_TXP_2 H33
PEG_TXP_1 G34
PEG_TXP_0 J35
PEG_TXN_15 A24
PEG_TXN_14 B25
PEG_TXN_13 A26
PEG_TXN_12 B27
PEG_TXN_11 A28
PEG_TXN_10 B29
PEG_TXN_9 A30
PEG_TXN_8 B31
PEG_TXN_7 B32
PEG_TXN_6 C33
PEG_TXN_5 G30
PEG_TXN_4 J31
PEG_TXN_3 H32
PEG_TXN_2 J33
PEG_TXN_1 H34
PEG_TXN_0 H35
PEG_RXP_15 D32
PEG_RXP_14 F33
PEG_RXP_13 E34
PEG_RXP_12 F35
PEG_RXP_11 E30
PEG_RXP_10 F31
PEG_RXP_9 E28
PEG_RXP_8 F29
PEG_RXP_7 K34
PEG_RXP_6 L35
PEG_RXP_5 K32
PEG_RXP_4 L33
PEG_RXP_3 K30
PEG_RXP_2 L31
PEG_RXP_1 L28
PEG_RXP_0 L29
PEG_RXN_15 E32
PEG_RXN_14 E33
PEG_RXN_13 D34
PEG_RXN_12 E35
PEG_RXN_11 D30
PEG_RXN_10 E31
PEG_RXN_9 D28
PEG_RXN_8 E29
PEG_RXN_7 L34
PEG_RXN_6 M35
PEG_RXN_5 L32
PEG_RXN_4 M33
PEG_RXN_3 L30
PEG_RXN_2 M31
PEG_RXN_1 K28
PEG_RXN_0 M29
PEG_RCOMP E23
DISP_INT
J29 FDI_CSYNC
H29
DMI_TXP_3
A18 DMI_TXP_2
B18 DMI_TXP_1
C18 DMI_TXP_0
D17
DMI_TXN_3
A17 DMI_TXN_2
B17 DMI_TXN_1
C17 DMI_TXN_0
D18
DMI_RXP_3
A20 DMI_RXP_2
B20 DMI_RXP_1
C20 DMI_RXP_0
D20
DMI_RXN_3
A21 DMI_RXN_2
B21 DMI_RXN_1
C21 DMI_RXN_0
D21
TP16
C57 *0.1U/10V_4
R582 0_4
C626 EV@0.22U/10V_4X
R585 0_4
R586 *470K_4
C613 EV@0.22U/10V_4X
TP7
TP15
TP4
TP5
R39 0_4
R579 24.9/F_4
Q31 *ME2N7002E_200MA
3
2
1
C496 *0.1U/10V_4
RP27 0_4P2R
2
4
1
3
D20 *1SS355_100MA
C59 *0.1U/10V_4
C649 EV@0.22U/10V_4X
C578
0.1U/10V_4X
C647 EV@0.22U/10V_4X
Q41A
2N7002KDW_115MA
1
2
6
TP18
Q38
METR3904-G_200MA
2
1 3
R56 10K_4
R584 150_4
TP68
TP69
R580 25.5K/F_4
R34 1.5K/F_4
R545
*10K_4
R599 OEV@1K_4
C54 2.2U/6.3V_6X

5
5
4
4
3
3
2
2
1
1
D D
C C
B B
A A
04
Haswell Processor (DDR3)
M_A_A0
M_A_A1
M_A_A2
M_A_A3
M_A_A5
M_A_A6
M_A_A7
M_A_A4
M_A_A9
M_A_A10
M_A_A11
M_A_A8
M_A_A12
M_A_A14
M_A_A13
M_A_A15
M_A_DQSN1
M_A_DQSN0
M_A_DQSN3
M_A_DQSN2
M_A_DQSN5
M_A_DQSN6
M_A_DQSN4
M_A_DQSN7
M_A_DQSP1
M_A_DQSP2
M_A_DQSP3
M_A_DQSP0
M_A_DQSP4
M_A_DQSP6
M_A_DQSP5
M_A_DQSP7
VREFDQ_SB_CPU
VREFDQ_SA_CPU
+VDDR_REF_CPU
M_A_DQ0
M_A_DQ1
M_A_DQ2
M_A_DQ3
M_A_DQ4
M_A_DQ5
M_A_DQ6
M_A_DQ7
M_A_DQ10
M_A_DQ11
M_A_DQ13
M_A_DQ12
M_A_DQ14
M_A_DQ15
M_A_DQ8
M_A_DQ9
M_A_DQ18
M_A_DQ19
M_A_DQ21
M_A_DQ20
M_A_DQ22
M_A_DQ23
M_A_DQ24
M_A_DQ31
M_A_DQ30
M_A_DQ28
M_A_DQ29
M_A_DQ27
M_A_DQ26
M_A_DQ25
M_A_DQ16
M_A_DQ17
M_A_DQ34
M_A_DQ35
M_A_DQ37
M_A_DQ36
M_A_DQ38
M_A_DQ39
M_A_DQ40
M_A_DQ47
M_A_DQ46
M_A_DQ44
M_A_DQ45
M_A_DQ43
M_A_DQ42
M_A_DQ41
M_A_DQ32
M_A_DQ54
M_A_DQ52
M_A_DQ53
M_A_DQ51
M_A_DQ50
M_A_DQ58
M_A_DQ59
M_A_DQ61
M_A_DQ60
M_A_DQ62
M_A_DQ63
M_A_DQ56
M_A_DQ55
M_A_DQ49
M_A_DQ48
M_A_DQ57
M_A_DQ33 M_B_A1
M_B_A9
M_B_A10
M_B_A11
M_B_A8
M_B_A12
M_B_A14
M_B_A13
M_B_A2
M_B_A15
M_B_A3
M_B_A0
M_B_A5
M_B_A6
M_B_A7
M_B_A4
M_B_DQSN1
M_B_DQSN0
M_B_DQSN3
M_B_DQSN2
M_B_DQSN5
M_B_DQSN6
M_B_DQSN4
M_B_DQSN7
M_B_DQSP1
M_B_DQSP0
M_B_DQSP3
M_B_DQSP2
M_B_DQSP5
M_B_DQSP6
M_B_DQSP4
M_B_DQSP7
M_B_DQ2
M_B_DQ36
M_B_DQ37
M_B_DQ35
M_B_DQ34
M_B_DQ3
M_B_DQ46
M_B_DQ40
M_B_DQ41
M_B_DQ32
M_B_DQ38
M_B_DQ39
M_B_DQ42
M_B_DQ43
M_B_DQ45
M_B_DQ44
M_B_DQ47
M_B_DQ63
M_B_DQ50
M_B_DQ51
M_B_DQ53
M_B_DQ33
M_B_DQ55
M_B_DQ54
M_B_DQ48
M_B_DQ57
M_B_DQ56
M_B_DQ62
M_B_DQ61
M_B_DQ59
M_B_DQ58
M_B_DQ49
M_B_DQ52
M_B_DQ5
M_B_DQ4
M_B_DQ7
M_B_DQ6
M_B_DQ60
M_B_DQ15
M_B_DQ12
M_B_DQ13
M_B_DQ11
M_B_DQ10
M_B_DQ0
M_B_DQ1
M_B_DQ9
M_B_DQ8
M_B_DQ14
M_B_DQ22
M_B_DQ23
M_B_DQ20
M_B_DQ21
M_B_DQ19
M_B_DQ18
M_B_DQ31
M_B_DQ30
M_B_DQ24
M_B_DQ25
M_B_DQ16
M_B_DQ17
M_B_DQ26
M_B_DQ27
M_B_DQ29
M_B_DQ28
M_A_ODT013 M_A_ODT113
M_A_A[15:0]13,14
M_A_CLKP214 M_A_CLKN214
M_A_CKE214 M_A_CLKN314 M_A_CLKP314 M_A_CKE314
M_A_CLKP013 M_A_CLKN013
M_A_CKE013 M_A_CLKN113 M_A_CLKP113 M_A_CKE113
M_A_RAS#13,14 M_A_WE#13,14 M_A_CAS#13,14
M_A_BS#013,14 M_A_BS#113,14 M_A_BS#213,14
M_A_CS#214 M_A_CS#314
M_A_DQSN[7:0]13,14
M_A_ODT214 M_A_ODT314
M_A_DQSP[7:0]13,14
M_A_CS#013 M_A_CS#113
M_A_DQ[63:0] 13,14
M_B_CS#015 M_B_CS#115
M_B_A[15:0]15,16
M_B_DQSN[7:0]15,16
M_B_ODT115 M_B_ODT015
M_B_CLKN015 M_B_CLKP015 M_B_CKE015
M_B_CKE115
M_B_CLKN115 M_B_CLKP115
M_B_CLKN216 M_B_CLKP216 M_B_CKE216
M_B_CKE316
M_B_CLKN316 M_B_CLKP316
M_B_CS#216 M_B_CS#316
M_B_RAS#15,16 M_B_WE#15,16 M_B_CAS#15,16
M_B_ODT316 M_B_ODT216
M_B_DQSP[7:0]15,16
M_B_BS#115,16 M_B_BS#215,16
M_B_BS#015,16
M_B_DQ[63:0] 15,16
VREFDQ_SA_CPU 13
VREFDQ_SB_CPU 15
+VDDR_REF_CPU
Size Document Number Rev
Date: Sheet of
Quanta Computer Inc.
PROJECT :
Haswell 2/5 (DDR3 I/F)
2A
Monday, December 17, 2012
BDBD
4 45
Size Document Number Rev
Date: Sheet of
Quanta Computer Inc.
PROJECT :
Haswell 2/5 (DDR3 I/F)
2A
Monday, December 17, 2012
BDBD
4 45
Size Document Number Rev
Date: Sheet of
Quanta Computer Inc.
PROJECT :
Haswell 2/5 (DDR3 I/F)
2A
Monday, December 17, 2012
BDBD
4 45
Haswell rPGA EDS
4 OF 9
U25D
HSW_RPGA_EDS_PGA
RSVD
AG8
SB_CKN0
Y4
SB_CK0
AA4
SB_CKE_0
AF10
SB_CKN1
Y3
SB_CK1
AA3
SB_CKE_1
AG10
SB_CKN2
Y2
SB_CK2
AA2
SB_CKE_2
AG9
SB_CKN3
Y1
SB_CK3
AA1
SB_CKE_3
AF9
SB_CS_N_0
P4
SB_CS_N_1
R2
SB_CS_N_2
P3
SB_CS_N_3
P1
SB_ODT_0
R4
SB_ODT_1
R3
SB_ODT_2
R1
SB_ODT_3
P2
SB_BS_0
R7
SB_BS_1
P8
SB_BS_2
AA9
VSS
R10
SB_RAS
R6
SB_WE
P6
SB_CAS
P7
SB_MA_0
R8
SB_MA_1
Y5
SB_MA_2
Y10
SB_MA_3
AA5
SB_MA_4
Y7
SB_MA_5
AA6
SB_MA_6
Y6
SB_MA_7
AA7
SB_MA_8
Y8
SB_MA_9
AA10
SB_MA_10
R9
SB_MA_11
Y9
SB_MA_12
AF7
SB_MA_13
P9
SB_MA_14
AA8
SB_MA_15
AG7
SB_DQS_N_0
AP18
SB_DQS_N_1
AP11
SB_DQS_N_2
AP5
SB_DQS_N_3
AJ3
SB_DQS_N_4
L3
SB_DQS_N_5
H9
SB_DQS_N_6
C8
SB_DQS_N_7
C14
SB_DQS_P_0
AP17
SB_DQS_P_1
AP12
SB_DQS_P_2
AP6
SB_DQS_P_3
AK3
SB_DQS_P_4
M3
SB_DQS_P_5
H8
SB_DQS_P_6
C9
SB_DQS_P_7
C15
SB_DQ_0 AR18
SB_DQ_1 AT18
SB_DQ_2 AM17
SB_DQ_3 AM18
SB_DQ_4 AR17
SB_DQ_5 AT17
SB_DQ_6 AN17
SB_DQ_7 AN18
SB_DQ_8 AT12
SB_DQ_9 AR12
SB_DQ_10 AN12
SB_DQ_11 AM11
SB_DQ_12 AT11
SB_DQ_13 AR11
SB_DQ_14 AM12
SB_DQ_15 AN11
SB_DQ_16 AR5
SB_DQ_17 AR6
SB_DQ_18 AM5
SB_DQ_19 AM6
SB_DQ_20 AT5
SB_DQ_21 AT6
SB_DQ_22 AN5
SB_DQ_23 AN6
SB_DQ_24 AJ4
SB_DQ_25 AK4
SB_DQ_26 AJ1
SB_DQ_27 AJ2
SB_DQ_28 AM1
SB_DQ_29 AN1
SB_DQ_30 AK2
SB_DQ_31 AK1
SB_DQ_32 L2
SB_DQ_33 M2
SB_DQ_34 L4
SB_DQ_35 M4
SB_DQ_36 L1
SB_DQ_37 M1
SB_DQ_38 L5
SB_DQ_39 M5
SB_DQ_40 G7
SB_DQ_41 J8
SB_DQ_42 G8
SB_DQ_43 G9
SB_DQ_44 J7
SB_DQ_45 J9
SB_DQ_46 G10
SB_DQ_47 J10
SB_DQ_48 A8
SB_DQ_49 B8
SB_DQ_50 A9
SB_DQ_51 B9
SB_DQ_52 D8
SB_DQ_53 E8
SB_DQ_54 D9
SB_DQ_55 E9
SB_DQ_56 E15
SB_DQ_57 D15
SB_DQ_58 A15
SB_DQ_59 B15
SB_DQ_60 E14
SB_DQ_61 D14
SB_DQ_62 A14
SB_DQ_63 B14
TP21
R69 0_4
Haswell rPGA EDS
3 OF 9
U25C
HSW_RPGA_EDS_PGA
RSVD_AC7
AC7
SA_CK_N_0
U4
SA_CK_P_0
V4
SA_CKE_0
AD9
SA_CK_N_1
U3
SA_CK_P_1
V3
SA_CKE_1
AC9
SA_CK_N_2
U2
SA_CK_P_2
V2
SA_CKE_2
AD8
SA_CK_N_3
U1
SA_CK_P_3
V1
SA_CKE_3
AC8
SA_CS_N_0
M7
SA_CS_N_1
L9
SA_CS_N_2
M9
SA_CS_N_3
M10
SA_ODT_0
M8
SA_ODT_1
L7
SA_ODT_2
L8
SA_ODT_3
L10
SA_BS_0
V5
SA_BS_1
U5
SA_BS_2
AD1
VSS
V10
SA_RAS
U6
SA_WE
U7
SA_CAS
U8
SA_MA_0
V8
SA_MA_1
AC6
SA_MA_10
V6
SA_MA_11
AC1
SA_MA_12
AD4
SA_MA_13
V7
SA_MA_14
AD3
SA_MA_15
AD2
SA_MA_2
V9
SA_MA_3
U9
SA_MA_4
AC5
SA_MA_5
AC4
SA_MA_6
AD6
SA_MA_7
AC3
SA_MA_8
AD5
SA_MA_9
AC2
SA_DQS_N_0
AP15
SA_DQS_N_1
AP8
SA_DQS_N_2
AJ8
SA_DQS_N_3
AF3
SA_DQS_N_4
J3
SA_DQS_N_5
E2
SA_DQS_N_6
C5
SA_DQS_N_7
C11
SA_DQS_P_0
AP14
SA_DQS_P_1
AP9
SA_DQS_P_2
AK8
SA_DQS_P_3
AG3
SA_DQS_P_4
H3
SA_DQS_P_5
E3
SA_DQS_P_6
C6
SA_DQS_P_7
C12
SA_DQ_0 AR15
SA_DQ_1 AT14
SA_DQ_2 AM14
SA_DQ_3 AN14
SA_DQ_4 AT15
SA_DQ_5 AR14
SA_DQ_6 AN15
SA_DQ_7 AM15
SA_DQ_8 AM9
SA_DQ_9 AN9
SA_DQ_10 AM8
SA_DQ_11 AN8
SA_DQ_12 AR9
SA_DQ_13 AT9
SA_DQ_14 AR8
SA_DQ_15 AT8
SA_DQ_16 AJ9
SA_DQ_17 AK9
SA_DQ_18 AJ6
SA_DQ_19 AK6
SA_DQ_20 AJ10
SA_DQ_21 AK10
SA_DQ_22 AJ7
SA_DQ_23 AK7
SA_DQ_24 AF4
SA_DQ_25 AF5
SA_DQ_26 AF1
SA_DQ_27 AF2
SA_DQ_28 AG4
SA_DQ_29 AG5
SA_DQ_30 AG1
SA_DQ_31 AG2
SA_DQ_32 J1
SA_DQ_33 J2
SA_DQ_34 J5
SA_DQ_35 H5
SA_DQ_36 H2
SA_DQ_37 H1
SA_DQ_38 J4
SA_DQ_39 H4
SA_DQ_40 F2
SA_DQ_41 F1
SA_DQ_42 D2
SA_DQ_43 D3
SA_DQ_44 D1
SA_DQ_45 F3
SA_DQ_46 C3
SA_DQ_47 B3
SA_DQ_48 B5
SA_DQ_49 E6
SA_DQ_50 A5
SA_DQ_51 D6
SA_DQ_52 D5
SA_DQ_53 E5
SA_DQ_54 B6
SA_DQ_55 A6
SA_DQ_56 E12
SA_DQ_57 D12
SA_DQ_58 B11
SA_DQ_59 A11
SA_DQ_60 E11
SA_DQ_61 D11
SA_DQ_62 B12
SA_DQ_63 A12
SM_VREF AM3
SA_DIMM_VREFDQ F16
SB_DIMM_VREFDQ F13
TP20
R70 0_4

5
5
4
4
3
3
2
2
1
1
D D
C C
B B
A A
05
Power Test Propose
SVID
Haswell Processor (POWER)
+1.35V_CPU 4.2A
+VCCIN 95A
MOW WW12-->if PWR_DEBUG# is routed
to the XDP the R741 value is 150 ohm
PWR_DEBUG_R
H_CPU_SVIDART#
H_CPU_SVIDDAT
H_CPU_SVIDCLK
VCC_SENSE_R
PWR_DEBUG_R
H_CPU_SVIDDAT
H_CPU_SVIDCLK
H_CPU_SVIDART#
+VCCIO_OUT_R
+VCCIOA_OUT_R
+VCCIO_PCH_R
VCC_SENSE41
VR_SVIDDAT 41
VR_SVIDART# 41
VR_SVIDCLK 41
+VCC_CORE
+1.35V_CPU
+VCC_CORE
+VCC_CORE
+VCC_CORE
+1.05V +VCCIO_OUT+1.05V
+VCCIO_PCH+1.05V
+VCCIO_OUT
+VCCIO_OUT
+VCCIOA_OUT
+VCCIO_PCH
+VCCIO_OUT
Size Document Number Rev
Date: Sheet of
Quanta Computer Inc.
PROJECT :
Haswell 4/5 (POWER)
2A
Monday, December 17, 2012
BDBD
5 45
Size Document Number Rev
Date: Sheet of
Quanta Computer Inc.
PROJECT :
Haswell 4/5 (POWER)
2A
Monday, December 17, 2012
BDBD
5 45
Size Document Number Rev
Date: Sheet of
Quanta Computer Inc.
PROJECT :
Haswell 4/5 (POWER)
2A
Monday, December 17, 2012
BDBD
5 45
C69
10U/6.3V_8
R51 0_4
C73
10U/6.3V_8 C83
22U/6.3V_8
C522
22U/6.3V_8
R54 *0_8
C570
10U/6.3V_8
C562
10U/6.3V_8
C523
22U/6.3V_8
TP1
C543
22U/6.3V_8
C575
10U/6.3V_8
C541
10U/6.3V_8
C86
10U/6.3V_8
C573
22U/6.3V_8
R55 100_4
R588
150_4
C80
22U/6.3V_8
C544
22U/6.3V_8
R63 43_4
TP22
C75
10U/6.3V_8
TP9
R587
*10K_4
R47 0.002/F_1206
C67
22U/6.3V_8
C568
22U/6.3V_8
C525
22U/6.3V_8
C58
*4.7U/6.3V_6
C569
10U/6.3V_8
C64
22U/6.3V_8
C68
22U/6.3V_8
TP30
C598
*4.7U/6.3V_6
R60 0_4
TP70
C576
10U/6.3V_8
Haswell rPGA EDS
5 OF 9
U25E
HSW_RPGA_EDS_PGA
RSVD
K27
RSVD
L27
RSVD
T27
RSVD
V27
VDDQ
AB11
VDDQ
AB2
VDDQ
AB5
VDDQ
AB8
VDDQ
AE11
VDDQ
AE2
VDDQ
AE5
VDDQ
AE8
VDDQ
AH11
VDDQ
K11
VDDQ
N11
VDDQ
N8
VDDQ
T11
VDDQ
T2
VDDQ
T5
VDDQ
T8
VDDQ
W11
VDDQ
W2
VDDQ
W5
VDDQ
W8
RSVD
N26
VCC
K26
RSVD
AL27
RSVD
AK27
VCC_SENSE
AL35
RSVD
E17
VCCIO_OUT
AN35
FC_A23
A23
VCOMP_OUT
F22
RSVD
W32
RSVD
AL16
RSVD
J27
RSVD
AL13
VIDALERT
AM28
VIDSCLK
AM29
VIDSOUT
AL28
VSS
AP35
PWR_DEBUG
H27
VSS
AP34
RSVD_TP
AT35
RSVD_TP
AR35
RSVD_TP
AR32
RSVD_TP
AL26
VSS
AT34
VSS
AL22
VSS
AT33
VSS
AM21
VSS
AM25
VSS
AM22
VSS
AM20
VSS
AM24
VSS
AL19
VSS
AM23
VSS
AT32
VCC AA26
VCC AA28
VCC AA34
VCC AA30
VCC AA32
VCC AB26
VCC AB29
VCC AB25
VCC AB27
VCC AB28
VCC AB30
VCC AB31
VCC AB33
VCC AB34
VCC AB32
VCC AC26
VCC AB35
VCC AC28
VCC AD25
VCC AC30
VCC AD28
VCC AC32
VCC AD31
VCC AC34
VCC AD34
VCC AD26
VCC AD27
VCC AD29
VCC AD30
VCC AD32
VCC AD33
VCC AD35
VCC AE26
VCC AE32
VCC AE28
VCC AE30
VCC AG28
VCC AG34
VCC AE34
VCC AF25
VCC AF26
VCC AF27
VCC AF28
VCC AF29
VCC AF30
VCC AF31
VCC AF32
VCC AF33
VCC AF34
VCC AF35
VCC AG26
VCC AH26
VCC AH29
VCC AG30
VCC AG32
VCC AH32
VCC AH35
VCC AH25
VCC AH27
VCC AH28
VCC AH30
VCC AH31
VCC AH33
VCC AH34
VCC AJ25
VCC AJ26
VCC AJ27
VCC AJ28
VCC AJ29
VCC AJ30
VCC AJ31
VCC AJ32
VCC AJ33
VCC AJ34
VCC AJ35
VCC G25
VCC H25
VCC J25
VCC K25
VCC L25
VCC M25
VCC N25
VCC P25
VCC R25
VCC T25
VCC U25
VCC U26
VCC V25
VCC V26
VCC W26
VCC W27
VCC
Y25
VCC
Y26
VCC
Y27
VCC
Y28
VCC
Y29
VCC
Y30
VCC
Y31
VCC
Y32
VCC
Y33
VCC
Y34
VCC
Y35
TP66
C526
22U/6.3V_8
TP26
R57 0_4
C577
22U/6.3V_8
C77
10U/6.3V_8
C566
22U/6.3V_8 C567
22U/6.3V_8
R82 0.002/F_1206
C85
10U/6.3V_8
C62
22U/6.3V_8
R65
75_4
C81
22U/6.3V_8
C79
10U/6.3V_8
TP24
C84
10U/6.3V_8 C65
22U/6.3V_8 C63
22U/6.3V_8
C572
22U/6.3V_8
C542
10U/6.3V_8
C70
10U/6.3V_8
C76
10U/6.3V_8
TP27
C545
10U/6.3V_8
C61
10U/6.3V_8 C71
10U/6.3V_8
R600 0_6
TP11
R62 0_4
C74
22U/6.3V_8
TP10
R597 *0.002/F_1206
R64
130/F_4
TP29
C87
22U/6.3V_8
C88
10U/6.3V_8
TP17
C561
22U/6.3V_8
TP28 C574
22U/6.3V_8
TP2
C559
22U/6.3V_8
C558
22U/6.3V_8
C560
22U/6.3V_8
C82
22U/6.3V_8
TP67
C524
22U/6.3V_8

5
5
4
4
3
3
2
2
1
1
D D
C C
B B
A A
06
Haswell Processor (GND) Haswell Processor (CFG,RSVD)
TESTLO
RSVD38
RSVD39
CFG_RCOMP
RSVD30
CFG14
CFG15
CFG1
CFG0
CFG2
CFG3
CFG4
CFG9
CFG5
CFG10
CFG6
CFG11
CFG7
CFG12
CFG8
CFG13
CFG17
CFG18
CFG19
CFG16
CFG4
VSS_SENSE_R VSS_SENSE 41
+VCC_CORE
Size Document Number Rev
Date: Sheet of
Quanta Computer Inc.
PROJECT :
Haswell 5/5 (CFG/GND)
2A
Monday, December 17, 2012
BDBD
6 45
Size Document Number Rev
Date: Sheet of
Quanta Computer Inc.
PROJECT :
Haswell 5/5 (CFG/GND)
2A
Monday, December 17, 2012
BDBD
6 45
Size Document Number Rev
Date: Sheet of
Quanta Computer Inc.
PROJECT :
Haswell 5/5 (CFG/GND)
2A
Monday, December 17, 2012
BDBD
6 45
Haswell rPGA EDS
9 OF 9
U25I
HSW_RPGA_EDS_PGA
RSVD_TP
AT1
RSVD_TP
AT2
RSVD
AD10
RSVD_TP
A34
RSVD_TP
A35
RSVD_TP
W29
RSVD_TP
W28
TESTLO_G26
G26
RSVD
W33
RSVD
AL30
RSVD
AL29
VCC
F25
RSVD_TP
C35
RSVD_TP
B35
RSVD_TP
AL25
RSVD_TP
W30
RSVD_TP
W31
TESTLO
W34
CFG_0
AT20
CFG_1
AR20
CFG_2
AP20
CFG_3
AP22
CFG_4
AT22
CFG_5
AN22
CFG_6
AT25
CFG_7
AN23
CFG_8
AR24
CFG_9
AT23
CFG_10
AN20
CFG_11
AP24
CFG_12
AP26
CFG_13
AN25
CFG_14
AN26
CFG_15
AP25
RSVD_TP C23
RSVD_TP B23
RSVD_TP D24
RSVD_TP D23
CFG_RCOMP AT31
CFG_16 AR21
CFG_18 AR23
CFG_17 AP21
CFG_19 AP23
RSVD AR33
RSVD G6
RSVD AM27
RSVD AM26
RSVD F5
RSVD AM2
RSVD K6
RSVD_TP AR1
RSVD E18
RSVD A2
RSVD_TP E21
RSVD_TP E20
RSVD AP27
RSVD AR26
RSVD AL31
RSVD AL32
NC B1
RSVD U10
RSVD P10
Haswell rPGA EDS
6 OF 9
U25F
HSW_RPGA_EDS_PGA
VSS
A10
VSS
A13
VSS
A16
VSS
A19
VSS
A22
VSS
A25
VSS
A27
VSS
A29
VSS
A3
VSS
A31
VSS
A33
VSS
A4
VSS
A7
VSS
AA11
VSS
AA25
VSS
AA27
VSS
AA31
VSS
AA29
VSS
AB1
VSS
AB10
VSS
AA33
VSS
AA35
VSS
AB3
VSS
AC25
VSS
AC27
VSS
AB4
VSS
AB6
VSS
AB7
VSS
AB9
VSS
AC11
VSS
AD11
VSS
AC29
VSS
AC31
VSS
AC33
VSS
AC35
VSS
AD7
VSS
AE1
VSS
AE10
VSS
AE25
VSS
AE29
VSS
AE3
VSS
AE27
VSS
AE35
VSS
AE4
VSS
AE6
VSS
AE7
VSS
AE9
VSS
AF11
VSS
AF6
VSS
AF8
VSS
AG11
VSS
AG25
VSS
AE31
VSS
AG31
VSS
AE33
VSS
AG6
VSS
AH1
VSS
AH10
VSS
AH2
VSS
AG27
VSS
AG29
VSS
AH3
VSS
AG33
VSS
AG35
VSS
AH4
VSS
AH5
VSS
AH6
VSS
AH7
VSS
AH8
VSS
AH9
VSS
AJ11
VSS
AJ5
VSS
AK11
VSS
AK25
VSS
AK26
VSS
AK28
VSS
AK29
VSS
AK30
VSS
AK32
VSS
E19
VSS AK34
VSS AK5
VSS AL1
VSS AL10
VSS AL11
VSS AL12
VSS AL14
VSS AL15
VSS AL17
VSS AL18
VSS AL2
VSS AL20
VSS AL21
VSS AL23
VSS E22
VSS AL3
VSS AL4
VSS AL5
VSS AL6
VSS AL7
VSS AL8
VSS AL9
VSS AM10
VSS AM13
VSS AM16
VSS AM19
VSS E25
VSS AM32
VSS AM4
VSS AM7
VSS AN10
VSS AN13
VSS AN16
VSS AN19
VSS AN2
VSS AN21
VSS AN24
VSS AN27
VSS AN30
VSS AN34
VSS AN4
VSS AN7
VSS AP1
VSS AP10
VSS AP13
VSS AP16
VSS AP19
VSS AP4
VSS AP7
VSS W25
VSS AR10
VSS AR13
VSS AR16
VSS AR19
VSS AR2
VSS AR22
VSS AR25
VSS AR28
VSS AR31
VSS AR34
VSS AR4
VSS AR7
VSS AT10
VSS AT13
VSS AT16
VSS AT19
VSS AT21
VSS AT24
VSS AT27
VSS AT3
VSS AT30
VSS AT4
VSS AT7
VSS B10
VSS B13
VSS B16
VSS B19
VSS B2
VSS B22
R77 49.9/F_4
Haswell rPGA EDS
7 OF 9
U25G
HSW_RPGA_EDS_PGA
VSS
B34
VSS
B4
VSS
B7
VSS
C1
VSS
C10
VSS
C13
VSS
C16
VSS
C19
VSS
C2
VSS
C22
VSS
C24
VSS
C26
VSS
C28
VSS
C30
VSS
C32
VSS
C34
VSS
C4
VSS
C7
VSS
D10
VSS
D13
VSS
D16
VSS
D19
VSS
D22
VSS
D25
VSS
D27
VSS
D29
VSS
D31
VSS
D33
VSS
D35
VSS
D4
VSS
D7
VSS
E1
VSS
E10
VSS
E13
VSS
E16
VSS
E4
VSS
E7
VSS
F10
VSS
F11
VSS
F12
VSS
F14
VSS
F15
VSS
F17
VSS
F18
VSS
F20
VSS
F21
VSS
F23
VSS
F24
VSS
F26
VSS
F28
VSS
F30
VSS
F32
VSS
F34
VSS
F4
VSS
F6
VSS
F7
VSS
F8
VSS
F9
VSS
G1
VSS
G11
VSS
G2
VSS
G27
VSS
G29
VSS
G3
VSS
G31
VSS
G33
VSS
G35
VSS
G4
VSS
G5
VSS
H10
VSS
H26
VSS
H6
VSS
H7
VSS
J11
VSS
J26
VSS
J28
VSS
J30
VSS
J32
VSS
J34
VSS
J6
VSS
K1
VSS K10
VSS K2
VSS K29
VSS K3
VSS K31
VSS K33
VSS K35
VSS K4
VSS K5
VSS K7
VSS K8
VSS K9
VSS L11
VSS L26
VSS L6
VSS M11
VSS M26
VSS M28
VSS M30
VSS M32
VSS M34
VSS M6
VSS N1
VSS N10
VSS N2
VSS N29
VSS N3
VSS N31
VSS N33
VSS N35
VSS N4
VSS N5
VSS N6
VSS N7
VSS N9
VSS P11
VSS P26
VSS P5
VSS R11
VSS R26
VSS R28
VSS R30
VSS R32
VSS R34
VSS R5
VSS T1
VSS T10
VSS T29
VSS T3
VSS T31
VSS T33
VSS T35
VSS T4
VSS T6
VSS T7
VSS T9
VSS U11
VSS U27
VSS V11
VSS V28
VSS V30
VSS V32
VSS V34
VSS W1
VSS W10
VSS W3
VSS W35
VSS W4
VSS W6
VSS W7
VSS W9
VSS Y11
VSS H11
VSS AL24
VSS F19
VSS T26
VSS_SENSE AK35
RSVD AK33
R59 0_4
TP23
TP12
TP65
R568 NOEV@1K_4
R61 100_4
R564 49.9/F_4
TP25
R67 49.9/F_4
TP13

5
5
4
4
3
3
2
2
1
1
D D
C C
B B
A A
07
Lynx Point (DMI,FDI,PM)
(SUS)
(DSW)
(SUS)
(DSW)
(SUS)
(SUS)
(SUS)
Lynx Point (CRT,PCI,DDI CNTL)
(CORE)
(CORE)
(CORE)
(CORE)
SYSPWOK DSW Circuit
PLTRST# Buffer
(CORE)
(CORE)
(CORE)
(CORE)
(CORE)
(CORE)
PCI PU
Ra
Rb
Rc
Rf
Rh
Rd
Re
Rg
PCH PM PU/PD
CRT_HSYNC_R
CRT_VSYNC_R
DAC_IREF
INT_CRT_GRN
INT_CRT_RED
INT_CRT_BLU
INT_CRT_GRN
INT_CRT_RED
INT_CRT_BLU
PCI_PLTRST#
DMI_RCOMP
DMI_IREF
FDI_IREF
FDI_RCOMP
SYS_RESET#
SUSACK#_R
PCH_RSMRST#
PCH_SUSPWRACK
PCH_PWRBTN#
PCH_ACPRESENT
PCH_BATLOW#
PCH_RI#
PCH_SLP_WLAN#
DPWROK
DSWVREN
PCIE_WAKE#
PCH_SUSCLK
PCH_SLP_S5#
PCH_SLP_S4#
PCH_SLP_S3#
PCH_SLP_A#
PCH_SLP_SUS#
PCH_SYNCH
PCH_SLP_LAN#
GPIO52
PCI_PIRQA#
BBS_BIT1
PCI_PIRQB#
DGPU_HOLD_RST#
PCI_PIRQC#
DGPU_PWR_EN#
STP_A16OVR
PCI_PIRQD# GPIO2
ODD_MD#
EXTTS_SNI_DRV0_PCH
EXTTS_SNI_DRV1_PCH
PCI_PME#
PCI_PLTRST#
SYS_PWROK
CLKRUN#
SUS_STAT#APWROK_R
EC_PWROK_RMPWROK
MPWROK
SYS_PWROK SYS_PWROK_R
SUSACK#_R
PCH_SUSPWRACK
PCH_RSMRST#
DPWROK
PCH_SLP_SUS#
PCI_PIRQC#
EXTTS_SNI_DRV1_PCH
EXTTS_SNI_DRV0_PCH
PCI_PIRQA#
PCI_PIRQD#
PCI_PIRQB#
DGPU_PWR_EN#
DGPU_HOLD_RST#
GPIO52
ODD_MD#
GPIO2
PCH_ACPRESENT
PM_DRAM_PWRGD
PCH_SUSCLK
PCH_SLP_LAN#
PCH_PWRBTN#
PCH_SUSPWRACK
SYS_PWROK
CLKRUN#
SYS_RESET#
PCIE_WAKE#
PCH_RI#
PCH_RSMRST#
DPWROK
SLP_SUS#
PCH_BATLOW#
LVDS_DIGON
PCH_BLON
INT_eDP_PWM
HDMI_DDCDATA
HDMI_DDCCLK
HDMI_CON_HP_PCH
GPIO53
SYS_RESET#
APWROK_R
EC_PWROK_R
SYS_PWROK_R
PCH_RSMRST#
DMI_RXN03 DMI_RXN13
PLTRST# 3,28,30,33,34
DMI_TXP23 DMI_TXP33
DMI_TXP03 DMI_TXP13
DMI_TXN23 DMI_TXN33
DMI_TXN03 DMI_TXN13
DMI_RXP23 DMI_RXP33
DMI_RXP03 DMI_RXP13
DMI_RXN23 DMI_RXN33
FDI_TXP1 3
FDI_TXP0 3
FDI_TXN1 3
FDI_TXN0 3
FDI_INT 3
FDI_CSYNC 3
XDP_DBRST#3
PM_DRAM_PWRGD25
RSMRST#34
DNBSWON#34
SLP_WLAN#28
DSWVREN 8
PCIE_WAKE# 28,30
CLKRUN# 34
SUSCLK 8,34
PM_SYNC 3
BBS_BIT18
STP_A16OVR8
ODD_MD# 30
INT_CRT_BLU27
INT_CRT_GRN27
INT_CRT_RED27
INT_CRT_DDCCLK27
INT_CRT_DDCDAT27
INT_HSYNC27
INT_VSYNC27
VGA_PLTRST# 23
DELAY_VR_PWRGOOD 3,41
MPWROK 34,41
SYS_PWROK25
SUS_PWR_ACK 34
SYS_HWPG 34,38
SLP_SUS# 11,34
AC_PRESENT 34
DGPU_PWR_EN#23
DGPU_HOLD_RST#23
SUSC# 34
SUSB# 34
INT_eDP_PWM24,27
PCH_BLON27
LVDS_DIGON27
HDMI_DDCDATA 26
HDMI_DDCCLK 26
HDMI_CON_HP_PCH 26
+3V_S5
+1.5V
+1.5V
+3V_S5
+3V
+3V
+3V_S5
+3V_DSW
+3V_DSW
+3V_S5
+3V_DS3
+3V
+3V_S5 +3V_S5
+3VPCU
+3V_DSW
+3V_DSW
+3VPCU
+3VPCU +3V_DS3+3V_S5
+3V_S5
Size Document Number Rev
Date: Sheet of
Quanta Computer Inc.
PROJECT :
LPT 1/6 (DMI/FDI/VGA)
2A
Monday, December 17, 2012
BDBD
7 45
Size Document Number Rev
Date: Sheet of
Quanta Computer Inc.
PROJECT :
LPT 1/6 (DMI/FDI/VGA)
2A
Monday, December 17, 2012
BDBD
7 45
Size Document Number Rev
Date: Sheet of
Quanta Computer Inc.
PROJECT :
LPT 1/6 (DMI/FDI/VGA)
2A
Monday, December 17, 2012
BDBD
7 45
R441 *8.2K_4
R767 0_4
C779 *6.8P/50V_4
TP52
TP53
R340 0_4
Q24
*DTC144EUA
1 3
2
R453 **0_4
R776 0_4
R837 EV@0_4
R325 0_4
R430 **0_4
R442 8.2K_4
R835 *10K_4
R847 *0_4
C337 *0.1U/10V_4
R841 *0_4
R392 0_4
C776 *6.8P/50V_4
R832
100K_4
R839 0_4
C363 *0.1U/10V_4
R773 10K_4
R826 ICRT@33_4
C383 *0.1U/10V_4
R843 0_4
R849 0_4
R393 *0_4
TP77
R429
*10K_4
Q22
*2N7002
3
2
1
R348 0_4
R820 ICRT@150/F_4
C362 *0.1U/10V_4
D13
*RB500V-40
LPT_PCH_M_EDS
DMI
Management
FDI
System Power
REV = 5
4 OF 11
U31B
LPT_PCH_M_EDS/BGA
TP21
AB10
TP10 AW44
TP16 AV43
TP12
AW17
TP17 AU42
TP7
AV17
TP5 AY45
TP13 AU44
SUSWARN#/SUSPWRNACK/GPIO30
J4
DMI_IREF
BE16
DMI_RCOMP
AY17
FDI_RCOMP AR44
SLP_WLAN#/GPIO29
D2
DRAMPWROK
H3
APWROK
AB7
PWROK
F10
SYS_RESET#
AM1
DMI_RXP_2
AR17
DMI_RXP_3
AW20
DMI_TXN_0
BD21
DMI_TXN_1
BE20
SLP_LAN# G5
PMSYNCH AY3
SLP_SUS# F1
SLP_A# F3
SLP_S3# H1
SLP_S4# C6
SLP_S5#/GPIO63 Y7
SUSCLK/GPIO62 Y6
SUS_STAT#/GPIO61 U7
CLKRUN# AN7
WAKE# K3
DPWROK L13
FDI_IREF AT45
FDI_CSYNC AL39
FDI_RXP_1 AL36
FDI_RXP_0 AJ36
FDI_RXN_1 AL35
FDI_RXN_0 AJ35
ACPRESENT/GPIO31
E6
SYS_PWROK
AD7
SUSACK#
R6
DMI_TXP_2
BB17
DMI_TXP_0
BB21
DMI_RXP_1
AP20
DMI_RXN_2
AP17
DMI_TXP_3
BC18
DMI_TXP_1
BC20
DMI_TXN_3
BE18 DMI_TXN_2
BD17
DMI_RXP_0
AY22
DMI_RXN_3
AV20
PWRBTN#
K1
RI#
N4
BATLOW#/GPIO72
K7
RSMRST#
J2
FDI_INT AL40
DSWVRMEN C8
DMI_RXN_1
AR20 DMI_RXN_0
AW22
TP15 AV45
TP54 TP82
R302 10K_4
R428 *10K_4
R470 8.2K_4
Q23
*ME2303T1
3
2
1
R362 0_4
PQ12
*DTC144EUA
1 3
2
R366 *1K_4
R355
*100K_4
R772 7.5K/F_4
R341 10K_4
R775 7.5K/F_4
R467
*4.7K_4
R850 0_4
R771 0_4
TP55
R465 8.2K_4
C783 *0.1U/10V_4
R838 10K_4
TP45
R833 *SHORT_4
RP25
10K_10P8R_6
10
9
8
7 4
3
2
1
56
C408
*0.1U/10V_4
TP63
U32
*TC7SH08FU
2
14
3 5
R830 *1K_4
R382 10K_4
C780 *0.1U/10V_4
R817 ICRT@150/F_4C778 *6.8P/50V_4
R840 0_4
R423 10K_4
R823 ICRT@33_4
LPT_PCH_M_EV
DISPLAY
LVDSCRT
PCI
5 OF 11
REV = 5
U31E
LPT_PCH_M_EDS/BGA
VGA_BLUE
T45
VGA_GREEN
U44
VGA_RED
V45
VGA_DDC_CLK
M43
DAC_IREF
U40
VGA_IRTN
U39
EDP_BKLTCTL
N36
EDP_BKLTEN
K36
EDP_VDDEN
G36
PIRQA#
H20
PIRQB#
L20
PIRQC#
K17
PIRQD#
M20
GPIO50
A12
GPIO52
B13
GPIO54
C12
GPIO51
C10
GPIO53
A10
GPIO55
AL6
DDPB_CTRLCLK R40
DDPB_CTRLDATA R39
DDPC_CTRLCLK R35
DDPC_CTRLDATA R36
DDPD_CTRLCLK N40
DDPD_CTRLDATA N38
DDPB_AUXN H45
DDPC_AUXN K43
DDPD_AUXN J42
DDPB_AUXP H43
DDPC_AUXP K45
DDPD_AUXP J44
DDPB_HPD K40
DDPC_HPD K38
DDPD_HPD H39
PIRQE#/GPIO2 G17
PIRQH#/GPIO5 M15
PME# AD10
PLTRST# Y11
PIRQG#/GPIO4 L15
PIRQF#/GPIO3 F17
VGA_VSYNC
N44
VGA_HSYNC
N42
VGA_DDC_DATA
M45
R424
*10K_4
R813 ICRT@150/F_4
R319 1K_4 R422 *0_4
TP80
R368 0_4
R836 0_4
R403 10K_4
R388 649/F_4
R828 10K_4
R479 *10K_4
U18 *TC7SH08FU
2
1
4
3 5
R475 *10K_4
R844 S3@200/F_4
R471 8.2K_4
C369 *0.1U/10V_4
R466 8.2K_4

5
5
4
4
3
3
2
2
1
1
D D
C C
B B
A A
RTC Clock 32.768KHz (RTC)
RTC Circuitry (RTC)
HDA
PCH JTAG
(CORE)
Lynx Point (RTC,IHDA,SATA,JTAG)
(CORE)
(CORE)
(SUS)
PWROK
Sampled
0 = Top-Block Swap mode
1 = Default (Int PU)
Flash Descriptor Security
Override / Intel ME Debug Mode
PWROK
Configuration
PWROK
0 = Disable (Int PD)
1 = Enable
Internal PD
0 = Disable
1 = Enable (Int PU)
GPIO51
SATA3GP/GPIO37
SATA1GP/GPIO19
TLS Confidentiality
Bit1 Bit0
1 0 Resvered
1 1 SPI
0 0 LPC
PWROK
Always 0 = Disable
1 = Enable
INTVRMEN
Integrated VRM Enable
Internal PU
0 = TLS no confidentiality (Int PD)
1 = TLS with confidentiality
GPIO55
GPIO8
Boot BIOS Strap bit 1
RSMRST#
Circuitry
Boot BIOS Strap bit 0
GPIO62 / SUSCLK
PWROK 0 = Security Effect (Int PD)
1 = Can be Override
PCH STRAPING
Top-Block Swap Override
PWROK
PWROK
GPIO36
PLL On-Die Voltage
Regulator Enable
RSVD
Pin Name
SPKR
Usage
No Reboot
RSVD RSMRST#
HDA_SDO
GPIO28
PLL on die VR enable RSMRST# 0 = Disable
1 = Enable (Int PU)
DSWVREN
On Die DSW VR Enable 0 = Disable
1 = Enable
Always Must be PU to VCCRTC
JTAG_TCK,JTAG_TMS
Trace Length < 9000mils
08
(SUS)
(CORE) (SUS)
(SUS)
(SUS)
(SUS)
Lynx Point (LPC,SPI,SMBUS,C-LINK,THERMAL)
Trace = 30mils for power
CLGPCH Dual SPI
8M
EC (EC+BIOS):SPI_CS0#
SATA ODD
1st SATA HDD
mSATA
2nd SATA HDD
For DDR/WLAN
BY1-A1A Pull up R2139
to disable S3 function Strap
CLGSMBus/Pull-up
For EC,G-SENSOR,ID ROM
,EDP2LVDS
PCH and EC for monitoring PCH temps over SMLink
For Wireless LAN Device supporting
Intel Active Management Technology
CLG
RTC_X2
RTC_X1
ACZ_RST#_R
ACZ_SDOUT_R
ACZ_BITCLK_R
PCH_JTAG_TMS
PCH_JTAG_TCK
PCH_JTAG_TDI
SRTC_RST#
SM_INTRUDER#
RTC_RST#
RTC_X1
RTC_X2
PCH_INVRMEN
BBS_BIT0
ACZ_SDOUT_R
PCH_INVRMEN
PCBEEP
ACZ_BITCLK_R
PCBEEP
ACZ_SDIN0_AUDIO
ACZ_RST#_R
ACZ_SDOUT_R
GPIO33
PCH_JTAG_TDO
PCH_JTAG_TCK
PCH_JTAG_TMS
PCH_JTAG_TDI
SATA_RXN_1ST_SSD#
SATA_RXP_1ST_SSD
SATA_TXN_1ST_SSD#
SATA_TXP_1ST_SSD
SATA_RCOMP
SATA_LED#
BBS_BIT0
SATA_IREF
PCH_SPI_IO2
TD_IREF
CL_DAT
CL_RST#
CL_CLK
PCH_SPI_IO3
PCH_DRQ#1
LAD1
PCH_DRQ#0
LAD0
LAD2
LAD3
LFRAME#
SERIRQ
SRTC_RST#
RTC_RST#
R_3VRTC
PCH_SPI_CS1#_R2
PCH_SPI_SI_R2R
PCH_SPI_SO_RR
PCH_SPI_CLK_R2R
SPI_WP#
PCH_SPI_CS0#_R2R
ACZ_SYNC_R
ACZ_SYNC_R
ACZ_SDIN0_AUDIO
SATA_TXN_ODD#
SATA_TXP_ODD
SATA_RXN_ODD#
SATA_RXP_ODD
SATA_RXN_1ST_HDD#
SATA_RXP_1ST_HDD
SATA_TXN_1ST_HDD#
SATA_TXP_1ST_HDD
SATA_RXN_2ND_HDD#
SATA_RXP_2ND_HDD
SATA_TXP_2ND_HDD
SATA_TXN_2ND_HDD#
SCLK
SMB_ME0_CLK
SDATA
SMBALERT#
DRAMRST_CNTRL_PCH
SMB_ME0_DAT
SML1ALERT#_R
SML1ALERT#_R
SMBALERT#
SCLK
SDATA
DRAMRST_CNTRL_PCH
SMB_ME0_CLK
SMB_ME0_DAT
SMB_ME1_CLK
SMB_ME1_DAT
SMB_ME1_DAT
SMB_ME1_CLK
SERIRQ
SATA_LED#
ODD_PRSNT#
BBS_BIT0
ACZ_SYNC_R1
ODD_PRSNT#
PCH_JTAG_TDO
PCH_SPI_CLK_R2R PCH_SPI_CLK_R2
PCH_SPI_CS0#_R2R PCH_SPI_CS0#_R2
PCH_SPI_SI_R2R
PCH_SPI_SO_RR
PCH_SPI_SI_R2
PCH_SPI_SO_R
PCH_SPI_IO2
PCH_SPI_IO3
SPI_HOLD#
ACZ_RST#_AUDIO32
ACZ_SDOUT_AUDIO32
BIT_CLK_AUDIO32
ACZ_SYNC_AUDIO32
GPIO3610
BBS_BIT17
SUSCLK7,34
STP_A16OVR7
GPIO810
FDI_OVRVLTG10
DSWVREN7
PCBEEP32
SATA_RXN_1ST_SSD# 28
SATA_RXP_1ST_SSD 28
SATA_TXN_1ST_SSD# 28
SATA_TXP_1ST_SSD 28
PLL_ODVR_EN10
DRAMRST_CNTRL_PCH 25
LAD028,34
LAD128,34
LAD228,34
LAD328,34
SERIRQ34
LFRAME#28,34
PCH_SPI_CS0#34 PCH_SPI_CLK34
PCH_SPI_SI34 PCH_SPI_SO34
ACZ_SDIN0_AUDIO32
HDPLOC31
SATA_RXN_ODD# 30
SATA_RXP_ODD 30
SATA_TXN_ODD# 30
SATA_TXP_ODD 30
SATA_RXN_1ST_HDD# 31
SATA_RXP_1ST_HDD 31
SATA_TXN_1ST_HDD# 31
SATA_TXP_1ST_HDD 31
SATA_RXN_2ND_HDD# 31
SATA_RXP_2ND_HDD 31
SATA_TXN_2ND_HDD# 31
SATA_TXP_2ND_HDD 31
SCLK 13,28
SDATA 13,28
2ND_MBCLK24,31,34
2ND_MBDATA24,31,34
ACZ_SDOUT_R34
ODD_PRSNT# 30
SMB_ME0_DAT 30
SMB_ME0_CLK 30
+3V_S5
+3V_RTC
+3V
+3V_RTC
+3V
+VCC_HDA_IO
+3V
+3V_RTC
+1.5V
+1.5V
+3VPCU
+3V_RTC
R_3VRTC_R
+3V_S5
+3V_S5
+5V
+3V_S5
+3V_S5
+3V_S5
+3V_S5
+3V
+3VPCU
Size Document Number Rev
Date: Sheet of
Quanta Computer Inc.
PROJECT :
LPT 2/6 (SATA/HDA/SPI)
2A
Monday, December 17, 2012
BDBD
8 45
Size Document Number Rev
Date: Sheet of
Quanta Computer Inc.
PROJECT :
LPT 2/6 (SATA/HDA/SPI)
2A
Monday, December 17, 2012
BDBD
8 45
Size Document Number Rev
Date: Sheet of
Quanta Computer Inc.
PROJECT :
LPT 2/6 (SATA/HDA/SPI)
2A
Monday, December 17, 2012
BDBD
8 45
R801
*210/F_4
R786 *1K_4
Q27
2N7002_200MA
3
2
1
TP46
R293 7.5K/F_4
R878 33_4
C314
0.1U/16V_4Y
LPT_PCH_M_EDS
SMBus
C-Link
Thermal
SPILPC
3 OF 11
REV = 5
U31D
LPT_PCH_M_EDS/BGA
SML1ALERT#/PCHHOT#/GPIO74 H6
SPI_IO3
AJ2
SPI_MISO
AH3
SPI_IO2
AJ4
SPI_MOSI
AH1
SPI_CS2#
AJ10
SPI_CS1#
AL7
SPI_CS0#
AJ7
SPI_CLK
AJ11
LDRQ1#/GPIO23
G20
SERIRQ
AL11
LDRQ0#
D21
LFRAME#
B21
LAD_3
C18
LAD_2
A18
LAD_1
C20
LAD_0
A20
TD_IREF AY43
CL_DATA AF10
CL_RST# AF7
CL_CLK AF11
SML1DATA/GPIO75 N11
SML1CLK/GPIO58 K6
SML0DATA R7
SML0CLK U8
SML0ALERT#/GPIO60 N8
SMBDATA U11
SMBCLK R10
SMBALERT#/GPIO11 N7
TP2 BC45
TP4 BE43
TP1 BA45
TP3 BE44
C805 15P/50V_4
R1516 33_4
R380 2.2K_4
R856 33_4
Q56
*2N7002K_300MA
3
2
1
TP74
D17 *RB500V-40_100MA
R296
1K/F_4
R432 *1K_4
R395 10K_4
R367 *1K_4
R379 2.2K_4
R543
1K_4
R318 10K_4
R866 33_4
R298 33_4
R796
*210/F_4
R783 10K_4
Y4
32.768KHZ
4 1
23
C486
1U/6.3V_4X
R858 1M_4
R282 33_4
R808
*51_4
C795 15P/50V_4
R407 10K_4
C474
1U/6.3V_4X
R782 *1K_4
TP51
R402 *10K_4
R295 33_4
R857 330K_4
Q26
2N7002_200MA
3
2
1
R304 33_4
R784 10K_4
R1328 33_4
R458
2.2K_4
R877 1M_4
R781 8.2K_4
R542 20K_6
CN11
AAA-BAT-054-K01
12
R457
2.2K_4
R358 *1K_4
R529 20K_6
TP81
R431 330K_4
R860 *330K_4
TP60
C432 10P/50V_4
R310 33_4
R401 1K_4
R802
*210/F_4
R315 33_4
R805
*100/F_4
U17
W25Q64FVSSIQ
CE#
1
SCK
6
SI
5
SO
2
WP#
3
VDD 8
VSS 4
HOLD# 7
R378 2.2K_4
R787 10K_4
R854 0_4
JTAGRTC AZALIA
SATA
LPT_PCH_M_EDS
REV = 5
1 OF 11
U31A
LPT_PCH_M_EDS/BGA
TP20
AB6
TP25
F8
TP9 BA2
TP22
C26
RTCX1
B5
SATA_RXN_1 BC10
SATA_RXP_1 BE10
JTAG_TDI
AE2
JTAG_TDO
AD3
JTAG_TMS
AD1
JTAG_TCK
AB3
HDA_SDO
A24
HDA_SDI2
G22
HDA_SDI3
F22
HDA_SDI1
K22
HDA_SDI0
L22
RTCRST#
D9
INTRUDER#
A8
INTVRMEN
G10
SRTCRST#
B9
RTCX2
B4
SATA_IREF BD4
SATA0GP/GPIO21 AT1
SATA1GP/GPIO19 AU2
SATALED# AP3
SATA_RCOMP AY5
SATA_TXP5/PETP2 AR15
SATA_RXP5/PERP2 BE14
SATA_TXN5/PETN2 AP15
SATA_RXN5/PERN2 BC14
SATA_TXP4/PETP1 AW15
SATA_TXN4/PETN1 AV15
SATA_RXP4/PERP1 BB13
SATA_RXN4/PERN1 BD13
SATA_TXP_3 AT13
SATA_RXP_3 BE12
SATA_TXN_3 AR13
SATA_RXN_3 BC12
SATA_TXP_2 AW13
SATA_TXN_2 AY13
SATA_RXN_2 BB9
SATA_RXP_2 BD9
SATA_TXP_1 AW10
SATA_TXN_1 AV10
SATA_TXP_0 AY8
SATA_TXN_0 AW8
SATA_RXP_0 BE8
SATA_RXN_0 BC8
HDA_RST#
C24
SPKR
AL10
HDA_SYNC
A22
HDA_BCLK
B25
HDA_DOCK_RST#/GPIO13
C22
DOCKEN#/GPIO33
B17
TP8 BB2
R335 *1K_4
R305 33_4
C811 10P/50V_4
R311
1K/F_4
D18
BAT54C-7-F_200MA
C475
1U/6.3V_4X
TP50
R287 *10K_4
R804
*100/F_4
R288 33_4
R285 0_4
R795 *1K_4
D19 *RB500V-40_100MA
R438 *1K_4
R797
*100/F_4
C322
*22P/50V_4N
TP49
R456 33_4
G1
*SHORT PAD
R851 *1K_4
G2
*SHORT PAD
TP79
R815 10K_4
R396 2.2K_4
R862
10M_4
R419 0_4

5
5
4
4
3
3
2
2
1
1
D D
C C
B B
A A
09
(SUS)
(CORE)
(CORE)
(SUS)
(SUS)
(SUS)
(SUS)
(SUS)
(SUS)
(SUS)
Lynx Point (PCIE,USB3.0,USB2.0) Lynx Point (CLOCK)
PCH Intenal ClockUSB Overcurrent
(SUS)
(SUS)
(SUS)
(SUS)
(SUS)
(SUS)
(SUS)
(SUS)
(CORE)
(CORE)
(CORE)
(CORE)
LAN
M/B side(up port)
M/B side(Down port)
Small board(up port)
Small board(Down port)
M/B side(up port)
M/B side(Down port)
Small board(up port)
Small board(Down port) Card Reader
Card Reader
LAN
WLAN
WLAN
25MHz Crystal for PCH
3223 SIZE
USB_SC_OC#_R
USB_OC6#
USB_OC4#
USB_OC5#USB_OC2#
USB_Normal_OC#_R
USB_OC3#
CLK_BUF_CPYCKP
CLK_BUF_CPYCKN
PCIE_CLK_CR_REQ#_R
CLK_BUF_REF14
PCIE_CLK_WLAN_REQ#_R
GPIO44
GPIO46 CLK_BUF_DOT96P
CLK_BUF_DOT96N
CLK_BUF_EXPN
CLK_BUF_EXPP
PCIE_CLK_REQ_LAN#_R
GPIO26
CLK_BUF_CKSSCDN
CLK_BUF_CKSSCDP
GPIO45SCI#
CLK_PCIE_REQ2#
PCIE_RCOMP
PCIE_IREF
USBP0+
USBP0-
USBCOMPUSBCOMP
USB3_RXN2
USB3_TXN2
USB3_TXP2
USB3_RXP2
USB_OC6#
USB_OC4#
USB_OC5#
USB_OC3#
USB_SC_OC#_R
USB_Normal_OC#_R
USB_OC2#
SCI#
PCIE_CLK_REQ_LAN#_R
CLK_PCIE_REQ2#
PCIE_CLK_WLAN_REQ#_R
GPIO26
GPIO44
GPIO45
GPIO46
CLK_PCI_FB CLK_PCI_FB_R
CLK_PCH_PCI0
PCLK_DEBUG_R
PCLK_591_R
CLK_BUF_EXPN
CLK_BUF_EXPP
CLK_BUF_CPYCKP
CLK_BUF_CPYCKN
CLK_BUF_DOT96P
CLK_BUF_DOT96N
CLK_BUF_CKSSCDN
CLK_BUF_CKSSCDP
CLK_BUF_REF14
CLK_PCI_FB
XTAL25_OUT
XTAL25_IN
ICLK_BIAS
ICLK_IREF
CLK_FLEX2
DGPU_PRSNT#_R
CLK_FLEX0
CLK_FLEX1
CLK_PEGA_REQ#
CLK_PCH_PCI1
USB3_RXN1
USB3_TXN1
USB3_TXP1
USB3_RXP1
USB3_RXN4
USB3_TXN4
USB3_TXP4
USB3_RXP4
USB3_RXN3
USB3_TXN3
USB3_TXP3
USB3_RXP3
USBP1+
USBP1-
USBP3_EXT2#
USBP3_EXT2
USBP2_EXT1#
USBP2_EXT1
USB_CCD
USB_CCD#
USBP10_WLAN
USBP10_WLAN#
CLK_PCIE_LAN#_R
CLK_PCIE_LAN_R
PCIE_TXN_LAN#_C
PCIE_TXP_LAN_C
PCIE_TXN_WLAN#_C
PCIE_TXP_WLAN_C CLK_PCIE_WLAN#_R
CLK_PCIE_WLAN_R
CLK_PEGA_REQ#
PCLK_DEBUG
PCLK_591
S3_STRAP
S3_STRAP
XTAL25_IN
XTAL25_OUT
USBP8_TV#
USBP8_TV
USB_TOUCH
USB_TOUCH#
PCIE_TXP_CR_C
PCIE_TXN_CR_C
PCIE_CLK_CR_REQ#_R
CLK_PCIE_CRN_R
CLK_PCIE_CRP_R
USBP0- 29
USBP0+ 29
USB3_RXP2 29
USB3_RXN2 29
USB3_TXP2 29
USB3_TXN2 29
CLK_CPU_BCLKN 3
CLK_CPU_BCLKP 3
CLK_DPLL_SSCLKN 3
CLK_DPLL_SSCLKP 3
CLK_DPLL_NSCLKN 3
CLK_DPLL_NSCLKP 3
USB3_RXP1 29
USB3_RXN1 29
USB3_TXP1 29
USB3_TXN1 29
USB3_RXP330 USB3_RXN330
USB3_TXP330 USB3_TXN330
USB3_RXP430 USB3_RXN430
USB3_TXP430 USB3_TXN430
USBP1- 29
USBP1+ 29
USBP3_EXT2# 30
USBP3_EXT2 30
USBP2_EXT1 30
USBP2_EXT1# 30
USB_CCD 27
USB_CCD# 27
USBP10_WLAN# 28
USBP10_WLAN 28
CLK_PCIE_LAN#30
CLK_PCIE_LAN30
PCIE_CLK_REQ_LAN#30
PCIE_RXN_LAN#30
PCIE_TXP_LAN30 PCIE_TXN_LAN#30
PCIE_RXP_LAN30
PCIE_RXP_WLAN28
PCIE_TXN_WLAN#28 PCIE_TXP_WLAN28
PCIE_RXN_WLAN#28
PCIE_CLK_WLAN_REQ#28
CLK_PCIE_WLAN#28 CLK_PCIE_WLAN28
USB_SC_OC# 29,34
USB_Normal_OC# 30,34
SCI# 34
CLK_PCIE_VGA 17
CLK_PCIE_VGA# 17
CLK_PEGA_REQ# 23
PCLK_DEBUG28
PCLK_59134
USBP8_TV# 28
USBP8_TV 28
USB_TOUCH 27
USB_TOUCH# 27
PCIE_RXP_CR
33
PCIE_TXN_CR33 PCIE_TXP_CR33
PCIE_RXN_CR
33
PCIE_CLKREQ_CR#
33
CLK_PCIE_CRP
33 CLK_PCIE_CRN
33
+3V_S5
+3V
+3V_S5
+1.5V +1.5V
+VCCAXCK_VRM
+3V_S5
+3V_S5
Size Document Number Rev
Date: Sheet of
Quanta Computer Inc.
PROJECT :
LPT 3/6 (PCIE/USB/CLK)
2A
Monday, December 17, 2012
BDBD
9 45
Size Document Number Rev
Date: Sheet of
Quanta Computer Inc.
PROJECT :
LPT 3/6 (PCIE/USB/CLK)
2A
Monday, December 17, 2012
BDBD
9 45
Size Document Number Rev
Date: Sheet of
Quanta Computer Inc.
PROJECT :
LPT 3/6 (PCIE/USB/CLK)
2A
Monday, December 17, 2012
BDBD
9 45
LPT_PCH_M_EDS
CLOCK SIGNAL
2 OF 11
U31C
LPT_PCH_M_EDS/BGA
PCIECLKRQ4#/GPIO26
V3 CLKOUT_PCIE_P_4
AF45
CLKOUT_PCIE_P_5
AE42
PCIECLKRQ5#/GPIO44
AA2
CLKOUT_PCIE_N_6
AB40
CLKOUT_PCIE_P_6
AB39
PCIECLKRQ6#/GPIO45
AE4
CLKOUT_PCIE_N_7
AJ44
CLKOUT_PCIE_P_7
AJ42
CLKOUTFLEX2/GPIO66 F36
CLKIN_SATA BE6
CLKIN_GND AR24
CLKIN_DMI AY24
PCIECLKRQ1#/GPIO18
AF1
CLKOUT_DP AJ40
CLKOUT_DMI AF39
CLKOUT_PCIE_N_0
Y43
CLKOUT_PCIE_P_0
Y45
CLKOUT_PEG_B Y39
CLKOUT_PEG_A AB35
PCIECLKRQ0#/GPIO73
AB1
CLKOUT_PEG_A_P AB36
PEGA_CLKRQ#/GPIO47 AF6
CLKOUT_PEG_B_P Y38
PEGB_CLKRQ#/GPIO56 U4
CLKOUT_PCIE_P_1
AA42
CLKOUT_PCIE_N_2
AB43
CLKOUT_ITPXDP
AH43
XTAL25_IN AM43
XTAL25_OUT AL44
CLKOUTFLEX0/GPIO64 C40
CLKOUTFLEX1/GPIO65 F38
DIFFCLK_BIASREF AN44
ICLK_IREF AM45
CLKOUTFLEX3/GPIO67 F39
CLKIN_33MHZLOOPBACK D17
REFCLK14IN F45
CLKIN_SATA_P BC6
CLKIN_DOT96P G33
CLKIN_DOT96N H33
CLKIN_GND_P AT24
CLKIN_DMI_P AW24
CLKOUT_DP_P AJ39
CLKOUT_DMI_P AF40
CLKOUT_PCIE_N_1
AA44
PCIECLKRQ7#/GPIO46
Y3
CLKOUT_ITPXDP_P
AH45
CLKOUT_33MHZ1
E44
CLKOUT_33MHZ0
D44
CLKOUT_33MHZ2
B42
CLKOUT_33MHZ3
F41
CLKOUT_33MHZ4
A40
CLKOUT_PCIE_N_4
AF43
CLKOUT_PCIE_N_3
AD43
CLKOUT_PCIE_P_3
AD45
PCIECLKRQ3#/GPIO25
T3
CLKOUT_PCIE_N5
AE44
CLKOUT_DPNS_P AF36
CLKOUT_DPNS AF35
PCIECLKRQ2#/GPIO20/SMI#
AF3
CLKOUT_PCIE_P_2
AB45
TP19 AD39
TP18 AD38
C782
18P/50V_4
TP58
C773 12P/50V_4N
R336 *7.5K/F_4
C3464 0.1U/10V_4X
R277 10K_4
C764 0.1U/10V_4X
R769 7.5K/F_4
R791
1M_4
R408 10K_4
R816 10K_4
R812 10K_4
R824 0_4
R827 0_4
R346 10K_4
R798 10K_4
R409 22.6/F_4
R765 10K_4
R825 10K_4
C766 0.1U/10V_4X R800 0_4
TP76
R846 22_4
R822 NS3@10K_4
R3453 0_4
R834 22_4
TP59
TP78
LPT_PCH_M_EDS
USB
PCIe
9 OF 11
U31I
LPT_PCH_M_EDS/BGA
USB3TP6 BE28
USB3TN6 BD27
USB3RP6 AP29
USB3RN6 AR29
USB3TP5 BC26
USB3TN5 BE26
USB3RP5 AV29
USB3RN5 AW29
PETP1/USB3TP3
BC32
PERP2/USB3RP4
AR31
PETP2/USB3TP4
BB33
USB3TP2 BC24
PETN2/USB3TN4
BD33
PERN2/USB3RN4
AT31
PETN1/USB3TN3
BE32
PERP1/USB3RP3
AY31 PERN1/USB3RN3
AW31
PERN_3
AW33
PERP_3
AY33
PETN_3
BE34
PETN_4
BE36
PERN_5
AW36
PERP_5
AV36
PETN_5
BD37
PERP_6
AW38
PETN_6
BC38
PERN_7
AT40
USB2N13 F24
USB2P13 G24
USB2N12 G26
USB2P12 F26
USB2P11 C28
USB2N11 A28
USB2P10 D29
USB2P9 C30
USB2N10 B29
USB2N9 A30
USB2P8 C32
USB2N8 A32
USB2N7 G29
USB2P7 H29
USB2P6 L31
USB2N6 K31
USB2P5 G31
USB2P4 D33
USB2N5 F31
USB2N4 B33
USB2P3 C34
USB2N3 A34
USB2P2 C36
USB2N2 A36
USB2P1 C38
USB2N1 A38
USB2P0 D37
USB2N0 B37
PETP_8
BD41
PCIE_IREF
BE30
PCIE_RCOMP
BD29
PETP_3
BC34
PERN_4
AT33
PERP_4
AR33
PETP_4
BC36
PETP_5
BB37
PERN_6
AY38
PETP_6
BE38
PERP_7
AT39
PETN_7
BE40
PETP_7
BC40
PERN_8
AN38
PERP_8
AN39
PETN_8
BD42
USB3RN1 AR26
USB3RP1 AP26
USB3TN1 BE24
USB3TP1 BD23
USB3RN2 AW26
USB3RP2 AV26
USB3TN2 BD25
USBRBIAS# K24
USBRBIAS K26
OC0#/GPIO59 P3
OC1#/GPIO40 V1
OC2#/GPIO41 U2
OC3#/GPIO42 P1
OC4#/GPIO43 M3
OC5#/GPIO9 T1
OC6#/GPIO10 N2
OC7#/GPIO14 M1
TP23 L33
TP6
BB29
TP11
BC30
TP24 M33
R278 10K_4
R819 10K_4
C785
18P/50V_4
C763 0.1U/10V_4X
R810 0_4
R329 10K_4
R818 0_4
R777 10K_4
R811 0_4
R3454 0_4
R821 S3@10K_4
R807 0_4
Y3
25MHZ_30
4 1
23
C769 12P/50V_4NR279 10K_4
R337 10K_4
R3455 0_4
R809 10K_4
R774 0_4
TP62
R434 22_4
R276 10K_4
R420 10K_4
C767 0.1U/10V_4X
R803 0_4
R332 7.5K/F_4
TP61
R770 0_4
R344 *EV@10K_4
C3420 0.1U/10V_4X
R842 10K_4
RP24
10K_10P8R_6
10
9
8
7 4
3
2
1
56

5
5
4
4
3
3
2
2
1
1
D D
C C
B B
A A
(CORE)
(CORE)
(CORE)
(CORE)
(SUS)
(SUS)
(SUS)
(CORE)
(CORE)
(CORE)
(SUS)
(DSW)
(SUS)
(CORE)
(CORE)
(CORE)
(CORE)
(CORE)
(CORE)
(CORE)
(CORE)
(SUS)
(CORE)
(CORE)
(CORE)
(CORE)
Lynx Point (GPIO,CPU/MISC,NCTF)
PCH MISC PU/PD
PU & Password Clear
VRAM 900
VRAM 1000
ID11
L
H
WIN7
WIN8
H
L
ID2 ID3Board ID ID7
L
H
L
H
H
L
L
H
ID8
W/ HDMI
W/O HDMI
W/O LED KB
W/ LED KB
ID5
17" Premium
17" Gaming
H
L
W/ G-sensor
W/O G-sensor
H
L
UMA
Discrete
ID12
HM86
HM87
H
L
H
L
BOARD ID SETTING
H
H
L
L
ID10ID6
CLG/PX/OEV/UGA/CLG-Strap
ID4 ID9ID1
10
Only VGA
OPTIMUS
4 SPKS
2 SPKS
TV SKU
SSD SKU
ECO Mode
3D Mode
DSW_WAKE#_R
PLL_ODVR_EN
GPIO71
BOARD_ID12
BOARD_ID3
PCH_ODD_EN
NFC_IRQ#
FDI_OVRVLTG
GPIO36
DGPU_PWROK
BOARD_ID11
GPIO15
HDPACT
GPIO8
TP_VSS_NCTF2
PCH_THRMTRIP#
RCIN#
PCH_PECI
BOARD_ID4
BOARD_ID5
BOARD_ID6
BOARD_ID2
BOARD_ID10
BOARD_ID11
BOARD_ID9
BOARD_ID7
BOARD_ID1
BOARD_ID8
HDPINT
TEMP_ALERT#
BOARD_ID1 BOARD_ID2 BOARD_ID4
BOARD_ID5 BOARD_ID6 BOARD_ID7 BOARD_ID8
NFC_IRQ#
HDPACT
GPIO71
PCH_ODD_EN
TEMP_ALERT#
GPIO16
RCIN#
GATEA20
HDPINT
DSW_WAKE#_R
GPIO36
GPIO15
DGPU_PWROK
PLL_ODVR_EN
BOARD_ID9
GPIO16
GPIO16
PCH_THRMTRIP#
BOARD_ID12BOARD_ID10
BOARD_ID3
PLL_ODVR_EN8
FDI_OVRVLTG8
GPIO368
GPIO88
CPU_PLTRST# 3
PM_THRMTRIP# 3
H_PWRGOOD 3
RCIN# 34
GATEA20 34
PCH_ODD_EN30
DGPU_PWROK23,34
TEMP_ALERT#3,34
HDPACT31
HDPINT31
EC_PECI 3,34
NFC_IRQ#30
DSW_WAKE#_R34
BOARD_ID3 35
+3V_S5
+3V +3V +3V
+3V +3V +3V +3V
+3V_DS3
+3V_S5
+3V
+1.05V
+3V
+3V
+3V +3V
+3V
Size Document Number Rev
Date: Sheet of
Quanta Computer Inc.
PROJECT :
LPT 4/6 (GPIO/MISC)
2A
Monday, December 17, 2012
BDBD
10 45
Size Document Number Rev
Date: Sheet of
Quanta Computer Inc.
PROJECT :
LPT 4/6 (GPIO/MISC)
2A
Monday, December 17, 2012
BDBD
10 45
Size Document Number Rev
Date: Sheet of
Quanta Computer Inc.
PROJECT :
LPT 4/6 (GPIO/MISC)
2A
Monday, December 17, 2012
BDBD
10 45
R766 0_4
R494
NHM@10K_4
R357 10K_4
TP71
R780 10K_4
R383 10K_4
R417 10K_4
R405 *10K_4
R294
4SPKS@10K_4
R312
Non CIR@10K_4
R778 *0_4
R495
*10K_4
R360 TV@10K_4
R314
10K_4
R474 10K_4
R789
GS@10K_4
R1314
2SPKS@10K_4
R793 10K_4
R327
WIN8@10K_4
R308
*10K_4
R480
OEV@10K_4
R486
10K_4
R871 *10K_4
R792 *10K_4
R488
PV@10K_4
R485
HM@10K_4
R875
VRAM1000@10K_4
R356 10K_4
R281
*HM87@10K_4
R427 *10K_4
R1318
VRAM900@10K_4
R872 10K_4
R790 10K_4
R307 8.2K_4
G3
*SHORT_ PAD
12
TP47
R286
HM86@10K_4
R788
NGS@10K_4
R874
NKBP@10K_4
C765 *0.1U/10V_4
R768 *1K_4
R326
WIN7@10K_4
LPT_PCH_M_EDS
NCTF
CPU/Misc
GPIO
6 OF 11
U31F
LPT_PCH_M_EDS/BGA
TACH6/GPIO70
G13
TACH7/GPIO71
H15
VSS BA1
VSS BC1
VSS N10
VSS A2
VSS BD45
VSS BD2
VSS BD44
VSS BD1
VSS B45
VSS B2
VSS B1
VSS A44
VSS A41
LAN_PHY_PWR_CTRL/GPIO12
K13
GPIO15
AB11
VSS A43
VSS A4
VSS E45
VSS E1
VSS D1
VSS BE3
VSS BE2
TACH4/GPIO68
C16
GPIO57
U12
SDATAOUT1/GPIO48
AN4
GPIO35/NMI#
AP1
GPIO28
AD11
GPIO34
AN6
GPIO27
R11
GPIO24
Y10
SCLOCK/GPIO22
BB4
TACH3/GPIO7
G15
TACH1/GPIO1
F13
PLTRST_PROC# AU4
THRMTRIP# AV1
PROCPWRGD AV3
RCIN# AT6
PECI AY1
SATA5GP/GPIO49
AK3
VSS B44
TACH5/GPIO69
D13
SATA3GP/GPIO37
AK1
SATA2GP/GPIO36
AT3
VSS
A5 VSS
C45 VSS
BE5 VSS
BE41
SDATAOUT0/GPIO39
AM3
SLOAD/GPIO38
AT7
TACH0/GPIO17
C14
SATA4GP/GPIO16
AN2
GPIO8
Y1
TACH2/GPIO6
A14
BMBUSY#/GPIO0
AT8
TP14 AN10
R785 10K_4
R361 NOTV@10K_4
R301
CIR@10K_4
R779 390_4
R873 *10K_4

5
5
4
4
3
3
2
2
1
1
D D
C C
B B
A A
11
Lynx Point (Power) Lynx Point (Power)
0.67A (40mils)
0.179A (20mils)
PCH VRM Power PCH VCCIO Power
PCH band gap Power
0.01A (10mils)
PCH HDA Power
PCH VCCSUS
+V1.05S_PCH_VCC
+V3.3A_VCCPUSB
+V1.05S_VCCAUSB
+V3.3S_VCCAUBG
+PCH_VCCDSW
+V1.05M_VCCASW
+V3.3S_ADACBG
+VCCA_DAC_1_2
+V3.3S_VCC_GIO
+V1.05M_VCCSUS
+VCCA_USBSUS
+V1.05M_VCCDUSBSUS
+V1.05S_VCCUSBCORE
+V3.3S_VCC_FLEX0
+V3.3S_VCC_FLEX1
+V3.3S_VCC_FLEX23
+V3.3S_VCC_ASEPCI
+VCCCLKF135
+VCCPDSW
+VCCSST
+V3.3S_VCCPCORE
+V1.05S_VCCAUX
+VCCPRTCSUS_3P3
+VCCRTCEXT
+V1.05S_VCCPCPU
+V3.3M_VCCPSPI
+V3.3S_VCCPFUSE
PCH_VCC_1_1_20
PCH_VCC_1_1_21
+V1.5S_VCCATS
+V3.3S_VCCPTS
MAIND25,37,38,42
SLP_SUS#7,34
+1.05V
+3V
+1.05V
+1.05V
+3V_BG
+3V
+1.5V
+V1.05S_VCCAPLL_FDI
+V1.05S_VCC_EXP +3V
+V3.3A_VCCPSUS
+V1.05S_VCC_EXP
+VCCAPLL_USB3
+V1.05S_VCCAPLL_EXP
+V1.05S_VCC_EXP
+V1.05S_VCCAPLL_SATA3
+V1.05S_VCC_EXP
+VCCAXCK_VRM
+V1.05S_VCC_AXCK_DCB
+V1.05S_VCC_SSCFF
+1.05V
+3V
+3V
+3V
+3V
+V1.05S_VCC_SSCFF
+V1.05S_VCCCLKF100
+V1.05S_VCCCLKF100
+V1.05S_VCCSSCF100
+V1.05S_VCCSSCF100
+V3.3A_VCCPSUS
+3V_S5
+3V_DSW
+3V
+1.05V
+VCC_HDA_IO
+3V_DSW
+3V_S5
+3V_RTC
+VCCIO_PCH
+3V
+1.05V
+1.05V
+1.05V
+1.5V
+3V
+1.05V +V1.05S_VCCAPLL_FDI
+1.5V
+VCCAPLL_USB3
+V1.05S_VCCAPLL_SATA3+1.05V
+1.5V
+V1.05S_VCCAPLL_EXP+1.05V
+1.5V
+1.05V
+1.5V
+V1.05S_VCC_EXP+1.05V
+3V_BG+3V_S5
+VCCAXCK_VRM_R +VCCAXCK_VRM+1.05V
+1.5V
+VCC_AXCK_DCB +V1.05S_VCC_AXCK_DCB+1.05V +3V_S5 +VCC_HDA_IO +1.05V +V1.05S_VCCCLKF100 +V1.05S_VCC_SSCFF+1.05V +1.05V +V1.05S_VCCSSCF100
+3VPCU +3V_S5 +V3.3A_VCCPSUS
+3V_S5
+1.05V
+3V_S5
Size Document Number Rev
Date: Sheet of
Quanta Computer Inc.
PROJECT :
LPT 5/6 (POWER)
2A
Monday, December 17, 2012
BDBD
11 45
Size Document Number Rev
Date: Sheet of
Quanta Computer Inc.
PROJECT :
LPT 5/6 (POWER)
2A
Monday, December 17, 2012
BDBD
11 45
Size Document Number Rev
Date: Sheet of
Quanta Computer Inc.
PROJECT :
LPT 5/6 (POWER)
2A
Monday, December 17, 2012
BDBD
11 45
C382
0.1U/10V_4
C413
1U/6.3V_4
R389 0_6
C323
10U/6.3V_8
R759 0_8
C394
0.1U/10V_4
C380
1U/6.3V_4
C321
*10U/6.3V_8
C388
0.1U/10V_4
C791
0.1U/10V_4
R444 0_6
R426 *0_6
R343 0_8
L16 *1uH/25mA_6
C372
1U/6.3V_4
R300 0_8
C391
0.1U/10V_4
C416
1U/6.3V_4
C790
0.1U/10V_4
R364 0_8
C341
0.1U/10V_4
R297 0_8
C395
1U/6.3V_4
C356
*1U/6.3V_4
C404
ICRT@0.01U/25V_4
C392
1U/6.3V_4
C357
1U/6.3V_4
R477 0_6
R289 *1/F_4
C364
1U/6.3V_4
R489 0_6
R400 0_6
R299 0_8
LPT_PCH_M_EDS
ICC
Thermal
Fuse
SPI
CPU
RTC
Azalia
GPIO/LPC
USB
8 OF 11
U31H
LPT_PCH_M_EDS/BGA
VCCSUS3_3
R26
VCCSUS3_3
R28
VCCSUS3_3
U26
VSS
M24
VCCUSBPLL
U35
VCC3_3
L24
VCCIO
U30
VCCIO
V30 VCCIO
V28
VCCCLK
Y32
VCCCLK3_3
M29
VCCCLK3_3
L29
VCCCLK3_3
L26
VCCCLK3_3
M26
VCCCLK3_3
U32
VCCCLK3_3
V32
VCCCLK
AD34
VCCCLK
AA30
VCCCLK
AA32
VCCCLK
AD35
VCCCLK
AG30
VCCCLK
AG32
VCCCLK
AD36
VCCCLK
AE30
VCCCLK
AE32
VCCSUS3_3 R20
VCCSUS3_3 R22
VCCDSW3_3 A16
DCPSST AA14
VCC3_3 AE14
VCC3_3 AF12
VCC3_3 AG14
VCCIO U36
VCCSUSHDA A26
VCCSUS3_3 K8
VCCRTC A6
DCPRTC P14
DCPRTC P16
V_PROC_IO AJ12
V_PROC_IO AJ14
VCCSPI AD12
VCC P18
VCC P20
VCCASW L17
VCCASW R18
VCCVRM AW40
VCC3_3 AK30
VCC3_3 AK32
VCC
AP45
VCCVRM
AF34
DCPSUS2
Y35
VCCIO
Y30
VCCSUS3_3
R24
R352 5.11/F_4
R333 0_8
C405
1U/6.3V_4
C368
1U/6.3V_4
Q57
*DTC144EUA
1 3
2
C366
1U/6.3V_4
R861 0_6
R347 0_6
R867
*4.7K_4
R445 0_6
R387 0_6
C387
1U/6.3V_4
C762
*10U/6.3V_8
C406
ICRT@10U/6.3V_8
R377 0_6
C327
*10U/6.3V_8
C361
0.01U/25V_4
L15 *10uH/100MA_8
C398
ICRT@0.1U/10V_4
R283 0_8
C435
22U/6.3V_8
R303 0_6
R391 OEV@0_4
R284 0_6
C379
1U/6.3V_4
R290 0_8
C336
10U/6.3V_8
C330
1U/6.3V_4
C375
1U/6.3V_4
C348
1U/6.3V_4
C367
1U/6.3V_4
C332
0.1U/10V_4
LPT_PCH_M_EDS
Core
PCIe/DMI
VCCMPHY
USB3
HVCMOS
FDI
CRT DAC
SATA
7 OF 11
U31G
LPT_PCH_M_EDS/BGA
VCCVRM AN11
VCC
AE18
VCC
AE22
VCCASW
U20
VCCASW
U22
VCCASW
U24
VCCASW
V22
VCCASW
V24
VCCASW
Y18
VCCASW
Y20
VCCASW
Y22
VCCADAC1_5 P45
VSS P43
VCCADACBG3_3 M31
VCCVRM BB44
VCCIO AN34
VCCIO AN35
VCC3_3_R30 R30
VCC3_3_R32 R32
DCPSUS1 Y12
VCCSUS3_3 AJ30
VCCSUS3_3 AJ32
DCPSUS3 AJ26
DCPSUS3 AJ28
VCCIO AK20
VCCVRM AK26
VCCVRM AK28
VCCIO AK18
VCCVRM BE22
VCCIO AM22
VCCIO AP22
VCCIO AR22
VCCIO AT22
VCCASW
V18
VCCASW
V20
VCCASW
U18 VCCASW
AA18 DCPSUSBYP
U14
VCC
Y26 VCC
AG24 VCC
AG22 VCC
AG20
VCC
AA24
VCC
AA26
VCC
AD20
VCC
AD24 VCC
AD22
VCC
AD26
VCC
AD28
VCCIO AK22
VCCIO AM20
VCCIO AM18
VCC
AG18 VCC
AE26 VCC
AE24
VCC
AE20
L18 0_6
C338
1U/6.3V_4
R497 0_6
R291 0_6C355
1U/6.3V_4
L14 *10uH/100MA_8
R492 *0_6
C370
1U/6.3V_4
C360
1U/6.3V_4
R406
OEV@0_4
C324
*10U/6.3V_8
C329
10U/6.3V_8
C374
*1U/6.3V_4
R443 0_6
R359 0_8
C393
*1U/6.3V_4
C793
0.1U/10V_4 C792
1U/6.3V_4
R501 *0_6
R397 ICRT@0_6
Q25
2N7002
3
2
1
C340
*10U/6.3V_8 C333
1U/6.3V_4
R829 0_6
C312
*10U/6.3V_8
L17 10uH/100MA_8
C371
1U/6.3V_4
R852 0_8
R483 0_6
C373
1U/6.3V_4
R487 0.002/F_1206
R342 0_6
L32 *1uH/25mA_6
R478 *0_6
R448 0_8
C794
0.1U/10V_4
Q55
*ME2303T1
3
2
1
R468 0_6
C378
0.1U/10V_4
C358
1U/6.3V_4
R339 0_8
C403
0.1U/10V_4
L19 ICRT@HCB1608KF-181T15/1.5A_6
C390
0.1U/10V_4
C325
0.1U/10V_4

5
5
4
4
3
3
2
2
1
1
D D
C C
B B
A A
12
Lynx Point (GND) Lynx Point (GND)
Size Document Number Rev
Date: Sheet of
Quanta Computer Inc.
PROJECT :
LPT 6/6 (GND)
2A
Monday, December 17, 2012
BDBD
12 45
Size Document Number Rev
Date: Sheet of
Quanta Computer Inc.
PROJECT :
LPT 6/6 (GND)
2A
Monday, December 17, 2012
BDBD
12 45
Size Document Number Rev
Date: Sheet of
Quanta Computer Inc.
PROJECT :
LPT 6/6 (GND)
2A
Monday, December 17, 2012
BDBD
12 45
LPT_PCH_M_EDS
10 OF 11
U31J
LPT_PCH_M_EDS/BGA
VSS
AV31
VSS
BB25
VSS
AV40
VSS
AV33
VSS
AV13 VSS
D42
VSS
AT36
VSS
AT26 VSS
AT20 VSS
AT17
VSS
AT29
VSS
AV24
VSS N12
VSS N39
VSS N35
VSS N6
VSS P24
VSS P22
VSS P30
VSS P28
VSS P26
VSS P32
VSS R12
VSS R2
VSS R16
VSS R14
VSS R38
VSS R34
VSS R44
VSS T43
VSS R8
VSS U16
VSS U10
VSS U28
VSS U34
VSS U38
VSS U6
VSS U42
VSS V14
VSS V16
VSS V26
VSS W44
VSS W2
VSS V43
VSS Y16
VSS Y14
VSS Y24
VSS Y34
VSS Y28
VSS Y40
VSS Y36
VSS Y8
VSS
AT38
VSS
F43
VSS
AT15 VSS
AT10 VSS
AK16 VSS
AR2 VSS
AP43
VSS
AP24
VSS
AN40 VSS
AN36
VSS
AM30 VSS
AM28
VSS M22
VSS M17
VSS L44
VSS L2
VSS K39
VSS
B15 VSS
B11 VSS
AY7 VSS
AY29 VSS
AY26 VSS
AY20 VSS
AY15 VSS
AY10
VSS
AW2 VSS
AV6
VSS
AP31
VSS
AP13 VSS
AN8
VSS
AM32
VSS
AM26 VSS
AM24 VSS
AM14 VSS
AL8 VSS
AL38 VSS
AL34
VSS
AN42
VSS
AM16
VSS
AV22
LPT_PCH_M_EDS
11 OF 11
U31K
LPT_PCH_M_EDS/BGA
VSS D4
VSS BC16
VSS G2
VSS G38
VSS G44
VSS G8
VSS H10
VSS H13
VSS
AB8
VSS BD31
VSS BD35
VSS BD39
VSS BD7
VSS AV7
VSS F20
VSS F33
VSS
AA16
VSS H36
VSS H26
VSS H17
VSS H22
VSS H24
VSS F29
VSS F15
VSS D25
VSS
AC2
VSS
AB38
VSS
AJ20 VSS
AJ18
VSS
AJ24 VSS
AJ22
VSS K33
VSS K29
VSS K20
VSS K15
VSS K10
VSS H7
VSS H40
VSS H31
VSS AT43
VSS AY36
VSS BD19
VSS BD15
VSS BD11
VSS BA40
VSS B7
VSS B39
VSS B35
VSS B31
VSS B27
VSS B23
VSS B19
VSS
AL2 VSS
AL12 VSS
AK45 VSS
AK43 VSS
AK24 VSS
AK14 VSS
AJ8 VSS
AJ6 VSS
AJ38 VSS
AJ34
VSS
AJ16
VSS
AG16 VSS
AF8 VSS
AF38 VSS
AE28 VSS
AE16 VSS
AD8
VSS
AD16 VSS
AD14 VSS
AC44
VSS
AB34 VSS
AB12 VSS
AA4 VSS
AA28 VSS
AA22 VSS
AA20
VSS
AG44 VSS
AG28 VSS
AG26 VSS
AG2
VSS
AD32 VSS
AD30 VSS
AD18
VSS
BB42 VSS
BC22
VSS BC28
VSS
AD6 VSS
AD40

5
5
4
4
3
3
2
2
1
1
D D
C C
B B
A A
13
DDR
DDR3
VREF CA SMBus
Isolation
DDR
BOT Side Close to CPU
M_A_A0
M_A_A15
M_A_A14
M_A_A13
M_A_A12
M_A_A11
M_A_A10
M_A_A9
M_A_A8
M_A_A7
M_A_A6
M_A_A5
M_A_A4
M_A_A2
M_A_A3
M_A_A1
CGCLK_SMB
CGDAT_SMB
M_A_DM1
M_A_DM2
M_A_DQSP0
M_A_DQSP1
M_A_DQSP2
M_A_DQSP3
M_A_DQSP4
M_A_DQSP5
M_A_DQSP6
M_A_DQSP7
M_A_DQSN0
M_A_DQSN1
M_A_DQSN2
M_A_DQSN3
M_A_DQSN4
M_A_DQSN5
M_A_DQSN6
M_A_DQSN7
M_A_DQ4
M_A_DQ5
M_A_DQ7
M_A_DQ6
M_A_DQ1
M_A_DQ0
M_A_DQ3
M_A_DQ2
M_A_DQ9
M_A_DQ8
M_A_DQ21
M_A_DQ16
M_A_DQ19
M_A_DQ18
M_A_DQ15
M_A_DQ10
M_A_DQ12
M_A_DQ13
M_A_DQ24
M_A_DQ30
M_A_DQ26
M_A_DQ28
M_A_DQ29
M_A_DQ38
M_A_DQ32
M_A_DQ33
M_A_DQ35
M_A_DQ39
M_A_DQ31
M_A_DQ27
M_A_DQ36
M_A_DQ37
M_A_DQ34
M_A_DQ20
M_A_DQ17
M_A_DQ25
M_A_DQ44
M_A_DQ42
M_A_DQ43
M_A_DQ49
M_A_DQ48
M_A_DQ61
M_A_DQ60
M_A_DQ62
M_A_DQ63
M_A_DQ54
M_A_DQ55
M_A_DQ53
M_A_DQ52
M_A_DQ41
M_A_DQ45
M_A_DQ47
M_A_DQ46
M_A_DQ40
M_A_DQ56
M_A_DQ57
M_A_DQ59
M_A_DQ58
DIMM0A_SA0
DIMM0A_SA1 +SMDDR_VREF_DIMM
PM_EXTTS#A0
+SMDDR_VREF_DQ0
M_A_DQ11
M_A_DQ14
M_A_DQ22
M_A_DQ23
M_A_DQ51
M_A_DQ50
CGCLK_SMB
CGDAT_SMB
VREFDQ_SA_CPU +SMDDR_VREF_DQ0
+SMDDR_VREF_DIMM
DDR3_DRAMRST#
M_A_A[15:0]4,14
M_A_BS#04,14 M_A_BS#14,14 M_A_BS#24,14 M_A_CS#04 M_A_CS#14 M_A_CLKP04 M_A_CLKN04 M_A_CLKP14 M_A_CLKN14 M_A_CKE04 M_A_CKE14 M_A_CAS#4,14 M_A_RAS#4,14 M_A_WE#4,14
M_A_DQSP[7:0]4,14
M_A_DQSN[7:0]4,14
M_A_ODT04 M_A_ODT14
M_A_DQ[63:0] 4,14
DDR3_DRAMRST#14,15,16,25
+3V3,7,8,9,10,11,14,15,16,23,24,26,27,28,30,31,33,34,35,36,38,42
+VTT14,15,16,25,39
+SMDDR_VREF_DIMM14,15,16
SDATA8,28
SCLK8,28
CGCLK_SMB14,15,16,28,35 CGDAT_SMB14,15,16,28,35
VREFDQ_SA_CPU4 +SMDDR_VREF_DQ0 14
+SMDDR_VREF_DIMM 14,15,16
+3V
+VTT
+3V
+SMDDR_VREF_DIMM
+3V
+1.35VSUS +VTT
+1.35VSUS
+SMDDR_VREF_DIMM
+3V
+3V
+SMDDR_VREF_DQ0 +1.35VSUS
+1.35VSUS
+VTT_VREF
+VTT_VREF
+VDDR_REF_CPU
Size Document Number Rev
Date: Sheet of
Quanta Computer Inc.
PROJECT :
System Memory 1/4
2A
Monday, December 17, 2012
BDBD
13 45
Size Document Number Rev
Date: Sheet of
Quanta Computer Inc.
PROJECT :
System Memory 1/4
2A
Monday, December 17, 2012
BDBD
13 45
Size Document Number Rev
Date: Sheet of
Quanta Computer Inc.
PROJECT :
System Memory 1/4
2A
Monday, December 17, 2012
BDBD
13 45
R550
4.7K_4
C127 *2.2U/6.3V_6X
C484
22nF/10V_4
C592 2.2U/6.3V_6X
C548 4.7U/6.3V_6X
R532
1K/F_4
C108
0.1U/10V_4
C563 4.7U/6.3V_6X
C535 0.1U/10V_4X
R112
*0_4
R536 2/F_4
C527 *4.7U/6.3V_6X
C597 1U/6.3V_4X
R50 0_4
C481
0.1U/10V_4
C116
22nF/10V_4
Q33A 2N7002KDW_115MA
1
2
6
C531 *4.7U/6.3V_6X
R534
*0_4
R118 2/F_4
C517 *39P/50V_4N
PC2100 DDR3 SDRAM SO-DIMM
(204P)
JDIM3A
DDR3-DIMM0_H=8_STN
A0
98
A1
97
A2
96
A3
95
A4
92
A5
91
A6
90
A7
86
A8
89
A9
85
A10/AP
107
A11
84
A12/BC#
83
A13
119
A14
80
A15
78
BA0
109
BA1
108
BA2
79
S0#
114
S1#
121
CK0
101
CK0#
103
CK1
102
CK1#
104
CKE0
73
CKE1
74
CAS#
115
RAS#
110
WE#
113
SA0
197
SA1
201
SCL
202
SDA
200
ODT0
116
ODT1
120
DM0
11
DM1
28
DM2
46
DM3
63
DM4
136
DM5
153
DM6
170
DM7
187
DQS0
12
DQS1
29
DQS2
47
DQS3
64
DQS4
137
DQS5
154
DQS6
171
DQS7
188
DQS#0
10
DQS#1
27
DQS#2
45
DQS#3
62
DQS#4
135
DQS#5
152
DQS#6
169
DQS#7
186
DQ0 5
DQ1 7
DQ2 15
DQ3 17
DQ4 4
DQ5 6
DQ6 16
DQ7 18
DQ8 21
DQ9 23
DQ10 33
DQ11 35
DQ12 22
DQ13 24
DQ14 34
DQ15 36
DQ16 39
DQ17 41
DQ18 51
DQ19 53
DQ20 40
DQ21 42
DQ22 50
DQ23 52
DQ24 57
DQ25 59
DQ26 67
DQ27 69
DQ28 56
DQ29 58
DQ30 68
DQ31 70
DQ32 129
DQ33 131
DQ34 141
DQ35 143
DQ36 130
DQ37 132
DQ38 140
DQ39 142
DQ40 147
DQ41 149
DQ42 157
DQ43 159
DQ44 146
DQ45 148
DQ46 158
DQ47 160
DQ48 163
DQ49 165
DQ50 175
DQ51 177
DQ52 164
DQ53 166
DQ54 174
DQ55 176
DQ56 181
DQ57 183
DQ58 191
DQ59 193
DQ60 180
DQ61 182
DQ62 192
DQ63 194
C503 0.1U/10V_4X
R535
25_4
C482 0.1U/10V_4X
C595 *0.1U/10V_4X
R537 0_4
C113 0.1U/10V_4X
C586 1U/6.3V_4X R111
1K/F_4
R113
1K/F_4
R551 *10K_4
C509 *39P/50V_4N
R114
25_4
C495 *0.1U/10V_4
C476 *2.2U/6.3V_6X
Q33B 2N7002KDW_115MA
3 4
5
C504 *4.7U/6.3V_6X
C590 1U/6.3V_4X
R552
4.7K_4
PC2100 DDR3 SDRAM SO-DIMM
(204P)
JDIM3B
DDR3-DIMM0_H=8_STN
VDD1
75
VDD2
76
VDD3
81
VDD4
82
VDD5
87
VDD6
88
VDD7
93
VDD8
94
VDD9
99
VDD10
100
VDD11
105
VDD12
106
VDD13
111
VDD14
112
VDD15
117
VDD16
118
VDD17
123
VDD18
124
VDDSPD
199
NC1
77
NC2
122
NCTEST
125
EVENT#
198
RESET#
30
VREF_DQ
1
VREF_CA
126
VSS1
2
VSS2
3
VSS3
8
VSS4
9
VSS5
13
VSS6
14
VSS7
19
VSS8
20
VSS9
25
VSS10
26
VSS11
31
VSS12
32
VSS13
37
VSS14
38
VSS15
43
VSS16 44
VSS17 48
VSS18 49
VSS19 54
VSS20 55
VSS21 60
VSS22 61
VSS23 65
VSS24 66
VSS25 71
VSS26 72
VSS27 127
VSS28 128
VSS29 133
VSS30 134
VSS31 138
VSS32 139
VSS33 144
VSS34 145
VSS35 150
VSS36 151
VSS37 155
VSS38 156
VSS39 161
VSS40 162
VSS41 167
VSS42 168
VSS43 172
VSS44 173
VSS45 178
VSS46 179
VSS47 184
VSS48 185
VSS49 189
VSS50 190
VSS51 195
VSS52 196
VTT1 203
VTT2 204
GND 205
GND 206
C553 4.7U/6.3V_6X
C539 0.1U/10V_4X
C513 0.1U/10V_4X R533
1K/F_4
C588 1U/6.3V_4X
R603 10K_4
R604 10K_4

5
5
4
4
3
3
2
2
1
1
D D
C C
B B
A A
14
TOP Side Close to CPU
M_A_A0
M_A_A15
M_A_A14
M_A_A13
M_A_A12
M_A_A11
M_A_A10
M_A_A9
M_A_A8
M_A_A7
M_A_A6
M_A_A5
M_A_A4
M_A_A2
M_A_A3
M_A_A1
CGCLK_SMB
CGDAT_SMB
M_A_DM1
M_A_DM2
M_A_DQSP0
M_A_DQSP1
M_A_DQSP2
M_A_DQSP3
M_A_DQSP4
M_A_DQSP5
M_A_DQSP6
M_A_DQSP7
M_A_DQSN0
M_A_DQSN1
M_A_DQSN2
M_A_DQSN3
M_A_DQSN4
M_A_DQSN5
M_A_DQSN6
M_A_DQSN7
M_A_DQ4
M_A_DQ5
M_A_DQ7
M_A_DQ6
M_A_DQ1
M_A_DQ0
M_A_DQ3
M_A_DQ2
M_A_DQ9
M_A_DQ8
M_A_DQ21
M_A_DQ16
M_A_DQ19
M_A_DQ18
M_A_DQ15
M_A_DQ10
M_A_DQ12
M_A_DQ13
M_A_DQ24
M_A_DQ30
M_A_DQ26
M_A_DQ28
M_A_DQ29
M_A_DQ38
M_A_DQ32
M_A_DQ33
M_A_DQ35
M_A_DQ39
M_A_DQ31
M_A_DQ27
M_A_DQ36
M_A_DQ37
M_A_DQ34
M_A_DQ20
M_A_DQ17
M_A_DQ25
M_A_DQ44
M_A_DQ42
M_A_DQ43
M_A_DQ49
M_A_DQ48
M_A_DQ61
M_A_DQ60
M_A_DQ62
M_A_DQ63
M_A_DQ54
M_A_DQ55
M_A_DQ53
M_A_DQ52
M_A_DQ41
M_A_DQ45
M_A_DQ47
M_A_DQ46
M_A_DQ40
M_A_DQ56
M_A_DQ57
M_A_DQ59
M_A_DQ58
DIMM0B_SA0
DIMM0B_SA1 +SMDDR_VREF_DIMM
PM_EXTTS#A1
+SMDDR_VREF_DQ0
M_A_DQ11
M_A_DQ14
M_A_DQ22
M_A_DQ23
M_A_DQ51
M_A_DQ50
DDR3_DRAMRST#
+3V3,7,8,9,10,11,13,15,16,23,24,26,27,28,30,31,33,34,35,36,38,42
+SMDDR_VREF_DIMM13,15,16
+VTT13,15,16,25,39
CGCLK_SMB13,15,16,28,35 CGDAT_SMB13,15,16,28,35
M_A_A[15:0]4,13
M_A_BS#04,13 M_A_BS#14,13 M_A_BS#24,13 M_A_CS#24 M_A_CS#34 M_A_CLKP24 M_A_CLKN24 M_A_CLKP34 M_A_CLKN34 M_A_CKE24 M_A_CKE34 M_A_CAS#4,13 M_A_RAS#4,13 M_A_WE#4,13
M_A_DQSP[7:0]4,13
M_A_DQSN[7:0]4,13
M_A_ODT24 M_A_ODT34
M_A_DQ[63:0] 4,13
DDR3_DRAMRST#13,15,16,25
+SMDDR_VREF_DQ013
+1.35VSUS
+SMDDR_VREF_DIMM
+SMDDR_VREF_DQ0
+3V
+VTT
+3V
+SMDDR_VREF_DIMM
+3V
+1.35VSUS +VTT
+3V
Size Document Number Rev
Date: Sheet of
Quanta Computer Inc.
PROJECT :
System Memory 2/4
2A
Monday, December 17, 2012
BDBD
14 45
Size Document Number Rev
Date: Sheet of
Quanta Computer Inc.
PROJECT :
System Memory 2/4
2A
Monday, December 17, 2012
BDBD
14 45
Size Document Number Rev
Date: Sheet of
Quanta Computer Inc.
PROJECT :
System Memory 2/4
2A
Monday, December 17, 2012
BDBD
14 45
C540 *39P/50V_4N
C514 0.1U/10V_4X
C43 1U/6.3V_4X
R33 10K_4
C519 *4.7U/6.3V_6X
C28 2.2U/6.3V_6X
C42 1U/6.3V_4X
C552 0.1U/10V_4X
C107 0.1U/10V_4X
C549 *4.7U/6.3V_6X
R616 10K_4
C105 *2.2U/6.3V_6X
C502 4.7U/6.3V_6X
C45 1U/6.3V_4X
PC2100 DDR3 SDRAM SO-DIMM
(204P)
JDIM2B
DDR3-DIMM1_H=4_STN
VDD1
75
VDD2
76
VDD3
81
VDD4
82
VDD5
87
VDD6
88
VDD7
93
VDD8
94
VDD9
99
VDD10
100
VDD11
105
VDD12
106
VDD13
111
VDD14
112
VDD15
117
VDD16
118
VDD17
123
VDD18
124
VDDSPD
199
NC1
77
NC2
122
NCTEST
125
EVENT#
198
RESET#
30
VREF_DQ
1
VREF_CA
126
VSS1
2
VSS2
3
VSS3
8
VSS4
9
VSS5
13
VSS6
14
VSS7
19
VSS8
20
VSS9
25
VSS10
26
VSS11
31
VSS12
32
VSS13
37
VSS14
38
VSS15
43
VSS16 44
VSS17 48
VSS18 49
VSS19 54
VSS20 55
VSS21 60
VSS22 61
VSS23 65
VSS24 66
VSS25 71
VSS26 72
VSS27 127
VSS28 128
VSS29 133
VSS30 134
VSS31 138
VSS32 139
VSS33 144
VSS34 145
VSS35 150
VSS36 151
VSS37 155
VSS38 156
VSS39 161
VSS40 162
VSS41 167
VSS42 168
VSS43 172
VSS44 173
VSS45 178
VSS46 179
VSS47 184
VSS48 185
VSS49 189
VSS50 190
VSS51 195
VSS52 196
VTT1 203
VTT2 204
GND 205
GND 206
C483 0.1U/10V_4X
R596 *10K_4
C477 *2.2U/6.3V_6X
C494 *0.1U/10V_4
C31 *0.1U/10V_4X
C505 *39P/50V_4N
C44 1U/6.3V_4X
C557 0.1U/10V_4X
C510 4.7U/6.3V_6X
C536 *4.7U/6.3V_6X
PC2100 DDR3 SDRAM SO-DIMM
(204P)
JDIM2A
DDR3-DIMM1_H=4_STN
A0
98
A1
97
A2
96
A3
95
A4
92
A5
91
A6
90
A7
86
A8
89
A9
85
A10/AP
107
A11
84
A12/BC#
83
A13
119
A14
80
A15
78
BA0
109
BA1
108
BA2
79
S0#
114
S1#
121
CK0
101
CK0#
103
CK1
102
CK1#
104
CKE0
73
CKE1
74
CAS#
115
RAS#
110
WE#
113
SA0
197
SA1
201
SCL
202
SDA
200
ODT0
116
ODT1
120
DM0
11
DM1
28
DM2
46
DM3
63
DM4
136
DM5
153
DM6
170
DM7
187
DQS0
12
DQS1
29
DQS2
47
DQS3
64
DQS4
137
DQS5
154
DQS6
171
DQS7
188
DQS#0
10
DQS#1
27
DQS#2
45
DQS#3
62
DQS#4
135
DQS#5
152
DQS#6
169
DQS#7
186
DQ0 5
DQ1 7
DQ2 15
DQ3 17
DQ4 4
DQ5 6
DQ6 16
DQ7 18
DQ8 21
DQ9 23
DQ10 33
DQ11 35
DQ12 22
DQ13 24
DQ14 34
DQ15 36
DQ16 39
DQ17 41
DQ18 51
DQ19 53
DQ20 40
DQ21 42
DQ22 50
DQ23 52
DQ24 57
DQ25 59
DQ26 67
DQ27 69
DQ28 56
DQ29 58
DQ30 68
DQ31 70
DQ32 129
DQ33 131
DQ34 141
DQ35 143
DQ36 130
DQ37 132
DQ38 140
DQ39 142
DQ40 147
DQ41 149
DQ42 157
DQ43 159
DQ44 146
DQ45 148
DQ46 158
DQ47 160
DQ48 163
DQ49 165
DQ50 175
DQ51 177
DQ52 164
DQ53 166
DQ54 174
DQ55 176
DQ56 181
DQ57 183
DQ58 191
DQ59 193
DQ60 180
DQ61 182
DQ62 192
DQ63 194
C528 4.7U/6.3V_6X
C532 0.1U/10V_4X

5
5
4
4
3
3
2
2
1
1
D D
C C
B B
A A
15
BOT Side Far away CPU
M_B_A0
M_B_A15
M_B_A14
M_B_A13
M_B_A12
M_B_A11
M_B_A10
M_B_A9
M_B_A8
M_B_A7
M_B_A6
M_B_A5
M_B_A4
M_B_A2
M_B_A3
M_B_A1
M_B_DM1
M_B_DM2
M_B_DQSP0
M_B_DQSP1
M_B_DQSP2
M_B_DQSP3
M_B_DQSP4
M_B_DQSP5
M_B_DQSP6
M_B_DQSP7
M_B_DQSN0
M_B_DQSN1
M_B_DQSN2
M_B_DQSN3
M_B_DQSN4
M_B_DQSN5
M_B_DQSN6
M_B_DQSN7
M_B_DQ5
M_B_DQ4
M_B_DQ3
M_B_DQ2
M_B_DQ0
M_B_DQ1
M_B_DQ6
M_B_DQ7
M_B_DQ12
M_B_DQ13
M_B_DQ15
M_B_DQ20
M_B_DQ21
M_B_DQ18
M_B_DQ22
M_B_DQ14
M_B_DQ10
M_B_DQ8
M_B_DQ9
M_B_DQ11
M_B_DQ29
M_B_DQ27
M_B_DQ26
M_B_DQ28
M_B_DQ24
M_B_DQ34
M_B_DQ33
M_B_DQ32
M_B_DQ39
M_B_DQ38
M_B_DQ31
M_B_DQ30
M_B_DQ36
M_B_DQ37
M_B_DQ35
M_B_DQ17
M_B_DQ16
M_B_DQ19
M_B_DQ23
M_B_DQ25
M_B_DQ41
M_B_DQ46
M_B_DQ47
M_B_DQ49
M_B_DQ48
M_B_DQ61
M_B_DQ62
M_B_DQ63
M_B_DQ54
M_B_DQ55
M_B_DQ52
M_B_DQ53
M_B_DQ44
M_B_DQ40
M_B_DQ42
M_B_DQ43
M_B_DQ45
M_B_DQ57
M_B_DQ59
M_B_DQ58
DIMM1A_SA0
DIMM1A_SA1
PM_EXTTS#B0
+SMDDR_VREF_DQ1
M_B_DQ50
M_B_DQ51
M_B_DQ60
M_B_DQ56
+SMDDR_VREF_DIMM
CGCLK_SMB
CGDAT_SMB
VREFDQ_SB_CPU +SMDDR_VREF_DQ1
DDR3_DRAMRST#
M_B_A[15:0]4,16
M_B_BS#04,16 M_B_BS#14,16 M_B_BS#24,16 M_B_CS#04 M_B_CS#14 M_B_CLKP04 M_B_CLKN04 M_B_CLKP14 M_B_CLKN14 M_B_CKE04 M_B_CKE14 M_B_CAS#4,16 M_B_RAS#4,16 M_B_WE#4,16
M_B_DQSP[7:0]4,16
M_B_DQSN[7:0]4,16
M_B_ODT04 M_B_ODT14
M_B_DQ[63:0] 4,16
DDR3_DRAMRST#13,14,16,25
+3V3,7,8,9,10,11,13,14,16,23,24,26,27,28,30,31,33,34,35,36,38,42
+VTT13,14,16,25,39
CGCLK_SMB13,14,16,28,35 CGDAT_SMB13,14,16,28,35
VREFDQ_SB_CPU4
+SMDDR_VREF_DIMM13,14,16
+SMDDR_VREF_DQ1 16
+3V
+VTT
+3V
+3V
+1.35VSUS
+SMDDR_VREF_DIMM
+1.35VSUS
+SMDDR_VREF_DQ1
+SMDDR_VREF_DIMM +3V
+1.35VSUS +VTT
+VTT_VREF
Size Document Number Rev
Date: Sheet of
Quanta Computer Inc.
PROJECT :
System Memory 3/4
2A
Monday, December 17, 2012
BDBD
15 45
Size Document Number Rev
Date: Sheet of
Quanta Computer Inc.
PROJECT :
System Memory 3/4
2A
Monday, December 17, 2012
BDBD
15 45
Size Document Number Rev
Date: Sheet of
Quanta Computer Inc.
PROJECT :
System Memory 3/4
2A
Monday, December 17, 2012
BDBD
15 45
R538 2/F_4C593 2.2U/6.3V_6X
PC2100 DDR3 SDRAM SO-DIMM
(204P)
JDIM4B
VDD1
75
VDD2
76
VDD3
81
VDD4
82
VDD5
87
VDD6
88
VDD7
93
VDD8
94
VDD9
99
VDD10
100
VDD11
105
VDD12
106
VDD13
111
VDD14
112
VDD15
117
VDD16
118
VDD17
123
VDD18
124
VDDSPD
199
NC1
77
NC2
122
NCTEST
125
EVENT#
198
RESET#
30
VREF_DQ
1
VREF_CA
126
VSS1
2
VSS2
3
VSS3
8
VSS4
9
VSS5
13
VSS6
14
VSS7
19
VSS8
20
VSS9
25
VSS10
26
VSS11
31
VSS12
32
VSS13
37
VSS14
38
VSS15
43
VSS16 44
VSS17 48
VSS18 49
VSS19 54
VSS20 55
VSS21 60
VSS22 61
VSS23 65
VSS24 66
VSS25 71
VSS26 72
VSS27 127
VSS28 128
VSS29 133
VSS30 134
VSS31 138
VSS32 139
VSS33 144
VSS34 145
VSS35 150
VSS36 151
VSS37 155
VSS38 156
VSS39 161
VSS40 162
VSS41 167
VSS42 168
VSS43 172
VSS44 173
VSS45 178
VSS46 179
VSS47 184
VSS48 185
VSS49 189
VSS50 190
VSS51 195
VSS52 196
VTT1 203
VTT2 204
GND 205
GND 206
C512 0.1U/10V_4X
C112 0.1U/10V_4X
C508 *4.7U/6.3V_6X
C516 4.7U/6.3V_6X
C538 *4.7U/6.3V_6X
C579 1U/6.3V_4X
C534 0.1U/10V_4X
C547 0.1U/10V_4X
R531
1K/F_4
C487 0.1U/10V_4X
C128 *2.2U/6.3V_6X
R540
25_4
C551 4.7U/6.3V_6X
C585 1U/6.3V_4X
C530 *4.7U/6.3V_6X R530
*0_4
C594 *0.1U/10V_4X R541
1K/F_4
C580 1U/6.3V_4X
C556 4.7U/6.3V_6X
C480
0.1U/10V_4
R618 10K_4
R539 0_4
C479 *2.2U/6.3V_6X
C485
22nF/10V_4
PC2100 DDR3 SDRAM SO-DIMM
(204P)
JDIM4A
DDR3-DIMM1_H=4_STN
A0
98
A1
97
A2
96
A3
95
A4
92
A5
91
A6
90
A7
86
A8
89
A9
85
A10/AP
107
A11
84
A12/BC#
83
A13
119
A14
80
A15
78
BA0
109
BA1
108
BA2
79
S0#
114
S1#
121
CK0
101
CK0#
103
CK1
102
CK1#
104
CKE0
73
CKE1
74
CAS#
115
RAS#
110
WE#
113
SA0
197
SA1
201
SCL
202
SDA
200
ODT0
116
ODT1
120
DM0
11
DM1
28
DM2
46
DM3
63
DM4
136
DM5
153
DM6
170
DM7
187
DQS0
12
DQS1
29
DQS2
47
DQS3
64
DQS4
137
DQS5
154
DQS6
171
DQS7
188
DQS#0
10
DQS#1
27
DQS#2
45
DQS#3
62
DQS#4
135
DQS#5
152
DQS#6
169
DQS#7
186
DQ0 5
DQ1 7
DQ2 15
DQ3 17
DQ4 4
DQ5 6
DQ6 16
DQ7 18
DQ8 21
DQ9 23
DQ10 33
DQ11 35
DQ12 22
DQ13 24
DQ14 34
DQ15 36
DQ16 39
DQ17 41
DQ18 51
DQ19 53
DQ20 40
DQ21 42
DQ22 50
DQ23 52
DQ24 57
DQ25 59
DQ26 67
DQ27 69
DQ28 56
DQ29 58
DQ30 68
DQ31 70
DQ32 129
DQ33 131
DQ34 141
DQ35 143
DQ36 130
DQ37 132
DQ38 140
DQ39 142
DQ40 147
DQ41 149
DQ42 157
DQ43 159
DQ44 146
DQ45 148
DQ46 158
DQ47 160
DQ48 163
DQ49 165
DQ50 175
DQ51 177
DQ52 164
DQ53 166
DQ54 174
DQ55 176
DQ56 181
DQ57 183
DQ58 191
DQ59 193
DQ60 180
DQ61 182
DQ62 192
DQ63 194
C489 *0.1U/10V_4
R619 10K_4
R620 *10K_4
C521 0.1U/10V_4X
C583 1U/6.3V_4X

2.48A
16
TOP Side Far away CPU
CGCLK_SMB
CGDAT_SMB
M_B_A14
M_B_DQ4
+SMDDR_VREF_DIMM
M_B_DQ3
M_B_DQ2
M_B_A0
M_B_A15
M_B_A13
M_B_A12
M_B_A11
M_B_A10
M_B_A9
M_B_A8
M_B_A7
M_B_A6
M_B_A4
M_B_A2
M_B_A3
M_B_A1
M_B_DM1
M_B_DM2
M_B_DQSP0
M_B_DQSP1
M_B_DQSP2
M_B_DQSP3
M_B_DQSP4
M_B_DQSP5
M_B_DQSP6
M_B_DQSP7
M_B_DQSN0
M_B_DQSN1
M_B_DQSN2
M_B_DQSN3
M_B_DQSN4
M_B_DQSN5
M_B_DQSN6
M_B_DQSN7
M_B_DQ5
M_B_DQ0
M_B_DQ1
M_B_DQ6
M_B_DQ7
M_B_DQ12
M_B_DQ13
M_B_DQ15
M_B_DQ20
M_B_DQ21
M_B_DQ18
M_B_DQ22
M_B_DQ14
M_B_DQ10
M_B_DQ8
M_B_DQ9
M_B_DQ11
M_B_DQ29
M_B_DQ27
M_B_DQ26
M_B_DQ28
M_B_DQ24
M_B_DQ34
M_B_DQ33
M_B_DQ32
M_B_DQ39
M_B_DQ38
M_B_DQ31
M_B_DQ30
M_B_DQ36
M_B_DQ37
M_B_DQ35
M_B_DQ17
M_B_DQ16
M_B_DQ19
M_B_DQ23
M_B_DQ25
M_B_DQ41
M_B_DQ46
M_B_DQ47
M_B_DQ49
M_B_DQ48
M_B_DQ61
M_B_DQ62
M_B_DQ63
M_B_DQ54
M_B_DQ55
M_B_DQ52
M_B_DQ53
M_B_DQ44
M_B_DQ40
M_B_DQ42
M_B_DQ43
M_B_DQ45
M_B_DQ57
M_B_DQ59
M_B_DQ58
DIMM1B_SA0
DIMM1B_SA1
DDR3_DRAMRST#
PM_EXTTS#B1
M_B_DQ50
M_B_DQ51
M_B_DQ60
M_B_DQ56
+SMDDR_VREF_DQ1
M_B_A5
DDR3_DRAMRST#
M_B_A[15:0]4,15
M_B_BS#04,15 M_B_BS#14,15 M_B_BS#24,15 M_B_CS#24 M_B_CS#34 M_B_CLKP24 M_B_CLKN24 M_B_CLKP34 M_B_CLKN34 M_B_CKE24 M_B_CKE34 M_B_CAS#4,15 M_B_RAS#4,15 M_B_WE#4,15
M_B_DQSP[7:0]4,15
M_B_DQSN[7:0]4,15
M_B_ODT24 M_B_ODT34
M_B_DQ[63:0] 4,15
DDR3_DRAMRST#13,14,15,25
+SMDDR_VREF_DIMM13,14,15
CGCLK_SMB13,14,15,28,35 CGDAT_SMB13,14,15,28,35
+3V3,7,8,9,10,11,13,14,15,23,24,26,27,28,30,31,33,34,35,36,38,42
+VTT13,14,15,25,39
+SMDDR_VREF_DQ115
+SMDDR_VREF_DQ1
+SMDDR_VREF_DIMM +3V
+1.35VSUS +VTT
+3V
+VTT
+3V
+3V
+SMDDR_VREF_DIMM
+1.35VSUS
Size Document Number Rev
Date: Sheet of
Quanta Computer Inc.
PROJECT :
System Mermory 4/4)
2A
16 45Monday, December 17, 2012
BDBD
Size Document Number Rev
Date: Sheet of
Quanta Computer Inc.
PROJECT :
System Mermory 4/4)
2A
16 45Monday, December 17, 2012
BDBD
Size Document Number Rev
Date: Sheet of
Quanta Computer Inc.
PROJECT :
System Mermory 4/4)
2A
16 45Monday, December 17, 2012
BDBD
C30 *0.1U/10V_4X
R621 10K_4
PC2100 DDR3 SDRAM SO-DIMM
(204P)
JDIM1A
DDR3-DIMM3_H=4_RUV
A0
98
A1
97
A2
96
A3
95
A4
92
A5
91
A6
90
A7
86
A8
89
A9
85
A10/AP
107
A11
84
A12/BC#
83
A13
119
A14
80
A15
78
BA0
109
BA1
108
BA2
79
S0#
114
S1#
121
CK0
101
CK0#
103
CK1
102
CK1#
104
CKE0
73
CKE1
74
CAS#
115
RAS#
110
WE#
113
SA0
197
SA1
201
SCL
202
SDA
200
ODT0
116
ODT1
120
DM0
11
DM1
28
DM2
46
DM3
63
DM4
136
DM5
153
DM6
170
DM7
187
DQS0
12
DQS1
29
DQS2
47
DQS3
64
DQS4
137
DQS5
154
DQS6
171
DQS7
188
DQS#0
10
DQS#1
27
DQS#2
45
DQS#3
62
DQS#4
135
DQS#5
152
DQS#6
169
DQS#7
186
DQ0 5
DQ1 7
DQ2 15
DQ3 17
DQ4 4
DQ5 6
DQ6 16
DQ7 18
DQ8 21
DQ9 23
DQ10 33
DQ11 35
DQ12 22
DQ13 24
DQ14 34
DQ15 36
DQ16 39
DQ17 41
DQ18 51
DQ19 53
DQ20 40
DQ21 42
DQ22 50
DQ23 52
DQ24 57
DQ25 59
DQ26 67
DQ27 69
DQ28 56
DQ29 58
DQ30 68
DQ31 70
DQ32 129
DQ33 131
DQ34 141
DQ35 143
DQ36 130
DQ37 132
DQ38 140
DQ39 142
DQ40 147
DQ41 149
DQ42 157
DQ43 159
DQ44 146
DQ45 148
DQ46 158
DQ47 160
DQ48 163
DQ49 165
DQ50 175
DQ51 177
DQ52 164
DQ53 166
DQ54 174
DQ55 176
DQ56 181
DQ57 183
DQ58 191
DQ59 193
DQ60 180
DQ61 182
DQ62 192
DQ63 194
C35 1U/6.3V_4X
C506 4.7U/6.3V_6X
C488 0.1U/10V_4X
C27 2.2U/6.3V_6X
C46 *0.1U/10V_4
PC2100 DDR3 SDRAM SO-DIMM
(204P)
JDIM1B
DDR3-DIMM3_H=4_RUV
VDD1
75
VDD2
76
VDD3
81
VDD4
82
VDD5
87
VDD6
88
VDD7
93
VDD8
94
VDD9
99
VDD10
100
VDD11
105
VDD12
106
VDD13
111
VDD14
112
VDD15
117
VDD16
118
VDD17
123
VDD18
124
VDDSPD
199
NC1
77
NC2
122
NCTEST
125
EVENT#
198
RESET#
30
VREF_DQ
1
VREF_CA
126
VSS1
2
VSS2
3
VSS3
8
VSS4
9
VSS5
13
VSS6
14
VSS7
19
VSS8
20
VSS9
25
VSS10
26
VSS11
31
VSS12
32
VSS13
37
VSS14
38
VSS15
43
VSS16 44
VSS17 48
VSS18 49
VSS19 54
VSS20 55
VSS21 60
VSS22 61
VSS23 65
VSS24 66
VSS25 71
VSS26 72
VSS27 127
VSS28 128
VSS29 133
VSS30 134
VSS31 138
VSS32 139
VSS33 144
VSS34 145
VSS35 150
VSS36 151
VSS37 155
VSS38 156
VSS39 161
VSS40 162
VSS41 167
VSS42 168
VSS43 172
VSS44 173
VSS45 178
VSS46 179
VSS47 184
VSS48 185
VSS49 189
VSS50 190
VSS51 195
VSS52 196
VTT1 203
VTT2 204
GND 205
GND 206
R617 *10K_4
C554 *4.7U/6.3V_6X
C520 0.1U/10V_4X
C550 *4.7U/6.3V_6X
C471 1U/6.3V_4X
C537 4.7U/6.3V_6X
C515 4.7U/6.3V_6X
C478 *2.2U/6.3V_6X
C34 1U/6.3V_4X
C36 1U/6.3V_4X
C533 0.1U/10V_4X
C511 0.1U/10V_4X
C546 0.1U/10V_4X
C529 *4.7U/6.3V_6X
C106 *2.2U/6.3V_6X
R622 10K_4
C114 0.1U/10V_4X

1
1
2
2
3
3
4
4
5
5
6
6
7
7
8
8
A A
B B
C C
D D
Near GPU
Near GPU
Under GPU
Near GPU
C_PEG_RX#7
C_PEG_RX7
TESTMODE
PEX_TERMP
PEGX_RST#
PEX_CLKREQ#
C_PEG_RX0
C_PEG_RX#0
C_PEG_RX#1
C_PEG_RX1
C_PEG_RX2
C_PEG_RX#2
C_PEG_RX3
C_PEG_RX#3
C_PEG_RX#4
C_PEG_RX4
C_PEG_RX5
C_PEG_RX#5
C_PEG_RX6
C_PEG_RX#6
PEX_PLLVDD
VGA_RST#
PEX_TSTCLK#
PEX_TSTCLK
PEX_TSTCLK#
PEX_TSTCLK
PEX_CLKREQ#
VGPU_CORE_SENSE43
VSS_GPU_SENSE43
PEG_RXP0 3
PEG_RXN0 3
PEG_RXP1 3
PEG_RXN1 3
PEG_RXP2 3
PEG_RXN2 3
PEG_RXP3 3
PEG_RXN3 3
PEG_RXP4 3
PEG_RXN4 3
PEG_RXP5 3
PEG_RXN5 3
PEG_RXP6 3
PEG_RXN6 3
PEG_RXP7 3
PEG_RXN7 3
CLK_PCIE_VGA 9
CLK_PCIE_VGA# 9
PEG_TXP0 3
PEG_TXN0 3
PEG_TXN1 3
PEG_TXP1 3
PEG_TXN2 3
PEG_TXP2 3
PEG_TXP3 3
PEG_TXN3 3
PEG_TXP4 3
PEG_TXN4 3
PEG_TXP5 3
PEG_TXN5 3
PEG_TXP6 3
PEG_TXN6 3
PEG_TXP7 3
PEG_TXN7 3
PEX_CLKREQ# 23
PEGX_RST# 20,23
+1.05V_GFX
+3V_GFX
+1.05V_GFX
+VGPU_CORE
+1.05V_GFX
+3V_GFX
+3V_GFX
Size Document Number Rev
Date: Sheet of
Quanta Computer Inc.
PROJECT :
N14P_PEG/NVDD
2A
17 45Monday, December 17, 2012
BDBD
Size Document Number Rev
Date: Sheet of
Quanta Computer Inc.
PROJECT :
N14P_PEG/NVDD
2A
17 45Monday, December 17, 2012
BDBD
Size Document Number Rev
Date: Sheet of
Quanta Computer Inc.
PROJECT :
N14P_PEG/NVDD
2A
17 45Monday, December 17, 2012
BDBD
11/14 NVVDD
U30E
COMMON
bga595-nvidia-n13p-gv2-s-a2
V18
VDD
V16
VDD
V14
VDD
V12
VDD
V10
VDD
U17
VDD
U15
VDD
U13
VDD
U11
VDD
T18
VDD
T16
VDD
T14
VDD
T12
VDD
T10
VDD
R17
VDD
R15
VDD
R13
VDD
R11
VDD
P18
VDD
P16
VDD
P14
VDD
P12
VDD
P10
VDD
N17
VDD
N15
VDD
N13
VDD
N11
VDD
M18
VDD
M16
VDD
M14
VDD
M12
VDD
M10
VDD
L17
VDD
L15
VDD
L13
VDD
L11
VDD
K18
VDD
K16
VDD
K14
VDD
K12
VDD
K10
VDD
C659 EV@10U/6.3V_6X
C184 EV@0.1U/10V_4X
POWER CHANNELS
CONFIGURABLE
14/14 XVDD/VDD33
* nc on substrate
U30C
bga595-nvidia-n13p-gv2-s-a2 COMMON
W4
XPWR_W4
W3
XPWR_W3
W2
XPWR_W2
W1
XPWR_W1
V2
XPWR_V2
V1
XPWR_V1
G7
XPWR_G7
G6
XPWR_G6
G5
XPWR_G5
G4
XPWR_G4
G3
XPWR_G3
G2
XPWR_G2
G1
XPWR_G1
V6
FERMI_RSVD2_NC
V5
FERMI_RSVD1_NC
F11
3V3AUX_NC
B19
NC
AD7
NC
AD10
NC
G9
VDD33
G8
VDD33
G12
VDD33
G10
VDD33
C173 EV@0.22U/10V_4X
C739 EV@4.7U/10V_6X
C171 EV@0.22U/10V_4X C247 EV@4.7U/6.3V_6X
C223 EV@1U/6.3V_4X
1/14 PCI_EXPRESS
NC
NC
NC
NC
NC
NC
NC
NC
NC
NC
NC
NC
NC
NC
NC
NC
NC
NC
NC
NC
NC
NC
NC
NC
NC
NC
NC
NC
NC
NC
NC
NC
GF119GF117
U30A
bga595-nvidia-n13p-gv2-s-a2 COMMON
AG22
PEX_RX15
AG21
PEX_RX15
AG25
PEX_TX15
AG24
PEX_TX15
AF21
PEX_RX14
AE21
PEX_RX14
AE24
PEX_TX14
AF24
PEX_TX14
AE19
PEX_RX13
AF19
PEX_RX13
AE23
PEX_TX13
AD23
PEX_TX13
AG19
PEX_RX12
AG18
PEX_RX12
AB21
PEX_TX12
AC21
PEX_TX12
AF18
PEX_RX11
AE18
PEX_RX11
AC20
PEX_TX11
AD20
PEX_TX11
AE16
PEX_RX10
AF16
PEX_RX10
AC19
PEX_TX10
AB19
PEX_TX10
AG16
PEX_RX9
AG15
PEX_RX9
AB18
PEX_TX9
AC18
PEX_TX9
AF15
PEX_RX8
AE15
PEX_RX8
AC17
PEX_TX8
AD17
PEX_TX8
AE13
PEX_RX7
AF13
PEX_RX7
AC16
PEX_TX7
AB16
PEX_TX7
AG13
PEX_RX6
AG12
PEX_RX6
AB15
PEX_TX6
AC15
PEX_TX6
AF12
PEX_RX5
AE12
PEX_RX5
AC14
PEX_TX5
AD14
PEX_TX5
AE10
PEX_RX4
AF10
PEX_RX4
AC13
PEX_TX4
AB13
PEX_TX4
AG10
PEX_RX3
AG9
PEX_RX3
AB12
PEX_TX3
AC12
PEX_TX3
AF9
PEX_RX2
AE9
PEX_RX2
AC11
PEX_TX2
AD11
PEX_TX2
AE7
PEX_RX1
AF7
PEX_RX1
AC10
PEX_TX1
AB10
PEX_TX1
AG7
PEX_RX0
AG6
PEX_RX0
AB9
PEX_TX0
AC9
PEX_TX0
AD8
PEX_REFCLK
AE8
PEX_REFCLK
AC6
PEX_CLKREQ
AC7
PEX_RST
AB6
PEX_WAKE
AF25
PEX_TERMP
AD9
TESTMODE
AA15
PEX_PLLVDD
AA14
PEX_PLLVDD
AE22
PEX_TSTCLK_OUT
AF22
PEX_TSTCLK_OUT
F1
GND_SENSE
F2
VDD_SENSE
AB8
PEX_SVDD_3V3
AA9
PEX_PLL_HVDD
AA8
PEX_PLL_HVDD
AF27
PEX_IOVDDQ
AF26
PEX_IOVDDQ
AE25
PEX_IOVDDQ
AD24
PEX_IOVDDQ
AC23
PEX_IOVDDQ
AB22
PEX_IOVDDQ
AA21
PEX_IOVDDQ
AA20
PEX_IOVDDQ
AA19
PEX_IOVDDQ
AA18
PEX_IOVDDQ
AA16
PEX_IOVDDQ
AA13
PEX_IOVDDQ
AA12
PEX_IOVDDQ
AA10
PEX_IOVDDQ
AE27
PEX_IOVDD
AE26
PEX_IOVDD
AD25
PEX_IOVDD
AC24
PEX_IOVDD
AB23
PEX_IOVDD
AA22
PEX_IOVDD
C147 EV@0.22U/10V_4X
C245 EV@4.7U/6.3V_6X
C744 EV@4.7U/6.3V_6X
C246 EV@4.7U/6.3V_6X C219 EV@0.1U/10V_4X
C175 EV@0.22U/10V_4X
C162 EV@4.7U/6.3V_6X
C227 EV@0.1U/10V_4X
C253 EV@0.1U/10V_4X
C216EV@0.1U/10V_4X
R159EV@10K/F_4
C664 *EV@0.1U/10V_4X
C737 EV@4.7U/10V_6X
C237 EV@4.7U/6.3V_6X
C674 EV@22U/6.3V_6X C230 EV@4.7U/6.3V_6X
C231 EV@4.7U/6.3V_6X
C670 EV@22U/6.3V_6X
C142 EV@0.22U/10V_4X
C667 EV@10U/6.3V_6X
C155 EV@4.7U/6.3V_6X
C745 EV@1U/10V_6X
1 2
C221 EV@1U/6.3V_4X
C734 EV@22U/6.3V_6X
C186EV@1U/6.3V_4X
C703 EV@10U/6.3V_6X
C164EV@4.7U/6.3V_6X
R670EV@10K_4
R659 EV@0_4
C144 EV@0.22U/10V_4X C748 EV@47U/6.3V_1206X
C673 EV@4.7U/6.3V_6X
C743 EV@4.7U/10V_6X
C218 EV@0.1U/10V_4X
C255 EV@0.1U/10V_4X
C177 EV@0.22U/10V_4X
C220 EV@1U/6.3V_4X
L7 EV@PBY160808T-300Y-N
C669 EV@10U/6.3V_6X
C174 EV@0.22U/10V_4X
C238 EV@4.7U/6.3V_6X
C269 EV@0.1U/10V_4X
C146 EV@0.22U/10V_4X
C176 EV@0.22U/10V_4X
C256 EV@4.7U/6.3V_6X
C148 EV@0.22U/10V_4X
C145 EV@0.22U/10V_4X
C149 EV@0.22U/10V_4X
C243 EV@0.1U/10V_4X
C229 EV@4.7U/6.3V_6X
C668 EV@22U/6.3V_6X
C222 EV@1U/6.3V_4X
R675EV@2.49K/F_4
C735 EV@4.7U/10V_6X
C267 EV@0.1U/10V_4X
C170 EV@0.22U/10V_4X
C239 EV@4.7U/6.3V_6X
R676 *EV@200/F_4
C736 EV@4.7U/10V_6X
C646 EV@4.7U/6.3V_6X
C677 EV@22U/6.3V_6X
C254 EV@0.1U/10V_4X
C143 EV@0.22U/10V_4X
C172 EV@0.22U/10V_4X

1
1
2
2
3
3
4
4
5
5
6
6
7
7
8
8
A A
B B
C C
D D
18
FBVDDQ + FBVDD = 4.88A
FBA_ODT_L
FBA_CKE_L
FBA_CKE_H
FBA_ODT_H
FBA_RST#
Near GPU
Under GPU
For Terminal
VMA_DQ[63:0]
FB_CAL_PU_GND
FB_CAL_PD_VDDQ
FB_CAL_TERM_GND
VMA_RDQS3
VMA_RDQS0
VMA_RDQS2
VMA_RDQS1
VMA_RDQS4
VMA_RDQS5
VMA_RDQS6
VMA_RDQS7
VMA_WDQS1
VMA_WDQS3
VMA_WDQS0
VMA_WDQS4
VMA_WDQS7
VMA_WDQS5
VMA_WDQS2
VMA_WDQS6
FBA_CMD0
FBA_CMD3
FBA_CMD19
FBA_CMD16
VMA_DM3
VMA_DM0
VMA_DM2
VMA_DM1
VMA_DM4
VMA_DM7
VMA_DM5
VMA_DM6
VMA_DQ31
VMA_DQ30
VMA_DQ29
VMA_DQ27
VMA_DQ24
VMA_DQ28
VMA_DQ26
VMA_DQ25
VMA_DQ7
VMA_DQ6
VMA_DQ3
VMA_DQ4
VMA_DQ2
VMA_DQ5
VMA_DQ1
VMA_DQ23
VMA_DQ21
VMA_DQ20
VMA_DQ0
VMA_DQ18
VMA_DQ19
VMA_DQ17
VMA_DQ16
VMA_DQ22
VMA_DQ11
VMA_DQ12
VMA_DQ9
VMA_DQ8
VMA_DQ10
VMA_DQ15
VMA_DQ14
VMA_DQ13
VMA_DQ34
VMA_DQ35
VMA_DQ32
VMA_DQ33
VMA_DQ39
VMA_DQ36
VMA_DQ37
VMA_DQ38
VMA_DQ56
VMA_DQ57
VMA_DQ59
VMA_DQ58
VMA_DQ62
VMA_DQ60
VMA_DQ63
VMA_DQ61
VMA_DQ43
VMA_DQ45
VMA_DQ40
VMA_DQ42
VMA_DQ47
VMA_DQ44
VMA_DQ46
VMA_DQ41
VMA_DQ48
VMA_DQ51
VMA_DQ55
VMA_DQ49
VMA_DQ50
VMA_DQ54
VMA_DQ52
VMA_DQ53
FBA_DEBUG
FBA_DEBUG1
FBA_CMD31
FBA_CMD3
FBA_CMD2
FBA_CMD9
FBA_CMD11
FBA_CMD10
FBA_CMD13
FBA_CMD15
FBA_CMD14
FBA_CMD12
FBA_CMD25
FBA_CMD19
FBA_CMD18
FBA_CMD21
FBA_CMD22
FBA_CMD20
FBA_CMD16
FBA_CMD26
FBA_CMD28
FBA_CMD29
FBA_CMD30
FBA_CMD5
FBA_CMD7
FBA_CMD6
FBA_CMD4
FBA_CMD8
FBA_CMD27
FBA_CMD23
FBA_CMD24
FBA_CMD0
+FB_PLLAVDD
FB_VREF_PROBE
FBA_CMD1
FBA_CMD17
FBA_CMD20
PS_FB_CLAMP
FBA_CMD22
FBA_CMD9
FBA_CMD30
FBA_CMD28
FBA_CMD21
FBA_CMD11
FBA_CMD15
FBA_CMD23
FBA_CMD4
FBA_CMD26
FBA_CMD8
FBA_CMD24
FBA_CMD6
FBA_CMD29
FBA_CMD7
FBA_CMD27
FBA_CMD10
FBA_CMD13
FBA_CMD14
FBA_CMD25
FBA_CMD12
FBA_CMD5
VMA_DQ[63:0] 21,22
VMA_CLK121,22 VMA_CLK1#21,22
VMA_CLK0#21,22 VMA_CLK021,22
VMA_DM[7:0] 21,22
VMA_RDQS[7:0] 21,22
VMA_WDQS[7:0] 21,22
FBA_CMD[0..30]21,22
FB_CLAMP20,34,44
+1.5V_GFX
+1.5V_GFX
+1.05V_GFX
+1.5V_GFX
+1.5V_GFX
+1.5V_GFX
+1.5V_GFX
Size Document Number Rev
Date: Sheet of
Quanta Computer Inc.
PROJECT :
N14P_MEM/GND
2A
18 45Monday, December 17, 2012
BDBD
Size Document Number Rev
Date: Sheet of
Quanta Computer Inc.
PROJECT :
N14P_MEM/GND
2A
18 45Monday, December 17, 2012
BDBD
Size Document Number Rev
Date: Sheet of
Quanta Computer Inc.
PROJECT :
N14P_MEM/GND
2A
18 45Monday, December 17, 2012
BDBD
R685 EV@100/F_4
R226 EV@100/F_4
R730 EV@10K/F_4
C290EV@0.1U/10V_4X
TP38
C241 EV@0.1U/10V_4X
R230 EV@100/F_4
C242EV@0.1U/10V_4X
R237 EV@100/F_4
C713EV@0.1U/10V_4X
C206EV@0.1U/10V_4X
R222 *EV@60.4/F_4
C704 EV@10U/6.3V_6X
C252 EV@4.7U/6.3V_6X C714EV@0.1U/10V_4X
R208 EV@100/F_4
R204 EV@100/F_4
R218 EV@100/F_4
R220 EV@100/F_4
C266 EV@0.1U/10V_4X R247 EV@100/F_4
R700 EV@100/F_4
R679 EV@10K/F_4 C728EV@0.1U/10V_4X
L13 EV@PBY160808T-300Y-N
TP40
R681 EV@100/F_4
R248 EV@51.1/F_4
R713 EV@100/F_4
R698 EV@100/F_4
R211 EV@100/F_4
12/14 FBVDDQ
U30D
bga595-nvidia-n13p-gv2-s-a2
COMMON
W21
FBVDDQ
V21
FBVDDQ
T21
FBVDDQ
R21
FBVDDQ
N21
FBVDDQ
M21
FBVDDQ
L26
FBVDDQ
L24
FBVDDQ
L22
FBVDDQ
K21
FBVDDQ
J21
FBVDDQ
H26
FBVDDQ
H24
FBVDDQ
G21
FBVDDQ
G20
FBVDDQ
G19
FBVDDQ
G18
FBVDDQ
G16
FBVDDQ
G15
FBVDDQ
G14
FBVDDQ
G13
FBVDDQ
F21
FBVDDQ
F14
FBVDDQ
E26
FBVDDQ
E23
FBVDDQ
C25
FBVDDQ
B26
FBVDDQ
B25
FB_CALTERM_GND
C24
FB_CAL_PU_GND
D22
FB_CAL_PD_VDDQ
R196 EV@100/F_4
C260 EV@1U/10V_6X
C262 EV@0.1U/10V_4X
R706 EV@100/F_4
R241 EV@100/F_4
R692 EV@100/F_4
R238 EV@100/F_4
R243 EV@100/F_4
R703 EV@100/F_4
R236 EV@100/F_4
R252 EV@10K/F_4
R701 EV@100/F_4
R216 EV@100/F_4
R693 EV@100/F_4
R219 EV@10K/F_4
C263EV@0.1U/10V_4X
R721 EV@10K/F_4
R229 EV@42.2/F_4
C274EV@0.1U/10V_4X
C725EV@0.1U/10V_4X
C289 EV@22U/6.3V_6X
R232 EV@100/F_4
C268 EV@0.1U/10V_4X
13/14 GND
U30F
COMMONbga595-nvidia-n13p-gv2-s-a2
M11
GND
L5
GND
L25
GND
L23
GND
L2
GND
L18
GND
L16
GND
L14
GND
L12
GND
L10
GND
K17
GND
K15
GND
K13
GND
K11
GND
H5
GND
H25
GND
H23
GND
H2
GND
E8
GND
E5
GND
E25
GND
E22
GND
E20
GND
E2
GND
E17
GND
E14
GND
E11
GND
B8
GND
B5
GND
B27
GND
B23
GND
B20
GND
B17
GND
B14
GND
B11
GND
B1
GND
AB14
GND
AG26
GND
AG2
GND
AF8
GND
AF5
GND
AF23
GND
AF20
GND
AF17
GND
AF14
GND
AF11
GND
AF1
GND
AB11
GND
AE20
GND
AE17
GND
AE14
GND
AE11
GND
AD22
GND
AD21
GND
AD19
GND
AD18
GND
AD16
GND
AD15
GND
A26
GND
AD13
GND
AD12
GND
AC8
GND
AC5
GND
AC26
GND
AC22
GND
AC2
GND
AB24
GND
AB20
GND
AB17
GND
A2
GND
AB7
GND
AA7
GND
Y5
GND
Y26
GND
Y23
GND
Y2
GND
V17
GND
V15
GND
V13
GND
V11
GND
U5
GND
U26
GND
U23
GND
U2
GND
U18
GND
U16
GND
U14
GND
U12
GND
U10
GND
T17
GND
T15
GND
T13
GND
T11
GND
R18
GND
R16
GND
R14
GND
R12
GND
R10
GND
P5
GND
P26
GND
P23
GND
P2
GND
P17
GND
P15
GND
P13
GND
P11
GND
N18
GND
N16
GND
N14
GND
N12
GND
N10
GND
M17
GND
M15
GND
M13
GND
C215EV@0.1U/10V_4X
R723 EV@100/F_4
R224 EV@100/F_4
C261 EV@4.7U/6.3V_6X
R724 EV@100/F_4
R688 EV@100/F_4
C232 EV@1U/10V_6X
C707EV@0.1U/10V_4X
C235 EV@0.1U/10V_4X
GF117
GF119NC
2/14 FBA
GF119
GF117FB_PLLAVDD
U30B
COMMONbga595-nvidia-n13p-gv2-s-a2
D23
FB_VREF_PROBE
T27
FBA_DQS_RN7
AB27
FBA_DQS_RN6
W22
FBA_DQS_RN5
P25
FBA_DQS_RN4
A22
FBA_DQS_RN3
A16
FBA_DQS_RN2
C14
FBA_DQS_RN1
F19
FBA_DQS_RN0
T26
FBA_DQS_WP7
AB26
FBA_DQS_WP6
W23
FBA_DQS_WP5
R25
FBA_DQS_WP4
B22
FBA_DQS_WP3
B16
FBA_DQS_WP2
C15
FBA_DQS_WP1
E19
FBA_DQS_WP0
U25
FBA_DQM7
AA25
FBA_DQM6
W24
FBA_DQM5
P24
FBA_DQM4
C22
FBA_DQM3
C17
FBA_DQM2
D14
FBA_DQM1
D19
FBA_DQM0
W25
FBA_D63
W27
FBA_D62
V27
FBA_D61
V26
FBA_D60
R27
FBA_D59
N27
FBA_D58
T25
FBA_D57
R26
FBA_D56
Y25
FBA_D55
W26
FBA_D54
AA26
FBA_D53
AA27
FBA_D52
AC25
FBA_D51
AD26
FBA_D50
AB25
FBA_D49
AD27
FBA_D48
AA23
FBA_D47
Y22
FBA_D46
AA24
FBA_D45
Y24
FBA_D44
U22
FBA_D43
T23
FBA_D42
V22
FBA_D41
V23
FBA_D40
N24
FBA_D39
N23
FBA_D38
N26
FBA_D37
N25
FBA_D36
R23
FBA_D35
T22
FBA_D34
R24
FBA_D33
R22
FBA_D32
C21
FBA_D31
C20
FBA_D30
B21
FBA_D29
A21
FBA_D28
A24
FBA_D27
A25
FBA_D26
C23
FBA_D25
B24
FBA_D24
C19
FBA_D23
A19
FBA_D22
A18
FBA_D21
B18
FBA_D20
A15
FBA_D19
A13
FBA_D18
C16
FBA_D17
B15
FBA_D16
D13
FBA_D15
E13
FBA_D14
B13
FBA_D13
C13
FBA_D12
F13
FBA_D11
F15
FBA_D10
D15
FBA_D9
E15
FBA_D8
E21
FBA_D7
F20
FBA_D6
D21
FBA_D5
D20
FBA_D4
F17
FBA_D3
E16
FBA_D2
F18
FBA_D1
E18
FBA_D0
H22
FB_DLLAVDD
P22
FB_PLLAVDD
F16
FB_PLLAVDD
V25
FBA_WCK67
V24
FBA_WCK67
U24
FBA_WCK45
T24
FBA_WCK45
D16
FBA_WCK23
D17
FBA_WCK23
C18
FBA_WCK01
D18
FBA_WCK01
M22
FBA_CLK1
N22
FBA_CLK1
D25
FBA_CLK0
D24
FBA_CLK0
J22
FBA_DEBUG1
F22
FBA_DEBUG0
J26
FBA_CMD31
J27
FBA_CMD30
K25
FBA_CMD29
K27
FBA_CMD28
J24
FBA_CMD27
J25
FBA_CMD26
J23
FBA_CMD25
K22
FBA_CMD24
K26
FBA_CMD23
M25
FBA_CMD22
M26
FBA_CMD21
M27
FBA_CMD20
K23
FBA_CMD19
K24
FBA_CMD18
M23
FBA_CMD17
M24
FBA_CMD16
G26
FBA_CMD15
G27
FBA_CMD14
G25
FBA_CMD13
F27
FBA_CMD12
G24
FBA_CMD11
G23
FBA_CMD10
G22
FBA_CMD9
F23
FBA_CMD8
F26
FBA_CMD7
F25
FBA_CMD6
D26
FBA_CMD5
D27
FBA_CMD4
F24
FBA_CMD3
E24
FBA_CMD2
C26
FBA_CMD1
C27
FBA_CMD0
F3
FB_CLAMP
R223 EV@40.2/F_4
R178 EV@100/F_4
R716 EV@100/F_4
R709 EV@100/F_4
R711 EV@100/F_4
R217 EV@100/F_4
R727 EV@100/F_4
R172 EV@10K/F_4
C264 EV@0.1U/10V_4X C234EV@0.1U/10V_4X
R683 EV@100/F_4
C729 EV@22U/6.3V_6X
R213 EV@100/F_4
R720 EV@100/F_4
R695 EV@100/F_4
R245 EV@100/F_4
R708 EV@100/F_4
R690 EV@100/F_4
C270 EV@0.1U/10V_4X
R722 GC6@0_4
R212 EV@100/F_4
R221 *EV@60.4/F_4

1
1
2
2
3
3
4
4
5
5
6
6
7
7
8
8
A A
B B
C C
D D
NV_PLLVDD
SP_PLLVDD
BXTALOUT
CLK_27M_XTAL_IN CLK_27M_XTAL_OUT
XTAL_SSIN
DACA_VDD
IFPEF_IOVDD
IFPEF_PLLVDD
CLK_27M_XTAL_IN
CLK_27M_XTAL_OUT
IFPAB_PLLVDD
IFPAB_IOVDD
IFPCD_PLLVDD
IFPCD_IOVDD
IFPCD_IOVDD
DACA_VDD
EV_eDP_HPD_Q EV_eDP_HPD_REV_eDP_HPD_Q
IFPCD_PLLVDD
EV_CRTDCLK
EV_CRTDDAT
EV_eDP_AUXP
EV_eDP_AUXN
EV_TXLCLKOUT- 27
EV_TXLCLKOUT+ 27
EV_TXLOUT0- 27
EV_TXLOUT0+ 27
EV_TXLOUT1- 27
EV_TXLOUT1+ 27
EV_TXLOUT2- 27
EV_TXLOUT2+ 27
EV_TXUCLKOUT- 27
EV_TXUCLKOUT+ 27
EV_TXUOUT0- 27
EV_TXUOUT0+ 27
EV_TXUOUT1- 27
EV_TXUOUT1+ 27
EV_TXUOUT2- 27
EV_TXUOUT2+ 27
EV_HDMI_DDCDAT 26
EV_HDMI_DDCCLK 26
EXT_HDMICLK- 26
EXT_HDMICLK+ 26
EXT_HDMITX0N 26
EXT_HDMITX0P 26
EXT_HDMITX1N 26
EXT_HDMITX1P 26
EXT_HDMITX2N 26
EXT_HDMITX2P 26
EXT_HDMI_HPD 26
EV_HSYNC 27
EV_VSYNC 27
EV_CRT_RED 27
EV_CRT_GRN 27
EV_CRT_BLU 27
EV_CRTDCLK 27
EV_CRTDDAT 27
EV_eDP_TXN2 27
EV_eDP_TXP2 27
EV_eDP_TXN1 27
EV_eDP_TXP1 27
EV_eDP_TXN0 27
EV_eDP_TXP0 27
EV_eDP_TXN3 27
EV_eDP_TXP3 27
EV_eDP_AUXN 27
EV_eDP_AUXP 27
EV_eDP_HPD 27
+1.05V_GFX
+1.05V_GFX
+3V_GFX
+1.05V_GFX
+3V_GFX
+3V_GFX
+1.05V_GFX
+3V_GFX +3V_GFX
Size Document Number Rev
Date: Sheet of
Quanta Computer Inc.
PROJECT :
N14P_DISPLAY
2A
19 45Monday, December 17, 2012
BDBD
Size Document Number Rev
Date: Sheet of
Quanta Computer Inc.
PROJECT :
N14P_DISPLAY
2A
19 45Monday, December 17, 2012
BDBD
Size Document Number Rev
Date: Sheet of
Quanta Computer Inc.
PROJECT :
N14P_DISPLAY
2A
19 45Monday, December 17, 2012
BDBD
C201
OEV@0.1U/10V_4
NC
6/14 IFPD
GF119
GF117
NC
NC
NC
NC
NC
NC
NC
NC
NC
NC
NC
DPDVI/HDMI
NC
TXC
TXC
TXD0
TXD0
TXD1
TXD1
TXD2
TXD2
GF119
GF117
IFPD
GF119
GF117
NC
NC
I2CX_SDA
I2CX_SCL
U30I
bga595-nvidia-n13p-gv2-s-a2 COMMON
R6
IFPD_IOVDD
R7
IFPD_PLLVDD
T7
IFPD_PLLVDD
U6
IFPD_RSET
D4
GPIO17
V3
IFPD_L0
V4
IFPD_L0
U3
IFPD_L1
U4
IFPD_L1
T4
IFPD_L2
T5
IFPD_L2
R4
IFPD_L3
R5
IFPD_L3
P3
IFPD_AUX
P4
IFPD_AUX
R677
OEV@124/F_4
R744 EV@10K/F_4
7/14 IFPEF
GF119
IFPF
TXD5
TXD5
NC
NC
NC
NC
NC
NC
NC
NC
NC
NC
NC
GF117
NC
NC GF117 DVI-DL
TXD3
TXD3
TXD4
TXD4
HPD_ENC
IFPE
NC
NC
NC
NC
NC
NC
NC
TXD1
TXD0
TXD0
I2CY_SCL
I2CY_SDA
TXD1
TXD2
TXD2
DVI-DL
TXD1
TXD2
TXD1
TXD0
TXD0
TXC
TXC
HPD_F
I2CZ_SCL
TXD1
TXD0
TXD0
TXD1
TXD2
TXD2
I2CY_SCL
I2CY_SDA
HPD_E
TXD2
I2CZ_SDA
TXC
TXC
DVI-SL/HDMI
DVI-SL/HDMI
GF119
DP
DP
NC
TXC
TXC
NC
NC
GF119
GF119
GF117
GF117
NC
NC
NC
U30J
bga595-nvidia-n13p-gv2-s-a2 COMMON
J6
IFPF_IOVDD
H6
IFPE_IOVDD
K6
IFPEF_RSET
K7
IFPEF_PLLVDD
J7
IFPEF_PLLVDD
F7
GPIO19
M4
IFPF_L0
M5
IFPF_L0
L3
IFPF_L1
L4
IFPF_L1
K4
IFPF_L2
K5
IFPF_L2
J4
IFPF_L3
J5
IFPF_L3
H3
IFPF_AUX
H4
IFPF_AUX
C2
GPIO18
N1
IFPE_L0
M1
IFPE_L0
M2
IFPE_L1
M3
IFPE_L1
K2
IFPE_L2
K3
IFPE_L2
K1
IFPE_L3
J1
IFPE_L3
J2
IFPE_AUX
J3
IFPE_AUX
C200
OEV@1U/6.3V_4
R704 OEDP@100K_4
C718 EV@0.1U/10V_4X
R718
*EV@10K/F_4
R712
*EV@10K/F_4
C717 EV@0.1U/10V_4X
C715 EV@4.7U/6.3V_6X
R240 OEDP@0_4
L31 EV@PBY160808T-300Y-N
C211
OEV@0.1U/10V_4
C194
OEV@0.1U/10V_4
C228
OEV@0.1U/10V_4
C193
OEV@1U/6.3V_4
C207
OEV@1U/6.3V_4
C731
EV@12P/50V_4
C203
OEV@1U/6.3V_4
C244
OEV@0.1U/10V_4
R674
OEV@150/F_4
C208
OEV@0.1U/10V_4
C716 EV@22U/6.3V_6X
C723 EV@22U/6.3V_6X
R200 OEV@1K/F_4
C192
OEV@0.1U/10V_4
R673
OEV@150/F_4
R97
EV@2.2K_4
C185
OEV@1U/6.3V_4
R239
OEDP@100K_4
L12 OEV@FCM1608KF-221
?
COMMONRC0603
C178
OEV@4.7U/6.3V_6X
L10 OEV@FCM1608KF-221
COMMONRC0603
C212
OEV@0.1U/10V_4
C676
OEV@0.1U/10V_4
R672
OEV@150/F_4
C236
OEV@0.1U/10V_4
Y2
EV@27MHZ_10
41
2 3
L8
OEV@PBY160808T-301Y-N_6
R710
*EV@1K/F_4
C189
OEV@4.7U/6.3V_6
C722 EV@0.1U/10V_4X
C198
OEV@4.7U/6.3V_6
R242 OEDP@10K_4
C732
EV@12P/50V_4
C210
OEV@1U/6.3V_4
GF119
NC
NC
NC
GF119GF117
GF117
NC
NC
NC
NC
I2CW_SDA
I2CW_SCL
TXC
TXC
TXD0
TXD0
TXD1
TXD1
TXD2
TXD2
DVI/HDMI DP
NC
NC
NC
NC
NC
NC
NC
NC
IFPC
5/14 IFPC
U30H
COMMONbga595-nvidia-n13p-gv2-s-a2
P6
IFPC_IOVDD
N7
IFPC_PLLVDD
M7
IFPC_PLLVDD
T6
IFPC_RSET
C3
GPIO15
T2
IFPC_L0
T3
IFPC_L0
T1
IFPC_L1
R1
IFPC_L1
R2
IFPC_L2
R3
IFPC_L2
N2
IFPC_L3
N3
IFPC_L3
N4
IFPC_AUX
N5
IFPC_AUX
L30 EV@HCB1608KF-181T15
R702 OEDP@100K_4
C273
OEDP@220P/50V_4
C191
OEV@0.1U/10V_4
R265 EV@10K/F_4
C209
OEV@1U/6.3V_4
3/14 DACA
GF119
GF117
GF117
GF119
TSEN_VREF
NC
NC
NC
NC
NC
NC
NC
NC
NC
U30K
bga595-nvidia-n13p-gv2-s-a2 COMMON
AF2
DACA_RSET
AE2
<PIN_TEXT>
W5
DACA_VDD
AF3
DACA_BLUE
AF4
DACA_GREEN
AG3
DACA_RED
AE4
DACA_VSYNC
AE3
DACA_HSYNC
A7
I2CA_SDA
B7
I2CA_SCL
L11
OEV@PBY160808T-301Y-N_6
R158 *EV@1K/F_4
C213
OEV@4.7U/6.3V_6
R76
EV@2.2K_4
4/14 IFPAB
GF119
GF117
NC
NC
GF117GF119
NC
NC
IFPAB
NC
NC
NC
NC
NC
NC
NC
NC
NC
NC
NC
NC
NC
NC
NC
NC
NC
NC
NC
GF117
NC
NC
NC
GF119
U30G
COMMONbga595-nvidia-n13p-gv2-s-a2
Y6
IFPB_IOVDD
W6
IFPA_IOVDD
W7
IFPAB_PLLVDD
V7
IFPAB_PLLVDD
AA6
IFPAB_RSET
B3
GPIO14
AD4
IFPB_TXD7
AD5
IFPB_TXD7
AE1
IFPB_TXD6
AD1
IFPB_TXD6
AD3
IFPB_TXD5
AD2
IFPB_TXD5
AB3
IFPB_TXD4
AB2
IFPB_TXD4
AB5
IFPB_TXC
AB4
IFPB_TXC
AA4
IFPA_TXD3
AA5
IFPA_TXD3
AB1
IFPA_TXD2
AA1
IFPA_TXD2
AA3
IFPA_TXD1
AA2
IFPA_TXD1
Y4
IFPA_TXD0
Y3
IFPA_TXD0
AC3
IFPA_TXC
AC4
IFPA_TXC
C205
OEV@4.7U/6.3V_6
C199
OEV@0.1U/10V_4
R195 OEV@1K/F_4
NC
GF119
GF117
9/14 XTAL_PLL
U30M
COMMONbga595-nvidia-n13p-gv2-s-a2
A10
XTALSSIN
N6
VID_PLLVDD
M6
SP_PLLVDD
L6
PLLVDD
B10
XTALOUT
C10
XTALOUTBUFF
C11
XTALIN
L9
OEV@PBY160808T-301Y-N_6

1
1
2
2
3
3
4
4
5
5
6
6
7
7
8
8
A A
B B
C C
D D
Default: HYNIX
External LVDS control
STRAP4
STRAP3
STRAP1
STRAP0
STRAP2
ROM_SO
ROM_SI
ROM_SCLK
THERM+
THERM-
GFx_SDA
GFx_SCL
EV_LVDS_DDCCLK
EV_LVDS_DDCDAT
N12E_SCL
N12E_SDA
EV_ALERT
GPU_PWR_LEVEL
VGA_OVT#
GPU_GPIO16
JTAG_TRST#
VGA_OVT#
EV_ALERT
STRAP2
STRAP1
STRAP4
STRAP3
ROM_SI STRAP0
ROM_SCLK
ROM_SO
ROM_CS
NV_PWG
GPU_PWR_LEVEL
JTAG_TDO
JTAG_TDI
JTAG_TRST#
JTAG_TCK
JTAG_TMS
GFx_SCL
GFx_SDA
EV_LVDS_PWM
EV_LVDS_DIGON
EV_LVDS_BKLT
CLAMP_TGL_REQ#
3D_VERSION
GPU_PSI
GPU_PSI
CLAMP_TGL_REQ#
FB_CLAMP_MON
EV_LVDS_DDCCLK
EV_LVDS_DDCDAT
EV_LVDS_BRIGHT
EV_LVDS_BKLT
EV_LVDS_DIGON
3D_VERSION
FB_CLAMP_MON FB_CLAMP
VGA_OVT#
GPU_PWR_LEVEL
3ND_MBCLK29,34
3ND_MBDATA29,34
DGPU_PWM_VID 43
DGPU_STANDBY 43
EV_LVDS_DDCCLK 27
EV_LVDS_DDCDAT 27
EV_LVDS_BRIGHT 27
EV_LVDS_DIGON 27
FB_CLAMP_TGL_REQ# 34
FB_CLAMP 18,34,44
GPU_PSI 43
LVDS_BKLT 27,34
DGPU_PWR_EN# 23,43,44
SYS_SHDN# 3,38
PEGX_RST#17,23
AC/BATL#34
+3V_GFX
+3V_GFX
+3V_GFX
+3V_GFX
+1.5V_GFX
+VGPU_CORE
+3V_GFX
+3V_GFX
+3V_GFX
+3V_S5+3V_GFX
+3V_GFX
+3V_GFX
Size Document Number Rev
Date: Sheet of
Quanta Computer Inc.
PROJECT :
N14P_GPIO
2A
20 45Monday, December 17, 2012
BDBD
Size Document Number Rev
Date: Sheet of
Quanta Computer Inc.
PROJECT :
N14P_GPIO
2A
20 45Monday, December 17, 2012
BDBD
Size Document Number Rev
Date: Sheet of
Quanta Computer Inc.
PROJECT :
N14P_GPIO
2A
20 45Monday, December 17, 2012
BDBD
R726
*15K/F_4
R263 *EV@0_4
R699 EV@2.2K_4
R732
45.3K/F_4
NC
GF117
GF119
NC
NC
GF117
GF119
10/14 MISC2
U30L
COMMONbga595-nvidia-n13p-gv2-s-a2
F5
MULTISTRAP_REF2_GND
F4
MULTISTRAP_REF1_GND
F6
MULTISTRAP_REF0_GND
C1
STRAP5_NC
D3
STRAP4
E3
STRAP3
E4
STRAP2
D2
STRAP1
D1
STRAP0
F10
VMON_IN1
E10
VMON_IN0
E9
CEC
D10
PGOOD
D11
BUFRST
C12
ROM_SCLK
A12
ROM_SO
B12
ROM_SI
D12
ROM_CS
R745 EV@2.2K_4
R752
10K/F_4
R756
EV@10K/F_4
R214 OEV@100K_4
R749 EV@100K_4
TP39
NC
NC
NC
GF117
GF119
NC
NC
GF117
GF119
8/14 MISC1
U30N
COMMONbga595-nvidia-n13p-gv2-s-a2
AG4
JTAG_TRST
AF6
JTAG_TDO
AE6
JTAG_TDI
AD6
JTAG_TMS
AE5
JTAG_TCK
F12
THERMDP
E12
THERMDN
C4
GPIO21
E6
GPIO20
D5
GPIO16
B4
GPIO13
D7
GPIO12
E7
GPIO11
C5
GPIO10
F8
GPIO9
A6
GPIO8
B6
GPIO7
A4
GPIO6
A3
GPIO5
F9
GPIO4
C7
GPIO3
D6
GPIO2
B2
GPIO1
C6
GPIO0
C8
I2CB_SDA
C9
I2CB_SCL
B9
I2CC_SDA
A9
I2CC_SCL
D8
I2CS_SDA
D9
I2CS_SCL
TP44
R748 OEV@100K_4
D24 *EV@RB500V-40
R729
*34.8K/F_4
R254
EV@10K/F_4
R753 EV@2.2K_4
Q50A EV@2N7002KDW_115MA
1
2
6
R735
45.3K/F_4
R737 EV@100K_4
TP35
R731
*10K/F_4
R747 EV@10K_4
R750
*10K/F_4
TP41
R751
4.99K/F_4
R755
EV@10K/F_4
R719 EV@40.2K/F_4
Q48
*EV@2N7002K_300MA
3
2
1
TP33
R261 *EV@0_4
TP34
R754 EV@10K_4
R733
4.99K/F_4R739
10K/F_4
R696 EV@2.2K_4
R715 *EV@40.2K/F_4
R736
*20K/F_4
R741
*10K/F_4
R714 *EV@40.2K/F_4
R743 EV@10K/F_4
R155 OEV@0_4
D23 EV@RB500V-40
Q50B EV@2N7002KDW_115MA
3 4
5
R734
*45.3K/F_4
R266 OEV@100K_4
TP36
R255
10K/F_4
Q47
2N7002K_300MA
3
2
1
TP43
R725
15K/F_4
R738 *EV@0_4
R740
*15K/F_4
Q14
GC6@2N7002K_300MA
3
2
1
R671 EV@10K/F_4
Q51
GC6@ME2303T1
3
2
1
TP42
R728
4.99K/F_4
R264 EV@100K_4
R244 EV@10K_4

5
5
4
4
3
3
2
2
1
1
D D
C C
B B
A A
21
RANK 0
900MHz VRAM size:
Samsung 128Mx16, P/N = AKD5MGWT500
Hynix 128Mx16, P/N = AKD5MGWTW16
VMA_ZQ2 VMA_ZQ3 VMA_ZQ4
VMA_CLK1#
VREFC_VMA1 VREFD_VMA1 VREFC_VMA3 VREFD_VMA3
VMA_CLK0#
VMA_CLK0
VMA_CLK1
VMA_RDQS6
VMA_WDQS6
VREFC_VMA1
VREFD_VMA1 VREFC_VMA3
VREFD_VMA3
VREFC_VMA3
VREFD_VMA3
VMA_DM6
VMA_ZQ1
VREFC_VMA1
VREFD_VMA1
VMA_CLK0
VMA_CLK0# VMA_CLK1
VMA_CLK1#
VMA_DM1
VMA_RDQS1
VMA_WDQS1
FBA_CMD20
FBA_CMD29
FBA_CMD11
FBA_CMD20
FBA_CMD28
FBA_CMD27
FBA_CMD3
FBA_CMD13
FBA_CMD0
FBA_CMD2
FBA_CMD15
FBA_CMD10
FBA_CMD7
FBA_CMD8
FBA_CMD25
FBA_CMD9
FBA_CMD14
FBA_CMD4
FBA_CMD21
FBA_CMD23
FBA_CMD12
FBA_CMD26
FBA_CMD5
FBA_CMD6
FBA_CMD22
FBA_CMD24
FBA_CMD4
FBA_CMD5
FBA_CMD6
FBA_CMD7
FBA_CMD8
FBA_CMD9
FBA_CMD10
FBA_CMD11
FBA_CMD12
FBA_CMD13
FBA_CMD14
FBA_CMD15
FBA_CMD20
FBA_CMD21
FBA_CMD22
FBA_CMD23
FBA_CMD24
FBA_CMD25
FBA_CMD26
FBA_CMD27
FBA_CMD28
FBA_CMD29
FBA_CMD20
FBA_CMD4
FBA_CMD5
FBA_CMD6
FBA_CMD7
FBA_CMD8
FBA_CMD9
FBA_CMD10
FBA_CMD12
FBA_CMD14
FBA_CMD21
FBA_CMD22
FBA_CMD23
FBA_CMD24
FBA_CMD25
FBA_CMD26
FBA_CMD13
FBA_CMD27
FBA_CMD29
FBA_CMD11
FBA_CMD15
FBA_CMD28
FBA_CMD19
FBA_CMD16
FBA_CMD18
VMA_DQ9
VMA_DQ12
VMA_DQ8
VMA_DQ15
VMA_DQ13
VMA_DQ11
VMA_DQ10
VMA_DQ14
VMA_DQ16
VMA_DQ18
VMA_DQ22
VMA_DQ23
VMA_DQ17
VMA_DQ20
VMA_DQ19
VMA_DQ21
VMA_DM2
VMA_WDQS2
VMA_RDQS2
VMA_DQ0
VMA_DQ6
VMA_DQ1
VMA_DQ5
VMA_DQ4
VMA_DQ2
VMA_DQ7
VMA_DQ3
VMA_DQ30
VMA_DQ26
VMA_DQ29
VMA_DQ24
VMA_DQ28
VMA_DQ27
VMA_DQ31
VMA_DQ25
VMA_DM3
VMA_DM0
VMA_WDQS3
VMA_RDQS3
VMA_RDQS0
VMA_WDQS0
VMA_DQ35
VMA_DQ37
VMA_DQ32
VMA_DQ36
VMA_DQ33
VMA_DQ38
VMA_DQ34
VMA_DQ39
VMA_DQ58
VMA_DQ62
VMA_DQ56
VMA_DQ63
VMA_DQ57
VMA_DQ61
VMA_DQ59
VMA_DQ60
VMA_DM7
VMA_RDQS7
VMA_WDQS7
VMA_DM4
VMA_RDQS4
VMA_WDQS4
VMA_DQ45
VMA_DQ41
VMA_DQ46
VMA_DQ40
VMA_DQ44
VMA_DQ43
VMA_DQ47
VMA_DQ42
VMA_DQ54
VMA_DQ50
VMA_DQ55
VMA_DQ48
VMA_DQ53
VMA_DQ51
VMA_DQ52
VMA_DQ49
VMA_DM5
VMA_RDQS5
VMA_WDQS5
VMA_DM[7..0]18,22
VMA_WDQS[7..0]18,22
VMA_DQ[63..0]18,22
VMA_RDQS[7..0]18,22
VMA_CLK118,22 VMA_CLK1#18,22
VMA_CLK018,22 VMA_CLK0#18,22
FBA_CMD018,22 FBA_CMD218
FBA_CMD318,22
FBA_CMD418,22
FBA_CMD518,22
FBA_CMD618,22
FBA_CMD718,22
FBA_CMD818,22
FBA_CMD918,22
FBA_CMD1018,22
FBA_CMD1118,22
FBA_CMD1218,22
FBA_CMD1318,22
FBA_CMD1418,22
FBA_CMD1518,22
FBA_CMD2018,22
FBA_CMD2118,22
FBA_CMD2218,22
FBA_CMD2318,22
FBA_CMD2418,22
FBA_CMD2518,22
FBA_CMD2618,22
FBA_CMD2718
FBA_CMD2818,22
FBA_CMD2918,22
FBA_CMD1618,22 FBA_CMD1818
FBA_CMD1918,22
VREFC_VMA1 22 VREFD_VMA1 22 VREFC_VMA3 22 VREFD_VMA3 22
FBA_CMD[0..30]18,22
+1.5V_GFX
+1.5V_GFX
+1.5V_GFX
+1.5V_GFX+1.5V_GFX
+1.5V_GFX
+1.5V_GFX
+1.5V_GFX
+1.5V_GFX
+1.5V_GFX
+1.5V_GFX +1.5V_GFX
+1.5V_GFX
Size Document Number Rev
Date: Sheet of
Quanta Computer Inc.
PROJECT :
N14P_VRAM RANK0
2A
21 45Monday, December 17, 2012
BDBD
Size Document Number Rev
Date: Sheet of
Quanta Computer Inc.
PROJECT :
N14P_VRAM RANK0
2A
21 45Monday, December 17, 2012
BDBD
Size Document Number Rev
Date: Sheet of
Quanta Computer Inc.
PROJECT :
N14P_VRAM RANK0
2A
21 45Monday, December 17, 2012
BDBD
R605
1.33K/F_4
C708 0.1U/10V_4
C753 0.1U/10V_4
96-BALL
SDRAM DDR3
VRAM7
VRAM _DDR3_HYNIX_128MX16
WE
L3
RAS
J3
CAS
K3
CS
L2
CKE
K9
CK
J7
CK
K7
DQSU
B7
BA0
M2
BA1
N8
A2
P3
A3
N2
A4
P8
A5
P2
A6
R8
A7
R2
A8
T8
A9
R3
A10/AP
L7
A11
R7
DQL0 E3
DQL1 F7
DQL2 F2
DQL3 F8
DQL4 H3
DQL5 H8
DQL6 G2
DQL7 H7
VSSQ#D1 D1
VSS#A9 A9
VSS#E1 E1
VSS#B3 B3
NC#J1
J1
VDD#B2 B2
VDD#D9 D9
VDDQ#A1 A1
VDDQ#A8 A8
VDDQ#C1 C1
VDDQ#C9 C9
NC#L1
L1
NC#J9
J9
VDDQ#E9 E9
ZQ
L8
RESET
T2
DQSL
F3
DMU
D3 DML
E7
VSSQ#B1 B1
VSSQ#B9 B9
VSSQ#D8 D8
VSSQ#E2 E2
DQSU
C7
VSSQ#E8 E8
DQSL
G3
VDDQ#F1 F1
VSSQ#F9 F9
VSSQ#G1 G1
VDDQ#H2 H2
VDDQ#H9 H9
VSSQ#G9 G9
VREFCA
M8
VSS#G8 G8
VDD#G7 G7
ODT
K1
A0
N3
A1
P7
VDD#K2 K2
A12/BC
N7
VSS#J2 J2
VDD#K8 K8
DQU1 C3
DQU2 C8
DQU3 C2
DQU4 A7
DQU5 A2
DQU6 B8
DQU7 A3
DQU0 D7
A13
T3
A14
T7
A15
M7
BA2
M3
VREFDQ
H1
NC#L9
L9
VDD#N1 N1
VDD#N9 N9
VDD#R1 R1
VDD#R9 R9
VSS#J8 J8
VSS#M1 M1
VSS#M9 M9
VSS#P1 P1
VSS#P9 P9
VSS#T1 T1
VSS#T9 T9
VDDQ#D2 D2
C721 1U/6.3V_4
96-BALL
SDRAM DDR3
VRAM6
VRAM _DDR3_HYNIX_128MX16
WE
L3
RAS
J3
CAS
K3
CS
L2
CKE
K9
CK
J7
CK
K7
DQSU
B7
BA0
M2
BA1
N8
A2
P3
A3
N2
A4
P8
A5
P2
A6
R8
A7
R2
A8
T8
A9
R3
A10/AP
L7
A11
R7
DQL0 E3
DQL1 F7
DQL2 F2
DQL3 F8
DQL4 H3
DQL5 H8
DQL6 G2
DQL7 H7
VSSQ#D1 D1
VSS#A9 A9
VSS#E1 E1
VSS#B3 B3
NC#J1
J1
VDD#B2 B2
VDD#D9 D9
VDDQ#A1 A1
VDDQ#A8 A8
VDDQ#C1 C1
VDDQ#C9 C9
NC#L1
L1
NC#J9
J9
VDDQ#E9 E9
ZQ
L8
RESET
T2
DQSL
F3
DMU
D3 DML
E7
VSSQ#B1 B1
VSSQ#B9 B9
VSSQ#D8 D8
VSSQ#E2 E2
DQSU
C7
VSSQ#E8 E8
DQSL
G3
VDDQ#F1 F1
VSSQ#F9 F9
VSSQ#G1 G1
VDDQ#H2 H2
VDDQ#H9 H9
VSSQ#G9 G9
VREFCA
M8
VSS#G8 G8
VDD#G7 G7
ODT
K1
A0
N3
A1
P7
VDD#K2 K2
A12/BC
N7
VSS#J2 J2
VDD#K8 K8
DQU1 C3
DQU2 C8
DQU3 C2
DQU4 A7
DQU5 A2
DQU6 B8
DQU7 A3
DQU0 D7
A13
T3
A14
T7
A15
M7
BA2
M3
VREFDQ
H1
NC#L9
L9
VDD#N1 N1
VDD#N9 N9
VDD#R1 R1
VDD#R9 R9
VSS#J8 J8
VSS#M1 M1
VSS#M9 M9
VSS#P1 P1
VSS#P9 P9
VSS#T1 T1
VSS#T9 T9
VDDQ#D2 D2
C727 0.1U/10V_4X
C742 10U/6.3V_6
C752 1U/6.3V_4XC606 1U/6.3V_4 C719 1U/6.3V_4
C726 10U/6.3V_6
96-BALL
SDRAM DDR3
VRAM8
VRAM _DDR3_HYNIX_128MX16
WE
L3
RAS
J3
CAS
K3
CS
L2
CKE
K9
CK
J7
CK
K7
DQSU
B7
BA0
M2
BA1
N8
A2
P3
A3
N2
A4
P8
A5
P2
A6
R8
A7
R2
A8
T8
A9
R3
A10/AP
L7
A11
R7
DQL0 E3
DQL1 F7
DQL2 F2
DQL3 F8
DQL4 H3
DQL5 H8
DQL6 G2
DQL7 H7
VSSQ#D1 D1
VSS#A9 A9
VSS#E1 E1
VSS#B3 B3
NC#J1
J1
VDD#B2 B2
VDD#D9 D9
VDDQ#A1 A1
VDDQ#A8 A8
VDDQ#C1 C1
VDDQ#C9 C9
NC#L1
L1
NC#J9
J9
VDDQ#E9 E9
ZQ
L8
RESET
T2
DQSL
F3
DMU
D3 DML
E7
VSSQ#B1 B1
VSSQ#B9 B9
VSSQ#D8 D8
VSSQ#E2 E2
DQSU
C7
VSSQ#E8 E8
DQSL
G3
VDDQ#F1 F1
VSSQ#F9 F9
VSSQ#G1 G1
VDDQ#H2 H2
VDDQ#H9 H9
VSSQ#G9 G9
VREFCA
M8
VSS#G8 G8
VDD#G7 G7
ODT
K1
A0
N3
A1
P7
VDD#K2 K2
A12/BC
N7
VSS#J2 J2
VDD#K8 K8
DQU1 C3
DQU2 C8
DQU3 C2
DQU4 A7
DQU5 A2
DQU6 B8
DQU7 A3
DQU0 D7
A13
T3
A14
T7
A15
M7
BA2
M3
VREFDQ
H1
NC#L9
L9
VDD#N1 N1
VDD#N9 N9
VDD#R1 R1
VDD#R9 R9
VSS#J8 J8
VSS#M1 M1
VSS#M9 M9
VSS#P1 P1
VSS#P9 P9
VSS#T1 T1
VSS#T9 T9
VDDQ#D2 D2
R746
243/F_4
R228
1.33K/F_4
C741 0.1U/10V_4X
C740 1U/6.3V_4
R227
1.33K/F_4
C705 1U/6.3V_4
C733 1U/6.3V_4
C614 1U/6.3V_4X C720 0.1U/10V_4
C709 0.1U/10V_4
C662 1U/6.3V_4
R225
1.33K/F_4
C738 10U/6.3V_6
C749 1U/6.3V_4
C612 10U/6.3V_6
R763
243/F_4
R614
1.33K/F_4
C706 1U/6.3V_4X
R231
1.33K/F_4
R694
243/F_4 R144
243/F_4
C730 1U/6.3V_4 C607 0.1U/10V_4
C257
0.1U/10V_4
C671 1U/6.3V_4
C249
0.1U/10V_4
C747 10U/6.3V_6X
R742
162/F_4
C608
0.1U/10V_4X
R666
162/F_4
C672 10U/6.3V_6
C754 1U/6.3V_4
C710 1U/6.3V_4
R606
1.33K/F_4
C663 1U/6.3V_4
96-BALL
SDRAM DDR3
VRAM5
VRAM _DDR3_HYNIX_128MX16
WE
L3
RAS
J3
CAS
K3
CS
L2
CKE
K9
CK
J7
CK
K7
DQSU
B7
BA0
M2
BA1
N8
A2
P3
A3
N2
A4
P8
A5
P2
A6
R8
A7
R2
A8
T8
A9
R3
A10/AP
L7
A11
R7
DQL0 E3
DQL1 F7
DQL2 F2
DQL3 F8
DQL4 H3
DQL5 H8
DQL6 G2
DQL7 H7
VSSQ#D1 D1
VSS#A9 A9
VSS#E1 E1
VSS#B3 B3
NC#J1
J1
VDD#B2 B2
VDD#D9 D9
VDDQ#A1 A1
VDDQ#A8 A8
VDDQ#C1 C1
VDDQ#C9 C9
NC#L1
L1
NC#J9
J9
VDDQ#E9 E9
ZQ
L8
RESET
T2
DQSL
F3
DMU
D3 DML
E7
VSSQ#B1 B1
VSSQ#B9 B9
VSSQ#D8 D8
VSSQ#E2 E2
DQSU
C7
VSSQ#E8 E8
DQSL
G3
VDDQ#F1 F1
VSSQ#F9 F9
VSSQ#G1 G1
VDDQ#H2 H2
VDDQ#H9 H9
VSSQ#G9 G9
VREFCA
M8
VSS#G8 G8
VDD#G7 G7
ODT
K1
A0
N3
A1
P7
VDD#K2 K2
A12/BC
N7
VSS#J2 J2
VDD#K8 K8
DQU1 C3
DQU2 C8
DQU3 C2
DQU4 A7
DQU5 A2
DQU6 B8
DQU7 A3
DQU0 D7
A13
T3
A14
T7
A15
M7
BA2
M3
VREFDQ
H1
NC#L9
L9
VDD#N1 N1
VDD#N9 N9
VDD#R1 R1
VDD#R9 R9
VSS#J8 J8
VSS#M1 M1
VSS#M9 M9
VSS#P1 P1
VSS#P9 P9
VSS#T1 T1
VSS#T9 T9
VDDQ#D2 D2
C605
0.1U/10V_4
C609 0.1U/10V_4
R613
1.33K/F_4

22
900MHz VRAM size:
Samsung 128Mx16, P/N = AKD5MGWT500
Hynix 128Mx16, P/N = AKD5MGWTW16
Should be 240
Ohms +-1%
RANK 1
Should be 240
Ohms +-1%
Should be 240
Ohms +-1% Should be 240
Ohms +-1%
VMA_CLK0
VMA_CLK0#
VMA_DM1
VMA_ZQ6 VMA_ZQ7 VMA_ZQ8
VMA_CLK1
VMA_CLK1#
FBA_CMD20
VMA_RDQS6
VMA_WDQS6
VREFC_VMA1
VREFD_VMA1 VREFC_VMA3
VREFD_VMA3
VREFC_VMA3
VREFD_VMA3
VMA_DM6
VMA_ZQ5
VREFC_VMA1
VREFD_VMA1
VMA_RDQS1
VMA_WDQS1
FBA_CMD20
FBA_CMD25
FBA_CMD29
FBA_CMD30
FBA_CMD0
FBA_CMD3
FBA_CMD20
FBA_CMD1
FBA_CMD4
FBA_CMD5
FBA_CMD6
FBA_CMD7
FBA_CMD8
FBA_CMD9
FBA_CMD10
FBA_CMD11
FBA_CMD12
FBA_CMD13
FBA_CMD14
FBA_CMD15
FBA_CMD21
FBA_CMD22
FBA_CMD23
FBA_CMD24
FBA_CMD26
FBA_CMD28 FBA_CMD4
FBA_CMD5
FBA_CMD7
FBA_CMD8
FBA_CMD9
FBA_CMD10
FBA_CMD12
FBA_CMD13
FBA_CMD14
FBA_CMD21
FBA_CMD22
FBA_CMD23
FBA_CMD24
FBA_CMD26
FBA_CMD28
FBA_CMD29
FBA_CMD30
FBA_CMD6
FBA_CMD25
FBA_CMD11
FBA_CMD15
FBA_CMD20
FBA_CMD4
FBA_CMD5
FBA_CMD7
FBA_CMD8
FBA_CMD9
FBA_CMD10
FBA_CMD12
FBA_CMD13
FBA_CMD14
FBA_CMD21
FBA_CMD22
FBA_CMD23
FBA_CMD24
FBA_CMD26
FBA_CMD28
FBA_CMD29
FBA_CMD30
FBA_CMD6
FBA_CMD25
FBA_CMD11
FBA_CMD15
FBA_CMD17
FBA_CMD19
FBA_CMD16
VREFC_VMA3
VREFD_VMA3
VREFC_VMA1
VREFD_VMA1
VMA_DQ12
VMA_DQ9
VMA_DQ15
VMA_DQ8
VMA_DQ14
VMA_DQ10
VMA_DQ11
VMA_DQ13
VMA_DQ16
VMA_DQ22
VMA_DQ18
VMA_DQ23
VMA_DQ21
VMA_DQ19
VMA_DQ20
VMA_DQ17
VMA_DM2 VMA_DM0
VMA_RDQS2
VMA_WDQS2
VMA_DQ1
VMA_DQ6
VMA_DQ0
VMA_DQ5
VMA_DQ3
VMA_DQ7
VMA_DQ2
VMA_DQ4
VMA_DQ26
VMA_DQ30
VMA_DQ24
VMA_DQ29
VMA_DQ25
VMA_DQ31
VMA_DQ27
VMA_DQ28
VMA_DM3
VMA_WDQS3
VMA_RDQS3
VMA_RDQS0
VMA_WDQS0
VMA_DQ37
VMA_DQ35
VMA_DQ36
VMA_DQ32
VMA_DQ39
VMA_DQ34
VMA_DQ38
VMA_DQ33
VMA_DQ62
VMA_DQ58
VMA_DQ63
VMA_DQ56
VMA_DQ60
VMA_DQ59
VMA_DQ61
VMA_DQ57
VMA_DM7
VMA_RDQS7
VMA_WDQS7
VMA_DM4
VMA_RDQS4
VMA_WDQS4
VMA_DQ41
VMA_DQ45
VMA_DQ40
VMA_DQ46
VMA_DQ42
VMA_DQ47
VMA_DQ43
VMA_DQ44
VMA_DQ50
VMA_DQ54
VMA_DQ48
VMA_DQ55
VMA_DQ49
VMA_DQ52
VMA_DQ51
VMA_DQ53
VMA_DM5
VMA_RDQS5
VMA_WDQS5
VMA_DM[7..0]18,21
VMA_WDQS[7..0]18,21
VMA_DQ[63..0]18,21
VMA_RDQS[7..0]18,21
VMA_CLK118,21 VMA_CLK1#18,21
VMA_CLK018,21 VMA_CLK0#18,21
FBA_CMD018,21 FBA_CMD118
FBA_CMD318,21
FBA_CMD418,21
FBA_CMD518,21
FBA_CMD618,21
FBA_CMD718,21
FBA_CMD818,21
FBA_CMD918,21
FBA_CMD1018,21
FBA_CMD1118,21
FBA_CMD1218,21
FBA_CMD1318,21
FBA_CMD1418,21
FBA_CMD1518,21
FBA_CMD2018,21
FBA_CMD2118,21 FBA_CMD2218,21
FBA_CMD2318,21
FBA_CMD2418,21
FBA_CMD2518,21
FBA_CMD2618,21
FBA_CMD2818,21
FBA_CMD2918,21
FBA_CMD3018
FBA_CMD1618,21 FBA_CMD1718
FBA_CMD1918,21
VREFC_VMA1 21
VREFD_VMA1 21
VREFC_VMA3 21
VREFD_VMA3 21
FBA_CMD[0..30]18,21
+1.5V_GFX
+1.5V_GFX
+1.5V_GFX
+1.5V_GFX
+1.5V_GFX
+1.5V_GFX
+1.5V_GFX +1.5V_GFX
+1.5V_GFX
Size Document Number Rev
Date: Sheet of
Quanta Computer Inc.
PROJECT :
N14P_VRAM RANK1
2A
22 45Monday, December 17, 2012
BDBD
Size Document Number Rev
Date: Sheet of
Quanta Computer Inc.
PROJECT :
N14P_VRAM RANK1
2A
22 45Monday, December 17, 2012
BDBD
Size Document Number Rev
Date: Sheet of
Quanta Computer Inc.
PROJECT :
N14P_VRAM RANK1
2A
22 45Monday, December 17, 2012
BDBD
C301 0.1U/10V_4
C104 1U/6.3V_4
96-BALL
SDRAM DDR3
VRAM4
VRAM _DDR3_HYNIX_128MX16
WE
L3
RAS
J3
CAS
K3
CS
L2
CKE
K9
CK
J7
CK
K7
DQSU
B7
BA0
M2
BA1
N8
A2
P3
A3
N2
A4
P8
A5
P2
A6
R8
A7
R2
A8
T8
A9
R3
A10/AP
L7
A11
R7
DQL0 E3
DQL1 F7
DQL2 F2
DQL3 F8
DQL4 H3
DQL5 H8
DQL6 G2
DQL7 H7
VSSQ#D1 D1
VSS#A9 A9
VSS#E1 E1
VSS#B3 B3
NC#J1
J1
VDD#B2 B2
VDD#D9 D9
VDDQ#A1 A1
VDDQ#A8 A8
VDDQ#C1 C1
VDDQ#C9 C9
NC#L1
L1
NC#J9
J9
VDDQ#E9 E9
ZQ
L8
RESET
T2
DQSL
F3
DMU
D3 DML
E7
VSSQ#B1 B1
VSSQ#B9 B9
VSSQ#D8 D8
VSSQ#E2 E2
DQSU
C7
VSSQ#E8 E8
DQSL
G3
VDDQ#F1 F1
VSSQ#F9 F9
VSSQ#G1 G1
VDDQ#H2 H2
VDDQ#H9 H9
VSSQ#G9 G9
VREFCA
M8
VSS#G8 G8
VDD#G7 G7
ODT
K1
A0
N3
A1
P7
VDD#K2 K2
A12/BC
N7
VSS#J2 J2
VDD#K8 K8
DQU1 C3
DQU2 C8
DQU3 C2
DQU4 A7
DQU5 A2
DQU6 B8
DQU7 A3
DQU0 D7
A13
T3
A14
T7
A15
M7
BA2
M3
VREFDQ
H1
NC#L9
L9
VDD#N1 N1
VDD#N9 N9
VDD#R1 R1
VDD#R9 R9
VSS#J8 J8
VSS#M1 M1
VSS#M9 M9
VSS#P1 P1
VSS#P9 P9
VSS#T1 T1
VSS#T9 T9
VDDQ#D2 D2
R259
243/F_4
C190 10U/6.3V_6
C284 0.1U/10V_4
C157 0.1U/10V_4
C280 1U/6.3V_4
C285 1U/6.3V_4
C103 0.1U/10V_4
C258 1U/6.3V_4
96-BALL
SDRAM DDR3
VRAM3
VRAM _DDR3_HYNIX_128MX16
WE
L3
RAS
J3
CAS
K3
CS
L2
CKE
K9
CK
J7
CK
K7
DQSU
B7
BA0
M2
BA1
N8
A2
P3
A3
N2
A4
P8
A5
P2
A6
R8
A7
R2
A8
T8
A9
R3
A10/AP
L7
A11
R7
DQL0 E3
DQL1 F7
DQL2 F2
DQL3 F8
DQL4 H3
DQL5 H8
DQL6 G2
DQL7 H7
VSSQ#D1 D1
VSS#A9 A9
VSS#E1 E1
VSS#B3 B3
NC#J1
J1
VDD#B2 B2
VDD#D9 D9
VDDQ#A1 A1
VDDQ#A8 A8
VDDQ#C1 C1
VDDQ#C9 C9
NC#L1
L1
NC#J9
J9
VDDQ#E9 E9
ZQ
L8
RESET
T2
DQSL
F3
DMU
D3 DML
E7
VSSQ#B1 B1
VSSQ#B9 B9
VSSQ#D8 D8
VSSQ#E2 E2
DQSU
C7
VSSQ#E8 E8
DQSL
G3
VDDQ#F1 F1
VSSQ#F9 F9
VSSQ#G1 G1
VDDQ#H2 H2
VDDQ#H9 H9
VSSQ#G9 G9
VREFCA
M8
VSS#G8 G8
VDD#G7 G7
ODT
K1
A0
N3
A1
P7
VDD#K2 K2
A12/BC
N7
VSS#J2 J2
VDD#K8 K8
DQU1 C3
DQU2 C8
DQU3 C2
DQU4 A7
DQU5 A2
DQU6 B8
DQU7 A3
DQU0 D7
A13
T3
A14
T7
A15
M7
BA2
M3
VREFDQ
H1
NC#L9
L9
VDD#N1 N1
VDD#N9 N9
VDD#R1 R1
VDD#R9 R9
VSS#J8 J8
VSS#M1 M1
VSS#M9 M9
VSS#P1 P1
VSS#P9 P9
VSS#T1 T1
VSS#T9 T9
VDDQ#D2 D2
C259 10U/6.3V_6
96-BALL
SDRAM DDR3
VRAM2
VRAM _DDR3_HYNIX_128MX16
WE
L3
RAS
J3
CAS
K3
CS
L2
CKE
K9
CK
J7
CK
K7
DQSU
B7
BA0
M2
BA1
N8
A2
P3
A3
N2
A4
P8
A5
P2
A6
R8
A7
R2
A8
T8
A9
R3
A10/AP
L7
A11
R7
DQL0 E3
DQL1 F7
DQL2 F2
DQL3 F8
DQL4 H3
DQL5 H8
DQL6 G2
DQL7 H7
VSSQ#D1 D1
VSS#A9 A9
VSS#E1 E1
VSS#B3 B3
NC#J1
J1
VDD#B2 B2
VDD#D9 D9
VDDQ#A1 A1
VDDQ#A8 A8
VDDQ#C1 C1
VDDQ#C9 C9
NC#L1
L1
NC#J9
J9
VDDQ#E9 E9
ZQ
L8
RESET
T2
DQSL
F3
DMU
D3 DML
E7
VSSQ#B1 B1
VSSQ#B9 B9
VSSQ#D8 D8
VSSQ#E2 E2
DQSU
C7
VSSQ#E8 E8
DQSL
G3
VDDQ#F1 F1
VSSQ#F9 F9
VSSQ#G1 G1
VDDQ#H2 H2
VDDQ#H9 H9
VSSQ#G9 G9
VREFCA
M8
VSS#G8 G8
VDD#G7 G7
ODT
K1
A0
N3
A1
P7
VDD#K2 K2
A12/BC
N7
VSS#J2 J2
VDD#K8 K8
DQU1 C3
DQU2 C8
DQU3 C2
DQU4 A7
DQU5 A2
DQU6 B8
DQU7 A3
DQU0 D7
A13
T3
A14
T7
A15
M7
BA2
M3
VREFDQ
H1
NC#L9
L9
VDD#N1 N1
VDD#N9 N9
VDD#R1 R1
VDD#R9 R9
VSS#J8 J8
VSS#M1 M1
VSS#M9 M9
VSS#P1 P1
VSS#P9 P9
VSS#T1 T1
VSS#T9 T9
VDDQ#D2 D2
C303 1U/6.3V_4
C225 1U/6.3V_4
C118 1U/6.3V_4
C302 1U/6.3V_4
C296 1U/6.3V_4
C276 10U/6.3V_6
C226 0.1U/10V_4
C251 0.1U/10V_4
R234
243/F_4
C156 1U/6.3V_4
R108
243/F_4
96-BALL
SDRAM DDR3
VRAM1
VRAM _DDR3_HYNIX_128MX16
WE
L3
RAS
J3
CAS
K3
CS
L2
CKE
K9
CK
J7
CK
K7
DQSU
B7
BA0
M2
BA1
N8
A2
P3
A3
N2
A4
P8
A5
P2
A6
R8
A7
R2
A8
T8
A9
R3
A10/AP
L7
A11
R7
DQL0 E3
DQL1 F7
DQL2 F2
DQL3 F8
DQL4 H3
DQL5 H8
DQL6 G2
DQL7 H7
VSSQ#D1 D1
VSS#A9 A9
VSS#E1 E1
VSS#B3 B3
NC#J1
J1
VDD#B2 B2
VDD#D9 D9
VDDQ#A1 A1
VDDQ#A8 A8
VDDQ#C1 C1
VDDQ#C9 C9
NC#L1
L1
NC#J9
J9
VDDQ#E9 E9
ZQ
L8
RESET
T2
DQSL
F3
DMU
D3 DML
E7
VSSQ#B1 B1
VSSQ#B9 B9
VSSQ#D8 D8
VSSQ#E2 E2
DQSU
C7
VSSQ#E8 E8
DQSL
G3
VDDQ#F1 F1
VSSQ#F9 F9
VSSQ#G1 G1
VDDQ#H2 H2
VDDQ#H9 H9
VSSQ#G9 G9
VREFCA
M8
VSS#G8 G8
VDD#G7 G7
ODT
K1
A0
N3
A1
P7
VDD#K2 K2
A12/BC
N7
VSS#J2 J2
VDD#K8 K8
DQU1 C3
DQU2 C8
DQU3 C2
DQU4 A7
DQU5 A2
DQU6 B8
DQU7 A3
DQU0 D7
A13
T3
A14
T7
A15
M7
BA2
M3
VREFDQ
H1
NC#L9
L9
VDD#N1 N1
VDD#N9 N9
VDD#R1 R1
VDD#R9 R9
VSS#J8 J8
VSS#M1 M1
VSS#M9 M9
VSS#P1 P1
VSS#P9 P9
VSS#T1 T1
VSS#T9 T9
VDDQ#D2 D2
C217 0.1U/10V_4
C272 1U/6.3V_4
R157
243/F_4
C300 10U/6.3V_6
C196 1U/6.3V_4
C111 10U/6.3V_6
C224 1U/6.3V_4 C279 0.1U/10V_4
C286 10U/6.3V_6
C183 1U/6.3V_4
C153 1U/6.3V_4 C250 1U/6.3V_4

5
5
4
4
3
3
2
2
1
1
D D
C C
B B
A A
23
DGPU_POK2
DGPU_POK4
DGPU_PGOK-1
DGPU_PWR_EN
PEGX_RST#
PEX_CLKREQ#
CLKREQ_C1
DGPU_PWROK 10,34
DGPU_PWR_EN#7
DGPU_PWR_EN_R 20,43,44
VGA_PLTRST#7
DGPU_HOLD_RST#7 PEGX_RST# 17,20
CLK_PEGA_REQ# 9
DGPU_PWROK10,34
PEX_CLKREQ#17
+1.05V_GFX
+1.5V_GFX
+3V
+3V_GFX
+3V
+3V_GFX
+3V_GFX
Size Document Number Rev
Date: Sheet of
Quanta Computer Inc.
PROJECT :
Blank
2A
23 45Monday, December 17, 2012
BDBD
Size Document Number Rev
Date: Sheet of
Quanta Computer Inc.
PROJECT :
Blank
2A
23 45Monday, December 17, 2012
BDBD
Size Document Number Rev
Date: Sheet of
Quanta Computer Inc.
PROJECT :
Blank
2A
23 45Monday, December 17, 2012
BDBD
R668
EV@4.7K_4
R757
PV@1K_4
R271 EV@4.7K_4
R269
EV@4.7K_4
R664
PV@100K/F_4
Q44
EV@DTC144EUA
1 3
2
C293
*EV@1000P/50V_4
R663 *EV@0_4
Q16
EV@MMBT3904-7-F
2
1 3
U28
PV@MC74VHC1G08DFT2G
2
14
3 5
Q43
EV@DTC144EUA
1 3
2
C294
*EV@1000P/50V_4
R270 EV@4.7K_4
R268
EV@100K/F_4
Q49
PV@ME2N7002E_200MA
3
2
1
C665
PV@0.1U/10V_4
C287
EV@1000P/50V_4
R648 OEV@0_4
Q18
EV@DTC144EUA
1 3
2
R267
EV@4.7K_4
Q17
EV@MMBT3904-7-F
2
1 3

5
5
4
4
3
3
2
2
1
1
D D
C C
B B
A A
24
EEPROM Mode
0
0 1
CFG0
Dual Mode Regulator Configuration
External device connect to DP2LVDS by
SWR MODE
CFG1
1
I2C address=0xA8
: CFG0 4.7K pull low, CFG1 4.7K pull high
: CFG0 4.7K pull high, CFG1 4.7K pull low
In EEPROM mode, an additional EEPROM is needed.
: CFG0 4.7K pull high, CFG1 4.7K pull high LDO MODE
Mode Configure Table(Power On Latch)
EEPROM should configure with following condition.
1- EEPROM with a size 8K-Byte
Pin13/Pin14, I2C protocol is used
2- EEPROM device should be 2-byte addressing device
3- Slave address should configure as 0xA8
EEPROM MODE
ROM ONLY Mode
ROM ONLY MODE
EP Mode
Connect NC
NC Connect
SWR
LDO
2.2-uH(L6) 0 Olm(R31)
EEPROM Mode
EP MODEX
EP Mode
Close to chip
30mil For PIN18 W/O Panel_VCC Output
Address=0x94&0x6A
VCCK_V12
VCCK_V12
TEST_MODE
CFG0 CFG1
DVCC33
PANEL_VCC
VCCK_V12
PIN17
PWM_OUT
BL_EN
DVCC33
IV_EDP_AUXN
IV_EDP_AUXP
IV_EDP_TXP1
IV_EDP_TXN1
DP_REXT
IV_EDP_TXP0
IV_EDP_TXN0
VCCK_V12
CFG1
CFG0
MIICSCL
MIICSDA
BL_EN
PWM_IN
CIICSCL
VCCK_V12
DP_HPD
CIICSDA
AVCC33
VCCK_V12
PIN17
PWM_OUT
AVCC33
DVCC33
CIICSDA
CIICSCL
MIICSCL
MIICSDA
CFG0
CFG1
PANEL_VCC
INT_TXLOUT0- 27
INT_TXLOUT0+ 27
INT_TXLOUT1- 27
INT_TXLOUT1+ 27
INT_eDP_HPD3,27
INT_TXLOUT2- 27
INT_TXLOUT2+ 27
IN_INT_eDP_TXN03
IN_INT_eDP_TXP03
IN_INT_eDP_AUXP3
INT_TXLCLKOUT- 27
INT_TXLCLKOUT+ 27
IN_INT_eDP_TXP13
IN_INT_eDP_TXN13
IN_INT_eDP_AUXN3
INT_LVDS_EDIDDATA 27
INT_LVDS_EDIDCLK 27
LVDS_PWM_2136 27
INT_TXUOUT0- 27
INT_TXUOUT0+ 27
INT_TXUOUT1- 27
INT_TXUOUT1+ 27
INT_TXUOUT2- 27
INT_TXUOUT2+ 27
INT_TXUCLKOUT- 27
INT_TXUCLKOUT+ 27
INT_eDP_PWM 7,27
INT_eDP_TXN127
INT_eDP_TXP127
INT_eDP_TXN027
INT_eDP_TXP027
INT_eDP_AUXP27 INT_eDP_AUXN27
INT_LVDS_BL_EN 27
2ND_MBDATA 8,31,34
2ND_MBCLK 8,31,34
INT_LCDVCC_EN 27
+3V+3V
+3V
+3V
+3V
+3V
Size Document Number Rev
Date: Sheet of
Quanta Computer Inc.
PROJECT :
Thames_M2/ Baco
2A
24 45Monday, December 17, 2012
BDBD
Size Document Number Rev
Date: Sheet of
Quanta Computer Inc.
PROJECT :
Thames_M2/ Baco
2A
24 45Monday, December 17, 2012
BDBD
Size Document Number Rev
Date: Sheet of
Quanta Computer Inc.
PROJECT :
Thames_M2/ Baco
2A
24 45Monday, December 17, 2012
BDBD
C141 PILV@0.1U/10V_4X
C675
PILV@10U/6.3V_6X
C631
PILV@0.1U/10V_4X
RTD2136R
U10
PILV@RTD2136R
DP_HPD
1
TEST_MODE
2
AUX_CH_N
3
AUX_CH_P
4
DP_V33
5
DP_GND
6
LANE0_P
7
LANE0_N
8
LANE1_P
9
LANE1_N
10
DP_V12
11
DP_REXT
12
CIICSCL
13
CIICSDA
14
SWR_VCCK/LDO_VCCK
15
GND
16
SWR_LX/LDO_FB
17
SWR_VDD/LDO_VDD
18
PWMOUT
19
PANEL_VCC
20
PWMIN
21
PVCC
22
TXE3+
23
TXE3-
24
TXOC- 36
TXOC+ 35
TXO3- 34
TXO3+ 33
TXE0- 32
TXE0+ 31
TXE1- 30
TXE1+ 29
TXE2- 28
TXE2+ 27
TXEC- 26
TXEC+ 25
MODE_CFG1 48
MODE_CFG0 47
MIICSCL 46
MIICSDA 45
BL_EN 44
VCCK 43
TXO0- 42
TXO0+ 41
TXO1- 40
TXO1+ 39
TXO2- 38
TXO2+ 37
EPAD_GND 49
C638
PILV@22U/6.3V_6X
C627
PILV@10U/6.3V_6X
C136
PILV@0.1U/10V_4X
R122
PILV@4.7K_4
C629
PILV@0.1U/10V_4X
R126 PILV@0_4
L29 PILV@HCB1608KF-221T20_2A
C202
PILV@0.1U/10V_4X
C160 PILV@0.1U/10V_4X
R123
PILV@4.7K_4
C641
PILV@0.1U/10V_4X
R175 PILV@0_4
R119 PILV@0_4
C628
PILV@22U/6.3V_6X
Q5B PILV@2N7002KDW_115MA
34
5
R125 PILV@100K_4
R199 PILV@100K_4
R665 IEDP@0_4
R129
PILV@12K/F_4
R682 *LDS@0_4
R161 PILV@100K_4
R206 *LDS@0_4
R174
PILV@4.7K_4
R127
PILV@100K_4
L25 *PILV@TLPC3010C-4R7M
C188 PILV@0.1U/10V_4X
C204
PILV@0.1U/10V_4X
R205 *LDS@0_4
L26 PILV@HCB1608KF-221T20_2A
R669 IEDP@0_4
R684 *LDS@0_4
C630
PILV@0.1U/10V_4X
R660 IEDP@0_4
R656 IEDP@0_4
R654 IEDP@0_4
R176 PILV@0_4
R651 IEDP@0_4
R171 PILV@1K_4
C139 PILV@0.1U/10V_4X
R625 PILV@0_4Q5A PILV@2N7002KDW_115MA
1
2
6
R197
*PILV@4.7K_4
U29
PILV@M24C64
VCC
8
SDA
5
SCL
6
GND
4
WP 7
A2 3
A1 2
A0 1
C197
PILV@0.1U/10V_4X
R198
PILV@4.7K_4
C169 PILV@0.1U/10V_4X
C161
PILV@0.1U/10V_4X
R173
*PILV@4.7K_4
C154 PILV@0.1U/10V_4X

5
5
4
4
3
3
2
2
1
1
D D
C C
B B
A A
25
S3P/NS3P/CPU
For S3 power Reduction VTT discharge
To EC
S3P/NS3P/CPU
SM_DRAMRST# Topology
DDR3_DRAMRST#_R (50ohm)
Trace Length < 5 inches
For S3 power Reduction Sequence S3P/NS3P/CPU
S3P/NS3P/CPU
S3 power Reduction (SM_DRAMPWROK)
S3P/NS3P/CPU
S3 power Reduction (CPU Power)CPU SM_VREFS3P/NS3P/CPU
DRAMRST_CNTRL
DDR3_DRAMRST#_RCPU_DRAMRST#
PM_DRAM_PWRGD_RPM_DRAM_PWRGD_Q
MAIND
MAINON_ON_G42
DDR3_DRAMRST# 13,14,15,16
DRAMRST_CNTRL_EC
CPU_DRAMRST#3
MAINON 31,34,39,40,42
MAINON_ON_G 42
S3_1.35V39
PM_DRAM_PWRGD7
SYS_PWROK7
MAINON_ON_G 42
PM_DRAM_PWRGD_R 3
MAINON_ON_G42
DRAMRST_CNTRL_PCH 8
MAIND11,37,38,42
+VTT
+1.35VSUS
+3V_S5
+3V_S5 +1.35V_CPU
+1.35V_CPU
+3V_S5
+1.35V_CPU+1.35VSUS
+1.35VSUS
+1.35V_CPU
+3V_S5
Size Document Number Rev
Date: Sheet of
Quanta Computer Inc.
PROJECT :
Haswell 3/5 (DDI/eDP)
2A
Monday, December 17, 2012
BDBD
25 45
Size Document Number Rev
Date: Sheet of
Quanta Computer Inc.
PROJECT :
Haswell 3/5 (DDI/eDP)
2A
Monday, December 17, 2012
BDBD
25 45
Size Document Number Rev
Date: Sheet of
Quanta Computer Inc.
PROJECT :
Haswell 3/5 (DDI/eDP)
2A
Monday, December 17, 2012
BDBD
25 45
Q39
S3@AO6402A
3
6
5
24
1
Q36 *S3@2N7002K_300MA
3
2
1
C564
*0.1U/10V_4X
R547
S3@10K_4
Q35
S3@ME2N7002E_200MA
3
2
1
R560
1K_4
R567 *S3@0_4
R557
S3@22_4
Q30B
S3@2N7002KDW_115MA
34
5
R563 NS3@0_4
R553 NS3@0_4
R556 *S3@39/F_4
R544 NS3@0_6
C507
*S3@470P/50V_4X
R558 0_4
Q32
S3@FDV301N_200MA
3
2
1
U24 S3@TC7SH08FU(F)
2
14
3 5
R574 NS3@0_1206
C565
*0.1U/10V_4X
R559 1K_4
Q37
S3@ME2N7002E_200MA
3
2
1
Q30A
S3@2N7002KDW_115MA
1
2
6
R569
S3@220_8
R562
S3@4.99K/F_4
R561 S3@1K_4
R565 S3@0_4
Q34
S3@2N7002_200MA
3
2
1
R549 S3@1K_4
U23 S3@TC7SH08FU(F)
2
1
4
3 5
R575 NS3@0_1206
C492
*S3@0.1U/10V_4X
R548 S3@100K_4
R554
1K/F_4
C571
*0.1U/10V_4X
C555
*0.1U/10V_4X
R555
2K/F_4
C497
S3@0.047U/10V_4
C493
S3@0.1U/10V_4X
R546
S3@10K_4

5
5
4
4
3
3
2
2
1
1
D D
C C
B B
A A
26
HDMI Conn
0.055A
HDMI-SMBus
<HDM>
HDMI-HPD
<HMP/HMG>
12
Pin
15
34
37
VDDRX
GND
VDD33
PS8401A
ISET
PS8201A
NC
NC
NC
NC
HDMI-passive
level shift
<HMP/HMG>
FOR EMI
<HDM>
NC(Low)
1(High)
M
dB
0
1.6
2.5
Pre
dB
dB
ISET
+13%
-13%
default
Output pre-emphasis setting
ISET
Pre
TMDS output swing adjustment
EQ CFG
<EMC>
dB
12.4
4.3
8.6
dB
dB
HDMI ID enable
HDMI ID disable
N/A
DDCBUF DCIN_EN
EQ
CFG
default
active DDC buffer with
default threshold
active DDC buffer without
internal pull up resistor
default,AC coupling input
DC coupling input
N/A
DDCBUF
DCIN_EN
Receiver equalization setting
Configuration pin
enable active DDC buffer
DC coupling enable
from PCH
from NV
from PCH
from NV
from PCH
from NV
from PCH
from NV
HDMITX1_R
EXT_HDMITX2N
EXT_HDMITX2P
IV_HDMITX2
IV_HDMITX2#
HDMITX0_R
HDMITX0#_R
EXT_HDMITX1P
EXT_HDMITX1N
+DDC5V_F +DDC5V +5V_HDMI HDMI_CON_HP
HDMITX0_R
HDMITX1_R
HDMI_CON_DDCDATA
HDMITX2_R
HDMI_CON_DDCCLK
HDMICLK#_R
HDMICLK_R
HDMITX1#_R
HDMITX0#_R
HDMITX2#_R
HDMI_CON_HP
HDMI_DDCDATAHDMI_CON_DDCCLK HDMI_CON_DDCDATAHDMI_DDCCLK_ACT HDMI_DDCDATA_ACT
EV_HDMI_DDCDAT
HDMITX1#_R
HDMITX1_C_R_PAS
HDMITX1#_C_R_PAS
HDMITX2_C_R_PAS
HDMITX2#_C_R_PAS
HDMICLK_C_R_PAS
HDMICLK#_C_R_PAS
HDMITX0_C_R_PAS
HDMITX0#_C_R_PAS
HDMITX2#_R1
HDMITX2_R1
HDMI_CON_HP_PCH_R
HDMITX0#_R1
HDMICLK_R
IV_HDMICLK#
IV_HDMICLK
IV_HDMITX0
IV_HDMITX0#
IV_HDMITX1
IV_HDMITX1#
EXT_HDMICLK-
EXT_HDMICLK+
HDMICLK#_R1
HDMI_DDCCLK
HDMITX2_R
HDMICLK_R1
HDMI4K2K_PRE
HDMITX0_C_R_PAS
HDMITX0#_C_R_PAS
HDMITX1_C_R_PAS
HDMITX1#_C_R_PAS
HDMITX2_C_R_PAS
HDMITX2#_C_R_PAS
HDMICLK_C_R_PAS
HDMICLK#_C_R_PAS
HDMITX1_R
HDMITX1#_R
HDMITX2_R
HDMITX2#_R
HDMICLK_R
HDMICLK#_R
EV_HDMI_DDCCLK
HDMI4K2K_ISET
HDMI4K2K_EQ
HDMICLK#_R
HDMI4K2K_CFG
HDMITX0_R1
HDMI4K2K_DDCBUF
HDMI4K2K_EN
HDMITX1#_R1
HDMITX1_R1
HDMITX2#_R
HDMITX1_C_R
HDMITX2_C_R
HDMITX2#_C_R
HDMITX0_C_R
HDMITX0#_C_R
HDMITX1#_C_R
HDMICLK_C_R
HDMICLK#_C_R
EXT_HDMITX0P
EXT_HDMITX0N
HDMICLK_C_R
HDMICLK#_C_RHDMICLK#_C_R
HDMITX0_C_R
HDMITX0#_C_RHDMITX0#_C_R
HDMITX1_C_R
HDMITX1#_C_RHDMITX1#_C_R
HDMITX2_C_R
HDMITX2#_C_RHDMITX2#_C_R
HDMITX0#_R
HDMITX0_R
HDMI_CON_HP
HDMI_CON_DDCCLK
HDMI_CON_DDCDATAHDMI_DDCDATA_ACT
HDMI_DDCCLK_ACT HDMI4K2K_SDA_SRC
HDMI4K2K_SCL_SRC
HDMI4K2K_DDCBUF
HDMI4K2K_ISET HDMI4K2K_PRE
HDMI4K2K_CFG
HDMI4K2K_EQ
HDMI4K2K_EN
HDMITX1_C_R
HDMITX1#_C_R
HDMICLK_C_R
HDMICLK#_C_R
HDMI_CON_HP_PCH_ACTHDMI_CON_HP_PCH_R
HDMITX1_R
HDMITX1#_R
HDMICLK_R
HDMICLK#_R
HDMITX0_C_R
HDMITX0#_C_R
HDMITX2_C_R
HDMITX2#_C_R HDMITX2#_R
HDMITX2_R
HDMITX0#_R
HDMITX0_R
IV_HDMICLK3 IV_HDMICLK#3
IV_HDMITX0#3 IV_HDMITX03
IV_HDMITX1#3 IV_HDMITX13
HDMI_DDCCLK7 HDMI_DDCDATA7
HDMI_CON_HP_PCH7
EXT_HDMITX0N19 EXT_HDMITX0P19
EXT_HDMITX1P19 EXT_HDMITX1N19
EXT_HDMICLK+19 EXT_HDMICLK-19
EV_HDMI_DDCCLK19 EV_HDMI_DDCDAT19
EXT_HDMITX2P19 EXT_HDMITX2N19
IV_HDMITX2#3 IV_HDMITX23
EXT_HDMI_HPD19
+3V
+3V+3V
+5V
+3V
+5V
+DDC5V_F
+1.5V
+3V
+3V_GFX
+3V_HDMI
+3V_HDMI
+3V +3V +3V +3V +3V +3V
+3V_HDMI+5V +5V
+1.5V
+3V
+3V
Size Document Number Rev
Date: Sheet of
Quanta Computer Inc.
PROJECT :
HDMI CONN/CEC
2A
26 45Monday, December 17, 2012
BDBD
Size Document Number Rev
Date: Sheet of
Quanta Computer Inc.
PROJECT :
HDMI CONN/CEC
2A
26 45Monday, December 17, 2012
BDBD
Size Document Number Rev
Date: Sheet of
Quanta Computer Inc.
PROJECT :
HDMI CONN/CEC
2A
26 45Monday, December 17, 2012
BDBD
C123 OEHM@0.1U/10V_4X R149 PIV4K@0_4
R184 OEHM_N4K@499/F_4
R635 N4K@0_4
R203
N4K@100K_4
R186 PIHM_N4K@680_4
R134 PIHM@0_4
R148
*PIV4K@4.7K_4
C130
PIV4K@0.1U/10V_4X
R646
*PIV4K@4.7K_4
R637 N4K@0_4
C621 PIHM@0.1U/10V_4X
C124 OEHM@0.1U/10V_4X
R177 OEHM@0_4
R135 8401@0_4
R686
OEHM@120/F_4
R168 N4K@0_4
C165
PIV4K@0.01U/25V_4X
U11
HM@AP2331SA-7
OUT 1
GND 2
IN
3
C187
PIV4K@0.01U/25V_4X
R179 OEHM_N4K@499/F_4
R142 PIV4K@0_4
R207
OEHM@120/F_4
R647 OEHM@0_4
R181 OEHM_N4K@499/F_4
R167 N4K@0_4
C622 PIHM@0.1U/10V_4X
R655 8401@0_4
CN20
2HE1638-000111F
SHELL1 20
SHELL2 21
D2+
1
D2 Shield
2
D2-
3
D1+
4
D1 Shield
5
D1-
6
D0+
7
D0 Shield
8
D0-
9
CK+
10
CK Shield
11
CK-
12
CE Remote
13
NC
14
DDC CLK
15
DDC DATA
16
GND
17
+5V
18
HP DET
19
GND 23
GND 22
R636 N4K@0_4
R133 OEHM@0_4
R190 OEHM_N4K@499/F_4
R210
*short_6
R170 N4K@0_4
R658 *8401@0_4
C620 PIHM@0.1U/10V_4X
R661
*PIV4K@4.7K_4
C240
*HM@220P/50V_4X
R160
OEHM_N4K@100K_4
R209
*HM@0_6
C132
PIV4K@0.01U/25V_4X
R136
N4K@2.2K_4
C616 PIHM@0.1U/10V_4X
R141
*PIV4K@4.7K_4
C166
PIV4K@0.1U/10V_4X
R169 N4K@0_4R631 N4K@0_4
F2 *SMD1206P110TFT
C619 PIHM@0.1U/10V_4X
R662
*PIV4K@4.7K_4
D4 *B220LFA-13-F
2 1
D5
*HM@AZ5125-01J
R691
OEHM@120/F_4
R194 OEHM_N4K@499/F_4
C618 PIHM@0.1U/10V_4X
R191 PIHM_N4K@680_4
C615 PIHM@0.1U/10V_4X
C135
PIV4K@0.1U/10V_4X
R188 OEHM_N4K@499/F_4
R109
2.2K_4
R164 N4K@0_4
R202
N4K@1M_4
D2
RB500V-40_100MA
C617 PIHM@0.1U/10V_4X
R215 0_6
R180 PIHM_N4K@680_4
Q12
N4K@2N7002K_300MA
3
2
1
C126 OEHM@0.1U/10V_4X
C120 OEHM@0.1U/10V_4X
R630 N4K@0_4
R649
*PIV4K@4.7K_4
R193 PIHM_N4K@680_4
R667
*PIV4K@4.7K_4
C248
0.1U/16V_4Y
C233
HM@0.1U/16V_4Y
Q6 N4K@FDV301N_200MA
3
2
1
R678
*PIV4K@4.7K_4
R124
N4K@2.2K_4
C125 OEHM@0.1U/10V_4X
C119 OEHM@0.1U/10V_4X
R633 N4K@0_4
R189 PIHM_N4K@680_4
R187 PIHM_N4K@680_4
Q4 N4K@FDV301N_200MA
3
2
1
R632 N4K@0_4
R657
*PIV4K@4.7K_4
Q11 N4K@2N7002K_300MA
3
2
1
C214
HM@0.1U/16V_4Y
C122 OEHM@0.1U/10V_4X
R201 PIHM@0_4
R182 PIHM_N4K@680_4
C137
PIV4K@0.1U/10V_4X
R163 N4K@0_4
R192 OEHM_N4K@499/F_4
C121 OEHM@0.1U/10V_4X
R615 OEHM@0_4
R151 PIV4K@4.99K/F_4
R185 OEHM_N4K@499/F_4
U9
PIV4K@PS8401
ISET
34
PD#
36
DDCBUF/SDA_CTL
14
DCIN_EN/SCL_STL
13
REXT
18
I2C_STL_EN
8
IN_CLK+
9
IN_CLK-
10
GND[2] 35
VCCTA15[1] 19
VCCRX15[2] 40
IN_D0+
1
IN_D0-
2
IN_D1+
4
IN_D1-
5
IN_D2+
6
IN_D2-
7
SCL_SRC
38
SDA_SRC
39
HPD_SRC
3
PRE
16
VCC33[1] 11
VCC33[2] 37
SDA_SINK 33
SCL_SINK 32
OUT_CLK- 21
OUT_CLK+ 22
OUT_D2- 24
OUT_D2+ 25
OUT_D1- 26
OUT_D1+ 27
OUT_D0- 29
OUT_D0+ 30
VCCTX15[2] 31
VCCTX15[1] 20
CFG/I2C_ADDR1
23 EQ/I2C_ADDR0
17
VCCRX15[1] 12
GND1] 15
HPD_SINK 28
PAD(GND1) 41
PAD(GND2) 42
PAD(GND3) 43
PAD(GND4) 44
PAD(GND5) 45
PAD(GND6) 46
PAD(GND7) 47
PAD(GND8) 48
PAD(GND9) 49
PAD(GND10) 50
R166 N4K@0_4R634 N4K@0_4
R183 PIHM_N4K@680_4
R115
2.2K_4
R117 PIHM@0_4
R152 8401@0_4
R162
PIHM_N4K@20K_4
R623 *PIV4K@4.7K_4
R165 N4K@0_4
R137 PIHM@0_4
R697
OEHM@120/F_4
R629 PIV4K@0_4
D3
RB500V-40_100MA
R652
PIV4K@4.7K_4
C163
PIV4K@0.1U/10V_4X

5
5
4
4
3
3
2
2
1
1
D D
C C
B B
A A
27
CRT
CCD
LDSPanel backlight control INT_LVDS
PWR
CRT/CRU/CRV
HSRHALL
Sensor
Lane 0
EDID DDC
Lane 3
<LDS>
Lane 1
Lane 2
LCD Panel Module
LCD POWER
SWITCH
TOUCH
PANEL
80 mil
CRTHSYNC
CRT_HSYNC
CRT_VSYNC
CRTDCLK
CRT_DDCDAT
CRT_DDCCLK
CRTDDAT
CRT_B1
CRT_R1
CRT_G1
CRTVSYNC
CRT_BLU
CRT_RED
CRT_GRN
LCD_POWER_4
CRT_DDCDAT
CRT_DDCCLK
CCD_POWER
DISPON_O
LID591#
CRT_HSYNC
INT_DMIC_DATA
INT_DMIC_CLK
CRT_VSYNC
LCD_EDIDCLK
LCD_EDIDDATA
LCD_TXLCLKOUT-
LCD_TXLCLKOUT+
CRT_R1
CRT_G1
CRT_B1
+5V_CRT1
CRTDDAT
CRTDCLK
CRTHSYNC
CRTVSYNC
LCD_TXUOUT0-_R
LCD_TXUOUT0+_R
LCD_TXUOUT1+_R
LCD_TXUCLKOUT-_R
INT_TXUOUT1+
INT_TXUOUT1-
INT_TXUOUT0+
INT_TXUOUT0-
LCD_TXUOUT2-_R
INT_TXUOUT2+
INT_TXUOUT2-
LCD_TXUOUT1-_R
LCD_TXUCLKOUT+_RINT_TXUCLKOUT+
INT_TXUCLKOUT-
LCD_TXUOUT2+_R
EV_TXUOUT1+
EV_TXUOUT1-
EV_TXUOUT0+
EV_TXUOUT0-
EV_TXUOUT2+
EV_TXUOUT2-
EV_TXUCLKOUT+
EV_TXUCLKOUT-
LCD_EDIDCLK
LCD_EDIDDATA
EV_LVDS_DDCDAT
EV_LVDS_DDCCLK
INT_LVDS_EDIDCLK
INT_LVDS_EDIDDATA
INT_TXLOUT0-
INT_TXLOUT0+
EV_TXLOUT0-
EV_TXLOUT0+
LCD_TXLOUT0-_R
LCD_TXLOUT0+_R
EV_TXLCLKOUT-
EV_TXLCLKOUT+
LCD_TXLOUT1-_RINT_TXLOUT1-
EV_TXLOUT1-
INT_TXLOUT1+
EV_TXLOUT1+
LCD_TXLOUT1+_R
INT_TXLCLKOUT+ LCD_TXLCLKOUT-_R
LCD_TXLCLKOUT+_R
INT_TXLCLKOUT-
LCD_TXLOUT2-_R
LCD_TXLOUT2+_R
INT_TXLOUT2+
INT_TXLOUT2-
EV_TXLOUT2-
EV_TXLOUT2+
CRT_GRN
CRT_RED
CRT_BLU
LVDS_PWM_R
DISPON_O_R
CRT_DDCCLK
CRT_DDCDAT
LCD_TXUOUT0-
LCD_TXUOUT0+
VIN_LCD_BK
CRT_DDCDAT
CRT_DDCCLK
CRTDCLK
CRTDDAT
LCD_TXUCLKOUT-
LCD_TXUCLKOUT+
LCD_TXUOUT2-
LCD_TXUOUT2+
LCD_TXUOUT0+
LCD_TXUOUT0-
CCD_POWER
DISPON_O_R
LCD_TXUOUT1+
LCD_TXUOUT1-
LCD_TXLOUT1+
LCD_TXLOUT0-
LCD_TXLOUT0+
LCD_TXLCLKOUT-
LCD_TXLCLKOUT+
USB_CCD_R
USB_CCD#_R
LVDS_PWM_R
LCD_EDIDDATA
LCD_EDIDCLK
VIN_LCD_BK
LCD_TXLOUT2-
LCD_TXLOUT2+
DISPON_O
LCD_TXLOUT0-
LCD_TXLOUT0+
eDP_TXN0
eDP_TXP0
LCD_TXLOUT1-
LCD_TXLOUT1+
eDP_TXP1
eDP_TXN1
LCD_TXLOUT1-
LCD_TXLOUT2-
LCD_TXLOUT2+
LCD_TXLCLKOUT-
LCD_TXLCLKOUT+
LCD_TXUOUT0+
LCD_TXUOUT0-
eDP_AUXN
eDP_AUXP
LCD_TXUOUT1+
LCD_TXUOUT1-
LCD_TXUOUT2+
LCD_TXUOUT2-
LCD_TXUCLKOUT+
LCD_TXUCLKOUT-
Tou_VCC
LCD_POWER_4
USB_Touch#_R
USB_Touch_R
TOUCH_RST#
TOUCH_PA4
LCD_TXLOUT1-
USB_CCD_R
USB_CCD#_R
EV_HSYNC19
EV_VSYNC19
INT_HSYNC7
INT_VSYNC7
INT_TXUCLKOUT+24 INT_TXUCLKOUT-24
EV_TXUCLKOUT-19 EV_TXUCLKOUT+19
INT_TXUOUT0+24 INT_TXUOUT0-24
EV_TXUOUT0+19 EV_TXUOUT0-19
INT_TXUOUT1+24 INT_TXUOUT1-24
EV_TXUOUT1+19 EV_TXUOUT1-19
INT_TXUOUT2+24 INT_TXUOUT2-24
EV_TXUOUT2+19 EV_TXUOUT2-19
INT_LVDS_EDIDCLK24INT_LVDS_EDIDDATA24
EV_LVDS_DDCDAT20 EV_LVDS_DDCCLK20
EV_eDP_TXN019 EV_eDP_TXP019
INT_TXLOUT0-24 INT_TXLOUT0+24
EV_TXLOUT0-19 EV_TXLOUT0+19
INT_eDP_TXN024 INT_eDP_TXP024
EV_TXLCLKOUT-19 EV_TXLCLKOUT+19
EV_eDP_TXP319 EV_eDP_TXN319
INT_eDP_TXN124 INT_eDP_TXP124
EV_eDP_TXN119 EV_eDP_TXP119
INT_TXLOUT1-24
EV_TXLOUT1-19
INT_TXLOUT1+24
EV_TXLOUT1+19
INT_TXLCLKOUT-24
EV_eDP_TXN219 EV_eDP_TXP219
INT_TXLOUT2+24 INT_TXLOUT2-24
EV_TXLOUT2-19 EV_TXLOUT2+19
INT_TXLCLKOUT+24
INT_CRT_RED7
INT_CRT_GRN7
EV_CRT_BLU19
EV_CRT_RED19
EV_CRT_GRN19
INT_CRT_BLU7
LID591# 34
DISPON_O 34
LVDS_DIGON7
EV_LVDS_DIGON20
INT_eDP_PWM7,24
EV_LVDS_BRIGHT20
EV_eDP_HPD19
EV_eDP_AUXN19 EV_eDP_AUXP19
INT_eDP_AUXN24 INT_eDP_AUXP24
INT_eDP_HPD3,24
EV_CRTDDAT19
EV_CRTDCLK19
INT_CRT_DDCDAT7
INT_CRT_DDCCLK7
INT_DMIC_DATA32 INT_DMIC_CLK32
LVDS_PWM_213624
INT_LVDS_BL_EN24 LVDS_BKLT 20,34
PCH_BLON7 INT_LCDVCC_EN24
USB_TOUCH9 USB_TOUCH#9
PLTRST#7
USB_CCD 9
USB_CCD# 9
+5V_CRT
+5V
+3V
+5V_CRT
+3V
+3V
+3V
+3V
VIN
+5V_CRT
+5V
+3V
+3VPCU
LCDVCC
+5V
+5V
+3V
LCDVCC
Tou_VCC
+3V
+5V
Size Document Number Rev
Date: Sheet of
Quanta Computer Inc.
PROJECT :
LCD/LED Panel/CCD
2A
27 45Monday, December 17, 2012
BDBD
Size Document Number Rev
Date: Sheet of
Quanta Computer Inc.
PROJECT :
LCD/LED Panel/CCD
2A
27 45Monday, December 17, 2012
BDBD
Size Document Number Rev
Date: Sheet of
Quanta Computer Inc.
PROJECT :
LCD/LED Panel/CCD
2A
27 45Monday, December 17, 2012
BDBD
R689
LVDS@2.2K_4
C102
6.8P/50V_4N
R602 *OCRT@2.2K_4
R4 PILV@0_4
R78 OCRT@33_4
C39 eDP@0.1U/10V_4X
R100
150/F_4
R90 ICRT@0_4
RP33 OELV@0X2
2
4
1
3
C589 0.22U/10V_4X
R20 OEDP@0_4
C29 OEDP@0.1U/10V_4X
RP19 OELV@0X2
2
41
3
R522 Touch@0_6
R3 eDP@0_8
R2 OEV@0_4
C472 *6.8P/50V_4N
R98 OCRT@0_4
R527
OEDP@100K/_4
C41 eDP@0.1U/10V_4X
RP34 OELV@0X2
2
41
3
C6
E@2200P/50V_4X
R86 OCRT@0_4
R92 ICRT@0_4
RP36 OELV@0X2
2
4
1
3
R85 2.7K_4
L2 FCM1005KF-221T03_300MA
R32 IEDP@0_4
R28
*100K_4
C599
10P/50V_4C
L33
DLP11SN900HL2L_150MA
11
44
3
32
2
R528
OEDP@100K/_4
R99 OCRT@0_4
R154 PILV@0_4
R13 LVDS@0_6
R75 ICRT@0_4
R29 1.2K/F_4
CN10
7300L40-000000-G4
1
3
5
7
9
11
13
15
17
19
21
23
25
27
29
2
4
6
8
10
12
14
16
18
20
22
24
26
28
30
G_0
G_1
G_4
G_5
31
32
33
34
35
36
37
38
39
40
G_2
G_3
R6 0_8
L1 FCM1005KF-221T03_300MA
C95
6.8P/50V_4N
MR1
APX9132H AI-TRG
2
3
1
RP16 PILV@0X2
2
4
1
3
C100
6.8P/50V_4N
R7 LVDS@0_8
RP13 PILV@0X2
2
41
3
RP38 PILV@0X2
2
41
3
R110 ICRT@0_4
C452
0.1U/16V_4Y
RP4 LVDS@0X2
2
41
3
R608 IEDP@0_4
C8
1U/6.3V_4X
C596 0.1U/16V_4Y
C2
*LVDS@47P/50V_4N
R156 IEDP@0_4
L5 BLM18BA470SN1D_300MA
R612 IEDP@0_4
C457
C@4.7U/6.3V_6X
C16 *0.1U/10V_4X
RP12 PILV@0X2
2
4
1
3
R610 IEDP@0_4
C4
1U/25V_6X
R607 IEDP@0_4
R89 2.7K_4
R5 IEDP@0_4
C101
6.8P/50V_4N
C96
6.8P/50V_4N
R94 OCRT@0_4
C20 eDP@0.1U/10V_4XR611 IEDP@0_4
RP37 OELV@0X2
2
41
3
C473 *6.8P/50V_4N
CN15
10292-001
15
14
13
12
111
2
3
4
5
6
7
8
9
10
1617
R609 IEDP@0_4
RP11 PILV@0X2
2
4
1
3
RP7 LVDS@0X2
2
41
3
C12
*0.01U/25V_4X
R518 *0_4
C600
10P/50V_4C
C21 LVDS@2200P/50V_4X
C18 eDP@0.1U/10V_4X
R107 OEDP@0_4
F1 LITTLE-0603-2A-32V
12
+
C15 *10U/6.3V_6X
RP35 OELV@0X2
2
4
1
3
R30 PILV@0_4
CN6
Touch@85205-060L
1
1
2
2
3
3
4
4
5
5
6
6
C456
C@0.1U/10V_4X
R510 100K_4
RP2 LVDS@0X2
2
41
3
R105 OEDP@0_4
R31 OEV@0_4
L4 BLM18BA470SN1D_300MA
RP30 OELV@0X2
2
41
3
R519 Touch@0_4
RP17 PILV@0X2
2
4
1
3
R21 IEDP@0_4
R102 OEDP@0_4
RP3 LVDS@0X2
2
41
3
R106 OEDP@0_4
RP5 LVDS@0X2
2
41
3
C19 LVDS@2200P/50V_4X
D21 SS14L_1A
C99
6.8P/50V_4N
R598 2.2K_4
RP10 PILV@0X2
2
4
1
3
U27
IP4772CZ16
VCC_SYNC
1
VCC_VIDEO
2
VIDEO_1
3
VIDEO_2
4
VCC_DDC
7
GND
6
BYP
8
VIDEO_3
5
SYNC_OUT2 16
SYNC_OUT1 14
SYNC_IN2 15
SYNC_IN1 13
DDC_IN1 10
DDC_IN2 11
DDC_OUT1 9
DDC_OUT2 12
U1
AP2821KTR-G1
OUT 1
GND 2
ON/OFF
3
IN
4
GND 5
IN
6
C38 OEDP@0.1U/10V_4X
D1
LCP0G050M0R2R
RP8 LVDS@0X2
2
41
3
RP6 LVDS@0X2
2
41
3
C32 OEDP@0.1U/10V_4X
RP15 PILV@0X2
2
41
3
C602 0.1U/16V_4Y
R601 2.2K_4
L3 BLM18BA470SN1D_300MA
D22
*AZ5125-01J
2 1
R1
100K_4
RP31 OELV@0X2
2
41
3
C33 OEDP@0.1U/10V_4X
C25 eDP@0.1U/10V_4X
C11
0.1U/16V_4Y
R95 ICRT@0_4
C7
0.1U/25V_4X
R93
150/F_4
C604 0.1U/16V_4Y
C17 *0.1U/10V_4X
C22 eDP@0.1U/10V_4X
C13
*10U/6.3V_6X
RP9 LVDS@0X2
2
41
3
R594 *OCRT@2.2K_4
R103 OEDP@0_4
RP1 Touch@0X2
2
41
3
F3 SMD1206P110TFT
RP39 *0X2
2
41
3
R84
150/F_4
R101 ICRT@0_4
R96 OCRT@33_4
R687
LVDS@2.2K_4
RP32 OELV@0X2
2
4
1
3
C601
10P/50V_4C
R513 *Touch@0_6
R104 OEDP@0_4
R91 OCRT@0_4
RP14 PILV@0X2
2
4
1
3
C603
10P/50V_4C
R83 ICRT@0_4

5
5
4
4
3
3
2
2
1
1
D D
C C
B B
A A
28
MNW/DEGMINI Card Slot#1(WiFi / Wimax
/ Combo)
TV Tuner / MSATA
TV Tuner: 1.5V@240mA 3.3V@470mA
<SSD>
LFRAME#_PCIE
LAD3_PCIE
LAD0_PCIE
LAD1_PCIE
LAD2_PCIE
PCIE_CLK_WLAN_REQ#_C
PLTRST#_debug
PCLK__debug_R
PCIE_CLK_WLAN_REQ#_C
PLTRST#
USBP8_TV#_R
USBP8_TV_R
BT_DISABLE#_INTEL
SCLK_WLAN
BT_DISABLE#_INTEL
SDATA_WLAN
PLTRST#
SATA_RXP_1ST_SSD_C
SATA_TXP_1ST_SSD_C
SATA_TXN_1ST_SSD#_C
+3V_HDD
SATA_RXN_1ST_SSD#_C
RF_EN
SDATA_WLAN
SCLK_WLAN
SATA_RXN_1ST_SSD#8 SATA_RXP_1ST_SSD8
SATA_TXN_1ST_SSD#8 SATA_TXP_1ST_SSD8
USBP8_TV 9
USBP8_TV# 9
PCIE_RXP_WLAN9 PCIE_RXN_WLAN#9
PCIE_TXP_WLAN9 PCIE_TXN_WLAN#9
USBP10_WLAN 9
USBP10_WLAN# 9
RF_EN 34
PCLK_DEBUG9
LAD0 8,34
LAD1 8,34
LFRAME# 8,34
LAD3 8,34
LAD2 8,34
CLK_PCIE_WLAN9 CLK_PCIE_WLAN#9
BT_RFCTRL34
PLTRST#3,7,30,33,34
PCIE_WAKE#7,30
PCIE_CLK_WLAN_REQ#9
SDATA8,13
SCLK8,13
CGDAT_SMB13,14,15,16,35
CGCLK_SMB13,14,15,16,35
SLP_WLAN# 7
WLAN_P 34
+1.5V
+3V
+1.5V WIMAX_P
WIMAX_P
+3V_S5
+3V WIMAX_P
+3V_S5
WIMAX_P WIMAX_P
WIMAX_P
WIMAX_P
Size Document Number Rev
Date: Sheet of
Quanta Computer Inc.
PROJECT :
MINI CARD(WLAN/3G/SIM Card)
2A
28 45Monday, December 17, 2012
BDBD
Size Document Number Rev
Date: Sheet of
Quanta Computer Inc.
PROJECT :
MINI CARD(WLAN/3G/SIM Card)
2A
28 45Monday, December 17, 2012
BDBD
Size Document Number Rev
Date: Sheet of
Quanta Computer Inc.
PROJECT :
MINI CARD(WLAN/3G/SIM Card)
2A
28 45Monday, December 17, 2012
BDBD
R521
AOAC@4.7K_4
D8
*RCLAMP0531T
C466
*0.1U/16V_4Y
Q29 AOAC@ME1303_3A
3
2
1
C756
*0.01U/25V_4X
R794
SSD@220_4
C462
0.1U/10V_4X
R15
AOAC@4.7K_4
R12
10K_4
R762 TV@0_4
C757
TV@0.1U/16V_4Y
R22
AOAC@4.7K_4
R761 TV@0_4
R9 NAOAC@0_4
R760
TV@0_6
R758 0_1206
Q3 ME2N7002E_200MA
3
2
1
R27 NMP@0_4
R16 *0_4
C318SSD@0.01U/25V_4X
C760
*10U/6.3V_8X
R18 NMP@0_4
C316SSD@0.01U/25V_4X
C9
0.1U/16V_4Y
Q2A AOAC@2N7002KDW_115MA
1
2
6
C455
*AOAC@0.01U/25V_4X
R19 NMP@0_4
C319SSD@0.01U/25V_4X
C468
*10U/6.3V_6X
C317SSD@0.01U/25V_4X
R24 NMP@0_4
C458
AOAC@0.01U/25V_4X
C755
*C@0.1U/16V_4Y
R25 NMP@0_4
C771
0.1U/16V_4Y
Q2B AOAC@2N7002KDW_115MA
3 4
5
R520 AOAC@3.01K/F_4
R23 NMP@0_4
D9
*RCLAMP0531T
CN7
AAA-PCI-052-P01
NC
51
C-Link_RST
49
C-Link_DAT
47
C-Link_CLK
45
GND
43
NC
41
NC
39
GND
37
GND
35
PETp0
33
PETn0
31
GND
29
GND
27
PERp0
25
PERn0
23
GND
21
NC
19
NC
17
GND
15
REFCLK+
13
REFCLK-
11
GND
9
CLKREQ#
7
BT_CHCLK
5
+3.3V 52
GND 50
+1.5V 48
LED_WPAN# 46
LED_WLAN# 44
NC 42
NC 40
USB_D+ 38
USB_D- 36
GND 34
SMB_DATA 32
SMB_CLK 30
+1.5V 28
GND 26
+3.3Vaux 24
PERST# 22
W_DISABLE# 20
GND 18
NC 16
+1.5V 6
BT_DATA
3
WAKE#
1
NC 14
NC 12
NC 10
NC 8
GND 4
+3.3V 2
R26 NMP@0_4
R17 NAOAC@0_4
R14 AOAC@0_4
D6
*RCLAMP0531T
Q1
LTC044EUBFS8TL_30MA
1 3
2
C758
*C@0.1U/16V_4Y
C464
*47P/50V_4N
C465
0.1U/10V_4X
C759
*C@10U/6.3V_8X
Q28
AOAC@LTC044EUBFS8TL_30MA
1 3
2
L24 NAOAC@HCB1608KF-121T30_3A
R10 0_4
R11 *AOAC@0_4
CN23
80003-5121
NC
51
C-Link_RST
49
C-Link_DAT
47
C-Link_CLK
45
GND
43
NC
41
NC
39
GND
37
GND
35
PETp0
33
PETn0
31
GND
29
GND
27
PERp0
25
PERn0
23
GND
21
NC
19
NC
17
GND
15
REFCLK+
13
REFCLK-
11
GND
9
CLKREQ#
7
BT_CHCLK
5
+3.3V 52
GND 50
+1.5V 48
LED_WPAN# 46
LED_WLAN# 44
NC 42
NC 40
USB_D+ 38
USB_D- 36
GND 34
SMB_DATA 32
SMB_CLK 30
+1.5V 28
GND 26
+3.3Vaux 24
PERST# 22
W_DISABLE# 20
GND 18
NC 16
+1.5V 6
BT_DATA
3
WAKE#
1
NC 14
NC 12
NC 10
NC 8
GND 4
+3.3V 2
C463
0.1U/10V_4X
D7
*RCLAMP0531T
C10
*47P/50V_4NR8
10K_4
C467
*10U/6.3V_6X

5
5
4
4
3
3
2
2
1
1
D D
C C
B B
A A
USB CONNECT
RIGHT(UR)
<U3B/USB>
R2
R3
R4
R5
R6
R7
R8
29
14640 0X35
14651 0X15
USB30_TX2+_C
USB30_TX2-_C
+5VSUS_USBP1
USB20N_CONN_D
USB20P_CONN_D
USB30_TX1+_C
USB30_TX1-_C
USB20P_CONN_C
USB20N_CONN_C
+5VSUS_USBP0
SC_CB1_SCL
SC_CEN#
USB20P_CONN_C
USB20N_CONN_C
USBP0-_R
USBP0+_R
SC_SCL
SC_SDA
SC_CB0_SDA
USBP0+
USBP0-
SC_SCL SC_SDA
SC_CEN#
SC_CB0_SDA
SC_CB1_SCL
USB20P_CONN_D
USB20N_CONN_D
USBP1-_R
USBP1+_R
USBP1-
USBP1+
+5VSUS_USBP1
+5VSUS_USBP0+5VSUS_USBP0
USBP0+_R
USBP0-_R
USBP1-_R
USBP1+_R
USB_SC_EN#
USB_SC_EN#
USBP0+
USBP0- USBP0+_R
USBP0-_R
USBP1-
USBP1+ USBP1+_R
USBP1-_R
USB3_TXN29 USB3_TXP29
USB3_RXN29 USB3_RXP29
USB3_TXN19 USB3_TXP19
USB3_RXN19 USB3_RXP19
USB_BUS_SW234
USB_BUS_SW334
USB_BUS_SW3 34
USBP0+9 USBP0-9
3ND_MBCLK20,34 3ND_MBDATA20,34
USBP1-9 USBP1+9
USB_SC_EN#34
USB_SC_OC#9,34
USB_SC_OC#9,34
+3V_S5
+5V_S5
+5V_S5
+3V_S5
+5V_S5
+5V_S5+3VPCU +5V_S5+3VPCU
+5V_S5
Size Document Number Rev
Date: Sheet of
Quanta Computer Inc.
PROJECT :
USB3 Redriver/S&C(Right side)
2A
29 45Monday, December 17, 2012
BDBD
Size Document Number Rev
Date: Sheet of
Quanta Computer Inc.
PROJECT :
USB3 Redriver/S&C(Right side)
2A
29 45Monday, December 17, 2012
BDBD
Size Document Number Rev
Date: Sheet of
Quanta Computer Inc.
PROJECT :
USB3 Redriver/S&C(Right side)
2A
29 45Monday, December 17, 2012
BDBD
U16
UP7534BRA8-15
IN1
2
OC# 5
EN#
4OUT1 6
GND
1
IN2
3OUT2 7
OUT3 8
GND-C
9
C281 0.1U/10V_4X
R262
470/F_4
C277
S&C@0.1U/16V_4Y
C328
*0.1U/10V_4X
C291
1U/6.3V_4X
C283 0.1U/10V_4X
C746
220U/6.3V_105CS_E18e
R324
10K_4
C1330
0.1U/10V_4X
RP20 *0X2
2
41
3
C768
220U/6.3V_105CS_E18e
Q19
ME2N7002E_200MA
3
2
1
U15
S&C@MAX14651ETA+T
TDP 6
TDM 7
VCC
5
CEN#/INT
1
DP 3
DM 2
CB0/SDA
8
CB1/SCL 4
GND
9
U13
UP7534BRA8-15
IN1
2
OC# 5
EN#
4OUT1 6
GND
1
IN2
3OUT2 7
OUT3 8
GND-C
9
Q13A
S&C@2N7002KDW_115MA
1
2
6
R313
470/F_4
R246
S&C@10K_4
C282
*10U/6.3V_8X
D+
GND
SSRX-
SSRX+
GND
VBUS
SSTX-
SSTX+
D-
CN22
2UB4039-900101F
1
1
2
2
3
3
4
4
5
5
6
6
7
7
8
8
9
9
13
13
12
12
11
11
10
10
R1279 0_4
C288
*0.1U/10V_4X
R249 S&C@0_4
C1329
0.1U/10V_4X
R1280 0_4
R258 *S&C@0_4
R1277 0_4
RP22 *0X2
2
41
3
D+
GND
SSRX-
SSRX+
GND
VBUS
SSTX-
SSTX+
D-
CN21
2UB4039-900101F
1
1
2
2
3
3
4
4
5
5
6
6
7
7
8
8
9
9
13
13
12
12
11
11
10
10
R251 *S&C@0_4
R1278 0_4
RP23
DLP11SN900HL2L_150MA
1
4 3
2
C313 0.1U/10V_4X
C311
1U/6.3V_4X
R253
S&C@10K_4
R260 *S&C@0_4
R250 *S&C@0_4
R272
10K_4
Q15
ME2N7002E_200MA
3
2
1
Q13B
S&C@2N7002KDW_115MA
34
5
RP21
DLP11SN900HL2L_150MA
1
4 3
2
U12
S&C@MAX14640ETA+T
TDP 6
TDM 7
VCC
5
CEN#/INT
1
DP 3
DM 2
CB0/SDA
8
CB1/SCL 4
GND
9
R256 S&C@0_4
R257 *S&C@10K_4
C315 0.1U/10V_4X
C304
S&C@0.1U/16V_4Y
C320
*10U/6.3V_8X

5
5
4
4
3
3
2
2
1
1
D D
C C
B B
A A
SATA ODD
ODD Zero power .
(Only for Intel)
Down Port
Up Port
Down Port
Up Port
Atheros Lan/USB3 CONN
<LAN/LN1.LNG>
AR8161/62/71/72 PIN28 NC
NFC Connector
+5V_ODD
SATA_RXP_ODD_C
SATA_RXN_ODD#_C
SATA_TXN_ODD#_C
SATA_TXP_ODD_C
MDI_TX0P
MDI_TX0N
MDI_TX1P
MDI_TX1N
MDI_TX2N
MDI_TX2P
MDI_TX3N
MDI_TX3P
USB3_TXN3
USB3_RXN3
USB3_RXP3
USBP2_EXT1
USB3_TXP4
USBP2_EXT1#
USB3_TXN4
USBP3_EXT2#
USB3_RXP4
USB_Normal_EN#_C
USB3_RXN4
USB_Normal_OC#
USB3_TXP3
USBP3_EXT2
AVDD33
MDI_TX2P
MDI_TX0N
MDI_TX3N
MDI_TX1P
MDI_TX1N
MDI_TX3P
MDI_TX0P
MDI_TX2N
DVDDL
AVDDVCO
AVDDL
AVDDL
AVDDH
DVDDLLX
LAN_CKREQ#
DEBUGMODE
PPS
AVDDVCO AVDDL DVDDL
LAN_XTLO
LAN_VDD33
RBIAS
LAN_XTLI
AVDDVCO
PCIE_RXN6_C
PCIE_RXP6_C
PCIE_LAN_WAKE#
CLK_PCIE_LAN#
CLK_PCIE_LAN
AVDDL
LAN_LINKLED#
LAN_ACTLED
AVDDH
AVDDL
LAN_LINKLED#
LAN_CKREQ#
PCIE_LAN_WAKE#PCIE_LAN_W AKE#
NFC_IRQ#_R
SCLK_NFC
SDATA_NFC SDATA_NFC
SCLK_NFC
NFC_IRQ#_R
USB_Normal_EN#_C
ODD_MD# 7
ODD_PRSNT# 8
SATA_TXP_ODD 8
SATA_TXN_ODD# 8
SATA_RXN_ODD# 8
SATA_RXP_ODD 8
USB3_RXP3 9
USB3_RXP4 9
USB3_RXN3 9
USB_Normal_EN# 34
USBP3_EXT2 9
USBP3_EXT2# 9
USBP2_EXT1# 9
USBP2_EXT1 9
USB3_TXP3 9
USB3_RXN4 9
USB3_TXP4 9
USB3_TXN3 9
USB_Normal_OC# 9,34
USB3_TXN4 9
PCIE_TXN_LAN# 9
PCIE_RXP_LAN 9
PLTRST#3,9,27,32,33
PCIE_RXN_LAN# 9
CLK_PCIE_LAN# 9
CLK_PCIE_LAN 9
PCIE_TXP_LAN 9
LAN_P 33
PCIE_CLK_REQ_LAN#9
PCIE_WAKE#7,27
PCH_ODD_EN 10
NFC_IRQ#10
SMB_ME0_CLK8
SMB_ME0_DAT8
USB_Normal_EN# 34
+5V_ODD
+3V_S5
+5V_S5
LAN_VDD33
LAN_VDD33
LAN_VDD33
LAN_VDD33
+3V_S5
+3V_S5 LAN_VDD33
LAN_VDD33 LAN_VDD33
LAN_VDD33 LAN_VDD33
+5V
+5V +5V_ODD
+5V_ODD
+3V
+3V
+3V
+3V
+5V
Size Document Number Rev
Date: Sheet of
Quanta Computer Inc.
PROJECT :
USB3 Redriver/USB2_Left
2A
30 45Monday, December 17, 2012
BDBD
Size Document Number Rev
Date: Sheet of
Quanta Computer Inc.
PROJECT :
USB3 Redriver/USB2_Left
2A
30 45Monday, December 17, 2012
BDBD
Size Document Number Rev
Date: Sheet of
Quanta Computer Inc.
PROJECT :
USB3 Redriver/USB2_Left
2A
30 45Monday, December 17, 2012
BDBD
LAN@0.1U/16V_4YC4017
R121 ZRP@3.01K/F_4
LAN@0.1U/16V_4YC4031
L4002
*SWR@HCB1608KF-601T10_1A
R4004 LAN@5.1K/F_6
LAN@33P/50V_4NC4025
R116
ZRP@22_8
R4014
LAN@4.7K_4
C4011
*LAN@1000P/50V_4X
C4018 LAN@4.7U/6.3V_6X
Q4004
LAN@ME1303_3A
3
2
1
LAN@0.1U/10V_4XC4020
Q45B NFC@2N7002KDW_115MA
3 4
5
LAN@0.1U/16V_4YC4015
R4008 61_71@0_4
CN14
6030D-13G20
GND 12
+5V 10
DP 8
TXP 6
GND2 4
RXP 2
GND 13
MD 11
+5V 9
GND3 7
TXN 5
RXN 3
GND1 1
GND14 14
GND15 15
R4013 *LAN@0_6
TP83
C591 0.01U/25V_4X
Q4000B LAN@2N7002KDW_115MA
3 4
5
LAN@0.1U/16V_4YC4035
C4014 LAN@1U/6.3V_4X
CN2
NFC@88019-12N0
SMB_DATA
1
SMB_CLK
3
GND
5
DIB_P
7
DIB_N
9
GND
11
+3.3V 2
+3.3V 4
+3.3V 6
MGPIO5_GP57 8
GND 10
GND 12
Q4005
LAN@LTC044EUBFS8TL_30MA
13
2
LAN@0.1U/10V_4XC4021
C134
*ZRP@0.01U/25V_4X
C4019 LAN@1U/6.3V_4X
R4005 *LAN@499/F_4
C4037
*LAN@0.01U/25V_4X
C587 0.01U/25V_4X
LAN@0.1U/16V_4Y
C4013
Y4000
25MHZ_30
4 1
23
R705
NFC@4.7K_4
C109
10U/6.3V_6X
TP37
LAN@0.1U/16V_4YC4016
C4030
LAN@1U/6.3V_4X
Q9
ZRP@ME1303_3A
3
2
1
R4017 LAN@3.01K/F_4
AR8161/AR8162
QCA8171/QCA8172
Atheros
U4000
61_71@QCA8171-BL3A-R
WAKEn
3
RBIAS
10 GND1 41
XTLI
8
XTLO
7
TRXP3
20
TRXP2
17
TRXN2
18
TRXN1
15 TRXP1
14
TRXN0
12 TRXP0
11
VDD33
1
LX 40
LED1/LED_LINK10/100n 39
LED0/LED_ACTn 38
DVDD_REG 37
RX_N 36
RX_P 35
REFCLKP 33
REFCLKN 32
AVDDL 31
TX_P 30
TX_N 29
NC 28
TESTMODE 27
SMDATA 26
SMCLK 25
PPS 24
LED2/CLKREQn 23
AVDDH 22
TRXN3
21
PERSTn
2
CLKREQn
4
DEBUGMODE
5
AVDDL_REG
6
AVDDH_REG
9
AVDDL 34
AVDDL 13
AVDD33 16
AVDDL 19
GND2
42
GND3
43
GND4
44
GND5
45
GND6
46
GND7
47
GND8
48
GND9
49
GND10
50
C581 0.01U/25V_4X
C4026
*SWR@1000P/50V_4X
R235
NFC@0_4
R120
ZRP@4.7K_4
C1334
0.1U/10V_4X
R4000 *LAN@4.7K_4
R233
NFC@0_4
R707
NFC@4.7K_4
R4011 *LAN@0_4
R4006 LAN@30K/F_4
R4012 *LAN@0_6
LAN@33P/50V_4NC4024
Q7
ZRP@LTC044EUBFS8TL_30MA
1 3
2
L4000
LAN@HCB1608KF-601T10_1A
61_71@0.1U/16V_4YC4034
C4012
LAN@1U/6.3V_4X
Q4000A LAN@2N7002KDW_115MA
1
2
6
C4036
LAN@0.01U/25V_4X
Q8
ZRP@ME2N7002E_200MA
3
2
1
C4023
LAN@1U/6.3V_4X
R1317 0_4
C4000
LAN@4.7U/6.3V_6X
*SWR@0.1U/16V_4Y
C4028
R4007 LAN@2.37K/F_4
R4010
LAN@4.7K_4
C584 0.01U/25V_4X
Q45A NFC@2N7002KDW_115MA
1
2
6
Q46 NFC@2N7002_200MA
3
2
1
CN1
AF7401-N2G1Z
1
2
3
4
5
6
7
8
9
10
11
12
13
14
15
16
17
18
19
20
21
22
23
24
25
26
27
28
29
30
31
32
33
34
35
36
37
38
39
40
TP73
C140
ZRP@0.01U/25V_4X
L4003 *SWR@4.7uh_C_1A
C4010
LAN@10U/6.3V_6X
+
C610
*100U/6.3V_3528P_E45b
C110
*0.1U/16V_4Y
R4015
LAN@4.7K_4
R4009 LAN@0_6
C4027
*SWR@10U/6.3V_6X
LAN@0.1U/16V_4Y
C4029
LAN@0.1U/16V_4Y
C4022
R4016 *LAN@0_4
L6 ZRP-N@HCB1608KF-121T30_3A
LAN@0.1U/16V_4YC4033
C4032 LAN@1U/6.3V_4X
R717
4.7K_4

5
5
4
4
3
3
2
2
1
1
D D
C C
B B
A A
31
3D-LDO Power <GSR>
0.3A
<GSR>
3D-SMBus
<GSR>3D-u-micro P
SATA
HDD2
Normal Mode
HDPPD
HDPPD selection
0
1
Power-down mode
PD
FS (Full Scale) selection
PD (Power Down) selection
1
0
Normal Mode Power-down mode
FS 10
2g Full-Scale 6g Full-Scale
<GSR>
3D-Sensor IC
SATA
HDD1
2nd HDD SATA Re-driver
A_EM B_EM
0
1 1
0
A_EQ B_EQ
0
1 1
0
3 Gb/s 6 Gb/s
550mV pp
650mV pp
550mV pp+3dB Pre-emphasis 650mV pp+1.5dB Pre-emphasis
1.5 Gb/s 3 Gb/s 6 Gb/s
1 bB
floating
4 bB
2.5 bB
2.5 bB
7.5 bB
5 bB
3 bB
9 bB
6 bB
Primary HDD(H2.75)
Secondary HDD(H5.15)
KXP84_SCL
KXP84_SDA
SATA_TXP_2ND_HDD_C
SATA_TXN_2ND_HDD#_C
SATA_RXP_2ND_HDD_C
SATA_RXN_2ND_HDD#_C
+5V_HDD2
SATA_TXP_2ND_HDD_C_RD
SATA_TXN_2ND_HDD#_C_RD
SATA_RXN_2ND_HDD#_C_RD
SATA_RXP_2ND_HDD_C_RD
ACCELX
AXSTST
ACCELY
ACCELZ
FS
SATA_TXP_1ST_HDD_C
SATA_TXN_1ST_HDD#_C
SATA_RXP_1ST_HDD_C
SATA_RXN_1ST_HDD#_C
+5V_HDD1
G-RESET#ACCELY
AXSTST
HD_PINT
KXP84_SCL
KXP84_SDA
ACCELX
ACCELZ
GND
HD_PLOC
XOUT_G
XIN_G
+3V_HDD2
+3V_HDD2
SATA_TXP_2ND_HDD_IC
SATA_TXN_2ND_HDD#_IC
SATA_RXN_2ND_HDD#_IC
SATA_RXP_2ND_HDD_IC
SATA_TXP_2ND_HDD_C_RD
SATA_TXN_2ND_HDD#_C_RD
SATA_RXN_2ND_HDD#_C_RD
SATA_RXP_2ND_HDD_C_RD
2ND_MBDATA 8,24,34
2ND_MBCLK 8,24,34
SATA_RXN_1ST_HDD# 8
SATA_TXP_1ST_HDD 8
SATA_TXN_1ST_HDD# 8
SATA_RXP_1ST_HDD 8
HDPACT10
HDPLOC8 HDPINT10
MAINON25,34,39,40,42
SATA_TXP_2ND_HDD8
SATA_RXN_2ND_HDD#8
SATA_TXN_2ND_HDD#8
SATA_RXP_2ND_HDD8
+3V_HDP
+3V_HDP
+5V
+5V
+3V_HDP+3V_HDP
+3V_HDP
+3V_HDP
+3V_HDP
+3V_HDP
+5V_S5
+3V_HDD2
+3V+3V_HDD2
+3V_HDD2 +3V_HDD2
Size Document Number Rev
Date: Sheet of
Quanta Computer Inc.
PROJECT :
HDD/ODD
2A
31 45Monday, December 17, 2012
BDBD
Size Document Number Rev
Date: Sheet of
Quanta Computer Inc.
PROJECT :
HDD/ODD
2A
31 45Monday, December 17, 2012
BDBD
Size Document Number Rev
Date: Sheet of
Quanta Computer Inc.
PROJECT :
HDD/ODD
2A
31 45Monday, December 17, 2012
BDBD
C179 4700P/25V_4X
C353
H1D@0.1U/16V_4Y
TP31
R150 *0_4
C133
0.01U/25V_4X
U5
GS@R5F211B4D34SP#W4(3B25H)
HDPINT
9
HDPSCL 1
VSS
5
RESET 3
AXSTST
2Reserved 4
VCC
7
HDPPD
10
MODE 8
Reserved 6
HDPSDA 20
Reserved 19
ACCELX
18
ACCELY
17
VCC
16
ACCELZ
15
HDPLOC
14
Reserved 13
Reserved 12
HDPACT
11
R147
GS@4.7K_4
U6
*GS@G691L308T73UF
Vcc
3
GND
2Reset#
1
C181 4700P/25V_4X
C180 4700P/25V_4X
C150
0.01U/25V_4X
C66 GS@1U/6.3V_4X
R87 GS@4.7K_4
C50 H2D@0.01U/25V_4X
R73 GS@47K_4
U8
GS@G913C
SHDN
1
GND
2
VIN
3
VO 4
SET 5
Q10B GS@2N7002KDW_115MA
34
5
R140 0_4
R309 H1D@0_8
C182 4700P/25V_4X
C53 H2D@0.01U/25V_4X
R80 GS@4.7K_4
R81 GS@1K_4
R145 0_4
C167
0.01U/25V_4X
C751 H1D@0.01U/25V_4X
R88 GS@4.7K_4
TP32
Y1
*GS@8MHZ_30
2 1
R139 *0_4
+
C500
*H2D@100U/6.3V_3528P_E45b
C292 H1D@0.01U/25V_4X
R79 GS@4.7K_4
R132 *0_4
Q10A GS@2N7002KDW_115MA
1
2
6
C499
*H2D@0.1U/16V_4Y
C152
0.01U/25V_4X
C97 *GS@22P/50V_4N
C89 GS@0.033U/10V_4X
R146 0_4
C343
H1D@10U/6.3V_6X
C498
*H2D@10U/6.3V_6X
R72 *SHORT_4
CN13
H2D@197802-1
12V 22
12V 20
RSVD 18
5V 16
5V 14
GND 12
3.3V 10
3.3V 8
TXP 6
GND2 4
RXP 2
12V 21
GND 19
GND 17
5V 15
GND 13
GND 11
3.3V 9
GND3 7
TXN 5
RXN 3
GND1 1
GND
24
GND
23
C92
GS@0.1U/16V_4Y
C295 H1D@0.01U/25V_4X
C51 H2D@0.01U/25V_4X
U4
GS@TSH352TR
Reserve
11
ST 4
Vdd
2
Vouty 5
FS 8
Voutz 7
Vdd
12
Reserve
9
NC 15
NC 14
Reserve
10
NC 16
GND
13
Voutx 3
PD
6
GND
1
C168
10U/25V_8X
HOST
DEVICE
U7
PI3EQX6741STZDE
B_EM
8
NC 6
AI+
1
AI-
2
TDet_B#
3
VDD 10
BO-
4
BO+
5
NC 16
A_EM
9
TDet_A#
13
BI+ 11
BI- 12
VDD 20
A_EQ
17
AO- 14
AO+ 15
EN 7
G_PAD
21
TDet_EN
18
B_EQ
19
C131
*GS@10U/6.3V_6X
R71 GS@47K_4
R68
GS@0_4
R128 0_4
C98 *GS@22P/50V_4N
+
C326
*H1D@100U/6.3V_3528P_E45b
R131 0_4
R566 H2D@0_8
C52 H2D@0.01U/25V_4X
C93 GS@0.033U/10V_4X
R143
0_4
C78 GS@0.1U/16V_4Y
R130 0_4
C90 GS@0.033U/10V_4X
C159
GS@0.1U/16V_4Y
C91
GS@0.1U/16V_4Y
R138 *0_4
C750 H1D@0.01U/25V_4X
R153
GS@4.7K_4
R66
*GS@10K_4
C94
GS@0.1U/16V_4Y
CN24
H1D@193201-1
12V 22
12V 20
RSVD 18
5V 16
5V 14
GND 12
3.3V 10
3.3V 8
TXP 6
GND2 4
RXP 2
12V 21
GND 19
GND 17
5V 15
GND 13
GND 11
3.3V 9
GND3 7
TXN 5
RXN 3
GND1 1
GND
24
GND
23

5
5
4
4
3
3
2
2
1
1
D D
C C
B B
A A
32
<ADO>
G2G1
11dB
14dB
19dB
Gain
1
0
0
1
25dB
Output Gain Table
1
0
1
0
Twitter SPK
Codec (CX20755-11Z)
External MIC
<ADO>
4 Speakers
48.7mA(20mils)
1A(100mils)
0.061mA(15mils)
<ADO>
(40mils)
1.2mA(20mils)
Headphone
Close to IC
Close to IC
High Active
INT:SPK
EXT:105_SPK
Close to pin13, 16
From EC
105_INSPKL-N_C
105_INSPKL+N_C
105_INSPKR+N_C
105_INSPKR-N_C
INSPKR+N_C
INSPKR-N_C
INSPKL-N_C
INSPKL+N_C
MIC1-VREFO
105_SPK_L+
105_SPK_R- 105_PVDD 105_PVDD
105_G2105_G1
105_PVDD105_PVDD
105_SPK_R+
105_SPK_L-
105_PVDD
105_AMP_MUTE#
105_IN_L
105_IN_R
105_G2
Port_B#
105_AMP_MUTE#
FILT_1.8V
SDATA_IN
PCBEEP_C
INT_DMIC_DATA
DMIC_CLK
ACZ_BITCLK_RR
105_AMP_MUTE#_Q
HP_A_R
HP_A_L
MIC1-RR MIC1_R1
MIC1_L1
MIC1-VREFO_B MIC1-VREFO
SENSE_A_MIC1#
SENSE_A
FLY_N
FLY_P
AVEE HPOUT-L3
HPOUT-R3
INSPKR+N
INSPKR-N
INSPKL+N
INSPKL-N
ACZ_BITCLK_RR
755_VDD_IO
INT_DMIC_DATA
ACZ_RST#_AUDIO
DMIC_CLK
ACZ_SDOUT_AUDIO
MIC1-RR
MIC1-LL
Port_B#
SPK_L-
SPK_L+
SENSE_A_MIC1#
+3AVDD_S5
MIC1_R2
Port_B#
MIC1_R3MIC1_R1
MIC1_L1 MIC1_L3
MIC1_R3
MIC1_L3
SPK_R-
SPK_R+
HPOUT-R2
HPOUT-L2
Port_A#
HP_A_L HPOUT-L3
HPOUT-R3HP_A_R
CLASSD_5V
AMP_MUTE#
FILT_1.65V
MIC1_L2
MIC1-LL
HP_A_R
HP_A_L
105_IN_R_C
105_IN_L_C
105_IN_R_R
105_IN_L_R
AMP_MUTE#
S&M_EN_R
ADO_GPIO1
Port_A#
AVDD_3.3
AMP_MUTE#_R
SENSE_MIC_IN
SENSE_MIC_IN
105_G1
105_INSPKR+N105_SPK_R+ 105_INSPKR-N105_SPK_R-
105_INSPKR+N
105_INSPKR-N
105_INSPKL+N
105_INSPKL-N
+3AVDD_S5
ADO_GPIO1 ADO_GPIO1_R
105_INSPKR+N_C
105_INSPKR-N_C
INSPKR+N
INSPKR-NSPK_R-
SPK_R+
INSPKL-NSPK_L- INSPKL+NSPK_L+
INSPKR+N_C
INSPKR-N_C
INSPKL-N_C
INSPKL+N_C
105_INSPKL+N
105_INSPKL-N105_SPK_L-
105_SPK_L+ 105_INSPKL-N_C
105_INSPKL+N_C
PCBEEP8
AMP_MUTE#34
ACZ_RST#_AUDIO8
BIT_CLK_AUDIO8
ACZ_SDIN0_AUDIO8 ACZ_SYNC_AUDIO8
ACZ_SDOUT_AUDIO8
INT_DMIC_DATA27 INT_DMIC_CLK27
S&M_EN34
SENSE_MIC_IN34
GNDGND
+3V_S5 +5V_S5
GND GND GND GND GND GND
ADOGND ADOGND
ADOGND
ADOGND
ADOGND
ADOGND
ADOGND
GND
ADOGND
+3V_S5
+5V_S5
GND
GND
GND
GND
GND
GND
+3V_S5
+5V_S5
GND
ADOGND
GND
+3AVDD_S5
GND
GND
+3V_S5
GND
GND GND
ADOGND
ADOGND
ADOGND
GND
GND GND GND GND
GND GND GND GND
GND
GND
+3V_S5
GND
GND
GND
GND
GND
+3V_S5
+3V_S5
+3V_S5
ADOGND
ADOGND
GND
Size Document Number Rev
Date: Sheet of
Quanta Computer Inc.
PROJECT :
Audio Codec (CX20755)
2A
32 45Monday, December 17, 2012
BDBD
Size Document Number Rev
Date: Sheet of
Quanta Computer Inc.
PROJECT :
Audio Codec (CX20755)
2A
32 45Monday, December 17, 2012
BDBD
Size Document Number Rev
Date: Sheet of
Quanta Computer Inc.
PROJECT :
Audio Codec (CX20755)
2A
32 45Monday, December 17, 2012
BDBD
C441
10U/6.3V_6X
C796 1U/6.3V_4X
C804
680P/50V_4X
R354 0_4
C414
0.1U/16V_4Y
D26
BAT54A
3
2
1
R373 20K/F_4
C399
0.1U/16V_4Y
C651
1000P/50V_4X
D12 *VPORT 0603 220K-V05
R365
3.01K/F_4
R869 0_6
R384 0_6
C650
1000P/50V_4X
C653
1000P/50V_4X
C789
4.7U/6.3V_6X
R493
*0_4
C443 *0.1U/10V_4X
R848 *0_4
C397
0.1U/16V_4Y
R350 0_4
R469 5_6
R638 HCB1608KF-301T20
*0.1U/16V_4Y
C430
CN4
2SJ3061-003111F
3
1
6
2
4
5
R831
20K/F_4
R370 100/F_4
R863 1K_4
C429 *10P/50V_4C
R459 0_6
L22 HCB1608KF-121T20_2A
R369 *SHORT_4
R641 HCB1608KF-301T20
C446
0.1U/16V_4Y
C389
0.1U/16V_4Y
R416 *SHORT_4
R643 HCB1608KF-301T20
R462 0_6
C415
0.1U/16V_4Y
C419
0.1U/16V_4Y
C656
1000P/50V_4X
C439
10U/6.3V_6X
R864 0_6
C423 *0.1U/16V_4Y
R464 *0_4
C409 *10P/50V_4C
C425 1U/6.3V_4X
C797
2.2U/6.3V_6X
C384 *0.47U/6.3V_4X
R425 33_4
R640 HCB1608KF-301T20
R372 33_4
R482
0_4
R870 1K_4
R349
100K_4
R642 HCB1608KF-301T20
TP57
Q54
2N7002K_300MA
3
2
1
C400
4.7U/6.3V_6X
C427
0.1U/16V_4Y
C813
680P/50V_4X
C772 0.1U/16V_4Y
C426 0.1U/16V_4Y
R639 HCB1608KF-301T20
C421
2.2U/6.3V_6X
C658
1000P/50V_4X
R865 3.9K/F_4
R806
100K_4
R876 0_6
C386 *0.47U/6.3V_4X
C654
1000P/50V_4X
C812 0.1U/16V_4Y
C810
680P/50V_4X
C351
*100P/50V_4N
C396
1U/6.3V_4X
C354 *0.1U/16V_4Y R645 HCB1608KF-301T20
U33
ALC105-VE
INPUT-R
9
PD#
7
INPUT-L
10
BYPASS
8
PVDD1 3
PVDD2 4
OUT-RN 5
OUT-RP 6
OUT-LN 2
OUT-LP 1
G1 11
G2 12
GND
13
R814 0_4
R879 3.9K/F_4
R371 100/F_4
C800
1000P/50V_4X
R880 0_6
C787
0.1U/16V_4Y
D11
BAT54A
3
2
1
Q53
ME2N7002E_200MA
3
2
1
C428
1U/6.3V_4X
R644 HCB1608KF-301T20
C788
4.7U/6.3V_6X
C801
1000P/50V_4X
D10 *VPORT 0603 220K-V05
C402
0.1U/16V_4Y
CN3
2SJ3061-003111F
3
1
6
2
4
5
R845
10K_4
C799
1000P/50V_4X
R451 5_6
C809 1U/6.3V_4X
C412 *10P/50V_4C
TP75
R437 0_6
C410
*100P/50V_4N
R508
0_4
R398 0_4
C655
1000P/50V_4X
C440
*100P/50V_4N
C808
680P/50V_4X
R463 0_6
C411
2.2U/6.3V_6X
D25
*VPORT 0603 220K-V05
C786
0.1U/16V_4Y
TP56 C420
*100P/50V_4N
C342 *0.1U/16V_4Y
R855
10K_4
R345 0_4
R353 0_4
CN19
88266-080L
1
12
23
34
45
56
67
78
899
10 10
C385 *0.47U/6.3V_4X
R374 39.2K/F_4
C381 *0.47U/6.3V_4X
C777
*0.1U/10V_4X
R461 0_6
R351
5.11K/F_4
L21 PBY160808T-300Y-N_3A
C359 2.2U/6.3V_6X
C798
1000P/50V_4X
C806 1U/6.3V_4X
R500
*0_4
C418 *0.1U/10V_4X
Q52
ME2N7002E_200MA
3
2
1
U21
CX20755-11Z
GPIO1/PORTC_R_MIC
37
MUSIC_REQ/GPIO0/PORTC_L_MIC
36
VDDO33 2
FILT_1.8V 3
SDATA_OUT
4
BIT_CLK
5
SDATA_IN
6
VDD_IO 7
SYNC
8
RESET#
9
PCBEEP
10
LEFT+
12
LPWR_5.0 13
LEFT-
14
RIGHT-
15
RPWR_5.0 16
RIGHT+
17
CLASS-D_REF 11
DVDD33 18
FLY_P 19
FLY_N 20
AVEE 21
PORTA_L 22
PORTA_R 23
HGNDA 25
HGNDB 26
AVDD_HP 24
AVDD_3.3V 27
AVDD_5V 28
FILT_1.65V 29
PORTD_A_MIC 30
PORTD_B_MIC 31
MICBIASB 34
MICBIASC 35
PORTB_L_LINE 32
PORTB_R_LINE 33
JSENSE 38
DMIC_CLK/MUSIC_REQ/GPIO0
40 DMIC_DAT/GPIO1
1
SPKR_MUTE#
39
EP_GND
41
C774
*0.1U/10V_4X
R460 0_6
C652
1000P/50V_4X
C784
0.1U/16V_4Y
R338 *0_4
R390
3.01K/F_4
C401 2.2U/6.3V_6X
C407
0.1U/16V_4Y
L20 HCB1608KF-121T20_2A
C807 1U/6.3V_4X
R799
20K/F_4

5
5
4
4
3
3
2
2
1
1
D D
C C
B B
A A
33
SD / MMC
CARD READER
B test
SD_D1
DV33_18
AV12
DV12_S
PCIE_RXN3_CR_C
RREF
SD_CD#
PCIE_RXP3_CR_C SP4_R
SP5_R
SD_WP
SD_CMD
SD_CLKSP3_R SD_D0SP2_R
SD_D2SP6_R SD_D3
SP1_R
SD_D1 SD_D3SD_CMD SD_CLKSD_D2SD_D0
SD_D3
SD_D2
SD_D0
SD_D1
SD_CLK
SD_CMD
SD_CD#
SD_WP
PLTRST#3,7,28,30,34
PCIE_CLKREQ_CR#9
PCIE_RXN_CR9 PCIE_RXP_CR9
PCIE_TXN_CR9 PCIE_TXP_CR9
CLK_PCIE_CRN9 CLK_PCIE_CRP9
+3VCARD +3V
+3V
+3VCARD +3VCARD
Size Document Number Rev
Date: Sheet of
Quanta Computer Inc.
PROJECT :
Card Reader(AU6437)
2A
33 45Monday, December 17, 2012
BDBD
Size Document Number Rev
Date: Sheet of
Quanta Computer Inc.
PROJECT :
Card Reader(AU6437)
2A
33 45Monday, December 17, 2012
BDBD
Size Document Number Rev
Date: Sheet of
Quanta Computer Inc.
PROJECT :
Card Reader(AU6437)
2A
33 45Monday, December 17, 2012
BDBD
R3001 0_4
C3004
*5.6P/50V_4C
R3006 0_4
R3005 0_4
R3007 10K/F_4
C3001 1U/6.3V_4X
RTS5229
U3000
RTS5229-GRT
REFCLKP
3
REFCLKN
4
HSIP
1
HSIN
2
HSON
6HSOP
5
AV12
7
RREF
8
GPIO
19
SD_CD#
21
MS_INS#
22
SP1
12
SP2 13
SP3 14
SP4 16
SP5 17
SP6 18
SP7 20
DV33_18 15
3V3_IN 9
DV12_S 11
CARD_3V3 10
GND 25
PERST#
23
CLKREQ#
24
C3012 0.1U/10V_4X
C3008
5.6P/50V_4C C3009
*5.6P/50V_4C
C3005
5.6P/50V_4C
C3013
0.1U/10V_4X
R3003 0_4
R3000
6.2K/F_4
CN25
PSDBT0-09GLBS1N14H1
DAT2
9
DAT3
1
CMD
2VSS1 3
VSS2 6
VDD
4
CLK
5
DAT0
7
DAT1
8
W/P
12
GND 10
C/D
11 GND 13
GND 14
GND 15
GND 16
C3018
0.1U/10V_4X
R3002 0_4
C3006
5.6P/50V_4C
C3011 10P/50V_4C
C3014
4.7U/6.3V_6X
C3010 *10P/50V_4C
C3003
0.1U/10V_4X
R3004 22_4
C3015
4.7U/6.3V_6X C3016
0.1U/10V_4X
C3007
5.6P/50V_4C
C3017
10U/6.3V_6X
C3002
10U/6.3V_6X
C3000 0.1U/10V_4X

5
5
4
4
3
3
2
2
1
1
D D
C C
B B
A A
L5037 Can't del, DG link
GND/AGND w 0ohm or one point
ADDRESS: A0H
H=1.6mm
EC
HWPG circuit <KBC>
SPI
FLASH
<KBC>
ID
EEPROM
<KBC>
SM BUS
PU/Address
<KBC>
TP <KBC>
34
<LED>LED
PU/PD
INTERNAL
KEYBOARD
STRIP SET
<KBC>
<KBC>Power Button
<KBC>
CIR
NCT5605Y GPIO
SKU_STRAP_4
UMA
Discrete(Optmius)
0
1
0
1
0
1
0
W/O 3D
Chief River
Shark Bay
MS Strap SKU_STRAP_1 SKU_STRAP_2 SKU_STRAP_3
17"P
17"G
W/ 3D
1
AddressDevices
SMBUS
2
1
Battery(A)
3
PCH(S5)
G-sensor(S0)
VGA Thermal(A or S0)
Extend GPIO
98H
IDROM(A)
EDP2LVDS IC 94H or 6AH
S&C IC 14640 Up Port
S&C IC 14651 Down Port 15H
35H
Need check
MBCLK
MBDATA
2ND_MBDATA
2ND_MBCLK
2ND_MBCLK
2ND_MBDATA
RF_EN
3ND_MBCLK
8769AGND
+A3VPCU
+3VPCU_EC
+3V_VDD_EC
MBDATA
MBCLK
3ND_MBDATA
3ND_MBCLK
3ND_MBDATA
HWPG
2ND_MBDATA
2ND_MBCLK
PCLK_591
SPI_SDI_uR
SPI_CS0#_uR
SPI_SDO_uR
SPI_SCK_uR
SKU_STRAP_1
VCC_POR#
ICMNT
AC SET_EC
TPCLK
TPDATA
8769AGND
VCORF_uR
EC_PECR_R
RF_EN
HWPG
H_PROCHOT_EC
TPDATA
TPCLK
NUMLED_EC
BAT_SAT1#
BAT_SAT0#
SUSLED_EC#
BAT_SAT0#
BAT_SAT1#
SUSLED_EC#
MY0
TEMP_MBAT
ICMNT
AC SET_EC
NBSWON#
DNBSWON#
SPI_SDO_uR
SPI_SDI_uR
SPI_SCK_uR
SPI_CS0#_uR
KB_LED
SKU_STRAP_2
SKU_STRAP_3
SKU_STRAP_2
SKU_STRAP_1
SKU_STRAP_3
CIRRX2
SKU_STRAP_4
RF_LED#
RF_LED#
SKU_STRAP_4
CIRRX2
CIRRX2
CIRRX2
+3VPCU_NCT
3D_ECO_LED
CAPSLED_EC
+3VPCU_NCT
3ND_MBCLK
3ND_MBDATA CAPSLED
NUMLED
PB_LED#
MBCLK37 MBDATA37
RCIN#10
LFRAME#8,28
SCI#9
PCLK_5919
SERIRQ8
LAD18,28 LAD28,28 LAD38,28
LAD08,28
GATEA2010
PLTRST#3,7,28,30,33
SYS_HWPG7,38
HWPG_1.5V39
2ND_MBCLK8,24,31 2ND_MBDATA8,24,31
CLKRUN#7
HWPG_1.35V39
TEMP_MBAT 37
ICMNT 37
SUS_PWR_ACK 7
TPDATA35 TPCLK35
USB_SC_EN#29
SUSCLK7,8
EC_PECI3,10
AC SET_EC 37
AC_PRESENT7
FANSIG1 3
DNBSWON# 7
SUSC# 7
RSMRST# 7
MPWROK 7,41
S5_ON 38
RF_EN 28
VRON 41
AMP_MUTE# 32
D/C# 37
SLP_SUS# 7,11
TEMP_ALERT# 3,10
LVDS_BKLT 20,27
ACZ_SDOUT_R 83ND_MBCLK20,293ND_MBDATA20,29
PB_LED# 35
DGPU_PWROK10,23
BT_RFCTRL 28
NBSWON# 35
SUSB# 7
VFAN1 3
ACIN 37
DISPON_O 27
SUSON 39
MAINON 25,31,39,40,42
BAT_SAT1# 36
BAT_SAT0# 36
SUSLED_EC# 36
USB_Normal_EN#30
MX035 MX135 MX235 MX335 MX435 MX535 MX635 MX735
MY035 MY135 MY235 MY335 MY435 MY535 MY635 MY735 MY835 MY935 MY1035 MY1135 MY1235 MY1335 MY1435 MY1535 MY1635 MY1735
PCH_SPI_SI 8
PCH_SPI_SO 8
PCH_SPI_CLK 8
PCH_SPI_CS0# 8
H_PROCHOT_EC 3
USB_BUS_SW2 29
KB_LED 35
USB_BUS_SW3 29
3D_ECO_LED 35
FB_CLAMP_TGL_REQ# 20
FB_CLAMP 18,20,44
DGPU_PWR_EN 43,44
AC/BATL# 20
S&M_EN 32
LID591# 27
RF_LED# 36
3D_ECO_EN# 35
SENSE_MIC_IN 32
DGPU_PWROK 10,23
USB_Normal_OC#9,30
USB_SC_OC#9,29
LAN_P 30
WLAN_P 28
NUMLED 35
WLAN_P28 LAN_P30
CAPSLED 35
USB_SC_OC#9,29
USB_Normal_OC#9,30 DSW_WAKE#_R10
CAPSLED 35
NUMLED 35
PLTRST# 3,7,28,30,33
HWPG_1.05V40
DSW_WAKE#_R 10
+3VPCU
+3VPCU
+3V
+3VPCU
+3VPCU
+1.05V
+3VPCU
+3VPCU
+3VPCU
+3VPCU
+3V
+5VPCU
+3VPCU
+3V_S5
+3VPCU
+3VPCU
+3VPCU
+3VPCU
+5V +5V_S5
CIR_VCC
CIR_VCC
+5VPCU
+3VPCU
CIR_VCC
+3VPCU
+3V_S5
+5VPCU
Size Document Number Rev
Date: Sheet of
Quanta Computer Inc.
PROJECT :
EC-NPCE885L
2A
34 45Monday, December 17, 2012
BDBD
Size Document Number Rev
Date: Sheet of
Quanta Computer Inc.
PROJECT :
EC-NPCE885L
2A
34 45Monday, December 17, 2012
BDBD
Size Document Number Rev
Date: Sheet of
Quanta Computer Inc.
PROJECT :
EC-NPCE885L
2A
34 45Monday, December 17, 2012
BDBD
R517 *14641@0_4
R491 *14641@0_4
R411 *EV@0_4
R496 *100K/F_4
R450 10K_4
TP48
R363 10K_4
C365
0.1U/16V_4Y
C434
0.1U/16V_4Y
CIR@0.1u/10V_4
C803
R473 2.2_6
R399 *10K_4
R421 4.7K_4
C451 *10U/6.3V_6X
C377
1U/6.3V_4X
U34
CIR@IRM-V538M3/TR1
OUT
1
GND
4
VCC
2
GND
3
U19
M24C08-WMN6TP
A0 1
A1 2
A2 3
VCC 8
GND 4
SCL
6
SDA
5
WP
7
R439 3D@10K_4
U20
*NCT5605Y
GP21
9
SCLK
1
LED2/GP12 5
LED0/GP10 3
SDAT
2LED1/GP11 4
VSS 7
GP22
10
GP20
8LED3/GP13 6
3VDD
20
RST# 19
INT# 18
A0/GP17 17
A1/GP16 16
A2/GP15 15
BEEP/GP14 14
GP25
13 GP24
12 GP23
11
PAD
21
R433 4.7K_4
R412 0_4
C453 *10U/6.3V_6X
C448
*0.1U/16V_4Y
R484
*22_4
R512 4.7K_4
R490 0_4
R868 *CIR@10K_4
Q20
GS@2N7002_200MA
3
2
1
C449
0.1U/16V_4Y
R376 10K_4
C445 *10U/6.3V_6X
C376
0.1U/16V_4Y
R515 *10K_4
R454 4.7K_4
R452 43_4
Q21
GS@2N7002_200MA
3
2
1
R524 *0_4
C345
*0.1U/16V_4Y
D27 *VPORT 0603 220K-V05
R516 10K_4
R375 10K_4
R481 1.2K/F_4
C450
10U/6.3V_6X
R446 N3D@10K_4
R435 1K_4
R507 0_4
R334
*2.2_6
C444
*10P/50V_4C
R440 *10K_4
R504 4.7K_4
R523 100K_4
L23 *SHORT_6
R410 0_4
C344
*0.1U/16V_4Y
R503 IV@10K_4
C442 *0.1U/16V_4Y
R472 NAOAC@10K_4
R394 *10K_4
R381 4.7K_4
C339
*4.7U/6.3V_6X
C436 *0.1U/16V_4Y
R415 0_4
R306 10K_4
R413
10K_4
R447
2.2_6
R292 10K_4
C424
10U/6.3V_6X
C802
*CIR@47u/6.3V_1210
R418 4.7K_4
C417
0.1U/16V_4Y
R436 *10K_4
R859 *CIR@0_4
C437
10U/6.3V_6X
C422
*0.1U/16V_4Y
R455 *100K/F_4
R449 10K_4
R514 EV@10K_4
R385 10K_4
LPC
KB
SMB
PS/2
A/D
D/A
GPIO
IR
FIU
TIMER
TIMER
U22
NPCE985LA0DX
LAD3
1
LCLK
2
LFRAME
3
VDD 4
GND1
5
GPIO24 6
LREST
7
GPIO11/CLKRUN
8
GPIO65/SMI
9
GPIO26/PSCLK2
10
GPIO27PSDAT2
11
VTT
12
PECI
13
GPIO34 14
GPIO36 15
GPIO40/F_PWM 16
GPIO42/TCK 17
GND2
18
VCC1 19
GPIO43/TMS 20
GPIO44/TDI 21
GPIO45/E_PWM 22
GPIO46/TRST 23
GPO47/SCL4 24
GPIO50/PSCLK3/TDO 25
GPIO51 26
GPIO52/PSDAT3/RDY 27
GPIO53/SDA4 28
ECSCI/GPIO54
29
GPIO55/CLKOUT/IOX_DIN_DIO 30
GPIO56/TA1 31
GPIO15/A_PWM 32
GPIO57/KBSOUT17
33 GPIO60/KBSOUT16
34 KBSOUT15/GPIO61/XOR_OUT
35 KBSOUT14/GPIO62
36 KBSOUT13/GPIO63
37 KBSOUT12/GPIO64
38 KBSOUT11/P80_DAT
39 KBSOUT10/P80_CLK
40 KBSOUT9/SDP_VIS
41 KBSOUT8
42 KBSOUT7
43
VCORF
44
GND3
45
VCC2 46
KBSOUT6/RDY
47 KBSOUT5/TDO
48 KBSOUT4/JENO
49 KBSOUT3/TDI
50 KBSOUT2/TMS
51 KBSOUT1/TCK
52 KBSOUT0/JENK
53
KBSIN0
54
KBSIN1
55
KBSIN2
56
KBSIN3
57
KBSIN4
58
KBSIN5
59
KBSIN6
60
KBSIN7
61
GPIO13/C_PWM 62
GPIO14/TB1 63
GPIO01/TB2 64
GPIO32/D_PWM 65
GPIO33/H_PWM 66
GPIO73/SCL2
67
GPIO74/SDA2
68
GPIO22/SDA1
69 GPIO17/SCL1
70
GPIO35/PSDAT1
71 GPIO37/PSCLK1
72
GPIO70 73
GPIO71 74
GPIO72 75
VCC3 76
GPIO00/EXTCLK
77
GND4
78
GPIO02 79
GPIO41 80
GPIO66/G_PWM 81
GPIO75 82
GPO76/SHBM 83
GPIO77 84
VCC_POR 85
F_SDI/F_SDIO1 86
F_SDIO&F_SDIO0 87
VCC4 88
GND5
89
F_CS0 90
GPIO81 91
F_SCK 92
GPIO06/IOX_DOUT 93
GPIO07/AD7 94
GPIO03/AD6 95
GPIO04/AD5 96
GPIO90/AD0 97
GPIO91/AD1 98
GPIO92/AD2 99
GPIO93/AD3 100
GPIO94/DA0 101
AVCC 102
AGND
103
VREF 104
GPIO95/DA1 105
GPIO96/DA2 106
GPIO97 107
GPIO05/AD4 108
GPIO30 109
GPO82/IOX_LDSH/TEST 110
GPO83/SOUT_CR/TRIST 111
GPO84/IOX_SCLK/XORTR 112
GPIO87/SIN_CR 113
GPIO16 114
VCC5 115
GND6
116
GPIO20/TA2/IOX_DIN_DIO 117
GPIO21/B_PWM 118
GPIO23/SCL3
119
GPIO31/SDA3
120
GPIO85/GA20
121
KBRST/GPIO86
122
GPIO67/PWUREQ
123
GPIO10/LPCPD
124
SERIRQ
125
LAD0
126
LAD1
127
LAD2
128
R853 short_4
R476 AOAC@10K_4
C438
0.1U/16V_4Y
R404 4.7K_4
R506 HCB1608KF-601T10_1A
R386 4.7K_4
R414 0_4
C431
*0.1U/16V_4Y

5
5
4
4
3
3
2
2
1
1
D D
C C
B B
A A
(10mils)
<PSW>Power board w LED
TP board <TPD>
INT KeyBoard <KBC>
HOLE
35
Touch Pad Connector <TPD> <EMI>
(20mils)
<PSW>
Power Botton Connector
<KBP>
K/B LED power
CPU BKT INTEL-CPU-BKT2
GPU HOLE
GPU
MY4
MY0
MY2
MY1
MX3
MX0
MX2
MX1
MX7
MX5
MX4
MX6
MY3
MY6
MY5
MY14
MY7
MY15
MY12
MY13
MY16
MY17
K_LED_P
+3V_TP
CGDAT_SMB
CGCLK_SMB
PB_LED#
NBSWON#
KB_LED
MY0
MX0
MY6
MY13
MX4
MY10
K_LED_P
NUMLED
CAPSLED
MY1
MX1
MY7
K_LED_P
MY14
MY4
MX5
MY11
MY2
MX2
MY8
MY15
MY5
MX6
MY12
MX7
MY3
MX3
MY9
MY16
MY17
K_LED_P
CAPSLED
NUMLED
MX6
MX1 MX2
MX3
MX0
MX7
MX5 MX4
TPCLK34 TPDATA34
CGDAT_SMB13,14,15,16,28 CGCLK_SMB13,14,15,16,28
NBSWON#34 PB_LED#34
KB_LED34
BOARD_ID310
MY0 34
MX0 34
MY6 34
MY13 34
MX4 34
MY10 34
MY1 34
MX1 34
MY7 34
MY14 34
CAPSLED 34
MY4 34
MX5 34
MY11 34
MX7 34
MY2 34
MX2 34
MY8 34
NUMLED 34
MY15 34
MY5 34
MX6 34
MY12 34
MY3 34
MX3 34
MY9 34
MY16 34
MY17 34
+3V
+5V
+3V
+3V_TP +3V_TP
+5VPCU
+5V
+3VPCU
+5V
Size Document Number Rev
Date: Sheet of
Quanta Computer Inc.
PROJECT :
KB/TP&TP/PB/FL/LEB/MMB/B-CAS
2A
35 45Monday, December 17, 2012
BDBD
Size Document Number Rev
Date: Sheet of
Quanta Computer Inc.
PROJECT :
KB/TP&TP/PB/FL/LEB/MMB/B-CAS
2A
35 45Monday, December 17, 2012
BDBD
Size Document Number Rev
Date: Sheet of
Quanta Computer Inc.
PROJECT :
KB/TP&TP/PB/FL/LEB/MMB/B-CAS
2A
35 45Monday, December 17, 2012
BDBD
C690 *220P/50V_4X
C702 *100P/50V_4N
R653 0_6
C637
*1000P/50V_4X
C678
220P/50V_4X
HOLE16
*hg-c236d118p2
1
2
3
4
5
67
8
9
Q42
KBP@MMBT2222A_600MA
2
1 3
C695 *220P/50V_4X
C686 *220P/50V_4X
C700 *220P/50V_4X
R628 0_6
C680
220P/50V_4X
HOLE7
*h-c276ic158d118p2
1
R624 *0_6
HOLE2
*hg-c276d118p2
1
2
3
4
5
67
8
9
C679
220P/50V_4X
L27 FCM1608KF-121T04_400MA
HOLE20
*hg-c276d118p2
1
2
3
4
5
67
8
9
R626 0_6
C696 *220P/50V_4X
HOLE11
*hg-c276d118p2
1
2
3
4
5
67
8
9
C634
*220P/50V_4X
CN18
KBP@88058-0401
1
2
3
4 5
6
C645
KBP@1U/6.3V_4X
HOLE4
*h-c276ic158d118p2
1
CN5
88266-040L
1
2
3
4
55
6
6
C642
C@4.7U/6.3V_6X
C689 *220P/50V_4X R627 0_6
HOLE3
*hg-c276d118p2
1
2
3
4
5
67
8
9
HOLE18
*h-tc276bc150d150pt
1
C698 *220P/50V_4X
RP18 10KX8
10
9
8
7 4
3
2
1
56
C459
1000P/50V_4X
C681 *220P/50V_4X
C635
*220P/50V_4X
C684 *220P/50V_4X
C693 *220P/50V_4X
C692 *220P/50V_4X
HOLE13
*H-O91X130D91X130N
1
CN17
88513-064N
1
1
2
2
3
3
4
4
5
5
6
6
HOLE5
*h-tc276bc236ic158d118p2
1
HOLE8
*hg-c276d118p2
1
2
3
4
5
67
8
9
C657
1000P/50V_4X
HOLE22
*h-tc236bc157d157pt
1
C691 *220P/50V_4X
C682 *220P/50V_4X
HOLE14
*h-tc276bc150d150pt
1
C685 *220P/50V_4X
R680 150_4
HOLE21
*h-tc236bc157d157pt
1
HOLE19
*h-c276ic158d118p2
1
C648
C@0.1U/10V_4X
C697 *220P/50V_4X
HOLE6
CPU BKT
1
2
3
4
C683 *220P/50V_4X
HOLE9
*h-tc276bc150d150pt
1
C699 *220P/50V_4X
C694 *220P/50V_4X
HOLE15
*h-c276ic158d118p2
1
HOLE12
*h-tc236bc102d102pt
1
L28 FCM1608KF-121T04_400MA
C687 *220P/50V_4X
CN16
196094-34021-3
1
2
3
4
5
6
7
8
9
10
11
12
13
14
15
16
17
18
19
20
21
22
23
24
25
36
35
26
27
28
29
30
31
32
33
34
HOLE1
*H-C91D91N
1
HOLE10
*hg-c276d118p2
1
2
3
4
5
67
8
9
C701 *100P/50V_4N
C636
*1000P/50V_4X
R650 KBP@300_4
C688 *220P/50V_4X
HOLE17
*h-tc236bc102d102pt
1

5
5
4
4
3
3
2
2
1
1
D D
C C
B B
A A
LED
BATERRY
FOR BATTERY LED FOR W-LAN
LED FOR Power LED
RF LED
EMI
36
POWER ESD Protect
LED
LED
LED
-BATLED1 BAT_SAT1#
-BATLED0 BAT_SAT0#
-BATLED0
-BATLED1 3G_WIMAX_LED#
-SUSLED
3G_WIMAX_LED#RF_LED#
-SUSLED
SUSLED_EC#
BAT_SAT0# 34
BAT_SAT1# 34
RF_LED#34
SUSLED_EC# 34
+5VPCU
+5V
+5VPCU
+3V +5V_S5 +3V_S5 +5V +1.35VSUS +1.5V
+5V_S5
VIN
+3V +3V_S5 +5VPCU
VIN
+5V_S5
+5V +1.5V_GFX +1.05V
+3V
+3VPCU
Size Document Number Rev
Date: Sheet of
Quanta Computer Inc.
PROJECT :
LED/EMI/Green CLK
2A
36 45Monday, December 17, 2012
BDBD
Size Document Number Rev
Date: Sheet of
Quanta Computer Inc.
PROJECT :
LED/EMI/Green CLK
2A
36 45Monday, December 17, 2012
BDBD
Size Document Number Rev
Date: Sheet of
Quanta Computer Inc.
PROJECT :
LED/EMI/Green CLK
2A
36 45Monday, December 17, 2012
BDBD
C5
*0.1U/16V_4Y
R499 2.2K_4
C138
*0.1U/16V_4Y
D15
*PJMBZ5V6
1
2
3
C349
*0.1U/16V_4Y
LED3 12-21/S2C-AQ2R2B/2C
3
1 2
C1
E@0.1U/10V_4X
LED2
12-11Z/T3D-CP2Q2B12Y/2C(QN)
3
2
1
R505 1.2K/F_4
C278
E@0.1U/25V_4X
C711
*0.1U/16V_4Y C460
*0.1U/10V_4X
C14
*0.1U/16V_4Y
C712
*0.1U/16V_4Y
C158
E@0.1U/25V_4X
C129
*0.1U/16V_4Y
C49
*E@0.1U/25V_4X
D14
*PJMBZ5V6
1
2
3
C37
*0.1U/16V_4Y
C40
*0.1U/16V_4Y
C501
*0.1U/16V_4Y
C117
*0.1U/16V_4Y
C461
*0.1U/16V_4Y
C115
*0.1U/16V_4Y
C275
E@0.1U/10V_4X
C775
*0.1U/16V_4Y
R502 1.2K/F_4
C666
*0.1U/16V_4Y
C24
*0.1U/16V_4Y
R509 AOAC@0_4
C47
*0.1U/16V_4Y
C265
*0.1U/16V_4Y
LED1
12-12Z/S2ST3D-C31/2C(QN)
3
2
1
C352
E@1U/25V_6X
C271
*0.1U/16V_4Y
C781
*0.1U/16V_4Y
R498 1.2K/F_4
C26
*0.1U/16V_4Y
R511 NAOAC@0_4
C761
*0.1U/16V_4Y
C299
*0.1U/16V_4Y
C23
*0.1U/16V_4Y
C3
E@0.1U/25V_4X
C48
*0.1U/16V_4Y
D16
*PJMBZ5V6
1
2
3
C724
*0.1U/16V_4Y
C195
E@0.1U/25V_4X
C770
1000P/50V_4X C60
0.1U/16V_4Y
C151
*0.1U/16V_4Y
C454
E@0.1U/25V_4X C433
*0.1U/16V_4Y C447
*0.1U/16V_4Y

5
5
4
4
3
3
2
2
1
1
D D
C C
B B
A A
( Near by IC side)
R1
( Near by sense R side)
3.2V
37
1016 CHANGE
CSIP
88731A_PHASE
88731ACIN
88731A_U_GATE
CSIN
VA3
DCIN
ACIN
BAT-V-2
TEMP_MBAT_C
M-CLOCK
M-DATA
BAT-GND
BAT-V-1
DC_JACK
MBAT+ BAT-V-1
VA2VA2
BAT-V-1
88731A_L_GATE
VA0
MBDATA
MBCLKTEMP_MBAT
ID
CSOPCSOP
CSON
ICMNT
BAT-V-1 BAT-V-2
AC SET_EC34
ACIN34
MBDATA34
MBCLK34
ID
MBDATA 34
MBCLK 34 TEMP_MBAT 34
ICMNT 34
D/C#34
MAIND11,25,38,42
H_PROCHOT#3,41
VA1 VIN
VIN
+3VPCU
+3VPCU
+3VPCU
+3VPCU
+3VPCU
+5V_PTC
+5V_PTC
+5V_PTC
+5V_PTC
+5V_PTC
+5VPCU +15V
+5V_S5 +5V_PTC
+5V_PTC
Size Document Number Rev
Date: Sheet of
Quanta Computer Inc.
PROJECT :
CHARGER-ISL88731C 2A
37 45Monday, December 17, 2012
BDBD
Size Document Number Rev
Date: Sheet of
Quanta Computer Inc.
PROJECT :
CHARGER-ISL88731C 2A
37 45Monday, December 17, 2012
BDBD
Size Document Number Rev
Date: Sheet of
Quanta Computer Inc.
PROJECT :
CHARGER-ISL88731C 2A
37 45Monday, December 17, 2012
BDBD
PC27 1U/6.3V_4X
1 2
PC3
100P/50V_4N
12
PF1
F1206HA15V024TM
1 2
PR40
49.9/F_6
PR143
100K/F_4
12
PL2
3.3UH_7X7_TOK
PR2
100K_4
PC1
47P/50V_4N
PC10
*0.1U/25V_4X
PC7
0.01U/25V_4X
12
PC172
*0.1U/25V_4X
12
PD5
SBR1045SP5-13
2
13
PR145
*0_8
1 2
PR9
91K_4
12
PC8
0.1U/25V_6X
PC14
*10U/25V_8X
PC23
10U/6.3V_6X
PR151
0.01_3720
1 2
PC24
*2200P/50V_4X
PQ16A
2N7002KDW_115MA
1
2
6
PR23
100_4
PR19
2.21K/F_6
PC5
100P/50V_4N
12
PC42
0.1U/25V_6X
PC9
100P/50V_4N
12
PC169
*4700P/25V_4X
12
PC173
*0.1U/25V_4X
1 2
PC18
*1U/6.3V_4X
1 2
PC179
10U/25V_8X
PC168
0.1U/25V_4X
12
PR139 1K_4
+
-
PU1A
BA10393F-GE2
3
21
84
PD1
1SS355_100MA
2 1
PR7
*0_4
PC15
10U/6.3V_6X
PCN1
50302-00641-001
1
2
3
4
5
6
PR6
*100K_4
PC48
E@1000P/50V_4X
+
-
PU1B
BA10393F-GE2
5
6
7
PC4
0.01U/25V_4X
12
PR12
100K/F_4
12
PR38
E@2.2/F_6
PC185
10U/25V_8X
PC38
0.1U/25V_6X
PU2
SN74LVC2G00DCUR
1
2
7
5
63
84
PC166
0.01U/25V_4X
12
PQ1
IMD2AT108
3
2
1 6
5
4
PR166
0.01_3720
1 2
PD6
1SS355_100MA
PC163
0.01U/25V_4X
12
PC180
E@0.1U/25V_4X
PQ13
2N7002K_300MA
3
2
1
PR5
100/F_4
PC181
E@1U/25V_6X
PQ20
AON7410
352
4
1
PR174
10/F_6
PR153
*0_4
12
PD3
TVS_SMAJ20A
2 1
PR147
1.5M_4
12
PC2
47P/50V_4N
PF2
F1206HA15V024TM
1 2
PC11
0.01U/25V_4X
12
PC13
0.1U/10V_4X
12
PQ15 AO6402A
3
6
5
24
1
PR141
*0_6
12
PC17
2200P/50V_4X
PC164
0.1U/25V_4X
12
PC25
0.1U/10V_4X
PR16
22K/F_6
PR154
10/F_6
PR152
*0_4
12
PCN2
BTS1E-9K8040
7
6
5
4
3
10
2
8
9
1
11
PR148
100K/F_4
12
PC165
E@1U/25V_6X
PD4
TVLST2304AD0
VP 5
CH2
3CH3 4
CH1
1
VN
2
CH4 6
PR18
82.5K/F_6
PC174
E@2200P/50V_4X
PC19
0.01U/25V_4X
12
PR149
10K_6
PR140
*0_4
PR3
1K_4 PR142
100K_4
12
PR28 100_4
PR8
17.4K/F_4
12
PR1
*0_4/S
PR11
220K/F_4
PR10
220K/F_4
PR35
10K/F_4
PC167
E@2200P/50V_4X
PR156
10/F_6
PR144
1.5M_4
12
PR13
*0_4
PR146
33K_6
PR17
82.5K/F_6
PU10
INA199A2DCKR
OUT 6
REF
1
V+
3
GND
2IN- 5
IN+ 4
PC39 0.1U/10V_4X
PR4
100/F_4
PC171
*0.1U/25V_4X
12
PC170
100P/50V_4N
12
PU3
ISL88732HRTZ-T
ICOMP
4
NC
7
SDA
9
CSSP 28
CSSN 27
VDDP 21
ICM
8
CSON 17
CSOP 18
VREF
3
NC
5
VCOMP
6
LGATE 20
ACOK
13
SCL
10
VDDSMB
11
GND
12
PGND 19
ACIN
2
DCIN
22
VCC 26
UGATE 24
PHASE 23
BOOT 25
NC
14
VBF 15
NC 16
NC 1
GND 29
GND 33
GND 32
GND 31
GND 30
PC47 1U/6.3V_4X
1 2
PC175
10U/25V_8X
PC12
*10U/25V_8X
PR155
0.01_3720
1 2
PR15
10K/F_4
PQ17
AOD403
1
43
PC6
100P/50V_4N
12
PC46
0.1U/10V_4X
PQ14
AOD403
1
43
PR25
2.7_6
PR14
220K/F_4
12
PQ16B
2N7002KDW_115MA
34
5
PR175
10/F_6
PC16
10U/25V_8X
PR150
100K_4
12
PQ19
AON7410
352
4
1
PD2
1SS355_100MA
2 1
PR48
4.7_6
PQ2
2N7002K_300MA
3
2
1

5
5
4
4
3
3
2
2
1
1
D D
C C
B B
A A
Rds(on) 13m ohm
TOP Side
TOP Side
38
TOP Side
1016 CHANGE
MAIND
3V_UGATE2
+15V_ALWP
3V_LGATE2
+3.3V_1
DDPWRGD_R
+5V_1
DDPWRGD_R
5V_FB1
3V_FB2
5V_PHASE1 3V_PHASE2
5V_BST1
MAIND
5V_LGATE1
5V_UGATE1
MAIND11,25,37,42
SYS_HW PG 7,34
S5_ON34
SYS_SHDN#3,20
+5V
+5V_S5
VIN
+15V
+5VPCU
+2VREF+3VPCU
VIN
+3V_S5+5V_S5
+3VPCU
VIN
+3VPCU
+3V
+3V_S5
Size Document Number Rev
Date: Sheet of
Quanta Computer Inc.
PROJECT :
System 3V/5V(TPS51123A) 2A
38 45Monday, December 17, 2012
BDBD
Size Document Number Rev
Date: Sheet of
Quanta Computer Inc.
PROJECT :
System 3V/5V(TPS51123A) 2A
38 45Monday, December 17, 2012
BDBD
Size Document Number Rev
Date: Sheet of
Quanta Computer Inc.
PROJECT :
System 3V/5V(TPS51123A) 2A
38 45Monday, December 17, 2012
BDBD
PC160
10U/25V_8X
PC161
10U/6.3V_6X
1 2
PD9
BAV99W-7-F_150MA
1
2
3
PQ31
AON7410
352
4
1
PR115
*2.2/F_6
PC159
*EV@2200P/50V_4X
PC223
0.1U/25V_6X
PR217
*0_2/S
PQ24
AON7406
352
4
1
PR218
*0_2/S
PC146
10U/25V_8X
PL10
2.2UH_7X7_TOK
PC152
10U/6.3V_6X
12
PR124
10K/F_4
PC147
*EV@2200P/50V_4X
PC150
0.1U/25V_6X
PQ35
RMW200N03FUBTB
352
4
1
+
PC229
220U/6.3V_105CS_E18e
PR117
150K/F_4
PR220
*0_2/S
PU9
RT8223P
REF 3
TONSEL 4
VREG5 17
EN
13
VREG3 8
VIN 16
FB1
2
PGOOD
23
ENTRIP1
1
UGATE1
21
PHASE1
20
BOOT1
22
LGATE1
19
EMC
18
GND
15
LGATE2 12
BOOT2 9
PHASE2 11
UGATE2 10
ENTRIP2
6
SKIPSEL
14
FB2 5
OUT2 7
GND
25
VOUT1
24
PR138
2.2_6
1 2
PC158
0.1U/25V_6X
PR216
22_8
PR136
*10K_4
PC225
0.1U/25V_6X
PR129
*0_2/S
PR123
0_6
PR132
10K/F_4
PC162 0.1U/25V_6X
PC157
1U/6.3V_4X
12
+
PC224
220U/6.3V_105CS_E18e
PQ32
AON7752
352
4
1
PR221
*0_2/S
PR122
6.8K/F_4
PQ27
AON7406
352
4
1
PR130
*2.2/F_6
PC153
*1000P/50V_4X
PR116
2.2_6
1 2
PL11
2.2UH_10X10
PC156
0.1U/25V_6X
PR118
0_4
12
PR137
46.4K/F_4
PR134
*0_4/S
PC227
0.1U/25V_6X
PR133 15.4K/F_4
PR131
2.2/F_8
PC151
*1000P/50V_4X
PR135
10K_4
12
PC226
0.1U/25V_6X
PQ36
AON7410
352
4
1
PR121
*0_4/S
PD8
BAV99W-7-F_150MA
1
2
3
PC228
0.1U/25V_6X

5
5
4
4
3
3
2
2
1
1
D D
C C
B B
A A
39
R1
R2
+1.35VSUS_1_LOD
1.35SUS_LG
1.35SUS_PHASE
+1.35VSUS_1_VDDQSNS
S5_1.35V
+1.35VSUS_1
1.35SUS_HG
+1.35VSUS_1_LOD
SUSON 34
S3_1.35V 25
HWPG_1.35V34
MAINON25,31,34,40,42
HWPG_1.5V 34
VIN
+1.35VSUS
+5V_S5
+VTT_VREF
+3VPCU
+VTT
+1.5V
+3V_S5
+3V_S5
+5V_S5
Size Document Number Rev
Date: Sheet of
Quanta Computer Inc.
PROJECT :
DDR1.5V
2A
39 45Monday, December 17, 2012
BDBD
Size Document Number Rev
Date: Sheet of
Quanta Computer Inc.
PROJECT :
DDR1.5V
2A
39 45Monday, December 17, 2012
BDBD
Size Document Number Rev
Date: Sheet of
Quanta Computer Inc.
PROJECT :
DDR1.5V
2A
39 45Monday, December 17, 2012
BDBD
PC32 1U/6.3V_4X
1 2
+
PC178
330U/2V_7343P_E9c
PR47 *0_4/S
PL1
1.5UH_10X10
PR46
*100K_4
PR161
*0_2/S
PR22
10K/F_4
PC28
E@1000P/50V_4X PC176
*0.1U/10V_4X
PC96
10U/6.3V_6X
PC30
*EV@2200P/50V_4X
PR45 200K_4
PR73
34K/F_4
PU4
TPS51216RUKR
VTTSNS
1
VLDOIN
2
VTT
3
VTTGND
4
VTTREF
5
VREF
6
GND
7
REFIN
8
VDDQSNS
9
PGND
10
DRVL 11
V5IN 12
SW 13
DRVH 14
VBST 15
PwPad 21
PGOOD 20
MODE 19
TRIP 18
S3 17
S5 16
PwPad-1 22
PwPad-2 23
PwPad-3
24
PwPad-4
25
PwPad-5
26
PC98
10U/6.3V_6X
PC40 0.1U/25V_6X
PR36
*0_8/S
PR4436.5K/F_4
PR24
E@2.2/F_6
PR43 *0_4/S PC31
0.1U/25V_6X
PC41
10U/6.3V_6X
PR66 0_4
PR21
30.1K/F_4
PC20
0.01U/25V_4X
PC35
10U/6.3V_6X
PC94
0.1U/10V_4X
PC26
0.22U/10V_4X
PR68
100K_4
PU6
G9661-25ADJF12U
PGOOD 1
VPP
4
VEN
2
VIN
3
VO 6
NC 5
GND
8
ADJ
7
GND
9
PC21
0.1U/10V_4X
PC177
*10U/6.3V_6X
+
PC22
*330U/2V_7343P_E9c
PC29
10U/25V_8X
PR20
0_8
PC93
0.1U/10V_4X PC95
*0.1U/10V_4X
PR39
2.2/F_6
PR75
30K/F_4
PR171
*0_2/S
D1
D1
D1
G1
S2
S2
S2
G2
S1/D2
PQ18 RJK03R1DPA
7
6
5
1
2
8
9

5
5
4
4
3
3
2
2
1
1
D D
C C
B B
A A
40
R1
R2
+1.05V_SW
+1.05V_DRVH
+1.05V_DRVL
HWPG_1.05V 34
MAINON25,31,34,39,42
+5V_S5
+3V_S5
VIN
+1.05V
Size Document Number Rev
Date: Sheet of
Quanta Computer Inc.
PROJECT :
+1.05V_A(TPS51211DSCR)
2A
40 45Monday, December 17, 2012
BDBD
Size Document Number Rev
Date: Sheet of
Quanta Computer Inc.
PROJECT :
+1.05V_A(TPS51211DSCR)
2A
40 45Monday, December 17, 2012
BDBD
Size Document Number Rev
Date: Sheet of
Quanta Computer Inc.
PROJECT :
+1.05V_A(TPS51211DSCR)
2A
40 45Monday, December 17, 2012
BDBD
PC144
*1000P/50V_4X
PR126
4.99K/F_4
PQ29
AON7410
352
4
1
+
PC220
220U/2.5V_3528P_E35b
PC141
10U/25V_8X
PC136
0.1U/25V_4X
PC148
0.1U/25V_6X
PR114
2.2_6
1 2
PU8 TPS51211DSCR
TST
5
V5IN
7
EN
3
PGOOD 1
DRVL 6
DRVH 9
TRIP
2
SW 8
VBST 10
VFB
4
GND 11
GND
12
GND
13
GND
14
GND
15
GND
16
PC149
1U/6.3V_4X
1 2
PR120
78.7K/F_4
1 2
PR125
0_4
PR205
*0_2/S
PR127
100K/F_4
PR119
470K/F_4
12
PC145
*EV@2200P/50V_4X
PR219*10K_4 PR110
*2.2/F_6
PC155
*1U/6.3V_4X
12
PC154
*39P/50V_4N
12
PC221
0.1U/10V_4X
PQ28
AON7752
352
4
1
PL9
2.2UH_7X7_TOK
PR128
10K/F_4

5
5
4
4
3
3
2
2
1
1
D D
C C
B B
A A
Max. DCR=1.1m
41
ISUMP
BOOT_1
ISUMP
ISUMN
H_PROCHOT#_VR
ISEN1
ISEN2
ISEN3
BOOT_1
UGATE_1
PHASE_1
UGATE_2
BOOT_2
PHASE_2
LGATE_2
LGATE_1
ISUMN
ISUMNISUMP
LGATE_2
BOOT_2
PHASE_1
PHASE_2
PWM3
BOOT_3
PHASE_3
LGATE_3
ISUMN
UGATE_3
ISUMP
ISEN1
ISEN2
ISEN3
ISEN3
ISEN1
ISEN2
ISEN3
ISEN2
ISEN1
UGATE_1
LGATE_1
UGATE_2
PWM3
VR_SVIDCLK5
VR_SVIDART#5
VR_SVIDDAT5
VCC_SENSE5
VSS_SENSE6
H_PROCHOT#3,37
VRON34
MPWROK7,34
DELAY_VR_PWRGOOD3,7
+VCCIO_OUT
+5V_S5
+5V_S5
VIN
+5V_S5
VIN
VIN
+VCC_CORE
+VCC_CORE
+VCC_CORE
+3V_S5
+3V_S5
+VCC_CORE
+VCC_CORE
+VCC_CORE
VIN
Size Document Number Rev
Date: Sheet of
Quanta Computer Inc.
PROJECT :
+VCCIN (ISL95812) 47/57W
2A
41 45Monday, December 17, 2012
BDBD
Size Document Number Rev
Date: Sheet of
Quanta Computer Inc.
PROJECT :
+VCCIN (ISL95812) 47/57W
2A
41 45Monday, December 17, 2012
BDBD
Size Document Number Rev
Date: Sheet of
Quanta Computer Inc.
PROJECT :
+VCCIN (ISL95812) 47/57W
2A
41 45Monday, December 17, 2012
BDBD
PR184 10K/F_4
PR186
NTC_470K_4
PR191*0_2/S
PC49
0.22U/25V_6X
PR168
54.9/F_4
PR157
1.82K/F_4
PC58
0.1U/25V_4X
PR189*0_2/S
PC62
1000P/50V_4X PC65
10U/25V_8X
PC60
10U/25V_8X
PR57
2.61K/F_4
PR42 3.65K/F_6
PR55 10_4
D1
D1
D1
G1
S2
S2
S2
G2
S1/D2
PQ23
RJK03R1DPA
7
6
5
1
2
8
9
PR172 47W@10K/F_4
PC91
*22U/6.3V_8X
PC33
*330P/50V_4X
PC52
0.1U/10V_4X
PR165
*499/F_4
PC206
*22U/6.3V_8X
PC43
0.22U/25V_6X
PR64
47W@2.2/F_6
PR193
*0_2/S
PC73
22U/6.3V_8X
PC57
1U/10V_4X
12
PC183
220P/50V_4X
PR65
2.2/F_6
PC51
0.22U/25V_6X
PR34
6.04K/F_4
PR29 100K/F_4
PR58 0_4
PC78
22U/6.3V_8X
PC83
*22U/6.3V_8X
PL5
0.22UH_7X7X4
PC61
*EV@2200P/50V_4X
PR32 102K/F_4
PC71
47W@1000P/50V_4X
PC72
1000P/50V_4X
PR192
NTC_10K_4
PC186
0.1U/10V_4X
PC208
*22U/6.3V_8X
PC86
*22U/6.3V_8X
PR62
47W@2.2/F_6
PC74
22U/6.3V_8X
PR181
0_4
PC200
*22U/6.3V_8X
PR169 0_4
PR185
47W@0_6
PC37 0.1U/10V_4X
PC59
47W@0.22U/25V_6X
PC63
0.1U/25V_4X
PC44
*330P/50V_4X
PR33 47W@10_4
PL3
0.22UH_7X7X4
PU5
ISL95812HRZ-T
SCLK
1
ALERT# 32
VR_ON
2
PGOOD
3
VR_HOT#
5
COMP
7
FB
8
RTN
13
ISUMN
14
ISUMP
15
VDD
16
BOOT1 18
UGATE1 19
PHASE1 20
LGATE1 21
VDDP 23
ISEN1
12
PROGE1 30
PROG3 29
PROG2 28
BOOT2 27
UGATE2 26
PHASE2 25
LGATE2 24
NTC
6
VIN 17
ISEN2
11
ISEN3
10
IMON
4
SDA 31
SLOPE
9
PWM3 22
PAD
33
PR26
*2K/F_4
PR173
130/F_4
PR164
1.91K/F_4
PR159
2.74K/F_4
PU11
47W@ISL6208BCRZ-T
BOOT 2
FCCM
7
VCC
6
PWM
3
LGATE 5
GND
4
PHASE 8
UGATE 1
PAD
9
PC66
10U/25V_8X
PC195
22U/6.3V_8X
PC188
0.1U/10V_4X
PC56 0.22U/25V_6X
D1
D1
D1
G1
S2
S2
S2
G2
S1/D2
PQ22
47W@RJK03R1DPA
7
6
5
1
2
8
9
PL4
0.22UH_7X7X4
PC198
22U/6.3V_8X
PR180 47W@10K/F_4
PC193
47W@10U/25V_8X
PC34
43P/50V_4N
1 2
PR52 10_4
PC202
22U/6.3V_8X PC194
47W@10U/25V_8X
PC50
2200P/50V_4X
PC54
1U/10V_4X
12
PR158
1K/F_4
PC67
10U/25V_8X
PR194*0_2/S
PC87
22U/6.3V_8X
PC196
22U/6.3V_8X
PC184
56P/50V_4N
PC204
*22U/6.3V_8X
D1
D1
D1
G1
S2
S2
S2
G2
S1/D2
PQ21
RJK03R1DPA
7
6
5
1
2
8
9
PR50
1.5K/F_4
PR61
*47W@0_6
PR162 *0_4
PC191
47W@0.1U/25V_4X
PC53
0.1U/10V_4X
PC205
*22U/6.3V_8X
PR60 2.2/F_6
+
PC192
100U/25V_105CE_f
12
PC88
*22U/6.3V_8X
PR163
*100K/F_4
PC90
*22U/6.3V_8X
PC76
22U/6.3V_8X
PR56
11K/F_4
PC80
22U/6.3V_8X
PC207
*22U/6.3V_8X
PR63
2.2/F_6
PR54
3.65K/F_6
PR30
100K/F_4
PC55
0.22U/25V_6X
PC92
*22U/6.3V_8XPC81
22U/6.3V_8X
PC75
22U/6.3V_8X
PR170
*75/F_4
PC82
22U/6.3V_8X
PR53
523/F_4
PR51 3.65K/F_6
PC203
22U/6.3V_8X
PR190
*0_2/S
PR31 0_4
PR178
10K/F_4
PC36
0.01U/50V_4X
PR160 0_4
PR167 0_4
PC64
*EV@2200P/50V_4X
PC79
22U/6.3V_8X
PC201
*22U/6.3V_8X
PR37 3.24K/F_4
PR183
10K/F_4
PC68
*EV@2200P/50V_4X
PR187
27.4K/F_4
PR177 47W@10K/F_4
PR59 1/F_4
PC190
47W@1U/6.3V_4X
12
PC84
*22U/6.3V_8X
PR188*0_2/S
PC197
22U/6.3V_8X
+
PC70
330U/2V_7343P_E9c
PC189
*0.22U/25V_6X
PR27
3.83K/F_4
PR176
47W@10K/F_4
PC85
22U/6.3V_8X
PC187
0.01U/25V_4X
PC77
22U/6.3V_8X
PR49
2.2/F_6
PC182
8200P/50V_4X
+
PC69
330U/2V_7343P_E9c
PC89
*22U/6.3V_8X
PR182 47W@10K/F_4
PC45
0.22U/25V_6X
PC199
*22U/6.3V_8X
PR179 10K/F_4
PR41 49.9K/F_4

5
5
4
4
3
3
2
2
1
1
D D
C C
B B
A A
42
MAINON25,31,34,39,40
MAIND
11,25,37,38
MAINON_ON_G25
VIN +15V+5V+3V +1.5V
Size Document Number Rev
Date: Sheet of
Quanta Computer Inc.
PROJECT :
+1.8V/Discharge
2A
42 45Monday, December 17, 2012
BDBD
Size Document Number Rev
Date: Sheet of
Quanta Computer Inc.
PROJECT :
+1.8V/Discharge
2A
42 45Monday, December 17, 2012
BDBD
Size Document Number Rev
Date: Sheet of
Quanta Computer Inc.
PROJECT :
+1.8V/Discharge
2A
42 45Monday, December 17, 2012
BDBD
PR67
22_8
PQ4B
2N7002KDW_115MA
34
5
PQ5
LTC044EUBFS8TL_30MA
1 3
2
PR71
22_8
PQ3A
2N7002KDW_115MA
1
2
6
PR72
100K_4
PC97
2200P/50V_4X
PR74
1M_4 PR69
1M_4
PQ4A
2N7002KDW_115MA
1
2
6
PR76
1M_4 PQ3B
2N7002KDW_115MA
34
5
PR70
22_8

5
5
4
4
3
3
2
2
1
1
D D
C C
B B
A A
R1 R2
R3
1.Level 1 Environment-related Substances Should Never be Used.
2.Recycled Resin and Coated Wire should be procured from Green Partners.
R4
R5
43
Follow EE's change
12/01
1016 CHANGE
Add 10k pull-high 10/17 Sky
8812A-VID
8812A-PVCC
8812A-BOOT1
8812A-UGATE1
8812A-TON
8812A-VREF
8812A-PHASE1
8812A-REFADJ
8812A-REFIN
8812A_PSI
8812A-SS
CORE-PHASE2
8812A-RGND
8812A-VSNS
8812A-EN 8812A-LGATE1
8812A-BOOT2
8812A-UGATE2
8812A-LGATE2
CORE-PHASE1
8812A-UGATE2
CORE-PHASE2
8812A-LGATE2
CORE-PHASE2
8812A-VREF
8812A-TON
8812A-PG
8812A_PSI
DGPU_PWR_EN34,44
DGPU_PWR_EN_R20,23,44
GPU_PWR_GD 44
DGPU_PWM_VID20
VGPU_CORE_SENSE 17
VSS_GPU_SENSE 17
DGPU_STANDBY 20
GPU_PSI20
+5V_S5
8812A-RGND
8812A-RGND
8812A-RGND
8812A-RGND
8812A-RGND
+3V_S5
VIN
+VGPU_CORE
VIN
+VGPU_CORE
+3V_S5
8812A-RGND
+3V_GFX
Size Document Number Rev
Date: Sheet of
Quanta Computer Inc.
PROJECT :
GPU Core (RT8812A)
2A
43 45Monday, December 17, 2012
BDBD
Size Document Number Rev
Date: Sheet of
Quanta Computer Inc.
PROJECT :
GPU Core (RT8812A)
2A
43 45Monday, December 17, 2012
BDBD
Size Document Number Rev
Date: Sheet of
Quanta Computer Inc.
PROJECT :
GPU Core (RT8812A)
2A
43 45Monday, December 17, 2012
BDBD
PR214
*EV@0_4
PC117
22U/6.3V_8X
PC134
EV@0.1U/10V_4X
1 2
PL7
EV@0.22UH_7X7X4
PR91 EV@10K_4
1 2
PR92 EV@0_4
PR207
*EV@43K/F_4
PC130
EV@0.1U/25V_6X
PQ30
*EV@2N7002K_300MA
3
2
1
PR212
*E@5.1K/F_4
+
PC116
EV@330U/2V_7343P_E6b
PR87
EV@100/F_4
PU7
EV@RT8812A
PVCC 18
LGATE2 17
EN
3
VID
5
PSI
4
REFADJ
6
SS
11
REFIN
7
VREF
8
BOOT2 15
TON
9
UGATE1 2
BOOT1 1
PHASE1 20
UGATE2 14
PHASE2 16
PG 13
VSNS 12
RGND 10
GND
21
LGATE1 19
PR111*PX@10K/F_4
PR97 *EV@0_4
PC142
*EV@2200P/50V_4X
PC122
*EV@47P/50V_4N
12
PC112
22U/6.3V_8X
PR211
*EV@0_8
PC127
*EV@47P/50V_4N
12
PR206
EV@0_6
PC140
EV@0.1U/25V_6X
PR100
EV@2.2/F_6
PC131
EV@10U/25V_8X
PR202 EV@0_4
PR112OEV@0_4
+
PC114
EV@330U/2V_7343P_E6b
PC139
*E@0.01U/25V_4X
PC126
EV@10U/25V_8X
PC118
22U/6.3V_8X
PR210
EV@11.5K/F_4
PL8
EV@0.22UH_7X7X4
PC119
22U/6.3V_8X
PR107
EV@20K/F_4
PR109
EV@0_4
PR208
EV@0_4
PR204
*EV@82.5K/F_4
PC125
EV@1500P/50V_4X
PR108
EV@2.2/F_6
PC133
EV@10U/25V_8X
PR90
EV@100/F_4
PC121
EV@22P/50V_4N
12
PR102
EV@2.2/F_6
PC138
EV@0.1U/25V_6X
12
PR105
EV@20K/F_4
D1
D1
D1
G1
S2
S2
S2
G2
S1/D2
PQ26
EV@RJK03R1DPA
7
6
5
1
2
8
9
PC215
22U/6.3V_8X
PC219
*EV@47P/50V_4N
1 2
PC128
EV@0.01U/25V_4X
1 2
PR213
EV@2K/F_4
PR96
EV@2.2/F_6
PR94
*EV@0_4
PC132
EV@1500P/50V_4X
PR99
EV@499K/F_4
PC143
EV@2700P/50V_4X
12
PC123
*EV@22P/50V_4N
12
PR209
EV@18K/F_4
+
PC218
EV@330U/2V_7343P_E6b
PC222
*EV@1U/10V_4X
12
PC135
EV@1U/10V_4X
1 2
PR103
EV@1/F_4
PC124
EV@10U/25V_8X
PR223
EV@10K/F_4
PC213
22U/6.3V_6X
PC137
EV@0.1U/25V_6X
12
D1
D1
D1
G1
S2
S2
S2
G2
S1/D2
PQ25
EV@RJK03R1DPA
7
6
5
1
2
8
9
PR201 EV@0_4
PR225*EV@0_4
PR113PV@0_4
PR215
*EV@82.5/F_4
1 2

5
5
4
4
3
3
2
2
1
1
D D
C C
B B
A A
44
R=don't care
+1.5V_GPU_VSNS
+1.5V_GPU_GSNS
GFXPG_1.5V_EN
+1.5V_GPU_VSNS
+1.5V_GPU_GSNS
GFXPG_1.5V_PGD
GFXPG_1.5V_PGD
FB_CLAMP18,20,34
DGPU_PWR_EN34,43
DGPU_PWR_EN_R20,23,43
GPU_PWR_GD43
GPU_PWR_GD43
+1.05V_GFX
VIN
+1.05V_GFX
+15V
+3V_GFX
+3V_S5
VIN
+3VPCU
+3VPCU
+5V_S5
+1.5V_GFX
+1.05V
VIN +15V
+5V_S5
+3V_GFX
Size Document Number Rev
Date: Sheet of
Quanta Computer Inc.
PROJECT :
+VGACORE
2A
Monday, December 17, 2012
BDBD
44 45
Size Document Number Rev
Date: Sheet of
Quanta Computer Inc.
PROJECT :
+VGACORE
2A
Monday, December 17, 2012
BDBD
44 45
Size Document Number Rev
Date: Sheet of
Quanta Computer Inc.
PROJECT :
+VGACORE
2A
Monday, December 17, 2012
BDBD
44 45
PQ9B
EV@2N7002KDW_115MA
34
5
PC110
EV@22U/6.3V_6X
PC113
EV@0.1U/25V_6X
PQ11
EV@LTC044EUBFS8TL_30MA
1 3
2
PC217
EV@10U/25V_8X
PR200
EV@0_4
PR98
EV@1M_4
PR88
EV@5.1/F_6
PQ10A
EV@2N7002KDW_115MA
1
2
6
PR196
EV@100K_4
PC115
EV@10U/25V_8X
PR77
EV@0_4
PR222
*EV@0_4
PR203
EV@22_8
PC212
EV@22U/6.3V_6X
PC211
EV@22U/6.3V_6X
PC100
EV@10U/6.3V_6X
PR82
0_4
12
PR101 PV@0_4
PR199
EV@200K_4
PC107
EV@22U/6.3V_6X
PR89
EV@22_8
PR198
EV@0_4
PC214
EV@2.2U/6.3V_6X
PC106
EV@0.1U/25V_6X
PQ10B
EV@2N7002KDW_115MA
34
5
PC102
EV@0.1U/10V_4X
1 2
PC101
EV@10U/6.3V_6X
PC108
EV@22U/6.3V_6X
PR95
EV@1M_4
PC99
EV@0.1U/10V_4X
1 2
PC105
*EV@2200P/50V_4X
PQ7
EV@AO6402A
3
6
5
2
4
1
PR197
*EV@100K_4
PR93
EV@1M_4
PR80
0_4
12
PU12
EV@TPS51363RVER
PGOOD
1
LP#
2
MODE
3
NC
4
BST
5
SW
6
SW
7
SW
8
SW
9
PGND 10
PGND 11
PGND 12
PGND 13
PGND 14
VIN 15
VIN 16
VIN 17
V5 18
GND 19
TRIP 20
SLEW 21
VSNS 22
GSNS 23
REFIN2
24
REFIN
25
VREF
26
RA
27
EN
28
PWPD
29
PC103
EV@10U/6.3V_6X
PQ6EV@AON7406
3
5 2
4
1
PR79
*EV@100K_4
PC210
EV@0.01U/25V_4X
PD7
GC6@BAT54C-7-F_200MA
PC111
*EV@2200P/50V_4X
PR104
EV@100K_4 PC129
*EV@1U/10V_4X
PR86
EV@1M_4
PR83 *EV@0_4
PC216
EV@10U/25V_8X
PR78
EV@1M_4
PC109
EV@22U/6.3V_6X
PR195 EV@0_4
PC120
EV@10U/25V_8X
PQ9A
EV@2N7002KDW_115MA
1
2
6
PR84
EV@1M_4
PC104
*EV@10U/6.3V_6X
PR81 EV@0_4
PC209
EV@1U/10V_6X
PR85
EV@100K_4PQ8
EV@LTC044EUBFS8TL_30MA
1 3
2
PL6
EV@1.0UH_7X7
PR106 OEV@0_4

5
5
4
4
3
3
2
2
1
1
D D
C C
B B
A A
REV
CHANGE LIST
Model
BDBD
B2A
MODEL
49 49
3
17
6
1
15
2
11
7
12
4
5
10
8
9
16
13
14
18
25
26
21
29
27
24
28
22
23
19
20
30
PAGE FROM To
BY3E
DOC NO. 20121217
DATE:
PART NUMBER: DRAWING BY: REVISON:
PROJECT MODEL : BDBD APPROVED BY:
1A
1A
1A
1A
1A
1A
1A
1A
1A
1A
1A
1A
1A
1A
1A
1A
1A
1A
1A
1A
1A
1A
1A
1A
1A
1A
1A
1A
1A
1A
PAGE 8: C795,C805 Change to 15pf
PAGE 8:Add R1328 and R1516 for QUAD IO
PAGE 9: Change C769,C763 to 12pf
PAGE 8: CN11 Change socket type
PAGE 10: Add board ID for SPK,CIR,TV
PAGE 19: Change C731,C732 to 12pf
PAGE 30: Add LAN IC
PAGE 32: Change R638,R639,R640,R641,R642,R643,R644,R645 to bead
PAGE 33: Change Card read to RTS5229
PAGE 34: Add R523 for PB_LED change to high active
PAGE 34:Remove R411 for optimu
PAGE 35: Change R499,R498,R505,R502 for LED brightness SPEC
Size Document Number Rev
Date: Sheet of
Quanta Computer Inc.
PROJECT :
Change list
2A
Monday, December 17, 2012
BDBD
Size Document Number Rev
Date: Sheet of
Quanta Computer Inc.
PROJECT :
Change list
2A
Monday, December 17, 2012
BDBD
Size Document Number Rev
Date: Sheet of
Quanta Computer Inc.
PROJECT :
Change list
2A
Monday, December 17, 2012
BDBD
