Quanta BL3 Schematics. Www.s Manuals.com. R3b Schematics
User Manual: Motherboard Quanta BL3 DA0BL3MB6F0 - Schematics. Free.
Open the PDF directly: View PDF
.
Page Count: 31

1
1
2
2
3
3
4
4
5
5
6
6
7
7
8
8
A A
B B
C C
D D
Size Document Number Rev
Date: Sheet of
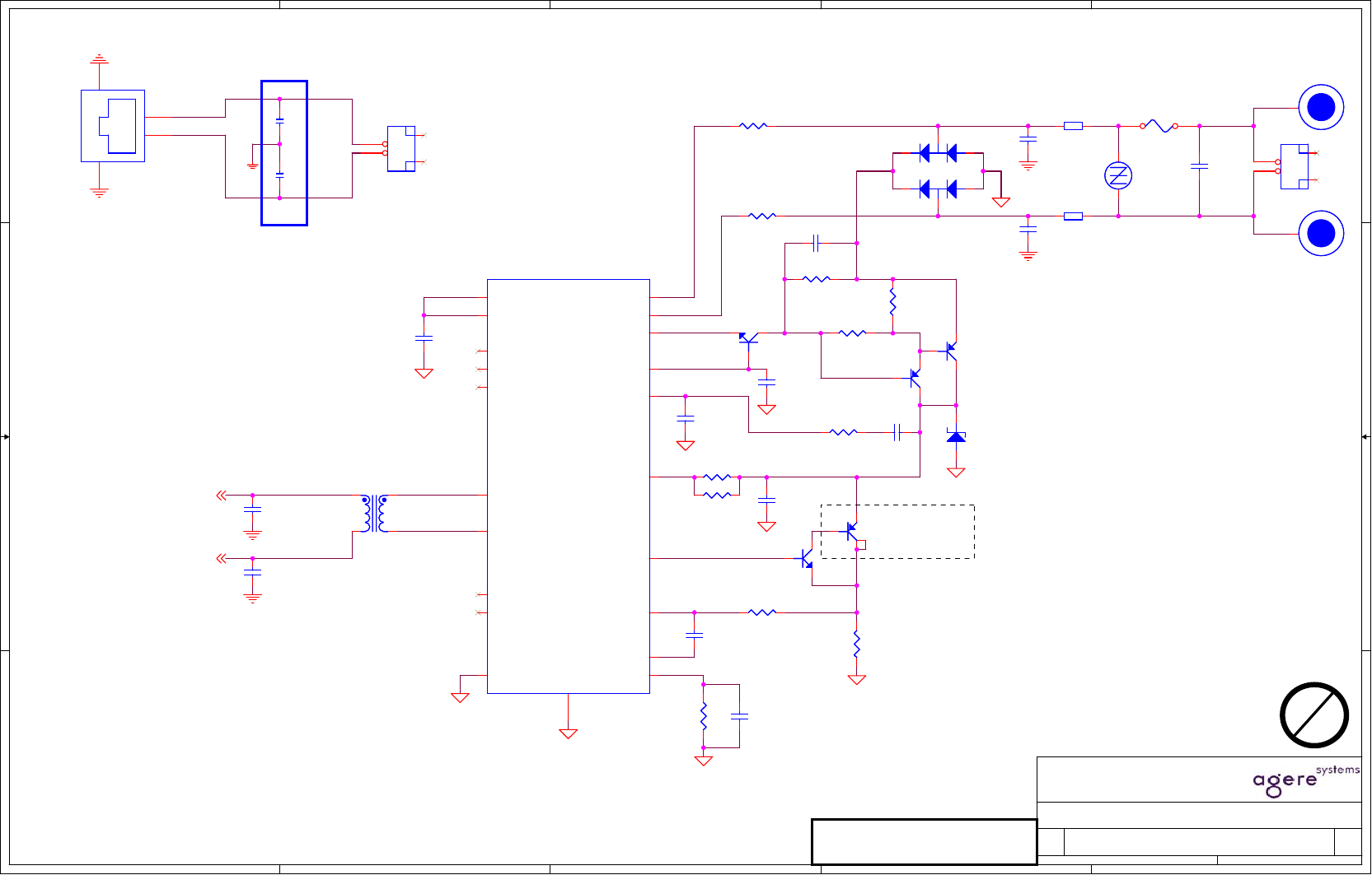
BLOCK DIAGRAM
3B
131Monday, July 31, 2006
Size Document Number Rev
Date: Sheet of
BLOCK DIAGRAM
3B
131Monday, July 31, 2006
Size Document Number Rev
Date: Sheet of
BLOCK DIAGRAM
3B
131Monday, July 31, 2006
DDR-II
HD AUDIO
AUDIO CODEC
DDR-II SODIMM1
DDR-II SODIMM2
IDE-ODD
ATA 66/100
MODEM
RJ11
Page: 19
Page: 21,22
Page: 18
Page: 9
CLOCK GEN
RTM865-300
Page:2, 3
Page: 5, 6 , 7, 8
Page: 11, 12, 13, 14
Page:4
LINE OUT
RC410MD
NB
SB
2X PCIE
Page: 23
Page: 24
Touchpad
KBC
NS
PC97551
Keyboard
ATi SB450
PCI BUS 33MHZ
RJ45
REALTEK
RTL8100CL
USB2,3
Page: 15
USB 2.0
Page: 17
Page: 16
Page: 17
SYSTEM
USB PORT *2
MINI-PCI
Wireless LAN
REALTEK
Page: 20
GMT
ALC861
SPEAKER
HOST BUS 533MHZ
LPC 33MHZ
ENE PCMCIA
CB1410 (option)
BOTHHAND
TRANSFORMER
NS0013
+3VPCU
+3V_S5/+3VSUS
+3V
+5VSUS/+5V
10V/15V
+1.8VSUS/+1.8V
+1.2V
BL3
REQ1# / GNT1#
REQ3# / GNT3#
AD20
AD17
INTG# , INTH#
INTE#
Page: 9
Page:27
Page:26
Page: 24
FLASH FAN
CPU CORE
Page:25
+3VSUS
+5VSUS
+3VPCU
10V/15V
+5V
+3V_S5
+3V
VCC_CORE
CRT
Page: 10
RGB
LVDS
Page: 10
LVDS
G1432+G1410
+0.9VSUS
BATTERY CHARGER
Page:28
+0.9V
Page:26,29
+0.9VSUS
+0.9V
TYPE II
SLOT
Page: 16
Page: 20
MIC IN
SATA HDD
Page: 18
SATA
+1.2V
+1.8V
+1.8VSUS
+3V
ATI
AD18
REQ0# / GNT0#
INTF#
AGERE
DELPHI-MOM
Page: 20 Page: 20 Page: 24 Page: 24
Page: 15
Page: 15
SENTECH
SC451
MAXIM
MAX8744ETJ+
MAXIM
MAX8743EEI
+1.8V_S5
+1.8V_S5
Page:29
+1.05V
+1.05V
SENTECH
SC4215*2
GMT
G2996
MAXIM
MAX8724
VIN
+1.8VSUS
+3VPCU
VIN
+1.8VSUS
+1.8VSUS
ALWAYS
S0-S5
S0-S3
S0
S0
MAINON
N/A
+1.05V
S5_ON
SUSON
MAINON
Power
State
Power Name Control
Signal
Power State Table
+1.2V
VCC_CORE
+3VPCU
+3V_S5
+3VSUS
+3V
15V/10V
VRON
N/A
S5_ON
SUSON
MAINON
+1.8V_S5
+1.8VSUS
+1.8V
S0
S0
S0-S5
S0-S3
S0
S0
S0
MAINON
+0.9V MAINON
Power
Source
VIN
VIN
+3VPCU
+3VPCU
+3VPCU
+5VPCU
+5V_S5
+5VSUS
+5V
N/A
S5_ON
SUSON
MAINON
ALWAYS
S0-S5
S0-S3
S0
VIN
+5VPCU
+5VPCU
+5VPCU
+5VPCU
INTEL Mobile_479 CPU
SOCKET_M
Yonah Celeron-M
+3VS0+1.5V MAINON
Winbond
PC87383
(Option)
Page: 30
RS-232
(option)
Page: 30
Quanta Computer Inc.
PROJECT : BL3
Quanta Computer Inc.
PROJECT : BL3

5
5
4
4
3
3
2
2
1
1
D D
C C
B B
A A
HA#[17..31]
IERR#
HD#35
HD#37
HD#43
HD#44
HD#38
HD#33
HD#39
HD#42
HD#34
HD#32
HD#47
HD#40
HD#36
HD#41
HD#45
XDP_TDO
XDP_TCK
XDP_TRST#
HD#58
HD#56
HD#50
HD#61
HD#57
HD#59
HD#53
HD#51
HD#52
HD#48
HD#55
HD#63
HD#54
HD#62
HD#60
HD#49
DPSLP#
DPRSTP#
HD#26
HD#25
HD#19
HD#21
HD#17
HD#28
HD#27
H_PROCHOT#
HD#0
HD#12
HD#7
HD#6
HD#1
HA#11
IGNNE#
HA#8
HREQ#4
HA#6
HA#28
HA#23
HA#17
HA#9
ITP_BPM#2
HA#5
RS#2
ITP_BPM#4
XDP_TRST#
HREQ#1
IERR#
HA#3
HA#22
HA#20
SMI#
HA#25
HA#14
XDP_TDIHA#26
THERMTRIP#
HA#29
HA#16
ITP_BPM#3
HREQ#0
HA#18
XDP_TMS
FERR#
HA#21
HA#13
HA#[3..16]
HA#15
THERMDA
HA#30
HA#19 ITP_BPM#0
HA#27
HA#4
XDP_TCK
A20M#
HA#24
HA#7
HA#31
HREQ#3
HA#10
THERMDC
XDP_BPM#5
HA#12
H_PROCHOT#
HREQ#2
STPCLK#
ITP_BPM#1
COMP3
COMP2
COMP1
COMP0
DPRSTP#
RS#0
RS#1
CPURST#
TP_RSVD#1
TP_RSVD#2
TP_RSVD#3
TP_RSVD#4
TP_RSVD#5
TP_RSVD#6
TP_RSVD#7
TP_RSVD#8
TP_RSVD#9
TP_RSVD#10
TP_RSVD#11
TP_RSVD#13
TP_RSVD#15
TP_RSVD#17
TP_RSVD#18
TP_RSVD#19
TP_RSVD#20
TP_RSVD#12
TP_RSVD#14
TP_RSVD#16
HD#[0..63]
HD#[0..63]HD#[0..63]
HD#[0..63]
HD#46
KBSMCLK
KBSMDAT
3V_THM
XDP_BPM#5
XDP_TMS
XDP_DBRESET#
XDP_TDI
INIT#
THERMTRIP#
FERR#
HD#31
HD#29
V_CPU_BTLREF
HD#18
HD#24
HD#10
HD#5
HD#3
HD#23
HD#9
HD#15
HD#13
HD#16
TEST2
HD#20
HD#4
HD#2
HD#22
HD#8
HD#14
HD#30
TEST1
HD#11
XDP_DBRESET#
CPUSLP#
DPSLP#
CPUPWRGD
PROCHOT#
THERMDC
THERMDA
THER_OVT#
CPURST#
HA#[3..16](5) ADS# (5)
HLOCK# (5)
BPRI# (5)
BNR# (5)
HIT# (5)
DEFER# (5)
HITM# (5)
HTRDY# (5)
IGNNE#(11) FERR#(11)
CPUPWRGD (11)
SMI#(11)
A20M#(11)
DPSLP# (11)
STPCLK#(11) INTR(11) NMI(11)
HADSTB1#(5)
HADSTB0#(5)
BR0# (5)
HDSTBN0#(5)
HDSTBP3# (5)
DBSY# (5)
HDSTBN1#(5)
HDBI0#(5)
DRDY# (5)
HDSTBN3# (5)
HDSTBP2# (5)
HDBI1#(5)
HDSTBN2# (5)
HDSTBP0#(5) HDBI2# (5)
HDSTBP1#(5)
CPUINIT# (11)
HDBI3# (5)
HA#[17..31](5)
HD#[0..63] (5)
HD#[0..63] (5)
HD#[0..63](5)
HD#[0..63](5)
CPUSLP# (11)
H_PSI# (25)
HCLK_CPU (4)
HCLK_CPU# (4)
PROCHOT# (12,25)
CPU_HBSEL0(4) CPU_HBSEL1(4) CPU_HBSEL2(4)
HREQ#[0..4](5) RS#[2..0] (5)
CPURST# (5)
DPWR# (5)
DPRSLPVR(11,25)
THERM_SYS_PWR (26)
PWROK (6,12,23)
MBCLK (23,28)
MBDATA (23,28)
FAN_FULL_RUN# (24)
PWROK(6,12,23)
THERM_SYS_PWR (26)
IMVP_PWRGD(23,25)
+1.05V
+1.05V
+1.05V
+1.05V
+3V_S5
+3V_S5
+3VPCU
+3VPCU
+1.05V
+1.05V
+3V
+1.05V
+3VPCU
+3VPCU
+1.05V
+1.05V
Size Document Number Rev
Date: Sheet of
Yanah CPU(HOST Bus)-1
3B
<OrgName>
<OrgAddr1>
<OrgAddr2>
<OrgAddr3>
<OrgAddr4>
231Monday, July 31, 2006
Size Document Number Rev
Date: Sheet of
Yanah CPU(HOST Bus)-1
3B
<OrgName>
<OrgAddr1>
<OrgAddr2>
<OrgAddr3>
<OrgAddr4>
231Monday, July 31, 2006
Size Document Number Rev
Date: Sheet of
Yanah CPU(HOST Bus)-1
3B
<OrgName>
<OrgAddr1>
<OrgAddr2>
<OrgAddr3>
<OrgAddr4>
231Monday, July 31, 2006
Signal Resistor Value Connect To Resistor Placement
Within 2.0" of the CPU
Within 2.0" of the CPU
Within 2.0" of the CPU
Within 2.0" of the CPU
Within 2.0" of the CPU
VTT
VTT
VTT
GND
GND
150 ohm +/- 5%
39 ohm +/- 5%
680 ohm +/- 5%
27 ohm +/- 5%
Open
TDI
TMS
TRST#
TCK
TDO
ITP_EN R268 Depop +3VRUN Close to CK410M Pin8
Place voltage
divider within
0.5" of GTLREF
pin
Pop R694 for Yonah B0 & forward
Populate for Yonah A0,
de-pop for Yonah A1
Comp0,2 connect with Zo=27.4ohm.
Comp1,3 connect with Zo=55ohm,
make these trace length shorter than 0.5".
CPU
CPU H/W MONITOR
10 mil trace /
10 mil space
15 MIL
XDP_TCK PD 27.4/1%
XDP_TRST PD 680ohm /5%
XDP_TDI PU 150ohm /1.05V
XDP_TMS PU 39.2/1%
Address 98H
3
2
1
Q31
2N7002
Q31
2N7002
R440 47_6R440 47_6
T91T91
R422 *20K/F_4R422 *20K/F_4
T82T82
1 2
R414
27.4/F_4
R414
27.4/F_4
A[3]#
J4
A[4]#
L4
A[5]#
M3
A[6]#
K5
A[7]#
M1
A[8]#
N2
A[9]#
J1
A[10]#
N3
A[11]#
P5
A[12]#
P2
A[13]#
L1
A[14]#
P4
A[15]#
P1
A[16]#
R1
ADSTB[0]#
L2
REQ[0]#
K3
REQ[1]#
H2
REQ[2]#
K2
REQ[3]#
J3
REQ[4]#
L5
A[17]#
Y2
A[18]#
U5
A[19]#
R3
A[20]#
W6
A[21]#
U4
A[22]#
Y5
A[23]#
U2
A[24]#
R4
A[25]#
T5
A[26]#
T3
A[27]#
W3
A[28]#
W5
A[29]#
Y4
A[30]#
W2
A[31]#
Y1
ADSTB[1]#
V4
A20M#
A6
FERR#
A5
IGNNE#
C4
STPCLK#
D5
LINT0
C6
LINT1
B4
SMI#
A3
RSVD[01]#
AA1
RSVD[02]#
AA4
RSVD[03]#
AB2
RSVD[04]#
AA3
RSVD[05]#
M4
RSVD[06]#
N5
RSVD[07]#
T2
RSVD[08]#
V3
RSVD[09]#
B2
RSVD[10]#
C3
RSVD[11]#
B25
RSVD[12]# T22
RSVD[13]# D2
RSVD[14]# F6
RSVD[15]# D3
RSVD[16]# C1
RSVD[17]# AF1
RSVD[18]# D22
RSVD[19]# C23
RSVD[20]# C24
BCLK[0] A22
BCLK[1] A21
PROCHOT D21
THERMDA A24
THERMDC A25
THERMTRIP# C7
BPM[0]# AD4
BPM[1]# AD3
BPM[2]# AD1
BPM[3]# AC4
PRDY# AC2
PREQ# AC1
TCK AC5
TDI AA6
TDO AB3
TMS AB5
TRST# AB6
DBR# C20
HIT# G6
HITM# E4
RESET# B1
RS[0]# F3
RS[1]# F4
RS[2]# G3
TRDY# G2
IERR# D20
INIT# B3
LOCK# H4
BR0# F1
DEFER# H5
DRDY# F21
DBSY# E1
ADS# H1
BNR# E2
BPRI# G5
RESERVED
ADDR GROUP 0
CONTROL
XDP/ITP SIGNALS
THERMH CLK
U12A
PZ47903-2741-01
RESERVED
ADDR GROUP 0
CONTROL
XDP/ITP SIGNALS
THERMH CLK
U12A
PZ47903-2741-01
T93T93
T84T84
R441
*10K_4
R441
*10K_4
1 2
R411
54.9/F_4
R411
54.9/F_4
R406
1K/F_4
R406
1K/F_4
1 2
R418 *56_4R418 *56_4
2200P_4
C560
2200P_4
C560
R437 54.9/F_4R437 54.9/F_4
1 2
R423 200_4R423 200_4
1 2
R420 *56_4R420 *56_4
R459 0_4R459 0_4
1 2
R413
27.4/F_4
R413
27.4/F_4
T89T89
T92T92
T79T79
1 3
2
Q35 MMBS3904Q35 MMBS3904
R425
*10K_4
R425
*10K_4
T71T71
R436 54.9/F_4R436 54.9/F_4
R415
470_4
R415
470_4
1 2
R424 *220_4R424 *220_4
R456 *330_4R456 *330_4
R443
10K_4
R443
10K_4
R442
10K_4
R442
10K_4
R407 0_4R407 0_4
T74T74
T94T94
2
1 3
Q30
*MMBT3904
Q30
*MMBT3904
3
2
1
Q36
FDV301N
Q36
FDV301N
T83T83
R427
*330_4
R427
*330_4
T95T95
T86T86
1 2
R412
54.9/F_4
R412
54.9/F_4
R430
*10K_4
R430
*10K_4
R455 4.7K_4R455 4.7K_4
2
1 3
Q29
MMBT3904
Q29
MMBT3904
Quanta Computer Inc.
PROJECT : BL3
Quanta Computer Inc.
PROJECT : BL3
R428 *54.9/F_4R428 *54.9/F_4
R458
*8.2K_4
R458
*8.2K_4
R435
*0_4
R435
*0_4
T80T80
1 2
R409 *1K/F_4
R409 *1K/F_4
12
R433 56_4R433 56_4
R419 470_4R419 470_4
R417 0_4R417 0_4
C604 *1U_6C604 *1U_6
.1U_4
C559
.1U_4
C559
T90T90
T76T76
T96T96
R434 54.9/F_4R434 54.9/F_4
T81T81
T87T87
T75T75
R439
10K_4
R439
10K_4
D[0]#
E22
D[1]#
F24
D[2]#
E26
D[3]#
H22
D[4]#
F23
D[5]#
G25
D[6]#
E25
D[7]#
E23
D[8]#
K24
D[9]#
G24
D[10
J24
D[11]#
J23
D[12]#
H26
D[13]#
F26
D[14]#
K22
D[15]#
H25
DSTBN[0]#
H23
DSTBP[0]#
G22
DINV[0]#
J26
D[16]#
N22
D[17]#
K25
D[18]#
P26
D[19]#
R23
D[20]#
L25
D[21]#
L22
D[22]#
L23
D[23]#
M23
D[24]#
P25
D[25]#
P22
D[26]#
P23
D[27]#
T24
D[28]#
R24
D[29]#
L26
D[30]#
T25
D[31]#
N24
DSTBN[1]#
M24
DSTBP[1]#
N25
DINV[1]#
M26
GTLREF
AD26
TEST1
C26
TEST2
D25
BSEL[0]
B22
BSEL[1]
B23
BSEL[2]
C21
COMP[0] R26
COMP[1] U26
COMP[2] U1
COMP[3] V1
DPRSTP# E5
DPSLP# B5
DPWR# D24
PWRGOOD D6
SLP# D7
PSI# AE6
D[48]# AC22
D[49]# AC23
D[50]# AB22
D[51]# AA21
D[52]# AB21
D[53]# AC25
D[54]# AD20
D[55]# AE22
D[56]# AF23
D[57]# AD24
D[58]# AE21
D[59]# AD21
D[60]# AE25
D[61]# AF25
D[62]# AF22
D[63]# AF26
DSTBN[3]# AD23
DSTBP[3]# AE24
DINV[3]# AC20
D[32]# AA23
D[33]# AB24
D[34]# V24
D[35]# V26
D[36]# W25
D[37]# U23
D[38]# U25
D[39]# U22
D[40]# AB25
D[41]# W22
D[42]# Y23
D[43]# AA26
D[44]# Y26
D[45]# Y22
D[46]# AC26
D[47]# AA24
DSTBN[2]# W24
DSTBP[2]# Y25
DINV[2]# V23
DATA GRP 3
DATA GRP 0 DATA GRP 1
MISC
DATA GRP 2
U12B
PZ47903-2741-01
DATA GRP 3
DATA GRP 0 DATA GRP 1
MISC
DATA GRP 2
U12B
PZ47903-2741-01
12
R432 56_4R432 56_4
2 1
D33
*MTW355
D33
*MTW355
12
R426 56_4R426 56_4
R431 54.9/F_4R431 54.9/F_4
1 2
R410 1K/F_4R410 1K/F_4
R438 54.9/F_4R438 54.9/F_4
1 2
R416 300_4R416 300_4
T85T85
12
R405
200_4
R405
200_4
T78T78
T88T88
T77T77
12
R429
56_4
R429
56_4
T72T72
1 2
R421 200_4R421 200_4
T73T73
R408
2K/F_4
R408
2K/F_4
2
1 3
Q27
MMBT3904
Q27
MMBT3904
3
2
1
Q32
2N7002
Q32
2N7002
VCC
1
DXP
2DXN
3
-OVT
4GND 5
-ALT 6
SMDATA 7
SMCLK 8
U11 G781U11 G781

A
A
A A
VSSSENSE
VCCSENSE
CPU_VID3 (25)
CPU_VID1 (25)
CPU_VID5 (25)
CPU_VID2 (25)
CPU_VID0 (25)
CPU_VID4 (25)
CPU_VID6 (25)
VCCSENSE (25)
VSSSENSE (25)
+1.05V
VCC_CORE VCC_CORE
+1.5V
VCC_CORE
+1.05V
VCC_CORE
Size Document Number Rev
Date: Sheet of
Yanah CPU(Power/NC)-2
3B
331Friday, August 11, 2006
Size Document Number Rev
Date: Sheet of
Yanah CPU(Power/NC)-2
3B
331Friday, August 11, 2006
Size Document Number Rev
Date: Sheet of
Yanah CPU(Power/NC)-2
3B
331Friday, August 11, 2006
Place PU & PD within
1 inch of CPU
Route VCCSENSE and VSSSENSE
traces at 27.4ohms with 50mil
spacing. Place PU and PD
within 0.5 inch of CPU.
Place C28
near PIN B26
22uF 0805 X6S->105 degree C
8 inside cavity north side secondary layer, 8 inside cavity
south side secondary layer, 6 inside cavity north side
primary layer, 6 inside cavity south side primary layer.
CPU
12
C597
.1U_4
C597
.1U_4
C580
22U/6.3V_8
C580
22U/6.3V_8
C583
22U/6.3V_8
C583
22U/6.3V_8
12
C601
.1U_4
C601
.1U_4
VCC[001]
A7
VCC[002]
A9
VCC[003]
A10
VCC[004]
A12
VCC[005]
A13
VCC[006]
A15
VCC[007]
A17
VCC[008]
A18
VCC[009]
A20
VCC[010]
B7
VCC[011]
B9
VCC[012]
B10
VCC[013]
B12
VCC[014]
B14
VCC[015]
B15
VCC[016]
B17
VCC[017]
B18
VCC[018]
B20
VCC[019]
C9
VCC[020]
C10
VCC[021]
C12
VCC[022]
C13
VCC[023]
C15
VCC[024]
C17
VCC[025]
C18
VCC[026]
D9
VCC[027]
D10
VCC[028]
D12
VCC[029]
D14
VCC[030]
D15
VCC[031]
D17
VCC[032]
D18
VCC[033]
E7
VCC[034]
E9
VCC[035]
E10
VCC[036]
E12
VCC[037]
E13
VCC[038]
E15
VCC[039]
E17
VCC[040]
E18
VCC[041]
E20
VCC[042]
F7
VCC[043]
F9
VCC[044]
F10
VCC[045]
F12
VCC[046]
F14
VCC[047]
F15
VCC[048]
F17
VCC[049]
F18
VCC[050]
F20
VCC[051]
AA7
VCC[052]
AA9
VCC[053]
AA10
VCC[054]
AA12
VCC[055]
AA13
VCC[056]
AA15
VCC[057]
AA17
VCC[058]
AA18
VCC[059]
AA20
VCC[060]
AB9
VCC[061]
AC10
VCC[062]
AB10
VCC[063]
AB12
VCC[064]
AB14
VCC[065]
AB15
VCC[066]
AB17
VCC[067]
AB18
VCC[68] AB20
VCC[69] AB7
VCC[70] AC7
VCC[71] AC9
VCC[72] AC12
VCC[73] AC13
VCC[74] AC15
VCC[75] AC17
VCC[76] AC18
VCC[77] AD7
VCC[78] AD9
VCC[79] AD10
VCC[80] AD12
VCC[81] AD14
VCC[82] AD15
VCC[83] AD17
VCC[84] AD18
VCC[85] AE9
VCC[86] AE10
VCC[87] AE12
VCC[88] AE13
VCC[89] AE15
VCC[90] AE17
VCC[91] AE18
VCC[92] AE20
VCC[93] AF9
VCC[94] AF10
VCC[95] AF12
VCC[96] AF14
VCC[97] AF15
VCC[98] AF17
VCC[99] AF18
VCC[100] AF20
VCCP[01] V6
VCCP[02] G21
VCCP[03] J6
VCCP[04] K6
VCCP[05] M6
VCCP[06] J21
VCCP[07] K21
VCCP[08] M21
VCCP[09] N21
VCCP[10] N6
VCCP[11] R21
VCCP[12] R6
VCCP[13] T21
VCCP[14] T6
VCCP[15] V21
VCCP[16] W21
VCCA B26
VID[0] AD6
VID[1] AF5
VID[2] AE5
VID[3] AF4
VID[4] AE3
VID[5] AF2
VID[6] AE2
VCCSENSE AF7
VSSSENSE AE7
U12C
PZ47903-2741-01
U12C
PZ47903-2741-01
C572
22U/6.3V_8
C572
22U/6.3V_8
C567
22U/6.3V_8
C567
22U/6.3V_8
C576
22U/6.3V_8
C576
22U/6.3V_8
C575
22U/6.3V_8
C575
22U/6.3V_8
C566
22U/6.3V_8
C566
22U/6.3V_8
C569
22U/6.3V_8
C569
22U/6.3V_8
12
C600
.1U_4
C600
.1U_4
C571
22U/6.3V_8
C571
22U/6.3V_8
C579
22U/6.3V_8
C579
22U/6.3V_8
C570
22U/6.3V_8
C570
22U/6.3V_8
C577
22U/6.3V_8
C577
22U/6.3V_8 C578
22U/6.3V_8
C578
22U/6.3V_8
C591
22U/6.3V_8
C591
22U/6.3V_8
12
C593
10U_8
C593
10U_8
C587
22U/6.3V_8
C587
22U/6.3V_8
C595
22U/6.3V_8
C595
22U/6.3V_8
R445
100/F_4
R445
100/F_4
12
C598
.1U_4
C598
.1U_4
C573
22U/6.3V_8
C573
22U/6.3V_8
Quanta Computer Inc.
PROJECT : BL3
Quanta Computer Inc.
PROJECT : BL3
C568
22U/6.3V_8
C568
22U/6.3V_8
C589
22U/6.3V_8
C589
22U/6.3V_8
C590
22U/6.3V_8
C590
22U/6.3V_8
12
C592
.01U_4
C592
.01U_4
+
C581
*330U/2.5V_7343
+
C581
*330U/2.5V_7343
C588
22U/6.3V_8
C588
22U/6.3V_8
C594
22U/6.3V_8
C594
22U/6.3V_8
C574
22U/6.3V_8
C574
22U/6.3V_8
VSS[001]
A4
VSS[002]
A8
VSS[003]
A11
VSS[004]
A14
VSS[005]
A16
VSS[006]
A19
VSS[007]
A23
VSS[008]
A26
VSS[009]
B6
VSS[010]
B8
VSS[011]
B11
VSS[012]
B13
VSS[013]
B16
VSS[014]
B19
VSS[015]
B21
VSS[016]
B24
VSS[017]
C5
VSS[018]
C8
VSS[019]
C11
VSS[020]
C14
VSS[021]
C16
VSS[022]
C19
VSS[023]
C2
VSS[024]
C22
VSS[025]
C25
VSS[026]
D1
VSS[027]
D4
VSS[028]
D8
VSS[029]
D11
VSS[030]
D13
VSS[031]
D16
VSS[032]
D19
VSS[033]
D23
VSS[034]
D26
VSS[035]
E3
VSS[036]
E6
VSS[037]
E8
VSS[038]
E11
VSS[039]
E14
VSS[040]
E16
VSS[041]
E19
VSS[042]
E21
VSS[043]
E24
VSS[044]
F5
VSS[045]
F8
VSS[046]
F11
VSS[047]
F13
VSS[048]
F16
VSS[049]
F19
VSS[050]
F2
VSS[051]
F22
VSS[052]
F25
VSS[053]
G4
VSS[054]
G1
VSS[055]
G23
VSS[056]
G26
VSS[057]
H3
VSS[058]
H6
VSS[059]
H21
VSS[060]
H24
VSS[061]
J2
VSS[062]
J5
VSS[063]
J22
VSS[064]
J25
VSS[065]
K1
VSS[066]
K4
VSS[067]
K23
VSS[068]
K26
VSS[069]
L3
VSS[070]
L6
VSS[071]
L21
VSS[072]
L24
VSS[073]
M2
VSS[074]
M5
VSS[075]
M22
VSS[076]
M25
VSS[077]
N1
VSS[078]
N4
VSS[079]
N23
VSS[080]
N26
VSS[081]
P3
VSS[082] P6
VSS[083] P21
VSS[084] P24
VSS[085] R2
VSS[086] R5
VSS[087] R22
VSS[088] R25
VSS[089] T1
VSS[090] T4
VSS[091] T23
VSS[092] T26
VSS[093] U3
VSS[094] U6
VSS[095] U21
VSS[096] U24
VSS[097] V2
VSS[098] V5
VSS[099] V22
VSS[100] V25
VSS[101] W1
VSS[102] W4
VSS[103] W23
VSS[104] W26
VSS[105] Y3
VSS[106] Y6
VSS[107] Y21
VSS[108] Y24
VSS[109] AA2
VSS[110] AA5
VSS[111] AA8
VSS[112] AA11
VSS[113] AA14
VSS[114] AA16
VSS[115] AA19
VSS[116] AA22
VSS[117] AA25
VSS[118] AB1
VSS[119] AB4
VSS[120] AB8
VSS[121] AB11
VSS[122] AB13
VSS[123] AB16
VSS[124] AB19
VSS[125] AB23
VSS[126] AB26
VSS[127] AC3
VSS[128] AC6
VSS[129] AC8
VSS[130] AC11
VSS[131] AC14
VSS[132] AC16
VSS[133] AC19
VSS[134] AC21
VSS[135] AC24
VSS[136] AD2
VSS[137] AD5
VSS[138] AD8
VSS[139] AD11
VSS[140] AD13
VSS[141] AD16
VSS[142] AD19
VSS[143] AD22
VSS[144] AD25
VSS[145] AE1
VSS[146] AE4
VSS[147] AE8
VSS[148] AE11
VSS[149] AE14
VSS[150] AE16
VSS[151] AE19
VSS[152] AE23
VSS[153] AE26
VSS[154] AF3
VSS[155] AF6
VSS[156] AF8
VSS[157] AF11
VSS[158] AF13
VSS[159] AF16
VSS[160] AF19
VSS[161] AF21
VSS[162] AF24
U12D
PZ47903-2741-01
U12D
PZ47903-2741-01
C586
22U/6.3V_8
C586
22U/6.3V_8
C563
22U/6.3V_8
C563
22U/6.3V_8
R444
100/F_4
R444
100/F_4
C564
22U/6.3V_8
C564
22U/6.3V_8
C582
22U/6.3V_8
C582
22U/6.3V_8 C584
22U/6.3V_8
C584
22U/6.3V_8 C585
22U/6.3V_8
C585
22U/6.3V_8
12
C599
.1U_4
C599
.1U_4
C565
22U/6.3V_8
C565
22U/6.3V_8
12
C596
.1U_4
C596
.1U_4
C562
22U/6.3V_8
C562
22U/6.3V_8
C561
22U/6.3V_8
C561
22U/6.3V_8

5
5
4
4
3
3
2
2
1
1
D D
C C
B B
A A
FSC
FSB
ALINKCLK_R
ALINKCLK#_R
CLK_EN#
BSEL2
USBCLK_R
EXT_CPU_STP#
CPUCLK_R
FSA
NBCLK_R
CPUCLK#_R
NBCLK#_R
EXT_CPU_STP#
OSC14M_R
SBSRCCLK_R
SBSRCCLK#_R
BSEL1
BSEL0 BSEL1
BSEL0
BSEL2
NBCLK (7)
SBSRCCLK# (11)
CLK_EN#(25)
HCLK_CPU (2)
SDATA(9,12)
HCLK_CPU# (2)
ALINKCLK (6)
USBCLK (12)
SCLK(9,12)
OSC14M (7)
NBCLK# (7)
SBSRCCLK (11)
ALINKCLK# (6)
SB_OSCIN (12)
ALINK_RST#(5,11,17,18,30)
STP_CPU#(11)
BSEL0 (6)
CPU_HBSEL0(2)
CPU_HBSEL1(2)
CPU_HBSEL2(2) BSEL2 (6)
BSEL1 (6)
14M_SIO (30)
CLK_VDD_USB
CLK_VDD CLK_VDDA
+3V
+3V CLK_VDD
CLK_VDDA
CLK_VDD_USB
+3V
+3V
+1.05V
Size Document Number Rev
Date: Sheet of
EXTERNAL CLKGEN
3B
<OrgName>
<OrgAddr1>
<OrgAddr2>
<OrgAddr3>
<OrgAddr4>
431Friday, August 11, 2006
Size Document Number Rev
Date: Sheet of
EXTERNAL CLKGEN
3B
<OrgName>
<OrgAddr1>
<OrgAddr2>
<OrgAddr3>
<OrgAddr4>
431Friday, August 11, 2006
Size Document Number Rev
Date: Sheet of
EXTERNAL CLKGEN
3B
<OrgName>
<OrgAddr1>
<OrgAddr2>
<OrgAddr3>
<OrgAddr4>
431Friday, August 11, 2006
CLK
Ioh = 5 * Iref
(2.32mA)
1- PLACE ALL THE SERIES TERMINATION
RESISTORS AS CLOSE AS CLK GEN AS
POSSIBLE
2- ROUTE ALL CPUCLK/#, NBCLK/# AND
ITPCLK/# AS DIFFERENT PAIR RULE
Voh = 0.71V @ 60 ohm
Parallel Resonance Crystal
Reserved
FSC
FSB
FSA
CK410 FREQUENCY SELECT TABLE(MHZ)
0 1 0
33
14.31
333
14.31
33
100
100
100
14.3133
14.31
0 0 0
400
SRCFSC
BSEL2
100
100
100
100
33
0 0 1
FSA
BSEL0
200
PCI
100
REF
133
FSB
BSEL1
1 0 1
1 1 1
33
1 1 0
100
CPU
33
14.3133
33266
166
14.31
14.31
0 1 1
Resv
14.31
1 0 0
5/18
increase SIO funtion for B2
fixed CPU frequency 133MHz for 0 degree temperature issue
R136 49.9/F_4R136 49.9/F_4
R128
0_4
R128
0_4
C177
*10P_4
C177
*10P_4
R72 49.9/F_4R72 49.9/F_4
XIN
1
XOUT
2
VDDCPU
45
VSS_CPU
44
VDD_SRC
35
PCIF0/CK410# 50
VSS_SRC
36
VDD_SRC1
32
VSS_48
5
VDD_PCI
51
CPU_STP#
48
CPUT1 43
CPUC1 42
CPUC0 46
CPUT0 47
IREF
37
VSSA 38
VDDA 39
VTTPWRGD#/PD
6
CPUT2 41
VDD_48
3
CPUC2 40
VDD_SRC2
21
VSS_PCI
49
VSS_REF
55
SRCT0 34
SRCC0 33
SRCST0 30
SRCSC0 29
SRCST1 27
SRCSC1 28
SRCT1 24
SRCC1 25
SRCT2 22
SRCC2 23
SRCT3 18
SRCC3 19
SRCT4 16
SRCC4 17
CLKREQ0 10
CLKREQ1 11
USB_48 4
REF1/FSB 53
REF0/FSA 54
SDATA
8SCLK
7
VDD_REF
56
SRCT5 12
SRCC5 13
FSC 9
REF2 52
VSS_SRC1
31
VSS_SRC2
26
VSS_SRC3
20
VDD_SRC3
14
VSS_SRC4
15
U3
RTM865-300
U3
RTM865-300
33P_4C216 33P_4C216
C175
10U/6.3V_8
C175
10U/6.3V_8
C238
.1U_4
C238
.1U_4
R73 49.9/F_4R73 49.9/F_4
C179
.1U_4
C179
.1U_4
R75 *0_4R75 *0_4
R83 22_4R83 22_4
R135 49.9/F_4R135 49.9/F_4
R123 4.7K_4R123 4.7K_4
R86 33_4R86 33_4
C235
.1U_4
C235
.1U_4
C246
*10P_4
C246
*10P_4
R454
*0_4
R454
*0_4
R84 33/F_4R84 33/F_4
R462 SIO@33/F_4R462 SIO@33/F_4
C205
22U/16V_1206
C205
22U/16V_1206
R97
*4.7K_6
R97
*4.7K_6
C245
.1U_4
C245
.1U_4
1
32
Q8
*CH2507S
Q8
*CH2507S
R88 33_4R88 33_4
R70
*1K_4
R70
*1K_4
C247
10U/6.3V_8
C247
10U/6.3V_8
R104 0_6R104 0_6
R68 49.9/F_4R68 49.9/F_4
R64
*1K_4
R64
*1K_4
R66 49.9/F_4R66 49.9/F_4
R120 33_4R120 33_4
L9
SBK160808T-301Y-S
L9
SBK160808T-301Y-S
R80
475/F_6
R80
475/F_6
R82
0_4
R82
0_4
R91 33_4R91 33_4
C171
*10P_4
C171
*10P_4
R67 49.9/F_4R67 49.9/F_4
C239
.1U_4
C239
.1U_4
C180
.1U_4
C180
.1U_4
R89 4.7K_4R89 4.7K_4
R90 33_4R90 33_4
R78 4.7K_4R78 4.7K_4
12
Y2
14.318MHz
Y2
14.318MHz
R453 *0_4R453 *0_4
C195
22U/16V_1206
C195
22U/16V_1206
C621
*10P_4
C621
*10P_4
R79 10K_6R79 10K_6
R65 *0_4R65 *0_4
R121 33_4R121 33_4
C178
.1U_4
C178
.1U_4
Quanta Computer Inc.
PROJECT : BL3
Quanta Computer Inc.
PROJECT : BL3
R87 33_4R87 33_4
R85 33_4R85 33_4
L13 SBK160808T-301Y-SL13 SBK160808T-301Y-S
R69 49.9/F_4R69 49.9/F_4 L14 SBK160808T-301Y-SL14 SBK160808T-301Y-S
R452
1K_4
R452
1K_4
33P_4C226 33P_4C226
R122 33_6R122 33_6

5
5
4
4
3
3
2
2
1
1
D D
C C
B B
A A
HD#63
HD#30
RS#2
HD#24
HD#[0..63]
HD#56
HD#54
HA#24
HD#28
HA#23
HD#12
HD#15
HD#14
HA#13
HD#5
HA#5
HA#19
HREQ#1
HA#30
RS#1
HD#38
HA#3
HREQ#4
HREQ#2
HD#13
HD#53
HD#60
HD#46
HA#10
HA#6
HD#59
HD#26
HA#21
HA#8
CPVDD
HA#4
HD#61
HD#33
HA#9
HD#50
HD#22HA#22
HA#12
RS#0
HD#31
HD#58
HD#52
HD#35
HD#11
CPU_COMP_P
HA#20
HD#41
HD#19
HD#29
HA#14
HD#21
HD#4
NB_BR0#
HD#51
HA#26
HA#31
HD#43
HD#37
HD#1
HD#36
HD#18
HD#62
HD#0
HA#18
HA#17
HA#15
HREQ#0
HD#32
HA#27
HD#10
HD#8
HD#49
HD#6
HA#29
HA#28
CPU_COMP_N
HD#44
HD#47
HD#7
HA#7
HREQ#3
HD#39
HD#17
HA#11 HD#9
HD#23
HD#45
HD#57
HD#48
HD#55
HD#2
HA#25
HD#42
HD#16
HA#16
HD#34
HD#27
HD#3
HD#40
HD#20
HD#25
MDQ61
MDQ57
M_DQS#3
MDQ20
MDQ31
MA7
MA14
M_DQS5
MDQ45
MA[17..0]
MDQ39
MDQ60
MA9
MDQ11
MDQ1
MDQ49
MDQ3
MA0
MA13
M_DQS#4
M_DM3
MDQ40
MDQ21
MDQ15
MEM_VREF
MA10
MA12
MDQ28
MDQ52
M_DQS7
MA15
MDQ62
MDQ42
MDQ19
MA5
M_DQS#0
MDQ29
M_DM6
MDQ10
MDQ43
MDQ34
M_DQS3
MDQ26
MEM_COMPP
MA4
MDQ63
MDQ8
MDQ17
MDQ44
MDQ59
M_DQS2
M_DQS#1
M_DQS#7
MDQ13
MDQ12
M_DQS0
MA6
M_DM2
MDQ56
MA1
MDQ41
MDQ7
MDQ22
MDQ50
MDQ16
M_DM4
MDQ54
MDQ48
MA2
MA8
MDQ6
MDQ2
MDQ5
MDQ51
MDQ35
MEM_COMPN
M_DQS4
M_DQS#6
M_DQS#2
M_DQS[7..0]
M_DQS1
MDQ36
MDQ30
MDQ37
M_DM1
MDQ14
MDQ23
MA3
M_DM5
M_DM0
MA16
M_DQS#5
MDQ4
MDQ58
MDQ24
MDQ[63..0]
MDQ27
MDQ32
MDQ9
MDQ33
M_DQS#[7..0]
MDQ53
M_DQS6
MDQ47
MDQ55
MDQ25
MDQ18
MA11
M_DM[7..0]
MDQ38
MDQ46
MA17
MDQ0
M_DM7
NB_GTLREF
NB_GTLREF
HADSTB0#(2)
HA#[3..31](2)
HREQ#[0..4](2)
ADS#(2)
RS#[2..0](2)
HD#[0..63] (2)
CPURST#(2)
HDBI3# (2)
HTRDY#(2)
HDSTBP0# (2)
SUS_STAT#(12,30)
ALINK_RST#(4,11,17,18,30)
HDSTBP3# (2)
HDSTBN3# (2)
NB_PWRGD(10,23)
HDBI0# (2)
BNR#(2)
HDBI2# (2)
HDSTBN2# (2)
DBSY#(2)
HADSTB1#(2)
HDSTBP2# (2)
HDSTBN1# (2)
HDBI1# (2)
DRDY#(2)
DPWR#(2)
DEFER#(2)
HDSTBP1# (2)
HDSTBN0# (2)
HLOCK#(2)
BPRI#(2)
HITM#(2) HIT#(2)
M_ODT2(9)
M_CS#0(9) M_CS#1(9) M_CS#2(9)
M_ODT3(9)
M_RAS#(9)
M_CS#3(9)
M_WE#(9)
MDQ[63..0] (9)
M_CKE0(9)
M_CLKOUT0(9)
M_DM[7..0](9)
M_CLKOUT1#(9)
M_CLKOUT4(9)
MA[17..0](9)
M_ODT0(9)
M_CKE1(9) M_CKE2(9)
M_DQS[7..0](9)
M_CAS#(9)
M_CLKOUT1(9)
M_CLKOUT3#(9)
M_CLKOUT4#(9)
M_CLKOUT0#(9)
M_CLKOUT3(9)
M_CKE3(9)
M_ODT1(9)
M_DQS#[7..0](9)
BR0#(2)
ALINK_RST#(4,11,17,18,30)
+1.8V
+1.8VSUS
+1.05V
+1.8VSUS
+1.8VSUS
+1.8V
+1.8VSUS
+1.8V
+1.05V
+1.8VSUS
+1.8V
Size Document Number Rev
Date: Sheet of
RC410MD-AGTL+ I/F
3B
531Monday, July 31, 2006
Size Document Number Rev
Date: Sheet of
RC410MD-AGTL+ I/F
3B
531Monday, July 31, 2006
Size Document Number Rev
Date: Sheet of
RC410MD-AGTL+ I/F
3B
531Monday, July 31, 2006
Place close to NB
CPVSS need to connect to GND plane
immediately through
a dedicated VIA
MPVSS need to connect to GND plane
immediately through
a dedicated VIA
CLG
ATI FAE Suggestion
This pull-up rail is applicable
to both DDRII applications and
can be an S0 or S3 rail. ATI have
release note
T5T5
R28 49.9/F_4R28 49.9/F_4
R40
49.9/F_4
R40
49.9/F_4
CPU_A3#
G28
CPU_A4#
H26
CPU_A5#
G27
CPU_A6#
G30
CPU_A7#
G29
CPU_A8#
G26
CPU_A9#
H28
CPU_A10#
J28
CPU_A11#
H25
CPU_A12#
K28
CPU_A13#
H29
CPU_A14#
J29
CPU_A15#
K24
CPU_A16#
K25
CPU_REQ0#
F29
CPU_REQ1#
G25
CPU_REQ2#
F26
CPU_REQ3#
F28
CPU_REQ4#
E29
CPU_ADSTB0#
H27
CPU_A17#
M28
CPU_A18#
K29
CPU_A19#
K30
CPU_A20#
J26
CPU_A21#
L28
CPU_A22#
L29
CPU_A23#
M30
CPU_A24#
K27
CPU_A25#
M29
CPU_A26#
K26
CPU_A27#
N28
CPU_A28#
L26
CPU_A29#
N25
CPU_A30#
L25
CPU_A31#
N24
CPU_ADSTB1#
L27
CPU_ADS#
F25
CPU_BNR#
F24
CPU_BPRI#
E23
CPU_DEFER#
E25
CPU_DRDY#
G24
CPU_DBSY#
F23
CPU_DPWR#
G22
CPU_LOCK#
E27
RESERVED0
D25
CPU_CPURST#
C11
CPU_RS2#
D23 CPU_RS1#
G23 CPU_RS0#
E26
CPU_TRDY#
F22
CPU_HITM#
E24
CPU_HIT#
D26
RESERVED1
E11
SUS_STAT#
AH14
SYSRESET#
A3
POWERGOOD
E3
CPU_COMP_P
B11
CPU_COMP_N
D11
CPVDD
H21
CPVSS
H20
CPU_VREF
H22
THERMALDIODE_P
AH13
THERMALDIODE_N
AJ13
TESTMODE
C4
CPU_D0# E28
CPU_D1# D28
CPU_D2# D29
CPU_D3# C29
CPU_D4# D30
CPU_D5# C30
CPU_D6# B29
CPU_D7# C28
CPU_D8# C26
CPU_D9# B25
CPU_D10# B27
CPU_D11# C25
CPU_D12# A27
CPU_D13# C24
CPU_D14# A24
CPU_D15# B26
CPU_DBI0# C27
CPU_DSTB0N# A28
CPU_DSTB0P# B28
CPU_D16# C19
CPU_D17# C23
CPU_D18# C20
CPU_D19# C22
CPU_D20# B22
CPU_D21# B23
CPU_D22# C21
CPU_D23# B24
CPU_D24# E21
CPU_D25# B21
CPU_D26# B20
CPU_D27# G19
CPU_D28# F21
CPU_D29# B19
CPU_D30# E20
CPU_D31# D21
CPU_DBI1# A21
CPU_DSTB1N# D22
CPU_DSTB1P# E22
CPU_D32# C18
CPU_D33# F19
CPU_D34# E19
CPU_D35# A18
CPU_D36# D19
CPU_D37# B18
CPU_D38# C17
CPU_D39# B17
CPU_D40# E17
CPU_D41# B16
CPU_D42# C15
CPU_D43# A15
CPU_D44# B15
CPU_D45# F16
CPU_D46# G18
CPU_D47# F18
CPU_DBI2# C16
CPU_DSTB2N# D18
CPU_DSTB2P# E18
CPU_D48# E16
CPU_D49# D16
CPU_D50# C14
CPU_D51# B14
CPU_D52# E15
CPU_D53# D15
CPU_D54# C13
CPU_D55# E14
CPU_D56# F13
CPU_D57# B13
CPU_D58# A12
CPU_D59# C12
CPU_D60# E12
CPU_D61# D13
CPU_D62# D12
CPU_D63# B12
CPU_DBI3# E13
CPU_DSTB3N# F15
CPU_DSTB3P# G15
PART 1 OF 6
ADDR. GROUP 1 ADDR. GROUP 0CONTROLMISC.
DATA GROUP 0DATA GROUP 1DATA GROUP 2DATA GROUP 3
AGTL+ I/F
U9A
RC410MD
PART 1 OF 6
ADDR. GROUP 1 ADDR. GROUP 0CONTROLMISC.
DATA GROUP 0DATA GROUP 1DATA GROUP 2DATA GROUP 3
AGTL+ I/F
U9A
RC410MD
C388
.1U_4
C388
.1U_4
C135
.1U_4
C135
.1U_4
C33
.1U_4
C33
.1U_4
C386
.1U_4
C386
.1U_4
T3T3
1 3
2
Q3
*PDTC143TT
Q3
*PDTC143TT
C113
10U/10V_8
C113
10U/10V_8
C143
.1U_6
C143
.1U_6
R44 1K_6R44 1K_6
C127
220P_6
C127
220P_6
R39
100/F_6
R39
100/F_6
R30 24.9/F_6R30 24.9/F_6
R46
1K/F_6
R46
1K/F_6
C34
.1U_4
C34
.1U_4
Quanta Computer Inc.
PROJECT : BL3
Quanta Computer Inc.
PROJECT : BL3
C129
.1U_4
C129
.1U_4
C100
.1U_4
C100
.1U_4
R410_4 R410_4
D2
BAT254
D2
BAT254
C144
.1U_6
C144
.1U_6
C134
1U_6
C134
1U_6
C145 .47U_6C145 .47U_6
MEM_VMODE AD28
MEMB_RAS#
AJ29
MEMB_CAS#
AG28
MEMB_WE#
AH30
MEM_CKE0
AH20
MEM_CS0#
AH29
MEM_CS1#
AG29
MEM_CS2#
AH28
MEM_CS3#
AF29
MEM_CKE1
AJ20 MEM_COMPN AE29
MEM_COMPP AJ15
MPVDD AB26
MPVSS AA27
MEM_VREF AB27
MEM_A0
AK27
MEM_A1
AJ27
MEM_A2
AH26
MEM_A3
AJ26
MEM_A4
AH25
MEM_A5
AJ25
MEM_A6
AH24
MEM_A7
AH23
MEM_A8
AJ24
MEM_A9
AJ23
MEM_A10
AH27
MEM_A11
AH22
MEM_A12
AJ22
MEM_A13
AF28
MEM_A14
AJ21
MEM_A15
AG27
MEM_A16
AJ28
MEM_A17
AH21
MEM_DM0
AJ17
MEM_DM1
AG15
MEM_DM2
AE20
MEM_DM3
AF25
MEM_DM4
Y27
MEM_DM5
AB28
MEM_DM6
R26
MEM_DM7
R28
MEM_DQS0P
AJ18
MEM_DQS1P
AE14
MEM_DQS2P
AF22
MEM_DQS3P
AE25
MEM_DQS4P
W27
MEM_DQS5P
AB29
MEM_DQS6P
P25
MEM_DQS7P
R29
MEM_DQS0N
AH17
MEM_DQS1N
AF15
MEM_DQS2N
AE22
MEM_DQS3N
AF26
MEM_DQS4N
W26
MEM_DQS5N
AB30
MEM_DQS6N
R25
MEM_DQS7N
R30
MEM_CK0N
AC26
MEM_CK0P
AC25
MEM_CK1N
AF16
MEM_CK1P
AE16
MEM_CK2N
V29
MEM_CK2P
V30
MEM_CK3N
AC24
MEM_CK3P
AC23
MEM_CK4N
AG17
MEM_CK4P
AF17
MEM_CK5N
W29
MEM_CK5P
W28
MEM_ODT0
AG30
MEM_ODT1
AE28
MEM_DQ0 AJ16
MEM_DQ1 AH16
MEM_DQ2 AJ19
MEM_DQ3 AH19
MEM_DQ4 AH15
MEM_DQ5 AK16
MEM_DQ6 AH18
MEM_DQ7 AK19
MEM_DQ8 AF13
MEM_DQ9 AF14
MEM_DQ10 AE19
MEM_DQ11 AF19
MEM_DQ12 AE13
MEM_DQ13 AG13
MEM_DQ14 AF18
MEM_DQ15 AE17
MEM_DQ16 AF20
MEM_DQ17 AF21
MEM_DQ18 AG23
MEM_DQ19 AF24
MEM_DQ20 AG19
MEM_DQ21 AG20
MEM_DQ22 AG22
MEM_DQ23 AF23
MEM_DQ24 AD25
MEM_DQ25 AG25
MEM_DQ26 AE27
MEM_DQ27 AD27
MEM_DQ28 AE23
MEM_DQ29 AD24
MEM_DQ30 AE26
MEM_DQ31 AD26
MEM_DQ32 AA25
MEM_DQ33 Y26
MEM_DQ34 W24
MEM_DQ35 U25
MEM_DQ36 AA26
MEM_DQ37 Y25
MEM_DQ38 V26
MEM_DQ39 W25
MEM_DQ40 AC28
MEM_DQ41 AC29
MEM_DQ42 AA29
MEM_DQ43 Y29
MEM_DQ44 AD30
MEM_DQ45 AD29
MEM_DQ46 AA30
MEM_DQ47 Y28
MEM_DQ48 U27
MEM_DQ49 T27
MEM_DQ50 N26
MEM_DQ51 M27
MEM_DQ52 U26
MEM_DQ53 T26
MEM_DQ54 P27
MEM_DQ55 P26
MEM_DQ56 U29
MEM_DQ57 T29
MEM_DQ58 P29
MEM_DQ59 N29
MEM_DQ60 U28
MEM_DQ61 T28
MEM_DQ62 P28
MEM_DQ63 N27
MEM_CAP2 N30
MEM_CAP1 AJ14
MEM_CKE2
AE24
MEM_CKE3
AE21
MEM_RSRV2
AC30
MEM_RSRV3
Y30
MEM_B I/F
PART 3 OF 6
U9C
RC410MD
MEM_B I/F
PART 3 OF 6
U9C
RC410MD
L6 SBK160808T-301Y-SL6 SBK160808T-301Y-S
D36
BAT254
D36
BAT254
C392 .47U_6C392 .47U_6
R264 61.9/F_6R264 61.9/F_6
R47
1K/F_6
R47
1K/F_6
R38
200K/F_6
R38
200K/F_6
C136
1U_6
C136
1U_6
R260
4.7K_6
R260
4.7K_6
C114
2.2U_6
C114
2.2U_6
R45 61.9/F_6R45 61.9/F_6
T4T4
C88
.1U_4
C88
.1U_4
L8 SBK160808T-301Y-SL8 SBK160808T-301Y-S

5
5
4
4
3
3
2
2
1
1
D D
C C
B B
A A
PCE_TXSET
A_TX0N_C
A_TX1P_C
A_TX1N_C
PCE_PCAL
PCE_ISET
A_TX0P_C
PCE_NCAL
SCL_STRAP(7)
PWROK (2,12,23)
STRP_DATA(7)
A_TX0P (11)A_RX0P(11)
A_TX1P (11)
BMREQ#(11)
ALINKCLK(4)
A_TX1N (11)
A_TX0N (11)
ALINKCLK#(4)
A_RX0N(11)
A_RX1N(11) A_RX1P(11)
BSEL0 (4)
BSEL1 (4)
BSEL2 (4)BMREQ#(11)
HSYNC(7,10)
VSYNC(7,10)
+3V
+3V
VDDA12
+3V +1.05V
+3V +1.05V
+3V +1.05V
Size Document Number Rev
Date: Sheet of
RC410MD-PCIE LINK I/F
3B
<OrgName>
<OrgAddr1>
<OrgAddr2>
<OrgAddr3>
<OrgAddr4>
631Friday, August 11, 2006
Size Document Number Rev
Date: Sheet of
RC410MD-PCIE LINK I/F
3B
<OrgName>
<OrgAddr1>
<OrgAddr2>
<OrgAddr3>
<OrgAddr4>
631Friday, August 11, 2006
Size Document Number Rev
Date: Sheet of
RC410MD-PCIE LINK I/F
3B
<OrgName>
<OrgAddr1>
<OrgAddr2>
<OrgAddr3>
<OrgAddr4>
631Friday, August 11, 2006
STRP_DATA:Debug strap
DEFAULT:1
NB strapping
0: MEMORY CHANNEL STRAPING
1: E2PROM STRAPING
DAC_SCL: CPU VCC
1: DESKTOP CPU
0: MOBILE CPU
DEFAULT:0
CLG
SB_CLKP
K2
SB_CLKN
L2
GFX_CLKP
M2
GFX_CLKN
M1
GFX_RX0P
J5
GFX_RX0N
J4
GFX_RX1P
K4
GFX_RX1N
L4
GFX_RX2P
L6
GFX_RX2N
L5
GFX_RX3P
M5
GFX_RX3N
M4
GFX_RX4P
N4
GFX_RX4N
P4
GFX_RX5P
P6
GFX_RX5N
P5
GFX_RX6P
R5
GFX_RX6N
R4
GFX_RX7P
T4
GFX_RX7N
T3
GFX_RX8P
U6
GFX_RX8N
U5
GFX_RX9P
V5
GFX_RX9N
V4
GFX_RX10P
W4
GFX_RX10N
W3
GFX_RX11P
Y6
GFX_RX11N
Y5
GFX_RX12P
AA5
GFX_RX12N
AA4
GFX_RX13P
AB4
GFX_RX13N
AB3
GFX_RX14P
AC6
GFX_RX14N
AC5
GFX_RX15P
AD5
GFX_RX15N
AD4
GFX_TX0P N1
GFX_TX0N N2
GFX_TX1P P2
GFX_TX1N R2
GFX_TX2P R1
GFX_TX2N T1
GFX_TX3P T2
GFX_TX3N U2
GFX_TX4P V2
GFX_TX4N V1
GFX_TX5P W1
GFX_TX5N W2
GFX_TX6P Y2
GFX_TX6N AA2
GFX_TX7P AA1
GFX_TX7N AB1
GFX_TX8P AB2
GFX_TX8N AC2
GFX_TX9P AD2
GFX_TX9N AD1
GFX_TX10P AE1
GFX_TX10N AE2
GFX_TX11P AF2
GFX_TX11N AG2
GFX_TX12P AG1
GFX_TX12N AH1
GFX_TX13P AH2
GFX_TX13N AJ2
GFX_TX14P AJ3
GFX_TX14N AJ4
GFX_TX15P AK4
GFX_TX15N AJ5
GPP_RX3P
AG4
GPP_RX3N
AH4
GPP_RX2P
AK7
GPP_RX2N
AJ7
GPP_RX1P
AG6
GPP_RX1N
AG7
GPP_RX0P
AF8
GPP_RX0N
AG8
GPP_TX3P AE4
GPP_TX3N AF4
GPP_TX2P AJ6
GPP_TX2N AK6
GPP_TX1P AE6
GPP_TX1N AF6
GPP_TX0P AJ8
GPP_TX0N AJ9
SB_RX1P
AE9
SB_RX1N
AF10
SB_RX0P
AG9
SB_RX0N
AG10
SB_TX1P AK9
SB_TX1N AK10
SB_TX0P AJ10
SB_TX0N AJ11
PCE_ISET AJ12
PCE_NCAL AG12
PCE_PCAL AH12
PCE_TXSET AK13
BMREQ#
H2
PART 2 OF 6
U9B
RC410MD
PART 2 OF 6
U9B
RC410MD
T40T40
R19 4.7K_6R19 4.7K_6
T2T2
2
13
Q17
MMBT3904
Q17
MMBT3904
R256
*4.7K_4
R256
*4.7K_4
R261 150/F_6R261 150/F_6
C387 .1U_4C387 .1U_4
C383 .1U_4C383 .1U_4
2
1 3
Q1
MMBT3904
Q1
MMBT3904
2
13
Q34
MMBT3904
Q34
MMBT3904
R450
4.7K_4
R450
4.7K_4
2
1 3
Q2
MMBT3904
Q2
MMBT3904
R12
4.7K_4
R12
4.7K_4
2
13
Q33
MMBT3904
Q33
MMBT3904
R16
*4.7K_4
R16
*4.7K_4
Quanta Computer Inc.
PROJECT : BL3
Quanta Computer Inc.
PROJECT : BL3
C385 .1U_4C385 .1U_4
R451
4.7K_4
R451
4.7K_4
C381 .1U_4C381 .1U_4
R257
4.7K_4
R257
4.7K_4
R23 1K_6R23 1K_6
R20 4.7K_6R20 4.7K_6
R15
4.7K_4
R15
4.7K_4
R21 *4.7K_4R21 *4.7K_4
R14
*4.7K_4
R14
*4.7K_4
R263 8.25K_6R263 8.25K_6
R447
4.7K_4
R447
4.7K_4
R29 82.5/_6R29 82.5/_6
R448
4.7K_4
R448
4.7K_4
R262 10K_6R262 10K_6
R17
4.7K_4
R17
4.7K_4
R449
4.7K_4
R449
4.7K_4

5
5
4
4
3
3
2
2
1
1
D D
C C
B B
A A
PHL_DATA(10)
DDCDAT (10)
VGA_RED(10) VGA_GRN(10)
DDCCLK (10)
TXLOUT2- (10)
TXLOUT0- (10)
TXLOUT2+ (10)
SCL_STRAP (6)
NBCLK#(4)
STRP_DATA (6)
TXLCLKOUT- (10)
PHL_CLK(10)
HSYNC(6,10)
LCD_POWER_ON (10)
VSYNC(6,10)
VGA_BLU(10)
TXLOUT1+ (10)
NBCLK(4)
TXLCLKOUT+ (10)
TXLOUT0+ (10)
TXLOUT1- (10)
OSC14M(4)
BLON (10)
NB_VDDR+3V
AVDD_NB+3V
AVDDQ+1.8V
PLVDD+1.8V
NB_LVDDR18A +1.8V
+1.8V
NB_LVDDR18D
+1.8V
NB_LPVDD +1.8V
+3V
Size Document Number Rev
Date: Sheet of
RC410MD-VIDEO & CLKGEN
3B
731Friday, August 11, 2006
Size Document Number Rev
Date: Sheet of
RC410MD-VIDEO & CLKGEN
3B
731Friday, August 11, 2006
Size Document Number Rev
Date: Sheet of
RC410MD-VIDEO & CLKGEN
3B
731Friday, August 11, 2006
CLG
RSET resistor need 10mils
trace with at least 10mils
spacing.
Also need to connect GND
at AVSSQ HF cap.
DAC_SCL is totem-pole output
For ATI LVDS BLON Implementation Details
Change L5 from bead to inductance
for CRT flicker issue
EMI solution
Quanta Computer Inc.
PROJECT : BL3
Quanta Computer Inc.
PROJECT : BL3
C644
.1U_6
C644
.1U_6
C390
.1U_4
C390
.1U_4
C384
10U/6.3V_8
C384
10U/6.3V_8
CD9
YF9
COMP E9
DACVSYNC
B3
DACHSYNC
C3
RSET
B10
AVDD
C9
AVDDQ
B8
AVSSN
C10
AVSSDI
C8
AVSSQ
B9
PLLVDD
H10
PLLVSS
H9
CPU_CLKN
K1
OSCOUT
F1
CPU_CLKP
J1
VDDR3_1
G5
VDDR3_2
G4
LPVDD J8
LPVSS J7
TMDS_HPD
J2
DDC_DATA
H3
RED
F10
GREEN
E10
BLUE
D10
STRP_DATA D1
AVDDDI
D8
OSCIN
G1
TVCLKIN
G2
I2C_CLK
D2
I2C_DATA
C1
DACSCL B2
DACSDA C2
TXOUT_L0N E5
TXOUT_L0P F5
TXOUT_L1N D5
TXOUT_L1P C5
TXOUT_L2N E6
TXOUT_L2P D6
TXOUT_L3N E7
TXOUT_L3P E8
TXOUT_U0N B4
TXOUT_U0P A4
TXOUT_U1N B5
TXOUT_U1P C6
TXOUT_U2N B6
TXOUT_U2P A6
TXOUT_U3N B7
TXOUT_U3P A7
LVDDR18A_1 H8
LVDDR18A_2 H7
LVSSR_1 G9
LVSSR_2 G8
LVSSR_3 G7
LVDDR18D C7
LVDS_DIGON E2
LVDS_BLON G3
LVDS_BLEN F2
TXCLK_UP F8
TXCLK_UN F7
TXCLK_LP F6
TXCLK_LN G6
PART 4 OF 6
CRT
CLK. GEN.
SVID
U9D
RC410MD
PART 4 OF 6
CRT
CLK. GEN.
SVID
U9D
RC410MD
C382
1U_6
C382
1U_6
L2
SBK160808T-301Y-S
L2
SBK160808T-301Y-S
C27
.1U_6
C27
.1U_6
C377
.1U_6
C377
.1U_6
L33
SBK160808T-301Y-S
L33
SBK160808T-301Y-S
C15
.1U_6
C15
.1U_6
C47
.1U_4
C47
.1U_4
L4
SBK160808T-301Y-S
L4
SBK160808T-301Y-S
C391
1U_6
C391
1U_6
R396 *10K_4R396 *10K_4
R24 715/F_6R24 715/F_6
R22 10K_6R22 10K_6
T1T1
R13 0_6R13 0_6
C31
.1U_6
C31
.1U_6
C14
1U_6
C14
1U_6
C42
.1U_6
C42
.1U_6
C49
10U/6.3V_8
C49
10U/6.3V_8
L5
HK1608R22J-T
L5
HK1608R22J-T
C16 1U_4C16 1U_4
C63
.1U_6
C63
.1U_6
L1
SBK160808T-301Y-S
L1
SBK160808T-301Y-S
L34
SBK160808T-301Y-S
L34
SBK160808T-301Y-S
C389
.1U_4
C389
.1U_4
C36
1U_6
C36
1U_6
L32
SBK160808T-301Y-S
L32
SBK160808T-301Y-S
C59
1U_6
C59
1U_6
C79
10U/6.3V_8
C79
10U/6.3V_8
R18 0_6R18 0_6

5
5
4
4
3
3
2
2
1
1
D D
C C
B B
A A
VDD18
VDDA18
VDDA12 VDDA12
+3V
+1.8V
+1.8V
+1.2V +1.8VSUS
+1.2V
+1.05V
+1.2V
VDDA12
Size Document Number Rev
Date: Sheet of
RC410MD-POWER
3B
831Friday, August 11, 2006
Size Document Number Rev
Date: Sheet of
RC410MD-POWER
3B
831Friday, August 11, 2006
Size Document Number Rev
Date: Sheet of
RC410MD-POWER
3B
831Friday, August 11, 2006
CLG
Power sequence requirement
FOR VDD_CORE S0 max:5A FOR VDD_MEM ,S0 max:7A
FOR VDDA18 ,S0 max:600mA
FOR VDD18 ,S0 max:300mA
FOR VDD_CPU ,S0 max:3.5A
FOR EMI
FOR VDDA_12 ,S0 max:2.5A
Change to 0805 size capacitor
for M/E height limitation issue
C104
1U_6
C104
1U_6
C28
.1U_4
C28
.1U_4
C68
1U_6
C68
1U_6
C44
1U_6
C44
1U_6
C398
*100U/10V_7343
C398
*100U/10V_7343
C110
.1U_4
C110
.1U_4
C128
1U_6
C128
1U_6
C122
.1U_4
C122
.1U_4
C92
1U_6
C92
1U_6
C46
1U_6
C46
1U_6
C41
1U_6
C41
1U_6
C90
.1U_4
C90
.1U_4
C78
1U_6
C78
1U_6
C73
1U_6
C73
1U_6
VSS#A15
AC20
VSSA#A2
N7
VSS#A24
J23
VSS#A29
A29
VSS#AA23
W30
VSS#AA24
W23
VSSA#AA3
AD3
VSS#AA30
AA28
VSS#AB27
AJ30
VSS#AC12
AC12
VSS#AC16
AC15
VSS#AC19
AC18
VSSA#AC3
AH6
VSSA#AC5
AG5 VSSA#AC6
AE8
VSS#AC8
K8
VSS#AD12
AD12
VSS#AD16
AD15
VSS#AD19
AD18
VSS#AD23
AC17
VSSA#AD3
AH7
VSS#AD30
AE30
VSSA#AD7
R7
VSS#AD8
AD14
VSS#AD9
AC11
VSS#AE12
AF12
VSS#AE27
AF27
VSSA#AE3
AH8
VSSA#AE9
AH9
VSSA#AF5
AF7
VSS#AF7
F4 VSS#AG12
AG14
VSS#AG18
AG18
VSS#AG21
AG21
VSSA#AG3
AF9
VSS#AG9
AK25
VSS#AH28
V27
VSS#AJ1
AJ1
VSS#AK10
AD20
VSS#AK13
AK12
VSS#AK16
AK15
VSS#AK19
AK18
VSS#AK2
AK2
VSS#AK22 AK22
VSS#AK25
AC27 VSS#AK29 AK29
VSS#B1 B1
VSS#B30 B30
VSS#C28 M23
VSS#C3 D4
VSS#D17 F27
VSS#D20 D14
VSS#D23 D17
VSS#D25 A19
VSS#D27 D20
VSS#F25 K23
VSSA#F3
AF5
VSS#F30 F30
VSS#G14 AC14
VSS#G18 AG16
VSS#G27 A22
VSS#G3 A2
VSS#H13 D27
VSS#H14 AG26
VSS#H18 H18
VSS#H23 A16
VSSA#H3
L3
VSS#H4 A9
VSSA#H5
K5 VSSA#H6
AH5
VSS#J23 AD17
VSS#J24 J24
VSSA#J3
M3
VSS#J30 R27
VSS#K27 D24
VSSA#L3
P3
VSSA#L5
N5 VSSA#L6
N6
VSSA#L8
R8
VSS#M15 M14
VSS#M16 M16
VSSA#M3
R3
VSS#M30 H15
VSS#N15 N15
VSS#N16 N19
VSS#N23 D3
VSS#N27 A25
VSSA#N3
AF3
VSS#P15 R15
VSS#P16 P16
VSS#P23 G10
VSS#P24 M24
VSSA#P3
U3
VSSA#P4
AH3
VSSA#P5
T5 VSSA#P6
T6
VSSA#P7
V7 VSSA#P8
V8
VSS#R12 M12
VSS#R13 R13
VSS#R14 P12
VSS#R15 P14
VSS#R16 U13
VSS#R17 R17
VSS#R18 V18
VSS#R19 R19
VSS#R23 R23
VSS#R24 R24
VSSA#R3
V3
VSS#R30 J30
VSS#T12 T12
VSS#T13 N13
VSS#T14 T14
VSS#T15 P18
VSS#T16 T16
VSS#T17 U17
VSS#T18 T18
VSS#T19 W19
VSS#T27 J27
VSS#U15 U15
VSS#U16 N17
VSSA#U3
Y3
VSSA#U5
W5
VSSA#U6
W6
VSSA#U7
AA7 VSSA#U8
AA8
VSS#V15 M18
VSS#V16 V16
VSSA#V3
AA3
VSS#V30 T30
VSS#U19 U19
VSS#W16 W17
VSS#W27 M26
VSS#Y23 U23
VSS#Y24 U24
VSSA#Y3
AC3
VSSA#Y5
AB5
VSSA#Y6
AB6
VSSA#Y7
AD7
VSSA#Y8
AD8
VSS#AG25 AA23
VSS#AH25 AA24
VSS#AH26 AG24
VSSA#K7
N8
VSS#C17 V28
VSS#C19 A13
VSS#V12 V12
VSS#W13 W13
VSS#V14 V14
VSS#W15 W15
VSSA#AH7
AH10
VSS#AJ11
J3 VSS#AH11
AH11
VSS#AD11 AD11
VSS#G5 F3
PART 6 OF 6
GND
U9F
RC410MD
PART 6 OF 6
GND
U9F
RC410MD
C66
.1U_4
C66
.1U_4
C105
1U_6
C105
1U_6
C55
1U_6
C55
1U_6
C131
.1U_4
C131
.1U_4
+
C372
470U/2.5V_7343
+
C372
470U/2.5V_7343
+
C375
470U/2.5V_7343
+
C375
470U/2.5V_7343
C65
.1U_4
C65
.1U_4
C116
1U_6
C116
1U_6
Quanta Computer Inc.
PROJECT : BL3
Quanta Computer Inc.
PROJECT : BL3
C39
1U_6
C39
1U_6 C124
.1U_4
C124
.1U_4
C24
1U_6
C24
1U_6
2 1
D5 SW1010CD5 SW1010C
C77
.1U_4
C77
.1U_4
C85
.1U_4
C85
.1U_4
21
D3
SW1010C
D3
SW1010C
C69
1U_6
C69
1U_6
L31 TI201209G121L31 TI201209G121
C21
1U_6
C21
1U_6
C12
1U_6
C12
1U_6
C376
.1U_6
C376
.1U_6
C51
1U_6
C51
1U_6
C111
1U_6
C111
1U_6
C98
1U_6
C98
1U_6
+
C403
*100U/6.3V_3528
+
C403
*100U/6.3V_3528
C23
1U_6
C23
1U_6
C45
1U_6
C45
1U_6
C64
.1U_4
C64
.1U_4
+
C373
150U/4V_3528
+
C373
150U/4V_3528
C99
22U_8
C99
22U_8
C101
.1U_4
C101
.1U_4
C17
1U_6
C17
1U_6
C29
.1U_4
C29
.1U_4
C25
1U_6
C25
1U_6
C60
1U_6
C60
1U_6
C130
.1U_4
C130
.1U_4
C75
1U_6
C75
1U_6
2 1
D4 SW1010CD4 SW1010C
C107
1U_6
C107
1U_6
C81
.1U_4
C81
.1U_4
+
C374
150U/4V_3528
+
C374
150U/4V_3528
C80
.1U_4
C80
.1U_4
C108
1U_6
C108
1U_6
C393
100U/10V_7343
C393
100U/10V_7343
C94
1U_6
C94
1U_6
C106
1U_6
C106
1U_6
C57
1U_6
C57
1U_6
C56
.1U_4
C56
.1U_4
C82
.1U_4
C82
.1U_4
C22
1U_6
C22
1U_6
C26
1U_6
C26
1U_6
C103
.1U_4
C103
.1U_4
L3 TI201209G121L3 TI201209G121
C89
.1U_4
C89
.1U_4
C83
1U_6
C83
1U_6
VDD_CORE#M12
U16
VDD_CORE#M13
M13
VDD_CORE#M14
M15
VDD_CORE#M17
M17
VDD_CORE#M18
R16
VDD_CORE#M19
V15
VDD_CORE#N12
N12
VDD_CORE#N13
T15
VDD_CORE#N14
N14
VDD_CORE#N17
N16
VDD_CORE#N18
N18
VDD_CORE#N19
M19
VDD_CORE#P12
R12
VDD_CORE#P13
P13
VDD_CORE#P14
P15
VDD_CORE#P17
P17
VDD_CORE#P19
P19
VDD_CORE#U12
U12
VDD_CORE#U13
T13
VDD_CORE#U14
U14
VDD_CORE#U17
T17
VDD_CORE#U18
U18
VDD_CORE#U19
T19
VDD_CORE#V13
V13
VDD_CORE#V14
R14
VDD_CORE#V17
V17
VDD_CORE#V18
R18
VDD_CORE#V19
V19
VDD_CORE#W12
W12
VDD_CORE#W14
W14
VDD_CORE#W17
W16
VDD_CORE#W18
W18
VDD_18
J9
VDD_18#AF26
AB22
VDD_18#AF9
AB9
VDD_18#J26
J22
VDD_CPU#A16 P24
VDD_CPU#E15 F11
VDD_CPU#F15 G12
VDD_CPU#F16 F12
VDD_CPU#F19 H12
VDD_CPU#F22 H23
VDD_CPU#G15 H16
VDD_CPU#G16 A10
VDD_CPU#G19 G13
VDD_CPU#G21 G16
VDD_CPU#G22 H24
VDD_CPU#H15 G11
VDD_CPU#H16 H19
VDD_CPU#H17 H11
VDD_CPU#H19 H13
VDD_CPU#K23 G20
VDD_CPU#L23 L23
VDD_CPU#L24 L24
VDD_CPU#M23 P23
VDD_CPU#M24 N23
VDD_CPU#T23 H17
VDD_CPU#U23 G17
VDD_CPU#U24 H14
VDD_CPU#V23 F17
VDD_CPU#V24 G14
VDDA_18#AA7
U7 VDDA_18#AA8
Y7
VDDA_18#AD8
U8 VDDA_18#U8
Y8
VDDA_12#F5
P7 VDDA_12#F6
P8 VDDA_12#K4
H4 VDDA_12#K6
H5
VDDA_12#K8 W8
VDDA_12#L7 W7
VDDA_12#L8 AD9
VDDA_12#W5
AB7
VDDA_18#W6
AB8
VDDA_12#M8
AC7
VDDA_12#N8 AC8
VDDA_12#R7 M8
VDDA_12#R8 T8
VDDA_12#U7 T7
VDD_MEM#AB30 Y24
VDD_MEM#AC13 AC13
VDD_MEM#AC14 AD23
VDD_MEM#AC15 AC16
VDD_MEM#AC18 AD19
VDD_MEM#AC21 AD22
VDD_MEM#AD10 V23
VDD_MEM#AD13 AD13
VDD_MEM#AD15 AD16
VDD_MEM#AD18 AC19
VDD_MEM#AD21 AB24
VDD_MEM#AE15 AK24
VDD_MEM#AE18 T24
VDD_MEM#AE21 AK28
VDD_MEM#AG27 AB23
VDD_MEM#AJ30 Y23
VDD_MEM#AK18 AK21
VDD_MEM#AK24 T23
VDD_MEM#AK9 V24
VDD_MEM#W23 AC22
VDDA_18#AC7
AC10 VDDA_18#AC8
AD10 VDDA_18#AD7
AC9 VDDA_18#AE7
AE11
VDDA_18#AG6
AG11
VDDA_18#AF6
AF11
VDDA_12#B3
L7
VDDA_12#A3
L8
VDDA_12#B4
J6
VDDA_12#C3 K6
VDDA_12#B2 M7
VDD_MEM#AJ21 AC21
VDD_MEM#AK21 AD21
PART 5 OF 6
POWER
CORE POWER
MEM POWER
CPU IF POWER
PCIE IF
PCIE POWER
U9E
RC410MD
PART 5 OF 6
POWER
CORE POWER
MEM POWER
CPU IF POWER
PCIE IF
PCIE POWER
U9E
RC410MD
C138
.1U_4
C138
.1U_4
C13
1U_6
C13
1U_6
C20
1U_6
C20
1U_6
C19
1U_6
C19
1U_6
C40
1U_6
C40
1U_6
C91
1U_6
C91
1U_6
C50
1U_6
C50
1U_6
C115
.1U_4
C115
.1U_4
C93
1U_6
C93
1U_6
L7 TI201209G121L7 TI201209G121

5
5
4
4
3
3
2
2
1
1
D D
C C
B B
A A
MA16
MA17
MA15
MA9
MA5
M_WE#
MA8
MA2
MA3
MA0
M_CS#0
M_CKE3
M_ODT3
M_RAS#
M_CS#2
MA1
M_CS#3
M_CKE2
M_ODT0
M_CAS#
M_ODT1
MA14
MA7
MA10
M_CKE0
MA12
M_CKE1
MA13
M_CS#1
MA6
MA4
MA11
M_ODT2
MA3
MDQ59
MDQ42
MDQ31
M_DQS#4
MDQ5
M_RAS#
M_DQS1
M_DM3
M_DM0
MA12
MA5
MA4
MDQ29
MDQ24
MDQ25
MDQ23
MDQ20
MDQ2
MDQ49
M_DQS#2
M_DM1
MA8
MDQ46
MDQ39
MDQ14
SDATA
M_DQS2
MDQ41
MDQ37
MDQ8
MDQ51
M_DQS#5
MDQ16
MDQ21
MDQ54
MA13
M_DQS4
M_DM7
MA16
MA6
MDQ43
MDQ35
MDQ7
MA14
MDQ63
MDQ57
MDQ47
MDQ34
MDQ33
MDQ26
MDQ22
MDQ48
SCLK
M_DM6 MDQ0
MDQ9
MDQ55
M_DQS#0
MA2
MA0
MDQ28
MDQ1
MDQ12
M_DQS7
M_DQS6
M_DM2
MA15
MA11
MA9
MA7
MDQ60
MDQ61
MDQ52
M_CAS#
MA17
MDQ4
MDQ10
M_DQS5
M_DM5
MDQ62
MDQ58
MDQ32
MDQ19
MDQ18
MDQ6
MDQ53
M_DQS#3
MA10
MDQ45
M_DQS#1
MDQ56
MDQ44
MDQ17
MDQ15
M_WE#
M_DQS3
MDQ36
MDQ27
MDQ11
M_DQS#7
M_DQS#6
M_DQS0
M_DM4
MA1
MDQ40
MDQ38
MDQ30
MDQ3
MDQ13
MDQ50
MA[17..0]
MDQ[63..0]
M_DM[7..0]
M_DQS[7..0]
M_DQS#[7..0]
MA1
MDQ0
M_DQS#5
MDQ23
MDQ1
MDQ17
MDQ53
MDQ52
M_DQS#3
MDQ57
M_DQS2
MDQ28
MDQ41
MA16
MDQ13
MDQ14
MDQ60
M_DM1
M_DQS#7
MDQ3
MA4
M_DQS#6
MDQ2
MDQ62
M_DQS0
MDQ12
MA0
M_DQS1
MDQ27
M_DQS#4
MDQ16
M_DM2
MDQ19
M_DM6
MDQ45
MDQ5
MDQ8MA13
M_DQS6
MDQ51
MDQ6
MDQ21
MDQ32
MA10
MDQ61
MA12
MDQ37
MDQ48
MDQ25
MDQ42
M_DM0
MA8
MA6
MDQ43
MDQ56
MDQ10
M_DQS#1
M_DM4
MDQ55
MA2
M_DM3
M_DM5
MDQ38
M_DQS#2
MDQ4
MA7
MDQ33
MDQ30
MDQ24
MA15
MA17
MDQ29
MDQ18
M_DQS7
MDQ15
MDQ39
MDQ31
MDQ35
MDQ54
MDQ40
MDQ49
MDQ63
M_DQS5
MDQ44
MDQ50
MDQ34
MA5
MDQ7
MDQ59
MDQ20
MDQ46
MA3
MDQ36
MA11
MDQ58
MDQ11
M_DQS#0
MDQ9
M_DQS3
M_DQS4
MDQ26
MA9
MDQ47
M_DM7
MDQ22
MA14
M_CLKOUT4(5)
M_CKE3(5)
M_RAS#(5)
M_ODT3(5)
M_CLKOUT3#(5)
SDATA(4,12)
M_ODT1(5)
M_WE#(5)
M_CLKOUT3(5)
M_CKE2(5)
M_CS#3(5)
SCLK(4,12)
M_CAS#(5)
M_CLKOUT4#(5)
M_CS#2(5)
MA[17..0](5)
M_DQS#[7..0](5)
M_DM[7..0](5)
M_DQS[7..0](5)
MDQ[63..0](5)
M_CKE0(5)
SDATA(4,12)
M_CKE1(5)
M_CLKOUT1#(5) M_CLKOUT0(5)
M_CS#0(5)
M_ODT0(5)
M_CLKOUT0#(5)
M_RAS#(5)
M_ODT2(5)
SCLK(4,12)
M_WE#(5)
M_CLKOUT1(5)
M_CAS#(5)
M_CS#1(5)
+1.8VSUS
+1.8VSUS
+1.8VSUS
+1.8VSUS
+1.8VSUS
+1.8VSUS
+1.8VSUS
+1.8VSUS
+1.8VSUS
+3V
+3V
+1.8VSUS
+1.8VSUS
+0.9VSUS
+1.8VSUS
+3V
+1.8VSUS
+0.9VSUS
+3V
+1.8VSUS
+1.8VSUS
+1.8VSUS
+0.9V
+0.9V
+1.8V+1.8VSUS
Size Document Number Rev
Date: Sheet of
DDR2 SO-DIMM
3B
931Wednesday, August 09, 2006
Size Document Number Rev
Date: Sheet of
DDR2 SO-DIMM
3B
931Wednesday, August 09, 2006
Size Document Number Rev
Date: Sheet of
DDR2 SO-DIMM
3B
931Wednesday, August 09, 2006
DDR
FOR EMI
SMBus ADDRESS: A4 SMBus ADDRESS: A0
DQ0 5
DQ1 7
DQ2 17
DQ3 19
DQ4 4
DQ5 6
DQ6 14
DQ7 16
DQ8 23
DQ9 25
DQ10 35
DQ11 37
DQ12 20
DQ13 22
DQ14 36
DQ15 38
DQ16 43
DQ17 45
DQ18 55
DQ19 57
DQ20 44
DQ21 46
DQ22 56
DQ23 58
DQ24 61
DQ25 63
DQ26 73
DQ27 75
DQ28 62
DQ29 64
DQ30 74
DQ31 76
DQ32 123
DQ33 125
DQ34 135
DQ35 137
DQ36 124
DQ37 126
DQ38 134
DQ39 136
DQ40 141
DQ41 143
DQ42 151
DQ43 153
DQ44 140
DQ45 142
DQ46 152
DQ47 154
DQ48 157
DQ49 159
DQ50 173
DQ51 175
DQ52 158
DQ53 160
DQ54 174
DQ55 176
DQ56 179
DQ57 181
DQ58 189
DQ59 191
DQ60 180
DQ61 182
DQ62 192
DQ63 194
NC1 50
NC2 69
NC3 83
NC4 120
NC/TEST 163
A0
102
A1
101
A2
100
A3
99
A4
98
A5
97
A6
94
A7
92
A8
93
A9
91
A10
105
A11
90
A12
89
BA0
107
BA1
106
DM0
10
DM1
26
DM2
52
DM3
67
DM4
130
DM5
147
DM6
170
DM7
185
DQS0
13
DQS1
31
DQS2
51
DQS3
70
DQS4
131
DQS5
148
DQS6
169
DQS7
188
CK0
30
CK0
32
CK1
164
CK1
166
CKE0
79
CKE1
80
VREF
1
RAS
108
CAS
113
WE
109
S0
110
S1
115
SA0
198
SA1
200
SDA
195
SCL
197
VDDspd
199
A13
116
BA2
85
VDD0 81
VDD1 82
VDD2 87
VDD3 88
VDD4 95
VDD5 96
VDD6 103
VDD8 111
VDD7 104
VDD9 112
VDD10 117
VDD11 118
VSS0
2
VSS1
3
VSS2
8
VSS3
9
VSS4
12
VSS5
15
VSS6
18
VSS7
21
VSS8
24
VSS9
27
VSS10
28
VSS11
33
VSS12
34
VSS13
39
VSS14
40
VSS15
41
VSS16
42
VSS34 133
VSS35 138
VSS36 139
VSS37 144
VSS38 145
VSS18
48
VSS19
53
VSS20
54
VSS48 172
VSS47 171
VSS46 168
VSS45 165
VSS44 162
VSS43 161
VSS42 156
VSS41 155
VSS40 150
VSS39 149
VSS33
132 VSS32
128 VSS31
127 VSS30
122 VSS29
121 VSS28
78 VSS27
77 VSS26
72 VSS25
71 VSS24
66 VSS23
65 VSS22
60 VSS21
59
A14
86
A15
84
DQS0
11
DQS1
29
DQS2
49
DQS3
68
DQS4
129
DQS5
146
DQS6
167
DQS7
186
ODT0
114
ODT1
119
VSS17
47
VSS56 196
VSS55 193
VSS54 190
VSS53 187
VSS52 184
VSS51 183
VSS49 177
VSS50 178
SO-DIMM
(STD)
J1
DDR2-SODIMM(H8)
DDR-AS0A426-MAS-200P
SO-DIMM
(STD)
J1
DDR2-SODIMM(H8)
DDR-AS0A426-MAS-200P
C11
.1U_6
C11
.1U_6
12
+
C394
220U/2.5V_3528
+
C394
220U/2.5V_3528
C399
.1U_6
C399
.1U_6
R36 56_4R36 56_4
1
3
5
78
6
4
2
RP3 56X4_4RP3 56X4_4
1
3
5
78
6
4
2
RP6 56X4_4RP6 56X4_4
C76
1U_6
C76
1U_6
C120
.1U_6
C120
.1U_6
C121 1U_6C121 1U_6
C117
.1U_6
C117
.1U_6
C37 1U_6C37 1U_6
1
3
5
78
6
4
2
RP4 56X4_4RP4 56X4_4
C118
.1U_6
C118
.1U_6
Quanta Computer Inc.
PROJECT : BL3
Quanta Computer Inc.
PROJECT : BL3
1
3
5
78
6
4
2
RP2 56X4_4RP2 56X4_4
R32 56_4R32 56_4
R52 4.7K_6R52 4.7K_6
C52
1U_6
C52
1U_6
C109 1U_6C109 1U_6
C30 1U_6C30 1U_6
C379
.1U_6
C379
.1U_6
R31 56_4R31 56_4
12
+
C378
220U/2.5V_3528
+
C378
220U/2.5V_3528
C97 1U_6C97 1U_6
12
+
C395
220U/2.5V_3528
+
C395
220U/2.5V_3528
R27 56_4R27 56_4
C8
.1U_6
C8
.1U_6
C86
1U_6
C86
1U_6
C102
1U_6
C102
1U_6
C9
.1U_6
C9
.1U_6
C112 1U_6C112 1U_6
C72 1U_6C72 1U_6
C96
1U_6
C96
1U_6
C87 1U_6C87 1U_6
C67
.1U_6
C67
.1U_6
C58
.1U_6
C58
.1U_6
R51 4.7K_6R51 4.7K_6
C18 1U_6C18 1U_6
C84
1U_6
C84
1U_6
12
+
C380
220U/2.5V_3528
+
C380
220U/2.5V_3528
R25 56_4R25 56_4
C119
1U_6
C119
1U_6
R35 56_4R35 56_4
R37 56_4R37 56_4
C396
.1U_6
C396
.1U_6
C133 1U_6C133 1U_6
C53
.1U_6
C53
.1U_6
R26 56_4R26 56_4
C62
1U_6
C62
1U_6
1
3
5
78
6
4
2
RP1 56X4_4RP1 56X4_4
C48
1U_6
C48
1U_6
DQ0 5
DQ1 7
DQ2 17
DQ3 19
DQ4 4
DQ5 6
DQ6 14
DQ7 16
DQ8 23
DQ9 25
DQ10 35
DQ11 37
DQ12 20
DQ13 22
DQ14 36
DQ15 38
DQ16 43
DQ17 45
DQ18 55
DQ19 57
DQ20 44
DQ21 46
DQ22 56
DQ23 58
DQ24 61
DQ25 63
DQ26 73
DQ27 75
DQ28 62
DQ29 64
DQ30 74
DQ31 76
DQ32 123
DQ33 125
DQ34 135
DQ35 137
DQ36 124
DQ37 126
DQ38 134
DQ39 136
DQ40 141
DQ41 143
DQ42 151
DQ43 153
DQ44 140
DQ45 142
DQ46 152
DQ47 154
DQ48 157
DQ49 159
DQ50 173
DQ51 175
DQ52 158
DQ53 160
DQ54 174
DQ55 176
DQ56 179
DQ57 181
DQ58 189
DQ59 191
DQ60 180
DQ61 182
DQ62 192
DQ63 194
NC1 50
NC2 69
NC3 83
NC4 120
NC/TEST 163
A0
102
A1
101
A2
100
A3
99
A4
98
A5
97
A6
94
A7
92
A8
93
A9
91
A10
105
A11
90
A12
89
BA0
107
BA1
106
DM0
10
DM1
26
DM2
52
DM3
67
DM4
130
DM5
147
DM6
170
DM7
185
DQS0
13
DQS1
31
DQS2
51
DQS3
70
DQS4
131
DQS5
148
DQS6
169
DQS7
188
CK0
30
CK0
32
CK1
164
CK1
166
CKE0
79
CKE1
80
VREF
1
RAS
108
CAS
113
WE
109
S0
110
S1
115
SA0
198
SA1
200
SDA
195
SCL
197
VDDspd
199
A13
116
BA2
85
VDD0 81
VDD1 82
VDD2 87
VDD3 88
VDD4 95
VDD5 96
VDD6 103
VDD8 111
VDD7 104
VDD9 112
VDD10 117
VDD11 118
VSS0
2
VSS1
3
VSS2
8
VSS3
9
VSS4
12
VSS5
15
VSS6
18
VSS7
21
VSS8
24
VSS9
27
VSS10
28
VSS11
33
VSS12
34
VSS13
39
VSS14
40
VSS15
41
VSS16
42
VSS34 133
VSS35 138
VSS36 139
VSS37 144
VSS38 145
VSS18
48
VSS19
53
VSS20
54
VSS48 172
VSS47 171
VSS46 168
VSS45 165
VSS44 162
VSS43 161
VSS42 156
VSS41 155
VSS40 150
VSS39 149
VSS33
132 VSS32
128 VSS31
127 VSS30
122 VSS29
121 VSS28
78 VSS27
77 VSS26
72 VSS25
71 VSS24
66 VSS23
65 VSS22
60 VSS21
59
A14
86
A15
84
DQS0
11
DQS1
29
DQS2
49
DQS3
68
DQS4
129
DQS5
146
DQS6
167
DQS7
186
ODT0
114
ODT1
119
VSS17
47
VSS56 196
VSS55 193
VSS54 190
VSS53 187
VSS52 184
VSS51 183
VSS49 177
VSS50 178
SO-DIMM
(STD)
J2
DDR2-SODIMM(H4)
AMP-DDR-SODIMM-200P
SO-DIMM
(STD)
J2
DDR2-SODIMM(H4)
AMP-DDR-SODIMM-200P
C61
.1U_6
C61
.1U_6
C95
1U_6
C95
1U_6
C123 1U_6C123 1U_6
C125
1U_6
C125
1U_6
C10
.1U_6
C10
.1U_6
C71
1U_6
C71
1U_6
C35 1U_6C35 1U_6
C74
1U_6
C74
1U_6
C126 1U_6C126 1U_6
1
3
5
78
6
4
2
RP5 56X4_4RP5 56X4_4
C70
1U_6
C70
1U_6
C54 1U_6C54 1U_6
R34 56_4R34 56_4
R33 56_4R33 56_4
12
+
C397
220U/2.5V_3528
+
C397
220U/2.5V_3528
C137
.1U_6
C137
.1U_6
R53 4.7K_6R53 4.7K_6
C132 1U_6C132 1U_6
C32 1U_6C32 1U_6
C43 1U_6C43 1U_6
C38 1U_6C38 1U_6

5
5
4
4
3
3
2
2
1
1
D D
C C
B B
A A
PHL_DATA
PHL_CLK
VADJ
TXLCLKOUT-
TXLOUT0+
PHL_DATA
TXLOUT0-
PHL_CLK
TXLOUT2-
TXLOUT1-
TXLOUT2+
TXLCLKOUT+
TXLOUT1+
TXLCLKOUT+
TXLOUT0-
TXLOUT0+
TXLCLKOUT-
PHL_DATA
LCD3V
VADJ
TXLOUT2-
PHL_CLK
TXLOUT1+
TXLOUT2+
TXLOUT1- DISPON
DISPON
CRTDDAT
CRTDCLK
+5V_CRT2
+5V_CRT2
DDCDAT
DDCCLK
+5V_CRT2
HSYNC1
CRT_B1
CRT_R1
CRT_G1
VSYNC1
CRT_B1
+5V_CRT1
CRTHSYNC
CRTVSYNC
CRT_G1
+5V_CRT2
VGA_BLU
VGA_RED CRT_R1
VGA_GRN
LCDON#
LCDVCC1
LCDONG
LCDDISCHG
3VLCD
DDCDAT
DDCCLK
INVCC0
LID#LID#
LID#
CONTRAST(23)
PHL_DATA(7)
TXLCLKOUT+(7)
TXLOUT1-(7)
TXLOUT0+(7)
TXLCLKOUT-(7)
TXLOUT0-(7)
TXLOUT1+(7)
TXLOUT2+(7) TXLOUT2-(7)
PHL_CLK(7)
LID591# (23)
VGA_BLU(7)
VGA_GRN(7)
VGA_RED(7)
DDCDAT (7)
VSYNC (6,7)
HSYNC (6,7)
LCD_POWER_ON(7)
DDCCLK (7)
NB_PWRGD(5,23)
BLON(7)
EC_FPBACK#(23)
+3V
VIN
LCD3V
+5V
+3V
+3V
+3VPCU
+5V
+5V
+3V
VIN
+5VSUS
+3V
LCD3V
+3V
AUDGND
+3V
+3VPCU
+3V VIN
Size Document Number Rev
Date: Sheet of
VGA Ports, LID, & HOLES
3B
10 31Friday, August 11, 2006
Size Document Number Rev
Date: Sheet of
VGA Ports, LID, & HOLES
3B
10 31Friday, August 11, 2006
Size Document Number Rev
Date: Sheet of
VGA Ports, LID, & HOLES
3B
10 31Friday, August 11, 2006
VGA
LCD Connector
Lid Switch
CPU SINK
CRT PORT
25 MIL
NB SINK
Vgs=20V
Rds@10V=28m ohm
@4.5V=42m ohm
Ids@25C=5.8A
ModemEMI PAD
Add 0.1uf capacitor for EMI request
EMI solution
1
2
3
4
5
67
8
9
HOLE17
H-C295D142P2-8
HOLE17
H-C295D142P2-8
1
2
3
4
5
67
8
9
HOLE4
*H-C315D110P2-8
HOLE4
*H-C315D110P2-8
1
2
3
4
5
67
8
9
HOLE18
*H-C315D110P2-8
HOLE18
*H-C315D110P2-8
1
2
3
4
5
67
8
9
HOLE5
*H-C315D110P2-8
HOLE5
*H-C315D110P2-8
C643
.1U_4
C643
.1U_4
21
D26 MTW355
D26 MTW355
3
2
1
Q15
AO3404
Q15
AO3404
1
PAD4
*EMI_PAD
PAD4
*EMI_PAD
R254
10K_4
R254
10K_4
1
2
3
4
5
67
8
9
HOLE3
*H-C315D110P2-8
HOLE3
*H-C315D110P2-8
R245
100K
R245
100K
R10
6.8K_4
R10
6.8K_4
1
PAD1
*Modem_PAD
PAD1
*Modem_PAD
1
2
3
4
5
67
8
9
HOLE6
*H-C315D110P2-8
HOLE6
*H-C315D110P2-8
C371
.1U_4
C371
.1U_4
1
2
3
4
5
67
8
9
HOLE14
*H-C394D394N
HOLE14
*H-C394D394N
1
2
3
4
5
67
8
9
HOLE10
H-C295D142P2-8
HOLE10
H-C295D142P2-8
L27 FBM-10-160808-600_6L27 FBM-10-160808-600_6
C645
*.1U_4
C645
*.1U_4
3
2
1
Q14
2N7002E
Q14
2N7002E
R247
22_8
R247
22_8
R246
330K
R246
330K
C365
6P_4
C365
6P_4
12
F1
FUSE1A6V_POLY
F1
FUSE1A6V_POLY
R249
75/F_4
R249
75/F_4
1
24
53
U22
SN74LVC1G08DCKR
U22
SN74LVC1G08DCKR
1
2
3
4
5
67
8
9
HOLE22
*H-C315D110P2-8
HOLE22
*H-C315D110P2-8
3
2
1
D45
*DA204U
D45
*DA204U
21
L24
CHB2012U121
L24
CHB2012U121
C7
.01U_4
C7
.01U_4
C363
6P_4
C363
6P_4
2 1
D1
SSM14
D1
SSM14
1
2
3
4
5
67
8
9
HOLE26
*H-C98D98N
HOLE26
*H-C98D98N
1
2
3
4
5
67
8
9
HOLE24
*H-C315D110P2-8
HOLE24
*H-C315D110P2-8
R9
6.8K_4
R9
6.8K_4
R255 1K_4R255 1K_4
C642
*.1U_4
C642
*.1U_4
1
2
3
4
5
67
8
9
HOLE25
*H-C315D110P2-8
HOLE25
*H-C315D110P2-8
R457 0_6R457 0_6
1
2
3
4
5
67
8
9
HOLE15
*H-C315D110P2-8
HOLE15
*H-C315D110P2-8
C362
10P_4
C362
10P_4
R253
*10K_4
R253
*10K_4
1
2
3
4
5
67
8
9
HOLE13
H-C236D142P2-8
HOLE13
H-C236D142P2-8
1
2
3
4
5
67
8
9
HOLE9
H-C295D142P2-8
HOLE9
H-C295D142P2-8
R259 4.7K_4R259 4.7K_4
L25 BLM18BA220SN1_6L25 BLM18BA220SN1_6
R230 1K_6R230 1K_6
L30 BK1608LL121_6L30 BK1608LL121_6
L28 FBM-10-160808-600_6L28 FBM-10-160808-600_6
1
2
3
4
5
67
8
9
HOLE19
*H-C315D110P2-8
HOLE19
*H-C315D110P2-8
1
2
3
4
5
67
8
9
HOLE2
*H-C315D110P2-8
HOLE2
*H-C315D110P2-8
R251 2.2K_4R251 2.2K_4
1
PAD2
*Modem_PAD
PAD2
*Modem_PAD
C368
6P_4
C368
6P_4
1
2
3
4
5
67
8
9
HOLE1
*H-C315D110P2-8
HOLE1
*H-C315D110P2-8
C364
6P_4
C364
6P_4
C361 .1U/10V_4C361 .1U/10V_4
C5
10U/10V_8
C5
10U/10V_8
C360
10P_4
C360
10P_4
VCC_SYNC
1
VCC_VIDEO
2
VIDEO_1
3
VIDEO_2
4
VCC_DDC
7
GND
6
BYP
8
VIDEO_3
5
SYNC_OUT2 16
SYNC_OUT1 14
SYNC_IN2 15
SYNC_IN1 13
DDC_IN1 10
DDC_IN2 11
DDC_OUT1 9
DDC_OUT2 12
U1
CM2009
U1
CM2009
2 1
L23
TI201209G121_8
L23
TI201209G121_8
1
2
3
4
5
67
8
9
HOLE11
*H-C315D110P2-8
HOLE11
*H-C315D110P2-8
C358
.022U_4
C358
.022U_4
1
PAD3
*EMI_PAD
PAD3
*EMI_PAD
R252 2.2K_4R252 2.2K_4
R248
75/F_4
R248
75/F_4
L26 BLM18BA220SN1_6L26 BLM18BA220SN1_6
C6
.1U_4
C6
.1U_4
15
14
13
12
111
2
3
4
5
6
7
8
9
10
1617
CN10
CRT_DFDS15FR0G6
CN10
CRT_DFDS15FR0G6
1 2
3 4
5 6
7 8
9 10
11 12
13 14
15 16
17 18
19 20
21 22
23 24
25 26
27 28
29 30
31 32
CN1
ACES_88107-30001
CN1
ACES_88107-30001
3
41
2
SW2
SW-DT016-PT11AB
SW2
SW-DT016-PT11AB
R250
75/F_4
R250
75/F_4
R11 0_8R11 0_8
R258 4.7K_4R258 4.7K_4
1
2
3
4
5
67
8
9
HOLE8
*H-C315D110P2-8
HOLE8
*H-C315D110P2-8
1 3
2
Q13
PDTC144EU
Q13
PDTC144EU
C370
.1U_4
C370
.1U_4
Quanta Computer Inc.
PROJECT : BL3
Quanta Computer Inc.
PROJECT : BL3
C359
10P_4
C359
10P_4
L29 FBM-10-160808-600_6L29 FBM-10-160808-600_6
1
2
3
4
5
67
8
9
HOLE20
*H-C315D110P2-8
HOLE20
*H-C315D110P2-8
C369
6P_4
C369
6P_4
C367
10P_4
C367
10P_4
1
2
3
4
5
67
8
9
HOLE12
*H-C315D110P2-8
HOLE12
*H-C315D110P2-8
1
2
3
4
5
67
8
9
HOLE27
*H-C98D98N
HOLE27
*H-C98D98N
1
2
3
4
5
67
8
9
HOLE16
H-C295D142P2-8
HOLE16
H-C295D142P2-8
C366
6P_4
C366
6P_4
R446 *0_6R446 *0_6
1
2
3
4
5
67
8
9
HOLE7
H-C236D142P2-8
HOLE7
H-C236D142P2-8
3
2
1
Q16
2N7002E
Q16
2N7002E
1
2
3
4
5
67
8
9
HOLE23
*H-C315D110P2-8
HOLE23
*H-C315D110P2-8

5
5
4
4
3
3
2
2
1
1
D D
C C
B B
A A
GNT3#
REQ1#
REQ5#
PERR#
GNT0#
LAD2
GNT4#
LAD3
REQ2#
REQ3#
SERR#
GNT1#
REQ4#
GNT2#
TRDY#
FRAME#
IRDY#
LAD0
REQ0#
LDRQ#1
DEVSEL#
STOP#
PAR
LAD1
LDRQ#0
SERIRQ
CLKRUN#
REQ6#
GNT5#
GNT6#
PCI_LOCK#
INTH#
INTF#
INTC#
INTA#
INTE#
INTD#
INTB#
INTG#
PCIRST#_C
PCLK_SIO
PCLK_591
PCLK_MINI
PCICLK6
PCLK_PCM
PCICLK8
PCLK_LAN
INTC#
PCI_CLK8
SERIRQ
AD22
32K_X1
AD11
INTF#
AD17
A_RX0N_C
AD20
AD23
PCI_CLK9_FB
PCI_MINI
FRAME#
PCI_CLK6
AD13
AD3
AD5
GNT1#
AD12
PCICLK6
AD26
AD29
TRDY#
C/BE1#
GNT6#
AD28
GNT3#
PCIE_CALRN
STOP#
AD19
AD27
STP_CPU#
AD24
DEVSEL#
AD9
INTD#
PCI_LAN
32K_X2
AD2
PCICLK9
AD7
INTG#
PCLK_SIO
C/BE2#
AD31
AD[0..31]
AD18
GNT0#
AD16
A_RX1P_C
PAR
CLKRUN#
REQ1#
AD0
REQ3#
PCLK_591
PCI_LOCK#
LAD0
DPSLP#
PERR#
C/BE0#
AD25
AD14
PCI_SIO
GNT2#
PCICLK8
LFRAME#
AD6
GNT4#
PCIRST#_C
INTB#
PCI_PCM
LAD2
IRDY#
AD1
C/BE3#
AD4
PCLK_MINI
LDRQ#1
PCLK_LAN
REQ4#
AD21
SERR#
PCLK_PCM
REQ5#
GNT5#
INTH#
LDRQ#0
AD8
PCIE_CALI
AD30
REQ2#
PCI_591
PCIE_CALRP
AD15
REQ6#
AD10
INTE#
LAD3
INTA#
LAD1
A_RX1N_C
A_RX0P_C
REQ0#
32K_X1
32K_X2
RTC_N03
RTC_N01 RTC_N043VRTC
RTC_N02
PCIE_RX0P_C
PCIE_RX0N_C
PCIRST#_C
LFRAME#
PCIRST# (15,16,17,23)
REQ1# (17)
DEVSEL# (15,16,17)
FERR#(2)
CPUPWRGD(2)
STOP# (15,16,17)
STP_CPU#(4)
SERIRQ (16,17,23,30)
AUTO_ON# (14)
A_RX0P(6)
DPRSLPVR(2,25)
REQ0# (15)
INTG#(17)
IGNNE#(2)
INTH#(17)
INTF#(15)
CBE0# (15,16,17)
INTE#(16)
GNT1# (17)
LAD0/FWH0 (17,23,30)
A_TX1P(6)
GNT3# (16)
TRDY# (15,16,17)
CBE1# (15,16,17)
PAR (15,16,17)
CBE2# (15,16,17)
SBSRCCLK#(4)
DPSLP#(2)
BMREQ#(6)
SMI#(2)
LAD2/FWH2 (17,23,30)
CPUSLP#(2)
CPUINIT#(2)
CBE3# (15,16,17)
GNT0# (15)
A_TX0N(6)
PCLK_MINI (14,17)
IRDY# (15,16,17)
PCLK_591 (14,23)
LAD3/FWH3 (17,23,30)
SERR# (15,16,17)
A_RX0N(6)
LAD1/FWH1 (17,23,30)
FRAME# (15,16,17)
LDRQ#0 (17,30)
A_TX1N(6)
AD[0..31] (14,15,16,17)
PCLK_SIO (14,17,30)
PERR# (15,17)
CLKRUN# (15,16,17,23,30)
PCLK_LAN (14,15)
PCICLK8 (14)
A_RX1N(6)
PCICLK6 (14)
A_TX0P(6)
STPCLK#(2)
RTC_CLK (14)
SBSRCCLK(4)
LFRAME#/FWH4 (17,23,30)
NMI(2)
PCLK_PCM (14,16)
INTR(2)
A20M#(2)
REQ3# (16)
A_RX1P(6)
ALINK_RST#(4,5,17,18,30)
+3V
+3V
PCIE_VDDR
VCCRTC
PCIE_PVDD
PCIE_VDDR
+1.05V
PCIE_PVDD
+1.8V
PCIE_VDDR
+1.8V
+3V
+5VSUS
VCCRTC
+3VPCU
Size Document Number Rev
Date: Sheet of
SB450C PCIE/PCI/CPU/LPC I/F
3B
<OrgAddr1>
<OrgAddr2>
<OrgAddr3>
Custom
11 31Monday, July 31, 2006
<OrgAddr4>
Size Document Number Rev
Date: Sheet of
SB450C PCIE/PCI/CPU/LPC I/F
3B
<OrgAddr1>
<OrgAddr2>
<OrgAddr3>
Custom
11 31Monday, July 31, 2006
<OrgAddr4>
Size Document Number Rev
Date: Sheet of
SB450C PCIE/PCI/CPU/LPC I/F
3B
<OrgAddr1>
<OrgAddr2>
<OrgAddr3>
Custom
11 31Monday, July 31, 2006
<OrgAddr4>
Reserved For EMI
S0 max:126mA
S0 max:183mA
CLG
Change for FMEA.6/28
RTC
C262 *33P_4C262 *33P_4
R275 8.2K_4R275 8.2K_4
R105 8.2K_4R105 8.2K_4
R96 100K_4R96 100K_4
2 1
D11 RB751D11 RB751
C434
1U_6
C434
1U_6
41
2 3
Y4 32.768KHZY4 32.768KHZ
R95 8.2K_4R95 8.2K_4
R151 150/F_4R151 150/F_4
C436 .1U_4C436 .1U_4
R144 33_4R144 33_4
1 2
JP1
*Clear PAD
JP1
*Clear PAD
C437 *33P_4C437 *33P_4
C303
1U_6
C303
1U_6
C445 *33P_4C445 *33P_4
T54T54
1
3
5
78
6
4
2
RN6 8.2KX4_4RN6 8.2KX4_4
C248
1U_6
C248
1U_6
R311 22_4R311 22_4
R152 4.12K/F_4R152 4.12K/F_4
R278 100K_4R278 100K_4
C259
1U_6
C259
1U_6
C292
18P_4
C292
18P_4
1 3
2
Q10
MMBT3904
Q10
MMBT3904
R204
15K/F_6
R204
15K/F_6
T51T51
Quanta Computer Inc.
PROJECT : BL3
Quanta Computer Inc.
PROJECT : BL3
R292 8.2K_4R292 8.2K_4
R148
*10K_4
R148
*10K_4
C233
1U_6
C233
1U_6
C435 *100P_4C435 *100P_4
C155
*82P_4
C155
*82P_4
C231 *33P_4C231 *33P_4
C304
.1U_4
C304
.1U_4
R271
8.2K_4
R271
8.2K_4
R99 8.2K_4R99 8.2K_4
R205
1.5K_6
R205
1.5K_6
R306 8.2K_4R306 8.2K_4
R180 20M_4R180 20M_4
R324
*1K_4
R324
*1K_4
T60T60
C249
.1U_4
C249
.1U_4
1
3
5
78
6
4
2
RN1 8.2KX4_4RN1 8.2KX4_4
T69T69
C214
.1U_4
C214
.1U_4
12
CN15
BATCON
CN15
BATCON
2 1
D12 RB751D12 RB751
C264
.1U_4
C264
.1U_4
PCIE_VSS_2
F29
A_RST#
AH8
PCIE_TX0P
M30
PCIE_TX0N
N30
PCIE_RX0P
M29
PCIE_TX1P
K30
PCIE_TX1N
L30
PCIE_RX1P
M28
PCIE_RX1N
N28
PCIE_TX2P
H30
PCIE_TX2N
J30
PCIE_RX2P
J29
PCIE_RX2N
K29
PCIE_TX3P
F30
PCIE_TX3N
G30
PCIE_RX3P
J28
PCIE_RX3N
K28
PCIE_RCLKP
L27
PCIE_RCLKN
M27
PCIE_CALRP
G27
PCIE_CALRN
H27
PCIE_CALI
G28
PCIE_PVDD
R30
PCIE_VDDR_2
R29
PCIE_VDDR_3
G26
PCIE_VDDR_4
P26
PCIE_VDDR_1
F26
PCIE_VDDR_5
K26
PCIE_VDDR_6
L26
PCIE_VDDR_7
P28
PCIE_VSS_1
H28
PCIE_VSS_3
H29
PCIE_VSS_4
H26
PCIE_VSS_5
F27
PCIE_VSS_6
G29
PCIE_VSS_7
L29
PCIE_VSS_8
J26
REQ6#/GPIO31 AH3
GNT6#/GPIO32 AJ4
PCIE_VSS_9
L28
PCIE_VSS_10
J27
PCIE_VSS_11
N27
PCIE_VSS_12
M26
DPSLP_OD#/GPIO37
AK7
PCIE_VSS_13
K27
PCIE_VSS_14
P29
CPU_STP#/DPSLP_3V#
AJ8
INTA#
AG5
INTB#
AH5
INTC#
AJ5
INTD#
AH6
X1
B2
X2
B1
VBAT A2
INTR/LINT0
A28
SMI#
D29
STPCLK#/ALLOW_LDTSTP
E29
NMI/LINT1
C28
FERR#
E28
IGNNE#
B30
A20M#
F28
SLP#/LDT_STP#
E4
INIT#
B29
BMREQ#
D27
LDT_RST#
D28
PCICLK0 L4
PCICLK1 L3
PCICLK2 L2
PCICLK3 L1
PCIRST# AJ7
CBE0#/ROMA10 V3
CBE1#/ROMA1 AB4
CBE2#/ROMWE# AC2
CBE3# AE4
FRAME# T3
DEVSEL#/ROMA0 AC4
IRDY# AC3
TRDY#/ROMOE# T2
PAR/ROMA19 U4
STOP# T1
PERR# AB2
REQ0# AF4
REQ1# AF3
REQ2# AG2
REQ3#/PDMA_REQ0# AG3
GNT0# AJ2
GNT1# AK2
GNT2# AJ3
GNT3#/PLL_BP66/PDMA_GNT0# AK3
SERR# AB3
CLKRUN# AG1
LAD0 AG25
LAD1 AH25
LAD2 AJ25
LAD3 AH24
LFRAME# AG24
LDRQ0# AH26
SERIRQ AK27
RTC_GND A1
PCICLK4 M4
PCICLK5 M3
PCICLK6 M2
AD0/ROMA18 W3
AD1/ROMA17 Y2
AD2/ROMA16 W4
AD3/ROMA15 Y3
AD4/ROMA14 V1
AD5/ROMA13 Y4
AD6/ROMA12 V2
AD7/ROMA11 W2
AD8/ROMA9 AA4
AD9/ROMA8 V4
AD10/ROMA7 AA3
AD12/ROMA5 AA2
AD13/ROMA4 U2
AD14/ROMA3 AA1
AD15/ROMA2 U3
AD16/ROMD0 T4
AD17/ROMD1 AC1
AD18/ROMD2 R2
AD19/ROMD3 AD4
AD20/ROMD4 R3
AD21/ROMD5 AD3
AD22/ROMD6 R4
AD23/ROMD7 AD2
AD24 P2
AD25 AE3
AD26 P3
AD27 AE2
AD28 P4
AD29 AF2
AD30 N1
AD31 AF1
AD11/ROMA6 U1
REQ4#/PLL_BP33/PDMA_REQ1# AH1
GNT4#/PLL_BP50/PDMA_GNT1# AG4
LDRQ1# AG26
SSMUXSEL/GPIO0
D25
DPRSLPVR
E27
PCICLK7 M1
PCICLK_FB N2
CPU_PG/LDT_PG
C29
PCIE_VDDR_8
N26
PCIE_VDDR_9
P27
PCICLK8 N4
PCICLK9 N3
REQ5#/GPIO13 AH2
GNT5#/GPIO14 AH4
RTCCLK C2
RTC_IRQ#/ACPWR_STRAP F3
PCIE_RX0N
N29
PCIE_VSS_15
P30
INTE#/GPIO33
AJ6
INTF#/GPIO34
AK6
INTG#/GPIO35
AG7
INTH#/GPIO36
AH7
LOCK# AB1
PCI EXPRESS INTERFACE
Part 1 of 4
SB450C SB
PCI INTERFACE
LPC
RTC
CPU XTAL
PCI CLKS
U13A
SB450
PCI EXPRESS INTERFACE
Part 1 of 4
SB450C SB
PCI INTERFACE
LPC
RTC
CPU XTAL
PCI CLKS
U13A
SB450
C203
.1U_4
C203
.1U_4
T8T8
R273 8.2K_4R273 8.2K_4
C204
.1U_4
C204
.1U_4
R272 8.2K_4R272 8.2K_4
C237
.1U_4
C237
.1U_4
T7T7
R318 33_4R318 33_4
R276 8.2K_4R276 8.2K_4
R277 8.2K_4R277 8.2K_4
C227
1U_6
C227
1U_6
L39 SBK160808T-301Y-SL39 SBK160808T-301Y-S
R203
4.7K/F_6
R203
4.7K/F_6
C433
22U/16V_1206
C433
22U/16V_1206
C260
22U/16V_1206
C260
22U/16V_1206
R279 100K_4R279 100K_4
C438 .1U_4C438 .1U_4
T50T50
R62 8.2K_4R62 8.2K_4
C441 *33P_4C441 *33P_4
R109 *8.2K_4R109 *8.2K_4
R270 0_6R270 0_6
C240
1U_6
C240
1U_6
R117 22_4R117 22_4
R145 150/F_4R145 150/F_4
T52T52
1
3
5
78
6
4
2
RN7 8.2KX4_4RN7 8.2KX4_4
C210
1U_6
C210
1U_6
1
3
5
78
6
4
2
RN3 8.2KX4_4RN3 8.2KX4_4
R294 8.2K_4R294 8.2K_4
R312 33_4R312 33_4
R175
20M_4
R175
20M_4
T13T13
R314 22_4R314 22_4
C215
1U_6
C215
1U_6
R206
1.5K_6
R206
1.5K_6
C265
1U_6
C265
1U_6
R313 22_4R313 22_4
R280 100K_4R280 100K_4
C440 .1U_4C440 .1U_4
C234
.1U_4
C234
.1U_4
C305
.1U_4
C305
.1U_4
T49T49
C442 .1U_4C442 .1U_4
C443 *33P_4C443 *33P_4
C439 *33P_4C439 *33P_4
R139 33_4R139 33_4
R56 8.2K_4R56 8.2K_4
C223
.1U_4
C223
.1U_4
C266
.1U_4
C266
.1U_4
C293
18P_4
C293
18P_4
1
3
5
78
6
4
2
RN5 8.2KX4_4RN5 8.2KX4_4
T9T9
C236
.1U_4
C236
.1U_4
L15 TI201209G121L15 TI201209G121
R201
1K_4
R201
1K_4
R60 0_6R60 0_6
1
3
5
78
6
4
2
RN4 8.2KX4_4RN4 8.2KX4_4
R200
100/F_6
R200
100/F_6
C291
4.7U/6.3V_6
C291
4.7U/6.3V_6
R274 8.2K_4R274 8.2K_4

5
5
4
4
3
3
2
2
1
1
D D
C C
B B
A A
LUSB2
SUSC#
PCSPK
SB_14M_X2
GEVENT8#
TEMP_ALARM#
SCLK
SB_14M_X1
SB_48M_X1
PROCHOT#
LUSB1
RCIN#
SUSB# KBSMI#
FPBACK#
GPM7#
USB_OCP3#
USB_RCOMP
GPIO3
GPIO7
H_THERMTRIP#
EMAIL_LED#
USB_OCP1#
ROM_CS#/GPIO1
CD_SDIN0
USB_OCP4#
GPIO12
SBPME#
SB_48M_X2
GPIO11
SDATA
DNBSWON#
SCI#
GPIO6
GATEA20
CD_SDIN1
GPIO8
SWI#
AC_SYNC_R
GPIO9
EXTEVNT1#
RSMRST#
GPIO4
USB_OCP2#
SBPME#
SWI#
SUSB#
GEVENT8#
SUSC#
DNBSWON#
TEMP_ALARM#
SCI#
GPM7#
SUS_STAT#
SB_14M_X2
SB_14M_X1
SCLK
FPBACK#
SDATA
EXTEVNT1#
RCIN#
USB_OCP2#
USB_OCP4#
KBSMI#
USB_OCP1#
USB_OCP3#
LUSB1
LUSB2
CD_BITCLKA_MD
CD_SDIN0
ROM_CS#/GPIO1
GPIO4
GPIO6
GPIO12
CD_SDIN1
AC_BITCLK_R
PCSPK
H_THERMTRIP#
EMAIL_LED#
CD_BITCLKA
AC_BITCLK_R
AC_DATA_OUT_R
AZ_RST#
CD_BITCLKA_MD
GPIO9
GPIO8
GPIO7
GPIO11
GPIO3
PCSPK(19)
SUS_STAT#(5,30)
GATEA20(23) RCIN#(23)
DNBSWON#(23)
SCI#(23)
USBCLK (4)
SCLK(4,9)
FPBACK#
KBSMI# (17,23)
SUSC#(23)
PROCHOT#(2,25)
SB_SPDIF_OUT(14)
RSMRST#(23)
PWROK(2,6,23)
SDATA(4,9)
SUSB#(16,23)
SWI#(23)
CD_SDIN0(19)
SB_OSCIN(4)
CD_BITCLKA(19)
CD_SDOUTA(19)
CD_SYNC(19)
CD_SDIN1(21)
CD_BITCLKA_MD(21)
CD_SDOUTA_MD(21)
CD_SYNC_MD(21)
CD_RESET# (19)
CD_RESET#_MD (21)
AC_SDOUT(14)
USBP3+ (17)
USBP3- (17)
USBP2- (17)
USBP2+ (17)
AVDD_USB
+3.3V_AVDDC
+3V_S5 +3V
+3V_S5 +3V_S5
+3.3V_AVDDC
+3VSUS
+3VSUS
AVDD_USB
+3V_S5
+3V_S5
Size Document Number Rev
Date: Sheet of
SB450C ACPI/GPIO/USB/AC97
3B
Custom
12 31Monday, July 31, 2006
Size Document Number Rev
Date: Sheet of
SB450C ACPI/GPIO/USB/AC97
3B
Custom
12 31Monday, July 31, 2006
Size Document Number Rev
Date: Sheet of
SB450C ACPI/GPIO/USB/AC97
3B
Custom
12 31Monday, July 31, 2006
CLG
22ms delay
PU/PD
USB power
USB power use S3 power,But
Over current signal datasheet
is S5 only,But ATI FAE say use
S3 is ok
S0 max:382.7mA
S0 max:11.7mA
GPIO8 PIN
LOW
HIGH
CRT (default)
W/O CRT
GPIO9 PIN
HIGH
LOW
Modem (default)
W/O Modem
GPIO7 PIN
LOW
HIGH
RS-232 (default)
W/O RS-232
Configuration Table
With CRT/Modem, Without SIO
12
C446 22P_4C446 22P_4
12
Y3
*14.318MHz
Y3
*14.318MHz
C280
.1U_4
C280
.1U_4
R185 10K_4R185 10K_4
T12T12
C272
1U_6
C272
1U_6
R335 4.7K_4R335 4.7K_4
C294
1U_6
C294
1U_6
R181 4.7K_4R181 4.7K_4
T53T53
C269
1U_6
C269
1U_6
R194 10K_4R194 10K_4
R189 *0_6R189 *0_6
T14T14
R188 0_6R188 0_6
R174 10K_4R174 10K_4
R191 10K_4R191 10K_4
R190 *0_6R190 *0_6
R177
*1M_4
R177
*1M_4
C296
22U/16V_1206
C296
22U/16V_1206
R162 33_4R162 33_4
R172 10K_4R172 10K_4
*33P_4C290 *33P_4C290
R157 10K_4R157 10K_4
C283
.1U_4
C283
.1U_4
R337 33_4R337 33_4
R163 10K_4R163 10K_4
R154 33_4R154 33_4
R164 10K_4R164 10K_4
R155 33_4R155 33_4
R336 33_4R336 33_4
T59T59
R328 10K_4R328 10K_4
R171 10K_4R171 10K_4
R166 10K_4R166 10K_4
*33P_4C289 *33P_4C289
R178 *10K_4R178 *10K_4
R169 0_4R169 0_4
C284
1U_6
C284
1U_6
R195 10K_4R195 10K_4
R167 10K_4R167 10K_4
R173 *0-4R173 *0-4
R334 4.7K_4R334 4.7K_4
R81 10K_4R81 10K_4
R170 10K_4R170 10K_4
C263
22U/16V_1206
C263
22U/16V_1206
R463 *10K_4R463 *10K_4
R158 10K_4R158 10K_4
48M_X1/USBCLK A15
USB_RCOMP C15
USB_VREFOUT D16
USB_ATEST1 C16
USB_ATEST0 D15
USB_OC0#/GPM0# B8
USB_HSDP5+ A14
USB_HSDM5- B14
USB_HSDP4+ A13
USB_HSDM4- B13
USB_HSDP3+ A18
USB_HSDM3- B18
USB_HSDP2+ A17
USB_HSDM2- B17
USB_HSDP1+ A21
USB_HSDM1- B21
USB_HSDP0+ A20
USB_HSDM0- B20
AVSSC B16
AVSS_USB_1 A9
AVDDRX_0 D20
AVDDRX_1 D17
AVDDTX_3 D10
AVDDTX_0 C21
AVDDTX_1 C18
AVDDRX_2 C14
AVDDC A16
USB_OC5#/AZ_RST#/GPM5# A6
USB_OC4#/GPM4# B6
USB_OC3#/GPM3# B7
AVSS_USB_16 C22
AVSS_USB_15 C20
AVSS_USB_14 C19
AVSS_USB_12 C13
AVSS_USB_11 C12
AVSS_USB_9 C9
AVSS_USB_3 A19
AVSS_USB_2 A12
AVSS_USB_17 D9
AVSS_USB_5 B9
USB_OC1#/GPM1# C8
USB_OC2#/FANOUT1/GPM2# C7
USB_HSDP7+ A11
USB_HSDM7- B11
USB_HSDP6+ A10
USB_HSDM6- B10
AVDDTX_2 D13
AVDDRX_3 C11
AVSS_USB_13 C17
AVSS_USB_8 B22
USB_OC6#/FAN_ALERT#/GEVENT6# B5
USB_OC7#/CASE_ALERT#/GEVENT7# A5
AVSS_USB_6 B12
AVSS_USB_7 B19
AVSS_USB_4 A22
AVSS_USB_18 D11
AVSS_USB_19 D12
AVSS_USB_20 D14
AVSS_USB_22 D19
AVSS_USB_23 D21
AVSS_USB_24 D22
AVSS_USB_21 D18
AVSS_USB_10 C10
TALERT#/TEMP_ALERT#/GPIO10
C6
BLINK/AZ_SDIN3/GPM6#
D5
PCI_PME#/GEVENT4#
C4
RI#/EXTEVNT0#
D3
SLP_S3#
B4
SLP_S5#
E3
PWR_BTN#
B3
PWR_GOOD
C3
SUS_STAT#
D4
TEST1
F2
TEST0
E2
GA20IN
AJ26
KBRST#
AJ27
SMBALERT#/THRMTRIP#/GEVENT2#
D6
LPC_PME#/GEVENT3#
C5
LPC_SMI#/EXTEVNT1#
A25
VOLT_ALERT#/GEVENT5#
D8
SYS_RESET#/GPM7#
D7
WAKE#/GEVENT8#
D2
RSMRST#
D1
14M_X1/OSC
A23
SIO_CLK
AK24
ROM_CS#/GPIO1
B25
GHI#/GPIO6
C25
VGATE/GPIO7
C23
AGP_STP#/GPIO4
D24
AGP_BUSY#/GPIO5
D23
FANOUT0/GPIO3
A27
SPKR/GPIO2
C24
SCL0/GPOC0#
A26
SDA0/GPOC1#
B26
DDC1_SCL/GPIO9
B27
DDC1_SDA/GPIO8
C26
DDC2_SCL/GPIO11
C27
DDC2_SDA/GPIO12
D26
AZ_BITCLK
J2
48M_AZ
K3
AZ_SDOUT
J3
AZ_SYNC
K2
AC_BITCLK
G1
AC_SDOUT
G2
ACZ_SDIN0
H4
ACZ_SDIN1
G3
ACZ_SDIN2
G4
AC_SYNC
H1
AC_RST#
H3
SPDIF_OUT
H2
14M_X2
B23
48M_X2 B15
USB INTERFACE
Part 4 of 4
SB450C SB
USB PWR
CLK / RST
ACPI / WAKE UP EVENTS
GPIOAC97 (NOT USED)
U13D
SB450
USB INTERFACE
Part 4 of 4
SB450C SB
USB PWR
CLK / RST
ACPI / WAKE UP EVENTS
GPIOAC97 (NOT USED)
U13D
SB450
1
3
5
78
6
4
2
RN2 10KX4_4RN2 10KX4_4
R187 11.8K/F_6R187 11.8K/F_6
R176 10K_4R176 10K_4
R165 10K_4R165 10K_4
T41T41
R179 4.7K_4R179 4.7K_4
R156 330_4R156 330_4
T58T58
L17 SBK160808T-301Y-SL17 SBK160808T-301Y-S
C285
.1U_4
C285
.1U_4
C286
.1U_4
C286
.1U_4
L16 TI201209G121L16 TI201209G121
C273
1U_6
C273
1U_6
R160 4.7K_4R160 4.7K_4
R333 10K_4R333 10K_4
R196 4.7K_4R196 4.7K_4
T11T11
R403 *4.7K_4R403 *4.7K_4
R161 10K_4R161 10K_4
R366 *4.7K_4R366 *4.7K_4
R192 4.7K_4R192 4.7K_4
R150 10K_4R150 10K_4
C268
1U_6
C268
1U_6
R197 10K_4R197 10K_4
R184 4.7K_4R184 4.7K_4
R332 10K_4R332 10K_4
T10T10
R183 4.7K_4R183 4.7K_4
R322 33_4R322 33_4
R193 2.2K_4R193 2.2K_4
R186 2.2K_4R186 2.2K_4
R327 33_4R327 33_4
R319 33_4R319 33_4
R182 4.7K_4R182 4.7K_4
Quanta Computer Inc.
PROJECT : BL3
Quanta Computer Inc.
PROJECT : BL3
R141 *10K_4R141 *10K_4
R168 *0-4R168 *0-4
R329 10K_4R329 10K_4

5
5
4
4
3
3
2
2
1
1
D D
C C
B B
A A
CPU_PWR
V5_VREF
SDD4
SDD1
SDD0
SDA1
SDD5
SATA_ACT#
SDD13
SATA_RX0-_C
SATA_X2
SATA_TX0+_C
SATA_CAL
SDA2
SDA0
SDD11
SDD10
SATA_TX0-_C
SATA_RX0+_C
SDD9
SDD15
SDD3
SATA_X2
SDD6
SDD2
SATA_X1
SATA_X1
SDD12
SDD7
SDD8
SDD14
SDD[0..15]
XTLVDD_ATA
+1.8V_ATA
PLLVDD_ATA
SDIOW# (18)
SATA_RX0+_C(18)
SDA2 (18)
SDCS1# (18)
SDDREQ (18)
SATA_TXN0(18)
SATA_RX0-_C(18)
IRQ15 (18)
SDA1 (18)
HDDLED#(24)
SDDACK# (18)
SDA0 (18)
SDCS3# (18)
SDIORDY (18)
SATA_TXP0(18)
SDIOR# (18)
SDD[0..15] (18)
+1.8V
+3V_S5
+1.8V_S5
+1.8V
+1.8V
+1.8V
+1.8V AVDD_CK
+1.8VSUS
+3V
+5V
+1.05V
+1.8V_S5
+1.8VSUS
+3V_S5
+1.8V
+3V
Size Document Number Rev
Date: Sheet of
SB450C HDD/POWER/DECOUPLING
3B
<OrgAddr1>
<OrgAddr2>
<OrgAddr3>
Custom
13 31Tuesday, August 08, 2006
<OrgAddr4>
Size Document Number Rev
Date: Sheet of
SB450C HDD/POWER/DECOUPLING
3B
<OrgAddr1>
<OrgAddr2>
<OrgAddr3>
Custom
13 31Tuesday, August 08, 2006
<OrgAddr4>
Size Document Number Rev
Date: Sheet of
SB450C HDD/POWER/DECOUPLING
3B
<OrgAddr1>
<OrgAddr2>
<OrgAddr3>
Custom
13 31Tuesday, August 08, 2006
<OrgAddr4>
S0 max:38mA
S0 max:128.3mA
S0 max:1.1mA
S0 max:4.52mA
CLG
S0 max:6.43mA
S0 max:66mA
S0 max:75mA
S0 max:91mA
S0 max:0.14mA
S0 max:383mA
C255
1U_6
C255
1U_6
R63 0_4R63 0_4
L12
SBK160808T-301Y-S
L12
SBK160808T-301Y-S
C154 22P_4C154 22P_4
C184
.1U_4
C184
.1U_4
C181
1U_6
C181
1U_6
C162
1U_6
C162
1U_6
C224
.1U_4
C224
.1U_4
C192
.1U_4
C192
.1U_4
C182
.1U_4
C182
.1U_4
C228
.1U_4
C228
.1U_4
C298
1U_6
C298
1U_6
R61 1K_4R61 1K_4
C274
1U_6
C274
1U_6
C258
1U_6
C258
1U_6
C193
1U_6
C193
1U_6
C261
1U_6
C261
1U_6
C300
10U/6.3V_8
C300
10U/6.3V_8
C213
10U/6.3V_8
C213
10U/6.3V_8
C418 .01U_4C418 .01U_4
C270
1U_6
C270
1U_6
C197
1U_6
C197
1U_6
C173 *.01U_4C173 *.01U_4
C275
1U_6
C275
1U_6
C172
.1U_4
C172
.1U_4
C287
.1U_4
C287
.1U_4
C257
1U_6
C257
1U_6
C451
.1U_4
C451
.1U_4
C271
1U_6
C271
1U_6
C276
1U_6
C276
1U_6
C281
.1U_4
C281
.1U_4
C278
.1U_4
C278
.1U_4
C230
22U/16V_1206
C230
22U/16V_1206
2 1
Y1
25MHZ
Y1
25MHZ
C243
.1U_4
C243
.1U_4
C282
.1U_4
C282
.1U_4
+
C432
220U/6.3V_7343
+
C432
220U/6.3V_7343
C288
.1U_4
C288
.1U_4
C297
1U_6
C297
1U_6
C211
1U_6
C211
1U_6
C452
1U_6
C452
1U_6
C279
.1U_4
C279
.1U_4
C207
22U/16V_1206
C207
22U/16V_1206
C176
1U_6
C176
1U_6
C185
.1U_4
C185
.1U_4
C299
1U_6
C299
1U_6
C232
1U_6
C232
1U_6
C208
22U/16V_1206
C208
22U/16V_1206
C242
.1U_4
C242
.1U_4
C267
1U_6
C267
1U_6
L10 SBK160808T-301Y-SL10 SBK160808T-301Y-S
C217
.1U_4
C217
.1U_4
PIDE_IORDY AD30
PIDE_IRQ AE28
PIDE_A0 AD27
PIDE_A1 AC27
PIDE_A2 AD28
PIDE_DACK# AD29
PIDE_DRQ AE27
PIDE_IOR# AE30
PIDE_IOW# AE29
PIDE_CS1# AC28
PIDE_CS3# AC29
PIDE_D0 AF29
PIDE_D1 AF27
PIDE_D2 AG29
PIDE_D3 AH30
PIDE_D4 AH28
PIDE_D5 AK29
PIDE_D6 AK28
PIDE_D7 AH27
PIDE_D8 AG27
PIDE_D9 AJ28
PIDE_D10 AJ29
PIDE_D11 AH29
PIDE_D12 AG28
PIDE_D13 AG30
PIDE_D14 AF30
PIDE_D15 AF28
SIDE_IORDY V29
SIDE_IRQ T27
SIDE_A0 T28
SIDE_A1 U29
SIDE_A2 T29
SIDE_DACK# V30
SIDE_DRQ U28
SIDE_IOR# W29
SIDE_IOW# W30
SIDE_CS1# R27
SIDE_CS3# R28
SIDE_D0/GPIO15 V28
SIDE_D1/GPIO16 W28
SIDE_D2/GPIO17 Y30
SIDE_D3/GPIO18 AA30
SIDE_D4/GPIO19 Y28
SIDE_D5/GPIO20 AA28
SIDE_D6/GPIO21 AB28
SIDE_D7/GPIO22 AB27
SIDE_D8/GPIO23 AB29
SIDE_D9/GPIO24 AA27
SIDE_D10/GPIO25 Y27
SIDE_D11/GPIO26 AA29
SIDE_D12/GPIO27 W27
SIDE_D13/GPIO28 Y29
SIDE_D14/GPIO29 V27
SIDE_D15/GPIO30 U27
AVDD_SATA_2
AG14
XTLVDD_SATA
AH16
AVDD_SATA_3
AH12
AVSSP_SATA_2
AF10
AVSSP_SATA_10
AF18
AVSSP_SATA_12
AF20
AVSSP_SATA_13
AF21
AVDD_SATA_4
AG12
PLLVDD_SATA
AH15
AVSSP_SATA_14
AF22
AVSSP_SATA_15
AH9
AVSSP_SATA_16
AG11
AVSSP_SATA_17
AG15
AVSSP_SATA_18
AG17
AVSSP_SATA_19
AG19
AVSSP_SATA_20
AG22
AVSSP_SATA_21
AG23
AVSSP_SATA_22
AF9
AVSSP_SATA_23
AH17
AVSSP_SATA_24
AH23
AVDD_SATA_1
AG10
AVSSP_SATA_25
AH13
AVSSP_SATA_26
AH20
AVSSP_SATA_27
AK9
AVSSP_SATA_28
AJ12
AVSSP_SATA_29
AK17
AVSSP_SATA_30
AK23
AVSST_SATA_1 AG13
SATA_TX2+
AK14
SATA_TX2-
AJ14
SATA_RX2+
AJ13 SATA_RX2-
AK13
SATA_TX3+
AK11
SATA_TX3-
AJ11
SATA_RX3+
AJ10 SATA_RX3-
AK10
SATA_TX0+
AK22
SATA_TX0-
AJ22
SATA_RX0-
AK21
SATA_RX0+
AJ21
SATA_TX1+
AK19
SATA_TX1-
AJ19
SATA_RX1-
AK18
SATA_RX1+
AJ18
SATA_CAL
AJ15
SATA_X1
AJ16
SATA_X2
AK16
AVSST_SATA_3 AK12
AVSST_SATA_2 AH22
SATA_ACT#
AK8
AVDD_SATA_5
AG18
AVDD_SATA_6
AG21
AVDD_SATA_7
AH18
AVDD_SATA_8
AG20
AVSSP_SATA_5
AF13
AVSSP_SATA_6
AF14
AVSSP_SATA_7
AF15
AVSSP_SATA_8
AF16
AVSSP_SATA_9
AF17
AVSSP_SATA_1
AG9
AVSSP_SATA_3
AF11
AVSSP_SATA_4
AF12
AVSSP_SATA_11
AF19
AVSST_SATA_13 AK20
AVSST_SATA_12 AK15
AVSSP_SATA_32
AJ23 AVSSP_SATA_31
AH10
AVSST_SATA_11 AG16
AVSST_SATA_10 AJ9
AVSST_SATA_9 AH21
AVSST_SATA_8 AJ20
AVSST_SATA_7 AH19
AVSST_SATA_6 AH14
AVSST_SATA_5 AJ17
AVSST_SATA_4 AH11
SECONDARY ATA 66/100
PRIMARY ATA 66/100
Part 2 of 4
SB450 SB
SERIAL ATA POWER
SERIAL ATA
U13B
SB450
SECONDARY ATA 66/100
PRIMARY ATA 66/100
Part 2 of 4
SB450 SB
SERIAL ATA POWER
SERIAL ATA
U13B
SB450
C256
1U_6
C256
1U_6
C221
1U_6
C221
1U_6
C196
1U_6
C196
1U_6
C453
10U/6.3V_8
C453
10U/6.3V_8
C222
.1U_4
C222
.1U_4
C206
22U/16V_1206
C206
22U/16V_1206
C447 .1U_4C447 .1U_4
C209
.1U_4
C209
.1U_4
C252
22U/16V_1206
C252
22U/16V_1206
C212
1U_6
C212
1U_6
C419 .01U_4C419 .01U_4
C229
1U_6
C229
1U_6
C241
.1U_4
C241
.1U_4
R326 0_6R326 0_6
VSS_51 M14
VSS_50 AK25
VSS_49 AK5
VSS_48 AJ30
VSS_47 AJ24
VSS_45 AG8
VSS_46 AJ1
VSS_43 AF23
VSS_42 AF8
VSS_41 AF5
VSS_40 AD1
VSS_39 AC26
VSS_38 AC5
VSS_37 AB30
VSS_36 AB26
VSS_34 W26
VSS_33 W5
VSS_32 W1
VSS_31 T30
VSS_30 T26
VSS_29 T5
VSS_28 R26
VSS_27 R5
VSS_26 P1
VSS_25 M5
VSS_24 L5
VSS_23 K4
VSS_22 J4
VSS_21 J1
VSS_20 H5
VSS_19 G5
VSS_18 F4
VDDQ_1
A30
VDDQ_2
D30
VDDQ_3
E24
VDDQ_4
E25
VDDQ_5
J5
VDDQ_6
K1
VDDQ_7
K5
VDDQ_8
N5
VDDQ_9
P5
VDDQ_10
R1
VDDQ_11
U5
VDDQ_12
U26
VDDQ_13
U30
VDDQ_14
V5
VDDQ_15
V26
VDDQ_16
Y1
VDDQ_17
Y26
VDDQ_18
AA5
VDDQ_19
AA26
VDDQ_20
AB5
CPU_PWR
C30
V5_VREF
AG6
S5_1.8V_2
E10
USB_PHY_1.8V_1
E13
VDD_5
N12
VDD_2
M13
VDD_4
M19
VDD_7
N18
VDD_9
V12
VDD_6
N13
VDD_1
M12
VDD_3
M18
VDD_8
N19
VSS_17 F1
VSS_16 E30
VSS_15 E26
VSS_14 E23
S5_1.8V_1
E9
S5_1.8V_4
E21 S5_1.8V_3
E20
AVDDCK
A24
AVSSCK
B24
VSS_53 M16
VSS_54 M17
VSS_55 N14
VSS_56 N15
VSS_57 N16
VSS_58 N17
VSS_59 P12
VSS_60 P13
VSS_61 P14
VDD_10
V13
VDD_11
V18
VDD_12
V19
VSS_62 P15
VSS_63 P16
VSS_64 P17
VSS_65 P18
VSS_66 P19
VSS_67 R12
VSS_68 R13
VDD_13
W12
VDD_14
W13
VDD_15
W18
VDD_16
W19
VSS_69 R14
VSS_70 R15
VSS_71 R16
VSS_72 R17
VSS_73 R18
VSS_74 R19
VSS_75 T12
VSS_76 T13
VSS_77 T14
VSS_78 T15
VSS_79 T16
S5_3.3V_1
A3
VDDQ_22
AD5
VDDQ_23
AD26
VDDQ_24
AE1
VDDQ_25
AE5
VDDQ_26
AE26
VDDQ_27
AF6
VDDQ_28
AF7
VDDQ_29
AF24
VDDQ_30
AF25
VDDQ_31
AK1
VDDQ_32
AK4
VDDQ_33
AK26
VSS_80 T17
VSS_81 T18
VSS_82 T19
VSS_83 U12
VSS_84 U13
VSS_85 U14
VSS_87 U16
VSS_88 U17
VSS_89 U18
VSS_90 U19
VSS_91 V14
VSS_92 V15
VSS_93 V16
VSS_94 V17
VSS_95 W14
VSS_96 W15
VSS_97 W16
VSS_98 W17
VSS_35 Y5
S5_3.3V_2
A7
S5_3.3V_3
E6
S5_3.3V_4
E7
S5_3.3V_5
E1
S5_3.3V_6
F5
USB_PHY_1.8V_2
E14
USB_PHY_1.8V_3
E16
USB_PHY_1.8V_4
E17
VSS_86 U15
VSS_44 AF26
VSS_52 M15
VDDQ_34
AK30
VDDQ_21
AC30
VSS_1
A4
VSS_2
A8
VSS_3
A29
VSS_4
B28
VSS_5
C1
VSS_6
E5
VSS_7
E8
VSS_8
E11
VSS_9
E12
VSS_10
E15
VSS_11
E18
VSS_13 E22
VSS_12 E19
Part 3 of 4
SB450C SB
POWER
U13C
SB450
Part 3 of 4
SB450C SB
POWER
U13C
SB450
C225
10U/6.3V_8
C225
10U/6.3V_8
C219
1U_6
C219
1U_6
C277
.1U_4
C277
.1U_4
C220
.1U_4
C220
.1U_4
C194
1U_6
C194
1U_6
Quanta Computer Inc.
PROJECT : BL3
Quanta Computer Inc.
PROJECT : BL3
L11
TI201209G121
L11
TI201209G121
2 1
D6 SW1010CD6 SW1010C
C153 22P_4C153 22P_4
C218
.1U_4
C218
.1U_4
C165
.1U_4
C165
.1U_4
R71 1K/F_4R71 1K/F_4
R55
10M_4
R55
10M_4
L40
SBK160808T-301Y-S
L40
SBK160808T-301Y-S
C198
1U_6
C198
1U_6
C163
.1U_4
C163
.1U_4
C183
.1U_4
C183
.1U_4
C244
.1U_4
C244
.1U_4

5
5
4
4
3
3
2
2
1
1
D D
C C
B B
A A
AUTO_ON#(11)
AC_SDOUT(12)
RTC_CLK(11)
SB_SPDIF_OUT(12)
PCLK_PCM(11,16)
PCLK_SIO(11,17,30)
PCICLK6(11)
PCLK_LAN(11,15)
PCICLK8(11)
PCLK_591(11,23)
AD29(11,15,16,17)
AD30(11,15,16,17)
AD31(11,15,16,17)
AD23(11,15,16,17)
AD25(11,15,16,17)
AD24(11,15,16,17)
AD28(11,15,16,17)
AD27(11,15,16,17)
AD26(11,15,16,17)
PCLK_MINI(11,17)
+3V_S5 +3V_S5 +3V+3V+3V +3V +3V +3V +3V +3V +3V
+3V +3V +3V +3V +3V +3V +3V +3V +3V
Size Document Number Rev
Date: Sheet of
SB450C STRAPS
3B
Custom
14 31Monday, July 31, 2006
Size Document Number Rev
Date: Sheet of
SB450C STRAPS
3B
Custom
14 31Monday, July 31, 2006
Size Document Number Rev
Date: Sheet of
SB450C STRAPS
3B
Custom
14 31Monday, July 31, 2006
PCI_AD23
DEBUG
STRAPS
REQUIRED
STRAPS
PCI_AD25 PCI_AD24
USE EEPROM
PCIE STRAPS
USE DEFAULT
PCIE STRAPS
DEFAULT
Reserved
PCI_AD29
BYPASS
ACPI
BCLK
USE
ACPI
BCLK
DEFAULT
PDACK#
USE IDE
PLL
USE
LONG
RESET
USE
SHORT
RESET
USE PCI
PLL
DEFAULT
BYPASS IDE
PLL
PULL
HIGH
PCI_AD31 PCI_AD30
DEFAULT
BYPASS
PCI PLL
PCI_AD27 PCI_AD26
PULL
LOW
PCI_AD28
DEFAULT
DEFAULT
DEFAULT
SIO 24MHz
DEFAULT
AC_SDOUT
MANUAL
PWR ON
L,H = LPC ROM II
PULL
LOW
RTC_CLK PCLK_LAN
PULL
HIGH
IGNORE
DEBUG
STRAPS
EXTERNAL
RTC (NOT
SUPPORTED
W/ IT8712 )
H,H = PCI(X BUS) ROM
SIO 48MHz
DEFAULT
SPDIF_OUT PCLK_PCM
USE
DEBUG
STRAPS
DEFAULT
PCI_CLK8
DEFAULT
PCI_CLK8
ACPWRON
PCI_CLK4
CPU I/F = P4
H,L = LPC ROM I
14MHz OSC
MODE
DEFAULT
USB PHY
PWRDOWN
DISABLE
14MHz XTAL
MODE
PCI_CLK7
DEFAULT
PCI_CLK3
CPU I/F = K848MHz use
Internal PLL
PCI_CLK6
INTERNAL
RTC
PCLK_591
48MHz use
External
Clock
AUTO
PWR
ON
DEFAULT
USB PHY
PWRDOWN
ENABLE
L,L = FWH ROM
CLG
PCI_CLK2
PCLK_MINI*
*This strap is only
required if the
strap on PCICLK4
is configured for
External Clock.
(addresses mapped to
below 1M)
(LPC addresses are
translated to the top of the
4G address space)
Reserved Reserved Reserved Reserved
PCI_CLK5
PCLK_SIO PCI_CLK6
DEFAULT
48MHz
Crystal
Pad
48MHz
OSC/Clock
Buffer
R320
*10K_4
R320
*10K_4
R147
10K_4
R147
10K_4
R119
*10K_4
R119
*10K_4
R321
10K_4
R321
10K_4
R118
10K_4
R118
10K_4
R317
10K_4
R317
10K_4
R111
10K_4
R111
10K_4
R316
*10K_4
R316
*10K_4
R137
10K_4
R137
10K_4
R116
10K_4
R116
10K_4
R310
*10K_4
R310
*10K_4
R325
*10K_4
R325
*10K_4
R159
*10K_4
R159
*10K_4
R102
*10K_4
R102
*10K_4
R126
10K_4
R126
10K_4
R131
*10K_4
R131
*10K_4
R107
*10K_4
R107
*10K_4
R330
*10K_4
R330
*10K_4
R103
*10K_4
R103
*10K_4
R130
10K_4
R130
10K_4
R153
10K_4
R153
10K_4
R115
*10K_4
R115
*10K_4
R146
*10K_4
R146
*10K_4
R331
10K_4
R331
10K_4
R127
*10K_4
R127
*10K_4
R100
*10K_4
R100
*10K_4
Quanta Computer Inc.
PROJECT : BL3
Quanta Computer Inc.
PROJECT : BL3
R113
*10K_4
R113
*10K_4
R315
10K_4
R315
10K_4
R124
*10K_4
R124
*10K_4
R138
*10K_4
R138
*10K_4
R108
10K_4
R108
10K_4
R112
*10K_4
R112
*10K_4
R98
*10K_4
R98
*10K_4
R114
*10K_4
R114
*10K_4
R308
10K_4
R308
10K_4
R125
*10K_4
R125
*10K_4
R323
10K_4
R323
10K_4
R307
*10K_4
R307
*10K_4
R309
*10K_4
R309
*10K_4
R143
*10K_4
R143
*10K_4

5
5
4
4
3
3
2
2
1
1
D D
C C
B B
A A
AD21
AD18
CTRL25
FRAME#
C/BE3#
LAN_XOUT
PAR
EEDO
GNT0# ACT#
AD26
AD25
AD31
AD14
PERR#
C/BE0#
EEDI
AD2
AD16
AD8
LAN_PME#
AD9
DEVSEL#
AD6
AD29
AD13
EECLK
AD24
AD22
AD12
AD5
AD17
PCIRST#
LAN_XIN
AD23
AD30
MDI1+
AD18
AD11
AD10
AD4
AD15
AD27
EESEL
AD28
INTF#
STOP#
C/BE2#
MDI0-
ISOLATEB
AD0
AD3
TRDY#
REQ0#
SERR#
CLKRUN#
10MBPS#
C/BE1#
AD1
IRDY#
AD19
MDI1-
AD7
100MBPS#
AD20
CTRL25
LAN_PME#
RJ45_MX0-
MCT1
RJ45_MX1-
RJ45_MX1+
MCT0
RJ45_MX0+
V_DAC
MDI1+
MDI1-
MDI0+
MDI0-
RJ45_TER
MDI0+
MDI1-
MDI0-
MDI1+
RJ45_MX2-
RJ45_MX1-
RJ45_MX3+
RJ45_MX0-
RJ45_MX0+
RJ45_MX1+
RJ45_MX2+
RJ45_MX3-
RJ45_TER
RJ45_MX3+
RJ45_MX3-
RJ45_MX2+
RJ45_MX2-
EECLK
EEDO
EEDI
EESEL
PCLK_LAN
MDI0+
IRDY#(11,16,17)
CLKRUN#(11,16,17,23,30)
CBE2#(11,16,17)
DEVSEL#(11,16,17)
SERR#(11,16,17)
PERR#(11,17)
CBE3#(11,16,17)
PCIRST#(11,16,17,23)
CBE0#(11,16,17)
REQ0#(11)
CBE1#(11,16,17)
PCLK_LAN(11,14)
FRAME#(11,16,17)
STOP#(11,16,17)
GNT0#(11)
TRDY#(11,16,17)
PAR(11,16,17)INTF#(11)
AD[0..31](11,14,16,17)
LAN_PME# (16,23)
LANVCC +3V_D
+3V_A
+5V
+2.5V_A
+3V_A
+3V_D
+2.5V_A
+2.5V_A
+2.5V_A
+3V_A
LANVCC
+2.5V_A
+3V_D
+3V_D
LANVCC
LANVCC
Size Document Number Rev
Date: Sheet of
LAN RTL8110SBL/8100CL
3B
15 31Friday, August 11, 2006
Size Document Number Rev
Date: Sheet of
LAN RTL8110SBL/8100CL
3B
15 31Friday, August 11, 2006
Size Document Number Rev
Date: Sheet of
LAN RTL8110SBL/8100CL
3B
15 31Friday, August 11, 2006
Interrupt Pin : INTF#
Request Indicate : REQ0#
ID Select : AD18
Grant Indicate : GNT0#
LAN
Near Lan chipset
L41 BK1608HS220_6L41 BK1608HS220_6
R354
*1M_6
R354
*1M_6
T61T61
R344
*10K_4
R344
*10K_4
C472
10U/6.3V_8
C472
10U/6.3V_8
C466
.1U_4
C466
.1U_4
L42 BK1608HS220_6L42 BK1608HS220_6
R5 *49.9/F_4R5 *49.9/F_4
C465
.1U_4
C465
.1U_4
R359
3.6K_4
R359
3.6K_4
R345
*22_4
R345
*22_4
C454 .01U_4C454 .01U_4
13
2
Q21
2SB1197KR
Q21
2SB1197KR
C469
22U/16V_1206
C469
22U/16V_1206
R348 49.9/F_4R348 49.9/F_4
R3
*75/F_4
R3
*75/F_4
2 1
C501
.1U_4
C501
.1U_4
R353 5.6K/F_4R353 5.6K/F_4
T64T64
C504
.1U_4
C504
.1U_4
C485
10U/6.3V_8
C485
10U/6.3V_8
Quanta Computer Inc.
PROJECT : BL3
Quanta Computer Inc.
PROJECT : BL3
C464
.1U_4
C464
.1U_4
C4 *.01U/16V_4C4 *.01U/16V_4
C506
.1U_4
C506
.1U_4
R349 49.9/F_4R349 49.9/F_4
C1
1000P/3KV_1808
C1
1000P/3KV_1808
R346 49.9/F_4R346 49.9/F_4
R341
15K/F_6
R341
15K/F_6
C498
22U/16V_1206
C498
22U/16V_1206
T62T62
C505
.1U_4
C505
.1U_4
C474
.1U_4
C474
.1U_4
R7 *49.9/F_4R7 *49.9/F_4
2 1
Y6
25 MHz
Y6
25 MHz
T67T67
R343 *0_6R343 *0_6
C475 27P_6C475 27P_6
RD+
1
RD-
2
CT
3
TD-
8
CT
6
TD+
7
RX+ 16
CT 14
RX- 15
TX- 9
CMT 11
TX+ 10
U8
13F-39C
U8
13F-39C
C489
.1U_4
C489
.1U_4
CS
1
SK
2
DI
3
DO
4GND 5
NC 6
NC 7
VCC 8
U18
93C46-3GR
U18
93C46-3GR
C455 .01U_4C455 .01U_4
C503
.1U_4
C503
.1U_4
C456
*10P_4
C456
*10P_4
R8 *49.9/F_4R8 *49.9/F_4
R355 100/F_6R355 100/F_6
C493 *100P_6C493 *100P_6
C462
10U/6.3V_8
C462
10U/6.3V_8
C2
.01U/16V_4
C2
.01U/16V_4
C463
.1U_4
C463
.1U_4
R2
*75/F_4
R2
*75/F_4
C481 27P_6C481 27P_6
R1
75/F_4
R1
75/F_4
R362 0_6R362 0_6
C507
.1U_4
C507
.1U_4
C3 *.01U/16V_4C3 *.01U/16V_4
R342
1K_6
R342
1K_6
C476
.1U_4
C476
.1U_4
2
3
4
5
6
7
8
910
1
RJ45-C100F8-100B-8P-L
CN9
RJ45-C100F8-100B-8P-L
CN9
R6 *49.9/F_4R6 *49.9/F_4
T63T63
C458
.1U_4
C458
.1U_4
R347 49.9/F_4R347 49.9/F_4
R4
75/F_4
R4
75/F_4
C467
.1U_4
C467
.1U_4
MDI0+ 1
MDI0- 2
AVDDL 3
GND
4
MDI1+ 5
MDI1- 6
AVDDL 7
CTRL25 8
AVDDH 10
HSDAC+ 11
MDI2+ 14
MDI2- 15
AVDDL 16
GND
17
MDI3+ 18
MDI3- 19
AVDDL 20
GND
21
ISOLATEB 23
INTAB
25
VDD33 26
RSTB
27
CLK
28
GNTB
29
REQB
30
PMEB 31
VDD18 32
AD31
33 AD30
34
GND
35
AD29
36 AD28
37
GND
38
AD27
39 AD26
40
VDD33 41
AD25
42 AD24
43
CBE3B
44
VDD18 45
IDSEL
46
AD23
47 AD22
49 AD21
50
GND
51
GND
52
AD20
53
VDD18 54
AD19
55
VDD33 56
AD18
57 AD17
58 AD16
59
CBE2B
60
FRAMEB
61
IRDYB
63
VDD18 64
CLKRUNB
65
GND
66
TRDYB
67
DEVSELB
68
STOPB
69
PERRB
70
VDD33 71
SMBCLK 72
SERRB
75
PAR
76
CBE1B
77
VDD18 78
AD15
79
GND
80
GND
81
AD14
82 AD13
83
VDD33 84
AD12
85 AD11
86 AD10
87
M66EN 88
AD9
89 AD8
90
GND
91
CBE0B
92
AD7
93
VDD33 94
AD6
95 AD5
96 AD4
97 AD3
98
VDD18 99
GND
100
GND
101
AD2
102 AD1
103 AD0
104
LWAKE 105
EECS 106
VDD33 107
EEDO 108
EEDI 109
VDD18 110
EESK 111
LED2 114
LED1 115
VDD18 116
LED0 117
GND
119
GND
123
GND
124
VDD18 126
XTAL1 121
XTAL2 122
RSET
127
GND
128
HSDAC- 12
SMBCLK 74
GND
62
GND
13
GND
48
GND
73
GND
9
GND
22
GND
112
GND
118
VDD18 24
LED3 113
CTRL18 125
HV 120
PCI
EEPROM
VDD33---+3.3V DIGITAL
AVDDH------+3.3V ANALOG
AVDDL-----+2.5V ANALOG
DVDD-----+1.2V DIGITAL
RTL8110SBL
PM
DVDD_A----+1.2V ANALOG
VDD33
AVDDL
LED
MII
OSC
DVDD
DVDD
AVDDH
DVDD_ARTL8100CL
VDD33---+3.3V DIGITAL
AVDDL-----+3.3V ANALOG
DVDD-----+2.5V DIGITAL
AVDDH------+2.5V ANALOG
U15
RTL8110SBL/8100CL
PCI
EEPROM
VDD33---+3.3V DIGITAL
AVDDH------+3.3V ANALOG
AVDDL-----+2.5V ANALOG
DVDD-----+1.2V DIGITAL
RTL8110SBL
PM
DVDD_A----+1.2V ANALOG
VDD33
AVDDL
LED
MII
OSC
DVDD
DVDD
AVDDH
DVDD_ARTL8100CL
VDD33---+3.3V DIGITAL
AVDDL-----+3.3V ANALOG
DVDD-----+2.5V DIGITAL
AVDDH------+2.5V ANALOG
U15
RTL8110SBL/8100CL

5
5
4
4
3
3
2
2
1
1
D D
C C
B B
A A
PCIRST#
A_CCD2#
A_CAD0
A_CAD1
A_CAD2
A_CAD3
A_CAD5
A_CAD4
A_CAD6
A_CAD7
A_CAD11
A_CAD9
A_CAD8
A_CAD10
A_CAD12
A_CAD13
A_CAD16
A_CAD15
A_CAD14
A_CAD17
A_CAD22
A_CAD21
A_CAD19
A_CAD20
A_CAD18
A_CAD23
A_CRST#
A_CAD24
A_CAD27
A_CAD26
A_CAD29
A_CAD25
A_CAD30
A_CAD28
A_CAD31
PCIRST#
CB_RSMRST#
CLKRUN#
A_CVS1#
A_CVS2#
A_CCD1#
VCCD1#
VPPD0
VCCD0#
VPPD1
AD31
AD27
AD28
AD29
AD30
AD26
AD23
AD25
AD24
AD21
AD19
AD20
AD22
AD17
AD18
AD16
AD15
AD13
AD12
AD11
AD14
AD9
AD6
AD8
AD10
AD4
AD7
AD3
AD5
AD2
AD0
AD1
A_CC/BE3#C/BE3#
A_CC/BE1#
A_CC/BE2#C/BE2#
C/BE0#
C/BE1#
A_CRST#
A_CFRAME#
A_CIRDY#IRDY#
TRDY# A_CDEVSEL#
A_CPERR#
STOP#
DEVSEL#
FRAME#
A_CTRDY#
A_CSTOP#
A_CPAR
SERR#
A_CREQ#
A_CSERR#
A_CGNT#
PAR
A_CSTSCHG
PCLK_PCM
AD17
A_CINT#
A_CBLOCK#
A_CCLKRUN#
PCM_PME#
SERIRQ A_CAUDIO
A_RSVD/D14
A_CRSVD/D2
A_CRSVD/A18
A_CC/BE0#
VPPD1
VCCD1#
VCCD0#
VPPD0
A_CCLK1
A_CPERR#
A_CGNT#
A_CINT#
A_CAD0
A_CC/BE0#
A_CAD9
A_CAD11
A_CAD12
A_CAD14
A_CC/BE1#
A_CAD1
A_CAD3
A_CAD5
A_CAD7
A_CPAR
A_CIRDY#
A_CCLK1
A_CAD18
A_CC/BE2#
A_CAD23
A_CAD22
A_CAD21
A_CAD20
A_CAD27
A_CAD26
A_CAD25
A_CAD24
A_CAD29
A_CRSVD/D2
A_CCLKRUN#
A_CCD1#
A_CAD2
A_CAD4
A_CAD6
A_RSVD/D14
A_CAD8
A_CAD10
A_CVS1#
A_CAD13
A_CAD15
A_CAD16
A_CRSVD/A18
A_CBLOCK#
A_CSTOP#
A_CDEVSEL#
A_CTRDY#
A_CFRAME#
A_CAD17
A_CAD19
A_CVS2#
A_CRST#
A_CSERR#
A_CREQ#
A_CC/BE3#
A_CAUDIO
A_CSTSCHG
A_CAD28
A_CAD30
A_CAD31
A_CCD2#PCM_PME#
PCLK_PCM
GNT3#(11)
CBE2#(11,15,17)
SUSB#(12,23)
DEVSEL#(11,15,17)
CBE3#(11,15,17)
IRDY#(11,15,17)
PCIRST#(11,15,17,23)
SERR#(11,15,17)
FRAME#(11,15,17)
CBE1#(11,15,17)
TRDY#(11,15,17)
CBE0#(11,15,17)
PCLK_PCM(11,14)
SERIRQ(11,17,23,30)
CLKRUN#(11,15,17,23,30)
AD[31..0](11,14,15,17)
PAR(11,15,17)
STOP#(11,15,17)
PCMSPK (19)
REQ3#(11)
INTE#(11)
LAN_PME# (15,23)
AVPP
+3V
VCCCB
+3V
+3V
VCCCB
+3V
+3V
AVPP
VCCCB
+3V
VCCCB
+5V
+3V
AVPP
VCCCB
VCCCB
AVPP
VCCCB
+3V
Size Document Number Rev
Date: Sheet of
PCMCIA(CB1410) -OPTION
3B
16 31Monday, July 31, 2006
Size Document Number Rev
Date: Sheet of
PCMCIA(CB1410) -OPTION
3B
16 31Monday, July 31, 2006
Size Document Number Rev
Date: Sheet of
PCMCIA(CB1410) -OPTION
3B
16 31Monday, July 31, 2006
delay 10ms at least
Near Slot
Near Chipset
Near Chipset
+3V Plane
Near TPS2211A
Near TPS2211A
+3V Plane
Interrupt Pin : INTE#
ID Select : AD17
Grant Indicate : GNT3#
Request Indicate : REQ3#
PCMCIA SOCKET
CBS
Near Chipset
C319
10U_8
C319
10U_8
C478
.1U_4
C478
.1U_4
R357 *10K_4R357 *10K_4
C313
.1U_4
C313
.1U_4
C324
.1U_6
C324
.1U_6
C315
.1U_6
C315
.1U_6
R212 *0_6R212 *0_6
1 3
2
Q11
*DTC144EU
Q11
*DTC144EU
C495
.1U_4
C495
.1U_4
C513
*22P_4
C513
*22P_4
C321
.01U_4
C321
.01U_4
T66T66
R208
10K_6
R208
10K_6
AD31
3
AD30
4
AD29
5
AD28
7
AD27
8
AD26
9
AD25
10
AD24
11
AD23
15
AD22
16
AD21
17
AD20
19
AD19
23
AD18
24
AD17
25
AD16
26
AD15
38
AD14
39
AD13
40
AD12
41
AD11
43
AD10
45
AD9
46
AD8
47
AD7
49
AD6
51
AD5
52
AD4
53
AD3
54
AD2
55
AD1
56
AD0
57
C/BE3#
12
C/BE2#
27
C/BE1#
37
C/BE0#
48
PCIRST#
20
PCIFRAME#
28
PCIIRDY#
29
PCITRDY#
31
PCIDEVSEL#
32
PCISTOP#
33
PCIPERR#
34
PCISERR#
35
PCIPAR
36
PCIREQ#
1
PCIGNT#
2
PCIPCLK
21
PCIIDSEL
13
RI_OUT#/PME#
59
SUSPEND#
70
MF0/INTA
60
MF1
61
MF2/REQ
64
MF3/IRQSER
65
MF4
67
MF5/GNT
68
MF6/CLKRUN
69
GND1
6
GND2
22
GND3
42
GND4
58
GND5
78
GND6
94
GND7
114
GND8
130
RSVD/D14 84
RSVD/A18 100
RSVD/D2 143
CAD31 144
CAD30 142
CAD29 141
CAD28 140
CAD27 139
CAD26 129
CAD25 128
CAD24 127
CAD23 124
CAD22 121
CAD21 120
CAD20 118
CAD19 116
CAD18 115
CAD17 113
CAD16 98
CAD15 96
CAD14 97
CAD13 93
CAD12 95
CAD11 92
CAD10 91
CAD9 89
CAD8 87
CAD7 85
CAD6 82
CAD5 83
CAD4 80
CAD3 81
CAD2 77
CAD1 79
CAD0 76
CC/BE3# 125
CC/BE2# 112
CC/BE1# 99
CC/BE0# 88
CRST# 119
CFRAME# 111
CIRDY# 110
CTRDY# 109
CDEVSEL# 107
CSTOP# 105
CPERR# 104
CSERR# 133
CPAR 101
CREQ# 123
CGNT# 106
CCLK 108
CSTSCHNG 135
CCLKRUN# 136
CBLOCK# 103
CINT# 132
SPKROUT 62
CAUDIO# 134
CCD2# 137
CCD1# 75
CVS2 117
CVS1 131
VCCD1# 74
VCCD0# 73
VPPD1 72
VPPD0 71
VCCCB1 126
VCCCB2 90
PCI_VCC3
50 PCI_VCC4
30
PCI_VCC2
18
VCC1
138 VCC2
122 VCC3
102 VCC4
86 VCC5
14
Aux_VCC
63 PCI_VCC1
44
Globle_RST# 66
U16
CB1410
U16
CB1410
C307
10U_8
C307
10U_8
C311
.1U_6
C311
.1U_6
C323
.01U_4
C323
.01U_4
T65T65
C310
.1U_4
C310
.1U_4
C449
15P_6
C449
15P_6
C320
.1U_4
C320
.1U_4
C314
.1U_6
C314
.1U_6
C450
10U_8
C450
10U_8
C479
100P_4
C479
100P_4
R340
47_6
R340
47_6
C482
.1U_4
C482
.1U_4
C317
.1U_4
C317
.1U_4
T39T39
C459
.1U_4
C459
.1U_4
R214 100K_6R214 100K_6
R352
47K_6
R352
47K_6
C514
10U_8
C514
10U_8
C306
10U_8
C306
10U_8
C515
.1U_4
C515
.1U_4
C497
.22U_6
C497
.22U_6
R339 100/F_6R339 100/F_6
C512
.1U_4
C512
.1U_4
C511
.1U_4
C511
.1U_4
GND
1
D3 - CAD0
2
D4 - CAD1
3
D5 - CAD3
4
D6 - CAD5
5
D7 - CAD7
6
CE1- CCBE0
7
A10- CAD9
8
OE - CAD11
9
A11- CAD12
10
A9 - CAD14
11
A8 - CCBE1
12
A13- CPAR
13
A14- CPERR
14
WE/PGM - CGNT
15
RDY/BSY,IRQ*INT
16
VCC
17
VPP1
18
A16- CCLK
19
A15- CIRDY
20
A12- CCBE2
21
A7 - CAD18
22
A6 - CAD20
23
A5 - CAD21
24
A4 - CAD22
25
A3 - CAD23
26
A2 - CAD24
27
A1 - CAD25
28
A0 - CAD26
29
D0 - CAD27
30
D1 - CAD29
31
D2 - RFU
32
WP,IOIS16-CKRUN
33
GND
34
GND
35
CD1- CCD1
36
D11- CAD2
37
D12- CAD4
38
D13- CAD6
39
D14- RFU
40
D15- CAD8
41
CE2- CAD10
42
RFSH,VS*1-CVS1
43
IORD-CAD13
44
IOWR-CAD15
45
A17- CAD16
46
A18- RFU
47
A19- CBLOCK
48
A20- CSTOP
49
A21- CDEVSEL
50
VCC
51
VPP2
52
A22- CTRDY
53
A23- CFRAME
54
A24- CAD17
55
A25- CAD19
56
NC - CVS2
57
RESET-CRST
58
WAIT-CSERR
59
INPACK-CREQ
60
REG- CCBE3
61
BVD2,SP-CAUDIO
62
BVD1,STSCHG-C*
63
D8 - CAD28
64
D9 - CAD30
65
D10- CAD31
66
CD2- CCD2
67
GND
68
GND
69
GND
70
GND
71
GND
72
GND
73
GND
74
CN4
SANTA-1306-68P
CN4
SANTA-1306-68P
12V
9
5V1
5
5V2
6
3.3V1
3
3.3V2
4
VCC1 13
VCC2 12
VCC3 11
VPP 10
-VCCD0 1
-VCCD1 2
VPPD0 15
VDDP1 14
-OC
8
-SHDN
16
GND 7
U5
CP2211
U5
CP2211
R358 *10K_6R358 *10K_6
C508
.01U_4
C508
.01U_4
R361 10K_6R361 10K_6
Quanta Computer Inc.
PROJECT : BL3
Quanta Computer Inc.
PROJECT : BL3
C309
10U_8
C309
10U_8
C483
100P_4
C483
100P_4
C509
.01U_4
C509
.01U_4
C461
.1U_4
C461
.1U_4
C510
100P_4
C510
100P_4
R363 10_4R363 10_4
R338 10K_6R338 10K_6
C460
.1U_4
C460
.1U_4
C496
100P_4
C496
100P_4
C491
.1U_4
C491
.1U_4
R360 *0_6R360 *0_6
C487
.1U_4
C487
.1U_4

1
1
2
2
3
3
4
4
5
5
6
6
7
7
8
8
A A
B B
C C
D D
RLAD3
RLAD2
RLFRAME#
AD20
AD20
SDIN1_MINI
RRPCLK_SIO
RLAD1 RLDRQ#
RLRESET#
PCLK_MINI
RLAD0
PME#
RKBSMI#
PCLK_SIO
PCLK_MINI
PME#SDIN1_MINI
USBPWR0
USBPWR1
BUSBP2-BUSBP2-
BUSBP2+
BUSBP2+
BUSBP2-
USBPWR0
USBPWR1
USB_LEFT
AD0 (11,15,16)
KBSMI# (12,23)
AD18 (11,15,16)
AD6 (11,15,16)
LAD1/FWH1(11,23,30)
AD2 (11,15,16)
AD20 (11,15,16)
GNT1# (11)
TRDY# (11,15,16)
STOP# (11,15,16)
LAD2/FWH2(11,23,30)
CBE0# (11,15,16)
PCLK_SIO (11,14,30)
AD29(11,14,15,16)
AD25(11,14,15,16)
AD30 (11,14,15,16)
AD15 (11,15,16)
CLKRUN#(11,15,16,23,30)
AD16 (11,15,16)
LFRAME#/FWH4(11,23,30)
DEVSEL# (11,15,16)
AD17(11,15,16)
PERR#(11,15)
PCLK_MINI(11,14)
LAD3/FWH3(11,23,30)
AD31(11,14,15,16)
AD14(11,15,16)
AD26 (11,14,15,16)
AD23(11,14,15,16)
ALINK_RST#(4,5,11,18,30)
REQ1#(11)
AD22 (11,15,16)
AD27(11,14,15,16)
PCIRST# (11,15,16,23)
AD21(11,15,16)
INTG# (11)
AD3(11,15,16)
AD12(11,15,16) AD13 (11,15,16)
INTH#(11)
AD24 (11,14,15,16)
AD10(11,15,16)
AD8(11,15,16)
CBE2#(11,15,16)
AD19(11,15,16)
AD28 (11,14,15,16)
AD11 (11,15,16)
LAD0/FWH0(11,23,30)
AD5(11,15,16)
IRDY#(11,15,16)
CBE3#(11,15,16)
AD1(11,15,16)
PAR (11,15,16)
CBE1#(11,15,16)
SERIRQ (11,16,23,30)
FRAME# (11,15,16)
AD7(11,15,16)
SERR#(11,15,16)
AD4 (11,15,16)
LDRQ#0 (11,30)
AD9 (11,15,16)
USB_LEFT(23)
USBP2+(12) USBP2-(12)
USBP3+(12) USBP3-(12)
WIRELESS_SW#(23,24)
RF_EN(23)
+5V
+3VSUS
+3V
+5V
+5V +3VSUS
+3V
+3VSUS+3VSUS
+5VSUS
+5VSUS
+5V+3V
Size Document Number Rev
Date: Sheet of
MINI PCI,USB
3B
<OrgName>
<OrgAddr1>
<OrgAddr2>
<OrgAddr3>
<OrgAddr4>
17 31Friday, August 11, 2006
Size Document Number Rev
Date: Sheet of
MINI PCI,USB
3B
<OrgName>
<OrgAddr1>
<OrgAddr2>
<OrgAddr3>
<OrgAddr4>
17 31Friday, August 11, 2006
Size Document Number Rev
Date: Sheet of
MINI PCI,USB
3B
<OrgName>
<OrgAddr1>
<OrgAddr2>
<OrgAddr3>
<OrgAddr4>
17 31Friday, August 11, 2006
Request Indicate : REQ1#
Grant Indicate : GNT1#
ID Select : AD20
Interrupt Pin : INTG# , INTH#
MINI-PCI
USB
MPC
Reserve Common choke for EMI request
21
D35 MTW355D35 MTW355
1
2
3
4
5 6
7 8
CN13
USB_PORT
CN13
USB_PORT
R223 *0-4R223 *0-4
C334
.1U_4
C334
.1U_4
IN1
2
OC# 5
EN#
4OUT1 6
GND
1
IN2
3OUT2 7
OUT3 8
GND-C
9
U14
G545B2RD1U
U14
G545B2RD1U
C335 *10P_4C335 *10P_4
Quanta Computer Inc.
PROJECT : BL3
Quanta Computer Inc.
PROJECT : BL3
R234 *0-4
R234 *0-4
11
44
3
3
2
2
L38
RFCM1632100M3
L38
RFCM1632100M3
21
D34 MTW355D34 MTW355
+
C444
100U/6.3V-3528
+
C444
100U/6.3V-3528
C333
.1U_4
C333
.1U_4
+
C191 100U/6.3V-3528
+
C191 100U/6.3V-3528
7
5
3
12
4
6
8
RP10 *0X4_4RP10 *0X4_4
TIP
1
8PMJ-3
3
8PMJ-2 6
8PMJ-7
78PMJ-4 8
8PMJ-8
98PMJ-5 10
LED_GP
11 LED_YP 12
LED_GN
13 LED_YN 14
RESERVED 16
-INTB
17 +5V 18
8PMJ-6
5
RING 2
8PMJ-1 4
CHSGND
15
+3V
19 -INTA 20
RESERVED
21 RESERVED 22
GND
23 +3VAUX 24
PCICLK
25 -RST 26
GND
27 +3V 28
-REQ
29 -GNT 30
+3V
31 GND 32
AD31
33 -PME 34
AD29
35 RESERVED 36
GND
37 AD30 38
AD27
39 +3V 40
RESERVED
43 AD28 42
AD25
41
AD26 44
-CBE3
45 AD24 46
AD23
47 IDSEL 48
GND
49 GND 50
AD21
51 AD22 52
AD19
53 AD20 54
GND
55 PAR 56
AD17
57 AD18 58
-CBE2
59 AD16 60
-IRDY
61 GND 62
+3V
63 -FRAME 64
-CLKRUN
65 -TRDY 66
-SERR
67 -STOP 68
GND
69 +3V 70
-PERR
71 -DEVSEL 72
-CBE1
73 GND 74
AD14
75 AD15 76
GND
77 AD13 78
AD12
79 AD11 80
AD10
81 GND 82
GND
83 AD9 84
AD8
85 -CBE0 86
AD7
87 +3V 88
+3V
89 AD6 90
AD5
91 AD4 92
RESERVED
93 AD2 94
AD3
95 AD0 96
+5V
97 RESERVED 98
AD1
99 RESERVED 100
GND
101 GND 102
SYNC
103 M66EN 104
SDIN
105 SDOUT 106
BITCLK
107 -AC_CODEC_ID0 108
-AC_CODEC_ID1
109 -RESET 110
BEEP
111 RESERVED 112
AGND
113 GND 114
AUDIO_OUT
115 AUDIO_IN 116
AGND
117 AGND 118
AGND
119 AGND 120
RESERVED
121 -MPCIACT 122
+5VA
123 +3VAUX 124
GND
125
GND
126
CN18
FOX_MINIPCI_H7.95
CN18
FOX_MINIPCI_H7.95
C342
.1U_4
C342
.1U_4
C331 *10P_4C331 *10P_4R222 *22_4R222 *22_4
R233 *0-4R233 *0-4
R228 150_4R228 150_4
R226 *0-4R226 *0-4
R225
*4.7K_4
R225
*4.7K_4
R227
4.7K_4
R227
4.7K_4
C343
.1U_4
C343
.1U_4
R224 *0-4R224 *0-4
R142 *6.34K/F_6R142 *6.34K/F_6
11
44
3
32
2
L55
*RFCM1632100M3
L55
*RFCM1632100M3
C332
.1U_4
C332
.1U_4
R229 *22_4R229 *22_4
C341
.1U_4
C341
.1U_4
R94 *6.34K/F_6R94 *6.34K/F_6
R401 *0_4R401 *0_4
R402 *0_4R402 *0_4
R400 0_6R400 0_6
R376 0_6R376 0_6
1
2
3
4
5 6
CN14
4Pin connector
CN14
4Pin connector
IN1
2
OC# 5
EN#
4OUT1 6
GND
1
IN2
3OUT2 7
OUT3 8
GND-C
9
U2
G545B2RD1U
U2
G545B2RD1U

1
1
2
2
3
3
4
4
A A
B B
C C
D D
SDD5
SDD9
SDD14
SDD1
SDD0
SDD13
SDD15
SDD8
SDD10
SDD3
SDD7
SDD12
SDD4
SDD2
SDD11
SDD6
SDD11
SDA0
SDD6
SDD12
SDD3
SDIORDY
IRQ15
SDIOW#
SDD14
SDD10
SDD4
SDA2
SDA1
SDD1
SDCS1#
SDD9
SDD5
RCSEL_R
SDD7
SDCS3#
CDLED#
-RST_RBAY0
SDD13
SDD15
SDIOR#
SDD0
SDD2
SDDACK#
SDDREQ
SDD8
IRQ15
SDDREQ
SDD7
CDLED#
-RST_RBAY0
SATA_RXN0_C
SATA_RXP0_C
HDD_VDD_SATA
+3.3VSATA
HDD_VDD_SATA
SDD[0..15](13)
SDDACK# (13)
IDELED#(24)
SDA0(13)
IRQ15(13)
SDCS3# (13)
SDIOW#(13)
SDCS1#(13)
SDIORDY(13)
SDA2 (13)
SDDREQ (13)
SDA1(13)
SDIOR# (13)
ALINK_RST# (4,5,11,17,30)
SATA_TXN0 (13)
SATA_TXP0 (13)
SATA_RX0+_C (13)
SATA_RX0-_C (13)
+5V +5V
+3V
+5V
+5V
+3V+5V
+3V
+3V
+5V
+5V
Size Document Number Rev
Date: Sheet of
HDD & CDROM
3B
18 31Tuesday, August 08, 2006
Size Document Number Rev
Date: Sheet of
HDD & CDROM
3B
18 31Tuesday, August 08, 2006
Size Document Number Rev
Date: Sheet of
HDD & CDROM
3B
18 31Tuesday, August 08, 2006
IDE
ODD CONN
SATA HDD CONN
C492
*4.7U/10V_8
C492
*4.7U/10V_8
12V 22
12V 20
RSVD 18
5V 16
5V 14
GND 12
3.3V 10
3.3V 8
TXP 6
GND2 4
RXP 2
12V 21
GND 19
GND 17
5V 15
GND 13
GND 11
3.3V 9
GND3 7
TXN 5
RXN 3
GND1 1
GND23 23
GND24 24
CN16
SA@Serial_ATA
CN16
SA@Serial_ATA
Quanta Computer Inc.
PROJECT : BL3
Quanta Computer Inc.
PROJECT : BL3
C410
.1U_4
C410
.1U_4
R289 *5.6K_4R289 *5.6K_4
C494
*.1U_4
C494
*.1U_4
C408
.1U_4
C408
.1U_4
R356 *0_8R356 *0_8
R299 0_4R299 0_4
R296 *10K_4R296 *10K_4
C473
4.7U/10V_8
C473
4.7U/10V_8
R298
*10K_4
R298
*10K_4
C409
1000P_4
C409
1000P_4
150U/6.3V_7343
C405
150U/6.3V_7343
C405
C488
*4.7U/10V_8
C488
*4.7U/10V_8
C499 .01U_4C499 .01U_4
R351 0_8R351 0_8
1 3
2
Q20
*DTC144EU
Q20
*DTC144EU R300 330_4R300 330_4
R286 10K_4R286 10K_4
C500 .01U_4C500 .01U_4
C468
4.7U/10V_8
C468
4.7U/10V_8
R266
470_4
R266
470_4
C480
4.7U/10V_8
C480
4.7U/10V_8
R287 *10K_4R287 *10K_4
C477
4.7U/10V_8
C477
4.7U/10V_8
C407
.1U_4
C407
.1U_4
C470
4.7U/10V_8
C470
4.7U/10V_8
C486
.1U_4
C486
.1U_4
1
3
5
7
9
11
13
15
17
19
21
23
25
27
29
31
33
35
37
39
41
43
45
47
49
2
4
6
8
10
12
14
16
18
20
22
24
26
28
30
32
34
36
38
40
42
44
46
48
50
51
51
52
52
CN12
AOP-CDR-CONN-50P
CN12
AOP-CDR-CONN-50P
C457
.1U_4
C457
.1U_4
C471
.1U_4
C471
.1U_4
C484
4.7U/10V_8
C484
4.7U/10V_8

1
1
2
2
3
3
4
4
5
5
6
6
7
7
8
8
A A
B B
C C
D D
VREFOUT_L
BEEP
MIC1-L MIC_L
MIC1-L
BEEP
VREFOUT_L
AC97_VREF
VDDA
MIC1-R
AC_BITCLKA
VREFOUT_R
MIC1-R MIC_R
VREFOUT_R
GPIO_MUTE#
GPIO_MUTE#
MIC1-JD
GPIO-verD-_MUTE#
GPIO-verD-_MUTE#
MIC-L
MIC-R
MIC1-JD
PCSPK(12)
PCMSPK(16)
CD_RESET# (12)
CD_SYNC (12)
CD_BITCLKA (12)
CD_SDOUTA (12)
CD_SDIN0 (12)
AOUTR(20) AOUTL(20)
CODAC_MUTE#(20)
AOUT-EXT-R(20)
AOUT-EXT-L(20)
HP-JD (20)
+3V
AUDGNDAUDGND
+3V
AUDGND
AUDGND
AUDGND
+5VVDDA
AUDGND AUDGND
AUDGND
VDDA
VDDA
+3V
+3V
AUDGND
AUDGND
AUDGND
AUDGND
VDDA
AUDGND
AUDGND
AUDGND
+3V
Size Document Number Rev
Date: Sheet of
REALTEK ALC861
3B
19 31Friday, August 11, 2006
Size Document Number Rev
Date: Sheet of
REALTEK ALC861
3B
19 31Friday, August 11, 2006
Size Document Number Rev
Date: Sheet of
REALTEK ALC861
3B
19 31Friday, August 11, 2006
ADO
For Vista
For Vista Normal Open Jack
Remove R242 for
Vista no sound issue
C518 *.1U/10V_4C518 *.1U/10V_4
12
C540
10U/10V_8
C540
10U/10V_8
C539
.1U/10V_4
C539
.1U/10V_4
L19 0_6
L19 0_6
C527
10U/10V_8
C527
10U/10V_8
R242
*10K_4
R242
*10K_4
C543
*47P_4
C543
*47P_4
R395 0_4R395 0_4
R244 20K/F_6R244 20K/F_6
C357
.1U/10V_4
C357
.1U/10V_4
C524 *.1U/10V_4C524 *.1U/10V_4
R393 39.2K/F_6R393 39.2K/F_6
R382 10_4R382 10_4
DVDD1
1
NC
2
NC
3
DVSS1
4
SDATA-OUT
5
BIT-CLK
6
DVSS2
7
SDATA-IN
8
DVDD2
9
SYNC
10
RESET#
11
PCBEEP
12
Sense A 13
LINE2-L 14
LINE2-R 15
MIC2-L 16
MIC2-R 17
CD-L 18
CD-GND 19
CD-R 20
MIC1-L 21
MIC1-R 22
LINE1-L 23
LINE1-R 24
AVDD1 25
AVSS1 26
VREF 27
MIC1-VREFO-L 28
NC 29
MIC2-VREFO 30
LINE2-VREFO 31
MIC1-VREFO-R 32
NC 33
Sense B 34
FRONT-L 35
FRONT-R 36
NC
37
AVDD2
38
SURR-L
39
JDREF/NC
40
SURR-R
41
AVSS2
42
CENTER-(Port-G-L)
43
LFE (Port-G-R)
44
SIDESURR-L (Port-H-L)
45
SIDESURR-R (Port-H-R)
46
NC
47
SPDIFO
48
U21
ALC861(ALC883)
U21
ALC861(ALC883)
L18
TI321611U330_1206
L18
TI321611U330_1206
R238
4.7K_4
R238
4.7K_4
C532
1000P/50V_4
C532
1000P/50V_4
R381 33_4R381 33_4
R461 *10K_4R461 *10K_4
R373
2.2K_6
R373
2.2K_6
R239
4.7K_4
R239
4.7K_4
C523 *.1U/10V_4C523 *.1U/10V_4
R394 20K/F_6R394 20K/F_6
12
C339
10U/10V_8
C339
10U/10V_8
C536 1U/10V_6C536 1U/10V_6
C552
.1U/10V_4
C552
.1U/10V_4
1
24
3 5
U19
SN74LVC1G86DCKR
U19
SN74LVC1G86DCKR
C544
*47P_4
C544
*47P_4
C522 *.1U/10V_4C522 *.1U/10V_4
C340
.1U/10V_4
C340
.1U/10V_4
R243 *0_4R243 *0_4
C542
10P_4
C542
10P_4
C534
.01U/16V_4
C534
.01U/16V_4
R386 *10K_4R386 *10K_4
L20 0_6
L20 0_6
C553
.01U/16V_4
C553
.01U/16V_4
R384 *0_4R384 *0_4
C525 *.1U/10V_4C525 *.1U/10V_4
C550
10U/10V_8
C550
10U/10V_8
1
2
6
3
4
5
7
8
CN8
MIC_DFPJ06MS310
CN8
MIC_DFPJ06MS310
C354 1U/10V_6C354 1U/10V_6
C533
.1U/10V_4
C533
.1U/10V_4
C355 1U/10V_6C355 1U/10V_6
R369 2.2K_6R369 2.2K_6
Quanta Computer Inc.
PROJECT : BL3
Quanta Computer Inc.
PROJECT : BL3
C526 *.1U/10V_4C526 *.1U/10V_4
C519 *.1U/10V_4C519 *.1U/10V_4

5
5
4
4
3
3
2
2
1
1
D D
C C
B B
A A
INSPKR+N
INSPKL-N
INSPKL+N
INSPKR-N
SHDN_G1432
MUTE
INSPKR-
INSPKL-
INSPKR+
INSPKL+
INSPKL+
INSPKR+
LINEOUTR
LINEOUTL
HP_R
HP_L
HP_R
AOUL_G1432
AOUR_G1432
HP_S
INR_G1410
HP_L
INL_G1410
MUTE#
SE_CNTL
AOUTL(19)
AOUTR(19)
AOUT-EXT-R (19) HP-JD(19)
HP_S (23)
AOUT-EXT-L (19)
AMP_MUTE#(23)
CODAC_MUTE#(19)
HP_MUTE#(23)
CODAC_MUTE#(19)
AUDGND
AVDD_5V
AUDGND
AUDGND AUDGND
AUDGND
AUDGND
AUDGND
AVDD_5V
+5V
AUDGND
AUDGND
AUDGND
AUDGNDAUDGND
AUDGNDAUDGND
AUDGND
AVDD_3V
+3V
AUDGNDAVDD_3V
AUDGND
AUDGND
+5V
AUDGND
AUDGND AVDD_5V
AUDGND
+3V
AUDGND
+3V
+3V
+3V
AUDGND
Size Document Number Rev
Date: Sheet of
AUDIO AMP(G1432 / G1410)
3B
20 31Tuesday, August 08, 2006
Size Document Number Rev
Date: Sheet of
AUDIO AMP(G1432 / G1410)
3B
20 31Tuesday, August 08, 2006
Size Document Number Rev
Date: Sheet of
AUDIO AMP(G1432 / G1410)
3B
20 31Tuesday, August 08, 2006
SPEAKER CON.
EMI
HEADPHONE
ADO
Normal Open Jack
C529 2.2U/10V_8C529 2.2U/10V_8
R237 0_4R237 0_4
C547
39P_4
C547
39P_4
R364 0_6R364 0_6
C548 4.7U/10V_8C548 4.7U/10V_8
R367 0_6R367 0_6
R236
*10K_4
R236
*10K_4
R267 *10K_4R267 *10K_4
R372 20K/F_6R372 20K/F_6
C349
2.2U/10V_6
C349
2.2U/10V_6
C337
.1U/16V_4
C337
.1U/16V_4
R371
10K_4
R371
10K_4
C350
.1U/16V_4
C350
.1U/16V_4
C345
*47P_4
C345
*47P_4
R368 0_4R368 0_4
R370 0_6R370 0_6
R235 0_8R235 0_8
C338
.1U/16V_4
C338
.1U/16V_4
LIN2
2
LOUT+ 24
NC 23
GND/HS
22
GND/HS
21
VOL 20
GND 14
IN1/IN2 13
LVDD 4
SHDN
5
RIN2
17
RIN1
18
NC 6
LBYPASS
3RBYPASS
16
ROUT+ 19
RVDD 15
NC 8
GND/HS
10
LOUT- 7
GND/HS
9
MUTE
11
ROUT- 12
LIN1
1
THRMPAD
25
U20
G1432
U20
G1432
C555 2.2U/10V_8C555 2.2U/10V_8
C528 4.7U/10V_8C528 4.7U/10V_8
R379 15K_4R379 15K_4
.01U/16V_4C517 .01U/16V_4C517C347
*47P_4
C347
*47P_4
R377 .047U_4R377 .047U_4
C554 2.2U/10V_8C554 2.2U/10V_8
R374 12K_6R374 12K_6
R375 .047U_4R375 .047U_4
R387 12K_6R387 12K_6
L21 10_6L21 10_6
L46 0_6L46 0_6
C521
47P_4
C521
47P_4
L43 0_6L43 0_6
R240 10K_4R240 10K_4
3
2
1
Q26
*AO3403
Q26
*AO3403
1
2
6
3
4
5
7
8
CN7
LIN_DFTJ06MS481
CN7
LIN_DFTJ06MS481
C344
10U/10V_8
C344
10U/10V_8
C351
10U/10V_8
C351
10U/10V_8
1
24
53
U25
TC7SH08FU
U25
TC7SH08FU
R365 0_6R365 0_6
Quanta Computer Inc.
PROJECT : BL3
Quanta Computer Inc.
PROJECT : BL3
3
2
1
Q12
2N7002
Q12
2N7002
SGND
2
C1P
14
PGND
13
INL 4
OUTL 5
SVSS 6
SVDD 3
SHDNL#
16
PVDD 15
INR 8
PVSS 10
OUTR 7
NC
9
NC
11
C1N
12
SHDNR#
1
THRMPAD
17
U7
G1410
U7
G1410
C531
47P_4
C531
47P_4
1
2
3
4
5
6
CN5
R_L_SPEAKERS
CN5
R_L_SPEAKERS
C551 2.2U/10V_8C551 2.2U/10V_8
C546
39P_4
C546
39P_4
R397 *10K_4R397 *10K_4
R378
10K_4
R378
10K_4
R385 15K_4R385 15K_4
C545
.1U/10V_4
C545
.1U/10V_4
L22 10_6L22 10_6
C356
2.2U/10V_8
C356
2.2U/10V_8
R380 20K/F_6R380 20K/F_6
R231 0_8R231 0_8
.01U/16V_4C516 .01U/16V_4C516
C549
10U/10V_8
C549
10U/10V_8
R460
0_4
R460
0_4
R241 0_6R241 0_6
C352
.1U/10V_4
C352
.1U/10V_4
L45 0_6L45 0_6
C538 330P_4C538 330P_4
C520
10U/10V_8
C520
10U/10V_8
C541 330P_4C541 330P_4
C336
10U/10V_8
C336
10U/10V_8
L44 0_6L44 0_6
C348
*47P_4
C348
*47P_4
1
24
53
U26
TC7SH08FU
U26
TC7SH08FU
C346
*47P_4
C346
*47P_4
C353 .1U/16V_4C353 .1U/16V_4

5
5
4
4
3
3
2
2
1
1
D D
C C
B B
A A
CD_RESET#_MD(12)
CD_SYNC_MD(12)
CD_SDOUTA_MD(12)
CD_SDIN1(12)
CD_BITCLKA_MD(12)
+3.3VSYS
+3.3VSYS
+3V_S5
GND
GND
GND
GND
GND
P-XFRN (22)
P-XFRP (22)
Title
Size Document Number Rev
Date: Sheet of
DIGITAL INTERFACE
3B
DELPHI SV92A3 MDC 1.5 Reference Design
Agere Systems
Holmdel NJ
Design Engineer: C. Russo
B
21 31Monday, July 31, 2006
Title
Size Document Number Rev
Date: Sheet of
DIGITAL INTERFACE
3B
DELPHI SV92A3 MDC 1.5 Reference Design
Agere Systems
Holmdel NJ
Design Engineer: C. Russo
B
21 31Monday, July 31, 2006
Title
Size Document Number Rev
Date: Sheet of
DIGITAL INTERFACE
3B
DELPHI SV92A3 MDC 1.5 Reference Design
Agere Systems
Holmdel NJ
Design Engineer: C. Russo
B
21 31Monday, July 31, 2006
AC-97 Line Select:
-Line 1: DNP R14
-Line 2:
POPULATE R14
Agere Systems Proprietary
DRAFT COPY - FOR REVIEW ONLY
SUBJECT TO CHANGE
Pb
MDM
GND
1RSVD 2
AC97_SDATA_OUT
3RSVD 4
GND
53.3V 6
AC97_SYNC
7GND 8
AC97_SDATA_IN
9GND 10
AC97_RESETN
11 AC97_BITCLK 12
MT1
13 MT2 14
AJ1
*MDC1.5 MODEM MALE
AJ1
*MDC1.5 MODEM MALE
AR15
100_6
AR15
100_6
AC15
0.1uF_6
AC15
0.1uF_6
AC18
0.1uF_6
AC18
0.1uF_6
1
AM1
*MTG_HOLE
AM1
*MTG_HOLE
VDD 1
VDD 7
VDD 9
VSS
8
VSS
11
GPIO1 16
SDATA_IN
2
SDATA_OUT
3
SYNC
4
BITCLK
5
ASEL
6
RESET_N
15
TSEL 14
XFRP 13
XFRN 12
LSEL/GPO0 10
AU1
SV92A3_16
AU1
SV92A3_16
AC13
10uF_1206
AC13
10uF_1206
1
AM2
*MTG_HOLE
AM2
*MTG_HOLE
AC17
47pF_6
AC17
47pF_6
AFB3
BLM21AG601SN1
AFB3
BLM21AG601SN1
AR14
*DNP 10K_6
AR14
*DNP 10K_6
AR13
*DNP 10K
AR13
*DNP 10K

5
5
4
4
3
3
2
2
1
1
D D
C C
B B
A A
RINGL
TIPL
DAA
DAA
DAA
DAA
DAA
DAA
DAA
DAA
GND
GND
DAA
DAA
GND
GND
P-XFRN(21)
P-XFRP(21)
Title
Size Document Number Rev
Date: Sheet of
CSP1040 DAA
3B
DELPHI SV92A3 MDC 1.5 Reference Design
Agere Systems
Holmdel NJ
Design Engineer: R. Trevino
B
22 31Tuesday, August 08, 2006
Title
Size Document Number Rev
Date: Sheet of
CSP1040 DAA
3B
DELPHI SV92A3 MDC 1.5 Reference Design
Agere Systems
Holmdel NJ
Design Engineer: R. Trevino
B
22 31Tuesday, August 08, 2006
Title
Size Document Number Rev
Date: Sheet of
CSP1040 DAA
3B
DELPHI SV92A3 MDC 1.5 Reference Design
Agere Systems
Holmdel NJ
Design Engineer: R. Trevino
B
22 31Tuesday, August 08, 2006
Agere Systems Proprietary
DRAFT COPY - FOR REVIEW ONLY
SUBJECT TO CHANGE
Collector Heat Sink Area
FUSE Note:
The UL standard UL 1950 dictates the use of a fuse (needed to pass the
M1, 600 V, 40A, 1.5 sec) to prevent component flaming during the
overvoltage test. Unless one can insure that the modem is in a fire
enclosure and provide 26 gauge line cord (acts as a fuse), a fusing
element would be required.
Alternatively, if a TNV-1 flame resistant material is used, either as a
wrap or cover over the DAA portion of the modem, this could satisfy both
overvoltage protection and the separation requirement also contained in
UL 1950. This latter requirement provides isolation such that unearthed
parts of the DAA cannot be touched by a test finger or test probe.
See FUSE Note, bottom of page.
Locate C11, C12
as close to
digital device as
possible.
Pb
MDM
EMI solution
1
32
4
AQ4
PHILIPS BCP53-16
AQ4
PHILIPS BCP53-16
AR7
6.8 1%_6
AR7
6.8 1%_6
AC11
*DNP 22pF_6
AC11
*DNP 22pF_6
AC14
0.027uF_6
AC14
0.027uF_6
AR10
487K, 1%_6
AR10
487K, 1%_6
C557
470P/3KV_1808
C557
470P/3KV_1808
AR1 15M 1%_8AR1 15M 1%_8
AC4
0.015uF_6
AC4
0.015uF_6
1
3
2
AD2
CMPD2004S
AD2
CMPD2004S
AFB1
BLM21AG601SN1
AFB1
BLM21AG601SN1
AC6
0.015uF_6
AC6
0.015uF_6
AR4
1.5K 1%_6
AR4
1.5K 1%_6
AR6
340 1%_6
AR6
340 1%_6
1
AE1AE1
1
23
4
AJ2
Modem Header
<Manufacturer>
AJ2
Modem Header
<Manufacturer>
B
EC
AQ1
MMBTA92
AQ1
MMBTA92
AR3 100K 1%_6AR3 100K 1%_6
AC12
*DNP 22pF_6
AC12
*DNP 22pF_6
AC2
330pF_1808
AC2
330pF_1808
AF1
0466005
AF1
0466005
AC8
0.47uF_6
AC8
0.47uF_6
1
3
2
AD1
CMPD2004S
AD1
CMPD2004S
C556
470P/3KV_1808
C556
470P/3KV_1808
1
AE2AE2
1
2 3
4
ATX1
P950003
ATX1
P950003
AR5A
4.99K 1% 1/4W_1206
AR5A
4.99K 1% 1/4W_1206
SDA
7
GPIO0
8
GPIO1
9
VDDA
1
VDDD
2
TSTCLK
3
SCL
6
XFRP
4
XFRN
5
VSS
10
RDC 19
HS1 18
LMS 15
LM 14
RXDC 12
RXAC 11
HS2 17
TDC 20
ACM 16
GYC 13
VSS_PAD
21
CSP1040
TSSOP_20
POLARIS
AU2
CSP1040_TSSOP20
CSP1040
TSSOP_20
POLARIS
AU2
CSP1040_TSSOP20
B
E C
AQ5
PMBTA06
AQ5
PMBTA06
AC1
330pF_1808
AC1
330pF_1808
AC5
0.015uF_6
AC5
0.015uF_6
AC9
2.2uF_8
AC9
2.2uF_8
B
E C
AQ3
MMBTA42
AQ3
MMBTA42
AR2 15M 1%_8AR2 15M 1%_8
2
13
4
CN21
Modem Header
<Manufacturer>
CN21
Modem Header
<Manufacturer>
2 1
ASID1
P3100SB
ASID1
P3100SB
AR11
665K, 1%_6
AR11
665K, 1%_6
AR8
475K 1%_6
AR8
475K 1%_6
A K
AD3
BZT52C43
AD3
BZT52C43
AC3 0.047uF_6AC3 0.047uF_6
AC19
*DNP 0.012uF_1206
AC19
*DNP 0.012uF_1206
AR5
4.99K 1% 1/4W_1206
AR5
4.99K 1% 1/4W_1206
AC7
4700pF_6
AC7
4700pF_6
AFB2
BLM21AG601SN1
AFB2
BLM21AG601SN1
11
22
G1 3
G2
4
CN23
RJ11-CON
CN23
RJ11-CON
B
EC
AQ2
MMBTA92
AQ2
MMBTA92

5
5
4
4
3
3
2
2
1
1
D D
C C
B B
A A
SERIRQ
MY5
D0
TRIS
BT3#
TBDATA
MY3
CS#
D7
MY6
A18
BADDR0
FANSIG
MY13
CS#
HWPG_591
LID591#
A9
D7
VRON
TX_551
A19 WR#
D2
A12
D5
D4
A17
SWI#
MY11
591_32KX1
MY4
A6
BT1#
D1
MX2
591_PME#
MY2
MX0
A18
D5
MX4
MX3
PCIRST#
CONTRAST
BADDR1
MX5
PWROK_1
MTEMP
MX1
MY8
KBSMI#
MX6
D6
SCI#
RD#
D0
ACIN
MBDATA
ENV0
D1
ENV1
MY1
VFAN
LAD1/FWH1
LFRAME#/FWH4
CELL-SET
BT4#
LAD3/FWH3
SUSON
PCLK_591
HOLD#
D/C#
BL/C#
MX7 MBCLK
SUSB#
MY12
LAD2/FWH2
TBCLK
D4
A14
CV-SET
WR#
RD#
EC_FPBACK#
S5_ON
BT2#
WIRELESS_SW#
MAINON
CLKRUN#
NBSWON#
591_32KX2
SHBM
SUSC#
M/A#
A16
MY10
MY9
MY15
MY7
D6
D2
MY14
D3
CC-SET
LAD0/FWH0
MY0
D3
A7
A8
A10
A11
A13
A15
RCIN#
GATEA20
591_PME#
PCLK_591
BADDR0
SHBM
MBDATA
WIRELESS_SW#
MBCLK
MBCLK
BADDR1
MBDATA
ENV1
LAN_ON
USB_LEFT
USB_RIGHT
NUMLED#
CAPSLED#
HWPG_591
D5
D0
D1
D6
D4
D3
D7
D2
VCC1_PWROK
SHBM
A7
ENV1
A6
BADDR0
TRIS
ENV0
BADDR1
A11
A8
A9
A12
A15
A14
A13
A10
A17
A16
CS#
RD#
WR#
A18
A19
NBSWON#
TX_551
HP_S
MY13(24)
PCLK_591(11,14)
MX2(24)
MY2(24)
SWI#(12)
SERIRQ(11,16,17,30)
MY1(24)
MY12(24)
EC_FPBACK# (10)
CV-SET (28)
MY15(24)
MX3(24)
SUSB# (12,16)
LFRAME#/FWH4(11,17,30)
SUSLED#(24)
MY8(24)
AMP_MUTE# (20)
LAD1/FWH1(11,17,30)
PCIRST# (11,15,16,17)
MY14(24)
CLKRUN# (11,15,16,17,30)
TBCLK(24)
SUSC# (12)
MX0(24)
MAINON(26,27,29)
MX1(24)
S5_ON(26,29)
LAD3/FWH3(11,17,30)
MY11(24)
DNBSWON# (12)
MY4(24)
MY7(24)
MY10(24)
LAD0/FWH0(11,17,30)
LID591# (10)
D/C# (28)
NB_PWRGD(5,10)
SCI#(12)
CC-SET (28)
LAD2/FWH2(11,17,30)
PWROK (2,6,12)
SUSON(26,27)
BATLED0#(24)
FANSIG (24)
MY3(24)
PWRLED#(24)
MTEMP (28)
MX7(24) MBCLK (2,28)
CONTRAST (10)
TBDATA(24)
MBDATA (2,28)
MX6(24)
VFAN (24)
MY9(24)
ACIN (28)
KBSMI#(12,17)
VRON(25)
MY6(24)
RSMRST#(12)
MY5(24)
BATLED1#(24)
MY0(24)
MX4(24) MX5(24)
CELL-SET (28)
HWPG_SYS(26)
IMVP_PWRGD(2,25)
HWPG_1.2V/1.8SUS(27)
RCIN#(12)
GATEA20(12)
LAN_PME#(15,16)
LAN_ON(26)
USB_LEFT (17)
WIRELESS_SW# (17,24)
RF_EN(17)
HP_MUTE# (20)
HP_S (20)
+1.05V_PGD(29)
VCCRTC
+3V
+3VPCU
+3VPCU
+3VPCU
+3V
+3VPCU+3V_S5
+3VPCU
+3V
+3VPCU
+3VPCU
+3VPCU
+3VPCU
+3VPCU
+3VPCU
Size Document Number Rev
Date: Sheet of
PC97541 & FLASH
3B
23 31Tuesday, August 08, 2006
Size Document Number Rev
Date: Sheet of
PC97541 & FLASH
3B
23 31Tuesday, August 08, 2006
Size Document Number Rev
Date: Sheet of
PC97541 & FLASH
3B
23 31Tuesday, August 08, 2006
LDRQ#(pin 8) internal is no use
FOR 97551 ONLY
KBC
Should have a 0.1uF capacitor close to every
GND-VCC pair + one larger cap on the supply.
FWH
XOR test mode
Data
2E
1
0
I/O Address
4E 2F
1(HCFGBAH, HCFGBAL)+1
4F
0
01
Index
0
(HCFGBAH, HCFGBAL)
1
BADDR1-0
SHBM=1: Enable shared memory with host BIOS
C329
10U/6.3V_8
C329
10U/6.3V_8
C312 *10P_4C312 *10P_4
T29T29
T15T15
C301
.1U_4
C301
.1U_4
C308
1U_6
C308
1U_6
T19T19
Quanta Computer Inc.
PROJECT : BL3
Quanta Computer Inc.
PROJECT : BL3
R213 *10K_4R213 *10K_4
T25T25
C316
.1U_4
C316
.1U_4
4 1
23
Y5
32.768KHZ
Y5
32.768KHZ C327
10P_4
C327
10P_4
R198
10K_6
R198
10K_6
R219 4.7K_4R219 4.7K_4
T35T35
C490
*1000P_4
C490
*1000P_4
R202
*4.7K_4
R202
*4.7K_4
T34T34
C330
10P_4
C330
10P_4
R210 10K_4R210 10K_4
R211 10K_4R211 10K_4
C318
.1U_4
C318
.1U_4
C322
.1U_4
C322
.1U_4
C326
.1U_4
C326
.1U_4
12
C558
.1U-10V_4
C558
.1U-10V_4
T68T68
R215 10K_4R215 10K_4
2 1
D17 MTW355D17 MTW355
T23T23
1
23
4
SW1SW1
T16T16
T31T31
A0
12
A1
11
A2
10
A3
9
A4
8
A5
7
A6
6
A7
5
A8
27
A9
26
A10
23
A11
25
A12
4
A13
28
A14
29
A15
3
A16
2
CE#
22
OE#
24
WE#
31
VPP 1
D0 13
D1 14
D2 15
D3 17
D4 18
D5 19
D6 20
D7 21
VCC 32
GND 16
A17
30
U17
*PLCC32
U17
*PLCC32
1
2
3
4
5
6
CN17
*551_DEBUG
CN17
*551_DEBUG
T24T24
C295
.1U_4
C295
.1U_4
C328
.1U_4
C328
.1U_4
T30T30
T33T33
21
D32MTW355 D32MTW355
R350 4.7K_4R350 4.7K_4
2 1
D14 MTW355D14 MTW355
T20T20
R220 4.7K_4R220 4.7K_4
T18T18
T22T22
2 1
D13 *MTW355D13 *MTW355
2 1
D15 MTW355D15 MTW355
T28T28
21
D7MTW355 D7MTW355
T27T27
T70T70
T36T36
T38T38
T32T32
21
D9MTW355 D9MTW355
A0
21
A1
20
A2
19
A3
18
A4
17
A5
16
A6
15
A7
14
A8
8
A9
7
A10
36
A11
6
A12
5
A13
4
A14
3
A15
2
A16
1
A18
13
CE#
22
OE#
24
D0 25
D1 26
D2 27
D3 28
D4 32
D5 33
D6 34
D7 35
GND 39
A17
40
WE#
9
VCC 30
VCC 31
GND 23
A19
37
NC1 29
NC2 38
NC3 11
RESET#/NC 10
RY/BY#/NC 12
U23
SST39VF080
U23
SST39VF080
R207 *22_4R207 *22_4
1 3
2
Q9 PDTC143TTQ9 PDTC143TT
C302
.1U_4
C302
.1U_4
T37T37
2 1
D16 MTW355D16 MTW355
T21T21
T26T26
GA20/IOPB5
5
KBRST/IOPB6
6
LAD0
15
LAD1
14
LAD2
13
LAD3
10
LREST
19
LFRAME
9
SERIRQ
7
LCLK
18
IOPD3/ECSCI
31
SMI
22
PWUREQ
23
LDRQ
8
VDD 16
VCC1 34
VCC2 45
VCC3 123
VCC4 136
AVCC 95
VBAT 161
KBSIN0
71
KBSIN1
72
KBSIN2
73
KBSIN3
74
KBSIN4
77
KBSIN5
78
KBSIN6
79
KBSIN7
80
KBSOUT0
49
KBSOUT1
50
KBSOUT2
51
KBSOUT3
52
KBSOUT4
53
KBSOUT5
56
KBSOUT6
57
KBSOUT7
58
KBSOUT8
59
KBSOUT9
60
KBSOUT10
61
KBSOUT11
64
KBSOUT12
65
KBSOUT13
66
KBSOUT14
67
KBSOUT15
68
TCK
106
TDI
108 TDO
107
TINT
105
TMS
109
PSCLK1/IOPF0
110
PSDAT1/IOPF1
111
PSCLK2/IOPF2
114
PSDAT2/IOPF3
115
PSCLK3/IOPF4
116
PSDAT3/IOPF5
117
PSCLK4/IOPF6
118
PSDAT4/IOPF7
119
32KX1/32KCLKOUT
158
32KX2
160
AD0 81
AD1 82
AD2 83
AD3 84
IOPE0AD4 87
IOPE1/AD5 88
IOPE2/AD6 89
IOPE3/AD7 90
DP/AD8 93
DN/AD9 94
DA0 99
DA1 100
DA2 101
DA3 102
IOPA0/PWM0 32
IOPA1/PWM1 33
IOPA2/PWM2 36
IOPA3/PWM3 37
IOPA4/PWM4 38
IOPA5/PWM5 39
IOPA6/PWM6 40
IOPA7/PWM7 43
IOPB0/URXD 153
IOPB1/UTXD 154
IOPB2/USCLK 162
IOPB3/SCL1 163
IOPB4/SDA1 164
IOPB7/RING/PFAIL 165
IOPC0 168
IOPC1/SCL2 169
IOPC2/SDA2 170
IOPC3/TA1 171
IOPC4/TB1/EXWINT22 172
IOPC5/TA2 175
IOPC6/TB2/EXWINT23 176
IOPC7/CLKOUT 1
IOPE4/SWIN 2
IOPE5/EXWINT40 44
IOPE6/LPCPD/EXWIN45 24
IOPE7/CLKRUN/EXWINT46 25
IOPH0/A0/ENV0 124
IOPH1/A1/ENV1 125
IOPH2/A2/BADDR0 126
IOPH3/A3/BADDR1 127
IOPH4/A4/TRIS 128
IOPH5/A5/SHBM 131
IOPH6/A6 132
IOPH7/A7 133
IOPI0/D0 138
IOPI1/D1 139
IOPI2/D2 140
IOPI3/D3 141
IOPI4/D4 144
IOPI5/D5 145
IOPI6/D6 146
IOPI7/D7 147
IOPJ0/RD 150
IOPJ1/WR0 151
SELIO 152
AGND
96
GND1
17
GND2
35
GND3
46
GND4
122
GND5
159
IOPD0/RI1/EXWINT20 26
IOPD1/RI2/EXWINT21 29
IOPD2/EXWINT24 30
VCC5 157
VCC6 166
GND6
167
GND7
137
IOPD4 41
IOPD5 42
IOPD6 54
IOPD7 55
IOPJ2/BST0
62
IOPJ3/BST1
63
IOPJ4/BST2
69
IOPJ5/PFS
70
IOPJ6/PLI
75
IOPJ7/BRKL_RSTO
76 IOPK0/A8 143
IOPK1/A9 142
IOPK2/A10 135
IOPK3/A11 134
IOPK4/A12 130
IOPK5/A13/BE0 129
IOPK6/A14/BE1 121
IOPK7/A15/CBRD 120
IOPL0/A16 113
IOPL1/A17 112
IOPL2/A18 104
IOPL3/A19 103
IOPM0/D8
148
IOPM1/D9
149
IOPM2/D10
155
IOPM3/D11
156
IOPM4/D12
3
IOPM5/D13
4
IOPM6/D14
27
IOPM7/D15
28
IOPL4/WR1 48
SEL0
173
SEL1
174
CLK
47
NC2
12
NC3
20
NC4
21
NC5
85
NC6
86
NC7
91
NC8
92
NC9
97
NC10
98
NC1
11
Host interface
Key matrix scan
JTAG debug port
PS2 interface
AD Input
DA output
PWM
or PORTA
PORTB
PORTC
PORTE
PORTH
PORTI
PORTJ-1
PORTD-1
PORTD-2
PORTJ-2
PORTK
PORTL
PORTM
U4
PC87541
Host interface
Key matrix scan
JTAG debug port
PS2 interface
AD Input
DA output
PWM
or PORTA
PORTB
PORTC
PORTE
PORTH
PORTI
PORTJ-1
PORTD-1
PORTD-2
PORTJ-2
PORTK
PORTL
PORTM
U4
PC87541
T17T17
2 1
D10 MTW355D10 MTW355
21
D8MTW355 D8MTW355
R216 121K/F_6R216 121K/F_6
R221 20M_6R221 20M_6
R398
10K_4
R398
10K_4
R199
*4.7K_4
R199
*4.7K_4
21
D18 MTW355D18 MTW355
R218 *0_6R218 *0_6
C502
.1U_4
C502
.1U_4
R209
470K_4
R209
470K_4
A0 1
A1 2
A2 3
VCC 8
GND 4
SCL
6
SDA
5
WP
7
U6
AT24C08AN
U6
AT24C08AN
C325
560P_4
C325
560P_4
R217 0_6R217 0_6

5
5
4
4
3
3
2
2
1
1
D D
C C
B B
A A
MY1
MY0
MY1
MY2
MY8
MY7
MY11
MY13
MY4
MY3
MY12
MY10
MY9
MY15
MY5
MY14
MY8
MY6
MX2
MX6
MX7
MX1
MX4
MX3
MX0
MX5
MY6
MX4
MY7
MY5
MX1
MX4
MY8
MY13
MY12
MY14
MY3
MY1
MY10
MY11
MY2
MX7
MX0
MX3
MY0
MY6
MX2
MY15
MX6
MX5
MY4
MY9
MX5
+5V_TP
TP_CLK
TP_CLK
TP_DATA
TP_DATA
+5V_TP
+5V_TP
-BATLED0
-BATLED1
-SUSLED
-PWRLED
FAN_PWR
MX5
MY14
MY14
MY7
MY15
MY13
MY12
MX0
MY11
MY10
MX1
MY9
MX2
MX7
MY7
MY5
MX6
MX6
MY10
MY5
MX0
MX4
MY13
MY11
MY4
MY4
MX1
MY9
MY6
MY0
MY0
MY12
MX7
MY15
MY2
MY2MX2
MX3 MY3
MY3 MY1
MY8
MX3
HDDLED#
IDE_LED#
IDELED#
IDE_LED
MY2(23)
MY0(23) MY1(23)
MY7(23)
MY10(23) MY9(23)
MY13(23)
MY3(23)
MY11(23)
MY8(23)
MY5(23)
MY15(23) MY14(23)
MY4(23)
MY12(23)
MY6(23)
MX1(23) MX0(23)
MX4(23) MX5(23)
MX3(23) MX2(23)
MX6(23) MX7(23) FANSIG(23)
TBDATA(23) TBCLK(23)
BATLED0# (23)
SUSLED# (23)
PWRLED# (23)
BATLED1# (23)
VFAN(23)
WIRELESS_SW# (17,23) IDELED# (18)
HDDLED# (13)
FAN_FULL_RUN#(2)
+3VPCU
+3V
+5V
+3VPCU
+5V +5V
+5V
+3V
+3V
+5V +3VSUS
+3V
+5VSUS
+3VPCU
+1.8V
Size Document Number Rev
Date: Sheet of
T/P,FAN,SWITCH,LED,K/B
3B
24 31Friday, August 11, 2006
Size Document Number Rev
Date: Sheet of
T/P,FAN,SWITCH,LED,K/B
3B
24 31Friday, August 11, 2006
Size Document Number Rev
Date: Sheet of
T/P,FAN,SWITCH,LED,K/B
3B
24 31Friday, August 11, 2006
INT K/B
30 MIL
FAN CONTROL
KBC THM
ON BOARD LED
TPD
TOUCH PAD
20 MIL
EMI solution
EMI solution
Change from 150 ohm to 330 ohm for bright issue
L35 BK1608LL121_6L35 BK1608LL121_6
C611
.1U_4
C611
.1U_4
2 1
LED3
LED_G_LTST-C190TGKT
LED3
LED_G_LTST-C190TGKT
C610
.1U_4
C610
.1U_4
1
3
5
7
2
4
6
8
CA2 100PX4CA2 100PX4
C614
.1U_4
C614
.1U_4
1
2
3
4
5
CN11
FAN-CONN
CN11
FAN-CONN
C619
.1U_4
C619
.1U_4
C607
.1U_4
C607
.1U_4
R391 330_4R391 330_4
1
2
3
D28
*DA204U
D28
*DA204U
R383
330_4
R383
330_4
R265
10K_6
R265
10K_6
R392
1K_4
R392
1K_4
L36 BK1608LL121_6
L36 BK1608LL121_6
2 1
D30 MTW355D30 MTW355
/FON
1
VIN
2VO 3
VSET
4
GND 5
GND 6
GND 7
GND 8
U10
G995
U10
G995
C609
.1U_4
C609
.1U_4
1
3
5
7
2
4
6
8
CA6 100PX4CA6 100PX4
C612
.1U_4
C612
.1U_4
1
3
5
7
2
4
6
8
CA5 100PX4CA5 100PX4
C605
.1U_4
C605
.1U_4
C618
.1U_4
C618
.1U_4
C420
*.1U_4
C420
*.1U_4
R389 330_4R389 330_4
L37 BK2125HS330_8L37 BK2125HS330_8
2 1
D29 MTW355D29 MTW355
1
3
5
7
2
4
6
8
CA1 100PX4CA1 100PX4
C401
2.2U_6
C401
2.2U_6
C620
.1U_4
C620
.1U_4
Quanta Computer Inc.
PROJECT : BL3
Quanta Computer Inc.
PROJECT : BL3
10
9
8
7 4
3
2
1
56
RP8
10KX8_1206
RP8
10KX8_1206
R390 330_4R390 330_4
C406 .1U_4C406 .1U_4
LED2
LED_G/Y_LTST-C155KGJSKT
LED2
LED_G/Y_LTST-C155KGJSKT
*.01U_4
C404
*.01U_4
C404
R388 330_4R388 330_4
C613
.1U_4
C613
.1U_4
C608
.1U_4
C608
.1U_4
10
9
8
7 4
3
2
1
56
RP9
10KX8_1206
RP9
10KX8_1206
10
9
8
7 4
3
2
1
56
RP7
10KX8_1206
RP7
10KX8_1206
6
5
4
3
2
17
8
CN2
88058-6
CN2
88058-6
1
2
3
D27
*DA204U
D27
*DA204U
1 3
2
Q24
PDTC143TT
Q24
PDTC143TT
C421
*.1U_4
C421
*.1U_4
C400
2.2U_6
C400
2.2U_6
1
3
5
7
2
4
6
8
CA3 100PX4CA3 100PX4
R399
10K_4
R399
10K_4
C606
.1U_4
C606
.1U_4
C616
.1U_4
C616
.1U_4
C615
.1U_4
C615
.1U_4
C617
.1U_4
C617
.1U_4
R404
0_6
R404
0_6
Q22
MMBT3906
Q22
MMBT3906
1
2
3
4
5
6
7
8
9
10
11
12
13
14
15
16
17
18
19
20
21
22
23
24
25
26
27
CN3
KB_DFFC25FR029
CN3
KB_DFFC25FR029
LED1
LED_G/Y_LTST-C155KGJSKT
LED1
LED_G/Y_LTST-C155KGJSKT
R282
10K_4
R282
10K_4 R283
10K_4
R283
10K_4
R268
10K_6
R268
10K_6
1
3
5
7
2
4
6
8
CA4 100PX4CA4 100PX4

1
1
A A
8736_DRSKP#
8736_VR_HOT#
8736_BST1
CPU_VID0
8736_VPS
8736_BST1_1
8736_THRM
8736_OSC
8736_FBS
8736_TIME
8736_GNDS
8736_CSN1
8736_CCV
8736_ILIM
8736_TRC
CPU_VID1
8736EN
CPU_VID2
CPU_VID3
CPU_VID4
8736_PN1
CPU_VID5
CPU_VID6
8736_DH1_18736_DH1
8736_DL1
8736_CSP2
8736_CSP3
DRSKP#
8736_REF
8736_DPRSLPVR
8736_CSP1
8736_LX1
8736_PSI#
8736_IMVPOK
8736_CLKEN#
CPU_VID2(3)
CPU_VID0(3)
VRON(23)
CPU_VID1(3)
CPU_VID3(3)
CPU_VID5(3)
CPU_VID6(3)
CPU_VID4(3)
DPRSLPVR(2,11)
CLK_EN#(4)
IMVP_PWRGD(2,23)
H_PSI#(2)
PROCHOT#(2,12)
VCC_CORE (3)
DRSKP#
VSSSENSE (3)
VCCSENSE (3)
VINVIN_8736_1
VCC_CORE
+5VPCU8736VCC
+1.05V
+3V
8736VCC
8736VCC
VCC_CORE
Size Document Number Rev
Date: Sheet of
VCORE (MAX8736)
3B
25 31Friday, August 11, 2006
Size Document Number Rev
Date: Sheet of
VCORE (MAX8736)
3B
25 31Friday, August 11, 2006
Size Document Number Rev
Date: Sheet of
VCORE (MAX8736)
3B
25 31Friday, August 11, 2006
CPU CORE
36A
EMI solution
PR525
1.91K/F_4
PR525
1.91K/F_4
12
+
PC519
470U-2V_7343
+
PC519
470U-2V_7343
PD501
SW1010CPT
PD501
SW1010CPT
PC511
.22U_6
<Voltage>
PC511
.22U_6
<Voltage>
Quanta Computer Inc.
PROJECT : BL3
Quanta Computer Inc.
PROJECT : BL3
PR534
*100K_4
PR534
*100K_4
12
PR510
*100K_4
PR510
*100K_4
PR520 5.23K/F_6PR520 5.23K/F_6
PC528
100P_4
PC528
100P_4
PR513
100K_4
PR513
100K_4 PC525
.22U_4
PC525
.22U_4
PR535
*27.4_4
PR535
*27.4_4
PC507
.22U_6
<Voltage>
PC507
.22U_6
<Voltage>
12
PR509 0_6PR509 0_6
PC503
.1U_6
<Voltage>
PC503
.1U_6
<Voltage>
PC526
1000P_6
PC526
1000P_6
PC505
10U/X6S-25V_1210
PC505
10U/X6S-25V_1210
PC527
*100P_4
PC527
*100P_4
PR529 0_4PR529 0_4
PR508
71.5K/F_6
PR508
71.5K/F_6
PC524
*100P_4
PC524
*100P_4
4
2
1
35
PQ501
AO1412
PQ501
AO1412
PC518
1000P_4
PC518
1000P_4
PR539
1K_4
PR539
1K_4
PR528 0_4PR528 0_4
12
PR506 0_6PR506 0_6
PR533 *100_4PR533 *100_4
PL502
BLM21PG220SN1D(22 6A)
PL502
BLM21PG220SN1D(22 6A)
PC502
2.2U_8
<Voltage>
PC502
2.2U_8
<Voltage>
12
+
PC520
470U-2V_7343
+
PC520
470U-2V_7343
PR524 0_4PR524 0_4
PR523
*100K_4
PR523
*100K_4
PC508
.1U_8
PC508
.1U_8
PR536 0_4PR536 0_4
PR526
*100K_4
PR526
*100K_4
12
+
PC523
470U-2V_7343
+
PC523
470U-2V_7343
PC578
.1U_6
<Voltage>
PC578
.1U_6
<Voltage>
PC529
1000P_6
PC529
1000P_6
PR530
10K_4
PR530
10K_4
PC512
.1U/10V_4
PC512
.1U/10V_4
PR511
510K_4
PR511
510K_4
12
+
PC522
470U-2V_7343
+
PC522
470U-2V_7343
PC515
4700P_4
PC515
4700P_4
PC510
2200P_4
PC510
2200P_4
12
+
PC521
*470U-2V_7343
+
PC521
*470U-2V_7343
PR532
10_4
PR532
10_4
PR515 0_4PR515 0_4
2 1
PD502
*SSM24PT-LF
PD502
*SSM24PT-LF
PR527 0_4PR527 0_4
PC516
10U/X6S-25V_1210
PC516
10U/X6S-25V_1210
PR531 0_4PR531 0_4
PC513
.01U_6
PC513
.01U_6
PR502
10_6
PR502
10_6
PR542
10_4
PR542
10_4
PR516 *0_4PR516 *0_4
PR522 0_4PR522 0_4
PR505
178K/F_6
PR505
178K/F_6
PR512
2K/F_6
PR512
2K/F_6
PR537
15.8K/F_4
PR537
15.8K/F_4
PC509
2200P_4
PC509
2200P_4
PR519
3.4K/F_6
PR519
3.4K/F_6
12
PR517
*100K_4
PR517
*100K_4
PR514 NTC 10K_6-B4.25KPR514 NTC 10K_6-B4.25K
PC517
10U/X6S-25V_1210
PC517
10U/X6S-25V_1210
PC501
2.2U_8
<Voltage>
PC501
2.2U_8
<Voltage>
CSN3 9
VPS 13
CSP2 8
CLKEN
1
GNDS 11
CSP1 6
REF
19
IMVPOK
24
THRM
23
VR_HOT
22
VCC 21
TIME
15
CCV
17
PSI
2
PGND 31
PWM3 29
PWM2 28
DH1 27
LX1 26
D2
36
VDD 30
CSP3 10
GND 20
SHDN
4
CSN1 5
DPRSLPVR
3
FBS 12
OSC
14 BST1 25
TRC
18
CSN2 7
D3
37
D4
38
ILIM
16
D5
39
D6
40
D1
35
DRSKP
33
D0
34
DL1 32
PU501
MAX8736ETL+
PU501
MAX8736ETL+
12
PR518
*100K_4
PR518
*100K_4
PR541
*27.4_4
PR541
*27.4_4
4
2
1
35
PQ502
AO1414
PQ502
AO1414
PC579
2200p_4
<Voltage>
PC579
2200p_4
<Voltage>
PC504
.1U_6
<Voltage>
PC504
.1U_6
<Voltage>
12
PR503
*100K_4
PR503
*100K_4
12
PR501
*100K_4
PR501
*100K_4
PR521
*100K_4
PR521
*100K_4
PR540
*10K_6
PR540
*10K_6
12
PR504
*100K_4
PR504
*100K_4
PC514
100P_4
PC514
100P_4
PL503
0.5UH
PL503
0.5UH
PR538 *100_4PR538 *100_4
4
2
1
35
PQ503
AO1412
PQ503
AO1412
12
PR507
*100K_4
PR507
*100K_4
12
+
PC506
470U/25V
+
PC506
470U/25V

5
5
4
4
3
3
2
2
1
1
D D
C C
B B
A A
MAIND
10V-1
1999DL3
MAINON#_VIN
SUSON# SUSD
10V-1
1999DL3
SUSD
MAIND
SUSD
MAIND
S5_ON#
REF2V
1999VCC
VIN1999
1999BST5
1999DL3
1999LX3
ILIM5ILIM3
ILIM3
1999VCC
REF2V
1999LX5
1999BST3
1999VCC
3VON
1999DH3
1999DH5
ILIM5
5VON
MAINON3,27,29)
MAIND (27)
S5_ON(23,29)
SUSON(23,27)
LAN_ON(23)
HWPG_SYS(23)
THERM_SYS_PWR(2)
+0.9V +1.8VVIN 15V
VIN 15V
+3V_S5
VIN +3VSUS+1.8VSUS 15V+5VSUS
15V
+1.2V +3V +5V
+3VPCU
+3V_S5
10V
+5VPCU
+5V
+5VPCU
+5VSUS
+3VPCU
+3VSUS
+3V
+1.05V
LANVCC
+3VPCU
+3VPCU 15V
+1.8V_S5
+3VPCU
VL
VIN1999-5
VIN
+3VPCU
VIN1999
+5VPCU
VL VL
VIN1999-3
VIN
+1.5V
+0.9VSUS
+3V
Size Document Number Rev
Date: Sheet of
5V/3.3V (MAX8744)
3B
26 31Friday, August 11, 2006
Size Document Number Rev
Date: Sheet of
5V/3.3V (MAX8744)
3B
26 31Friday, August 11, 2006
Size Document Number Rev
Date: Sheet of
5V/3.3V (MAX8744)
3B
26 31Friday, August 11, 2006
PR568 0_6PR568 0_6
PR545
0_6
PR545
0_6
PR563
22_8
PR563
22_8
3
6
5
2
4
1
PQ508
AO6402
PQ508
AO6402
PR578
22_8
PR578
22_8
PR562
1M_6
PR562
1M_6
PC542
.1U/50V_6
PC542
.1U/50V_6
1 3
2
PQ507
PDTC143TT
PQ507
PDTC143TT
3
2
1
PQ529
2N7002E
PQ529
2N7002E
PR554
100K/F_6
PR554
100K/F_6
PR561
0_6
PR561
0_6
1
2
3
4
8
7
6
5
PQ514
AO4812
PQ514
AO4812
PC548
.1U/50V_6
PC548
.1U/50V_6
PR556 0_6PR556 0_6
PL507
3R8UH
PL507
3R8UH
PR555 0_6PR555 0_6
PC563
.1U_6
PC563
.1U_6
PC554
.1U_6
PC554
.1U_6
PR550
10K/F_6
PR550
10K/F_6 PC544
.1U/50V_6
PC544
.1U/50V_6
PC533
.1U/50V_6
PC533
.1U/50V_6
3
2
1
PQ526
2N7002E
PQ526
2N7002E
PR579
1M_6
PR579
1M_6
1
2
3
PD504
DAP202U
PD504
DAP202U
3
2
1
PQ513
2N7002E
PQ513
2N7002E
PR582
22_8
PR582
22_8
PR558 0_6PR558 0_6
PR569
1M_6
PR569
1M_6
PR567 0_6PR567 0_6
3
2
1
PQ517
2N7002E
PQ517
2N7002E
8
7
6
5
1
2
3
4
G1
G2
S2
D1
D1 S1/D2
PQ504
AO4912
G1
G2
S2
D1
D1 S1/D2
PQ504
AO4912
3
2
1
PQ522
2N7002E
PQ522
2N7002E
12
PC531
.1U/50V_6
PC531
.1U/50V_6
PC557
.1U_6
PC557
.1U_6
PC556
.1U_6
PC556
.1U_6
PC561
.1U_6
PC561
.1U_6
1
2
3
PD505
CHN217
PD505
CHN217
PC552
.1U/50V_6
PC552
.1U/50V_6
PR570 0_6PR570 0_6
PR551
10K/F_6
PR551
10K/F_6
PR577
22_8
PR577
22_8
3
2
1
PQ530
2N7002E
PQ530
2N7002E
1 3
2
PQ516
DTC144EU
PQ516
DTC144EU
PC538
.1U/50V_6
PC538
.1U/50V_6
PR548
47/F_6
PR548
47/F_6
3
2
1
PQ531
2N7002E
PQ531
2N7002E
PR547
0_6
PR547
0_6
1
2
3
PD506
CHN217
PD506
CHN217
PR581
22_8
PR581
22_8
PC553
.1U_6
PC553
.1U_6
PR566
1M_6
PR566
1M_6
3
2
1
PQ512
2N7002E
PQ512
2N7002E
PC534
*10U/25V_1206
PC534
*10U/25V_1206
1 2
PR544
4.7-LF
PR544
4.7-LF
3
6
5
2
4
1
PQ515
AO6402
PQ515
AO6402
PC566
.1U_6
PC566
.1U_6
PR572
1M_6
PR572
1M_6
PR583
1M_6
PR583
1M_6
PC543 1U/16V_6PC543 1U/16V_6
PR575
22_8
PR575
22_8
PC541
10U/10V/X5R_8
PC541
10U/10V/X5R_8
1 3
2
PQ511
DTC144EU
PQ511
DTC144EU
PR552
100K/F_6
PR552
100K/F_6
PC530
*100P
PC530
*100P
PR560
1M-6
PR560
1M-6
PR585
1M_6
PR585
1M_6
1 3
2
PQ520
DTC144EU
PQ520
DTC144EU
3
2
1
PQ518
2N7002E
PQ518
2N7002E
1
2
3
4
8
7
6
5
PQ506
AO4812
PQ506
AO4812
PR574
22_8
PR574
22_8
PR580
1M_6
PR580
1M_6
3
2
1
PQ524
2N7002E
PQ524
2N7002E
3
2
1
PQ527
2N7002E
PQ527
2N7002E
PC549 1U/16V_6PC549 1U/16V_6
PC551
10U/10V/X5R_8
PC551
10U/10V/X5R_8
PC539
1U/16V_6
PC539
1U/16V_6
PR565
22_8
PR565
22_8
PR599
22_8
PR599
22_8
12
+
PC537
*560U/4V
+
PC537
*560U/4V
3
2
1
PQ521
2N7002E
PQ521
2N7002E
PR564
22_8
PR564
22_8
PC535
10U/25V-X7R_T2
PC535
10U/25V-X7R_T2
3
2
1
PQ509
2N7002E
PQ509
2N7002E
PR576
22_8
PR576
22_8
12
PC532
.1U/50V_6
PC532
.1U/50V_6
SHDN 6
BST3 28
DH3 26
LX3 27
DL3 24
OUT3 22
LX5 15
DL5 19
FB5
9
PRO 10
ILIM5
11
ILIM3
5
REF
8
V+ 20
VCC
17
LDO5 18
BST5 14
DH5 16
OUT5 21
N.C.
1
TON
13
GND
23
SKIP
12
LDO3
25
FB3
7
ON3
3
ON5
4
PGOOD
2
PU502
MAX8734
PU502
MAX8734
PR584
1M_6
PR584
1M_6
PC546
10U/25V-X7R_T2
PC546
10U/25V-X7R_T2
PL506
HI0805R800R_8_5A
PL506
HI0805R800R_8_5A
PR543
*6.81K/F
PR543
*6.81K/F
PL504
HI0805R800R_8_5A
PL504
HI0805R800R_8_5A
PR573
22_8
PR573
22_8
PR557 *0_6PR557 *0_6
12
PC547
4.7U/10V/X5R_8
PC547
4.7U/10V/X5R_8
3
2
1
PQ519
2N7002E
PQ519
2N7002E
PR600
22_8
PR600
22_8
PR546
12K-LF
PR546
12K-LF
PC565
*2200P_6
PC565
*2200P_6
PR559
0_6
PR559
0_6
12
PC559
1U/10V_6
PC559
1U/10V_6
12
+
PC550
390U/6.3V_8X6
+
PC550
390U/6.3V_8X6
3
2
1
PQ525
2N7002E
PQ525
2N7002E
PR601
22_8
PR601
22_8
PL505
1.5uH-MSCDR1-104R
PL505
1.5uH-MSCDR1-104R
8
7
6
5
1
2
3
4
G1
G2
S2
D1
D1 S1/D2
PQ505
SI4914DY
G1
G2
S2
D1
D1 S1/D2
PQ505
SI4914DY
12
+
PC540
560U/4V
+
PC540
560U/4V
Quanta Computer Inc.
PROJECT : BL3
Quanta Computer Inc.
PROJECT : BL3
PR571 *0_6PR571 *0_6
PR549
100K/F_6
PR549
100K/F_6
12
PC560
1U/10V_6
PC560
1U/10V_6
PC558
*2200P_6
PC558
*2200P_6
3
2
1
PQ510
2N7002E
PQ510
2N7002E
PR553
100K/F_6
PR553
100K/F_6
PC545
10U/25V-X7R_T2
PC545
10U/25V-X7R_T2
PC562
.1U_6
PC562
.1U_6
2 1
PD503
ZD5.6V
PD503
ZD5.6V
3
2
1
PQ523
2N7002E
PQ523
2N7002E
PC564
*2200P_6
PC564
*2200P_6
12
PC536 .22U/25VPC536 .22U/25V
PC555
.1U/50V-LF
PC555
.1U/50V-LF

5
5
4
4
3
3
2
2
1
1
D D
C C
B B
A A
8743FB1
8743ILIM1
8743DH1
8743ILIM1
8743VCC
8743ILIM2
8743VCC
8743ILIM2
MAINON
8743FB2
8743LX1
HWPG_1.2V/1.8SUS
8743DL2
8743LX2
8743DH2
8743BST1
8743BST2
HWPG_1.2V/1.8SUS
8743VCC
MAINON(23,26,29)
HWPG_1.2V/1.8SUS(23)
MAIND(26)
SUSON(23,26)
+0.9V
+0.9VSUS
+1.8VSUS
+1.8V
+1.2V
8743REF
+5VPCU
VIN8743
VIN8743
8743REF
VIN8743
VIN
+1.8VSUS
+1.8V
+1.8VSUS
+3V
VIN8743
Size Document Number Rev
Date: Sheet of
+1.8/1.2V / VTT
3B
27 31Tuesday, August 08, 2006
Size Document Number Rev
Date: Sheet of
+1.8/1.2V / VTT
3B
27 31Tuesday, August 08, 2006
Size Document Number Rev
Date: Sheet of
+1.8/1.2V / VTT
3B
27 31Tuesday, August 08, 2006
ILIM2 = 1.235V Current limit 9.5A
ILIM1 = 0.91V Current limit 7A
AO4704 Rds on = 13mOhm
ILOAD * Rds on * 10 = ILIM
15A
7A
DCD
EMI solution
PR12
100K/F_6
PR12
100K/F_6
PC12
1U/10V_6
PC12
1U/10V_6
PR75
118K/F_6
PR75
118K/F_6
PC85
10U/10V-8
PC85
10U/10V-8
SD
2
AVIN
6
VDDQ
5
VREF 4
VTT 8
VSENSE 3
PVIN
7
GND
1
TGND
9
PU4
G2996
PU4
G2996
3
6
5
24
1
PQ18
ME3424
PQ18
ME3424
PC54
10U/10V-8
PC54
10U/10V-8
3 6
5
7
8
2
4
1
PQ10
AO4702
PQ10
AO4702
PC29
.1U/25_8
PC29
.1U/25_8
PL11
0.56UH_SIL104R-0R56_15A
PL11
0.56UH_SIL104R-0R56_15A
3 6
5
7
8
2
4
1
PQ11
AO4702
PQ11
AO4702
Quanta Computer Inc.
PROJECT : BL3
Quanta Computer Inc.
PROJECT : BL3
PL7
1.5UH_SIL104R-1R5_10A/8.1mohm
PL7
1.5UH_SIL104R-1R5_10A/8.1mohm
PC28
.1U_6
PC28
.1U_6
PR76
10_6
PR76
10_6
12
PC21
*100P_6
PC21
*100P_6
OUT1 1
FB1 2
ILIM1
3
V+ 4
TON 5
SKIP 6
PGOOD
7
OVP
8
UVP
9
REF 10
ON1
11
ON2
12
ILIM2
13
FB2
14
OUT2
15
CS2
16
LX2
17
DH2
18
BST2
19
DL2
20
VDD 21
VCC 22
GND 23
DL1 24
BST1 25
DH1 26
LX1 27
CS1 28
PU2
MAX8743EEI+
PU2
MAX8743EEI+
2 1
PD9
*SSM14PT-LF
PD9
*SSM14PT-LF
PC62
10U/25V_1206
PC62
10U/25V_1206
PC31
4.7U/10V_8
PC31
4.7U/10V_8
PR15
10K/F_6
PR15
10K/F_6
3 6
5
7
8
2
4
1
PQ19
FDS6612A
PQ19
FDS6612A
3 6
5
7
8
2
4
1
PQ9
AO4418
PQ9
AO4418 PC1
.1U_6
PC1
.1U_6
PR74
100K/F_6
PR74
100K/F_6
12
+
PC67
560U/4V
+
PC67
560U/4V
PR30
80.6K/F_6
PR30
80.6K/F_6
12
PC64
*10U/Y5V-10V_1206
PC64
*10U/Y5V-10V_1206
PC53
.1U_6
PC53
.1U_6
3 6
5
7
8
2
4
1
PQ24
FDS6690AS
PQ24
FDS6690AS
PC30
4.7U/10V_8
PC30
4.7U/10V_8
PR16
2K/F_6
PR16
2K/F_6
PC84
.1U_6
PC84
.1U_6
12
+
PC78
560U/4V
+
PC78
560U/4V
PR24
100K/F_6
PR24
100K/F_6
PC65
.1U_6
PC65
.1U_6
PC82
10U/10V-8
PC82
10U/10V-8
12
PC13
*100P_6
PC13
*100P_6
PR19
61.9K/F_6
PR19
61.9K/F_6
1
2
3
PD11
CHP202U
PD11
CHP202U
PR18
10K_4
PR18
10K_4
PL6
HI0805R800R-00_8
PL6
HI0805R800R-00_8
PC32
.1U/25_8
PC32
.1U/25_8
PC27
.1U_6
PC27
.1U_6
PC52
.1U_6
PC52
.1U_6
12
+
PC81
560U/4V
+
PC81
560U/4V
PR66 0_6PR66 0_6
12
+
PC55
*150U-4V_3528
+
PC55
*150U-4V_3528
12
PC63
*10U/Y5V-10V_1206
PC63
*10U/Y5V-10V_1206
PC80
.1U_6
PC80
.1U_6
PC79
10U/25V_1206
PC79
10U/25V_1206
12
PC57
10U/Y5V-10V_1206
PC57
10U/Y5V-10V_1206

5
5
4
4
3
3
2
2
1
1
D D
C C
B B
A A
3V_591
CELLS
8724LDO
MBDATA
TEMP_MBAT
REF3V
TEMP_MBAT
BAT-V
8724LX
BAT-V
8724REF
CSSN
CSSP
CSIN
8724LDO
CSIP
8724DL
8724LDO
8724DH
CS_OUT
2711_gate
MBAT+ BAT-V
8724BST
MBDATA (2,23)
MTEMP (23)
MBCLK (2,23)
CC-SET(23)
ACIN(23)
CV-SET(23)
CELL-SET (23)
D/C# (23)
VA
REF3V
REF3V
+3VPCU
VIN
VIN
VINBAT-VVIN
Size Document Number Rev
Date: Sheet of
BATTERY CHARGER
3B
28 31Monday, July 31, 2006
Custom
Size Document Number Rev
Date: Sheet of
BATTERY CHARGER
3B
28 31Monday, July 31, 2006
Custom
Size Document Number Rev
Date: Sheet of
BATTERY CHARGER
3B
28 31Monday, July 31, 2006
Custom
(change
cv-set to
8724 LDO)
SMBus SLAVE ADDRESS: 16
FOR 3S3P CELL-SET FLOAT
FOR 4S3P CELL-SET HIGH
10mil
CURRNT LIMIT POINT = 3.4A
FOR EMI
DCD
FOR EMIFOR EMI
1 2
PC18
1U/10V_6
PC18
1U/10V_6
PR13
330_4
PR13
330_4
PC2
0.1U/25V/0805/X7R
PC2
0.1U/25V/0805/X7R
PR4
6.8K_6
PR4
6.8K_6
PC68
.1U/25_8
PC68
.1U/25_8
21
PD4
SW1010CPT
PD4
SW1010CPT
C411
.1U_6
C411
.1U_6
8
7
6
5
1
2
3
4
G1
G2
S2
D1
D1S1/D2
PQ25
SI4914DY
G1
G2
S2
D1
D1S1/D2
PQ25
SI4914DY
1 2
PF2
LITTLE-7A-1206
PF2
LITTLE-7A-1206
PC73
.01U/50V_6
PC73
.01U/50V_6
PL2
HI0805R800R-00_8
PL2
HI0805R800R-00_8
PR37 0_6PR37 0_6
12
+
PC72
10U/25V_1206
+
PC72
10U/25V_1206
PC3
0.1U/25V/0805/X7R
PC3
0.1U/25V/0805/X7R
PR14 10K/F_6PR14 10K/F_6
PC14
1000p_4
PC14
1000p_4
1 2
PC17
1U/10V_6
PC17
1U/10V_6
12
PC11
.01U/50V_6
PC11
.01U/50V_6
2
13
PD10 SPL1040PT/SBM1040PD10 SPL1040PT/SBM1040
1
2
3
4
PCN2
POWER_CON
PCN2
POWER_CON
1 2
1P
2P
PR69
0.015_3720
PR69
0.015_3720
PC9 *.1U/50V_6PC9 *.1U/50V_6
PC6
47P_4
PC6
47P_4
DCIN
1
LDO 2
CLS 3
REF 4
CCS
5
CCI
6
CCV
7
GND
14
ICHG
9
ACIN
10
ACOK
11
REFIN
12
ICTL
13
IINP
28
CSSP 27
CSSN 26
BST 24
DHI 25
LX 23
DLOV 22
DLO 21
PGND 20
CSIP 19
CSIN 18
BATT 16
CELLS 17
VCTL
15
SHDN
8
GND
29
PU1
MAX8724
PU1
MAX8724
1 2
PF1
LITTLE-7A-1206
PF1
LITTLE-7A-1206
12
+
PC70
*100U/25V
+
PC70
*100U/25V
C413
.1U_6
C413
.1U_6
PR1
220K/0603/F
PR1
220K/0603/F
2 1
PD5
ZD5.6V
PD5
ZD5.6V
PR2
10K_6
PR2
10K_6
C412
.1U_6
C412
.1U_6
21
PD1
SW1010CPT
PD1
SW1010CPT
PL1
HI0805R800R-00_8
PL1
HI0805R800R-00_8
8
7
6
5
4
3
2
1
PQ21
AO4427/FDS6675
PQ21
AO4427/FDS6675
12
+
PC19 10U/25V_1206
+
PC19 10U/25V_1206
PR36
0_6
PR36
0_6
3
2
1
PQ2
2N7002E
PQ2
2N7002E
PL8
10UH-MSCDR1-104R
PL8
10UH-MSCDR1-104R
12
1P
2P
PR73
0.01_3720
PR73
0.01_3720
PR32 *0_6PR32 *0_6
PC20
.01U/50V_6
PC20
.01U/50V_6
2 1
PD2
ZD12V
PD2
ZD12V
PC10
47P_4
PC10
47P_4
PC74
2200P_4
PC74
2200P_4
PC23
.01U/50V_6
PC23
.01U/50V_6
PC26
.1U/25_6
PC26
.1U/25_6
1 2
PC4
1U_8
PC4
1U_8
PL9
HI0805R800R-00_8
PL9
HI0805R800R-00_8
Quanta Computer Inc.
PROJECT : BL3
Quanta Computer Inc.
PROJECT : BL3
PR20 11.5K/F_6PR20 11.5K/F_6
PC69
.1U/25_8
PC69
.1U/25_8
PR22
0_6
PR22
0_6
3
2
1 6
5
4
PQ1
IMD2AT108
PQ1
IMD2AT108
5
4
3
2
1
6
7
8
9
PCN1
SUYIN BATTERY
PCN1
SUYIN BATTERY
PR23 33_6PR23 33_6
PR5
10K_6
PR5
10K_6
PC8 *.1U/50V_6PC8 *.1U/50V_6
PL3
HI0805R800R-00_8
PL3
HI0805R800R-00_8
PR10
10K_6
PR10
10K_6
PR29
0_6
PR29
0_6
PR34 *0_6PR34 *0_6
PC22
1000p_4
PC22
1000p_4
PL10
HI0805R800R-00_8
PL10
HI0805R800R-00_8
PR35
*100K_6
PR35
*100K_6
PR11 0_6PR11 0_6
C402
.1U_6
C402
.1U_6
PC24
.1U/25_6
PC24
.1U/25_6
PR17
330_4
PR17
330_4
12
PC7
.1U/25_6
PC7
.1U/25_6 PR21
10K/F_6
PR21
10K/F_6
12
+
PC71
10U/25V_1206
+
PC71
10U/25V_1206
PR6
33K_6
PR6
33K_6
PR28
0_6
PR28
0_6
PC25
1000P_4
PC25
1000P_4
PR33
1K/F_6
PR33
1K/F_6
PC16 .1U/25_8PC16 .1U/25_8
PR31
0_6
PR31
0_6
C414
.1U_6
C414
.1U_6
PC75
.1U/25_8
PC75
.1U/25_8
PC77
.1U/25_8
PC77
.1U/25_8
2 1
PD3
ZD5.6V
PD3
ZD5.6V
1 2
PC15
1U/10V_6
PC15
1U/10V_6
PC76
.1U/25_8
PC76
.1U/25_8
PC5
.1U/25_8
PC5
.1U/25_8
8
7
6
5
4
3
2
1
PQ20
AO4427/FDS6675
PQ20
AO4427/FDS6675
PR3
220K/F_6
PR3
220K/F_6

5
5
4
4
3
3
2
2
1
1
D D
C C
B B
A A
338PG
338ENMAINON
339DRV
923_SET
923_SHDN#
923_VIN
+1.05V_PGD(23)
S5_ON(23,26)
MAINON(23,26,27)
MAINON(23,26,27)
+5VPCU
+1.05V
+1.8VSUS
+1.8V_S5
+3VPCU
+1.5V
+3V
Size Document Number Rev
Date: Sheet of
+1.05V
3B
29 31Monday, July 31, 2006
Size Document Number Rev
Date: Sheet of
+1.05V
3B
29 31Monday, July 31, 2006
Size Document Number Rev
Date: Sheet of
+1.05V
3B
29 31Monday, July 31, 2006
Vout1 = (1+Rg/Rh)*0.5
Rg
Rh
0.15A
36
5
7
82
4
1
PQ528 AO4404PQ528 AO4404
PR590
10K/0603/F
PR590
10K/0603/F
PC571
10U/6.3V/X5R/0805
PC571
10U/6.3V/X5R/0805
+
PC572
220U/6.3V/7343
+
PC572
220U/6.3V/7343
PR593
44.2K/F
PR593
44.2K/F
PR598
100K/F_6
PR598
100K/F_6
PC568
10U/6.3V/X5R/0805
PC568
10U/6.3V/X5R/0805
PC574
10U/10V-LF
PC574
10U/10V-LF
SHDN
1
GND
2
VIN
3
VO 4
SET 5
PU505
G923-330T1U
PU505
G923-330T1U
PR589 0R/0603PR589 0R/0603
PR594
100K/F
PR594
100K/F
PC569
0.01U/50V/X7R/0603
PC569
0.01U/50V/X7R/0603
PC567
0.1U/25V/X7R/0603
PC567
0.1U/25V/X7R/0603
1 2
PR592
0
PR592
0
PR597
21K/F_6
PR597
21K/F_6
PC573
0.1U/25V/X7R/0603
PC573
0.1U/25V/X7R/0603
12
PR596 0_6PR596 0_6
PR588
11.3K/F
PR588
11.3K/F
PR586
0R/0603
PR586
0R/0603
PC576
10U_8
PC576
10U_8
VCC
1
GND
2
PGD
3
EN
4
ADJ 5
DRV 6
PU503
G9338 ADJ
PU503
G9338 ADJ
Quanta Computer Inc.
PROJECT : BL3
Quanta Computer Inc.
PROJECT : BL3
PC575
10U/10V-LF
PC575
10U/10V-LF
SHDN
1
GND
2
VIN
3
VO 4
SET 5
PU504
G923-330T1U
PU504
G923-330T1U
1 2
PR591
0
PR591
0
PC577
10U_8
PC577
10U_8
12
PR595
0_6
PR595
0_6
PR587 0R/0603PR587 0R/0603
PC570
0.1U/25V/X7R/0603
PC570
0.1U/25V/X7R/0603

5
5
4
4
3
3
2
2
1
1
D D
C C
B B
A A
MRI1
MCTS1#
MRXD1
MDCD1#
MDSR1#
MDTR1#
MRTS1#
MTXD1
RI1
CTS1#
RXD1
DCD1#
DSR1#
TXD1
DTR1#
RTS1#
DCD1#_S
CTS1#_S
FORCEON
DSR1#_S
TXD1_S
DTR1#_S
RXD1_S
RI1_S
RTS1#_S
3243_V-
C1+ 3243_V+
C2+
C2-
C1-
MDTR1#
CLKRUN_1#
PCLK_SIO
MRI1
MCTS1#
MRXD1
MTXD1
MRTS1#
MDCD1#
MRTS1#
MTXD1
MDTR1#
MDSR1#
14M_SIOCLK
PCLK_SIO
RI1_S
RTS1#_S
DTR1#_S
RXD1_S
CTS1#_S
DSR1#_S
TXD1_S
DCD1#_S
IRRX1
PD7
PD6
PD5
PD4
PD3
PD2
PD1
PD0
PD6
PD2
PD3
PD1
PD5
PD4
PD0
PD7
SERIRQ(11,16,17,23)
LAD0/FWH0(11,17,23)
LAD2/FWH2(11,17,23)
LAD1/FWH1(11,17,23)
CLKRUN#(11,15,16,17,23)
LDRQ#0(11,17)
14M_SIO (4)
SUS_STAT#(5,12)
LAD3/FWH3(11,17,23)
PCLK_SIO(11,14,17)
LFRAME#/FWH4(11,17,23)
ALINK_RST#(4,5,11,17,18)
+5V
+5V
+3VSUS
+3V
+3V
+3V
+3V
+3V +3V +3V
+3V +3V +3V
+5V
+3V
Size Document Number Rev
Date: Sheet of
SIO 87383
3B
<OrgAddr1>
<OrgAddr2>
<OrgAddr3>
<OrgAddr4>
30 31Monday, July 31, 2006
Size Document Number Rev
Date: Sheet of
SIO 87383
3B
<OrgAddr1>
<OrgAddr2>
<OrgAddr3>
<OrgAddr4>
30 31Monday, July 31, 2006
Size Document Number Rev
Date: Sheet of
SIO 87383
3B
<OrgAddr1>
<OrgAddr2>
<OrgAddr3>
<OrgAddr4>
30 31Monday, July 31, 2006
SIO
NC==>the index-data pair at 164Eh to 164Fh
PD==>the index-data pair at 2Eh to 2Fh
STRAP PINS
To Clock gen.
To SB450
To RS-232 port
ESD Protect
R472
*22_4
R472
*22_4
C638
*.47U/25V
C638
*.47U/25V
L53 *0_6L53 *0_6
C624
*.1U_4
C624
*.1U_4
C625
*10U_8
C625
*10U_8
C634
*220P_6
C634
*220P_6
3
2
1
D41
*DA204U
D41
*DA204U
C623
*.1U_4
C623
*.1U_4
2
1 3
Q37
*MMBT3904
Q37
*MMBT3904
C622
*.1U_4
C622
*.1U_4
L54 *0_6L54 *0_6
R465 *10K_4R465 *10K_4
R468 *10K_4R468 *10K_4
C632
*220P_6
C632
*220P_6
3
2
1
D38
*DA204U
D38
*DA204U
C639 *.47U/25VC639 *.47U/25V
C631
*220P_6
C631
*220P_6
C633
*220P_6
C633
*220P_6
R467
*10K_6
R467
*10K_6
R466
*10K_6
R466
*10K_6
4
5
6
9
10 11
7
8
3
2
1
CN24
*9Pin connector
CN24
*9Pin connector
C635
*220P_6
C635
*220P_6
2
4
1
3
RN11
*4.7KX2
RN11
*4.7KX2
C640
*.47U/25V
C640
*.47U/25V
3
2
1
D39
*DA204U
D39
*DA204U
R473 *0_4R473 *0_4
C627
*10P_4
C627
*10P_4
2
4
1
3
RN9
*4.7KX2
RN9
*4.7KX2
C641
*.47U/25V
C641
*.47U/25V
L51 *0_6L51 *0_6
C630
*220P_6
C630
*220P_6
R470 *0_4R470 *0_4
3
2
1
D43
*DA204U
D43
*DA204U
2
4
1
3
RN10
*4.7KX2
RN10
*4.7KX2
R469 *10K_4R469 *10K_4
L52 *0_6L52 *0_6
3
2
1
D42
*DA204U
D42
*DA204U
C629
*220P_6
C629
*220P_6
L48 *0_6L48 *0_6
C626 *10P_4C626 *10P_4
L49 *0_6L49 *0_6
R464 *22_4R464 *22_4
L47 *0_6L47 *0_6
R471 *0_4R471 *0_4
VDD 11
VDD 32
VDD 45
VSS
12
VSS
31
VSS
44
VCORF
13 NC 1
NC 2
CTS1/GPIO11 3
DTR1_BOUT1/BADDR 4
RI1/GPIO10 5
PD3
6
GPIO06 7
IRTX 9
IRRX1 8
IRRX2_IRSL0/GPIO17 10
STB_WRITE/TEST
14
GPIO00 15
GPIO01 16
NC 18
NC 17
GPIO02 19
GPIO03 20
GPIO04 21
LDRQ/XOR_OUT
22
GPIO20 23
SLCT
24
PE
25
BUSY_WAIT
26
CLKRUN/GPO22
27
ACK/GPO24
28
LPCPD/GPIO21
29
PD7/PGIO23
30
LCLK
33
PD6
34
LRESET
35
SERIRQ
36
PD5
37
LFRAME
38
PD4
39
GPIO05 40
GPIO07 41
LAD0
42
PD2
43
LAD1
46
NC
47
NC
48
NC
49
PD1
50
LAD2
51
PD0
52
LAD3
53
ERR
54
SLIN_ASTRB
55
INIT
56
AFD_DSTRB/TRIS
57
CLKIN 58
DCD1/GPIO16 59
DSR1/GPIO15 60
SIN1/GPIO14 61
RTS1/GPIO13 62
SOUT1/GPIO12 63
NC
64
NS PC87383
U27
*PC87383
NS PC87383
U27
*PC87383
C628
*.1U_4
C628
*.1U_4
3
2
1
D44
*DA204U
D44
*DA204U
3
2
1
D37
*DA204U
D37
*DA204U
C637 *.1U_4C637 *.1U_4
3
2
1
D40
*DA204U
D40
*DA204U
C636
*220P_6
C636
*220P_6
R474
*10K_4
R474
*10K_4
Quanta Computer Inc.
PROJECT : BL3
Quanta Computer Inc.
PROJECT : BL3
T1I
14
T2I
13
T3I
12
R2O
18
R3O
17
R4O
16
R5O
15
FORCEOFF#
22
C1+
28
C1-
24
T1O 9
T2O 10
T3O 11
R2I 5
R3I 6
R4I 7
R5I 8
VCC 26
V+ 27
RIO
19
R1I 4
FORCEON
23
INVAILD#
21
C2+
1V- 3
C2-
2GND 25
R2OUTB
20
U28
*MAX3243
U28
*MAX3243
2
4
1
3
RN8
*4.7KX2
RN8
*4.7KX2
L50 *0_6L50 *0_6
