Quanta KT2 Schematics. Www.s Manuals.com. Ra Schematics
User Manual: Motherboard Quanta KT2 - Schematics. Free.
Open the PDF directly: View PDF
.
Page Count: 39

5
5
4
4
3
3
2
2
1
1
D D
C C
B B
A A
DIB_DATAN
CRT port
PAGE: 30
PAGE: 16
732 micro-FCBGA
TI1410 TI1520
HUB LINK
PAGE: 32
HCLK_MCH,
HCLK_MCH#
ATA 66/100
PAGE: 3
25MHz
INTEGRADED VGA FUNCTION
24.576MHz
DIB_DATAP
PCLK_MINI
PAGE: 32
LAN
PAGE: 3, 4
PCI_CLK_1410
LCD Panel
CARDBUS SLOT X1
CARDBUS SLOT X2
PWRCLKP
PAGE: 26
PAGE: 5, 6, 7
421 BGA
LVDS X1
PAGE: 14
Daughter Board
PCB STACK UP
PC97551
SMARTDAA
MODEM,
PWRCLKN
1st IDE - HDD
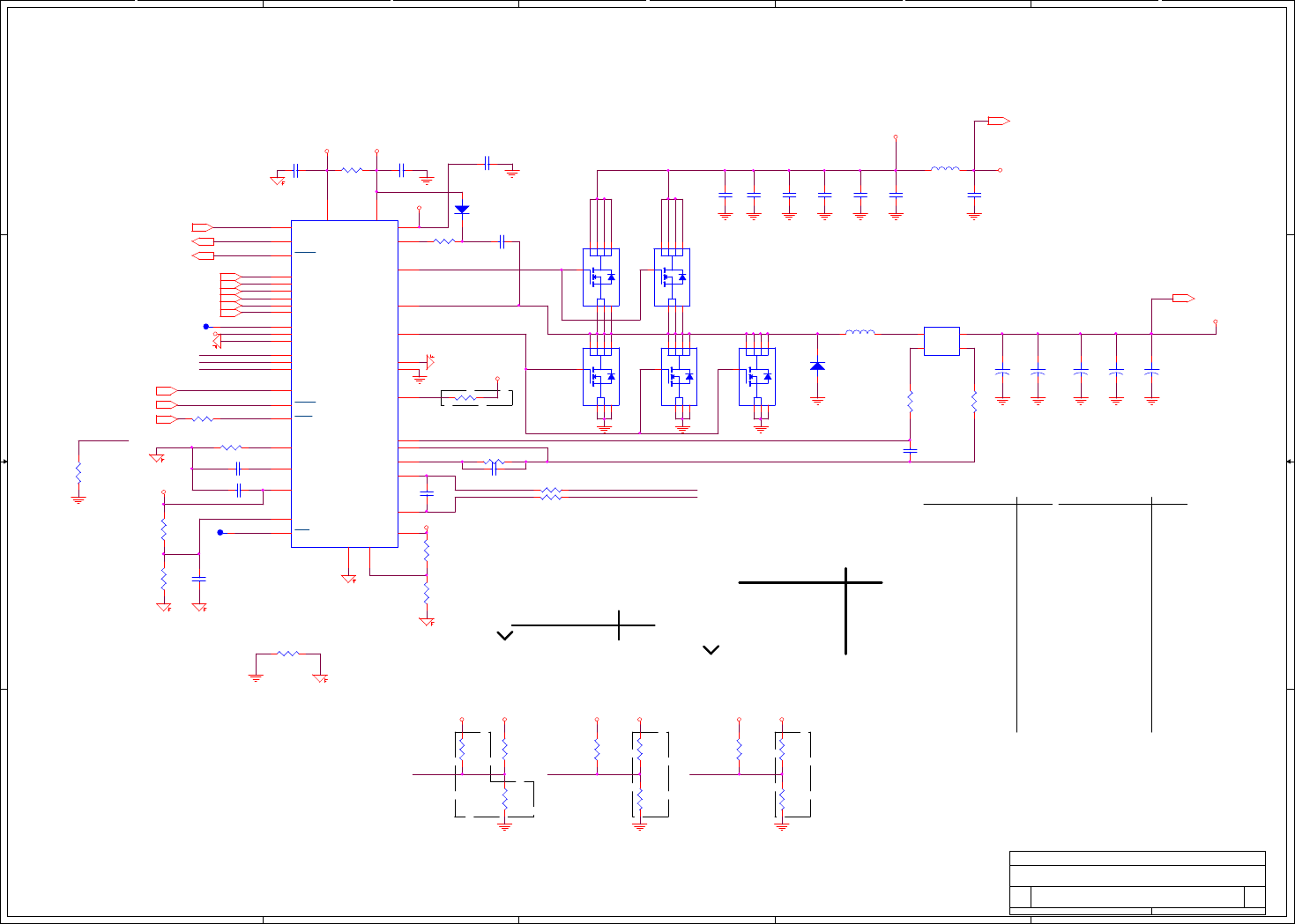
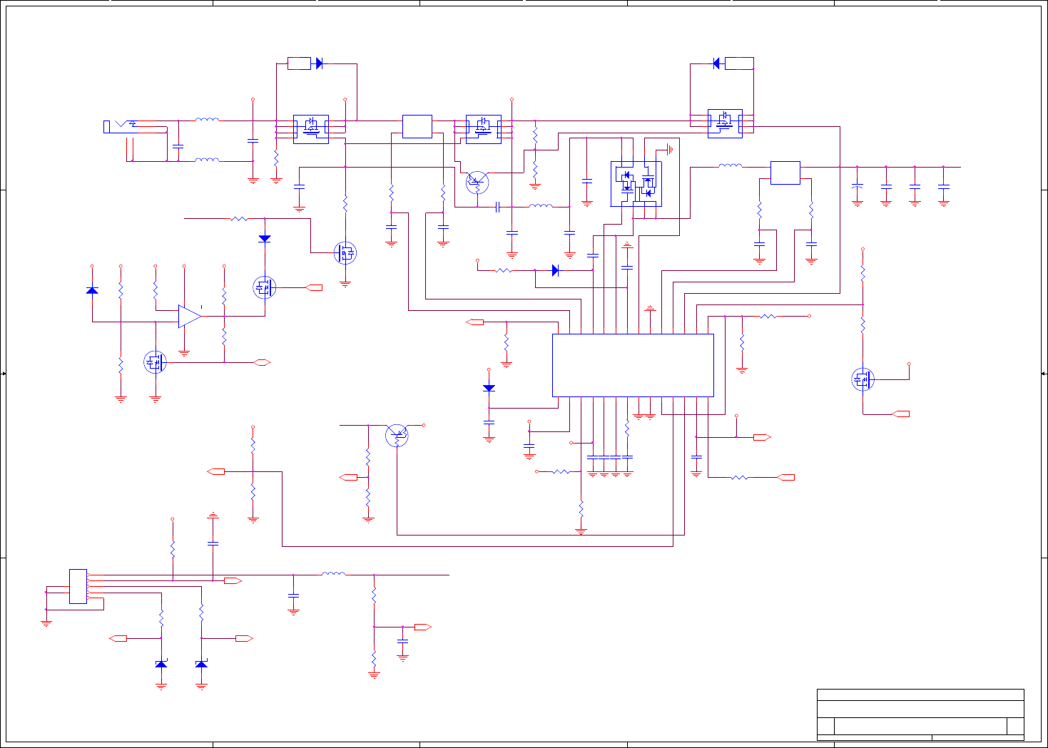
CPU CORE MAX1907
POWER 1.356V
PAGE: 28
CARDBUS
CONTROLLER
PAGE: 8, 9, 10
PAGE: 23
CLK48_USB
Touchpad
1394
CONN
14.318MHz
ATA 66/100
SYSTEM MAX1999
POWER(3/5V)
PAGE: 28
PAGE: 24
ICH4-M
JACK
33MHZ, 3.3V PCI
BATT CHARGER
PAGE: 38
4X100MHZ
PAGE: 20
GMT-781
TQFP 176
PAGE: 2
DREFSSCLK
LAYER 1 : TOP
JACK
2nd IDE - CDROM
KT2 BLOCK DIAGRAM
PCLK_551
CPU PENTIUM-M
PAGE: 33
R.G,B
PAGE: 21
FAN
PAGE: 11, 12
LAYER 2 : GND
Realtek
CY28346/
ICS950810
MINI-PCI
CX20468-31
MBAMC20493-010
478 Pins (micro FC-PGA)
PAGE: 36
PAGE: 21
PAGE: 11, 12
LAYER 3 : IN1
8100CL
LED BOARD
TP BOARD
IR BOARD
FLASH
FSB
DDR-SODIMM1
PAGE: 22
32.768KHz
PAGE: 30
LAYER 4 : IN2
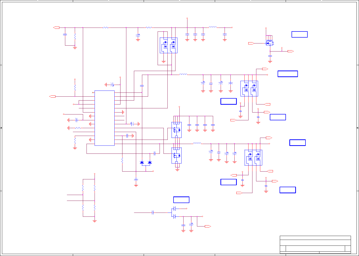
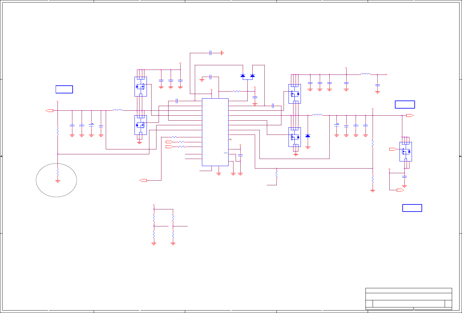
SYSTEM
POWER(2.5VSUS/1.5V_S5)
PCLK_551
CLK66_MCH
MDC
PENTIUM-M / Montara-GM / ICH4-M
USB 2.0
DDR I/F 2.5V, 266MHz
PAGE: 37
PAGE: 24
RJ45
AC97
PAGE: 15
LAYER 5 : VCC
Keyboard JACK
14M_ICH PAGE: 34
HEADPHONE, MIC
PAGE: 13
LAYER 6 : BOT
SYSTEM
POWER(1.2V/1.05V/1.25V)
CPU THERMAL
SENSOR
TPA0212
USB PORT 0, 1, 2
PCLK_ICH
DREFCLK
AC97
PAGE: 35
PAGE: 19
RJ11
DDR-SODIMM2
66MHZ
PCLK_LAN
7011 DVOC
PAGE: 19
WIRE
DISCHARGE
AMP
CLK66_ICH
CLOCK GEN
14.318MHz 32.768KHz
PAGE: 27
PAGE: 16, 17
3.3V LPC, 33MHz
HCLK_CPU,
HCLK_CPU#
Montara-GM
NORTH BRIDGE
PAGE: 19
TSB43AB21PDT
IEEE 1394
FDD
Page : 18
Serial
Page : 18Page : 18
FIR
Page : 18
Parallel
PC87391
SUPER IO
14M_SIO
PAGE: 18
Sch ver : 20040402_07PCB Rev: A
REQ0#, GNT0# : PCMCIA
REQ1#, GNT1# : MINIPCI
REQ2#, GNT2# : LAN
REQ3#, GNT3# : IEEE1394
REQ4#, GNT4# : N/A
INTA# : LAN
INTB# : CARDBUS 1520
INTC# : MINIPCI
INTD# : MINIPCI
INTE# : CARDBUS
INTF# : IEEE1394
INTG# : NC
INTH# : Intenal USB
AD16 : RTL8100CL
AD17 : PCI1520
AD21 : PCI1410
AD22 : MINIPCI
AD23 : IEEE1394
01---BLOCK DIAGRAM 1AC
1 38Wednesday, April 07, 2004
Size Document Number Rev
Date: Sheet of

1
1
2
2
3
3
4
4
5
5
6
6
7
7
8
8
A A
B B
C C
D D
300 ohms@100Mhz
300 ohms@100Mhz
CYPRESS: CY28346
S2 S1 S0 CPU 3V66[0..4] 3V66_5/66IN
0 0 0 66 66 66 Input
1 0 0 66 66IN 66 Input
1 1 1 133 66IN 66 Input
0 1 1 133 66 66 Input
0 0 1 100 66 66 Input
1 0 1 100 66IN 66 Input
0 1 0 200 66 66 Input
1 1 0 200 66IN 66 Input
from IMVP4
pin 4,FS_IN0pin 5,FS_IN1
internal pull-downpull-up
0 0
10
01
1 1
14M in 48M out
MHz SPREAD %
-1.0% down sprd
-1.0% down sprd
-1.0% down sprd
+-1.0% down center
14M in 66M out
48M in/out, 66M in/out
48M in/out, 66M in/out
internal
CLK GEN
CLOCK GENERATOR 1ACustom
2 38Wednesday, April 07, 2004
Size Document Number Rev
Date: Sheet of
CLK66_MCH
3V66_1CGDAT_SMB
CGCLK_SMB
R_HCLK_ITP
R_HCLK_CPU
R_HCLK_ITP#
3V66_0
R_CLK66_MCH
3V66_5
14M_REF
CGCLK_SMB
SELPSB1_CLK SELPSB2_CLK
SELPSB0_CLK
XOUT
CLK_EN#
SELPSB1_CLK
CGDAT_SMB
R_HCLK_CPU#
XIN
VDDA_CKG
CK_MULT0
IREF_CLK
CLKVDD_REF
CLKVDD_PCI
HCLK_CPU#
HCLK_CPU
CLK66_MCH
DREFSSCLK
DREFCLK
CLK48_USB
CLK66_ICH
PCLK_591
PCLK_PCMCIA
PCLK_MINI
PCLK_LAN
PCLK_ICH
DREFSSCLK
CLKVDD_REF
CLK_EN#
CLK_48MVDD
R_HCLK_MCH
R_HCLK_MCH# HCLK_MCH
HCLK_MCH#
SELPSB0_CLK
PCLK_LAN
PCLK_1394
PCLK_SIO
PCLK_PCMCIA
DREFCLK
R_CLK48_USB
R_PCLK_ICH
R_PCIF0
R_CLK66_SSC
R_CLK66_ICH
R_PCIF1
R_DREFCLK
PCLK_ICH
R_PCLK_PCM
R_PCLK_SIO
R_PCLK_AUDIO
R_PCLK_CBS
R_PCLK_TCPA
R_PCLK_591
R_PCLK_MINI
PCLK_591
CLK66_ICH
PCLK_MINI
CLK48_USB
PCLK_1394
CLKVDD_CPU
CLKVDD_3V66
CLKVDD_PCI
CLKVDD_3V66
CLKVDD_CPU
+3V
+3V
+3V
+3V
+3V
+3V
+3V
+3V
+3V
+3V
+3V
+3V
R349
*10K
R106
*10K
T39
R108
*0
C513
15P/0603
Quanta Computer Inc.
PROJECT : KT2
Y4
14.318MHz/20PF
1 2
R300 33
C536
.01U/16V/0402
C512
15P/0603
R346 33
C147
15P/0603
R114 475/F
C585
0.1U_0402
R289 *10K
C548
2.2p
T23
T99
C537
0.1U_0402C535
*.1U_0402
R348
10
R124 49.9/F
R115 10K
R347
10K
RN61
4P2R-S-33
2
4
1
3
C146
15P/0603
R295 33
PR111 10K
R352
10
C169
0.1U_0402
C511
15P/0603
R123 49.9/F
L10 FBMJ2125HM330-T
L29 FBMJ2125HM330-T
R350 22
T94
C136
*.1U_0402
L34 FBMJ2125HM330-T
C579
*10P
C168
*.1U_0402
R298 33
C142
*10P
C517
*10P
R301 33
L9 FBMJ2125HM330-T
R125 49.9/F
R334
2M
R297 33
C523
10U/10V/V
C584
0.1U_0402
C510
15P/0603
R299 33
C589
*10P
R351 33
C583
0.1U_0402
R113 10K
C514
15P/0603
C149
*10P
C582
.1U/16V/0402
R338
10K
C518
*10P
C173
*.1U_0402
T24
Q27
2N7002E
3
2
1
R122
10
R294 33
C170
0.1U_0402
L31 FBMJ2125HM330-T
R153 33
R107
10K
R105
10K
CK-408
U22
CK-TITAN-B
2
3
35
7
13
14
19
23
25
56
32
52
51
12
4
1
10
24
8
16
27
29
22
46
26
40
15
11
20
31
47
6
9
48
45
42
34
50
36
41
21
37
30
49
53
28
5
44
33
18
39
54
55
43
17
38
XTAL_IN
XTAL_OUT
3V66_1/VCH
PCI_F2
PCI3
VDD_PCI_2
VDD_3V66_1
66B2/3V66_4
PWR_DWN#
REF
VDD_3V66_2
CPU0
CPU#0
PCI2
GND_REF
VDD_REF
PCI0
66IN/3V66_5
VDD_PCI_1
PCI4
VSSA
SDATA
66B1/3V66_3
VDD_CPU_1
VDDA
SEL2
GND_PCI_2
PCI1
GND_3V66_1
GND_3V66_2
GND_CPU
PCI_F1
GND_PCI_1
CPU#1
CPU2
IREF
PCI_STP#
VDD_CPU_2
GND_48MHZ
GND_IREF
66B0/3V66_2
VDD_48MHZ
SCLK
CPU1
CPU_STP#
PWRGD#
PCI_F0
CPU#2
3V66_0
PCI6
48M_USB
SEL0
SEL1
MULT0
PCI5
48M_DOT
C179
15P/0603
C591
10U/10V/V
R296 33
L6 FBMJ2125HM330-T
Q29
2N7002E
3
2
1
T106
T40
R126 49.9/F
T20
C573
2.2p
C167
0.1U_0402
RN62
4P2R-S-33
2
4
1
3
STP_CPU#9,33 STP_PCI#9
CLK_PWRDWN#9
PDAT_SMB9
PCLK_SMB9
CLK_EN#33
HCLK_CPU# 3
HCLK_CPU 3
HCLK_MCH# 5
HCLK_MCH 5
CLK66_MCH 6
DREFSSCLK 6
CGCLK_SMB 12
CGDAT_SMB 12
CPU66M#27
14M_TV 13
14M_SIO 18
14M_ICH 9
PCLK_SIO 18
PCLK_ICH 8
CLK48_USB 9
PCLK_591 27
DREFCLK 6
PCLK_MINI 14
CLK66_ICH 9
PCLK_LAN 23
PCLK_1394 19
PCLK_PCMCIA 16,17

A
A
B
B
C
C
D
D
E
E
4 4
3 3
2 2
1 1
BANIAS CPU 1 of 2 (HOST BUS)
C
H/W MONITOR
CT1
1ACustom
3 38Wednesday, April 07, 2004
Size Document Number Rev
Date: Sheet of
TDI
TDO-1
CPURST#
TRST#
HD#42
HA#4
HD#20
HD#33
DBR#
HD#48
HA#11
HD#19
HA#14
HD#6
CPURST#
HD#11
HD#12
HA#30
HD#3
HD#63
HD#49
HA#20 HD#17
HA#12
HD#5
HD#29
HD#7
HD#57
HA#3
HD#62
HD#38
HD#52
HA#15
TDO
THERMTRIP#
HA#28
HA#17
HD#28
HD#22
THERMDC
HD#10
HD#16
HA#8
HD#40
HD#1
HD#47
HA#9
HD#27
HD#58
HD#18
HA#18
HD#43
HD#9
HA#22
TMS
HD#0
HA#6
HD#53
HA#[3..31]
THERMDA
HD#60
HD#44
HD#2
HA#19
HD#34
HD#13
CPU_PROCHOT#
HA#26
H_IERR#
HD#21
HD#39
HA#13
HD#51
HD#61
HD#36
HA#27
HD#45
TRST#
HA#10
TCK
HA#31
HD#31
HD#32
HD#23
HD#25
HA#21
HD#54
HD#4
HA#24
HD#41
HD#55
HA#7
HD#[0..63]
HD#24
HD#14
HD#37
TDI
HA#23
HD#50
HD#35
HD#15
HD#26
HD#59
HD#46
HA#25
HA#5
HA#29
HD#56
HD#30
HD#8
HA#16
DBR#
TCK
TDO
CPUSLP#
CPUPWRGD
TMS
PREQ#
HCLK_ITP#
HCLK_ITP
PRDY#
THERMTRIP#THERMTRIP#THERMTRIP#THERMTRIP#
THCLK_SMB THDAT_SMB
THCLK_SMB
THERMDA
THERMDC
THDAT_SMB 6657VCC
BPM3#
BPM2#
BPM0#
BPM1#
VCCP 3VSUS
VCCP
VCCP
VCCP
+3V
VCCP
+3V
+3V
+3V
VCCP
T51
C166
.1U/16V/0402
R150
10K
T50
R162
*22
R155 330
R169
*22
C189
*5P
R180
150
R178 *22.6/F
R182
39/F
C214
*5P
Quanta Computer Inc.
PROJECT : KT2
C164
2200P/50V
T54
R174
27.4/F
U13
MAX6657/GMT-781
1
2
3
4 5
6
7
8
VCC
DXP
DXN
-OVT GND
-ALT
SMDATA
SMCLK
R184
150
R176
*54.9/F
R173
680
T56
R156
1K
T52
T41
1 OF 3
Banias
REQUEST
PHASE
SIGNALS
DATA
PHASE
SIGNALS
ERROR
SIGNALS
ARBITRATION
PHASE
SIGNALS
SNOOP PHASE
SIGNALS
RESPONSE
PHASE
SIGNALS
PC
COMPATIBILITY
SIGNALS
DIAGNOSTIC
& TEST
SIGNALS
EXECUTION
CONTROL
SIGNALS
THERMAL DIODE
U14A
Banias_Processor
P4
U4
V3
R3
V2
W1
T4
W2
Y4
Y1
U1
AA3
Y3
AA2
AF4
AC4
AC7
AC3
AD3
AE4
AD2
AB4
AC6
AD5
AE2
AD6
AF3
AE1
AF1
R2
P3
T2
P1
T1
N2
A4
N4
J3
L1
J2
K3
K4
L4
C8
B8
M3
H1
K1
L2
C2
D3
A3
E4
B4
A12
C12
C11
B13
A16
B10
A10
D1
D4
C6
B7
B18
A18
A19
A25
A22
B21
A24
B26
A21
B20
C20
B24
D24
E24
C26
B23
E23
C25
H23
G25
L23
M26
H24
F25
G24
J23
M23
J25
L26
N24
M25
H26
N25
K25
Y26
AA24
T25
U23
V23
R24
R26
R23
AA23
U26
V24
U25
V26
Y23
AA26
Y25
AB25
AC23
AB24
AC20
AC22
AC25
AD23
AE22
AF23
AD24
AF20
AE21
AD21
AF25
AF22
AF26
M2
H2
B5
B11
B14
B15
U3
AE5
C23
K24
W25
AE24
C22
L24
W24
AE25
D25
J26
T24
AD20
A9
C9
A15
B17
A6
A13
C17 C19
A7
A3#
A4#
A5#
A6#
A7#
A8#
A9#
A10#
A11#
A12#
A13#
A14#
A15#
A16#
A17#
A18#
A19#
A20#
A21#
A22#
A23#
A24#
A25#
A26#
A27#
A28#
A29#
A30#
A31#
REQ0#
REQ1#
REQ2#
REQ3#
REQ4#
ADS#
IERR#
BREQ0#
BPRI#
BNR#
LOCK#
HIT#
HITM#
DEFER#
BPM0#
BPM1#
TRDY#
RS0#
RS1#
RS2#
A20M#
FERR#
IGNNE#
PWRGOOD
SMI#
TDO
TDI
TMS
TRST#
ITP_CLK0
PREQ#
PRDY#
LINT0
LINT1
STPCLK#
DPSLP#
THERMDA
THERMDC
D0#
D1#
D2#
D3#
D4#
D5#
D6#
D7#
D8#
D9#
D10#
D11#
D12#
D13#
D14#
D15#
D16#
D17#
D18#
D19#
D20#
D21#
D22#
D23#
D24#
D25#
D26#
D27#
D28#
D29#
D30#
D31#
D32#
D33#
D34#
D35#
D36#
D37#
D38#
D39#
D40#
D41#
D42#
D43#
D44#
D45#
D46#
D47#
D48#
D49#
D50#
D51#
D52#
D53#
D54#
D55#
D56#
D57#
D58#
D59#
D60#
D61#
D62#
D63#
DBSY#
DRDY#
INIT#
RESET#
BCLK1
BCLK0
ADSTB0#
ADSTB1#
DSTBN0#
DSTBN1#
DSTBN2#
DSTBN3#
DSTBP0#
DSTBP1#
DSTBP2#
DSTBP3#
DBI0#
DBI1#
DBI2#
DBI3#
BPM2#
BPM3#
ITP_CLK1
PROCHOT#
SLP#
TCK
THERMTRIP# DPWR#
DBR#
R152
100/F
Q23
3904
21
3
T75
R158 56
T47
R187 56
R188 330/F
R177
*54.9/F
R175 *22.6/F
T55
Q13 2N7002E
3
2
1
T42
R151
10KQ12 2N7002E
3
2
1
R157
56
T77
RN13
*8P4R-S-1K
1
3
5
7 8
6
4
2
HDSTBN3# 5
RS#25
CPUINIT# 8
RS#15
HREQ#15
BNR#5
ADS#5
DPWR# 6
HDSTBN1# 5
CPUSLP#8
HADSTB1#5
NMI8
SMI#8
BPRI#5
HDSTBP3# 5
STPCLK#8
HLOCK#5
HA#[3..31]5
DRDY# 5
HCLK_CPU 2
HDSTBP0# 5
CPURST# 5
HDBI0# 5
HDSTBN0# 5
HADSTB0#5
FERR#8
CPUPWRGD9
HCLK_CPU# 2
HDBI2# 5
HREQ#45
HD#[0..63] 5
HBREQ0#5
DEFER#5
HREQ#35
A20M#8
IGNNE#8
DBSY# 5
HDSTBP2# 5
HDSTBP1# 5
HDBI3# 5
HIT#5 HITM#5
HREQ#05
HREQ#25
RS#05 HTRDY#5
HDBI1# 5
HDSTBN2# 5
INTR8
DBR#9
DPSLP#6,8
1999_RST#36
MBCLK27,34
MBDATA27,34
ICH_THRM# 9
THERMTRIP_SIO 27

A
A
B
B
C
C
D
D
E
E
4 4
3 3
2 2
1 1
COMP0 & 2=> Trace Z =27.4ohm
WITHIN 0.5" &
SPACE 25 mil
FOR VTT/ 0.1UF X10
BANIAS CPU 2 of 2 (PWR)
WITHIN 0.5" & SPACE 50 mil
10U/6.3V/X5R(CC0805) *35
A0 : STUFF
A1 : NC
CC0402
COMP1 & 3=> Tracer Z =55ohm
CHANGE TO 0805
CT1
CPU POWER 1AB
4 38Wednesday, April 07, 2004
Size Document Number Rev
Date: Sheet of
COMP3
COMP2
COMP0
COMP1
GTLREF0
TEST2
TEST1
Z0501
Z0502
Z0507
Z0503
Z0508
Z0504
Z0505
Z0506
VCC_CORE
VCC_CORE
VCC_CORE VCC_CORE
VCC_CORE VCC_CORE
VCC_CORE
VCC_CORE
VCCP
VCCP
VCCP
VCCP
VCCP
+3V 1.8V
1.8V
+1.5V
+C451
150U/6.3V
C180
10U/6.3V
Q10
G952
1
2
3
VIN
GND
OUT
C144
10U/6.3V
T53
C497
10U/6.3V
C185
10U/6.3V
C508
10U/6.3V
C188
10U/6.3V
C490
10U/6.3V
T60
C532
10U/6.3V
C463
0.1U C465
0.1U
C478
10U/6.3V
C480
10U/6.3V
C428
10U/6.3V
T25
C184
10U/6.3V
C150
.01U
C464
0.1U
C526
10U/6.3V
C177
10U/6.3V
C264
10U/6.3V
R127 1K/F
C153
0.1U_0402
R128
2K/F
C533
10U/6.3V
C430
10U/6.3V
C182
10U/6.3V
3 OF 3
POWER, GROUND AND NC
VID
Banias
U14C
Banias_Processor
E2
F2
F3
G3
G4
AE7
D10
D12
D14
D16
E11
E13
E15
F10
F12
F14
F16
K6
L5
L21
M6
M22
N5
N21
P6
P22
R5
R21
T6
T22
U21
P23
W4
H4
B2
AF7
C14
C3
C16
E1
W23
W26
Y2
Y5
Y21
Y24
AA1
AA4
AA6
AA8
AA10
AA12
AA14
AA16
AA18
AA20
AA22
AA25
AB3
AB5
AB7
AB9
AB11
AB13
AB15
AB17
AB19
AB21
AB23
AB26
AC2
AC5
AC8
AC10
AC12
AC14
AC16
AC18
AC21
AC24
AD1
AD4
AD7
AD9
AD11
AD13
AD15
AD17
AD19
AD22
AD25
AE3
AE6
AE8
AE10
AE12
AE14
AE16
AE18
AE20
AE23
AE26
AF2
AF5
AF9
AF11
AF13
AF15
AF17
AF19
AF21
AF24W22
W6
W3
V25
V21
V5
V4
V1
U24
U22
U6
U2
T26
T23
T21
T5
T3
R25
R22
R6
AF6
VID0
VID1
VID2
VID3
VID4
VCCSENSE
VCCP0
VCCP1
VCCP2
VCCP3
VCCP4
VCCP5
VCCP6
VCCP7
VCCP8
VCCP9
VCCP10
VCCP11
VCCP12
VCCP13
VCCP14
VCCP15
VCCP16
VCCP17
VCCP18
VCCP19
VCCP20
VCCP21
VCCP22
VCCP23
VCCP24
VCCP25
VCCP26
VID5
NC0
NC1
NC2
NC3
TEST3
PSI
VSS
VSS
VSS
VSS
VSS
VSS
VSS
VSS
VSS
VSS
VSS
VSS
VSS
VSS
VSS
VSS
VSS
VSS
VSS
VSS
VSS
VSS
VSS
VSS
VSS
VSS
VSS
VSS
VSS
VSS
VSS
VSS
VSS
VSS
VSS
VSS
VSS
VSS
VSS
VSS
VSS
VSS
VSS
VSS
VSS
VSS
VSS
VSS
VSS
VSS
VSS
VSS
VSS
VSS
VSS
VSS
VSS
VSS
VSS
VSS
VSS
VSS
VSS
VSS
VSS
VSS
VSS
VSS
VSS
VSS
VSS
VSSVSS
VSS
VSS
VSS
VSS
VSS
VSS
VSS
VSS
VSS
VSS
VSS
VSS
VSS
VSS
VSS
VSS
VSS
VSS
VSS
VSSSENSE
C265
.01U
C472
10U/6.3V
C528
10U/6.3V
R121 *0
C432
.01U
C522
10U/6.3V
R274 54.9/F
C176
10U/6.3V
R133 27.4/F
C460
10U/6.3V
T45
T76
C470
0.1U
C519
10U/6.3V
C175
10U/6.3V
R189
*1K R132
*1K
C534
0.1U
C151
.01U
C462
0.1U
C500
10U/6.3V
R272 *54.9/F
C152
10U/6.3V
C242
10U/6.3V
C502
10U/6.3V
C485
10U/6.3V
C187
10U/6.3V
C229
10U/6.3V
C476
0.1U
T59
C431
10U/6.3V
C207
10U/6.3V
C482
0.1U
C530
10U/6.3V
C501
10U/6.3V
T57
C496
0.1U
C236
10U/6.3V
+C507
*150U/6.3V
R275 27.4/F
R159 *1K
C488
0.1U
T58
C521
10U/6.3V
C141
0.1U_0402
C174
10U/6.3V
R273 *54.9/F
2 OF 3
POWER,
GROUND,
RESERVED
SIGNALS
Banias
U14B
Banias_Processor
D6
AD12
AC13
AB16
AA21
AA9
W5
J5
AE15
AE19
AD16
AC17
AB20
AB8
AA13
Y6
K22
D18
AE17
AD14
AC15
AB18
AB6
AA11
W21
J21
D8
AF10
D22
AF8
D20
AF14
E7
AF12
E5
E17
E9
AF16
E21
E19
F8
AF18
F6
F20
F18
G5
F22
AE11
AD8
AC9
AB12
AA17
AA5
V6
H6
AD18
AC19
AB22
AB10
AA15
Y22
U5
AE13
AD10
AC11
AB14
AA19
AA7
V22
H22
G21
AE9
F26
B1
N1
AC26
P25
P26
AB2
AB1
AD26
E26
G1
AC1
C5
F23
A2
A5
A8
A11
A14
A17
A20
A23
A26
B3
B6
B9
B12
B16
B19
B22
B25
C1
C4
C7
C10
C13
C15
C18
C21
C24
D2
D5
D7
D9
D11
D13
D15
D17
D19
D21
D23
D26
E3
E6
E8
E10
E12
E14
E16
E18
E20
E22
E25
F1
F4
F5
F7
F9
F11
F13
F15
F17
F19
F21
F24
G2
G6
G22
G23
G26
H3
H5
H21
H25
J1
J4
J6
J22
J24
K2
K5
K21
K23
K26
L3
L6
L22
L25
M1
M4
M5
M21
M24
N3
N6
N22
N23
N26
P2
P5
P21
P24
R1
R4
VCC00
VCC56
VCC50
VCC44
VCC38
VCC32
VCC26
VCC20
VCC63
VCC65
VCC58
VCC52
VCC46
VCC40
VCC34
VCC28
VCC22
VCC02
VCC64
VCC57
VCC51
VCC45
VCC39
VCC33
VCC27
VCC21
VCC01
VCC67
VCC04
VCC66
VCC03
VCC69
VCC06
VCC68
VCC05
VCC08
VCC07
VCC70
VCC10
VCC09
VCC12
VCC71
VCC11
VCC14
VCC13
VCC16
VCC15
VCC61
VCC54
VCC48
VCC42
VCC36
VCC30
VCC24
VCC18
VCC59
VCC53
VCC47
VCC41
VCC35
VCC29
VCC23
VCC62
VCC55
VCC49
VCC43
VCC37
VCC31
VCC25
VCC19
VCC17
VCC60
VCCA0
VCCA1
VCCA2
VCCA3
COMP0
COMP1
COMP2
COMP3
GTLREF0
GTLREF1
GTLREF2
GTLREF3
TEST1
TEST2
VSS
VSS
VSS
VSS
VSS
VSS
VSS
VSS
VSS
VSS
VSS
VSS
VSS
VSS
VSS
VSS
VSS
VSS
VSS
VSS
VSS
VSS
VSS
VSS
VSS
VSS
VSS
VSS
VSS
VSS
VSS
VSS
VSS
VSS
VSS
VSS
VSS
VSS
VSS
VSS
VSS
VSS
VSS
VSS
VSS
VSS
VSS
VSS
VSS
VSS
VSS
VSS
VSS
VSS
VSS
VSS
VSS
VSS
VSS
VSS
VSS
VSS
VSS
VSS
VSS
VSS
VSS
VSS
VSS
VSS
VSS
VSS
VSS
VSS
VSS
VSS
VSS
VSS
VSS
VSS
VSS
VSS
VSS
VSS
VSS
VSS
VSS
VSS
VSS
VSS
VSS
VSS
VSS
VSS
VSS
VSS
VSS
VSS
VSS
VSS
Quanta Computer Inc.
PROJECT : KT2
R131 54.9/F
CPU_VID033 CPU_VID133 CPU_VID233 CPU_VID333 CPU_VID433 CPU_VID533
VCC_CORE33
VCCP3,5,7,8,10,35,38

1
1
2
2
3
3
4
4
5
5
6
6
7
7
8
8
A A
B B
C C
D D
MONTARA-GME/ 855GM+ 1of 3 (HOST & GND)
0.8V +/- 8%
0.35V +/- 8%
width:10 mil;
space: 20 mil
width:10 mil;
space: 20 mil
width:10 mil;
space: 20 mil
855GM, 27.4/F pull-up to 1.2V
855GME, 37.4/F pull-up to
1.35V
HLRCOMP:
CT1
MontaraGM_A
1ACustom
5 38Wednesday, April 07, 2004
Size Document Number Rev
Date: Sheet of
HD#9
HD#11
HD#28
HD#34
HD#35
HD#36
HD#43
HD#45
HD#51
HD#62
HA#14
HL1
HD#[0..63]
HD#50
HA#22
HL8
HD#21
HD#31
HD#46
HD#49
HA#20
HA#26
HA#29
HUBSWING_MCH
HD#33
HD#41
HD#55
HL[0..10]
HD#5
HD#20
HA#30
HCLK_MCH#
HCLK_MCH
HL7
HL9
HD#7
HD#10
HD#15
HD#37
HD#56
HD#59
HA#16
HA#31
HL3
HD#1
HD#13
HD#17
HD#18
HD#19
HD#48
HA#3
HL4
HD#52
HA#4
HA#6
HA#8
HA#11
HA#23
HXRCOMP
HL10
HLRCOMP
HD#0
HD#25
HD#54
HD#63
HA#9
HA#10
HA#19
HD#4
HD#8
HD#22
HD#30
HA#7
HA#17
HA#21
HA#[3..31]
HD#3
HD#16
HD#23
HD#27
HD#29
HD#57
HD#61
HA#13
HA#24
HYRCOMP
HL0
HD#2
HD#14
HD#32
HA#15
HA#27
HA#28
HL2
HD#24
HD#44
HD#60
HA#5
HA#12
HA#18
HCCVREF
HL5
HD#12
HD#38
HD#42
HD#53
HD#39
HD#6
HD#26
HD#40
HD#47
HD#58
HA#25
HL6
HYSWING
HXSWING
HDVREFHUBVREF_GMCH
HAVREF
HCLK_MCH#
HCLK_MCH
VCCP
+1.2V
VCCP
VCCP
VCCP
VCCP
+1.5V
C283
0.1U
12
R183 27.4/F
C551
.01U
12
R185
49.9/F
R277
49.9/F
R278
100/F
R327
127/F
C422
*5P
C560
0.1U
12
R339
255/F
R315 27.4/F
R181
150/F
R270
*22
C281
1U_10V
12
C448
0.1U
R192
150/F
C244
0.1U
R197
49.9/F
R193
100/F
C227
0.1U
12
C571
0.1U
C453
0.1U
R198
301/F
R271
*22
R179
301/F
HUB I/F
HOST
U15A
Montara-GM
K22
H27
K25
L24
J27
G28
L27
L23
L25
J24
H25
K23
G27
K26
J23
H26
F25
F26
B27
H23
E27
G25
F28
D27
G24
C28
B26
G22
C26
E26
G23
B28
B21
G21
C24
C23
D22
C25
E24
D24
G20
E23
B22
B23
F23
F21
C20
C21
G18
E19
E20
G17
D20
F19
C19
C17
F17
B19
G16
E16
C16
E17
D16
C18
L28
M25
N24
N28
N27
P27
M23
N25
P28
M26
M27
P26
N23
P23
T25
T28
R27
U23
U24
R24
U28
V28
U27
T27
V27
U25
V26
Y24
V25
V23
W25
Y25
AA27
W24
W23
W27
Y27
AA28
W28
AB27
Y26
AB28
R28
P25
R23
R25
T23
T26
AA26
J28
C27
E22
D18
K27
D26
E21
E18
J25
E25
B25
G19
AD29
AE29
B20
H28
B18
K28
F15
J17
J21
K21
Y28
Y22
U7
U4
U3
V3
W2
W6
V6
W7
T3
V5
V4
W3
V2
T2
U2
W1
M28
HD#0
HD#1
HD#2
HD#3
HD#4
HD#5
HD#6
HD#7
HD#8
HD#9
HD#10
HD#11
HD#12
HD#13
HD#14
HD#15
HD#16
HD#17
HD#18
HD#19
HD#20
HD#21
HD#22
HD#23
HD#24
HD#25
HD#26
HD#27
HD#28
HD#29
HD#30
HD#31
HD#32
HD#33
HD#34
HD#35
HD#36
HD#37
HD#38
HD#39
HD#40
HD#41
HD#42
HD#43
HD#44
HD#45
HD#46
HD#47
HD#48
HD#49
HD#50
HD#51
HD#52
HD#53
HD#54
HD#55
HD#56
HD#57
HD#58
HD#59
HD#60
HD#61
HD#62
HD#63
ADS#
HTRDY#
DRDY#
HITM#
HIT#
HLOCK#
BREQ0#
BNR#
BPRI#
DBSY#
RS#2
RS#1
RS#0
HA#3
HA#4
HA#5
HA#6
HA#7
HA#8
HA#9
HA#10
HA#11
HA#12
HA#13
HA#14
HA#15
HA#16
HA#17
HA#18
HA#19
HA#20
HA#21
HA#22
HA#23
HA#24
HA#25
HA#26
HA#27
HA#28
HA#29
HA#30
HA#31
HREQ#0
HREQ#1
HREQ#2
HREQ#3
HREQ#4
HADSTB#0
HADSTB#1
HDSTBN#0
HDSTBN#1
HDSTBN#2
HDSTBN#3
HDSTBP#0
HDSTBP#1
HDSTBP#2
HDSTBP#3
DINV#0
DINV#1
DINV#2
DINV#3
BCLK#
BCLK
HXRCOMP
HYRCOMP
HXSWING
HYSWING
CPURST#
HDVREF2
HDVREF1
HDVREF0
HCCVREF
HAVREF
HI_0
HI_1
HI_2
HI_3
HI_4
HI_5
HI_6
HI_7
HI_8
HI_9
HI_10
HLSTB
HLSTB#
HLRCOMP
PSWING
HLVREF
DEFER#
C568
.01U
12
C469
1U_10V
12
C561
0.1U
12
R195 27.4/F
R340
162/F
R280
100/F
C249
0.1U
C435
1U_10V
C423
*5P
VSS
U15E
Montara-GM
AA29
W29
U29
N29
L29
J29
G29
E29
C29
AE28
AC28
E28
D28
AJ27
AG27
AC27
F27
A27
AJ26
AB26
W26
U26
R26
N26
L26
J26
G26
AE25
AA25
D25
A25
AG24
AA24
V24
T24
P24
M24
K24
H24
F24
B24
AJ23
AC23
AA23
D23
A23
AE22
W22
U22
R22
N22
L22
J22
F22
C22
AG21
AB21
AA21
Y21
V21
T21
P21
M21
H21
D21
A21
AJ20
AC20
AA20
J20
AE19
AB19
H19
D19
A19
AJ18
AG18
AA18
J18
F18
AC17
AB17
U17
R17
N17
H17
D17
A17
AE16
AA16
T16
P16
J16
F16
AG15
AB15
U15
R15
N15
H15
D15
AC14
AA14
T14
P14
J14
AE13
AB13
U13
R13
N13
H13
F13
D13
A13
AJ12
AG12
AA12
J12
AJ11
AC11
AB11
H11
F11
D11
AJ10
AE10
AA10
J10
C10
AG9
AB9
W9
U9
T9
R9
N9
L9
E9
AC8
Y8
V8
T8
P8
K8
H8
AJ7
AE7
AA7
R7
M7
J7
G7
E7
C7
AG6
Y6
L6
Y5
U5
B5
AE4
AC4
AA4
W4
T4
N4
K4
G4
D4
AJ3
AG3
R2
AE1
AA1
U1
L1
G1
C1
F20
AJ1
VSS0
VSS1
VSS2
VSS3
VSS4
VSS5
VSS6
VSS7
VSS8
VSS9
VSS10
VSS11
VSS12
VSS13
VSS14
VSS15
VSS16
VSS17
VSS18
VSS19
VSS20
VSS21
VSS22
VSS23
VSS24
VSS25
VSS26
VSS27
VSS28
VSS29
VSS30
VSS31
VSS32
VSS33
VSS34
VSS35
VSS36
VSS37
VSS38
VSS39
VSS40
VSS41
VSS42
VSS43
VSS44
VSS45
VSS46
VSS47
VSS48
VSS49
VSS50
VSS51
VSS52
VSS53
VSS54
VSS55
VSS56
VSS57
VSS58
VSS59
VSS60
VSS61
VSS62
VSS63
VSS64
VSS65
VSS66
VSS67
VSS68
VSS69
VSS70
VSS71
VSS72
VSS73
VSS74
VSS75
VSS76
VSS77
VSS78
VSS79
VSS80
VSS81
VSS82
VSS83
VSS84
VSS85
VSS86
VSS87
VSS88
VSS89
VSS90
VSS91
VSS92
VSS93
VSS94
VSS95
VSS96
VSS97
VSS98
VSS99
VSS100
VSS101
VSS102
VSS103
VSS104
VSS105
VSS106
VSS107
VSS108
VSS109
VSS110
VSS111
VSS112
VSS113
VSS114
VSS115
VSS116
VSS117
VSS118
VSS119
VSS120
VSS121
VSS122
VSS123
VSS124
VSS125
VSS126
VSS127
VSS128
VSS129
VSS130
VSS131
VSS132
VSS133
VSS134
VSS135
VSS136
VSS137
VSS138
VSS139
VSS140
VSS141
VSS142
VSS143
VSS144
VSS145
VSS146
VSS147
VSS148
VSS149
VSS150
VSS151
VSS152
VSS153
VSS154
VSS155
VSS156
VSS157
VSS158
VSS159
VSS160
VSS161
VSS162
VSS163
VSS164
VSS165
VSS166
VSS167
VSS168
VSS169
VSS170
VSS171
VSS172
VSS174
VSS175
VSS176
VSS177
VSS178
VSS179
VSS180
VSS173
Quanta Computer Inc.
PROJECT : KT2
C280
0.1U
HA#[3..31]3 HD#[0..63] 3
HTRDY#3
HDBI0# 3
HDBI3# 3
HDBI1# 3
HDBI2# 3
HDSTBN0# 3
HDSTBP0# 3
HDSTBN1# 3
HDSTBP1# 3
HL[0..10]9
HLSTB#9 HLSTB9
HLOCK#3
HITM#3
HREQ#03
ADS#3
HIT#3
HCLK_MCH#2
HBREQ0#3
HADSTB1#3
BPRI#3
HADSTB0#3
HREQ#13
DBSY#3
HREQ#23 HREQ#33 HREQ#43
HDSTBN2# 3
HDSTBP2# 3
DRDY#3
RS#13
HDSTBN3# 3
CPURST#3
BNR#3
RS#23
RS#03
HDSTBP3# 3
DEFER#3
HCLK_MCH2

1
1
2
2
3
3
4
4
5
5
6
6
7
7
8
8
A A
B B
C C
D D
MONTARA-GME/ 855GM+ 2 of 3 (DVO & DDR)
TV ENCODER: REQUEST!
"ADDETECT" must be low, when we use DVO port.
DVORCOMP
width:10 mil;
space: 20 mil
1 1 0 533MHz
400MHz
533MHz
533MHz
200MHz
266MHz
266MHz
200MHz
200MHz
0 0 0 266MHz 200MHz
266MHz
200MHz
400MHz
133MHz
250MHz
0 0 1
133MHz
GFX Core Clock
- High
266MHz
Memory
Frequency
GFX Core Clock
- Low
266MHz
333MHz
133MHz 266MHz
PSB
Frequency
333MHz
100MHz
1 0 1 166MHz
400MHz
0 1 0 133MHz
100MHz
ST2 ST1 ST0
0 1 1
133MHz
1 1 0
400MHz
1 0 0
166MHz
400MHz
*
CT1
MontaraGM_B
1ACustom
6 38Wednesday, April 07, 2004
Size Document Number Rev
Date: Sheet of
EXTTS0
LCLKCTLA
LCLKCTLB
R_MD28
R_MD54
R_MD55
R_MD7
R_MD44
R_MD51
R_MD60
R_MD61
R_MD2
R_MD9
R_MD25
R_MD30
R_MD13
R_MD17
R_MD35
R_MD48
R_MD62
R_MD3
R_MD43
R_MD29
R_MD38
R_MD53
R_MD32
R_MD40
R_MD63
R_MD20
R_MD46
R_MD52
R_MD1
R_MD23
R_MD26
R_MD36
R_MD39
R_MD42
R_MD58
R_MD0
R_MD5
R_MD10
R_MD14
R_MD15
R_MD27
R_MD19
R_MD37
R_MD18
R_MD33
R_MD6
R_MD22
R_MD24
R_MD4
R_MD47
R_MD49
R_MD56
R_MD59
R_MD8
R_MD11
R_MD16
R_MD21
R_MD41
R_MD45
R_MD50
R_MD57
R_MD12
R_MD31
R_MD34
DREFCLK
DREFCLK
GST2
IREF
EXTTS0
DREFSSCLK
DVOBCLKINT
LCLKCTLB
DVORCOMP
AGP_BUSY#
ADDETECT
GST1
ADDID7
LCLKCTLA
MI2C_DATA
DPMSCLK
MI2C_CLK
ADDETECT
DPMSCLK
TXLOUT2-
TXLOUT1-
TXLOUT2+
TXLOUT0-
TXLOUT0+
TXLOUT1+
DVOBCLKINT
DVOBFLDSTL
GST0
SMVSWINGH
SMVSWINGL
SM_CS3#
SM_CS1#
SM_CS0#
R_SM_DQS3
R_SM_DQS5
R_SM_DQS7
CKE3
CKE2
R_MA1
R_MA8
R_MA11
R_MA12
R_MA2
R_MA7
SM_CS2#
R_SM_DQS1
R_SM_DQS2
R_SM_DQS4
CKE1
R_SCASA#
R_SRASA#
R_BMWEA#
R_MA3
R_MA0
R_MA5
R_MA6
R_MA10
R_MA9
R_SM_DQS6
R_SM_DQS0
CKE0
R_MA4
R_SM_DQS8
R_BA1
R_BA0
M_DM[0..7]
R_SM_DQS[0..7]
R_MA[0..12]
R_MD[0..63]
TXLCLKOUT-
TXLCLKOUT+
VREF
DVI_CLK
DVI_DAT
SM_B1
SM_B2
SM_B4
SM_B5
M_DM0
M_DM1
M_DM3
M_DM2
M_DM7
M_DM6
M_DM5
M_DM4
M_DM8
MI2C_DATA
MI2C_CLK
DVOCD1
DVOCD10
DVOCD3
DVOCD5
DVOCD8
DVOCD7
DVOCD2
DVOCD6
DVOCD4
DVOCD11
DVOCD9
DVOCD[0..11] DVOCD0
DVOBFLDSTL
DVOBINTRB#
DVOBINTRB#
SMRCOMP
TXUOUT0-
TXUOUT0+
TXUCLKOUT+
TXUCLKOUT-
TXUOUT1-
TXUOUT2+
TXUOUT2-
TXUOUT1+
+3V
SMDDR_VREF
+1.5V
+1.5V
+1.5V
2.5VSUS
+3V
+1.5V
+1.5V
T84C555
.1U
T97
R292 *10K
R341 10K
R333
1K
T79
R283 127/F
T103
C567
0.1U
T78
R281
604/F
T83
R285 1.5K/F
R314 *10K
T111
R326
60.4/F
T49
R276
150/F
T114
T98
T46
T107
T89
R148 2.2K
T117
T36
C520
*12P
T112
T80
R286 39/F
R290
*22
12
T37
R149 2.2K
R307 1K
R287 39/F
T28
T34
T102
T96
DVO
LVDSDAC
MISC
U15B
Montara-GM
R3
R5
R6
R4
P6
P5
N5
P2
N2
N3
M1
M5
P3
P4
T6
T5
L2
M2
G2
M3
K5
K1
K3
K2
J6
J5
H2
H1
H3
H4
H6
G3
J3
J2
K6
L5
L3
H5
K7
N6
N7
M6
P7
T7
E5
F5
E3
E2
G5
F4
G6
F6
L7
D5
Y3
F7
F1
D1
G14
E15
C15
C13
F14
E14
C14
B13
H12
E12
C12
G11
G12
E11
C11
G10
D14
E13
E10
F10
B4
C5
G8
F8
A5
A10
A7
A8
C8
D8
C9
D9
H10
J9
B6
G9
E8
B7
B17
H9
C6
AA22
Y23
AD28
J11
D6
AJ29
AH29
B29
A29
AJ28
A28
AA9
AJ4
AJ2
AH1
B1
A2
F12
D12
B12
AA5
L4
C4
F3
D3
C3
B3
F2
D2
C2
B2
D7
DVOBD0
DVOBD1
DVOBD2
DVOBD3
DVOBD4
DVOBD5
DVOBD6
DVOBD7
DVOBD8
DVOBD9
DVOBD10
DVOBD11
DVOBCLK
DVOBCLK#
DVOBHSYNC
DVOBVSYNC
DVOBLANK#
DVOBFLDSTL
DVOBINTRB#
DVOBCLKINT
DVOCD0
DVOCD1
DVOCD2
DVOCD3
DVOCD4
DVOCD5
DVOCD6
DVOCD7
DVOCD8
DVOCD9
DVOCD10
DVOCD11
DVOCCLK
DVOCCLK#
DVOCHSYNC
DVOCVSYNC
DVOCBLANK#
DVOCFLDSTL
I2CCLK
I2CDATA
DVICLK
DVIDATA
DVI2CLK
DVI2DATA
ADDID0
ADDID1
ADDID2
ADDID3
ADDID4
ADDID5
ADDID6
ADDID7
ADDETECT
DPMS
CLK66IN
AGPBUSY#
GVREF
DVORCOMP
IYAM0
IYAM1
IYAM2
IYAM3
IYAP0
IYAP1
IYAP2
IYAP3
IYBM0
IYBM1
IYBM2
IYBM3
IYBP0
IYBP1
IYBP2
IYBP3
ICLKAM
ICLKAP
ICLKBM
ICLKBP
DDCPCLK
DDCPDATA
BLKCTL
BLKEN
LCDVCCEN
LIBG
RED
RED#
GRN
GRN#
BLU
BLU#
HSYNC
VSYNC
DDCACLK
DDCADATA
REFSET
DREFCLK
DREFSSCLK
LCLKCTLA
LCLKCTLB
DPWR#
DPSLP#
RSTIN#
PWROK
EXTTS0
NC0
NC1
NC2
NC3
NC4
NC5
NC6
NC7
NC8
NC9
NC10
NC11
RVSD0
RVSD1
RVSD2
RVSD3
RVSD4
GST0
RVSD6
RVSD7
GST1
RVSD9
RVSD10
RVSD11
GST2
RVSD13
RVSD14
R293 *10K
T92
R342 10K
R302 10K/F
T32
R336
60.4/F
T110
T118
C449
0.1U
T30
T85
T38
Q28
RHU002N06
2
31
R331
40.2/F
T101
T116
T27
R305 2.2K
T82
T44
T115
R337 100K
T100
R291 2.2K
T43
R303 *10K
T109
R310 *10K C437
0.1U
T91
T31
T93
C538
0.1U
T26
C570
*5P
T87
DDR 200/266 MHz
U15C
Montara-GM
AF2
AE3
AF4
AH2
AD3
AE2
AG4
AH3
AD6
AG5
AG7
AE8
AF5
AH4
AF7
AH6
AF8
AG8
AH9
AG10
AH7
AD9
AF10
AE11
AH10
AH11
AG13
AF14
AG11
AD12
AF13
AH13
AH16
AG17
AF19
AE20
AD18
AE18
AH18
AG19
AH20
AG20
AF22
AH22
AF20
AH19
AH21
AG22
AE23
AH23
AE24
AH25
AG23
AF23
AF25
AG25
AH26
AE26
AG28
AF28
AG26
AF26
AE27
AD27
AG14
AE14
AE17
AG16
AH14
AE15
AF16
AF17
AC18
AD14
AD13
AD17
AD11
AC13
AD8
AD7
AC6
AC5
AC19
AD5
AB5
AG2
AH5
AH8
AE12
AH17
AE21
AH24
AH27
AD15
AD16
AC12
AF11
AD10
AD23
AD26
AC22
AC25
AE5
AE6
AE9
AH12
AD19
AD21
AD24
AH28
AH15
AD22
AD20
AC21
AC24
AD25
AC7
AB7
AC9
AC10
AB2
AC26
AC3
AC2
AB23
AA3
AA2
AB25
AD4
AD2
AB24
AB4
AB1
AJ19
AJ22
AJ24
AC15
AC16
SDQ0
SDQ1
SDQ2
SDQ3
SDQ4
SDQ5
SDQ6
SDQ7
SDQ8
SDQ9
SDQ10
SDQ11
SDQ12
SDQ13
SDQ14
SDQ15
SDQ16
SDQ17
SDQ18
SDQ19
SDQ20
SDQ21
SDQ22
SDQ23
SDQ24
SDQ25
SDQ26
SDQ27
SDQ28
SDQ29
SDQ30
SDQ31
SDQ32
SDQ33
SDQ34
SDQ35
SDQ36
SDQ37
SDQ38
SDQ39
SDQ40
SDQ41
SDQ42
SDQ43
SDQ44
SDQ45
SDQ46
SDQ47
SDQ48
SDQ49
SDQ50
SDQ51
SDQ52
SDQ53
SDQ54
SDQ55
SDQ56
SDQ57
SDQ58
SDQ59
SDQ60
SDQ61
SDQ62
SDQ63
SDQ64
SDQ65
SDQ66
SDQ67
SDQ68
SDQ69
SDQ70
SDQ71
SMA0
SMA1
SMA2
SMA3
SMA4
SMA5
SMA6
SMA7
SMA8
SMA9
SMA10
SMA11
SMA12
SDQS0
SDQS1
SDQS2
SDQS3
SDQS4
SDQS5
SDQS6
SDQS7
SDQS8
SMA_B1
SMA_B2
SMA_B4
SMA_B5
SCS#0
SCS#1
SCS#2
SCS#3
SDM0
SDM1
SDM2
SDM3
SDM4
SDM5
SDM6
SDM7
SDM8
SBA0
SBA1
SRAS#
SCAS#
SWE#
SCKE0
SCKE1
SCKE2
SCKE3
SCMDCLK0
SCMDCLK1
SCMDCLK2
SCMDCLK3
SCMDCLK4
SCMDCLK5
SCMDCLK#0
SCMDCLK#1
SCMDCLK#2
SCMDCLK#3
SCMDCLK#4
SCMDCLK#5
SMRCOMP
SMVSWINGH
SMVSWINGL
SMVREF
SRCVENOUT#
SRCVENIN#
T33
T48
T105
R329 100K
R328 100K
R282
150/F
T119
T108
R332 1K
R343 *1K
Quanta Computer Inc.
PROJECT : KT2
T95
T104
T29
R284 10K
T90
T35
T81
T88
T86
R325
*22
T121
T113
R288 10K
R279
604/F
C434
1U_10V
AGP_BUSY#9
DISP_ON 15
BKLON 15
VSYNC 15
HSYNC 15
CRT_R 15
CRT_B 15
CRT_G 15
DDCCLK 15
CLK66_MCH2
DVOBCLKINT13
DDCDAT 15
PCIRST# 8,13,14,16,17,18,19,23,27,28
DPSLP# 3,8
DPWR# 3
SUSCLK9
TXLOUT0- 15
TXLOUT0+ 15
TXLOUT2+ 15
TXLOUT2- 15
TXLOUT1+ 15
TXLOUT1- 15
SM_CS2#11,12 SM_CS3#11,12
SM_CS0#11,12 SM_CS1#11,12
CKE011,12 CKE111,12
CKE311,12 CKE211,12
CLK_SDRAM012 CLK_SDRAM0#12 CLK_SDRAM112 CLK_SDRAM1#12
CLK_SDRAM312 CLK_SDRAM3#12 CLK_SDRAM412 CLK_SDRAM4#12
R_SM_DQS[0..7] 11
R_MA[0..12] 11,12
R_MD[0..63] 11
M_DM[0..7] 11
PWROK 9,27,33
R_SRASA#11,12
R_BMWEA#11,12 R_SCASA#11,12
R_BA011,12 R_BA111,12
TXLCLKOUT- 15
TXLCLKOUT+ 15
EDIDDATA 15
EDIDCLK 15
DREFCLK 2
DREFSSCLK 2
VREF13
SM_B111,12 SM_B211,12
SM_B511,12 SM_B411,12
MI2C_DATA13 MI2C_CLK13
DVOCD[0..11]13
DVOCCLK13 DVOCCLK#13 DVOCHSYNC13 DVOCVSYNC13
DVOCFLDSTL13
TXUOUT0+ 15
TXUCLKOUT+ 15
TXUCLKOUT- 15
TXUOUT0- 15
TXUOUT2- 15
TXUOUT1+ 15
TXUOUT1- 15
TXUOUT2+ 15
DVOBINTRB#13
DVOBLANK#13

1
1
2
2
3
3
4
4
5
5
6
6
7
7
8
8
A A
B B
C C
D D
MONTARA-GME/ 855GM+ 3 of 3 (POWER & CAP.)
Route this VSSALVDS to other
side of the cap, then to GND.
Route this VSSDAC to other
side of the cap, then to GND.
change +2.5v to 2.5vsus
165mA
1.97mA ~ 5.36mA
3.35mA
9.16mA
5.57mA
5.6mA
17.95mA
134mA
CT1
MontaraGM_C
1ACustom
7 38Wednesday, April 07, 2004
Size Document Number Rev
Date: Sheet of
VCCAHPLL
VCCAGPLL
VCCADPLLA
VCCADPLLB
VTTHF4
VTTHF3
VTTHF2
VTTHF1
VTTHF0
VCCQSM
VCCASM
VCCAHPLL
VCCAGPLL
VCCDLVDS
VCCADPLLA
VCCADPLLB
VCCTXLVDS
+1.5V
+3V
+1.5V
+1.5V
+1.2V VCCP
+1.2V
+1.2V
+1.5V
2.5VSUS
+1.5V
VCCP
2.5VSUS
2.5VSUS
2.5VSUS
2.5VSUS
+1.2V
+1.2V
+1.2V
+1.2V
+1.2V
2.5VSUS
C171
4.7U_10V
R194 0
+
C574
150U/6.3V
CC7343
C259
0.1U
C447
0.1U
C505
0.1U
C509
0.1U
C563
*47U_6.3V
C274
0.1U
R154 1
+
C178
150U/6.3V
CC7343
C529
0.1U
C221
22U/CC1206
R160
1
+
C243
220U/2.5V
CC7343
C576
*10U_6.3V
C186
0.1U
C495
0.1U
C161
10U_6.3V
C492
0.1U
C486
0.1U
C273
0.1U
C542
0.1U
C218
0.1U
C556
0.1U
C212
0.1U
C484
0.1U
C456
0.1U
+
C421
150U/6.3V
<Type>
CC7343
POWER
U15D
Montara-GM
W21
AA19
AA17
T17
P17
U16
R16
N16
AA15
T15
P15
J15
U14
R14
N14
H14
T13
P13
AB29
Y29
K29
F29
A26
V22
T22
P22
M22
H22
U21
R21
N21
L21
H20
A20
J19
H18
A18
H16
G15
V9
W8
U8
V7
U6
W5
Y1
V1
AG29
AF29
AC29
AF27
AJ25
AF24
AB22
AJ21
AF21
AB20
AF18
AB18
AJ17
AB16
AF15
AB14
AJ13
AA13
AF12
AB12
AA11
AB10
AJ9
AF9
Y9
AB8
AA8
AC1
Y7
AF6
AB6
AA6
AJ5
Y4
AF3
AB3
AG1
AJ8
AJ6
AF1
AD1
D29
Y2
A6
B16
P9
M9
K9
R8
N8
M8
L8
J8
H7
E6
M4
J4
E4
N1
J1
E1
B9
A9
A11
B15
B14
J13
G13
A12
D10
B10
F9
A4
A3 V29
M29
H29
A24
A22
B8
B11
VCC0
VCC1
VCC2
VCC3
VCC4
VCC5
VCC6
VCC7
VCC8
VCC9
VCC10
VCC11
VCC12
VCC13
VCC14
VCC15
VCC16
VCC17
VTTLF0
VTTLF1
VTTLF2
VTTLF3
VTTLF4
VTTLF5
VTTLF6
VTTLF7
VTTLF8
VTTLF9
VTTLF10
VTTLF11
VTTLF12
VTTLF13
VTTLF14
VTTLF15
VTTLF16
VTTLF17
VTTLF18
VTTLF19
VTTLF20
VCCHL0
VCCHL1
VCCHL2
VCCHL3
VCCHL4
VCCHL5
VCCHL6
VCCHL7
VCCSM0
VCCSM1
VCCSM2
VCCSM3
VCCSM4
VCCSM5
VCCSM6
VCCSM7
VCCSM8
VCCSM9
VCCSM10
VCCSM11
VCCSM12
VCCSM13
VCCSM14
VCCSM15
VCCSM16
VCCSM17
VCCSM18
VCCSM19
VCCSM20
VCCSM21
VCCSM22
VCCSM23
VCCSM24
VCCSM25
VCCSM26
VCCSM27
VCCSM28
VCCSM29
VCCSM30
VCCSM31
VCCSM32
VCCSM33
VCCSM34
VCCSM35
VCCSM36
VCCQSM0
VCCQSM1
VCCASM0
VCCASM1
VCCAHPLL
VCCAGPLL
VCCADPLLA
VCCADPLLB
VCCDVO0
VCCDVO1
VCCDVO2
VCCDVO3
VCCDVO4
VCCDVO5
VCCDVO6
VCCDVO7
VCCDVO8
VCCDVO9
VCCDVO10
VCCDVO11
VCCDVO12
VCCDVO13
VCCDVO14
VCCDVO15
VCCADAC0
VCCADAC1
VCCALVDS
VCCDLVDS0
VCCDLVDS1
VCCDLVDS2
VCCDLVDS3
VCCTXLVDS0
VCCTXLVDS1
VCCTXLVDS2
VCCTXLVDS3
VCCGPIO0
VCCGPIO1 VTTHF0
VTTHF1
VTTHF2
VTTHF3
VTTHF4
VSSADAC
VSSALVDS
C466
0.1U
L12 .1UH
C459
0.1U
C506
0.1U
C493
0.1U
C499
0.01U
Quanta Computer Inc.
PROJECT : KT2
C559
0.1U
C541
0.1U
C498
0.1U
L28 BK1608HS800-T
C525
0.1U
C575
10U_6.3V
C420
10U_6.3V
C474
0.1U C442
0.1U
C566
*47U_6.3V
L13 .1UH
C477
0.1U
C516
0.1U
R161 0
C467
0.1U
C494
0.1U
C549
0.1U
C206
22U/CC1206 C491
.01U
R172
1
C261
0.1U
R306 0
C183
0.1U
R171 0
C444
0.1U
C481
0.1U
C554
0.1U
C524
0.1U
C503
0.1U
C455
0.1U C446
0.1U
+
C284
150U/6.3V
CC7343
C445
0.1U
C515
0.1U
C457
0.1U
+
C429
150U/6.3V
CC7343
C440
0.1U
C468
0.1U
C427
0.1U
C558
0.1U
+
C165
150U/6.3V
<Type>
CC7343
C475
0.1U
C426
0.1U
C425
0.1U
C487
0.1U
C504
0.1U
L11 BK1608HS800-T
C540
0.1U
C424
0.1U
C461
0.1U
C489
0.1U
C271
0.1U
C483
0.1U
C479
0.1U
C443
0.1U
C172
10U_6.3V
C473
0.1U
+
C181
220U/2.5V
CC7343

1
1
2
2
3
3
4
4
5
5
6
6
7
7
8
8
A A
B B
C C
D D
CLOSE TO CPU
PME CIRCUIT
ICH4-M 1/3 (CPU, PCI, IDE)
CLOSE TO ICH4
PCI Bus pull high resistor
CT1
ICH4-M (CPU,PCI,IDE)
1ACustom
8 38Wednesday, April 07, 2004
Size Document Number Rev
Date: Sheet of
SDD2
SDD4
PDD15
AD5
PDD8
AD23
AD25
AD29
REQ1#
SDD7
AD8
SUSA#
AD21 GNT0#
AD24
AD13
TRDY#
SDD13
AD31
STOP#
PDD[0..15]
SDD1
PDD0
SDD15
SERR#
DEVSEL#
INTB#
ICH_GPIO5
SDD8
PDD14
REQ0#
REQ3#
REQ2#
AD0
PCI_PME#
PDD3
SDD10
GNT4#
PDD5
AD3
SDD9
AD15
PIORDY
SDD6
SUSB#
AD22
PDD1
PDD2
SDD12
AD6
AD18
AD4
REQB#
AD11
AD2
PDD12
PDD6
SDD3
AD1
SDD[0..15]
AD26
AD30
PDD11
AD14
AD16
SIORDY
AD20
GNT2#
AD19
SDD14
FRAME#
INTD#
REQA#
AD28
PERR#
SUSC#
ICH_GPIO17
AD17
PDD7
GNT3#
SDD5
PDD10
SDD0
REQ4#
PDD4
AD10
AD27
PDD9
SDD11
PDD13
INTA#
AD7
AD9
GNT1#
AD12
STOP#
PCI_RST# PCIRST#
PCI_RST#
FPBACK#
INTB#
INTC#
INTA#
INTF#
INTE#
INTG#
PIORDY
SIORDY
PLOCK#
SERIRQ
SERR#
FRAME# TRDY#
PERR#
GNT3#
GNT4#
IRDY#
DEVSEL#
IRQ15
IRQ14
PLOCK#
REQ1#
REQ0#INTD#
REQ2# INTG#
REQ4#
INTF#
REQ3# INTC#
INTE#
ICH_GPIO5
REQA#
REQB#
GNT1#
GNT2#
GNT0#
IRDY#
+3V
VCCP
3V_S5
+3V
+3V
+3V
+3V
+3V
+3V
+3V
+3V
+3V
+3V
+3V
+3V
R140 10K
1 2
RP5
10P8R-8.2K
10
9
8
7
6
1
2
3
4
5
R59 10K
12
R50 0
RP4
*10P8R-8.2K
10
9
8
7
6
1
2
3
4
5
R142 10K
1 2
T14
RP2
10P8R-8.2K
10
9
8
7
6
1
2
3
4
5
R110 4.7K
R47 *4.7K
12
C72
*18P
R97 4.7K
IDE
PCI
CPU
U25A
ICH4
V21
AB23
AA21
W21
AB22
V22
U22
Y22
H19
K20
J19
W23
V23
U21
U23
H5
J3
H3
K1
G5
J4
H4
J5
K2
G2
L1
G4
L2
H2
L3
F5
F4
N1
E5
N2
E3
N3
E4
M5
E2
P1
E1
P2
D3
R1
D2
P4
J2
K4
M4
N4
F1
L5
F2
M3
F3
G1
K5
L4
M2
B1
A2
B3
C7
B6
C1
E6
A7
B7
D6
D5
C2
B4
A3
C8
D7
C3
C4
AC2
P5
U5
W2
J22
B5
A6
E8
C5
AB11
AC11
Y10
AA10
AA7
AB8
Y8
AA8
AB9
Y9
AC9
W9
AB10
W10
W11
Y11
Y13
AB14
AA13
AB13
W13
AC12
W12
AB12
AC13
AA11
Y12
W17
AB17
W16
AC16
W15
AB15
W14
AA14
Y14
AC15
AA15
Y15
AB16
Y16
AA17
Y17
AB21
AC22
AA20
AC20
AC21
Y18
AA18
AC19
AA19
AB18
AB19
NMI
A20M#
FERR#
IGNNE#
INTR
INIT#
RCIN#
A20GATE
APICD0
APICD1
APICCLK
SMI#
STPCLK#
CPUSLP#
DPSLP#
AD0
AD1
AD2
AD3
AD4
AD5
AD6
AD7
AD8
AD9
AD10
AD11
AD12
AD13
AD14
AD15
AD16
AD17
AD18
AD19
AD20
AD21
AD22
AD23
AD24
AD25
AD26
AD27
AD28
AD29
AD30
AD31
C/BE0#
C/BE1#
C/BE2#
C/BE3#
FRAME#
IRDY#
TRDY#
DEVSEL#
STOP#
PAR
SERR#
PERR#
PLOCK#
REQ0#
REQ1#
REQ2#
REQ3#
REQ4#
GNT0#
GNT1#
GNT2#
GNT3#
GNT4#
PIRQA#
PIRQB#
PIRQC#
PIRQD#
PIRQE#/GPIO2
PIRQF#/GPIO3
PIRQG#/GPIO4
PIRQH#/GPIO5
CLKRUN#/GPIO24
PCICLK
PCIRST#
PME#
SERIRQ
REQA#/GPIO0
REQB#/REQ5#/GPIO1
GNTA#/GPIO16
GNTB#/GNT5#/GPIO17
PDD0
PDD1
PDD2
PDD3
PDD4
PDD5
PDD6
PDD7
PDD8
PDD9
PDD10
PDD11
PDD12
PDD13
PDD14
PDD15
PDCS1#
PDCS3#
PDA0
PDA1
PDA2
PDIOR#
PDIOW#
PIORDY
IRQ14
PDDREQ
PDDACK#
SDD0
SDD1
SDD2
SDD3
SDD4
SDD5
SDD6
SDD7
SDD8
SDD9
SDD10
SDD11
SDD12
SDD13
SDD14
SDD15
SDCS1#
SDCS3#
SDA0
SDA1
SDA2
SDIOR#
SDIOW#
SIORDY
IRQ15
SDDREQ
SDDACK#
RP3
10P8R-8.2K
10
9
8
7
6
1
2
3
4
5
R74
*33
1 2
T9
R137 56
12
R49
10K
R112 *4.7K
12
R136
56
1 2
C50
*.1U_0402
R79 8.2K
R60 8.2K
Quanta Computer Inc.
PROJECT : KT2
U9
*TC7SH08FU
1
24
53
R377 *4.7K
12
PDA028
PDDREQ28
REQ2# 23
NMI3
DPSLP# 3,6
PDIOW#28
STOP# 14,16,17,19,23
IRQ15 28
SIORDY 28
CPUSLP# 3
SDD[0..15] 28
SDIOW# 28
PIORDY28
IRDY# 14,16,17,19,23
RCIN#27
FERR#3
C/BE3# 14,16,17,19,23
FRAME# 14,16,17,19,23
INTR3
TRDY# 14,16,17,19,23
SDDREQ 28
CPUINIT#3 STPCLK# 3
GNT2# 23
C/BE1# 14,16,17,19,23
GNT0# 16,17
IRQ1428
PDA128
PDDACK#28
C/BE0# 14,16,17,19,23
GATEA2027
SDA2 28
PCLK_ICH2
SUSA#9
PDIOR#28
SUSC#9,27
AD[0..31]14,16,17,19,23
SDA1 28
SDCS1# 28
SERR# 14,16,17,19,23
DEVSEL# 14,16,17,19,23
SMI# 3
PDCS3#28 PDCS1#28
PDA228 SDIOR# 28
GNT1# 14
PAR 14,16,17,19,23
SDA0 28
REQ0# 16,17
SDCS3# 28
PDD[0..15]28
A20M#3
REQ1# 14
C/BE2# 14,16,17,19,23
SDDACK# 28
PERR# 14,16,17,19,23
IGNNE#3
SERIRQ 14,16,17,18,27
SUSB#9,27
PCIRST# 6,13,14,16,17,18,19,23,27,28
PCI_PME#14,16,17,23
FPBACK#15
CLKRUN#16,17,18,19,23
INTC# 14
INTA# 23
INTF# 19
INTG#
INTE# 16,17
INTD# 14
INTB# 16
REQ3# 19
GNT3# 19
PLOCK# 17

1
1
2
2
3
3
4
4
5
5
6
6
7
7
8
8
A A
B B
C C
D D
ICH4-M
ICH4-M
Delay 18~25 ms
RTC
USB0~1: MB USB
USB2: DAUGHTER/B USB
USB4: CABLE DOCK
USB5: BLUE TIITH/
LCD
FROM EC
0.8V +/- 8%
0.35V +/- 8%
Internal
pull-high
20K
ICH4-M 2/3 (USB, HUB LINK, LPC&FWH,
AC97, SM, PM, MISC&GPIO, LAN)
CT1
12 mils
ICH4-M USB,HUB & LPC INTERFACE 1ACustom
9 38Wednesday, April 07, 2004
Size Document Number Rev
Date: Sheet of
SUSB#
RI#
SMLINK0
SMLINK1
SMBALERT#
PDAT_SMB
PCLK_SMB
SM_EN#
BATLOW#
PWROK
USBOC5#
14M_ICH-1 CLK66_ICH-1
LAD1/FWH1
VBIAS
CLK_32KX1
USBOC1#
CPUPERF#
LAD0/FWH0
LPC_DRQ1#
HL11
USBOC2#
RTCRST#
PCLK_SMB
SM_EN#
SUSA#
14M_ICH
BATLOW#
SUSB#
USBOC0#
SLP_S5#
SUSA#
LFRAME#/FWH4
RSMRST#
HLSTB
HLSTB#
PDAT_SMB
AC_SYNC_1
SUSC#
ICH_RCOMP
CLK66_ICH
CLK48_USB1
SPK WP
RI#
SMBALERT#
14M_ICH
PWROK
ICH_THRM#
LFRAME#/FWH4
AC_SDIN2
GPIO42
GPIO41
SCI#_1
AC_SDO
DNBSWON#
SDINB
CLK66_ICH
SWI#_1
SMLINK0
LAD3/FWH3
LAD2/FWH2
GPIO40
USBRBIAS
KBSMI#
SMLINK1
CLK_32KX2SDINA
LPC_DRQ1#
SDOUT1
SPK
ICH_THRM#
SDINA
SDINB
BITCLK
-RSMRST RSMRST#
HUB_VSWING
USBOC5#USBOC4#
USBOC3#
HL9
HL10HL4
HL1 HL7
HL[0..10]
HL5
HL8
HL0 HL6
HL2
VCCRTC
HL3
VBIASVBIASVBIAS CLK_32KX1
RTC_N02
RTC_N013VRTC
USBOC0#
USBOC1#
LPC_DRQ0#
LPC_DRQ0#
R_3VRTC
RTCRST#
LAN_CLK-1
HUB_VSWING
HUB_REF
HUB_REF
LCDID[0..2]
LCDID0
LCDID1
LCDID0 LCDID2
DNBSWON#
CRT_SENSE#
BITCLK
FIR_PRESENT#
FDD_PRESENT#
CLK_32KX1
CLK_32KX2
FIR_PRESENT#
FDD_PRESENT#
USBOC2#
USBOC4#
USBOC3#
LCDID1
LCDID2
CRT_SENSE#
3V_S5
3V_S5
3V_S5
VCCRTC
+3V
3V_S5
3V_S5
3V_S5
+1.5V
+3V
+3V
+3V
+3V
+3V
3VPCU
VCCRTC
5VPCU
+3V
+1.5V
+3V
+3V
+3V
+3V
+1.5V
+3V
C49
*.1U/16V/0402
C85 .1U/16V/0402
R66 10K
C77
1U/16V
T19
D3
CH501H-40
2 1
T13
T17
R81
1K
R139
*22
R118 100K
R318 100K
Y6
32.768KHZ
12
D20 SW1010C
2 1
R80 200K
D2 CH501H-40
2 1
R61
*10K
RN60
8P4R-10K
1
3
5
7 8
6
4
2
R93 *8.2K
R45 10K
T155
T12
C158
*22P
C83
.047/0402
R144 10K
R117 10K
R141
*22
R378 *10K
U8
*7SH08
2
14
3 5
T21
R143 *22
Quanta Computer Inc.
PROJECT : KT2
R363 *100K
R313
162/F
R319 22.6/F
R101
4.7K
C544
.1U
12
R316 *8.2K
R359
*10K
R134 *470
R379
*10K
C553
.01U/16V/0402
D21 SW1010C
2 1
Q8
3904
2
1 3
C608
15P
12
T123
R48 10K
T122
R56
100K
R57 *0
R365
10M
USB
HUB LINK
LPC&FWH
AC97&RTC
SM
PM
MISC&GPIO
SpeedStep
LAN
U25B
ICH4
J20
G22
F20
G20
F21
H20
C20
D20
B15
C18
D18
A15
C16
D16
A14
F19
F23
H22
G23
H21
F22
E23
A21
B21
C14
A19
B19
B14
A17
B17
A23
L19
L20
M19
M21
P19
R19
P21
N20
T21
T20
R20
P23
L22
N22
R23
M23
R22
T2
R4
T4
U2 T5
U3
U4
C13
C9
B8
D13
A13
D9
AB5
Y6
AC7
AC6
W7
AC4
AB4 W6
AA5
AB6
AA1 Y3
Y1
V1
R2
AB2
W18
Y4
AA2
AA4
AB3
W19
Y21
J23
AC3
AB1
H23
R3
V4
V5
W3
V2
W1
W4
T3
V20
Y20
Y23
J21
V19
C11
B11
A10
A9
A11
B10
C10
A12
D10
D11
A8
C12
B23
K21
Y2
Y5
W20
B13
AA6
D14
GPIO32
GPIO33
GPIO34
GPIO35
GPIO36
GPIO37
USBP0P
USBP0N
OC0#
USBP2P
USBP2N
OC2#
USBP4P
USBP4N
OC4#
CLK48
GPIO38
GPIO39
GPIO40
GPIO41
GPIO42
GPIO43
USBP1P
USBP1N
OC1#
USBP3P
USBP3N
OC3#
USBP5P
USBP5N
USBRBIAS
HI0
HI1
HI2
HI3
HI4
HI5
HL_STB/HL_STBS
HL_STB#/HLSTBF
HI_CLK
HI6
HI7
HI8
HI9
HI10
HUB_RCOMP
HI_REF
HI_VSWING
LAD0/FWH0
LAD1/FWH1
LAD2/FWH2
LAD3/FWH3 LFRAME#/FWH4
LDRQ0#
LDRQ1#
AC_RST#
AC_SYNC
AC_BITCLK
AC_SDIN0
AC_SDIN1
AC_SDOUT
VCCRTC
VBIAS
RTCX1
RTCX2
RTCRST#
SMBCLK
SMBDATA INTRUDER#
SMBALERT#/GPIO11
PWROK
PWRBTN# SYS_RESET#
RI#
THRM#
AGPBUSY#/GPIO6
BATLOW#
SLP_S1#/GPIO19
SLP_S3#
SLP_S5#
SUSCLK
SUS_STAT#/LPCPD#
STP_CPU#/GPIO20
STP_PCI#/GPIO18
CLK14
SMLINK0
SMLINK1
SPKR
GPIO7
GPIO8
GPIO12
GPIO13
GPIO25
GPIO27
GPIO28
C3_STAT#/GPIO21
DPRSLPVR
CPUPERF#/GPIO22
CPUPWRGD
SSMUXSEL/GPIO23
VGATE/VRMPWRGD
LAN_CLK
LAN_RSTSYNC
LAN_RXD0
LAN_RXD1
LAN_RXD2
LAN_TXD0
LAN_TXD1
LAN_TXD2
EE_CS
EE_DIN
EE_DOUT
EE_SHCLK
USBRBIAS#
HI11
SLP_S4#
LAN_RST#
THRMTRIP#
AC_SDIN2
RSMRST#
OC5#
R367
10M
R102
*10K
T18
R120 10K
R381 4.7K
C163 *22P
C545
.1U
12
R53 *10K
R382 10K
G2
*SHORT_ PAD1
12
R64 4.7K
R96
3K
C162
*22P
C64
.1U/16V/0402
T22
R71 100K
R46 0
C603
15P
12
T11
C552
.01U/16V/0402
C62
.1U/16V/0402
R147 10K
R70 10K
R73 100K
C84
.1U/16V/0402
R65
100K
R54
*10K
T16
R383 8.2K
R95
15K
R384 10K
R380 10K
R317 10K
R130 10K
R146 56
R320
127/F
R89 33
R374 10K
R366 33
YA
B
GND
ORGND
VCC
U12
NC7SZ58
3
6
5
2
1
4
R321
255/F
R55 10K
R369
*10K
R376 10K
R145 *470
R312 10K
T15
RP6
8P4R-10K
1
3
5
7 8
6
4
2
R323 48.7/F
R138 56
BT2
RTC-BAT
12
T10
STP_PCI# 2
SYNC114,20
HL[0..10]5
HLSTB#5
DNBSWON#27
USBP2-32
SDINB14
HLSTB5
USBP2+32
IMVPOK33
SDINA20
LFRAME#/FWH4 18,27
PDAT_SMB2
SPK20
LAD0/FWH018,27
14M_ICH2
CLK48_USB2
PCLK_SMB2
SDOUT1 14,20
SUSB# 8,27
LAD3/FWH318,27
PWROK6,27,33 SUSC# 8,27
-CODEC_RST14,20
SCI# 27
KBSMI#27
LAD2/FWH218,27
SUSCLK 6
CPUPWRGD3
BATLOW#27
SWI# 27
DBR# 3
LAD1/FWH118,27
CLK66_ICH2
STP_CPU# 2,33
DPRSLPVR33
VCCP 3,4,5,7,8,10,35,38
USBP0-32 USBP0+32 USBP1- 32
USBP1+ 32
CLK_PWRDWN# 2
BITCLK20
HL[0..10] 5
RSMRST_# 27
VCCRTC 27
RI#17
SUS_STAT# 18AGP_BUSY#6
LPC_DRQ0# 18,27
SUSA# 8
LCDID[0..2]15
ICH_THRM#3
FIR_PRESENT#18 FDD_PRESENT#18
CRT_SENSE#15

1
1
2
2
3
3
4
4
5
5
6
6
7
7
8
8
A A
B B
C C
D D
ICH4-M 3/3 (PWR, GND)
CT1
ICH4-M (POWER&GND)
1ACustom
10 38Wednesday, April 07, 2004
Size Document Number Rev
Date: Sheet of
VCC5REF
V5REF_SUS
+5V
+3V
+1.5V
1.5V_S5
+3V
+1.5V
VCCP
+1.5V
5VSUS
3V_S5
+1.5V
+3V
+3V
3V_S5
C550
10U/10V
C115
0.1U
C91
0.1U
C159
0.1U
C137
0.1U
C130
0.1U
C86
0.1U
C100
0.1U
C88
0.1U
C101
0.1U
C52
0.1U
C131
0.1U
C109
0.1U
C546
22U/CC1206 C600
22U/CC1206
C120
1U_10V
C125
0.1U
C160
0.1U
C59
0.1U
C138
0.1U
C129
1U_10V
C123
0.1U
C81
0.1U
VCC
U25C
ICH4
A5
AC17
AC8
B2
H18
H6
J1
J18
K6
M10
P12
P6
U1
V10
V16
V18
E12
E13
E20
F14
G18
R6
T6
U6
L23
M14
P18
T22
E7
V6
E11
F10
F15
F16
F17
F18
K14
V7
V8
V9
K10
K12
K18
K22
P10
T18
U19
V14
E15
F9
E9
F6
F7
AA23
P14
C22
U18
VCC3_3_0
VCC3_3_1
VCC3_3_2
VCC3_3_3
VCC3_3_4
VCC3_3_5
VCC3_3_6
VCC3_3_7
VCC3_3_8
VCC3_3_9
VCC3_3_10
VCC3_3_11
VCC3_3_12
VCC3_3_13
VCC3_3_14
VCC3_3_15
VCCSUS1_5_0
VCCSUS1_5_1
VCCSUS1_5_2
VCCSUS1_5_3
VCCSUS1_5_4
VCCSUS1_5_5
VCCSUS1_5_6
VCCSUS1_5_7
VCCHI_0
VCCHI_1
VCCHI_2
VCCHI_3
V5REF1
V5REF2
VCCSUS3_3_0
VCCSUS3_3_1
VCCSUS3_3_2
VCCSUS3_3_3
VCCSUS3_3_4
VCCSUS3_3_5
VCCSUS3_3_6
VCCSUS3_3_7
VCCSUS3_3_8
VCCSUS3_3_9
VCC1_5_0
VCC1_5_1
VCC1_5_2
VCC1_5_3
VCC1_5_4
VCC1_5_5
VCC1_5_6
VCC1_5_7
V5REF_SUS
VCCLAN3_3_0
VCCLAN3_3_1
VCCLAN1_5_0
VCCLAN1_5_1
V_CPU_IO_0
V_CPU_IO_1
VCCPLL
V_CPU_IO_2
C80
0.1U
C145
0.1U
C128
0.1U
R86
1K
12
GND
U25D
ICH4
N21
N23
N5
P11
P13
P20
P22
P3
R18
R21
R5
T1
T19
T23
U20
V15
V17
W22
W5
W8
Y19
Y7
A1
A16
A18
A20
A22
A4
AA12
AA16
AA22
AA3
AA9
AB20
AB7
AC1
AC10
AC14
AC18
AC23
AC5
B12
B16
B20
B22
B9
C15
C17
C19
C21
C23
C6
D1
D12
D15
D17
D19
D21
D23
D4
D8
D22
E10
E14
E16
E17
E18
E19
L11
N19
N14
N13
N12
N11
N10
M22
M20
M13
M12
M11
M1
L21
L14
L13
L12
L10
K3
K23
K19
K13
K11
J6
H1
G6
G3
G21
G19
F8
E22
E21
B18
V3
VSS000
VSS001
VSS002
VSS003
VSS004
VSS005
VSS006
VSS007
VSS008
VSS009
VSS010
VSS011
VSS012
VSS013
VSS014
VSS015
VSS016
VSS018
VSS019
VSS020
VSS021
VSS022
VSS023
VSS024
VSS025
VSS026
VSS027
VSS028
VSS029
VSS030
VSS031
VSS032
VSS033
VSS034
VSS035
VSS036
VSS037
VSS038
VSS039
VSS040
VSS041
VSS042
VSS043
VSS045
VSS046
VSS047
VSS048
VSS049
VSS050
VSS051
VSS052
VSS053
VSS054
VSS055
VSS056
VSS057
VSS058
VSS059
VSS060
VSS061
VSS062
VSS063
VSS064
VSS065
VSS066
VSS067
VSS068
VSS069
VSS085
VSS101
VSS100
VSS099
VSS098
VSS097
VSS096
VSS095
VSS094
VSS093
VSS092
VSS091
VSS090
VSS089
VSS088
VSS087
VSS086
VSS084
VSS083
VSS082
VSS081
VSS080
VSS079
VSS078
VSS077
VSS076
VSS075
VSS074
VSS073
VSS072
VSS071
VSS070
VSS044
VSS017
C113
0.1U
C157
0.01U
C594
22U/CC1206
C73
0.01U
C87
0.1U
C107
0.1U
C71
0.1U
D7
RB751V
21
Quanta Computer Inc.
PROJECT : KT2
C605
1U_16V
CC0805
D4
RB751V
21
C90
0.1U
C108
0.1U
C105
0.1U
C82
0.1U
D6
RB751V
21
C596
1U_16V
CC0805
C135
0.1U

A
A
B
B
C
C
D
D
E
E
4 4
3 3
2 2
1 1
USE 8P4R-0402 package
50 PCS
Place Rterms close to second DIMM
CT1
DDR I/F
1ACustom
11 38Wednesday, April 07, 2004
Size Document Number Rev
Date: Sheet of
MD[0..63]
R_MA[0..12]
R_BA[0..1]
MD28
MD25
R_MD28
R_MD25
R_MD22
R_MD23
R_MD7
R_MD2
MD22
MD23
MD7
MD2
MD52
R_MD55
R_MD51 MD55
R_MD52
R_MD50
R_MD54 MD51
MD50
MD54
BA0
R_BA1 BA1
R_BA0
MD32R_MD32
R_BMWEA# BMWEA#
MD14R_MD14
MD58
MD10
SM_DQS2
SM_DQS5
SM_DQS4
MD35
MD56
R_BMWEA#
MD17
SM_DQS6
MD33
MD42
MD27
SM_DQS7
MD51
MD57
MD40
MD34
MD32
MD16
MD50
MD25
SM_DQS3
MD38
MD60
MD31
MD63
MD54
MD37
SM_CS1#
MD14
MD55
MD36
SM_CS0#
MD47
DM5
DM7
DM4
DM6
MD22
MD28
MD23
SM_DQS1
MD9
MD2
MD13
R_MA4
MD49
MD48
MD43
MD46
R_MA2
MD1
SM_DQS0
MD5
MD7
MD19
MD8
MD24
MD26
MD3
MD6
MD12
DM1
DM3
MD30
DM2
MD29
MD18
MD0
MD4
DM0
MD21
MD20
R_MA5
R_MA1
SM_CS3#
SM_CS2#
SM_B1
SM_B2
SM_B5
SM_B4
SM_DQS[0..7]
DM[0..7]
M_DM[0..7]
R_SM_DQS[0..7]
R_MD[0..63]
SM_CS0#
SM_CS3#
SM_CS2#
CKE[0..3]
SM_CS1#
R_MD43
R_BA1
M_DM6
R_SM_DQS6
CKE0
M_DM4
R_SM_DQS4
R_MA0
R_MA0
R_MD57
R_MD3
R_MD31
MD43
R_MD46 MD46
R_MD47
R_MD42 MD42
MD47
R_MD49 MD49
MD53
MD48
R_MD53
R_MD48
DM6
SM_DQS6
MD31
R_MD27 MD27
MD30
MD26
R_MD30
R_MD26
M_DM3
R_SM_DQS3 SM_DQS3
DM3
R_MD24
R_MD29
MD24
MD29
R_MD18
R_MD19 MD19
MD18
M_DM2
R_SM_DQS2 DM2
SM_DQS2
R_MD20
R_MD21 MD21
MD20
R_MD17
R_MD16 MD16
MD17
R_MD11
R_MD15
R_MD10
MD15
MD11
MD10
R_SM_DQS1
M_DM1 DM1
SM_DQS1
R_MD12 MD12
R_MD13 MD13
MD8R_MD8
MD9R_MD9
MD6
MD3
R_MD6
R_SM_DQS0
M_DM0 DM0
SM_DQS0
R_MD5
R_MD1 MD5
MD1
R_MD4
R_MD0
MD4
MD0
R_MD35
R_MD39 MD35
MD39
R_MD34
R_MD38
MD34
MD38
DM4
SM_DQS4
R_MD33 MD33
R_MD37 MD37
MD36R_MD36
R_MD58 MD58
R_MD62 MD62
MD63
MD59
R_MD63
R_MD59
M_DM7
R_SM_DQS7 DM7
SM_DQS7
MD60R_MD60 MD57
MD61R_MD61
R_MD56 MD56
R_MA8
R_MA11MA11
MA8
R_MA9 MA9
R_MA12 MA12
R_MA6
R_MA3
MA0
MA3
MA6
R_MA10 MA10
SRASA# R_SRASA#
SCASA# R_SCASA#
M_DM5
R_SM_DQS5 DM5
SM_DQS5
R_MD40
R_MD45
MD40
MD45
MD41
MD44
R_MD41
R_MD44
MD61
MD59
MD62
MD52
MD53
MD39
MD45
MD41
MD44
CKE1
R_MA11
R_MA10
R_BA0 R_MA6
CKE2
R_MA8
R_MA9
R_MA3
R_MA7
R_MA12 SM_B4
R_SCASA#
SM_B2
R_SRASA#
Z0801
SM_B5
SM_B1
CKE3
R_MA7 MA7
MD11
MD15
SMDDR_VTERM
SMDDR_VTERM
SMDDR_VTERM SMDDR_VTERM
SMDDR_VTERM
SMDDR_VTERM
RN52 8P4R-S-10
1
3
5
7 8
6
4
2
RN46 8P4R-S-56
1
3
5
7 8
6
4
2
C336
.1U_0402 RN36 8P4R-S-10
1
3
5
7 8
6
4
2
RN34 8P4R-S-56
1
3
5
7 8
6
4
2
C359
.1U_0402
RN48 8P4R-S-10
1
3
5
7 8
6
4
2
C331
.1U_0402
C301
.01U_0402
RN57 8P4R-S-10
1
3
5
7 8
6
4
2
RN28 8P4R-S-56
1
3
5
7 8
6
4
2
C220
.1U_0402
RN45 8P4R-S-56
1
3
5
7 8
6
4
2
RN26 8P4R-S-10
1
3
5
7 8
6
4
2
C253
.1U_0402
C345
.1U_0402
RN51 8P4R-S-56
1
3
5
7 8
6
4
2
+
C531
150U/6.3V
RN50 8P4R-S-56
1
3
5
7 8
6
4
2
RN29 8P4R-S-10
1
3
5
7 8
6
4
2
RN20 8P4R-S-10
1
3
5
7 8
6
4
2
RN27 8P4R-S-56
1
3
5
7 8
6
4
2
C245
.1U_0402
C246
.1U_0402
C352
.1U_0402
C210
.1U_0402
R207 56-0402
C226
.1U_0402
C219
.1U_0402
C262
.01U_0402
C289
.1U_0402
RN5 4P2R-S-10
2
4
1
3
RN32 8P4R-S-10
1
3
5
7 8
6
4
2
C357
.1U_0402
RN37 4P2R-S-10
2
4
1
3
C230
.1U_0402
RN40 8P4R-S-10
1
3
5
7 8
6
4
2
RN39 8P4R-S-56
1
3
5
7 8
6
4
2
C290
.01U_0402
RN14 8P4R-S-10
1
3
5
7 8
6
4
2
C334
.01U_0402
R208 10-0402
C231
.1U_0402
C307
.1U_0402
C285
.01U_0402
C342
.1U_0402
RN12 8P4R-S-10
1
3
5
7 8
6
4
2
R210 56-0402
RN16 4P2R-S-10
2
4
1
3
RN47 8P4R-S-10
1
3
5
7 8
6
4
2
C239
.1U_0402
C297
.1U_0402
C279
.1U_0402
C328
.1U_0402
RN4 8P4R-S-56
1
3
5
7 8
6
4
2
RN24 8P4R-S-10
1
3
5
7 8
6
4
2
C305
.1U_0402
RN8 8P4R-S-56
1
3
5
7 8
6
4
2
R212 10-0402
C343
.1U_0402
C351
.1U_0402
C320
.01U_0402
RN6 8P4R-S-10
1
3
5
7 8
6
4
2
C247
.1U_0402
RN30 8P4R-S-56
1
3
5
7 8
6
4
2
RN2 8P4R-S-10
1
3
5
7 8
6
4
2
RN18 8P4R-S-10
1
3
5
7 8
6
4
2
C294
.1U_0402
C278
.1U_0402
RN44 4P2R-S-10
2
4
1
3
C248
.1U_0402RN7 8P4R-S-56
1
3
5
7 8
6
4
2
RN11 8P4R-S-56
1
3
5
7 8
6
4
2
RN35 8P4R-S-56
1
3
5
7 8
6
4
2
R209 56-0402
RN55 8P4R-S-56
1
3
5
7 8
6
4
2
RN3 8P4R-S-56
1
3
5
7 8
6
4
2
C310
.01U_0402
R213 56-0402
RN15 8P4R-S-56
1
3
5
7 8
6
4
2
RN25 8P4R-S-56
1
3
5
7 8
6
4
2
RN53 8P4R-S-10
1
3
5
7 8
6
4
2
RN41 8P4R-S-56
1
3
5
7 8
6
4
2
T64
RN10 4P2R-S-10
2
4
1
3
RN42 8P4R-S-56
1
3
5
7 8
6
4
2
RN17 8P4R-S-56
1
3
5
7 8
6
4
2
C270
.01U_0402
RN54 8P4R-S-56
1
3
5
7 8
6
4
2
C330
.01U_0402
RN22 8P4R-S-56
1
3
5
7 8
6
4
2
RN38 8P4R-S-56
1
3
5
7 8
6
4
2
C211
.1U_0402
C286
.1U_0402
RN9 8P4R-S-10
1
3
5
7 8
6
4
2
C304
.1U_0402
C327
.1U_0402
C256
.01U_0402
RN23 4P2R-S-10
2
4
1
3
RN31 8P4R-S-56
1
3
5
7 8
6
4
2
RN56 4P2R-S-10
2
4
1
3
C300
.1U_0402
RN49 4P2R-S-10
2
4
1
3
C291
.1U_0402
C251
.1U_0402
RN43 8P4R-S-10
1
3
5
7 8
6
4
2
T65
RN21 8P4R-S-56
1
3
5
7 8
6
4
2
C216
.1U_0402
RN33 4P2R-S-56
2
4
1
3
RN19 8P4R-S-56
1
3
5
7 8
6
4
2
C309
.1U_0402
C344
.1U_0402
Quanta Computer Inc.
PROJECT : KT2
C288
.1U_0402
SMDDR_VTERM 35,38
MD[0..63] 12
R_MA[0..12] 6,12
R_BA[0..1] 6,12
BA1 12
BA0 12
MA812
BMWEA# 12
SM_B2 6,12
SM_B4 6,12
SM_B1 6,12
SM_B5 6,12
SM_DQS[0..7] 12
DM[0..7] 12
R_MD[0..63] 6
R_SM_DQS[0..7] 6
M_DM[0..7] 6
SM_CS0# 6,12
CKE[0..3] 6,12
SM_CS3# 6,12
SM_CS2# 6,12
SM_CS1# 6,12
R_BMWEA#6,12
MA1112
MA9 12
MA12 12
MA7 12
MA012
MA3 12
MA612
SCASA#12 R_SCASA# 6,12
MA10 12
SRASA#12 R_SRASA# 6,12

1
1
2
2
3
3
4
4
5
5
6
6
7
7
8
8
A A
B B
C C
D D
SMbus address A0 CLOCK 0,1
CKE 0,1 CKE 2,3
SMbus address A1 CLOCK 3,4
0.1U cap per power pin. Place each capclose to pin.
33pin per socket (11*6).
SODIMM0 SODIMM1
CT1
DDR RAM 1A
<OrgName>
<OrgAddr1>
<OrgAddr2>
<OrgAddr3>
<OrgAddr4>
12 38Wednesday, April 07, 2004
Size Document Number Rev
Date: Sheet of
MD61
MD49
SM_DQS7
MA9
BA1
R_MA4
MD32
MD40
SCASA#
R_MA2
MD34
MD33
SM_DQS5
MD50
SM_CS0#
MD58
MA11
MD25
MA8
MD42
SM_DQS6
MD51
MD48
MD43
CGDAT_SMB
SM_CS1#
MD45
MD22
MD44
CGCLK_SMB
MD41
MD17
MD47
MD39
MD56
MA6
Z0901
CKE0
MD62
MA0
BMWEA#
MD14
MD53
MD54
MD59
MD35
MD57
MD23
R_MA5
BA0
SM_DQS3
MD10
MD28
MD63
MA12
MD31
MD46
SRASA#
R_MA1
MD38
MD60
MA3
MD55
MA10
MA7
MD27
SM_DQS8
CKE1
SM_DQS2
MD16
MD52
DM7
DM4
DM5
DM6
MD9
MD13
MD7
MD1
MD5
SM_DQS1
MD2
2.5VSUS
SMDDR_VREF
SM_DQS4
SM_DQS0
DM1
MD15
DM0
MD6
MD30
MD4
DM3
MD3
MD20
MD18
MD29
MD21
MD8
MD0
MD26
MD11
MD24
MD12
MD19
DM2
MD37MD36
R_BA[0..1]
MA[0..12]
R_MA[0..12]
MD[0..63]
SM_DQS[0..7]
DM[0..7]
DM6
R_BA1
R_MA6
MD40
MD52
SM_DQS4
SM_CS2#
MD63
MD35
MD57
MD49
DM5
MD62
MD41
SM_CS3#
R_SRASA#
R_MA0
MD24
MD19
MD6
MD3
DM0
MD36
SM_DQS8
MD10
SM_DQS0
MD1
MD5
MD58
MD46MD42
MD34
SM_B2
MD15
MD0
R_MA9
MD22
MD43
CGCLK_SMB
MD51
MD26
MD18
R_MA7
R_MA12
MD23
SM_B5
MD60
SM_DQS7
R_SCASA#
MD50
MD53
SM_DQS5
MD20
MD38
MD25
MD48
MD61
SM_DQS6
MD47
MD29
MD21
MD8
R_BMWEA#
MD31
SM_DQS1
MD13
MD45
DM4
R_MA8
MD30
R_MA10
SM_DQS3
MD37
MD11
R_MA3
CKE3
DM7
Z0902
MD55
MD32
SM_B1
MD56
MD59
SM_B4
R_MA11
CKE2
DM3
DM2
MD4
MD27
MD9
MD2
MD54
MD12
MD44
R_BA0
SM_DQS2
MD16
MD7
CGDAT_SMB
MD39
MD33
DM1
MD28
MD17
MD14
+3V
SMDDR_VREF SMDDR_VREF
2.5VSUS2.5VSUS
SMDDR_VREFSMDDR_VREF
2.5VSUS
2.5VSUS
2.5VSUS
2.5VSUS
2.5VSUS
2.5VSUS
2.5VSUS
SMDDR_VREF
2.5VSUS
+3V
+3V
2.5VSUS
C232
.1U_0402
C238
.1U_0402
C333
.1U_0402
C321
.1U_0402 C349
.1U_0402
C303
.1U_0402
C269
.1U_0402
C316
.1U_0402
C263
.1U_0402
C346
.1U_0402
C222
.1U_0402
C348
.1U_0402
C209
.1U_0402
C350
.1U_0402
C228
.1U_0402
C332
.1U_0402
PC2100 DDR SDRAM SO-DIMM
(200P)
CN23
AMP-DDR_SODIMM(REVERSE)
amp-ddr-sodimm-r-200p
1
3
5
7
9
11
13
15
17
19
21
23
25
27
29
31
33
35
37
39
41
43
45
47
49
51
53
55
57
59
61
63
65
67
69
71
73
75
77
79
81
83
85
87
89
91
93
95
97
99
101
103
105
107
109
111
113
115
117
119
121
123
125
127
129
131
133
135
137
139
141
143
2
4
6
8
10
12
14
16
18
20
22
24
26
28
30
32
34
36
38
40
42
44
46
48
50
52
54
56
58
60
62
64
66
68
70
72
74
76
78
80
82
84
86
88
90
92
94
96
98
100
102
104
106
108
110
112
114
116
118
120
122
124
126
128
130
132
134
136
138
140
142
144
145
147
149
151
153
155
157
159
161
163
165
167
169
171
173
175
179
181
183
185
187
189
191
193
195
197
199
146
148
150
152
154
156
158
160
162
164
166
168
170
172
174
176
178
180
182
184
186
188
190
192
194
196
198
200
177
VREF
VSS
DQ0
DQ1
VDD
DQS0
DQ2
VSS
DQ3
DQ8
VDD
DQ9
DQS1
VSS
DQ10
DQ11
VDD
CK0
CK0
VSS
DQ16
DQ17
VDD
DQS2
DQ18
VSS
DQ19
DQ24
VDD
DQ25
DQS3
VSS
DQ26
DQ27
VDD
CB0
CB1
VSS
DQS8
CB2
VDD
CB3
DU
VSS
CK2
CK2
VDD
CKE1
DU/A13
A12
A9
VSS
A7
A5
A3
A1
VDD
A10/AP
BA0
WE
S0
DU
VSS
DQ32
DQ33
VDD
DQS4
DQ34
VSS
DQ35
DQ40
VDD
VREF
VSS
DQ4
DQ5
VDD
DM0
DQ6
VSS
DQ7
DQ12
VDD
DQ13
DM1
VSS
DQ14
DQ15
VDD
VDD
VSS
VSS
DQ20
DQ21
VDD
DM2
DQ22
VSS
DQ23
DQ28
VDD
DQ29
DM3
VSS
DQ30
DQ31
VDD
CB4
CB5
VSS
DM8
CB6
VDD
CB7
DU/RESET
VSS
VSS
VDD
VDD
CKE0
DU/BA2
A11
A8
VSS
A6
A4
A2
A0
VDD
BA1
RAS
CAS
S1
DU
VSS
DQ36
DQ37
VDD
DM4
DQ38
VSS
DQ39
DQ44
VDD
DQ41
DQS5
VSS
DQ42
DQ43
VDD
VDD
VSS
VSS
DQ48
DQ49
VDD
DQS6
DQ50
VSS
DQ51
VDD
DQ57
DQS7
VSS
DQ58
DQ59
VDD
SDA
SCL
VDD(SPD)
VDD(ID)
DQ45
DM5
VSS
DQ46
DQ47
VDD
CK1
CK1
VSS
DQ52
DQ53
VDD
DM6
DQ54
VSS
DQ55
DQ60
VDD
DQ61
DM7
VSS
DQ62
DQ63
VDD
SA0
SA1
SA2
DU
DQ56
C318
.1U_0402
C362
.1U_0402
C208
.1U_0402
R163 *10K
C356
.1U_0402
C347
.1U_0402
PC2100 DDR SDRAM SO-DIMM
(200P)
CN24
AMP-DDR_SODIMM
amp-ddr-sodimm-200p
1
3
5
7
9
11
13
15
17
19
21
23
25
27
29
31
33
35
37
39
41
43
45
47
49
51
53
55
57
59
61
63
65
67
69
71
73
75
77
79
81
83
85
87
89
91
93
95
97
99
101
103
105
107
109
111
113
115
117
119
121
123
125
127
129
131
133
135
137
139
141
143
2
4
6
8
10
12
14
16
18
20
22
24
26
28
30
32
34
36
38
40
42
44
46
48
50
52
54
56
58
60
62
64
66
68
70
72
74
76
78
80
82
84
86
88
90
92
94
96
98
100
102
104
106
108
110
112
114
116
118
120
122
124
126
128
130
132
134
136
138
140
142
144
145
147
149
151
153
155
157
159
161
163
165
167
169
171
173
175
179
181
183
185
187
189
191
193
195
197
199
146
148
150
152
154
156
158
160
162
164
166
168
170
172
174
176
178
180
182
184
186
188
190
192
194
196
198
200
177
VREF
VSS
DQ0
DQ1
VDD
DQS0
DQ2
VSS
DQ3
DQ8
VDD
DQ9
DQS1
VSS
DQ10
DQ11
VDD
CK0
CK0
VSS
DQ16
DQ17
VDD
DQS2
DQ18
VSS
DQ19
DQ24
VDD
DQ25
DQS3
VSS
DQ26
DQ27
VDD
CB0
CB1
VSS
DQS8
CB2
VDD
CB3
DU
VSS
CK2
CK2
VDD
CKE1
DU/A13
A12
A9
VSS
A7
A5
A3
A1
VDD
A10/AP
BA0
WE
S0
DU
VSS
DQ32
DQ33
VDD
DQS4
DQ34
VSS
DQ35
DQ40
VDD
VREF
VSS
DQ4
DQ5
VDD
DM0
DQ6
VSS
DQ7
DQ12
VDD
DQ13
DM1
VSS
DQ14
DQ15
VDD
VDD
VSS
VSS
DQ20
DQ21
VDD
DM2
DQ22
VSS
DQ23
DQ28
VDD
DQ29
DM3
VSS
DQ30
DQ31
VDD
CB4
CB5
VSS
DM8
CB6
VDD
CB7
DU/RESET
VSS
VSS
VDD
VDD
CKE0
DU/BA2
A11
A8
VSS
A6
A4
A2
A0
VDD
BA1
RAS
CAS
S1
DU
VSS
DQ36
DQ37
VDD
DM4
DQ38
VSS
DQ39
DQ44
VDD
DQ41
DQS5
VSS
DQ42
DQ43
VDD
VDD
VSS
VSS
DQ48
DQ49
VDD
DQS6
DQ50
VSS
DQ51
VDD
DQ57
DQS7
VSS
DQ58
DQ59
VDD
SDA
SCL
VDD(SPD)
VDD(ID)
DQ45
DM5
VSS
DQ46
DQ47
VDD
CK1
CK1
VSS
DQ52
DQ53
VDD
DM6
DQ54
VSS
DQ55
DQ60
VDD
DQ61
DM7
VSS
DQ62
DQ63
VDD
SA0
SA1
SA2
DU
DQ56
C292
.1U_0402
T63
Quanta Computer Inc.
PROJECT : KT2
C299
.1U_0402
C276
.1U_0402
R164 *10K
C325
.1U_0402
C267
.1U_0402
C355
.1U_0402
T73
C335
.1U_0402
T62
C257
.1U_0402
C277
.1U_0402
C225
.1U_0402
C191
.1U_0402
C237
.1U_0402
C358
.1U_0402
C338
.1U_0402
C340
.1U_0402
C282
.1U_0402
C258
.1U_0402
C326
.1U_0402
C353
.1U_0402
C312
.1U_0402
C302
.1U_0402
C266
.1U_0402
C224
.1U_0402
C361
.1U_0402
T74
C217
.1U_0402 C223
.1U_0402
C360
.1U_0402
C354
.1U_0402
C287
.1U_0402
C315
.1U_0402
C215
.1U_0402
+
C418
100U/10V
C323
.1U_0402
C319
.1U_0402
C255
.1U_0402
C341
.1U_0402
C233
.1U_0402
C324
.1U_0402
C260
.1U_0402
SM_CS1# 6,11
CKE16,11 CKE0 6,11
BMWEA#11 BA011
CLK_SDRAM1# 6
CLK_SDRAM0#6
BA1 11
CLK_SDRAM1 6
SRASA# 11
SCASA# 11
CLK_SDRAM06
SM_CS0#6,11
CLK_SDRAM4 6
CKE2 6,11
R_SRASA# 6,11
SMDDR_VREF 6,38
R_SCASA# 6,11R_BMWEA#6,11 SM_CS2#6,11
CKE36,11
CGDAT_SMB2 CGCLK_SMB2
SM_CS3# 6,11
CLK_SDRAM4# 6
SM_B4 6,11
SM_B16,11
SM_B56,11 SM_B2 6,11
MA1211 MA911
MA711
MA311
MA1011
MA11 11
MA8 11
MA6 11
MA0 11
SMDDR_VREF6,38 2.5VSUS6,7,30,35,37,38
CLK_SDRAM36 CLK_SDRAM3#6
SM_DQS[0..7] 11
DM[0..7] 11
MA[0..12] 11
MD[0..63] 11
R_BA[0..1] 6,11
R_MA[0..12] 6,11

5
5
4
4
3
3
2
2
1
1
D D
C C
B B
A A
Place close to
Pin35
CH7011
W/S-DTV
(+-20PPM)
20P 20P
20 MIL
B TEST ADD
OA8
FOOTPRINT
1: PAL
GPIO0:0:NTSC (DEAFULT)
AS: Address set to 0X76
20 mils
13---TV ENCODER (CH7011) 1AC
13 38Wednesday, April 07, 2004
Size Document Number Rev
Date: Sheet of
DVOCD2
DVOCD11
DVOCD6
DVOCD3
DVOCD0
DVOCD8
DVOCD1
DVOCD9
DVOCD5
DVOCD7
DVOCD10
DVOCD4
TV_CLK
GPIO1
AS
GPIO0
ISET
CVBSREF
RAVDD3V
VDD3V
DVDD3V
TVXOTVXI
TV_DAT
TV_CLK
TV_DAT
TV_VSWING
+3V
+3V
+1.5V
+3V
+1.5V
+1.5V
+3V
+3V
+3V
C102
*0.1U
Q7
FDV301N
3
2
1
C602
*27PF
R77
012
R99
*0
+C588
T10U/10V
12
C601
*20P
12
Q6
FDV301N
3
2
1
L3
FBM2125
C112
*0.1U
U26
LQFP64S
50
51
52
53
54
55
58
59
60
61
62
63
56
57
2
46
4
5
13
14
15
7
8
10
35
19
3
42
43
40
34
33
41
17
16
44
18
32
26
20
29
23
45
64
11
6
49
12
1
39
38
37
36
48
47
9
31
30
28
27
25
24
22
21
D11
D10
D9
D8
D7
D6
D5
D4
D3
D2
D1
D0
XCLK*
XCLK
DE
Pout/DET*
H
V
RESET*
SPD
SPC
GPIO1
GPIO0
AS
ISET
VSWING
VREF
XI/FIN
XO
GND1
GND0
VDD
AGND2
AGND1
AGND0
AVDD1
AVDD0
TGND2
TGND1
TGND0
TVDD1
TVDD0
DVDDV
DGND2
DGND1
DGND0
DVDD2
DVDD1
DVDD0
CVBS/B/U
C/R/V
Y/G
CVBS
C/H Sync
BCO
HPDET
TLC*
TLC
TDC2
TDC2*
TDC1
TDC1*
TDC0
TDC0*
C116
0.1U
C597
0.1U
C124 0.1U
R76
140/F
R78
2.2K
C604
0.1U
R100 1K
L33
FBM2125
C119
0.1U
Quanta Computer Inc.
PROJECT : KT2
+C89
T10U/10V
12
C78
0.1U
C592
0.1U
R82
*10K
1 2
R88
*10K
1 2
C598
*20P
12
+C117
T10U/10V
12
Y5
*14.318MHZ
R103
56_0805
1 2
C599
0.1U
R362
330
R364 4.7K
R94 1K
C79
0.1U
R87 4.7K
C103
*27PF
R90
330
C110
0.1U
R104
0
R358
0
R361 0
R83
75
DVOCD[0..11]6
MI2C_DATA6
MI2C_CLK6
PCIRST#6,8,14,16,17,18,19,23,27,28
DVOBCLKINT6
VREF6
S-CVBS1 15
S-YD1 15
S-CD1 15
DVOCFLDSTL 6
DVOCCLK6
DVOCHSYNC6 DVOCVSYNC6
DVOCCLK#6
14M_TV2
DVOBINTRB#6
DVOBLANK#6

5
5
4
4
3
3
2
2
1
1
D D
C C
B B
A A
rev.d
rev.d
MINI PCI TYPE III SLOT
rev.d
14---MINIPCI 1AC
14 38Wednesday, April 07, 2004
Size Document Number Rev
Date: Sheet of
SDIN1
SDIN1
RF_LINK
AD22
AD22
RF_LINK
-WIRELESS_LED
+5V
+5V
+5V
+3V +3V
+3V
+3V
+5V +5V+5V
3VSUS
3VSUS
Quanta Computer Inc.
PROJECT : KT2
Q32
DTC144EUA
1 3
2
C607
*18P
R26
10K
1 2
D18
SW1010C 21
R371
*33
1 2
C16
.1U/16V/0402
T7
CN25
MINIPCI_TYPE_III
1
36
7 8
910
11 12
13 14
16
17 18
5
2
4
15
19 20
21 22
23 24
25 26
27 28
29 30
31 32
33 34
35 36
37 38
39 40
43 4241 44
45 46
47 48
49 50
51 52
53 54
55 56
57 58
59 60
61 62
63 64
65 66
67 68
69 70
71 72
73 74
75 76
77 78
79 80
81 82
83 84
85 86
87 88
89 90
91 92
93 94
95 96
97 98
99 100
101 102
103 104
105 106
107 108
109 110
111 112
113 114
115 116
117 118
119 120
121 122
123 124
125
126
TIP
LAN1 LAN4
LAN5 LAN6
LAN7 LAN8
LED_GP LED_YP
LED_GN LED_YN
NC2
-INTB +5V
LAN3
RING
LAN2
NC1
+3V -INTA
R(IRQ3) R(IRQ4)
GND +3VAUX
PCICLK -RST
GND +3V
-REQ -GNT
+3V GND
AD31 -PME
AD29 (V)
GND AD30
AD27 +3V
(V) AD28AD25 AD26
-CBE3 AD24
AD23 IDSEL
GND GND
AD21 AD22
AD19 AD20
GND PAR
AD17 AD18
-CBE2 AD16
-IRDY GND
+3V -FRAME
-CLKRUN -TRDY
-SERR -STOP
GND +3V
-PERR -DEVSEL
-CBE1 GND
AD14 AD15
GND AD13
AD12 AD11
AD10 GND
GND AD9
AD8 -CBE0
AD7 +3V
+3V AD6
AD5 AD4
(V) AD2
AD3 AD0
+5V (V)
AD1 SERIRQ
GND GND
SYNC M66EN
SDIN0 SDOUT
BITCLK SDIN1
-AC_PRIMARY -RESET
BEEP -MPCICACK
AGND AGND
+MIC +SPK
-MIC -SPK
AGND AGND
-RI NC4
+5VA +3VAUX
GND
GND
C648
.1U/16V/0402
R19
*10K
T8
R44 100
R16 10K
12
R24
1K
C75
.1U/16V/0402
R27 33
R368
10K
R25
*10K
R407
*10K
C/BE3#8,16,17,19,23
AD88,16,17,19,23
AD278,16,17,19,23
AD298,16,17,19,23
AD148,16,17,19,23
C/BE2#8,16,17,19,23 AD18 8,16,17,19,23
AD24 8,16,17,19,23
AD15 8,16,17,19,23
AD38,16,17,19,23
AD78,16,17,19,23 C/BE0# 8,16,17,19,23
AD218,16,17,19,23
AD9 8,16,17,19,23
AD20 8,16,17,19,23
AD26 8,16,17,19,23
AD178,16,17,19,23
AD258,16,17,19,23
AD128,16,17,19,23
AD6 8,16,17,19,23
AD198,16,17,19,23
C/BE1#8,16,17,19,23
AD2 8,16,17,19,23
AD16 8,16,17,19,23
AD0 8,16,17,19,23
AD18,16,17,19,23
AD4 8,16,17,19,23
AD22 8,16,17,19,23
AD238,16,17,19,23
AD30 8,16,17,19,23
AD108,16,17,19,23 AD11 8,16,17,19,23
AD318,16,17,19,23
AD13 8,16,17,19,23
AD58,16,17,19,23
AD28 8,16,17,19,23
RF_OFF#27
GNT1# 8
STOP# 8,16,17,19,23
TRDY# 8,16,17,19,23
PAR 8,16,17,19,23
FRAME# 8,16,17,19,23
DEVSEL# 8,16,17,19,23
PCIRST# 6,8,13,16,17,18,19,23,27,28
-CODEC_RST 9,20
SERIRQ 8,16,17,18,27
PCLK_MINI2
-WIRELESS_LED 18
SDOUT1 9,20
IRDY#8,16,17,19,23
SERR#8,16,17,19,23
PERR#8,16,17,19,23
INTD#8
REQ1#8
INTC# 8
PCI_PME# 8,16,17,23
SDINB9 SYNC19,20

5
5
4
4
3
3
2
2
1
1
D D
C C
B B
A A
30mil
LCD INTERFACE
24mil
CRT PORT
20 MIL 20 MIL
30 MIL
FAN CONTROL
S-VEDIO CONNECTOR
KT7
15---LCD, CRT, S-VIDEO, FAN 1AC
15 38Wednesday, April 07, 2004
Size Document Number Rev
Date: Sheet of
TXLOUT0- EDIDDATA
TXUOUT2+
LCDID0
TXUOUT2-
TXLOUT1+
BLON
TXLOUT2-
EDIDCLK
TXUOUT1+
EDIDDATA
TXLOUT0+
TXLCLKOUT+
BLON
TXUOUT0+
EDIDCLK
TXLOUT2+
TXUOUT0-
TXUCLKOUT+
VADJ
LCDID2
LCDID2
TXUCLKOUT-
VADJ
TXUOUT1-
TXLCLKOUT-
BLON
LCDID1
LCDID0
TXLOUT1-
LCDVCC2
LCDID1
CRT_B1
DDCCLK
DDCDAT
CRT_G1
+5V_CRT2
CRT_R1
CRT_G1
CRT_B1
CRTDDCDAT
HSYNC1
VSYNC1
CRT_SENSE# +5VFAN
FAN_PWR1
CRTDDCCLK
CRT_R
CRTHSYNC
CRT_G
CRT_B
CRT_R1
CRTVSYNC
TV-LUMA
TV-COMP
TV-CHROMAS-CD1 S-YD1
S-CVBS1
TV-LUMA
TV-CHROMA
TV-COMP
LCDVCC
+3V
+3V
+3V
+3V
+5V
LCDVCC
3VSUS
LCDVCC
VIN
LCDVIN
+3V
LCDVIN
LCDVIN
+3V
+5V_CRT2
+5V
+3V
+5V
+5V
+3V
+3V
+5V
+3V
U24
AHCT1G125DCH
2 4
1
5
Q26
SI3443DV
1
2
3 4
5
6
D1
D2
G S
D4
D3
D15
SW1010C
2 1
D8 CH501H-40
2 1
CN6
ACS_88324-4000
1
2
3
4
5
6
7
8
9
10
11
12
13
14
15
16
17
18
19
20
21
22
23
24
25
26
27
28
29
30
31
32
33
34
35
36
37
38
39
40
C390
82P
R335 39
C562
22P
C386
82P
L19
1.8UH
L18
1.8UH
C564
.1U_0603_25V
D14
DA204U
1
2
3
CN3
AMP-1-440361-3
DFDS15FR319-15P
15
14
13
12
111
2
3
4
5
6
7
8
9
10
1617
L8 BK1608HM121
C569
.1U/16V
F2
FUSE1A6V_POLY
12
C527
1U
2 1
R360 2.2K
L5 BK1608HM121
CN5
85204-0300
1
2
3
1
2
3
Q14
DTC144EU
1 3
2
C148
100P
R344 1K
C389
82P
R309 2.2K
Quanta Computer Inc.
PROJECT : KT2
U23
AHCT1G125DCH
2 4
1
5
Q24 2N7002E
3
2
1
R119
10K
100P
C121
R330 100K
R355 1K
R111
1K
R311
10K
C132
15p
R116
4.7K
R354
2.2K
R129
75
C391
82P
Q9
DTC144EUA
1 3
2
C387
82P
C586
220P
R353 0
C572
33P
D5
DA204U
1
2
3
Q31 2N7002E
3
2
1
D12
*DA204U
1
2
3
R109
75
C577
.1U/16V
D16
DA204U
1
2
3
R241
75
C587
22P
C143
15p
C557
.1U/16V/0402
L30
FBMH2016HM251
21
C580
220P
C543
0.1U
+C155
T10U/10V
12
Q25
DTC144EU
1 3
2
D13
*DA204U
1
2
3
CN17
S-VIDEO(35138S-07T1)
3
46
89
5
7
2
13
46
89
5
7
2
C388
82P
R357
10K
L32
PBY201209T-4A L20
1.8UH
T120 Q11
IRLML5103
3
2
1
Q22
SI3443DV
1
2
3 4
5
6
D1
D2
G S
D4
D3
C539
10U/10V
C593 .1U_0603_25V
C156 .1U_0603_25V
C565
10U/25V
12
C578
220P
C581
33P
R98
75
R322 0
100P
C122
L7 BK1608HM121
D11
*DA204U
1
2
3
Q30
DTC144EUA
1 3
2
C547
.01U
2 1
R308
10K
R356
10K
R324
2.2K
C595
.1U/16V/0402
R242
75
R345 39
R304 10K
C154
15p
R243
75
EDIDDATA 6
EDIDCLK 6
MXLID#_ICH4 27
DISP_ON6
TXLOUT2-6
TXLOUT1+6
TXUOUT2-6
TXUOUT0+6
TXUCLKOUT+6
TXUOUT1+6 TXUOUT1-6
TXLOUT0-6
TXLCLKOUT+ 6
BKLON6
TXLOUT1-6
TXUCLKOUT-6
TXLOUT0+6
TXUOUT2+6
TXUOUT0-6
TXLCLKOUT- 6TXLOUT2+6
FPBACK#8
LID# 32
LCDID0 9
LCDID1 9
LCDID2 9
CRT_SENSE# 9CRT_R6
CRT_B6
CRT_G6
DDCDAT6
VSYNC6
HSYNC6
DDCCLK6
FANSIG 27
VFAN_127
S-CVBS113
S-CD113
S-YD113
VADJ 27

5
5
4
4
3
3
2
2
1
1
D D
C C
B B
A A
40 MILS 40 MILS
1212
Correct module name: BCVS 1#, BCVS2#
Directly connect VR_EN# to GND (TI FAE).
2004/03/23
R9022 FOR 1520 INSTALL
PLACEMENT CLOSE TO 1410
16---CARDBUS (PCI1520) 1AC
16 38Wednesday, April 07, 2004
Size Document Number Rev
Date: Sheet of
A_CAD23
A_CAD24
A_CAD22
A_CAD27
A_CAD26
A_CAD31
A_CAD29
A_CAD30
A_CAD28
A_CC/BE1
A_CC/BE0
A_CRST
A_CC/BE3
A_CC/BE2
A_CIRDY
A_CFRAME
A_CPERR
A_CDEVSEL
A_CSTOP
A_CTRDY
AD17
A_CPAR
A_CSERR
A_CSTSCHNG
A_CGNT
A_CREQ
A_CBLOCK
A_CCLKRUN
A_CAUDIO
A_CCD1
A_CINT
A_CVS1
A_CVS2
A_CCD2
AD0
AD1
AD2
AD3
AD4
C/BE0#
C/BE1#
C/BE2#
C/BE3#
AD5
B_CC/BE3
AD6
AD7
AD8
AD9
AD10
AD11
AD12
AD13
AD14
AD15
AD16
AD17
AD18
AD19
AD20
AD21
AD22
AD23
AD24
AD25
AD26
AD27
AD28
AD29
AD30
AD31
-CB_RI
A_CCLK
SUSPEND#
PCIRST#
B_CAD0
B_CAD1
PCLK_1520
DEVSEL#
TPSCLOCKREQ0# TPSLATCH
TRDY#
TPSDATAGNT0#
FRAME#
PAR
STOP#
IRDY#
PERR#
SERR#
PCIRST#
B_CAD2
CLKRUN_PCM#
B_CAD3
B_CAD4
CLKRUN_PCM#
B_CAD5
B_CAD7
B_CAD6
B_CAD11
B_CAD9
B_CAD10
B_CAD8
B_CAD13
B_CAD12
B_CAD17
B_CAD15
B_CAD16
B_CAD14
B_CAD19
B_CAD18
B_CAD23
B_CAD21
B_CAD22
B_CAD20
B_CAD25
B_CAD24
B_CAD29
B_CAD27
B_CAD28
B_CAD26
B_CAD31
B_CAD30
B_CC/BE2
B_CC/BE0
B_CC/BE1
B_CTRDY
B_CFRAME
B_CIRDY
B_CRST
B_CSTOP
B_CDEVSEL
B_CREQ
B_CSERR
B_CPAR
B_CPERR
B_CGNT
B_CINT
B_CCLKRUN
B_CBLOCK
B_CSTSCHNG
B_CAUDIO
B_RSVD/D14
B_RSVD/D2
B_RSVD/A18
B_CCD1
B_CVS1
B_CVS2
B_CCD2
A_CAD0
A_RSVD/D2
A_CAD1
A_RSVD/D14
A_RSVD/A18
A_CAD3
A_CAD2
A_CAD7
A_CAD5
A_CAD6
A_CAD4
A_CAD9
A_CAD8
A_CAD13
A_CAD11
A_CAD12
A_CAD10
A_CAD15
A_CAD14
A_CAD19
A_CAD17
A_CAD18
A_CAD16
A_CAD21
A_CAD20
A_CAD25
B_CCLK
PCLK_PCMCIA PCLK_1520
B_VCC
+3V A_VCC
+3V
+3V +3V
+3V
C619 1U
SOCKET B
SOCKET A
PCI
PCI1520/GHK
U6
PCI1520GHK
P10
F17M5
R17
J6
C10
V13
C13
B13
A13
E12
C12
A11
B11
E11
F11
F12
B10
B14
E10
F10
B9
C9
F9
E9
A8
B8
C8 F8
E8
B7
C7
F7
B6
E7
C6
A5
F6B5
E6
C5
A4
B12
D1
E3
F5
G6
E2
F3
F2
G5
A10
F1
H6
G3
G2
E13
F15
E17
E18
C11
C15
F14
D19
A16
E14
F13
B15
A15
C14
N19
W8
W13
A6
A9
A14
E1
F19
K1
K19
P1
R19
W6
W11
W14
N1
G1
G19
A12
E19
G15
F18
G14
G17
G18
H15
H14
H17
P19
H18
H19
J15
J14
J17
J18
K14
K15
K17
K18
L14
L15
L17
L18
L19
M19
M18
M17
M15
N18
N17
M14
N15
P18
P17
R18
N14
P15
T19
W16
U15
R14
V15
W15
U14
R13
V14
P13
U13
R12
P12
U12
V12
W12
R11
P11
U11
V11
R10
U10
V10
W10
P9
R9
U9
V9
W9
V8
U8
R8
W7
V7
U7
P8
R7
V6
U6
W5
V5
P7
R6
U5
W4
T1
R3
P5
R2
P6
P3
N5
P2
N6
N3
N2
M6
M3
M2
M1
L5
L6
R1
L3
L2
K6
K5
K3
K2
J5
J3
J2
J1
H1
H2
H3
H5
P14
A7
J19
L1
B_RSVD/D2
A_RSVD/D2B_RSVD/A18
A_RSVD/A18
B_RSVD/D14
PCLK
A_RSVD/D14
PRST#
GNT#
REQ#
AD31
AD30
AD29
AD28
AD27
AD26
AD25
AD24
C/BE3#
IDSEL
AD23
AD22
AD21
AD20
AD19
AD18
AD17
AD16 C/BE2#
FRAME#
IRDY#
TRDY#
DEVSEL#
STOP#
PERR#
SERR#
PAR
C/BE1#AD15
AD14
AD13
AD12
AD11
AD10
AD9
AD8
C/BE0#
AD7
AD6
AD5
AD4
VCCP
AD3
AD2
AD1
AD0
PME#/RI_OUT#
CLOCK
DATA
LATCH
G_RST#
SUSPEND#
SPKROUT#
MFUNC0
MFUNC1
MFUNC2
MFUNC3
MFUNC4
MFUNC5
MFUNC6/CLKRUN#
I/O_VCC6
I/O_VCC7
I/O_VCC8
GND
GND
GND
GND
GND
GND
VR_OUT
GND
GND
GND
GND
GND
I/O_VCC5
I/O_VCC3
I/O_VCC4
I/O_VCC2
A_CAD31//A_D10
A_CAD30//A_D9
A_CAD29//A_D1
A_CAD28//A_D8
A_CAD27//A_D0
A_CCD2#//A_CD2#
A_CLKRUN#//A_WP
A_CSTSCHG//A_BVD1
A_CAUDIO//A_BVD2
VCCA
A_CSERR#//A_WAIT
A_CINT#//A_READY
A_CVS1//A_VS1#
A_CAD26//A_A0
A_CAD25//A_A1
A_CAD24//A_A2
A_CC/BE3#/A_REQ#
A_CAD23//A_A3
A_CREQ#//A_INPACK
A_CAD22//A_A4
A_CAD21//A_A5
A_CRST#//A_RESET
A_CAD20//A_A6
A_CVS2//a_VS2#
A_CAD19//A_A25
A_CAD18//A_A7
A_CAD17//A_A24
A_CC/BE2#/A_A12
A_CFRAME#//A_A23
A_CIRDY#//A_A15
A_CTRDY#//A_A22
A_CCLK//A_A16
A_CDEVSEL#//A_A21
A_CGNT#//A_WE#
A_CSTOP#//A_A20
A_CPERR#//A_A14
A_CBLOCK#//A_A19
A_CPAR//A_A13
A_CC/BE1#/A_A8
A_CAD16//A_A17
A_CAD14//A_A9
A_CAD15//A_IOWR#
A_CAD13//A_IORD#
A_CAD11//A_OE#
A_CAD10//A_CE2#
A_CAD9//A_A10
A_CC/BE0#/A_CE1#
A_CAD8//A_D15
A_CAD7//A_D7
A_CAD5//A_D6
A_CAD6//A_D13
A_CAD3//A_D5
A_CAD4//A_D12
A_CAD1//A_D4
A_CAD2//A_D11
A_CAD0//A_D3
A_CCD1#//A_CD1#
B_CAD31//B_D10
B_CAD30//B_D9
B_CAD29//B_D1
B_CAD28//B_D8
B_CAD27//B_D0
B_CCD2#//B_CD2#
B_CLKRUN#//B_WP
B_CSTSCHG//B_BVD1
B_CAUDIO//B_BVD2
B_CSERR#B_WAIT#
B_CINT#//B_READY
B_CVS1//B_VS1#
B_CAD26//B_A0
B_CAD25//B_A1
B_CAD24//B_A2
B_CC/BE3#/B_REQ#
B_CAD23//B_A3
B_CREQ#//B_INPACK#
B_CAD22//B_A4
B_CAD21//B_A5
B_CRST#//B_RESET
B_CAD20//B_A6
B_CVS2//B_VS2#
B_CAD19//B_A25
B_CAD18//B_A7
B_CAD17//B_A24
B_CC/BE2#/B_A12
B_CFRAME#//B_A23
B_CIRDY#//B_A15
B_CTRDY#//B_A22
B_CCLK//B_A16
B_CDEVSEL#//B_A21
B_CGNT#//B_WE#
B_CSTOP#//B_A20
B_CPERR#B_A14
B_CBLOCK#//B_A19
B_CPAR//B_A13
B_CC/BE1#/B_A8
B_CAD16//B_A17
B_CAD14//B_A9
B_CAD15//B_IOWR#
B_CAD13//B_IORD#
B_CAD12//B_A11
VCCB
B_CAD11//B_OE#
B_CAD10//B_CE2#
B_CAD9//B_A10
B_CC/BE0#/B_CE1#
B_CAD8//B_D15
B_CAD7//B_D7
B_CAD5//D_D6
B_CAD6//B_D13
B_CAD3//B_D5
B_CAD4//B_D12
B_CAD1//B_D4
B_CAD2//B_D11
B_CAD0//B_D3
B_CCD1#//B_CD1#
A_CAD12//A_A11
I/O_VCC1
CORE_VCC
VR_EN
C634
.1U_0402
R394
*0
C633
.1U_0402
Quanta Computer Inc.
PROJECT : KT2
C637
.1U_0402
T6
C620
.1U_0402
R395 *10K
C613
.1U_0402
R396 0
C611
.1U_0402
C647
.1U_0402
R397
0
C616
10U
C612
.1U_0402
R399 100
R391
10K
C617
.1U_0402
A_CAD5 17
A_CAD1 17
A_CAD0 17
A_CAD7 17
A_CAD2 17
A_CAD3 17
A_CAD6 17
A_CAD4 17
A_CAD8 17
A_CAD9 17
A_CAD11 17
A_CAD12 17
A_CAD10 17
A_CAD16 17
A_CAD13 17
A_CAD14 17
A_CAD15 17
A_CAD30 17
A_CAD25 17
A_CAD28 17
A_CAD24 17
A_CAD26 17
A_CAD23 17
A_CAD29 17
A_CAD31 17
A_CAD27 17
A_CAD20 17
A_CAD19 17
A_CAD17 17
A_CAD21 17
A_CAD22 17
A_CAD18 17
B_CAD2717 B_CAD2817
B_CAD3017 B_CAD2917
B_CAD3117
B_CAD2617
B_CAD2217 B_CAD2117
B_CAD1917
B_CAD2517
B_CAD2317 B_CAD2417
B_CAD2017
B_CAD1417
B_CAD1617 B_CAD1517
B_CAD1017 B_CAD1117 B_CAD1217 B_CAD1317
B_CAD917
B_CAD217 B_CAD117
B_CAD617 B_CAD517
B_CAD317 B_CAD417
B_CAD017
B_CAD817 B_CAD717
B_CAD1717 B_CAD1817
SERIRQ 8,14,17,18,27
TPSDATA 17
TPSCLOCK 17
TPSLATCH 17
CLKRUN# 8,17,18,19,23
PCIRST#6,8,13,14,17,18,19,23,27,28
A_CC/BE0 17
A_RSVD/D14 17
A_CC/BE1 17
A_CPAR 17
A_CPERR 17
A_CGNT 17
A_RSVD/A18 17
A_CDEVSEL 17
A_CINT 17
A_CBLOCK 17
A_CSTOP 17
A_CCLKRUN 17
A_CC/BE3 17
A_RSVD/D2 17
A_CREQ 17
A_CC/BE2 17
A_CSERR 17
A_CFRAME 17
A_CTRDY 17
A_CIRDY 17
B_RSVD/D217
B_CCLKRUN17
B_CC/BE317
B_CREQ17
B_CSERR17
B_CGNT17
B_RSVD/A1817
B_CSTOP17 B_CDEVSEL17
B_CBLOCK17
B_CPAR17
B_CC/BE117
B_CINT17
B_CPERR17
B_RSVD/D1417
B_CC/BE017
B_CTRDY17
B_CFRAME17
B_CC/BE217
B_CIRDY17
C/BE3#8,14,17,19,23 C/BE2#8,14,17,19,23 C/BE1#8,14,17,19,23 C/BE0#8,14,17,19,23
FRAME#8,14,17,19,23 DEVSEL#8,14,17,19,23
TRDY#8,14,17,19,23 IRDY#8,14,17,19,23 STOP#8,14,17,19,23 PERR#8,14,17,19,23 SERR#8,14,17,19,23 PAR8,14,17,19,23
GNT0#8,17 REQ0#8,17
AD[0..31]8,14,17,19,23
A_CCD1 17
A_CVS1 17
A_CCD2 17
A_CSTSCHNG 17
A_CAUDIO 17
A_CVS2 17
B_CCD217
B_CSTSCHNG17
B_CVS217
B_CAUDIO17
B_CVS117
B_CCD117
INTE#8,17
PCMSPK 17,20
A_CRST 17B_CRST17
-CB_RI 17
PCIRST#6,8,13,14,17,18,19,23,27,28
B_CCLK17
SUSPEND# 17
INTB#8
A_CCLK 17
PCI_PME# 8,14,17,23
PCLK_PCMCIA2,17
PCI_LOCK# 17

5
5
4
4
3
3
2
2
1
1
D D
C C
B B
A A
20mil
CARDBUS PCMCIA SOCKET
IDSEL = AD21
MASTER = REQ0#
GNT0#
30 mil
30 mil
Used for TI1410 PCIVCCCOREVCCAUXVCC
(Pin44,18,50,30,138,122,102,86,66,14,63)
Used for TI1410 A_VCC
(Pin126,90)
CB_RI# move from Func5 to Func4. (TI FAE)
2004/03/23
NOT SUPPORT TI1410:
REMOVE R392,R35,U5,U7
17---CARDBUS (PCI1410) 1AC
17 38Wednesday, April 07, 2004
Size Document Number Rev
Date: Sheet of
A_CCLK_R
VPPD0
VPPD1
-VCCD0
-VCCD1
AD21
AD22
AD[0..31]
B_CVS1
B_CCD2
B_CVS2
B_CCD1
A_CCD2
A_CVS2
A_CVS1
A_CCD1
PCLK_PCMCIA
PCLKPCIC-1
AD1
AD18
A_CSTSCHNG
A_CC/BE1
A_CAD4
AD9
AD20
VPPD1
A_CVS1
A_CSERR
A_CAD0
A_CAD9
A_CAD26
A_RSVD/D14
AD0
AD15
AD16
AD19
AD29
A_CSTOP
A_CAD6
AD27
-CB_RI
A_CTRDY
AD2
AD7
AD14
AD26
A_CINT
A_CAD8
A_CAD27
A_CAD29
AD12
AD25
A_CPAR
A_CAD22
AD6
-VCCD1
A_CFRAME
A_CAD18
AD17
A_CIRDY
A_CAD13
A_CAD19
AD11
AD31
A_CCD2
A_CCLK
A_CAD7
A_CAD23
A_CAD28
PCIRST#
AD13
AD21
AD23
AVCC1
A_CREQ
A_CC/BE3
A_CAD3
A_CAD20
A_CAD24
A_CAD25
AD4
AD10
A_CBLOCK
A_CAD10
A_CAD16
A_CAD21
PCMID
AD24
-VCCD0
A_CAUDIO
A_CRST
A_CC/BE2
A_CAD15
AD5
A_CAD5
A_CAD14
A_CAD30
A_RSVD/A18
AD8
AD30
A_CGNT
A_CDEVSEL
A_CC/BE0
A_CAD2
A_CAD17
INTE#
AD3
AD22
AD28
A_CVS2
A_CCLKRUN
A_CAD1
A_CAD11
A_CAD12
VPPD0
A_CCD1
A_CPERR
A_CAD31
A_RSVD/D2
A_CCLK_R
PCLK_PCMCIA
PCI_LOCK#
PCI_LOCK#
-CB_RI
B_VPP
A_VCC
A_VPP
B_VCC
+3V
+3V
+3V
+3V
+5V
+5V
+3V
A_VCC
A_VCC
A_VCC
A_VPP B_VPP
B_VCC
+3V
+3V
+3V
+5V
A_VCC
A_VPP
A_VCC
A_VPP
B_VCC
B_VPP
R393
*0
C629 *1000P
C621 *1000P
C626
0.1U
2 1
R388
*2.7K
CB8
0.1U
2 1
CB13
0.1U
2 1
C609 *22P
CB10
0.1U
2 1
CB2
0.1U
2 1
U10 TPS2206
15 8
16 9
17 10
111
2
20
30
21
7
22
24
23
18 12
6
14
3
4
5
26
27
28
29
19
13
25
3V AVPP
3V. AVCC
3V, .AVCC
5V ,AVCC
5V.
BVCC
5V,
.BVCC
12V
,BVCC
12V.
BVPP
OC GND
RESET
RESET
DATA
CLOCK
LATCH
NC
NC
NC
MODE
STBY
NC
NC
C140
0.1U
2 1
C31
*0.1U
2 1
Q5
*DTC144EUA
13
2
C641
*5P
2 1
R51
0
CB12
0.1U
2 1
C34
4.7U/10V-0805
2 1
C48
0.1U
R375 22
R392 *33
1 2
C614
10U
R398 *33
1 2
C630 *1000P
CB4
0.1U
2 1
C610 *1000P
CN4
BREGCARDBUS
B1
B2
B3
B4
B5
B6
B7
B8
B9
B10
B11
B12
B13
B14
B15
B16
B17
B18
B19
B20
B21
B22
B23
B24
B25
B26
B27
B28
B29
B30
B31
B32
B33
B34
B35
B36
B37
B38
B39
B40
B41
B42
B43
B44
B45
B46
B47
B48
B49
B50
B51
B52
B53
B54
B55
B56
B57
B58
B59
B60
B61
B62
B63
B64
B65
B66
B67
B68
B69
B70
B71
B72
B73
B74
B75
B76
B77
A1
A2
A3
A4
A5
A6
A7
A8
A9
A10
A11
A12
A13
A14
A15
A16
A17
A18
A19
A20
A21
A22
A23
A24
A25
A26
A27
A28
A29
A30
A31
A32
A33
A34
A35
A36
A37
A38
A39
A40
A41
A42
A43
A44
A45
A46
A47
A48
A49
A50
A51
A52
A53
A54
A55
A56
A57
A58
A59
A60
A61
A62
A63
A64
A65
A66
A67
A68
A69
A70
A71
A72
A73
A74
A75
A76
A77
C
D
E
F
GND14
GND15
B_D3
B_CD1#
B_D4
B_D11
B_D5
B_D12
GND16
B_D6
B_D13
B_D7
B_D14
B_CE1#
B_D15
GND17
B_A10
B_CE2#
B_OE#
B_VS1#
B_A11
GND18
B_IORD#
B_A9
B_IOWR#
B_A8
B_A17
GND19
B_A13
B_A18
B_A14
B_A19
B_WE#
B_A20
B_RDY
B_A21
VCC3
VCC4
VPP3
VPP4
B_A16
GND20
B_A22
B_A15
B_A23
B_A12
B_A24
B_A7
GND21
B_A25
B_A6
B_VS2#
B_A5
B_RESET
B_A4
B_WAIT#
GND22
B_A3
B_INPACK#
B_A2
B_REG#
B_A1
B_BVD2
B_A0
GND23
B_BVD1
B_D0
B_D8
B_D1
B_D9
B_D2
B_D10
GND24
B_WP
B_CD2#
GND25
GND26
GND1
GND2
D3
CD1#
D4
D11
D5
D12
GND3
D6
D13
D7
D14
CE1#
D15
GND4
A10
CE2#
OE#
VS1#
A11
GND5
IORD#
A9
IOWR#
A8
A17
GND6
A13
A18
A14
A19
WE#
A20
RDY
A21
VCC1
VCC2
VPP1
VPP2
A16
GND7
A22
A15
A23
A12
A24
A7
GND8
A25
A6
VS2#
A5
RESET
A4
WAIT#
GND9
A3
INPACK#
A2
REG#
A1
BVD2
A0
GND10
BVD1
D0
D8
D1
D9
D2
D10
GND11
WP
CD2#
GND12
GND13
GND27
GND28
GND29
GND30
CB14
0.1U
2 1
C33
0.1U
CB5
0.1U
2 1
R33
0-0805
CB16
0.1U
2 1
R75
*0
C625
0.1U
2 1
R373
10K
C68
4.7U/10V-0805
2 1
C134
0.1U
2 1
C628 *1000P
C638
1000P
2 1
CB6
0.1U
2 1
U5
*TI1410
PQFP144-22X22-5
3
4
5
7
8
9
10
11
15
16
17
19
23
24
25
26
38
39
40
41
43
45
46
47
49
51
52
53
54
55
56
57
12
27
37
48
20
28
29
31
32
33
34
35
36
1
2
21
13
59
70
60
61
64
65
67
68
69
6
22
42
58
78
94
114
130
84
100
143
144
142
141
140
139
129
128
127
124
121
120
118
116
115
113
98
96
97
93
95
92
91
89
87
85
82
83
80
81
77
79
76
125
112
99
88
119
111
110
109
107
105
104
133
101
123
106
108
135
136
103
132
62
134
137
75
117
131
74
73
72
71
44
18
126
90
138
122
102
86
66
50
30
14
63
AD31
AD30
AD29
AD28
AD27
AD26
AD25
AD24
AD23
AD22
AD21
AD20
AD19
AD18
AD17
AD16
AD15
AD14
AD13
AD12
AD11
AD10
AD9
AD8
AD7
AD6
AD5
AD4
AD3
AD2
AD1
AD0
C/BE3#
C/BE2#
C/BE1#
C/BE0#
PCIRST#
PCIFRAME#
PCIIRDY#
PCITRDY#
PCIDEVSEL#
PCISTOP#
PCIPERR#
PCISERR#
PCIPAR
PCIREQ#
PCIGNT#
PCIPCLK
PCIIDSEL
RI_OUT#/PME#
SUSPEND#
MF0/INTA
MF1
MF2/REQ
MF3/IRQSER
MF4
MF5/GNT
MF6/CLKRUN
GND
GND
GND
GND
GND
GND
GND
GND
RSVD/D14
RSVD/A18
RSVD/D2
CAD31/D10
CAD30/D9
CAD29/D1
CAD28/D8
CAD27/D0
CAD26/A0
CAD25/A1
CAD24/A2
CAD23/A3
CAD22/A4
CAD21/A5
CAD20/A6
CAD19/A25
CAD18/A7
CAD17/A24
CAD16/A17
CAD15/IOWR#
CAD14/A9
CAD13/IORD#
CAD12/A11
CAD11/OE#
CAD10/CE2#
CAD9/A10
CAD8/D15
CAD7/D7
CAD6/D13
CAD5/D6
CAD4/D12
CAD3/D5
CAD2/D11
CAD1/D4
CAD0/D3
CC/BE3#/REG#
CC/BE2#/A12
CC/BE1#/A8
CC/BE0#/CE1#
CRST#/RESET
CFRAME#/A23
CIRDY#/A15
CTRDY#/A22
CDEVSEL#/A21
CSTOP#/A20
CPERR#/A14
CSERR#/WAIT#
CPAR/A13
CREQ#/INPACK#
CGNT#/WE#
CCLK/A16
CSTSCHNG/BVD1/STSCHG#/RI#
CCLKRUN#/WP/IOIS16#
CBLOCK#/A19
CINT#/READY/IREQ#
SPKROUT
CAUDIO#/BVD2/SPKR#
CCD2#
CCD1#
CVS2
CVS1
VCCD1#
VCCD0#
VPPD1
VPPD0
PCIVCC
PCIVCC
VCCCB
VCCCB
COREVCC
COREVCC
COREVCC
COREVCC
GRST#
PCIVCC
PCIVCC
COREVCC
AUXVCC
C65 *1000P
R35 *10K
C627
1000P
+C118
10U/16V-1206
12
C632 *1000P
C127
1000P
U7
*TPS2211
SSOP16
1
2
3
4
5
6
7
8
9
10
11
12
13
14
15
16
VCCD0
VCCD1
3.3V
3.3V
5V
5V
GND
OC
12V
VPP
VCC
VCC
VCC
VPPD1
VPPD0
SHDN
R42
*0
CB9
0.1U
2 1
+C590
10U/16V-1206
12
C46
1000P
2 1
C635 *1000P
C35
0.1U
2 1
CB11
0.1U
2 1
R387
43K
C38
0.1U
2 1
C69
10U
Quanta Computer Inc.
PROJECT : KT2
C618 *22P
C615
10U
CB7
0.1U
2 1
C66
4.7U/10V-0805
2 1
CB3
0.1U
2 1
C133
0.1U
2 1
C30
*0.01U
2 1
C139
0.1U
2 1
CB15
0.1U
2 1
C67
10U
R372 22
B_CAD26 16
A_CAD516
B_CAD17 16
B_CAD22 16
B_CAD2 16
A_CAD3016
B_CAD21 16
B_CAD14 16
B_CAD1 16
B_CAD16 16
B_CAD6 16
B_CAD19 16
A_CAD2516
B_CAD15 16
A_CAD2016
A_CAD116
A_CAD1616
B_CAD5 16
B_CAD3 16
A_CAD2816
A_CAD1916
A_CAD2416
A_CAD916
A_CAD2616
B_CAD25 16
A_CAD1116
A_CAD016
B_CAD27 16
B_CAD4 16
A_CAD716
A_CAD1216
B_CAD28 16
A_CAD1716
A_CAD1316
B_CAD10 16
B_CAD30 16
B_CAD0 16
A_CAD2316
A_CAD2916
A_CAD216
B_CAD8 16
A_CAD3116
B_CAD7 16
A_CAD2116
B_CAD11 16
A_CAD316
B_CAD12 16
A_CAD1416
A_CAD616
B_CAD23 16
A_CAD416
B_CAD24 16
A_CAD816
B_CAD29 16
A_CAD1016
B_CAD31 16
A_CAD2216
A_CAD2716
A_CAD1516
B_CAD13 16
B_CAD9 16
B_CAD20 16
A_CAD1816 B_CAD18 16
PAR8,14,16,19,23
C/BE3#8,14,16,19,23
SERIRQ8,14,16,18,27
FRAME#8,14,16,19,23 IRDY#8,14,16,19,23 TRDY#8,14,16,19,23
DEVSEL#8,14,16,19,23 STOP#8,14,16,19,23 PERR#8,14,16,19,23
CLKRUN#8,16,18,19,23
AD[0..31]8,14,16,19,23
C/BE0#8,14,16,19,23
C/BE2#8,14,16,19,23 C/BE1#8,14,16,19,23
PCIRST#6,8,13,14,16,18,19,23,27,28
B_CGNT 16
A_CPERR16
B_RSVD/D14 16
B_RSVD/A18 16
A_CCLKRUN16
A_CC/BE116
A_CC/BE216
B_CTRDY 16
A_CGNT16
B_CC/BE3 16
B_CSTOP 16
B_CREQ 16
B_CFRAME 16
B_CDEVSEL 16
B_CBLOCK 16
A_CIRDY16
B_CPAR 16
A_CC/BE016
A_CSERR16
A_CC/BE316
A_CFRAME16
A_RSVD/A1816
B_CC/BE1 16
B_RSVD/D2 16
B_CSERR 16
A_CTRDY16
A_CPAR16
B_CC/BE2 16
A_CDEVSEL16
A_RSVD/D216
B_CINT 16
B_CCLKRUN 16
A_CINT16
A_RSVD/D1416 B_CC/BE0 16
A_CREQ16
A_CBLOCK16
B_CIRDY 16
A_CSTOP16
B_CPERR 16
A_CCLK16 B_CCLK 16
PCIRST#6,8,13,14,16,18,19,23,27,28
B_CCD2 16
B_CVS2 16
A_CCD116
A_CVS216
B_CVS1 16A_CVS116
B_CCD1 16
A_CCD216
B_CSTSCHNG 16A_CSTSCHNG16
B_CAUDIO 16A_CAUDIO16
TPSLATCH16 TPSCLOCK16 TPSDATA16
REQ0#8,16
SERR#8,14,16,19,23
RI#9
GNT0#8,16
PCLK_PCMCIA2,16
B_CRST 16A_CRST16
-CB_RI 16
SUSPEND#16
PCI_PME#
8,14,16,23
PCMSPK 16,20
INTE#8,16
PCIRST#6,8,13,14,16,18,19,23,27,28
PCI_LOCK#16
PLOCK#8

5
5
4
4
3
3
2
2
1
1
D D
C C
B B
A A
IR BOARD CONN
For PC87393 Use
For PC87393 Use
LPC SUPER I/O
PARALLEL PORTSERIAL PORT
FDD CONN PIN1,3,5 60 mils
18---SUPER IO (FDD, PIO, SIO, IR) 1AC
18 38Wednesday, April 07, 2004
Size Document Number Rev
Date: Sheet of
SLCT
PD5
RF_SW#
-WIRELESS_LED
IR_TX
IR_RX
IR_SEL
PCIRST#
DTR1#
CTS1#
SLIN#
PE
DCD1#
ERROR#
PCLK_SIO
SLCT
DSR1#
ACK#
CLKRUN#
TXD1
RXD1
AFD#
STRB#
INIT#
BUSY
RI1#
RTS1#
TXD1
RTS1#
DTR1#
RI1# MDCD1#
DSR1#
MRTS1#
MRI1
MDTR1#
RXD1 MRXD1
DCD1# MCTS1#
MTXD1
CTS1#
MDSR1#
MCTS1#
MRI1
MDTR1#
MTXD1
MDSR1#
MRTS1#
MRXD1
MDCD1#
R_STRB#
R_PD1
INIT#
ERROR#
SLIN#
R_SLCT
STRB#
R_PD2
R_PD3
R_AFD#
R_PD7
R_PD4
R_PD5
R_PD6
PD1
R_PD0
R_ACK#
R_BUSY
R_PE
PD4
PD6
PD3
PD2
PD0
PD5
WGATE#
WP#
DIR#
STEP#
PD7
RDATA#
MTR0#
INDEX#
TRK0#
HEAD#
DSKCHG#
FDDDRV0#
WDATA#
INDEX#
WGATE#
FDDDRV0#
HEAD#
MTR0#
WDATA#
TRK0#
STEP#
DSKCHG#
RDATA#
WP#
DIR#
PD0
PD1
PD2
PD3
PD4
PD6
PD7
BUSY
ACK#
AFD#
PE
IR_TX
IR_RX
IR_SEL
3MODE#
3MODE# DENSEL
LAD3/FWH3
LAD0/FWH0
LAD2/FWH2
LAD1/FWH1
LPC_DRQ0#
LFRAME#/FWH4
ICH_GPIO28
HEAD#
RDATA#
WP#
TRK0#
WGATE#
WDATA#
STEP#
3MODE#
DIR#
MTR0#
DSKCHG#
FDDDRV0#
INDEX#
SERIRQ
14M_SIO
R_BUSY
R_SLIN#R_INIT#
R_AFD#
R_ERROR#
R_STRB# R_ACK#
R_PE
R_PD6
R_PD4
R_PD5
R_PD7
R_PD1
R_PD2
R_PD3
R_PD0
R_SLCT
LPC_PD#
R_ERROR#
R_INIT#
R_SLIN#
FDD_PRESENT#
+5V
+5V
+3V
+3V
+3V
+3V
+5V
+5V
+3V
+3V
+3V
+5V
+3V
R191
10K
RN59
1KX4
1
3
5
7
2
4
6
8
R222
33
R220
33
R240
4.7K
R168
10K
C204
*47P
C381
330P
C438
100P
R236
33
C369
330P
D9
SW1010C
21
C272
0.47U
CC0805
C370
330P
C306
0.47U
CC0805
C298
10U
CC0805
C368
330P
C200
*47P
C382
330P
RP8 10X4
1 2
3 4
5 6
7 8
R200
*0
RP7 10X4
1 2
3 4
5 6
7 8
C275 0.47U
CC0805
R135 56
C199
*47P
C268
0.1U
CC0402
C197
*47P
R235
33
C296
10U
CC0805
Quanta Computer Inc.
PROJECT : KT2
C205
0.1U
2 1
C194
*47P
C433
100P
C190
*47P
R234
33
C308
10U
CC0805
C417
0.1U
R196
*1K
R205 *10K
C313
0.47U
CC0805
C201
*47P
C385
680P
R239
33
R214
10K
C375
330P
C374
330P
C311
0.1U
CC0402
C436
100P
CN15
85205-0800
1
2
3
4
5
6
7
8
9
10
C419 0.1U
CC0805
C380
330P
C193
*47P
C295
0.1U
CC0402
R230
33
R238
33
R218
33
C317
0.1U
CC0402
C196
*47P
R227
33
C458
100P
C383
680P
C416
4.7U/10V-0805
12
R233
33
R237
33
CN16
AMP-1-440362-1
DS01391-H2-KT
1
2
3
4
5
6
7
8
9
10
11
12
13
14
15
16
17
18
19
20
21
22
23
24
25
26
27
C371
680P
RN58
1KX4
1
3
5
7
2
4
6
8
C293
0.1U
CC0402
C192
*47P
R211
10K
C441
100P
C195
*47P
C454
100P C439
100P RP9
4.7KX8
10
9
8
7
6
1
2
3
4
5
U16
MAX3243
<1ST PART FIELD>
14
13
12
18
17
16
15
22
28
24
9
10
11
5
6
7
8
26
27
19 4
23
21
1 3
2 25
20
T1I
T2I
T3I
R2O
R3O
R4O
R5O
FORCEOFF#
C1+
C1-
T1O
T2O
T3O
R2I
R3I
R4I
R5I
VCC
V+
RIO R1I
FORCEON
INVAILD#
C2+ V-
C2- GND
R2OUTB
C203
0.1U
2 1
C372
330P
C377
330P
CN7
FDD_26P(88203-2660)
1
2
3
4
5
6
7
8
9
10
11
12
13
14
15
16
17
18
19
20
21
22
23
24
25
2627
28
37
36
35
34
33
32
31
30
29
45
44
43
42
41
40
39
38
52
51
50
49
48
47
46
R228
33
C450
100P
C373
680P
C378
330P
R204 *10K
C384
680P
R202
0
C198
*47P
R224
33
CN9
D-SUB(DS00191-H2)
DFDS09MR601
5
9
4
8
3
7
2
6
1
10
11
R226
33
T61
C314
10U
CC0805
PC87391
U17
PC87391-VJG
15
16
17
18
8
9
12
6
7
11
10
19
20
14
39
63
88
13
38
64
89
21
22
23
24
25
26
27
28
29
30
31
32
33
34
52
50
48
46
45
44
43
42
35
36
37
40
41
47
49
51
53
54
55
56
57
58
59
60
61
62
70
69
68
67
66
3
2
1
100
99
98
97
96
4
5
73
71
72
74
75
76
77
78
79
80
81
82
83
84
85
86
87
90
91
92
93
94
95
LAD0
LAD1
LAD2
LAD3
LCLK
LRESET#
LFRAME#
CLKRUN#/GPIO36
LPCPD#
LDRQ#
SERIRQ
SMI#/GPIO35
CLKIN
VDD
VDD
VDD
VDD
VSS
VSS
VSS
VSS
DSKCHG#
HDSEL#
RDATA#
WP#
TRK0#
WGATE#
WDATA#
SETP#
DIR#
DR0#
MTR0#
INDEX#
DENSEL
DRATE0/IRSL3
PD0/INDEX#
PD1/TRK0#
PD2/WP#
PD3/RDATA#
PD4/DSKCHG#
PD5/MSEN0
PD6/DRATE0
PD7/MSEN1
PNF/XRDY
SLCT/WGATE#
PE/WDATA#
BUSY_WAIT#/MTR1#
ACK#/DR1#
SLIN#_ASTRB#/SETP#
INIT#/DIR#
ERR#/HDSEL#
AFD#_DSTRB#/DENSEL
STB#_WRITE#
DCD1#
DSR1#
SIN1
RTS1#/TEST
SOUT1/XCNF0
CTS1#
DTR1#_BOUT1/BADDR
RI1#
IRTX
IRRX1
IRRX2_IRSL0
IRSL1
IRSL2/PWUREQ#
XD0/GPIO00/JOYABTN1
XD1/GPIO01/JOYBBTN1
XD2/GPIO02/JOYAY
XD3/GPIO03/JOYBY
XD4/GPIO04/JOYBX
XD5/GPIO05/JOYAX
XD6/GPIO06/JOYBBTN0
XD7/GPIO07/JOYABTN0
XER#/XCNF1
XRD#/GPIO34/WDO#
XIOWR#/XCS1#/MTR1#/DRATE0
XIORD#/GPIO37/IRSL2/DR1#
XCS0#/DR1#/XDRY
XA19/DCD2#/JOYABTN0/GPIO17
XA18/GPIO16/JOYBBTN0/DSR2#
XA17/GPIO15/JOYAX/SIN2
XA16/GPIO14/JOYBX/RTS2#
XA15/GPIO13/JOYBY/SOUT2
XA14/GPIO12/JOYAY/CTS2#
XA13/GPIO11/JOYBBTN1/DTR2#_BOUT2
XA12/GPIO10/JOYABTN1/RI2#
XA11/GPIO33/XIOWR#/MDTX
XA10/GPIO32/XIORD#/MDRX
XA9/GPIO31/MTR1#/PIRQD
XA8/GPIO30/PIRQC
XA7/GPIO27/PIRQB
XA6/GPIO26/PRIQA/XSTB2#
XA5/GPIO25/XSTB1#/XCNF2
XA4/GPIO24/XSTB0#
XA3/GPIO23
XA2/GPIO22
XA1/GPIO21
XA0/GPIO20
R215 *10K
C202
*47P
R231
33
D10
SW1010C
21
R229
33
LFRAME#/FWH49,27
LAD0/FWH09,27
LAD3/FWH39,27 LAD2/FWH29,27 LAD1/FWH19,27
SERIRQ8,14,16,17,27
RF_SW#27
-WIRELESS_LED14
LPC_DRQ0#9,27
ICH_GPIO28
14M_SIO2
FIR_PRESENT#9
SUS_STAT#9
PCIRST#6,8,13,14,16,17,19,23,27,28PCLK_SIO2
CLKRUN#8,16,17,19,23
PD[0..7]
FDD_PRESENT# 9

5
5
4
4
3
3
2
2
1
1
D D
C C
B B
A A
IDSEL = AD23
MASTER = REQ3#
GNT3#
Used for TSB43AB21 AVCC
(Pin1,2,107,108,120)
Used for TSB43AB21 VCCP
(Pin20,35,48,62,78) Used for TSB43AB21 VCC3
(Pin15,27,39,51,59,72,88,100)
IEEE-1394
12 mils
19---IEEE1394a (43AB21A) 1AC
19 38Wednesday, April 07, 2004
Size Document Number Rev
Date: Sheet of
AD23
AD19
AD13
1394_SCLK
1394_SDATA
CPS_G
BIAS_R0
TPBIAS_1394
AD10
AD5
AD8
AD14
AD17
AD26
AD0
AD4
AD1
AD16
AD24
AD18
AD27
AD12
AD2
AD29
AD7
AD20
AD23
AD11
AD6
AD31
AD3
AD9
AD21
AD25
AD28
AD15
AD22
AD30
PCLK_1394
1394_F0
1394_F1
BIAS_R1
1394_XIN
L1394_TPB0+
L1394_TPA0+
L1394_TPB0-
L1394_TPA0-
1394_TPB0-
1394_TPA0+
1394_TPB0+
1394_TPA0-
1394_DGND2
1394_DGND1
L1394_TPB0+
L1394_TPA0-
L1394_TPA0+
1394_PLLVCC
L1394_TPB0-
PCLK_1394 1394_XOUT
1394_SDATA
1394_SCLK
AGND_1394
AGND_1394
AGND_1394
AGND_1394
AGND_1394
+3V
+3V +3V +3V
+3V
+3V +3V
+3V
+3V
CN28
FOX UV31413-G6
38M030006-00
IEEE 1394 CONN 6POLE R/A 787956-1 DIP AMP
<MOUNTED>
1
2
3
4
5
6
C97 0.1U
R58 56/FR72
6.34K
R92 4.7K
R3 0-0805
R36
2.7K
C99
1000P
C106
0.1U
C76
0.1U
C60
220P
C94
1000P
C111
*10P
R2 *0
C74
0.1U
C683
22P
CML5 DLW21SN261SQ2L
1 2
34
Quanta Computer Inc.
PROJECT : KT2
C53
1000P
R85 4.7K
C56
0.1U
C55
0.1U
C44
.01U
R62 56/F
C114 15P C681
22P
R39 10K
C104
1000P
R40
220
C95
.01U
C32
0.1U
C54
.01U
C41
0.1U
R67
56/F
C126 15P
CML4 DLW21SN261SQ2L
1 2
34
C98
1000P
R69 100
C70 1U
R84
*4.7K
C58
0.1U
C63
0.1U
PCI
INTERFACE
PHY PORT 0
PHY PORT 1
POWER CLASS
EEPROM BUS
FILTER
CRYSTAL
BIAS CURRENT
U11
TSB43AB21PDT
84
82
81
80
79
77
76
74
71
70
69
67
66
65
63
61
46
45
43
42
41
40
38
37
32
31
29
28
26
25
24
22
85
73
60
47
34
58
36
54
53
52
50
49
18
19
57
56
14
16
13
90
89
92
91
20
35
48
62
78
15
27
39
51
59
72
88
7
1
2
17
23
30
33
83
44
55
64
68
75
93
12
21
103
109
110
111
117
126
127
128
8
9
107
108
120
105
104
102
101
95
94
11
96
10
86
87
106
99
98
97
115
114
113
112
121
122
123
124
116
125
118
119
6
5
3
4
100
AD0
AD1
AD2
AD3
AD4
AD5
AD6
AD7
AD8
AD9
AD10
AD11
AD12
AD13
AD14
AD15
AD16
AD17
AD18
AD19
AD20
AD21
AD22
AD23
AD24
AD25
AD26
AD27
AD28
AD29
AD30
AD31
RST-
CBE0-
CBE1-
CBE2-
CBE3-
PAR
IDSEL
STOP-
DEVSEL-
TRDY-
IRDY-
FRAME-
GNT-
REQ-
SERR-
PERR-
G_RST-
PCI_CLK
INTA-
GPIO2
GPIO3
SDATA
SCLK
VCCP
VCCP
VCCP
VCCP
VCCP
VCC3
VCC3
VCC3
VCC3
VCC3
VCC3
VCC3
PLLVCC
AVCC
AVCC
GND
GND
GND
GND
GND
GND
GND
GND
GND
GND
GND
CLKRUN-
PCI_PME-
GND
AGND
AGND
AGND
AGND
AGND
AGND
AGND
PLLGND1
PLLGND2
AVCC
AVCC
AVCC
TEST0
TEST1
TEST2
TEST3
TEST8
TEST9
TEST16
TEST7
TEST17
CYCLEOUT
CYCLEIN
CPS
PC0
PC1
PC2
TPA0+
TPA0-
TPB0+
TPB0-
TPB1-
TPB1+
TPA1-
TPA1+
TPBIAS0
TPBIAS1
R0
R1
X0
X1
F0
F1
VCC3
C61
0.1U
C92
0.1U
L4
BK1608HS600
R52 1K R68
56/F
C682
22P
R63
5.11K/F
R37
*0
C47
.01U
R34
2.7K
C57
.01U
C93
0.01U
Y3
24.576MHz/30PPM
12
C684
22P
R43 4.7K
C96
.01U
C45
1000P
R38 4.7K
R91
*0
C43
1000P
U4
NM24C02
1
2
3
8
4
6
5
7
A0
A1
A2
VCC
GND
SCL
SDA
WP
R41
220
CLKRUN#8,16,17,18,23
AD[0..31]8,14,16,17,23
PAR8,14,16,17,23
FRAME#8,14,16,17,23 IRDY#8,14,16,17,23
DEVSEL#8,14,16,17,23 TRDY#8,14,16,17,23
PERR#8,14,16,17,23
C/BE3#8,14,16,17,23
STOP#8,14,16,17,23
C/BE1#8,14,16,17,23 C/BE2#8,14,16,17,23
C/BE0#8,14,16,17,23
PCIRST#6,8,13,14,16,17,18,23,27,28
INTF#8
REQ3#8
SERR#8,14,16,17,23
PCLK_13942 GNT3#8

1
1
2
2
3
3
4
4
5
5
6
6
7
7
8
8
A A
B B
C C
D D
GND
GND
For Layout:
For Layout:
GND
GND
For Layout:
Place CX132, CX133, CX135,
CX136 near SmartAMC
device
GND
GND
Place decoupling caps near the
power pins of SmartAMC
device.
15:20:15 to other signal 50
Place crystal and associated
circuitry very near
SmartAMC Device.
GND
For EMI request
Place these resistors close
to SmartAMC device.
15:5:15 to other signal
50
Ground Tie
Populate RX152 in order
to enable the audio codec
only feature of the
SmartAMC device
GND
GND
GND
For Layout:
GND
GND
GND
PC SPEAKER
GND
CX20468-21: ADD R9026, MR9, MR19
REMOVE MR8, R9025, D8
CX20468-31: ADD MR8, R9025, D8
REMOVE R9026, MR9, MR19
CX20468-31 without software EQ:
ADD MR8, MR9
REMOVE R9025, D8
20---AC97 CTRL_CONEXANT20468-31 1AC
20 38Wednesday, April 07, 2004
Size Document Number Rev
Date: Sheet of
MIC_BIAS
BIT_CLK0
LINEINR_PR
XTLO_1
BIT_CLK0
SOFTEQSEN
RC_OSC
DIB_PWRP
DIB_PWRN
ID0
ID1
REF_FLT
XTLI
VREF_SCA
VC_SCA
PC_BEEP
MODEM_PRES
XTLO
PC_BEEP
MIC_BIAS
SOFTEQSEN
GPIO_4
EAPD_1
LINEINL_PR
CDAUDL
CDGND
CDAUDR
DIB_DATAN_A
DIB_DATAP_A
SDATA_IN0
3VSUS
AMCVDD
+3V
AGND
AGND
AGND
AGND AGND
AGND AGND
AGND
AMCVDD
AGND
AMCVDD
MU3
CX20468-31
1
2
3
4
5
6
7
8
910
11
12
13
14
15
16
17
18
19
20
21
22
25
24
26
23
27
28
29
30
31
32
33
34
35
36
37
38
42
43
39
40
41
44
45
46
47
48
RCOSC1
GNDC2
DIB_DATAN
DIB_DATAP
VDD5
GND8
PWRCLKP
PWRCLKN
GNDC9 VDDC10
ID0#
ID1#
DSPKOUT
EAPD
SDATA_OUT
SYNC
AC_RESET#
VDDC18
GNDC19
AC_ONLY
SDATA_IN0
BIT_CLK
XTLI
XTLO
AVSS_CLK
VDD_CLK
LINE_IN_L
LINE_IN_R
MIC_IN
CD_IN_L
CD_IN_GND
CD_IN_R
AVDD33
MBIAS/AVDD
AGND35
VREF_SCA
VC_SCA
REF_FLT
HP_OUT_L
HP_OUT_R
LINE_OUT_L
LINE_OUT_R
AGND41
AVDD44
PC_BEEP
S_PDIF
GPIO_4
GPIO_5
R9
*4.7K
T141
C6
1U
MR26
3K
MR20 0
MC21 10U
MC36
0.1U
MR28
249K
RC0603
MR27 1K RC0603
T3
MC20
150P
12
MC33
0.1U
MC18
33P
C657
22P
MC19
0.1U
MC16
0.1U
R6
100K
R5
1K
MY2
24.576MHZ
XTL8X4_5
12
MR13
*0
U33
TC7SH86FU
1
24
3 5
R423
10K
R11
2.2K
Quanta Computer Inc.
PROJECT : KT2
MR8
*0
T2
MC14
10U
MR7
0
MR17 *0
C673
.1U_0603_25V
MR16 *0
MR15 33
RC0603
MR12 0
MC40
1U
MC38
0.1U
R20
*10K
MR30 10K
MR24 1K RC0603
MR18 0
D24
*SW1010C
2 1
MC23
150P
12
MC27
0.1U
R413
*220K
MC17
0.1U
MR14 33 RC0603
MR10
*10K
RC0603
MR11
*10KRC0603
MC39
10U
MR31 10K
MC24
1U
T4
MC15
0.1U
MC30
10U
Q33
PHI2N7002E
3
2
1
MR9 33 RC0603
MC25
0.1U
MC35
0.1U
MC13
33P
MC26
0.1U
T142
DIB_DATAN22
DIB_DATAP22
PCMSPK16,17
SPK9
PWRCLKN22
PWRCLKP22 CDAUDR 28
MIC 21
CDGND 28
CDAUDL 28
AMPL 21
AMPR 21
MUTE_LED32
SDOUT19,14 SYNC19,14 -CODEC_RST9,14
SDINA9
BITCLK9
HPSENSE 21
EC_MUTELED27

5
5
4
4
3
3
2
2
1
1
D D
C C
B B
A A
HEADPHONE OUT MICROPHONE
AUDIO AMPLIFIER
800mA (30MIL)
15.6dB0
1
1
Gain0 Gain1 SE/BTL Av
21.6dB
0
0
1
0212Gain Table
27.6dB
0 6dB
1
0
0
0
0
1X X 4.1dB
INTERNAL SPK
Priority :
1. Port-replicator headphone is 1st priority
2. Notebook headphone is 2nd priority
3. Notebook internal speaker is 3rd priority
2004/03/20
VV
21---JACK, AMP_TPA0312 1AC
21 38Wednesday, April 07, 2004
Size Document Number Rev
Date: Sheet of
RRIN-1
LSPK+_1
MIC_IN
RRIN-2
LSPK+L_SPK+
RSPK+R_SPK+
RLIN-2
MIC
RLIN-1
RIN-1
LIN-1
R_SPK-
L_SPK+
R_SPK+
L_SPK-
R_SPK-
L_SPK+
R_SPK+
L_SPK-
HPSENSE
RSPK+_1
HPSENSE
AMCVDD
+5VAMP
+5VAMP
+5V
+5VAMP
+5V
+5VAMP
+5VAMP
+5V
AGND
AGND
AGND
AGND
AGND
AGND
AGND
AGND AGND AGND AGND AGND
AGND AGND AGND
AGND AGND
AGND
AGND
AGND
AGND
AGND
C660 .47U
1 2
R408 *10K
C18 .47U
CN26
HP-JACK-GREEN
1
2
6
3
4
5
7
8
+
C670 100U/6.3V
C642
.1U_0603_25V
1 2
C668 .47U
CN27
MIC-JACK-PINK
1
2
6
3
4
5
7
8
R435 *0
R17
15K
C665 .1U_0402
+
C677 100U/6.3V
R429
1K
R432 *0
C675
180P
R415 10K
C667.1U_0603_25V 12
L39 BK1608HS241
C653
22U_1206_16V
12
C680 220P_0603_50V
C646
.01U/50V
1 2
C676
180
C671.01U/50V
1 2
R18 1K
L35 BK2125HS220_0805
C644
.47U
1 2
D25
*PACDN004
1
2 3
4
C685
0.1U
U30
GMT_G910T21U
3 1
2
Vin Vout
GND
L36 BK1608HS241
R433
15K
R42830-0805
R431 *0
C666 .047U
+
C67810U_1206_10V 12
R414 100K
R411 10K
C656
180P
R424
15K
C658 .047U
C645
4.7U/10V
12
R426 10K
C655
180PC659 .47U
1 2
L40 FCM1608K221
R42730-0805
Quanta Computer Inc.
PROJECT : KT2
C674
180P
R410 *1K
C651
4.7U/10V
12
R404 0
C661.1U_0603_25V 12
C672
180P
+C652
T10U/10V
12
D23 CH501H-40
2 1
U32
TPA0212
PWP24
7
18
23
20 14
22
19
24
13
21
16
8
12
1
4
9
15
1710
6
5
11
2
325
26
27
28
29
30
31
32
33
PVDD1
PVDD2
RLINEIN
RHPIN PC-BEEP
SHUTDOWN
VDD
GND3
GND2
ROUT+
ROUT-
RIN+
GND1
GND4
LOUT+
LOUT-
SE/BTL
HP/LINELIN+
LHPIN
LLINEIN
BYPASS
GAIN0
GAIN1 GND5
GND6
GND7
GND8
GND9
GND10
GND11
GND12
GND13
R430
1K
C663 4.7U/6.3V/CC0603
12
R409 1K
L38 BK1608HS241
C679 220P_0603_50V
R412 1K
R425 0
L37 BK1608HS241
VOLMUTE# 27
AMPR20
AMPL20
INT_SPKR+ 32
INT_SPKR- 32
INT_SPKL+ 32
INT_SPKL- 32
MIC20
HPSENSE 20

5
5
4
4
3
3
2
2
1
1
D D
C C
B B
A A
C926 must be placed
near pin 26 (CLK).
C940 is X5R ceramic.
R910 must be placed
near pin 9 (RXI).
R908 must be placed
near pin 10 (VZ).
C906 and C908 must be Y3 type
Capacitors for Nordic
Countries only
C970 must be
placed near pins 7
(PWR+) and 6
(AGnd).
C928, C930 must be
placed near pins 2
(AVdd) and 6
(AGnd).
C922, C924, C906, and C908, must be Y3 type Capacitors in order
to comply with Nordic Countries deviations of IEC60950 2nd and 3rd ed.
Y3 type capacitors must also be certified for a 2.5KV impulse test.
This must be checked in vendors' specifications (see AVL).
Circuit traces for C922 and C924 should be less
than 2 inches.
Depending of the design target and DIB length,
DIB components can be:
-C922/C924 10pF
-C922/C924 47pF (Validation in progress)
C944, C974, and C976
must be placed near
pins 3 (Vc) and 4
(VRef).
(omit)
00
Removed J1B. Change size for C978, C984, R902, R904, R906, R908,
R910 and R978. Changed BR904 and BR906 to different manufacture.
08
6 pins J1 connector-T/R traces for specific uses-100V C902/C904
03
January 3, 2003
07
September 24, 2002
September 24, 2003
November 26, 2002
Added DIB data transformer footprint, added MC966, deleted ring
impedance circuit. Added the letter "M" prefix to all reference
designators.
February 14, 2002
add J1B - remove T903
REV
November 12, 2002
Revision History
November 06, 2003
01
October 9, 2002
27mmx27mm form factor.
06
Change J1 & J1B. Change R938 size. Add TP60 to TP71.
05
04
02
July 5, 2002
Initial Release
Changed value for MC966 from 3.3nF to 10nF, 100V, +/-20%, Y5V. By
default, MC966 will be populated. Also, changed CX20493 revision from
11 to 21.
Description
Corrected error in Q904 PCB footprint.
Date
REV:B MODIFY FOR USE
NEW MODEM MODULE
DEL L9 / L10 / RV1 / C458
REV:B MODIFY
REV:C MODIFY
22---MODEM (DAA)
1ACustom
22 38Wednesday, April 07, 2004
Size Document Number Rev
Date: Sheet of
TAC1/TIP
RAC1/RING
RING_2
TIP_2
RING_1
CLK2
BR908_CC
BR908_AC1
PCLK
RXI-1
BRIDGE_CC
RXI
EIC
PWR+
Vc_LSD
TXO
EIF
TXF
DIB_P1
RAC1
CLK
Vref_LSD
EIO
TRDC
VZ
RBias
TAC1
TIP_1
DIB_P2
DIB_N2DIB_N1
PWRCLKP
DIB_DATAP
PWRCLKN
DIB_DATAN
RING_1
TIP_1
GND
GND
DGND_LSD
AGND_LSD
AGND_LSD
AGND_LSD
AGND_LSD
AGND_LSD
AGND_LSD
AGND_LSD
DGND_LSD AGND_LSD
AGND_LSD
AGND_LSD
Vdd
Vdd
MC918
0.1uF
MTP31 1
MTP68
1
MRV902 KU10S31N
MC940
1uF
MFB904
MMZ1608D301B
MTP24
1
MTP41
1
MTP22
1
MTP26
1
MR910
237K
MC904 0.033uF/100V
MFB902
MMZ1608D301B
MC974
*0.001uF (omit)
MC906
*470pF
MTP35
1
MR906 6.8M
MTP28 1
MTP58 1
MC962
47pF
MT922
*MID82157(omit)
2 3
1 4
MTP42
1
MTP66
1
MTP62
1
MC966
0.01U
1 2
MR904 1M
MTP39
1
MC970
0.1uF
MTP72
1
MTP60
1
MC930
2.2uF
MTP63
1
MC978 0.1uF
MQ902
MMBTA42
MTP34 1
MR922 0
MTP27
1
MTP37
1
MC910
0.047uF/100V
MTP67
1
MTP38
1
MT902
MID82154
2 3
1 4
MBR906
MMBD3004S
A
CAC
MR932
15K
MTP64
1
MTP61
1
MTP29 1
MTP52
1
MC924 10pF
MR938
110
MTP25
1
MJ1
*HEADER8
1
2
3
4
5
6
7
8
1
2
3
4
5
6
7
8
MR902 1M MC902 0.033uF/100V
MTP49
1
MTP32
1
MU902
20493-21
24
12
9
11
4
3
21
20
5
10
13
14
17
16
23
6
2
26
27
28
7
1
15
19
18
25
22
8
29
DVdd
TRDC
RXI
EIC
VR ef
Vc
RAC1
TAC1
RBias
VZ
TXF
TXO
EIO
EIF
DGnd
AGnd
AVdd
CLK
DIB_P
DIB_N
PWR+
GPIO1
DC_GND
RAC2
TAC2
NC3
NC2
NC1
PADDLE
MBR904
MMBD3004S
A
C AC
MC928
0.1uF
MR928
27
MTP36
1
MR924 0
MTP23
1
MC926 10pF
- +
MBR908
BAV99DW
AC1
A1
AC2
C1 A2C2
MTP65
1
MR908
348K
MTP40 1
MTP69
1
MQ904
SB29003
MJ3
*HEADER8
1
2
3
4
5
6
7
8
1
2
3
4
5
6
7
8
MQ906
MMBTA42
MC958 15nF
MTP70
1
MC944
0.1uF
MR954
59.0K
MFB906
MMZ1608D301B
MJ2
*FI-S2P-HF(JAE)
1
2
MTP30 1
MTP73
1
MTP71
1
Quanta Computer Inc.
PROJECT : KT2
MC922 10pF
MTP33
1
MC908
*470pF
MTP59 1
MC976
.001uF
DIB_DATAP20
DIB_DATAN20
PWRCLKN20
PWRCLKP20
RING_1 24
TIP_1 24

5
5
4
4
3
3
2
2
1
1
D D
C C
B B
A A
3.3VA
3,7,20
3.3VD
26,41,56,71,84,94,107
12/11 FROM FAE for
8110SB
DVDD
DVDD33
2.5VD
32,54,78,99
AVDD25 2.5VA
12
NC
12/5 FROM FAE
for B TEST
3.3VA
10,120
3.3VD
26,41,56,71,84,94,107
8100CL(10/100M)
NC
AVDDL
1.8VD
32,54,78,99,24,45,64,110,116,126
AVDDH
8110SB(1G)
2.5VA
3,7,20,16
23---LAN (RTL8100CL) 1AC
23 38Wednesday, April 07, 2004
Size Document Number Rev
Date: Sheet of
AD27
AVDDL
AD14
EEDI/AUX
PAR
AD26
AD29
AD8
AD2
DVDD
AD23
EEDO
GND
AD25
AD20
V_12P
GND
GND
AD16
AVDDL
GNT2#
ISOLATEB
DEVSEL#
AD1
AD30
GND
AD24
AD11
TX1N AD5
FRAME#
DVDD
PCLK_LAN
TRDY#
AD10
AD17
LANVCC
AD31
SERR#
XTAL2
EECS
INTA#
AD9
PERR#
CTRL25
AD28
DVDD
EECS
AD21
AD7
TX0N
GND
XTAL1
EESK
AD6
LANVCC
AD4
LANVCC
C/BE1#
AD0
DVDD
AVDDL
REQ2#
PCIRST#
M66EN
AVDDL
DVDD
AD3
EEDI/AUX
AD19
AD22
GND
XTAL2
IRDY#
C/ BE3#
LANVCC
AVDDH
DVDD
GND
AD[0..31]
GND
LANVCC
CTRL25
GND
AD13
LANVCC
GND
GND
EEDO
GND
AVDDH
GND
PCLK_LAN-1
GND
DVDD
GND
EESK
XTAL1
GND
C/ BE2#
GND
C/BE0#
DVDD
LANVCC
TX1P
TX0P
STOP#
GND
PCLK_LAN
GND
DVDD
GND
GND
AD12
GND
AVDDL
AD16
RSET
AD18
GND
GND
PCI_PME#
DVDD
GND
GND
AD15
V_12P AD[0..31]
LANVCC
LANVCC
+3V
LANVCC
LANVCC
3VPCU
LANVCC
C21.1U/16V/0402
Quanta Computer Inc.
PROJECT : KT2
R30 1K
T140
T5
C36.1U/16V/0402
C28
*22P
C26.1U/16V/0402
C27.1U/16V/0402
C17
10U/10V
R2915K
C4222U 12
C25.1U/16V/0402
C15.1U/16V/0402
R23 *0
C11.1U/16V/0402
R28 10K
T139
T144
R4 *0
Q2
2SB1197K
32
1
U2
AT93C46-10SC-2.7
1
2
3
4 5
6
7
8
CS
SK
DI
DO GND
NC
NC
VCC
C29.1U/16V/0402
C40.1U/16V/0402
T136
C24.1U/16V/0402
R21 *15K
R15
3.6K
C1910U/10V/0805 C20
10U/10V
T137
C13.1U/16V/0402
C8 27P
Q4
DTC144EU
1 3
2
R31
*22
C12.1U/16V/0402
R14
5.6K
1 2
C23.1U/16V/0402
C14.1U/16V/0402
C39.1U/16V/0402
C22.1U/16V/0402
T135
C370.1U
R22
0
L2
PBY201209T-4A
T143
R32
0
U3
RTL8110S(B)/8100C
1
2
3
4
5
6
7
8
9
10
11
12
13
14
15
16
17
18
19
20
21
22
23
24
25
26
27
28
29
30
31
32
33
34
35
36
37
38
39
40
41
42
43
44
45
46
47
48
49
50
51
52
53
54
55
56
57
58
59
60
61
62
63
64
65
66
67
68
69
70
71
72
73
74
75
76
77
78
79
80
81
82
83
84
85
86
87
88
89
90
91
92
93
94
95
96
97
98
99
100
101
102
103
104
105
106
107
108
109
110
111
112
113
114
115
116
117
118
119
120
123
124
125
126
121
122
127
128
MDI0+
MDI0-
AVDDL
VSS
MDI1+
MDI1-
AVDDL
CTRL25
VSS
AVDDH
HSDAC+
HSDAC-
VSS
MDI2+
MDI2-
AVDDL
VSS
MDI3+
MDI3-
AVDDL
VSSPST
GND
ISOLATEB
VDD18
INTAB
VDD33
RSTB
CLK
GNTB
REQB
PMEB
VDD18
AD31
AD30
GND
AD29
AD28
VSSPST
AD27
AD26
VDD33
AD25
AD24
CBE3B
VDD18
IDSEL
AD23
GND
AD22
AD21
VSSPST
GND
AD20
VDD18
AD19
VDD33
AD18
AD17
AD16
CBE2B
FRAMEB
GND
IRDYB
VDD18
CLKRUNB
VSSPST
TRDYB
DEVSELB
STOPB
PERRB
VDD33
SMBCLK
GND
SMBDATA
SERRB
PAR
CBE1B
VDD18
AD15
GND
VSSPST
AD14
AD13
VDD33
AD12
AD11
AD10
M66EN
AD9
AD8
VSSPST
CBE0B
AD7
VDD33
AD6
AD5
AD4
AD3
VDD18
GND
VSSPST
AD2
AD1
AD0
LWAKE
EECS
VDD33
EEDO
EEDI
VDD18
EESK
GND
LED3
LED2
LED1
VDD18
LED0
GND
VSSPST
AVDDH
HG
LG2
CTRL18
VDD18
XTAL1
XTAL2
RSET
VSS
C5 27P
Y2
25.0000MHz
2 1
Q3
SI3443DV
1
2
3 4
5
6
D1
D2
G S
D4
D3
C2
.1U/16V/0402
3VAUXON27
STOP# 8,14,16,17,19
GNT2#8
TRDY# 8,14,16,17,19
PCLK_LAN2 PCIRST#6,8,13,14,16,17,18,19,27,28 SERR# 8,14,16,17,19
DEVSEL# 8,14,16,17,19
PERR# 8,14,16,17,19
AD168,14,16,17,19
LAN_SPEED_LED#24
C/BE0# 8,14,16,17,19
REQ2#8
IRDY# 8,14,16,17,19
LAN_LINK#24
PAR 8,14,16,17,19
PCI_PME#8,14,16,17
AD[0..31]8,14,16,17,19
INTA#8
C/BE2# 8,14,16,17,19
TX1N24 TX1 P24
TX0P24
FRAME# 8,14,16,17,19
C/BE3#8,14,16,17,19
CLKRUN# 8,16,17,18,19
TX0N24
C/BE1# 8,14,16,17,19

5
5
4
4
3
3
2
2
1
1
D D
C C
B B
A A
Close to Chip
10/100M
RJ11 CONNECTOR
SWAP
24---LAN (RJ11 & RJ45) 1AC
24 38Wednesday, April 07, 2004
Size Document Number Rev
Date: Sheet of
LANCT2
X-TX0P
TX1N
TX0N
X-TX1N
TX1P
TX0P
X-TX0N
X-TX1P
TX0P
X-TX1P
TX1N
X-TX0N
TX1P
X-TX1N
CT2
X-TX0P
TX0N
TIP_1
RING_1
LANCT1
LANCT4
LANCT5
LANCT4
LANCT5
LAN_LINK#
LAN_SPEED_LED#
LANVCC_R
LANVCC_P
LANVCC
LANVCC
R252
49.9/F
R244 470
R251
49.9/F
R248
75
R253 470
C414
0.1U
U21
ATPL-119
6
7
8
1
2
3
11
10
9
16
15
14
CT
TD+
TD-
RD+
RD-
CT
CT
TX+
TX-
RX+
RX-
CT
R246
49.9/F
C3
1000P/3KV-1808
C396
.1U/0402
C415
1000P
C4
1000P/3KV-1808
R247
75
C392
0.1U
C395
0.1U
C394
.1U/0402
R249
75
R245
49.9/F
C397
0.1U
R250
75
G2
G1
CN18
FOX_JM36113-L1H7
JM36113-L1H-12P-V
9
10
1
2
3
4
5
6
7
8
11
12 13
14
C393
0.1U
CN2
FOX=JM34613-L002
1
2
3
4
Quanta Computer Inc.
PROJECT : KT2
TX1P 23
TX1N 23
TX0P 23
TX0N 23
LAN_LINK#23
LAN_SPEED_LED#23
TIP_1 22
RING_1 22

5
5
4
4
3
3
2
2
1
1
D D
C C
B B
A A
25---RESERVED 1AC
25 38Wednesday, April 07, 2004
Size Document Number Rev
Date: Sheet of

5
5
4
4
3
3
2
2
1
1
D D
C C
B B
A A
26---RESERVED 1AC
26 38Wednesday, April 07, 2004
Size Document Number Rev
Date: Sheet of

5
5
4
4
3
3
2
2
1
1
D D
C C
B B
A A
BADDR1-0
1
0
(HCFGBAH, HCFGBAL)
I/O Address
2F
0
Pin 24 if no pull-high,
will can't reboot.
RESERCE FOR 97551
Data
LDRQ#(pin 8) internal is no use
2E
Pin 103 internal is
"A19",Can't use to
GPIO
Should have a 0.1uF capacitor close to every
GND-VCC pair + one larger cap on the
supply.
SHBM=1: Enable shared memory with host BIOS
04F
1
Index
1
KBC-NS87551L 04E
Reserved
(HCFGBAH, HCFGBAL)+1
1
BIOS ROM
27---KBC PCU-97551 1AC
27 38Wednesday, April 07, 2004
Size Document Number Rev
Date: Sheet of
PCLK_591
DVD#
NBSWON#
MY7
BATLOW#
NUMLED
MY11
BADDR0
TRIS
D5
SUSB#
RF_SW#
A16
A13
MX1
RCIN#
MX5
MY8
SWID2
SWID1LAD1/FWH1
ENV1
NBSWON#
DVD#
MY1
MY13
TINT-
MX0
591RESET#
LPC_DRQ0#
MY5
591_32KX3
D0
MBDATA
SERIRQ
RF_SW#
A11
D2
TPCLK
MY14
TP_SW#
RF_OFF#
MY10
BADDR1
A14
RD#
MX3
A18
TPDATA
SWI#2
MY16
CS#
SELIO#
MX6
IRDATA
WR1#
MBDATA
PSDAT1
591_32KX1
A9
SCI#
MY9
D4
ACIN
A6
KBSMI#591
MBCLK
SHBM
KB_DAT
PWROK_1
MY6
D7
KB_CLK
TPDATA
DNBSWON#591
A8
591_32KX2
LFRAME#/FWH4
D3
LAD0/FWH0
MY2
MBATV
MBCLK
A15
PSCLK1
A17
MY12
TP_SW#
MBDATA
PSCLK1
D/C#
BADDR1
DRQ0#
MX4
BADDR0
TPCLK
MBCLK
D6
MUSIC#
A7
ENV0
MX7
PSDAT1
A19
MUSIC#
591RESET#
MY4
FANSIG
TEMP_MBAT
LAD2/FWH2
D1
KB_DAT
A12
IRCLK
KB_CLK
MY0
MY15
MY3
DRQ0#
WR#
LAD3/FWH3
ENV1
SYS_I
A10
MX2
SHBM
PRSET
IRDATA
IRCLK
ENV1
A11
SHBM
A14
A16
A17
BADDR0
ENV0
A7
BADDR1
A15
A10
A12
A6
A13
A8
TRIS
A9
RD#
WR#
CS#
D3
D5
D0
D2
D7
D1
D6
D4
A18
D2
D3
D7
D6
D0
D1
D5
D4
A15
A14
TRIS
A6
A11
A10
SHBM
A9
A12
CS#
ENV1
A7
BADDR0
BADDR1
A18
RD#
ENV0
A8
A16
WR#
A13
A17
3VPCU
3VPCU
5VPCU
3VPCU
3VPCU 3VPCU
3VPCU
5VPCU
+3V
+5V
VCCRTC
5VPCU
3VPCU
3VPCU
3VPCU
+3V
T138
T152
T151
T130
C636
*27PF
R370 470K
R390
4.7K
T129
T148
D19
SW1010C
2 1
T125
T153
R41610K
T154
T147
C623
.1U/16V/0402
U29
24LC08
1
2
3
45
6
7
8A0
A1
A3
GNDSDA
SCL
NC
VCC
C650
5.6P
C643
.1U/16V/0402
T126
C669
.1U/16V/0402
Y7
32.768KHZ
T127
U28
*PLCC32
12
11
10
9
8
7
6
5
27
26
23
25
4
28
29
3
2
22
24
31
1
13
14
15
17
18
19
20
21
32
16
30
A0
A1
A2
A3
A4
A5
A6
A7
A8
A9
A10
A11
A12
A13
A14
A15
A16
CE#
OE#
WE#
VPP
D0
D1
D2
D3
D4
D5
D6
D7
VCC
GND
A17
D17 RB501H
2 1
Quanta Computer Inc.
PROJECT : KT2
R405 120K
T146
C654
.1U/16V/0402
R401 4.7K
R406 20M
U27
39VF040
20
19
18
17
16
15
14
13
3
2
31
1
12
4
5
11
10
30
32
7
9
21
22
23
25
26
27
28
29
8
24
6
A0
A1
A2
A3
A4
A5
A6
A7
A8
A9
A10
A11
A12
A13
A14
A15
A16
CE#
OE#
WE#
A18
D0
D1
D2
D3
D4
D5
D6
D7
VCC
GND
A17
R389
4.7K
RN63
8P4R-10K
1
3
5
7 8
6
4
2
RN64
8P4R-10K
1
3
5
7 8
6
4
2
T149
C631
0.1U
2 1
T145
T131
R400 4.7K
R402 *0
T133
C664
.1U/16V/0402
Host interface
Key matrix scan
JTAG debug port
PS2 interface
AD Input
DA output
PWM or
PORT-B
PORT-C
PORT-E
PORT-H
PORT-I
PORT-J-1
PORT-D-1
PORT-D-2
PORTJ-2
PORT-K
PORT-L
PORT-M
PORT-A
U31
PC97551
5
6
15
14
13
10
19
9
7
18
31
22
23
8
16
34
45
123
136
95
161
71
72
73
74
77
78
79
80
49
50
51
52
53
56
57
58
59
60
61
64
65
66
67
68
106
108
107
105
109
110
111
114
115
116
117
118
119
158
160
81
82
83
84
87
88
89
90
93
94
99
100
101
102
32
33
36
37
38
39
40
43
153
154
162
163
164
165
168
169
170
171
172
175
176
1
2
44
24
25
124
125
126
127
128
131
132
133
138
139
140
141
144
145
146
147
150
151
152
96
17
35
46
122
159
26
29
30
157
166
167
137
41
42
54
55
62
63
69
70
75
76 143
142
135
134
130
129
121
120
113
112
104
103
148
149
155
156
3
4
27
28
48
173
174
47
12
20
21
85
86
91
92
97
98
11
GA20/IOPB5
KBRST/IOPB6
LAD0
LAD1
LAD2
LAD3
LREST
LFRAME
SERIRQ
LCLK
IOPD3/ECSCI
SMI
PWUREQ
LDRQ
VDD
VCC1
VCC2
VCC3
VCC4
AVCC
VBAT
KBSIN0
KBSIN1
KBSIN2
KBSIN3
KBSIN4
KBSIN5
KBSIN6
KBSIN7
KBSOUT0
KBSOUT1
KBSOUT2
KBSOUT3
KBSOUT4
KBSOUT5
KBSOUT6
KBSOUT7
KBSOUT8
KBSOUT9
KBSOUT10
KBSOUT11
KBSOUT12
KBSOUT13
KBSOUT14
KBSOUT15
TCK
TDI
TDO
TINT
TMS
PSCLK1/IOPF0
PSDAT1/IOPF1
PSCLK2/IOPF2
PSDAT2/IOPF3
PSCLK3/IOPF4
PSDAT3/IOPF5
PSCLK4/IOPF6
PSDAT4/IOPF7
32KX1/32KCLKOUT
32KX2
AD0
AD1
AD2
AD3
IOPE0AD4
IOPE1/AD5
IOPE2/AD6
IOPE3/AD7
DP/AD8
DN/AD9
DA0
DA1
DA2
DA3
IOPA0/PWM0
IOPA1/PWM1
IOPA2/PWM2
IOPA3/PWM3
IOPA4/PWM4
IOPA5/PWM5
IOPA6/PWM6
IOPA7/PWM7
IOPB0/URXD
IOPB1/UTXD
IOPB2/USCLK
IOPB3/SCL1
IOPB4/SDA1
IOPB7/RING/PFAIL
IOPC0
IOPC1/SCL2
IOPC2/SDA2
IOPC3/TA1
IOPC4/TB1/EXWINT22
IOPC5/TA2
IOPC6/TB2/EXWINT23
IOPC7/CLKOUT
IOPE4/SWIN
IOPE5/EXWINT40
IOPE6/LPCPD/EXWIN45
IOPE7/CLKRUN/EXWINT46
IOPH0/A0/ENV0
IOPH1/A1/ENV1
IOPH2/A2/BADDR0
IOPH3/A3/BADDR1
IOPH4/A4/TRIS
IOPH5/A5/SHBM
IOPH6/A6
IOPH7/A7
IOPI0/D0
IOPI1/D1
IOPI2/D2
IOPI3/D3
IOPI4/D4
IOPI5/D5
IOPI6/D6
IOPI7/D7
IOPJ0/RD
IOPJ1/WR0
SELIO
AGND
GND1
GND2
GND3
GND4
GND5
IOPD0/RI1/EXWINT20
IOPD1/RI2/EXWINT21
IOPD2/EXWINT24
VCC5
VCC6
GND6
GND7
IOPD4
IOPD5
IOPD6
IOPD7
IOPJ2/BST0
IOPJ3/BST1
IOPJ4/BST2
IOPJ5/PFS
IOPJ6/PLI
IOPJ7/BRKL_RSTO IOPK0/A8
IOPK1/A9
IOPK2/A10
IOPK3/A11
IOPK4/A12
IOPK5/A13/BE0
IOPK6/A14/BE1
IOPK7/A15/CBRD
IOPL0/A16
IOPL1/A17
IOPL2/A18
IOPL3/A19
IOPM0/D8
IOPM1/D9
IOPM2/D10
IOPM3/D11
IOPM4/D12
IOPM5/D13
IOPM6/D14
IOPM7/D15
IOPL4/WR1
SEL0
SEL1
CLK
NC2
NC3
NC4
NC5
NC6
NC7
NC8
NC9
NC10
NC1
C622
.1U/16V/0402
D22
SW1010C
2 1
R403 0
R385 *0
R418*10K
C624
.1U/16V/0402
SW2
1
23
4
C639
.1U/16V/0402
C51
.1U/16V/0402
C662
10U/10V/V
T150
T134
R422 10K
R41910K
R420 4.7K
T124
R38610K
C640
*27PF
C606
.1U/16V/0402
T132
R421 4.7K
T128
R417*10K
C649
20P
MBDATA 3,34
MBCLK 3,34
LAD1/FWH19,18
LAD3/FWH39,18
BATLOW#9
SERIRQ8,14,16,17,18
LAD2/FWH29,18
TPCLK32
LAD0/FWH09,18
TPDATA32
MXLID#_ICH4 15
HWPG36,37
RF_SW#18
ACIN 34
SUSC#8,9
TP_SW#32
NBSWON# 32
PRSET
MY1232
TEMP_MBAT 34
MY1132
SUSB# 8,9
MY1532 MY1432
MY832 MY932
MY1332
MY1032
VCCRTC 9
MY1632
MY032
MY232
MX032 MX132
MX532
MX232
MY632
MX732
MX332 MX432
MY532
MX632
MY432 MY332
MY132
MY732
MAINON35,38
VRON33,35,38
RF_OFF# 14
SUSON35,37
DNBSWON#9
CAPSLED32
S5_ON35,37
SCROLED 32
PWROK6,9,33
CPU66M# 2
RSMRST_# 9
GATEA208
NUMLED32
KBSMI#9
SCI#9
LPC_DRQ0#9,18
SWI#9
RCIN#8
MBATV 34
BL/C# 34
D/C# 34
VADJ 15
VFAN_1 15
MBATLED0 32
VOLMUTE#21
CC-SET 34
PWR_LED 32
FANSIG 15
TP_LED 32
3VAUXON 23
MBATLED1 32
PCLK_5912
LFRAME#/FWH49,18
PCIRST# 6,8,13,14,16,17,18,19,23,28
THERMTRIP_SIO 3
KB_CLK32 KB_DAT32
PSCLK132 PSDAT132
CELL-SET 34
SYS_I 34
EC_MUTELED 20
AD_AIR 34

5
5
4
4
3
3
2
2
1
1
D D
C C
B B
A A
HDD CONNECTOR
60MIL
60MIL
CD-ROM
28---HDD, ODD 1AC
28 38Wednesday, April 07, 2004
Size Document Number Rev
Date: Sheet of
SDD2
SDDREQ
SDD12
SDDREQ
SDA0
PDIOR#
PDD13
PDD6
PDIOW#
PDD12
SDD10
SDCS3#
IRQ14
SDDACK#
SDD15
SDD[0..15]
SDCS1#
PDD15
IRQ15
CDAUD_R
SDDACK#
SDD9
PIORDY
IDELED#
SDIOR#
SDD14
PDD10
PDD4
PDIOR#
SDD7
PCIRST#
PDCS1#
SIORDY
PDDREQ
PDDACK#
SDA1
SDD11
SDD13
PCIRST#
SDD4
CD.50
PIORDY
PDD14
PDD7
PDDREQ
PDD2
PDD9
SDDREQ
PDIOW#
SDD3
PDCS3#
PDIOW#
SDD6
SDD8
SDA2
PDD[0..15]
PDD7
PDA0 PDA2
PDD3
CSEL
PDCS1#
PDD11
SDD7
SDD5
CD.46
SDD1
PDA[0..2]
PDA1
CDAUD_R
PDD0
CDAUD_L
PDIAG
SDCS3#
IRQ14
SDCS1#
PCIRST#
PDDACK#
SDIOW#
PDCS3#
SDIOR#
CD_GND
SDIOW#
SDIOW#
DIAG#
IOCS16#
PCSEL
SDIOR#
SDD0
PDD1
PDD8
PDIOR#
SIORDY
SDA[0..2]
IRQ15
CDAUD_L
PDDREQ
CD_GND
PDD5
CDINL2
CDINR2
CDGND1
CDAUDL
CDAUDR
CDGND
CDVCC
+5V
+5V
HDD_VDD
CDVCC
CDVCC
+5V
+5V
HDD_VDD
AGND AGND AGND
C7 1U/16V
C364
.1U/16V/0402 C366
.1U/16V/0402
CN10
SUYIN-HDD
1
3
5
7
9
11
13
15
17
19
21
23
25
27
29
31
33
35
37
39
41
43
2
4
6
8
10
12
14
16
18
20
22
24
26
28
30
32
34
36
38
40
42
44
R206 *4.7K
R263 *4.7K
CN13
SUY-80185A-050G1T-AP
CDR-C12468-25001-50P
1
3
5
7
9
11
13
15
17
19
21
23
25
27
29
31
33
35
37
39
41
43
45
47
49
2
4
6
8
10
12
14
16
18
20
22
24
26
28
30
32
34
36
38
40
42
44
46
48
50
51
52
C250
*100P
T71
C9 1U/16V
T67
C240
1000P
L14
PBY201209T-4A
R13
20K
C365
.1U/16V/0402
R261 *4.7K
L17
PBY201209T-4A
T69
C10 1U/16V
Quanta Computer Inc.
PROJECT : KT2
T68
R265 6.8K
C241
.1U/16V/0402
C234
.1U/16V/0402
R203 *4.7K
R264 *10K
R190 *10K
C235
10U/10V/V
R262 *4.7K
R217 *10K
R12
10K C367
.1U/16V/0402
R267 6.8K
R201 *4.7K
R10
20K
R199 470
T70
R266 3.4K
C363
10U/10V/V
R260 470
PDA[0..2]8
SDD[0..15]8
SDA[0..2]8
PDD[0..15]8
PCIRST#6,8,13,14,16,17,18,19,23,27 IDELED#32
PIORDY8
IRQ148
PDDREQ8
SIORDY8 SDDREQ8
IRQ158
PDIOR#8
PDCS3#8
SDCS1#8 SDCS3#8
SDDACK#8
PDCS1#8
SDIOR#8
PDDACK#8
SDIOW#8
PDIOW#8
CDAUDR20
CDGND20
CDAUDL20

5
5
4
4
3
3
2
2
1
1
D D
C C
B B
A A
29---RESERVED 1AC
29 38Wednesday, April 07, 2004
Size Document Number Rev
Date: Sheet of

5
5
4
4
3
3
2
2
1
1
D D
C C
B B
A A
30---RESERVED 1AC
30 38Wednesday, April 07, 2004
Size Document Number Rev
Date: Sheet of
AGNDAGND_1394
+3V 2.5VSUS
P42
*EMI
1
P22
*EMI_6011
1
P37
*EMI
1
HOLE9
*SCREW
1
P64
*EMI_6011
1
P8
*EMI
1
P35
*EMI_6011
1
P47
*EMI
1
P34
*EMI
1
P48
*EMI_6011
1
P46
*EMI_6011
1
P14
*EMI
1
P56
*EMI
1
P17
*EMI_6011
1
P16
*EMI
1
P3*EMI_2016
1
HOLE21
*SCREW
1
P65
*EMI_6011
1
HOLE20
*SCREW
1
P63
*EMI
1
HOLE8
*SCREW
1
HOLE23
*SCREW
1
P2 *EMI
1
HOLE17
*SCREW
1
P60
*EMI
1
P24
*EMI
1
P23
*EMI_6011
1
P20
*EMI
1
P43
*EMI
1
P27
*EMI
1
P51
*EMI
1
HOLE6
*SCREW
1
P62
*EMI
1
P28
*EMI
1
P38
*EMI
1
EC3 0.1U
HOLE10
*SCREW
1
P26
*EMI
1
P7
*EMI
1
P55
*EMI
1
P32
*EMI_6011
1
HOLE5
*SCREW
1
P18
*EMI
1
P44
*EMI
1
P21
*EMI_6011
1
P25
*EMI
1
P9
*EMI
1
P12
*EMI
1
HOLE15
*SCREW
1
P30
*EMI
1
HOLE18
*SCREW
1
HOLE3
*SCREW
1
P31
*EMI
1
HOLE2
*SCREW
1
P10
*EMI
1
P53
*EMI
1
EC2 0.1U
P50
*EMI
1
P58
*EMI_6011
1
P15
*EMI_6011
1
P52
*EMI
1
P4
*EMI
1
HOLE24
*SCREW
1
P36
*EMI
1
P54
*EMI
1
P59
*EMI
1
P41
*EMI
1
HOLE22
*SCREW
1
HOLE12
*SCREW
1
P6
*EMI
1
P49
*EMI
1
P13
*EMI
1
HOLE16
*SCREW
1
P40
*EMI
1
P29
*EMI
1
P45
*EMI
1
HOLE19
*SCREW
1
P61
*EMI
1
P33
*EMI
1
P57
*EMI
1
P39
*EMI
1
HOLE4
*SCREW
1
P11
*EMI
1
HOLE14
*SCREW
1
HOLE13
*SCREW
1
P5
*EMI
1
P19
*EMI_6011
1
HOLE11
*SCREW
1
HOLE7
*SCREW
1
Quanta Computer Inc.
PROJECT : KT2

5
5
4
4
3
3
2
2
1
1
D D
C C
B B
A A
31---PORT REPLICATOR 1AC
31 38Wednesday, April 07, 2004
Size Document Number Rev
Date: Sheet of

5
5
4
4
3
3
2
2
1
1
D D
C C
B B
A A
KEYBOARD CONNECTOR
24
1
TOUCH PAD CONNECTOR
UP CONNECT
1
UP CONNECT
12
12 MIL
7/17 EMI
PS/2 PORT
LED BOARD CON
USB 1
USB 2
VOL UP
VOL DN
MUTE
USB PORT
90ohm@100Mhz
USB 3
VOLUME CONTROL
MY7
MY2
MX4MX3 MX5 MX7MX0 MX6
RF TouchPad
MX1 MX2
MY16
QS1 QS2 QS3 QS4 QS5
VOL UP VOL DN MUTE
32----TP, KB, PS2, LED/B, KEY, USB 1AC
32 38Wednesday, April 07, 2004
Size Document Number Rev
Date: Sheet of
-PWRLED
TP_SW# -TP_LED
TPD_2
TPD_1
-BATLED1
-BATLED0
5VTP
PS2_MC
PS2_KD
PS2_KC
PS2_VCC
PS2_MD
MY16
PS2_KC
PS2_MC
PS2_MD
PS2_KD
PS2_VCC
-CAPSLED
-NUMLED
-SCROLED
MX2
MX3
MX1
MX0
MX4
-PWRLED
PS2_VCC
Z1504
PS2_MD
LID#
USBP0-1
USBP0+1
USBP1-1
USB0PWR
USB1PWR
MBATLED1
-BATLED1
MBATLED0
-BATLED0
PWR_LED
-PWRLED
TP_LED
-TP_LED
TP_SW#
MY3
MY1
MY2
MY2
MY2
MX5
MX6
MX7
NUMLED
-NUMLED
SCROLED
-SCROLED
CAPSLED
-CAPSLED
USBP1+1
USBP2_CON-
USBP2_CON+
USB2PWR
MY16 MY16
MY1
MY2
MY14
MY12
MY13
MY10
MY8
MY0 MY11
MY15
MY4
MY7 MY3MY6 MY5
MY9
MY5
MY4
MX4
MX7
MX2
MX1
MX3
MX5
MX0
MX6
MY9
MY6
MY7
MY8
MY10
MY2
MY11
MY14
MY13
MY0
MY15
MY12
5VPCU
+5V
+5V
5VSUS
5VSUS
5VPCU
5VPCU
+5V
+5V
5VSUS
+3V
+5V
RP10
10KX8
10
9
8
7 4
3
2
1
56
R223 470
U18
AAT4610A
2
4 3
5 1
GND
ON# SET
IN OUT
C376
*0.1U
R268
0
CML2
DLW21SN261SQ2L
1
4 3
2
Quanta Computer Inc.
PROJECT : KT2
CN8
ACES-87153-1201
1
2
3
4
5
6
7
8
9
10
11
12 13
14
L25
BK1608HS241
C412
470P
21
L26
DLW21SN261SQ2L
1
4 3
2
CN21
FOX_MH21761-WRF6
1
2
3
4
5
6
7
8
R225 470
U20
AAT4610A
2
4 3
5 1
GND
ON# SET
IN OUT
Q15
DTC144EUA
1 3
2
R186 33
R258
0
C322
.1U/16V/0402
L21
FBMJ2125HM330
2 1
Q17
DTC144EUA
1 3
2
C401
22U/CC1206
R255
6.8K
R165 1K
CA2 220PX4
1
3
5
7
2
4
6
8
SW3 IT-1188E
12 3
4
LED2
LED(0603package)-AMBER
2 1
C213
0.1U
R256
0
CA5 220PX4
1
3
5
7
2
4
6
8
Q16
DTC144EUA
1 3
2
R216
6.8K
L24
BK1608HS241
CN14
127183
1
3
5
7
9
11
13
15
2
4
6
8
10
12
14
16
17 18
19 20
1
3
5
7
9
11
13
15
2
4
6
8
10
12
14
16
17 18
19 20
Q20
DTC144EUA
1 3
2
R219 0
C398
*100U/10V
12
C399
.1U/16V/0402
CA3 220PX4
1
3
5
7
2
4
6
8
C379 220P
CN11
KEYBOARD_CONN.
1
2
3
4
5
6
7
8
9
10
11
12
13
14
15
16
17
18
19
20
21
22
23
24
25
MY15
MY13
MY12
MY0
MY2
MY11
MY14
MY10
MY9
MY8
MY7
MY6
MY5
MY3
MY1
MY4
NC
MX5
MX6
MX0
MX3
MX7
MX1
MX4
MX2
L23
BK1608HS241
CA6 220PX4
1
3
5
7
2
4
6
8
C452
0.1U
C413
0.1U
2 1
SW5 IT-1188E
12 3
4
L15 0 21
C471
*10P
R269
0
CN19
USB_2522A-8G1T
1
2
3
4
5
6
7
8
910
11
12
PORT1-VCC
PORT1-D-
PORT1-D+
PORT1-GND
PORT0-VCC
PORT0-D-
PORT0-D+
PORT0-GND
GND_1GND_2
GND
GND
CN12
UB11193-C1301-TR
5
6
1
2
3
4GND
GND
C405
22U/CC1206
L16
BK1608HS800-T
C400
470P
C410
4.7U/10V-0805
2 1
R167 680
R254
6.8K
CA4 220PX4
1
3
5
7
2
4
6
8
C411
.01U
2 1
Q19
DTC144EUA
1 3
2
SW4 IT-1188E
12 3
4
R232 10K
RP11
10KX8
10
9
8
7 4
3
2
1
56
R434 1.2K/F
C329
470P
C404
*100U/10V
12
C407
470P
21
R170 200/F
R221 470
C337
22U/CC1206
CML3
DLW21SN261SQ2L
1
4 3
2
C254
*10P
C252
.1U/16V/0402
C409
0.1U
2 1
U19
AAT4610A
2
4 3
5 1
GND
ON# SET
IN OUT
C403
470P
C406
470P
21
F3
MINI_PS 12
R166 0
L22
BK1608HS241
C402
.1U/16V/0402
L27 0 21
Q18
DTC144EUA
1 3
2
C339
*100U/10V
12
C408
470P
21
Q21
DTC144EUA
1 3
2
R257
0
R259
0
CA7 220PX4
1
3
5
7
2
4
6
8
TP_SW#27
MY11 27
MY10 27
MY14 27
MY13 27
MY15 27
MY9 27
MY12 27
MY8 27
MY5 27
MY3 27
MX3 27
MX5 27
MX7 27
MY4 27
MY7 27
MY2 27
MY6 27
MX1 27
MX0 27
MX6 27
MX4 27
MY1 27
MY0 27
MX2 27
TPDATA27 TPCLK27
NBSWON#27
MBATLED027
MBATLED127
PWR_LED27
TP_LED27
IDELED#28
INT_SPKL- 21
INT_SPKL+ 21
INT_SPKR- 21
INT_SPKR+ 21
MUTE_LED 20
NUMLED27
CAPSLED27
SCROLED27
KB_CLK27
KB_DAT27
PSCLK127
PSDAT127
USBP1-9 USBP1+9
USBP0+9 USBP0-9
USBP2-9 USBP2+9
LID# 15
MY16 27
5VTP

5
5
4
4
3
3
2
2
1
1
D D
C C
B B
A A
25A
1
1.612V
0
0
1.180V
0
0
1.292V
0
1.404V
0
0.812V
0
1
1
0.716V
1
1
0
1
D2
1
1
0
1
00
0
0
1
0
1
VCC
0
D1
1.676V
1
1
VCC
0
1
1
0
1.132V
1.036V
D0
0
0
0
0
0.780V 0
1
1
D0
1
0
1
0
0
1.692V
0
1
1
1.420V
00
0
0.892V
1
1
0
1.356V
0
1
00
1
1
1
1
1
1
0
0
1
1.372V
0
1.548V
1
1
0
0
D4
1
1.660V
1
1
0
0
1
VCC
D4
1
1
0
0
1
01
1.708V
1907AGND
1
1
1 0
1
0
1
1
0
0
0
1
0.828V
1
1.324V
0
1907AGND
D5
1
0
1
1
0
0
1
0
00.972V
1
1.484V
1
0
1
1 1
1907AGND
0
1
1
1
0
D2
1
1.372V
0
1.036V
1
1
0
0.940V
1
Output
1
1
0
1907AGND
1
0
0
1
1
0
0
1
1
Output
0
1
0
1.596V
10
0
1
1
1
1
1
1
D5
0
1.244V
0
0
OPEN
0
1.532V
1.436V
0
0
1
1.628V
0
1.644V
0
10
1.516V
1
Output
VCC
0
1
1
1
D3
1
1
1
0
1
1
1
1
0.876V
1
1
0
0.796V
1.100V
1.308V
1
SUSPEND MODE (SUS=HIGH)
OPEN
0
S2 OPEN
REF
1
0
1
1
0
1
1
0 0
1
1
0
0
0
1
0
1.148V
0
0
1
0
0
1
1.452V
1
0
0
1.084V
D1
1
1
0.700V
0
1
S0S1
0
0
1
GND
OPEN
0
1
0
1
1.340V
1
1
1
0.700V
1
1.500V
0
1
0
0
0
0
1.212V
1
1.196V
1.276V
0.908V
0
0
1
0
1
1
REF
1.564V1.052V
1
0.924V
1
0
01
0
1
11
1.020V
0
1.004V
1
1
1
1
0
0
1907AGND
0
0
0
1
0
VCCGND
1
00
0
0
0.956V
0
4ms delay to ICH4-M.
0.732V
0
1
1
0
1
1907AGND
01
1
1
SP-CAP H:2.8mm
0
1.260V
0.860V
0
1.580V
1
1
0
0
1
1
GND
1
1
0
1.068V
0
1
1
1
1
0.748V
REF
0
GND
1907AGND
0
0
1
0.748V for suspend mode
(Deeper sleep)
B1
0
1
1
0
0
0
0
1
1
B2
0
1.388V
11
1
0
1
0
0
0
0
0
0
VCC
0
1
1
1
1
0
0
0
0
0
1.228V
0
1
1.468V
0
1
00
1
1
1
0
0
0
0
0
0
0
0
1
1
0
1
0
0
1.116V
1
1
1
1.212V
1907AGND
B0
1
0
1
0
0
1
0.844V
0.988V
0
1
REF
1
VCC_BOOT
0
0
1.164V
1
0
D3
0
1
10
0
0.764V
0
1
1
1
1
0
0
0
0.748V
0 1
0
0
0 0
0
1
1.356V
1907AGND
1
0
10
1
Output
0
1
1.708V
<Doc> <RevCode>
<Title>
Custom
33 38Wednesday, April 07, 2004
Title
Size Document Number Rev
Date: Sheet of
1907FB
1907B2
1907_OA-
P331
P335
1907DL
1907B0
CM-
CM+1
CM-
CM+
DPRSLPVR
1907DH
P332
1907LX
P333
1907_OA+
P334
CM+
1907B1
1907B2
1907B0
1907DD
STP_CPU#
1907B1
1907AGND
DPRSLPVR
VRON-1
1907REF
1907S2
CM-1
1907_BST
1907REF
1907REF1907REF
1907VCC
1907REF
1907VCC
1907VCC
1907FB
VIN_1907
1907VCC 1907VCC
VIN
VIN_1907
VCC_CORE
5VPCU
1907VCC
PL2
0.62UH/30A
PR88
*0
PQ17
IR7821
3 6
5
7
8
2
4
1
PR99 3.01K/F
PC33
10U/25V
PR80
*0
PL6
FBMJ3216HS800
+
PC9
*330U/2.5V/ESR-9/SP
PQ13
IR7832
3 6
5
7
8
2
4
1
PR11
0.001/2W/5%
1
2P 1P
21
2P 1P
2
PR107
1.5K
PR70 56K/F/0603
PR100
1.24K/F
PR108
2K/F
PR68
0
PC89
1U/10V/X7R
+
PC3
330U/2.5V/ESR-9/SP
T72
PC96
100P/50V
PQ14
*IR7832
3 6
5
7
8
2
4
1
PR86
0
PC101
.22/10V/0603
PR84
0
PR90
232K/F
PD14
CH501H-40
21
PR67
0
PC104
470P/50V/0603
PC19
10U/25V
+
PC4
330U/2.5V/ESR-9/SP
J2 *SHORT
PR75
*0
PR95
10-0402
PR72
*0
PC29
2200P/50V
PC30
.1U/50V
T66
+
PC5
330U/2.5V/ESR-9/SP
PR19 0
PC84
.1U/50V
PC81
.22U/25V
PC103
1000P/50V
12
PC111 100P/50V
PR73
*0
PR103 200
PC25
10U/25V
PC91 .22/10V/0603
PR98
100K/F
PC22
10U/25V
PC31
10U/25V
PR102 200
PQ16
IR7821
3 6
5
7
8
2
4
1
+
PC6
330U/2.5V/ESR-9/SP
PR85
*0
PC107 270P/50V
PR71 *10K
PQ15
IR7832
3 6
5
7
8
2
4
1
PR69
2.7K
PU5
MAX1907
10
6
8
3112
16
20
19
18
12
5
4
9
13
14
1
15
7
17
21
22
23
24
26
28
29
30
31
32
33
34
35
36
37
38
39
40
25
27
41
VCC
S2
REF
B2 GNDB1
OA-
DPSLP
CSN
CSP
CC
S1
S0
ILIM
POS
NEG
B0
FB
SHDN
OA+
D5
D4
D3
D2
D0
PGND
DL
VDD
BST
LX
DH
V+
SUS
SYSPOK
IMVPOK
CLKEN
TIME
TON
D1
DDO
GND
PD3
EC31QS04
2 1
PR92
34.8K/F/0603
IMVPOK9
VCC_CORE 4
CPU_VID44 CPU_VID54
DPRSLPVR9
PWROK6,9,27
CPU_VID24 CPU_VID34
CPU_VID04
STP_CPU#2,9
VIN 15,34,35,36,37
VRON27,35,38
CLK_EN#2
CPU_VID14

5
5
4
4
3
3
2
2
1
1
D D
C C
B B
A A
Charge Current=VICTL*1.24
CC-SET = 1.05V/A
LOW = LDO/2 = 3 CELL
HI = LDO = 4 CELL
CELL-SET
Battery Low 8V
12/15
I source_Max=Vcls/0.8
BATTERY
CHARGER
ADAPTER 18.5V 65W 3.51A
<Doc> <RevCode>
<Title>
Custom
34 38Wednesday, April 07, 2004
Title
Size Document Number Rev
Date: Sheet of
CC-SET
P3411
P348
P345
P344
D/C#
P3412
P3414
P346
P343
MBAT+
ACOK
P342
P3416
CSIPP349 P3410
CSSN
J1-1
MBCLK
MBATV
CSIN
BL/C#
P341
P3415
ACOK
MBDATA
P3418
CSSP
MBAT+
P3417
P347
3VPCU
3VPCU
REF4.096
1772_5.4V
VIN
VA
VAD
1772_5.4V
REF4.096
3VPCU
VINVA
1772_5.4V
5VPCU
REF4.096
5VPCU 3VPCU 1772_5.4V
VA 3VPCU
PQ30
DTA124EUA
1 3
2
PR49
0
PL8
15uH/4.4A/CDRH104R
PC40
.1U/50VPQ34
2N7002E
3
2
1
PC48
1U/10V/X7R
PC52
10U/25V
PC50
.1U/50V
PR58
100
PR43
10K
PR61
100K/F
PR33
2.61K/F
PR37
4.7
+
PC34
100U/25V
12
PD11
ZD5.6V
2 1
PC49
.1U/50V
PC58
.1U/50V
PC45 .01U/50V
PL10
FBMJ3216HS800
PC56
.1U/50V
PC46 1U/10V/X7R
CN20
POWER_JACK
3
1
2
4
5
PR30
100K
PC51
10U/25V
PU3
MAX1772EEI
1
2
3
4
6
5
7
8
9
10
11
12
13
14 15
16
17
18
19
20
21
22
23
24
25
26
27
28
DCIN
LDO
CLS
REF
CCI
CCS
CCV
GND
GND
ICHG
ACIN
ACOK
REFIN
ICTL VCTL
CELLS
BATT
CSIN
CSIP
PGND
DLO
DLOV
LX
DHI
BST
CSSN
CSSP
INP
PR35
4.7
PC53
.1U/50V
PR41 10K/F
PC59
.01U/50V
PC32
.1U/50V
PL11
FBMJ3216HS800
PC39
.1U/50V
PR42
12.4K
PR51
100K
PR31
10K
PC44
1U/10V/X7R
PR34
12.4K/F
PQ19
AO4411 8
7
6
54
3
2
1
PR36
75K/F
PQ27
2N7002E
3
2
1
PR48
33.2K/F
PD8
SW2020C
2 1
PC57
.1U/50V
PR32
10K/F
PR47
47.5K/F
PD7
SW2020C
21
PR27
0.05/1W/3720
1
2P 1P
21
2P 1P
2
PR55
10K
PR56
4.7
PD12
ZD5.6V
2 1
PR44
15K
PR45
100K
PR60
10K/F
PQ29
DTA124EUA
13
2
PC60
.01U/50V
PC41 .1U/50V
PR29
100K
PC54
*.22U/25V
PR39 33
PC35
10U/25V
PC47
.1U/50V
+
-
PU4
LMV331
1
2
3
5
4
PL7
FBMJ3216HS480NT(6A)
PR53
10K
PC36
10U/25V
PQ32
AO4411
8
7
6
54
3
2
1
PR46
200K
PR40
22K/F
G1
G2
S2
D1
S1D2
PQ28
SI4814DY
8
7
6
5
1
2
3
4
PD10
*SBM1040
2
13
PD6
SW2020C
2 1
PQ31
2N7002E
3
2
1
PR59
100
PQ35
AO4411
8
7
6
5 4
3
2
1
PD9
CH501H-40
21
PR57
4.7
CN22
Main battery conn.
20175A-05G1-5P-D
1
2
3
4
5
6
7
PC55
.1U/50V
PR62
14K/F
PQ33
2N7002E
3
2
1
PR38
1K
PC61
.01U/50V
PR54
0.04/1W/3720
1
2P 1P
21
2P 1P
2
PR50
47K
PR52
100K
PL9
FBMJ3216HS800
PD5
*SBM1040
2
1
3
PC42
.1U/50V
PC43 .01U/50V
CC-SET 27
MBATV 27
MBDATA3,27
ACIN27
BL/C# 27
D/C# 27
MBCLK 3,27
3VPCU 9,23,27,36
TEMP_MBAT 27
CELL-SET 27
SYS_I27
AD_AIR27

5
5
4
4
3
3
2
2
1
1
D D
C C
B B
A A
<Doc> <RevCode>
<Title>
Custom
35 38Wednesday, April 07, 2004
Title
Size Document Number Rev
Date: Sheet of
P356
MAIND
P3510
P351
SUSD S5_OND
P354
VRON_G
P352
P357 P358 P359
SUSON
SUSON_G
P355
MAINON_G
MAINON
S5_ON
P353
S5_ON_G
VCCP
SMDDR_VTERM +5V
5VSUS 1.5V_S5
3VSUS
+1.5V
+10V
+10V
+1.2V
+10V
2.5VSUS
+3V
VIN
VIN
VIN
VIN
PQ2
2N7002E
3
2
1
PQ23
2N7002E
3
2
1
PQ3
2N7002E
3
2
1
PC2
2200P/50V
PQ26
2N7002E
3
2
1
PQ21
2N7002E
3
2
1
PR4
22B
PR28
22B
PC38
2200P/50V
PR3
22B
PR117
1M
PR9
22B
PQ49
2N7002E
3
2
1
PC37
2200P/50V
PQ24
2N7002E
3
2
1
PQ6
2N7002E
3
2
1
PR7
1M
PQ50
DTC144EUA
1 3
2
PQ22
2N7002E
3
2
1
PQ51
DTC144EUA
1 3
2
PQ25
2N7002E
3
2
1
PR2
1M
PR6
22B
PR5
22B
PQ4
2N7002E
3
2
1
PQ8
2N7002E
3
2
1
PR24
22B
PQ5
2N7002E
3
2
1
PR113
22B
PR114
1M
PR25
1M
PR20
22B
PQ20
DTC144EUA
1 3
2PR22
1M
PR26
1M
PR23
22B
PR116
1M
PR115
1M PR8
1M
PR21
1M
PQ7
DTC144EUA
1 3
2
SUSD 36
MAINON27,38
VRON27,33,38
MAIND 36,37
S5_ON27,37
SUSON27,37
S5_OND 36

5
5
4
4
3
3
2
2
1
1
D D
C C
B B
A A
S0-S1
S0-S3
ALWAYS
5A
ALWAYS
S0-S3
S0-S1
1.5A
1A
6.7A
Only for power
3.5A
ALWAYS
S0-S5
2.5A
3.1A
<Doc> <RevCode>
<Title>
Custom
36 38Wednesday, April 07, 2004
Title
Size Document Number Rev
Date: Sheet of
1999_BST3
1999_LX3
REF2V_1999
MAIND
ILIM3
1999_LX5
3V_S5
1999_DL3
SUSD
5VPCU
1999_DL5
1999_BST5
MAIND
1999_DH5
ILIM3
3VPCU
ILIM5
P362
3VPCU
SUSD
1999_DH3
5VPCU
P361
ILIM5
S5_OND
P363
1999_DL3 P364
3VPCU
+3V
REF2V_1999
5VSUS
VIN_1999
5VPCU
3VSUS
+5V
VIN
REF2V_1999
5V_AL VIN_1999
+3V
3VPCU
3V_S5
5V_AL
3V_AL
5VPCU
+10V
PC85
2.2U/25V
12
PR81
100K
12
+
PC23
*220U/4V/ESR-15
PC108 .1U/50V
1 2
PL12
FBMJ3216HS800
PC26
2200P/50V
PC77
.1U/10V
PR63
47.5K/F
PR77
0
PC28
10U/25V
PR82
100K
12
PC65
10U/25V
PU6
MAX1999
1
2
3
4
5
6
7
8
9
10
11
12
13
14 15
16
17
18
19
20
21
22
23
24
25
26
27
28
N.C
PGOOD
ON3
ON5
ILIM3
SHDN-
FB3
REF
FB5
PRO-
ILIM5
SKIP-
TON
BST5 LX5
DH5
VCC
LDO5
DL5
V+
OUT5
OUT3
GND
DL3
LDO3
DH3
LX3
BST3
PC8
2.2U/25V
12
PQ41
AO4812
1
2
3
4
8
7
6
5
PQ18
SI4834
1
2
3
4
8
7
6
5
PC88
.1U/50V
1 2
PC110
.01U/50V
1 2
PQ44
AO4812
1
2
3
4
8
7
6
5
PL4
5.8UH/6A/CDRH104R
PR17
390K
12
PR64
82.5K/F
12
+
PC112
4.7U/10V
12
PR76 100K
12
PC115
.1U/50V
12
PQ38
SI4800DY
3 6
5
7
8
2
4
1
+
PC86 1U/10V
12
PC90
.1U/10V
PC68
.1U/10V
PC87
.1U/50V
1 2
PC27
.1U/50V
PL3
5.8UH/6A/CDRH104R
PC15
*330U/6.3V/ESR-25
12
PR66
60.4K/F
PC62
.1U/50V
PC78
.1U/50V
PC21
.1U/50V
PD2
CHN217
1
2
3
PC20
2.2U/25V
12
PQ40
AO6402
3
6
5
2
4
1
PR110
4.7
1 2
PC10
.1U/50V
12
PR18
51
PR65
60.4K/F
PC66
10U/25V
PC63
2200P/50V
PC93
.1U/10V
PC24
330U/6.3V/ESR-25
12
PQ36
SI4810DY
3 6
5
7
8
2
4
1
PC76
.1U/10V
PD4
CHP202U
1
2
3
PC17
330U/6.3V/ESR-25
12
PC114
4.7U/10V
12
PC109
.1U/50V
1 2
PC113 1U/10V/X7R
PC64
10U/25V
SUSD 35
3VSUS 3,14,15,20,35
HWPG27,37
5VPCU 9,27,32,33,34,37,38
3VPCU 9,23,27,34
3V_S5 8,9,10
MAIND35,37
SUSD 35
S5_OND35
1999_RST#3
+5V10,14,15,17,18,21,27,28,32,35,38
MAIND35,37
5VSUS 10,32,35
+10V 35

5
5
4
4
3
3
2
2
1
1
D D
C C
B B
A A
Fix 2.5V Output
Rc
Vout=(1+Rc/Rd)*1
8.5A
Rd
5.8A
S0-S5
1.5A
Rd
S0-S1
Vout=(1+Rc/Rd)*1
Rc
S0-S3
<Doc> <RevCode>
<Title>
Custom
37 38Wednesday, April 07, 2004
Title
Size Document Number Rev
Date: Sheet of
1845ILIM2
P371
1845ILIM2
1845DH2
1845ILIM1
1845VCC
1845BST1
1845LX2
1845_PWG
+1.5V
1845LX1
1845VCC
1845FB1
P372
1845VCC
1845BST2
1845FB2
1845DL1
1845DH1
1845ILIM1
VIN_1845_1.5V
+1.5V
VIN
VIN_1845_1.5V
1845REF2V
1.5V_S5
2.5VSUS
5VPCU
1845REF2V
VIN_1845_1.5V
PQ37
IRF7832TR
3 6
5
7
8
2
4
1
PC92 .1U/50V
PQ43
SI4800DY
3 6
5
7
8
2
4
1
+
PC18
220U/2.5V/ESR-18
+
PC16
220U/2.5V/ESR-18
PC80
2.2U/25V
12
PC73
10U/25V
PC82
.1U/50V
PC67
10U/25V
PC106
.1U/50V
PQ42
IRF7821
3 6
5
7
8
2
4
1
PU7
MAX1845
1
2
3
4
5
6
7
8
9
10
11
12
13
14
15
16
17
18
19
20
21
22
23
24
25
26
27
28
OUT1
FB1
ILIM1
V+
TON
SKIP
PGOOD
OVP
UVP
REF
ON1
ON2
ILIM2
FB2
OUT2
CS2
LX2
DH2
BST2
DL2
VDD
VCC
GND
DL1
BST1
DH1
LX1
CS1
PR93
10-0402 PC97
4.7U/10V
PR109
*5.23K/F/0603
PD13
EC31QS04
2 1
PC83
2.2U/25V
12
PL14 2.5UH/7.5A/CDRH104R
PR87 0
PC75
10U/25V
PR78
0
PC69
.1U/50V
PR106
*10K/F
PR74
47.5K/F
PR91 0
PL5
2.5UH/7.5A/CDRH104R
+
PC98
*220U/4V/ESR-15
PR83
60.4K/F
+
PC99
470U/4V/ESR-15/NEO
PQ45
SI4800DY
3 6
5
7
8
2
4
1
PC95
.22/10V/0603
PC72
2200P/50V
PQ39
SI4810DY
3 6
5
7
8
2
4
1
PR96
14K/F
PD15
CHP202U
1
2
3
PC79
.1U/50V
PR79
*
PC100
.1U/50V
PR89 0
PC70
.1U/50V
PC71
2200P/50V
PL13
FBMJ3216HS800
PC94
.1U/10V
PR94
60.4K/F
PR101
0
PC102
1U/10V/X7R PC74
10U/25V
HWPG27,36
2.5VSUS6,7,12,30,35,38
1.5V_S5 10,35,38
MAIND35,36
S5_ON27,35
+1.5V 4,5,6,7,9,10,13,35
SUSON27,35

5
5
4
4
3
3
2
2
1
1
D D
C C
B B
A A
1.05V
Footprint/PSOP8-8P
S0-S1
1.25V (0.2A)
S0-S1
1.25V (2.4A)
2A
2.5A
S0-S3
<Doc> <RevCode>
<Title>
Custom
38 38Wednesday, April 07, 2004
Title
Size Document Number Rev
Date: Sheet of
P388
MAINON
P386
P382
P381
P383 P387
1845REF2V
P384
P3811
1845REF2V
+1.2V
1.5V_S5
1845REF2V
2.5VSUS
VCCP
1.5V_S5
SMDDR_VTERM
5VPCU
SMDDR_VREF
5VPCU
+5V
PQ48
DTC144EUA
1 3
2
PQ11
2N7002E
3
2
1
PR112
100K
PR13
10K/F
PR12
10K/F
PC116
220U/4V/ESR-40
12
PR104
20K/F
PR10
20K/F
PQ10
2N7002E
3
2
1
PC7
220U/4V/ESR-40
12
PR15
23.2K/F
PC119
.1U/16V
PC11 47P/50V
PC118
220U/4V/ESR-40
1 2
PQ47
2N7002E
3
2
1
PU8 LP2996
1
2
3
4 5
6
7
8
GND
SD
VSENSE
VREF VDDQ
AVIN
PVIN
VTT
PC105 *2200P
PR14
100
PC12 2200P
PQ12
DTC144EUA
1 3
2
PC13 47P/50V
PC120
.1U/16V
+
-
PU2A
LMV358/TSSOP8
3
21
84
PR16
100K
PC117
10U/6.3V
PQ9
SI4800DY
3 6
5
7
8
2
4
1
PQ46
SI4800DY
3 6
5
7
8
2
4
1
PR105
100K
PR97
32.4K/F
PC14
.1U/50V
+
-
PU2B
LMV358/TSSOP8
5
67
VRON27,33,35
VCCP 3,4,5,7,8,10,35
SMDDR_VTERM 11,35
2.5VSUS 6,7,12,30,35,37
SMDDR_VREF6,12
MAINON27,35
+1.2V 5,7,35
MAINON27,35
