Quanta NM9 Schematics. Www.s Manuals.com. R1a Schematics
User Manual: Motherboard Quanta NM9 - Schematics. Free.
Open the PDF directly: View PDF
.
Page Count: 31

5
5
4
4
3
3
2
2
1
1
D D
C C
B B
A A
Size Document Number Rev
Date: Sheet of
Quanta Computer Inc.
PROJECT :
Sequence Diagram
1A
2 31Tuesday, May 24, 2011
Butternut(NM9)
Size Document Number Rev
Date: Sheet of
Quanta Computer Inc.
PROJECT :
Sequence Diagram
1A
2 31Tuesday, May 24, 2011
Butternut(NM9)
Size Document Number Rev
Date: Sheet of
Quanta Computer Inc.
PROJECT :
Sequence Diagram
1A
2 31Tuesday, May 24, 2011
Butternut(NM9)
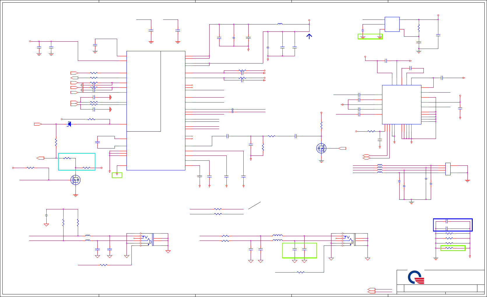
battery AC Adapter
PU3
BATT Charger
OZ8681
1
+5VS5
+3VS5
+VIN
RT8223P
+5VPCU
PU8 U16
IT8518
3
NBSWON1#
PWRSW/GPE4
DNBSWON#
RSMRST#
4b
6
PWR_BTN#
RSMRST
Pin79
Pin123
FCH
U17
5a
SUSB#
SUSC#
7
SLP_S5#
SLP_S3#
+0.75V_DDR_VTT
PU7
RT8207LGQW
EN
+VIN
+1.5VSUS
HWPG
PG
SUSON
MAINON
9
RT8228AZ
PU4
EN
PG
HWPG
+1.0V
G5173
PU9
EN
PG
HWPG
+1.8V 9
PG
PU10
G5173
EN
+3VS5
PG
+1.1VS5
HWPG
Pin124
ECPWROK
SB_PWRGD_IN
PWR_GOOD PCIE_RST#
APU FT1
U15
LDT_PG CPU_PWRGD
14
LDT_RST#
CPU_LDT_RST#
17
OZ8380
PU5
EN
PG
+VCORE
CPU_VRM8380_PG
+VIN
RJK0392DPA
PQ37
+5VS5
EN
PG
HWPG
+1.1V 11
02
EN
+3VPCU
S5_ON
2
4a
5b
Pin120
Pin35
8
Pin48
Pin19
Pin95
+VIN
9
+3VS5
SLG55448VTR
PU6
+VAD
QM3002N3
PQ28
+3VS5
+3V
QM3002N3
PQ26
+1.5VSUS
+1.5V
QM3002N3
PQ19
+5VS5
+5V
QM3002V
PQ25
+3VS5
+3VLANVCC
9
9
9
LAN_POWER
9
Pin31
Pin19
VRON
10
+VDDNB_CPU 11
12
13b
13a
CPU_PWRGD
CPU_LDT_RST#
16
15
RCIN#
KBRST#KBRST#

1
1
2
2
3
3
4
4
5
5
6
6
7
7
8
8
A A
B B
C C
D D
M_A_BS#0
M_A_BS#2
M_A_BS#1
M_A_DM2
M_A_DM3
M_A_DM4
M_A_DM5
M_A_DM6
M_A_DM0
M_A_DM1
M_A_DM7
M_A_A9
M_A_A15
M_A_A2
M_A_A3
M_A_A4
M_A_A1
M_A_A10
M_A_A5
M_A_A11
M_A_A6
M_A_A12
M_A_A0
M_A_A7
M_A_A13
M_A_A8
M_A_A14
M_A_DQ9
M_A_DQ10
M_A_DQ28
M_A_DQ11
M_A_DQ15
M_A_DQ36
M_A_DQ16
M_A_DQ19
M_A_DQ21
M_A_DQ20
M_A_DQ1
M_A_DQ23
M_A_DQ24
M_A_DQ26
M_A_DQ25
M_A_DQ27
M_A_DQ22
M_A_DQ31
M_A_DQ33
M_A_DQ35
M_A_DQ34
M_A_DQ29
M_A_DQ3
M_A_DQ2
M_A_DQ37
M_A_DQ39
M_A_DQ38
M_A_DQ40
M_A_DQ42
M_A_DQ41
M_A_DQ5
M_A_DQ4
M_A_DQ44
M_A_DQ46
M_A_DQ45
M_A_DQ47
M_A_DQ49
M_A_DQ48
M_A_DQ43
M_A_DQ7
M_A_DQ6
M_A_DQ8
M_A_DQ12
M_A_DQ14
M_A_DQ13
M_A_DQ51
M_A_DQ53
M_A_DQ52
M_A_DQ55
M_A_DQ54
M_A_DQ50
M_A_DQ0
M_A_DQ57
M_A_DQ59
M_A_DQ58
M_A_DQ61
M_A_DQ60
M_A_DQ63
M_A_DQ62
M_A_DQ56
M_A_DQ32
M_A_DQ17
M_A_DQ30
M_A_DQ18
UMI_TXN3_C
UMI_TXP3_C
UMI_TXP1_C
UMI_TXN1_C
UMI_TXN2_C
UMI_TXP2_C
UMI_TXP0_C
UMI_TXN0_C
ON_ZVDD ON_ZVSS
+M_VREF
M_A_CS#012 M_A_CS#112
M_A_BS#[2..0]11,12
M_A_DM[7..0]11,12
M_A_A[15:0]11,12
M_A_RST#11,12
M_A_EVENT#11,12
M_A_RAS#11,12 M_A_CAS#11,12 M_A_WE#11,12
M_A_DQ[0..63] 11,12
M_A_CLKP012 M_A_CLKN012 M_A_CLKP112 M_A_CLKN112
M_A_CKE011,12 M_A_CKE111,12
M_A_ODT012 M_A_ODT112
M_A_DQSP011,12
M_A_DQSP111,12
M_A_DQSP211,12
M_A_DQSP311,12
M_A_DQSP411,12
M_A_DQSP511,12
M_A_DQSP611,12
M_A_DQSP711,12
M_A_DQSN011,12
M_A_DQSN111,12
M_A_DQSN211,12
M_A_DQSN311,12
M_A_DQSN411,12
M_A_DQSN511,12
M_A_DQSN611,12
M_A_DQSN711,12
UMI_RXP06 UMI_RXN06 UMI_TXP0 6
UMI_TXN0 6
UMI_RXN16 UMI_RXP16
UMI_RXP26 UMI_RXN26
UMI_RXN36 UMI_RXP36
UMI_TXP1 6
UMI_TXN1 6
UMI_TXN2 6
UMI_TXP2 6
UMI_TXP3 6
UMI_TXN3 6
+1.5VSUS5,10,11,12,21,26,31 +3VS57,8,9,10,20,21,24,25,29,31
DDR_VTTREF 11,12,26
M_A_CLKP211 M_A_CLKN211 M_A_CLKP311 M_A_CLKN311
M_A_ODT211 M_A_ODT311
M_A_CS#211 M_A_CS#311
+1.5VSUS
+1.0V
+1.5VSUS
+1.5VSUS
Size Document Number Rev
Date: Sheet of
Quanta Computer Inc.
PROJECT :
Ontario DDRIII/PCIE(1/3)
1A
3 31Wednesday, July 27, 2011
Butternut(NM9)
Size Document Number Rev
Date: Sheet of
Quanta Computer Inc.
PROJECT :
Ontario DDRIII/PCIE(1/3)
1A
3 31Wednesday, July 27, 2011
Butternut(NM9)
Size Document Number Rev
Date: Sheet of
Quanta Computer Inc.
PROJECT :
Ontario DDRIII/PCIE(1/3)
1A
3 31Wednesday, July 27, 2011
Butternut(NM9)
03
SI : del R445,R446
C161
1000P/50V_4
C161
1000P/50V_4
R243 2K/F_4R243 2K/F_4
C333 0.1U/10V_4C333 0.1U/10V_4
C160
0.1U/10V_4
C160
0.1U/10V_4
C340 0.1U/10V_4C340 0.1U/10V_4
R76
1K/F_4
R76
1K/F_4
R6739.2/J_4 R6739.2/J_4
C334 0.1U/10V_4C334 0.1U/10V_4
ONTARIO (2.0)
PART 1 OF 5
MEMORY I/F
U15E
?
ONTARIO (2.0)
PART 1 OF 5
MEMORY I/F
U15E
?
V17
M_WE_L
V19
M_CAS_L
U18
M_RAS_L
V16
M1_CS_L1
U17
M1_CS_L0
W16
M0_CS_L1
T17
M0_CS_L0
W15
M1_ODT1
U19
M1_ODT0
V15
M0_ODT1
W19
M0_ODT0
E15
M_CKE1
F15
M_CKE0
N17
M_EVENT_L
L23
M_RESET_L
L17
M_CLK_L3
L18
M_CLK_H3
N19
M_CLK_L2
N18
M_CLK_H2
M18
M_CLK_L1
M19
M_CLK_H1
M16
M_CLK_L0
M17
M_CLK_H0
AC16
M_DQS_L7
AB16
M_DQS_H7
AC21
M_DQS_L6
AC20
M_DQS_H6
V22
M_DQS_L5
W22
M_DQS_H5
P22
M_DQS_L4
R22
M_DQS_H4
J23
M_DQS_L3
J22
M_DQS_H3
E22
M_DQS_L2
E23
M_DQS_H2
A20
M_DQS_L1
B20
M_DQS_H1
B16
M_DQS_L0
A16
M_DQS_H0
AA16
M_DM7
AB20
M_DM6
V23
M_DM5
P23
M_DM4
H22
M_DM3
D21
M_DM2
B19
M_DM1
D15
M_DM0
F16
M_BANK2
T18
M_BANK1
R18
M_BANK0
G15
M_ADD15
E16
M_ADD14
W17
M_ADD13
E18
M_ADD12
F17
M_ADD11
T19
M_ADD10
E19
M_ADD9
F19
M_ADD8
G18
M_ADD7
H15
M_ADD6
G17
M_ADD5
H17
M_ADD4
H18
M_ADD3
J17
M_ADD2
H19
M_ADD1
R17
M_ADD0
M22
M_ZVDDIO_MEM_S
M23
M_VREF
AC15
M_DATA63
AB15
M_DATA62
AB18
M_DATA61
AC18
M_DATA60
AC14
M_DATA59
AB14
M_DATA58
Y16
M_DATA57
AC17
M_DATA56
Y18
M_DATA55
AB19
M_DATA54
AA20
M_DATA53
AA23
M_DATA52
AA18
M_DATA51
AC19
M_DATA50
AB22
M_DATA49
Y20
M_DATA48
Y21
M_DATA47
W23
M_DATA46
U23
M_DATA45
T21
M_DATA44
Y22
M_DATA43
Y23
M_DATA42
V21
M_DATA41
V20
M_DATA40
T22
M_DATA39
R23
M_DATA38
P20
M_DATA37
M20
M_DATA36
T23
M_DATA35
T20
M_DATA34
P21
M_DATA33
N23
M_DATA32
K23
M_DATA31
K20
M_DATA30
H20
M_DATA29
G23
M_DATA28
K21
M_DATA27
K22
M_DATA26
H23
M_DATA25
H21
M_DATA24
F21
M_DATA23
F20
M_DATA22
D22
M_DATA21
C22
M_DATA20
F22
M_DATA19
F23
M_DATA18
D23
M_DATA17
C23
M_DATA16
C20
M_DATA15
A21
M_DATA14
B18
M_DATA13
A18
M_DATA12
D20
M_DATA11
B21
M_DATA10
A19
M_DATA9
C18
M_DATA8
D16
M_DATA7
C16
M_DATA6
C14
M_DATA5
A14
M_DATA4
D18
M_DATA3
A17
M_DATA2
A15
M_DATA1
B14
M_DATA0
C339 0.1U/10V_4C339 0.1U/10V_4
C338 0.1U/10V_4C338 0.1U/10V_4
R58
1K/F_4
R58
1K/F_4
R290
*0_4
R290
*0_4
ONTARIO (2.0)
PART 2 OF 5
UMI I/F PCIE I/F
U15A
?
ONTARIO (2.0)
PART 2 OF 5
UMI I/F PCIE I/F
U15A
?
AB7
P_UMI_RXN3
AC7
P_UMI_RXP3
AC10
P_UMI_RXN2
AB10
P_UMI_RXP2
Y10
P_UMI_RXN1
AA10
P_UMI_RXP1
Y12
P_UMI_RXN0
AA12
P_UMI_RXP0
Y14
P_ZVDD_10
Y3
P_GPP_RXN3
Y4
P_GPP_RXP3
AA2
P_GPP_RXN2
AA1
P_GPP_RXP2
AC4
P_GPP_RXN1
AB4
P_GPP_RXP1
Y6
P_GPP_RXN0
AA6
P_GPP_RXP0
AC8
P_UMI_TXN3
AB8
P_UMI_TXP3
Y8
P_UMI_TXN2
AA8
P_UMI_TXP2
AB11
P_UMI_TXN1
AC11
P_UMI_TXP1
AC12
P_UMI_TXN0
AB12
P_UMI_TXP0
AA14
P_ZVSS
V4
P_GPP_TXN3
V3
P_GPP_TXP3
Y2
P_GPP_TXN2
Y1
P_GPP_TXP2
AC3
P_GPP_TXN1
AB3
P_GPP_TXP1
AC6
P_GPP_TXN0
AB6
P_GPP_TXP0
R77
1K/F_4
R77
1K/F_4
R242 1.27KR242 1.27K
C337 0.1U/10V_4C337 0.1U/10V_4
C335 0.1U/10V_4C335 0.1U/10V_4
C336 0.1U/10V_4C336 0.1U/10V_4

1
1
A A
CPU_ALERT
CPUTEST14
CPUTEST15
CPUTEST16
CPUTEST17
CPUTEST38
CPU_SIC
CPU_SID
CPU_SVC_R
CPU_SVD_R
CPUTEST18
CPUTEST19
CPUTEST25_H
CPUTEST25_L
CPUTEST28_H
CPUTEST28_L
CPUTEST31
CPUTEST33_H
CPUTEST33_L
CPUTEST34_H
CPUTEST34_L
CPUTEST36
CPUTEST37
CPUTEST6
CPU_THERMTRIP#
UNNAMED_7_CAP_I337_B
VDDCR_CPU_SENSE
VDDCR_NB_SENSE
VDDIO_SUS_SENSE
VSS_SENSE
VSS_SENSE
CPU_PROCHOT_L#
APU_TDI
APU_TCK
APU_TMS
APU_TRST#
DAC_RSET_NB
CPUTEST35
APU_DBREQ#
CPU_PWRGD
CPUTEST17
CPUTEST16
CPUTEST14
CPUTEST15
CPUTEST36
CPUTEST37
CPU_LDT_RST#
CPU_PWRGD
CPU_THERMTRIP#
CPU_PROCHOT_L#
CPU_VDD0_RUN_FB_L
CPU_VDD0_RUN_FB_H
VDDIO_FB_H
CPU_VDDNB_RUN_FB_L
CPU_VDDNB_RUN_FB_H
CPU_PROCHOT_L#
CPU_ALERT
CPU_SIC
CPU_SID
CPU_LDT_RST#
CPU_THERMTRIP#
APU_TRST#
APU_TDI
APU_TCK
APU_TMS
APU_DBREQ#
CPU_SVC
CPU_SVDCPU_SVD_R
CPU_SVC_R
CRT_B_L
CRT_G_L
CRT_R_L
VGA_VSYNC
VGA_HSYNC
VGA_DDC_DAT
VGA_DDC_CLK
APU_TDO
APU_DBRDY
CPU_THERMDC
CPU_THERMDA CPU_THERMDA_R
CPU_THERMDC_R
CPU_THERMTRIP# TP_THRM#
TXC_HDMI_L+_C
TXC_HDMI_L-_C
TX2_HDMI_L+_C
TX2_HDMI_L-_C
TX1_HDMI_L+_C
TX1_HDMI_L-_C
TX0_HDMI_L+_C
TX0_HDMI_L-_C
CPU_THERMDA_R
CPU_THERMDC_R
APU_LDT_RST_HTPA#
CPU_PWRGD CPU_PWRGD_BUF
CPU_LDT_RST_HTPA#
CPU_LDT_RST#
CPUTEST18
CPU_PWRGD_BUF
APU_TRST#
APU_DBREQ#
APU_TCK
APU_TDO
APU_TMS
APU_DBRDY
APU_TDI
CPU_LDT_RST_HTPA#
APU_LDT_RST_HTPA#
CPUTEST19
APU_LDT_RST_HTPA#
CPU_PWRGD_BUF
INT_TXLOUTN2
INT_TXLOUTP2
INT_TXLOUTN1
INT_TXLOUTP1
INT_TXLOUTN0
INT_TXLOUTP0
INT_TXLCLKN
INT_TXLCLKP
EDIDCLK
EDIDDATA
CRT_R
CRT_G
CRT_B
CPU_LDT_RST#
CPU_PROCHOT_R#
MBCLK2
MBDATA2
CPU_PWRGD
EDIDDATA 14
EDIDCLK 14
APU_CLKP6 APU_CLKN6
DISP_CLKP6 DISP_CLKN6
ALLOW_LDTSTOP 6
CPU_PWRGD6
CPU_LDT_RST#6
CPU_THERMTRIP#7
CPU_PROCHOT_R# 6
CPU_VDD0_RUN_FB_L 27
CPU_VDD0_RUN_FB_H 27
VDDIO_FB_H 26
CPU_VDDNB_RUN_FB_L 27
CPU_VDDNB_RUN_FB_H 27
CPU_SVC 27
CPU_SVD 27
CRT_B 13
CRT_G 13
CRT_R 13
VGA_HSYNC 13
VGA_VSYNC 13
VGA_DDC_DAT 13
VGA_DDC_CLK 13
L_VDD_EN 14
L_BKLT_EN 14
INT_LVDS_PWM 14
CPU_PROCHOT#24
+1.8V 5,30
+3V 5,7,8,9,10,11,12,13,14,15,16,17,18,19,20,21,23,24,27,31
CPU_PWRGD_SVID_REG 27
MBCLK221,24 MBDATA221,24
MBCLK221,24
MBDATA221,24
PM_THERM#7
TX1_HDMI_L-15 TX1_HDMI_L+15
TXC_HDMI_L+15
TXC_HDMI_L-15
TX0_HDMI_L+15 TX0_HDMI_L-15
TX2_HDMI_L+15 TX2_HDMI_L-15
HDMI_DDC_DATA 15
HDMI_DDC_CLK 15
INT_TMDS_HPD 15
TP_THRM#23
INT_TXLOUTN114 INT_TXLOUTP114
INT_TXLOUTP214 INT_TXLOUTN214
INT_TXLOUTP014 INT_TXLOUTN014
INT_TXLCLKN14 INT_TXLCLKP14
+1.8V
+1.8V
+1.8V
+1.8V
+3V
+1.8V
+1.8V
+1.8V
+1.8V +3V
+3V
+3V
+3V
+3V
+3V
+1.8V
+1.8V
Size Document Number Rev
Date: Sheet of
Quanta Computer Inc.
PROJECT :
Ontario DMI/Display(2/3)
1A
4 31Wednesday, July 27, 2011
Butternut(NM9)
Size Document Number Rev
Date: Sheet of
Quanta Computer Inc.
PROJECT :
Ontario DMI/Display(2/3)
1A
4 31Wednesday, July 27, 2011
Butternut(NM9)
Size Document Number Rev
Date: Sheet of
Quanta Computer Inc.
PROJECT :
Ontario DMI/Display(2/3)
1A
4 31Wednesday, July 27, 2011
Butternut(NM9)
04
DIFFERENTIAL ROUTING
EC new option
HDT(Hardware Debug Tool ) Connector
Serial VID
SVDSVC
0
0
VID Override table (VDD)
0
Output Voltage
1.1V
11
1
1
0 0.9V
1.0V
VFIX MODE
0.8V
Thermal Sensor
I2C ADDRESS: 9AH
SI , change to G781
and C391 to 2200P
MSOP
Can remove on MP
Close U15, Reserve for RF
Close U15, Reserve for EMI
PV , short pad
PV , short pad
PV , short pad
PV add
PV add PV add
PV EMI suggestion
PV EMI suggestion
PV reserve for ESD solution
PV , short pad
R301 *0_4R301 *0_4
R28 1K/F_4R28 1K/F_4
R216 *0_4/SR216 *0_4/S
R236 1K/F_4R236 1K/F_4
C5500.1U/10V_4 C5500.1U/10V_4
R230 *0_4/SR230 *0_4/S
R214 *1K/F_4R214 *1K/F_4
C415
*100P/50V_4
C415
*100P/50V_4
R239 *1K/F_4R239 *1K/F_4
TP6TP6
R296
10K/F_4
R296
10K/F_4
R26 300/F_4R26 300/F_4
C768 68P/50V_4C768 68P/50V_4
C5480.1U/10V_4 C5480.1U/10V_4
R228
1K/F_4
R228
1K/F_4
R39 1K/F_4R39 1K/F_4
C765 *5.6P/16V_4C765 *5.6P/16V_4
R297
10K/F_4
R297
10K/F_4
R220 510/F_4R220 510/F_4
C391 *2200P/50V_4C391 *2200P/50V_4
R221 1K/F_4R221 1K/F_4
C5460.1U/10V_4 C5460.1U/10V_4
TP8TP8
VC5
AVLC5S_4
VC5
AVLC5S_4
C767 68P/50V_4C767 68P/50V_4
TP45TP45
R224 *0_4/SR224 *0_4/S
C137 0.1U/10V/X7R_4C137 0.1U/10V/X7R_4
C389
1U/10V_4
C389
1U/10V_4
R298
*200/F_6
R298
*200/F_6
R213 *220_4R213 *220_4
C526
0.1U/10V_4
C526
0.1U/10V_4
Q5
AO3416
Q5
AO3416
3
2
1
C5470.1U/10V_4 C5470.1U/10V_4
C327
0.01U/25V_4
C327
0.01U/25V_4
R57 499R57 499
C5490.1U/10V_4 C5490.1U/10V_4
R211 *220_4R211 *220_4
R219
*1K/F_4
R219
*1K/F_4
TP5TP5
R42 *1K/F_4R42 *1K/F_4
R291 *0_4R291 *0_4
PC128
0.1U/10V_4
PC128
0.1U/10V_4
R222
*1K/F_4
R222
*1K/F_4
TP7TP7
C5510.1U/10V_4 C5510.1U/10V_4
CN4
*HDT CONN
88511-2001-20p-l
DFFC20FR255
CN4
*HDT CONN
88511-2001-20p-l
DFFC20FR255
1
4
5
6
7
8
9
10
11
12
2
3
13
14
15
16
17
18
19
20
R63 51_4R63 51_4
C387
1U/10V_4
C387
1U/10V_4
R217 *1K/F_4R217 *1K/F_4
U23
*G781-1P8@EV
U23
*G781-1P8@EV
VCC 1
DXP 2
DXN 3
GND 5
SCLK
8
SDA
7
ALERT#
6
OVERT#
4
TP49TP49
R292 *0_4R292 *0_4
R238 510/F_4R238 510/F_4
R25 1K/F_4R25 1K/F_4
R29 1K/F_4R29 1K/F_4
C5520.1U/10V_4 C5520.1U/10V_4
R287 1K/F_4R287 1K/F_4
TP9TP9
C764 *5.6P/16V_4C764 *5.6P/16V_4
R227 1K/F_4R227 1K/F_4
ONTARIO (2.0)
PART 3 OF 5
TEST VGA DAC
JTAG CTRL SER
CLK
DP MISC
DISPLAYPORT 0 DISPLAYPORT 1
ANALOG/DISPLAY/MISC
U15B
ONTARIO
ONTARIO (2.0)
PART 3 OF 5
TEST VGA DAC
JTAG CTRL SER
CLK
DP MISC
DISPLAYPORT 0 DISPLAYPORT 1
ANALOG/DISPLAY/MISC
U15B
ONTARIO
V5
RSVD_3
W11
RSVD_2
B4
RSVD_1
F1
VSS_SENSE
F3
VDDIO_MEM_S_SENSE
G1
VDDCR_CPU_SENSE
F4
VDDCR_NB_SENSE
M1
DBREQ_L
M3
DBRDY
M4
TRST_L
P2
TMS
P1
TCK
N1
TDO
N2
TDI
T2
ALERT_L
U2
THERMTRIP_L
U1
PROCHOT_L
T4
PWROK
T3
RESET_L
P4
SID
P3
SIC
J2
SVD
J1
SVC
D1
DISP_CLKIN_L
D2
DISP_CLKIN_H
V1
CLKIN_L
V2
CLKIN_H
C8
LTDP0_TXN3
D8
LTDP0_TXP3
B6
LTDP0_TXN2
A6
LTDP0_TXP2
C6
LTDP0_TXN1
D6
LTDP0_TXP1
A5
LTDP0_TXN0
B5
LTDP0_TXP0
B10
TDP1_TXN3
A10
TDP1_TXP3
C10
TDP1_TXN2
D10
TDP1_TXP2
A9
TDP1_TXN1
B9
TDP1_TXP1
B8
TDP1_TXN0
A8
TDP1_TXP0
T1
DMAACTIVE_L
K3
TEST38
R5
TEST37
N5
TEST36
H4
TEST35
T15
TEST34_L
U15
TEST34_H
J19
TEST33_L
J18
TEST33_H
M21
TEST31
M5
TEST28_L
L5
TEST28_H
K2
TEST25_L
K1
TEST25_H
M2
TEST19
L2
TEST18
L1
TEST17
K4
TEST16
E4
TEST15
T5
TEST14
R6
TEST6
R2
TEST5
R1
TEST4
D12
DAC_ZVSS
D4
DAC_SDA
F2
DAC_SCL
E2
DAC_VSYNC
E1
DAC_HSYNC
B13
DAC_BLUEB
A13
DAC_BLUE
B12
DAC_GREENB
A12
DAC_GREEN
D13
DAC_REDB
C12
DAC_RED
D3
LTDP0_HPD
B3
LTDP0_AUXN
A3
LTDP0_AUXP
C1
TDP1_HPD
C2
TDP1_AUXN
B2
TDP1_AUXP
H1
DP_VARY_BL
H2
DP_DIGON
G2
DP_BLON
H3
DP_ZVSS
R233 *1K/F_4R233 *1K/F_4
C328
0.01U/25V_4
C328
0.01U/25V_4
R50150/F_4 R50150/F_4
R237 1K/F_4R237 1K/F_4
R52150/F_4 R52150/F_4
C5530.1U/10V_4 C5530.1U/10V_4
R235 *0_4/SR235 *0_4/S
R218 *1K/F_4R218 *1K/F_4
R300 1K/F_4R300 1K/F_4
R232 1K/F_4R232 1K/F_4U30
TC7SH08FU
U30
TC7SH08FU
2
1
4
3 5
TP47TP47
R234 *0_4/SR234 *0_4/S
R35 1K/F_4R35 1K/F_4
C414
*220P/50V_4
C414
*220P/50V_4
R231 1K/F_4R231 1K/F_4
TP48TP48
R64 51_4R64 51_4
TP46TP46
PC136
0.1U/10V_4
PC136
0.1U/10V_4
R55
1K/F_4
R55
1K/F_4
R27 1K/F_4R27 1K/F_4
R240 *0_4/SR240 *0_4/S
C522
0.1U/10V_4
C522
0.1U/10V_4
R36 *4.7K_4R36 *4.7K_4
R229 *0_4/SR229 *0_4/S
TP12TP12
R225 *0_4/SR225 *0_4/S
R295
10K/F_4
R295
10K/F_4
L46 *0_4/SL46 *0_4/S
R133 *0_4/SR133 *0_4/S
R215 150/F_4R215 150/F_4
VC6
AVLC5S_4
VC6
AVLC5S_4
R46 *1K/F_4R46 *1K/F_4
R56
300_4
R56
300_4
R212 1K/F_4R212 1K/F_4
L40 *0_4/SL40 *0_4/S
R226 300_4R226 300_4
R40 *1K/F_4R40 *1K/F_4
TP3TP3
R45150/F_4 R45150/F_4
R41 *0_4/SR41 *0_4/S
L45 *0_4/SL45 *0_4/S
R223
1K/F_4
R223
1K/F_4
C392
*0.1U/10V_4
C392
*0.1U/10V_4
C744 *5.6P/16V_4C744 *5.6P/16V_4
R137 *0_4/SR137 *0_4/S
U22
SN74LVC2G07DCKR
U22
SN74LVC2G07DCKR
GND
2
1A
1
VCC 5
2Y 4
1Y 6
2A
3
C416
*100P/50V_4
C416
*100P/50V_4
C138 0.1U/10V/X7R_4C138 0.1U/10V/X7R_4
TP11TP11

1
1
A A
+VCORE21,27
+VDDNB_CPU21,27 +1.5VSUS3,10,11,12,21,26,31 +3V4,7,8,9,10,11,12,13,14,15,16,17,18,19,20,21,23,24,27,31 +1.0V3,10,30 +1.8V4,30
GND GND
+1.5VSUS
+1.5VSUS
+1.5VSUS+1.5VSUS
+1.8V +VDDAN_18_DAC +1.0V +VDDPL_10 +3V
+1.5VSUS
GND
+1.8V
+1.8V
+3V
+1.5VSUS
+VDDPL_10
+VDDAN_18_DAC
+VCORE
+VCORE
+VCORE
+VCORE
+VCORE
+VDDNB_CPU
+VDDNB_CPU +VDDNB_CPU
+VDDNB_CPU
+VDDNB_CPU
+1.0V
+1.0V
Size Document Number Rev
Date: Sheet of
Quanta Computer Inc.
PROJECT :
Ontario Power/Ground(3/3)
1A
5 31Wednesday, July 27, 2011
Butternut(NM9)
Size Document Number Rev
Date: Sheet of
Quanta Computer Inc.
PROJECT :
Ontario Power/Ground(3/3)
1A
5 31Wednesday, July 27, 2011
Butternut(NM9)
Size Document Number Rev
Date: Sheet of
Quanta Computer Inc.
PROJECT :
Ontario Power/Ground(3/3)
1A
5 31Wednesday, July 27, 2011
Butternut(NM9)
place capacitors under BGA
EMC CAPS
11A
10A
2A
2A
150mA
5.5A
200mA
500mA
05
PV , short pad
PV , short pad
C110
10U/6.3V/X5R_8
C110
10U/6.3V/X5R_8
C114
0.1U/10V_4
C114
0.1U/10V_4
C93
180P/25V_4
C93
180P/25V_4
C86
1U/6.3V_4
C86
1U/6.3V_4
ONTARIO (2.0)
PART 5 OF 5
GROUND
U15D
ONTARIO
ONTARIO (2.0)
PART 5 OF 5
GROUND
U15D
ONTARIO
N11
VSS_49
N8
VSS_48
N6
VSS_47
N4
VSS_46
M7
VSS_45
L22
VSS_44
L20
VSS_43
L13
VSS_42
L11
VSS_41
L8
VSS_40
L6
VSS_39
L4
VSS_38
K14
VSS_37
K10
VSS_36
J20
VSS_35
J7
VSS_34
J5
VSS_33
J4
VSS_32
H13
VSS_31
H11
VSS_30
H6
VSS_29
G22
VSS_28
G20
VSS_27
G12
VSS_26
G9
VSS_25
G7
VSS_24
G5
VSS_23
G4
VSS_22
F13
VSS_21
F11
VSS_20
F8
VSS_19
E20
VSS_18
E12
VSS_17
E9
VSS_16
E7
VSS_15
D19
VSS_14
D17
VSS_13
B15
VSS_12
D14
VSS_11
D11
VSS_10
D9
VSS_9
D7
VSS_8
D5
VSS_7
C4
VSS_6
B22
VSS_5
B17
VSS_4
B11
VSS_3
B7
VSS_2
A7
VSS_1
A11
VSSBG_DAC
AC13
VSS_97
AC9
VSS_96
AC5
VSS_95
AB21
VSS_94
AB17
VSS_93
AB13
VSS_92
AB9
VSS_91
AB5
VSS_90
AB2
VSS_89
AA22
VSS_88
AA4
VSS_87
Y19
VSS_86
Y17
VSS_85
Y15
VSS_84
Y13
VSS_83
Y11
VSS_82
Y9
VSS_81
Y7
VSS_80
Y5
VSS_79
W20
VSS_78
W12
VSS_77
W7
VSS_76
W5
VSS_75
W4
VSS_74
W2
VSS_73
W1
VSS_72
V13
VSS_71
V11
VSS_70
V9
VSS_69
V8
VSS_68
U22
VSS_67
U20
VSS_66
U12
VSS_65
U7
VSS_64
U5
VSS_63
U4
VSS_62
T13
VSS_61
T11
VSS_60
T9
VSS_59
T6
VSS_58
R20
VSS_57
R7
VSS_56
R4
VSS_55
P14
VSS_54
P10
VSS_53
N22
VSS_52
N20
VSS_51
N13
VSS_50
C79
1U/6.3V_4
C79
1U/6.3V_4
C88
1U/6.3V_4
C88
1U/6.3V_4
C112
180P/25V_4
C112
180P/25V_4
C103
1U/6.3V_4
C103
1U/6.3V_4
C117
1U/6.3V_4
C117
1U/6.3V_4
C74
10U/6.3V/X5R_8
C74
10U/6.3V/X5R_8
C60
1U/6.3V_4
C60
1U/6.3V_4
C58
10U/6.3V/X5R_8
C58
10U/6.3V/X5R_8
C115
0.1U/10V_4
C115
0.1U/10V_4
C101
10U/6.3V/X5R_8
C101
10U/6.3V/X5R_8
C73
1U/6.3V_4
C73
1U/6.3V_4
C57
10U/6.3V/X5R_8
C57
10U/6.3V/X5R_8
C95
1U/6.3V_4
C95
1U/6.3V_4
C140
1U/6.3V_4
C140
1U/6.3V_4
C120
1U/6.3V_4
C120
1U/6.3V_4 C107
1U/6.3V_4
C107
1U/6.3V_4
C80
1U/6.3V_4
C80
1U/6.3V_4
C85
1U/6.3V_4
C85
1U/6.3V_4
C69
1U/6.3V_4
C69
1U/6.3V_4
C78
180P/25V_4
C78
180P/25V_4
C62
0.1U/10V_4
C62
0.1U/10V_4
C126
1U/6.3V_4
C126
1U/6.3V_4
C59
10U/6.3V/X5R_8
C59
10U/6.3V/X5R_8
C119
180P/25V_4
C119
180P/25V_4
C83
180P/25V_4
C83
180P/25V_4
C108
0.1U/10V_4C108
0.1U/10V_4
C54
10U/6.3V/X5R_8
C54
10U/6.3V/X5R_8
C76
0.1U/10V_4C76
0.1U/10V_4
C129
10U/6.3V/X5R_8
C129
10U/6.3V/X5R_8
C90
1U/6.3V_4
C90
1U/6.3V_4
C91
0.1U/10V_4
C91
0.1U/10V_4
C123
180P/25V_4
C123
180P/25V_4 C122
0.1U/10V_4
C122
0.1U/10V_4
C105
0.1U/10V/X7R_4
C105
0.1U/10V/X7R_4
C51
10U/6.3V/X5R_8
C51
10U/6.3V/X5R_8
C68
1U/6.3V_4
C68
1U/6.3V_4
C139
10U/6.3V/X5R_8
C139
10U/6.3V/X5R_8
C106
180P/25V_4
C106
180P/25V_4
ONTARIO (2.0)
PART 4 OF 5
POWER
U15C
ONTARIO
ONTARIO (2.0)
PART 4 OF 5
POWER
U15C
ONTARIO
U16
VDDIO_MEM_S_11
W18
VDDIO_MEM_S_10
R19
VDDIO_MEM_S_9
R16
VDDIO_MEM_S_8
N16
VDDIO_MEM_S_7
L19
VDDIO_MEM_S_6
L16
VDDIO_MEM_S_5
J16
VDDIO_MEM_S_4
E17
VDDIO_MEM_S_3
G19
VDDIO_MEM_S_2
G16
VDDIO_MEM_S_1
P13
VDDCR_NB_22
P11
VDDCR_NB_21
N14
VDDCR_NB_20
N12
VDDCR_NB_19
N10
VDDCR_NB_18
M13
VDDCR_NB_17
M12
VDDCR_NB_16
M11
VDDCR_NB_15
L14
VDDCR_NB_14
L12
VDDCR_NB_13
L10
VDDCR_NB_12
K13
VDDCR_NB_11
K11
VDDCR_NB_10
H12
VDDCR_NB_9
H9
VDDCR_NB_8
G13
VDDCR_NB_7
G11
VDDCR_NB_6
F12
VDDCR_NB_5
F9
VDDCR_NB_4
E13
VDDCR_NB_3
E11
VDDCR_NB_2
E8
VDDCR_NB_1
R8
VDDCR_CPU_15
N7
VDDCR_CPU_14
M8
VDDCR_CPU_13
M6
VDDCR_CPU_12
L7
VDDCR_CPU_11
J8
VDDCR_CPU_10
J6
VDDCR_CPU_9
H7
VDDCR_CPU_8
H5
VDDCR_CPU_7
G8
VDDCR_CPU_6
G6
VDDCR_CPU_5
F7
VDDCR_CPU_4
F5
VDDCR_CPU_3
E6
VDDCR_CPU_2
E5
VDDCR_CPU_1
A4
VDD_33
T12
VDD_10_4
V12
VDD_10_3
W13
VDD_10_2
U13
VDD_10_1
U11
VDDPL_10
W9
VDD_18_DAC
V7
VDD_18_7
T7
VDD_18_6
W6
VDD_18_5
U9
VDD_18_4
U6
VDD_18_3
W8
VDD_18_2
U8
VDD_18_1
C81
180P/25V_4
C81
180P/25V_4
C330
10U/6.3V/X5R_8
C330
10U/6.3V/X5R_8
C323
10U/6.3V/X5R_8
C323
10U/6.3V/X5R_8
C97
1U/6.3V_4
C97
1U/6.3V_4
C56
0.1U/10V_4
C56
0.1U/10V_4
C130
10U/6.3V/X5R_8
C130
10U/6.3V/X5R_8
C343
0.1U/10V/X7R_4
C343
0.1U/10V/X7R_4
C52
0.1U/10V_4
C52
0.1U/10V_4
C87
10U/6.3V/X5R_8
C87
10U/6.3V/X5R_8
C89
1U/6.3V_4
C89
1U/6.3V_4
R241 *0_6/SR241 *0_6/S
C96
0.1U/10V_4
C96
0.1U/10V_4
C111
10U/6.3V/X5R_8
C111
10U/6.3V/X5R_8
C113
0.1U/10V/X7R_4
C113
0.1U/10V/X7R_4
C109
10U/6.3V/X5R_8
C109
10U/6.3V/X5R_8
C55
10U/6.3V/X5R_8
C55
10U/6.3V/X5R_8
C75
0.1U/10V_4
C75
0.1U/10V_4
C67
0.1U/10V/X7R_4
C67
0.1U/10V/X7R_4
C92
180P/25V_4
C92
180P/25V_4
C53
10U/6.3V/X5R_8
C53
10U/6.3V/X5R_8
R244 *0_6/SR244 *0_6/S
C118
1U/6.3V_4
C118
1U/6.3V_4
C77
1U/6.3V_4
C77
1U/6.3V_4
C141
0.1U/10V_4
C141
0.1U/10V_4
C116
0.1U/10V_4
C116
0.1U/10V_4
C71
180P/25V_4
C71
180P/25V_4
C94
0.1U/10V_4 C94
0.1U/10V_4
C331
10U/6.3V/X5R_8
C331
10U/6.3V/X5R_8
C102
0.1U/10V/X7R_4
C102
0.1U/10V/X7R_4
C61
0.1U/10V_4
C61
0.1U/10V_4

5
5
4
4
3
3
2
2
1
1
D D
C C
B B
A A
AD24
AD23
AD27
AD26
LAD0
LDRQ0#_SB
LAD2
LFRAME#
LAD1
LAD3
SERIRQ
PCIRST#_L
CLKRUN#
PCIE_CALRN_SB
PCIE_CALRP_SB
RTC_CLK
INTRUDER_ALERT#
LPC_CLK0
LPC_CLK1 +AVBAT
RTC_X1
RTC_X225M_X1
25M_X2
CPU_LDT_RST#
ALLOW_LDTSTOP
PCI_CLK_TPM
PCIRST#
SB_MEMHOT#
+AVBAT
VGA_ON_SB
+VCCRTC_2
+3VRTC_1 +3VRTC
RTC_X1
RTC_X2
SERR#
UMI_RXP3
UMI_RXN3
UMI_RXP0_C
UMI_RXN3_C
UMI_RXP1_C
UMI_RXN0_C
UMI_RXN1_C
UMI_RXN2_C
UMI_RXP2_C
UMI_RXP3_C
UMI_RXP1
UMI_RXN1
UMI_RXP0
UMI_RXN0
UMI_RXP2
UMI_RXN2
PCIE_TXP1_C
PCIE_TXN1_C
PCIE_TXP2_C
PCIE_TXN2_C
PCIE_RXN1
PCIE_RXP1
PCIE_RXP2_LAN
PCIE_RXN2_LAN
DISP_CLKP
DISP_CLKN
APU_CLKN APU_CLKP_R
PCIE_MINI1_CLKN_R
PCIE_MINI1_CLKP_R
PE_RST#
PCIE_LAN_CLKP
PCIE_LAN_CLKN CPU_PROCHOT_R#
FCH_SPI_WP
ACCEL_INT
+BAT
PCI_CLK4
PCI_CLK3
PCI_CLK2
DISP_CLKN_R
DISP_CLKP_R
APU_CLKP APU_CLKN_R
PCIE_MINI1_CLKN
PCIE_MINI1_CLKP
VCCRTC_1
VCCRTC_3
CPU_PWRGD
PCI_CLK_TPM 10
PCI_CLK2 10 PCI_CLK3 10
SERR# 24
CLKRUN# 24
LAD0 19,24
LAD1 19,24
LAD2 19,24
LAD3 19,24
LFRAME# 19,24
RTC_CLK 10
PCI_CLK4 10
PCIRST# 24
PCLK_LPC_DEBUG 19
LPC_CLK1 10
LPC_CLK0 10
SERIRQ 24
CPU_LDT_RST# 4
ALLOW_LDTSTOP 4
CPU_PWRGD 4
PCLK_LPC_KB3920 24
UMI_RXP03 UMI_RXN03
UMI_TXP03 UMI_TXN03
UMI_RXP13 UMI_RXN13
UMI_RXN23 UMI_RXP23
UMI_RXP33 UMI_RXN33
UMI_TXN13 UMI_TXP13
UMI_TXP23 UMI_TXN23
UMI_TXN33 UMI_TXP33
PCIE_TXN119 PCIE_TXP119
PCIE_TXP2_LAN17 PCIE_TXN2_LAN17
PCIE_RXN119 PCIE_RXP119
PCIE_RXN2_LAN17 PCIE_RXP2_LAN17
APU_CLKP4 APU_CLKN4
DISP_CLKP4 DISP_CLKN4
PCIE_MINI1_CLKP19 PCIE_MINI1_CLKN19
MINI_PLTRST#19,20 LAN_PLTRST#17
PCIE_LAN_CLKN17 PCIE_LAN_CLKP17 CPU_PROCHOT_R# 4
FCH_SPI_WP_R 8
+1.1V_PCIE_VDDR9 +3VPCU10,14,21,22,23,24,25,28
ACCEL_INT 21
+1.1V_PCIE_VDDR
+AVBAT
+AVBAT
+3VPCU
+AVBAT
+5VPCU
Size Document Number Rev
Date: Sheet of
Quanta Computer Inc.
PROJECT :
Hudson DMI/PCIE/PCI(1/4)
1A
6 31Wednesday, July 27, 2011
Butternut(NM9)
Size Document Number Rev
Date: Sheet of
Quanta Computer Inc.
PROJECT :
Hudson DMI/PCIE/PCI(1/4)
1A
6 31Wednesday, July 27, 2011
Butternut(NM9)
Size Document Number Rev
Date: Sheet of
Quanta Computer Inc.
PROJECT :
Hudson DMI/PCIE/PCI(1/4)
1A
6 31Wednesday, July 27, 2011
Butternut(NM9)
Reserve for
non-WWAN SKU
PV reserve for ESD solution
Close U17
06
C199 27P/50V_4
C199 27P/50V_4
R586
15K
R586
15K
C196 0.1U/10V_4C196 0.1U/10V_4
R283 10_4R283 10_4
C277
33P/50V_4
C277
33P/50V_4
Q19
MMBT3904-7-F
Q19
MMBT3904-7-F
2
13
C225 0.1U/10V_4C225 0.1U/10V_4
C298
0.1U/10V_4
C298
0.1U/10V_4
R252 2.0K/F_4R252 2.0K/F_4
R200 2.2K/F_4R200 2.2K/F_4
C227
10P/50V_6
C227
10P/50V_6
R166 20M_6R166 20M_6
C351 0.1U/10V_4C351 0.1U/10V_4
C224 0.1U/10V_4C224 0.1U/10V_4
D19
BAT54C
D19
BAT54C
C287
22P/50V_4
C287
22P/50V_4
RP2 0_4P2R_4RP2 0_4P2R_4
2
41
3
C226 0.1U/10V_4C226 0.1U/10V_4
Y4
32.768KHZ
Y4
32.768KHZ
1
23
4
C295
150P/50V_4
C295
150P/50V_4
R113 22_4R113 22_4
TP25TP25
R197 *1M/F_4R197 *1M/F_4
TP15TP15
TP28TP28
PCI EXPRESS INTERFACES
Part 1 of 5
Hudson M1
PCI INTERFACELPC
RTC
PCI CLKS
CLOCK GENERATOR
CPU
U17A
Hudson M1
PCI EXPRESS INTERFACES
Part 1 of 5
Hudson M1
PCI INTERFACELPC
RTC
PCI CLKS
CLOCK GENERATOR
CPU
U17A
Hudson M1
A_RST#
L1
A_RX2P
AC24
A_RX2N
AC25
A_RX3P
AB25
A_TX3N
AB27 A_TX3P
AB26 A_TX2N
AB28 A_TX2P
AB29
A_RX1P
AD25
A_RX1N
AD24
A_RX0P
AE24
A_RX0N
AE23
A_TX1N
AC29 A_TX1P
AC28 A_TX0N
AD27 A_TX0P
AD26
PCIE_RCLKP/NB_LNK_CLKP
M23
PCIE_RCLKN/NB_LNK_CLKN
P23
PCIE_CALRP
AD29
PCIE_CALRN
AD28
GPP_CLK1N
N28
VDDBT_RTC_G B1
GPP_CLK0N
L28
GPP_CLK2P
M29
CPU_HT_CLKN
T21
GPP_CLK2N
M28
SLT_GFX_CLKP
V23
CPU_HT_CLKP
V21
PCICLK0 W2
PCICLK1/GPO36 W 1
PCICLK2/GPO37 W 3
PCICLK3/GPO38 W 4
PCIRST# V2
CBE0# AA8
CBE1# AD5
CBE2# AD8
CBE3# AA10
FRAME# AE8
DEVSEL# AB9
IRDY# AJ3
TRDY# AE7
PAR AC5
STOP# AF5
PERR# AE6
REQ0# AE11
REQ1#/GPIO40 AH5
REQ2#/CLK_REQ8#/GPIO41 AH4
REQ3#/CLK_REQ5#/GPIO42 AC12
GNT0# AD12
GNT1#/GPO44 AJ5
GNT2#/GPO45 AH6
GNT3#/CLK_REQ7#/GPIO46 AB12
SERR# AE4
CLKRUN# AB11
LAD0 J27
LAD1 J26
LAD2 H29
LAD3 H28
LFRAME# G28
LDRQ0# J25
SERIRQ/GPIO48 AB19
PCICLK4/14M_OSC/GPO39 Y1
LPCCLK0 H24
LPCCLK1 H25
AD0/GPIO0 AA1
AD1/GPIO1 AA4
AD2/GPIO2 AA3
AD3/GPIO3 AB1
AD4/GPIO4 AA5
AD5/GPIO5 AB2
AD6/GPIO6 AB6
AD7/GPIO7 AB5
AD8/GPIO8 AA6
AD9/GPIO9 AC2
AD10/GPIO10 AC3
AD12/GPIO12 AC1
AD13/GPIO13 AD1
AD14/GPIO14 AD2
AD15/GPIO15 AC6
AD16/GPIO16 AE2
AD17/GPIO17 AE1
AD18/GPIO18 AF8
AD19/GPIO19 AE3
AD20/GPIO20 AF1
AD21/GPIO21 AG1
AD22/GPIO22 AF2
AD23/GPIO23 AE9
AD24/GPIO24 AD9
AD25/GPIO25 AC11
AD26/GPIO26 AF6
AD27/GPIO27 AF4
AD28/GPIO28 AF3
AD29/GPIO29 AH2
AD30/GPIO30 AG2
AD31/GPIO31 AH3
AD11/GPIO11 AC4
LDRQ1#/CLK_REQ6#/GPIO49 AA18
GPP_CLK1P
N29
RTCCLK D2
A_RX3N
AB24
INTE#/GPIO32 AJ6
INTF#/GPIO33 AG6
INTG#/GPIO34 AG4
INTH#/GPIO35 AJ4
LOCK# AD7
NB_HT_CLKP
T26
GPP_CLK3N
V25
INTRUDER_ALERT# B2
NB_DISP_CLKP
U29
14M_25M_48M_OSC
L25
GPP_CLK0P
L29
NB_HT_CLKN
T27
SLT_GFX_CLKN
T23
GPP_CLK3P
T25
25M_X1
L26
25M_X2
L27
NB_DISP_CLKN
U28
GPP_CLK4P
L24
GPP_CLK4N
L23
GPP_CLK5P
P25
GPP_CLK5N
M25
GPP_CLK6P
P29
GPP_CLK6N
P28
GPP_CLK7P
N26
GPP_CLK7N
N27
GPP_CLK8P
T29
GPP_CLK8N
T28
GPP_TX0P
AA28
GPP_TX0N
AA29
GPP_TX1P
Y29
GPP_TX1N
Y28
GPP_TX2P
Y26
GPP_TX2N
Y27
GPP_TX3P
W28
GPP_TX3N
W29
GPP_RX0P
AA22
GPP_RX0N
Y21
GPP_RX1P
AA25
GPP_RX1N
AA24
GPP_RX2P
W23
GPP_RX2N
V24
GPP_RX3P
W24
GPP_RX3N
W25
PCIE_RST#
P1
ALLOW_LDTSTP/DMA_ACTIVE# G21
LDT_RST# J24
32K_X1 C1
32K_X2 C2
PROCHOT# H21
LDT_STP# G22
LDT_PG K19
TP58TP58
C354 0.1U/10V_4C354 0.1U/10V_4
R106
1M/F_4
R106
1M/F_4
TP32TP32
C195 0.1U/10V_4C195 0.1U/10V_4
RP3 0_4P2R_4RP3 0_4P2R_4
2
41
3
C293
22P/50V_4
C293
22P/50V_4
TP42TP42
C273
33P/50V_4
C273
33P/50V_4
C355 0.1U/10V_4C355 0.1U/10V_4
VC7
*AVLC5S_4
VC7
*AVLC5S_4
VC8 AVLC5S_4VC8 AVLC5S_4
RP1 0_4P2R_4RP1 0_4P2R_4
2
41
3
TP23TP23
C349
22P/50V_4
C349
22P/50V_4
R251 590/F_4R251 590/F_4
BT1
BAT_CONN
DFHD02MS119
BT1
BAT_CONN
DFHD02MS119
12
TP52TP52
R176 33_4R176 33_4
R286 *0_4R286 *0_4
R190 33_4R190 33_4
TP22TP22
TP40TP40
R160
*20M_6
R160
*20M_6
R284 499/F_4R284 499/F_4
C223 0.1U/10V_4C223 0.1U/10V_4
C388
1U/10V_4
C388
1U/10V_4
Y5
25MHZ
Y5
25MHZ
2 1
C350 0.1U/10V_4C350 0.1U/10V_4
C286
100P/50V_4
C286
100P/50V_4
C305
33P/50V_4
C305
33P/50V_4
C279
33P/50V_4
C279
33P/50V_4
C198 27P/50V_4
C198 27P/50V_4
C352 0.1U/10V_4C352 0.1U/10V_4
BT2
*BAT_CONN
BT2
*BAT_CONN
12
C353 0.1U/10V_4C353 0.1U/10V_4
R250 22_4R250 22_4
R581
4.7K_4
R581
4.7K_4
R175 33_4R175 33_4
R275
1K/F_4
R275
1K/F_4

5
5
4
4
3
3
2
2
1
1
D D
C C
B B
A A
RSMRST#
USB_RCOMP_SB
SB_TEST0
SB_TEST1
SB_TEST2
ACZ_SDOUT
ACZ_SDIN0
ACZ_RST#
ACZ_SYNC
ACZ_SDIN1
SB_GPIO199
SB_GPIO200
SB_SCLK2
SB_SDATA2
SB_SCLK3
ACZ_SDIN3_R
ACZ_RST#
ACZ_SDOUT
ACZ_SYNC
SB_SMBDATA1
PCLK_SMB
SB_JTAG_TCK
SB_JTAG_TDI
SB_JTAG_RST#
SB_SMBDATA1
SB_SMBCLK1
KBSMI#
SUS_STAT#
WD_PWRGD
SUSB#
SB_PWRGD_IN
SYS_RST#
RI#
SB_SDATA2
SB_SCLK2
PCLK_SMB
PDAT_SMB
PDAT_SMB
SB_SMBCLK1
DNBSWON#
ACZ_SDIN2_R
SUSC#
DNBSWON#
ACZ_BCLK
ACZ_SDIN0
GATEA20
RCIN#
SPKR
EXT_SB_OSC
LAN_DISABLE#_SB
SCI#
ACZ_BCLK
SYS_RST#
WLAN_CLKREQ#
LAN_CLKREQ#
CPU_THERMTRIP#
SB_SDA3
WWAN_OFF#
SB_TEST0
SB_TEST2
SB_TEST1
GPS_ON/OFF
SMBALERT#_1SMBALERT#_1
SB_JTAG_TDOCLK_CR_48
ACZ_BCLK
CLK_CR_48_L
RSMRST#24
SB_GPIO199 10
SB_GPIO200 10
ACZ_SYNC_AUDIO 16
ACZ_RST#_AUDIO 16
BIT_CLK_AUDIO 16
ACZ_SDOUT_AUDIO 16
ACZ_SDIN0 16
DNBSWON#24 SUSC#24 SUSB#24
SB_PWRGD_IN10
PCIE_LAN_WAKE#17,19,20
KBSMI#24
GATEA2024 RCIN#24
SPKR16
ACZ_SDOUT10
SCI#24
LAN_CLKREQ#17
WLAN_CLKREQ#19
USBP0- 22
USBP0+ 22
USBP2- 14
USBP2+ 14
USBP5- 22
USBP5+ 22
USBP6+ 22
USBP6- 22
CPU_THERMTRIP#4
CLK_CR_48 18
+3V4,5,8,9,10,11,12,13,14,15,16,17,18,19,20,21,23,24,27,31 +3VS58,9,10,20,21,24,25,29,31
WWAN_OFF#20 GPS_ON/OFF20
PM_THERM#4
USBP10+ 19
USBP10- 19
USBP13+ 18
USBP13- 18
USBP12+ 20
USBP12- 20
PCLK_SMB11,12,16 PDAT_SMB11,12,16
+3VS5
+3V
+3VS5
+3VS5
+3V
+3VS5
+3VS5
+3VS5
Size Document Number Rev
Date: Sheet of
Quanta Computer Inc.
PROJECT :
Hudson GPIO/HDA/USB(2/4)
1A
7 31Wednesday, July 27, 2011
Butternut(NM9)
Size Document Number Rev
Date: Sheet of
Quanta Computer Inc.
PROJECT :
Hudson GPIO/HDA/USB(2/4)
1A
7 31Wednesday, July 27, 2011
Butternut(NM9)
Size Document Number Rev
Date: Sheet of
Quanta Computer Inc.
PROJECT :
Hudson GPIO/HDA/USB(2/4)
1A
7 31Wednesday, July 27, 2011
Butternut(NM9)
SPI/LPC define
To Azalia
07
NC,no install by default
SCL2/SDATA2 is 3V/S5 tolerance
AMD datasheet define it
SCL0/SDATA0 is 3V tolerance
AMD datasheet define it
Clock gen/Robson/TV
tuner
/DDR2/DDR2
thermal/Accelerometer
HD audio
interface is
3.3S5 voltage
SCL1/SDATA1 is 3V/S5 tolerance
AMD datasheet define it
remove pull hi
( chip internal
have pull hi )
Carama USB
USB Connector
USB Connector
USB Connector
DB stage , change to
reserve only FCH
GPIO 61 already
internal pull up
Close U17, Reserve for RF
TP30, TP53, TP62, TP64
need on top
WLAN Min-Card/BT
Cardreader
WWAN
PV change C29to 47p for RF suggestion
PV add R205 for RF request
R164 33_4R164 33_4
R122 2.2K_4R122 2.2K_4
R153 *2.2K_4R153 *2.2K_4
TP36TP36
TP68TP68
TP31TP31
R177 *10K/F_4R177 *10K/F_4
R198 *2.2K_4R198 *2.2K_4
C285 27P/50V_4C285 27P/50V_4
R157 10K/F_4R157 10K/F_4
TP14TP14
R194 2.2K_4R194 2.2K_4
TP63TP63
TP30TP30
TP35TP35
TP41TP41
TP29TP29
C278
100P/50V_4
C278
100P/50V_4
C284 *10P/50V_4C284 *10P/50V_4
TP43TP43
R191 *10K/F_4R191 *10K/F_4
R129 11.8K/F_6R129 11.8K/F_6
R152 10K/F_4R152 10K/F_4
TP19TP19
TP26TP26
R158 *10K/F_4R158 *10K/F_4
R185 *10K/F_4R185 *10K/F_4
TP66TP66
R156 10K/F_4R156 10K/F_4
TP60TP60 R205 0_4R205 0_4
R159 33_4R159 33_4
R258 8.2K_4R258 8.2K_4
R302 *0_4R302 *0_4
R172 33_4R172 33_4
TP16TP16
R187 33_4R187 33_4
R163 *2.2K_4R163 *2.2K_4
R184 *10K/F_4R184 *10K/F_4
TP18TP18
TP64TP64
TP17TP17
TP62TP62
TP61TP61
TP65TP65
TP51TP51
TP53TP53
R120 2.2K_4R120 2.2K_4
R117 2.2K_4R117 2.2K_4
R192 2.2K_4R192 2.2K_4
TP59TP59
R188 10K/F_4R188 10K/F_4
USB 2.0
Part 4 of 5
Hudson M1
ACPI / WAKE UP EVENTS
GPIO
HD AUDIO
USB OC USB 1.1 USB MISCEMBEDDED CTRL
EMBEDDED CTRL
GBE LAN
U17D
Hudson M1
USB 2.0
Part 4 of 5
Hudson M1
ACPI / WAKE UP EVENTS
GPIO
HD AUDIO
USB OC USB 1.1 USB MISCEMBEDDED CTRL
EMBEDDED CTRL
GBE LAN
U17D
Hudson M1
USBCLK/14M_25M_48M_OSC A10
USB_OC6#/IR_TX1/GEVENT6#
D1
USB_HSD5P D16
USB_HSD5N C16
USB_HSD4P B14
USB_HSD4N A14
USB_HSD3P E18
USB_HSD3N E16
USB_HSD2P J16
USB_HSD2N J18
USB_HSD1P B17
USB_HSD1N A17
USB_HSD0P A16
USB_HSD0N B16
USB_OC4#/IR_RX0/GEVENT16#
D4
USB_OC3#/AC_PRES/TDO/GEVENT15#
E8
USB_OC1#/TDI/GEVENT13#
E7 USB_OC2#/TCK/GEVENT14#
F7
USB_HSD7P G12
USB_HSD7N G14
USB_HSD6P G16
USB_HSD6N G18
USB_OC0#/TRST#/GEVENT12#
F8
DDR3_RST#/GEVENT7#
H4
CLK_REQ4#/SATA_IS0#/GPIO64
AD19
AZ_SDIN3/GPIO170
M4
PCI_PME#/GEVENT4#
J2
RI#/GEVENT22#
K1
SLP_S3#
F1
SLP_S5#
H1
PWR_BTN#
F2
PWR_GOOD
H5
SUS_STAT#
G6
GBE_LED1/GEVENT9#
D7 GBE_LED0/GPIO183
D5
GA20IN/GEVENT0#
AD21
KBRST#/GEVENT1#
AE21
THRMTRIP#/SMBALERT#/GEVENT2#
J6
LPC_PME#/GEVENT3#
K2
LPC_SMI#/GEVENT23#
J29
GEVENT5#
H2
SYS_RESET#/GEVENT19#
J1
WAKE#/GEVENT8#
H6
RSMRST#
G1
CLK_REQ3#/SATA_IS1#/GPIO63
AA16
NB_PWRGD
AC19
SMARTVOLT1/SATA_IS2#/GPIO50
AB21
SMARTVOLT2/SHUTDOWN#/GPIO51
AJ21
SPKR/GPIO66
AF19
SCL0/GPIO43
AD22
SDA0/GPIO47
AE22
CLK_REQ2#/FANIN4/GPIO62
AH21
CLK_REQ1#/FANOUT4/GPIO61
AB18
GBE_CRS
T4 GBE_COL
T1
AZ_SYNC
N2
USB_HSD9P A13
USB_HSD9N B13
USB_HSD8P D13
USB_HSD8N C13
IR_LED#/LLB#/GPIO184
E1
IR_RX1/GEVENT20#
F3
USB_OC5#/IR_TX0/GEVENT17#
E4
BLINK/USB_OC7#/GEVENT18#
H3
SCL1/GPIO227
F5
SDA1/GPIO228
F4
CLK_REQ0#/SATA_IS3#/GPIO60
AC18
AZ_SDIN2/GPIO169
M1
AZ_SDIN0/GPIO167
L2
SATA_IS4#/FANOUT3/GPIO55
AF20
SATA_IS5#/FANIN3/GPIO59
AE19
USB_FSD1P/GPIO186 J10
USB_FSD1N H11
USB_FSD0P/GPIO185 H9
USB_FSD0N J8
USB_HSD11P E14
USB_HSD11N E12
USB_HSD10P J12
USB_HSD10N J14
KSO_17/GPIO226 B22
EC_PWM0/EC_TIMER0/GPIO197 F25
SCL2/GPIO193 D25
SDA2/GPIO194 F23
SCL3_LV/GPIO195 B26
SDA3_LV/GPIO196 E26
EC_PWM1/EC_TIMER1/GPIO198 E22
EC_PWM2/EC_TIMER2/GPIO199 F22
EC_PWM3/EC_TIMER3/GPIO200 E21
KSI_0/GPIO201 G24
KSI_1/GPIO202 G25
KSI_2/GPIO203 E28
KSI_3/GPIO204 E29
KSI_4/GPIO205 D29
KSI_5/GPIO206 D28
KSI_6/GPIO207 C29
KSI_7/GPIO208 C28
PS2_DAT/SDA4/GPIO187
E23
PS2_CLK/SCL4/GPIO188
E24
SPI_CS2#/GBE_STAT2/GPIO166
F21
FC_RST#/GPO160
G29
PS2KB_DAT/GPIO189
D27
PS2KB_CLK/GPIO190
F28
PS2M_DAT/GPIO191
F29
PS2M_CLK/GPIO192
E27
KSO_16/GPIO225 A22
KSO_0/GPIO209 B28
KSO_1/GPIO210 A27
KSO_2/GPIO211 B27
KSO_3/GPIO212 D26
KSO_4/GPIO213 A26
KSO_5/GPIO214 C26
KSO_6/GPIO215 A24
KSO_7/GPIO216 B25
KSO_8/GPIO217 A25
KSO_9/GPIO218 D24
KSO_10/GPIO219 B24
KSO_11/GPIO220 C24
KSO_12/GPIO221 B23
KSO_13/GPIO222 A23
KSO_14/GPIO223 D22
KSO_15/GPIO224 C22
USB_HSD13P B12
USB_HSD13N A12
USB_HSD12P F11
USB_HSD12N E11
GBE_TXD2
P9 GBE_TXD3
M5
GBE_MDCK
L6
GBE_MDIO
L5
GBE_RXCLK
T9
AZ_BITCLK
M3
AZ_SDOUT
N1
AZ_SDIN1/GPIO168
M2
AZ_RST#
P2
GBE_RXCTL/RXDV
T5
GBE_RXERR
V5
GBE_TXCLK
P5
GBE_RXD0
U2
GBE_RXD2
U3 GBE_RXD3
U1
GBE_TXCTL/TXEN
M7
GBE_PHY_PD
P4
GBE_PHY_RST#
M9
GBE_PHY_INTR
V7
SPI_CS3#/GBE_STAT1/GEVENT21#
D3
GBE_LED2/GEVENT10#
G5
GBE_TXD1
T7
GBE_RXD1
T2
GBE_TXD0
P7
GBE_STAT0/GEVENT11#
K3
TEST0
B3
TEST1/TMS
C4
TEST2
F6
CLK_REQG#/GPIO65/OSCIN
AA20
USB_RCOMP G19
C29 10P/50V_4C29 10P/50V_4
R123 2.2K_4R123 2.2K_4
R178 *10K/F_4R178 *10K/F_4
C294 *10P/50V_4C294 *10P/50V_4 R189 10K/F_4R189 10K/F_4
R193 2.2K_4R193 2.2K_4
C30 10P/50V_4C30 10P/50V_4
TP50TP50
R134 8.2K_4R134 8.2K_4

5
5
4
4
3
3
2
2
1
1
D D
C C
B B
A A
SATA_CALRP
SATA_CALRN
ROM_RST#
SIDE_PORT_ID1
SIDE_PORT_ID0
SIDE_PORT_ID2
TEMP_COMM
MB_THRMDA_SB
TEMPIN0
TEMPIN1
BT_COMBO_OFF#
FCH_SPI_SI_R
FCH_SPI_SO_R
FCH_SPI_CLK_R
FCH_SPI_CS0#_R
SPI_CS0#
SPI_CLK
SPI_CLK
SPI_SO
SPI_SIFCH_SPI_SI_R
FCH_SPI_SO_R
FCH_SPI_CLK_R
FCH_SPI_CS0#_R
SPI_3P
BOARD_ID3
BOARD_ID2
BOARD_ID0
BOARD_ID4
BOARD_ID0
BOARD_ID1
BOARD_ID2
BOARD_ID3
BOARD_ID4
ACCLED_LED
PCIE_WWAN_DET#
FCH_SPI_CLK
FCH_SPI_CS0#
FCH_SPI_SO
FCH_SPI_SI
BOARD_ID1
FCH_SPI_CLK
SATA_TXP021 SATA_TXN021
SATA_RXN021 SATA_RXP021
SATA_LED#20
RF_OFF# 19
BT_COMBO_OFF# 19
+1.1V_AVDD_SATA9 +3V4,5,7,9,10,11,12,13,14,15,16,17,18,19,20,21,23,24,27,31 +3VS57,9,10,20,21,24,25,29,31
SPI_3P24
FCH_SPI_WP_R6
ACCLED_LED 20
PCIE_WWAN_DET# 20
FCH_SPI_SI24 FCH_SPI_SO24 FCH_SPI_CLK24 FCH_SPI_CS0#24
BT_COMBO_EN# 19
+3V
+1.1V_AVDD_SATA
+3VS5
+3V
+3V
+3V
+3VS5
Size Document Number Rev
Date: Sheet of
Quanta Computer Inc.
PROJECT :
Hudson IDE/SATA/SPI(3/4)
1A
8 31Wednesday, July 27, 2011
Butternut(NM9)
Size Document Number Rev
Date: Sheet of
Quanta Computer Inc.
PROJECT :
Hudson IDE/SATA/SPI(3/4)
1A
8 31Wednesday, July 27, 2011
Butternut(NM9)
Size Document Number Rev
Date: Sheet of
Quanta Computer Inc.
PROJECT :
Hudson IDE/SATA/SPI(3/4)
1A
8 31Wednesday, July 27, 2011
Butternut(NM9)
PLACE SATA_CAL
RES VERY CLOSE
TO BALL OF SB820
R361 IS 1K 1% FOR 25MHz
XTAL, 4.99K 1% FOR 100MHz
INTERNAL CLOCK
NOTE:
PLACE SATA AC COUPLING
CAPS CLOSE TO SB820
IF THERE IS NO IDE, TEST
POINTS FOR DEBUG BUS
IS MANDATORY
SATA1 HDD
08
XTLVDD_SATA-- SATA
crystal power
SATA PORT 0,1,2,3
can support AHCI
mode
PLVDD_SATA--
SATA PLL
POWER
EMI
FCH SPI ROM
Vender
Socket:
AMIC
AKE38ZN0801
WINBOND AKE38FP0N01
DG008000031
SI , reserve
FCH SPI ROM
Board ID 0
0
1
E450(1333MHz)
E300(1066MHz)
SI:change SPI mode
PV , short pad
PV for EMI suggestion
TP54TP54
R260 10K/F_4R260 10K/F_4
C381
*22P/50V_4
C381
*22P/50V_4
TP39TP39
R173 *10K/F_4R173 *10K/F_4
R282 *0_4R282 *0_4
R155 10K/F_4R155 10K/F_4
R199 10K/F_4R199 10K/F_4
R274 *0_4R274 *0_4
TP34TP34
TP67TP67
R271 *0_4R271 *0_4
R143 *10K/F_4R143 *10K/F_4R309 *0_4/SR309 *0_4/S
R273
*10K/F_4
R273
*10K/F_4
TP21TP21
R144 *10K/F_4R144 *10K/F_4
R262 1K/F_4R262 1K/F_4
R310 *0_4/SR310 *0_4/S
R288 *0_4R288 *0_4
R196 10K/F_4R196 10K/F_4
R149 *10K/F_4R149 *10K/F_4
R276 *0_4/SR276 *0_4/S
TP20TP20
R154 *10K/F_4R154 *10K/F_4R162 *10K/F_4R162 *10K/F_4
TP57TP57
U21
*W25Q16BVSSIG
U21
*W25Q16BVSSIG
CE#
1
SCK
6
SI
5
SO
2
WP#
3
VDD 8
VSS 4
HOLD# 7
R277 *0_4/SR277 *0_4/S
R161 10K/F_4R161 10K/F_4
R266
*10K/F_4
R266
*10K/F_4
TP56TP56
R281 *10K/F_4R281 *10K/F_4
R168 *10K/F_4R168 *10K/F_4
C382
33P/50V_4
C382
33P/50V_4
C376 *0.1U/10V_4C376 *0.1U/10V_4
D20 *RB500V-40D20 *RB500V-40
21
FLASH
Part 2 of 5
Hudson M1
SERIAL ATA
SPI ROM
HW MONITOR
U17B
Hudson M1
FLASH
Part 2 of 5
Hudson M1
SERIAL ATA
SPI ROM
HW MONITOR
U17B
Hudson M1
FC_CLK AH28
FC_FBCLKOUT AG28
FC_FBCLKIN AF26
FC_INT1/GPIOD144 AF29
FC_OE#/GPIOD145 AF28
FC_AVD#/GPIOD146 AG29
FC_INT2/GPIOD147 AH27
FC_WE#/GPIOD148 AG26
FC_CE1#/GPIOD149 AF27
FC_CE2#/GPIOD150 AE29
FC_ADQ0/GPIOD128 AJ27
FC_ADQ1/GPIOD129 AJ26
FC_ADQ2/GPIOD130 AH25
FC_ADQ3/GPIOD131 AH24
FC_ADQ4/GPIOD132 AG23
FC_ADQ5/GPIOD133 AH23
FC_ADQ6/GPIOD134 AJ22
FC_ADQ7/GPIOD135 AG21
FC_ADQ8/GPIOD136 AF21
FC_ADQ9/GPIOD137 AH22
FC_ADQ10/GPIOD138 AJ23
FC_ADQ11/GPIOD139 AF23
FC_ADQ12/GPIOD140 AJ24
FC_ADQ13/GPIOD141 AJ25
FC_ADQ14/GPIOD142 AG25
FC_ADQ15/GPIOD143 AH26
SATA_TX2P
AG12
SATA_TX2N
AF12
SATA_RX2P
AH12 SATA_RX2N
AJ12
SATA_TX3P
AH14
SATA_TX3N
AJ14
SATA_RX3P
AF14 SATA_RX3N
AG14
SATA_TX0P
AH9
SATA_TX0N
AJ9
SATA_RX0N
AJ8
SATA_RX0P
AH8
SATA_TX1P
AH10
SATA_TX1N
AJ10
SATA_RX1N
AG10
SATA_RX1P
AF10
SATA_CALRN
AA14
SATA_X1
AD16
SATA_X2
AC16
SATA_ACT#/GPIO67
AD11
FANOUT1/GPIO53 W 6
FANOUT2/GPIO54 Y9
FANIN0/GPIO56 W7
FANIN1/GPIO57 V9
FANIN2/GPIO58 W8
VIN0/GPIO175 A3
VIN1/GPIO176 B4
VIN2/GPIO177 A4
VIN3/GPIO178 C5
VIN4/GPIO179 A7
VIN5/GPIO180 B7
VIN6/GBE_STAT3/GPIO181 B8
VIN7/GBE_LED3/GPIO182 A8
TEMPIN0/GPIO171 B6
TEMPIN1/GPIO172 A6
TEMPIN2/GPIO173 A5
TEMPIN3/TALERT#/GPIO174 B5
FANOUT0/GPIO52 W 5
TEMP_COMM C7
SATA_TX4P
AG17
SATA_TX4N
AF17
SATA_RX4N
AJ17
SATA_RX4P
AH17
SATA_TX5P
AJ18
SATA_TX5N
AH18
SATA_RX5N
AH19
SATA_RX5P
AJ19
SPI_DI/GPIO164
J5
SPI_DO/GPIO163
E2
SPI_CLK/GPIO162
K4
SPI_CS1#/GPIO165
K9
ROM_RST#/GPIO161
G2
NC2 Y2
NC1 G27
SATA_CALRP
AB14
R170 *10K/F_4R170 *10K/F_4
R171 *10K/F_4R171 *10K/F_4
R139 931/F_4R139 931/F_4
R280 *0_4R280 *0_4

5
5
4
4
3
3
2
2
1
1
D D
C C
B B
A A
VDDIO_18_FC
VDDPL_3.3V_PCIE
VDDCR_1.1V
VDDCR_1.1V_USB
VDDXL_3.3V
VDDPL_3.3V_SATA
VDDAN_1.1V_USB
+1.1V21,29 +3VS57,8,10,20,21,24,25,29,31 +1.1VS529
+1.1V_PCIE_VDDR
+1.1V_VCC_SB_R
+VDDPL_3.3V
+1.1V
+VDDPL_1.1V
+1.1V
+3VS5
+3VS5
+1.1V+VDDPL_1.1V
+3VALW_R
+VDDPL_3.3V +3V
+1.1V
+1.1V_CKVDD
+3V
+1.1VS5
+3VS5
+1.1VS5
+VDDAN_3.3VHWM
+3V
+VDDAN_3.3VHWM +3VS5
+3V
+3.3V_SB_R
+1.1VS5
+3V
+1.1V
+1.1V_AVDD_SATA
+3VS5
+3V_AVDD_USB
+3VS5
Size Document Number Rev
Date: Sheet of
Quanta Computer Inc.
PROJECT :
Hudson Power/Ground(4/4)
1A
9 31Wednesday, July 27, 2011
Butternut(NM9)
Size Document Number Rev
Date: Sheet of
Quanta Computer Inc.
PROJECT :
Hudson Power/Ground(4/4)
1A
9 31Wednesday, July 27, 2011
Butternut(NM9)
Size Document Number Rev
Date: Sheet of
Quanta Computer Inc.
PROJECT :
Hudson Power/Ground(4/4)
1A
9 31Wednesday, July 27, 2011
Butternut(NM9)
1.8V : FLASH MEMORY MODE(DEFAULT)
3.3V: IDE MODE
534.5mA
979.4mA42mA
0.16mA
49.5mA
165.2mA
16.1mA
46.5mA
65.3mA
382.9mA
1354.2mA
1115.6mA
09
VDDQ--3.3V I/O power
VDD33_18--3.3V IDE I/O power
1.8V flash memory I/O power
PCIE_VDDR--PCIE I/O power
S5_1.1V--1.1V standby power
S5_3.3--3.3v standby power
CKVDD_1.1V--
Internal clock
Generator I/O
power
VDD-- S/B CORE power
22.5mA
15.5mA
PLACE ALL THE DECOUPLING CAPS ON
THIS SHEET CLOSE TO SB AS POSSIBLE.
88.6mA
15.3mA
58mA
11.4mA
5mA
AVDD_SATA--SATA phy power
AVDDTX--USB Phy
Analog I/O power
For support USB
wakeup-->3V_S5
Close to pin M8
L31
PBY160808T-221Y-N(220,2A)
L31
PBY160808T-221Y-N(220,2A)
R140 *0_8/SR140 *0_8/S
C253
*0.1U/10V_4
C253
*0.1U/10V_4
C239
1U/10V_4
C239
1U/10V_4
L23
PBY160808T-221Y-N(220,2A)
L23
PBY160808T-221Y-N(220,2A) C366
1U/10V_4
C366
1U/10V_4
C230
0.1U/10V_4
C230
0.1U/10V_4
C248
0.1U/10V_4
C248
0.1U/10V_4
C365
1U/10V_4
C365
1U/10V_4
L21 BLM18PG181SN1D(180,1.5A)_6
L21 BLM18PG181SN1D(180,1.5A)_6
C357
2.2U/6.3V_4
C357
2.2U/6.3V_4
C361
2.2U/6.3V_6
C361
2.2U/6.3V_6
C229
1U/10V_4
C229
1U/10V_4
R254 *0_6/SR254 *0_6/S
L20
BLM18PG181SN1D(180,1.5A)_6
L20
BLM18PG181SN1D(180,1.5A)_6
C250
1U/10V_4
C250
1U/10V_4
C262
10U/6.3V_8
C262
10U/6.3V_8
C264
0.1U/10V_4
C264
0.1U/10V_4
C280
22U/6.3V_8
C280
22U/6.3V_8
C251
1U/10V_4
C251
1U/10V_4
C268
0.1U/10V_4
C268
0.1U/10V_4
C249
0.1U/10V_4
C249
0.1U/10V_4
C240
0.1U/10V_4
C240
0.1U/10V_4
L24
PBY160808T-221Y-N(220,2A)
L24
PBY160808T-221Y-N(220,2A)
C259
10U/6.3V_8
C259
10U/6.3V_8
C235
1U/10V_4
C235
1U/10V_4
C236
10U/6.3V_8
C236
10U/6.3V_8
L41
PBY160808T-221Y-N(220,2A)
L41
PBY160808T-221Y-N(220,2A)
C243
0.1U/10V_4
C243
0.1U/10V_4
R142 *0_8/SR142 *0_8/S
C257
0.1U/10V_4
C257
0.1U/10V_4
C359
*0.1U/10V_4
C359
*0.1U/10V_4
C274
0.1U/10V_4
C274
0.1U/10V_4
L34 *0_6/SL34 *0_6/S
C241
1U/10V_4
C241
1U/10V_4
L25
BLM18PG181SN1D(180,1.5A)_6
L25
BLM18PG181SN1D(180,1.5A)_6
C261
2.2U/6.3V_4
C261
2.2U/6.3V_4
C252
2.2U/6.3V_6
C252
2.2U/6.3V_6
C356
*0.1U/10V_4
C356
*0.1U/10V_4
L30
PBY160808T-221Y-N(220,2A)
L30
PBY160808T-221Y-N(220,2A)
C228
22U/6.3V_8
C228
22U/6.3V_8
C263
0.1U/10V_4
C263
0.1U/10V_4
C270
0.1U/10V_4
C270
0.1U/10V_4
C304
0.1U/10V_4
C304
0.1U/10V_4
C256
10U/6.3V_8
C256
10U/6.3V_8 C246
10U/6.3V_8
C246
10U/6.3V_8
Part 3 of 5
Hudson M1
POWER
PCI/GPIO I/O
CORE S03.3V_S5 I/O
CORE S5
PCI EXPRESSSERIAL ATA
USB I/O
PLL CLKGEN I/O
FLASH I/O
GBE LAN
U17C
Hudson M1
Part 3 of 5
Hudson M1
POWER
PCI/GPIO I/O
CORE S03.3V_S5 I/O
CORE S5
PCI EXPRESSSERIAL ATA
USB I/O
PLL CLKGEN I/O
FLASH I/O
GBE LAN
U17C
Hudson M1
VDDIO_33_PCIGP_2
V6
VDDIO_33_PCIGP_6
AA2
VDDIO_33_PCIGP_3
Y19
VDDIO_33_PCIGP_11
AF7
VDDIO_33_PCIGP_1
AH1
VDDIO_33_PCIGP_4
AE5
VDDIO_33_PCIGP_5
AC21
VDDIO_33_PCIGP_12
AA19
VDDIO_33_PCIGP_10
AA9
VDDIO_33_PCIGP_7
AB4
VDDIO_33_PCIGP_8
AC8
VDDIO_33_PCIGP_9
AA7
VDDIO_33_S_1 A21
VDDIO_33_S_2 D21
VDDIO_33_S_3 B21
VDDIO_33_S_4 K10
VDDIO_33_S_5 L10
VDDCR_11_S_2 G26
VDDCR_11_S_1 F26
VDDCR_11_USB_S_1 A11
VDDCR_11_USB_S_2 B11
VDDPL_33_SYS M21
VDDPL_11_SYS_S L22
VDDAN_33_USB_S_1
A18
VDDAN_33_USB_S_4
B18
VDDAN_33_USB_S_2
A19
VDDAN_33_USB_S_5
B19
VDDPL_33_USB_S F19
VDDAN_33_USB_S_9
D18 VDDAN_33_USB_S_8
C20
VDDAN_33_USB_S_3
A20
VDDAN_33_USB_S_11
D20 VDDAN_33_USB_S_10
D19
VDDAN_11_PCIE_4
V27 VDDAN_11_PCIE_3
V26
VDDAN_11_PCIE_7
W22
VDDAN_11_PCIE_2
V22
VDDAN_11_PCIE_5
V28
VDDAN_11_PCIE_1
U26
VDDAN_11_PCIE_6
V29
VDDAN_11_SATA_1
AJ20
VDDAN_11_SATA_4
AF18
VDDAN_11_SATA_2
AH20
VDDAN_11_SATA_3
AG19
VDDAN_11_SATA_5
AE18
VDDAN_11_SATA_6
AD18
VDDAN_11_SATA_7
AE16
VDDCR_11_1 N13
VDDCR_11_2 R15
VDDCR_11_3 N17
VDDCR_11_4 U13
VDDCR_11_5 U17
VDDCR_11_6 V12
VDDCR_11_7 V18
VDDCR_11_9 W18
VDDCR_11_8 W12
VDDAN_33_USB_S_6
B20
VDDAN_33_USB_S_7
C18
VDDIO_18_FC_2
AE25
VDDIO_18_FC_4
AC22
VDDIO_18_FC_1
AF22
VDDAN_11_CLK_2 K29
VDDAN_11_CLK_1 K28
VDDAN_11_CLK_4 K26
VDDAN_11_CLK_3 J28
VDDCR_11_GBE_S_2 L9
VDDIO_33_S_6 J9
VDDAN_11_PCIE_8
W26
VDDPL_33_PCIE
AE28
VDDPL_33_SATA
AD14
VDDAN_33_HWM_S D6
VDDAN_11_CLK_5 J21
VDDAN_11_CLK_7 K21
VDDAN_11_USB_S_1
C11
VDDAN_11_USB_S_2
D11
VDDCR_11_GBE_S_1 L7
VDDIO_GBE_S_1 M6
VDDIO_33_GBE_S M10
VDDIO_GBE_S_2 P8
VDDIO_33_S_7 T6
VDDIO_33_S_8 T8
VDDXL_33_S L20
VDDRF_GBE_S V1
VDDIO_AZ_S M8
VDDIO_18_FC_3
AF24
VDDAN_11_CLK_6 J20
VDDAN_11_CLK_8 J22
VDDAN_33_USB_S_12
E19
C247
22U/6.3V_8
C247
22U/6.3V_8
L22
PBY160808T-221Y-N(220,2A)
L22
PBY160808T-221Y-N(220,2A)
C347
2.2U/6.3V_6
C347
2.2U/6.3V_6
C238
0.1U/10V_4
C238
0.1U/10V_4
C237
1U/10V_4
C237
1U/10V_4
C231
10U/6.3V_8
C231
10U/6.3V_8
C282
0.1U/10V_4
C282
0.1U/10V_4
L29
PBY160808T-221Y-N(220,2A)
L29
PBY160808T-221Y-N(220,2A)
L42
PBY160808T-221Y-N(220,2A)
L42
PBY160808T-221Y-N(220,2A)
C276
2.2U/6.3V_6
C276
2.2U/6.3V_6
C267
1U/10V_4
C267
1U/10V_4
C348
0.1U/10V_4
C348
0.1U/10V_4
C266
1U/10V_4
C266
1U/10V_4
C242
0.1U/10V_4
C242
0.1U/10V_4
R124 *0_6/SR124 *0_6/S
C281
0.1U/10V_4
C281
0.1U/10V_4
C269
2.2U/6.3V_4
C269
2.2U/6.3V_4
R119 *0_8/SR119 *0_8/S
C358
2.2U/6.3V_6
C358
2.2U/6.3V_6
C260
*0.1U/10V_4
C260
*0.1U/10V_4
C221
2.2U/6.3V_6
C221
2.2U/6.3V_6
Hudson M1
GROUND
Part 5 of 5
Hudson M1
U17E
Hudson M1
GROUND
Part 5 of 5
Hudson M1
U17E
VSS_4 E5
VSS_2 A28
VSS_21 J7
VSS_10 R13
VSS_11 R17
VSS_1 AJ2
VSS_17 V19
VSS_8 F24
VSS_9 N15
VSS_46 H7
VSS_13 P10
VSS_14 V11
VSS_15 U15
VSS_16 M18
VSS_18 M11
VSS_19 L12
VSS_20 L18
VSS_22 P3
VSS_23 V4
VSS_26 AB7
VSS_27 AC9
VSS_28 V8
VSS_29 W9
VSS_32 B29
VSS_33 U4
VSS_34 Y18
VSS_36 Y12
VSS_37 Y11
VSS_3 A2
VSS_35 Y10
VSS_30 W10
VSSIO_SATA_15
AH16
VSSIO_USB_25
K14
VSSIO_SATA_5
AE12
VSSIO_SATA_11
AG8
VSSIO_USB_26
K16
VSS_31 AJ28
VSS_24 AD6
VSSIO_SATA_14
AH13
VSSIO_SATA_2
Y16
VSSIO_SATA_3
AB16
VSSIO_SATA_1
Y14
VSSIO_SATA_17
AJ11
VSSIO_SATA_4
AC14
VSSIO_SATA_12
AH7
VSSIO_SATA_6
AE14
VSSIO_SATA_10
AF16
VSSIO_SATA_7
AF9
VSSIO_SATA_8
AF11
VSSIO_SATA_16
AJ7
VSSIO_USB_27
K18
VSSIO_SATA_13
AH11
VSSIO_USB_5
D10
VSSIO_USB_8
D17
VSSIO_USB_4
B9 VSSIO_USB_3
K11
VSSIO_USB_6
D12
VSSIO_USB_7
D14
VSSIO_USB_2
B10
VSSIO_USB_21
H18
VSSIO_USB_10
F9
VSSIO_USB_20
H16
VSSIO_USB_22
J11
VSSIO_USB_11
F12
VSSIO_USB_12
F14
VSSIO_USB_23
J19
VSSIO_USB_16
F18 VSSIO_USB_15
G11
VSSIO_USB_19
H14
VSSIO_USB_1
A9
VSSIO_USB_24
K12
VSS_12 T10
VSSIO_USB_18
H12
VSS_7 E6
VSS_25 AD4
VSS_6 E25
VSSIO_USB_13
F16
VSSIO_USB_9
E9
VSSPL_SYS M20
VSSIO_PCIECLK_3
M22
VSSIO_PCIECLK_14 H23
VSSIO_PCIECLK_13
J23
VSSIO_PCIECLK_18 AB23
VSSIO_PCIECLK_6
P22
VSSIO_PCIECLK_8
P26 VSSIO_PCIECLK_7
P24
VSSIO_PCIECLK_17 AA23
VSSIO_PCIECLK_16 AA21
VSSIO_PCIECLK_15 H26
VSS_50 N4
VSSIO_PCIECLK_21 AC26
VSSIO_PCIECLK_19 AD23
VSSIO_PCIECLK_20 AA26
VSSIO_PCIECLK_2
P20 VSSIO_PCIECLK_1
P21
VSSIO_PCIECLK_4
M24
VSS_5 D23
VSSIO_PCIECLK_5
M26
VSS_49 P6
VSS_44 M12
VSS_45 AF25
VSS_42 G8
VSS_48 V10
VSS_41 J4
VSS_43 G9
VSS_38 AA11
VSS_39 AA12
VSS_40 G4
VSSIO_SATA_9
AF13
EFUSE
Y4
VSSAN_HWM
D8
VSSIO_PCIECLK_25 AE26
VSSIO_USB_28
H19
VSSIO_PCIECLK_22 Y20
VSSIO_PCIECLK_23 W21
VSSIO_PCIECLK_24 W20
VSSIO_PCIECLK_9
T20
VSSIO_PCIECLK_10
T22
VSSIO_PCIECLK_11
T24
VSSIO_PCIECLK_12
V20
VSS_51 L4
VSS_52 L8
VSSXL
M19
VSS_47 AH29
VSSIO_PCIECLK_27 K20
VSSIO_PCIECLK_26 L21
VSSIO_USB_14
C9
VSSIO_USB_17
D9
VSSIO_SATA_19
AJ16 VSSIO_SATA_18
AJ13

5
5
4
4
3
3
2
2
1
1
D D
C C
B B
A A
SB_PWRGD_IN
PCI_CLK36 PCI_CLK46 LPC_CLK06 LPC_CLK16 RTC_CLK6ACZ_SDOUT7
ECPWROK24
CPU_VRM8380_PG27
SB_GPIO2007 SB_GPIO1997PCI_CLK_TPM6 PCI_CLK26
SB_PWRGD_IN 7
+3V4,5,7,8,9,11,12,13,14,15,16,17,18,19,20,21,23,24,27,31 +3VS57,8,9,20,21,24,25,29,31
+3VS5
+3VS5
+3VS5
+3VS5+3V
+3VS5
+3VPCU +3VPCU +3VS5 +3VS5
+3VS5 +3V
+3V
+3V
+1.5VSUS +1.5VSUS +1.5VSUS +1.5VSUS +1.5VSUS
+5VS5
+VIN+1.0V
+3V
Size Document Number Rev
Date: Sheet of
Quanta Computer Inc.
PROJECT :
Hudson HW Straps
1A
10 31Monday, July 25, 2011
Butternut(NM9)
Size Document Number Rev
Date: Sheet of
Quanta Computer Inc.
PROJECT :
Hudson HW Straps
1A
10 31Monday, July 25, 2011
Butternut(NM9)
Size Document Number Rev
Date: Sheet of
Quanta Computer Inc.
PROJECT :
Hudson HW Straps
1A
10 31Monday, July 25, 2011
Butternut(NM9)
OVERLAP COMMON PADS WHERE
POSSIBLE FOR DUAL-OP RESISTORS.
REQUIRED STRAPS
10
NB_PWRGD_IN:
RS780/RX780 = 1.8V; RS740 = 3.3V
Do NOT share it with SB_PWRGD when use Internal Clk Gen
(Need SB PLL initialize firstly)
GPIO199
It must ready
before RSMRST#
TYPE
FWH
LPC
GPIO200
SPI
RSVD
GPIO199 GPIO200
pull
down
pull
down
pull down
pull down
pull high
pull high
pull high
pull high
Watchdog
Timer
Enabled
Watchdog
Timer
Disabled
DEFAULT
AZ_SDOUT LPC_CLK0
DEFAULT
GPIO200
PULL
LOW
PULL
HIGH
LPC_CLK1
CLKGEN
ENABLED
DEFAULT
CLKGEN
DISABLED
EC
ENABLED
EC
DISABLED
GPIO199
PCI_CLK_TPM
LOW POWER
MODE
DEFAULT
PERFORMANCE
MODE
PCI_CLK2
USE
DEBUG
STRAP
DEFAULT
FORCE
PCIE Gen1
ALLOW
PCIE Gen2
PCI_CLK3 PCI_CLK4
non_Fusion
CLOCK MODE
L,H = LPC ROM (Default)
H,H = Reserved
H,L = SPI ROM
L,L = FWH ROM
FUSION
CLOCK MODE
DEFAULT
IGNORE
DEBUG
STRAP
DEFAULT
REQUIRED
STRAPS
INT CLK GEN
Use RTC CLK pin
need pull high
SI , change strip for SPI ROM
RF solution EMI solution
C291
*2.2U/6.3V_6
C291
*2.2U/6.3V_6
C314
10P/50V_4
C314
10P/50V_4
R195
10K/F_4
R195
10K/F_4
R128
*10K/F_4
R128
*10K/F_4
C772
470P/50V_4
C772
470P/50V_4
C774
470P/50V_4
C774
470P/50V_4
D18
BAT54AGP
D18
BAT54AGP
3
2
1
C209
150P/50V_4
C209
150P/50V_4
R249
10K/F_4
R249
10K/F_4
C210
150P/50V_4
C210
150P/50V_4
C33
0.1U/10V_4
C33
0.1U/10V_4
C315
0.1U/25V_4
C315
0.1U/25V_4
R147 10K/F_4R147 10K/F_4
C265
150P/50V_4
C265
150P/50V_4
R180
10K/F_4
R180
10K/F_4
C201
0.1U/10V_4
C201
0.1U/10V_4
R112
*2.2K_4
R112
*2.2K_4
C771
100P/50V_4
C771
100P/50V_4
R183
10K/F_4
R183
10K/F_4
R181
10K/F_4
R181
10K/F_4
C31
0.1U/10V_4
C31
0.1U/10V_4
R116
10K/F_4
R116
10K/F_4
C320
0.1U/10V_4
C320
0.1U/10V_4
C244
150P/50V_4
C244
150P/50V_4
R118
10K/F_4
R118
10K/F_4
C49
0.1U/10V_4
C49
0.1U/10V_4
C35
0.1U/10V_4
C35
0.1U/10V_4
R186
10K/F_4
R186
10K/F_4
C271
10P/50V_4
C271
10P/50V_4
C773
470P/50V_4
C773
470P/50V_4
R148 *0_4/SR148 *0_4/S
C309
0.1U/10V_4
C309
0.1U/10V_4
R179
*10K/F_4
R179
*10K/F_4
C211
150P/50V_4
C211
150P/50V_4
C43
0.1U/10V_4
C43
0.1U/10V_4
C34
0.1U/10V_4
C34
0.1U/10V_4
C46
0.1U/10V_4
C46
0.1U/10V_4
C318
10P/50V_4
C318
10P/50V_4
C207
0.1U/10V_4
C207
0.1U/10V_4
R182
10K/F_4
R182
10K/F_4
C48
0.1U/10V_4
C48
0.1U/10V_4
R130
2.2K_4
R130
2.2K_4
C776
470P/50V_4
C776
470P/50V_4

1
1
2
2
3
3
4
4
5
5
6
6
7
7
8
8
A A
B B
C C
D D
M_A_A0
M_A_A15
M_A_A14
M_A_A13
M_A_A12
M_A_A10
M_A_A9
M_A_A8
M_A_A7
M_A_A6
M_A_A5
M_A_A4
M_A_A2
M_A_A3
M_A_A1
PCLK_SMB
PDAT_SMB
M_A_DQSP0
M_A_DQSP1
M_A_DQSP2
M_A_DQSP3
M_A_DQSP4
M_A_DQSP5
M_A_DQSP6
M_A_DQSP7
M_A_DQSN0
M_A_DQSN1
M_A_DQSN2
M_A_DQSN3
M_A_DQSN4
M_A_DQSN5
M_A_DQSN6
M_A_DQSN7
M_A_DQ0
M_A_DQ1
M_A_DQ2
M_A_DQ3
M_A_DQ4
M_A_DQ5
M_A_DQ6
M_A_DQ7
M_A_DQ8
M_A_DQ9
M_A_DQ15
M_A_DQ16
M_A_DQ17
M_A_DQ18
M_A_DQ19
M_A_DQ10
M_A_DQ11
M_A_DQ12
M_A_DQ13
M_A_DQ14
M_A_DQ25
M_A_DQ26
M_A_DQ27
M_A_DQ28
M_A_DQ29
M_A_DQ35
M_A_DQ36
M_A_DQ37
M_A_DQ38
M_A_DQ39
M_A_DQ30
M_A_DQ31
M_A_DQ32
M_A_DQ33
M_A_DQ34
M_A_DQ20
M_A_DQ21
M_A_DQ22
M_A_DQ23
M_A_DQ24
M_A_DQ45
M_A_DQ46
M_A_DQ47
M_A_DQ48
M_A_DQ49
M_A_DQ55
M_A_DQ56
M_A_DQ57
M_A_DQ58
M_A_DQ59
M_A_DQ50
M_A_DQ51
M_A_DQ52
M_A_DQ53
M_A_DQ54
M_A_DQ40
M_A_DQ41
M_A_DQ42
M_A_DQ43
M_A_DQ44
M_A_DQ60
M_A_DQ61
M_A_DQ62
M_A_DQ63
DIMM1_SA1
M_A_A11
+VREF_DQ
DIMM1_SA0 +VREF_CA_A
+VREF_DQ
+VREF_CA_A
M_A_EVENT#3,12
M_A_DM03,12
M_A_DM23,12 M_A_DM13,12
M_A_DM33,12 M_A_DM43,12
M_A_DM63,12 M_A_DM53,12
M_A_DM73,12
M_A_A[15:0]3,12
M_A_CS#23 M_A_CS#33 M_A_CLKP23 M_A_CLKN23 M_A_CLKP33 M_A_CLKN33 M_A_CKE03,12 M_A_CKE13,12 M_A_CAS#3,12 M_A_RAS#3,12 M_A_WE#3,12
M_A_DQSP[7:0]3,12
M_A_DQSN[7:0]3,12
M_A_ODT23 M_A_ODT33
M_A_DQ[0..63] 3,12
M_A_RST#3,12
M_A_BS#03,12 M_A_BS#13,12 M_A_BS#23,12
PCLK_SMB7,12,16 PDAT_SMB7,12,16
+1.5VSUS3,5,10,12,21,26,31 +3V4,5,7,8,9,10,12,13,14,15,16,17,18,19,20,21,23,24,27,31
+0.75V_DDR_VTT12,26
+VREF_DQ12
DDR_VTTREF 3,12,26
+1.5VSUS
+3V
+0.75V_DDR_VTT
+1.5VSUS
+1.5VSUS
+3V +0.75V_DDR_VTT +0.75V_DDR_VTT
+1.5VSUS
+1.5VSUS
+1.5VSUS
+VREF_CA_A
+VREF_CA_A
Size Document Number Rev
Date: Sheet of
Quanta Computer Inc.
PROJECT :
DDRIII SODIMM-1 (STD)
1A
11 31Monday, July 25, 2011
Butternut(NM9)
Size Document Number Rev
Date: Sheet of
Quanta Computer Inc.
PROJECT :
DDRIII SODIMM-1 (STD)
1A
11 31Monday, July 25, 2011
Butternut(NM9)
Size Document Number Rev
Date: Sheet of
Quanta Computer Inc.
PROJECT :
DDRIII SODIMM-1 (STD)
1A
11 31Monday, July 25, 2011
Butternut(NM9)
DDR_STD(4.0mm)
2.48A
Place close to DIMMs
DE-COUPLING FOR DIMM1(ONE CAP PER POWER PIN)
Place these Caps near So-Dimm1.
No Vias Between the Trace of PIN to CAP.
DE-COUPLING FOR DIMM1
11
SI : RF solution
PV , short pad
PV RF suggestion
C245
4.7U/6.3V_6
C245
4.7U/6.3V_6
C216
0.1U/10V_4
C216
0.1U/10V_4
R318
*0_4/S
R318
*0_4/S
C369
1000P/50V_4
C369
1000P/50V_4
C219
0.1U/10V_4
C219
0.1U/10V_4
C372
10U/6.3V_8
C372
10U/6.3V_8
C218
0.1U/10V_4
C218
0.1U/10V_4
C370
10U/6.3V_8
C370
10U/6.3V_8
C254 0.1U/10V_4C254 0.1U/10V_4
C214
0.1U/10V_4
C214
0.1U/10V_4
C374
0.1U/10V_4
C374
0.1U/10V_4
C213
0.1U/10V_4
C213
0.1U/10V_4 C220
0.1U/10V_4
C220
0.1U/10V_4
R264
1K/F_4
R264
1K/F_4
+
C377
*150u_6.3V_3528
+
C377
*150u_6.3V_3528
12
R263
*1K/F_4
R263
*1K/F_4
R268
*1K/F_4
R268
*1K/F_4
R267
1K/F_4
R267
1K/F_4
PC2100 DDR3 SDRAM SO-DIMM
(204P)
DIMM1A
DDR3-DIMM0
DGMK4000146
ddr-ddrsk-20401-tp4b-204p-ldv
PC2100 DDR3 SDRAM SO-DIMM
(204P)
DIMM1A
DDR3-DIMM0
DGMK4000146
ddr-ddrsk-20401-tp4b-204p-ldv
A0
98
A1
97
A2
96
A3
95
A4
92
A5
91
A6
90
A7
86
A8
89
A9
85
A10/AP
107
A11
84
A12/BC#
83
A13
119
A14
80
A15
78
BA0
109
BA1
108
BA2
79
S0#
114
S1#
121
CK0
101
CK0#
103
CK1
102
CK1#
104
CKE0
73
CKE1
74
CAS#
115
RAS#
110
WE#
113
SA0
197
SA1
201
SCL
202
SDA
200
ODT0
116
ODT1
120
DM0
11
DM1
28
DM2
46
DM3
63
DM4
136
DM5
153
DM6
170
DM7
187
DQS0
12
DQS1
29
DQS2
47
DQS3
64
DQS4
137
DQS5
154
DQS6
171
DQS7
188
DQS#0
10
DQS#1
27
DQS#2
45
DQS#3
62
DQS#4
135
DQS#5
152
DQS#6
169
DQS#7
186
DQ0 5
DQ1 7
DQ2 15
DQ3 17
DQ4 4
DQ5 6
DQ6 16
DQ7 18
DQ8 21
DQ9 23
DQ10 33
DQ11 35
DQ12 22
DQ13 24
DQ14 34
DQ15 36
DQ16 39
DQ17 41
DQ18 51
DQ19 53
DQ20 40
DQ21 42
DQ22 50
DQ23 52
DQ24 57
DQ25 59
DQ26 67
DQ27 69
DQ28 56
DQ29 58
DQ30 68
DQ31 70
DQ32 129
DQ33 131
DQ34 141
DQ35 143
DQ36 130
DQ37 132
DQ38 140
DQ39 142
DQ40 147
DQ41 149
DQ42 157
DQ43 159
DQ44 146
DQ45 148
DQ46 158
DQ47 160
DQ48 163
DQ49 165
DQ50 175
DQ51 177
DQ52 164
DQ53 166
DQ54 174
DQ55 176
DQ56 181
DQ57 183
DQ58 191
DQ59 193
DQ60 180
DQ61 182
DQ62 192
DQ63 194
C215
0.1U/10V_4
C215
0.1U/10V_4
C233
1U/6.3V_4
C233
1U/6.3V_4
C217
0.1U/10V_4
C217
0.1U/10V_4
PC2100 DDR3 SDRAM SO-DIMM
(204P)
DIMM1B
DDR3-DIMM0
DGMK4000146
ddr-ddrsk-20401-tp4b-204p-ldv
PC2100 DDR3 SDRAM SO-DIMM
(204P)
DIMM1B
DDR3-DIMM0
DGMK4000146
ddr-ddrsk-20401-tp4b-204p-ldv
VDD1
75
VDD2
76
VDD3
81
VDD4
82
VDD5
87
VDD6
88
VDD7
93
VDD8
94
VDD9
99
VDD10
100
VDD11
105
VDD12
106
VDD13
111
VDD14
112
VDD15
117
VDD16
118
VDD17
123
VDD18
124
VDDSPD
199
NC1
77
NC2
122
NCTEST
125
EVENT#
198
RESET#
30
VREF_DQ
1
VREF_CA
126
VSS1
2
VSS2
3
VSS3
8
VSS4
9
VSS5
13
VSS6
14
VSS7
19
VSS8
20
VSS9
25
VSS10
26
VSS11
31
VSS12
32
VSS13
37
VSS14
38
VSS15
43
VSS16 44
VSS17 48
VSS18 49
VSS19 54
VSS20 55
VSS21 60
VSS22 61
VSS23 65
VSS24 66
VSS25 71
VSS26 72
VSS27 127
VSS28 128
VSS29 133
VSS30 134
VSS31 138
VSS32 139
VSS33 144
VSS34 145
VSS35 150
VSS36 151
VSS37 155
VSS38 156
VSS39 161
VSS40 162
VSS41 167
VSS42 168
VSS43 172
VSS44 173
VSS45 178
VSS46 179
VSS47 184
VSS48 185
VSS49 189
VSS50 190
VSS51 195
VSS52 196
VTT1 203
VTT2 204
GND
206
GND
205
GND
207
GND
208
C212
0.1U/10V_4
C212
0.1U/10V_4
C255 150P/50V_4C255 150P/50V_4
C371
10U/6.3V_8
C371
10U/6.3V_8
C232
560P/50V_4
C232
560P/50V_4

1
1
2
2
3
3
4
4
5
5
6
6
7
7
8
8
A A
B B
C C
D D
M_A_A0
M_A_A15
M_A_A14
M_A_A13
M_A_A12
M_A_A10
M_A_A9
M_A_A8
M_A_A7
M_A_A6
M_A_A5
M_A_A4
M_A_A2
M_A_A3
M_A_A1
PCLK_SMB
PDAT_SMB
M_A_DQSP0
M_A_DQSP1
M_A_DQSP2
M_A_DQSP3
M_A_DQSP4
M_A_DQSP5
M_A_DQSP6
M_A_DQSP7
M_A_DQSN0
M_A_DQSN1
M_A_DQSN2
M_A_DQSN3
M_A_DQSN4
M_A_DQSN5
M_A_DQSN6
M_A_DQSN7
M_A_DQ0
M_A_DQ1
M_A_DQ2
M_A_DQ3
M_A_DQ4
M_A_DQ5
M_A_DQ6
M_A_DQ7
M_A_DQ8
M_A_DQ9
M_A_DQ15
M_A_DQ16
M_A_DQ17
M_A_DQ18
M_A_DQ19
M_A_DQ10
M_A_DQ11
M_A_DQ12
M_A_DQ13
M_A_DQ14
M_A_DQ25
M_A_DQ26
M_A_DQ27
M_A_DQ28
M_A_DQ29
M_A_DQ35
M_A_DQ36
M_A_DQ37
M_A_DQ38
M_A_DQ39
M_A_DQ30
M_A_DQ31
M_A_DQ32
M_A_DQ33
M_A_DQ34
M_A_DQ20
M_A_DQ21
M_A_DQ22
M_A_DQ23
M_A_DQ24
M_A_DQ45
M_A_DQ46
M_A_DQ47
M_A_DQ48
M_A_DQ49
M_A_DQ55
M_A_DQ56
M_A_DQ57
M_A_DQ58
M_A_DQ59
M_A_DQ50
M_A_DQ51
M_A_DQ52
M_A_DQ53
M_A_DQ54
M_A_DQ40
M_A_DQ41
M_A_DQ42
M_A_DQ43
M_A_DQ44
M_A_DQ60
M_A_DQ61
M_A_DQ62
M_A_DQ63
DIMM2_SA1
M_A_A11
DIMM2_SA0
+VREF_CA_B
+VREF_DQ
+VREF_CA_B
M_A_EVENT#3,11
M_A_DM03,11
M_A_DM23,11 M_A_DM13,11
M_A_DM33,11 M_A_DM43,11
M_A_DM63,11 M_A_DM53,11
M_A_DM73,11
M_A_A[15:0]3,11
M_A_CS#03 M_A_CS#13 M_A_CLKP03 M_A_CLKN03 M_A_CLKP13 M_A_CLKN13 M_A_CKE03,11 M_A_CKE13,11 M_A_CAS#3,11 M_A_RAS#3,11 M_A_WE#3,11
M_A_DQSP[7:0]3,11
M_A_DQSN[7:0]3,11
M_A_ODT03 M_A_ODT13
M_A_DQ[0..63] 3,11
M_A_RST#3,11
M_A_BS#03,11 M_A_BS#13,11 M_A_BS#23,11
PCLK_SMB7,11,16 PDAT_SMB7,11,16
+3V4,5,7,8,9,10,11,13,14,15,16,17,18,19,20,21,23,24,27,31
+0.75V_DDR_VTT11,26 +1.5VSUS3,5,10,11,21,26,31
DDR_VTTREF 3,11,26
+VREF_DQ11
+1.5VSUS
+3V
+0.75V_DDR_VTT
+1.5VSUS
+1.5VSUS
+3V +0.75V_DDR_VTT +0.75V_DDR_VTT
+1.5VSUS
+1.5VSUS
+VREF_CA_B
+VREF_CA_B
+3V
+1.5VSUS
Size Document Number Rev
Date: Sheet of
Quanta Computer Inc.
PROJECT :
DDRIII SODIMM-1 (RVS)
1A
12 31Monday, July 25, 2011
Butternut(NM9)
Size Document Number Rev
Date: Sheet of
Quanta Computer Inc.
PROJECT :
DDRIII SODIMM-1 (RVS)
1A
12 31Monday, July 25, 2011
Butternut(NM9)
Size Document Number Rev
Date: Sheet of
Quanta Computer Inc.
PROJECT :
DDRIII SODIMM-1 (RVS)
1A
12 31Monday, July 25, 2011
Butternut(NM9)
DDR_RVS(4.0mm)
2.48A
Place close to DIMMs
DE-COUPLING FOR DIMM2(ONE CAP PER POWER PIN)
Place these Caps near So-Dimm2.
No Vias Between the Trace of PIN to CAP.
DE-COUPLING FOR DIMM2
SI : RF solution
12
Return Path for DDR Plane
PV , short pad
PV RF suggestion
C794
4.7U/6.3V_6
C794
4.7U/6.3V_6
R434.7K_4 R434.7K_4
C798
0.1U/10V_4
C798
0.1U/10V_4
C785
0.1U/10V_4
C785
0.1U/10V_4
C779
0.1U/10V_4
C779
0.1U/10V_4
C796 0.1U/10V_4C796 0.1U/10V_4
C782
0.1U/10V_4
C782
0.1U/10V_4
C788
10U/6.3V_8
C788
10U/6.3V_8
PC2100 DDR3 SDRAM SO-DIMM
(204P)
DIMM2A
DDR3-DIMM0
DGMK4000144
ddr-ddrrk-20401-tp4b-204p-ruv
PC2100 DDR3 SDRAM SO-DIMM
(204P)
DIMM2A
DDR3-DIMM0
DGMK4000144
ddr-ddrrk-20401-tp4b-204p-ruv
A0
98
A1
97
A2
96
A3
95
A4
92
A5
91
A6
90
A7
86
A8
89
A9
85
A10/AP
107
A11
84
A12/BC#
83
A13
119
A14
80
A15
78
BA0
109
BA1
108
BA2
79
S0#
114
S1#
121
CK0
101
CK0#
103
CK1
102
CK1#
104
CKE0
73
CKE1
74
CAS#
115
RAS#
110
WE#
113
SA0
197
SA1
201
SCL
202
SDA
200
ODT0
116
ODT1
120
DM0
11
DM1
28
DM2
46
DM3
63
DM4
136
DM5
153
DM6
170
DM7
187
DQS0
12
DQS1
29
DQS2
47
DQS3
64
DQS4
137
DQS5
154
DQS6
171
DQS7
188
DQS#0
10
DQS#1
27
DQS#2
45
DQS#3
62
DQS#4
135
DQS#5
152
DQS#6
169
DQS#7
186
DQ0 5
DQ1 7
DQ2 15
DQ3 17
DQ4 4
DQ5 6
DQ6 16
DQ7 18
DQ8 21
DQ9 23
DQ10 33
DQ11 35
DQ12 22
DQ13 24
DQ14 34
DQ15 36
DQ16 39
DQ17 41
DQ18 51
DQ19 53
DQ20 40
DQ21 42
DQ22 50
DQ23 52
DQ24 57
DQ25 59
DQ26 67
DQ27 69
DQ28 56
DQ29 58
DQ30 68
DQ31 70
DQ32 129
DQ33 131
DQ34 141
DQ35 143
DQ36 130
DQ37 132
DQ38 140
DQ39 142
DQ40 147
DQ41 149
DQ42 157
DQ43 159
DQ44 146
DQ45 148
DQ46 158
DQ47 160
DQ48 163
DQ49 165
DQ50 175
DQ51 177
DQ52 164
DQ53 166
DQ54 174
DQ55 176
DQ56 181
DQ57 183
DQ58 191
DQ59 193
DQ60 180
DQ61 182
DQ62 192
DQ63 194
C799
0.1U/10V_4
C799
0.1U/10V_4
C795 150P/50V_4C795 150P/50V_4
C793
560P/50V_4
C793
560P/50V_4
C800
0.1U/10V_4
C800
0.1U/10V_4 C801
0.1U/10V_4
C801
0.1U/10V_4
R522
*1K/F_4
R522
*1K/F_4
R319
*0_4/S
R319
*0_4/S
C786
0.1U/10V_4
C786
0.1U/10V_4
C802
0.1U/10V_4
C802
0.1U/10V_4
C787
0.1U/10V_4
C787
0.1U/10V_4
C792
1U/6.3V_4
C792
1U/6.3V_4
PC2100 DDR3 SDRAM SO-DIMM
(204P)
DIMM2B
DDR3-DIMM0
DGMK4000144
ddr-ddrrk-20401-tp4b-204p-ruv
PC2100 DDR3 SDRAM SO-DIMM
(204P)
DIMM2B
DDR3-DIMM0
DGMK4000144
ddr-ddrrk-20401-tp4b-204p-ruv
VDD1
75
VDD2
76
VDD3
81
VDD4
82
VDD5
87
VDD6
88
VDD7
93
VDD8
94
VDD9
99
VDD10
100
VDD11
105
VDD12
106
VDD13
111
VDD14
112
VDD15
117
VDD16
118
VDD17
123
VDD18
124
VDDSPD
199
NC1
77
NC2
122
NCTEST
125
EVENT#
198
RESET#
30
VREF_DQ
1
VREF_CA
126
VSS1
2
VSS2
3
VSS3
8
VSS4
9
VSS5
13
VSS6
14
VSS7
19
VSS8
20
VSS9
25
VSS10
26
VSS11
31
VSS12
32
VSS13
37
VSS14
38
VSS15
43
VSS16 44
VSS17 48
VSS18 49
VSS19 54
VSS20 55
VSS21 60
VSS22 61
VSS23 65
VSS24 66
VSS25 71
VSS26 72
VSS27 127
VSS28 128
VSS29 133
VSS30 134
VSS31 138
VSS32 139
VSS33 144
VSS34 145
VSS35 150
VSS36 151
VSS37 155
VSS38 156
VSS39 161
VSS40 162
VSS41 167
VSS42 168
VSS43 172
VSS44 173
VSS45 178
VSS46 179
VSS47 184
VSS48 185
VSS49 189
VSS50 190
VSS51 195
VSS52 196
VTT1 203
VTT2 204
GND
206
GND
205
GND
207
GND
208
C781
0.1U/10V_4
C781
0.1U/10V_4
C789
10U/6.3V_8
C789
10U/6.3V_8
C780
0.1U/10V_4
C780
0.1U/10V_4 C783
0.1U/10V_4
C783
0.1U/10V_4
R519
*1K/F_4
R519
*1K/F_4
+
C791
*150u_6.3V_3528
+
C791
*150u_6.3V_3528
12
C775
1000P/50V_4
C775
1000P/50V_4
C777
0.1U/10V_4
C777
0.1U/10V_4
C784
0.1U/10V_4
C784
0.1U/10V_4
C790
10U/6.3V_8
C790
10U/6.3V_8

5
5
4
4
3
3
2
2
1
1
D D
C C
B B
A A
CRTHSYNC
CRTVSYNC
DDCDAT3
DDCCLK3
CRT_G1
CRT_B1
+5VCRT
+5VCRT +5V_CRT2
CRTVSYNC_L
CRT_R1
CRTHSYNC_L
DDCCLK2
VGA_DDC_DAT DDCDAT2
VGA_DDC_CLK
CRT_R1
CRT_B1
CRT_G1
CRT_G
CRT_B
CRT_R
CRT_R4
CRT_G4
CRT_B4
VGA_VSYNC4
VGA_HSYNC4
+3V4,5,7,8,9,10,11,12,14,15,16,17,18,19,20,21,23,24,27,31
VGA_DDC_DAT4
VGA_DDC_CLK4
+5V15,16,19,21,23,31
+5V
+5VCRT
+5V
+5V
+3V
+3V
+3V
+3V
Size Document Number Rev
Date: Sheet of
Quanta Computer Inc.
PROJECT :
CRT Connector
1A
13 31Monday, July 25, 2011
Butternut(NM9)
Size Document Number Rev
Date: Sheet of
Quanta Computer Inc.
PROJECT :
CRT Connector
1A
13 31Monday, July 25, 2011
Butternut(NM9)
Size Document Number Rev
Date: Sheet of
Quanta Computer Inc.
PROJECT :
CRT Connector
1A
13 31Monday, July 25, 2011
Butternut(NM9)
EMI
40 MIL
CRT PORT
40 mils
SSM14 spec is 40V 1A
13
SI: F/T change dsub-10327-00002-15p
SI:Reserve for EMI
PV RF suggestion
D5
RB501V-40
D5
RB501V-40
2 1
CRT5
CRT CONN
DFDS15FR275
CRT5
CRT CONN
DFDS15FR275
15
14
13
12
111
2
3
4
5
6
7
8
9
10
1617
C289
10P/50V_4
C289
10P/50V_4
C9
10P/50V_4
C9
10P/50V_4
C690
10P/50V_4
C690
10P/50V_4
C689
10P/50V_4
C689
10P/50V_4
C283 0.1U/10V_4C283 0.1U/10V_4
D23 *BAV99WD23 *BAV99W
1
2
3
R8 33_4R8 33_4
D24 *BAV99WD24 *BAV99W
1
2
3
R11 4.7K_4R11 4.7K_4
C692
0.1U/10V_4
C692
0.1U/10V_4
D25 *BAV99WD25 *BAV99W
1
2
3
L47 BK1608LL470-T(47,400MA)L47 BK1608LL470-T(47,400MA)
R449
150/F_4
R449
150/F_4
L36 BK1608LL470-T(47,400MA)L36 BK1608LL470-T(47,400MA)
U10
M74VHC1GT125DF2G
U10
M74VHC1GT125DF2G
2 4
1
53
C7
10P/50V_4
C7
10P/50V_4
R6 33_4R6 33_4
R447
150/F_4
R447
150/F_4
C691
10P/50V_4
C691
10P/50V_4
R5
2K/F_4
R5
2K/F_4
C292
10P/50V_4
C292
10P/50V_4
C778 5.6P/16V_4C778 5.6P/16V_4
R14
2K/F_4
R14
2K/F_4
C288
10P/50V_4
C288
10P/50V_4
C6
*47P/50V_4
C6
*47P/50V_4
C797 5.6P/16V_4C797 5.6P/16V_4
U9
M74VHC1GT125DF2G
U9
M74VHC1GT125DF2G
2 4
1
53
R12 33_4R12 33_4
C803 5.6P/16V_4C803 5.6P/16V_4
F5
FUSE1.1A_8V_POLY
F5
FUSE1.1A_8V_POLY
12
R448
150/F_4
R448
150/F_4
R9 33_4R9 33_4
R13 4.7K_4R13 4.7K_4
L35 BK1608LL470-T(47,400MA)L35 BK1608LL470-T(47,400MA)
Q31
2N7002DW
Q31
2N7002DW
6
2
1
5
4 3
C12
*47P/50V_4
C12
*47P/50V_4

5
5
4
4
3
3
2
2
1
1
D D
C C
B B
A A
PN_BLON DISPON
+3.3V_CAM
+VIN_BLIGHT
DISPON
VADJ1
INT_TXLOUTN0
INT_TXLOUTP0
INT_TXLOUTN1
INT_TXLOUTP1
INT_TXLOUTN2
INT_TXLOUTP2
INT_TXLCLKN
INT_TXLCLKP
EDIDDATA
EDIDCLK
+VIN_BLIGHT
USBP2-
USBP2+
+3V_EEID
DIGITAL_D1_L
DIGITAL_CLK_L
+LCDVCC1
L_VDD_EN
VADJ1
DIGITAL_CLK_L
DIGITAL_D1_L
+3.3V_CAM
EDIDCLK
EDIDDATA
L_BKLT_EN4 LID_EC# 22,24
HWPG 24,25,26,29,30
INT_LVDS_PWM4
+5V13,15,16,19,21,23,31
+3V4,5,7,8,9,10,11,12,13,15,16,17,18,19,20,21,23,24,27,31
+VIN10,21,25,26,27,28,29,30
+3VPCU6,10,21,22,23,24,25,28
INT_TXLOUTN04
INT_TXLOUTN14
INT_TXLOUTN24
INT_TXLOUTP04
INT_TXLOUTP14
INT_TXLOUTP24
EDIDCLK4 EDIDDATA4
INT_TXLCLKN4 INT_TXLCLKP4
USBP2+7 USBP2-7
DIGITAL_D116 DIGITAL_CLK16
L_VDD_EN4
+3VPCU
+VIN
+3V
+3V
+3V_LCDVCC
+3V_LCDVCC
+3V
+3V
Size Document Number Rev
Date: Sheet of
Quanta Computer Inc.
PROJECT :
LCD Panel/Camera/TP Screen
1A
14 31Monday, July 25, 2011
Butternut(NM9)
Size Document Number Rev
Date: Sheet of
Quanta Computer Inc.
PROJECT :
LCD Panel/Camera/TP Screen
1A
14 31Monday, July 25, 2011
Butternut(NM9)
Size Document Number Rev
Date: Sheet of
Quanta Computer Inc.
PROJECT :
LCD Panel/Camera/TP Screen
1A
14 31Monday, July 25, 2011
Butternut(NM9)
LCD POWER SWITCH
Backlight Control(LDS)
Close to LCD Connector
LED Panel(LDS)
DFHS40FS030
DFHS40FS036
DFHS40FS047
14
Close LVDS5, Reserve for RF
PV , short pad
L38 PBY201209T-601Y-NL38 PBY201209T-601Y-N
L5 PBY201209T-601Y-NL5 PBY201209T-601Y-N
R450 47K_4R450 47K_4
R21 100K/F_4R21 100K/F_4
C21
0.1U/10V_4
C21
0.1U/10V_4
D7 RB501V-40D7 RB501V-40
2 1
R38 4.7K_4R38 4.7K_4
D8 RB500V-40
D8 RB500V-40
R37 4.7K_4R37 4.7K_4
C697
10P/50V_4
C697
10P/50V_4
C17
0.01U/25V_4
C17
0.01U/25V_4
C698 0.1U/10V_4C698 0.1U/10V_4
R451 *0_4/SR451 *0_4/S
C694
0.01U/25V_4
C694
0.01U/25V_4
L7 *WCM2012-90L7 *WCM2012-90
1
43
2
R18 1K/F_4R18 1K/F_4
C22
4.7U/6.3V_6
C22
4.7U/6.3V_6
R453 BLM15BB470SN1DR453 BLM15BB470SN1D
C290 10P/50V_4C290 10P/50V_4
C695
0.1U/25V_4
C695
0.1U/25V_4
C693 1000P/50V_4C693 1000P/50V_4
LVDS5
GS12401-1011-9F
DFHS40FS036
LVDS5
GS12401-1011-9F
DFHS40FS036
1
3
5
7
9
11
13
15
17
19
21
23
25
27
29
2
4
6
8
10
12
14
16
18
20
22
24
26
28
30
G_0
G_1
G_4
G_5
31
32
33
34
35
36
37
38
39
40
U20
IC(5P) G5243AT11U
U20
IC(5P) G5243AT11U
OUT 1
GND 2
ON/OFF
3
IN
4
IN
5
D6 RB500V-40D6 RB500V-40
L37 BLM18BD601SN1D
L37 BLM18BD601SN1D
C696
10P/50V_4
C696
10P/50V_4
R19 100K/F_4R19 100K/F_4
C20
68P/50V_4
C20
68P/50V_4
C16 22P/50V_4C16 22P/50V_4
L8 HCB2012KF-600T30L8 HCB2012KF-600T30
R452 BLM15BB470SN1DR452 BLM15BB470SN1D
R455
100K/F_4
R455
100K/F_4
C15
0.01U/25V_4
C15
0.01U/25V_4
R454 *10K/F_4R454 *10K/F_4

5
5
4
4
3
3
2
2
1
1
D D
C C
B B
A A
TX2_HDMI_L-
TX2_HDMI_L+
TXC_HDMI_L-
TXC_HDMI_L+
TX0_HDMI_L-
TX0_HDMI_L+
TX1_HDMI_L-
TX1_HDMI_L+
HDMI_DET
HDMI_SDATA_R
HDMI_SCLK_R
+5VHDMI
HDMI_DDC_CLK HDMI_SCLK_R
HDMI_DDC_DATA HDMI_SDATA_R
+5VHDMITX2_HDMI_L+
TXC_HDMI_L-
TXC_HDMI_L+
TX0_HDMI_L-
TX0_HDMI_L+
TX1_HDMI_L-
TX1_HDMI_L+
TX2_HDMI_L-
HDMI_DETHDMI_DET_R
TXC_HDMI_L-
TX2_HDMI_L+
TX0_HDMI_L-
TX2_HDMI_L-
TXC_HDMI_L+
TX1_HDMI_L-
TX0_HDMI_L+
TX1_HDMI_L+
TXC_HDMI_L-4
TXC_HDMI_L+4TX0_HDMI_L-4
TX0_HDMI_L+4
TX1_HDMI_L+4
TX1_HDMI_L-4
TX2_HDMI_L-4
TX2_HDMI_L+4
+3V4,5,7,8,9,10,11,12,13,14,16,17,18,19,20,21,23,24,27,31 +5V13,16,19,21,23,31
HDMI_DDC_DATA4 HDMI_DDC_CLK4
INT_TMDS_HPD4
+5V
+5V
+5V
+3V
+3V
Size Document Number Rev
Date: Sheet of
Quanta Computer Inc.
PROJECT :
HDMI Connector
1A
15 31Monday, July 25, 2011
Butternut(NM9)
Size Document Number Rev
Date: Sheet of
Quanta Computer Inc.
PROJECT :
HDMI Connector
1A
15 31Monday, July 25, 2011
Butternut(NM9)
Size Document Number Rev
Date: Sheet of
Quanta Computer Inc.
PROJECT :
HDMI Connector
1A
15 31Monday, July 25, 2011
Butternut(NM9)
HDMI CON_COM
15
HDMI HPD SENSE
DB stage , change to 4.7K from AMD recommand
since there is a strong pull down resistor integrated in APU.
Close HDMI5
Reserve for EMI
DB stage , R463 change to 100K from AMD recommand
DB stage , reverse R311 AMD recommand
D16
RB500V-40
D16
RB500V-40
2 1
R457 499/F_4R457 499/F_4
R204 499/F_4R204 499/F_4
R459
2K/F_4
R459
2K/F_4
Q17
2N7002
Q17
2N7002
3
2
1
D14
RB500V-40
D14
RB500V-40
2 1
R207 *0_4/SR207 *0_4/S
R303
10K/F_4
R303
10K/F_4
R169 499/F_4R169 499/F_4 R206 *0_4/SR206 *0_4/S
C699
*10P/50V_4
C699
*10P/50V_4
Q30
2N7002
Q30
2N7002
3
2
1
R444 *120/F_4R444 *120/F_4
R255 *120/F_4R255 *120/F_4
R462
200K/F_4
R462
200K/F_4
Q20
2N7002K
Q20
2N7002K
3
2
1
R150
100K/F_4
R150
100K/F_4
1 2
R165 499/F_4R165 499/F_4
R442 *120/F_4R442 *120/F_4R458 499/F_4R458 499/F_4
F6 FUSE1.1A_8V_POLYF6 FUSE1.1A_8V_POLY
12
C203
0.1U/10V_4
C203
0.1U/10V_4
R456 499/F_4R456 499/F_4
R460
2K/F_4
R460
2K/F_4
HDMI5
HDMI CONN
DFHD19MR162
HDMI5
HDMI CONN
DFHD19MR162
D2+
19
D2-
17
D1 Shield
15
D0+
13
D0-
11
CK Shield
9
CE Remote
7
DDC CLK
5
GND
3
HP DET
1
D2 Shield
18
D1+
16
D1-
14
D0 Shield
12
CK+
10
CK-
8
NC
6
DDC DATA
4
+5V
2
SHELL1 20
SHELL2 21
SHELL4 23
SHELL3 22
C205
0.1U/10V_4
C205
0.1U/10V_4
R151
4.7K_4
R151
4.7K_4
C701
220P/50V_4
C701
220P/50V_4
R311 *0_4R311 *0_4
R461 499/F_4R461 499/F_4
R463
100K/F_4
R463
100K/F_4
R174 499/F_4R174 499/F_4
C700
*10P/50V_4
C700
*10P/50V_4
R443 *120/F_4R443 *120/F_4
R285 *0_4/SR285 *0_4/S
C202
0.1U/10V_4
C202
0.1U/10V_4

A
A
B
B
C
C
D
D
E
E
1 1
HD_SYNC
AMP_BEEP_R1AMP_BEEP_R
ACZ_SDIN0BIT_CLK_AUDIO
+5V_AVDD
HD_SDIN0
ADC_VREG
ADC_VREFFILT
+3V_DVDD_CORE
ADC_EAPD
HD_SDOUT
HD_BCLK
AMP_BEEP_R2
IDT_GPIO0
+5V_AVDD
HP_OUT_R HP_R_R
HP_L_RHP_OUT_L
HP_R_C
HP_L_C
EXT_MIC2_4
EXT_MIC1_4
VREFOUT_B_L
MIC1_L1
MIC1_R1
MIC_SEN
AVDD_EN
SENSE_A
JACK_SENSENSE_A
L_SPK+_R
R_SPK-_RR_SPK-
R_SPK+
L_SPK-_R
R_SPK+_R
HPOUT_L
HP_OUT_R
HPOUT_R
HP_OUT_L
ADC_CAP2
ADC_V-
DMIC_CLK_R
DMIC0
CAP-
CAP+
SENSE_A
SENSE_B
R_SPK+
R_SPK-
L_SPK-
L_SPK+
MIC1_L1_C
MIC1_R1_C
VREFOUT_B_L
MIC1_L1
MIC1_R1
HPOUT_L
HPOUT_R
AMP_BEEP
IDT_GPIO0
L_SPK-
L_SPK+
HPOUT_L
HPOUT_R
HP_OUT_L
HP_OUT_R
SPKR 7
ACZ_SDOUT_AUDIO7
VOLMUTE#24
ACZ_SDIN07
BIT_CLK_AUDIO7
ACZ_RST#_AUDIO7
MUTE_LED#23
ACZ_SYNC_AUDIO7
+3V4,5,7,8,9,10,11,12,13,14,15,17,18,19,20,21,23,24,27,31 +5V13,15,19,21,23,31
DIGITAL_D114 DIGITAL_CLK14
PCLK_SMB7,11,12 PDAT_SMB7,11,12
AGND
+3V
AGND
+3V
AGND
AGND
AGND
AGND AGND AGND
+5V
+3V
+5V
+5V
AGNDAGND
AGNDAGND AGNDAGND
AGND
AGNDAGNDAGND AGND
AGND
AGND
AGND
+5V_AVDD
AGND
AGND AGND
+5V_AVDD
AGND
+5V_AVDD
AGND
+5V_AVDD
AGND
AGND
+5V_AVDD
AGND
+5V
Size Document Number Rev
Date: Sheet of
Quanta Computer Inc.
PROJECT :
Azalia IDT92HD87
1A
16 31Monday, July 25, 2011
Butternut(NM9)
Size Document Number Rev
Date: Sheet of
Quanta Computer Inc.
PROJECT :
Azalia IDT92HD87
1A
16 31Monday, July 25, 2011
Butternut(NM9)
Size Document Number Rev
Date: Sheet of
Quanta Computer Inc.
PROJECT :
Azalia IDT92HD87
1A
16 31Monday, July 25, 2011
Butternut(NM9)
TO Headphone jack
TO Internal Speakers
TO Audio Jack MIC
HDA Bus
>40mils trace
Normal Open
Headphone Jack
Normal Open
EXT Mic Jack
SI:DFTJ06FR369 change to DFTJ06FR400
DFTJ06FR400
DFHD04MR142
DFHD04MR177
DFHD04MR178
INT. SPEAKER
Digital MIC
MUTE LED Control
IDT recommand 1206 size
R259 place under audio chip.
IDT recommand
IDT recommand
16
Close R256, R257, Reserve for RF
change C722, C121 for IDT recommand
no stuff C720, C721 for IDT recommand
SI change F/T qfn40-5x5-4-41p-92hd88-smt
Reserve for Non-Beats
R85,R92
Beats : 30.1ohm CS03012FB21
Non-Beats : 16ohm CS01602FB00
PV add for CAPS
and Mmute LED
issue
L51
BLM18BD601SN1D
L51
BLM18BD601SN1D
L16 BK1608LL121_6L16 BK1608LL121_6 R256 *0_4/SR256 *0_4/S
C133 1U/10V_X5R_6C133 1U/10V_X5R_6
C136 1U/10V_X5R_6C136 1U/10V_X5R_6
TPA6130A2
U13
TPA6130A2
TPA6130A2
U13
TPA6130A2
GND
3
RIGHTINP+
4
LEFTINML-
1
LEFTINP+
2
SDA
7
SCL
8
GND
9
GND
10
VDD 12
RIGHTINM-
5
CPP 18
HPRIGHT 11
GND 13
SD#
6
CPVSS 15
HPLEFT 14
CPVSS 16
CPM 17
GND 19
VDD 20
AGND
21
AGND
22
AGND
23
AGND
24
AGND
25
AGND 26
AGND 27
AGND 28
AGND 29
AGND 30
C121
220P/50V_4
C121
220P/50V_4
C710 2.2U/6.3V_6C710 2.2U/6.3V_6
R521 680/F_4R521 680/F_4
Q14
ME2N7002E
Q14
ME2N7002E
3
2
1
L49 SKB160808T-121Y-NL49 SKB160808T-121Y-N
C313 1000P/50V_4C313 1000P/50V_4
C708 1U/10V_X5R_6C708 1U/10V_X5R_6
R103 2.49K/F_4R103 2.49K/F_4
C128
4.7U/6.3V_6
C128
4.7U/6.3V_6
12
R259 *0_1206/SR259 *0_1206/S
L19 SKB160808T-121Y-NL19 SKB160808T-121Y-N
C134 1U/10V_X5R_6C134 1U/10V_X5R_6
R257 *0_4/SR257 *0_4/S
C712
4.7U/6.3V_6
C712
4.7U/6.3V_6
12
R464 *0_4/SR464 *0_4/S
C706
1U/6.3V_4
C706
1U/6.3V_4
C316
0.1U/10V_4
C316
0.1U/10V_4
C131 1U/10V_X5R_6C131 1U/10V_X5R_6
R466 10K/F_4R466 10K/F_4
C152
0.1U/10V_4
C152
0.1U/10V_4
C707
10U/6.3V_8
C707
10U/6.3V_8
D12
RB500V-40
D12
RB500V-40
R98
4.7K/F_4
R98
4.7K/F_4
R109
10K/F_4
R109
10K/F_4
C713
10U/6.3V_8
C713
10U/6.3V_8
C709 2.2U/6.3V_6C709 2.2U/6.3V_6
R320 *0_4R320 *0_4
C703
1U/6.3V_4
C703
1U/6.3V_4
C124
10U/6.3V_8
C124
10U/6.3V_8
R465 *0_4/SR465 *0_4/S
C143 1000P/50V_4C143 1000P/50V_4
C150 *10p/50V_4C150 *10p/50V_4
C157
*10p/50V_4
C157
*10p/50V_4
L18 SKB160808T-121Y-NL18 SKB160808T-121Y-N
R110 100/F_4R110 100/F_4
R327 *0_4R327 *0_4
C144 1U/10V_X5R_8C144 1U/10V_X5R_8R516 22_4R516 22_4
L15 BK1608LL121_6L15 BK1608LL121_6
R102 10K/F_4R102 10K/F_4
R526
10K/F_4
R526
10K/F_4
C711 0.1U/10V_4C711 0.1U/10V_4
R469
*0_4
R469
*0_4
MIC5
MIC-JACK
MIC5
MIC-JACK
1
2
6
3
4
5
7
8
9
10
R468 2K/F_4R468 2K/F_4
U11
TPS793475
U11
TPS793475
Vout
5
BYP
4
GND
2EN 3
Vin 1
R104 20K/F_4R104 20K/F_4
L17 SKB160808T-121Y-NL17 SKB160808T-121Y-N
R111 100/F_4R111 100/F_4
C722
220P/50V_4
C722
220P/50V_4
C319 1000P/50V_4C319 1000P/50V_4
R92 30.1/F_4R92 30.1/F_4
C148 *10p/50V_4C148 *10p/50V_4
C127
1U/6.3V_4
C127
1U/6.3V_4
C153
10U/6.3V_8
C153
10U/6.3V_8
C317
1U/10V_X5R_6
C317
1U/10V_X5R_6
C719
100P/50V_4
C719
100P/50V_4
R85 30.1/F_4R85 30.1/F_4
C720
*1000P/50V_4
C720
*1000P/50V_4
C132 1U/10V_X5R_6C132 1U/10V_X5R_6
C721
*1000P/50V_4
C721
*1000P/50V_4
C704
.1U/10V_4
C704
.1U/10V_4
R115 100K/F_4R115 100K/F_4
C135
1U/6.3V_4
C135
1U/6.3V_4
R84
10K/F_4
R84
10K/F_4
C159 10P/50V_4C159 10P/50V_4
R470 *0_4/SR470 *0_4/S
R100 100K/F_4R100 100K/F_4
C104
*2200P/50V_4
C104
*2200P/50V_4
C63
100P/50V_4
C63
100P/50V_4
Q13
ME2N7002E
Q13
ME2N7002E
3
2
1
R517
10K/F_4
R517
10K/F_4
HP5
MIC-JACK
HP5
MIC-JACK
1
2
6
3
4
5
7
8
9
10
C702
*27P/50V_4
C702
*27P/50V_4
R114 *0_4/SR114 *0_4/S
L48
*BLM18PG121SN1/2A/120ohm_6
L48
*BLM18PG121SN1/2A/120ohm_6
C714
220P/50V_4
C714
220P/50V_4
C705
10U/6.3V_8
C705
10U/6.3V_8
C147
0.1U/10V_4
C147
0.1U/10V_4
C149 0.1U/10V_4C149 0.1U/10V_4
C142 *1000P/50V_4C142 *1000P/50V_4
L50
BLM18BD601SN1D
L50
BLM18BD601SN1D
C715
220P/50V_4
C715
220P/50V_4
R99
4.7K/F_4
R99
4.7K/F_4
C154
1U/6.3V_4
C154
1U/6.3V_4
SPK5
INT SPEAKER CONN
SPK5
INT SPEAKER CONN
1
12
23
34
455
66
Digital
Analog
U12
92HD87
Digital
Analog
U12
92HD87
DVDD_LV
1
DMIC0/GPIO2
3DMIC_CLK/GPIO1
2
PORT_D_L- 35
PORT_D_L+ 34
PVDD 33
PORT_D_R+ 38
HDA_SDO
4
HDA_BITCLK
5
HDA_SDI
6
DVDD
7
HDA_SYNC
8
HDA_RST#
9
PVDD 39
EAPD
40
AVDD 32
AVSS
36
PORT_D_R- 37
AVSS
24
AVDD 21
VREG 31
VREFFILT 17
CAP2 18
HP0_PORT_A_L 22
VREFOUT_A_or_F 19
VREFOUT_C 20
HP0_PORT_A_R 23
CAP-
29
CAP+
30
SENSE_B 12
HP1_PORT_B_L 25
PORT_F_L 13
AVSS
27
PORT_F_R 14
PORT_C_L 15
PORT_C_R 16
PC_BEEP 10
HP1_PORT_B_R 26
SENSE_A 11
V- 28
DAP
41
C125
0.1U/10V_4
C125
0.1U/10V_4
C158 10P/50V_4C158 10P/50V_4
C716
220P/50V_4
C716
220P/50V_4
C718
1U/6.3V_4
C718
1U/6.3V_4
C145
0.1U/10V_4
C145
0.1U/10V_4
R467
10K/F_4
R467
10K/F_4
C717
220P/50V_4
C717
220P/50V_4

1
1
2
2
3
3
4
4
5
5
6
6
7
7
8
8
A A
B B
C C
D D
LAN_25MHZO
XTAL2
XTAL1
ISOLATEB
LAN_GLINK100#
LAN_MX1+
LAN_MX3+
LAN_MX1-
LAN_MX2-
LAN_MX3-
LAN_MX2+
LAN_MX0+
LAN_MX0-
PCIE_LAN_CLKP
LAN_CLKREQ#
LAN_SMBDAT
PCIE_RXP2_LAN_L
PCIE_TXP2_LAN
PCIE_TXN2_LAN
PCIE_RXN2_LAN_L
LAN_GLINK10#
LAN_ECS_SCL
ISOLATEB
PCIE_LAN_WAKE#
MDI3+
MDI1-
MDI2-
MDI0-
MDI2+
MDI3-
MDI0+
MDI1+
XTAL1
PCIE_LAN_CLKN
XTAL2
LAN_GLINK100#
LANRSET
LAN_GPIOS
LED1_AD1
LAN_MX2-
V_DAC3
LAN_MCT0
LAN_MCT2
LAN_MCT1
V_DAC2
MDI3-
MDI3+
MDI2-
MDI2+
MDI1-
MDI1+
MDI0-
MDI0+
LAN_MCT
V_DAC0
V_DAC1
LAN_MCT3
LAN_MX3+
LAN_MX1-
LAN_MX1+
LAN_MX3-
LAN_MX0+
LAN_MX2+
LAN_MX0-
+1.05V_LAN_O
LAN_REST_R#
LAN_YLED LED1_AD1
LAN_GLED
+3V4,5,7,8,9,10,11,12,13,14,15,16,18,19,20,21,23,24,27,31 +3VLANVCC31
PCIE_RXN2_LAN 6
PCIE_TXP2_LAN6 PCIE_TXN2_LAN6
PCIE_LAN_CLKP6 PCIE_LAN_CLKN6
PCIE_RXP2_LAN 6
LAN_PLTRST# 6
PCIE_LAN_WAKE# 7,19,20
LAN_CLKREQ#7
+3V
+3VLANVCC
+3VLANVCC
+1.05V_LAN
+3VLANVCC
+1.05V_LAN
+1.05V_LAN
+1.05V_LAN_O
+1.05V_LAN
+3VLANVCC
+1.05V_LAN+1.05V_LAN
+3VLANVCC
+3VLANVCC
+3VLANVCC
+3VLANVCC
+3VLANVCC
+1.05V_LAN
+1.05V_LAN_O
+3VLANVCC
+1.05V_LAN +3VLANVCC
Size Document Number Rev
Date: Sheet of
Quanta Computer Inc.
PROJECT :
RTL8105T-VC/RJ45
1A
17 31Monday, July 25, 2011
Butternut(NM9)
Size Document Number Rev
Date: Sheet of
Quanta Computer Inc.
PROJECT :
RTL8105T-VC/RJ45
1A
17 31Monday, July 25, 2011
Butternut(NM9)
Size Document Number Rev
Date: Sheet of
Quanta Computer Inc.
PROJECT :
RTL8105T-VC/RJ45
1A
17 31Monday, July 25, 2011
Butternut(NM9)
Transformer for 10/100/1000
RJ45
For EMI 0 ~ 22 ohm
EECS must 10K pull down for test mode
EEDI must 10K pull down for autoload
17
AL08111DB00
RTL8111DL-GR
IND SMD 4.7UH +-20% 680MA(CBC2518T4R7M)
CV-4707MZ00
Trace<30 mil
Width > 60 mil
>60mil
Power trace Layout
> 60mil
>60mil
Close to Pin 21
Close to Pin 35/34
DB stage , ADD C723, C741, C742, C743
for EMI recommand
DB stage , change C13 to 10P
for EMI recommand
PV stage , del
for EMI recommand
C302
0.1U/10V_4
C302
0.1U/10V_4
C627
0.1U/10V_4
C627
0.1U/10V_4
C19
0.01U/25V_4
C19
0.01U/25V_4
C613
0.1U/10V_4
C613
0.1U/10V_4
C303
0.1U/10V_4
C303
0.1U/10V_4
R209 75_4R209 75_4
R474
1K/F_4
R474
1K/F_4
C47 0.1U/10V_4C47 0.1U/10V_4
R201 10K/F_4R201 10K/F_4
Y6
25MHZ
Y6
25MHZ
21
L33
CBC2518T4R7M
L33
CBC2518T4R7M
C329
0.1U/10V_4
C329
0.1U/10V_4
C7411000P/50V_4 C7411000P/50V_4
R202 75_4R202 75_4
C650
0.1U/10V_4
C650
0.1U/10V_4
C44 0.1U/10V_4C44 0.1U/10V_4
R7 330_4R7 330_4
C641
0.1U/10V_4
C641
0.1U/10V_4
R247 10K/F_4R247 10K/F_4
C341
4.7U/25V_8
C341
4.7U/25V_8
C7421000P/50V_4 C7421000P/50V_4
C42
27P/50V_4
C42
27P/50V_4
R272 75_4R272 75_4
C649
0.1U/10V_4
C649
0.1U/10V_4
R30 2.49K/F_4R30 2.49K/F_4
C630
0.1U/10V_4
C630
0.1U/10V_4
R475
15K/F_4
R475
15K/F_4
1 2
R208 10K/F_4R208 10K/F_4
C622
4.7U/6.3V_6
C622
4.7U/6.3V_6
C7431000P/50V_4 C7431000P/50V_4
C7231000P/50V_4 C7231000P/50V_4
RJ5
RJ45_CONN
DFTJ12FR219
RJ5
RJ45_CONN
DFTJ12FR219
LED_WHT_P
11
LED_WHT_N
12
RX1-
8
RX1+
7
RX0-
6
TX1+
4TX1-
5
RX0+
3
TX0-
2
TX0+
1
LED_YEL_P
9
LED_YEL_N
10
GND1 14
GND 13
C45
27P/50V_4
C45
27P/50V_4
C364
0.1U/10V_4
C364
0.1U/10V_4
C624
1U/6.3V_4
C624
1U/6.3V_4
C13
10P/3KV_1808
C13
10P/3KV_1808
C625
0.1U/10V_4
C625
0.1U/10V_4
R20 330_4R20 330_4
TP72TP72
C631
0.1U/10V_4
C631
0.1U/10V_4
R31
10/F_4
R31
10/F_4
U19
NS892405
U19
NS892405
TCT1
1
TD1+
2
TD1-
3
TD2+
5
TD2-
6
TCT2
4
MCT1 24
MX1+ 23
MX1- 22
MCT2 21
MX2+ 20
MX2- 19
TCT3
7
TD3+
8
TD3-
9
TCT4
10
TD4+
11
TD4-
12 MX4- 13
MX4+ 14
MCT4 15
MX3- 16
MX3+ 17
MCT3 18
C643
0.1U/10V_4
C643
0.1U/10V_4
U6
RTL8111E-VL-CG
U6
RTL8111E-VL-CG
MDIP0
1
MDIN0
2
AVDD1(NC)
3
MDIP1
4
MDIN1
5
AVDD1(NC)
6
MDIP2(NC)
7
MDIN2(NC)
8
AVDD1(NC)
9
MDIP3(NC)
10
MDIN3(NC)
11
AVDD3(NC)
12
RSET 46
AVDD33 48
AVDD33(NC) 47
AVDD3(AVDD1) 42
VDD1(NC) 41
LED0 40
CKXTAL2 44
GPO/SMBALERT 38
LED1/EESK 37
CKXTAL1 43
DVDD1
13
SMBCLK(NC)
14
SMBDATA(NC)
15
CLKREQB
16
HSIP
17
HSIN
18
REFCLK_P
19
REFCLK_M
20
EVDD1
21
HSOP
22
HSON
23
GNDTX
24
VDDSR 35
VDDSR 34
ENSR 33
EEDI/SDA 32
SROUT1 36
LED3/EDO 31
EECS/SCL 30
DVDD1 29
LANWAKEB 28
VDD3 27
ISOLATEB 26
PERSTP 25
VDD3 39
AVDD1 45
GND 49
R269 75_4R269 75_4
R473 *0_4/SR473 *0_4/S

5
5
4
4
3
3
2
2
1
1
D D
C C
B B
A A
RTS5138_RREF
RTS5138_VREG
SP1 SP3
SP4
SP6
SP10
SP12
SP13
SP8_R
SP8_R
SP4
SP3
SP13
SP6
SP12
SP10
SP8
SP8
SP1 SP1_R
+3V 4,5,7,8,9,10,11,12,13,14,15,16,17,19,20,21,23,24,27,31
USBP13-7 USBP13+7
CLK_CR_487
+3VCARD+3VCARD
+3V
+3VCARD
+3V
+3VCARD
Size Document Number Rev
Date: Sheet of
Quanta Computer Inc.
PROJECT :
RTS5129/5138/Card Reader
1A
18 31Monday, July 25, 2011
Butternut(NM9)
Size Document Number Rev
Date: Sheet of
Quanta Computer Inc.
PROJECT :
RTS5129/5138/Card Reader
1A
18 31Monday, July 25, 2011
Butternut(NM9)
Size Document Number Rev
Date: Sheet of
Quanta Computer Inc.
PROJECT :
RTS5129/5138/Card Reader
1A
18 31Monday, July 25, 2011
Butternut(NM9)
CLOSE to CONN
Share Pin
5129 --> R293 unstuff / C345 stuff
5138 --> R293 stuff / C345 unstuff
RTS5138-GRT --> AL005138000
RTS5129-GRT --> AL005129000
+3V Trace Width > 40mil at card reader
+3VCARD Trace Width > 40mil
RTS5138_VREG trace width >15mil
DFHS11FR011
DFHS11FR033
SD / MMC
CARD READER
XD_D7
XD_D6
XD_D5
XD_D4
XD_D3
XD_D2
XD_D1
XD_D0
XD_WP
XD_WE#
XD_ALE
XD_CLE
XD_CE#
XD_RE#
XD_RDY
XD_CD#
SP1
SP3
SP2
SP4
SP5
SP6
SP7
SP8
SP9
SP10
SP11
SP12
SP13
SP14
SD_WP
SD_D1
SD_D0
SD_D7
SD_CD#
SD_D6
SD_CLK
SD_D5
SD_CMD
SD_D4
SD_D3
SD_D2
MS_CLK
MS_INS#
MS_D7
MS_D3
MS_D6
MS_D2
MS_D0
MS_D4
MS_D1
MS_D5
MS_BS
18
DB stage , ADD R312, R313, C368 for EMI recommand
PV change R293 to 33 ohm and
add C345 for RF suggestion
PV change R312, R313, to short pad for EMI recommand
U27
RTS5138
U27
RTS5138
CLK_IN 24
RREF
1
DM
2
DP
3
3V3_IN
4
CARD_3V3
5
V18
6
XD_CD#
7
SP1
8
SP2
9
SP3
10
SP4
11
SP5
12
SP6 13
SP7 14
SP8 15
SP9 16
GPIO0 17
SP10 18
SP11 19
SP12 20
SP13 21
SP14 22
XD_D7 23
25
GND
C726
*4.7U/6.3V_6
C726
*4.7U/6.3V_6
C724
0.1U/10V_4
C724
0.1U/10V_4
C725
4.7U/6.3V_6
C725
4.7U/6.3V_6
C727
0.1U/10V_4
C727
0.1U/10V_4
C345 *10P/50V_4C345 *10P/50V_4
R314
*150K/F_4
R314
*150K/F_4
R312 *0_4/SR312 *0_4/S
C368 *22P/50V_4C368 *22P/50V_4
R294
6.19K/F_4
R294
6.19K/F_4
R313 *0_4/SR313 *0_4/S
C362
0.1U/10V_4
C362
0.1U/10V_4
C728
10p/50V_4
C728
10p/50V_4
C346 *100P/50V_4C346 *100P/50V_4
1 2
C363
1U/10V_4
C363
1U/10V_4
R293 33_4R293 33_4
CR5
CARDREADER
DFHS11FR079
CR5
CARDREADER
DFHS11FR079
SD-DATA2
1
SD/MMC_CMD
3
VSS1
5
SD/MMC_VCC
6
SD/MMC_CLK
7
VSS2
8
SD-DATA0
9
SD-DATA1
10
SD W /P
11
SD-DATA3
2
SD C/D
4
SW COM
12
GND
13

5
5
4
4
3
3
2
2
1
1
D D
C C
B B
A A
MINI_PLTRST#
PCIE_MINI1_CLKP_L
PCIE_MINI1_CLKN_L
RF_LINK_1#WLANED#
MINI_BLED#
WLAN_PWREN
BT_COMBO_EN#
WLAN_PWREN
WLAN_MOS
WLAN_RST#
WLAN_RST#
RF_LINK_1#
MINI_BLED#
PCIE_MINI1_CLKP_L
PCIE_MINI1_CLKN_L
PCIE_RXP16
RF_OFF# 8
LAD0 6,24
LAD1 6,24
LAD2 6,24
LFRAME# 6,24
LAD3 6,24
USBP10+ 7
USBP10- 7
EC_DEBUG124
RF_LINK# 24
+1.5V 31
+3VPCU 6,10,14,21,22,23,24,25,28
+5V 13,15,16,21,23,31
+3V 4,5,7,8,9,10,11,12,13,14,15,16,17,18,20,21,23,24,27,31
PCIE_RXN16
WLAN_CLKREQ#7 BT_COMBO_EN#8
PCIE_LAN_WAKE#7,17,20
PCIE_TXP16 PCIE_TXN16
PCLK_LPC_DEBUG6 MINI_PLTRST#6,20
PCIE_MINI1_CLKP6 PCIE_MINI1_CLKN6
WLAN_PWON# 24
BT_COMBO_OFF#8
+1.5V_WLAN
+1.5V_WLAN
+3V_WLAN
+3V_WLAN+3V_WLAN
+3V_WLAN
+1.5V_WLAN
+3V_WLAN +3V
+3V
+1.5V_WLAN+1.5V
+3V
+3V_WLAN
+3V
+3V_WLAN
+5V
+3V
Size Document Number Rev
Date: Sheet of
Quanta Computer Inc.
PROJECT :
Mini PCIE(WLAN)
1A
19 31Monday, July 25, 2011
Butternut(NM9)
Size Document Number Rev
Date: Sheet of
Quanta Computer Inc.
PROJECT :
Mini PCIE(WLAN)
1A
19 31Monday, July 25, 2011
Butternut(NM9)
Size Document Number Rev
Date: Sheet of
Quanta Computer Inc.
PROJECT :
Mini PCIE(WLAN)
1A
19 31Monday, July 25, 2011
Butternut(NM9)
Half Mini PCI-E WLAN
Mini PCI-E Card 1
The value of the capacitor is suggest by Siemens HQ expert.
For against 900MHz RF interference. The value of capacitor is 27pF.
For against 1800MHz RF interference. The value of capacitor is 10pF.
1nF/10nF value capacitor use for against ESD purpose.
IF add WLAN_RST# schematic
R483 must change to 10K
WLAN_PWON# low --> +3V_WLAN high
WLAN_PWON# high --> +3V_WLAN low
19
For Rashi2 COMBO card
SI change F/T MINICARD-110021-52131-52P-RUV
SI:RF solution
PV , short pad PV , short pad
PV , short pad
PV , short pad
PV , short pad
PV , EMI suggestion
PV reserve for Arthores
PV reserve for Arthores
C163
0.1U/10V_4
C163
0.1U/10V_4
R484 *0_4/SR484 *0_4/S
R482 0_4R482 0_4
C162
0.1U/10V_4
C162
0.1U/10V_4 R476 *0_6/SR476 *0_6/S
Q25
*AO3413
Q25
*AO3413
3
2
1
WLAN5
MINI PCIE H4
DFHD52MS030
WLAN5
MINI PCIE H4
DFHD52MS030
Reserved
51
Reserved
49
Reserved
47
Reserved
45
Reserved
43
Reserved
41
Reserved
39
Reserved
37
GND
35
PETp0
33
PETn0
31
GND
29
GND
27
PERp0
25
PERn0
23
GND
21
Reserved
19
Reserved
17
GND
15
REFCLK+
13
REFCLK-
11
GND
9
CLKREQ#
7
BT_CHCLK
5
+3.3V 52
GND 50
+1.5V 48
LED_WPAN# 46
LED_WLAN# 44
LED_WWAN# 42
GND 40
USB_D+ 38
USB_D- 36
GND 34
SMB_DATA 32
SMB_CLK 30
+1.5V 28
GND 26
+3.3Vaux 24
PERST# 22
W_DISABLE# 20
GND 18
Reserved 16
+1.5V 6
BT_DATA
3
WAKE#
1
Reserved 14
Reserved 12
Reserved 10
Reserved 8
GND 4
+3.3V 2
GND
53
GND
54
R483 *0_4/SR483 *0_4/S
C204
0.1U/10V_4
C204
0.1U/10V_4
R101 *47K_4R101 *47K_4 R96
*10K/F_4
R96
*10K/F_4
Q11
*ME2N7002E
Q11
*ME2N7002E
3
2
1
Q12 *AO6401Q12 *AO6401
D1
D2
G3
S
4
D
5D
6
C155
0.1U/10V_4
C155
0.1U/10V_4 C177
*4.7U/6.3V_6
C177
*4.7U/6.3V_6
C418
*10P/50V_4
C418
*10P/50V_4
R89 *47K_4R89 *47K_4
R97
*1.2K/F_4
R97
*1.2K/F_4
R487 *0_4R487 *0_4
R489 0_4R489 0_4
R481 *0_4/SR481 *0_4/S
R488 *0_4R488 *0_4
D11 *RB500V-40D11 *RB500V-40
C729
*.022U/16V_4
C729
*.022U/16V_4
C763
0.01U/25V_4
C763
0.01U/25V_4
Q8
*ME2N7002E
Q8
*ME2N7002E
3
2
1
R203 0_4R203 0_4
C164
*47P/50V_6
C164
*47P/50V_6
R145 *0_4/SR145 *0_4/S
C308
33P/50V_4
C308
33P/50V_4
R127 10K/F_4R127 10K/F_4
R146 *0_4R146 *0_4
R86 *100K/F_4R86 *100K/F_4
C413 100P/50V_4C413 100P/50V_4
1 2
R270 *0_4/SR270 *0_4/S
Q10
*ME2N7002E
Q10
*ME2N7002E
3
2
1
C206
*47P/50V_6
C206
*47P/50V_6
R493 0_4R493 0_4
R477 *0_6/SR477 *0_6/S
C178
*4.7U/6.3V_6
C178
*4.7U/6.3V_6
R478 *4.7K/F_4R478 *4.7K/F_4
R279 *0_8/SR279 *0_8/S
D13
*RB500V-40
D13
*RB500V-40
R485 10K/F_4R485 10K/F_4
R486
*10K/F_4
R486
*10K/F_4
R479 *0_4R479 *0_4
C417
*10P/50V_4
C417
*10P/50V_4
R480 *0_4/SR480 *0_4/S

5
5
4
4
3
3
2
2
1
1
D D
C C
B B
A A
TPLED_PWR
WWAN_OFF#_R
UIM_CLK
UIM_DATA
+UIM_VPP
USBP12-
USBP12+
UIM_RST
UIM_CLK
+UIM_PWR
UIM_DATA_R
UIM_RST
UIM_DATA_R
+UIM_PWR
UIM_RST
UIM_CLK
+UIM_VPP
UIM_DATA_R
WWAN_OFF#_R
ACCLED_LED_R
SATA_LED#_R
WWAN_WAKE#_R
WWAN_PWR_C#
GPS_ON/OFF_R
+UIM_VPP
+3VPCU6,10,14,21,22,23,24,25,28 +3V4,5,7,8,9,10,11,12,13,14,15,16,17,18,19,21,23,24,27,31
TPLED#24
WWAN_OFF# 7
USBP12+ 7
USBP12- 7
PCIE_WWAN_DET# 8
WWAN_PWON#24
ACCLED_LED8
SATA_LED#8
GPS_ON/OFF7
PCIE_LAN_WAKE#7,17,19
MINI_PLTRST# 6,19
WW_LINK# 24
+3V
+3V
+3V_WWAN
+3V_WWAN
+3V_WWAN
+3V
+3V_WWAN
+3V_WWAN
+3VS5
+12VALW
+3V_WWAN
+3V_WWAN
+3V_WWAN
Size Document Number Rev
Date: Sheet of
Quanta Computer Inc.
PROJECT :
Mini PCIE(WWAN)/LED/LID
1A
20 31Monday, July 25, 2011
Butternut(NM9)
Size Document Number Rev
Date: Sheet of
Quanta Computer Inc.
PROJECT :
Mini PCIE(WWAN)/LED/LID
1A
20 31Monday, July 25, 2011
Butternut(NM9)
Size Document Number Rev
Date: Sheet of
Quanta Computer Inc.
PROJECT :
Mini PCIE(WWAN)/LED/LID
1A
20 31Monday, July 25, 2011
Butternut(NM9)
SATA/G sensor LED
Trace 10 mils
Trace 10 mils
(Orange)
Touchpad LED
SIM CARD SIGNALS
ROUTE PARALLEL
Mini PCI-E Card 2
Full mini PCIE for WWAN
Closed SIM5
ESD
SIM CARD
20
G sensor
White+Yellow
BEWY0007ZA0
BEWY0009ZA0
SI change F/T MINICARD-110021-52131-52P-RUV
PV for EMI suggestion
PV for EMI suggestion
PV for EMI suggestion
PV for EMI suggestion
C731
4.7U/6.3V_6
C731
4.7U/6.3V_6
R492 150_6R492 150_6
R60 *0_4/SR60 *0_4/S
C730
0.1U/10V_4
C730
0.1U/10V_4
C99
0.1U/10V_4
C99
0.1U/10V_4 D10 RB500V-40D10 RB500V-40
C40 *0.001u/50V_4C40 *0.001u/50V_4
R83
200K/F_4
R83
200K/F_4
D9 *BAV99WD9 *BAV99W
1
2
3
D22
RB500V-40
D22
RB500V-40
R491 *0_4/SR491 *0_4/S
C380
1000P/50V_4
C380
1000P/50V_4
C70
0.1U/10V_4
C70
0.1U/10V_4
C322 220P/50V_4C322 220P/50V_4
LED6 LED 3P WHITE/AMBERLED6 LED 3P WHITE/AMBER
3
2
1
C38
0.1U/10V_4
C38
0.1U/10V_4
LED5
BE0R0042Z00
BEAB0026Z00
LED5
BE0R0042Z00
BEAB0026Z00
SIM5
SIM CARD SOCKET
DFHS10FR039
SIM5
SIM CARD SOCKET
DFHS10FR039
VCC 2
RST 4
CLK 6
GND
1
VPP
3
I_O
5
N/A
8
DET
10
N/A
7
CT
9
GND 11
GND 12
GND 13
GND 14
WWAN5
MINI PCIE H4
DFHD52MS030
WWAN5
MINI PCIE H4
DFHD52MS030
Reserved
51
Reserved
49
Reserved
47
Reserved
45
Reserved
43
Reserved
41
Reserved
39
Reserved
37
GND
35
PETp0
33
PETn0
31
GND
29
GND
27
PERp0
25
PERn0
23
GND
21
Reserved
19
Reserved
17
GND
15
REFCLK+
13
REFCLK-
11
GND
9
CLKREQ#
7
BT_CHCLK
5
+3.3V 52
GND 50
+1.5V 48
LED_WPAN# 46
LED_WLAN# 44
LED_WWAN# 42
GND 40
USB_D+ 38
USB_D- 36
GND 34
SMB_DATA 32
SMB_CLK 30
+1.5V 28
GND 26
+3.3Vaux 24
PERST# 22
W_DISABLE# 20
GND 18
Reserved 16
+1.5V 6
BT_DATA
3
WAKE#
1
Reserved 14
Reserved 12
Reserved 10
Reserved 8
GND 4
+3.3V 2
GND
53
GND
54
R132
*10K/F_4
R132
*10K/F_4
C321 220P/50V_4C321 220P/50V_4
C734
0.1U/10V_4
C734
0.1U/10V_4
C41 *10p/50V_4C41 *10p/50V_4
R69
10K/F_4
R69
10K/F_4
C50 *10p/50V_4C50 *10p/50V_4
R490
10K/F_4
R490
10K/F_4
Q26
*ME2N7002E
Q26
*ME2N7002E
3
2
1
R342
*10K/F_4
R342
*10K/F_4
C390 220P/50V_4C390 220P/50V_4
C39 27P/50V_4C39 27P/50V_4
R496 150_6R496 150_6
C82
0.1U/10V_4
C82
0.1U/10V_4
U7
*CM1213_04ST
U7
*CM1213_04ST
CH1
1
VN
2
CH2
3
CH3 4
VP 5
CH4 6
C735
10U/6.3V_6/S
C735
10U/6.3V_6/S
C36
0.1U/10V_4
C36
0.1U/10V_4
R498 330_4R498 330_4
C732
47P/50V_4
C732
47P/50V_4
Q27
DDTC144EU
Q27
DDTC144EU
1 3
2
C37
0.1U/10V_4
C37
0.1U/10V_4
C733
0.1U/10V_4
C733
0.1U/10V_4
C84
47P/50V_4
C84
47P/50V_4
Q9
ME3424D-G
Q9
ME3424D-G
3
6
5
2
4
1

5
5
4
4
3
3
2
2
1
1
D D
C C
B B
A A
SATA_RXN0_C
SATA_RXP0_C
SATA_TXN0_C
SATA_TXP0_C
ACCEL_INT
MBCLK2
MBDATA2
ACCEL_INT
ACCEL_INT_EC
+5V_HDD
SATA_TXN0 8
SATA_TXP0 8
SATA_RXN0 8
SATA_RXP0 8
+3V4,5,7,8,9,10,11,12,13,14,15,16,17,18,19,20,23,24,27,31 +5V13,15,16,19,23,31
ACCEL_INT6
MBDATA24,24 MBCLK24,24
ACCEL_INT_EC24
+5VS510,22,25,26,27,30,31
+VDDNB_CPU5,27
+VCORE5,27 +3VS57,8,9,10,20,24,25,29,31 +1.1V9,29 +VIN10,14,25,26,27,28,29,30
+1.5VSUS3,5,10,11,12,26,31
+5V +3V
+3V
+1.5VSUS +VCORE
+VCORE+VIN
+VDDNB_CPU
+5VS5
+3VS5
+5V
+3V
+3V
+3V
+1.1V
+VAD
AGND
+5V
+3VPCU
+3VS5
+3V
+1.1V
Size Document Number Rev
Date: Sheet of
Quanta Computer Inc.
PROJECT :
HDD/Hole/G Senser/RF
1A
21 31Monday, July 25, 2011
Butternut(NM9)
Size Document Number Rev
Date: Sheet of
Quanta Computer Inc.
PROJECT :
HDD/Hole/G Senser/RF
1A
21 31Monday, July 25, 2011
Butternut(NM9)
Size Document Number Rev
Date: Sheet of
Quanta Computer Inc.
PROJECT :
HDD/Hole/G Senser/RF
1A
21 31Monday, July 25, 2011
Butternut(NM9)
Main HDD
+5V: 2 A(4 Pin)
+3V: 2 A(4 Pin)
Gnd : (5 Pin)
DC Current rating: 0.5 A
2.5" SATA HDD OR SSD(TOSHIBA)
Close to SATA Connecter < 1"
Accelerometer Sensor
21
CPU FCH
WWAN WLAN
DB stage , for EMI recommand
FAN
DB stage , for RF recommand
PAD
SI:del H33
PV for EMI suggestion
PV for EMI suggestion
PV for RF suggestion
PV , short pad
C740 33P/50V_4C740 33P/50V_4
H15
*H-C315D87P2
H15
*H-C315D87P2
1
U18
HP3DCTR
AL0HP3DCA00
U18
HP3DCTR
AL0HP3DCA00
SCL
4GND 5
CS
8
INT2
9RESERVED 13
Vdd_IO
1
VDD
14
SDO
7
SDA
6
NC 2
INT1
11 RESERVED 10
NC 3
GND 12
RESERVED 15
RESERVED 16
C399 1000P/50V_4C399 1000P/50V_4
C344 220P/50V_4C344 220P/50V_4
H8
*H-C315D87P2
H8
*H-C315D87P2
1
H3
*O-NM9-3
H3
*O-NM9-3
1
H23
*H-TC315BC122D122PT
H23
*H-TC315BC122D122PT
1
C404 0.1U/25V_4C404 0.1U/25V_4
C156 150P/50V_4C156 150P/50V_4
C1000.01U/25V_4 C1000.01U/25V_4
H26
*H-TC315BC122D122PT
H26
*H-TC315BC122D122PT
1
C181 150P/50V_4C181 150P/50V_4
H6
*H-C315D87P2
H6
*H-C315D87P2
1
H28
H-TC217BC122D122PT
H28
H-TC217BC122D122PT
1
H13
*H-C315D87P2
H13
*H-C315D87P2
1
C408 0.1U/25V_4C408 0.1U/25V_4
C378 220P/50V_4C378 220P/50V_4
C151 150P/50V_4C151 150P/50V_4
PAD6PAD6
1
H1
*O-NM9-1
H1
*O-NM9-1
1
C373 220P/50V_4C373 220P/50V_4
C396 1000P/50V_4C396 1000P/50V_4
H5
*O-NM9-5
H5
*O-NM9-5
1
2
C272 33P/50V_4C272 33P/50V_4
H19
H-TC217BC102D102PT
H19
H-TC217BC102D102PT
1
PAD3PAD3
1
C402 0.1U/25V_4C402 0.1U/25V_4
H21
H-TC315BC122D122PT
H21
H-TC315BC122D122PT
1
C401 1000P/50V_4C401 1000P/50V_4
H11
*H-C315D87P2
H11
*H-C315D87P2
1
C146 150P/50V_4C146 150P/50V_4
R500 *0_4/SR500 *0_4/S
H29
H-TC217BC122D122PT
H29
H-TC217BC122D122PT
1
C736
0.1U/10V_4
C736
0.1U/10V_4
C406 0.1U/25V_4C406 0.1U/25V_4
C325 220P/50V_4C325 220P/50V_4
C72 150P/50V_4C72 150P/50V_4
PAD8PAD8
1
C379 1000P/50V_4C379 1000P/50V_4
C398 1000P/50V_4C398 1000P/50V_4
H9
*H-C315D87P2
H9
*H-C315D87P2
1
C326 220P/50V_4C326 220P/50V_4
C66 150P/50V_4C66 150P/50V_4
H16
*H-C315D87P2
H16
*H-C315D87P2
1
C7380.01U/25V_4 C7380.01U/25V_4
C324
220P/50V_4
C324
220P/50V_4
C737
0.1U/10V_4
C737
0.1U/10V_4
C409 0.1U/25V_4C409 0.1U/25V_4
C7390.01U/25V_4 C7390.01U/25V_4
PAD5PAD5
1
H25
*H-TC315BC122D122PT
H25
*H-TC315BC122D122PT
1
C375 220P/50V_4C375 220P/50V_4
R499 *0_4/SR499 *0_4/S
C411 0.1U/25V_4C411 0.1U/25V_4
H22
H-TC315BC122D122PT
H22
H-TC315BC122D122PT
1
C332 220P/50V_4C332 220P/50V_4
C310
4.7U/6.3V_6
C310
4.7U/6.3V_6
H14
*H-C315D87P2
H14
*H-C315D87P2
1
C65 150P/50V_4C65 150P/50V_4
C395 1000P/50V_4C395 1000P/50V_4
C312
1000P/50V_4
C312
1000P/50V_4
PAD2PAD2
1
C383 1000P/50V_4C383 1000P/50V_4
C384 1000P/50V_4C384 1000P/50V_4
C412 0.1U/25V_4C412 0.1U/25V_4
C197 150P/50V_4C197 150P/50V_4
H7
*H-C315D87P2
H7
*H-C315D87P2
1
C400 1000P/50V_4C400 1000P/50V_4
C180 150P/50V_4C180 150P/50V_4
C64 150P/50V_4C64 150P/50V_4
H12
*H-C315D87P2
H12
*H-C315D87P2
1
H4
*O-NM9-4
H4
*O-NM9-4
1
H31
*SPAD-NM9-6
H31
*SPAD-NM9-6
1
H20
*SPAD-NM9-5
H20
*SPAD-NM9-5
1
C407 0.1U/25V_4C407 0.1U/25V_4
C275
22P/50V_4
C275
22P/50V_4
C403 0.1U/25V_4C403 0.1U/25V_4
C397 1000P/50V_4C397 1000P/50V_4
L39
PBY201209T-601Y-N
L39
PBY201209T-601Y-N
PAD1PAD1
1
PAD7PAD7
1
PAD4PAD4
1
C393 1000P/50V_4C393 1000P/50V_4
C410 0.1U/25V_4C410 0.1U/25V_4
C342 220P/50V_4C342 220P/50V_4
C311
0.1U/10V_4
C311
0.1U/10V_4
H27
*H-TC315BC122D122PT
H27
*H-TC315BC122D122PT
1
C980.01U/25V_4 C980.01U/25V_4
H17
H-TC217BC102D102PT
H17
H-TC217BC102D102PT
1
C405 0.1U/25V_4C405 0.1U/25V_4
H24
*H-TC315BC122D122PT
H24
*H-TC315BC122D122PT
1
1
20
HDD5 SATA HDD(1ST)
DFHD20MR023
1
20
HDD5 SATA HDD(1ST)
DFHD20MR023
1
2
3
4
5
6
7
8
9
10
11
12
13
14
15
16
17
18
19
20
21
22
23
24
C179 150P/50V_4C179 150P/50V_4
C394 1000P/50V_4C394 1000P/50V_4
C182 150P/50V_4C182 150P/50V_4

5
5
4
4
3
3
2
2
1
1
D D
C C
B B
A A
USBP5-
USBP5+
+5VSUS_USBP2
USBP5+
USBP5-
USBP6-
USBP6+
+5VSUS_USBP2
USBP6+
USBPW_ON#
+5VSUS_USBP2
PWR_LED_R
USBPW_ON#
+5VSUS_USBP1
USBP0+
USBP0- USBP0-
USBP0+
PWR_LED_R
LID_EC#
PWR_LED_R LID_EC#NBSWON1# QUICK_BUT
USBP6+
USBP6-
+3V 4,5,7,8,9,10,11,12,13,14,15,16,17,18,19,20,21,23,24,27,31
+3VPCU 6,10,14,21,23,24,25,28
QUICK_BUT24
NBSWON1#24
USBP5-7 USBP5+7
USBP6-7 USBP6+7
USBP0+7 USBP0-7
USBPW_ON#24
PWR_LED24
LID_EC#14,24
+3VPCU
+5VSUS_USBP2
+5VSUS_USBP2
+5VSUS_USBP2+5VS5
+5VS5
+5VSUS_USBP1
Size Document Number Rev
Date: Sheet of
Quanta Computer Inc.
PROJECT :
Power Board/USB
1A
22 31Monday, July 25, 2011
Butternut(NM9)
Size Document Number Rev
Date: Sheet of
Quanta Computer Inc.
PROJECT :
Power Board/USB
1A
22 31Monday, July 25, 2011
Butternut(NM9)
Size Document Number Rev
Date: Sheet of
Quanta Computer Inc.
PROJECT :
Power Board/USB
1A
22 31Monday, July 25, 2011
Butternut(NM9)
For Right 2xUSB Ports PWR
EC Need change to low enable
CAPs close to USB5
120 mils (Iout=3A)
120 mils (Iout=3A)
CAPs close to USB6
80 mils (Iout=2A)
80 mils (Iout=2A)
TDFN3X3-8
1x Left side USB port supports Keyed USB.
22
PV , short pad
PV for ESD
C32
0.1U/10V_4
C32
0.1U/10V_4
U28
APL3510BXI-TRG
U28
APL3510BXI-TRG
GND
1EN
4
VIN1
2
VIN2
3
OC 5
OUT1 6
OUT3 8
OUT2 7
L10
*WCM2012-90
L10
*WCM2012-90
1
43
2
+
C367
100U/6.3V
+
C367
100U/6.3V
C385
10P/50V_4
C385
10P/50V_4
PB5
PWR BTN CONN
DFFC06FR062
PB5
PWR BTN CONN
DFFC06FR062
6
5
4
3
2
1
7
8
VC3
AVLC5S_4
VC3
AVLC5S_4
USB1
USB CONN
DFHS04FR500
USB1
USB CONN
DFHS04FR500
1
1
3
32
2
4
4GND 5
GND 8
GND 7
GND 6
C746
0.1U/10V_4
C746
0.1U/10V_4
VC1
AVLC5S_4
VC1
AVLC5S_4
USB5
USB CONN
DFHS04FR273
USB5
USB CONN
DFHS04FR273
1
1
3
32
2
4
4GND 5
GND 8
GND 7
GND 6
+
C296
100U/6.3V
+
C296
100U/6.3V
C26
0.1U/10V_4
C26
0.1U/10V_4
C27
0.1U/10V_4
C27
0.1U/10V_4
C299
1U/6.3V_4
C299
1U/6.3V_4
R265 *0_4/SR265 *0_4/S
USB6
USB CONN
DFHS04FR273
USB6
USB CONN
DFHS04FR273
1
1
3
32
2
4
4GND 5
GND 8
GND 7
GND 6
L9
*WCM2012-90
L9
*WCM2012-90
1
43
2
VC4
AVLC5S_4
VC4
AVLC5S_4
C24
0.1U/10V_4
C24
0.1U/10V_4
C747
0.1U/10V_4
C747
0.1U/10V_4
VC2
AVLC5S_4
VC2
AVLC5S_4
C386
10P/50V_4
C386
10P/50V_4
L44
*WCM2012-90
L44
*WCM2012-90
1
43
2
C25
0.1U/10V_4
C25
0.1U/10V_4
U31
G547F2P81U
U31
G547F2P81U
GND
1EN
4
VIN1
2
VIN2
3
OC 5
OUT1 6
OUT3 8
OUT2 7
C745
1U/6.3V_4
C745
1U/6.3V_4
+
C297
100U/6.3V
+
C297
100U/6.3V
C23
0.1U/10V_4
C23
0.1U/10V_4

5
5
4
4
3
3
2
2
1
1
D D
C C
B B
A A
MY[0..15]
MX[0..7]
TPCLK
TPDATA
TPDATA TPDATA-1
TPCLK-1TPCLK
+3V_TPMY0
MY15
MX7MY5
MY6
MY9
MX2MY11
MX4
MY4
MY10 MY13
MY14
MY2
MY8
MY3 MX0
MX6
MX3
MX5
MY12
MX1MY7
MY1
FAN1SIG
CAPSLED#_R
WIRE_OFF# WIRE_ON#
MX1
MX7
MX3
MX5
MY3
MY12
MY10
MY7
MY14
MX4
MY11
MY9
MY1
MY0
MY8
MY15
MY6
MX2
MX0
MX6
MY5
MY4
MY13
MY2
FAN_PWMC7
FAN_PWMC1
WIRE_ON#
WIRE_OFF#
MUTE_LED#
CAPSLED#_R
+5V_LED
MY14
MY15
MY11
MY10
MY12
MY6
MY3
MY13
MY7
MY4
MY2
MY8
MY1
MY5
MY9
MY0
MX[0..7]24
MY[0..15]24
TPCLK24 TPDATA24
FAN1SIG24
+3VPCU6,10,14,21,22,24,25,28
+3V4,5,7,8,9,10,11,12,13,14,15,16,17,18,19,20,21,24,27,31 +5V13,15,16,19,21,31
CAPSLED#24
WIRE_ON24 WIRE_OFF24
FAN_PWM24
TP_THRM#4
MUTE_LED#16
+3VPCU
+3V
+3V
+3V
+5V +5V
+5V
+5V
+3V
+5V
+5V
Size Document Number Rev
Date: Sheet of
Quanta Computer Inc.
PROJECT :
KB/TP/CPU FAN
1A
23 31Monday, July 25, 2011
Butternut(NM9)
Size Document Number Rev
Date: Sheet of
Quanta Computer Inc.
PROJECT :
KB/TP/CPU FAN
1A
23 31Monday, July 25, 2011
Butternut(NM9)
Size Document Number Rev
Date: Sheet of
Quanta Computer Inc.
PROJECT :
KB/TP/CPU FAN
1A
23 31Monday, July 25, 2011
Butternut(NM9)
KEYBOARD PULL-UP
Charge LED 3 pins
Pin 1Pin 32
TOUCH PAD CONN
Keyboard(KBC)
CPU FAN
Enable WLAN --> wire_on high and wire_off low
Disable WLAN --> wire_on low and wire_off high
CAPSLED# high --> LED light
CAPSLED# low --> LED non-light
23
SI:EMI solution
SI change KB5 F/T 50692-03041-001-30p-l-smt
PV add for CAPS
and Mmute LED
issue
C192 220P/50V_4C192 220P/50V_4
C166 220P/50V_4C166 220P/50V_4
C208
220P/50V_4
C208
220P/50V_4
C189 220P/50V_4C189 220P/50V_4
Q28
*2N7002
Q28
*2N7002
3
2
1
C170 220P/50V_4C170 220P/50V_4
C185 220P/50V_4C185 220P/50V_4
R331
*20K/F_4
R331
*20K/F_4
R126 0_6R126 0_6
C165 220P/50V_4C165 220P/50V_4
RP5
*10P8R-8.2K
RP5
*10P8R-8.2K
10
9
8
7 4
3
2
1
56
C174 220P/50V_4C174 220P/50V_4C169 220P/50V_4C169 220P/50V_4
Q15
PDTC144EU
Q15
PDTC144EU
1 3
2
TPB5
88513-044N
DFFC04FR045
TPB5
88513-044N
DFFC04FR045
1
1
2
2
3
3
4
455
66
C187 220P/50V_4C187 220P/50V_4
KB5
Keyboard conn
DFFC30FR083
KB5
Keyboard conn
DFFC30FR083
1
3
5
7
11
9
13
15
17
19
21
23
25
2
4
6
8
10
12
14
16
18
20
22
24
GND2 GND1
26
27
28
29
30
R316 4.7K/F_4R316 4.7K/F_4
C750
10p/50V_4
C750
10p/50V_4
R135 0_4R135 0_4
C188 220P/50V_4C188 220P/50V_4
C301
0.1U/10V_4
C301
0.1U/10V_4
C183 220P/50V_4C183 220P/50V_4
R506
330_4
R506
330_4
C168 220P/50V_4C168 220P/50V_4
C749
10p/50V_4
C749
10p/50V_4
C748
0.1U/10V_4
C748
0.1U/10V_4
C186 220P/50V_4C186 220P/50V_4
C191 220P/50V_4C191 220P/50V_4
L52 BLM18BD601SN1DL52 BLM18BD601SN1D
Q18
PDTC144EU
Q18
PDTC144EU
1 3
2
C193 220P/50V_4C193 220P/50V_4 L43 BLM18BD601SN1DL43 BLM18BD601SN1D
R332
*0_4
R332
*0_4
R125
1K/F_4
R125
1K/F_4
C173 220P/50V_4C173 220P/50V_4
C167 220P/50V_4C167 220P/50V_4
C300
2.2U/6.3V_6
C300
2.2U/6.3V_6
R24
*10K/F_4
R24
*10K/F_4
C176 220P/50V_4C176 220P/50V_4
R317 4.7K/F_4R317 4.7K/F_4
C200
0.01U/25V_4
C200
0.01U/25V_4
R245
4.7K/F_4
R245
4.7K/F_4
R527
10K/F_4
R527
10K/F_4
RP6
*10P8R-8.2K
RP6
*10P8R-8.2K
10
9
8
7 4
3
2
1
56
C172 220P/50V_4C172 220P/50V_4
FAN1
FAN Connect
DFHD04MR155
FAN1
FAN Connect
DFHD04MR155
1
2
3
46 6
55
C171 220P/50V_4C171 220P/50V_4
C184 220P/50V_4C184 220P/50V_4
C175 220P/50V_4C175 220P/50V_4
L53 BLM18BD601SN1DL53 BLM18BD601SN1D
Q16
PDTC144EU
Q16
PDTC144EU
1 3
2
C194 220P/50V_4C194 220P/50V_4C190 220P/50V_4C190 220P/50V_4
R501
1K/F_4
R501
1K/F_4

5
5
4
4
3
3
2
2
1
1
D D
C C
B B
A A
DNBSWON#1
SCI1#
TPCLK
TPDATA
USBPW_ON#
BIOS_RD# SPI_7P
BIOS_WR#
+3VPCU_AC
BIOS_SPI_CLK_R
BIOS_RD#
BIOS_CS#
VOLMUTE#
SPI_3P
BIOS_WR#
BIOS_CS#
BIOS_SPI_CLK
MBDATA
MBCLK
SPI_7P
BIOS_SPI_CLK_R
NBSWON1#
CLKRUN#
GATEA20
SCI1#
8518_RST#
RCIN#
BIOS_WR#
BIOS_RD#
BIOS_CS#
CRY2
CRY1
DNBSWON#1
SYS_I
NBSWON1#
FAN1SIG
KBSMI#1
KBSMI#1
+3VPCU_EC
QUICK_BUT_R
QUICK_LED
CPU_PROCHOT#
D/C#
RSMRST#
DNBSWON#1
EC_WP#
EMU_LID
AD_AIR
TEMP_MBAT
QUICK_BUT_R
SUSC#
SUSB#
LID_EC#
S5_ON
VOLMUTE#
WWAN_PWON#
FAN_PWM
RF_LINK#
SUSON
MAINON
WIRE_OFF
WIRE_ON
SERIRQ
TPLED#
MBATLED0#
LAN_POWER
SERR#
WLAN_PWON# AC_LED_ON#
MBCLK_1
MBDATA_1
CAPSLED#
PWR_LED
ICT_TEST
AD_TYPE
ICT_TEST
ECPWROK
EC_WP#
SPI_3P
PCIRST#
BIOS_SPI_CLK_R
SYS_PG
BOARD_ID1_EC
BOARD_ID1_EC
VRON
AD_TYPE
FCH_SPI_SO_L
FCH_SPI_CLK_L
FCH_SPI_CS0#_L
FCH_SPI_SI_L
BIOS_CS#
SPI_3P
BIOS_SPI_CLK
BOARD_ID1_EC
WW_LINK#
SERIRQ
+3VPCU 6,10,14,21,22,23,25,28
KBSMI# 7
SCI# 7
DNBSWON# 7
USBPW_ON#22
MX023 MX123 MX223 MX323 MX423 MX523 MX623 MX723
MY023 MY123 MY223 MY323
MY523 MY423
MY623 MY723
MY923 MY823
MY1023 MY1123
MY1323 MY1223
MY1423 MY1523
PCLK_LPC_KB39206
LAD06,19 LAD16,19 LAD26,19 LAD36,19 PCIRST#6
LFRAME#6,19
CLKRUN# 6
GATEA207
RCIN#7
SYS_I 28
ACIN 28
NBSWON1# 22
FAN1SIG 23
MBDATA 28
MBCLK 28
D/C#28
RSMRST#7
HWPG14,25,26,29,30
AD_AIR 28
TEMP_MBAT 28
QUICK_BUT 22
SUSC# 7
SUSB# 7
PWR_LED 22
LID_EC# 14,22
S5_ON 25,29
VOLMUTE# 16
WWAN_PWON# 20
RF_LINK# 19
SUSON 26
MAINON 26,28,30,31
WIRE_OFF 23
WIRE_ON 23
SERIRQ6
TPLED# 20
MBATLED0# 28
LAN_POWER 31
SERR# 6
WLAN_PWON#19
AC_LED_ON# 28
EC_DEBUG119
CAPSLED# 23
ECPWROK 10
MBDATA2 4,21
MBCLK2 4,21
VRON 27,29
TPDATA23 TPCLK23
FAN_PWM 23
CPU_PROCHOT#4
SPI_3P8
ACCEL_INT_EC21
AD_ID 28
FCH_SPI_SI 8
FCH_SPI_SO 8
FCH_SPI_CLK 8
FCH_SPI_CS0# 8
WW_LINK# 20
+3VPCU
+3VPCU
+3VPCU
+3VPCU
IT8502_AGND
IT8502_AGND
+3VPCU
+3VPCU
+3VPCU_AC
+3VPCU_AC
+3VPCU_EC
+3V
+3VPCU
+3V
+3VPCU
+3VPCU
+3V
+3V
+3VS5
Size Document Number Rev
Date: Sheet of
Quanta Computer Inc.
PROJECT :
KBC ITE8518/ROM
1A
24 31Tuesday, July 26, 2011
Butternut(NM9)
Size Document Number Rev
Date: Sheet of
Quanta Computer Inc.
PROJECT :
KBC ITE8518/ROM
1A
24 31Tuesday, July 26, 2011
Butternut(NM9)
Size Document Number Rev
Date: Sheet of
Quanta Computer Inc.
PROJECT :
KBC ITE8518/ROM
1A
24 31Tuesday, July 26, 2011
Butternut(NM9)
MX25L1606EM2I-12G AKE38FP0Z01
EN25QH16-104HIP AKE38ZN0Q00
Socket DG008000031
2M byte SPI BIOS
PIN 100,104,106
can not pull Hi
to +3VPCU , EC
will into test
mode when those
pin pull Hi to
+3VPCU
To Battery
+3VPCU CAP close to EC pin
From EC
PWR_LED High --> ON
Low --> OFF
To CPU Thermal/G Sensor
24
Smart Adapter
Close U26, Reserve for RF
DB stage , for EMI recommand
Close U16
SI:SYS_PG PU +3V
SI:EC to control WW_LINK#
SI: RF solution
SI: RF solution
SI:change SPI mode
SI:BOARD_ID1_EC for option LPC(L)/SPI(H)
PV , short pad
PV change R305 to 0ohm for EMI suggestion
Close U16
R513 1K/F_4R513 1K/F_4
C770 0.1U/10V_4C770 0.1U/10V_4
D21
1SS355
D21
1SS355
2 1
C754 0.1U/10V_4C754 0.1U/10V_4
R504 *10K/F_4R504 *10K/F_4
C307
*10P/50V_4
C307
*10P/50V_4
C766 0.1U/10V_4C766 0.1U/10V_4
R525 *0_4/SR525 *0_4/S
R136
12.1K/F_4
R136
12.1K/F_4
C761
*0.1U/10V_4
C761
*0.1U/10V_4
TP77TP77
TP79TP79
TP76TP76
KBMX
FLASH
WAKE UP
UART
A/D D/A
CLOCK
IT8518/CX
LPC
PS/2
PWM
SM_BUS
GPIO
U16
IT8518E/DX
AJ085180F04
KBMX
FLASH
WAKE UP
UART
A/D D/A
CLOCK
IT8518/CX
LPC
PS/2
PWM
SM_BUS
GPIO
U16
IT8518E/DX
AJ085180F04
WRST#
14
LPCCLK
13
LAD0
10
LAD1
9
LAD2
8
LAD3
7
LFRAME#
6
LPCPD#/WUI6/GPE6
17
SERIRQ
5
ECSMI#/GPD4
15
ECSCI#/GPD3
23
GA20/GPB5
126
KBRST#/GPB6
4
GPG0
106
FSCK
105
DSR0#/GPG6
104
FMISO
103
FMOSI
102
FSCE#
101
SSCE0#/GPG2
100
KSI0/STB#
58
KSI1/AFD#
59
KSI2/INIT#
60
KSI3/SLIN#
61
KSI4
62
KSI5
63
KSI6
64
KSI7
65
KSO0/PD0
36
KSO1/PD1
37
KSO2/PD2
38
KSO3/PD3
39
KSO4/PD4
40
KSO5/PD5
41
KSO6/PD6
42
KSO7/PD7
43
KSO8/ACK#
44
KSO9/BUSY
45
KSO10/PE
46
KSO11/ERR#
51
KSO12/SLCT
52
KSO13
53
KSO14
54
KSO15
55
VCC 11
VSTBY 26
VSTBY 50
VSTBY 92
VSTBY 114
VSTBY 127
VSTBY 121
VBAT 3
AVCC 74
SMCLK0/GPB3 110
SMCLK1/GPC1 115
SMDAT0/GPB4 111
SMDAT1/GPC2 116
PS2CLK0/TMB0/GPF0
85 PS2DAT0/TMB1/GPF1
86
PS2CLK1/DTR0#/GPF2
87
TMR0/WUI2/GPC4 120
TMR1/WUI3/GPC6 124
LPCRST#/WUI4/GPD2
22
WUI5/GPE5 35
PWRSW/GPE4 125
RI1#/WUI0/GPD0 18
RI2#/WUI1/GPD1 21
RING#/PWRFAIL#/CK32KOUT/LPCRST#/GPB7 112
TXD/SOUT0/GPB1
109 RXD/SIN0/GPB0
108
TMA0/GPB2
123
PS2DAT1/RTS0#/GPF3
88
PS2CLK2/WUI20/GPF4
89 PS2DAT2/WUI21/GPF5
90
SMCLK2/WUI22/GPF6/PECI 117
SMDAT2/WUI23/GPF7 118
TACH0/GPD6 47
TACH1/TMA1/GPD7 48
PWM0/GPA0 24
PWM1/GPA1 25
PWM2/GPA2 28
PWM3/GPA3 29
PWM4/GPA4 30
PWM5/GPA5 31
PWM6/SSCK/GPA6 32
PWM7/GPA7 34
ADC0/GPI0 66
ADC1/GPI1 67
ADC2/GPI2 68
ADC3/GPI3 69
ADC4/WUI28/GPI4 70
ADC5/WUI29/GPI5 71
ADC6/WUI30/GPI6 72
ADC7/WUI31/GPI7 73
VSS
1
VCORE
12
VSS
27
VSS
49
VSS
122 VSS
113
AVSS
75
CK32KE
2CK32K
128
DAC3/GPJ3 79
DAC2/GPJ2 78
DAC1/GPJ1 77
DAC0/GPJ0 76
EGCS#/WUI26/GPE2 83
EGCLK/WUI27/GPE3 84
EGAD/WUI25/GPE1 82
GINT/CTS0#/GPD5
33
L80LLAT/WUI7/GPE7 20
L80HLAT/BAO/WUI24/GPE0 19
HMISO/GPH5/ID5 98
HMOSIGPH6/ID6 99
HSCE#/WUI19/GPH3/ID3 96
HSCK/GPH4/ID4 97
CRX1/WUI17/GPH1/SMCLK3/ID1 94
CTX1/WUI18/GPH2/SMDAT3/ID2 95
CLKRUN#/WUI16/GPH0/ID0 93
VSS
91
DAC5/RIG0#/GPJ5
81
DAC4/DCD0#/GPJ4
80
PWUREQ#/BBO/GPC7
16
GPC0
119
SBUSY/GPG1/ID7 107
KSO17/SMISO/GPC5 57
KSO16/SMOSI/GPC3 56
TP75TP75
R511 *10K/F_4R511 *10K/F_4
R308 10K/F_4R308 10K/F_4
R518 4.7K/F_4R518 4.7K/F_4
R510 10K/F_4R510 10K/F_4
C28
*68P/50V_4
C28
*68P/50V_4
R514
*0_4/S
R514
*0_4/S
R508 *10K/F_4R508 *10K/F_4
C234
0.1U/10V_4
C234
0.1U/10V_4
R520 0_4R520 0_4
R305 0_4R305 0_4
R524 *0_4/SR524 *0_4/S
C759
68P/50V_4
C759
68P/50V_4
U24
*SN74LVC1G74YZPR
U24
*SN74LVC1G74YZPR
VCC 8
PRE 7
CLR 6
Q5
CLK
1
D
2
Q
3
GND
4
L32 SBK160808T-121Y-NL32 SBK160808T-121Y-N
C752 0.1U/10V_4C752 0.1U/10V_4
D15 RB501V-40D15 RB501V-40
21
L28 BK1608HS121-TL28 BK1608HS121-T
C756
0.1U/10V_4
C756
0.1U/10V_4
C753 0.1U/10V_4C753 0.1U/10V_4
D17 RB500V-40D17 RB500V-40
21
C762
0.1U/10V_4
C762
0.1U/10V_4
R306
*10K/F_4
R306
*10K/F_4
C360 22P/50V_4C360 22P/50V_4
R315 10K/F_4R315 10K/F_4
C769 0.1U/10V_4C769 0.1U/10V_4
R138 100/F_4R138 100/F_4
R167 *10K/F_4R167 *10K/F_4
R503 4.7K/F_4R503 4.7K/F_4
C755 0.1U/10V_4C755 0.1U/10V_4
C258
0.1U/10V_4
C258
0.1U/10V_4
TP74TP74
C419
*100P/50V_4
C419
*100P/50V_4
U25
*EN25F40-100GCP
U25
*EN25F40-100GCP
CE#
1
SCK
6
SI
5
SO
2
WP#
3
VDD 8
VSS 4
HOLD# 7
R523 *0_4/SR523 *0_4/S
R304 33_4R304 33_4
C758 *10U/6.3V_8C758 *10U/6.3V_8
L27 SBK160808T-121Y-NL27 SBK160808T-121Y-N
R141 10K_4R141 10K_4
R507 10K/F_4R507 10K/F_4
C757
0.1U/10V_4
C757
0.1U/10V_4
R509 10K/F_4R509 10K/F_4
R289 *10K/F_4R289 *10K/F_4
U26U26
CE#
1
SCK
6
SI
5
SO
2
WP#
3
VDD 8
VSS 4
HOLD# 7
R515 *0_4R515 *0_4
R299
10K/F_4
R299
10K/F_4
C222
0.1U/10V_4
C222
0.1U/10V_4
R502
*0_4/S
R502
*0_4/S
R105 *10K/F_4R105 *10K/F_4
C760
0.1U/10V_4
C760
0.1U/10V_4
R512 *0_4/SR512 *0_4/S
C751 0.1U/10V_4C751 0.1U/10V_4
D26 RB500V-40D26 RB500V-40
21
C306
*10P/50V_4
C306
*10P/50V_4
R307 *0_4R307 *0_4
R505
470K_4
R505
470K_4

5
5
4
4
3
3
2
2
1
1
D D
C C
B B
A A
5V_LGATE1
5V_FB1
+5V_ALWP
3V_FB2
3V_UGATE2
5V_PHASE1
5V_UGATE1
+3.3V_ALWP
3V_LGATE2
3V_PHASE2
8205EN
5V_BST1
S5_ON
PGOOD
HWPG14,24,26,29,30
S5_ON 24,29
+5VPCU
+VIN_5VS5
+5VS5
+2VREF
+VIN
+3VS5
+3VPCU +5VPCU
+VIN_3VS5
+VIN
+3VS5
+VIN
Size Document Number Rev
Date: Sheet of
Quanta Computer Inc.
PROJECT :
3/5VPCU(RT8223P)
1A
25 31Monday, July 25, 2011
Butternut(NM9)
Size Document Number Rev
Date: Sheet of
Quanta Computer Inc.
PROJECT :
3/5VPCU(RT8223P)
1A
25 31Monday, July 25, 2011
Butternut(NM9)
Size Document Number Rev
Date: Sheet of
Quanta Computer Inc.
PROJECT :
3/5VPCU(RT8223P)
1A
25 31Monday, July 25, 2011
Butternut(NM9)
DC/DC +3VS5/+5VS5
+5 Volt +/- 5% +3.3 Volt +/- 5%
Peak current:6A
Countinue current:4A
OCP minimum:7.5A
Place these CAPs
close to FETs
Place these CAPs
close to FETs
Rds(on) 14m ohmRds(on) 14m ohm
Peak current:6A
Countinue current:4A
OCP minimum:7.5A
25
PV:short pad
PV:short pad
PR145
*330K/F_4
PR145
*330K/F_4
PR78
*0_2/S
PR78
*0_2/S
PR144
10_8
PR144
10_8
PR100
*0_4/S
PR100
*0_4/S
1 2
PC84
4.7U/6.3V_6
PC84
4.7U/6.3V_6
PC153
4.7U/25V_8
PC153
4.7U/25V_8
EC10
68P/50V_4
EC10
68P/50V_4
PC171
0.1U/25V_4
PC171
0.1U/25V_4
PR140
2.2_6
PR140
2.2_6
PL17
2.2UH/8A
PL17
2.2UH/8A
PR80
15.4K/F_4
PR80
15.4K/F_4
PQ27
QM3002N3
PQ27
QM3002N3
3
5
2
4
16
7
8
PR143
2.2_6
PR143
2.2_6
PU8
RT8223P
PU8
RT8223P
REF 3
TONSEL 4
VREG5 17
EN0
13
VREG3 8
VIN 16
FB1
2
PGOOD
23
ENTRIP1
1
UGATE1
21
PHASE1
20
BOOT1
22
LGATE1
19
ENC
18
GND
15
LGATE2 12
BOOT2 9
PHASE2 11
UGATE2 10
ENTRIP2
6
SKIPSEL
14
FB2 5
OUT2 7
GND
25
VOUT1
24
PC155
2200P/50V_4
PC155
2200P/50V_4
PR139
*0_2/S
PR139
*0_2/S
PC99
*0.1U/10V_4
PC99
*0.1U/10V_4
PR77
6.8K/F_4
PR77
6.8K/F_4
PR148
*0_2/S
PR148
*0_2/S
PC163
2200P/50V_4
PC163
2200P/50V_4
PQ24
AON7702A
PQ24
AON7702A
3
5
2
4
16
7
8
PC93
0.1U/25V_4
PC93
0.1U/25V_4
PC152
4.7U/25V_8
PC152
4.7U/25V_8
PL18
2.2UH/8A
PL18
2.2UH/8A
+
PC134
330U/6.3V_6X5.8
+
PC134
330U/6.3V_6X5.8
12
PC68
0.1U/10V_4
PC68
0.1U/10V_4
PL19
HCB2012KF800T50
PL19
HCB2012KF800T50
PC154
4.7U/25V_8
PC154
4.7U/25V_8
PC95
0.1U/25V_4
PC95
0.1U/25V_4
PR138
*0_2/S
PR138
*0_2/S
PR95
2.2_6
PR95
2.2_6
+
PC133
330U/6.3V_6X5.8
+
PC133
330U/6.3V_6X5.8
12
PQ22
QM3002N3
PQ22
QM3002N3
3
5
2
4
16
7
8
PR75
90.9K/F_4
PR75
90.9K/F_4
PC160
4.7U/25V_8
PC160
4.7U/25V_8
PR92
*0_4/S
PR92
*0_4/S
1 2
PC161
0.1U/25V_4
PC161
0.1U/25V_4
PC159
0.1U/25V_4
PC159
0.1U/25V_4
PC162
2200P/50V_4
PC162
2200P/50V_4
PR76
10K/F_4
PR76
10K/F_4
PC142
2200P/50V_4
PC142
2200P/50V_4
PR93
2.2_6
PR93
2.2_6
PC157
0.1U/25V_4
PC157
0.1U/25V_4
PR81
80.6K/F_4
PR81
80.6K/F_4
PR146
*665K/F_4
PR146
*665K/F_4
PC164
0.1U/25V_4
PC164
0.1U/25V_4
PC67
0.1U/10V_4
PC67
0.1U/10V_4
PC173
4.7U/6.3V_6
PC173
4.7U/6.3V_6
PL20
HCB2012KF800T50
PL20
HCB2012KF800T50
PR79
10K/F_4
PR79
10K/F_4
PR88
10K_4
PR88
10K_4
PQ23
AON7702A
PQ23
AON7702A
3
5
2
4
16
7
8
EC7
68P/50V_4
EC7
68P/50V_4
PC77
1U/6.3V_4
PC77
1U/6.3V_4

1
1
2
2
3
3
4
4
5
5
A A
B B
C C
D D
SUSON
MAINON
1116LL
1116TONSET
1116DRVL
V5FILT
1116VBST
1116CS
1116DRVH
HWPG
1116_S3ON
1116_S5ON
51116PG
SUSON24
DDR_VTTREF3,11,12
MAINON24,28,30,31
HWPG14,24,25,29,30
VDDIO_FB_H4
+VIN
+1.5VSUS
+1.5VSUS+1.5VSUS_1
+VIN_DDR
+5VS5
+0.75V_DDR_VTT
+VIN_DDR
Size Document Number Rev
Date: Sheet of
Quanta Computer Inc.
PROJECT :
DDRIII(RT8207LGQW)
1A
26 31Monday, July 25, 2011
Butternut(NM9)
Size Document Number Rev
Date: Sheet of
Quanta Computer Inc.
PROJECT :
DDRIII(RT8207LGQW)
1A
26 31Monday, July 25, 2011
Butternut(NM9)
Size Document Number Rev
Date: Sheet of
Quanta Computer Inc.
PROJECT :
DDRIII(RT8207LGQW)
1A
26 31Monday, July 25, 2011
Butternut(NM9)
( VTT/2A )
( 3mA )
Peak current:12A
Countinue current:10A
OCP minimum 15A
+1.5V +/- 5%
Rds(on) 5m ohm
26
PV:short pad
PV:short pad
PC86
0.033U/10V_4
PC86
0.033U/10V_4
PR89
7.5K/F_4
PR89
7.5K/F_4
PQ20
QM3002N3
PQ20
QM3002N3
3
5
2
4
16
7
8
R131 *0_4/SR131 *0_4/S
1 2
PR96
10K/F_4
PR96
10K/F_4
+
PC132
330U_2.5V_7343
+
PC132
330U_2.5V_7343
12
PR91
*0_4
PR91
*0_4
PR141
*0_2/S
PR141
*0_2/S
PR97 *0_4/SPR97 *0_4/S
1 2
PC75
0.1U/25V_4
PC75
0.1U/25V_4
PC87
1U/6.3V_4
PC87
1U/6.3V_4
PC147
2200P/50V_4
PC147
2200P/50V_4
PR101
10K/F_4
PR101
10K/F_4
PC148
0.1U/10V_4
PC148
0.1U/10V_4
PC76
10U/6.3V_8
PC76
10U/6.3V_8
PC83
10U/6.3V_8
PC83
10U/6.3V_8
PC129
0.1U/25V_4
PC129
0.1U/25V_4
PR98 *0_4/SPR98 *0_4/S
1 2
PR73
2.2_6
PR73
2.2_6
D
S
G
PQ21
AON6790
D
S
G
PQ21
AON6790
4
2
1
35
PR142
2.2_6
PR142
2.2_6
PU7
RT8207LGQW
PU7
RT8207LGQW
VBST 22
LGATE 19
VDD 14
CS_GND 17
VDDP 15
CS 16
PGND 18
TON
12
S3
10
FB
9
MODE 4
PHASE 20
VTTSNS
2
VTTGND
1
DEM 6
VTTREF
5
NC
7
VDDQSNS
8
UGATE 21
PGOOD
13
GND
3
S5
11
VTT
24 VLDOIN 23
GND
25
PR94
10_6
PR94
10_6
PL16
SLH0630-R82M-NB/13A
PL16
SLH0630-R82M-NB/13A
PL15
HCB2012KF800T50
PL15
HCB2012KF800T50
PC91
1U/6.3V_4
PC91
1U/6.3V_4
PC143
2200P/50V_4
PC143
2200P/50V_4
PC74
*0.1U/50V_6
PC74
*0.1U/50V_6
PC144
0.1U/25V_4
PC144
0.1U/25V_4
PC140
4.7U/25V_8
PC140
4.7U/25V_8
PC141
4.7U/25V_8
PC141
4.7U/25V_8
EC9
68P/50V_4
EC9
68P/50V_4
PR90
*0_4/S
PR90
*0_4/S
1 2
PR105
*10K/F_4
PR105
*10K/F_4
PR99
619K/F_4
PR99
619K/F_4

5
5
4
4
3
3
2
2
1
1
D D
C C
B B
A A
SNS_NEG_VDD_1
8380SC
8380RSN2
8380RSN1
8380CSN2 8380CSP1
8380RSN1
8380CSP2
8380TSET
SNS_POS_VDD_1
8380LDR1
8380LX1
SNS_NEG_VDD_1
8380CSN1
8380ILIM
8380RSP2 8380CSP2
8380HDR-1
CPU_VRM8380_PG
8380RSP2
8380CSN2
CPU_PWRGD_SVID_REG
SNS_POS_VDD_0
SNS_NEG_VDD_0
8380HDR2-1
8380RSN2
8380RSP1
8380RSP1
8380BST18380BST18380BST18380BST18380BST18380BST18380BST18380BST18380BST18380BST1
8380LDR2
8380SVC
8380SVD
8380CSP1
8380VFIX
8380RSN2
8380CSN1
8380LX2
CPU_SVD
CPU_SVC
8380HDR1
8380HDR2
VRON 24,29
CPU_VDD0_RUN_FB_H4 CPU_VDD0_RUN_FB_L4
CPU_VDDNB_RUN_FB_H4
CPU_SVC4
CPU_SVD4
CPU_PWRGD_SVID_REG 4
CPU_VRM8380_PG 10
CPU_VDDNB_RUN_FB_L4
+VIN
+5VS5
+5VS5
+3V
+VIN_CPU
8380VREF
8380VREF
+5VS5
+VIN
+5VS5
+VDDNB_CPU
+VCORE
8380VREF
+VDDNB_CPU
+VCORE
8380VREF
+3V
+VIN+VIN_CPUNB
Size Document Number Rev
Date: Sheet of
Quanta Computer Inc.

5
5
4
4
3
3
2
2
1
1
D D
C C
B B
A A
8681IACP
DCIN
8681LDR
8681B_2
8681LX
8681COMP
8681B_1
8681_VDDP
8681HDR
ACOK_IN
+VAD_1
8681_VDDA
BATDIS_G
CSIP
CSIN
B_TEMP_MBAT
BATT+
8681ICHM
8681ICHP
8681IACM
ACIN_PG
ACOK#
8681CSP
8681LR
ACIN_PG
8681IAC
MBCLK
MBDATA
ACOK_IN
8681CSM
8681_ACAV
8681_ACAV
ACOK_INACOK_INACOK_INACOK_IN
D/C#_S6A
SMD
SMC
BATDIS_G
ACIN_PG
ACIN_PG
ACOK#
AC_LED_ON#
MBATLED0#
AD_AIR24
MBDATA24
MBCLK24
TEMP_MBAT 24
ACIN_PG31
MAINON24,26,30,31
D/C# 24
SYS_I 24
ACIN24
AD_ID 24
MBATLED0# 24
AC_LED_ON# 24
+VIN
+PRWSRC
+VH28
+VA +VAD_1
+3VPCU
8681_VDDA
8681_VDDP
+BATCHG
+BATCHG
+VAD
+VIN_CHARGER
+VAD
+VAD
+3VPCU
+VAD
+5VPCU
+12VALW
+5VPCU
+12VALW
+VA+VA_AC
Size Document Number Rev
Date: Sheet of
Quanta Computer Inc.
PROJECT :
Charger(OZ8681)
1A
28 31Monday, July 25, 2011
Butternut(NM9)
Size Document Number Rev
Date: Sheet of
Quanta Computer Inc.
PROJECT :
Charger(OZ8681)
1A
28 31Monday, July 25, 2011
Butternut(NM9)
Size Document Number Rev
Date: Sheet of
Quanta Computer Inc.
PROJECT :
Charger(OZ8681)
1A
28 31Monday, July 25, 2011
Butternut(NM9)
Place this cap
close to EC
Place this cap
close to EC
Do Not add test pad on BATDIS_G signal
Place this ZVS close to
Diode away +VIN
Place this ZVS close to
Far-Far away of +VIN
Place this cap
close to EC
28
To PWR LED
PV:EMI ISN
PV:EMI
PR112 10/F_4PR112 10/F_4
PC23
*10U/6.3V_8
PC23
*10U/6.3V_8
PQ8
QM3002N3
PQ8
QM3002N3
3
5
2
4
16
7
8
PR221
2.43K/F_6
PR221
2.43K/F_6
PC5
0.01U/25V_4
PC5
0.01U/25V_4
PR9
75K/F_4
PR9
75K/F_4
PR114
100K/F_4
PR114
100K/F_4
PR164
1M_4
PR164
1M_4
PC106
1U/10V_4
PC106
1U/10V_4
PC16
2.2U/10V_6
PC16
2.2U/10V_6
PR35 *100/F_4PR35 *100/F_4
PR108
*0_2/S
PR108
*0_2/S
PR18
2.2_6
PR18
2.2_6
PR110
RC1206-R020
F3_2X1_65-2_8
PR110
RC1206-R020
F3_2X1_65-2_8
1 2
PQ10
MMBT3904-7-F
PQ10
MMBT3904-7-F
2
1 3
PR12
1K/F_4
PR12
1K/F_4
PC105
0.1U/25V_4
PC105
0.1U/25V_4
PQ33
DMN601K-7
PQ33
DMN601K-7
3
2
1
PC11
1U/10V_4
PC11
1U/10V_4
PC127
*0.1U/25V_4
PC127
*0.1U/25V_4
PR22
1M_4
PR22
1M_4
PJ4
DC-IN CONN
PJ4
DC-IN CONN
GND 6
LED1
1
GND 5
AD_ID 3
VDD 8
VDD 7
LED2
2
GND
4
PQ30
PDTC144EU
PQ30
PDTC144EU
1 3
2
PC107
4.7U/25V_8
PC107
4.7U/25V_8
PQ7
FDMC4435BZ
PQ7
FDMC4435BZ
6
4
3
2
1 5
7
8
EC12
10U/25V_8
EC12
10U/25V_8
PC12
0.1U/25V_4
PC12
0.1U/25V_4
PR6
330_4
PR6
330_4
EC8
*10U/25V_8
EC8
*10U/25V_8
PR116
*0_2/S
PR116
*0_2/S
PQ11
PDTC144EU
PQ11
PDTC144EU
1 3
2
PL9
HCB2012KF800T50
PL9
HCB2012KF800T50
PC14
1U/10V_4
PC14
1U/10V_4
PD3
RB501V-40
PD3
RB501V-40
21
PD14
RB501V-40
PD14
RB501V-40
2 1
PC4
0.1U/50V_6
PC4
0.1U/50V_6
PC110
0.1U/25V_4
PC110
0.1U/25V_4
PC111
4.7U/25V_8
PC111
4.7U/25V_8
PR41
100K/F_4
PR41
100K/F_4
PR21
1M_4
PR21
1M_4
PC104
0.22U/25V_8
PC104
0.22U/25V_8
PC92
0.01U/50V_4
PC92
0.01U/50V_4
PR10
*0_4
PR10
*0_4
EC4
*10U/25V_8
EC4
*10U/25V_8
PR19
*0_4
PR19
*0_4
PR5
330_4
PR5
330_4
EC6
*10U/25V_8
EC6
*10U/25V_8
PQ32
PDTC144EU
PQ32
PDTC144EU
1 3
2
PC8
0.1U/25V_4
PC8
0.1U/25V_4
PD18
P4SMAJ20A
PD18
P4SMAJ20A
2 1
PD11
*BAS316/DG
PD11
*BAS316/DG
21
PR162
2.43K/F_6
PR162
2.43K/F_6
EC3
68P/50V_4
EC3
68P/50V_4
PD17
P4SMAJ20A
PD17
P4SMAJ20A
21
PC19
0.1U/25V_4
PC19
0.1U/25V_4
PC125
*0.1U/25V_4
PC125
*0.1U/25V_4
PC108
0.1U/25V_4
PC108
0.1U/25V_4
PR20
0_4
PR20
0_4
PD6
BAS316/DG
PD6
BAS316/DG
2 1
PC17
1U/25V_6
PC17
1U/25V_6
PR11
100K_4
PR11
100K_4
PR7
10K/F_4
PR7
10K/F_4
PQ16
P0603BDG
PQ16
P0603BDG
1
4 3
PL4
HCB2012KF800T50
PL4
HCB2012KF800T50
PR107
*0_4/S
PR107
*0_4/S
PR113
100K/F_4
PR113
100K/F_4
PU3
OZ8681
PU3
OZ8681
SCL
10
IAC
7
IACP 2
IACM 3
VDDP 15
ICHM 4
ICHP 5
COMP
8
SDL
11
LDR 16
ACAV
9
GND
17
VAC
1
VDDA 6
HDR 13
LX 14
BST 12
PC7
*100P/50V_4
PC7
*100P/50V_4
PL5
HCB2012KF800T50
PL5
HCB2012KF800T50
PD15
SX34
PD15
SX34
PC15
2200P/50V_4
PC15
2200P/50V_4
PC112
0.1U/25V_4
PC112
0.1U/25V_4
PC109
4.7U/25V_8
PC109
4.7U/25V_8
PR15
1M_4
PR15
1M_4
EC15
10U/25V_8
EC15
10U/25V_8
PQ4
QM3002N3
PQ4
QM3002N3
3
5
2
4
16
7
8
PR4
2.2_6
PR4
2.2_6
PR17
10/F_4
PR17
10/F_4
PR215
1M_4
PR215
1M_4
PQ29
PDTC144EU
PQ29
PDTC144EU
13
2
PC96
0.01U/25V_4
PC96
0.01U/25V_4
PC13
2200P/50V_4
PC13
2200P/50V_4
PR115
10_8
PR115
10_8
PR106
*0_4/S
PR106
*0_4/S
PR117
RC1206-R010
F3_2X1_65-2_8
PR117
RC1206-R010
F3_2X1_65-2_8
1 2
PD10
BAS316/DG
PD10
BAS316/DG
2 1
PC18
1U/10V_4
PC18
1U/10V_4
PR16
10/F_4
PR16
10/F_4
PR8
10/F_4
PR8
10/F_4
PD7
BAS316/DG
PD7
BAS316/DG
2 1
PR34
100/F_4
PR34
100/F_4
PC94
0.1U/10V_4
PC94
0.1U/10V_4
PR109
*0_2/S
PR109
*0_2/S
EC14
10U/25V_8
EC14
10U/25V_8
PR40
100K/F_4
PR40
100K/F_4
EC13
10U/25V_8
EC13
10U/25V_8
EC5
*10U/25V_8
EC5
*10U/25V_8
PC10
4.7U/25V_8
PC10
4.7U/25V_8
PL3
HCB2012KF800T50
PL3
HCB2012KF800T50 PJ3
Batt_CON
DFAD05MR021
PJ3
Batt_CON
DFAD05MR021
1
2
3
4
5
6
7
EC11
2200P/50V_4
EC11
2200P/50V_4
PD16
SX34
PD16
SX34
PC103
0.01U/50V_4
PC103
0.01U/50V_4
PR36 150K/F_4PR36 150K/F_4
PC9
0.01U/50V_4
PC9
0.01U/50V_4
PR13
100/F_4
PR13
100/F_4
PC3
0.47U/10V_4
PC3
0.47U/10V_4
PR111 10/F_4PR111 10/F_4
PC20
0.1U/25V_4
PC20
0.1U/25V_4
PR14
12.4K/F_4
PR14
12.4K/F_4
PC101
0.1U/25V_4
PC101
0.1U/25V_4
PQ45
DMN601K-7
PQ45
DMN601K-7
3
2
1
PD8
UDZ5V6B-7-F
PD8
UDZ5V6B-7-F
2 1
PC6
*100P/50V_4
PC6
*100P/50V_4
PD9
UDZ5V6B-7-F
PD9
UDZ5V6B-7-F
2 1
PR3
0_4
PR3
0_4
PC126
0.1U/25V_4
PC126
0.1U/25V_4
PD4
BAS316/DG
PD4
BAS316/DG
2 1
PQ44
PDTC144EU
PQ44
PDTC144EU
13
2
PQ5
DMN601K-7
PQ5
DMN601K-7
3
2
1
PQ9
DMN601K-7
PQ9
DMN601K-7
3
2
1
PL10
6.8uH
PL10
6.8uH
PR118
*0_2/S
PR118
*0_2/S
PD5
BAS316/DG
PD5
BAS316/DG
2 1
PQ6
DMN601K-7
PQ6
DMN601K-7
3
2
1
PQ3
IMD2
PQ3
IMD2
3
2
1 6
5
4

5
5
4
4
3
3
2
2
1
1
D D
C C
B B
A A
1.1_VFBJP
G5173COMP1.1V
G5173_PH1.1V
G5173SS1.1V
G5173RT1.1V
G5173EN1.1V
+5VPCU_1.1V
+1.1V_L
G5173-1.1_VFB
VRON_OND
VRON_ONG
HWPG14,24,25,26,30
S5_ON24,25
VRON24,27
+1.1V_L
+3VS5
+1.1VS5
+1.1V
+1.1VS5
+VIN
+12VALW
+1.1V
Size Document Number Rev
Date: Sheet of
Quanta Computer Inc.
PROJECT :
1.1V(G5173)/1.1VS5(G9661)
1A
29 31Monday, July 25, 2011
Butternut(NM9)
Size Document Number Rev
Date: Sheet of
Quanta Computer Inc.
PROJECT :
1.1V(G5173)/1.1VS5(G9661)
1A
29 31Monday, July 25, 2011
Butternut(NM9)
Size Document Number Rev
Date: Sheet of
Quanta Computer Inc.
PROJECT :
1.1V(G5173)/1.1VS5(G9661)
1A
29 31Monday, July 25, 2011
Butternut(NM9)
+1.1V/+1.1VS5
Countinue current:2A
+1.1V +/- 5%
Peak current:3A
V0=0.827*(R1+R2)/R2
R1
R2
OCP minimum 4.5A
29
2A
PV:short pad
PV:short pad
PR52
1M_4
PR52
1M_4
PU10 G5173PU10 G5173
VSNS 6
VIN
16
VIN
2
BOOT 13
PWRGD
14
PH 11
VIN
1
PH 12
PH 10
EN
15
GND 3
COMP
7
RT/CLK
8
SS
9
GND 4
AGND 5
PAD
17 PAD
18 PAD
19 PAD
20 PAD
21 PAD
22
PC65
0.01U/25V_4
PC65
0.01U/25V_4
PR158
10K/F_4
PR158
10K/F_4
PR157
*0_2/S
PR157
*0_2/S
PR151 *0_4/SPR151 *0_4/S
1 2
PR154
*0_4/S
PR154
*0_4/S
1 2
PQ34
*DMN601K-7
PQ34
*DMN601K-7
3
2
1
PJP4
*POWER_JP/S
PJP4
*POWER_JP/S
1 2
PQ31
DMN601K-7
PQ31
DMN601K-7
3
2
1
PC172
*2200P/50V_4
PC172
*2200P/50V_4
PR152
*POWER_JP/S
PR152
*POWER_JP/S
1 2
PC63
*10U/6.3V_8
PC63
*10U/6.3V_8
PC2
0.1U/10V_4
PC2
0.1U/10V_4
PC186
*82P/50V_4
PC186
*82P/50V_4
PR149
2.2_6
PR149
2.2_6
PC174
0.01U/50V_4
PC174
0.01U/50V_4
PC189
10U/6.3V_8
PC189
10U/6.3V_8
PC64
0.1U/10V_4
PC64
0.1U/10V_4
PC187
*100P/50V_4
PC187
*100P/50V_4
PR155
1M_4
PR155
1M_4
PC191
470P/16V_4
PC191
470P/16V_4
PC190
10U/6.3V_8
PC190
10U/6.3V_8
PR150
10K/F_4
PR150
10K/F_4
PC182
10U/6.3V_8
PC182
10U/6.3V_8
PR161
182K/F_4
PR161
182K/F_4
PQ35
DMN601K-7
PQ35
DMN601K-7
3
2
1
PC184
0.01U/50V_4
PC184
0.01U/50V_4
PR160
20K/F_4
PR160
20K/F_4
PC179
0.1U/10V_4
PC179
0.1U/10V_4
PR2
*22_8
PR2
*22_8
PR147
*2.2_6
PR147
*2.2_6
PR153
1M_4
PR153
1M_4
PL21
SLH0630-1R0M-NB/11A
PL21
SLH0630-1R0M-NB/11A
PR159
3.32K/F_4
PR159
3.32K/F_4
D
S
G
PQ37
RJK0392DPA
D
S
G
PQ37
RJK0392DPA
4
2
1
35
PC176
0.1U/10V_4
PC176
0.1U/10V_4
PC188
0.1U/10V_4
PC188
0.1U/10V_4

5
5
4
4
3
3
2
2
1
1
D D
C C
B B
A A
1.8_VFBJP
MAINON
G5173COMP
G5173_PH
G5173SS
G5173RT
G5173EN
+5VPCU_1.8V
+1.8V_L
G5173-1.8_VFB
RT8238DH
RT8238BST_1
RT8238EN
RT8238VCC
RT8238DL
RT8238BST
RT8238HWPG_S2A RT8238LX
RT8238ILIM
RT8238FB RT8238TON
HWPG14,24,25,26,29
MAINON24,26,28,31
HWPG14,24,25,26,29
MAINON24,26,28,31
+5VS5
+1.8V
+1.8V_L
+5VS5
+5VS5
+1.0V
+VIN
+VIN_1.0V
+1.05V
Size Document Number Rev
Date: Sheet of
Quanta Computer Inc.
PROJECT :
1.0V(RT8228AZ)/1.8V(G5173)
1A
30 31Monday, July 25, 2011
Butternut(NM9)
Size Document Number Rev
Date: Sheet of
Quanta Computer Inc.
PROJECT :
1.0V(RT8228AZ)/1.8V(G5173)
1A
30 31Monday, July 25, 2011
Butternut(NM9)
Size Document Number Rev
Date: Sheet of
Quanta Computer Inc.
PROJECT :
1.0V(RT8228AZ)/1.8V(G5173)
1A
30 31Monday, July 25, 2011
Butternut(NM9)
VCCP1.05V
Countinue current:2A
+1.8V +/- 5%
Peak current:3A
V0=0.827*(R1+R2)/R2
R1
R2
OCP minimum 4.5A
+1.05V Volt +/- 5%
Countinue current:4A
Peak current: 6A
OCP minimum:7.5A
Vo=0.5(R1+R2)/R2
RDSon=14m ohm
600 mils
VDD_10 should be +1.05V.
30
PV:short pad
PV:short pad
PV:short pad
PV:short pad
PR24 *0_4/SPR24 *0_4/S
1 2
PR134
2.2_6
PR134
2.2_6
PR74
*0_2/S
PR74
*0_2/S
PC31
0.1U/25V_4
PC31
0.1U/25V_4
PC78
*2200P/50V_4
PC78
*2200P/50V_4
PR82
12K/F_4
PR82
12K/F_4
PC29
1U/6.3V_4
PC29
1U/6.3V_4
PC22
*0.1U/10V_4
PC22
*0.1U/10V_4
PC88
0.1U/10V_4
PC88
0.1U/10V_4
PR85
*POWER_JP/S
PR85
*POWER_JP/S
1 2
PL11
HCB2012KF800T50
PL11
HCB2012KF800T50
PR30
10K/F_4
PR30
10K/F_4
PC82
*82P/50V_4
PC82
*82P/50V_4
PC90
10U/6.3V_8
PC90
10U/6.3V_8
PC120
2200P/50V_4
PC120
2200P/50V_4
PC97
10U/6.3V_8
PC97
10U/6.3V_8
PC51
2200P/50V_4
PC51
2200P/50V_4
PR137
*0_2/S
PR137
*0_2/S
PR42
2.2_6
PR42
2.2_6
PC85
0.01U/50V_4
PC85
0.01U/50V_4
+
PC124
330U_2.5V_7343
+
PC124
330U_2.5V_7343
12
PR103 *0_4/SPR103 *0_4/S
1 2
PC56
*4.7U/25V_8
PC56
*4.7U/25V_8
PJP3
*POWER_JP/S
PJP3
*POWER_JP/S
1 2
PU9 G5173PU9 G5173
VSNS 6
VIN
16
VIN
2
BOOT 13
PWRGD
14
PH 11
VIN
1
PH 12
PH 10
EN
15
GND 3
COMP
7
RT/CLK
8
SS
9
GND 4
AGND 5
PAD
17 PAD
18 PAD
19 PAD
20 PAD
21 PAD
22
PC21
*100P/50V_4
PC21
*100P/50V_4
PR104
*0_4/S
PR104
*0_4/S
1 2
PC89
10U/6.3V_8
PC89
10U/6.3V_8
PR23 *0_4/SPR23 *0_4/S
1 2
PR83
182K/F_4
PR83
182K/F_4
PR28
10_6
PR28
10_6
PC79
470P/16V_4
PC79
470P/16V_4
PL14
2.2UH/8A
PL14
2.2UH/8A
PL8
SLH0630-1R0M-NB/11A
PL8
SLH0630-1R0M-NB/11A
PC58
4.7U/25V_8
PC58
4.7U/25V_8
PC98
0.1U/10V_4
PC98
0.1U/10V_4
PC117
0.1U/25V_4
PC117
0.1U/25V_4
PC100
*0.01U/50V_4
PC100
*0.01U/50V_4
PR84
20K/F_4
PR84
20K/F_4
PC81
*100P/50V_4
PC81
*100P/50V_4
PC80
0.1U/10V_4
PC80
0.1U/10V_4
PR87
*2.2_6
PR87
*2.2_6
PQ17
AON7702A
PQ17
AON7702A
3
5
2
4
16
7
8
PR102
2.2_6
PR102
2.2_6
PC123
0.1U/10V_4
PC123
0.1U/10V_4
PR38
360K/F_4
PR38
360K/F_4
PU4
RT8228AZ
PU4
RT8228AZ
GND
12
FB
6
PGOOD
9
MODE
7
LGATE 1
VCC 5
CS
10
PHASE 2
UGATE 3
BOOST 4
EN
8
TON 11
PAD
13
PR86
10.2K/F_4
PR86
10.2K/F_4
PQ18
QM3002N3
PQ18
QM3002N3
3
5
2
4
16
7
8
PR25
*0_4/S
PR25
*0_4/S
1 2
PR33
75K/F_4
PR33
75K/F_4
PC50
0.1U/25V_4
PC50
0.1U/25V_4
PR27
11K/F_4
PR27
11K/F_4

5
5
4
4
3
3
2
2
1
1
D D
C C
B B
A A
G5934DISC1
G5934VSENSE
G5934DISC4
G5934DISC2
G5934DISC3
LAN_POWER_G
G5934CN
G5934CP
MAINON
MAIN5V
MAINON
MAINON G5934PG
MAINDMAINDMAINDMAIND
ACIN_PG 28
+VAD 21,28
+VAD_1 28
+1.5VSUS 3,5,10,11,12,21,26
+VIN 10,14,21,25,26,27,28,29,30
+5V 13,15,16,19,21,23
+1.5V 19
+5VS5 10,21,22,25,26,27,30
+3VLANVCC 17
+3VS5 7,8,9,10,20,21,24,25,29
+VH28 28
MAINON24,26,28,30
LAN_POWER24
+3VLANVCC
+12VALW
+VAD_1
+1.5V +3V
+5V
+VH28
+VAD
+1.5V
+1.5VSUS
+3VS5
+3V
+5VS5
+5V
+3VS5
+3VLANVCC
Size Document Number Rev
Date: Sheet of
Quanta Computer Inc.
PROJECT :
Dis-charge(SLG55448VTR)
1A
31 31Wednesday, July 27, 2011
Butternut(NM9)
Size Document Number Rev
Date: Sheet of
Quanta Computer Inc.
PROJECT :
Dis-charge(SLG55448VTR)
1A
31 31Wednesday, July 27, 2011
Butternut(NM9)
Size Document Number Rev
Date: Sheet of
Quanta Computer Inc.
PROJECT :
Dis-charge(SLG55448VTR)
1A
31 31Wednesday, July 27, 2011
Butternut(NM9)
3.24A
2.74A
3.02A
0.67A
31
SI:+3V delay
PV:short pad
PV:short pad
PV:short pad
PV:short pad
PV:short pad
PR71 *0_6/SPR71 *0_6/S
PR156
0_4
PR156
0_4
PR67
100K/F_4
PR67
100K/F_4
PC135
0.1U/10V_4
PC135
0.1U/10V_4
PC72
0.01U/25V_4
PC72
0.01U/25V_4
PC166
*0.1U/50V_6
PC166
*0.1U/50V_6
PQ28
QM3002N3
PQ28
QM3002N3
3
5
2
4
16
7
8
PC73
2200P/50V_4
PC73
2200P/50V_4
PC60
0.47U/25V_6
PC60
0.47U/25V_6
PR69
*0_6/S
PR69
*0_6/S
PC61
0.1U/25V_4
PC61
0.1U/25V_4
PC150
0.1U/10V_4
PC150
0.1U/10V_4
PR65
22_6
PR65
22_6
PC62
0.1U/25V_4
PC62
0.1U/25V_4
PC156
*0.1U/50V_6
PC156
*0.1U/50V_6
PC131
0.1U/10V_4
PC131
0.1U/10V_4
PR66
*0_4/S
PR66
*0_4/S
1 2
PR68
750K/F_4
PR68
750K/F_4
PC130
*0.1U/50V_6
PC130
*0.1U/50V_6
PR70 *0_6/SPR70 *0_6/S
PU6
SLG55448VTR
PU6
SLG55448VTR
ON2
2
DISC1
5
DRIVER4
12
CN 19
D_CAP 16
ON4
4
ON3
3
CP 18
DISC3 7
VSENSE 14
DISC2 6
DRIVER1
9
DISC4
8
REG 13
DRIVER3
11
VIN 20
ON1
1
VOUT 17
DRIVER2
10
PG 15
GND
21
PR72
*0_6/S
PR72
*0_6/S
PC149
0.1U/10V_4
PC149
0.1U/10V_4
PC59
1U/35V_6
PC59
1U/35V_6
PR64
*0_4/S
PR64
*0_4/S
1 2
PC165
0.1U/10V_4
PC165
0.1U/10V_4
PC151
0.1U/10V_4
PC151
0.1U/10V_4
PC146
0.1U/10V_4
PC146
0.1U/10V_4
PC71
2200P/50V_4
PC71
2200P/50V_4
PC69
1U/16V_4
PC69
1U/16V_4
PQ26
QM3002N3
PQ26
QM3002N3
3
5
2
4
16
7
8
PC70
2200P/50V_4
PC70
2200P/50V_4
PC158
0.1U/10V_4
PC158
0.1U/10V_4
PC145
*0.1U/50V_6
PC145
*0.1U/50V_6
PQ19
QM3002N3
PQ19
QM3002N3
3
5
2
4
16
7
8
PQ25
QM3002V
PQ25
QM3002V
3
6
5
2
4
1
