Quanta PF1/2/PF1Q Schematics. Www.s Manuals.com. Pf1, Pf1q, Pf2 R2a Schematics
User Manual: Notebook Benq JoyBook P53 - Service manuals and Schematics, Disassembly / Assembly. Free.
Open the PDF directly: View PDF
.
Page Count: 41

5
5
4
4
3
3
2
2
1
1
D D
C C
B B
A A
Size Document Number Rev
Date: Sheet of
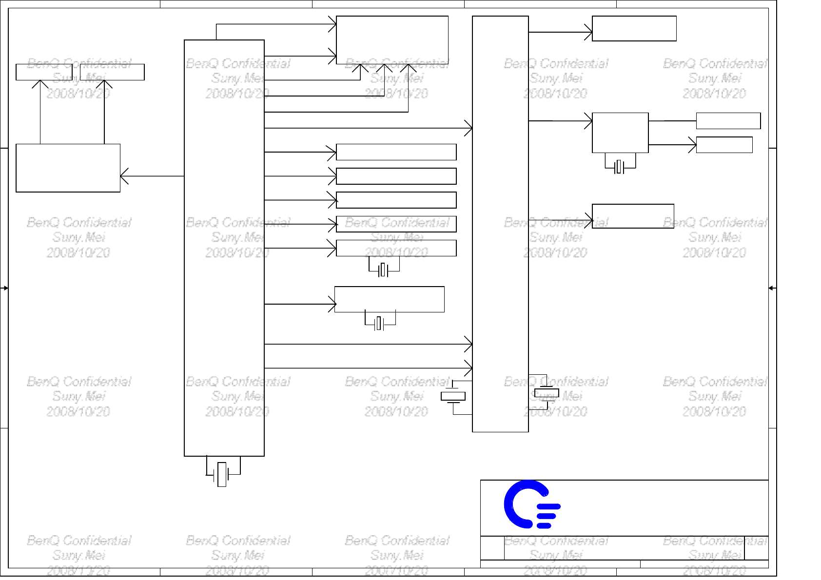
BLOCK DIAGRAM
2A
140Wednesday, June 11, 2008
Size Document Number Rev
Date: Sheet of
BLOCK DIAGRAM
2A
140Wednesday, June 11, 2008
Size Document Number Rev
Date: Sheet of
BLOCK DIAGRAM
2A
140Wednesday, June 11, 2008
PG 20
MXM Module
LVDS(2ch)
CPU_CLK
NBGFX_CLK
NBGPP_CLK
SBLINK_CLK
5VSUS
NB CORE
VCC1.5
VCC2.5
(1.0~1.1V)
PG 27
USB2.0 (P9)
Bluetooth
PG 27(DB)
USB2.0 (P6)
USB2.0 I/O Ports X1
PG 18
PG 26
PG 26
PG 26
PG 6
1.1V_NB
FAN
PG 29
PG 21
PG 21
PG 21
RJ45
PG 28
PG 27
PG 24
PG 24
PG 24
PG 23PG 23
PG 22
PORT-B
MIC
JACK
PORT-A
H.P/
JACK
PG 22
CPU_CORE2
NB_CORE
USB2.0 (P10)
PG 27
USB2.0 (P2)
CCD
Flash
USB2.0 (P3)
PG 26
PG 22
INT.
MIC
USB2.0 (P8)
PG 27
PG 27
USB2.0 I/O Ports X1
USB2.0 (P0)
USB2.0 (P7)
USB2.0 I/O Ports X1
(MB)
(DB)
(DB)
LVDS
Griffin Processor
(638 S1g2 socket)
DDRII-SODIMM1
DDRII-SODIMM2
DDR II 667 MHZ
PG 8,9
LVDS
PG 19
CRT
SATA - HDD1
PCI-E, 1X (port2)
Mini Card (WLAN)
SATA0
SB700
3V/5V
SATA - ODD
AMD S1g2 CLOCK GENERATOR
Azalia
SBSRC_CLK
PG 3
RX781/RS780MC
IT8512
A_LINK (X4)
HT_LINK
LPC
EC
PF1/2/PF1Q BLOCK DIAGRAM
PG 4,5,6,7
PG 10,11,12,13
PG 14,15,16,17,18
3VPCU
RVCC3
VCC3
5VPCU
1.8VSUS
SMDDR
VTERM
1.8VSUS
VCC1.8
SMDDR_VTERM
RVCC1.2
VCC1.2
RVCC1.2
CPU CORE
CPU_CORE1
HOST 200MHz
PCIE 100MHz
USB 48MHz
REF 14MHz
PG 8,9
Mini Card (TV)
PCI-E, 1X (port1)
Keyboard
RTL8102EL(10/100)
PCI-E, 1X (port0)
Speaker Amplifier
G1441
ALC272/ALC268
PCI-E X16
SATA - HDD2
SATA1
USB2.0 (P1)
USB2.0 I/O Ports X1
NEW CARD
PCI-E, 1X (port3)
Azalia Audio Codec
INT.
S.P.
3VSUS
CPU VDDNB_CORE
21mm X 21mm, 528pin BGA
21mm X 21mm, 528pin BGA
4.5W(Ext)
4.3W(Int)
SATA2
PG 27
E - SATA
SATA3
ICS9LPRS476AKLFT
SLG8SP628VTR
LAYER 1 : TOP
LAYER 3 : IN1
LAYER 4 : IN2
LAYER 2 : GND
LAYER 6 : BOT
PCB STACK UP
LAYER 5 : VCC
MMB Board
Daughter Board
USB Board
Touch Pad board
Switch board
PG 28 PG 27
Touch
Pad
PG 28
Flash
ROM CIR
SPI
PG 18
HDMI
PG 18
DVI
PG 22
WOOFER
JMB380
PG 25
PG 25
PG 25
IEEE1394 CN.
Card Reader
4 IN 1
PCI-E, 1X (port4)
01
VCC5
Quanta Computer Inc.
PROJECT : PF1
Quanta Computer Inc.
PROJECT : PF1

5
5
4
4
3
3
2
2
1
1
D D
C C
B B
A A
Size Document Number Rev
Date: Sheet of
SYSTEM INFORMATION
2A
240Wednesday, June 11, 2008
Size Document Number Rev
Date: Sheet of
SYSTEM INFORMATION
2A
240Wednesday, June 11, 2008
Size Document Number Rev
Date: Sheet of
SYSTEM INFORMATION
2A
240Wednesday, June 11, 2008
Subwoofer
Discrete VGA
UMA
TV
DVI-I
CIR
HDMI
D-SUB(CRT)
IEEE 1394
WF@
EV@
IV@
TV@
EV@
CIR@
EV@
IV@
EV@
External VGA stuff
Internal VGA stuffv
v
VCC3 VCC3 VCC3(Atheros) VCC3 RVCC3
VVVV
VCC3
VVVVV
SB700 SDATA0/SCLK0(VCC3)
Power
Reserve MOS ckt
CLK GEN RAM Mini Card (TV) Mini-card(WL) New Card HDMI
V
V
SB700 SDATA1/SCLK1(3V_S5)
V
AMD SB700 SMBUS Table
EC SMBUS Table
EC775 SDATA1/SCLK1(3VPCU)
EC775 SDATA2/SCLK2(3VPCU)
EC775 SDATA3/SCLK3(3VPCU)
EC775 SDATA4/SCLK4(3VPCU)
Power
Reserve MOS ckt
Battery CPU thermal Sensor EC EEPROM VGA thermal Sensor Touch Sensor HDMI CEC
3VPCU VCC3 3VPCU VCC3
XX
3VPCU 5VPCU
XV VV
V
VV
VVV
SB700 SDATA2/SCLK2(3V_S5)
*Note: EC will sampling SUSB# &
SUSC# every 5ms.
HWPG_1.8V (SUS)
MAINON
CPU_CORE0, CPU_CORE1, CPU VDDNB_CORE, VCC1.2
SUSON
SUSB#,SUSC#
SB_PWRGD
CPU_PWRGD/LDT_PG
ECPWROK
NB_PWRGD
CPU_LDT_RST#
VRM_PWRGD (CPU)
CPU_LDT_STOP#
VCC5 VCC3 VCC2.5 VCC1.8 VCC1.5 NB_CORE 1.1V_NB
3VSUS 1.8VSUS SMDDR_VREF SMDDR_VTERM
PCIE_WAKE#
RVCC1.2
From Power Button
From SB to EC
From PWM
HWPG
PLTRST# PCIRST#
99ms~108ms
RSMRST#
DNBSWON#
5VPCU 3VPCU
RVCC_ON
PF1 Power On Sequence
SYS_HWPG(PCU)
RVCC3
NBSWON#
From AC,Battery VIN
>10ms
>100ms
0ns~30ns
SUSON
MAINON
HWPG_1.5V,HWPG_2.5V,GFXPG(MAIN) HWPG_1.2_NB
VRON
From EC
From PWM
From PWM
From EC
From EC
From SB
From EC
From PWM
From EC
From EC
From EC
From SB
From SB
From SB
From SB
RVCC5
Items Function BTO Name Description
Only for PF2P
1
2
3
4
5
6
BOM naming rule
7
8
9
10
11
12
13
14
15
16
17
18
19
20
21
22
23
24
25
02
External VGA model stuff
External VGA model stuff
Internal VGA model stuff
External VGA model stuff
v
v
v
v
v
v For PF1P and PF2P(M86)
For PF1P and PF2P(M86)
Quanta Computer Inc.
PROJECT : PF1
Quanta Computer Inc.
PROJECT : PF1

5
5
4
4
3
3
2
2
1
1
D D
C C
B B
A A
EXT_NB_OSCSEL_27
SEL_HTT66
SEL_SATA
CG_XIN
CG_XOUT
CLK_PD#
CPUCLKP_R
CPUCLKN_R CPUCLKP
CPUCLKN
NBGFX_CLKN_R
NBGFX_CLKP_R NBGFX_CLKP
NBGFX_CLKN
SBLINK_CLKP_R
SBLINK_CLKN_R SBLINK_CLKP
SBLINK_CLKN
SBSRC_CLKP_R
SBSRC_CLKN_R SBSRC_CLKP
SBSRC_CLKN
CLK_PCIE_MINI_R
CLK_PCIE_MINI#_R CLK_PCIE_WLAN
CLK_PCIE_WLAN#
CLK_PCIE_MINI2_R
CLK_PCIE_MINI2#_R CLK_PCIE_MINICARD
CLK_PCIE_MINICARD#
NBGPP_CLKP_R
NBGPP_CLKN_R NBGPP_CLKP
NBGPP_CLKN
CLK_PCIE_NEW_R
CLK_PCIE_NEW#_R CLK_PCIE_NEW
CLK_PCIE_NEW#
CLK_PCIE_LAN_R
CLK_PCIE_LAN#_R CLK_PCIE_LAN
CLK_PCIE_LAN#
CLK_48M_USB
NBHT_REFCLKP_R NBHT_REFCLKP
NBHT_REFCLKNNBHT_REFCLKN_R
SEL_SATA
SEL_HTT66
SEL_27
NEW_CLKREQ#
CLK_PD#
CG_XIN
CG_XOUT
NEW_CLKREQ#
CLKREQ2#
CLKREQ4#
MXM_REFCLKN_R
MXM_REFCLKP_R MXM_REFCLKP
MXM_REFCLKN
CLK_48M_USB_R
CLKREQ2#
CLKREQ4#
CLK_PCIE_JM380_R CLK_PCIE_JM380
CLK_PCIE_JM380#_R CLK_PCIE_JM380#
EXT_NB_OSC (11)
CPUCLKP (4)
CPUCLKN (4)
NBGFX_CLKP (11)
NBGFX_CLKN (11)
SBLINK_CLKP (11)
SBLINK_CLKN (11)
SBSRC_CLKP (13)
SBSRC_CLKN (13)
CLK_PCIE_WLAN (24)
CLK_PCIE_WLAN# (24)
CLK_PCIE_MINICARD (24)
CLK_PCIE_MINICARD# (24)
NBGPP_CLKN (11)
NBGPP_CLKP (11)
CLK_PCIE_NEW (24)
CLK_PCIE_NEW# (24)
CLK_PCIE_LAN (23)
CLK_PCIE_LAN# (23)
CLK_48M_USB (14)
NBHT_REFCLKP (11)
NBHT_REFCLKN (11)
NEW_CLKREQ#(24)
PCLK_SMB(7,8,14,24) PDAT_SMB(7,8,14,24)
MXM_REFCLKN (20)
MXM_REFCLKP (20)
CLKREQ_WLAN# (24)
CLKREQ_LAN# (23)
CLK_PCIE_JM380 (25)
CLK_PCIE_JM380# (25)
VCC3 CLK_VDD VCC1.2 CLK_VDDIO
CLK_VDD_USB
CLK_VDDIO
CLK_VDDVCC3
CLK_VDD
CLK_VDD
VCC3
VCC3
Size Document Number Rev
Date: Sheet of
CLOCK GENERATOR_SLG8SP628
1A
340Wednesday, June 11, 2008
Size Document Number Rev
Date: Sheet of
CLOCK GENERATOR_SLG8SP628
1A
340Wednesday, June 11, 2008
Size Document Number Rev
Date: Sheet of
CLOCK GENERATOR_SLG8SP628
1A
340Wednesday, June 11, 2008
CLK_GEN_SLG8SP628
NC or 100M DIFF OUTPUT
100M DIFF
100M DIFF
100M DIFF
100M DIFF
14M SE (1.8V)
NB CLOCKS
HT_REFCLKN
14M SE (1.1V)
NC vref
REFCLK_P
REFCLK_N
GFX_REFCLK
GPP_REFCLK
100M DIFF
GPPSB_REFCLK
100M DIFF
100M DIFF
HT_REFCLKP
100M DIFF
100M DIFF(IN/OUT)*
RX781 RS780
NB CLOCK INPUT TABLE
To NB
Place within 0.5"
of CLKGEN
Clock chip has internal serial terminations
for differencial pairs, external resistors are
reserved for debug purpose.
To CPU
To NB
To SB
To NB
RX781 only
To Mini PCIE Slot
To NB
To Mini PCIE Slot
To New Card
To LAN Controller
To SB
To NB
0
0*
SEL_27 27MHz and 27M SS outputs
66 MHz 3.3V single ended HTT clock
SEL_SATA
SEL_HTT66
100 MHz spreading differential SRC clock
1
*0 100 MHz differential HTT clock
100 MHz non-spreading differential SRC clock
100 MHz SRC clock
* default
1
1*
ICS9LPRS480 P/N : ALPRS480000
SLG8SP628
RTM880N-796
P/N : AL8SP628000
P/N : AL000880000
New Card CLKREQ#
03
NBGFX_CLKP
RX781 RS780CLOCKS name
NBGFX_CLKN RP30 STUFF
RP31 NC
Clock pin function
to NB for VGA reference clock
MXM_REFCLKP
MXM_REFCLKN
NBGPP_CLKP
NBGPP_CLKN
RP31 STUFF to M82-S external reference clock -RX780 only
to NB for RX780 for PCIEX2 interface reference clock only
RS780 is internal share with AC-LINK clock,RS780 not need
RP32 STUFF RP32 NC
SBLINK_CLKP
SBLINK_CLKN RP35 STUFF RP35 STUFF to NB for AC-LINK reference clock
RS780/RX781 for VGA
82.5RRa
1.1V
90.9R
RES CHIP 130 1/16W +-1%(0402)L-F -->CS11302FB15
RES CHIP 158 1/16W +-1%(0402) -->CS11582FB00
RES CHIP 90.9 1/16W +-1%(0402) -->CS09092FB15
RS780RX780
RES CHIP 82.5 1/16W +-1%(0402) -->CS08252FB11
1.8V
158R
130RRb
Ra
Rb
RP30 STUFF
10/17 Add 10p for EMI issue (Suggestion by Seligo)
B:(10/25) Add WLAN & LAN CLKREQ circuit (BOI request)
10/25 modify it
11/4 check RX781
To 4 in 1 Controller
2/5 B modify
R224 158/F_4R224 158/F_4
R189
*10K_4
R189
*10K_4
C289
0.1u/10V_4
C289
0.1u/10V_4
L33
BK1608HS600
L33
BK1608HS600
C259
0.1u/10V_4
C259
0.1u/10V_4
C316 30PC316 30P
C290
0.1u/10V_4
C290
0.1u/10V_4
C273
0.1u/10V_4
C273
0.1u/10V_4
3
2
1
Q16
*RHU002N06
Q16
*RHU002N06
C315 30PC315 30P
C313
0.1u/10V_4
C313
0.1u/10V_4
C306
*10P_4
C306
*10P_4
C296
0.1u/10V_4
C296
0.1u/10V_4
L30
BK1608HS600
L30
BK1608HS600
Quanta Computer Inc.
PROJECT : PF1
Quanta Computer Inc.
PROJECT : PF1
21
Y3
14.318MHZ/20P
Y3
14.318MHZ/20P
GND48
1
SMBCLK
2
SMBDAT
3
SRC4C 8
SRC4T 9
GNDDOT
7
VDDATIG
26
SRC3C 12
SRC3T 13
SRC2C 14
SRC2T 15
VDDSB_SRC
35
GNDSRC0
10 SRC1C 19
SRC1T 20
SRC0C 21
SRC0T 22
GNDSRC1
18
VDDCPU
48
SB_SRC0C 36
SB_SRC0T 37
GNDATIG
24
GNDSB_SRC
33
VDDHTT
55
ATIG1C 27
ATIG1T 28
ATIG0C 29
ATIG0T 30
VDDREF
56
GNDSATA
43
VDDSRC
16 VDDDOT
4
GNDCPU
46
CPUK8_0C 49
CPUK8_0T 50
PD#
51
GNDHTT
52
VDDSRC_IO0
11
GNDREF
60
X1
61
X2
62
VDDSRC_IO1
17 SB_SRC1T 32
SB_SRC1C 31
VDDATIG_IO
25
VDDSB_SRC_IO
34
VDDCPU_IO
47
VDD48
63
CLKREQ0#
23
VDDSATA
40
CLKREQ1#
45
CLKREQ2#
44
CLKREQ3#
39
CLKREQ4#
38
SRC6T/SATAT 42
SRC6C/SATAC 41
SRC7T/27M_SS 6
SRC7C/27M_NS 5
HTT0T/66M 54
HTT0C/66M 53
48MHz_0 64
REF0/SEL_HTT66 59
REF1/SEL_SATA 58
REF2/SEL_27 57
TGND0
65
TGND1
66
TGND2
67
TGND3
68
TGND4
69
TGND5
70
TGND6
71
TGND7
72
TGND8
73
TGND9
74
QFN64
U4
SLG8SP628
QFN64
U4
SLG8SP628
2
4
1
3
RP39 0X2RP39 0X2
2
4
1
3
RP37 0X2RP37 0X2
C277
0.1u/10V_4
C277
0.1u/10V_4
2
4
1
3
RP33 0X2RP33 0X2
2
4
1
3
RP40 0X2RP40 0X2
C267
22U/6.3V_8
C267
22U/6.3V_8
C301
0.1u/10V_4
C301
0.1u/10V_4
T89T89
T85T85
C258
0.1u/10V_4
C258
0.1u/10V_4
R230
8.2K_4
R230
8.2K_4
2
4
1
3
RP32 EV@0X2RP32 EV@0X2
C321
*10P_4
C321
*10P_4
R213 8.2K_4R213 8.2K_4
C260
0.1u/10V_4
C260
0.1u/10V_4
R201
*10K_4
R201
*10K_4
T91T91
L29
BK1608HS600
L29
BK1608HS600 C307
0.1u/10V_4
C307
0.1u/10V_4
R223
8.2K_4
R223
8.2K_4
2
4
1
3
RP29 0X2RP29 0X2
3
2
1
Q17
*RHU002N06
Q17
*RHU002N06
12
C310
2.2U/6.3V_6
C310
2.2U/6.3V_6
R207 33_4R207 33_4
2
4
1
3
RP30 0X2RP30 0X2
C272
0.1u/10V_4
C272
0.1u/10V_4
2
4
1
3
RP31 EV@0X2RP31 EV@0X2
2
4
1
3
RP38 0X2RP38 0X2
C312
0.1u/10V_4
C312
0.1u/10V_4
R222
*8.2K_4
R222
*8.2K_4
2
4
1
3
RP36 0X2RP36 0X2
R202 8.2K_4R202 8.2K_4
R231
8.2K_4
R231
8.2K_4
T58T58
R225 90.9/F_4R225 90.9/F_4
R221
*261/F_4
R221
*261/F_4
2
4
1
3
RP34 0X2RP34 0X2
2
4
1
3
RP35 0X2RP35 0X2
C266
22U/6.3V_8
C266
22U/6.3V_8

5
5
4
4
3
3
2
2
1
1
D D
C C
B B
A A
HT_NB_CPU_CTL_H1
HT_CPU_NB_CTL_H0
HT_CPU_NB_CTL_L0
HT_NB_CPU_CLK_H1
HT_NB_CPU_CLK_L0
HT_NB_CPU_CLK_L1
HT_NB_CPU_CLK_H0
HT_NB_CPU_CAD_L0
HT_NB_CPU_CAD_L4
HT_NB_CPU_CAD_H4
HT_NB_CPU_CAD_L11
HT_NB_CPU_CAD_H11
HT_NB_CPU_CAD_L15
HT_NB_CPU_CAD_H15
HT_NB_CPU_CAD_L1
HT_NB_CPU_CAD_H1
HT_NB_CPU_CAD_L5
HT_NB_CPU_CAD_H5
HT_NB_CPU_CAD_L8
HT_NB_CPU_CAD_H8
HT_NB_CPU_CAD_L12
HT_NB_CPU_CAD_H12
HT_NB_CPU_CAD_H0
HT_NB_CPU_CAD_L2
HT_NB_CPU_CAD_H2
HT_NB_CPU_CAD_L6
HT_NB_CPU_CAD_H6
HT_NB_CPU_CAD_L9
HT_NB_CPU_CAD_H9
HT_NB_CPU_CAD_L13
HT_NB_CPU_CAD_H13
HT_NB_CPU_CAD_L3
HT_NB_CPU_CAD_H3
HT_NB_CPU_CAD_L7
HT_NB_CPU_CAD_H7
HT_NB_CPU_CAD_L10
HT_NB_CPU_CAD_H10
HT_NB_CPU_CAD_L14
HT_NB_CPU_CAD_H14
+1.2V_VLDT
+1.2V_VLDT
HT_CPU_NB_CTL_H1
HT_CPU_NB_CTL_L1
HT_CPU_NB_CAD_L5
HT_CPU_NB_CAD_H5
HT_CPU_NB_CAD_L1
HT_CPU_NB_CAD_H1
HT_CPU_NB_CAD_L15
HT_CPU_NB_CAD_L12
HT_CPU_NB_CAD_H12
HT_CPU_NB_CAD_L8
HT_CPU_NB_CAD_H8
HT_CPU_NB_CAD_L4
HT_CPU_NB_CAD_H4
HT_CPU_NB_CAD_L0
HT_CPU_NB_CAD_H0
HT_CPU_NB_CAD_L11
HT_CPU_NB_CAD_H11
HT_CPU_NB_CAD_L7
HT_CPU_NB_CAD_H7
HT_CPU_NB_CAD_L3
HT_CPU_NB_CAD_H3
HT_CPU_NB_CAD_L14
HT_CPU_NB_CAD_H14
HT_CPU_NB_CAD_L10
HT_CPU_NB_CAD_H10
HT_CPU_NB_CAD_L6
HT_CPU_NB_CAD_H6
HT_CPU_NB_CAD_L2
HT_CPU_NB_CAD_H2
HT_CPU_NB_CAD_H15
HT_CPU_NB_CAD_L13
HT_CPU_NB_CAD_H13
HT_CPU_NB_CAD_L9
HT_CPU_NB_CAD_H9
HT_NB_CPU_CTL_H0
HT_NB_CPU_CTL_L0
HT_CPU_NB_CLK_H0
HT_CPU_NB_CLK_L0
HT_CPU_NB_CLK_H1
HT_CPU_NB_CLK_L1
HT_CPU_NB_CAD_H[15..0]
HT_CPU_NB_CAD_L[15..0]
HT_CPU_NB_CLK_H[1..0]
HT_CPU_NB_CLK_L[1..0]
HT_CPU_NB_CTL_H[1..0]
HT_CPU_NB_CTL_L[1..0]
HT_NB_CPU_CTL_L1
+1.2V_VLDT
+1.2V_VLDT
HT_NB_CPU_CAD_L[15..0]
HT_NB_CPU_CLK_H[1..0]
HT_NB_CPU_CLK_L[1..0]
HT_NB_CPU_CTL_H[1..0]
HT_NB_CPU_CTL_L[1..0]
HT_NB_CPU_CAD_H[15..0]
+1.2V_VLDT
+1.2V_VLDT
+1.2V_VLDT
+1.2V_VLDT CPU_SVC_R
CPU_THERMDC
CPU_LDT_REQ#_CPU CPU_MEMHOT_L#
CPU_LDT_RST#
CPU_TDO
CPU_DBREQ#
CPUCLKIN
CPU_THERMTRIP_L#
CPUTEST28L
CPUTEST28H
CPUTEST17
CPUTEST16
CPUTEST14
CPUTEST15
CPUTEST29L
CPUTEST29H
VDDIO_FB_H
VDDIO_FB_L
CPU_SID
CPU_SIC
CPU_PROCHOT_L#
CPU_PWRGD
CPU_LDT_STOP#
CPU_SVD_R
CPUTEST12
CPU_TRST#
CPUTEST20
CPU_TDI
CPUTEST21
CPU_DBRDY
CPU_TMS
CPUTEST23
CPUTEST24
CPUTEST18
CPUTEST22
CPU_TCK
CPUTEST19
CPU_THERMDA
CPU_ALERT
CPU_HTREF1
CPU_HTREF0
+CPUVDDA
+CPUVDDA
+CPUVDDA
CPUCLKIN#
CPUTEST27
CPU_TRST#
CPU_TDO
CPU_TDI
CPU_DBREQ#
CPU_TCK
CPU_DBRDY
CPU_TMS
CPU_LDT_RST_HTPA#
CPU_PWRGD_SVID_REG
CPU_SVC
CPU_SVD_R CPU_SVD
CPU_PWRGD
CPU_SVC_R
CNTR_VREF
CPU_LDT_RST_HTPA#CPU_LDT_REQ#_CPU
CPU_THERMTRIP_L#
CPU_PROCHOT_L#
CPU_MEMHOT_L# CPU_MEMHOT#
CNTR_VREF
CPUCLKIN
CPUCLKN
CPUCLKP
CPUCLKIN#
+1.2V_VLDT
CPUCLKP
CPUCLKN
CPU_THERMDA
CPU_THERMDC
CPU_LDT_RST#
CPU_PWRGD
CPU_LDT_REQ#_CPU
CPU_LDT_RST#
CPU_PWRGD
CPUTEST12
CPUTEST14
CPUTEST15
CPUTEST18
CPUTEST19
CPUTEST20
CPUTEST21
CPUTEST22
CPUTEST24
CPUTEST23
CPUTEST25L
CPUTEST25H
HT_CPU_NB_CAD_H[15..0](9)
HT_CPU_NB_CAD_L[15..0](9)
HT_CPU_NB_CLK_H[1..0](9)
HT_CPU_NB_CLK_L[1..0](9)
HT_CPU_NB_CTL_H[1..0](9)
HT_CPU_NB_CTL_L[1..0](9)
HT_NB_CPU_CAD_L[15..0](9)
HT_NB_CPU_CLK_H[1..0](9)
HT_NB_CPU_CLK_L[1..0](9)
HT_NB_CPU_CTL_H[1..0](9)
HT_NB_CPU_CTL_L[1..0](9)
HT_NB_CPU_CAD_H[15..0](9)
VDDIO_FB_L (35)
VDDIO_FB_H (35)
CPU_VDDNB_FB_H (33)
CPU_VDDNB_FB_L (33)
CPU_VDD0_FB_L(33)
CPU_VDD1_FB_H(33) CPU_VDD1_FB_L(33)
CPU_VDD0_FB_H(33)
CPU_PWRGD(13)
CPU_LDT_STOP#(11,13)
CPU_LDT_RST#(11,13)
CPU_SIC(6) CPU_SID(6) CPU_ALERT(6)
CPUCLKP(3) CPUCLKN(3)
CPU_SVC (33)
CPU_SVD (33)
CPU_PWRGD_SVID_REG (33)
CNTR_VREF (6)
CPU_LDT_REQ# (11)
CPU_PROCHOT# (13) CPU_THERMTRIP# (14)
CPU_MEMHOT# (8,14)
H_THERMDA (6)
H_THERMDC (6)
VCC2.5
+1.2V_VLDT
1.8VSUS
1.8VSUS
VCC3
VCC3
1.8VSUS
1.8VSUS
1.8VSUS
1.8VSUS
1.8VSUS
1.8VSUS
VCC1.2 +1.2V_VLDT
+CPUVDDA
VCC1.8
1.8VSUS
1.8VSUS
1.8VSUS
1.8VSUS
Size Document Number Rev
Date: Sheet of
S1G2 HT,CTL I/F 1/3
1A
440Wednesday, June 11, 2008
Size Document Number Rev
Date: Sheet of
S1G2 HT,CTL I/F 1/3
1A
440Wednesday, June 11, 2008
Size Document Number Rev
Date: Sheet of
S1G2 HT,CTL I/F 1/3
1A
440Wednesday, June 11, 2008
04
SideBand Temp sense I2C
place them to CPU within 1.5"
LS0805-100M-N
W/S= 15 mil/20mil
Keep trace from resisor to CPU within 0.6"
keep trace from caps to CPU within 1.2"
HDT Connector
Serial VID
VID Override Circuit
SVC SVD Voltage Output
00
0
0
1
1
11
1.4V
1.2V
1.0V
0.8V
VFIX MODE
CPU CLK
W/S= 15 mil/20mil
FOX PZ63826-284R-41F
DG0^8000004 IC SOCKET SMD 638P S1(P1.27,H3.2)
MLX 47296-4131
DG0^8000003 IC SOCKET SMD 638P S1(P1.27,H3.2)
TYC 4-1903401-2
DG0^8000005 IC SOCKET SMD 638P S1(P1.27,H3.2)
11/28 AMD suggest, closed to CPU
5/9 R297 ADD for PCB REV:F
refer AMD CPU design guide
5/9 R428,R423 ADD for
PCB REV:F refer AMD
CPU design guide
R374 0_4R374 0_4
C448 4.7U/6.3V_6C448 4.7U/6.3V_6
2
13
Q8
MMBT3904
Q8
MMBT3904
R373300_4 R373300_4
R51 *300_4R51 *300_4
R428 300_4R428 300_4
R80 *300_4R80 *300_4
R139 *220_4R139 *220_4
Quanta Computer Inc.
PROJECT : PF1
Quanta Computer Inc.
PROJECT : PF1
T37T37
R358 44.2/F_4R358 44.2/F_4
R45 300_4R45 300_4
T40T40
R368 34.8K/F_4R368 34.8K/F_4
R423 300_4R423 300_4
R362300_4 R362300_4
C29 *0.1U/10V_4C29 *0.1U/10V_4
C196
3300P/50V_4
C196
3300P/50V_4
R118 *300_4R118 *300_4
R355 44.2/F_4R355 44.2/F_4
R138 1K/F_4R138 1K/F_4
T23T23
C4660.22U/6.3V_4 C4660.22U/6.3V_4
R46 *300_4R46 *300_4
1 2
3 4
5 6
7 8
9 10
11 12
13 14
15 16
17 18
19 20
21 22
23 24
25
KEY
CN3 *HDT CONN
KEY
CN3 *HDT CONN
C447 4.7U/6.3V_6C447 4.7U/6.3V_6
R372 0_4R372 0_4
R111 169/F_4R111 169/F_4
R69 *300_4R69 *300_4
R333 0_4R333 0_4
C214 3900P/25V_4C214 3900P/25V_4
T1T1
C485
0.1U/10V_4
C485
0.1U/10V_4
T24T24
T35T35
C467180P/50V_4 C467180P/50V_4
C449 180P/50V_4C449 180P/50V_4
T28T28 T32T32
R52 300_4R52 300_4
R379
1K/F_4
R379
1K/F_4
R41 10K/F_4R41 10K/F_4
T4T4
C480 0.1U/10V_4C480 0.1U/10V_4
2
1 3
Q9
MMBT3904
Q9
MMBT3904
R131 *300_4R131 *300_4 T39T39
C461 0.22U/6.3V_4C461 0.22U/6.3V_4
C195
4.7U/6.3V_6
C195
4.7U/6.3V_6
R42 10K/F_4R42 10K/F_4
C4684.7U/6.3V_6 C4684.7U/6.3V_6
R43 300_4R43 300_4
R304
300_4
R304
300_4
R338 0_8R338 0_8
T26T26
C213 3900P/25V_4C213 3900P/25V_4
R50 300_4R50 300_4
3
2
1Q34
BSS138_NL/SOT23
Q34
BSS138_NL/SOT23
T5T5
R359 0_4R359 0_4
3
2
1
Q33 *BSS138_NL/SOT23Q33 *BSS138_NL/SOT23
R134 *220_4R134 *220_4
T3T3
R133 *220_4R133 *220_4
R119 *300_4R119 *300_4
R49 *10K/F_4R49 *10K/F_4
R370 0_4R370 0_4
R343 0_4R343 0_4
VDDA1
F8
VDDA2
F9
RESET_L
B7
PWROK
A7
LDTSTOP_L
F10
SIC
AF4
SID
AF5
HT_REF1
P6 HT_REF0
R6
VDD0_FB_H
F6
VDD0_FB_L
E6 VDDIO_FB_H W9
VDDIO_FB_L Y9
THERMTRIP_L AF6
PROCHOT_L AC7
RSVD2
A5
LDTREQ_L
C6
SVC A6
SVD A4
RSVD6 C5
RSVD4
B5
RSVD1
A3
CLKIN_H
A9
CLKIN_L
A8
DBRDY
G10
TMS
AA9
TCK
AC9
TRST_L
AD9
TDI
AF9
DBREQ_L E10
TDO AE9
TEST25_H
E9
TEST25_L
E8
TEST19
G9 TEST18
H10
RSVD8 AA7
TEST9
C2
TEST17 D7
TEST16 E7
TEST15 F7
TEST14 C7
TEST12
AC8
TEST7 C3
TEST6
AA6
THERMDC W7
THERMDA W8
VDD1_FB_H
Y6
VDD1_FB_L
AB6
TEST29_H C9
TEST29_L C8
TEST24
AE7
TEST23
AD7
TEST22
AE8
TEST21
AB8
TEST20
AF7
TEST28_H J7
TEST28_L H8
TEST27
AF8
ALERT_L
AE6
TEST10 K8
TEST8 C4
RSVD3
B3
RSVD5
C1
VDDNB_FB_H H6
VDDNB_FB_L G6
RSVD7 D5
KEY2 W18
MEMHOT_L AA8
RSVD10 H18
RSVD9 H19
KEY1 M11
U15D
SOCKET_638_PIN
U15D
SOCKET_638_PIN
T6T6
R132 1K/F_4R132 1K/F_4
R297 300_4R297 300_4
R341 0_4R341 0_4
R376 20K/F_4R376 20K/F_4
T2T2
T36T36
R371300_4 R371300_4
R135 *2.2K_4R135 *2.2K_4
2
1 3
Q32
*MMBT3904
Q32
*MMBT3904
C193
10U/6.3V_8
C193
10U/6.3V_8
R85 *300_4R85 *300_4
R48 300_4R48 300_4
R365
0_4
R365
0_4
R44 300_4R44 300_4
R47 *300_4
R47 *300_4
R339 0_8R339 0_8
VLDT_A3
D4 VLDT_A2
D3 VLDT_A1
D2 VLDT_A0
D1
VLDT_B3 AE5
VLDT_B2 AE4
VLDT_B1 AE3
VLDT_B0 AE2
L0_CADIN_H15
N5
L0_CADIN_L15
P5
L0_CADIN_H14
M3
L0_CADIN_L14
M4
L0_CADIN_H13
L5
L0_CADIN_L13
M5
L0_CADIN_H12
K3
L0_CADIN_L12
K4
L0_CADIN_H11
H3
L0_CADIN_L11
H4
L0_CADIN_H10
G5
L0_CADIN_L10
H5
L0_CADIN_H9
F3
L0_CADIN_L9
F4
L0_CADIN_H8
E5
L0_CADIN_L8
F5
L0_CADIN_H7
N3
L0_CADIN_L7
N2
L0_CADIN_H6
L1
L0_CADIN_L6
M1
L0_CADIN_H5
L3
L0_CADIN_L5
L2
L0_CADIN_H4
J1
L0_CADIN_L4
K1
L0_CADIN_H3
G1
L0_CADIN_L3
H1
L0_CADIN_H2
G3
L0_CADIN_L2
G2
L0_CADIN_H1
E1
L0_CADIN_L1
F1
L0_CADIN_H0
E3
L0_CADIN_L0
E2
L0_CADOUT_H15 T4
L0_CADOUT_L15 T3
L0_CADOUT_H14 V5
L0_CADOUT_L14 U5
L0_CADOUT_H13 V4
L0_CADOUT_L13 V3
L0_CADOUT_H12 Y5
L0_CADOUT_L12 W5
L0_CADOUT_H11 AB5
L0_CADOUT_L11 AA5
L0_CADOUT_H10 AB4
L0_CADOUT_L10 AB3
L0_CADOUT_H9 AD5
L0_CADOUT_L9 AC5
L0_CADOUT_H8 AD4
L0_CADOUT_L8 AD3
L0_CADOUT_H7 T1
L0_CADOUT_L7 R1
L0_CADOUT_H6 U2
L0_CADOUT_L6 U3
L0_CADOUT_H5 V1
L0_CADOUT_L5 U1
L0_CADOUT_H4 W2
L0_CADOUT_L4 W3
L0_CADOUT_H3 AA2
L0_CADOUT_L3 AA3
L0_CADOUT_H2 AB1
L0_CADOUT_L2 AA1
L0_CADOUT_H1 AC2
L0_CADOUT_L1 AC3
L0_CADOUT_H0 AD1
L0_CADOUT_L0 AC1
L0_CLKIN_H1
J5
L0_CLKIN_L1
K5
L0_CLKIN_H0
J3
L0_CLKIN_L0
J2
L0_CTLIN_H1
P3
L0_CTLIN_L1
P4
L0_CTLIN_H0
N1
L0_CTLIN_L0
P1
L0_CLKOUT_H1 Y4
L0_CLKOUT_L1 Y3
L0_CLKOUT_H0 Y1
L0_CLKOUT_L0 W1
L0_CTLOUT_H1 T5
L0_CTLOUT_L1 R5
L0_CTLOUT_H0 R2
L0_CTLOUT_L0 R3
HT LINK
U15A
SOCKET_638_PIN
HT LINK
U15A
SOCKET_638_PIN
L18
BLM21PG221SN1D(220,100M,2A)_8
L18
BLM21PG221SN1D(220,100M,2A)_8
R378 0_4R378 0_4
C197
0.22U/6.3V_4
C197
0.22U/6.3V_4

A
A
B
B
C
C
D
D
E
E
4 4
3 3
2 2
1 1
M_ZN
M_ZP
MEM_MB_DATA6
MEM_MB_DATA1
MEM_MB_DATA11
MEM_MB_DATA14
MEM_MB_DATA13
MEM_MB_DATA16
MEM_MB_DATA20
MEM_MB_DATA12
MEM_MB_DATA19
MEM_MB_DATA4
MEM_MB_DATA15
MEM_MB_DATA21
MEM_MB_DATA7
MEM_MB_DATA10
MEM_MB_DATA2
MEM_MB_DATA18
MEM_MB_DATA5
MEM_MB_DATA0
MEM_MB_DATA9
MEM_MB_DATA8
MEM_MB_DATA3
MEM_MB_DATA17
MEM_MA_DATA54
MEM_MA_DATA3
MEM_MA_DATA56
MEM_MA_DATA0
MEM_MA_DATA1
MEM_MA_DATA2
MEM_MA_DATA55
MEM_MA_DATA4
MEM_MA_DATA5
MEM_MA_DATA7
MEM_MA_DATA6
MEM_MA_DATA57
MEM_MA_DATA9
MEM_MA_DATA8
MEM_MA_DATA12
MEM_MA_DATA10
MEM_MA_DATA11
MEM_MA_DATA13
MEM_MA_DATA15
MEM_MA_DATA58
MEM_MA_DATA17
MEM_MA_DATA14
MEM_MA_DATA16
MEM_MA_DATA19
MEM_MA_DATA20
MEM_MA_DATA22
MEM_MA_DATA21
MEM_MA_DATA18
MEM_MA_DATA59
MEM_MA_DATA23
MEM_MA_DATA24
MEM_MA_DATA26
MEM_MA_DATA25
MEM_MA_DATA29
MEM_MA_DATA28
MEM_MA_DATA31
MEM_MA_DATA32
MEM_MA_DATA27
MEM_MA_DATA30
MEM_MA_DATA60
MEM_MA_DATA36
MEM_MA_DATA34
MEM_MA_DATA33
MEM_MA_DATA35
MEM_MA_DATA40
MEM_MA_DATA39
MEM_MA_DATA38
MEM_MA_DATA41
MEM_MA_DATA37
MEM_MA_DATA45
MEM_MA_DATA61
MEM_MA_DATA43
MEM_MA_DATA46
MEM_MA_DATA44
MEM_MA_DATA42
MEM_MA_DATA47
MEM_MA_DATA51
MEM_MA_DATA50
MEM_MA_DATA48
MEM_MA_DATA49
MEM_MA_DATA53
MEM_MA_DATA62
MEM_MA_DATA52
MEM_MB_ADD14
MEM_MB_ADD3
MEM_MB_ADD12
MEM_MB_ADD13
MEM_MB_ADD1
MEM_MB_ADD7
MEM_MB_ADD10
MEM_MB_ADD6
MEM_MB_ADD8
MEM_MB_ADD4
MEM_MB_ADD2
MEM_MB_ADD5
MEM_MB_ADD11
MEM_MB_ADD9
MEM_MB_ADD0
MEM_MB_ADD15
MEM_MA_DATA63
CPU_VTT_SENSE
MEM_MA_ADD13
MEM_MA_ADD14
MEM_MA_ADD3
MEM_MA_ADD12
MEM_MA_ADD10
MEM_MA_ADD1
MEM_MA_ADD11
MEM_MA_ADD2
MEM_MA_ADD8
MEM_MA_ADD9
MEM_MA_ADD6
MEM_MA_ADD7
MEM_MA_ADD5
MEM_MA_ADD4
MEM_MA_ADD0
MEM_MA_ADD15
MEM_MA_RESET#
MEM_MA_DM6
MEM_MA_DM5
MEM_MA_DM4
MEM_MA_DM3
MEM_MA_DM2
MEM_MA_DM1
MEM_MA_DM0
MEM_MA_DM7
MEM_MB1_ODT0
MEM_MA1_ODT0
MEM_MA1_ODT1
MEM_MB_DM6
MEM_MB_DM4
MEM_MB_DM5
MEM_MB_DM3
MEM_MB_DM7
MEM_MB_DM2
MEM_MB_DM1
MEM_MB_DM0
MEM_MB_RESET#
MEM_MB_DATA40
MEM_MB_DATA23
MEM_MB_DATA26
MEM_MB_DATA37
MEM_MB_DATA41
MEM_MB_DATA28
MEM_MB_DATA31
MEM_MB_DATA38
MEM_MB_DATA43
MEM_MB_DATA42
MEM_MB_DATA39
MEM_MB_DATA32
MEM_MB_DATA34
MEM_MB_DATA24
MEM_MB_DATA22
MEM_MB_DATA29
MEM_MB_DATA33
MEM_MB_DATA35
MEM_MB_DATA25
MEM_MB_DATA36
MEM_MB_DATA27
MEM_MB_DATA30
MEM_MB_DATA62
MEM_MB_DATA55
MEM_MB_DATA56
MEM_MB_DATA53
MEM_MB_DATA52
MEM_MB_DATA54
MEM_MB_DATA50
MEM_MB_DATA51
MEM_MB_DATA46
MEM_MB_DATA48
MEM_MB_DATA44
MEM_MB_DATA49
MEM_MB_DATA47
MEM_MB_DATA45
MEM_MB_DATA60
MEM_MB_DATA59
MEM_MB_DATA63
MEM_MB_DATA58
MEM_MB_DATA57
MEM_MB_DATA61
CPU_MA1_CS_L0
CPU_MA1_CS_L1
CPU_MA_CLK_L5
CPU_MA_CLK_H5
CPU_MA_CLK_H4
CPU_MA_CLK_L4
CPU_MB_CLK_H5
CPU_MB_CLK_HL5
CPU_MB_CLK_L4
CPU_MB_CLK_H4
MEMVREF_CPU
MEM_MA_CLK7_P
MEM_MB_CLK7_P
MEM_MB_CLK7_N MEM_MA_CLK1_P
MEM_MA_CLK1_N
MEM_MB_CLK1_P
MEM_MB_CLK1_N
MEM_MA_CLK7_N
MEM_MA_ADD[0..15](7,8)
MEM_MA0_ODT0(7,8) MEM_MA0_ODT1(7,8)
MEM_MA0_CS#0(7,8) MEM_MA0_CS#1(7,8)
MEM_MA_CKE0(7,8) MEM_MA_CKE1(7,8)
MEM_MA_CLK1_P(7) MEM_MA_CLK1_N(7) MEM_MA_CLK7_P(7) MEM_MA_CLK7_N(7)
MEM_MA_BANK0(7,8) MEM_MA_BANK1(7,8) MEM_MA_BANK2(7,8)
MEM_MA_RAS#(7,8) MEM_MA_CAS#(7,8) MEM_MA_WE#(7,8)
MEM_MB_BANK0 (7,8)
MEM_MB_BANK1 (7,8)
MEM_MB_BANK2 (7,8)
MEM_MB_RAS# (7,8)
MEM_MB_CAS# (7,8)
MEM_MB_WE# (7,8)
MEM_MB_CLK7_P (7)
MEM_MB_CLK7_N (7)
MEM_MB_CLK1_P (7)
MEM_MB_CLK1_N (7)
MEM_MB_CKE0 (7,8)
MEM_MB_CKE1 (7,8)
MEM_MB0_CS#0 (7,8)
MEM_MB0_CS#1 (7,8)
MEM_MB0_ODT0 (7,8)
MEM_MB0_ODT1 (7,8)
MEM_MB_ADD[0..15] (7,8)
MEM_MB_DATA[0..63](7)
MEM_MB_DM[0..7](7)
MEM_MB_DQS0_P(7) MEM_MB_DQS0_N(7) MEM_MB_DQS1_P(7) MEM_MB_DQS1_N(7) MEM_MB_DQS2_P(7) MEM_MB_DQS2_N(7) MEM_MB_DQS3_P(7) MEM_MB_DQS3_N(7) MEM_MB_DQS4_P(7) MEM_MB_DQS4_N(7) MEM_MB_DQS5_P(7) MEM_MB_DQS5_N(7) MEM_MB_DQS6_P(7) MEM_MB_DQS6_N(7) MEM_MB_DQS7_P(7) MEM_MB_DQS7_N(7)
MEM_MA_DQS0_P (7)
MEM_MA_DQS0_N (7)
MEM_MA_DQS1_N (7)
MEM_MA_DQS1_P (7)
MEM_MA_DQS2_N (7)
MEM_MA_DQS2_P (7)
MEM_MA_DQS3_N (7)
MEM_MA_DQS3_P (7)
MEM_MA_DQS4_N (7)
MEM_MA_DQS4_P (7)
MEM_MA_DQS5_N (7)
MEM_MA_DQS5_P (7)
MEM_MA_DQS6_N (7)
MEM_MA_DQS6_P (7)
MEM_MA_DQS7_N (7)
MEM_MA_DQS7_P (7)
MEM_MA_DM[0..7] (7)
MEM_MA_DATA[0..63] (7)
CPU_VTT_SENSE (35)
SMDDR_VREF (7,35)
SMDDR_VTERM SMDDR_VTERM
1.8VSUS
SMDDR_VTERM
SMDDR_VTERM
1.8VSUS
Size Document Number Rev
Date: Sheet of
S1G2 DDRII MEMORY I/F 2/3
1A
540Wednesday, June 11, 2008
Size Document Number Rev
Date: Sheet of
S1G2 DDRII MEMORY I/F 2/3
1A
540Wednesday, June 11, 2008
Size Document Number Rev
Date: Sheet of
S1G2 DDRII MEMORY I/F 2/3
1A
540Wednesday, June 11, 2008
PLACE THEM CLOSE TO
CPU WITHIN 1"
Processor Memory Interface
Place close to socket
05
Close to CPU within 1500 mils
Reserved
750 mA
T38T38
T17T17
C477
1000P/50V_4
C477
1000P/50V_4
T11T11
C206
180P/50V_4
C206
180P/50V_4
T16T16
C72
180P/50V_4
C72
180P/50V_4
C211
4.7U/6.3V_6
C211
4.7U/6.3V_6
C53
1000P/50V_4
C53
1000P/50V_4
R337 39.2/F_4R337 39.2/F_4
T8T8
C66
180P/50V_4
C66
180P/50V_4
C441
0.1U/10V_4
C441
0.1U/10V_4
T20T20
C444
1.5P/50V_4
C444
1.5P/50V_4
R67
*0_4
R67
*0_4
C475
0.22U/6.3V_4
C475
0.22U/6.3V_4
C205
0.22U/6.3V_4
C205
0.22U/6.3V_4
C442
0.1U/10V_4
C442
0.1U/10V_4
C439
4.7U/6.3V_6
C439
4.7U/6.3V_6
C58
0.1U/10V_4
C58
0.1U/10V_4
R336 39.2/F_4R336 39.2/F_4
T25T25
C210
4.7U/6.3V_6
C210
4.7U/6.3V_6
C443
1.5P/50V_4
C443
1.5P/50V_4
C476
1000P/50V_4
C476
1000P/50V_4
T7T7
C471
1.5P/50V_4
C471
1.5P/50V_4
T10T10
C52
0.22U/6.3V_4
C52
0.22U/6.3V_4
R66
2K/F_4
R66
2K/F_4
T15T15
VTT1
D10
VTT2
C10
VTT3
B10
VTT4
AD10
VTT5 W10
VTT6 AC10
VTT7 AB10
VTT8 AA10
VTT9 A10
MA1_ODT1
V19 MA1_ODT0
U21 MA0_ODT1
V22 MA0_ODT0
T19
MB1_ODT0 Y26
MB0_ODT1 W23
MB0_ODT0 W26
RSVD_M2 B18
MB1_CS_L0 U22
MB0_CS_L1 W25
MB0_CS_L0 V26
MA0_CS_L1
U19
MA1_CS_L1
V20 MA1_CS_L0
U20
MA0_CS_L0
T20
MA_ADD15
K19 MA_ADD14
K24 MA_ADD13
V24 MA_ADD12
K20 MA_ADD11
L22 MA_ADD10
R21 MA_ADD9
K22 MA_ADD8
L19 MA_ADD7
L21 MA_ADD6
M24 MA_ADD5
L20 MA_ADD4
M22 MA_ADD3
M19 MA_ADD2
N22 MA_ADD1
M20 MA_ADD0
N21
MA_BANK2
J21 MA_BANK1
R23 MA_BANK0
R20
MA_RAS_L
R19
MA_CAS_L
T22
MA_WE_L
T24
MEMZP
AF10
MEMZN
AE10 VTT_SENSE Y10
MEMVREF W17
MA_CLK_H4
P19
MA_CLK_L4
P20
MA_CLK_H7
Y16
MA_CLK_L7
AA16
MA_CLK_H1
E16
MA_CLK_L1
F16
MA_CLK_H5
N19
MA_CLK_L5
N20
MB_CLK_H4 R26
MB_CLK_L4 R25
MB_CLK_H7 AF18
MB_CLK_L7 AF17
MB_CLK_H1 A17
MB_CLK_L1 A18
MB_CLK_H5 P22
MB_CLK_L5 R22
MA_CKE0
J22
MA_CKE1
J20 MB_CKE0 J25
MB_CKE1 H26
MB_ADD15 J24
MB_ADD14 J23
MB_ADD13 W24
MB_ADD12 L25
MB_ADD11 L26
MB_ADD10 T26
MB_ADD9 K26
MB_ADD8 M26
MB_ADD7 L24
MB_ADD6 N25
MB_ADD5 L23
MB_ADD4 N26
MB_ADD3 N23
MB_ADD2 P26
MB_ADD1 N24
MB_ADD0 P24
MB_BANK2 J26
MB_BANK1 U26
MB_BANK0 R24
MB_RAS_L U25
MB_CAS_L U24
MB_WE_L U23
RSVD_M1
H16
MEM:CMD/CTRL/CLK
U15B
SOCKET_638_PIN
MEM:CMD/CTRL/CLK
U15B
SOCKET_638_PIN
C207
180P/50V_4
C207
180P/50V_4
R65
2K/F_4
R65
2K/F_4
C440
4.7U/6.3V_6
C440
4.7U/6.3V_6
MB_DATA63
AD11 MB_DATA62
AF11 MB_DATA61
AF14 MB_DATA60
AE14 MB_DATA59
Y11 MB_DATA58
AB11 MB_DATA57
AC12 MB_DATA56
AF13 MB_DATA55
AF15 MB_DATA54
AF16 MB_DATA53
AC18 MB_DATA52
AF19 MB_DATA51
AD14 MB_DATA50
AC14 MB_DATA49
AE18 MB_DATA48
AD18 MB_DATA47
AD20 MB_DATA46
AC20 MB_DATA45
AF23 MB_DATA44
AF24 MB_DATA43
AF20 MB_DATA42
AE20 MB_DATA41
AD22 MB_DATA40
AC22 MB_DATA39
AE25 MB_DATA38
AD26 MB_DATA37
AA25 MB_DATA36
AA26 MB_DATA35
AE24 MB_DATA34
AD24 MB_DATA33
AA23 MB_DATA32
AA24 MB_DATA31
G24 MB_DATA30
G23 MB_DATA29
D26 MB_DATA28
C26 MB_DATA27
G26 MB_DATA26
G25 MB_DATA25
E24 MB_DATA24
E23 MB_DATA23
C24 MB_DATA22
B24 MB_DATA21
C20 MB_DATA20
B20 MB_DATA19
C25 MB_DATA18
D24 MB_DATA17
A21 MB_DATA16
D20 MB_DATA15
D18 MB_DATA14
C18 MB_DATA13
D14 MB_DATA12
C14 MB_DATA11
A20 MB_DATA10
A19 MB_DATA9
A16 MB_DATA8
A15 MB_DATA7
A13 MB_DATA6
D12 MB_DATA5
E11 MB_DATA4
G11 MB_DATA3
B14 MB_DATA2
A14 MB_DATA1
A11 MB_DATA0
C11
MA_DATA63 AA12
MA_DATA62 AB12
MA_DATA61 AA14
MA_DATA60 AB14
MA_DATA59 W11
MA_DATA58 Y12
MA_DATA57 AD13
MA_DATA56 AB13
MA_DATA55 AD15
MA_DATA54 AB15
MA_DATA53 AB17
MA_DATA52 Y17
MA_DATA51 Y14
MA_DATA50 W14
MA_DATA49 W16
MA_DATA48 AD17
MA_DATA47 Y18
MA_DATA46 AD19
MA_DATA45 AD21
MA_DATA44 AB21
MA_DATA43 AB18
MA_DATA42 AA18
MA_DATA41 AA20
MA_DATA40 Y20
MA_DATA39 AA22
MA_DATA38 Y22
MA_DATA37 W21
MA_DATA36 W22
MA_DATA35 AA21
MA_DATA34 AB22
MA_DATA33 AB24
MA_DATA32 Y24
MA_DATA31 H22
MA_DATA30 H20
MA_DATA29 E22
MA_DATA28 E21
MA_DATA27 J19
MA_DATA26 H24
MA_DATA25 F22
MA_DATA24 F20
MA_DATA23 C23
MA_DATA22 B22
MA_DATA21 F18
MA_DATA20 E18
MA_DATA19 E20
MA_DATA18 D22
MA_DATA17 C19
MA_DATA16 G18
MA_DATA15 G17
MA_DATA14 C17
MA_DATA13 F14
MA_DATA12 E14
MA_DATA11 H17
MA_DATA10 E17
MA_DATA9 E15
MA_DATA8 H15
MA_DATA7 E13
MA_DATA6 C13
MA_DATA5 H12
MA_DATA4 H11
MA_DATA3 G14
MA_DATA2 H14
MA_DATA1 F12
MA_DATA0 G12
MB_DM7
AD12 MB_DM6
AC16 MB_DM5
AE22 MB_DM4
AB26 MB_DM3
E25 MB_DM2
A22 MB_DM1
B16 MB_DM0
A12
MB_DQS_H7
AF12
MB_DQS_L7
AE12
MB_DQS_H6
AE16
MB_DQS_L6
AD16
MB_DQS_H5
AF21
MB_DQS_L5
AF22
MB_DQS_H4
AC25
MB_DQS_L4
AC26
MB_DQS_H3
F26
MB_DQS_L3
E26
MB_DQS_H2
A24
MB_DQS_L2
A23
MB_DQS_H1
D16
MB_DQS_L1
C16
MB_DQS_H0
C12
MB_DQS_L0
B12
MA_DM7 Y13
MA_DM6 AB16
MA_DM5 Y19
MA_DM4 AC24
MA_DM3 F24
MA_DM2 E19
MA_DM1 C15
MA_DM0 E12
MA_DQS_H7 W12
MA_DQS_L7 W13
MA_DQS_H6 Y15
MA_DQS_L6 W15
MA_DQS_H5 AB19
MA_DQS_L5 AB20
MA_DQS_H4 AD23
MA_DQS_L4 AC23
MA_DQS_H3 G22
MA_DQS_L3 G21
MA_DQS_H2 C22
MA_DQS_L2 C21
MA_DQS_H1 G16
MA_DQS_L1 G15
MA_DQS_H0 G13
MA_DQS_L0 H13
MEM:DATA
U15C
SOCKET_638_PIN
MEM:DATA
U15C
SOCKET_638_PIN
Quanta Computer Inc.
PROJECT : PF1
Quanta Computer Inc.
PROJECT : PF1
C44
0.22U/6.3V_4
C44
0.22U/6.3V_4
T18T18
T13T13
C71
1000P/50V_4
C71
1000P/50V_4
T14T14
T12T12
C472
1.5P/50V_4
C472
1.5P/50V_4
T9T9
T19T19
C45
1000P/50V_4
C45
1000P/50V_4

5
5
4
4
3
3
2
2
1
1
D D
C C
B B
A A
CPU_SID
THERM_ALERT#
CPU_SIC
MBDATA
MBCLK
CPU_ALERT
THER_SHD#
THER_SHD#LM86VCC
H_THERMDA
H_THERMDC
CPU_SIC (4)
CPU_SID (4)
CPU_ALERT (4)
CNTR_VREF(4)
MBDATA(20,28,37)
MBCLK(20,28,37)
SYS_SHDN# (32)
MBCLK(20,28,37)
THERM_ALERT#(14,29)
MBDATA(20,28,37)
H_THERMDA (4)
H_THERMDC (4)
1.8VSUS
1.8VSUS
1.8VSUS
1.8VSUS
1.8VSUS
CPU VDDNB_CORE
CPU_CORE1CPU_CORE0 CPU_CORE0
CPU_CORE1
CPU VDDNB_CORE
1.8VSUS
VCC3
VCC3
VCC3
VCC3
VCC3
VCC3
CPU_CORE0 CPU_CORE1
Size Document Number Rev
Date: Sheet of
S1G2 PWR & GND 3/3
1A
640Wednesday, June 11, 2008
Size Document Number Rev
Date: Sheet of
S1G2 PWR & GND 3/3
1A
640Wednesday, June 11, 2008
Size Document Number Rev
Date: Sheet of
S1G2 PWR & GND 3/3
1A
640Wednesday, June 11, 2008
BOTTOM SIDE DECOUPLING
PROCESSOR POWER AND GROUND
DECOUPLING BETWEEN PROCESSOR AND DIMMs
PLACE CLOSE TO PROCESSOR AS POSSIBLE
06
3A
2A
ADDRESS: 98H
C84
22U/6.3V_8
C84
22U/6.3V_8
C95
0.01U/16V_4
C95
0.01U/16V_4
C61
0.22U/6.3V_4
C61
0.22U/6.3V_4
C63
0.01U/16V_4
C63
0.01U/16V_4
C125
0.01U/16V_4
C125
0.01U/16V_4
C65
180P/50V_4
C65
180P/50V_4
R55 *0_4R55 *0_4
C120
22U/6.3V_8
C120
22U/6.3V_8
R34410K_4 R34410K_4
C133
0.22U/6.3V_4
C133
0.22U/6.3V_4
C82
22U/6.3V_8
C82
22U/6.3V_8
C57
4.7U/6.3V_6
C57
4.7U/6.3V_6
C147
22U/6.3V_8
C147
22U/6.3V_8
Quanta Computer Inc.
PROJECT : PF1
Quanta Computer Inc.
PROJECT : PF1
C62
0.22U/6.3V_4
C62
0.22U/6.3V_4
C138
22U/6.3V_8
C138
22U/6.3V_8
C110 0.01U/16V_4C110 0.01U/16V_4
C128
180P/50V_4
C128
180P/50V_4
C59
0.22U/6.3V_4
C59
0.22U/6.3V_4
VCC 1
DXP 2
DXN 3
-OVT 4
GND
5
-ALT
6
SMDATA
7
SMCLK
8
U14
G786
MSOP8-4_9-65
U14
G786
MSOP8-4_9-65
C142
0.22U/6.3V_4
C142
0.22U/6.3V_4
R57
*8.2K_4
R57
*8.2K_4
C60
0.01U/16V_4
C60
0.01U/16V_4
C28 0.01U/16V_4C28 0.01U/16V_4
C462
4.7U/6.3V_6
C462
4.7U/6.3V_6
VDD1_25 AC4
VDD1_26 AD2
VDD0_1
G4
VDD0_2
H2
VDD0_3
J9
VDD0_4
J11
VDD0_5
J13
VDD0_7
K6
VDD0_8
K10
VDD0_9
K12
VDD0_10
K14
VDD0_11
L4
VDD0_12
L7
VDD0_13
L9
VDD0_14
L11
VDD0_15
L13
VDD0_17
M2
VDD0_18
M6
VDD0_19
M8
VDD0_20
M10
VDD0_21
N7
VDD0_22
N9
VDD0_23
N11
VDD1_1 P8
VDD1_2 P10
VDD1_3 R4
VDD1_4 R7
VDD1_5 R9
VDD1_6 R11
VDD1_7 T2
VDD1_8 T6
VDD1_9 T8
VDD1_10 T10
VDD1_11 T12
VDD1_12 T14
VDD1_13 U7
VDD1_14 U9
VDD1_15 U11
VDD1_16 U13
VDD1_18 V6
VDD1_19 V8
VDD1_20 V10
VDD1_21 V12
VDD1_22 V14
VDD1_23 W4
VDD1_24 Y2
VDD0_6
J15
VDDNB_1
K16
VDD0_16
L15
VDDNB_2
M16
VDDNB_3
P16
VDDNB_4
T16
VDD1_17 U15
VDDNB_5
V16
VDDIO1
H25
VDDIO2
J17
VDDIO3
K18
VDDIO4
K21
VDDIO5
K23
VDDIO6
K25
VDDIO7
L17
VDDIO8
M18
VDDIO9
M21
VDDIO10
M23
VDDIO11
M25
VDDIO12
N17 VDDIO13 P18
VDDIO14 P21
VDDIO15 P23
VDDIO16 P25
VDDIO17 R17
VDDIO18 T18
VDDIO19 T21
VDDIO20 T23
VDDIO21 T25
VDDIO22 U17
VDDIO23 V18
VDDIO24 V21
VDDIO25 V23
VDDIO26 V25
VDDIO27 Y25
U15E
SOCKET_638_PIN
U15E
SOCKET_638_PIN
R61
*1K/F_4
R61
*1K/F_4
C74
0.22U/6.3V_4
C74
0.22U/6.3V_4
3
2
1
Q13
RHU002N06
Q13
RHU002N06
C433 0.01U/16V_4C433 0.01U/16V_4
R59
390_4
R59
390_4
C86
0.01U/16V_4
C86
0.01U/16V_4 C81
180P/50V_4
C81
180P/50V_4
2
1 3
Q11
MMBT3904
Q11
MMBT3904
C137
22U/6.3V_8
C137
22U/6.3V_8
C434 0.01U/16V_4C434 0.01U/16V_4
R58
390_4
R58
390_4
C445
0.1u/10V_4
C445
0.1u/10V_4
C121
22U/6.3V_8
C121
22U/6.3V_8
C56
4.7U/6.3V_6
C56
4.7U/6.3V_6
C83
22U/6.3V_8
C83
22U/6.3V_8
R335
200_6
R335
200_6
C91
180P/50V_4
C91
180P/50V_4
C108
22U/6.3V_8
C108
22U/6.3V_8
R60
330_4
R60
330_4
R54 *0_4R54 *0_4
C132
0.22U/6.3V_4
C132
0.22U/6.3V_4
R340
10K_4
R340
10K_4
3
2
1
Q10
*BSS138_NL/SOT23
Q10
*BSS138_NL/SOT23
C463
4.7U/6.3V_6
C463
4.7U/6.3V_6
R71
*0_4
R71
*0_4
VSS1
AA4
VSS2
AA11
VSS3
AA13
VSS4
AA15
VSS5
AA17
VSS6
AA19
VSS7
AB2
VSS8
AB7
VSS9
AB9
VSS10
AB23
VSS11
AB25
VSS12
AC11
VSS13
AC13
VSS14
AC15
VSS15
AC17
VSS16
AC19
VSS17
AC21
VSS18
AD6
VSS19
AD8
VSS20
AD25
VSS21
AE11
VSS22
AE13
VSS23
AE15
VSS24
AE17
VSS25
AE19
VSS26
AE21
VSS27
AE23
VSS28
B4
VSS29
B6
VSS30
B8
VSS31
B9
VSS32
B11
VSS33
B13
VSS34
B15
VSS35
B17
VSS36
B19
VSS37
B21
VSS38
B23
VSS39
B25
VSS40
D6
VSS41
D8
VSS42
D9
VSS43
D11
VSS44
D13
VSS45
D15
VSS46
D17
VSS47
D19
VSS48
D21
VSS49
D23
VSS50
D25
VSS51
E4
VSS52
F2
VSS53
F11
VSS54
F13
VSS55
F15
VSS56
F17
VSS57
F19
VSS58
F21
VSS59
F23
VSS60
F25
VSS61
H7
VSS62
H9
VSS63
H21
VSS64
H23
VSS65
J4
VSS66 J6
VSS67 J8
VSS68 J10
VSS69 J12
VSS70 J14
VSS71 J16
VSS72 J18
VSS73 K2
VSS74 K7
VSS75 K9
VSS76 K11
VSS77 K13
VSS78 K15
VSS79 K17
VSS80 L6
VSS81 L8
VSS82 L10
VSS83 L12
VSS84 L14
VSS85 L16
VSS86 L18
VSS87 M7
VSS88 M9
VSS89 AC6
VSS90 M17
VSS91 N4
VSS92 N8
VSS93 N10
VSS94 N16
VSS95 N18
VSS96 P2
VSS97 P7
VSS98 P9
VSS99 P11
VSS100 P17
VSS101 R8
VSS102 R10
VSS103 R16
VSS104 R18
VSS105 T7
VSS106 T9
VSS107 T11
VSS108 T13
VSS109 T15
VSS110 T17
VSS111 U4
VSS112 U6
VSS113 U8
VSS114 U10
VSS115 U12
VSS116 U14
VSS117 U16
VSS118 U18
VSS119 V2
VSS120 V7
VSS121 V9
VSS122 V11
VSS123 V13
VSS124 V15
VSS125 V17
VSS126 W6
VSS127 Y21
VSS128 Y23
VSS129 N6
U15F
SOCKET_638_PIN
U15F
SOCKET_638_PIN
3
2
1
Q12
RHU002N06
Q12
RHU002N06
C135
180P/50V_4
C135
180P/50V_4
R342
10K_4
R342
10K_4
C114
22U/6.3V_8
C114
22U/6.3V_8
C64
0.22U/6.3V_4
C64
0.22U/6.3V_4
C92
22U/6.3V_8
C92
22U/6.3V_8
C106
22U/6.3V_8
C106
22U/6.3V_8
C446
2200p/50V_4
C446
2200p/50V_4
C123
22U/6.3V_8
C123
22U/6.3V_8

5
5
4
4
3
3
2
2
1
1
D D
C C
B B
A A
MEM_MA_NC5
MEM_MB_ADD15
MEM_MB_ADD13
MEM_MB_BANK0
MEM_MB_ADD14
MEM_MB_DATA29
MEM_MB_DATA27
MEM_MB_DATA26
MEM_MB_DATA28
MEM_MB_DATA30
MEM_MB_DATA37
MEM_MB_DATA31
MEM_MB_DATA35
MEM_MB_DATA34
MEM_MB_DATA36
MEM_MB_DATA38
MEM_MB_DATA33
MEM_MB_DATA44
MEM_MB_DATA39
MEM_MB_DATA47
MEM_MB_DATA45
MEM_MB_DATA32
MEM_MB_DATA40
MEM_MB_DATA52
MEM_MB_DATA41
MEM_MB_DATA42
MEM_MB_DATA46
MEM_MB_DATA43
MEM_MB_DATA55
MEM_MB_DATA51
MEM_MB_DATA48
MEM_MB_DATA53
MEM_MB_DATA50
MEM_MB_DATA56
MEM_MB_DATA60
MEM_MB_DATA54
MEM_MB_DATA58
MEM_MB_DATA49
MEM_MB_DATA59
MEM_MB_DATA61
MEM_MB_DATA63
MEM_MB_DATA57
MEM_MB_DATA5
MEM_MB_DATA6
MEM_MB_DATA4
MEM_MB_DATA3
MEM_MB_DATA0
MEM_MB_DATA2
MEM_MB_DATA1
MEM_MB_DATA7
MEM_MB_DATA13
MEM_MB_DATA10
MEM_MB_DATA11
MEM_MB_DATA12
MEM_MB_DATA17
MEM_MB_DATA14
MEM_MB_DATA9
MEM_MB_DATA8
MEM_MB_DATA20
MEM_MB_DATA18
MEM_MB_DATA19
MEM_MB_DATA16
MEM_MB_DATA15
MEM_MB_DATA21
MEM_MB_BANK1
MEM_MB_DATA22
MEM_MB_DATA23
MEM_MB_DATA25
MEM_MB_DATA24
MEM_MB_BANK2
PDAT_SMB
PCLK_SMB
MEM_MB_DATA62
MEM_MB_DM7
MEM_MB_DM1
MEM_MB_DM0
MEM_MB_DM3
MEM_MB_DM4
MEM_MB_DM2
MEM_MB_DM5
MEM_MB_DM6
MEM_MB_ADD0
MEM_MB_ADD1
MEM_MB_ADD6
MEM_MB_ADD3
MEM_MB_ADD5
MEM_MB_ADD2
MEM_MB_ADD4
MEM_MB_ADD7
MEM_MB_ADD11
MEM_MB_ADD10
MEM_MB_ADD9
MEM_MB_ADD12
MEM_MB_ADD8
MEMHOT_SODIMM#_2
MEM_MA_ADD15
MEM_MA_RESET#1
MEM_MA_BANK0
MEM_MA_ADD13
MEM_MA_ADD14
MEM_MA_DATA26
MEM_MA_DATA29
MEM_MA_DATA27
MEM_MA_DATA30
MEM_MA_DATA37
MEM_MA_DATA31
MEM_MA_DATA36
MEM_MA_DATA28
MEM_MA_DATA35
MEM_MA_DATA39
MEM_MA_DATA33
MEM_MA_DATA38
MEM_MA_DATA34
MEM_MA_DATA32
MEM_MA_DATA41
MEM_MA_DATA46
MEM_MA_DATA44
MEM_MA_DATA40
MEM_MA_DATA47
MEM_MA_DATA43
MEM_MA_DATA52
MEM_MA_DATA45
MEM_MA_DATA42
MEM_MA_DATA49
MEM_MA_DATA48
MEM_MA_DATA55
MEM_MA_DATA50
MEM_MA_DATA54
MEM_MA_DATA53
MEM_MA_DATA61
MEM_MA_DATA51
MEM_MA_DATA62
MEM_MA_DATA60
MEM_MA_DATA63
MEM_MA_DATA57
MEM_MA_DATA59
MEM_MA_DATA0
MEM_MA_DATA56
MEM_MA_DATA4
MEM_MA_DATA1
MEM_MA_DATA3
MEM_MA_DATA8
MEM_MA_DATA6
MEM_MA_DATA2
MEM_MA_DATA7
MEM_MA_DATA5
MEM_MA_DATA14
MEM_MA_DATA9
MEM_MA_DATA11
MEM_MA_DATA10
MEM_MA_DATA13
MEM_MA_DATA16
MEM_MA_DATA15
MEM_MA_DATA12
MEM_MA_DATA17
MEM_MA_DATA20
MEM_MA_DATA18
MEM_MA_DATA22
MEM_MA_DATA19
MEM_MA_DATA24
MEM_MA_DATA21
MEM_MA_DATA23
MEM_MA_BANK2
MEM_MA_BANK1
MEM_MA_DATA25
MEM_MB_NC5
MEM_MB_RESET#2 MEMHOT_SODIMM#
PDAT_SMB
MEM_MA_DATA58
PCLK_SMB
MEMHOT_SODIMM#_1
MEM_MA_DM7
MEM_MA_DM2
MEM_MA_DM4
MEM_MA_DM3
MEM_MA_DM1
MEM_MA_DM0
MEM_MA_DM6
MEM_MA_DM5
MEM_MA_ADD0
MEM_MA_ADD6
MEM_MA_ADD5
MEM_MA_ADD1
MEM_MA_ADD3
MEM_MA_ADD2
MEM_MA_ADD7
MEM_MA_ADD4
MEM_MA_ADD10
MEM_MA_ADD9
MEM_MA_ADD11
MEM_MA_ADD12
MEM_MA_ADD8
DIM2_SA0
DIM2_SA1
DIM1_SA0
DIM1_SA1
DIM1_SA0
DIM1_SA1 DIM2_SA0
DIM2_SA1
0.9VSMVREF_DIMM
PDAT_SMB(3,8,14,24) PCLK_SMB(3,8,14,24)
MEM_MA_DATA[0..63] (5)
MEM_MB_DM[0..7](5)MEM_MA_DM[0..7](5)
MEM_MA_DQS0_P(5) MEM_MA_DQS1_P(5) MEM_MA_DQS2_P(5) MEM_MA_DQS3_P(5) MEM_MA_DQS4_P(5) MEM_MA_DQS5_P(5) MEM_MA_DQS6_P(5) MEM_MA_DQS7_P(5)
MEM_MA_DQS0_N(5) MEM_MA_DQS1_N(5) MEM_MA_DQS2_N(5) MEM_MA_DQS3_N(5) MEM_MA_DQS4_N(5) MEM_MA_DQS5_N(5) MEM_MA_DQS6_N(5) MEM_MA_DQS7_N(5)
MEM_MA_CLK1_P(5) MEM_MA_CLK1_N(5) MEM_MA_CLK7_P(5) MEM_MA_CLK7_N(5)
MEM_MA_CKE0(5,8) MEM_MA_CKE1(5,8)
MEM_MA_RAS#(5,8) MEM_MA_CAS#(5,8) MEM_MA_WE#(5,8) MEM_MA0_CS#0(5,8)
MEM_MA0_ODT0(5,8) MEM_MA0_ODT1(5,8)
MEM_MA0_CS#1(5,8)
MEM_MA_BANK[0..2](5,8)
MEM_MA_ADD[0..15](5,8)
MEMHOT_SODIMM# (8)
MEM_MB_DQS4_N(5) MEM_MB_DQS5_N(5)
MEM_MB_CKE0(5,8) MEM_MB_CKE1(5,8)
MEM_MB_DQS6_N(5) MEM_MB_DQS7_N(5)
MEM_MB_RAS#(5,8) MEM_MB_CAS#(5,8) MEM_MB_WE#(5,8)MEM_MB0_CS#0(5,8)
MEM_MB0_ODT0(5,8) MEM_MB0_ODT1(5,8)
MEM_MB_DQS2_P(5) MEM_MB_DQS3_P(5)
MEM_MB0_CS#1(5,8)
MEM_MB_DQS4_P(5) MEM_MB_DQS5_P(5) MEM_MB_DQS6_P(5) MEM_MB_DQS7_P(5)
MEM_MB_CLK1_P(5)
MEM_MB_DQS0_N(5)
MEM_MB_CLK1_N(5)
MEM_MB_DQS0_P(5)
MEM_MB_DQS1_N(5)
MEM_MB_DQS1_P(5)
MEM_MB_DQS2_N(5) MEM_MB_DQS3_N(5)
MEM_MB_CLK7_P(5) MEM_MB_CLK7_N(5)
MEM_MB_BANK[0..2](5,8)
MEM_MB_ADD[0..15](5,8) MEM_MB_DATA[0..63] (5)
SMDDR_VREF(5,35)
1.8VSUS 1.8VSUS
VCC3
0.9VSMVREF_DIMM0.9VSMVREF_DIMM
VCC3
1.8VSUS
VCC3
0.9VSMVREF_DIMM
Size Document Number Rev
Date: Sheet of
DDR2 SODIMMS: A/B CHANNEL
1A
740Wednesday, June 11, 2008
Size Document Number Rev
Date: Sheet of
DDR2 SODIMMS: A/B CHANNEL
1A
740Wednesday, June 11, 2008
Size Document Number Rev
Date: Sheet of
DDR2 SODIMMS: A/B CHANNEL
1A
740Wednesday, June 11, 2008
o
o
SMbus address A2
SMbus address A0
H=5.2
H=9.2
07
Only for reserved
R163
2K/F_4
R163
2K/F_4
Quanta Computer Inc.
PROJECT : PF1
Quanta Computer Inc.
PROJECT : PF1
C530
1000P/50V_4
C530
1000P/50V_4
C242
0.1U/10V_4
C242
0.1U/10V_4
T115T115
C246
2.2U/6.3V_6
C246
2.2U/6.3V_6
C436
0.1U/10V_4
C436
0.1U/10V_4
R120 0_4R120 0_4
C241
1000P/50V_4
C241
1000P/50V_4
DQ0 5
DQ1 7
DQ2 17
DQ3 19
DQ4 4
DQ5 6
DQ6 14
DQ7 16
DQ8 23
DQ9 25
DQ10 35
DQ11 37
DQ12 20
DQ13 22
DQ14 36
DQ15 38
DQ16 43
DQ17 45
DQ18 55
DQ19 57
DQ20 44
DQ21 46
DQ22 56
DQ23 58
DQ24 61
DQ25 63
DQ26 73
DQ27 75
DQ28 62
DQ29 64
DQ30 74
DQ31 76
DQ32 123
DQ33 125
DQ34 135
DQ35 137
DQ36 124
DQ37 126
DQ38 134
DQ39 136
DQ40 141
DQ41 143
DQ42 151
DQ43 153
DQ44 140
DQ45 142
DQ46 152
DQ47 154
DQ48 157
DQ49 159
DQ50 173
DQ51 175
DQ52 158
DQ53 160
DQ54 174
DQ55 176
DQ56 179
DQ57 181
DQ58 189
DQ59 191
DQ60 180
DQ61 182
DQ62 192
DQ63 194
NC1 50
NC2 69
NC3 83
NC4 120
NC/TEST 163
A0
102
A1
101
A2
100
A3
99
A4
98
A5
97
A6
94
A7
92
A8
93
A9
91
A10
105
A11
90
A12
89
BA0
107
BA1
106
DM0
10
DM1
26
DM2
52
DM3
67
DM4
130
DM5
147
DM6
170
DM7
185
DQS0
13
DQS1
31
DQS2
51
DQS3
70
DQS4
131
DQS5
148
DQS6
169
DQS7
188
CK0
30
CK0
32
CK1
164
CK1
166
CKE0
79
CKE1
80
VREF
1
RAS
108
CAS
113
WE
109
S0
110
S1
115
SA0
198
SA1
200
SDA
195
SCL
197
VDDspd
199
A13
116
BA2
85
VDD0 81
VDD1 82
VDD2 87
VDD3 88
VDD4 95
VDD5 96
VDD6 103
VDD8 111
VDD7 104
VDD9 112
VDD10 117
VDD11 118
VSS0
2
VSS1
3
VSS2
8
VSS3
9
VSS4
12
VSS5
15
VSS6
18
VSS7
21
VSS8
24
VSS9
27
VSS10
28
VSS11
33
VSS12
34
VSS13
39
VSS14
40
VSS15
41
VSS16
42
VSS34 133
VSS35 138
VSS36 139
VSS37 144
VSS38 145
VSS18
48
VSS19
53
VSS20
54
VSS48 172
VSS47 171
VSS46 168
VSS45 165
VSS44 162
VSS43 161
VSS42 156
VSS41 155
VSS40 150
VSS39 149
VSS33
132 VSS32
128 VSS31
127 VSS30
122 VSS29
121 VSS28
78 VSS27
77 VSS26
72 VSS25
71 VSS24
66 VSS23
65 VSS22
60 VSS21
59
A14
86
A15
84
DQS0
11
DQS1
29
DQS2
49
DQS3
68
DQS4
129
DQS5
146
DQS6
167
DQS7
186
ODT0
114
ODT1
119
VSS17
47
VSS56 196
VSS55 193
VSS54 190
VSS53 187
VSS52 184
VSS51 183
VSS49 177
VSS50 178
SO-DIMM
(REVERSE)
CN12
DDR SO-DIMM SOCKET 1.8V
SO-DIMM
(REVERSE)
CN12
DDR SO-DIMM SOCKET 1.8V
R53 10K/F_4R53 10K/F_4
T116T116
R334 10K/F_4R334 10K/F_4
C244
0.1U/10V_4
C244
0.1U/10V_4
T123T123
R162 *0_4R162 *0_4
DQ0 5
DQ1 7
DQ2 17
DQ3 19
DQ4 4
DQ5 6
DQ6 14
DQ7 16
DQ8 23
DQ9 25
DQ10 35
DQ11 37
DQ12 20
DQ13 22
DQ14 36
DQ15 38
DQ16 43
DQ17 45
DQ18 55
DQ19 57
DQ20 44
DQ21 46
DQ22 56
DQ23 58
DQ24 61
DQ25 63
DQ26 73
DQ27 75
DQ28 62
DQ29 64
DQ30 74
DQ31 76
DQ32 123
DQ33 125
DQ34 135
DQ35 137
DQ36 124
DQ37 126
DQ38 134
DQ39 136
DQ40 141
DQ41 143
DQ42 151
DQ43 153
DQ44 140
DQ45 142
DQ46 152
DQ47 154
DQ48 157
DQ49 159
DQ50 173
DQ51 175
DQ52 158
DQ53 160
DQ54 174
DQ55 176
DQ56 179
DQ57 181
DQ58 189
DQ59 191
DQ60 180
DQ61 182
DQ62 192
DQ63 194
NC1 50
NC2 69
NC3 83
NC4 120
NC/TEST 163
A0
102
A1
101
A2
100
A3
99
A4
98
A5
97
A6
94
A7
92
A8
93
A9
91
A10
105
A11
90
A12
89
BA0
107
BA1
106
DM0
10
DM1
26
DM2
52
DM3
67
DM4
130
DM5
147
DM6
170
DM7
185
DQS0
13
DQS1
31
DQS2
51
DQS3
70
DQS4
131
DQS5
148
DQS6
169
DQS7
188
CK0
30
CK0
32
CK1
164
CK1
166
CKE0
79
CKE1
80
VREF
1
RAS
108
CAS
113
WE
109
S0
110
S1
115
SA0
198
SA1
200
SDA
195
SCL
197
VDDspd
199
A13
116
BA2
85
VDD0 81
VDD1 82
VDD2 87
VDD3 88
VDD4 95
VDD5 96
VDD6 103
VDD8 111
VDD7 104
VDD9 112
VDD10 117
VDD11 118
VSS0
2
VSS1
3
VSS2
8
VSS3
9
VSS4
12
VSS5
15
VSS6
18
VSS7
21
VSS8
24
VSS9
27
VSS10
28
VSS11
33
VSS12
34
VSS13
39
VSS14
40
VSS15
41
VSS16
42
VSS34 133
VSS35 138
VSS36 139
VSS37 144
VSS38 145
VSS18
48
VSS19
53
VSS20
54
VSS48 172
VSS47 171
VSS46 168
VSS45 165
VSS44 162
VSS43 161
VSS42 156
VSS41 155
VSS40 150
VSS39 149
VSS33
132 VSS32
128 VSS31
127 VSS30
122 VSS29
121 VSS28
78 VSS27
77 VSS26
72 VSS25
71 VSS24
66 VSS23
65 VSS22
60 VSS21
59
A14
86
A15
84
DQS0
11
DQS1
29
DQS2
49
DQS3
68
DQS4
129
DQS5
146
DQS6
167
DQS7
186
ODT0
114
ODT1
119
VSS17
47
VSS56 196
VSS55 193
VSS54 190
VSS53 187
VSS52 184
VSS51 183
VSS49 177
VSS50 178
SO-DIMM
(REVERSE)
CN11
DDR SO-DIMM SOCKET 1.8V
SO-DIMM
(REVERSE)
CN11
DDR SO-DIMM SOCKET 1.8V
R117 0_4R117 0_4
C527
2.2U/6.3V_6
C527
2.2U/6.3V_6
C435
0.1U/10V_4
C435
0.1U/10V_4
R56 10K/F_4R56 10K/F_4
R399
2K/F_4
R399
2K/F_4
R332 10K/F_4R332 10K/F_4
T124T124

5
5
4
4
3
3
2
2
1
1
D D
C C
B B
A A
MEMHOT_SODIMM#
PDAT_SMB
PCLK_SMB
MEMHOT_SODIMM#
MEM_MA_ADD[0..15]
MEM_MA_BANK[0..2]
MEM_MA_CKE0
MEM_MA_BANK2
MEM_MA_ADD12
MEM_MA_ADD9
MEM_MA_ADD8
MEM_MA_ADD5
MEM_MA_ADD3
MEM_MA_ADD1
MEM_MA_ADD10
MEM_MA_BANK0
MEM_MA_CAS#
MEM_MA_WE#
MEM_MA0_ODT1
MEM_MA0_CS#1
MEM_MA_ADD15
MEM_MA_CKE1
MEM_MA_ADD7
MEM_MA_ADD14
MEM_MA_ADD6
MEM_MA_ADD11
MEM_MA_ADD2
MEM_MA_ADD4
MEM_MA_BANK1
MEM_MA_ADD0
MEM_MB_ADD[0..15]
MEM_MB_BANK[0..2]
MEM_MB_CKE0
MEM_MB_BANK2
MEM_MB_ADD12
MEM_MB_ADD9
MEM_MB_ADD8
MEM_MB_ADD5
MEM_MB_ADD3
MEM_MB_ADD1
MEM_MB_ADD10
MEM_MB_BANK0
MEM_MB_WE#
MEM_MB_CAS#
MEM_MB0_ODT1
MEM_MB0_CS#1
MEM_MB_CKE1
MEM_MB_ADD15
MEM_MB_ADD7
MEM_MB_ADD14
MEM_MB_ADD6
MEM_MB_ADD11
MEM_MB_ADD2
MEM_MB_ADD4
MEM_MB_BANK1
MEM_MB_ADD0
MEM_MB0_CS#0
MEM_MB_RAS#MEM_MA_RAS#
MEM_MA0_CS#0
MEM_MA0_ODT0
MEM_MA_ADD13 MEM_MB_ADD13
MEM_MB0_ODT0
PDAT_SMB(3,7,14,24) PCLK_SMB(3,7,14,24)
MEMHOT_SODIMM# (7)
CPU_MEMHOT# (4,14)
MEM_MA_ADD[0..15](5,7)
MEM_MA_BANK[0..2](5,7)
MEM_MA_CKE0(5,7)
MEM_MA_CAS#(5,7) MEM_MA_WE#(5,7)
MEM_MB_ADD[0..15](5,7)
MEM_MB_BANK[0..2](5,7)
MEM_MB_CKE0(5,7)
MEM_MB_WE#(5,7) MEM_MB_CAS#(5,7)
MEM_MB_CKE1(5,7) MEM_MB0_CS#1(5,7) MEM_MB0_ODT1(5,7)
MEM_MA0_CS#1(5,7) MEM_MA0_ODT1(5,7)
MEM_MA_CKE1(5,7)
MEM_MB_RAS#(5,7) MEM_MB0_CS#0(5,7)MEM_MA0_CS#0(5,7) MEM_MA_RAS#(5,7)
MEM_MA0_ODT0(5,7) MEM_MB0_ODT0(5,7)
1.8VSUS
SMDDR_VTERM
1.8VSUS
1.8VSUS
1.8VSUS
1.8VSUS
1.8VSUS
1.8VSUS
1.8VSUS
1.8VSUS
1.8VSUS
1.8VSUS
1.8VSUS
1.8VSUS
1.8VSUS
1.8VSUS
SMDDR_VTERM
VCC3
VCC3
VCC3
VCC3
1.8VSUS
VCC3
1.8VSUS
1.8VSUS
Size Document Number Rev
Date: Sheet of
DDR2 SODIMMS TERMINATIONS
1A
840Wednesday, June 11, 2008
Size Document Number Rev
Date: Sheet of
DDR2 SODIMMS TERMINATIONS
1A
840Wednesday, June 11, 2008
Size Document Number Rev
Date: Sheet of
DDR2 SODIMMS TERMINATIONS
1A
840Wednesday, June 11, 2008
PLACE CLOSE TO SOCKET( PER EMI/EMC)
PLACE CLOSE TO PROCESSOR
WITHIN 1.5 INCH PLACE CLOSE TO PROCESSOR
WITHIN 1.5 INCH
Close DDR2 socket
Address:92h
08
PLACE CLOSE TO SOCKET( PER EMI/EMC)
C188 0.1U/10V_4C188 0.1U/10V_4
SDA
1
SCL
2
O.S 3
GND 4
A2
5A1
6A0
7+VS 8
U13
*DS75U+T&R
U13
*DS75U+T&R
C437 0.1U/10V_4C437 0.1U/10V_4
C185
0.1U/10V_4
C185
0.1U/10V_4
3
2
1
Q31
*2N7002E-G
Q31
*2N7002E-G
C119
0.1U/10V_4
C119
0.1U/10V_4
2
41
3
RP27 47_4P2R_4RP27 47_4P2R_4
2
41
3
RP11 47_4P2R_4RP11 47_4P2R_4
2
41
3
RP10 47_4P2R_4RP10 47_4P2R_4
C464
0.1U/10V_4
C464
0.1U/10V_4
C163 0.1U/10V_4C163 0.1U/10V_4
C94 0.1U/10V_4C94 0.1U/10V_4
C174 0.1U/10V_4C174 0.1U/10V_4
C67
0.1U/10V_4
C67
0.1U/10V_4
C102 0.1U/10V_4C102 0.1U/10V_4
2
41
3
RP26 47_4P2R_4RP26 47_4P2R_4
2
41
3
RP14 47_4P2R_4RP14 47_4P2R_4
C134 0.1U/10V_4C134 0.1U/10V_4
C111 0.1U/10V_4C111 0.1U/10V_4 C179 0.1U/10V_4C179 0.1U/10V_4
R331
*10K/F_4
R331
*10K/F_4
C166 0.1U/10V_4C166 0.1U/10V_4
C167
0.1U/10V_4
C167
0.1U/10V_4
C181 0.1U/10V_4C181 0.1U/10V_4
C148 0.1U/10V_4C148 0.1U/10V_4
C172
0.1U/10V_4
C172
0.1U/10V_4
3
2
1
Q30
*2N7002E-G
Q30
*2N7002E-G
C170 0.1U/10V_4C170 0.1U/10V_4
2
41
3
RP3 47_4P2R_4RP3 47_4P2R_4
2
41
3
RP8 47_4P2R_4RP8 47_4P2R_4
C152 0.1U/10V_4C152 0.1U/10V_4
C139 0.1U/10V_4C139 0.1U/10V_4
C70
0.1U/10V_4
C70
0.1U/10V_4
2
41
3
RP19 47_4P2R_4RP19 47_4P2R_4
2
41
3
RP16 47_4P2R_4RP16 47_4P2R_4
2
41
3
RP6 47_4P2R_4RP6 47_4P2R_4
C144 0.1U/10V_4C144 0.1U/10V_4
C182 0.1U/10V_4C182 0.1U/10V_4
C159 0.1U/10V_4C159 0.1U/10V_4
C80
0.1U/10V_4
C80
0.1U/10V_4
C105 0.1U/10V_4C105 0.1U/10V_4
2
41
3
RP17 47_4P2R_4RP17 47_4P2R_4
2
41
3
RP13 47_4P2R_4RP13 47_4P2R_4
C145 0.1U/10V_4C145 0.1U/10V_4
C160
0.1U/10V_4
C160
0.1U/10V_4
C101 0.1U/10V_4C101 0.1U/10V_4
2
41
3
RP9 47_4P2R_4RP9 47_4P2R_4
R330
*10K/F_4
R330
*10K/F_4
C68
0.1U/10V_4
C68
0.1U/10V_4
C104 0.1U/10V_4C104 0.1U/10V_4
2
41
3
RP5 47_4P2R_4RP5 47_4P2R_4
C103 0.1U/10V_4C103 0.1U/10V_4
2
41
3
RP21 47_4P2R_4RP21 47_4P2R_4
2
41
3
RP12 47_4P2R_4RP12 47_4P2R_4
2
41
3
RP23 47_4P2R_4RP23 47_4P2R_4
R329 *33_4R329 *33_4
2
41
3
RP22 47_4P2R_4RP22 47_4P2R_4
2
41
3
RP2 47_4P2R_4RP2 47_4P2R_4
2
41
3
RP25 47_4P2R_4RP25 47_4P2R_4
C96 0.1U/10V_4C96 0.1U/10V_4
2
41
3
RP20 47_4P2R_4RP20 47_4P2R_4
C118
0.1U/10V_4
C118
0.1U/10V_4
C136 0.1U/10V_4C136 0.1U/10V_4
2
41
3
RP18 47_4P2R_4RP18 47_4P2R_4
2
41
3
RP28 47_4P2R_4RP28 47_4P2R_4
C122 0.1U/10V_4C122 0.1U/10V_4
2
41
3
RP15 47_4P2R_4RP15 47_4P2R_4 C100 0.1U/10V_4C100 0.1U/10V_4
C180 0.1U/10V_4C180 0.1U/10V_4
C171
0.1U/10V_4
C171
0.1U/10V_4
2
41
3
RP7 47_4P2R_4RP7 47_4P2R_4
Quanta Computer Inc.
PROJECT : PF1
Quanta Computer Inc.
PROJECT : PF1
R328 10K/F_4R328 10K/F_4
C189 0.1U/10V_4C189 0.1U/10V_4
C150 0.1U/10V_4C150 0.1U/10V_4
2
41
3
RP4 47_4P2R_4RP4 47_4P2R_4 C190 0.1U/10V_4C190 0.1U/10V_4
2
41
3
RP24 47_4P2R_4RP24 47_4P2R_4
C129 0.1U/10V_4C129 0.1U/10V_4
C157 0.1U/10V_4C157 0.1U/10V_4
2
41
3
RP1 47_4P2R_4RP1 47_4P2R_4

5
5
4
4
3
3
2
2
1
1
D D
C C
B B
A A
HT_RXCALN
HT_CPU_NB_CAD_H13
HT_CPU_NB_CAD_H11
HT_CPU_NB_CAD_H9
HT_CPU_NB_CAD_L15
HT_CPU_NB_CAD_L13
HT_CPU_NB_CAD_L11
HT_CPU_NB_CAD_L9
HT_CPU_NB_CAD_H14
HT_CPU_NB_CAD_H12
HT_CPU_NB_CAD_H10
HT_CPU_NB_CAD_H8
HT_CPU_NB_CAD_L14
HT_CPU_NB_CAD_L12
HT_CPU_NB_CAD_L10
HT_CPU_NB_CAD_L8
HT_CPU_NB_CAD_H15
HT_RXCALP
HT_CPU_NB_CAD_H5
HT_CPU_NB_CAD_H3
HT_CPU_NB_CAD_H1
HT_CPU_NB_CLK_H1
HT_CPU_NB_CLK_L1
HT_CPU_NB_CAD_L7
HT_CPU_NB_CAD_L5
HT_CPU_NB_CAD_L3
HT_CPU_NB_CAD_L1
HT_CPU_NB_CLK_H0
HT_CPU_NB_CLK_L0
HT_CPU_NB_CAD_H6
HT_CPU_NB_CAD_H4
HT_CPU_NB_CAD_H2
HT_CPU_NB_CAD_H0
HT_CPU_NB_CTL_H0
HT_CPU_NB_CTL_L0
HT_CPU_NB_CAD_L6
HT_CPU_NB_CAD_L4
HT_CPU_NB_CAD_L2
HT_CPU_NB_CAD_L0
HT_CPU_NB_CTL_H1
HT_CPU_NB_CTL_L1
HT_CPU_NB_CAD_H7
HT_TXCALP
HT_TXCALN
HT_NB_CPU_CLK_H1
HT_NB_CPU_CLK_L1
HT_NB_CPU_CAD_L10
HT_NB_CPU_CAD_H6
HT_NB_CPU_CAD_H8
HT_NB_CPU_CAD_L8
HT_NB_CPU_CAD_H9
HT_NB_CPU_CAD_L9
HT_NB_CPU_CAD_L12
HT_NB_CPU_CAD_H3
HT_NB_CPU_CAD_H4
HT_NB_CPU_CAD_L4
HT_NB_CPU_CAD_H0
HT_NB_CPU_CAD_H1
HT_NB_CPU_CAD_L1
HT_NB_CPU_CAD_L14
HT_NB_CPU_CLK_L0
HT_NB_CPU_CLK_H0
HT_NB_CPU_CAD_H11
HT_NB_CPU_CAD_H13
HT_NB_CPU_CAD_H15
HT_NB_CPU_CTL_L0
HT_NB_CPU_CTL_H0
HT_NB_CPU_CAD_L11
HT_NB_CPU_CAD_H7
HT_NB_CPU_CAD_L5
HT_NB_CPU_CAD_L6
HT_NB_CPU_CAD_H5
HT_NB_CPU_CAD_L2
HT_NB_CPU_CAD_L3
HT_NB_CPU_CAD_H2
HT_NB_CPU_CAD_L0
HT_NB_CPU_CAD_L15
HT_NB_CPU_CAD_H10
HT_NB_CPU_CTL_L1
HT_NB_CPU_CTL_H1
HT_NB_CPU_CAD_L7
HT_NB_CPU_CAD_H12
HT_NB_CPU_CAD_H14
HT_NB_CPU_CAD_L13
HT_CPU_NB_CAD_L[15..0]
HT_CPU_NB_CLK_H[1..0]
HT_CPU_NB_CLK_L[1..0]
HT_CPU_NB_CTL_H[1..0]
HT_CPU_NB_CTL_L[1..0]
HT_CPU_NB_CAD_H[15..0]
HT_NB_CPU_CAD_L[15..0]
HT_NB_CPU_CLK_L[1..0]
HT_NB_CPU_CTL_H[1..0]
HT_NB_CPU_CTL_L[1..0]
HT_NB_CPU_CAD_H[15..0]
+1.8_IOPLLVDD18_NB
+1.1V_IOPLLVDD
HT_NB_CPU_CLK_H[1..0]
HT_CPU_NB_CAD_L[15..0] (4)
HT_CPU_NB_CLK_H[1..0] (4)
HT_CPU_NB_CLK_L[1..0] (4)
HT_CPU_NB_CTL_H[1..0] (4)
HT_CPU_NB_CTL_L[1..0] (4)
HT_CPU_NB_CAD_H[15..0] (4)
HT_NB_CPU_CAD_L[15..0] (4)
HT_NB_CPU_CLK_L[1..0] (4)
HT_NB_CPU_CTL_H[1..0] (4)
HT_NB_CPU_CTL_L[1..0] (4)
HT_NB_CPU_CAD_H[15..0] (4)
HT_NB_CPU_CLK_H[1..0] (4)
VCC1.8
1.1V_NB
Size Document Number Rev
Date: Sheet of
RS740/RS780-HT LINK I/F 1/5
1A
940Wednesday, June 11, 2008
Size Document Number Rev
Date: Sheet of
RS740/RS780-HT LINK I/F 1/5
1A
940Wednesday, June 11, 2008
Size Document Number Rev
Date: Sheet of
RS740/RS780-HT LINK I/F 1/5
1A
940Wednesday, June 11, 2008
09
HT_TXCALP
HT_TXCALN
HT_RXCALP
HT_RXCALN
signals RS780 RX781
R351
300 ohm 1%
R352
300 ohm 1%
R351
1.21k ohm 1%
R352
1.21k ohm 1%
IOPLLVDD- memory PLL
not applicable to RX780
IOPLLVDD18 - memory PLL
not applicable to RX780
This block is for UMA RS780 only , RX781 can
remove all component
RES CHIP 300 1/16W +-1%(0402)
P/N : CS13002FB00
RES CHIP 1.21K 1/16W +-1%(0402)
P/N : CS21212FB18
R641R655
C450
*2.2U/6.3V_6
C450
*2.2U/6.3V_6
R346 0_6R346 0_6
R345 0_6R345 0_6
R352 300/F_4R352 300/F_4
HT_RXCAD15P
U19
HT_RXCAD15N
U18
HT_RXCAD14P
U20
HT_RXCAD14N
U21
HT_RXCAD13P
V21
HT_RXCAD13N
V20
HT_RXCAD12P
W21
HT_RXCAD12N
W20
HT_RXCAD11P
Y22
HT_RXCAD11N
Y23
HT_RXCAD10P
AA24
HT_RXCAD10N
AA25
HT_RXCAD9P
AB25
HT_RXCAD9N
AB24
HT_RXCAD8P
AC24
HT_RXCAD8N
AC25
HT_RXCAD7P
N24
HT_RXCAD7N
N25
HT_RXCAD6P
P25
HT_RXCAD6N
P24
HT_RXCAD5P
P22
HT_RXCAD5N
P23
HT_RXCAD4P
T25
HT_RXCAD4N
T24
HT_RXCAD3P
U24
HT_RXCAD3N
U25
HT_RXCAD2P
V25
HT_RXCAD2N
V24
HT_RXCAD1P
V22
HT_RXCAD1N
V23
HT_RXCAD0P
Y25
HT_RXCAD0N
Y24
HT_RXCLK1P
AB23
HT_RXCLK1N
AA22
HT_RXCLK0P
T22
HT_RXCLK0N
T23
HT_RXCTL0P
M22
HT_RXCTL0N
M23
HT_RXCTL1P
R21
HT_RXCTL1N
R20
HT_RXCALP
C23
HT_RXCALN
A24
HT_TXCAD15P P18
HT_TXCAD15N M18
HT_TXCAD14P M21
HT_TXCAD14N P21
HT_TXCAD13P M19
HT_TXCAD13N L18
HT_TXCAD12P L19
HT_TXCAD12N J19
HT_TXCAD11P J18
HT_TXCAD11N K17
HT_TXCAD10P J20
HT_TXCAD10N J21
HT_TXCAD9P G20
HT_TXCAD9N H21
HT_TXCAD8P F21
HT_TXCAD8N G21
HT_TXCAD7P K23
HT_TXCAD7N K22
HT_TXCAD6P K24
HT_TXCAD6N K25
HT_TXCAD5P J25
HT_TXCAD5N J24
HT_TXCAD4P H23
HT_TXCAD4N H22
HT_TXCAD3P F23
HT_TXCAD3N F22
HT_TXCAD2P F24
HT_TXCAD2N F25
HT_TXCAD1P E24
HT_TXCAD1N E25
HT_TXCAD0P D24
HT_TXCAD0N D25
HT_TXCLK1P L21
HT_TXCLK1N L20
HT_TXCLK0P H24
HT_TXCLK0N H25
HT_TXCTL0P M24
HT_TXCTL0N M25
HT_TXCTL1P P19
HT_TXCTL1N R18
HT_TXCALP B24
HT_TXCALN B25
PART 1 OF 6
HYPER TRANSPORT CPU I/F
U16A
RS780(RX780)
PART 1 OF 6
HYPER TRANSPORT CPU I/F
U16A
RS780(RX780)
R351 300/F_4R351 300/F_4
Quanta Computer Inc.
PROJECT : PF1
Quanta Computer Inc.
PROJECT : PF1
MEM_A0(NC)
AB12
MEM_A1(NC)
AE16
MEM_A2(NC)
V11
MEM_A3(NC)
AE15
MEM_A4(NC)
AA12
MEM_A5(NC)
AB16
MEM_A6(NC)
AB14
MEM_A7(NC)
AD14
MEM_A8(NC)
AD13
MEM_A9(NC)
AD15
MEM_A10(NC)
AC16
MEM_A11(NC)
AE13
MEM_A12(NC)
AC14
MEM_A13(NC)
Y14
MEM_BA0(NC)
AD16
MEM_BA1(NC)
AE17
MEM_BA2(NC)
AD17
MEM_RASb(NC)
W12
MEM_CASb(NC)
Y12
MEM_WEb(NC)
AD18
MEM_CSb(NC)
AB13
MEM_CKE(NC)
AB18
MEM_ODT(NC)
V14
MEM_CKP(NC)
V15
MEM_CKN(NC)
W14
MEM_DM0(NC) W17
MEM_DM1/DVO_D8(NC) AE19
MEM_DQS0P/DVO_IDCKP(NC) Y17
MEM_DQS0N/DVO_IDCKN(NC) W18
MEM_DQS1P(NC) AD20
MEM_DQS1N(NC) AE21
MEM_DQ0/DVO_VSYNC(NC) AA18
MEM_DQ1/DVO_HSYNC(NC) AA20
MEM_DQ2/DVO_DE(NC) AA19
MEM_DQ3/DVO_D0(NC) Y19
MEM_DQ4(NC) V17
MEM_DQ5/DVO_D1(NC) AA17
MEM_DQ6/DVO_D2(NC) AA15
MEM_DQ7/DVO_D4(NC) Y15
MEM_DQ8/DVO_D3(NC) AC20
MEM_DQ9/DVO_D5(NC) AD19
MEM_DQ10/DVO_D6(NC) AE22
MEM_DQ11/DVO_D7(NC) AC18
MEM_DQ12(NC) AB20
MEM_DQ13/DVO_D9(NC) AD22
MEM_DQ14/DVO_D10(NC) AC22
MEM_DQ15/DVO_D11(NC) AD21
MEM_COMPP(NC)
AE12
MEM_COMPN(NC)
AD12 MEM_VREF(NC) AE18
IOPLLVDD18(NC) AE23
IOPLLVSS(NC) AD23
IOPLLVDD(NC) AE24
SBD_MEM/DVO_I/F
PAR 4 OF 6
U16D
RS780(RX780)
SBD_MEM/DVO_I/F
PAR 4 OF 6
U16D
RS780(RX780)
C451
*2.2U/6.3V_6
C451
*2.2U/6.3V_6

5
5
4
4
3
3
2
2
1
1
D D
C C
B B
A A
NB_PCIECALRN
A_TX0P_CA_TX0P_C
A_TX0N_CA_TX0N_C
NB_PCIECALRP
A_TX3P_C
A_TX1P_CA_TX1P_C
A_TX1N_CA_TX1N_C
A_TX3N_C
A_TX2N_C
A_TX2P_C
PEG_RXN[15:0] PEG_TXN[15:0]
PEG_TXP[15:0]PEG_RXP[15:0]
PCIE_RXN0
PCIE_RXP0
PCIE_RXN1
PCIE_RXP1 PCIE_TXN1_C
PCIE_TXP1_C
PCIE_RXP2
PCIE_RXN2 PCIE_TXN2_C
PCIE_TXP2_C
PCIE_TXN3_C
PCIE_TXP3_C
PCIE_RXN3
PCIE_RXP3
PCIE_RXP4
PCIE_RXN4 PCIE_TXP4_C
PCIE_TXN4_C
PCIE_TXP0_C
PCIE_TXN0_C
PEG_RXN13
PEG_RXN14
PEG_RXN15
PEG_RXN10
PEG_RXN11
PEG_RXN9
PEG_RXN2
PEG_RXN5
PEG_RXN6
PEG_RXN4
PEG_RXN1
PEG_RXN8
PEG_RXN12
PEG_RXN0
PEG_RXN7
PEG_RXN3
PEG_RXP7
PEG_RXP13
PEG_RXP10
PEG_RXP1
PEG_RXP4
PEG_RXP9
PEG_RXP12
PEG_RXP14
PEG_RXP0
PEG_RXP3
PEG_RXP6
PEG_RXP2
PEG_RXP11
PEG_RXP15
PEG_RXP5
PEG_RXP8
C_PEG_TXP0
C_PEG_TXP2
C_PEG_TXP1
C_PEG_TXN0
C_PEG_TXN2
C_PEG_TXN1
C_PEG_TXP8
C_PEG_TXP10
C_PEG_TXP11
C_PEG_TXP9
C_PEG_TXP3
C_PEG_TXP4
C_PEG_TXP6
C_PEG_TXP7
C_PEG_TXP5
C_PEG_TXN3
C_PEG_TXN4
C_PEG_TXN6
C_PEG_TXN7
C_PEG_TXN5
C_PEG_TXN8
C_PEG_TXN10
C_PEG_TXN11
C_PEG_TXN9
C_PEG_TXP12
C_PEG_TXP14
C_PEG_TXP15
C_PEG_TXP13
C_PEG_TXN12
C_PEG_TXN14
C_PEG_TXN15
C_PEG_TXN13 PEG_TXN13
PEG_TXN15
PEG_TXP2
PEG_TXN0
PEG_TXN4
PEG_TXP6
PEG_TXN6
PEG_TXP11
PEG_TXP13
PEG_TXP8
PEG_TXP0
PEG_TXN10
PEG_TXP15
PEG_TXP7
PEG_TXN3
PEG_TXN12
PEG_TXP14
PEG_TXN11
PEG_TXP12
PEG_TXN2
PEG_TXP3
PEG_TXP9
PEG_TXN9
PEG_TXN14
PEG_TXP4
PEG_TXP1
PEG_TXN1
PEG_TXN8
PEG_TXN5
PEG_TXP5
PEG_TXN7
PEG_TXP10
C_PEG_TXN15
C_PEG_TXP14
C_PEG_TXP13
C_PEG_TXN13
C_PEG_TXP12
C_PEG_TXN12
C_PEG_TXP15
C_PEG_TXN14
PEG_RXN[15:0](20)
PEG_RXP[15:0](20)
PEG_TXN[15:0] (20)
PEG_TXP[15:0] (20)
PCIE_RXN0(24) PCIE_RXP0(24)
PCIE_RXN1(24) PCIE_RXP1(24)
PCIE_TXN3 (24)
PCIE_TXP3 (24)
PCIE_NB_SB_TX1N (13)
PCIE_NB_SB_TX1P (13)
PCIE_NB_SB_TX0N (13)
PCIE_NB_SB_TX0P (13)
PCIE_NB_SB_TX2N (13)
PCIE_NB_SB_TX2P (13)
PCIE_NB_SB_TX3N (13)
PCIE_NB_SB_TX3P (13)
PCIE_SB_NB_RX0P(13) PCIE_SB_NB_RX0N(13) PCIE_SB_NB_RX1P(13) PCIE_SB_NB_RX1N(13) PCIE_SB_NB_RX2P(13) PCIE_SB_NB_RX2N(13) PCIE_SB_NB_RX3P(13) PCIE_SB_NB_RX3N(13)
PCIE_TXP4 (25)
PCIE_TXN4 (25)PCIE_RXN4(25) PCIE_RXP4(25)
PCIE_TXP2 (23)
PCIE_TXN2 (23)PCIE_RXN2(23) PCIE_RXP2(23)
PCIE_RXP3(24) PCIE_RXN3(24)
PCIE_TXP0 (24)
PCIE_TXN1 (24)
PCIE_TXN0 (24)
PCIE_TXP1 (24)
IV_HDMITX2P (18)
IV_HDMITX2N (18)
IV_HDMITX1N (18)
IV_HDMITX1P (18)
IV_HDMITX0P (18)
IV_HDMITX0N (18)
IV_HDMICLK+ (18)
IV_HDMICLK- (18)
1.1V_NB
Size Document Number Rev
Date: Sheet of
RS740/RS780-PCIE I/F 2/5
1A
10 40Wednesday, June 11, 2008
Size Document Number Rev
Date: Sheet of
RS740/RS780-PCIE I/F 2/5
1A
10 40Wednesday, June 11, 2008
Size Document Number Rev
Date: Sheet of
RS740/RS780-PCIE I/F 2/5
1A
10 40Wednesday, June 11, 2008
1.27K (GND)
GPP4
GPP5
DP0 GFX_TX0,TX1,TX2 and TX3
RS780 Display Port Support (muxed on GFX)
NC
NC
GPP4
GPP5 DP1 GFX_TX4,TX5,TX6 and TX7
AUX0 and HPD0
AUX1 and HPD1
RS740 RX780/RS780
NB_PCIECALRP
RX780/RS740/RS780 difference table (PCIE LINK)
562R (GND)
Close to North Bridge
10
TO PCIE-LAN
TO MINI CARD
TO WLAN
TO EPRESS CARD
TO CARD READER
To HDMI CONN
Close to North Bridge
BTO
Close to North Bridge
C452 0.1U/10V_4C452 0.1U/10V_4
C501 EV@0.1U/10V_4C501 EV@0.1U/10V_4
C112 0.1U/10V_4C112 0.1U/10V_4
C487 EV@0.1U/10V_4C487 EV@0.1U/10V_4
C508 EV@0.1U/10V_4C508 EV@0.1U/10V_4
C97 0.1U/10V_4C97 0.1U/10V_4
C55 0.1U/10V_4C55 0.1U/10V_4
C481 EV@0.1U/10V_4C481 EV@0.1U/10V_4
C99 0.1U/10V_4C99 0.1U/10V_4
C507 EV@0.1U/10V_4C507 EV@0.1U/10V_4
C497 EV@0.1U/10V_4C497 EV@0.1U/10V_4
C663 HDM@0.1u/10V_4C663 HDM@0.1u/10V_4
C504 EV@0.1U/10V_4C504 EV@0.1U/10V_4
C455 0.1U/10V_4C455 0.1U/10V_4
Quanta Computer Inc.
PROJECT : PF1
Quanta Computer Inc.
PROJECT : PF1
C499 EV@0.1U/10V_4C499 EV@0.1U/10V_4
C73 0.1U/10V_4C73 0.1U/10V_4
C488 EV@0.1U/10V_4C488 EV@0.1U/10V_4
C664 HDM@0.1u/10V_4C664 HDM@0.1u/10V_4
C505 EV@0.1U/10V_4C505 EV@0.1U/10V_4
C453 0.1U/10V_4C453 0.1U/10V_4
C483 EV@0.1U/10V_4C483 EV@0.1U/10V_4
C518 EV@0.1U/10V_4C518 EV@0.1U/10V_4
C510 EV@0.1U/10V_4C510 EV@0.1U/10V_4
R63 2K/F_4R63 2K/F_4
C459 0.1U/10V_4C459 0.1U/10V_4
SB_TX3P AD5
SB_TX3N AE5
GPP_TX2P AA2
GPP_TX2N AA1
GPP_TX3P Y1
GPP_TX3N Y2
SB_RX3P
W5
SB_RX3N
Y5
GPP_RX2P
AD1
GPP_RX2N
AD2
GPP_RX3P
V5
GPP_RX3N
W6
SB_TX0P AD7
SB_TX0N AE7
SB_TX1P AE6
SB_TX1N AD6
SB_RX0P
AA8
SB_RX0N
Y8
SB_RX1P
AA7
SB_RX1N
Y7
PCE_CALRP(PCE_BCALRP) AC8
PCE_CALRN(PCE_BCALRN) AB8
SB_TX2N AC6
SB_RX2P
AA5
SB_RX2N
AA6 SB_TX2P AB6
GPP_RX0P
AE3
GPP_RX0N
AD4
GPP_RX1P
AE2
GPP_RX1N
AD3
GPP_TX0P AC1
GPP_TX0N AC2
GPP_TX1P AB4
GPP_TX1N AB3
GFX_RX0P
D4
GFX_RX0N
C4
GFX_RX1P
A3
GFX_RX1N
B3
GFX_RX2P
C2
GFX_RX2N
C1
GFX_RX3P
E5
GFX_RX3N
F5
GFX_RX4P
G5
GFX_RX4N
G6
GFX_RX5P
H5
GFX_RX5N
H6
GFX_RX6P
J6
GFX_RX6N
J5
GFX_RX7P
J7
GFX_RX7N
J8
GFX_RX8P
L5
GFX_RX8N
L6
GFX_RX9P
M8
GFX_RX9N
L8
GFX_RX10P
P7
GFX_RX10N
M7
GFX_RX11P
P5
GFX_RX11N
M5
GFX_RX12P
R8
GFX_RX12N
P8
GFX_RX13P
R6
GFX_RX13N
R5
GFX_RX14P
P4
GFX_RX14N
P3
GFX_RX15P
T4
GFX_RX15N
T3
GFX_TX0P A5
GFX_TX0N B5
GFX_TX1P A4
GFX_TX1N B4
GFX_TX2P C3
GFX_TX2N B2
GFX_TX3P D1
GFX_TX3N D2
GFX_TX4P E2
GFX_TX4N E1
GFX_TX5P F4
GFX_TX5N F3
GFX_TX6P F1
GFX_TX6N F2
GFX_TX7P H4
GFX_TX7N H3
GFX_TX8P H1
GFX_TX8N H2
GFX_TX9P J2
GFX_TX9N J1
GFX_TX10P K4
GFX_TX10N K3
GFX_TX11P K1
GFX_TX11N K2
GFX_TX12P M4
GFX_TX12N M3
GFX_TX13P M1
GFX_TX13N M2
GFX_TX14P N2
GFX_TX14N N1
GFX_TX15P P1
GFX_TX15N P2
GPP_TX4P Y4
GPP_TX4N Y3
GPP_TX5P V1
GPP_TX5N V2
GPP_RX4P
U5
GPP_RX4N
U6
GPP_RX5P
U8
GPP_RX5N
U7
PART 2 OF 6
PCIE I/F GFX
PCIE I/F GPP
PCIE I/F SB
U16B
RS780(RX780)
PART 2 OF 6
PCIE I/F GFX
PCIE I/F GPP
PCIE I/F SB
U16B
RS780(RX780)
C490 EV@0.1U/10V_4C490 EV@0.1U/10V_4
C665 HDM@0.1u/10V_4C665 HDM@0.1u/10V_4
C43 0.1U/10V_4C43 0.1U/10V_4
C491 EV@0.1U/10V_4C491 EV@0.1U/10V_4
C493 EV@0.1U/10V_4C493 EV@0.1U/10V_4
C76 0.1U/10V_4C76 0.1U/10V_4
C503 EV@0.1U/10V_4C503 EV@0.1U/10V_4
C494 EV@0.1U/10V_4C494 EV@0.1U/10V_4
C666 HDM@0.1u/10V_4C666 HDM@0.1u/10V_4
C498 EV@0.1U/10V_4C498 EV@0.1U/10V_4
C500 EV@0.1U/10V_4C500 EV@0.1U/10V_4
C49 0.1U/10V_4C49 0.1U/10V_4
C482 EV@0.1U/10V_4C482 EV@0.1U/10V_4
C667 HDM@0.1u/10V_4C667 HDM@0.1u/10V_4
C484 EV@0.1U/10V_4C484 EV@0.1U/10V_4
C90 0.1U/10V_4C90 0.1U/10V_4
C517 EV@0.1U/10V_4C517 EV@0.1U/10V_4
C495 EV@0.1U/10V_4C495 EV@0.1U/10V_4
C457 0.1U/10V_4C457 0.1U/10V_4
C48 0.1U/10V_4C48 0.1U/10V_4
C660 HDM@0.1u/10V_4C660 HDM@0.1u/10V_4
C506 EV@0.1U/10V_4C506 EV@0.1U/10V_4
C454 0.1U/10V_4C454 0.1U/10V_4
C492 EV@0.1U/10V_4C492 EV@0.1U/10V_4
C661 HDM@0.1u/10V_4C661 HDM@0.1u/10V_4
C489 EV@0.1U/10V_4C489 EV@0.1U/10V_4
C509 EV@0.1U/10V_4C509 EV@0.1U/10V_4
C662 HDM@0.1u/10V_4C662 HDM@0.1u/10V_4
C502 EV@0.1U/10V_4C502 EV@0.1U/10V_4
R64 1.27K/F_4R64 1.27K/F_4
C496 EV@0.1U/10V_4C496 EV@0.1U/10V_4
C511 EV@0.1U/10V_4C511 EV@0.1U/10V_4
C456 0.1U/10V_4C456 0.1U/10V_4
C486 EV@0.1U/10V_4C486 EV@0.1U/10V_4
C458 0.1U/10V_4C458 0.1U/10V_4

5
5
4
4
3
3
2
2
1
1
D D
C C
B B
A A
STRP_DATA
SBLINK_CLKP
INT_LVDS_EDIDCLK
NBGFX_CLKN
NBGPP_CLKN
SBLINK_CLKN
NBGPP_CLKP
NB_PWRGD_IN
NB_LDT_STOP#
NB_ALLOW_LDTSTOP
NB_RST#_IN
INT_LVDS_EDIDDATA
RS740_DFT_GPIO1
RS780_AUX_CAL
+1.8V_VDDLTP18_NB
+1.8V_VDDLT_18_NB
TEST_EN
+1.8V_AVDDDI_NB
+1.8V_PLLVDD18
DAC_RSET_NBDAC_RSET_NB
+1.8V_VDDA18PCIEPLL
DDCDATA_INTDDCDATA_INT
NB_REFCLK_N
+3V_AVDD_NB
+1.8V_AVDDQ_NB
INT_CRT_RED
INT_CRT_GRN
INT_CRT_BLU
INT_VSYNC
INT_HSYNC
DDCCLK_INTDDCCLK_INT
+1.8V_VDDA18HTPLL
+1.1V_PLLVDD
NB_REFCLK_P
+1.1V_PLLVDD
+1.8V_VDDA18PCIEPLL
+1.8V_PLLVDD18
NB_RST#_IN
NB_ALLOW_LDTSTOP
NB_LDT_STOP#
+1.8V_VDDLTP18_NB
+3V_VDLT33_NB
+3V_AVDD_NB
+3V_VDLT33_NB
NBHT_REFCLKP
NBHT_REFCLKN
NBGFX_CLKP
+1.8V_AVDDQ_NB
+1.8V_AVDDDI_NB
INT_HSYNC
INT_TV_C/R
INT_VSYNC
RS780_AUX_CAL
STRP_DATA
+1.8V_VDDLT_18_NB
+1.8V_VDDA18HTPLL
INT_TV_C/R
INT_CRT_DDCDAT
INT_CRT_DDCCLK
+NB_CORE_ON
R_NB_THRMDA
R_NB_THRMDC
SUS_STAT#_NB
TMDS_HPD0
IV_HDMI_DDCDATA
IV_HDMI_DDCCLK
EXT_NB_OSC(3)
INT_LVDS_EDIDDATA(19) INT_LVDS_EDIDCLK(19)
NB_PLTRST#(13)
CPU_LDT_RST#(4,13)
SBLINK_CLKN(3) SBLINK_CLKP(3)
NBGPP_CLKP(3) NBGPP_CLKN(3)
NB_PWRGD_IN(17)
ALLOW_LDTSTOP(13)
CPU_LDT_REQ#(4)
CPU_LDT_STOP#(4,13)
INT_CRT_BLU(18)
INT_CRT_GRN(18)
INT_CRT_RED(18)
INT_HSYNC(18) INT_VSYNC(18)
INT_CRT_DDCDAT(18) INT_CRT_DDCCLK(18)
NBHT_REFCLKN(3) NBHT_REFCLKP(3)
NBGFX_CLKP(3) NBGFX_CLKN(3)
+NB_CORE_ON(34)
INT_TXLOUT0+ (19)
INT_TXLOUT0- (19)
INT_TXLOUT1+ (19)
INT_TXLOUT1- (19)
INT_TXLOUT2+ (19)
INT_TXLOUT2- (19)
INT_TXUOUT1+ (19)
INT_TXUOUT1- (19)
INT_TXUOUT2+ (19)
INT_TXUOUT2- (19)
INT_TXUOUT0+ (19)
INT_TXUOUT0- (19)
INT_TXUCLKOUT+ (19)
INT_TXUCLKOUT- (19)
INT_TXLCLKOUT+ (19)
INT_TXLCLKOUT- (19)
SUS_STAT# (14)
INT_LVDS_BLON (19)
INT_LVDS_DIGON (19)
IV_HDMI_DDCDATA(18) IV_HDMI_DDCCLK(18)
1.1V_NB
VCC1.8
VCC1.8
VCC3
VCC1.8 +VDDG_NB
1.1V_NB
+VDDG_NB
VCC1.8
VCC1.8 +VDDG_NB
VCC1.8
VCC3
VCC3
VCC1.8
+VDDG_NB
VCC3
VCC3
VCC3
VCC3
VCC1.8
Size Document Number Rev
Date: Sheet of
RS740/RS780-SYSTEM I/F 3/5
1A
11 40Wednesday, June 11, 2008
Size Document Number Rev
Date: Sheet of
RS740/RS780-SYSTEM I/F 3/5
1A
11 40Wednesday, June 11, 2008
Size Document Number Rev
Date: Sheet of
RS740/RS780-SYSTEM I/F 3/5
1A
11 40Wednesday, June 11, 2008
RX780
RS780
I/O
I/O
I
I
RX780
RS780
11
RS780
RX780
RS780
20mils width
20mils width
RX780 -->NC / RS780 --- ADD
North Bridge RESET
VDDLTP18 - LVDS or DVI/HDMI PLL
not applicable to RX780
VDDLT18 - LVDS or
DVI/HDMI digital
not applicable to
RX780
VDDLT33 - LVDS or DVI/HDMI ANALOG
RS740 only
PLLVDD - Graphics PLL
not applicable to
RX780
PLLVDD18 - Graphics PLL
not applicable to RX780
VDDA18HTPLL -HT LINK PLL
VDDA18PCIEPLL -PCIE PLL
AVDD-DAC Analog
not applicable to RX780
AVDDI-DAC Digital
not applicable to RX780
AVDDQ-DAC Bandgap Reference
not applicable to RX780
RS780
RX780: Powered from the 1.8-V rail
and driven by SB600 LDT_RST#, or
SB700 LDT_RST# or A_RST#.
RS780: Powered from the 3.3-V rail
and driven by SB600 LDT_RST#, or
SB700 LDT_RST# or A_RST#.
RX780
Reserved only
RS780
RS780 only
Enables Debug Bus acess
through memory T/O pads and GPIO.
0 : Enable RS780 , Default
1 : Disable RS780
(RS780 use VSYNC#)
Indicates if memory Side port
is available or not
0: available RS780 , Default
1: Not available RS780
( RS780 use HSYNC#)
RS780
RS780/RX780
selects Loading of straps from
EPROM
1 : use default vaule , default
0 : I2C Master can load strap
values from EEPROM
if connected, or use default
values if not connected
RX780 --RS780_AUX_CAL
RS780 -- SUS_ATAT
RS780
For extrnal EEPROM Debug only
Enables Debug Bus acess
through memory T/O pads and GPIO.
1 : Enable RX780 , Default
0 : Disable RX780
RX780
RX780
11/4 no stuff for RS780M/MC/RX781
RX780
11/30 add 2K pull up to DDCDAT /DDCCLK to VCC3 for RX780
For RX780 only
11/01 exchange LVDS_PWM /LVDS_BLON
C175
IV@4.7U/6.3V_6
C175
IV@4.7U/6.3V_6
R101
4.7K_4
R101
4.7K_4
R122
300_4
R122
300_4
R79 0_4R79 0_4
R82 0_6R82 0_6
R83 3K_4R83 3K_4 L21
BLM18PG221SN1D(220,1.4A)_6
L21
BLM18PG221SN1D(220,1.4A)_6
R123 IV@0_6R123 IV@0_6
VDDA18HTPLL
H17
SYSRESETb
D8
POWERGOOD
A10
LDTSTOPb
C10
ALLOW_LDTSTOP
C12
REFCLK_P/OSCIN(OSCIN)
E11
PLLVDD(NC)
A12
HPD(NC) D10
DDC_CLK/AUX0P(NC)
A8 DDC_DATA/AUX0N(NC)
B8
THERMALDIODE_P AE8
THERMALDIODE_N AD8
I2C_CLK
B9
STRP_DATA
B10
GFX_REFCLKP
T2
GFX_REFCLKN
T1
GPP_REFCLKP
U1
GPP_REFCLKN
U2
PLLVDD18(NC)
D14
PLLVSS(NC)
B12
TXOUT_L0P(NC) A22
TXOUT_L0N(NC) B22
TXOUT_L1P(NC) A21
TXOUT_L1N(NC) B21
TXOUT_L2P(NC) B20
TXOUT_L2N(DBG_GPIO0) A20
TXOUT_L3P(NC) A19
TXOUT_U0P(NC) B18
TXOUT_L3N(DBG_GPIO2) B19
TXOUT_U0N(NC) A18
TXOUT_U1P(PCIE_RESET_GPIO3) A17
TXOUT_U1N(PCIE_RESET_GPIO2) B17
TXOUT_U2P(NC) D20
TXOUT_U2N(NC) D21
TXOUT_U3P(PCIE_RESET_GPIO5) D18
TXOUT_U3N(NC) D19
TXCLK_LP(DBG_GPIO1) B16
TXCLK_LN(DBG_GPIO3) A16
TXCLK_UP(PCIE_RESET_GPIO4) D16
TXCLK_UN(PCIE_RESET_GPIO1) D17
VDDLTP18(NC) A13
VSSLTP18(NC) B13
C_Pr(DFT_GPIO5)
E17
Y(DFT_GPIO2)
F17
COMP_Pb(DFT_GPIO4)
F15
RED(DFT_GPIO0)
G18
TMDS_HPD(NC) D9
I2C_DATA
A9
TESTMODE D13
HT_REFCLKN
C24 HT_REFCLKP
C25
TVCLKIN(PWM_GPIO5) D12
GREEN(DFT_GPIO1)
E18
BLUE(DFT_GPIO3)
E19
DAC_VSYNC(PWM_GPIO6)
B11 DAC_HSYNC(PWM_GPIO4)
A11
DAC_RSET(PWM_GPIO1)
G14
AVDD1(NC)
F12
AVDD2(NC)
E12
REDb(NC)
G17
GREENb(NC)
F18
AVDDDI(NC)
F14
AVSSDI(NC)
G15
AVDDQ(NC)
H15
AVSSQ(NC)
H14
VDDLT18_2(NC) B15
VDDLT33_1(NC) A14
VDDLT33_2(NC) B14
VSSLT1(VSS) C14
VSSLT2(VSS) D15
VDDLT18_1(NC) A15
VSSLT3(VSS) C16
VSSLT4(VSS) C18
VSSLT5(VSS) C20
LVDS_DIGON(PCE_TCALRP) E9
LVDS_BLON(PCE_RCALRP) F7
LVDS_ENA_BL(PWM_GPIO2) G12
VSSLT6(VSS) E20
VDDA18PCIEPLL1
D7
VDDA18PCIEPLL2
E7
BLUEb(NC)
F19
AUX_CAL(NC)
C8
GPPSB_REFCLKP(SB_REFCLKP)
V4
GPPSB_REFCLKN(SB_REFCLKN)
V3
AUX1N(NC)
A7 AUX1P(NC)
B7
DAC_SCL(PCE_RCALRN)
F8 DAC_SDA(PCE_TCALRN)
E8
REFCLK_N(PWM_GPIO3)
F11
VSSLT7(VSS) C22
RSVD
G11
PART 3 OF 6
PM
CLOCKs PLL PWR
MIS.
CRT/TVOUT
LVTM
U16C
RS780(RX780)
PART 3 OF 6
PM
CLOCKs PLL PWR
MIS.
CRT/TVOUT
LVTM
U16C
RS780(RX780)
R121 0_4R121 0_4
C162
2.2U/6.3V_6
C162
2.2U/6.3V_6
R78 EV@1.27K/F_4R78 EV@1.27K/F_4
L22
BLM18PG221SN1D(220,1.4A)_6
L22
BLM18PG221SN1D(220,1.4A)_6
T33T33
R106 *3K_4R106 *3K_4
L11
BLM18PG221SN1D(220,1.4A)_6
L11
BLM18PG221SN1D(220,1.4A)_6
R92 *10K/F_4R92 *10K/F_4
T118T118
T22T22
R103 *10K/F_4R103 *10K/F_4
R104 4.7K_4R104 4.7K_4
C200
10U/6.3V_8
C200
10U/6.3V_8
L19
BLM18PG221SN1D(220,1.4A)_6
L19
BLM18PG221SN1D(220,1.4A)_6
T30T30
R84 2.2K/F_4R84 2.2K/F_4
R96
1.82K/F_4
R96
1.82K/F_4
R113 0_4R113 0_4
R77 EV@1.27K/F_4R77 EV@1.27K/F_4
R93 *10K/F_4R93 *10K/F_4
R116 3K_4R116 3K_4
R97 0_4R97 0_4
R129 0_4R129 0_4
T121T121
L14
IV@BLM18PG221SN1D(220,1.4A)_6
L14
IV@BLM18PG221SN1D(220,1.4A)_6
R89 IV@150/F_4R89 IV@150/F_4
L13
BLM18PG221SN1D(220,1.4A)_6
L13
BLM18PG221SN1D(220,1.4A)_6
R126
*4.7K_4
R126
*4.7K_4
R95 0_4R95 0_4
T120T120
T117T117
T122T122
L10
BLM18PG221SN1D(220,1.4A)_6
L10
BLM18PG221SN1D(220,1.4A)_6
R114 3K_4R114 3K_4
R125 0_4R125 0_4
T119T119
3
2
1
Q14
*BSS138_NL/SOT23
Q14
*BSS138_NL/SOT23
C143
2.2U/6.3V_6
C143
2.2U/6.3V_6
T29T29
C151
2.2U/6.3V_6
C151
2.2U/6.3V_6
R94 0_4R94 0_4
C177
*2.2U/6.3V_6
C177
*2.2U/6.3V_6
R91 IV@150/F_4R91 IV@150/F_4
R68 IV@715/F_6R68 IV@715/F_6
R105 4.7K_4R105 4.7K_4
C199
2.2U/6.3V_6
C199
2.2U/6.3V_6
C127
2.2U/6.3V_6
C127
2.2U/6.3V_6
R124 EV@0_6R124 EV@0_6
T21T21
R88 *3K_4R88 *3K_4
T27T27
C165
2.2U/6.3V_6
C165
2.2U/6.3V_6
R108
*4.7K_4
R108
*4.7K_4
C164
IV@0.1U/10V_4
C164
IV@0.1U/10V_4
T31T31
R75 *0_4R75 *0_4
R100
4.7K_4
R100
4.7K_4
T34T34
3
2
1
Q15
*BSS138_NL/SOT23
Q15
*BSS138_NL/SOT23
L15
*BLM21PG221SN1D(220,100M,2A)_8
L15
*BLM21PG221SN1D(220,100M,2A)_8
C154
2.2U/6.3V_6
C154
2.2U/6.3V_6
Quanta Computer Inc.
PROJECT : PF1
Quanta Computer Inc.
PROJECT : PF1
C153
IV@2.2U/6.3V_6
C153
IV@2.2U/6.3V_6
R90 IV@150/F_4R90 IV@150/F_4
L16
BLM21PG221SN1D(220,100M,2A)_8
L16
BLM21PG221SN1D(220,100M,2A)_8

5
5
4
4
3
3
2
2
1
1
D D
C C
B B
A A
+1.1V_VDD_PCIE
+1.2V_VDDHTTX
+1.1V_VDDHTRX
+1.1V_VDDHT
+3V_VDDG33
+1.8V_VDD_MEM
+1.8V_VDDA18PCIE
+1.8V_VDDG18_NB
+1.8V_VDD18_MEM
VCC1.2(3,4,13,15,16,30,34,37)
1.1V_NB(9,10,11,36)
VCC1.8(4,9,11,13,16,17,25,26,35,36)
NB_CORE(30,34)
VCC3(3,4,6,7,8,11,13,14,15,16,17,18,19,20,21,22,23,24,25,26,27,28,29,30,32,33,36)
1.1V_NB
VCC1.2
VCC1.8
VCC1.8
VCC1.8
VCC1.8
VCC3
1.1V_NB
NB_CORE
Size Document Number Rev
Date: Sheet of
RS740/RS780-POWER5/5
1A
12 40Wednesday, June 11, 2008
Size Document Number Rev
Date: Sheet of
RS740/RS780-POWER5/5
1A
12 40Wednesday, June 11, 2008
Size Document Number Rev
Date: Sheet of
RS740/RS780-POWER5/5
1A
12 40Wednesday, June 11, 2008
VDDG33
+1.1V
IOPLLVDD18
NC +1.8V
NC +1.8V
PIN NAME
IOPLLVDD
+1.8V
+1.8V
NC
PIN NAME
NC
+3.3VAVDD
NC
AVDDDI
NC
RX780 RS780
NC
AVDDQ
+1.1V
NC
+1.1V
PLLVDD
RX780
+1.8VNC
PLLVDD18
+1.1V
+3.3V
VDDA18HTPLL
+1.1V
RS780
NC
VDDHT
+1.1V
NC
RX780/RS780 POWER DIFFERENCE TABLE
+1.2V
+1.8V
+1.8V/1.5V
+1.2V
+1.8V
+1.1V +1.1V +1.8V
NC
VDDHTRX
+1.8V
+1.8V
+1.8V
VDDHTTX
+1.8V
VDDA18PCIEPLL
VDDA18PCIE
NC
+1.8VVDDG18
VDDLTP18
+1.8V
VDD18_MEM
+1.1V
+1.8V
VDDPCIE
+1.1V
VDDLT18
VDDC
VDDLT33
VDD_MEM
NC
7A
0.5A
1.8V(0.15A)
3.3V(0.03A)
0.005A
600mA
0.7A
0.45A
0.6A
12
RS780
VDD_MEM For UMA RS780 only
Not applicable to RX780
memory I/O transform
0.005A
+1.1V 2A for RS780M
VCC1.2 2A for RS780M+SB700
+1.8V 1A for RS780M+SB700
VDDC - Core Logic power
VDD18_MEM For UMA RS780 only
Not applicable to RX780
memory I/O transform
VDDA18PCIE -
PCIE TX stage
I/O for
RX780/RS780
VDD18 - RS780 I/O
transform
VDDHT - HT
LINK digital
I/O for
RX780/RS780
VDDHTRX - HT
LINK RX I/O for
RX780/RS780
VDDHTTX - HT
LINK TX I/O for
RX780/RS780
VDD33 - 3.3V I/O
Not applicable to RX780
12/11 VCC1.35 remove
VDDPCIE - PCIE-E Main power
C141
1U/10V_4
C141
1U/10V_4
C116
0.1U/10V_4
C116
0.1U/10V_4
R62 0_8R62 0_8
C50
4.7U/6.3V_6
C50
4.7U/6.3V_6
L12
BLM21PG221SN1D(220,100M,2A)_8
L12
BLM21PG221SN1D(220,100M,2A)_8
C79
0.1U/10V_4
C79
0.1U/10V_4
C78
0.1U/10V_4
C78
0.1U/10V_4
C130
0.1U/10V_4
C130
0.1U/10V_4
C146
1U/10V_4
C146
1U/10V_4
C460
1U/10V_4
C460
1U/10V_4
C107
0.1U/10V_4
C107
0.1U/10V_4
L6
BLM21PG221SN1D(220,100M,2A)_8
L6
BLM21PG221SN1D(220,100M,2A)_8
C117
0.1U/10V_4
C117
0.1U/10V_4
C113
0.1U/10V_4
C113
0.1U/10V_4
C161
0.1U/10V_4
C161
0.1U/10V_4
C41
0.1U/10V_4
C41
0.1U/10V_4
C98
0.1U/10V_4
C98
0.1U/10V_4
C131
0.1U/10V_4
C131
0.1U/10V_4
C149
0.1U/10V_4
C149
0.1U/10V_4
R347 0_6R347 0_6
Quanta Computer Inc.
PROJECT : PF1
Quanta Computer Inc.
PROJECT : PF1
C77
0.1U/10V_4
C77
0.1U/10V_4
C168
4.7U/6.3V_6
C168
4.7U/6.3V_6
R70 0_6R70 0_6
C88
1U/10V_4
C88
1U/10V_4
C85
0.1U/10V_4
C85
0.1U/10V_4
C46
0.1U/10V_4
C46
0.1U/10V_4
C140
0.1U/10V_4
C140
0.1U/10V_4
R76 0_6R76 0_6
C37
4.7U/6.3V_6
C37
4.7U/6.3V_6
C42
4.7U/6.3V_6
C42
4.7U/6.3V_6 C69
0.1U/10V_4
C69
0.1U/10V_4
C39
0.1U/10V_4
C39
0.1U/10V_4
VDDHT_1
J17
VDDHT_2
K16
VDDHT_3
L16
VDDHT_4
M16
VDDHT_5
P16
VDDHT_6
R16
VDDHT_7
T16
VDDHTTX_1
AE25
VDDHTTX_2
AD24
VDDHTTX_3
AC23
VDDHTTX_4
AB22
VDDHTTX_5
AA21
VDDHTTX_6
Y20
VDDHTTX_7
W19
VDDHTTX_8
V18
VDDHTRX_1
H18
VDDHTRX_2
G19
VDDHTRX_3
F20
VDDHTRX_4
E21
VDDHTRX_5
D22
VDDG18_1(VDD18_1)
F9
VDDG18_2(VDD18_2)
G9
VDD18_MEM1(NC)
AE11
VDD18_MEM2(NC)
AD11
VDDA18PCIE_1
J10
VDDA18PCIE_2
P10
VDDA18PCIE_3
K10
VDDA18PCIE_10
Y9
VDDA18PCIE_11
AA9
VDDA18PCIE_12
AB9
VDDA18PCIE_13
AD9
VDDA18PCIE_14
AE9
VDDA18PCIE_6
W9
VDDA18PCIE_7
H9
VDDPCIE_1 A6
VDDPCIE_2 B6
VDDPCIE_3 C6
VDDPCIE_4 D6
VDDPCIE_5 E6
VDDPCIE_6 F6
VDDPCIE_7 G7
VDDPCIE_8 H8
VDDPCIE_9 J9
VDDA18PCIE_4
M10
VDDA18PCIE_5
L10
VDDC_1 K12
VDDC_2 J14
VDDC_3 U16
VDDPCIE_11 M9
VDDC_4 J11
VDDC_5 K15
VDDPCIE_10 K9
VDDC_6 M12
VDDC_7 L14
VDDC_8 L11
VDDC_9 M13
VDDC_10 M15
VDDC_11 N12
VDDC_12 N14
VDDC_13 P11
VDDC_14 P13
VDDC_15 P14
VDDC_16 R12
VDDC_17 R15
VDDC_18 T11
VDDC_19 T15
VDDC_20 U12
VDDC_21 T14
VDDG33_1(NC) H11
VDDG33_2(NC) H12
VDD_MEM1(NC) AE10
VDD_MEM2(NC) AA11
VDD_MEM3(NC) Y11
VDD_MEM4(NC) AD10
VDD_MEM6(NC) AC10
VDD_MEM5(NC) AB10
VDDA18PCIE_8
T10
VDDC_22 J16
VDDPCIE_12 L9
VDDA18PCIE_9
R10
VDDPCIE_13 P9
VDDPCIE_14 R9
VDDPCIE_15 T9
VDDPCIE_16 V9
VDDPCIE_17 U9
VDDA18PCIE_15
U10
VDDHTRX_6
B23
VDDHTRX_7
A23
VDDHTTX_9
U17
VDDHTTX_10
T17
VDDHTTX_11
R17
VDDHTTX_12
P17
VDDHTTX_13
M17
PART 5/6
POWER
U16E
RS780(RX780)
PART 5/6
POWER
U16E
RS780(RX780)
C89
0.1U/10V_4
C89
0.1U/10V_4
C126
0.1U/10V_4
C126
0.1U/10V_4
C51
4.7U/6.3V_6
C51
4.7U/6.3V_6
L9
BLM21PG221SN1D(220,100M,2A)_8
L9
BLM21PG221SN1D(220,100M,2A)_8
C47
4.7U/6.3V_6
C47
4.7U/6.3V_6
C54
4.7U/6.3V_6
C54
4.7U/6.3V_6
C109
0.1U/10V_4
C109
0.1U/10V_4
C124
0.1U/10V_4
C124
0.1U/10V_4
C38
0.1U/10V_4
C38
0.1U/10V_4
C33
10U/6.3V_8
C33
10U/6.3V_8
L7
BLM21PG221SN1D(220,100M,2A)_8
L7
BLM21PG221SN1D(220,100M,2A)_8 C87
0.1U/10V_4
C87
0.1U/10V_4
C115
0.1U/10V_4
C115
0.1U/10V_4
C40
0.1U/10V_4
C40
0.1U/10V_4
C93
0.1U/10V_4
C93
0.1U/10V_4
L8
BLM21PG221SN1D(220,100M,2A)_8
L8
BLM21PG221SN1D(220,100M,2A)_8
VSSAHT1
A25
VSSAHT2
D23
VSSAHT3
E22
VSSAHT4
G22
VSSAHT5
G24
VSSAHT6
G25
VSSAHT7
H19
VSSAHT8
J22
VSSAHT9
L17
VSSAHT10
L22
VSSAHT11
L24
VSSAHT12
L25
VSSAHT13
M20
VSSAHT14
N22
VSSAHT15
P20
VSSAHT16
R19
VSSAHT17
R22
VSSAHT18
R24
VSSAHT19
R25
VSSAHT21
U22
VSSAHT22
V19
VSSAHT23
W22
VSSAHT24
W24
VSSAHT25
W25
VSSAHT26
Y21
VSSAHT27
AD25
VSS2 D11
VSS3 G8
VSS4 E14
VSS5 E15
VSS7 J12
VSS8 K14
VSS9 M11
VSS10 L15
VSS11
L12
VSS12
M14
VSS13
N13
VSS14
P12
VSS15
P15
VSS16
R11
VSS17
R14
VSS18
T12
VSS19
U14
VSS20
U11
VSS21
U15
VSS22
V12
VSS23
W11
VSS24
W15
VSS25
AC12
VSS26
AA14
VSS27
Y18
VSS28
AB11
VSS29
AB15
VSS30
AB17
VSS31
AB19
VSS32
AE20
VSSAPCIE1 A2
VSSAPCIE2 B1
VSSAPCIE3 D3
VSSAPCIE4 D5
VSSAPCIE5 E4
VSSAPCIE6 G1
VSSAPCIE7 G2
VSSAPCIE8 G4
VSSAPCIE9 H7
VSSAPCIE10 J4
VSSAPCIE11 R7
VSSAPCIE12 L1
VSSAPCIE13 L2
VSSAPCIE14 L4
VSSAPCIE15 L7
VSS34
K11
VSSAPCIE16 M6
VSSAPCIE17 N4
VSSAPCIE18 P6
VSSAPCIE19 R1
VSSAPCIE20 R2
VSSAPCIE21 R4
VSSAPCIE22 V7
VSSAPCIE23 U4
VSSAPCIE24 V8
VSSAPCIE25 V6
VSSAPCIE26 W1
VSSAPCIE27 W2
VSSAPCIE28 W4
VSSAPCIE29 W7
VSSAPCIE30 W8
VSSAPCIE31 Y6
VSSAPCIE32 AA4
VSSAPCIE33 AB5
VSSAPCIE34 AB1
VSSAPCIE35 AB7
VSSAPCIE36 AC3
VSSAPCIE37 AC4
VSSAPCIE38 AE1
VSSAPCIE39 AE4
VSSAPCIE40 AB2
VSS1 AE14
VSSAHT20
H20
VSS33
AB21
VSS6 J15
PART 6/6
GROUND
U16F
PART 6/6
GROUND
U16F
C158
0.1U/10V_4
C158
0.1U/10V_4
C34
10U/6.3V_8
C34
10U/6.3V_8
C75
0.1U/10V_4
C75
0.1U/10V_4

5
5
4
4
3
3
2
2
1
1
D D
C C
B B
A A
PCI_CLK3_R
PCI_CLK5_R
PCI_CLK4_R
PCI_CLK2_R
AD24
AD23
AD25
AD27
AD26
AD28
LAD0
LDRQ0#_SB
LAD2
LFRAME#
LAD1
LAD3
SERIRQ
LDRQ1#_SB
PCIRST#_L
SB_GPIO65
PE_GPIO1
INTG#
INTH#
INTE#
INTF#
PCIE_CALRN_SB
PCIE_NB_SB_TX2P
PCIE_NB_SB_TX2N
PCIE_NB_SB_TX0P
A_RX0P_C
A_RX2N_C
+1.2V_PCIE_PVDD
A_RST#_SB
PCIE_NB_SB_TX1N
A_RX0N_C
PCIE_NB_SB_TX1P
PCIE_NB_SB_TX3P
A_RX2P_C
PCIE_NB_SB_TX3N
A_RX3N_C
A_RX1N_C
PCIE_NB_SB_TX0N
PCIE_CALRP_SB
A_RX3P_C
A_RX1P_C
CPU_PWRGD
ALLOW_LDTSTOP RTC_CLK
INTRUDER_ALERT#
CPU_PROCHOT#
CPU_LDT_RST#
RTC_X1
RTC_X2
CPU_LDT_STOP#
SBSRC_CLKPSBSRC_CLKPSBSRC_CLKPSBSRC_CLKP
SBSRC_CLKNSBSRC_CLKNSBSRC_CLKNSBSRC_CLKNSBSRC_CLKNSBSRC_CLKNSBSRC_CLKNSBSRC_CLKN
NB_DISP_CLKN
NB_DISP_CLKP
NB_HT_CLKN
NB_HT_CLKP
CPU_HT_CLKP
CPU_HT_CLKN
SLT_GFX_CLKN
SLT_GFX_CLKP
GPP_CLK1N
GPP_CLK1P
GPP_CLK0N
GPP_CLK0P
GPP_CLK2N
SB_GPIO65
PE_GPIO1
RTC_X1
RTC_X2
GPP_CLK3P
GPP_CLK3N
GPP_CLK2P
PCIRST#
LPC_CLK0
LPC_CLK1
VCCRTC_3
PCI_CLK2 (17)
PCI_CLK3 (17)
PCI_CLK4 (17)
SERIRQ (28)
LAD0 (24,28)
LAD1 (24,28)
LAD2 (24,28)
LAD3 (24,28)
LFRAME# (24,28)
PCIE_SB_NB_RX0P(10) PCIE_SB_NB_RX0N(10)
PCIE_NB_SB_TX3N(10)
PCIE_NB_SB_TX2P(10) PCIE_NB_SB_TX2N(10) PCIE_NB_SB_TX3P(10)
PCIE_NB_SB_TX1P(10) PCIE_NB_SB_TX1N(10)
PCIE_SB_NB_RX3P(10)
PCIE_NB_SB_TX0N(10) PCIE_NB_SB_TX0P(10)
PCIE_SB_NB_RX2P(10) PCIE_SB_NB_RX1N(10)
PCIE_SB_NB_RX3N(10)
PCIE_SB_NB_RX1P(10)
PCIE_SB_NB_RX2N(10)
ALLOW_LDTSTOP(11)
CPU_PWRGD(4) RTC_CLK (17)
CPU_LDT_RST#(4,11)
CPU_PROCHOT#(4)
CPU_LDT_STOP#(4,11)
PCI_CLK5 (17)
SBSRC_CLKN(3) SBSRC_CLKP(3)
AD23 (17)
AD25 (17)
AD24 (17)
AD28 (17)
AD27 (17)
AD26 (17)
PCIRST# (24,28)
PLTRST#(20,23,24,25,26) NB_PLTRST#(11)
PCLK_DBC (17,24)
PCLK_EC (17,28)
LCD_ON (19)
D3E_GPIO# (25)
VCC1.2
+1.2V_PCIE_VDDR
VCC1.8
VCC3
VCC3
VCCRTC
VCCRTC
5VPCU
3VPCU
Size Document Number Rev
Date: Sheet of
SB700-PCIE/PCI/CPU/LPC 1/4
1A
13 40Wednesday, June 11, 2008
Size Document Number Rev
Date: Sheet of
SB700-PCIE/PCI/CPU/LPC 1/4
1A
13 40Wednesday, June 11, 2008
Size Document Number Rev
Date: Sheet of
SB700-PCIE/PCI/CPU/LPC 1/4
1A
13 40Wednesday, June 11, 2008
PLACE THESE
PCIE AC
COUPLING CAPS
CLOSE TO U19
20MIL
To RS780
40mA
13
100MHZ
All the PCI bus has
build-in Pull-UP/Down
resistors
Maybe can remove
PCIE_PVDD-- PCIE PLL POWER
IC CTRL(528P) SB700 A11(218S7EALA11FG)
P/N : AJALA110T00
RTC
R571+R667 = (5V - 0.2V-2V)/0.2mA = 14k
1/24 AMD suggest change to VCC3
R191 22_4R191 22_4
T53T53
C323
1u/10V_4
C323
1u/10V_4
C540
10U/6.3V_8
C540
10U/6.3V_8
2 1
D8
CH501H-40PT
D8
CH501H-40PT
R180 33_4R180 33_4
R409 562/F_4R409 562/F_4
C245
0.1U/10V_4
C245
0.1U/10V_4
C279 0.1U/10V_4C279 0.1U/10V_4
C326
0.1u/10V_4
C326
0.1u/10V_4
R157 20M_6R157 20M_6
A_RST#
N2
PCIE_RX2P
R20
PCIE_RX2N
R21
PCIE_RX3P
R18
PCIE_TX3N
T22 PCIE_TX3P
T23 PCIE_TX2N
U24 PCIE_TX2P
U25
PCIE_RX1P
U19
PCIE_RX1N
V19
PCIE_RX0P
U22
PCIE_RX0N
U21
PCIE_TX1N
V25 PCIE_TX1P
V24 PCIE_TX0N
V22 PCIE_TX0P
V23
PCIE_RCLKP/NB_LNK_CLKP
N25
PCIE_RCLKN/NB_LNK_CLKN
N24
PCIE_CALRP
T25
PCIE_CALRN
T24
PCIE_PVDD
P24
GPP_CLK1N
L19
X1
A3
X2
B3
VBAT B2
GPP_CLK0N
J18
GPP_CLK2P
M19
ALLOW_LDTSTP
F23
CPU_HT_CLKN
M18
GPP_CLK2N
M20
SLT_GFX_CLKP
M23
CPU_HT_CLKP
P17
LDT_RST#
G24
PCICLK0 P4
PCICLK1 P3
PCICLK2 P1
PCICLK3 P2
PCIRST# N1
CBE0# W2
CBE1# U7
CBE2# AA7
CBE3# Y1
FRAME# AA6
DEVSEL# W5
IRDY# AA5
TRDY# Y5
PAR U6
STOP# W6
PERR# W4
REQ0# AC3
REQ1# AD4
REQ2# AB7
REQ3#/GPIO70 AE6
GNT0# AD2
GNT1# AE4
GNT2# AD5
GNT3#/GPIO72 AC6
SERR# V7
CLKRUN# AD6
LAD0 H24
LAD1 H23
LAD2 J25
LAD3 J24
LFRAME# H25
LDRQ0# H22
SERIRQ V15
PCICLK4 T4
LPCCLK0 G22
LPCCLK1 E22
AD0 U2
AD1 P7
AD2 V4
AD3 T1
AD4 V3
AD5 U1
AD6 V1
AD7 V2
AD8 T2
AD9 W1
AD10 T9
AD12 R7
AD13 R5
AD14 U8
AD15 U5
AD16 Y7
AD17 W8
AD18 V9
AD19 Y8
AD20 AA8
AD21 Y4
AD22 Y3
AD23 Y2
AD24 AA2
AD25 AB4
AD26 AA1
AD27 AB3
AD28 AB2
AD29 AC1
AD30 AC2
AD31 AD1
AD11 R6
REQ4#/GPIO71 AB6
GNT4#/GPIO73 AE5
LDRQ1#/GNT5#/GPIO68 AB8
GPP_CLK1P
L20
RTCCLK C3
PCIE_RX3N
R17
INTE#/GPIO33 AD3
INTF#/GPIO34 AC4
INTG#/GPIO35 AE2
INTH#/GPIO36 AE3
LOCK# V5
PCIE_PVSS
P25
PCICLK5/GPIO41 T3
BMREQ#/REQ5#/GPIO65 AD7
NB_HT_CLKP
M24
LDT_PG
F22
LDT_STP#
G25
GPP_CLK3N
P22
INTRUDER_ALERT# C2
NB_DISP_CLKP
K23
25M_48M_66M_OSC
L18
GPP_CLK0P
J19
NB_HT_CLKN
M25
SLT_GFX_CLKN
M22
GPP_CLK3P
N22
25M_X1
J21
25M_X2
J20
NB_DISP_CLKN
K22
PROCHOT#
F24
PCI EXPRESS INTERFACE
Part 1 of 5
SB700
PCI INTERFACE
LPC
RTC
CPU
RTC XTAL
PCI CLKS
CLOCK GENERATOR
U19A
SB700
PCI EXPRESS INTERFACE
Part 1 of 5
SB700
PCI INTERFACE
LPC
RTC
CPU
RTC XTAL
PCI CLKS
CLOCK GENERATOR
U19A
SB700
C293 0.1U/10V_4C293 0.1U/10V_4
12
G1
*SHORT_PAD
G1
*SHORT_PAD
R240
1K_4
R240
1K_4
R184 33_4R184 33_4
C283 0.1U/10V_4C283 0.1U/10V_4
T76T76
R245
4.7K_4
R245
4.7K_4
C230
15P/50V_4
C230
15P/50V_4
T141T141
R168 *10K/F_4R168 *10K/F_4
T55T55
T65T65 R247
15K_6
R247
15K_6
T79T79
R412 2.05K/F_4R412 2.05K/F_4
C274 0.1U/10V_4C274 0.1U/10V_4
T96T96
R195 22_4R195 22_4
T100T100
R150
*20M_6
R150
*20M_6
T64T64
T90T90
R164 *10K/F_4R164 *10K/F_4
12
BT1 BAT_CONN
DFHS02FS561
BT1 BAT_CONN
DFHS02FS561
R161 22_4R161 22_4
T63T63
T92T92
T51T51
2 1
D9CH501H-40PT D9CH501H-40PT
R242 8.66K/F_6
R242 8.66K/F_6
T69T69
R182 33_4R182 33_4
T60T60
R171 22_4R171 22_4
T56T56
T94T94
T52T52
T62T62
T143T143
T93T93
R188 22_4R188 22_4
L53 BLM18PG221SN1D(220,1.4A)_6L53 BLM18PG221SN1D(220,1.4A)_6
C284 0.1U/10V_4C284 0.1U/10V_4
C288 0.1U/10V_4C288 0.1U/10V_4
T71T71
T139T139
T102T102
R199 22_4R199 22_4
C249
15P/50V_4
C249
15P/50V_4
T132T132
T83T83
1
23
4
Y2
32.768KHZ
Y2
32.768KHZ
R210 8.2K_4R210 8.2K_4
T75T75
T98T98
T84T84
C539
1U/10V_4
C539
1U/10V_4
C278 0.1U/10V_4C278 0.1U/10V_4
2
13
Q19
MMBT3904
Q19
MMBT3904
T137T137
R419 0_4R419 0_4
R209 *8.2K_4R209 *8.2K_4
R239 8.66K/F_6
R239 8.66K/F_6
T140T140
T70T70 R208 100K/F_4R208 100K/F_4
T99T99
Quanta Computer Inc.
PROJECT : PF1
Quanta Computer Inc.
PROJECT : PF1
R243
1K_6
R243
1K_6
T74T74
C292 0.1U/10V_4C292 0.1U/10V_4
T66T66

5
5
4
4
3
3
2
2
1
1
D D
C C
B B
A A
CLK_48M_USB
USB_FSD13N
USB_RCOMP_SB
RSMRST#_C
USB_FSD13P
SUS_STAT#
SB_TEST0
SB_TEST1
SB_TEST2
SWI#
ACZ_SDOUT
ACZ_BCLK
ACZ_SDIN0_R
SUSC#
SB_TEST1
SB_TEST0
ACZ_RST#
ACZ_SYNC
ACZ_SDIN1_R
USB_FSD12N
USB_FDS12P
SB_GPIO16
SB_GPIO17
SB_SCLK2
SB_SDATA3
SB_SDATA2
SB_SCLK3
DNBSWON#
CPU_MEMHOT#_IN
ACZ_SPKR
GEVENT7#
SES_INT
SATA_IS1
ACZ_RST#
ACZ_BCLK
ACZ_SDOUT
ACZ_SYNC
ACZ_SDIN0_R
SB_SMBDATA1
PCLK_SMB
CLK_48M_USB
SB_JTAG_TDO
SB_JTAG_TCK
SB_JTAG_TDI
SB_JTAG_RST#
SB_SMBDATA1
SB_SMBCLK1
SUSB#
CPU_THERMTRIP#
KBSMI#
SUS_STAT#
GATEA20
PCIE_WAKE#
WD_PWRGD
RCIN#
SB_PWRGD_IN
SLP_S2
SB_TEST2
SYS_RST#
RI#
SB_SDATA2
SB_SCLK2
PCLK_SMB
PDAT_SMB
PDAT_SMB
SB_SMBCLK1
SCI#
SWI#_C
SMBALERT#_1
HDD_AUX_RST#
RSMRST#(28)
CLK_48M_USB (3)
WL_USBP4- (24)
CCD_USBP2- (19)
USBP1- (27)
USBP1+ (27)
USBP7- (27)
WL_USBP4+ (24)
CCD_USBP2+ (19)
USBP7+ (27)
BT_USBP9+ (27)
BT_USBP9- (27)
USBP0- (27)
USBP0+ (27)
CPU_MEMHOT#(4,8)
SB_GPIO16 (17)
SB_GPIO17 (17)
PCBEEP(21)
ACZ_SYNC_AUDIO (21)
ACZ_RST#_AUDIO (21)
BIT_CLK_AUDIO (21)
ACZ_SDOUT_AUDIO (21)
ACZ_SDIN0 (21)
ACZ_RST#(17)
PCLK_SMB(3,7,8,24) PDAT_SMB(3,7,8,24)
USBP6+ (27)
USBP6- (27)
DNBSWON#(28) SUSC#(28)
KBSMI#(28)
SUSB#(28)
RCIN#(28)
CPU_THERMTRIP#(4) WD_PWRGD(17)
SUS_STAT#(11)
GATEA20(28)
SB_PWRGD_IN(17)
PCIE_WAKE#(23,24)
SCI#(28)
SWI#(28)
THERM_ALERT#(6,29) NEW_DET#(24)
PDMA66(26)
HDD_AUX_RST#(26)
BIOS_WP#(28)
NEW_USBP10+ (24)
NEW_USBP10- (24)
USBP8+ (24)
USBP8- (24)
D3E_SCI#(25)
RVCC3
RVCC3
VCC3
RVCC3
VCC3
RVCC3
VCC3
Size Document Number Rev
Date: Sheet of
SB700-ACPI/GPIO/USB 2/4
1A
14 40Wednesday, June 11, 2008
Size Document Number Rev
Date: Sheet of
SB700-ACPI/GPIO/USB 2/4
1A
14 40Wednesday, June 11, 2008
Size Document Number Rev
Date: Sheet of
SB700-ACPI/GPIO/USB 2/4
1A
14 40Wednesday, June 11, 2008
SPI/LPC define
To Azalia
To min-card 1(TV)
To USB board
To Camera
To USB Board
To USB Board
To Bluetooth
To WLAN
To M/B USB
To New Card
14
NC only ,Can't be install
for EMI
SCL1/SDATA1 is 3V/S5 tolerance
AMD datasheet define it
SCL2/SDATA2 is 3V/S5 tolerance
AMD datasheet define it
SCL0/SDATA0 is 3V tolerance
AMD datasheet define it
Wlan Card
epress card
Clock gen/Robson/TV
tuner
/DDR2/DDR2
thermal/Accelerometer
HD audio
interface is
3.3V voltage
ADD for BIOS Write Protect
R154 0_4R154 0_4
R400 10K/F_4R400 10K/F_4
T61T61
R175 0_4R175 0_4
T142T142
C538 *10P/50V_4C538 *10P/50V_4
R181 33_4R181 33_4
T82T82
R218 2.2K_4R218 2.2K_4
T135T135
R392 0_4R392 0_4
R187 33_4R187 33_4
C281 *10P/50V_4C281 *10P/50V_4
T134T134
R167 11.8K/F_6R167 11.8K/F_6
R183 33_4R183 33_4
T47T47
R152 10K/F_4R152 10K/F_4
T81T81
USBCLK/14M_25M_48M_OSC C8
USB_RCOMP G8
USB_OC6#/IR_TX1/GEVENT6#
B9
USB_HSD5P C12
USB_HSD5N D12
USB_HSD4P B12
USB_HSD4N A12
USB_HSD3P G12
USB_HSD3N G14
USB_HSD2P H14
USB_HSD2N H15
USB_HSD1P A13
USB_HSD1N B13
USB_HSD0P B14
USB_HSD0N A14
USB_OC4#/IR_RX0/GPM4#
A8
USB_OC3#/IR_RX1/GPM3#
A9
USB_OC1#/GPM1#
F8 USB_OC2#/GPM2#
E5
USB_HSD7P G11
USB_HSD7N H12
USB_HSD6P E12
USB_HSD6N E14
USB_OC0#/GPM0#
E4
DDR3_RST#/GEVENT7#
G5
SATA_IS0#/GPIO10
AE18
AZ_SDIN3/GPIO46
M3
PCI_PME#/GEVENT4#
E1
RI#/EXTEVNT0#
E2
SLP_S3#
F5
SLP_S5#
G1
PWR_BTN#
H2
PWR_GOOD
H1
SUS_STAT#
K3
TEST1
H4
TEST0
H3
GA20IN/GEVENT0#
Y15
KBRST#/GEVENT1#
W15
SMBALERT#/THRMTRIP#/GEVENT2#
J6
LPC_PME#/GEVENT3#
K4
LPC_SMI#/EXTEVNT1#
K24
S3_STATE/GEVENT5#
F1
SYS_RESET#/GPM7#
J2
WAKE#/GEVENT8#
H6
RSMRST#
D3
CLK_REQ3#/SATA_IS1#/GPIO6
AD18
NB_PWRGD
W14
SMARTVOLT/SATA_IS2#/GPIO4
AA19
SHUTDOWN#/GPIO5
Y19
SPKR/GPIO2
W21
SCL0/GPOC0#
AA18
SDA0/GPOC1#
W18
DDC1_SCL/GPIO9
AA20
DDC1_SDA/GPIO8
Y18
AZ_BITCLK
M1
AZ_SDOUT
M2
AZ_SYNC
L6
AZ_RST#
M4
USB_HSD9P A11
USB_HSD9N B11
USB_HSD8P C10
USB_HSD8N D10
LLB#/GPIO66
C1
AZ_DOCK_RST#/GPM8#
L5
SLP_S2/GPM9#
H7
USB_OC5#/IR_TX0/GPM5#
B8
BLINK/GPM6#
F2
SCL1/GPOC2#
K1
SDA1/GPOC3#
K2
TEST2
H5
CLK_REQ0#/SATA_IS3#/GPIO0
W17
AZ_SDIN2/GPIO44
L8 AZ_SDIN1/GPIO43
J8 AZ_SDIN0/GPIO42
J7
CLK_REQ1#/SATA_IS4#/FANOUT3/GPIO39
V17
CLK_REQ2#/SATA_IS5#/FANIN3/GPIO40
W20
USB_FSD13P E6
USB_FSD13N E7
USB_FSD12P F7
USB_FSD12N E8
USB_HSD11P H11
USB_HSD11N J10
USB_HSD10P E11
USB_HSD10N F11
IMC_GPIO9 B18
IMC_PWM0/IMC_GPIO10 F21
SCL2/IMC_GPIO11 D21
SDA2/IMC_GPIO12 F19
SCL3_LV/IMC_GPIO13 E20
SDA3_LV/IMC_GPIO14 E21
IMC_PWM1/IMC_GPIO15 E19
IMC_PWM2/IMC_GPO16 D19
IMC_PWM3/IMC_GPO17 E18
IMC_GPIO18 G20
IMC_GPIO19 G21
IMC_GPIO20 D25
IMC_GPIO21 D24
IMC_GPIO22 C25
IMC_GPIO23 C24
IMC_GPIO24 B25
IMC_GPIO25 C23
IMC_GPIO0
H19
IMC_GPIO1
H20
SPI_CS2#/IMC_GPIO2
H21
IDE_RST#/F_RST#/IMC_GPO3
F25
IMC_GPIO4
D22
IMC_GPIO5
E24
IMC_GPIO6
E25
IMC_GPIO7
D23
IMC_GPIO8 A18
IMC_GPIO26 B24
IMC_GPIO27 B23
IMC_GPIO28 A23
IMC_GPIO29 C22
IMC_GPIO30 A22
IMC_GPIO31 B22
IMC_GPIO32 B21
IMC_GPIO33 A21
IMC_GPIO34 D20
IMC_GPIO35 C20
IMC_GPIO36 A20
IMC_GPIO37 B20
IMC_GPIO38 B19
IMC_GPIO39 A19
IMC_GPIO40 D18
IMC_GPIO41 C18
USB 2.0
Part 4 of 5
SB700
ACPI / WAKE UP EVENTS
GPIO
HD AUDIO
USB OC
USB 1.1
USB MISC
INTEGRATED uC
INTEGRATED uC
U19D
SB700
USB 2.0
Part 4 of 5
SB700
ACPI / WAKE UP EVENTS
GPIO
HD AUDIO
USB OC
USB 1.1
USB MISC
INTEGRATED uC
INTEGRATED uC
U19D
SB700
T54T54
R165 0_4R165 0_4
T59T59
R217 0_4R217 0_4
R172 *2.2K_4R172 *2.2K_4
C541 *10P/50V_4C541 *10P/50V_4
R401 10K/F_4R401 10K/F_4
T45T45
R398 *10K/F_4R398 *10K/F_4
T88T88
R170 *2.2K_4R170 *2.2K_4
Quanta Computer Inc.
PROJECT : PF1
Quanta Computer Inc.
PROJECT : PF1
T146T146
R155
*10_6
R155
*10_6
T147T147
T41T41
T86T86
T49T49
R414 *0_4R414 *0_4
T43T43
T57T57
R219 2.2K_4R219 2.2K_4
R169 *2.2K_4R169 *2.2K_4
R156 10K/F_4R156 10K/F_4
R166
22K_4
R166
22K_4
R176 4.7K_4R176 4.7K_4
R384 0_4R384 0_4
T158T158
R402 33_4R402 33_4
21
D6 CH501H-40PTD6 CH501H-40PT
T44T44 C222
*10P/50V_4
C222
*10P/50V_4

5
5
4
4
3
3
2
2
1
1
D D
C C
B B
A A
SB_FANTACH0
SATA_X2
SATA_X1
SATA_X2
SATA_X1
SB_FANOUT0
SB_FANOUT1
SB_FANTACH1
TEMP_COMM
+3V_VDD_HWM
TEMPIN0
PORT_80_PWR_DWN
ROM_RST#
VIN0
VIN1
VIN2
SATA_TXP0_C
SATA_TXN0_C
SATA_RXN0_C
SATA_RXP0_C
SATA_TXP1_C
SATA_TXN1_C
SATA_RXP1_C
SATA_RXN1_C
SATA_TXP3_C
SATA_TXN3_C
SATA_RXN3_C
SATA_RXP3_C
SATA_RBIAS_PN
SATA_TXN4_C
SATA_TXP4_C
SATA_RXP4_C
SATA_RXN4_C
SATA_LED#
TEMPIN1
MB_THRMDA_SB
SATA_RXP2
SATA_RXN2
SATA_TXP2_C
SATA_TXN2_C
BOARD_ID2
BOARD_ID0
BOARD_ID1
PDD9
PDD13
PDD0
PDD3
PDD6
PDD10
PDD11
PDD14
PDD1
PDD5
PDD8
PDD12
PDD15
PDD2
PDD4
PDD7
BOARD_ID1
BOARD_ID2
BOARD_ID3
BOARD_ID0
BOARD_ID4
BOARD_ID3
SATA_TXP0(26) SATA_TXN0(26)
SATA_RXN0(26) SATA_RXP0(26)
SATA_TXP1(26) SATA_TXN1(26)
SATA_RXP1(26) SATA_RXN1(26)
SATA_TXP2(27) SATA_TXN2(27)
SATA_RXP2(27) SATA_RXN2(27)
SATA_RXN3(26) SATA_RXP3(26)
SATA_TXN3(26) SATA_TXP3(26)
SATA_LED#(29)
PDDACK# (26)
PDIOR# (26)
PDIOW# (26)
PDCS1# (26)
PDCS3# (26)
PDA0 (26)
PDA1 (26)
PDA2 (26)
PDIORDY (26)
IRQ14 (26)
PDDREQ (26)
PDD[0..15] (26)SATA_RXN3(26) SATA_RXP3(26)
SATA_TXN3(26) SATA_TXP3(26)
VCC1.2
VCC3
+1.2V_PLLVDD_SATA
+3V_XTLVDD_SATA
RVCC3
+3V_XTLVDD_SATA
+1.2V_PLLVDD_SATA
VCC3
VCC3
Size Document Number Rev
Date: Sheet of
SB700-SATA/IDE/HWM/SPI 3/4
1A
15 40Wednesday, June 11, 2008
Size Document Number Rev
Date: Sheet of
SB700-SATA/IDE/HWM/SPI 3/4
1A
15 40Wednesday, June 11, 2008
Size Document Number Rev
Date: Sheet of
SB700-SATA/IDE/HWM/SPI 3/4
1A
15 40Wednesday, June 11, 2008
PLACE SATA_CAL
RES VERY CLOSE
TO BALL OF SB700
R190 IS 1K 1% FOR 25MHz
XTAL, 4.99K 1% FOR 100MHz
INTERNAL CLOCK
NOTE:
PLACE SATA AC COUPLING
CAPS CLOSE TO SB600
Place near
ball
( 1.2V @ 60mA)
( 3.3V @ 1.2mA)
5mA
1mA
77mA
E-SATA
SATA1
SATA2
SATA ODD
15
PLVDD_SATA--
SATA PLL
POWER
XTLVDD_SATA-- SATA
crystal power
AVDD--H/W monitor
Analog power
SATA PORT 4,5 are
only support IDE
mode
SATA PORT 0,1,2,3
can support AHCI
mode
15" M82
15" M86
0
ID4 ID0ID1Board ID ID2ID3
15" UMA
MB ID Selection Table
0
11/23 Board ID define MXM
0xx
xx0
xx0
xx1
xx1
00
01
01
11
10/18 AMD suggest to connect to GND
xx111
17" UMA
17" M82
17" M86
0514 REVF: Reserve for Hitachi ODD
IDE_IORDY AA24
IDE_IRQ AA25
IDE_A0 Y22
IDE_A1 AB23
IDE_A2 Y23
IDE_DACK# AB24
IDE_DRQ AD25
IDE_IOR# AC25
IDE_IOW# AC24
IDE_CS1# Y25
IDE_CS3# Y24
IDE_D0/GPIO15 AD24
IDE_D1/GPIO16 AD23
IDE_D2/GPIO17 AE22
IDE_D3/GPIO18 AC22
IDE_D4/GPIO19 AD21
IDE_D5/GPIO20 AE20
IDE_D6/GPIO21 AB20
IDE_D7/GPIO22 AD19
IDE_D8/GPIO23 AE19
IDE_D9/GPIO24 AC20
IDE_D10/GPIO25 AD20
IDE_D11/GPIO26 AE21
IDE_D12/GPIO27 AB22
IDE_D13/GPIO28 AD22
IDE_D14/GPIO29 AE23
IDE_D15/GPIO30 AC23
XTLVDD_SATA
W12
PLLVDD_SATA
AA11
SATA_TX2P
AB12
SATA_TX2N
AC12
SATA_RX2P
AD12 SATA_RX2N
AE12
SATA_TX3P
AD13
SATA_TX3N
AE13
SATA_RX3P
AC14 SATA_RX3N
AB14
SATA_TX0P
AD9
SATA_TX0N
AE9
SATA_RX0N
AB10
SATA_RX0P
AC10
SATA_TX1P
AE10
SATA_TX1N
AD10
SATA_RX1N
AD11
SATA_RX1P
AE11
SATA_CAL
V12
SATA_X1
Y12
SATA_X2
AA12
SATA_ACT#/GPIO67
W11
SPI_DI/GPIO12 G6
SPI_DO/GPIO11 D2
SPI_CLK/GPIO47 D1
SPI_HOLD#/GPIO31 F4
SPI_CS#/GPIO32 F3
FANOUT1/GPIO48 M5
FANOUT2/GPIO49 M7
FANIN0/GPIO50 P5
FANIN1/GPIO51 P8
FANIN2/GPIO52 R8
LAN_RST#/GPIO13 U15
ROM_RST#/GPIO14 J1
VIN0/GPIO53 A4
VIN1/GPIO54 B4
VIN2/GPIO55 C4
VIN3/GPIO56 D4
VIN4/GPIO57 D5
VIN5/GPIO58 D6
VIN6/GPIO59 A7
VIN7/GPIO60 B7
TEMPIN0/GPIO61 B6
TEMPIN1/GPIO62 A6
TEMPIN2/GPIO63 A5
TEMPIN3/TALERT#/GPIO64 B5
FANOUT0/GPIO3 M8
AVDD F6
AVSS G7
TEMP_COMM C6
SATA_TX4P
AE14
SATA_TX4N
AD14
SATA_RX4N
AD15
SATA_RX4P
AE15
SATA_TX5P
AB16
SATA_TX5N
AC16
SATA_RX5N
AE16
SATA_RX5P
AD16
ATA 66/100/133
Part 2 of 5
SB700
SATA PWR SERIAL ATA
SPI ROM
HW MONITOR
U19B
SB700
ATA 66/100/133
Part 2 of 5
SB700
SATA PWR SERIAL ATA
SPI ROM
HW MONITOR
U19B
SB700
T80T80
T67T67
C285
1U/10V_4
C285
1U/10V_4
L34
BLM18PG221SN1D(220,1.4A)_6
L34
BLM18PG221SN1D(220,1.4A)_6
R395 *10K/F_4R395 *10K/F_4
C516 *0.01U/16V_4C516 *0.01U/16V_4
R387 *10K/F_4R387 *10K/F_4
C553 0.01U/16V_4C553 0.01U/16V_4
C234
*0.1U/10V_4
C234
*0.1U/10V_4
R390 *10K/F_4R390 *10K/F_4
T126T126
Quanta Computer Inc.
PROJECT : PF1
Quanta Computer Inc.
PROJECT : PF1
C642 *0.01U/16V_4C642 *0.01U/16V_4
T77T77
T136T136
T125T125
C319
10P/50V_4
C319
10P/50V_4 T42T42
T131T131
C314
0.1U/10V_4
C314
0.1U/10V_4
R190 1K/F_4R190 1K/F_4
C565 0.01U/16V_4C565 0.01U/16V_4
12
C317
2.2U/6.3V_6
C317
2.2U/6.3V_6
T78T78
C566 0.01U/16V_4C566 0.01U/16V_4
C559 0.01U/16V_4C559 0.01U/16V_4
C567 0.01U/16V_4C567 0.01U/16V_4
R216
10M_6
R216
10M_6
T128T128
C299 0.01U/16V_4C299 0.01U/16V_4
R391 *10K/F_4R391 *10K/F_4
C309 0.01U/16V_4C309 0.01U/16V_4
R389 *10K/F_4R389 *10K/F_4
T46T46
R196 10K/F_4R196 10K/F_4
R385 *10K/F_4R385 *10K/F_4
C308 0.01U/16V_4C308 0.01U/16V_4
C320
10P/50V_4
C320
10P/50V_4
T127T127
C560 0.01U/16V_4C560 0.01U/16V_4
C300 0.01U/16V_4C300 0.01U/16V_4
T129T129
L26 0_6L26 0_6
C554 0.01U/16V_4C554 0.01U/16V_4
R383 10K/F_4R383 10K/F_4
T73T73
2 1
Y4 25MHz/20pF/25ppm
Y4 25MHz/20pF/25ppm
T133T133
T68T68
R388 10K/F_4R388 10K/F_4
L32
BLM18PG221SN1D(220,1.4A)_6
L32
BLM18PG221SN1D(220,1.4A)_6
R421 0_4R421 0_4
C228
*2.2U/6.3V_6
C228
*2.2U/6.3V_6
T50T50
C585 *0.01U/16V_4C585 *0.01U/16V_4
T130T130
C564 0.01U/16V_4C564 0.01U/16V_4
R420 0_4R420 0_4
C353 *0.01U/16V_4C353 *0.01U/16V_4
T138T138
T72T72

5
5
4
4
3
3
2
2
1
1
D D
C C
B B
A A
+5V_VREF
RVCC1.2(32,37)
VCC3(3,4,6,7,8,11,12,13,14,15,17,18,19,20,21,22,23,24,25,26,27,28,29,30,32,33,36) VCC1.8(4,9,11,12,13,17,25,26,35,36) VCC1.2(3,4,12,13,15,30,34,37) RVCC3(14,15,17,23,24,25,32)
VCC5(18,19,20,21,22,25,26,27,28,29,32,33,36)
+1.2VALW_R
+3V_AVDDC
+1.2V_PCIE_VDDR
+1.2V_VCC_SB_R
+3V_AVDDCK
+VDD33_18
VCC1.2
VCC1.2
+1.2V_AVDDCK
+3.3V_SB_R
VCC3
VCC1.2
+3V_AVDDC
VCC1.8
+1.2V_USB_PHY_R
RVCC3
+1.2V_AVDD_SATA
VCC3 +3V_AVDDCK
RVCC3
RVCC1.2
VCC5
VCC3
+3V_AVDD_USB
+3VALW_R
RVCC3+1.2V_USB_PHY_RRVCC1.2
+1.2V_AVDDCK
RVCC1.2
VCC1.2
+1.2V_CKVDD
VCC1.2
VCC1.8
Size Document Number Rev
Date: Sheet of
SB700-PWR/DECOUPLING 4/4
1A
16 40Wednesday, June 11, 2008
Size Document Number Rev
Date: Sheet of
SB700-PWR/DECOUPLING 4/4
1A
16 40Wednesday, June 11, 2008
Size Document Number Rev
Date: Sheet of
SB700-PWR/DECOUPLING 4/4
1A
16 40Wednesday, June 11, 2008
PLACE ALL THE DECOUPLING CAPS ON
THIS SHEET CLOSE TO SB AS POSSIBLE.
1.8V : FLASH MEMORY MODE(DEFAULT)
3.3V: IDE MODE
For support USB wakeup-->RVCC3
0.2A
604mA0.8A
0.45A
0.01A
0.22A
16mA
0.2A
4mA
7mA
44mA
286mA
0.2A
844mA
16
Change to 0603
VDDQ--3.3V I/O power
VDD33_18--3.3V IDE I/O power
1.8V flash memory I/O power
PCIE_VDDR--PCIE I/O power
AVDD_SATA--SATA phy power
AVDDTX--USB Phy
Analog I/O power
AVDDC--USB Analog PLL power
AVDDCK_1.2--USB Phy
digital power AVDDCK_3.3--Analog
system PLL power
V5_VREF--PCI 5V TOLERANCE
USB_PHY_1.2V--USB Phy
digital power
S5_1.2V--1.2V standby power
S5_3.3--3.3v standby power
CKVDD_1.2V-- Internal
clock Generator I/O
power
VDD-- S/B CORE power
12
C275
0.1U/10V_4
C275
0.1U/10V_4
12
C547
*0.1U/10V_4
C547
*0.1U/10V_4
12
C229
2.2U/6.3V_6
C229
2.2U/6.3V_6
12
C268
1U/10V_4
C268
1U/10V_4
12
C226
10U/6.3V_8
C226
10U/6.3V_8
12
C264
0.1U/50V_6
C264
0.1U/50V_6
12
C303
0.1U/10V_4
C303
0.1U/10V_4
12
C243
0.1U/10V_4
C243
0.1U/10V_4
12
C255
0.1U/10V_4
C255
0.1U/10V_4
12
C254
2.2U/6.3V_6
C254
2.2U/6.3V_6
12
C247
1U/10V_4
C247
1U/10V_4
12
C252
2.2U/6.3V_6
C252
2.2U/6.3V_6
12
C513
10U/6.3V_8
C513
10U/6.3V_8
12
C257
1U/10V_4
C257
1U/10V_4
VDDQ_2
M9
VDDQ_6
U17
VDDQ_3
T15
VDDQ_11
AB5
VDDQ_1
L9
VDDQ_4
U9
VDDQ_5
U16
VDDQ_12
AB21
VDDQ_10
AA4
VDDQ_7
V8
VDDQ_8
W7
VDDQ_9
Y6
S5_3.3V_1 A17
S5_3.3V_2 A24
S5_3.3V_3 B17
S5_3.3V_4 J4
S5_3.3V_5 J5
S5_1.2V_2 G4
S5_1.2V_1 G2
USB_PHY_1.2V_1 A10
USB_PHY_1.2V_2 B10
V5_VREF AE7
AVDDCK_3.3V J16
AVDDCK_1.2V K17
AVDDC E9
AVDDTX_0
A16
AVDDTX_1
B16
AVDDTX_2
C16
AVDDTX_3
D16
AVDDTX_5
E17 AVDDTX_4
D17
AVDDRX_2
F18
AVDDRX_0
F15
AVDDRX_5
G18 AVDDRX_4
G17
PCIE_VDDR_4
P21 PCIE_VDDR_3
P20
PCIE_VDDR_7
R25
PCIE_VDDR_2
P19
PCIE_VDDR_5
R22
PCIE_VDDR_1
P18
PCIE_VDDR_6
R24
AVDD_SATA_1
AA14
AVDD_SATA_4
AB18
AVDD_SATA_2
AA15
AVDD_SATA_3
AA17
AVDD_SATA_5
AC18
AVDD_SATA_6
AD17
AVDD_SATA_7
AE17
VDD_1 L15
VDD_2 M12
VDD_3 M14
VDD_4 N13
VDD_5 P12
VDD_6 P14
VDD_7 R11
VDD_9 T16
VDD_8 R15
AVDDRX_1
F17
AVDDRX_3
G15
VDD33_18_2
AA21
VDD33_18_4
AE25 VDD33_18_3
AA22
VDD33_18_1
Y20
CKVDD_1.2V_2 L22
CKVDD_1.2V_1 L21
CKVDD_1.2V_4 L25
CKVDD_1.2V_3 L24
S5_3.3V_7 L2
S5_3.3V_6 L1
Part 3 of 5
SB700
POWER
PCI/GPIO I/O
CORE S0
3.3V_S5 I/OCORE S5
A-LINK I/O
SATA I/O
USB I/O
PLL CLKGEN I/O
IDE/FLSH I/O
U19C
SB700
Part 3 of 5
SB700
POWER
PCI/GPIO I/O
CORE S0
3.3V_S5 I/OCORE S5
A-LINK I/O
SATA I/O
USB I/O
PLL CLKGEN I/O
IDE/FLSH I/O
U19C
SB700
12
R415
0_8
R415
0_8
12
C529
0.1U/10V_4
C529
0.1U/10V_4
12
C236
0.1U/10V_4
C236
0.1U/10V_4
12
C265
0.1U/10V_4
C265
0.1U/10V_4
12
C551
10U/6.3V_8
C551
10U/6.3V_8
L28
BLM18PG221SN1D(220,1.4A)_6
L28
BLM18PG221SN1D(220,1.4A)_6
12
C526
2.2U/6.3V_6
C526
2.2U/6.3V_6
L25
BLM18PG221SN1D(220,1.4A)_6
L25
BLM18PG221SN1D(220,1.4A)_6
12
C269
1U/10V_4
C269
1U/10V_4
12
C280
0.1U/10V_4
C280
0.1U/10V_4
12
C295
1U/10V_4
C295
1U/10V_4
12
C555
0.1U/10V_4
C555
0.1U/10V_4
12
R381 0_6R381 0_6
12
C525
0.1U/10V_4
C525
0.1U/10V_4
1 2
R422 1K/F_4R422 1K/F_4
L24
BLM18PG221SN1D(220,1.4A)_6
L24
BLM18PG221SN1D(220,1.4A)_6
C305
4.7U/6.3V_6
C305
4.7U/6.3V_6
12
R386 0_6R386 0_6
12
C263
0.1U/50V_6
C263
0.1U/50V_6
C311
22U/6.3V_8
C311
22U/6.3V_8
12
C302
10U/6.3V_8
C302
10U/6.3V_8
12
C544
10U/6.3V_8
C544
10U/6.3V_8
12
C556
1U/10V_4
C556
1U/10V_4
12
C231
0.1U/10V_4
C231
0.1U/10V_4
12
C542
0.1U/10V_4
C542
0.1U/10V_4
12
C232
2.2U/6.3V_6
C232
2.2U/6.3V_6
12
R205 0_8R205 0_8
VSS_4 D7
VSS_2 A25
VSS_21 M13
VSS_10 K16
VSS_11 L4
VSS_1 A2
VSS_17 L16
VSS_8 K9
VSS_9 K11
VSS_46 AB1
VSS_13 L10
VSS_14 L11
VSS_15 L12
VSS_16 L14
VSS_18 M6
VSS_19 M10
VSS_20 M11
VSS_22 M15
VSS_23 N4
VSS_26 P6
VSS_27 P9
VSS_28 P10
VSS_29 P11
VSS_32 R1
VSS_33 R2
VSS_34 R4
VSS_36 R10
VSS_37 R12
VSS_3 B1
VSS_35 R9
VSS_30 P13
AVSS_SATA_15
AB13
AVSS_SATA_18
AC8
AVSS_SATA_5
V11
AVSS_SATA_11
Y17
AVSS_SATA_19
AD8
VSS_31 P15
VSS_24 N12
AVSS_SATA_14
AB11
AVSS_SATA_2
U10
AVSS_SATA_3
U11
AVSS_SATA_1
T10
AVSS_SATA_17
AB17
AVSS_SATA_4
U12
AVSS_SATA_12
AA9
AVSS_SATA_6
V14
AVSS_SATA_10
Y14
AVSS_SATA_7
W9
AVSS_SATA_8
Y9
AVSS_SATA_16
AB15
AVSS_SATA_20
AE8
AVSS_SATA_13
AB9
AVSS_USB_5
D9
AVSS_USB_8
D14
AVSS_USB_4
D8 AVSS_USB_3
C14
AVSS_USB_6
D11
AVSS_USB_7
D13
AVSS_USB_2
B15
AVSS_USB_21
K10
AVSS_USB_10
E15
AVSS_USB_20
J15
AVSS_USB_22
K12
AVSS_USB_11
F12
AVSS_USB_12
F14
AVSS_USB_23
K14
AVSS_USB_16
J9 AVSS_USB_15
H17
AVSS_USB_19
J14
AVSS_USB_14
H9
AVSS_USB_1
A15
AVSS_USB_24
K15
VSS_12 L7
AVSS_USB_17
J11
AVSS_USB_18
J12
VSS_7 H8
VSS_25 N14
VSS_6 G19
AVSS_USB_13
G9
AVSS_USB_9
D15
AVSSCK L17
PCIE_CK_VSS_3
J22
PCIE_CK_VSS_14 U20
PCIE_CK_VSS_13 U18
PCIE_CK_VSS_12 T17
PCIE_CK_VSS_18 W19
PCIE_CK_VSS_6
M17
PCIE_CK_VSS_11 R19
PCIE_CK_VSS_8
P16 PCIE_CK_VSS_7
M21
PCIE_CK_VSS_17 V21
PCIE_CK_VSS_16 V20
PCIE_CK_VSS_15 V18
VSS_50 AE24
PCIE_CK_VSS_21 W25
PCIE_CK_VSS_19 W22
PCIE_CK_VSS_20 W24
AVSSC
F9
PCIE_CK_VSS_2
J17 PCIE_CK_VSS_1
H18
PCIE_CK_VSS_4
K25
VSS_5 F20
PCIE_CK_VSS_5
M16
PCIE_CK_VSS_9 P23
PCIE_CK_VSS_10 R16
VSS_49 AE1
VSS_44 V6
VSS_45 Y21
VSS_42 U4
VSS_48 AB25
VSS_47 AB19
VSS_41 T14
VSS_43 U14
VSS_38 R14
VSS_39 T11
VSS_40 T12
AVSS_SATA_9
Y11
SB700
GROUND
Part 5 of 5
SB700
U19E
SB700
GROUND
Part 5 of 5
SB700
U19E
C561
22U/6.3V_8
C561
22U/6.3V_8
12
C522
0.1U/10V_4
C522
0.1U/10V_4
12
C235
0.1U/10V_4
C235
0.1U/10V_4
12
C297
0.1U/10V_4
C297
0.1U/10V_4
12
C282
1U/10V_4
C282
1U/10V_4
Quanta Computer Inc.
PROJECT : PF1
Quanta Computer Inc.
PROJECT : PF1
L54
BLM18PG221SN1D(220,1.4A)_6
L54
BLM18PG221SN1D(220,1.4A)_6
12
C304
0.1U/10V_4
C304
0.1U/10V_4
12
C253
0.1U/10V_4
C253
0.1U/10V_4
L55
BLM18PG221SN1D(220,1.4A)_6
L55
BLM18PG221SN1D(220,1.4A)_6
12
C276
1U/10V_4
C276
1U/10V_4
12
C262
10U/6.3V_8
C262
10U/6.3V_8
12
C298
1U/10V_4
C298
1U/10V_4
12
R200 0_8R200 0_8
12
C270
*0.1U/10V_4
C270
*0.1U/10V_4
12
C514
10U/6.3V_8
C514
10U/6.3V_8
L52
BLM18PG221SN1D(220,1.4A)_6
L52
BLM18PG221SN1D(220,1.4A)_6
21
D29 CH501H-40PT
D29 CH501H-40PT
21
D30 CH501H-40PT
D30 CH501H-40PT
12
C261
0.1U/10V_4
C261
0.1U/10V_4
12
C256
1U/10V_4
C256
1U/10V_4
L31
BLM18PG221SN1D(220,1.4A)_6
L31
BLM18PG221SN1D(220,1.4A)_6
12
C294
0.1U/10V_4
C294
0.1U/10V_4
12
C552
1U/10V_4
C552
1U/10V_4
12
C251
2.2U/6.3V_6
C251
2.2U/6.3V_6
12
C521
0.1U/10V_4
C521
0.1U/10V_4
L27
*BLM18PG221SN1D(220,1.4A)_6
L27
*BLM18PG221SN1D(220,1.4A)_6
12
C291
0.1U/10V_4
C291
0.1U/10V_4
12
C524
0.1U/10V_4
C524
0.1U/10V_4
12
C512
10U/6.3V_8
C512
10U/6.3V_8
12
C238
1U/10V_4
C238
1U/10V_4
12
C287
1U/10V_4
C287
1U/10V_4
12
C528
1U/10V_4
C528
1U/10V_4
12
R174 0_6R174 0_6

5
5
4
4
3
3
2
2
1
1
D D
C C
B B
A A
SB_PWRGD_IN
NB_PWRGD_IN
PCI_CLK4(13) PCI_CLK5(13)
PCLK_DBC(13,24) RTC_CLK(13) ACZ_RST#(14)
AD28(13) AD27(13) AD26(13) AD25(13) AD24(13) AD23(13)
SB_PWRGD_IN (14)
ECPWROK(19,28)
WD_PWRGD (14)
NB_PWRGD_IN (11)
SB_GPIO17(14) SB_GPIO16(14)
PCI_CLK2(13) PCI_CLK3(13)
PCLK_EC(13,28)
VCC3 VCC3 RVCC3
RVCC3
VCC1.8
RVCC3
VCC1.8
VCC1.8
VCC3
VCC3 VCC3
Size Document Number Rev
Date: Sheet of
SB700-STRAPS
1A
17 40Wednesday, June 11, 2008
Size Document Number Rev
Date: Sheet of
SB700-STRAPS
1A
17 40Wednesday, June 11, 2008
Size Document Number Rev
Date: Sheet of
SB700-STRAPS
1A
17 40Wednesday, June 11, 2008
Use 2.2K PD.
RESERVED
DEBUG STRAPS
LPC_CLK0
OVERLAP COMMON PADS WHERE
POSSIBLE FOR DUAL-OP RESISTORS.
PCI_AD25 PCI_AD24
USE EEPROM
PCIE STRAPS
USE DEFAULT
PCIE STRAPS
DEFAULT
ENABLE PCI
MEM BOOT
BYPASS
ACPI
BCLK
USE ACPI
BCLK
DEFAULT
USE IDE
PLL
USE
LONG
RESET
USE
SHORT
RESET
USE PCI
PLL
DEFAULT
BYPASS IDE
PLL
PULL
HIGH
DEFAULT
BYPASS
PCI PLL
PCI_AD27 PCI_AD26
PULL
LOW
DEFAULT
EXT. RTC
(PD on X1,
apply
32KHz to
RTC_CLK)
DEFAULT
PCI_AD28
DISABLE PCI
MEM BOOT
PULL
LOW
PULL
HIGH
REQUIRED STRAPS
INTERNAL
RTC
DEFAULT
RTC_CLKLPC_CLK1
CLKGEN
ENABLED
DEFAULT
CLKGEN
DISABLED
SB700 HAS 15K INTERNAL PU FOR PCI_AD[28:23]
AZ_RST#
EC
ENABLED
EC
DISABLED
DEFAULT
PCI_AD23
PCI_CLK_TPM
BOOTFAIL
TIMER
ENABLED
DEFAULT
BOOTFAIL
TIMER
DISABLED
PCI_CLK3
RESERVED
DEFAULT
IGNORE
DEBUG
STRAPS
USE
DEBUG
STRAPS
PCI_CLK4 PCI_CLK5
RESERVED
17
NB_PWRGD_IN:
RS780/RX780 = 1.8V; RS740 = 3.3V
Do NOT share it with SB_PWRGD when use Internal Clk Gen
(Need SB PLL initialize firstly)
RX780,RS780
NB/SB POWER GOOD CIRCUIT
GPIO16
IC(5P) NL17SZ17DFT2G(SOT-353)AL17SZ17000
RX780
RS780M
U11 R230 R245 R234
VV XX
R229
VX
It must ready
refore RSMRST#
ALUC1G17000 IC OTHER(5P) SN74AUC1G17DBVR(SOT23-5)
SOT-353
SOT23-5
SOT-353
TYPE
FWH
LPC
GPIO17
SPI
RSVD
GPIO16 GPIO17
L : 2.2K
pull down
L : 2.2K
pull down
L : 2.2K
pull down
L : 2.2K
pull down
NC
NC
NC
NC
Need to use 2.2K in FP1
12
R408
10K/F_4
R408
10K/F_4
12
R153
*10K/F_4
R153
*10K/F_4
12
R198
*10K/F_4
R198
*10K/F_4
12
R211
*10K/F_4
R211
*10K/F_4
Quanta Computer Inc.
PROJECT : PF1
Quanta Computer Inc.
PROJECT : PF1
12
R403
*10K/F_4
R403
*10K/F_4
21
D7 CH501H-40PTD7 CH501H-40PT
NC
1
A
2
GND
3
VCC 5
Y4
U3
*NL17SZ17DFT2G
U3
*NL17SZ17DFT2G
12
R197
*10K/F_4
R197
*10K/F_4
C271
*2.2U/6.3V_6
C271
*2.2U/6.3V_6
12
R212
*10K/F_4
R212
*10K/F_4
R186 0_4R186 0_4
12
R407
*10K/F_4
R407
*10K/F_4
12
R404
10K/F_4
R404
10K/F_4
12
R158
10K/F_4
R158
10K/F_4
12
R173
10K/F_4
R173
10K/F_4
R193 *10K/F_4R193 *10K/F_4
R194
300_4
R194
300_4
12
R393
*2.2K_4
R393
*2.2K_4
R179 10K/F_4R179 10K/F_4
12
R394
2.2K_4
R394
2.2K_4
12
R203
*10K/F_4
R203
*10K/F_4
12
R177
10K/F_4
R177
10K/F_4
R178 *10K/F_4R178 *10K/F_4
C286 *0.1U/10V_4C286 *0.1U/10V_4
12
R206
*10K/F_4
R206
*10K/F_4
12
R406
*10K/F_4
R406
*10K/F_4
12
R411
10K/F_4
R411
10K/F_4
12
R405
10K/F_4
R405
10K/F_4
12
R204
*10K/F_4
R204
*10K/F_4
12
R159
2.2K_4
R159
2.2K_4
R1920_4 R1920_4
R185 *33_4R185 *33_4

5
5
4
4
3
3
2
2
1
1
D D
C C
B B
A A
CRT_R
CRT_G
CRT_B
VSYNC
HSYNC
DDCCLK
DDCDAT
HSYNC1
CRT_R1
VSYNC1
DVI_HPD
CRT_DDCCLK
CRT_VCC
CRT_DDCDATA
DVI_HPD
CRT_G1
CRT_B1
HSYNC
CRT_DDCDATA
HSYNC1
CRT_G
CRT_R
CRT_B
CRT_R1
HSYNCL
CRT_B1
VSYNC1
VSYNCL
HSYNC1
VSYNC1
CRT_G1
CRT_DDCCLK
DDCDAT
VSYNC
CRT_DDCCLKDDCCLK_L
DDCDAT_L
DDCCLK
CRT_DDCDATA
HDMIC_5V
HDMITX2P
HDMICLK+
HDMITX0P
HDMITX1P
HDMI_SCL_C
HDMI_SDA_C
IV_HDMI_DDCDATA
IV_HDMI_DDCCLK
HDMITX2N
IV_HDMITX0N
IV_HDMITX0P
IV_HDMITX1N
IV_HDMITX1P
HDMI_DDCDATA
HDMITX0N
HDMICLK-
HDMI_DDCDATA
HDMI_DDCCLK
HDMITX0P
HDMITX1N
HDMICLK+
IV_HDMICLK-
IV_HDMICLK+
IV_HDMITX2N
IV_HDMITX2P
HDMITX1P
HDMITX2P
HDMICLK+
HDMICLK-
HDMICLK+
HDMICLK-
HDMITX0N
HDMITX1N
HDMITX2P
HDMITX0P
HDMITX1P
HDMITX2N
EXT_DVITX2P
EXT_DVITX2N
EXT_DVITX1N
EXT_DVITX0N
EXT_DVICLK-
EXT_DVITX1P
EXT_DVITX0P
EXT_DVICLK+
HDMI_HPD
HDMITX2N
HDMITX1N
HDMITX0N
HDMICLK-
HDMI_DDCDATA HDMI_DDCCLK HDMI_SCL_CHDMI_SDA_C
INT_HSYNC(11)
INT_VSYNC(11)
INT_CRT_DDCCLK(11)
INT_CRT_DDCDAT(11)
EXT_HSYNC(20)
EXT_VSYNC(20)
EXT_CRT_DDCCLK(20)
EXT_CRT_DDCDAT(20)
INT_CRT_RED(11)
EXT_VGA_GRN(20)
EXT_VGA_BLU(20)
EXT_VGA_RED(20)
INT_CRT_GRN(11)
INT_CRT_BLU(11)
DVI_HPD(20)
EXT_DVITX1P(20)
EXT_DVITX0N(20) EXT_DVITX0P(20)
EXT_DVICLK+(20)
EXT_DVITX2P(20)
EXT_DVITX1N(20)
EXT_DVITX2N(20)
EXT_DVICLK-(20)
HDMI_HPD(20)
EXT_HDMI_DDCDAT(20)
EXT_HDMITX0N(20) EXT_HDMITX0P(20)
EXT_HDMITX1N(20) EXT_HDMITX1P(20)
EXT_HDMI_DDCCLK(20)
EXT_HDMICLK-(20) EXT_HDMICLK+(20)
EXT_HDMITX2N(20) EXT_HDMITX2P(20)
IV_HDMITX2N(10) IV_HDMITX2P(10)
IV_HDMITX1N(10) IV_HDMITX1P(10)
IV_HDMITX0N(10) IV_HDMITX0P(10)
IV_HDMICLK+(10) IV_HDMICLK-(10)
IV_HDMI_DDCCLK(11)
IV_HDMI_DDCDATA(11)
CRT_SENSE# (28)
VCC3
VCC5
CRT_VCC
VCC3
VCC3VCC3
VCC3
VCC5
VCC5VCC3
VCC5VCC3
VCC5
VCC5
VCC5
VCC5VCC3 VCC5VCC3
Size Document Number Rev
Date: Sheet of
DVI / CRT
2A
18 40Wednesday, June 11, 2008
Size Document Number Rev
Date: Sheet of
DVI / CRT
2A
18 40Wednesday, June 11, 2008
Size Document Number Rev
Date: Sheet of
DVI / CRT
2A
18 40Wednesday, June 11, 2008
DVI
CRT PORT
close to NB & VGA connector
For EMI DVI-I
Activate: H
P/N:DFDS29FR019
Modify 11/28
6/14
P/N:DFDS15FR084
PTC:DK100TPU028
18
HDMI
Placed as close as possible to CN7
close to NB & VGA connector
Near connector
UMA RS780M stuff 750ohm
DIS M82-S/M86 stuff 499ohm
Close to connector
UMA RS780M stuff 750ohm
DIS M82-S/M86 stuff 499ohm
Close to connector
3/17 Modify AMD commend
3/17 Modify AMD commend
Add resistor 0320
Change to DA204U 4/30
C201
*EV@10P
C201
*EV@10P
R244 499/F_4R244 499/F_4
R9 EV@20KR9 EV@20K
R147 EV@0_4R147 EV@0_4
2
41
3
RN27 IV@0X2RN27 IV@0X2
C13
5.6P
C13
5.6P
R377 499/F_4R377 499/F_4
2
41
3
RN21 IV@0X2RN21 IV@0X2
R22
2.2K
R22
2.2K
2 4
1
5
U11
*AHCT1G125DCH
U11
*AHCT1G125DCH
C418
10P
C418
10P
R72
2.2K
R72
2.2K
C184
*EV@10P
C184
*EV@10P
3
2
1
Q41
RHU002N06
Q41
RHU002N06
R144 EV@0_4R144 EV@0_4
R238 499/F_4R238 499/F_4
R10
EV@100K
R10
EV@100K
3
2 1
D25
DA204U
D25
DA204U
C8
5.6P
C8
5.6P
3
2 1
D28
DA204U
D28
DA204U
2
41
3
RN28 IV@0X2RN28 IV@0X2
2
41
3
RN22 EV@0X2RN22 EV@0X2
SHELL1 20
SHELL2 21
D2+
1
D2 Shield
2
D2-
3
D1+
4
D1 Shield
5
D1-
6
D0+
7
D0 Shield
8
D0-
9
CK+
10
CK Shield
11
CK-
12
CE Remote
13
NC
14
DDC CLK
15
DDC DATA
16
GND
17
+5V
18
HP DET
19
SHELL3 22
SHELL4 23
CN15
EV@HDMI-C12816-119A5-L
CN15
EV@HDMI-C12816-119A5-L
C422
*10P
C422
*10P
R380 499/F_4R380 499/F_4
R17
150/F
R17
150/F
R148 EV@0_4R148 EV@0_4
2
41
3
RN23 EV@0X2RN23 EV@0X2
R349
100K_4
R349
100K_4
Quanta Computer Inc.
PROJECT : PF1
Quanta Computer Inc.
PROJECT : PF1
R6 *EV@33_4R6 *EV@33_4
R21
150/F
R21
150/F
R322 0R322 0
R149 EV@0_4R149 EV@0_4
R37 *EV@100_4R37 *EV@100_4
R146 EV@0_4R146 EV@0_4
3
2
1
Q44
2N7002E-T1-E3
Q44
2N7002E-T1-E3
R416 499/F_4R416 499/F_4
C209
*EV@22P/50V_4
C209
*EV@22P/50V_4
R136 IV@0_4R136 IV@0_4
R234 499/F_4R234 499/F_4
2
41
3
RN24 EV@0X2RN24 EV@0X2
C420
*10P
C420
*10P
R14
150/F
R14
150/F
R353 *0R353 *0
C204
*EV@22P/50V_4
C204
*EV@22P/50V_4
R246 499/F_4R246 499/F_4
R361
100K_4
R361
100K_4
L46
BLM11A121S
L46
BLM11A121S
1 2
F1
POLY_SWITCHRC1206
DKZ00TFU101
F1
POLY_SWITCHRC1206
DKZ00TFU101
2
41
3
RN25 EV@0X2RN25 EV@0X2
C9
5.6P
C9
5.6P
R356 *0R356 *0
R33 *EV@100_4R33 *EV@100_4
R241 499/F_4R241 499/F_4
R115 IV@0_4R115 IV@0_4
R363 499/F_4R363 499/F_4
R143 EV@0_4R143 EV@0_4
L45
BLM11A121S
L45
BLM11A121S
L1 MLB-160808-0070B-N3L1 MLB-160808-0070B-N3R145 EV@0_4R145 EV@0_4
R112 IV@0_4R112 IV@0_4
L44
FBM2125HM330
L44
FBM2125HM330
R364 499/F_4R364 499/F_4
R417 20K_4R417 20K_4
R141 IV@0_4R141 IV@0_4
R1 *EV@33_4R1 *EV@33_4
R252 499/F_4R252 499/F_4
3
2
1
Q6
2N7002E-T1-E3
Q6
2N7002E-T1-E3
L2 MLB-160808-0070B-N3L2 MLB-160808-0070B-N3
R81
10K
R81
10K
R31 *EV@100_4R31 *EV@100_4
R2 *EV@33_4
R2 *EV@33_4
3
2
1
Q5
2N7002E-T1-E3
Q5
2N7002E-T1-E3
15
14
13
12
111
2
3
4
5
6
7
8
9
10
1617
CN8
IV@DSUB-070549FR015SX03CX-15P-V
CN8
IV@DSUB-070549FR015SX03CX-15P-V
R418
100K_4
R418
100K_4
C15
5.6P
C15
5.6P
R366 499/F_4R366 499/F_4
R323 0R323 0
R348 499/F_4R348 499/F_4
1 2
C413
*0.1U/10V_4
C413
*0.1U/10V_4
R140 IV@0_4R140 IV@0_4
R24
10K
R24
10K
C14
5.6P
C14
5.6P
21
D1
CH501H-40PT
D1
CH501H-40PT
L5
BLM11A121S
L5
BLM11A121S
R369 499/F_4R369 499/F_4
R86
2.2K
R86
2.2K
2 4
1
5
U12 *AHCT1G125DCHU12 *AHCT1G125DCH
R255 499/F_4R255 499/F_4
R25
10K
R25
10K
D36 1SS355D36 1SS355
2
41
3
RN20 EV@0X2RN20 EV@0X2
2
41
3
RN26 IV@0X2RN26 IV@0X2
L4
BLM11A121S
L4
BLM11A121S
R29 *EV@100_4R29 *EV@100_4
C16
5.6P
C16
5.6P
12
C419
0.1U/10V_4
C419
0.1U/10V_4
3
2 1
D3
DA204U
D3
DA204U
R375 499/F_4R375 499/F_4
3
2
1
Q40
RHU002N06
Q40
RHU002N06
3
2 1
D4
DA204U
D4
DA204U
R142 IV@0_4R142 IV@0_4
R38
10K
R38
10K
C421
10P
C421
10P
R23
2.2K
R23
2.2K
12
F2 EV@POLY_SWITCHF2 EV@POLY_SWITCH
3
2 1
D2
DA204U
D2
DA204U
1
1
2
2
3
3
4
4
5
5
6
6
7
7
8
8
9
9
10
10
11
11
12
12
13
13
14
14
15
15
16
16
17
17
18
18
19
19
20
20
21
21
22
22
23
23
24
24
25
25
26
26
C1 C1
C2 C2
C3 C3
C4 C4
C5 C5
27
27
28
28
29
29
30
30
CN9
EV@DVI-I_CNN DVI-070939FR029S237PR-C-30P-H
CN9
EV@DVI-I_CNN DVI-070939FR029S237PR-C-30P-H
2
41
3
RN19 IV@0X2RN19 IV@0X2
R137 IV@0_4R137 IV@0_4
L3 MLB-160808-0070B-N3L3 MLB-160808-0070B-N3
3
2
1
Q45
2N7002E-T1-E3
Q45
2N7002E-T1-E3
R3 *EV@33_4
R3 *EV@33_4

1
1
2
2
3
3
4
4
5
5
6
6
7
7
8
8
A A
B B
C C
D D
TXUOUT2-
TXUOUT2+
TXUCLKOUT+
TXUOUT1+
TXUOUT0-
TXUOUT0+
TXUCLKOUT-
TXUOUT1-
USBP2+_C
USBP2-_C
INVCC0
CCD_POWER
LCD_EDIDDATA
LCD_EDIDCLK
LCD_VADJ
CCD_POWER
LCD_EDIDDATA
LCD_EDIDCLK
LCD_VADJ
TXLCLKOUT-
TXLCLKOUT+
TXLOUT0+
TXLOUT0+
TXLOUT1+
TXLOUT1-
TXLOUT0-
TXLOUT2+
TXLOUT2-
INT_MIC MIC_GND_R
TXUOUT0+
TXUOUT0-
TXLOUT2+
TXLOUT2-
TXLCLKOUT+
TXLCLKOUT- TXUCLKOUT-
TXUCLKOUT+
Analog MIC_R
TXLOUT1+
TXLOUT1-
DISPON
LCD_VADJ
LCD_VCC
LCD_EDIDCLK
LCD_EDIDDATA
TXUOUT2+
TXUOUT2-
TXLOUT0-
TXUOUT1+
TXLOUT0+
TXUOUT1-
CCD_POWER
USBP2-_C
USBP2+_C
INVCC0
DISPON
NB_PWRGD_5V
DIGON_R
CCD_USBP2- (14)
CCD_USBP2+ (14)
INT_TXUCLKOUT+(11)
EXT_LVDS_TXU1(20)
EXT_LVDS_TXUCK#(20)
INT_TXUCLKOUT-(11)
EXT_LVDS_TXU#1(20)
EXT_LVDS_TXU2(20)
EXT_LVDS_TXU0(20)
INT_TXUOUT1-(11)
INT_TXUOUT2+(11)
INT_TXUOUT0-(11) INT_TXUOUT0+(11)
EXT_LVDS_TXU#0(20)
INT_TXUOUT2-(11)
EXT_LVDS_TXU#2(20)
EXT_LVDS_TXUCK(20)
INT_TXUOUT1+(11)
LID# (27,28)
CCD_POWERON (28)
INT_LVDS_EDIDCLK(11)
EXT_LVDS_PNLCLK(20)
EXT_LVDS_PNLDAT(20)
INT_LVDS_EDIDDATA(11)
ADJ(28)
EXT_LVDS_TXL#0(20) EXT_LVDS_TXL0(20)
EXT_LVDS_TXL#1(20) EXT_LVDS_TXL1(20)
EXT_LVDS_TXL#2(20) EXT_LVDS_TXL2(20)
EXT_LVDS_TXLCK(20) EXT_LVDS_TXLCK#(20)
INT_TXLCLKOUT+(11) INT_TXLCLKOUT-(11)
INT_TXLOUT0+(11)
INT_TXLOUT1+(11) INT_TXLOUT1-(11)
INT_TXLOUT0-(11)
INT_TXLOUT2+(11) INT_TXLOUT2-(11)
INT_MIC(21)
LCD_ON(13)
ECPWROK(17,28)
INT_LVDS_BLON(11)
EXT_LVDS_BLON(20)
EXT_DISP_ON(20)
INT_LVDS_DIGON(11)
ECPWROK(17,28)
LID#(27,28)
3VPCU
CCD_POWER
VCC5
VCC5
VCC3
VCC3
VIN
VCC3
LCD_VCC
VCC3 VCC3
VCC3
VCC3
VCC3
VCC53VPCU
VCC3 LCD_VCC
CCD_POWER
VCC3 LCD_VCC
VCC5
Size Document Number Rev
Date: Sheet of
LCD CONN & CAMERA
2A
19 40Wednesday, June 11, 2008
Size Document Number Rev
Date: Sheet of
LCD CONN & CAMERA
2A
19 40Wednesday, June 11, 2008
Size Document Number Rev
Date: Sheet of
LCD CONN & CAMERA
2A
19 40Wednesday, June 11, 2008
8/13 Change Size To 1206
HALL SENSOR
CAMERA MODULE
A:(8/20) Remove switch IC, Modify ckt to original ckt
Co-Layout
A:(8/27) change from 2.2K to 39K
LCD TYPE CONNECTOR
A:(8/28) change from 2.2K to 4.7K
Follow AMD check list
A:(9/5) change from 4.7K to 39K
Follow AMD PA documents
EMI CAP
10/22 update p/n From DFHS40FS825 to DFWF40MS000
11/01 add stitch cap for LVDS
LCD PANEL MODULE
19
Close to CN4,EMI
2
1
40
39
C408 *0.1u/10V_4C408 *0.1u/10V_4
R98 IV@0_4R98 IV@0_4
2
4
1
3
RN8IV@0X2 RN8IV@0X2
R523 100K_4R523 100K_4
1
3
5
7
9
11
13
15
17
19
21
23
25
27
29
31
33
35
37
39
2
4
6
8
10
12
14
16
18
20
22
24
26
28
30
32
34
36
38
40
41 42
CN1
ACES_88242-40XX_LVDS
CN1
ACES_88242-40XX_LVDS
C208
0.1u/10V_4
C208
0.1u/10V_4
C411
0.1U
C411
0.1U
R8 0R8 0
2
41
3
RN10EV@0X2 RN10EV@0X2
R127
39K_4
R127
39K_4
+
C12 10u/10V_8
+
C12 10u/10V_8
2
41
3
RN16EV@0X2 RN16EV@0X2
3
2
1
Q1
*2N7002E
Q1
*2N7002E
R13
*4.7K_4
R13
*4.7K_4
2
3
1
MR1
EC2648-B3-F
MR1
EC2648-B3-F
2
4
1
3
RN4IV@0X2 RN4IV@0X2
C405
0.1u/10V_4
C405
0.1u/10V_4
C10 *0.1u/10V_4C10 *0.1u/10V_4
C401 *100p/50V_4C401 *100p/50V_4
2
41
3
RN13EV@0X2 RN13EV@0X2
2
4
1
3
RN1IV@0X2 RN1IV@0X2
R50_8 R50_8
C3
*10P
C3
*10P
Quanta Computer Inc.
PROJECT : PF1
Quanta Computer Inc.
PROJECT : PF1
C404 0.1UC404 0.1U C399 *0.1u/10V_4C399 *0.1u/10V_4
R4 0_8R4 0_8
C402 *100p/50V_4C402 *100p/50V_4
R319
10K
R319
10K
2
4
1
3
RN5IV@0X2 RN5IV@0X2
C398
0.1u/10V_4
C398
0.1u/10V_4
3
2
1
Q2
*2N7002E
Q2
*2N7002E
2
14
3 5
U1
TC7SH08FU
U1
TC7SH08FU
2
4
1
3
RN7IV@0X2 RN7IV@0X2
2
41
3
RN12EV@0X2 RN12EV@0X2
2
4
1
3
RN3IV@0X2 RN3IV@0X2
OUT 1
GND 2
ON/OFF
3
IN
4
GND 5
IN
6
Q29
AAT4280IGU-2-T1
Q29
AAT4280IGU-2-T1
R316 0_4R316 0_4
C237
0.1u/10V_4
C237
0.1u/10V_4
R16
10K
R16
10K
2
4
1
3
RN2IV@0X2 RN2IV@0X2
12
+
C412
10u/25V_1206
+
C412
10u/25V_1206
R87
39K_4
R87
39K_4
D261SS355 D261SS355
R317 0_4R317 0_4
R12EV@0_4 R12EV@0_4
C410 *0.1u/10V_4
C410 *0.1u/10V_4
C407 *0.1u/10V_4C407 *0.1u/10V_4
D241SS355 D241SS355
C2
10U/10V
C2
10U/10V
R318 0_4R318 0_4
R110 IV@0_4
R110 IV@0_4
R11IV@0_4 R11IV@0_4
C403 *0.1u/10V_4C403 *0.1u/10V_4
2
4
1
3
RN6IV@0X2 RN6IV@0X2
C409
*10P
C409
*10P
R130 EV@0_4
R130 EV@0_4
C400 *100p/50V_4
C400 *100p/50V_4
D271SS355 D271SS355
2
41
3
RN9EV@0X2 RN9EV@0X2
2
41
3
RN11EV@0X2 RN11EV@0X2
1 3
2
Q3
*DTC144EU
Q3
*DTC144EU
R15 0_8R15 0_8
R7
*10K
R7
*10K
R19IV@0_4 R19IV@0_4
C406
0.1u/10V_4
C406
0.1u/10V_4
2
41
3
RN15EV@0X2 RN15EV@0X2
2
41
3
RN14EV@0X2 RN14EV@0X2
R18
10K
R18
10K
C11 *1000P/50V_4C11 *1000P/50V_4
C1
1000P/50V_4
C1
1000P/50V_4
R20EV@0_4 R20EV@0_4
C203
0.1u/10V_4
C203
0.1u/10V_4
R99 EV@0_4R99 EV@0_4
1
14
433
22
L43
*CCD@DLW21HN900SQ2L
L43
*CCD@DLW21HN900SQ2L
3
2
1
Q4
*AO3413
Q4
*AO3413
C7 0.1UC7 0.1U

5
5
4
4
3
3
2
2
1
1
D D
C C
B B
A A
MXM_REFCLKN
MXM_REFCLKP
PEG_TXP15
PEG_TXN15
PEG_TXP14
PEG_TXN14
PEG_TXN13
PEG_TXP13
PEG_TXN12
PEG_TXP12
PEG_TXP11
PEG_TXN11
PEG_TXP10
PEG_TXN10
PEG_TXP9
PEG_TXN9
PEG_TXP8
PEG_TXN8
PEG_TXN7
PEG_TXP7
PEG_TXN6
PEG_TXP6
PEG_TXP5
PEG_TXN5
PEG_TXP4
PEG_TXN4
PEG_TXP3
PEG_TXN3
PEG_TXP2
PEG_TXN2
PEG_TXP1
PEG_TXN1
PEG_TXP0
PEG_TXN0
PEG_RXN15
PEG_RXP15
PEG_RXN14
PEG_RXP14
PEG_RXP13
PEG_RXN13
PEG_RXN12
PEG_RXP12
PEG_RXN11
PEG_RXP11
PEG_RXN10
PEG_RXP10
PEG_RXN9
PEG_RXP9
PEG_RXN8
PEG_RXP8
PEG_RXN7
PEG_RXP7
PEG_RXN6
PEG_RXP6
PEG_RXP5
PEG_RXN5
PEG_RXN4
PEG_RXP4
PEG_RXN3
PEG_RXP3
PEG_RXN2
PEG_RXP2
PEG_RXN1
PEG_RXP1
PEG_RXN0
PEG_RXP0
EXT_CRT_DDCDAT
EXT_CRT_DDCCLK
EXT_HDMI_DDCCLK
EXT_HDMI_DDCDAT
EXT_LVDS_PNLDAT
EXT_LVDS_PNLCLK
EXT_VGA_RED
EXT_VGA_GRN
EXT_VGA_BLU
EXT_LVDS_TXL#2
EXT_LVDS_TXL2
EXT_LVDS_TXL1
EXT_LVDS_TXL#1
EXT_LVDS_TXL0
EXT_LVDS_TXL#0
EXT_LVDS_TXLCK#
EXT_LVDS_TXLCK
EXT_HDMICLK-
EXT_HDMICLK+
EXT_HDMITX2N
EXT_HDMITX2P
EXT_HDMITX1N
EXT_HDMITX1P
EXT_HDMITX0N
EXT_HDMITX0P
VGA_MBDATA
VGA_MBCLK
EXT_HSYNC
EXT_VSYNC
EXT_LVDS_TXU2
EXT_LVDS_TXU#2
EXT_LVDS_TXU1
EXT_LVDS_TXU#1
EXT_LVDS_TXU0
EXT_LVDS_TXU#0
EXT_LVDS_TXUCK
EXT_LVDS_TXUCK#
VGA_MBDATA
VGA_MBCLK
EXT_DVICLK-
EXT_DVICLK+
EXT_DVITX0N
EXT_DVITX0PEXT_DVITX2P
EXT_DVITX1N
EXT_DVITX1P
EXT_DVITX2N
EXT_DVITX1N
EXT_DVITX2N
EXT_DVICLK-
EXT_DVITX0N
EXT_DVITX1P
EXT_DVITX2P
EXT_DVICLK+
EXT_DVITX0P
MXM_REFCLKN (3)
MXM_REFCLKP (3)
PLTRST# (13,23,24,25,26)
MAINON (28,34,35,36)
PEG_RXN15 (10)
PEG_RXP15 (10)
PEG_RXN14 (10)
PEG_RXP14 (10)
PEG_RXP13 (10)
PEG_RXN13 (10)
PEG_RXN12 (10)
PEG_RXP12 (10)
PEG_RXN11 (10)
PEG_RXP11 (10)
PEG_RXN10 (10)
PEG_RXP10 (10)
PEG_RXN9 (10)
PEG_RXP9 (10)
PEG_RXN8 (10)
PEG_RXP8 (10)
PEG_RXN7 (10)
PEG_RXP7 (10)
PEG_RXN6 (10)
PEG_RXP6 (10)
PEG_RXP5 (10)
PEG_RXN5 (10)
PEG_RXN4 (10)
PEG_RXP4 (10)
PEG_RXN3 (10)
PEG_RXP3 (10)
PEG_RXN2 (10)
PEG_RXP2 (10)
PEG_RXN1 (10)
PEG_RXP1 (10)
PEG_RXN0 (10)
PEG_RXP0 (10)
EXT_CRT_DDCCLK(18) EXT_CRT_DDCDAT(18)
EXT_HDMI_DDCCLK(18) EXT_HDMI_DDCDAT(18)
EXT_LVDS_PNLDAT(19) EXT_LVDS_PNLCLK(19)
EXT_VGA_RED(18)
EXT_VGA_GRN(18)
EXT_VGA_BLU(18)
EXT_LVDS_TXL#2(19) EXT_LVDS_TXL2(19)
EXT_LVDS_TXL1(19)EXT_LVDS_TXL#1(19)
EXT_LVDS_TXL0(19)EXT_LVDS_TXL#0(19)
EXT_LVDS_TXLCK#(19) EXT_LVDS_TXLCK(19)
EXT_HDMICLK-(18) EXT_HDMICLK+(18)
EXT_HDMITX2N(18) EXT_HDMITX2P(18)
EXT_HDMITX1N(18) EXT_HDMITX1P(18)
EXT_HDMITX0N(18) EXT_HDMITX0P(18)
GFXPG (28)
EXT_LVDS_BLON (19)
EXT_DISP_ON (19)
EXT_HSYNC (18)
EXT_VSYNC (18)
EXT_LVDS_TXU2 (19)
EXT_LVDS_TXU#2 (19)
EXT_LVDS_TXU1 (19)
EXT_LVDS_TXU#1 (19)
EXT_LVDS_TXU0 (19)
EXT_LVDS_TXU#0 (19)
EXT_LVDS_TXUCK (19)
EXT_LVDS_TXUCK# (19)
MBCLK(6,28,37)
MBDATA(6,28,37)
PEG_TXP15(10) PEG_TXN15(10)
PEG_TXP14(10) PEG_TXN14(10)
PEG_TXN13(10) PEG_TXP13(10)
PEG_TXN12(10) PEG_TXP12(10)
PEG_TXP11(10) PEG_TXN11(10)
PEG_TXP10(10) PEG_TXN10(10)
PEG_TXP9(10) PEG_TXN9(10)
PEG_TXP8(10) PEG_TXN8(10)
PEG_TXN7(10) PEG_TXP7(10)
PEG_TXN6(10) PEG_TXP6(10)
PEG_TXP5(10) PEG_TXN5(10)
PEG_TXP4(10) PEG_TXN4(10)
PEG_TXP3(10) PEG_TXN3(10)
PEG_TXP2(10) PEG_TXN2(10)
PEG_TXP1(10) PEG_TXN1(10)
PEG_TXP0(10) PEG_TXN0(10)
EXT_DVICLK- (18)
EXT_DVICLK+ (18)
EXT_DVITX0N (18)
EXT_DVITX0P (18)EXT_DVITX2P(18)
EXT_DVITX1N(18) EXT_DVITX1P(18) EXT_DVITX2N(18)
DVI_HPD (18)
HDMI_HPD (18)
VCC3
VINVCC3 VCC5
VCC5
VCC3
VCC3
VINVIN
Size Document Number Rev
Date: Sheet of
MXM CONNECTOR / TV
2A
20 40Wednesday, June 11, 2008
Size Document Number Rev
Date: Sheet of
MXM CONNECTOR / TV
2A
20 40Wednesday, June 11, 2008
Size Document Number Rev
Date: Sheet of
MXM CONNECTOR / TV
2A
20 40Wednesday, June 11, 2008
A:(8/18) update VGA conn footprint base on Allan information
A:(8/23) update VGA conn pin-define (change pin 1 location)
0.5A
1.5A
4A
A:(8/29) reserve 100u for VIN
A:(9/14) no stuff for A-stage
A:(9/14) no stuff for A-stage
A:(9/19) don’t have enough space to put the test point,
Remove it for A-test
10/30 modify to +3V
20
Reserve for EMI
3
2
1
Q36
EV@RHU002N06
Q36
EV@RHU002N06
Quanta Computer Inc.
PROJECT : PF1
Quanta Computer Inc.
PROJECT : PF1
R522
EV@4.7K_4
R522
EV@4.7K_4
3
2
1
Q37
EV@RHU002N06
Q37
EV@RHU002N06
C248 *18P/50V_4C248 *18P/50V_4
C240 *18P/50V_4C240 *18P/50V_4
R382*0_6 R382*0_6
R521
EV@4.7K_4
R521
EV@4.7K_4
C537
EV@10u/6.3V_6
C537
EV@10u/6.3V_6
C520
*0.1u/50V_6
C520
*0.1u/50V_6
C536
EV@10u/6.3V_6
C536
EV@10u/6.3V_6
C535
EV@0.1u/10V_4
C535
EV@0.1u/10V_4
C534
EV@0.1u/10V_4
C534
EV@0.1u/10V_4
C227 *18P/50V_4C227 *18P/50V_4
C523
*0.1u/50V_6
C523
*0.1u/50V_6
+
C533
*100u/25V_6X7.7
+
C533
*100u/25V_6X7.7
11
33
55
77
99
11 11
13 13
15 15
17 17
19 19
21 21
23 23
25 25
27 27
29 29
31 31
33 33
35 35
37 37
39 39
41 41
43 43
45 45
47 47
49 49
51 51
53 53
55 55
57 57
59 59
61 61
63 63
65 65
67 67
69 69
71 71
73 73
75 75
77 77
79 79
81 81
83 83
85 85
87 87
89 89
91 91
93 93
95 95
97 97
99 99
101 101
103 103
105 105
107 107
109 109
111 111
113 113
115 115
117 117
119 119
121 121
123 123
125 125
127 127
129 129
131 131
133 133
135 135
137 137
139 139
141 141
143 143
145 145
147 147
149 149
151 151
153 153
155 155
157 157
159 159
161 161
163 163
165 165
167 167
169 169
171 171
173 173
175 175
177 177
179 179
2
2
4
4
6
6
8
8
10
10
12
12
14
14
16
16
18
18
20
20
22
22
24
24
26
26
28
28
30
30
32
32
34
34
36
36
38
38
40
40
42
42
44
44
46
46
48
48
50
50
52
52
54
54
56
56
58
58
60
60
62
62
64
64
66
66
68
68
70
70
72
72
74
74
76
76
78
78
80
80
82
82
84
84
86
86
88
88
90
90
92
92
94
94
96
96
98
98
100
100
102
102
104
104
106
106
108
108
110
110
112
112
114
114
116
116
118
118
120
120
122
122
124
124
126
126
128
128
130
130
132
132
134
134
136
136
138
138
140
140
142
142
144
144
146
146
148
148
150
150
152
152
154
154
156
156
158
158
160
160
162
162
164
164
166
166
168
168
170
170
172
172
174
174
176
176
178
178
180
180
181 181
182
182
183 183
184
184
185 185
186
186
187 187
188
188
189 189
190
190
191 191
192
192
193 193
194
194
195 195
196
196
197 197
198
198
199 199
200
200
CN17
EV@QT00200A-5120T-9F
CN17
EV@QT00200A-5120T-9F
C225 *18P/50V_4C225 *18P/50V_4
R397*0_6 R397*0_6

5
5
4
4
3
3
2
2
1
1
D D
C C
B B
A A
VREFOUT_L
AOUT-EXT-R
ACZ_SDIN0
EAPD
ALC268_JDREF
MIC1-R1
MIC1-L1
VREF_272
ACZ_SDIN268
MIC1-RAOUT-EXT-L
AOUTR
EAPD_47
MIC1-L
AOUTL
+AZA_VDD
SENSEA
MIC1-JD
HP-JD
BEEP
+5V_268_VEN
AUDIO_VADJ
+AZA_VDD
BEEP
AOUR_G1432
INSPKR-
INSPKL-
INSPKR+
INSPKL+ INSPKL+N
INSPKR-N
MUTE
AOUTL
SHDN_G1432
INSPKR+N
INSPKL+
INSPKL-N
AOUTR
INSPKR+
AOUL_G1432
EAPD
AUD_AMP_MUTE#
CPLS HP-R
ACZ_RST#_AUDIO (14)
ACZ_SYNC_AUDIO (14)
AOUT-EXT-R
CPLS HP-R (22)
ENBEEP(28)
HP-JD(22)
HP-JD (22)
EAPD(28)
MIC1-R1 (22)
MIC1-JD (22)
MIC1-L1 (22)
AOUTL(22)
AOUTR(22)
INT_MIC (19)
ACZ_SDOUT_AUDIO (14)
BIT_CLK_AUDIO (14)
VREFOUT_L (22)
SubWoofer(22)
ACZ_SDIN0 (14)
CPLS HP-L (22)
AOUT-EXT-L
PCBEEP(14)
VOLMUTE#(28) AUD_AMP_MUTE# (22)
EAPD(28)
+5V_ADO
AGND
AGND
AGND
+5V_ADO
AGND
MIC2-VREFO
MIC2-VREFO
VCC3
AGND
AGND
+5V_ADO
AGND
VCC5
AGND
AGND
AVDD_5V
VCC5
AGND
MIC2-VREFO
AGND
AGND
AVDD_5V
AGND
AGND AGND
AGND
AGND
AVDD_5V
AGND
AGND
AGND
+AZA_VDD
VCC5
Size Document Number Rev
Date: Sheet of
ALC272/AMP
2A
21 40Wednesday, June 11, 2008
Size Document Number Rev
Date: Sheet of
ALC272/AMP
2A
21 40Wednesday, June 11, 2008
Size Document Number Rev
Date: Sheet of
ALC272/AMP
2A
21 40Wednesday, June 11, 2008
Codec(ALC272)
SYSTEM MIC
Speaker
Vout =1.25(1+R71/R72)
EMI
R496 for ALC272,
NC @ALC268
C637,C629 for ALC272,
NC @ALC268
R491,R495 for ALC268,
NC @ALC272
R267 for ALC272,
NC @ALC268
R482for ALC268,
NC @ALC272
21
SPEAKER CON.
1
4
4/29 Modify REV:E confirm with EC
C610 2.2U-6.3V_6C610 2.2U-6.3V_6
3
2
1
Q35
2N7002
Q35
2N7002
R267 0_4R267 0_4
R497 0_6R497 0_6
R461
*36K_4
R461
*36K_4
C616 *.1U_4C616 *.1U_4
C607
*47P_4
C607
*47P_4
1 2
C626 1U/10V_4
C626 1U/10V_4
R396 0_4R396 0_4
R2662.2K R2662.2K
C612 2.2U-6.3V_6C612 2.2U-6.3V_6
R484 13K_6R484 13K_6
R481 20K/F_4R481 20K/F_4
R262 0_6R262 0_6
C621
.1U/10V_4
C621
.1U/10V_4
C614 *.1U_4C614 *.1U_4
R517 *0_6R517 *0_6
T157T157
C638
*47P_4
C638
*47P_4
C598
.1U_4
C598
.1U_4
D37 *1SS355D37 *1SS355
R490 22_4R490 22_4
1
2
3
4
5
6
CON4
R_L_SPEAKERS
CON4
R_L_SPEAKERS
C615 *.1U_4C615 *.1U_4
C596
*.1U/16V_4
C596
*.1U/16V_4
R485 13K_6R485 13K_6
R516 0_6R516 0_6
R273 0_6R273 0_6
C606
1000P/50V_4
C606
1000P/50V_4
R458
10K_4
R458
10K_4
C641
10U-6.3V_8
C641
10U-6.3V_8
C605
*47P_4
C605
*47P_4
R449
BK2125HS330_8
R449
BK2125HS330_8
SHDN
1
GND
2
VIN
3
VO 4
SET 5
U22
*G913-C
U22
*G913-C
R265 2.2K_4R265 2.2K_4
R487 0_6R487 0_6
R504 0_6R504 0_6
C633 2.2U/10V_8C633 2.2U/10V_8
T153T153
C597
10U-6.3V_8
C597
10U-6.3V_8
C347
10U/10V_8
C347
10U/10V_8
C623 4.7U/10V_8C623 4.7U/10V_8
C637
2.2U/6.3V_6
C637
2.2U/6.3V_6
D38 *1SS355D38 *1SS355
R503
*10K_4
R503
*10K_4
R460 0_6R460 0_6
R492 15K_4R492 15K_4
C618
.1U_4
C618
.1U_4
DVDD2
1
DMIC-1/2/GPIO0
2
DMIC-3/4/GPIO1
3
DVSS
4
SDATA-OUT
5
BIT-CLK
6
DVSS1
7
SDATA-IN
8
DVDD-IO
9
SYNC
10
RESET#
11
PCBEEP
12
Sense A 13
LINE2-L 14
LINE2-R 15
MIC2-L 16
MIC2-R 17
LINE1-VREFO 18
MIC2-VREFO 19
LINE2-VREFO 20
MIC1-L 21
MIC1-R 22
LINE1-L 23
LINE1-R 24
AVDD1 25
AVSS1 26
VREF 27
MIC1-VREFO 28
CBP 29
CBN 30
CPVEE 31
HPOUT-R 32
33
HPOUT-L
Sense B 34
FRONT-L 35
FRONT-R 36
MONO-OUT
37
AVDD2
38
LOUT2-L
39
JDREF
40
LOUT2-R
41
AVSS2
42
NC
43
DMIC-CLK3/4
44
SPDIFO2
45
DMIC-CLK1/2
46
EAPD
47
SPDIFO1
48
ALC272
U24
ALC268
ALC272
U24
ALC268
10U_6C625 10U_6C625
R489 15K_4R489 15K_4
C636 330P_4C636 330P_4
R448 *0_4R448 *0_4
T155T155
R480 0_4R480 0_4
L64 0_6L64 0_6
T156T156
L57
TI201209G121_8_3A
L57
TI201209G121_8_3A
R500 20K/F_6R500 20K/F_6
L63 0_6L63 0_6
L59 0_6L59 0_6
R498 0_4R498 0_4
R482 *39.2K/F_4R482 *39.2K/F_4
T154T154
R483
*12K_4
R483
*12K_4
R457 10K_4R457 10K_4
L58 0_6L58 0_6
C360
.1U_4
C360
.1U_4
R496
5.1K/F
R496
5.1K/F
C619
.1U/10V_4
C619
.1U/10V_4
R459 47K_4R459 47K_4
Quanta Computer Inc.
PROJECT : PF1
Quanta Computer Inc.
PROJECT : PF1
C628 .1U_4C628 .1U_4
C622
.1U_4
C622
.1U_4
C595
*10U/10V_8
C595
*10U/10V_8
C624 4.7U/10V_8C624 4.7U/10V_8
C634 *10P_4C634 *10P_4
C629
2.2U/6.3V_6
C629
2.2U/6.3V_6
C346
10U-6.3V_8
C346
10U-6.3V_8
R491
*0_4
R491
*0_4
LIN2
2
LOUT+ 24
SECNTL 23
GND/HS
22
GND/HS
21
VOL 20
VDD3 14
IN1/IN2 13
LVDD 4
SHDN
5
RIN2
17
RIN1
18
CT 6
LBYPASS
3RBYPASS
16
ROUT+ 19
RVDD 15
NC 8
GND/HS
10
LOUT- 7
GND/HS
9
SE/BTL
11
ROUT- 12
LIN1
1
THRMPAD
25
U23
G1441
U23
G1441
C639
*47P_4
C639
*47P_4
C627
.1U_4
C627
.1U_4
C611 2.2U-6.3V_6C611 2.2U-6.3V_6
C630 330P_4C630 330P_4
C613 2.2U-6.3V_6C613 2.2U-6.3V_6
C617
.1U_4
C617
.1U_4
R486 22_4R486 22_4
C350
10U-6.3V_8
C350
10U-6.3V_8
3
2
1
Q22
2N7002
Q22
2N7002
T152T152
C631 2.2U/10V_8C631 2.2U/10V_8

5
5
4
4
3
3
2
2
1
1
D D
C C
B B
A A
FIL2_OUT
AUD_AMP_MUTE#
WF_CF
WF_GAIN
WF_VDD
WF_SHDN#
WF_BIAS
SPK_WF-
SPK_WF+
FIL2_OUT
LINEOUTR
LINEOUTL
MIC1-JD
MIC_L
MIC_R
VREFOUT_L
MIC1-R1
MIC-L
VREFOUT_L
MIC-R
MIC1-L1
AUD_AMP_MUTE#(21)
AUD_AMP_MUTE#(21)
SubWoofer(21)
AOUTL(21)
AOUTR(21)
CPLS HP-R(21)
HP-JD(21)
CPLS HP-L(21)
VREFOUT_L(21)
VREFOUT_L(21)
MIC1-JD(21)
MIC1-L1(21)
MIC1-R1(21)
+5VA
AGND
VCC5
AGND
AGND
5VAMP
AGNDAGNDAGNDAGND
AGND
AGND
VCC5
5VAMP
5VAMP
AGND
+5VA
AGND
AGND
AGND
+5VA
AGND
AGND
AGND
AGNDAGND
VCC3
AGND AGND AGNDAGND AGND
Size Document Number Rev
Date: Sheet of
Audio JACK /Woofer
2A
22 40Wednesday, June 11, 2008
Size Document Number Rev
Date: Sheet of
Audio JACK /Woofer
2A
22 40Wednesday, June 11, 2008
Size Document Number Rev
Date: Sheet of
Audio JACK /Woofer
2A
22 40Wednesday, June 11, 2008
Subwoofer
HP
SYSTEM MIC
Vout=Vset{1+R(pin4,pin5)/R(pin5,gnd)}
Vout=1.25(1+27K/10K)=4.625V
Vset=1.25V
Vout=1.25(1+29.4K/10K)=4.925V
LM358 Power
Vout=1.25(1+28.7K/10K)=4.8375V
Cutoff:8.8Hz
Cutoff:770Hz
5V 2A
Mixer & 1nd order low pass filter(338HZ) 2nd order low pass filter(338HZ)
HEADPHONE
Normal Open Jack
Normal Open Jack
22
Add the diode to improve cross-talk 1/17
5/26 Modify
C644
WF@0.1U
C644
WF@0.1U
1 2
R286 WF@12KR286 WF@12K
3
21
84
+
-
U26A
WF@LMV358MM
+
-
U26A
WF@LMV358MM
R307 33R307 33
R501
WF@10K/F
RC0603
R501
WF@10K/F
RC0603
C363
WF@*1U
C363
WF@*1U
R309 33R309 33
C643
WF@1U
C643
WF@1U
R506
WF@29.4K/F
RC0603
R506
WF@29.4K/F
RC0603
C383
*47P_4
C383
*47P_4
R303 1KR303 1K
OUT
4
SET
5
IN 3
SHDN 1
GND 2
U25
WF@G923
AL000923003
U25
WF@G923
AL000923003
C395*39P_4 C395*39P_4
1
2
3
4
5
6
7
8
CN26
SUYIN=010188FR006G128JL
CN26
SUYIN=010188FR006G128JL
C651
WF@0.1U
C651
WF@0.1U
R313
4.7K_4
R313
4.7K_4
PGND1
1
IN
2
PGND2
3
OUT+ 4
PVDD1 5
GND
6
BIAS
7
VDD 8
MUTE
9
SHDN#
10
PVDD2 11
OUT- 12
U8
WF@MAX9711
U8
WF@MAX9711
L40 0_6
L40 0_6
C369 WF@4700P/25VC369 WF@4700P/25V
1 2
R269 WF@0R269 WF@0
C650
WF@0.1U
C650
WF@0.1U
WF@1KR505
CS21003J906
WF@1KR505
CS21003J906
1
1
2
233
44
CON3
WF@85204-0200
85204-0200-2P-L
CON3
WF@85204-0200
85204-0200-2P-L
C396*39P_4 C396*39P_4
C653
WF@0.1U
C653
WF@0.1U
C366
WF@0.1U
C366
WF@0.1U
R275
WF@10K
R275
WF@10K
1
2
3
4
5
6
7
8
CON8
SUYIN=010188FR006G128JL
CON8
SUYIN=010188FR006G128JL
C648
WF@0.1U
C648
WF@0.1U
Quanta Computer Inc.
PROJECT : PF1
Quanta Computer Inc.
PROJECT : PF1
C394 WF@1UC394 WF@1U
R301
4.7K_4
R301
4.7K_4
C384
39P_4
C384
39P_4
3
2
1
Q26
*AO3403
Q26
*AO3403
5
67
+
-
U26B
WF@LMV358MM
+
-
U26B
WF@LMV358MM
C375 WF@1UC375 WF@1U
D34 1SS355D34 1SS355
WF@1K
R502
WF@1K
R502
C371
WF@1U
C371
WF@1U
1 2
R299 WF@12KR299 WF@12K
R302 0_4R302 0_4
R270WF@10KR270WF@10K
L61
WF@BLM21PG600SN1D(60,3A)
L61
WF@BLM21PG600SN1D(60,3A)
C387
39P_4
C387
39P_4
C354
WF@0.1U
C354
WF@0.1U
R312 1KR312 1K
D35 1SS355D35 1SS355
1 2
R510
WF@6.2K
R510
WF@6.2K
12
C620
WF@22U/10V
C620
WF@22U/10V
L41 10_6L41 10_6
L39 0_6
L39 0_6
C657
WF@1000P/50V_4
C657
WF@1000P/50V_4
C652
WF@10U
C652
WF@10U
1 2
R296 WF@12KR296 WF@12K
R295 *10K_4R295 *10K_4
C355 WF@0.1U
C355 WF@0.1U
C377
WF@0.1U
C377
WF@0.1U
1 3
2
Q25
WF@DTC144EUA
UMT_213-3-1_3
BA144EUAZ04
Q25
WF@DTC144EUA
UMT_213-3-1_3
BA144EUAZ04
C385 WF@1UC385 WF@1U
C386
*47P_4
C386
*47P_4
C392
*47P_4
C392
*47P_4
R290
WF@*0_4
R290
WF@*0_4
1 2
R508
WF@1.5K
R508
WF@1.5K
C393
*47P_4
C393
*47P_4
1 2
R281
WF@22K/F
R281
WF@22K/F
1 2
C632
WF@10U
C632
WF@10U
1 2
C378
WF@10U
C378
WF@10U
1 2
R511
WF@620K
R511
WF@620K
L42 10_6L42 10_6
1 2
R291
WF@22K/F
R291
WF@22K/F

5
5
4
4
3
3
2
2
1
1
D D
C C
B B
A A
GND
GND
GND
GND
CTRL12A_L
HSON
ISOLATEB
CTRL12/VDD
DVDD12
DVDD12
CTRL12A
CTRL12/VDD CTRL15/VDD33
CLK_LAN_X2
CLK_LAN_X1
RSET
GND
HSOP
LAN_POWER
MDI0+
MDI0-
DVDD12
MDI1+
MDI1-
CLK_LAN_X2
CLK_LAN_X1
MDI2+
MDI2-
RVCC3
MDI3+
MDI3-
DVDD12
RVCC3
DVDD12
EVDD12
GND
DVDD12
LAN_POWER
PCIE_WAKE#
CTRL12/VDD
MDI1+
MDI1-
RJ45_MX0-
MCT1
RJ45_MX1-
RJ45_MX1+
MCT0
RJ45_MX0+
MDI0+
MDI0-
RJ45_TER
RJ45_MX0-
RJ45_MX0+
RJ45_MX1-
RJ45_MX1+
GND
EVDD12
CTRL12A
LAN_POWER
EEDI
EECS
EECS
EEDI
PCIE_RXN2(10) PCIE_RXP2(10)
PCIE_TXP2(10) PCIE_TXN2(10)
PLTRST# (13,20,24,25,26)
CLK_PCIE_LAN#(3) CLK_PCIE_LAN(3)
PCIE_WAKE# (14,24)
CLKREQ_LAN# (3)
LAN_POWERON (28)
LAN_POWER
VCC3
DVDD12
DVDD12
LAN_POWER
LAN_POWER
VCC3
LAN_POWER
RVCC3
5VPCU
LAN_POWER
Size Document Number Rev
Date: Sheet of
LAN_REALTEK_RTL8102EL
2A
23 40Wednesday, June 11, 2008
Size Document Number Rev
Date: Sheet of
LAN_REALTEK_RTL8102EL
2A
23 40Wednesday, June 11, 2008
Size Document Number Rev
Date: Sheet of
LAN_REALTEK_RTL8102EL
2A
23 40Wednesday, June 11, 2008
Remove R1 & R2
in RTL8102EL
application.
LAN_REALTEK_RTL8102E
For RTL8102EL, use this block.
DB0VC1LAN07 (NS681686)
Note 1: The Trace length
between L1 and 8111DL's Pin
1 must be within 0.5 cm. C5
and C8 to L1 must be within
0.5cm. Refer to Layout guide
for more detail.
* C469 and C192 are for U2 EVDD12 pin 19.
Change L51 to 0 ohm
in RTL8102EL
application.
23
LAN POWER CONTROL
Remove R357 and R102 in RTL8102EL
application.
Change to 1U
Fix PXE issue (ADD for B+)
5/5 change to 0.01U
C217
0.1U
C217
0.1U
C156
0.1U
C156
0.1U
C17827P/50V_4 C17827P/50V_4
1 3
2
Q42
*DTC144EU
Q42
*DTC144EU
C173
0.1U
C173
0.1U
C183
0.1U
C183
0.1U
R73 15KR73 15K
R128
*0_4
R128
*0_4
C469
0.1U
C469
0.1U
C470
10U/10V
C470
10U/10V
AVDD33
1
MDIP0
2
MDIN0
3
NC/FB12
4
MDIP1
5
MDIN1
6
GND
7
NC/MDIP2
8
NC/MDIN2
9
DVDD12/AVDD12
10
NC/MDIP3
11
NC/MDIN3
12
RSET 46
VCTRL12A/SROUT12 48
GND 47
CKTAL2 42
CKTAL1 41
NC/AVDD33 40
NC/VDDSR 44
LED0 38
VDD33 37
NC/ENSWREG 43
DVDD12
13
GND
14
HSIP
15
HSIN
16
REFCLK_P
17
REFCLK_N
18
EVDD12
19
HSOP
20
HSON
21
EGND
22
NC/SMCLK
23
NC/SMDATA
24
LED1/EESK 35
LED2/EEDI 34
LED3/EEDO 33
EECS 32
DVDD12 36
GND 31
DVDD12 30
VDD33 29
ISOLATEB 28
PERSTB 27
LANWAKEB 26
CLKREQB 25
NC/LV_PLL 39
VCTR12DVDDSR 45
U2
RTL8102EL/8111DL
U2
RTL8102EL/8111DL
C202
0.1U
C202
0.1U
C169
0.1U
C169
0.1U
C220
1000P/3KV_1808
C220
1000P/3KV_1808
2 1
Y1 25MHz/20pF/25ppm
BG625000486
XTL-5_3X3_2-3_8-1_2H
Y1 25MHz/20pF/25ppm
BG625000486
XTL-5_3X3_2-3_8-1_2H
C212
10U/10V
C212
10U/10V
C216
0.1U
C216
0.1U
R74
1K_4
R74
1K_4
C187 0.1U/10V_4C187 0.1U/10V_4
3
2
1
Q43
*AO3413
Q43
*AO3413
1
2
3
4
5
6
7
8
9
10
CON6
RJ45-C100F8-100B-8P-L
CON6
RJ45-C100F8-100B-8P-L
RD+
1
RD-
2
CT
3
TD-
8
CT
6
TD+
7
RX+ 16
CT 14
RX- 15
TX- 9
CMT 11
TX+ 10
U18
NS681686
U18
NS681686
C532
0.01U
C532
0.01U
R360 0_6R360 0_6
C192
1U
C192
1U
R27
*4.7K_4
R27
*4.7K_4
C19427P/50V_4 C19427P/50V_4
C155
0.1U
C155
0.1U
C531
0.01U
C531
0.01U
C176 0.1U/10V_4C176 0.1U/10V_4
C219
0.1U
C219
0.1U
C515 *0.1u/10V_4C515 *0.1u/10V_4
C659
*1000P
C659
*1000P
L23
0_6
L23
0_6
R426
3.6K
R426
3.6K
C215
0.1U
C215
0.1U
Quanta Computer Inc.
PROJECT : PF1
Quanta Computer Inc.
PROJECT : PF1
C198
0.1U
C198
0.1U
R160
75/F
R160
75/F
R107
2.49K/F
R107
2.49K/F
R357
*0_4
R357
*0_4
R427
10K
R427
10K
R26 0_6R26 0_6
R151
75/F
R151
75/F
R354 *0_4R354 *0_4
R102 *0_4
R102 *0_4

5
5
4
4
3
3
2
2
1
1
D D
C C
B B
A A
WL_SMCLK
WL_SMDATA
MINI2_SMCLK
MINI2_SMDATA
RCLKEN
+NEW_3VAUX
PERST#PERST#_R
PLTRST#
CPUSB#
CPPE#
+NEW_1.5V
+NEW_3V
NEW_SMCLK
NEW_SMDATA
+NEW_1.5V+NEW_3V+NEW_3VAUX
WL_SMCLK
WL_SMDATA
MINI2_SMCLK
MINI2_SMDATA
PLTRST#
WL_SMDATA
WL_SMCLK
USBP4+_C
USBP4-_C
WCS_CLKR
WCS_DATR
MINI2_SMDATA
RF_EN_WLAN
WLAN_WAKE#
RCLKEN
NEW Card_CLKREQ#
NEW_CLKREQ#
CPPE#
CPUSB#
PERST#
+NEW_3V
USBP8-_R
USBP8+_R
+NEW_3VAUX
NEW_SMCLK
NEW_SMDATA
+NEW_1.5V
PCIE_WAKE#
NEW Card_CLKREQ#
USBP10+_C
USBP10-_C
CLKREQ_WLAN#
PLTRST#
CLK_PCIE_WLAN_WLAN
CLK_PCIE_WLAN#_WLAN
PCIE_TXP1
PCIE_TXN1
PCIE_RXP1
PCIE_RXN1
CLK_PCIE_MINICARD_TV
CLK_PCIE_MINICARD#_TV
MINI2_SMCLK
PDAT_SMB
PCLK_SMB
LFRAME#
LAD0
LAD1
LAD3
LAD2
PCLK_DBC
PCIRST# PCIRST#_R
PCLK_DBC_R
PDAT_SMB(3,7,8,14)
PCLK_SMB(3,7,8,14)
PDAT_SMB(3,7,8,14)
PCLK_SMB(3,7,8,14)
PCLK_SMB(3,7,8,14)
PDAT_SMB(3,7,8,14)
PLTRST#(13,20,23,25,26)
CLK_PCIE_WLAN#(3) CLK_PCIE_WLAN(3)
PCIE_WAKE#(14,23)
CLK_PCIE_MINICARD#(3) CLK_PCIE_MINICARD(3)
PLTRST# (13,20,23,25,26)
PCIE_RXP0(10) PCIE_RXN0(10)
PCIE_TXP0(10) PCIE_TXN0(10)
PCIE_RXN1(10) PCIE_RXP1(10)
PCIE_TXP1(10) PCIE_TXN1(10)
WL_USBP4+ (14)
WL_USBP4- (14)
CLK_PCIE_NEW(3)
PCIE_TXN3(10)
CLK_PCIE_NEW#(3)
PCIE_RXN3(10)
PCIE_TXP3(10)
NEW_USBP10+(14)
PCIE_RXP3(10)
NEW_USBP10-(14)
PCIE_WAKE#(14,23)
NEW_CLKREQ#(3)
USBP8+ (14)
USBP8- (14)
CLKREQ_WLAN#(3)
NEW_DET# (14)
PLTRST# (13,20,23,25,26)
WLSW (28)
LFRAME# (13,28)
LAD0 (13,28)
LAD1 (13,28)
LAD3 (13,28)
LAD2 (13,28)
PCLK_DBC(13,17) PCIRST#(13,28)
RVCC3 VCC1.5
RVCC3
RVCC3
VCC3
VCC3
VCC1.5
VCC3
VCC3
VCC1.5
VCC1.5
VCC1.5
VCC3
VCC1.5
VCC1.5
VCC3
VCC3
VCC3
VCC1.5
VCC3
VCC3
VCC3
VCC3
VCC1.5
RVCC3
RVCC3
VCC3 RVCC3
VCC3
Size Document Number Rev
Date: Sheet of
MINI CARD/NEW CARD
2A
24 40Wednesday, June 11, 2008
Size Document Number Rev
Date: Sheet of
MINI CARD/NEW CARD
2A
24 40Wednesday, June 11, 2008
Size Document Number Rev
Date: Sheet of
MINI CARD/NEW CARD
2A
24 40Wednesday, June 11, 2008
H=0.8mm
SHDN# : ( Internal Pull Up )
CPPE# : ( Internal Pull Up , active low when card support PCIE )
CPUSB# : ( Internal Pull Up , active low when card support USB )
O2 FAE suggest add 47K RES to +3V_S5 2007.08.13
NEW CARD'S POWER SWITCH
AL000577001
AL027C10003
AL005538001
AL002231000
GMT
OMC
Ricoh
TI
QCI PN Vendor
New Card's Power Switch
A:(8/29) follow EMI suggestion, reserve RC termination
A:(8/29) follow EMI suggestion, reserve RC termination
A:(9/7) per TI FAE suggestion:
(1)Please keep all Input and Output capacitor value > 4.8uF (0.1uF +4.7uF)
(2)Please put these caps closed to IC
(3)R4101(pin 19,OC#) value should change to 2k ohm.
MINI-Card II (TV)
MINI-Card I (WLAN)
H=9mm
H=8mm
A:(9/12) Add WIMAX LED
New card
(0918) Reserve CLKREQ#
circuit to NEW_CLKREQ# of
clock generator
Header 130801-1 DFHD26MR074
Ejector 131851-V FBBL5001010
10/31 add newcard det#
24
P/N:DFHD52MS049
P/N:DFHD52MS146
C425
*0.1u/10V_4
C425
*0.1u/10V_4
C341
0.1u/10V_4
C341
0.1u/10V_4
C331
0.1u/10V_4
C331
0.1u/10V_4
R39 10KR39 10K
R40 *10K_4R40 *10K_4
R227 0_4R227 0_4
R35 *22_4R35 *22_4
C21
0.1u/10V_4
C21
0.1u/10V_4
R429 0_4R429 0_4
R214 0_4R214 0_4
Quanta Computer Inc.
PROJECT : PF1
Quanta Computer Inc.
PROJECT : PF1
1
2
4
3 5
U6
*NC7SZ32P5X
U6
*NC7SZ32P5X
R524 0_4R524 0_4
R30 0_4R30 0_4
C329
4.7u/6.3V_6
C329
4.7u/6.3V_6
R248 0_4R248 0_4
D5 1SS355D5 1SS355
C324
0.1u/10V_4
C324
0.1u/10V_4
R28 0_4R28 0_4
13
2
Q18
*DTC144EU
Q18
*DTC144EU
C19
0.1u/10V_4
C19
0.1u/10V_4
R226 *22_4R226 *22_4
R256 47K_4R256 47K_4
R232 0_4R232 0_4
R410 0_4R410 0_4
GND_1
1
USB+
3
RSV_0
5
SMBCLK
7
+1.5V
9
WAKE#
11
PERST#
13
+3.3V_2
15
CPPE#
17
REFCLK+
19
USB-
2
CPUSB#
4
RSV_1
6
SMBDATA
8
+1.5V
10
+3.3VAUX
12
+3.3V_1
14
CLKREQ#
16
REFCLK-
18
GND_2
20 PERn0
21 PERp0
22 GND_3
23 PETn0
24 PETp0
25 GND_4
26
NC4 30
NC3 29
NC2 28
NC1 27
CN5
130805-1
NCARD-131851-A-26P-L
CN5
130805-1
NCARD-131851-A-26P-L
R36 0_4R36 0_4
C17 *10p/50V_4C17 *10p/50V_4
C568
*10U/10V/X5R_8
C568
*10U/10V/X5R_8
R254 28.7K/F_4R254 28.7K/F_4
C335
3300p/50V_4
C335
3300p/50V_4
T110T110 T105T105
C562 *10p/50V_4C562 *10p/50V_4
C333
0.1u/10V_4
C333
0.1u/10V_4
R229 0_4R229 0_4
3
2
1
Q21
*2N7002E
Q21
*2N7002E
R32 0_4R32 0_4
R259*10K_4 R259*10K_4
C423
*10U/10V/X5R_8
C423
*10U/10V/X5R_8
C543
*0.1u/10V_4
C543
*0.1u/10V_4
SYSRST#
6
SHDN#
20 STBY# 1
3.3VIN
2
3.3VIN
43.3VOUT 3
3.3VOUT 5
PERST# 8
NC
16
GND
7
CPUSB# 9
CPPE# 10
1.5VOUT 13
1.5VOUT 11
1.5VIN
14 1.5VIN
12
AUXOUT 15
AUXIN
17
RCLKEN
18
OC# 19
Thermal GND
21
U5
GMT577
U5
GMT577
Reserved
51
Reserved
49
Debug(PCIRST#)
47
Debug(PCICLK)
45
GND
43
+3.3Vaux
41
+3.3Vaux
39
GND
37
GND
35
PETp0
33
PETn0
31
GND
29
GND
27
PERp0
25
PERn0
23
GND
21
Reserved
19
Reserved
17
GND
15
REFCLK+
13
REFCLK-
11
GND
9
CLKREQ#
7
Reserved
5
+3.3V 52
GND 50
+1.5V 48
LED_WPAN# 46
LED_WLAN# 44
LED_WWAN# 42
GND 40
USB_D+ 38
USB_D- 36
GND 34
SMB_DATA 32
SMB_CLK 30
+1.5V 28
GND 26
+3.3Vaux 24
PERST# 22
W_DISABLE# 20
GND 18
Reserved 16
+1.5V 6
Reserved
3
WAKE#
1
Reserved 14
Reserved 12
Reserved 10
Reserved 8
GND 4
+3.3V 2
GND
54
GND
53
CN20
TV@C15725-180A5-L
CN20
TV@C15725-180A5-L
R325 0_4R325 0_4
T108T108
C334
0.1u/10V_4
C334
0.1u/10V_4
3
2
1
Q7
*2N7002E-LF
Q7
*2N7002E-LF
R220 0_4R220 0_4
C340
0.1u/10V_4
C340
0.1u/10V_4
R237
0_4
R237
0_4
R233 0_4R233 0_4
C426
0.001u/50V_4
C426
0.001u/50V_4
R215 0_4R215 0_4
C318 *10p/50V_4C318 *10p/50V_4
C332
0.1u/10V_4
C332
0.1u/10V_4
C594
10u/10V_8
C594
10u/10V_8
R425 *22_4R425 *22_4
T107T107
Reserved
51
Reserved
49
Debug(PCIRST#)
47
Debug(PCICLK)
45
GND
43
+3.3Vaux
41
+3.3Vaux
39
GND
37
GND
35
PETp0
33
PETn0
31
GND
29
GND
27
PERp0
25
PERn0
23
GND
21
Reserved
19
Reserved
17
GND
15
REFCLK+
13
REFCLK-
11
GND
9
CLKREQ#
7
Reserved
5
+3.3V 52
GND 50
+1.5V 48
LED_WPAN# 46
LED_WLAN# 44
LED_WWAN# 42
GND 40
USB_D+ 38
USB_D- 36
GND 34
SMB_DATA 32
SMB_CLK 30
+1.5V 28
GND 26
+3.3Vaux 24
PERST# 22
W_DISABLE# 20
GND 18
Reserved 16
+1.5V 6
Reserved
3
WAKE#
1
Reserved 14
Reserved 12
Reserved 10
Reserved 8
GND 4
+3.3V 2
GND
54
GND
53
CN10
C15706-190A1-L
CN10
C15706-190A1-L
R228 0_4R228 0_4
R34 *22_4R34 *22_4
T109T109
R326 0_4R326 0_4
C557
*0.1u/10V_4
C557
*0.1u/10V_4
C424
*0.1u/10V_4
C424
*0.1u/10V_4
C339
4.7u/6.3V_6
C339
4.7u/6.3V_6
R424 0_4R424 0_4
R251 0_4R251 0_4
C342
0.1u/10V_4
C342
0.1u/10V_4
R413 0_4R413 0_4
C330
0.1u/10V_4
C330
0.1u/10V_4
R260*10K_4 R260*10K_4
C18 *10p/50V_4C18 *10p/50V_4
C20
10u/10V_8
C20
10u/10V_8

A
A
B
B
C
C
D
D
E
E
4 4
3 3
2 2
1 1
TPBIAS0
TPB0N
TPA0N
TPA0P
TPB0P L1394_TPB0+
L1394_TPA0+
1394_COM
L1394_TPA0-
L1394_TPB0-
L1394_TPB0-
L1394_TPA0-
L1394_TPB0+
L1394_TPA0+
MDIO05
TPB0N
MDIO00
MS_CD#
MDIO03
TPA0P
MDIO07
TPB0P
MDIO02
JMB380CLK-
JMB380CLK+
PCIE_RXN4_C
PCIE_RXP4_C
MDIO06
TPBIAS0
MDIO04
MDIO01
TPA0N
MC_PWR_CTRL_0#
MDIO12
MDIO14
MDIO06
MDIO13
MDIO07
MC_PWR_CTRL_0#
SD_CD_C
MDIO04
MS_D2
MS_D0
MDIO05 MS_D3
MDIO01 MS_BS_1#
MDIO02
MDIO04
MS_INS
SD_D1
SD_CLK_C
SD_D2
SD_D3
MS_CD#
SD_CMD_C
SD_D0 MDIO00
MDIO02
MS_D1
MDIO00
SD_SW
MDIO01
MDIO03
MDIO06
MDIO05
MDIO03
SD_CD#
SD_CD#
MDIO12
MDIO14
MDIO13
MS_CLK
L1394_TPA0- L1394_TPB0-
L1394_TPB0+L1394_TPA0+
PCIE_RXN4(10) PCIE_RXP4(10)
PCIE_TXN4(10) PCIE_TXP4(10)
MDIO05
MDIO07
MDIO04
CLK_PCIE_JM380#(3)
CLK_PCIE_JM380(3)
MDIO06
PLTRST#(13,20,23,24,26)
MDIO03
MDIO02
MDIO01
MDIO00
MDIO05
MDIO01
MDIO04
MDIO02
MDIO00
MS_CD#
MDIO03
D3E_GPIO# (13)
SD_CD#
MS_CD#
D3E_SCI# (14)
SD/MS_3V
+1.8V_CARD
+1.8V_CARD
+1.8V_CARD
+1.8V_CARD
VCC3
+1.8V_CARD
VCC3
VCC3
VCC1.8
VCC3
SD/MS_3V
VCC3
VCC3
RVCC3
SD/MS_3V
VCC5
SD/MS_3VVCC3
SD/MS_3V
SD/MS_3V SD/MS_3V
SD/MS_3V SD/MS_3V
VCC3
VCC3
VCC3 VCC3
GND1
GND1
Size Document Number Rev
Date: Sheet of
JMB380 (Card Reader/1394)
2A
25 40Wednesday, June 11, 2008
Size Document Number Rev
Date: Sheet of
JMB380 (Card Reader/1394)
2A
25 40Wednesday, June 11, 2008
Size Document Number Rev
Date: Sheet of
JMB380 (Card Reader/1394)
2A
25 40Wednesday, June 11, 2008
4 IN 1 CONN
1394
As close as
possible to JMB380
These 1394 signals are high speed
differential pairs and must be kept equal
length with a differential impedance (Zo)
of 110ohms.
CLOSE CONN
SI-1
modified
SI-1 modified --
change part number
for crystal vendor
recommend
SI-1
modified
DATA code
0740 chip
can
remove
12K %1
:CS31202FB15
or
CS31202FB07
C780 close connector
CARDREADER POWER
SI-1 modified --
Remove Q25 and R521
ADD R335 for JMicron
new version
RESERVED for JMicron -- after
programming can out-put VCC3
throught MC_PWR_CTRL_0# signal
TTN P/N:DDFHD23MS0A8
Supporting MMC/SD/MS Cards
Molex P/N:DFHD23MS0B6
CARD READER
25
Q27 for power
leakage
concern
Close to CN25
5/26 modify
R47933 R47933
C388 0.1U/10V_4C388 0.1U/10V_4
R47833 R47833
C372
22P
C372
22P
R472 33R472 33
C608
0.1U
C608
0.1U
R277
EV@56.2/F_4
R277
EV@56.2/F_4
R300 8.2K/F_4R300 8.2K/F_4
R289
1M/F_4
R289
1M/F_4
C376
22P
C376
22P
D2 2
D1 3
VCC
4
GND
1
D82
SR05
D82
SR05
R47733 R47733
R473 *22R473 *22
C349
10U/6.3V_8
C349
10U/6.3V_8
C370 1000P/50V_4C370 1000P/50V_4
D2 2
D1 3
VCC
4
GND
1
D83
SR05
D83
SR05
C365 0.1U/10V_4C365 0.1U/10V_4
R470 33R470 33
D23
1SS355
D23
1SS355
R46433 R46433
C380 0.1U/10V_4C380 0.1U/10V_4
C351
0.1U
C351
0.1U
C389 0.1U/10V_4C389 0.1U/10V_4
T114T114
R284 10K/F_4R284 10K/F_4
R278
EV@56.2/F_4
R278
EV@56.2/F_4
R285 10K/F_4R285 10K/F_4
1
2
3
4
5
6
CN25
EV@C13141-10405-L
CN25
EV@C13141-10405-L
3
2
1
Q24
*AO3409
Q24
*AO3409
R46633 R46633
R467 33R467 33
C348
2.2U/6.3V_6
C348
2.2U/6.3V_6
R280
EV@56.2/F_4
R280
EV@56.2/F_4
C382 0.1U/10V_4C382 0.1U/10V_4
R430 0_8R430 0_8
R314 0R314 0
R272
EV@4.99K/F_4
R272
EV@4.99K/F_4
R282 10K/F_4R282 10K/F_4
R463 0R463 0
R469 *10KR469 *10K
C362 10U/6.3V_8C362 10U/6.3V_8
C352
0.1U/10V_4
C352
0.1U/10V_4
R276 0_8R276 0_8
C373 0.1U/10V_4C373 0.1U/10V_4
3
2
1
Q27
ME2N7002D
Q27
ME2N7002D
C356
0.1U/10V_4
C356
0.1U/10V_4 R287 *10K/F_4R287 *10K/F_4
12
R271 200K/F_4R271 200K/F_4
R471 33R471 33
R310
2.2K/F_4
R310
2.2K/F_4
R293 0R293 0
R294
4.7K_4
R294
4.7K_4
R292
4.7K_4
R292
4.7K_4
C357
0.1U/10V_4
C357
0.1U/10V_4
XRSTN
1
XTEST
2
APCLKN
3
APCLKP
4
APVDD
5
APGND
6
APREXT
7
APRXP
8
APRXN
9
APV18
10
APTXN
11
APTXP
12
CPPEN 13
NC 14
CR1_CD1N 15
CR1_CD0N/WAKEN 16
CR1_PCTLN 17
DV18 18
DV33 19
DV33 20
CR_LEDN 21
MDIO14 22
MDIO13 23
TCPS 24
MDIO12 25
MDIO11 26
MDIO10 27
MDIO9 28
MDIO8 29
TAV33 30
TPB1N 31
TPB1P 32
TPA1N 33
TPA1P 34
TPBIAS_1 35
TREXT 36
DV18
37
TXIN
38
TXOUT
39
MDIO7
40
MDIO6
41
MDIO5
42
MDIO4
43
DV33
44
MDIO3
45
MDIO2
46
MDIO1
47
MDIO0
48
EPAD
49
U9
JMB380
U9
JMB380
L38 *BLM18PG221SN1D(220,1.4A)_6
L38 *BLM18PG221SN1D(220,1.4A)_6
R468 0R468 0
SD-SW(WP) 22
SD-DAT1 18
SD-DAT0 17
SD-GND1 13
MS-GND2
10
MS-BS
2
SD-CLK 15
MS-D2
5MS-SDIO(D0)
4SD-VDD 14
MS-D3
7SD-GND2 16
MS-INS
6
MS-VCC
9
SD-CMD 12
MS-SCLK
8
MS-D1
3
SD-SW(RSV)
20
MS-GND1
1
SD-DAT2 19
SD-CD/DAT3 11
SD-SW(WP-GND) 23
SD-SW(GND)
21
CON7
Molex47265-0001-CARD-READER
CON7
Molex47265-0001-CARD-READER
EV@0.33u/10V_4C359 EV@0.33u/10V_4C359
C600*22P C600*22P R465 33R465 33
C390 0.1U/10V_4C390 0.1U/10V_4
Quanta Computer Inc.
PROJECT : PF1
Quanta Computer Inc.
PROJECT : PF1
R47633 R47633
R4740 R4740
C364 0.1U/10V_4C364 0.1U/10V_4
R451*22 R451*22
R274 10K/F_4R274 10K/F_4
R283
12K/F_4
R283
12K/F_4
C603 *22PC603 *22P
Y5
24.576MHz 50ppm 10pF
Y5
24.576MHz 50ppm 10pF
R279
EV@56.2/F_4
R279
EV@56.2/F_4
12
R288 200K/F_4R288 200K/F_4
R462 *10KR462 *10K
EV@220p/25V_4
C361
EV@220p/25V_4
C361
R475 33R475 33
C391 0.1U/10V_4C391 0.1U/10V_4
C368 10U/6.3V_8C368 10U/6.3V_8

5
5
4
4
3
3
2
2
1
1
D D
C C
B B
A A
PDD[0..15]
PDA1
PDDREQ
PDIOW#
IRQ14
PDDACK#
PDCS1#
PDA0
PDIOR#
PDIORDY
PDA2
PDCS3#
+5VSATA1
IDE_RST#_B
SATA_TXN0
SATA_TXP0
+3.3VSATA1
+5VSATA2
SATA_TXN1
SATA_TXP1
+3.3VSATA2
PDD1
PDA1
PDA0
PDD5
PDD4
PDD3
PDD0
PDD7
PDCS1#
IDE_RST#_B
PDD2
PDIOW#
PDIORDY
PDD6
PDD9
PDD13
PDD15
PDIOR#
IRQ14
PDA2_R
PDCS3#
PDD10
PDDREQ
PDD8
PDD11
PDD12
PDD14
PDDACK#
PDA2
+5VSATA_ODD
+5VSATA2
SATA_TXP0
SATA_TXN0
SATA_RXN0
SATA_RXP0
PDD[0..15](15)
PDDREQ(15)
PDIORDY(15)
IRQ14(15) PDA1(15) PDA0(15) PDCS1#(15) PDA2(15) PDCS3#(15)
SATA_TXN0 (15)
SATA_TXP0 (15)
PLTRST#(13,20,23,24,25)
HDD_AUX_RST#(14)
SATA_TXN1 (15)
SATA_TXP1 (15)
PDIOW#(15) PDIOR#(15)
PDDACK#(15)
SATA_RXP0 (15)
SATA_RXN0 (15) SATA_RXP1 (15)
SATA_RXN1 (15)
PDMA66 (14)
SATA_RXN3 (15)
SATA_RXP3 (15)
SATA_TXN3 (15)
SATA_TXP3 (15)
VCC3
VCC5
VCC1.8
VCC3
VCC5
+1.8V_FLASHVCC1.8
VCC5
VCC5
VCC5
Size Document Number Rev
Date: Sheet of
SATA / HyberFLASH
2A
26 40Wednesday, June 11, 2008
Size Document Number Rev
Date: Sheet of
SATA / HyberFLASH
2A
26 40Wednesday, June 11, 2008
Size Document Number Rev
Date: Sheet of
SATA / HyberFLASH
2A
26 40Wednesday, June 11, 2008
FLASH
SATA HDD 2'nd SATA HDD
A:(8/17) Add Cap for SATA interface A:(8/17) Add Cap for SATA interface
SATA ODD 9/28 change to SATA ODD conn to BD3G use
Flash moduel operate at 1.8V
Pin2, 20 is NC for Flash module
Check New ODD CONN Pin Define.
Device Present
11/01 modify it
10/30 use H:5.2 for A-test
26
R253 *0_8R253 *0_8
C344
0.1u/10V_4
C344
0.1u/10V_4
C345
10u/10V_8
C345
10u/10V_8
C479
0.1u/10V_4
C479
0.1u/10V_4
R493 *0_4R493 *0_4
+1.8V
40
PERST#
39
PDD7
38
GND
37
PDD6
36
PDD5
35
+1.8V
34
PDD4
33
PDD3
32
GND
31
PDD2
30
PDD1
29
PDD0
28
PDIOW#
27
+1.8V
26
PDIORDY#
25
PDA1
24
+1.8V
23
NC 41
NC 20
PDD8 19
PDD9 18
GND 17
PDD10 16
PDD11 15
GND 14
PDD12 13
PDD13 12
GND 11
PDD14 10
PDD15 9
PDREQ 8
PIDE_INTR 3
PDA0
22
PDCS1#
21
GND 7
PDIOR# 6
GND 5
PDACK# 4
PDA2 2
PDCS3# 1
NC
42
CN24
78319-0011
CN24
78319-0011
C578
0.1u/10V_4
C578
0.1u/10V_4
C337
*0.1u/10V_4
C337
*0.1u/10V_4
R488
10K_4
R488
10K_4
C580
10u/10V_8
C580
10u/10V_8
C577
0.1u/10V_4
C577
0.1u/10V_4
C609
22u/6.3V_8
C609
22u/6.3V_8
C599
1u/10V_4
C599
1u/10V_4
GND 12
+5V 10
DP 8
TXP 6
GND2 4
RXP 2
GND 13
RSVD 11
+5V 9
GND3 7
TXN 5
RXN 3
GND1 1
GND14 14
GND15 15
CN16
C18534-11305-L
CN16
C18534-11305-L
R450 *0_4R450 *0_4
R109 0_8R109 0_8
C343
0.1u/10V_4
C343
0.1u/10V_4
R452
0_6
R452
0_6
R261 0_8R261 0_8
C218
10u/10V_8
C218
10u/10V_8
R367 1K_4R367 1K_4
C336
*4.7u/6.3V_6
C336
*4.7u/6.3V_6
R494
100K_4
R494
100K_4
R435 0_8R435 0_8
C473
0.1u/10V_4
C473
0.1u/10V_4
C635
1u/10V_4
C635
1u/10V_4
C478
0.1u/10V_4
C478
0.1u/10V_4
R441 *0_8R441 *0_8
12
C640
47n/25V_6
C640
47n/25V_6
D2 2
D1 3
VCC
4
GND
1
D78
SR05
D78
SR05
12V 22
12V 20
RSVD 18
5V 16
5V 14
GND 12
3.3V 10
3.3V 8
TXP 6
GND2 4
RXP 2
12V 21
GND 19
GND 17
5V 15
GND 13
GND 11
3.3V 9
GND3 7
TXN 5
RXN 3
GND1 1
GND23 23
GND24 24
CN21
SA@127043FR022GX51ZR
CN21
SA@127043FR022GX51ZR
D2 2
D1 3
VCC
4
GND
1
D77
SR05
D77
SR05
21
D21 CH501H-40PTD21 CH501H-40PT
12V 22
12V 20
RSVD 18
5V 16
5V 14
GND 12
3.3V 10
3.3V 8
TXP 6
GND2 4
RXP 2
12V 21
GND 19
GND 17
5V 15
GND 13
GND 11
3.3V 9
GND3 7
TXN 5
RXN 3
GND1 1
GND23 23
GND24 24
CN22
SA@127043FR022GX51ZR
CN22
SA@127043FR022GX51ZR
21
D22 CH501H-40PTD22 CH501H-40PT
Quanta Computer Inc.
PROJECT : PF1
Quanta Computer Inc.
PROJECT : PF1
C583
*0.1u/10V_4
C583
*0.1u/10V_4
C474
0.1u/10V_4
C474
0.1u/10V_4
C367
1u/10V_4
C367
1u/10V_4

5
5
4
4
3
3
2
2
1
1
D D
C C
B B
A A
NBSWON# PWRLED#
TPCLK_1
+5V_TP
+5V_TP TPDATA_1
TPCLK_1
TPDATA_1
USBVCC0
SATA_RXP2_C SATA_RXP2
SATA_RXN2
SATA_TXP2
SATA_TXN2
SATA_RXN2_C
SATA_TXN2_C
SATA_TXP2_C
USBVCC0USBVCC0
HW_RADIO_DIS#
BT_VCC
BLUELED
WLAN_ACTIVE_R
HW_RADIO_DIS#
BT_AVTIVE_R
USBP0-_C
GND
USBP9+_C
USBP9-_C
ANT
USBP7+_C
USBP7-_C
USBP7+_C
USBP7-_C
TPCLK(28) TPDATA(28)
USBP1-(14) USBP1+(14)
USBP6-(14) USBP6+(14)
USBP7-(14) USBP7+(14)
BT_ON#(28)
USBP0-(14) USBP0+(14)
BT_USBP9-(14) BT_USBP9+(14)
TP_LED#(28) TP_ON(28)
SATA_RXN2 (15)
SATA_RXP2 (15)
SATA_TXP2 (15)
SATA_TXN2 (15)
NBSWON#(28,29) PWRLED#(28)
RF_SW(28) RF_LED(28)
LID#(19,28)
5VPCU
5VSUS
5VPCU
VCC5
5VSUS
VCC3
VCC3
VCC5
ANT_GND
ANT_GND
ANT_GND
ANT_GND
3VPCU
USBVCC0
USBVCC0
GND1
Size Document Number Rev
Date: Sheet of
ESATA/SW/ TP/ USB /BT/TV
2A
27 40Wednesday, June 11, 2008
Size Document Number Rev
Date: Sheet of
ESATA/SW/ TP/ USB /BT/TV
2A
27 40Wednesday, June 11, 2008
Size Document Number Rev
Date: Sheet of
ESATA/SW/ TP/ USB /BT/TV
2A
27 40Wednesday, June 11, 2008
Main strem
To SW board
T/P
40 mils
P/N:DFHD07MSA24 AllTOP
CNNE-SATA
CLOSED CNN
11/20 modify
P/N:DFHD07MSA16
BLUETOOTH MODULE CONNECTOR
ON MB USB
40 mils
80 mils
1
6
Same with PB3
Same with PB2
Z = 75 OHM
ANT. CONNECTOR
To USB board
To TP board
27
120 mils
1
12
R448,R451 CLOSED CN9
TV connector
Close to CN10
M/B USB/B
1
10
T/P FFC
1
10
1
12
SW/B FFC
1
12
up
down
downdown
5/22 modify
C558 3900P/25VC558 3900P/25V
1 2
L47 BLM18PG181SN1D_6L47 BLM18PG181SN1D_6
T112T112
C5
*100p/50V_4
C5
*100p/50V_4
T111T111
R268
4.7K
R268
4.7K
C6
*100p/50V_4
C6
*100p/50V_4
12
C593
*47P/50V
C593
*47P/50V
SIG 1
GND 2
GND 3
CN13
DFHD01MS381
CN13
DFHD01MS381
C430
*100p/50V_4
C430
*100p/50V_4
1 3
2
Q23
DTC144EUA
UMT_213-3-1_3
BA144EUAZ04
Q23
DTC144EUA
UMT_213-3-1_3
BA144EUAZ04
C4
*0.1u/10V_4
C4
*0.1u/10V_4
+
C582
100U/6.3V-3528
+
C582
100U/6.3V-3528
2
GND
3
GND
1
SIG
CN14 25-501A0-L
MMCX-25-10904-T-3P
DFHS01FS000
CN14 25-501A0-L
MMCX-25-10904-T-3P
DFHS01FS000
12
C592
*47P/50V
C592
*47P/50V
12
9
8
7
6
5
4
3
2
1
11
10
CN6
USB_CONN
CN6
USB_CONN
C587
0.1U
C587
0.1U
1
2
3
4
5
6
7
8
CN23
USB
CN23
USB
T113T113
GND1 1
TXP 2
TXN 3
GND2 4
RXN 5
RXP 6
GND3 7
GND
8
GND
9
GND
10
GND
11
CN19
E-SATA
ESATA-CD013C0EA-7P-L-H
CN19
E-SATA
ESATA-CD013C0EA-7P-L-H
Quanta Computer Inc.
PROJECT : PF1
Quanta Computer Inc.
PROJECT : PF1
C358
.1U_4
C358
.1U_4
C431
*10P_4
C431
*10P_4
1 2
F3
POLY_SWITCH RC1206
DKZ00TFU101
F3
POLY_SWITCH RC1206
DKZ00TFU101
C429
*10P_4
C429
*10P_4
3
2 1
D92
DA204U
D92
DA204U
C428
0.1u/10V_4
C428
0.1u/10V_4
1
4
5
6
7
8
9
10
11
12
2
3
CN2
TOUCH PAD 12P
CN2
TOUCH PAD 12P
1
12
23
34
45
56
6
CON1
T/P_Board
AFNXX0-N2G1V-6P-R-kw3
DFHS06FS178
CON1
T/P_Board
AFNXX0-N2G1V-6P-R-kw3
DFHS06FS178
R350 0R350 0
C325
0.1u/10V_4
C325
0.1u/10V_4
C427
4.7u/10V_8
C427
4.7u/10V_8
C322
*0.1u/10V_4
C322
*0.1u/10V_4
R264 0_4R264 0_4
1
1
4
433
22
L56
*DLW21HN900SQ2L
L56
*DLW21HN900SQ2L
GND1
1
BT_AVTIVE(PIO5)
5
WLAN_ACTIVE(PIO6)
7
LED
9
USB_D+
2
RSVD
4
HW_RADIO_DIS#
6
+3.3V
8
GND2
10
USB_D-
3
CN7
BLUETOOTH
CN7
BLUETOOTH
3
2 1
D91
DA204U
D91
DA204U
C550 3900P/25VC550 3900P/25V R324 0_4R324 0_4C548 3900P/25VC548 3900P/25V R327 0_4R327 0_4
C563 3900P/25VC563 3900P/25V
R263 0_4R263 0_4
L37
MNB-201209-0060P-N2Q
L37
MNB-201209-0060P-N2Q

5
5
4
4
3
3
2
2
1
1
D D
C C
B B
A A
MBATV
TEMP_MBAT
RF_LED
PCLK_EC
MY16
8512_SCK
MY11
MY9
MY10
MY1
MX0
MX1
MY14
MY12
MY13
MY5
MY3
MY4
MY0
MX3
MX2
MY17
8512_SO
PCLK_EC
8512_SCE#
8512_SI
PCURST#
EC_3AVCC
EC_3VSTBY
MY2
MY8
MY6
MY7
MY15
MX5
MX4
MBDATA
MBCLK
MX7
MX6
PCURST#
HWPG
NBSWON#
-PCUHOLD
MBDATA
MBCLK
DNBSWON#
SUSC#
MY16
8512_SCK
8512_SI
8512_SCE#
8512_SO
MY17
HWPG
NBSWON#
WLSW
LID#
PMUX1
PMUX2
CIR_IN
CIR_IN
CIR_VCC
HWPG
ENBEEP (21)
NUMLED# (29)
CAPSLED# (29)
BATLED1# (29)
FANSIG (29)
RF_LED (27)
BATLED0#
ACIN (31)
WLSW (24)
BT_ON# (27)
MBDATA (6,20,37)
MBCLK (6,20,37)
SUSB# (14)
NBSWON# (27,29)
TPDATA (27)
TPCLK (27)
PCIRST# (13,24)
TEMP_MBAT (31,37)
TP_ON (27)
MBATV (37)
DNBSWON# (14)
REFON (37)
SWI# (14)
WLSW(24)
ADJ (19)
CC-SET (31)
VFAN (29)
KBSMI#(14)
LID#(19,27)
LFRAME#(13,24)
SERIRQ(13)
PCLK_EC(13,17)
SCI#(14)
LAD0(13,24)
LAD3(13,24) LAD2(13,24) LAD1(13,24)
GATEA20(14)
RCIN#(14)
NBSWON#(27,29)
SUSON (35,36)
VOLMUTE# (21)
MAINON (20,34,35,36)
RVCC_ON (32,37)
SUSC# (14)
RSMRST# (14)
VRON (33,34,37)
ECPWROK (17,19)
CHG# (31)
MX[0..7](29)
MY[0..15](29)
CELL-SET (31)
NBSWON#(27,29)
ACIN(31)
SUSB#(14)
D/C# (31)
TP_LED# (27)
EAPD (21)
1.2V_ON (34,36)
SYS_HWPG(32,35,36,37)
HWPG_1.2V_NB(34)
GFXPG(20)
CPU_COREPG(33)
PWRLED# (27)
CCD_POWERON (19)
-PCUHOLD
RF_SW (27)
BT_LED# (29)
BIOS_WP#(14)CRT_SENSE# (18)
LAN_POWERON (23)
3VPCU
VCC3 3VPCU
VCCRTC
3VPCU
3VPCU
3VPCU
VCC5
3VPCU
3VPCU
3VPCU
5VPCU
5VPCU
3VPCU
VCC3
VCC3
VCC3
VCC3
VCC3 3VPCU
VCC3
Size Document Number Rev
Date: Sheet of
EC ITE8512
2A
28 40Wednesday, June 11, 2008
Size Document Number Rev
Date: Sheet of
EC ITE8512
2A
28 40Wednesday, June 11, 2008
Size Document Number Rev
Date: Sheet of
EC ITE8512
2A
28 40Wednesday, June 11, 2008
Layout Note:
32.768kHz clock lines:
a. If possible, please avoid using any through-hole.
b. Please make the trace length short, and the trace width wide enough.
c. The spacing to the closest neighbor should be wide enough.
Use 8Mbit in A-test
UART_TXD
UART_RXD
T96
T98
Note 2 :
(1) Each input pin should be driven or pulled.
(2) Each output-drain output pin should be pulled.
Note 1 : Since all GPIO belong to VSTBY power domain, and
there are some special considerations below:
(1) If it is output to external VCC derived power domain
circuit, this signal should be isolated by a diode such as
KBRST# and GA20.
(2) If it is input from external VCC derived power domain
circuit, this external circuit must consider not to float the
GPIO input.
Layout Note:
net "3VPCU" and "RTC_VCC"
minimum trace width 12mils.
Layout Note:
Place all capacitors close to IT8512. (For PLL Power)
Please reserve this connector
for serial debug port & KBS download usage.
Layout Note:
Place R316,R317,R319 within 500 mils from SPI
Flash.
8Mbit , SPI
SMBUS
8M Winbond P/N:AKE3GFP0N08
16M SST P/N:AKE28FP0K07
Pull Up for Low Active Pin
P/N:BG332768909
Hi: EXT_VGA
Low: INT_VGA
20 mlis
123
4
TOP
11/01 all power good pull up to VCC3
1/24 ADD CRT SENSE
28
PP
R527
8.2K
R527
8.2K
R443 4.7K_4R443 4.7K_4
C338
*39P
C338
*39P
D13 EV@1SS355D13 EV@1SS355
R433
*22
R433
*22
R438 10KR438 10K
C381
0.1u/10V_4
C381
0.1u/10V_4
L35 BK1608HS121-TL35 BK1608HS121-T
Quanta Computer Inc.
PROJECT : PF1
Quanta Computer Inc.
PROJECT : PF1
41
2 3
Y6
32.768KHZ
Y6
32.768KHZ
R520
*CIR@10K_4
R520
*CIR@10K_4
R431
470K
R431
470K
D16 1SS355D16 1SS355
3
2
1
Q39
2N7002E
Q39
2N7002E
R258
0
R258
0
C572
0.1U
C572
0.1U
D19 1SS355D19 1SS355
D20 1SS355D20 1SS355
R437
10K
R437
10K
C588
0.1U
C588
0.1U
R235 10K_4R235 10K_4
R445 10KR445 10K
1 3
2Q38
DTC144EU
Q38
DTC144EU
C569
*10P
C569
*10P
R257
100K
R257
100K
D18 1SS355D18 1SS355
C465
0.1u/10V_4
C465
0.1u/10V_4
C581
0.1U
C581
0.1U
R446 *10KR446 *10K
12
C328
0.1U
C328
0.1U
C604
0.1U
C604
0.1U
C576
0.1U
C576
0.1U
C327
*0.1U
C327
*0.1U
R250
10K_4
R250
10K_4
R436 47R436 47
OUT
1
GND
4
VCC
2
GND
3
U28
CIR@IR-IRM-V538-TR1
BEBK0076Z00
IR-IRM-V538-TR1-3P-pb2
U28
CIR@IR-IRM-V538-TR1
BEBK0076Z00
IR-IRM-V538-TR1-3P-pb2
R525 0R525 0
C573
0.1U
C573
0.1U
12
C571
10P
C571
10P
CIR@0.1u/10V_4C658 CIR@0.1u/10V_4C658
R440 15R440 15
R455
10K
R455
10K
D15 1SS355D15 1SS355
WRST#
14
LPCCLK
13
LAD0
10
LAD1
9
LAD2
8
LAD3
7
LFRAME#
6
LPCPD#/WUI6/GPE6
17
SERIRQ
5
ECSMI#/GPD4
15
ECSCI#/GPD3
23
GA20/GPB5
126
KBRST#/GPB6
4
FLRST#/WUI7/GPG0/TM
106
FLCLK/SCK
105
FLAD3/GPG6
104
FLAD2/SO
103
FLAD1/SI
102
FLAD0/SCE#
101
FLFRAME#/GPG2
100
KSI0/STB#
58
KSI1/AFD#
59
KSI2/INIT#
60
KSI3/SLIN#
61
KSI4
62
KSI5
63
KSI6
64
KSI7
65
KSO0/PD0
36
KSO1/PD1
37
KSO2/PD2
38
KSO3/PD3
39
KSO4/PD4
40
KSO5/PD5
41
KSO6/PD6
42
KSO7/PD7
43
KSO8/ACK#
44
KSO9/BUSY
45
KSO10/PE
46
KSO11/ERR#
51
KSO12/SLCT
52
KSO13
53
KSO14
54
KSO15
55
VCC 11
VSTBY 26
VSTBY 50
VSTBY 92
VSTBY 114
VSTBY 127
VSTBY 121
VBAT 3
AVCC 74
SMCLK0/GPB3 110
SMCLK1/GPC1 115
SMDAT0/GPB4 111
SMDAT1/GPC2 116
PS2CLK0/GPF0 85
PS2DAT0/GPF1 86
PS2CLK1/GPF2 87
TMR0/WUI2/GPC4 120
TMR1/WUI3/GPC6 124
LPCRST#/WUI4/GPD2
22
WUI5/GPE5 35
PWRSW/GPE4 125
RI1#/WUI0/GPD0 18
RI2#/WUI1/GPD1 21
RING#/PWRFAIL#/LPCRST#/GPB7 112
TXD/GPB1 109
RXD/GPB0 108
GPB2/CTX
123
PS2DAT1/GPF3 88
PS2CLK2/GPF4 89
PS2DAT2/GPF5 90
SMCLK2/GPF6 117
SMDAT2/GPF7 118
TACH0/GPD6 47
TACH1/GPD7 48
PWM0/GPA0 24
PWM1/GPA1 25
PWM2/GPA2 28
PWM3/GPA3 29
PWM4/GPA4 30
PWM5/GPA5 31
PWM6/GPA6 32
PWM7/GPA7 34
ADC0/GPI0 66
ADC1/GPI1 67
ADC2/GPI2 68
ADC3/GPI3 69
ADC4/GPI4 70
ADC5/GPI5 71
ADC6/GPI6 72
ADC7/GPI7 73
VSS
1
VSS
12
VSS
27
VSS
49
VSS
122 VSS
113
AVSS
75
CK32KE 2
CK32K 128
DAC3/GPJ3 79
DAC2/GPJ2 78
DAC1/GPJ1 77
DAC0/GPJ0 76
GPE2/ISAS 83
GPE3/ISCLK 84
GPE1/ISAD 82
GINT/GPD5 33
L80LLAT/GPE7 20
L80HLAT/GPE0 19
GPH5/ID5 98
GPH6/ID6 99
GPH3/ID3 96
GPH4/ID4 97
GPH1/ID1/BADDR0 94
GPH2/ID2/BADDR1 95
GPH0/ID0/SHBM 93
VSS
91
DAC5/GPJ5 81
DAC4/GPJ4 80
PWUREQ#/GPC7
16
GPC0/CRX
119
GPG1/ID7 107
KSO17/GPC5 57
KSO16/GPC3 56
KBMX
FLASH
LPC
GPIO
SM BUS
PS/2
PWM
WAKE UP
UART
A/D D/A
CLOCK
IT8512
CIR
U21IT8512
AJ085120F02
KBMX
FLASH
LPC
GPIO
SM BUS
PS/2
PWM
WAKE UP
UART
A/D D/A
CLOCK
IT8512
CIR
U21IT8512
AJ085120F02
12
C570
10P
C570
10P
C602
0.1U
C602
0.1U
13
2Q20
DTA124EU
Q20
DTA124EU
D14 1SS355D14 1SS355
R444 *10KR444 *10K
C584
0.1U
C584
0.1U
R442 4.7K_4R442 4.7K_4
D10 1SS355D10 1SS355
C589
0.1U
C589
0.1U
R439
10K
R439
10K
R434 47R434 47
T149T149
R456
10K
R456
10K
R454
IV@10K
R454
IV@10K
C601
1000P/16V_4
C601
1000P/16V_4
C586
0.1U
C586
0.1U
C575
*39P
C575
*39P
D11 1SS355D11 1SS355
T150T150
C379
0.1u/10V_4
C379
0.1u/10V_4
R526
4.7K
R526
4.7K
D31 1SS355D31 1SS355
R453 EV@10KR453 EV@10K
T151T151
C579
*39P
C579
*39P
R432 10KR432 10K
CE#
1
SCK
6
SI
5
SO
2
WP#
3
VDD 8
VSS 4
HOLD# 7
U20
W25X80
U20
W25X80
L36 BK1608HS121-TL36 BK1608HS121-T
D17 1SS355D17 1SS355
T148T148
R249 10K_4R249 10K_4
R447 *100KR447 *100K
R519 CIR@0_4R519 CIR@0_4
D12 1SS355D12 1SS355
R236 10K_4R236 10K_4
C574
0.1U
C574
0.1U

5
5
4
4
3
3
2
2
1
1
D D
C C
B B
A A
NBSWON#
MX7
TH_FAN_POWER
MY11
MY0
MY8
MY7
MY2
MY10
MY15
MX6
MX3
MY6
MY12
MX1
MX7
MX5
MX4
MY5
MX2
MY3
MY14
MY13
MY11
MY9
MX0
MY1
MY4
MY4
MY5
MY3
MY7
MY6
MY9
MY2
MY8
MY1
MY14
MY12
MX2
MY10
MY13
MX1
MX4
MX3
MY0
MX5
MX6
MX0
MY15
MY4
MY6
MY7
MY1
MY8
MY9MY5
MY3
MY14
MY2
MY15
MY12
MY13
MY11
MY0
MX2
MY10
MX7
MX1
MX3
MX4
MX0
MX6
MX5
NBSWON#(27,28)
NUMLED#(28)
CAPSLED#(28)
BATLED1#(28)
SATA_LED#(15)
THERM_ALERT#(6,14)
FANSIG(28)
VFAN(28)
BT_LED#(28)
MY6(28)
MY5(28)
MY0(28)
MY10(28)
MX7(28)
MX6(28)
MY15(28)
MY8(28)
MX2(28)
MX5(28)
MY14(28)
MY2(28) MY12(28)
MY3(28)
MX4(28)
MY7(28)
MX3(28)
MY4(28)
MY9(28)
MX0(28)
MY11(28)
MY1(28)
MX1(28) MY13(28)
3VPCU
VCC5
VCC5
VCC5
5VPCU
VCC3
VCC3
VCC3
VCC5
Size Document Number Rev
Date: Sheet of
SW/LED/Keyboard
2A
29 40Wednesday, June 11, 2008
Size Document Number Rev
Date: Sheet of
SW/LED/Keyboard
2A
29 40Wednesday, June 11, 2008
Size Document Number Rev
Date: Sheet of
SW/LED/Keyboard
2A
29 40Wednesday, June 11, 2008
LED
Bot contact
P/N:DFFC24FR181
ODD/HDD LED
Number Lock LED
BATTERY CHARGE LED
Keyboard CONN
29
FANPWR = 1.6*VSET
G995/Pin1- internal pull high (+5V)
CPU FAN
CAPS LED
20mils
241
124
CAPSBAT NUM Bluetooth
Quanta Computer Inc.
PROJECT : PF1
Quanta Computer Inc.
PROJECT : PF1
1
3
5
7 8
6
4
2
CP1220Px4 CP1220Px4
21
LED1
LED17-21VGC-TR8 LEDLTW-C191DS5
LED1
LED17-21VGC-TR8 LEDLTW-C191DS5
1
3
5
7 8
6
4
2
CP2220Px4 CP2220Px4
C415
10u/10V_8
C415
10u/10V_8
1
3
5
7 8
6
4
2
CP5220Px4 CP5220Px4
R308 330_6R308 330_6
10
9
8
7 4
3
2
1
56
RP44
10KX8
RP44
10KX8
1
2
3
CON5
85205-0300L
CON5
85205-0300L
R321
10K_4
R321
10K_4
10
9
8
7 4
3
2
1
56
RP42
10KX8
RP42
10KX8
21
LED3
LED17-21VGC-TR8 LEDLTW-C191DS5
LED3
LED17-21VGC-TR8 LEDLTW-C191DS5
R311 330_6R311 330_6
C416
*0.01u/16V_4
C416
*0.01u/16V_4
1 2
JP1
SHORT PAD
JP1
SHORT PAD
1
3
5
7 8
6
4
2
CP4220Px4 CP4220Px4
21
LED4
LED17-21VGC-TR8 LEDLTW-C191DS5
LED4
LED17-21VGC-TR8 LEDLTW-C191DS5
R315
*10K_4
R315
*10K_4
1
12
23
34
45
56
67
78
89
910
10 11
11 12
12 13
13 14
14 15
15 16
16 17
17 18
18 19
19 20
20 21
21 22
22 23
23 24
24
CON9
AFN240-A2G1T-24P-L
AFN240-A2G1T-24P-L-kw3
CON9
AFN240-A2G1T-24P-L
AFN240-A2G1T-24P-L-kw3
C414
0.1u/10V_4
C414
0.1u/10V_4
C417
0.01u/16V_4
C417
0.01u/16V_4
10
9
8
7 4
3
2
1
56
RP43
10KX8
RP43
10KX8
1
3
5
7 8
6
4
2
CP3220Px4 CP3220Px4
/FON
1
VIN
2VO 3
VSET
4
GND 5
GND 6
GND 7
GND 8
U10
G995
U10
G995
2
1 3
Q28
*MMBT3906
Q28
*MMBT3906
R298 0_6R298 0_6
R320
*10K_4
R320
*10K_4
R306 330_6R306 330_6
1
3
5
7 8
6
4
2
CP6220Px4 CP6220Px4
21
LED2
LED17-21VGC-TR8 LEDLTW-C191DS5
LED2
LED17-21VGC-TR8 LEDLTW-C191DS5
R305 330_6R305 330_6

5
5
4
4
3
3
2
2
1
1
D D
C C
B B
A A
CPU_CORE0(6,33)
1.1V_NB(9,10,11,12,36) VCC1.2(3,4,12,13,15,16,34,37)
1.8VSUS(4,5,6,7,8,33,35,36)CPU_CORE1(6,33)
VIN(19,20,31,32,33,34,35,36,37)VCC3(3,4,6,7,8,11,12,13,14,15,16,17,18,19,20,21,22,23,24,25,26,27,28,29,32,33,36)
VIN
1.8VSUS
1.8VSUS
1.8VSUS CPU_CORE1
CPU_CORE1
CPU_CORE1
CPU_CORE0
VIN
VIN
NB_CORE
VCC3
NB_CORE
CPU_CORE0
VCC3
VCC1.2
VCC3
1.8VSUS
NB_CORE CPU_CORE0
Size Document Number Rev
Date: Sheet of
HOLE/EMI CAP/ESD PAD
2A
30 40Wednesday, June 11, 2008
Size Document Number Rev
Date: Sheet of
HOLE/EMI CAP/ESD PAD
2A
30 40Wednesday, June 11, 2008
Size Document Number Rev
Date: Sheet of
HOLE/EMI CAP/ESD PAD
2A
30 40Wednesday, June 11, 2008
30
VGA
CPU
Mini_PCIE
need NUT
FOR FAN
Add by layout Vicky requirement
ESD GND PAD
Modify 5/15
5/16 modify
5/26 Modify
C36
*1000P
C36
*1000P
1
H15
h-c315d118p2
H15
h-c315d118p2
1
H25
H-C236D128P2
H25
H-C236D128P2
1
H9 H-C315D118P2
H9 H-C315D118P2
1
H20
H-C244D126P2
H20
H-C244D126P2
1
H32
o-re237x157d237x157n
H32
o-re237x157d237x157n
C591
*1000P
C591
*1000P
1
PAD8
pad-pf1-1
PAD8
pad-pf1-1
C25
*1000P
C25
*1000P
1
H19
H-C244D126P2
H19
H-C244D126P2
1
H24
H-C315D118P2
H24
H-C315D118P2
1
H8 H-C315D118P2
H8 H-C315D118P2
1
H21
H-C236D146P2
H21
H-C236D146P2
C26
*1000P
C26
*1000P
C191
*1000P
C191
*1000P
C31
*1000P
C31
*1000P
1
H30
h-c102d102n
H30
h-c102d102n
1
H4
H-C95D95N
H4
H-C95D95N
C432
*1000P
C432
*1000P
1
PAD7
EMIPAD98X177
EMIPAD98X177
PAD7
EMIPAD98X177
EMIPAD98X177
C30
*1000P
C30
*1000P
1
H22
H-C236D146P2
H22
H-C236D146P2
C186
*1000P
C186
*1000P
1
PAD10
pad-pf1-2 pad-pf1-2
PAD10
pad-pf1-2 pad-pf1-2
1
H13
H-C244D126P2
H13
H-C244D126P2
1
H12
H-C236D146P2
H12
H-C236D146P2
1
H27
H-C315D118P2
H27
H-C315D118P2
C23
*1000P
C23
*1000P
C223
*1000P
C223
*1000P
C32
*1000P
C32
*1000P
C22
*1000P
C22
*1000P
1
H17
H-C315D118P2
H17
H-C315D118P2
1
PAD2
*EMIPAD142X91
PAD2
*EMIPAD142X91
1
H28
H-C315D118P2
H28
H-C315D118P2
C590
*1000P
C590
*1000P
C549
*1000P
C549
*1000P
Quanta Computer Inc.
PROJECT : PF1
Quanta Computer Inc.
PROJECT : PF1
1
PAD5
emipad169x106
PAD5
emipad169x106
1
PAD3
*EMIPAD142X91
PAD3
*EMIPAD142X91
1
H29
H-C315D118P2
H29
H-C315D118P2
1
H11
H-C256D150P2
H11
H-C256D150P2
C250
*1000P
C250
*1000P
1
H3
H-C276D118P2
H3
H-C276D118P2
1
H31
o-c1575d1575n
H31
o-c1575d1575n
C233
*1000P
C233
*1000P
1
H10
H-C236D128P2
H10
H-C236D128P2
1
PAD4
*EMIPAD142X91
PAD4
*EMIPAD142X91
1
H26
H-C315D118P2
H26
H-C315D118P2
1
H6
H-C315D118P2
H6
H-C315D118P2
R507
*0
R507
*0
1
H7
H-C315D118P2
H7
H-C315D118P2
1
H2 H-C315D118P2
H2 H-C315D118P2
R512
*0_6
R512
*0_6
C438
*1000P
C438
*1000P
C239
*1000P
C239
*1000P
1
PAD1
*EMIPAD142X91
PAD1
*EMIPAD142X91
C24
*1000P
C24
*1000P
1
H23
H-C315D118P2
H23
H-C315D118P2
C221
*1000P
C221
*1000P
1
H16
H-SPEC1D118P2
H16
H-SPEC1D118P2
1
H5
H-C256D150P2
H5
H-C256D150P2
1
PAD6
emipad169x106
PAD6
emipad169x106
C224
*1000P
C224
*1000P
C35
*1000P
C35
*1000P
R509
*0_6
R509
*0_6
1
H14
H-C244D126P2
H14
H-C244D126P2
C397
*1000P
C397
*1000P
R499
*0_8
R499
*0_8
1
H18
H-C315D118P2
H18
H-C315D118P2
1
H1 H-C315D118P2
H1 H-C315D118P2
C27
*1000P
C27
*1000P

5
5
4
4
3
3
2
2
1
1
D D
C C
B B
A A
ACIN_1
ISL6251_VDD
6251VCOMP2
CSIP_1
CELL-SET
CSIN
CSOP 6251B_2
CSON
6251VCOMP1
6251LR
6251_CHILM
CSIP
ISL6251_VDD
6251ACSET
6251EN
VREF
6251CELLS_1
6251B_1
ISL6251_VDDP
VADJ
CSOP_1
ISL6251_UGATE
ACLIM
CSIN_1
CSOP_1
CSON_1
VREF
DCIN
VA3
CSON_1
VA2
ISL6251_LGATE
ISL6251_PHASE BAT-V
ACIN(28)
CELL-SET(28)
D/C# (28)
TEMP_MBAT(28,37)
CHG#(28)
CC-SET (28)
BAT-V(37)
VA VIN
VIN
Size Document Number Rev
Date: Sheet of
CHARGER (ISL6251A)
1ACustom
31 40Wednesday, June 11, 2008
Size Document Number Rev
Date: Sheet of
CHARGER (ISL6251A)
1ACustom
31 40Wednesday, June 11, 2008
Size Document Number Rev
Date: Sheet of
CHARGER (ISL6251A)
1ACustom
31 40Wednesday, June 11, 2008
R1
Float = 4.2V / CELL
R2=10K ,R3=10K FOR Iinput=3.75A Power=71.25w
R2=3.3K ,R3=10K FOR Iinput=4.49A power=90w
R1=adapter current sense resistnece
Li-ion 4S2P
Li-ion 4S1P
Li-ion 3S2P
CELL-SET
High Low
R2
R3
31
8
7
6
5
4
3
2
1
PQ46 AO4427PQ46 AO4427
PC14
1000P/50V/X7R
PC14
1000P/50V/X7R
PR154
10K/F_6
PR154
10K/F_6
PL16
HI0805R800R-00_8
PL16
HI0805R800R-00_8
8
7
6
5
4
3
2
1
PQ40 AO4427PQ40 AO4427
12
PC32
*2.2n/50V_4
PC32
*2.2n/50V_4
PF2
FUSE 10A 0453010.MR
PF2
FUSE 10A 0453010.MR
PR169
10K_6
PR169
10K_6
PR53 3.3K/F_6
PR53 3.3K/F_6
PL14
5.2UH/CHOKE-MSCDRI-104R
PL14
5.2UH/CHOKE-MSCDRI-104R
PC101
10u/25V_1206
PC101
10u/25V_1206
PC28
0.1u/50V_6
PC28
0.1u/50V_6
PR39 1KPR39 1K
PR48
100_4
PR48
100_4
PC21
0.1U/50V/X7R
PC21
0.1U/50V/X7R
PR69 0_6PR69 0_6
PC25
0.1u/50V_6
PC25
0.1u/50V_6
PR65
220K/F_6
PR65
220K/F_6
PC13
0.01u/50V_6
PC13
0.01u/50V_6
PR51
2.7_6
PR51
2.7_6
PC29
2.2n/50V_6
PC29
2.2n/50V_6
3
2
1
PQ45
2N7002E-T1-E3
PQ45
2N7002E-T1-E3
1 2
PC111
47n/25V_6
PC111
47n/25V_6
PR167
33K_6
PR167
33K_6
PR44
20/F_6
PR44
20/F_6
PR37
4.7_6
PR37
4.7_6
1
2
3
4
PJ1
87502-0400-4P-L
87502-0400-4P-L
DFHS04FR741
PJ1
87502-0400-4P-L
87502-0400-4P-L
DFHS04FR741
1 2
PC109
4.7u/10V_8
PC109
4.7u/10V_8
PC128
0.1u/50V_6
PC128
0.1u/50V_6
PD4
1SS355/UMD2
PD4
1SS355/UMD2
PC30
0.01u/50V_6
PC30
0.01u/50V_6
PC37
0.1u/50V_6
PC37
0.1u/50V_6
PC117
0.1u/50V_6
PC117
0.1u/50V_6
PD9
SSM34PT
PD9
SSM34PT
PC106
10u/25V_1206
PC106
10u/25V_1206
PR45
20/F_6
PR45
20/F_6
Quanta Computer Inc.
PROJECT : PF1
Quanta Computer Inc.
PROJECT : PF1
PC40
2.2n/50V_6
PC40
2.2n/50V_6
PC122
10u/25V_1206
PC122
10u/25V_1206
PR59
4.7K/F_6
PR59
4.7K/F_6
PR63
220K/F_6
PR63
220K/F_6
PC121
10u/25V_1206
PC121
10u/25V_1206
PR161
*0_6
PR161
*0_6
1 2
1P 2P
PR40
RES 0.033R 1W +-2%/3720
PR40
RES 0.033R 1W +-2%/3720
PR64
20/F_6
PR64
20/F_6
PR30
*514K/F_6
PR30
*514K/F_6
PR54
100K/F_6
PR54
100K/F_6
PR60
4.7K/F_6
PR60
4.7K/F_6
PD10
SSM34PT
PD10
SSM34PT
PR55 0_6PR55 0_6
PR158
10K/F_6
PR158
10K/F_6
1 2
1P
2P
PR163
0.02_7520
PR163
0.02_7520
3 6
5
7
8
2
4
1
PQ43
FDS8878
PQ43
FDS8878
PL11
FBMJ3216HS480NT/1206
PL11
FBMJ3216HS480NT/1206
1 2
PC126
2.2u/10V_8
PC126
2.2u/10V_8
2 1
PD12
P4SMAJ20A
PD12
P4SMAJ20A
PC27
*100p/50V_6
PC27
*100p/50V_6
PR153
10K/F_6
PR153
10K/F_6
PC41
0.1u/50V_6
PC41
0.1u/50V_6
PC35
0.1u/50V_6
PC35
0.1u/50V_6
PC12
2.2n/50V_6
PC12
2.2n/50V_6
3 6
5
7
8
2
4
1
PQ41
FDS6690AS
PQ41
FDS6690AS
1 2
PC19
3.3n/50V_4
PC19
3.3n/50V_4
3
2
1
PQ47
2N7002E-T1-E3
PQ47
2N7002E-T1-E3
PR50
10K/0603/F
PR50
10K/0603/F
PD2
RB500V
PD2
RB500V
PC26
0.1u/50V_6
PC26
0.1u/50V_6
3
2
1 6
5
4
PQ11
IMD2AT108
PQ11
IMD2AT108
PR56 0PR56 0
CELLS
4
ICM
7
CHLIM
9
CSIP 19
CSIN 20
VDDP 15
VRFE
8
CSON
22
CSOP
21
EN
3
ICOMP
5
VCOMP
6
LGATE 14
ACPRN
23
ACLIM 10
VADJ 11
GND 12
PGND 13
ACSET
2
DCIN
24
VDD 1
UGATE 17
PHASE 18
BOOT 16
PU5
ISL6251A
PU5
ISL6251A
PC96
0.1u/50V_6
PC96
0.1u/50V_6
PR159
10/F_6
PR159
10/F_6
PR57
*2.2/F_4
PR57
*2.2/F_4
PD3
UDZS15B-7-F
PD3
UDZS15B-7-F
PR62
2.2/F_6
PR62
2.2/F_6
PC123
0.01u/50V_6
PC123
0.01u/50V_6
PD11
SSM34PT
PD11
SSM34PT
PC104
0.1u/50V/X7R
PC104
0.1u/50V/X7R
1 3
2
PQ4
DTC144EUEUA-7-F
PQ4
DTC144EUEUA-7-F
PL10
FBMJ3216HS480NT/1206
PL10
FBMJ3216HS480NT/1206
PR160
100K/F_6
PR160
100K/F_6
PR21
*514K/F_6
PR21
*514K/F_6
PC95
0.1u/50V_6
PC95
0.1u/50V_6
PR52
12.4K/F_6
PR52
12.4K/F_6

5
5
4
4
3
3
2
2
1
1
D D
C C
B B
A A
MAIND
FB1
S5D
REFIN2
REFIN2
DDPWRGD_R
5V_DH
SUSD
5V_DL 3V_DL
REFIN2
+15V_ALWP
REF
3V5V_EN
5V_LX
SKIP
MAIND
3V_LX
3V_DH
Vin_17020_3VVin_17020_5V
+15V_ALWP
Vin_17020_3V
S5D
5V_DL
5VPCU
MAIND
SUSD
SUSD
REFIN2
5VSUS
3VPCU
MAIND (35,36,37)
SUSD (36)
RVCC_ON(28,37)
SYS_HWPG(28,35,36,37)
SYS_SHDN#(6)
3VPCU(13,19,27,28,29,36,37) RVCC3(14,15,16,17,23,24,25) 3VSUS(36) 5VPCU(13,23,27,28,29,33,34,35,36,37)
VCC5(16,18,19,20,21,22,25,26,27,28,29,33,36) 5VSUS(27,36)
VCC5(16,18,19,20,21,22,25,26,27,28,29,33,36) 15VPCU(36,37)
5VSUS
VL
5VPCU
VIN VIN
15VPCU
VL
3VSUS
15VPCUVIN
3VPCU
RVCC1.2RVCC3
Vin_17020_3V
VCC5
3VPCU
VL
VCC3
RVCC3
Vin_17020_3V
Size Document Number Rev
Date: Sheet of
SYSTEM 5V/3V (ISL6237)
1A
32 40Wednesday, June 11, 2008
Size Document Number Rev
Date: Sheet of
SYSTEM 5V/3V (ISL6237)
1A
32 40Wednesday, June 11, 2008
Size Document Number Rev
Date: Sheet of
SYSTEM 5V/3V (ISL6237)
1A
32 40Wednesday, June 11, 2008
160mils
160mils
OCP: 10A
OCP : 8A
32
Modify 5/15
Modify VER:F 5/26
Modify VER:F 5/26
PC87
0.1u/50V_6
PC87
0.1u/50V_6
PR130
0_6
PR130
0_6
PC85
0.1u/50V_6
PC85
0.1u/50V_6
PR115
22_8
PR115
22_8
PC88
1u/10V_6
PC88
1u/10V_6
12
PR125 *0_4PR125 *0_4
PR134
*100K_6
PR134
*100K_6
3 6
5
7
8
2
4
1
PQ25
FDS6690AS
PQ25
FDS6690AS
1 2
PC86
4.7u/10V_8
PC86
4.7u/10V_8
PC74
10u/25V_1206
PC74
10u/25V_1206
PR131 0_6PR131 0_6
PR132
0_6
PR132
0_6
PR133
*0_6
PR133
*0_6
12
PR126
0_4
PR126
0_4
PC80
0.1u/50V_6
PC80
0.1u/50V_6
1 2
PR129 196K/F_6PR129 196K/F_6
PR102
2.2/F_4
PR102
2.2/F_4
PC71
0.1u/50V_6
PC71
0.1u/50V_6
PR150
*0R/4
PR150
*0R/4
PR128
*0_6
PR128
*0_6
PR121
100K_4
PR121
100K_4
PL7
FBMJ3216HS480NT/1206
PL7
FBMJ3216HS480NT/1206
PL9
FBMJ3216HS480NT/1206
PL9
FBMJ3216HS480NT/1206
PC69
0.1u/50V_6
PC69
0.1u/50V_6
12
PC73
2.2n/50V_4
PC73
2.2n/50V_4
1 2
PR113 1/F_6PR113 1/F_6
3 6
5
7
8
2
4
1
PQ23
AO4468
PQ23
AO4468
3
6
5
24
1
PQ27
FDC653N_NL
PQ27
FDC653N_NL
PL8
2.2uH
PL8
2.2uH
12
PR104
*39K/F_4
PR104
*39K/F_4
PC67
10u/25V_1206
PC67
10u/25V_1206
PC76
2.2n/50V_6
PC76
2.2n/50V_6
1 2
PR116
*0_4
PR116
*0_4
PC75
10u/25V_1206
PC75
10u/25V_1206
PR119
*0R/4
PR119
*0R/4
PR193 short
PR193 short
3
2
1
PQ32
DMN601K-7
PQ32
DMN601K-7
PC77
0.1u/50V_6
PC77
0.1u/50V_6
1 2
PR103
*200K_4
PR103
*200K_4
PR106
1M_6
PR106
1M_6
PC89
0.1u/50V_6
PC89
0.1u/50V_6
PR107
0_6
PR107
0_6
+
PC94
27U/25V
+
PC94
27U/25V
3 6
5
7
8
2
4
1
PQ24
AO4468
PQ24
AO4468
1 3
2
PQ30
DTC144EU
PQ30
DTC144EU
1 2
PR108 237K/F_6PR108 237K/F_6
PR109
1M_6
PR109
1M_6
PL6
2.2uH
PL6
2.2uH
PR110
0_6
PR110
0_6
PC79
0.1u/50V_6
PC79
0.1u/50V_6
PD13
UDZS5.6B TE17
PD13
UDZS5.6B TE17
REF
1
TON
2
VCC 3
EN_LDO 4
RTC
5
VIN
6LDO 7
LDOREFIN 8
BYP
9
OUT1
10
FB1
11
ILIM1
12
PGOOD1
13
EN1
14
DH1
15
LX1
16
BST1
17
DL1
18
PVCC 19
SECFB 20
AGND 21
PGND
22
DL2 23
BST2 24
LX2 25
DH2 26
EN2
27
PGOOD2
28
SKIP 29
OUT2 30
ILIM2
31
REFIN2 32
PAD5
33 PAD4
34 PAD3
35 PAD2
36 PAD1
37
PU2
Max17020
PU2
Max17020
PC81
1u/16V_6
PC81
1u/16V_6
PR117
22_8
PR117
22_8
PC82
10u/25V_1206
PC82
10u/25V_1206
3 6
5
7
8
2
4
1
PQ31
FDS6690AS
PQ31
FDS6690AS
PR135
1M_6
PR135
1M_6
3 6
5
7
8
2
4
1
PQ26
FDS8878
PQ26
FDS8878
1 2
PR122
1/F_6
PR122
1/F_6
3 6
5
7
8
2
4
1
PQ33
AO4468
PQ33
AO4468
PC84
10u/25V_1206
PC84
10u/25V_1206
Quanta Computer Inc.
PROJECT : PF1
Quanta Computer Inc.
PROJECT : PF1
PR114
0_6
PR114
0_6
PC68
0.1u/50V_6
PC68
0.1u/50V_6
1 2
PR112
0_4
PR112
0_4
PR118 0R/4PR118 0R/4
PR120
10K_4
PR120
10K_4
PR127
0_6
PR127
0_6
PC72
0.1u/50V_6
PC72
0.1u/50V_6
1
2
3
PD7
1PS302
PD7
1PS302
1
2
3
PD6
1PS302
PD6
1PS302
PC90
1u/10V_6
PC90
1u/10V_6
1 2
PR111
39K/F_4
PR111
39K/F_4
3
2
1
PQ35
DMN601K-7
PQ35
DMN601K-7
PC91
0.1u/50V_6
PC91
0.1u/50V_6
PC83
2.2n/50V_4
PC83
2.2n/50V_4
PR124
47R_6
PR124
47R_6
PR101
22_8
PR101
22_8
PR105
2.2/F_4
PR105
2.2/F_4
+
PC93
330u/6.3V_6X5.7
+
PC93
330u/6.3V_6X5.7
3
6
5
24
1
PQ28
FDC653N_NL
PQ28
FDC653N_NL
3
2
1
PQ29
DMN601K-7
PQ29
DMN601K-7
12
PC78
2.2n/50V_4
PC78
2.2n/50V_4
12
PR123 0_4PR123 0_4
3 6
5
7
8
2
4
1
PQ34
FDS8878
PQ34
FDS8878
PC92 0.1u/50V_6PC92 0.1u/50V_6
+
PC70
330u/6.3V_6X5.7
+
PC70
330u/6.3V_6X5.7

A
A
B
B
C
C
D
D
E
E
4 4
3 3
2 2
1 1
17080_OSC
17080_OSC
17080_VCC
UGATE_1
17080_VCC ISP_0
ISN_0
UGATE_0
17080_VCC
LGATE_0
LGATE_1
PHASE_1
PHASE_0
ISP_1
17080_VCC
CPU_VDDNB_FB_H(4)
CPU_VDDNB_FB_L(4)
CPU_SVC(4)
CPU_SVD(4)
VRON(28,34,37)
CPU_VDD1_FB_H(4)
CPU_VDD0_FB_L(4)
CPU_VDD0_FB_H(4)
CPU_VDD1_FB_L(4)
CPU_PWRGD_SVID_REG(4)
CPU_COREPG(28)
CPU VDDNB_CORE(6) CPU_CORE1(6,30) CPU_CORE0(6,30)
VRD_PROCHOT#
CPU_CORE1
CPU_CORE0
VCC3
VCC3
VIN
5VPCU
CPU_CORE0
CPU_CORE1
VIN
1.8VSUS
VCC3
CPU VDDNB_CORE
VCC5
Size Document Number Rev
Date: Sheet of
OZ826 CPU
1AC
33 40Wednesday, June 11, 2008
Size Document Number Rev
Date: Sheet of
OZ826 CPU
1AC
33 40Wednesday, June 11, 2008
Size Document Number Rev
Date: Sheet of
OZ826 CPU
1AC
33 40Wednesday, June 11, 2008
NOTE: OPTION Setting depends on the real layout.
20A
20A
1.8V OR 1.5V
POWER GROUND
ANALOG GROUND
3A
Modify for B+
PL2
FBMJ3216HS480NT/1206
PL2
FBMJ3216HS480NT/1206
PR177
0/F
PR177
0/F
12
PC172 4700p/25V_4PC172 4700p/25V_4
12
PC166 1000pF
PC166 1000pF
PR23 10/F_6PR23 10/F_6
PR164
NTC 10K_6-B4.25K
PR164
NTC 10K_6-B4.25K
PR212 13K/F_4PR212 13K/F_4
PR4 0_4PR4 0_4
+
PC115
100U/25V
+
PC115
100U/25V
PR220 100/F_4PR220 100/F_4
+
PC112
27U/25V
+
PC112
27U/25V
1 2
3 4
PL19
0.45_25A_20%_MPC1040LR45
PL19
0.45_25A_20%_MPC1040LR45
1 2
PC174
330P/50V_6
PC174
330P/50V_6
12
PC36
*2.2n/50V_4
PC36
*2.2n/50V_4
12
+
PC130
220u_2V_6mohm_7343
+
PC130
220u_2V_6mohm_7343
PR209 *0_4PR209 *0_4
12
PC120
10u/25V_1206
PC120
10u/25V_1206
12
PC173 4700p/25V_4PC173 4700p/25V_4
PR206 *100K/F_4PR206 *100K/F_4
PR213 2K/F_4PR213 2K/F_4
12
+
PC133
*330u_2V_9mohm_7343
+
PC133
*330u_2V_9mohm_7343
PR218
1.5K/F
PR218
1.5K/F
+
PC125
27U/25V
+
PC125
27U/25V
12
PC129
10uF
PC129
10uF
PR137 0_4PR137 0_4 PC38
0.22U/25V/X7R
PC38
0.22U/25V/X7R
12
PC116
10u/25V_1206
PC116
10u/25V_1206
12
+
PC131
330u_2V_9mohm_7343
+
PC131
330u_2V_9mohm_7343
4
2
1
35
PQ44
AOL1412
PQ44
AOL1412
PR20
100K/F_4
PR20
100K/F_4
PR202
0/F
PR202
0/F
1 2
PC20
0.22u/50V_6
PC20
0.22u/50V_6
PR217
100/F_4
PR217
100/F_4
PR168
0/F
PR168
0/F
PR66
*2.2/F_4
PR66
*2.2/F_4
PR203 *10/F_6PR203 *10/F_6
PR157
0/F_6
PR157
0/F_6
PR170
NTC 10K_6-B4.25K
PR170
NTC 10K_6-B4.25K
PR58
*2.2/F_4
PR58
*2.2/F_4
PR8 43.2K/F_4PR8 43.2K/F_4
12
PC114
0.1u/50V_6
PC114
0.1u/50V_6
12
+
PC138
*330u_2V_9mohm_7343
+
PC138
*330u_2V_9mohm_7343
PR2 0_4PR2 0_4
PR214
100/F_4
PR214
100/F_4
PR221 *NTC 100K_6PR221 *NTC 100K_6
PR19 143K/F_4PR19 143K/F_4
PR204 *10/F_6PR204 *10/F_6
1 2
PC162
2.2u/25V_6
PC162
2.2u/25V_6
1 2
PC100
1u/25V_8
PC100
1u/25V_8
PR162
2.43K/F
PR162
2.43K/F
1 2
PC118
0.1u/50V_6
PC118
0.1u/50V_6
PR49 0/F_6PR49 0/F_6
PR219 100/F_6PR219 100/F_6
PR139
100K_6
PR139
100K_6
PR215 2K/F_4PR215 2K/F_4
PR208
1.5K/F
PR208
1.5K/F
PR71 *10/F_6PR71 *10/F_6
12
PC113
10u/25V_1206
PC113
10u/25V_1206
+
PC132
1000U/2.5V/ESR=8
+
PC132
1000U/2.5V/ESR=8
C374
0.1u/10V_4
C374
0.1u/10V_4
PR3 0_4PR3 0_4
12
PC119
10u/25V_1206
PC119
10u/25V_1206
4
2
1
35
PQ8
AOL1412
PQ8
AOL1412
4
2
1
35
PQ7
AOL1414
PQ7
AOL1414
12
PC169
4700p/25V_4
PC169
4700p/25V_4
4
2
1
35
PQ9
AOL1412
PQ9
AOL1412
PR176
0/F
PR176
0/F
1 2
PC22
0.22u/50V_6
PC22
0.22u/50V_6
PR5 0_4PR5 0_4
VDDIO
13
TIME
40
ILIM12
1
SHDN
8
PGD_IN
19
LX3
5
BST3
7
VR_HOT
30
OPTION
38
IN3
4
PWRGD
20
IN3
3
AGND
10
DH1 29
LX1 28
DL1 26
BST1 27
BST2 23
DH2 21
LX2 22
DL2 24
SVD
11
FBAC1 36
FBDC1 35
CSN1 34
CSP1 33
FBAC2 15
GND1 37
FBDC2 16
VCC 32
OSC
39
SVC
12
THRM
31
ILIM3
2
OUT3
9
LX3
6
VDD 25
CSN2 17
CSP2 18
GND2 14
pad42
42
pad43
43
pad44
44
pad45
45
pad46
46
pad47
47
pad48
48
pad49
49
pad50
50
pad41
41
PU4A
MAX17080
PU4A
MAX17080
1 2
PC165
330P/50V_6
PC165
330P/50V_6
12
PC170
4700p/25V_4
PC170
4700p/25V_4
12
PC31
*2.2n/50V_4
PC31
*2.2n/50V_4
PR165
4.99K/F
PR165
4.99K/F
PR207 0_4PR207 0_4
PR216 2K/F_4PR216 2K/F_4
4
2
1
35
PQ42
AOL1412
PQ42
AOL1412
1 2
3 4
PL18
0.45_25A_20%_MPC1040LR45
PL18
0.45_25A_20%_MPC1040LR45
PR35 2K/F_4PR35 2K/F_4
+
PC134
1000U/2.5V/ESR=8
+
PC134
1000U/2.5V/ESR=8
12
PC23
0.1u/50V_6
PC23
0.1u/50V_6
Quanta Computer Inc.
PROJECT : PF1
Quanta Computer Inc.
PROJECT : PF1
PR47 0/F_6PR47 0/F_6
PR67
2.2/F_4
PR67
2.2/F_4
12
PC175 4700p/25V_4PC175 4700p/25V_4
PR70 *10/F_6PR70 *10/F_6
12
PC164
1000pF
PC164
1000pF
PR166
2.43K
PR166
2.43K
PR136 0_4PR136 0_4
4
2
1
35
PQ6
AOL1414
PQ6
AOL1414
12
PC108
4700p/25V_4
PC108
4700p/25V_4
12
PC163
1000pF
PC163
1000pF
1 2
PC171
4700p/25V_4
PC171
4700p/25V_4
12
PC42
2.2n/50V_4
PC42
2.2n/50V_4
12
PC168
4700p/25V_4
PC168
4700p/25V_4
PL15
FBMJ3216HS480NT/1206
PL15
FBMJ3216HS480NT/1206
12
PC39
0.22u/50V_6
PC39
0.22u/50V_6
PR211 100K/F_4PR211 100K/F_4
12
PC167 1000pFPC167 1000pF
PL12
1.5uH_7A
PL12
1.5uH_7A
PR210 0_4PR210 0_4
PR156 100/F_4PR156 100/F_4
PR205
4.99K/F
PR205
4.99K/F
PR10 0/F_6PR10 0/F_6
12
+
PC135
330u_2V_9mohm_7343
+
PC135
330u_2V_9mohm_7343
PR42
0/F
PR42
0/F

1
1
2
2
3
3
4
4
5
5
A A
B B
C C
D D
NB_CORE
117PGOOD
117V5FILT
117VBST
117TON
117DRVL
117TRIP
117LL
117EN_PSV
117VFB
117DRVH
117VFB
VRON(28,33,37)
1.2V_ON(28,36)
+NB_CORE_ON (11)
1.2V_ON(28,36)
HWPG_1.2V_NB(28)
NB_CORE(12,30)
MAINON(20,28,35,36)
VCC1.2(3,4,12,13,15,16,30,37) 5VPCU(13,23,27,28,29,32,33,35,36,37) VCC3(3,4,6,7,8,11,12,13,14,15,16,17,18,19,20,21,22,23,24,25,26,27,28,29,30,32,33,36)
VIN(19,20,30,31,32,33,35,36,37)
5VPCU
VCCPGND
5VPCU
VCCPGND
VCCPGND
VCCPGND
VCCPGND
VCCPGND
5VPCU
VIN
NB_CORE
VIN-NB
VCC1.2NB_CORE
VIN
Size Document Number Rev
Date: Sheet of
NB_VCC (RT8202)
1A
34 40Wednesday, June 11, 2008
Size Document Number Rev
Date: Sheet of
NB_VCC (RT8202)
1A
34 40Wednesday, June 11, 2008
Size Document Number Rev
Date: Sheet of
NB_VCC (RT8202)
1A
34 40Wednesday, June 11, 2008
VOUT=(1+R1/R2)*0.75
OCP: 9.3A
Driving controller power
10uA output capacitor ESR prefer 18m ohms
R1
R2
+NB_CORE
1.02V
1.12V
+NB_CORE_ON
High
Low
7A
34
PC3
0.1u/50V_6
PC3
0.1u/50V_6
PR1
*680K_4
PR1
*680K_4
PC127
10u/25V_1206
PC127
10u/25V_1206
PL17
1uH
PL17
1uH
PR43
300_6
PR43
300_6
12
PC33
2.2n/50V_4
PC33
2.2n/50V_4
Quanta Computer Inc.
PROJECT : PF1
Quanta Computer Inc.
PROJECT : PF1
PR145 0_4PR145 0_4
PR222
1M_6
PR222
1M_6
PR152 short
*
PR152 short
*
3 6
5
7
8
2
4
1
PQ10
FDS6690AS
PQ10
FDS6690AS
PR146 *0_4PR146 *0_4
PC4
*0.01U/25V/X7R_4
PC4
*0.01U/25V/X7R_4
3
2
1
PQ52
DMN601K-7
PQ52
DMN601K-7
12 PR38
13K/F
PR38
13K/F
1 2
PR33
OR_6
PR33
OR_6
3
2
1
PQ37
2N7002E-T1-E3
PQ37
2N7002E-T1-E3
PR22 0_4PR22 0_4
PR142 *0_4PR142 *0_4
PR15
100K/F_4
PR15
100K/F_4
PR140
100K/F_6
PR140
100K/F_6
PR13 10K_6PR13 10K_6
PC124
0.1u/50V_6
PC124
0.1u/50V_6
PC2
33p/50V_6
PC2
33p/50V_6
PR141
36.5K/F_6
PR141
36.5K/F_6
EN_PSV
1
TON
2VOUT 3
V5FILT
4
VFB 5
PGOOD
6
GND
7
PGND 8
DRVL 9
V5DRV 10
TRIP
11
LL 12
DRVH 13
VBST 14
CGND1
15
PU3
TPS51117RGYR
PU3
TPS51117RGYR
1 3
2
PQ50
DTC144EU
PQ50
DTC144EU
+
PC136
330U/2.5V/R=25m
+
PC136
330U/2.5V/R=25m
12
PC15
4.7U/6.3V/X5R_6
PC15
4.7U/6.3V/X5R_6
3 6
5
7
8
2
4
1
PQ5
AO4468
PQ5
AO4468
PR191
1M_6
PR191
1M_6
PC9 1U/6.3V/X5R_4PC9 1U/6.3V/X5R_4
PR200
22_8
PR200
22_8
PR138 0_4PR138 0_4
PR61
2.2/F_4
PR61
2.2/F_4
+
PC137
330U/2.5V/R=25m
+
PC137
330U/2.5V/R=25m
PR32 180K/F_4PR32 180K/F_4
PL13
FBMJ3216HS480NT/1206
PL13
FBMJ3216HS480NT/1206
PR11
280K/F_6
PR11
280K/F_6
PR192
22_8
PR192
22_8
3
2
1
PQ51
DMN601K-7
PQ51
DMN601K-7
PC17
0.22U/25V/X5R_6
PC17
0.22U/25V/X5R_6
1 3
2
PQ1
DTC144EU
PQ1
DTC144EU

5
5
4
4
3
3
2
2
1
1
D D
C C
B B
A A
S3_1.8V
MAIND
5VIN
5VIN
5VIN
5VIN
SYS_HWPG
VIN_1.8V
1.8VSUS_LL
DIS_MODE
1.8VSUS
S5_1.8V
S3_1.8V
S5_1.8V
DIS_MODE
S5_1.8VS3_1.8V
SYS_HWPG (28,32,36,37)
MAIND(32,36,37)
VDDIO_FB_L(4)
VDDIO_FB_H(4)
MAINON (20,28,34,36)
SUSON (28,36)
CPU_VTT_SENSE(5)
1.8VSUS(4,5,6,7,8,30,33,36)
SMDDR_VTERM(5,8,36) SMDDR_VREF(5,7)
1.8VSUS
5VPCU
SMDDR_VTERM
VIN
1.8VSUS
VCC1.8
1.8VSUS
SMDDR_VREF
VIN_1.8V
Size Document Number Rev
Date: Sheet of
DDR 1.8V(TPS51116)
1A
35 40Wednesday, June 11, 2008
Size Document Number Rev
Date: Sheet of
DDR 1.8V(TPS51116)
1A
35 40Wednesday, June 11, 2008
Size Document Number Rev
Date: Sheet of
DDR 1.8V(TPS51116)
1A
35 40Wednesday, June 11, 2008
CC73901MZ16
VOUT 1.8225V
CS41433F906(143K)
11/02
11/02
Allen 0929
FOR DDR II
(10u*PR35)/Rdson+Delta_I/2=Iocp
OCP: 12.46A
R1=(100*Vout-R2)K
R2
R1
35
PC53
10u/25V_1206
PC53
10u/25V_1206
PR87
0_6
PR87
0_6
3 6
5
7
8
2
4
1
PQ48
FDS6676AS_NL
PQ48
FDS6676AS_NL
PR84
7.5K/D_6
PR84
7.5K/D_6
+
PC149
330U/6.3V/7343/ESR=25
CH73301M8B9
+
PC149
330U/6.3V/7343/ESR=25
CH73301M8B9
PR88 *0_6PR88 *0_6
LL 18
DRVL 17
VLDOIN
1
VTT
2
VTTGND
3
VBST 20
DRVH 19
PGND 16
CS 15
V5IN 14
PGOOD 13
S5 12
S3 11
COMP
8
VDDSNS
9
VTTREF
7
MODE
6
GND
5
VDDQSET
10
VTTSNS
4
GND
21
GND
22
GND
23
GND
24
GND
25
GND
26
GND
27
PU8
TPS51116
PU8
TPS51116
3 6
5
7
8
2
4
1
PQ49
AO4468
PQ49
AO4468
PC57 0.1u/50V_6PC57 0.1u/50V_6
3
6
5
2
4
1
PQ20
FDC653N_NL
PQ20
FDC653N_NL
PC47
*0.1u/50V_6
PC47
*0.1u/50V_6
PC150
2.2n/50V_6
PC150
2.2n/50V_6
PR83
0_6
PR83
0_6
PC152
10u/25V_1206
PC152
10u/25V_1206
PC49
*1n/50V_6
PC49
*1n/50V_6
PL3
1.5UH/CHOKE-MSCDRI-104R
PL3
1.5UH/CHOKE-MSCDRI-104R
PR91 *0_6PR91 *0_6
PR183
0_6
PR183
0_6
PC154
10u/10V_1206
PC154
10u/10V_1206
PL20
FBMJ3216HS480NT/1206
PL20
FBMJ3216HS480NT/1206
PC52
2.2n/50V_6
PC52
2.2n/50V_6
PR201
0_6
PR201
0_6
PR85 0_6PR85 0_6
PR182
2.2/F_6
PR182
2.2/F_6
Quanta Computer Inc.
PROJECT : PF1
Quanta Computer Inc.
PROJECT : PF1
PR81
*0_6
PR81
*0_6
PR186
143K/F
PR186
143K/F
PC46
*0.1u/50V_6
PC46
*0.1u/50V_6
PR82
*0_6
PR82
*0_6
PR184
100K/F
PR184
100K/F
PR96 *0_6PR96 *0_6
PR185
0_6
PR185
0_6
12
PC51
4.7u/6.3V_6
PC51
4.7u/6.3V_6
PC153
10u/10V_8
PC153
10u/10V_8
PR90 *0_6PR90 *0_6
PC55
10u/10V_8
PC55
10u/10V_8
+
PC45
330U/2.5V/R=25m
+
PC45
330U/2.5V/R=25m
PC151
0.033u/50V_6
PC151
0.033u/50V_6

5
5
4
4
3
3
2
2
1
1
D D
C C
B B
A A
SYS_HWPG
MAINDMAINON_ON_G
MAINON
SUSDSUS_ON_G
MAINON
SYS_HWPG
SYS_HWPG
SYS_HWPG (28,32,35,37)
SYS_HWPG (28,32,35,37)
SUSON(28,35)
SUSD (32)
MAINON(20,28,34,35)
MAIND (32,35,37)
1.2V_ON(28,34)
SYS_HWPG (28,32,35,37)
1.1V_NB(9,10,11,12)
MAINON(20,28,34,35)
MAINON(20,28,34,35)
VCC2.5(4) VCC1.5(24)
MAINON(20,28,34,35)
5VSUS
VCC2.5
5VPCU
1.8VSUS
5VPCU
3VPCU
VCC1.5
VIN 15VPCUVCC5VCC3 VCC1.8
3VSUS 15VPCU
VIN 1.8VSUS SMDDR_VTERM
5VPCU
1.1V_NB
1.8VSUS
Size Document Number Rev
Date: Sheet of
Discharge (1.25V/1.5V)
1A
36 40Wednesday, June 11, 2008
Size Document Number Rev
Date: Sheet of
Discharge (1.25V/1.5V)
1A
36 40Wednesday, June 11, 2008
Size Document Number Rev
Date: Sheet of
Discharge (1.25V/1.5V)
1A
36 40Wednesday, June 11, 2008
0.8V
0.75A
Vout =0.8(1+R1/R2)
=2.5V
0.8V
1.5A
Vout =0.8(1+R1/R2)
=1.5V
0.8V
2A
Vout =0.8(1+R1/R2)
=1.1V
Add C for Delay time
8/27 Add C for Delay time
10/30 change from +3VPCU to +1.8sus
36
1 3
2
PQ12
DTC144EU
PQ12
DTC144EU
PC139
0.1u/25V_6
PC139
0.1u/25V_6
PC148
10u/10V_8
PC148
10u/10V_8
PGOOD 1
VPP
4
VEN
2
VIN
3
VO 6
NC 5
GND
8
ADJ
7
GND
9
PU6
RT9025-25PSP
PU6
RT9025-25PSP
PR179
73.2K/F_6
PR179
73.2K/F_6
PR73
22_8
PR73
22_8
PC142
*0.1u/50V_6
PC142
*0.1u/50V_6
PC160
*2.2n/50V_4
PC160
*2.2n/50V_4
PR189 *0_4PR189 *0_4PC43
0.1u/25V_6
PC43
0.1u/25V_6
PR188
30.1K/F_6
PR188
30.1K/F_6
PR78
1M_6
PR78
1M_6
+
PC144
100U/6.3V-3528
+
PC144
100U/6.3V-3528
PR194
22_8
PR194
22_8
PR195
22_8
PR195
22_8
PC159
0.1u/50V_6
PC159
0.1u/50V_6
PGOOD 1
VPP
4
VEN
2
VIN
3
VO 6
NC 5
GND
8
ADJ
7
GND
9
PU9
RT9025-25PSP
PU9
RT9025-25PSP
PC140
10u/10V_8
PC140
10u/10V_8
PC44
*2.2n/50V_4
PC44
*2.2n/50V_4
PR72
22_8
PR72
22_8
PR75
1M_6
PR75
1M_6
PC158
*0.1u/50V_6
PC158
*0.1u/50V_6
3
2
1
PQ15
DMN601K-7
PQ15
DMN601K-7
PC141
10u/4V_8
PC141
10u/4V_8
PR171
13K/F_6
PR171
13K/F_6
PGOOD 1
VPP
4
VEN
2
VIN
3
VO 6
NC 5
GND
8
ADJ
7
GND
9
PU7
RT9025-25PSP
PU7
RT9025-25PSP
1 3
2
PQ17
DTC144EU
PQ17
DTC144EU
3
2
1
PQ55
DMN601K-7
PQ55
DMN601K-7
PC145
0.1u/50V_6
PC145
0.1u/50V_6
PC146
10u/4V_8
PC146
10u/4V_8
PR197
1M_6
PR197
1M_6
PR174 10K/F_6PR174 10K/F_6
3
2
1
PQ16
DMN601K-7
PQ16
DMN601K-7
PC147
*0.1u/50V_6
PC147
*0.1u/50V_6
PR190
10K/F_6
PR190
10K/F_6
PR74
22_8
PR74
22_8 PR199
22R/0603
PR199
22R/0603
PR77
1M_6
PR77
1M_6
PR178
10K/F_6
PR178
10K/F_6
PR173
34K/F_6
PR173
34K/F_6
PR180
34K/F_6
PR180
34K/F_6
PR172 *10K/F_6PR172 *10K/F_6
3
2
1
PQ53
2N7002E-T1-E3
PQ53
2N7002E-T1-E3
PC155
10u/10V_8
PC155
10u/10V_8
PR76
22_8
PR76
22_8
PC143
0.1u/50V_8
PC143
0.1u/50V_8
3
2
1
PQ54
DMN601K-7
PQ54
DMN601K-7
PR187
34K/F_6
PR187
34K/F_6
3
2
1
PQ14
DMN601K-7
PQ14
DMN601K-7
3
2
1
PQ18
DMN601K-7
PQ18
DMN601K-7
3
2
1
PQ13
DMN601K-7
PQ13
DMN601K-7
PR181 *0_4PR181 *0_4
PR175 *0_4PR175 *0_4
PR148
1M_6
PR148
1M_6
Quanta Computer Inc.
PROJECT : PF1
Quanta Computer Inc.
PROJECT : PF1
PC156
0.1u/50V_6
PC156
0.1u/50V_6
PC157
10u/4V_8
PC157
10u/4V_8
3
2
1
PQ56
DMN601K-7
PQ56
DMN601K-7
PR144
1M_6
PR144
1M_6

5
5
4
4
3
3
2
2
1
1
D D
C C
B B
A A
LGATE-1.2V
IMD2A
REFP
MBAT+
UGATE-1.2V
REFP
3VPCU
PHASE-1.2V
REFP
1.2V_FB
TEMP_MBAT TEMP_MBAT
B/I
ID
BAT-V
VRON_D
VRON_D
RVCC_ON(28,32)
SYS_HWPG(28,32,35,36)
REFON(28)
MAIND (32,35,36)
VCC1.2 (3,4,12,13,15,16,30,34)
MBATV (28)
TEMP_MBAT (28,31)
MBDATA (6,20,28) MBCLK (6,20,28)
ID
RVCC1.2(16,32) VCC1.2(3,4,12,13,15,16,30,34)
15VPCU(32,36) 5VPCU(13,23,27,28,29,32,33,34,35,36) VIN(19,20,30,31,32,33,34,35,36)
BAT-V (31)
VCC1.2(3,4,12,13,15,16,30,34) RVCC1.2(16,32)
VRON(28,33,34)
VIN
5VPCU
VIN-1.2V
RVCC1.2
VIN
3VPCU
3VPCU
15VPCU
VIN
Size Document Number Rev
Date: Sheet of
HDMI
2A
37 40Wednesday, June 11, 2008
Size Document Number Rev
Date: Sheet of
HDMI
2A
37 40Wednesday, June 11, 2008
Size Document Number Rev
Date: Sheet of
HDMI
2A
37 40Wednesday, June 11, 2008
TON=3.85p*RTON*Vout/(Vin-0.5)
Frequency=Vout/(Vin*TON)
37
Battery+Adapter
0V
System On
System Off
Battery
Adapter
MBATV voltage :
TEMP_MBAT voltage :
16.8V*40.2/(200+40.2)= 2.812V
1.6V
12.0V*40.2/(200+40.2)= 2.008V
3.3V
1.6V
1.6V
3.3V
8.0V*40.2/(200+40.2)= 1.34V
Li-ion 4S*P
Ni-MH 8S1P
VOUT=(1+R2/R3)*0.75
Rds*OCP=RILIM*20uA
180mil
FDS6690AS Rds=15mOhm
6A OCP --- OC=4.53K
PL5
FBMJ3216HS480NT/1206
PL5
FBMJ3216HS480NT/1206
PR92
0_6
PR92
0_6
1 3
2
PQ57
*DTC144EU
PQ57
*DTC144EU
PR16 *0_6PR16 *0_6
PD1
UDZS5.6B TE17
PD1
UDZS5.6B TE17
PR93
100K/F_6
PR93
100K/F_6
PR196
*1M_6
PR196
*1M_6
3
2
1 6
5
4
PQ3
IMD2AT108
PQ3
IMD2AT108
PR24
100R/0603
PR24
100R/0603
3 6
5
7
8
2
4
1
PQ21
FDS6690AS
PQ21
FDS6690AS
PC50
10u/10V_8
PC50
10u/10V_8
PF1 FUSE 10A 0453010.MRPF1 FUSE 10A 0453010.MR
PC63
0.1u/50V_6
PC63
0.1u/50V_6
PC62
*0.1u/50V_6
PC62
*0.1u/50V_6
PR29
200K/F_6
PR29
200K/F_6
PR98
10K/F_6
PR98
10K/F_6
7
6
5
4
3
13
10 2
8
9
1
11
12
PJP1
BTJ-09HF1G
PJP1
BTJ-09HF1G
PR28
40.2K/F_6
PR28
40.2K/F_6
12
PC8
0.01u/50V_6
PC8
0.01u/50V_6
PR95
1M_6
PR95
1M_6
PR97
6.04K/F_6
PR97
6.04K/F_6
3
2
1
PQ38 2N7002E-T1-E3PQ38 2N7002E-T1-E3
PR198
*1M_6
PR198
*1M_6
PR223
*1M_6
PR223
*1M_6
PR99 3.3K/F_6PR99 3.3K/F_6
36
5
7
82
4
1
PQ19
AO4468
PQ19
AO4468
12
PC56
4.7u/10V_8
PC56
4.7u/10V_8
Quanta Computer Inc.
PROJECT : PF1
Quanta Computer Inc.
PROJECT : PF1
PC11
0.1U/25V/X7R
PC11
0.1U/25V/X7R
PC97
0.1u/50V_6
PC97
0.1u/50V_6
3
2
1
PQ2
2N7002E-T1-E3
PQ2
2N7002E-T1-E3
PC98
0.1u/50V_6
PC98
0.1u/50V_6
PR100 0RPR100 0R PC64
33p/50V_6
PC64
33p/50V_6
PR143 *0_6PR143 *0_6
3 6
5
7
8
2
4
1
PQ22
AO4468
PQ22
AO4468
PR80 *0_6PR80 *0_6
PC6
47p/50V_6
PC6
47p/50V_6
PC66
0.1u/50V_6
PC66
0.1u/50V_6
PR89 10/FPR89 10/F
EN/DEM
15
TON
16
VOUT
1
VDD
2
FB
3
PGOOD
4
GND
6PGND 7
LGATE 8
VDDP 9
OC 10
PHASE 11
UGATE 12
BOOT 13
NC
5TPAD 17
NC
14
GND
18
GND
19
GND
20
GND
21
PU1
RT8202
PU1
RT8202
PR25
7.15K/0603/F
PR25
7.15K/0603/F
12
PC59
*1n/50V_6
PC59
*1n/50V_6
12
PC5
0.1U/25V/X7R
PC5
0.1U/25V/X7R
12
+
PC48
560u/2.5V_6X5.7
+
PC48
560u/2.5V_6X5.7
PR17
*100K_4
PR17
*100K_4
PD8
UDZS5.6B TE17
PD8
UDZS5.6B TE17
PR79 0_6PR79 0_6
PC65
10u/25V_1206
PC65
10u/25V_1206
PD5
RB500V
PD5
RB500V
PR149
100R/0603
PR149
100R/0603
PR94
10_6
PR94
10_6
PL4
2.5uH
PL4
2.5uH
3
2
1
PQ58
*DMN601K-7
PQ58
*DMN601K-7
PR147
*10K_4
PR147
*10K_4
PC61
1u/16V_6 PC61
1u/16V_6
PC60
*0.1u/50V_6
PC60
*0.1u/50V_6
PC16
0.1U/25V/X7R/0603
PC16
0.1U/25V/X7R/0603
PC161
*2.2n/50V_4
PC161
*2.2n/50V_4
PC7
47p/50V_6
PC7
47p/50V_6
12
PC54
2.2n/50V_4
PC54
2.2n/50V_4
PR86
2.2/F_4
PR86
2.2/F_4
12
PC58
0.01u/50V_6
PC58
0.01u/50V_6

5
5
4
4
3
3
2
2
1
1
D D
C C
B B
A A
Size Document Number Rev
Date: Sheet of
Power Tree
2A
38 40Wednesday, June 11, 2008
Size Document Number Rev
Date: Sheet of
Power Tree
2A
38 40Wednesday, June 11, 2008
Size Document Number Rev
Date: Sheet of
Power Tree
2A
38 40Wednesday, June 11, 2008
<AC/DC Insert>
Charger
ADAPTER
BATTERY
ISL6251A
PU5
MAX17080
PU4
Max17020
PU2
AO4468
PQ23
FDC653N
PQ28
FDC653N
PQ27
AO4468
PQ33
TPS51116
PU12
CPU_CORE0
<VRON>
5VPCU
3VPCU
<AC/DC Insert>
5VPCU3VPCU
<MAIND>
VCC5
<S5D>
RVCC3
<SUSD>
3VSUS
<MAIND>
VCC3
RT9025
PU7
<MAINON>
VCC2.5
RT9025
PU9
1.8VSUS
<SUSON>
1.8VSUS
SMDDR_VTERM
SMDDR_VREF
<SUSON>
VINVIN
VIN
<MAINON>
VCC1.5
FDC653N
PQ20 <MAIND>
VCC1.8
TPS51117
PU3
NB_CORE
<VRON>
VCC_CORE
POWER Distribution
5VPCU
3VPCU
NB_CORE
VCC5
VCC3
RVCC3
3VSUS
VCC2.5
RVCC1.2
1.8VSUS
VCC1.8
VCC1.2
SMDDR_VTERM
SMDDR_VREF
CPU
Battery LED , Power LED , CIR , RTC
HALL SENSOR , Battery LED , RF LED , kill SW , Jumper LED , KB , Power Board , EC , ID , SPI Flash , CIR
RS780MC/RX781/RS780MN
CAMERA , Card Reader LED , ODD/HDD LED , T/P , T/sensor , CRT , HDMI , SB700 , CPU FAN , MXM , Headphone , EC , INT SPK AMP
HALL SENSOR , LCD PANEL , LVDS , WLAN , HD Decoder , NEW CARD , KB , KB LED , XD LED , Blue tooth , Touch sensor , Card Reader (OZ129) , ODD/HDD ,
HDMI , CRT , DVI , REQUIRED STRAPS , DEBUG STRAPS , SB700 , RS780MC , DDR , CPU Thermal monitor , CPU FAN , CLK , MXM ,
Headphone , EC , LAN , Audio Codec
WLAN , NEW CARD , SB700 , MXM , LAN
SB700
CPU
SB700
SB700 , DDR , CPU , HDT
SB700 , LCD , LVDS , RS780MC
SB700 , RS780MC , CPU , WLAN , TV , NEW CARD
DDR , CPU
DDR
<VRON>
CPU VDDNB_CORE
RT9025
PU6 <MAINON>
1.1V_NB
<SUSON>
Below table need be modify (waiting other schematic ready)
CPU_CORE1
AO4468
PQ24 <SUSD>
5VSUS
USB
5VSUS
38
RT8202
PU1 RVCC_ON
RVCC1.2 AO4468
PQ19 <MAIND>
VCC1.2
Powr Block Diagram
Quanta Computer Inc.
PROJECT : PF1
Quanta Computer Inc.
PROJECT : PF1

5
5
4
4
3
3
2
2
1
1
D D
C C
B B
A A
Size Document Number Rev
Date: Sheet of
Clock distribution diagram
2A
39 40Wednesday, June 11, 2008
Size Document Number Rev
Date: Sheet of
Clock distribution diagram
2A
39 40Wednesday, June 11, 2008
Size Document Number Rev
Date: Sheet of
Clock distribution diagram
2A
39 40Wednesday, June 11, 2008
EXTERNAL
CLK GEN.
Turion Griffin Dual-Core
Sempron
(638 S1g2 socket)
SO_DIMM2
SO_DIMM1
MXM module
MINI Card(WLAN)
MINI Card(TV)
NEW Card
RTL8102EL(10/100)
SB700
528 BGA
KBC
EC ITE8512
PCIE DEBUG CARD
Azalia Audio Codec
ALC272
KEYBOARD
TP
TPCLK
PCI_CLK1
33MHZ
33MHZ
PCI_CLK5
BIT_CLK_AUDIO
SBSRC_CLK
PCIE_CLK
PCIE_CLK
PCIE_CLK
PCIE_CLK
MXM_REFCLK
100MHZ
100MHZ
100MHZ
100MHZ
100MHZ
100MHZ
48MHZ
USB
1 PAIR CPU CLK
200MHZ
2 PAIR MEM CLK
2 PAIR MEM CLK
NBHT_REFCLK
100MHZ
EXT_NB_OSC
14.318MHZ
NBGPP_CLK(RX780 only)
100MHZ
RX780
RS780M/MC/MN
528 FCBGA
SB_OSCIN
14.318MHZ
SB PCIE_CLK
100MHZ
14.31818MHZ
25MHZ 32.768KHZ
32.768KHZ
25MHZ
24MHZ
NBGFX_CLK(RX780 only)
39
JMB380 (Card Reader/1394)
24.576MHZ
PCIE_CLK
100MHZ
Quanta Computer Inc.
PROJECT : PF1
Quanta Computer Inc.
PROJECT : PF1

5
5
4
4
3
3
2
2
1
1
D D
C C
B B
A A
Size Document Number Rev
Date: Sheet of
Clock distribution diagram
2A
40 40Wednesday, June 11, 2008
Size Document Number Rev
Date: Sheet of
Clock distribution diagram
2A
40 40Wednesday, June 11, 2008
Size Document Number Rev
Date: Sheet of
Clock distribution diagram
2A
40 40Wednesday, June 11, 2008
1
ITE8512
NBSWON# DNBSWON#
SB700
RVCC_ON 2
3
POWER BOTTON
4
SUSB/SUSC
MAINSON/SUSON 5
6
VRON
DC/DC
converter
HWPG
7
ECPWROK
RVCC
SB_PWRGD_IN
CPU_PWRGD/
LDT_PG
PLTRST#
PCIRST#
8
9
RVCC_ON SUSON
MAINON
HWPG
VCORE_PG ECPWROK
EC Pin97 CPU_PWRGD/
LDT_PG PLTRST#
PCIRST#
RSMRST# MAIND
SUSD
SUSB
SUSC
Reset&Power Good Diagram
Quanta Computer Inc.
PROJECT : PF1
Quanta Computer Inc.
PROJECT : PF1
