Quanta QL8 Schematics. Www.s Manuals.com. R3a Schematics
User Manual: Notebook LG R510 - Service manuals and Schematics, Disassembly / Assembly. Free.
Open the PDF directly: View PDF
.
Page Count: 42

1
1
2
2
3
3
4
4
5
5
6
6
7
7
8
8
A A
B B
C C
D D
Size Document Number Rev
Date: Sheet of
Quanta Computer Inc.
PROJECT : QL8
NB5
Block Diagram
3A
Custom
145Wednesday, April 02, 2008
Size Document Number Rev
Date: Sheet of
Quanta Computer Inc.
PROJECT : QL8
NB5
Block Diagram
3A
Custom
145Wednesday, April 02, 2008
Size Document Number Rev
Date: Sheet of
Quanta Computer Inc.
PROJECT : QL8
NB5
Block Diagram
3A
Custom
145Wednesday, April 02, 2008
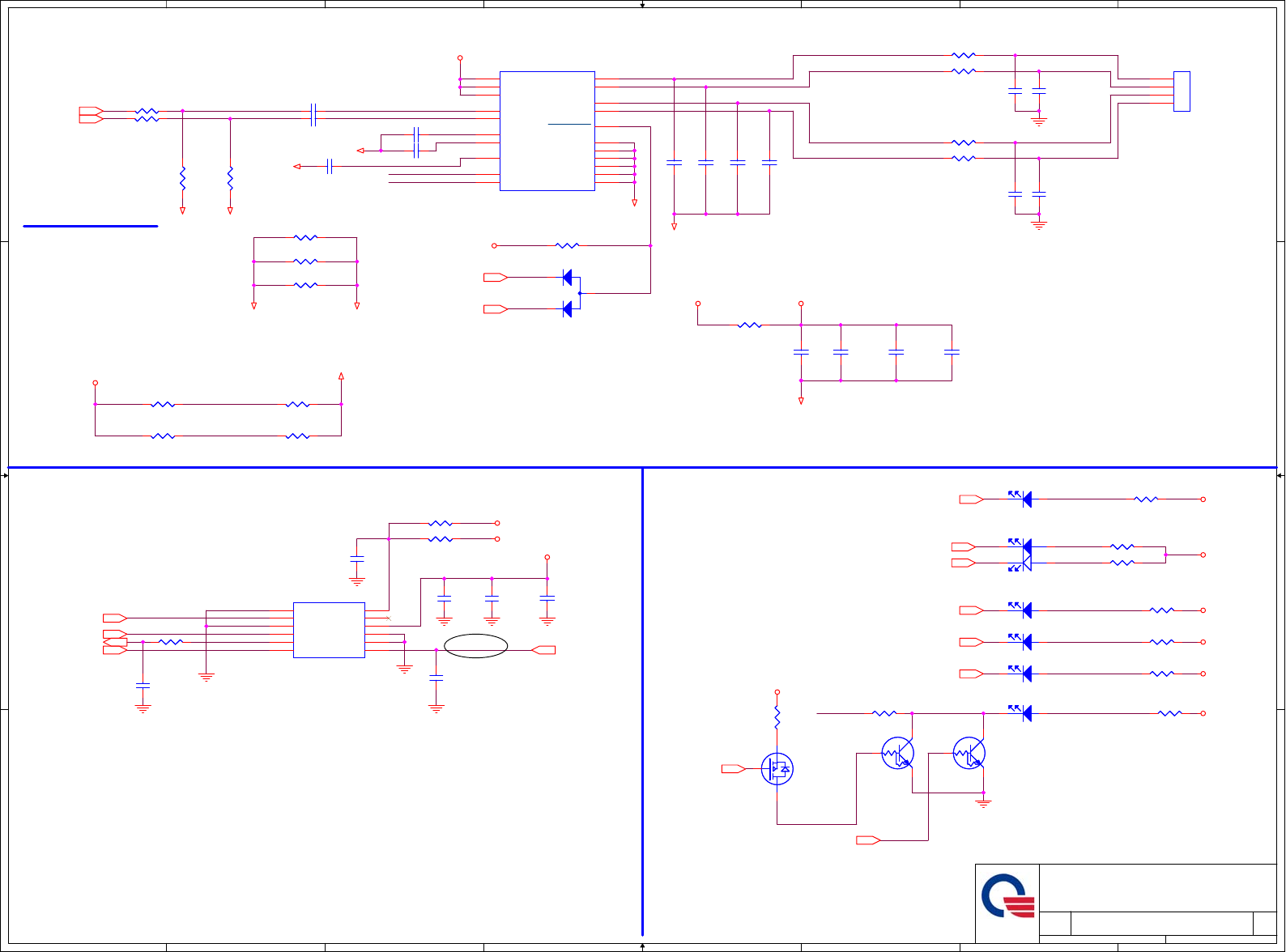
QL8(15.4W) BLOCK DIAGRAM
PCB STACK UP
01
PAGE 40
Mini PCI-E
Card
1,2
9
8
RTL8102E/8111C
Express
Card
(NEW CARD)
Keyboard
LCD CONN
E-SATA
BlueToothUSB2.0 Ports
Touch Pad
AUDIO
Amplifier
TPA6017A2
Analog
LPC
ENE KBC
PAGE 34
PAGE 34
SATA - CD-ROM
FAN
Azalia
Realtek
PCIE-LAN
LAN
X2
Webcam
HDMI CON
Docking
CRT
LAN/RJ-45
USB Port
SATA5 150MB
PAGE 39
VCCP +1.5V AND GMCH
1.05V(RT8204)
PAGE 25
PAGE 36
PAGE 38
PAGE 35
CPU
Penryn
478P (uPGA)/35W
NORTH BRIDGE
Cantiga
ICH9-M
SOUTH BRIDGE
PCI-E
(10/100/GagaLAN)
ALPRS355B MLF64PIN
PAGE 26PAGE 19
SYSTEM POWER ISL6237IRZ-T
VGACORE(1.025V)Oz8118
CPU CORE ISL6266A
SYSTEM CHARGER(ISL6251AHAZ-T)
PAGE 32
SPI
PAGE 32
Azalia ALC268
X2 X1 X1
Jack to
Speaker
PAGE 27
PAGE 27
MDC CONN
PCI-Express
32.768KHz
RJ45
PAGE 28
25MHz
32.768KHz
DDR II SMDDR_VTERM
1.8V/1.8VSUS(TPS51116REGR)
RTS5158E
6
PAGE 19
14.318MHz
CLOCK GEN
CPU THERMAL
SENSOR
DDRII-SODIMM2
DDRII-SODIMM1
DDRII 667/800 MHz
DDRII 667/800 MHz
CLK_CPU_BCLK,CLK_CPU_BCLK#
CLK_MCH_BCLK,CLK_MCH_BCLK#
DREFCLK,DREFCLK#
DREFSSCLK,DREFSSCLK#
NBSRCCLK, NBSRCCLK#
PS8101
PAGE 20
DMI LINK
Audio Jacks microphone
(Phone/ MIC)
PAGE 3,4
PAGE 5
PAGE 5~9
PAGE 10
PAGE 10
PAGE 2
PAGE 12~18
PAGE 20
PAGE 19
PAGE 21,22,23,24
PAGE 26
PAGE 27
PAGE 30
PAGE 31
PAGE 26
PAGE 33 PAGE 28,29 PAGE 30
PAGE 20
CRT
PAGE 26
PAGE 30
PAGE 32
SATA0 150MB
969p
PAGE 37
NVIDIA
NB9M-64bit or
NB9P-GE2 128bit
27MHz
12MHz
Dual Link
SATA - HDD
SATA1 150MB
USB2.0
Headphone Jack
FSB 667/800/1066
KB3926 C0
G995
PAGE 22
SPI
8L
LAYER 2 : SGND
LAYER 5 : SVCC
LAYER 1 : TOP
LAYER 8 : BOT
LAYER 3 : IN1
LAYER 6 : IN2
16X
(Wireless
LAN/WWAN)
7
E-SATA x1 0
Docking x1
Express Card x1
Mini PCI-E(WWAN)
11
4
LAYER 7 : SGND2
LAYER 4 : SGND1
Mini PCI-E(WLAN)
10

1
1
2
2
3
3
4
4
5
5
6
6
7
7
8
8
A A
B B
C C
D D
CG_XOUT
CPU_BSEL1
CGDAT_SMB
CPU_BSEL2
CPU_BSEL0
27M_SEL
+3V_CK_MAIN2
+3V_CK_MAIN
CG_XIN
CGCLK_SMB
ITP_EN
PCLK_ICH
PCLK_DEBUG
CLK_14M_ICH
+3V_CK_CPU
TME
PCLK_KBC
CLK_48M_USB
+3V_CK_CPU
FSA
+3V_CK_MAIN2
FSB
R_CLK_NEWCARD_OE#
SRC8#
CPU_BSEL0
R_PCLK_KBC
27M_SEL
SRC0
SRC0#
TME
CPU_BSEL1
CPU_BSEL2
R_CLK_MCH_OE#
CG_XIN
CG_XOUT
SRC1
SRC1#
SRC8
+3V_CK_MAIN
FSLC
CLK_NEWCARD_OE#
CLK_MCH_OE#
SRC1#
SRC1
ITP_EN
CLK_48M_CR
SRC0#
SRC0
R_PCLK_KBC
SRC8#
SRC8
MCH_BSEL0 [6]
CPU_BSEL1[3] MCH_BSEL1 [6]
CPU_BSEL0[3]
PCLK_SMB[23]
CPU_BSEL2[3] MCH_BSEL2 [6]
PDAT_SMB[23]
CLK_CPU_BCLK# [3]
CLK_CPU_BCLK [3]
CLK_PCIE_SATA [21]
CLK_PCIE_SATA# [21]
CLK_PCIE_3GPLL [6]
CLK_PCIE_3GPLL# [6]
CLK_NEWCARD_OE# [30]
CLK_PCIE_ICH# [22]
CLK_PCIE_ICH [22]
CGCLK_SMB[10,11,30,33] CGDAT_SMB[10,11,30,33]
CK_PWG[23]
CLK_PCIE_WLAN# [33]
CLK_PCIE_WLAN [33]
PM_STPCPU# [23]
PM_STPPCI# [23]
PCLK_DEBUG [33]
CLK_48M_USB [23]
CLK_14M_ICH [23]
PCLK_ICH [22]
PCLK_KBC [32]
CLK_PCIE_NEW# [30]
CLK_PCIE_NEW [30]
CLK_PCIE_LAN [28]
CLK_PCIE_LAN# [28]
CLK_MCH_BCLK# [5]
CLK_MCH_BCLK [5]
CLK_MCH_OE# [6]
+3V[4,6,9,10,11,12,14,15,19,20,21,22,23,24,26,27,28,30,31,32,33,34,38,41] +1.05V[3,4,5,6,8,9,21,24,31,37,38]
CLK_CPU_ITP# [3]
CLK_CPU_ITP [3]
DREFSSCLK [6]
DREFSSCLK# [6]
27M_SS [14]
27M_NONSS [14]
CLK_PCIE_VGA# [12]
CLK_PCIE_VGA [12]
DREFCLK# [6]
DREFCLK [6]
CLK_48M_CR [25]
CLK_PCIE_WWAN# [33]
CLK_PCIE_WWAN [33]
+3V
+1.05V
+1.05V
+3V
+3V
+3V
+3V
+3V
+3V
Size Document Number Rev
Date: Sheet of
Quanta Computer Inc.
PROJECT : QL8
NB5
Clock Generator
3A
Custom
245Tuesday, April 08, 2008
Size Document Number Rev
Date: Sheet of
Quanta Computer Inc.
PROJECT : QL8
NB5
Clock Generator
3A
Custom
245Tuesday, April 08, 2008
Size Document Number Rev
Date: Sheet of
Quanta Computer Inc.
PROJECT : QL8
NB5
Clock Generator
3A
Custom
245Tuesday, April 08, 2008
1 = External
VGA
SRCT0 SRCC0 27Mout-NSS
27Mout-SS
100
DOT96T
FSA CPU SRC PCI
1
10
1
1
27M_SEL
1K to NB only when
XDP is implement.No
XDP can use 0 ohm
CPU Clock select
1
1 100
0 33
133
RSVD
100
100
100
100
33
33
1
0=UMA
PIN24
SRCT1/LCDT_100
DOT96C
PIN20
FSC FSB
1
1 = External VGA
PIN25
1
1
0=UMA
PIN21
100
100
100
33
33
33
33
0
166
200
266
333
400
Enable ITP CLK
1
0
0
1330
0
0
0
0
00
02
SRCT1/LCDT_100
for EMI
0=overclocking
of CPU and
SRC Allowed
1 = overclocking
of CPU and SRC
not Allowed
int
des
PIN13
int
des
SLG8SP513VTR
Silego
ICS
ICS9LPRS355BKLF
Realtek
AL8SP513000
ALPRS355000
RTM875N-606-VD-GR
QFN64CK505
AL000875000
Change to 33p
C804
.1U/10V_4
C804
.1U/10V_4
C811
.1U/10V_4
C811
.1U/10V_4
C475
27P/50V_4
C475
27P/50V_4
C471
27P/50V_4
C471
27P/50V_4
R202 *1K/F_4R202 *1K/F_4
R218 22_4R218 22_4
R508
*10K/F_4
R508
*10K/F_4
1 2
R219 2.2K_4R219 2.2K_4
R211
10K/F_4
R211
10K/F_4
1 2
C803
.1U/10V_4
C803
.1U/10V_4
L39
HCB1608KF-181T15_6
L39
HCB1608KF-181T15_6
1 2
R206 33_4R206 33_4
C518
.1U/10V_4
C518
.1U/10V_4
R220 22_4R220 22_4
R215
10K/F_4
R215
10K/F_4
C490
.1U/10V_4
C490
.1U/10V_4
R530 *1K/F_4R530 *1K/F_4
RP47 4P2R-S-0RP47 4P2R-S-0
2
41
3
C479
10U/6.3V_8
C479
10U/6.3V_8
R217
*10K/F_4
R217
*10K/F_4
1 2
L35
HCB1608KF-181T15_6
L35
HCB1608KF-181T15_6
1 2
Q7
2N7002
Q7
2N7002
3
2
1
R214
10K/F_4
R214
10K/F_4
RP59 *4P2R-S-0RP59 *4P2R-S-0
2
41
3
C498
.1U/10V_4
C498
.1U/10V_4
RP60 4P2R-S-33RP60 4P2R-S-33
2
41
3
RP49 *4P2R-S-0RP49 *4P2R-S-0
2
41
3
R208 33_4R208 33_4
C516
.1U/10V_4
C516
.1U/10V_4
Q8
2N7002
Q8
2N7002
3
2
1
C801 22P/50V_4C801 22P/50V_4
R210 33_4R210 33_4
C505
.1U/10V_4
C505
.1U/10V_4
C496
.1U/10V_4
C496
.1U/10V_4
R212 10K/F_4R212 10K/F_4
12
R213 475/F_4R213 475/F_4
C474 22P/50V_4C474 22P/50V_4
R203 0_4R203 0_4
R225*100K/F_4 R225*100K/F_4
R209
10K/F_4
R209
10K/F_4
1 2
R518 0_4R518 0_4
L52
HCB1608KF-181T15_6
L52
HCB1608KF-181T15_6
1 2
C473 *33P/50V_4C473 *33P/50V_4
C802
.1U/10V_4
C802
.1U/10V_4
TP46TP46
C472 *33P/50V_4C472 *33P/50V_4
C519
10U/6.3V_8
C519
10U/6.3V_8
CK505
U14
ICS9LPRS355BKLF MLF64
CK505
U14
ICS9LPRS355BKLF MLF64
VDDPLL3
23
27Mhz_ss/SRCCLC1/SE2 25
27MHz_Nonss/SRCCLK1/SE1 24
CPUC2_ITP/SRCC8 53
VDD96I/O
19
DOTT_96/SRCT0 20
DOTC_96/SRCC0 21
CPUCLKC1 57
CPUCLKT1 58
VDDSRC
46
VDDCPU
62
VDDREF
4VDDPCI
9VDD48
16
VDDPLL3I/O
27
CPUCLKC0 60
CPUCLKT0 61
CPUT2_ITP/SRCT8 54
VDDSRCI/O
33
VDDSRCI/O
43
VDDSRCI/O
52
VDDCPU_IO
56
NC
55
X1
3
X2
2
CK_PWRGD/PD#
63
FSLB/TEST_MODE
64
SCLK
7
SDATA
6
GND
22
GND
26
GND48
18
GNDCPU
59
GNDPCI
15
GNDREF
1
GNDSRC
30
GNDSRC
36
GNDSRC
49
SRCCLKT2/SATACL 28
SRCCLKC2/SATACL 29
SRCCLKT3/CR#_C 31
SRCCLKC3/CR#_D 32
SRCCLKT4 34
SRCCLKC4 35
PCI_STOP# 45
CPU_STOP# 44
SRCCLKT6 48
SRCCLKC6 47
SRCCLKT7/CR#_F 51
SRCCLKC7/CR#_E 50
SRCCLKT9 37
SRCCLKC9 38
SRCCLKT10 41
SRCCLKC10 42
SRCCLKT11/CR#_H 40
SRCCLKC11/CR#_G 39
PCICLK0/CR#_A 8
PCICLK1/CR#_B 10
PCICLK2/TME 11
PCICLK3 12
PCICLK4/27_SELECT 13
PCI_F5/ITP_EN 14
USB_48MHZ/FSLA 17
FSLC/TST_SL/REF 5
EPAD
65
R532 0_4R532 0_4
TP51TP51
R207 10K/F_4R207 10K/F_4
C476 *33P/50V_4C476 *33P/50V_4
C798 *27P/50V_4C798 *27P/50V_4
R204
10K/F_4
R204
10K/F_4
1 2
RP48 *4P2R-S-0RP48 *4P2R-S-0
2
41
3
R205 475/F_4R205 475/F_4
R216 33_4R216 33_4
C517
.1U/10V_4
C517
.1U/10V_4 C492
.1U/10V_4
C492
.1U/10V_4
R512
*10K/F_4
R512
*10K/F_4
1 2
R506 10K/F_4R506 10K/F_4
12
C800
10U/6.3V_8
C800
10U/6.3V_8
Y3
14.318MHZ
Y3
14.318MHZ
1 2
R226 2.2K_4R226 2.2K_4
R529 *1K/F_4R529 *1K/F_4

5
5
4
4
3
3
2
2
1
1
D D
C C
B B
A A
H_A#3
H_A#4
H_A#5
H_A#6
H_A#7
H_A#8
H_A#9
H_A#10
H_A#11
H_A#12
H_A#13
H_A#14
H_A#15
H_A#16
H_A#17
H_A#18
H_A#19
H_A#20
H_A#21
H_A#22
H_A#23
H_A#24
H_A#25
H_A#26
H_A#27
H_A#28
H_A#29
H_A#30
H_A#31
H_A#32
H_A#33
H_A#34
H_A#35
H_A#[35:3]
ITP_TRST#
ITP_TMS
ITP_TDI
ITP_TCK
ITP_TDO
H_IERR#
H_D#32
H_D#33
H_D#34
H_D#35
H_D#36
H_D#37
H_D#38
H_D#39
H_D#40
H_D#41
H_D#42
H_D#43
H_D#[63:0]
H_D#44
H_D#45
H_D#46
H_D#47
H_D#0
H_D#1
H_D#48
H_D#49
H_D#50
H_D#51
H_D#2
H_D#3
H_D#52
H_D#53
H_D#54
H_D#55
H_D#4
H_D#5
H_D#6
H_D#7
H_D#8
H_D#9
H_D#10
H_D#11
H_D#56
H_D#57
H_D#58
H_D#59
H_D#12
H_D#13
H_D#14
H_D#15
H_D#[63:0]
H_D#60
H_D#61
H_D#62
H_D#63
H_D#[63:0]
H_D#16
H_D#17
H_D#18
H_D#19
H_D#20
H_D#21
H_D#22
H_D#23
COMP0
COMP1
COMP2
COMP3
H_D#24
H_D#25
H_D#26
H_D#27
H_D#28
H_D#29
H_D#30
H_D#31
H_GTLREF
CPU_TEST1
CPU_TEST2
CPU_TEST3
CPU_TEST4
CPU_TEST5
CPU_TEST6
CPU_TEST7
H_REQ#1
H_REQ#2
H_REQ#0
H_REQ#3
H_REQ#4
H_RS#1
H_RS#2
H_RS#0
ITP_TRST#
ITP_RST#
ITP_TCK
ITP_TRST#
ITP_BPM#4
ITP_BPM#2
ITP_BPM#3
ITP_BPM#5
ITP_BPM#0
ITP_BPM#1
ITP_TCK
SYS_RST#
ITP_TCK
ITP_BPM#2
ITP_BPM#3
ITP_BPM#4
ITP_BPM#5
ITP_BPM#0
ITP_BPM#1
ITP_TMS
ITP_TDI
ITP_TDO
CPU_TEST1
CPU_TEST2
H_CPURST#
H_GTLREF2
ITP_BPM1#0
ITP_BPM1#1
ITP_BPM1#3
H_THERMDA2
H_THERMDC2
GTLREF_CTL
H_A#[35:3][5]
H_ADSTB#0[5]
H_ADSTB#1[5]
H_FERR#[21] H_A20M#[21]
H_IGNNE#[21]
H_INTR[21] H_NMI[21] H_SMI#[21]
H_STPCLK#[21]
H_ADS# [5]
H_BNR# [5]
H_BPRI# [5]
H_DEFER# [5]
H_DRDY# [5]
H_DBSY# [5]
CLK_CPU_BCLK# [2]
CLK_CPU_BCLK [2]
SYS_RST# [23]
PM_THRMTRIP# [6,21]
H_THERMDC [4]
H_THERMDA [4]
H_HIT# [5]
H_HITM# [5]
H_TRDY# [5]
H_CPURST# [5]
H_LOCK# [5]
H_INIT# [21]
HBREQ#0 [5]
H_DPWR# [5]
H_PWRGD [21]
H_DPSLP# [21]
H_CPUSLP# [5]
PM_PSI# [38]
H_DSTBN#1[5] H_DSTBP#1[5]
H_D#[63:0][5]
H_DINV#1[5]
CPU_BSEL0[2]
H_DSTBN#0[5]
CPU_BSEL1[2]
H_DSTBP#0[5]
CPU_BSEL2[2]
H_DSTBN#3 [5]
H_DINV#0[5]
H_DSTBP#3 [5]
H_DSTBN#2 [5]
H_DINV#3 [5]
H_DSTBP#2 [5]
H_DINV#2 [5]
H_DPRSTP# [6,21,38]
H_REQ#[4:0][5]
H_RS#[2:0] [5]
CLK_CPU_ITP#[2] CLK_CPU_ITP[2]
H_PROCHOT# [38]
+1.05V[2,4,5,6,8,9,21,24,31,37,38]
+1.05V
+1.05V
+1.05V
+1.05V
+1.05V
+1.05V
+1.05V
Size Document Number Rev
Date: Sheet of
Quanta Computer Inc.
PROJECT : QL8
NB5
Penryn 1/2
3A
Custom
345Tuesday, April 08, 2008
Size Document Number Rev
Date: Sheet of
Quanta Computer Inc.
PROJECT : QL8
NB5
Penryn 1/2
3A
Custom
345Tuesday, April 08, 2008
Size Document Number Rev
Date: Sheet of
Quanta Computer Inc.
PROJECT : QL8
NB5
Penryn 1/2
3A
Custom
345Tuesday, April 08, 2008
Populate ITP700Flex for bringup
03
For QC CPU
TP4TP4
R416 54.9/F_4R416 54.9/F_4
DATA GRP 0
DATA GRP 1
DATA GRP 2
DATA GRP 3
MISC
U25B
Penryn Ball-out Rev 1a
DATA GRP 0
DATA GRP 1
DATA GRP 2
DATA GRP 3
MISC
U25B
Penryn Ball-out Rev 1a
COMP[0] R26
COMP[1] U26
COMP[2] AA1
COMP[3] Y1
D[0]#
E22
D[1]#
F24
D[10]#
J24
D[11]#
J23
D[12]#
H22
D[13]#
F26
D[14]#
K22
D[15]#
H23
D[16]#
N22
D[17]#
K25
D[18]#
P26
D[19]#
R23
D[2]#
E26
D[20]#
L23
D[21]#
M24
D[22]#
L22
D[23]#
M23
D[24]#
P25
D[25]#
P23
D[26]#
P22
D[27]#
T24
D[28]#
R24
D[29]#
L25
D[3]#
G22
D[30]#
T25
D[31]#
N25
D[32]# Y22
D[33]# AB24
D[34]# V24
D[35]# V26
D[36]# V23
D[37]# T22
D[38]# U25
D[39]# U23
D[4]#
F23
D[40]# Y25
D[41]# W22
D[42]# Y23
D[43]# W24
D[44]# W25
D[45]# AA23
D[46]# AA24
D[47]# AB25
D[48]# AE24
D[49]# AD24
D[5]#
G25
D[50]# AA21
D[51]# AB22
D[52]# AB21
D[53]# AC26
D[54]# AD20
D[55]# AE22
D[56]# AF23
D[57]# AC25
D[58]# AE21
D[59]# AD21
D[6]#
E25
D[60]# AC22
D[61]# AD23
D[62]# AF22
D[63]# AC23
D[7]#
E23
D[8]#
K24
D[9]#
G24
TEST5
AF1
DINV[0]#
H25
DINV[1]#
N24
DINV[2]# U22
DINV[3]# AC20
DPRSTP# E5
DPSLP# B5
DPWR# D24
DSTBN[0]#
J26
DSTBN[1]#
L26
DSTBN[2]# Y26
DSTBN[3]# AE25
DSTBP[0]#
H26
DSTBP[1]#
M26
DSTBP[2]# AA26
DSTBP[3]# AF24
GTLREF
AD26
PSI# AE6
PWRGOOD D6
SLP# D7
TEST3
C24
BSEL[0]
B22
BSEL[1]
B23
BSEL[2]
C21
TEST2
D25
TEST4
AF26
TEST6
A26
TEST1
C23
TEST7
C3
R10 54.9/F_4R10 54.9/F_4
R596 *0_4R596 *0_4
TP6TP6
TP7TP7
R9 *22_4R9 *22_4
R76 68_4R76 68_4
C19 *.1U/10V_4C19 *.1U/10V_4
R27 27.4/F_4R27 27.4/F_4
C17 *.1U/10V_4C17 *.1U/10V_4
R417 27.4/F_4R417 27.4/F_4
R28 54.9/F_4R28 54.9/F_4
C153
*100P/50V_4
C153
*100P/50V_4 R8
*54.9/F_4
R8
*54.9/F_4
JITP1
*ITP700Flex
JITP1
*ITP700Flex
NC0 4
NC1 6
GND0
10
GND1
14
GND2
16
GND3
18
GND4
20
GND5
22
BPM0# 23
BPM1# 21
BPM2# 19
BPM3# 17
BPM4# 15
BPM5# 13
DBR# 25
DBA# 24
VTT0 27
VTT1 28
VTAP 26
TDI
1
TMS
2
TCK
5
TDO
7
TRST#
3
RESET#
12
FBO
11
BCLKN
8
BCLKP
9
GND_0 29
GND_1 30
TP76TP76
TP1TP1
R97 *1K/F_4R97 *1K/F_4
TP3TP3
R12 54.9/F_4R12 54.9/F_4
R412
2K/F_4
R412
2K/F_4
ADDR GROUP 0 ADDR GROUP 1
CONTROL XDP/ITP SIGNALS
H CLK
THERMAL
Quard Core Only
ICH
U25A
Penryn Ball-out Rev 1a
ADDR GROUP 0 ADDR GROUP 1
CONTROL XDP/ITP SIGNALS
H CLK
THERMAL
Quard Core Only
ICH
U25A
Penryn Ball-out Rev 1a
A[10]#
N3
A[11]#
P5
A[12]#
P2
A[13]#
L2
A[14]#
P4
A[15]#
P1
A[16]#
R1
A[17]#
Y2
A[18]#
U5
A[19]#
R3
A[20]#
W6
A[21]#
U4
A[22]#
Y5
A[23]#
U1
A[24]#
R4
A[25]#
T5
A[26]#
T3
A[27]#
W2
A[28]#
W5
A[29]#
Y4
A[3]#
J4
A[30]#
U2
A[31]#
V4
BMP_1#[1]/RSV
M4 BMP_1#[0]/RSV
N5
THRMDA_1/RSV
T2
THRMDC_1/RSV
V3
BMP_1#[2]/RSV
B2
RSVD[06] D2
GTLREF_2/RSV
D22
TDO_2/RSV
D3
A[4]#
L5
A[5]#
L4
A[6]#
K5
A[7]#
M3
A[8]#
N2
A[9]#
J1
A20M#
A6
ADS# H1
ADSTB[0]#
M1
ADSTB[1]#
V1
TDI_1/RSV
F6
BCLK[0] A22
BCLK[1] A21
BNR# E2
BPM[0]# AD4
BPM[1]# AD3
BPM[2]# AD1
BPM[3]# AC4
BPRI# G5
BR0# F1
DBR# C20
DBSY# E1
DEFER# H5
DRDY# F21
FERR#
A5
HIT# G6
HITM# E4
IERR# D20
IGNNE#
C4
INIT# B3
LINT0
C6
LINT1
B4
LOCK# H4
PRDY# AC2
PREQ# AC1
PROCHOT# D21
REQ[0]#
K3
REQ[1]#
H2
REQ[2]#
K2
REQ[3]#
J3
REQ[4]#
L1
RESET# C1
RS[0]# F3
RS[1]# F4
RS[2]# G3
SMI#
A3
STPCLK#
D5
TCK AC5
TDI AA6
TDO AB3
THERMTRIP# C7
THERMDA A24
THERMDC B25
TMS AB5
TRDY# G2
TRST# AB6
A[32]#
W3
A[33]#
AA4
A[34]#
AB2
A[35]#
AA3
ACLKPH_1/VSS
F8 DCLKPH_1/VSS
D8
HFPLL_1/VSS
AA8
SPARE_1[4]/VSS
AC8
BMP_1#[3]/VSS
AE8
BR1#/VCC
AA7
R102
*51/F_4
R102
*51/F_4 R7
*54.9/F_4
R7
*54.9/F_4
TP78TP78
R413
1K/F_4
R413
1K/F_4
R84 56.2/F_4R84 56.2/F_4
R101 *51/F_4R101 *51/F_4
R86 *1K/F_4R86 *1K/F_4
R11
54.9/F_4
R11
54.9/F_4
TP2TP2
R6
54.9/F_4
R6
54.9/F_4
TP77TP77

5
5
4
4
3
3
2
2
1
1
D D
C C
B B
A A
MBCLK2
LM86VCC
MBDATA2
PM_THRM_R#
SYS_SHDN-1#
CPU_VID0 [38]
CPU_VID1 [38]
CPU_VID2 [38]
CPU_VID3 [38]
CPU_VID4 [38]
CPU_VID5 [38]
CPU_VID6 [38]
VCCSENSE [38]
VSSSENSE [38]
H_THERMDA [3]
H_THERMDC [3]
MBCLK2[15,32]
MBDATA2[15,32]
+3V[2,6,9,10,11,12,14,15,19,20,21,22,23,24,26,27,28,30,31,32,33,34,38,41] +1.05V[2,3,5,6,8,9,21,24,31,37,38] +1.5V[9,21,22,24,26,27,30,33,37,41] +VCORE[38]
SYS_SHDN# [35,36]
3920_RST# [32,35]
ECPWROK [6,23,32]
VGA_OVT# [15]
PM_THRM# [23]
SYS_SHDN-1# [34]
+VCORE +VCORE
+1.05V
+1.5V
+VCORE
+1.05V
+3V
+3V +VCORE
Size Document Number Rev
Date: Sheet of
Quanta Computer Inc.
PROJECT : QL8
NB5
Penryn & TH Monitor 2/2
3A
Custom
445Tuesday, April 08, 2008
Size Document Number Rev
Date: Sheet of
Quanta Computer Inc.
PROJECT : QL8
NB5
Penryn & TH Monitor 2/2
3A
Custom
445Tuesday, April 08, 2008
Size Document Number Rev
Date: Sheet of
Quanta Computer Inc.
PROJECT : QL8
NB5
Penryn & TH Monitor 2/2
3A
Custom
445Tuesday, April 08, 2008
04
ADDRESS: 98H
25mils
C55
10U/6.3V_8
C55
10U/6.3V_8
C59
10U/6.3V_8
C59
10U/6.3V_8
C56
10U/6.3V_8
C56
10U/6.3V_8
C173
10U/6.3V_8
C173
10U/6.3V_8
C82
10U/6.3V_8
C82
10U/6.3V_8
C37
10U/6.3V_8
C37
10U/6.3V_8
C85
10U/6.3V_8
C85
10U/6.3V_8
C175
10U/6.3V_8
C175
10U/6.3V_8
D7
*RB501V-40
D7
*RB501V-40
2 1
C135
100P/50V_4
C135
100P/50V_4
C60
.1U/10V_4
C60
.1U/10V_4 C64
.1U/10V_4
C64
.1U/10V_4
D9
*RB501V-40
D9
*RB501V-40
2 1
C61
.1U/10V_4
C61
.1U/10V_4
C34
10U/6.3V_8
C34
10U/6.3V_8
R75 *0_4R75 *0_4
C38
10U/6.3V_8
C38
10U/6.3V_8
R79
10K/F_4
R79
10K/F_4
C80
10U/6.3V_8
C80
10U/6.3V_8
C83
10U/6.3V_8
C83
10U/6.3V_8
C36
10U/6.3V_8
C36
10U/6.3V_8
C174
10U/6.3V_8
C174
10U/6.3V_8
C51
.1U/10V_4
C51
.1U/10V_4 R25
100/F_4
R25
100/F_4
C41
10U/6.3V_8
C41
10U/6.3V_8
R78
10K/F_4
R78
10K/F_4
+
C90
330u_2.5V_7343
+
C90
330u_2.5V_7343
12
C172
10U/6.3V_8
C172
10U/6.3V_8
C58
10U/6.3V_8
C58
10U/6.3V_8
R460
0_4
R460
0_4
U25C
Penryn Ball-out Rev 1a
U25C
Penryn Ball-out Rev 1a
VCC[001]
A7
VCC[002]
A9
VCC[003]
A10
VCC[004]
A12
VCC[005]
A13
VCC[006]
A15
VCC[007]
A17
VCC[008]
A18
VCC[009]
A20
VCC[010]
B7
VCC[011]
B9
VCC[012]
B10
VCC[013]
B12
VCC[014]
B14
VCC[015]
B15
VCC[016]
B17
VCC[017]
B18
VCC[018]
B20
VCC[019]
C9
VCC[020]
C10
VCC[021]
C12
VCC[022]
C13
VCC[023]
C15
VCC[024]
C17
VCC[025]
C18
VCC[026]
D9
VCC[027]
D10
VCC[028]
D12
VCC[029]
D14
VCC[030]
D15
VCC[031]
D17
VCC[032]
D18
VCC[033]
E7
VCC[034]
E9
VCC[035]
E10
VCC[036]
E12
VCC[037]
E13
VCC[038]
E15
VCC[039]
E17
VCC[040]
E18
VCC[041]
E20
VCC[042]
F7
VCC[043]
F9
VCC[044]
F10
VCC[045]
F12
VCC[046]
F14
VCC[047]
F15
VCC[048]
F17
VCC[049]
F18
VCC[050]
F20
VCC[052]
AA9
VCC[053]
AA10
VCC[054]
AA12
VCC[055]
AA13
VCC[056]
AA15
VCC[057]
AA17
VCC[058]
AA18
VCC[059]
AA20
VCC[060]
AB9
VCC[061]
AC10
VCC[062]
AB10
VCC[063]
AB12
VCC[064]
AB14
VCC[065]
AB15
VCC[066]
AB17
VCC[067]
AB18
VCC[068] AB20
VCC[069] AB7
VCC[070] AC7
VCC[071] AC9
VCC[072] AC12
VCC[073] AC13
VCC[074] AC15
VCC[075] AC17
VCC[076] AC18
VCC[077] AD7
VCC[078] AD9
VCC[079] AD10
VCC[080] AD12
VCC[081] AD14
VCC[082] AD15
VCC[083] AD17
VCC[084] AD18
VCC[085] AE9
VCC[086] AE10
VCC[087] AE12
VCC[088] AE13
VCC[089] AE15
VCC[090] AE17
VCC[091] AE18
VCC[092] AE20
VCC[093] AF9
VCC[094] AF10
VCC[095] AF12
VCC[096] AF14
VCC[097] AF15
VCC[098] AF17
VCC[099] AF18
VCC[100] AF20
VCCA[01] B26
VCCP[03] J6
VCCP[04] K6
VCCP[05] M6
VCCP[06] J21
VCCP[07] K21
VCCP[08] M21
VCCP[09] N21
VCCP[10] N6
VCCP[11] R21
VCCP[12] R6
VCCP[13] T21
VCCP[14] T6
VCCP[15] V21
VCCP[16] W21
VCCSENSE AF7
VID[0] AD6
VID[1] AF5
VID[2] AE5
VID[3] AF4
VID[4] AE3
VID[5] AF3
VID[6] AE2
VSSSENSE AE7
VCCA[02] C26
VCCP[01] G21
VCCP[02] V6
C57
10U/6.3V_8
C57
10U/6.3V_8
C81
10U/6.3V_8
C81
10U/6.3V_8
C39
10U/6.3V_8
C39
10U/6.3V_8
C40
10U/6.3V_8
C40
10U/6.3V_8
R94
10K/F_4
R94
10K/F_4
U7
EMC1402-1-ACZL-TR
U7
EMC1402-1-ACZL-TR
VCC 1
DXP 2
DXN 3
GND 5
SCLK
8
SDA
7
ALERT#
6
OVERT#
4
C44
.1U/10V_4
C44
.1U/10V_4
D8
RB501V-40
D8
RB501V-40
2 1
R73 10K/F_4R73 10K/F_4
C688
10U/6.3V_8
C688
10U/6.3V_8
Q6
MMBT3904-7-F
Q6
MMBT3904-7-F
2
1 3
C692
.01U/16V_4
C692
.01U/16V_4
C84
10U/6.3V_8
C84
10U/6.3V_8
C52
10U/6.3V_8
C52
10U/6.3V_8
R4580_6 R4580_6
C53
10U/6.3V_8
C53
10U/6.3V_8
C176
10U/6.3V_8
C176
10U/6.3V_8 C171
10U/6.3V_8
C171
10U/6.3V_8
C86
10U/6.3V_8
C86
10U/6.3V_8
C170
10U/6.3V_8
C170
10U/6.3V_8
R26
100/F_4
R26
100/F_4
R74 0_4R74 0_4
C54
10U/6.3V_8
C54
10U/6.3V_8
C696
.1U/10V_4
C696
.1U/10V_4
C35
10U/6.3V_8
C35
10U/6.3V_8
U25D
Penryn Ball-out Rev 1a
<NO_STUFF>
U25D
Penryn Ball-out Rev 1a
<NO_STUFF>
VSS[082] P6
VSS[148] AE11
VSS[002]
A8
VSS[003]
A11
VSS[004]
A14
VSS[005]
A16
VSS[006]
A19
VSS[007]
A23
VSS[008]
AF2
VSS[009]
B6
VSS[010]
B8
VSS[011]
B11
VSS[012]
B13
VSS[013]
B16
VSS[014]
B19
VSS[015]
B21
VSS[016]
B24
VSS[017]
C5
VSS[018]
C8
VSS[019]
C11
VSS[020]
C14
VSS[021]
C16
VSS[022]
C19
VSS[023]
C2
VSS[024]
C22
VSS[025]
C25
VSS[026]
D1
VSS[027]
D4
VSS[029]
D11
VSS[030]
D13
VSS[031]
D16
VSS[032]
D19
VSS[033]
D23
VSS[034]
D26
VSS[035]
E3
VSS[036]
E6
VSS[037]
E8
VSS[038]
E11
VSS[039]
E14
VSS[040]
E16
VSS[041]
E19
VSS[042]
E21
VSS[043]
E24
VSS[044]
F5
VSS[046]
F11
VSS[047]
F13
VSS[048]
F16
VSS[049]
F19
VSS[050]
F2
VSS[051]
F22
VSS[052]
F25
VSS[053]
G4
VSS[054]
G1
VSS[055]
G23
VSS[056]
G26
VSS[057]
H3
VSS[058]
H6
VSS[059]
H21
VSS[060]
H24
VSS[061]
J2
VSS[062]
J5
VSS[063]
J22
VSS[064]
J25
VSS[065]
K1
VSS[066]
K4
VSS[067]
K23
VSS[068]
K26
VSS[069]
L3
VSS[070]
L6
VSS[071]
L21
VSS[072]
L24
VSS[073]
M2
VSS[074]
M5
VSS[075]
M22
VSS[076]
M25
VSS[077]
N1
VSS[078]
N4
VSS[079]
N23
VSS[080]
N26
VSS[081]
P3 VSS[162] A25
VSS[161] AF21
VSS[160] AF19
VSS[159] AF16
VSS[158] AF13
VSS[157] AF11
VSS[156] AF8
VSS[155] AF6
VSS[154] A2
VSS[153] AE26
VSS[152] AE23
VSS[151] AE19
VSS[083] P21
VSS[084] P24
VSS[085] R2
VSS[086] R5
VSS[087] R22
VSS[088] R25
VSS[089] T1
VSS[090] T4
VSS[091] T23
VSS[092] T26
VSS[093] U3
VSS[094] U6
VSS[095] U21
VSS[096] U24
VSS[097] V2
VSS[098] V5
VSS[099] V22
VSS[100] V25
VSS[101] W1
VSS[102] W4
VSS[103] W23
VSS[104] W26
VSS[105] Y3
VSS[107] Y21
VSS[108] Y24
VSS[109] AA2
VSS[110] AA5
VSS[112] AA11
VSS[113] AA14
VSS[114] AA16
VSS[115] AA19
VSS[116] AA22
VSS[117] AA25
VSS[118] AB1
VSS[119] AB4
VSS[120] AB8
VSS[121] AB11
VSS[122] AB13
VSS[123] AB16
VSS[124] AB19
VSS[125] AB23
VSS[126] AB26
VSS[127] AC3
VSS[128] AC6
VSS[130] AC11
VSS[131] AC14
VSS[132] AC16
VSS[133] AC19
VSS[134] AC21
VSS[135] AC24
VSS[136] AD2
VSS[137] AD5
VSS[138] AD8
VSS[139] AD11
VSS[140] AD13
VSS[141] AD16
VSS[142] AD19
VSS[143] AD22
VSS[144] AD25
VSS[145] AE1
VSS[146] AE4
VSS[106] Y6
VSS[001]
A4
VSS[149] AE14
VSS[150] AE16
VSS[163] AF25
C87
10U/6.3V_8
C87
10U/6.3V_8
C43
.1U/10V_4
C43
.1U/10V_4
C169
10U/6.3V_8
C169
10U/6.3V_8

5
5
4
4
3
3
2
2
1
1
D D
C C
B B
A A
H_D#13
H_D#3
H_D#8
H_D#10
H_D#0
H_D#5
H_D#12
H_D#7
H_D#6
H_D#11
H_D#4
H_D#14
H_D#2
H_D#1
H_D#15
H_D#9
H_D#22
H_D#26
H_D#25
H_D#16
H_D#19
H_D#23
H_D#29
H_D#20
H_D#21
H_D#17
H_D#28
H_D#18
H_D#30
H_D#27
H_D#24
H_D#31
H_D#35
H_D#37
H_D#43
H_REQ#0
H_REQ#1
H_D#44
H_D#38
H_D#33
H_REQ#2
H_REQ#3
H_D#39
H_D#42
H_D#34
H_REQ#4
H_D#32
H_D#47
H_D#46
H_D#40
H_D#36
H_D#41
H_D#45
H_D#58
H_D#56
H_D#50
H_D#61
H_D#57
H_D#59
H_D#53
H_D#51
H_D#52
H_D#48
H_D#55
H_D#63
H_D#54
H_D#62
H_D#60
H_D#49
H_SWING
H_RCOMP
H_AVREF
H_A#35
H_A#28
H_A#23
H_A#17
H_A#22
H_A#20
H_A#25
H_A#26
H_A#29
H_A#18
H_A#21
H_A#30
H_A#19
H_A#27
H_A#24
H_A#31
H_A#11
H_A#8
H_A#6
H_A#9
H_A#5
H_A#3
H_A#14
H_A#16
H_A#13
H_A#15
H_A#4
H_A#7
H_A#10
H_A#12
H_A#33
H_A#34
H_A#32
H_SWING
H_AVREF
H_RCOMP
H_RS#0
H_RS#1
H_RS#2
H_REQ#[4:0] [3]
H_D#[63:0][3] H_A#[35:3] [3]
H_ADS# [3]
H_DRDY# [3]
H_DBSY# [3]
H_DEFER# [3]
H_BNR# [3]
H_BPRI# [3]
HBREQ#0 [3]
H_ADSTB#0 [3]
H_ADSTB#1 [3]
CLK_MCH_BCLK [2]
CLK_MCH_BCLK# [2]
H_DPWR# [3]
H_HITM# [3]
H_HIT# [3]
H_LOCK# [3]
H_TRDY# [3]
H_DINV#2 [3]
H_DINV#1 [3]
H_DINV#3 [3]
H_DINV#0 [3]
H_DSTBN#3 [3]
H_DSTBN#2 [3]
H_DSTBN#1 [3]
H_DSTBN#0 [3]
H_CPURST#[3]
H_DSTBP#3 [3]
H_DSTBP#2 [3]
H_DSTBP#1 [3]
H_DSTBP#0 [3]
H_CPUSLP#[3] H_RS#[2:0] [3]
+1.05V[2,3,4,6,8,9,21,24,31,37,38]
+1.05V
+1.05V
Size Document Number Rev
Date: Sheet of
Quanta Computer Inc.
PROJECT : QL8
NB5
Cantiga Host & VSS 1/5
3A
Custom
545Tuesday, April 08, 2008
Size Document Number Rev
Date: Sheet of
Quanta Computer Inc.
PROJECT : QL8
NB5
Cantiga Host & VSS 1/5
3A
Custom
545Tuesday, April 08, 2008
Size Document Number Rev
Date: Sheet of
Quanta Computer Inc.
PROJECT : QL8
NB5
Cantiga Host & VSS 1/5
3A
Custom
545Tuesday, April 08, 2008
05
HOST
U32A
CANTIGA_PM
HOST
U32A
CANTIGA_PM
H_A#_10 P16
H_A#_11 R16
H_A#_12 N17
H_A#_13 M13
H_A#_14 E17
H_A#_15 P17
H_A#_16 F17
H_A#_17 G20
H_A#_18 B19
H_A#_19 J16
H_A#_20 E20
H_A#_21 H16
H_A#_22 J20
H_A#_23 L17
H_A#_24 A17
H_A#_25 B17
H_A#_26 L16
H_A#_27 C21
H_A#_28 J17
H_A#_29 H20
H_A#_3 A14
H_A#_30 B18
H_A#_31 K17
H_A#_4 C15
H_A#_5 F16
H_A#_6 H13
H_A#_7 C18
H_A#_8 M16
H_A#_9 J13
H_ADS# H12
H_ADSTB#_0 B16
H_ADSTB#_1 G17
H_BNR# A9
H_BPRI# F11
H_BREQ# G12
HPLL_CLK# AH6
H_CPURST#
C12
HPLL_CLK AH7
H_D#_0
F2
H_REQ#_2 F13
H_REQ#_3 B13
H_D#_1
G8
H_D#_10
M9
H_D#_20
L6
H_D#_30
N10
H_D#_40
AA8
H_D#_50
AA2
H_D#_60
AE11
H_D#_8
D4
H_D#_9
H3
H_DBSY# B10
H_D#_11
M11
H_D#_12
J1
H_D#_13
J2
H_D#_14
N12
H_D#_15
J6
H_D#_16
P2
H_D#_17
L2
H_D#_18
R2
H_D#_19
N9
H_D#_2
F8
H_D#_21
M5
H_D#_22
J3
H_D#_23
N2
H_D#_24
R1
H_D#_25
N5
H_D#_26
N6
H_D#_27
P13
H_D#_28
N8
H_D#_29
L7
H_D#_3
E6
H_D#_31
M3
H_D#_32
Y3
H_D#_33
AD14
H_D#_34
Y6
H_D#_35
Y10
H_D#_36
Y12
H_D#_37
Y14
H_D#_38
Y7
H_D#_39
W2
H_D#_4
G2
H_D#_41
Y9
H_D#_42
AA13
H_D#_43
AA9
H_D#_44
AA11
H_D#_45
AD11
H_D#_46
AD10
H_D#_47
AD13
H_D#_48
AE12
H_D#_49
AE9
H_D#_5
H6
H_D#_51
AD8
H_D#_52
AA3
H_D#_53
AD3
H_D#_54
AD7
H_D#_55
AE14
H_D#_56
AF3
H_D#_57
AC1
H_D#_58
AE3
H_D#_59
AC3
H_D#_6
H2
H_D#_61
AE8
H_D#_62
AG2
H_D#_63
AD6
H_D#_7
F6
H_DEFER# E9
H_DINV#_0 J8
H_DINV#_1 L3
H_DINV#_2 Y13
H_DINV#_3 Y1
H_DPWR# J11
H_DRDY# F9
H_DSTBN#_0 L10
H_DSTBN#_1 M7
H_DSTBN#_2 AA5
H_DSTBN#_3 AE6
H_DSTBP#_0 L9
H_DSTBP#_1 M8
H_DSTBP#_2 AA6
H_DSTBP#_3 AE5
H_AVREF
A11
H_DVREF
B11
H_TRDY# C9
H_HIT# H9
H_HITM# E12
H_LOCK# H11
H_REQ#_0 B15
H_REQ#_1 K13
H_REQ#_4 B14
H_A#_32 B20
H_A#_33 F21
H_A#_34 K21
H_A#_35 L20
H_SWING
C5
H_CPUSLP#
E11
H_RCOMP
E3
H_RS#_0 B6
H_RS#_1 F12
H_RS#_2 C8
R463
100/F_4
R463
100/F_4 C721
.1U/10V_4
C721
.1U/10V_4
R120
2K/F_4
R120
2K/F_4
R118
24.9/F_4
R118
24.9/F_4
C724
.1U/10V_4
C724
.1U/10V_4
VSS
VSS NCTF
VSS SCB
NC
U32J
CANTIGA_PM
VSS
VSS NCTF
VSS SCB
NC
U32J
CANTIGA_PM
VSS_199
BG21
VSS_201
AW21
VSS_202
AU21
VSS_203
AP21
VSS_204
AN21
VSS_205
AH21
VSS_206
AF21
VSS_207
AB21
VSS_208
R21
VSS_209
M21
VSS_210
J21
VSS_211
G21
VSS_212
BC20
VSS_213
BA20
VSS_214
AW20
VSS_215
AT20
VSS_216
AJ20
VSS_217
AG20
VSS_218
Y20
VSS_219
N20
VSS_220
K20
VSS_221
F20
VSS_222
C20
VSS_223
A20
VSS_224
BG19
VSS_225
A18
VSS_226
BG17
VSS_227
BC17
VSS_228
AW17
VSS_229
AT17
VSS_230
R17
VSS_231
M17
VSS_232
H17
VSS_233
C17
VSS_235
BA16
VSS_237
AU16
VSS_238
AN16
VSS_239
N16
VSS_240
K16
VSS_241
G16
VSS_242
E16
VSS_243
BG15
VSS_245
W15
VSS_246
A15
VSS_247
BG14
VSS_248
AA14
VSS_249
C14
VSS_250
BG13
VSS_251
BC13
VSS_252
BA13
VSS_255
AN13
VSS_256
AJ13
VSS_257
AE13
VSS_258
N13
VSS_259
L13
VSS_260
G13
VSS_261
E13
VSS_262
BF12
VSS_263
AV12
VSS_264
AT12
VSS_265
AM12
VSS_266
AA12
VSS_267
J12
VSS_268
A12
VSS_269
BD11
VSS_270
BB11
VSS_271
AY11
VSS_272
AN11
VSS_273
AH11
VSS_275
Y11
VSS_276
N11
VSS_277
G11
VSS_278
C11
VSS_279
BG10
VSS_280
AV10
VSS_281
AT10
VSS_282
AJ10
VSS_283
AE10
VSS_284
AA10
VSS_293
BH8 VSS_292
B9 VSS_291
G9 VSS_290
AD9 VSS_289
AM9 VSS_288
AN9 VSS_287
BC9
VSS_285
M10
VSS_286
BF9
VSS_297 AH8
VSS_298 Y8
VSS_299 L8
VSS_300 E8
VSS_301 B8
VSS_302 AY7
VSS_303 AU7
VSS_304 AN7
VSS_305 AJ7
VSS_306 AE7
VSS_307 AA7
VSS_308 N7
VSS_309 J7
VSS_310 BG6
VSS_311 BD6
VSS_312 AV6
VSS_313 AT6
VSS_244
AC15
VSS_314 AM6
VSS_315 M6
VSS_316 C6
VSS_317 BA5
VSS_318 AH5
VSS_319 AD5
VSS_320 Y5
VSS_321 L5
VSS_322 J5
VSS_323 H5
VSS_324 F5
VSS_325 BE4
VSS_327 BC3
VSS_328 AV3
VSS_329 AL3
VSS_NCTF_1 AF32
VSS_NCTF_2 AB32
VSS_NCTF_3 V32
VSS_NCTF_4 AJ30
VSS_NCTF_5 AM29
VSS_NCTF_6 AF29
VSS_NCTF_7 AB29
VSS_NCTF_8 U26
VSS_NCTF_9 U23
VSS_NCTF_10 AL20
VSS_NCTF_11 V20
VSS_NCTF_12 AC19
VSS_NCTF_13 AL17
VSS_NCTF_14 AJ17
VSS_NCTF_15 AA17
VSS_NCTF_16 U17
VSS_SCB_1 BH48
VSS_SCB_2 BH1
VSS_SCB_3 A48
VSS_SCB_4 C1
VSS_SCB_5 A3
NC_26 E1
NC_27 D2
NC_28 C3
NC_29 B4
NC_30 A5
NC_31 A6
NC_32 A43
NC_33 A44
NC_34 B45
NC_35 C46
NC_36 D47
NC_37 B47
NC_38 A46
NC_39 F48
NC_40 E48
NC_41 C48
NC_42 B48
VSS_330 R3
VSS_331 P3
VSS_333 BA2
VSS_336 AR2
VSS_335 AU2
VSS_337 AP2
VSS_332 F3
VSS_334 AW2
VSS_341 AE2
VSS_340 AF2
VSS_339 AH2
VSS_338 AJ2
VSS_342 AD2
VSS_343 AC2
VSS_344 Y2
VSS_345 M2
VSS_346 K2
VSS_347 AM1
VSS_348 AA1
VSS_349 P1
VSS_350 H1
VSS_294
BB8
VSS_295
AV8
VSS_296
AT8
VSS_351 U24
VSS_352 U28
VSS_353 U25
VSS_354 U29
VSS_200
L12
VSS
U32I
CANTIGA_PM
VSS
U32I
CANTIGA_PM
VSS_1
AU48
VSS_198 A23
VSS_2
AR48
VSS_3
AL48
VSS_4
BB47
VSS_5
AW47
VSS_6
AN47
VSS_7
AJ47
VSS_8
AF47
VSS_9
AD47
VSS_10
AB47
VSS_11
Y47
VSS_12
T47
VSS_13
N47
VSS_14
L47
VSS_15
G47
VSS_16
BD46
VSS_17
BA46
VSS_19
AV46
VSS_20
AR46
VSS_21
AM46
VSS_22
V46
VSS_23
R46
VSS_24
P46
VSS_25
H46
VSS_26
F46
VSS_27
BF44
VSS_28
AH44
VSS_29
AD44
VSS_30
AA44
VSS_31
Y44
VSS_32
U44
VSS_33
T44
VSS_34
M44
VSS_35
F44
VSS_36
BC43
VSS_37
AV43
VSS_38
AU43
VSS_39
AM43
VSS_40
J43
VSS_41
C43
VSS_42
BG42
VSS_43
AY42
VSS_44
AT42
VSS_45
AN42
VSS_46
AJ42
VSS_47
AE42
VSS_48
N42
VSS_49
L42
VSS_50
BD41
VSS_51
AU41
VSS_52
AM41
VSS_53
AH41
VSS_54
AD41
VSS_55
AA41
VSS_56
Y41
VSS_57
U41
VSS_58
T41
VSS_59
M41
VSS_60
G41
VSS_61
B41
VSS_62
BG40
VSS_63
BB40
VSS_64
AV40
VSS_65
AN40
VSS_66
H40
VSS_67
E40
VSS_68
AT39
VSS_69
AM39
VSS_70
AJ39
VSS_71
AE39
VSS_72
N39
VSS_73
L39
VSS_74
B39
VSS_75
BH38
VSS_76
BC38
VSS_77
BA38
VSS_78
AU38
VSS_79
AH38
VSS_80
AD38
VSS_81
AA38
VSS_82
Y38
VSS_83
U38
VSS_84
T38
VSS_85
J38
VSS_86
F38
VSS_87
C38
VSS_97
BD36
VSS_100 AM36
VSS_101 AE36
VSS_102 P36
VSS_103 L36
VSS_104 J36
VSS_105 F36
VSS_106 B36
VSS_107 AH35
VSS_108 AA35
VSS_109 Y35
VSS_110 U35
VSS_111 T35
VSS_112 BF34
VSS_113 AM34
VSS_114 AJ34
VSS_115 AF34
VSS_116 AE34
VSS_117 W34
VSS_118 B34
VSS_119 A34
VSS_120 BG33
VSS_121 BC33
VSS_122 BA33
VSS_123 AV33
VSS_124 AR33
VSS_125 AL33
VSS_126 AH33
VSS_127 AB33
VSS_128 P33
VSS_129 L33
VSS_130 H33
VSS_131 N32
VSS_132 K32
VSS_133 F32
VSS_134 C32
VSS_135 A31
VSS_136 AN29
VSS_137 T29
VSS_138 N29
VSS_139 K29
VSS_140 H29
VSS_141 F29
VSS_142 A29
VSS_143 BG28
VSS_144 BD28
VSS_145 BA28
VSS_146 AV28
VSS_147 AT28
VSS_148 AR28
VSS_149 AJ28
VSS_150 AG28
VSS_151 AE28
VSS_152 AB28
VSS_153 Y28
VSS_154 P28
VSS_155 K28
VSS_156 H28
VSS_157 F28
VSS_158 C28
VSS_159 BF26
VSS_160 AH26
VSS_161 AF26
VSS_162 AB26
VSS_163 AA26
VSS_164 C26
VSS_165 B26
VSS_166 BH25
VSS_167 BD25
VSS_168 BB25
VSS_169 AV25
VSS_170 AR25
VSS_171 AJ25
VSS_172 AC25
VSS_173 Y25
VSS_174 N25
VSS_175 L25
VSS_176 J25
VSS_177 G25
VSS_178 E25
VSS_179 BF24
VSS_88
BF37
VSS_89
BB37
VSS_90
AW37
VSS_91
AT37
VSS_92
AN37
VSS_93
AJ37
VSS_94
H37
VSS_95
C37
VSS_96
BG36
VSS_99
AU36
VSS_182 AT24
VSS_184 AH24
VSS_186 AB24
VSS_188 L24
VSS_18
AY46
VSS_191 G24
VSS_193 E24
VSS_195 AG23
VSS_197 B23
VSS_181 AY24
VSS_183 AJ24
VSS_185 AF24
VSS_187 R24
VSS_189 K24
VSS_190 J24
VSS_192 F24
VSS_194 BH23
VSS_196 Y23
VSS_98
AK15
VSS_180 AD12
VSS_199 AJ6
R121
1K/F_4
R121
1K/F_4
R462
221/F_4
R462
221/F_4

5
5
4
4
3
3
2
2
1
1
D D
C C
B B
A A
SM_RCOMP_VOH
SM_RCOMP_VOL
SM_RCOMP#
SM_RCOMP
DMI_TXN0
DMI_TXN1
DMI_TXN2
DMI_TXN3
DMI_TXP0
DMI_TXP1
DMI_TXP2
DMI_TXP3
DMI_RXN0
DMI_RXN1
DMI_RXN2
DMI_RXN3
DMI_RXP0
DMI_RXP1
DMI_RXP2
DMI_RXP3
GFXVR_VID_0
GFXVR_VID_1
GFXVR_VID_2
GFXVR_VID_3
GFXVR_VID_4
GFXVR_EN
RST_IN#_MCH
PM_EXTTS#1
PM_EXTTS#0
MCH_CFG_3
MCH_CFG_4
MCH_CFG_5
MCH_CFG_7
MCH_CFG_8
MCH_CFG_9
MCH_CFG_10
MCH_CFG_11
MCH_CFG_12
MCH_CFG_14
MCH_CFG_15
MCH_CFG_16
MCH_CFG_17
MCH_CFG_18
MCH_CFG_19
SM_REXT
TP_SM_DRAMRST#
MCH_CLVREF
ACZ_SDIN3_MCH
PEG_COMP
PEG_RX#0
PEG_RX#1
PEG_RX#3
PEG_RX#2
PEG_RX#5
PEG_RX#7
PEG_RX#6
PEG_RX#4
PEG_RX#9
PEG_RX#11
PEG_RX#10
PEG_RX#8
PEG_RX#13
PEG_RX#15
PEG_RX#14
PEG_RX#12
PEG_RX1
PEG_RX3
PEG_RX2
PEG_RX0
PEG_RX5
PEG_RX7
PEG_RX6
PEG_RX4
PEG_RX9
PEG_RX11
PEG_RX10
PEG_RX8
PEG_RX13
PEG_RX15
PEG_RX14
PEG_RX12
SM_RCOMP_VOH
SM_RCOMP_VOLPM_EXTTS#0
PM_EXTTS#1
MCH_TSATN
PEG_RX#[15:0]
PEG_RX[15:0]
PEG_TX#[15:0]
PEG_TX[15:0]
C_PEG_TX#0
C_PEG_TX#1
C_PEG_TX#2
C_PEG_TX#3
C_PEG_TX#4
C_PEG_TX#6
C_PEG_TX#7
C_PEG_TX#5
C_PEG_TX#8
C_PEG_TX#10
C_PEG_TX#11
C_PEG_TX#12
C_PEG_TX#14
C_PEG_TX#15
C_PEG_TX#13
C_PEG_TX#9
C_PEG_TX0
C_PEG_TX2
C_PEG_TX3
C_PEG_TX4
C_PEG_TX6
C_PEG_TX7
C_PEG_TX5
C_PEG_TX1
C_PEG_TX8
C_PEG_TX10
C_PEG_TX11
C_PEG_TX12
C_PEG_TX14
C_PEG_TX15
C_PEG_TX13
C_PEG_TX9
PEG_TX#0
PEG_TX#1
PEG_TX#2
PEG_TX#3
PEG_TX#4
PEG_TX#5
PEG_TX#6
PEG_TX#7
PEG_TX#12
PEG_TX#13
PEG_TX#14
PEG_TX#15
PEG_TX#8
PEG_TX#9
PEG_TX#10
PEG_TX#11
PEG_TX4
PEG_TX5
PEG_TX6
PEG_TX7
PEG_TX0
PEG_TX1
PEG_TX2
PEG_TX3
PEG_TX12
PEG_TX13
PEG_TX14
PEG_TX15
PEG_TX8
PEG_TX9
PEG_TX10
PEG_TX11
SW_PWROK_NB
+0.9VSMVREF_MCH
+0.9VSMVREF_MCH
MCH_CFG_6
MCH_CFG_13
MCH_CFG_20
LA_DATAN3
LVDS_VBG
L_CTRL_DATA
LB_DATAN3
DPST_PWM_INT
LVDS_BLON_INT
EDIDCLK_INT
DISP_ON_INT
LVDS_IBG
L_CTRL_CLK
LA_DATAP3
LB_DATAP3
EDIDDATA_INT
HSYNC_INT
CRT_R_1
DDCDATA_INT
DDCCLK_INT
CRT_B_1
CRTIREF
VSYNC_INT
TV_C/R1
TV_DCONSEL0
TV_Y/G1
TV_COMP1
TV_DCONSEL1
CRT_G_1
DDPC_CTRLCLK
DDPPC_CTRLDATA
ACZ_BITCLK_MCH
HDMI_HPD#
PEG_TX1
PEG_TX2
PEG_TX3
PEG_TX#1
PEG_TX#2
PEG_TX#3
HDMI_HPD#
PEG_TX#0
PEG_TX0
M_A_CLK0 [10]
M_A_CLK1 [10]
M_B_CLK1 [10]
M_B_CLK0 [10]
M_A_CS#1 [10,11]
M_A_CS#0 [10,11]
M_B_CS#1 [10,11]
M_B_CS#0 [10,11]
M_B_CKE0 [10,11]
M_B_CKE1 [10,11]
M_A_CKE1 [10,11]
M_A_CKE0 [10,11]
M_B_CLK1# [10]
M_B_CLK0# [10]
M_A_CLK1# [10]
M_A_CLK0# [10]
M_A_ODT0 [10,11]
M_A_ODT1 [10,11]
M_B_ODT0 [10,11]
M_B_ODT1 [10,11]
CLK_PCIE_3GPLL# [2]
CLK_PCIE_3GPLL [2]
DREFSSCLK# [2]
DREFSSCLK [2]
DREFCLK# [2]
DREFCLK [2]
DMI_TXN[3:0] [22]
DMI_TXP[3:0] [22]
MCH_BSEL0[2] MCH_BSEL1[2] MCH_BSEL2[2]
PM_THRMTRIP#[3,21] DPRSLPVR[23,38]
PLT_RST-R#[12,22]
H_DPRSTP#[3,21,38] PM_EXTTS#0[10,11] PM_EXTTS#1[11]
DELAY_VR_PWRGOOD[23,38]
PM_SYNC#[23]
DMI_RXN[3:0] [22]
DMI_RXP[3:0] [22]
ECPWROK [4,23,32]
CL_RST#0 [23]
CL_DATA0 [23]
CL_CLK0 [23]
ACZ_BITCLK_MCH [21]
ACZ_RST#_MCH [21]
ACZ_SDIN3 [21]
ACZ_SDOUT_MCH [21]
ACZ_SYNC_MCH [21]
PEG_RX#[15:0] [12]
PEG_RX[15:0] [12]
PEG_TX#[15:0] [12]
PEG_TX[15:0] [12]
+0.9VSMVREF [10,40]
+3V[2,4,9,10,11,12,14,15,19,20,21,22,23,24,26,27,28,30,31,32,33,34,38,41] +1.8VSUS[8,9,10,31,37,40] +1.05V[2,3,4,5,8,9,21,24,31,37,38] +1.05V_PEG[2,3,4,5,8,9,21,24,31,37,38]
DPST_PWM[15,19] LVDS_BLON[15,19]
LB_DATAN2[19]
LA_DATAN0[19]
LA_CLK[19]
LB_DATAP0[19]
LB_CLK#[19]
LB_DATAN1[19]
LA_DATAP0[19] LA_DATAP1[19]
LB_DATAN0[19]
LA_CLK#[19]
LA_DATAN2[19]
LB_DATAP2[19]
LA_DATAN1[19]
LA_DATAP2[19]
LB_DATAP1[19]
LB_CLK[19]
EDIDCLK[14,15,19] EDIDDATA[14,15,19]
DISP_ON[15,19]
DDCCLK[14,20] DDCDATA[14,20]
VSYNC_COM[14,20]
HSYNC_COM[14,20]
CRT_B[14,20]
CRT_G[14,20]
CRT_R[14,20]
SDVO_CLK [20]
SDVO_DATA [20]
CLK_MCH_OE# [2]
MCH_ICH_SYNC# [23]
HDMI_HPD_CON[20]
IN_D2 [20]
IN_CLK [20]
IN_CLK# [20]
IN_D2# [20]
IN_D1 [20]
IN_D1# [20]
IN_D0 [20]
IN_D0# [20]
+1.05V_PEG
+1.8VSUS
+3V
+1.05V
+1.8VSUS
+1.05V
+1.8VSUS
+3V
+3V
Size Document Number Rev
Date: Sheet of
Quanta Computer Inc.
PROJECT : QL8
NB5
Cantiga DMI/DISP 2/5
3A
Custom
645Tuesday, April 08, 2008
Size Document Number Rev
Date: Sheet of
Quanta Computer Inc.
PROJECT : QL8
NB5
Cantiga DMI/DISP 2/5
3A
Custom
645Tuesday, April 08, 2008
Size Document Number Rev
Date: Sheet of
Quanta Computer Inc.
PROJECT : QL8
NB5
Cantiga DMI/DISP 2/5
3A
Custom
645Tuesday, April 08, 2008
06
FOR TEST
MCH_CFG_5 DMIx2 selection
MCH_CFG_16 FSB Dynamic ODT
MCH_CFG_9 PCI Express Graphic Lane
MCH_CFG_19 DMI Lane Reversal
MCH_CFG_6 iTPM Host Interface
MCH_CFG_7 Intel (R) Management Engine Crypto
MCH_CFG_10 PCIe Lookback Enable
Low: DMIx2
High: DMIx4 (Default)
MCH_CFG_12/13 XOR/ALLZ/CLOCK Un-gating
1
1
11
Low: Dynamic ODT disabled
High: Dynamic ODT enabled (Default)
Low: Intel (R) Management Engine Crypto
TLS cipher suite with no confidentiality
High: Intel (R) Management Engine Crypto
TLS cipher suite with no confidentiality (Default)
Low: iTPM Host Interface enabled
High: iTPM Host Interface disabled (Default)
Low: Enabled
High: Disabled (Default)
Low: Reverse Lane
High: Normal operation(Default)
Low: Normal (Default)
High: Lane Reserved
Configuration
Reserved
XOR Mode enabled
All-Z Mode enabled
Normal operation (Default)
MCH_CFG_13 MCH_CFG_12
00
0
0
HPD# Inverting Level Shifting Circuit
For UMA HDMI Function
Level: 0.9V
0.35 V
des
int
C384,C390,C409,C400
C388,C387,C399,C391 Need to install for GM
SI Build
Change to 0 ohm to GND
Change to 75 ohm to GND
EMI
CLOSE U32
DV2-FOR ITPM
int
int
R144 *150/F_4R144 *150/F_4
TP24TP24
R468 *0_4R468 *0_4
R182
1K/F_4
R182
1K/F_4
C424 .1U/10V_4C424 .1U/10V_4
R106
*0_4
R106
*0_4
C435 .1U/10V_4C435 .1U/10V_4
C404 .1U/10V_4C404 .1U/10V_4
R476 *1.02K/F_4R476 *1.02K/F_4
R495 *2.37K/F_4R495 *2.37K/F_4
C355
10P/50V_4
C355
10P/50V_4
PM
MISC
NC
DDR CLK/ CONTROL/COMPENSATION
CLK
DMI
CFGRSVD
GRAPHICS VID
MEHDA
ME JTAG
U32B
CANTIGA_PM
PM
MISC
NC
DDR CLK/ CONTROL/COMPENSATION
CLK
DMI
CFGRSVD
GRAPHICS VID
MEHDA
ME JTAG
U32B
CANTIGA_PM
SA_CK_0 AP24
SA_CK_1 AT21
SB_CK_0 AV24
SA_CK#_0 AR24
SA_CK#_1 AR21
SB_CK#_0 AU24
SA_CKE_0 BC28
SA_CKE_1 AY28
SB_CKE_0 AY36
SB_CKE_1 BB36
SA_CS#_0 BA17
SA_CS#_1 AY16
SB_CS#_0 AV16
SB_CS#_1 AR13
SM_DRAMRST# BC36
SA_ODT_0 BD17
SA_ODT_1 AY17
SB_ODT_0 BF15
SB_ODT_1 AY13
SM_RCOMP BG22
SM_RCOMP# BH21
CFG_18
P29
CFG_19
R28
CFG_2
P25
CFG_0
T25
CFG_1
R25
CFG_20
T28
CFG_3
P20
CFG_4
P24
CFG_5
C25
CFG_6
N24
CFG_7
M24
CFG_8
E21
CFG_9
C23
CFG_10
C24
CFG_11
N21
CFG_12
P21
CFG_13
T21
CFG_14
R20
CFG_15
M20
CFG_16
L21
CFG_17
H21
PM_SYNC#
R29
PM_EXT_TS#_0
N33
PM_EXT_TS#_1
P32
PWROK
AT40
RSTIN#
AT11
DPLL_REF_CLK B38
DPLL_REF_CLK# A38
DPLL_REF_SSCLK E41
DPLL_REF_SSCLK# F41
DMI_RXN_0 AE41
DMI_RXN_1 AE37
DMI_RXN_2 AE47
DMI_RXN_3 AH39
DMI_RXP_0 AE40
DMI_RXP_1 AE38
DMI_RXP_2 AE48
DMI_RXP_3 AH40
DMI_TXN_0 AE35
DMI_TXN_1 AE43
DMI_TXN_2 AE46
DMI_TXN_3 AH42
DMI_TXP_0 AD35
DMI_TXP_1 AE44
DMI_TXP_2 AF46
DMI_TXP_3 AH43
RSVD22
BG23
RSVD23
BF23
RSVD24
BH18
RSVD25
BF18
PM_DPRSTP#
B7
SB_CK_1 AU20
SB_CK#_1 AV20
RSVD20
AY21
RSVD5
AH9
RSVD6
AH10
RSVD7
AH12
RSVD8
AH13
RSVD1
M36
RSVD2
N36
RSVD3
R33
RSVD4
T33
GFX_VID_0 B33
GFX_VID_1 B32
GFX_VID_2 G33
GFX_VID_3 F33
GFX_VR_EN C34
SM_RCOMP_VOH BF28
SM_RCOMP_VOL BH28
THERMTRIP#
T20
DPRSLPVR
R32
RSVD9
K12
CL_CLK AH37
CL_DATA AH36
CL_PWROK AN36
CL_RST# AJ35
CL_VREF AH34
NC_26
A47
NC_1
BG48
NC_2
BF48
NC_3
BD48
NC_4
BC48
NC_5
BH47
NC_6
BG47
NC_7
BE47
NC_8
BH46
NC_9
BF46
NC_10
BG45
NC_11
BH44
NC_12
BH43
NC_13
BH6
NC_14
BH5
NC_15
BG4
SDVO_CTRLCLK G36
SDVO_CTRLDATA E36
CLKREQ# K36
RSVD14
T24
ICH_SYNC# H36
TSATN# B12
PEG_CLK# E43
PEG_CLK F43
NC_16
BH3
GFX_VID_4 E33
RSVD15
B31
DDPC_CTRLCLK N28
NC_17
BF3
NC_18
BH2
NC_19
BG2
NC_20
BE2
NC_21
BG1
NC_22
BF1
NC_23
BD1
NC_24
BC1
NC_25
F1
SM_VREF AV42
SM_PWROK AR36
SM_REXT BF17
RSVD17
M1
HDA_BCLK B28
HDA_RST# B30
HDA_SDI B29
HDA_SDO C29
HDA_SYNC A28
DDPC_CTRLDATA M28
RSVD16
B2
ME_JTAG_TCK
AL34
ME_JTAG_TDI
AK34
ME_JTAG_TDO
AN35
ME_JTAG_TMS
AM35
R143 *150/F_4R143 *150/F_4
TP21TP21
C408 .1U/10V_4C408 .1U/10V_4
Q21
*2N7002
Q21
*2N7002
3
2
1
TP23TP23
C418 .1U/10V_4C418 .1U/10V_4
R177
*1K/F_4
R177
*1K/F_4
C415 .1U/10V_4C415 .1U/10V_4
C401 .1U/10V_4C401 .1U/10V_4
C416
.1U/10V_4
C416
.1U/10V_4
C402 .1U/10V_4C402 .1U/10V_4
RP55 *4P2R-S-0RP55 *4P2R-S-0
2
41
3
R146 80.6/F_4R146 80.6/F_4
TP81TP81
R122 56.2/F_4R122 56.2/F_4
C352
.01U/16V_4
C352
.01U/16V_4
R430
*100K/F_4
R430
*100K/F_4
TP32TP32
R156 *10K/F_4R156 *10K/F_4
TP17TP17
TP27TP27
C359
2.2U/6.3V_6
C359
2.2U/6.3V_6 R145
1K/F_4
R145
1K/F_4
TP79TP79
R415
*7.5K/F_4
R415
*7.5K/F_4
C406 .1U/10V_4C406 .1U/10V_4
R162 10K/F_4R162 10K/F_4
R483
*33_4
R483
*33_4
TP30TP30
R149
3.01K/F_4
R149
3.01K/F_4
12
C407 .1U/10V_4C407 .1U/10V_4
C413 .1U/10V_4C413 .1U/10V_4
TP10TP10
C395
.1U/10V_4
C395
.1U/10V_4
R183
499/F_4
R183
499/F_4
R418 *20K/F_4R418 *20K/F_4
R123 100/F_4R123 100/F_4
R160 *10K/F_4R160 *10K/F_4
C388 .1U/10V_4C388 .1U/10V_4
TP16TP16
C431 .1U/10V_4C431 .1U/10V_4
R136 80.6/F_4R136 80.6/F_4
TP36TP36
C390 .1U/10V_4C390 .1U/10V_4
R159 10K/F_4R159 10K/F_4
R155 10K/F_4R155 10K/F_4
R473 *0_4R473 *0_4
C400 .1U/10V_4C400 .1U/10V_4
C387 .1U/10V_4C387 .1U/10V_4
R99 *0_4R99 *0_4
TP28TP28
TP19TP19
RP56 *4P2R-S-0RP56 *4P2R-S-0
2
41
3
TP15TP15
R152
1K/F_4
R152
1K/F_4
TP31TP31
TP34TP34
R105 *0_4R105 *0_4
C430 .1U/10V_4C430 .1U/10V_4
TP11TP11
LVDS
PCI-EXPRESS GRAPHICS
TV VGA
U32C
CANTIGA_PM
LVDS
PCI-EXPRESS GRAPHICS
TV VGA
U32C
CANTIGA_PM
PEG_COMPI T37
PEG_COMPO T36
PEG_RX#_0 H44
PEG_RX#_1 J46
PEG_RX#_2 L44
PEG_RX#_3 L40
PEG_RX#_4 N41
PEG_RX#_5 P48
PEG_RX#_6 N44
PEG_RX#_7 T43
PEG_RX#_8 U43
PEG_RX#_9 Y43
PEG_RX#_10 Y48
PEG_RX#_11 Y36
PEG_RX#_12 AA43
PEG_RX#_13 AD37
PEG_RX#_14 AC47
PEG_RX#_15 AD39
PEG_RX_0 H43
PEG_RX_1 J44
PEG_RX_2 L43
PEG_RX_3 L41
PEG_RX_4 N40
PEG_RX_5 P47
PEG_RX_6 N43
PEG_RX_7 T42
PEG_RX_8 U42
PEG_RX_9 Y42
PEG_RX_10 W47
PEG_RX_11 Y37
PEG_RX_12 AA42
PEG_RX_13 AD36
PEG_RX_14 AC48
PEG_RX_15 AD40
PEG_TX#_0 J41
PEG_TX#_10 Y40
PEG_TX#_3 M40
PEG_TX#_4 M42
PEG_TX#_5 R48
PEG_TX#_6 N38
PEG_TX#_7 T40
PEG_TX#_8 U37
PEG_TX#_9 U40
PEG_TX#_1 M46
PEG_TX#_11 AA46
PEG_TX#_12 AA37
PEG_TX#_13 AA40
PEG_TX#_14 AD43
PEG_TX#_15 AC46
PEG_TX#_2 M47
PEG_TX_0 J42
PEG_TX_1 L46
PEG_TX_2 M48
PEG_TX_3 M39
PEG_TX_4 M43
PEG_TX_5 R47
PEG_TX_6 N37
PEG_TX_7 T39
PEG_TX_8 U36
PEG_TX_9 U39
PEG_TX_10 Y39
PEG_TX_11 Y46
PEG_TX_12 AA36
PEG_TX_13 AA39
PEG_TX_14 AD42
PEG_TX_15 AD46
L_CTRL_CLK
M32
L_CTRL_DATA
M33
L_DDC_CLK
K33
L_DDC_DATA
J33
L_VDD_EN
M29
LVDS_IBG
C44
LVDS_VBG
B43
LVDS_VREFH
E37
LVDS_VREFL
E38
LVDSA_CLK#
C41
LVDSA_CLK
C40
LVDSA_DATA#_0
H47
LVDSA_DATA#_1
E46
LVDSA_DATA#_2
G40
LVDSA_DATA_1
D45
LVDSA_DATA_2
F40
LVDSB_CLK#
B37
LVDSB_CLK
A37
LVDSB_DATA#_0
A41
LVDSB_DATA#_1
H38
LVDSB_DATA#_2
G37
LVDSB_DATA_1
G38
LVDSB_DATA_2
F37
L_BKLT_EN
G32
TVA_DAC
F25
TVB_DAC
H25
TVC_DAC
K25
TV_RTN
H24
CRT_BLUE
E28
CRT_DDC_CLK
H32
CRT_DDC_DATA
J32
CRT_GREEN
G28
CRT_HSYNC
J29
CRT_TVO_IREF
E29
CRT_RED
J28
CRT_IRTN
G29
CRT_VSYNC
L29
LVDSA_DATA_0
H48
LVDSB_DATA_0
B42
L_BKLT_CTRL
L32
TV_DCONSEL_0
C31
TV_DCONSEL_1
E32
LVDSA_DATA#_3
A40
LVDSA_DATA_3
B40
LVDSB_DATA#_3
J37
LVDSB_DATA_3
K37
TP85TP85
R154 *0_4R154 *0_4
TP12TP12
R96 *0_4R96 *0_4
R140 *150/F_4R140 *150/F_4
TP13TP13
C429 .1U/10V_4C429 .1U/10V_4
R486 *0_4R486 *0_4
R153 *0_4R153 *0_4
R161 *0_4R161 *0_4
R489 *0_4R489 *0_4
R484 *0_4R484 *0_4
C426 .1U/10V_4C426 .1U/10V_4
C409 .1U/10V_4C409 .1U/10V_4
R165 49.9/F_4R165 49.9/F_4
R148 *33_4R148 *33_4
TP33TP33
C433 .1U/10V_4C433 .1U/10V_4
C437 .1U/10V_4C437 .1U/10V_4
TP8TP8
TP80TP80
C384 .1U/10V_4C384 .1U/10V_4
TP29TP29
C757
*33P/50V_4
C757
*33P/50V_4
C423 .1U/10V_4C423 .1U/10V_4
C414 .1U/10V_4C414 .1U/10V_4
C391 .1U/10V_4C391 .1U/10V_4
R487 33_4R487 33_4
C399 .1U/10V_4C399 .1U/10V_4
RP53 *4P2R-S-0RP53 *4P2R-S-0
2
41
3
C434 .1U/10V_4C434 .1U/10V_4
TP26TP26
TP84TP84
R163 *0_4R163 *0_4
TP9TP9
C394
470P/50V_4
C394
470P/50V_4
R133 499/F_4R133 499/F_4
C361
.01U/16V_4
C361
.01U/16V_4
TP35TP35
TP83TP83
TP25TP25
C412 .1U/10V_4C412 .1U/10V_4
C421 .1U/10V_4C421 .1U/10V_4
R180 0_4R180 0_4
R135 *75/F_4R135 *75/F_4
TP20TP20
R179
*1K/F_4
R179
*1K/F_4
TP14TP14 C428 .1U/10V_4C428 .1U/10V_4
C436 .1U/10V_4C436 .1U/10V_4
RP54 *4P2R-S-0RP54 *4P2R-S-0
2
41
3
R137 *75/F_4R137 *75/F_4
R168
*2.2K_4
R168
*2.2K_4
TP18TP18
TP82TP82
C345
2.2U/6.3V_6
C345
2.2U/6.3V_6
R141 *75/F_4R141 *75/F_4
R142 *33_4R142 *33_4

5
5
4
4
3
3
2
2
1
1
D D
C C
B B
A A
M_A_DQ6
M_A_DQ5
M_A_DQ4
M_A_DQ3
M_A_DQ2
M_A_DQ1
M_A_DQ11
M_A_DQ10
M_A_DQ9
M_A_DQ8
M_A_DQ7
M_A_DQ16
M_A_DQ15
M_A_DQ14
M_A_DQ13
M_A_DQ12
M_A_DQ22
M_A_DQ21
M_A_DQ20
M_A_DQ19
M_A_DQ18
M_A_DQ17
M_A_DQ27
M_A_DQ26
M_A_DQ25
M_A_DQ24
M_A_DQ23
M_A_DQ32
M_A_DQ31
M_A_DQ30
M_A_DQ29
M_A_DQ28
M_A_DQ38
M_A_DQ37
M_A_DQ36
M_A_DQ35
M_A_DQ34
M_A_DQ33
M_A_DQ43
M_A_DQ42
M_A_DQ41
M_A_DQ40
M_A_DQ39
M_A_DQ48
M_A_DQ47
M_A_DQ46
M_A_DQ45
M_A_DQ44
M_A_DQ54
M_A_DQ53
M_A_DQ52
M_A_DQ51
M_A_DQ50
M_A_DQ49
M_A_DQ59
M_A_DQ58
M_A_DQ57
M_A_DQ56
M_A_DQ55
M_A_DQ0
M_A_DQ63
M_A_DQ62
M_A_DQ61
M_A_DQ60
M_A_DM4
M_A_DM5
M_A_DM6
M_A_DM7
M_A_DM0
M_A_DM1
M_A_DM2
M_A_DM3
M_A_A4
M_A_A2
M_A_A7
M_A_A5
M_A_A6
M_A_A10
M_A_A8
M_A_A9
M_A_A0
M_A_A1
M_A_A3
M_A_A13
M_A_A11
M_A_A12
M_A_DQS4
M_A_DQS5
M_A_DQS6
M_A_DQS7
M_A_DQS1
M_A_DQS2
M_A_DQS0
M_A_DQS3
M_A_DQS#4
M_A_DQS#5
M_A_DQS#6
M_A_DQS#7
M_A_DQS#0
M_A_DQS#1
M_A_DQS#2
M_A_DQS#3
M_A_A14
M_B_DQ38
M_B_DQ18
M_B_DQ58
M_B_DQ19
M_B_DQ39
M_B_DQ59
M_B_DQ20
M_B_DQ40
M_B_DQ1
M_B_DQ60
M_B_DQ21
M_B_DQ41
M_B_DQ61
M_B_DQ22
M_B_DQ42
M_B_DQ2
M_B_DQ62
M_B_DQ23
M_B_DQ43
M_B_DQ3
M_B_DQ63
M_B_DQ24
M_B_DQ44
M_B_DQ4
M_B_DQ25
M_B_DQ45
M_B_DQ5
M_B_DQ0
M_B_DQ26
M_B_DQ46
M_B_DQ6
M_B_DQ27
M_B_DQ47
M_B_DQ7
M_B_DQ28
M_B_DQ48
M_B_DQ8
M_B_DQ29
M_B_DQ9
M_B_DQ49
M_B_DQ30
M_B_DQ10
M_B_DQ50
M_B_DQ31
M_B_DQ11
M_B_DQ51
M_B_DQ32
M_B_DQ12
M_B_DQ52
M_B_DQ33
M_B_DQ13
M_B_DQ53
M_B_DQ34
M_B_DQ14
M_B_DQ54
M_B_DQ35
M_B_DQ15
M_B_DQ55
M_B_DQ36
M_B_DQ16
M_B_DQ56
M_B_DQ37
M_B_DQ17
M_B_DQ57
M_B_A7
M_B_DQS#2
M_B_A8
M_B_DQS#3
M_B_A0
M_B_A9
M_B_DQS#4
M_B_A10
M_B_DQS#5
M_B_DM4
M_B_A11
M_B_DQS#6
M_B_A12
M_B_DQS1
M_B_DQS#7
M_B_DM5
M_B_A13
M_B_DM6
M_B_DQS2
M_B_DM7
M_B_DQS3
M_B_A1
M_B_DM0
M_B_DQS4
M_B_DQS5
M_B_A2
M_B_DQS6
M_B_DM1
M_B_A3
M_B_DQS0
M_B_DQS7
M_B_A4
M_B_A5
M_B_DM2
M_B_DQS#1
M_B_DQS#0
M_B_A6
M_B_DM3
M_B_A14
M_A_DQ[63:0][10]
M_A_BS#1 [10,11]
M_A_BS#2 [10,11]
M_A_BS#0 [10,11]
M_A_CAS# [10,11]
M_A_WE# [10,11]
M_A_RAS# [10,11]
M_A_DM[7:0] [10]
M_A_DQS#[7:0] [10]
M_A_DQS[7:0] [10]
M_A_A[14:0] [10,11]
M_B_DQ[63:0][10]
M_B_DM[7:0] [10]
M_B_DQS[7:0] [10]
M_B_DQS#[7:0] [10]
M_B_A[14:0] [10,11]
M_B_BS#1 [10,11]
M_B_BS#2 [10,11]
M_B_BS#0 [10,11]
M_B_CAS# [10,11]
M_B_WE# [10,11]
M_B_RAS# [10,11]
Size Document Number Rev
Date: Sheet of
Quanta Computer Inc.
PROJECT : QL8
NB5
Cantiga DDR2 3/5
3A
Custom
745Tuesday, April 08, 2008
Size Document Number Rev
Date: Sheet of
Quanta Computer Inc.
PROJECT : QL8
NB5
Cantiga DDR2 3/5
3A
Custom
745Tuesday, April 08, 2008
Size Document Number Rev
Date: Sheet of
Quanta Computer Inc.
PROJECT : QL8
NB5
Cantiga DDR2 3/5
3A
Custom
745Tuesday, April 08, 2008
07
DDR SYSTEM MEMORY B
U32E
CANTIGA_PM
DDR SYSTEM MEMORY B
U32E
CANTIGA_PM
SB_DQ_0
AK47
SB_DQ_1
AH46
SB_DQ_10
BA48
SB_DQ_11
AY48
SB_DQ_12
AT47
SB_DQ_13
AR47
SB_DQ_14
BA47
SB_DQ_15
BC47
SB_DQ_16
BC46
SB_DQ_17
BC44
SB_DQ_18
BG43
SB_DQ_19
BF43
SB_DQ_2
AP47
SB_DQ_20
BE45
SB_DQ_21
BC41
SB_DQ_22
BF40
SB_DQ_23
BF41
SB_DQ_24
BG38
SB_DQ_25
BF38
SB_DQ_26
BH35
SB_DQ_27
BG35
SB_DQ_28
BH40
SB_DQ_29
BG39
SB_DQ_3
AP46
SB_DQ_30
BG34
SB_DQ_31
BH34
SB_DQ_32
BH14
SB_DQ_33
BG12
SB_DQ_34
BH11
SB_DQ_35
BG8
SB_DQ_36
BH12
SB_DQ_37
BF11
SB_DQ_38
BF8
SB_DQ_39
BG7
SB_DQ_4
AJ46
SB_DQ_40
BC5
SB_DQ_41
BC6
SB_DQ_42
AY3
SB_DQ_43
AY1
SB_DQ_44
BF6
SB_DQ_45
BF5
SB_DQ_46
BA1
SB_DQ_47
BD3
SB_DQ_48
AV2
SB_DQ_49
AU3
SB_DQ_5
AJ48
SB_DQ_50
AR3
SB_DQ_51
AN2
SB_DQ_52
AY2
SB_DQ_53
AV1
SB_DQ_54
AP3
SB_DQ_55
AR1
SB_DQ_56
AL1
SB_DQ_57
AL2
SB_DQ_58
AJ1
SB_DQ_59
AH1
SB_DQ_6
AM48
SB_DQ_60
AM2
SB_DQ_61
AM3
SB_DQ_62
AH3
SB_DQ_63
AJ3
SB_DQ_7
AP48
SB_DQ_8
AU47
SB_DQ_9
AU46
SB_BS_0 BC16
SB_BS_1 BB17
SB_BS_2 BB33
SB_CAS# BG16
SB_DM_0 AM47
SB_DM_1 AY47
SB_DM_2 BD40
SB_DM_3 BF35
SB_DM_4 BG11
SB_DM_5 BA3
SB_DM_6 AP1
SB_DM_7 AK2
SB_DQS_0 AL47
SB_DQS_1 AV48
SB_DQS_2 BG41
SB_DQS_3 BG37
SB_DQS_4 BH9
SB_DQS_5 BB2
SB_DQS_6 AU1
SB_DQS_7 AN6
SB_DQS#_0 AL46
SB_DQS#_1 AV47
SB_DQS#_2 BH41
SB_DQS#_3 BH37
SB_DQS#_4 BG9
SB_DQS#_5 BC2
SB_DQS#_6 AT2
SB_DQS#_7 AN5
SB_MA_0 AV17
SB_MA_1 BA25
SB_MA_10 BB16
SB_MA_11 AW33
SB_MA_12 AY33
SB_MA_13 BH15
SB_MA_2 BC25
SB_MA_3 AU25
SB_MA_4 AW25
SB_MA_5 BB28
SB_MA_6 AU28
SB_MA_7 AW28
SB_MA_8 AT33
SB_MA_9 BD33
SB_MA_14 AU33
SB_RAS# AU17
SB_WE# BF14
DDR SYSTEM MEMORY A
U32D
CANTIGA_PM
DDR SYSTEM MEMORY A
U32D
CANTIGA_PM
SA_DQ_0
AJ38
SA_DQ_1
AJ41
SA_DQ_10
AU40
SA_DQ_11
AT38
SA_DQ_12
AN41
SA_DQ_13
AN39
SA_DQ_14
AU44
SA_DQ_15
AU42
SA_DQ_16
AV39
SA_DQ_17
AY44
SA_DQ_18
BA40
SA_DQ_19
BD43
SA_DQ_2
AN38
SA_DQ_20
AV41
SA_DQ_21
AY43
SA_DQ_22
BB41
SA_DQ_23
BC40
SA_DQ_24
AY37
SA_DQ_25
BD38
SA_DQ_26
AV37
SA_DQ_27
AT36
SA_DQ_28
AY38
SA_DQ_29
BB38
SA_DQ_3
AM38
SA_DQ_30
AV36
SA_DQ_31
AW36
SA_DQ_32
BD13
SA_DQ_33
AU11
SA_DQ_34
BC11
SA_DQ_35
BA12
SA_DQ_36
AU13
SA_DQ_37
AV13
SA_DQ_38
BD12
SA_DQ_39
BC12
SA_DQ_4
AJ36
SA_DQ_40
BB9
SA_DQ_41
BA9
SA_DQ_42
AU10
SA_DQ_43
AV9
SA_DQ_44
BA11
SA_DQ_45
BD9
SA_DQ_46
AY8
SA_DQ_47
BA6
SA_DQ_48
AV5
SA_DQ_49
AV7
SA_DQ_5
AJ40
SA_DQ_50
AT9
SA_DQ_51
AN8
SA_DQ_52
AU5
SA_DQ_53
AU6
SA_DQ_54
AT5
SA_DQ_55
AN10
SA_DQ_56
AM11
SA_DQ_57
AM5
SA_DQ_58
AJ9
SA_DQ_59
AJ8
SA_DQ_6
AM44
SA_DQ_60
AN12
SA_DQ_61
AM13
SA_DQ_62
AJ11
SA_DQ_63
AJ12
SA_DQ_7
AM42
SA_DQ_8
AN43
SA_DQ_9
AN44
SA_BS_0 BD21
SA_BS_1 BG18
SA_BS_2 AT25
SA_CAS# BD20
SA_DM_0 AM37
SA_DM_1 AT41
SA_DM_2 AY41
SA_DM_3 AU39
SA_DM_4 BB12
SA_DM_5 AY6
SA_DM_6 AT7
SA_DQS_0 AJ44
SA_DQS_1 AT44
SA_DQS_2 BA43
SA_DQS_3 BC37
SA_DQS_4 AW12
SA_DQS_5 BC8
SA_DQS_6 AU8
SA_DQS_7 AM7
SA_DM_7 AJ5
SA_DQS#_0 AJ43
SA_DQS#_1 AT43
SA_DQS#_2 BA44
SA_DQS#_3 BD37
SA_DQS#_4 AY12
SA_DQS#_5 BD8
SA_DQS#_6 AU9
SA_DQS#_7 AM8
SA_MA_0 BA21
SA_MA_1 BC24
SA_MA_10 BC21
SA_MA_11 BG26
SA_MA_12 BH26
SA_MA_13 BH17
SA_MA_2 BG24
SA_MA_3 BH24
SA_MA_4 BG25
SA_MA_5 BA24
SA_MA_6 BD24
SA_MA_7 BG27
SA_MA_8 BF25
SA_MA_9 AW24
SA_RAS# BB20
SA_WE# AY20
SA_MA_14 AY25

5
5
4
4
3
3
2
2
1
1
D D
C C
B B
A A
+VCCSM_LF5
+VCCSM_LF2
+VCCSM_LF1
+VCCSM_LF4
+VCCSM_LF3
+VCCSM_LF7
+VCCSM_LF6
VCC_AXG_SENSE
VSS_AXG_SENSE
+1.05V[2,3,4,5,6,9,21,24,31,37,38] +1.8VSUS[6,9,10,31,37,40]
+1.8VSUS +1.05V
+1.05V
+1.05V
+1.05V
+1.8VSUS
+1.05V
+1.05V
+1.05V+1.8VSUS
Size Document Number Rev
Date: Sheet of
Quanta Computer Inc.
PROJECT : QL8
NB5
Cantiga Vcc 4/5
3A
Custom
845Tuesday, April 08, 2008
Size Document Number Rev
Date: Sheet of
Quanta Computer Inc.
PROJECT : QL8
NB5
Cantiga Vcc 4/5
3A
Custom
845Tuesday, April 08, 2008
Size Document Number Rev
Date: Sheet of
Quanta Computer Inc.
PROJECT : QL8
NB5
Cantiga Vcc 4/5
3A
Custom
845Tuesday, April 08, 2008
VCC_SM_36
through
VCC_SM_42 can
be left as NC for
DDR2 desgins.
Ivcc=1930.4+508.12=2438.52mA
Ivcc_axg=6326.84mA
2600mA
08
Modify 0831
EMI
C425
10U/6.3V_8
C425
10U/6.3V_8
R128
10_4
R128
10_4
C736
10U/6.3V_8
C736
10U/6.3V_8
C280
.1U/10V_4
C280
.1U/10V_4
C203
10U/6.3V_8
C203
10U/6.3V_8
C369
1U/6.3V_4
C369
1U/6.3V_4
C304
.33U/6.3V_4
C304
.33U/6.3V_4
+
C712
*330u_2.5V_7343
+
C712
*330u_2.5V_7343 C241
10U/6.3V_8
C241
10U/6.3V_8
C93
1000P/50V_4
C93
1000P/50V_4
C725
10U/6.3V_8
C725
10U/6.3V_8
C285
.1U/10V_4
C285
.1U/10V_4
C204
10U/6.3V_8
C204
10U/6.3V_8
C370
.47U/6.3V_4
C370
.47U/6.3V_4
C273
1U/6.3V_4
C273
1U/6.3V_4
C789
1000P/50V_4
C789
1000P/50V_4
C742
10U/6.3V_8
C742
10U/6.3V_8
C477
1000P/50V_4
C477
1000P/50V_4
C723
.1U/10V_4
C723
.1U/10V_4
C242
.33U/6.3V_4
C242
.33U/6.3V_4
C264
.1U/10V_4
C264
.1U/10V_4
C282
.33U/6.3V_4
C282
.33U/6.3V_4
+
C726
390U/2.5V_6X5.8ESR10
+
C726
390U/2.5V_6X5.8ESR10
12
C441
10U/6.3V_8
C441
10U/6.3V_8
C299
1000P/50V_4
C299
1000P/50V_4
C397
1000P/50V_4
C397
1000P/50V_4
C791
1000P/50V_4
C791
1000P/50V_4
POWER
VCC SMVCC GFX
VCC GFX NCTF
VCC SM LF
U32G
CANTIGA_PM
POWER
VCC SMVCC GFX
VCC GFX NCTF
VCC SM LF
U32G
CANTIGA_PM
VCC_SM_10
AY32
VCC_SM_20
BF31
VCC_SM_30
AW29
VCC_SM_6
BD32
VCC_SM_7
BC32
VCC_SM_8
BB32
VCC_SM_9
BA32
VCC_SM_11
AW32
VCC_SM_12
AV32
VCC_SM_13
AU32
VCC_SM_14
AT32
VCC_SM_15
AR32
VCC_SM_16
AP32
VCC_SM_17
AN32
VCC_SM_18
BH31
VCC_SM_19
BG31
VCC_SM_2
AN33
VCC_SM_21
BG30
VCC_SM_22
BH29
VCC_SM_23
BG29
VCC_SM_24
BF29
VCC_SM_25
BD29
VCC_SM_26
BC29
VCC_SM_27
BB29
VCC_SM_28
BA29
VCC_SM_29
AY29
VCC_SM_3
BH32
VCC_SM_31
AV29
VCC_SM_32
AU29
VCC_SM_33
AT29
VCC_SM_34
AR29
VCC_AXG_NCTF_10 V23
VCC_AXG_NCTF_11 AM21
VCC_AXG_NCTF_12 AL21
VCC_AXG_NCTF_13 AK21
VCC_AXG_NCTF_14 W21
VCC_AXG_NCTF_15 V21
VCC_AXG_NCTF_16 U21
VCC_AXG_NCTF_17 AM20
VCC_AXG_NCTF_18 AK20
VCC_AXG_NCTF_19 W20
VCC_AXG_NCTF_2 V28
VCC_AXG_NCTF_20 U20
VCC_AXG_NCTF_21 AM19
VCC_AXG_NCTF_22 AL19
VCC_AXG_NCTF_23 AK19
VCC_AXG_NCTF_24 AJ19
VCC_AXG_NCTF_25 AH19
VCC_AXG_NCTF_26 AG19
VCC_AXG_NCTF_27 AF19
VCC_AXG_NCTF_28 AE19
VCC_AXG_NCTF_29 AB19
VCC_AXG_NCTF_3 W26
VCC_AXG_NCTF_30 AA19
VCC_AXG_NCTF_31 Y19
VCC_AXG_NCTF_32 W19
VCC_AXG_NCTF_33 V19
VCC_AXG_NCTF_34 U19
VCC_AXG_NCTF_35 AM17
VCC_AXG_NCTF_36 AK17
VCC_AXG_NCTF_37 AH17
VCC_AXG_NCTF_38 AG17
VCC_AXG_NCTF_39 AF17
VCC_AXG_NCTF_4 V26
VCC_AXG_NCTF_40 AE17
VCC_AXG_NCTF_41 AC17
VCC_AXG_NCTF_42 AB17
VCC_AXG_NCTF_43 Y17
VCC_AXG_NCTF_44 W17
VCC_AXG_NCTF_45 V17
VCC_AXG_NCTF_46 AM16
VCC_AXG_NCTF_47 AL16
VCC_AXG_NCTF_48 AK16
VCC_AXG_NCTF_49 AJ16
VCC_AXG_NCTF_5 W25
VCC_AXG_NCTF_50 AH16
VCC_AXG_NCTF_51 AG16
VCC_AXG_NCTF_52 AF16
VCC_AXG_NCTF_53 AE16
VCC_AXG_NCTF_54 AC16
VCC_AXG_NCTF_55 AB16
VCC_AXG_NCTF_56 AA16
VCC_AXG_NCTF_6 V25
VCC_AXG_NCTF_7 W24
VCC_AXG_NCTF_8 V24
VCC_AXG_NCTF_9 W23
VCC_SM_35
AP29
VCC_SM_4
BG32
VCC_SM_5
BF32
VCC_AXG_NCTF_1 W28
VCC_SM_1
AP33
VCC_AXG_1
Y26
VCC_AXG_2
AE25
VCC_AXG_3
AB25
VCC_AXG_4
AA25
VCC_AXG_5
AE24
VCC_AXG_6
AC24
VCC_AXG_7
AA24
VCC_AXG_8
Y24
VCC_AXG_9
AE23
VCC_AXG_10
AC23
VCC_AXG_11
AB23
VCC_AXG_12
AA23
VCC_AXG_13
AJ21
VCC_AXG_14
AG21
VCC_AXG_15
AE21
VCC_AXG_16
AC21
VCC_AXG_17
AA21
VCC_AXG_18
Y21
VCC_AXG_19
AH20
VCC_AXG_20
AF20
VCC_AXG_21
AE20
VCC_AXG_22
AC20
VCC_AXG_23
AB20
VCC_AXG_24
AA20
VCC_AXG_25
T17
VCC_AXG_27
AM15
VCC_AXG_28
AL15
VCC_AXG_30
AJ15
VCC_AXG_31
AH15
VCC_AXG_33
AF15
VCC_AXG_34
AB15
VCC_SM_LF1 AV44
VCC_SM_LF2 BA37
VCC_SM_LF3 AM40
VCC_SM_LF4 AV21
VCC_SM_LF5 AY5
VCC_SM_LF6 AM10
VCC_SM_LF7 BB13
VCC_AXG_26
T16
VCC_AXG_32
AG15
VCC_AXG_35
AA15
VCC_AXG_36
Y15
VCC_AXG_37
V15
VCC_AXG_38
U15
VCC_AXG_39
AN14
VCC_AXG_40
AM14
VCC_AXG_41
U14
VCC_AXG_42
T14
VCC_AXG_SENSE
AJ14
VSS_AXG_SENSE
AH14
VCC_AXG_NCTF_57 Y16
VCC_AXG_NCTF_58 W16
VCC_AXG_NCTF_59 V16
VCC_AXG_NCTF_60 U16
VCC_SM_36/NC
BA36
VCC_SM_37/NC
BB24
VCC_SM_38/NC
BD16
VCC_SM_39/NC
BB21
VCC_SM_40/NC
AW16
VCC_SM_41/NC
AW13
VCC_SM_42/NC
AT13
VCC_AXG_29
AE15
POWER
VCC NCTF
VCC CORE
U32F
CANTIGA_PM
POWER
VCC NCTF
VCC CORE
U32F
CANTIGA_PM
VCC_NCTF_1 AM32
VCC_NCTF_20 AC30
VCC_NCTF_29 AJ29
VCC_NCTF_42 AK25
VCC_NCTF_9 AA32
VCC_NCTF_10 Y32
VCC_NCTF_11 W32
VCC_NCTF_12 U32
VCC_NCTF_13 AM30
VCC_NCTF_14 AL30
VCC_NCTF_15 AK30
VCC_NCTF_17 AG30
VCC_NCTF_18 AF30
VCC_NCTF_19 AE30
VCC_NCTF_2 AL32
VCC_NCTF_24 W30
VCC_NCTF_25 V30
VCC_NCTF_3 AK32
VCC_NCTF_30 AH29
VCC_NCTF_31 AG29
VCC_NCTF_32 AE29
VCC_NCTF_38 AL28
VCC_NCTF_39 AK28
VCC_NCTF_40 AL26
VCC_NCTF_41 AK26
VCC_NCTF_4 AJ32
VCC_NCTF_43 AK24
VCC_NCTF_5 AH32
VCC_NCTF_6 AG32
VCC_NCTF_7 AE32
VCC_NCTF_8 AC32
VCC_NCTF_33 AC29
VCC_NCTF_34 AA29
VCC_NCTF_35 Y29
VCC_NCTF_36 W29
VCC_NCTF_37 V29
VCC_NCTF_26 U30
VCC_NCTF_27 AL29
VCC_NCTF_28 AK29
VCC_NCTF_16 AH30
VCC_NCTF_21 AB30
VCC_NCTF_22 AA30
VCC_NCTF_23 Y30
VCC_1
AG34
VCC_2
AC34
VCC_3
AB34
VCC_4
AA34
VCC_5
Y34
VCC_6
V34
VCC_7
U34
VCC_8
AM33
VCC_9
AK33
VCC_10
AJ33
VCC_11
AG33
VCC_12
AF33
VCC_13
AE33
VCC_14
AC33
VCC_15
AA33
VCC_16
Y33
VCC_17
W33
VCC_18
V33
VCC_19
U33
VCC_20
AH28
VCC_21
AF28
VCC_22
AC28
VCC_23
AA28
VCC_24
AJ26
VCC_25
AG26
VCC_26
AE26
VCC_27
AC26
VCC_28
AH25
VCC_29
AG25
VCC_30
AF25
VCC_31
AG24
VCC_32
AJ23
VCC_33
AH23
VCC_34
AF23
VCC_35
T32
VCC_NCTF_44 AK23
C772
10U/6.3V_8
C772
10U/6.3V_8
C368
1U/6.3V_4
C368
1U/6.3V_4
C283
.1U/10V_4
C283
.1U/10V_4
C298
.47U/6.3V_4
C298
.47U/6.3V_4
C276
.33U/6.3V_4
C276
.33U/6.3V_4
C275
.1U/10V_4
C275
.1U/10V_4
C460
1000P/50V_4
C460
1000P/50V_4
C94
1000P/50V_4
C94
1000P/50V_4
R130
10_4
R130
10_4

5
5
4
4
3
3
2
2
1
1
D D
C C
B B
A A
+3V_A_CRT_DAC
+3V_A_DAC_BG
+1.05V_DPLLA
+1.05V_DPLLB
+1.05V_HPLL
+1.05V_MPLL
+1.05V_PEGPLL
+1.5V_PEG_BG
+1.5V_TVDAC
+1.5V_QDAC
+1.05V_MPLL
+1.8VSUS_TX_LVDS
+VTTLF_CAP1
+VTTLF_CAP2
+VTTLF_CAP3
+VTTLF_CAP1
+VTTLF_CAP2
+VTTLF_CAP3
+1.05V_RXR_DMI
+1.8VSUS_TX_LVDS
+1.8VSUS_SM_CK_L
+1.8VSUS_SM_CK
+1.05V_AXF
+1.05V_MCH_PLL
+1.05V_PEGPLL
+1.05V_A_SM_CK
+1.8VSUS_GMCH_VCCD
+1.5V_HDA
+3V_A_TV_DAC
+1.5V_QDAC
+1.5V_TVDAC +1.05V_HV_MCH
+1.05V_A_SM
+3V [2,4,6,10,11,12,14,15,19,20,21,22,23,24,26,27,28,30,31,32,33,34,38,41]
+1.05V [2,3,4,5,6,8,21,24,31,37,38]
+1.8VSUS [6,8,10,31,37,40]
+1.5V [4,21,22,24,26,27,30,33,37,41]
+1.05V_PEG [2,3,4,5,6,8,21,24,31,37,38]
+1.05V +1.05V_DPLLA
+1.05V_DPLLB
+3V
+1.05V
+1.5V
+1.05V_HPLL
+1.05V_MPLL
+1.05V_PEGPLL
+1.05V
+1.05V
+1.05V
+3V_HV
+1.05V+1.05V_PEG
+1.8VSUS
+1.05V
+3V
+1.05V
+1.8VSUS
+3V
+1.5V
+1.05V
+1.5V
+1.8VSUS
+1.05V
+3V_HV +3V
Size Document Number Rev
Date: Sheet of
Quanta Computer Inc.
PROJECT : QL8
NB5
Cantiga Power 5/5
3A
Custom
945Tuesday, April 08, 2008
Size Document Number Rev
Date: Sheet of
Quanta Computer Inc.
PROJECT : QL8
NB5
Cantiga Power 5/5
3A
Custom
945Tuesday, April 08, 2008
Size Document Number Rev
Date: Sheet of
Quanta Computer Inc.
PROJECT : QL8
NB5
Cantiga Power 5/5
3A
Custom
945Tuesday, April 08, 2008
852mA
1782mA
456mA
414uA
73mA
120uA
105.3mA
35mA
79mA
5mA
60.31mA
13.2mA
24mA
157.2mA
AB total 64.8mA
139.2mA
118.8mA
50mA
50mA
50mA
119.85mA
480mA
24mA
09
Modify 0829
int
int
int
int
int
PV
PV
PV
PV
PV
PV
PV
PV
C278
10U/6.3V_8
C278
10U/6.3V_8
R150 *0_6R150 *0_6
C302
10U/6.3V_8
C302
10U/6.3V_8
C405
.1U/10V_4
C405
.1U/10V_4
L31 *10uH/100MA_8L31 *10uH/100MA_8
R491 0_6R491 0_6
R488 *0_6R488 *0_6
C722
.47U/6.3V_4
C722
.47U/6.3V_4
C349
10U/6.3V_8
C349
10U/6.3V_8
C727
1U/6.3V_4
C727
1U/6.3V_4
C305
.1U/10V_4
C305
.1U/10V_4
C272
10U/6.3V_8
C272
10U/6.3V_8
C716
.47U/6.3V_4
C716
.47U/6.3V_4
C277
10U/6.3V_8
C277
10U/6.3V_8
L21
HCB1608KF-181T15_6
L21
HCB1608KF-181T15_6
C286
10U/6.3V_8
C286
10U/6.3V_8
L20 1uH/300mA_8L20 1uH/300mA_8
C763
.1U/10V_4
C763
.1U/10V_4
C262
10U/6.3V_8
C262
10U/6.3V_8
L33 *1uH/300mA_8L33 *1uH/300mA_8
C728
10U/6.3V_8
C728
10U/6.3V_8
C336
.022U/16V_4
C336
.022U/16V_4
R472 *0_6R472 *0_6
C268
2.2U/6.3V_6
C268
2.2U/6.3V_6
C334
2.2U/6.3V_6
C334
2.2U/6.3V_6
C451
*.1U/10V_4
C451
*.1U/10V_4
R134
10_4
R134
10_4
C364
.1U/10V_4
C364
.1U/10V_4
+
C245
*220U/2.5V_B
+
C245
*220U/2.5V_B
C447
*.1U/10V_4
C447
*.1U/10V_4
C733
*.1U/10V_4
C733
*.1U/10V_4
C462
*1000P/50V_4
C462
*1000P/50V_4
12
L17 HCB1608KF-181T15_6L17 HCB1608KF-181T15_6
C398
.1U/10V_4
C398
.1U/10V_4
L30 *10uH/100MA_8L30 *10uH/100MA_8
L46
*0_6
L46
*0_6
1 2
C363
10U/6.3V_8
C363
10U/6.3V_8
C300
4.7U/6.3V_6
C300
4.7U/6.3V_6
C357
4.7U/6.3V_6
C357
4.7U/6.3V_6
C247
4.7U/6.3V_6
C247
4.7U/6.3V_6
C740
*.01U/16V_4
C740
*.01U/16V_4
C256
.1U/10V_4
C256
.1U/10V_4
C734
*.1U/10V_4
C734
*.1U/10V_4
C362
*10U/6.3V_8
C362
*10U/6.3V_8
C321
.1U/10V_4
C321
.1U/10V_4
+
C459
*220U/2.5V_B
+
C459
*220U/2.5V_B
12
C253
.47U/6.3V_4
C253
.47U/6.3V_4
C322
.1U/10V_4
C322
.1U/10V_4
C347
10U/6.3V_8
C347
10U/6.3V_8
R475 *0_6R475 *0_6
R119 0.5/F_6R119 0.5/F_6
+
C450
*330u_2.5V_7343
+
C450
*330u_2.5V_7343
12
C303
.1U/10V_4
C303
.1U/10V_4
C358 .1U/10V_4C358 .1U/10V_4
R151
1/F_6
R151
1/F_6
C269
4.7U/6.3V_6
C269
4.7U/6.3V_6
C448
*10U/6.3V_8
C448
*10U/6.3V_8
C741
*.1U/10V_4
C741
*.1U/10V_4
C455
*1000P/50V_4
C455
*1000P/50V_4
R131
1/F_6
R131
1/F_6
C735
*.01U/16V_4
C735
*.01U/16V_4
POWER
CRTPLLA PEGA SM
TV
D TV/CRT
LVDS
VTTLF PEG SM CK AXF
VTT
DMI
HV
A CK
A LVDS
HDA
U32H
CANTIGA_PM
POWER
CRTPLLA PEGA SM
TV
D TV/CRT
LVDS
VTTLF PEG SM CK AXF
VTT
DMI
HV
A CK
A LVDS
HDA
U32H
CANTIGA_PM
VTT_19 V3
VTT_20 U3
VTT_21 V2
VTT_22 U2
VCCA_PEG_BG
AD48
VCCA_PEG_PLL
AA48
VCCA_CRT_DAC_1
B27
VCCA_CRT_DAC_2
A26
VCCA_DPLLA
F47
VCCA_DPLLB
L48
VCCA_HPLL
AD1
VCCA_LVDS
J48
VCCA_MPLL
AE1
VCCA_TV_DAC_1
B24
VCCA_TV_DAC_2
A24
VCCD_PEG_PLL
AA47
VTT_15 U6
VTT_16 T6
VTT_17 U5
VTT_18 T5
VTT_12 T8
VTT_13 U7
VTT_14 T7
VCCD_HPLL
AF1
VTT_1 U13
VTT_2 T13
VTT_4 T12
VTT_5 U11
VTT_6 T11
VTT_7 U10
VTT_8 T10
VTT_9 U9
VTT_10 T9
VTT_11 U8
VTT_3 U12
VCCA_SM_CK_1
AP28
VCCA_SM_CK_2
AN28
VCCA_DAC_BG
A25
VCCD_TVDAC
M25
VTTLF1 A8
VTTLF2 L1
VTTLF3 AB2
VCC_DMI_1 AH48
VCC_DMI_2 AF48
VCC_SM_CK_1 BF21
VCC_SM_CK_2 BH20
VCC_SM_CK_3 BG20
VCC_SM_CK_4 BF20
VCCD_LVDS_1
M38
VCCD_QDAC
L28
VCC_AXF_1 B22
VCC_AXF_2 B21
VCC_AXF_3 A21
VCCA_SM_1
AR20
VCCA_SM_2
AP20
VCCA_SM_3
AN20
VCCA_SM_4
AR17
VCCA_SM_5
AP17
VCCA_SM_7
AT16
VCCA_SM_8
AR16
VCCA_SM_9
AP16
VCC_TX_LVDS K47
VSSA_LVDS
J47
VCC_HV_1 C35
VCC_HV_2 B35
VCC_PEG_1 V48
VCCD_LVDS_2
L37
VCC_PEG_2 U48
VCC_PEG_3 V47
VCC_PEG_4 U47
VCC_PEG_5 U46
VCCA_SM_6
AN17
VCCA_SM_CK_3
AP25
VCCA_SM_CK_4
AN25
VCCA_SM_CK_5
AN24
VCCA_SM_CK_NCTF_1
AM28
VCCA_SM_CK_NCTF_2
AM26
VCCA_SM_CK_NCTF_3
AM25
VCCA_SM_CK_NCTF_4
AL25
VCCA_SM_CK_NCTF_5
AM24
VCCA_SM_CK_NCTF_6
AL24
VCCA_SM_CK_NCTF_7
AM23
VTT_23 T2
VTT_24 V1
VTT_25 U1
VCC_HV_3 A35
VCC_DMI_3 AH47
VCC_DMI_4 AG47
VSSA_DAC_BG
B25
VCCA_SM_CK_NCTF_8
AL23
VCC_HDA
A32
C332
*1U/6.3V_4
C332
*1U/6.3V_4
+
C449
*220U/2.5V_B
+
C449
*220U/2.5V_B
12
C328
1U/6.3V_4
C328
1U/6.3V_4
C246
.1U/10V_4
C246
.1U/10V_4
C202
4.7U/6.3V_6
C202
4.7U/6.3V_6
C329
.022U/16V_4
C329
.022U/16V_4
C281
1U/6.3V_4
C281
1U/6.3V_4
C760
*.1U/10V_4
C760
*.1U/10V_4
C453
*10U/6.3V_8
C453
*10U/6.3V_8
+
C755
*390U/2.5V_6X5.8ESR10
+
C755
*390U/2.5V_6X5.8ESR10
12
C263
.47U/6.3V_4
C263
.47U/6.3V_4
D10
RB501V-40
D10
RB501V-40
21
L22 HCB1608KF-181T15_6L22 HCB1608KF-181T15_6 C249
.1U/10V_4
C249
.1U/10V_4
C351
.1U/10V_4
C351
.1U/10V_4
C764
.1U/10V_4
C764
.1U/10V_4

5
5
4
4
3
3
2
2
1
1
D D
C C
B B
A A
CGDAT_SMB
CGCLK_SMB
M_B_CLK0
M_B_ODT[0..1]
M_B_CLK0#
M_B_CLK1
M_B_CLK1#
M_B_BS#[0..2]
M_B_DQ[0..63]
M_B_A[14..0]
M_B_DQS[0..7]
M_B_DQS#[0..7]
M_B_DM[0..7]
M_A_WE#
M_A_CLK1
M_A_CAS#
M_A_DQ[0..63]
M_A_DQS[0..7]
M_A_CLK1#
M_A_CLK0
M_A_DQS#[0..7]
M_A_BS#[0..2]
M_A_DM[0..7]
M_A_RAS#
M_A_CLK0#
M_A_CKE[0..1]
M_A_CS#[0..1]
M_A_A[14..0]
M_A_ODT[0..1]
+0.9VSMVREF_DIM
M_B_WE#
M_B_CAS#
M_B_RAS#
M_B_CKE[0..1]
M_B_CS#[0..1]
M_B_CLK0#
M_B_CLK0
M_B_CLK1#
M_B_CLK1
M_B_DM7
M_B_DM2
M_B_DM0
M_B_DM6
M_B_DM5
M_B_DM1
M_B_DM4
M_B_DM3
DIM2_SA0
DIM2_SA1
M_B_A14
M_B_A13
M_B_DQS5
M_B_WE#
M_B_CAS#
M_B_RAS#
M_B_DQ4
M_B_DQ0
M_B_DQ27
M_B_DQ9
M_B_DQ26
M_B_DQ13
M_B_DQ8
M_B_DQ25
M_B_DQ24
M_B_DQ28
M_B_DQ3
M_B_DQ7
M_B_DQ29
M_B_DQ19
M_B_DQ14
M_B_DQ15
M_B_DQ1
M_B_DQ12
M_B_DQ6
M_B_DQ23
M_B_DQ18
M_B_DQ22
M_B_DQ2
M_B_DQ5
M_B_DQ16
M_B_DQ20
M_B_DQ10
M_B_DQ17
M_B_DQ11
M_B_DQ21
M_B_DQ31
M_B_DQ30
M_B_DQS2
M_B_DQS#5
M_B_DQS#2
M_B_DQS#0
M_B_DQS#6
M_B_DQS#3
M_B_DQS#1
M_B_DQS#7
M_B_DQS#4
M_B_DQS0
CGCLK_SMB
CGDAT_SMB
M_B_DQS6
M_B_CS#0
M_B_CS#1
M_B_DQ45
M_B_DQ42
M_B_DQ40
M_B_DQ32
M_B_DQ59
M_B_DQ52
M_B_DQ48
M_B_DQ36
M_B_DQ50
M_B_DQ46
M_B_DQ55
M_B_DQ44
M_B_DQ37
M_B_DQ63
M_B_DQ41
M_B_DQ60
M_B_DQ43
M_B_DQ38
M_B_DQ33
M_B_DQ47
M_B_DQ54
M_B_DQ57
M_B_DQ53
M_B_DQ39
M_B_DQ58
M_B_DQ61
M_B_DQ34
M_B_DQ51
M_B_DQ62
M_B_DQ49
M_B_DQ56
M_B_DQ35
M_B_DQS3
M_B_DQS1
M_B_DQS7
M_B_BS#2
M_B_BS#0
M_B_BS#1
M_B_ODT1
M_B_ODT0
M_B_A1
M_B_A8
M_B_A11
M_B_A2
M_B_A4
M_B_A0
M_B_A3
M_B_A5
M_B_A10
M_B_A7
M_B_A6
M_B_A12
M_B_A9
M_B_DQS4
M_B_CKE0
M_B_CKE1
M_A_BS#1
M_A_BS#2
M_A_BS#0
M_A_CLK0
M_A_CLK0#
M_A_A14
M_A_A13
M_A_DQ60
M_A_DQ41
M_A_DQ62
M_A_DQ59
M_A_DQ54
M_A_DQ58
M_A_DQ63
M_A_DQ48
M_A_DQ49
M_A_DQ35
M_A_DQ44
M_A_DQ45
M_A_DQ34
M_A_DQ50
M_A_DQ43
M_A_DQ40
M_A_DQ46
M_A_DQ42
M_A_DQ55
M_A_DQ47
M_A_DQ38
M_A_DQ61
M_A_DQ51
M_A_DQ57
M_A_DQ33
M_A_DQ32
M_A_DQ39
M_A_DQ56
M_A_DQ36
M_A_DQ37
M_A_DQ53
M_A_DQ52
PM_EXTTS#0
M_A_DQS5
M_A_DQS4
M_A_DQS7
M_A_DQS6
M_A_CLK1
M_A_CLK1#
M_A_DM1
M_A_DM0
M_A_DM5
M_A_DM7
M_A_DM2
M_A_DM3
M_A_DM6
M_A_DM4
M_A_WE#
M_A_CAS#
M_A_RAS#
M_A_DQS1
M_A_DQS#5
M_A_DQS#4
M_A_DQS#7
M_A_DQS#6
M_A_DQS#1
M_A_DQS#0
M_A_DQS#3
M_A_DQS#2
M_A_A6
M_A_A12
M_A_A10
M_A_A5
M_A_A3
M_A_A8
M_A_A4
M_A_A0
M_A_A11
M_A_A7
M_A_A1
M_A_A2
M_A_A9
M_A_ODT0
M_A_ODT1
CGCLK_SMB
CGDAT_SMB
DIM1_SA1
DIM1_SA0
M_A_CS#0
M_A_CS#1
M_A_DQ27
M_A_DQ15
M_A_DQ10
M_A_DQ5
M_A_DQ9
M_A_DQ24
M_A_DQ0
M_A_DQ14
M_A_DQ30
M_A_DQ21
M_A_DQ3
M_A_DQ23
M_A_DQ31
M_A_DQ11
M_A_DQ18
M_A_DQ22
M_A_DQ28
M_A_DQ25
M_A_DQ29
M_A_DQ8
M_A_DQ12
M_A_DQ6
M_A_DQ26
M_A_DQ20
M_A_DQ2
M_A_DQ4
M_A_DQ13
M_A_DQ7
M_A_DQ19
M_A_DQ16
M_A_DQ17
M_A_DQ1
M_A_DQS0
M_A_DQS3
M_A_DQS2
M_A_CKE0
M_A_CKE1
DIM2_SA0
DIM2_SA1 DIM1_SA0
DIM1_SA1
M_A_CAS# [7,11]
M_A_RAS# [7,11]
M_A_CS#[0..1] [6,11]
M_A_WE# [7,11]
M_A_CKE[0..1] [6,11]
M_A_CLK0 [6]
M_A_CLK1# [6]
M_A_CLK1 [6]
M_A_CLK0# [6]
M_A_ODT[0..1] [6,11]
M_A_BS#[0..2] [7,11]
M_A_DQS#[0..7] [7]
M_A_DM[0..7] [7]
M_A_DQ[0..63] [7]
M_A_DQS[0..7] [7]
M_A_A[14..0] [7,11]
M_B_CS#[0..1] [6,11]
M_B_RAS# [7,11]
M_B_CAS# [7,11]
M_B_WE# [7,11]
M_B_CKE[0..1] [6,11]
M_B_CLK1# [6]
M_B_ODT[0..1] [6,11]
M_B_CLK0 [6]
M_B_BS#[0..2] [7,11]
M_B_CLK0# [6]
M_B_CLK1 [6]
M_B_DQS#[0..7] [7]
M_B_DQS[0..7] [7]
M_B_DQ[0..63] [7]
M_B_A[14..0] [7,11]
M_B_DM[0..7] [7]
CGDAT_SMB [2,11,30,33]
CGCLK_SMB [2,11,30,33]
+0.9VSMVREF [6,40]
PM_EXTTS#0 [6,11]
+1.8VSUS[6,8,9,31,37,40] +3V[2,4,6,9,11,12,14,15,19,20,21,22,23,24,26,27,28,30,31,32,33,34,38,41]
+3V
+0.9VSMVREF_DIM
+1.8VSUS
+3V
+1.8VSUS
+0.9VSMVREF_DIM
+1.8VSUS
+3V
+1.8VSUS
+0.9VSMVREF_DIM
+3V
+1.8VSUS
+0.9VSMVREF_DIM
+3V
+1.8VSUS
Size Document Number Rev
Date: Sheet of
Quanta Computer Inc.
PROJECT : QL8
NB5
DDR2 DIMM
3A
Custom
10 45Tuesday, April 08, 2008
Size Document Number Rev
Date: Sheet of
Quanta Computer Inc.
PROJECT : QL8
NB5
DDR2 DIMM
3A
Custom
10 45Tuesday, April 08, 2008
Size Document Number Rev
Date: Sheet of
Quanta Computer Inc.
PROJECT : QL8
NB5
DDR2 DIMM
3A
Custom
10 45Tuesday, April 08, 2008
Place these Caps near So-Dimm1.
SO-DIMM BYPASS PLACEMENT :
No Vias Between the Trace of PIN to CAP.
Place these Caps near So-Dimm1.
Place these Caps near So-Dimm2
No Vias Between the Trace of PIN to CAP.
SO-DIMM BYPASS PLACEMENT :
Place these Caps near So-Dimm2.
10
H 9.2
SMbus address A4 SMbus address A0
H 5.2
R30 10K/F_4R30 10K/F_4
C701
.1U/10V_4
C701
.1U/10V_4
C867
*22P/50V_4
C867
*22P/50V_4
C720
2.2U/6.3V_6
C720
2.2U/6.3V_6
C710
2.2U/6.3V_6
C710
2.2U/6.3V_6
C46
2.2U/6.3V_6
C46
2.2U/6.3V_6
R494 0_6R494 0_6
C704
.1U/10V_4
C704
.1U/10V_4
C702
2.2U/6.3V_6
C702
2.2U/6.3V_6
R410 10K/F_4R410 10K/F_4
C354
2.2U/6.3V_6
C354
2.2U/6.3V_6
C686
.1U/10V_4
C686
.1U/10V_4
SO-DIMM
(Normal)
CN17
SO-DIMM
(Normal)
CN17
DQ0 5
DQ1 7
DQ2 17
DQ3 19
DQ4 4
DQ5 6
DQ6 14
DQ7 16
DQ8 23
DQ9 25
DQ10 35
DQ11 37
DQ12 20
DQ13 22
DQ14 36
DQ15 38
DQ16 43
DQ17 45
DQ18 55
DQ19 57
DQ20 44
DQ21 46
DQ22 56
DQ23 58
DQ24 61
DQ25 63
DQ26 73
DQ27 75
DQ28 62
DQ29 64
DQ30 74
DQ31 76
DQ32 123
DQ33 125
DQ34 135
DQ35 137
DQ36 124
DQ37 126
DQ38 134
DQ39 136
DQ40 141
DQ41 143
DQ42 151
DQ43 153
DQ44 140
DQ45 142
DQ46 152
DQ47 154
DQ48 157
DQ49 159
DQ50 173
DQ51 175
DQ52 158
DQ53 160
DQ54 174
DQ55 176
DQ56 179
DQ57 181
DQ58 189
DQ59 191
DQ60 180
DQ61 182
DQ62 192
DQ63 194
NC1 50
NC2 69
NC3 83
NC4 120
NC/TEST 163
A0
102
A1
101
A2
100
A3
99
A4
98
A5
97
A6
94
A7
92
A8
93
A9
91
A10
105
A11
90
A12
89
BA0
107
BA1
106
DM0
10
DM1
26
DM2
52
DM3
67
DM4
130
DM5
147
DM6
170
DM7
185
DQS0
13
DQS1
31
DQS2
51
DQS3
70
DQS4
131
DQS5
148
DQS6
169
DQS7
188
CK0
30
CK0
32
CK1
164
CK1
166
CKE0
79
CKE1
80
VREF
1
RAS
108
CAS
113
WE
109
S0
110
S1
115
SA0
198
SA1
200
SDA
195
SCL
197
VDDspd
199
A13
116
BA2
85
VDD0 81
VDD1 82
VDD2 87
VDD3 88
VDD4 95
VDD5 96
VDD6 103
VDD8 111
VDD7 104
VDD9 112
VDD10 117
VDD11 118
VSS0
2
VSS1
3
VSS2
8
VSS3
9
VSS4
12
VSS5
15
VSS6
18
VSS7
21
VSS8
24
VSS9
27
VSS10
28
VSS11
33
VSS12
34
VSS13
39
VSS14
40
VSS15
41
VSS16
42
VSS34 133
VSS35 138
VSS36 139
VSS37 144
VSS38 145
VSS18
48
VSS19
53
VSS20
54
VSS48 172
VSS47 171
VSS46 168
VSS45 165
VSS44 162
VSS43 161
VSS42 156
VSS41 155
VSS40 150
VSS39 149
VSS33
132 VSS32
128 VSS31
127 VSS30
122 VSS29
121 VSS28
78 VSS27
77 VSS26
72 VSS25
71 VSS24
66 VSS23
65 VSS22
60 VSS21
59
A14
86
A15
84
DQS0
11
DQS1
29
DQS2
49
DQS3
68
DQS4
129
DQS5
146
DQS6
167
DQS7
186
ODT0
114
ODT1
119
VSS17
47
VSS56 196
VSS55 193
VSS54 190
VSS53 187
VSS52 184
VSS51 183
VSS49 177
VSS50 178
C74
.1U/10V_4
C74
.1U/10V_4
C91
2.2U/6.3V_6
C91
2.2U/6.3V_6
C711
.1U/10V_4
C711
.1U/10V_4
C771
.1U/10V_4
C771
.1U/10V_4
C707
.1U/10V_4
C707
.1U/10V_4 C718
.1U/10V_4
C718
.1U/10V_4
C714
2.2U/6.3V_6
C714
2.2U/6.3V_6
C770
.1U/10V_4
C770
.1U/10V_4
C691
2.2U/6.3V_6
C691
2.2U/6.3V_6
R411 10K/F_4R411 10K/F_4
C693
.1U/10V_4
C693
.1U/10V_4
C715
.1U/10V_4
C715
.1U/10V_4
C708
2.2U/6.3V_6
C708
2.2U/6.3V_6
SO-DIMM
(Normal)
CN18
SO-DIMM
(Normal)
CN18
DQ0 5
DQ1 7
DQ2 17
DQ3 19
DQ4 4
DQ5 6
DQ6 14
DQ7 16
DQ8 23
DQ9 25
DQ10 35
DQ11 37
DQ12 20
DQ13 22
DQ14 36
DQ15 38
DQ16 43
DQ17 45
DQ18 55
DQ19 57
DQ20 44
DQ21 46
DQ22 56
DQ23 58
DQ24 61
DQ25 63
DQ26 73
DQ27 75
DQ28 62
DQ29 64
DQ30 74
DQ31 76
DQ32 123
DQ33 125
DQ34 135
DQ35 137
DQ36 124
DQ37 126
DQ38 134
DQ39 136
DQ40 141
DQ41 143
DQ42 151
DQ43 153
DQ44 140
DQ45 142
DQ46 152
DQ47 154
DQ48 157
DQ49 159
DQ50 173
DQ51 175
DQ52 158
DQ53 160
DQ54 174
DQ55 176
DQ56 179
DQ57 181
DQ58 189
DQ59 191
DQ60 180
DQ61 182
DQ62 192
DQ63 194
NC1 50
NC2 69
NC3 83
NC4 120
NC/TEST 163
A0
102
A1
101
A2
100
A3
99
A4
98
A5
97
A6
94
A7
92
A8
93
A9
91
A10
105
A11
90
A12
89
BA0
107
BA1
106
DM0
10
DM1
26
DM2
52
DM3
67
DM4
130
DM5
147
DM6
170
DM7
185
DQS0
13
DQS1
31
DQS2
51
DQS3
70
DQS4
131
DQS5
148
DQS6
169
DQS7
188
CK0
30
CK0
32
CK1
164
CK1
166
CKE0
79
CKE1
80
VREF
1
RAS
108
CAS
113
WE
109
S0
110
S1
115
SA0
198
SA1
200
SDA
195
SCL
197
VDDspd
199
A13
116
BA2
85
VDD0 81
VDD1 82
VDD2 87
VDD3 88
VDD4 95
VDD5 96
VDD6 103
VDD8 111
VDD7 104
VDD9 112
VDD10 117
VDD11 118
VSS0
2
VSS1
3
VSS2
8
VSS3
9
VSS4
12
VSS5
15
VSS6
18
VSS7
21
VSS8
24
VSS9
27
VSS10
28
VSS11
33
VSS12
34
VSS13
39
VSS14
40
VSS15
41
VSS16
42
VSS34 133
VSS35 138
VSS36 139
VSS37 144
VSS38 145
VSS18
48
VSS19
53
VSS20
54
VSS48 172
VSS47 171
VSS46 168
VSS45 165
VSS44 162
VSS43 161
VSS42 156
VSS41 155
VSS40 150
VSS39 149
VSS33
132 VSS32
128 VSS31
127 VSS30
122 VSS29
121 VSS28
78 VSS27
77 VSS26
72 VSS25
71 VSS24
66 VSS23
65 VSS22
60 VSS21
59
A14
86
A15
84
DQS0
11
DQS1
29
DQS2
49
DQS3
68
DQS4
129
DQS5
146
DQS6
167
DQS7
186
ODT0
114
ODT1
119
VSS17
47
VSS56 196
VSS55 193
VSS54 190
VSS53 187
VSS52 184
VSS51 183
VSS49 177
VSS50 178
C785
*22P/50V_4
C785
*22P/50V_4
C687
.1U/10V_4
C687
.1U/10V_4
R29 10K/F_4R29 10K/F_4
C700
.1U/10V_4
C700
.1U/10V_4
C353
2.2U/6.3V_6
C353
2.2U/6.3V_6
C697
2.2U/6.3V_6
C697
2.2U/6.3V_6
C730
.1U/10V_4
C730
.1U/10V_4
C699
.1U/10V_4
C699
.1U/10V_4
C689
2.2U/6.3V_6
C689
2.2U/6.3V_6
R492 *10K/F_4R492 *10K/F_4
R493 *10K/F_4R493 *10K/F_4
C47
.1U/10V_4
C47
.1U/10V_4
C694
2.2U/6.3V_6
C694
2.2U/6.3V_6
C775
*22P/50V_4
C775
*22P/50V_4
C706
2.2U/6.3V_6
C706
2.2U/6.3V_6
C769 470P/50V_4C769 470P/50V_4

5
5
4
4
3
3
2
2
1
1
D D
C C
B B
A A
M_B_A6
M_B_A10
CGCLK_SMB
CGDAT_SMB
LM86_3V DDR_THERMDA
DDR_THERMDC
PM_EXTTS#0
M_B_ODT1
M_B_A8
M_B_A13
M_A_A2
M_A_A3
M_A_CKE1
M_A_A10
M_A_A1
M_A_BS#0
M_A_A5
M_A_A0
M_A_A11 M_B_A2
M_A_ODT0
PM_EXTTS#1_D
M_B_A11
M_A_ODT1
M_A_A13
M_B_A7
M_B_A4
M_A_A[14..0]
M_B_A[14..0]
M_B_A9
M_A_A14
M_B_A14
M_B_A1
M_B_A3
M_B_A5
M_A_A7 M_B_A12
M_A_A6
M_A_A4
M_B_A0
M_A_A12
M_A_A9
M_A_A8
M_A_BS#1 M_A_A[14..0] [7,10]
M_B_A[14..0] [7,10]
M_B_CAS#[7,10]
M_A_ODT0[6,10]
M_B_ODT1[6,10]
M_A_ODT1[6,10] M_A_CS#1[6,10]
M_B_CKE1[6,10]
M_B_CS#1[6,10]
M_A_CKE0[6,10] M_A_BS#2[7,10]
M_A_CKE1[6,10]
M_A_BS#0[7,10]
M_A_CAS#[7,10] M_A_WE#[7,10]
M_B_RAS#[7,10]
M_B_CS#0[6,10]
M_A_CS#0[6,10]
+0.9VSMVTT [40]
CGCLK_SMB[2,10,30,33]
PM_EXTTS#0[6,10]
M_B_ODT0[6,10]
CGDAT_SMB[2,10,30,33]
PM_EXTTS#1[6]
+3V [2,4,6,9,10,12,14,15,19,20,21,22,23,24,26,27,28,30,31,32,33,34,38,41]
M_B_WE#[7,10]
M_B_BS#0[7,10]
M_B_BS#2[7,10]
M_B_CKE0[6,10]
M_B_BS#1[7,10]
M_A_BS#1[7,10] M_A_RAS#[7,10]
+0.9VSMVTT +0.9VSMVTT
+3V
+0.9VSMVTT +0.9VSMVTT
+0.9VSMVTT +0.9VSMVTT
+0.9VSMVTT
Size Document Number Rev
Date: Sheet of
Quanta Computer Inc.
PROJECT : QL8
NB5
DDR2 termination
3A
Custom
11 45Tuesday, April 08, 2008
Size Document Number Rev
Date: Sheet of
Quanta Computer Inc.
PROJECT : QL8
NB5
DDR2 termination
3A
Custom
11 45Tuesday, April 08, 2008
Size Document Number Rev
Date: Sheet of
Quanta Computer Inc.
PROJECT : QL8
NB5
DDR2 termination
3A
Custom
11 45Tuesday, April 08, 2008
Uninstall
Layout note: Place one cap close to every 2 pullup resistors terminated to SMDDR_VTERM
DDRII A CHANNEL DDRII B CHANNEL
DDRII DUAL CHANNEL A,B.
11
R107 56.2/F_4R107 56.2/F_4
RP32 56X2RP32 56X2
2
4
1
3
RP45 56X2RP45 56X2
2
4
1
3
C110
.1U/10V_4
C110
.1U/10V_4
RP34 56X2RP34 56X2
2
4
1
3
C189
.1U/10V_4
C189
.1U/10V_4
C130
.1U/10V_4
C130
.1U/10V_4
R58
*0_4
R58
*0_4
RP35 56X2RP35 56X2
2
4
1
3
RP26 56X2RP26 56X2
2
4
1
3
C188
.1U/10V_4
C188
.1U/10V_4
RP29 56X2RP29 56X2
2
4
1
3
C243
.1U/10V_4
C243
.1U/10V_4
C95
.1U/10V_4
C95
.1U/10V_4
R57
*200_4
R57
*200_4
C100
.1U/10V_4
C100
.1U/10V_4
C218
.1U/10V_4
C218
.1U/10V_4
Q5
*MMBT3904-7-F
Q5
*MMBT3904-7-F
2
13
C106
.1U/10V_4
C106
.1U/10V_4
U4
*LM86CIMM
U4
*LM86CIMM
VCC 1
DXP 2
DXN 3
GND 5
SCLK
8
SDA
7
ALERT#
6
OVERT#
4
C134
.1U/10V_4
C134
.1U/10V_4
C252
.1U/10V_4
C252
.1U/10V_4
RP39 56X2RP39 56X2
2
4
1
3
RP44 56X2RP44 56X2
2
4
1
3
RP24 56X2RP24 56X2
2
4
1
3
RP19 56X2RP19 56X2
2
4
1
3
RP33 56X2RP33 56X2
2
4
1
3
C97
.1U/10V_4
C97
.1U/10V_4
RP37 56X2RP37 56X2
2
4
1
3
C99
.1U/10V_4
C99
.1U/10V_4
RP40 56X2RP40 56X2
2
4
1
3
R108 56.2/F_4R108 56.2/F_4
RP25 56X2RP25 56X2
2
4
1
3
RP36 56X2RP36 56X2
2
4
1
3
RP38 56X2RP38 56X2
2
4
1
3
C197
.1U/10V_4
C197
.1U/10V_4
RP27 56X2RP27 56X2
2
4
1
3
RP21 56X2RP21 56X2
2
4
1
3
C117
.1U/10V_4
C117
.1U/10V_4
RP46 56X2RP46 56X2
2
4
1
3
C216
.1U/10V_4
C216
.1U/10V_4 C116
.1U/10V_4
C116
.1U/10V_4
C187
.1U/10V_4
C187
.1U/10V_4
RP31 56X2RP31 56X2
2
4
1
3
C98
.1U/10V_4
C98
.1U/10V_4
C214
.1U/10V_4
C214
.1U/10V_4
C101
.1U/10V_4
C101
.1U/10V_4 C104
.1U/10V_4
C104
.1U/10V_4
RP30 56X2RP30 56X2
2
4
1
3
RP43 56X2RP43 56X2
2
4
1
3
C143
.1U/10V_4
C143
.1U/10V_4
C657
*.01U/16V_4
C657
*.01U/16V_4
RP20 56X2RP20 56X2
2
4
1
3
C225
.1U/10V_4
C225
.1U/10V_4C163
.1U/10V_4
C163
.1U/10V_4
RP42 56X2RP42 56X2
2
4
1
3
C868
*22P/50V_4
C868
*22P/50V_4
C149
.1U/10V_4
C149
.1U/10V_4
RP41 56X2RP41 56X2
2
4
1
3
RP28 56X2RP28 56X2
2
4
1
3

5
5
4
4
3
3
2
2
1
1
D D
C C
B B
A A
PEG_TX0
PEG_TX#0
PEG_TX1
PEG_TX#1
PEG_TX2
PEG_TX#2
PEG_TX3
PEG_TX#3
PEG_TX4
PEG_TX#4
PEG_TX5
PEG_TX#5
PEG_TX6
PEG_TX#6
PEG_TX7
PEG_TX#7
PEG_TX8
PEG_TX#8
PEG_TX9
PEG_TX#9
PEG_TX10
PEG_TX#10
PEG_TX11
PEG_TX#11
PEG_TX12
PEG_TX#12
PEG_TX13
PEG_TX#13
PEG_TX14
PEG_TX#14
PEG_TX15
PEG_TX#15
C_PEG_RX0
C_PEG_RX#0
C_PEG_RX1
C_PEG_RX#1
C_PEG_RX2
C_PEG_RX#2
C_PEG_RX3
C_PEG_RX#3
C_PEG_RX4
C_PEG_RX#4
C_PEG_RX5
C_PEG_RX#5
C_PEG_RX6
C_PEG_RX#6
C_PEG_RX7
C_PEG_RX#7
C_PEG_RX8
C_PEG_RX#8
C_PEG_RX9
C_PEG_RX#9
C_PEG_RX10
C_PEG_RX#10
C_PEG_RX11
C_PEG_RX#11
C_PEG_RX12
C_PEG_RX#12
C_PEG_RX13
C_PEG_RX#13
C_PEG_RX14
C_PEG_RX#14
C_PEG_RX15
C_PEG_RX#15
CLK_PCIE_VGA
CLK_PCIE_VGA#
PEX_TERMP
TESTMODE
PLT_RST-R#
+PEX_PLLVDD
PEG_TX0 [6]
PEG_TX1 [6]
PEG_TX2 [6]
PEG_TX3 [6]
PEG_TX4 [6]
PEG_TX5 [6]
PEG_TX6 [6]
PEG_TX7 [6]
PEG_TX8 [6]
PEG_TX9 [6]
PEG_TX10 [6]
PEG_TX11 [6]
PEG_TX12 [6]
PEG_TX13 [6]
PEG_TX14 [6]
PEG_TX15 [6]
PEG_TX#0 [6]
PEG_TX#1 [6]
PEG_TX#2 [6]
PEG_TX#3 [6]
PEG_TX#4 [6]
PEG_TX#5 [6]
PEG_TX#6 [6]
PEG_TX#7 [6]
PEG_TX#8 [6]
PEG_TX#9 [6]
PEG_TX#10 [6]
PEG_TX#11 [6]
PEG_TX#12 [6]
PEG_TX#13 [6]
PEG_TX#14 [6]
PEG_TX#15 [6]
PEG_RX0 [6]
PEG_RX1 [6]
PEG_RX2 [6]
PEG_RX3 [6]
PEG_RX4 [6]
PEG_RX5 [6]
PEG_RX6 [6]
PEG_RX7 [6]
PEG_RX8 [6]
PEG_RX9 [6]
PEG_RX10 [6]
PEG_RX11 [6]
PEG_RX12 [6]
PEG_RX13 [6]
PEG_RX14 [6]
PEG_RX15 [6]
PEG_RX#0 [6]
PEG_RX#1 [6]
PEG_RX#2 [6]
PEG_RX#3 [6]
PEG_RX#4 [6]
PEG_RX#5 [6]
PEG_RX#6 [6]
PEG_RX#7 [6]
PEG_RX#8 [6]
PEG_RX#9 [6]
PEG_RX#10 [6]
PEG_RX#11 [6]
PEG_RX#12 [6]
PEG_RX#13 [6]
PEG_RX#14 [6]
PEG_RX#15 [6]
CLK_PCIE_VGA [2]
CLK_PCIE_VGA# [2]
PLT_RST-R# [6,22]
+VGA1.1V
+VGA1.1V
+3V
+VGA1.1V
+VGA1.1V
Size Document Number Rev
Date: Sheet of
Quanta Computer Inc.
PROJECT : QL8
NB5
NV9X (PCIE I/F) 1/5
3A
Custom
12 45Tuesday, April 08, 2008
Size Document Number Rev
Date: Sheet of
Quanta Computer Inc.
PROJECT : QL8
NB5
NV9X (PCIE I/F) 1/5
3A
Custom
12 45Tuesday, April 08, 2008
Size Document Number Rev
Date: Sheet of
Quanta Computer Inc.
PROJECT : QL8
NB5
NV9X (PCIE I/F) 1/5
3A
Custom
12 45Tuesday, April 08, 2008
12
Near BGA
Need confirm NB9P-GE stuff or not
12~16 mils width
nVIDIA Suggest 9/11
~ 500mA
1600mA
100mA
EMI
C183 .1U/10V_4C183 .1U/10V_4
C217 .1U/10V_4C217 .1U/10V_4
C164
.1U/10V_4
C164
.1U/10V_4
C215 .1U/10V_4C215 .1U/10V_4
PCI EXPRESS
U30A
BGA969-NVIDIA-NB9P-GS
<SKU>
PCI EXPRESS
U30A
BGA969-NVIDIA-NB9P-GS
<SKU>
PEX_RX15* AP34
PEX_RX15 AR34
PEX_TX15* AP32
PEX_TX15 AN32
PEX_RX14* AR32
PEX_RX14 AR31
PEX_TX14* AM32
PEX_TX14 AM31
PEX_RX13* AP31
PEX_RX13 AN31
PEX_TX13* AM30
PEX_TX13 AM29
PEX_RX12* AN29
PEX_RX12 AP29
PEX_TX12* AL29
PEX_TX12 AK29
PEX_RX11* AR29
PEX_RX11 AR28
PEX_TX11* AK28
PEX_TX11 AL28
PEX_RX10* AP28
PEX_RX10 AN28
PEX_TX10* AM28
PEX_TX10 AM27
PEX_RX9* AN26
PEX_RX9 AP26
PEX_TX9* AM26
PEX_TX9 AL26
PEX_RX8* AR26
PEX_RX8 AR25
PEX_TX8* AK25
PEX_TX8 AL25
PEX_RX7* AP25
PEX_RX7 AN25
PEX_TX7* AM25
PEX_TX7 AM24
PEX_RX6* AN23
PEX_RX6 AP23
PEX_TX6* AM23
PEX_TX6 AL23
PEX_RX5* AR23
PEX_RX5 AR22
PEX_TX5* AK22
PEX_TX5 AL22
PEX_RX4* AP22
PEX_RX4 AN22
PEX_TX4* AM22
PEX_TX4 AM21
PEX_RX3* AN20
PEX_RX3 AP20
PEX_TX3* AM20
PEX_TX3 AL20
PEX_RX2* AR20
PEX_RX2 AR19
PEX_TX2* AK19
PEX_TX2 AL19
PEX_RX1* AP19
PEX_RX1 AN19
PEX_TX1* AM19
PEX_TX1 AM18
PEX_RX0* AN17
PEX_RX0 AP17
PEX_TX0* AM17
PEX_TX0 AL17
PEX_REFCLK* AR17
PEX_REFCLK AR16
PEX_TSTCLK_OUT* AJ18
PEX_TSTCLK_OUT AJ17
PEX_CLKREQ* AR13
PEX_RST* AM16
TESTMODE AP35
PEX_TERMP AG21
PEX_IOVDD_1
AK16
PEX_IOVDD_2
AK17
PEX_IOVDD_3
AK21
PEX_IOVDD_4
AK24
PEX_IOVDD_5
AK27
PEX_IOVDDQ_1
AG11
PEX_IOVDDQ_2
AG12
PEX_IOVDDQ_3
AG13
PEX_IOVDDQ_4
AG15
PEX_IOVDDQ_5
AG16
PEX_IOVDDQ_6
AG17
PEX_IOVDDQ_7
AG18
PEX_IOVDDQ_8
AG22
PEX_IOVDDQ_9
AG23
PEX_IOVDDQ_10
AG24
PEX_IOVDDQ_11
AG25
PEX_IOVDDQ_12
AG26
PEX_IOVDDQ_13
AJ14
PEX_IOVDDQ_14
AJ15
PEX_IOVDDQ_15
AJ19
PEX_IOVDDQ_16
AJ21
PEX_IOVDDQ_17
AJ22
PEX_IOVDDQ_18
AJ24
PEX_IOVDDQ_19
AJ25
PEX_IOVDDQ_20
AJ27
PEX_IOVDDQ_21
AK18
PEX_IOVDDQ_22
AK20
PEX_IOVDDQ_23
AK23
PEX_IOVDDQ_24
AK26
PEX_IOVDDQ_25
AL16
VDD33_1
J10
VDD33_2
J11
VDD33_3
J12
VDD33_4
J13
VDD33_5
J9
VDD_SENSE
AD20
GND_SENSE
AD19
PEX_PLLVDD
AG14
PEX_CAL_PD_VDDQ
AG19
PEX_CAL_PU_GND
AG20
NC_1
A2
NC_2
AB7
NC_3
AD6
NC_4
AF6
NC_5
AG6
NC_6
AJ5
NC_7
AK15
NC_8
AL7
NC_9
D35
NC_10
E35
NC_11
E7
NC_12
F7
NC_13
H32
NC_14
M7
NC_15
P6
NC_16
P7
NC_17
R7
NC_18
U7
NC_19
V6
C274 .1U/10V_4C274 .1U/10V_4
C333
10U/6.3V_8
C333
10U/6.3V_8
C147
1U/6.3V_4
C147
1U/6.3V_4
R129 10K/F_4
R129 10K/F_4
C196 .1U/10V_4C196 .1U/10V_4
C267 .1U/10V_4C267 .1U/10V_4
C259 .1U/10V_4C259 .1U/10V_4
C146
.1U/10V_4
C146
.1U/10V_4
C250 .1U/10V_4C250 .1U/10V_4
C193 .1U/10V_4C193 .1U/10V_4
C226 .1U/10V_4C226 .1U/10V_4
C113
.1U/10V_4
C113
.1U/10V_4
C254 .1U/10V_4C254 .1U/10V_4
C182
10U/6.3V_8
C182
10U/6.3V_8
C141
.01U/16V_4
C141
.01U/16V_4
C287
1000P/50V_4
C287
1000P/50V_4
C201 .1U/10V_4C201 .1U/10V_4
L14 10nH_6L14 10nH_6
C260 .1U/10V_4C260 .1U/10V_4
C185
4.7U/6.3V_6
C185
4.7U/6.3V_6
C155 .1U/10V_4C155 .1U/10V_4
C251 .1U/10V_4C251 .1U/10V_4
C212
.1U/10V_4
C212
.1U/10V_4
C257 .1U/10V_4C257 .1U/10V_4
C166 .1U/10V_4C166 .1U/10V_4
C270 .1U/10V_4C270 .1U/10V_4
C208 .1U/10V_4C208 .1U/10V_4
C161
4.7U/6.3V_6
C161
4.7U/6.3V_6
C156 .1U/10V_4C156 .1U/10V_4
C238 .1U/10V_4C238 .1U/10V_4
C445
.47U/6.3V_4
C445
.47U/6.3V_4
R87 2.49K/F_4R87 2.49K/F_4
R103 *200_4R103 *200_4
C125
1U/6.3V_4
C125
1U/6.3V_4
C165 .1U/10V_4C165 .1U/10V_4
C199
.47U/6.3V_4
C199
.47U/6.3V_4
C224
1U/6.3V_4
C224
1U/6.3V_4
C229 .1U/10V_4C229 .1U/10V_4
C186 .1U/10V_4C186 .1U/10V_4
C248 .1U/10V_4C248 .1U/10V_4
C240 .1U/10V_4C240 .1U/10V_4
C265 .1U/10V_4C265 .1U/10V_4
C126
.1U/10V_4
C126
.1U/10V_4
C222 .1U/10V_4C222 .1U/10V_4
C223
4.7U/6.3V_6
C223
4.7U/6.3V_6
C145
1U/6.3V_4
C145
1U/6.3V_4 C198
.1U/10V_4
C198
.1U/10V_4
C210
1U/6.3V_4
C210
1U/6.3V_4
C271 .1U/10V_4C271 .1U/10V_4
C168 .1U/10V_4C168 .1U/10V_4
C237 .1U/10V_4C237 .1U/10V_4
C284
4.7U/6.3V_6
C284
4.7U/6.3V_6
C279
.47U/6.3V_4
C279
.47U/6.3V_4
T35T35
C233 .1U/10V_4C233 .1U/10V_4

5
5
4
4
3
3
2
2
1
1
D D
C C
B B
A A
VMA_DQ0
VMA_DQ1
VMA_DQ2
VMA_DQ3
VMA_DQ4
VMA_DQ5
VMA_DQ6
VMA_DQ7
VMA_DQ8
VMA_DQ9
VMA_DQ10
VMA_DQ11
VMA_DQ12
VMA_DQ13
VMA_DQ14
VMA_DQ15
VMA_DQ16
VMA_DQ17
VMA_DQ18
VMA_DQ19
VMA_DQ20
VMA_DQ21
VMA_DQ22
VMA_DQ23
VMA_DQ24
VMA_DQ25
VMA_DQ26
VMA_DQ27
VMA_DQ28
VMA_DQ29
VMA_DQ30
VMA_DQ31
VMA_DQ32
VMA_DQ33
VMA_DQ34
VMA_DQ35
VMA_DQ36
VMA_DQ37
VMA_DQ38
VMA_DQ39
VMA_DQ40
VMA_DQ41
VMA_DQ42
VMA_DQ43
VMA_DQ44
VMA_DQ45
VMA_DQ46
VMA_DQ47
VMA_DQ48
VMA_DQ49
VMA_DQ50
VMA_DQ51
VMA_DQ52
VMA_DQ53
VMA_DQ54
VMA_DQ55
VMA_DQ56
VMA_DQ57
VMA_DQ58
VMA_DQ59
VMA_DQ60
VMA_DQ61
VMA_DQ62
VMA_DQ63
VMC_DQ0
VMC_DQ1
VMC_DQ2
VMC_DQ3
VMC_DQ4
VMC_DQ5
VMC_DQ6
VMC_DQ7
VMC_DQ8
VMC_DQ9
VMC_DQ10
VMC_DQ11
VMC_DQ12
VMC_DQ13
VMC_DQ14
VMC_DQ15
VMC_DQ16
VMC_DQ17
VMC_DQ18
VMC_DQ19
VMC_DQ20
VMC_DQ21
VMC_DQ22
VMC_DQ23
VMC_DQ24
VMC_DQ25
VMC_DQ26
VMC_DQ27
VMC_DQ28
VMC_DQ29
VMC_DQ30
VMC_DQ31
VMC_DQ32
VMC_DQ33
VMC_DQ34
VMC_DQ35
VMC_DQ36
VMC_DQ37
VMC_DQ38
VMC_DQ39
VMC_DQ40
VMC_DQ41
VMC_DQ42
VMC_DQ43
VMC_DQ44
VMC_DQ45
VMC_DQ46
VMC_DQ47
VMC_DQ48
VMC_DQ49
VMC_DQ50
VMC_DQ51
VMC_DQ52
VMC_DQ53
VMC_DQ54
VMC_DQ55
VMC_DQ56
VMC_DQ57
VMC_DQ58
VMC_DQ59
VMC_DQ60
VMC_DQ61
VMC_DQ62
VMC_DQ63
VMA_DM0
VMA_DM1
VMA_DM2
VMA_DM3
VMA_DM4
VMA_DM5
VMA_DM6
VMA_DM7
VMA_WDQS0
VMA_WDQS1
VMA_WDQS2
VMA_WDQS3
VMA_WDQS4
VMA_WDQS5
VMA_WDQS6
VMA_WDQS7
VMA_RDQS0
VMA_RDQS1
VMA_RDQS2
VMA_RDQS3
VMA_RDQS4
VMA_RDQS5
VMA_RDQS6
VMA_RDQS7
VMC_DM0
VMC_DM1
VMC_DM2
VMC_DM3
VMC_DM4
VMC_DM5
VMC_DM6
VMC_DM7
VMC_WDQS0
VMC_WDQS1
VMC_WDQS2
VMC_WDQS3
VMC_WDQS4
VMC_WDQS5
VMC_WDQS6
VMC_WDQS7
VMC_RDQS0
VMC_RDQS1
VMC_RDQS2
VMC_RDQS3
VMC_RDQS4
VMC_RDQS5
VMC_RDQS6
VMC_RDQS7
VMA_CLK0
VMA_CLK0#
VMA_CLK1
VMA_CLK1# VMC_CLK1#
VMC_CLK0
VMC_CLK0#
VMC_CLK1
+FB_VREF1
+FB_PLLAVDD
FBA_DEBUG FBC_DEBUG
FB_CAL_PD_VDDQ
FB_CAL_PU_GND
FB_CAL_TERM_GND
+FB_PLLAVDD
VMA_CKE
VMA_ODT
VMC_ODT
VMC_CKE
VMA_MA5H[17]
VMA_CS0#[17] VMA_WE#[17]
VMA_MA11[17]
VMA_BA0[17] VMA_CKE[17] VMA_ODT[17] VMA_MA2H[17] VMA_MA12[17] VMA_RAS#[17]
VMA_MA7[17]
VMA_MA10[17] VMA_BA1[17] VMA_MA8[17] VMA_MA9[17] VMA_MA6[17] VMA_MA5[17]
VMA_MA4[17] VMA_CAS#[17]
VMA_MA3[17] VMA_MA0[17] VMA_MA2[17] VMA_MA1[17] VMA_MA3H[17] VMA_MA4H[17] VMC_MA5H[18]
VMC_CS0#[18] VMC_WE#[18]
VMC_MA11[18]
VMC_BA0[18] VMC_CKE[18] VMC_ODT[18] VMC_MA2H[18] VMC_MA12[18] VMC_RAS#[18]
VMC_MA7[18]
VMC_MA10[18] VMC_BA1[18] VMC_MA8[18] VMC_MA9[18] VMC_MA6[18] VMC_MA5[18]
VMC_MA4[18] VMC_CAS#[18]
VMC_MA3[18] VMC_MA0[18] VMC_MA2[18] VMC_MA1[18] VMC_MA3H[18] VMC_MA4H[18]
VMA_DQ[63..0][17]
VMA_DM[7..0][17]
VMA_WDQS[7..0][17]
VMA_RDQS[7..0][17]
VMC_RDQS[7..0][18]
VMC_WDQS[7..0][18]
VMC_DM[7..0][18]
VMC_DQ[63..0][18]
VMA_CLK1 [17]
VMA_CLK1# [17]
VMA_CLK0# [17]
VMA_CLK0 [17]
VMC_CLK1 [18]
VMC_CLK0# [18]
VMC_CLK0 [18]
VMC_CLK1# [18]
+1.8V
+1.8V +1.8V
+VGA1.1V
+1.8V +1.8V
+1.8V
+1.8V
+1.8V
+1.8V
Size Document Number Rev
Date: Sheet of
Quanta Computer Inc.
PROJECT : QL8
NB5
NV9X (MEMORY I/F) 2/5
3A
Custom
13 45Tuesday, April 08, 2008
Size Document Number Rev
Date: Sheet of
Quanta Computer Inc.
PROJECT : QL8
NB5
NV9X (MEMORY I/F) 2/5
3A
Custom
13 45Tuesday, April 08, 2008
Size Document Number Rev
Date: Sheet of
Quanta Computer Inc.
PROJECT : QL8
NB5
NV9X (MEMORY I/F) 2/5
3A
Custom
13 45Tuesday, April 08, 2008
13
use internal Vref, ext
divider no stuff
R178 no stuff
for DDR2 need use
CMD11(CKE) and
CMD12(ODT)
For G96 only
R192 Install for DDR3
For Debug only
15mils width
15mils width
For NB9P-GE2 only
C148
.47U/6.3V_4
C148
.47U/6.3V_4 C152
.1U/10V_4
C152
.1U/10V_4
R112
*1K/F_4
R112
*1K/F_4
C167
.1U/10V_4
C167
.1U/10V_4
C709
4.7U/6.3V_6
C709
4.7U/6.3V_6 C159
.47U/6.3V_4
C159
.47U/6.3V_4
R109 10K/F_4R109 10K/F_4
R114 *30.1/F_4R114 *30.1/F_4
C765
22P/50V_4
C765
22P/50V_4
C220
.1U/10V_4
C220
.1U/10V_4
C745
.1U/10V_4
C745
.1U/10V_4
C346
4.7U/6.3V_6
C346
4.7U/6.3V_6
R104 *60.4/F_4R104 *60.4/F_4
C385
*22P/50V_4
C385
*22P/50V_4
R110 30.1/F_4R110 30.1/F_4
C231
.1U/10V_4
C231
.1U/10V_4
C244
.47U/6.3V_4
C244
.47U/6.3V_4
C162
.1U/10V_4
C162
.1U/10V_4
C184
.1U/10V_4
C184
.1U/10V_4
C703
4.7U/6.3V_6
C703
4.7U/6.3V_6
R117 10K/F_4R117 10K/F_4
MEMORY I/F A
U30B
<SKU>
BGA969-NVIDIA-NB9P-GS
MEMORY I/F A
U30B
<SKU>
BGA969-NVIDIA-NB9P-GS
FB_VREF J27
FBA_WDS3*
AH29 FBA_WDS3
AG29 FBA_WDS2*
AE29 FBA_WDS2
AD29 FBA_WDS1*
M29 FBA_WDS1
L29 FBA_WDS0*
R29 FBA_WDS0
P29
FBA_DQS_RN7
AJ35 FBA_DQS_RN6
AJ31 FBA_DQS_RN5
AC34 FBA_DQS_RN4
AD32 FBA_DQS_RN3
G35 FBA_DQS_RN2
H31 FBA_DQS_RN1
L35 FBA_DQS_RN0
N32
FBA_DQS_WP7
AJ34 FBA_DQS_WP6
AJ32 FBA_DQS_WP5
AC33 FBA_DQS_WP4
AE31 FBA_DQS_WP3
H35 FBA_DQS_WP2
J32 FBA_DQS_WP1
L34 FBA_DQS_WP0
N31
FBA_DQM7
AL34 FBA_DQM6
AL32 FBA_DQM5
AF35 FBA_DQM4
AF32 FBA_DQM3
H34 FBA_DQM2
J30 FBA_DQM1
P32 FBA_DQM0
P30
FB_PLLAVDD0 AF27
FB_DLLAVDD0 AG27
FBA_DEBUG T30
FBA_CLK1* AC30
FBA_CLK1 AC31
FBA_CLK0* T31
FBA_CLK0 T32
FBA_D0 R30
FBA_D1 R32
FBA_D2 P31
FBA_D3 N30
FBA_D4 L31
FBA_D5 M32
FBA_D6 M30
FBA_D7 L30
FBA_D8 P33
FBA_D9 P34
FBA_D10 N35
FBA_D11 P35
FBA_D12 N34
FBA_D13 L33
FBA_D14 L32
FBA_D15 N33
FBA_D16 K31
FBA_D17 K30
FBA_D18 G30
FBA_D19 K32
FBA_D20 G32
FBA_D21 H30
FBA_D22 F30
FBA_D23 G31
FBA_D24 H33
FBA_D25 K35
FBA_D26 K33
FBA_D27 G34
FBA_D28 K34
FBA_D29 E33
FBA_D30 E34
FBA_D31 G33
FBA_D32 AG30
FBA_D33 AH31
FBA_D34 AG32
FBA_D35 AF31
FBA_D36 AF30
FBA_D37 AD30
FBA_D38 AC32
FBA_D39 AE30
FBA_D40 AE32
FBA_D41 AF33
FBA_D42 AF34
FBA_D43 AE35
FBA_D44 AE33
FBA_D45 AE34
FBA_D46 AC35
FBA_D47 AB32
FBA_D48 AN33
FBA_D49 AK32
FBA_D50 AL33
FBA_D51 AM33
FBA_D52 AL31
FBA_D53 AK30
FBA_D54 AJ30
FBA_D55 AH30
FBA_D56 AM35
FBA_D57 AH33
FBA_D58 AH35
FBA_D59 AH32
FBA_D60 AH34
FBA_D61 AM34
FBA_D62 AL35
FBA_D63 AJ33
FBA_CMD0
V32
FBA_CMD1
W31
FBA_CMD2
U31
FBA_CMD3
Y32
FBA_CMD4
AB35
FBA_CMD5
AB34
FBA_CMD6
W35
FBA_CMD7
W33
FBA_CMD8
W30
FBA_CMD9
T34
FBA_CMD10
T35
FBA_CMD11
AB31
FBA_CMD12
Y30
FBA_CMD13
Y34
FBA_CMD14
W32
FBA_CMD15
AA30
FBA_CMD16
AA32
FBA_CMD17
Y33
FBA_CMD18
U32
FBA_CMD19
Y31
FBA_CMD20
U34
FBA_CMD21
Y35
FBA_CMD22
W34
FBA_CMD23
V30
FBA_CMD24
U35
FBA_CMD25
U30
FBA_CMD26
U33
FBA_CMD27
AB30
FBA_CMD28
AB33
FBA_CMD29
T33
FBA_CMD30
W29
FBVDDQ_25
J23
FBVDDQ_26
J24
FBVDDQ_27
J29
FBVDDQ_1
AA27
FBVDDQ_2
AA29
FBVDDQ_3
AA31
FBVDDQ_4
AB27
FBVDDQ_5
AB29
FBVDDQ_6
AC27
FBVDDQ_7
AD27
FBVDDQ_8
AE27
FBVDDQ_9
AJ28
FBVDDQ_10
B18
FBVDDQ_11
E21
FBVDDQ_12
G17
FBVDDQ_13
G18
FBVDDQ_14
G22
FBVDDQ_15
G8
FBVDDQ_16
G9
FBVDDQ_17
H29
FBVDDQ_18
J14
FBVDDQ_19
J15
FBVDDQ_20
J16
FBVDDQ_21
J17
FBVDDQ_22
J20
FBVDDQ_23
J21
FBVDDQ_24
J22
R116 10K/F_4R116 10K/F_4
R465 10K/F_4R465 10K/F_4
C705
.47U/6.3V_4
C705
.47U/6.3V_4
C137
.47U/6.3V_4
C137
.47U/6.3V_4
L15
HCB1608KF-181T15_6
L15
HCB1608KF-181T15_6
C227
.1U/10V_4
C227
.1U/10V_4 C221
.1U/10V_4
C221
.1U/10V_4
C219
.1U/10V_4
C219
.1U/10V_4
C337
.47U/6.3V_4
C337
.47U/6.3V_4 C144
.1U/10V_4
C144
.1U/10V_4
C382
.1U/10V_4
C382
.1U/10V_4
C446
*22P/50V_4
C446
*22P/50V_4
C743
.1U/10V_4
C743
.1U/10V_4
R111 30.1/F_4R111 30.1/F_4
C235
.1U/10V_4
C235
.1U/10V_4
C236
.1U/10V_4
C236
.1U/10V_4
MEMORY I/F B
G96 only
U30C
<SKU>
BGA969-NVIDIA-NB9P-GS
MEMORY I/F B
G96 only
U30C
<SKU>
BGA969-NVIDIA-NB9P-GS
FBC_WDS3*
G28 FBC_WDS3
G27 FBC_WDS2*
G25 FBC_WDS2
G24 FBC_WDS1*
G15 FBC_WDS1
G14 FBC_WDS0*
G12 FBC_WDS0
G11
FBC_DQS_RN7
A31 FBC_DQS_RN6
D31 FBC_DQS_RN5
A26 FBC_DQS_RN4
F26 FBC_DQS_RN3
B14 FBC_DQS_RN2
E14 FBC_DQS_RN1
B10 FBC_DQS_RN0
D9
FBC_DQS_WP7
A32 FBC_DQS_WP6
D32 FBC_DQS_WP5
B26 FBC_DQS_WP4
E26 FBC_DQS_WP3
C14 FBC_DQS_WP2
D14 FBC_DQS_WP1
A10 FBC_DQS_WP0
E10
FBC_DQM7
A34 FBC_DQM6
D34 FBC_DQM5
D28 FBC_DQM4
D27 FBC_DQM3
A16 FBC_DQM2
D15 FBC_DQM1
D10 FBC_DQM0
F11
FB_CAL_TERM_GND M27
FB_CAL_PU_GND L27
FB_CAL_PD_VDDQ K27
FB_PLLAVDD1 J18
FB_DLLAVDD1 J19
FBC_DEBUG G19
FBC_CLK1* E23
FBC_CLK1 D23
FBC_CLK0* D17
FBC_CLK0 E17
FBVDDQ_38
Y27 FBVDDQ_37
W27 FBVDDQ_36
V34 FBVDDQ_35
V29 FBVDDQ_34
V27 FBVDDQ_33
U29 FBVDDQ_32
U27 FBVDDQ_31
T27 FBVDDQ_30
R27 FBVDDQ_29
P27 FBVDDQ_28
N27
FBC_D0 D11
FBC_D1 E11
FBC_D2 F10
FBC_D3 D8
FBC_D4 F8
FBC_D5 F9
FBC_D6 E8
FBC_D7 F12
FBC_D8 B11
FBC_D9 C13
FBC_D10 A11
FBC_D11 B8
FBC_D12 A8
FBC_D13 C8
FBC_D14 C11
FBC_D15 C10
FBC_D16 D12
FBC_D17 E13
FBC_D18 F17
FBC_D19 F15
FBC_D20 F16
FBC_D21 E16
FBC_D22 F14
FBC_D23 F13
FBC_D24 D13
FBC_D25 A13
FBC_D26 B13
FBC_D27 A14
FBC_D28 C16
FBC_D29 A17
FBC_D30 B16
FBC_D31 D16
FBC_D32 D24
FBC_D33 D26
FBC_D34 E25
FBC_D35 F25
FBC_D36 F27
FBC_D37 E28
FBC_D38 F28
FBC_D39 D29
FBC_D40 A25
FBC_D41 B25
FBC_D42 D25
FBC_D43 C26
FBC_D44 C28
FBC_D45 B28
FBC_D46 A28
FBC_D47 A29
FBC_D48 E29
FBC_D49 F29
FBC_D50 D30
FBC_D51 E31
FBC_D52 C33
FBC_D53 D33
FBC_D54 F32
FBC_D55 E32
FBC_D56 B29
FBC_D57 C29
FBC_D58 B31
FBC_D59 C31
FBC_D60 B32
FBC_D61 C32
FBC_D62 B34
FBC_D63 B35
FBC_CMD0
C17
FBC_CMD1
B19
FBC_CMD2
D18
FBC_CMD3
F21
FBC_CMD4
A23
FBC_CMD5
D21
FBC_CMD6
B23
FBC_CMD7
E20
FBC_CMD8
G21
FBC_CMD9
F20
FBC_CMD10
F19
FBC_CMD11
F23
FBC_CMD12
A22
FBC_CMD13
C22
FBC_CMD14
B17
FBC_CMD15
F24
FBC_CMD16
C25
FBC_CMD17
E22
FBC_CMD18
C20
FBC_CMD19
B22
FBC_CMD20
A19
FBC_CMD21
D22
FBC_CMD22
D20
FBC_CMD23
E19
FBC_CMD24
D19
FBC_CMD25
F18
FBC_CMD26
C19
FBC_CMD27
F22
FBC_CMD28
C23
FBC_CMD29
B20
FBC_CMD30
A20
C200
.1U/10V_4
C200
.1U/10V_4
C239
1U/6.3V_4
C239
1U/6.3V_4
C211
.47U/6.3V_4
C211
.47U/6.3V_4
C228
.1U/10V_4
C228
.1U/10V_4
R115*60.4/F_4 R115*60.4/F_4
C151
.1U/10V_4
C151
.1U/10V_4 C119
.1U/10V_4
C119
.1U/10V_4
C230
.1U/10V_4
C230
.1U/10V_4
C717
.47U/6.3V_4
C717
.47U/6.3V_4
R113
*1K/F_4
R113
*1K/F_4
C232
.1U/10V_4
C232
.1U/10V_4
C157
4.7U/6.3V_6
C157
4.7U/6.3V_6

5
5
4
4
3
3
2
2
1
1
D D
C C
B B
A A
CRT_B
CRT_R
CRT_G
+IFPAB_IOVDD
+IFPAB_PLLVDD
+IFPCD_IOVDD
+IFPCD_PLLVDD
IFPEF_PLLVDD
DACA_RSET
+DACA_VDD
DACA_VREF
+DACB_VDD
XTAL_SSIN
ICSS_PD
ICSS_RFO
EDIDCLK
EDIDDATA
+3V_SSC
BXTALOUT
GFX27M_L
XTALIN
XTALOUT
BXTALOUT
12.00 +NV_PLLVDD
+DACC_VD
CRT_HSYNC
CRT_VSYNC
BXTALOUT
27M_SS
N_TX0_HDMI-
N_TXC_HDMI+
N_TXC_HDMI-
N_TX0_HDMI+
N_TX1_HDMI-
N_TX1_HDMI+
N_TX2_HDMI-
N_TX2_HDMI+
I2CB_SCL
I2CB_SDA
XTAL_SSIN
EDIDCLK[6,15,19]EDIDDATA[6,15,19]
EXT_TXLCLKOUT+ [19]
EXT_TXLCLKOUT- [19]
EXT_TXLOUT0- [19]
EXT_TXLOUT0+ [19]
EXT_TXLOUT1- [19]
EXT_TXLOUT1+ [19]
EXT_TXLOUT2- [19]
EXT_TXLOUT2+ [19]
EXT_TXUCLKOUT- [19]
EXT_TXUCLKOUT+ [19]
EXT_TXUOUT0- [19]
EXT_TXUOUT0+ [19]
EXT_TXUOUT1- [19]
EXT_TXUOUT1+ [19]
EXT_TXUOUT2- [19]
EXT_TXUOUT2+ [19]
CRT_R [6,20]
CRT_G [6,20]
CRT_B [6,20]
DDCCLK [6,20]
DDCDATA [6,20]
HSYNC_COM [6,20]
VSYNC_COM [6,20]
27M_NONSS [2]
27M_SS [2]
N_TX0_HDMI- [20]
N_TXC_HDMI+ [20]
N_TXC_HDMI- [20]
N_TX0_HDMI+ [20]
N_TX1_HDMI- [20]
N_TX1_HDMI+ [20]
N_TX2_HDMI+ [20]
N_TX2_HDMI- [20]
+1.8V
+VGA1.1V
+1.8V
+3V
+3V +3V
+3V
+VGA1.1V
+3V
Size Document Number Rev
Date: Sheet of
Quanta Computer Inc.
PROJECT : QL8
NB5
NV9X (DISPLAY) 3/5
3A
Custom
14 45Tuesday, April 08, 2008
Size Document Number Rev
Date: Sheet of
Quanta Computer Inc.
PROJECT : QL8
NB5
NV9X (DISPLAY) 3/5
3A
Custom
14 45Tuesday, April 08, 2008
Size Document Number Rev
Date: Sheet of
Quanta Computer Inc.
PROJECT : QL8
NB5
NV9X (DISPLAY) 3/5
3A
Custom
14 45Tuesday, April 08, 2008
Close to GPU
SPREAD SPECTRUM
I2C ADDRESS: 0xD4H
IS NOT USED
XTALOUTBUFF WHEN EXT_SS
PLACE CLOSE
TO GPU
STUFF PDs on XTALSSIN and
14
Display port output
TMDS channel two
0827b
0827b
Install it when not connected to Spread spectrum device
50 mA
50 mA
100 mA
5*3 package
65mA
25mA
50mA
Fix Ball out and Pin Name
SI Build
SI Build
R436 0_4R436 0_4
C136
.1U/10V_4
C136
.1U/10V_4
C195
1U/6.3V_4
C195
1U/6.3V_4
R453
124/F_4
R453
124/F_4
T29T29
IFPAB(LVDS)
IFPCD
IFPEF
XTAL_PLL
DACA(CRT)
DACC(CRT2)
DACB(TV)
IFPC
IFPD
U30D
BGA969-NVIDIA-NB9P-GS
<SKU>
IFPAB(LVDS)
IFPCD
IFPEF
XTAL_PLL
DACA(CRT)
DACC(CRT2)
DACB(TV)
IFPC
IFPD
U30D
BGA969-NVIDIA-NB9P-GS
<SKU>
IFPA_TXD0 AM8
IFPA_TXD0* AL8
IFPA_TXD1 AM10
IFPA_TXD1* AM9
IFPA_TXD2 AK10
IFPA_TXD2* AL10
IFPA_TXD3 AK11
IFPA_TXD3* AL11
IFPA_TXC AM11
IFPA_TXC* AM12
IFPB_TXD4 AN8
IFPB_TXD4* AP8
IFPB_TXD5 AP10
IFPB_TXD5* AN10
IFPB_TXD6 AR11
IFPB_TXD6* AR10
IFPB_TXD7 AN11
IFPB_TXD7* AP11
IFPB_TXC AP13
IFPB_TXC* AN13
DPL3_TXC AR2
AUX AP2
AUX* AN3
DPL1_TXD1 AP7
DPL1_TXD1 AN7
DPL2_TXD0 AN5
DPL2_TXD0 AP5
DPL3_TXC AR5
DPL3_TXC AR4
AUX AP4
AUX AN4
IFPE_L0 AH6
IFPE_L0* AH5
IFPE_L1 AH4
IFPE_L1* AG4
IFPE_L2 AF4
IFPE_L2* AF5
IFPE_L3 AE6
IFPE_L3* AE5
IFPE_AUX AE4
IFPE_AUX* AD4
IFPF_L0 AL2
IFPF_L0* AL3
IFPF_L1 AJ3
IFPF_L1* AJ2
IFPF_L2 AJ1
IFPF_L2* AH1
IFPF_L3 AH2
IFPF_L3* AH3
IFPF_AUX AF3
IFPF_AUX* AF2
DACA_RED AM15
DACA_GREEN AM14
DACA_BLUE AL14
DACA_HSYNC AM13
DACA_VSYNC AL13
I2CA_SCL G1
I2CA_SDA G4
DACC_RED AK4
DACC_GREEN AL4
DACC_BLUE AJ4
DACC_HSYNC AM1
DACC_VSYNC AM2
I2CB_SCL G3
I2CB_SDA G2
DACB_RED AA4
DACB_GREEN AB4
DACB_BLUE Y4
DACB_CSYNC AB5
XTAL_SSIN D2
XTAL_OUTBUFF D1
XTAL_IN B1
XTAL_OUT B2
IFPAB_PLLVDD
AK9
IFPAB_RSET
AJ11
IFPA_IOVDD
AG9
IFPB_IOVDD
AG10
IFPCD_PLLVDD
AJ9
IFPCD_RSET
AK7
IFPC_IOVDD
AJ8
IFPD_IOVDD
AK8
IFPEF_PLLVDD
AJ6
IFPEF_RSET
AL1
IFPE_IOVDD
AE7
IFPF_IOVDD
AD7
DACA_VDD
AJ12
DACA_VREF
AK12
DACA_RSET
AK13
DACC_VDD
AG7
DACC_VREF
AK6
DACC_RSET
AH7
DACB_VDD
AC6
DACB_VREF
AC5
DACB_RSET
AB6
PLLVDD
AE9
VID_PLLVDD
AD9
SP_PLLVDD
AF9
DPL2_TXD0 AM3
DPL1_TXD1 AL5
DPL0_TXD2 AM7
DPL2_TXD0 AM4
DPL0_TXD2 AM6
DPL1_TXD1 AM5
DPL3_TXC AP1
DPL0_TXD2 AR7
DPL0_TXD2 AR8
R71
*10K/F_4
R71
*10K/F_4
R4610K/F_4 R4610K/F_4
R85
10K/F_4
R85
10K/F_4
T8T8
R44 2.2K_4R44 2.2K_4
C690
4700P/25V_4
C690
4700P/25V_4
T11T11
C70
4700P/25V_4
C70
4700P/25V_4
C75
*18P/50V_4
C75
*18P/50V_4
C122
470P/50V_4
C122
470P/50V_4
C118
470P/50V_4
C118
470P/50V_4
C66
4.7U/6.3V_6
C66
4.7U/6.3V_6
C111
.1U/10V_4
C111
.1U/10V_4
T34T34
C72
*.1U/10V_4
C72
*.1U/10V_4
R89 33_4R89 33_4
R68 *1K/F_4R68 *1K/F_4
C108
470P/50V_4
C108
470P/50V_4
R43 2.2K_4R43 2.2K_4
C120
470P/50V_4
C120
470P/50V_4
C63
4.7U/6.3V_6
C63
4.7U/6.3V_6
C131
4700P/25V_4
C131
4700P/25V_4
R437
*10K/F_4
R437
*10K/F_4
C114
1U/6.3V_4
C114
1U/6.3V_4
C127
.1U/10V_4
C127
.1U/10V_4
R34
*10K/F_4
R34
*10K/F_4
T26T26
Y1 *27MHZY1 *27MHZ
2 1
R95 150/F_4R95 150/F_4
C112
1U/6.3V_4
C112
1U/6.3V_4
C62
*10P/50V_4
C62
*10P/50V_4
T9T9
C102
4.7U/6.3V_6
C102
4.7U/6.3V_6
C673
470P/50V_4
C673
470P/50V_4
U6
*ICS91730AMLF-T
U6
*ICS91730AMLF-T
CLKIN
1
VDD 2
GND 3
CLKOUT 4
REFOUT 5
SDA
6SCL
7
PD#
8
R37 *10K/F_4
R37 *10K/F_4
R98 150/F_4R98 150/F_4
R50 *22_4R50 *22_4
C684
4.7U/6.3V_6
C684
4.7U/6.3V_6
R70 0_4R70 0_4
C107
4700P/25V_4
C107
4700P/25V_4
C89
*4.7U/6.3V_6
C89
*4.7U/6.3V_6
R72 *4.7_6R72 *4.7_6
C109
470P/50V_4
C109
470P/50V_4
R45
10K/F_4
R45
10K/F_4
L43 HCB1608KF-181T15_6L43 HCB1608KF-181T15_6
L11 HCB1608KF-181T15_6L11 HCB1608KF-181T15_6
C115
4700P/25V_4
C115
4700P/25V_4
R100 150/F_4R100 150/F_4
C92
*4.7U/6.3V_6
C92
*4.7U/6.3V_6
L10 HCB1608KF-181T15_6L10 HCB1608KF-181T15_6
C678
4.7U/6.3V_6
C678
4.7U/6.3V_6
R93 33_4R93 33_4
C679
1U/6.3V_4
C679
1U/6.3V_4
L13 HCB1608KF-181T15_6L13 HCB1608KF-181T15_6
C67
470P/50V_4
C67
470P/50V_4
L9 HCB1608KF-181T15_6L9 HCB1608KF-181T15_6
C132
1U/6.3V_4
C132
1U/6.3V_4
R69
*10K/F_4
R69
*10K/F_4
C76
*18P/50V_4
C76
*18P/50V_4
C78
*470P/50V_4
C78
*470P/50V_4
C133
4700P/25V_4
C133
4700P/25V_4
C121
1U/6.3V_4
C121
1U/6.3V_4
R54
10K/F_4
R54
10K/F_4
R440 1K/F_4R440 1K/F_4
C88
4.7U/6.3V_6
C88
4.7U/6.3V_6
L12 HCB1608KF-181T15_6L12 HCB1608KF-181T15_6

5
5
4
4
3
3
2
2
1
1
D D
C C
B B
A A
MIOBCAL_PD_VDDQ
MIOBCAL_PU_GND
MIOB_VREF
MIOA_D0
MIOA_HSYNC
MIOB_D10
MIOB_D7
STRAP0
STRAP1
STRAP2
GFX_THMD-
GFX_THMD+
JTAG_TDI
JTAG_TRST#
JTAG_TCK
JTAG_TDO
JTAG_TMS
DPST_PWM
GFX_GPIO12
ALERT
VGA_OVT#
I2CC_SCL_G
I2CC_SDA_G
EDIDCLK
EDIDDATA
ROM_SI
ROM_SO
ROM_SCLK
HDCP_SDA
HDCP_SCL
STRAP_REF_MIOB
STRAP_REF_3V3
DPST_PWM
JTAG_TCK
JTAG_TRST#
JTAG_TMS
JTAG_TDI
VGA_OVT#
ALERT
GFX_THMD+
GFX_THMD-
GFX_SDAEDIDDATA VGA_OVT#
GFX_SCLEDIDCLK ALERTMAX6649_A#
MAX6649_O#
MAX6649_V
I2CE_SCL_G
I2CE_SDA_G
HDCP_SDA
HDCP_SCL
HDCP_SDA HDCP_SCL
NV_HDA_BCLK
NV_HDA_RST
NV_HDA_SDI
NV_HDA_SDO
NV_HDA_SYNC
HDMI_SCL
HDMI_SDA
I2CE_SCL_G
I2CE_SDA_G
ROM_SI
ROM_SO
STRAP0
SPDIF_VGASPDIF_VGA
ROM_SCLK
STRAP2
STRAP1
LVDS_BLON [6,19]
DPST_PWM [6,19]
DISP_ON [6,19]
V_PWRCNTL [39]
EDIDCLK[6,14,19]EDIDDATA[6,14,19]
MBCLK2[4,32] MBDATA2[4,32]
VGA_OVT# [4]
HDMI_DET [20]
HDMI_SCL[20] HDMI_SDA[20]
ACZ_SDIN2[21]
NV_HDA_BCLK[21] NV_HDA_RST[21]
NV_HDA_SDO[21] NV_HDA_SYNC[21]
VGA_GPIO6 [39]
+3V
+3V
+3V
+3V
+3V
+3V
+3V
+3V
+3V +3V
+3V
+3V
Size Document Number Rev
Date: Sheet of
Quanta Computer Inc.
PROJECT : QL8
NB5
NV9X (GPIO & STRRAPS) 4/5
3A
C
15 45Tuesday, April 08, 2008
Size Document Number Rev
Date: Sheet of
Quanta Computer Inc.
PROJECT : QL8
NB5
NV9X (GPIO & STRRAPS) 4/5
3A
C
15 45Tuesday, April 08, 2008
Size Document Number Rev
Date: Sheet of
Quanta Computer Inc.
PROJECT : QL8
NB5
NV9X (GPIO & STRRAPS) 4/5
3A
C
15 45Tuesday, April 08, 2008
VGA THERMAIL CIRCUIT
Use 10MIL Guard(GND) Trace around THERMDC and THERMDA
THERMAL TRACE CONSTRAINTS
I2C ADDRESS: 0x98H
HDCP ROM
15
not need stuff
DHCP ROM
HDCP_SCL Low: Crypto ROM
Waiting Confirm from Nvidia
5K
10K
15K
20K
25K
30K
35K
45K
1101 0100
0101
1100
1011 0011
00101010
1000 0000
1001 0001
PU-VDD PD
1110 0110
1111 0111
Logical Strap Bit Mapping
HD Audio Level :3V
NB9M-GE (G98) Straps
GPIO ASSIGNMENTS
GPIO
OUT
IN
ACTIVE
12
14
5
OUT
13
7
8
10
OUT
6
OUT
OUT
OUT
IN
IN
4
OUT
9
3
OUT
11
OUT
I/O
0
IN
OUT
N/A
OUT
2
HIGH
HIGH
N/A
LOW
N/A
HIGH
LOW
N/A
N/A
N/A
N/A
LOW
N/A
NVVDD VID0
SLI SYNC0
HIGH
NVVDD VID1
FBVDD VID0
FAN PWM
PS CONTROL
THERMAL ALERT
USAGE
PS CONTROL OR HDMI_CEC
AC DETECT
PANEL BACKLIGHT PWM
PANEL POWER ENABLE
PANEL BACKLIGHT ENABLE
FBVREF SELECT
SECONDARY DVI HOTPLUG
1
PRIMARY DVI HOTPLUG
NB9P-GE2 (G96) Straps
SI Build
PCI_DEVID[4]/SUBVENDOR
SEE Datasheet for details on G9x Straps!
Hi: I2C ROM
Delete T31
Change P/N
SI Build
SI Build
EMI
CLOSE U38
R425
9P-GE2 Qimonda
9M-GS-Hynix
CS33482FB22
35K CS34532FB18
45K
DB
R429 CS24992FB26
4.99K CS24992FB26
10K
R434
10K/F_4
R434
10K/F_4
T7T7
T31T31
R447
*36K/F_4
R447
*36K/F_4
R51 *200_4R51 *200_4
R91 40.2K/F_4R91 40.2K/F_4
R63 2K/F_4R63 2K/F_4
R456 10K/F_4R456 10K/F_4
C668
*4.7U/6.3V_6
C668
*4.7U/6.3V_6
R438
*2K/F_4
R438
*2K/F_4
R36 *0_4R36 *0_4
T23T23
C541
10P/50V_4
C541
10P/50V_4
R65
*2K/F_4
R65
*2K/F_4
R62 33_4R62 33_4
T5T5
R88 *49.9/F_4R88 *49.9/F_4
C674
.1U/10V_4
C674
.1U/10V_4
T6T6
TP5TP5
R421
4.99K/F_4
R421
4.99K/F_4
C124
.1U/10V_4
C124
.1U/10V_4
R433
*10K/F_4
R433
*10K/F_4
R67
*1K/F_4
R67
*1K/F_4
C128
*4.7U/6.3V_6
C128
*4.7U/6.3V_6
MIOA
MIOB
MISC1
(GPIOS,JTAG,THERM,I2C)
MISC2(ROM)
U30E
<SKU>
BGA969-NVIDIA-NB9P-GS
MIOA
MIOB
MISC1
(GPIOS,JTAG,THERM,I2C)
MISC2(ROM)
U30E
<SKU>
BGA969-NVIDIA-NB9P-GS
MIOA_D0 N1
MIOA_D1 P4
MIOA_D2 P1
MIOA_D3 P2
MIOA_D4 P3
MIOA_D5 T3
MIOA_D6 T2
MIOA_D7 T1
MIOA_D8 U4
MIOA_D9 U1
MIOA_D10 U2
MIOA_D11 U3
MIOA_D12 R6
MIOA_D13 T6
MIOA_D14 N6
MIOA_CTL3 P5
MIOA_HSYNC N3
MIOA_VSYNC L3
MIOA_DE N2
MIOA_CLKOUT R4
MIOA_CLKOUT* T4
MIOA_CLKIN N4
MIOA_VDDQ_1
P9
MIOA_VDDQ_2
R9
MIOA_VDDQ_3
T9
MIOA_VDDQ_4
U9
MIOA_CAL_PD_VDDQ
U5
MIOA_CAL_PU_GND
T5
MIOA_VREF
N5
MIOB_D0 Y1
MIOB_D1 Y2
MIOB_D2 Y3
MIOB_D3 AB3
MIOB_D4 AB2
MIOB_D5 AB1
MIOB_D6 AC4
MIOB_D7 AC1
MIOB_D8 AC2
MIOB_D9 AC3
MIOB_D10 AE3
MIOB_D11 AE2
MIOB_D12 U6
MIOB_D13 W6
MIOB_D14 Y6
MIOB_D15 W5
MIOB_D16 W7
MIOB_D17 V7
MIOB_CTL3 W3
MIOB_HSYNC W1
MIOB_VSYNC W2
MIOB_DE Y5
MIOB_CLKOUT V4
MIOB_CLKOUT* W4
MIOB_CLKIN AE1
MIOB_VDDQ_1
AA9
MIOB_VDDQ_2
AB9
MIOB_VDDQ_3
W9
MIOB_VDDQ_4
Y9
MIOB_CAL_PD_VDDQ
AA7
MIOB_CAL_PU_GND
AA6
MIOB_VREF
AF1
ROM_CS* C3
ROM_SI D3
ROM_SO C4
ROM_SCLK D4
I2CH_SCL F6
I2CH_SDA G6
SPDIF A5
BUFRST* A4
PGOOD_OUT* C5
RFU AK14
RFU_GND K9
BBIASN_NC
J26
BBIASP_NC
J25
HDA_BCLK
D7
HDA_RST*
D6
HDA_SDI
C7
HDA_SDO
B7
HDA_SYNC
A7
STRAP_REF_3V3
N9
STRAP_REF_MIOB
M9
I2CS_SCL
E2
I2CS_SDA
E1
I2CC_SCL
E3
I2CC_SDA
E4
I2CD_SCL
F4
I2CD_SDA
G5
I2CE_SCL
D5
I2CE_SDA
E5
GPIO0 K1
GPIO1 K2
GPIO2 K3
GPIO3 H3
GPIO4 H2
GPIO5 H1
GPIO6 H4
GPIO7 H5
GPIO8 H6
GPIO9 J7
GPIO10 K4
GPIO11 K5
GPIO12 H7
GPIO13 J4
GPIO14 J6
GPIO15 L1
GPIO16 L2
GPIO17 L4
GPIO18 M4
GPIO19 L7
GPIO20 L5
GPIO21 K6
GPIO22 L6
GPIO23 M6
THERMDN
B4
THERMDP
B5
JTAG_TCK
AP14
JTAG_TMS
AR14
JTAG_TDI
AN14
JTAG_TDO
AN16
JTAG_TRST*
AP16
R454 10K/F_4R454 10K/F_4
T32T32
C73
*.1U/10V_4
C73
*.1U/10V_4
R432
10K/F_4
R432
10K/F_4
T36T36
R83 10K/F_4R83 10K/F_4
R82 2.2K_4R82 2.2K_4
R435
15K/F_4
R435
15K/F_4
T33T33
R92 10_4R92 10_4
R425
34.8K/F_4
R425
34.8K/F_4
R52
*2K/F_4
R52
*2K/F_4
T24T24
T10T10
C69
*.1U/10V_4
C69
*.1U/10V_4
R439 10K/F_4R439 10K/F_4
R455 10K/F_4R455 10K/F_4
R53
45.3K/F_4
R53
45.3K/F_4
U5
*G799P8UF
U5
*G799P8UF
VCC
1
DXP 2
DXN 3
OVT 4
GND
5
ALERT 6
SDAT
7
SCLK
8
GND
9
T27T27
R429
10K/F_4
R429
10K/F_4
T30T30C123
.1U/10V_4
C123
.1U/10V_4
R459 10K/F_4R459 10K/F_4
R38
*2.2K_4
R38
*2.2K_4
R66 *1K/F_4R66 *1K/F_4
R39 *0_4
R39 *0_4
C77
*2200P/50V_4
C77
*2200P/50V_4
R60 *0_4
R60 *0_4
R90 40.2K/F_4R90 40.2K/F_4
R59 10K/F_4R59 10K/F_4
T28T28
R424
*5K/F_4
R424
*5K/F_4
U28
AT24C16B
U28
AT24C16B
A0
1
A1
2
A2
3
GND
4SDA 5
SCL 6
WP 7
VCC 8
R428 2.2K_4R428 2.2K_4
R61 33_4R61 33_4
R426 *49.9/F_4R426 *49.9/F_4
R77
10K/F_4
R77
10K/F_4
R64 10K/F_4R64 10K/F_4
R427
*2K/F_4
R427
*2K/F_4
R419
*4.99K/F_4
R419
*4.99K/F_4
R35 *0_4R35 *0_4

5
5
4
4
3
3
2
2
1
1
D D
C C
B B
A A
+VGACORE
+VGACORE
+VGACORE
Size Document Number Rev
Date: Sheet of
Quanta Computer Inc.
PROJECT : QL8
NB5
NV9X (POWER & GND) 5/5
3A
Custom
16 45Tuesday, April 08, 2008
Size Document Number Rev
Date: Sheet of
Quanta Computer Inc.
PROJECT : QL8
NB5
NV9X (POWER & GND) 5/5
3A
Custom
16 45Tuesday, April 08, 2008
Size Document Number Rev
Date: Sheet of
Quanta Computer Inc.
PROJECT : QL8
NB5
NV9X (POWER & GND) 5/5
3A
Custom
16 45Tuesday, April 08, 2008
NEAR BGA
PLACE NEAR BALLS
NVVDD Decoupling
16
PXE 1.1VDD
1.8VFBDDQ
power up sequence
NVCORE
I/O 3.3V
Follow Design Guide DG-03276-001 4.7uFx3
and 0.47x10 uF instead of 0.1uF x10
NB9M: VGACORE +0.90V (Normal) , +1.09V
PXE 1.2VDD
PV
NVVDD
U30F
<SKU>
BGA969-NVIDIA-NB9P-GS
NVVDD
U30F
<SKU>
BGA969-NVIDIA-NB9P-GS
VDD_001
AB11
VDD_002
AB13
VDD_003
AB15
VDD_004
AB17
VDD_005
AB19
VDD_006
AB21
VDD_007
AB23
VDD_008
AB25
VDD_009
AC11
VDD_010
AC12
VDD_011
AC13
VDD_012
AC14
VDD_013
AC15
VDD_014
AC16
VDD_015
AC17
VDD_016
AC18
VDD_017
AC19
VDD_018
AC20
VDD_019
AC21
VDD_020
AC22
VDD_021
AC23
VDD_022
AC24
VDD_023
AC25
VDD_024
AD12
VDD_025
AD14
VDD_026
AD16
VDD_027
AD18
VDD_028
AD22
VDD_029
AD24
VDD_030
L11
VDD_031
L12
VDD_032
L13
VDD_033
L14
VDD_034
L15
VDD_035
L16
VDD_036
L17
VDD_037
L18
VDD_038
L19
VDD_039
L20
VDD_040
L21
VDD_041
L22
VDD_042
L23
VDD_043
L24
VDD_044
L25
VDD_045
M12
VDD_046
M14
VDD_047
M16
VDD_048
M18
VDD_049
M20
VDD_050
M22
VDD_051
M24
VDD_052
P11
VDD_053
P13
VDD_054
P15
VDD_055
P17
VDD_056
P19
VDD_057 P21
VDD_058 P23
VDD_059 P25
VDD_060 R11
VDD_061 R12
VDD_062 R13
VDD_063 R14
VDD_064 R15
VDD_065 R16
VDD_066 R17
VDD_067 R18
VDD_068 R19
VDD_069 R20
VDD_070 R21
VDD_071 R22
VDD_072 R23
VDD_073 R24
VDD_074 R25
VDD_075 T12
VDD_076 T14
VDD_077 T16
VDD_078 T18
VDD_079 T20
VDD_080 T22
VDD_081 T24
VDD_082 V11
VDD_083 V13
VDD_084 V15
VDD_085 V17
VDD_086 V19
VDD_087 V21
VDD_088 V23
VDD_089 V25
VDD_090 W11
VDD_091 W12
VDD_092 W13
VDD_093 W14
VDD_094 W15
VDD_095 W16
VDD_096 W17
VDD_097 W18
VDD_098 W19
VDD_099 W20
VDD_100 W21
VDD_101 W22
VDD_102 W23
VDD_103 W24
VDD_104 W25
VDD_105 Y12
VDD_106 Y14
VDD_107 Y16
VDD_108 Y18
VDD_109 Y20
VDD_110 Y22
VDD_111 Y24
C154
.1U/10V_4
C154
.1U/10V_4
C177
.1U/10V_4
C177
.1U/10V_4
C675
4.7U/6.3V_6
C675
4.7U/6.3V_6
C191
.47U/6.3V_4
C191
.47U/6.3V_4
C190
.47U/6.3V_4
C190
.47U/6.3V_4
C138
.1U/10V_4
C138
.1U/10V_4
C209
.1U/10V_4
C209
.1U/10V_4
C150
.47U/6.3V_4
C150
.47U/6.3V_4
C178
.1U/10V_4
C178
.1U/10V_4
C676
4.7U/6.3V_6
C676
4.7U/6.3V_6
C139
.47U/6.3V_4
C139
.47U/6.3V_4
C205
.47U/6.3V_4
C205
.47U/6.3V_4
C877
*22P/50V_4
C877
*22P/50V_4
C206
.47U/6.3V_4
C206
.47U/6.3V_4
+
C935
330U/2.5V_6032
+
C935
330U/2.5V_6032
C142
.47U/6.3V_4
C142
.47U/6.3V_4
C192
.1U/10V_4
C192
.1U/10V_4
C179
.1U/10V_4
C179
.1U/10V_4
GROUND
U30G
<SKU>
BGA969-NVIDIA-NB9P-GS
GROUND
U30G
<SKU>
BGA969-NVIDIA-NB9P-GS
GND_095
E12 GND_094
C34 GND_093
C2 GND_092
B9 GND_091
B6 GND_090
B33 GND_089
B30 GND_088
B3 GND_087
B27 GND_086
B24 GND_085
B21 GND_084
B15 GND_083
B12 GND_082
AP9 GND_081
AP6 GND_80
AP33 GND_79
AP30 GND_78
AP3 GND_77
AP27 GND_76
AP24 GND_75
AP21 GND_74
AP18 GND_73
AP15 GND_72
AP12 GND_71
AN34 GND_70
AN2 GND_69
AL9 GND_68
AL6 GND_67
AL30 GND_66
AL27 GND_65
AL24 GND_64
AL21 GND_63
AL18 GND_62
AL15 GND_61
AL12 GND_60
AK5 GND_59
AK34 GND_58
AK31 GND_57
AK2 GND_56
AG5 GND_55
AG34 GND_54
AG31 GND_53
AG2 GND_52
AE25 GND_51
AE24 GND_50
AE23 GND_49
AE22 GND_48
AE21 GND_47
AE20 GND_46
AE19 GND_45
AE18 GND_44
AE17 GND_43
AE16 GND_42
AE15 GND_41
AE14 GND_40
AE13 GND_39
AE12 GND_38
AE11 GND_37
AD5 GND_36
AD34 GND_35
AD31 GND_34
AD25 GND_33
AD23 GND_32
AD21 GND_31
AD2 GND_30
AD17 GND_29
AD15 GND_28
AD13 GND_27
AD11 GND_26
AC9 GND_25
AB24 GND_24
AB22 GND_23
AB20 GND_22
AB18 GND_21
AB16 GND_20
AB14 GND_19
AB12 GND_18
AA5 GND_17
AA34 GND_16
AA25 GND_15
AA24 GND_14
AA23 GND_13
AA22 GND_12
AA21 GND_11
AA20 GND_10
AA2 GND_9
AA19 GND_8
AA18 GND_7
AA17 GND_6
AA16 GND_5
AA15 GND_4
AA14 GND_3
AA13 GND_2
AA12 GND_1
AA11
GND_191 Y25
GND_190 Y23
GND_189 Y21
GND_188 Y19
GND_187 Y17
GND_186 Y15
GND_185 Y13
GND_184 Y11
GND_183 V9
GND_182 V5
GND_181 V31
GND_180 V24
GND_179 V22
GND_178 V20
GND_177 V2
GND_176 V18
GND_175 V16
GND_174 V14
GND_173 V12
GND_172 U25
GND_171 U24
GND_170 U23
GND_169 U22
GND_168 U21
GND_167 U20
GND_166 U19
GND_165 U18
GND_164 U17
GND_163 U16
GND_162 U15
GND_161 U14
GND_160 U13
GND_159 U12
GND_158 U11
GND_157 T25
GND_156 T23
GND_155 T21
GND_154 T19
GND_153 T17
GND_152 T15
GND_151 T13
GND_150 T11
GND_149 R5
GND_148 R34
GND_147 R31
GND_146 R2
GND_145 P24
GND_144 P22
GND_143 P20
GND_142 P18
GND_141 P16
GND_140 P14
GND_139 P12
GND_138 N25
GND_137 N24
GND_136 N23
GND_135 N22
GND_134 N21
GND_133 N20
GND_132 N19
GND_131 N18
GND_130 N17
GND_129 N16
GND_128 N15
GND_127 N14
GND_126 N13
GND_125 N12
GND_124 N11
GND_123 M5
GND_122 M34
GND_121 M31
GND_120 M25
GND_119 M23
GND_118 M21
GND_117 M2
GND_116 M19
GND_115 M17
GND_114 M15
GND_113 M13
GND_112 M11
GND_111 L9
GND_110 J5
GND_109 J34
GND_108 J31
GND_107 J2
GND_106 F5
GND_105 F34
GND_104 F31
GND_103 F2
GND_102 E9
GND_101 E6
GND_100 E30
GND_099 E27
GND_098 E24
GND_097 E18
GND_096 E15
C207
.47U/6.3V_4
C207
.47U/6.3V_4
C194
.1U/10V_4
C194
.1U/10V_4
C140
.47U/6.3V_4
C140
.47U/6.3V_4
C160
4.7U/6.3V_6
C160
4.7U/6.3V_6
C181
.1U/10V_4
C181
.1U/10V_4
C158
.47U/6.3V_4
C158
.47U/6.3V_4
C180
.1U/10V_4
C180
.1U/10V_4

5
5
4
4
3
3
2
2
1
1
D D
C C
B B
A A
VMA_CS0#
VMA_WE#
VMA_RAS#
VMA_CKE
VMA_CAS#
VMA_MA3
VMA_MA11
VMA_BA1
VMA_MA2
VMA_MA0
VMA_MA9
VMA_MA12
VMA_MA5
VMA_BA0
VMA_MA1
VMA_MA4
VMA_MA7
VMA_MA8
VMA_MA6
VMA_MA10
VMREFA0
VMREFA1
VMA_CAS#
VMA_MA0
VMA_CS0#
VMA_MA2
VMA_MA1
VMA_BA1
VMA_BA0
VMA_MA5
VMA_MA6
VMA_MA11
VMA_CKE
VMA_MA10
VMA_MA12
VMA_MA8
VMA_MA3
VMA_RAS#
VMA_WE#
VMA_MA7
VMA_MA4
VMA_MA9
VMA_CS0#
VMA_WE#
VMA_MA12
VMA_MA6
VMA_MA2H
VMA_MA11
VMA_CAS#
VMA_MA1
VMA_RAS#
VMA_MA0
VMA_CKE
VMA_BA1
VMA_MA10
VMA_MA3H
VMA_BA0
VMA_MA9
VMA_MA5H
VMA_MA7
VMA_MA8
VMA_MA4H
VMA_MA7
VMA_CKE
VMA_MA11
VMA_BA0
VMA_MA10
VMA_CS0#
VMA_MA3H
VMA_MA9
VMA_MA2H
VMA_RAS#
VMA_MA8
VMA_MA6
VMA_MA12
VMA_MA5H
VMA_MA1
VMA_MA4H
VMA_BA1
VMA_WE#
VMA_CAS#
VMA_MA0
VMA_ODT VMA_ODT
VMA_ODT
VMA_ODT
VMA_CLK1
VMA_CLK1#
VMREFA1
VMA_CLK0#
VMA_CLK0
VMA_CLK1#
VMA_CLK1
VMA_CLK1
VMA_CLK1#
VMA_CLK0
VMA_CLK0#
VMREFA0
VMA_DQ15
VMA_DQ14
VMA_DQ12
VMA_DQ13
VMA_DQ11
VMA_DQ8
VMA_DQ10
VMA_DQ9
VMA_DQ6
VMA_DQ1
VMA_DQ4
VMA_DQ5
VMA_DQ0
VMA_DQ3
VMA_DQ7
VMA_DQ2
VMA_DM1
VMA_DM0
VMA_RDQS1
VMA_WDQS0
VMA_WDQS1
VMA_RDQS0
VMA_DQ50
VMA_DQ49
VMA_DQ56
VMA_DQ57
VMA_DQ48
VMA_DQ63
VMA_DQ52
VMA_DQ62
VMA_DQ53
VMA_DQ60
VMA_DQ51
VMA_DQ58
VMA_DQ61
VMA_DQ59
VMA_DQ54
VMA_DQ55
VMA_RDQS6
VMA_WDQS7
VMA_DM6
VMA_WDQS6
VMA_DM7
VMA_RDQS7
VMA_DQ36
VMA_DQ34
VMA_DQ47
VMA_DQ37
VMA_DQ38
VMA_DQ44
VMA_DQ39
VMA_DQ32
VMA_DQ40
VMA_DQ43
VMA_DQ46
VMA_DQ41
VMA_DQ35
VMA_DQ42
VMA_DQ45
VMA_DQ33
VMA_RDQS5
VMA_WDQS5
VMA_RDQS4
VMA_DM4
VMA_DM5
VMA_WDQS4
VMA_WDQS2
VMA_RDQS3
VMA_DM2
VMA_RDQS2
VMA_WDQS3
VMA_DM3
VMA_DQ23
VMA_DQ27
VMA_DQ31
VMA_DQ22
VMA_DQ30
VMA_DQ25
VMA_DQ28
VMA_DQ24
VMA_DQ26
VMA_DQ20
VMA_DQ21
VMA_DQ19
VMA_DQ17
VMA_DQ16
VMA_DQ29
VMA_DQ18
VMA_CLK0
VMA_CLK0#
VMA_CS0#[13]
VMA_RAS#[13]
VMA_CKE[13]
VMA_WE#[13]
VMA_CAS#[13]
VMA_BA1[13]
VMA_MA12[13]
VMA_BA0[13]
VMA_MA11[13]
VMA_MA9[13] VMA_MA10[13]
VMA_MA7[13]
VMA_MA5[13]
VMA_MA8[13]
VMA_MA6[13]
VMA_MA4[13] VMA_MA3[13]
VMA_MA1[13] VMA_MA2[13]
VMA_MA0[13]
VMA_MA3H[13]
VMA_MA5H[13]
VMA_MA2H[13]
VMA_MA4H[13]
VMA_DQ[63..0][13]
VMA_RDQS[7..0][13]
VMA_DM[7..0][13]
VMA_WDQS[7..0][13]
VMA_ODT[13]
VMA_CLK0[13]
VMA_CLK0#[13]
VMA_CLK1[13]
VMA_CLK1#[13]
+1.8V +1.8V
+1.8V
+1.8V
+1.8V +1.8V
+1.8V
+1.8V
+1.8V
+1.8V
+1.8V
Size Document Number Rev
Date: Sheet of
Quanta Computer Inc.
PROJECT : QL8
NB5
NV9X VRAM-1(GDDR2 BGA84)
3A
Custom
17 45Tuesday, April 08, 2008
Size Document Number Rev
Date: Sheet of
Quanta Computer Inc.
PROJECT : QL8
NB5
NV9X VRAM-1(GDDR2 BGA84)
3A
Custom
17 45Tuesday, April 08, 2008
Size Document Number Rev
Date: Sheet of
Quanta Computer Inc.
PROJECT : QL8
NB5
NV9X VRAM-1(GDDR2 BGA84)
3A
Custom
17 45Tuesday, April 08, 2008
15mil
15mil
256Mb : AKD5JGAT^05
512Mb : AKD59G-T^01
15mil
15mil
17
NB9M/NB9P-GS/NB9P-GE2: 475R
NB9M-GE: 50% , R485 ( 1K )
NB9M-GE: 50% ,R157 ( 1K )
For DB:
NB9P : AKD59G-T502(Samsung,32M*16)
NB9M : AKD5FG-TW31(Hynix,32M*16)
(By pass capacitor)
CS14752FB11 RES CHIP 475 1/16W +-1%(0402)
AKD5FG-T^03(Qimonda 32M*16)
NB9P-GE2/NB9P-GS/NB9M: 50% FBVDD
NB9P-GE2/NB9P-GS/NB9M: 50% FBVDD
SI Build
SI Build
C379
.01U/16V_4
C379
.01U/16V_4
U34
HYB18T512161B2F-25
U34
HYB18T512161B2F-25
VDD1 A1
NC1 A2
VSS1 A3
VSSQ1 A7
UDQS
A8
VDDQ1 A9
UDQ6
B1
VSSQ2 B2
UDM
B3
UDQS
B7
VSSQ3 B8
UDQ7
B9
VDDQ2 C1
UDQ1
C2
VDDQ3 C3
VDDQ4 C7
UDQ0
C8
VDDQ5 C9
UDQ4
D1
VSSQ4 D2
UDQ3
D3
UDQ2
D7
VSSQ5 D8
UDQ5
D9
VDD2 E1
NC2 E2
VSS2 E3
VSSQ6 E7
LDQS
E8
VDDQ6 E9
LDQ6
F1
VSSQ7 F2
LDM
F3
LDQS
F7
VSSQ8 F8
LDQ7
F9
VDDQ7 G1
LDQ1
G2
VDDQ8 G3
VDDQ9 G7
LDQ0
G8
VDDQ10 G9
LDQ4
H1
VSSQ9 H2
LDQ3
H3
LDQ2
H7
VSSQ10 H8
LDQ5
H9
VDDL J1
VREF J2
VSS3 J3
VSSDL J7
CK
J8
VDD3 J9
CKE
K2
WE
K3
RAS
K7
CK
K8
ODT
K9
NC3 L1
BA0
L2 BA1
L3
CAS
L7
CS
L8
A10
M2
A1
M3 A2
M7
A0
M8
VDD4 M9
VSS4 N1
A3
N2
A5
N3 A6
N7
A4
N8
A7
P2
A9
P3
A11
P7
A8
P8
VSS5 P9
VDD5 R1
A12
R2
NC4 R3
NC5 R7
NC6 R8
R158 1K/F_4R158 1K/F_4
C356 .1U/10V_4C356 .1U/10V_4
C343
.1U/10V_4
C343
.1U/10V_4
C289
4.7U/6.3V_6
C289
4.7U/6.3V_6
R157 1K/F_4R157 1K/F_4
C338
.01U/16V_4
C338
.01U/16V_4
U10
HYB18T512161B2F-25
U10
HYB18T512161B2F-25
VDD1 A1
NC1 A2
VSS1 A3
VSSQ1 A7
UDQS
A8
VDDQ1 A9
UDQ6
B1
VSSQ2 B2
UDM
B3
UDQS
B7
VSSQ3 B8
UDQ7
B9
VDDQ2 C1
UDQ1
C2
VDDQ3 C3
VDDQ4 C7
UDQ0
C8
VDDQ5 C9
UDQ4
D1
VSSQ4 D2
UDQ3
D3
UDQ2
D7
VSSQ5 D8
UDQ5
D9
VDD2 E1
NC2 E2
VSS2 E3
VSSQ6 E7
LDQS
E8
VDDQ6 E9
LDQ6
F1
VSSQ7 F2
LDM
F3
LDQS
F7
VSSQ8 F8
LDQ7
F9
VDDQ7 G1
LDQ1
G2
VDDQ8 G3
VDDQ9 G7
LDQ0
G8
VDDQ10 G9
LDQ4
H1
VSSQ9 H2
LDQ3
H3
LDQ2
H7
VSSQ10 H8
LDQ5
H9
VDDL J1
VREF J2
VSS3 J3
VSSDL J7
CK
J8
VDD3 J9
CKE
K2
WE
K3
RAS
K7
CK
K8
ODT
K9
NC3 L1
BA0
L2 BA1
L3
CAS
L7
CS
L8
A10
M2
A1
M3 A2
M7
A0
M8
VDD4 M9
VSS4 N1
A3
N2
A5
N3 A6
N7
A4
N8
A7
P2
A9
P3
A11
P7
A8
P8
VSS5 P9
VDD5 R1
A12
R2
NC4 R3
NC5 R7
NC6 R8
C340
.01U/16V_4
C340
.01U/16V_4
C380
.1U/10V_4
C380
.1U/10V_4
U33
HYB18T512161B2F-25
U33
HYB18T512161B2F-25
VDD1 A1
NC1 A2
VSS1 A3
VSSQ1 A7
UDQS
A8
VDDQ1 A9
UDQ6
B1
VSSQ2 B2
UDM
B3
UDQS
B7
VSSQ3 B8
UDQ7
B9
VDDQ2 C1
UDQ1
C2
VDDQ3 C3
VDDQ4 C7
UDQ0
C8
VDDQ5 C9
UDQ4
D1
VSSQ4 D2
UDQ3
D3
UDQ2
D7
VSSQ5 D8
UDQ5
D9
VDD2 E1
NC2 E2
VSS2 E3
VSSQ6 E7
LDQS
E8
VDDQ6 E9
LDQ6
F1
VSSQ7 F2
LDM
F3
LDQS
F7
VSSQ8 F8
LDQ7
F9
VDDQ7 G1
LDQ1
G2
VDDQ8 G3
VDDQ9 G7
LDQ0
G8
VDDQ10 G9
LDQ4
H1
VSSQ9 H2
LDQ3
H3
LDQ2
H7
VSSQ10 H8
LDQ5
H9
VDDL J1
VREF J2
VSS3 J3
VSSDL J7
CK
J8
VDD3 J9
CKE
K2
WE
K3
RAS
K7
CK
K8
ODT
K9
NC3 L1
BA0
L2 BA1
L3
CAS
L7
CS
L8
A10
M2
A1
M3 A2
M7
A0
M8
VDD4 M9
VSS4 N1
A3
N2
A5
N3 A6
N7
A4
N8
A7
P2
A9
P3
A11
P7
A8
P8
VSS5 P9
VDD5 R1
A12
R2
NC4 R3
NC5 R7
NC6 R8
C381
.1U/10V_4
C381
.1U/10V_4
U11
HYB18T512161B2F-25
U11
HYB18T512161B2F-25
VDD1 A1
NC1 A2
VSS1 A3
VSSQ1 A7
UDQS
A8
VDDQ1 A9
UDQ6
B1
VSSQ2 B2
UDM
B3
UDQS
B7
VSSQ3 B8
UDQ7
B9
VDDQ2 C1
UDQ1
C2
VDDQ3 C3
VDDQ4 C7
UDQ0
C8
VDDQ5 C9
UDQ4
D1
VSSQ4 D2
UDQ3
D3
UDQ2
D7
VSSQ5 D8
UDQ5
D9
VDD2 E1
NC2 E2
VSS2 E3
VSSQ6 E7
LDQS
E8
VDDQ6 E9
LDQ6
F1
VSSQ7 F2
LDM
F3
LDQS
F7
VSSQ8 F8
LDQ7
F9
VDDQ7 G1
LDQ1
G2
VDDQ8 G3
VDDQ9 G7
LDQ0
G8
VDDQ10 G9
LDQ4
H1
VSSQ9 H2
LDQ3
H3
LDQ2
H7
VSSQ10 H8
LDQ5
H9
VDDL J1
VREF J2
VSS3 J3
VSSDL J7
CK
J8
VDD3 J9
CKE
K2
WE
K3
RAS
K7
CK
K8
ODT
K9
NC3 L1
BA0
L2 BA1
L3
CAS
L7
CS
L8
A10
M2
A1
M3 A2
M7
A0
M8
VDD4 M9
VSS4 N1
A3
N2
A5
N3 A6
N7
A4
N8
A7
P2
A9
P3
A11
P7
A8
P8
VSS5 P9
VDD5 R1
A12
R2
NC4 R3
NC5 R7
NC6 R8
C266
.1U/10V_4
C266
.1U/10V_4
R164
475/F_4
R164
475/F_4
C748
.1U/10V_4
C748
.1U/10V_4
C756 .1U/10V_4C756 .1U/10V_4
C258
.1U/10V_4
C258
.1U/10V_4
R173
475/F_4
R173
475/F_4
C344
.1U/10V_4
C344
.1U/10V_4
C749
.01U/16V_4
C749
.01U/16V_4
R485 1K/F_4R485 1K/F_4
C383
4.7U/6.3V_6
C383
4.7U/6.3V_6
C751
4.7U/6.3V_6
C751
4.7U/6.3V_6
C750
4.7U/6.3V_6
C750
4.7U/6.3V_6
C376
.1U/10V_4
C376
.1U/10V_4
C341
1000P/50V_4
C341
1000P/50V_4
C378
1000P/50V_4
C378
1000P/50V_4
C746
1000P/50V_4
C746
1000P/50V_4
R481 1K/F_4R481 1K/F_4
C375
1000P/50V_4
C375
1000P/50V_4

5
5
4
4
3
3
2
2
1
1
D D
C C
B B
A A
VMREFB1
VMC_MA12
VMC_MA5
VMC_MA3
VMC_BA0
VMC_MA8
VMC_MA2
VMC_MA4
VMC_MA7
VMC_MA6
VMC_MA4H
VMC_MA0
VMC_MA9
VMC_MA2H
VMC_MA5H
VMC_MA3H
VMC_MA10
VMC_MA11
VMC_MA1
VMC_BA1
VMC_CKE
VMC_RAS#
VMC_CS0#
VMC_ODT
VMC_CAS#
VMC_WE#
VMC_MA4
VMC_CAS#
VMC_MA11
VMC_CKE
VMC_WE#
VMC_MA5
VMC_CS0#
VMC_BA0
VMC_MA8
VMC_RAS#
VMC_MA2
VMC_MA9
VMC_ODT
VMC_MA0
VMC_MA7
VMC_BA1
VMC_MA1
VMC_MA6
VMC_MA3
VMC_MA12
VMC_MA10
VMC_CAS#
VMC_MA11
VMC_CKE
VMC_WE#
VMC_CS0#
VMC_BA0
VMC_MA8
VMC_RAS#
VMC_MA9
VMC_ODT
VMC_MA0
VMC_MA7
VMC_BA1
VMC_MA1
VMC_MA6
VMC_MA12
VMC_MA10
VMC_CKE
VMC_CS0#
VMC_MA0
VMC_MA9
VMC_MA3H
VMC_BA0
VMC_MA5H
VMC_WE#
VMC_CAS#
VMC_ODT
VMC_MA8
VMC_MA4H
VMC_RAS#
VMC_MA12
VMC_MA1
VMC_MA11
VMC_MA7
VMC_MA2H
VMC_MA6
VMC_BA1
VMC_MA10
VMREFB0 VMREFB0
VMREFB1
VMC_CLK0
VMC_CLK0#
VMC_CLK1#
VMC_CLK1
VMC_CLK0
VMC_CLK0#
VMC_CLK1#
VMC_CLK1
VMC_CLK1#
VMC_CLK0
VMC_CLK0#
VMC_DQ31
VMC_DQ17
VMC_DQ25
VMC_DQ30
VMC_DQ26
VMC_DQ21
VMC_DQ18
VMC_DQ19
VMC_DQ24
VMC_DQ29
VMC_DQ28
VMC_DQ20
VMC_DQ22
VMC_DQ23
VMC_DQ27
VMC_DQ16
VMC_DM2
VMC_DM3
VMC_RDQS3
VMC_RDQS2
VMC_WDQS2
VMC_WDQS3
VMC_RDQS7
VMC_DM6
VMC_WDQS6
VMC_RDQS6
VMC_DM7
VMC_WDQS7
VMC_DQ63
VMC_DQ49
VMC_DQ62
VMC_DQ53
VMC_DQ58
VMC_DQ50
VMC_DQ61
VMC_DQ51
VMC_DQ56
VMC_DQ57
VMC_DQ48
VMC_DQ55
VMC_DQ59
VMC_DQ52
VMC_DQ60
VMC_DQ54
VMC_RDQS0
VMC_WDQS0
VMC_DM1
VMC_RDQS1
VMC_DM0
VMC_DQ5
VMC_DQ2
VMC_DQ0
VMC_DQ3
VMC_DQ6
VMC_DQ7
VMC_DQ4
VMC_DQ13
VMC_DQ10
VMC_DQ14
VMC_DQ9
VMC_DQ11
VMC_DQ12
VMC_DQ8
VMC_DQ15
VMC_DQ1
VMC_WDQS1
VMC_WDQS4
VMC_DM4
VMC_DM5
VMC_RDQS4
VMC_WDQS5
VMC_RDQS5
VMC_DQ46
VMC_DQ37
VMC_DQ33
VMC_DQ41
VMC_DQ42
VMC_DQ47
VMC_DQ34
VMC_DQ36
VMC_DQ38
VMC_DQ35
VMC_DQ43
VMC_DQ45
VMC_DQ44
VMC_DQ40
VMC_DQ32
VMC_DQ39
VMC_CLK1
VMC_RAS#[13] VMC_WE#[13]
VMC_ODT[13]
VMC_CS0#[13] VMC_CKE[13]
VMC_DQ[63..0][13]
VMC_WDQS[7..0][13]
VMC_DM[7..0][13]
VMC_RDQS[7..0][13]
VMC_BA1[13] VMC_BA0[13]
VMC_MA12[13] VMC_MA11[13] VMC_MA10[13] VMC_MA9[13] VMC_MA8[13] VMC_MA7[13] VMC_MA6[13] VMC_MA5[13] VMC_MA4[13] VMC_MA3[13]
VMC_MA1[13] VMC_MA2[13]
VMC_MA0[13]
VMC_CAS#[13]
VMC_MA2H[13] VMC_MA3H[13] VMC_MA4H[13] VMC_MA5H[13]
VMC_CLK0[13]
VMC_CLK1#[13]
VMC_CLK1[13]
VMC_CLK0#[13]
+1.8V
+1.8V+1.8V
+1.8V
+1.8V
+1.8V
+1.8V
+1.8V
+1.8V
+1.8V
Size Document Number Rev
Date: Sheet of
Quanta Computer Inc.
PROJECT : QL8
NB5
NV9X VRAM-2(GDDR2 BGA84)
3A
Custom
18 45Tuesday, April 08, 2008
Size Document Number Rev
Date: Sheet of
Quanta Computer Inc.
PROJECT : QL8
NB5
NV9X VRAM-2(GDDR2 BGA84)
3A
Custom
18 45Tuesday, April 08, 2008
Size Document Number Rev
Date: Sheet of
Quanta Computer Inc.
PROJECT : QL8
NB5
NV9X VRAM-2(GDDR2 BGA84)
3A
Custom
18 45Tuesday, April 08, 2008
15mil
15mil
15mil
15mil
18
NB9M-GE:50% , R80( 1K )
NB9M-GE: 50% ,R480 ( 1K )
For DV1:
NB9P
NB9M
NB9M/NB9P-GS/NB9P-GE2: 475R
NB9P-GE2/NB9P-GS/NB9M: 50% FBVDD
NB9P-GE2/NB9P-GS/NB9M: 50% FBVDD
CS14752FB11 RES CHIP 475 1/16W +-1%(0402)
IC SDRAM(84P)HYB18T512161B2F-25(TFBGA)
AKD5FG-T^03
IC SDRAM(84P) HY5PS121621CFP-25(FBGA)
AKD5FG-TW31
Hynix
Qimonda
C103 .1U/10V_4C103 .1U/10V_4
C348
4.7U/6.3V_6
C348
4.7U/6.3V_6
C698
.1U/10V_4
C698
.1U/10V_4
C752
4.7U/6.3V_6
C752
4.7U/6.3V_6
C713
4.7U/6.3V_6
C713
4.7U/6.3V_6
R470
475/F_4
R470
475/F_4
C744 .1U/10V_4C744 .1U/10V_4
U8
HYB18T512161B2F-25
U8
HYB18T512161B2F-25
VDD1 A1
NC1 A2
VSS1 A3
VSSQ1 A7
UDQS
A8
VDDQ1 A9
UDQ6
B1
VSSQ2 B2
UDM
B3
UDQS
B7
VSSQ3 B8
UDQ7
B9
VDDQ2 C1
UDQ1
C2
VDDQ3 C3
VDDQ4 C7
UDQ0
C8
VDDQ5 C9
UDQ4
D1
VSSQ4 D2
UDQ3
D3
UDQ2
D7
VSSQ5 D8
UDQ5
D9
VDD2 E1
NC2 E2
VSS2 E3
VSSQ6 E7
LDQS
E8
VDDQ6 E9
LDQ6
F1
VSSQ7 F2
LDM
F3
LDQS
F7
VSSQ8 F8
LDQ7
F9
VDDQ7 G1
LDQ1
G2
VDDQ8 G3
VDDQ9 G7
LDQ0
G8
VDDQ10 G9
LDQ4
H1
VSSQ9 H2
LDQ3
H3
LDQ2
H7
VSSQ10 H8
LDQ5
H9
VDDL J1
VREF J2
VSS3 J3
VSSDL J7
CK
J8
VDD3 J9
CKE
K2
WE
K3
RAS
K7
CK
K8
ODT
K9
NC3 L1
BA0
L2 BA1
L3
CAS
L7
CS
L8
A10
M2
A1
M3 A2
M7
A0
M8
VDD4 M9
VSS4 N1
A3
N2
A5
N3 A6
N7
A4
N8
A7
P2
A9
P3
A11
P7
A8
P8
VSS5 P9
VDD5 R1
A12
R2
NC4 R3
NC5 R7
NC6 R8
R479 1K/F_4R479 1K/F_4 C695
.1U/10V_4
C695
.1U/10V_4
C129
1000P/50V_4
C129
1000P/50V_4
R450
475/F_4
R450
475/F_4
R80 1K/F_4R80 1K/F_4
R81 1K/F_4R81 1K/F_4
C747
1000P/50V_4
C747
1000P/50V_4
U9
HYB18T512161B2F-25
U9
HYB18T512161B2F-25
VDD1 A1
NC1 A2
VSS1 A3
VSSQ1 A7
UDQS
A8
VDDQ1 A9
UDQ6
B1
VSSQ2 B2
UDM
B3
UDQS
B7
VSSQ3 B8
UDQ7
B9
VDDQ2 C1
UDQ1
C2
VDDQ3 C3
VDDQ4 C7
UDQ0
C8
VDDQ5 C9
UDQ4
D1
VSSQ4 D2
UDQ3
D3
UDQ2
D7
VSSQ5 D8
UDQ5
D9
VDD2 E1
NC2 E2
VSS2 E3
VSSQ6 E7
LDQS
E8
VDDQ6 E9
LDQ6
F1
VSSQ7 F2
LDM
F3
LDQS
F7
VSSQ8 F8
LDQ7
F9
VDDQ7 G1
LDQ1
G2
VDDQ8 G3
VDDQ9 G7
LDQ0
G8
VDDQ10 G9
LDQ4
H1
VSSQ9 H2
LDQ3
H3
LDQ2
H7
VSSQ10 H8
LDQ5
H9
VDDL J1
VREF J2
VSS3 J3
VSSDL J7
CK
J8
VDD3 J9
CKE
K2
WE
K3
RAS
K7
CK
K8
ODT
K9
NC3 L1
BA0
L2 BA1
L3
CAS
L7
CS
L8
A10
M2
A1
M3 A2
M7
A0
M8
VDD4 M9
VSS4 N1
A3
N2
A5
N3 A6
N7
A4
N8
A7
P2
A9
P3
A11
P7
A8
P8
VSS5 P9
VDD5 R1
A12
R2
NC4 R3
NC5 R7
NC6 R8
C342
1000P/50V_4
C342
1000P/50V_4
C339
.01U/16V_4
C339
.01U/16V_4
C719
4.7U/6.3V_6
C719
4.7U/6.3V_6
C681
.01U/16V_4
C681
.01U/16V_4
U31
HYB18T512161B2F-25
U31
HYB18T512161B2F-25
VDD1 A1
NC1 A2
VSS1 A3
VSSQ1 A7
UDQS
A8
VDDQ1 A9
UDQ6
B1
VSSQ2 B2
UDM
B3
UDQS
B7
VSSQ3 B8
UDQ7
B9
VDDQ2 C1
UDQ1
C2
VDDQ3 C3
VDDQ4 C7
UDQ0
C8
VDDQ5 C9
UDQ4
D1
VSSQ4 D2
UDQ3
D3
UDQ2
D7
VSSQ5 D8
UDQ5
D9
VDD2 E1
NC2 E2
VSS2 E3
VSSQ6 E7
LDQS
E8
VDDQ6 E9
LDQ6
F1
VSSQ7 F2
LDM
F3
LDQS
F7
VSSQ8 F8
LDQ7
F9
VDDQ7 G1
LDQ1
G2
VDDQ8 G3
VDDQ9 G7
LDQ0
G8
VDDQ10 G9
LDQ4
H1
VSSQ9 H2
LDQ3
H3
LDQ2
H7
VSSQ10 H8
LDQ5
H9
VDDL J1
VREF J2
VSS3 J3
VSSDL J7
CK
J8
VDD3 J9
CKE
K2
WE
K3
RAS
K7
CK
K8
ODT
K9
NC3 L1
BA0
L2 BA1
L3
CAS
L7
CS
L8
A10
M2
A1
M3 A2
M7
A0
M8
VDD4 M9
VSS4 N1
A3
N2
A5
N3 A6
N7
A4
N8
A7
P2
A9
P3
A11
P7
A8
P8
VSS5 P9
VDD5 R1
A12
R2
NC4 R3
NC5 R7
NC6 R8
C377
.01U/16V_4
C377
.01U/16V_4
R480 1K/F_4R480 1K/F_4
C105
1000P/50V_4
C105
1000P/50V_4
U29
HYB18T512161B2F-25
U29
HYB18T512161B2F-25
VDD1 A1
NC1 A2
VSS1 A3
VSSQ1 A7
UDQS
A8
VDDQ1 A9
UDQ6
B1
VSSQ2 B2
UDM
B3
UDQS
B7
VSSQ3 B8
UDQ7
B9
VDDQ2 C1
UDQ1
C2
VDDQ3 C3
VDDQ4 C7
UDQ0
C8
VDDQ5 C9
UDQ4
D1
VSSQ4 D2
UDQ3
D3
UDQ2
D7
VSSQ5 D8
UDQ5
D9
VDD2 E1
NC2 E2
VSS2 E3
VSSQ6 E7
LDQS
E8
VDDQ6 E9
LDQ6
F1
VSSQ7 F2
LDM
F3
LDQS
F7
VSSQ8 F8
LDQ7
F9
VDDQ7 G1
LDQ1
G2
VDDQ8 G3
VDDQ9 G7
LDQ0
G8
VDDQ10 G9
LDQ4
H1
VSSQ9 H2
LDQ3
H3
LDQ2
H7
VSSQ10 H8
LDQ5
H9
VDDL J1
VREF J2
VSS3 J3
VSSDL J7
CK
J8
VDD3 J9
CKE
K2
WE
K3
RAS
K7
CK
K8
ODT
K9
NC3 L1
BA0
L2 BA1
L3
CAS
L7
CS
L8
A10
M2
A1
M3 A2
M7
A0
M8
VDD4 M9
VSS4 N1
A3
N2
A5
N3 A6
N7
A4
N8
A7
P2
A9
P3
A11
P7
A8
P8
VSS5 P9
VDD5 R1
A12
R2
NC4 R3
NC5 R7
NC6 R8
C680
.1U/10V_4
C680
.1U/10V_4
C682
.1U/10V_4
C682
.1U/10V_4

1
1
2
2
3
3
4
4
5
5
6
6
7
7
8
8
A A
B B
C C
D D
DISP_ON
LVDS_BLON
EDIDCLK
EDIDDATA
DPST_PWM
PWM_VADJ VADJ1
TXLOUT0-
TXLOUT2+
TXLCLKOUT-
TXLOUT0+
TXLOUT1-
TXLOUT2-
TXLCLKOUT+
TXLOUT1+
TXUOUT2-
TXUOUT1-
TXUOUT1+
TXUOUT2+
TXUCLKOUT-
TXUCLKOUT+
TXUOUT0+
TXUOUT0-
TXLOUT2+
TXLOUT2-
TXUOUT2-
TXUOUT2+
TXUOUT0+
TXUOUT0-
TXLCLKOUT+
TXLCLKOUT-
TXLOUT0-
TXLOUT0+
TXLOUT1+
TXLOUT1-
TXUCLKOUT-
TXUCLKOUT+
TXUOUT1-
TXUOUT1+
LCDON#
LCDDISCHG
LCDONG
PN_BLON BLON_CON
+3.6V_CAM
VADJ1
BLON_CON
USBP9-
USBP9+
DIGITAL_CLK
DIGITAL_D1
TXLOUT0+
TXLOUT0-
TXLOUT1+
TXLOUT1-
TXLCLKOUT-
TXLCLKOUT+
TXUOUT0+
TXUOUT0-
TXUOUT2+
TXUOUT1-
TXUOUT1+
TXUOUT2-
TXLOUT2-
TXLOUT2+
TXUCLKOUT-
TXUCLKOUT+
LVDS_BLON[6,15] LID_EC# [31,32]
LCD_BK[23]
DPST_PWM[6,15]
PWM_VADJ[32]
EXT_TXLOUT1+[14] EXT_TXLOUT1-[14]
LA_CLK[6]
LA_DATAP0[6]
LA_CLK#[6]
LA_DATAN0[6] LA_DATAP1[6] LA_DATAN1[6] LA_DATAP2[6] LA_DATAN2[6]
LB_CLK[6] LB_CLK#[6]
LB_DATAP1[6] LB_DATAN1[6] LB_DATAN2[6] LB_DATAP2[6]
LB_DATAP0[6] LB_DATAN0[6]
EXT_TXLOUT2+[14] EXT_TXLOUT2-[14]
EXT_TXUCLKOUT-[14] EXT_TXUCLKOUT+[14]
EXT_TXLOUT0-[14]
EXT_TXUOUT1-[14] EXT_TXUOUT1+[14] EXT_TXUOUT2-[14] EXT_TXUOUT2+[14]
EXT_TXUOUT0+[14] EXT_TXUOUT0-[14]
EXT_TXLOUT0+[14]
EXT_TXLCLKOUT-[14] EXT_TXLCLKOUT+[14]
DISP_ON[6,15]
EDIDDATA[6,14,15] EDIDCLK[6,14,15]
+3V[2,4,6,9,10,11,12,14,15,20,21,22,23,24,26,27,28,30,31,32,33,34,38,41] +5V[20,24,26,27,30,33,34,41] +VIN[35,36,37,38,39,40,41] +3VPCU[21,27,31,32,34,35,36,39,41] +12VALW[36,41]
USBP9-[22] USBP9+[22]
DIGITAL_D1[26]
DIGITAL_CLK[26]
+3VPCU
+3V
+3V
+12VALW
+5VSUS +3VLCD +3VLCD_CON
+5V
+3.6V_CAM+3V +5V
+3V
+3VLCD_CON
+VIN
+VIN_BLIGHT
+3.6V_CAM
Size Document Number Rev
Date: Sheet of
Quanta Computer Inc.
PROJECT : QL8
NB5
LCD CONN/Lid function
3A
B
19 45Tuesday, April 08, 2008
Size Document Number Rev
Date: Sheet of
Quanta Computer Inc.
PROJECT : QL8
NB5
LCD CONN/Lid function
3A
B
19 45Tuesday, April 08, 2008
Size Document Number Rev
Date: Sheet of
Quanta Computer Inc.
PROJECT : QL8
NB5
LCD CONN/Lid function
3A
B
19 45Tuesday, April 08, 2008
Close to EC
19
OPTION SIGNAL FROM Nvidia to VGA
OPTION SIGNAL FROM NB FOR UMA VGA
1. If LCD connector near GPU, then place these series Resistors near GPU
2. If LCD connector near N/B, then place these series Resistors near N/B
AO3404 ID
current
5.8A
R2
Vout=1.25(1+R1/R2)
R1
SI-2 modified for fix
camera power fail
USB CAMERA POWER
CAMERA
PV
MIC
EMI
Q20
DTC144EUA
Q20
DTC144EUA
1 3
2
L41
FBM2125 HM330-T
L41
FBM2125 HM330-T
R402
0_6
R402
0_6
C10
*10U/25V_12
C10
*10U/25V_12
RP17 4P2R-S-0RP17 4P2R-S-0
2
4
1
3
Q2
2N7002
Q2
2N7002
3
2
1
RP11 *4P2R-S-0RP11 *4P2R-S-0
2
4
1
3
C647
.1U/50V_6
C647
.1U/50V_6
C6
33P/50V_4
C6
33P/50V_4
C12
.01U/50V_4
C12
.01U/50V_4
R389 *0_4R389 *0_4
R400
330K_6
R400
330K_6
1 2
RP10 4P2R-S-0RP10 4P2R-S-0
2
4
1
3
RP9 *4P2R-S-0RP9 *4P2R-S-0
2
4
1
3
C651
.1U/10V_4
C651
.1U/10V_4
L5 SBK160808T-301Y-NL5 SBK160808T-301Y-N
C8
33P/50V_4
C8
33P/50V_4
R398 100K/F_4R398 100K/F_4
RP5 *4P2R-S-0RP5 *4P2R-S-0
2
4
1
3
C654
*1U/6.3V_4
C654
*1U/6.3V_4
RP18 *4P2R-S-0RP18 *4P2R-S-0
2
4
1
3
L4 SBK160808T-301Y-NL4 SBK160808T-301Y-N
C648
.1U/10V_4
C648
.1U/10V_4
RP22 4P2R-S-0RP22 4P2R-S-0
2
4
1
3
R401
*0_6
R401
*0_6 L42
PBY201209T-4A/08
L42
PBY201209T-4A/08
Q3
DTC144EUA
Q3
DTC144EUA
1 3
2
R397 1K/F_4R397 1K/F_4
R393 2.2K_4R393 2.2K_4
R403
*215K/F_4
R403
*215K/F_4 C16
.022U/16V_4
C16
.022U/16V_4
2 1
RP14 4P2R-S-0RP14 4P2R-S-0
2
4
1
3
U22
*IC(5P) G913C (SOT23-5)EP
U22
*IC(5P) G913C (SOT23-5)EP
SHDN
1
GND
2
VIN
3VOUT 4
SET 5
C643
*4.7U/6.3V_6
C643
*4.7U/6.3V_6
RP23 *4P2R-S-0RP23 *4P2R-S-0
2
4
1
3
R399
22_8
R399
22_8
12
R404
*100K/F_4
R404
*100K/F_4
R388 0_4R388 0_4
R4 100K/F_4R4 100K/F_4
RP15 *4P2R-S-0RP15 *4P2R-S-0
2
4
1
3
C652
4.7U/6.3V_6
C652
4.7U/6.3V_6
RP1 4P2R-S-0RP1 4P2R-S-0
2
4
1
3
R5
100K/F_4
R5
100K/F_4
12
R391 2.2K_4R391 2.2K_4
C645
1000P/50V_4
C645
1000P/50V_4
D1 RB501V-40D1 RB501V-40
2 1
RP4 4P2R-S-0RP4 4P2R-S-0
2
4
1
3
C646
.01U/16V_4
C646
.01U/16V_4
C9
*4.7U/6.3V_6
C9
*4.7U/6.3V_6
RP8 4P2R-S-0RP8 4P2R-S-0
2
4
1
3
RP6 4P2R-S-0RP6 4P2R-S-0
2
4
1
3
R395
100K/F_4
R395
100K/F_4
Q1
2N7002
Q1
2N7002
3
2
1
D2
RB501V-40
D2
RB501V-40
2 1
L6
*WCM2012-90
L6
*WCM2012-90 1
43
2
CN2
FOX-GS12401-1011
CN2
FOX-GS12401-1011
1
3
5
7
9
11
13
15
17
19
21
23
25
27
29
2
4
6
8
10
12
14
16
18
20
22
24
26
28
30
G_0
G_1
G_4
G_5
31
32
33
34
35
36
37
38
39
40
G_2
G_3
C650
22P/50V_4
C650
22P/50V_4
RP7 *4P2R-S-0RP7 *4P2R-S-0
2
4
1
3
C11
.01U/16V_4
C11
.01U/16V_4
C649
10U/6.3V_8
C649
10U/6.3V_8
RP2 *4P2R-S-0RP2 *4P2R-S-0
2
4
1
3
Q19
AO3404
Q19
AO3404
3
2
1
C15
.1U/50V_6
C15
.1U/50V_6
R396
33K_6
R396
33K_6
C644
.1U/10V_4
C644
.1U/10V_4

5
5
4
4
3
3
2
2
1
1
D D
C C
B B
A A
DDCDAT2
DDCDATA
DDCCLK
DDCCLK2
CRTVSYNC
DDCDAT3
CRT_R_CON
CRTHSYNC
DDCCLK3
CRT_B_CON
PR_HSYNC
CRT_G_CON
CRT_R_CON
DDCCLK2
DDCDAT2
PR_VSYNC
CRT_R1
+5VCRT
+5VCRT +5V_CRT2
CRT_B1
CRT_G1CRT_G_CON
CRT_G_CON
CRT_R_CON
CRT_B_CON
CRT_B_CON
HDMISCL
HDMISDA
+5V_HDMIC
N_TX2_HDMI+
C_TX2_HDMI-
N_TX2_HDMI-
N_TXC_HDMI+
+3V_LS
TXC_HDMI+
TXC_HDMI-
TX0_HDMI+
TX0_HDMI-
TX1_HDMI+
TX1_HDMI-
TX2_HDMI+
TX2_HDMI-
PC0
PC1
REXT
HDMI_SCL
CFG0
CFG1
HDMI_SDA
DDC_EN
N_TX1_HDMI+
N_TX1_HDMI-
N_TX0_HDMI+
N_TX0_HDMI-
N_TXC_HDMI-
SDVO_DATA
SDVO_CLK
TXC_HDMI+
TXC_HDMI-
TX0_HDMI+
TX0_HDMI-
TX1_HDMI+
TX1_HDMI-
TX2_HDMI+
TX2_HDMI-
N_TX0_HDMI-
N_TX0_HDMI+
N_TX1_HDMI-
N_TX1_HDMI+
N_TX2_HDMI-
N_TX2_HDMI+
N_TXC_HDMI-
N_TXC_HDMI+
C_TX2_HDMI+
C_TX1_HDMI+
C_TX1_HDMI-
C_TX0_HDMI+
C_TX0_HDMI-
C_TXC_HDMI+
C_TXC_HDMI-
C_TX2_HDMI+
C_TX2_HDMI-
C_TX1_HDMI+
C_TX1_HDMI-
C_TX0_HDMI+
C_TX0_HDMI-
C_TXC_HDMI+
C_TXC_HDMI-
HDMI_SDA_C
+5V_HDMIC
HDMI_SCL_C HDMISCL
HDMISDA
HDMI_DET_CHDMI_DET_N
HDMI_DET_N
HDMI_DET
PC0
PC1
REXT
RT_EN#
CFG0
CFG1
RT_EN#
DDCDAT2 [34]
DDCCLK2 [34]
DDCDATA[6,14]
DDCCLK[6,14]
PR_VSYNC [34]
PR_HSYNC [34]
VSYNC_COM[6,14]
HSYNC_COM[6,14]
CRT_G [6,14]
CRT_R [6,14]
CRT_B [6,14]
PR_INSERT_R#[34]
PR_RED[34]
PR_BLU[34]
PR_GEN[34]
+3V[2,4,6,9,10,11,12,14,15,19,21,22,23,24,26,27,28,30,31,32,33,34,38,41] +5V[19,24,26,27,30,33,34,41]
N_TX1_HDMI-[14]
N_TX2_HDMI+[14]
N_TX2_HDMI-[14]
N_TXC_HDMI+[14]
N_TXC_HDMI-[14]
N_TX1_HDMI+[14]
N_TX0_HDMI+[14]
N_TX0_HDMI-[14]
IN_D1#[6] IN_D1[6]
IN_D2#[6] IN_D2[6]
IN_D0#[6] IN_D0[6]
IN_CLK#[6] IN_CLK[6]
SDVO_DATA[6]
SDVO_CLK[6]
HDMI_SDA[15]
HDMI_SCL[15]
HDMI_DET[15]
HDMI_HPD_CON[6]
+3V
+3V
+3V
+3V
+5VCRT
+5V
+5V
+3V
+5V
+5V
+5V_HDMIC
+3V
+3V
+3V
+3V
+3V
+5V
Size Document Number Rev
Date: Sheet of
Quanta Computer Inc.
PROJECT : QL8
NB5
CRT/PS8101 HDMI Conn
3A
C
20 45Tuesday, April 08, 2008
Size Document Number Rev
Date: Sheet of
Quanta Computer Inc.
PROJECT : QL8
NB5
CRT/PS8101 HDMI Conn
3A
C
20 45Tuesday, April 08, 2008
Size Document Number Rev
Date: Sheet of
Quanta Computer Inc.
PROJECT : QL8
NB5
CRT/PS8101 HDMI Conn
3A
C
20 45Tuesday, April 08, 2008
EMI
20
40 MIL
CRT PORT
40 mils
SSM14 spec is 40V 1A
EMI
CRT SWITCH
functioninputs
/E SET
LL
L
H
HX
Y - port 0
Y - port 1
Disconnect
for EMI request
EMI
SCLZ/SDAZ Low-level input/output Voltage
CFG1:CFG0=0:0 VIL:<0.4V VOL:0.6V (Default)
CGF1:CGF0=0:1 VIL:<0.36V VOL:0.55V
CGF1:CGF0=1:0 VIL:<0.44V VOL:0.65V
CGF1:CGF0=1:1 VIL:<0.36V VOL:0.6V
EQUALIZATION SETTING
PC1:PC0=0:0 8dB
PC1:PC0=0:1 4dB Recommanded
PC1:PC0=1:0 12dB
PC1:PC0=1:1 0dB
For UMA HDMI function
UMA : 0R
NB9M/NB9P-GE2/NB9P-GW: 0.1uF
Only for NVIDIA
For EXT VGA
HDMI PORT
DV2-Change footprint
PV
PV
F2
FUSE1A6V_POLY
F2
FUSE1A6V_POLY
12
R461 *0_4R461 *0_4
R1
150/F_4
R1
150/F_4
R387
2.2K_4
R387
2.2K_4
R477 499/F_4R477 499/F_4
C331 .1U/10V_4C331 .1U/10V_4
C5
6.8P/50V_4
C5
6.8P/50V_4 C7
6.8P/50V_4
C7
6.8P/50V_4
R466 499/F_4R466 499/F_4
F1
FUSE1A6V_POLY
F1
FUSE1A6V_POLY
12
RP13*4P2R-S-0 RP13*4P2R-S-0
2
4
1
3
C638
*470P/50V_4
C638
*470P/50V_4
R125 33_4R125 33_4
RP3*4P2R-S-0 RP3*4P2R-S-0
2
4
1
3
R478 499/F_4R478 499/F_4
D18 *BAV99WD18 *BAV99W
1
2
3
R422 *4.7K_4R422 *4.7K_4
D20 *BAV99WD20 *BAV99W
1
2
3
R2
150/F_4
R2
150/F_4
D6BAV99W D6BAV99W
1
2
3
D19 *BAV99WD19 *BAV99W
1
2
3
R452 *4.7K_4R452 *4.7K_4
C1
6.8P/50V_4
C1
6.8P/50V_4
R449 *0_4R449 *0_4
RP12*4P2R-S-0 RP12*4P2R-S-0
2
4
1
3
R482 499/F_4R482 499/F_4
L18
0_6
L18
0_6
1 2
U2
74CBT3257
U2
74CBT3257
IA0
2
IA1
3
IB0
5
IB1
6
IC0
11
IC1
10
SEL
1
YA 4
YB 7
YC 9
YD 12
VCC 16
GND 8
ID1
13
/E
15
ID0
14
R48
100K/F_4
R48
100K/F_4
R451 *4.7K_4R451 *4.7K_4
C2
6.8P/50V_4
C2
6.8P/50V_4
C318 .1U/10V_4C318 .1U/10V_4
D21RB501V-40 D21RB501V-40
2 1
C641
*470P/50V_4
C641
*470P/50V_4
C653 .1U/10V_4C653 .1U/10V_4
R390 2.2K_4R390 2.2K_4
C330
*.01U/16V_4
C330
*.01U/16V_4
R431 *0_4R431 *0_4
R127
2K/F_4
R127
2K/F_4
R383 0_4R383 0_4
R124
2K/F_4
R124
2K/F_4
D23 RB501V-40D23 RB501V-40
2 1
R444 *499/F_4R444 *499/F_4
R467 499/F_4R467 499/F_4
D17 *BAV99WD17 *BAV99W
1
2
3
L3 BLM18BA470SN1L3 BLM18BA470SN1
C335 .1U/10V_4C335 .1U/10V_4
C639
*47P/50V_4
C639
*47P/50V_4
R457 *4.7K_4R457 *4.7K_4
D22 *BAV99WD22 *BAV99W
1
2
3
C732
220P/50V_4
C732
220P/50V_4
C683
*.01U/16V_4
C683
*.01U/16V_4
R471 499/F_4R471 499/F_4
C669
*.01U/16V_4
C669
*.01U/16V_4
L2 BLM18BA470SN1L2 BLM18BA470SN1
L1 BLM18BA470SN1L1 BLM18BA470SN1
U24
M74VHC1GT125DF2G
U24
M74VHC1GT125DF2G
2 4
1
5
C350 .1U/10V_4C350 .1U/10V_4
Q18
2N7002EPT
Q18
2N7002EPT
3
2
1
R469 499/F_4R469 499/F_4
R442 *0_4R442 *0_4
C323 .1U/10V_4C323 .1U/10V_4
C667
*.1U/10V_4
C667
*.1U/10V_4
R385
2.2K_4
R385
2.2K_4 C21
.1U/10V_4
C21
.1U/10V_4
12
L45 0_6L45 0_6
1 2
CN20
HDMI CONN
CN20
HDMI CONN
D2+
1
D2-
3
D1 Shield
5
D0+
7
D0-
9
CK Shield
11
CE Remote
13
DDC CLK
15
GND
17
HP DET
19
D2 Shield
2
D1+
4
D1-
6
D0 Shield
8
CK+
10
CK-
12
NC
14
DDC DATA
16
+5V
18
SHELL1 20
SHELL2 21
SHELL3 22
SHELL4 23
R382 0_4R382 0_4
R47 10K/F_4R47 10K/F_4
RP16*4P2R-S-0 RP16*4P2R-S-0
2
4
1
3
R3
150/F_4
R3
150/F_4
Q17
2N7002EPT
Q17
2N7002EPT
3
2
1
D15 *BAV99WD15 *BAV99W
1
2
3
C729
*10P/50V_4
C729
*10P/50V_4
C685
*.1U/10V_4
C685
*.1U/10V_4
C96
*.01U/16V_4
C96
*.01U/16V_4
C666
*.01U/16V_4
C666
*.01U/16V_4
GND
CONTROL
POWER
U27
*PI3VDP411LSZDE
GND
CONTROL
POWER
U27
*PI3VDP411LSZDE
GND 1
GND 5
GND 12
GND 18
GND 24
GND 27
GND 31
GND 36
GND 37
GND 43
VCC
2
VCC
11
VCC
15
VCC
21
VCC
26
VCC
33
VCC
40
VCC
46
IN_D1+
39
IN_D1-
38
IN_D2-
41 IN_D2+
42
IN_D3+
45
IN_D3-
44
IN_D4+
48
IN_D4-
47
OUT_D1+ 22
OUT_D1- 23
OUT_D2+ 19
OUT_D2- 20
OUT_D3+ 16
OUT_D3- 17
OUT_D4+ 13
OUT_D4- 14
SCL
9
SDA
8
SCL_SINK 28
SDA_SINK 29
HPD_SINK 30
HPD
7
DDC_EN
32
OE#
25
REXT
6
RT_EN#
10
PC0
3
PC1
4
DDCBUF_EN
34
CFG
35
EPAD 49
R126 33_4R126 33_4
R446 *4.7K_4R446 *4.7K_4
U23 M74VHC1GT125DF2GU23 M74VHC1GT125DF2G
2 4
1
5
C4
6.8P/50V_4
C4
6.8P/50V_4
R386 0_4R386 0_4
R448 *0_4R448 *0_4
R443
*2K/F_4
R443
*2K/F_4
L19
0_6
L19
0_6
1 2
C731
*10P/50V_4
C731
*10P/50V_4
R384 0_4R384 0_4
R445 *0_4R445 *0_4
C3
6.8P/50V_4
C3
6.8P/50V_4
R474 499/F_4R474 499/F_4
R15
10K/F_4
R15
10K/F_4
R441
*2K/F_4
R441
*2K/F_4
R392 2.2K_4R392 2.2K_4
C301 .1U/10V_4C301 .1U/10V_4
CN11
070546FR015S202CR
CN11
070546FR015S202CR
15
14
13
12
111
2
3
4
5
6
7
8
9
10
16 17
C288 .1U/10V_4C288 .1U/10V_4
C640
*47P/50V_4
C640
*47P/50V_4
Q22
2N7002
Q22
2N7002
3
2
1
C311 .1U/10V_4C311 .1U/10V_4
L44
*0_6
L44
*0_6
1 2
C642 .1U/10V_4C642 .1U/10V_4
D16 *BAV99WD16 *BAV99W
1
2
3

5
5
4
4
3
3
2
2
1
1
D D
C C
B B
A A
RTC_X1
RTC_X2
SM_INTRUDER#
RTC_RST#
SRTC_RST
LAN100_SLP
ICH_INTVRMEN
GLAN_CLK
LAN_RSTSYNC
LAN_RXD0
LAN_RXD1
LAN_RXD2
LAN_TXD0
LAN_TXD1
LAN_TXD2
GPIO56
GLAN_COMP
ACZ_BCLK
ACZ_SYNC
ACZ_RST#
ACZ_SDOUT
SATA_TXP0_C
SATA_TXN0_C
SATA_RXP0_C
SATA_RXN0_C
SATA_TXP1_C
SATA_TXN1_C
SATA_RXP1_C
SATA_RXN1_C
ICH_DRQ#0
ICH_DRQ#1
H_THERMTRIP_R
ICH_TP12
SATA_RXN5_C
SATA_RXP5_C
SATA_TXN5_C
SATA_TXP5_C
SATA_RBIAS_PN
ACZ_SDOUT
ICH_INTVRMEN LAN100_SLP
ICH_SATA_LED#
+3VRTC_2
ACZ_BCLK
ACZ_RST#
ACZ_SDOUT
ACZ_SYNC
ACZ_RST#
ACZ_BCLK
ACZ_SDOUT
ACZ_SYNC
ICH_SATA_LED#
ACZ_BCLK
ACZ_RST#
ACZ_SDOUT
ACZ_SYNC
+3VRTC_BAT
BT_COMBO_EN#
+3VRTC_BAT
NV_HDA_BCLK
NV_HDA_RST
ACZ_BCLK
ACZ_RST#
ACZ_SDOUT
ACZ_SYNC NV_HDA_SDO
NV_HDA_SYNC
SATA_RXN0[30] SATA_RXP0[30] SATA_TXN0[30] SATA_TXP0[30]
SATA_RXN1[30] SATA_RXP1[30] SATA_TXN1[30] SATA_TXP1[30]
LAN_DISABLE#[28]
ACZ_SDIN0[26] ACZ_SDIN1[27]
ACZ_SDIN3[6]
LAD0 [32,33]
LAD1 [32,33]
LAD2 [32,33]
LAD3 [32,33]
LFRAME# [32,33]
GATEA20 [32]
H_A20M# [3]
H_DPRSTP# [3,6,38]
H_DPSLP# [3]
H_FERR# [3]
H_PWRGD [3]
H_IGNNE# [3]
H_INIT# [3]
H_INTR [3]
RCIN# [32]
H_NMI [3]
H_SMI# [3]
H_STPCLK# [3]
PM_THRMTRIP# [3,6]
CLK_PCIE_SATA# [2]
CLK_PCIE_SATA [2]
ICH_TP3 [23]
ACZ_SYNC_AUDIO [26]
ACZ_RST#_AUDIO [26]
BIT_CLK_AUDIO [26]
ACZ_SDOUT_AUDIO [26]
BIT_CLK_MDC [27]
ACZ_SYNC_MDC [27]
ACZ_RST#_MDC [27]
ACZ_SDOUT_MDC [27]
SATA_LED#[27]
SATA_RXN5 [31]
SATA_RXP5 [31]
SATA_TXN5 [31]
SATA_TXP5 [31]
+3VRTC[24] +3VPCU[19,27,31,32,34,35,36,39,41]
+1.5V[4,9,22,24,26,27,30,33,37,41] +3V[2,4,6,9,10,11,12,14,15,19,20,22,23,24,26,27,28,30,31,32,33,34,38,41]
+1.05V[2,3,4,5,6,8,9,24,31,37,38]
GNT3# [22]
ACZ_SPKR [23,26]
ICH_GPIO57 [23]
GNT0# [22]
SPI_CS#1_R [22]
+3VS5[22,23,24,30,41]
ACZ_BITCLK_MCH [6]
ACZ_SYNC_MCH [6]
ACZ_RST#_MCH [6]
ACZ_SDOUT_MCH [6]
BT_COMBO_EN#[33]
ACZ_SDIN2[15]
NV_HDA_BCLK [15]
NV_HDA_RST [15]
NV_HDA_SYNC [15]
NV_HDA_SDO [15]
+3VPCU
+3VRTC
+1.5V
+1.05V
+1.05V
+1.05V
+3V
+3V
+3V
+3VRTC+3VRTC
+3V
+3V
+3VS5
Size Document Number Rev
Date: Sheet of
Quanta Computer Inc.
PROJECT : QL8
NB5
ICH9-M Host 1/4
3A
Custom
21 45Tuesday, April 08, 2008
Size Document Number Rev
Date: Sheet of
Quanta Computer Inc.
PROJECT : QL8
NB5
ICH9-M Host 1/4
3A
Custom
21 45Tuesday, April 08, 2008
Size Document Number Rev
Date: Sheet of
Quanta Computer Inc.
PROJECT : QL8
NB5
ICH9-M Host 1/4
3A
Custom
21 45Tuesday, April 08, 2008
Enter XOR Chain
0
1 Set PCIE port config bit 1
Normal opration(Default)0
1
0
1
RSVD
Description
1
HDA_SDOUT
INTVRMEN
0
LAN100_SLP
ICH_TP3
SB Strap
XOR Chain Entrance Strap
ICH9-M LAN100_SLP Strap
(Internal VR for
VccLAN1_05 and
VccCL1.05)
Low = Internal VR disable
High = Internal VR
enable(Default)
ICH9-M Internal VR
Enable strap
(Internal VR for
Vccsus1_05,VccSus1_5
and VccCL1_5)
Low = Internal VR disable
High = Internal VR
enable(Default)
20MIL
SATA ODD
SATA HDD1 E-SATA CONNECT
21
Notice: GPIO33 is also a
strap pin. Don't pull it
to high.
PCI_GNT#3
A16 swap override strap
Low = A16 swap override enabled
Hi = Default
(default)
PCI 1 0
0
LPC
ICH9 Boot BIOS select
1
1
SPI_CS#1
PCI_GNT0#STRAP
1
SPI
No Reboot Strap
ACZ_SPKR Low: Default
Hi: No reboot
TPM physical presence
ICH_GPIO57 Low: Default
For CR2032(Large)
update footprint (0830)
HP Request
SI build
Close to U45
ACL268
MDC
North Bridge
Nvidia
R281 *33_4R281 *33_4
R223 54.9/F_4R223 54.9/F_4
C529 .01U/16V_4C529 .01U/16V_4
R293 33_4R293 33_4
R303 33_4R303 33_4
TP62TP62
R294
24.9/F_4
R294
24.9/F_4
G4
*SHORT_ PAD1
G4
*SHORT_ PAD1
12
C813 1U/6.3V_4C813 1U/6.3V_4
TP56TP56
D12
RB500V-40
D12
RB500V-40
R297
1K/F_4
R297
1K/F_4
R544
332K/F_4
R544
332K/F_4
C504
15P/50V_4
C504
15P/50V_4
C538 .01U/16V_4C538 .01U/16V_4
R298
*1K/F_4
R298
*1K/F_4
C573
*10P/50V_4
C573
*10P/50V_4
BT1
BAT_CONN
BT1
BAT_CONN
12
C563
.1U/10V_4
C563
.1U/10V_4
R295 22_4R295 22_4
TP57TP57
C494
15P/50V_4
C494
15P/50V_4
TP66TP66
C534 .01U/16V_4C534 .01U/16V_4
TP58TP58
R541
332K/F_4
R541
332K/F_4
R237 1M/F_4R237 1M/F_4
Y4
32.768KHZ
Y4
32.768KHZ
4 1
23
R289*1K/F_4 R289*1K/F_4
RTCLAN / GLAN
IHDA
SATA
LPCCPU
U39A
ICH9M REV 1.0
RTCLAN / GLAN
IHDA
SATA
LPCCPU
U39A
ICH9M REV 1.0
RTCX1
C23
RTCX2
C24
INTVRMEN
B22
INTRUDER#
C22
GLAN_CLK
E25
LAN_RSTSYNC
C13
LAN_RXD0
F14
LAN_RXD1
G13
LAN_RXD2
D14
LAN_TXD0
D13
LAN_TXD1
D12
LAN_TXD2
E13
HDA_BIT_CLK
AF6
HDA_SYNC
AH4
HDA_RST#
AE7
HDA_SDIN0
AF4
HDA_SDIN1
AG4
HDA_SDIN2
AH3
HDA_SDOUT
AG5
SATALED#
AG8
SATA0RXN
AJ16
SATA0RXP
AH16
SATA0TXN
AF17
SATA0TXP
AG17
SATA1RXN
AH13
SATA1RXP
AJ13
SATA1TXN
AG14
SATA1TXP
AF14
SATA_CLKN AH18
SATA_CLKP AJ18
SATARBIAS# AJ7
SATARBIAS AH7
FWH0/LAD0 K5
FWH1/LAD1 K4
FWH2/LAD2 L6
FWH3/LAD3 K2
LDRQ0# J3
LDRQ1#/GPIO23 J1
FWH4/LFRAME# K3
A20GATE N7
A20M# AJ27
DPRSTP# AJ25
DPSLP# AE23
FERR# AJ26
CPUPWRGD AD22
IGNNE# AF25
INIT# AE22
INTR AG25
RCIN# L3
SMI# AF24
NMI AF23
STPCLK# AH27
THRMTRIP# AG26
RTCRST#
A25
GPIO56
B10
GLAN_COMPO
B27 GLAN_COMPI
B28
HDA_SDIN3
AE5
SATA4TXN AG12
SATA4RXN AH11
SATA4TXP AF12
SATA4RXP AJ11
TP12 AG27
HDA_DOCK_EN#/GPIO33
AG7
HDA_DOCK_RST#/GPIO34
AE8
LAN100_SLP
A22
SATA5RXN AH9
SATA5RXP AJ9
SATA5TXN AE10
SATA5TXP AF10
SRTCRST#
F20
R279
*1K/F_4
R279
*1K/F_4
R542
*0_4
R542
*0_4
R272 33_4R272 33_4
C575
*10P/50V_4
C575
*10P/50V_4
R307 *33_4R307 *33_4
C548
*10P/50V_4
C548
*10P/50V_4
D11
RB500V-40
D11
RB500V-40
C547 .01U/16V_4C547 .01U/16V_4
C576
*10P/50V_4
C576
*10P/50V_4
C562
*10P/50V_4
C562
*10P/50V_4
TP86TP86
R227 24.9/F_4R227 24.9/F_4 R327 10K/F_4R327 10K/F_4
TP59TP59
R287 33_4R287 33_4
R564
100K/F_4
R564
100K/F_4
R238*1K/F_4 R238*1K/F_4
R545
*1K/F_4
R545
*1K/F_4
G2
*SHORT_ PAD1
G2
*SHORT_ PAD1
12
R285 22_4R285 22_4
TP94TP94
R284 *33_4R284 *33_4
C536 .01U/16V_4C536 .01U/16V_4
TP64TP64
R235
10M/F_4
R235
10M/F_4
R229 56.2/F_4R229 56.2/F_4
TP61TP61
R290*1K/F_4 R290*1K/F_4
C523 .01U/16V_4C523 .01U/16V_4
U18
MC74VHC1G08DFT2G
U18
MC74VHC1G08DFT2G
2
1
4
3 5
TP73TP73
C527 .01U/16V_4C527 .01U/16V_4
R313
10K/F_4
R313
10K/F_4
R299 33_4R299 33_4
R292 33_4R292 33_4
R228
56.2/F_4
R228
56.2/F_4
R230
*56.2/F_4
R230
*56.2/F_4
R310 22_4R310 22_4
R563
*10K/F_4
R563
*10K/F_4
TP68TP68
R286 33_4R286 33_4
R276
*1K/F_4
R276
*1K/F_4
C551
*10P/50V_4
C551
*10P/50V_4
TP47TP47
R222
56.2/F_4
R222
56.2/F_4
C817
.1U/10V_4
C817
.1U/10V_4
R271 180K_4R271 180K_4
C520 .01U/16V_4C520 .01U/16V_4
TP63TP63
R531
*56.2/F_4
R531
*56.2/F_4
C580
*10P/50V_4
C580
*10P/50V_4
C530 .01U/16V_4C530 .01U/16V_4
R540
*0_4
R540
*0_4
TP60TP60
C554
*10P/50V_4
C554
*10P/50V_4
C578
*10P/50V_4
C578
*10P/50V_4
TP67TP67
C571
*10P/50V_4
C571
*10P/50V_4
R283 22_4R283 22_4
R537 20K/F_4R537 20K/F_4
C540 .01U/16V_4C540 .01U/16V_4
C799
1U/6.3V_4
C799
1U/6.3V_4
C572
*10P/50V_4
C572
*10P/50V_4
R288 *33_4R288 *33_4
R304 33_4R304 33_4
R277 10K/F_4R277 10K/F_4
C537 .01U/16V_4C537 .01U/16V_4
C584
*10P/50V_4
C584
*10P/50V_4
C543 .01U/16V_4C543 .01U/16V_4

5
5
4
4
3
3
2
2
1
1
D D
C C
B B
A A
INTA#
INTB#
INTC#
INTD# INTH#
INTE#
INTF#
INTG#
REQ0#
GNT0#
REQ1#
GNT1#
REQ2#
GNT2#
REQ3#
GNT3#
IRDY#
DEVSEL#
PERR#
LOCK#
SERR#
STOP#
TRDY#
FRAME#
PCI_PME#
DMI_IRCOMP_R
SPI_CLK_R
SPI_CS#0_R
SPI_MISO
SPI_MOSI
USB_OC#1
USB_OC#2
USB_OC#4
USB_OC#5
USB_OC#6
USB_OC#7
USB_OC#8
USB_OC#9
USBRBIAS_PN
USB_OC#3
USB_OC#0
INTD#
USB_OC#11
USB_OC#10
PCIE_TXN0_C
PCIE_TXP0_C
PCIE_TXN1_C
PCIE_TXP1_C
PCIE_RXN0
PCIE_RXP0
PCIE_RXN1
PCIE_RXP1
USB_OC#3
USB_OC#2
USB_OC#9
USB_OC#8
USB_OC#11
USB_OC#0
USB_OC#1
USB_OC#10
USB_OC#6
USB_OC#5
USB_OC#4
USB_OC#7
INTC#
SERR#
INTA#
INTH#
INTB#
INTE#
INTG#
REQ0#
PERR#
IRDY#
LOCK#
INTF#
STOP#
REQ1#
DEVSEL#
REQ2#
TRDY#
FRAME#
REQ3#
PLT_RST-R#
SPI_MISO
SPI_MOSI
SPI_CS#0_R
SPI_CLK_R
SPI_HOLD#
SPI_WP#
PCI_PME#
SPI_CLK_R
PCIE_TXN3_C
PCIE_TXP3_C
PCIE_RXP3
PCIE_RXN3
PCIE_TXN6_C
PCIE_TXP6_C
PCLK_ICH
GNT0# [21]
PLT_RST-R# [6,12]
PCLK_ICH [2]
CLK_PCIE_ICH# [2]
CLK_PCIE_ICH [2]
DMI_RXN0 [6]
DMI_TXP0 [6]
DMI_RXP0 [6]
DMI_RXN1 [6]
DMI_RXP1 [6]
DMI_RXN2 [6]
DMI_RXP2 [6]
DMI_RXN3 [6]
DMI_RXP3 [6]
DMI_TXN0 [6]
DMI_TXN1 [6]
DMI_TXP1 [6]
DMI_TXN2 [6]
DMI_TXP2 [6]
DMI_TXN3 [6]
DMI_TXP3 [6]
USBP7- [30]
USBP7+ [30]
USBP8+ [26]
USBP8- [26]
USBP9- [19]
USBP9+ [19]
PCIE_RXN0[33] PCIE_RXP0[33]
PCIE_RXN1[30] PCIE_RXP1[30]
PCIE_TXN0[33] PCIE_TXP0[33]
PCIE_TXN1[30] PCIE_TXP1[30]
SERR# [32]
PLTRST# [28,30,32,33]
USBP10+ [33]
USBP10- [33]
+1.5V[4,9,21,24,26,27,30,33,37,41] +3V[2,4,6,9,10,11,12,14,15,19,20,21,23,24,26,27,28,30,31,32,33,34,38,41] +3VSUS[23,25,26,33,37,39,41]
GNT3# [21]
SPI_CS#1_R[21]
USBP6- [25]
USBP6+ [25]
PCIE_RXN3[33] PCIE_RXP3[33] PCIE_TXN3[33] PCIE_TXP3[33]
USBP11+ [33]
USBP11- [33]
PCIE_TXN6_LAN[28] PCIE_TXP6_LAN[28]
PCIE_RXN6_LAN[28] PCIE_RXP6_LAN[28] USBP0- [31]
USBP0+ [31]
USBP1- [26]
USBP1+ [26]
USBP4- [34]
USBP4+ [34]
USBP2- [26]
USBP2+ [26]
+1.5V
+3V
+3V
+3V
+3V
+3V
+3V
+3VS5
+3VS5
+3VS5
+3VS5
+3V
+3V
+3VS5
+3V
Size Document Number Rev
Date: Sheet of
Quanta Computer Inc.
PROJECT : QL8
NB5
ICH9-M PCIE 2/4
3A
Custom
22 45Tuesday, April 08, 2008
Size Document Number Rev
Date: Sheet of
Quanta Computer Inc.
PROJECT : QL8
NB5
ICH9-M PCIE 2/4
3A
Custom
22 45Tuesday, April 08, 2008
Size Document Number Rev
Date: Sheet of
Quanta Computer Inc.
PROJECT : QL8
NB5
ICH9-M PCIE 2/4
3A
Custom
22 45Tuesday, April 08, 2008
MINI CARD PCI-E(WLAN)
EXPRESS CARD (NEW CARD)
E-SATA and USB Connector
BLUETOOTH
NEW CARD
Carama USB
USB Connector
WWAN Min-Card
22
EMI
For HDCP only
512K byte SPI ROM
For GM HDCP
Card reader
MINI CARD PCI-E(WWAN)
WLAN Min-Card
PCIE-LAN
DV2-1/15
Docking
USB Connector
DV2-FOR ITPM
PV
TP43TP43
C497
*.1U/10V_4
C497
*.1U/10V_4
R308
22.6/F_4
R308
22.6/F_4
TP44TP44
R562
*100K/F_4
R562
*100K/F_4
RP61
10P8R-8.2K
RP61
10P8R-8.2K
10
9
8
7
6
1
2
3
4
5
R341 8.25K/F_4R341 8.25K/F_4
RP50
10P8R-8.2K
RP50
10P8R-8.2K
10
9
8
7
6
1
2
3
4
5
TP40TP40
U40
*MC74VHC1G08DFT2G
U40
*MC74VHC1G08DFT2G
2
14
3 5
R224
24.9/F_4
R224
24.9/F_4
R198
*10K/F_4
R198
*10K/F_4
R561 0_4R561 0_4
C480 .1U/10V_4C480 .1U/10V_4
C483 .1U/10V_4C483 .1U/10V_4
R338 8.25K/F_4R338 8.25K/F_4
R194 *22_4R194 *22_4
C488 .1U/10V_4C488 .1U/10V_4
R340 10K/F_4R340 10K/F_4
U13
*W25X40VSSIG
U13
*W25X40VSSIG
CE# 1
SCK 6
SI 5
SO 2
WP# 3
VDD
8
VSS
4
HOLD#
7
R187 *1K/F_4R187 *1K/F_4
R296 8.25K/F_4R296 8.25K/F_4
TP41TP41
C489 .1U/10V_4C489 .1U/10V_4
TP65TP65
RP51
10P8R-8.2K
RP51
10P8R-8.2K
10
9
8
7
6
1
2
3
4
5
R196 *22_4R196 *22_4
R566
100K/F_4
R566
100K/F_4
C766
*10P/50V_4
C766
*10P/50V_4
C482 .1U/10V_4C482 .1U/10V_4
R197 *22_4R197 *22_4
C481 .1U/10V_4C481 .1U/10V_4
TP93TP93
R464
*10_4
R464
*10_4
C461
*.1U/10V_4
C461
*.1U/10V_4
PCI
Interrupt I/F
U39B
ICH9M REV 1.0
PCI
Interrupt I/F
U39B
ICH9M REV 1.0
AD0
D11
AD1
C8
AD2
D9
AD3
E12
AD4
E9
AD5
C9
AD6
E10
AD7
B7
AD8
C7
AD9
C5
AD10
G11
AD11
F8
AD12
F11
AD13
E7
AD14
A3
AD15
D2
AD16
F10
AD17
D5
AD18
D10
AD19
B3
AD20
F7
AD21
C3
AD22
F3
AD23
F4
AD24
C1
AD25
G7
AD26
H7
AD27
D1
AD28
G5
AD29
H6
AD30
G1
AD31
H3
REQ0# F1
GNT0# G4
REQ1#/GPIO50 B6
GNT1#/GPIO51 A7
REQ2#/GPIO52 F13
GNT2#/GPIO53 F12
REQ3#/GPIO54 E6
GNT3#/GPIO55 F6
C/BE0# D8
C/BE1# B4
C/BE2# D6
C/BE3# A5
IRDY# D3
PAR E3
PCIRST# R1
DEVSEL# C6
PERR# E4
PLOCK# C2
SERR# J4
STOP# A4
TRDY# F5
FRAME# D7
PLTRST# C14
PCICLK D4
PME# R2
PIRQA#
J5
PIRQB#
E1
PIRQC#
J6
PIRQD#
C4 PIRQH#/GPIO5 G2
PIRQG#/GPIO4 F2
PIRQF#/GPIO3 K6
PIRQE#/GPIO2 H4
TP38TP38
R300 8.25K/F_4R300 8.25K/F_4
RP52
10P8R-8.2K
RP52
10P8R-8.2K
10
9
8
7
6
1
2
3
4
5
C827
*.1U/10V_4
C827
*.1U/10V_4
TP37TP37
C486 .1U/10V_4C486 .1U/10V_4
R199 *22_4R199 *22_4
TP42TP42
PCI-Express
Direct Media Interface
USB
SPI
U39D
ICH9M REV 1.0
PCI-Express
Direct Media Interface
USB
SPI
U39D
ICH9M REV 1.0
PERN1
N29
PERP1
N28
PETN1
P27
PETP1
P26
PERN2
L29
PERP2
L28
PETN2
M27
PETP2
M26
PERN3
J29
PERP3
J28
PETN3
K27
PETP3
K26
PERN4
G29
PERP4
G28
PETN4
H27
PETP4
H26
PERN5
E29
PERP5
E28
PETN5
F27
PETP5
F26
PERN6/GLAN_RXN
C29
PERP6/GLAN_RXP
C28
PETN6/GLAN_TXN
D27
PETP6/GLAN_TXP
D26
DMI0RXN V27
DMI0RXP V26
DMI0TXN U29
DMI0TXP U28
DMI1RXN Y27
DMI1RXP Y26
DMI1TXN W29
DMI1TXP W28
DMI2RXN AB27
DMI2RXP AB26
DMI2TXN AA29
DMI2TXP AA28
DMI3RXN AD27
DMI3RXP AD26
DMI3TXN AC29
DMI3TXP AC28
DMI_CLKN T26
DMI_CLKP T25
DMI_ZCOMP AF29
DMI_IRCOMP AF28
OC0#/GPIO59
N4
OC1#/GPIO40
N5
OC2#/GPIO41
N6
OC3#/GPIO42
P6
OC4#/GPIO43
M1
OC5#/GPIO29
N2
OC6#/GPIO30
M4
OC7#/GPIO31
M3
USBP0N AC5
USBP0P AC4
USBP1N AD3
USBP1P AD2
USBP2N AC1
USBP2P AC2
USBP3N AA5
USBP3P AA4
USBP4N AB2
USBP4P AB3
USBP5N AA1
USBP5P AA2
USBP6N W5
USBP6P W4
USBP7N Y3
USBP7P Y2
USBRBIAS#
AG1 USBRBIAS
AG2
SPI_CLK
D23
SPI_CS0#
D24
SPI_CS1#/GPIO58/CLGPIO6
F23
SPI_MOSI
D25
SPI_MISO
E23
OC8#/GPIO44
N3
OC9#/GPIO45
N1
USBP8P W2
USBP8N W1
USBP9N V2
USBP9P V3
USBP10N U5
USBP11N U1
USBP10P U4
USBP11P U2
OC10#/GPIO46
P5
OC11#/GPIO47
P3
R195
10K/F_4
R195
10K/F_4
TP39TP39
C487 .1U/10V_4C487 .1U/10V_4

5
5
4
4
3
3
2
2
1
1
D D
C C
B B
A A
SMB_LINK_ALERT#
SMB_CLK_ME
SMB_DATA_ME
PM_RI#
PM_SUS_STAT#
SMB_ALERT#
PM_STPPCI#
PM_STPCPU#
VR_PWRGO_CLKEN
LAN_PHYPC
ENERGY_DET
BOARD_ID5
BOARD_ID2
MFG_MODE
ICH_GPIO33
CRB_SV_DET_R
DMI_TERM_SEL
PCIE_WAKE#
SMB_DATA_ME
PCLK_SMB
SMB_CLK_ME
PDAT_SMB
PM_BATLOW#
SMB_ALERT#
SERIRQ
CLKRUN#
PM_THRM#
PM_RI#
RSMRST#
PM_ICH_PWROK
BOARD_ID3
SUSCLK
SLP_S5#
S4_STATE#
PM_ICH_PWROK
ECPWROK
ICH_SLP_M#
SUS_PWR_ACK
AC_PRESENT
ICH_WOL_EN
VR_PWRGO_CLKEN
BOARD_ID0
BOARD_ID4
SMB_LINK_ALERT#
KBSMI#
SCI#
SWI#
BOARD_ID1
CLK_48M_USB
CLK_14M_ICH
DNBSWON#
LAN_RST#
ICH_TP8
ICH_TP9
ICH_TP10
ICH_GPIO35
BOARD_ID0
BOARD_ID1
BOARD_ID2
BOARD_ID3
BOARD_ID4
SYS_RST#
ICH_TP3
BT_OFF#
ICH_GPIO35
SUS_PWR_ACK
BOARD_ID5
CL_VREF0_ICH
CL_VREF1_ICH
PCLK_SMB[2] PDAT_SMB[2]
PM_SYNC#[6]
PM_STPPCI#[2] PM_STPCPU#[2]
CLKRUN#[32]
SERIRQ[32] PM_THRM#[4]
PCIE_WAKE#[28,30,33]
ACZ_SPKR[21,26]
ICH_TP3[21]
MCH_ICH_SYNC#[6]
ECPWROK[4,6,32]
CLK_14M_ICH [2]
CLK_48M_USB [2]
SUSB# [32]
SUSC# [32]
DPRSLPVR [6,38]
PM_BATLOW# [32]
RSMRST# [32]
DNBSWON# [32]
CK_PWG [2]
CL_CLK0 [6]
CL_DATA0 [6]
CL_RST#0 [6]
SYS_RST#[3]
KBSMI#[32]
SWI#[32] SCI#[32]
LCD_BK[19]
RF_OFF#[32,33]
DELAY_VR_PWRGOOD[6,38]
CL_CLK1 [33]
CL_DATA1 [33]
CL_RST#1 [33]
+3V[2,4,6,9,10,11,12,14,15,19,20,21,22,24,26,27,28,30,31,32,33,34,38,41] +1.5V[4,9,21,22,24,26,27,30,33,37,41]
+3VS5[21,22,24,30,41] +3VSUS[25,26,33,37,39,41]
ICH_GPIO57[21]
VR_PWRGD_CK410#[38]
WAN_OFF#[33]
BT_OFF# [26,32]
+3VS5
+3V
+3VSUS+3V
+3V+3VS5
+3V
+3V
Size Document Number Rev
Date: Sheet of
Quanta Computer Inc.
PROJECT : QL8
NB5
ICH9-M GPIO 3/4
3A
Custom
23 45Tuesday, April 08, 2008
Size Document Number Rev
Date: Sheet of
Quanta Computer Inc.
PROJECT : QL8
NB5
ICH9-M GPIO 3/4
3A
Custom
23 45Tuesday, April 08, 2008
Size Document Number Rev
Date: Sheet of
Quanta Computer Inc.
PROJECT : QL8
NB5
ICH9-M GPIO 3/4
3A
Custom
23 45Tuesday, April 08, 2008
23
0.405V
Board ID 3
ID 2 ID 1 ID 0
9P
9M
QL8 UMA 000
001
000
0
0
1
DV2 change Board ID
TW8 UMA 001
010
110
Board ID 3
ID 2 ID 1
1
1
1
ID 0
9P
9M
TP87TP87
C595
*10P/50V_4
C595
*10P/50V_4
R331
*33_4
R331
*33_4
R251 100K/F_4R251 100K/F_4
R245 10K/F_4R245 10K/F_4R249 *10K/F_4R249 *10K/F_4
T22T22
TP95TP95
R258 10K/F_4R258 10K/F_4
TP89TP89
R255 10K/F_4R255 10K/F_4
C495
.1U/10V_4
C495
.1U/10V_4
R253 0_4R253 0_4
R248 *10K/F_4R248 *10K/F_4
R257 *10K/F_4R257 *10K/F_4
SATA
SMB
SYS GPIO
GPIO
GPIO
Clocks
Power MGTController Link
MISC
U39C
ICH9M REV 1.0
SATA
SMB
SYS GPIO
GPIO
GPIO
Clocks
Power MGTController Link
MISC
U39C
ICH9M REV 1.0
SATA0GP/GPIO21 AH23
SATA1GP/GPIO19 AF19
SATA4GP/GPIO36 AE21
SATA5GP/GPIO37 AD20
SMBCLK
G16
SMBDATA
A13
LINKALERT#/GPIO60/CLGPIO4
E17
SMLINK0
C17
SMLINK1
B18
SUS_STAT#/LPCPD#
R4
SYS_RESET#
G19
PMSYNC#/GPIO0
M6
GPIO1
AG19
GPIO6
AH21
GPIO7
AG21
GPIO8
A21
GPIO12
C12
SMBALERT#/GPIO11
A17
GPIO17
AE18
GPIO18
K1
SCLOCK/GPIO22
AJ22
SATACLKREQ#/GPIO35
L1
STP_PCI#
A14
STP_CPU#
E19
SLOAD/GPIO38
AE19
SDATAOUT0/GPIO39
AG22
CLKRUN#
L4
SDATAOUT1/GPIO48
AF21
WAKE#
E20
SERIRQ
M5
THRM#
AJ23
VRMPWRGD
D21
CLK14 H1
CLK48 AF3
SUSCLK P1
SLP_S3# C16
SLP_S4# E16
SLP_S5# G17
PWROK G20
DPRSLPVR/GPIO16 M2
BATLOW# B13
PWRBTN# R3
LAN_RST# D20
RSMRST# D22
RI#
F19
S4_STATE#/GPIO26 C10
GPIO27
A9
GPIO28
D19
TP11
A20
CK_PWRGD R5
CLPWROK R6
SLP_M# B16
GPIO20
AF8
CL_CLK0 F24
CL_CLK1 B19
CL_DATA0 F22
CL_DATA1 C19
CL_VREF0 C25
CL_VREF1 A19
CL_RST0# F21
GPIO10/SUS_PWR_ACK C18
WOL_EN/GPIO9 C20
GPIO14/AC_PRESENT C11
MEM_LED/GPIO24 A16
SPKR
M7
TP3
B21
CL_RST1# D18
GPIO49
AH24
GPIO13
C21
GPIO57/CLGPIO5
A8
TP10
AJ21
TP8
AH20
MCH_SYNC#
AJ24
TP9
AJ20
R535 8.25K/F_4R535 8.25K/F_4
R244
10K/F_4
R244
10K/F_4
TP69TP69
TP92TP92
R265 *0_4R265 *0_4
R236 10K/F_4R236 10K/F_4
R339 10K/F_4R339 10K/F_4
TP45TP45
R254 10K/F_4R254 10K/F_4
R560 8.25K/F_4R560 8.25K/F_4
R247 10K/F_4R247 10K/F_4
TP50TP50
TP55TP55
TP88TP88
Q9
BS870-7-F
Q9
BS870-7-F
3
2
1
U16
*MC74VHC1G08DFT2G
U16
*MC74VHC1G08DFT2G
2
14
3 5
C605 *.1U/10V_4C605 *.1U/10V_4
R305
*10_4
R305
*10_4
R262 *0_4R262 *0_4
R556 10K/F_4R556 10K/F_4
R243 10K/F_4R243 10K/F_4
R551 10K/F_4R551 10K/F_4
C820
.1U/10V_4
C820
.1U/10V_4
R557 2.2K_4R557 2.2K_4
R234 *10K/F_4R234 *10K/F_4
R232
453/F_4
R232
453/F_4
R554
3.24K/F_4
R554
3.24K/F_4
R548 *10K/F_4R548 *10K/F_4
R233
3.24K/F_4
R233
3.24K/F_4
R252 10K/F_4R252 10K/F_4
R269
*2K/F_4
R269
*2K/F_4
TP90TP90
TP48TP48
R538 10K/F_4R538 10K/F_4
R241 10K/F_4R241 10K/F_4
R533 *10K/F_4R533 *10K/F_4
R261 10K/F_4R261 10K/F_4
T39T39
R549 10K/F_4R549 10K/F_4
TP49TP49
R280 8.25K/F_4R280 8.25K/F_4
C582
*10P/50V_4
C582
*10P/50V_4
R550
453/F_4
R550
453/F_4
R546 10K/F_4R546 10K/F_4
R565
100K/F_4
R565
100K/F_4
TP72TP72
R231 10K/F_4R231 10K/F_4
TP52TP52
R547 10K/F_4R547 10K/F_4
R326 *10K/F_4R326 *10K/F_4
R555 10K/F_4R555 10K/F_4
R246 *10K/F_4R246 *10K/F_4
R239 10K/F_4R239 10K/F_4
R273
1K/F_4
R273
1K/F_4
TP53TP53
R263 2.2K_4R263 2.2K_4
TP96TP96
TP91TP91
R278 10K/F_4R278 10K/F_4

5
5
4
4
3
3
2
2
1
1
D D
C C
B B
A A
+3V_VCCPCORE_ICH
+5VREF
+3V_CL_ICH
TP_VCCSUS1_05_ICH_2
+3VS5_SB_2
+1.05V_CL_INT_ICH
+1.05V_LAN_ICH
TP_VCCSUS1_5_ICH_1
+1.5V_ICH_VCCDMIPLL
+5VREF_SUS
+3VS5_SB_1
+1.5V_ICH_GLANPLL
+1.5VSUS_INT_ICH
+3V_PCI_ICH
+1.05V_CPU_IO
+1.5V_APLL_ICH
+3V_DMI_ICH
+3V_SATA_ICH
+3V_GLAN_ICH
TP_VCCSUS1_05_ICH_1
+3V_VCCPAUX
+1.5V_PCIE_ICH
+1.5V_SATA_ICH
+1.5V_USB_ICH
+VCCSUSHDA
+1.5V_CL_INT_ICH
+1.05V_ICH_DMI
+1.5V_VCCHDA
+1.5V_PCIE_ICH
+1.05V
+1.5VS5
+1.05V
+3VS5
+3V
+3VRTC
+3VS5+5VS5
+3V
+1.05V
+3V
+1.5V
+3V
+3V
+5V
+1.5V
+1.5V
+1.5V
+3VS5 +1.5VS5
+3VS5
+3V
+1.5V
Size Document Number Rev
Date: Sheet of
Quanta Computer Inc.
PROJECT : QL8
NB5
ICH9-M Power 4/4
3A
Custom
24 45Tuesday, April 08, 2008
Size Document Number Rev
Date: Sheet of
Quanta Computer Inc.
PROJECT : QL8
NB5
ICH9-M Power 4/4
3A
Custom
24 45Tuesday, April 08, 2008
Size Document Number Rev
Date: Sheet of
Quanta Computer Inc.
PROJECT : QL8
NB5
ICH9-M Power 4/4
3A
Custom
24 45Tuesday, April 08, 2008
2mA
2mA
VCC1_5_A TOTAL 1.342A
646mA
47mA
11mA
19mA
23mA
80mA
1mA
1.634A
23mA
48mA
2mA
VCC3_3 308mA
11mA
11mA
VCCSUS 3_3 212mA
19mA
24
R2
Vout=1.25(1+R1/R2)
R1
Install for UMA model
dis
UMA dis
UMA
PV
PV
PV
PV
PV
PV
PV
C568
.1U/10V_4
C568
.1U/10V_4
C577
.1U/10V_4
C577
.1U/10V_4
C503
1U/6.3V_4
C503
1U/6.3V_4
C493
2.2U/6.3V_6
C493
2.2U/6.3V_6
R302
10_4
R302
10_4
C491
.01U/16V_4
C491
.01U/16V_4
C583
*1U/6.3V_4
C583
*1U/6.3V_4
C528
.1U/10V_4
C528
.1U/10V_4
C500
.1U/10V_4
C500
.1U/10V_4
U39E
ICH9M REV 1.0
U39E
ICH9M REV 1.0
VSS[001]
AA26
VSS[002]
AA27
VSS[003]
AA3
VSS[004]
AA6
VSS[005]
AB1
VSS[006]
AA23
VSS[007]
AB28
VSS[008]
AB29
VSS[009]
AB4
VSS[010]
AB5
VSS[011]
AC17
VSS[012]
AC26
VSS[013]
AC27
VSS[014]
AC3
VSS[015]
AD1
VSS[016]
AD10
VSS[017]
AD12
VSS[018]
AD13
VSS[019]
AD14
VSS[020]
AD17
VSS[021]
AD18
VSS[022]
AD21
VSS[023]
AD28
VSS[024]
AD29
VSS[025]
AD4
VSS[026]
AD5
VSS[027]
AD6
VSS[028]
AD7
VSS[029]
AD9
VSS[030]
AE12
VSS[031]
AE13
VSS[032]
AE14
VSS[033]
AE16
VSS[034]
AE17
VSS[035]
AE2
VSS[036]
AE20
VSS[037]
AE24
VSS[038]
AE3
VSS[039]
AE4
VSS[040]
AE6
VSS[041]
AE9
VSS[042]
AF13
VSS[043]
AF16
VSS[044]
AF18
VSS[045]
AF22
VSS[046]
AH26
VSS[047]
AF26
VSS[048]
AF27
VSS[049]
AF5
VSS[050]
AF7
VSS[051]
AF9
VSS[052]
AG13
VSS[053]
AG16
VSS[054]
AG18
VSS[055]
AG20
VSS[056]
AG23
VSS[057]
AG3
VSS[058]
AG6
VSS[059]
AG9
VSS[060]
AH12
VSS[061]
AH14
VSS[062]
AH17
VSS[063]
AH19
VSS[064]
AH2
VSS[065]
AH22
VSS[066]
AH25
VSS[067]
AH28
VSS[068]
AH5
VSS[069]
AH8
VSS[070]
AJ12
VSS[071]
AJ14
VSS[072]
AJ17
VSS[073]
AJ8
VSS[074]
B11
VSS[075]
B14
VSS[076]
B17
VSS[077]
B2
VSS[078]
B20
VSS[079]
B23
VSS[080]
B5
VSS[081]
B8
VSS[082]
C26
VSS[083]
C27
VSS[084]
E11
VSS[085]
E14
VSS[086]
E18
VSS[087]
E2
VSS[088]
E21
VSS[089]
E24
VSS[090]
E5
VSS[091]
E8
VSS[092]
F16
VSS[093]
F28
VSS[094]
F29
VSS[095]
G12
VSS[096]
G14
VSS[097]
G18
VSS[099]
G24
VSS[100]
G26
VSS[101]
G27
VSS[102]
G8
VSS[103]
H2
VSS[104]
H23
VSS[105]
H28
VSS[106]
H29
VSS[107] H5
VSS[108] J23
VSS[109] J26
VSS[110] J27
VSS[111] AC22
VSS[112] K28
VSS[113] K29
VSS[114] L13
VSS[115] L15
VSS[116] L2
VSS[117] L26
VSS[118] L27
VSS[119] L5
VSS[120] L7
VSS[121] M12
VSS[122] M13
VSS[123] M14
VSS[124] M15
VSS[125] M16
VSS[126] M17
VSS[127] M23
VSS[128] M28
VSS[129] M29
VSS[130] N11
VSS[131] N12
VSS[132] N13
VSS[133] N14
VSS[134] N15
VSS[135] N16
VSS[136] N17
VSS[137] N18
VSS[138] N26
VSS[139] N27
VSS[140] P12
VSS[141] P13
VSS[142] P14
VSS[143] P15
VSS[144] P16
VSS[145] P17
VSS[146] P2
VSS[147] P23
VSS[148] P28
VSS[149] P29
VSS[150] P4
VSS[151] P7
VSS[152] R11
VSS[153] R12
VSS[154] R13
VSS[155] R14
VSS[156] R15
VSS[157] R16
VSS[158] R17
VSS[159] R18
VSS[160] R28
VSS[161] T12
VSS[162] T13
VSS[163] T14
VSS[164] T15
VSS[165] T16
VSS[166] T17
VSS[167] T23
VSS[169] U12
VSS[170] U13
VSS[171] U14
VSS[172] U15
VSS[173] U16
VSS[174] U17
VSS[175] AD23
VSS[176] U26
VSS[177] U27
VSS[178] U3
VSS_NCTF[01] A1
VSS_NCTF[02] A2
VSS_NCTF[03] A28
VSS_NCTF[04] A29
VSS_NCTF[05] AH1
VSS_NCTF[06] AH29
VSS_NCTF[07] AJ1
VSS_NCTF[08] AJ2
VSS_NCTF[09] AJ28
VSS_NCTF[10] AJ29
VSS_NCTF[11] B1
VSS_NCTF[12] B29
VSS[179] V1
VSS[180] V13
VSS[181] V15
VSS[182] V23
VSS[183] V28
VSS[098]
G21
VSS[184] V29
VSS[185] V4
VSS[186] V5
VSS[187] W26
VSS[188] W27
VSS[189] W3
VSS[190] Y1
VSS[191] Y28
VSS[192] Y29
VSS[193] Y4
VSS[194] Y5
VSS[195] AG28
VSS[196] AH6
VSS[197] AF2
VSS[168] B26
VSS[198] B25
C512
.1U/10V_4
C512
.1U/10V_4
C553
.1U/10V_4
C553
.1U/10V_4
C531
10U/6.3V_8
C531
10U/6.3V_8
C539
1U/6.3V_4
C539
1U/6.3V_4
C555
.1U/10V_4
C555
.1U/10V_4
C564
.1U/10V_4
C564
.1U/10V_4
C502
.1U/10V_4
C502
.1U/10V_4
C535
.1U/10V_4
C535
.1U/10V_4
C552
.1U/10V_4
C552
.1U/10V_4
C499
4.7U/6.3V_6
C499
4.7U/6.3V_6
C509
2.2U/6.3V_6
C509
2.2U/6.3V_6
D14
RB501V-40
D14
RB501V-40
21
C544
1U/6.3V_4
C544
1U/6.3V_4
R316
10_4
R316
10_4
R314
*100K/F_4
R314
*100K/F_4
C556
.1U/10V_4
C556
.1U/10V_4
TP71TP71
C557
.1U/10V_4
C557
.1U/10V_4
D13
RB501V-40
D13
RB501V-40
21
L37 HCB1608KF-181T15_6L37 HCB1608KF-181T15_6
C549
.1U/10V_4
C549
.1U/10V_4
C484
.1U/10V_4
C484
.1U/10V_4
C510
1U/6.3V_4
C510
1U/6.3V_4
C812
.1U/10V_4
C812
.1U/10V_4
TP54TP54
C485
10U/6.3V_8
C485
10U/6.3V_8
C581
.1U/10V_4
C581
.1U/10V_4
C593
.1U/10V_4
C593
.1U/10V_4
C521
.1U/10V_4
C521
.1U/10V_4
C511
4.7U/6.3V_6
C511
4.7U/6.3V_6
C558
.022U/16V_4
C558
.022U/16V_4
C532
1U/6.3V_4
C532
1U/6.3V_4
L40 10uH/100MA_8L40 10uH/100MA_8
+
C797
*220U/2.5V_B
+
C797
*220U/2.5V_B
12
C533
.1U/10V_4
C533
.1U/10V_4
R309
0_6
R309
0_6
R534 0_6
R534 0_6
L36 1uH/300mA_8L36 1uH/300mA_8
C585
.1U/10V_4
C585
.1U/10V_4
C545
.1U/10V_4
C545
.1U/10V_4
C559
.022U/16V_4
C559
.022U/16V_4
C586
*4.7U/6.3V_6
C586
*4.7U/6.3V_6
CORE
VCCA3GP ATXARX USB CORE
PCI
GLAN POWER
VCCP_CORE
VCCPSUSVCCPUSB
U39F
ICH9M REV 1.0
CORE
VCCA3GP ATXARX USB CORE
PCI
GLAN POWER
VCCP_CORE
VCCPSUSVCCPUSB
U39F
ICH9M REV 1.0
V5REF
A6
V5REF_SUS
AE1
VCC1_5_B[01]
AA24
VCC1_5_B[02]
AA25
VCC1_5_B[03]
AB24
VCC1_5_B[04]
AB25
VCC1_5_B[05]
AC24
VCC1_5_B[06]
AC25
VCC1_5_B[07]
AD24
VCC1_5_B[08]
AD25
VCC1_5_B[09]
AE25
VCC1_5_B[10]
AE26
VCC1_5_B[11]
AE27
VCC1_5_B[12]
AE28
VCC1_5_B[13]
AE29
VCC1_5_B[14]
F25
VCC1_5_B[15]
G25
VCC1_5_B[16]
H24
VCC1_5_B[17]
H25
VCC1_5_B[18]
J24
VCC1_5_B[19]
J25
VCC1_5_B[20]
K24
VCC1_5_B[21]
K25
VCC1_5_B[22]
L23
VCC1_5_B[23]
L24
VCC1_5_B[24]
L25
VCC1_5_B[25]
M24
VCC1_5_B[26]
M25
VCC1_5_B[27]
N23
VCC1_5_B[28]
N24
VCC1_5_B[29]
N25
VCC1_5_B[30]
P24
VCC1_5_B[31]
P25
VCC1_5_B[32]
R24
VCC1_5_B[33]
R25
VCC1_5_B[34]
R26
VCC1_5_B[35]
R27
VCC1_5_B[36]
T24
VCC1_5_B[37]
T27
VCC1_5_B[38]
T28
VCC1_5_B[39]
T29
VCC1_5_B[40]
U24
VCC3_3[01] AG29
VCCDMIPLL R29
VCC1_5_A[01]
AC16
VCC1_5_A[02]
AD15
VCC1_5_A[03]
AD16
VCC1_5_A[04]
AE15
VCC1_5_A[05]
AF15
VCCSATAPLL
AJ19
VCC3_3[02] AJ6
VCC1_5_A[09]
AC11
VCC1_5_A[10]
AD11
VCCUSBPLL
AJ5
VCCLAN1_05[1]
A10
VCCLAN1_05[2]
A11
VCC1_05[01] A15
VCC1_05[02] B15
VCC1_05[03] C15
VCC1_05[04] D15
VCC1_05[05] E15
VCC1_05[06] F15
VCC1_05[07] L11
VCC1_05[08] L12
VCC1_05[09] L14
VCC1_05[10] L16
VCC1_05[11] L17
VCC1_05[12] L18
VCC1_05[13] M11
VCC1_05[14] M18
VCC1_05[15] P11
VCC1_05[16] P18
VCC1_05[17] T11
VCC1_05[18] T18
VCC1_05[19] U11
VCC1_05[20] U18
VCCLAN3_3[1]
A12
VCCLAN3_3[2]
B12
VCCHDA AJ4
VCCSUSHDA AJ3
V_CPU_IO[1] AB23
V_CPU_IO[2] AC23
VCC3_3[09] F9
VCC3_3[10] G3
VCC3_3[11] G6
VCC3_3[12] J2
VCC3_3[13] J7
VCC3_3[14] K7
VCCRTC
A23
VCCSUS3_3[01] A18
VCCSUS3_3[02] D16
VCCSUS3_3[03] D17
VCCSUS3_3[04] E22
VCCSUS3_3[06] T1
VCCSUS3_3[07] T2
VCCSUS3_3[08] T3
VCCSUS3_3[09] T4
VCCSUS3_3[10] T5
VCCSUS3_3[11] T6
VCCSUS3_3[12] U6
VCCSUS3_3[13] U7
VCCSUS3_3[14] V6
VCCSUS3_3[15] V7
VCCSUS3_3[16] W6
VCCSUS3_3[17] W7
VCC1_5_A[13]
AG10
VCCSUS1_05[1] AC8
VCCSUS1_05[2] F17
VCC1_5_A[22]
G9
VCC1_5_A[23]
AC12
VCC1_5_A[24]
AC13
VCC1_5_A[25]
AC14
VCC1_5_A[26]
AA7
VCCSUS3_3[05] AF1
VCC3_3[08] B9
VCC1_5_A[27]
AB6
VCC1_05[22] V12
VCC1_05[25] V17
VCC1_05[23] V14
VCC1_05[21] V11
VCC1_05[26] V18
VCC1_05[24] V16
VCCGLAN1_5[4]
E27
VCCGLAN1_5[2]
D29
VCCGLAN1_5[3]
E26
VCCGLAN1_5[1]
D28
VCCGLAN3_3
A26
VCCGLANPLL
A27
VCC3_3[03] AD19
VCCSUS3_3[18] Y6
VCCSUS1_5[1] AD8
VCCSUS1_5[2] F18
VCC_DMI[2] Y23
VCC_DMI[1] W23
VCCCL1_05 G22
VCCCL3_3[2] B24
VCCCL3_3[1] A24
VCCCL1_5 G23
VCC1_5_B[45]
W24
VCC1_5_B[43]
V25
VCC1_5_B[41]
U25
VCC1_5_B[46]
W25
VCC1_5_B[44]
U23
VCC1_5_B[42]
V24
VCC1_5_B[47]
K23
VCC1_5_B[48]
Y24
VCC1_5_B[49]
Y25
VCC1_5_A[06]
AG15
VCC1_5_A[07]
AH15
VCC1_5_A[08]
AJ15
VCC1_5_A[11]
AE11
VCC1_5_A[12]
AF11
VCCSUS3_3[19] Y7
VCC3_3[04] AF20
VCC3_3[05] AG24
VCC3_3[06] AC20
VCC3_3[07] AC10
VCC1_5_A[20]
AC21
VCC1_5_A[21]
G10
VCC1_5_A[19]
AC19 VCC1_5_A[18]
AC18
VCC1_5_A[17]
AC9
VCC1_5_A[16]
AJ10 VCC1_5_A[15]
AH10 VCC1_5_A[14]
AG11
VCC1_5_A[28]
AB7
VCC1_5_A[29]
AC6
VCC1_5_A[30]
AC7
VCCSUS3_3[20] T7
R335
*22.1K/F_4
R335
*22.1K/F_4
R242 0_6R242 0_6
R568 0_6R568 0_6
C508
10U/6.3V_8
C508
10U/6.3V_8
C478
10U/6.3V_8
C478
10U/6.3V_8
R315 *0_6R315 *0_6
TP70TP70
U20
*IC(5P) G913C (SOT23-5)EP
U20
*IC(5P) G913C (SOT23-5)EP
SHDN
1
GND
2
VIN
3VOUT 4
SET 5
C542
.1U/10V_4
C542
.1U/10V_4
C808
.1U/10V_4
C808
.1U/10V_4
C574
1U/6.3V_4
C574
1U/6.3V_4 L34
1uH/300mA_8
L34
1uH/300mA_8
L38 HCB1608KF-181T15_6L38 HCB1608KF-181T15_6
C507
.1U/10V_4
C507
.1U/10V_4
C514
4.7U/6.3V_6
C514
4.7U/6.3V_6
R334
*0_6
R334
*0_6

8
8
7
7
6
6
5
5
4
4
3
3
2
2
1
1
D D
C C
B B
A A
SD_DAT1SP6
XD-D4
SP10
XTLO
XD-D0
CARD_LEDO#
SD_CMD
SD_CD#
VREG
MODE_SEL
XD_CD#
RREF
XD-CE#
XD-ALE
SP7
SP6
SP16
SP15
SP11
MS_CD#
SP5
5158_RST#
XTLI
XTLO
XD-RB#
XD-WP#
XD-D6
XD-D5
XD_CD#
MS_DATA2_XD_D2
XD-D3
SD_DAT1
MS_DATA0_SD_DAT0
XD-D7
XD_WE
XD-RE#
XD-D4
SD_DAT3
MS_DATA1
MS_DATA2_XD_D2
SD_CLK_MS_CLK
MS_DATA0_SD_DAT0
SD_CMD
MS_DATA3
XD-D0
XD-D1
XD-ALE
XD-CE#
SD_WP
SD_CLK_MS_CLK
MS_BS
XD-CLE
MS_CD#
SD_DAT2
SD_CD#
SD_CD#
SD_WP
SP7
SD_WP
SP11
MS_BS
SP15
SP5
XD-RE#
MS_DATA3
XD-D1
XD_WE
SP10
XD-D4
XD-RB#
XD-D7
MS_DATA2_XD_D2
MS_DATA0_SD_DAT0
SP16
XD-WP#
XD-CLE
XD-D3
SP6 MS_DATA1
XD-D6
SD_CLK_MS_CLK
SD_DAT3
SD_DAT2
XD-D5
DM
DP
+3VSUS_RTS
5158_RST#
MS_DATA3
MS_DATA0_SD_DAT0
MS_DATA2_XD_D2
MS_DATA1
MS_CD#
MS_BS
SD_CLK_MS_CLK
XD-RE#
XD_WE
XD-RB#
SD_CMD
SD_DAT3
XD-CE#
XD-ALE
XD-D1
XD-D0
SD_DAT2
XD-CLE
XD-WP#_L
XD_CD#
XD-D5
XD-D6
SD_CD#
XD-D7
MS_DATA0_SD_DAT0
SD_DAT1
XD-D3
MS_DATA2_XD_D2
SD_WP
SD_CLK_MS_CLK
XD-D4
CLK_48M_CR[2]
USBP6-[22] USBP6+[22]
+3VSUS
+3VCARD
+3VSUS
+3VSUS
+3VCARD+3VCARD
+3VCARD+3VCARD
+3VSUS
+3VCARD
+3VSUS
+3VCARD
+3VCARD
Size Document Number Rev
Date: Sheet of
Quanta Computer Inc.
PROJECT : QL8
NB5
RTS5158E & CR SOCKET &HOLE
3A
Custom
25 45Tuesday, April 08, 2008
Size Document Number Rev
Date: Sheet of
Quanta Computer Inc.
PROJECT : QL8
NB5
RTS5158E & CR SOCKET &HOLE
3A
Custom
25 45Tuesday, April 08, 2008
Size Document Number Rev
Date: Sheet of
Quanta Computer Inc.
PROJECT : QL8
NB5
RTS5158E & CR SOCKET &HOLE
3A
Custom
25 45Tuesday, April 08, 2008
25
For 5158E
For 5158
Vreg out 1.8V from Internal 3.3VLDO
For 5158E SP2 SD_WP
SP6
SD_DAT1
XD_D3
SP4 XD_D4
Note:
SP3 SD_CD#
SP7 SD_DAT0 MS_D1
SP5 XD_D5MS_BS
SP1 XD_CD#
SP10 SD_DAT6 XD_D7
SP14 XD_R/B#
SP12 SD_DAT5 XD_D0
SP11 XD_D1SD_CLK
SP15 SD_DAT3 XD_WE#
SP13 SD_DAT4 XD_WP#
SP9 MS_INS#
MS_D3
SP8 SD_DAT7 XD_D2
SP17 XD_ALE
SP18 XD_CE#
SP16 SD_DAT2 XD_RE#
SP19 XD_CLE
XD_D6MS_D0
MS_D2
MS_SCLK
SP0 SD/MMC MS XD
Modify by Tony 8/10
BG612000717
For 5158
XD,MMC/SD,MS/MSP
5 IN1 CARD READER
CLOSE CONN
SD_DAT1
AL005158B10 -->RTS5158E
AL005158B00 -->RTS5158
For RTS5158
For 5158
MDC
Co-lay card reader
DV2 add 2'nd source
MINI CARD
PV
PV
PV change footprint PV change footprint
PV
R511 *0_4R511 *0_4
C468.1U/10V_4 C468.1U/10V_4
H21
*h-c315d106p2
H21
*h-c315d106p2
1
R200 0_4R200 0_4
H1
*h-c315d106p2
H1
*h-c315d106p2
1
C826
.1U/10V_4
C826
.1U/10V_4
H19
*h-c315d106p2
H19
*h-c315d106p2
1
H11
*h-tc256bc220d181p2
H11
*h-tc256bc220d181p2
1
H4
*h-c315d106p2
H4
*h-c315d106p2
1
PAD1
*EMIPAD
PAD1
*EMIPAD
1
R539
150K/F_4
R539
150K/F_4
H5
*H-C220D177P2
H5
*H-C220D177P2
1
R502
*270K_4
R502
*270K_4
H16
*h-c315d106p2
H16
*h-c315d106p2
1
R513 0_4R513 0_4
PAD5
MDC_SPRING
PAD5
MDC_SPRING
1
C796
1U/6.3V_4
C796
1U/6.3V_4
H13
*h-c315d106p2
H13
*h-c315d106p2
1
R504 0_4R504 0_4
H17
h-tc146bc256d146p2
H17
h-tc146bc256d146p2
1
R510 100K/F_4R510 100K/F_4
R521 0_4R521 0_4
U37
Realtek RTS5158
U37
Realtek RTS5158
XD_CLE/CF_D3 43
XD_CE#/CF_D11 42
XD_ALE/CF_D4 41
SD_DAT2/XD_RE#/CF_D12 40
SD_DAT3/XD_WE#/CF_D5 39
XD_RDY/CF_D13 38
SD_DAT4/XD_WP#/CF_D6 37
SD_DAT5/XD_D0/CF_D14 35
SD_CLK/XD_D1/MS_CLK/CF_D7 34
SD_DAT6/XD_D7/MS_D3/CF_D15 31
CF_CS0# 30
MS_INS#/CF_IORD# 29
SD_DAT7/XD_D2/MS_D2/CF_IOWR# 28
SD_DAT0/XD_D6/MS_D0/CF_RST# 27
SD_DAT1/XD_D3/MS_D1/CF_IORDY 26
XD_D5/MS_BS/CF_A2 25
SD_CMD 36
DGND2 32
D3V3_ IN 33
XTLO
48
XTLI
47
AG_PLL 46
MODE_SEL
45
RST#
44
CF_CD#
13
GPIO0
14
CF_D10
15
CF_D9
16
CF_D2
17
CF_D8/SM_CD#
18
CF_D1/XD_CD#
19
DGND1 12
CF_D0/SM_WPM#/SD_WP
20
CF_A0/SD_CD#
21
CF_DMACK#
22
CF_A1/XD_D4
23
CF_DMARQ
24
AV_PLL_IN 1
RREF
2
A3V3_ IN 3
DM
4
DP
5
AG33 6
A3V3_OUT 7
5V_IN 8
CARD_3V3_OUT 9
VREG_OUT 10
D3V3_OUT 11
C829
270P/25V_4
C829
270P/25V_4
C467
1U/6.3V_4
C467
1U/6.3V_4
R523 0_4R523 0_4
H14
*h-o236x669d236x669
H14
*h-o236x669d236x669
1
R522 0_4R522 0_4
R520 0_4R520 0_4
PAD2
*EMIPAD
PAD2
*EMIPAD
1
C464
.1U/10V_4
C464
.1U/10V_4
PAD6
*pad-re193x114
PAD6
*pad-re193x114
1
C465.1U/10V_4 C465.1U/10V_4
PAD4
MDC_SPRING
PAD4
MDC_SPRING
1
C822
*270P/25V_4
C822
*270P/25V_4
R505 100K/F_4R505 100K/F_4
C794 *5.6P/50V_4C794 *5.6P/50V_4
C810
4.7U/6.3V_6
C810
4.7U/6.3V_6
C806
270P/50V_4
C806
270P/50V_4
H9
*h-c315d106p2
H9
*h-c315d106p2
1
H10
*H-C220D177P2
H10
*H-C220D177P2
1
H6
*h-c315d106p2
H6
*h-c315d106p2
1
C463
4.7U/6.3V_6
C463
4.7U/6.3V_6
PAD3
*EMIPAD
PAD3
*EMIPAD
1
R516 0_4R516 0_4
H7
*H-C220D177P2
H7
*H-C220D177P2
1
R514 0_4R514 0_4
R515 0_4R515 0_4
R501 0_6R501 0_6
C795
*47P/50V_4
C795
*47P/50V_4
H15
*h-c315d106p2
H15
*h-c315d106p2
1
H8
*h-tc256bc220d181p2
H8
*h-tc256bc220d181p2
1
C469
.1U/10V_4
C469
.1U/10V_4
C790 *5.6P/50V_4C790 *5.6P/50V_4
R503 0_4R503 0_4
R527 0_4R527 0_4
H18
h-tc146bc256d146p2
H18
h-tc146bc256d146p2
1
C470
.1U/10V_4
C470
.1U/10V_4
H25
H-TC161BC276D161P2
H25
H-TC161BC276D161P2
1
R507
*10K/F_4
R507
*10K/F_4
R509 0_4R509 0_4
C793
.1U/10V_4
C793
.1U/10V_4
H24
h-tc67bc276d67p2
H24
h-tc67bc276d67p2
1
C792
1U/6.3V_4
C792
1U/6.3V_4
H23
H-TC161BC276D161P2
H23
H-TC161BC276D161P2
1
R528 0_4R528 0_4
R524 0_4R524 0_4
R201 6.19K/F_4R201 6.19K/F_4
PAD7
*pad-re528x83
PAD7
*pad-re528x83
1
C466
.1U/10V_4
C466
.1U/10V_4
CN36
*TAI TWUM 5IN1 CARD READER SOCKET
CN36
*TAI TWUM 5IN1 CARD READER SOCKET
xD-CLE
4
xD-WP
7
MS-DATA0
19
xD-R/B
1
SD-CMD
12
SD-VCC 23
xD-D0
8
xD-ALE
5
SD-DAT3
11
MS-SDLK
15
xD-WE
6
GND
13
MS-DATA3
16
xD-CE
3xD-RE
2
MS-DATA1
20
MS-DATA2
18 MS-INS
17
SD-DAT2
10
MS-VCC
14
MS-BS
21
xD-D1
9
GND
22 SD-CLK 24
SD-DAT0 25
xD-D2 26
xD-D3 27
xD-D4 28
SD-DAT1 29
xD-D5 30
xD-D6 31
xD-D7 32
xD-VCC 33
xD-CD 34
SD-WP 35
SD-CD 36
GND 37
GND 38
NC 40
GND 42
GND 41
NC 39
C825
.1U/10V_4
C825
.1U/10V_4
C457
.1U/10V_4
C457
.1U/10V_4
H22
*h-c315d106p2
H22
*h-c315d106p2
1
H12
*h-tc256bc220d181p2
H12
*h-tc256bc220d181p2
1
H26
h-tc67bc276d67p2
H26
h-tc67bc276d67p2
1
H20
*H-BC236D130PT
H20
*H-BC236D130PT
1
C456
.1U/10V_4
C456
.1U/10V_4
C821
.1U/10V_4
C821
.1U/10V_4
R517 0_4R517 0_4
R525 0_4R525 0_4
H28
*H-C130D130N
H28
*H-C130D130N
1
Y6
*12MHz
Y6
*12MHz
1 2
H2
*H-BC236D130PT
H2
*H-BC236D130PT
1
R526 0_4R526 0_4
H3
*h-c315d106p2
H3
*h-c315d106p2
1
C454
4.7U/6.3V_6
C454
4.7U/6.3V_6
C458
.1U/10V_4
C458
.1U/10V_4
CN23
5IN1 CARD READER SOCKET
CN23
5IN1 CARD READER SOCKET
XD-CLE
4
XD-WP
7
MS-DATA0
19
XD-R/B
1
SD-CMD
12
SD-VCC 23
XD-DATA0
8
XD-ALE
5
SD-DAT3
11
MS-SDLK
15
XD-WE
6
GND
13
MS-DATA3
16
XD-CE
3XD-RE
2
MS-DATA1
20
MS-DATA2
18 MS-INS
17
SD-DATA2
10
MS-VCC
14
MS-BS
21
XD-DATA1
9
GND
22 SD-CLK 24
SD-DATA0 25
XD-DATA2 26
XD-DATA3 27
XD-DATA4 28
SD-DATA1 29
XD-DATA5 30
XD-DATA6 31
XD-DATA7 32
XD-VCC 33
XD-CD 34
SD-WP-SW 35
SD-CD-SW 36
GND 37
GND 38
GND 40
GND 42
SD-W/P 41
SD-C/D 39
GND 43
H27
*H-TC236BC315D106P2
H27
*H-TC236BC315D106P2
1

A
A
B
B
C
C
D
D
E
E
1 1
EARP_R
EARP_L
DOCK_RSPK+
DOCK_LSPK+
SA_A#
ACZ_SDIN0_ADC
DIGITAL_D2
+4.75VAVDD
VREFOUT_B_L
EXT_MIC_RMIC1_R1 EXT_MIC_L
MAINON
VREFOUT_B_R
VREF_FLT
BIT_CLK_AUDIO
VREFOUT_B_LVREFOUT_B_LVREFOUT_B_LVREFOUT_B_LVREFOUT_B_LVREFOUT_B_L
EARPO_L
EARPO_R EARP_R
EARP_L
SA_B#
ACZ_SDIN0_ADC
VREFOUT_B_R
SENSE_ASENSE_A
HW_RADIO_DIS#
MIC1_L1
SA_A#
SA_B#
HW_RADIO_DIS#BT_OFF#
EXT_MIC_L
EXT_MIC_R EARP_L
EARP_R
DOCK_RSPK+ [34]
DOCK_LSPK+ [34]
MAINON [32,35,37,39,40,41]
DIGITAL_CLK[19]
HP-R [27]
HP-L [27]
ACZ_SDOUT_AUDIO[21]
ACZ_SDIN0[21]
ACZ_SYNC_AUDIO[21]
ACZ_RST#_AUDIO[21]
ACZ_SPKR[21,23]
BIT_CLK_AUDIO[21]
DIGITAL_D1[19]
EAPD#[27]
SA_A#[34]
BT_OFF#[23,32]
USBP1-[22] USBP1+[22]
USBP2-[22] USBP2+[22]
BLUELED[27,33]
USBP8+[22] USBP8-[22]
+3V +3V_DVDD
AGNDAGND
AGND
+4.75VAVDD
+5V
AGND
+3V_1.5V_DVIO
+5V+4.75VAVDD
AGND
+4.75VAVDD
AGND
AGND
AGND
AGND
+3V+3V
+3V_DVDD
+1.5V
+3V_1.5V_DVIO
+3VSUS
+3V_DVDD
AGNDAGND AGND
+5VSUS
AGND AGND
+3VSUS
Size Document Number Rev
Date: Sheet of
Quanta Computer Inc.
PROJECT : QL8
NB5
Azalia ALC268
3A
Custom
26 45Tuesday, April 08, 2008
Size Document Number Rev
Date: Sheet of
Quanta Computer Inc.
PROJECT : QL8
NB5
Azalia ALC268
3A
Custom
26 45Tuesday, April 08, 2008
Size Document Number Rev
Date: Sheet of
Quanta Computer Inc.
PROJECT : QL8
NB5
Azalia ALC268
3A
Custom
26 45Tuesday, April 08, 2008
SA_A# -->EXT HP
SA_B# -->EXT MIC
Audio JACK: Normal Open
X
M/B MIC
PORT F
PORT
PORT C
PORT E
MONO_OUT
PORT A
Internal Speckers
PLACE TO
HP OUT
PORT D
PORT B
Close to Pin9
Close to Pin38
TO Headphone jack
Vset=1.242V
26
Close to Pin1
X
Close to Pin9
FOR EMI
X
TO Internal Speakers
TO Audio Jack MIC
AGND SHIELD
AGND SHIELD
AGND SHIELD
DM DIGITAL MIC
X
BLUETOOTH
Audio
Dis
UMA
TO AUDIO/B CON.
DV2_1/15
B/T
PV-DEL R580,R579
PV-DEL R353
+
C850 100U/6.3V_3528
+
C850 100U/6.3V_3528
R357
20K/F_4
R357
20K/F_4
R377
10K/F_4
R377
10K/F_4
C632
.1U/10V_4
C632
.1U/10V_4
C630
.1U/10V_4
C630
.1U/10V_4
2 1
R361 10K/F_4R361 10K/F_4
+
C849 100U/6.3V_3528
+
C849 100U/6.3V_3528
CN8
AUDIO CONN
CN8
AUDIO CONN
1
4
5
6
7
8
9
10
11
12
2
3
13
14
15
16
24
23
22
21
20
19
18
17
C633
10U/6.3V_8
C633
10U/6.3V_8
Q13
*DTC144EUA
Q13
*DTC144EUA
1 3
2
R379 20K/F_4R379 20K/F_4
C846
.1U/10V_4
C846
.1U/10V_4
C621
1U/6.3V_4
C621
1U/6.3V_4
R584 2.2K_4R584 2.2K_4
C628
.1U/10V_4
C628
.1U/10V_4
C619
*27P/50V_4
C619
*27P/50V_4
R343
*4.7K_4
R343
*4.7K_4
C515 .1U/10V_4C515 .1U/10V_4
TP74TP74
R348 *0_6R348 *0_6
C620
.1U/10V_4
C620
.1U/10V_4
C856
*27P/50V_4
C856
*27P/50V_4
C623
10U/6.3V_8
C623
10U/6.3V_8 C851
10U/6.3V_8
C851
10U/6.3V_8
U21
TPS793475
U21
TPS793475
Vout
5
BYP
4
GND
2EN 3
Vin 1
R350 *0_6R350 *0_6
C610
*27P/50V_4
C610
*27P/50V_4
Q12
*DTC144EUA
Q12
*DTC144EUA
1 3
2
TP75TP75
R355 0_4R355 0_4
C637
1U/6.3V_4
C637
1U/6.3V_4
C866
2.2U/6.3V_6
C866
2.2U/6.3V_6
R585 2.2K_4R585 2.2K_4
C618
.1U/10V_4
C618
.1U/10V_4
C865
2.2U/6.3V_6
C865
2.2U/6.3V_6
R342
*4.7K_4
R342
*4.7K_4
C636
.1U/10V_4
C636
.1U/10V_4
R378 0_6R378 0_6
L54
0_8
L54
0_8
1 2
R367 *0_4R367 *0_4C864
.1U/10V_4
C864
.1U/10V_4
C833
10U/6.3V_8
C833
10U/6.3V_8
C611
*27P/50V_4
C611
*27P/50V_4
R588 *0_6R588 *0_6
R364 75/F_4R364 75/F_4
C606
*180P/50V_4
C606
*180P/50V_4
C616
10U/6.3V_8
C616
10U/6.3V_8
C862
.1U/10V_4
C862
.1U/10V_4
C831
.1U/10V_4
C831
.1U/10V_4
L55 *0_8L55 *0_8
1 2
R380 39.2K/F_4R380 39.2K/F_4
U41
ALC268
U41
ALC268
DVDD
1
GPIO0-DMIC-12
2
GPIO3/DMIC-34
3
DVSS
4
SDATA-OUT
5
BIT-CLK
6
DVSS-I/O
7
SDATA-IN
8
DVDD-I/O
9
SYNC
10
RESET#
11
PCBEEP
12
Sense A
13
NC
14
NC
15
MIC2-L
16
MIC2-R
17
CD-L
18
CD-GND
19
CD-R
20
MIC1-L
21
MIC1-R
22
LINE1-L
23
LINE1-R
24
AVDD1 25
AVSS1 26
VREF 27
MIC1-VREFO-L 28
LINE1-VREFO 29
MIC2-VREFO 30
GPIO1 31
MIC1-VREFO-R 32
NC 33
Sense B 34
LINE-OUT-L 35
LINE-OUT-R 36
MONO 37
AVDD2 38
HP-OUT-L 39
JDREF 40
HP-OUT-R 41
AVSS2 42
NC 43
NC 44
NC 45
DMIC-CLK 46
EAPD 47
SPDIFO 48
C861
.1U/10V_4
C861
.1U/10V_4
R586 1K/F_4R586 1K/F_4
R589 22_4R589 22_4
R359 0_6R359 0_6
R374 47K_4R374 47K_4
C853
1U/6.3V_4
C853
1U/6.3V_4
C624
4.7U/6.3V_6
C624
4.7U/6.3V_6
12
R346 0_4R346 0_4
R363 75/F_4R363 75/F_4
R587 1K/F_4R587 1K/F_4
C609
*180P/50V_4
C609
*180P/50V_4
R582 0_6R582 0_6
C615
1U/6.3V_4
C615
1U/6.3V_4
R351 *0_6R351 *0_6
R358 0_6R358 0_6
R354 0_6R354 0_6
C848
.1U/10V_4
C848
.1U/10V_4
C635
.047U/25V_4
C635
.047U/25V_4
C614
1U/6.3V_4
C614
1U/6.3V_4
R368 0_4R368 0_4
C629
.1U/10V_4
C629
.1U/10V_4
C627 1000P/50V_4C627 1000P/50V_4
1 2
C863
10U/6.3V_8
C863
10U/6.3V_8

1
1
2
2
3
3
4
4
5
5
6
6
7
7
8
8
A A
B B
C C
D D
R_SPK-3
L_SPK+2
R_SPK-
L_SPK-
L_SPK+
R_SPK+
L_SPK-1
R_SPK+4
AMP_BYPASS
AUDIO_G0
AUDIO_G1
AUDIO_G0
AUDIO_G1
RF_LED#
NUM_LED
PWR_R_LED1
SATA_R_LED1
RFON_R_LED1
CAP_LED
AC_SDIN1_MDC
RF_LINK#
C_SPKR_R
HP_L_C C_SPKR_L
HP_R_C
VOLMUTE#[32]
EAPD#[26]
SATA_LED#[21]
RF_LINK#[32,33]
PWR_LED#[31,32,33]
CAPSLED#[32]
MBATLED0#[32,33]
BLUELED[26,33]
BATLOW#[32]
NUMLED#[32]
BIT_CLK_MDC [21]
ACZ_SDIN1[21]
ACZ_SDOUT_MDC[21]
ACZ_SYNC_MDC[21]
ACZ_RST#_MDC[21]
HP-L[26] HP-R[26]
+5V +5VAMP
+5VAMP
+5VAMP
AMP_GND
AMP_GND
AMP_GND
AMP_GND
AMP_GNDAGND
AMP_GND
+3V
+3V
+3V
+3VPCU
+3V
+3VPCU
+3V
+3V
+3V
+1.5V
+3V
AMP_GND
AMP_GNDAMP_GND
Size Document Number Rev
Date: Sheet of
Quanta Computer Inc.
PROJECT : QL8
NB5
AMP_TPA6017/Accelerometer
3A
Custom
27 45Tuesday, April 08, 2008
Size Document Number Rev
Date: Sheet of
Quanta Computer Inc.
PROJECT : QL8
NB5
AMP_TPA6017/Accelerometer
3A
Custom
27 45Tuesday, April 08, 2008
Size Document Number Rev
Date: Sheet of
Quanta Computer Inc.
PROJECT : QL8
NB5
AMP_TPA6017/Accelerometer
3A
Custom
27 45Tuesday, April 08, 2008
27
INT. SPEAKER
AUDIO AMPLIFIER
EMI requests
EMI requests
change footprint
change footprint
6017A2 Gain Table
0 0 6dB
0 1 10dB
1 0 15.6dB
1 1 21.6dB
GAIN0 GAIN1 AV(INV)
APA2031 ,AL002031K00
AL001431K04
AL6017A2K12
(red)
(green)
(blue)
朝上
(blue)
(blue)
(blue)
(blue)
Dis
UMA
MDC CONNECTOR LED
DEL BOM(Q14,Q16,R370)
DV2-Change footprint
PV-DEL R570
I = Vcc -Vf / R
R
LED Vf
C626 100P/50V_4C626 100P/50V_4
1 2
R349 0_6R349 0_6
C857 .47U/10V_6C857 .47U/10V_6
1 2
C839
2.2U/6.3V_6
C839
2.2U/6.3V_6
R381 *0_6R381 *0_6
U42
TPA6017A2/FAN7031/LM4874
U42
TPA6017A2/FAN7031/LM4874
PVDD2
15
VDD
16
LIN-
5
RIN-
17
SHUTDOWN 19
PVDD1
6
GND2 11
GND4 20
ROUT+ 18
ROUT- 14
RIN+
7
GND1 1
LOUT+ 4
LOUT- 8
NC 12
LIN+
9
BYPASS
10
GAIN0
2
GAIN1
3
EPAD 21
GND3 13
Q16
*DTC144EUA
Q16
*DTC144EUA
1 3
2
R366 0_6R366 0_6
LED3LED3
R583 6.19K/F_4R583 6.19K/F_4
LED1LED1
R373 330_6R373 330_6
C852 .047U/16V_6C852 .047U/16V_6
1 2
C612
*180P/50V_4
C612
*180P/50V_4
R376 330_6R376 330_6
C837
.1U/10V_4
C837
.1U/10V_4
R591 1K/F_4R591 1K/F_4
12
C835
.1U/10V_4
C835
.1U/10V_4
D29
BAT54A
D29
BAT54A
3
2
1
R370
*10K/F_4
R370
*10K/F_4
C617
*180P/50V_4
C617
*180P/50V_4
CN10
INT SPEAKER CONN
CN10
INT SPEAKER CONN
1
2
3
4
CN24
MDC CONN
CN24
MDC CONN
GND
1REV 2
A_SDO
3REV 4
GND
5VCC 6
A_SYNC
7GND 8
A_SDI
9GND 10
A_RST#
11 A_BCLK 12
Q14
*ME2303T1
Q14
*ME2303T1
3
2
1
LED4LED4
R593 0_6R593 0_6
Q15
*DTC144EUA
Q15
*DTC144EUA
1 3
2
C613
*180P/50V_4
C613
*180P/50V_4
C858
.047U/25V_4
C858
.047U/25V_4
12
C836
*10P/50V_4
C836
*10P/50V_4
R600
3.48K/F_4
R600
3.48K/F_4
R567 33_4R567 33_4
R595 100K/F_4R595 100K/F_4
R571*0_6 R571*0_6
C855
10U/6.3V_8
C855
10U/6.3V_8
12
R371 0_6R371 0_6
R365 330_6R365 330_6
R601
3.48K/F_4
R601
3.48K/F_4
C860 .47U/10V_6C860 .47U/10V_6
1 2
R500 330_6R500 330_6
C847 .047U/16V_6C847 .047U/16V_6
1 2
C625
*180P/50V_4
C625
*180P/50V_4
R356 0_6R356 0_6
R362
0_4
R362
0_4
C634 100P/50V_4C634 100P/50V_4
1 2
R592 100K/F_4
R592 100K/F_4
12
C834
1000P/50V_4
C834
1000P/50V_4
C859
.1U/10V_4
C859
.1U/10V_4
12
R5720_6 R5720_6
R352 0_6R352 0_6
C854
.1U/10V_4
C854
.1U/10V_4
12
C631 100P/50V_4C631 100P/50V_4
1 2
R369 330_6R369 330_6
LED6LED6
R594 *1K/F_4R594 *1K/F_4
12
R590 *100K/F_4R590 *100K/F_4
LED2
19-22SURSYGC/S530-A2/TR8
LED2
19-22SURSYGC/S530-A2/TR8
3 1
4 2
R372 330_6R372 330_6
C622 100P/50V_4C622 100P/50V_4
1 2
C845 .47U/10V_6C845 .47U/10V_6
12
R375 330_6R375 330_6
C828
*10P/50V_4
C828
*10P/50V_4
R360 *0_6R360 *0_6
R581 6.19K/F_4R581 6.19K/F_4
LED5LED5

5
5
4
4
3
3
2
2
1
1
D D
C C
B B
A A
CLK_PCIE_LAN#
LAN_GLINK100#
LAN_GLINK1000#
+LAN_A1.8
+LAN_A1.8 ISOLATEB
+CTRL15_E
+LAN_A1.8
XTAL2
XTAL1
LAN_TX#
+LAN_D1.5_SRVDD
EEDO
EECS
EESK
EEDI
LAN_GLED#
LAN_YLED#
+LAN_D1.5_CLKREQ
+CTRL15_E
+LAN_D1.5 +LAN_D1.5_SRVDD
+LAN_A1.8_FB12
LAN_LED_100#
EESK
EECS
PCIE_WAKE#
MDI3+
LAN_GLINK10#
PCIE_TXN6_LAN
MDI1-
PCIE_RXN6_LAN_L
PCIE_TXP6_LAN
LAN_GLINK1000#
PCIE_RXP6_LAN_L
MDI2+
EEDO
MDI2-
MDI0-
CLK_PCIE_LAN
EEDI
MDI3-
MDI0+
MDI1+
+3V_GVDD
LAN_RESET#
LAN_TX#
LAN_GLINK10#
LAN_GLINK100#
LAN_MX3+
LAN_MX1+
LAN_MX2+
LAN_MX3-
LAN_MX2-
LAN_MX1-
LAN_MX0-
LAN_MX0+
LAN_GLED#
LAN_GLED
LAN_YLED
LAN_YLED#
RING
TIP
LAN_MCT0
LAN_MCT1
LAN_MCT2
V_DAC3 LAN_MCT3
V_DAC2
V_DAC1
V_DAC0
MDI3-
MDI3+
MDI2-
MDI2+
MDI1-
MDI1+
MDI0-
MDI0+
LANRSET
+CTRL15_E
+3V_GVDD
CHASSIS2_GNDCHASSIS1_GND
+LAN_A1.8_FB12
LAN_REST#[32]
PCIE_TXP6_LAN[22] PCIE_TXN6_LAN[22]
PCIE_WAKE#[23,30,33]
PLTRST#[22,30,32,33]
PCIE_RXN6_LAN [22]
PCIE_RXP6_LAN [22]
CLK_PCIE_LAN [2]
CLK_PCIE_LAN# [2]
LAN_DISABLE# [21]
+FB12[29]
+CTRL15[29]
LAN_MX0- [34]
LAN_MX0+ [34]
LAN_MX1- [34]
LAN_MX1+ [34]
LAN_MX2- [34]
LAN_MX2+ [34]
LAN_MX3- [34]
LAN_MX3+ [34]
+3V_LAN
+3V
+3V_LAN
+3V_LAN
LAN-AGND
LAN-AGND
LAN-AGND
+LAN_D1.5
+LAN_D1.5
+LAN_D1.5
+3V_A_LAN
+3V_LAN
+3V_LAN
+LAN_E1.8
+3V_LAN
+LAN_E1.8
+3V_LAN
+3V_A_LAN
+CTRL18
+3V_LAN
+3V_LAN
+3VLANVCC
+3VLANVCC
Size Document Number Rev
Date: Sheet of
Quanta Computer Inc.
PROJECT : QL8
NB5
RTL8111C/8102E/RJ45
3A
Custom
28 45Tuesday, April 08, 2008
Size Document Number Rev
Date: Sheet of
Quanta Computer Inc.
PROJECT : QL8
NB5
RTL8111C/8102E/RJ45
3A
Custom
28 45Tuesday, April 08, 2008
Size Document Number Rev
Date: Sheet of
Quanta Computer Inc.
PROJECT : QL8
NB5
RTL8111C/8102E/RJ45
3A
Custom
28 45Tuesday, April 08, 2008
T : Stuffed for RTL8111C(10/100/1000)
E : Stuffed for 8102E(10/100)
for 93C56 used. NC if 93C46 is used.
28
if ISOLATEB pin
pull-low,the LAN
chip will not drive
it's PCI-E outputs
( excluding
PCIE_WAKE# pin )
Link
U12#1 wider than 60 mils
U12#63 wider than 40 mils
Stuffed for 8102E
RJ45
C81,C89 FOR EMI CLOSE TO RJ45
Stuffed for RTL8111C(10/100/1000)
NS892405:10/100
NS892402:GIGABIT
DB0AT9LAN05
DB0ZB1LAN04
AL08102E001 RTL8102E-VB-GR
AL08101E005 TL8101E-GR(QFN)
AL08111C001 RTL8111C-VB-GR(QFN)
GIGABIT
10/100
8111C CS22492FB22
8102E CS22002FB19
DV2-change BOM 3.24->3.6k
8111C CS00003J951
8102E NC
8111C NC
8102E CS00003J951
C366
.01U/16V_4
C366
.01U/16V_4
R191 *10K/F_4R191 *10K/F_4
R49 75/F_4R49 75/F_4
R55 330/F_4R55 330/F_4
C432
*.1U/10V_4
C432
*.1U/10V_4
R423 75/F_4R423 75/F_4
C71
.1U/10V_4
C71
.1U/10V_4
C68 .01U/16V_4C68 .01U/16V_4
Pin 65
U12
RTL8111C-VB-GR
Pin 65
U12
RTL8111C-VB-GR
NC
18
LANWAKEB#
19
PERSTB#
20
DVDD12
21
EVDD12
22
HSIP
23
HSIN
24
EGND
25
REFCLK_P
26
REFCLK_N
27
EVDD12
28
HSOP
29
HSON
30
EGND
31
DVDD12
32
SROUT12
1
AVDD33
2
MDIP0
3
MDIN0
4
FB12
5
MDIP1
6
MDIN1
7
AVDD12
8
MDIP2
9
MDIN2
10
AVDD12
11
MDIP3
12
MDIN3
13
AVDD12
14
NC
15
VDD33
16
EESK 48
EEDI/AUX 47
VDD33 46
EEDO 45
EECS 44
DVDD12 43
NC 42
NC 41
NC 40
NC 39
DVDD12 38
VDD33 37
ISOLATEB# 36
NC 35
NC 34
CLKREQB 33
RSET 64
VDDSR 63
ENSR 62
CKTAL2 61
CKTAL1 60
AVDD33 59
AVDD12 58
LED_TX# 57
LED_100# 56
LED_10# 55
LED_1000# 54
VDD33 53
DVDD12 52
GPO 51
GPI 50
DVDD12 49
NC
17 EPAD 65
Y2
25MHZ
Y2
25MHZ
21
R185 0_4R185 0_4
C677 .01U/16V_4C677 .01U/16V_4
C417 .1U/10V_4C417 .1U/10V_4
T12T12
C255 .01U/16V_4C255 .01U/16V_4
C662 .01U/16V_4C662 .01U/16V_4
R174 0_6R174 0_6
C261 .01U/16V_4C261 .01U/16V_4
R42 75/F_4R42 75/F_4
R496 0_6R496 0_6
C420 .1U/10V_4C420 .1U/10V_4
T13T13
D5
BAT54A
D5
BAT54A
3
2
1
R499 0_6R499 0_6
C671 .01U/16V_4C671 .01U/16V_4
C776
.1U/10V_4
C776
.1U/10V_4
R178 0_4R178 0_4
C665
0.01U/100V_0603
C665
0.01U/100V_0603
C48
*.01U/16V_4
C48
*.01U/16V_4
C213
470P/3KV-1808
C213
470P/3KV-1808
C661
1000P/3KV_1808
C661
1000P/3KV_1808
R193 *0_4R193 *0_4
R56 330/F_4R56 330/F_4
R1903.6K/F_4 R1903.6K/F_4
1 2
R181 0_4R181 0_4
C670
0.01U/100V_0603
C670
0.01U/100V_0603
C234
470P/3KV-1808
C234
470P/3KV-1808
CN16
C100F9-110A4-L
CN16
C100F9-110A4-L
LED_GRE_P
11
LED_GRE_N
12
MX0+
3
MX0-
4
MX1+
5
MX2-
7MX2+
6
MX1-
8
MX3+
9
MX3-
10
LED_YEL_P
1
LED_YEL_N
2
TIP
13
RING
14
GND 15
GND 16
GND 17
GND 18
R188
1K/F_4
R188
1K/F_4
U36
*M93C46-WMN6TP
U36
*M93C46-WMN6TP
CS
1
SK
2
DI
3
DO
4GND 5
ORG 6
DC 7
VCC 8
C396
27P/50V_4
C396
27P/50V_4
C403
27P/50V_4
C403
27P/50V_4
C672
0.01U/100V_0603
C672
0.01U/100V_0603
R31 0_4R31 0_4
C389
*.1U/10V_4
C389
*.1U/10V_4
C79
.1U/10V_4
C79
.1U/10V_4
R166 2.49K/F_4R166 2.49K/F_4
R172 *0_4R172 *0_4
C780
10U/6.3V_8
C780
10U/6.3V_8
D4 RB501V-40D4 RB501V-40
21
U26
NS892405
U26
NS892405
TCT1
1
TD1+
2
TD1-
3
TD2+
5
TD2-
6
TCT2
4
MCT1 24
MX1+ 23
MX1- 22
MCT2 21
MX2+ 20
MX2- 19
TCT3
7
TD3+
8
TD3-
9
TCT4
10
TD4+
11
TD4-
12 MX4- 13
MX4+ 14
MCT4 15
MX3- 16
MX3+ 17
MCT3 18
C664
0.01U/100V_0603
C664
0.01U/100V_0603
C781
10U/6.3V_8
C781
10U/6.3V_8
R490 0_6R490 0_6
R498 *0_6R498 *0_6
R189
15K/F_4
R189
15K/F_4
1 2
CN19
RJ-11 CON
CN19
RJ-11 CON
1
2
C658 .01U/16V_4C658 .01U/16V_4
R175 0_4R175 0_4
C50
*.01U/16V_4
C50
*.01U/16V_4
R599 *0_6R599 *0_6
C65 .01U/16V_4C65 .01U/16V_4
R41 75/F_4R41 75/F_4

5
5
4
4
3
3
2
2
1
1
D D
C C
B B
A A
+FB12 [28]
+CTRL15[28]
+3V_LAN
+3VLANVCC
+LAN_D1.5
+3V_A_LAN
+LAN_E1.8
+LAN_A1.8
LAN-AGND
+CTRL18
Size Document Number Rev
Date: Sheet of
Quanta Computer Inc.
PROJECT : QL8
NB5
LAN Power
3A
A3
29 45Tuesday, April 08, 2008
Size Document Number Rev
Date: Sheet of
Quanta Computer Inc.
PROJECT : QL8
NB5
LAN Power
3A
A3
29 45Tuesday, April 08, 2008
Size Document Number Rev
Date: Sheet of
Quanta Computer Inc.
PROJECT : QL8
NB5
LAN Power
3A
A3
29 45Tuesday, April 08, 2008
LANVCC
Power domain chart
RTL8111B /
RTL8101E
these cap are for lan chip
LAN_D1.8 pins, such as 22 and 28.
placement close lan chip
these cap are for lan chip LAN_D1.5 pins-- 15,
21, 32, 33, 38, 41, 43, 49, 52 and 58.placement
close lan chip
1.8V
these CAP are for LAN CHIP LANVCC
pins--16, 37, 46 and 53.placement close lan
chip
1.8V
LAN_D1.5
these cap are for lan
chip LAN_A1.8
pins--5, 8, 11 and 14.
placement close chip
LAN_A1.8
3.3V
LAN_D1.8
1.5V
E : Stuffed for 8102E(10/100)
T : Stuffed for RTL8111C(10/100/1000)
these CAP are for LAN CHIP LAN_A3.3
pins-- 2 and 59.placement close lan chip
29
placement close to lan chipset
LANVCC
1.2W
364mA
RTL8111C
3.3V
1.2V
1.2V
1.2V
Power trace Layout 寬度> 30mil
Power trace Layout 寬度> 30mil
Power trace Layout 寬度> 30mil
SI build
+CTRL18 will become to switch power phase
SI build
L54 for Gaga lan use 4.7uH power choke
A>500mA tolerance ±15%
For Giga must change L65 to Inductor (Chipset include switch power)
8111C STUFF 0ohm
8102E is NC
8111C STUFF 100 ohm BEAD
8102E is NC
8111C STUFF 0ohm
8102E is NC
8111C is NC
8102E STUFF 0ohm
8111C CV-4706MN00
8102E CS00004JA40
8111C is NC
8102E CH41002KB93
8111C is NC
8102E STUFF 0.1UF
PV
PV
C779
*.1U/10V_4
C779
*.1U/10V_4
C788
.1U/10V_4
C788
.1U/10V_4 C427
.1U/10V_4
C427
.1U/10V_4
C365
4.7U/6.3V_6
C365
4.7U/6.3V_6
C393
1U/6.3V_4
C393
1U/6.3V_4
C786
.1U/10V_4
C786
.1U/10V_4
C392
.1U/10V_4
C392
.1U/10V_4
L51
0_8
L51
0_8
C773
.1U/10V_4
C773
.1U/10V_4
R497 0_8R497 0_8
C422
.1U/10V_4
C422
.1U/10V_4
C777
*.1U/10V_4
C777
*.1U/10V_4
C419
.1U/10V_4
C419
.1U/10V_4
C371
10U/6.3V_8
C371
10U/6.3V_8
C784
.1U/10V_4
C784
.1U/10V_4
C783
.1U/10V_4
C783
.1U/10V_4
L50 *0_8L50 *0_8
C442
.1U/10V_4
C442
.1U/10V_4
C768
10U/6.3V_8
C768
10U/6.3V_8
C386
.1U/10V_4
C386
.1U/10V_4
C787
*.1U/10V_4
C787
*.1U/10V_4
C767
.1U/10V_4
C767
.1U/10V_4
C373
.1U/10V_4
C373
.1U/10V_4
C444
.1U/10V_4
C444
.1U/10V_4
C374
.1U/10V_4
C374
.1U/10V_4
C372
.1U/10V_4
C372
.1U/10V_4
L23 0_8L23 0_8
C439
.1U/10V_4
C439
.1U/10V_4
C778
*.1U/10V_4
C778
*.1U/10V_4
C782
.1U/10V_4
C782
.1U/10V_4
C443
.1U/10V_4
C443
.1U/10V_4
C360
*.1U/10V_4
C360
*.1U/10V_4
L49 4.7UH_2016L49 4.7UH_2016

A
A
B
B
C
C
D
D
E
E
D D
C C
B B
A A
CPPE#
PERST#
USBP7+
CPUSB#
USBP7-
PCIE_WAKE#
CPUSB#
PLTRST#
CPPE#
PERST#
NEW_OC#
PLTRST#[22,28,32,33]
PCIE_WAKE#[23,28,33]
PCIE_TXN1[22]
CGDAT_SMB[2,10,11,33]
PCIE_RXP1[22]
PCIE_TXP1[22]
PCIE_RXN1[22]
CLK_PCIE_NEW#[2]
CGCLK_SMB[2,10,11,33]
CLK_PCIE_NEW[2]
USBP7+[22] USBP7-[22]
SATA_TXP1[21] SATA_TXN1[21]
SATA_RXN1[21] SATA_RXP1[21]
CLK_NEWCARD_OE#[2]
SATA_TXP0 [21]
SATA_TXN0 [21]
SATA_RXN0 [21]
SATA_RXP0 [21]
+1.5VNEWCARD
+3VAUX
+3VNEWCARD
+3VNEWCARD
+3V
+1.5VNEWCARD
+1.5V
+3VS5
+3VAUX
+5V_ODD
+5V
+5V_ODD
+5V_HDD1
+3VNEWCARD
+3VS5 +3V
+1.5VNEWCARD
+3VAUX+1.5V
+5V+5V_HDD1
+3V+3V_HDD1
+3V_HDD1
+3V_HDD1
+5V_HDD1
Size Document Number Rev
Date: Sheet of
Quanta Computer Inc.
PROJECT : QL8
NB5
ODD/HDD/NEW CARD
3A
Custom
30 45Tuesday, April 08, 2008
Size Document Number Rev
Date: Sheet of
Quanta Computer Inc.
PROJECT : QL8
NB5
ODD/HDD/NEW CARD
3A
Custom
30 45Tuesday, April 08, 2008
Size Document Number Rev
Date: Sheet of
Quanta Computer Inc.
PROJECT : QL8
NB5
ODD/HDD/NEW CARD
3A
Custom
30 45Tuesday, April 08, 2008
NEWCARD
SATA CD-ROM
SATA_1 CONNECTOR
Change net name from 3V_NEWAUX to 3VAUX
NEWCARD (PCIEXPRESS*1 + USB*1)
PCI-Express TX and RX direct to connector
120 mils
30
A
B
Fixed layout footprint 0827b
Main HDD
DC Current rating: 0.5 A
+5V: 2 A(4 Pin)
+3V: 2 A(4 Pin)
Gnd : (5 Pin)
Change CN15#31,32 as ME request for Hole pad
expcard-48303-0042-26p-l-qt6 as ME modify Pad size(pin31,32)
Move CN15#29,30 Pin as ME request(Molex confirm drawing)
DFHD13MR006
SATA-48325-1103-13P-R-H-QT6
DV2 Change footprint
PV
PV
U17
TPS2231RGP
U17
TPS2231RGP
STBY#
13.3VIN 2
3.3VIN 4
1.5VIN 12
1.5VIN 14
AUXIN
17
AUXOUT
15
3.3VOUT 3
3.3VOUT 5
1.5VOUT 11
1.5VOUT 13
SYSRST#
6
CPPE#
10
CPUSB#
9
PERST#
8
SHDN#
20
RCLKEN
18
OC#
19
GND
7
C561
.1U/10V_4
C561
.1U/10V_4
12
C506
.1U/10V_4
C506
.1U/10V_4
12
C809
.1U/10V_4
C809
.1U/10V_4
12
C513
.1U/10V_4
C513
.1U/10V_4
C526
.1U/10V_4
C526
.1U/10V_4
C739
.1U/10V_4
C739
.1U/10V_4
C838
4.7U/6.3V_6
C838
4.7U/6.3V_6
C737
10U/6.3V_8
C737
10U/6.3V_8
R573 *0_8R573 *0_8
C738
.1U/10V_4
C738
.1U/10V_4
C525
.1U/10V_4
C525
.1U/10V_4
12
T21T21
CN7
EXPCARD-48303-0042-26P-L-QT6
CN7
EXPCARD-48303-0042-26P-L-QT6
GND_1
1
USB+
3
RSV_0
5
SMBCLK
7
+1.5V_0
9
WAKE#
11
PERST#
13
+3.3V_2
15
CPPE#
17
REFCLK+
19
USB-
2
CPUSB#
4
RSV_1
6
SMBDATA
8
+1.5V_1
10
+3.3VAUX
12
+3.3V_1
14
CLKREQ#
16
REFCLK-
18
GND_2
20
PERn0
21
PERp0
22
GND_3
23
PETn0
24
PETp0
25
GND_4
26
NC4
30 NC3
29 NC2
28 NC1
27
NC5 31
NC5 32
C842
*.1U/10V_4
C842
*.1U/10V_4
C522
.1U/10V_4
C522
.1U/10V_4
C560
.1U/10V_4
C560
.1U/10V_4
C840
.1U/10V_4
C840
.1U/10V_4
R147 1K/F_4R147 1K/F_4
1 2
C830
*10U/6.3V_8
C830
*10U/6.3V_8
C753
.1U/10V_4
C753
.1U/10V_4
C832
10U/6.3V_8
C832
10U/6.3V_8
C754
.1U/10V_4
C754
.1U/10V_4
C841
*10U/6.3V_8
C841
*10U/6.3V_8
S1
S7
P1
P6
CN21
SATA ODD
S1
S7
P1
P6
CN21
SATA ODD
GND1
1
GND2
4
GND3
7
TXP
2
TXN
3
RXN
5
RXP
6
DP
8
+5V
9
+5V
10
MD
11
GND
12
GND
13
14 14
15 15
16 16
17 17
C524
.1U/10V_4
C524
.1U/10V_4
12
1
20
CN25 SATA HDD(1ST)
1
20
CN25 SATA HDD(1ST)
1
2
3
4
5
6
7
8
9
10
11
12
13
14
15
16
17
18
19
20
21
22
23
24
C550
.1U/10V_4
C550
.1U/10V_4
12
C546
.1U/10V_4
C546
.1U/10V_4
C807
.1U/10V_4
C807
.1U/10V_4

5
5
4
4
3
3
2
2
1
1
D D
C C
B B
A A
MY[0..15]
MX[0..7]
MY7
MY1 MY4
MY2
MY5 MY8
MY12
MY14
MY15
MY6
MY3
MY11
MY9
MY0
MY10
MY13
NBSWON1#
MY0
MY15
MX7MY5
MY6
MY9
MX2MY11
MX4
MY4
MY10 MY13
MY14
MY2
MY8
MY3 MX0
MX6
MX3
MX5
MY12
MX1MY7
MY1
LID_EC# PWR_LED#NBSWON1#
+5VSUS_USBP0
USBP0+
USBP0-
MX6
MY5
MY11
MX5
MX3
MY2
MX1
MY12
MY14
MY13
MY10
MX4
MY2
MY7
MY9
MY4
MX7
MY0
MY6
MX0
MY1
MY15
MY8
MX2
MY3
+5VSUS_USBP0
MX[0..7][32]
MY[0..15][32]
LID_EC#[19,32]
NBSWON1#[32,34]
USBP0+[22] USBP0-[22]
SATA_TXN5[21] SATA_TXP5[21]
SATA_RXP5[21]
SATA_RXN5[21]
PWR_LED# [27,32,33]
+3VPCU
+1.8VSUS
+1.05V
+1.8VSUS
+1.05V
+1.8VSUS
+1.05V
+3VPCU
+5VSUS
+3V
Size Document Number Rev
Date: Sheet of
Quanta Computer Inc.
PROJECT : QL8
NB5
KB/CAP/POWER CONN
3A
Custom
31 45Tuesday, April 08, 2008
Size Document Number Rev
Date: Sheet of
Quanta Computer Inc.
PROJECT : QL8
NB5
KB/CAP/POWER CONN
3A
Custom
31 45Tuesday, April 08, 2008
Size Document Number Rev
Date: Sheet of
Quanta Computer Inc.
PROJECT : QL8
NB5
KB/CAP/POWER CONN
3A
Custom
31 45Tuesday, April 08, 2008
31
KEYBOARD PULL-UP
POWER BOTTON CONNECT
1. +3VPCU(LIDSWITCH PWR)
2. +3V
3. LIDSWITCH
6.POWERON#
8. NC
5. GND
Close to U21 For EMI
7. NC
4. GND
E-SATA/USB COMBO
USB & ESATA
80 mils (Iout=2A)
change to G545A2P8U 2A
PV
C24
1000P/50V_4
C24
1000P/50V_4
C452
.1U/10V_4
C452
.1U/10V_4
C310 220P/50V_4C310 220P/50V_4
L28
*WCM2012-90
L28
*WCM2012-90
1
43
2
C308 220P/50V_4C308 220P/50V_4
C759
.1U/10V_4
C759
.1U/10V_4
C325 220P/50V_4C325 220P/50V_4
C438
.1U/10V_4
C438
.1U/10V_4
C296 220P/50V_4C296 220P/50V_4 C309 220P/50V_4C309 220P/50V_4
C293 220P/50V_4C293 220P/50V_4 C294 220P/50V_4C294 220P/50V_4
C25
.1U/10V_4
C25
.1U/10V_4
C22
1000P/50V_4
C22
1000P/50V_4
C319 220P/50V_4C319 220P/50V_4
C326 220P/50V_4C326 220P/50V_4
C292 220P/50V_4C292 220P/50V_4
G1
*SHORT_ PAD1
G1
*SHORT_ PAD1
12
CN5
6906-25
CN5
6906-25
24
23
22
21
20
19
18
17
16
15
14
13
12
11
10
9
8
7
6
5
4
3
2
1
25
26 27
C316 220P/50V_4C316 220P/50V_4
C295 220P/50V_4C295 220P/50V_4
C774
*Clamp-Diode
C774
*Clamp-Diode
12
CN4
PWR BTN CONN
CN4
PWR BTN CONN
1
2
3
4
5
6
7
8
C324 220P/50V_4C324 220P/50V_4
C313 220P/50V_4C313 220P/50V_4
C297 220P/50V_4C297 220P/50V_4
RP57
10P8R-8.2K
RP57
10P8R-8.2K
10
9
8
7 4
3
2
1
56
C327 220P/50V_4C327 220P/50V_4
C18
.1U/10V_4
C18
.1U/10V_4
C758
470P/50V_4
C758
470P/50V_4
C320 220P/50V_4C320 220P/50V_4
C307 220P/50V_4C307 220P/50V_4
RP58
10P8R-8.2K
RP58
10P8R-8.2K
10
9
8
7 4
3
2
1
56
+
C761
100UF 16V
+
C761
100UF 16V
12
C290 220P/50V_4C290 220P/50V_4
C23
1000P/50V_4
C23
1000P/50V_4
C762
1U/6.3V_4
C762
1U/6.3V_4
C314 220P/50V_4C314 220P/50V_4
C315 220P/50V_4C315 220P/50V_4
C367
*Clamp-Diode
C367
*Clamp-Diode
12
C317 220P/50V_4C317 220P/50V_4
C306 220P/50V_4C306 220P/50V_4
U35
G545A2P8U
U35
G545A2P8U
GND
1EN
4
VIN1
2
VIN2
3
OC 5
OUT1 6
OUT3 8
OUT2 7
C291 220P/50V_4C291 220P/50V_4
CN22
USB_ESATA_COMBO
CN22
USB_ESATA_COMBO
Shield 13
GND
11
B-
9
A-
7
GND
5
D+
3
USB Vcc
1
Shield 12
B+
10
GND
8
A+
6
GND
4
D-
2
Shield 14
Shield 15

5
5
4
4
3
3
2
2
1
1
D D
C C
B B
A A
SERIRQ
LFRAME#
LAD0
LAD1
LAD2
LAD3
SCI1#
GATEA20
3920_RST#
MX0
MX1
MX2
MX3
MX4
MX5
MX6
MX7
MY0
MY1
MY2
MY3
MY4
MY5
MY8
MY7
MY6
MY9
MY10
MY11
MY14
MY13
MY12
MY15
TEMP_MBAT
AD_AIR
CC-SET
FAN1SIG
CRY1
RCIN#
SUSON
SUSB#
MAINON
HWPG
SUSC#
NBSWON1#
BL/C#
SWI#1
PWM_VADJ
CIR_IN
KBSMI#1
VRON
NUMLED#
LAN_POWER
ACIN
LID_EC#
CAPSLED#
RSMRST#
CLKRUN#
AD_TYPE
CELL_SLT
D/C#
MBCLK
MBDATA
VOLMUTE#
SPI_CLK
TPDATA
TPCLK
SYS_I
FAN2ON
BIOS_WR#
BIOS_RD#
PM_BATLOW1#
LAN_REST#
SIM_DETECT
NBSWON1#
SLPBTN#
TPCLK
TPDATA
HWPG
MBDATA
PM_BATLOW#
BIOS_CS#
SPI_CLK
SPI_3P
S5_ON
BIOS_A0
BIOS_WR#
BIOS_RD#
CRY2
BIOS_CS#
SPI_7P
PM_BATLOW1#
DNBSWON#1
KBSMI#1
SCI1#
SWI#1
MBCLK
TP_L
TP_R_CONNTP_R
TP_L_CONN
MBCLK2
MBDATA2
TP_L
TPDATA TPDATA-1
TPCLK-1TPCLK
TP_R
TP_LED0#
TP_LED1#
EC-GPIO16
EC-GPIO17
PWR_LED#
ECPWROK
DNBSWON#1
SLPBTN#
VFAN
TP_LED1#
TP_LED0#
EC_GPIO4C
EC_GPIO4C
LAN_REST#
LG
LG
SERIRQ[23] LFRAME#[21,33] LAD0[21,33] LAD1[21,33] LAD2[21,33] LAD3[21,33]
GATEA20[21]
MX0[31] MX1[31] MX2[31] MX3[31] MX4[31] MX5[31] MX6[31] MX7[31]
MY0[31] MY1[31] MY2[31] MY3[31]
MY5[31] MY4[31]
MY6[31] MY7[31]
MY9[31] MY8[31]
MY10[31] MY11[31]
MY13[31] MY12[31]
MY14[31] MY15[31]
TEMP_MBAT [35]
AD_AIR [35]
CC-SET [35]
RSMRST# [23]
SUSB# [23]
D/C# [35]
HWPG [36,37,39,40]
SUSC# [23]
RCIN#[21]
PWM_VADJ [19]
NUMLED# [27]
CELL_SLT [35]
MBDATA [35]
MBCLK [35]
CLKRUN#[23]
CAPSLED# [27]
FAN1SIG [34]
PLTRST#[22,28,30,33]
SYS_I [35]
VRON [38]
PCLK_KBC[2]
SERR#[22]
NBSWON1# [31,34]
VOLMUTE# [27]
ACIN[35]
SUSON[40,41] MAINON[26,35,37,39,40,41]
LAN_POWER[41] S5_ON[41]
LAN_REST# [28]
LID_EC# [19,31]
DNBSWON# [23]
KBSMI# [23]
SWI# [23]
PM_BATLOW# [23]
SCI# [23]
3920_RST# [4,35]
MBCLK2 [4,15]
MBDATA2 [4,15]
RF_LINK#[27,33]
MBATLED0#[27,33]
PWR_LED# [27,31,33]
ECPWROK [4,6,23]
VFAN [34]
PR_INSERT#[34]
RF_OFF#[23,33]
BATLOW#[27]
BT_OFF#[23,26]
DOCKON [34,41]
+3VPCU
+5VSUS
+3VPCU
+3V
+5VSUS
+3VPCU
+3VPCU
+3VPCU
+3V
+3VPCU_EC
+5VPCU+3VPCU_EC
+3VPCU
+3VPCU
Size Document Number Rev
Date: Sheet of
Quanta Computer Inc.
PROJECT : QL8
NB5
KB3926/ROM/TP
3A
Custom
32 45Tuesday, April 08, 2008
Size Document Number Rev
Date: Sheet of
Quanta Computer Inc.
PROJECT : QL8
NB5
KB3926/ROM/TP
3A
Custom
32 45Tuesday, April 08, 2008
Size Document Number Rev
Date: Sheet of
Quanta Computer Inc.
PROJECT : QL8
NB5
KB3926/ROM/TP
3A
Custom
32 45Tuesday, April 08, 2008
32
25 mils
close conn
1M byte
SPI
BIOS
TOUCH PAD CONNECTOR
TOUCH PAD L/R
For KB3926 B, C version
DG008000031
MXIC:
Socket:
AKE5GFK0Z09
High:LG
Low :CB
PV-DEL L29
PV-DEL R319,R312,
PV-DEL R552
DFFC12FR293
PV modify footprint for N-ZIF
T19T19
C579 .1U/10V_4C579 .1U/10V_4
R268 4.7K_4R268 4.7K_4
C818 .1U/10V_4C818 .1U/10V_4
T20T20
R536 47K_4R536 47K_4
C566 18P/50V_4C566 18P/50V_4
CN6
TOUCH PAD CONN
CN6
TOUCH PAD CONN
1
2
3
4
5
6
7
8
9
10
11
12
R250 4.7K_4R250 4.7K_4
T18T18
R347 1K/F_4R347 1K/F_4
L26 BLM18BA470SN1L26 BLM18BA470SN1
D25 RB501V-40D25 RB501V-40
21
D27 RB501V-40D27 RB501V-40
21
L53
BLM18BA470SN1
L53
BLM18BA470SN1
T37T37
R311 33_4R311 33_4
C823
.1U/10V_4
C823
.1U/10V_4
1 2
C819 .1U/10V_4C819 .1U/10V_4
T38T38
R598
*10K/F_4
R598
*10K/F_4
C570 .1U/10V_4C570 .1U/10V_4
R320 10K/F_4R320 10K/F_4
R553 *10K/F_4R553 *10K/F_4
R259 10K/F_4R259 10K/F_4
L27 BLM18BA470SN1L27 BLM18BA470SN1
R266 0_4R266 0_4
T16T16
T14T14
D24 RB501V-40D24 RB501V-40
21
D26 RB501V-40D26 RB501V-40
21
C815
*.1U/10V_4
C815
*.1U/10V_4
U19
SPI ROM SOCKET
U19
SPI ROM SOCKET
CE#
1
SCK
6
SI
5
SO
2
WP#
3
VDD 8
VSS 4
HOLD# 7
R543 10K/F_4R543 10K/F_4
C814
.1U/10V_4
C814
.1U/10V_4
C501 .1U/10V_4C501 .1U/10V_4
SW2
TMG-533-S-V-TR
SW2
TMG-533-S-V-TR
13 24 56
R306
10K/F_4
R306
10K/F_4
T17T17
U15
KB3926QF C0
U15
KB3926QF C0
SERIRQ
3
LFRAME
4
LAD0
10
LAD1
8
LAD2
7
LAD3
5
PCIRST/GPIO5
13 PCICLK
12
SCI/GPIOE
20
GA20/GPIO0
1
KBRST/GPIO1
2
ECRST
37
CLKRUN
38
KSI0/GPIO30
55
KSI1/GPIO31
56
KSI2/GPIO32
57
KSI3/GPIO33
58
KSI4/GPIO34
59
KSI5/GPIO35
60
KSI6/GPIO36
61
KSI7/GPIO37
62
KSO0/GPIO20
39
KSO1/GPIO21
40
KSO2/GPIO22
41
KSO3/GPIO23
42
KSO4/GPIO24
43
KSO5/GPIO25
44
KSO6/GPIO26
45
KSO7/GPIO27
46
KSO8/GPIO28
47
KSO9/GPIO29
48
KSO10/GPIO2A
49
KSO11/GPIO2B
50
KSO12/GPIO2C
51
KSO13/GPIO2D
52
KSO14/GPIO2E
53
KSO15/GPIO2F
54
KSO16/GPIO48
81
KSO17/GPIO49
82
PSCLK1/GPIO4A
83
PSDAT1/GPIO4B
84
PSCLK2/GPIO4C
85
PSDAT2/GPIO4D
86
PSCLK3/GPIO4E
87
PSDAT3/GPIO4F
88
RD
119
WR
120
SELMEM/SPICS
128
SELIO/GPIO50
89
SELIO2/GPIO43
76
XCLKI 122
XCLKO 123
D0/GPXD0
109
D1/GPXD1
110
D2/GPXD2
112
D3/GPXD3
114
D4/GPXD4
115
D5/GPXD5
116
D6/GPXD6
117
D7/GPXD7
118
A0/GPXA0
97
A1/GPXA1
98
A2/GPXA2
99
A3/GPXA3
100
A4/GPXA4
101
A5/GPXA5
102
A6/GPXA6
103
A7/GPXA7
104
A8/GPXA8
105
A9/GPXA9
106
A10/GPXA10
107
A11/GPXA11
108
GND3 35
AGND 69
AVCC 67
VCC1 9
VCC2 22
VCC3 33
VCC4 96
VCC5 111
VCC6 125
AD0/GPI38 63
AD1/GPI39 64
AD2/GPI3A 65
AD3/GPI3B 66
DA0/GPO3C 68
DA1/GPO3D 70
DA2/GPO3E 71
DA3/GPO3F 72
PWM1/GPIOE 21
PWM2/GPIO10 23
FANPWM1/GPIO12 26
FANPWM2/GPIO13 27
FANFB1/GPIO14 28
FANFB2/GPIO15 29
SCL1/GPIO44 77
SDA1/GPIO45 78
SCL2/GPIO46 79
SDA2/GPIO47 80
GPIO4 6
GPIO7 14
GPIO8 15
GPIOA 16
GPIOB 17
GPIOC 18
GPIOD 19
GPIO11 25
GPIO16 30
GPIO17 31
GPIO18 32
GPIO19 34
GPIO1A 36
CIR_RX/GPIO40 73
GPIO41 74
GPIO42 75
GPIO52 90
GPIO53 91
GPIO54 92
GPIO55 93
GPIO56 95
GPIO58 126
GPIO59 127
GPIO57 121
GND2 24
GND4 94
GND5 113
GND1 11
V18R
124
T46T46
D28 RB501V-40D28 RB501V-40
21
C824
4.7U/6.3V_6
C824
4.7U/6.3V_6
C587
.1U/10V_4
C587
.1U/10V_4
1 2
C411
*10P/50V_4
C411
*10P/50V_4
R291 *4.7K_4R291 *4.7K_4
R256 4.7K_4R256 4.7K_4
R325 1K/F_4R325 1K/F_4
C608
.1U/10V_4
C608
.1U/10V_4
1 2
R558 4.7K_4R558 4.7K_4
C805 .1U/10V_4C805 .1U/10V_4
C440 .1U/10V_4C440 .1U/10V_4
R597
10K/F_4
R597
10K/F_4
C410
*10P/50V_4
C410
*10P/50V_4
C565 18P/50V_4C565 18P/50V_4
R264 10K/F_4R264 10K/F_4
SW1
TMG-533-S-V-TR
SW1
TMG-533-S-V-TR
13 24 56
C312 .1U/10V_4C312 .1U/10V_4
Y5
32.768KHZ
Y5
32.768KHZ
1
2 3
4
C567 .1U/10V_4C567 .1U/10V_4
R559 *8.2K_4R559 *8.2K_4
U38
*GMT_G910T21U
U38
*GMT_G910T21U
Vin 3
Vout
1
GND
2
C816 10U/6.3V_8C816 10U/6.3V_8
C569 .1U/10V_4C569 .1U/10V_4

A
A
B
B
C
C
D
D
E
E
D D
C C
B B
A A
PLTRST#
PCIE_TXN0
PCIE_RXN0
PCIE_RXP0
PCIE_TXP0
RF_LINK#
MINI_BLED
PCLK_DEBUG
CL_RST#1_R
CL_DATA1_R
CL_CLK1_R
MINICAR_PME#
UIM_RST
UIM_CLK
UIM_PWR
UIM_VPP
UIM_DATA
PCIE_RXP3
PCIE_RXN3
PCIE_TXP3
PCIE_TXN3
MINIRF_OFF#
UIM_DATA
UIM_VPP
UIM_PWR
UIM_RST
PLTRST#
CGCLK_SMB
CGDAT_SMB
UIM_CLKCLK_PCIE_WWAN#
CLK_PCIE_WWAN
LFRAME#
LAD0
LAD1
LAD3
LAD2
MINICAR_PME#
CLK_PCIE_WLAN
CLK_PCIE_WLAN#
CLK_MINI_OE#
WLAN_ACTIVE_R
PLTRST#
PCIE_RXN0[22] PCIE_RXP0[22]
RF_OFF# [23,32]
PCIE_TXP0[22] PCIE_TXN0[22]
PLTRST# [22,28,30,32]
RF_LINK# [27,32]
PCIE_WAKE#[23,28,30]
BLUELED [26,27]
CGDAT_SMB [2,10,11,30]
CGCLK_SMB [2,10,11,30]
CL_RST#1[23]
CL_CLK1[23] CL_DATA1[23]
PCLK_DEBUG[2]
USBP10+ [22]
USBP10- [22]
PCIE_RXP3[22] PCIE_RXN3[22]
PCIE_TXP3[22] PCIE_TXN3[22]
WAN_OFF# [23]
CLK_PCIE_WWAN[2] CLK_PCIE_WWAN#[2]
LAD0 [21,32]
LAD1 [21,32]
LAD2 [21,32]
LFRAME# [21,32]
LAD3 [21,32]
CLK_PCIE_WLAN#[2] CLK_PCIE_WLAN[2]
BT_COMBO_EN#[21]
USBP11+ [22]
USBP11- [22]
MBATLED0#[27,32] PWR_LED#[27,31,32]
+3V
+1.5V
+1.5V
+3V
+3VSUS
+3V
+3V
+5V
+1.5V
+3V
+3V
+3V
+3V
+1.5V
+3V
+3V
+3VSUS
+5V
Size Document Number Rev
Date: Sheet of
Quanta Computer Inc.
PROJECT : QL8
NB5
MINI PCIE CONN X2
3A
Custom
33 45Tuesday, April 08, 2008
Size Document Number Rev
Date: Sheet of
Quanta Computer Inc.
PROJECT : QL8
NB5
MINI PCIE CONN X2
3A
Custom
33 45Tuesday, April 08, 2008
Size Document Number Rev
Date: Sheet of
Quanta Computer Inc.
PROJECT : QL8
NB5
MINI PCIE CONN X2
3A
Custom
33 45Tuesday, April 08, 2008
Mini PCI-E Card 1
33
WLAN
for EMI request
only resever QT6 not
support IAMT
INTEL WLAN
CARD PIN 20
W_DISABLE#
have
internal
pull-up 110k
ohm
FOR KBC DEBUG
WWAN& Robson
Mini PCI-E Card 2
BT_DATA,BT_CHCLK,CLKREQ#
internal pull-DOWN 100k
ohm
Add shielding connect to
GND
Robson
WWAN
PV
R574 *0_4R574 *0_4
T42T42
C843 *33P/50V_4C843 *33P/50V_4
R578 *0_6R578 *0_6
R332 *0_4R332 *0_4
R345 *10K/F_4R345 *10K/F_4
T45T45
CN1
PMPATO-08GLBS7N14N1
CN1
PMPATO-08GLBS7N14N1
GND
5
VPP
6
I_O
7
VCC 1
RST 2
CLK 3
SHIELD
10
SHIELD 11
NC 9
NC 4
NC
8
C14
*.1U/10V_4
C14
*.1U/10V_4
C589
.1U/10V_4
C589
.1U/10V_4
R336 *0_4R336 *0_4
R337 *0_4R337 *0_4
C603
10U/6.3V_8
C603
10U/6.3V_8
C597
.1U/10V_4
C597
.1U/10V_4
T44T44
C600
.1U/10V_4
C600
.1U/10V_4
R577 *0_4R577 *0_4
C590
.01U/16V_4
C590
.01U/16V_4
R333 10K/F_4R333 10K/F_4
R576 *0_4R576 *0_4
C602
10U/6.3V_8
C602
10U/6.3V_8
T40T40
C604
1U/6.3V_4
C604
1U/6.3V_4
T41T41
C13
*.1U/10V_4
C13
*.1U/10V_4
Q11
*DTC144EUA
Q11
*DTC144EUA
13
2
T43T43
R328 *0_6R328 *0_6
C594
10U/6.3V_8
C594
10U/6.3V_8
C607
.1U/10V_4
C607
.1U/10V_4
R324 10K/F_4R324 10K/F_4
CN26
MLX_67910-5700
CN26
MLX_67910-5700
3.3V_1 2
WAKE#
1GND0 4
RESERVED_1
31.5V_1 6
RESERVED_2
5UIM_PWR 8
CLKREQ#
7UIM_DATA 10
GND1
9UIM_CLK 12
REFCLK-
11 UIM_RESET 14
REFCLK+
13 UIM_VPP 16
GND2
15
GND3 18
UIM_C8
17 W_DISABLE# 20
UIM_C4
19 PERST# 22
GND4
21 3.3VAUX1 24
PERn0
23 GND5 26
PERp0
25 1.5V_2 28
GND6
27 SMB_CLK 30
GND7
29 SMB_DATA 32
PETn0
31 GND8 34
PETp0
33 USB_D- 36
GND9
35 USB_D+ 38
RESERVED_3
37 GND10 40
RESERVED_4
39 LED_WWAN# 42
RESERVED_5
41 LED_WLAN# 44
RESERVED_6
43 LED_WPAN# 46
RESERVED_7
45 1.5V_3 48
RESERVED_8
47 GND11 50
RESERVED_9
49 3.3V_2 52
RESERVED_10
51
R329 0_6R329 0_6
C591
.1U/10V_4
C591
.1U/10V_4
C596
.1U/10V_4
C596
.1U/10V_4
C601
10U/6.3V_8
C601
10U/6.3V_8
CN27
MLX_67910-5700
CN27
MLX_67910-5700
3.3V_1 2
WAKE#
1GND0 4
RESERVED_1
31.5V_1 6
RESERVED_2
5UIM_PWR 8
CLKREQ#
7UIM_DATA 10
GND1
9UIM_CLK 12
REFCLK-
11 UIM_RESET 14
REFCLK+
13 UIM_VPP 16
GND2
15
GND3 18
UIM_C8
17 W_DISABLE# 20
UIM_C4
19 PERST# 22
GND4
21 3.3VAUX1 24
PERn0
23 GND5 26
PERp0
25 1.5V_2 28
GND6
27 SMB_CLK 30
GND7
29 SMB_DATA 32
PETn0
31 GND8 34
PETp0
33 USB_D- 36
GND9
35 USB_D+ 38
RESERVED_3
37 GND10 40
RESERVED_4
39 LED_WWAN# 42
RESERVED_5
41 LED_WLAN# 44
RESERVED_6
43 LED_WPAN# 46
RESERVED_7
45 1.5V_3 48
RESERVED_8
47 GND11 50
RESERVED_9
49 3.3V_2 52
RESERVED_10
51
R575 *0_4R575 *0_4
C599
.1U/10V_4
C599
.1U/10V_4
U1
*CM1213_04ST
U1
*CM1213_04ST
CH1
1
VN
2
CH2
3
CH3 4
VP 5
CH4 6
R317 10K/F_4R317 10K/F_4
C844
1000P/50V_4
C844
1000P/50V_4
C592
.1U/10V_4
C592
.1U/10V_4
D3
*BAV99W
D3
*BAV99W
1
2
3
C588
.01U/16V_4
C588
.01U/16V_4 C598
.1U/10V_4
C598
.1U/10V_4

A
A
B
B
C
C
D
D
E
E
4 4
3 3
2 2
1 1
CRT_GDK
CRT_RDK
CRT_BDK
PR_VSYNC_D
PR_HSYNC_D
+VA_DOCKIN
+5V_FAN
RSPK_DK
LSPK_DK
THERM_OVER#
+5V_FAN
THERM_OVER#
SA_A#
SA_A#
DOCKON
CRT_GDK
CRT_RDK
PR_INSERT#
LSPK_DK
CRT_BDKPR_VSYNC_D
RSPK_DK
+VA_DOCKIN
USBP4+
PR_HSYNC_D
USBP4-
+DOCK_VA[35]
VFAN[32]
FAN1SIG[32]
DOCK_LSPK+[26]
DOCK_RSPK+[26]
PR_BLU[20]
PR_GEN[20]
PR_RED[20]
SYS_SHDN-1#[4]
LAN_MX0+[28] LAN_MX0-[28]
PR_VSYNC[20] PR_HSYNC[20]
LAN_MX1-[28] LAN_MX1+[28]
DDCDAT2[20] DDCCLK2[20]
SA_A#[26]
USBP4- [22]
USBP4+ [22]
PR_INSERT#[32]
PR_INSERT_R#[20]
LAN_MX3- [28]
LAN_MX2- [28]
LAN_MX2+ [28]
LAN_MX3+ [28]
DOCKON [32,41]
NBSWON1# [31,32]
+DOCK_VA
+5V
+3V
+5V
+5V
PR_5VSUS PR_3VSUS
+3V+3V +3VPCU
AGND_PR
CRT_GND
CRT_GND
CRT_GND
AGND_PR
AGND_PR
Size Document Number Rev
Date: Sheet of
Quanta Computer Inc.
PROJECT : QL8
NB5
DOCKING/FAN
3A
Custom
34 45Tuesday, April 08, 2008
Size Document Number Rev
Date: Sheet of
Quanta Computer Inc.
PROJECT : QL8
NB5
DOCKING/FAN
3A
Custom
34 45Tuesday, April 08, 2008
Size Document Number Rev
Date: Sheet of
Quanta Computer Inc.
PROJECT : QL8
NB5
DOCKING/FAN
3A
Custom
34 45Tuesday, April 08, 2008
support 6A 200mils
CX000480005
DOCKING
34
CPU FAN
30 MIL
FANPWR = 1.6*VSET
0907 Modify
Add for EMI Solution
CLOSE CN15
EMI
R21
*150/F_4
R21
*150/F_4
R408
10K/F_4
R408
10K/F_4
C655
100P/50V_4
C655
100P/50V_4
C32
6.8P/50V_4
C32
6.8P/50V_4
R407 0_4R407 0_4
R20 0_6R20 0_6
R22
*150/F_4
R22
*150/F_4
CN15
FAN CONN
CN15
FAN CONN
1
1
2
2
3
3
L8
MLB-321611-0048P-N1A_12
L8
MLB-321611-0048P-N1A_12
R17 0_6R17 0_6
R414
4.7K_4
R414
4.7K_4
R32 *0_4R32 *0_4
R405 0_4R405 0_4
C49
1U/6.3V_4
C49
1U/6.3V_4
R16 0_6R16 0_6
R18 0_6R18 0_6
R406
10K/F_4
R406
10K/F_4
C656
100P/50V_4
C656
100P/50V_4
R33 10K/F_4R33 10K/F_4
R23 0_6R23 0_6
CN14 QL1124L-H212A1-7FCN14 QL1124L-H212A1-7F
X-TX2P 1
X-TX2N 3
X-TX3P 5
X-TX3N 7
PR_3VSUS 9
PR_3VSUS 11
PR_3VSUS 13
GND 15
DK_USBP2+ 17
DK_USBP2- 19
GND 21
PR_RED 23
PR_GRN 25
PR_VSYNC
28
GND
32 NBSWON# 31
DOCKON 33
1394_TPB1+ 35
1394_TPB1- 37
GND 39
AUDGND 41
SPK_R_PR 43
GND 45
VA_PR 47
GND
49
X-TX0P
2
X-TX0N
4
X-TX1P
6
X-TX1N
8
PR_5VSUS
10
PR_5VSUS
12
PR_5VSUS
14
PR_5VSUS
16
PR_5VSUS
18
GND
20
DDCCLK2
22
DDCDAT2
24
PR_HSYNC
26
PR_INSERT#
30 PR_BLU 27
CH_DVI_DETECT 29
1394_TPA1+
34
1394_TPA1-
36
GND
38
AUDGND
40
HPSENSE_PR#
42
SPK_L_PR
44
GND
46
VA_PR
48
GND
50
C33
6.8P/50V_4
C33
6.8P/50V_4
C660
2.2U/6.3V_6
C660
2.2U/6.3V_6
C45
.1U/50V_6
C45
.1U/50V_6
C27
*47P/50V_4
C27
*47P/50V_4
C30
6.8P/50V_4
C30
6.8P/50V_4
C26
*47P/50V_4
C26
*47P/50V_4
Q4
MMBT3904
Q4
MMBT3904
2
13
C663
.1U/10V_4
C663
.1U/10V_4
L7
*CMM211T-900M-S
L7
*CMM211T-900M-S
2
4 1
3
R409
100K/F_4
R409
100K/F_4
C28
6.8P/50V_4
C28
6.8P/50V_4
R19
*150/F_4
R19
*150/F_4 C29
6.8P/50V_4
C29
6.8P/50V_4
C659
1000P/50V_4
C659
1000P/50V_4
C20
*270P/25V_4
C20
*270P/25V_4
U3
G995
U3
G995
/FON
1
VIN
2VO 3
VSET
4
GND 5
GND 6
GND 7
GND 8
C31
6.8P/50V_4
C31
6.8P/50V_4
C42
.1U/50V_6
C42
.1U/50V_6
R24 0_6R24 0_6
R14 0_8R14 0_8

5
5
4
4
3
3
2
2
1
1
D D
C C
B B
A A
6251VCOMP1
CSIPCSIPCSIPCSIPCSIPCSIPCSIPCSIPCSIPCSIPCSIPCSIPCSIPCSIPCSIPCSIPCSIPCSIPCSIPCSIPCSIPCSIPCSIPCSIP
DCINDCINDCINDCINDCINDCINDCINDCINDCINDCINDCINDCIN
CSON
6251VCOMP2
ISL6251_LGATEISL6251_LGATEISL6251_LGATEISL6251_LGATE
CSIN_1
6251VREF
CSOP_1 6251B_2
CSON1
6251VCOMP1
ISL6251_PHASE 6251LR
6251ACIN6251ACIN6251ACIN6251ACIN
6251EN
6251B_1
ISL6251_VDDP
VADJ
CSOP
ISL6251_UGATE
6251ICOMP
ACLIM
CSOP
CSIN
CSON
ACOK_INACOK_INACOK_IN BATDIS_G
ACOK#
ACOK#
ACOK#
+ISL6251_VDDACOK
6251ACIN
+VAD_1
6251ACIN
ACOK_INACOK_INACOK_INACOK_IN
+ISL6251_VDD
BATDIS_G
SMCSMCSMC
SMDSMD
3920_RST#
SYS_SHDN#
+ISL6251_VDD
BATT+
6251CELLS6251CELLS_1
6251ACIN
SYS_I [32]
CC-SET [32]
+DOCK_VA[34]
ACIN[32]
AD_AIR[32]
MAINON[26,32,37,39,40,41]
D/C# [32]
CELL_SLT[32]
TEMP_MBAT [32]
MBCLK[32]
MBDATA[32]
3920_RST#[4,32]
SYS_SHDN#[4,36]
ACOK#
+VA
+VIN
+VAD +PRWSRC
+VH28
+DOCK_VA +VA
+VAD
+VH28
+VH28
+BATCHG
+3VPCU
+ISL6251_VDD
6251VREF
+VAD_1
+VAD_1
+VAD_1
+VAD_1
+VAD_1
+VAD_1
+VAD_1
+VH28
Size Document Number Rev
Date: Sheet of
Quanta Computer Inc.
PROJECT : QL8
NB5
Charger (ISL6251)
3A
Custom
35 45Tuesday, April 08, 2008
Size Document Number Rev
Date: Sheet of
Quanta Computer Inc.
PROJECT : QL8
NB5
Charger (ISL6251)
3A
Custom
35 45Tuesday, April 08, 2008
Size Document Number Rev
Date: Sheet of
Quanta Computer Inc.
PROJECT : QL8
NB5
Charger (ISL6251)
3A
Custom
35 45Tuesday, April 08, 2008
TOP DC_JACK
65W/90W
Setting the Vin
min to 12V
For ACSET 1.26V
Setting the Vin min to 17V
For EN = 1.06V
CELL_SLT = 1 -- 3 S (Cells = GND 3S)
CELL_SLT = 0 -- 4 S (Cells = VDD 4S)
VADJ =
VERF >> 4.2V +5%
Float >> 4.2V
GND >> 4.2 -5%
V ACLIM = VREF *
(Rl // 152K) / (Rhi // 152K + Rlow// 152K)
Input curretn = 2.9A (71.5K , 10K)
(0.05/Vref * Vaclim + 0.05 ) / Rsense
VREF = 2.39V
Input Current monitor
V icm = 19.9 * (Vcsip - Vcsin)
Charging Curret setting =
I chg = 165mV / Rsense * (Vchlim / 3.3V)
Close to N-CH MOSFET
CS22612FB15
65W
ADP TYPE PR91 VALUE P/N
CS33162FB14
2.61K/F
31.6K/F
90W
PR104
*200K/F_4
PR104
*200K/F_4
1 2
PQ15
*BS870-7-F
PQ15
*BS870-7-F
3
2
1
PD4
*1SS355
PD4
*1SS355
2 1
PL2
HI0805R800R_5A/08
PL2
HI0805R800R_5A/08
PR107
*0_4
PR107
*0_4 PR170
RL3720WT-R020
PR170
RL3720WT-R020
1 2
1P
2P
PQ9
DDTA124EUA-7-F
PQ9
DDTA124EUA-7-F
13
2
PR183
100K/F_4
PR183
100K/F_4
12
PR184
*100K/F_4
PR184
*100K/F_4
12
PC156
*220P/50V_4
PC156
*220P/50V_4
PR108
*200K/F_4
PR108
*200K/F_4
1 2
PD8
1SS355
PD8
1SS355
2 1
PD2
*1SS355
PD2
*1SS355
21
PR85
10K/F_4
PR85
10K/F_4
PC10
*10U/25V_12
PC10
*10U/25V_12
PD14
*UDZS5.6BTE-17
PD14
*UDZS5.6BTE-17
21
PR86
20_6
PR86
20_6
PC75
100P/50V_4
PC75
100P/50V_4
PR3
330/F_4
PR3
330/F_4
PR59
22_6
PR59
22_6
PR165
*470_4 PTC
PR165
*470_4 PTC
PR78
4.7_6
PR78
4.7_6
PC76
100P/50V_4
PC76
100P/50V_4
PR101
100/F_4
PR101
100/F_4
PC178
*100P/50V_4
PC178
*100P/50V_4
12
PL4
HI0805R800R_5A/08
PL4
HI0805R800R_5A/08
PR105
*200K/F_4
PR105
*200K/F_4
1 2
PC7
10U/25V_12
PC7
10U/25V_12
PQ5
2N7002
PQ5
2N7002
3
2
1
PD3
UDZS5.6BTE-17
PD3
UDZS5.6BTE-17
2 1
PC62
.1U/50V_6
PC62
.1U/50V_6
PR92
75K/F_4
PR92
75K/F_4
PR180
20_6
PR180
20_6
PL1
HI0805R800R_5A/08
PL1
HI0805R800R_5A/08
PR22
*100K/F_4
PR22
*100K/F_4
1 2
PC128
2200P/50V_6
PC128
2200P/50V_6
PR188
*10K/F_4
PR188
*10K/F_4
PR84
15K/F_4
PR84
15K/F_4
PQ38
FDS6679AZ
PQ38
FDS6679AZ
8
7
6
54
3
2
1
PC131
.1U/50V_6
PC131
.1U/50V_6
CN13
HS3404F
CN13
HS3404F
1
2
3
4
PD11
1SS355
PD11
1SS355
2 1
PC153
*.1U/50V_6
PC153
*.1U/50V_6
PQ52
*BS870-7-F
PQ52
*BS870-7-F
3
2
1
PQ14
*BS870-7-F
PQ14
*BS870-7-F
3
2
1
PU5
ISL6251A
PU5
ISL6251A
CELLS
4
ICM
7
CHLIM
9
CSIP 19
CSIN 20
VDDP 15
VRFE
8
CSON
22
CSOP
21
EN
3
ICOMP
5
VCOMP
6
LGATE 14
ACPRN
23
ACLIM 10
VADJ 11
GND 12
PGND 13
ACSET
2
DCIN
24
VDD 1
UGATE 17
PHASE 18
BOOT 16
PC112
.01U/16V_4
PC112
.01U/16V_4
PR169
10K/F_4
PR169
10K/F_4
PR182
*100K/F_4
PR182
*100K/F_4
1 2
PC77
.01U/16V_4
PC77
.01U/16V_4
1 2
PC78
3300P/50V_4
PC78
3300P/50V_4
PL3
HI0805R800R_5A/08
PL3
HI0805R800R_5A/08
PU3
P2805
PU3
P2805
GND
2
NC
4
VIN
1
D_CAP 5
PG 6
CN
3
CP
7
Vout 8
PR20 150K/F_4PR20 150K/F_4
PR100
10K/F_4
PR100
10K/F_4
PR189
*47K_4
PR189
*47K_4
PR186
*10K/F_4
PR186
*10K/F_4
PC113
.1U/10V_4
PC113
.1U/10V_4
PR2
0_4
PR2
0_4
12
PC59
1U/25V_6
PC59
1U/25V_6
12
PR82
20_6
PR82
20_6
PC129
.1U/50V_6
PC129
.1U/50V_6
PC71
1U/25V_8
PC71
1U/25V_8
PQ13
IMD2
PQ13
IMD2
3
2
16
5
4
PD7
RB501V-40
PD7
RB501V-40
21
PC56
1U/25V_8
PC56
1U/25V_8
PD1
UDZS5.6BTE-17
PD1
UDZS5.6BTE-17
2 1
PL5
10UH
PL5
10UH
PC74
6800P/25V_4
PC74
6800P/25V_4
1 2
PR106
*620K_6
PR106
*620K_6
PR190
100K/F_4
PR190
100K/F_4
1 2
PD13
1SS355
PD13
1SS355
2 1
PR102
100K/F_4
PR102
100K/F_4
1 2
PR178
2_6
PR178
2_6
PR77
10_6
PR77
10_6
PC155
*.01U/50V_4
PC155
*.01U/50V_4
PR103
100K/F_4
PR103
100K/F_4
12
PQ54
*IMZ2
PQ54
*IMZ2
3
2
1 6
5
4
PQ41
IRFR3707ZCTRPBF
PQ41
IRFR3707ZCTRPBF
1
4 3
PR202
100K/F_4
PR202
100K/F_4
12
PC9
1000P/50V_4
PC9
1000P/50V_4
PC179
*100P/50V_4
PC179
*100P/50V_4
12
PQ16
*2SB1197K
PQ16
*2SB1197K
13
2
PC58
0.01U/50V_6
PC58
0.01U/50V_6
12
PC139
10U/25V_12
PC139
10U/25V_12
PR185
*22K_4
PR185
*22K_4
PR201
1K/F_4
PR201
1K/F_4
PR99
12.4K/F_4
PR99
12.4K/F_4
+
-
PU9
*G1391T12U
+
-
PU9
*G1391T12U
3
1
4
52
PR91
31.6K/F_4
PR91
31.6K/F_4
PQ3
2N7002
PQ3
2N7002
3
2
1
PD5
SD840S/40V/8A
PD5
SD840S/40V/8A
2
13
PR21 100/F_4PR21 100/F_4
PC189
.01U/16V_4
PC189
.01U/16V_4
PC67
.047U/25V_4
PC67
.047U/25V_4
PQ2
*2N7002
PQ2
*2N7002
3
2
1
PR97
150K/F_4
PR97
150K/F_4
PR93
12.4K/F_4
PR93
12.4K/F_4
PC157
*.1U/50V_6
PC157
*.1U/50V_6
12
PR181
10/F_8
PR181
10/F_8 PR94
*100K/F_4
PR94
*100K/F_4
1 2
PC149
.1U/50V_6
PC149
.1U/50V_6
PR19 100/F_4PR19 100/F_4
PR70
1M/F_4
PR70
1M/F_4
PD18
SD840S/40V/8A
PD18
SD840S/40V/8A
2
13
PR164
RC7520WT-R020
PR164
RC7520WT-R020
2
2P
1
1P
PC11
.1U/50V_6
PC11
.1U/50V_6
1 2
PR98
10K/F_4
PR98
10K/F_4
PC1
*10U/6.3V_8
PC1
*10U/6.3V_8
PR96
100K/F_4
PR96
100K/F_4
1 2
PQ1
DTC144EUA
PQ1
DTC144EUA
1 3
2
PC140
10U/25V_12
PC140
10U/25V_12
PR95
*100K/F_4
PR95
*100K/F_4
1 2
CN12
BP07061-BA015
CN12
BP07061-BA015
11
3
3
4
4
5
5
6
6
7
7
22
99
10 10
88
PD20
*PDZ5.6B
PD20
*PDZ5.6B
2 1
PR90
10K/F_4
PR90
10K/F_4
PR1
330/F_4
PR1
330/F_4
PC138
.01U/50V_4
PC138
.01U/50V_4
PC64 4.7U/6.3V_6PC64 4.7U/6.3V_6
1 2
PC188
1000P/50V_4
PC188
1000P/50V_4
PC49
.1U/50V_6
PC49
.1U/50V_6
12
PC73 1U/6.3V_4PC73 1U/6.3V_4
PD19
*BAT54S
PD19
*BAT54S
3
1
2
PD6
1SS355
PD6
1SS355
2 1
PC48
.1U/50V_6
PC48
.1U/50V_6
12
PQ39
Si4800BDY
PQ39
Si4800BDY
3 6
5
7
8
2
4
1
PQ37
ME4410A
PQ37
ME4410A
3 6
5
7
8
2
4
1
PR187
*47K_4
PR187
*47K_4
PC4
1U/25V_8
PC4
1U/25V_8

5
5
4
4
3
3
2
2
1
1
D D
C C
B B
A A
+3.3V_ALWP
PGOOD1 PGOOD2
3V_DL3V_DL
+5V_ALWP 5V_LX
3V_LX
PGOOD1
5V_DH
3V_DH
PGOOD2
3V_DL
5V_DL
HWPG [32,37,39,40]
SYS_SHDN#[4,35]
+5V_VCC1
+12VALW
+VIN
+5VPCU
+3VPCU
+5VALW
+5VALW
+5VALW
+5V_VCC1
Size Document Number Rev
Date: Sheet of
Quanta Computer Inc.
PROJECT : QL8
NB5
+5V/+3V (ISL6237)
3A
B
36 45Tuesday, April 08, 2008
Size Document Number Rev
Date: Sheet of
Quanta Computer Inc.
PROJECT : QL8
NB5
+5V/+3V (ISL6237)
3A
B
36 45Tuesday, April 08, 2008
Size Document Number Rev
Date: Sheet of
Quanta Computer Inc.
PROJECT : QL8
NB5
+5V/+3V (ISL6237)
3A
B
36 45Tuesday, April 08, 2008
Place these CAPs
close to FETs
DC/DC +3V_ALW/+5V_ALW/+5V_ALW2 /+12V_ALW
Place these CAPs
close to FETs
Rds(on) 20m ohm
Rds(on) 20m ohm
Peak current:7.5A
Countinue current:5A
OCP minimum 10A
5 Volt +/- 5%
3.3 Volt +/- 5%
Peak current:7.5A
Countinue current:5A
OCP minimum 9A
PR143
4.7/F_6
PR143
4.7/F_6
1 2
PR141
*SHORT-1A
PR141
*SHORT-1A
PR157
0_4
PR157
0_4
12
PC121
4.7U/25V_8
PC121
4.7U/25V_8
+
PC173
330U/6.3V_6X5.8
+
PC173
330U/6.3V_6X5.8
12
PU8
ISL6237IRZ-T
PU8
ISL6237IRZ-T
REF 1
TON 2
VCC 3
ONLDO 4
N.C 5
IN 6
LDO 7
LDOREFIN 8
BYP
9
OUT1
10
FB1
11
ILIM1
12
PGOOD1
13
ON1
14
DH1
15
LX1
16
BST1
17
DL1
18
VDD
19
N.C
20
AGND
21
PGND
22
DL2
23
BST2
24
LX2 25
DH2 26
ON2 27
PGOOD2 28
SKIP 29
OUT2 30
ILIM2 31
REFIN2 32
PAD
33 PAD
34 PAD
35
PAD
36 PAD
37
PAD
38
PAD
39
PAD
40
PAD
41 PAD
42
PC94
.01U/50V_6
PC94
.01U/50V_6
12
PC96
2.2U/50V_8
PC96
2.2U/50V_8
1 2
PL11
2.5uH/7.5A
PL11
2.5uH/7.5A
1 2
PC174
.1U/10V_4
PC174
.1U/10V_4
PR155
*0_4
PR155
*0_4
1 2
PC170
*1500P/50V_4
PC170
*1500P/50V_4
PR148
0_4
PR148
0_4
1 2
PR146
309K/F_4
PR146
309K/F_4
1 2
PQ62
ME4410
PQ62
ME4410
3 6
5
7
8
2
4
1
PR154
390K_4
PR154
390K_4
PR153
0_4
PR153
0_4
12
PC114
1U/6.3V_4
PC114
1U/6.3V_4
12
PC110
.1U/50V_6
PC110
.1U/50V_6
1 2
PC97
.1U/50V_6
PC97
.1U/50V_6
1 2
PC166
.1U/10V_4
PC166
.1U/10V_4
PC125
1000P/50V_4
PC125
1000P/50V_4
PQ58
ME4410
PQ58
ME4410
3 6
5
7
8
2
4
1
PD16
BAT54S
PD16
BAT54S
3
1
2
PC111
1000P/50V_4
PC111
1000P/50V_4
PC93
.01U/50V_6
PC93
.01U/50V_6
1 2
PC180
3300P/50V_4
PC180
3300P/50V_4
PC126
.1U/50V_6
PC126
.1U/50V_6
1 2
PC107
10U/25V_12
PC107
10U/25V_12
PR149
*0_4
PR149
*0_4
1 2
PR152
*47_6
PR152
*47_6
12
PR147
0_4
PR147
0_4
1 2
PR142
4.7/F_6
PR142
4.7/F_6
1 2
PC117
.1U/10V_4
PC117
.1U/10V_4
PC115
.1U/50V_6
PC115
.1U/50V_6
1 2
PQ63
Si4800BDY
PQ63
Si4800BDY
3 6
5
7
8
2
4
1
PR145
0_4
PR145
0_4
1 2
PR144
100K/F_4
PR144
100K/F_4
1 2
PR156
150K/F_4
PR156
150K/F_4
+
PC168
330U/6.3V_6X5.8
+
PC168
330U/6.3V_6X5.8
12
PR158
0_6
PR158
0_6
PC118
1U/6.3V_4
PC118
1U/6.3V_4
12
PL12
2.5uH/7.5A
PL12
2.5uH/7.5A
1 2
PQ59
Si4800BDY
PQ59
Si4800BDY
3 6
5
7
8
2
4
1
PR150
*0_4
PR150
*0_4
1 2
PC175
2200P/50V_6
PC175
2200P/50V_6
PC120
1U/6.3V_4
PC120
1U/6.3V_4
12
PR194
*2.2_8
PR194
*2.2_8
1 2
PR151
309K/F_4
PR151
309K/F_4
1 2
PD15
BAT54S
PD15
BAT54S
3
1
2
PC119
.1U/50V_6
PC119
.1U/50V_6
1 2
PC124
10U/25V_12
PC124
10U/25V_12
PC116
.1U/50V_6
PC116
.1U/50V_6
1 2

5
5
4
4
3
3
2
2
1
1
D D
C C
B B
A A
RTTON
RTEN
RTPG
MAINON
RTDL
RTVDD
RTBST
RTLX
RTDHRTDH
RTFB
RTLPPG
MAINON RTLEN
RTLFB
RTLDRI
MAINON[26,32,35,39,40,41]
HWPG[32,36,39,40]
+1.05V
+VIN
+3VSUS
+1.05V_VCCP
+1.5V
+1.8VSUS
+1.5V_VCCP
+5VPCU
Size Document Number Rev
Date: Sheet of
Quanta Computer Inc.
PROJECT : QL8
NB5
+1.05V/+1.5V (RT8204)
3A
B
37 45Tuesday, April 08, 2008
Size Document Number Rev
Date: Sheet of
Quanta Computer Inc.
PROJECT : QL8
NB5
+1.05V/+1.5V (RT8204)
3A
B
37 45Tuesday, April 08, 2008
Size Document Number Rev
Date: Sheet of
Quanta Computer Inc.
PROJECT : QL8
NB5
+1.05V/+1.5V (RT8204)
3A
B
37 45Tuesday, April 08, 2008
VCCP1.05V & +1.5V
600 mils15A
RDSon=20m ohm
OCP minimum 12A
+1.05Volt +/- 5%
Peak current:8A
Countinue current 6A
Vo=0.75(R1+R2)/R2
Vo=0.75(R1+R2)/R2
PC105
*100P/50V_4
PC105
*100P/50V_4
PC169
.1U/10V_4
PC169
.1U/10V_4
PC100
*10U/4V/X6S_8
PC100
*10U/4V/X6S_8
PC158
*10U/4V/X6S_8
PC158
*10U/4V/X6S_8
PC79
2200P/50V_4
PC79
2200P/50V_4
PQ25
Si4800BDY
PQ25
Si4800BDY
3 6
5
7
8
2
4
1
PR129 0_4PR129 0_4
PD17
RB501V-40
PD17
RB501V-40
2 1
PC159
.1U/10V_4
PC159
.1U/10V_4
PC109
10U/4V/X6S_8
PC109
10U/4V/X6S_8
PR130
*1M/F_4
PR130
*1M/F_4
PC80
.1U/50V_6
PC80
.1U/50V_6
PR136 0_4PR136 0_4
PR135
1M/F_4
PR135
1M/F_4PC104
1U/6.3V_4
PC104
1U/6.3V_4
+
PC167
390U/2.5V_6X5.8ESR10
+
PC167
390U/2.5V_6X5.8ESR10
12
PL10
1.5UH/10A-SIL104R-1R5PF
PL10
1.5UH/10A-SIL104R-1R5PF
PC103
*39P/50V_4
PC103
*39P/50V_4
PC99
.1U/50V_6
PC99
.1U/50V_6
PR128
100/F_4
PR128
100/F_4
PC186
2200P/50V_4
PC186
2200P/50V_4
PC106
.1U/10V_4
PC106
.1U/10V_4
PR140
10K/F_4
PR140
10K/F_4
PR138
10K/F_4
PR138
10K/F_4
PC185
2200P/50V_4
PC185
2200P/50V_4
PR126
10_6
PR126
10_6
PC82
10U/25V_12
PC82
10U/25V_12
PR125
11K/F_4
PR125
11K/F_4
PR132
10K/F_4
PR132
10K/F_4
PR139
4.02K/F_4
PR139
4.02K/F_4
PQ32
Si4800BDY
PQ32
Si4800BDY
3 6
5
7
8
2
4
1
PC160
2200P/50V_6
PC160
2200P/50V_6
PR127
4.7_6
PR127
4.7_6
PQ55
ME4410
PQ55
ME4410
3 6
5
7
8
2
4
1
PC102
39P/50V_4
PC102
39P/50V_4
PR137 0_4PR137 0_4
PC108
*10U/4V/X6S_8
PC108
*10U/4V/X6S_8
PR134
10K/F_4
PR134
10K/F_4
PR131
*15K/F_4
PR131
*15K/F_4
PR133
15K/F_4
PR133
15K/F_4
PC101
.033U/10V_4
PC101
.033U/10V_4
PU7
RT8204
PU7
RT8204
VOUT
1
VDD 2
FB 3
PGOOD
4
LPGOOD
5
LFB
6
LDRI
7
DL 8
VDDP 9
ILIM 10
LX 11
DH 12
BST 13
LEN
14
EN/DEM
15
TON
16
PAD
17

5
5
4
4
3
3
2
2
1
1
D D
C C
B B
A A
PSI# PSI#_1
VR_ON
CPU_VID0
CPU_VID1
CPU_VID2
VSUM
ISEN1
6262_LG2
ISEN2
CLKEN#
PGD_IN
ISL6262_VO
CPU_VID3
CPU_VID4
CPU_VID6
CPU_VID5
DPRSLPVR_R
VSUM
CPU_VID6
ISEN1
CPU_VID5 CPU_VID2CPU_VID3 CPU_VID0CPU_VID1CPU_VID4
PSI#
PGD_IN
ISEN2
VSUM
6262_PH26262_PH26262_PH26262_PH26262_PH26262_PH26262_PH26262_PH2
6262_PH1
6262_UG26262_UG2
6262_LG16262_LG16262_LG1
6262_UG1
6262_UG26262_UG26262_UG26262_UG26262_UG26262_UG26262_UG26262_UG2
VSSSENSE [4]
VCCSENSE [4]
H_PROCHOT#[3]
DELAY_VR_PWRGOOD [6,23]
VRON
PWR_MON
CPU_VID0[4]
CPU_VID1[4]
CPU_VID2[4]
CPU_VID3[4]
CPU_VID4[4]
CPU_VID5[4]
CPU_VID6[4]
PM_PSI#[3]
H_DPRSTP#[3,6,21]
DPRSLPVR[6,23]
VR_PWRGD_CK410#[23]
+VCORE
+VIN
+5VPCU
+1.05V
+VIN
+VIN
+5VPCU
+3V
+1.05V
Size Document Number Rev
Date: Sheet of
Quanta Computer Inc.
PROJECT : QL8
NB5
CPU Core ( ISL6266A)
3A
Custom
38 45Tuesday, April 08, 2008
Size Document Number Rev
Date: Sheet of
Quanta Computer Inc.
PROJECT : QL8
NB5
CPU Core ( ISL6266A)
3A
Custom
38 45Tuesday, April 08, 2008
Size Document Number Rev
Date: Sheet of
Quanta Computer Inc.
PROJECT : QL8
NB5
CPU Core ( ISL6266A)
3A
Custom
38 45Tuesday, April 08, 2008
Parallel
Panasonic
ERT-J0EV474J
Yonah: VCC_CORE/ 36A
Merom: VCC_CORE/ 44A
Throttling temp.
105 degree C
PR123 Close to Phase 1 Inductor
Panasonic
ERT-J1VR103J
Close to Phase 1 Inductor
ED8-B -0623-add
for ISL6262A
A1A:(10/20) EMI suggest to add it
PR167
*2.2_8
PR167
*2.2_8
1 2
PR8
*0_4
PR8
*0_4
PR172
*0_6
PR172
*0_6
PR42
*SHORT-1A
PR42
*SHORT-1A
PR41 4.99K/F_4PR41 4.99K/F_4
12
PC29
.22U/10V_4
PC29
.22U/10V_4
12
PR58
10K/F_6
PR58
10K/F_6
PC133
10U/25V_12
PC133
10U/25V_12
PR47 0_4PR47 0_4
D
S
G
PQ48
*SI7686DP
D
S
G
PQ48
*SI7686DP
4
2
1
35
PR175
*0_6
PR175
*0_6
PC130
*1500P/50V_4
PC130
*1500P/50V_4
+
PC16
330u_2.5V_7343
+
PC16
330u_2.5V_7343
12
PR51 0_4PR51 0_4
PR15 0_4PR15 0_4
PR50 0_4PR50 0_4
D
S
G
PQ42
*SI7636DP
D
S
G
PQ42
*SI7636DP
4
2
1
35
PU1
ISL6262A
PU1
ISL6262A
VCC 22
PGOOD 1
VID4
41
VID3
40
VID2
39
VID1
38
VID0
37
VID5
42
UGATE2 27
DFB
17
PHASE2 28
NC 25
PGND2 29
VO 18
ISEN2 23
VR_ON
44
NTC
6
VSEN
14
CLK_EN#
47
COMP
10
OCSET 8
FB
11
SOFT
7
VDIFF
13
RTN
15
3V3 48
VID6
43
VR_TT#
5
DROOP
16
RBIAS
4
ISEN1 24
PSI#
2
PGD_IN
3
BOOT2 26
DPRSTP#
46
VW
9
GND
21
GND_T
49
VIN 20
DPRSLPVR
45
VSUM 19
BOOT1 36
PHASE1 34
UGATE1 35
PGND1 33
LGATE1 32
PVCC 31
LGATE2 30
FB2
12
PR54
1K/F_4
PR54
1K/F_4
PC51
.22U/10V_4
PC51
.22U/10V_4
12
D
S
G
PQ43
SI7636DP
D
S
G
PQ43
SI7636DP
4
2
1
35
PC18
.22U/25V_6
PC18
.22U/25V_6
PR36 6.81K/F_4PR36 6.81K/F_4
PC183
*1500P/50V_4
PC183
*1500P/50V_4
PR24 147K/F_6PR24 147K/F_6
PC21
.1U/10V_4
PC21
.1U/10V_4
PR12 0_4PR12 0_4
PC32
.01U/16V_4
PC32
.01U/16V_4
12
PR6
100K/F_4
PR6
100K/F_4
1 2
PC132
*1500P/50V_4
PC132
*1500P/50V_4
PR66 3.65K/F_6PR66 3.65K/F_6
PR176
0_6
PR176
0_6
PR16
*0_4
PR16
*0_4
PC2
.1U/10V_4
PC2
.1U/10V_4
PR29
*68_4
PR29
*68_4
PR68
11K/F_4
PR68
11K/F_4
PR18
*0_4
PR18
*0_4
PR45
3.48K/F_4
PR45
3.48K/F_4
+
PC154
330u_2.5V_7343
+
PC154
330u_2.5V_7343
12
PL7
0.36uH PL7
0.36uH
1 2
3 4
D
S
G
PQ44
*SI7636DP
D
S
G
PQ44
*SI7636DP
4
2
1
35
PR17
*0_4
PR17
*0_4
PC25
470P/50V_4
PC25
470P/50V_4
12
PC39
.01U/16V_4
PC39
.01U/16V_4
1 2
PR38 3.65K/F_6PR38 3.65K/F_6
PR168
10K _6 NTC
PR168
10K _6 NTC
PR173
*0_6
PR173
*0_6
PC40
180P/50V_4
PC40
180P/50V_4
12
PR35 12.7K/F_4PR35 12.7K/F_4
PC134
10U/25V_12
PC134
10U/25V_12
D
S
G
PQ50
*SI7686DP
D
S
G
PQ50
*SI7686DP
4
2
1
35
PR55 10K/F_4PR55 10K/F_4
+
PC144
100U/25V L-F
+
PC144
100U/25V L-F
12
PC22
1000P/50V_4
PC22
1000P/50V_4
PC20
.1U/50V_6
PC20
.1U/50V_6
12
PR14 499/F_4PR14 499/F_4
PR34 2.2_6PR34 2.2_6
1 2
PR13 0_4PR13 0_4
PR166
*2.2_8
PR166
*2.2_8
1 2
PC30
.22U/10V_4
PC30
.22U/10V_4
12
PC12
4.7U/25V_8
PC12
4.7U/25V_8
1 2
PC42
.33U/6.3V_4
PC42
.33U/6.3V_4
12
PR56
10_6
PR56
10_6
PR31
*4.02K/F_4
PR31
*4.02K/F_4
D
S
G
PQ49
SI7686DP
D
S
G
PQ49
SI7686DP
4
2
1
35
PR23 2.2_6PR23 2.2_6
1 2
PC19
.015U/50V_6
PC19
.015U/50V_6
12
PC38
.01U/16V_4
PC38
.01U/16V_4
1 2
+
PC15
330u_2.5V_7343
+
PC15
330u_2.5V_7343
12
PC53
.068U/16V_4
PC53
.068U/16V_4
12
PR39
1K/F_4
PR39
1K/F_4
PR40 97.6K/F_4PR40 97.6K/F_4
PC141
10U/25V_12
PC141
10U/25V_12
PC37
1000P/50V_4
PC37
1000P/50V_4
PC28
1U/6.3V_4
PC28
1U/6.3V_4
PR10
*0_4
PR10
*0_4
PR5
10_4
PR5
10_4
12
PR37 10K/F_4PR37 10K/F_4
+
PC143
100U/25V L-F
+
PC143
100U/25V L-F
12
D
S
G
PQ45
SI7636DP
D
S
G
PQ45
SI7636DP
4
2
1
35
PR9
*0_4
PR9
*0_4
D
S
G
PQ47
SI7686DP
D
S
G
PQ47
SI7686DP
4
2
1
35
+
PC152
330u_2.5V_7343
+
PC152
330u_2.5V_7343
12
PR49
255/F_4
PR49
255/F_4
PC26
220P/50V_6
PC26
220P/50V_6
12
PC31
.1U/25V_4
PC31
.1U/25V_4
12
PC13
*.01U/16V_4
PC13
*.01U/16V_4
1 2
PR44 1/F_6PR44 1/F_6
PC142
10U/25V_12
PC142
10U/25V_12
PL6
0.36uH PL6
0.36uH
1 2
3 4
PC5
.22U/25V_6
PC5
.22U/25V_6
PR43 1K/F_4PR43 1K/F_4
PR174
*0_6
PR174
*0_6
PR11
*0_4
PR11
*0_4
PR171
*470K_4 NTC
PR171
*470K_4 NTC
PR48
10K/F_6
PR48
10K/F_6
PR69
2.7K/F_4
PR69
2.7K/F_4
PR53 1/F_6PR53 1/F_6
PR4
1.91K/F_4
PR4
1.91K/F_4

5
5
4
4
3
3
2
2
1
1
D D
C C
B B
A A
M1.8VIN
M1.8CSNM1.8CSNM1.8CSNM1.8CSNM1.8CSNM1.8CSN
M1.8BST
M1.8VSET
M1.8TSET
M1.8CSP
M1.8EN
M1.8HDR
M1.8LDR
M1.8REF
M1.8LXM1.8LX
V_PWRCNTL[15]
MAINON[26,32,35,37,40,41]
HWPG[32,36,37,40]
1.8V_ON[41]
VGA_GPIO6[15]
+VGACORE
+VIN
+5VPCU
1.1UGND
1.1UGND
1.1UGND
+3VSUS
+3VPCU
1.1UGND
1.1UGND1.1UGND
+VGACORE +1.8V+VGA1.1V
1.1UGND 1.1UGND1.1UGND
+3VPCU
+3VPCU
1.1UGND
1.1UGND
Size Document Number Rev
Date: Sheet of
Quanta Computer Inc.
PROJECT : QL8
NB5
VGA CORE OZ8118
3A
B
39 45Tuesday, April 08, 2008
Size Document Number Rev
Date: Sheet of
Quanta Computer Inc.
PROJECT : QL8
NB5
VGA CORE OZ8118
3A
B
39 45Tuesday, April 08, 2008
Size Document Number Rev
Date: Sheet of
Quanta Computer Inc.
PROJECT : QL8
NB5
VGA CORE OZ8118
3A
B
39 45Tuesday, April 08, 2008
VGA Core & VCC1.1
800 mils17A
HI
LO
0.90V
1.09V
V_PWRCNTL
DCR=1.6m ohm
OCP minimum 12A
+1.1Volt +/- 5%
Peak current:9A
Countinue current:8A
nVDIA NB9M-GE
PR60_150K_CS41502FB18
HI
LO
V_PWRCNTL
PR60_174K_CS41182FB10
0.9V
1.0V
nVDIA NB9P-GE2
Resistor Value
Resistor Value
PR71_392K_CS43922FB17
PR71_560K_CS45602FB04
For UMA Only
Change to +3V
0.22U -->
1U --> 15ms
3ms
PC174
PQ53PQ51
NVDIA NB9M-GE
NVDIA NB9P-GE2
VGA Platform
SI7686DP (BAM76860007) SI7636DP (BAM76360004)
SI7686DP (BAM76860007) SI7636DP (BAM76360004)
nVDIA NB9M-GS Resistor Value
LO
0.90V
1.09V
V_PWRCNTL
PR203_768K_CS47682FB10
PR60_133K_CS41332FB06
VGA_GPIO6
1.17VHI
LO
LOHI
LO
0.90VHI HI
PR71_196K_CS41962FB01
PL9
0.56UH/25A-ETQP4LR56WFC
PL9
0.56UH/25A-ETQP4LR56WFC
PQ71
2N7002
PQ71
2N7002
3
2
1
PC45
.1U/10V_4
PC45
.1U/10V_4
+
PC181
330u_2.5V_7343ESR6
+
PC181
330u_2.5V_7343ESR6
12
PR63
*100K/F_4
PR63
*100K/F_4
PD10
RB501V-40
PD10
RB501V-40
21
PC47
1000pF/50V_4
PC47
1000pF/50V_4 PC57
22P/50V_4
PC57
22P/50V_4
PR52
130K_4
PR52
130K_4
+
PC151
560U/2.5V_6X5.8ESR15
+
PC151
560U/2.5V_6X5.8ESR15
12
PR206
0_4
PR206
0_4
PR72
0_4
PR72
0_4
PR207
1M/F_4
PR207
1M/F_4
PR83
20_6
PR83
20_6
D
S
G
PQ53
SI7686DP
D
S
G
PQ53
SI7686DP
4
2
1
35
PR65
51/F_4
PR65
51/F_4
PC41
1000P/50V_4
PC41
1000P/50V_4
PR62
10K/F_4
PR62
10K/F_4
PR177
*SHORT-1A
PR177
*SHORT-1A
PC72
10U/4V/X6S_8
PC72
10U/4V/X6S_8
PC148
10U/25V_12
PC148
10U/25V_12
PR74
100K/F_4
PR74
100K/F_4
PC63
.22U/25V_6
PC63
.22U/25V_6
+
PC177
330u_2.5V_7343ESR6
+
PC177
330u_2.5V_7343ESR6
12
PQ70
2N7002
PQ70
2N7002
3
2
1
D
S
G
PQ51
SI7636DP
D
S
G
PQ51
SI7636DP
4
2
1
35
PR64
7.68K/F_4
PR64
7.68K/F_4
PC43
1U/6.3V_4
PC43
1U/6.3V_4
PR203
768K/F_4
PR203
768K/F_4
PC52
.022U/16V_4
PC52
.022U/16V_4
PC46
1000P/50V_4
PC46
1000P/50V_4
PC68
1U/6.3V_4
PC68
1U/6.3V_4
PC55
.01U/50V_4
PC55
.01U/50V_4
PR205
10K/F_4
PR205
10K/F_4
PR57
*100K/F_4
PR57
*100K/F_4
PD9 RB501V-40PD9 RB501V-40
21
PU4
Oz8119
PU4
Oz8119
OCT
1
VIN
2
ON/SKIP
3
PGD
4
VDDP 5
GNDP
6
LDR 7
BST 8
HDR 9
LX 10
CSP 11
CSN 12
VSET
13
VREF
14
TSET
15
VDDA 16
GNDA1
17
PR81
10K/F_4
PR81
10K/F_4
PR60
174K/F_4
PR60
174K/F_4
PR75 15K/F_4PR75 15K/F_4
R176
*0_6
R176
*0_6
PC44
1U/6.3V_4
PC44
1U/6.3V_4
PD12
1SS355
PD12
1SS355
2 1
PR79 10K/F_4PR79 10K/F_4
PC50
2200PF/50V_4
PC50
2200PF/50V_4
PR67
1M/F_4
PR67
1M/F_4
PC150
*2200P/50V_6
PC150
*2200P/50V_6
PQ69
2N7002
PQ69
2N7002
3
2
1
R186
*0_6
R186
*0_6
PR73
143K/F_4
PR73
143K/F_4
PR204
10K/F_4
PR204
10K/F_4
PR71
560K/F_4
PR71
560K/F_4
R40
*0_6
R40
*0_6
PR61
1K/F_4
PR61
1K/F_4
PC70
10U/4V/X6S_8
PC70
10U/4V/X6S_8
PC69
.1U/50V_6
PC69
.1U/50V_6
PQ4
2N7002
PQ4
2N7002
3
2
1
PC145
1000P/50V_4
PC145
1000P/50V_4
PC147
.1U/10V_4
PC147
.1U/10V_4
PR80
10_6
PR80
10_6
PC190
1000P/50V_4
PC190
1000P/50V_4

A
A
B
B
C
C
D
D
E
E
4 4
3 3
2 2
1 1
1116VBST
1116DRVH1116DRVH1116DRVH1116DRVH1116DRVH1116DRVH1116DRVH1116DRVH
1116DRVL
V5FILT
1116CS
MAINON
1116LL1116LL1116LL1116LL1116LL1116LL1116LL1116LL1116LL1116LL
V5FILT
HWPG
1.2VADJ
MAINON
SUSON[32,41]
MAINON[26,32,35,37,39,41]
+0.9VSMVREF[6,10]
+1.8V [13,14,17,18,39,41]
1.8V_OND[41]
HWPG [32,36,37,39]
+VGA1.1V [12,13,14,39]
+0.9VSMVTT
+VIN
+1.8VSUS
+1.8V
+1.8VSUS
+5VPCU
+1.8VSUS+1.8VSUS_1
+5VPCU
+1.8VSUS
+VGA1.1V
+VIN
+5VPCU
Size Document Number Rev
Date: Sheet of
Quanta Computer Inc.
PROJECT : QL8
NB5
1.8V/DDR_VTER/+1.8v/+1.1V
3A
Custom
40 45Tuesday, April 08, 2008
Size Document Number Rev
Date: Sheet of
Quanta Computer Inc.
PROJECT : QL8
NB5
1.8V/DDR_VTER/+1.8v/+1.1V
3A
Custom
40 45Tuesday, April 08, 2008
Size Document Number Rev
Date: Sheet of
Quanta Computer Inc.
PROJECT : QL8
NB5
1.8V/DDR_VTER/+1.8v/+1.1V
3A
Custom
40 45Tuesday, April 08, 2008
( VTT/2A )
( 3mA )
( 2.24A )
For Discrete Only
Peak current:12A
Countinue current:10A
OCP minimum 13.5A
1.8 Volt +/- 5%
Peak current:3A
Countinue current:2A
1.1 Volt +/- 5%
RDSon=8.5m ohm
for G73&G8X VGA
PLL power
VO=(0.8(R1+R2)/R2)
R2<120Kohm
R1R2
PC90
.1U/10V_4
PC90
.1U/10V_4
PC85
10U/4V/X6S_8
PC85
10U/4V/X6S_8
PC27
.1U/10V_4
PC27
.1U/10V_4
12
PD21
*RB501V-40
PD21
*RB501V-40
21
PR28
*0_4
PR28
*0_4
PC33
.1U/50V_6
PC33
.1U/50V_6
1 2
PR114
100K/F_4
PR114
100K/F_4
PC135
10U/25V_12
PC135
10U/25V_12
PR46
0_6
PR46
0_6
PC84
10U/4V/X6S_8
PC84
10U/4V/X6S_8
PC3
2200P/50V_6
PC3
2200P/50V_6
PR25
143K/F_4
PR25
143K/F_4
PR118
38.3K/F_4
PR118
38.3K/F_4
PC8
*100P/50V_4
PC8
*100P/50V_4
12
PC91
.1U/10V_4
PC91
.1U/10V_4
PC35
10U/6.3V_8
PC35
10U/6.3V_8
12
PC36
10U/6.3V_8
PC36
10U/6.3V_8
12
PC136
*10U/25V_12
PC136
*10U/25V_12
PC14
.033U/10V_4
PC14
.033U/10V_4
12
PR33
8.25K/F_4
PR33
8.25K/F_4
PC34
*10U/4V/X6S_8
PC34
*10U/4V/X6S_8
D
S
G
PQ46
AOL1412
D
S
G
PQ46
AOL1412
4
2
1
35
PR30
10_6
PR30
10_6
PC95
.1U/10V_4
PC95
.1U/10V_4
D
S
G
PQ40
AOL1426
D
S
G
PQ40
AOL1426
4
2
1
35
PR115
100K/F_4
PR115
100K/F_4
1 2
PR26
619K/F_4
PR26
619K/F_4
PC187
1500P/50V_4
PC187
1500P/50V_4
PC87
1U/6.3V_4
PC87
1U/6.3V_4
1 2
PC17
1U/6.3V_4
PC17
1U/6.3V_4
12
+
PC137
390U/2.5V_6X5.8ESR10
+
PC137
390U/2.5V_6X5.8ESR10
12
PC6
1U/6.3V_4
PC6
1U/6.3V_4
12
PC86
10U/4V/X6S_8
PC86
10U/4V/X6S_8
PR32
*SHORT-1A
PR32
*SHORT-1A
PU2
TPS51116REGR
PU2
TPS51116REGR
VBST 22
DRVL 19
V5FILT 14
CS_GND 17
V5IN 15
CS 16
PGND 18
NC
12
S3
10
VDDQSET
9
MODE
4
LL 20
VTTSNS
2
VTTGND
1
COMP
6
VTTREF
5
NC
7
VDDQSNS
8
DRVH 21
PGOOD 13
GND
3
S5
11
VTT 24
VLDOIN 23
GND 25
PR27
100K/F_4
PR27
100K/F_4
12
PQ30
ME4856
PQ30
ME4856
3 6
5
7
8
2
4
1
PC83
.1U/10V_4
PC83
.1U/10V_4
PU6
RT9018A
PU6
RT9018A
VEN
2
VO 6
NC 5
VPP
4GND 8
POK
1
VIN
3
ADJ
7
GND1 9
PL8
1.0UH/25A-MPO104-1R0
PL8
1.0UH/25A-MPO104-1R0
PC24
.1U/50V_6
PC24
.1U/50V_6
PC81
.33U/6.3V_4
PC81
.33U/6.3V_4
PC23
1500P/50V_4
PC23
1500P/50V_4

1
1
2
2
3
3
4
4
5
5
A A
B B
C C
D D
MAINON_G
S5_ONGS5_ONG
LAN_POWER_G
S5_ONDS5_OND
SUSD
1.8V_ONG
LAN_ON
MAIND
SUSON_G
SUSD
MAIND
SUSD
MAIND
PR_INSERT-1
DOCKON#
DOCKON#
DOCKON#
MAINON[26,32,35,37,39,40]
SUSON[32,40]
S5_ON[32]
+3VS5 [21,22,23,24,30] 1.8V_ON[39]
LAN_POWER[32]
1.8V_OND [40]
DOCKON[32,34]
+VIN
+VIN
+5V +3V
+3VSUS
+VIN
+3VPCU
+3VS5
+5VPCU
+5VS5
+VIN
+3VLANVCC
+3VS5
+5VS5
+3VPCU
+VIN
+1.8V
+12VALW
+12VALW
+12VALW
+12VALW
+12VALW
+3VLANVCC
+1.5V
+5VPCU
+5V
+5VPCU
+3V
+3VPCU
+3VSUS +5VSUS
+5VSUS
+VIN
PR_5VSUSPR_3VSUS
+VIN
PR_5VSUS
+5VPCU
+3VPCU
PR_3VSUS
+3VSUS
Size Document Number Rev
Date: Sheet of
Quanta Computer Inc.
PROJECT : QL8
NB5
DISCHARGE/3VS5/5VS5/LAN
3A
Custom
41 45Tuesday, April 08, 2008
Size Document Number Rev
Date: Sheet of
Quanta Computer Inc.
PROJECT : QL8
NB5
DISCHARGE/3VS5/5VS5/LAN
3A
Custom
41 45Tuesday, April 08, 2008
Size Document Number Rev
Date: Sheet of
Quanta Computer Inc.
PROJECT : QL8
NB5
DISCHARGE/3VS5/5VS5/LAN
3A
Custom
41 45Tuesday, April 08, 2008
0.67A
0.03A
(2mA)
For Discrete Only
587A 0.48A
2.49A
5.8A
E3B
E3B
0603
0402
0402
E3B
Discharge circuit E3B
PR198
*22_8
PR198
*22_8 PQ33
ME3424
PQ33
ME3424
3
6
5
2
4
1
PC163
.1U/10V_4
PC163
.1U/10V_4
PC176
.01U/16V_4
PC176
.01U/16V_4
12
PQ60
Si4800BDY
PQ60
Si4800BDY
3 6
5
7
8
2
4
1
PQ26
*2N7002
PQ26
*2N7002
3
2
1
PQ17
*2N7002
PQ17
*2N7002
3
2
1
PQ23
*2N7002
PQ23
*2N7002
3
2
1
PC165
.1U/10V_4
PC165
.1U/10V_4
PR113
1M/F_4
PR113
1M/F_4 PC162
.1U/10V_4
PC162
.1U/10V_4
PR88
100K_4
PR88
100K_4
PC66
0.1uF/50V_6
PC66
0.1uF/50V_6
PQ34
DTC144EUA
PQ34
DTC144EUA
1 3
2
PC61
0.1U/10V_4
PC61
0.1U/10V_4
PR116
*22_8
PR116
*22_8
PQ36
*2N7002
PQ36
*2N7002
3
2
1
PR193
*22_8
PR193
*22_8
PQ65
2N7002
PQ65
2N7002
3
2
1
PR197
1M/F_4
PR197
1M/F_4
PC171
.1U/10V_4
PC171
.1U/10V_4
PQ24
*2N7002
PQ24
*2N7002
3
2
1
PR87
22_8
PR87
22_8
PC54
0.1U/10V_4
PC54
0.1U/10V_4
PQ64
DTC144EUA
PQ64
DTC144EUA
1 3
2
PC89
.1U/10V_4
PC89
.1U/10V_4
PQ27
*2N7002
PQ27
*2N7002
3
2
1
PC172
.1U/10V_4
PC172
.1U/10V_4
PR119
1M/F_4
PR119
1M/F_4
PC127
2200P/50V_4
PC127
2200P/50V_4
12
PC161
2200P/50V_4
PC161
2200P/50V_4
12
PR159
1M/F_4
PR159
1M/F_4
PQ8
ME3424
PQ8
ME3424
3
6
5
2
4
1
PQ21
2N7002
PQ21
2N7002
3
2
1
PQ20
DTC144EUA
PQ20
DTC144EUA
1 3
2
PR162
*22_8
PR162
*22_8
PQ56
Si4800BDY
PQ56
Si4800BDY
3 6
5
7
8
2
4
1
PR122
1M/F_4
PR122
1M/F_4
PQ31
2N7002
PQ31
2N7002
3
2
1
PQ68
*2N7002
PQ68
*2N7002
3
2
1
PC65
0.1U/10V_4
PC65
0.1U/10V_4
PR89
1M_4
PR89
1M_4
PC92
2200P/50V_4
PC92
2200P/50V_4
12
PQ22
ME3424
PQ22
ME3424
3
6
5
2
4
1
PR76
22_8
PR76
22_8
PQ11
2N7002EPT
PQ11
2N7002EPT
1 3
2
PQ12
DTC144EUA
PQ12
DTC144EUA
1 3
2
PR124
*22_8
PR124
*22_8
PC123
.01U/16V_4
PC123
.01U/16V_4
12
PR121
*22_8
PR121
*22_8
PQ66
*2N7002
PQ66
*2N7002
3
2
1
PR199
*22_8
PR199
*22_8
PR179
*10K_4
PR179
*10K_4
PC146
*0.1U/10V_4
PC146
*0.1U/10V_4
PR123
1M/F_4
PR123
1M/F_4
PR120
1M/F_4
PR120
1M/F_4
PQ57
ME3424
PQ57
ME3424
3
6
5
2
4
1
PC122
2200P/50V_4
PC122
2200P/50V_4
12
PQ6
ME3424
PQ6
ME3424
3
6
5
2
4
1
PQ61
ME3424
PQ61
ME3424
3
6
5
2
4
1
PQ18
DTC144EUA
PQ18
DTC144EUA
1 3
2
PQ29
DTC144EUA
PQ29
DTC144EUA
1 3
2
PC60
0.1U/10V_4
PC60
0.1U/10V_4
PC88
2200P/50V_4
PC88
2200P/50V_4
12
PR109
*22_8
PR109
*22_8
PR112
1M/F_4
PR112
1M/F_4
PQ35
2N7002
PQ35
2N7002
3
2
1
PQ7
2N7002EPT
PQ7
2N7002EPT
3
2
1
PC164
.1U/10V_4
PC164
.1U/10V_4
PR110
1M/F_4
PR110
1M/F_4
PQ67
2N7002
PQ67
2N7002
3
2
1
PC98
.1U/10V_4
PC98
.1U/10V_4
PR196
1M/F_4
PR196
1M/F_4
PR192
1M/F_4
PR192
1M/F_4
PQ19
*2N7002
PQ19
*2N7002
3
2
1
PQ10
2N7002EPT
PQ10
2N7002EPT
3
2
1
PR200
1M/F_4
PR200
1M/F_4
PR117
*22_8
PR117
*22_8
PR111
1M/F_4
PR111
1M/F_4
PR160
1M/F_4
PR160
1M/F_4
PQ28
2N7002
PQ28
2N7002
3
2
1
PR161
1M/F_4
PR161
1M/F_4
