Quanta R22 Schematics. Www.s Manuals.com. R1a Schematics
User Manual: Motherboard Quanta R22 DA0R22MB6D0, DA0R22MB6D1 - Schematics. Free.
Open the PDF directly: View PDF
.
Page Count: 43

1
1
2
2
3
3
4
4
5
5
6
6
7
7
8
8
A A
B B
C C
D D
Size Document Number Rev
Date: Sheet of
Quanta Computer Inc.
PROJECT : R22
NB5/RD2
Block Diagram
1A
Custom
1 43Wednesday, September 15, 2010
Size Document Number Rev
Date: Sheet of
Quanta Computer Inc.
PROJECT : R22
NB5/RD2
Block Diagram
1A
Custom
1 43Wednesday, September 15, 2010
Size Document Number Rev
Date: Sheet of
Quanta Computer Inc.
PROJECT : R22
NB5/RD2
Block Diagram
1A
Custom
1 43Wednesday, September 15, 2010
SATA - HDD
SATA4 150MB
Keyboard
LVDS
BT softbreezeUSB2.0 Ports
Touch Pad
LPC
ENE KBC
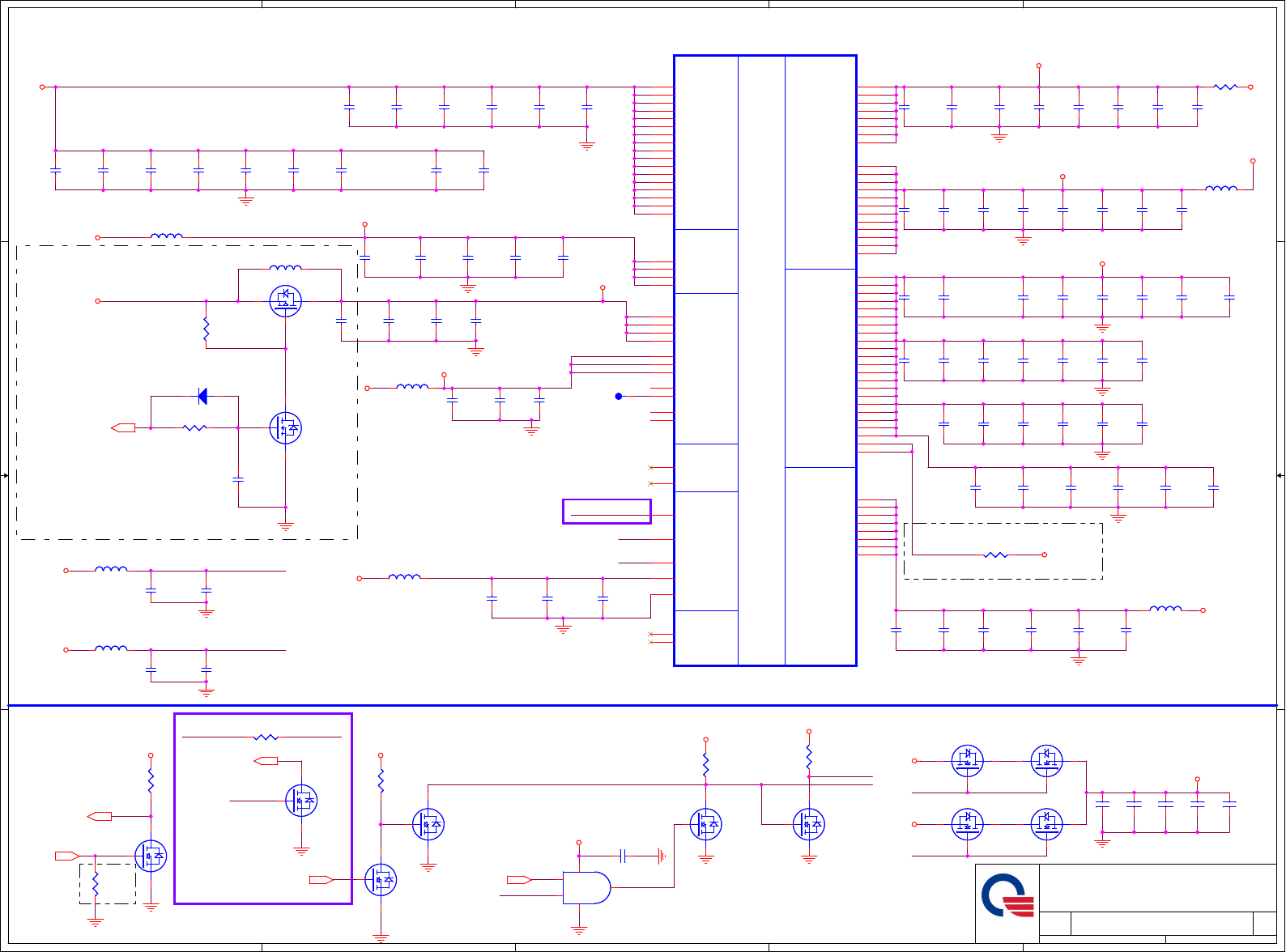
R22 SYSTEM DIAGRAM
USB2.0
SATA - CD-ROM
Azalia
X3
Webcam
HDMI
X1
NORTH BRIDGE
RS880M
SB820 A13
CPU THERMAL
SENSOR
DDR3-SODIMM2
DDR3-SODIMM1
DDR3 channel A
DDR3 channel B
AUDIO CONN
DIG MIC
(Phone/ MIC)
SOUTH BRIDGE
PCI-E
0,5,8
2
15
PAGE 3,4,5
PAGE 5
PAGE 8,9,10,11
PAGE 6
PAGE 25
PAGE 23
PAGE 12,13,14,15,16
PAGE 27
PAGE 29
PAGE 29 PAGE 29
PAGE 29
PAGE 31
PAGE 28PAGE 27
PAGE 23
01
KB3930 Qx
PAGE 32
PAGE 24
CRT
SATA0 150MB
PAGE 17,18,19
638P (PGA)35W/25W
21mm X 21mm, 528pin BGA
PCI-Express 8X
(Wireless LAN)
Mini PCI-E
Card
X1
PAGE 33
RTS8165EH-CG
RJ45
Realtek
PCIE-LAN
LAN
PAGE 30
(10/100)
X1
PAGE 30
ALINK X4
HT3
DDR3 RAM
for UMA only
Side port
PAGE 37
PAGE 38
VCCP +1.1V AND +1.2V(RT8204)
PAGE 34
PAGE 36
PAGE 40
SYSTEM POWER ISL6237
VGACORE(1.1V~1.2V)Oz8118
CPU CORE ISL6265HRTZ-T
SYSTEM CHARGER(ISL6251)
DDR II SMDDR_VTERM
1.8V/1.8VSUS(RT8207)
PAGE 35
21mm X 21mm, 605pin FCBGA
AMD Champlain
S1G4 Processor
ATI
SEYMOUR-XT
4.5W(Ext)
4.3W(Int)
20,21
SPI
PAGE 31
FAN
PAGE 28
PAGE 31
PAGE 8
23mm X 23mm
PCI-E WLAN Card x1
PAGE 33
10
SMBUS TABLE
SB--SCL0/SD0
EC --SCL/SD
EC--SCL2/SD2
Clock gen/Robson/TV tuner
/DDR2/DDR2 thermal/Accelerometer
Wlan Card
epress card
Battery charge/discharge
VGA thermal/system thermal
+3V
+3VPCU
+3V
+3VS5
A12
PAGE 7
35mm X 35mm
VRAM
PAGE 22
DDR3
IDT
92HD80
Flash Media
RTS5219-GR
PAGE 26
X1

5
5
4
4
3
3
2
2
1
1
D D
C C
B B
A A
Size Document Number Rev
Date: Sheet of
Quanta Computer Inc.
PROJECT : R22
NB5/RD2
Clock Generator
1A
Custom
2 43Wednesday, September 15, 2010
Size Document Number Rev
Date: Sheet of
Quanta Computer Inc.
PROJECT : R22
NB5/RD2
Clock Generator
1A
Custom
2 43Wednesday, September 15, 2010
Size Document Number Rev
Date: Sheet of
Quanta Computer Inc.
PROJECT : R22
NB5/RD2
Clock Generator
1A
Custom
2 43Wednesday, September 15, 2010
02
Use internal CLK GEN

5
5
4
4
3
3
2
2
1
1
D D
C C
B B
A A
HT_CPU_NB_CAD_H[15..0]
HT_CPU_NB_CAD_L[15..0]
HT_CPU_NB_CLK_H[1..0]
HT_CPU_NB_CLK_L[1..0]
HT_CPU_NB_CTL_H[1..0]
HT_CPU_NB_CTL_L[1..0]
HT_NB_CPU_CAD_L[15..0]
HT_NB_CPU_CLK_H[1..0]
HT_NB_CPU_CLK_L[1..0]
HT_NB_CPU_CTL_H[1..0]
HT_NB_CPU_CTL_L[1..0]
HT_NB_CPU_CAD_H[15..0]
CPU_SVC_R
CPU_LDT_REQ#_CPU CPU_MEMHOT_L#
CPU_LDT_RST#
CPU_TDO
CPUTEST25L
CPUCLKIN
CPU_THERMTRIP_L#
CPUTEST16
CPUTEST14
CPUTEST15
CPU_SID
CPU_SIC
CPU_PROCHOT_L#
CPUTEST25H
CPU_PWRGD
CPU_LDT_STOP#
CPU_SVD_R
CPUTEST12
CPU_TRST#
CPUTEST20
CPU_TDI
CPUTEST21
CPU_TMS
CPUTEST23
CPUTEST24
CPUTEST18
CPUTEST22
CPU_TCK
CPUTEST19
CPU_ALERT
CPU_HTREF1
CPU_HTREF0
+CPUVDDA
+CPUVDDA
+CPUVDDA
CPUCLKIN#
CPUTEST27
CPU_PWRGD_SVID_REG
CPU_SVC
CPU_SVD
CPU_PWRGD
CPUCLKIN
CPUCLKN
CPUCLKP
CPUCLKIN#
CPUCLKP
CPUCLKN CPU_LDT_RST#
CPU_LDT_STOP#
CPU_LDT_REQ#_CPU
HT_CPU_NB_CAD_H11
HT_NB_CPU_CAD_L6
HT_NB_CPU_CAD_L8
HT_NB_CPU_CAD_H14
HT_CPU_NB_CAD_H3
HT_NB_CPU_CAD_L0
HT_NB_CPU_CAD_H8
HT_NB_CPU_CAD_L13
HT_CPU_NB_CTL_L1
HT_NB_CPU_CTL_H0
HT_CPU_NB_CAD_H10
HT_CPU_NB_CAD_H13
HT_CPU_NB_CAD_L15
HT_CPU_NB_CAD_H4
HT_CPU_NB_CAD_L11
HT_CPU_NB_CAD_L12
HT_NB_CPU_CAD_H2
HT_NB_CPU_CAD_H7
+1.1V_VLDT_R
HT_CPU_NB_CTL_H1
HT_NB_CPU_CAD_H5
HT_NB_CPU_CAD_L14
HT_CPU_NB_CTL_H0
HT_NB_CPU_CLK_H0
HT_CPU_NB_CAD_L1
HT_CPU_NB_CAD_L3
HT_NB_CPU_CAD_L1
HT_NB_CPU_CAD_H9
HT_CPU_NB_CAD_H1
HT_CPU_NB_CAD_L10
HT_CPU_NB_CAD_L13
HT_NB_CPU_CAD_H0
HT_NB_CPU_CAD_H3
+1.1V_VLDT_R
HT_CPU_NB_CAD_H0
HT_CPU_NB_CAD_L4
HT_NB_CPU_CAD_L2
HT_NB_CPU_CAD_L7
HT_NB_CPU_CLK_L0
HT_NB_CPU_CAD_L5
HT_NB_CPU_CAD_H10
HT_NB_CPU_CAD_L15
+1.1V_VLDT
HT_NB_CPU_CLK_L1
HT_CPU_NB_CAD_H5
HT_CPU_NB_CAD_H7
HT_NB_CPU_CAD_L9
HT_NB_CPU_CAD_H15
+1.1V_VLDT
HT_CPU_NB_CLK_L1
HT_NB_CPU_CLK_H1
HT_CPU_NB_CAD_L8
HT_CPU_NB_CAD_H14
HT_CPU_NB_CAD_H15
HT_NB_CPU_CAD_L3
HT_NB_CPU_CAD_L11
HT_NB_CPU_CAD_H12
+1.1V_VLDT
HT_CPU_NB_CAD_H8
HT_CPU_NB_CAD_H9
HT_CPU_NB_CLK_L0
HT_NB_CPU_CTL_L1
HT_NB_CPU_CTL_H1
HT_CPU_NB_CAD_L2
HT_NB_CPU_CAD_H1
HT_NB_CPU_CAD_L4
HT_NB_CPU_CAD_L10
HT_NB_CPU_CAD_H11
HT_CPU_NB_CAD_L7
HT_NB_CPU_CAD_H6
+1.1V_VLDT
HT_CPU_NB_CLK_H1
HT_CPU_NB_CAD_H2
HT_CPU_NB_CAD_H12
HT_CPU_NB_CAD_L14
HT_NB_CPU_CAD_H4
HT_NB_CPU_CAD_L12
HT_NB_CPU_CAD_H13
HT_CPU_NB_CTL_L0HT_NB_CPU_CTL_L0
HT_CPU_NB_CAD_L5
HT_CPU_NB_CAD_L6
HT_CPU_NB_CAD_L9
HT_CPU_NB_CLK_H0
HT_CPU_NB_CAD_L0
HT_CPU_NB_CAD_H6
+1.1V_VLDT_R
+1.1V_VLDT_R
VDDIO_FB_L
VDDIO_FB_H
CPUTEST17
+1.1V_VLDT
CPU_DBREQ#
CPUTEST29L
CPUTEST29H
CPU_SVD_R
CPU_SVC_R
CPUTEST21
CPUTEST24
CPUTEST20
CPUTEST22
CPU_DBREQ#
CPUTEST27
H_THRMDC
H_THRMDA
H_THRMDC
H_THRMDA
CPU_PWRGD
CPUTEST25H
CPUTEST25L
CPU_DBRDY
CPU_LDT_RST#
CPU_LDT_RST_HTPA#
CPUTEST18
CPUTEST19
CPUTEST12
CPU_THERMTRIP_L#
CPU_PROCHOT_L#
CPU_PROCHOT_R#
CPU_DBRDY
CPU_TMS
CPU_TRST#
CPU_LDT_RST_HTPA#
CPU_DBREQ#
CPU_TCK
CPU_TDI
CPU_TDO
HT_CPU_NB_CAD_H[15..0]8
HT_CPU_NB_CAD_L[15..0]8
HT_CPU_NB_CLK_H[1..0]8
HT_CPU_NB_CLK_L[1..0]8
HT_CPU_NB_CTL_H[1..0]8
HT_CPU_NB_CTL_L[1..0]8
HT_NB_CPU_CAD_L[15..0]8
HT_NB_CPU_CLK_H[1..0]8
HT_NB_CPU_CLK_L[1..0]8
HT_NB_CPU_CTL_H[1..0]8
HT_NB_CPU_CTL_L[1..0]8
HT_NB_CPU_CAD_H[15..0]8
CPU_VDDNB_RUN_FB_H 36
CPU_VDDNB_RUN_FB_L 36
CPU_VDD0_RUN_FB_L36
CPU_VDD1_RUN_FB_H36 CPU_VDD1_RUN_FB_L36
CPU_VDD0_RUN_FB_H36
CPU_PWRGD12
CPU_LDT_STOP#10,12
CPU_LDT_RST#12
CPU_SIC5 CPU_SID5 CPU_ALERT5
CPU_SVC 36
CPU_SVD 36
CPU_PWRGD_SVID_REG 36
H_THRMDC 5
H_THRMDA 5
CPUCLKP12 CPUCLKN12
VDDIO_FB_H 37
VDDIO_FB_L 37
CPU_THERMTRIP# 13CPU_THERMTRIP_L#5
CPU_PROCHOT_R# 12CPU_PROCHOT#32
+2.5V
+1.1V_VLDT
+1.1V +1.1V_VLDT
+CPUVDDA
+1.5V
+1.5VSUS
+1.5VSUS
+1.5V
+1.5V
+1.5VSUS
+1.5VSUS
+1.1V_VLDT_R+1.1V
+3V +1.5VSUS
+1.5VSUS
+1.5VSUS
+1.5VSUS
+1.5VSUS
Size Document Number Rev
Date: Sheet of
Quanta Computer Inc.
PROJECT : R22
NB5/RD2
S1G4 HT,CTL I/F 1/3
1A
Custom
3 43Wednesday, September 15, 2010
Size Document Number Rev
Date: Sheet of
Quanta Computer Inc.
PROJECT : R22
NB5/RD2
S1G4 HT,CTL I/F 1/3
1A
Custom
3 43Wednesday, September 15, 2010
Size Document Number Rev
Date: Sheet of
Quanta Computer Inc.
PROJECT : R22
NB5/RD2
S1G4 HT,CTL I/F 1/3
1A
Custom
3 43Wednesday, September 15, 2010
03
SideBand Temp sense I2C
place them to CPU within 1.5"
LS0805-100M-N
W/S= 15 mil/20mil
Keep trace from resisor to CPU within 0.6"
keep trace from caps to CPU within 1.2"
Serial VID
VID Override table (VDD)
SVC SVD Output Voltage
0 0
0
0
1
1
1 1
1.1V
1.0V
0.9V
0.8V
VFIX MODE
CPU CLK
W/S= 15 mil/20mil
FOX PZ63826-284R-41F
DG0^8000004 IC SOCKET SMD 638P S1(P1.27,H3.2)
MLX 47296-4131
DG0^8000003 IC SOCKET SMD 638P S1(P1.27,H3.2)
TYC 4-1903401-2
DG0^8000005 IC SOCKET SMD 638P S1(P1.27,H3.2)
place them to CPU within 1.5"
VLDT use 1.5A Max current
250mA
Route as 80ohm, diff
Can remove on MP
EC new option
HDT Connector
SI Change HDT connector fo FFC type
C394 3900P/25V_4C394 3900P/25V_4
C322
3300P/50V_4
C322
3300P/50V_4
R148300_4 R148300_4
T49T49
R188 *0_4/SR188 *0_4/S
R219 *0_4/SR219 *0_4/S
T27T27
R181
*1K/F_4
R181
*1K/F_4
T3T3
R83 44.2/F_4R83 44.2/F_4
R311 1K/F_4R311 1K/F_4
R309 *300/F_4R309 *300/F_4
R375 300/F_4R375 300/F_4
R160 *0_4/SR160 *0_4/S
R106 1K/F_4R106 1K/F_4
R191 *0_4/SR191 *0_4/S
T46T46
R199 *220_4R199 *220_4
C133180P/50V_4 C133180P/50V_4
T45T45
C319
0.22U/25V_6
C319
0.22U/25V_6
T108T108
R198 *220_4R198 *220_4
C386
4.7U/6.3V_6
C386
4.7U/6.3V_6
R116
80.6/F_4
R116
80.6/F_4
R104 1K/F_4R104 1K/F_4
R225 300_4R225 300_4
T5T5
R168
510/F_4
R168
510/F_4
R150 169/F_4R150 169/F_4
R47 1K/F_4R47 1K/F_4
C54810U/6.3V_8 C54810U/6.3V_8
T50T50
R189 *0_4/SR189 *0_4/S
R54 *0_6/SR54 *0_6/S
R149300_4 R149300_4
Q26
MMBT3904
Q26
MMBT3904
2
1 3
T10T10
L31
PBY201209T-221Y-N
L31
PBY201209T-221Y-N
C385 0.22U/6.3V_4C385 0.22U/6.3V_4
CN4
HDT CONN
88511-2001-20p-l
CN4
HDT CONN
88511-2001-20p-l
1
4
5
6
7
8
9
10
11
12
2
3
13
14
15
16
17
18
19
20
R49 1K/F_4R49 1K/F_4
R147*300/F_4 R147*300/F_4R174 *0_6/SR174 *0_6/S
T24T24
R224 10K/F_4R224 10K/F_4
C389 10U/6.3V_8C389 10U/6.3V_8
R53 1K/F_4R53 1K/F_4
C11110U/6.3V_8 C11110U/6.3V_8
T26T26
Q23
MMBT3904
Q23
MMBT3904
2
1 3
R203 1K/F_4R203 1K/F_4
T4T4
R169
510/F_4
R169
510/F_4
R182
*1K/F_4
R182
*1K/F_4
R310 1K/F_4R310 1K/F_4
R373 1K/F_4R373 1K/F_4
U19D
SOCKET_638_PIN
U19D
SOCKET_638_PIN
VDDA1
F8
VDDA2
F9
RESET_L
B7
PWROK
A7
LDTSTOP_L
F10
SIC
AF4
SID
AF5
HT_REF1
P6 HT_REF0
R6
VDD0_FB_H
F6
VDD0_FB_L
E6 VDDIO_FB_H W9
VDDIO_FB_L Y9
THERMTRIP_L AF6
PROCHOT_L AC7
RSVD2
A5
LDTREQ_L
C6
SVC A6
SVD A4
RSVD6 C5
RSVD4
B5
RSVD1
A3
CLKIN_H
A9
CLKIN_L
A8
DBRDY
G10
TMS
AA9
TCK
AC9
TRST_L
AD9
TDI
AF9
DBREQ_L E10
TDO AE9
TEST25_H
E9
TEST25_L
E8
TEST19
G9 TEST18
H10
RSVD8 AA7
TEST9
C2
TEST17 D7
TEST16 E7
TEST15 F7
TEST14 C7
TEST12
AC8
TEST7 C3
TEST6
AA6
THERMDC W7
THERMDA W8
VDD1_FB_H
Y6
VDD1_FB_L
AB6
TEST29_H C9
TEST29_L C8
TEST24
AE7
TEST23
AD7
TEST22
AE8
TEST21
AB8
TEST20
AF7
TEST28_H J7
TEST28_L H8
TEST27
AF8
ALERT_L
AE6
TEST10 K8
TEST8 C4
RSVD3
B3
RSVD5
C1
VDDNB_FB_H H6
VDDNB_FB_L G6
RSVD7 D5
RSVD11 W18
MEMHOT_L AA8
RSVD10 H18
RSVD9 H19
VSS M11
R197 *220_4R197 *220_4
C383 180P/50V_4C383 180P/50V_4
U30
TC7SH08FU
U30
TC7SH08FU
2
1
4
3 5
C1260.22U/6.3V_4 C1260.22U/6.3V_4
R177300_4 R177300_4
R187 10K/F_4R187 10K/F_4
R204 1K/F_4R204 1K/F_4
T40T40
C414
4.7U/6.3V_6
C414
4.7U/6.3V_6
R209 *0_4/SR209 *0_4/S
R81 44.2/F_4R81 44.2/F_4
C718
0.1U/10V_4
C718
0.1U/10V_4
R52 1K/F_4R52 1K/F_4
R163 *300/F_4R163 *300/F_4
HT LINK
U19A
SOCKET_638_PIN
HT LINK
U19A
SOCKET_638_PIN
VLDT_A3
D4 VLDT_A2
D3 VLDT_A1
D2 VLDT_A0
D1
VLDT_B3 AE5
VLDT_B2 AE4
VLDT_B1 AE3
VLDT_B0 AE2
L0_CADIN_H15
N5
L0_CADIN_L15
P5
L0_CADIN_H14
M3
L0_CADIN_L14
M4
L0_CADIN_H13
L5
L0_CADIN_L13
M5
L0_CADIN_H12
K3
L0_CADIN_L12
K4
L0_CADIN_H11
H3
L0_CADIN_L11
H4
L0_CADIN_H10
G5
L0_CADIN_L10
H5
L0_CADIN_H9
F3
L0_CADIN_L9
F4
L0_CADIN_H8
E5
L0_CADIN_L8
F5
L0_CADIN_H7
N3
L0_CADIN_L7
N2
L0_CADIN_H6
L1
L0_CADIN_L6
M1
L0_CADIN_H5
L3
L0_CADIN_L5
L2
L0_CADIN_H4
J1
L0_CADIN_L4
K1
L0_CADIN_H3
G1
L0_CADIN_L3
H1
L0_CADIN_H2
G3
L0_CADIN_L2
G2
L0_CADIN_H1
E1
L0_CADIN_L1
F1
L0_CADIN_H0
E3
L0_CADIN_L0
E2
L0_CADOUT_H15 T4
L0_CADOUT_L15 T3
L0_CADOUT_H14 V5
L0_CADOUT_L14 U5
L0_CADOUT_H13 V4
L0_CADOUT_L13 V3
L0_CADOUT_H12 Y5
L0_CADOUT_L12 W5
L0_CADOUT_H11 AB5
L0_CADOUT_L11 AA5
L0_CADOUT_H10 AB4
L0_CADOUT_L10 AB3
L0_CADOUT_H9 AD5
L0_CADOUT_L9 AC5
L0_CADOUT_H8 AD4
L0_CADOUT_L8 AD3
L0_CADOUT_H7 T1
L0_CADOUT_L7 R1
L0_CADOUT_H6 U2
L0_CADOUT_L6 U3
L0_CADOUT_H5 V1
L0_CADOUT_L5 U1
L0_CADOUT_H4 W2
L0_CADOUT_L4 W3
L0_CADOUT_H3 AA2
L0_CADOUT_L3 AA3
L0_CADOUT_H2 AB1
L0_CADOUT_L2 AA1
L0_CADOUT_H1 AC2
L0_CADOUT_L1 AC3
L0_CADOUT_H0 AD1
L0_CADOUT_L0 AC1
L0_CLKIN_H1
J5
L0_CLKIN_L1
K5
L0_CLKIN_H0
J3
L0_CLKIN_L0
J2
L0_CTLIN_H1
P3
L0_CTLIN_L1
P4
L0_CTLIN_H0
N1
L0_CTLIN_L0
P1
L0_CLKOUT_H1 Y4
L0_CLKOUT_L1 Y3
L0_CLKOUT_H0 Y1
L0_CLKOUT_L0 W1
L0_CTLOUT_H1 T5
L0_CTLOUT_L1 R5
L0_CTLOUT_H0 R2
L0_CTLOUT_L0 R3
C395 3900P/25V_4C395 3900P/25V_4

A
A
B
B
C
C
D
D
E
E
4 4
3 3
2 2
1 1
M_ZN
M_ZP
MEM_MB_DATA6
MEM_MB_DATA1
MEM_MB_DATA11
MEM_MB_DATA14
MEM_MB_DATA13
MEM_MB_DATA16
MEM_MB_DATA20
MEM_MB_DATA12
MEM_MB_DATA19
MEM_MB_DATA4
MEM_MB_DATA15
MEM_MB_DATA21
MEM_MB_DATA7
MEM_MB_DATA10
MEM_MB_DATA2
MEM_MB_DATA18
MEM_MB_DATA5
MEM_MB_DATA0
MEM_MB_DATA9
MEM_MB_DATA8
MEM_MB_DATA3
MEM_MB_DATA17
MEM_MA_DATA54
MEM_MA_DATA3
MEM_MA_DATA56
MEM_MA_DATA0
MEM_MA_DATA1
MEM_MA_DATA2
MEM_MA_DATA55
MEM_MA_DATA4
MEM_MA_DATA5
MEM_MA_DATA7
MEM_MA_DATA6
MEM_MA_DATA57
MEM_MA_DATA9
MEM_MA_DATA8
MEM_MA_DATA12
MEM_MA_DATA10
MEM_MA_DATA11
MEM_MA_DATA13
MEM_MA_DATA15
MEM_MA_DATA58
MEM_MA_DATA17
MEM_MA_DATA14
MEM_MA_DATA16
MEM_MA_DATA19
MEM_MA_DATA20
MEM_MA_DATA22
MEM_MA_DATA21
MEM_MA_DATA18
MEM_MA_DATA59
MEM_MA_DATA23
MEM_MA_DATA24
MEM_MA_DATA26
MEM_MA_DATA25
MEM_MA_DATA29
MEM_MA_DATA28
MEM_MA_DATA31
MEM_MA_DATA32
MEM_MA_DATA27
MEM_MA_DATA30
MEM_MA_DATA60
MEM_MA_DATA36
MEM_MA_DATA34
MEM_MA_DATA33
MEM_MA_DATA35
MEM_MA_DATA40
MEM_MA_DATA39
MEM_MA_DATA38
MEM_MA_DATA41
MEM_MA_DATA37
MEM_MA_DATA45
MEM_MA_DATA61
MEM_MA_DATA43
MEM_MA_DATA46
MEM_MA_DATA44
MEM_MA_DATA42
MEM_MA_DATA47
MEM_MA_DATA51
MEM_MA_DATA50
MEM_MA_DATA48
MEM_MA_DATA49
MEM_MA_DATA53
MEM_MA_DATA62
MEM_MA_DATA52
MEM_MB_ADD14
MEM_MB_ADD3
MEM_MB_ADD12
MEM_MB_ADD13
MEM_MB_ADD1
MEM_MB_ADD7
MEM_MB_ADD10
MEM_MB_ADD6
MEM_MB_ADD8
MEM_MB_ADD4
MEM_MB_ADD2
MEM_MB_ADD5
MEM_MB_ADD11
MEM_MB_ADD9
MEM_MB_ADD0
MEM_MB_ADD15
MEM_MA_DATA63
CPU_VTT_SENSE
MEM_MA_ADD13
MEM_MA_ADD14
MEM_MA_ADD3
MEM_MA_ADD12
MEM_MA_ADD10
MEM_MA_ADD1
MEM_MA_ADD11
MEM_MA_ADD2
MEM_MA_ADD8
MEM_MA_ADD9
MEM_MA_ADD6
MEM_MA_ADD7
MEM_MA_ADD5
MEM_MA_ADD4
MEM_MA_ADD0
MEM_MA_ADD15
MEM_MA_DM6
MEM_MA_DM5
MEM_MA_DM4
MEM_MA_DM3
MEM_MA_DM2
MEM_MA_DM1
MEM_MA_DM0
MEM_MA_DM7
MEM_MB_DM6
MEM_MB_DM4
MEM_MB_DM5
MEM_MB_DM3
MEM_MB_DM7
MEM_MB_DM2
MEM_MB_DM1
MEM_MB_DM0
MEM_MB_RESET#
MEM_MB_DATA40
MEM_MB_DATA23
MEM_MB_DATA26
MEM_MB_DATA37
MEM_MB_DATA41
MEM_MB_DATA28
MEM_MB_DATA31
MEM_MB_DATA38
MEM_MB_DATA43
MEM_MB_DATA42
MEM_MB_DATA39
MEM_MB_DATA32
MEM_MB_DATA34
MEM_MB_DATA24
MEM_MB_DATA22
MEM_MB_DATA29
MEM_MB_DATA33
MEM_MB_DATA35
MEM_MB_DATA25
MEM_MB_DATA36
MEM_MB_DATA27
MEM_MB_DATA30
MEM_MB_DATA62
MEM_MB_DATA55
MEM_MB_DATA56
MEM_MB_DATA53
MEM_MB_DATA52
MEM_MB_DATA54
MEM_MB_DATA50
MEM_MB_DATA51
MEM_MB_DATA46
MEM_MB_DATA48
MEM_MB_DATA44
MEM_MB_DATA49
MEM_MB_DATA47
MEM_MB_DATA45
MEM_MB_DATA60
MEM_MB_DATA59
MEM_MB_DATA63
MEM_MB_DATA58
MEM_MB_DATA57
MEM_MB_DATA61
MEM_MA_RESET# MEMVREF_CPU
MEMVREF_CPU
MEM_MA_ADD[0..15]6
MEM_MA0_ODT06 MEM_MA0_ODT16
MEM_MA0_CS#06 MEM_MA0_CS#16
MEM_MA_CKE06 MEM_MA_CKE16
MEM_MA_BANK06 MEM_MA_BANK16 MEM_MA_BANK26
MEM_MA_RAS#6 MEM_MA_CAS#6 MEM_MA_WE#6
MEM_MB_BANK0 7
MEM_MB_BANK1 7
MEM_MB_BANK2 7
MEM_MB_RAS# 7
MEM_MB_CAS# 7
MEM_MB_WE# 7
MEM_MB_CKE0 7
MEM_MB_CKE1 7
MEM_MB0_CS#0 7
MEM_MB0_CS#1 7
MEM_MB0_ODT0 7
MEM_MB0_ODT1 7
MEM_MB_ADD[0..15] 7
MEM_MB_DATA[0..63]7
MEM_MB_DM[0..7]7
MEM_MB_DQS0_P7 MEM_MB_DQS0_N7 MEM_MB_DQS1_P7 MEM_MB_DQS1_N7 MEM_MB_DQS2_P7 MEM_MB_DQS2_N7 MEM_MB_DQS3_P7 MEM_MB_DQS3_N7 MEM_MB_DQS4_P7 MEM_MB_DQS4_N7 MEM_MB_DQS5_P7 MEM_MB_DQS5_N7 MEM_MB_DQS6_P7 MEM_MB_DQS6_N7 MEM_MB_DQS7_P7 MEM_MB_DQS7_N7
MEM_MA_DQS0_P 6
MEM_MA_DQS0_N 6
MEM_MA_DQS1_N 6
MEM_MA_DQS1_P 6
MEM_MA_DQS2_N 6
MEM_MA_DQS2_P 6
MEM_MA_DQS3_N 6
MEM_MA_DQS3_P 6
MEM_MA_DQS4_N 6
MEM_MA_DQS4_P 6
MEM_MA_DQS5_N 6
MEM_MA_DQS5_P 6
MEM_MA_DQS6_N 6
MEM_MA_DQS6_P 6
MEM_MA_DQS7_N 6
MEM_MA_DQS7_P 6
MEM_MA_DM[0..7] 6
MEM_MA_DATA[0..63] 6
CPU_VTT_SENSE 37
MEM_MA_RESET#6
MEM_MB_RESET# 7
DDR_VTTREF 6,7,37
MEM_MB_CLK5_P 7
MEM_MB_CLK5_N 7
MEM_MB_CLK4_P 7
MEM_MB_CLK4_N 7
MEM_MA_CLK5_P6 MEM_MA_CLK5_N6
MEM_MA_CLK4_P6 MEM_MA_CLK4_N6
+0.9V +0.9V
+0.9V
+0.9V
+1.5VSUS
+3VS5
+1.5VSUS
Size Document Number Rev
Date: Sheet of
Quanta Computer Inc.
PROJECT : R22
NB5/RD2
S1G4 DDRII MEMORY I/F 2/3
1A
Custom
4 43Wednesday, September 15, 2010
Size Document Number Rev
Date: Sheet of
Quanta Computer Inc.
PROJECT : R22
NB5/RD2
S1G4 DDRII MEMORY I/F 2/3
1A
Custom
4 43Wednesday, September 15, 2010
Size Document Number Rev
Date: Sheet of
Quanta Computer Inc.
PROJECT : R22
NB5/RD2
S1G4 DDRII MEMORY I/F 2/3
1A
Custom
4 43Wednesday, September 15, 2010
PLACE THEM CLOSE TO
CPU WITHIN 1"
Processor Memory Interface
Place close to socket
04
Reserved
VDDR = 0.9V for 25W & 35W CPU
VDDR = 1.05V for 35W & 45W CPU
Reserved for AMD suggest
T8T8
R184 0_4R184 0_4
T13T13
C390
1000P/50V_4
C390
1000P/50V_4
MEM:CMD/CTRL/CLK
U19B
SOCKET_638_PIN
MEM:CMD/CTRL/CLK
U19B
SOCKET_638_PIN
VDDR1
D10
VDDR2
C10
VDDR3
B10
VDDR4
AD10
VDDR5 W10
VDDR6 AC10
VDDR7 AB10
VDDR8 AA10
VDDR9 A10
MA1_ODT1
V19 MA1_ODT0
U21 MA0_ODT1
V22 MA0_ODT0
T19
MB1_ODT0 Y26
MB0_ODT1 W23
MB0_ODT0 W26
MB_RESET_L B18
MB1_CS_L0 U22
MB0_CS_L1 W25
MB0_CS_L0 V26
MA0_CS_L1
U19
MA1_CS_L1
V20 MA1_CS_L0
U20
MA0_CS_L0
T20
MA_ADD15
K19 MA_ADD14
K24 MA_ADD13
V24 MA_ADD12
K20 MA_ADD11
L22 MA_ADD10
R21 MA_ADD9
K22 MA_ADD8
L19 MA_ADD7
L21 MA_ADD6
M24 MA_ADD5
L20 MA_ADD4
M22 MA_ADD3
M19 MA_ADD2
N22 MA_ADD1
M20 MA_ADD0
N21
MA_BANK2
J21 MA_BANK1
R23 MA_BANK0
R20
MA_RAS_L
R19
MA_CAS_L
T22
MA_WE_L
T24
MEMZP
AF10
MEMZN
AE10 VDDR_SENSE Y10
MEMVREF W17
MA_CLK_H4
P19
MA_CLK_L4
P20
MA_CLK_H7
Y16
MA_CLK_L7
AA16
MA_CLK_H1
E16
MA_CLK_L1
F16
MA_CLK_H5
N19
MA_CLK_L5
N20
MB_CLK_H4 R26
MB_CLK_L4 R25
MB_CLK_H7 AF18
MB_CLK_L7 AF17
MB_CLK_H1 A17
MB_CLK_L1 A18
MB_CLK_H5 P22
MB_CLK_L5 R22
MA_CKE0
J22
MA_CKE1
J20 MB_CKE0 J25
MB_CKE1 H26
MB_ADD15 J24
MB_ADD14 J23
MB_ADD13 W24
MB_ADD12 L25
MB_ADD11 L26
MB_ADD10 T26
MB_ADD9 K26
MB_ADD8 M26
MB_ADD7 L24
MB_ADD6 N25
MB_ADD5 L23
MB_ADD4 N26
MB_ADD3 N23
MB_ADD2 P26
MB_ADD1 N24
MB_ADD0 P24
MB_BANK2 J26
MB_BANK1 U26
MB_BANK0 R24
MB_RAS_L U25
MB_CAS_L U24
MB_WE_L U23
MA_RESET_L
H16
T34T34
T31T31
C423
*0.47u/6.3V_4
C423
*0.47u/6.3V_4
R77
*0_4
R77
*0_4
R196
1K/F_4
R196
1K/F_4
C405
0.22U/6.3V_4
C405
0.22U/6.3V_4
C115
180P/50V_4
C115
180P/50V_4
C107
1000P/50V_4
C107
1000P/50V_4
R180 *0_4R180 *0_4
C100
180P/50V_4
C100
180P/50V_4
T11T11
T109T109
C104
1000P/50V_4
C104
1000P/50V_4
R186 *0_4R186 *0_4
C195
1000P/50V_4
C195
1000P/50V_4
R306
*0_4/S
R306
*0_4/S
C202
0.01U/16V_4
C202
0.01U/16V_4
R312 39.2/F_4R312 39.2/F_4
T15T15
C96
0.22U/6.3V_4
C96
0.22U/6.3V_4
T14T14
T112T112
C101
4.7U/6.3V_6
C101
4.7U/6.3V_6
T119T119
C547
10U/6.3V_8
C547
10U/6.3V_8
R185 *10_4R185 *10_4
1 2
T9T9
C402
0.22U/6.3V_4
C402
0.22U/6.3V_4
T120T120
T12T12
R183
*10K/F_4
R183
*10K/F_4
C387
180P/50V_4
C387
180P/50V_4
C98
0.22U/6.3V_4
C98
0.22U/6.3V_4
R193
1K/F_4
R193
1K/F_4
T110T110
C416
4.7U/6.3V_6
C416
4.7U/6.3V_6
R308 39.2/F_4R308 39.2/F_4
C415
4.7U/6.3V_6
C415
4.7U/6.3V_6
+
-
U12
*OPA343NA/3K
+
-
U12
*OPA343NA/3K
3
41
52
MEM:DATA
U19C
SOCKET_638_PIN
MEM:DATA
U19C
SOCKET_638_PIN
MB_DATA63
AD11 MB_DATA62
AF11 MB_DATA61
AF14 MB_DATA60
AE14 MB_DATA59
Y11 MB_DATA58
AB11 MB_DATA57
AC12 MB_DATA56
AF13 MB_DATA55
AF15 MB_DATA54
AF16 MB_DATA53
AC18 MB_DATA52
AF19 MB_DATA51
AD14 MB_DATA50
AC14 MB_DATA49
AE18 MB_DATA48
AD18 MB_DATA47
AD20 MB_DATA46
AC20 MB_DATA45
AF23 MB_DATA44
AF24 MB_DATA43
AF20 MB_DATA42
AE20 MB_DATA41
AD22 MB_DATA40
AC22 MB_DATA39
AE25 MB_DATA38
AD26 MB_DATA37
AA25 MB_DATA36
AA26 MB_DATA35
AE24 MB_DATA34
AD24 MB_DATA33
AA23 MB_DATA32
AA24 MB_DATA31
G24 MB_DATA30
G23 MB_DATA29
D26 MB_DATA28
C26 MB_DATA27
G26 MB_DATA26
G25 MB_DATA25
E24 MB_DATA24
E23 MB_DATA23
C24 MB_DATA22
B24 MB_DATA21
C20 MB_DATA20
B20 MB_DATA19
C25 MB_DATA18
D24 MB_DATA17
A21 MB_DATA16
D20 MB_DATA15
D18 MB_DATA14
C18 MB_DATA13
D14 MB_DATA12
C14 MB_DATA11
A20 MB_DATA10
A19 MB_DATA9
A16 MB_DATA8
A15 MB_DATA7
A13 MB_DATA6
D12 MB_DATA5
E11 MB_DATA4
G11 MB_DATA3
B14 MB_DATA2
A14 MB_DATA1
A11 MB_DATA0
C11
MA_DATA63 AA12
MA_DATA62 AB12
MA_DATA61 AA14
MA_DATA60 AB14
MA_DATA59 W11
MA_DATA58 Y12
MA_DATA57 AD13
MA_DATA56 AB13
MA_DATA55 AD15
MA_DATA54 AB15
MA_DATA53 AB17
MA_DATA52 Y17
MA_DATA51 Y14
MA_DATA50 W14
MA_DATA49 W16
MA_DATA48 AD17
MA_DATA47 Y18
MA_DATA46 AD19
MA_DATA45 AD21
MA_DATA44 AB21
MA_DATA43 AB18
MA_DATA42 AA18
MA_DATA41 AA20
MA_DATA40 Y20
MA_DATA39 AA22
MA_DATA38 Y22
MA_DATA37 W21
MA_DATA36 W22
MA_DATA35 AA21
MA_DATA34 AB22
MA_DATA33 AB24
MA_DATA32 Y24
MA_DATA31 H22
MA_DATA30 H20
MA_DATA29 E22
MA_DATA28 E21
MA_DATA27 J19
MA_DATA26 H24
MA_DATA25 F22
MA_DATA24 F20
MA_DATA23 C23
MA_DATA22 B22
MA_DATA21 F18
MA_DATA20 E18
MA_DATA19 E20
MA_DATA18 D22
MA_DATA17 C19
MA_DATA16 G18
MA_DATA15 G17
MA_DATA14 C17
MA_DATA13 F14
MA_DATA12 E14
MA_DATA11 H17
MA_DATA10 E17
MA_DATA9 E15
MA_DATA8 H15
MA_DATA7 E13
MA_DATA6 C13
MA_DATA5 H12
MA_DATA4 H11
MA_DATA3 G14
MA_DATA2 H14
MA_DATA1 F12
MA_DATA0 G12
MB_DM7
AD12 MB_DM6
AC16 MB_DM5
AE22 MB_DM4
AB26 MB_DM3
E25 MB_DM2
A22 MB_DM1
B16 MB_DM0
A12
MB_DQS_H7
AF12
MB_DQS_L7
AE12
MB_DQS_H6
AE16
MB_DQS_L6
AD16
MB_DQS_H5
AF21
MB_DQS_L5
AF22
MB_DQS_H4
AC25
MB_DQS_L4
AC26
MB_DQS_H3
F26
MB_DQS_L3
E26
MB_DQS_H2
A24
MB_DQS_L2
A23
MB_DQS_H1
D16
MB_DQS_L1
C16
MB_DQS_H0
C12
MB_DQS_L0
B12
MA_DM7 Y13
MA_DM6 AB16
MA_DM5 Y19
MA_DM4 AC24
MA_DM3 F24
MA_DM2 E19
MA_DM1 C15
MA_DM0 E12
MA_DQS_H7 W12
MA_DQS_L7 W13
MA_DQS_H6 Y15
MA_DQS_L6 W15
MA_DQS_H5 AB19
MA_DQS_L5 AB20
MA_DQS_H4 AD23
MA_DQS_L4 AC23
MA_DQS_H3 G22
MA_DQS_L3 G21
MA_DQS_H2 C22
MA_DQS_L2 C21
MA_DQS_H1 G16
MA_DQS_L1 G15
MA_DQS_H0 G13
MA_DQS_L0 H13
C393
1000P/50V_4
C393
1000P/50V_4 C114
180P/50V_4
C114
180P/50V_4
C102
4.7U/6.3V_6
C102
4.7U/6.3V_6
C417
*.1U/10V_4
C417
*.1U/10V_4

5
5
4
4
3
3
2
2
1
1
D D
C C
B B
A A
SMBALERT#
ECPWROK
3920_RST#
CPU_THERMTRIP_L# SMBALERT#
MBDATA
MBCLK
CPU_ALERT
CPU_SIC
CPU_SID
PM_THERM#13
MBDATA232
MBCLK232
3920_RST# 32
CPU_THERMTRIP_L#3
H_THRMDA 3
H_THRMDC 3 ECPWROK 16,20,32
TEMP_FAIL 18
CPU_SIC 3
CPU_SID 3
CPU_ALERT 3
MBDATA32,40
MBCLK32,40
+1.5VSUS
+1.5VSUS
+1.5VSUS
+1.5VSUS
+1.5VSUS
+CPUVDDNB
+VCORE+VCORE +VCORE
+VCORE
+CPUVDDNB
+3V+3V
+3V
+3V
+5V
+VGA_CORE +1.8V_VGA
+1.5V_VGA +3V
+3V+1.8V_VGA
+3V
+VGA_CORE
+1.1V+1.5VSUS
+1.5V_VGA +3V
+3V
+1.5V
+1.5VSUS+1.5VSUS
+VGA_CORE
Size Document Number Rev
Date: Sheet of
Quanta Computer Inc.
PROJECT : R22
NB5/RD2
S1G4 PWR & GND 3/3
1A
Custom
5 43Wednesday, September 15, 2010
Size Document Number Rev
Date: Sheet of
Quanta Computer Inc.
PROJECT : R22
NB5/RD2
S1G4 PWR & GND 3/3
1A
Custom
5 43Wednesday, September 15, 2010
Size Document Number Rev
Date: Sheet of
Quanta Computer Inc.
PROJECT : R22
NB5/RD2
S1G4 PWR & GND 3/3
1A
Custom
5 43Wednesday, September 15, 2010
BOTTOM SIDE DECOUPLING
PROCESSOR POWER AND GROUND
DECOUPLING BETWEEN PROCESSOR AND DIMMs
PLACE CLOSE TO PROCESSOR AS POSSIBLE
05
MSOP
4A
2A
For fix HyperTransport nets
across plane splits
ADD VGA TEMP_ FAIL function
M92 is active Hi
C235
22U/6.3V_8
C235
22U/6.3V_8
C144
0.22U/6.3V_4
C144
0.22U/6.3V_4
C197
180P/50V_4
C197
180P/50V_4
C270
22U/6.3V_8
C270
22U/6.3V_8
C256
22U/6.3V_8
C256
22U/6.3V_8
PQ30
*2N7002E-G
PQ30
*2N7002E-G
3
2
1
R226
2K/F_4
R226
2K/F_4
C134
0.22U/6.3V_4
C134
0.22U/6.3V_4
C243
22U/6.3V_8
C243
22U/6.3V_8 C257
0.22U/6.3V_4
C257
0.22U/6.3V_4
R206
2K/F_4
R206
2K/F_4
C231
22U/6.3V_8
C231
22U/6.3V_8
C198
0.22U/6.3V_4
C198
0.22U/6.3V_4
EC8 *0.01U/16V_4EC8 *0.01U/16V_4
EC5
*0.1U/10V_4
EC5
*0.1U/10V_4
C309
4.7U/6.3V_6
C309
4.7U/6.3V_6
EC14 *0.01U/16V_4EC14 *0.01U/16V_4
C141
0.22U/6.3V_4
C141
0.22U/6.3V_4
Q27
MMBT3904
Q27
MMBT3904
2
13
C208
0.01U/16V_4
C208
0.01U/16V_4
C277
180P/50V_4
C277
180P/50V_4
R356
200/F_6
R356
200/F_6
R367
10K/F_4
R367
10K/F_4
Q25
MMBT3904
Q25
MMBT3904
2
13
C621
1000P/50V_4
C621
1000P/50V_4
U19F
SOCKET_638_PIN
U19F
SOCKET_638_PIN
VSS1
AA4
VSS2
AA11
VSS3
AA13
VSS4
AA15
VSS5
AA17
VSS6
AA19
VSS7
AB2
VSS8
AB7
VSS9
AB9
VSS10
AB23
VSS11
AB25
VSS12
AC11
VSS13
AC13
VSS14
AC15
VSS15
AC17
VSS16
AC19
VSS17
AC21
VSS18
AD6
VSS19
AD8
VSS20
AD25
VSS21
AE11
VSS22
AE13
VSS23
AE15
VSS24
AE17
VSS25
AE19
VSS26
AE21
VSS27
AE23
VSS28
B4
VSS29
B6
VSS30
B8
VSS31
B9
VSS32
B11
VSS33
B13
VSS34
B15
VSS35
B17
VSS36
B19
VSS37
B21
VSS38
B23
VSS39
B25
VSS40
D6
VSS41
D8
VSS42
D9
VSS43
D11
VSS44
D13
VSS45
D15
VSS46
D17
VSS47
D19
VSS48
D21
VSS49
D23
VSS50
D25
VSS51
E4
VSS52
F2
VSS53
F11
VSS54
F13
VSS55
F15
VSS56
F17
VSS57
F19
VSS58
F21
VSS59
F23
VSS60
F25
VSS61
H7
VSS62
H9
VSS63
H21
VSS64
H23
VSS65
J4
VSS66 J6
VSS67 J8
VSS68 J10
VSS69 J12
VSS70 J14
VSS71 J16
VSS72 J18
VSS73 K2
VSS74 K7
VSS75 K9
VSS76 K11
VSS77 K13
VSS78 K15
VSS79 K17
VSS80 L6
VSS81 L8
VSS82 L10
VSS83 L12
VSS84 L14
VSS85 L16
VSS86 L18
VSS87 M7
VSS88 M9
VSS89 AC6
VSS90 M17
VSS91 N4
VSS92 N8
VSS93 N10
VSS94 N16
VSS95 N18
VSS96 P2
VSS97 P7
VSS98 P9
VSS99 P11
VSS100 P17
VSS101 R8
VSS102 R10
VSS103 R16
VSS104 R18
VSS105 T7
VSS106 T9
VSS107 T11
VSS108 T13
VSS109 T15
VSS110 T17
VSS111 U4
VSS112 U6
VSS113 U8
VSS114 U10
VSS115 U12
VSS116 U14
VSS117 U16
VSS118 U18
VSS119 V2
VSS120 V7
VSS121 V9
VSS122 V11
VSS123 V13
VSS124 V15
VSS125 V17
VSS126 W6
VSS127 Y21
VSS128 Y23
VSS129 N6
C619
0.1U/10V_4
C619
0.1U/10V_4
C275
0.22U/6.3V_4
C275
0.22U/6.3V_4
EC11 *0.01U/16V_4EC11 *0.01U/16V_4
EC9 *0.01U/16V_4EC9 *0.01U/16V_4
R190 *0_4/SR190 *0_4/S
R200 10K/F_4R200 10K/F_4
C128
4.7U/6.3V_6
C128
4.7U/6.3V_6
D19RB501V-40 D19RB501V-40
21
C249
22U/6.3V_8
C249
22U/6.3V_8
R216
1K/F_4
R216
1K/F_4
U22
G786P8
U22
G786P8
VCC 1
DXP 2
DXN 3
GND 5
SCLK
8
SDA
7
ALERT#
6
OVERT#
4
C276
0.22U/6.3V_4
C276
0.22U/6.3V_4
C273
180P/50V_4
C273
180P/50V_4
U19E
SOCKET_638_PIN
U19E
SOCKET_638_PIN
VDD1_25 AC4
VDD1_26 AD2
VDD0_1
G4
VDD0_2
H2
VDD0_3
J9
VDD0_4
J11
VDD0_5
J13
VDD0_7
K6
VDD0_8
K10
VDD0_9
K12
VDD0_10
K14
VDD0_11
L4
VDD0_12
L7
VDD0_13
L9
VDD0_14
L11
VDD0_15
L13
VDD0_17
M2
VDD0_18
M6
VDD0_19
M8
VDD0_20
M10
VDD0_21
N7
VDD0_22
N9
VDD0_23
N11
VDD1_1 P8
VDD1_2 P10
VDD1_3 R4
VDD1_4 R7
VDD1_5 R9
VDD1_6 R11
VDD1_7 T2
VDD1_8 T6
VDD1_9 T8
VDD1_10 T10
VDD1_11 T12
VDD1_12 T14
VDD1_13 U7
VDD1_14 U9
VDD1_15 U11
VDD1_16 U13
VDD1_18 V6
VDD1_19 V8
VDD1_20 V10
VDD1_21 V12
VDD1_22 V14
VDD1_23 W4
VDD1_24 Y2
VDD0_6
J15
VDDNB_1
K16
VDD0_16
L15
VDDNB_2
M16
VDDNB_3
P16
VDDNB_4
T16
VDD1_17 U15
VDDNB_5
V16
VDDIO1
H25
VDDIO2
J17
VDDIO3
K18
VDDIO4
K21
VDDIO5
K23
VDDIO6
K25
VDDIO7
L17
VDDIO8
M18
VDDIO9
M21
VDDIO10
M23
VDDIO11
M25
VDDIO12
N17 VDDIO13 P18
VDDIO14 P21
VDDIO15 P23
VDDIO16 P25
VDDIO17 R17
VDDIO18 T18
VDDIO19 T21
VDDIO20 T23
VDDIO21 T25
VDDIO22 U17
VDDIO23 V18
VDDIO24 V21
VDDIO25 V23
VDDIO26 V25
VDDIO27 Y25
Q36
MMBT3904
Q36
MMBT3904
2
1 3
C209
0.1U/10V_4
C209
0.1U/10V_4
C274
0.01U/16V_4
C274
0.01U/16V_4
R201
1K/F_4
R201
1K/F_4
EC13 *0.01U/16V_4EC13 *0.01U/16V_4
C234
22U/6.3V_8
C234
22U/6.3V_8
R368
10K/F_4
R368
10K/F_4
C303
180P/50V_4
C303
180P/50V_4
C261
22U/6.3V_8
C261
22U/6.3V_8
R176
1K/F_4
R176
1K/F_4
D18
CH501H-40PT
D18
CH501H-40PT
2 1
C247
22U/6.3V_8
C247
22U/6.3V_8
C305
180P/50V_4
C305
180P/50V_4
R194 10K/F_4R194 10K/F_4
EC10 *0.01U/16V_4EC10 *0.01U/16V_4
D20RB501V-40 D20RB501V-40
21
C201
22U/6.3V_8
C201
22U/6.3V_8
C229
22U/6.3V_8
C229
22U/6.3V_8
C193
0.1U/10V_4
C193
0.1U/10V_4
C266
22U/6.3V_8
C266
22U/6.3V_8
EC6 *0.01U/16V_4EC6 *0.01U/16V_4
C130
0.22U/6.3V_4
C130
0.22U/6.3V_4
Q24
MMBT3904
Q24
MMBT3904
2
1 3
C137
4.7U/6.3V_6
C137
4.7U/6.3V_6
R360
10K/F_4
R360
10K/F_4
C199
0.01U/16V_4
C199
0.01U/16V_4
R374 10K/F_4R374 10K/F_4
C307
4.7U/6.3V_6
C307
4.7U/6.3V_6
EC12
*0.1U/10V_4
EC12
*0.1U/10V_4
C246
22U/6.3V_8
C246
22U/6.3V_8

5
5
4
4
3
3
2
2
1
1
D D
C C
B B
A A
MEM_MA_ADD13
MEM_MA_ADD14
MEM_MA_ADD0
MEM_MA_ADD6
MEM_MA_ADD5
MEM_MA_ADD1
MEM_MA_ADD3
MEM_MA_ADD2
MEM_MA_ADD7
MEM_MA_ADD4
MEM_MA_ADD10
MEM_MA_ADD9
MEM_MA_ADD11
MEM_MA_ADD12
MEM_MA_ADD8
MEM_MA_ADD15
MEM_MA_BANK0
MEM_MA_BANK1
MEM_MA_BANK2
MEM_MA_DM7
MEM_MA_DM2
MEM_MA_DM4
MEM_MA_DM3
MEM_MA_DM1
MEM_MA_DM0
MEM_MA_DM6
MEM_MA_DM5
MEM_MA_DATA0
MEM_MA_DATA1
MEM_MA_DATA2
MEM_MA_DATA3
MEM_MA_DATA4
MEM_MA_DATA5
MEM_MA_DATA6
MEM_MA_DATA7
MEM_MA_DATA8
MEM_MA_DATA9
MEM_MA_DATA10
MEM_MA_DATA11
MEM_MA_DATA12
MEM_MA_DATA13
MEM_MA_DATA14
MEM_MA_DATA15
MEM_MA_DATA16
MEM_MA_DATA17
MEM_MA_DATA18
MEM_MA_DATA19
MEM_MA_DATA20
MEM_MA_DATA21
MEM_MA_DATA22
MEM_MA_DATA23
MEM_MA_DATA24
MEM_MA_DATA25
MEM_MA_DATA26
MEM_MA_DATA27
MEM_MA_DATA28
MEM_MA_DATA29
MEM_MA_DATA30
MEM_MA_DATA31
MEM_MA_DATA32
MEM_MA_DATA33
MEM_MA_DATA34
MEM_MA_DATA35
MEM_MA_DATA36
MEM_MA_DATA37
MEM_MA_DATA38
MEM_MA_DATA39
MEM_MA_DATA40
MEM_MA_DATA41
MEM_MA_DATA42
MEM_MA_DATA43
MEM_MA_DATA44
MEM_MA_DATA45
MEM_MA_DATA46
MEM_MA_DATA47
MEM_MA_DATA48
MEM_MA_DATA49
MEM_MA_DATA50
MEM_MA_DATA51
MEM_MA_DATA52
MEM_MA_DATA53
MEM_MA_DATA54
MEM_MA_DATA55
MEM_MA_DATA56
MEM_MA_DATA57
MEM_MA_DATA58
MEM_MA_DATA59
MEM_MA_DATA60
MEM_MA_DATA61
MEM_MA_DATA62
MEM_MA_DATA63
PDAT_SMB
PCLK_SMB
MEM_MA_TEST
MEM_MA_RESET#
VREF_CA_A
+VREF_DQ
+VREF_DQ
MEM_MA_ADD[0..15]4
MEM_MA_BANK[0..2]4
MEM_MA_DM[0..7]4
MEM_MA_DQS0_P4 MEM_MA_DQS1_P4 MEM_MA_DQS2_P4 MEM_MA_DQS3_P4 MEM_MA_DQS4_P4 MEM_MA_DQS5_P4 MEM_MA_DQS6_P4 MEM_MA_DQS7_P4 MEM_MA_DQS0_N4 MEM_MA_DQS1_N4 MEM_MA_DQS2_N4 MEM_MA_DQS3_N4 MEM_MA_DQS4_N4 MEM_MA_DQS5_N4 MEM_MA_DQS6_N4 MEM_MA_DQS7_N4
MEM_MA_DATA[0..63] 4
MEM_MA0_CS#04 MEM_MA0_CS#14 MEM_MA_CLK5_P4 MEM_MA_CLK5_N4 MEM_MA_CLK4_P4 MEM_MA_CLK4_N4 MEM_MA_CKE04 MEM_MA_CKE14 MEM_MA_CAS#4 MEM_MA_RAS#4 MEM_MA_WE#4
PDAT_SMB7,13 PCLK_SMB7,13
MEM_MA0_ODT14 MEM_MA0_ODT04
MEM_MA_RESET#4
DDR_VTTREF4,7,37
+VREF_DQ7
MEM_MA_EVENT#14
+1.5VSUS
+0.75V_DDR_VTT
+3V
+3V
+1.5VSUS
+0.75V_DDR_VTT
+1.5VSUS
+VREF_CA_A
+VREF_CA_A
+0.75V_DDR_VTT
+1.5VSUS
+3VS5
+1.5VSUS
+1.5VSUS
Size Document Number Rev
Date: Sheet of
Quanta Computer Inc.
PROJECT : R22
NB5/RD2
DDR3 SODIMMS: A/B CHANNEL
1A
Custom
6 43Wednesday, September 15, 2010
Size Document Number Rev
Date: Sheet of
Quanta Computer Inc.
PROJECT : R22
NB5/RD2
DDR3 SODIMMS: A/B CHANNEL
1A
Custom
6 43Wednesday, September 15, 2010
Size Document Number Rev
Date: Sheet of
Quanta Computer Inc.
PROJECT : R22
NB5/RD2
DDR3 SODIMMS: A/B CHANNEL
1A
Custom
6 43Wednesday, September 15, 2010
06
DE-COUPLING FOR DIMM1(ONE CAP PER POWER PIN)
SO-DIMM BYPASS PLACEMENT :
No Vias Between the Trace of PIN to CAP.
Place these Caps near So-Dimm1.
H=5.2 footprint: "ddr-c-2013289-204p"
DE-COUPLING FOR DIMM1
Place close to DIMMs
R317
*2K/F_4
R317
*2K/F_4
C549
1000P/50V_4
C549
1000P/50V_4
R166 *10_4R166 *10_4
1 2
R167
*10K/F_4
R167
*10K/F_4
C152
.1U/10V_4
C152
.1U/10V_4
+
-
U10
*OPA343NA/3K
+
-
U10
*OPA343NA/3K
3
41
52
C306
.1U/10V_4
C306
.1U/10V_4
C39
1U/6.3V_4
C39
1U/6.3V_4
+
C116
*150u_6.3V_3528
+
C116
*150u_6.3V_3528
12
C218
.1U/10V_4
C218
.1U/10V_4
C211
10U/6.3V_8
C211
10U/6.3V_8
R164
1K/F_4
R164
1K/F_4
C578
.1U/10V_4
C578
.1U/10V_4
C418
*.1U/10V_4
C418
*.1U/10V_4
C583
*.1U/10V_4
C583
*.1U/10V_4
C30 .1U/10V_4C30 .1U/10V_4 C146
10U/6.3V_8
C146
10U/6.3V_8
C550
.1U/10V_4
C550
.1U/10V_4 C272
.1U/10V_4
C272
.1U/10V_4
PC2100 DDR3 SDRAM SO-DIMM
(204P)
CN20A
DDR3-DIMM1
PC2100 DDR3 SDRAM SO-DIMM
(204P)
CN20A
DDR3-DIMM1
A0
98
A1
97
A2
96
A3
95
A4
92
A5
91
A6
90
A7
86
A8
89
A9
85
A10/AP
107
A11
84
A12/BC#
83
A13
119
A14
80
A15
78
BA0
109
BA1
108
BA2
79
S0#
114
S1#
121
CK0
101
CK0#
103
CK1
102
CK1#
104
CKE0
73
CKE1
74
CAS#
115
RAS#
110
WE#
113
SA0
197
SA1
201
SCL
202
SDA
200
ODT0
116
ODT1
120
DM0
11
DM1
28
DM2
46
DM3
63
DM4
136
DM5
153
DM6
170
DM7
187
DQS0
12
DQS1
29
DQS2
47
DQS3
64
DQS4
137
DQS5
154
DQS6
171
DQS7
188
DQS#0
10
DQS#1
27
DQS#2
45
DQS#3
62
DQS#4
135
DQS#5
152
DQS#6
169
DQS#7
186
DQ0 5
DQ1 7
DQ2 15
DQ3 17
DQ4 4
DQ5 6
DQ6 16
DQ7 18
DQ8 21
DQ9 23
DQ10 33
DQ11 35
DQ12 22
DQ13 24
DQ14 34
DQ15 36
DQ16 39
DQ17 41
DQ18 51
DQ19 53
DQ20 40
DQ21 42
DQ22 50
DQ23 52
DQ24 57
DQ25 59
DQ26 67
DQ27 69
DQ28 56
DQ29 58
DQ30 68
DQ31 70
DQ32 129
DQ33 131
DQ34 141
DQ35 143
DQ36 130
DQ37 132
DQ38 140
DQ39 142
DQ40 147
DQ41 149
DQ42 157
DQ43 159
DQ44 146
DQ45 148
DQ46 158
DQ47 160
DQ48 163
DQ49 165
DQ50 175
DQ51 177
DQ52 164
DQ53 166
DQ54 174
DQ55 176
DQ56 181
DQ57 183
DQ58 191
DQ59 193
DQ60 180
DQ61 182
DQ62 192
DQ63 194
C27 *.1U/10V_4C27 *.1U/10V_4
R165 0_4R165 0_4
C406
*1n/50V_4
C406
*1n/50V_4
C407
1000P/50V_4
C407
1000P/50V_4
C552
*.1U/10V_4
C552
*.1U/10V_4 C245
*.1U/10V_4
C245
*.1U/10V_4
C40
*.1U/10V_4
C40
*.1U/10V_4
R179
1K/F_4
R179
1K/F_4
C31
*22U/6.3V_8
C31
*22U/6.3V_8
C140
.1U/10V_4
C140
.1U/10V_4
R195 *0_4R195 *0_4
C164
10U/6.3V_8
C164
10U/6.3V_8
R162 0_8R162 0_8
R318
*2K/F_4
R318
*2K/F_4
C557
*.1U/10V_4
C557
*.1U/10V_4
R301 0_8R301 0_8
C28
4.7U/6.3V_6
C28
4.7U/6.3V_6
T7T7
R314 *0_4/SR314 *0_4/S
R192 *0_4R192 *0_4
PC2100 DDR3 SDRAM SO-DIMM
(204P)
CN20B
DDR3-DIMM1
PC2100 DDR3 SDRAM SO-DIMM
(204P)
CN20B
DDR3-DIMM1
VDD1
75
VDD2
76
VDD3
81
VDD4
82
VDD5
87
VDD6
88
VDD7
93
VDD8
94
VDD9
99
VDD10
100
VDD11
105
VDD12
106
VDD13
111
VDD14
112
VDD15
117
VDD16
118
VDD17
123
VDD18
124
VDDSPD
199
NC1
77
NC2
122
NCTEST
125
EVENT#
198
RESET#
30
VREF_DQ
1
VREF_CA
126
VSS1
2
VSS2
3
VSS3
8
VSS4
9
VSS5
13
VSS6
14
VSS7
19
VSS8
20
VSS9
25
VSS10
26
VSS11
31
VSS12
32
VSS13
37
VSS14
38
VSS15
43
VSS16 44
VSS17 48
VSS18 49
VSS19 54
VSS20 55
VSS21 60
VSS22 61
VSS23 65
VSS24 66
VSS25 71
VSS26 72
VSS27 127
VSS28 128
VSS29 133
VSS30 134
VSS31 138
VSS32 139
VSS33 144
VSS34 145
VSS35 150
VSS36 151
VSS37 155
VSS38 156
VSS39 161
VSS40 162
VSS41 167
VSS42 168
VSS43 172
VSS44 173
VSS45 178
VSS46 179
VSS47 184
VSS48 185
VSS49 189
VSS50 190
VSS51 195
VSS52 196
VTT1 203
VTT2 204
VSS53 205
VSS54 206
C588
.1U/10V_4
C588
.1U/10V_4
C408
0.01U/16V_4
C408
0.01U/16V_4
C409
*.1U/10V_4
C409
*.1U/10V_4

5
5
4
4
3
3
2
2
1
1
D D
C C
B B
A A
MEM_MB_ADD15
MEM_MB_ADD13
MEM_MB_ADD14
MEM_MB_ADD0
MEM_MB_ADD1
MEM_MB_ADD6
MEM_MB_ADD3
MEM_MB_ADD5
MEM_MB_ADD2
MEM_MB_ADD4
MEM_MB_ADD7
MEM_MB_ADD11
MEM_MB_ADD10
MEM_MB_ADD9
MEM_MB_ADD12
MEM_MB_ADD8
MEM_MB_BANK0
MEM_MB_BANK1
MEM_MB_BANK2
MEM_MB_DM7
MEM_MB_DM1
MEM_MB_DM0
MEM_MB_DM3
MEM_MB_DM4
MEM_MB_DM2
MEM_MB_DM5
MEM_MB_DM6
DIM2_SA0 DIM2_SA0
PCLK_SMB
PDAT_SMB
MEM_MB_DATA0
MEM_MB_DATA1
MEM_MB_DATA2
MEM_MB_DATA3
MEM_MB_DATA4
MEM_MB_DATA5
MEM_MB_DATA6
MEM_MB_DATA7
MEM_MB_DATA8
MEM_MB_DATA9
MEM_MB_DATA10
MEM_MB_DATA11
MEM_MB_DATA12
MEM_MB_DATA13
MEM_MB_DATA14
MEM_MB_DATA15
MEM_MB_DATA16
MEM_MB_DATA17
MEM_MB_DATA18
MEM_MB_DATA19
MEM_MB_DATA20
MEM_MB_DATA21
MEM_MB_DATA22
MEM_MB_DATA23
MEM_MB_DATA24
MEM_MB_DATA25
MEM_MB_DATA26
MEM_MB_DATA27
MEM_MB_DATA28
MEM_MB_DATA29
MEM_MB_DATA30
MEM_MB_DATA31
MEM_MB_DATA32
MEM_MB_DATA33
MEM_MB_DATA34
MEM_MB_DATA35
MEM_MB_DATA36
MEM_MB_DATA37
MEM_MB_DATA38
MEM_MB_DATA39
MEM_MB_DATA40
MEM_MB_DATA41
MEM_MB_DATA42
MEM_MB_DATA43
MEM_MB_DATA44
MEM_MB_DATA45
MEM_MB_DATA46
MEM_MB_DATA47
MEM_MB_DATA48
MEM_MB_DATA49
MEM_MB_DATA50
MEM_MB_DATA51
MEM_MB_DATA52
MEM_MB_DATA53
MEM_MB_DATA54
MEM_MB_DATA55
MEM_MB_DATA56
MEM_MB_DATA57
MEM_MB_DATA58
MEM_MB_DATA59
MEM_MB_DATA60
MEM_MB_DATA61
MEM_MB_DATA62
MEM_MB_DATA63
MEM_MB_TEST
MEM_MB_RESET#
+VREF_CA_B
+VREF_DQ
MEM_MB_ADD[0..15]4
MEM_MB_BANK[0..2]4
MEM_MB_DM[0..7]4
MEM_MB_DQS3_P4 MEM_MB_DQS2_P4
MEM_MB_DQS4_P4
MEM_MB_DQS6_P4 MEM_MB_DQS5_P4
MEM_MB_DQS7_P4
MEM_MB_DQS0_P4 MEM_MB_DQS1_P4
MEM_MB_DQS4_N4 MEM_MB_DQS5_N4 MEM_MB_DQS6_N4 MEM_MB_DQS7_N4
MEM_MB_DQS0_N4 MEM_MB_DQS1_N4 MEM_MB_DQS2_N4 MEM_MB_DQS3_N4
MEM_MB_DATA[0..63] 4
MEM_MB0_CS#04 MEM_MB0_CS#14 MEM_MB_CLK5_P4 MEM_MB_CLK5_N4 MEM_MB_CLK4_P4 MEM_MB_CLK4_N4 MEM_MB_CKE04 MEM_MB_CKE14
MEM_MB_CAS#4 MEM_MB_RAS#4 MEM_MB_WE#4
PCLK_SMB6,13 PDAT_SMB6,13
MEM_MB0_ODT04 MEM_MB0_ODT14
MEM_MB_RESET#4
DDR_VTTREF4,6,37
+VREF_DQ6
MEM_MB_EVENT#14
+0.75V_DDR_VTT
+1.5VSUS
+3V
+3V
+1.5VSUS
+1.5VSUS
+VREF_CA_B
+VREF_CA_B
+3V +0.75V_DDR_VTT +0.75V_DDR_VTT
+1.5VSUS
+1.5VSUS
Size Document Number Rev
Date: Sheet of
Quanta Computer Inc.
PROJECT : R22
NB5/RD2
DDR3 SODIMMS TERMINATIONS
1A
Custom
7 43Wednesday, September 15, 2010
Size Document Number Rev
Date: Sheet of
Quanta Computer Inc.
PROJECT : R22
NB5/RD2
DDR3 SODIMMS TERMINATIONS
1A
Custom
7 43Wednesday, September 15, 2010
Size Document Number Rev
Date: Sheet of
Quanta Computer Inc.
PROJECT : R22
NB5/RD2
DDR3 SODIMMS TERMINATIONS
1A
Custom
7 43Wednesday, September 15, 2010
07
H=9.2 footprint: "ddr-c-2013310-204p-1"
DE-COUPLING FOR DIMM2
DE-COUPLING FOR DIMM2(ONE CAP PER POWER PIN)
SO-DIMM BYPASS PLACEMENT :
No Vias Between the Trace of PIN to CAP.
Place these Caps near So-Dimm1.
DB to SI
UEMI suggestion on BOT side(6847,5047)(6847,4200)
R61
*2K/F_4
R61
*2K/F_4
+
C176
*150u_6.3V_3528
+
C176
*150u_6.3V_3528
12
C388
1000P/50V_4
C388
1000P/50V_4
C149
*.1U/10V_4
C149
*.1U/10V_4 C754
*68p/50V_4
C754
*68p/50V_4
C24 *.1U/10V_4C24 *.1U/10V_4 C167
10U/6.3V_8
C167
10U/6.3V_8
C139
.1U/10V_4
C139
.1U/10V_4
R298 0_8R298 0_8
C138
.1U/10V_4
C138
.1U/10V_4
C125
1000P/50V_4
C125
1000P/50V_4
PC2100 DDR3 SDRAM SO-DIMM
(204P)
CN19B
DDR3-DIMM2
PC2100 DDR3 SDRAM SO-DIMM
(204P)
CN19B
DDR3-DIMM2
VDD1
75
VDD2
76
VDD3
81
VDD4
82
VDD5
87
VDD6
88
VDD7
93
VDD8
94
VDD9
99
VDD10
100
VDD11
105
VDD12
106
VDD13
111
VDD14
112
VDD15
117
VDD16
118
VDD17
123
VDD18
124
VDDSPD
199
NC1
77
NC2
122
NCTEST
125
EVENT#
198
RESET#
30
VREF_DQ
1
VREF_CA
126
VSS1
2
VSS2
3
VSS3
8
VSS4
9
VSS5
13
VSS6
14
VSS7
19
VSS8
20
VSS9
25
VSS10
26
VSS11
31
VSS12
32
VSS13
37
VSS14
38
VSS15
43
VSS16 44
VSS17 48
VSS18 49
VSS19 54
VSS20 55
VSS21 60
VSS22 61
VSS23 65
VSS24 66
VSS25 71
VSS26 72
VSS27 127
VSS28 128
VSS29 133
VSS30 134
VSS31 138
VSS32 139
VSS33 144
VSS34 145
VSS35 150
VSS36 151
VSS37 155
VSS38 156
VSS39 161
VSS40 162
VSS41 167
VSS42 168
VSS43 172
VSS44 173
VSS45 178
VSS46 179
VSS47 184
VSS48 185
VSS49 189
VSS50 190
VSS51 195
VSS52 196
VTT1 203
VTT2 204
VSS53 205
VSS54 206
C34 .1U/10V_4C34 .1U/10V_4
PC2100 DDR3 SDRAM SO-DIMM
(204P)
CN19A
DDR3-DIMM2
PC2100 DDR3 SDRAM SO-DIMM
(204P)
CN19A
DDR3-DIMM2
A0
98
A1
97
A2
96
A3
95
A4
92
A5
91
A6
90
A7
86
A8
89
A9
85
A10/AP
107
A11
84
A12/BC#
83
A13
119
A14
80
A15
78
BA0
109
BA1
108
BA2
79
S0#
114
S1#
121
CK0
101
CK0#
103
CK1
102
CK1#
104
CKE0
73
CKE1
74
CAS#
115
RAS#
110
WE#
113
SA0
197
SA1
201
SCL
202
SDA
200
ODT0
116
ODT1
120
DM0
11
DM1
28
DM2
46
DM3
63
DM4
136
DM5
153
DM6
170
DM7
187
DQS0
12
DQS1
29
DQS2
47
DQS3
64
DQS4
137
DQS5
154
DQS6
171
DQS7
188
DQS#0
10
DQS#1
27
DQS#2
45
DQS#3
62
DQS#4
135
DQS#5
152
DQS#6
169
DQS#7
186
DQ0 5
DQ1 7
DQ2 15
DQ3 17
DQ4 4
DQ5 6
DQ6 16
DQ7 18
DQ8 21
DQ9 23
DQ10 33
DQ11 35
DQ12 22
DQ13 24
DQ14 34
DQ15 36
DQ16 39
DQ17 41
DQ18 51
DQ19 53
DQ20 40
DQ21 42
DQ22 50
DQ23 52
DQ24 57
DQ25 59
DQ26 67
DQ27 69
DQ28 56
DQ29 58
DQ30 68
DQ31 70
DQ32 129
DQ33 131
DQ34 141
DQ35 143
DQ36 130
DQ37 132
DQ38 140
DQ39 142
DQ40 147
DQ41 149
DQ42 157
DQ43 159
DQ44 146
DQ45 148
DQ46 158
DQ47 160
DQ48 163
DQ49 165
DQ50 175
DQ51 177
DQ52 164
DQ53 166
DQ54 174
DQ55 176
DQ56 181
DQ57 183
DQ58 191
DQ59 193
DQ60 180
DQ61 182
DQ62 192
DQ63 194
C244
*.1U/10V_4
C244
*.1U/10V_4
C184
10U/6.3V_8
C184
10U/6.3V_8
C171
.1U/10V_4
C171
.1U/10V_4 C753
*68p/50V_4
C753
*68p/50V_4
C248
*.1U/10V_4
C248
*.1U/10V_4
C194
10U/6.3V_8
C194
10U/6.3V_8
R300
4.7K_4
R300
4.7K_4
C29
4.7U/6.3V_6
C29
4.7U/6.3V_6
R159 0_8R159 0_8
C191
*.1U/10V_4
C191
*.1U/10V_4
C46
*22U/6.3V_8
C46
*22U/6.3V_8
C36
*.1U/10V_4
C36
*.1U/10V_4
C214
.1U/10V_4
C214
.1U/10V_4 C172
.1U/10V_4
C172
.1U/10V_4
C215
.1U/10V_4
C215
.1U/10V_4
C35
1U/6.3V_4
C35
1U/6.3V_4
R55 *0_4/SR55 *0_4/S
R59
*2K/F_4
R59
*2K/F_4
C190
*.1U/10V_4
C190
*.1U/10V_4 C151
*.1U/10V_4
C151
*.1U/10V_4
T6T6

5
5
4
4
3
3
2
2
1
1
D D
C C
B B
A A
HT_RXCALN
HT_CPU_NB_CAD_H13
HT_CPU_NB_CAD_H11
HT_CPU_NB_CAD_H9
HT_CPU_NB_CAD_L15
HT_CPU_NB_CAD_L13
HT_CPU_NB_CAD_L11
HT_CPU_NB_CAD_L9
HT_CPU_NB_CAD_H14
HT_CPU_NB_CAD_H12
HT_CPU_NB_CAD_H10
HT_CPU_NB_CAD_H8
HT_CPU_NB_CAD_L14
HT_CPU_NB_CAD_L12
HT_CPU_NB_CAD_L8
HT_CPU_NB_CAD_H15
HT_RXCALP
HT_CPU_NB_CAD_H5
HT_CPU_NB_CAD_H3
HT_CPU_NB_CAD_H1
HT_CPU_NB_CLK_H1
HT_CPU_NB_CLK_L1
HT_CPU_NB_CAD_L7
HT_CPU_NB_CAD_L5
HT_CPU_NB_CAD_L3
HT_CPU_NB_CAD_L1
HT_CPU_NB_CLK_H0
HT_CPU_NB_CLK_L0
HT_CPU_NB_CAD_H6
HT_CPU_NB_CAD_H4
HT_CPU_NB_CAD_H2
HT_CPU_NB_CAD_H0
HT_CPU_NB_CTL_H0
HT_CPU_NB_CTL_L0
HT_CPU_NB_CAD_L6
HT_CPU_NB_CAD_L4
HT_CPU_NB_CAD_L2
HT_CPU_NB_CAD_L0
HT_CPU_NB_CTL_H1
HT_CPU_NB_CTL_L1
HT_CPU_NB_CAD_H7
HT_TXCALP
HT_TXCALN
HT_NB_CPU_CLK_H1
HT_NB_CPU_CLK_L1
HT_NB_CPU_CAD_L10
HT_NB_CPU_CAD_H6
HT_NB_CPU_CAD_H8
HT_NB_CPU_CAD_L8
HT_NB_CPU_CAD_H9
HT_NB_CPU_CAD_L9
HT_NB_CPU_CAD_L12
HT_NB_CPU_CAD_H3
HT_NB_CPU_CAD_H4
HT_NB_CPU_CAD_L4
HT_NB_CPU_CAD_H0
HT_NB_CPU_CAD_H1
HT_NB_CPU_CAD_L1
HT_NB_CPU_CAD_L14
HT_NB_CPU_CLK_L0
HT_NB_CPU_CLK_H0
HT_NB_CPU_CAD_H11
HT_NB_CPU_CAD_H13
HT_NB_CPU_CAD_H15
HT_NB_CPU_CTL_L0
HT_NB_CPU_CTL_H0
HT_NB_CPU_CAD_L11
HT_NB_CPU_CAD_H7
HT_NB_CPU_CAD_L5
HT_NB_CPU_CAD_L6
HT_NB_CPU_CAD_H5
HT_NB_CPU_CAD_L2
HT_NB_CPU_CAD_L3
HT_NB_CPU_CAD_H2
HT_NB_CPU_CAD_L0
HT_NB_CPU_CAD_L15
HT_NB_CPU_CAD_H10
HT_NB_CPU_CTL_L1
HT_NB_CPU_CTL_H1
HT_NB_CPU_CAD_L7
HT_NB_CPU_CAD_H12
HT_NB_CPU_CAD_H14
HT_NB_CPU_CAD_L13
HT_CPU_NB_CAD_L[15..0]
HT_CPU_NB_CLK_H[1..0]
HT_CPU_NB_CLK_L[1..0]
HT_CPU_NB_CTL_H[1..0]
HT_CPU_NB_CTL_L[1..0]
HT_CPU_NB_CAD_H[15..0]
HT_NB_CPU_CAD_L[15..0]
HT_NB_CPU_CLK_L[1..0]
HT_NB_CPU_CTL_H[1..0]
HT_NB_CPU_CTL_L[1..0]
HT_NB_CPU_CAD_H[15..0]
SPM_DQ13
SPM_CLKN
+1.8V_IOPLLVDD18
SPM_DQ12
SPM_DM0
SPM_A11
SPM_DQS1N
SPM_CLKP
SPM_A5
SPM_VREF
SPM_DQ3
SPM_DQS0P
SPM_DQ2
SPM_DM1
SPM_BA2
SPM_A7
SPM_A2
SPM_DQ10
SPM_CAS#
SPM_BA1
SPM_DQ7
SPM_DQ4
SPM_ODT
SPM_COMPN
SPM_DQ6
SPM_RAS#
SPM_A12
SPM_A6
SPM_A0
SPM_DQS1P
SPM_DQ15
SPM_DQ8
SPM_A10
SPM_COMPP
SPM_DQ5
SPM_WE#
SPM_BA0
SPM_A9
SPM_A8
SPM_A1 SPM_DQ1
SPM_CS#
SPM_A3
SPM_DQ0
SPM_DQS0N
SPM_CKE
SPM_A13 SPM_DQ14
SPM_DQ11
SPM_DQ9
SPM_A4
HT_NB_CPU_CLK_H[1..0]
HT_CPU_NB_CAD_L10
+1.1V_IOPLLVDD
VMA_ZQ2
SPM_DQ2
SPM_DQ1
SPM_DQ5
SPM_DQ3
SPM_DQ7
SPM_DQ0
SPM_DQ4
SPM_DQ6
SPM_DQ13
SPM_DQ8
SPM_DQ10
SPM_DQ12
SPM_DQ15
SPM_DQ11
SPM_DQ14
SPM_DQ9
SPM_VREF1 SPM_VREF2
SPM_VREF1
SPM_VREF2
SPM_A12
SPM_A13
SPM_A2
SPM_A0
SPM_A3
SPM_A10
SPM_A11
SPM_A7
SPM_A6
SPM_A9
SPM_A8
SPM_A1
SPM_A5
SPM_A4
SPM_BA1
SPM_BA0
SPM_BA2
SPM_CKE
SPM_ODT
SPM_CS#
SPM_RAS#
SPM_CAS#
SPM_WE#
SPM_DQS0P
SPM_DQS1P
SPM_DQS0N
SPM_DQS1N
SPM_DM0
SPM_DM1
SPM_CLKN
SPM_CLKP
HT_CPU_NB_CAD_L[15..0] 3
HT_CPU_NB_CLK_H[1..0] 3
HT_CPU_NB_CLK_L[1..0] 3
HT_CPU_NB_CTL_H[1..0] 3
HT_CPU_NB_CTL_L[1..0] 3
HT_CPU_NB_CAD_H[15..0] 3
HT_NB_CPU_CAD_L[15..0] 3
HT_NB_CPU_CLK_L[1..0] 3
HT_NB_CPU_CTL_H[1..0] 3
HT_NB_CPU_CTL_L[1..0] 3
HT_NB_CPU_CAD_H[15..0] 3
HT_NB_CPU_CLK_H[1..0] 3
SP_DDR3_RST#13
+1.5V_MEM_VDDQ
+1.5V_MEM_VDDQ
+1.5V
+1.5V_MEM_VDDQ
+1.8V
+1.1V
+1.5V_MEM_VDDQ
+1.5V_MEM_VDDQ
+1.5V_MEM_VDDQ +1.5V_MEM_VDDQ
+1.5V_MEM_VDDQ
Size Document Number Rev
Date: Sheet of
Quanta Computer Inc.
PROJECT : R22
NB5/RD2
RS880-HT LINK I/F 1/5
1A
Custom
8 43Wednesday, September 15, 2010
Size Document Number Rev
Date: Sheet of
Quanta Computer Inc.
PROJECT : R22
NB5/RD2
RS880-HT LINK I/F 1/5
1A
Custom
8 43Wednesday, September 15, 2010
Size Document Number Rev
Date: Sheet of
Quanta Computer Inc.
PROJECT : R22
NB5/RD2
RS880-HT LINK I/F 1/5
1A
Custom
8 43Wednesday, September 15, 2010
08
HT_TXCALP
HT_TXCALN
HT_RXCALP
HT_RXCALN
signals RS880 RX880
R430
301 ohm 1% R430
1.21k ohm 1%
R434
1.21k ohm 1%
40mils wdith or more
This block is for UMA only , DIS can remove all component
R434
301 ohm 1%
C92 *0.1U/10V_4C92 *0.1U/10V_4
T16T16
C99
*0.1U/10V_4
C99
*0.1U/10V_4
L52*PBY160808T-221Y-N L52*PBY160808T-221Y-N
C94
*0.1U/10V_4
C94
*0.1U/10V_4
PART 1 OF 6
HYPER TRANSPORT CPU I/F
U20A
RS880
PART 1 OF 6
HYPER TRANSPORT CPU I/F
U20A
RS880
HT_RXCAD15P
U19
HT_RXCAD15N
U18
HT_RXCAD14P
U20
HT_RXCAD14N
U21
HT_RXCAD13P
V21
HT_RXCAD13N
V20
HT_RXCAD12P
W21
HT_RXCAD12N
W20
HT_RXCAD11P
Y22
HT_RXCAD11N
Y23
HT_RXCAD10P
AA24
HT_RXCAD10N
AA25
HT_RXCAD9P
AB25
HT_RXCAD9N
AB24
HT_RXCAD8P
AC24
HT_RXCAD8N
AC25
HT_RXCAD7P
N24
HT_RXCAD7N
N25
HT_RXCAD6P
P25
HT_RXCAD6N
P24
HT_RXCAD5P
P22
HT_RXCAD5N
P23
HT_RXCAD4P
T25
HT_RXCAD4N
T24
HT_RXCAD3P
U24
HT_RXCAD3N
U25
HT_RXCAD2P
V25
HT_RXCAD2N
V24
HT_RXCAD1P
V22
HT_RXCAD1N
V23
HT_RXCAD0P
Y25
HT_RXCAD0N
Y24
HT_RXCLK1P
AB23
HT_RXCLK1N
AA22
HT_RXCLK0P
T22
HT_RXCLK0N
T23
HT_RXCTL0P
M22
HT_RXCTL0N
M23
HT_RXCTL1P
R21
HT_RXCTL1N
R20
HT_RXCALP
C23
HT_RXCALN
A24
HT_TXCAD15P P18
HT_TXCAD15N M18
HT_TXCAD14P M21
HT_TXCAD14N P21
HT_TXCAD13P M19
HT_TXCAD13N L18
HT_TXCAD12P L19
HT_TXCAD12N J19
HT_TXCAD11P J18
HT_TXCAD11N K17
HT_TXCAD10P J20
HT_TXCAD10N J21
HT_TXCAD9P G20
HT_TXCAD9N H21
HT_TXCAD8P F21
HT_TXCAD8N G21
HT_TXCAD7P K23
HT_TXCAD7N K22
HT_TXCAD6P K24
HT_TXCAD6N K25
HT_TXCAD5P J25
HT_TXCAD5N J24
HT_TXCAD4P H23
HT_TXCAD4N H22
HT_TXCAD3P F23
HT_TXCAD3N F22
HT_TXCAD2P F24
HT_TXCAD2N F25
HT_TXCAD1P E24
HT_TXCAD1N E25
HT_TXCAD0P D24
HT_TXCAD0N D25
HT_TXCLK1P L21
HT_TXCLK1N L20
HT_TXCLK0P H24
HT_TXCLK0N H25
HT_TXCTL0P M24
HT_TXCTL0N M25
HT_TXCTL1P P19
HT_TXCTL1N R18
HT_TXCALP B24
HT_TXCALN B25
C574
*2.2U/6.3V_6
C574
*2.2U/6.3V_6
100-BALL
SDRAM DDR3
U17
*H5TQ1G63AFR-14C
100-BALL
SDRAM DDR3
U17
*H5TQ1G63AFR-14C
WE
L4
RAS
J4
CAS
K4
CS
L3
CKE
K10
CK
J8
CK
K8
DQSU
B8
BA0
M3
BA1
N9
A2
P4
A3
N3
A4
P9
A5
P3
A6
R9
A7
R3
A8
T9
A9
R4
A10/AP
L8
A11
R8
DQL0 E4
DQL1 F8
DQL2 F3
DQL3 F9
DQL4 H4
DQL5 H9
DQL6 G3
DQL7 H8
VSSQ#D2 D2
VSS#A10 A10
VSS#E2 E2
VSS#B4 B4
NC#J2
J2
VDD#B3 B3
VDD#D10 D10
VDDQ#A2 A2
VDDQ#A9 A9
VDDQ#C2 C2
VDDQ#C10 C10
NC#L2
L2
NC#J10
J10
VDDQ#E10 E10
ZQ
L9
RESET
T3
DQSL
F4
DMU
D4 DML
E8
VSSQ#B2 B2
VSSQ#B10 B10
VSSQ#D9 D9
VSSQ#E3 E3
DQSU
C8
VSSQ#E9 E9
DQSL
G4
VDDQ#F2 F2
VSSQ#F10 F10
VSSQ#G2 G2
VDDQ#H3 H3
VDDQ#H10 H10
VSSQ#G10 G10
VREFCA
M9
VSS#G9 G9
VDD#G8 G8
ODT
K2
A0
N4
A1
P8
VDD#K3 K3
A12/BC
N8
VSS#J3 J3
VDD#K9 K9
DQU1 C4
DQU2 C9
DQU3 C3
DQU4 A8
DQU5 A3
DQU6 B9
DQU7 A4
DQU0 D8
A13
T4
A14
T8
A15
M8
BA2
M4
VREFDQ
H2
NC#L10
L10
VDD#N2 N2
VDD#N10 N10
VDD#R2 R2
VDD#R10 R10
VSS#J9 J9
VSS#M2 M2
VSS#M10 M10
VSS#P2 P2
VSS#P10 P10
VSS#T2 T2
VSS#T10 T10
VDDQ#D3 D3
R307 *0_6R307 *0_6
R358 301/F_4R358 301/F_4
R324 *40.2/F_4R324 *40.2/F_4
R56
*243/F_4
R56
*243/F_4
R323 *1K/F_4R323 *1K/F_4
C87 *0.1U/10V_4C87 *0.1U/10V_4
R322 *1K/F_4R322 *1K/F_4
R48 *1K/F_4R48 *1K/F_4 R62 *1K/F_4R62 *1K/F_4R46 *1K/F_4R46 *1K/F_4
C154
*2.2U/6.3V_6
C154
*2.2U/6.3V_6
R63 *1K/F_4R63 *1K/F_4
R305 *10K/F_4R305 *10K/F_4
R58 *100_4R58 *100_4 C85
*10U/6.3V_8
C85
*10U/6.3V_8
C564 *0.1U/10V_4C564 *0.1U/10V_4
C78
*10U/6.3V_8
C78
*10U/6.3V_8
C132 *0.1U/10V_4C132 *0.1U/10V_4
R359 301/F_4R359 301/F_4
L14*PBY160808T-221Y-N L14*PBY160808T-221Y-N
R320 *40.2/F_4R320 *40.2/F_4
SBD_MEM/DVO_I/F
PAR 4 OF 6
U20D
RS880
SBD_MEM/DVO_I/F
PAR 4 OF 6
U20D
RS880
MEM_A0(NC)
AB12
MEM_A1(NC)
AE16
MEM_A2(NC)
V11
MEM_A3(NC)
AE15
MEM_A4(NC)
AA12
MEM_A5(NC)
AB16
MEM_A6(NC)
AB14
MEM_A7(NC)
AD14
MEM_A8(NC)
AD13
MEM_A9(NC)
AD15
MEM_A10(NC)
AC16
MEM_A11(NC)
AE13
MEM_A12(NC)
AC14
MEM_A13(NC)
Y14
MEM_BA0(NC)
AD16
MEM_BA1(NC)
AE17
MEM_BA2(NC)
AD17
MEM_RASb(NC)
W12
MEM_CASb(NC)
Y12
MEM_WEb(NC)
AD18
MEM_CSb(NC)
AB13
MEM_CKE(NC)
AB18
MEM_ODT(NC)
V14
MEM_CKP(NC)
V15
MEM_CKN(NC)
W14
MEM_DM0(NC) W17
MEM_DM1/DVO_D8(NC) AE19
MEM_DQS0P/DVO_IDCKP(NC) Y17
MEM_DQS0N/DVO_IDCKN(NC) W18
MEM_DQS1P(NC) AD20
MEM_DQS1N(NC) AE21
MEM_DQ0/DVO_VSYNC(NC) AA18
MEM_DQ1/DVO_HSYNC(NC) AA20
MEM_DQ2/DVO_DE(NC) AA19
MEM_DQ3/DVO_D0(NC) Y19
MEM_DQ4(NC) V17
MEM_DQ5/DVO_D1(NC) AA17
MEM_DQ6/DVO_D2(NC) AA15
MEM_DQ7/DVO_D4(NC) Y15
MEM_DQ8/DVO_D3(NC) AC20
MEM_DQ9/DVO_D5(NC) AD19
MEM_DQ10/DVO_D6(NC) AE22
MEM_DQ11/DVO_D7(NC) AC18
MEM_DQ12(NC) AB20
MEM_DQ13/DVO_D9(NC) AD22
MEM_DQ14/DVO_D10(NC) AC22
MEM_DQ15/DVO_D11(NC) AD21
MEM_COMPP(NC)
AE12
MEM_COMPN(NC)
AD12 MEM_VREF(NC) AE18
IOPLLVDD18(NC) AE23
IOPLLVSS(NC) AD23
IOPLLVDD(NC) AE24
C563 *0.1U/10V_4C563 *0.1U/10V_4
C147 *0.1U/10V_4C147 *0.1U/10V_4
C91
*0.1U/10V_4
C91
*0.1U/10V_4
C93
*0.1U/10V_4
C93
*0.1U/10V_4

5
5
4
4
3
3
2
2
1
1
D D
C C
B B
A A
NB_PCIECALRN
A_TX0P_CA_TX0P_C
A_TX0N_CA_TX0N_C
NB_PCIECALRP
A_TX3P_C
A_TX1P_CA_TX1P_C
A_TX1N_CA_TX1N_C
A_TX3N_C
A_TX2N_C
A_TX2P_C
PEG_RX#[15:0] PEG_TX#[15:0]
PEG_TX[15:0]PEG_RX[15:0]
PCIE_RXN1
PCIE_RXP1 PCIE_TXN1_C
PCIE_TXP1_C
PCIE_RXP2_LAN
PCIE_RXN2_LAN PCIE_TXN2_C
PCIE_TXP2_C
C_PEG_TX15
C_PEG_TX14
C_PEG_TX13
C_PEG_TX#13
C_PEG_TX12
C_PEG_TX#12
PEG_RX#7
PEG_RX7
PEG_RX#1
PEG_RX#4
PEG_RX1
PEG_RX4
PEG_RX3
PEG_RX#0
PEG_RX6
PEG_RX0
PEG_RX#2
PEG_RX#5
PEG_RX2
PEG_RX5
PEG_RX#6
PEG_RX#3
PEG_TX0
PEG_TX1
PEG_TX2
PEG_TX#1
PEG_TX#2
PEG_TX7
PEG_TX3
PEG_TX#7
PEG_TX#3
PEG_TX#0
C_PEG_TX0
C_PEG_TX2
C_PEG_TX1
C_PEG_TX#0
C_PEG_TX#2
C_PEG_TX#1
C_PEG_TX3
C_PEG_TX7
C_PEG_TX#3
C_PEG_TX#7
C_PEG_TX6
C_PEG_TX#6
C_PEG_TX5
C_PEG_TX#5
C_PEG_TX4
C_PEG_TX#4 PEG_TX4
PEG_TX#4
PEG_TX5
PEG_TX#5
PEG_TX6
PEG_TX#6C_PEG_TX6
C_PEG_TX#6
C_PEG_TX5
C_PEG_TX#5
C_PEG_TX4
C_PEG_TX#4
PCIE_TXN5_C
PCIE_TXP5_C
PCIE_RXN5
PCIE_RXP5
C_PEG_TX#15
C_PEG_TX#14
PEG_RX#[15:0]17
PEG_RX[15:0]17
PEG_TX#[15:0] 17
PEG_TX[15:0] 17
PCIE_RXN133 PCIE_RXP133
PCIE_NB_SB_TX1N 12
PCIE_NB_SB_TX1P 12
PCIE_NB_SB_TX0N 12
PCIE_NB_SB_TX0P 12
PCIE_NB_SB_TX2N 12
PCIE_NB_SB_TX2P 12
PCIE_NB_SB_TX3N 12
PCIE_NB_SB_TX3P 12
PCIE_SB_NB_RX0P12 PCIE_SB_NB_RX0N12 PCIE_SB_NB_RX1P12 PCIE_SB_NB_RX1N12 PCIE_SB_NB_RX2P12 PCIE_SB_NB_RX2N12 PCIE_SB_NB_RX3P12 PCIE_SB_NB_RX3N12
PCIE_RXN2_LAN30 PCIE_RXP2_LAN30 PCIE_TXN1 33
PCIE_TXP1 33
C_PEG_TX12 25
C_PEG_TX#13 25
C_PEG_TX13 25
C_PEG_TX15 25
C_PEG_TX14 25
C_PEG_TX#12 25
PCIE_TXP2_LAN 30
PCIE_TXN2_LAN 30
PCIE_TXP5 26
PCIE_TXN5 26PCIE_RXN526 PCIE_RXP526
C_PEG_TX#15 25
C_PEG_TX#14 25
+1.1V
Size Document Number Rev
Date: Sheet of
Quanta Computer Inc.
PROJECT : R22
NB5/RD2
RS880-PCIE I/F 2/5
1A
Custom
9 43Wednesday, September 15, 2010
Size Document Number Rev
Date: Sheet of
Quanta Computer Inc.
PROJECT : R22
NB5/RD2
RS880-PCIE I/F 2/5
1A
Custom
9 43Wednesday, September 15, 2010
Size Document Number Rev
Date: Sheet of
Quanta Computer Inc.
PROJECT : R22
NB5/RD2
RS880-PCIE I/F 2/5
1A
Custom
9 43Wednesday, September 15, 2010
DP0 GFX_TX0,TX1,TX2 and TX3
RS880 Display Port Support (muxed on GFX)
DP1 GFX_TX4,TX5,TX6 and TX7
AUX0 and HPD0
AUX1 and HPD1
To HDMI CONN
09
TO PCIE-LAN
TO WLAN
UMA can remove all GFX_TX CAP
GFX_RX can remove
at next stage for MUXLESS
TO PCIE CARD READER
C608 0.1U/10V_4C608 0.1U/10V_4
C567 0.1U/10V_4C567 0.1U/10V_4
C607 0.1U/10V_4C607 0.1U/10V_4
C570 0.1U/10V_4C570 0.1U/10V_4
C598 0.1U/10V_4C598 0.1U/10V_4
C562 0.1U/10V_4C562 0.1U/10V_4
C601 0.1U/10V_4C601 0.1U/10V_4
C565 0.1U/10V_4C565 0.1U/10V_4
C590 0.1U/10V_4C590 0.1U/10V_4
C559 0.1U/10V_4C559 0.1U/10V_4
C597 0.1U/10V_4C597 0.1U/10V_4
C178 0.1U/10V_4C178 0.1U/10V_4
C609 0.1U/10V_4C609 0.1U/10V_4
R67 2K/F_4R67 2K/F_4
C606 0.1U/10V_4C606 0.1U/10V_4
C566 0.1U/10V_4C566 0.1U/10V_4
C568 0.1U/10V_4C568 0.1U/10V_4
C561 0.1U/10V_4C561 0.1U/10V_4
C614 0.1U/10V_4C614 0.1U/10V_4
C605 0.1U/10V_4C605 0.1U/10V_4
C612 0.1U/10V_4C612 0.1U/10V_4
C604 0.1U/10V_4C604 0.1U/10V_4
R65 1.27K/F_4R65 1.27K/F_4
C177 0.1U/10V_4C177 0.1U/10V_4
C180 0.1U/10V_4C180 0.1U/10V_4
C599 0.1U/10V_4C599 0.1U/10V_4
C569 0.1U/10V_4C569 0.1U/10V_4
C610 0.1U/10V_4C610 0.1U/10V_4
C613 0.1U/10V_4C613 0.1U/10V_4
C594 0.1U/10V_4C594 0.1U/10V_4
PART 2 OF 6
PCIE I/F GFX
PCIE I/F GPP
PCIE I/F SB
U20B
RS880
PART 2 OF 6
PCIE I/F GFX
PCIE I/F GPP
PCIE I/F SB
U20B
RS880
SB_TX3P AD5
SB_TX3N AE5
GPP_TX2P AA2
GPP_TX2N AA1
GPP_TX3P Y1
GPP_TX3N Y2
SB_RX3P
W5
SB_RX3N
Y5
GPP_RX2P
AD1
GPP_RX2N
AD2
GPP_RX3P
V5
GPP_RX3N
W6
SB_TX0P AD7
SB_TX0N AE7
SB_TX1P AE6
SB_TX1N AD6
SB_RX0P
AA8
SB_RX0N
Y8
SB_RX1P
AA7
SB_RX1N
Y7
PCE_CALRP(PCE_BCALRP) AC8
PCE_CALRN(PCE_BCALRN) AB8
SB_TX2N AC6
SB_RX2P
AA5
SB_RX2N
AA6 SB_TX2P AB6
GPP_RX0P
AE3
GPP_RX0N
AD4
GPP_RX1P
AE2
GPP_RX1N
AD3
GPP_TX0P AC1
GPP_TX0N AC2
GPP_TX1P AB4
GPP_TX1N AB3
GFX_RX0P
D4
GFX_RX0N
C4
GFX_RX1P
A3
GFX_RX1N
B3
GFX_RX2P
C2
GFX_RX2N
C1
GFX_RX3P
E5
GFX_RX3N
F5
GFX_RX4P
G5
GFX_RX4N
G6
GFX_RX5P
H5
GFX_RX5N
H6
GFX_RX6P
J6
GFX_RX6N
J5
GFX_RX7P
J7
GFX_RX7N
J8
GFX_RX8P
L5
GFX_RX8N
L6
GFX_RX9P
M8
GFX_RX9N
L8
GFX_RX10P
P7
GFX_RX10N
M7
GFX_RX11P
P5
GFX_RX11N
M5
GFX_RX12P
R8
GFX_RX12N
P8
GFX_RX13P
R6
GFX_RX13N
R5
GFX_RX14P
P4
GFX_RX14N
P3
GFX_RX15P
T4
GFX_RX15N
T3
GFX_TX0P A5
GFX_TX0N B5
GFX_TX1P A4
GFX_TX1N B4
GFX_TX2P C3
GFX_TX2N B2
GFX_TX3P D1
GFX_TX3N D2
GFX_TX4P E2
GFX_TX4N E1
GFX_TX5P F4
GFX_TX5N F3
GFX_TX6P F1
GFX_TX6N F2
GFX_TX7P H4
GFX_TX7N H3
GFX_TX8P H1
GFX_TX8N H2
GFX_TX9P J2
GFX_TX9N J1
GFX_TX10P K4
GFX_TX10N K3
GFX_TX11P K1
GFX_TX11N K2
GFX_TX12P M4
GFX_TX12N M3
GFX_TX13P M1
GFX_TX13N M2
GFX_TX14P N2
GFX_TX14N N1
GFX_TX15P P1
GFX_TX15N P2
GPP_TX4P Y4
GPP_TX4N Y3
GPP_TX5P V1
GPP_TX5N V2
GPP_RX4P
U5
GPP_RX4N
U6
GPP_RX5P
U8
GPP_RX5N
U7
C179 0.1U/10V_4C179 0.1U/10V_4
C560 0.1U/10V_4C560 0.1U/10V_4

5
5
4
4
3
3
2
2
1
1
D D
C C
B B
A A
SBLINK_CLKP
SBLINK_CLKN
NBGPP_CLKP
NB_PWRGD_IN
NB_LDT_STOP#
NB_ALLOW_LDTSTOP
NB_RST#_IN
NB_I2C_DATA
+1.8V_VDDLTP18_NB
+1.8V_VDDLT_18_NB
TMDS_HPD1
TEST_EN
+1.8V_AVDDDI_NB
+1.8V_PLLVDD18
DAC_RSET_NBDAC_RSET_NB
+1.8V_VDDA18PCIEPLL
LA_DATAN2
LA_DATAP2
LB_DATAN0
LB_DATAN2
LB_DATAN1
LB_DATAP0
LB_DATAP2
LB_DATAP1
LB_CLK
LB_CLK#
LA_DATAP0
LA_DATAN0
LA_DATAP1
LA_DATAN1
LA_CLK
LA_CLK#
+3V_AVDD_NB
+1.8V_AVDDQ_NB
+1.8V_VDDA18HTPLL
+1.1V_PLLVDD
NB_I2C_CLK
DPST_PWM
+1.8V_VDDA18PCIEPLL
TMDS_HPD0
DISP_ON
NBGPP_CLKN
SUS_STAT#_NB
NB_ALLOW_LDTSTOP
NBHT_REFCLKP
NBHT_REFCLKN
NBGFX_CLKN
NBGFX_CLKP
DYN_PWR_EN
DYN_PWR_EN
+1.8V_VDDA18HTPLL
HSYNC_COM
VSYNC_COM
LVDS_BLON
+1.8V_VDDLT_18_NB
+1.8V_AVDDQ_NB
+1.8V_VDDLTP18_NB
+1.8V_AVDDDI_NB
+1.1V_PLLVDD
+3V_AVDD_NB
+1.8V_PLLVDD18
NB_REFCLK_N
NB_REFCLK_P
NB_LDT_STOP#
HSYNC_COM
VSYNC_COM
LA_DATAN2 23
LA_DATAP2 23
LB_DATAN2 23
LB_DATAN1 23
LB_DATAN0 23
LB_DATAP0 23
LB_DATAP2 23
LB_DATAP1 23
LB_CLK# 23
LB_CLK 23
LA_DATAP0 23
LA_DATAN0 23
LA_DATAP1 23
LA_DATAN1 23
LA_CLK 23
LA_CLK# 23
EDIDDATA_NB23 EDIDCLK_NB23
NB_PLTRST#12
INT_TMDS_HPD 25
SUS_STAT# 13
CPU_LDT_STOP#3,12
CRT_B24
CRT_G24
CRT_R24
DDCDATA24 DDCCLK24
DISP_ON 23
DPST_PWM 23
DYN_PWR_EN35
VSYNC_COM24 HSYNC_COM24
NB_PWRGD_IN16
NBHT_REFCLKP12 NBHT_REFCLKN12
SBLINK_CLKP12 SBLINK_CLKN12
ALLOW_LDTSTOP12
LVDS_BLON 23
NB_REFCLK_P12 NB_REFCLK_N12
HDMI_DDC_CLK25 HDMI_DDC_DATA25
+1.8V
+3V
+3V
+1.8V
+1.1V
+1.8V
+1.8V
+3V
+1.8V
+1.8V
Size Document Number Rev
Date: Sheet of
Quanta Computer Inc.
PROJECT : R22
NB5/RD2
RS880-SYSTEM I/F 3/5
1A
Custom
10 43Wednesday, September 15, 2010
Size Document Number Rev
Date: Sheet of
Quanta Computer Inc.
PROJECT : R22
NB5/RD2
RS880-SYSTEM I/F 3/5
1A
Custom
10 43Wednesday, September 15, 2010
Size Document Number Rev
Date: Sheet of
Quanta Computer Inc.
PROJECT : R22
NB5/RD2
RS880-SYSTEM I/F 3/5
1A
Custom
10 43Wednesday, September 15, 2010
I/O
I/O
I
I
10
20mils width
VDDA18HTPLL -HT LINK PLL
VDDA18PCIEPLL -PCIE PLL
RS780/RX780
For external EEPROM Debug only
R135 for UMA use 140 ohm
140ohm CS11402FB19
133ohm CS11332FB00
RS880M: Enables Side port memory
RS880M:HSYNC#
Selects if Memory SIDE PORT is available or not
1 = Memory Side port Not available
0 = Memory Side port available
Register Readback of strap: NB_CLKCFG:CLK_TOP_SPARE_D[1]
Enables the Test Debug Bus using GPIO.
RS880M
1 Disable
0 Enable
STRAP_DEBUG_BUS_GPIO_ENABLEb
MUXLESS need
add PLL power
for LVDS
PLLVDD18 - Graphics PLL
not applicable to RS880
PLLVDD - Graphics PLL
not applicable to
RS880
AVDD-DAC Analog
not applicable to RS880
AVDDI-DAC Digital
not applicable to RS880
AVDDQ-DAC Bandgap Reference
not applicable to RS880
VDDLTP18 - LVDS or DVI/HDMI PLL
not applicable to RS880
VDDLT18 - LVDS or
DVI/HDMI digital
not applicable to
RS880
20 mA
65 mA
110 mA
4 mA
300 mA
15 mA
R117 0_6R117 0_6
L32
PBY160808T-221Y-N(220,2A)
L32
PBY160808T-221Y-N(220,2A)
R93
4.7K_4
R93
4.7K_4
L66
PBY160808T-221Y-N(220,2A)
L66
PBY160808T-221Y-N(220,2A)
C628
2.2U/6.3V_6
C628
2.2U/6.3V_6
C636
0.1U/10V_4
C636
0.1U/10V_4
C400
10U/6.3V_8
C400
10U/6.3V_8
R369 3K_4R369 3K_4
L27
PBY160808T-221Y-N(220,2A)
L27
PBY160808T-221Y-N(220,2A)
U11
74LVC1G07GW
U11
74LVC1G07GW
VCC 5
NC
1
GND
3OUT 4
IN
2
T116T116
T118T118
R129 715/F_6R129 715/F_6
R133 150/F_4R133 150/F_4
T17T17
R361
1.8K_4
R361
1.8K_4
C627
0.1U/10V_4
C627
0.1U/10V_4
C379
2.2U/6.3V_6
C379
2.2U/6.3V_6
R92
4.7K_4
R92
4.7K_4
T19T19
R143
1K/F_4
R143
1K/F_4
C362
2.2U/6.3V_6
C362
2.2U/6.3V_6
C348
0.1U/10V_4
C348
0.1U/10V_4
T115T115
R364 *3K_4R364 *3K_4
C364
2.2U/6.3V_6
C364
2.2U/6.3V_6
PART 3 OF 6
PM
CLOCKs PLL PWR
MIS.
CRT/TVOUT
LVTM
U20C
RS880
PART 3 OF 6
PM
CLOCKs PLL PWR
MIS.
CRT/TVOUT
LVTM
U20C
RS880
VDDA18HTPLL
H17
SYSRESETb
D8
POWERGOOD
A10
LDTSTOPb
C10
ALLOW_LDTSTOP
C12
REFCLK_P/OSCIN(OSCIN)
E11
PLLVDD(NC)
A12
HPD(NC) D10
DDC_CLK/AUX0P(NC)
A8 DDC_DATA/AUX0N(NC)
B8
THERMALDIODE_P AE8
THERMALDIODE_N AD8
I2C_CLK
B9
STRP_DATA
B10
GFX_REFCLKP
T2
GFX_REFCLKN
T1
GPP_REFCLKP
U1
GPP_REFCLKN
U2
PLLVDD18(NC)
D14
PLLVSS(NC)
B12
TXOUT_L0P(NC) A22
TXOUT_L0N(NC) B22
TXOUT_L1P(NC) A21
TXOUT_L1N(NC) B21
TXOUT_L2P(NC) B20
TXOUT_L2N(DBG_GPIO0) A20
TXOUT_L3P(NC) A19
TXOUT_U0P(NC) B18
TXOUT_L3N(DBG_GPIO2) B19
TXOUT_U0N(NC) A18
TXOUT_U1P(PCIE_RESET_GPIO3) A17
TXOUT_U1N(PCIE_RESET_GPIO2) B17
TXOUT_U2P(NC) D20
TXOUT_U2N(NC) D21
TXOUT_U3P(PCIE_RESET_GPIO5) D18
TXOUT_U3N(NC) D19
TXCLK_LP(DBG_GPIO1) B16
TXCLK_LN(DBG_GPIO3) A16
TXCLK_UP(PCIE_RESET_GPIO4) D16
TXCLK_UN(PCIE_RESET_GPIO1) D17
VDDLTP18(NC) A13
VSSLTP18(NC) B13
C_Pr(DFT_GPIO5)
E17
Y(DFT_GPIO2)
F17
COMP_Pb(DFT_GPIO4)
F15
RED(DFT_GPIO0)
G18
TMDS_HPD(NC) D9
I2C_DATA
A9
TESTMODE D13
HT_REFCLKN
C24 HT_REFCLKP
C25
SUS_STAT#(PWM_GPIO5) D12
GREEN(DFT_GPIO1)
E18
BLUE(DFT_GPIO3)
E19
DAC_VSYNC(PWM_GPIO6)
B11 DAC_HSYNC(PWM_GPIO4)
A11
DAC_RSET(PWM_GPIO1)
G14
AVDD1(NC)
F12
AVDD2(NC)
E12
REDb(NC)
G17
GREENb(NC)
F18
AVDDDI(NC)
F14
AVSSDI(NC)
G15
AVDDQ(NC)
H15
AVSSQ(NC)
H14
VDDLT18_2(NC) B15
VDDLT33_1(NC) A14
VDDLT33_2(NC) B14
VSSLT1(VSS) C14
VSSLT2(VSS) D15
VDDLT18_1(NC) A15
VSSLT3(VSS) C16
VSSLT4(VSS) C18
VSSLT5(VSS) C20
LVDS_DIGON(PCE_TCALRP) E9
LVDS_BLON(PCE_RCALRP) F7
LVDS_ENA_BL(PWM_GPIO2) G12
VSSLT6(VSS) E20
VDDA18PCIEPLL1
D7
VDDA18PCIEPLL2
E7
BLUEb(NC)
F19
AUX_CAL(NC)
C8
GPPSB_REFCLKP(SB_REFCLKP)
V4
GPPSB_REFCLKN(SB_REFCLKN)
V3
DDC_DATA1A/AUX1N(NC)
A7 DDC_CLK1/AUX1P(NC)
B7
DAC_SCL(PCE_RCALRN)
F8 DAC_SDA(PCE_TCALRN)
E8
REFCLK_N(PWM_GPIO3)
F11
VSSLT7(VSS) C22
RSVD
G11
T117T117
R138 150/F_4R138 150/F_4
L64
PBY201209T-221Y-N(220,2A)
L64
PBY201209T-221Y-N(220,2A)
R365 3K_4R365 3K_4
R136 140/F_4R136 140/F_4
L28
PBY160808T-221Y-N(220,2A)
L28
PBY160808T-221Y-N(220,2A)
L63
PBY160808T-221Y-N(220,2A)
L63
PBY160808T-221Y-N(220,2A)
L30
PBY160808T-221Y-N(220,2A)
L30
PBY160808T-221Y-N(220,2A)
C630
2.2U/6.3V_6
C630
2.2U/6.3V_6
C357
2.2U/6.3V_6
C357
2.2U/6.3V_6
C631
4.7U/6.3V_6
C631
4.7U/6.3V_6
L29
PBY160808T-221Y-N(220,2A)
L29
PBY160808T-221Y-N(220,2A)
R363 2K/F_4R363 2K/F_4
C381
2.2U/6.3V_6
C381
2.2U/6.3V_6
R145 *0_4/SR145 *0_4/S
R156 *0_4/SR156 *0_4/S
R178
2K/F_4
R178
2K/F_4

5
5
4
4
3
3
2
2
1
1
D D
C C
B B
A A
+1.1V_VDD_PCIE
+1.1V_VDDHTTX
+1.1V_VDDHTRX
+1.1V_VDDHT
+3V_VDDG33
+1.5V_VDD_MEM
+1.8V_VDDA18PCIE
+1.8V_VDDG18_NB
+1.8V_VDD18_MEM
+1.1V
+1.1V
+1.8V
+1.8V
+1.8V
+1.5V
+3V
+1.1V
+1.1V_DYN
Size Document Number Rev
Date: Sheet of
Quanta Computer Inc.
PROJECT : R22
NB5/RD2
RS880-POWER5/5
1A
Custom
11 43Wednesday, September 15, 2010
Size Document Number Rev
Date: Sheet of
Quanta Computer Inc.
PROJECT : R22
NB5/RD2
RS880-POWER5/5
1A
Custom
11 43Wednesday, September 15, 2010
Size Document Number Rev
Date: Sheet of
Quanta Computer Inc.
PROJECT : R22
NB5/RD2
RS880-POWER5/5
1A
Custom
11 43Wednesday, September 15, 2010
7A
0.5A
3.3V(0.06A)
25mA
700mA
2.5A
0.7A
0.6A
11
RS780
VDD_MEM For UMA RS780 only
Not applicable to RX780
memory I/O transform
25mA
+1.1V 2A for RS880M
+1.1V 2A for RS880M
+1.8V 1A for RS780M+SB700
VDDC - Core Logic power
VDD18_MEM For UMA RS780 only
Not applicable to RX780
memory I/O transform
VDDA18PCIE -
PCIE TX stage
I/O for
RX780/RS780
VDD18 - RS780 I/O
transform
VDDHT - HT
LINK digital
I/O for
RX780/RS780
VDDHTRX - HT
LINK RX I/O for
RX780/RS780
VDDHTTX - HT
LINK TX I/O for
RS880
VDD33 - 3.3V I/O
Not applicable to RX780
VDDPCIE - PCIE-E Main power
VDDG33
+1.1V
IOPLLVDD18
+1.8V
+1.8V
PIN NAME
IOPLLVDD
+1.8V
+1.8V
PIN NAME
+3.3VAVDD
AVDDDI
RS880M
AVDDQ
NC
+1.1V
PLLVDD
+1.8V
PLLVDD18
+1.1V
+3.3V
VDDA18HTPLL
RS880M
VDDHT
+1.1V
RS880M POWER TABLE
+1.8V/1.5V
+1.2V
+1.8V
+1.1V
VDDHTRX
+1.8V
+1.8V
VDDHTTX
+1.8V
VDDA18PCIEPLL
VDDA18PCIE
VDDG18
VDDLTP18
+1.8V
VDD18_MEM +1.8V
VDDPCIE
+1.1V
VDDLT18
VDDC
VDDLT33
VDD_MEM
This is side port power
DIS remove L55 ,
change C205 to 0 ohm
and short to GND
C293
0.1U/10V_4
C293
0.1U/10V_4
R146 *0_8/SR146 *0_8/S
C315
0.1U/10V_4
C315
0.1U/10V_4 C378
4.7U/6.3V_6
C378
4.7U/6.3V_6
C304
0.1U/10V_4
C304
0.1U/10V_4
C345
0.1U/10V_4
C345
0.1U/10V_4
C264
560P/50V
C264
560P/50V
C204
4.7U/6.3V_6
C204
4.7U/6.3V_6
C360
0.1U/10V_4
C360
0.1U/10V_4
R141 *0_6/SR141 *0_6/S
C329
0.1U/10V_4
C329
0.1U/10V_4
C296
0.1U/10V_4
C296
0.1U/10V_4
C544
0.1U/10V_4
C544
0.1U/10V_4
R321 *0_6/SR321 *0_6/S
C290
0.1U/10V_4
C290
0.1U/10V_4
L49
*0_8/S
L49
*0_8/S
C278
0.1U/10V_4
C278
0.1U/10V_4
C629
0.1U/10V_4
C629
0.1U/10V_4
L53 *0_8L53 *0_8
C558
1U/10V_4
C558
1U/10V_4
C328
1U/10V_4
C328
1U/10V_4
C370
0.1U/10V_4
C370
0.1U/10V_4
C260
0.1U/10V_4
C260
0.1U/10V_4 C545
10U/6.3V_8
C545
10U/6.3V_8
C225
*0.1U/10V_4
C225
*0.1U/10V_4
R142 *0_6/SR142 *0_6/S
C551
4.7U/6.3V_6
C551
4.7U/6.3V_6 C359
1U/10V_4
C359
1U/10V_4
C317
0.1U/10V_4
C317
0.1U/10V_4
C546
10U/6.3V_8
C546
10U/6.3V_8
PART 5/6
POWER
U20E
RS880
PART 5/6
POWER
U20E
RS880
VDDHT_1
J17
VDDHT_2
K16
VDDHT_3
L16
VDDHT_4
M16
VDDHT_5
P16
VDDHT_6
R16
VDDHT_7
T16
VDDHTTX_1
AE25
VDDHTTX_2
AD24
VDDHTTX_3
AC23
VDDHTTX_4
AB22
VDDHTTX_5
AA21
VDDHTTX_6
Y20
VDDHTTX_7
W19
VDDHTTX_8
V18
VDDHTRX_1
H18
VDDHTRX_2
G19
VDDHTRX_3
F20
VDDHTRX_4
E21
VDDHTRX_5
D22
VDDG18_1(VDD18_1)
F9
VDDG18_2(VDD18_2)
G9
VDD18_MEM1(NC)
AE11
VDD18_MEM2(NC)
AD11
VDDA18PCIE_1
J10
VDDA18PCIE_2
P10
VDDA18PCIE_3
K10
VDDA18PCIE_10
Y9
VDDA18PCIE_11
AA9
VDDA18PCIE_12
AB9
VDDA18PCIE_13
AD9
VDDA18PCIE_14
AE9
VDDA18PCIE_6
W9
VDDA18PCIE_7
H9
VDDPCIE_1 A6
VDDPCIE_2 B6
VDDPCIE_3 C6
VDDPCIE_4 D6
VDDPCIE_5 E6
VDDPCIE_6 F6
VDDPCIE_7 G7
VDDPCIE_8 H8
VDDPCIE_9 J9
VDDA18PCIE_4
M10
VDDA18PCIE_5
L10
VDDC_1 K12
VDDC_2 J14
VDDC_3 U16
VDDPCIE_11 M9
VDDC_4 J11
VDDC_5 K15
VDDPCIE_10 K9
VDDC_6 M12
VDDC_7 L14
VDDC_8 L11
VDDC_9 M13
VDDC_10 M15
VDDC_11 N12
VDDC_12 N14
VDDC_13 P11
VDDC_14 P13
VDDC_15 P14
VDDC_16 R12
VDDC_17 R15
VDDC_18 T11
VDDC_19 T15
VDDC_20 U12
VDDC_21 T14
VDDG33_1(NC) H11
VDDG33_2(NC) H12
VDD_MEM1(NC) AE10
VDD_MEM2(NC) AA11
VDD_MEM3(NC) Y11
VDD_MEM4(NC) AD10
VDD_MEM6(NC) AC10
VDD_MEM5(NC) AB10
VDDA18PCIE_8
T10
VDDC_22 J16
VDDPCIE_12 L9
VDDA18PCIE_9
R10
VDDPCIE_13 P9
VDDPCIE_14 R9
VDDPCIE_15 T9
VDDPCIE_16 V9
VDDPCIE_17 U9
VDDA18PCIE_15
U10
VDDHTRX_6
B23
VDDHTRX_7
A23
VDDHTTX_9
U17
VDDHTTX_10
T17
VDDHTTX_11
R17
VDDHTTX_12
P17
VDDHTTX_13
M17
C281
0.1U/10V_4
C281
0.1U/10V_4
C196
4.7U/6.3V_6
C196
4.7U/6.3V_6
C238
0.1U/10V_4
C238
0.1U/10V_4
PART 6/6
GROUND
U20F
RS880
PART 6/6
GROUND
U20F
RS880
VSSAHT1
A25
VSSAHT2
D23
VSSAHT3
E22
VSSAHT4
G22
VSSAHT5
G24
VSSAHT6
G25
VSSAHT7
H19
VSSAHT8
J22
VSSAHT9
L17
VSSAHT10
L22
VSSAHT11
L24
VSSAHT12
L25
VSSAHT13
M20
VSSAHT14
N22
VSSAHT15
P20
VSSAHT16
R19
VSSAHT17
R22
VSSAHT18
R24
VSSAHT19
R25
VSSAHT21
U22
VSSAHT22
V19
VSSAHT23
W22
VSSAHT24
W24
VSSAHT25
W25
VSSAHT26
Y21
VSSAHT27
AD25
VSS2 D11
VSS3 G8
VSS4 E14
VSS5 E15
VSS7 J12
VSS8 K14
VSS9 M11
VSS10 L15
VSS11
L12
VSS12
M14
VSS13
N13
VSS14
P12
VSS15
P15
VSS16
R11
VSS17
R14
VSS18
T12
VSS19
U14
VSS20
U11
VSS21
U15
VSS22
V12
VSS23
W11
VSS24
W15
VSS25
AC12
VSS26
AA14
VSS27
Y18
VSS28
AB11
VSS29
AB15
VSS30
AB17
VSS31
AB19
VSS32
AE20
VSSAPCIE1 A2
VSSAPCIE2 B1
VSSAPCIE3 D3
VSSAPCIE4 D5
VSSAPCIE5 E4
VSSAPCIE6 G1
VSSAPCIE7 G2
VSSAPCIE8 G4
VSSAPCIE9 H7
VSSAPCIE10 J4
VSSAPCIE11 R7
VSSAPCIE12 L1
VSSAPCIE13 L2
VSSAPCIE14 L4
VSSAPCIE15 L7
VSS34
K11
VSSAPCIE16 M6
VSSAPCIE17 N4
VSSAPCIE18 P6
VSSAPCIE19 R1
VSSAPCIE20 R2
VSSAPCIE21 R4
VSSAPCIE22 V7
VSSAPCIE23 U4
VSSAPCIE24 V8
VSSAPCIE25 V6
VSSAPCIE26 W1
VSSAPCIE27 W2
VSSAPCIE28 W4
VSSAPCIE29 W7
VSSAPCIE30 W8
VSSAPCIE31 Y6
VSSAPCIE32 AA4
VSSAPCIE33 AB5
VSSAPCIE34 AB1
VSSAPCIE35 AB7
VSSAPCIE36 AC3
VSSAPCIE37 AC4
VSSAPCIE38 AE1
VSSAPCIE39 AE4
VSSAPCIE40 AB2
VSS1 AE14
VSSAHT20
H20
VSS33
AB21
VSS6 J15
L9*0_8/S
L9*0_8/S
C314
0.1U/10V_4
C314
0.1U/10V_4
C255
0.1U/10V_4
C255
0.1U/10V_4
L65
*0_8/S
L65
*0_8/S
C213
4.7U/6.3V_6
C213
4.7U/6.3V_6
C206
*0.1U/10V_4
C206
*0.1U/10V_4
C241
0.1U/10V_4
C241
0.1U/10V_4
C632
4.7U/6.3V_8
C632
4.7U/6.3V_8
C228
0.1U/10V_4
C228
0.1U/10V_4
C543
560P/50V
C543
560P/50V
C366
0.1U/10V_4
C366
0.1U/10V_4
C222
0_4
C222
0_4
C205
*0.1U/10V_4
C205
*0.1U/10V_4
C350
0.1U/10V_4
C350
0.1U/10V_4
C219
0.1U/10V_4
C219
0.1U/10V_4
C267
0.1U/10V_4
C267
0.1U/10V_4
C336
1U/10V_4
C336
1U/10V_4
C542
0.1U/10V_4
C542
0.1U/10V_4
C220
*4.7U/6.3V_6
C220
*4.7U/6.3V_6
C265
560P/50V
C265
560P/50V
L16
PBY201209T-221Y-N(220,2A)
L16
PBY201209T-221Y-N(220,2A)

5
5
4
4
3
3
2
2
1
1
D D
C C
B B
A A
AD23
AD25
AD27
AD26
LAD0
LDRQ0#_SB
LAD2
LFRAME#
LAD1
LAD3
SERIRQ
LDRQ1#_SB
PCIRST#_L
PCIE_CALRN_SB
PCIE_NB_SB_TX2P
PCIE_NB_SB_TX2N
PCIE_NB_SB_TX0P
A_RX0P_C
A_RX2N_C
PCIE_NB_SB_TX1N
A_RX0N_C
PCIE_NB_SB_TX1P
PCIE_NB_SB_TX3P
A_RX2P_C
PCIE_NB_SB_TX3N
A_RX3N_C
A_RX1N_C
PCIE_NB_SB_TX0N
PCIE_CALRP_SB
A_RX3P_C
A_RX1P_C
RTC_CLK
INTRUDER_ALERT#
LPC_CLK0
LPC_CLK1
+AVBAT
RTC_X1
RTC_X225M_X1
25M_X2
CPU_LDT_STOP#
CPU_LDT_RST#
ALLOW_LDTSTOP
CPU_PWRGD
PCIRST#
SB_MEMHOT#
CPU_PROCHOT_R#
+AVBAT
A_RST#
VGA_ON_SB
+BAT +VCCRTC_2
+3VRTC_1 +3VRTC
VGA_RSTB
VGA_RSTB
SBLINK_CLKP
SBLINK_CLKN SBLINK_CLKP_R
SBLINK_CLKN_R
NB_REFCLK_N
NB_REFCLK_P NB_REFCLK_N_R
NB_REFCLK_P_R
NBHT_REFCLKN
NBHT_REFCLKP NBHT_REFCLKN_R
NBHT_REFCLKP_R
CPUCLKP
CPUCLKN CPUCLKP_R
CPUCLKN_R
EXT_GFX_CLKP
EXT_GFX_CLKN EXT_GFX_CLKP_R
EXT_GFX_CLKN_R
PCIE_MINI1_CLKP
PCIE_MINI1_CLKN PCIE_MINI1_CLKP_R
PCIE_MINI1_CLKN_R
PCIE_LAN_CLKN
PCIE_LAN_CLKP PCIE_LAN_CLKN_R
PCIE_LAN_CLKP_R
RTC_X1
RTC_X2
A_RST#
AD24
SERR#
PCIE_CARD_CLKP
PCIE_CARD_CLKN PCIE_CARD_CLKP_R
PCIE_CARD_CLKN_R
A_RST#
PCI_CLK_TPM 16
PCI_CLK2 16
PCI_CLK3 16
SERR# 32
CLKRUN# 32
LAD0 32,33
LAD1 32,33
LAD2 32,33
LAD3 32,33
LFRAME# 32,33
PCIE_SB_NB_RX0P9 PCIE_SB_NB_RX0N9
PCIE_NB_SB_TX3N9
PCIE_NB_SB_TX2P9 PCIE_NB_SB_TX2N9 PCIE_NB_SB_TX3P9
PCIE_NB_SB_TX1P9 PCIE_NB_SB_TX1N9
PCIE_SB_NB_RX3P9
PCIE_NB_SB_TX0N9 PCIE_NB_SB_TX0P9
PCIE_SB_NB_RX2P9 PCIE_SB_NB_RX1N9
PCIE_SB_NB_RX3N9
PCIE_SB_NB_RX1P9
PCIE_SB_NB_RX2N9
RTC_CLK 16,32
CPU_PROCHOT_R# 3
PCI_CLK4 16
AD24 39
PCIRST# 32
PCLK_LPC_DEBUG 33
LPC_CLK1 16
LPC_CLK0 16
SERIRQ 32
CPU_LDT_STOP# 3,10
CPU_LDT_RST# 3
ALLOW_LDTSTOP 10
CPU_PWRGD 3
PCLK_LPC_KB3920 32
NB_PLTRST#10
SBLINK_CLKP10 SBLINK_CLKN10
NB_REFCLK_P10 NB_REFCLK_N10
NBHT_REFCLKN10 NBHT_REFCLKP10
CPUCLKP3 CPUCLKN3
EXT_GFX_CLKP17 EXT_GFX_CLKN17
PCIE_MINI1_CLKP33 PCIE_MINI1_CLKN33
PCIE_LAN_CLKP30 PCIE_LAN_CLKN30
VGA_PWROK 20,32,37,38
VDDR_1.05_EN 39
VGA_ON_SB 32
PCIE_CARD_CLKP26 PCIE_CARD_CLKN26
5219_RST_R#26
PCIE_RST#17
PCIE_RST#17
MINI_PLTRST#33 LAN_PLTRST#30
+1.1V_PCIE_VDDR
+AVBAT
+AVBAT
+3VS5
+3VPCU
+AVBAT
+3V
Size Document Number Rev
Date: Sheet of
Quanta Computer Inc.
PROJECT : R22
NB5/RD2
SB820-PCIE/PCI/CPU/LPC 1/4
1A
Custom
12 43Wednesday, September 15, 2010
Size Document Number Rev
Date: Sheet of
Quanta Computer Inc.
PROJECT : R22
NB5/RD2
SB820-PCIE/PCI/CPU/LPC 1/4
1A
Custom
12 43Wednesday, September 15, 2010
Size Document Number Rev
Date: Sheet of
Quanta Computer Inc.
PROJECT : R22
NB5/RD2
SB820-PCIE/PCI/CPU/LPC 1/4
1A
Custom
12 43Wednesday, September 15, 2010
PLACE THESE
PCIE AC
COUPLING CAPS
CLOSE TO SB
20MIL
To RS880
12
All the PCI bus has
build-in Pull-UP/Down
resistors
INTRUDER_ALERT# Left not connected (Southbridge
has 50-kohm internal pull-up to VBAT).
20MIL
20MIL
20MIL20MIL
20MIL
EMI suggestion
All RP resistor need
within 0.5"of SB
Support BACO, remove R465
and U6508 , add R6601
DB to SI CN27 Change PN
PN
DFWF02MS022
Footprint
50273-0027N-001-2P-L
DB to SI Change C673,C675 to 33P
RP12 0_4P2R_4RP12 0_4P2R_4
2
41
3
T86T86
C523 0.1U/10V_4C523 0.1U/10V_4
C521 0.1U/10V_4C521 0.1U/10V_4
R233 *33_4R233 *33_4
R415 33_4R415 33_4
C520 0.1U/10V_4C520 0.1U/10V_4
C677
1U/10V_4
C677
1U/10V_4
C525 0.1U/10V_4C525 0.1U/10V_4
C714 27P/50V_4
C714 27P/50V_4
R277 10K/F_4R277 10K/F_4
C458
0.1U/10V_4
C458
0.1U/10V_4
C524
22P/50V_4
C524
22P/50V_4
T90T90
RP13 0_4P2R_4RP13 0_4P2R_4
2
41
3
R391 33_4R391 33_4
RP9 0_4P2R_4RP9 0_4P2R_4
2
41
3
R232 33_4R232 33_4
T106T106
R396 33_4R396 33_4
T72T72
C529 0.1U/10V_4C529 0.1U/10V_4
C518
5.6P/50V_6
C518
5.6P/50V_6
T83T83
R397 33_4R397 33_4
C522 0.1U/10V_4C522 0.1U/10V_4
T93T93
RP15 0_4P2R_4RP15 0_4P2R_4
2
41
3
C528 0.1U/10V_4C528 0.1U/10V_4
C672
150P/50V_4
C672
150P/50V_4
R399 33_4R399 33_4
RP14 0_4P2R_4RP14 0_4P2R_4
2
41
3
T100T100
R436 *0_4/SR436 *0_4/S
R440
1M/F_4
R440
1M/F_4
RP8 0_4P2R_4RP8 0_4P2R_4
2
41
3
C469 100P/50V_4C469 100P/50V_4
RP10 0_4P2R_4RP10 0_4P2R_4
2
41
3
Y4
25MHZ
Y4
25MHZ
2 1
T63T63
T66T66
Y3
32.768KHZ
Y3
32.768KHZ
1
23
4
C675
33P/50V_4
C675
33P/50V_4
PCI EXPRESS INTERFACES
Part 1 of 5
SB800
PCI INTERFACELPC
RTC
PCI CLKS
CLOCK GENERATOR
CPU
U28A
SB820M A12
PCI EXPRESS INTERFACES
Part 1 of 5
SB800
PCI INTERFACELPC
RTC
PCI CLKS
CLOCK GENERATOR
CPU
U28A
SB820M A12
A_RST#
L1
A_RX2P
AC24
A_RX2N
AC25
A_RX3P
AB25
A_TX3N
AB27 A_TX3P
AB26 A_TX2N
AB28 A_TX2P
AB29
A_RX1P
AD25
A_RX1N
AD24
A_RX0P
AE24
A_RX0N
AE23
A_TX1N
AC29 A_TX1P
AC28 A_TX0N
AD27 A_TX0P
AD26
PCIE_RCLKP/NB_LNK_CLKP
M23
PCIE_RCLKN/NB_LNK_CLKN
P23
PCIE_CALRP
AD29
PCIE_CALRN
AD28
GPP_CLK1N
N28
VDDBT_RTC_G B1
GPP_CLK0N
L28
GPP_CLK2P
M29
CPU_HT_CLKN
T21
GPP_CLK2N
M28
SLT_GFX_CLKP
V23
CPU_HT_CLKP
V21
PCICLK0 W2
PCICLK1/GPO36 W1
PCICLK2/GPO37 W3
PCICLK3/GPO38 W4
PCIRST# V2
CBE0# AA8
CBE1# AD5
CBE2# AD8
CBE3# AA10
FRAME# AE8
DEVSEL# AB9
IRDY# AJ3
TRDY# AE7
PAR AC5
STOP# AF5
PERR# AE6
REQ0# AE11
REQ1#/GPIO40 AH5
REQ2#/CLK_REQ8#/GPIO41 AH4
REQ3#/CLK_REQ5#/GPIO42 AC12
GNT0# AD12
GNT1#/GPO44 AJ5
GNT2#/GPO45 AH6
GNT3#/CLK_REQ7#/GPIO46 AB12
SERR# AE4
CLKRUN# AB11
LAD0 J27
LAD1 J26
LAD2 H29
LAD3 H28
LFRAME# G28
LDRQ0# J25
SERIRQ/GPIO48 AB19
PCICLK4/14M_OSC/GPO39 Y1
LPCCLK0 H24
LPCCLK1 H25
AD0/GPIO0 AA1
AD1/GPIO1 AA4
AD2/GPIO2 AA3
AD3/GPIO3 AB1
AD4/GPIO4 AA5
AD5/GPIO5 AB2
AD6/GPIO6 AB6
AD7/GPIO7 AB5
AD8/GPIO8 AA6
AD9/GPIO9 AC2
AD10/GPIO10 AC3
AD12/GPIO12 AC1
AD13/GPIO13 AD1
AD14/GPIO14 AD2
AD15/GPIO15 AC6
AD16/GPIO16 AE2
AD17/GPIO17 AE1
AD18/GPIO18 AF8
AD19/GPIO19 AE3
AD20/GPIO20 AF1
AD21/GPIO21 AG1
AD22/GPIO22 AF2
AD23/GPIO23 AE9
AD24/GPIO24 AD9
AD25/GPIO25 AC11
AD26/GPIO26 AF6
AD27/GPIO27 AF4
AD28/GPIO28 AF3
AD29/GPIO29 AH2
AD30/GPIO30 AG2
AD31/GPIO31 AH3
AD11/GPIO11 AC4
LDRQ1#/CLK_REQ6#/GPIO49 AA18
GPP_CLK1P
N29
RTCCLK D2
A_RX3N
AB24
INTE#/GPIO32 AJ6
INTF#/GPIO33 AG6
INTG#/GPIO34 AG4
INTH#/GPIO35 AJ4
LOCK# AD7
NB_HT_CLKP
T26
GPP_CLK3N
V25
INTRUDER_ALERT# B2
NB_DISP_CLKP
U29
14M_25M_48M_OSC
L25
GPP_CLK0P
L29
NB_HT_CLKN
T27
SLT_GFX_CLKN
T23
GPP_CLK3P
T25
25M_X1
L26
25M_X2
L27
NB_DISP_CLKN
U28
GPP_CLK4P
L24
GPP_CLK4N
L23
GPP_CLK5P
P25
GPP_CLK5N
M25
GPP_CLK6P
P29
GPP_CLK6N
P28
GPP_CLK7P
N26
GPP_CLK7N
N27
GPP_CLK8P
T29
GPP_CLK8N
T28
GPP_TX0P
AA28
GPP_TX0N
AA29
GPP_TX1P
Y29
GPP_TX1N
Y28
GPP_TX2P
Y26
GPP_TX2N
Y27
GPP_TX3P
W28
GPP_TX3N
W29
GPP_RX0P
AA22
GPP_RX0N
Y21
GPP_RX1P
AA25
GPP_RX1N
AA24
GPP_RX2P
W23
GPP_RX2N
V24
GPP_RX3P
W24
GPP_RX3N
W25
PCIE_RST#
P1
ALLOW_LDTSTP/DMA_ACTIVE# G21
LDT_RST# J24
32K_X1 C1
32K_X2 C2
PROCHOT# H21
LDT_STP# G22
LDT_PG K19
C709 27P/50V_4
C709 27P/50V_4
D21
RB500V-40
D21
RB500V-40
21
CN27
88266-020L
CN27
88266-020L
1
2
R437 590/F_4R437 590/F_4
G2
*SHORT_ PAD1
G2
*SHORT_ PAD1
12
U15
TC7SH08FU
U15
TC7SH08FU
2
1
4
3 5
R418 499/F_4R418 499/F_4R438 2.0K/F_4R438 2.0K/F_4
C673
33P/50V_4
C673
33P/50V_4
R406 0_4R406 0_4
D22
RB500V-40
D22
RB500V-40
21
R290 22_4R290 22_4
C527 0.1U/10V_4C527 0.1U/10V_4
R389
*20M_6
R389
*20M_6
R420 10_4R420 10_4
RP11 0_4P2R_4RP11 0_4P2R_4
2
41
3
T64T64
R416 *1M/F_4R416 *1M/F_4
R287 22_4R287 22_4
R409 20M_6R409 20M_6
C465
0.1U/10V_4
C465
0.1U/10V_4
R269
1K/F_4
R269
1K/F_4
T75T75

5
5
4
4
3
3
2
2
1
1
D D
C C
B B
A A
CLK_48M_USB
RSMRST#
USB_RCOMP_SB
SUS_STAT#
SB_TEST0
SB_TEST1
SB_TEST2
ACZ_SDOUT
ACZ_BCLK
ACZ_SDIN0
SB_TEST1
ACZ_RST#
ACZ_SYNC
ACZ_SDIN1
SB_GPIO199
SB_GPIO200
SB_SCLK2
SB_SDATA2
SB_SCLK3
ACZ_SDIN3_R
ACZ_RST#
ACZ_SDOUT
ACZ_SYNC
SB_SMBDATA1
PCLK_SMB
CLK_48M_USB
SB_JTAG_TCK
SB_JTAG_TDI
SB_JTAG_RST#
SB_SMBDATA1
SB_SMBCLK1
SUS_STAT#
WD_PWRGD
SUSB#
SB_PWRGD_IN
SPI_CS3#
SYS_RST#
RI#
SB_SDATA2
SB_SCLK2
PCLK_SMB
PDAT_SMB
PDAT_SMB
SB_SMBCLK1
DNBSWON#
ACZ_SDIN2_R
SUSC#
DNBSWON#
ACZ_SDIN0
SB_TEST0
SB_TEST2
GATEA20
RCIN#
ACZ_SPKR
EXT_SB_OSC
LAN_DISABLE#_SB
SCI#
VGA_REQ_R
ACZ_BCLK
WLAN_CLKREQ#
LAN_CLKREQ#
SYS_RST# SMBALERT#_1
RSMRST#32
USBP2- 23
USBP2+ 23
USBP15+ 29
USBP15- 29
USBP10+ 33
USBP10- 33
SB_GPIO199 16
SB_GPIO200 16
ACZ_SYNC_AUDIO 27
ACZ_RST#_AUDIO 27
BIT_CLK_AUDIO 27
ACZ_SDOUT_AUDIO 27
ACZ_SDIN0 27
PCLK_SMB6,7 PDAT_SMB6,7
DNBSWON#32 SUSC#32 SUSB#32
CPU_THERMTRIP#3 WD_PWRGD16
SUS_STAT#10
SB_PWRGD_IN16
PCIE_WAKE#30,33
PM_THERM#5
KBSMI#32
GATEA2032 RCIN#32
ACZ_SPKR27
USBP0- 29
USBP0+ 29
ACZ_SDOUT16
SP_DDR3_RST#8
LAN_DISABLE#30,32
SCI#32
MEM_GEVEN#14
VGA_REQ37
LAN_CLKREQ#30
WLAN_CLKREQ#33
CARD_CLKREQ#26
USBP5- 29
USBP5+ 29
USBP6+ 29
USBP6- 29
ODD_PLUGIN#31 ODD_DA#_FCH31
+3VS5
+3V
+3VS5
+3VS5
+3V
+3VS5
+3V
+3VS5
Size Document Number Rev
Date: Sheet of
Quanta Computer Inc.
PROJECT : R22
NB5/RD2
SB820-ACPI/GPIO/USB 2/4
1A
Custom
13 43Wednesday, September 15, 2010
Size Document Number Rev
Date: Sheet of
Quanta Computer Inc.
PROJECT : R22
NB5/RD2
SB820-ACPI/GPIO/USB 2/4
1A
Custom
13 43Wednesday, September 15, 2010
Size Document Number Rev
Date: Sheet of
Quanta Computer Inc.
PROJECT : R22
NB5/RD2
SB820-ACPI/GPIO/USB 2/4
1A
Custom
13 43Wednesday, September 15, 2010
SPI/LPC define
To Azalia
WLAN Min-Card
BLUETOOTH
Carama USB
13
NC,no install by default
for EMI
SCL2/SDATA2 is 3V/S5 tolerance
AMD datasheet define it
SCL0/SDATA0 is 3V tolerance
AMD datasheet define it Clock gen/Robson/TV
tuner
/DDR2/DDR2
thermal/Accelerometer
HD audio
interface is
3.3S5 voltage
SCL1/SDATA1 is 3V/S5 tolerance
AMD datasheet define it
remove pull hi
( chip internal
have pull hi )
EMI suggestion
USB Connector
Pure UMA can
remove D25
USB Connector
USB Connector
For Zero ODD
C485
*2.2P/50V_4
C485
*2.2P/50V_4
R398 10K/F_4R398 10K/F_4
T131T131
T92T92
T91T91
C461 *10P/50V_4C461 *10P/50V_4
R286 2.2K_4R286 2.2K_4
T95T95
T97T97
USB 2.0
Part 4 of 5
SB800
ACPI / WAKE UP EVENTS
GPIO
HD AUDIO
USB OC USB 1.1 USB MISCEMBEDDED CTRL
EMBEDDED CTRL
GBE LAN
U28D
SB820M A12
USB 2.0
Part 4 of 5
SB800
ACPI / WAKE UP EVENTS
GPIO
HD AUDIO
USB OC USB 1.1 USB MISCEMBEDDED CTRL
EMBEDDED CTRL
GBE LAN
U28D
SB820M A12
USBCLK/14M_25M_48M_OSC A10
USB_OC6#/IR_TX1/GEVENT6#
D1
USB_HSD5P D16
USB_HSD5N C16
USB_HSD4P B14
USB_HSD4N A14
USB_HSD3P E18
USB_HSD3N E16
USB_HSD2P J16
USB_HSD2N J18
USB_HSD1P B17
USB_HSD1N A17
USB_HSD0P A16
USB_HSD0N B16
USB_OC4#/IR_RX0/GEVENT16#
D4
USB_OC3#/AC_PRES/TDO/GEVENT15#
E8
USB_OC1#/TDI/GEVENT13#
E7 USB_OC2#/TCK/GEVENT14#
F7
USB_HSD7P G12
USB_HSD7N G14
USB_HSD6P G16
USB_HSD6N G18
USB_OC0#/TRST#/GEVENT12#
F8
DDR3_RST#/GEVENT7#
H4
CLK_REQ4#/SATA_IS0#/GPIO64
AD19
AZ_SDIN3/GPIO170
M4
PCI_PME#/GEVENT4#
J2
RI#/GEVENT22#
K1
SLP_S3#
F1
SLP_S5#
H1
PWR_BTN#
F2
PWR_GOOD
H5
SUS_STAT#
G6
GBE_LED1/GEVENT9#
D7 GBE_LED0/GPIO183
D5
GA20IN/GEVENT0#
AD21
KBRST#/GEVENT1#
AE21
THRMTRIP#/SMBALERT#/GEVENT2#
J6
LPC_PME#/GEVENT3#
K2
LPC_SMI#/GEVENT23#
J29
GEVENT5#
H2
SYS_RESET#/GEVENT19#
J1
WAKE#/GEVENT8#
H6
RSMRST#
G1
CLK_REQ3#/SATA_IS1#/GPIO63
AA16
NB_PWRGD
AC19
SMARTVOLT1/SATA_IS2#/GPIO50
AB21
SMARTVOLT2/SHUTDOWN#/GPIO51
AJ21
SPKR/GPIO66
AF19
SCL0/GPIO43
AD22
SDA0/GPIO47
AE22
CLK_REQ2#/FANIN4/GPIO62
AH21
CLK_REQ1#/FANOUT4/GPIO61
AB18
GBE_CRS
T4 GBE_COL
T1
AZ_SYNC
N2
USB_HSD9P A13
USB_HSD9N B13
USB_HSD8P D13
USB_HSD8N C13
IR_LED#/LLB#/GPIO184
E1
IR_RX1/GEVENT20#
F3
USB_OC5#/IR_TX0/GEVENT17#
E4
BLINK/USB_OC7#/GEVENT18#
H3
SCL1/GPIO227
F5
SDA1/GPIO228
F4
CLK_REQ0#/SATA_IS3#/GPIO60
AC18
AZ_SDIN2/GPIO169
M1
AZ_SDIN0/GPIO167
L2
SATA_IS4#/FANOUT3/GPIO55
AF20
SATA_IS5#/FANIN3/GPIO59
AE19
USB_FSD1P/GPIO186 J10
USB_FSD1N H11
USB_FSD0P/GPIO185 H9
USB_FSD0N J8
USB_HSD11P E14
USB_HSD11N E12
USB_HSD10P J12
USB_HSD10N J14
KSO_17/GPIO226 B22
EC_PWM0/EC_TIMER0/GPIO197 F25
SCL2/GPIO193 D25
SDA2/GPIO194 F23
SCL3_LV/GPIO195 B26
SDA3_LV/GPIO196 E26
EC_PWM1/EC_TIMER1/GPIO198 E22
EC_PWM2/EC_TIMER2/GPIO199 F22
EC_PWM3/EC_TIMER3/GPIO200 E21
KSI_0/GPIO201 G24
KSI_1/GPIO202 G25
KSI_2/GPIO203 E28
KSI_3/GPIO204 E29
KSI_4/GPIO205 D29
KSI_5/GPIO206 D28
KSI_6/GPIO207 C29
KSI_7/GPIO208 C28
PS2_DAT/SDA4/GPIO187
E23
PS2_CLK/SCL4/GPIO188
E24
SPI_CS2#/GBE_STAT2/GPIO166
F21
FC_RST#/GPO160
G29
PS2KB_DAT/GPIO189
D27
PS2KB_CLK/GPIO190
F28
PS2M_DAT/GPIO191
F29
PS2M_CLK/GPIO192
E27
KSO_16/GPIO225 A22
KSO_0/GPIO209 B28
KSO_1/GPIO210 A27
KSO_2/GPIO211 B27
KSO_3/GPIO212 D26
KSO_4/GPIO213 A26
KSO_5/GPIO214 C26
KSO_6/GPIO215 A24
KSO_7/GPIO216 B25
KSO_8/GPIO217 A25
KSO_9/GPIO218 D24
KSO_10/GPIO219 B24
KSO_11/GPIO220 C24
KSO_12/GPIO221 B23
KSO_13/GPIO222 A23
KSO_14/GPIO223 D22
KSO_15/GPIO224 C22
USB_HSD13P B12
USB_HSD13N A12
USB_HSD12P F11
USB_HSD12N E11
GBE_TXD2
P9 GBE_TXD3
M5
GBE_MDCK
L6
GBE_MDIO
L5
GBE_RXCLK
T9
AZ_BITCLK
M3
AZ_SDOUT
N1
AZ_SDIN1/GPIO168
M2
AZ_RST#
P2
GBE_RXCTL/RXDV
T5
GBE_RXERR
V5
GBE_TXCLK
P5
GBE_RXD0
U2
GBE_RXD2
U3 GBE_RXD3
U1
GBE_TXCTL/TXEN
M7
GBE_PHY_PD
P4
GBE_PHY_RST#
M9
GBE_PHY_INTR
V7
SPI_CS3#/GBE_STAT1/GEVENT21#
D3
GBE_LED2/GEVENT10#
G5
GBE_TXD1
T7
GBE_RXD1
T2
GBE_TXD0
P7
GBE_STAT0/GEVENT11#
K3
TEST0
B3
TEST1/TMS
C4
TEST2
F6
CLK_REQG#/GPIO65/OSCIN
AA20
USB_RCOMP G19
T103T103
T132T132
T104T104
R431 8.2K_4R431 8.2K_4
C477
100P/50V_4
C477
100P/50V_4
T81T81
T101T101
T133T133
R404 *0_4R404 *0_4
T89T89
R257 10K/F_4R257 10K/F_4
T76T76
T74T74
R411 2.2K_4R411 2.2K_4
R245 *2.2K_4R245 *2.2K_4
R281 2.2K_4R281 2.2K_4
R414 4.7K_4R414 4.7K_4
T88T88
R238 *0_4R238 *0_4
R390 10K/F_4R390 10K/F_4
T70T70
R412 2.2K_4R412 2.2K_4
C467 *10P/50V_4C467 *10P/50V_4
R241 33_4R241 33_4
R244 33_4R244 33_4
T78T78
C463 27P/50V_4C463 27P/50V_4
T65T65
R248 *10K/F_4R248 *10K/F_4
T130T130
T85T85
T73T73
R417 *2.2K_4R417 *2.2K_4
R282 2.2K_4R282 2.2K_4
R393 *10K/F_4R393 *10K/F_4
T99T99
R392 *10K/F_4R392 *10K/F_4
T96T96
R239 *2.2K_4R239 *2.2K_4
R394 *10K/F_4R394 *10K/F_4
R235 10K/F_4R235 10K/F_4
T71T71
T102T102
T84T84
T94T94
R284 2.2K_4R284 2.2K_4
T121T121
R395 *10K/F_4R395 *10K/F_4
T122T122
T98T98
T79T79
T129T129
D25RB501V-40 D25RB501V-40
21
T127T127
T105T105
R408 *10K_4R408 *10K_4
R413 2.2K_4R413 2.2K_4
R270 11.8K/F_6R270 11.8K/F_6
R247 33_4R247 33_4
R272 8.2K_4R272 8.2K_4
T80T80
T68T68
T77T77
R240 33_4R240 33_4
R430
10K/F_4
R430
10K/F_4
T128T128
T87T87
T126T126
R246 10K/F_4R246 10K/F_4

5
5
4
4
3
3
2
2
1
1
D D
C C
B B
A A
SB_FANIN1
TEMP_COMM
TEMPIN0
SATA_TXP0_C
SATA_TXN0_C
SATA_RXN0_C
SATA_RXP0_C
SATA_TXP1_C
SATA_TXN1_C
SATA_RXP1_C
SATA_RXN1_C
SATA_CALRP
SB_SATA_LED# TEMPIN1
MB_THRMDA_SB
SB_SATA_LED#
BOARD_ID2
BOARD_ID1
SIDE_PORT_ID1
BOARD_ID0
SIDE_PORT_ID0
SIDE_PORT_ID1
SIDE_PORT_ID0
BOARD_ID3
SATA_CALRN
ROM_RST#
SIDE_PORT_ID2
BOARD_ID0
BOARD_ID2
BOARD_ID1
BOARD_ID3
BOARD_ID4
BOARD_ID4
SIDE_PORT_ID2
ODD_PWR
SATA_TXP029 SATA_TXN029
SATA_RXN029 SATA_RXP029
SATA_RXN131 SATA_RXP131
SATA_TXN131 SATA_TXP131
SATA_LED#33
RF_OFF# 33
BT_OFF# 29
BT_COMBO_EN# 33
LCD_BK 23
MEM_MA_EVENT# 6
MEM_MB_EVENT# 7MEM_GEVEN#13
ODD_PWR 31
+3V
+3V
+3VS5
+3VS5
+3VS5
+1.1V_AVDD_SATA
+1.5VSUS +1.5VSUS
+3VS5
Size Document Number Rev
Date: Sheet of
Quanta Computer Inc.
PROJECT : R22
NB5/RD2
SB820-ACPI/GPIO/USB 2/4
1A
Custom
14 43Wednesday, September 15, 2010
Size Document Number Rev
Date: Sheet of
Quanta Computer Inc.
PROJECT : R22
NB5/RD2
SB820-ACPI/GPIO/USB 2/4
1A
Custom
14 43Wednesday, September 15, 2010
Size Document Number Rev
Date: Sheet of
Quanta Computer Inc.
PROJECT : R22
NB5/RD2
SB820-ACPI/GPIO/USB 2/4
1A
Custom
14 43Wednesday, September 15, 2010
PLACE SATA_CAL
RES VERY CLOSE
TO BALL OF SB820
R361 IS 1K 1% FOR 25MHz
XTAL, 4.99K 1% FOR 100MHz
INTERNAL CLOCK
NOTE:
PLACE SATA AC COUPLING
CAPS CLOSE TO SB820
IF THERE IS NO IDE, TEST
POINTS FOR DEBUG BUS
IS MANDATORY
SATA1
14
PLVDD_SATA--
SATA PLL
POWER
XTLVDD_SATA-- SATA
crystal power
SATA PORT 0,1,2,3
can support AHCI
mode
SATA ODD
SIDE_PORT_ID0SIDE_PORT_ID1
0
1
0
0
Samsung
Hynix
SIDE_PORT_ID2
1
1
0 00 No support side port
00001
00101
9
10
0
0
0
0
0
0
0
0
0
0
ID0ID1ID2ID3
000
001
1
1 1
00
0
1
1 1
1
0
1
0
0
ID4 CONFIG 31- Level BOM Item
1
2
3
4
5
6
0
0
1
1
0
1
0
0
7
8
1
1
9
10
Board ID Hardware settingItem
1
2
3
4
5
6
7
8
11
12
Side port ID H/W setting
1
1
1
1
0
0
0 1
11
11
12
For Zero ODD
UMA
SG / Muxless
R426 *10K/F_4R426 *10K/F_4
R262 10K/F_4R262 10K/F_4
C468 0.01U/16V_4C468 0.01U/16V_4
Q21
*MMBT3904
Q21
*MMBT3904
2
13
R237 *0_4/SR237 *0_4/S
R428 10K/F_4R428 10K/F_4
R252 *10K/F_4R252 *10K/F_4
U26
TC7SH08FU
U26
TC7SH08FU
2
1
4
3 5
R293 *0_4/SR293 *0_4/S
C689
0.1U/10V_4
C689
0.1U/10V_4
T124T124
T69T69
C466 0.01U/16V_4C466 0.01U/16V_4
R170 *2.2K_4R170 *2.2K_4
C480 0.01U/16V_4C480 0.01U/16V_4
T1T1
R264 10K/F_4R264 10K/F_4
R405 *0_4R405 *0_4
R171
*2.2K_4
R171
*2.2K_4
R255 *10K/F_4R255 *10K/F_4
R419 10K/F_4R419 10K/F_4
R253 10K/F_4R253 10K/F_4
C479 0.01U/16V_4C479 0.01U/16V_4
FLASH
Part 2 of 5
SB800
SERIAL ATA
SPI ROM
HW MONITOR
U28B
SB820M A12
FLASH
Part 2 of 5
SB800
SERIAL ATA
SPI ROM
HW MONITOR
U28B
SB820M A12
FC_CLK AH28
FC_FBCLKOUT AG28
FC_FBCLKIN AF26
FC_INT1/GPIOD144 AF29
FC_OE#/GPIOD145 AF28
FC_AVD#/GPIOD146 AG29
FC_INT2/GPIOD147 AH27
FC_WE#/GPIOD148 AG26
FC_CE1#/GPIOD149 AF27
FC_CE2#/GPIOD150 AE29
FC_ADQ0/GPIOD128 AJ27
FC_ADQ1/GPIOD129 AJ26
FC_ADQ2/GPIOD130 AH25
FC_ADQ3/GPIOD131 AH24
FC_ADQ4/GPIOD132 AG23
FC_ADQ5/GPIOD133 AH23
FC_ADQ6/GPIOD134 AJ22
FC_ADQ7/GPIOD135 AG21
FC_ADQ8/GPIOD136 AF21
FC_ADQ9/GPIOD137 AH22
FC_ADQ10/GPIOD138 AJ23
FC_ADQ11/GPIOD139 AF23
FC_ADQ12/GPIOD140 AJ24
FC_ADQ13/GPIOD141 AJ25
FC_ADQ14/GPIOD142 AG25
FC_ADQ15/GPIOD143 AH26
SATA_TX2P
AG12
SATA_TX2N
AF12
SATA_RX2P
AH12 SATA_RX2N
AJ12
SATA_TX3P
AH14
SATA_TX3N
AJ14
SATA_RX3P
AF14 SATA_RX3N
AG14
SATA_TX0P
AH9
SATA_TX0N
AJ9
SATA_RX0N
AJ8
SATA_RX0P
AH8
SATA_TX1P
AH10
SATA_TX1N
AJ10
SATA_RX1N
AG10
SATA_RX1P
AF10
SATA_CALRN
AA14
SATA_X1
AD16
SATA_X2
AC16
SATA_ACT#/GPIO67
AD11
FANOUT1/GPIO53 W6
FANOUT2/GPIO54 Y9
FANIN0/GPIO56 W7
FANIN1/GPIO57 V9
FANIN2/GPIO58 W8
VIN0/GPIO175 A3
VIN1/GPIO176 B4
VIN2/GPIO177 A4
VIN3/GPIO178 C5
VIN4/GPIO179 A7
VIN5/GPIO180 B7
VIN6/GBE_STAT3/GPIO181 B8
VIN7/GBE_LED3/GPIO182 A8
TEMPIN0/GPIO171 B6
TEMPIN1/GPIO172 A6
TEMPIN2/GPIO173 A5
TEMPIN3/TALERT#/GPIO174 B5
FANOUT0/GPIO52 W5
TEMP_COMM C7
SATA_TX4P
AG17
SATA_TX4N
AF17
SATA_RX4N
AJ17
SATA_RX4P
AH17
SATA_TX5P
AJ18
SATA_TX5N
AH18
SATA_RX5N
AH19
SATA_RX5P
AJ19
SPI_DI/GPIO164
J5
SPI_DO/GPIO163
E2
SPI_CLK/GPIO162
K4
SPI_CS1#/GPIO165
K9
ROM_RST#/GPIO161
G2
NC2 Y2
NC1 G27
SATA_CALRP
AB14
C473 0.01U/16V_4C473 0.01U/16V_4
R172 *2.2K_4R172 *2.2K_4
T2T2
R266 10K/F_4R266 10K/F_4
T82T82
C471 0.01U/16V_4C471 0.01U/16V_4
R254 10K/F_4R254 10K/F_4
T67T67
R424 1K/F_4R424 1K/F_4
R423 931/F_4R423 931/F_4
Q22
*MMBT3904
Q22
*MMBT3904
2
13
C476 0.01U/16V_4C476 0.01U/16V_4
T123T123
R427 *10K/F_4R427 *10K/F_4
R256 *10K/F_4R256 *10K/F_4 R421 10K/F_4R421 10K/F_4
R173
*2.2K_4
R173
*2.2K_4
R407 *0_4/SR407 *0_4/S
R258 *10K/F_4R258 *10K/F_4
R259 *10K/F_4R259 *10K/F_4
C481 0.01U/16V_4C481 0.01U/16V_4
T125T125
R267 10K/F_4R267 10K/F_4
R422 *10K/F_4R422 *10K/F_4

5
5
4
4
3
3
2
2
1
1
D D
C C
B B
A A
VDDIO_18_FC
VDDPL_3.3V_PCIE
VDDPL_3.3V_SATA
VDDAN_1.1V_USB
VDDCR_1.1V
VDDCR_1.1V_USB
VDDXL_3.3V
+1.1V_PCIE_VDDR
+1.1V_VCC_SB_R
+VDDPL_3.3V
+1.1V
+1.1V
+VDDPL_1.1V
+1.1V
+3VS5
+1.1V_AVDD_SATA
+1.1V +VDDPL_1.1V
+3VS5
+3V_AVDD_USB
+3VALW_R
+3VS5
+VDDPL_3.3V+3V
+1.1V
+1.1V_CKVDD
+3.3V_SB_R
+3V
+3V
+3V
+1.1VS5
+1.1VS5
+3VS5
+1.1VS5
+VDDAN_3.3VHWM
+3V
+VDDAN_3.3VHWM+3VS5
+3VS5
+3VS5
Size Document Number Rev
Date: Sheet of
Quanta Computer Inc.
PROJECT : R22
NB5/RD2
SB820-PWR/DECOUPLING 4/4
1A
Custom
15 43Wednesday, September 15, 2010
Size Document Number Rev
Date: Sheet of
Quanta Computer Inc.
PROJECT : R22
NB5/RD2
SB820-PWR/DECOUPLING 4/4
1A
Custom
15 43Wednesday, September 15, 2010
Size Document Number Rev
Date: Sheet of
Quanta Computer Inc.
PROJECT : R22
NB5/RD2
SB820-PWR/DECOUPLING 4/4
1A
Custom
15 43Wednesday, September 15, 2010
1.8V : FLASH MEMORY MODE(DEFAULT)
3.3V: IDE MODE
For support USB
wakeup-->3V_S5
658mA
510mA131mA
71mA
32mA
113mA
17mA
47mA
62mA
TBDmA
567mA
600mA
15
VDDQ--3.3V I/O power
VDD33_18--3.3V IDE I/O power
1.8V flash memory I/O power
PCIE_VDDR--PCIE I/O power
AVDD_SATA--SATA phy power
AVDDTX--USB Phy
Analog I/O power
S5_1.1V--1.1V standby power
S5_3.3--3.3v standby power
CKVDD_1.1V--
Internal clock
Generator I/O
power
VDD-- S/B CORE power
43mA
93mA
PLACE ALL THE DECOUPLING CAPS ON
THIS SHEET CLOSE TO SB AS POSSIBLE.
TBDmA
TBDmA
197mA
5mA
32mA
Delete Cap and change +1.8V to pull low from
AMD command , due to no IDE & flash mode
Close to pin M8
Close to pin F19
C507
1U/10V_4
C507
1U/10V_4
C519
2.2U/6.3V_6
C519
2.2U/6.3V_6
C483
0.1U/10V_4
C483
0.1U/10V_4
C684
10U/6.3V_8
C684
10U/6.3V_8
C530
22U/6.3V_8
C530
22U/6.3V_8
L39 *0_6/SL39 *0_6/S
C708
*0.1U/10V_4
C708
*0.1U/10V_4
R280 *0_6/SR280 *0_6/S
L68
PBY160808T-221Y-N(220,2A)
L68
PBY160808T-221Y-N(220,2A)
C710
10U/6.3V_8
C710
10U/6.3V_8
C496
2.2U/6.3V_6
C496
2.2U/6.3V_6
C514
22U/6.3V_8
C514
22U/6.3V_8
C482
2.2U/6.3V_4
C482
2.2U/6.3V_4
C515
1U/10V_4
C515
1U/10V_4
C487
1U/10V_4
C487
1U/10V_4
C692
*0.1U/10V_4
C692
*0.1U/10V_4
L72 0_6L72 0_6
C502
0.1U/10V_4
C502
0.1U/10V_4
C500
*0.1U/10V_4
C500
*0.1U/10V_4
L48 BLM18PG181SN1D(180,1.5A)_6
L48 BLM18PG181SN1D(180,1.5A)_6
C506
1U/10V_4
C506
1U/10V_4
L71 0_6L71 0_6
R236 *0_8/SR236 *0_8/S
L45
BLM18PG181SN1D(180,1.5A)_6
L45
BLM18PG181SN1D(180,1.5A)_6
C474
0.1U/10V_4
C474
0.1U/10V_4
C686
1U/10V_4
C686
1U/10V_4
C490
0.1U/10V_4
C490
0.1U/10V_4
C688
1U/10V_4
C688
1U/10V_4
C503
*0.1U/10V_4
C503
*0.1U/10V_4
C498
0.1U/10V_4
C498
0.1U/10V_4
C679
2.2U/6.3V_6
C679
2.2U/6.3V_6 C513
0.1U/10V_4
C513
0.1U/10V_4
C512
0.1U/10V_4
C512
0.1U/10V_4
C696
2.2U/6.3V_6
C696
2.2U/6.3V_6
C504
0.1U/10V_4
C504
0.1U/10V_4
C717
1U/10V_4
C717
1U/10V_4
C690
10U/6.3V_8
C690
10U/6.3V_8
L46
PBY160808T-221Y-N(220,2A)
L46
PBY160808T-221Y-N(220,2A)
L47
PBY160808T-221Y-N(220,2A)
L47
PBY160808T-221Y-N(220,2A)
SB800
GROUND
Part 5 of 5
SB820M A12
U28E
SB800
GROUND
Part 5 of 5
SB820M A12
U28E
VSS_4 E5
VSS_2 A28
VSS_21 J7
VSS_10 R13
VSS_11 R17
VSS_1 AJ2
VSS_17 V19
VSS_8 F24
VSS_9 N15
VSS_46 H7
VSS_13 P10
VSS_14 V11
VSS_15 U15
VSS_16 M18
VSS_18 M11
VSS_19 L12
VSS_20 L18
VSS_22 P3
VSS_23 V4
VSS_26 AB7
VSS_27 AC9
VSS_28 V8
VSS_29 W9
VSS_32 B29
VSS_33 U4
VSS_34 Y18
VSS_36 Y12
VSS_37 Y11
VSS_3 A2
VSS_35 Y10
VSS_30 W10
VSSIO_SATA_15
AH16
VSSIO_USB_25
K14
VSSIO_SATA_5
AE12
VSSIO_SATA_11
AG8
VSSIO_USB_26
K16
VSS_31 AJ28
VSS_24 AD6
VSSIO_SATA_14
AH13
VSSIO_SATA_2
Y16
VSSIO_SATA_3
AB16
VSSIO_SATA_1
Y14
VSSIO_SATA_17
AJ11
VSSIO_SATA_4
AC14
VSSIO_SATA_12
AH7
VSSIO_SATA_6
AE14
VSSIO_SATA_10
AF16
VSSIO_SATA_7
AF9
VSSIO_SATA_8
AF11
VSSIO_SATA_16
AJ7
VSSIO_USB_27
K18
VSSIO_SATA_13
AH11
VSSIO_USB_5
D10
VSSIO_USB_8
D17
VSSIO_USB_4
B9 VSSIO_USB_3
K11
VSSIO_USB_6
D12
VSSIO_USB_7
D14
VSSIO_USB_2
B10
VSSIO_USB_21
H18
VSSIO_USB_10
F9
VSSIO_USB_20
H16
VSSIO_USB_22
J11
VSSIO_USB_11
F12
VSSIO_USB_12
F14
VSSIO_USB_23
J19
VSSIO_USB_16
F18 VSSIO_USB_15
G11
VSSIO_USB_19
H14
VSSIO_USB_1
A9
VSSIO_USB_24
K12
VSS_12 T10
VSSIO_USB_18
H12
VSS_7 E6
VSS_25 AD4
VSS_6 E25
VSSIO_USB_13
F16
VSSIO_USB_9
E9
VSSPL_SYS M20
VSSIO_PCIECLK_3
M22
VSSIO_PCIECLK_14 H23
VSSIO_PCIECLK_13
J23
VSSIO_PCIECLK_18 AB23
VSSIO_PCIECLK_6
P22
VSSIO_PCIECLK_8
P26 VSSIO_PCIECLK_7
P24
VSSIO_PCIECLK_17 AA23
VSSIO_PCIECLK_16 AA21
VSSIO_PCIECLK_15 H26
VSS_50 N4
VSSIO_PCIECLK_21 AC26
VSSIO_PCIECLK_19 AD23
VSSIO_PCIECLK_20 AA26
VSSIO_PCIECLK_2
P20 VSSIO_PCIECLK_1
P21
VSSIO_PCIECLK_4
M24
VSS_5 D23
VSSIO_PCIECLK_5
M26
VSS_49 P6
VSS_44 M12
VSS_45 AF25
VSS_42 G8
VSS_48 V10
VSS_41 J4
VSS_43 G9
VSS_38 AA11
VSS_39 AA12
VSS_40 G4
VSSIO_SATA_9
AF13
EFUSE
Y4
VSSAN_HWM
D8
VSSIO_PCIECLK_25 AE26
VSSIO_USB_28
H19
VSSIO_PCIECLK_22 Y20
VSSIO_PCIECLK_23 W21
VSSIO_PCIECLK_24 W20
VSSIO_PCIECLK_9
T20
VSSIO_PCIECLK_10
T22
VSSIO_PCIECLK_11
T24
VSSIO_PCIECLK_12
V20
VSS_51 L4
VSS_52 L8
VSSXL
M19
VSS_47 AH29
VSSIO_PCIECLK_27 K20
VSSIO_PCIECLK_26 L21
VSSIO_USB_14
C9
VSSIO_USB_17
D9
VSSIO_SATA_19
AJ16 VSSIO_SATA_18
AJ13
C517
2.2U/6.3V_6
C517
2.2U/6.3V_6
C486
10U/6.3V_8
C486
10U/6.3V_8
C511
*0.1U/10V_4
C511
*0.1U/10V_4
C505
1U/10V_4
C505
1U/10V_4
C460
22U/6.3V_8
C460
22U/6.3V_8 C484
1U/10V_4
C484
1U/10V_4
C472
0.1U/10V_4
C472
0.1U/10V_4
R433 *0_6/SR433 *0_6/S
C516
0.1U/10V_4
C516
0.1U/10V_4
C495
1U/10V_4
C495
1U/10V_4
Part 3 of 5
SB800
POWER
PCI/GPIO I/O
CORE S03.3V_S5 I/O
CORE S5
PCI EXPRESSSERIAL ATA
USB I/O
PLL CLKGEN I/O
FLASH I/O
GBE LAN
U28C
SB820M A12
Part 3 of 5
SB800
POWER
PCI/GPIO I/O
CORE S03.3V_S5 I/O
CORE S5
PCI EXPRESSSERIAL ATA
USB I/O
PLL CLKGEN I/O
FLASH I/O
GBE LAN
U28C
SB820M A12
VDDIO_33_PCIGP_2
V6
VDDIO_33_PCIGP_6
AA2
VDDIO_33_PCIGP_3
Y19
VDDIO_33_PCIGP_11
AF7
VDDIO_33_PCIGP_1
AH1
VDDIO_33_PCIGP_4
AE5
VDDIO_33_PCIGP_5
AC21
VDDIO_33_PCIGP_12
AA19
VDDIO_33_PCIGP_10
AA9
VDDIO_33_PCIGP_7
AB4
VDDIO_33_PCIGP_8
AC8
VDDIO_33_PCIGP_9
AA7
VDDIO_33_S_1 A21
VDDIO_33_S_2 D21
VDDIO_33_S_3 B21
VDDIO_33_S_4 K10
VDDIO_33_S_5 L10
VDDCR_11_S_2 G26
VDDCR_11_S_1 F26
VDDCR_11_USB_S_1 A11
VDDCR_11_USB_S_2 B11
VDDPL_33_SYS M21
VDDPL_11_SYS_S L22
VDDAN_33_USB_S_1
A18
VDDAN_33_USB_S_4
B18
VDDAN_33_USB_S_2
A19
VDDAN_33_USB_S_5
B19
VDDPL_33_USB_S F19
VDDAN_33_USB_S_9
D18 VDDAN_33_USB_S_8
C20
VDDAN_33_USB_S_3
A20
VDDAN_33_USB_S_11
D20 VDDAN_33_USB_S_10
D19
VDDAN_11_PCIE_4
V27 VDDAN_11_PCIE_3
V26
VDDAN_11_PCIE_7
W22
VDDAN_11_PCIE_2
V22
VDDAN_11_PCIE_5
V28
VDDAN_11_PCIE_1
U26
VDDAN_11_PCIE_6
V29
VDDAN_11_SATA_1
AJ20
VDDAN_11_SATA_4
AF18
VDDAN_11_SATA_2
AH20
VDDAN_11_SATA_3
AG19
VDDAN_11_SATA_5
AE18
VDDAN_11_SATA_6
AD18
VDDAN_11_SATA_7
AE16
VDDCR_11_1 N13
VDDCR_11_2 R15
VDDCR_11_3 N17
VDDCR_11_4 U13
VDDCR_11_5 U17
VDDCR_11_6 V12
VDDCR_11_7 V18
VDDCR_11_9 W18
VDDCR_11_8 W12
VDDAN_33_USB_S_6
B20
VDDAN_33_USB_S_7
C18
VDDIO_18_FC_2
AE25
VDDIO_18_FC_4
AC22
VDDIO_18_FC_1
AF22
VDDAN_11_CLK_2 K29
VDDAN_11_CLK_1 K28
VDDAN_11_CLK_4 K26
VDDAN_11_CLK_3 J28
VDDCR_11_GBE_S_2 L9
VDDIO_33_S_6 J9
VDDAN_11_PCIE_8
W26
VDDPL_33_PCIE
AE28
VDDPL_33_SATA
AD14
VDDAN_33_HWM_S D6
VDDAN_11_CLK_5 J21
VDDAN_11_CLK_7 K21
VDDAN_11_USB_S_1
C11
VDDAN_11_USB_S_2
D11
VDDCR_11_GBE_S_1 L7
VDDIO_GBE_S_1 M6
VDDIO_33_GBE_S M10
VDDIO_GBE_S_2 P8
VDDIO_33_S_7 T6
VDDIO_33_S_8 T8
VDDXL_33_S L20
VDDRF_GBE_S V1
VDDIO_AZ_S M8
VDDIO_18_FC_3
AF24
VDDAN_11_CLK_6 J20
VDDAN_11_CLK_8 J22
VDDAN_33_USB_S_12
E19
C491
0.1U/10V_4
C491
0.1U/10V_4
C478
0.1U/10V_4
C478
0.1U/10V_4
L41
PBY160808T-221Y-N(220,2A)
L41
PBY160808T-221Y-N(220,2A)
C510
0.1U/10V_4
C510
0.1U/10V_4
C494
1U/10V_4
C494
1U/10V_4
L43
PBY160808T-221Y-N(220,2A)
L43
PBY160808T-221Y-N(220,2A)
C497
0.1U/10V_4
C497
0.1U/10V_4
R265 *0_8/SR265 *0_8/S
C715
10U/6.3V_8
C715
10U/6.3V_8
C475
2.2U/6.3V_6
C475
2.2U/6.3V_6
C683
0.1U/10V_4
C683
0.1U/10V_4
L69
PBY160808T-221Y-N(220,2A)
L69
PBY160808T-221Y-N(220,2A)
C488
*0.1U/10V_4
C488
*0.1U/10V_4
R288 *0_8/SR288 *0_8/S
L40
PBY160808T-221Y-N(220,2A)
L40
PBY160808T-221Y-N(220,2A)
C695
2.2U/6.3V_6
C695
2.2U/6.3V_6
C687
10U/6.3V_8
C687
10U/6.3V_8
C713
2.2U/6.3V_4
C713
2.2U/6.3V_4
C682
0.1U/10V_4
C682
0.1U/10V_4
C489
2.2U/6.3V_4
C489
2.2U/6.3V_4

5
5
4
4
3
3
2
2
1
1
D D
C C
B B
A A
SB_PWRGD_IN
NB_PWRGD_IN
PCI_CLK312 PCI_CLK412 LPC_CLK012 LPC_CLK112 RTC_CLK12,32ACZ_SDOUT13
ECPWROK5,20,32
VRM_PWRGD36
WD_PWRGD 13
SB_GPIO20013 SB_GPIO19913PCI_CLK_TPM12 PCI_CLK212
NB_PWRGD_IN 10
SB_PWRGD_IN 13
+3V +3VS5
+3VS5
+3VS5
+1.8V
+3VS5+3VS5
Size Document Number Rev
Date: Sheet of
Quanta Computer Inc.
PROJECT : R22
NB5/RD2
SB820-STRAPS
1A
Custom
16 43Wednesday, September 15, 2010
Size Document Number Rev
Date: Sheet of
Quanta Computer Inc.
PROJECT : R22
NB5/RD2
SB820-STRAPS
1A
Custom
16 43Wednesday, September 15, 2010
Size Document Number Rev
Date: Sheet of
Quanta Computer Inc.
PROJECT : R22
NB5/RD2
SB820-STRAPS
1A
Custom
16 43Wednesday, September 15, 2010
DEBUG STRAPS
OVERLAP COMMON PADS WHERE
POSSIBLE FOR DUAL-OP RESISTORS.
REQUIRED STRAPS
SB800 HAS 15K INTERNAL PU FOR PCI_AD[27:23]
16
NB_PWRGD_IN:
RS780/RX780 = 1.8V; RS740 = 3.3V
Do NOT share it with SB_PWRGD when use Internal Clk Gen
(Need SB PLL initialize firstly)
RX780,RS780
NB/SB POWER GOOD CIRCUIT
GPIO199
IC(5P) NL17SZ17DFT2G(SOT-353)AL17SZ17000
It must ready
before RSMRST#
ALUC1G17000 IC OTHER(5P) SN74AUC1G17DBVR(SOT23-5)
SOT-353
SOT23-5
GPIO200
intermal have pull
Hi 10K , confirm AMD
ward this pull Hi
not need
PCI_AD25 PCI_AD24
USE EEPROM
PCIE STRAPS
USE DEFAULT
PCIE STRAPS
DEFAULT
ENABLE PCI
MEM BOOT
ENABLE ILA
AUTORUN
DISABLE ILA
AUTORUN
DEFAULT
USE FC
PLL
USE PCI
PLL
DEFAULT
BYPASS FC
PLL
PULL
HIGH
DEFAULT
BYPASS
PCI PLL
PCI_AD27 PCI_AD26
PULL
LOW
DISABLE PCI
MEM BOOT
DEFAULT
PCI_AD23
Watchdog
Timer
Enabled
Watchdog
Timer
Disabled
DEFAULT
AZ_SDOUT LPC_CLK0
DEFAULT
GPIO200
PULL
LOW
PULL
HIGH
LPC_CLK1
CLKGEN
ENABLED
DEFAULT
CLKGEN
DISABLED
EC
ENABLED
EC
DISABLED
GPIO199
PCI_CLK1
LOW POWER
MODE
DEFAULT
PERFORMANCE
MODE
PCI_CLK2
USE
DEBUG
STRAP
DEFAULT
FORCE
PCIE Gen1
ALLOW
PCIE Gen2
PCI_CLK3 PCI_CLK4
non_Fusion
CLOCK MODE
L,H = LPC ROM (Default)
H,H = Reserved
H,L = SPI ROM
L,L = FWH ROM
FUSION
CLOCK MODE
DEFAULT
IGNORE
DEBUG
STRAP
DEFAULT
REQUIRED
STRAPS
INT CLK GEN
Use RTC CLK pin
need pull high
C459
*2.2U/6.3V_6
C459
*2.2U/6.3V_6
R402
10K/F_4
R402
10K/F_4
R243 *0_4/SR243 *0_4/S
R276
10K/F_4
R276
10K/F_4
R285
10K/F_4
R285
10K/F_4
R249
10K/F_4
R249
10K/F_4 R275
*2.2K_4
R275
*2.2K_4
R403
10K/F_4
R403
10K/F_4
R250
*10K/F_4
R250
*10K/F_4
R401
10K/F_4
R401
10K/F_4
R400
10K/F_4
R400
10K/F_4
R410
10K/F_4
R410
10K/F_4
D24
BAT54A
D24
BAT54A
3
2
1
R260 *0_4/SR260 *0_4/S
R289
10K/F_4
R289
10K/F_4
R234
300_4
R234
300_4
R283
2.2K_4
R283
2.2K_4
R261 10K/F_4R261 10K/F_4

5
5
4
4
3
3
2
2
1
1
D D
C C
B B
A A
M72_PCIE_CALRP
PEG_TX1
PEG_TX6
PEG_TX#5
PEG_TX5
PEG_TX#3
PEG_TX3
PEG_TX0
EXT_GFX_CLKP
M72_PCIE_CALRN
PEG_TX#6
EXT_GFX_CLKN
PEG_TX#1
PEG_TX#0
+1.8V_DPA_VDD18
+1.8V_DPA_VDD18+1.8V_DPE_VDD18
+1.8V_DPE_VDD18
+1.0V_DPE_VDD10
+1.8V_DPE_VDD18
+1.8V_DPE_VDD18
+1.8V_DPE_VDD18
+1.0V_DPB_VDD10
C_PEG_RXN2
C_PEG_RXP6
C_PEG_RXN1
C_PEG_RXP3
C_PEG_RXP2
C_PEG_RXP4
C_PEG_RXN7
C_PEG_RXN3
C_PEG_RXP7
C_PEG_RXN5
C_PEG_RXN6
C_PEG_RXP1
C_PEG_RXN4
C_PEG_RXP5
+1.8V_DPA_VDD18
+1.8V_DPA_VDD18
+1.8V_DPA_VDD18
PEG_TX#2
PEG_TX2
PEG_TX#7
PEG_TX7
PEG_TX4
PEG_TX#4
C_PEG_RXP0
C_PEG_RXN0
PEG_TX59
PEG_TX#19
PEG_TX09
PEG_TX19
PEG_TX#69
PEG_TX#59
PEG_TX#09
PEG_TX#39
PEG_TX69
PEG_TX39
PEG_RX7 9
PEG_RX2 9
PEG_RX6 9
PEG_RX#0 9
PEG_RX4 9
PEG_RX#4 9
PEG_RX#7 9
PEG_RX#5 9
PEG_RX#1 9
PEG_RX1 9
PEG_RX3 9
PEG_RX#2 9
PEG_RX0 9
PEG_RX#6 9
PEG_RX5 9
PEG_RX#3 9
EXT_GFX_CLKP12 EXT_GFX_CLKN12
PCIE_RST#12
PEG_TX#29 PEG_TX29
PEG_TX#79 PEG_TX79
PEG_TX49 PEG_TX#49
+1.0V_VGA
+1.8V_DPA_VDD18
+1.0V_DPE_VDD10
+1.8V_DPA_VDD18
+1.0V_DPE_VDD10
+1.0V_DPB_VDD10
+1.8V_DPE_VDD18
+1.8V_DPE_VDD18
+1.0V_VGA
+1.0V_DPE_VDD10
+1.8V_VGA
+1.8V_DPA_VDD18
+1.8V_VGA
+1.0V_VGA
Size Document Number Rev
Date: Sheet of
Quanta Computer Inc.
PROJECT : R22
NB5/RD2
SEYMOUR-XT PCIE_Interface
1A
Custom
17 43Wednesday, September 15, 2010
Size Document Number Rev
Date: Sheet of
Quanta Computer Inc.
PROJECT : R22
NB5/RD2
SEYMOUR-XT PCIE_Interface
1A
Custom
17 43Wednesday, September 15, 2010
Size Document Number Rev
Date: Sheet of
Quanta Computer Inc.
PROJECT : R22
NB5/RD2
SEYMOUR-XT PCIE_Interface
1A
Custom
17 43Wednesday, September 15, 2010
17
2.5GT/s bit rate
100MHz (+/-300ppm) input frequency,
0-0.7V single-ended swing
1.8V(300mA)
(Seymour-S3: LVDS mode 240mA@1.0V)
(Seymour-S3: DP mode 220mA@1.0V)
1.0V(220mA)
(Seymour-S3: LVDS mode 300mA@1.8V)
(Seymour-S3: DP mode 300mA@1.8V)
Use Muxless need power
but low loading
Use Muxless need power
but low loading
DB to SI Change VGA power
C591
*10U/6.3V_8
C591
*10U/6.3V_8
C250 0.1U/10V_4C250 0.1U/10V_4
C269 0.1U/10V_4C269 0.1U/10V_4
C592
*1U/10V_4
C592
*1U/10V_4
L19 0_6L19 0_6
C288 0.1U/10V_4C288 0.1U/10V_4
C232
*0.1U/10V_4
C232
*0.1U/10V_4
C253 0.1U/10V_4C253 0.1U/10V_4
R337 1.27K/F_4R337 1.27K/F_4
C327 0.1U/10V_4C327 0.1U/10V_4
C593
*0.1U/10V_4
C593
*0.1U/10V_4
C285 0.1U/10V_4C285 0.1U/10V_4
C221
*10U/6.3V_6
C221
*10U/6.3V_6 C251
*10U/6.3V_8
C251
*10U/6.3V_8
C335 0.1U/10V_4C335 0.1U/10V_4
DP PLL POWER
DP A/B POWERDP E/F POWER
SEYMOUR-XT
U21G
DP PLL POWER
DP A/B POWERDP E/F POWER
SEYMOUR-XT
U21G
DPA_PVDD AG8
DPA_PVSS AG7
DPA_VDD10#1 AF6
DPA_VDD10#2 AF7
DPA_VDD18#1 AE11
DPA_VDD18#2 AF11
DPA_VSSR#1 AE1
DPA_VSSR#2 AE3
DPA_VSSR#3 AG1
DPA_VSSR#4 AG6
DPA_VSSR#5 AH5
DPAB_CALR AE10
DPB_PVDD AG10
DPB_PVSS AG11
DPB_VDD10#1 AF8
DPB_VDD10#2 AF9
DPB_VSSR#1 AF10
DPB_VSSR#2 AG9
DPB_VSSR#3 AH8
DPB_VSSR#4 AM6
DPB_VSSR#5 AM8
DPB_VDD18#1 AE13
DPB_VDD18#2 AF13
DPE_PVDD
AG18
DPE_PVSS
AF19
DPE_VDD10#1
AG20
DPE_VDD10#2
AG21
DPE_VDD18#1
AG15
DPE_VDD18#2
AG16
DPE_VSSR#1
AG14
DPE_VSSR#2
AH14
DPE_VSSR#3
AM14
DPE_VSSR#4
AM16
DPE_VSSR#5
AM18
DPEF_CALR
AF17
DPF_PVDD
AG19
DPF_PVSS
AF20
DPF_VDD10#1
AF22
DPF_VDD10#2
AG22
DPF_VDD18#1
AF16
DPF_VDD18#2
AG17
DPF_VSSR#1
AF23
DPF_VSSR#2
AG23
DPF_VSSR#3
AM20
DPF_VSSR#4
AM22
DPF_VSSR#5
AM24
C239 0.1U/10V_4C239 0.1U/10V_4
R327 0_4R327 0_4
R37210K/F_4 R37210K/F_4
C259 0.1U/10V_4C259 0.1U/10V_4
C321 0.1U/10V_4C321 0.1U/10V_4
C295 0.1U/10V_4C295 0.1U/10V_4
R100 2K/F_4R100 2K/F_4
L22 0_6L22 0_6
C203
*1U/10V_4
C203
*1U/10V_4
L59 0_6L59 0_6
C258 0.1U/10V_4C258 0.1U/10V_4
R82 150/F_4R82 150/F_4
C287
*1U/10V_4
C287
*1U/10V_4
C174
*10U/6.3V_8
C174
*10U/6.3V_8
C308 0.1U/10V_4C308 0.1U/10V_4
C271 0.1U/10V_4C271 0.1U/10V_4
C311 0.1U/10V_4C311 0.1U/10V_4
PCI EXPRESS INTERFACE
CLOCK
CALIBRATION
SEYMOUR-XT
U21A
PCI EXPRESS INTERFACE
CLOCK
CALIBRATION
SEYMOUR-XT
U21A
PWRGOOD
N10 PCIE_CALRN AA22
PCIE_CALRP Y22
PCIE_REFCLKN
AK32 PCIE_REFCLKP
AK30
PCIE_RX0N
AE31 PCIE_RX0P
AF30
PCIE_RX10N
R31 PCIE_RX10P
T30
PCIE_RX11N
P28 PCIE_RX11P
R29
PCIE_RX12N
N31 PCIE_RX12P
P30
PCIE_RX13N
M28 PCIE_RX13P
N29
PCIE_RX14N
L31 PCIE_RX14P
M30
PCIE_RX15N
K30 PCIE_RX15P
L29
PCIE_RX1N
AD28 PCIE_RX1P
AE29
PCIE_RX2N
AC31 PCIE_RX2P
AD30
PCIE_RX3N
AB28 PCIE_RX3P
AC29
PCIE_RX4N
AA31 PCIE_RX4P
AB30
PCIE_RX5N
Y28 PCIE_RX5P
AA29
PCIE_RX6N
W31 PCIE_RX6P
Y30
PCIE_RX7N
V28 PCIE_RX7P
W29
PCIE_RX8N
U31 PCIE_RX8P
V30
PCIE_RX9N
T28 PCIE_RX9P
U29
PERSTB
AL27
PCIE_TX0N AG31
PCIE_TX0P AH30
PCIE_TX10N U23
PCIE_TX10P U24
PCIE_TX11N T27
PCIE_TX11P T26
PCIE_TX12N T23
PCIE_TX12P T24
PCIE_TX13N P26
PCIE_TX13P P27
PCIE_TX14N P23
PCIE_TX14P P24
PCIE_TX15N N26
PCIE_TX15P M27
PCIE_TX1N AF28
PCIE_TX1P AG29
PCIE_TX2N AF26
PCIE_TX2P AF27
PCIE_TX3N AD26
PCIE_TX3P AD27
PCIE_TX4N AB25
PCIE_TX4P AC25
PCIE_TX5N Y24
PCIE_TX5P Y23
PCIE_TX6N AB26
PCIE_TX6P AB27
PCIE_TX7N Y26
PCIE_TX7P Y27
PCIE_TX8N W 23
PCIE_TX8P W 24
PCIE_TX9N U26
PCIE_TX9P V27
C279
*1U/10V_4
C279
*1U/10V_4
R99 150/F_4R99 150/F_4
C297 0.1U/10V_4C297 0.1U/10V_4
C254
*0.1U/10V_4
C254
*0.1U/10V_4
L15 0_6L15 0_6
C185
*0.1U/10V_4
C185
*0.1U/10V_4

5
5
4
4
3
3
2
2
1
1
D D
C C
B B
A A
+1.8V_AVDD_Q
+1.8V_A2VDD_Q
+VDDD1
GPIO22
+1.8V_A2VDD_Q
GPIO11
GPIO2
GPIO10
EVGA-XTALI
GPIO9
GPIO1
+1.0V_DPLL_VDDC
GPIO5
+1.8V_DPLL_PVDD
EVGA-XTALO
+1.8V_TSVDD
GFX_CORE_CNTRL1
OSC_SPREAD
GPIO8
VGA_ALERT
GPIO28_TDO
GPIO27_TMS
+0.6V_M92_VREFG
+VDDD1
HPD3
GPIO22
HDMI_HP2
GPIO26_TCK
DAC2_HSY
+1.8V_AVDD_Q
TEMP_FAIL
GPIO12
GPIO13
GENERICC DAC2_VSY
GPIO0
GFX_CORE_CNTRL0
GPIO25_TDI
GPIO_23_CLKREQb
GPIO24_TRSTB
TESTEN
+1.8V_DPC_PVDD
MEM_ID0
+1.1V_DPC_VDD10
MEM_ID3
MEM_ID1
MEM_ID2
TESTEN
+A2VDD
GPIO24_TRSTB
GPIO25_TDI
GPIO27_TMS
GPIO28_TDO
BB_EN
EXT_LVDS_BLON
GPIO26_TCK
+VDDD1
GPIO_23_CLKREQb
EVGA-XTALI
EVGA-XTALO
G_SMBCLK
G_SMBDAT
EXT_LVDS_BLON
G_SMBDAT
G_SMBCLK
GFX_CORE_CNTRL0
GFX_CORE_CNTRL1
GPIO019 GPIO119
GPIO819
GFX_CORE_CNTRL038
GFX_CORE_CNTRL138 TEMP_FAIL5
GPIO219
DAC2_VSY 19
DAC2_HSY 19GENERICC19
GPIO519
GPIO919
GPIO1119 GPIO1219 GPIO1319
GPIO2219
G_SMBDAT32 G_SMBCLK32
+1.8V_VGA
+1.8V_VGA
+1.0V_VGA
+1.8V_AVDD_Q
+VDDD1
+1.8V_A2VDD_Q
+1.8V_VGA
+VDDD1
+1.8V_VGA
+1.8V_AVDD_Q
+1.8V_A2VDD_Q
+1.8V_VGA
+1.8V_VGA
+1.8V_VGA
+VDDR4
+1.8V_DPC_PVDD
+3V_DELAY
+A2VDD
+3V_DELAY
+3V_DELAY
+VDDD1
+A2VDD
+3V_DELAY
+3V_DELAY
+1.0V_VGA
+3V_DELAY
Size Document Number Rev
Date: Sheet of
Quanta Computer Inc.
PROJECT : R22
NB5/RD2
SEYMOUR-XT Main
1A
Custom
18 43Wednesday, September 15, 2010
Size Document Number Rev
Date: Sheet of
Quanta Computer Inc.
PROJECT : R22
NB5/RD2
SEYMOUR-XT Main
1A
Custom
18 43Wednesday, September 15, 2010
Size Document Number Rev
Date: Sheet of
Quanta Computer Inc.
PROJECT : R22
NB5/RD2
SEYMOUR-XT Main
1A
Custom
18 43Wednesday, September 15, 2010
1.8V+R6043(249R)=1.8V/3=0.6V
1.8V(75mA DPLL_PVDD)
1.0V(125mA DPLL_VDDC)
18
1.8V(45mA VDD1DI)
1.8V(70mA)
1.8V(20mA TSVDD)
GPIO22(ROMCS#)
PD without external VBIOS ROM
1.8V(2mA)
1.8V(150mA DPC_PVDD)
Memory ID
1.1V(110mA DPC_VDD10)
3.3V(65mA)
MEM_ID[3:0]
0001
0000
0011
0010
31 Level BOM H/W setting
0100
TBD
Seymour uninstall
to meet AF24 N/C
Robson-- Install
Seymour-- NC
For Int Clk 27Mhz
If no contact this pin to LVDS need pull low
TBD
TBD
TBD
TBD TBD
TBD
TBD
TBD
TBD
Robson-- Install
Seymour- NC
BACO mode -- install
BACO MODE:AD19 & AE17
& AE20 need with power
Add a 3K ohm pull-down resistor
to set the correct VDDC during
power up.
Access to SCL and SDA is mandatory
on BACO designs for debug purposes
Hynix- Vega die
Hynix- Vega die K4W2G1646C-HC11
64*16-900MHZSamsung- E die 64*16-900MHZ K4W1G1646E-HC11
Micron 128*16-800MHZ
Samsung- C die 128*16-900MHZ
128*16-900MHZ
H5TQ1G63DFR-11C
128*16-800MHZ
128*16-800MHZ H5TQ2G63BFR-12C
K4W2G1646C-HC12
0101
1001
MEM_ID[3:0] Vendor Type Vendor P/N
0100
0001
0000
1110
1011
1010
1000
0111
0011
0110
1111
1101
0010
1100
H5TQ1G63DFR-12C
K4W1G1646E-HC12
Reserved
Samsung- E die 64*16-800MHZ
Reserved
Reserved
Reserved
Reserved
Reserved
Hynix- Vega die 64*16-800MHZ
Samsung- C die MT41J128M16HA-125:D
H5TQ2G63BFR-11C
Hynix- Vega die
Samsung- G die 64*16-900MHZ K4W1G1646G-BC11
C242 0.1U/10V_4C242 0.1U/10V_4
T18T18
T55T55
C168
10U/6.3V_8
C168
10U/6.3V_8
R354 *10K/F_4R354 *10K/F_4
R119 *10K/F_4R119 *10K/F_4
T42T42
C212
0.1U/10V_4
C212
0.1U/10V_4
R328 *10K/F_4R328 *10K/F_4
Y2
27MHZ
Y2
27MHZ
2 1
R357 *10K/F_4R357 *10K/F_4
C573
0.1U/10V_4
C573
0.1U/10V_4
T56T56
T58T58
L23
PBY160808T-121Y-N(120,2.5A)
L23
PBY160808T-121Y-N(120,2.5A)
L13
BLM18PG181SN1D(180,1.5A)_6
L13
BLM18PG181SN1D(180,1.5A)_6
R355 *10K/F_4R355 *10K/F_4
R122 *10K/F_4R122 *10K/F_4
C581 27P/50V_4C581 27P/50V_4
C600
10U/6.3V_8
C600
10U/6.3V_8
C223
*0.1U/10V_4
C223
*0.1U/10V_4
C586
1U/10V_4
C586
1U/10V_4
T20T20
R319 *0_4R319 *0_4
T29T29
C207
*10U/6.3V_8
C207
*10U/6.3V_8
C577
1U/10V_4
C577
1U/10V_4
C582
27P/50V_4
C582
27P/50V_4
T30T30
C280
0.1U/10V_4
C280
0.1U/10V_4
R108 *0_4R108 *0_4
C556
10U/6.3V_8
C556
10U/6.3V_8
L55
PBY160808T-121Y-N(120,2.5A)
L55
PBY160808T-121Y-N(120,2.5A)
C603
0.1U/10V_4
C603
0.1U/10V_4
R332
10M_6
R332
10M_6
R86 499/F_4R86 499/F_4
C572
0.1U/10V_4
C572
0.1U/10V_4
L60
PBY160808T-121Y-N(120,2.5A)
L60
PBY160808T-121Y-N(120,2.5A)
R94 249/F_4R94 249/F_4
T33T33
R342 *10K/F_4R342 *10K/F_4
C186
0.1U/10V_4
C186
0.1U/10V_4
R84 *715/F_4R84 *715/F_4
R350 *4.7K_4R350 *4.7K_4
C226
10U/6.3V_6
C226
10U/6.3V_6 C181
1U/10V_4
C181
1U/10V_4
L54
PBY160808T-121Y-N(120,2.5A)
L54
PBY160808T-121Y-N(120,2.5A)
R347 *4.7K_4R347 *4.7K_4
R366 *10K/F_4
R366 *10K/F_4
T21T21
C571
1U/10V_4
C571
1U/10V_4
T114T114
C233
1U/10V_4
C233
1U/10V_4
T57T57
R130 3K_4R130 3K_4
R132 3K_4R132 3K_4
C292
0.1U/10V_4
C292
0.1U/10V_4
T22T22
L50 BLM18PG471SN1D(470,1000MA)L50 BLM18PG471SN1D(470,1000MA)
T23T23
R336
*10K/F_4
R336
*10K/F_4
C284
0.1U/10V_4
C284
0.1U/10V_4
T59T59
C282
10U/6.3V_8
C282
10U/6.3V_8
C576
10U/6.3V_6
C576
10U/6.3V_6
R110 *10K/F_4R110 *10K/F_4
R120 *10K/F_4R120 *10K/F_4
R97
*10K/F_4
R97
*10K/F_4
T36T36
T25T25
DPA
DPB
DVO
I2C
GENERAL PURPOSE I/O
DAC1
DAC2
DDC/AUX
THERMAL
PLL/CLOCK
DPC
M92-S2/M93-S3
M92-S2/M93-S3
M93-S3/M92-S2
M93-S3/M92-S2
SEYMOUR-XT
U21B
DPA
DPB
DVO
I2C
GENERAL PURPOSE I/O
DAC1
DAC2
DDC/AUX
THERMAL
PLL/CLOCK
DPC
M92-S2/M93-S3
M92-S2/M93-S3
M93-S3/M92-S2
M93-S3/M92-S2
SEYMOUR-XT
U21B
DMINUS
T2
DPLL_PVDD
AF14
DPLL_PVSS
AE14
DPLL_VDDC
AD14
DPLUS
T4
DPC_VSSR#1 / DVPCLK
U1
DVDATA_7 / DVPCNTL_0
AC7
DVPCNTL_1 / TX2M_DPC0N Y2
DVPCNTL_2/TXCCM_DPC3N U5
DPC_VSSR#5/ DVPCNTL_MV0
AA1
DVPCNTL_MV1 / TX1P_DPC1P Y4
DVDATA_0 / DVPDATA_0
Y7
DVPDATA_1 / TX0M_DPC2N V2
DPC_VDD18#1/DVPDAT10
AC6
DPC_PVDD / DVPDATA_11
W6
DVDATA_9 / DVPDATA_12
AD7
DVPDATA_13 / TX2P_DPC0P AA3
DVDATA_8 / DVPDATA_14
AC8
DPC_VDD10#1/DVPDAT15
AA5
DVDATA_12 / DVPDATA_16
AE8
DPC_VDD10#2/DVPDAT17
AA6
DVCNTL_0/ DVPDATA_18
AE9
DVDATA_3 / DVPDATA_19
AB4
DVDATA_1 / DVPDATA_2
Y8
DVDATA_11 / DVPDATA_20
AD9
DVDATA_2 / DVPDATA_21
AB2
DVDATA_10 / DVPDATA_22
AC10
DPC_VDD18#2/DVPDAT23
AC5
DVPDATA_3/TXCCP_DPC3P V4
DVDATA_4 DVPDATA_4
AB7
DPC_VSSR#2 / DVPDAT5
W1
DVDATA_5 / DVPDATA_6
AB8
DVPDATA_7 / TX0P_DPC2P W3
DVDATA_6 / DVPDATA_8
AB9
DVPDATA_9 / TX1M_DPC1N W5
GENERICA
AB13
GENERICB
W8
GENERICC
W9
GENERICD
W7
GENERICE_HPD4
AD10
GPIO_0
U6
GPIO_1
U10
GPIO_10_ROMSCK
P2
GPIO_11
N6
GPIO_12
N5
GPIO_13
N3
GPIO_14_HPD2
Y9
GPIO_15_PWRCNTL_0
N1
GPIO_16_SSIN
M4
GPIO_17_THERMAL_INT
R6
GPIO_18_HPD3
W10
GPIO_19_CTF
M2
GPIO_2
T10
GPIO_20_PWRCNTL_1
P8
GPIO_21_BB_EN
P7
GPIO_22_ROMCSB
N8
GPIO_23_CLKREQB
N7
GPIO_3_SMBDATA
U8
GPIO_4_SMBCLK
U7
GPIO_5_AC_BATT
T9
GPIO_6
T8
GPIO_7_BLON
T7
GPIO_8_ROMSO
P10
GPIO_9_ROMSI
P4
H2SYNC AL13
HPD1
AC14
HSYNC AH26
JTAG_TCK
L3 JTAG_TDI
L5
JTAG_TDO
K4 JTAG_TMS
L1
JTAG_TRSTB
L6
NC/DDCDATA_AUX3N AC20
NC/DDCCLK_AUX3P AD20
TS_FDO
R5
TSVDD
AD17
TSVSS
AC17
VREFG
AC16
VSS1DI AD23
VSS2DI / NC AC19
XTALIN
AM28
XTALOUT
AK28
A2VDD / NC AE20
A2VDDQ / NC AE17
A2VSSQ AE19
AUX1N AD4
AUX1P AD2
AUX2N AD11
AUX2P AD13
AVDD AG24
AVSSQ AE22
BAH24
B2 / NC AK10
B2B / NC AL9
BB AG25
C / NC AH12
COMP / NC AJ9
DDC1CLK AE6
DDC1DATA AE5
DDC2CLK AC11
DDC2DATA AC13
DDC6CLK AC1
DDC6DATA AC3
DDCDATA_AUX5N AD16
DDCCLK_AUX5P AE16
GAL25
G2 / NC AL11
G2B / NC AJ11
GB AJ25
RAM26
R2 / NC AM12
R2B / NC AK12
R2SET / NC AG13
RB AK26
RSET AD22
SCL
R1
SDA
R3
TX0M_DPA2N AG5
TX0P_DPA2P AG3
TX1M_DPA1N AH1
TX1P_DPA1P AH3
TX2M_DPA0N AK1
TX2P_DPA0P AK3
TX3M_DPB2N AM5
TX3P_DPB2P AK6
TX4M_DPB1N AH6
TX4P_DPB1P AJ7
TX5M_DPB0N AL7
TX5P_DPB0P AK8
TXCAM_DPA3N AF4
TXCAP_DPA3P AF2
TXCBM_DPB3N AM3
TXCBP_DPB3P AK5
V2SYNC AJ13
VDD1DI AE23
VDD2DI / NC AD19
VSYNC AJ27
Y / NC AM10
NC#1/XO_IN2
AB22 NC#2/XO_IN
AC22
TESTEN
AF24
VDDR4 / DPCD_CALR AA12
DVCNTL_2 / NC
N9 DVCNTL_1 / NC
L9
DPC_VSSR#3 / GND
U3
DPC_PVSS / GND
V6
DPC_VSSR#4 / GND
Y6
T54T54
R103 *0_4R103 *0_4
T32T32
R152 10K/F_4R152 10K/F_4
C294
*1U/10V_4
C294
*1U/10V_4
L18
*PBY160808T-121Y-N(120,2.5A)
L18
*PBY160808T-121Y-N(120,2.5A)
T53T53
T47T47
R112 4.7K_4R112 4.7K_4
C585
1U/10V_4
C585
1U/10V_4
L20
PBY160808T-121Y-N(120,2.5A)
L20
PBY160808T-121Y-N(120,2.5A)
R123 10K/F_4
R123 10K/F_4
C283
1U/10V_4
C283
1U/10V_4
C584
10U/6.3V_8
C584
10U/6.3V_8
C602
1U/10V_4
C602
1U/10V_4
R333 499/F_4R333 499/F_4
R341 *10K/F_4
R341 *10K/F_4
T52T52
R109 4.7K_4R109 4.7K_4
C579
10U/6.3V_8
C579
10U/6.3V_8
L57 BLM18PG471SN1D(470,1000MA)L57 BLM18PG471SN1D(470,1000MA)
T51T51
R329 *10K/F_4R329 *10K/F_4
R340 *10K/F_4R340 *10K/F_4

5
5
4
4
3
3
2
2
1
1
D D
C C
B B
A A
GPIO2
GPIO22
GPIO0
GPIO1
GPIO8
GPIO9
GPIO11
GPIO12
GPIO13
GENERICC18
GPIO218
GPIO018
GPIO818
GPIO118
GPIO2218
GPIO518
DAC2_HSY18
DAC2_VSY18
GPIO918
GPIO1318
GPIO1218
GPIO1118
+3V_DELAY
+3V_DELAY
Size Document Number Rev
Date: Sheet of
Quanta Computer Inc.
PROJECT : R22
NB5/RD2
SEYMOUR-XT GND / LVDS/ Straps
1A
Custom
19 43Wednesday, September 15, 2010
Size Document Number Rev
Date: Sheet of
Quanta Computer Inc.
PROJECT : R22
NB5/RD2
SEYMOUR-XT GND / LVDS/ Straps
1A
Custom
19 43Wednesday, September 15, 2010
Size Document Number Rev
Date: Sheet of
Quanta Computer Inc.
PROJECT : R22
NB5/RD2
SEYMOUR-XT GND / LVDS/ Straps
1A
Custom
19 43Wednesday, September 15, 2010
19
GPIO5
0
64M
512M
0
1
Memory Aperture size
GPIO9 GPIO13 GPIO12 GPIO11
ROMIDCFG0ROMIDCFG1ROMIDCFG2
0
2G
1 1
1 1
11 0
128M
0
11 1
0
0
0
0
0
32M
1G
4G
0
BIOSROM
256M
0
0
0
0
It is a shared pin strap with CONFIG[2:0] if BIOS_ROM_EN is set to 0.
1 0 0
00
1
0
VDDC
VDDCI
+VGA_CORE
VDD_CT
VDDR4
VDDR3
VDDR1+1.5V_VGA
+1.8V_VGA
+3.3V_Delay
20ms20ms
+VGA_CORE
Power Up/Down Sequence
+1.8V_VGA
For Robson &
Seymour should
be NC
SEE DATABOOK FOR DETAILHSYNC 0AUD[1]
0
ALLOW FOR PULLUP PADS FOR THESE STRAPS AND IF THESE GPIOS ARE USED,
THEY MUST NOT CONFLICT DURING RESET
ENABLE EXTERNAL BIOS ROM
GPIO0 PCIE FULL TX OUTPUT SWINGTX_PWRS_ENB
GPIO1TX_DEEMPH_EN PCIE TRANSMITTER DE-EMPHASIS ENABLED
0 10
0
0
0GPIO9 VGA ENABLEDBIF_VGA DIS
VIP_DEVICE_STRAP_ENA V2SYNC IGNORE VIP DEVICE STRAPS (Removed on Seymour/Whistler)
RECOMMENDED SETTINGS
0= DO NOT INSTALL RESISTOR
1 = INSTALL 3K RESISTOR
X = DESIGN DEPENDANT
NA = NOT APPLICABLE
GPIO_22_ROMCSB
STRAPS DESCRIPTION OF DEFAULT SETTINGSPIN
GPIO[13:11]ROMIDCFG(2:0) SERIAL ROM TYPE OR MEMORY APERTURE SIZE SELECT
CONFIGURATION STRAPS-- SEE EACH DATABOOK FOR STRAP DETAILS
BIOS_ROM_EN
X
VSYNC 0AUD[0]
H2SYNC GENERICCGPIO21
NOTE1: AMD RESERVED CONFIGURATION STRAPS
ALLOW FOR PULLUP PADS FOR THESE STRAPS BUT DO NOT INSTALL RESISTOR. IF THESE GPIOS ARE USED,
THEY MUST KEEP "LOW" AND NOT CONFLICT DURING RESET.
RSVD GPIO2 RESERVED 0
RSVD GPIO8 RESERVED 0
RSVD GPIO21 RESERVED 0
RSVD H2SYNC RESERVED 0
RSVD GENERICC RESERVED 0
SEE DATABOOK FOR DETAIL
GPIO2GPIO8
R344 *10K/F_4R344 *10K/F_4
R114 *10K/F_4R114 *10K/F_4
R326 *10K/F_4R326 *10K/F_4
R345 *10K/F_4R345 *10K/F_4
R153 *10K/F_4R153 *10K/F_4
R325 *10K/F_4R325 *10K/F_4
R370 10K/F_4R370 10K/F_4
GND
SEYMOUR-XT
U21E
GND
SEYMOUR-XT
U21E
PCIE_VSS#1
AA27
PCIE_VSS#10
AF32
PCIE_VSS#11
AG27
PCIE_VSS#12
AH32
PCIE_VSS#13
K28
PCIE_VSS#14
K32
PCIE_VSS#15
L27
PCIE_VSS#16
M32
PCIE_VSS#17
N25
PCIE_VSS#18
N27
PCIE_VSS#19
P25
PCIE_VSS#2
AB24
PCIE_VSS#20
P32
PCIE_VSS#21
R27
PCIE_VSS#22
T25
PCIE_VSS#23
T32
PCIE_VSS#24
U25
PCIE_VSS#25
U27
PCIE_VSS#26
V32
PCIE_VSS#27
W25
PCIE_VSS#28
W26
PCIE_VSS#29
W27
PCIE_VSS#3
AB32
PCIE_VSS#30
Y25
PCIE_VSS#31
Y32
PCIE_VSS#4
AC24
PCIE_VSS#5
AC26
PCIE_VSS#6
AC27
PCIE_VSS#7
AD25
PCIE_VSS#8
AD32
PCIE_VSS#9
AE27
VSS_MECH#1 A32
VSS_MECH#2 AM1
VSS_MECH#3 AM32
GND#1 A3
GND#10 AD8
GND#11 AE7
GND#12 AG12
GND#13 AH10
GND#14 AH28
GND#15 B10
GND#16 B12
GND#17 B14
GND#18 B16
GND#19 B18
GND#2 A30
GND#20 B20
GND#21 B22
GND#22 B24
GND#23 B26
GND#24 B6
GND#25 B8
GND#26 C1
GND#27 C32
GND#28 E28
GND#29 F10
GND#3 / EVDDQ#2 AA13
GND#30 F12
GND#31 F14
GND#32 F16
GND#33 F18
GND#34 F2
GND#35 F20
GND#36 F22
GND#37 F24
GND#38 F26
GND#39 F6
GND#4 AA16
GND#40 F8
GND#41 G10
GND#42 G27
GND#43 G31
GND#44 G8
GND#45 H14
GND#46 H17
GND#47 H2
GND#48 H20
GND#49 H6
GND#5 AB10
GND#50 J27
GND#51 J31
GND#52 K11
GND#53 K2
GND#54 K22
GND#55 K6
GND#56
M6
GND#57
N11
GND#58
N12
GND#59
N13
GND#6 / EVDDQ#3 AB15
GND#60
N16
GND#61
N18
GND#62
N21
GND#63
P6
GND#64
P9
GND#65
R12
GND#66
R15
GND#67
R17
GND#68
R20
GND#69
T13
GND#7 AB6
GND#70
T16
GND#71
T18
GND#72
T21
GND#73
T6
GND#74
U15
GND#75
U17
GND#76
U20
GND#77
U9
GND#8 AC9
GND#78
V13
GND#79
V16
GND#80
V18
GND#81
Y10
GND#82
Y15
GND#9 AD6
GND#84
Y20 GND#83
Y17
GND#85 T11
GND#86 R11
R115 *10K/F_4R115 *10K/F_4
R349 *10K/F_4R349 *10K/F_4
R343 *10K/F_4R343 *10K/F_4
R351 *10K/F_4R351 *10K/F_4
LVTMDP
LVDS CONTROL
SEYMOUR-XT
U21F
LVTMDP
LVDS CONTROL
SEYMOUR-XT
U21F
DIGON AB12
TXCLK_LN_DPE3N AK14
TXCLK_LP_DPE3P AL15
TXCLK_UN_DPF3N AJ19
TXCLK_UP_DPF3P AH20
TXOUT_L0N_DPE2N AJ15
TXOUT_L0P_DPE2P AH16
TXOUT_L1N_DPE1N AK16
TXOUT_L1P_DPE1P AL17
TXOUT_L2N_DPE0N AJ17
TXOUT_L2P_DPE0P AH18
TXOUT_L3N AK18
TXOUT_L3P AL19
TXOUT_U0N_DPF2N AK20
TXOUT_U0P_DPF2P AL21
TXOUT_U1N_DPF1N AJ21
TXOUT_U1P_DPF1P AH22
TXOUT_U2N_DPF0N AK22
TXOUT_U2P_DPF0P AL23
TXOUT_U3N AJ23
TXOUT_U3P AK24
VARY_BL AB11
R362 10K/F_4R362 10K/F_4
R371 *10K/F_4R371 *10K/F_4

5
5
4
4
3
3
2
2
1
1
D D
C C
B B
A A
+1.0V_PCIE_VDDC
+VDDR4
MPV18
SPV18
MPV18
SPV18
+1.8V_PCIE_VDDR
+VDDCI
+1.8V_VDD_CT
+3V_DELAY
+1.0V_VGA_SPV10
PX_EN#
PX_EN##
PX_EN##
PX_EN#
BIF_VDDC
PX_MODE BACO_EN
BIF_VDDC
+1.8V_PCIE_VDDR
PX_EN
PX_MODE PX_MODE1
VGACOREON32,37,38
PX_EN
PX_MODE38
VGA_PWROK12,32,37,38
ECPWROK5,16,32
PX_MODE137
+3V_DELAY
+3V_VGA
+1.8V_VGA
+VDDR4
+VGA_CORE
+VGA_CORE
+1.0V_PCIE_VDDC
+1.8V_VGA
+1.8V_PCIE_VDDR
+1.8V_VGA
+1.8V_VDD_CT
+1.0V_VGA
+1.8V_VGA
+1.8V_VGA
+1.5V_VGA
+1.0V_VGA
+VGA_CORE
+5V
+3V
+5V
+VGA_CORE
+1.0V_VGA
+3V
BIF_VDDC
+3V
Size Document Number Rev
Date: Sheet of
Quanta Computer Inc.
PROJECT : R22
NB5/RD2
SEYMOUR-XT_Power_and_NC
1A
Custom
20 43Wednesday, September 15, 2010
Size Document Number Rev
Date: Sheet of
Quanta Computer Inc.
PROJECT : R22
NB5/RD2
SEYMOUR-XT_Power_and_NC
1A
Custom
20 43Wednesday, September 15, 2010
Size Document Number Rev
Date: Sheet of
Quanta Computer Inc.
PROJECT : R22
NB5/RD2
SEYMOUR-XT_Power_and_NC
1A
Custom
20 43Wednesday, September 15, 2010
20
PCIE_VDDR--PCI-E I/O power. 1.8 V ± 5%
VDD_R3 --IO power for
3.3 V pins (e.g.
GPIO’s). 3.3 V ± 5%
Gated 3.3V
60mA by
VDDC
VDDC+VDDCI
0.85~1.1V(15A peak )( Ripple < 87.2mV)
1.0V(2.0A)
1.5V ( DDR3, MVDDQ = 1.5V@2.0A) 1.8V(500mA)
1.8V(110mA VDD_CT)
1.8V(170mA VDDR4)
1.8V(40mA PCIE_PVDD)
1.0V_VGA(100mA SPV10)
0.95V~1.1V(2A VDDCI)
1.8V(75mA MPV18)
1.8V(90mA SPV18)
+3V_DELAY circuit
Support BACO Mode
Note1.
Ra
For Seymour,PCIE_PVDD is PCIE_VDDR
DB to SI
Change Power to
+1.8V_PCIE_VDDR AMD Required
SI:change BACO circuit for AMD recommand
C338
10U/6.3V_6
C338
10U/6.3V_6
C351
1U/10V_4
C351
1U/10V_4
L61
PBY160808T-121Y-N(120,2.5A)
L61
PBY160808T-121Y-N(120,2.5A)
U7
TC7SH08FU
U7
TC7SH08FU
2
14
3 5
C324
1U/10V_4
C324
1U/10V_4
C354
1U/10V_4
C354
1U/10V_4
C325
0.1U/10V_4
C325
0.1U/10V_4
C189
2.2U/6.3V_4
C189
2.2U/6.3V_4
C332
1U/10V_4
C332
1U/10V_4
C347
2.2U/6.3V_4
C347
2.2U/6.3V_4
C299
10U/6.3V_6
C299
10U/6.3V_6
C298
1U/10V_4
C298
1U/10V_4
C301
1U/10V_4
C301
1U/10V_4
C106
10U/6.3V_6
C106
10U/6.3V_6
C438
10U/6.3V_6S
C438
10U/6.3V_6S
C371
1U/10V_4
C371
1U/10V_4
C611
10U/6.3V_6
C611
10U/6.3V_6
Q15
AO3416
Q15
AO3416
3
2
1
C333
1U/10V_4
C333
1U/10V_4
C352
1U/10V_4
C352
1U/10V_4
C323
0.1U/10V_4
C323
0.1U/10V_4
L25 PBY160808T-121Y-N(120,2.5A)L25 PBY160808T-121Y-N(120,2.5A)
R60 *47K_4R60 *47K_4
C313
0.1U/10V_4
C313
0.1U/10V_4
C356
0.1U/10V_4
C356
0.1U/10V_4
C320
1U/10V_4
C320
1U/10V_4
C216
1U/10V_4
C216
1U/10V_4
C340
1U/10V_4
C340
1U/10V_4
C380
0.1U/10V_4
C380
0.1U/10V_4
C372
2.2U/6.3V_4
C372
2.2U/6.3V_4
Q18
AO3416
Q18
AO3416
3
2
1
Q40
2N7002
Q40
2N7002
3
2
1
L62 0_8L62 0_8
C135
10U/6.3V_6
C135
10U/6.3V_6
C163
1U/10V_4
C163
1U/10V_4
C375
0.1U/10V_4
C375
0.1U/10V_4
C433
10U/6.3V_6S
C433
10U/6.3V_6S
Q13
2N7002
Q13
2N7002
3
2
1
C210
1U/10V_4
C210
1U/10V_4
C330
1U/10V_4
C330
1U/10V_4
C355
10U/6.3V_8
C355
10U/6.3V_8
L11 0_8L11 0_8
R78
5.1K/F_4
R78
5.1K/F_4
C353
1U/10V_4
C353
1U/10V_4
R121
100K/F_4
R121
100K/F_4
C217
1U/10V_4
C217
1U/10V_4
L67 BLM18PG471SN1D(470,1000MA)L67 BLM18PG471SN1D(470,1000MA)
C346
1U/10V_4
C346
1U/10V_4
C377
0.1U/10V_4
C377
0.1U/10V_4
R76
1K_4
R76
1K_4
C367
1U/10V_4
C367
1U/10V_4
C161
1U/10V_4
C161
1U/10V_4
C443
10U/6.3V_6S
C443
10U/6.3V_6S
C339
1U/10V_4
C339
1U/10V_4
C187
0.1U/10V_4
C187
0.1U/10V_4
C302
1U/10V_4
C302
1U/10V_4
Q10 *AO3409Q10 *AO3409
3
2
1
C123
10U/6.3V_6
C123
10U/6.3V_6
Q28
2N7002
Q28
2N7002
3
2
1
C122
*1U/10V_4
C122
*1U/10V_4
C240
10U/6.3V_6
C240
10U/6.3V_6
C432
2.2U/6.3V_4
C432
2.2U/6.3V_4
C188
22U/6.3VS_8
C188
22U/6.3VS_8
C300
1U/10V_4
C300
1U/10V_4
L12 0_6L12 0_6
Q14
2N7002
Q14
2N7002
3
2
1
C237
1U/10V_4
C237
1U/10V_4
C200
10U/6.3V_6
C200
10U/6.3V_6
C363
1U/10V_4
C363
1U/10V_4
C634
0.1U/10V_4
C634
0.1U/10V_4
C166
10U/6.3V_6
C166
10U/6.3V_6
C162
1U/10V_4
C162
1U/10V_4
C342
1U/10V_4
C342
1U/10V_4
L17 PBY160808T-121Y-N(120,2.5A)L17 PBY160808T-121Y-N(120,2.5A)
C633
1U/10V_4
C633
1U/10V_4
C349
1U/10V_4
C349
1U/10V_4
C344
1U/10V_4
C344
1U/10V_4
T35T35
C653
10U/6.3V_6S
C653
10U/6.3V_6S
C109
10U/6.3V_6
C109
10U/6.3V_6
Q9
*2N7002E
Q9
*2N7002E
3
2
1
C160
1U/10V_4
C160
1U/10V_4
C343
1U/10V_4
C343
1U/10V_4
C373
2.2U/6.3V_4
C373
2.2U/6.3V_4
C369
0.1U/10V_4
C369
0.1U/10V_4
R68
*10K_4
R68
*10K_4
C286
0.1U/10V_4
C286
0.1U/10V_4
Q20
2N7002
Q20
2N7002
3
2
1
C108
10U/6.3V_6
C108
10U/6.3V_6
C374
2.2U/6.3V_4
C374
2.2U/6.3V_4
D12 *CH501H-40PT L-FD12 *CH501H-40PT L-F
21
C165
10U/6.3V_6
C165
10U/6.3V_6
C112
1U/10V_4
C112
1U/10V_4
C224
1U/10V_4
C224
1U/10V_4
C368
2.2U/6.3V_4
C368
2.2U/6.3V_4
C124
1U/10V_4
C124
1U/10V_4
C159
1U/10V_4
C159
1U/10V_4
Q16 AO3416
Q16 AO3416
3
2
1
R64
*100K/F_4
R64
*100K/F_4
Q112N7002 Q112N7002
3
2
1
C337
10U/6.3V_6
C337
10U/6.3V_6
C316
1U/10V_4
C316
1U/10V_4
R85 *0_4R85 *0_4
C341
2.2U/6.3V_4
C341
2.2U/6.3V_4
C358
10U/6.3V_6
C358
10U/6.3V_6
C361
1U/10V_4
C361
1U/10V_4
C183
10U/6.3VS_6
C183
10U/6.3VS_6
L26 BLM18PG471SN1D(470,1000MA)L26 BLM18PG471SN1D(470,1000MA)
POWER
PLL
PCIE
CORE
MEM I/O
MEM CLK
I/O
BACK BIAS
LEVEL
TRANSLATION
ISOLATED
CORE I/O
M93-S3/M92-S2
SEYMOUR-XT
U21D
POWER
PLL
PCIE
CORE
MEM I/O
MEM CLK
I/O
BACK BIAS
LEVEL
TRANSLATION
ISOLATED
CORE I/O
M93-S3/M92-S2
SEYMOUR-XT
U21D
PCIE_PVDD
AM30
MPV18
L8
SPV18
H7
PCIE_VDDC#1 L23
PCIE_VDDC#10 T22
PCIE_VDDC#11 U22
PCIE_VDDC#12 V22
PCIE_VDDC#2 L24
PCIE_VDDC#3 L25
PCIE_VDDC#4 L26
PCIE_VDDC#5 M22
PCIE_VDDC#6 N22
PCIE_VDDC#7 N23
PCIE_VDDC#8 N24
PCIE_VDDC#9 R22
PCIE_VDDR#1 AB23
PCIE_VDDR#2 AC23
PCIE_VDDR#3 AD24
PCIE_VDDR#4 AE24
PCIE_VDDR#5 AE25
PCIE_VDDR#6 AE26
PCIE_VDDR#7 AF25
PCIE_VDDR#8 AG26
SPV10
H8
SPVSS
J7
VDDR1#1
H13
VDDR1#10
K24
VDDR1#11
K9
VDDR1#12
L11
VDDR1#13
L12
VDDR1#14
L13
VDDR1#15
L20
VDDR1#16
L21
VDDR1#17
L22
VDDR1#2
H16
VDDR1#3
H19
VDDR1#4
J10
VDDR1#5
J23
VDDR1#6
J24
VDDR1#7
J9
VDDR1#8
K10
VDDR1#9
K23
VDDR3#1
AA17
VDDR3#2
AA18
VDDR3#3
AB17
VDDR3#4
AB18
VDDR4#1 / VDDR5
V12
VDDR4#2
Y12
VDDRHA
L17
VSSRHA
L16
VDD_CT#1
AA20
VDD_CT#2
AA21
VDD_CT#3
AB20
VDD_CT#4
AB21 VDDC#1 AA15
VDDC#10 T17
VDDC#11 T20
VDDC#12 U13
VDDC#13 U16
VDDC#14 U18
VDDC#19/BIF_VDDC U21
VDDC#16 V15
VDDC#17 V17
VDDC#18 V20
VDDC#15 V21
VDDC#2 N15
VDDC#20 Y13
VDDC#21 Y16
VDDC#22 Y18
VDDC#7 Y21
VDDC#3 N17
VDDC#4 R13
VDDC#5 R16
VDDC#6 R18
VDDC#23 /BIF_VDDC R21
VDDC#8 T12
VDDC#9 T15
VDDCI#1 M13
VDDCI#2 M15
VDDCI#3 M16
VDDCI#4 M17
BBP#1
M11
BBP#2
M12
VDDCI#5 M18
VDDCI#7 M21
VDDCI#6 M20
VDDCI#8 N20
NC#1 / VDDR4
AA11
DVCLK / VDDR4
Y11
NC#3 / VDDR5
V11
NC / VDDR5
U11
VDDR4#3 / VDDR5
U12
R75
1K_4
R75
1K_4
L21
PBY160808T-221Y-N(220,2A)
L21
PBY160808T-221Y-N(220,2A)
R465 *0_4R465 *0_4
C334
1U/10V_4
C334
1U/10V_4
C117
10U/6.3V_6
C117
10U/6.3V_6
Q19
AO3416
Q19
AO3416
3
2
1
C173
2.2U/6.3V_4
C173
2.2U/6.3V_4
C291
10U/6.3V_6
C291
10U/6.3V_6
C365
2.2U/6.3V_4
C365
2.2U/6.3V_4
C430
0.1U/10V_4
C430
0.1U/10V_4
C669
10U/6.3V_6S
C669
10U/6.3V_6S
C312
1U/10V_4
C312
1U/10V_4
C227
1U/10V_4
C227
1U/10V_4
C119
1U/10V_4
C119
1U/10V_4
C175
10U/6.3VS_6
C175
10U/6.3VS_6

5
5
4
4
3
3
2
2
1
1
D D
C C
B B
A A
VMA_ODT1
VMA_BA1
VMA_BA0
VMA_CS1#
VMA_ODT0
VMA_WE1#
VMA_CLK0
VMA_CLK0#
VMA_CLK1
VMA_CLK1#
VMA_MA[13..0]
VMA_CKE0
VMA_WE0#
VMA_CAS1#
VMA_CS0#
VMA_RAS0#
VMA_RAS1#
VMA_CAS0#
VMA_CKE1
VMA_DQ44
VMA_DQ38
VMA_DQ36
VMA_DQ34
VMA_DQ28
VMA_DQ35
VMA_DQ42
VMA_DQ31
VMA_DQ30
VMA_DQ32
VMA_DQ39
VMA_DQ37
VMA_DQ22
VMA_DQ24
VMA_DQ29
VMA_DQ20
VMA_DQ23
VMA_DQ13
VMA_DQ15
VMA_DQ27
VMA_DQ21
VMA_DQ25
VMA_DQ26
VMA_DQ9
VMA_DQ18
VMA_DQ0
VMA_DQ12
VMA_DQ2
VMA_DQ11
VMA_DQ3
VMA_DQ16
VMA_DQ10
MVREFD
VMA_DQ57
MVREFS
VMA_DQ58
VMA_DQ63
VMA_DQ56
VMA_DQ62
VMA_DQ59
VMA_DQ40
VMA_DQ47
VMA_DQ45
VMA_DQ60
VMA_DQ61
VMA_DQ33
VMA_DQ43
VMA_DQ41
VMA_DQ46
VMA_DQ8
VMA_DQ7
VMA_DQ14
VMA_DQ17
VMA_DQ5
VMA_DQ19
VMA_DQ1
VMA_DQ53
VMA_DQ51
VMA_DQ54
VMA_DQ4
VMA_DQ6
VMA_DQ48
VMA_DQ49
VMA_DQ55
VMA_DQ52
VMA_DQ50
VMA_BA2
CLKTESTA
CLKTESTB
DRAM_RST
VMA_DQ[63..0]
VMA_DM[7..0]
VMA_WDQS[7..0]
VMA_RDQS[7..0]
VMA_MA0
VMA_MA1
VMA_MA2
VMA_MA3
VMA_BA2
VMA_CLK0#
VMA_ODT1
VMA_ODT0
VMA_CAS1#
VMA_DM5
VMA_DM1
VMA_DM3
VMA_DM4
VMA_DM6
VMA_DM7
VMA_DM2
VMA_DM0
VMA_RAS1#
VMA_WDQS4
VMA_WDQS5
VMA_WDQS2
VMA_WDQS1
VMA_WDQS0
VMA_BA1
VMA_WDQS3
VMA_CS1#
VMA_WDQS7
VMA_WDQS6
VMA_RDQS6
VMA_RDQS7
VMA_RDQS0
VMA_RDQS1
VMA_RDQS2
VMA_CLK1#
VMA_CLK0
VMA_RDQS3
VMA_RDQS5
VMA_RDQS4
VMA_RAS0#
VMA_CAS0#
VMA_CLK1
VMA_BA0
VMA_CS0#
VMA_MA4
VMA_MA5
VMA_MA6
VMA_MA7
VMA_MA8
VMA_MA9
VMA_MA10
VMA_MA11
VMA_MA12
VMA_WE1#
VMA_CKE0
VMA_WE0#
VMA_CKE1
VMA_MA13
DRAM_RST_MDRAM_RST
VMA_CLK022 VMA_CLK0#22
VMA_CLK122 VMA_CLK1#22
VMA_CS0#22
VMA_CS1#22
VMA_MA[13..0]22
VMA_BA022 VMA_BA122
VMA_ODT022 VMA_ODT122
VMA_RAS0#22 VMA_RAS1#22
VMA_CAS0#22 VMA_CAS1#22
VMA_WE0#22 VMA_WE1#22
VMA_CKE022 VMA_CKE122
VMA_BA222
VMA_DQ[63..0]22
VMA_DM[7..0]22
VMA_WDQS[7..0]22
VMA_RDQS[7..0]22
PX_EN 20
DRAM_RST_M 22
+1.5V_VGA
+1.5V_VGA +1.5V_VGA
Size Document Number Rev
Date: Sheet of
Quanta Computer Inc.
PROJECT : R22
NB5/RD2
SEYMOUR-XT MEM_Interface
1A
Custom
21 43Wednesday, September 15, 2010
Size Document Number Rev
Date: Sheet of
Quanta Computer Inc.
PROJECT : R22
NB5/RD2
SEYMOUR-XT MEM_Interface
1A
Custom
21 43Wednesday, September 15, 2010
Size Document Number Rev
Date: Sheet of
Quanta Computer Inc.
PROJECT : R22
NB5/RD2
SEYMOUR-XT MEM_Interface
1A
Custom
21 43Wednesday, September 15, 2010
21
support 1Gbit
VRAM ( 64M X 16 )
route 50ohms
single-ended/100ohms diff
and keep short
For PARK-S3 only
Place all these components very close to GPU (Within
25mm) and keep all component close to each Other (within
5mm) except Rser2
This basic topology should be used for DRAM_RST for DDR3/GDDR5.These
Capacitors and Resistor values are an example only. The Series R and
|| Cap values will depend on the DRAM load and will have to be
calculated for different Memory ,DRAM Load and board to pass Reset
Signal Spec.
25mm (max) 25mm (max)5mm (max)
From GPU
Can remove it when MP from
AMD review reply
DB to SI
R213 & C427 exchange
R222
100/F_4
R222
100/F_4
C429
0.1U/10V_4
C429
0.1U/10V_4
R208 10_4R208 10_4
R161 5.1K/F_4R161 5.1K/F_4
C439
0.1U/10V_4
C439
0.1U/10V_4
R220 51/F_4R220 51/F_4
C616
*0.1U/10V_4
C616
*0.1U/10V_4
MEMORY INTERFACE
SEYMOUR-XT
U21C
MEMORY INTERFACE
SEYMOUR-XT
U21C
DQA_0
K27
DQA_1
J29
DQA_10
A28
DQA_11
C28
DQA_12
E27
DQA_13
G26
DQA_14
D26
DQA_15
F25
DQA_16
A25
DQA_17
C25
DQA_18
E25
DQA_19
D24
DQA_2
H30
DQA_20
E23
DQA_21
F23
DQA_22
D22
DQA_23
F21
DQA_24
E21
DQA_25
D20
DQA_26
F19
DQA_27
A19
DQA_28
D18
DQA_29
F17
DQA_3
H32
DQA_30
A17
DQA_31
C17
DQA_32
E17
DQA_33
D16
DQA_34
F15
DQA_35
A15
DQA_36
D14
DQA_37
F13
DQA_38
A13
DQA_39
C13
DQA_4
G29
DQA_40
E11
DQA_41
A11
DQA_42
C11
DQA_43
F11
DQA_44
A9
DQA_45
C9
DQA_46
F9
DQA_47
D8
DQA_48
E7
DQA_49
A7
DQA_5
F28
DQA_50
C7
DQA_51
F7
DQA_52
A5
DQA_53
E5
DQA_54
C3
DQA_55
E1
DQA_56
G7
DQA_57
G6
DQA_58
G1
DQA_59
G3
DQA_6
F32
DQA_60
J6
DQA_61
J1
DQA_62
J3
DQA_63
J5
DQA_7
F30
DQA_8
C30
DQA_9
F27
MEM_CALRP1/DPC_CALR
J8
MVREFDA
K26
MVREFSA
J26
MEM_CALRN0
J25
NC/TESTEN#2
K7
MEM_CALRP0
K25
CASA0B G19
CASA1B G16
CKEA0 K20
CKEA1 J17
CLKA0 H26
CLKA0B H25
CLKA1 G9
CLKA1B H9
CSA0B_0 H22
CSA0B_1 J22
CSA1B_0 G13
CSA1B_1 K13
DQMA_0 E32
DQMA_1 E30
DQMA_2 A21
DQMA_3 C21
DQMA_4 E13
DQMA_5 D12
DQMA_6 E3
DQMA_7 F4
MAA_0 K17
MAA_1 J20
MAA_10 J11
MAA_11 J13
MAA_12 H11
MAA_13/BA2 G11
MAA_14/BA0 J16
MAA_15/BA1 L15
MAA_2 H23
MAA_3 G23
MAA_4 G24
MAA_5 H24
MAA_6 J19
MAA_7 K19
MAA_8 J14
MAA_9 K14
ODTA0 L18
ODTA1 K16
RASA0B G22
RASA1B G17
RDQSA_0 H28
RDQSA_1 C27
RDQSA_2 A23
RDQSA_3 E19
RDQSA_4 E15
RDQSA_5 D10
RDQSA_6 D6
RDQSA_7 G5
PX_EN AB16
RSVD#2 G14
RSVD#3 G20
WDQSA_0 H27
WDQSA_1 A27
WDQSA_2 C23
WDQSA_3 C19
WDQSA_4 C15
WDQSA_5 E9
WDQSA_6 C5
WDQSA_7 H4
WEA0B G25
WEA1B H10
DRAM_RST
L10
CLKTESTA
K8
CLKTESTB
L7
R352
*51.1/F_4
R352
*51.1/F_4
R378 243/F_4R378 243/F_4
R213
5.1K/F_4
R213
5.1K/F_4
C427
120P/50V_4
C427
120P/50V_4
R377 243/F_4R377 243/F_4
R353
*51.1/F_4
R353
*51.1/F_4
R228
40.2/F_4
R228
40.2/F_4
R126 150/F_4R126 150/F_4
C618
*0.1U/10V_4
C618
*0.1U/10V_4
R212
100/F_4
R212
100/F_4
R217
40.2/F_4
R217
40.2/F_4

5
5
4
4
3
3
2
2
1
1
D D
C C
B B
A A
VMA_BA0
VMA_BA1
VMA_BA2
VMA_ODT1
VMA_CLK1
VMA_CLK1#
VREFC_VMA4
VREFD_VMA4
VMA_CKE1
VMA_WE1#
VMA_CS1#
VMA_CAS1#
VMA_RAS1#
VMA_CKE0
VMA_WE0#
VREFC_VMA1
VREFD_VMA1
VMA_ODT0
VMA_CLK0
VMA_CLK0#
VMA_CS0#
DRAM_RST_M
VREFC_VMA3
VREFD_VMA3
VMA_MA11
VMA_MA9
VMA_MA10
VMA_MA8
VMA_MA7
VMA_MA6
VMA_MA3
VMA_MA4
VMA_MA5
VMA_MA1
VMA_MA2
VMA_MA0
VREFC_VMA2
VREFD_VMA2
VMA_MA12
VMA_ZQ1
VMA_CAS0#
VREFC_VMA1
VMA_CLK0_COMM
VMA_CLK0
VMA_CLK0#
VREFD_VMA1 VREFC_VMA2 VREFD_VMA2 VREFC_VMA3 VREFD_VMA3 VREFC_VMA4 VREFD_VMA4
VMA_MA11
VMA_MA9
VMA_MA10
VMA_MA8
VMA_MA7
VMA_MA6
VMA_MA3
VMA_MA4
VMA_MA5
VMA_MA1
VMA_MA2
VMA_MA0
VMA_MA12 VMA_MA11
VMA_MA9
VMA_MA10
VMA_MA8
VMA_MA7
VMA_MA6
VMA_MA3
VMA_MA4
VMA_MA5
VMA_MA1
VMA_MA2
VMA_MA0
VMA_MA12
VMA_BA0
VMA_BA1
VMA_BA2
VMA_BA0
VMA_BA1
VMA_BA2
VMA_RAS0#
VMA_RDQS0
VMA_RDQS2 VMA_RDQS4
VMA_RDQS5 VMA_RDQS6
VMA_RDQS7
VMA_WDQS0
VMA_WDQS2 VMA_WDQS4
VMA_WDQS5 VMA_WDQS6
VMA_WDQS7
VMA_RDQS1
VMA_RDQS3
VMA_WDQS1
VMA_WDQS3
VMA_DM0 VMA_DM1
VMA_DM2 VMA_DM3 VMA_DM4
VMA_DM5 VMA_DM6
VMA_DM7
DRAM_RST_M DRAM_RST_M
VMA_ZQ2 VMA_ZQ3 VMA_ZQ4
VMA_CLK1_COMM
VMA_CLK1
VMA_CLK1#
VMA_DQ44
VMA_DQ32
VMA_DQ40
VMA_DQ43
VMA_DQ46
VMA_DQ41
VMA_DQ42
VMA_DQ45
VMA_DQ47
VMA_DQ36
VMA_DQ39
VMA_DQ25
VMA_DQ55
VMA_DQ60
VMA_DQ63
VMA_MA[13..0]
VMA_MA11
VMA_MA9
VMA_MA10
VMA_MA8
VMA_MA7
VMA_MA6
VMA_MA3
VMA_MA4
VMA_MA5
VMA_MA1
VMA_MA2
VMA_MA0
VMA_MA12 VMA_MA13VMA_MA13VMA_MA13VMA_MA13
VMA_DQ52
VMA_DQ51
VMA_DQ48
VMA_DQ49
VMA_DQ34
VMA_DQ35
VMA_DQ33
VMA_DQ58
VMA_DQ56
VMA_DQ12
VMA_DQ13
VMA_DQ14
VMA_DQ15
VMA_DQ20
VMA_DQ21
VMA_DQ23
VMA_DQ22
VMA_DQ28
VMA_DQ31
VMA_DQ29
VMA_DQ30
VMA_DQ4
VMA_DQ6
VMA_DQ5
VMA_DQ7
VMA_DQ54
VMA_DQ50
VMA_DQ53
VMA_DQ38
VMA_DQ37
VMA_DQ62
VMA_DQ61
VMA_DQ59
VMA_DQ57
VMA_DQ11
VMA_DQ10
VMA_DQ8
VMA_DQ9
VMA_DQ18
VMA_DQ17
VMA_DQ16
VMA_DQ19 VMA_DQ26
VMA_DQ24
VMA_DQ27
VMA_DQ2
VMA_DQ1
VMA_DQ3
VMA_DQ0
VMA_WE0#21
VMA_ODT021 VMA_CS0#21
VMA_WE1#21
VMA_CS1#21 VMA_ODT121
VMA_CLK121 VMA_CLK1#21VMA_CLK0#21 VMA_CLK021
VMA_CKE021
VMA_BA021 VMA_BA121 VMA_BA221
VMA_CKE121
VMA_CAS0#21 VMA_CAS1#21 VMA_RAS1#21VMA_RAS0#21
DRAM_RST_M21
VMA_DQ[63..0]21
VMA_DM[7..0]21 VMA_WDQS[7..0]21 VMA_RDQS[7..0]21
VMA_MA[13..0]21
+1.5V_VGA +1.5V_VGA
+1.5V_VGA
+1.5V_VGA +1.5V_VGA
+1.5V_VGA +1.5V_VGA+1.5V_VGA
+1.5V_VGA
+1.5V_VGA
+1.5V_VGA
+1.5V_VGA +1.5V_VGA +1.5V_VGA +1.5V_VGA +1.5V_VGA +1.5V_VGA +1.5V_VGA
+1.5V_VGA
+1.5V_VGA
+1.5V_VGA
+1.5V_VGA
Size Document Number Rev
Date: Sheet of
Quanta Computer Inc.
PROJECT : R22
NB5/RD2
SEYMOUR-XT VRAM(DDR3 BGA96)
3A
Custom
22 43Wednesday, September 15, 2010
Size Document Number Rev
Date: Sheet of
Quanta Computer Inc.
PROJECT : R22
NB5/RD2
SEYMOUR-XT VRAM(DDR3 BGA96)
3A
Custom
22 43Wednesday, September 15, 2010
Size Document Number Rev
Date: Sheet of
Quanta Computer Inc.
PROJECT : R22
NB5/RD2
SEYMOUR-XT VRAM(DDR3 BGA96)
3A
Custom
22 43Wednesday, September 15, 2010
22
Should be 240
Ohms +-1%
512MB DDR3
Should be 240
Ohms +-1%
Should be 240
Ohms +-1% Should be 240
Ohms +-1%
AKD5LZGTW00
SAMSUNG
QCI PN
AKD5LGGT502
HYNIX
C670
1U/6.3V_4
C670
1U/6.3V_4
R385
4.99K/F_4
R385
4.99K/F_4 C431
.1U/10V_4
C431
.1U/10V_4
C657
10U/6.3V_6S
C657
10U/6.3V_6S
R215
56.2/F_4
R215
56.2/F_4
C441
1U/6.3V_4
C441
1U/6.3V_4
R227
243/F_4
R227
243/F_4
C449
1U/6.3V_4
C449
1U/6.3V_4
100-BALL
SDRAM DDR3
U14
K4W1G1646E-HC12
100-BALL
SDRAM DDR3
U14
K4W1G1646E-HC12
WE
L4
RAS
J4
CAS
K4
CS /CS0
L3
CKE/CKE0
K10
CK
J8
CK
K8
DQSU
B8
BA0
M3
BA1
N9
A2
P4
A3
N3
A4
P9
A5
P3
A6
R9
A7
R3
A8
T9
A9
R4
A10/AP
L8
A11
R8
DQL0 E4
DQL1 F8
DQL2 F3
DQL3 F9
DQL4 H4
DQL5 H9
DQL6 G3
DQL7 H8
VSSQ#D2 D2
VSS#A10 A10
VSS#E2 E2
VSS#B4 B4
NC/ODT1
J2
VDD#B3 B3
VDD#D10 D10
VDDQ#A2 A2
VDDQ#A9 A9
VDDQ#C2 C2
VDDQ#C10 C10
NC/CS1
L2
NC/CE1
J10
VDDQ#E10 E10
ZQ/ZQ0
L9
RESET
T3
DQSL
F4
DMU
D4 DML
E8
VSSQ#B2 B2
VSSQ#B10 B10
VSSQ#D9 D9
VSSQ#E3 E3
DQSU
C8
VSSQ#E9 E9
DQSL
G4
VDDQ#F2 F2
VSSQ#F10 F10
VSSQ#G2 G2
VDDQ#H3 H3
VDDQ#H10 H10
VSSQ#G10 G10
VREFCA
M9
VSS#G9 G9
VDD#G8 G8
ODT/ODT0
K2
A0
N4
A1
P8
VDD#K3 K3
A12/BC
N8
VSS#J3 J3
VDD#K9 K9
DQU1 C4
DQU2 C9
DQU3 C3
DQU4 A8
DQU5 A3
DQU6 B9
DQU7 A4
DQU0 D8
A13
T4
A14
T8
A15/BA3
M8
BA2
M4
VREFDQ
H2
NC/ZQ1
L10
VDD#N2 N2
VDD#N10 N10
VDD#R2 R2
VDD#R10 R10
VSS#J9 J9
VSS#M2 M2
VSS#M10 M10
VSS#P2 P2
VSS#P10 P10
VSS#T2 T2
VSS#T10 T10
VDDQ#D3 D3
NC
A1
NC
T1
NC
A11
NC
T11 R379
243/F_4
R379
243/F_4
R383
4.99K/F_4
R383
4.99K/F_4
C641
1U/6.3V_4
C641
1U/6.3V_4
C654
10U/6.3V_6S
C654
10U/6.3V_6S
R223
4.99K/F_4
R223
4.99K/F_4
R382
243/F_4
R382
243/F_4
C649
1U/6.3V_4
C649
1U/6.3V_4
R207
4.99K/F_4
R207
4.99K/F_4C655
.1U/10V_4
C655
.1U/10V_4
C666
1U/6.3V_4
C666
1U/6.3V_4
R386
4.99K/F_4
R386
4.99K/F_4
C453
10U/6.3V_6S
C453
10U/6.3V_6S
C440
.1U/10V_4
C440
.1U/10V_4
C668
1U/6.3V_4
C668
1U/6.3V_4
100-BALL
SDRAM DDR3
U24
K4W1G1646E-HC12
100-BALL
SDRAM DDR3
U24
K4W1G1646E-HC12
WE
L4
RAS
J4
CAS
K4
CS /CS0
L3
CKE/CKE0
K10
CK
J8
CK
K8
DQSU
B8
BA0
M3
BA1
N9
A2
P4
A3
N3
A4
P9
A5
P3
A6
R9
A7
R3
A8
T9
A9
R4
A10/AP
L8
A11
R8
DQL0 E4
DQL1 F8
DQL2 F3
DQL3 F9
DQL4 H4
DQL5 H9
DQL6 G3
DQL7 H8
VSSQ#D2 D2
VSS#A10 A10
VSS#E2 E2
VSS#B4 B4
NC/ODT1
J2
VDD#B3 B3
VDD#D10 D10
VDDQ#A2 A2
VDDQ#A9 A9
VDDQ#C2 C2
VDDQ#C10 C10
NC/CS1
L2
NC/CE1
J10
VDDQ#E10 E10
ZQ/ZQ0
L9
RESET
T3
DQSL
F4
DMU
D4 DML
E8
VSSQ#B2 B2
VSSQ#B10 B10
VSSQ#D9 D9
VSSQ#E3 E3
DQSU
C8
VSSQ#E9 E9
DQSL
G4
VDDQ#F2 F2
VSSQ#F10 F10
VSSQ#G2 G2
VDDQ#H3 H3
VDDQ#H10 H10
VSSQ#G10 G10
VREFCA
M9
VSS#G9 G9
VDD#G8 G8
ODT/ODT0
K2
A0
N4
A1
P8
VDD#K3 K3
A12/BC
N8
VSS#J3 J3
VDD#K9 K9
DQU1 C4
DQU2 C9
DQU3 C3
DQU4 A8
DQU5 A3
DQU6 B9
DQU7 A4
DQU0 D8
A13
T4
A14
T8
A15/BA3
M8
BA2
M4
VREFDQ
H2
NC/ZQ1
L10
VDD#N2 N2
VDD#N10 N10
VDD#R2 R2
VDD#R10 R10
VSS#J9 J9
VSS#M2 M2
VSS#M10 M10
VSS#P2 P2
VSS#P10 P10
VSS#T2 T2
VSS#T10 T10
VDDQ#D3 D3
NC
A1
NC
T1
NC
A11
NC
T11
C445
.1U/10V_4
C445
.1U/10V_4
C663
.1U/10V_4
C663
.1U/10V_4
R229
4.99K/F_4
R229
4.99K/F_4 R380
4.99K/F_4
R380
4.99K/F_4
C652
1U/6.3V_4
C652
1U/6.3V_4
C637
1U/6.3V_4
C637
1U/6.3V_4
100-BALL
SDRAM DDR3
U13
K4W1G1646E-HC12
100-BALL
SDRAM DDR3
U13
K4W1G1646E-HC12
WE
L4
RAS
J4
CAS
K4
CS /CS0
L3
CKE/CKE0
K10
CK
J8
CK
K8
DQSU
B8
BA0
M3
BA1
N9
A2
P4
A3
N3
A4
P9
A5
P3
A6
R9
A7
R3
A8
T9
A9
R4
A10/AP
L8
A11
R8
DQL0 E4
DQL1 F8
DQL2 F3
DQL3 F9
DQL4 H4
DQL5 H9
DQL6 G3
DQL7 H8
VSSQ#D2 D2
VSS#A10 A10
VSS#E2 E2
VSS#B4 B4
NC/ODT1
J2
VDD#B3 B3
VDD#D10 D10
VDDQ#A2 A2
VDDQ#A9 A9
VDDQ#C2 C2
VDDQ#C10 C10
NC/CS1
L2
NC/CE1
J10
VDDQ#E10 E10
ZQ/ZQ0
L9
RESET
T3
DQSL
F4
DMU
D4 DML
E8
VSSQ#B2 B2
VSSQ#B10 B10
VSSQ#D9 D9
VSSQ#E3 E3
DQSU
C8
VSSQ#E9 E9
DQSL
G4
VDDQ#F2 F2
VSSQ#F10 F10
VSSQ#G2 G2
VDDQ#H3 H3
VDDQ#H10 H10
VSSQ#G10 G10
VREFCA
M9
VSS#G9 G9
VDD#G8 G8
ODT/ODT0
K2
A0
N4
A1
P8
VDD#K3 K3
A12/BC
N8
VSS#J3 J3
VDD#K9 K9
DQU1 C4
DQU2 C9
DQU3 C3
DQU4 A8
DQU5 A3
DQU6 B9
DQU7 A4
DQU0 D8
A13
T4
A14
T8
A15/BA3
M8
BA2
M4
VREFDQ
H2
NC/ZQ1
L10
VDD#N2 N2
VDD#N10 N10
VDD#R2 R2
VDD#R10 R10
VSS#J9 J9
VSS#M2 M2
VSS#M10 M10
VSS#P2 P2
VSS#P10 P10
VSS#T2 T2
VSS#T10 T10
VDDQ#D3 D3
NC
A1
NC
T1
NC
A11
NC
T11
C446
1U/6.3V_4
C446
1U/6.3V_4
C662
10U/6.3V_6S
C662
10U/6.3V_6S C455
10U/6.3V_6S
C455
10U/6.3V_6S
C650
1U/6.3V_4
C650
1U/6.3V_4
C452
1U/6.3V_4
C452
1U/6.3V_4 C656
1U/6.3V_4
C656
1U/6.3V_4
C436
.01U/16V_4
C436
.01U/16V_4
C645
.1U/10V_4
C645
.1U/10V_4
C428
.01U/16V_4
C428
.01U/16V_4
R231
4.99K/F_4
R231
4.99K/F_4
C425
1U/6.3V_4
C425
1U/6.3V_4
C457
10U/6.3V_6S
C457
10U/6.3V_6S
C661
1U/6.3V_4
C661
1U/6.3V_4 C642
1U/6.3V_4
C642
1U/6.3V_4
C426
1U/6.3V_4
C426
1U/6.3V_4
R214
56.2/F_4
R214
56.2/F_4
R202
4.99K/F_4
R202
4.99K/F_4
R211
56.2/F_4
R211
56.2/F_4
C434
1U/6.3V_4
C434
1U/6.3V_4 C424
1U/6.3V_4
C424
1U/6.3V_4
R210
4.99K/F_4
R210
4.99K/F_4
C442
1U/6.3V_4
C442
1U/6.3V_4
R381
4.99K/F_4
R381
4.99K/F_4
R387
4.99K/F_4
R387
4.99K/F_4
C640
1U/6.3V_4
C640
1U/6.3V_4
C639
1U/6.3V_4
C639
1U/6.3V_4
C450
10U/6.3V_6S
C450
10U/6.3V_6S
R205
4.99K/F_4
R205
4.99K/F_4
C648
10U/6.3V_6S
C648
10U/6.3V_6S
R221
56.2/F_4
R221
56.2/F_4
C664
1U/6.3V_4
C664
1U/6.3V_4
C422
1U/6.3V_4
C422
1U/6.3V_4 C635
1U/6.3V_4
C635
1U/6.3V_4
C646
.1U/10V_4
C646
.1U/10V_4
R218
243/F_4
R218
243/F_4
C643
10U/6.3V_6S
C643
10U/6.3V_6S
R230
4.99K/F_4
R230
4.99K/F_4
C638
1U/6.3V_4
C638
1U/6.3V_4
R376
4.99K/F_4
R376
4.99K/F_4
R384
4.99K/F_4
R384
4.99K/F_4
C448
1U/6.3V_4
C448
1U/6.3V_4
C451
1U/6.3V_4
C451
1U/6.3V_4
C454
10U/6.3V_6S
C454
10U/6.3V_6S
C658
1U/6.3V_4
C658
1U/6.3V_4
C421
1U/6.3V_4
C421
1U/6.3V_4
100-BALL
SDRAM DDR3
U23
K4W1G1646E-HC12
100-BALL
SDRAM DDR3
U23
K4W1G1646E-HC12
WE
L4
RAS
J4
CAS
K4
CS /CS0
L3
CKE/CKE0
K10
CK
J8
CK
K8
DQSU
B8
BA0
M3
BA1
N9
A2
P4
A3
N3
A4
P9
A5
P3
A6
R9
A7
R3
A8
T9
A9
R4
A10/AP
L8
A11
R8
DQL0 E4
DQL1 F8
DQL2 F3
DQL3 F9
DQL4 H4
DQL5 H9
DQL6 G3
DQL7 H8
VSSQ#D2 D2
VSS#A10 A10
VSS#E2 E2
VSS#B4 B4
NC/ODT1
J2
VDD#B3 B3
VDD#D10 D10
VDDQ#A2 A2
VDDQ#A9 A9
VDDQ#C2 C2
VDDQ#C10 C10
NC/CS1
L2
NC/CE1
J10
VDDQ#E10 E10
ZQ/ZQ0
L9
RESET
T3
DQSL
F4
DMU
D4 DML
E8
VSSQ#B2 B2
VSSQ#B10 B10
VSSQ#D9 D9
VSSQ#E3 E3
DQSU
C8
VSSQ#E9 E9
DQSL
G4
VDDQ#F2 F2
VSSQ#F10 F10
VSSQ#G2 G2
VDDQ#H3 H3
VDDQ#H10 H10
VSSQ#G10 G10
VREFCA
M9
VSS#G9 G9
VDD#G8 G8
ODT/ODT0
K2
A0
N4
A1
P8
VDD#K3 K3
A12/BC
N8
VSS#J3 J3
VDD#K9 K9
DQU1 C4
DQU2 C9
DQU3 C3
DQU4 A8
DQU5 A3
DQU6 B9
DQU7 A4
DQU0 D8
A13
T4
A14
T8
A15/BA3
M8
BA2
M4
VREFDQ
H2
NC/ZQ1
L10
VDD#N2 N2
VDD#N10 N10
VDD#R2 R2
VDD#R10 R10
VSS#J9 J9
VSS#M2 M2
VSS#M10 M10
VSS#P2 P2
VSS#P10 P10
VSS#T2 T2
VSS#T10 T10
VDDQ#D3 D3
NC
A1
NC
T1
NC
A11
NC
T11
C456
10U/6.3V_6S
C456
10U/6.3V_6S
C644
10U/6.3V_6S
C644
10U/6.3V_6S
C667
1U/6.3V_4
C667
1U/6.3V_4
C651
.1U/10V_4
C651
.1U/10V_4
C665
1U/6.3V_4
C665
1U/6.3V_4

1
1
2
2
3
3
4
4
5
5
6
6
7
7
8
8
A A
B B
C C
D D
DPST_PWM
LVDS_BLON LID_EC#
LCDON#
LCDDISCHG
LCDONG
LCD_BK
PN_BLON BLONCON
PN_BLON
VADJ1
PWM_VADJ
+3VLCD_CON EDIDDATA_NB
DIGITAL_CLK_L
DIGITAL_D1
DIGITAL_CLK
USBP2-
USBP2+
VADJ1
BLONCON
LA_CLK
LA_CLK#
LA_DATAP0
LA_DATAN0
LA_DATAP1
LA_DATAN1
LA_DATAP2
LA_DATAN2
LB_CLK
LB_CLK#
LB_DATAP0
LB_DATAN0
LB_DATAP1
LB_DATAN1
LB_DATAN2
LB_DATAP2
EDIDCLK_NB
EDIDCLK_NB
EDIDCLK_NB
EDIDDATA_NB
DIGITAL_CLK_L
VADJ1DPST_PWM
PWM_VADJ32
DPST_PWM10
DISP_ON10
LCD_BK14
LID_EC# 31,32LVDS_BLON10
HWPG 32,34,35,37,39
EMU_LID32
EDIDCLK_NB 10
EDIDDATA_NB 10
DIGITAL_D127 DIGITAL_CLK27
USBP2-13 USBP2+13
LA_CLK10 LA_CLK#10
LA_DATAP010 LA_DATAN010
LA_DATAP110 LA_DATAN110
LA_DATAP210 LA_DATAN210
LB_CLK10 LB_CLK#10
LB_DATAP010 LB_DATAN010
LB_DATAP110 LB_DATAN110
LB_DATAN210 LB_DATAP210
+3VLCD
+3V
+12VALW
+5V
+3VPCU
+3V
+VIN_BLIGHT
+VIN
+3VLCD +3V
+VIN_BLIGHT
+3VLCD_CON
+3V
+3V
Size Document Number Rev
Date: Sheet of
Quanta Computer Inc.
PROJECT : R22
NB5/RD2
LCD CONN
1A
Custom
23 43Wednesday, September 15, 2010
Size Document Number Rev
Date: Sheet of
Quanta Computer Inc.
PROJECT : R22
NB5/RD2
LCD CONN
1A
Custom
23 43Wednesday, September 15, 2010
Size Document Number Rev
Date: Sheet of
Quanta Computer Inc.
PROJECT : R22
NB5/RD2
LCD CONN
1A
Custom
23 43Wednesday, September 15, 2010
23
AO3404 ID
current
5.8A
N-MOS,5.8A
Vari bright function
Do not use it
Reserve for EMI
DMIC
CAMERA
SI , change to two diode
CN2 Change PN DFHS40FS036
C17 0.1U/10V_4C17 0.1U/10V_4
21
R44 100K/F_4R44 100K/F_4
C14
0.1U/10V_4
C14
0.1U/10V_4
C15 10U/6.3V_8C15 10U/6.3V_8
21
R16 4.7K_4R16 4.7K_4
Q3
AO3404
Q3
AO3404
3
2
1
Q4
2N7002E
Q4
2N7002E
3
2
1
R13
22_8
R13
22_8
L7 BK1608HS601-T_6L7 BK1608HS601-T_6
R17 4.7K_4R17 4.7K_4
C21
0.047U/10V
C21
0.047U/10V
R43 1K/F_4R43 1K/F_4
C20
*.01U/16V_4
C20
*.01U/16V_4
R41 0_4R41 0_4
Q6
PDTC144EU
Q6
PDTC144EU
1 3
2
C80 22P/50V_4C80 22P/50V_4
C33
*4.7U/6.3V_6
C33
*4.7U/6.3V_6
C19
1000P/50V_4
C19
1000P/50V_4
D10
*BAT54A
D10
*BAT54A
3
2
1
C22
*4.7U/6.3V_6
C22
*4.7U/6.3V_6
R50 33K_6R50 33K_6
R18 0_4R18 0_4
L8 UPB201209T-330Y-N(5A)L8 UPB201209T-330Y-N(5A)
C13
0.1U/25V_4
C13
0.1U/25V_4
2 1
C83
0.1U/50V_6
C83
0.1U/50V_6
R12
330K_6
R12
330K_6
R34 1K_4R34 1K_4U3
*TC7SH08FU
U3
*TC7SH08FU
2
14
3 5
C89
0.1U/50V_6
C89
0.1U/50V_6
C54
*10P/50V_4
C54
*10P/50V_4
C81
*10U/25V_12
C81
*10U/25V_12
L6
*DLW21HN900SQ2L(330mA)
L6
*DLW21HN900SQ2L(330mA)
1
4 3
2
C18
*10P/50V_4
C18
*10P/50V_4
R28 *1K_4R28 *1K_4
Q5
2N7002E
Q5
2N7002E
3
2
1
Q7
*PDTC144EU
Q7
*PDTC144EU
1 3
2
D11 CH501H-40PTD11 CH501H-40PT
2 1
C79
0.01U/50V_4
C79
0.01U/50V_4
C37
22P/50V_4
C37
22P/50V_4
R15
2.2K_4
R15
2.2K_4
L4PBY201209T-4A_8
L4PBY201209T-4A_8
R14
100K/F_4
R14
100K/F_4
CN2
GS12407-11141-9H
CN2
GS12407-11141-9H
1
3
5
7
9
11
13
15
17
19
21
23
25
27
29
2
4
6
8
10
12
14
16
18
20
22
24
26
28
30
G_0
G_1
G_4
G_5
31
32
33
34
35
36
37
38
39
40
G_2
G_3
C82
0.1U/50V_6
C82
0.1U/50V_6
C16 0.01U/16V_4C16 0.01U/16V_4
21
R26 *0_4R26 *0_4

5
5
4
4
3
3
2
2
1
1
D D
C C
B B
A A
DDCDAT2
DDCCLK2
CRT_R
CRTDDCDAT2
CRTHSYNC
PR_VSYNC
PR_HSYNC
CRT_B1
CRTHSYNC
CRT_G1
CRT_R1
DDCCLK2
DDCDAT2
CRTVSYNC
CRT_G1
CRT_B1
+5V_HDMVCC
CRT_G
CRT_R
CRT_G
CRT_B
CRT_B
CRT_R1
DDCCLK
DDCDATA
CRTDDCCLK2
CRTVSYNC
+5V_CRT2
+5V_HDMVCC
DDCDATA10
DDCCLK10
CRT_G10 CRT_R10
CRT_B10
VSYNC_COM10
HSYNC_COM10
+3V
+3V
+3V
+3V
+5V_HDMVCC
+5V
+3V
+5V
+5V_HDMVCC
Size Document Number Rev
Date: Sheet of
Quanta Computer Inc.
PROJECT : R22
NB5/RD2
CRT
1A
Custom
24 43Wednesday, September 15, 2010
Size Document Number Rev
Date: Sheet of
Quanta Computer Inc.
PROJECT : R22
NB5/RD2
CRT
1A
Custom
24 43Wednesday, September 15, 2010
Size Document Number Rev
Date: Sheet of
Quanta Computer Inc.
PROJECT : R22
NB5/RD2
CRT
1A
Custom
24 43Wednesday, September 15, 2010
EMI
close conn
within 600mils
24
40 MIL
CRT PORT
40 mils
R20 for UAM & MUXLESS use 140 ohm
for DIS use 150 ohm (AMD)
dsub-070546hr015m52tzr-15p
D4 *BAV99WD4 *BAV99W
1
2
3
D1CH501H-40PT D1CH501H-40PT
2 1
U1
AHCT1G125DCH
U1
AHCT1G125DCH
2 4
1
5
D7 *BAV99WD7 *BAV99W
1
2
3
CN13
CRT CONN
CN13
CRT CONN
15
14
13
12
111
2
3
4
5
6
7
8
9
10
1617
C5
*47P/50V_4
C5
*47P/50V_4
C8
5.6P/50V_6
C8
5.6P/50V_6
C9
5.6P/50V_6
C9
5.6P/50V_6
R3 33_4R3 33_4
R5 33_4R5 33_4
C3
*47P/50V_4
C3
*47P/50V_4
R7 4.7K_4R7 4.7K_4
R2 *0_4/SR2 *0_4/S
R6 *0_4/SR6 *0_4/S
D5 *BAV99WD5 *BAV99W
1
2
3
D8 *BAV99WD8 *BAV99W
1
2
3
R10
150/F_4
R10
150/F_4
D2 *BAV99WD2 *BAV99W
1
2
3
Q2
2N7002E
Q2
2N7002E
3
2
1
C1
0.1U/10V_4
C1
0.1U/10V_4
L3 BK1608LL680(0.2A,68)_6L3 BK1608LL680(0.2A,68)_6
R4 4.7K_4R4 4.7K_4
D6 *BAV99WD6 *BAV99W
1
2
3
R1
6.81K_4
R1
6.81K_4
C12
5.6P/50V_6
C12
5.6P/50V_6
C2
*470P/50V_4
C2
*470P/50V_4
L2 BK1608LL680(0.2A,68)_6L2 BK1608LL680(0.2A,68)_6
C11
5.6P/50V_6
C11
5.6P/50V_6
L1 BK1608LL680(0.2A,68)_6L1 BK1608LL680(0.2A,68)_6
R11
140/F_4
R11
140/F_4
C10
5.6P/50V_6
C10
5.6P/50V_6
C6
*47P/50V_4
C6
*47P/50V_4
R8
6.81K_4
R8
6.81K_4
R9
150/F_4
R9
150/F_4
C4 0.1U/10V_4C4 0.1U/10V_4
D3 *BAV99WD3 *BAV99W
1
2
3
C7
5.6P/50V_6
C7
5.6P/50V_6
U2 AHCT1G125DCHU2 AHCT1G125DCH
2 4
1
5
Q1
2N7002E
Q1
2N7002E
3
2
1

5
5
4
4
3
3
2
2
1
1
D D
C C
B B
A A
TX2_HDMI-L
TX2_HDMI+L
C_PEG_TX12
C_PEG_TX#12 HDMI_DETHDMI_DET_R
C_PEG_TX13
C_PEG_TX#13 TX0_HDMI-L
TX0_HDMI+L
TX1_HDMI-L
TX1_HDMI+L
TXC_HDMI-L
TXC_HDMI+L
C_PEG_TX15
C_PEG_TX#15
C_PEG_TX14
C_PEG_TX#14
TX2_HDMI-L
TX2_HDMI+L
TX1_HDMI-L
TX1_HDMI+L
TX0_HDMI-L
TX0_HDMI+L
TXC_HDMI-L
TXC_HDMI+L
HDMI_SDATA
+5V_HDMVCC
HDMI_DET
HDMI_SCLK
HDMI_SCLK HDMI_SDATA
HDMI_SDATA
HDMI_SCLK
TX0_HDMI+
TX1_HDMI-L
TX2_HDMI-L
TX0_HDMI-L
TXC_HDMI-
TX1_HDMI-
TX1_HDMI+L
TX2_HDMI-
TX2_HDMI+L
TX0_HDMI-
TX0_HDMI+L
TXC_HDMI+
TX1_HDMI+
TX2_HDMI+
TXC_HDMI-L
TXC_HDMI+L
TX2_HDMI-
TX2_HDMI+
TX1_HDMI-
TX1_HDMI+
TX0_HDMI-
TX0_HDMI+
TXC_HDMI-
TXC_HDMI+
C_PEG_TX#129 C_PEG_TX129
INT_TMDS_HPD10
C_PEG_TX#139 C_PEG_TX139
C_PEG_TX159 C_PEG_TX#159
C_PEG_TX149 C_PEG_TX#149
HDMI_DDC_CLK10 HDMI_DDC_DATA10
+5V
+3V
+3V
+5V
+5V_HDMVCC+5V_HDMVCC
Size Document Number Rev
Date: Sheet of
Quanta Computer Inc.
PROJECT : R22
NB5/RD2
HDMI
1A
Custom
25 43Wednesday, September 15, 2010
Size Document Number Rev
Date: Sheet of
Quanta Computer Inc.
PROJECT : R22
NB5/RD2
HDMI
1A
Custom
25 43Wednesday, September 15, 2010
Size Document Number Rev
Date: Sheet of
Quanta Computer Inc.
PROJECT : R22
NB5/RD2
HDMI
1A
Custom
25 43Wednesday, September 15, 2010
25
for Layout
concern
,placement close
north bridge
UMA/DISCRETE select for HDMI
From RS880M
Close to HDMI Connector
HDMI HPD SENSE
HDMI Connector
1A
hdmi-100042mr019s172zl-19p-v
Close to HDMI Connector
UMA HDMI I2C SELECT
UMA
Add for EMI debug
Need add nearby HDMI CONN
R107 715/F_4R107 715/F_4
C624 0.1U/10V_4C624 0.1U/10V_4
C622 0.1U/10V_4C622 0.1U/10V_4
R87
2K_4
R87
2K_4
R339
200K/F_4
R339
200K/F_4
R331 *0_4/SR331 *0_4/S
R113 715/F_4R113 715/F_4
R88
2K_4
R88
2K_4
C617 0.1U/10V_4C617 0.1U/10V_4
Q33
2N7002E
Q33
2N7002E
3
2
1
R124 715/F_4R124 715/F_4
Q35
2N7002E
Q35
2N7002E
3
2
1
RP4 0_4P2R_4
RP4 0_4P2R_4
2
4
1
3
RP3 0_4P2R_4
RP3 0_4P2R_4
2
4
1
3
C615 0.1U/10V_4C615 0.1U/10V_4
R334
10K/F_4
R334
10K/F_4
R127 715/F_4R127 715/F_4
RP7 0_4P2R_4
RP7 0_4P2R_4
2
4
1
3
D1-
D1+
GND
GND
CK+
D2+
GND
D2-
D0+
D0-
CK-
SDA
RSVD
SCL
GND
CEC
GND
TYPE A
GND
+5V
HPD
CON_HDMI_A
CN21
SMT_R
I71
D1-
D1+
GND
GND
CK+
D2+
GND
D2-
D0+
D0-
CK-
SDA
RSVD
SCL
GND
CEC
GND
TYPE A
GND
+5V
HPD
CON_HDMI_A
CN21
SMT_R
I71
1
2
3
4
5
6
7
8
9
10
11
12
13
14
15
16
17
18
19
20
21
C620 0.1U/10V_4C620 0.1U/10V_4
C623 0.1U/10V_4C623 0.1U/10V_4
RP5 0_4P2R_4
RP5 0_4P2R_4
2
4
1
3
F1
FUSE1A6V_POLY
F1
FUSE1A6V_POLY
12
RP6 0_4P2R_4
RP6 0_4P2R_4
2
4
1
3
R101 715/F_4R101 715/F_4
C230 *0.1U/10V_4C230 *0.1U/10V_4
R118 715/F_4R118 715/F_4
R102 715/F_4R102 715/F_4
Q34
2N7002E
Q34
2N7002E
3
2
1
C626 0.1U/10V_4C626 0.1U/10V_4
R330
10K/F_4
R330
10K/F_4
C625 0.1U/10V_4C625 0.1U/10V_4
D13
CH501H-40PT
D13
CH501H-40PT
21
R335
100K/F_4
R335
100K/F_4
R111 715/F_4R111 715/F_4
R338
200K/F_4
R338
200K/F_4
D14
CH501H-40PT
D14
CH501H-40PT
21

5
5
4
4
3
3
2
2
1
1
D D
C C
B B
A A
SD_D2
SD_D1
SD_CLK
SD_CMD
SD_D0
DV12_S
SD_D3
DV33_18
AV12
DV12
AV12 DV12
PCIE_RXP5_C
PCIE_RXN5_C
SD_CD#
PCIE_CARD_CLKP
PCIE_CARD_CLKN
SD_D3
SD_CMD
SD_CLK
SD_D1
SD_D0
SD_D2
SD_CD#
SD_WP
SD_WP
PCIE_RXP59
PCIE_RXN59
PCIE_TXP59
PCIE_TXN59
CARD_CLKREQ# 13
PCIE_CARD_CLKP12
PCIE_CARD_CLKN12
5219_RST_R# 12
+3VCARD
+3VCARD
+3V
+3V
+3VCARD
AGND
Size Document Number Rev
Date: Sheet of
Quanta Computer Inc.
PROJECT : R22
NB5/RD2
RTS5219 & CR SOCKET
1A
Custom
26 43Wednesday, September 15, 2010
Size Document Number Rev
Date: Sheet of
Quanta Computer Inc.
PROJECT : R22
NB5/RD2
RTS5219 & CR SOCKET
1A
Custom
26 43Wednesday, September 15, 2010
Size Document Number Rev
Date: Sheet of
Quanta Computer Inc.
PROJECT : R22
NB5/RD2
RTS5219 & CR SOCKET
1A
Custom
26 43Wednesday, September 15, 2010
26
Reserved
R3019~R3024, C3009 close to chip pin
Reserved
RTS5159 max output current for ..
XD card 250mA
SD/MMC 250mA
MS/MSPRO 250mA
CLOSE CONN
Reserved for EMI
Can not more than 10p
Need close chip
DB to SI Change Footprint to SDCARD-CS1S-038-11P-SMT For SMT issue
C745
0.1U/10V_4
C745
0.1U/10V_4
U32
Realtek RTS5219
U32
Realtek RTS5219
SD_D2 25
SP5 28
SP6 29
SP7 30
SP8 31
SP9 32
SP10 33
SP11 34
SP12 35
SP13 36
GND 26
DV12_S 27
HSIP
1
HSIN
2
REFCLKP
3
REFCLKN
4
AV12
5
HSOP
6
HSON
7
GND
8
DV12
9
Card1_3V3
10
3V3_IN
11
Card2_3V3
12
XD_CD#
13
DV33_18
14
GND
15
SP1
16
SP2
17
SP3
18
SP4
19
SD_D1
20
SD_D0
21
SD_CLK
22
SD_CMD
23
SD_D3
24 SP14 37
SP15 38
SD_CD# 39
MS_INS# 40
GPIO/EEDI 41
EESK 42
EECS 43
EEDO 44
PERST# 45
CLK_REQ# 46
3V3_IN 47
RREF 48
C744
0.1U/10V_4
C744
0.1U/10V_4
C740 4.7U/6.3V_6C740 4.7U/6.3V_6
R4620_4 R4620_4
R455 0_4R455 0_4
C746
*4.7U/6.3V_6
C746
*4.7U/6.3V_6
C728 0.1U/10V_4C728 0.1U/10V_4
R443 6.2k/F_4R443 6.2k/F_4
C539
*10P/50V_4
C539
*10P/50V_4
R4600_4 R4600_4
C726 4.7U/6.3V_6C726 4.7U/6.3V_6
R4570_4 R4570_4
R4560_4 R4560_4
C743
10U/6.3V_8
C743
10U/6.3V_8
L73
*0_6
L73
*0_6
C538
0.1U/10V_4
C538
0.1U/10V_4
C734 .1U/10V_4C734 .1U/10V_4
C730 0.1U/10V_4C730 0.1U/10V_4
R295
*150K/F_4
R295
*150K/F_4
R4610_4 R4610_4
R466
*0_6
R466
*0_6
CN10
CARD READER SOCKET
CN10
CARD READER SOCKET
SD-DAT2 9
SD-DAT3 1
SD-CMD 2
GND1 3
GND2 6
SD-VCC 4
SD-CLK 5
SD-DAT0 7
SD-DAT1 8
SHIELD1-GND 12
SHIELD2-GND 13
SHIELD3-GND 14
SHIELD4-GND 15
SD-CD 10
SD-WP 11
C751
10U/6.3V_8
C751
10U/6.3V_8
C720
0.1U/10V_4
C720
0.1U/10V_4
C741 .1U/10V_4C741 .1U/10V_4
R467
*0_6/S
R467
*0_6/S

A
A
B
B
C
C
D
D
E
E
1 1
HD_SYNC
SENSE_B
SENSE_A
AMP_BEEP
CAP-
SENSE_B
SENSE_A
CAP+
R_SPK-
R_SPK+
+5V_AVDD
L_SPK-
HD_SDIN0
L_SPK+
ADC_VREG
ADC_V-
ADC_VREFFILT
ADC_CAP2
+3V_DVDD_CORE
ADC_EAPD#
HD_SDOUT
HD_BCLK
AMP_BEEP_R2
R_SPK+_R
L_SPK-_R
R_SPK+
R_SPK-
L_SPK-
L_SPK+
R_SPK-_R
L_SPK+_R
HPOUT_R
HPOUT_L
AMP_BEEP_L
DMIC_CLK_R
DMIC0
ACZ_SDIN0BIT_CLK_AUDIO
ACZ_RST#_AUDIO
MIC_L
MIC_R
VREFOUT_C
+3V3,5,6,7,10,11,12,13,14,15,16,20,23,24,25,26,28,29,30,31,32,33,38,39
DIGITAL_D123 DIGITAL_CLK23
+4.75VAVDD
+5V5,20,23,24,25,28,29,31,33,39
VOLMUTE#32
HPOUT_L 28
HPOUT_R 28
SENSE_A 28
ACZ_SDOUT_AUDIO13
ACZ_SDIN013
BIT_CLK_AUDIO13
ACZ_SYNC_AUDIO13
ACZ_RST#_AUDIO13
ACZ_SPKR 13
MIC_R 28
MIC_L 28
VREFOUT_C 28
AGND
+5V+4.75VAVDD
AGND +5V
+4.75VAVDD
+3V
AGND
+3V
+5V
AGND
+3V
AGND
AGND
+5V_AVDD
+5V_AVDD
AGND
AGND AGND AGND
+5V_AVDD
AGND
AGND
AGND
+3V
Size Document Number Rev
Date: Sheet of
Quanta Computer Inc.
PROJECT : R22
NB5/RD2
Azalia 92HD80
1A
Custom
27 43Wednesday, September 15, 2010
Size Document Number Rev
Date: Sheet of
Quanta Computer Inc.
PROJECT : R22
NB5/RD2
Azalia 92HD80
1A
Custom
27 43Wednesday, September 15, 2010
Size Document Number Rev
Date: Sheet of
Quanta Computer Inc.
PROJECT : R22
NB5/RD2
Azalia 92HD80
1A
Custom
27 43Wednesday, September 15, 2010
27
TO Internal Speakers
HDA Bus
Close to CODEC
>40mils trace
Close to CODEC
Close to CODEC
INT. SPEAKER
Vset=1.242V
R10453 close R10454
C10625 close C10629, and C10625
close Chip
>40mils trace
TO Headphone jack
EMI Request
Close to CODEC
6/17
AGND SHIELD
AGND SHIELD
AGND SHIELD
TO Digital MICTO Digital MIC
Close to CODEC
Check layout
mount location
Close to CODEC
FOR EMI
TO Audio Jack MIC
SI , check BIT_CLK_AUDIO
double pull low
DB to SI
Reverse For EMI & ESD
DB to SI
9/14 for IDT recommend
C748
220P/50V_4
C748
220P/50V_4
L75 SBK160808T-221Y-N/0.2A_6L75 SBK160808T-221Y-N/0.2A_6
C703
10U/6.3VS_6
C703
10U/6.3VS_6
C735 1000P/50V_4C735 1000P/50V_4
C691
1U/6.3V_4
C691
1U/6.3V_4
C694
0.047U/10V_4
C694
0.047U/10V_4
C711
4.7U/6.3V_6
C711
4.7U/6.3V_6
12
C707
10U/6.3VS_6
C707
10U/6.3VS_6
C716 10P/50V_4C716 10P/50V_4
CN12
INT SPEAKER CONN
CN12
INT SPEAKER CONN
1
2
3
4
R450 100K/F_4R450 100K/F_4
C738
0.1U/10V_4
C738
0.1U/10V_4
C704
2.2U/10V_6
C704
2.2U/10V_6
12
C702
1U/6.3V_4
C702
1U/6.3V_4
C723
33P/50V_4
C723
33P/50V_4
C737
0.01U/16V_4
C737
0.01U/16V_4
Digital
Analog
U31
92HD80B1X5NLGXTA48
Digital
Analog
U31
92HD80B1X5NLGXTA48
DVDD_CORE
1
DVDD_IO
3
DMIC_CLK/GPIO1
2
DMIC0/GPIO2
4
SPKR_PORT_D_R- 43
SPKR_PORT_D_R+ 44
PVDD 45
DMIC1/GPIO0/SPDIF_OUT_1
46
HDA_SDO
5
HDA_BITCLK
6
DVSS
7
HDA_SDI
8
DVDD
9
HDA_SYNC
10
HDA_RST#
11
SPDIF_OUT_0
48
EAPD
47
MONO_OUT
25
AVDD 38
AVSS
26
PVSS
42
AVSS
33
AVDD 27
PVDD 39
SPKR_PORT_D_L- 41
VREG
37
VREFFILT
21
CAP2
22
HP0_PORT_A_L 28
VREFOUT_A_or_F 23
VREFOUT_C 24
HP0_PORT_A_R 29
CAP-
35
CAP+
36
SENSE_B 14
PORT_E_L 15
HP1_PORT_B_L 31
PORT_E_R 16
PORT_F_L 17
AVSS
30 PORT_F_R 18
PORT_C_L 19
PORT_C_R 20
PC_BEEP 12
HP1_PORT_B_R 32
SPKR_PORT_D_L+ 40
SENSE_A 13
V-
34
DAP
49
U29
TPS793475
U29
TPS793475
Vout
5
BYP
4
GND
2EN 3
Vin 1
D26 RB500V-40D26 RB500V-40
C706 10P/50V_4C706 10P/50V_4
L76 SBK160808T-221Y-N/0.2A_6L76 SBK160808T-221Y-N/0.2A_6
R442 0_4R442 0_4
C722
*33P/50V_4
C722
*33P/50V_4
R448 *0_4R448 *0_4
C701
0.1U/10V_4
C701
0.1U/10V_4
R447 0_4R447 0_4
C749
220P/50V_4
C749
220P/50V_4
C732
0.1U/10V_4
C732
0.1U/10V_4
R388 *0_4R388 *0_4
C736
0.1U/10V_4
C736
0.1U/10V_4
C699
10U/6.3VS_6
C699
10U/6.3VS_6
R449
*4.7K_4
R449
*4.7K_4
L74 SBK160808T-221Y-N/0.2A_6L74 SBK160808T-221Y-N/0.2A_6
C697
0.1U/10V_4
C697
0.1U/10V_4
C747
220P/50V_4
C747
220P/50V_4
C719 *10P/50V_4C719 *10P/50V_4
Q39
2N7002
Q39
2N7002
3
2
1
C705
4.7U/6.3V_6
C705
4.7U/6.3V_6
12
R435 10K_4R435 10K_4
R453 100K_4R453 100K_4
R445 33_4R445 33_4
R297 *0_8/SR297 *0_8/S
C727
1U/6.3V_4
C727
1U/6.3V_4
R458
10K_4
R458
10K_4
C721
4.7U/6.3V_6
C721
4.7U/6.3V_6
C693
1U/6.3V_4
C693
1U/6.3V_4
L70
HCB1608KF-181T15/1.5A_6
L70
HCB1608KF-181T15/1.5A_6
C698
0.1U/10V_4
C698
0.1U/10V_4
C731
*.01U/16V_4
C731
*.01U/16V_4
R459 *0_4R459 *0_4
C733
10U/6.3VS_6
C733
10U/6.3VS_6
R432 10K_4R432 10K_4
R444 0_4R444 0_4C712
0.1U/10V_4
C712
0.1U/10V_4
R452
10K_4
R452
10K_4
C725
0.1U/10V_4
C725
0.1U/10V_4
R439 100/F_4R439 100/F_4
R451 2.49K/F_4R451 2.49K/F_4
C724
0.1U/10V_4
C724
0.1U/10V_4
C750
220P/50V_4
C750
220P/50V_4
C729 *10P/50V_4C729 *10P/50V_4
R441 0_4R441 0_4
R434 *0_4R434 *0_4
L77 SBK160808T-221Y-N/0.2A_6L77 SBK160808T-221Y-N/0.2A_6
C700
1U/6.3V_4
C700
1U/6.3V_4

1
1
2
2
3
3
4
4
5
5
6
6
7
7
8
8
A A
B B
C C
D D
+5VFAN1
FAN_SMBALERT#
+5VFAN1
VREFOUT_C
MIC_R1
MIC_L
MIC_R
MIC_L1
SENSE_MIC
MIC_IN_L
MIC_IN_R
HPOUT_L2
HPOUT_R2
HPOUT_L1
HPOUT_R1
HPOUT_L
SENSE_PHONE
HPOUT_R
SENSE_ASENSE_PHONE
SENSE_MIC SENSE_A
FAN1SIG32
FAN1ON32
MIC_R27
MIC_L27
VREFOUT_C27
HPOUT_R27
HPOUT_L27
SENSE_A 27
+3V
+5V
AGND
AGND
AGND
AGND
AGND AGND
AGND
AGND
Size Document Number Rev
Date: Sheet of
Quanta Computer Inc.
PROJECT : R22
NB5/RD2
AMP_TPA6017/CPU FAN/HOLE
1A
Custom
28 43Wednesday, September 15, 2010
Size Document Number Rev
Date: Sheet of
Quanta Computer Inc.
PROJECT : R22
NB5/RD2
AMP_TPA6017/CPU FAN/HOLE
1A
Custom
28 43Wednesday, September 15, 2010
Size Document Number Rev
Date: Sheet of
Quanta Computer Inc.
PROJECT : R22
NB5/RD2
AMP_TPA6017/CPU FAN/HOLE
1A
Custom
28 43Wednesday, September 15, 2010
28
20 mil
G955 /FON
signal have
internal
pull Hi to
VIN , R420
maybe can
remove
FANPWR = 1.6*VSET
CPU FAN
1 2 3 4
5678
Gnd shape
G995 layout notice
MIC
Normal open
AGND SHIELD
AGND SHIELD
AGND SHIELD
Line out
Normal open
audio-311105-2-6p
Footprint
HOLE
VGA Hole CPU Hole
CN25
AEC_311105-2
CN25
AEC_311105-2
1
2
6
3
4
5
7
8
9
10
C470 220P/50V_4C470 220P/50V_4
H7
*h-c354d118p2
H7
*h-c354d118p2
1
L38 SBK160808T-301Y-N/0.2A_6L38 SBK160808T-301Y-N/0.2A_6
CN24
AEC_311105-2
CN24
AEC_311105-2
1
2
6
3
4
5
7
8
9
10
R271
20K/F_4
R271
20K/F_4
H13
*h-c354d118p2
H13
*h-c354d118p2
1
C508 2.2U/6.3V_6C508 2.2U/6.3V_6
C499
0.1U/10V_4
C499
0.1U/10V_4
C509 2.2U/6.3V_6C509 2.2U/6.3V_6
R273 30.1/F_4R273 30.1/F_4
H11
*h-tc248bc197d150p2
H11
*h-tc248bc197d150p2
1
R242
3.9K/F_4
R242
3.9K/F_4
C129
0.1U/10V_4
C129
0.1U/10V_4
H1
*h-c354d118p2
H1
*h-c354d118p2
1
U6
G991
U6
G991
/FON
1
VIN
2VO 3
VSET
4
GND 5
GND 6
GND 7
GND 8
H16
*h-c354d118p2
H16
*h-c354d118p2
1
L44 SBK160808T-301Y-N/0.2A_6L44 SBK160808T-301Y-N/0.2A_6
H5
*H-TC248BC197D150P2
H5
*H-TC248BC197D150P2
1
L42 SBK160808T-301Y-N/0.2A_6L42 SBK160808T-301Y-N/0.2A_6
H2
*h-c236d118p2
H2
*h-c236d118p2
1
H6
*H-TC248BC197D150P2
H6
*H-TC248BC197D150P2
1
H9
*h-c354d118p2
H9
*h-c354d118p2
1
C84 1U/10V_4C84 1U/10V_4
L37 SBK160808T-301Y-N/0.2A_6L37 SBK160808T-301Y-N/0.2A_6
H15
*H-TC354BC236D118P2
H15
*H-TC354BC236D118P2
1
H10
*H-TC248BC197D150P2
H10
*H-TC248BC197D150P2
1
CN17
FAN CONN
CN17
FAN CONN
1
1
2
2
3
344
55
H8
*h-tc248bc197d150p2
H8
*h-tc248bc197d150p2
1
R279
20K/F_4
R279
20K/F_4
R251
3.9K/F_4
R251
3.9K/F_4
H12
*h-tc248bc197d150p2
H12
*h-tc248bc197d150p2
1
R268 10K_4R268 10K_4
H3
*h-c354d118p2
H3
*h-c354d118p2
1
R274 30.1/F_4R274 30.1/F_4
R313
4.7K_6
R313
4.7K_6
H14
*h-c354d118p2
H14
*h-c354d118p2
1
H4
*h-c354d118p2
H4
*h-c354d118p2
1
C501
1000P/50V_4
C501
1000P/50V_4 R278
20K/F_4
R278
20K/F_4
C464 220P/50V_4C464 220P/50V_4
C493
1000P/50V_4
C493
1000P/50V_4
C462
1U/6.3V_4
C462
1U/6.3V_4
R45
10K/F_4
R45
10K/F_4
H17
*h-c354d118p2
H17
*h-c354d118p2
1
C121
2.2U/6.3V_6
C121
2.2U/6.3V_6
C492
0.1U/10V_4
C492
0.1U/10V_4

5
5
4
4
3
3
2
2
1
1
D D
C C
B B
A A
USB0PWR
USBP15-
USBP15+
BTV
BTV
BTCON_P1
USBP0-
USB0PWR
USBP0+
USBP5-
USB0PWR
USBP5+
BLUELED
USBP0+
USBP0-
USBP5+
USBP5-
TP_R
TP_L
TPCLK-1TPCLK
TPDATA TPDATA-1
TPCLK
TPDATA
TP_L
USBP6-
USBP6+
TP_R
BT_OFF#14
USBP15- 13
USBP15+ 13
USBPW_ON#32
BLUELED 32,33
SATA_TXN0 14
SATA_TXP0 14
SATA_RXP0 14
SATA_RXN0 14
USBP0+13 USBP0-13
USBP5+13 USBP5-13
TPCLK32
TPDATA32
USBP6-13 USBP6+13
USBPW_ON#32
TP_LED1#32
+5VS5
+3VSUS+3VS5
+5V_HDD1
+5V+5V_HDD1
+5VS5
+5V_HDD1
+3VSUS
+3VSUS
+3V_HDD1
+3V+3V_HDD1
Size Document Number Rev
Date: Sheet of
Quanta Computer Inc.
PROJECT : R22
NB5/RD2
BT/USBX3/TP/HDD
1A
Custom
29 43Wednesday, September 15, 2010
Size Document Number Rev
Date: Sheet of
Quanta Computer Inc.
PROJECT : R22
NB5/RD2
BT/USBX3/TP/HDD
1A
Custom
29 43Wednesday, September 15, 2010
Size Document Number Rev
Date: Sheet of
Quanta Computer Inc.
PROJECT : R22
NB5/RD2
BT/USBX3/TP/HDD
1A
Custom
29 43Wednesday, September 15, 2010
29
80 mils (Iout=2A)
(TPS2061D)
LEFT SIDE USBX2
24mil
BLUETOOTH
AL000547000
IC(8P) G547 (MSOP-8) - 2A
AL000545000
IC OTHER(8P) G545A2P8U(MSOP-8) - 2A
SATA HDD CONNECTOR
Right SIDE USBX1
Main HDD
+5V: 2 A(4 Pin)
Gnd : (5 Pin)
ANT CONN
For layout routing
close conn
25 mils
TOUCH PAD CONN
To TOUCH
PAD SW board
H=6
80mils,Via No:4
AL000547005
IC OTHER(8P)G547E2P81U(MSOP8) - 2.5A
Reserve only
C420
*Clamp-Diode_6
C420
*Clamp-Diode_6
12
C531
*10U/6.3V_8
C531
*10U/6.3V_8
R157 4.7K_4R157 4.7K_4
C680
10U/6.3V_8
C680
10U/6.3V_8
C412
5.6P/50V_4
C412
5.6P/50V_4
C26 .1U/10V_4C26 .1U/10V_4
C660
0.1U/10V_4
C660
0.1U/10V_4
R425 *0_8/SR425 *0_8/S
Q30
*PDTC144EU
Q30
*PDTC144EU
1 3
2
C392 10P/50V_4C392 10P/50V_4
CN23
USB CONN
CN23
USB CONN
1
1
3
32
2
4
4GND 5
GND 8
GND 7
GND 6
R158 4.7K_4R158 4.7K_4
C435
*Clamp-Diode_6
C435
*Clamp-Diode_6
12
Q29
*ME2303T1
Q29
*ME2303T1
3
2
1
CN9
*BLUE TOOTH CONN
87213-0600-6P-L
CN9
*BLUE TOOTH CONN
87213-0600-6P-L
1
2
3
4
5
6
U25
G547E2P81U
U25
G547E2P81U
GND
1EN
4
VIN1
2
VIN2
3
OC 5
OUT1 6
OUT3 8
OUT2 7
L36
*DLW21HN900SQ2L(330mA)
L36
*DLW21HN900SQ2L(330mA)
1
4 3
2
C659
*470P/50V_4
C659
*470P/50V_4
C447
*Clamp-Diode_6
C447
*Clamp-Diode_6
12
C685
4.7U/6.3V_6
C685
4.7U/6.3V_6
CN7
88513-044N
CN7
88513-044N
1
2
3
4
C671
1U/10V_4
C671
1U/10V_4
C444
5.6P/50V_4
C444
5.6P/50V_4
C413 0.1U/10V_4C413 0.1U/10V_4
L35
*DLW21HN900SQ2L(330mA)
L35
*DLW21HN900SQ2L(330mA)
1
4 3
2
C391 10P/50V_4C391 10P/50V_4
C437
5.6P/50V_4
C437
5.6P/50V_4
CN1
USB board
CN1
USB board
6
5
4
3
2
1
C647
100U/16V
C647
100U/16V
12
C535
*0.1U/10V_4
C535
*0.1U/10V_4
CN6
TOUCH PAD CONN
CN6
TOUCH PAD CONN
1
2
3
4
5
6
L33 SBK160808T-680Y-N(0.3A,68)L33 SBK160808T-680Y-N(0.3A,68)
T107T107
R292
*4.7K_4
R292
*4.7K_4
L5 *DLW21HN900SQ2L(330mA)L5 *DLW21HN900SQ2L(330mA)
1
43
2
C678
0.1U/10V_4
C678
0.1U/10V_4
R429 *0_8R429 *0_8
L34 SBK160808T-680Y-N(0.3A,68)L34 SBK160808T-680Y-N(0.3A,68)
C526
*0.1U/10V_4
C526
*0.1U/10V_4
19
1
CN26
SATA HDD
19
1
CN26
SATA HDD
19
18
17
16
15
14
13
12
11
10
9
8
7
6
5
4
3
2
1
C411
*Clamp-Diode_6
C411
*Clamp-Diode_6
12
C419
5.6P/50V_4
C419
5.6P/50V_4
CN22
USB CONN
CN22
USB CONN
1
1
3
32
2
4
4GND 5
GND 8
GND 7
GND 6
C681
10U/6.3V_8
C681
10U/6.3V_8

5
5
4
4
3
3
2
2
1
1
D D
C C
B B
A A
LAN_REST_R#
PCIE_WAKE#
+1.05V_LAN
XTAL1
XTAL2
ISOLATEB
XTAL1
XTAL2
LAN_GLINK100#
LANRSET
LAN_GPIOS
LAN_TX#
MDI0+
MDI0-
MDI1+
MDI1-
PCIE_RXN2_LAN_L
PCIE_RXP2_LAN_L
LAN_CLKRQ
LAN_ECS_SCL
ISOLATEB
MDI1+
LAN_MX1+
MDI1-
MDI0-
LAN_MX0+
LAN_MX0-
LAN_MX1-
MDI0+
LAN_MCT0LAN_MCT0_1LAN_EMI
LAN_MCT1LAN_MCT0_2LAN_EMI
LAN_YLED
LAN_GLED
LAN_MX1+
LAN_MX1-
LAN_MX0-
LAN_MX0+
LAN_TX#
LAN_REST_R#
PCIE_LAN_CLKN
PCIE_LAN_CLKP
LAN_TX#
LAN_GLINK100#
LAN_GLINK100#
V_DAC_1
LAN_REST_R#LAN_PLTRST#
LAN_PLTRST#12
PCIE_WAKE# 13,33
LAN_DISABLE# 13,32
LAN_REST# 32
PCIE_RXN2_LAN9 PCIE_RXP2_LAN9
PCIE_LAN_CLKP12 PCIE_LAN_CLKN12
PCIE_TXP2_LAN9 PCIE_TXN2_LAN9
LAN_CLKREQ#13
+3V_LAN
+1.05V_LAN
+3V_LAN
+3V
+1.05V_LAN
+1.05V_LAN
+3V_LAN +3V_LAN
+1.05V_LAN
+3V_LAN
+3VLANVCC
+3VLANVCC
+3VLANVCC
Size Document Number Rev
Date: Sheet of
Quanta Computer Inc.
PROJECT : R22
NB5/RD2
RTL8102EL/RJ45
1A
Custom
30 43Wednesday, September 15, 2010
Size Document Number Rev
Date: Sheet of
Quanta Computer Inc.
PROJECT : R22
NB5/RD2
RTL8102EL/RJ45
1A
Custom
30 43Wednesday, September 15, 2010
Size Document Number Rev
Date: Sheet of
Quanta Computer Inc.
PROJECT : R22
NB5/RD2
RTL8102EL/RJ45
1A
Custom
30 43Wednesday, September 15, 2010
30
if ISOLATEB pin
pull-low,the LAN
chip will not drive
it's PCI-E outputs
( excluding
PCIE_WAKE# pin )
IND SMD 4.7UH +-20% 680MA(CBC2518T4R7M)
CV-4707MZ00
Power trace Layout
> 60mil
VDD10 near pins 13, 29, 45.
C55,C56 near pins 21.
GND VIA x 9 Pcs
Transformer for 10/100
VDD33 nesr pins 27, 39, 47, 48.
FOR EMI
RJ45
Check schematic control by EC ?
Footprint : rj45-130452-u4-12p
DB to SI
For Realtek
DB to SI
U5-Pin21 Change to +1.05V_LAN
C45
0.1U/10V_4
C45
0.1U/10V_4
R23 10K/F_4R23 10K/F_4
D9 *RB501V-40D9 *RB501V-40
2 1
C110 .01U/16V_4C110 .01U/16V_4
C48 0.1U/10V_4C48 0.1U/10V_4
R7075/F_4 R7075/F_4
C56
0.1U/10V_4
C56
0.1U/10V_4
C75
0.1U/10V_4
C75
0.1U/10V_4
R24 *100/F_4R24 *100/F_4
C157
0.01U/100V_0603
C157
0.01U/100V_0603
R33
15K/F_4
R33
15K/F_4
1 2
R42 2.49K/F_4R42 2.49K/F_4
C52 0.1U/10V_4C52 0.1U/10V_4
C55
1U/6.3V_4
C55
1U/6.3V_4 C73
0.1U/10V_4
C73
0.1U/10V_4
C76
0.1U/10V_4
C76
0.1U/10V_4
R7175/F_4 R7175/F_4
R27
1K/F_4
R27
1K/F_4
C59
27P/50V_4
C59
27P/50V_4
U18
NS681684
U18
NS681684
RD+
1
RD-
3
CT
2
TD-
8
CT
7
TD+
6
RX+ 16
CT 15
RX- 14
TX- 9
CMT 10
TX+ 11
CN18
RJ45_CONN
CN18
RJ45_CONN
LED_AMBER_P
12
LED_AMBER_N
11
RX1-
8
RX1+
7
RX0-
6
TX1+
4TX1-
5
RX0+
3
TX0-
2
TX0+
1
LED_WHITE_P
10
LED_WHITE_N
9
GND1 14
GND 13
C38 0.1U/10V_4C38 0.1U/10V_4
R35 *3.6K_6R35 *3.6K_6
R51 330_4R51 330_4
C51
0.1U/10V_4
C51
0.1U/10V_4
C44
0.1U/10V_4
C44
0.1U/10V_4
C41
.01U/16V_4
C41
.01U/16V_4
U5
RTL8161EH/8165EH
U5
RTL8161EH/8165EH
MDIP0
1
MDIN0
2
AVDD10
3
MDIP1
4
MDIN1
5
AVDD10(NC)
6
MDIP2(NC)
7
MDIN2(NC)
8
AVDD10(NC)
9
MDIP3(NC)
10
MDIN3(NC)
11
AVDD33(NC)
12
RSET 46
AVDD33 48
AVDD33 47
AVDD33(NC) 42
DVDD10(NC) 41
LED0 40
CKXTAL2 44
GPO/SMBALERT 38
LED1/EESK 37
CKXTAL1 43
DVDD10
13
SMBCLK(NC)
14
SMBDATA(NC)
15
CLKREQB
16
HSIP
17
HSIN
18
REFCLK_P
19
REFCLK_N
20
EVDD10
21
HSOP
22
HSON
23
GND
24
VDDREG 35
VDDREG 34
ENSWREG 33
EEDI 32
REGOUT 36
LED3/EEDO 31
EECS 30
DVDD10 29
LANWAKEB 28
DVDD33 27
ISOLATEB 26
PERSTB 25
DVDD33 39
AVDD10 45
GND 49
R72 330_4R72 330_4
C71
0.1U/10V_4
C71
0.1U/10V_4
C42
0.1U/10V_4
C42
0.1U/10V_4
Y1
25MHZ
Y1
25MHZ
C50
*1000P/50V_4
C50
*1000P/50V_4
R464 *0_4R464 *0_4
R39 0_4R39 0_4
C575
1000P/3KV_1808
C575
1000P/3KV_1808
C64
27P/50V_4
C64
27P/50V_4
R37 *0_4R37 *0_4
C158 1000P/50V_4C158 1000P/50V_4
U4
TC7SH08FU
U4
TC7SH08FU
2
14
3 5
R36 1K/F_4R36 1K/F_4
C43
0.1U/10V_4
C43
0.1U/10V_4
C156
0.01U/100V_0603
C156
0.01U/100V_0603
R22 10K/F_4R22 10K/F_4
C105 1000P/50V_4C105 1000P/50V_4

5
5
4
4
3
3
2
2
1
1
D D
C C
B B
A A
MY2
MY7
MY10
MY9
MY12
MX7
MY15
MY0
MX2
MY9
MY6
MY5
MX4
MY11
MY13
MY10
MY4
MY8
MY2
MY14
MX0
MY3
MX5
MX3
MX6
MY7
MX1
MY12
MY1
MY[0..17]
MX[0..7]
MY15
MY6
MY0
MY1 MY4
MY8
MY13 MY14
MX5
MX3
MY14
MY7
MY10
MY12
MY3
MX7
MY9
MY11
MX1
MX4
MY16
MY6
MY15
MY8
MY0
MY1
MX6
MX0
MX2
MY5
MY2
MY13
MY4
MY17
MY3
MY11
MY5
MY17
MY16
MY17
MY16
+PWLEDVCC
PWR_LED#
NBSWON1#
WIRELESS_ON_R
WIRELESS_OFF_R
WIRELESS_OFF_RWIRELESS_ON_R
ZERO_ODD_DP#
ZERO_ODD_DA#
MX[0..7]32
MY[0..17]32
PWR_LED#32 NBSWON1#32 LID_EC#23,32
CAPSLED#32
NUMLED#32
SATA_RXN1 14
SATA_RXP1 14
SATA_TXP1 14
SATA_TXN1 14
WIRELESS_ON32 WIRELESS_OFF32
ODD_PLUGIN# 13
ODD_DA#_FCH 13
ODD_PWR14
ODD_PD32
+3VPCU
+3VPCU
+3VPCU
+3VPCU
+PWLEDVCC
+3VPCU
+5VPCU +3V
+3V
+5V_ODD
+5V_ODD +5V+5V_ODD
+5V +5V
+3V
+3V
+5V_ODD
+5V
Size Document Number Rev
Date: Sheet of
Quanta Computer Inc.
PROJECT : R22
NB5/RD2
KEYBOARD/SW_BOARD/ODD
1A
Custom
31 43Wednesday, September 15, 2010
Size Document Number Rev
Date: Sheet of
Quanta Computer Inc.
PROJECT : R22
NB5/RD2
KEYBOARD/SW_BOARD/ODD
1A
Custom
31 43Wednesday, September 15, 2010
Size Document Number Rev
Date: Sheet of
Quanta Computer Inc.
PROJECT : R22
NB5/RD2
KEYBOARD/SW_BOARD/ODD
1A
Custom
31 43Wednesday, September 15, 2010
31
KEYBOARD CONN
KEYBOARD PULL-UP
POWER BUTTON CONNECTOR
6. GND
5. PWRLED#
4.POWERON#
3. LIDSWITCH
2. LEDVCC(+3VPCU)
1. +3VPCU(LIDSWITCH PWR)
ANT CONN
SATA CD-ROM
120 mils
Zero Power ODD circuit
Reserve for ESD
Reserve for ESD Reserve for ESD
Reserve only
High : ODD power on
Low : ODD power down
Check it on SI stage
DB to SI
K/B RF LED Change
DB to SI
EMI suggestion;near the CN3
C236
27P/50V_4
C236
27P/50V_4
R263 *0_4R263 *0_4
R66 *8.2K_4R66 *8.2K_4
C57 *220P/50V_4C57 *220P/50V_4
R454
*1M_4
R454
*1M_4
C66
1000P/50V_4
C66
1000P/50V_4
C150 *220P/50V_4C150 *220P/50V_4
R446
*10K/F_4
R446
*10K/F_4
RP2
*10P8R-8.2K
RP2
*10P8R-8.2K
10
9
8
7 4
3
2
1
56
Q38 *2N7002E
Q38 *2N7002E
3
2
1
Q17
PDTC144EU
Q17
PDTC144EU
1 3
2
C63 *220P/50V_4C63 *220P/50V_4
G1
*SHORT_ PAD1
G1
*SHORT_ PAD1
12
R105 *0_4R105 *0_4
C72 *220P/50V_4C72 *220P/50V_4
Q37 *2N7002E
Q37 *2N7002E
3
2
1
C90 *220P/50V_4C90 *220P/50V_4
C65
0.1U/10V_4
C65
0.1U/10V_4 C142 *220P/50V_4C142 *220P/50V_4
R89
1K/F_4
R89
1K/F_4
19
1
CN8
SATA ODD
19
1
CN8
SATA ODD
19
18
17
16
15
14
13
12
11
10
9
8
7
6
5
4
3
2
1
C136 *220P/50V_4C136 *220P/50V_4
C143
*1000P/50V_4
C143
*1000P/50V_4
R294
*10K/F_4
R294
*10K/F_4
C49 *220P/50V_4C49 *220P/50V_4
Q32
*2N7002E
Q32
*2N7002E
3
2
1
R38 39_6R38 39_6
1 2
C752
*1000P/50V_4
C752
*1000P/50V_4
C97 *220P/50V_4C97 *220P/50V_4
R91 *200/F_6R91 *200/F_6
12
C169 *220P/50V_4C169 *220P/50V_4
R73 200/F_6R73 200/F_6
12
C192
27P/50V_4
C192
27P/50V_4
C77 *220P/50V_4C77 *220P/50V_4
C67
0.1U/10V_4
C67
0.1U/10V_4
C532
0.1U/10V_4
C532
0.1U/10V_4
C103 *220P/50V_4C103 *220P/50V_4
C742
*.027U/25V_6
C742
*.027U/25V_6
2 1
R69 *8.2K_4R69 *8.2K_4
C69 *220P/50V_4C69 *220P/50V_4
C68
0.1U/10V_4
C68
0.1U/10V_4
12
C536
0.1U/10V_4
C536
0.1U/10V_4
C60 *220P/50V_4C60 *220P/50V_4
CN5
KB CONN
CN5
KB CONN
26
26 25
25 24
24 23
23 22
22 21
21 20
20 19
19 18
18 17
17 16
16 15
15 14
14 13
13 12
12 11
11 10
10 9
98
87
76
65
54
43
32
21
1
27
27
28
28
29
29
30
30
31
31
32
32
C127 *220P/50V_4C127 *220P/50V_4
C88 *220P/50V_4C88 *220P/50V_4
C537
0.1U/10V_4
C537
0.1U/10V_4
R80 *200/F_6R80 *200/F_6
12
C47 *220P/50V_4C47 *220P/50V_4
CN3
PWR BTN CONN
CN3
PWR BTN CONN
1
2
3
4
5
6
C120 *220P/50V_4C120 *220P/50V_4
C182
*27P/50V_4
C182
*27P/50V_4
C739
*1000P/50V_4
C739
*1000P/50V_4
R74 200/F_6R74 200/F_6
12
Q12
PDTC144EU
Q12
PDTC144EU
1 3
2
C534
10U/6.3V_8
C534
10U/6.3V_8
C131 *220P/50V_4C131 *220P/50V_4
C61 0.1U/10V_4C61 0.1U/10V_4
C86 *220P/50V_4C86 *220P/50V_4
R296 *10K/F_4
R296 *10K/F_4
RP1
*10P8R-8.2K
RP1
*10P8R-8.2K
10
9
8
7 4
3
2
1
56
C533
0.1U/10V_4
C533
0.1U/10V_4
C70 *220P/50V_4C70 *220P/50V_4
C74 *220P/50V_4C74 *220P/50V_4
R291 0_8R291 0_8
Q31 *IRLML6401TRPBF
Q31 *IRLML6401TRPBF
3
2
1
R79
1K/F_4
R79
1K/F_4
C155 *220P/50V_4C155 *220P/50V_4
C113 *220P/50V_4C113 *220P/50V_4
R40 *39_6R40 *39_6
1 2
C53 *220P/50V_4C53 *220P/50V_4
C170
*27P/50V_4
C170
*27P/50V_4
C145 *220P/50V_4C145 *220P/50V_4

5
5
4
4
3
3
2
2
1
1
D D
C C
B B
A A
3920_RST#
TEMP_MBAT
AD_AIR
CC-SET
FAN1SIG
SUSON
SUSB#
MAINON
HWPG
SUSC#
NBSWON1#
PWM_VADJ
KBSMI#1
VRON
NUMLED#
LAN_POWER
ACIN
LID_EC#
CAPSLED#
D/C#
MBCLK
MBDATA
VOLMUTE#
SPI_CLK
SYS_I
BIOS_WR#
BIOS_RD#
S5_ON
BIOS_CS#
DNBSWON#1
KBSMI#1
SCI1#
RF_LINK#
MBCLK2
MBDATA2
VR2.5_ON
AD_TYPE
MBATLED0#
DNBSWON#1
PWR_LED#
ECPWROK
RSMRST#
FAN1ON
OP_FAN_SEL
MY11
MY4
MY6
GATEA20
MY13
MY3
MX2
MY7
MX7
MY2
MX1
MY8
MY10
MX0
MY15
MY0
MY1
MY14
MY5
MY9
MX5
MY12
MX4
MX3
MX6
LAD3
LAD2
SERIRQ
LAD1
LAD0
LFRAME#
RCIN#
SCI1#
CLKRUN#
PCLK_LPC_KB3920
EMU_LID
EC_ACLIM
MY16
MY17
OP_FAN_SEL
Vari_ON
MBDATA
MBCLK
NBSWON1#
HWPG
RSMRST#
USBPW_ON#
TPCLK
TPDATA
BIOS_WR#
BIOS_CS#
SPI_CLK
BIOS_RD# SPI_7P
SPI_3P
3920_RST#
BLUELED
BLUELED
AC_LED_ON#
CPU_PROCHOT#
VGACOREON
VGA_ON_SB
VGA_PWROK
CRY2
CRY1
MAINON
CRY2
AD_TYPE
G_SMBCLK
G_SMBDAT
Vari_ON
QUICK_BUTTON
QUICK_BUTTON
PWRLED_LEFT
TEMP_MBAT 40
AD_AIR 40
SUSB# 13
D/C# 40
HWPG 23,34,35,37,39
NUMLED# 31
MBDATA 5,40
MBCLK 5,40
CAPSLED# 31
FAN1SIG 28
SYS_I 40
VRON 35,36,37,39
SERR#12
NBSWON1# 31
VOLMUTE# 27
ACIN39,40
SUSON37,39 MAINON37,38,39,40
LAN_POWER39 S5_ON34,35 LID_EC# 23,31
DNBSWON# 13
KBSMI# 13
MBDATA2 5
MBCLK2 5
RF_LINK#33
PWR_LED# 31
ECPWROK 5,16,20
RSMRST# 13
FAN1ON 28
MY1231
MY131
MY931
MY431
MY1331
MY731
MY031
MY531
MY1131
MY1531
MY331
MY1031
MY1431
MY231
MY831
MY631
LAD112,33
LAD312,33
LFRAME#12,33 LAD012,33
LAD212,33
CLKRUN#12 PCIRST#12
SUSC# 13
PWM_VADJ 23
LAN_DISABLE#13,30
LAN_REST# 30
MY1631 MY1731
GATEA2013 RCIN#13
SERIRQ12
MX031 MX131 MX231 MX331 MX431 MX531 MX631 MX731
PCLK_LPC_KB392012
VR2.5_ON39
MBATLED0#40
SCI# 13
EC_DEBUG1 33
RSMRST# 13
USBPW_ON#29
TPDATA29 TPCLK29
AD_ID 40
3920_RST# 5
BLUELED29,33
AC_LED_ON#40
EMU_LID 23
CPU_PROCHOT# 3
VGACOREON20,37,38
VGA_ON_SB12 VGA_PWROK12,20,37,38
WIRELESS_OFF31 WIRELESS_ON31
ODD_PD 31
RTC_CLK 12,16
G_SMBCLK18 G_SMBDAT18
BATSHIP 40
BLED_COMBO33
TP_LED1#29 PWRLED_LEFT 33
+3VPCU
+3VPCU_EC
+3VPCU
+3VPCU
+3VPCU
+3V
+5VPCU
+3VPCU+3VPCU_EC
+3VPCU
+3VPCU
+3VPCU
+3VPCU
+3VPCU
Size Document Number Rev
Date: Sheet of
Quanta Computer Inc.
PROJECT : R22
NB5/RD2
KB3926/ROM/TP
1A
Custom
32 43Wednesday, September 15, 2010
Size Document Number Rev
Date: Sheet of
Quanta Computer Inc.
PROJECT : R22
NB5/RD2
KB3926/ROM/TP
1A
Custom
32 43Wednesday, September 15, 2010
Size Document Number Rev
Date: Sheet of
Quanta Computer Inc.
PROJECT : R22
NB5/RD2
KB3926/ROM/TP
1A
Custom
32 43Wednesday, September 15, 2010
32
For KB3926 C version
Battery charge/discharge
Cap button
system thermal
Change D12, D16 to RB500
for current loss
Platform model
SG/DIS
UMA
GPIO42
Low
High
AKE38FP0N01WINBOND
AKE38ZA0Q00
EON
2M byte
SPI
BIOS
AKE38FP0Z00
MAX
SOCKET DFHS08FS023
TBD
Middle (1.5V)
Enable Vari-bright
need pull low
Put close to EC side
If use SB RTC CLK
should change to 20P
adapter Type check
VGA
thermal
Hi ==> 90W
Low ==> 65W
DB to SI
GPIOB Change Netname to PWRLED_LEFT for LED Board issue!!!
R131
*10K/F_4
R131
*10K/F_4
R90 100/F_4R90 100/F_4
R135 10K/F_4R135 10K/F_4
C410
4.7U/6.3V_6
C410
4.7U/6.3V_6
R98 47K_4R98 47K_4
R95 10K_4R95 10K_4
T62T62
T43T43
R137 4.7K_4R137 4.7K_4
C252
0.1U/10V_4
C252
0.1U/10V_4C268
*1U/6.3V_4
C268
*1U/6.3V_4
C382 2.2U/6.3V_6C382 2.2U/6.3V_6
C263 0.1U/10V_4C263 0.1U/10V_4
R1550_4 R1550_4
T41T41
R144 *8.2K_4R144 *8.2K_4
T28T28
R303
10K/F_4
R303
10K/F_4
L24
SBK160808T-680Y-N(0.3A,68)
L24
SBK160808T-680Y-N(0.3A,68)
C398
0.1U/10V_4
C398
0.1U/10V_4
R139 4.7K_4R139 4.7K_4
D16
1SS355
D16
1SS355
2 1
C401 *27P/50V_4C401 *27P/50V_4
C396 2200P/50V_4C396 2200P/50V_4
U16
MX25L1605DM2I-12G
U16
MX25L1605DM2I-12G
CE#
1
SCK
6
SI
5
SO
2
WP#
3
VDD 8
VSS 4
HOLD# 7
C262 0.1U/10V_4C262 0.1U/10V_4
T60T60
T44T44
C331 0.1U/10V_4C331 0.1U/10V_4
R154 100K/F_4R154 100K/F_4
R302 33_4R302 33_4
C310
4.7U/6.3V_6
C310
4.7U/6.3V_6
C376 0.1U/10V_4C376 0.1U/10V_4
U9
KB3930QF A1
U9
KB3930QF A1
SERIRQ
3
LFRAME
4
LAD0
10
LAD1
8
LAD2
7
LAD3
5
PCIRST/GPIO5
13 PCICLK
12
SCI/GPIOE
20
GA20/GPIO0
1
KBRST/GPIO1
2
ECRST
37
CLKRUN
38
KSI0/GPIO30
55
KSI1/GPIO31
56
KSI2/GPIO32
57
KSI3/GPIO33
58
KSI4/GPIO34
59
KSI5/GPIO35
60
KSI6/GPIO36
61
KSI7/GPIO37
62
KSO0/GPIO20
39
KSO1/GPIO21
40
KSO2/GPIO22
41
KSO3/GPIO23
42
KSO4/GPIO24
43
KSO5/GPIO25
44
KSO6/GPIO26
45
KSO7/GPIO27
46
KSO8/GPIO28
47
KSO9/GPIO29
48
KSO10/GPIO2A
49
KSO11/GPIO2B
50
KSO12/GPIO2C
51
KSO13/GPIO2D
52
KSO14/GPIO2E
53
KSO15/GPIO2F
54
KSO16/GPIO48
81
KSO17/GPIO49
82
PSCLK1/GPIO4A
83
PSDAT1/GPIO4B
84
PSCLK2/GPIO4C
85
PSDAT2/GPIO4D
86
PSCLK3/GPIO4E
87
PSDAT3/GPIO4F
88
RD
119
WR
120
SELMEM/SPICS
128
SELIO/GPIO50
89
SELIO2/GPIO43
76
XCLKI 122
XCLKO 123
D0/GPXD0
109
D1/GPXD1
110
D2/GPXD2
112
D3/GPXD3
114
D4/GPXD4
115
D5/GPXD5
116
D6/GPXD6
117
D7/GPXD7
118
A0/GPXA0
97
A1/GPXA1
98
A2/GPXA2
99
A3/GPXA3
100
A4/GPXA4
101
A5/GPXA5
102
A6/GPXA6
103
A7/GPXA7
104
A8/GPXA8
105
A9/GPXA9
106
A10/GPXA10
107
A11/GPXA11
108
GND3 35
AGND 69
AVCC 67
VCC1 9
VCC2 22
VCC3 33
VCC4 96
VCC5 111
VCC6 125
AD0/GPI38 63
AD1/GPI39 64
AD2/GPI3A 65
AD3/GPI3B 66
DA0/GPO3C 68
DA1/GPO3D 70
DA2/GPO3E 71
DA3/GPO3F 72
PWM1/GPIOE 21
PWM2/GPIO10 23
FANPWM1/GPIO12 26
FANPWM2/GPIO13 27
FANFB1/GPIO14 28
FANFB2/GPIO15 29
SCL1/GPIO44 77
SDA1/GPIO45 78
SCL2/GPIO46 79
SDA2/GPIO47 80
GPIO4 6
GPIO7 14
GPIO8 15
GPIOA 16
GPIOB 17
GPIOC 18
GPIOD 19
GPIO11 25
GPIO16 30
GPIO17 31
GPIO18 32
GPIO19 34
GPIO1A 36
CIR_RX/GPIO40 73
GPIO41 74
GPIO42 75
GPIO52 90
GPIO53 91
GPIO54 92
GPIO55 93
GPIO56 95
GPIO58 126
GPIO59 127
GPIO57 121
GND2 24
GND4 94
GND5 113
GND1 11
V18R
124
D15 RB500V-40D15 RB500V-40
21
R128 10K/F_4R128 10K/F_4
T39T39
C326 4.7U/6.3V_6C326 4.7U/6.3V_6
R134
10K/F_4
R134
10K/F_4
R96
12.1K/F_4
R96
12.1K/F_4
C397 0.1U/10V_4C397 0.1U/10V_4
C403 20P/50V_4C403 20P/50V_4
U8
*TPS73133
U8
*TPS73133
SHDN 3
GND 2
VIN 1
NR/FB
4
VOUT
5
T61T61
T37T37
C541
0.1U/10V_4
C541
0.1U/10V_4
D23 CH501H-40PTD23 CH501H-40PT
21
R348 10K/F_4R348 10K/F_4
R140 *0_4/SR140 *0_4/S
R151
100K_4
R151
100K_4
1 2
T113T113
R346 *10K/F_4R346 *10K/F_4
C399 0.1U/10V_4C399 0.1U/10V_4
C318
*1U/6.3V_4
C318
*1U/6.3V_4
R125 *10K/F_4R125 *10K/F_4
T38T38
C384 0.1U/10V_4C384 0.1U/10V_4
R175 0_4R175 0_4
D17 RB500V-40D17 RB500V-40
21
C404 4.7U/6.3V_6C404 4.7U/6.3V_6
R316 10K/F_4R316 10K/F_4

A
A
B
B
C
C
D
D
E
E
D D
C C
B B
A A
MINI_PLTRST#
MINICAR_PME#
RF_LINK#
LAD2
LFRAME#
LAD1
MINI_BLED
PCLK_LPC_DEBUG
MINICAR_PME#
LAD0
LAD3
MINI_PLTRST#
PCIE_MINI1_CLKN
PCIE_MINI1_CLKP
WLAN_CLKREQ#
PCIE_RXN1
PCIE_TXN1
PCIE_TXP1
PCIE_RXP1
PCLK_LPC_DEBUG
SATA_LED#
PWRLED_LEFT
RF_OFF# 14
MINI_PLTRST# 12
LAD0 12,32
LAD1 12,32
LAD2 12,32
LFRAME# 12,32
RF_LINK# 32
PCIE_WAKE#13,30
USBP10- 13
USBP10+ 13
BT_COMBO_EN#14
LAD3 12,32
BLED_COMBO 32
BLUELED 29,32
PCIE_RXP19 PCIE_RXN19
PCIE_TXN19 PCIE_TXP19
PCLK_LPC_DEBUG12
EC_DEBUG132
PCIE_MINI1_CLKN12 PCIE_MINI1_CLKP12
WLAN_CLKREQ#13
PWRLED_LEFT32
SATA_LED#14
+3V_WLAN
+1.5V
+1.5V
+3V
+3VSUS
+3V
+3V_WLAN
+3VSUS +3V_WLAN
+3V
+5V
+3V
Size Document Number Rev
Date: Sheet of
Quanta Computer Inc.
PROJECT : R22
NB5/RD2
Mini CARD/LED CONN
1A
Custom
33 43Wednesday, September 15, 2010
Size Document Number Rev
Date: Sheet of
Quanta Computer Inc.
PROJECT : R22
NB5/RD2
Mini CARD/LED CONN
1A
Custom
33 43Wednesday, September 15, 2010
Size Document Number Rev
Date: Sheet of
Quanta Computer Inc.
PROJECT : R22
NB5/RD2
Mini CARD/LED CONN
1A
Custom
33 43Wednesday, September 15, 2010
Mini PCI-E Card 1
33
WLAN
for EMI request
INTEL WLAN
CARD PIN 20
W_DISABLE#
have
internal
pull-up 110k
ohm
BT_DATA,BT_CHCLK,CLKREQ#
internal pull-DOWN 100k
ohm
LED board CONN
DB to SI
GPIOB Change Netname to PWRLED_LEFT for LED Board issue!!!
DB to SI
C553,C554 EMI suggestion;near the CN11
C553
*27PF/50V_4
C553
*27PF/50V_4
R315
*10K/F_4
R315
*10K/F_4
R30 0_8R30 0_8 R57 *10K/F_4R57 *10K/F_4
C554
*27PF/50V_4
C554
*27PF/50V_4
Q8
*PDTC144EU
Q8
*PDTC144EU
13
2
R25 *10K_4R25 *10K_4
C62
0.1U/10V_4
C62
0.1U/10V_4
C95
10U/6.3V_8
C95
10U/6.3V_8
R19 *0_4R19 *0_4
CN11
88513-044N
CN11
88513-044N
1
2
3
4
R29 *0_8R29 *0_8
R31 10K/F_4R31 10K/F_4
C32
10U/6.3V_8
C32
10U/6.3V_8
CN16
MINI PCIE H=9.0
DFHS52FR022
MIPCI-C-1759513-52P-LDV-SMT
CN16
MINI PCIE H=9.0
DFHS52FR022
MIPCI-C-1759513-52P-LDV-SMT
Reserved
51
Reserved
49
Reserved
47
Reserved
45
Reserved
43
Reserved
41
Reserved
39
Reserved
37
GND
35
PETp0
33
PETn0
31
GND
29
GND
27
PERp0
25
PERn0
23
GND
21
Reserved
19
Reserved
17
GND
15
REFCLK+
13
REFCLK-
11
GND
9
CLKREQ#
7
BT_CHCLK
5
+3.3V 52
GND 50
+1.5V 48
LED_WPAN# 46
LED_WLAN# 44
LED_WWAN# 42
GND 40
USB_D+ 38
USB_D- 36
GND 34
SMB_DATA 32
SMB_CLK 30
+1.5V 28
GND 26
+3.3Vaux 24
PERST# 22
W_DISABLE# 20
GND 18
Reserved 16
+1.5V 6
BT_DATA
3
WAKE#
1
Reserved 14
Reserved 12
Reserved 10
Reserved 8
GND 4
+3.3V 2
C58
0.1U/10V_4
C58
0.1U/10V_4
R21 0_4R21 0_4
R32 0_4R32 0_4
C25
0.01U/16V_4
C25
0.01U/16V_4
C118
1U/10V_4
C118
1U/10V_4
R20 *0_4R20 *0_4
T111T111
C540 *27PF/50V_4C540 *27PF/50V_4
R299 *0_6R299 *0_6
R304 *0_4R304 *0_4
C23
0.1U/10V_4
C23
0.1U/10V_4

5
5
4
4
3
3
2
2
1
1
D D
C C
B B
A A
5V_LGATE1
5V_FB1
3V_FB2
+5V_ALWP
PGOOD
3V_UGATE2
5V_PHASE1 +3.3V_ALWP
5V_UGATE1
3V_LGATE2
3V_PHASE2
8205EN
5V_BST1
S5_ON
HWPG 23,32,35,37,39
S5_ON 32,35
+VIN_5VS5
+5VPCU
+5VS5
+VIN
+2VREF+3VPCU
+3VS5
+3VPCU
+5VPCU
+3VS5
+VIN
+VIN_3VS5 +VIN
Size Document Number Rev
Date: Sheet of
Quanta Computer Inc.
PROJECT : R22
NB5/RD2
+5V/+3V (RT8206B)
1A
Custom
34 43Wednesday, September 15, 2010
Size Document Number Rev
Date: Sheet of
Quanta Computer Inc.
PROJECT : R22
NB5/RD2
+5V/+3V (RT8206B)
1A
Custom
34 43Wednesday, September 15, 2010
Size Document Number Rev
Date: Sheet of
Quanta Computer Inc.
PROJECT : R22
NB5/RD2
+5V/+3V (RT8206B)
1A
Custom
34 43Wednesday, September 15, 2010
37
DC/DC +3VS5/+5VS5
Place these CAPs
close to FETs
OCP minimum:7.5A
Countinue current:4A
Peak current:6A
+3.3 Volt +/- 5%
+5 Volt +/- 5%
Peak current:6A
Rds(on) 20m ohm
Rds(on) 20m ohm
Place these CAPs
close to FETs
OCP minimum:7.5A
Countinue current:4A
PR33
105K/F_4
PR33
105K/F_4
PQ41
ME4812
PQ41
ME4812
3 6
5
7
8
2
4
1
PC175
0.1U/25V_4
PC175
0.1U/25V_4
PC53
4.7U/6.3V_6
PC53
4.7U/6.3V_6
PR37
10K_4
PR37
10K_4 PC208
0.1U/10V_4
PC208
0.1U/10V_4
PC171
0.1U/25V_4
PC171
0.1U/25V_4
+
PC199
330U/6.3V_6X5.8
+
PC199
330U/6.3V_6X5.8
12
+
PC198
330U/6.3V_6X5.8
+
PC198
330U/6.3V_6X5.8
12
PC19
4.7U/6.3V_6
PC19
4.7U/6.3V_6
PC178
2200P/50V_4
PC178
2200P/50V_4
PR19
10K/F_4
PR19
10K/F_4
PL16
2.2UH/8A
PL16
2.2UH/8A
PC50
4.7U/25V_8
PC50
4.7U/25V_8
PC169
2200P/50V_4
PC169
2200P/50V_4
PC177
0.1U/25V_4
PC177
0.1U/25V_4
PL17
2.2uH/8A
PL17
2.2uH/8A
PR193
*0_2/S
PR193
*0_2/S
PC170
0.1U/25V_4
PC170
0.1U/25V_4
PC173
2200P/50V_4
PC173
2200P/50V_4
PC209
0.1U/10V_4
PC209
0.1U/10V_4
PR44
0_4
PR44
0_4
PQ42
DMG4496
PQ42
DMG4496
3 6
5
7
8
2
4
1
PC176
2200P/50V_4
PC176
2200P/50V_4
PR176
2.2_8
PR176
2.2_8
PC27
0.1U/25V_4
PC27
0.1U/25V_4
PR65
*0_4
PR65
*0_4
PR26
121K/F_4
PR26
121K/F_4
PL11
UPB201212T-800Y-N
PL11
UPB201212T-800Y-N
PQ40
DMG4496
PQ40
DMG4496
3 6
5
7
8
2
4
1
PQ39
ME4812
PQ39
ME4812
3 6
5
7
8
2
4
1
PR21
15.4K/F_4
PR21
15.4K/F_4
PC52
*0.1U/10V_4
PC52
*0.1U/10V_4
PR22
*0_4
PR22
*0_4
PC37
0.1U/25V_4
PC37
0.1U/25V_4
PL12
UPB201212T-800Y-N
PL12
UPB201212T-800Y-N
PC51
0.1U/25V_4
PC51
0.1U/25V_4
PR42
2_6
PR42
2_6
PR66
0_4
PR66
0_4
PC10
1U/6.3V_4
PC10
1U/6.3V_4
PR80
0_4
PR80
0_4
PR79
10_8
PR79
10_8
PC72
4.7U/25V_8
PC72
4.7U/25V_8
PU3
RT8223
PU3
RT8223
REF 3
TONSEL 4
VREG5 17
EN0
13
VREG3 8
VIN 16
FB1
2
PGOOD
23
ENTRIP1
1
UGATE1
21
PHASE1
20
BOOT1
22
LGATE1
19
ENC
18
GND
15
LGATE2 12
BOOT2 9
PHASE2 11
UGATE2 10
ENTRIP2
6
SKIPSEL
14
FB2 5
OUT2 7
GND
25
VOUT1
24
PR194
*0_2/S
PR194
*0_2/S
PR57
*665K/F_4
PR57
*665K/F_4
PR177
2.2_8
PR177
2.2_8
PC66
4.7U/25V_8
PC66
4.7U/25V_8
PR53
2_6
PR53
2_6
PR20
10K/F_4
PR20
10K/F_4
PR18
6.8K/F_4
PR18
6.8K/F_4
PC174
4.7U/25V_8
PC174
4.7U/25V_8
PR14
0_4
PR14
0_4
PR63
*330K/F_4
PR63
*330K/F_4

5
5
4
4
3
3
2
2
1
1
D D
C C
B B
A A
8208CS1.1V
8208TON1.1V
8208RTFB1.1V
8208RTDH1.1V
8208BST1.1V_1
8208RTVDD1.1V
8208RTEN1.1V
8208RTPG1.1V
8208RTDL1
8208RTD10.1V
8208RTLX2.1V
RTVDD
RTDH
RTBST_1
VRON RTEN
RTLX
RTDL
RTFB
RTBST
HWPG_S2A
RTILIM
RTTONRTTON
1.1VADJ
HWPG
HWPG23,32,34,37,39
HWPG23,32,34,37,39
S5_ON32,34
VRON32,36,37,39
DYN_PWR_EN10
+VIN_1.1VDYN
+3VS5
+5VS5
+1.1V_DYN_S1
+VIN_1.1V
+1.1V_S2
+1.1V
+1.1V_DYN
+5VS5
+1.1VS5
+3VS5
+5VS5
+VIN
+VIN
Size Document Number Rev
Date: Sheet of
Quanta Computer Inc.
PROJECT : R22
NB5/RD2
VGA Core/+1.8VGFX/1.0VGFX
1A
Custom
35 43Wednesday, September 15, 2010
Size Document Number Rev
Date: Sheet of
Quanta Computer Inc.
PROJECT : R22
NB5/RD2
VGA Core/+1.8VGFX/1.0VGFX
1A
Custom
35 43Wednesday, September 15, 2010
Size Document Number Rev
Date: Sheet of
Quanta Computer Inc.
PROJECT : R22
NB5/RD2
VGA Core/+1.8VGFX/1.0VGFX
1A
Custom
35 43Wednesday, September 15, 2010
Vo=0.75(R1+R2)/R2
600 mils
RDSon=14m ohm
Vo=0.75(R1+R2)/R2
RDSon=20m ohm
600 mils
OCP minimum: 9A
+1.1V Volt +/- 5%
Peak current: 7A
Countinue current:5A
OCP minimum: 9A
+1.1V Volt +/- 5%
Peak current: 7A
Countinue current:5A
VO=(0.8(R1+R2)/R2)
R2<120Kohm
R1
R2
Peak current:0.5A
Countinue current:0.2A
1.1 Volt +/- 5%
Low
DYN_PWR_EN
1.1
High
+1.1V_DYN 0.95
35
Reserve for AMD tunning
SI:change part number
SI:short pad
SI:short pad
PR227
100K/F_4
PR227
100K/F_4
PR226
0_4
PR226
0_4
PR174
2.2_8
PR174
2.2_8
PR115
232K/F_4
PR115
232K/F_4
PR229
*0_3720/S
PR229
*0_3720/S
1 2
PC266
4.7U/25V_8
PC266
4.7U/25V_8
PC164
0.1U/25V_4
PC164
0.1U/25V_4
PC265
2200P/50V_4
PC265
2200P/50V_4
PR225
10K/F_4
PR225
10K/F_4
PU13
G9661
PU13
G9661
EN
2
VOUT 6
NC 5
VDD
4GND 8
PGOOD
1
VIN
3
ADJ
7
GND1 9
PR234
0_4
PR234
0_4 PR235
232K/F_4
PR235
232K/F_4
PR237
2_6
PR237
2_6
PC179
4.7U/25V_8
PC179
4.7U/25V_8
PC262
0.1U/25V_4
PC262
0.1U/25V_4
PC210
2200P/50V_4
PC210
2200P/50V_4
+
PC205
390U/2.5V_6X5.8ESR10
+
PC205
390U/2.5V_6X5.8ESR10
12
PL18
2.2UH/8A
PL18
2.2UH/8A
PR139
13.3K/F_4
PR139
13.3K/F_4
PC190
2200P/50V_4
PC190
2200P/50V_4
PR123
12.1K/F_4
PR123
12.1K/F_4
PC152
4.7U/25V_8
PC152
4.7U/25V_8
PR127
0_4
PR127
0_4
PC153
0.1U/25V_4
PC153
0.1U/25V_4
PR140
10K/F_4
PR140
10K/F_4
PC258
1U/6.3V_4
PC258
1U/6.3V_4
PC141
2200P/50V_4
PC141
2200P/50V_4
PR195
*0_2/S
PR195
*0_2/S
PQ45
AON7702
PQ45
AON7702
352
4
1
PR239
10_4
PR239
10_4
PR117
10_6
PR117
10_6
PR228
38.3K/F_4
PR228
38.3K/F_4
PC256
0.1U/10V_4
PC256
0.1U/10V_4
PC249
10U/6.3V_8
PC249
10U/6.3V_8
PR116
2_6
PR116
2_6
PR232
10_6
PR232
10_6
PL23
2.2UH/8A
PL23
2.2UH/8A
PL13
UPB201212T-800Y-N
PL13
UPB201212T-800Y-N
PR230
*0_2/S
PR230
*0_2/S
PQ53
ME4812
PQ53
ME4812
3 6
5
7
8
2
4
1
PL8
UPB201212T-800Y-N
PL8
UPB201212T-800Y-N
PR138 2.67K/F_4PR138 2.67K/F_4
PC106 *100P/50V_4PC106 *100P/50V_4
PC254
10U/6.3V_8
PC254
10U/6.3V_8
PC187
4.7U/25V_8
PC187
4.7U/25V_8
PC250
0.33U/6.3V_4
PC250
0.33U/6.3V_4
+
PC259
390U/2.5V_6X5.8ESR10
+
PC259
390U/2.5V_6X5.8ESR10
12
PU5
RT8208A
PU5
RT8208A
VOUT
1
VDD 2
FB
3
PGOOD
4
D1 5
D0
6
G0
7
DL 8
VDDP 9
CS
10
PHASE 11
DH 12
BST 13
G1
14
EN/DEM
15 TON 16
PAD
17
PR238
15K/F_4
PR238
15K/F_4
PR154
0_4
PR154
0_4
PR197
*0_3720/S
PR197
*0_3720/S
1 2
PQ27
DMN601K-7
PQ27
DMN601K-7
3
2
1
PC98
1U/6.3V_4
PC98
1U/6.3V_4
PC211
0.1U/10V_4
PC211
0.1U/10V_4
PC83
*0.22U/10V_4
PC83
*0.22U/10V_4
PU14
RT8209A
PU14
RT8209A
VOUT
1
VDD 2
FB 3
PGOOD
4
NC
5
GND
6
PGND
7
DL 8
VDDP 9
CS
10
PHASE 11
DH 12
BST 13
NC
14
EN/DEM
15
TON 16
PAD
17
PR233
10K/F_4
PR233
10K/F_4
PR188
2.2_8
PR188
2.2_8
PQ54
DMG4496
PQ54
DMG4496
3 6
5
7
8
2
4
1
PR110 10K/F_4PR110 10K/F_4
PC260
10U/6.3V_8
PC260
10U/6.3V_8
PC255
10U/6.3V_8
PC255
10U/6.3V_8
PC251
0.1U/10V_4
PC251
0.1U/10V_4
PC257
*100P/50V_4
PC257
*100P/50V_4
PQ44
AON7410
PQ44
AON7410
352
4
1
PC253
0.1U/10V_4
PC253
0.1U/10V_4
PR231
4.87K/F_4
PR231
4.87K/F_4
PC99
1U/6.3V_4
PC99
1U/6.3V_4
PC252
1U/6.3V_4
PC252
1U/6.3V_4
PR236
*1M/F_4
PR236
*1M/F_4
PC112
*2.2U/6.3V_6
PC112
*2.2U/6.3V_6
PC95
0.1U/25V_4
PC95
0.1U/25V_4
PC189
0.1U/25V_4
PC189
0.1U/25V_4
PC264
0.1U/25V_4
PC264
0.1U/25V_4
PC263
1U/6.3V_4
PC263
1U/6.3V_4
PR149
10K/F_4
PR149
10K/F_4

A
A
B
B
C
C
D
D
E
E
F
F
G
G
H
H
1 1
2 2
3 3
4 4
ISP_1
ISP_0
LGATE_1
UGATE_1
LGATE_NB
LGATE_0
UGATE_NB
PHASE_0
UGATE_0
ISN_0
ISP_0
ISN_1
ISN_0ISN_0ISN_0ISN_0
BOOT_0
PHASE_1
BOOT_NB
PHASE_NB
VRM_PWRGD16
CPU_VDD0_RUN_FB_H3
CPU_VDD0_RUN_FB_L3
CPU_SVD3
CPU_SVC3
VRON32,35,37,39
CPU_VDD1_RUN_FB_H3
CPU_VDD1_RUN_FB_L3
+CPUVDDNB5
+VCORE 5
CPU_PWRGD_SVID_REG3
CPU_VDDNB_RUN_FB_H 3
CPU_VDDNB_RUN_FB_L 3
+VCORE
+VCORE
+5VS5
+5VS5
+3VS5
+VIN_CPU
+VCORE
+VCORE
6265AGND
6265AGND
6265AGND
6265AGND
+5VS5
6265AGND
+VIN
+1.5VSUS
6265AGND
+VIN_CPU
+VIN_CPUNB
+CPUVDDNB
+VIN
+VIN
Size Document Number Rev
Date: Sheet of
Quanta Computer Inc.
PROJECT : R22
NB5/RD2
CPU_CORE(ISL6265)
1A
C
36 43Wednesday, September 15, 2010
Size Document Number Rev
Date: Sheet of
Quanta Computer Inc.
PROJECT : R22
NB5/RD2
CPU_CORE(ISL6265)
1A
C
36 43Wednesday, September 15, 2010
Size Document Number Rev
Date: Sheet of
Quanta Computer Inc.
PROJECT : R22
NB5/RD2
CPU_CORE(ISL6265)
1A
C
36 43Wednesday, September 15, 2010
Parallel
Close to
CPU
socket
Pin 49 is GND Pin
Close to
CPU socket
36
SVD
0
SVC
1.4
1.2
1
1.0
VFIXENISL6265 Pin1
X
V
X
X X
V
OFS
1.2V
3.3V
5V
Output
0
0
01
1 1 0.8
VFIXEN VID Codes
Reserve for uni-plane
3A
OCP minimum: 45A
+1.1V Volt +/- 5%
Peak current: 40A
Countinue current:35A
modify for SI 1102
modify for SI 1102
SI:change part number
PC35
4.7U/25V_8
PC35
4.7U/25V_8
PR64
18.2K/F_4
PR64
18.2K/F_4
PR109
10K/F_4
PR109
10K/F_4
PC13
4.7U/6.3V_6
PC13
4.7U/6.3V_6
PR84
19.6K/F_4
PR84
19.6K/F_4
PR108
*54.9K/F_4
PR108
*54.9K/F_4
PL9
UPB201212T-800Y-N
PL9
UPB201212T-800Y-N
PC29
0.1U/25V_4
PC29
0.1U/25V_4
PR181
2.2_8
PR181
2.2_8
PL14
2.2UH/8A
PL14
2.2UH/8A
PC38
0.1U/25V_4
PC38
0.1U/25V_4
PC49
1200P/50V_6
PC49
1200P/50V_6
+
PC104
330u_2V_7343
+
PC104
330u_2V_7343
12
PL20
0.36uH/25A_11
PL20
0.36uH/25A_11
PC4
0.1U/50V_6
PC4
0.1U/50V_6
PR167
10_4
PR167
10_4
PC193
4.7U/25V_8
PC193
4.7U/25V_8
PR97
0_4
PR97
0_4
PC158
2200P/50V_4
PC158
2200P/50V_4
PR90 *1K/F_4PR90 *1K/F_4
D
S
G
PQ36
RJK03D3D
D
S
G
PQ36
RJK03D3D
4
2
1
35
PC188
2200P/50V_4
PC188
2200P/50V_4
PR2
10_6
PR2
10_6
PR3
22.1K/F_4
PR3
22.1K/F_4
PC159
0.1U/25V_4
PC159
0.1U/25V_4
PC196
2200P/50V_4
PC196
2200P/50V_4
PR60
6.81K/F_4
PR60
6.81K/F_4
PR5
0_4
PR5
0_4
PC157
0.1U/25V_4
PC157
0.1U/25V_4
D
S
G
PQ37
RJK03D3D
D
S
G
PQ37
RJK03D3D
4
2
1
35
PR8
0_4
PR8
0_4
PR104 *6.81K/F_4PR104 *6.81K/F_4
PC5
1200P/50V_6
PC5
1200P/50V_6
PR1
10_6
PR1
10_6
PR106
3.92K/F_4
PR106
3.92K/F_4
+
PC103
330u_2V_7343
+
PC103
330u_2V_7343
12
PR85
97.6K/F_4
PR85
97.6K/F_4
PC88
0.1U/25V_4
PC88
0.1U/25V_4
PR179
2.2_8
PR179
2.2_8
PC165
2200P/50V_4
PC165
2200P/50V_4
PR105
*255/F_4
PR105
*255/F_4
PC2
1U/10V_4
PC2
1U/10V_4
PR95
0_4
PR95
0_4
PL19
0.36uH/25A_11
PL19
0.36uH/25A_11
PR111
18.2K/F_4
PR111
18.2K/F_4
PC28
1000P/50V_4
PC28
1000P/50V_4
PR178
2.2_8
PR178
2.2_8
PR83
54.9K/F_4
PR83
54.9K/F_4
PC65
4700P/25V_4
PC65
4700P/25V_4
PR183
*0_2/S
PR183
*0_2/S
PR7
*0_4
PR7
*0_4
PR184
*0_2/S
PR184
*0_2/S
PC204
10U/6.3V_8
PC204
10U/6.3V_8
PR107
255/F_4
PR107
255/F_4
PR43
1_6
PR43
1_6
PR72
0_4
PR72
0_4
PR4
1_6
PR4
1_6
PC20
0.22U/25V_6
PC20
0.22U/25V_6
PR191
*0_2/S
PR191
*0_2/S
PC3 1000P/50V_4PC3 1000P/50V_4
PC197
2200P/50V_4
PC197
2200P/50V_4
PR170
10_4
PR170
10_4
PR10
16.9K/F_4
PR10
16.9K/F_4
PR98
0_4
PR98
0_4
PC68
*4700P/25V_4
PC68
*4700P/25V_4
PR12
1_6
PR12
1_6
PC166
2200P/50V_4
PC166
2200P/50V_4
PQ33
DMG4496
PQ33
DMG4496
3 6
5
7
8
2
4
1
PR192
*0_2/S
PR192
*0_2/S
PR71
0_4
PR71
0_4
PR94
0_4
PR94
0_4
PC161
4.7U/25V_8
PC161
4.7U/25V_8
PR11
*10K/F_4
PR11
*10K/F_4
PL1
UPB201212T-800Y-N
PL1
UPB201212T-800Y-N
PC80
*1200P/50V_6
PC80
*1200P/50V_6
PR169
10_4
PR169
10_4
PU1
ISL6265AHRTZ-T
PU1
ISL6265AHRTZ-T
PGND_1 28
PGND_NB 40
PHASE_NB 38
UGATE_NB 37
PGND_0 32
RTN_1
17
PHASE_0 33
PHASE_1 27
UGATE_0 34
VSEN_1
18
RBIAS
7
ISN_0
14
COMP_0
11
VDIFF_0
9
VW_0
12
OCSET
8
ISP_0
13
VSEN_0
15
ENABLE
6
RTN_0
16
SVC
5
PGOOD
2
SVD
4
UGATE_1 26
FB_0
10
LGATE_1 29
OFS/VFIXEN
1
PVCC 30
LGATE_0 31
BOOT_NB 36
BOOT_0 35
GND 49
PWROK
3
VDIFF_1
19
FB_1
20
COMP_1
21
LGATE_NB 39
VW_1
22
ISP_1
23
ISN_1
24
BOOT_1 25
OCSET_NB 41
RTN_NB 42
VSEN_NB 43
FSET_NB 44
COMP_NB 45
FB_NB 46
VCC 47
VIN 48
PR74
*0_4
PR74
*0_4
PC160
4.7U/25V_8
PC160
4.7U/25V_8
PC64
0.1U/25V_4
PC64
0.1U/25V_4
PR113
47/F_4
PR113
47/F_4
PR73
1K/F_4
PR73
1K/F_4
PC81
4.7U/25V_8
PC81
4.7U/25V_8
PR168
*10_4
PR168
*10_4
+
PC201
100U/25V L-F
+
PC201
100U/25V L-F
12
+
PC202
100U/25V L-F
+
PC202
100U/25V L-F
12
PC7
0.22U/25V_6
PC7
0.22U/25V_6
PC71
*180P/50V_4
PC71
*180P/50V_4
PC203
0.1U/10V_4
PC203
0.1U/10V_4
PR103
1K/F_4
PR103
1K/F_4
PC44 180P/50V_4PC44 180P/50V_4
PR96
0_4
PR96
0_4
PC167
4.7U/25V_8
PC167
4.7U/25V_8
PC40
180P/50V_4
PC40
180P/50V_4
PR9 44.2K/F_6PR9 44.2K/F_6
PC59
*1000P/50V_4
PC59
*1000P/50V_4
PR75
0_4
PR75
0_4
PR175
*0_4/S
PR175
*0_4/S
+
PC102
330u_2V_7343
+
PC102
330u_2V_7343
12
PC154
0.1U/25V_4
PC154
0.1U/25V_4
PC194
4.7U/25V_8
PC194
4.7U/25V_8
D
S
G
PQ34
RJK03B9D
D
S
G
PQ34
RJK03B9D
4
2
1
35
PR61
3.92K/F_4
PR61
3.92K/F_4
PR6
0_4
PR6
0_4
PQ32
DMG4496
PQ32
DMG4496
3 6
5
7
8
2
4
1
D
S
G
PQ35
RJK03B9D
D
S
G
PQ35
RJK03B9D
4
2
1
35
+
PC206
390U/2.5V_6X5.8ESR10
+
PC206
390U/2.5V_6X5.8ESR10
12
PC6
33P/50V_4
PC6
33P/50V_4
PR112
47/F_4
PR112
47/F_4
+
PC101
330u_2V_7343
+
PC101
330u_2V_7343
12
PC1
0.01U/25V_4
PC1
0.01U/25V_4

1
1
2
2
3
3
4
4
5
5
6
6
7
7
8
8
A A
B B
C C
D D
1116LL
1116TONSET
1116VDDQSETV5FILT
1116DRVL
V5FILT
1116VBST
1116DRVH
1116CS
1.2VADJ1.0V
1.5V_ONG
1.5V_OND
MAINON
MAINON
SUSON32,39
DDR_VTTREF4,6,7
HWPG 23,32,34,35,39 VDDIO_FB_H 3
VDDIO_FB_L 3
VRON32,35,36,39
CPU_VTT_SENSE4
VGACOREON20,32,38
VGA_PWROK12,20,32,38
MAINON
32,38,39,40
VGA_REQ13
PX_MODE1 20
VGACOREON20,32,38
+0.75V_DDR_VTT
+VIN_DDR
+1.5VSUS
+5VS5
+1.5VSUS+1.5VSUS_1
+VIN_DDR
+1.5VSUS_1
+1.0V_VGA
+5VS5
+1.5VSUS
+1.5VSUS
+VIN +1.5V_VGA +12VALW
+1.5V_VGA
+VIN
+1.5VSUS +1.5VSUS+1.5VSUS
Size Document Number Rev
Date: Sheet of
Quanta Computer Inc.
PROJECT : R22
NB5/RD2
DDR3 (RT8207)
1A
37 43
Wednesday, September 15, 2010
SANTOS INTEL
Size Document Number Rev
Date: Sheet of
Quanta Computer Inc.
PROJECT : R22
NB5/RD2
DDR3 (RT8207)
1A
37 43
Wednesday, September 15, 2010
SANTOS INTEL
Size Document Number Rev
Date: Sheet of
Quanta Computer Inc.
PROJECT : R22
NB5/RD2
DDR3 (RT8207)
1A
37 43
Wednesday, September 15, 2010
SANTOS INTEL
( VTT/2A )
( 3mA )
Peak current:12A
Countinue current:6A
OCP minimum 15A
+1.5V +/- 5%
37
R2
R1
VO=(0.8(R1+R2)/R2)
R2<120Kohm
+1.1V +/- 5%
Countinue current:2A
Peak current:3A
(6A )
SI:change part number
SI:change BACO circuit for AMD recommand
SI:short pad
PR49
1M_4
PR49
1M_4
PC130
1U/6.3V_4
PC130
1U/6.3V_4
PR166
1M_4
PR166
1M_4
PC128
1000P/50V_4
PC128
1000P/50V_4
PR70
2.2_8
PR70
2.2_8
PR120
25.5K/F_4
PR120
25.5K/F_4
PR24
619K/F_4
PR24
619K/F_4
PR69 0_4PR69 0_4
PU2
RT8207LGQW
PU2
RT8207LGQW
VBST 22
DRVL 19
V5FILT 14
CS_GND 17
V5IN 15
CS 16
PGND 18
NC
12
S3
10
VDDQSET
9
MODE
4
LL 20
VTTSNS
2
VTTGND
1
COMP
6
VTTREF
5
NC
7
VDDQSNS
8
DRVH 21
PGOOD 13
GND
3
S5
11
VTT 24
VLDOIN 23
GND 25
PC186
0.1U/10V_4
PC186
0.1U/10V_4
PC168
10U/6.3V_8
PC168
10U/6.3V_8
PR34
*0_4
PR34
*0_4
PR81
33K_4
PR81
33K_4
PR15
0_4
PR15
0_4
PC43
2200P/50V_4
PC43
2200P/50V_4
PR86
0_4
PR86
0_4
PC78
0.1U/10V_4
PC78
0.1U/10V_4
PC61
2200P/50V_4
PC61
2200P/50V_4
PC125
*10U/6.3V_8
PC125
*10U/6.3V_8
PR41
*10K/F_4
PR41
*10K/F_4
PC180
0.1U/10V_4
PC180
0.1U/10V_4
PQ9
DMN601K-7
PQ9
DMN601K-7
3
2
1
PR119
100K/F_4
PR119
100K/F_4
PC47
0.033U/10V_4
PC47
0.033U/10V_4
PR50
2_6
PR50
2_6
PC46
10U/6.3V_8
PC46
10U/6.3V_8
PR196
*0_2/S
PR196
*0_2/S
PU6
G9661
PU6
G9661
EN
2
VOUT 6
NC 5
VDD
4GND 8
PGOOD
1
VIN
3
ADJ
7
GND1 9
PC127
0.1U/10V_4
PC127
0.1U/10V_4
PC118
0.1U/10V_4
PC118
0.1U/10V_4
PQ7
PDTC144EU
PQ7
PDTC144EU
1 3
2
PR45
10K/F_4
PR45
10K/F_4
PR158
*0_4
PR158
*0_4
PR46
10K/F_4
PR46
10K/F_4
PC192
1000P/50V_4
PC192
1000P/50V_4
PC55
4.7U/25V_8
PC55
4.7U/25V_8
PC75
1U/6.3V_4
PC75
1U/6.3V_4
PC36
*10U/6.3V_8
PC36
*10U/6.3V_8
+
PC195
390U/2.5V_6X5.8ESR10
+
PC195
390U/2.5V_6X5.8ESR10
12
PC109
1U/6.3V_4
PC109
1U/6.3V_4
PR150 0_4PR150 0_4
PL10
SLH0630-R82M-NB/13A
PL10
SLH0630-R82M-NB/13A
PC77
1000P/50V_4
PC77
1000P/50V_4
PC24
0.1U/25V_4
PC24
0.1U/25V_4
PC25
0.01U/25V_4
PC25
0.01U/25V_4
12
PR67
*0_4
PR67
*0_4
PC54
0.47U/6.3V_4
PC54
0.47U/6.3V_4
PC86
10U/6.3V_8
PC86
10U/6.3V_8
PR157
110K/F_4
PR157
110K/F_4
PC119
0.1U/10V_4
PC119
0.1U/10V_4
PR16
7.5K/F_4
PR16
7.5K/F_4
PR51
*10K/F_4
PR51
*10K/F_4
PR13
10_6
PR13
10_6
PR30
*0_4
PR30
*0_4
PC116
10U/6.3V_8
PC116
10U/6.3V_8
PC9
1U/6.3V_4
PC9
1U/6.3V_4
PC113
0.47U/6.3V_4
PC113
0.47U/6.3V_4
PR82
0_4
PR82
0_4
PC96
0.1U/10V_4
PC96
0.1U/10V_4
PC182
4.7U/25V_8
PC182
4.7U/25V_8
PC191
0.01U/25V_4
PC191
0.01U/25V_4
PQ16
AON7410
PQ16
AON7410
352
4
1
PC8
1U/6.3V_4
PC8
1U/6.3V_4
PR31
0_4
PR31
0_4
PR68 *0_4PR68 *0_4
PQ8
*DMN601K-7
PQ8
*DMN601K-7
3
2
1
PC129
0.1U/10V_4
PC129
0.1U/10V_4
PR48
1M_4
PR48
1M_4
PC181
1U/6.3V_4
PC181
1U/6.3V_4
PR124
*0_3720/S
PR124
*0_3720/S
1 2
PC131
0.01U/25V_4
PC131
0.01U/25V_4
PR155
*10K/F_4
PR155
*10K/F_4
PR23
0_4
PR23
0_4
PC18
0.1U/25V_4
PC18
0.1U/25V_4
D
S
G
PQ5
RJK03D3D
D
S
G
PQ5
RJK03D3D
4
2
1
35
PL2
UPB201212T-800Y-N
PL2
UPB201212T-800Y-N
PC76
0.01U/25V_4
PC76
0.01U/25V_4
D
S
G
PQ28
RJK0392D
D
S
G
PQ28
RJK0392D
4
2
1
35
PC87
10U/6.3V_8
PC87
10U/6.3V_8
PR163
*22_8
PR163
*22_8
PC42
0.1U/25V_4
PC42
0.1U/25V_4

1
1
2
2
3
3
4
4
5
5
6
6
7
7
8
8
A A
B B
C C
D D
3VGFX_ONG
1.2VADJ1.8VVGA
8208CS1
8208TON1
8208RTFB1
8208RTDH1
8208BST1_1
8208RTVDD1
8208RTD11
8208RTBST1
8208RTPG1
8208RTDL1
8208RTD10
8208RTLX2
8208RTEN1
VGA_PWROK
VGACOREON
3VGFX_OND
VGA_PWROK12,20,32,37
VGACOREON20,32,37
GFX_CORE_CNTRL118
GFX_CORE_CNTRL018
PX_MODE20
MAINON32,37,39,40 VGACOREON20,32,37
+VIN_VGA
+3V
+3VS5
+5VS5
+VGA_CORE
+3V_VGA
+3VS5
+1.8V_VGA
+3VS5
+VIN
+3V_VGA
+12VALW
+5VS5
+3VS5
+VIN
+3V
Size Document Number Rev
Date: Sheet of
Quanta Computer Inc.
PROJECT : R22
NB5/RD2
+VGACORE (RT8208/1.8V)
1A
Custom
38 43Wednesday, September 15, 2010
Size Document Number Rev
Date: Sheet of
Quanta Computer Inc.
PROJECT : R22
NB5/RD2
+VGACORE (RT8208/1.8V)
1A
Custom
38 43Wednesday, September 15, 2010
Size Document Number Rev
Date: Sheet of
Quanta Computer Inc.
PROJECT : R22
NB5/RD2
+VGACORE (RT8208/1.8V)
1A
Custom
38 43Wednesday, September 15, 2010
38
VGA Core
0.19A
R1
R2
VO=(0.8(R1+R2)/R2)
R2<120Kohm
Countinue current:1.2A
+1.8V +/- 5%
Peak current:3A
Vo=0.75(R1+R2)/R2
+VGACORE +/- 5%
600 mils
RDSon=5m ohm
OCP minimum 16A
Countinue current:10.5A
Peak current:11.5A
1.1V
NA
L
TBD
V-CORE
M
1
0
PWRCNTL0
0
1
1
PWRCNTL1
0
1
0 0.9V
H
1.0V
Park-LP
SI:change part number
SI:change to +3V
SI:change to +3V
SI:AMD VID change
SI:pull high
SI:short pad
PR224 *0_4PR224 *0_4
PR133
232K/F_4
PR133
232K/F_4
PQ22
ME3424D
PQ22
ME3424D
3
6
5
2
4
1
PR211
100K/F_4
PR211
100K/F_4
PR91
*22_8
PR91
*22_8
PC67
0.1U/10V_4
PC67
0.1U/10V_4
PC225
4.7U/25V_8
PC225
4.7U/25V_8
+
PC216
390U/2.5V_6X5.8ESR10
+
PC216
390U/2.5V_6X5.8ESR10
12
PR203
2.2_8
PR203
2.2_8
PC117
0.1U/25V_4
PC117
0.1U/25V_4
PC247
0.1U/10V_4
PC247
0.1U/10V_4
PR114
1M_4
PR114
1M_4
PR126
10K/F_4
PR126
10K/F_4
PQ21
DMN601K-7
PQ21
DMN601K-7
3
2
1
PR152
10K/F_4
PR152
10K/F_4
PL22
PCMC104T-1R0MN/15A
PL22
PCMC104T-1R0MN/15A
PU12
G9661
PU12
G9661
EN
2
VOUT 6
NC 5
VDD
4GND 8
PGOOD
1
VIN
3
ADJ
7
GND1 9
PU7
RT8208A
PU7
RT8208A
VOUT
1
VDD 2
FB
3
PGOOD
4
D1 5
D0
6
G0
7
DL 8
VDDP 9
CS
10
PHASE 11
DH 12
BST 13
G1
14
EN/DEM
15 TON 16
PAD
17
PC100
1U/6.3V_4
PC100
1U/6.3V_4
PR221
0_4
PR221
0_4
PC74
0.1U/10V_4
PC74
0.1U/10V_4
PC246
1U/10V_4
PC246
1U/10V_4
PQ20
DMN601K-7
PQ20
DMN601K-7
3
2
1
PC224
2200P/50V_4
PC224
2200P/50V_4
PR147
15K/F_4
PR147
15K/F_4
PC114
1U/6.3V_4
PC114
1U/6.3V_4
PC228
10U/6.3V_8
PC228
10U/6.3V_8
PQ19
*DMN601K-7
PQ19
*DMN601K-7
3
2
1
PR159
7.5K/F_4
PR159
7.5K/F_4
PD14
BAS316/DG
PD14
BAS316/DG
21
PC60
0.1U/10V_4
PC60
0.1U/10V_4
PC63
0.01U/25V_4
PC63
0.01U/25V_4
PR131 0_4PR131 0_4
PC219
4.7U/25V_8
PC219
4.7U/25V_8
PR205
*0_2/S
PR205
*0_2/S
PR207
*0_3720/S
PR207
*0_3720/S
1 2
D
S
G
PQ50
RJK03D3D
D
S
G
PQ50
RJK03D3D
4
2
1
35
PC105 *100P/50V_4PC105 *100P/50V_4
PR102
8.2K/F_4
PR102
8.2K/F_4
PC73
*10U/6.3V_8
PC73
*10U/6.3V_8
+
PC217
390U/2.5V_6X5.8ESR10
+
PC217
390U/2.5V_6X5.8ESR10
12
PD9
*RB501V-40
PD9
*RB501V-40
2 1
PR134
10K/F_4
PR134
10K/F_4
PR137
7.5K/F_4
PR137
7.5K/F_4
PR128
10_6
PR128
10_6
PR89
*0_8
PR89
*0_8
PR132 2K/F_4PR132 2K/F_4
PC108
0.22U/10V_4
PC108
0.22U/10V_4
PC248
10U/6.3V_8
PC248
10U/6.3V_8
PC221
0.1U/10V_4
PC221
0.1U/10V_4
PC214
0.1U/25V_4
PC214
0.1U/25V_4
PL21
UPB201212T-800Y-N
PL21
UPB201212T-800Y-N
PQ52
AON7410
PQ52
AON7410
352
4
1
PC215
2200P/50V_4
PC215
2200P/50V_4
PR223
60.4K/F_4
PR223
60.4K/F_4
PR136 0_4PR136 0_4
PR210
127K/F_4
PR210
127K/F_4
PR151
*10K/F_4
PR151
*10K/F_4
PR87
1M_4
PR87
1M_4
PC137
10U/6.3V_8
PC137
10U/6.3V_8
PC227
0.1U/10V_4
PC227
0.1U/10V_4
PR146 10K/F_4PR146 10K/F_4
PC245
1U/6.3V_4
PC245
1U/6.3V_4
PR156
2_6
PR156
2_6
PC57
0.33U/6.3V_4
PC57
0.33U/6.3V_4
PR92
1M_4
PR92
1M_4
PC222
0.1U/25V_4
PC222
0.1U/25V_4

5
5
4
4
3
3
2
2
1
1
D D
C C
B B
A A
G5934DISC1
G5934VSENSE
G5934DISC4
G5934DISC2
G5934DISC3
G5934CN
G5934CP
SUSD
MAINON
LAN_ON
G5934PG
MAINON
MAIND
MAIND3.3V
1.2VSET
1.2VADJ1.05V
1.2VADJ1.8V
VDDR_1.05_EN
LAN_POWER32
MAINON32,37,38,40
SUSON32,37
ACIN 32,40
MAIND MAINON_G
VR2.5_ON32
VRON32,35,36,37
HWPG23,32,34,35,37
VDDR_1.05_EN12
VRON32,35,36,37
HWPG23,32,34,35,37
+3V
+12VALW
+VAD_1
+5V
+5VS5
+3VLANVCC
+3VS5
+3VSUS
+5V
+3VSUS
+3V
+3VS5
+VIN
+3VLANVCC
+3VS5
+VH28
+VAD
+3VS5
+2.5V
+0.9V
+5VS5
+1.5VSUS
+1.5V
+1.5VSUS
+1.8V
+5VS5
+3VS5
+1.5V
+5VS5
+5VS5
+3VS5
+3VS5
Size Document Number Rev
Date: Sheet of
Quanta Computer Inc.
PROJECT : R22
NB5/RD2
Dis-charge IC (G5934)
1A
Custom
39 43Wednesday, September 15, 2010
Size Document Number Rev
Date: Sheet of
Quanta Computer Inc.
PROJECT : R22
NB5/RD2
Dis-charge IC (G5934)
1A
Custom
39 43Wednesday, September 15, 2010
Size Document Number Rev
Date: Sheet of
Quanta Computer Inc.
PROJECT : R22
NB5/RD2
Dis-charge IC (G5934)
1A
Custom
39 43Wednesday, September 15, 2010
39
Peak current: 600mA
Countinue current: 200mA
+2.5 Volt +/- 5%
R1
R2
Vout=1.2(1+R1/R2)
R2
R1
VO=(0.8(R1+R2)/R2)
R2<120Kohm
+0.9V +/- 5%
Countinue current:1.5A
Peak current:2A
VDDR_1.05_EN:
1 : VDDR =1.05V
0 : VDDR = 0.9V (Default)
2.35A5.1A
0.7A
0.4A
5.2A
R2
R1
VO=(0.8(R1+R2)/R2)
R2<120Kohm
Peak current:1A
Countinue current:0.7A
+1.8V +/- 5%
SI:change part number
SI:change part number
SI:change part number
SI:short pad
SI:short pad
PC34
0.1U/10V_4
PC34
0.1U/10V_4
PC134
1U/6.3V_4
PC134
1U/6.3V_4
PC92
1000P/50V_4
PC92
1000P/50V_4
PQ6
AON7410
PQ6
AON7410
352
4
1
PC155
0.1U/10V_4
PC155
0.1U/10V_4
PC238
1U/6.3V_4
PC238
1U/6.3V_4
12
PQ4
*DMN601K-7
PQ4
*DMN601K-7
3
2
1
PR209
0_4
PR209
0_4
PC261
1U/6.3V_4
PC261
1U/6.3V_4
PU11
G917
PU11
G917
EN
3
GND
2
VIN
1
VOUT 5
FB 4
PR173
33_4
PR173
33_4
PC15
0.47U/25V_6
PC15
0.47U/25V_6
PR208 0_4PR208 0_4
PR218
12.7K/F_4
PR218
12.7K/F_4
PR212
10K/F_4
PR212
10K/F_4
PC235
10U/6.3V_8
PC235
10U/6.3V_8
PC12
0.1U/10V_4
PC12
0.1U/10V_4
PC138
220P/50V_4
PC138
220P/50V_4
PC48
2200P/50V_4
PC48
2200P/50V_4
PQ15
ME3424D
PQ15
ME3424D
3
6
5
2
4
1
PC41
2200P/50V_4
PC41
2200P/50V_4
PC143
0.01U/25V_4
PC143
0.01U/25V_4
PR47
100K/F_4
PR47
100K/F_4
PC151
0.1U/10V_4
PC151
0.1U/10V_4
PR219
*0_3720/S
PR219
*0_3720/S
1 2
PC243
0.1U/10V_4
PC243
0.1U/10V_4
PC140
10U/6.3V_8
PC140
10U/6.3V_8
PQ51
AON7410
PQ51
AON7410
352
4
1
PU4
P2806
PU4
P2806
ON2
2
DISC1
5
DRIVER4
12
CN 19
D_CAP 16
ON4
4
ON3
3
CP 18
DISC3 7
VSENSE 14
DISC2 6
DRIVER1
9
DISC4
8
REG 13
DRIVER3
11
VIN 20
ON1
1
VOUT 17
DRIVER2
10
PG 15
GND
21
PQ31
AON7410
PQ31
AON7410
352
4
1
PR214
10K/F_4
PR214
10K/F_4
PR29
*1M_4
PR29
*1M_4
PC91
0.01U/25V_4
PC91
0.01U/25V_4
PR220
10K/F_4
PR220
10K/F_4
PC229
0.1U/10V_4
PC229
0.1U/10V_4
PR62
0_6
PR62
0_6
PC142
0.1U/10V_4
PC142
0.1U/10V_4
PU10
G9661
PU10
G9661
EN
2
VOUT 6
NC 5
VDD
4GND 8
PGOOD
1
VIN
3
ADJ
7
GND1 9
PC145
1000P/50V_4
PC145
1000P/50V_4
PC162
*10U/6.3V_8
PC162
*10U/6.3V_8
PC45
0.1U/10V_4
PC45
0.1U/10V_4
PC23
*10U/6.3V_8
PC23
*10U/6.3V_8
PC94
1U/6.3V_4
PC94
1U/6.3V_4
PU9
G9661
PU9
G9661
EN
2
VOUT 6
NC 5
VDD
4GND 8
PGOOD
1
VIN
3
ADJ
7
GND1 9
PR27
22_6
PR27
22_6
PC237
1U/6.3V_4
PC237
1U/6.3V_4
12
PR39
0_4
PR39
0_4
PC144
0.1U/10V_4
PC144
0.1U/10V_4
PR172
*0_3720/S
PR172
*0_3720/S
1 2
PC220
*10U/6.3V_8
PC220
*10U/6.3V_8
PR171
68.1K_4
PR171
68.1K_4
PR78
0_6
PR78
0_6
PR215
100K/F_4
PR215
100K/F_4
PR213
100K/F_4
PR213
100K/F_4
PC16
0.1U/25V_4
PC16
0.1U/25V_4
PR36
*22_8
PR36
*22_8
PC234
10U/6.3V_8
PC234
10U/6.3V_8
PC236
10U/6.3V_8
PC236
10U/6.3V_8
PC33
2200P/50V_4
PC33
2200P/50V_4
PC139
10U/6.3V_8
PC139
10U/6.3V_8
PC233
0.1U/10V_4
PC233
0.1U/10V_4
PC132
1000P/50V_4
PC132
1000P/50V_4
PR32
0_4
PR32
0_4
+
PC232
1U/6.3V_4
+
PC232
1U/6.3V_4
PC239
*0.1U/10V_4
PC239
*0.1U/10V_4
PC231
*100P/50V_4
PC231
*100P/50V_4
PR216
127K/F_4
PR216
127K/F_4
PC241
10U/6.3V_8
PC241
10U/6.3V_8
PR54
750K/F_4
PR54
750K/F_4
PC93
0.1U/10V_4
PC93
0.1U/10V_4
PC17
0.1U/25V_4
PC17
0.1U/25V_4
PC39
1U/16V_4
PC39
1U/16V_4
PR222
100K/F_4
PR222
100K/F_4
PC230
0.1U/10V_4
PC230
0.1U/10V_4
PC156
*10U/6.3V_8
PC156
*10U/6.3V_8
PC244
1U/6.3V_4
PC244
1U/6.3V_4
PC126
0.1U/10V_4
PC126
0.1U/10V_4
PC218
0.1U/10V_4
PC218
0.1U/10V_4
PC242
0.1U/10V_4
PC242
0.1U/10V_4
PR76
0_6
PR76
0_6
PQ3
ME3424D
PQ3
ME3424D
3
6
5
2
4
1
PC146
0.1U/10V_4
PC146
0.1U/10V_4
PQ29
DMN601K-7
PQ29
DMN601K-7
3
2
1
PR217
110K/F_4
PR217
110K/F_4
PC149
1U/6.3V_4
PC149
1U/6.3V_4
PC150
*10U/6.3V_8
PC150
*10U/6.3V_8
PQ10
*DMN601K-7
PQ10
*DMN601K-7
3
2
1
PC11
2200P/50V_4
PC11
2200P/50V_4
PC32
0.1U/10V_4
PC32
0.1U/10V_4
PC133
0.01U/25V_4
PC133
0.01U/25V_4
PC14
1U/35V_6
PC14
1U/35V_6
PC147
1000P/50V_4
PC147
1000P/50V_4
PC148
0.01U/25V_4
PC148
0.01U/25V_4
PR28
*1M_4
PR28
*1M_4
PC223
0.1U/10V_4
PC223
0.1U/10V_4
PC240
0.1U/10V_4
PC240
0.1U/10V_4
PR77
0_6
PR77
0_6
PC163
0.1U/10V_4
PC163
0.1U/10V_4

5
5
4
4
3
3
2
2
1
1
D D
C C
B B
A A
+VAD_1
8681IACM
MBDATA
CSIP
CSIN
IDEA_G
MBATLED0#
8681LR
BATDIS_G
8681_ACAV
8681IAC
8681ICHP
BATDIS_ID_DOD SMC
SMD
B_TEMP_MBAT
BATT+
ACOK_IN
8681CSM
8681IACP
DCIN
ACOK_IN
ACOK#
BATDIS_ID_DOD
8681LDR
8681B_2
8681LX
8681COMP
8681B_1
8681_VDDP
8681HDR
8681ICHM
8681_ACAV
MBCLK
ACOK_IN
D/C#_S6A
8681_VDDA
8681CSP
ACIN
ACIN
AC_LED_ON#
SYS_I 32
AD_AIR32
MBDATA5,32
MBCLK5,32
TEMP_MBAT 32
ACIN32,39
MAINON32,37,38,39
AD_ID 32
AC_LED_ON# 32
D/C# 32
MBATLED0# 32
BATSHIP32
+VIN
+PRWSRC
+VH28
+VA +VAD_1
+3VPCU
8681_VDDA
8681_VDDP
+BATCHG
+BATCHG
+VAD
+VIN_CHARGER
+VAD
+VA_AC +VA
+VA
+VAD
+VAD
+5VPCU
+12VALW
+BATCHG
+PRWSRC
+BATCHG
+5VPCU
+12VALW
Size Document Number Rev
Date: Sheet of
Quanta Computer Inc.
PROJECT : R22
NB5/RD2
CHARGER (ISL6251)
1A
Custom
40 43Wednesday, September 15, 2010
Size Document Number Rev
Date: Sheet of
Quanta Computer Inc.
PROJECT : R22
NB5/RD2
CHARGER (ISL6251)
1A
Custom
40 43Wednesday, September 15, 2010
Size Document Number Rev
Date: Sheet of
Quanta Computer Inc.
PROJECT : R22
NB5/RD2
CHARGER (ISL6251)
1A
Custom
40 43Wednesday, September 15, 2010
40
DC_JACK
90W
To PWR LED
Place this cap
close to EC
Place this cap
close to EC
Place this ZVS close to
Far-Far away +VIN
Place this cap
close to EC
Do Not add test pad on BATDIS_G signal
Place this ZVS close to Idea
Diode
SI:change part number & footprint
PQ43
FDS6679AZ
PQ43
FDS6679AZ
8
7
6
54
3
2
1
PC21
*100P/50V_4
PC21
*100P/50V_4
PD6
BAS316/DG
PD6
BAS316/DG
2 1
EC7
*100P/50V_4
EC7
*100P/50V_4
PR206
0_4
PR206
0_4
PC30
*0.1U/25V_4
PC30
*0.1U/25V_4
PC172
0.1U/25V_4
PC172
0.1U/25V_4
PR121
1K_6
PR121
1K_6
PR142
*0_4/S
PR142
*0_4/S
PU8
OZ8681
PU8
OZ8681
SCL
10
IAC
7
IACP 2
IACM 3
VDDP 15
ICHM 4
ICHP 5
COMP
8
SDL
11
LDR 16
ACAV
9
GND
17
VAC
1
VDDA 6
HDR 13
LX 14
BST 12
PQ12
PDTC144EU
PQ12
PDTC144EU
1 3
2
PR93
2.43K/F_6
PR93
2.43K/F_6
PC213
1U/10V_4
PC213
1U/10V_4
12
PQ23
FDMC4435BZ
PQ23
FDMC4435BZ
5
4
3
2
1
PQ18
PDTC144EU
PQ18
PDTC144EU
13
2
PR144
100K/F_4
PR144
100K/F_4
PC107
0.1U/50V_6
PC107
0.1U/50V_6
PR141
*0_4/S
PR141
*0_4/S
PC200
0.22U/25V_8
PC200
0.22U/25V_8
PR187
*0_2/S
PR187
*0_2/S
PL4
UPB201212T-800Y-N
PL4
UPB201212T-800Y-N
PD12
BAS316/DG
PD12
BAS316/DG
2 1
PR186
RC2512-R010
PR186
RC2512-R010
21
PR38
1K/F_4
PR38
1K/F_4
PC226
0.1U/10V_4
PC226
0.1U/10V_4
PC26
0.01U/25V_4
PC26
0.01U/25V_4
PC123
1U/25V_6
PC123
1U/25V_6
PR59
330_4
PR59
330_4
PQ1
IMD2
PQ1
IMD2
3
2
1 6
5
4
PD11
P4SMAJ20A
PD11
P4SMAJ20A
2 1
PR118
1M_4
PR118
1M_4
PD7
RB501V-40
PD7
RB501V-40
2 1
PR148
0_4
PR148
0_4
CN15
DC-IN CONN
CN15
DC-IN CONN
GND 6
LED1
1
GND 5
AD_ID 3
VDD 8
VDD 7
LED2
2
GND
4
PQ11
PDTC144EU
PQ11
PDTC144EU
13
2
PC70
0.1U/25V_4
PC70
0.1U/25V_4
PQ49
PDTC144EU
PQ49
PDTC144EU
1 3
2
PR185
*0_2/S
PR185
*0_2/S
EC1
*10U/25V_8
EC1
*10U/25V_8
PR145
2_6
PR145
2_6
PQ38
P0603BDG
PQ38
P0603BDG
1
4 3
PR55
1M_4
PR55
1M_4
PR189
220K_4
PR189
220K_4
PL3
UPB201212T-800Y-N
PL3
UPB201212T-800Y-N
PD10
RB501V-40
PD10
RB501V-40
21
CN14
200045MR008G10JZR
DFHD08MR145
bat-bp02081-b82d5-7h-8p-l-v
CN14
200045MR008G10JZR
DFHD08MR145
bat-bp02081-b82d5-7h-8p-l-v
11
3
3
4
4
5
5
6
6
77
2
2
99
10 10
88
PQ25
AON7410
PQ25
AON7410
352
4
1
PC115
1U/10V_4
PC115
1U/10V_4
PC58
0.1U/25V_4
PC58
0.1U/25V_4
PC62
0.1U/25V_4
PC62
0.1U/25V_4
PC84
0.1U/25V_4
PC84
0.1U/25V_4
PC183
4.7U/25V_8
PC183
4.7U/25V_8
PC31
*0.1U/25V_4
PC31
*0.1U/25V_4
PC121
1U/10V_4
PC121
1U/10V_4
PQ24
AON7410
PQ24
AON7410
352
4
1
PR25
75K/F_4
PR25
75K/F_4
PL7
UPB201212T-800Y-N
PL7
UPB201212T-800Y-N
PR135
220K_4
PR135
220K_4
PR162 10/F_4PR162 10/F_4
PD2
BAS316/DG
PD2
BAS316/DG
2 1
PR17
12.4K/F_4
PR17
12.4K/F_4
PR198
100/F_4
PR198
100/F_4
Q1 Q2
PQ46
MMDT2907A
Q1 Q2
PQ46
MMDT2907A
3
2 1
65
4
EC4
*10U/25V_8
EC4
*10U/25V_8
PL6
UPB201212T-800Y-N
PL6
UPB201212T-800Y-N
PD1
BAS316/DG
PD1
BAS316/DG
2 1
PQ2
DMN601K-7
PQ2
DMN601K-7
3
2
1
PC122
2.2U/10V_6
PC122
2.2U/10V_6
PR40
10_8
PR40
10_8
PC97
0.1U/25V_4
PC97
0.1U/25V_4
PR56
1M_4
PR56
1M_4 PQ14
DMN601K-7
PQ14
DMN601K-7
3
2
1
PC69
0.1U/25V_4
PC69
0.1U/25V_4
PC111
0.01U/50V_4
PC111
0.01U/50V_4
PR182
220K_4
PR182
220K_4
PR35
2.43K/F_6
PR35
2.43K/F_6
PR129
1M_4
PR129
1M_4
PR52
10K/F_4
PR52
10K/F_4
PR100
1206-R020
F3_2X1_65-2_8
PR100
1206-R020
F3_2X1_65-2_8
1 2
PC136
0.01U/50V_4
PC136
0.01U/50V_4
PQ47
DMN601K-7
PQ47
DMN601K-7
3
2
1
PQ48
MMBT3904-7-F
PQ48
MMBT3904-7-F
2
1 3
Q1 Q2
PQ26
MMDT2907A
Q1 Q2
PQ26
MMDT2907A
3
21
6 5
4
PC82
0.1U/25V_4
PC82
0.1U/25V_4
PC212
*10U/6.3V_8
PC212
*10U/6.3V_8
EC3
*10U/25V_8
EC3
*10U/25V_8
PC79
0.1U/25V_4
PC79
0.1U/25V_4
PQ13
PDTC144EU
PQ13
PDTC144EU
1 3
2
PD8
P4SMAJ20A
PD8
P4SMAJ20A
2 1
PR153
10/F_4
PR153
10/F_4
PD3
BAS316/DG
PD3
BAS316/DG
2 1
PC185
4.7U/25V_8
PC185
4.7U/25V_8
EC2
*10U/25V_8
EC2
*10U/25V_8
PR200 *100/F_4PR200 *100/F_4
PR99
*0_2/S
PR99
*0_2/S
PD4
UDZ5V6B-7-F
PD4
UDZ5V6B-7-F
2 1
PC22
*100P/50V_4
PC22
*100P/50V_4
PR161 10/F_4PR161 10/F_4
PC124
0.01U/50V_4
PC124
0.01U/50V_4
PC85
2200P/50V_4
PC85
2200P/50V_4
PR204
1M_4
PR204
1M_4
PR130
220K_4
PR130
220K_4
PR58
330_4
PR58
330_4
PC56
0.1U/25V_4
PC56
0.1U/25V_4
PD5
UDZ5V6B-7-F
PD5
UDZ5V6B-7-F
2 1
PC135
0.01U/25V_4
PC135
0.01U/25V_4
PR125
1M_4
PR125
1M_4
PL15
6.8uH
PL15
6.8uH
PR122
2.2_8
PR122
2.2_8
12
PR201
100K/F_4
PR201
100K/F_4
PR199 150K/F_4PR199 150K/F_4
PR190
1K_6
PR190
1K_6
PR164
10/F_4
PR164
10/F_4
PR180
1M_4
PR180
1M_4
PQ17
DMN601K-7
PQ17
DMN601K-7
3
2
1
PC110
0.47U/10V_4
PC110
0.47U/10V_4
PC207
0.1U/25V_4
PC207
0.1U/25V_4
PD13
*BAS316/DG
PD13
*BAS316/DG
21
PR165
10/F_4
PR165
10/F_4
PC120
1U/10V_4
PC120
1U/10V_4
PR202
100K/F_4
PR202
100K/F_4
PR160
100/F_4
PR160
100/F_4
PR143
100K/F_4
PR143
100K/F_4
PR101
*0_2/S
PR101
*0_2/S
PC184
4.7U/25V_8
PC184
4.7U/25V_8
PC89
1500P/50V_4
PC89
1500P/50V_4
PC90
4.7U/25V_8
PC90
4.7U/25V_8
PR88
470_8
PR88
470_8
PL5
UPB201212T-800Y-N
PL5
UPB201212T-800Y-N

5
5
4
4
3
3
2
2
1
1
D D
C C
B B
A A
Size Document Number Rev
Date: Sheet of
Quanta Computer Inc.
PROJECT : R22
NB5/RD2
Power control
3A
Custom
41 43Wednesday, September 15, 2010
Size Document Number Rev
Date: Sheet of
Quanta Computer Inc.
PROJECT : R22
NB5/RD2
Power control
3A
Custom
41 43Wednesday, September 15, 2010
Size Document Number Rev
Date: Sheet of
Quanta Computer Inc.
PROJECT : R22
NB5/RD2
Power control
3A
Custom
41 43Wednesday, September 15, 2010
+1.8VSUS
+0.9VSMVTT
+2.5V
VDDA_EN
+VCORE0
+VCORE1
+CPUVDDNB
MAINON
+1.2V
HWPG
CPU Power 1 CPU Power 2
EC Pin34
EC Pin99
SUSON
EC Pin98
VRM_PWRGD
HWPG
+1.1V
HWPG
+VGACORE
VCORE_PG
+1.2VS5
S5_ON
EC Pin101
+3VS5
+3VSUS
+5VSUS
EC Pin98
SUSON Delay SUSD
+3V
+5V
MAIND
Delay
MAINON
EC Pin99
+1.8V
Delay
MAINON
EC Pin99
1.8V_OND
VCORE_PG
HWPG
Option
Delay
S5_OND
+1.5V
+5V
S5_ON
EC Pin101
S5_ON SUSON MAINON HWPG
VCORE_PG
RSMRST# VRM_PWRGD
1 2 3 4
ECPWROK
EC Pin76
SB_PWRGD_IN NB_PWRGD_IN
3.3V 1.8V
Delay 600ms
S5_OND MAINDSUSD

5
5
4
4
3
3
2
2
1
1
D D
C C
B B
A A
Size Document Number Rev
Date: Sheet of
Quanta Computer Inc.
PROJECT : R22
NB5/RD2
<Doc> 1ACustom
42 43Wednesday, September 15, 2010
Size Document Number Rev
Date: Sheet of
Quanta Computer Inc.
PROJECT : R22
NB5/RD2
<Doc> 1ACustom
42 43Wednesday, September 15, 2010
Size Document Number Rev
Date: Sheet of
Quanta Computer Inc.
PROJECT : R22
NB5/RD2
<Doc> 1ACustom
42 43Wednesday, September 15, 2010
+5VALW
+AVBAT
HT POWER (1.05V)+1.05V
+VCORE0
NB VDDC - CORE LOGIC POWER
SUSON
+5V
ACTIVE
+5VPCU ALWAYS POWER (5V)
+3VSUS
RTC & KBC POWER
+VIN
Control Signal
ALWAYS POWER (3V)
MAINON
+10VALW
+3V
+3VPCU
Description
(3_3V)
Label
AC ADAPTER (19V)
S0, S3, S4, S5
S0
S0
+3VS5 S5_ONS0, S3, S4, S5
S0
S0, S3
S0
S0
S0, S3, S4, S5
+2.5V S0
+5V_VCC1
Power & Ground
+1.2V
DDR3
CLOCK GENERATOR
CPU THERMAL SENSOR
CHARGER
ADDRESSDEVICE BUS
LAYER 6 : BOT
LAYER 5 : VCC
LAYER 1 : TOP
LAYER 4 : IN2
PCB STACK UP
LAYER 3 : IN1
LAYER 2 :GND
SMBUS
S0, S3, S4, S5
PCI DEVICES IRQ ROUTING
PCI_INTDEVICE REQ/GNT #IDSEL #
+3VLANVCC
S0, S3, S4, S5
+15VALW
+1.8V
+1.8VSUS
+1.5V
+1.5VSUS
+1.5VSUS_1
+1.2VSUS
+1.5V_VGA
+1.1V
+1.1VS5
+1.1V_DYN
+1.0V_VGA
+VCORE1 CPU CORE POWER (?V)S0
+CPUVDDNB
+0.75_DDR_VTT
DDR_VTTREF
+VGA_CORE
LAN_POWER
MAINON
MAINON
VR2.5_ON
VRON
VRON
+1.5_ON
+1.5_ON
MAINON
SUSON
VRON
SUSON
VRON
S5_ON
DYN_PWR_EN
VRON
VRON
SUSON
SUSON
VRON
S0, S3
S0, S3
S0, S3
S0
S0
S0
S0
S0
S0
S0
S0, S3
S0
S0
S0, S3, S4, S5
S0
VGA CORE POWER
DDR CORE POWER
DDR COMMAND & CONTROL PULL UP POWER
DDR REFERENCE POWER
PARK DPX_VDD10 POWER
VDDPCIE - PCIE-E MAIN POWER
CPU VDDA POWER
CPU VDDNB POWER
CPU CORE POWER (?V)
STANDBY POWER
VGA , VRAM POWER
