Quanta R23 Schematics. Www.s Manuals.com. R1a January 28 2011 Schematics
User Manual: Motherboard Quanta R23 AMD Sabin UMA/Muxless DA0R23MB6D0, DA0R23MB6D1 - Schematics. Free.
Open the PDF directly: View PDF
.
Page Count: 40

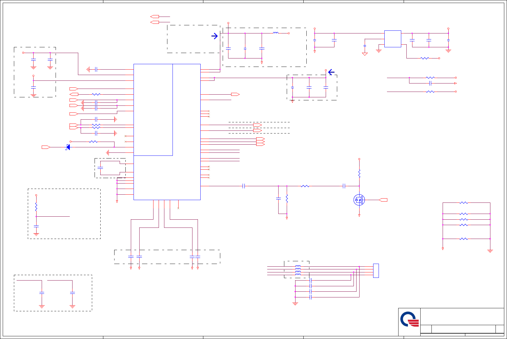
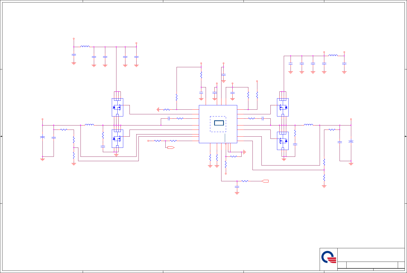
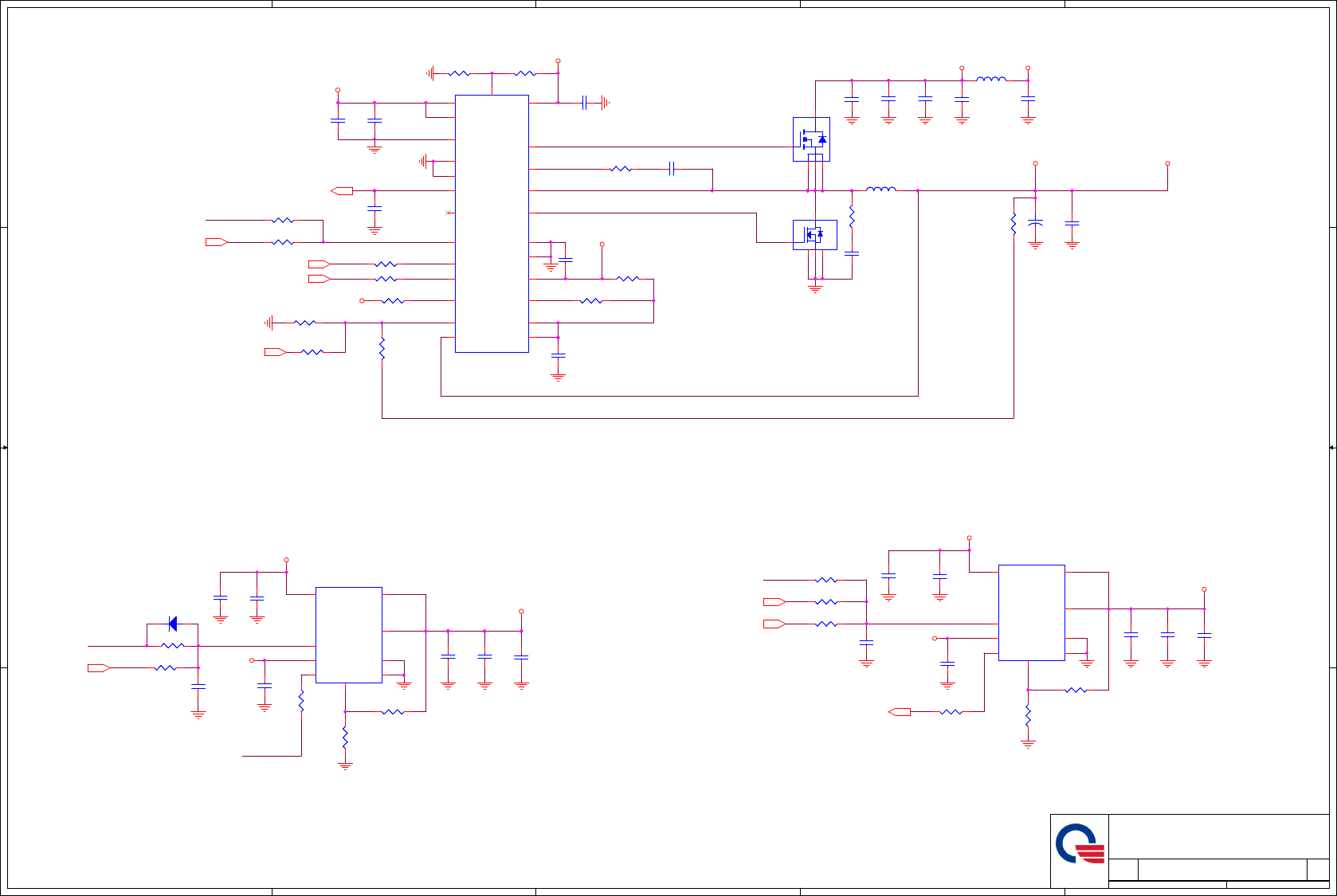
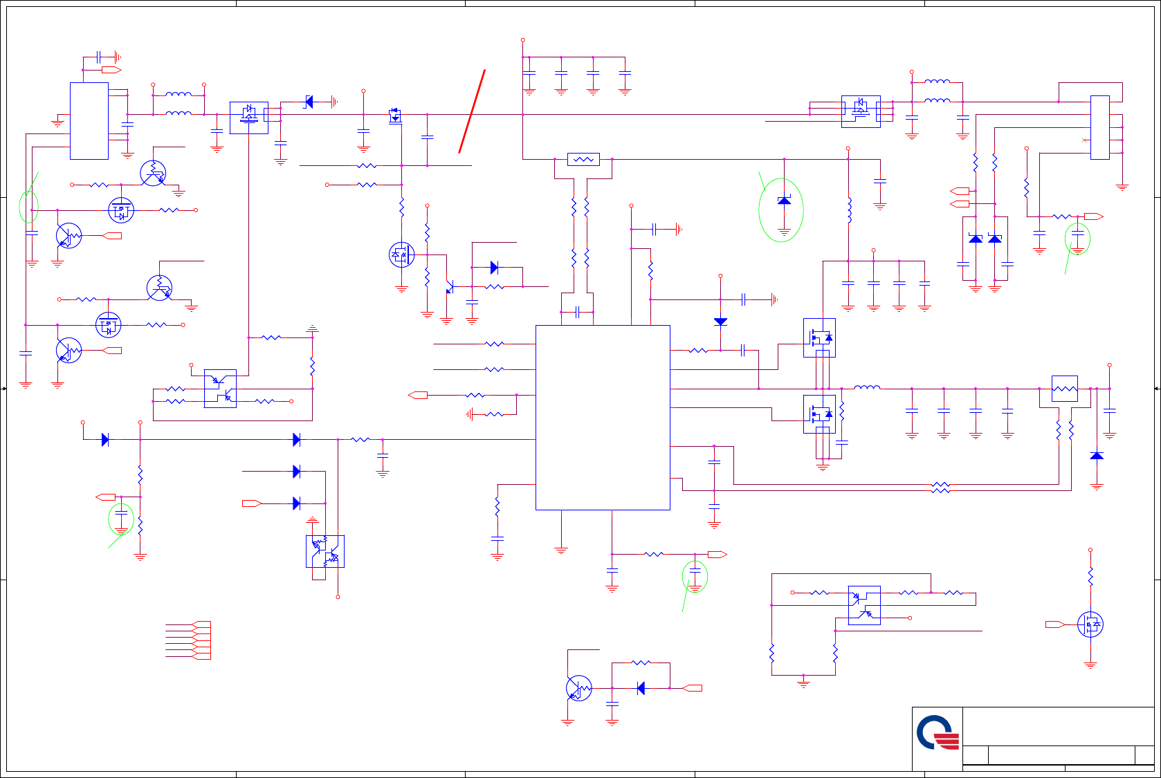
1
1
2
2
3
3
4
4
5
5
6
6
7
7
8
8
A A
B B
C C
D D
Size Document Number Rev
Date: Sheet of
Quanta Computer Inc.
PROJECT : R23
BLOCK DIAGRAM
1A
Custom
1 40Friday, January 28, 2011
Size Document Number Rev
Date: Sheet of
Quanta Computer Inc.
PROJECT : R23
BLOCK DIAGRAM
1A
Custom
1 40Friday, January 28, 2011
Size Document Number Rev
Date: Sheet of
Quanta Computer Inc.
PROJECT : R23
BLOCK DIAGRAM
1A
Custom
1 40Friday, January 28, 2011
PORT2
PORT10
PG.13
PG.12
PG.29
PG.25
IDT92HD80B1
PG.25
PG.26PG.20PG.26
USB2.0
Ports X 2
ANX3110
DP Port 0
PG.11 PG.20
PG.22
PG.21
PG.19
PG.14~18
PG.26
PG.25
HDMI
AMD
KBC
DDR3
Channel B
R23 AMD Sabin UMA/Muxless SYSTEM DIAGRAM
Hudson M2/M3
SODIMM1
24.5mm X 24.5mm
UMI
AMD
KB TP ROM FAN
SODIMM2 Llano APU
AMD FCH
656pin FCBGA
TDP 35W
TDP 4.7W
Max. 4GB
Max. 4GB
DDR3
Channel A
35mm X 35mm
LPC
FS1 socket 722 pin uPGA
CODEC
AUDIO
Webcam
HP/MIC
Speaker
Analog MIC
BT
Softbreeze
USB 2.0
Seymour-XT
CRT
LVDS
23mm X 23mm
TDP 15W
DDR3 900MHz
VRAM
128x16x4,64bit
PCI-E x 8 ( 8 ~ 15 )
CRT
LVDS
PORT0,5
PG.2~5
PG.6~10
PG.23
PG.23
SATA1 ODD
HDD
SATA0
LAN0LAN1
PG.27 PG.30
PCI-E x 3
BT COMBO
USB 2.0
LAN
10/100
WLAN
RTS8165EH
PORT15
Azalia
EnE KB3930QF D2
LAN2
PG.24
Card reader
10/100
RTS5219-GR
DP to LVDS
Translator
PCI-E ( 0 ~ 3 )
DP Port 1 PG.34
+1.1V/+1.1VS5
PG.32
+3V/+5V
PG.31
+VCC_CORE
+1.2V/+2.5V
PG.33
Charger
PG.39
PG.38
PG.37
Discharger
+VDDNB_CORE
PG.35
+1.5VSUS
+1.0V_VGA
+1.8V_VGA
PG.36
GND
IN1
BOT
Stackup
TOP
IN2
VCC
+VGACore
+1.5V_VGA
+3V_VGA
ROM SPI
SPI

5
5
4
4
3
3
2
2
1
1
D D
C C
B B
A A
UMI_TXP0_C
UMI_TXP1_C
UMI_TXP2_C
UMI_TXP3_C
UMI_TXN0_C
UMI_TXN1_C
UMI_TXN2_C
UMI_TXN3_C
UMI_TXP0
UMI_TXN0
PEG_TXN8_C
PEG_TXN9_C
PEG_TXP10_C
PEG_TXP11_C
PEG_TXP12_C
PEG_TXP13_C
PEG_TXP14_C
PEG_TXP15_C
PEG_TXP8_C
PEG_TXP9_C
PEG_TXN10_C
PEG_TXN11_C
PEG_TXN12_C
PEG_TXN13_C
PEG_TXN14_C
PEG_TXN15_C
P_ZVSSP_ZVDDP
PEG_RXN10
PEG_RXP10
PEG_RXN12
PEG_RXP12
PEG_RXN14
PEG_RXP14
PEG_RXN15
PEG_RXP15
PEG_RXN9
PEG_RXP9 PEG_TXP9
PEG_TXN9
PEG_TXP10
PEG_TXN10
PEG_TXP11
PEG_TXN11
PEG_TXP12
PEG_TXN12
PEG_TXP13
PEG_TXN13
PEG_TXP8
PEG_TXP14
PEG_TXN14
PEG_TXP15
PEG_TXN15
PEG_TXN8
UMI_TXP1
UMI_TXN1
UMI_TXP2
UMI_TXN2
UMI_TXP3
UMI_TXN3
PEG_HDMI_TXDN1
PEG_HDMI_TXDP1
PEG_HDMI_TXDN0
PEG_HDMI_TXDP0
PEG_HDMI_TXCP
PEG_HDMI_TXDN2
PEG_HDMI_TXDP2
PEG_HDMI_TXCN
CPU_SVC
APU_PWRGD
CPU_SVD
SVC
SVD
CPU_PWRGD_SVID_REG
APU_TRST#
APU_DBREQ#
APU_TCK
APU_TMS
APU_TDI
APU_TRST#
APU_PWROK_BUF
APU_RST# APU_RST_L_BUF
APU_PWRGD
C_TX1_HDMI-
C_TX1_HDMI+
C_TX0_HDMI+
C_TX0_HDMI-
C_TX2_HDMI+
C_TX2_HDMI-
C_TXC_HDMI-
C_TXC_HDMI+
APU_PWROK_BUF
APU_DBREQ#
APU_TCK
APU_TDO
APU_TMS
APU_DBRDY
APU_TDI
CPU_LDT_RST_HTPA#
APU_RST_L_BUF
APU_TEST19
APU_TEST18
PCIE_TXP0_C
PCIE_TXN0_C
PCIE_TXP2_C
PCIE_TXP1_C
PCIE_TXN2_C
PCIE_TXN1_C
PCIE_RXN0_WLAN
PCIE_RXP0_WLAN
PCIE_RXN2_CARD
PCIE_RXP2_CARD
PCIE_RXP1_LAN
PCIE_RXN1_LAN
PEG_RXN8
PEG_RXP8
PEG_RXN11
PEG_RXP11
PEG_TXP8_C
PEG_TXP9_C
PEG_TXN8_C
PEG_TXN9_C
PEG_RXN13
PEG_RXP13
UMI_TXP0 7
UMI_TXN0 7
UMI_RXP07 UMI_RXN07
PEG_RXP1014 PEG_RXN1014
PEG_RXP914 PEG_RXN914
PEG_RXP1214 PEG_RXN1214
PEG_RXP1414 PEG_RXN1414
PEG_RXN1514 PEG_RXP1514
PEG_TXN9 14
PEG_TXP9 14
PEG_TXN10 14
PEG_TXP10 14
PEG_TXP11 14
PEG_TXN11 14
PEG_TXN12 14
PEG_TXP12 14
PEG_TXP8 14
PEG_TXN8 14
PEG_TXP13 14
PEG_TXN13 14
PEG_TXN14 14
PEG_TXP14 14
PEG_TXN15 14
PEG_TXP15 14
UMI_RXN17 UMI_RXP17
UMI_RXP27 UMI_RXN27
UMI_RXN37 UMI_RXP37
UMI_TXN1 7
UMI_TXP1 7
UMI_TXP2 7
UMI_TXN2 7
UMI_TXN3 7
UMI_TXP3 7
C_TX1_HDMI- 21
C_TX1_HDMI+ 21
C_TX0_HDMI+ 21
C_TX0_HDMI- 21
C_TXC_HDMI+ 21
C_TX2_HDMI+ 21
C_TX2_HDMI- 21
C_TXC_HDMI- 21
APU_RST#4,7
CPU_SVC 34,35
SVC4
SVD4
APU_PWRGD4,7 CPU_PWRGD_SVID_REG 34,35
APU_TRST#4
CPU_SVD 34,35
APU_PWRGD4,7
APU_TEST194
APU_TCK4 APU_TMS4 APU_TDI4
APU_TDO4
APU_DBRDY4 APU_DBREQ#4
APU_TEST184
PCIE_TXN0_WLAN 30
PCIE_TXP1_LAN 27
PCIE_TXP2_CARD 24
PCIE_TXN1_LAN 27
PCIE_TXN2_CARD 24
PCIE_TXP0_WALN 30
PCIE_RXN2_CARD24 PCIE_RXP2_CARD24
PCIE_RXN0_WLAN30 PCIE_RXP0_WLAN30
PCIE_RXN1_LAN27 PCIE_RXP1_LAN27
PEG_RXN814 PEG_RXP814
PEG_RXN1114 PEG_RXP1114
PEG_RXP1314 PEG_RXN1314
+1.2V
+1.5VSUS
+1.5V
+1.5V
+1.5VSUS
+3V
+1.5VSUS
Size Document Number Rev
Date: Sheet of
Quanta Computer Inc.
PROJECT :
Llano PCIE/UMI/GPP
1A
2 40Friday, January 28, 2011
R23
Size Document Number Rev
Date: Sheet of
Quanta Computer Inc.
PROJECT :
Llano PCIE/UMI/GPP
1A
2 40Friday, January 28, 2011
R23
Size Document Number Rev
Date: Sheet of
Quanta Computer Inc.
PROJECT :
Llano PCIE/UMI/GPP
1A
2 40Friday, January 28, 2011
R23
05
HDMI
P_GFX_TXP/N[3:0]
correspond to DisplayPort 2.
PEG X 8
for normal operation
open Ra , Rb,Rc
Note:
To override VID,Remove Rd, Re, Rf, install Rc
set VID via SVC & SVD option RES.
VID Override Circuit
close to HDT
debug HEADER
HDT+ Connector for Debug only
SVC SVD
BOOT VOLTAGE
VFIX_+VDD
=VCC/GND
VFIX_+VDD
=OPEN
0
0
0
0
1
1
1
1
1.1 1.1
1.0 1.2
0.9 1.0
0.8 0.8
Ra Rb Rc
Rd
Re
Rf
TO PCIE-LAN
TO WLAN
TO PCIE CARD READER
TO PCIE-LAN
TO WLAN
TO PCIE CARD READER
swap for layout
concern , AMD
recommend
P&N swap for
layout concern ,
AMD recommend
note --HDMI P&N can not swap
APU_PWRGD have pull up 300ohm
to +1.5V on page 4
SI
R530 1K/F_4R530 1K/F_4
C905 0.1U/10V_4C905 0.1U/10V_4
C797 0.1U/10V_4C797 0.1U/10V_4
C799 0.1U/10V_4C799 0.1U/10V_4
C789 0.1U/10V_4C789 0.1U/10V_4
C783 0.1U/10V_4C783 0.1U/10V_4
C1053 0.1U/10V_4C1053 0.1U/10V_4
R509 196/F_6R509 196/F_6
C802 0.1U/10V_4C802 0.1U/10V_4
UMI-LINK GPP GRAPHICS
PCI EXPRESS
Llano APU
U29F
UMI-LINK GPP GRAPHICS
PCI EXPRESS
Llano APU
U29F
P_ZVDDP
K5
P_UMI_RXN3
AD7 P_UMI_RXP3
AD8 P_UMI_RXN2
AE8 P_UMI_RXP2
AE9 P_UMI_RXN1
AE5 P_UMI_RXP1
AE6 P_UMI_RXN0
AF7 P_UMI_RXP0
AF8
P_GPP_RXN3
AA6 P_GPP_RXP3
AA5 P_GPP_RXN2
AB8 P_GPP_RXP2
AB7 P_GPP_RXN1
AC9 P_GPP_RXP1
AC8 P_GPP_RXN0
AC6 P_GPP_RXP0
AC5
P_GFX_RXN15
L9 P_GFX_RXP15
L8 P_GFX_RXN14
L6 P_GFX_RXP14
L5 P_GFX_RXN13
M8 P_GFX_RXP13
M7 P_GFX_RXN12
N9 P_GFX_RXP12
N8 P_GFX_RXN11
N6 P_GFX_RXP11
N5 P_GFX_RXN10
P8 P_GFX_RXP10
P7 P_GFX_RXN9
R9 P_GFX_RXP9
R8 P_GFX_RXN8
R6 P_GFX_RXP8
R5 P_GFX_RXN7
T8 P_GFX_RXP7
T7 P_GFX_RXN6
U9 P_GFX_RXP6
U8 P_GFX_RXN5
U6 P_GFX_RXP5
U5 P_GFX_RXN4
V8 P_GFX_RXP4
V7 P_GFX_RXN3
W9 P_GFX_RXP3
W8 P_GFX_RXN2
W6 P_GFX_RXP2
W5 P_GFX_RXN1
Y8 P_GFX_RXP1
Y7 P_GFX_RXN0
AA9 P_GFX_RXP0
AA8
P_ZVSS K4
P_UMI_TXN3 AD2
P_UMI_TXP3 AD1
P_UMI_TXN2 AE2
P_UMI_TXP2 AE3
P_UMI_TXN1 AF4
P_UMI_TXP1 AF5
P_UMI_TXN0 AF2
P_UMI_TXP0 AF1
P_GPP_TXN3 AB5
P_GPP_TXP3 AB4
P_GPP_TXN2 AB1
P_GPP_TXP2 AB2
P_GPP_TXN1 AC3
P_GPP_TXP1 AC2
P_GPP_TXN0 AD5
P_GPP_TXP0 AD4
P_GFX_TXN15 L3
P_GFX_TXP15 L2
P_GFX_TXN14 M5
P_GFX_TXP14 M4
P_GFX_TXN13 M1
P_GFX_TXP13 M2
P_GFX_TXN12 N3
P_GFX_TXP12 N2
P_GFX_TXN11 P5
P_GFX_TXP11 P4
P_GFX_TXN10 P1
P_GFX_TXP10 P2
P_GFX_TXN9 R3
P_GFX_TXP9 R2
P_GFX_TXN8 T5
P_GFX_TXP8 T4
P_GFX_TXN7 T1
P_GFX_TXP7 T2
P_GFX_TXN6 U3
P_GFX_TXP6 U2
P_GFX_TXN5 V5
P_GFX_TXP5 V4
P_GFX_TXN4 V1
P_GFX_TXP4 V2
P_GFX_TXN3 W3
P_GFX_TXP3 W2
P_GFX_TXN2 Y5
P_GFX_TXP2 Y4
P_GFX_TXN1 Y1
P_GFX_TXP1 Y2
P_GFX_TXN0 AA3
P_GFX_TXP0 AA2
R873
0_4
R873
0_4
R532 1K/F_4R532 1K/F_4
R520 0_4R520 0_4
C786 0.1U/10V_4C786 0.1U/10V_4
C776 0.1U/10V_4C776 0.1U/10V_4
R514
*2.2K/J_4
R514
*2.2K/J_4
C798 0.1U/10V_4C798 0.1U/10V_4
C791 0.1U/10V_4C791 0.1U/10V_4
C785 0.1U/10V_4C785 0.1U/10V_4
C800 0.1U/10V_4C800 0.1U/10V_4
C801 0.1U/10V_4C801 0.1U/10V_4
C796 0.1U/10V_4C796 0.1U/10V_4
C795 0.1U/10V_4C795 0.1U/10V_4
C907 0.1U/10V_4C907 0.1U/10V_4 C906 0.1U/10V_4C906 0.1U/10V_4
C772 0.1U/10V_4C772 0.1U/10V_4
R517 0_4R517 0_4
R515
*1K/J_4
R515
*1K/J_4
J1
HDT CONN
88511-2001-20p-l
J1
HDT CONN
88511-2001-20p-l
1
4
5
6
7
8
9
10
11
12
2
3
13
14
15
16
17
18
19
20
C771 0.1U/10V_4C771 0.1U/10V_4
C788 0.1U/10V_4C788 0.1U/10V_4
C781 0.1U/10V_4C781 0.1U/10V_4
R526
*220/J_4
R526
*220/J_4
C780 0.1U/10V_4C780 0.1U/10V_4
C777 0.1U/10V_4C777 0.1U/10V_4
R513
1K/F_4
R513
1K/F_4
R512
1K/F_4
R512
1K/F_4
C787 0.1U/10V_4C787 0.1U/10V_4
R533 300/J_4R533 300/J_4
R508 196/F_6R508 196/F_6
R531 1K/F_4R531 1K/F_4 R523 0_4R523 0_4
C779 0.1U/10V_4C779 0.1U/10V_4
C790 0.1U/10V_4C790 0.1U/10V_4
C903 0.1U/10V_4C903 0.1U/10V_4
U30
74LVC2G07
U30
74LVC2G07
A1
1
GND
2
A2
3
Y1 6
VCC 5
Y2 4
C782 0.1U/10V_4C782 0.1U/10V_4
C904 0.1U/10V_4C904 0.1U/10V_4
R529 1K/F_4R529 1K/F_4
C774 0.1U/10V_4C774 0.1U/10V_4
C775 0.1U/10V_4C775 0.1U/10V_4
TP37TP37
C794 0.1U/10V_4C794 0.1U/10V_4
C778 0.1U/10V_4C778 0.1U/10V_4
R516
*1K/J_4
R516
*1K/J_4
R510
300/J_4
R510
300/J_4
R528
*220/J_4
R528
*220/J_4
R511
300/J_4
R511
300/J_4
C793 0.1U/10V_4C793 0.1U/10V_4
R527
*220/J_4
R527
*220/J_4
C792 0.1U/10V_4C792 0.1U/10V_4
C784 0.1U/10V_4C784 0.1U/10V_4
C908 0.1U/10V_4C908 0.1U/10V_4

5
5
4
4
3
3
2
2
1
1
D D
C C
B B
A A
M_A_DQ36
M_A_DQ16
M_A_DQ19
M_A_DQ21
M_A_DQ20
M_A_DQ1
M_A_DQ23
M_A_DQ24
M_A_DQ26
M_A_DQ25
M_A_DQ27
M_A_DQ22
M_A_DQ31
M_A_DQ33
M_A_DQ35
M_A_DQ34
M_A_DQ29
M_A_DQ3
M_A_DQ2
M_A_DQ37
M_A_DQ39
M_A_DQ38
M_A_DQ40
M_A_DQ42
M_A_DQ41
M_A_DQ5
M_A_DQ4
M_A_DQ44
M_A_DQ46
M_A_DQ45
M_A_DQ47
M_A_DQ49
M_A_DQ48
M_A_DQ43
M_A_DQ7
M_A_DQ6
M_A_DQ8
M_A_DQ12
M_A_DQ14
M_A_DQ13
M_A_DQ51
M_A_DQ53
M_A_DQ52
M_A_DQ55
M_A_DQ54
M_A_DQ50
M_A_DQ0
M_A_DQ57
M_A_DQ59
M_A_DQ58
M_A_DQ61
M_A_DQ60
M_A_DQ63
M_A_DQ62
M_A_DQ56
M_A_DQ32
M_A_DQ9
M_A_DQ10
M_A_DQ11
M_A_DQ15
M_A_DQ17
M_A_DQ18
M_A_DQ28
M_A_DQ30
M_B_DQ36
M_B_DQ17
M_B_DQ16
M_B_DQ19
M_B_DQ18
M_B_DQ21
M_B_DQ20
M_B_DQ1
M_B_DQ23
M_B_DQ24
M_B_DQ26
M_B_DQ25
M_B_DQ28
M_B_DQ27
M_B_DQ22
M_B_DQ30
M_B_DQ31
M_B_DQ33
M_B_DQ35
M_B_DQ34
M_B_DQ29
M_B_DQ3
M_B_DQ2
M_B_DQ37
M_B_DQ39
M_B_DQ38
M_B_DQ40
M_B_DQ42
M_B_DQ41
M_B_DQ5
M_B_DQ4
M_B_DQ44
M_B_DQ46
M_B_DQ45
M_B_DQ47
M_B_DQ49
M_B_DQ48
M_B_DQ43
M_B_DQ7
M_B_DQ6
M_B_DQ8
M_B_DQ10
M_B_DQ9
M_B_DQ12
M_B_DQ11
M_B_DQ14
M_B_DQ13
M_B_DQ51
M_B_DQ53
M_B_DQ52
M_B_DQ55
M_B_DQ54
M_B_DQ50
M_B_DQ0
M_B_DQ57
M_B_DQ59
M_B_DQ58
M_B_DQ61
M_B_DQ60
M_B_DQ63
M_B_DQ62
M_B_DQ56
M_B_DQ32
M_B_DQ15M_A_BS#0
M_A_BS#2
M_A_BS#1
M_A_DM2
M_A_DM3
M_A_DM4
M_A_DM5
M_A_DM6
M_A_DM0
M_A_DM1
M_A_DM7
M_A_A9
M_A_A15
M_A_A2
M_A_A3
M_A_A4
M_A_A1
M_A_A10
M_A_A5
M_A_A11
M_A_A6
M_A_A12
M_A_A0
M_A_A7
M_A_A13
M_A_A8
M_A_A14
M_B_BS#0
M_B_BS#2
M_B_BS#1
M_B_DM2
M_B_DM3
M_B_DM4
M_B_DM5
M_B_DM6
M_B_DM0
M_B_DM1
M_B_DM7
M_B_A9
M_B_A15
M_B_A2
M_B_A3
M_B_A4
M_B_A1
M_B_A10
M_B_A5
M_B_A11
M_B_A6
M_B_A12
M_B_A0
M_B_A7
M_B_A13
M_B_A8
M_B_A14
+M_ZVDDIO
+MEMVREF_CPU
+MEMVREF +MEMVREF_CPU
M_A_DQSP012
M_A_DQSP112
M_A_DQSP212
M_A_DQSP312
M_A_DQSP412
M_A_DQSP512
M_A_DQSP612
M_A_DQSP712
M_A_DQSN012
M_A_DQSN112
M_A_DQSN212
M_A_DQSN312
M_A_DQSN412
M_A_DQSN512
M_A_DQSN612
M_A_DQSN712
M_A_CKE012 M_A_CKE112
M_A_ODT012 M_A_ODT112
M_A_CS#012 M_A_CS#112
M_A_RAS#12
M_A_RST#12
M_A_CAS#12 M_A_WE#12
M_A_EVENT#12
M_A_CLKP012 M_A_CLKN012 M_A_CLKP112 M_A_CLKN112
M_B_DQSP013
M_B_DQSP113
M_B_DQSP213
M_B_DQSP313
M_B_DQSP413
M_B_DQSP513
M_B_DQSP613
M_B_DQSP713
M_B_DQSN013
M_B_DQSN113
M_B_DQSN213
M_B_DQSN313
M_B_DQSN413
M_B_DQSN513
M_B_DQSN613
M_B_DQSN713
M_B_CLKP013 M_B_CLKN013 M_B_CLKP113 M_B_CLKN113
M_B_RAS#13
M_B_ODT013 M_B_ODT113
M_B_CAS#13
M_B_RST#13
M_B_WE#13
M_B_EVENT#13
M_B_CKE013 M_B_CKE113
M_B_CS#013 M_B_CS#113
M_A_DQ[0..63] 12 M_B_DQ[0..63] 13
M_A_DM[7..0]12
M_A_BS#[2..0]12
M_A_A[15:0]12 M_B_A[15:0]13
M_B_BS#[2..0]13
M_B_DM[7..0]13
DDR_VTTREF 12,13,36
+MEMVREF_CPU
+1.5VSUS
+1.5VSUS
+1.5VSUS
+3VS5
+1.5VSUS
Size Document Number Rev
Date: Sheet of
Quanta Computer Inc.
PROJECT :
Llano DDR3 MEM I/F
1A
3 40Friday, January 28, 2011
R23
Size Document Number Rev
Date: Sheet of
Quanta Computer Inc.
PROJECT :
Llano DDR3 MEM I/F
1A
3 40Friday, January 28, 2011
R23
Size Document Number Rev
Date: Sheet of
Quanta Computer Inc.
PROJECT :
Llano DDR3 MEM I/F
1A
3 40Friday, January 28, 2011
R23
Place close to APU within 1" Soldermask openings for all bottom side vias/TPs under FS1
06
Reserved for AMD suggest
ReservedR811
1K/F_4
R811
1K/F_4
C417 *.1U/10V_4C417 *.1U/10V_4
R809
1K/F_4
R809
1K/F_4
R813 *0_4R813 *0_4
R814 *0_4R814 *0_4
+
-
U43
*OPA343NA/3K
+
-
U43
*OPA343NA/3K
3
41
52
R808 0_4R808 0_4
R537 1K/F_4R537 1K/F_4
MEMORY CHANNEL B
Llano APU
U29B
MEMORY CHANNEL B
Llano APU
U29B
MB_EVENT_L
T25 MB_RESET_L
J25
MB_WE_L
V28 MB_CAS_L
V27 MB_RAS_L
V24
MB_CS_L1
Y27 MB_CS_L0
V25
MB_ODT1
Y28 MB_ODT0
W27
MB_CKE1
J27 MB_CKE0
J26
MB_CLK_L1
P28 MB_CLK_H1
P27 MB_CLK_L0
R27 MB_CLK_H0
R26
MB_DQS_L7
AG14 MB_DQS_H7
AH14 MB_DQS_L6
AG18 MB_DQS_H6
AG17 MB_DQS_L5
AF21 MB_DQS_H5
AG21 MB_DQS_L4
AG25 MB_DQS_H4
AG24 MB_DQS_L3
A26 MB_DQS_H3
B26 MB_DQS_L2
D22 MB_DQS_H2
E22 MB_DQS_L1
D18 MB_DQS_H1
E18 MB_DQS_L0
B15 MB_DQS_H0
C15
MB_DM7
AD14 MB_DM6
AH18 MB_DM5
AG22 MB_DM4
AF25 MB_DM3
C25 MB_DM2
A22 MB_DM1
A18 MB_DM0
D14
MB_BANK2
K28 MB_BANK1
T28 MB_BANK0
U27
MB_ADD15
K24 MB_ADD14
K25 MB_ADD13
W26 MB_ADD12
K27 MB_ADD11
L27 MB_ADD10
U26 MB_ADD9
L26 MB_ADD8
M25 MB_ADD7
M24 MB_ADD6
M27 MB_ADD5
M28 MB_ADD4
N26 MB_ADD3
N27 MB_ADD2
P25 MB_ADD1
P24 MB_ADD0
T27
MB_DATA63 AF13
MB_DATA62 AE14
MB_DATA61 AF15
MB_DATA60 AG16
MB_DATA59 AD13
MB_DATA58 AG13
MB_DATA57 AD15
MB_DATA56 AG15
MB_DATA55 AD16
MB_DATA54 AF17
MB_DATA53 AG19
MB_DATA52 AG20
MB_DATA51 AH16
MB_DATA50 AE16
MB_DATA49 AE18
MB_DATA48 AF19
MB_DATA47 AD20
MB_DATA46 AD21
MB_DATA45 AD22
MB_DATA44 AD23
MB_DATA43 AH20
MB_DATA42 AE20
MB_DATA41 AH22
MB_DATA40 AE22
MB_DATA39 AE24
MB_DATA38 AH24
MB_DATA37 AF27
MB_DATA36 AG27
MB_DATA35 AG23
MB_DATA34 AF23
MB_DATA33 AH26
MB_DATA32 AG26
MB_DATA31 C27
MB_DATA30 D26
MB_DATA29 D24
MB_DATA28 B24
MB_DATA27 D28
MB_DATA26 B27
MB_DATA25 B25
MB_DATA24 E24
MB_DATA23 B23
MB_DATA22 E23
MB_DATA21 B21
MB_DATA20 D20
MB_DATA19 A24
MB_DATA18 C23
MB_DATA17 B22
MB_DATA16 C21
MB_DATA15 C19
MB_DATA14 B19
MB_DATA13 B17
MB_DATA12 E17
MB_DATA11 A20
MB_DATA10 B20
MB_DATA9 B18
MB_DATA8 C17
MB_DATA7 A16
MB_DATA6 B16
MB_DATA5 C13
MB_DATA4 B13
MB_DATA3 E16
MB_DATA2 D16
MB_DATA1 B14
MB_DATA0 A14
C1047
*0.47u/6.3V_4
C1047
*0.47u/6.3V_4
R541 1K/F_4R541 1K/F_4
R810 *10_4R810 *10_4
1 2
R812
*10K/F_4
R812
*10K/F_4
R534 39.2/F_4R534 39.2/F_4
MEMORY CHANNEL A
Llano APU
U29A
MEMORY CHANNEL A
Llano APU
U29A
M_ZVDDIO
W21
M_VREF
W20
MA_EVENT_L
T24 MA_RESET_L
H25
MA_WE_L
W23 MA_CAS_L
W24 MA_RAS_L
V21
MA_CS_L1
AA26 MA_CS_L0
V22
MA_ODT1
AA27 MA_ODT0
Y25
MA_CKE1
H27 MA_CKE0
H28
MA_CLK_L1
R24 MA_CLK_H1
R23 MA_CLK_L0
T22 MA_CLK_H0
T21
MA_DQS_L7
AA15 MA_DQS_H7
AA14 MA_DQS_L6
AA18 MA_DQS_H6
AB18 MA_DQS_L5
AA22 MA_DQS_H5
AB22 MA_DQS_L4
AD26 MA_DQS_H4
AE26 MA_DQS_L3
E26 MA_DQS_H3
E27 MA_DQS_L2
H21 MA_DQS_H2
J21 MA_DQS_L1
H18 MA_DQS_H1
G18 MA_DQS_L0
H14 MA_DQS_H0
G14
MA_DM7
AC15 MA_DM6
AD19 MA_DM5
AC23 MA_DM4
AD27 MA_DM3
F25 MA_DM2
E21 MA_DM1
J17 MA_DM0
E14
MA_BANK2
L23 MA_BANK1
U21 MA_BANK0
U24
MA_ADD15
L20 MA_ADD14
L21 MA_ADD13
AA25 MA_ADD12
L24 MA_ADD11
M22 MA_ADD10
U23 MA_ADD9
M21 MA_ADD8
N21 MA_ADD7
N20 MA_ADD6
N23 MA_ADD5
N24 MA_ADD4
P21 MA_ADD3
P22 MA_ADD2
R21
MA_ADD0
U20
MA_DATA63 Y13
MA_DATA62 AB14
MA_DATA61 AB16
MA_DATA60 Y17
MA_DATA59 AC13
MA_DATA58 AA13
MA_DATA57 Y15
MA_DATA56 AA16
MA_DATA55 AD17
MA_DATA54 AD18
MA_DATA53 Y19
MA_DATA52 AB20
MA_DATA51 AA17
MA_DATA50 AC17
MA_DATA49 AC19
MA_DATA48 AA19
MA_DATA47 AC21
MA_DATA46 AA21
MA_DATA45 AD24
MA_DATA44 AB24
MA_DATA43 AA20
MA_DATA42 Y21
MA_DATA41 AA23
MA_DATA40 Y23
MA_DATA39 AC25
MA_DATA38 AB26
MA_DATA37 AD28
MA_DATA36 AE28
MA_DATA35 AA24
MA_DATA34 AD25
MA_DATA33 AC27
MA_DATA32 AB28
MA_DATA31 F27
MA_DATA30 E28
MA_DATA29 H24
MA_DATA28 F23
MA_DATA27 G26
MA_DATA26 G27
MA_DATA25 E25
MA_DATA24 G24
MA_DATA23 H22
MA_DATA22 G22
MA_DATA21 E20
MA_DATA20 G20
MA_DATA19 H23
MA_DATA18 J23
MA_DATA17 F21
MA_DATA16 H20
MA_DATA15 F19
MA_DATA14 H19
MA_DATA13 H16
MA_DATA12 G16
MA_DATA11 J19
MA_DATA10 E19
MA_DATA9 F17
MA_DATA8 H17
MA_DATA7 E15
MA_DATA6 F15
MA_DATA5 F13
MA_DATA4 H13
MA_DATA3 J15
MA_DATA2 H15
MA_DATA1 J13
MA_DATA0 E13
MA_ADD1
R20
R867 *0_4R867 *0_4

5
5
4
4
3
3
2
2
1
1
D D
C C
B B
A A
DP_AUX_ZVSS
APU_TEST6
APU_TEST9
APU_TEST10
APU_TEST14_BP0
APU_TEST15_BP1
APU_TEST16_BP2
APU_TEST17_BP3
APU_TEST23
APU_TEST25_H
APU_TEST25_L
APU_TEST28_H
APU_TEST28_L
M_TEST
APU_TEST35
CLK_APU_P
CLK_APU_N
CLK_DP_N
CLK_DP_P
SVC
SVD
APU_THERMTRIP#
APU_PROCHOT#
CPU_THERMDA
CPU_THERMDC
APU_TEST19
APU_TEST18
APU_TEST22_SCANSHIFTEN
APU_TEST21_SCANEN
APU_TEST20_SCANCLK2
APU_TEST24_SCANCLK1
APU_TEST9
APU_TEST12_SCANSHIFTEND
APU_TEST18
APU_TEST19
APU_TEST20_SCANCLK2
APU_TEST21_SCANEN
APU_TEST22_SCANSHIFTEN
APU_TEST24_SCANCLK1
APU_TEST12_SCANSHIFTEND
APU_DBREQ#
APU_TDI
APU_DBRDY
APU_TDO
APU_ALERT
APU_SID
APU_SIC
APU_THERMTRIP#
INT_eDP_AUXN_C
INT_eDP_AUXP_C
INT_eDP_TXP0_C
INT_eDP_TXN0_C
INT_eDP_TXN1_C
INT_eDP_TXP1_C
APU_DP_TXN2_C
APU_DP_TXP0_C
APU_DP_TXP1_C
APU_DP_TXN3_C
APU_DP_TXN0_C
APU_DP_TXP3_C
APU_DP_TXN1_C
APU_DP_TXP2_C
APU_DP_AUXN_C
APU_DP_AUXP_C
ANATSTIN_H
ANATSTIN_L
APU_TEST32_L
APU_TEST32_H
APU_TEST25_H
APU_TEST25_L
APU_TCK
APU_TMS
APU_TRST#
APU_TEST35M_TEST
MBCLK2
MBDATA2
APU_SIC
VSS_SENSE
APU_BLEN
APU_DIGON
CPU_VDDNB_RUN_FB_H
CPU_VDD0_RUN_FB_H
VDDP_FB_H
HDMI_HPD_Q
INT_eDP_AUXN
INT_eDP_AUXP
APU_DP_AUXN_C
APU_DP_AUXP_C
INT_HDMI_AUXP
INT_HDMI_AUXN
APU_RST#
APU_PWRGD
APU_SID
VDDIO_FB_H DMAACTIVE_L
VDDP_FB_H
FCH_LVDS_HPD
FCH_VGA_HPD
APU_PROCHOT#
INT_eDP_AUXN_C
INT_eDP_AUXP_C
APU_DP_AUXN
APU_DP_AUXP
ECPWROK
SMBALERT#
SMBALERT#
3920_RST#
FS1R1
APU_TDI2
APU_TCK2 APU_TMS2 APU_TRST#2
APU_DBREQ#2 APU_DBRDY2
APU_TDO2
CLK_APU_N7 CLK_APU_P7
CLK_DP_N7 CLK_DP_P7
FCH_THERMTRIP#6
INT_eDP_AUXN 11
INT_eDP_AUXP 11
INT_eDP_TXP011 INT_eDP_TXN011
APU_DP_AUXP 8
APU_DP_AUXN 8
MBDATA229
MBCLK229
DMAACTIVE_L 7
APU_BLPWM 11
CPU_VDDNB_RUN_FB_H35
CPU_VDD0_RUN_FB_H34 VDDIO_FB_H36
CPU_VDDNB_RUN_FB_L35
VDDP_FB_H33 CPU_VDD0_RUN_FB_L34
APU_DP_TXP18 APU_DP_TXN18
APU_DP_TXP08 APU_DP_TXN08
APU_DP_TXP28 APU_DP_TXN28
APU_DP_TXP38 APU_DP_TXN38
INT_eDP_TXP111 INT_eDP_TXN111
APU_BLEN 20
APU_DIGON 20
SVC2 SVD2
INT_HDMI_AUXP 21
INT_HDMI_AUXN 21
APU_TEST19 2
APU_TEST18 2
HDMI_HPD_Q 21
APU_RST#2,7 APU_PWRGD2,7
FCH_PROCHOT#7
FCH_VGA_HPD 8
FCH_LVDS_HPD 11
H_PROCHOT#29
HWPG 20,29,31,32,33,36
VGA_ALERT 15
ECPWROK 10,17,29
3920_RST# 29
+1.5V
+3VS5
+1.5VSUS
+1.5VSUS
+1.2V
+1.5VSUS
+1.5VSUS
+1.5VSUS+1.5VSUS
+1.5V
+1.5V
+5VPCU+3VPCU
+3V
+3V
+3V
+1.5V
+1.5VSUS
Size Document Number Rev
Date: Sheet of
Quanta Computer Inc.
PROJECT :
Llano Display/Misc
1A
4 40Friday, January 28, 2011
R23
Size Document Number Rev
Date: Sheet of
Quanta Computer Inc.
PROJECT :
Llano Display/Misc
1A
4 40Friday, January 28, 2011
R23
Size Document Number Rev
Date: Sheet of
Quanta Computer Inc.
PROJECT :
Llano Display/Misc
1A
4 40Friday, January 28, 2011
R23
LVDS
07
DP0 output to
eDP to LVDS converter
DP1 output to Hudson-M2
for VGA translator interface
HDMI
TEST35 PU FOR INTERNAL
TEST35 PD FOR CUSTOMER
M_TEST CONNECTION TBD
VGA
Note: CLK_APU_HCLKP/N is 100MHZ SSC
Note: CLK_DP_NSSCP/N is 100MHZ non-SSC
APU_PROCHOT#
input or output
Low
CPU
P - STATE
AMD internal test only
Place caps with APU < 1 inch
route PCIE as 85ohm +/- 10%
To AMD HDT
When 100K-NTC 100 C=6.164K
Thermal Trip = 120 C
over 120 degree C= Low
Display port power 1.5V min 1.2v max : 1.65v
Display port power 1.5V min 1.2v max : 1.65v
DMAACTIVE_L controls
entry and exit from the
sleep and power states
FS1R1 signals is for detect CPU TYPE and protect it.
FS1R1 CPU this pin is N.C
FS1R2 CPU this pin is LOW
can remove it at MP
THERMTRIP# shutdown temperature 125
C
to EC reserve only
ADD VGA TEMP_ FAIL function is active Hi
Thermal
SI
SI
C814 0.1U/10V_4C814 0.1U/10V_4
R548
*39.2/F_4
R548
*39.2/F_4
C818 0.1U/10V_4C818 0.1U/10V_4
R581 8.87K/F_4R581 8.87K/F_4
D14 CH501H-40PT
D14 CH501H-40PT
2 1
R564 1K/F_4R564 1K/F_4
C820 0.1U/10V_4C820 0.1U/10V_4
R563 10K/F_4R563 10K/F_4
C805 0.1U/10V_4C805 0.1U/10V_4
TP24TP24
R831
11.5K/F_4
R831
11.5K/F_4
TP14TP14
R859 1.8K/J_4R859 1.8K/J_4
R835 100K_6 NTCR835 100K_6 NTC
12
R590 *10K/F_4R590 *10K/F_4
R549
300/J_4
R549
300/J_4
R570 510/J_4R570 510/J_4
C809 0.1U/10V_4C809 0.1U/10V_4
TP11TP11
R544 1.8K/J_4R544 1.8K/J_4
R559 1K/F_4R559 1K/F_4
R566 1K/F_4R566 1K/F_4
R571 1K/F_4R571 1K/F_4
R568 *1K/F_4R568 *1K/F_4
C812 0.1U/10V_4C812 0.1U/10V_4
R553 300/J_4R553 300/J_4
R550 150/F_4R550 150/F_4
R858 1.8K/J_4R858 1.8K/J_4
R561 1K/F_4R561 1K/F_4
TP38TP38
R572
2K/F_4
R572
2K/F_4
TP20TP20
R861 100K/F_4R861 100K/F_4
R562 0_4R562 0_4
R554 300/J_4R554 300/J_4
R860 100K/F_4R860 100K/F_4
R545 1.8K/J_4R545 1.8K/J_4
TP19TP19
TP1TP1
C806 0.1U/10V_4C806 0.1U/10V_4
TP39TP39
R586 10K/F_4R586 10K/F_4
TP23TP23
R555 1K/F_4R555 1K/F_4
R542 *100K/F_4R542 *100K/F_4
R579
1K/F_4
R579
1K/F_4
R583
10K/F_4
R583
10K/F_4
TP6TP6
TP4TP4
R580 *0_4/SR580 *0_4/S
TP12TP12
R569 1K/F_4R569 1K/F_4
R833 8.87K/F_4R833 8.87K/F_4
DISPLAY
PORT 1
ANALOG/DISPLAY/MISC
SENSE RSVD JTAG CTRL SER. CLK
TEST DISPLAY PORT
MISC.
DISPLAY
PORT 0
Llano APU
U29C
DISPLAY
PORT 1
ANALOG/DISPLAY/MISC
SENSE RSVD JTAG CTRL SER. CLK
TEST DISPLAY PORT
MISC.
DISPLAY
PORT 0
Llano APU
U29C
VDDR_SENSE
A10 VDD_SENSE
C9 VDDIO_SENSE
B10 VDDNB_SENSE
A9 VDDP_SENSE
C8 VSS_SENSE
B9
RSVD_3
AC11 RSVD_2
K21 RSVD_1
E8
DBREQ_L
C11 DBRDY
B11 TRST_L
B12 TMS
D12 TCK
A11 TDO
A12 TDI
C12
ALERT_L
AH12 THERMTRIP_L
AG12 PROCHOT_L
AD10
PWROK
AE10 RESET_L
AF10
SID
AG11 SIC
AH11
SVD
A8 SVC
B8
DISP_CLKIN_L
AH3 DISP_CLKIN_H
AH4
CLKIN_L
AH6 CLKIN_H
AH7
DP1_TXN3
G3 DP1_TXP3
G2
DP1_TXN2
H1 DP1_TXP2
H2
DP1_TXN1
J2 DP1_TXP1
J3
DP1_TXN0
K1 DP1_TXP0
K2
DP0_TXN3
C3 DP0_TXP3
C2
DP0_TXN2
D1 DP0_TXP2
D2
DP0_TXN1
E2 DP0_TXP1
E3
DP0_TXN0
F1 DP0_TXP0
F2
TEST5 AD12
TEST4 AE12
DMAACTIVE_L AB10
FS1R1 Y11
TEST35 D10
TEST32_L AA11
TEST32_H AB11
TEST31 K22
TEST30_L AB12
TEST30_H AA12
TEST28_L K8
TEST28_H K7
TEST25_L AH9
TEST25_H AH10
TEST24 G12
TEST23 F10
TEST22 D11
TEST21 E11
TEST20 F12
TEST19 G11
TEST18 H11
TEST17 H9
TEST16 G9
TEST15 E9
TEST14 D9
TEST12 H12
TEST10 H10
TEST9 G10
TEST6 AA10
DP_AUX_ZVSS D8
DP_VARY_BL C7
DP_DIGON C5
DP_BLON C6
DP5_HPD F7
DP4_HPD G7
DP3_HPD H7
DP2_HPD J7
DP1_HPD E7
DP0_HPD D7
DP5_AUXN F5
DP5_AUXP F4
DP4_AUXN G6
DP4_AUXP G5
DP3_AUXN H5
DP3_AUXP H4
DP2_AUXN J6
DP2_AUXP J5
DP1_AUXN E6
DP1_AUXP E5
DP0_AUXN D5
DP0_AUXP D4
C813 0.1U/10V_4C813 0.1U/10V_4
R830 *0_4R830 *0_4
R834 100K_6 NTCR834 100K_6 NTC
12
TP3TP3
R584 0_4R584 0_4
C811 0.1U/10V_4C811 0.1U/10V_4
TP8TP8
Q47
MMBT3904-7-F
Q47
MMBT3904-7-F
2
1 3
C816 0.1U/10V_4C816 0.1U/10V_4
R567 1K/F_4R567 1K/F_4
R588
1K/F_4
R588
1K/F_4
U31
G718
U31
G718
GND
2
OT2
4
VCC
1
RHYST2 5
TMSNS2 6
OT1
3
RHYST1 7
TMSNS1 8
D24 *CH501H-40PTD24 *CH501H-40PT
2 1
TP9TP9
D13RB501V-40 D13RB501V-40
21
TP16TP16
TP2TP2
C808 0.1U/10V_4C808 0.1U/10V_4
TP25TP25
TP10TP10
Q49
MMBT3904-7-F
Q49
MMBT3904-7-F
2
13
R551
39.2/F_4
R551
39.2/F_4
R560 0_4R560 0_4
TP17TP17
R832
11.5K/F_4
R832
11.5K/F_4
R557 0_4R557 0_4
C817 0.1U/10V_4C817 0.1U/10V_4
R587
10K/F_4
R587
10K/F_4
R552
*300/J_4
R552
*300/J_4
R543 *100K/F_4R543 *100K/F_4
TP18TP18
TP5TP5
C810 0.1U/10V_4C810 0.1U/10V_4
R575
1K/F_4
R575
1K/F_4
Q44
MMBT3904-7-F
Q44
MMBT3904-7-F
2
13
C807 0.1U/10V_4C807 0.1U/10V_4
TP15TP15
R573
2K/F_4
R573
2K/F_4
C819 0.1U/10V_4C819 0.1U/10V_4
R556 510/J_4R556 510/J_4
R558 1K/F_4R558 1K/F_4
TP21TP21
TP13TP13
Q46
MMBT3904-7-F
Q46
MMBT3904-7-F
2
13
R574
1K/F_4
R574
1K/F_4
C821
1U/6.3V_4
C821
1U/6.3V_4
1 2
D12RB501V-40 D12RB501V-40
21
Q48
*2N7002E-G
Q48
*2N7002E-G
3
2
1
TP7TP7
TP22TP22
C815 0.1U/10V_4C815 0.1U/10V_4

5
5
4
4
3
3
2
2
1
1
D D
C C
B B
A A
+2.5V_VDDA
+1.2V_VDDP_B
+1.2V_VDDR_B
+1.2V_VDDP_A
+1.2V_VDDR_A
+VCC_CORE +VCC_CORE
+1.2V
+1.2V
+VDDNB_CORE +VDDNB_CORE
+1.5VSUS+1.5VSUS
+2.5V
+1.5VSUS
+1.2V
+VDDNB_CORE
+1.2V
+VCC_CORE
Size Document Number Rev
Date: Sheet of
Quanta Computer Inc.
PROJECT :
Llano POWER/GND
1A
5 40Friday, January 28, 2011
R23
Size Document Number Rev
Date: Sheet of
Quanta Computer Inc.
PROJECT :
Llano POWER/GND
1A
5 40Friday, January 28, 2011
R23
Size Document Number Rev
Date: Sheet of
Quanta Computer Inc.
PROJECT :
Llano POWER/GND
1A
5 40Friday, January 28, 2011
R23
PIN NAME
VOLTAGE
VDD
??
APU POWER TABLE
+VDDNB_CORE
+2.5V
VDDIO
+1.2VVDDP
VDDR +1.2V
VDDA
+1.5V
+1.1V
NET NAME
+VCC_CORE
VDDNB
+1.5VSUS
+1.2V_VDDP
+1.2V_VDDR
+2.5V_VDDA
08
Across VDDIO and VSS split
DECOUPLING between PROCESSOR and DIMMs
If the VSS plane is cut to create a VDDIO plane,
ceramic capacitors are connected across
the VDDIO and VSS plane split as follows
EMI reserve
4A Up to DDR3-1333 @ 1.50V VDDIO
VDDR = 3A ( Up to DDR3-1333 @ 1.5V )
18A
Maximum IDDNBspike 22.5A
36A
Maximum IDDspike 50A
VDDP_A + VDDP_B = 3.5A
VDDA= 0.75A
1.5A1.5A
1.75A 1.75A
SI EMI
C827
22U/6.3VS_8
C827
22U/6.3VS_8
R591 *0_8/SR591 *0_8/S
C889
180P/50V_4
C889
180P/50V_4
C872
1000P/50V_4
C872
1000P/50V_4
C851
0.22U/6.3V_4
C851
0.22U/6.3V_4
C848
180P/50V_4
C848
180P/50V_4
C830
22U/6.3VS_8
C830
22U/6.3VS_8
C844
180P/50V_4
C844
180P/50V_4
C826
22U/6.3VS_8
C826
22U/6.3VS_8
C852
0.22U/6.3V_4
C852
0.22U/6.3V_4
C880
0.22U/6.3V_4
C880
0.22U/6.3V_4
R825 *0_8/SR825 *0_8/S
C371
*470P/50V_4
C371
*470P/50V_4
C858
22U/6.3VS_8
C858
22U/6.3VS_8
C835
0.22U/6.3V_4
C835
0.22U/6.3V_4 C838
180P/50V_4
C838
180P/50V_4
C869
180P/50V_4
C869
180P/50V_4
C867
0.22U/6.3V_4
C867
0.22U/6.3V_4
C383
*470P/50V_4
C383
*470P/50V_4
C859
4.7U/6.3V_6
C859
4.7U/6.3V_6
C846
0.22U/6.3V_4
C846
0.22U/6.3V_4
C825
22U/6.3VS_8
C825
22U/6.3VS_8
C857
22U/6.3VS_8
C857
22U/6.3VS_8
C823
22U/6.3VS_8
C823
22U/6.3VS_8
C842
0.22U/6.3V_4
C842
0.22U/6.3V_4
R592 *0_8/SR592 *0_8/S
C861
4.7U/6.3V_6
C861
4.7U/6.3V_6
C888
180P/50V_4
C888
180P/50V_4
C862
4.7U/6.3V_6
C862
4.7U/6.3V_6
C879
4.7U/6.3V_6
C879
4.7U/6.3V_6
C854
0.22U/6.3V_4
C854
0.22U/6.3V_4
C886
4.7U/6.3V_6
C886
4.7U/6.3V_6
C865
10U/6.3V_8
C865
10U/6.3V_8 C866
10U/6.3V_8
C866
10U/6.3V_8
C847
0.22U/6.3V_4
C847
0.22U/6.3V_4
L62
BLM21PG221SN1D(220,100M,2A)_8
L62
BLM21PG221SN1D(220,100M,2A)_8
C839
0.01U/25V_4
C839
0.01U/25V_4
C884
4.7U/6.3V_6
C884
4.7U/6.3V_6
C828
22U/6.3VS_8
C828
22U/6.3VS_8
C887
180P/50V_4
C887
180P/50V_4 C890
180P/50V_4
C890
180P/50V_4
Llano APU
U29D
Llano APU
U29D
VDDA_2
AF11 VDDA_1
AE11
VDDR_4
AG9 VDDR_3
AG8 VDDR_2
AG7 VDDR_1
AG6
VDDP_A_4
AG5 VDDP_A_3
AG4 VDDP_A_2
AG3 VDDP_A_1
AG2
VDDIO_18
P26 VDDIO_17
P23 VDDIO_16
P20 VDDIO_15
N28 VDDIO_14
N25 VDDIO_13
N22 VDDIO_12
M26 VDDIO_11
M23 VDDIO_10
M20 VDDIO_9
L28 VDDIO_8
L25 VDDIO_7
L22 VDDIO_6
K26 VDDIO_5
K23 VDDIO_4
K20 VDDIO_3
J28 VDDIO_2
H26 VDDIO_1
G28
VDDNB_8
K10 VDDNB_7
K9 VDDNB_6
J16 VDDNB_5
J14 VDDNB_4
J12 VDDNB_3
J11 VDDNB_2
J10 VDDNB_1
J9
VDD_32
T3 VDD_31
R19 VDD_30
R11 VDD_29
R1 VDD_28
P18 VDD_27
P10 VDD_26
P6 VDD_25
P3 VDD_24
N19 VDD_23
N11 VDD_22
N1 VDD_21
M18 VDD_20
M10 VDD_19
M6 VDD_18
M3 VDD_17
L19 VDD_16
L11 VDD_15
L1 VDD_14
K6 VDD_13
K3 VDD_12
J1 VDD_11
H8 VDD_10
H6 VDD_9
H3 VDD_8
G1 VDD_7
F8 VDD_6
F6 VDD_5
F3 VDD_4
E1 VDD_3
D6 VDD_2
D3 VDD_1
C1
VDDR_8 B6
VDDR_7 B5
VDDR_6 A6
VDDR_5 A5
VDDP_B_4 B4
VDDP_B_3 B3
VDDP_B_2 A4
VDDP_B_1 A3
VDDIO_36 AA28
VDDIO_35 Y26
VDDIO_34 Y24
VDDIO_33 W 28
VDDIO_32 W 25
VDDIO_31 W 22
VDDIO_30 V26
VDDIO_29 V23
VDDIO_28 V20
VDDIO_27 U28
VDDIO_26 U25
VDDIO_25 U22
VDDIO_24 T26
VDDIO_23 T23
VDDIO_22 T20
VDDIO_21 R28
VDDIO_20 R25
VDDIO_19 R22
VDDNB_16 L18
VDDNB_15 K18
VDDNB_14 K17
VDDNB_13 K16
VDDNB_12 K14
VDDNB_11 K13
VDDNB_10 K12
VDDNB_9 K11
VDD_63 AE1
VDD_62 AD6
VDD_61 AD3
VDD_60 AC1
VDD_59 AB6
VDD_58 AB3
VDD_57 AA1
VDD_56 Y20
VDD_55 Y18
VDD_54 Y16
VDD_53 Y14
VDD_52 Y12
VDD_51 Y10
VDD_50 Y6
VDD_49 Y3
VDD_48 W 19
VDD_47 W 17
VDD_46 W 15
VDD_45 W 13
VDD_44 W 11
VDD_43 W 1
VDD_42 V18
VDD_41 V10
VDD_40 V6
VDD_39 V3
VDD_38 U19
VDD_37 U11
VDD_36 U1
VDD_35 T18
VDD_34 T10
VDD_33 T6
C853
0.22U/6.3V_4
C853
0.22U/6.3V_4
C841
0.01U/25V_4
C841
0.01U/25V_4
C836
0.22U/6.3V_4
C836
0.22U/6.3V_4
C833
22U/6.3VS_8
C833
22U/6.3VS_8
C831
22U/6.3VS_8
C831
22U/6.3VS_8
C874
1000P/50V_4
C874
1000P/50V_4
C868
0.22U/6.3V_4
C868
0.22U/6.3V_4
C877
0.22U/6.3V_4
C877
0.22U/6.3V_4
Llano APU
U29E
Llano APU
U29E
VSS_74
T9 VSS_73
R18 VSS_72
R10 VSS_71
R7 VSS_70
R4 VSS_69
P19 VSS_67
P11 VSS_68
P9 VSS_66
N18 VSS_65
N10 VSS_64
N7 VSS_63
N4 VSS_62
M19 VSS_61
M11 VSS_60
M9 VSS_59
L10 VSS_58
L7 VSS_57
L4 VSS_56
K19 VSS_55
J24 VSS_54
J22 VSS_53
J20 VSS_52
J18 VSS_51
J8 VSS_50
J4 VSS_49
G25 VSS_48
G23 VSS_47
G21 VSS_46
G19 VSS_45
G17 VSS_44
G15 VSS_43
G13 VSS_42
G8 VSS_41
G4 VSS_40
F28 VSS_39
F26 VSS_38
F24 VSS_37
F22 VSS_36
F20 VSS_35
F18 VSS_34
F16 VSS_33
F14 VSS_32
F11 VSS_31
F9 VSS_30
E12 VSS_29
E10 VSS_28
E4 VSS_27
D27 VSS_26
D25 VSS_25
D23 VSS_24
D21 VSS_23
D19 VSS_22
D17 VSS_21
D15 VSS_20
D13 VSS_19
C28 VSS_18
C26 VSS_17
C24 VSS_16
C22 VSS_15
C20 VSS_14
C18 VSS_13
C16 VSS_12
C14 VSS_11
C10 VSS_10
C4 VSS_9
B7 VSS_8
A25 VSS_7
A23 VSS_6
A21 VSS_5
A19 VSS_4
A17 VSS_3
A15 VSS_2
A13 VSS_1
A7
VSS_149 AH25
VSS_148 AH23
VSS_147 AH21
VSS_146 AH19
VSS_145 AH17
VSS_144 AH15
VSS_143 AH13
VSS_142 AH8
VSS_141 AH5
VSS_140 AG10
VSS_139 AF28
VSS_138 AF26
VSS_137 AF24
VSS_136 AF22
VSS_135 AF20
VSS_134 AF18
VSS_133 AF16
VSS_132 AF14
VSS_131 AF12
VSS_130 AF9
VSS_129 AF6
VSS_128 AF3
VSS_127 AE27
VSS_126 AE25
VSS_125 AE23
VSS_124 AE21
VSS_123 AE19
VSS_122 AE17
VSS_121 AE15
VSS_120 AE13
VSS_119 AE7
VSS_118 AE4
VSS_117 AD11
VSS_116 AD9
VSS_115 AC28
VSS_114 AC26
VSS_113 AC24
VSS_112 AC22
VSS_111 AC20
VSS_110 AC18
VSS_109 AC16
VSS_108 AC14
VSS_107 AC12
VSS_106 AC10
VSS_105 AC7
VSS_104 AC4
VSS_103 AB27
VSS_102 AB25
VSS_101 AB23
VSS_100 AB21
VSS_99 AB19
VSS_98 AB17
VSS_97 AB15
VSS_96 AB13
VSS_95 AB9
VSS_94 AA7
VSS_93 AA4
VSS_92 Y22
VSS_91 Y9
VSS_90 W18
VSS_89 W16
VSS_88 W14
VSS_87 W12
VSS_86 W10
VSS_85 W7
VSS_84 W4
VSS_83 V19
VSS_82 V11
VSS_81 V9
VSS_80 U18
VSS_79 U10
VSS_78 U7
VSS_77 U4
VSS_76 T19
VSS_75 T11
C873
1000P/50V_4
C873
1000P/50V_4
C864
10U/6.3V_8
C864
10U/6.3V_8
C860
4.7U/6.3V_6
C860
4.7U/6.3V_6
C388
*470P/50V_4
C388
*470P/50V_4
C837
180P/50V_4
C837
180P/50V_4
C871
1000P/50V_4
C871
1000P/50V_4
C829
22U/6.3VS_8
C829
22U/6.3VS_8
C885
4.7U/6.3V_6
C885
4.7U/6.3V_6
C870
180P/50V_4
C870
180P/50V_4
C840
0.01U/25V_4
C840
0.01U/25V_4
C875
0.22U/6.3V_4
C875
0.22U/6.3V_4 C876
0.22U/6.3V_4
C876
0.22U/6.3V_4
C856
180P/50V_4
C856
180P/50V_4
C849
180P/50V_4
C849
180P/50V_4
R824 *0_8/SR824 *0_8/S
C855
180P/50V_4
C855
180P/50V_4
C878
0.22U/6.3V_4
C878
0.22U/6.3V_4
C843
180P/50V_4
C843
180P/50V_4
C883
4.7U/6.3V_6
C883
4.7U/6.3V_6
C824
22U/6.3VS_8
C824
22U/6.3VS_8
C834
0.22U/6.3V_4
C834
0.22U/6.3V_4
C881
3300P/50V_4
C881
3300P/50V_4
C863
0.22U/6.3V_4
C863
0.22U/6.3V_4
C832
22U/6.3VS_8
C832
22U/6.3VS_8
C845
0.22U/6.3V_4
C845
0.22U/6.3V_4

5
5
4
4
3
3
2
2
1
1
D D
C C
B B
A A
USB_RCOMP_SB
USBSS_CALRP
USBSS_CALRN
SCL2
SCL3
SDA3
EC_PWM2
SDA2
ACZ_RST#_R
ACZ_SYNC_R
ACZ_SDOUT_R
ACZ_BCLK_R
ACZ_SDIN1
ACZ_SDIN3_R
ACZ_SDIN2_R
ACZ_RST#_R
ACZ_SDOUT_R
ACZ_SYNC_R
ACZ_BCLK_R
FCH_JTAG_TCK
FCH_JTAG_TDI
FCH_JTAG_RST#
CGDAT_SMB
SCL1
SDA1
SDA1
SCL1
FCH_PWRGD
DNBSWON#
SUSB#
SUSC#
FCH_TEST0
FCH_TEST1
SYS_RST#
SIO_EXT_SMI#
FCH_TEST2
EC_A20GATE
FCH_TEST0
FCH_TEST1
FCH_TEST2
ACZ_SDIN0
FCH_THERMTRIP#
RI#
VGA_PD
ODD_DA#_FCH
GEVENT17#
ACZ_SDIN0
SMARTVOLT2
LLB#
GBE_LED0
EC_RCIN#
DNBSWON#
CGCLK_SMB
CGDAT_SMB
SYS_RST#
PCIE_RST2#
CGCLK_SMB
ODD_PLUGIN#
RSMRST#
USBP1+
USBP1-
USBP11-
USBP11+
USBP7-
USBP7+
SCL2
SDA2
FCH_PME#
GEVENT5#
CLKREQ1#
PCIE_LAN_CLKREQ#
PCIE_CARD_CLKREQ#
PCIE_MINI_CLKREQ#
CLKREQ1#
LAN_DISABLE#_FCH
FCH_GPIO66SCL3
SDA3
WD_PWRGD
FCH_THERMTRIP#
PCIE_WAKE#
ACZ_SYNC_AUDIO 25
ACZ_RST#_AUDIO 25
BIT_CLK_AUDIO 25
ACZ_SDOUT_AUDIO 25
CGDAT_SMB12,13
EC_RCIN#29
SUSC#29 SUSB#29
FCH_THERMTRIP#4
FCH_PWRGD10
SIO_EXT_SMI#29
EC_A20GATE29
PCIE_WAKE#27,30
EC_PWM2 10
VGA_POWER_DOWN9
ACZ_SDIN0 25
CGCLK_SMB12,13
DNBSWON#29
RSMRST#29
USBP0- 26
USBP0+ 26
USBP15+ 26
USBP2- 20
USBP2+ 20
USBP15- 26
USBP10+ 30
USBP10- 30
USBP5- 26
USBP5+ 26
USBP6+ 26
USBP6- 26
ODD_DA#_FCH23 ODD_PLUGIN#23
SIO_EXT_SCI#29
VGA_REQ37
PCIE_LAN_CLKREQ#27
PCIE_CARD_CLKREQ#24
PCIE_MINI_CLKREQ#30
LAN_DISABLE#27,29
ACZ_SPKR25
CARD_EECS24
+3VS5
+3VS5
+3V
+3V
Size Document Number Rev
Date: Sheet of
Quanta Computer Inc.
PROJECT :
Hudson-M3 GPIO/USB/AZ/RGMII
1A
Friday, January 28, 2011
R23
6 40
Size Document Number Rev
Date: Sheet of
Quanta Computer Inc.
PROJECT :
Hudson-M3 GPIO/USB/AZ/RGMII
1A
Friday, January 28, 2011
R23
6 40
Size Document Number Rev
Date: Sheet of
Quanta Computer Inc.
PROJECT :
Hudson-M3 GPIO/USB/AZ/RGMII
1A
Friday, January 28, 2011
R23
6 40
HD audio
interface is
+3V_S5 voltage
To Azalia
NC,no install by default
No need for GPIO200
This pin is used to
power down VGA DAC
regulators when CRT
no connected
10
BLUETOOTH
WLAN Min-Card
Carama USB
USB Connector
USB Connector
USB Connector
SCL3 of a TSI-capable APU's
thermal bus,Pulled up to
APU_VDDIO. Resistor value
verified in the relevant APU
design guide.
SYS_RST# internal
10K pull up
For Zero ODD
to DDR3 SMBUS
USB 3.0 Not Implemented: left unconnected.
LLB# Not Implemented ,left unconnected.
CLK_REQ# already
internal pull up 8.2K
Pure UMA can remove
CLK_REQ2# internal pull Hi 8.2K to +3V
CLK_REQ3# internal pull Hi 8.2K to +3V
CLK_REQ4# internal pull Hi 8.2K to +3V
GEVENT16# internal pull Hi 8.2K to +3VS5
GEVENT15# internal pull Hi 8.2K to +3VS5
PCIE_WAKE# no need to pull
Hi resistor from check list
GEVENT5# internal pull Hi 8.2K to +3VS5
GEVENT23# internal pull Hi 8.2K to +3V
GEVENT0# internal pull Hi 8.2K to +3V
GEVENT1# internal pull Hi 8.2K to +3V
remove PCIE_RST2# from AMD recommend
SI
SI
TP164TP164
R602 2.2K_4R602 2.2K_4 TP155TP155
R594 *2.2K/J_4R594 *2.2K/J_4
TP165TP165
TP152TP152TP169TP169
R637 33/J_4R637 33/J_4
R629 10K/F_4R629 10K/F_4
D26 RB501V-40D26 RB501V-40
21
R632 *10K/F_4R632 *10K/F_4
R636 33/J_4R636 33/J_4
R611 10K/F_4R611 10K/F_4
R604 *1K/J_4R604 *1K/J_4
R634 *10K/F_4R634 *10K/F_4
R904 0_4R904 0_4
TP156TP156
J2
*SOLDERJUMPER-2
J2
*SOLDERJUMPER-2
1 2
TP154TP154
C1075 *100P/50V_4C1075 *100P/50V_4
TP153TP153
TP160TP160
TP157TP157
TP163TP163
TP166TP166
R857 10K/F_4R857 10K/F_4
R607 10K/F_4R607 10K/F_4
R829 0_4R829 0_4
R635 33/J_4R635 33/J_4
R614 10K/F_4R614 10K/F_4
R630 *10K/F_4R630 *10K/F_4
R856 10K/F_4R856 10K/F_4
R638 33/J_4R638 33/J_4
TP151TP151
R596 *2.2K/J_4R596 *2.2K/J_4
TP167TP167
R598 *2.2K/J_4R598 *2.2K/J_4
R868 *0/J_4R868 *0/J_4
R612 0_4R612 0_4
R616 10K/F_4R616 10K/F_4
R633 *10K/F_4R633 *10K/F_4
R603 2.2K_4R603 2.2K_4
R613 10K/F_4R613 10K/F_4
TP158TP158
R597 11.8K/F_6R597 11.8K/F_6
TP168TP168
R618 *4.7K/J_4R618 *4.7K/J_4
TP161TP161
USB
3.0
EMBEDDED
CTRL
USB
MISC
USB
1.1
USB
OC
HD
AUDIO
GPIO ACPI / WAKE UP
EVENTS
HUDSON-M3
Part 4 of 5
USB
2.0
Hudson-M2
U32A
USB
3.0
EMBEDDED
CTRL
USB
MISC
USB
1.1
USB
OC
HD
AUDIO
GPIO ACPI / WAKE UP
EVENTS
HUDSON-M3
Part 4 of 5
USB
2.0
Hudson-M2
U32A
KSO_17/XDB3/GPIO226
D17 KSO_16/XDB2/GPIO225
A24 KSO_15/XDB1/GPIO224
B17 KSO_14/XDB0/GPIO223
B19 KSO_13/GPIO222
C18 KSO_12/GPIO221
A18 KSO_11/GPIO220
D19 KSO_10/GPIO219
K18 KSO_9/GPIO218
B21 KSO_8/GPIO217
G18 KSO_7/GPIO216
H18 KSO_6/GPIO215
J18 KSO_5/GPIO214
A20 KSO_4/GPIO213
E18 KSO_3/GPIO212
A22 KSO_2/GPIO211
F20 KSO_1/GPIO210
E20 KSO_0/GPIO209
F21
PS2M_CLK/GPIO192
C22 PS2M_DAT/GPIO191
D23 PS2KB_CLK/GPIO190
C20 PS2KB_DAT/GPIO189
D21
SPI_CS2#/GBE_STAT2/GPIO166
J21 PS2_CLK/CEC/SCL4/GPIO188
J19 PS2_DAT/SDA4/GPIO187
K19
AZ_RST#
AE4 AZ_SYNC
AD6 AZ_SDIN3/GPIO170
Y1 AZ_SDIN2/GPIO169
Y3 AZ_SDIN1/GPIO168
Y5 AZ_SDIN0/GPIO167
AA2 AZ_SDOUT
AB1 AZ_BITCLK
AB3
USB_OC0#/SPI_TPM_CS#/TRST#/GEVENT12#
T8 USB_OC1#/TDI/GEVENT13#
J7 USB_OC2#/TCK/GEVENT14#
P5 USB_OC3#/AC_PRES/TDO/GEVENT15#
F5 USB_OC4#/IR_RX0/GEVENT16#
P6 USB_OC5#/IR_TX0/GEVENT17#
T1 USB_OC6#/IR_TX1/GEVENT6#
R8 BLINK/USB_OC7#/GEVENT18#
M7
CLK_REQG#/GPIO65/OSCIN/IDLEEXIT#
AF25 GBE_STAT0/GEVENT11#
AA8 GBE_LED2/GEVENT10#
V10 SPI_HOLD#/GBE_LED1/GEVENT9#
Y6 GBE_LED0/GPIO183
W8 DDR3_RST#/GEVENT7#/VGA_PD
V8 SMARTVOLT2/SHUTDOWN#/GPIO51
AG26 IR_LED#/LLB#/GPIO184
J2 CLK_REQ1#/FANOUT4/GPIO61
AG22 CLK_REQ2#/FANIN4/GPIO62
AG25 SDA1/GPIO228
R7 SCL1/GPIO227
T7 SDA0/GPIO47
AD25 SCL0/GPIO43
AD26 SPKR/GPIO66
AF24 SATA_IS5#/FANIN3/GPIO59
AG18 SATA_IS4#/FANOUT3/GPIO55
AH17 CLK_REQ0#/SATA_IS3#/GPIO60
AF22 SMARTVOLT1/SATA_IS2#/GPIO50
AE26 CLK_REQ3#/SATA_IS1#/GPIO63
AE24 CLK_REQ4#/SATA_IS0#/GPIO64
AG24
RSMRST#
U2
WD_PWRGD
AF19 THRMTRIP#/SMBALERT#/GEVENT2#
R10 IR_RX1/GEVENT20#
V7 WAKE#/GEVENT8#
K1 SYS_RESET#/GEVENT19#
U4 LPC_PD#/GEVENT5#
T5 LPC_SMI#/GEVENT23#
C26 PME#/GEVENT3#
R9 KBRST#/GEVENT1#
AG19 GA20IN/GEVENT0#
AE22 TEST2
V9 TEST1/TMS
T10 TEST0
T9
PWR_GOOD
N7 PWR_BTN#
J4 SLP_S5#
W2 SLP_S3#
T3 SPI_CS3#/GBE_STAT1/GEVENT21#
W7 RI#/GEVENT22#
R2
KSI_7/GPIO208 F18
KSI_6/GPIO207 C24
KSI_5/GPIO206 B23
KSI_4/GPIO205 E24
KSI_3/GPIO204 F24
KSI_2/GPIO203 F22
KSI_1/GPIO202 K22
KSI_0/GPIO201 K21
EC_PWM3/EC_TIMER3/GPIO200 H21
EC_PWM2/EC_TIMER2/WOL_EN/GPIO199 J22
EC_PWM1/EC_TIMER1/GPIO198 H22
EC_PWM0/EC_TIMER0/GPIO197 E22
SDA3_LV/GPIO196 G21
SCL3_LV/GPIO195 G22
SDA2/GPIO194 G19
SCL2/GPIO193 H19
USB_SS_RX0N K15
USB_SS_RX0P J15
USB_SS_TX0N H16
USB_SS_TX0P J16
USB_SS_RX1N G13
USB_SS_RX1P H13
USB_SS_TX1N G15
USB_SS_TX1P F15
USB_SS_RX2N F14
USB_SS_RX2P E14
USB_SS_TX2N B15
USB_SS_TX2P D15
USB_SS_RX3N A12
USB_SS_RX3P C12
USB_SS_TX3N C14
USB_SS_TX3P A14
USBSS_CALRN A16
USBSS_CALRP C16
USB_HSD0N E3
USB_HSD0P E1
USB_HSD1N C3
USB_HSD1P C1
USB_HSD2N A5
USB_HSD2P C5
USB_HSD3N A6
USB_HSD3P C6
USB_HSD4N E8
USB_HSD4P F8
USB_HSD5N C8
USB_HSD5P A8
USB_HSD6N G9
USB_HSD6P H9
USB_HSD7N A10
USB_HSD7P C10
USB_HSD8N F10
USB_HSD8P E10
USB_HSD9N D11
USB_HSD9P B11
USB_HSD10N K13
USB_HSD10P K12
USB_HSD11N F12
USB_HSD11P G12
USB_HSD12N J12
USB_HSD12P K10
USB_HSD13N G10
USB_HSD13P H10
USB_FSD0N H5
USB_FSD0P/GPIO185 H6
USB_FSD1N H3
USB_FSD1P/GPIO186 H1
USB_RCOMP B9
USBCLK/14M_25M_48M_OSC G8
PCIE_RST2#/GEVENT4#
AB6
TP172TP172
C1073 *0.01U/25V_4C1073 *0.01U/25V_4
TP170TP170
R619 0_4R619 0_4
TP171TP171
TP159TP159
R631 *10K/F_4R631 *10K/F_4

5
5
4
4
3
3
2
2
1
1
D D
C C
B B
A A
PCI_CLK1
PCI_CLK3
PCI_CLK4
PCIRST#_L
UMI_RXP2_C
SERIRQ
CLK_DP_FCH_N
LAD0
32K_X1
A_RST#
UMI_RXN2_C
UMI_RXP3_C
25M_X1
LAD2
LFRAME#
32K_X2
PCI_AD27
PCIE_CALRN_FCH
25M_X2
APU_PWRGD_R
LAD1
PCIE_CALRP_FCH
LDRQ#1
UMI_RXP1_C
CLK_VGA_FCH_N
PCI_AD25
UMI_RXN3_C
UMI_RXN1_C
CLK_APU_FCH_P
CLK_APU_FCH_N
UMI_RXP0_C
UMI_RXN0_C
CLK_CALRN_FCH
CLK_VGA_FCH_P
32K_X2
CLK_DP_FCH_P
PCI_AD26
32K_X1
CLKRUN#
LAD3
FCH_PROCHOT#
HUDSON_MEMHOT#_R
PCI_AD24
DMAACTIVE_L
+3V_RTC
PCI_AD23
APU_RST#
S5_CORE_EN
LDRQ#0
APU_STOP#
CLK_ANX_FCH_N
CLK_ANX_FCH_P
LPC_CLK0
LPC_CLK1
+BAT +VCCRTC_2
+3VRTC_1 +3VRTC
CLK_WLAN_FCH_N
CLK_WLAN_FCH_P
KBC_RST#
VGA_ON_SB
INTRUDER_ALERT#
VGA_RSTB
CLK_PCIE_CARDP_FCH
CLK_PCIE_CARDN_FCH
CLK_PCIE_LANN_FCH
CLK_PCIE_LANP_FCH
CLK_RTC
PCIE_RST#
TRAVIS_EN#
PCIE_RST#_ANX
FCH_GPIO44
GPU_RST#14
UMI_RXP02 UMI_RXN02
UMI_TXP02 UMI_TXN02
CLK_APU_P4 CLK_APU_N4
CLK_VGA_P14 CLK_VGA_N14
PCI_CLK1 10
PCI_CLK3 10
PCI_CLK4 10
PCI_AD23 10
PCI_AD24 10
PCI_AD25 10
PCI_AD26 10
PCI_AD27 10
LFRAME# 29,30
APU_RST# 2,4
APU_PWRGD 2,4
SERIRQ 29
FCH_PROCHOT# 4
DMAACTIVE_L 4
LAD0 29,30
LAD1 29,30
LAD2 29,30
LAD3 29,30
CLKRUN# 29
MINI_PCIE_RST#30
CLK_DP_P4 CLK_DP_N4
UMI_RXN12 UMI_RXP12
UMI_RXP22 UMI_RXN22
UMI_RXN32 UMI_RXP32
UMI_TXN12 UMI_TXP12
UMI_TXP22 UMI_TXN22
UMI_TXN32 UMI_TXP32
CLK_ANX_P11 CLK_ANX_N11
CLK_33_DEBUG 30
CLK_33M_KBC 29
LPC_CLK0 10
LPC_CLK1 10
CLK_WLAN_P30 CLK_WLAN_N30
SPI_WP 8,29
VGA_ON_SB 29
VGA_PWROK 17,29,36,37
VGA_RSTB 14
CLK_PCIE_CARD_P24 CLK_PCIE_CARD_N24
CLK_PCIE_LANP27 CLK_PCIE_LANN27
KBC_RST# 29
CLK_RTC 10,29
CARD_PCIE_RST#24
LAN_PCIE_RST#11,27
PCI_SERR# 29
+1.1V_CKVDD
+3V_RTC
+1.1V_PCIE_VDDR
+3VPCU
+3V_RTC
Size Document Number Rev
Date: Sheet of
Quanta Computer Inc.
PROJECT :
Hudson-M3 ACPI/PCI/CLOCK
1A
Friday, January 28, 2011
R23
7 40
Size Document Number Rev
Date: Sheet of
Quanta Computer Inc.
PROJECT :
Hudson-M3 ACPI/PCI/CLOCK
1A
Friday, January 28, 2011
R23
7 40
Size Document Number Rev
Date: Sheet of
Quanta Computer Inc.
PROJECT :
Hudson-M3 ACPI/PCI/CLOCK
1A
Friday, January 28, 2011
R23
7 40
20MIL
USE GROUND GUARD FOR 32K_X1 AND 32K_X2
S5_CORE_EN is necessary to connect enable
pin of +3VPCU/+5VPCU regulator for S5+
mode implementation
11
INTRUDER_ALERT# Left not connected
(FCH has 50-kohm internal pull-up to
VBAT).
Note: CLK_APU_HCLKP/N is 100MHZ SSC
Note: CLK_DP_NSSCP/N is 100MHZ non-SSC
Note: CLK_PCIE_TRAVISP/N is 100MHZ non-SSC
Note: CLK_PCIE_VGAP/N is 100MHZ SSC
Note: CLK_FCH_SRCP/N is 100MHZ SSC
Note: GPP_CLK(0:8)P/N is 100MHZ SSC capable
Place these PICE AC
coupling cap close to FCH
20MIL
20MIL
20MIL20MIL
20MIL
LDT_STP# let is NC from schematic recommend
FCH PROCHOT#--- (input 0.8V threshold )
When it isasserted, it can generate SCI or
SMI to OS/BIOS
SI
SI
C899 0.1U/10V_4C899 0.1U/10V_4
TP175TP175
R884 *0_4R884 *0_4
TP185TP185
R871 33/J_4R871 33/J_4
C902 0.1U/10V_4C902 0.1U/10V_4
TP186TP186
RP11 0X2RP11 0X2
2
41
3
C916
0.1U/10V_4
C916
0.1U/10V_4
R655 10_4R655 10_4
TP181TP181
C1058 150P/50V_4C1058 150P/50V_4
C913 18P/50V_4C913 18P/50V_4
C895 0.1U/10V_4C895 0.1U/10V_4
R664 0_4R664 0_4
Y5
25MHZ
Y5
25MHZ
C893 150P/50V_4C893 150P/50V_4
R656
1K/F_4
R656
1K/F_4
RP7 0X2RP7 0X2
2
41
3
R661 22/J_4R661 22/J_4
D15
RB500V-40
D15
RB500V-40
21
C1076 100P/50V_4C1076 100P/50V_4
TP180TP180
C914 27P/50V_4
C914 27P/50V_4
R646 590/F_4R646 590/F_4
TP176TP176
TP183TP183
C897 0.1U/10V_4C897 0.1U/10V_4
G2
*SHORT_ PAD1
G2
*SHORT_ PAD1
12
C911 5.6P/16V_4C911 5.6P/16V_4
R647 2K/F_4R647 2K/F_4
R641 33/J_4R641 33/J_4
R660 22/J_4R660 22/J_4
C909
1U/6.3V_4
C909
1U/6.3V_4
R666
1M/F_4
R666
1M/F_4
RP5 0X2RP5 0X2
2
41
3
TP184TP184
TP177TP177
R643 33/J_4R643 33/J_4
R642 33/J_4R642 33/J_4
TP178TP178
C915 27P/50V_4
C915 27P/50V_4
C894 0.1U/10V_4C894 0.1U/10V_4
RP10 0X2RP10 0X2
2
41
3
TP174TP174
TP187TP187
C892 150P/50V_4C892 150P/50V_4
C898 *150P/50V_4C898 *150P/50V_4
R662
20M/J_4
R662
20M/J_4 Y4
32.768KHZ
Y4
32.768KHZ
4 1
23
C1059 150P/50V_4C1059 150P/50V_4
RP8 0X2RP8 0X2
2
41
3
RP9 0X2RP9 0X2
2
41
3
APU
CLOCK
GENERATOR
PCI
CLKS
S5
PLUS LPC
PCI
INTERFACE
HUDSON-M3
Part 1 of 5
PCI EXPRESS
INTERFACES
Hudson-M2
U32E
APU
CLOCK
GENERATOR
PCI
CLKS
S5
PLUS LPC
PCI
INTERFACE
HUDSON-M3
Part 1 of 5
PCI EXPRESS
INTERFACES
Hudson-M2
U32E
25M_X2
C33
25M_X1
C31
14M_25M_48M_OSC
J26
GPP_CLK8N
R27 GPP_CLK8P
N27
GPP_CLK7N
R24 GPP_CLK7P
R23
GPP_CLK6N
N26 GPP_CLK6P
N25
GPP_CLK5N
M26 GPP_CLK5P
M27
GPP_CLK4N
M24 GPP_CLK4P
M23
GPP_CLK3N
E31 GPP_CLK3P
E33
GPP_CLK2N
F31 GPP_CLK2P
F33
GPP_CLK1N
K26 GPP_CLK1P
J27
GPP_CLK0N
H28 GPP_CLK0P
H27
SLT_GFX_CLKN
K29 SLT_GFX_CLKP
J30
APU_CLKN
T23 APU_CLKP
T24
DISP2_CLKN
H31 DISP2_CLKP
H33
DISP_CLKN
T26 DISP_CLKP
R26
PCIE_RCLKN
G28 PCIE_RCLKP
G30
CLK_CALRN
F27
GPP_RX3N
W23 GPP_RX3P
W24 GPP_RX2N
W26 GPP_RX2P
V26 GPP_RX1N
V27 GPP_RX1P
W27 GPP_RX0N
AA26 GPP_RX0P
AA27
GPP_TX3N
AA23 GPP_TX3P
AA24 GPP_TX2N
AB27 GPP_TX2P
AB26 GPP_TX1N
W32 GPP_TX1P
W30 GPP_TX0N
V31 GPP_TX0P
V33
PCIE_CALRN
AF31 PCIE_CALRP
AF29
UMI_RX3N
Y29 UMI_RX3P
Y28 UMI_RX2N
Y31 UMI_RX2P
Y33 UMI_RX1N
AB29 UMI_RX1P
AB28 UMI_RX0N
AB31 UMI_RX0P
AB33
UMI_TX3P
AC30 UMI_TX2N
AD29 UMI_TX2P
AD28 UMI_TX1N
AD31 UMI_TX1P
AD33 UMI_TX0N
AE32 UMI_TX0P
AE30
A_RST#
AD5 PCIE_RST#
AE2
VDDBT_RTC_G E6
INTRUDER_ALERT# F3
RTCCLK F1
S5_CORE_EN H7
32K_X2 G4
32K_X1 G2
APU_RST# F26
LDT_STP# G26
APU_PG E26
PROCHOT# E28
DMA_ACTIVE# G25
SERIRQ/GPIO48 AE19
LDRQ1#/CLK_REQ6#/GPIO49 AE27
LDRQ0# B27
LFRAME# A31
LAD3 A29
LAD2 A26
LAD1 C28
LAD0 D27
LPCCLK1 D25
LPCCLK0 B25
INTH#/GPIO35 AD18
INTG#/GPIO34 AC16
INTF#/GPIO33 AE18
INTE#/GPIO32 AF18
LOCK# AH9
CLKRUN# AD19
GNT3#/CLK_REQ7#/GPIO46 AK17
GNT2#/SD_LED/GPO45 AD21
GNT1#/GPO44 AD13
GNT0# AD16
REQ3#/CLK_REQ5#/GPIO42 AM17
REQ1#/GPIO40 AG13
REQ0# AG15
SERR# AH8
PERR# AM9
STOP# AH1
PAR AE10
TRDY# AF10
IRDY# AL10
DEVSEL# AK9
FRAME# AG10
CBE3# AD12
CBE2# AN10
CBE1# AJ8
CBE0# AN3
AD31/GPIO31 AE16
AD30/GPIO30 AC15
AD29/GPIO29 AD15
AD28/GPIO28 AH14
AD27/GPIO27 AH13
AD26/GPIO26 AF13
AD25/GPIO25 AE13
AD24/GPIO24 AC12
AD23/GPIO23 AE12
AD22/GPIO22 AG12
AD21/GPIO21 AN12
AD20/GPIO20 AK11
AD19/GPIO19 AL12
AD18/GPIO18 AJ10
AD17/GPIO17 AM11
AD16/GPIO16 AG9
AD15/GPIO15 AN8
AD14/GPIO14 AK7
AD13/GPIO13 AJ6
AD12/GPIO12 AM7
AD11/GPIO11 AL3
AD10/GPIO10 AL8
AD9/GPIO9 AJ1
AD8/GPIO8 AN6
AD7/GPIO7 AN5
AD6/GPIO6 AL1
AD5/GPIO5 AJ5
AD4/GPIO4 AH3
AD3/GPIO3 AL6
AD2/GPIO2 AG4
AD1/GPIO1 AL5
AD0/GPIO0 AJ3
PCIRST# AB5
PCICLK4/14M_OSC/GPO39 AF6
PCICLK3/GPO38 AG2
PCICLK2/GPO37 AF5
PCICLK1/GPO36 AF1
PCICLK0 AF3
REQ2#/CLK_REQ8#/GPIO41 AF15
UMI_TX3N
AC32
C900 0.1U/10V_4C900 0.1U/10V_4
CN24
88266-020L
CN24
88266-020L
1
2
TP173TP173
R870 33/J_4R870 33/J_4
C901 0.1U/10V_4C901 0.1U/10V_4
R653 2K/F_4R653 2K/F_4
C896 0.1U/10V_4C896 0.1U/10V_4
R654 499/F_4R654 499/F_4
D16
RB500V-40
D16
RB500V-40
21
C912 18P/50V_4C912 18P/50V_4
C910 5.6P/16V_4C910 5.6P/16V_4
RP6 0X2RP6 0X2
2
41
3

5
5
4
4
3
3
2
2
1
1
D D
C C
B B
A A
SATA_TXP0
SATA_TXP1
SATA_TXN1
SATA_TXN0
SATA_CALRN
SATA_CALRP VGA_DAC_REST
AUXCAL
FCH_CRT_R
FCH_CRT_G
FCH_CRT_B
FCH_CRT_G
FCH_CRT_B
FCH_CRT_R
FCH_SPI_SI
FCH_SPI_SO
FCH_SPI_CLK
FCH_SPI_CS0#
TEMPIN0
FCH_SPI_WP
TEMPIN3
TEMPIN1
TEMPIN2
GBE_COL
GBE_CRS
GBE_RXERR
GBE_PHY_INTR
GBE_MDIO
VGA_HPD
FCH_VGA_HPD
VGA_HPD
SB_SATA_LED#
BT_OFF#
RF_OFF#
ODD_PWR
BT_COMBO_EN#
LCD_BK
BOARD_ID3
BOARD_ID2
BOARD_ID1
BOARD_ID0
BOARD_ID4
BOARD_ID0
BOARD_ID2
BOARD_ID1
BOARD_ID3
BOARD_ID4
SB_SATA_LED#
SIDE_PORT_ID0
SIDE_PORT_ID1
SIDE_PORT_ID2
SIDE_PORT_ID1
SIDE_PORT_ID0
SIDE_PORT_ID2
BT_COMBO_OFF#
SPI_SO
SPI_SI
SPI_CLK
FCH_SPI_SI
FCH_SPI_SO
FCH_SPI_CLK
FCH_SPI_CS0#
SPI_CLK
SPI_CS0#
SPI_WP
SATA_TXP023 SATA_TXN023
SATA_RXN023 SATA_RXP023
SATA_RXN123 SATA_RXP123
SATA_TXN123 SATA_TXP123
FCH_CRT_HSYNC 22
FCH_CRT_VSYNC 22
FCH_DDCDAT 22
FCH_DDCCLK 22
APU_DP_TXP0 4
APU_DP_TXN0 4
APU_DP_TXP1 4
APU_DP_TXN1 4
APU_DP_TXP2 4
APU_DP_TXN2 4
APU_DP_TXP3 4
APU_DP_TXN3 4
APU_DP_AUXP 4
APU_DP_AUXN 4
BT_OFF#26
FCH_VGA_HPD4
FCH_CRT_RED 22
FCH_CRT_GRE 22
FCH_CRT_BLU 22
RF_OFF#30
BT_COMBO_EN#30
ODD_PWR23
LCD_BK20
SATA_LED#28
BT_COMBO_OFF#30
SPI_WP7,29
+1.1V_AVDD_SATA
+3V
+FCH_VDDAN_11_MLDAC
+3VS5
+3VS5
+5V
+1.5V
+3V
+3VS5
+3V
+3V
+3V
Size Document Number Rev
Date: Sheet of
Quanta Computer Inc.
PROJECT :
Hudson-M3 SATA/HWM/SPI
1A
Friday, January 28, 2011
R23
8 40
Size Document Number Rev
Date: Sheet of
Quanta Computer Inc.
PROJECT :
Hudson-M3 SATA/HWM/SPI
1A
Friday, January 28, 2011
R23
8 40
Size Document Number Rev
Date: Sheet of
Quanta Computer Inc.
PROJECT :
Hudson-M3 SATA/HWM/SPI
1A
Friday, January 28, 2011
R23
8 40
SATA HDD
SATA ODD
PLACE SATA AC COUPLING
CAPS CLOSE TO HUDSON-M2/M3
PLACE SATA_CAL RES VERY
CLOSE TO BALL OF
HUDSON-M2/M3
R place close to PCH
12
Integrated Clock Mode:
Leave unconnected.
VGA Hot-plug
1
1
1
1
0
UMA
0
0 1
SG / Muxless
11
11
12
0 0 0 0 1
0 0 1 0 1
9
10
0
0
0
0
0
0
0
0
0
0
ID0ID1ID2ID3
000
0 0 1
1
1 1
00
0
1
1 1
1
0
1
0
0
ID4 CONFIG 31- Level BOM Item
1
2
3
4
5
6
0
0
1
1
0
1
0
0
7
8
1
1
10-KΩ 5% pull-up to +3VS5
or 10-KΩ 5% pull-down
Voltage Monitor Not Implemented
SIDE_PORT_ID0SIDE_PORT_ID1
0
1
0
0
1
0 1 1
Samsung
Hynix
no supprot side port
SIDE_PORT_ID2
0
0
0 0 NC
follow AMD check list to pull UP / LOW
GPIO52 internal pull Hi 8.2K to +3V
GPIO53 internal pull Hi 8.2K to +3V
GPIO54 internal pull Hi 8.2K to +3V
GPIO56 internal pull Hi 8.2K to +3V
GPIO58 internal pull Hi 8.2K to +3V
10-KΩ 5% pull-up to +3VS5
or 10-KΩ 5% pull-down
Temp Monitor Not Implemented
TEMP( 0 - 3 )
VIN ( 0 - 7 )
GPIO57 internal pull Hi 8.2K to +3V
FCH SPI ROM
EMI
AKE38FP0N01
2M
WINBOND
AKE38ZN0801
AMIC
2M
Vender
Socket
Size P/N
DFHS08FS023
SI
R693
10K/F_4
R693
10K/F_4
R687 10K/F_4R687 10K/F_4
R847 10K/F_4R847 10K/F_4
R839 10K/F_4R839 10K/F_4
R675 10K/F_4R675 10K/F_4
R840 *10K/F_4R840 *10K/F_4
R836 10K/F_4R836 10K/F_4
R695
10K/F_4
R695
10K/F_4
C1063 *0.1U/10V_4C1063 *0.1U/10V_4
U36
TC7SH08FU
U36
TC7SH08FU
2
1
4
3 5
TP190TP190
R688 *10K/F_4R688 *10K/F_4
R670 10K/F_4R670 10K/F_4
R694
10K/F_4
R694
10K/F_4
R844 *10K/F_4R844 *10K/F_4
R881 *0_4R881 *0_4
R846 10K/F_4R846 10K/F_4
R692
10K/F_4
R692
10K/F_4
R876
*10K/F_4
R876
*10K/F_4
R674 10K/F_4R674 10K/F_4
TP191TP191
Q54
DMN601K-7
Q54
DMN601K-7
3
2
1
R690 10K/F_4R690 10K/F_4
R879 *0_4R879 *0_4
R678 *0_4/SR678 *0_4/S
R681 150/F_4R681 150/F_4
R848 *10K/F_4R848 *10K/F_4
R700
*100K/F_4
R700
*100K/F_4
R841 10K/F_4R841 10K/F_4
R684 715/F_4R684 715/F_4
R697
100K/F_4
R697
100K/F_4
R686 100/F_4R686 100/F_4
R679 150/F_4R679 150/F_4
R683 1K/F_4R683 1K/F_4
R685 10K/F_4R685 10K/F_4
C1064
*22P/50V_4
C1064
*22P/50V_4
R880 *0_4R880 *0_4
R677 150/F_4R677 150/F_4
R837 *10K/F_4R837 *10K/F_4
TP188TP188
R676 *0_4/SR676 *0_4/S
Q53
DMN601K-7
Q53
DMN601K-7
3
2
1
Part 5 of 5
GROUND
HUDSON-M3
Hudson-M2
U32D
Part 5 of 5
GROUND
HUDSON-M3
Hudson-M2
U32D
VSSPL_SYS
H25
VSSXL
K25
VSSAN_HWM
N8
VSS_64
T18 VSS_63
T16 VSS_62
T11 VSS_61
R28 VSS_60
R25 VSS_59
R11 VSS_58
R4 VSS_57
P33 VSS_56
P31 VSS_55
P21 VSS_54
P20 VSS_53
P18 VSS_52
P12 VSS_51
N24 VSS_50
N23 VSS_49
N13 VSS_48
N11 VSS_47
N6 VSS_46
M25 VSS_45
M21 VSS_44
M16 VSS_43
M13 VSS_42
L21 VSS_41
L16 VSS_40
L15 VSS_39
L13 VSS_38
L12 VSS_37
L6 VSS_36
K28 VSS_35
K27 VSS_34
K16 VSS_33
K7 VSS_32
J32 VSS_31
J28 VSS_30
J13 VSS_29
J10 VSS_28
J9 VSS_27
J6 VSS_26
H29 VSS_25
H15 VSS_24
H12 VSS_23
G32 VSS_22
G16 VSS_21
G6 VSS_20
F29 VSS_19
F25 VSS_18
F23 VSS_17
F19 VSS_16
F17 VSS_15
F16 VSS_14
F13 VSS_13
F11 VSS_12
F9 VSS_11
F7 VSS_10
E29 VSS_9
E16 VSS_8
E12 VSS_7
E5 VSS_6
D13 VSS_5
D9 VSS_4
B13 VSS_3
B7 VSS_2
A33 VSS_1
A3
EFUSE R6
VSSIO_DAC N28
VSSANQ_DAC K33
VSSAN_DAC L28
VSSPL_DAC T21
VSS_128 AN33
VSS_127 AN28
VSS_126 AN18
VSS_125 AN1
VSS_124 AM25
VSS_123 AM21
VSS_122 AL18
VSS_121 AK25
VSS_120 AK21
VSS_119 AJ29
VSS_118 AJ28
VSS_117 AJ18
VSS_116 AH27
VSS_115 AH25
VSS_114 AH23
VSS_113 AH21
VSS_112 AH19
VSS_111 AH18
VSS_110 AH11
VSS_109 AH5
VSS_108 AG32
VSS_107 AG30
VSS_106 AF33
VSS_105 AF16
VSS_104 AF12
VSS_103 AF8
VSS_102 AE28
VSS_101 AE21
VSS_100 AE15
VSS_99 AE6
VSS_98 AD27
VSS_97 AC28
VSS_96 AC18
VSS_95 AC6
VSS_94 AB25
VSS_93 AA32
VSS_92 AA30
VSS_91 AA28
VSS_90 AA25
VSS_89 AA17
VSS_88 AA16
VSS_87 AA14
VSS_86 AA13
VSS_85 AA12
VSS_84 AA6
VSS_83 Y18
VSS_82 Y16
VSS_81 Y14
VSS_80 W28
VSS_79 W25
VSS_78 W6
VSS_77 W4
VSS_76 V18
VSS_75 V16
VSS_74 V11
VSS_73 U32
VSS_72 U30
VSS_71 U21
VSS_70 U20
VSS_69 U17
VSS_68 U14
VSS_67 U6
VSS_66 T27
VSS_65 T25
R680 *0_4/SR680 *0_4/S
R842 *10K/F_4R842 *10K/F_4
R696
10K/F_4
R696
10K/F_4
R672 10K/F_4R672 10K/F_4
TP189TP189
R838 *10K/F_4R838 *10K/F_4
R668 10K/F_4R668 10K/F_4
R689 *10K/F_4R689 *10K/F_4
R843 10K/F_4R843 10K/F_4
R682 1K/F_4R682 1K/F_4
C921
0.1U/10V_4
C921
0.1U/10V_4
TP192TP192
R877
*10K/F_4
R877
*10K/F_4
VGA
MAINLINK VGA
DAC GBE
LAN
HW
MONITOR
SPI
ROM
SERIAL
ATA
HUDSON-M3
Part 2 of 5
SD
CARD
Hudson-M2
U32B
VGA
MAINLINK VGA
DAC GBE
LAN
HW
MONITOR
SPI
ROM
SERIAL
ATA
HUDSON-M3
Part 2 of 5
SD
CARD
Hudson-M2
U32B
TEMPIN3/TALERT#/GPIO174
M6 TEMPIN2/GPIO173
K3 TEMPIN1/GPIO172
K5 TEMPIN0/GPIO171
K6
FANIN2/GPIO58
AL16 FANIN1/GPIO57
AN16 FANIN0/GPIO56
AK15
FANOUT2/GPIO54
AJ16 FANOUT1/GPIO53
AM15 FANOUT0/GPIO52
AH16
SATA_X2
AG21
SATA_X1
AF21
SATA_ACT#/GPIO67
AD22
SATA_CALRN
AF27 SATA_CALRP
AF28
NC13
AJ31 NC12
AJ33
NC11
AH31 NC10
AH33
NC9
AL33 NC8
AL31
NC7
AN31 NC6
AL29
SATA_RX5P
AM27 SATA_RX5N
AK27
SATA_TX5N
AL28 SATA_TX5P
AN29
SATA_RX4P
AH26 SATA_RX4N
AJ26
SATA_TX4N
AN26 SATA_TX4P
AL26
SATA_RX3P
AL24 SATA_RX3N
AN24
SATA_TX3N
AJ24 SATA_TX3P
AH24
SATA_RX2P
AK23 SATA_RX2N
AM23
SATA_TX2N
AH22 SATA_TX2P
AJ22
SATA_RX1P
AJ20 SATA_RX1N
AH20
SATA_TX1N
AL22 SATA_TX1P
AN22
SATA_RX0P
AN20 SATA_RX0N
AL20
SATA_TX0N
AM19 SATA_TX0P
AK19
NC5 L4
NC4 G27
NC3 A28
NC2 AH10
NC1 AG16
VIN7/GBE_LED3/GPIO182 M5
VIN6/GBE_STAT3/GPIO181 M1
VIN5/SCLK_1/GPIO180 P3
VIN4/SLOAD_1/GPIO179 P1
VIN3/SDATO_1/GPIO178 N4
VIN2/SDATI_1/GPIO177 L2
VIN1/GPIO176 M3
VIN0/GPIO175 N2
ML_VGA_HPD/GPIO229 C29
ML_VGA_L3N P28
ML_VGA_L3P P29
ML_VGA_L2N R30
ML_VGA_L2P R32
ML_VGA_L1N T28
ML_VGA_L1P T29
ML_VGA_L0N T33
ML_VGA_L0P T31
AUXCAL U28
AUX_VGA_CH_N V29
AUX_VGA_CH_P V28
VGA_DAC_RSET K31
VGA_DDC_SCL/GPO71 N32
VGA_DDC_SDA/GPO70 M33
VGA_VSYNC/GPO69 N30
VGA_HSYNC/GPO68 M28
VGA_BLUE M29
VGA_GREEN L32
VGA_RED L30
ROM_RST#/SPI_WP#/GPIO161 V1
SPI_CLK/GPIO162 V3
SPI_DO/GPIO163 V5
SPI_DI/GPIO164 V6
GBE_PHY_INTR W9
GBE_PHY_RST# AA7
GBE_PHY_PD AC2
GBE_TXCTL/TXEN AB9
GBE_TXD0 AD8
GBE_TXD1 AE8
GBE_TXD2 AG6
GBE_TXD3 AF9
GBE_TXCLK AB7
GBE_RXERR AD1
GBE_RXCTL/RXDV AG8
GBE_RXD0 AD7
GBE_RXD1 AE7
GBE_RXD2 AF7
GBE_RXD3 AH7
GBE_RXCLK AB8
GBE_MDIO W10
GBE_MDCK AD9
GBE_CRS AD3
GBE_COL AC4
SD_DATA3/GPIO80 AJ14
SD_DATA2/GPIO79 AH15
SD_DATA1/SDATO_2/GPIO78 AM13
SD_DATA0/SDATI_2/GPIO77 AK13
SD_WP/GPIO76 AH12
SD_CD#/GPIO75 AJ12
SD_CMD/SLOAD_2/GPIO74 AN14
SD_CLK/SCLK_2/GPIO73 AL14
SPI_CS1#/GPIO165 T6
U44
*MX25L1605DM2I-12G
U44
*MX25L1605DM2I-12G
CE#
1
SCK
6
SI
5
SO
2
WP#
3
VDD 8
VSS 4
HOLD# 7
R845 10K/F_4R845 10K/F_4
R878 *0_4R878 *0_4

5
5
4
4
3
3
2
2
1
1
D D
C C
B B
A A
+VDDXL_3.3V
+VDDCR_1.1V
+VDDPL_33_SYS
+VDDPL_33_DAC
+FCH_VDDPL_33_PCIE
+LDO_CAP
+FCH_VDDPL_33_SATA
+FCH_VDDAN_11_USB_S
+FCH_VDDCR_11_USB_S
+FCH_VDDAN_11_DAC
+FCH_VDDAN_33_DAC
+FCH_VGA_PWR_EN
VGA_POWER_DOWN
+FCH_VDDAN_11_ML
+FCH_VDDAN_11_SSUSB_S_R
+FCH_VDDCR_11_SSUSB_S
+VDDAN_11_MLDAC
+FCH_VDDPL_33_SSUSB_S
VGA_POWER_DOWN6
+VDDPL_3.3V
+FCH_VDDAN_33_DAC_R
+FCH_VDDPL_33_SUSB_S
+3V
+3V
+1.1V_VDDCR
+1.1V
+1.1V_CKVDD
+1.1V_PCIE_VDDR
+1.1V_AVDD_SATA
+3VS5
+VDDIO_AZ
+VDDAN_3.3V_HWM
+VDDPL_1.1V
+1.1VS5
+3V
+3VS5
+3V_AVDD_USB
+1.1VS5
+1.1VS5
+VDDPL_1.1V
+1.1V
+FCH_VDDAN_33_DAC_R
+3V
+1.1V +FCH_VDDPL_33_MLDAC+FCH_VDDAN_33_DAC_R
+3V_AVDD_USB +FCH_VDDPL_33_SUSB_S
+VDDAN_3.3V_HWM
+3VS5
+VDDPL_3.3V+3V
+3.3V_VDDIO
+VDDIO_3.3V
+VDDIO_AZ
+3V
+3V
+FCH_VDDPL_33_MLDAC
+12VALW
+FCH_VDDAN_11_MLDAC
+FCH_VDDAN_11_MLDAC
+1.1V
+1.1V
+1.1V
Size Document Number Rev
Date: Sheet of
Quanta Computer Inc.
PROJECT :
Hudson-M3 POWER/GND
1A
Friday, January 28, 2011
R23
9 40
Size Document Number Rev
Date: Sheet of
Quanta Computer Inc.
PROJECT :
Hudson-M3 POWER/GND
1A
Friday, January 28, 2011
R23
9 40
Size Document Number Rev
Date: Sheet of
Quanta Computer Inc.
PROJECT :
Hudson-M3 POWER/GND
1A
Friday, January 28, 2011
R23
9 40
20mA
20mA
30mA
14mA
VDDAN_11_CLK-- Internal clock
Generator I/O power
340mA
1007mA for M3
902mA for M2
VDDCR-- S/B CORE power
1088mA
VDDAN_11_PCIE --PCIE/UMI analog power
1337mA
59mA
VDDIO_33_S-- 3.3v S5 I/O power
187mA
VDDCR_1.1_S-- 1.1V S5 Core power
5mA
470mA
PLACE ALL THE DECOUPLING CAPS ON
THIS SHEET CLOSE TO SB AS POSSIBLE.
VGA_PD is
generated
from FCH
13
Trace width >=20 mil
TRACE WIDTH >=100mil
12mA
140mA
TRACE WIDTH >=15mil
TRACE WIDTH >=20mil
TRACE WIDTH >=50mil
TRACE WIDTH >=15mil
11mA
TRACE WIDTH >=15mil
TRACE WIDTH >=30mil
TRACE WIDTH >=100mil
TRACE WIDTH >=50mil
TRACE WIDTH >=20mil
TRACE WIDTH >=15mil
12mA
70mA
VDDQ--3.3V I/O power
102mA
226mA
7mA
26mA
42mA
282mA
424mA
32 mA Max
233 mA Max
VDDXL_33_S-- 25MHZ XTAL IO power
VDDPL_11_SYS_S : System Clock Gen
PLLs analog power
VDDAN_33_HWM_S -- Hardware
monitor interface I/O power
VDDIO_AZ_S -- HD Audio
Interface I/O power
M2 chipset can let it to GND
11mA
M2 chipset need to connect to GND
VDDAN_11_ML -- UMI 1.1V analog power
This circuit is
for switch DAC and
UMI analog power
NOTE : LDO_CAP
A11 stepping : C will
install 1nf cap
A12 stepping : C will
let it to NC
47mA
VDDAN_33_USB_S : USB PHY I/O analog power
VDDAN_11_USB_S : USB PHY PLL analog power
VDDCR_11_USB_S : USB PHY core power
VDDAN_11_SSUSB_S : USB3.0 PHY PLL analog power
VDDCR_11_SSUSB_S : USB3.0 PHY core power
VDDPL_33_USB_S : USB PHY PLL analog power
VGA will power down
when CRT no insert
if support USB
3.0 wake up
should be
change pull hi
to S5 power
if support USB
3.0 wake up
should be
change pull hi
to S5 power
if support
Modem wake
up should be
change pull hi to
S5 power
VDDAN_11_SATA--SATA PHY analog/IO power
next stage should be
change to +1.2VS5 from
AMD Errta 1.2
L69
BLM18PG181SN1D(180,1.5A)_6
L69
BLM18PG181SN1D(180,1.5A)_6
C931
0.1U/10V_4
C931
0.1U/10V_4
C1015
0.1U/10V_4
C1015
0.1U/10V_4
C1013
2.2U/6.3V_4
C1013
2.2U/6.3V_4
C944
0.1U/10V_4
C944
0.1U/10V_4
C985
10U/6.3V_8
C985
10U/6.3V_8
C929
0.1U/10V_4
C929
0.1U/10V_4
C948
2.2U/6.3V_4
C948
2.2U/6.3V_4
C955
22U/6.3VS_8
C955
22U/6.3VS_8
L67
PBY160808T-221Y-N(220,2A)
L67
PBY160808T-221Y-N(220,2A)
C967
22U/6.3VS_8
C967
22U/6.3VS_8
C962
0.1U/10V_4
C962
0.1U/10V_4
C942
1U/6.3V_4
C942
1U/6.3V_4
R707 0_4R707 0_4
Q62
AO3404
Q62
AO3404
3
2
1
L70
PBY160808T-221Y-N(220,2A)
L70
PBY160808T-221Y-N(220,2A)
L64
BLM18PG181SN1D(180,1.5A)_6
L64
BLM18PG181SN1D(180,1.5A)_6
C1010
0.1U/10V_4
C1010
0.1U/10V_4
C943
1U/6.3V_4
C943
1U/6.3V_4
C930
0.1U/10V_4
C930
0.1U/10V_4
L74
PBY160808T-221Y-N(220,2A)
L74
PBY160808T-221Y-N(220,2A)
R716
330K_6
R716
330K_6
1 2
L65
PBY160808T-221Y-N(220,2A)
L65
PBY160808T-221Y-N(220,2A)
C996
0.1U/10V_4
C996
0.1U/10V_4
C984
10U/6.3V_8
C984
10U/6.3V_8
USB
MAIN
LINK
GBE
LAN CLKGEN
I/O
USB
SS
SERIAL
ATA
PCI
EXPRESS
3.3V_S5 I/O CORE
S0
PCI/GPIO I/O
POWER
HUDSON-M3
Part 3 of 5
Hudson-M2
U32C
USB
MAIN
LINK
GBE
LAN CLKGEN
I/O
USB
SS
SERIAL
ATA
PCI
EXPRESS
3.3V_S5 I/O CORE
S0
PCI/GPIO I/O
POWER
HUDSON-M3
Part 3 of 5
Hudson-M2
U32C
VDDCR_11_SSUSB_S_4
M17 VDDCR_11_SSUSB_S_3
P17 VDDCR_11_SSUSB_S_2
N17 VDDCR_11_SSUSB_S_1
N16
VDDAN_11_SSUSB_S_5
P14 VDDAN_11_SSUSB_S_4
P13 VDDAN_11_SSUSB_S_3
N14 VDDAN_11_SSUSB_S_2
M14 VDDAN_11_SSUSB_S_1
P16
VDDCR_11_USB_S_2
T13 VDDCR_11_USB_S_1
T12
VDDAN_11_USB_S_2
U13 VDDAN_11_USB_S_1
U12
VDDAN_33_USB_S_12
M11 VDDAN_33_USB_S_11
N12 VDDAN_33_USB_S_10
M12 VDDAN_33_USB_S_9
N10 VDDAN_33_USB_S_8
N9 VDDAN_33_USB_S_7
M10 VDDAN_33_USB_S_6
M9 VDDAN_33_USB_S_5
K9 VDDAN_33_USB_S_4
K8 VDDAN_33_USB_S_3
J8 VDDAN_33_USB_S_2
H8 VDDAN_33_USB_S_1
G7
VDDIO_GBE_S_2
AA10 VDDIO_GBE_S_1
AA9
VDDCR_11_GBE_S_2
AA11 VDDCR_11_GBE_S_1
AB11
VDDIO_33_GBE_S
AB10
VDDAN_11_ML_4
V25 VDDAN_11_ML_3
V24 VDDAN_11_ML_2
V23 VDDAN_11_ML_1
Y22
VDDPL_11_DAC
V21
LDO_CAP
M31
VDDPL_33_SATA
AG28 VDDPL_33_PCIE
AH29 VDDPL_33_USB_S
D7 VDDPL_33_SSUSB_S
L18 VDDAN_33_DAC
T22 VDDPL_33_ML
U22 VDDPL_33_DAC
V22 VDDPL_33_SYS
H24
VDDIO_33_PCIGP_10
AB16 VDDIO_33_PCIGP_9
AB14 VDDIO_33_PCIGP_8
AB13 VDDIO_33_PCIGP_7
AB12 VDDIO_33_PCIGP_6
AC13 VDDIO_33_PCIGP_5
AG7 VDDIO_33_PCIGP_4
AD10 VDDIO_33_PCIGP_3
AE9 VDDIO_33_PCIGP_2
AB18 VDDIO_33_PCIGP_1
AB17
VDDIO_AZ_S AA4
VDDAN_33_HWM_S M8
VDDPL_11_SYS_S J24
VDDCR_11_S_2 M20
VDDCR_11_S_1 N20
VDDXL_33_S G24
VDDIO_33_S_8 W11
VDDIO_33_S_7 Y13
VDDIO_33_S_6 Y12
VDDIO_33_S_5 V13
VDDIO_33_S_4 V12
VDDIO_33_S_3 M18
VDDIO_33_S_2 L19
VDDIO_33_S_1 N18
VDDAN_11_SATA_10 AC19
VDDAN_11_SATA_9 AB20
VDDAN_11_SATA_8 AA18
VDDAN_11_SATA_7 AA20
VDDAN_11_SATA_6 AC21
VDDAN_11_SATA_5 AC22
VDDAN_11_SATA_3 AB22
VDDAN_11_SATA_2 AB21
VDDAN_11_SATA_4 Y20
VDDAN_11_SATA_1 AA21
VDDAN_11_PCIE_8 AG27
VDDAN_11_PCIE_7 AF26
VDDAN_11_PCIE_6 AA22
VDDAN_11_PCIE_5 AB23
VDDAN_11_PCIE_4 AD24
VDDAN_11_PCIE_3 AE25
VDDAN_11_PCIE_2 Y21
VDDAN_11_PCIE_1 AB24
VDDAN_11_CLK_8 P22
VDDAN_11_CLK_7 N22
VDDAN_11_CLK_6 N21
VDDAN_11_CLK_5 M22
VDDAN_11_CLK_4 L22
VDDAN_11_CLK_3 K24
VDDAN_11_CLK_2 J25
VDDAN_11_CLK_1 H26
VDDCR_11_9 Y17
VDDCR_11_8 V20
VDDCR_11_7 V17
VDDCR_11_6 V14
VDDCR_11_5 U18
VDDCR_11_4 U16
VDDCR_11_3 T20
VDDCR_11_2 T17
VDDCR_11_1 T14
L63
PBY160808T-221Y-N(220,2A)
L63
PBY160808T-221Y-N(220,2A)
C959
4.7U/6.3V_6
C959
4.7U/6.3V_6
C975
*0.1U/10V_4
C975
*0.1U/10V_4
C949
*0.1U/10V_4
C949
*0.1U/10V_4
C1000
0.1U/10V_4
C1000
0.1U/10V_4
C982
0.1U/10V_4
C982
0.1U/10V_4
C1011
1U/6.3V_4
C1011
1U/6.3V_4
C980
1U/6.3V_4
C980
1U/6.3V_4
C978
1U/6.3V_4
C978
1U/6.3V_4 C981
1U/6.3V_4
C981
1U/6.3V_4
C928
22U/6.3VS_8
C928
22U/6.3VS_8
C997
*0.1U/10V_4
C997
*0.1U/10V_4
L75
PBY160808T-221Y-N(220,2A)
L75
PBY160808T-221Y-N(220,2A)
C965
0.1U/10V_4
C965
0.1U/10V_4
L68
PBY160808T-221Y-N(220,2A)
L68
PBY160808T-221Y-N(220,2A)
L81
PBY160808T-221Y-N(220,2A)
L81
PBY160808T-221Y-N(220,2A)
C994
1U/6.3V_4
C994
1U/6.3V_4
C932
0.1U/10V_4
C932
0.1U/10V_4
C998
10U/6.3V_8
C998
10U/6.3V_8
C999
2.2U/6.3V_4
C999
2.2U/6.3V_4
C951
0.1U/10V_4
C951
0.1U/10V_4
C957
0.1U/10V_4
C957
0.1U/10V_4
L76
PBY160808T-221Y-N(220,2A)
L76
PBY160808T-221Y-N(220,2A)
C936
10U/6.3V_8
C936
10U/6.3V_8
R718 *0_8/SR718 *0_8/S
C952
0.1U/10V_4
C952
0.1U/10V_4
L79
PBY160808T-221Y-N(220,2A)
L79
PBY160808T-221Y-N(220,2A)
R719 *0_4/SR719 *0_4/S
C986
1U/6.3V_4
C986
1U/6.3V_4
C961
2.2U/6.3V_4
C961
2.2U/6.3V_4
C974
0.1U/10V_4
C974
0.1U/10V_4
C970
1U/6.3V_4
C970
1U/6.3V_4
C973
2.2U/6.3V_4
C973
2.2U/6.3V_4
C995
2.2U/6.3V_4
C995
2.2U/6.3V_4
C1009
2.2U/6.3V_4
C1009
2.2U/6.3V_4
L66
BLM18PG181SN1D(180,1.5A)_6
L66
BLM18PG181SN1D(180,1.5A)_6
C933
0.1U/10V_4
C933
0.1U/10V_4
L73 PBY160808T-221Y-N(220,2A)L73 PBY160808T-221Y-N(220,2A)
C987
1U/6.3V_4
C987
1U/6.3V_4
C950 *1000P/50V_4C950 *1000P/50V_4
R717
2.2K_4
R717
2.2K_4
C989
*0.1U/10V_4
C989
*0.1U/10V_4
Q63
2N7002E
Q63
2N7002E
3
2
1
C964
1U/6.3V_4
C964
1U/6.3V_4
Q64
AO3404
Q64
AO3404
3
2
1
C953
1U/6.3V_4
C953
1U/6.3V_4
C958
1U/6.3V_4
C958
1U/6.3V_4
C979
1U/6.3V_4
C979
1U/6.3V_4
C990
2.2U/6.3V_4
C990
2.2U/6.3V_4
C966
0.1U/10V_4
C966
0.1U/10V_4
L72
PBY160808T-221Y-N(220,2A)
L72
PBY160808T-221Y-N(220,2A)
C940
2.2U/6.3V_4
C940
2.2U/6.3V_4
C927
0.1U/10V_4
C927
0.1U/10V_4
C992 0.1U/10V_4C992 0.1U/10V_4
C945
0.1U/10V_4
C945
0.1U/10V_4
C941
*0.1U/10V_4
C941
*0.1U/10V_4
C969
2.2U/6.3V_4
C969
2.2U/6.3V_4
C960
0.1U/10V_4
C960
0.1U/10V_4
C954
1U/6.3V_4
C954
1U/6.3V_4
C1012
0.022U/25V_4
C1012
0.022U/25V_4
2 1
2.2U/6.3V_4C988 2.2U/6.3V_4C988
C977
2.2U/6.3V_4
C977
2.2U/6.3V_4
C935
1U/6.3V_4
C935
1U/6.3V_4
C1014
2.2U/6.3V_4
C1014
2.2U/6.3V_4
C934
1U/6.3V_4
C934
1U/6.3V_4
C946
22U/6.3VS_8
C946
22U/6.3VS_8
C963
1U/6.3V_4
C963
1U/6.3V_4

5
5
4
4
3
3
2
2
1
1
D D
C C
B B
A A
PCI_AD24
PCI_AD27
PCI_AD26
PCI_AD23
PCI_AD25
PCI_CLK1
PCI_CLK3
PCI_CLK4
LPC_CLK0
LPC_CLK1
EC_PWM2
CLK_RTC
PCI_AD267
PCI_AD277
PCI_AD237
PCI_AD247
PCI_AD257
FCH_PWRGD 6
PCI_CLK17
PCI_CLK37
PCI_CLK47
LPC_CLK07
LPC_CLK17
EC_PWM26
CLK_RTC7,29
ECPWROK4,17,29
CPU_VRM8380_PG34,35
+3V
+3V
+3V +3VS5 +3VS5
Size Document Number Rev
Date: Sheet of
Quanta Computer Inc.
PROJECT :
Hudson-M3 STRAP/PWRGD
1A
Friday, January 28, 2011
R23
10 40
Size Document Number Rev
Date: Sheet of
Quanta Computer Inc.
PROJECT :
Hudson-M3 STRAP/PWRGD
1A
Friday, January 28, 2011
R23
10 40
Size Document Number Rev
Date: Sheet of
Quanta Computer Inc.
PROJECT :
Hudson-M3 STRAP/PWRGD
1A
Friday, January 28, 2011
R23
10 40
PCI_AD25 PCI_AD24
USE EEPROM
PCIE STRAPS
USE DEFAULT
PCIE STRAPS
DEFAULT
ENABLE PCI
MEM BOOT
ENABLE ILA
AUTORUN
DISABLE ILA
AUTORUN
DEFAULT
USE FC
PLL
USE PCI
PLL
DEFAULT
BYPASS FC
PLL
PULL
HIGH
DEFAULT
BYPASS
PCI PLL
PCI_AD27 PCI_AD26
PULL
LOW
DISABLE PCI
MEM BOOT
DEFAULT
PCI_AD23
DEBUG STRAPS
FCH has 15K Internal Pull Up for PCI_AD[27:23]
--------
--------
LPC_CLK0
DEFAULT
EC_PWM2
PULL
LOW
PULL
HIGH
LPC_CLK1
CLKGEN
ENABLED
DEFAULT
CLKGEN
DISABLED
AMD internal EC
ENABLED
EC
DISABLED
CLK_RTCPCI_CLK1
--------
USE
DEBUG
STRAP
DEFAULT
FORCE
PCIE Gen1
ALLOW
PCIE Gen2
PCI_CLK3 PCI_CLK4
non_Fusion
CLOCK MODE
FUSION
CLOCK MODE
DEFAULT
IGNORE
DEBUG
STRAP
DEFAULT
REQUIRED STRAPS
--------
--------
--------
LPC ROM
DEFAULT
SPI ROM
S5 PLUS MODE
ENABLED
DEFAULT
S5 PLUS MODE
DISABLED
FCH PWRGD
14
STRAPS PINS
OVERLAP COMMON PADS WHERE
POSSIBLE FOR DUAL-OP RESISTORS.
remove reserve pull low resistor
reserve test point only.
SI
R740 0_4R740 0_4
C1016
*0.1U/10V_4
C1016
*0.1U/10V_4
R724
10K/F_4
R724
10K/F_4
TP194TP194
C1017
*2.2U/6.3V_6
C1017
*2.2U/6.3V_6 U37
*74AUP1G17GW
U37
*74AUP1G17GW
2 4
3 5
R735
10K/F_4
R735
10K/F_4
R725
10K/F_4
R725
10K/F_4
TP196TP196
R732
*10K/J_4
R732
*10K/J_4
R739
10K/F_4
R739
10K/F_4
R737
*2.2K/J_4
R737
*2.2K/J_4
TP195TP195
TP197TP197
R738
2.2K_4
R738
2.2K_4
R734
10K/F_4
R734
10K/F_4
TP193TP193
R720
10K/F_4
R720
10K/F_4
D17 BAT54AD17 BAT54A
3
2
1
R733
10K/F_4
R733
10K/F_4

5
5
4
4
3
3
2
2
1
1
D D
C C
B B
A A
FCH_LVDS_HPD
TRAVIS_DDC_CLKEDIDCLK
TRAVIS_DDC_DATAEDIDDATA
TXUOUT1+
TXLOUT1-
INT_eDP_TXP1
ANX_TDO
TXLOUT0-
ANX_TMS
TXUCLKOUT+
DPRX_HPD
TXUOUT1-
INT_eDP_TXN0
CFG_SCL
TRAVIS_DDC_DATA
TRAVIS_RST#
CLK_SEL
TXLCLKOUT-
ANX_TDI TXUOUT2+
INT_eDP_TXP0
R_BIAS
DPRX_HPD
TRAVIS_DDC_CLK
DISP_ON
TXLOUT2+
TXLCLKOUT+
TXUOUT0-
POWER_ON_RESET
TXUCLKOUT-
TXUOUT2-
TXLOUT2-
INT_eDP_TXN1
TXLOUT0+
LVDS_BLON
CFG_SDA
ANX_PWM
VADJ
TXLOUT1+
ANX_TCK TXUOUT0+
ANX_eDP_AUXP
ANX_eDP_AUXN
CLK_ANX_N
CLK_ANX_P
PWM_VADJ29
APU_BLPWM4
LVDS_BLON 20
DISP_ON 20
TXLCLKOUT+ 20
TXLCLKOUT- 20
TXLOUT2+ 20
TXLOUT2- 20
TXLOUT1+ 20
TXLOUT1- 20
TXLOUT0+ 20
TXLOUT0- 20
DPST_PWM 20INT_eDP_AUXN4 INT_eDP_AUXP4
INT_eDP_TXN14 INT_eDP_TXP14 INT_eDP_TXN04 INT_eDP_TXP04
FCH_LVDS_HPD4
EDIDDATA20
EDIDCLK20
TXUCLKOUT+ 20
TXUCLKOUT- 20
TXUOUT2+ 20
TXUOUT1+ 20
TXUOUT1- 20
TXUOUT0+ 20
TXUOUT0- 20
TXUOUT2- 20
LAN_PCIE_RST#7,27
CLK_ANX_N7 CLK_ANX_P7
+ANXDVDD3.3 +ANXDVDD1.2 +ANXAVDD1.2+ANXAVDD3.3
+ANXDVDD1.2
+ANXAVDD3.3
+ANXAVDD1.2
+ANXDVDD3.3
+TRAVIS3.3V
+TRAVIS3.3V
+5V
+1.5V
+TRAVIS3.3V
+TRAVIS3.3V
+TRAVIS3.3V
+TRAVIS1.2V
+3V
+1.2V
+3V
Size Document Number Rev
Date: Sheet of
Quanta Computer Inc.
PROJECT : R23
ANX3110
1A
Custom
11 40Friday, January 28, 2011
Size Document Number Rev
Date: Sheet of
Quanta Computer Inc.
PROJECT : R23
ANX3110
1A
Custom
11 40Friday, January 28, 2011
Size Document Number Rev
Date: Sheet of
Quanta Computer Inc.
PROJECT : R23
ANX3110
1A
Custom
11 40Friday, January 28, 2011
11
TEST_EN : internal pull
low
1:scan test mode
0:normal mode
120mA 120mA100mA50mA
That is for debug
only,can let it to
NC
CLK_SEL:
Pull Hi for 100MHZ clk source input
Pull Low for 27MHZ crystal input
TRAVIS_RST#
+TRAVIS1.2V
+TRAVIS3.3V
10ms >=10ms
ANX3110 Power Up Sequence
DPRX_HPD :
It will transfer to
Hi when power enable
150mA
250mA
GPIO_1 & GPIO_2 can
let it to NC from
vendor review
GPIO_0 : Define VAR_BL &
BL_EN & DIGON H/W or S/W
control power up timming
Pull Hi for H/W mode
---chip have defined power
up timing
Pull Low for S/W mode --
APU through DPRX port to
program it
remove level shift
ANALOGIX ANX3110
SI
R853 *1M/F_4R853 *1M/F_4
R765 *0/J_4R765 *0/J_4
C1020
0.1U/10V_4
C1020
0.1U/10V_4
R759 *4.7K_4R759 *4.7K_4
R741 0/J_8R741 0/J_8
R7481M/F_4 R7481M/F_4
Q60
DMN601K-7
Q60
DMN601K-7
3
2
1
U38
ANX3110
U38
ANX3110
AVDD33 25
LVDS_L3_N 28
LVDS_L3_P 29
OSC_OUT/100MHZ_N
30 OSC_IN/100MHZ_P
31
DVDD12 32
AVDD33 33
POR
34
LVDS_U0_N 35
LVDS_U0_P 36
LVDS_CLKL_N 26
LVDS_CLKL_P 27
AVDD12 1
AVSS
2
DPRX_LN0_P
3
DPRX_LN0_N
4
AVSS
5
DPRX_LN1_P
6
DPRX_LN1_N
7
AVDD33 8
DVDD12 9
CLK_SEL
10
TEST_EN
11
RESET_L
12
DVDD33 13
DIGON 14
BL_EN 15
GPIO_0
16
GPIO_1
17
GPIO_2
18
LVDS_L0_N 19
LVDS_L0_P 20
LVDS_L1_N 21
LVDS_L1_P 22
LVDS_L2_N 23
LVDS_L2_P 24
LVDS_U1_N 37
LVDS_U1_P 38
AVDD33 39
LVDS_U2_N 40
LVDS_U2_P 41
LVDS_CLKU_N 42
LVDS_CLKU_P 43
LVDS_U3_N 44
LVDS_U3_P 45
DVDD12 46
VAR_BL 47
CPU_VARY_BL
48
DDC_CLK 49
DDC_DATA 50
CFG_SCL 51
CFG_SDA 52
DVDD33 53
TDO
54
TD1
55
TCK
56 TMS
57
DPRX_HPD
58
DVDD12 59
DPRX_AUX_N
60 DPRX_AUX_P
61
AVSS
62
AVDD33 63
R_BIAS
64
GND
65
TP42TP42
R744 0/J_8R744 0/J_8
C1028 0.1U/10V_4
C1028 0.1U/10V_4
C1032
0.1U/10V_4
C1032
0.1U/10V_4
Q61
DMN601K-7
Q61
DMN601K-7
3
2
1
R760 *4.7K_4R760 *4.7K_4
R768
*10K/J_4
R768
*10K/J_4
TP31TP31
C1033
0.1U/10V_4
C1033
0.1U/10V_4
R749 0/J_8R749 0/J_8
C1036
0.01U/25V_4
C1036
0.01U/25V_4
C1039
0.1U/10V_4
C1039
0.1U/10V_4
C10370.1U/10V_4 C10370.1U/10V_4
R763
12K/F_4
R763
12K/F_4
C1018
2.2U/6.3V_4
C1018
2.2U/6.3V_4
C1042
100P/50V_4
C1042
100P/50V_4
C1038
2.2U/6.3V_4
C1038
2.2U/6.3V_4
C1031
2.2U/6.3V_4
C1031
2.2U/6.3V_4
C1022
0.1U/10V_4
C1022
0.1U/10V_4
R750 0_4R750 0_4
R756 10K/F_4R756 10K/F_4
C1029 0.01U/25V_4
C1029 0.01U/25V_4
C1021
0.1U/10V_4
C1021
0.1U/10V_4
C1034
0.1U/10V_4
C1034
0.1U/10V_4
R851 0/J_8R851 0/J_8
R766
10K/F_4
R766
10K/F_4
C1054 0.1U/10V_4C1054 0.1U/10V_4
TP30TP30
TP29TP29
R767
100K/F_4
R767
100K/F_4
R769
100K/F_4
R769
100K/F_4
C1055 0.1U/10V_4C1055 0.1U/10V_4
R753 10K/F_4R753 10K/F_4
R747 0/J_8R747 0/J_8
C1019
0.1U/10V_4
C1019
0.1U/10V_4
TP43TP43
C1035
0.01U/25V_4
C1035
0.01U/25V_4
TP28TP28
R764 47K_4R764 47K_4
C1023
0.01U/25V_4
C1023
0.01U/25V_4
C1026
2.2U/6.3V_4
C1026
2.2U/6.3V_4
R852 *1M/F_4R852 *1M/F_4
R761 0_4R761 0_4
R850 0/J_8R850 0/J_8
R757 1K/F_4R757 1K/F_4
C1027
0.1U/10V_4
C1027
0.1U/10V_4
C1024
0.01U/25V_4
C1024
0.01U/25V_4

1
1
2
2
3
3
4
4
5
5
6
6
7
7
8
8
A A
B B
C C
D D
M_A_DM0
M_A_DM1
M_A_DM2
M_A_DM4
M_A_DM5
M_A_DM6
M_A_DM7
M_A_DQ0
M_A_DQ1
M_A_DQ2
M_A_DQ3
M_A_DQ4
M_A_DQ5
M_A_DQ6
M_A_DQ7
M_A_DQ8
M_A_DQ9
M_A_DQ15
M_A_DQ16
M_A_DQ17
M_A_DQ18
M_A_DQ19
M_A_DQ10
M_A_DQ11
M_A_DQ12
M_A_DQ13
M_A_DQ14
M_A_DQ25
M_A_DQ26
M_A_DQ27
M_A_DQ28
M_A_DQ29
M_A_DQ35
M_A_DQ36
M_A_DQ37
M_A_DQ38
M_A_DQ39
M_A_DQ30
M_A_DQ31
M_A_DQ32
M_A_DQ33
M_A_DQ34
M_A_DQ20
M_A_DQ21
M_A_DQ22
M_A_DQ23
M_A_DQ24
M_A_DQ45
M_A_DQ46
M_A_DQ47
M_A_DQ48
M_A_DQ49
M_A_DQ55
M_A_DQ56
M_A_DQ57
M_A_DQ58
M_A_DQ59
M_A_DQ50
M_A_DQ51
M_A_DQ52
M_A_DQ53
M_A_DQ54
M_A_DQ40
M_A_DQ41
M_A_DQ42
M_A_DQ43
M_A_DQ44
M_A_DQ60
M_A_DQ61
M_A_DQ62
M_A_DQ63
DIMM0_SA0
DIMM0_SA1
+VREF_DQ0
+VREF_CA0
M_A_DQSP1
M_A_DQSP2
M_A_DQSP3
M_A_DQSP4
M_A_DQSP5
M_A_DQSP6
M_A_DQSP7
M_A_DQSP0
M_A_DQSN0
M_A_DQSN1
M_A_DQSN2
M_A_DQSN3
M_A_DQSN4
M_A_DQSN5
M_A_DQSN6
M_A_DQSN7
+VREF_DQ_L +VREF_DQ
M_A_A6
M_A_A5
M_A_A11
M_A_A13
M_A_A7
M_A_A0
M_A_A14
M_A_A1
M_A_A8
M_A_A4
M_A_A9
M_A_A3
M_A_A10
M_A_A2
M_A_A12
M_A_A15
M_A_DM3
M_A_A[15:0]3
M_A_BS#03 M_A_BS#13 M_A_BS#23 M_A_CS#03 M_A_CS#13 M_A_CLKP03 M_A_CLKN03 M_A_CLKP13 M_A_CLKN13 M_A_CKE03 M_A_CKE13 M_A_CAS#3 M_A_RAS#3 M_A_WE#3
M_A_DM[7:0]3
M_A_ODT03 M_A_ODT13
M_A_DQ[0..63] 3
CGCLK_SMB6,13 CGDAT_SMB6,13
+3V2,4,6,8,9,10,11,13,14,17,20,22,23,24,25,27,28,29,30,34,37,39
+1.5VSUS2,3,4,5,13,36,37,39
+0.75V_DDR_VTT13,36
M_A_RST#3 M_A_EVENT#3
M_A_DQSP03 M_A_DQSP13 M_A_DQSP23 M_A_DQSP33 M_A_DQSP43 M_A_DQSP53 M_A_DQSP63 M_A_DQSP73 M_A_DQSN03 M_A_DQSN13 M_A_DQSN23 M_A_DQSN33 M_A_DQSN43 M_A_DQSN53 M_A_DQSN63 M_A_DQSN73
DDR_VTTREF 3,13,36
+1.5VSUS
+3V
+0.75V_DDR_VTT
+1.5VSUS
+VREF_DQ
+3VS5
+1.5VSUS
+VREF_DQ
+1.5VSUS
+VREF_CA0
+VREF_CA0
+VREF_DQ0
+3V
+1.5VSUS
+VREF_CA0
+0.75V_DDR_VTT
Size Document Number Rev
Date: Sheet of
Quanta Computer Inc.
PROJECT : R23
DDR3 DIMM-0
1A
Custom
12 40Friday, January 28, 2011
Size Document Number Rev
Date: Sheet of
Quanta Computer Inc.
PROJECT : R23
DDR3 DIMM-0
1A
Custom
12 40Friday, January 28, 2011
Size Document Number Rev
Date: Sheet of
Quanta Computer Inc.
PROJECT : R23
DDR3 DIMM-0
1A
Custom
12 40Friday, January 28, 2011
12
for WiMAX
for WiMAX
Reserved for AMD suggest
H9.2mm
Place these Caps near So-Dimm0.
SI EMI
SI EMI
C221 10U/6.3VS_6C221 10U/6.3VS_6
C334 2.2U/6.3V_4
C334 2.2U/6.3V_4
C370 10U/6.3VS_6C370 10U/6.3VS_6
C381 1U/6.3V_4C381 1U/6.3V_4
C245 150P/50V_4C245 150P/50V_4
R864 *0_4/SR864 *0_4/S
R774 *10_4R774 *10_4
1 2
C33 0.1U/10V_4C33 0.1U/10V_4
C222 *100P/50V_4C222 *100P/50V_4
+
-
U40
*OPA343NA/3K
+
-
U40
*OPA343NA/3K
3
41
52
PC2100 DDR3 SDRAM SO-DIMM
(204P)
JDIM2A
DDR3-DIMM2
PC2100 DDR3 SDRAM SO-DIMM
(204P)
JDIM2A
DDR3-DIMM2
A0
98
A1
97
A2
96
A3
95
A4
92
A5
91
A6
90
A7
86
A8
89
A9
85
A10/AP
107
A11
84
A12/BC#
83
A13
119
A14
80
A15
78
BA0
109
BA1
108
BA2
79
S0#
114
S1#
121
CK0
101
CK0#
103
CK1
102
CK1#
104
CKE0
73
CKE1
74
CAS#
115
RAS#
110
WE#
113
SA0
197
SA1
201
SCL
202
SDA
200
ODT0
116
ODT1
120
DM0
11
DM1
28
DM2
46
DM3
63
DM4
136
DM5
153
DM6
170
DM7
187
DQS0
12
DQS1
29
DQS2
47
DQS3
64
DQS4
137
DQS5
154
DQS6
171
DQS7
188
DQS#0
10
DQS#1
27
DQS#2
45
DQS#3
62
DQS#4
135
DQS#5
152
DQS#6
169
DQS#7
186
DQ0 5
DQ1 7
DQ2 15
DQ3 17
DQ4 4
DQ5 6
DQ6 16
DQ7 18
DQ8 21
DQ9 23
DQ10 33
DQ11 35
DQ12 22
DQ13 24
DQ14 34
DQ15 36
DQ16 39
DQ17 41
DQ18 51
DQ19 53
DQ20 40
DQ21 42
DQ22 50
DQ23 52
DQ24 57
DQ25 59
DQ26 67
DQ27 69
DQ28 56
DQ29 58
DQ30 68
DQ31 70
DQ32 129
DQ33 131
DQ34 141
DQ35 143
DQ36 130
DQ37 132
DQ38 140
DQ39 142
DQ40 147
DQ41 149
DQ42 157
DQ43 159
DQ44 146
DQ45 148
DQ46 158
DQ47 160
DQ48 163
DQ49 165
DQ50 175
DQ51 177
DQ52 164
DQ53 166
DQ54 174
DQ55 176
DQ56 181
DQ57 183
DQ58 191
DQ59 193
DQ60 180
DQ61 182
DQ62 192
DQ63 194
C253 150P/50V_4
C253 150P/50V_4
C308 0.1U/10V_4
C308 0.1U/10V_4
C360 *10U/6.3V_8C360 *10U/6.3V_8
C1043
*0.47u/6.3V_4
C1043
*0.47u/6.3V_4
C172 0.1U/10V_4C172 0.1U/10V_4
C267 0.1U/10V_4C267 0.1U/10V_4
C166 10U/6.3VS_6C166 10U/6.3VS_6
PC2100 DDR3 SDRAM SO-DIMM
(204P)
JDIM2B
DDR3-DIMM2
PC2100 DDR3 SDRAM SO-DIMM
(204P)
JDIM2B
DDR3-DIMM2
VDD1
75
VDD2
76
VDD3
81
VDD4
82
VDD5
87
VDD6
88
VDD7
93
VDD8
94
VDD9
99
VDD10
100
VDD11
105
VDD12
106
VDD13
111
VDD14
112
VDD15
117
VDD16
118
VDD17
123
VDD18
124
VDDSPD
199
NC1
77
NC2
122
NCTEST
125
EVENT#
198
RESET#
30
VREF_DQ
1
VREF_CA
126
VSS1
2
VSS2
3
VSS3
8
VSS4
9
VSS5
13
VSS6
14
VSS7
19
VSS8
20
VSS9
25
VSS10
26
VSS11
31
VSS12
32
VSS13
37
VSS14
38
VSS15
43
VSS16 44
VSS17 48
VSS18 49
VSS19 54
VSS20 55
VSS21 60
VSS22 61
VSS23 65
VSS24 66
VSS25 71
VSS26 72
VSS27 127
VSS28 128
VSS29 133
VSS30 134
VSS31 138
VSS32 139
VSS33 144
VSS34 145
VSS35 150
VSS36 151
VSS37 155
VSS38 156
VSS39 161
VSS40 162
VSS41 167
VSS42 168
VSS43 172
VSS44 173
VSS45 178
VSS46 179
VSS47 184
VSS48 185
VSS49 189
VSS50 190
VSS51 195
VSS52 196
VTT1 203
VTT2 204
VSS53 205
VSS54 206
R776
*10K/F_4
R776
*10K/F_4
C365 1U/6.3V_4C365 1U/6.3V_4
R775
1K/F_4
R775
1K/F_4
C378
*15P/50V_4 C378
*15P/50V_4
C380 1U/6.3V_4C380 1U/6.3V_4
R772 0/J_6R772 0/J_6
C379
*15P/50V_4 C379
*15P/50V_4
C261 150P/50V_4
C261 150P/50V_4
C382 *0.047U/10V_4C382 *0.047U/10V_4
1 2
R865 *1K_4R865 *1K_4
C29 2.2U/6.3V_4C29 2.2U/6.3V_4
C1049 *.1U/10V_4C1049 *.1U/10V_4
C324 *0.047U/10V_4
C324 *0.047U/10V_4
1 2
C185 10U/6.3VS_6C185 10U/6.3VS_6
C368 *0.1U/10V_4C368 *0.1U/10V_4
C244 150P/50V_4C244 150P/50V_4
R770 0/J_6R770 0/J_6
C152 150P/50V_4C152 150P/50V_4
C366 1U/6.3V_4C366 1U/6.3V_4
C197 0.1U/10V_4C197 0.1U/10V_4
C352 2.2U/6.3V_4C352 2.2U/6.3V_4
C251 150P/50V_4C251 150P/50V_4
C156 0.1U/10V_4C156 0.1U/10V_4
C192 0.1U/10V_4C192 0.1U/10V_4
R777 *0_4R777 *0_4
R773
1K/F_4
R773
1K/F_4
C254 10U/6.3VS_6C254 10U/6.3VS_6
C173 150P/50V_4
C173 150P/50V_4
C367 *0.047U/10V_4C367 *0.047U/10V_4
1 2
C234 *100P/50V_4C234 *100P/50V_4
R778 *0_4R778 *0_4
C358 *0.047U/10V_4C358 *0.047U/10V_4
12
R866 *1K_4R866 *1K_4
C210 10U/6.3VS_6C210 10U/6.3VS_6
C387 *10U/6.3V_8C387 *10U/6.3V_8
C232 10U/6.3VS_6C232 10U/6.3VS_6

1
1
2
2
3
3
4
4
5
5
6
6
7
7
8
8
A A
B B
C C
D D
M_B_A4
DIMM1_SA1
M_B_DM2
M_B_DQ5
M_B_DQ6
M_B_DQ7
M_B_DQ8
M_B_DQ9
M_B_A2
M_B_A3
M_B_DM3
M_B_DQ15
M_B_DQ16
M_B_DQ17
M_B_DQ18
M_B_DQ19
M_B_DQ10
M_B_DQ11
M_B_DQ12
M_B_DQ13
M_B_DQ14
M_B_A1 M_B_DQ0M_B_A0
M_B_DM4
M_B_DQ25
M_B_DQ26
M_B_DQ27
M_B_A15
M_B_DQ28
M_B_DQ29
M_B_DQ35
M_B_DQ36
M_B_DQ37
M_B_DQ38
M_B_DQ39
M_B_DQ30
M_B_DQ31
M_B_DQ32
M_B_DQ33
M_B_DQ34
M_B_DQ20
M_B_DQ21
M_B_DQ22
M_B_DQ23
M_B_DQ24
M_B_A14
M_B_DM5
M_B_DM1
M_B_DQ1
M_B_A13
M_B_DQ45
M_B_DQ46
M_B_DQ47
M_B_DQ48
M_B_DQ49
M_B_DQ55
M_B_DQ56
M_B_DQ57
M_B_DQ58
M_B_DQ59
M_B_DQ50
M_B_DQ51
M_B_DQ52
M_B_DQ53
M_B_DQ54
M_B_DQ40
M_B_DQ41
M_B_DQ42
M_B_DQ43
M_B_DQ44
M_B_A12
M_B_DM6
M_B_A11
M_B_DQ2
M_B_A10
M_B_DQ60
M_B_DQ61
M_B_DQ62
M_B_DQ63
M_B_DM7
M_B_A9
M_B_DQ3
M_B_A8
M_B_DM0
M_B_A7
M_B_A6
M_B_DQ4
DIMM1_SA0
M_B_A5
M_B_DQSP1
M_B_DQSP2
M_B_DQSP3
M_B_DQSP4
M_B_DQSP5
M_B_DQSP6
M_B_DQSP7
M_B_DQSN1
M_B_DQSN2
M_B_DQSN3
M_B_DQSN4
M_B_DQSN5
M_B_DQSN6
M_B_DQSP0
M_B_DQSN7
M_B_DQSN0
+VREF_DQ1
+VREF_CA1
M_B_A[15:0]3
M_B_BS#03 M_B_BS#13 M_B_BS#23 M_B_CS#03 M_B_CS#13 M_B_CLKP03 M_B_CLKN03 M_B_CLKP13 M_B_CLKN13 M_B_CKE03 M_B_CKE13 M_B_CAS#3 M_B_RAS#3 M_B_WE#3
M_B_DM[7:0]3
M_B_ODT03 M_B_ODT13
M_B_DQ[0..63] 3
CGCLK_SMB6,12 CGDAT_SMB6,12
+3V2,4,6,8,9,10,11,12,14,17,20,22,23,24,25,27,28,29,30,34,37,39
+1.5VSUS2,3,4,5,12,36,37,39
+0.75V_DDR_VTT12,36
M_B_DQSP03 M_B_DQSP13 M_B_DQSP23 M_B_DQSP33 M_B_DQSP43 M_B_DQSP53 M_B_DQSP63 M_B_DQSP73 M_B_DQSN03 M_B_DQSN13 M_B_DQSN23 M_B_DQSN33 M_B_DQSN43 M_B_DQSN53 M_B_DQSN63 M_B_DQSN73
M_B_RST#3 M_B_EVENT#3
DDR_VTTREF 3,12,36
+1.5VSUS
+3V
+0.75V_DDR_VTT
+3V
+VREF_DQ1
+1.5VSUS +0.75V_DDR_VTT
+VREF_CA1
+VREF_DQ
+1.5VSUS
+VREF_CA1
+VREF_CA1
+3V
Size Document Number Rev
Date: Sheet of
Quanta Computer Inc.
PROJECT : R23
DDR3 DIMM-1
1A
Custom
13 40Friday, January 28, 2011
Size Document Number Rev
Date: Sheet of
Quanta Computer Inc.
PROJECT : R23
DDR3 DIMM-1
1A
Custom
13 40Friday, January 28, 2011
Size Document Number Rev
Date: Sheet of
Quanta Computer Inc.
PROJECT : R23
DDR3 DIMM-1
1A
Custom
13 40Friday, January 28, 2011
Place these Caps near So-Dimm1.
13
EMI request
H5.2mm
SI EMI
R784 *1K_4R784 *1K_4
C343 0.1U/10V_4C343 0.1U/10V_4
C263 10U/6.3VS_6C263 10U/6.3VS_6
C376 *0.047U/10V_4C376 *0.047U/10V_4
1 2
C364 1U/6.3V_4C364 1U/6.3V_4
C231 10U/6.3VS_6C231 10U/6.3VS_6
C170 10U/6.3VS_6C170 10U/6.3VS_6
C273 10U/6.3VS_6C273 10U/6.3VS_6
C362 1U/6.3V_4C362 1U/6.3V_4
PC2100 DDR3 SDRAM SO-DIMM
(204P)
JDIM1A
DDR3-DIMM1
PC2100 DDR3 SDRAM SO-DIMM
(204P)
JDIM1A
DDR3-DIMM1
A0
98
A1
97
A2
96
A3
95
A4
92
A5
91
A6
90
A7
86
A8
89
A9
85
A10/AP
107
A11
84
A12/BC#
83
A13
119
A14
80
A15
78
BA0
109
BA1
108
BA2
79
S0#
114
S1#
121
CK0
101
CK0#
103
CK1
102
CK1#
104
CKE0
73
CKE1
74
CAS#
115
RAS#
110
WE#
113
SA0
197
SA1
201
SCL
202
SDA
200
ODT0
116
ODT1
120
DM0
11
DM1
28
DM2
46
DM3
63
DM4
136
DM5
153
DM6
170
DM7
187
DQS0
12
DQS1
29
DQS2
47
DQS3
64
DQS4
137
DQS5
154
DQS6
171
DQS7
188
DQS#0
10
DQS#1
27
DQS#2
45
DQS#3
62
DQS#4
135
DQS#5
152
DQS#6
169
DQS#7
186
DQ0 5
DQ1 7
DQ2 15
DQ3 17
DQ4 4
DQ5 6
DQ6 16
DQ7 18
DQ8 21
DQ9 23
DQ10 33
DQ11 35
DQ12 22
DQ13 24
DQ14 34
DQ15 36
DQ16 39
DQ17 41
DQ18 51
DQ19 53
DQ20 40
DQ21 42
DQ22 50
DQ23 52
DQ24 57
DQ25 59
DQ26 67
DQ27 69
DQ28 56
DQ29 58
DQ30 68
DQ31 70
DQ32 129
DQ33 131
DQ34 141
DQ35 143
DQ36 130
DQ37 132
DQ38 140
DQ39 142
DQ40 147
DQ41 149
DQ42 157
DQ43 159
DQ44 146
DQ45 148
DQ46 158
DQ47 160
DQ48 163
DQ49 165
DQ50 175
DQ51 177
DQ52 164
DQ53 166
DQ54 174
DQ55 176
DQ56 181
DQ57 183
DQ58 191
DQ59 193
DQ60 180
DQ61 182
DQ62 192
DQ63 194
C289 150P/50V_4C289 150P/50V_4
C218 0.1U/10V_4C218 0.1U/10V_4
C155 150P/50V_4C155 150P/50V_4
C28 2.2U/6.3V_4C28 2.2U/6.3V_4
C621 1U/6.3V_4C621 1U/6.3V_4
C191 10U/6.3VS_6C191 10U/6.3VS_6
R779 0/J_6R779 0/J_6
C32 0.1U/10V_4C32 0.1U/10V_4
C208 10U/6.3VS_6C208 10U/6.3VS_6
C342 2.2U/6.3V_4C342 2.2U/6.3V_4
C246 0.1U/10V_4C246 0.1U/10V_4
C635 10U/6.3VS_6C635 10U/6.3VS_6
C350 2.2U/6.3V_4C350 2.2U/6.3V_4
C384 10U/6.3VS_6C384 10U/6.3VS_6
C344 *0.047U/10V_4C344 *0.047U/10V_4
1 2
PC2100 DDR3 SDRAM SO-DIMM
(204P)
JDIM1B
DDR3-DIMM1
PC2100 DDR3 SDRAM SO-DIMM
(204P)
JDIM1B
DDR3-DIMM1
VDD1
75
VDD2
76
VDD3
81
VDD4
82
VDD5
87
VDD6
88
VDD7
93
VDD8
94
VDD9
99
VDD10
100
VDD11
105
VDD12
106
VDD13
111
VDD14
112
VDD15
117
VDD16
118
VDD17
123
VDD18
124
VDDSPD
199
NC1
77
NC2
122
NCTEST
125
EVENT#
198
RESET#
30
VREF_DQ
1
VREF_CA
126
VSS1
2
VSS2
3
VSS3
8
VSS4
9
VSS5
13
VSS6
14
VSS7
19
VSS8
20
VSS9
25
VSS10
26
VSS11
31
VSS12
32
VSS13
37
VSS14
38
VSS15
43
VSS16 44
VSS17 48
VSS18 49
VSS19 54
VSS20 55
VSS21 60
VSS22 61
VSS23 65
VSS24 66
VSS25 71
VSS26 72
VSS27 127
VSS28 128
VSS29 133
VSS30 134
VSS31 138
VSS32 139
VSS33 144
VSS34 145
VSS35 150
VSS36 151
VSS37 155
VSS38 156
VSS39 161
VSS40 162
VSS41 167
VSS42 168
VSS43 172
VSS44 173
VSS45 178
VSS46 179
VSS47 184
VSS48 185
VSS49 189
VSS50 190
VSS51 195
VSS52 196
VTT1 203
VTT2 204
VSS53 205
VSS54 206
R782 *1K_4R782 *1K_4
C363 1U/6.3V_4C363 1U/6.3V_4
C288 0.1U/10V_4C288 0.1U/10V_4
C184 0.1U/10V_4C184 0.1U/10V_4
C196 0.1U/10V_4C196 0.1U/10V_4
C359 *10U/6.3V_8C359 *10U/6.3V_8
C161 0.1U/10V_4C161 0.1U/10V_4
C354 *0.1U/10V_4C354 *0.1U/10V_4
R162 4.7K_4R162 4.7K_4
R780 *0_4/SR780 *0_4/S
C377 *0.047U/10V_4C377 *0.047U/10V_4
1 2
C353 *0.047U/10V_4C353 *0.047U/10V_4
1 2
C625 0.1U/10V_4C625 0.1U/10V_4
C375 0.1U/10V_4C375 0.1U/10V_4

5
5
4
4
3
3
2
2
1
1
D D
C C
B B
A A
M72_PCIE_CALRP
CLK_VGA_P
M72_PCIE_CALRN
CLK_VGA_N
+1.0V_DPE_VDD10
+1.8V_DPE_VDD18
+1.8V_DPE_VDD18
+1.8V_DPE_VDD18
+1.0V_DPB_VDD10
C_PEG_RXP2
C_PEG_RXP6
C_PEG_RXP3
C_PEG_RXN2
C_PEG_RXP4
C_PEG_RXN7
C_PEG_RXN3
C_PEG_RXP7
C_PEG_RXN5
C_PEG_RXN6
C_PEG_RXN4
C_PEG_RXP5
+1.8V_DPA_VDD18
+1.8V_DPA_VDD18
+1.8V_DPA_VDD18
PEGX_RST#
C_PEG_RXN0
C_PEG_RXP0
+1.0V_VGA
+1.8V_VGA
DGPU_HIN_RST# PEGX_RST#
+1.8V_DPE_VDD18
+1.8V_DPE_VDD18
+1.8V_DPA_VDD18
+1.8V_DPA_VDD18
PEG_TXN10
PEG_TXP10
PEG_TXN14
PEG_TXP14
PEG_TXP12
PEG_TXN15
PEG_TXP15
PEG_TXP13
PEG_TXN13
PEG_TXN12
PEG_TXP8
PEG_TXN11
PEG_TXP11
PEG_TXP9
PEG_TXN9
PEG_TXN8
C_PEG_RXP1
C_PEG_RXN1C_PEG_RXP1
C_PEG_RXN1
PEG_RXP13
PEG_RXN13
PEG_RXN13
PEG_RXP13
CLK_VGA_P7 CLK_VGA_N7
+1.0V_VGA15,17,36
+1.8V_VGA15,17,36
GPU_RST#7
VGA_RSTB7
PEG_RXP14 2
PEG_RXN14 2
PEG_RXP15 2
PEG_RXN15 2
PEG_RXP12 2
PEG_RXN12 2
PEG_RXP10 2
PEG_RXN8 2
PEG_RXP11 2
PEG_RXN10 2
PEG_RXP8 2
PEG_RXN11 2
PEG_TXN102 PEG_TXP102
PEG_TXN142 PEG_TXP142
PEG_TXN132
PEG_TXP122
PEG_TXP132
PEG_TXN122
PEG_TXN152 PEG_TXP152
PEG_TXN92
PEG_TXP82
PEG_TXP92
PEG_TXN82
PEG_TXN112 PEG_TXP112
PEG_RXN9 2
PEG_RXP9 2
PEG_RXP13 2
PEG_RXN13 2
+1.0V_VGA
+1.0V_DPE_VDD10
+1.0V_DPE_VDD10
+1.0V_DPB_VDD10
+1.0V_VGA
+1.0V_DPE_VDD10
+1.8V_VGA
+1.8V_DPA_VDD18
+1.8V_VGA
+1.0V_VGA
+3V
Size Document Number Rev
Date: Sheet of
Quanta Computer Inc.
PROJECT : R23
Seymour PCIE_Interface
1A
Custom
14 40Friday, January 28, 2011
Size Document Number Rev
Date: Sheet of
Quanta Computer Inc.
PROJECT : R23
Seymour PCIE_Interface
1A
Custom
14 40Friday, January 28, 2011
Size Document Number Rev
Date: Sheet of
Quanta Computer Inc.
PROJECT : R23
Seymour PCIE_Interface
1A
Custom
14 40Friday, January 28, 2011
14
100MHz (+/-300ppm) input frequency,
0-0.7V single-ended swing
1.8V(300mA)
1.0V@220mA
(Seymour-S3: LVDS mode 240mA@1.0V)
(Seymour-S3: DP mode 220mA@1.0V)
(Seymour-S3: LVDS mode 300mA@1.8V)
(Seymour-S3: DP mode 300mA@1.8V)
2.5GT/s bit rate
P&N swap for layout concern , AMD recommend
P&N swap for layout concern , AMD recommend
L46
0_6
L46
0_6
C548
*1U/6.3V_4
C548
*1U/6.3V_4
C215 0.1U/10V_4C215 0.1U/10V_4
C236 0.1U/10V_4C236 0.1U/10V_4
C100
0.1U/10V_4
C100
0.1U/10V_4
C194 0.1U/10V_4C194 0.1U/10V_4
R90 150/F_4R90 150/F_4
C225 0.1U/10V_4C225 0.1U/10V_4
C547
0.1U/10V_4
C547
0.1U/10V_4
U3
MC74VHC1G08DFT2G
U3
MC74VHC1G08DFT2G
2
14
3 5
R64 0_4R64 0_4
C133
*10U/6.3V_6
C133
*10U/6.3V_6
R67
100K/F_4
R67
100K/F_4
R100 1.27K/F_4R100 1.27K/F_4
C121
0.1U/10V_4
C121
0.1U/10V_4
R33210K/F_4 R33210K/F_4
R82 150/F_4R82 150/F_4
C207 0.1U/10V_4C207 0.1U/10V_4
C140
0.1U/10V_4
C140
0.1U/10V_4
C147
0.1U/10V_4
C147
0.1U/10V_4
C141
*1U/6.3V_4
C141
*1U/6.3V_4
C264 0.1U/10V_4C264 0.1U/10V_4
C217 0.1U/10V_4C217 0.1U/10V_4
C120
*1U/6.3V_4
C120
*1U/6.3V_4
C110
*10U/6.3V_8
C110
*10U/6.3V_8
C174 0.1U/10V_4C174 0.1U/10V_4
C211 0.1U/10V_4C211 0.1U/10V_4
C130
*1U/6.3V_4
C130
*1U/6.3V_4
C535
*10U/6.3V_8
C535
*10U/6.3V_8
R104 2K/F_4R104 2K/F_4
C187 0.1U/10V_4C187 0.1U/10V_4
C227 0.1U/10V_4C227 0.1U/10V_4
L16 0_6L16 0_6
C190 0.1U/10V_4C190 0.1U/10V_4
C127
*10U/6.3V_8
C127
*10U/6.3V_8
C248 0.1U/10V_4C248 0.1U/10V_4
L15 0_6L15 0_6
C195 0.1U/10V_4C195 0.1U/10V_4
C250 0.1U/10V_4C250 0.1U/10V_4
L12 0_6L12 0_6
DP PLL POWER
DP A/B POWERDP E/F POWER
Seymour-S3
U17G
AJ080900T01
FCBGA631-AMD-M92-S2
DP PLL POWER
DP A/B POWERDP E/F POWER
Seymour-S3
U17G
AJ080900T01
FCBGA631-AMD-M92-S2
DPA_PVDD AG8
DPA_PVSS AG7
DPA_VDD10#1 AF6
DPA_VDD10#2 AF7
DPA_VDD18#1 AE11
DPA_VDD18#2 AF11
DPA_VSSR#1 AE1
DPA_VSSR#2 AE3
DPA_VSSR#3 AG1
DPA_VSSR#4 AG6
DPA_VSSR#5 AH5
DPAB_CALR AE10
DPB_PVDD AG10
DPB_PVSS AG11
DPB_VDD10#1 AF8
DPB_VDD10#2 AF9
DPB_VSSR#1 AF10
DPB_VSSR#2 AG9
DPB_VSSR#3 AH8
DPB_VSSR#4 AM6
DPB_VSSR#5 AM8
DPB_VDD18#1 AE13
DPB_VDD18#2 AF13
DPE_PVDD
AG18
DPE_PVSS
AF19
DPE_VDD10#1
AG20
DPE_VDD10#2
AG21
DPE_VDD18#1
AG15
DPE_VDD18#2
AG16
DPE_VSSR#1
AG14
DPE_VSSR#2
AH14
DPE_VSSR#3
AM14
DPE_VSSR#4
AM16
DPE_VSSR#5
AM18
DPEF_CALR
AF17
DPF_PVDD
AG19
DPF_PVSS
AF20
DPF_VDD10#1
AF22
DPF_VDD10#2
AG22
DPF_VDD18#1
AF16
DPF_VDD18#2
AG17
DPF_VSSR#1
AF23
DPF_VSSR#2
AG23
DPF_VSSR#3
AM20
DPF_VSSR#4
AM22
DPF_VSSR#5
AM24
C240 0.1U/10V_4C240 0.1U/10V_4
PCI EXPRESS INTERFACE
CLOCK
CALIBRATION
Seymour-S3
U17A
AJ080900T01
FCBGA631-AMD-M92-S2
PCI EXPRESS INTERFACE
CLOCK
CALIBRATION
Seymour-S3
U17A
AJ080900T01
FCBGA631-AMD-M92-S2
PWRGOOD
N10 PCIE_CALRN AA22
PCIE_CALRP Y22
PCIE_REFCLKN
AK32 PCIE_REFCLKP
AK30
PCIE_RX0N
AE31 PCIE_RX0P
AF30
PCIE_RX10N
R31 PCIE_RX10P
T30
PCIE_RX11N
P28 PCIE_RX11P
R29
PCIE_RX12N
N31 PCIE_RX12P
P30
PCIE_RX13N
M28 PCIE_RX13P
N29
PCIE_RX14N
L31 PCIE_RX14P
M30
PCIE_RX15N
K30 PCIE_RX15P
L29
PCIE_RX1N
AD28 PCIE_RX1P
AE29
PCIE_RX2N
AC31 PCIE_RX2P
AD30
PCIE_RX3N
AB28 PCIE_RX3P
AC29
PCIE_RX4N
AA31 PCIE_RX4P
AB30
PCIE_RX5N
Y28 PCIE_RX5P
AA29
PCIE_RX6N
W31 PCIE_RX6P
Y30
PCIE_RX7N
V28 PCIE_RX7P
W29
PCIE_RX8N
U31 PCIE_RX8P
V30
PCIE_RX9N
T28 PCIE_RX9P
U29
PERSTB
AL27
PCIE_TX0N AG31
PCIE_TX0P AH30
PCIE_TX10N U23
PCIE_TX10P U24
PCIE_TX11N T27
PCIE_TX11P T26
PCIE_TX12N T23
PCIE_TX12P T24
PCIE_TX13N P26
PCIE_TX13P P27
PCIE_TX14N P23
PCIE_TX14P P24
PCIE_TX15N N26
PCIE_TX15P M27
PCIE_TX1N AF28
PCIE_TX1P AG29
PCIE_TX2N AF26
PCIE_TX2P AF27
PCIE_TX3N AD26
PCIE_TX3P AD27
PCIE_TX4N AB25
PCIE_TX4P AC25
PCIE_TX5N Y24
PCIE_TX5P Y23
PCIE_TX6N AB26
PCIE_TX6P AB27
PCIE_TX7N Y26
PCIE_TX7P Y27
PCIE_TX8N W 23
PCIE_TX8P W 24
PCIE_TX9N U26
PCIE_TX9P V27
R61 330_4R61 330_4

5
5
4
4
3
3
2
2
1
1
D D
C C
B B
A A
+1.8V_AVDD_Q
+1.8V_A2VDD_Q
+VDDD1
EVGA-XTALI
GPIO22
+1.8V_A2VDD_Q
GPUT_CLK
GPIO11
GPIO2
GPIO10
GPUT_DATA
GPIO9
GPIO1
EVGA-XTALO
+1.0V_DPLL_VDDC
GPIO5
+1.8V_DPLL_PVDD
EVGA-XTALO
+1.8V_TSVDD
GFX_CORE_CNTRL1
OSC_SPREAD
GPIO8
VGA_ALERT
GPIO28_TDO
GPIO27_TMS
+0.6V_M92_VREFG
+VDDD1
HPD3
GPIO22
HDMI_HP2
GPIO26_TCK
+1.8V_AVDD_Q
TEMP_FAIL
GPIO12
GPIO13
GENERICC
GPIO0
GFX_CORE_CNTRL0
GPIO25_TDI
GPIO_23_CLKREQb
GPIO24_TRSTB
TESTEN
+1.8V_DPC_VDD18
MEM_ID0
+1.1V_DPC_VDD10
MEM_ID3
MEM_ID1
MEM_ID2
TESTEN
+A2VDD
GPIO24_TRSTB
GPIO25_TDI
GPIO27_TMS
GPIO28_TDO
BB_EN
EXT_LVDS_BLON
GPIO26_TCK
HSYNC_COM_R
VSYNC_COM_R
+VDDD1
GPIO_23_CLKREQb
EXT_LVDS_BLON
GPUT_CLK
GPUT_DATA
+1.8V_VGA
+1.0V_VGA
+3V_DELAY
TEMP_FAIL
DAC2_HSY
DAC2_VSY
EVGA-XTALI
GFX_CORE_CNTRL0
GFX_CORE_CNTRL1
GPIO016 GPIO116
GPIO816
GFX_CORE_CNTRL037
GFX_CORE_CNTRL137
GPIO216
GENERICC16
GPIO516
GPIO916
GPIO1116 GPIO1216 GPIO1316
GPIO2216
GPUT_CLK29 GPUT_DATA29
+1.8V_VGA14,17,36
+1.0V_VGA14,17,36
+3V_DELAY16,17
GPU_PROCHOT29
DAC2_VSY 16
DAC2_HSY 16
VGA_ALERT4
+1.8V_VGA
+1.8V_VGA
+1.0V_VGA
+1.8V_AVDD_Q
+VDDD1
+1.8V_A2VDD_Q
+1.8V_VGA
+VDDD1
+1.8V_VGA
+1.8V_AVDD_Q
+1.8V_A2VDD_Q
+1.8V_VGA
+1.8V_VGA
+1.8V_VGA
+VDDR4
+3V_DELAY
+A2VDD
+3V_DELAY
+3V_DELAY
+VDDD1
+A2VDD
+3V_DELAY
+1.0V_VGA
+1.8V_DPC_VDD18
+3V_DELAY
+3V_DELAY
+3V_DELAY
Size Document Number Rev
Date: Sheet of
Quanta Computer Inc.
PROJECT : R23
Seymour Main
1A
Custom
15 40Friday, January 28, 2011
Size Document Number Rev
Date: Sheet of
Quanta Computer Inc.
PROJECT : R23
Seymour Main
1A
Custom
15 40Friday, January 28, 2011
Size Document Number Rev
Date: Sheet of
Quanta Computer Inc.
PROJECT : R23
Seymour Main
1A
Custom
15 40Friday, January 28, 2011
1.8V+R6043(249R)=1.8V/3=0.6V
1.8V(75mA DPLL_PVDD)
1.0V(125mA DPLL_VDDC)
15
1.8V(45mA VDD1DI)
1.8V(70mA)
1.8V(20mA TSVDD)
GPIO22(ROMCS#)
PD without external VBIOS ROM
For Int Clk 27Mhz
1.8V(2mA)
1.8V(150mA DPC_VDD18)
Memory ID
1.1V(110mA DPC_VDD10)
3.3V(65mA)
Seymour-S3--NC
ROBSON--install
If no contact this pin to LVDS need pull low
Seymour uninstall Ra
to meet AF24 N/C
Access to SCL and SDA is mandatory
on BACO designs for debug purposes
Ra
DAC2 is NC on Seymour
Robson-- Install
Seymour- NC
BACO mode -- install
Reserve for AMD debug only
Reserve for DB debug only
Hynix- Vega die
Hynix- Vega die K4W2G1646C-HC11
64*16-900MHZSamsung- E die 64*16-900MHZ K4W1G1646E-HC11
Micron 128*16-800MHZ
Samsung- C die 128*16-900MHZ
128*16-900MHZ
H5TQ1G63DFR-11C
128*16-800MHZ
128*16-800MHZ H5TQ2G63BFR-12C
K4W2G1646C-HC12
0101
1001
MEM_ID[3:0] Vendor Type Vendor P/N
0100
0001
0000
1110
1011
1010
1000
0111
0011
0110
1111
1101
0010
1100
H5TQ1G63DFR-12C
K4W1G1646E-HC12
Reserved
Samsung- E die 64*16-800MHZ
Reserved
Reserved
Reserved
Reserved
Reserved
Hynix- Vega die 64*16-800MHZ
Samsung- C die MT41J128M16HA-125:D
H5TQ2G63BFR-11C
Hynix- Vega die
Samsung- G die 64*16-900MHZ K4W1G1646G-BC11
GPIO20GPIO15
(Default)1.1V
NA
L
TBD
V-CORE
M
1
0
PWRCNTL0
0
1
1
PWRCNTL1
0
1
0 0.9V
H
1V
Seymour-XT
follow AMD checklist change
from 10M to 1Mohm
QUANTA P/N
Reserved
Reserved
Reserved
Reserved
AKD5EGGT500
AKD5LZWTW02
AKD5MGWT500
AKD5MGWTW00
Reserved Reserved
Reserved Reserved
Reserved
Reserved
Reserved
Reserved
Reserved
Reserved
Reserved
Reserved
GPIO15
GPIO20
AMD request to use Hi voltage enter O.S
C151
10U/6.3V_8
C151
10U/6.3V_8
C229
10U/6.3V_8
C229
10U/6.3V_8
TP213TP213
C144
*10U/6.3V_8
C144
*10U/6.3V_8
R86 10K/F_4R86 10K/F_4
TP201TP201
C160
1U/6.3V_4
C160
1U/6.3V_4
TP214TP214
L25
PBY160808T-121Y-N/2.5A_6
L25
PBY160808T-121Y-N/2.5A_6
R102 4.7K_4R102 4.7K_4
TP227TP227
R114 *10K_4R114 *10K_4
C552
1U/6.3V_4
C552
1U/6.3V_4
R93 *0_4R93 *0_4
C134
0.1U/10V_4
C134
0.1U/10V_4
R75 499/F_4R75 499/F_4
C89
1U/6.3V_4
C89
1U/6.3V_4
TP211TP211
C553
10U/6.3V_8
C553
10U/6.3V_8
C90
0.1U/10V_4
C90
0.1U/10V_4
R296
1M/F_4
R296
1M/F_4
TP224TP224
C112
*0.1U/10V_4
C112
*0.1U/10V_4
TP228TP228
L20 BLM18PG471SN1D/1A_6L20 BLM18PG471SN1D/1A_6
L13
*BLM18PG181SN1D(180,1.5A)_6
L13
*BLM18PG181SN1D(180,1.5A)_6
R91 *715/F_4R91 *715/F_4
TP209TP209
C169
0.1U/10V_4
C169
0.1U/10V_4
R60 *0_4R60 *0_4
TP222TP222
TP226TP226
R295 499/F_4R295 499/F_4
TP212TP212
R117 *0_4R117 *0_4
TP219TP219
C237
1U/6.3V_4
C237
1U/6.3V_4
TP217TP217
C145
*1U/6.3V_4
C145
*1U/6.3V_4
L44
PBY160808T-121Y-N/2.5A_6
L44
PBY160808T-121Y-N/2.5A_6
TP198TP198
TP218TP218
TP202TP202
C132
*0.1U/10V_4
C132
*0.1U/10V_4
TP215TP215
C551
0.1U/10V_4
C551
0.1U/10V_4
C148
1U/6.3V_4
C148
1U/6.3V_4
R855 *10K_4
R855 *10K_4
Y2
27MHZ
Y2
27MHZ
2 1
TP225TP225
C533 0.1U/10V_4C533 0.1U/10V_4
R888 *10K_4R888 *10K_4
C526
10U/6.3V_8
C526
10U/6.3V_8
C93
*10U/6.3V_8
C93
*10U/6.3V_8
R324 *10K_4R324 *10K_4
R87 10K/F_4R87 10K/F_4
R887 10K_4R887 10K_4
R854 *10K_4
R854 *10K_4
TP203TP203
R116 10K/F_4R116 10K/F_4
TP205TP205
R297 249/F_4R297 249/F_4
TP207TP207
C532
0.1U/10V_4
C532
0.1U/10V_4
TP210TP210
C534
22P/50V_4
C534
22P/50V_4
R303 *10K_4R303 *10K_4
L17
*PBY160808T-121Y-N/2.5A_6
L17
*PBY160808T-121Y-N/2.5A_6
C529
1U/6.3V_4
C529
1U/6.3V_4
C527
1U/6.3V_4
C527
1U/6.3V_4
R101 *10K_4R101 *10K_4
C525 22P/50V_4C525 22P/50V_4
R80
*10K_4
R80
*10K_4
TP204TP204
C524
10U/6.3V_8
C524
10U/6.3V_8
R331 *10K_4
R331 *10K_4
R305 10K/F_4
R305 10K/F_4
R311 *4.7K_4R311 *4.7K_4
C530
0.1U/10V_4
C530
0.1U/10V_4
R120 10K/F_4R120 10K/F_4
L47
PBY160808T-121Y-N/2.5A_6
L47
PBY160808T-121Y-N/2.5A_6
R322 *10K_4R322 *10K_4
TP223TP223
C106
10U/6.3V_6
C106
10U/6.3V_6
TP208TP208
TP200TP200
C122
10U/6.3V_6
C122
10U/6.3V_6
C238
0.1U/10V_4
C238
0.1U/10V_4
R308 *4.7K_4R308 *4.7K_4
TP220TP220
R73 *0_4R73 *0_4
TP229TP229
DPA
DPB
DVO
I2C
GENERAL PURPOSE I/O
DAC1
DAC2
DDC/AUX
THERMAL
PLL/CLOCK
DPC
Seymour-S3
Seymour-S3
Seymour-S3
Seymour-S3
Seymour-S3
U17B
AJ080900T01
FCBGA631-AMD-M92-S2
DPA
DPB
DVO
I2C
GENERAL PURPOSE I/O
DAC1
DAC2
DDC/AUX
THERMAL
PLL/CLOCK
DPC
Seymour-S3
Seymour-S3
Seymour-S3
Seymour-S3
Seymour-S3
U17B
AJ080900T01
FCBGA631-AMD-M92-S2
DMINUS
T2
DPLL_PVDD
AF14
DPLL_PVSS
AE14
DPLL_VDDC
AD14
DPLUS
T4
DPC_VSSR#1 / DVPCLK
U1
DVDATA_7 / DVPCNTL_0
AC7
DVPCNTL_1 / TX2M_DPC0N Y2
DVPCNTL_2/TXCCM_DPC3N U5
DPC_VSSR#5/ DVPCNTL_MV0
AA1
DVPCNTL_MV1 / TX1P_DPC1P Y4
DVDATA_0 / DVPDATA_0
Y7
DVPDATA_1 / TX0M_DPC2N V2
DPC_VDD18#1/DVPDAT10
AC6
DPC_PVDD / DVPDATA_11
W6
DVDATA_9 / DVPDATA_12
AD7
DVPDATA_13 / TX2P_DPC0P AA3
DVDATA_8 / DVPDATA_14
AC8
DPC_VDD10#1/DVPDAT15
AA5
DVDATA_12 / DVPDATA_16
AE8
DPC_VDD10#2/DVPDAT17
AA6
DVCNTL_0/ DVPDATA_18
AE9
DVDATA_3 / DVPDATA_19
AB4
DVDATA_1 / DVPDATA_2
Y8
DVDATA_11 / DVPDATA_20
AD9
DVDATA_2 / DVPDATA_21
AB2
DVDATA_10 / DVPDATA_22
AC10
DPC_VDD18#2/DVPDAT23
AC5
DVPDATA_3/TXCCP_DPC3P V4
DVDATA_4 DVPDATA_4
AB7
DPC_VSSR#2 / DVPDAT5
W1
DVDATA_5 / DVPDATA_6
AB8
DVPDATA_7 / TX0P_DPC2P W3
DVDATA_6 / DVPDATA_8
AB9
DVPDATA_9 / TX1M_DPC1N W5
GENERICA
AB13
GENERICB
W8
GENERICC
W9
GENERICD
W7
GENERICE_HPD4
AD10
GPIO_0
U6
GPIO_1
U10
GPIO_10_ROMSCK
P2
GPIO_11
N6
GPIO_12
N5
GPIO_13
N3
GPIO_14_HPD2
Y9
GPIO_15_PWRCNTL_0
N1
GPIO_16_SSIN
M4
GPIO_17_THERMAL_INT
R6
GPIO_18_HPD3
W10
GPIO_19_CTF
M2
GPIO_2
T10
GPIO_20_PWRCNTL_1
P8
GPIO_21_BB_EN
P7
GPIO_22_ROMCSB
N8
GPIO_23_CLKREQB
N7
GPIO_3_SMBDATA
U8
GPIO_4_SMBCLK
U7
GPIO_5_AC_BATT
T9
GPIO_6
T8
GPIO_7_BLON
T7
GPIO_8_ROMSO
P10
GPIO_9_ROMSI
P4
H2SYNC AL13
HPD1
AC14
HSYNC AH26
JTAG_TCK
L3 JTAG_TDI
L5
JTAG_TDO
K4 JTAG_TMS
L1
JTAG_TRSTB
L6
NC/DDCDATA_AUX3N AC20
NC/DDCCLK_AUX3P AD20
TS_FDO
R5
TSVDD
AD17
TSVSS
AC17
VREFG
AC16
VSS1DI AD23
VSS2DI / NC AC19
XTALIN
AM28
XTALOUT
AK28
A2VDD / NC AE20
A2VDDQ / NC AE17
A2VSSQ AE19
AUX1N AD4
AUX1P AD2
AUX2N AD11
AUX2P AD13
AVDD AG24
AVSSQ AE22
BAH24
B2 / NC AK10
B2B / NC AL9
BB AG25
C / NC AH12
COMP / NC AJ9
DDC1CLK AE6
DDC1DATA AE5
DDC2CLK AC11
DDC2DATA AC13
DDC6CLK AC1
DDC6DATA AC3
DDCDATA_AUX5N AD16
DDCCLK_AUX5P AE16
GAL25
G2 / NC AL11
G2B / NC AJ11
GB AJ25
RAM26
R2 / NC AM12
R2B / NC AK12
R2SET / NC AG13
RB AK26
RSET AD22
SCL
R1
SDA
R3
TX0M_DPA2N AG5
TX0P_DPA2P AG3
TX1M_DPA1N AH1
TX1P_DPA1P AH3
TX2M_DPA0N AK1
TX2P_DPA0P AK3
TX3M_DPB2N AM5
TX3P_DPB2P AK6
TX4M_DPB1N AH6
TX4P_DPB1P AJ7
TX5M_DPB0N AL7
TX5P_DPB0P AK8
TXCAM_DPA3N AF4
TXCAP_DPA3P AF2
TXCBM_DPB3N AM3
TXCBP_DPB3P AK5
V2SYNC AJ13
VDD1DI AE23
VDD2DI / NC AD19
VSYNC AJ27
Y / NC AM10
NC#1/XO_IN2
AB22 NC#2/XO_IN
AC22
TESTEN
AF24
VDDR4 / DPCD_CALR AA12
DVCNTL_2 / NC
N9 DVCNTL_1 / NC
L9
DPC_VSSR#3 / GND
U3
DPC_PVSS / GND
V6
DPC_VSSR#4 / GND
Y6
R335 *10K_4R335 *10K_4
L43
BLM18PG471SN1D/1A_6
L43
BLM18PG471SN1D/1A_6
R110 10K/F_4
R110 10K/F_4
R108 4.7K_4R108 4.7K_4
R77 *0_4R77 *0_4
C104
*1U/6.3V_4
C104
*1U/6.3V_4
L14
PBY160808T-121Y-N/2.5A_6
L14
PBY160808T-121Y-N/2.5A_6
TP216TP216
R107 *10K_4R107 *10K_4
TP221TP221
R79
*10K_4
R79
*10K_4
TP199TP199
L9
PBY160808T-121Y-N/2.5A_6
L9
PBY160808T-121Y-N/2.5A_6
TP206TP206

5
5
4
4
3
3
2
2
1
1
D D
C C
B B
A A
GPIO2
GPIO22
GPIO0
GPIO1
GPIO8
GPIO9
GPIO11
GPIO12
GPIO13
+3V_DELAY
GENERICC15
GPIO215
GPIO015
GPIO815
GPIO115
GPIO2215
GPIO515
GPIO915
GPIO1315
GPIO1215
GPIO1115
+3V_DELAY15,17
DAC2_VSY15
DAC2_HSY15
+3V_DELAY
+3V_DELAY
Size Document Number Rev
Date: Sheet of
Quanta Computer Inc.
PROJECT : R23
Seymour GND / LVDS/ Straps
1A
Custom
16 40Friday, January 28, 2011
Size Document Number Rev
Date: Sheet of
Quanta Computer Inc.
PROJECT : R23
Seymour GND / LVDS/ Straps
1A
Custom
16 40Friday, January 28, 2011
Size Document Number Rev
Date: Sheet of
Quanta Computer Inc.
PROJECT : R23
Seymour GND / LVDS/ Straps
1A
Custom
16 40Friday, January 28, 2011
16
RSVD
11
HSYNC
0
AUD[1] AUD[0]
0 0 No audio function
0 1 Audio for DisplayPort and HDMI if dongle is detected
1 0 Audio for DisplayPort only
1 1 Audio for both DisplayPort and HDMI
ALLOW FOR PULLUP PADS FOR THESE STRAPS AND IF THESE GPIOS ARE USED,
THEY MUST NOT CONFLICT DURING RESET
0
AUD[1]
GPIO0
ENABLE EXTERNAL BIOS ROM
10
TX_DEEMPH_EN GPIO1
TX_PWRS_ENB
0
0
0
1
0
VIP_DEVICE_STRAP_ENA
BIF_VGA_DIS VGA ENABLEDGPIO9
GPIO2
GPIO_22_ROMCSB
RECOMMENDED SETTINGS
0= DO NOT INSTALL RESISTOR
1 = INSTALL 10K RESISTOR
X = DESIGN DEPENDANT
NA = NOT APPLICABLE
IGNORE VIP DEVICE STRAPSV2SYNC
PIN DESCRIPTION OF DEFAULT SETTINGS
BIF_GEN2_EN_A
STRAPS
SERIAL ROM TYPE OR MEMORY APERTURE SIZE SELECT
ROMIDCFG(2:0) GPIO[13:11]
AUD[0] VSYNC
1
BIOS_ROM_EN
CONFIGURATION STRAPS
GPIO21_BB_EN
GENERICC
PULLUP PADS ARE NOT REQUIRED FOR THESE STRAPS BUT IF THESE GPIOS ARE USED,
THEY MUST NOT CONFLICT DURING RESET
H2SYNC
ALLOW FOR PULLUP PADS FOR THESE STRAPS AND IF THESE GPIOS ARE USED,
THEY MUST NOT CONFLICT DURING RESET
AMD RESERVED CONFIGURATION STRAPS
0
GENERICC 0
0
GPIO8
RSVD
RSVD
GPIO21
GPIO5
0
64M
512M
0
1
Memory Aperture size
GPIO9 GPIO13 GPIO12 GPIO11
ROMIDCFG0ROMIDCFG1ROMIDCFG2
0
2G
1 1
1 1
11 0
128M
0
11 1
0
0
0
0
0
32M
1G
4G
0
BIOSROM
256M
0
0
0
0
It is a shared pin strap with CONFIG[2:0] if BIOS_ROM_EN is set to 0.
1 0 0
00
1
0
Transmitter Power Savings Enable
0: 50% Tx output swing for mobile mode
1: full Tx output swing (Default setting for Desktop)
PCI Express Transmitter De-emphasis Enable
0: Tx de-emphasis disabled for mobile mode
1: Tx de-emphasis enabled (Default setting for Desktop)
0 - CLKREQ# power management capability is disabled
1 - CLKREQ# power management capability is enabled
Enable CLKREQ# Power Management
VDDC
VDDCI
+VGA_CORE
VDD_CT
VDDR4
VDDR3
VDDR1
+1.5V_VGA
+1.8V_VGA
+3.3V_Delay
20ms20ms
+VGA_CORE
Power Up/Down Sequence
+1.8V_VGA
R115 *10K_4R115 *10K_4
R122 *10K_4R122 *10K_4
R312 *10K_4R312 *10K_4
R113 *10K_4R113 *10K_4
R315 *10K_4R315 *10K_4
R76 *10K_4R76 *10K_4
R98 *10K_4R98 *10K_4
GND
Seymour-S3
U17E
FCBGA631-AMD-M92-S2
AJ080900T01
GND
Seymour-S3
U17E
FCBGA631-AMD-M92-S2
AJ080900T01
PCIE_VSS#1
AA27
PCIE_VSS#10
AF32
PCIE_VSS#11
AG27
PCIE_VSS#12
AH32
PCIE_VSS#13
K28
PCIE_VSS#14
K32
PCIE_VSS#15
L27
PCIE_VSS#16
M32
PCIE_VSS#17
N25
PCIE_VSS#18
N27
PCIE_VSS#19
P25
PCIE_VSS#2
AB24
PCIE_VSS#20
P32
PCIE_VSS#21
R27
PCIE_VSS#22
T25
PCIE_VSS#23
T32
PCIE_VSS#24
U25
PCIE_VSS#25
U27
PCIE_VSS#26
V32
PCIE_VSS#27
W25
PCIE_VSS#28
W26
PCIE_VSS#29
W27
PCIE_VSS#3
AB32
PCIE_VSS#30
Y25
PCIE_VSS#31
Y32
PCIE_VSS#4
AC24
PCIE_VSS#5
AC26
PCIE_VSS#6
AC27
PCIE_VSS#7
AD25
PCIE_VSS#8
AD32
PCIE_VSS#9
AE27
VSS_MECH#1 A32
VSS_MECH#2 AM1
VSS_MECH#3 AM32
GND#1 A3
GND#10 AD8
GND#11 AE7
GND#12 AG12
GND#13 AH10
GND#14 AH28
GND#15 B10
GND#16 B12
GND#17 B14
GND#18 B16
GND#19 B18
GND#2 A30
GND#20 B20
GND#21 B22
GND#22 B24
GND#23 B26
GND#24 B6
GND#25 B8
GND#26 C1
GND#27 C32
GND#28 E28
GND#29 F10
GND#3 / EVDDQ#2 AA13
GND#30 F12
GND#31 F14
GND#32 F16
GND#33 F18
GND#34 F2
GND#35 F20
GND#36 F22
GND#37 F24
GND#38 F26
GND#39 F6
GND#4 AA16
GND#40 F8
GND#41 G10
GND#42 G27
GND#43 G31
GND#44 G8
GND#45 H14
GND#46 H17
GND#47 H2
GND#48 H20
GND#49 H6
GND#5 AB10
GND#50 J27
GND#51 J31
GND#52 K11
GND#53 K2
GND#54 K22
GND#55 K6
GND#56
M6
GND#57
N11
GND#58
N12
GND#59
N13
GND#6 / EVDDQ#3 AB15
GND#60
N16
GND#61
N18
GND#62
N21
GND#63
P6
GND#64
P9
GND#65
R12
GND#66
R15
GND#67
R17
GND#68
R20
GND#69
T13
GND#7 AB6
GND#70
T16
GND#71
T18
GND#72
T21
GND#73
T6
GND#74
U15
GND#75
U17
GND#76
U20
GND#77
U9
GND#8 AC9
GND#78
V13
GND#79
V16
GND#80
V18
GND#81
Y10
GND#82
Y15
GND#9 AD6
GND#84
Y20 GND#83
Y17
GND#85 T11
GND#86 R11
R106 *10K_4R106 *10K_4
R78 *10K_4R78 *10K_4
R333 10K/F_4R333 10K/F_4
R307 *10K_4R307 *10K_4
LVTMDP
LVDS CONTROL
Seymour-S3
U17F
FCBGA631-AMD-M92-S2
AJ080900T01
LVTMDP
LVDS CONTROL
Seymour-S3
U17F
FCBGA631-AMD-M92-S2
AJ080900T01
DIGON AB12
TXCLK_LN_DPE3N AK14
TXCLK_LP_DPE3P AL15
TXCLK_UN_DPF3N AJ19
TXCLK_UP_DPF3P AH20
TXOUT_L0N_DPE2N AJ15
TXOUT_L0P_DPE2P AH16
TXOUT_L1N_DPE1N AK16
TXOUT_L1P_DPE1P AL17
TXOUT_L2N_DPE0N AJ17
TXOUT_L2P_DPE0P AH18
TXOUT_L3N AK18
TXOUT_L3P AL19
TXOUT_U0N_DPF2N AK20
TXOUT_U0P_DPF2P AL21
TXOUT_U1N_DPF1N AJ21
TXOUT_U1P_DPF1P AH22
TXOUT_U2N_DPF0N AK22
TXOUT_U2P_DPF0P AL23
TXOUT_U3N AJ23
TXOUT_U3P AK24
VARY_BL AB11
R99 *10K_4R99 *10K_4
R321 10K/F_4R321 10K/F_4

5
5
4
4
3
3
2
2
1
1
D D
C C
B B
A A
+1.0V_PCIE_VDDC
+VDDR4
+MPV18
+SPV18 +MPV18
+SPV18
+1.8V_PCIE_VDDR
+VDDCI
+1.8V_VDD_CT
+3V_DELAY
+1.0V_VGA_SPV10
BIF_VDDC
PX_EN#
PX_EN##
+3V
+1.0V_VGA
+3V_VGA
+VGA_CORE
PX_MODE
+1.0V_PCIE_VDDC
BACO_EN
+5V
PX_MODE1PX_MODE
PX_EN
PX_EN#
PX_EN##
PX_EN18
PX_MODE37
+3V2,4,6,8,9,10,11,12,13,14,20,22,23,24,25,27,28,29,30,34,37,39 +1.0V_VGA14,15,36 +3V_VGA37 +VGA_CORE37
VGA_PWROK7,29,36,37
+5V8,11,21,22,23,25,28,30,39
ECPWROK4,10,29
PX_MODE137
+3V_DELAY
+3V_VGA
+1.8V_VGA
+VDDR4
+VGA_CORE
+VGA_CORE
+1.0V_PCIE_VDDC
+1.8V_VGA
+1.8V_PCIE_VDDR
+1.8V_VGA
+1.8V_VDD_CT
+1.0V_VGA
+1.8V_VGA
+1.8V_VGA
+1.5V_VGA
+1.0V_VGA
+VGA_CORE
+5V
+3V
+5V
+VGA_CORE
+1.0V_VGA
BIF_VDDC
+3V
+3V
+1.8V_PCIE_VDDR
Size Document Number Rev
Date: Sheet of
Quanta Computer Inc.
PROJECT : R23
Seymour_Power_and_NC
1A
Custom
17 40Friday, January 28, 2011
Size Document Number Rev
Date: Sheet of
Quanta Computer Inc.
PROJECT : R23
Seymour_Power_and_NC
1A
Custom
17 40Friday, January 28, 2011
Size Document Number Rev
Date: Sheet of
Quanta Computer Inc.
PROJECT : R23
Seymour_Power_and_NC
1A
Custom
17 40Friday, January 28, 2011
17
PCIE_VDDR--PCI-E I/O power. 1.8 V ± 5%
VDD_R3 --IO power for
3.3 V pins (e.g.
GPIO’s). 3.3 V ± 5%
Gated 3.3V
60mA by
VDDC
VDDC+VDDCI
0.85~1.1V(15A peak )( Ripple < 87.2mV)
1.0V(2.0A)
1.5V ( DDR3, MVDDQ = 1.5V@2.0A)
1.8V(500mA)
1.8V(110mA VDD_CT)
1.8V(170mA VDDR4)
1.8V(40mA PCIE_PVDD)
1.0V_VGA(100mA SPV10)
0.95V~1.1V(2A VDDCI)
1.8V(75mA MPV18)
1.8V(90mA SPV18)
Support BACO Mode
PX_EN = 0, for Normal Operation
PX_EN = 1, for BACO MODE
1. No BACO Support :BIF_VDDC shorts with VDDC (Install Ra)
Note1.
2. BACO Support: Refer to the BACO reference
schematics/Application note for detail about BIF_VDDC Rail
if BACO is Supported (Uninstall Ra)
RA
SI
C287
10U/6.3VS_6
C287
10U/6.3VS_6
Q9 AO3416
Q9 AO3416
3
2
1
C81
10U/6.3VS_6
C81
10U/6.3VS_6
L18
PBY160808T-221Y-N/2A_6
L18
PBY160808T-221Y-N/2A_6
R323
100K/F_4
R323
100K/F_4
C317
1U/6.3V_4
C317
1U/6.3V_4
C600
1U/6.3V_4
C600
1U/6.3V_4
C256
0.1U/10V_4
C256
0.1U/10V_4
C319
1U/6.3V_4
C319
1U/6.3V_4
C331
1U/6.3V_4
C331
1U/6.3V_4
U18
TC7SH08FU
U18
TC7SH08FU
2
14
3 5
C521
10U/6.3VS_6
C521
10U/6.3VS_6
C85
1U/6.3V_4
C85
1U/6.3V_4
Q29
2N7002E
Q29
2N7002E
3
2
1
C332
0.1U/10V_4
C332
0.1U/10V_4
R337
1K/F_4
R337
1K/F_4
C306
1U/6.3V_4
C306
1U/6.3V_4
C269
1U/6.3V_4
C269
1U/6.3V_4
POWER
PLL
PCIE
CORE
MEM I/O
MEM CLK
I/O
BACK BIAS
LEVEL
TRANSLATION
ISOLATED
CORE I/O
Seymour-S3
Seymour-S3
U17D
FCBGA631-AMD-M92-S2
AJ080900T01
POWER
PLL
PCIE
CORE
MEM I/O
MEM CLK
I/O
BACK BIAS
LEVEL
TRANSLATION
ISOLATED
CORE I/O
Seymour-S3
Seymour-S3
U17D
FCBGA631-AMD-M92-S2
AJ080900T01
PCIE_PVDD
AM30
MPV18
L8
SPV18
H7
PCIE_VDDC#1 L23
PCIE_VDDC#10 T22
PCIE_VDDC#11 U22
PCIE_VDDC#12 V22
PCIE_VDDC#2 L24
PCIE_VDDC#3 L25
PCIE_VDDC#4 L26
PCIE_VDDC#5 M22
PCIE_VDDC#6 N22
PCIE_VDDC#7 N23
PCIE_VDDC#8 N24
PCIE_VDDC#9 R22
PCIE_VDDR#1 AB23
PCIE_VDDR#2 AC23
PCIE_VDDR#3 AD24
PCIE_VDDR#4 AE24
PCIE_VDDR#5 AE25
PCIE_VDDR#6 AE26
PCIE_VDDR#7 AF25
PCIE_VDDR#8 AG26
SPV10
H8
SPVSS
J7
VDDR1#1
H13
VDDR1#10
K24
VDDR1#11
K9
VDDR1#12
L11
VDDR1#13
L12
VDDR1#14
L13
VDDR1#15
L20
VDDR1#16
L21
VDDR1#17
L22
VDDR1#2
H16
VDDR1#3
H19
VDDR1#4
J10
VDDR1#5
J23
VDDR1#6
J24
VDDR1#7
J9
VDDR1#8
K10
VDDR1#9
K23
VDDR3#1
AA17
VDDR3#2
AA18
VDDR3#3
AB17
VDDR3#4
AB18
VDDR4#1 / VDDR5
V12
VDDR4#2
Y12
VDDRHA
L17
VSSRHA
L16
VDD_CT#1
AA20
VDD_CT#2
AA21
VDD_CT#3
AB20
VDD_CT#4
AB21 VDDC#1 AA15
VDDC#10 T17
VDDC#11 T20
VDDC#12 U13
VDDC#13 U16
VDDC#14 U18
VDDC#19/BIF_VDDC U21
VDDC#16 V15
VDDC#17 V17
VDDC#18 V20
VDDC#15 V21
VDDC#2 N15
VDDC#20 Y13
VDDC#21 Y16
VDDC#22 Y18
VDDC#7 Y21
VDDC#3 N17
VDDC#4 R13
VDDC#5 R16
VDDC#6 R18
VDDC#23 /BIF_VDDC R21
VDDC#8 T12
VDDC#9 T15
VDDCI#1 M13
VDDCI#2 M15
VDDCI#3 M16
VDDCI#4 M17
BBP#1
M11
BBP#2
M12
VDDCI#5 M18
VDDCI#7 M21
VDDCI#6 M20
VDDCI#8 N20
NC#1 / VDDR4
AA11
DVCLK / VDDR4
Y11
NC#3 / VDDR5
V11
NC / VDDR5
U11
VDDR4#3 / VDDR5
U12
L23
PBY160808T-121Y-N/2.5A_6
L23
PBY160808T-121Y-N/2.5A_6
R94
5.1K_4
R94
5.1K_4
C327
1U/6.3V_4
C327
1U/6.3V_4
C280
1U/6.3V_4
C280
1U/6.3V_4
Q41
2N7002E
Q41
2N7002E
3
2
1
C230
1U/6.3V_4
C230
1U/6.3V_4
C323
2.2U/6.3V_4
C323
2.2U/6.3V_4
C520
10U/6.3VS_6
C520
10U/6.3VS_6
C272
1U/6.3V_4
C272
1U/6.3V_4
C249
0.1U/10V_4
C249
0.1U/10V_4
C226
1U/6.3V_4
C226
1U/6.3V_4
C163
10U/6.3VS_6
C163
10U/6.3VS_6
C83
10U/6.3VS_6
C83
10U/6.3VS_6
C150
0.1U/10V_4
C150
0.1U/10V_4
C279
1U/6.3V_4
C279
1U/6.3V_4
L50 BLM18PG471SN1D/1A_6L50 BLM18PG471SN1D/1A_6
C277
1U/6.3V_4
C277
1U/6.3V_4
C209
10U/6.3VS_6
C209
10U/6.3VS_6
C168
1U/6.3V_4
C168
1U/6.3V_4
R500
*0_4
R500
*0_4
C135
1U/6.3V_4
C135
1U/6.3V_4
+
C773
*330u_2.5V_3528
+
C773
*330u_2.5V_3528
12
R336
1K/F_4
R336
1K/F_4
L26
0_8<GroupName>
L26
0_8<GroupName>
C329
1U/6.3V_4
C329
1U/6.3V_4
C167
1U/6.3V_4
C167
1U/6.3V_4
Q26
AO3416
Q26
AO3416
3
2
1
C88
10U/6.3VS_6
C88
10U/6.3VS_6
C243
10U/6.3VS_6
C243
10U/6.3VS_6
TP230TP230
C304
1U/6.3V_4
C304
1U/6.3V_4
C295
0.1U/10V_4
C295
0.1U/10V_4
C268
1U/6.3V_4
C268
1U/6.3V_4
C212
1U/6.3V_4
C212
1U/6.3V_4
C336
1U/6.3V_4
C336
1U/6.3V_4
C404
1U/6.3V_4
C404
1U/6.3V_4
C79
1U/6.3V_4
C79
1U/6.3V_4
C286
2.2U/6.3V_4
C286
2.2U/6.3V_4
C307
10U/6.3VS_6
C307
10U/6.3VS_6
C258
1U/6.3V_4
C258
1U/6.3V_4
C328
1U/6.3V_4
C328
1U/6.3V_4 L24
0_8<GroupName>
L24
0_8<GroupName>
C259
1U/6.3V_4
C259
1U/6.3V_4
Q27
AO3416
Q27
AO3416
3
2
1
C82
10U/6.3VS_6
C82
10U/6.3VS_6
C265
10U/6.3VS_6
C265
10U/6.3VS_6
Q31
2N7002E
Q31
2N7002E
3
2
1
C624
10U/6.3VS_6
C624
10U/6.3VS_6
C136
1U/6.3V_4
C136
1U/6.3V_4
C337
10U/6.3VS_6
C337
10U/6.3VS_6
C92
1U/6.3V_4
C92
1U/6.3V_4
Q30
2N7002E
Q30
2N7002E
3
2
1
C242
0.1U/10V_4
C242
0.1U/10V_4
C247
1U/6.3V_4
C247
1U/6.3V_4
C260
1U/6.3V_4
C260
1U/6.3V_4
C241
1U/6.3V_4
C241
1U/6.3V_4
C299
1U/6.3V_4
C299
1U/6.3V_4
C154
1U/6.3V_4
C154
1U/6.3V_4 C137
1U/6.3V_4
C137
1U/6.3V_4
C86
1U/6.3V_4
C86
1U/6.3V_4
R330
*10K/F_4
R330
*10K/F_4
C305
10U/6.3V_8
C305
10U/6.3V_8
C87
1U/6.3V_4
C87
1U/6.3V_4
C315
10U/6.3VS_6
C315
10U/6.3VS_6
R112 *0_4
R112 *0_4
C266
10U/6.3VS_6
C266
10U/6.3VS_6
Q28
2N7002E
Q28
2N7002E
3
2
1
C519
10U/6.3VS_6
C519
10U/6.3VS_6
C271
2.2U/6.3V_4
C271
2.2U/6.3V_4
L29 BLM18PG471SN1D/1A_6L29 BLM18PG471SN1D/1A_6
C228
1U/6.3V_4
C228
1U/6.3V_4
L22 PBY160808T-121Y-N/2.5A_6L22 PBY160808T-121Y-N/2.5A_6
C645
10U/6.3VS_6
C645
10U/6.3VS_6
C270
2.2U/6.3V_4
C270
2.2U/6.3V_4
C330
1U/6.3V_4
C330
1U/6.3V_4
C395
10U/6.3VS_6
C395
10U/6.3VS_6
C91
1U/6.3V_4
C91
1U/6.3V_4
C294
1U/6.3V_4
C294
1U/6.3V_4
L19 0_6L19 0_6
C297
10U/6.3VS_6
C297
10U/6.3VS_6
C602
0.1U/10V_4
C602
0.1U/10V_4
Q25
2N7002E
Q25
2N7002E
3
2
1
C262
1U/6.3V_4
C262
1U/6.3V_4
C162
10U/6.3VS_6
C162
10U/6.3VS_6
C313
1U/6.3V_4
C313
1U/6.3V_4
L27 PBY160808T-121Y-N/2.5A_6L27 PBY160808T-121Y-N/2.5A_6
C5920.1U/10V_4
C5920.1U/10V_4
C325
22U/6.3VS_8
C325
22U/6.3VS_8
Q10
AO3416
Q10
AO3416
3
2
1
C275
1U/6.3V_4
C275
1U/6.3V_4
C257
1U/6.3V_4
C257
1U/6.3V_4
C293
1U/6.3V_4
C293
1U/6.3V_4 C276
1U/6.3V_4
C276
1U/6.3V_4

5
5
4
4
3
3
2
2
1
1
D D
C C
B B
A A
VMA_ODT1
VMA_BA1
VMA_BA0
VMA_CS1#
VMA_ODT0
VMA_WE1#
VMA_CLK0
VMA_CLK0#
VMA_CLK1
VMA_CLK1#
VMA_MA[13..0]
VMA_CKE0
VMA_WE0#
VMA_CAS1#
VMA_CS0#
VMA_RAS0#
VMA_RAS1#
VMA_CAS0#
VMA_CKE1
MVREFD
VMA_DQ44
VMA_DQ38
VMA_DQ36
VMA_DQ34
VMA_DQ28
VMA_DQ35
VMA_DQ42
VMA_DQ31
VMA_DQ30
VMA_DQ32
VMA_DQ39
VMA_DQ37
VMA_DQ22
VMA_DQ24
VMA_DQ29
VMA_DQ20
VMA_DQ23
VMA_DQ13
VMA_DQ15
VMA_DQ27
VMA_DQ21
VMA_DQ25
VMA_DQ26
VMA_DQ9
VMA_DQ18
VMA_DQ0
VMA_DQ12
VMA_DQ2
VMA_DQ11
VMA_DQ3
VMA_DQ16
VMA_DQ10
MVREFS
VMA_DQ57
VMA_DQ58
VMA_DQ63
VMA_DQ56
VMA_DQ62
VMA_DQ59
VMA_DQ40
VMA_DQ47
VMA_DQ45
VMA_DQ60
VMA_DQ61
VMA_DQ33
VMA_DQ43
VMA_DQ41
VMA_DQ46
VMA_DQ8
VMA_DQ7
VMA_DQ14
VMA_DQ17
VMA_DQ5
VMA_DQ19
VMA_DQ1
VMA_DQ53
VMA_DQ51
VMA_DQ54
VMA_DQ4
VMA_DQ6
VMA_DQ48
VMA_DQ49
VMA_DQ55
VMA_DQ52
VMA_DQ50
VMA_BA2
CLKTESTA
CLKTESTB
DRAM_RST
DRAM_RST
VMA_DQ[63..0]
VMA_DM[7..0]
VMA_WDQS[7..0]
VMA_RDQS[7..0]
VMA_MA0
VMA_MA1
VMA_MA2
VMA_MA3
VMA_BA2
VMA_CLK0#
VMA_ODT1
VMA_ODT0
VMA_CAS1#
VMA_DM5
VMA_DM1
VMA_DM3
VMA_DM4
VMA_DM6
VMA_DM7
VMA_DM2
VMA_DM0
VMA_RAS1#
VMA_WDQS4
VMA_WDQS5
VMA_WDQS2
VMA_WDQS1
VMA_WDQS0
VMA_BA1
VMA_WDQS3
VMA_CS1#
VMA_WDQS7
VMA_WDQS6
VMA_RDQS6
VMA_RDQS7
VMA_RDQS0
VMA_RDQS1
VMA_RDQS2
VMA_CLK1#
VMA_CLK0
VMA_RDQS3
VMA_RDQS5
VMA_RDQS4
VMA_RAS0#
VMA_CAS0#
VMA_CLK1
VMA_BA0
VMA_CS0#
VMA_MA4
VMA_MA5
VMA_MA6
VMA_MA7
VMA_MA8
VMA_MA9
VMA_MA10
VMA_MA11
VMA_MA12
VMA_WE1#
VMA_CKE0
VMA_WE0#
VMA_CKE1
VMA_MA13
DRAM_RST_M
PX_EN
+1.5V_VGA
VMA_CLK019 VMA_CLK0#19
VMA_CLK119 VMA_CLK1#19
VMA_CS0#19
VMA_CS1#19
VMA_MA[13..0]19
VMA_BA019 VMA_BA119
VMA_ODT019 VMA_ODT119
VMA_RAS0#19 VMA_RAS1#19
VMA_CAS0#19 VMA_CAS1#19
VMA_WE0#19 VMA_WE1#19
VMA_CKE019 VMA_CKE119
VMA_BA219
VMA_DQ[63..0]19
VMA_DM[7..0]19
VMA_WDQS[7..0]19
VMA_RDQS[7..0]19
DRAM_RST_M 19
+1.5V_VGA17,19,37
PX_EN 17
+1.5V_VGA
+1.5V_VGA +1.5V_VGA
Size Document Number Rev
Date: Sheet of
Quanta Computer Inc.
PROJECT : R23
Seymour/MEM_Interface
1A
Custom
18 40Friday, January 28, 2011
Size Document Number Rev
Date: Sheet of
Quanta Computer Inc.
PROJECT : R23
Seymour/MEM_Interface
1A
Custom
18 40Friday, January 28, 2011
Size Document Number Rev
Date: Sheet of
Quanta Computer Inc.
PROJECT : R23
Seymour/MEM_Interface
1A
Custom
18 40Friday, January 28, 2011
18
PLACE MVREFD DIVIDERS
AND CAPS CLOSE TO ASIC
support 1Gbit
VRAM ( 64M X 16 )
route 50ohms
single-ended/100ohms diff
and keep short
Debug only, for clock observation,
if not needed, DNI
MVREF TO 1.8V (Ra)
MVREF TO GND (Rb)
40.2R
100R100R
DIVIDER RESISTORS GDDR5 DDR3
40.2R
Ra
Rb Ra
Rb
8/25 SI for AMD.
C316
*0.1U/10V_4
C316
*0.1U/10V_4
MEMORY INTERFACE
Seymour-S3
U17C
AJ080900T01
FCBGA631-AMD-M92-S2
MEMORY INTERFACE
Seymour-S3
U17C
AJ080900T01
FCBGA631-AMD-M92-S2
DQA_0
K27
DQA_1
J29
DQA_10
A28
DQA_11
C28
DQA_12
E27
DQA_13
G26
DQA_14
D26
DQA_15
F25
DQA_16
A25
DQA_17
C25
DQA_18
E25
DQA_19
D24
DQA_2
H30
DQA_20
E23
DQA_21
F23
DQA_22
D22
DQA_23
F21
DQA_24
E21
DQA_25
D20
DQA_26
F19
DQA_27
A19
DQA_28
D18
DQA_29
F17
DQA_3
H32
DQA_30
A17
DQA_31
C17
DQA_32
E17
DQA_33
D16
DQA_34
F15
DQA_35
A15
DQA_36
D14
DQA_37
F13
DQA_38
A13
DQA_39
C13
DQA_4
G29
DQA_40
E11
DQA_41
A11
DQA_42
C11
DQA_43
F11
DQA_44
A9
DQA_45
C9
DQA_46
F9
DQA_47
D8
DQA_48
E7
DQA_49
A7
DQA_5
F28
DQA_50
C7
DQA_51
F7
DQA_52
A5
DQA_53
E5
DQA_54
C3
DQA_55
E1
DQA_56
G7
DQA_57
G6
DQA_58
G1
DQA_59
G3
DQA_6
F32
DQA_60
J6
DQA_61
J1
DQA_62
J3
DQA_63
J5
DQA_7
F30
DQA_8
C30
DQA_9
F27
MEM_CALRP1/DPC_CALR
J8
MVREFDA
K26
MVREFSA
J26
MEM_CALRN0
J25
NC/TESTEN#2
K7
MEM_CALRP0
K25
CASA0B G19
CASA1B G16
CKEA0 K20
CKEA1 J17
CLKA0 H26
CLKA0B H25
CLKA1 G9
CLKA1B H9
CSA0B_0 H22
CSA0B_1 J22
CSA1B_0 G13
CSA1B_1 K13
DQMA_0 E32
DQMA_1 E30
DQMA_2 A21
DQMA_3 C21
DQMA_4 E13
DQMA_5 D12
DQMA_6 E3
DQMA_7 F4
MAA_0 K17
MAA_1 J20
MAA_10 J11
MAA_11 J13
MAA_12 H11
MAA_13/BA2 G11
MAA_14/BA0 J16
MAA_15/BA1 L15
MAA_2 H23
MAA_3 G23
MAA_4 G24
MAA_5 H24
MAA_6 J19
MAA_7 K19
MAA_8 J14
MAA_9 K14
ODTA0 L18
ODTA1 K16
RASA0B G22
RASA1B G17
RDQSA_0 H28
RDQSA_1 C27
RDQSA_2 A23
RDQSA_3 E19
RDQSA_4 E15
RDQSA_5 D10
RDQSA_6 D6
RDQSA_7 G5
PX_EN AB16
RSVD#2 G14
RSVD#3 G20
WDQSA_0 H27
WDQSA_1 A27
WDQSA_2 C23
WDQSA_3 C19
WDQSA_4 C15
WDQSA_5 E9
WDQSA_6 C5
WDQSA_7 H4
WEA0B G25
WEA1B H10
DRAM_RST
L10
CLKTESTA
K8
CLKTESTB
L7
R167
100/F_4
R167
100/F_4
R385 243/F_4R385 243/F_4
R156
100/F_4
R156
100/F_4
R131 5.1K_4R131 5.1K_4
R384 243/F_4R384 243/F_4
C335
120P/50V_4
C335
120P/50V_4
R132 51_4R132 51_4
R129 10_4R129 10_4
R160
40.2/F_4
R160
40.2/F_4
R118
*51.1/F_4
R118
*51.1/F_4
C326
0.1U/10V_4
C326
0.1U/10V_4
R128
5.1K_4
R128
5.1K_4
C333
0.1U/10V_4
C333
0.1U/10V_4
R127 150/F_4R127 150/F_4R175
40.2/F_4
R175
40.2/F_4
C591
*0.1U/10V_4
C591
*0.1U/10V_4
R314
*51.1/F_4
R314
*51.1/F_4

5
5
4
4
3
3
2
2
1
1
D D
C C
B B
A A
VMA_ODT1
VMA_CLK1
VMA_CLK1#
VREFC_VMA4
VREFD_VMA4
VMA_CKE1
VMA_WE1#
VMA_CS1#
VMA_CAS1#
VMA_RAS1#
VMA_CLK0_COMM
VREFC_VMA4 VREFD_VMA4
VMA_MA11
VMA_MA9
VMA_MA10
VMA_MA8
VMA_MA7
VMA_MA6
VMA_MA3
VMA_MA4
VMA_MA5
VMA_MA1
VMA_MA2
VMA_MA0
VMA_MA12
VMA_BA0
VMA_BA1
VMA_BA2
VMA_RDQS6
VMA_RDQS7
VMA_WDQS6
VMA_WDQS7
VMA_DM6
VMA_DM7
DRAM_RST_M
VMA_ZQ4
VMA_CLK1_COMM
VMA_DQ55
VMA_DQ60
VMA_DQ63
VMA_MA[13..0]
VMA_MA13
VMA_DQ52
VMA_DQ51
VMA_DQ48
VMA_DQ49
VMA_DQ58
VMA_DQ56
VMA_DQ54
VMA_DQ50
VMA_DQ53
VMA_DQ62
VMA_DQ61
VMA_DQ59
VMA_DQ57
+1.5V_VGA
VMA_CLK1
VMA_MA12
VMA_MA4
VMA_MA3
VMA_BA0
VMA_WDQS5
VMA_DQ1
VMA_DQ19
DRAM_RST_M
VMA_DQ32
VMA_DQ14
VMA_MA12
VMA_DQ27
VMA_MA2
VMA_BA0
VMA_CLK0
VMA_CS0#
VREFC_VMA1
VMA_WDQS2
VMA_RDQS0
VMA_DQ18
VMA_MA3
VMA_MA0
VMA_MA2
VREFD_VMA2 VREFD_VMA3
VMA_DQ42
VMA_DQ35
VMA_MA10
VMA_RDQS1
VMA_DQ28
VMA_MA6
VMA_BA1
VMA_CLK0
VMA_MA6 VMA_MA7
VMA_DQ10
VMA_DQ7
VMA_DQ5
VMA_DQ46
VMA_DQ44
VMA_MA12
VMA_DQ37
VMA_MA10
VMA_DQ2
VMA_DQ16
VMA_DQ43
VMA_DM5
VMA_DQ36
VMA_DQ38
VMA_MA0
VMA_DM1
VMA_CKE0
VMA_MA13 VMA_MA13
VREFC_VMA3
VMA_RDQS5
VMA_DM4
VMA_DQ31
VMA_CLK0#
VMA_RAS0#
VREFC_VMA3
VMA_DM2
VMA_DQ20
VMA_MA1
VMA_WDQS4
VMA_MA8
VMA_BA2
VMA_DQ8
VMA_MA4
VMA_DQ3
VMA_MA0
VREFC_VMA1
VMA_DM0
VMA_RDQS2
VMA_DQ47
VMA_RDQS4
VMA_DQ34
VMA_DQ12
VMA_WDQS3
VMA_DM3
VMA_DQ29
VMA_MA7
VMA_CAS0#
VREFC_VMA2
VMA_CLK0#
VMA_ZQ1
VMA_DQ17
VMA_DQ33
VMA_MA13
VMA_DQ15
VMA_DQ11
VMA_MA1
VMA_MA8
VMA_CLK1#
VMA_MA1
VMA_MA5
VMA_MA9
VMA_ODT0
VREFC_VMA2
VMA_WDQS1
VMA_WE0#
VREFD_VMA2
VMA_DQ0VMA_MA7
VMA_DQ41
VMA_ZQ3
VMA_MA6
VMA_BA1
VMA_RDQS3
VMA_DQ30
VMA_DQ25
VMA_MA9
VREFD_VMA3
VMA_DQ21
VMA_DQ22
VMA_MA10
VMA_MA4
VMA_MA2
VMA_DQ40
VMA_DQ39
VMA_MA11
VMA_MA5
VMA_DQ23
VMA_MA8
VMA_WDQS0
VMA_DQ9
VMA_ZQ2
VMA_DQ26
VMA_DQ24VMA_MA3
VREFD_VMA1
VMA_DQ6
VMA_MA11
VMA_BA2
VMA_DQ13
VREFD_VMA1
VMA_DQ4
VMA_MA9
VMA_DQ45
VMA_MA11
VMA_MA5
DRAM_RST_M
VMA_WE0#18
VMA_ODT018 VMA_CS0#18
VMA_WE1#18
VMA_CS1#18 VMA_ODT118
VMA_CLK118 VMA_CLK1#18VMA_CLK0#18 VMA_CLK018
VMA_CKE018
VMA_BA018 VMA_BA118 VMA_BA218
VMA_CKE118
VMA_CAS0#18 VMA_CAS1#18 VMA_RAS1#18VMA_RAS0#18
DRAM_RST_M18
VMA_DQ[63..0]18
VMA_DM[7..0]18 VMA_WDQS[7..0]18 VMA_RDQS[7..0]18
VMA_MA[13..0]18
+1.5V_VGA17,18,37
+1.5V_VGA +1.5V_VGA
+1.5V_VGA
+1.5V_VGA +1.5V_VGA
+1.5V_VGA +1.5V_VGA+1.5V_VGA
+1.5V_VGA
+1.5V_VGA
+1.5V_VGA
+1.5V_VGA +1.5V_VGA +1.5V_VGA +1.5V_VGA +1.5V_VGA +1.5V_VGA +1.5V_VGA
+1.5V_VGA
+1.5V_VGA
+1.5V_VGA
Size Document Number Rev
Date: Sheet of
Quanta Computer Inc.
PROJECT : R23
Seymour VRAM(DDR3 BGA96)
3A
Custom
19 40Friday, January 28, 2011
Size Document Number Rev
Date: Sheet of
Quanta Computer Inc.
PROJECT : R23
Seymour VRAM(DDR3 BGA96)
3A
Custom
19 40Friday, January 28, 2011
Size Document Number Rev
Date: Sheet of
Quanta Computer Inc.
PROJECT : R23
Seymour VRAM(DDR3 BGA96)
3A
Custom
19 40Friday, January 28, 2011
19
1GB DDR3
Should be 243
Ohms +-1% Should be 243
Ohms +-1% Should be 243
Ohms +-1% Should be 243
Ohms +-1%
AKD5LZWTW02
SAMSUNG
QCI PN
AKD5EGGT500
HYNIX
SAM 1G
HYU 1G
AKD5MGWT500
AKD5MGWTW00
C400
0.1U/10V_4
C400
0.1U/10V_4
C655
1U/6.3V_4
C655
1U/6.3V_4
C656
10U/6.3VS_6
C656
10U/6.3VS_6
C408
1U/6.3V_4
C408
1U/6.3V_4
C369
0.1U/10V_4
C369
0.1U/10V_4
C357
1U/6.3V_4
C357
1U/6.3V_4
C637
1U/6.3V_4
C637
1U/6.3V_4
R185
4.99K/F_4
R185
4.99K/F_4
C623
0.1U/10V_4
C623
0.1U/10V_4
C633
10U/6.3VS_6
C633
10U/6.3VS_6
C385
0.01U/25V_4
C385
0.01U/25V_4
C405
0.1U/10V_4
C405
0.1U/10V_4
C636
0.1U/10V_4
C636
0.1U/10V_4
C346
0.1U/10V_4
C346
0.1U/10V_4
R169
56.2/F_4
R169
56.2/F_4
C644
0.1U/10V_4
C644
0.1U/10V_4 C396
0.1U/10V_4
C396
0.1U/10V_4
R174
243/F_4
R174
243/F_4
C374
0.01U/25V_4
C374
0.01U/25V_4
100-BALL
SDRAM DDR3
U6
K4W2G1646C-HC11
100-BALL
SDRAM DDR3
U6
K4W2G1646C-HC11
WE
L4
RAS
J4
CAS
K4
CS /CS0
L3
CKE/CKE0
K10
CK
J8
CK
K8
DQSU
B8
BA0
M3
BA1
N9
A2
P4
A3
N3
A4
P9
A5
P3
A6
R9
A7
R3
A8
T9
A9
R4
A10/AP
L8
A11
R8
DQL0 E4
DQL1 F8
DQL2 F3
DQL3 F9
DQL4 H4
DQL5 H9
DQL6 G3
DQL7 H8
VSSQ#D2 D2
VSS#A10 A10
VSS#E2 E2
VSS#B4 B4
NC/ODT1
J2
VDD#B3 B3
VDD#D10 D10
VDDQ#A2 A2
VDDQ#A9 A9
VDDQ#C2 C2
VDDQ#C10 C10
NC/CS1
L2
NC/CE1
J10
VDDQ#E10 E10
ZQ/ZQ0
L9
RESET
T3
DQSL
F4
DMU
D4 DML
E8
VSSQ#B2 B2
VSSQ#B10 B10
VSSQ#D9 D9
VSSQ#E3 E3
DQSU
C8
VSSQ#E9 E9
DQSL
G4
VDDQ#F2 F2
VSSQ#F10 F10
VSSQ#G2 G2
VDDQ#H3 H3
VDDQ#H10 H10
VSSQ#G10 G10
VREFCA
M9
VSS#G9 G9
VDD#G8 G8
ODT/ODT0
K2
A0
N4
A1
P8
VDD#K3 K3
A12/BC
N8
VSS#J3 J3
VDD#K9 K9
DQU1 C4
DQU2 C9
DQU3 C3
DQU4 A8
DQU5 A3
DQU6 B9
DQU7 A4
DQU0 D8
A13
T4
A14
T8
A15/BA3
M8
BA2
M4
VREFDQ
H2
NC/ZQ1
L10
VDD#N2 N2
VDD#N10 N10
VDD#R2 R2
VDD#R10 R10
VSS#J9 J9
VSS#M2 M2
VSS#M10 M10
VSS#P2 P2
VSS#P10 P10
VSS#T2 T2
VSS#T10 T10
VDDQ#D3 D3
NC
A1
NC
T1
NC
A11
NC
T11
C620
0.1U/10V_4
C620
0.1U/10V_4
R401
4.99K/F_4
R401
4.99K/F_4
C345
1U/6.3V_4
C345
1U/6.3V_4
R154
56.2/F_4
R154
56.2/F_4
R383
4.99K/F_4
R383
4.99K/F_4
R386
4.99K/F_4
R386
4.99K/F_4
C643
1U/6.3V_4
C643
1U/6.3V_4
C611
0.1U/10V_4
C611
0.1U/10V_4
C653
1U/6.3V_4
C653
1U/6.3V_4
C614
0.1U/10V_4
C614
0.1U/10V_4
C372
0.1U/10V_4
C372
0.1U/10V_4
C618
0.1U/10V_4
C618
0.1U/10V_4
R378
4.99K/F_4
R378
4.99K/F_4
C406
1U/6.3V_4
C406
1U/6.3V_4
R148
4.99K/F_4
R148
4.99K/F_4
C347
1U/6.3V_4
C347
1U/6.3V_4
R379
243/F_4
R379
243/F_4
C651
0.1U/10V_4
C651
0.1U/10V_4
100-BALL
SDRAM DDR3
U19
K4W2G1646C-HC11
100-BALL
SDRAM DDR3
U19
K4W2G1646C-HC11
WE
L4
RAS
J4
CAS
K4
CS /CS0
L3
CKE/CKE0
K10
CK
J8
CK
K8
DQSU
B8
BA0
M3
BA1
N9
A2
P4
A3
N3
A4
P9
A5
P3
A6
R9
A7
R3
A8
T9
A9
R4
A10/AP
L8
A11
R8
DQL0 E4
DQL1 F8
DQL2 F3
DQL3 F9
DQL4 H4
DQL5 H9
DQL6 G3
DQL7 H8
VSSQ#D2 D2
VSS#A10 A10
VSS#E2 E2
VSS#B4 B4
NC/ODT1
J2
VDD#B3 B3
VDD#D10 D10
VDDQ#A2 A2
VDDQ#A9 A9
VDDQ#C2 C2
VDDQ#C10 C10
NC/CS1
L2
NC/CE1
J10
VDDQ#E10 E10
ZQ/ZQ0
L9
RESET
T3
DQSL
F4
DMU
D4 DML
E8
VSSQ#B2 B2
VSSQ#B10 B10
VSSQ#D9 D9
VSSQ#E3 E3
DQSU
C8
VSSQ#E9 E9
DQSL
G4
VDDQ#F2 F2
VSSQ#F10 F10
VSSQ#G2 G2
VDDQ#H3 H3
VDDQ#H10 H10
VSSQ#G10 G10
VREFCA
M9
VSS#G9 G9
VDD#G8 G8
ODT/ODT0
K2
A0
N4
A1
P8
VDD#K3 K3
A12/BC
N8
VSS#J3 J3
VDD#K9 K9
DQU1 C4
DQU2 C9
DQU3 C3
DQU4 A8
DQU5 A3
DQU6 B9
DQU7 A4
DQU0 D8
A13
T4
A14
T8
A15/BA3
M8
BA2
M4
VREFDQ
H2
NC/ZQ1
L10
VDD#N2 N2
VDD#N10 N10
VDD#R2 R2
VDD#R10 R10
VSS#J9 J9
VSS#M2 M2
VSS#M10 M10
VSS#P2 P2
VSS#P10 P10
VSS#T2 T2
VSS#T10 T10
VDDQ#D3 D3
NC
A1
NC
T1
NC
A11
NC
T11
C628
0.1U/10V_4
C628
0.1U/10V_4
R388
4.99K/F_4
R388
4.99K/F_4
C632
0.1U/10V_4
C632
0.1U/10V_4
C393
1U/6.3V_4
C393
1U/6.3V_4
C627
0.1U/10V_4
C627
0.1U/10V_4
C403
1U/6.3V_4
C403
1U/6.3V_4
R153
4.99K/F_4
R153
4.99K/F_4
C650
0.1U/10V_4
C650
0.1U/10V_4
R400
4.99K/F_4
R400
4.99K/F_4 R151
4.99K/F_4
R151
4.99K/F_4
R389
243/F_4
R389
243/F_4
R183
4.99K/F_4
R183
4.99K/F_4
C642
0.1U/10V_4
C642
0.1U/10V_4
C397
1U/6.3V_4
C397
1U/6.3V_4
C355
1U/6.3V_4
C355
1U/6.3V_4
C622
0.1U/10V_4
C622
0.1U/10V_4
R161
56.2/F_4
R161
56.2/F_4
R181
4.99K/F_4
R181
4.99K/F_4
C410
10U/6.3VS_6
C410
10U/6.3VS_6
C648
1U/6.3V_4
C648
1U/6.3V_4
C626
0.1U/10V_4
C626
0.1U/10V_4
100-BALL
SDRAM DDR3
U20
K4W2G1646C-HC11
100-BALL
SDRAM DDR3
U20
K4W2G1646C-HC11
WE
L4
RAS
J4
CAS
K4
CS /CS0
L3
CKE/CKE0
K10
CK
J8
CK
K8
DQSU
B8
BA0
M3
BA1
N9
A2
P4
A3
N3
A4
P9
A5
P3
A6
R9
A7
R3
A8
T9
A9
R4
A10/AP
L8
A11
R8
DQL0 E4
DQL1 F8
DQL2 F3
DQL3 F9
DQL4 H4
DQL5 H9
DQL6 G3
DQL7 H8
VSSQ#D2 D2
VSS#A10 A10
VSS#E2 E2
VSS#B4 B4
NC/ODT1
J2
VDD#B3 B3
VDD#D10 D10
VDDQ#A2 A2
VDDQ#A9 A9
VDDQ#C2 C2
VDDQ#C10 C10
NC/CS1
L2
NC/CE1
J10
VDDQ#E10 E10
ZQ/ZQ0
L9
RESET
T3
DQSL
F4
DMU
D4 DML
E8
VSSQ#B2 B2
VSSQ#B10 B10
VSSQ#D9 D9
VSSQ#E3 E3
DQSU
C8
VSSQ#E9 E9
DQSL
G4
VDDQ#F2 F2
VSSQ#F10 F10
VSSQ#G2 G2
VDDQ#H3 H3
VDDQ#H10 H10
VSSQ#G10 G10
VREFCA
M9
VSS#G9 G9
VDD#G8 G8
ODT/ODT0
K2
A0
N4
A1
P8
VDD#K3 K3
A12/BC
N8
VSS#J3 J3
VDD#K9 K9
DQU1 C4
DQU2 C9
DQU3 C3
DQU4 A8
DQU5 A3
DQU6 B9
DQU7 A4
DQU0 D8
A13
T4
A14
T8
A15/BA3
M8
BA2
M4
VREFDQ
H2
NC/ZQ1
L10
VDD#N2 N2
VDD#N10 N10
VDD#R2 R2
VDD#R10 R10
VSS#J9 J9
VSS#M2 M2
VSS#M10 M10
VSS#P2 P2
VSS#P10 P10
VSS#T2 T2
VSS#T10 T10
VDDQ#D3 D3
NC
A1
NC
T1
NC
A11
NC
T11
C409
10U/6.3VS_6
C409
10U/6.3VS_6
C639
0.1U/10V_4
C639
0.1U/10V_4
C402
0.1U/10V_4
C402
0.1U/10V_4
C349
1U/6.3V_4
C349
1U/6.3V_4
R165
4.99K/F_4
R165
4.99K/F_4
R405
4.99K/F_4
R405
4.99K/F_4
R159
243/F_4
R159
243/F_4
C641
1U/6.3V_4
C641
1U/6.3V_4
R158
56.2/F_4
R158
56.2/F_4
100-BALL
SDRAM DDR3
U7
K4W2G1646C-HC11
100-BALL
SDRAM DDR3
U7
K4W2G1646C-HC11
WE
L4
RAS
J4
CAS
K4
CS /CS0
L3
CKE/CKE0
K10
CK
J8
CK
K8
DQSU
B8
BA0
M3
BA1
N9
A2
P4
A3
N3
A4
P9
A5
P3
A6
R9
A7
R3
A8
T9
A9
R4
A10/AP
L8
A11
R8
DQL0 E4
DQL1 F8
DQL2 F3
DQL3 F9
DQL4 H4
DQL5 H9
DQL6 G3
DQL7 H8
VSSQ#D2 D2
VSS#A10 A10
VSS#E2 E2
VSS#B4 B4
NC/ODT1
J2
VDD#B3 B3
VDD#D10 D10
VDDQ#A2 A2
VDDQ#A9 A9
VDDQ#C2 C2
VDDQ#C10 C10
NC/CS1
L2
NC/CE1
J10
VDDQ#E10 E10
ZQ/ZQ0
L9
RESET
T3
DQSL
F4
DMU
D4 DML
E8
VSSQ#B2 B2
VSSQ#B10 B10
VSSQ#D9 D9
VSSQ#E3 E3
DQSU
C8
VSSQ#E9 E9
DQSL
G4
VDDQ#F2 F2
VSSQ#F10 F10
VSSQ#G2 G2
VDDQ#H3 H3
VDDQ#H10 H10
VSSQ#G10 G10
VREFCA
M9
VSS#G9 G9
VDD#G8 G8
ODT/ODT0
K2
A0
N4
A1
P8
VDD#K3 K3
A12/BC
N8
VSS#J3 J3
VDD#K9 K9
DQU1 C4
DQU2 C9
DQU3 C3
DQU4 A8
DQU5 A3
DQU6 B9
DQU7 A4
DQU0 D8
A13
T4
A14
T8
A15/BA3
M8
BA2
M4
VREFDQ
H2
NC/ZQ1
L10
VDD#N2 N2
VDD#N10 N10
VDD#R2 R2
VDD#R10 R10
VSS#J9 J9
VSS#M2 M2
VSS#M10 M10
VSS#P2 P2
VSS#P10 P10
VSS#T2 T2
VSS#T10 T10
VDDQ#D3 D3
NC
A1
NC
T1
NC
A11
NC
T11
R146
4.99K/F_4
R146
4.99K/F_4
R392
4.99K/F_4
R392
4.99K/F_4
C654
0.1U/10V_4
C654
0.1U/10V_4

1
1
2
2
3
3
4
4
5
5
6
6
7
7
8
8
A A
B B
C C
D D
PN_BLON
LCDON#
LCDONG
LCDDISCHG
EDIDCLK
EDIDDATA
DPST_PWM
BLON_CON
LVDS_BLON
DISP_ON_L
TXLOUT2-
TXLOUT0-
TXUOUT0-
TXUCLKOUT+
TXLOUT1+
TXLOUT0+
TXLOUT2+
TXUCLKOUT-
TXUOUT0+
TXUOUT2+
TXUOUT2-
TXLCLKOUT-
TXUOUT1+
TXUOUT1-
TXLOUT1-
TXLCLKOUT+
DIGITAL_CLK_L
BLON_CON
DPST_PWM
+3V_CAM
+3V_CAMUSBP2-_R
USBP2+_R
EDIDDATA
EDIDCLK
USBP2- USBP2-_R
USBP2+ USBP2+_R
+VIN_BLIGHT
+3V2,4,6,8,9,10,11,12,13,14,17,22,23,24,25,27,28,29,30,34,37,39
+VIN31,32,33,34,35,36,37,38,39
+3VPCU4,7,26,28,29,31,38
+12VALW9,37,38,39
TXLCLKOUT+11
TXLOUT0+11
TXLCLKOUT-11
TXLOUT0-11
TXLOUT1+11 TXLOUT1-11
TXLOUT2+11 TXLOUT2-11
TXUCLKOUT+11 TXUCLKOUT-11
TXUOUT1+11 TXUOUT1-11
TXUOUT0+11 TXUOUT0-11
TXUOUT2+11 TXUOUT2-11
LCD_BK8 EDIDCLK11 EDIDDATA11
LVDS_BLON11
DISP_ON11
DPST_PWM11
DIGITAL_CLK25
DIGITAL_D125
USBP2-6 USBP2+6
APU_BLEN4
APU_DIGON4
HWPG 4,29,31,32,33,36
EMU_LID29
+3V
+12VALW
+5VS5
+3VLCD_CON
+3VLCD
+VIN
+TRAVIS3.3V +3VLCD_CON
+3V
+TRAVIS3.3V
+VIN
+VIN +VIN
+3V
Size Document Number Rev
Date: Sheet of
Quanta Computer Inc.
PROJECT : R23
LCD CONN/LID/CAM
1A
Custom
20 40Friday, January 28, 2011
Size Document Number Rev
Date: Sheet of
Quanta Computer Inc.
PROJECT : R23
LCD CONN/LID/CAM
1A
Custom
20 40Friday, January 28, 2011
Size Document Number Rev
Date: Sheet of
Quanta Computer Inc.
PROJECT : R23
LCD CONN/LID/CAM
1A
Custom
20 40Friday, January 28, 2011
AO3404 ID
current
5.8A
14.5v
20
LID Switch
1A
EMI
RF
follow L7 Location
EMI & RF
Coupling CAP.
SI EMI
SI EMI
C13
0.022U/25V_4
C13
0.022U/25V_4
2 1
L7
*WCM-2012-900T(400mA)
L7
*WCM-2012-900T(400mA)
1
4 3
2
C769 *0.1U/25V_4C769 *0.1U/25V_4
C767 *0.1U/25V_4C767 *0.1U/25V_4
C48 *0.01U/25V_4C48 *0.01U/25V_4
R44 0_4R44 0_4C768 *150P/50V_4C768 *150P/50V_4
C73
*4.7U/25V_8
C73
*4.7U/25V_8
C20 *10P/50V_4C20 *10P/50V_4
C753 *0.1U/25V_4C753 *0.1U/25V_4
R57
100K/F_4
R57
100K/F_4
C78
0.1U/25V_4
C78
0.1U/25V_4
C755 *0.1U/25V_4C755 *0.1U/25V_4
L6
SBK160808T-601Y-N/0.2A_6
L6
SBK160808T-601Y-N/0.2A_6
C762 *0.1U/25V_4C762 *0.1U/25V_4
C803 *150P/50V_4C803 *150P/50V_4
C756 *0.1U/25V_4C756 *0.1U/25V_4
R789 0_4R789 0_4
R65
100K/F_4
R65
100K/F_4
12
C766 150P/50V_4C766 150P/50V_4
C751 *0.1U/25V_4C751 *0.1U/25V_4
C759 *0.1U/25V_4C759 *0.1U/25V_4
C17 *10P/50V_4C17 *10P/50V_4 C16 *0.047U/10V_4C16 *0.047U/10V_4
12
C101 22P/50V_4C101 22P/50V_4
R46 0_4R46 0_4
CN2
GS12407-11141-9H
CN2
GS12407-11141-9H
1
3
5
7
9
11
13
15
17
19
21
23
25
27
29
2
4
6
8
10
12
14
16
18
20
22
24
26
28
30
G_0
G_1
G_4
G_5
31
32
33
34
35
36
37
38
39
40
G_2
G_3
C770 *0.1U/25V_4C770 *0.1U/25V_4
R49 1K/F_4R49 1K/F_4
Q4
DTC144EUA
Q4
DTC144EUA
1 3
2
Q3
2N7002E
Q3
2N7002E
3
2
1
R24
330K_6
R24
330K_6
1 2
C761 470P/50V_4C761 470P/50V_4
R25 2.2K_4R25 2.2K_4
Q1
AO3404
Q1
AO3404
3
2
1
L4
HCB2012KF-600T30/3A_8
L4
HCB2012KF-600T30/3A_8
Q5
2N7002E
Q5
2N7002E
3
2
1
C758 *0.1U/25V_4C758 *0.1U/25V_4
C752 *0.1U/25V_4C752 *0.1U/25V_4
R43 0_4R43 0_4
C757 *0.1U/25V_4C757 *0.1U/25V_4
R45 100K/F_4R45 100K/F_4
C764 150P/50V_4C764 150P/50V_4
D23 *CH501H-40PTD23 *CH501H-40PT
2 1
C760 *0.1U/25V_4C760 *0.1U/25V_4
R54 0_4R54 0_4
C15 *0.047U/10V_4C15 *0.047U/10V_4
12
C14
*0.01U/25V_4
C14
*0.01U/25V_4
C40
*10P/50V_4
C40
*10P/50V_4
R72
22_8
R72
22_8
12
C96
0.1U/25V_4
C96
0.1U/25V_4
C754 *0.1U/25V_4C754 *0.1U/25V_4
R788 *1K/F_4R788 *1K/F_4
C18 1000P/50V_4C18 1000P/50V_4
R69 100K/F_4R69 100K/F_4D3 RB500V-40D3 RB500V-40
C763 *0.1U/25V_4C763 *0.1U/25V_4
Q2
*DTC144EUA
Q2
*DTC144EUA
1 3
2
R790 *0_4R790 *0_4
C12
0.1U/10V_4
C12
0.1U/10V_4
L8
FBM2125 HM330-T/4A_8
L8
FBM2125 HM330-T/4A_8
R26 2.2K_4R26 2.2K_4
C765 150P/50V_4C765 150P/50V_4
C77
0.01U/25V_4
C77
0.01U/25V_4
C61 33P/50V_4C61 33P/50V_4
C804 *150P/50V_4C804 *150P/50V_4
C45 *4.7U/6.3V_6C45 *4.7U/6.3V_6
C44
*10P/50V_4
C44
*10P/50V_4

1
1
2
2
3
3
4
4
5
5
6
6
7
7
8
8
A A
B B
C C
D D
HDMI_SDATA
C_TXC_HDMI-
C_TX1_HDMI-
C_TX1_HDMI+
C_TX0_HDMI+
C_TX0_HDMI-
C_TXC_HDMI+
HDMI_HPD_LHDMI_DET
C_TX1_HDMI-
C_TX1_HDMI+
C_TX0_HDMI+
C_TX0_HDMI-
C_TX2_HDMI-
C_TXC_HDMI-
C_TXC_HDMI+
C_TX0_HDMI-
C_TXC_HDMI+
C_TX1_HDMI+
C_TXC_HDMI-
C_TX1_HDMI-
C_TX2_HDMI+
C_TX0_HDMI+
C_TX2_HDMI-
C_TX0_HDMI+
C_TXC_HDMI-
C_TX2_HDMI-
C_TX1_HDMI-
C_TX0_HDMI-
C_TX1_HDMI+
C_TX2_HDMI+
C_TXC_HDMI+
HDMI_SDATA
HDMI_SCLK HDMI_DETHDMI_DET_R
HDMI_HPD_Q
C_TX2_HDMI+
C_TX2_HDMI+
C_TX2_HDMI-
HDMI_SCLK
INT_HDMI_AUXN4
INT_HDMI_AUXP4 HDMI_HPD_Q4
C_TX2_HDMI+2 C_TX2_HDMI-2
C_TX1_HDMI+2 C_TX1_HDMI-2
C_TX0_HDMI+2 C_TX0_HDMI-2
C_TXC_HDMI+2 C_TXC_HDMI-2
+5V_FUSE
+5V
+5V_FUSE
+5V
+1.5V+1.5V
+5V_FUSE
+1.5V
+5V
+1.5V
+5V_FUSE
Size Document Number Rev
Date: Sheet of
Quanta Computer Inc.
PROJECT : R23
HDMI CONN
1A
Custom
21 40Friday, January 28, 2011
Size Document Number Rev
Date: Sheet of
Quanta Computer Inc.
PROJECT : R23
HDMI CONN
1A
Custom
21 40Friday, January 28, 2011
Size Document Number Rev
Date: Sheet of
Quanta Computer Inc.
PROJECT : R23
HDMI CONN
1A
Custom
21 40Friday, January 28, 2011
21
1A
EMI reserve.
Close to HDMI Connector
Cost down backup solution
of HDMI DDC Level Shift
Add I2C Level Shift IC Circuit
HDMI PORT
HDMI HPD SENSE
D.G recommend 604ohm
SI
SI EMI
L48 0_6L48 0_6
R791 604/F_4R791 604/F_4
F1 FUSE1.1A6V_POLYF1 FUSE1.1A6V_POLY
12
D22
*RB501V-40
D22
*RB501V-40
2 1
L32 *WCM2012-90L32 *WCM2012-90
1
4 3
2
Q65
*MMBT3904-7-F
Q65
*MMBT3904-7-F
2
1 3
C1045
0.1U/10V_4
C1045
0.1U/10V_4
U42
PCA9306DCUR
U42
PCA9306DCUR
GND
1
VREF1
2
SCL1
3
SDA2 5
VREF2 7
EN 8
SDA1
4
SCL2 6
R795 604/F_4R795 604/F_4
D21
*RB501V-40
D21
*RB501V-40
2 1
C213
*0.1U/10V_4
C213
*0.1U/10V_4
Q66
*MMBT3904-7-F
Q66
*MMBT3904-7-F
2
1 3
R794 604/F_4R794 604/F_4
L31 *WCM2012-90L31 *WCM2012-90
1
4 3
2
R796 604/F_4R796 604/F_4
R506 *100/F_4R506 *100/F_4
R793 604/F_4R793 604/F_4
CN18
HDMI CONN
DFHD19MR130
hdmi-100042mr019s172zl-19p-v
CN18
HDMI CONN
DFHD19MR130
hdmi-100042mr019s172zl-19p-v
D2+
1
D2-
3
D1 Shield 5
D0+
7
D0-
9
CK Shield 11
CE Remote 13
DDC CLK
15
GND 17
HP DET
19
D2 Shield 2
D1+
4
D1-
6
D0 Shield 8
CK+
10
CK-
12
DDC DATA
16
+5V
18
SHELL1 20
SHELL2 21
NC 14
R319
200K/F_4
R319
200K/F_4
C1046
0.1U/10V_4
C1046
0.1U/10V_4
R318 200K/F_4R318 200K/F_4
R320
2K/F_4
R320
2K/F_4
R805 200K/F_4R805 200K/F_4
C569
220P/50V_4
C569
220P/50V_4
R801
1K/F_4
R801
1K/F_4
Q68
2N7002E
Q68
2N7002E
3
2
1
R505 *100/F_4R505 *100/F_4
R799
*2K/F_4
R799
*2K/F_4
Q8
DMN601K-7
Q8
DMN601K-7
3
2
1
D7
CH501H-40PT
D7
CH501H-40PT
21
R507 *100/F_4R507 *100/F_4
C219
0.1U/10V_4
C219
0.1U/10V_4
R800
*2K/F_4
R800
*2K/F_4
R797 604/F_4R797 604/F_4
R803
10K/F_4
R803
10K/F_4
R804
100K/F_4
R804
100K/F_4
R798 604/F_4R798 604/F_4
C310*10P/50V_4 C310*10P/50V_4
L28 *WCM2012-90L28 *WCM2012-90
1
4 3
2
Q67
2N7002E
Q67
2N7002E
3
2
1
C594 *0.1U/10V_4C594 *0.1U/10V_4D20
CH501H-40PT
D20
CH501H-40PT
21
R504 *100/F_4R504 *100/F_4
C303*10P/50V_4 C303*10P/50V_4
L30 *WCM2012-90L30 *WCM2012-90
1
4 3
2
R802
1K/F_4
R802
1K/F_4
R816
100K/F_4
R816
100K/F_4
R792 604/F_4R792 604/F_4
R316
2K/F_4
R316
2K/F_4

1
1
2
2
3
3
4
4
5
5
6
6
7
7
8
8
A A
B B
C C
D D
CRT_VSYNC1
CRT_HSYNC1
+5V_CRT2
CRT_BYP
CRT_B1
CRT_R1
CRT_G1
CRTVSYNC
CRTHSYNC
FCH_CRT_GRE
FCH_CRT_BLU
FCH_CRT_RED
CRTDDCDAT2
CRTDDCCLK2
FCH_CRT_VSYNC
FCH_CRT_HSYNC
+5V_CRT2
FCH_DDCCLK
FCH_DDCDAT
CRTDDCDAT2
CRTHSYNC
CRTVSYNC
CRTDDCCLK2
CRT_B1
CRT_G1
CRT_R1
FCH_CRT_RED8
FCH_CRT_GRE8
FCH_CRT_BLU8
FCH_CRT_VSYNC 8
FCH_CRT_HSYNC 8
FCH_DDCCLK 8
FCH_DDCDAT 8
+3V
+5V
+5V_FUSE
+5V_FUSE
+3V
+5V
Size Document Number Rev
Date: Sheet of
Quanta Computer Inc.
PROJECT : R23
CRT,Hole
1A
Custom
22 40Friday, January 28, 2011
Size Document Number Rev
Date: Sheet of
Quanta Computer Inc.
PROJECT : R23
CRT,Hole
1A
Custom
22 40Friday, January 28, 2011
Size Document Number Rev
Date: Sheet of
Quanta Computer Inc.
PROJECT : R23
CRT,Hole
1A
Custom
22 40Friday, January 28, 2011
EMI
CRT PORT 22
HOLE
VGA
CPU
For EMI
SI EMI
R13
2.7K_4
R13
2.7K_4
L3 BK1608LL680/0.2A_6L3 BK1608LL680/0.2A_6
H14
*h-c354d118p2
h-c354d118p2
H14
*h-c354d118p2
h-c354d118p2
1
H4
*H-C354I158D118P2
H-C354I158D118P2
H4
*H-C354I158D118P2
H-C354I158D118P2
1
H13
*h-c236d118p2
H-tc354bc236d118p2
H13
*h-c236d118p2
H-tc354bc236d118p2
1
C3 10P/50V_4C3 10P/50V_4
H10
*h-tc248bc197d150p2
h-tc248bc197d150p2
H10
*h-tc248bc197d150p2
h-tc248bc197d150p2
1
R3 2.2K_4R3 2.2K_4
C9
5.6P/16V_4
C9
5.6P/16V_4
H9
*h-tc248bc197d150p2
h-tc248bc197d150p2
H9
*h-tc248bc197d150p2
h-tc248bc197d150p2
1
L2 BK1608LL680/0.2A_6L2 BK1608LL680/0.2A_6
C5 0.22U/6.3V_4C5 0.22U/6.3V_4
H8
*H-C354I158D118P2
H-C354I158D118P2
H8
*H-C354I158D118P2
H-C354I158D118P2
1
R16
150/F_4
R16
150/F_4
C1 *470P/50V_4C1 *470P/50V_4
H12
*H-C354I158D118P2
H-C354I158D118P2
H12
*H-C354I158D118P2
H-C354I158D118P2
1
PAD2
*EMIPAD
PAD2
*EMIPAD
1
C8
5.6P/16V_4
C8
5.6P/16V_4
C7
5.6P/16V_4
C7
5.6P/16V_4
H15
*h-c354d118p2
h-c354d118p2
H15
*h-c354d118p2
h-c354d118p2
1
H5
*h-tc248bc197d150p2
h-tc248bc197d150p2
H5
*h-tc248bc197d150p2
h-tc248bc197d150p2
1
C11
5.6P/16V_4
C11
5.6P/16V_4
CN12
CRT CONN
CN12
CRT CONN
15
14
13
12
111
2
3
4
5
6
7
8
9
10
1617
H2
*h-c236d118p2
h-c236d118p2
H2
*h-c236d118p2
h-c236d118p2
1
R22
150/F_4
R22
150/F_4
C223
0.1U/10V_4
C223
0.1U/10V_4
R2 2.2K_4R2 2.2K_4
C10
5.6P/16V_4
C10
5.6P/16V_4
C4 *470P/50V_4C4 *470P/50V_4
R6 22_4R6 22_4
R11
2.7K_4
R11
2.7K_4
R19
150/F_4
R19
150/F_4
L1 BK1608LL680/0.2A_6L1 BK1608LL680/0.2A_6
H11
*h-c354d118p2
h-c354d118p2
H11
*h-c354d118p2
h-c354d118p2
1
H1
*h-c354d118p2
h-c354d118p2
H1
*h-c354d118p2
h-c354d118p2
1
C2 10P/50V_4C2 10P/50V_4
D1 RB501V-40D1 RB501V-40
21
C6
5.6P/16V_4
C6
5.6P/16V_4
U1
IP4772
U1
IP4772
VCC_SYNC
1
VCC_VIDEO
2
VIDEO_1
3
VIDEO_2
4
VCC_DDC
7
GND
6
BYP
8
VIDEO_3
5
SYNC_OUT2 16
SYNC_OUT1 14
SYNC_IN2 15
SYNC_IN1 13
DDC_IN1 10
DDC_IN2 11
DDC_OUT1 9
DDC_OUT2 12
H6
*h-c354d118p2
h-c354d118p2
H6
*h-c354d118p2
h-c354d118p2
1
H3
*h-c354d118p2
h-c354d118p2
H3
*h-c354d118p2
h-c354d118p2
1
R8 22_4R8 22_4
H7
*IINTEL-CPU-BKT2
INTEL-CPU-BKT2
H7
*IINTEL-CPU-BKT2
INTEL-CPU-BKT2
1
2
3
4

1
1
2
2
3
3
4
4
5
5
6
6
7
7
8
8
A A
B B
C C
D D
THERM_OVER#
+5V_FAN
+5V_FAN
SATA_RXN0_C
SATA_RXP0_C
SATA_RXN1_C
SATA_RXP1_C
SATA_TXP0_C
SATA_TXN0_C
SATA_TXP1_C
SATA_TXN1_C
ZERO_ODD_DA#
ZERO_ODD_DP#
VFAN29
FAN1SIG29
SATA_RXP1 8
SATA_RXN1 8
SATA_RXP0 8
SATA_RXN0 8
ODD_PWR8
ODD_PD29
ODD_DA#_FCH 6
ODD_PLUGIN# 6
SATA_TXP0 8
SATA_TXN0 8
SATA_TXP1 8
SATA_TXN1 8
+5V
+5V
+5V
+3V
+5V_ODD
+5V
+5V_ODD
+3V
+5V
+5V_ODD
+5V
+3V
Size Document Number Rev
Date: Sheet of
Quanta Computer Inc.
PROJECT : R23
HDD/ODD/FAN
1A
Custom
23 40Friday, January 28, 2011
Size Document Number Rev
Date: Sheet of
Quanta Computer Inc.
PROJECT : R23
HDD/ODD/FAN
1A
Custom
23 40Friday, January 28, 2011
Size Document Number Rev
Date: Sheet of
Quanta Computer Inc.
PROJECT : R23
HDD/ODD/FAN
1A
Custom
23 40Friday, January 28, 2011
SATA ODD CONNECTOR
CPU FAN
1 2 3 4
5678
Gnd shape
G995 layout notice
FANPWR = 1.6*VSET
30 MIL
SATA HDD CONNECTOR
120 mils
Main HDD
High : ODD power on
Low : ODD power down
Bypass CAP close conn
23
SATA ODD
19
1
CN7
SATA ODD
DFHS13FS022
sata-ah534-00-13p-r
19
1
CN7
SATA ODD
DFHS13FS022
sata-ah534-00-13p-r
19
18
17
16
15
14
13
12
11
10
9
8
7
6
5
4
3
2
1
C685
10U/6.3V_8
C685
10U/6.3V_8
Q69
2N7002E
Q69
2N7002E
3
2
1
C686
0.1U/10V_4
C686
0.1U/10V_4
C1052
.027U/25V_6
C1052
.027U/25V_6
2 1
C690
0.1U/10V_4
C690
0.1U/10V_4
R817
1M/F_4
R817
1M/F_4
C917 0.01U/25V_4C917 0.01U/25V_4
R820 0_4R820 0_4
R819 10K/F_4R819 10K/F_4
Q71
2N7002E
Q71
2N7002E
3
2
1
R278
*0_8
R278
*0_8
C481
4.7U/6.3V_6
C481
4.7U/6.3V_6
C518 2.2U/6.3V_4C518 2.2U/6.3V_4
R821
10K/F_4
R821
10K/F_4
C674 0.01U/25V_4C674 0.01U/25V_4
19
1
CN23
SATA HDD(1ST)
DFHS13FS022
sata-ah534-00-13p-r
19
1
CN23
SATA HDD(1ST)
DFHS13FS022
sata-ah534-00-13p-r
19
18
17
16
15
14
13
12
11
10
9
8
7
6
5
4
3
2
1
Q70
IRLML6401TRPBF
Q70
IRLML6401TRPBF
3
2
1
U2
G991PV11
U2
G991PV11
/FON
1
VIN
2VO 3
VSET
4
GND 5
GND 6
GND 7
GND 8
C502
0.1U/10V_4
C502
0.1U/10V_4
R818
10K/F_4
R818
10K/F_4
C672 0.01U/25V_4C672 0.01U/25V_4
C1051
1000P/50V_4
C1051
1000P/50V_4
C517 0.1U/10V_4C517 0.1U/10V_4
C682
0.1U/10V_4
C682
0.1U/10V_4
C37
1U/6.3V_4
C37
1U/6.3V_4
C920 0.01U/25V_4C920 0.01U/25V_4
C489
10U/6.3V_8
C489
10U/6.3V_8
Q72
2N7002E
Q72
2N7002E
3
2
1
C501 0.01U/25V_4C501 0.01U/25V_4
C490
10U/6.3V_8
C490
10U/6.3V_8
C918 0.01U/25V_4C918 0.01U/25V_4
C485
0.1U/10V_4
C485
0.1U/10V_4
C919 0.01U/25V_4C919 0.01U/25V_4
C500 0.01U/25V_4C500 0.01U/25V_4
R822 *0_4R822 *0_4
CN16
FAN CONN
DFHD03MR029
53398-0310-3P-L
CN16
FAN CONN
DFHD03MR029
53398-0310-3P-L
1
1
2
2
3
344
55
R290 4.7K_4R290 4.7K_4
R42 10K/F_4R42 10K/F_4

5
5
4
4
3
3
2
2
1
1
D D
C C
B B
A A
SD_D2
SD_D1
DV33_18 SD_CLK
SD_CMD
SD_D0
DV12_S
SD_D3
RREF
SD_D2_R
AV12
DV12
AV12 DV12
PCIE_RXP2_CARD_C
PCIE_RXN2_CARD_C
CARD_PCIE_RST#
PCIE_CARD_CLKREQ#
SD_D3
SD_CMD
SD_CLK
SD_D1
SD_D0
SD_D2
SD_CD#
SD_WP
SD_WP
SD_CD#
SD_D3_R
SD_CMD_R
SD_CLK_R
SD_D0_R
SD_D1_R
CLK_PCIE_CARD_P7
CLK_PCIE_CARD_N7
PCIE_RXP2_CARD2
PCIE_TXN2_CARD2
PCIE_RXN2_CARD2
PCIE_TXP2_CARD2
CARD_PCIE_RST#7
PCIE_CARD_CLKREQ#6
CARD_EECS 6
+3VCARD
+3V
+3VCARD
+3V
Size Document Number Rev
Date: Sheet of
Quanta Computer Inc.
PROJECT : R23
RTS5219 & CR SOCKET &HOLE
1A
Custom
24 40Friday, January 28, 2011
Size Document Number Rev
Date: Sheet of
Quanta Computer Inc.
PROJECT : R23
RTS5219 & CR SOCKET &HOLE
1A
Custom
24 40Friday, January 28, 2011
Size Document Number Rev
Date: Sheet of
Quanta Computer Inc.
PROJECT : R23
RTS5219 & CR SOCKET &HOLE
1A
Custom
24 40Friday, January 28, 2011
24
Reserved
close to chip pin
Reserved
RTS5219 max output current for ..
PIN 10 >= 800mA
PIN 12 >=400mA
Footprint lqfp48-9x9-5-1_6h
+3V3 cap place close chip
CLOSE CONN
close to chip pin
close to chip pin
SI
SI EMI
L55
*0_6
L55
*0_6
C735
0.1U/10V_4
C735
0.1U/10V_4
C717 0.1U/10V_4C717 0.1U/10V_4
C713 0.1U/10V_4C713 0.1U/10V_4
R492 0_4R492 0_4
C710 0.1U/10V_4C710 0.1U/10V_4
C732
0.1U/10V_4
C732
0.1U/10V_4
C505*0.1U/10V_4 C505*0.1U/10V_4
C504 4.7U/6.3V_6C504 4.7U/6.3V_6
C510 10P/50V_4C510 10P/50V_4
R488 0_4R488 0_4
CN9
CARD READER SOCKET
CN9
CARD READER SOCKET
SD-DAT2 9
SD-DAT3 1
SD-CMD 2
GND1 3
GND2 6
SD-VCC 4
SD-CLK 5
SD-DAT0 7
SD-DAT1 8
SHIELD1-GND 12
SHIELD2-GND 13
SHIELD3-GND 14
SHIELD4-GND 15
SD-CD 10
SD-W P 11
C721 0.1U/10V_4C721 0.1U/10V_4
C509
10U/6.3V_8
C509
10U/6.3V_8
R284 22_4R284 22_4
R487 0_4R487 0_4
C726
10U/6.3V_8
C726
10U/6.3V_8
R283 0_4R283 0_4
R285 0_4R285 0_4
C734
*4.7U/6.3V_6
C734
*4.7U/6.3V_6
C691 0.1U/10V_4C691 0.1U/10V_4
R470 6.2K/F_4R470 6.2K/F_4
U28
Realtek RTS5219
U28
Realtek RTS5219
SD_D2 25
SP5 28
SP6 29
SP7 30
SP8 31
SP9 32
SP10 33
SP11 34
SP12 35
SP13 36
GND 26
DV12_S 27
HSIP
1
HSIN
2
REFCLKP
3
REFCLKN
4
AV12
5
HSOP
6
HSON
7
GND
8
DV12
9
Card1_3V3
10
3V3_IN
11
Card2_3V3
12
XD_CD#
13
DV33_18
14
GND
15
SP1
16
SP2
17
SP3
18
SP4
19
SD_D1
20
SD_D0
21
SD_CLK
22
SD_CMD
23
SD_D3
24 SP14 37
SP15 38
SD_CD# 39
MS_INS# 40
GPIO/EEDI 41
EESK 42
EECS 43
EEDO 44
PERST# 45
CLK_REQ# 46
3V3_IN 47
RREF 48
C725 4.7U/6.3V_6C725 4.7U/6.3V_6
C5080.1U/10V_4 C5080.1U/10V_4
R281
*150K/F_4
R281
*150K/F_4

A
A
B
B
C
C
D
D
E
E
1 1
SENSE_B
SENSE_A
AMP_BEEP
CAP-
SENSE_B
SENSE_A
CAP+
R_SPK-
R_SPK+
L_SPK-
HD_SDIN0
L_SPK+
+3V_DVDD_CORE
ACZ_RST#_AUDIO
ADC_EAPD#
ACZ_SDOUT_AUDIO
ACZ_SYNC_AUDIO
BIT_CLK_AUDIO
AMP_BEEP_R2
R_SPK+
R_SPK-
L_SPK-
L_SPK+
ADC_CAP2ADC_VREG
HPOUT_R
HPOUT_L
AMP_BEEP_L
DMIC_CLK_R
ADC_VREFFILT
DMIC0
ACZ_SDIN0BIT_CLK_AUDIO
ACZ_RST#_AUDIO
MIC_L
MIC_R
VREFOUT_C
R_SPK+_R
R_SPK-_R
L_SPK-_R
L_SPK+_R
+5V_AVDD
ADC_V-
+3V2,4,6,8,9,10,11,12,13,14,17,20,22,23,24,27,28,29,30,34,37,39
DIGITAL_D120 DIGITAL_CLK20
+5V8,11,17,21,22,23,28,30,39
VOLMUTE#29
HPOUT_L 26
HPOUT_R 26
SENSE_A 26
ACZ_SDOUT_AUDIO6
ACZ_SDIN06
BIT_CLK_AUDIO6
ACZ_SYNC_AUDIO6
ACZ_RST#_AUDIO6
ACZ_SPKR 6
MIC_R 26
MIC_L 26
VREFOUT_C 26
AGND
+5V+4.75VAVDD
AGND
+5V
+4.75VAVDD
+3V
AGND
+3V
+5V
AGND
+3V
AGND
AGND
+5V_AVDD
+5V_AVDD
AGND
AGND AGND AGND
+5V_AVDD
AGND
AGND
AGND
+3V
+5V_AVDD
Size Document Number Rev
Date: Sheet of
Quanta Computer Inc.
PROJECT : R23
Azalia 92HD80
1A
Custom
25 40Friday, January 28, 2011
Size Document Number Rev
Date: Sheet of
Quanta Computer Inc.
PROJECT : R23
Azalia 92HD80
1A
Custom
25 40Friday, January 28, 2011
Size Document Number Rev
Date: Sheet of
Quanta Computer Inc.
PROJECT : R23
Azalia 92HD80
1A
Custom
25 40Friday, January 28, 2011
25
TO Internal Speakers
HDA Bus
Close to CODEC
>40mils trace
Close to CODEC
Close to CODEC
INT. SPEAKER
Vset=1.242V
>40mils trace
TO Headphone jack
EMI Request
Close to CODEC
AGND SHIELD
AGND SHIELD
AGND SHIELD
TO Digital MICTO Digital MIC
Close to CODEC
Close to CODEC
FOR EMI
Check SB side and
vendor reply it
should reserve only
TO Audio Jack MIC
C719
1U/6.3V_4
C719
1U/6.3V_4
L52
0_6
L52
0_6
C743 220P/50V_4C743 220P/50V_4
C712
33P/50V_4
C712
33P/50V_4
L61 SBK160808T-221Y-N/0.2A_6L61 SBK160808T-221Y-N/0.2A_6
CN11
INT SPEAKER CONN
CN11
INT SPEAKER CONN
1
2
3
4
R282 *0_8/SR282 *0_8/S
Digital
Analog
U27
92HD80B1X5NLGXTA48
Digital
Analog
U27
92HD80B1X5NLGXTA48
DVDD_CORE
1
DVDD_IO
3
DMIC_CLK/GPIO1
2
DMIC0/GPIO2
4
SPKR_PORT_D_R- 43
SPKR_PORT_D_R+ 44
PVDD 45
DMIC1/GPIO0/SPDIF_OUT_1
46
HDA_SDO
5
HDA_BITCLK
6
DVSS
7
HDA_SDI
8
DVDD
9
HDA_SYNC
10
HDA_RST#
11
SPDIF_OUT_0
48
EAPD
47
MONO_OUT
25
AVDD 38
AVSS
26
PVSS
42
AVSS
33
AVDD 27
PVDD 39
SPKR_PORT_D_L- 41
VREG
37
VREFFILT
21
CAP2
22
HP0_PORT_A_L 28
VREFOUT_A_or_F 23
VREFOUT_C 24
HP0_PORT_A_R 29
CAP-
35
CAP+
36
SENSE_B 14
PORT_E_L 15
HP1_PORT_B_L 31
PORT_E_R 16
PORT_F_L 17
AVSS
30 PORT_F_R 18
PORT_C_L 19
PORT_C_R 20
PC_BEEP 12
HP1_PORT_B_R 32
SPKR_PORT_D_L+ 40
SENSE_A 13
V-
34
DAP
49
C693
10U/6.3VS_6
C693
10U/6.3VS_6
C709 *10P/50V_4C709 *10P/50V_4
C694
1U/6.3V_4
C694
1U/6.3V_4
C697
10U/6.3VS_6
C697
10U/6.3VS_6
C744
0.1U/10V_4
C744
0.1U/10V_4
U25
TPS793475
U25
TPS793475
Vout
5
BYP
4
GND
2EN 3
Vin 1
C681
1U/6.3V_4
C681
1U/6.3V_4
R498
10K/F_4
R498
10K/F_4
R467 10K/F_4R467 10K/F_4
C699 10P/50V_4C699 10P/50V_4
C678
1U/6.3V_4
C678
1U/6.3V_4
C727
0.1U/10V_4
C727
0.1U/10V_4
C748 220P/50V_4C748 220P/50V_4
R486 *0_4R486 *0_4
C687
10U/6.3VS_6
C687
10U/6.3VS_6
C680
0.1U/10V_4
C680
0.1U/10V_4
C707
4.7U/6.3V_6
C707
4.7U/6.3V_6
12
C739
0.1U/10V_4
C739
0.1U/10V_4
C684
1U/6.3V_4
C684
1U/6.3V_4
R276 *0_4R276 *0_4
R489 2.49K/F_4R489 2.49K/F_4
C718
0.1U/10V_4
C718
0.1U/10V_4
L58 SBK160808T-221Y-N/0.2A_6L58 SBK160808T-221Y-N/0.2A_6
C701
4.7U/6.3V_6
C701
4.7U/6.3V_6
12
C745 220P/50V_4C745 220P/50V_4
C740 220P/50V_4C740 220P/50V_4
R471 10K/F_4R471 10K/F_4
C696
1U/6.3V_4
C696
1U/6.3V_4
C698
4.7U/6.3V_6
C698
4.7U/6.3V_6
12
C728
0.01U/25V_4
C728
0.01U/25V_4
C724 *10P/50V_4C724 *10P/50V_4
C675
0.1U/10V_4
C675
0.1U/10V_4
C730
10U/6.3VS_6
C730
10U/6.3VS_6
R477 0_4R477 0_4
R472 100/F_4R472 100/F_4
C715
33P/50V_4
C715
33P/50V_4
C700
0.1U/10V_4
C700
0.1U/10V_4 C695
0.1U/10V_4
C695
0.1U/10V_4
D11 RB500V-40D11 RB500V-40
R497 100K/F_4R497 100K/F_4
C736 1000P/50V_4C736 1000P/50V_4
C677
0.047U/10V_4
C677
0.047U/10V_4
C720
0.1U/10V_4
C720
0.1U/10V_4
L60 SBK160808T-221Y-N/0.2A_6L60 SBK160808T-221Y-N/0.2A_6
C738
0.01U/25V_4
C738
0.01U/25V_4
R485
4.7K_4
R485
4.7K_4
R496
10K/F_4
R496
10K/F_4
Q40
2N7002E
Q40
2N7002E
3
2
1
L59 SBK160808T-221Y-N/0.2A_6L59 SBK160808T-221Y-N/0.2A_6
R250 *0_4R250 *0_4
C706 10P/50V_4C706 10P/50V_4
R499 *0_4R499 *0_4
R490 100K/F_4R490 100K/F_4
R483 33_4R483 33_4

1
1
2
2
3
3
4
4
5
5
6
6
7
7
8
8
A A
B B
C C
D D
+5V_USBP0
USBP15+
BTCON_P1
+3VPCU_BT
+3VPCU_BT
USBP15-
+5V_USBP0
+5V_USBP0
USBPW_ON#
BLUELED
SENSE_ASENSE_MIC
SENSE_PHONE SENSE_A
MIC_R
MIC_L
MIC_R1
SENSE_MIC
MIC_IN_L
MIC_IN_R
MIC_L1
HPOUT_R2
HPOUT_L2HPOUT_L
SENSE_PHONE
HPOUT_R
HPOUT_L1
HPOUT_R1
VREFOUT_C
USBP6+_R
USBP6-_R
USBP0+
USBP0-
USBP5-
USBP5+
BT_OFF#8
USBP15+ 6
USBP15- 6
USBPW_ON#29
USBP0-6 USBP0+6
USBP5-6 USBP5+6
USBP6-6 USBP6+6
BLUELED 29,30
SENSE_A 25
MIC_L25
MIC_R25
VREFOUT_C25
HPOUT_R25
HPOUT_L25
USBPW_ON#29
+5V_USBP0+5VS5
+5VS5
AGND
AGND
AGND
AGND
AGND
AGND
AGND
+3VPCU +3VS5
+3VPCU_BT
+3VPCU_BT
Size Document Number Rev
Date: Sheet of
Quanta Computer Inc.
PROJECT : R23
USB/BT/Audio JacK
1A
Custom
26 40Friday, January 28, 2011
Size Document Number Rev
Date: Sheet of
Quanta Computer Inc.
PROJECT : R23
USB/BT/Audio JacK
1A
Custom
26 40Friday, January 28, 2011
Size Document Number Rev
Date: Sheet of
Quanta Computer Inc.
PROJECT : R23
USB/BT/Audio JacK
1A
Custom
26 40Friday, January 28, 2011
LEFT SIDE USBX2
80 mils (Iout=2A)
24mil
BLUETOOTH
2A 2A
300mA
300mA
26
1A
1A
Right SIDE USBX1
AGND SHIELD
AGND SHIELD
AGND SHIELD
Line out
MIC
Normal Open
Normal Open
AGND SHIELD
AGND SHIELD
AGND SHIELD
SI
SI
SI EMI
CN20
USB CONN
CN20
USB CONN
1
1
3
32
2
4
4GND 5
GND 8
GND 7
GND 6
C1068
*47P/50V_4
C1068
*47P/50V_4 C664
1U/6.3V_4
C664
1U/6.3V_4
C1066
*Clamp-Diode_6
C1066
*Clamp-Diode_6
12
R256 10K/F_4
R256 10K/F_4
C1071
*47P/50V_4
C1071
*47P/50V_4
R465 20K/F_4R465 20K/F_4
C414 470P/50V_4C414 470P/50V_4
C503
*0.01U/25V_4
C503
*0.01U/25V_4
C27 0.1U/10V_4C27 0.1U/10V_4L36
*WCM2012-90
L36
*WCM2012-90
1
4 3
2
L37 SBK160808T-301Y-N/0.2A_6L37 SBK160808T-301Y-N/0.2A_6
CN8
*BLUE TOOTH CONN
87213-0600-6P-L
CN8
*BLUE TOOTH CONN
87213-0600-6P-L
1
2
3
4
5
6
C476 1000P/50V_4C476 1000P/50V_4
U23
G547E2P81U
U23
G547E2P81U
GND
1EN
4
VIN1
2
VIN2
3
OC 5
OUT1 6
OUT3 8
OUT2 7
C413 0.1U/10V_4C413 0.1U/10V_4
C689 2.2U/6.3V_4C689 2.2U/6.3V_4
L42 SBK160808T-301Y-N/0.2A_6L42 SBK160808T-301Y-N/0.2A_6
C688 2.2U/6.3V_4C688 2.2U/6.3V_4
L33
*WCM2012-90
L33
*WCM2012-90
1
4 3
2
+
C660
100U/25V
+
C660
100U/25V
CN22
AEC_311105-2
CN22
AEC_311105-2
1
2
6
3
4
5
7
8
9
10
R480 16/F_4R480 16/F_4
C491 1000P/50V_4C491 1000P/50V_4
C1069
*Clamp-Diode_6
C1069
*Clamp-Diode_6
12
C1070
*Clamp-Diode_6
C1070
*Clamp-Diode_6
12
Q17
*DTC144EUA
Q17
*DTC144EUA
1 3
2
C1065
*Clamp-Diode_6
C1065
*Clamp-Diode_6
12
CN19
USB CONN
CN19
USB CONN
1
1
3
32
2
4
4GND 5
GND 8
GND 7
GND 6
C499
*10U/6.3V_8
C499
*10U/6.3V_8
C488
0.1U/10V_4
C488
0.1U/10V_4
L5 WCM2012-90
L5 WCM2012-90
1
4 3
2
C351 0.1U/10V_4C351 0.1U/10V_4
R280
*4.7K_4
R280
*4.7K_4
R248 3.9K/F_4R248 3.9K/F_4
C19 220P/50V_4C19 220P/50V_4
C1072
*47P/50V_4
C1072
*47P/50V_4
C348 470P/50V_4C348 470P/50V_4
C497 *1000P/50V_4C497 *1000P/50V_4
R482 16/F_4R482 16/F_4
CN21
AEC_311105-2
CN21
AEC_311105-2
1
2
6
3
4
5
7
8
9
10
R246 3.9K/F_4R246 3.9K/F_4
C496 *1000P/50V_4C496 *1000P/50V_4
C483
0.1U/10V_4
C483
0.1U/10V_4
C436 220P/50V_4C436 220P/50V_4
R270 20K/F_4R270 20K/F_4
L38 SBK160808T-301Y-N/0.2A_6L38 SBK160808T-301Y-N/0.2A_6
CN1
USB board
CN1
USB board
6
5
4
3
2
1
R275 20K/F_4R275 20K/F_4
C1067
*47P/50V_4
C1067
*47P/50V_4
C498
*0.1U/10V_4
C498
*0.1U/10V_4
Q16
*ME2303-G
Q16
*ME2303-G
3
2
1
C455 1U/6.3V_4C455 1U/6.3V_4
C356
*0.1U/10V_4
C356
*0.1U/10V_4
L39 SBK160808T-301Y-N/0.2A_6L39 SBK160808T-301Y-N/0.2A_6
C456 220P/50V_4C456 220P/50V_4
C411
*0.1U/10V_4
C411
*0.1U/10V_4

5
5
4
4
3
3
2
2
1
1
D D
C C
B B
A A
LAN_GLED
LAN_YLED
LAN_MX1+
LAN_MX1-
LAN_MX0-
LAN_MX0+
V_DAC_2
MDI1+
LAN_MX1+
MDI1-
MDI0-
LAN_MX0+
LAN_MX0-
LAN_MX1-
MDI0+
LAN_MCT0LAN_MCT0_1LAN_EMI
LAN_MCT1LAN_MCT0_2LAN_EMI
XTAL1
XTAL2
LAN_GLINK100#_L
LANRSET
LAN_GPIOS
LAN_TX#_L
MDI0+
MDI0-
MDI1+
MDI1-
PCIE_RXN1_LAN_L
PCIE_RXP1_LAN_L
LAN_ECS_SCL
ISOLATEB
PCIE_WAKE#XTAL1
XTAL2
V_DAC_1
LAN_REST#_L
ISOLATEB
EVDD10
LAN_TX#
LAN_TX#_L
LAN_GLINK100#
LAN_GLINK100#_L
EVDD10
+3V2,4,6,8,9,10,11,12,13,14,17,20,22,23,24,25,28,29,30,34,37,39
+3VLANVCC39
PCIE_LAN_CLKREQ#6 PCIE_TXP1_LAN2 PCIE_TXN1_LAN2
PCIE_RXN1_LAN2 PCIE_RXP1_LAN2
CLK_PCIE_LANP7CLK_PCIE_LANN7
LAN_PCIE_RST# 7,11
PCIE_WAKE# 6,30
LAN_REST# 29
LAN_DISABLE# 6,29
+3V
+3VLANVCC
+3VLANVCC
+1.05V_LAN
+3VLANVCC +3VLANVCC
+1.05V_LAN
+1.05V_LAN
+3VLANVCC
+3VLANVCC
+1.05V_LAN
+3VLANVCC
Size Document Number Rev
Date: Sheet of
Quanta Computer Inc.
PROJECT : R23
RTL8165EH
1A
Custom
27 40Friday, January 28, 2011
Size Document Number Rev
Date: Sheet of
Quanta Computer Inc.
PROJECT : R23
RTL8165EH
1A
Custom
27 40Friday, January 28, 2011
Size Document Number Rev
Date: Sheet of
Quanta Computer Inc.
PROJECT : R23
RTL8165EH
1A
Custom
27 40Friday, January 28, 2011
if ISOLATEB pin
pull-low,the LAN
chip will not drive
it's PCI-E outputs
( excluding
PCIE_WAKE# pin )
27
FOR EMI
FOR EMI
RJ45
Lan Con.
Transformer for 10/100
GND VIA x 9 Pcs
VDD33 nesr pins 27, 39, 47, 48.
>60mil
VDD10 near pins 13, 29, 45.
EVDD10 near pins 21.
>60mil
follow realtek recommend to modify
follow realtek recommend to modify
U13
NS681684
U13
NS681684
RD+
1
RD-
3
CT
2
TD-
8
CT
7
TD+
6
RX+ 16
CT 15
RX- 14
TX- 9
CMT 10
TX+ 11
R325
15K/F_4
R325
15K/F_4
1 2
C302
0.1U/10V_4
C302
0.1U/10V_4
C581 0.01U/25V_4C581 0.01U/25V_4
C580 1U/6.3V_4C580 1U/6.3V_4
C290
0.1U/10V_4
C290
0.1U/10V_4
R828 *0_4R828 *0_4
R96 2.49K/F_4R96 2.49K/F_4
R85 330_4R85 330_4
C146
0.01U/25V_4
C146
0.01U/25V_4
C596 0.1U/10V_4C596 0.1U/10V_4
C567
0.1U/10V_4
C567
0.1U/10V_4
R327 10K/F_4R327 10K/F_4
C568
33P/50V_4
C568
33P/50V_4
C220
0.1U/10V_4
C220
0.1U/10V_4
C139
0.01U/100V_0603 C139
0.01U/100V_0603
C598
0.1U/10V_4
C598
0.1U/10V_4
C189
0.01U/100V_0603 C189
0.01U/100V_0603
U16
RTL8161EH/8165EH
U16
RTL8161EH/8165EH
MDIP0
1
MDIN0
2
AVDD10
3
MDIP1
4
MDIN1
5
AVDD10(NC)
6
MDIP2(NC)
7
MDIN2(NC)
8
AVDD10(NC)
9
MDIP3(NC)
10
MDIN3(NC)
11
AVDD33(NC)
12
RSET 46
AVDD33 48
AVDD33 47
AVDD33(NC) 42
DVDD10(NC) 41
LED0 40
CKXTAL2 44
GPO/SMBALERT 38
LED1/EESK 37
CKXTAL1 43
DVDD10
13
SMBCLK(NC)
14
SMBDATA(NC)
15
CLKREQB
16
HSIP
17
HSIN
18
REFCLK_P
19
REFCLK_N
20
EVDD10
21
HSOP
22
HSON
23
GND
24
VDDREG 35
VDDREG 34
ENSWREG 33
EEDI 32
REGOUT 36
LED3/EEDO 31
EECS 30
DVDD10 29
LANWAKEB 28
DVDD33 27
ISOLATEB 26
PERSTB 25
DVDD33 39
AVDD10 45
GND 49
C576 0.1U/10V_4C576 0.1U/10V_4
C522
1000P/3KV_1808
C522
1000P/3KV_1808
R326
1K/F_4
R326
1K/F_4
C301
0.1U/10V_4
C301
0.1U/10V_4
R103 *3.6K/F_4R103 *3.6K/F_4
C579
33P/50V_4
C579
33P/50V_4
R317 1K/F_4R317 1K/F_4
R328 10K/F_4R328 10K/F_4
C255
0.1U/10V_4
C255
0.1U/10V_4
C214 1000P/50V_4C214 1000P/50V_4
C597 0.1U/10V_4C597 0.1U/10V_4
D25 *RB501V-40D25 *RB501V-40
2 1
R849 *100/F_4R849 *100/F_4
R68 330_4R68 330_4
C114 1000P/50V_4C114 1000P/50V_4
C239
0.1U/10V_4
C239
0.1U/10V_4
R7075/F_4 R7075/F_4
C300
0.1U/10V_4
C300
0.1U/10V_4
C119 1000P/50V_4C119 1000P/50V_4
R827 0_4R827 0_4
CN17
RJ45_CONN
CN17
RJ45_CONN
LED_AMBER_P
12
LED_AMBER_N
11
RX1-
8
RX1+
7
RX0-
6
TX1+
4TX1-
5
RX0+
3
TX0-
2
TX0+
1
LED_WHITE_P
10
LED_WHITE_N
9
GND1 14
GND 13
Y3
25MHZ
Y3
25MHZ
R8475/F_4 R8475/F_4

1
1
2
2
3
3
4
4
5
5
6
6
7
7
8
8
A A
B B
C C
D D
MY2
MY7
MY10
MY9
MY12
MX7
MY15
MY0
MX2
MY9
MY6
MY5
MX4
MY11
MY13
MY10
MY4
MY8
MY2
MY14
MX0
MY3
MX5
MX3
MX6
MY7
MX1
MY12
MY1
MY[0..17]
MX[0..7]
MY15
MY6
MY0
MY1
TPCLK
TPDATA
MY4
MY8
MY13 MY14
MX5
MX3
MY14
MY7
MY10
MY12
MY3
MX7
MY9
MY11
MX1
MX4
MY16
MY6
MY15
MY8
MY0
MY1
MX6
MX0
MX2
MY5
MY2
MY13
MY4
MY17
MY3
MY11
PWR_LED#
NBSWON1#
NBSWON1#
MY5
PWR_LED#
MY17
MY16
MY17
MY16
TPCLK-1
TPDATA-1
LID_EC#
WIRELESS_OFF_R
TP_R
TP_LTP_L
WIRELESS_ON_R
WIRELESS_ON_R WIRELESS_OFF_R
PWRLED_LEFT
SATA_LED# TP_LED#
TP_R
TP_L
+3VPCU4,7,26,29,31,38
+3V2,4,6,8,9,10,11,12,13,14,17,20,22,23,24,25,27,29,30,34,37,39
+5V8,11,17,21,22,23,25,30,39
+3VSUS30,39
NBSWON1#29 PWR_LED#29
MX[0..7]29
MY[0..17]29
NUMLED#29
TPDATA29 TPCLK29
LID_EC#29
CAPSLED#29
WIRELESS_ON29 WIRELESS_OFF29
SATA_LED#8
PWRLED_LEFT29
TPLED#29
+3VSUS
+3VSUS
+3VPCU
+3VPCU +3VPCU
+3VPCU
+3VPCU
+3V
+3V
+5V +5V
+3V
Size Document Number Rev
Date: Sheet of
Quanta Computer Inc.
PROJECT : R23
LED/KB/SW/TP
1A
Custom
28 40Friday, January 28, 2011
Size Document Number Rev
Date: Sheet of
Quanta Computer Inc.
PROJECT : R23
LED/KB/SW/TP
1A
Custom
28 40Friday, January 28, 2011
Size Document Number Rev
Date: Sheet of
Quanta Computer Inc.
PROJECT : R23
LED/KB/SW/TP
1A
Custom
28 40Friday, January 28, 2011
KEYBOARD Con.
KEYBOARD PULL-UP
25 mils
close conn
100mA 1. +3VPCU(LIDSWITCH PWR)
2. LEDVCC(+3VPCU)
3. LIDSWITCH
4.POWERON#
5. PWRLED#
POWER BOTTON CONNECT
28
TOUCH PAD Con.
To TOUCH PAD SW board
EC KB3930 has included K/B pull-up resistor and function
change to +3VSUS
6. GND
1. +3V
2. SATA_LED#
3. PWR_LED#
4.GND
LED Con.
G1 *SHORT_ PAD1G1 *SHORT_ PAD1
12
C95 *220P/50V_4C95 *220P/50V_4
C50 *220P/50V_4C50 *220P/50V_4
C507 *0.1U/10V_4C507 *0.1U/10V_4
CN5
TOUCH PAD CONN
DFFC06FR062
88513-0601-6P-L-SMT
CN5
TOUCH PAD CONN
DFFC06FR062
88513-0601-6P-L-SMT
6
5
4
3
2
1
R88 *8.2K_4R88 *8.2K_4
R92 200/F_6R92 200/F_6
12
C398 1000P/50V_4C398 1000P/50V_4
C407 10P/50V_4C407 10P/50V_4
C58 0.1U/10V_4C58 0.1U/10V_4
C165 *220P/50V_4C165 *220P/50V_4
R95 *200/F_6R95 *200/F_6
12
C117 *220P/50V_4C117 *220P/50V_4
C68 0.1U/10V_4C68 0.1U/10V_4
RP4
*10P8R-8.2K
RP4
*10P8R-8.2K
10
9
8
7 4
3
2
1
56
C125 *220P/50V_4C125 *220P/50V_4
R97
1K/F_4
R97
1K/F_4
Q21
PDTC144EU
Q21
PDTC144EU
1 3
2
R302 *200/F_6R302 *200/F_6
12
C43 *220P/50V_4C43 *220P/50V_4
C111 *220P/50V_4C111 *220P/50V_4
C153 *220P/50V_4C153 *220P/50V_4
C506 *0.1U/10V_4C506 *0.1U/10V_4
R83 *8.2K_4R83 *8.2K_4
C171 *220P/50V_4C171 *220P/50V_4
C71 *220P/50V_4C71 *220P/50V_4
R298
1K/F_4
R298
1K/F_4
C131 *220P/50V_4C131 *220P/50V_4
C401 1000P/50V_4C401 1000P/50V_4
C55 1U/6.3V_4C55 1U/6.3V_4
C399 10P/50V_4C399 10P/50V_4
C67 0.1U/10V_4C67 0.1U/10V_4
R188 4.7K_4R188 4.7K_4
C84 *220P/50V_4C84 *220P/50V_4
C42 *220P/50V_4C42 *220P/50V_4
C143 *220P/50V_4C143 *220P/50V_4
CN4
KB CONN
CN4
KB CONN
26
26 25
25 24
24 23
23 22
22 21
21 20
20 19
19 18
18 17
17 16
16 15
15 14
14 13
13 12
12 11
11 10
10 9
98
87
76
65
54
43
32
21
1
27
27
28
28
29
29
30
30
31
31
32
32
C66 0.1U/10V_4C66 0.1U/10V_4
R180 4.7K_4R180 4.7K_4
L34 BLM18BA470SN1D/0.3A_6L34 BLM18BA470SN1D/0.3A_6
C386 0.1U/10V_4C386 0.1U/10V_4
CN6
50503-0040N-001
DFFC04FR045
88513-0401-4P-L-SMT
CN6
50503-0040N-001
DFFC04FR045
88513-0401-4P-L-SMT
1
2
3
4
Q22
PDTC144EU
Q22
PDTC144EU
1 3
2
C69 *220P/50V_4C69 *220P/50V_4
C76 *220P/50V_4C76 *220P/50V_4
C201 *220P/50V_4C201 *220P/50V_4
C60 *220P/50V_4C60 *220P/50V_4
C63 *220P/50V_4C63 *220P/50V_4
C182 *220P/50V_4C182 *220P/50V_4
RP3
*10P8R-8.2K
RP3
*10P8R-8.2K
10
9
8
7 4
3
2
1
56
C105 *220P/50V_4C105 *220P/50V_4
C102 *220P/50V_4C102 *220P/50V_4
C188 *220P/50V_4C188 *220P/50V_4
R89 200/F_6R89 200/F_6
12
CN3
PWR BTN CONN
CN3
PWR BTN CONN
1
2
3
4
5
6
C157 *220P/50V_4C157 *220P/50V_4
C53 *220P/50V_4C53 *220P/50V_4
C57 *220P/50V_4C57 *220P/50V_4
L35 BLM18BA470SN1D/0.3A_6L35 BLM18BA470SN1D/0.3A_6
CN10
LED/B conn
DFFC04FR045
88513-0401-4P-L-SMT
CN10
LED/B conn
DFFC04FR045
88513-0401-4P-L-SMT
1
2
3
4

1
1
2
2
3
3
4
4
5
5
6
6
7
7
8
8
A A
B B
C C
D D
LAN_POWER
AD_TYPE
CLKRUN#
RSMRST#
CAPSLED#
VOLMUTE#
PWR_LED#
D/C#
TPCLK
TPDATA
BIOS_SPI_CLK
BIOS_RD#
BIOS_WR#
SYS_I
BIOS_CS#
ECPWROK
V18R
S5_ON
DNBSWON1#
BLUELED
VFAN
KBSMI#1
DNBSWON1#
SCI1#
3920_RST#
MY17
MY16
BIOS_CS#
BIOS_RD#
BIOS_WR#
BIOS_SPI_CLK_I
GPIO42
MBCLK
MBDATA
NBSWON1#
TEMP_MBAT
LFRAME#
SERIRQ
SCI1#
LAD3
LAD2
LAD1
LAD0
MX2
MX1
MX0
3920_RST#
EC_A20GATE
MX7
MX6
MX5
MX4
MX3
MY5
MY4
MY3
MY2
MY1
MY0
MY10
MY9
MY6
MY7
MY8
MY15
MY12
MY13
MY14
MY11
EC_RCIN# AD_AIR
HWPG
MAINON
SUSON
NUMLED#
VRON
KBSMI#1
PWM_VADJ
NBSWON1#
SUSC#
LID_EC#
ACIN
H_PROCHOT#
CLK_33M_KBC
GPUT_CLK
GPUT_DATA
TPLED#
FAN1SIG
MBDATA
MBCLK
MBCLK2
MBDATA2
SUSB#
CRY1
AD_TYPE
MBDATA2
MBCLK2
BIOS_SPI_CLK_I
BATSHIP
PWRLED_LEFT
Vari_ON
RSMRST#
VGACOREON
GPIO42
EC_WP#
EMU_LID
CRY2
CRY2
SPI_3P
SPI_7P
Vari_ON
LID_EC#
EC_WP#
SPI_3P
KBC_RST#
SPI_7P
BIOS_CS#
BIOS_RD#
BIOS_WR#
BIOS_SPI_CLK_I
SPI_3P
EC_DEBUG1 30
LFRAME#7,30 SERIRQ7
BLUELED 26,30
LAD37,30 LAD27,30 LAD17,30 LAD07,30
MX228 MX128 MX028
EC_A20GATE6
MX628 MX528 MX428 MX328
MY228 MY128 MY028
MX728
MY628
MY428 MY528
MY328
MY1028
MY828 MY928
MY728
MY1428
MY1228 MY1328
MY1128
AD_AIR 38
MY1528 HWPG 4,20,31,32,33,36
D/C# 38
SUSB# 6
PWM_VADJ 11
EC_RCIN#6
SUSC# 6
NUMLED# 28
CAPSLED# 28
CLKRUN#7
SYS_I 38
KBC_RST#7
NBSWON1# 28
PCI_SERR#7
CLK_33M_KBC7
VRON 33,34,35,36
ACIN38,39
VOLMUTE# 25
S5_ON31,32LAN_POWER39 MAINON32,33,36,38,39 SUSON36,39
LID_EC# 28
ECPWROK 4,10,17
PWR_LED# 28
MBATLED0#38
VFAN 23
TEMP_MBAT 38
AC_LED_ON#38
TPCLK28
AD_ID 38
TPDATA28
+3VPCU4,7,26,28,31,38 +3V2,4,6,8,9,10,11,12,13,14,17,20,22,23,24,25,27,28,30,34,37,39
+5VPCU4,31,32,38
SIO_EXT_SMI# 6
SIO_EXT_SCI# 6
DNBSWON# 6
USBPW_ON#26
MY1628 MY1728
RF_LINK#30
GPUT_CLK15 GPUT_DATA15
WIRELESS_OFF28 WIRELESS_ON28
GPU_PROCHOT 15
FAN1SIG 23
ODD_PD 23
MBCLK 38
MBDATA 38
LAN_REST# 27
CLK_RTC 7,10
TPLED#28 PWRLED_LEFT 28
3920_RST#4
VGA_PWROK7,17,36,37 VGA_ON_SB7
RSMRST# 6
BLED_COMBO30
VGACOREON36,37LAN_DISABLE#6,27
H_PROCHOT# 4
BATSHIP 38
EMU_LID 20
VR2.5_ON33
MBCLK2 4
MBDATA2 4
SPI_WP 7,8
+3VPCU
+3VPCU
+3VPCU
+3VPCU
+3VPCU
+3VPCU_EC
+3VPCU
+3VPCU
+5VPCU
+3VPCU+3VPCU_EC
+3VS5
+3VPCU
+3V
+3VPCU
+3VS5
Size Document Number Rev
Date: Sheet of
Quanta Computer Inc.
PROJECT : R23
EC (KB3926)/ROM
1A
Custom
29 40Friday, January 28, 2011
Size Document Number Rev
Date: Sheet of
Quanta Computer Inc.
PROJECT : R23
EC (KB3926)/ROM
1A
Custom
29 40Friday, January 28, 2011
Size Document Number Rev
Date: Sheet of
Quanta Computer Inc.
PROJECT : R23
EC (KB3926)/ROM
1A
Custom
29 40Friday, January 28, 2011
Change to 1SS355 as Current loss
Change to RB500 as Current loss
500mA
Adapter select
Hi ==> DIS/SG
Low ==>UMA
29
For GPU thermal
for Battery
charge/discharge
If use FCH
SUSCLK should
change to 20P.
Platform model
SG/DIS
UMA
GPIO42
Low
High
adapter
90W
65W
TP place on top
lay for ICT
request
from power button
to FCH
SCL1/SDA1
Vari_ON
Low
High
project
R22
R23,R24
CPU Thermal
SMBUS select
SCL2/SDA2
for CPU themal
128K byte SPI EC ROM
AKE35ZN0801
AKE35FN0Q00
From EC
FCH RST#
Smart adapter Type check
AMIC
EON
128K
Vender
Socket
Size
DFHS08FS023
P/N
128K
2M SPI EC ROM
SI
SI
SI
SI
SI
SI Rev. A1 change to A2
SI EMI
SI EMI
TP234TP234
U45
*SN74LVC1G74YZPR
U45
*SN74LVC1G74YZPR
VCC 8
PRE 7
CLR 6
Q5
CLK
1
D
2
Q
3
GND
4
TP236TP236 TP237TP237
C373
*27P/50V_4
C373
*27P/50V_4
R875
*10K/F_4
R875
*10K/F_4
C585 0.1U/10V_4C585 0.1U/10V_4
C1074
*0.1U/10V_4
C1074
*0.1U/10V_4
R347 4.7K_4R347 4.7K_4
TP235TP235
U4
*TPS73133
U4
*TPS73133
SHDN 3
GND 2
VIN 1
NR/FB
4
VOUT
5
L49
BLM18BA470SN1D/0.3A_6
L49
BLM18BA470SN1D/0.3A_6
R300 10K/F_4R300 10K/F_4
C571
0.1U/10V_4
C571
0.1U/10V_4
C609 0.1U/10V_4C609 0.1U/10V_4
D6
1SS355
D6
1SS355
2 1
TP233TP233
C291 *10U/6.3V_8C291 *10U/6.3V_8
R902
*10K/F_4
R902
*10K/F_4
R8060_4 R8060_4
D8 RB500V-40D8 RB500V-40
21
R874
10K/F_4
R874
10K/F_4
C560
100P/50V_4
C560
100P/50V_4
R342 4.7K_4R342 4.7K_4
D10 RB500V-40D10 RB500V-40
21
TP240TP240
L82 BLM15AG700SS1_4L82 BLM15AG700SS1_4
C610
0.1U/10V_4
C610
0.1U/10V_4
1 2
C595 0.1U/10V_4C595 0.1U/10V_4
C1057 *0.1U/10V_4C1057 *0.1U/10V_4
U5
KB3930QF A2
U5
KB3930QF A2
SERIRQ
3
LFRAME
4
LAD0
10
LAD1
8
LAD2
7
LAD3
5
PCIRST/GPIO5
13 PCICLK
12
SCI/GPIOE
20
GA20/GPIO0
1
KBRST/GPIO1
2
ECRST
37
CLKRUN
38
KSI0/GPIO30
55
KSI1/GPIO31
56
KSI2/GPIO32
57
KSI3/GPIO33
58
KSI4/GPIO34
59
KSI5/GPIO35
60
KSI6/GPIO36
61
KSI7/GPIO37
62
KSO0/GPIO20
39
KSO1/GPIO21
40
KSO2/GPIO22
41
KSO3/GPIO23
42
KSO4/GPIO24
43
KSO5/GPIO25
44
KSO6/GPIO26
45
KSO7/GPIO27
46
KSO8/GPIO28
47
KSO9/GPIO29
48
KSO10/GPIO2A
49
KSO11/GPIO2B
50
KSO12/GPIO2C
51
KSO13/GPIO2D
52
KSO14/GPIO2E
53
KSO15/GPIO2F
54
KSO16/GPIO48
81
KSO17/GPIO49
82
PSCLK1/GPIO4A
83
PSDAT1/GPIO4B
84
PSCLK2/GPIO4C
85
PSDAT2/GPIO4D
86
PSCLK3/GPIO4E
87
PSDAT3/GPIO4F
88
RD
119
WR
120
SELMEM/SPICS
128
SELIO/GPIO50
89
SELIO2/GPIO43
76
XCLKI 122
XCLKO 123
D0/GPXD0
109
D1/GPXD1
110
D2/GPXD2
112
D3/GPXD3
114
D4/GPXD4
115
D5/GPXD5
116
D6/GPXD6
117
D7/GPXD7
118
A0/GPXA0
97
A1/GPXA1
98
A2/GPXA2
99
A3/GPXA3
100
A4/GPXA4
101
A5/GPXA5
102
A6/GPXA6
103
A7/GPXA7
104
A8/GPXA8
105
A9/GPXA9
106
A10/GPXA10
107
A11/GPXA11
108
GND3 35
AGND 69
AVCC 67
VCC1 9
VCC2 22
VCC3 33
VCC4 96
VCC5 111
VCC6 125
AD0/GPI38 63
AD1/GPI39 64
AD2/GPI3A 65
AD3/GPI3B 66
DA0/GPO3C 68
DA1/GPO3D 70
DA2/GPO3E 71
DA3/GPO3F 72
PWM1/GPIOE 21
PWM2/GPIO10 23
FANPW M1/GPIO12 26
FANPW M2/GPIO13 27
FANFB1/GPIO14 28
FANFB2/GPIO15 29
SCL1/GPIO44 77
SDA1/GPIO45 78
SCL2/GPIO46 79
SDA2/GPIO47 80
GPIO4 6
GPIO7 14
GPIO8 15
GPIOA 16
GPIOB 17
GPIOC 18
GPIOD 19
GPIO11 25
GPIO16 30
GPIO17 31
GPIO18 32
GPIO19 34
GPIO1A 36
CIR_RX/GPIO40 73
GPIO41 74
GPIO42 75
GPIO52 90
GPIO53 91
GPIO54 92
GPIO55 93
GPIO56 95
GPIO58 126
GPIO59 127
GPIO57 121
GND2 24
GND4 94
GND5 113
GND1 11
V18R
124
R901 *0_4R901 *0_4
R50 47K_4R50 47K_4
R313 47K_4R313 47K_4
C612 0.1U/10V_4C612 0.1U/10V_4
R8070_4 R8070_4
C318 0.1U/10V_4C318 0.1U/10V_4
R903 *100K/F_4R903 *100K/F_4
D9 RB501V-40D9 RB501V-40
21
R150 0_4R150 0_4
C615 0.1U/10V_4C615 0.1U/10V_4
C605 *10P/50V_4C605 *10P/50V_4
C617 0.1U/10V_4C617 0.1U/10V_4
C340
*1U/6.3V_4
C340
*1U/6.3V_4
TP239TP239
R155
100K/F_4
R155
100K/F_4
1 2
R900 *0_4R900 *0_4
TP36TP36
TP238TP238
R369 *10K_4R369 *10K_4
R815 *8.2K_4R815 *8.2K_4 C1048 2.2U/6.3V_4C1048 2.2U/6.3V_4
R357 100K/F_4R357 100K/F_4
TP44TP44
R301 10K/F_4R301 10K/F_4
C606 0.1U/10V_4C606 0.1U/10V_4
R345 4.7K_4R345 4.7K_4
R370 0_4R370 0_4
U46
MX25L4005AM2C-12G
AKE38FP0N01
SOIC8-8-1_27
U46
MX25L4005AM2C-12G
AKE38FP0N01
SOIC8-8-1_27
CE#
1
SCK
6
SI
5
SO
2
WP#
3
VDD 8
VSS 4
HOLD# 7
C607
4.7U/6.3V_6
C607
4.7U/6.3V_6
C1061 *0.1U/10V_4C1061 *0.1U/10V_4
C309 0.1U/10V_4C309 0.1U/10V_4
C65 100P/50V_4C65 100P/50V_4
C339
*1U/6.3V_4
C339
*1U/6.3V_4
C545 0.1U/10V_4C545 0.1U/10V_4
R306
12K/F_4
R306
12K/F_4
C1062 *0.1U/10V_4C1062 *0.1U/10V_4
C1060
22P/50V_4
C1060
22P/50V_4
C608 0.1U/10V_4C608 0.1U/10V_4
R368 10K/F_4R368 10K/F_4
C544 *22P/50V_4C544 *22P/50V_4
C588
4.7U/6.3V_6
C588
4.7U/6.3V_6
R341 10K/F_4R341 10K/F_4
R338 4.7K_4R338 4.7K_4 C1056 *0.1U/10V_4C1056 *0.1U/10V_4
C361 20P/50V_4C361 20P/50V_4
R304 100/F_4R304 100/F_4
R350 *10_4R350 *10_4
R310 10K/F_4R310 10K/F_4
R872
33_4
R872
33_4
C586 0.1U/10V_4C586 0.1U/10V_4
R823 0_4R823 0_4
U11
*DFHS08FS023
SOIC8-6-1_27
U11
*DFHS08FS023
SOIC8-6-1_27
CE#
1
SCK
6
SI
5
SO
2
WP#
3
VDD 8
VSS 4
HOLD# 7

1
1
2
2
3
3
4
4
5
5
6
6
7
7
8
8
A A
B B
C C
D D
BT_COMBO_EN_R#
MINI_PCIE_RST#
CLK_33_DEBUG
LFRAME#
LAD0
LAD1
LAD3
LAD2
MINICAR_PME#
CLK_33_DEBUG
MINI_PCIE_RST#
MINICAR_PME#
CLK_WLAN_P
CLK_WLAN_N
RF_LINK#
+MINIEC_5V
MINI_BLED
+3V2,4,6,8,9,10,11,12,13,14,17,20,22,23,24,25,27,28,29,34,37,39
+5V8,11,17,21,22,23,25,28,39
+1.5V2,4,8,11,21,34,35,39
+3VPCU4,7,26,28,29,31,38
PCIE_RXN0_WLAN2 PCIE_RXP0_WLAN2
CLK_WLAN_N7 CLK_WLAN_P7
PCIE_TXP0_WALN2 PCIE_TXN0_WLAN2
MINI_PCIE_RST# 7
RF_LINK# 29
PCIE_WAKE#6,27
BLUELED 26,29
BT_COMBO_EN#8
CLK_33_DEBUG7
LAD0 7,29
LAD1 7,29
LAD2 7,29
LFRAME# 7,29
LAD3 7,29
USBP10+ 6
USBP10- 6
PCIE_MINI_CLKREQ#6
EC_DEBUG129
BLED_COMBO 29
BT_COMBO_OFF#8
RF_OFF# 8
+1.5V
+1.5V
+3V
+3VSUS
+3V +3V
+5V +3V
Size Document Number Rev
Date: Sheet of
Quanta Computer Inc.
PROJECT : R23
MINI PCIE CONN X1
1A
Custom
30 40Friday, January 28, 2011
Size Document Number Rev
Date: Sheet of
Quanta Computer Inc.
PROJECT : R23
MINI PCIE CONN X1
1A
Custom
30 40Friday, January 28, 2011
Size Document Number Rev
Date: Sheet of
Quanta Computer Inc.
PROJECT : R23
MINI PCIE CONN X1
1A
Custom
30 40Friday, January 28, 2011
Mini PCI-E Card 1 WLAN
30
for EMI request
BT_DATA,BT_CHCLK,CLKREQ#
internal pull-DOWN 100k ohm
FOR KBC DEBUG
EC debug pin
R71 *0_4R71 *0_4
TP45TP45
C36
0.1U/10V_4
C36
0.1U/10V_4
R30 *0_6R30 *0_6
C75 *33P/50V_4C75 *33P/50V_4
R31 *10K_4R31 *10K_4
Q7
*DTC144EUA
Q7
*DTC144EUA
13
2
R29 0_4R29 0_4 C41
0.1U/10V_4
C41
0.1U/10V_4 C21
0.1U/10V_4
C21
0.1U/10V_4
CN15
MINI PCIE H=9.0
DFHS52FR057
MIPCI-C-1759513-52P-LDV-SMT
CN15
MINI PCIE H=9.0
DFHS52FR057
MIPCI-C-1759513-52P-LDV-SMT
Reserved
51
Reserved
49
Reserved
47
Reserved
45
Reserved
43
Reserved
41
Reserved
39
Reserved
37
GND
35
PETp0
33
PETn0
31
GND
29
GND
27
PERp0
25
PERn0
23
GND
21
Reserved
19
Reserved
17
GND
15
REFCLK+
13
REFCLK-
11
GND
9
CLKREQ#
7
BT_CHCLK
5
+3.3V 52
GND 50
+1.5V 48
LED_WPAN# 46
LED_WLAN# 44
LED_WWAN# 42
GND 40
USB_D+ 38
USB_D- 36
GND 34
SMB_DATA 32
SMB_CLK 30
+1.5V 28
GND 26
+3.3Vaux 24
PERST# 22
W_DISABLE# 20
GND 18
Reserved 16
+1.5V 6
BT_DATA
3
WAKE#
1
Reserved 14
Reserved 12
Reserved 10
Reserved 8
GND 4
+3.3V 2
C113
0.1U/10V_4
C113
0.1U/10V_4
R33 *0_4R33 *0_4
C47
0.01U/25V_4
C47
0.01U/25V_4 C26
10U/6.3VS_6
C26
10U/6.3VS_6 C126
10U/6.3VS_6
C126
10U/6.3VS_6
R37 0_4R37 0_4
R886 0_4R886 0_4
R32 *0_4R32 *0_4
R34 0_4R34 0_4
R38 10K/F_4R38 10K/F_4
R56 *0_4R56 *0_4
R74 *10K_4R74 *10K_4

5
5
4
4
3
3
2
2
1
1
D D
C C
B B
A A
5V_LGATE1
5V_FB1
+5V_ALWP
3V_FB2PGOOD
3V_UGATE2
5V_PHASE1
5V_UGATE1
+3.3V_ALWP
3V_LGATE2
3V_PHASE2
8205EN
5V_BST1
S5_ON
HWPG 4,20,29,32,33,36
S5_ON 29,32
+5VPCU
+VIN_5VS5
+5VS5
+2VREF
+VIN
+3VS5
+3VPCU +5VPCU
+3VPCU
+VIN_3VS5
+VIN
+3VS5
+VIN
Size Document Number Rev
Date: Sheet of
Quanta Computer Inc.
PROJECT : R23
+5V/+3V (RT8206B)
1A
Custom
31 40Friday, January 28, 2011
Size Document Number Rev
Date: Sheet of
Quanta Computer Inc.
PROJECT : R23
+5V/+3V (RT8206B)
1A
Custom
31 40Friday, January 28, 2011
Size Document Number Rev
Date: Sheet of
Quanta Computer Inc.
PROJECT : R23
+5V/+3V (RT8206B)
1A
Custom
31 40Friday, January 28, 2011
DC/DC +3VS5/+5VS5
31
+5 Volt +/- 5% +3.3 Volt +/- 5%
Peak current:6A
Countinue current:4A
OCP minimum:7.5A
Place these CAPs
close to FETs
Place these CAPs
close to FETs
Rds(on) 18m ohm
Rds(on) 18m ohm
Peak current:6A
Countinue current:4A
OCP minimum:7.5A
PL20
2.2UH/8A
PL20
2.2UH/8A
PR84
2.2_8
PR84
2.2_8
PL21
2.2UH/8A
PL21
2.2UH/8A
PC196
2200P/50V_4
PC196
2200P/50V_4
PR21
110K/F_4
PR21
110K/F_4
PR85
*665K/F_4
PR85
*665K/F_4
PR55
2_6
PR55
2_6
PR16
6.8K/F_4
PR16
6.8K/F_4
PR15
10K/F_4
PR15
10K/F_4
PR78
0_4
PR78
0_4
PR90
10_8
PR90
10_8
PR77
0_4
PR77
0_4
PQ47
DMG4496
PQ47
DMG4496
3 6
5
7
8
2
4
1
PR41
10K_4
PR41
10K_4
PC204
0.1U/10V_4
PC204
0.1U/10V_4
PR14
130K/F_4
PR14
130K/F_4
PC109
0.1U/25V_4
PC109
0.1U/25V_4
+
PC205
330U/6.3V_6X5.8
+
PC205
330U/6.3V_6X5.8
12
PC68
4.7U/6.3V_6
PC68
4.7U/6.3V_6
PQ46
DMG4812
PQ46
DMG4812
3 6
5
7
8
2
4
1
PR46
0_4
PR46
0_4
PC188
0.1U/25V_4
PC188
0.1U/25V_4
PU3
RT8223P
PU3
RT8223P
REF 3
TONSEL 4
VREG5 17
EN0
13
VREG3 8
VIN 16
FB1
2
PGOOD
23
ENTRIP1
1
UGATE1
21
PHASE1
20
BOOT1
22
LGATE1
19
ENC
18
GND
15
LGATE2 12
BOOT2 9
PHASE2 11
UGATE2 10
ENTRIP2
6
SKIPSEL
14
FB2 5
OUT2 7
GND
25
VOUT1
24
PC43
0.1U/25V_4
PC43
0.1U/25V_4
PC110
2200P/50V_4
PC110
2200P/50V_4
PC27
4.7U/6.3V_6
PC27
4.7U/6.3V_6
PC107
4.7U/25V_8
PC107
4.7U/25V_8
PQ23
DMG4812
PQ23
DMG4812
3 6
5
7
8
2
4
1
PC46
0.1U/25V_4
PC46
0.1U/25V_4
PC111
2200P/50V_4
PC111
2200P/50V_4
PR17
0_4
PR17
0_4
PC74
0.1U/25V_4
PC74
0.1U/25V_4
PC60
0.1U/25V_4
PC60
0.1U/25V_4
PQ28
DMG4496
PQ28
DMG4496
3 6
5
7
8
2
4
1
PR61
2_6
PR61
2_6
PR79
*0_4
PR79
*0_4
PC106
4.7U/25V_8
PC106
4.7U/25V_8
PC211
0.1U/10V_4
PC211
0.1U/10V_4
PR76
*330K/F_4
PR76
*330K/F_4
PL10
UPB201212T-800Y-N
PL10
UPB201212T-800Y-N
PC10
1U/6.3V_4
PC10
1U/6.3V_4
PC61
*0.1U/10V_4
PC61
*0.1U/10V_4
PC199
4.7U/25V_8
PC199
4.7U/25V_8
PL16
UPB201212T-800Y-N
PL16
UPB201212T-800Y-N
PR20
15.4K/F_4
PR20
15.4K/F_4
PC59
2200P/50V_4
PC59
2200P/50V_4
PR238
*0_2/S
PR238
*0_2/S
PR18
*0_4
PR18
*0_4
PR240
*0_2/S
PR240
*0_2/S
PC197
0.1U/25V_4
PC197
0.1U/25V_4
PC198
4.7U/25V_8
PC198
4.7U/25V_8
PR19
10K/F_4
PR19
10K/F_4
+
PC203
330U/6.3V_6X5.8
+
PC203
330U/6.3V_6X5.8
12
PR135
2.2_8
PR135
2.2_8

5
5
4
4
3
3
2
2
1
1
D D
C C
B B
A A
RT8238VCC1.1V
RT8238DH1.1V
RT8238BST_1_1.1V
RT8238EN1.1V RT8238DL1.1V
RT8238BST1.1V
RT8238HWPG_S2A1.1V RT8238LX1.1V
RT8238ILIM1.1V
RT8238FB1.1V RT8238TON1.1V
1.1VADJ
HWPG
HWPG4,20,29,31,33,36
S5_ON29,31
MAINON29,33,36,38,39
+VIN
+VIN_1.1V
+5VS5
+5VS5
+1.1V
+5VPCU
+1.1VS5
+3VS5
Size Document Number Rev
Date: Sheet of
Quanta Computer Inc.
PROJECT : R23
NB5/RD2
VGA Core/+1.8VGFX/1.0VGFX
1A
Custom
32 40Friday, January 28, 2011
Size Document Number Rev
Date: Sheet of
Quanta Computer Inc.
PROJECT : R23
NB5/RD2
VGA Core/+1.8VGFX/1.0VGFX
1A
Custom
32 40Friday, January 28, 2011
Size Document Number Rev
Date: Sheet of
Quanta Computer Inc.
PROJECT : R23
NB5/RD2
VGA Core/+1.8VGFX/1.0VGFX
1A
Custom
32 40Friday, January 28, 2011
32
+1.1V Volt +/- 5%
Countinue current:3A
Peak current: 4A
OCP minimum:6A
Vo=0.5(R1+R2)/R2
RDSon=18m ohm
600 mils
VO=(0.8(R1+R2)/R2)
R2<120Kohm
R1
R2
Peak current:0.5A
Countinue current:0.2A
1.1 Volt +/- 5%
PC72
*4.7U/25V_8
PC72
*4.7U/25V_8
PR7 0_4PR7 0_4
PC233
10U/6.3V_8
PC233
10U/6.3V_8
PQ21
DMG4496
PQ21
DMG4496
3 6
5
7
8
2
4
1
PR42
110K/F_4
PR42
110K/F_4
PC237
*10U/6.3V_8
PC237
*10U/6.3V_8
PU1
RT8228A
PU1
RT8228A
GND
12
FB
6
PGOOD
9
MODE
7
LGATE 1
VCC 5
CS
10
PHASE 2
UGATE 3
BOOST 4
EN
8
TON 11
PAD
13
PR56
360K/F_4
PR56
360K/F_4
PU13
G9661
PU13
G9661
EN
2
VOUT 6
NC 5
VDD
4GND 8
PGOOD
1
VIN
3
ADJ
7
GND1 9
PC45
1U/6.3V_4
PC45
1U/6.3V_4
PR43
12K/F_4
PR43
12K/F_4
PC229
1U/6.3V_4
PC229
1U/6.3V_4
PC216
0.1U/10V_4
PC216
0.1U/10V_4
PC209
10U/6.3V_8
PC209
10U/6.3V_8
PQ19
DMG4812
PQ19
DMG4812
3 6
5
7
8
2
4
1
PR223
10K/F_4
PR223
10K/F_4
PR9 0_4PR9 0_4
PC91
0.1U/25V_4
PC91
0.1U/25V_4
PR70
2_6
PR70
2_6
PR83
2.2_8
PR83
2.2_8
PC77
4.7U/25V_8
PC77
4.7U/25V_8
PC31
*100P/50V_4
PC31
*100P/50V_4
PR224
100K/F_4
PR224
100K/F_4
PL15
2.2UH/8A
PL15
2.2UH/8A
PC53
0.1U/25V_4
PC53
0.1U/25V_4
PC232
0.33U/6.3V_4
PC232
0.33U/6.3V_4
PC230
0.1U/10V_4
PC230
0.1U/10V_4
PR37
10K/F_4
PR37
10K/F_4
PC81
2200P/50V_4
PC81
2200P/50V_4
PC95
2200P/50V_4
PC95
2200P/50V_4
PR60
10_6
PR60
10_6
PR255
RL3720WT-R001
PR255
RL3720WT-R001
1 2
PR213
38.3K/F_4
PR213
38.3K/F_4
PR10
0_4
PR10
0_4
PR222
0_4
PR222
0_4
PL3
UPB201212T-800Y-N
PL3
UPB201212T-800Y-N
PC206
10U/6.3V_8
PC206
10U/6.3V_8
PC7
*0.1U/10V_4
PC7
*0.1U/10V_4
PR226
*0_2/S
PR226
*0_2/S
+
PC215
390U/2.5V_6X5.8ESR10
+
PC215
390U/2.5V_6X5.8ESR10
12
PC231
0.1U/10V_4
PC231
0.1U/10V_4
PC69
0.1U/25V_4
PC69
0.1U/25V_4

5
5
4
4
3
3
2
2
1
1
D D
C C
B B
A A
RT8238HWPG_S2APCH
RT8238VCCPCH
RT8238DHPCH
RT8238BST_1PCH
RT8238ENPCH RT8238DLPCH
RT8238BSTPCH
RT8238LXPCH
RT8238ILIMPCH
RT8238FBPCH RT8238TONPCH
1.2VADJ1.8V
HWPG4,20,29,31,32,36
VRON29,34,35,36
VDDP_FB_H 4
HWPG4,20,29,31,32,36
MAINON29,32,36,38,39
VR2.5_ON29
+5VS5
+VIN
+5VS5
+1.2V_S2
+1.2V
+VIN_1.2V
+2.5V
+5VS5
+3VS5
Size Document Number Rev
Date: Sheet of
Quanta Computer Inc.
PROJECT : R23
+1.05V (RT8238A)
1A
Custom
33 40Friday, January 28, 2011
Size Document Number Rev
Date: Sheet of
Quanta Computer Inc.
PROJECT : R23
+1.05V (RT8238A)
1A
Custom
33 40Friday, January 28, 2011
Size Document Number Rev
Date: Sheet of
Quanta Computer Inc.
PROJECT : R23
+1.05V (RT8238A)
1A
Custom
33 40Friday, January 28, 2011
Vo=0.5(R1+R2)/R2
RDSon=14m ohm
600 mils
OCP minimum:7.5A
+1.05V PCH Volt +/- 5%
Peak current:6A
Countinue current:4A
33
R2
R1
VO=(0.8(R1+R2)/R2)
R2<120Kohm
Peak current:0.75A
Countinue current:0.3A
+2.5V +/- 5%
PQ54
AON7410
PQ54
AON7410
352
4
1
PU11
RT8228A
PU11
RT8228A
GND
12
FB
6
PGOOD
9
MODE
7
LGATE 1
VCC 5
CS
10
PHASE 2
UGATE 3
BOOST 4
EN
8
TON 11
PAD
13
PC174
0.1U/25V_4
PC174
0.1U/25V_4
PR200
10_6
PR200
10_6
PR306
*10K/F_4
PR306
*10K/F_4
PR208
2.2_8
PR208
2.2_8
PR249
RL3720WT-R001
PR249
RL3720WT-R001
1 2
PR202
2_6
PR202
2_6
PR210
10K/F_4
PR210
10K/F_4
+
PC228
390U/2.5V_6X5.8ESR10
+
PC228
390U/2.5V_6X5.8ESR10
12
PC179
2200P/50V_4
PC179
2200P/50V_4
PC177
0.1U/25V_4
PC177
0.1U/25V_4
PC189
0.1U/10V_4
PC189
0.1U/10V_4
PC173
*100P/50V_4
PC173
*100P/50V_4
PC186
10U/6.3V_8
PC186
10U/6.3V_8
PR206
75K/F_4
PR206
75K/F_4 PL24
2.2UH/8A
PL24
2.2UH/8A
PR207
360K/F_4
PR207
360K/F_4
PL13
UPB201212T-800Y-N
PL13
UPB201212T-800Y-N
PR247
0_4
PR247
0_4
PR205 0_4PR205 0_4
PC176
2200P/50V_4
PC176
2200P/50V_4
PR248
RL3720WT-R001
PR248
RL3720WT-R001
1 2
PR246
*0_4
PR246
*0_4
PC175
*0.1U/10V_4
PC175
*0.1U/10V_4
PR204 0_4PR204 0_4
PR209 0_4PR209 0_4
PC178
0.1U/25V_4
PC178
0.1U/25V_4
PC172
1U/6.3V_4
PC172
1U/6.3V_4
PR211
*215K/F_4
PR211
*215K/F_4
PR212
0_4
PR212
0_4
PC181
4.7U/25V_8
PC181
4.7U/25V_8
PR203
0_4
PR203
0_4
PC190
1U/6.3V_4
PC190
1U/6.3V_4
12
PU12
G9661
PU12
G9661
EN
2
VOUT 6
NC 5
VDD
4GND 8
PGOOD
1
VIN
3
ADJ
7
GND1 9
PR243
*0_2/S
PR243
*0_2/S
PQ53
AON7702
PQ53
AON7702
352
4
1
PR201
10K/F_4
PR201
10K/F_4
PC183
0.1U/10V_4
PC183
0.1U/10V_4
PC182
0.1U/10V_4
PC182
0.1U/10V_4
PC187
10U/6.3V_8
PC187
10U/6.3V_8
PC194
10U/6.3V_8
PC194
10U/6.3V_8
PC180
*4.7U/25V_8
PC180
*4.7U/25V_8
PR199
14K/F_4
PR199
14K/F_4
PC227
0.1U/10V_4
PC227
0.1U/10V_4

5
5
4
4
3
3
2
2
1
1
D D
C C
B B
A A
8384LX2
8384BST2
8384HDR2
8384LDR2
8384LDR1
8384LX1
8384HDR1
8384CSN
8384CSP
8384RSN
8384RSP
8384CSP
8384CSN
8384EN
8384PWROK8384PG
8384VIN
8384VDDA
8384VREF
8384TSET
8384BST1
8384VFIX
CPU_PWRGD_SVID_REG2,35
VRON29,33,35,36
CPU_VRM8380_PG10,35
CPU_SVC2,35
CPU_SVD2,35
CPU_VDD0_RUN_FB_H4
CPU_VDD0_RUN_FB_L4
+VIN+VIN_CPUCORE
8384GND
+VCC_CORE
+VCC_CORE
8384GND
+1.5V
+VIN_CPUCORE
8384GND
8384GND
+5VS5
8384GND
8384GND
8384GND
8384GND
+5VS5
+VCC_CORE
8384GND
+VIN_CPUCORE 8384GND
+5VS5
+5VS5
+5VS5
8384VREF
8384GND
8384VREF
+3V
Size Document Number Rev
Date: Sheet of
Quanta Computer Inc.
PROJECT : R23
NB5/RD2
+1.1V VTT / PCH
1A
C
34 40Friday, January 28, 2011
Size Document Number Rev
Date: Sheet of
Quanta Computer Inc.
PROJECT : R23
NB5/RD2
+1.1V VTT / PCH
1A
C
34 40Friday, January 28, 2011
Size Document Number Rev
Date: Sheet of
Quanta Computer Inc.
PROJECT : R23
NB5/RD2
+1.1V VTT / PCH
1A
C
34 40Friday, January 28, 2011
34
CPU CORE Volt
Countinue current:36A
Peak current:50A
OCP minimum:55A
PR272
5.49K/F_4
PR272
5.49K/F_4
PL1
UPB201212T-800Y-N
PL1
UPB201212T-800Y-N
+
PC143
390U/2.5V_6X5.8ESR10
+
PC143
390U/2.5V_6X5.8ESR10
12
PC308
0.22U/25V_6
PC308
0.22U/25V_6
PR270
22_6
PR270
22_6
PU6
OZ8384LN
PU6
OZ8384LN
SVC
1
VFIX
2
VIN
3
PG
4
HDR2 5
LX2
6
BST2 7
LDR2
8
VDDP 9
GNDP 10
LDR1 11
BST1 12
LX1 13
HDR1 14
PWR_OK 15
EN/SKIP 16
CSN 17
CSP 18
RSN
20
RSP
19
VDDA
21
VREF
22
TSET
23
SVD
24
PAD
25
PC64
2200P/50V_4
PC64
2200P/50V_4
PR268
3.32k/F_4
PR268
3.32k/F_4
PR280
*0_4/S
PR280
*0_4/S
PR261
10K/F_4
PR261
10K/F_4
PR274
49.9K/F_4
PR274
49.9K/F_4
PC22
4.7U/25V_8
PC22
4.7U/25V_8
PR265
2_6
PR265
2_6
PR257
0_4
PR257
0_4
PC26
*4.7U/25V_8
PC26
*4.7U/25V_8
PR267
10/F_4
PR267
10/F_4
+
PC207
100U/25V L-F
+
PC207
100U/25V L-F
12
PR260
20K/F_4
PR260
20K/F_4
PC65
2200P/50V_4
PC65
2200P/50V_4
PC312
1000P/50V_4
PC312
1000P/50V_4
PC311
220P/50V_4
PC311
220P/50V_4
PC23
4.7U/25V_8
PC23
4.7U/25V_8
+
PC147
*330U_2V_7343
+
PC147
*330U_2V_7343
12
PL18
0.36uH/25A_11
PL18
0.36uH/25A_11
PL19
0.36uH/25A_11
PL19
0.36uH/25A_11
PC24
4.7U/25V_8
PC24
4.7U/25V_8
PC185
2200P/50V_4
PC185
2200P/50V_4
PR282
0_4
PR282
0_4
+
PC220
390U/2.5V_6X5.8ESR10
+
PC220
390U/2.5V_6X5.8ESR10
12
PC324
0.22U/25V_6
PC324
0.22U/25V_6
+
PC136
390U/2.5V_6X5.8ESR10
+
PC136
390U/2.5V_6X5.8ESR10
12
PR279
100K/F_4
PR279
100K/F_4
PC39
0.1U/25V_4
PC39
0.1U/25V_4
PR216
2.2_8
PR216
2.2_8
PC328
1000P/50V_4
PC328
1000P/50V_4
PC25
4.7U/25V_8
PC25
4.7U/25V_8
D
S
G
PQ43
FDMS0308
D
S
G
PQ43
FDMS0308
4
2
1
35
PC19
4.7U/25V_8
PC19
4.7U/25V_8
PR273
2_6
PR273
2_6
PR264
3.32k/F_4
PR264
3.32k/F_4
PR281
10K_4
PR281
10K_4
PD17
RB501V-40
PD17
RB501V-40
21
PC310
47nF/16V_4
PC310
47nF/16V_4
D
S
G
PQ42
FDMS0308
D
S
G
PQ42
FDMS0308
4
2
1
35
PC66
0.1U/25V_4
PC66
0.1U/25V_4
PR275
20K/F_4
PR275
20K/F_4
PR269
*64.9K/F_4
PR269
*64.9K/F_4
PC21
*4.7U/25V_8
PC21
*4.7U/25V_8
D
S
G
PQ10
FDMS7692
D
S
G
PQ10
FDMS7692
4
2
1
35
+
PC208
100U/25V L-F
+
PC208
100U/25V L-F
12
PC20
4.7U/25V_8
PC20
4.7U/25V_8
PR256
*10K_4
PR256
*10K_4
PC315
0.22U/6.3V_4
PC315
0.22U/6.3V_4
PC67
0.1U/25V_4
PC67
0.1U/25V_4
PC316
22P/50V_4
PC316
22P/50V_4
PC184
2200P/50V_4
PC184
2200P/50V_4
PR262
10/F_4
PR262
10/F_4
PC317
1000p/50V_4
PC317
1000p/50V_4
PR229
10K/F_4 NTC
PR229
10K/F_4 NTC
1 2
PR266
51/F_4
PR266
51/F_4
PR271
953/F_4
PR271
953/F_4
PC213
0.1U/10V_4
PC213
0.1U/10V_4
PC314
1U/6.3V_4
PC314
1U/6.3V_4
PR277
0_4
PR277
0_4
+
PC151
390U/2.5V_6X5.8ESR10
+
PC151
390U/2.5V_6X5.8ESR10
12
PR214
2.2_8
PR214
2.2_8
PC313
1U/6.3V_4
PC313
1U/6.3V_4
PC304
1U/6.3V_4
PC304
1U/6.3V_4
PR258
10K/F_4
PR258
10K/F_4
D
S
G
PQ9
FDMS7692
D
S
G
PQ9
FDMS7692
4
2
1
35
PD18
RB501V-40
PD18
RB501V-40
21
PR276
*10K_4
PR276
*10K_4

5
5
4
4
3
3
2
2
1
1
D D
C C
B B
A A
8390VIN
8390CSP
8390CSN
8390PG
8390CSN
8390CSP
8390LDR
8390EN
8390LX
8390PWROK
8390RSP
8390RSN
8390VDDA
8390TEST
8390VREF
8390VFIX
8390HDR
CPU_VDDNB_RUN_FB_H4
CPU_VDDNB_RUN_FB_L4
CPU_SVC2,34
CPU_SVD2,34
CPU_VRM8380_PG10,34
VRON29,33,34,36
CPU_PWRGD_SVID_REG2,34
+VIN+VIN_VDDNB
+VDDNB_CORE
+1.5V
+VDDNB_CORE
+5VS5
8390GND
+5VS5
+VIN_VDDNB
+5VS5
+5VS5
8390GND
8390GND
8390GND
8390GND
8390GND
8390GND
8390GND
8390GND
8390GND
8390VREF
8390VREF
8390GND
Size Document Number Rev
Date: Sheet of
Quanta Computer Inc.
PROJECT : R23
NB5/RD2
+1.1V VTT / PCH
1A
C
35 40Friday, January 28, 2011
Size Document Number Rev
Date: Sheet of
Quanta Computer Inc.
PROJECT : R23
NB5/RD2
+1.1V VTT / PCH
1A
C
35 40Friday, January 28, 2011
Size Document Number Rev
Date: Sheet of
Quanta Computer Inc.
PROJECT : R23
NB5/RD2
+1.1V VTT / PCH
1A
C
35 40Friday, January 28, 2011
35
VDDNB Volt
Countinue current:18A
Peak current:22.5A
OCP minimum:27A
PC352
1000P/50V_4
PC352
1000P/50V_4
PR291 *64.9K/F_4PR291 *64.9K/F_4
PC349
15n/25V_4
PC349
15n/25V_4
+
PC225
390U/2.5V_6X5.8ESR10
+
PC225
390U/2.5V_6X5.8ESR10
12
PR167
2.2_8
PR167
2.2_8
PD19
RB501V-40
PD19
RB501V-40
21
PC156
0.1U/25V_4
PC156
0.1U/25V_4
PR290
2.67k/F_4
PR290
2.67k/F_4
PC334
4.7U/25V_8
PC334
4.7U/25V_8
PR304
100K/F_4
PR304
100K/F_4
+
PC224
390U/2.5V_6X5.8ESR10
+
PC224
390U/2.5V_6X5.8ESR10
12
PR298
51/F_4
PR298
51/F_4
PC351
22P/50V_4
PC351
22P/50V_4
+
PC226
390U/2.5V_6X5.8ESR10
+
PC226
390U/2.5V_6X5.8ESR10
12
PR285
10K/F_4
PR285
10K/F_4
PC338
470P/50V_4
PC338
470P/50V_4
PR301
*10K_4
PR301
*10K_4
PC157
0.1U/25V_4
PC157
0.1U/25V_4
PR294
20K/F_4
PR294
20K/F_4
PC152
4.7U/25V_8
PC152
4.7U/25V_8
PC350
1000P/50V_4
PC350
1000P/50V_4
PR299
49.9K/F_4
PR299
49.9K/F_4
PC348
1U/6.3V_4
PC348
1U/6.3V_4
D
S
G
PQ40
RJK03B9D
D
S
G
PQ40
RJK03B9D
4
2
1
35
PR245
10K/F_4 NTC
PR245
10K/F_4 NTC
1 2
PR284
0_4
PR284
0_4
PR283
*10K_4
PR283
*10K_4
PR287
2.67k/F_4
PR287
2.67k/F_4
PR292
22_6
PR292
22_6
PR288
2_6
PR288
2_6
PR289
10/F_4
PR289
10/F_4
PR296
27.4K/F_4
PR296
27.4K/F_4
PL23
0.36uH/25A_11
PL23
0.36uH/25A_11
PR303
*0_4/S
PR303
*0_4/S
PC335
*4.7U/25V_8
PC335
*4.7U/25V_8
PR300 1.3k/F_4PR300 1.3k/F_4
PL12
UPB201212T-800Y-N
PL12
UPB201212T-800Y-N
PC339
0.22U/25V_6
PC339
0.22U/25V_6
PC329
1U/6.3V_4
PC329
1U/6.3V_4
PC347
1000p/50V_4
PC347
1000p/50V_4
PC345
0.22U/6.3V_4
PC345
0.22U/6.3V_4
PR286
10/F_4
PR286
10/F_4
PC155
4.7U/25V_8
PC155
4.7U/25V_8
PC153
2200P/50V_4
PC153
2200P/50V_4
PR305
0_4
PR305
0_4
PR295
18.2K/F_4
PR295
18.2K/F_4
D
S
G
PQ39
RJK03D2D
D
S
G
PQ39
RJK03D2D
4
2
1
35
PC344
1U/6.3V_4
PC344
1U/6.3V_4
PU18
OZ8390ESLN
PU18
OZ8390ESLN
SVD
1
SVC
2
VFIX
3
VIN
4
PG
5
VDDP 6
GNDP 7
LDR 8
BST 9
LX 10
HDR 11
PWR_OK 12
EN/SKIP 13
CSN 14
CSP 15
RSP
16
RSN
17
VDDA
18
TEST
20
VREF
19
PAD
21
PC223
0.1U/10V_4
PC223
0.1U/10V_4
PC154
2200P/50V_4
PC154
2200P/50V_4
PR302
0_4
PR302
0_4

1
1
2
2
3
3
4
4
5
5
A A
B B
C C
D D
51116S5
51116PG
51116S3
1116LL
1116TONSET
1116DRVL
V5FILT
SUSON
1116VBST
1116CS
1116DRVH
HWPG
SUSON
VGA_PWROK
1.2VADJ1.8VVGA
MAINON
1.2VADJ1.0V
VGACOREON
SUSON29,39
DDR_VTTREF3,12,13
HWPG4,20,29,31,32,33
MAINON29,32,33,38,39
VDDIO_FB_H4
VGA_PWROK7,17,29,37
VGACOREON29,37
MAINON29,32,33,38,39
VRON29,33,34,35
+VIN
+1.5VSUS
+1.5VSUS_1
+VIN_DDR
+5VS5
+0.75V_DDR_VTT
+VIN_DDR
+1.5VSUS
+1.0V_VGA
+5VS5
+1.5VSUS
+1.8V_VGA
+3VS5
+5VS5
Size Document Number Rev
Date: Sheet of
Quanta Computer Inc.
PROJECT : R23
DDR3 (RT8207)
1A
Custom
36 40Friday, January 28, 2011
Size Document Number Rev
Date: Sheet of
Quanta Computer Inc.
PROJECT : R23
DDR3 (RT8207)
1A
Custom
36 40Friday, January 28, 2011
Size Document Number Rev
Date: Sheet of
Quanta Computer Inc.
PROJECT : R23
DDR3 (RT8207)
1A
Custom
36 40Friday, January 28, 2011
36
( VTT/2A )
( 3mA )
Peak current:12A
Countinue current:6A
OCP minimum 15A
+1.5V +/- 5%
R1
R2
VO=(0.8(R1+R2)/R2)
R2<120Kohm
Countinue current:1.2A
+1.8V +/- 5%
Peak current:3A
R2
R1
VO=(0.8(R1+R2)/R2)
R2<120Kohm
+1.0V +/- 5%
Countinue current:1.7A
Peak current:3A
SG & Discrete Only
PC52
0.47U/6.3V_4
PC52
0.47U/6.3V_4
PR124
0_4
PR124
0_4
PR64
*0_4
PR64
*0_4
PR63
7.5K/F_4
PR63
7.5K/F_4
PC124
0.1U/10V_4
PC124
0.1U/10V_4
PC202
0.1U/10V_4
PC202
0.1U/10V_4
12
PC36
1U/6.3V_4
PC36
1U/6.3V_4
12
PR23
10_6
PR23
10_6
PC51
0.033U/10V_4
PC51
0.033U/10V_4
PC8
2200P/50V_4
PC8
2200P/50V_4
PD4
BAS316/DG
PD4
BAS316/DG
21
PC119
10U/6.3V_8
PC119
10U/6.3V_8
PR58
2_6
PR58
2_6
PC11
1U/6.3V_4
PC11
1U/6.3V_4
PC63
4.7U/25V_8
PC63
4.7U/25V_8
PR31 0_4PR31 0_4
PR67
110K/F_4
PR67
110K/F_4
PL14
SLH0630-R82M-NB/13A
PL14
SLH0630-R82M-NB/13A
PC132
0.1U/10V_4
PC132
0.1U/10V_4
PR106
25.5K/F_4
PR106
25.5K/F_4
PC28
0.1U/25V_4
PC28
0.1U/25V_4
PC37
10U/6.3V_8
PC37
10U/6.3V_8
PQ14
AON7410
PQ14
AON7410
352
4
1
PR107
100K/F_4
PR107
100K/F_4
1 2
PC128
10U/6.3V_8
PC128
10U/6.3V_8
D
S
G
PQ7
RJK03D3D
D
S
G
PQ7
RJK03D3D
4
2
1
35
PR169
*10K/F_4
PR169
*10K/F_4
PC12
1U/6.3V_4
PC12
1U/6.3V_4
PR122
60.4K/F_4
PR122
60.4K/F_4
PC62
4.7U/25V_8
PC62
4.7U/25V_8
PR81
0_4
PR81
0_4
PC116
1U/10V_4
PC116
1U/10V_4
PC50
0.1U/25V_4
PC50
0.1U/25V_4
+
PC200
390U/2.5V_6X5.8ESR10
+
PC200
390U/2.5V_6X5.8ESR10
12
PU4
RT8207LGQW
PU4
RT8207LGQW
VBST 22
LGATE 19
VDD 14
CS_GND 17
VDDP 15
CS 16
PGND 18
TON
12
S3
10
FB
9
MODE 4
PHASE 20
VTTSNS
2
VTTGND
1
DEM 6
VTTREF
5
NC
7
VDDQSNS
8
UGATE 21
PGOOD
13
GND
3
S5
11
VTT
24 VLDOIN 23
GND
25
PR65
0_4
PR65
0_4
PR48
10.2K/F_4
PR48
10.2K/F_4
PR133 *0_4PR133 *0_4
PC44
0.1U/10V_4
PC44
0.1U/10V_4
PR71
*0_4
PR71
*0_4
PC127
10U/6.3V_8
PC127
10U/6.3V_8
PC70
10U/6.3V_8
PC70
10U/6.3V_8
PR57
10K/F_4
PR57
10K/F_4
PU8
G9661-25ADJF12U
PU8
G9661-25ADJF12U
EN
2
VOUT 6
NC 5
VDD
4GND 8
PGOOD
1
VIN
3
ADJ
7
GND1 9
PR6
2.2_8
PR6
2.2_8
PC131
1U/6.3V_4
PC131
1U/6.3V_4
PC118
10U/6.3V_8
PC118
10U/6.3V_8
PR145
127K/F_4
PR145
127K/F_4
PR217
*0_2/S
PR217
*0_2/S
PC49
0.1U/25V_4
PC49
0.1U/25V_4
PR32 0_4PR32 0_4
PC48
2200P/50V_4
PC48
2200P/50V_4
PC40
*0.1U/50V_6
PC40
*0.1U/50V_6
PR30
619K/F_4
PR30
619K/F_4
PC71
10U/6.3V_8
PC71
10U/6.3V_8
PR168 *0_4PR168 *0_4
PR166
*10K/F_4
PR166
*10K/F_4
PR139
100K/F_4
PR139
100K/F_4
PC129
0.1U/10V_4
PC129
0.1U/10V_4
PU5
G9661-25ADJF12U
PU5
G9661-25ADJF12U
EN
2
VOUT 6
NC 5
VDD
4GND 8
PGOOD
1
VIN
3
ADJ
7
GND1 9
PR29 0_4PR29 0_4
PL4
UPB201212T-800Y-N
PL4
UPB201212T-800Y-N
PC112
10U/6.3V_8
PC112
10U/6.3V_8

1
1
2
2
3
3
4
4
5
5
6
6
7
7
8
8
A A
B B
C C
D D
3VGFX_OND
8208CS1
8208TON1
8208RTFB1
8208RTDH1
8208BST1_1
8208RTVDD1
8208RTD11
8208VOUT1
8208RTBST1
8208RTEN1
8208RTPG1
8208RTDL1
8208RTD10
8208RTLX2
3VGFX_ONG
1.5V_ONG
1.5V_OND
PX_MODE
PX_MODE1
8208RTEN1
VGACOREON
VGACOREON
GFX_CORE_CNTRL115
GFX_CORE_CNTRL015
PX_MODE1 17
VGACOREON29,36
PX_MODE17
VGA_PWROK7,17,29,36
VGA_REQ6
+VIN_VGA
+3V
+3V
+5VS5
+VGA_CORE
+3V_VGA
+3VS5
+VIN
+12VALW
+3V_VGA
+VIN
+1.5VSUS
+VIN
+1.5V_VGA +12VALW
+1.5V_VGA
+3V
Size Document Number Rev
Date: Sheet of
Quanta Computer Inc.
PROJECT : R23
+VGACORE (RT8208/1.8V)
1A
Custom
37 40Friday, January 28, 2011
Size Document Number Rev
Date: Sheet of
Quanta Computer Inc.
PROJECT : R23
+VGACORE (RT8208/1.8V)
1A
Custom
37 40Friday, January 28, 2011
Size Document Number Rev
Date: Sheet of
Quanta Computer Inc.
PROJECT : R23
+VGACORE (RT8208/1.8V)
1A
Custom
37 40Friday, January 28, 2011
VGA Core
37
0.06A
Vo=0.75(R1+R2)/R2
+VGACORE +/- 5%
600 mils
RDSon=5m ohm
OCP minimum 18A
Countinue current:12.5A
Peak current:15A
(5A )
(Default)1.1V
NA
L
TBD
V-CORE
M
1
0
PWRCNTL0
0
1
1
PWRCNTL1
0
1
0 0.9V
H
1V
Seymour-XT
andrew---AMD
recommend to change
to +3V
SI
SI
PC130
0.1U/25V_4
PC130
0.1U/25V_4
D
S
G
PQ37
RJK03D3D
D
S
G
PQ37
RJK03D3D
4
2
1
35
PC90 *100P/50V_4PC90 *100P/50V_4
PQ3
*DMN601K-7
PQ3
*DMN601K-7
3
2
1
PR123 10K/F_4PR123 10K/F_4
PQ12
DMN601K-7
PQ12
DMN601K-7
3
2
1
PC134
2200P/50V_4
PC134
2200P/50V_4
PL22
PCMC104T-R88MN/20A
PL22
PCMC104T-R88MN/20A
PR87
1M_4
PR87
1M_4 PC102
0.1U/10V_4
PC102
0.1U/10V_4
PC5
0.1U/10V_4
PC5
0.1U/10V_4
PC140
4.7U/25V_8
PC140
4.7U/25V_8
PC86
0.47U/10V_4
PC86
0.47U/10V_4
PD6
*RB501V-40
PD6
*RB501V-40
2 1
PC87
*10U/6.3V_8
PC87
*10U/6.3V_8
PR1
*0_8
PR1
*0_8
+
PC219
390U/2.5V_6X5.8ESR10
+
PC219
390U/2.5V_6X5.8ESR10
12
PU7
RT8208A
PU7
RT8208A
VOUT
1
VDD 2
FB
3
PGOOD
4
D1 5
D0
6
G0
7
DL 8
VDDP 9
CS
10
PHASE 11
DH 12
BST 13
G1
14
EN/DEM
15 TON 16
PAD
17
PQ15
*DMN601K-7
PQ15
*DMN601K-7
3
2
1
PC3
0.01U/25V_4
PC3
0.01U/25V_4
PR108
7.5K/F_4
PR108
7.5K/F_4
PQ16
DMN601K-7
PQ16
DMN601K-7
3
2
1
PR97 2K/F_4PR97 2K/F_4
PR88
*22_8
PR88
*22_8
PC133
4.7U/25V_8
PC133
4.7U/25V_8
PR242
*0_2/S
PR242
*0_2/S
PC218
0.1U/10V_4
PC218
0.1U/10V_4
PR80
1M_4
PR80
1M_4 PC2
0.1U/10V_4
PC2
0.1U/10V_4
PR2
*22_8
PR2
*22_8
PC138
2200P/50V_4
PC138
2200P/50V_4
PR105
0_4
PR105
0_4
PQ20
PDTC144EU
PQ20
PDTC144EU
1 3
2
PC4
*10U/6.3V_8
PC4
*10U/6.3V_8
PC113
0.1U/10V_4
PC113
0.1U/10V_4
D
S
G
PQ22
RJK0392DPA
D
S
G
PQ22
RJK0392DPA
4
2
1
35
PR5
1M_4
PR5
1M_4
PR144
2_6
PR144
2_6
PC85
1U/6.3V_4
PC85
1U/6.3V_4
PQ8
DMN601K-7
PQ8
DMN601K-7
3
2
1
PR116
232K/F_4
PR116
232K/F_4
PQ1
ME3424D
PQ1
ME3424D
3
6
5
2
4
1
PR146
9.09K/F_4
PR146
9.09K/F_4
PR109 0_4PR109 0_4
PC125
1U/6.3V_4
PC125
1U/6.3V_4
PC100
0.22U/10V_4
PC100
0.22U/10V_4
PR162
2.2_8
PR162
2.2_8
PR110 33K/F_4PR110 33K/F_4
PR91
10K/F_4
PR91
10K/F_4
PR111
1M_4
PR111
1M_4
PR138
*10K/F_4
PR138
*10K/F_4
PQ36
AON7410
PQ36
AON7410
352
4
1
PR75
1M_4
PR75
1M_4
PC47
0.01U/25V_4
PC47
0.01U/25V_4
PR118
15K/F_4
PR118
15K/F_4
PC96
*10U/6.3V_8
PC96
*10U/6.3V_8
PL11
UPB201212T-800Y-N
PL11
UPB201212T-800Y-N
R27 0_4R27 0_4
PR69
1M_4
PR69
1M_4
PR121 0_4PR121 0_4
PC1
0.1U/10V_4
PC1
0.1U/10V_4
+
PC217
390U/2.5V_6X5.8ESR10
+
PC217
390U/2.5V_6X5.8ESR10
12
PC135
0.1U/25V_4
PC135
0.1U/25V_4
PC126
0.1U/25V_4
PC126
0.1U/25V_4
PR92
10K/F_4
PR92
10K/F_4
PR143
*10K/F_4
PR143
*10K/F_4
PR89
10_6
PR89
10_6

5
5
4
4
3
3
2
2
1
1
D D
C C
B B
A A
8681IACP
DCIN
8681LDR
8681B_2
8681LX
8681COMP
8681B_1
8681_VDDP
8681HDR
ACOK_IN
+VAD_1
8681_VDDA
BATDIS_G
CSIP
CSIN
BATDIS_ID_DOD SMC
SMD
B_TEMP_MBAT
BATT+
8681ICHM
8681ICHP
8681IACM
ACIN
8681CSP
8681LR
ACIN
8681IAC
MBCLK
MBDATA
ACOK_IN
ACOK#
8681CSM
8681_ACAV
8681_ACAV
ACOK_INACOK_INACOK_INACOK_IN
D/C#_S6A
MBATLED0#
IDEA_G
BATDIS_ID_DOD
AC_LED_ON#
SYS_I 29
AD_AIR29
MBDATA29
MBCLK29
TEMP_MBAT 29
ACIN29,39
+VAD_1 39
+BATCHG
+VH28 39
+5VPCU 4,29,31,32
+VA
+3VPCU 4,7,26,28,29,31
MAINON29,32,33,36,39
AD_ID 29
AC_LED_ON# 29
D/C# 29
MBATLED0# 29
BATSHIP29
+VIN
+PRWSRC
+VH28
+VA +VAD_1
+3VPCU
8681_VDDA
8681_VDDP
+BATCHG
+BATCHG
+VAD
+VIN_CHARGER
+VAD
+VA_AC +VA
+VA
+VAD
+VAD
+5VPCU
+12VALW
+BATCHG
+PRWSRC
+BATCHG
+5VPCU
+12VALW
Size Document Number Rev
Date: Sheet of
Quanta Computer Inc.
PROJECT : R23
Charger (OZ8681)
1A
Custom
38 40Friday, January 28, 2011
Size Document Number Rev
Date: Sheet of
Quanta Computer Inc.
PROJECT : R23
Charger (OZ8681)
1A
Custom
38 40Friday, January 28, 2011
Size Document Number Rev
Date: Sheet of
Quanta Computer Inc.
PROJECT : R23
Charger (OZ8681)
1A
Custom
38 40Friday, January 28, 2011
Place this cap
close to EC
Place this cap
close to EC
Do Not add test pad on BATDIS_G signal
DC_JACK
90W
To PWR LED
Place this ZVS close to
Diode away +VIN
Place this ZVS close to
Far-Far away +VIN
38
Place this cap
close to EC
PR134
220K_4
PR134
220K_4
PR136
1M_4
PR136
1M_4
PR160
0_4
PR160
0_4
PR156
100K/F_4
PR156
100K/F_4
PQ32
PDTC144EU
PQ32
PDTC144EU
1 3
2
PC114
*10U/6.3V_8
PC114
*10U/6.3V_8
PC93
*100P/50V_4
PC93
*100P/50V_4
PC201
0.1U/25V_4
PC201
0.1U/25V_4
PQ26
DMN601K-7
PQ26
DMN601K-7
3
2
1
PR154
*0_4/S
PR154
*0_4/S
PD13
BAS316/DG
PD13
BAS316/DG
2 1
PR152
220K_4
PR152
220K_4
PC121
0.1U/25V_4
PC121
0.1U/25V_4
PQ44
PDTC144EU
PQ44
PDTC144EU
13
2
PD3
UDZ5V6B-7-F
PD3
UDZ5V6B-7-F
2 1
PR151
*0_4/S
PR151
*0_4/S
PD5
BAS316/DG
PD5
BAS316/DG
2 1
PQ27
PDTC144EU
PQ27
PDTC144EU
1 3
2
PC97
0.1U/25V_4
PC97
0.1U/25V_4
EC5
*10U/25V_8
EC5
*10U/25V_8
PD8
RB501V-40
PD8
RB501V-40
2 1
PC98
0.1U/25V_4
PC98
0.1U/25V_4
PD2
UDZ5V6B-7-F
PD2
UDZ5V6B-7-F
2 1
PR157
10/F_4
PR157
10/F_4
PC144
1U/10V_4
PC144
1U/10V_4
PC139
2.2U/10V_6
PC139
2.2U/10V_6
PR103
100_4
PR103
100_4
PQ31
AON7410
PQ31
AON7410
352
4
1
PR239
2.2_8
PR239
2.2_8
12
PR93
330_4
PR93
330_4
PC145
0.01U/50V_4
PC145
0.01U/50V_4
PD11
P4SMAJ20A
PD11
P4SMAJ20A
2 1
PC123
2200P/50V_4
PC123
2200P/50V_4
PC80
0.1U/25V_4
PC80
0.1U/25V_4
PR233
*0_2/S
PR233
*0_2/S
PR101
1M_4
PR101
1M_4
PR148
1K_6
PR148
1K_6
PC192
4.7U/25V_8
PC192
4.7U/25V_8
PC193
4.7U/25V_8
PC193
4.7U/25V_8
PQ33
DMN601K-7
PQ33
DMN601K-7
3
2
1
PC104
0.1U/25V_4
PC104
0.1U/25V_4
PQ24
FDMC4435BZ
PQ24
FDMC4435BZ
5
4
3
2
1
PQ29
PDTC144EU
PQ29
PDTC144EU
13
2
EC2
*10U/25V_8
EC2
*10U/25V_8
EC4
2200P/50V_4
EC4
2200P/50V_4
PR102 *100/F_4PR102 *100/F_4
PR150
1M_4
PR150
1M_4
PQ49
FDS6679AZ
PQ49
FDS6679AZ
8
7
6
54
3
2
1
PC105
4.7U/25V_8
PC105
4.7U/25V_8
PR153
1M_4
PR153
1M_4
PR112
1M_4
PR112
1M_4
PC195
0.1U/25V_4
PC195
0.1U/25V_4
PR218
*0_2/S
PR218
*0_2/S
PR114
0_4
PR114
0_4
PC191
4.7U/25V_8
PC191
4.7U/25V_8
PR161
10/F_4
PR161
10/F_4
CN13
200045MR008G10JZR
DFHD08MR145
bat-bp02081-b82d5-7h-8p-l-v
CN13
200045MR008G10JZR
DFHD08MR145
bat-bp02081-b82d5-7h-8p-l-v
11
3
3
4
4
5
5
6
6
77
2
2
99
10 10
88
PL6
UPB201212T-800Y-N
PL6
UPB201212T-800Y-N
PR219
RC1206-R020
F3_2X1_65-2_8
PR219
RC1206-R020
F3_2X1_65-2_8
1 2
PC115
*0.1U/25V_4
PC115
*0.1U/25V_4
PC212
1U/10V_4
PC212
1U/10V_4
PR231
RC2512-R010
PR231
RC2512-R010
21
PC141
0.01U/50V_4
PC141
0.01U/50V_4
PL5
UPB201212T-800Y-N
PL5
UPB201212T-800Y-N
PR236
75K/F_4
PR236
75K/F_4
Q1 Q2
PQ25
MMDT2907A
Q1 Q2
PQ25
MMDT2907A
3
2 1
65
4
PR232
*0_2/S
PR232
*0_2/S
PC84
0.1U/25V_4
PC84
0.1U/25V_4
PR132
220K_4
PR132
220K_4
PC214
0.1U/50V_6
PC214
0.1U/50V_6
PD15
RB501V-40
PD15
RB501V-40
21
CN14
DC-IN CONN
CN14
DC-IN CONN
GND 6
LED1
1
GND 5
AD_ID 3
VDD 8
VDD 7
LED2
2
GND
4
PC137
1U/25V_6
PC137
1U/25V_6
PR95
330_4
PR95
330_4
PR159 10/F_4PR159 10/F_4
PQ45
DMN601K-7
PQ45
DMN601K-7
3
2
1
PR147
2.43K/F_6
PR147
2.43K/F_6
PC92
*100P/50V_4
PC92
*100P/50V_4
PL17
6.8uH
PL17
6.8uH
PR99
100K/F_4
PR99
100K/F_4
PR155
10_8
PR155
10_8
PC146
0.47U/10V_4
PC146
0.47U/10V_4
EC3
*10U/25V_8
EC3
*10U/25V_8
PR165
10/F_4
PR165
10/F_4
PR221
2.43K/F_6
PR221
2.43K/F_6
PR158
100K/F_4
PR158
100K/F_4
PR164
100_4
PR164
100_4
PC120
*0.1U/25V_4
PC120
*0.1U/25V_4
PL9
UPB201212T-800Y-N
PL9
UPB201212T-800Y-N
PD10
BAS316/DG
PD10
BAS316/DG
2 1
PD12
BAS316/DG
PD12
BAS316/DG
2 1
PQ11
PDTC144EU
PQ11
PDTC144EU
1 3
2
PC122
1000P/50V_4
PC122
1000P/50V_4
PR215
1M_4
PR215
1M_4
PR96
1K_6
PR96
1K_6
EC1
*10U/25V_8
EC1
*10U/25V_8
PC94
1U/10V_4
PC94
1U/10V_4
12
PR237
12.4K/F_4
PR237
12.4K/F_4
Q1 Q2
PQ35
MMDT2907A
Q1 Q2
PQ35
MMDT2907A
3
21
6 5
4
PD14
BAS316/DG
PD14
BAS316/DG
2 1
PR149
220K_4
PR149
220K_4
PL8
UPB201212T-800Y-N
PL8
UPB201212T-800Y-N
PC149
0.01U/50V_4
PC149
0.01U/50V_4
PR241
2_6
PR241
2_6
PC150
0.1U/10V_4
PC150
0.1U/10V_4
PC148
0.01U/25V_4
PC148
0.01U/25V_4
PR53
1K/F_4
PR53
1K/F_4
PL7
UPB201212T-800Y-N
PL7
UPB201212T-800Y-N
PR117
470_8
PR117
470_8
PC210
1500P/50V_4
PC210
1500P/50V_4
PR140
1M_4
PR140
1M_4
PR104 150K/F_4PR104 150K/F_4
PQ30
AON7410
PQ30
AON7410
352
4
1
PQ48
P0603BDG
PQ48
P0603BDG
1
4 3
PU9
OZ8681
PU9
OZ8681
SCL
10
IAC
7
IACP 2
IACM 3
VDDP 15
ICHM 4
ICHP 5
COMP
8
SDL
11
LDR 16
ACAV
9
GND
17
VAC
1
VDDA 6
HDR 13
LX 14
BST 12
PQ34
IMD2
PQ34
IMD2
3
2
1 6
5
4
PR220
*0_2/S
PR220
*0_2/S
PD9
P4SMAJ20A
PD9
P4SMAJ20A
21
PC75
0.1U/25V_4
PC75
0.1U/25V_4
PR100
100K/F_4
PR100
100K/F_4
PC78
0.1U/25V_4
PC78
0.1U/25V_4
PC79
0.22U/25V_8
PC79
0.22U/25V_8
PC142
1U/10V_4
PC142
1U/10V_4
PD7
*BAS316/DG
PD7
*BAS316/DG
21
PC32
0.01U/25V_4
PC32
0.01U/25V_4
PR163 10/F_4PR163 10/F_4
PR54
10K/F_4
PR54
10K/F_4
PQ18
DMN601K-7
PQ18
DMN601K-7
3
2
1
PQ17
MMBT3904-7-F
PQ17
MMBT3904-7-F
2
1 3

5
5
4
4
3
3
2
2
1
1
D D
C C
B B
A A
G5934DISC1
G5934VSENSE
G5934DISC4
G5934DISC2
G5934DISC3
MAIND3.3V
G5934CN
G5934CP
SUSD
MAINON
LAN_ON
G5934PG
MAINON
MAIND
LAN_POWER29
MAINON29,32,33,36,38
SUSON29,36
ACIN 29,38
+VA 38
+BATCHG 38
+VAD_1 38
+12VALW 9,20,37,38
+1.5VSUS 2,3,4,5,12,13,36,37
+VIN 20,31,32,33,34,35,36,37,38
+5V 8,11,17,21,22,23,25,28,30
+5VS5 20,26,31,32,33,34,35,36,37
+3VLANVCC 27
+3VSUS 28,30
+3VS5 3,4,6,8,9,10,12,26,29,31,32,33,36,37
+VH28 38
+0.75V_DDR_VTT 12,13,36
MAIND MAIN_ONG
+3V
+12VALW
+VAD_1
+5V
+5VS5
+3VLANVCC
+3VS5
+3VSUS
+5V
+3VSUS
+3V
+3VS5
+3VLANVCC
+3VS5
+VH28
+VAD
+VIN
+1.5V
+1.5VSUS
+1.5V
+3VS5
+3VS5
+1.5VSUS
+1.5VSUS
+3VS5
+3VS5
+3V
+3V
Size Document Number Rev
Date: Sheet of
Quanta Computer Inc.
PROJECT : R23
Dis-charge IC (G5934)
1A
Custom
39 40Friday, January 28, 2011
Size Document Number Rev
Date: Sheet of
Quanta Computer Inc.
PROJECT : R23
Dis-charge IC (G5934)
1A
Custom
39 40Friday, January 28, 2011
Size Document Number Rev
Date: Sheet of
Quanta Computer Inc.
PROJECT : R23
Dis-charge IC (G5934)
1A
Custom
39 40Friday, January 28, 2011
5.2A
39
0.04A
5.1A
0.7A
2A
PC247
0.1U/10V_4
PC247
0.1U/10V_4
PC42
1U/16V_4
PC42
1U/16V_4
PC33
0.1U/10V_4
PC33
0.1U/10V_4
PC6
2200P/50V_4
PC6
2200P/50V_4
PR68
100K/F_4
PR68
100K/F_4
PC15
2200P/50V_4
PC15
2200P/50V_4
PC235
*10U/6.3V_8
PC235
*10U/6.3V_8
PC221
0.1U/10V_4
PC221
0.1U/10V_4
PC245
0.01U/25V_4
PC245
0.01U/25V_4
PC168
1U/6.3V_4
PC168
1U/6.3V_4
PC88
*10U/6.3V_8
PC88
*10U/6.3V_8
PQ55
*DMN601K-7
PQ55
*DMN601K-7
3
2
1
PR25
0_6
PR25
0_6
PC58
1U/35V_6
PC58
1U/35V_6
PC9
0.1U/10V_4
PC9
0.1U/10V_4
PC239
0.1U/10V_4
PC239
0.1U/10V_4
PQ58
*DMN601K-7
PQ58
*DMN601K-7
3
2
1
PC166
1000P/50V_4
PC166
1000P/50V_4
PC222
*10U/6.3V_8
PC222
*10U/6.3V_8
PC89
0.1U/10V_4
PC89
0.1U/10V_4
PQ38
QM3002V
PQ38
QM3002V
3
6
5
2
4
1
PQ41
AON7410
PQ41
AON7410
352
4
1
PC162
0.1U/10V_4
PC162
0.1U/10V_4
PC165
0.01U/25V_4
PC165
0.01U/25V_4
PC236
0.1U/10V_4
PC236
0.1U/10V_4
PR197
*22_8
PR197
*22_8
PC244
1U/6.3V_4
PC244
1U/6.3V_4
PC169
0.01U/25V_4
PC169
0.01U/25V_4
PC258
0.01U/25V_4
PC258
0.01U/25V_4
PC54
0.1U/25V_4
PC54
0.1U/25V_4
PC34
0.1U/10V_4
PC34
0.1U/10V_4
PC255
0.1U/10V_4
PC255
0.1U/10V_4
PR26
0_6
PR26
0_6
PC160
1000P/50V_4
PC160
1000P/50V_4
PC164
1U/6.3V_4
PC164
1U/6.3V_4
PC16
0.1U/10V_4
PC16
0.1U/10V_4
PR72
750K/F_4
PR72
750K/F_4
PR196
*1M_4
PR196
*1M_4
PC257
1000P/50V_4
PC257
1000P/50V_4
PC256
1U/6.3V_4
PC256
1U/6.3V_4
PC243
0.1U/10V_4
PC243
0.1U/10V_4
PQ4
QM3002V
PQ4
QM3002V
3
6
5
2
4
1
PC171
0.1U/10V_4
PC171
0.1U/10V_4
PC14
2200P/50V_4
PC14
2200P/50V_4
PC246
1000P/50V_4
PC246
1000P/50V_4
PR198
*1M_4
PR198
*1M_4
PR52
22_6
PR52
22_6
PC161
0.01U/25V_4
PC161
0.01U/25V_4
PC253
0.01U/25V_4
PC253
0.01U/25V_4
PR27
0_6
PR27
0_6
PQ56
AON7410
PQ56
AON7410
352
4
1
PC13
*10U/6.3V_8
PC13
*10U/6.3V_8
PC234
0.1U/10V_4
PC234
0.1U/10V_4
PQ13
AON7410
PQ13
AON7410
352
4
1
PC252
1U/6.3V_4
PC252
1U/6.3V_4
PC240
1U/6.3V_4
PC240
1U/6.3V_4
PC259
0.1U/10V_4
PC259
0.1U/10V_4
PR86
0_4
PR86
0_4
PC242
0.01U/25V_4
PC242
0.01U/25V_4
PR74
0_4
PR74
0_4
PC254
1000P/50V_4
PC254
1000P/50V_4
PC55
0.1U/25V_4
PC55
0.1U/25V_4
PR28
0_6
PR28
0_6
PC238
1000P/50V_4
PC238
1000P/50V_4
PC241
1000P/50V_4
PC241
1000P/50V_4
PC163
1U/6.3V_4
PC163
1U/6.3V_4
PC248
1U/6.3V_4
PC248
1U/6.3V_4
PC167
0.1U/10V_4
PC167
0.1U/10V_4
PC249
1000P/50V_4
PC249
1000P/50V_4
PC57
0.47U/25V_6
PC57
0.47U/25V_6
PU2
P2806
PU2
P2806
ON2
2
DISC1
5
DRIVER4
12
CN 19
D_CAP 16
ON4
4
ON3
3
CP 18
DISC3 7
VSENSE 14
DISC2 6
DRIVER1
9
DISC4
8
REG 13
DRIVER3
11
VIN 20
ON1
1
VOUT 17
DRIVER2
10
PG 15
GND
21
PC170
0.1U/10V_4
PC170
0.1U/10V_4
PC35
2200P/50V_4
PC35
2200P/50V_4
PC251
0.1U/10V_4
PC251
0.1U/10V_4
PC250
0.01U/25V_4
PC250
0.01U/25V_4
