Quanta ZR1 Schematics. Www.s Manuals.com. R1a Schematics
User Manual: Motherboard Quanta ZR1 DA0ZR1MB6A6, DA0ZR1MB6D1 - Schematics. Free.
Open the PDF directly: View PDF
.
Page Count: 30

5
5
4
4
3
3
2
2
1
1
D D
C C
B B
A A
REQ2# / GNT2#
REQ0# / GNT0#
AD19
AD25
INTC#,INTD#
INTE#,INTF#,INTG#
MINI PCI
TI XX12
DDR2
667/533MHz
Azalia
CLOCK GEN
DDR2-SODIMM
DDR2-SODIMM
Page : 9
ICS954310
Page : 5 ~ 8
Page : 11,12
Page : 2
Calistoga
ICH7-M
652 BGA
DMI I/F
PCI BUS
USB 2.0
HOST BUS
667/533MHz
LPC
1466 BGA
ATA 66/100HDD & ODD
PCI ROUTING TABLE IDSEL INTERRUPT DEVICE
Azalia
MDC
Page : 23
+1.8VSUS
+5V
5V / 3.3V / 10V
1.8V / 0.9V / VCCP
15V
Page : 21
+1.8V
+5VSUS
+0.9V
+3V_S5
5VPCU
+3VSUS
+0.9VSUS
3V_591
INTEL Mobile_479 CPU
Page : 3,4
Yonah / Merom
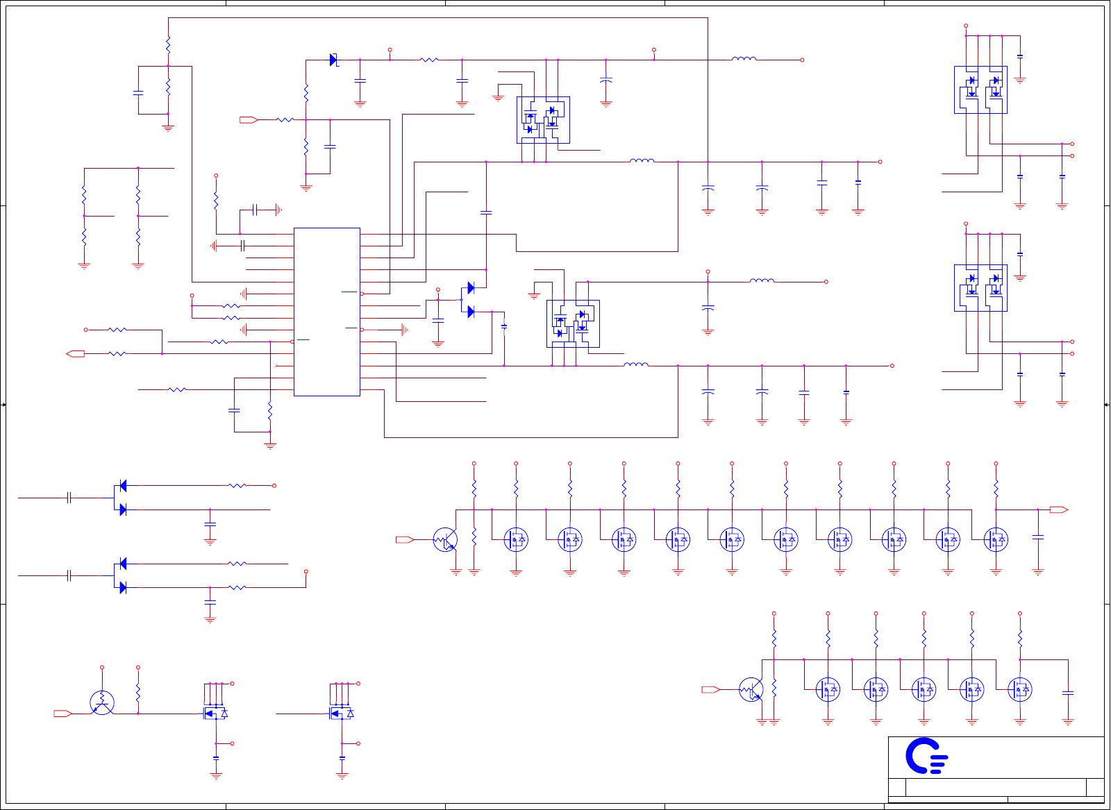
ZR1 Block Diagram
Page : 16
USB0,1,2
SYSTEM USB
AUDIO CODEC
MIC
AMP
ALC883
Page : 17
Page : 9
Page : 18
+3V
Channel B
Channel A
HOST 100/133MHz
PCI-E 100MHz
VGA 96MHz
USB 48MHz
PCI 33MHz
REF 14MHz
RJ11
MAX4411
Page : 17
Page : 13
NS
Page : 19
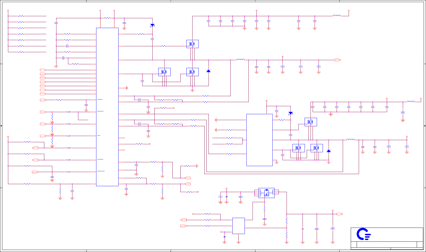
KBC(87541V)
945GM / 945PM
/ 940GML
Page : 16
MINICARD
PCIE
SATA-HDD SATA
Page : 18
USB6
Camera
Page : 16
SIO
Page : 20
SIO1000
Page : 20
DOCKING
COM
Page : 20
DOCKING
PRINTER
DOCKING
AUDIO
Page : 13
Page: 15
TI
MARVELL
10-100/1G LAN
Page : 14,15
RJ45
88E8038 /
88E8055
Page : 13
Page: 15
PCI8412 MMC/SD/MS/MS PRO/XD
5 IN 1
1394
Page : 18
Keyboard
Touchpad
Page : 20
DOCKING
PS2
Page : 19
Page : 16
BLUETOOTH
PCIE
NVIDIA
Page : 10
TVOUT
LVDS
533 BGA
RGB
G72M-V
14.1" W LVDS
CRT
23X23 PACKAGE
+5V_S5
S-VIDEO
PCMCIA TypeII
Page: 14
FIR
Page : 20
HP
OUT
LINE
IN
AMP
MAX9710
INT
SPK
Page : 6
CHRONTEL
Page : 6,20
DVO
CH7307
DVO
Page : 20
DOCKING
Page : 27
GDDR2
GDDR2
GDDR2
GDDR2
3 PORT
PCIe
USB4
Page : 10
Page : 10
Page : 26 ~ 29
Page : 27
Page : 27
Page : 27
MINI-PCI
Page : 16
Page : 17
Page : 17
+VCCP
NVVDD
VCC_CORE
Page : 25
CPU CORE / 1.5V
Page : 24
Page : 22
+2.5V
NVVDD / +1.2V
BATTERY
CHARGER
+1.2V
+1.5V
SMSC
EV^
SA^
EZ^
IV^
IR^
MP^
MC^
FW^
CR^
DV^
NZ^
PA^ SATA
nVIDIA
NO DOCKING
CH7307
5 IN 1
1394
MINI CARD
PATA
MINI PCI
IR
UMA
EZ4
S-VIDEOTV^ GIGA LAN
NL^
GL^ 10/100 LAN
BT^ BLUETOOTH
EDV^ nVIDIA DVO
MB PCB P/N
DA0ZR1MB6A6 DA0ZR1PB6A7 DA0ZR1AB6A5
DC PCB P/N DJ PCB P/N
MEDIA KEYDJ^
NO 1394NFW^
PCI6412
PCI1512
EZ4
Page : 20
DVO
BLOCK DIAGRAM
1A
129Wednesday, March 29, 2006
Size Document Number Rev
Date: Sheet of
Quanta Computer Inc.
PROJECT : ZR1

5
5
4
4
3
3
2
2
1
1
D D
C C
B B
A A
FSA FSB FSC
0 0 0 266 100 33
1 0 1 100 100 33
1 0 0 333 100 33
FSC FSB FSA CPU PCIE PCI
0 1 1 166 100 33
0 1 0 200 100 33
1 1 1 200 100 33
FSB SETTING
1 1 0 400 100 33
0 0 1 133 100 33
CLOCK GENERNATOR
ITP/SRC7 SELECT
0: SRC7 1: ITP
SELLCD_27# SELECT
0: 27MSS 1: LCD CLK
LCD / PCI SELECT
0: LCD 1: PCI
W SATA : 49.9 1% OHM
W/O SATA : 0 OHM
STUFF 0 FOR 533MHz
NC FOR 667MHz
CFG[2,1,0]
011=PSB667
001=PSB533
PEREQ4# --> PCIE3 & PCIE5 & PCIE7
PEREQ1# --> PCIE0 & PCIE6
PEREQ2# --> PCIE1 & PCIE8
PEREQ3# --> PCIE2 & PCIE4
With SIO , stuff 12.1 ohm
UMA : 49.9 1% OHM
nVIDIA : 0 OHM
CLOCK GENERATOR
1A
229Wednesday, March 29, 2006
Size Document Number Rev
Date: Sheet of
SELPSB1_CLK SELPSB2_CLK
SMBDT
SMBCK
HCLK_MCH
HCLK_MCH#
CLK_PCIE_ICH
CLK_PCIE_ICH#
CLK_MCH_3GPLL
CLK_MCH_3GPLL#
PCLK_591
PCLK_ICH
PCLK_PCM
14M_ICH
VDDACKG
VDDCKGCPU
SELPSB0_CLK
CKG_XIN
CKG_XOUT
CLK_EN#
SMBDT
SELPSB1_CLK
STP_PCI#
SMBCK
STP_CPU#
CLK_IREF
VDDCKGPCI
VDDCKGREF
VDDCKG48
CLK48_USB
SELPSB0_CLK
PCLK_PCM
R_PCLK_PCM
R_DREFSSCLK DREFSSCLK
DREFSSCLK#
R_DREFSSCLK#
HCLK_CPU
HCLK_MCH#
R_HCLK_CPU#
R_DOT96
R_DOT96#
R_HCLK_MCH
HCLK_CPU#
HCLK_MCH
R_HCLK_MCH#
DOT96#
DOT96
R_HCLK_CPU
14M_REF0 14M_ICH
SELPSB2_CLK
R_PCLK_591
R_PCLK_ICH
CLK_PCIE_MINICARD#
CLK_PCIE_MINICARD
EZ_CLKREQ#
CLK_PCIE_SATA
R_PCIE_SATA CLK_PCIE_SATA#
R_PCIE_SATA#
CLK_PCIE_SATA
CLK_PCIE_SATA#
14M_SIO
PCLK_MINI
14M_SIO
PCLK_SIO
PCLK_591R_PCLK_591
R_PCLK_SIO
MINI_CLKREQ#
R_PCIE_VGA CLK_PCIE_VGA
R_PCIE_VGA# CLK_PCIE_VGA#
CLK_PCIE_VGA#
CLK_PCIE_VGA
CLK48_PCM
CLK_PCIE_ICH#
CLK_PCIE_ICH
R_PCIE_ICH
R_PCIE_ICH#
CLK_MCH_3GPLL
CLK_MCH_3GPLL#
R_MCH_3GPLL#
R_MCH_3GPLL
EZ_CLKREQ#
MINI_CLKREQ#
PEREQ2#
PEREQ1#
PEREQ1#
PEREQ2#
PCLK_ICH
R_PCIE_MINICARD#
R_PCIE_MINICARD CLK_PCIE_MINICARD#
CLK_PCIE_MINICARD
R_PCIE_EZ1#
R_PCIE_EZ1 CLK_PCIE_EZ1#
CLK_PCIE_EZ1
R_PCIE_EZ2#
R_PCIE_EZ2 CLK_PCIE_EZ2
CLK_PCIE_EZ2#
CLK_PCIE_EZ1#
CLK_PCIE_EZ1
CLK_PCIE_EZ2#
CLK_PCIE_EZ2
CLK48_USB
CLK48_PCM
R_PCIE_LAN# CLK_PCIE_LAN#
CLK_PCIE_LAN
R_PCIE_LAN
CLK_PCIE_LAN#
CLK_PCIE_LAN
R_PCLK_MINI PCLK_MINI
HCLK_CPU#
HCLK_CPU
DREFSSCLK#
DREFSSCLK
DOT96
DOT96#
R_PCLK_SIO
R_PCLK_ICH
+VCCP +VCCP
+3V
+3V
+VCCP
+3V
+3V
+3V
+3V
+3V
+3V
+3V
RN81 49.9/F_4P2R
1 2
43
L63
BK1608HS220_6_1A
R673 8.2K_4
RN76 49.9/F_4P2R
1 2
43
10u/6.3V_6
C534
Quanta Computer Inc.
PROJECT : ZR1
U8
ICS954310BGLF
1
2
3
4
5
6
7
8
9
10
11
12
13
14
15
16
17
18
19
20
21
22
23
24
25
36
35
28
29
38
39
40
41
42
43
44
45
46
47
48
49
50
51
52
37
54
55
56
57
58
53
60
61
62
63
64
59
30
31
26
27
32
33
34
VDDPCI1
GND1
PCICLK3
PCICLK4
*SELPCIE0_LCD#/PCICLK5
GND2
VDDPCI2
ITP_EN/PCICLK0
*SELLCD_27#/PCICLK1
VTT_PWRGD#/PD
VDD48
USB_48/FSA
GND3
DOT_96
DOT_96#
TEST_MODE/FSB
27FIX/LCD_SS/PCIE0
27SS/LCD_SS#/PCIE0#
PCIE1
PCIE1#
VDDPCIEX1
PCIE2
PCIE2#
PCIE3
PCIE3#
PCIE5
PCIE5#
VDDPCIEX2
GND4
PCIE6#
PCIE6
PEREQ2#/PCIE7#
PEREQ1#/PCIE7
VDDPCIEX3
ITPCLK#/PCIE8#
ITPCLK/PCIE8
VDDA
GNDA
IREF
CPUCLK1#
CPUCLK1
VDDCPU
CPUCLK0#
CPUCLK0
GND5
SMCLK
SMDAT
VDDREF
XOUT
XIN
GND6
REF0
REF1/FSC/TEST_SEL
CPU_STOP#
PCI/PCIE_STOP#
**REQ_SEL/PCICLK2
GND7
PCIE4
PCIE4#
SATACLK
SATACLK#
*PEREQ3#
*PEREQ4#
*PWRSAVE#
*10p_4C54
.01u/16V_4
C540
RN77 EV^49.9/F_4P2R
1 2
43
RN58 33_4P2R
12
4 3
RN87 MC^33_4P2R
12
4 3
.01u/16V_4
C541
.01u/16V_4C520
R907
1K_4
R398 2.7_6
RN43 EZ^33_4P2R
12
4 3
R677 IR^33_4
R393 1/F
RN88 MC^49.9/F_4P2R
1 2
43
.01u/16V_4
C539
R571 8.2K_4
R518
4.7K_4
RN13 EV^_4P2R
12
4 3
10u/6.3V_6
C538
Y3
14.318MHz
12
RN80 49.9/F_4P2R
1 2
43
Q20 2N7002
3
2
1
.1u/16V_4
C542
R672 8.2K_4
33p_4
C85
R369
4.7K_4
RN86 EZ^49.9/F_4P2R
1 2
43
R908
1K_4
R572 8.2K_4
33p_4
C67
R370
4.7K_4
R98 33_4
R403 8.2K_4
R77 475/F_4
Q19 2N7002
3
2
1
RN10 33_4P2R
12
4 3
R78 33_4
.1u/16V_4
C519
RN9 33_4P2R
12
4 3
R79 IR^12.1/F_4
RN15 IV^33_4P2R
12
4 3
RN83 49.9/F_4P2R
1 2
43
R95 12.1/F_4
R410
*1K_4
.1u/16V_4
C536
.1u/16V_4
C512
RN12 33_4P2R
12
4 3
R409
*1K_4
RN79 49.9/F_4P2R
1 2
43
RN11 33_4P2R
12
4 3
R412
*1K_4
RN14 IV^33_4P2R
12
4 3
R411
*1K_4
RN89 49.9/F_4P2R
1 2
43
*10p_4C1005
R377
*1K_4
R665 12.1/F_4
R570 8.2K_4
R376
*1K_4
R96 33_4
RN85 EZ^33_4P2R
12
4 3
R390
4.7K_4
R674 8.2K_4
R99 33_4
R401
4.7K_4
*10p_4C55
R97 33_4
RN82 49.9/F_4P2R
1 2
43
L18
BK1608HS220_6_1A
10u/6.3V_6
C59
*10p_4C134
R909
1K_4
.01u/16V_4
C518
RN78 49.9/F_4P2R
1 2
43
*10p_4C133
.01u/16V_4
C537
*10p_4C135
.01u/16V_4
C535
RN52 SA^33_4P2R
12
4 3
.01u/16V_4
C60
RN84 EZ^49.9/F_4P2R
1 2
43
*10p_4C136
10u/6.3V_6
C515
.01u/16V_4
C517
*10p_4C1006
R392 2.7_6
BSEL24
BSEL14
PDAT_SMB11,16,20
PCLK_SMB11,16,20
SMBDT 9
SMBCK 9
BSEL04
CLK_EN#11,22
STP_PCI#11
STP_CPU#11
CLK48_USB 11
PCLK_PCM 14
DREFSSCLK 5
DREFSSCLK# 5
HCLK_CPU 3
DOT96 5
DOT96# 5
HCLK_CPU# 3
HCLK_MCH# 5
HCLK_MCH 5
14M_ICH 11
CLK_PCIE_SATA 11
CLK_PCIE_SATA# 11
14M_SIO 20
PCLK_SIO 20
PCLK_591 19
CLK_PCIE_VGA# 26
CLK_PCIE_VGA 26
CLK48_PCM 14
CLK_PCIE_ICH 11
CLK_PCIE_ICH# 11
CLK_MCH_3GPLL# 5
CLK_MCH_3GPLL 5
PCLK_ICH 11
CLK_PCIE_MINICARD 16
CLK_PCIE_MINICARD# 16
CLK_PCIE_EZ1 20
CLK_PCIE_EZ1# 20
CLK_PCIE_EZ2 20
CLK_PCIE_EZ2# 20
MINI_CLKREQ# 16
EZ_CLKREQ# 20
CLK_PCIE_LAN# 13
CLK_PCIE_LAN 13
PCLK_MINI 15,16
MCH_BSEL05 MCH_BSEL15 MCH_BSEL25

5
5
4
4
3
3
2
2
1
1
D D
C C
B B
A A
Width : 10mil
Length <
500mil
CPU
MAXIM 6657 : AL006657020
GMT G781 : AL000781101
125 degree protection
CPU ( HOST )
1A
329Wednesday, March 29, 2006
Size Document Number Rev
Date: Sheet of
HD#[63..0]
MBDATA
MBCLK
RR_THERMTRIP#
THERMDA
HA#[31..3]
TCK
HDBI2#
HDSTBP3#
HADSTB1#
HD#62
HD#37
HD#24
HTRDY#
IERR#
HREQ#3
HA#25
HA#7
HD#50
HD#42
HD#23
HD#15
HD#1
NMI
HIT#
HA#16
HA#8
HDSTBN2#
HD#35
HD#13
THERMDA
HA#24
HA#5
HA#4
DPRSLP#
HDBI3#
HD#48
HD#30
HD#16
HD#7
TDO
RS#2
RS#0
HITM#
XDP_DBRESET#
HD#53
HD#44
HD#31
HD#22
HD#12
THERMDC
HA#22
HA#13
HDSTBN0#
HD#25
HD#20
HD#14
HD#9
DEFER#
HBREQ0#
HDSTBP1#
HD#63
HD#36
HD#34
HD#33
HD#10
BPRI#
ADS#
HA#23
HDBI1#
DBSY#
HD#59
HD#55
HD#43
HD#26
HD#18
HD#5
HD#3
HA#28
HA#20
HA#14
HA#10
HD#47
HD#27
HD#17
TDI
HA#29
HD#46
HD#40
HD#32
HD#28
HD#0
TRST#
TMS
CPUPWRGD
HA#12
HD#61
HD#56
HD#54
HD#21
RS#1
HREQ#4
HREQ#2
HA#31
HA#27
HA#21
HA#3
HD#52
HD#11
HD#2
SMI#
HA#30
HA#6
CPURST#
HD#8
HD#6
INTR
IGNNE#
HA#11
HDSTBN1#
HCLK_CPU
HCLK_CPU#
HD#60
HD#51
HD#45
HD#19
HREQ#1
HA#26
HA#9
HADSTB0#
CPUINIT#
HD#58
HD#57
HD#49
HD#39
HD#4
A20M#
HLOCK#
BNR#
HREQ#0
HA#17
HA#15
CPUSLP#_NB
HDSTBP2#
HDSTBN3#
HD#41
HD#29
DPSLP#
FERR#
HA#19
R_THERMTRIP#
DPWR#
HDBI0#
HDSTBP0#
DRDY#
HD#38
STPCLK#
HA#18
R_THERMTRIP#
CPU_PROCHOT#
CPU_PROCHOT#
CPU_N2
CPU_N1
3V_THM
MAX6648_OV#
KBSMCLK
KBSMCLK
KBSMDAT
THERMDC
KBSMDAT
MAX6648_AL#
PREQ#
IERR#
CPURST#
TMS
TDI
TDO
PREQ#
XDP_DBRESET#
TRST#
TCK
+VCCP
+3V
+3V
+3V
+VCCP
+VCCP
+3V
+3V +3V
+VCCP
AUDGND
Q40
2N7002
3
2
1
Q12 2N7002
3
2
1
R261 *54.9/F_4
HOLE4
*H-C276D118P2-8
1
2
3
4
5
6
7
8
9
HOLE18
MDC_HOLE
1
HOLE22
CPU_HOLE
1
R897
330_4
HOLE11
*H-C276D118P2-8
1
2
3
4
5
6
7
8
9
U10
G781
12
3
4
5
6
7
8
VCC DXP
DXN
OVT
GND
ALERT
SDAT
SCLK
R268 10K_4
HOLE10
*H-C276D118P2-8
1
2
3
4
5
6
7
8
9
HOLE14
EV^VGA_HOLE
1
2200p_4
C378
Q66
MMBT3904
2
1 3
R254
1K_4
R264 75_4
HOLE1
*H-C276D118P2-8
1
2
3
4
5
6
7
8
9
R898
330_4
R250 *54.9/F_4
R517 54.9/F_4
HOLE19
*H-C276D118P2
1
R896
1K_4
.1u/16V_4
C381
Quanta Computer Inc.
PROJECT : ZR1
R274 56_4
HOLE3
*H-C276D118P2-8
1
2
3
4
5
6
7
8
9
R259 54.9/F_4
HOLE27
*Hole
1
R765
0_4
Q67
MMBT3904
2
1 3
HOLE21
CPU_HOLE
1
HOLE12
*H-C276D118P2-8
1
2
3
4
5
6
7
8
9
HOLE16
CPU_HOLE
1
R263 54.9/F_4
R262 54.9/F_4
HOLE13
*H-C276D118P2-8
1
2
3
4
5
6
7
8
9
HOLE6
*H-C276D118P2-8
1
2
3
4
5
6
7
8
9
HOLE9
*H-C276D118P2-8
1
2
3
4
5
6
7
8
9
HOLE20
DCB_HOLE
1
HOLE23
EV^VGA_HOLE
1
HOLE5
*H-C276D118P2-8
1
2
3
4
5
6
7
8
9
R282
47_6
HOLE8
*H-C276D118P2-8
1
2
3
4
5
6
7
8
9
HOLE26
DCB_HOLE
1
HOLE24
MC^MC_HOLE
1
Q13 2N7002
3
2
1
R273 10K_4
R253
10K_4
Q10 MMBT3904
2
1 3
HOLE7
*H-C276D118P2-8
1
2
3
4
5
6
7
8
9
R258 54.9/F_4
R257
2.2K_4
HOLE17
MC^MC_HOLE
1
HOLE25
MDC_HOLE
1
HOLE2
*H-C276D118P2-8
1
2
3
4
5
6
7
8
9
1 OF 3
YONAH/MEROM
REQUEST
PHASE
SIGNALS
DATA
PHASE
SIGNALS
ERROR
SIGNALS
ARBITRATION
PHASE
SIGNALS
SNOOP PHASE
SIGNALS
RESPONSE
PHASE
SIGNALS
PC
COMPATIBILITY
SIGNALS
DIAGNOSTIC
& TEST
SIGNALS
EXECUTION
CONTROL
SIGNALS
THERMAL DIODE
U36A
479P_SOCKET
J4
L4
M3
K5
M1
N2
J1
N3
P5
P2
L1
P4
P1
R1
Y2
U5
R3
W6
U4
Y5
U2
R4
T5
T3
W3
W5
Y4
W2
Y1
K3
H2
K2
J3
L5
H1
D20
F1
G5
E2
H4
G6
E4
H5
AD4
AD3
G2
F3
F4
G3
A6
A5
C4
D6
A3
AB3
AA6
AB5
AB6
AC1
AC2
C6
B4
D5
B5
A24
A25
E22
F24
E26
H22
F23
G25
E25
E23
K24
G24
J24
J23
H26
F26
K22
H25
N22
K25
P26
R23
L25
L22
L23
M23
P25
P22
P23
T24
R24
L26
T25
N24
AA23
AB24
V24
V26
W25
U23
U25
U22
AB25
W22
Y23
AA26
Y26
Y22
AC26
AA24
AC22
AC23
AB22
AA21
AB21
AC25
AD20
AE22
AF23
AD24
AE21
AD21
AE25
AF25
AF22
AF26
E1
F21
B3
B1
A21
A22
L2
V4
H23
M24
W24
AD23
G22
N25
Y25
AE24
J26
M26
V23
AC20
AD1
AC4
D21
D7
AC5
C7 D24
C20
E5
A3#
A4#
A5#
A6#
A7#
A8#
A9#
A10#
A11#
A12#
A13#
A14#
A15#
A16#
A17#
A18#
A19#
A20#
A21#
A22#
A23#
A24#
A25#
A26#
A27#
A28#
A29#
A30#
A31#
REQ0#
REQ1#
REQ2#
REQ3#
REQ4#
ADS#
IERR#
BREQ0#
BPRI#
BNR#
LOCK#
HIT#
HITM#
DEFER#
BPM0#
BPM1#
TRDY#
RS0#
RS1#
RS2#
A20M#
FERR#
IGNNE#
PWRGOOD
SMI#
TDO
TDI
TMS
TRST#
PREQ#
PRDY#
LINT0
LINT1
STPCLK#
DPSLP#
THERMDA
THERMDC
D0#
D1#
D2#
D3#
D4#
D5#
D6#
D7#
D8#
D9#
D10#
D11#
D12#
D13#
D14#
D15#
D16#
D17#
D18#
D19#
D20#
D21#
D22#
D23#
D24#
D25#
D26#
D27#
D28#
D29#
D30#
D31#
D32#
D33#
D34#
D35#
D36#
D37#
D38#
D39#
D40#
D41#
D42#
D43#
D44#
D45#
D46#
D47#
D48#
D49#
D50#
D51#
D52#
D53#
D54#
D55#
D56#
D57#
D58#
D59#
D60#
D61#
D62#
D63#
DBSY#
DRDY#
INIT#
RESET#
BCLK1#
BCLK0
ADSTB0#
ADSTB1#
DSTBN0#
DSTBN1#
DSTBN2#
DSTBN3#
DSTBP0#
DSTBP1#
DSTBP2#
DSTBP3#
DINV0#
DINV1#
DINV2#
DINV3#
BPM2#
BPM3#
PROCHOT#
SLP#
TCK
THERMTRIP# DPWR#
DBR#
DPRSTP#
R255
33/F_4
R266
56_4
R260 54.9/F_4
T31
HOLE15
CPU_HOLE
1
HA#[31..3]5
HADSTB0#5 HADSTB1#5
HREQ#05 HREQ#15 HREQ#25 HREQ#35
ADS#5
HREQ#45
HBREQ0#5 BPRI#5 BNR#5 HLOCK#5
HIT#5 HITM#5 DEFER#5
HTRDY#5 RS#05 RS#15 RS#25
A20M#11
IGNNE#11
CPUPWRGD11 SMI#11
FERR#11
INTR11 NMI11
STPCLK#11
DPSLP#11DPRSLP#11,22
HD#[63..0] 5
HDSTBN0# 5
HDSTBN2# 5
HDSTBN3# 5
HDSTBP0# 5
HDSTBP1# 5
HDSTBN1# 5
HDSTBP2# 5
HDSTBP3# 5
HDBI0# 5
HDBI1# 5
HDBI2# 5
HDBI3# 5
DBSY# 5
DRDY# 5
HCLK_CPU# 2
HCLK_CPU 2
CPUINIT# 11
CPURST# 5
DPWR# 5
MBDATA19,25
MBCLK19,25
MAX6648_OV# 15
MAX6648_AL# 19
1999_SHT# 21
DBR#11
CPUSLP#_NB5
IMVP_PWRGD5,11,19,22
CPU_PROCHOT#22
ICH_PROCHOT# 11

5
5
4
4
3
3
2
2
1
1
D D
C C
B B
A A
GTLREF
Width : 5mil
Length < 500mil
COMP0 ~ COMP3
Width : 20mil
Length < 500mil
CPU
CAPACITOR HEIGHT:1.25 +/ 0.2 mm
CPU ( POWER )
1A
429Wednesday, March 29, 2006
Size Document Number Rev
Date: Sheet of
COMP1
COMP2
COMP3
TEST2
COMP0
TEST1
GTLREF
CPU_VID4
CPU_VID5
CPU_VID0
CPU_VID1
CPU_VID3
CPU_VID2
BSEL0
BSEL1
BSEL2
CPU_VID6
PSI#
VSSSENSE
VCCSENSE
+VCCP
+1.5V
VCC_CORE
+VCCP
10u/6.3V_8
C638
10u/6.3V_8
C649
10u/6.3V_8
C636
10u/6.3V_8
C650
+
C874
470u/2.5V_7343
12
3 OF 3
GROUND
YONAH/MEROM
U36C
479P_SOCKET
A4
A8
A11
A14
A16
A19
A23
A26
B6
B8
B11
B13
B16
B19
B21
B24
C5
C8
C11
C14
C16
C19
C2
C22
C25
D1
D4
D8
D11
D13
D16
D19
D23
D26
E3
E6
E8
E11
E14
E16
E19
E21
E24
F5
F8
F11
F13
F16
F19
F2
F22
F25
G4
G1
G23
G26
H3
H6
H21
H24
J2
J5
J22
J25
K1
K4
K23
K26
L3
L6
L21
L24
M2
M5
M22
M25
N1
N4
N23
N26
P3
P6
P21
P24
R2
R5
R22
R25
T1
T4
T23
T26
U3
U6
U21
U24
V2
V5
V22
V25
W1
W4
W23
W26
Y3
Y6
Y21
Y24
AA2
AA5
AA8
AA11
AA14
AA16
AA19
AA22
AA25
AB1
AB4
AB8
AB11
AB13
AB16
AB19
AB23
AB26
AC3
AC6
AC8
AC11
AC14
AC16
AC19
AC21
AC24
AD2
AD5
AD8
AD11
AD13
AD16
AD19
AD22
AD25
AE1
AE4
AE8
AE11
AE14
AE16
AE19
AE23
AE26
AF3
AF6
AF8
AF11
AF13
AF16
AF19
AF21
AF24
GND000
GND001
GND002
GND003
GND004
GND005
GND006
GND007
GND008
GND009
GND010
GND011
GND012
GND013
GND014
GND015
GND016
GND017
GND018
GND019
GND020
GND021
GND022
GND023
GND024
GND025
GND026
GND027
GND028
GND029
GND030
GND031
GND032
GND033
GND034
GND035
GND036
GND037
GND038
GND039
GND040
GND041
GND042
GND043
GND044
GND045
GND046
GND047
GND048
GND049
GND050
GND051
GND052
GND053
GND054
GND055
GND056
GND057
GND058
GND059
GND060
GND061
GND062
GND063
GND064
GND065
GND066
GND067
GND068
GND069
GND070
GND071
GND072
GND073
GND074
GND075
GND076
GND077
GND078
GND079
GND080
GND081
GND082
GND083
GND084
GND085
GND086
GND087
GND088
GND089
GND090
GND091
GND092
GND093
GND094
GND095
GND096
GND097
GND098
GND099
GND100
GND101
GND102
GND103
GND104
GND105
GND106
GND107
GND108
GND109
GND110
GND111
GND112
GND113
GND114
GND115
GND116
GND117
GND118
GND119
GND120
GND121
GND122
GND123
GND124
GND125
GND126
GND127
GND128
GND129
GND130
GND131
GND132
GND133
GND134
GND135
GND136
GND137
GND138
GND139
GND140
GND141
GND142
GND143
GND144
GND145
GND146
GND147
GND148
GND149
GND150
GND151
GND152
GND153
GND154
GND155
GND156
GND157
GND158
GND159
GND160
GND161
R302
2K/F_4
+
C873
470u/2.5V_7343
12
.1u/16V_4
C390
.1u/16V_4
C400
.1u/16V_4
C414
R304
1K/F_4
.1u/16V_4
C389
10u/6.3V_8
C405
.1u/16V_4
C398
10u/6.3V_8
C633
10u/6.3V_8
C394
.1u/16V_4
C401
10u/6.3V_8
C392
10u/6.3V_8
C640
+
C669
330u/2.5V_7343
10u/6.3V_8
C648
10u/6.3V_6
C631
R289 51/F_4
.01u/16V_4
C643
10u/6.3V_8
C637
R276 *1K/F_4
10u/6.3V_8
C635
2 OF 3
POWER,
RESERVED
SIGNALS
YONAH /
MEROM
U36B
479P_SOCKET
B26
R26
U26
U1
V1
AD26
C26
D25
A7
A9
A10
A12
A13
A15
A17
A18
A20
B7
B9
B10
B12
B14
B15
B17
B18
B20
C9
C10
C12
C13
C15
C17
C18
D9
D10
D12
D14
D15
D17
D18
E7
E9
E10
E12
E13
E15
E17
E18
E20
F7
F9
F10
F12
F14
F15
F17
F18
F20
AA7
AA9
AA10
AA12
AA13
AA15
AA17
AA18
AA20
AB9
AC10
AB10
AB12
AB14
AB15
AB17
AB18
AB20
AB7
AC7
AC9
AC12
AC13
AC15
AC17
AC18
AD7
AD9
AD10
AD12
AD14
AD15
AD17
AD18
AE9
AE10
AE12
AE13
AE15
AE17
AE18
AE20
AF9
AF10
AF12
AF14
AF15
AF17
AF18
AF20
V6
G21
J6
K6
M6
J21
K21
M21
N21
N6
R21
R6
T21
T6
V21
W21
AA1
AA4
AB2
AA3
M4
N5
T2
V3
B2
C3
B25
T22
D2
F6
D3
C1
AF1
D22
C23
C24
B22
B23
C21
AE6
AD6
AF5
AE5
AF4
AE3
AF2
AE2
AF7
AE7
VCCA
COMP0
COMP1
COMP2
COMP3
GTLREF0
TEST1
TEST2
VCC00
VCC01
VCC02
VCC03
VCC04
VCC05
VCC06
VCC07
VCC08
VCC09
VCC10
VCC11
VCC12
VCC13
VCC14
VCC15
VCC16
VCC17
VCC18
VCC19
VCC20
VCC21
VCC22
VCC23
VCC24
VCC25
VCC26
VCC27
VCC28
VCC29
VCC30
VCC31
VCC32
VCC33
VCC34
VCC35
VCC36
VCC37
VCC38
VCC39
VCC40
VCC41
VCC42
VCC43
VCC44
VCC45
VCC46
VCC47
VCC48
VCC49
VCC50
VCC51
VCC52
VCC53
VCC54
VCC55
VCC56
VCC57
VCC58
VCC59
VCC60
VCC61
VCC62
VCC63
VCC64
VCC65
VCC66
VCC67
VCC68
VCC69
VCC70
VCC71
VCC72
VCC73
VCC74
VCC75
VCC76
VCC77
VCC78
VCC79
VCC80
VCC81
VCC82
VCC83
VCC84
VCC85
VCC86
VCC87
VCC88
VCC89
VCC90
VCC91
VCC92
VCC93
VCC94
VCC95
VCC96
VCC97
VCC98
VCC99
VCCP00
VCCP01
VCCP02
VCCP03
VCCP04
VCCP05
VCCP06
VCCP07
VCCP08
VCCP09
VCCP10
VCCP11
VCCP12
VCCP13
VCCP14
VCCP15
RSVC00
RSVC01
RSVC02
RSVC03
RSVC04
RSVC05
RSVC06
RSVC07
RSVC08
RSVC09
RSVC10
RSVC11
RSVC12
RSVC13
RSVC14
RSVC15
RSVC16
RSVC17
RSVC18
RSVC19
BSEL0
BSEL1
BSEL2
PSI#
VID0
VID1
VID2
VID3
VID4
VID5
VID6
VCCSENSE
VSSSENSE
10u/6.3V_8
C403
10u/6.3V_8
C651
R293 27.4/F_4
Quanta Computer Inc.
PROJECT : ZR1
10u/6.3V_8
C647
R301 27.4/F_4
10u/6.3V_8
C639
R292 54.9/F_4
R300 54.9/F_4
10u/6.3V_8
C634
10u/6.3V_8
C645
10u/6.3V_8
C393
10u/6.3V_8
C406
10u/6.3V_8
C653
10u/6.3V_8
C646
10u/6.3V_8
C404
10u/6.3V_8
C632
10u/6.3V_8
C652
CPU_VID522
CPU_VID022
CPU_VID322
CPU_VID122 CPU_VID222
CPU_VID422
BSEL02BSEL12BSEL22
CPU_VID622
PSI#22
VCCSENSE22
VSSSENSE22

5
5
4
4
3
3
2
2
1
1
D D
C C
B B
A A
NB_945GM/PM/940GML
HVREF
Width : 20mil
Length <
100mil
Width : 20mil
Length <
500mil
GMCH Strap pin
4.MCH_CFG_9 PCI Exp Graphics Lane: Low =Reverse lane ,High=Normal
3.MCH_CFG_7 : Low = RSVD, High = Mobile CPU
5.MCH_CFG_10 Host PLL VCC Select: Low=Reserved, High=Mobility
6.MCH_CFG_11: PSB 4x Enable : Low=Rsvd, High=Calistoga.
8.MCH_CFG_18 VCC Select: LOW=1.05V, High=1.5V
1.MCH_CFG_5 : Low = DMI X2, High=DMIX4
9.MCH_CFG_19 DMI LANE Reversal:Low=Normal,High=LANES Reversed.
10.MCH_CFG_20 PCIE Backward interpoerability mode: Low=
only SDVO or PCIE x1 is operational (defaults) ,
High=SDVO and PCIE x1 are operation
simultaneously via the PEG port.
7.MCH_CFG_16 FSB Dynmic ODT: Low = Dynamic ODT Disabled,
High= Dynamic ODT Enabled.
2.MCH_CFG_6 : Low = Moby Dick, High = Calistoga (Default)
W: 10 mil /
S: 20 mil W: 10 mil /
S: 20 mil
W: 10 mil / S: 20 mil
CFG[2,1,0]
001=PSB533
011=PSB667
AJSL8Z20T25-->945GM A3
AJSL8Z40T51-->945PM A3
AJSL8Z50T13-->940GML A3
GMCH ( HOST / DMI )
1A
529Wednesday, March 29, 2006
Size Document Number Rev
Date: Sheet of
HXRCOMP
HXSWING
HD#58
HD#40
HD#23
HD#1
HD#56
HD#26
HD#30
HD#61
HD#7
HD#63
HD#33
HD#0
HD#36
HD#5
HD#11
HD#43
HD#19
HD#45
HD#16
HD#22
HD#4
HD#50
HD#31
HD#6
HD#[63..0]
HD#48
HD#32
HD#37
HD#18
HD#44
HD#41
HD#14
HD#20
HD#55
HD#24
HXSCOMP
HD#62
HD#29
HD#17
HD#39
HD#10
HD#12
HD#42
HD#21
HD#49
HD#27
HD#57
HD#3
HD#9
HD#53
HD#35
HD#46
HD#13
HD#54
HD#47
HD#60
HD#51
HD#28
HD#59
HD#25
HD#2
HD#8
HD#52
HD#34
HD#38
HD#15
HYSCOMP
HYRCOMP
HYSWING
HYSCOMP
MCH_BSEL2
EXTTS#0
HXRCOMP
HYSWING
MCH_BSEL1
HVREF
MCH_BSEL0
M_RCOMPP
HYRCOMP
M_RCOMPN
EXTTS#1
HXSWING
HXSCOMP
HA#9
HA#30
HA#25
HA#28
HA#11
HADSTB1#
HA#23
HVREF
HA#27
HA#20
HA#6
HA#12
HA#18
HA#8
HBREQ0#
HA#22
HA#3
HA#16
HA#14
HA#17
HA#26
HA#24
HA#5
HADSTB0#
BPRI#
HA#19
HA#31
HA#21
HA#29
ADS#
HA#10
BNR#
HA#13
HA#4
HA#15
CPURST#
HA#[31..3]
HA#7
HCLK_MCH
HCLK_MCH#
HTRDY#
CPUSLP#_NB
RS#1
RS#0
RS#2
HREQ#2
HREQ#0
HREQ#3
HREQ#4
HREQ#1
DEFER#
DBSY#
HDBI2#
HDBI3#
HDBI0#
HDBI1#
DRDY#
DPWR#
HVREF
HDSTBN0#
HDSTBN1#
HDSTBN2#
HDSTBN3#
HDSTBP1#
HDSTBP3#
HDSTBP2#
HDSTBP0#
HITM#
HLOCK#
HIT#
CLK_SDRAM3
CLK_SDRAM4
CLK_SDRAM1
CLK_SDRAM0
CLK_SDRAM0#
CLK_SDRAM1#
CLK_SDRAM3#
CLK_SDRAM4#
SM_CKE0
SM_CKE2
SM_CKE1
SM_CKE3
SM_CS3#
SM_CS2#
SM_CS0#
SM_CS1#
SM_ODT0
SM_ODT1
SM_ODT2
SM_ODT3
M_RCOMPN
M_RCOMPP
CLK_MCH_3GPLL#
CLK_MCH_3GPLL
DREFSSCLK
DOT96#
DREFSSCLK#
DOT96
DMI_TXP1
DMI_TXN2
DMI_RXN0
DMI_RXN2
DMI_RXN1
DMI_TXP0
DMI_TXN1
DMI_RXN3
DMI_RXP2
DMI_RXP1
DMI_TXP2
DMI_TXP3
DMI_RXP3
DMI_TXN0
DMI_RXP0
DMI_TXN3
RSTIN#_MCH
PM_BMBUSY#
EXTTS#0
IMVP_PWRGD
MCH_BSEL0
MCH_BSEL1
MCH_BSEL2
CFG19
CFG20
CFG5
CFG9
CFG16
CFG19
CFG20
CFG5
CFG16
CFG9
MCH_SYNC#
EXTTS#1
THERMTRIP#
SDVO_CTRLCLK
SDVO_CTRLDATA
+1.8VSUS
+VCCP
+VCCP
+VCCP
+3V
+VCCP
+0.9VSUS
+3V
+3V
R227 54.9/F_4 R158 10K_4
Quanta Computer Inc.
PROJECT : ZR1
R520 *2.2K_4
R193
100/F_4
.1u/16V_4
C611
HOST
U40A
Calistoga_945GM
H9
C9
E11
G11
F11
G12
F9
H11
J12
G14
D9
J14
H13
J15
F14
D12
A11
C11
A12
A13
E13
G13
F12
B12
B14
C12
A14
C14
D14
E8
B9
C13
J13
C6
F6
C7
AG1
AG2
B7
E1
E2
E4
Y1
U1
W1
F1
J1
H1
J6
H3
K2
G1
G2
K9
K1
K7
J8
H4
J3
K11
G4
T10
W11
T3
U7
U9
U11
T11
W9
T1
T8
T4
W7
U5
T9
W6
T5
AB7
AA9
W4
W3
Y3
Y7
W5
Y10
AB8
W2
AA4
AA7
AA2
AA6
AA10
Y8
AA1
AB4
AC9
AB11
AC11
AB3
AC2
AD1
AD9
AC1
AD7
AC6
AB5
AD10
AD4
AC8
A7
C3
J7
W8
U3
AB10
J9
H8
K4
T7
Y5
AC4
K3
T6
AA5
AC5
D3
D4
B3
D8
G8
B8
F8
A8
B4
E6
D6
E3
E7
K13
H_A#_3
H_A#_4
H_A#_5
H_A#_6
H_A#_7
H_A#_8
H_A#_9
H_A#_10
H_A#_11
H_A#_12
H_A#_13
H_A#_14
H_A#_15
H_A#_16
H_A#_17
H_A#_18
H_A#_19
H_A#_20
H_A#_21
H_A#_22
H_A#_23
H_A#_24
H_A#_25
H_A#_26
H_A#_27
H_A#_28
H_A#_29
H_A#_30
H_A#_31
H_ADS#
H_ADSTB#_0
H_ADSTB#_1
H_VREF_0
H_BNR#
H_BPRI#
H_BREQ#0
H_CLKIN#
H_CLKIN
H_CPURST#
H_XRCOMP
H_XSCOMP
H_XSWING
H_YRCOMP
H_YSCOMP
H_YSWING
H_D#_0
H_D#_1
H_D#_2
H_D#_3
H_D#_4
H_D#_5
H_D#_6
H_D#_7
H_D#_8
H_D#_9
H_D#_10
H_D#_11
H_D#_12
H_D#_13
H_D#_14
H_D#_15
H_D#_16
H_D#_17
H_D#_18
H_D#_19
H_D#_20
H_D#_21
H_D#_22
H_D#_23
H_D#_24
H_D#_25
H_D#_26
H_D#_27
H_D#_28
H_D#_29
H_D#_30
H_D#_31
H_D#_32
H_D#_33
H_D#_34
H_D#_35
H_D#_36
H_D#_37
H_D#_38
H_D#_39
H_D#_40
H_D#_41
H_D#_42
H_D#_43
H_D#_44
H_D#_45
H_D#_46
H_D#_47
H_D#_48
H_D#_49
H_D#_50
H_D#_51
H_D#_52
H_D#_53
H_D#_54
H_D#_55
H_D#_56
H_D#_57
H_D#_58
H_D#_59
H_D#_60
H_D#_61
H_D#_62
H_D#_63
H_DBSY#
H_DEFER#
H_DINV#_0
H_DINV#_1
H_DINV#_2
H_DINV#_3
H_DPWR#
H_DRDY#
H_DSTBN#_0
H_DSTBN#_1
H_DSTBN#_2
H_DSTBN#_3
H_DSTBP#_0
H_DSTBP#_1
H_DSTBP#_2
H_DSTBP#_3
H_HIT#
H_HITM#
H_LOCK#
H_REQ#_0
H_REQ#_1
H_REQ#_2
H_REQ#_3
H_REQ#_4
H_RS#_0
H_RS#_1
H_RS#_2
H_SLPCPU#
H_TRDY#
H_VREF_1
.1u/16V_4
C331
R234 54.9/F_4
R196 80.6/F_4
R531 *1K_4.1u/16V_4
C369
R197 80.6/F_4
R143 100/F_4
PM
MISC
NC
DDR MUXING CLK DMI
CFG RSVD
U40B
Calistoga_945GM
D1
C41
C1
BA41
BA40
BA39
BA3
BA2
BA1
B41
B2
AY41
AY1
AW41
AW1
A40
A4
A39
A3
H28
H27
AY35
AR1
AW7
AW40
AW35
AT1
AY7
AY40
AU20
AT20
BA29
AY29
AW13
AW12
AY21
AW21
AL20
AF10
BA13
BA12
AY20
AU21
AV9
AT9
AK1
AK41
J25
K27
J26
K16
K18
J18
F18
E15
F15
E18
D19
D16
G16
E16
D15
G15
K15
C15
H16
G18
H15
G28
F25
H26
G6
AH33
AH34
A27
A26
C40
D41
AE35
AF39
AG35
AH39
AC35
AE39
AF35
AG39
AE37
AF41
AG37
AH41
AC37
AE41
AF37
AG41
AF33
AG33
T32
R32
AG11
AF11
K28
J19
H32
F3
F7
H7
K30
J29
A41
A35
A34
D28
D27
NC0
NC1
NC2
NC3
NC4
NC5
NC6
NC7
NC8
NC9
NC10
NC11
NC12
NC13
NC14
NC15
NC16
NC17
NC18
SDVO_CTRLCLK
SDVO_CTRLDATA
SM_CK_0
SM_CK_1
SM_CK_2
SM_CK_3
SM_CK#_0
SM_CK#_1
SM_CK#_2
SM_CK#_3
SM_CKE_0
SM_CKE_1
SM_CKE_2
SM_CKE_3
SM_CS#_0
SM_CS#_1
SM_CS#_2
SM_CS#_3
SM_OCDCOMP_0
SM_OCDCOMP_1
SM_ODT_0
SM_ODT_1
SM_ODT_2
SM_ODT_3
SM_RCOMP#
SM_RCOMP
SM_VREF_0
SM_VREF_1
CFG_18
CFG_19
CFG_20
CFG_0
CFG_1
CFG_2
CFG_3
CFG_4
CFG_5
CFG_6
CFG_7
CFG_8
CFG_9
CFG_10
CFG_11
CFG_12
CFG_13
CFG_14
CFG_15
CFG_16
CFG_17
PM_BMBUSY#
PM_EXTTS#_0
PM_EXTTS#_1
PM_THRMTRIP#
PWROK
RSTIN#
D_REFCLKIN#
D_REFCLKIN
D_REFSSCLKIN#
D_REFSSCLKIN
DMI_RXN_0
DMI_RXN_1
DMI_RXN_2
DMI_RXN_3
DMI_RXP_0
DMI_RXP_1
DMI_RXP_2
DMI_RXP_3
DMI_TXN_0
DMI_TXN_1
DMI_TXN_2
DMI_TXN_3
DMI_TXP_0
DMI_TXP_1
DMI_TXP_2
DMI_TXP_3
G_CLKIN#
G_CLKIN
RSVD_1
RSVD_2
RSVD_5
RSVD_6
LT_RESET#
RSVD_8
RSVD_0
RSVD_3
RSVD_4
RSVD_7
RSVD_9
RSVD_10
RSVD_11
RSVD_12
RSVD_13
RSVD_14
RSVD_15
R476
221/F_4
R235
221/F_4 R528 *2.2K_4
R477
100/F_4
R236
100/F_4
R237 24.9/F_4
R190
200/F_4
R530 *1K_4
R225 24.9/F_4
R523 *2.2K_4
R159 10K_4
HD#[63..0]3
MCH_BSEL2 2
MCH_BSEL1 2
BPRI# 3
CPURST# 3
HADSTB0# 3
ADS# 3
HA#[31..3] 3
HBREQ0# 3
BNR# 3
HADSTB1# 3
HCLK_MCH2 HCLK_MCH#2
HTRDY# 3
CPUSLP#_NB 3
RS#0 3
RS#1 3
RS#2 3
HREQ#3 3
HREQ#1 3
HREQ#2 3
HREQ#0 3
HREQ#4 3
DBSY# 3
DEFER# 3
HDBI0# 3
HDBI3# 3
HDBI2# 3
HDBI1# 3
DPWR# 3
DRDY# 3
HDSTBN1# 3
HDSTBN2# 3
HDSTBN0# 3
HDSTBN3# 3
HDSTBP0# 3
HDSTBP2# 3
HDSTBP1# 3
HDSTBP3# 3
HITM# 3
HIT# 3
HLOCK# 3
CLK_SDRAM49 CLK_SDRAM39 CLK_SDRAM19 CLK_SDRAM09
CLK_SDRAM4#9 CLK_SDRAM3#9
CLK_SDRAM0#9 CLK_SDRAM1#9
SM_CKE29SM_CKE19SM_CKE09
SM_CKE39
SM_CS3#9
SM_CS1#9SM_CS0#9
SM_CS2#9
SM_ODT39SM_ODT29SM_ODT19SM_ODT09
CLK_MCH_3GPLL2 CLK_MCH_3GPLL#2
DREFSSCLK2DREFSSCLK#2 DOT962DOT96#2
DMI_TXP311
DMI_RXN111
DMI_TXN311 DMI_TXN211
DMI_RXP011
DMI_TXP211
DMI_TXN011
DMI_RXP311
DMI_RXN211
DMI_TXN111
DMI_RXP111 DMI_RXP211
DMI_TXP111 DMI_TXP011
DMI_RXN011
DMI_RXN311
PLTRST#_MCH 11
IMVP_PWRGD 3,11,19,22
PM_BMBUSY# 11
MCH_BSEL0 2
MCH_SYNC# 11
EXTTS#0 9
THERMTRIP# 11
EXTTS#1 11
SDVO_CTRLCLK 6
SDVO_CTRLDATA 6

5
5
4
4
3
3
2
2
1
1
D D
C C
B B
A A
NB_945GM/PM/940GML
0.1u Capacitors place at
first 1/3 of trace
CLOSE NORTH BRIDGE
DVO_CH7307
Intel D32387 REV:1.601 delete
Signal Cross Moat
GMCH ( VGA )
1A
629Wednesday, March 29, 2006
Size Document Number Rev
Date: Sheet of
EXP_A_COMP
INT_BLON
INT_LCD_EDIDCLK
INT_LCD_EDIDDAT
LIBG
INT_LCD_ON
INT_LVDS_TXLCK-
INT_LVDS_TXLCK+
INT_LVDS_TXL0-
INT_LVDS_TXL2-
INT_LVDS_TXL1-
INT_LVDS_TXL0+
INT_LVDS_TXL1+
INT_LVDS_TXL2+
TV_REFSET
INT_VGA_RED
INT_VGA_BLU
INT_VGA_GRN
INT_CRTDDAT
INT_CRTDCLK
INT_CRTVSYNC
INT_CRTHSYNC
REFSET
LIBG
TV_REFSET
REFSET
INT_LCD_CLKCTLA
INT_LCD_CLKCTLB
INT_LCD_CLKCTLA
INT_LCD_CLKCTLB
GMCHEXP_TXP0
GMCHEXP_TXN5
CGMCHEXP_TXN4
CGMCHEXP_TXP3
CGMCHEXP_TXP7
GMCHEXP_TXN6
GMCHEXP_TXN4
CGMCHEXP_TXN11
GMCHEXP_TXP6
GMCHEXP_TXP9
GMCHEXP_TXN10
CGMCHEXP_TXP13
CGMCHEXP_TXN14
CGMCHEXP_TXP10
CGMCHEXP_TXN6
CGMCHEXP_TXN9
GMCHEXP_TXP15
CGMCHEXP_TXN12
CGMCHEXP_TXN2
GMCHEXP_TXP5
CGMCHEXP_TXP2
GMCHEXP_TXN1
CGMCHEXP_TXP1
CGMCHEXP_TXP8
GMCHEXP_TXP2
CGMCHEXP_TXN10
GMCHEXP_TXN12
CGMCHEXP_TXP0
GMCHEXP_TXP11
GMCHEXP_TXN0
CGMCHEXP_TXP14
GMCHEXP_TXP10
GMCHEXP_TXP13
GMCHEXP_TXN13
CGMCHEXP_TXN1
CGMCHEXP_TXP6 GMCHEXP_TXP7
GMCHEXP_TXP8
GMCHEXP_TXP1
GMCHEXP_TXN3
CGMCHEXP_TXP9
GMCHEXP_TXN11
CGMCHEXP_TXP11
CGMCHEXP_TXP4
CGMCHEXP_TXN13
CGMCHEXP_TXP12
GMCHEXP_TXN9
GMCHEXP_TXP4
GMCHEXP_TXP3
CGMCHEXP_TXP5
CGMCHEXP_TXN5
GMCHEXP_TXN15
GMCHEXP_TXN2
GMCHEXP_TXP12
CGMCHEXP_TXN15
GMCHEXP_TXP14
CGMCHEXP_TXN3
CGMCHEXP_TXN8
CGMCHEXP_TXN0
GMCHEXP_TXN8
GMCHEXP_TXN14
CGMCHEXP_TXP15
CGMCHEXP_TXN7 GMCHEXP_TXN7
LVDS_TXL1-
LVDS_TXL2+
LVDS_TXL2-
INT_LVDS_TXL1-
INT_LVDS_TXLCK-
INT_LVDS_TXL1+
INT_LCD_ON
INT_CRTHSYNC
INT_LCD_EDIDDAT
LVDS_TXL0-
INT_VGA_RED
INT_CRTDDAT
INT_LCD_EDIDCLK
INT_LVDS_TXL2-
INT_VGA_BLU
INT_BLON
LCD_EDIDCLK
INT_VGA_GRN
INT_LVDS_TXLCK+
INT_CRTDCLK
INT_LVDS_TXL2+
LCD_EDIDDAT
INT_LVDS_TXL0-
LVDS_TXL1+
LCD_ON
LVDS_TXL0+
LVDS_TXLCK+
INT_CRTVSYNC BLON
LVDS_TXLCK-
INT_LVDS_TXL0+
SDVOB_CLK-
PLTRST#
7307_DVI_CLK+
INT-
7307_DVI_CLK-
SDVOB_G-
7307_DVI_TX2-
SDVO_CTRLDATA
DVI_AS
SDVO_CTRLCLK
SDVOB_B-
INT+
7307_DVI_TX2+
SDVOB_R-
DVI_AS
SDVOB_CLK+
7307_DVI_TX1-
SDVOB_B+
SDVOB_R+
7307_DVI_TX1+SDVOB_G+ 7307_DVI_TX0-
7307_DVI_TX0+
SDVO_CTRLCLK
SDVO_CTRLDATA
DVI_VSWING
DVI_DVDD
DVI_AVDD_PLL
DVI_AVDD
DVI_TVDD
CGMCHEXP_TXP0
CGMCHEXP_TXN0
CGMCHEXP_TXN1
CGMCHEXP_TXP1
CGMCHEXP_TXP2
CGMCHEXP_TXN2
CGMCHEXP_TXP3
CGMCHEXP_TXN3
GMCHEXP_RXN7
GMCHEXP_RXP6
GMCHEXP_RXP13
GMCHEXP_RXN15
GMCHEXP_RXP11
GMCHEXP_RXN6
GMCHEXP_RXN11
GMCHEXP_RXN1
GMCHEXP_RXN2
GMCHEXP_RXN0
GMCHEXP_RXP8
GMCHEXP_RXN14
GMCHEXP_RXP12
GMCHEXP_RXN3
GMCHEXP_RXP4
GMCHEXP_RXP5
GMCHEXP_RXP3
GMCHEXP_RXN12
GMCHEXP_RXP7
GMCHEXP_RXP10
GMCHEXP_RXN13
GMCHEXP_RXP9
GMCHEXP_RXP1
GMCHEXP_RXP15
GMCHEXP_RXN4
GMCHEXP_RXN5
GMCHEXP_RXP2
GMCHEXP_RXP0
GMCHEXP_RXN10
GMCHEXP_RXN9
GMCHEXP_RXP14
GMCHEXP_RXN8
GMCHEXP_RXN1
GMCHEXP_RXP1
7307_TMDS_CLK
7307_TMDS_DAT
INT_LVDS_TXUCK+
INT_LVDS_TXUCK-
INT_LVDS_TXU2-
INT_LVDS_TXU2+
INT_LVDS_TXU0-
INT_LVDS_TXU1+
INT_LVDS_TXU0+
INT_LVDS_TXU1-
INT_TV_C/R
INT_VGA_RED
INT_TV_Y/G
INT_VGA_BLU
INT_VGA_GRN
INT_TV_COMP
INT_TV_Y/G
INT_TV_COMP
INT_TV_C/R
INT_TV_C/R
INT_TV_Y/G
INT_TV_COMP
LVDS_TXU0+
LVDS_TXUCK-
LVDS_TXU0-
INT_LVDS_TXU2+LVDS_TXU2+
LVDS_TXU1- INT_LVDS_TXU1+LVDS_TXU1+
INT_LVDS_TXUCK-
INT_LVDS_TXUCK+
INT_LVDS_TXU2-
INT_LVDS_TXU0-
INT_LVDS_TXU1-
LVDS_TXUCK+
INT_LVDS_TXU0+
LVDS_TXU2-
TMDS_HPD
1.5V_PCIE
+3V
+2.5V
+2.5V
+2.5V
+3V
+2.5V
+3V
+3V
VIN
+3V
VIN
+3V
VIN
+VCCP
VIN
+VCCP
+1.8VSUS +1.8VSUS
+VCCP
+1.8VSUS
+1.8V
+1.8VSUS
+1.2V
+1.5V
+1.8VSUS
.1u/16V_4
C1162
DV^10u/6.3V_6
C997
EV^.1u/16V_4C568
DV^.1u/16V_4
C999
R436 IV^150/F_4
RN25 IV^0_4P2R
1 2
43
DV^.1u/16V_4
C998
DV^.1u/16V_4C988
R763 IV^TV^0_4
R437 IV^150/F_4
DV^.1u/16V_4
C995
R533 IV^10K_4
EV^.1u/16V_4C544
EV^.1u/16V_4C549
DV^.1u/16V_4
C1004
EV^.1u/16V_4C569
RN21 IV^0_4P2R
1 2
43
DV^.1u/16V_4
C1003
RN73 IV^0_4P2R
1 2
43
EV^.1u/16V_4C567
.1u/16V_4
C1160
DV^.1u/16V_4
C996
RN67 DV^0_4P2R
1 2
43
EV^.1u/16V_4C545
EV^.1u/16V_4C546
EV^.1u/16V_4C581
DV^.1u/16V_4C989
EV^.1u/16V_4C579
.1u/16V_4
C1163
R131 *1.5K/F_4
RN24 IV^0_4P2R
1 2
43
EV^.1u/16V_4C543
L102
DV^LI0603B121R_6_0.2A
R532 IV^10K_4
DV^.1u/16V_4C983
EV^.1u/16V_4C564
DV^1u/10V_4
C993
R446 IV^0_4
R462 IV^TV^150/F_4
EV^.1u/16V_4C554
L99
DV^LI0603B121R_6_0.2A
DV^.1u/16V_4C984
R176 4.99K/F_4
DV^.1u/16V_4C990
DV^.1u/16V_4
C994
RN68 DV^0_4P2R
1 2
43
Quanta Computer Inc.
PROJECT : ZR1
RN22 IV^0_4P2R
1 2
43
EV^.1u/16V_4C571
EV^.1u/16V_4C570
EV^.1u/16V_4C547
R445 IV^0_4
R761 DV^4.7K_4
EV^.1u/16V_4C565
.1u/16V_4
C1158
.1u/16V_4
C1164
R126
24.9/F_4
DV^.1u/16V_4C992
EV^.1u/16V_4C573
R760 DV^4.7K_4
R463 IV^TV^150/F_4
RN26 IV^0_4P2R
1 2
43
DV^.1u/16V_4C985
DV^.1u/16V_4C991
R757 DV^1.2K/F_6
RN72 IV^0_4P2R
1 2
43
EV^.1u/16V_4C580
R758 DV^10K_4
EV^.1u/16V_4C578
EV^.1u/16V_4C572
R168 255/F_4
EV^.1u/16V_4C550
RN69 DV^0_4P2R
1 2
43
U57
DV^CH7307
1
2
3
4
5
6
7
8
9
10
11
12
36
35
34
33
32
31
30
29
28
27
26
25
48
47
46
45
44
43
42
41
40
39
38
37
13
14
15
16
17
18
19
20
21
22
23
24
49
50
51
52
53 54
55
56
57
58
AVDD_PLL
RESET*
AS
SPC
SPD
AGND_PLL
DGND1
SD_PROM
SC_PROM
SD_DDC
SC_DDC
DVDD1
AVDD1
RSV
BSCAN
SDVOB_INT-
SDVOB_INT+
AGND1
DGND2
HPDET
DVDD2
PROM2
PROM1
VSWING
AVDD3
SDVOB_CLK-
SDVOB_CLK+
AGND3
SDVOB_B-
SDVOB_B+
AVDD2
SDVOB_G-
SDVOB_G+
AGND2
SDVOB_R-
SDVOB_R+
TLC*
TLC
TVDD1
TDC0*
TDC0
TGND1
TDC1*
TDC1
TVDD2
TDC2*
TDC2
TGND2
GND_PAD1
GND_PAD2
GND_PAD3
GND_PAD4
GND_PAD5 GND_PAD6
GND_PAD7
GND_PAD8
GND_PAD9
GND_PAD10
R759 *100K_4
DV^10u/6.3V_6
C1002
EV^.1u/16V_4C574
R461 IV^TV^150/F_4
EV^.1u/16V_4C548
EV^.1u/16V_4C551
L101
DV^LI0603B121R_6_0.2A
.1u/16V_4
C1157
DV^.1u/16V_4C986
LVDS
PCI-EXPRESS GRAPHICS
TV VGA
U40C
Calistoga_945GM
D40
D38
F34
G38
H34
J38
L34
M38
N34
P38
R34
T38
V34
W38
Y34
AA38
AB34
AC38
D34
F38
G34
H38
J34
L38
M34
N38
P34
R38
T34
V38
W34
Y38
AA34
AB38
F36
G40
H36
J40
L36
M40
N36
P40
R36
T40
V36
W40
Y36
AA40
AB36
AC40
D36
F40
G36
H40
J36
L40
M36
N40
P36
R40
T36
V40
W36
Y40
AA36
AB40
J30
H30
H29
G26
G25
B38
C35
F32
C33
C32
A33
A32
C37
B35
A37
B37
B34
A36
E27
E26
G30
D30
F29
F30
D29
F28
D32
A16
C18
A19
J20
B16
B18
B19
E23
D23
C26
C25
C22
B22
G23
J22
A21
B21
H23
EXP_A_COMPI
EXP_A_COMPO
EXP_A_RXN_0
EXP_A_RXN_1
EXP_A_RXN_2
EXP_A_RXN_3
EXP_A_RXN_4
EXP_A_RXN_5
EXP_A_RXN_6
EXP_A_RXN_7
EXP_A_RXN_8
EXP_A_RXN_9
EXP_A_RXN_10
EXP_A_RXN_11
EXP_A_RXN_12
EXP_A_RXN_13
EXP_A_RXN_14
EXP_A_RXN_15
EXP_A_RXP_0
EXP_A_RXP_1
EXP_A_RXP_2
EXP_A_RXP_3
EXP_A_RXP_4
EXP_A_RXP_5
EXP_A_RXP_6
EXP_A_RXP_7
EXP_A_RXP_8
EXP_A_RXP_9
EXP_A_RXP_10
EXP_A_RXP_11
EXP_A_RXP_12
EXP_A_RXP_13
EXP_A_RXP_14
EXP_A_RXP_15
EXP_A_TXN_0
EXP_A_TXN_1
EXP_A_TXN_2
EXP_A_TXN_3
EXP_A_TXN_4
EXP_A_TXN_5
EXP_A_TXN_6
EXP_A_TXN_7
EXP_A_TXN_8
EXP_A_TXN_9
EXP_A_TXN_10
EXP_A_TXN_11
EXP_A_TXN_12
EXP_A_TXN_13
EXP_A_TXN_14
EXP_A_TXN_15
EXP_A_TXP_0
EXP_A_TXP_1
EXP_A_TXP_2
EXP_A_TXP_3
EXP_A_TXP_4
EXP_A_TXP_5
EXP_A_TXP_6
EXP_A_TXP_7
EXP_A_TXP_8
EXP_A_TXP_9
EXP_A_TXP_10
EXP_A_TXP_11
EXP_A_TXP_12
EXP_A_TXP_13
EXP_A_TXP_14
EXP_A_TXP_15
L_BKLTEN
L_CLKCTLA
L_CLKCTLB
L_DDC_CLK
L_DDC_DATA
L_IBG
L_VBG
L_VDDEN
L_VREFH
L_VREFL
LA_CLK#
LA_CLK
LA_DATA#_0
LA_DATA#_1
LA_DATA#_2
LA_DATA_0
LA_DATA_1
LA_DATA_2
LB_CLK#
LB_CLK
LB_DATA#_0
LB_DATA#_1
LB_DATA#_2
LB_DATA_0
LB_DATA_1
LB_DATA_2
L_BKLTCTL
TV_DACA_OUT
TV_DACB_OUT
TV_DACC_OUT
TV_IREF
TV_IRTNA
TV_IRTNB
TV_IRTNC
CRT_BLUE
CRT_BLUE#
CRT_DDC_CLK
CRT_DDC_DATA
CRT_GREEN
CRT_GREEN#
CRT_HSYNC
CRT_IREF
CRT_RED
CRT_RED#
CRT_VSYNC
.1u/16V_4
C1165
EV^.1u/16V_4C575
RN75 IV^0_4P2R
1 2
43
EV^.1u/16V_4C556
EV^.1u/16V_4C566
R762 IV^TV^0_4
DV^.1u/16V_4
C1001
R420 IV^0_4
.1u/16V_4
C1161
.1u/16V_4
C1159
DV^10u/6.3V_6
C1000
RN70 DV^0_4P2R
1 2
43
R435 IV^150/F_4
EV^.1u/16V_4C577
RN74 IV^0_4P2R
1 2
43
EV^.1u/16V_4C576
L100
DV^LI0603B121R_6_0.2A
RN23 IV^0_4P2R
1 2
43
DV^.1u/16V_4C987
EV^.1u/16V_4C552
R764 IV^TV^0_4
R418 IV^0_4
EV^.1u/16V_4C553
RN27 IV^0_4P2R
1 2
43
R444 IV^0_4
RN71 DV^0_4P2R
1 2
43
EV^.1u/16V_4C555
GMCHEXP_RXN[0..15] 26
GMCHEXP_TXP[0..15] 26
GMCHEXP_TXN[0..15] 26
GMCHEXP_RXP[0..15] 26
LVDS_TXLCK+10,26 LVDS_TXLCK-10,26
VGA_BLU10,26
LVDS_TXL0-10,26
VGA_GRN10,26
VGA_RED10,26
CRTVSYNC10,26
LVDS_TXL1-10,26
CRTDDAT10,26 CRTDCLK10,26
LVDS_TXL2-10,26
LVDS_TXL0+10,26
LCD_EDIDDAT10,26 LCD_EDIDCLK10,26
CRTHSYNC10,26
LVDS_TXL2+10,26
BLON10,26
LCD_ON10,26
LVDS_TXL1+10,26
DVI_TX2+ 20,26
DVI_TX0+ 20,26
DVI_CLK- 20,26
DVI_TX2- 20,26
DVI_TX0- 20,26
DVI_TX1- 20,26
DVI_CLK+ 20,26
TMDS_DDCCLK 20,26
TMDS_DDCDATA 20,26
DVI_TX1+ 20,26
PLTRST#11,13,16,18,19,20,26
SDVO_CTRLCLK5
SDVO_CTRLDATA5
TV_C/R10,26
TV_COMP10,26
TV_Y/G10,26
LVDS_TXU2+10,26
LVDS_TXU1+10,26
LVDS_TXU2-10,26
LVDS_TXU0+10,26
LVDS_TXU1-10,26
LVDS_TXU0-10,26
LVDS_TXUCK+10,26 LVDS_TXUCK-10,26
TMDS_HPD 20,26

5
5
4
4
3
3
2
2
1
1
D D
C C
B B
A A
NB_945GM/PM/940GML
GMCH ( MEMORY )
1A
729Wednesday, March 29, 2006
Size Document Number Rev
Date: Sheet of
SMB_MA11
SMB_MD54
SMB_MD34
SMB_MD27
SMB_MD23
SMB_MD2
SMA_MA5
SMA_MA0
SMA_MD32
SMA_MD23
SMA_MD8
SMA_DQS0
SMA_DQS5#
SMB_DQS5
SMB_DQS1#
SMB_MA9
SMB_MA3
SMB_MD57
SMB_MD55
SMB_MD42
SMB_MD35
SMB_MD18
SMA_MD59
SMA_MD51
SMA_MD48
SMA_DM7
SMA_DM1
SMA_DQS6
SMA_DQS4#
SMA_DQS3#
SMB_BA0
SMB_DM1
SMB_DQS3#
SMB_MD[63..0]
SMB_MA6
SMB_MD32
SMB_MD19
SMB_MD17
SMB_MD3
SMA_MD42
SMA_MD38
SMA_MD37
SMA_MD30
SMB_DQS4#
SMB_MD39
SMB_MD14
SMA_MA4
SMA_MD63
SMA_MD45
SMA_MD35
SMA_MD15
SMB_DM6
SMB_DM4
SMB_DQS0#
SMB_MA1
SMB_MD48
SMB_MD44
SMB_MD22
SMB_MD1
SMA_MA2
SMA_MD52
SMA_MD39
SMA_MD36
SMA_MD18
SMA_MD3
SMA_DM6
SMA_DM5
SMA_DQS7#
SMB_DM3
SMB_DM2
SMB_MA13
SMB_MA12
SMB_MA10
SMB_MD59
SMB_MD56
SMB_MD30
SMB_MD12
SMB_MD7
SMA_MD2
SMA_MA[13..0]
SMA_BA0
SMA_DQS4
SMA_DQS0#
SMA_WE#
SMB_BA2
SMB_BA1
SMB_DQS7#
SMB_WE#
SMB_MA4
SMB_MD58
SMB_MD51
SMB_MD31
SMB_MD28
SMB_MD13
SMA_MA1
SMA_MD27
SMA_MD7
SMA_MD5
SMA_MD[63..0]
SMA_DM2
SMB_DQS2#
SMB_MD63
SMB_MD26
SMA_MA11
SMA_MD57
SMA_MD13
SMA_MD0
SMB_DM7
SMB_DM5
SMB_MD40
SMB_MD6
SMA_MA7
SMA_MD60
SMA_MD44
SMA_MD14
SMA_MD4
SMA_DM4
SMA_DQS5
SMB_MD60
SMB_MD52
SMB_MD46
SMB_MD43
SMB_MD33
SMB_MD20
SMB_MD10
SMA_BA1
SMA_BA2
SMA_DQS1#
SMA_RAS#
SMB_DQS1
SMB_MA8
SMB_MD61
SMB_MD50
SMA_MD54
SMA_MD26
SMA_MD17
SMA_MD16 SMA_DQS2
SMA_DQS7 SMB_DQS7
SMB_DQS4
SMB_DQS5#
SMB_MA7
SMB_MD45
SMB_MD41
SMB_MD25
SMA_MA12
SMA_MD62
SMA_MD61
SMA_MD41
SMA_MD24
SMA_MD11
SMB_MD47
SMB_MD36
SMA_MD49
SMA_MD46
SMA_MD40
SMA_MD28
SMA_MD21
SMA_MD1
SMA_DQS1
SMB_MA[13..0]
SMB_MD53
SMB_MD37
SMB_MD24
SMB_MD9
SMB_MD0
SMA_MA8
SMA_MD58
SMA_MD12
SMA_MD10
SMA_DQS3
SMA_DQS6#
SMA_CAS#
SMB_DQS6
SMB_DQS3
SMB_MA5
SMB_MD49
SMB_MD15
SMB_MD11
SMB_MD8
SMB_MD4
SMA_MA6
SMA_MA3
SMA_MD55
SMA_MD53
SMA_MD47
SMA_MD43
SMA_MD33
SMA_MD31
SMA_MD25
SMA_DM3
SMA_DQS2#
SMA_DM0
SMB_DQS0
SMB_DQS2
SMB_DQS6#
SMB_CAS#
SMB_MA2
SMB_MA0
SMB_MD38
SMB_MD29
SMB_MD21
SMB_MD16
SMA_MA10
SMA_MA9
SMA_MD29
SMA_MD20
SMA_MD19
SMA_MD9
SMA_MD6
SMB_RAS#
SMB_MD62
SMB_MD5
SMA_MA13
SMA_MD56
SMA_MD50
SMA_MD34
SMA_MD22
SMB_DM0
DDR SYSTEM MEMORY B
U40E
Calistoga_945GM
AK39
AJ37
AP39
AR41
AJ38
AK38
AN41
AP41
AT40
AV41
AU38
AV38
AP38
AR40
AW38
AY38
BA38
AV36
AR36
AP36
BA36
AU36
AP35
AP34
AY33
BA33
AT31
AU29
AU31
AW31
AV29
AW29
AM19
AL19
AP14
AN14
AN17
AM16
AP15
AL15
AJ11
AH10
AJ9
AN10
AK13
AH11
AK10
AJ8
BA10
AW10
BA4
AW4
AY10
AY9
AW5
AY5
AV4
AR5
AK4
AK3
AT4
AK5
AJ5
AJ3
AT24
AV23
AY28
AR24
AK36
AR38
AT36
BA31
AL17
AH8
BA5
AN4
AM39
AT39
AU35
AR29
AR16
AR10
AR7
AN5
AM40
AU39
AT35
AP29
AP16
AT10
AT7
AP5
AY23
AW24
AY24
AR28
AT27
AT28
AU27
AV28
AV27
AW27
AV24
BA27
AY27
AR23
AU23
AK16
AK18
AR27
SB_DQ0
SB_DQ1
SB_DQ2
SB_DQ3
SB_DQ4
SB_DQ5
SB_DQ6
SB_DQ7
SB_DQ8
SB_DQ9
SB_DQ10
SB_DQ11
SB_DQ12
SB_DQ13
SB_DQ14
SB_DQ15
SB_DQ16
SB_DQ17
SB_DQ18
SB_DQ19
SB_DQ20
SB_DQ21
SB_DQ22
SB_DQ23
SB_DQ24
SB_DQ25
SB_DQ26
SB_DQ27
SB_DQ28
SB_DQ29
SB_DQ30
SB_DQ31
SB_DQ32
SB_DQ33
SB_DQ34
SB_DQ35
SB_DQ36
SB_DQ37
SB_DQ38
SB_DQ39
SB_DQ40
SB_DQ41
SB_DQ42
SB_DQ43
SB_DQ44
SB_DQ45
SB_DQ46
SB_DQ47
SB_DQ48
SB_DQ49
SB_DQ50
SB_DQ51
SB_DQ52
SB_DQ53
SB_DQ54
SB_DQ55
SB_DQ56
SB_DQ57
SB_DQ58
SB_DQ59
SB_DQ60
SB_DQ61
SB_DQ62
SB_DQ63
SB_BS_0
SB_BS_1
SB_BS_2
SB_CAS#
SB_DM_0
SB_DM_1
SB_DM_2
SB_DM_3
SB_DM_4
SB_DM_5
SB_DM_6
SB_DM_7
SB_DQS_0
SB_DQS_1
SB_DQS_2
SB_DQS_3
SB_DQS_4
SB_DQS_5
SB_DQS_6
SB_DQS_7
SB_DQS#_0
SB_DQS#_1
SB_DQS#_2
SB_DQS#_3
SB_DQS#_4
SB_DQS#_5
SB_DQS#_6
SB_DQS#_7
SB_MA_0
SB_MA_1
SB_MA_2
SB_MA_3
SB_MA_4
SB_MA_5
SB_MA_6
SB_MA_7
SB_MA_8
SB_MA_9
SB_MA_10
SB_MA_11
SB_MA_12
SB_MA_13
SB_RAS#
SB_RCVENIN#
SB_RCVENOUT#
SB_WE#
DDR SYSTEM MEMORY A
U40D
Calistoga_945GM
AJ35
AJ34
AM31
AM33
AJ36
AK35
AJ32
AH31
AN35
AP33
AR31
AP31
AN38
AM36
AM34
AN33
AK26
AL27
AM26
AN24
AK28
AL28
AM24
AP26
AP23
AL22
AP21
AN20
AL23
AP24
AP20
AT21
AR12
AR14
AP13
AP12
AT13
AT12
AL14
AL12
AK9
AN7
AK8
AK7
AP9
AN9
AT5
AL5
AY2
AW2
AP1
AN2
AV2
AT3
AN1
AL2
AG7
AF9
AG4
AF6
AG9
AH6
AF4
AF8
AU12
AV14
BA20
AY13
AJ33
AM35
AL26
AN22
AM14
AL9
AR3
AK33
AT33
AN28
AM22
AN12
AN8
AP3
AG5
AH4
AK32
AU33
AN27
AM21
AM12
AL8
AN3
AH5
AY16
AU14
AW16
BA16
BA17
AU16
AV17
AU17
AW17
AT16
AU13
AT17
AV20
AV12
AW14
AK23
AK24
AY14
SA_DQ0
SA_DQ1
SA_DQ2
SA_DQ3
SA_DQ4
SA_DQ5
SA_DQ6
SA_DQ7
SA_DQ8
SA_DQ9
SA_DQ10
SA_DQ11
SA_DQ12
SA_DQ13
SA_DQ14
SA_DQ15
SA_DQ16
SA_DQ17
SA_DQ18
SA_DQ19
SA_DQ20
SA_DQ21
SA_DQ22
SA_DQ23
SA_DQ24
SA_DQ25
SA_DQ26
SA_DQ27
SA_DQ28
SA_DQ29
SA_DQ30
SA_DQ31
SA_DQ32
SA_DQ33
SA_DQ34
SA_DQ35
SA_DQ36
SA_DQ37
SA_DQ38
SA_DQ39
SA_DQ40
SA_DQ41
SA_DQ42
SA_DQ43
SA_DQ44
SA_DQ45
SA_DQ46
SA_DQ47
SA_DQ48
SA_DQ49
SA_DQ50
SA_DQ51
SA_DQ52
SA_DQ53
SA_DQ54
SA_DQ55
SA_DQ56
SA_DQ57
SA_DQ58
SA_DQ59
SA_DQ60
SA_DQ61
SA_DQ62
SA_DQ63
SA_BS_0
SA_BS_1
SA_BS_2
SA_CAS#
SA_DM_0
SA_DM_1
SA_DM_2
SA_DM_3
SA_DM_4
SA_DM_5
SA_DM_6
SA_DQS_0
SA_DQS_1
SA_DQS_2
SA_DQS_3
SA_DQS_4
SA_DQS_5
SA_DQS_6
SA_DQS_7
SA_DM_7
SA_DQS#_0
SA_DQS#_1
SA_DQS#_2
SA_DQS#_3
SA_DQS#_4
SA_DQS#_5
SA_DQS#_6
SA_DQS#_7
SA_MA_0
SA_MA_1
SA_MA_2
SA_MA_3
SA_MA_4
SA_MA_5
SA_MA_6
SA_MA_7
SA_MA_8
SA_MA_9
SA_MA_10
SA_MA_11
SA_MA_12
SA_MA_13
SA_RAS#
SA_RCVENIN#
SA_RCVENOUT#
SA_WE#
Quanta Computer Inc.
PROJECT : ZR1
VSS
U40I
Calistoga_945GM
AC41
AA41
W41
T41
P41
M41
J41
F41
AV40
AP40
AN40
AK40
AJ40
AH40
AG40
AF40
AE40
B40
AY39
AW39
AV39
AR39
AN39
AJ39
AC39
AB39
AA39
Y39
W39
V39
T39
R39
P39
N39
M39
L39
J39
H39
G39
F39
D39
AT38
AM38
AH38
AG38
AF38
AE38
C38
AK37
AH37
AB37
AA37
Y37
W37
V37
T37
R37
P37
N37
M37
L37
J37
H37
G37
F37
D37
AY36
AW36
AN36
AH36
AG36
AF36
AE36
AC36
C36
B36
BA35
AV35
AR35
AH35
AB35
AA35
Y35
W35
V35
T35
R35
P35
AF34
AE34
AC34
C34
AW33
AV33
AR33
AE33
AB33
Y33
V33
T33
R33
M33
H33
G33
F33
D33
B33
AH32
AG32
AF32
AE32
AC32
AB32
G32
B32
AY31
AV31
AN31
AJ31
AG31
AB31
Y31
AB30
E30
AT29
AN29
AB29
T29
N29
K29
G29
E29
C29
B29
A29
BA28
AW28
AU28
AP28
AM28
AD28
AC28
W28
J28
E28
AP27
AM27
AK27
J27
G27
F27
C27
B27
AN26
M26
K26
F26
D26
AK25
P25
K25
H25
E25
D25
A25
BA24
AU24
AL24
AW23
N35
M35
L35
J35
H35
G35
F35
D35
AN34
AK34
AG34
VSS_0
VSS_1
VSS_2
VSS_3
VSS_4
VSS_5
VSS_6
VSS_7
VSS_8
VSS_9
VSS_10
VSS_11
VSS_12
VSS_13
VSS_14
VSS_15
VSS_16
VSS_17
VSS_18
VSS_19
VSS_20
VSS_21
VSS_22
VSS_23
VSS_24
VSS_25
VSS_26
VSS_27
VSS_28
VSS_29
VSS_30
VSS_31
VSS_32
VSS_33
VSS_34
VSS_35
VSS_36
VSS_37
VSS_38
VSS_39
VSS_40
VSS_41
VSS_42
VSS_43
VSS_44
VSS_45
VSS_46
VSS_47
VSS_48
VSS_49
VSS_50
VSS_51
VSS_52
VSS_53
VSS_54
VSS_55
VSS_56
VSS_57
VSS_58
VSS_59
VSS_60
VSS_61
VSS_62
VSS_63
VSS_64
VSS_65
VSS_66
VSS_67
VSS_68
VSS_69
VSS_70
VSS_71
VSS_72
VSS_73
VSS_74
VSS_75
VSS_76
VSS_77
VSS_78
VSS_79
VSS_80
VSS_81
VSS_82
VSS_83
VSS_84
VSS_85
VSS_86
VSS_87
VSS_99
VSS_100
VSS_101
VSS_102
VSS_103
VSS_104
VSS_105
VSS_106
VSS_107
VSS_108
VSS_109
VSS_110
VSS_111
VSS_112
VSS_113
VSS_114
VSS_115
VSS_116
VSS_117
VSS_118
VSS_119
VSS_120
VSS_121
VSS_122
VSS_123
VSS_124
VSS_125
VSS_126
VSS_127
VSS_128
VSS_129
VSS_130
VSS_131
VSS_132
VSS_133
VSS_134
VSS_135
VSS_136
VSS_137
VSS_138
VSS_139
VSS_140
VSS_141
VSS_142
VSS_143
VSS_144
VSS_145
VSS_146
VSS_147
VSS_148
VSS_149
VSS_150
VSS_151
VSS_152
VSS_153
VSS_154
VSS_155
VSS_156
VSS_157
VSS_158
VSS_159
VSS_160
VSS_161
VSS_162
VSS_163
VSS_164
VSS_165
VSS_166
VSS_167
VSS_168
VSS_169
VSS_170
VSS_171
VSS_172
VSS_173
VSS_174
VSS_175
VSS_176
VSS_177
VSS_178
VSS_179
VSS_88
VSS_89
VSS_90
VSS_91
VSS_92
VSS_93
VSS_94
VSS_95
VSS_96
VSS_97
VSS_98
VSS
U40J
Calistoga_945GM
AT23
AN23
AM23
AH23
AC23
W23
K23
J23
F23
C23
AA22
K22
G22
F22
E22
D22
A22
BA21
AV21
AR21
AN21
AL21
AB21
Y21
P21
K21
J21
H21
C21
AW20
AR20
AM20
AA20
K20
B20
A20
AN19
AC19
W19
K19
G19
C19
AH18
P18
H18
D18
A18
AY17
AR17
AP17
AM17
AK17
AV16
AN16
AL16
J16
F16
C16
AN15
AM15
AK15
N15
M15
L15
B15
A15
BA14
AT14
AK14
AD14
AA14
U14
K14
H14
E14
AV13
AR13
AN13
AM13
AL13
AG13
P13
F13
D13
B13
AY12
AC12
K12
H12
E12
AD11
AA11
Y11
J11
D11
B11
AV10
AW9
AR9
AH9
AB9
Y9
R9
G9
E9
A9
AG8
AD8
AA8
U8
K8
C8
BA7
AV7
AP7
AL7
AJ7
AH7
AF7
AC7
R7
G7
D7
AG6
AD6
AB6
Y6
U6
N6
K6
H6
B6
AV5
AF5
AD5
AY4
AR4
AP4
AL4
AJ4
Y4
U4
R4
J4
F4
C4
AY3
AW3
AV3
AL3
AH3
AG3
AF3
AD3
AC3
AA3
G3
AT2
AR2
AP2
AK2
AJ2
AD2
AB2
Y2
U2
T2
N2
J2
AG10
AC10
W10
U10
BA9
AL10
AJ10
AP10
H2
F2
C2
AL1
VSS_180
VSS_181
VSS_182
VSS_183
VSS_184
VSS_185
VSS_186
VSS_187
VSS_188
VSS_189
VSS_190
VSS_191
VSS_192
VSS_193
VSS_194
VSS_195
VSS_196
VSS_197
VSS_198
VSS_199
VSS_200
VSS_201
VSS_202
VSS_203
VSS_204
VSS_205
VSS_206
VSS_207
VSS_208
VSS_209
VSS_210
VSS_211
VSS_212
VSS_213
VSS_214
VSS_215
VSS_216
VSS_217
VSS_218
VSS_219
VSS_220
VSS_221
VSS_222
VSS_223
VSS_224
VSS_225
VSS_226
VSS_227
VSS_228
VSS_229
VSS_230
VSS_231
VSS_232
VSS_233
VSS_234
VSS_235
VSS_236
VSS_237
VSS_238
VSS_239
VSS_240
VSS_241
VSS_242
VSS_243
VSS_244
VSS_245
VSS_246
VSS_247
VSS_248
VSS_249
VSS_250
VSS_251
VSS_252
VSS_253
VSS_254
VSS_255
VSS_256
VSS_257
VSS_258
VSS_259
VSS_260
VSS_261
VSS_262
VSS_263
VSS_264
VSS_265
VSS_266
VSS_267
VSS_268
VSS_269
VSS_270
VSS_271
VSS_272
VSS_273
VSS_274
VSS_275
VSS_276
VSS_285
VSS_286
VSS_287
VSS_288
VSS_289
VSS_290
VSS_291
VSS_292
VSS_293
VSS_294
VSS_295
VSS_296
VSS_297
VSS_298
VSS_299
VSS_300
VSS_301
VSS_302
VSS_303
VSS_304
VSS_305
VSS_306
VSS_307
VSS_308
VSS_309
VSS_310
VSS_311
VSS_312
VSS_313
VSS_314
VSS_315
VSS_316
VSS_317
VSS_318
VSS_319
VSS_320
VSS_321
VSS_322
VSS_323
VSS_324
VSS_325
VSS_326
VSS_327
VSS_328
VSS_329
VSS_330
VSS_331
VSS_332
VSS_333
VSS_334
VSS_335
VSS_336
VSS_337
VSS_338
VSS_339
VSS_340
VSS_341
VSS_342
VSS_343
VSS_344
VSS_345
VSS_346
VSS_347
VSS_348
VSS_349
VSS_350
VSS_351
VSS_352
VSS_353
VSS_354
VSS_355
VSS_356
VSS_280
VSS_281
VSS_282
VSS_283
VSS_284
VSS_278
VSS_279
VSS_277
VSS_357
VSS_358
VSS_359
VSS_360
SMA_DQS2 9
SMA_DM3 9
SMA_DQS0# 9
SMA_WE# 9
SMB_DM4 9
SMA_BA1 9
SMB_DQS3 9
SMB_DQS3# 9
SMA_DQS0 9
SMB_DM2 9
SMB_DQS7 9
SMA_MA[13..0] 9
SMA_DQS1 9
SMA_DQS3# 9
SMB_DQS4 9
SMB_WE# 9
SMA_DQS4 9
SMA_DQS7# 9
SMA_DM0 9
SMB_DQS0 9
SMB_BA0 9
SMB_DQS5 9
SMB_DQS6# 9
SMA_DM5 9
SMA_DQS6 9
SMB_DM0 9
SMA_BA2 9
SMA_DQS1# 9
SMB_DM6 9
SMB_DM1 9
SMB_DQS7# 9
SMB_CAS# 9
SMA_DM4 9
SMA_DM7 9
SMA_DQS6# 9
SMA_RAS# 9
SMB_BA2 9
SMB_DQS1 9
SMB_DQS1# 9
SMA_BA0 9
SMA_DM6 9
SMA_DQS5 9
SMB_DQS2# 9
SMA_DQS5# 9
SMB_DM7 9
SMB_DQS0# 9
SMA_DM2 9
SMA_DQS2# 9
SMB_MA[13..0] 9
SMA_CAS# 9
SMB_BA1 9
SMB_DQS6 9
SMA_DM1 9
SMA_DQS7 9
SMB_DQS4# 9
SMB_MD[63..0] 9
SMA_DQS4# 9
SMB_DM3 9
SMB_DM5 9
SMB_DQS5# 9
SMA_MD[63..0] 9
SMA_DQS3 9 SMB_DQS2 9
SMB_RAS# 9

5
5
4
4
3
3
2
2
1
1
D D
C C
B B
A A
40mils
place on
BA23 Ball
25mils
place on
BA15 Ball
25mils
FOR EXT VGA
STUFF 0 ohm
0 ohm for EXT VGA
C670 FOR EXT VGA STUFF 0 ohm
NB_945GM/PM/940GML
VTT_56 , VTT_71 and 72 are
attached with 0.1u seperated
Intel D32387 REV:1.601
GMCH ( POWER )
1A
829Wednesday, March 29, 2006
Size Document Number Rev
Date: Sheet of
1.5V_MPLL
1.5V_HPLL
1.5V_DPLLA
1.5V_3GPLL
1.5V_DPLLA
1.5V_DPLLB
1.5V_HPLL
1.5V_MPLL
1.5V_PCIE
PCIE_L
945GM_25V
3GPLL_FB_L 1.5V_3GPLL
945GM_25V
NB_N1
3.3V_ATVBGNB_N2
945GM_25V
1.5V_PCIE
VCC_SM107
VCC_SM1
VCC_SM2
VCC_SM106
1.5V_DPLLB
NB_N3
2.5V_CRTDACNB_N4
VCCDLVDS
1.5V_QTVDAC
945GM_25V
1.5V_TVDAC
VCCDLVDS
+1.5V
+1.5V
+2.5V
3.3V_ATVBG
3.3V_ATVBG
3.3V_ATVBG
3.3V_ATVBG
+1.5V
2.5V_CRTDAC
+1.5V
+3V
+VCCP
+3V
+1.5V
1.5V_TVDAC
1.5V_QTVDAC
+1.5V
+1.5V
+VCCP
+VCCP
+1.8VSUS
1.5V_PCIE
+VCCP
+2.5V
+1.5V
+1.5V
+2.5V
L75 BK1608HS220_6_1A
IV^4.7u/6.3V_6C672
10u/6.3V_6
C729
+
C730
IV^470u/2.5V_7343
.47u/6.3V_4C724
R537
IV^0_6
IV^.01u/16V_4C695
IV^.022u/16V_4C703
+
C673
330u/2.5V_7343
10u/6.3V_6
C678
Quanta Computer Inc.
PROJECT : ZR1
4.7u/6.3V_6
C679
+
C727
220u/2.5V_3528
10u/6.3V_6C685
R538
0_6
L73
1uH_6_25mA
.1u/16V_4C693
IV^10u/6.3V_6
C732
R676
IV^0_6
L71
IV^10uH_8
IV^.1u/16V_4C707
.22u/10V_4C705 .47u/6.3V_4C709
IV^.1u/16V_4
C726
L74
BK1608HS220_6_1A
VCC
U40G
Calistoga_945GM
AA33
W33
P33
N33
L33
J33
AA32
Y32
W32
V32
P32
N32
M32
L32
J32
AA31
W31
V31
T31
R31
P31
N31
M31
AA30
Y30
W30
V30
U30
T30
R30
P30
N30
M30
L30
AA29
Y29
W29
V29
U29
R29
P29
M29
L29
AB28
AA28
Y28
V28
U28
T28
R28
P28
N28
M28
L28
P27
N27
M27
L27
P26
N26
L26
N25
M25
L25
P24
N24
M24
AB23
AA23
Y23
P23
N23
M23
L23
AC22
AB22
Y22
W22
P22
N22
M22
L22
AC21
AA21
W21
N21
M21
L21
AC20
AB20
Y20
W20
P20
N20
M20
L20
AB19
AA19
Y19
N19
M19
L19
N18
M18
AU41
AT41
AM41
AU40
BA34
AY34
AW34
AV34
AU34
AT34
AR34
BA30
AY30
AW30
AV30
AU30
AT30
AR30
AP30
AN30
AM30
AM29
AL29
AK29
AJ29
AH29
AJ28
AH28
AJ27
AH27
BA26
AY26
AW26
AV26
AU26
AT26
AR26
AJ26
AH26
AJ25
AH25
AJ24
AH24
BA23
AJ23
BA22
AY22
AW22
AV22
AU22
AT22
AR22
AP22
AK22
AJ22
AK21
AK20
BA19
AY19
AW19
AV19
AU19
AT19
AR19
AP19
AK19
AJ19
AJ18
AJ17
AH17
AJ16
AH16
BA15
AY15
AW15
AV15
AU15
AT15
AR15
AJ15
AJ14
AJ13
AH13
AK12
AJ12
AH12
AG12
AK11
BA8
AY8
AW8
AV8
AT8
AR8
AP8
BA6
AY6
AW6
AV6
AT6
AR6
AP6
AN6
AL6
AK6
AJ6
AV1
AJ1
L18
P17
N17
M17
N16
M16
L16
VCC_0
VCC_1
VCC_2
VCC_3
VCC_4
VCC_5
VCC_6
VCC_7
VCC_8
VCC_9
VCC_10
VCC_11
VCC_12
VCC_13
VCC_14
VCC_15
VCC_16
VCC_17
VCC_18
VCC_19
VCC_20
VCC_21
VCC_22
VCC_23
VCC_24
VCC_25
VCC_26
VCC_27
VCC_28
VCC_29
VCC_30
VCC_31
VCC_32
VCC_33
VCC_34
VCC_35
VCC_36
VCC_37
VCC_38
VCC_39
VCC_40
VCC_41
VCC_42
VCC_43
VCC_44
VCC_45
VCC_46
VCC_47
VCC_48
VCC_49
VCC_50
VCC_51
VCC_52
VCC_53
VCC_54
VCC_55
VCC_56
VCC_57
VCC_58
VCC_59
VCC_60
VCC_61
VCC_62
VCC_63
VCC_64
VCC_65
VCC_66
VCC_67
VCC_68
VCC_69
VCC_70
VCC_71
VCC_72
VCC_73
VCC_74
VCC_75
VCC_76
VCC_77
VCC_78
VCC_79
VCC_80
VCC_81
VCC_82
VCC_83
VCC_84
VCC_85
VCC_86
VCC_87
VCC_88
VCC_89
VCC_90
VCC_91
VCC_92
VCC_93
VCC_94
VCC_95
VCC_96
VCC_97
VCC_98
VCC_99
VCC_100
VCC_101
VCC_102
VCC_103
VCC_SM_0
VCC_SM_1
VCC_SM_2
VCC_SM_3
VCC_SM_4
VCC_SM_5
VCC_SM_6
VCC_SM_7
VCC_SM_8
VCC_SM_9
VCC_SM_10
VCC_SM_11
VCC_SM_12
VCC_SM_13
VCC_SM_14
VCC_SM_15
VCC_SM_16
VCC_SM_17
VCC_SM_18
VCC_SM_19
VCC_SM_20
VCC_SM_21
VCC_SM_22
VCC_SM_23
VCC_SM_24
VCC_SM_25
VCC_SM_26
VCC_SM_27
VCC_SM_28
VCC_SM_29
VCC_SM_30
VCC_SM_31
VCC_SM_32
VCC_SM_33
VCC_SM_34
VCC_SM_35
VCC_SM_36
VCC_SM_37
VCC_SM_38
VCC_SM_39
VCC_SM_40
VCC_SM_41
VCC_SM_42
VCC_SM_43
VCC_SM_44
VCC_SM_45
VCC_SM_46
VCC_SM_47
VCC_SM_48
VCC_SM_49
VCC_SM_50
VCC_SM_51
VCC_SM_52
VCC_SM_53
VCC_SM_54
VCC_SM_55
VCC_SM_56
VCC_SM_57
VCC_SM_58
VCC_SM_59
VCC_SM_60
VCC_SM_61
VCC_SM_62
VCC_SM_63
VCC_SM_64
VCC_SM_65
VCC_SM_66
VCC_SM_67
VCC_SM_68
VCC_SM_69
VCC_SM_70
VCC_SM_71
VCC_SM_72
VCC_SM_73
VCC_SM_74
VCC_SM_75
VCC_SM_76
VCC_SM_77
VCC_SM_78
VCC_SM_79
VCC_SM_80
VCC_SM_81
VCC_SM_82
VCC_SM_83
VCC_SM_84
VCC_SM_85
VCC_SM_86
VCC_SM_87
VCC_SM_88
VCC_SM_89
VCC_SM_90
VCC_SM_91
VCC_SM_92
VCC_SM_93
VCC_SM_94
VCC_SM_95
VCC_SM_96
VCC_SM_97
VCC_SM_98
VCC_SM_99
VCC_SM_100
VCC_SM_101
VCC_SM_102
VCC_SM_103
VCC_SM_104
VCC_SM_105
VCC_SM_106
VCC_SM_107
VCC_104
VCC_105
VCC_106
VCC_107
VCC_108
VCC_109
VCC_110
.22u/10V_4
C668
R675 IV^0_6
L69
IV^10uH_8
+
C681 330u/2.5V_7343
10u/6.3V_6C717
D36 PDZ5.6B
2 1
IV^.1u/16V_4C710
.1u/16V_4
C696
IV^.022u/16V_4C699
NCTF
U40F
Calistoga_945GM
AD27
AC27
AB27
AA27
Y27
W27
V27
U27
T27
R27
AD26
AC26
AB26
AA26
Y26
W26
V26
U26
T26
R26
AD25
AC25
AB25
AA25
Y25
W25
V25
U25
T25
R25
AD24
AC24
AB24
AA24
Y24
W24
V24
U24
T24
R24
AD23
V23
U23
T23
R23
AD22
V22
U22
T22
R22
AD21
V21
U21
T21
R21
AD20
V20
U20
T20
R20
AD19
V19
U19
T19
AD18
AC18
AB18
AA18
Y18
W18
V18
U18
T18
AE27
AE26
AE25
AE24
AE23
AE22
AE21
AE20
AE19
AE18
AC17
Y17
U17
R19
AG18
AF18
R18
AG17
AF17
AE17
AD17
AB17
AA17
W17
V17
T17
R17
AG16
AF16
AE16
AD16
AC16
AB16
AA16
Y16
W16
V16
U16
T16
R16
AG15
AF15
AE15
AD15
AC15
AB15
AG27
AF27
AG26
AF26
AG25
AF25
AG24
AF24
AG23
AF23
AG22
AF22
AG21
AF21
AG20
AF20
AG19
AF19
AA15
Y15
W15
V15
U15
T15
R15
VCC_NCTF0
VCC_NCTF1
VCC_NCTF2
VCC_NCTF3
VCC_NCTF4
VCC_NCTF5
VCC_NCTF6
VCC_NCTF7
VCC_NCTF8
VCC_NCTF9
VCC_NCTF10
VCC_NCTF11
VCC_NCTF12
VCC_NCTF13
VCC_NCTF14
VCC_NCTF15
VCC_NCTF16
VCC_NCTF17
VCC_NCTF18
VCC_NCTF19
VCC_NCTF20
VCC_NCTF21
VCC_NCTF22
VCC_NCTF23
VCC_NCTF24
VCC_NCTF25
VCC_NCTF26
VCC_NCTF27
VCC_NCTF28
VCC_NCTF29
VCC_NCTF30
VCC_NCTF31
VCC_NCTF32
VCC_NCTF33
VCC_NCTF34
VCC_NCTF35
VCC_NCTF36
VCC_NCTF37
VCC_NCTF38
VCC_NCTF39
VCC_NCTF40
VCC_NCTF41
VCC_NCTF42
VCC_NCTF43
VCC_NCTF44
VCC_NCTF45
VCC_NCTF46
VCC_NCTF47
VCC_NCTF48
VCC_NCTF49
VCC_NCTF50
VCC_NCTF51
VCC_NCTF52
VCC_NCTF53
VCC_NCTF54
VCC_NCTF55
VCC_NCTF56
VCC_NCTF57
VCC_NCTF58
VCC_NCTF59
VCC_NCTF60
VCC_NCTF61
VCC_NCTF62
VCC_NCTF63
VCC_NCTF64
VCC_NCTF65
VCC_NCTF66
VCC_NCTF67
VCC_NCTF68
VCC_NCTF69
VCC_NCTF70
VCC_NCTF71
VCC_NCTF72
VSS_NCTF0
VSS_NCTF1
VSS_NCTF2
VSS_NCTF3
VSS_NCTF4
VSS_NCTF5
VSS_NCTF6
VSS_NCTF7
VSS_NCTF8
VSS_NCTF9
VSS_NCTF10
VSS_NCTF11
VSS_NCTF12
VCCAUX_NCTF18
VCCAUX_NCTF19
VCCAUX_NCTF20
VCCAUX_NCTF21
VCCAUX_NCTF22
VCCAUX_NCTF23
VCCAUX_NCTF24
VCCAUX_NCTF25
VCCAUX_NCTF26
VCCAUX_NCTF27
VCCAUX_NCTF28
VCCAUX_NCTF29
VCCAUX_NCTF30
VCCAUX_NCTF31
VCCAUX_NCTF32
VCCAUX_NCTF33
VCCAUX_NCTF34
VCCAUX_NCTF35
VCCAUX_NCTF36
VCCAUX_NCTF37
VCCAUX_NCTF38
VCCAUX_NCTF39
VCCAUX_NCTF40
VCCAUX_NCTF41
VCCAUX_NCTF42
VCCAUX_NCTF43
VCCAUX_NCTF44
VCCAUX_NCTF45
VCCAUX_NCTF46
VCCAUX_NCTF47
VCCAUX_NCTF48
VCCAUX_NCTF49
VCCAUX_NCTF50
VCCAUX_NCTF0
VCCAUX_NCTF1
VCCAUX_NCTF2
VCCAUX_NCTF3
VCCAUX_NCTF4
VCCAUX_NCTF5
VCCAUX_NCTF6
VCCAUX_NCTF7
VCCAUX_NCTF8
VCCAUX_NCTF9
VCCAUX_NCTF10
VCCAUX_NCTF11
VCCAUX_NCTF12
VCCAUX_NCTF13
VCCAUX_NCTF14
VCCAUX_NCTF15
VCCAUX_NCTF16
VCCAUX_NCTF17
VCCAUX_NCTF51
VCCAUX_NCTF52
VCCAUX_NCTF53
VCCAUX_NCTF54
VCCAUX_NCTF55
VCCAUX_NCTF56
VCCAUX_NCTF57
.1u/16V_4C718
D35 PDZ5.6B
2 1
1u/10V_4
C702
.47u/6.3V_4C676
IV^.1u/16V_4C674
R755
IV^0_8
.47u/6.3V_4C683
.1u/16V_4C670
.1u/16V_4C716
.1u/16V_4C694
.22u/10V_4
C686
.1u/16V_4
C734
10u/6.3V_6C711
+
C376
330u/2.5V_7343
R541
10/F_6
.47u/6.3V_4C722
L76 BK1608HS220_6_1A
L72
BK1608HS220_6_1A
+
C671
330u/2.5V_7343
.1u/16V_4C721
10u/6.3V_6
C733
IV^.1u/16V_4C704
IV^.1u/16V_4C697
10u/6.3V_6C688
.22u/10V_4
C700
.1u/16V_4C720
IV^.1u/16V_4C701
.1u/16V_4C691
.1u/16V_4C878
.47u/6.3V_4C723
L78
BK1608HS220_6_1A
10u/6.3V_6
C675
.1u/16V_4
C738
L77
BK1608HS220_6_1A
.47u/6.3V_4C677
10u/6.3V_6
C728
.022u/16V_4C715
.1u/16V_4
C736
2.2u/6.3V_6
C684
+
C725
IV^470u/2.5V_7343
10u/6.3V_6
C680
IV^.022u/16V_4C687
.22u/10V_4
C692
22u/6.3V_8
C735
L70
91nH
.1u/16V_4C712
IV^.1u/16V_4C689
.47u/6.3V_4C690
.1u/16V_4C682
R535
0_8
IV^.1u/16V_4
C731
.022u/16V_4C719
R536
10/F_6
IV^.022u/16V_4C706
22u/6.3V_8
C737
POWER
U40H
Calistoga_945GM
C30
B30
A30
R13
N13
M13
L13
AB12
AA12
Y12
W12
V12
U12
T12
R12
P12
N12
M12
L12
R11
P11
N11
M11
R10
P10
N10
M10
P9
N9
M9
R8
P8
N8
M8
P7
N7
M7
R6
P6
M6
A6
R5
P5
N5
M5
P4
N4
M4
R3
P3
N3
M3
R2
P2
M2
D2
AB1
AJ41
AB41
Y41
V41
R41
N41
G41
AC33
F21
E21
B26
C39
AF1
A38
AF2
H20
E19
F19
C20
D20
E20
F20
AH1
AH2
A28
B28
C28
D21
A23
B23
B25
H19
AK31
AF31
AE31
AC31
AL30
AK30
AJ30
AH30
AG30
AF30
AE30
AD30
W13
V13
U13
T13
AB13
AA13
Y13
H22
L41
AC14
AB14
W14
T14
R14
P14
N14
M14
L14
AD13
AC13
AC30
AG29
AF29
AE29
AD29
AC29
AG28
AF28
AE28
AH22
AJ21
AH21
AJ20
AH20
AH19
P19
P16
AH15
P15
AH14
AG14
AF14
AE14
R1
P1
N1
M1
V14
Y14
AF13
G21
B39
G20
H41
AE13
AF12
AE12
AD12
VCC_TXLVDS0
VCC_TXLVDS1
VCC_TXLVDS2
VTT_19
VTT_20
VTT_21
VTT_22
VTT_23
VTT_24
VTT_25
VTT_26
VTT_27
VTT_28
VTT_29
VTT_30
VTT_31
VTT_32
VTT_33
VTT_34
VTT_35
VTT_36
VTT_37
VTT_38
VTT_39
VTT_40
VTT_41
VTT_42
VTT_43
VTT_44
VTT_45
VTT_46
VTT_47
VTT_48
VTT_49
VTT_50
VTT_51
VTT_52
VTT_53
VTT_54
VTT_55
VTT_56
VTT_57
VTT_58
VTT_59
VTT_60
VTT_61
VTT_62
VTT_63
VTT_64
VTT_65
VTT_66
VTT_67
VTT_68
VTT_69
VTT_70
VTT_71
VTT_72
VCC3G0
VCC3G1
VCC3G2
VCC3G3
VCC3G4
VCC3G5
VCCA_3GBG
VCCA_3GPLL
VCCA_CRTDAC0
VCCA_CRTDAC1
VCCA_DPLLA
VCCA_DPLLB
VCCA_HPLL
VCCA_LVDS
VCCA_MPLL
VCCA_TVBG
VCCA_TVDACA0
VCCA_TVDACA1
VCCA_TVDACB0
VCCA_TVDACB1
VCCA_TVDACC0
VCCA_TVDACC1
VCCD_HMPLL0
VCCD_HMPLL1
VCCD_LVDS0
VCCD_LVDS1
VCCD_LVDS2
VCCD_TVDAC
VCC_HV0
VCC_HV1
VCC_HV2
VCCD_QTVDAC
VCCAUX0
VCCAUX1
VCCAUX2
VCCAUX3
VCCAUX4
VCCAUX5
VCCAUX6
VCCAUX7
VCCAUX8
VCCAUX9
VCCAUX10
VCCAUX11
VTT_15
VTT_16
VTT_17
VTT_18
VTT_12
VTT_13
VTT_14
VCCSYNC
VCC3G6
VTT_0
VTT_1
VTT_2
VTT_4
VTT_5
VTT_6
VTT_7
VTT_8
VTT_9
VTT_10
VTT_11
VCCAUX12
VCCAUX13
VCCAUX14
VCCAUX15
VCCAUX16
VCCAUX17
VCCAUX18
VCCAUX19
VCCAUX20
VCCAUX21
VCCAUX22
VCCAUX23
VCCAUX24
VCCAUX25
VCCAUX26
VCCAUX27
VCCAUX28
VCCAUX29
VCCAUX30
VCCAUX31
VCCAUX32
VCCAUX33
VCCAUX34
VTT_73
VTT_74
VTT_75
VTT_76
VTT_3
VCCAUX35
VCCAUX36
VSSA_CRTDAC
VSSA_LVDS
VSSA_TVBG
VSSA_3GBG
VCCAUX37
VCCAUX38
VCCAUX39
VCCAUX40
.47u/6.3V_4C713IV^.022u/16V_4C708

1
1
2
2
3
3
4
4
5
5
6
6
7
7
8
8
A A
B B
C C
D D
CLOCK 3,4,5
SMbus address A1
CKE 2,3
CLOCK 0,1,2
CKE 0,1
SMbus address A0
DDR2 SO-DIMM SOCKET DDR2 TERMINATOR
TERMINATOR DECOUPLING CAPACITOR
CLOSE SO-DIMM SOCKET CAPACITORS
CLOSE SO-DIMM SOCKET CAPACITORS
DDR SO-DIMM(200P)
1A
929Wednesday, March 29, 2006
Size Document Number Rev
Date: Sheet of
SMB_MA11
SMB_MA2
SMB_MA0
SMB_MA4
SMB_DQS5
SMB_MA3
SMB_MA13
SMB_MA1
SMB_MA5
SMB_DQS3#
SMB_MA10
SMB_DQS3
SMB_MD41
SMB_BA0
SMB_WE#
SMB_DM1
SM_CS3#
SMB_DM0
SMB_DM7
SMB_CAS#
SMB_DQS7#
SMB_DM5
SM_CS2#
SMB_MA7
SMB_DQS5#
SMB_MA6
SMB_MA8
SMB_MD35
SM_ODT3
SM_ODT2
SMB_BA1
SMB_RAS#
SMB_MD49
SMB_DM2
SMB_DQS7
SMB_DM6
SMB_MA12
SM_CKE3
SMB_DM4
SMB_MA9
SMB_MD32
SMB_MD37
SMB_MD38
SMB_MD44
SMB_MD50
SMB_MD54
SMB_MD62
SMB_MD16
SMB_MD20
SMB_MD22
SMB_MD24
SMB_MD29
SMB_MD28 SMB_MD25
SMB_MD27
SMBCK
SMBDT
SMA_DQS4
SMA_DM7
SM_CKE1
SMA_DM2
SMA_DM1
SMA_DQS4#
SMA_DQS2
SMA_MD15
SMA_DQS6
SMA_MD18
SMA_BA2
SMA_MD30
SMA_DQS5
SMA_DM4
SMBCK
SMA_MD37
SMA_MD22
CLK_SDRAM0
SMA_DQS1#
SMA_MD52
SMA_MD43
SMA_MD50
SMA_MD6
SM_ODT1
SMA_DM3
SMA_MD19
SMA_DQS7#
SM_ODT0
SMA_RAS#
SMA_BA1
SMA_MD1
SMA_DQS1
CLK_SDRAM1#
SMA_DQS5#
SMA_DQS0
SMA_DQS0# SMA_DM0
SMA_MD23
SMA_DQS7
SMA_MD27
SMA_MD4
SM_CS0#
SMA_DQS3
SMA_DQS6#
CLK_SDRAM0#
SMA_CAS#
SMA_DM6
SMA_MD51
SMA_WE#
SM_CKE0
CLK_SDRAM1
SMA_BA0
SMBDT
SMA_DM5
SMA_DQS3#
SM_CS1#
SMA_DQS2#
SMA_MA3
SMA_MA1
SMA_MA8
SMA_MA5
SMA_MA12
SMA_MA10
SMA_MA9
SMA_MA2
SMA_MA13
SMA_MA7
SMA_MA0
SMA_MA11
SMA_MA4
SMA_MA6
SMA_MA[13..0]
SMA_MD[63..0]
SMB_DQS0
SMB_DQS0#
SMB_DQS1#
SMB_DQS1
SMB_DQS2
SMB_DQS2#
SMB_DM3
SMB_DQS4#
SMB_DQS4
SMB_DQS6
SMB_DQS6#
SM_CKE2
SMB_BA2
SMB_MD[63..0]
SMB_MA[13..0]
SMB_MA0
SMB_MA3
SM_ODT0
SMA_MA12
SMA_MA9
SMA_MA1
SMB_BA2 SMA_BA2
SMB_WE#
SMA_MA13
SM_CKE3
SMB_BA1 SMA_MA3
SM_CKE0
SMA_MA5
SM_CKE1
SMB_MA12
SM_ODT1
SMB_MA8 SMA_MA8
SMB_MA10
SMA_RAS#
SMB_CAS#
SMB_BA0
SMB_RAS#
SMA_BA1
SMB_MA7
SMA_MA7
SMA_WE#
SM_CKE2
SMB_MA13
SMA_BA0
SMB_MA1
SMA_MA0
SMB_MA9
SMA_MA10
SMB_MA5
SMA_CAS#
SM_CS3#
SM_CS0#
SM_CS1#
SM_CS2#
SM_ODT3
SM_ODT2
CLK_SDRAM3
CLK_SDRAM3#
CLK_SDRAM4#
CLK_SDRAM4
SMB_MD45
SMB_MD39
SMB_MD43 SMB_MD42
SMB_MD36 SMB_MD33
SMB_MD34
SMB_MD7
SMB_MD40
SMB_MD46 SMB_MD47
SMB_MD53 SMB_MD52
SMB_MD6
SMB_MD48
SMB_MD3
SMB_MD51 SMB_MD55
SMB_MD57 SMB_MD60
SMB_MD61 SMB_MD56
SMB_MD59
SMB_MD2
SMB_MD58
SMB_MD63
SMB_MD12
SMB_MD13
SMB_MD9
SMB_MD8
SMB_MD11 SMB_MD10
SMB_MD14 SMB_MD15
SMB_MD4
SMB_MD17 SMB_MD21
SMB_MD1
SMB_MD23 SMB_MD18
SMB_MD19
SMB_MD0
SMB_MD5
SMB_MD30 SMB_MD26
SMB_MD31
SMA_MD36 SMA_MD32
SMA_MD35
SMA_MD34
SMA_MD7
SMA_MD45
SMA_MD40 SMA_MD44
SMA_MD41
SMA_MD46
SMA_MD49
SMA_MD53 SMA_MD48
SMA_MD3
SMA_MD55
SMA_MD54
SMA_MD57
SMA_MD58
SMA_MD2 SMA_MD12
SMA_MD13
SMA_MD8
SMA_MD14
SMA_MD9 SMA_MD10
SMA_MD11
SMA_MD5
SMA_MD0
SMA_MD17 SMA_MD20
SMA_MD21 SMA_MD16
SMA_MD25 SMA_MD28
SMA_MD24 SMA_MD29
SMA_MD31 SMA_MD26
SMA_MA11
SMB_MA11
SMB_MA6
SMA_MA6
SMA_MA4
SMA_MA2
SMB_MA2
SMB_MA4
SMA_MD39 SMA_MD33
SMA_MD38
SMA_MD42 SMA_MD47
SMA_MD56 SMA_MD60
SMA_MD61
SMA_MD63 SMA_MD62
SMA_MD59
+3V
+1.8VSUS +1.8VSUS+1.8VSUS
+3V
+1.8VSUS+0.9VSUS
+3V
+0.9VSUS
+0.9V
+0.9V
+0.9V
+1.8VSUS
+1.8VSUS
+0.9V
2.2u/6.3V_6
C320
R277 10K_4
R192 56_4
.1u/16V_4C207
.1u/16V_4
C858
2.2u/6.3V_6
C869
.1u/16V_4
C319
R157 56_4
2.2u/6.3V_6
C325
R169 56_4
.1u/16V_4
C328
R198 56_4
.1u/16V_4C383
R174 56_4
2.2u/6.3V_6
C865
R189 56_4
.1u/16V_4
C300
R172 56_4
.1u/16V_4
C861
R195 56_4
R205 56_4
R173 56_4
R187 56_4
2.2u/6.3V_6
C868
R203 56_4
R188 56_4
R207 56_4
R213 56_4
.1u/16V_4
C309
RN32 56_4P2R
1 2
43
R201 56_4
R271 10K_4
R217 56_4
R204 56_4
.1u/16V_4
C302
R212 56_4
RN38 56_4P2R
1 2
43
R214 56_4
RN33 56_4P2R
1 2
43
RN36 56_4P2R
1 2
43
R165 56_4
R211 56_4
+
C360
150u/4V_3528
RN40 56_4P2R
1 2
43
.1u/16V_4
C859
+
C361
150u/4V_3528
R202 56_4
RN37 56_4P2R
1 2
43
.1u/16V_4
C316
.1u/16V_4C211
RN28 56_4P2R
1 2
43
2.2u/6.3V_6C871
RN39 56_4P2R
1 2
43
2.2u/6.3V_6
C867
RN29 56_4P2R
1 2
43
Quanta Computer Inc.
PROJECT : ZR1
RN35 56_4P2R
1 2
43
RN34 56_4P2R
1 2
43
PC4800 DDR2
SDRAM SO-DIMM
(200P)
CN23
PC4800_DDR2_9.2MM_REV
1
3
5
7
9
11
13
15
17
19
21
23
25
27
29
31
33
35
37
39
41
43
45
47
49
51
53
55
57
59
61
63
65
67
69
71
73
75
77
79
81
83
85
87
89
91
93
95
97
99
101
103
105
107
109
111
113
115
117
119
121
123
125
127
129
131
133
135
137
139
141
143
2
4
6
8
10
12
14
16
18
20
22
24
26
28
30
32
34
36
38
40
42
44
46
48
50
52
54
56
58
60
62
64
66
68
70
72
74
76
78
80
82
84
86
88
90
92
94
96
98
100
102
104
106
108
110
112
114
116
118
120
122
124
126
128
130
132
134
136
138
140
142
144
145
147
149
151
153
155
157
159
161
163
165
167
169
171
173
175
179
181
183
185
187
189
191
193
195
197
199
146
148
150
152
154
156
158
160
162
164
166
168
170
172
174
176
178
180
182
184
186
188
190
192
194
196
198
200
177
VREF
VSS47
DQ0
DQ1
VSS37
DQS#0
DQS0
VSS48
DQ2
DQ3
VSS38
DQ8
DQ9
VSS49
DQS#1
DQS1
VSS39
DQ10
DQ11
VSS50
VSS18
DQ16
DQ17
VSS1
DQS#2
DQS2
VSS19
DQ18
DQ19
VSS22
DQ24
DQ25
VSS23
DM3
NC4
VSS9
DQ26
DQ27
VSS4
CKE0
VDD7
NC1
A16_BA2
VDD9
A12
A9
A8
VDD5
A5
A3
A1
VDD10
A10/AP
BA0
WE#
VDD2
CAS#
S1#
VDD3
ODT1
VSS11
DQ32
DQ33
VSS26
DQS#4
DQS4
VSS2
DQ34
DQ35
VSS27
DQ40
DQ41
VSS46
DQ4
DQ5
VSS15
DM0
VSS5
DQ6
DQ7
VSS16
DQ12
DQ13
VSS17
DM1
VSS53
CK0
CK0#
VSS41
DQ14
DQ15
VSS54
VSS20
DQ20
DQ21
VSS6
NC3
DM2
VSS21
DQ22
DQ23
VSS24
DQ28
DQ29
VSS25
DQS#3
DQS3
VSS10
DQ30
DQ31
VSS8
CKE1
VDD8
A15
A14
VDD11
A11
A7
A6
VDD4
A4
A2
A0
VDD12
BA1
RAS#
S0#
VDD1
ODT0
A13
VDD6
NC2
VSS12
DQ36
DQ37
VSS28
DM4
VSS42
DQ38
DQ39
VSS55
DQ44
DQ45
VSS43
VSS29
DM5
VSS51
DQ42
DQ43
VSS40
DQ48
DQ49
VSS52
NCTEST
VSS30
DQS#6
DQS6
VSS31
DQ50
DQ51
DQ56
DQ57
VSS3
DM7
VSS34
DQ58
DQ59
VSS14
SDA
SCL
VDD(SPD)
DQS#5
DQS5
VSS56
DQ46
DQ47
VSS44
DQ52
DQ53
VSS57
CK1
CK1#
VSS45
DM6
VSS32
DQ54
DQ55
VSS35
DQ60
DQ61
VSS7
DQS#7
DQS7
VSS36
DQ62
DQ63
VSS13
SA0
SA1
VSS33
RN30 56_4P2R
1 2
43
RN41 56_4P2R
1 2
43
RN31 56_4P2R
1 2
43
2.2u/6.3V_6
C340
R199 56_4
.1u/16V_4
C350
2.2u/6.3V_6
C866
.1u/16V_4
C312
.1u/16V_4
C863
.1u/16V_4
C353
.1u/16V_4
C264
PC4800 DDR2
SDRAM SO-DIMM
(200P)
CN22
PC4800_DDR2_5.2MM_REV
1
3
5
7
9
11
13
15
17
19
21
23
25
27
29
31
33
35
37
39
41
43
45
47
49
51
53
55
57
59
61
63
65
67
69
71
73
75
77
79
81
83
85
87
89
91
93
95
97
99
101
103
105
107
109
111
113
115
117
119
121
123
125
127
129
131
133
135
137
139
141
143
2
4
6
8
10
12
14
16
18
20
22
24
26
28
30
32
34
36
38
40
42
44
46
48
50
52
54
56
58
60
62
64
66
68
70
72
74
76
78
80
82
84
86
88
90
92
94
96
98
100
102
104
106
108
110
112
114
116
118
120
122
124
126
128
130
132
134
136
138
140
142
144
145
147
149
151
153
155
157
159
161
163
165
167
169
171
173
175
179
181
183
185
187
189
191
193
195
197
199
146
148
150
152
154
156
158
160
162
164
166
168
170
172
174
176
178
180
182
184
186
188
190
192
194
196
198
200
177
VREF
VSS47
DQ0
DQ1
VSS37
DQS#0
DQS0
VSS48
DQ2
DQ3
VSS38
DQ8
DQ9
VSS49
DQS#1
DQS1
VSS39
DQ10
DQ11
VSS50
VSS18
DQ16
DQ17
VSS1
DQS#2
DQS2
VSS19
DQ18
DQ19
VSS22
DQ24
DQ25
VSS23
DM3
NC4
VSS9
DQ26
DQ27
VSS4
CKE0
VDD7
NC1
A16_BA2
VDD9
A12
A9
A8
VDD5
A5
A3
A1
VDD10
A10/AP
BA0
WE#
VDD2
CAS#
S1#
VDD3
ODT1
VSS11
DQ32
DQ33
VSS26
DQS#4
DQS4
VSS2
DQ34
DQ35
VSS27
DQ40
DQ41
VSS46
DQ4
DQ5
VSS15
DM0
VSS5
DQ6
DQ7
VSS16
DQ12
DQ13
VSS17
DM1
VSS53
CK0
CK0#
VSS41
DQ14
DQ15
VSS54
VSS20
DQ20
DQ21
VSS6
NC3
DM2
VSS21
DQ22
DQ23
VSS24
DQ28
DQ29
VSS25
DQS#3
DQS3
VSS10
DQ30
DQ31
VSS8
CKE1
VDD8
A15
A14
VDD11
A11
A7
A6
VDD4
A4
A2
A0
VDD12
BA1
RAS#
S0#
VDD1
ODT0
A13
VDD6
NC2
VSS12
DQ36
DQ37
VSS28
DM4
VSS42
DQ38
DQ39
VSS55
DQ44
DQ45
VSS43
VSS29
DM5
VSS51
DQ42
DQ43
VSS40
DQ48
DQ49
VSS52
NCTEST
VSS30
DQS#6
DQS6
VSS31
DQ50
DQ51
DQ56
DQ57
VSS3
DM7
VSS34
DQ58
DQ59
VSS14
SDA
SCL
VDD(SPD)
DQS#5
DQS5
VSS56
DQ46
DQ47
VSS44
DQ52
DQ53
VSS57
CK1
CK1#
VSS45
DM6
VSS32
DQ54
DQ55
VSS35
DQ60
DQ61
VSS7
DQS#7
DQS7
VSS36
DQ62
DQ63
VSS13
SA0
SA1
VSS33
.1u/16V_4
C332
.1u/16V_4
C326
.1u/16V_4
C314
+
C249
150u/4V_3528
.1u/16V_4
C288
.1u/16V_4
C263
.1u/16V_4
C341
.1u/16V_4
C337
.1u/16V_4
C860
.1u/16V_4
C279
.1u/16V_4
C266
.1u/16V_4
C348
.1u/16V_4
C310
2.2u/6.3V_6C870
.1u/16V_4
C330
R278 10K_4
.1u/16V_4C384
.1u/16V_4
C342
2.2u/6.3V_6
C303
.1u/16V_4
C352
2.2u/6.3V_6
C864
2.2u/6.3V_6C856
.1u/16V_4
C282
.1u/16V_4
C862
.1u/16V_4
C295
.1u/16V_4
C298
2.2u/6.3V_6C857
.1u/16V_4
C315
R286 10K_4
SM_CS3#5
SM_CS2# 5
SMA_BA1 7
SM_CKE1 5
SMA_DQS2#7
SMA_DQS1#7
SM_ODT15
SMA_DQS17 CLK_SDRAM0# 5
SMA_DQS07
SM_CS1#5
SMBCK2SMBDT2
SMA_CAS#7
SMA_RAS# 7
SMA_DQS6#7
SM_CS0# 5
SMBDT2
CLK_SDRAM0 5
SMA_DM37
CLK_SDRAM1# 5
SMA_BA27
SMA_DQS0#7
SMA_BA07SMA_WE#7
SMA_DQS47
CLK_SDRAM1 5
SMA_DQS27
SMBCK2
SMA_DQS4#7
SM_CKE05
SM_ODT0 5
SMA_DQS67
SMA_DQS5 7
SMA_DQS3 7
SMA_DQS5# 7
SMA_DM6 7
SMA_DQS3# 7
SMA_DM1 7
SMA_DM4 7
SMA_DQS7# 7SMA_DM77SMA_DQS7 7
SMA_DM2 7
SMA_DM0 7
SMA_DM57
SMA_MA[13..0]7
SMA_MD[63..0]7
SMB_DQS0#7SMB_DQS07
SMB_DQS17SMB_DQS1#7
SMB_DQS2#7SMB_DQS27
SMB_DQS5# 7
SMB_DQS3# 7SMB_DM37
SMB_DQS4#7SMB_DQS47
SMB_DQS6#7SMB_DQS67
SMB_DM1 7
SMB_DM2 7
SMB_DM0 7
SMB_DM4 7
SMB_DM6 7
SMB_DM77
SMB_DM57
SMB_DQS3 7
SMB_DQS5 7
SMB_DQS7# 7
SMB_DQS7 7
SM_CKE25
SMB_BA27
SMB_BA07SMB_WE#7
SMB_CAS#7
SM_ODT35
SM_ODT2 5
SM_CKE3 5
SMB_BA1 7
SMB_RAS# 7
SMB_MA[13..0]7
SMB_MD[63..0]7
CLK_SDRAM3# 5
CLK_SDRAM3 5
CLK_SDRAM4 5
CLK_SDRAM4# 5
EXTTS#0 5 EXTTS#0 5

5
5
4
4
3
3
2
2
1
1
D D
C C
B B
A A
CRT
25 MIL
nVIDIA :
0 ohm
UMA mode :
39 ohm
S-VIDEO
LVDS
LCD / CRT / TV
1A
10 29Wednesday, March 29, 2006
Size Document Number Rev
Date: Sheet of
LCD_ON
LCD_VCC
EC_BLON#
BLON
LID#BL_ON
+5V_CRT2
CRT_DCLK
+5V_CRT2
CRT_G1
CRT_R1
HSYNC1
CRTDDAT_R
CRTDDAT
VSYNC1
+5V_CRT2
CRT_B1
CRTDCLK_R
+5V_CRT2
CRT_R1 CRTDCLK
CRT_B1
CRT_VSYNC2
CRT_DDAT
CRT_HSYNC2
CRTHSYNC
CRT_G1
CRTVSYNC
VGA_GRN_SYS
TV_COMP_SYS
TV_C/R_SYS TV_Y/G_SYS
LCD_EDIDDAT
LCD_EDIDCLK
PR_INSERT_5V
TV_Y/G_SYS
TV_COMP_PR
TV_Y/G
TV_C/R_SYS
TV_COMP
TV_C/R TV_C/R_PR
TV_Y/G_PR
TV_COMP_SYS
TV_Y/G TV_Y/G_SYS
TV_C/R_SYS
TV_C/R
TV_COMP TV_COMP_SYS
LVDS_TXL0-
LVDS_TXLCK-
LCD_EDIDCLK
LVDS_TXL2+
LVDS_TXL1-
BL_ON
LVDS_TXL2-
VADJ
LVDS_TXLCK+
LVDS_TXL1+
LCD_EDIDDAT
LVDS_TXL0+
LVDS_TXU0+
LVDS_TXU1+
LVDS_TXU1-
LVDS_TXUCK+
LVDS_TXU0-
LVDS_TXU2-
LVDS_TXUCK-
LVDS_TXU2+
VGA_BLU_SYS
VGA_RED_SYS
VGA_BLU_SYS
VGA_RED VGA_RED_SYS
VGA_RED_PR
PR_INSERT_5V
VGA_BLU_PR
VGA_GRN_SYS
VGA_BLU VGA_GRN_PR
VGA_GRN
VGA_BLU_SYS
VGA_RED
VGA_GRN
VGA_BLU
VGA_GRN_SYS
VGA_RED_SYS
LCD_VCC1 LCD_VCC
TV-LUMA
TV-COMP
TV-CHROMA
+3V
VIN
+5V
+3V
+3V
+5V
+3V
+3V
+3V
+5V_CRT2
+3V
+3V
+5V
+5V
C982
10p_4
R746 0_4
R744 NZ^0_4
R9
150/F_4
R736
TV^150/F_4
R745 10K_4
.22u/10V_4C980
R747 *0_4
.1u/25V_6
C24
R345
2.2K_4
C975
TV^6p_4
C976
TV^6p_4
R749 EZ^0_4
R751 0_4
R737
TV^150/F_4
R626
100K_4
U56 CM2009
1
2
3
4
7
6
8
5
16
14
15
13
10
11
9
12
VCC_SYNC
VCC_VIDEO
VIDEO_1
VIDEO_2
VCC_DDC
GND
BYP
VIDEO_3
SYNC_OUT2
SYNC_OUT1
SYNC_IN2
SYNC_IN1
DDC_IN1
DDC_IN2
DDC_OUT1
DDC_OUT2
R738
TV^150/F_4
C981
10p_4
C7
10p_4
U55
EZ^SN74CBTLV3257PWR
1
5
4 2
6
3
7
8
910
11
12 13
14
15
16
SE
B0
C_A A0
B1
A1
C_B
GND
C_C C1
C0
C_D D1
D0
EN#
VCC
R753 0_4
CN10
CRT
15
14
13
12
111
2
3
4
5
6
7
8
9
10
1617
CN46
TV^S_VIDEO
3
46
89
5
7
2
13
46
89
5
7
2
R752 EZ^0_4
R33
2.2K_4
C2
10p_4
R750 *0_4
L10 BLM18BA220SN1D_6_0.5A
C12
10p_4
C979
TV^6p_4
L98 TV^BK1608HS220_6_1A
C11
10p_4
L97 TV^BK1608HS220_6_1A
U23
AAT4610IGV-1-T1
1
24
53
OUT
GNDON/OFF
IN SET
Quanta Computer Inc.
PROJECT : ZR1
R742 NZ^0_4
R754 EZ^0_4
D22 SSM14
2 1
D26 BAS316
2 1
C6
10p_4
.1u/16V_4
C454
L9 BLM18BA220SN1D_6_0.5A
C426 .1u/16V_4
C978
TV^6p_4
R309
4.7K_4
D27 BAS316
2 1
.1u/16V_4C31 .1u/16V_4C30
R39 10K_4
10u/25V_1206
C26
R748 EZ^0_4
C14
10p_4
R579 0_4
10u/25V_1206
C25
L8 BLM18BA220SN1D_6_0.5A
R740 NZ^TV^0_4
L56
0_8
R879
4.7K_4
C977
TV^6p_4
R10
150/F_4
L96 TV^BK1608HS220_6_1A
R743 NZ^0_4
.1u/16V_4
C440
R627
IV^100K_4
10u/6.3V_6
C438
R578 0_4
R741 NZ^TV^0_4
C5
10p_4
CN1
LVDS
1
2
3
4
5
6
7
8
9
10
11
12
13
14
15
16
17
18
19
20
21
22
23
24
25
26
27
28
29
30
31
32
33
34
35
36
37
38
39
40
1
2
3
4
5
6
7
8
9
10
11
12
13
14
15
16
17
18
19
20
21
22
23
24
25
26
27
28
29
30
31
32
33
34
35
36
37
38
39
40
R11
150/F_4
C974
TV^6p_4
C1
10p_4
R739 NZ^TV^0_4
R308
4.7K_4
Q5
DTC144EU
1 3
2
U54
EZ^TV^SN74CBTLV3257PWR
1
5
4 2
6
3
7
8
910
11
12 13
14
15
16
SE
B0
C_A A0
B1
A1
C_B
GND
C_C C1
C0
C_D D1
D0
EN#
VCC
CRTHSYNC 6,26
CRTVSYNC 6,26
LCD_ON6,26
EC_BLON# 19
LID# 11,16,19
BLON 6,26
LCD_EDIDCLK6,26
LCD_EDIDDAT6,26
PR_INSERT_5V20
TV_Y/G6,26
TV_COMP6,26
TV_C/R6,26
CRT_SENSE#19
TV_COMP_PR 20
TV_C/R_PR 20
TV_Y/G_PR 20
LVDS_TXL1-6,26
VADJ19
LVDS_TXL2+6,26
LVDS_TXL0+6,26
LVDS_TXL2-6,26
LVDS_TXL1+6,26
LVDS_TXL0-6,26
LVDS_TXU2+6,26
LVDS_TXU0+6,26
LVDS_TXU1-6,26 LVDS_TXU1+6,26
LVDS_TXU2-6,26
LVDS_TXU0-6,26
CRTDCLK 6,26
CRTDDAT 6,26
PR_INSERT_5V20
VGA_RED_PR 20
VGA_BLU_PR 20
VGA_GRN_PR 20
VGA_RED6,26
VGA_GRN6,26
VGA_BLU6,26
CRT_DDCDAT 20
CRT_DDCCLK 20
CRT_VSYNC 20
CRT_HSYNC 20
LVDS_TXUCK-6,26 LVDS_TXUCK+6,26
LVDS_TXLCK-6,26 LVDS_TXLCK+6,26

5
5
4
4
3
3
2
2
1
1
D D
C C
B B
A A
RTC
SATA : PULL DOWN
55 OHM 500 mil
LOW : DISABLE
HI : ENABLE
ICH INTERNAL VRM EN
PATA : PULL HIGH
PATA : PULL DOWN
PME# INTERNAL 20K PULLUP
MB ID
ICH7 (CPU/PCI/IDE/USB)
1A
11 29Wednesday, March 29, 2006
Size Document Number Rev
Date: Sheet of
TERM12
14M_ICH_R
PCLK_ICH
TERM10
TERM13
CLK48_USB
RTC_RST#
R_CD_SYNC
CLK48_USB_R
TERM14
R_CD_BITCLKA
PCLK_ICH_R
TERM11
14M_ICH
RTC_RST#
RTC_X1
INTRUDER#
RTC_X2
S_PIRQD#
S_PERR#
S_REQ1#
IRQ14
OC2#
KBSMI#
S_IRDY#
S_SERR#
PIORDY
S_REQ0#
SERIRQ
RING#
OC1#
OC4#
RCIN#
ICH_PWOK
LID#
S_STOP#
S_PIRQB#
S_FRAME#
BATLOW#
RSMRST#
PCLK_SMB
FERR#
OC0#
S_DEVSEL#
S_PIRQC#
S_REQ3#
SMLINK1
GATEA20
PDAT_SMB
S_CLKRUN#
SMBLINK_ALT#
OC3#
S_PIRQA#
SMLINK0
S_REQ2#
S_PLOCK#
LPC_DRQ1#
PCIE_WAKE#
S_TRDY#
SCI#
THERMTRIP#
RTC_X2
RTC_X1
INTVRMEN
GATEA20
RCIN#
CPUINIT#
INTR
IGNNE#
FERR#
NMI
A20M#
LFRAME#/FWH4
LPC_DRQ0#
LAD2/FWH2
LAD0/FWH0
LAD3/FWH3
LAD1/FWH1
CPUPWRGD
LPC_DRQ1#
R_DPRSTP#
DPSLP#
CPUSLP#_SB
STPCLK#
SMI#
THERMTRIP#ICH_THERMTRIP#
S_CLKRUN#
PDD4
PDD9
PDD11
PDD5
PDD1
PDD7
PDD15
PDD6
PDD3
PDD8
PDD0
PDD14
PDD13
PDD2
PDD10
PDD12
PDCS1#
PDCS3#
PDA0
PDA2
PDA1
PDDACK#
PDDREQ
IRQ14
PIORDY
PDIOR#
PDIOW#
SATARBIAS
CLK48_USB
SUSCLK
SMLINK0
SMLINK1
PCLK_SMB
PDAT_SMB
SMBLINK_ALT#
RING#
ICH_PROCHOT#
ICH_PWOK
BATLOW#
DNBSWON#
14M_ICH
PCSPK
PM_BMBUSY#
LPC_PD#
PLTRST#
KBSMI#
DBR#
SERIRQ
PCIE_WAKE#
STP_CPU#
STP_PCI#
ICH_GPIO19
ICH_GPIO36
ICH_GPIO37
ICH_GPIO21
ICH_GPIO19
ICH_GPIO37
ICH_GPIO36
SPI_CE#
SPI_SI
SPI_SO
R_CD_SDOUTA
R_CD_RESET#
CD_SDIN1
CD_SDIN0
R_CD_SDOUTA
R_CD_BITCLKA
R_CD_RESET#
R_CD_SYNC
INTVRMEN
SATA_RXN0_C
SATA_TXN0_C
SATA_RXP0_C
SATA_TXP0_C
R_SUSB#
R_SUSC#
R_RSMRST#
SATA_RXN0_C
SATA_RXP0_C
S_AD19
S_AD22
S_REQ1#
S_PLOCK#
S_AD11
PCLK_ICH
S_CBE1#
S_IRDY#
S_PIRQB#
S_AD17
PCIRST#
DMI_RXP0
DMI_TXP3
PLTRST#_MCH
OC4#
S_AD13
S_CBE3#
S_CBE0#
USBP4+
USBP3+
DMI_RXN2
MCH_SYNC#
S_AD6
S_AD7
S_AD12
S_AD20
S_REQ2#
S_AD9
S_AD16
S_AD31
S_CBE2#
S_REQ0#
USBP6-
DMI_TXN1
DMICOMP
S_AD3
S_AD4
S_TRDY#
DMI_RXP1
DMI_RXN3
DMI_RXP3
S_SERR#
USBP3-
PCIE_TXN1_C
S_AD23
S_AD24
S_AD25
S_GNT0#
USBP4-
OC0#
DMI_RXN1
PLTRST#_MCH
S_AD2
S_AD29
DMI_TXP0
DMI_RXN0
S_REQ3#
S_AD10
S_AD18
USBP6+
DMI_RXP2
USBRBIAS
S_STOP#
S_DEVSEL#
USBP1-
S_AD14
S_AD27
S_AD30
S_PERR#
USBP2+
OC3#
USBP1+
DMI_TXN0
OC4#
S_AD1
S_AD8
S_AD15
S_AD26 S_FRAME#
DMI_TXP2
S_AD21
DMI_TXN3
S_PAR
DMI_TXP1
OC4#
OC4#
PCIE_TXP1_C
S_AD0
S_AD5
S_AD28
PME#
OC2#
USBP2-
OC1#
DMI_TXN2
PCIE_TXN2_C
PCIE_TXP2_C
SPI_SI
SPI_SO
SPI_CE#
S_PIRQA#
S_PIRQC#
S_PIRQD#
S_REQ4#
S_REQ4#
SMBALERT#
S_REQ5#
S_REQ5#
CLK_EN#
VR_PWRGD_CK410
VR_PWRGD_CK410
R_DPR
SUSCLK
S_PIRQE#
S_PIRQF#
S_PIRQG#
S_PIRQH#
SMBALERT#
EMAIL_LED#
DOCKIN#
LID#
DBR#
PCIE_TXN4_C
PCIE_TXN3_C
PCIE_TXP3_C
PCIE_TXP4_C
BOARD_ID1
BOARD_ID2
BOARD_ID0
ICH_GPIO21
BOARD_ID1
BOARD_ID0
GPIO13
SCI#
GPIO13
BOARD_ID2
S_GNT2#
S_PIRQF#
S_PIRQE#
S_PIRQH#
S_PIRQG#
ICH_PWOK
+5VPCU
VCCRTC
+3VPCU
VCCRTC
+3V
+3V_S5
+VCCP
VCCRTC
+3V
+1.5V
+3V
+3V
+3VSUS
+3V
R125 8.2K_4
U44
TC7SH08FU
1
24
5 3
R175 24.9/F_4
R216
24.9/F_4
R284
4.7K_4
R162 8.2K_4
EZ^.1u/16V_4C972
R134 8.2K_4
R455 39_4
R881 10K_4
R209 8.2K_4
R669 *22_4
R229 8.2K_4
R215 8.2K_4
R460 39_4
R458 39_4
Y6
32.768KHz
14
Q39
2N7002
3
2
1
R457 39_4
R146 8.2K_4
R491
1K_4
R135 8.2K_4
SATA
SMB
SYS
GPIO
GPIO
GPIO
Clocks
Power MGT
U41C ICH7-M
AF19
AH18
AH19
AE19
C22
B22
A26
B25
A25
A19
A27
A22
AB18
AC21
AC18
E21
E20
A20
B23
F19
E19
R4
E22
AC20
AF21
R3
D20
AG18
AC19
U2
AD21
AD20
AE20
F20
AH21
AF20
AD22
AC1
B2
C20
B24
D23
F22
AA4
AC22
C21
C23
C19
Y4
A28
A21
B21
E23
GPIO21/SATA0GP
GPIO19/SATA1GP
GPIO36/SATA2GP
GPIO37/SATA3GP
SMBCLK
SMBDATA
LINKALERT#
SMLINK0
SMLINK1
SPKR
SUS_STAT#
SYS_RST#
GPIO0/BM_BUSY#
GPIO6
GPIO7
GPIO8
GPIO9
GPIO10
GPIO11/SMBALERT#
GPIO12
GPIO13
GPIO14
GPIO15
GPIO18/STPPCI#
GPIO20/STPCPU#
GPIO24
GPIO25
GPIO32/CLKRUN#
GPIO33/AZ_DOCK_EN#
GPIO34/AZ_DOCK_RST#
GPIO35
GPIO38
GPIO39
WAKE#
SERIRQ
THRM#
VRMPWRGD
CLK14
CLK48
SUSCLK
SLP_S3#
SLP_S4#
SLP_S5#
PWROK
GPIO16/DPRSLPVR
TP0/BATLOW#
PWRBTN#
LAN_RST#
RSMRST#
RI#
GPIO26
GPIO27
GPIO28
R629 10K_4
*10p_4C366
R588 SA^33_4
1u/10V_4
C625
R450 8.2K_4
R138 8.2K_4
R239 8.2K_4
R151 8.2K_4
R150 8.2K_4
MC^.1u/16V_4C803
D32 RB500
2 1
.1u/16V_4C802
R147 8.2K_4
R885 10K_4
R283 15K_4
R136 8.2K_4
R584 100/F_4
R454 39_4
*10p_4C275
R163 8.2K_4
R139 1K_4
R453 39_4
R191 8.2K_4
R140 2.2K_4
EZ^.1u/16V_4C973
EZ^.1u/16V_4C970
R621 PA^0_4
R488
20K/F_6 G1
*SHORT_ PAD1
12
R452
10M_4
R447 8.2K_4
R886 10K_4
R903 100K_4
MC^.1u/16V_4C804
R124 8.2K_4
RTCLAN
AC-97/AZALIA
SATA
IDE
LPCCPU
U41A ICH7-M
AB1
AB2
W4
Y5
W1
Y1
Y2
W3
V3
U3
U5
V4
T5
U7
V6
V7
U1
R6
R5
T2
T3
T1
T4
AF18
AF3
AE3
AG2
AH2
AF7
AE7
AG6
AH6
AF1
AE1
AH10
AG10
AH17
AE17
AF17
AE16
AD16
AB15
AE14
AG13
AF13
AD14
AC13
AD12
AC12
AE12
AF12
AB13
AC14
AF14
AH13
AH14
AC15
AE15
AG16
AH16
AF16
AH15
AF15
AA6
AB5
AC4
Y6
AC3
AA5
AB3
AE22
AH28
AG27
AF24
AH25
AG26
AG24
AG22
AG21
AF22
AF25
AG23
AF23
AH24
AH22
AF26
AA3
RTXC1
RTCX2
INTVRMEN
INTRUDER#
EE_CS
EE_SHCLK
EE_DOUT
EE_DIN
LAN_CLK
LAN_RSTSYNC
LAN_RXD0
LAN_RXD1
LAN_RXD2
LAN_TXD0
LAN_TXD1
LAN_TXD2
ACZ_BIT_CLK
ACZ_SYNC
ACZ_RST#
ACZ_SDIN0
ACZ_SDIN1
ACZ_SDIN2
ACZ_SDOUT
SATALED#
SATA0RXN
SATA0RXP
SATA0TXN
SATA0TXP
SATA2RXN
SATA2RXP
SATA2TXN
SATA2TXP
SATA_CLKN
SATA_CLKP
SATARBIASN
SATARBIASP
DA0
DA1
DA2
DCS1#
DCS3#
DD0
DD1
DD2
DD3
DD4
DD5
DD6
DD7
DD8
DD9
DD10
DD11
DD12
DD13
DD14
DD15
DDREQ
IORDY
IDEIRQ
DDACK#
DIOW#
DIOR#
LAD0
LAD1
LAD2
LAD3
LDRQ0#
LDRQ1#/GPIO23
LFRAME#
A20GATE
A20M#
CPUSLP#
TP1/DPRSTP#
TP2/DPSLP#
FERR#
GPIO49/CPUPWRGD
IGNNE#
INIT3_3V#
INIT#
INTR
RCIN#
SMI#
NMI
STPCLK#
THERMTRIP#
RTCRST#
SA^3900p_4C817
R242 8.2K_4
R164 8.2K_4
R586
100/F_4
R223 56_4
SA^3900p_4C818
R161 10K_4
R122 8.2K_4
R132 1M_6
R628 8.2K_4
D31 RB500
2 1
R543 10K_4
R240 8.2K_4
EZ^.1u/16V_4C971
R583 100/F_4
R185 4.7K_4
R631 100K_4
R735 10K_4
R285
1K_4
R210 56_4
R544 10K_4
PCI
Interrupt I/F
MISC
U41B ICH7-M
E18
C18
A16
F18
E16
A18
E17
A17
A15
C14
E14
D14
B12
C13
G15
G13
E12
C11
D11
A11
A10
F11
F10
E9
D9
B9
A8
A6
C7
B6
E6
D6
D7
E7
C16
D16
C17
D17
E13
F13
A13
A14
C8
D8
B15
C12
D12
C15
A7
E10
B18
A12
C9
E11
B10
F15
F14
F16
C26
A9
B19
A3
B4
C5
B5 G7
F8
F7
G8
AE5
AD5
AG4
AH4
AD9 AH20
F21
AH8
AG8
AE9
AD0
AD1
AD2
AD3
AD4
AD5
AD6
AD7
AD8
AD9
AD10
AD11
AD12
AD13
AD14
AD15
AD16
AD17
AD18
AD19
AD20
AD21
AD22
AD23
AD24
AD25
AD26
AD27
AD28
AD29
AD30
AD31
REQ0#
GNT0#
REQ1#
GNT1#
REQ2#
GNT2#
REQ3#
GNT3#
REQ4#/GPIO22
GNT4#/GPIO48
GPIO1/REQ5#
GPIO17/GNT5#
C/BE0#
C/BE1#
C/BE2#
C/BE3#
IRDY#
PAR
PCIRST#
DEVSEL#
PERR#
PLOCK#
SERR#
STOP#
TRDY#
FRAME#
PLTRST#
PCICLK
PME#
PIRQA#
PIRQB#
PIRQC#
PIRQD# GPIO5/PIRQH#
GPIO4/PIRQG#
GPIO3/PIRQF#
GPIO2/PIRQE#
RSVD[1]
RSVD[2]
RSVD[3]
RSVD[4]
RSVD[5] MCH_SYNC#
RSVD[9]
RSVD[8]
RSVD[7]
RSVD[6]
R668 IR^22_4
R230 8.2K_4
R228 *33_4
SA^3900p_4C819
R182 8.2K_4
R137 8.2K_4
R542 10K_4
R456 39_4 .1u/16V_4
C621
R133 8.2K_4
R154 8.2K_4
PCI-Express
Direct Media Interface
USB
SPI
U41D ICH7-M
F26
F25
E28
E27
H26
H25
G28
G27
K26
K25
J28
J27
M26
M25
L28
L27
P26
P25
N28
N27
T25
T24
R28
R27
V26
V25
U28
U27
Y26
Y25
W28
W27
AB26
AB25
AA28
AA27
AD25
AD24
AC28
AC27
AE28
AE27
C25
D25
D3
C4
D5
D4
E5
C3
A2
B3
F1
F2
G4
G3
H1
H2
J4
J3
K1
K2
L4
L5
M1
M2
N4
N3
D2
D1
R2
P6
P1
P5
P2
PERn1
PERp1
PETn1
PETp1
PERn2
PERp2
PETn2
PETp2
PERn3
PERp3
PETn3
PETp3
PERn4
PERp4
PETn4
PETp4
PERn5
PERp5
PETn5
PETp5
PERn6
PERp6
PETn6
PETp6
DMI0RXN
DMI0RXP
DMI0TXN
DMI0TXP
DMI1RXN
DMI1RXP
DMI1TXN
DMI1TXP
DMI2RXN
DMI2RXP
DMI2TXN
DMI2TXP
DMI3RXN
DMI3RXP
DMI3TXN
DMI3TXP
DMI_CLKN
DMI_CLKP
DMI_ZCOMP
DMI_IRCOMP
OC0#
OC1#
OC2#
OC3#
OC4#
OC5#/GPIO29
OC6#/GPIO30
OC7#/GPIO31
USBP0N
USBP0P
USBP1N
USBP1P
USBP2N
USBP2P
USBP3N
USBP3P
USBP4N
USBP4P
USBP5N
USBP5P
USBP6N
USBP6P
USBP7N
USBP7P
USBRBIAS#
USBRBIAS
SPI_CLK
SPI_CS#
SPI_ARB
SPI_MOSI
SPI_MISO
R449 10K_4
R620 PA^0_4
R219 0_4
R880 *10K_4
R636 0_4
1u/10V_4
C617
R145 8.2K_4
R128 8.2K_4
SA^3900p_4C820
R170 *22_4
R892 8.2K_4
R459 39_4
*10p_4C267
R232 8.2K_4
T11
R884 *10K_4
R129 2.2K_4
T94
R206 22.6/F_4
Q11
MMBT3904
2
1 3
R231 8.2K_4
R587 PA^8.2K_4
R585 470_4
U47
TC7SH08FU
1
24
5 3
R194 8.2K_4
Quanta Computer Inc.
PROJECT : ZR1
R887 *10K_4
R208 24.9/F_4
15p_4C584
.1u/16V_4C801
R448 8.2K_4
R123 8.2K_4
15p_4C583
R148 8.2K_4
R632
100K_4
R546
1.2K/F_6
R130 10K_4
R545 332K_4
R141 8.2K_4
CN25
RTC_BAT
1
21
2
R200 8.2K_4
R241 8.2K_4
R156 *33_4
CD_SYNC_CODEC 17
CD_BITCLK_MDC 17
CD_RESET#_CODEC 17
CD_BITCLK_CODEC 17
CD_SYNC_MDC 17
CD_RESET#_MDC 17
CD_SDOUT_CODEC 17
CD_SDOUT_MDC 17
GATEA20 19
RCIN# 19
CPUINIT# 3
INTR 3
IGNNE# 3
FERR# 3
NMI 3
A20M# 3
LFRAME#/FWH4 19,20
LAD3/FWH3 19,20
LAD2/FWH2 19,20
LAD0/FWH0 19,20
LAD1/FWH1 19,20
CPUPWRGD 3
DPRSLP# 3,22
DPSLP# 3
STPCLK# 3
SMI# 3
S_CLKRUN#14,16,19,20
PDD[15..0] 18
PDA2 18
PDCS1# 18
PDCS3# 18
PDA1 18
PDA0 18
PDDACK#18
PDDREQ18
IRQ1418PIORDY18
PDIOW#18 PDIOR#18
CLK48_USB 2
PCLK_SMB2,16,20 PDAT_SMB2,16,20
ICH_PROCHOT#3
DNBSWON# 19
RSMRST# 19
14M_ICH 2
PCSPK17
PM_BMBUSY#5
LPC_PD#20
KBSMI#19
DBR#3
SERIRQ14,16,19,20
STP_CPU#2 STP_PCI#2
CD_SDIN117 CD_SDIN017
PCIE_WAKE#16
PLTRST# 6,13,16,18,19,20,26
SATA_LED#18
CLK_PCIE_SATA2 CLK_PCIE_SATA#2
SATA_RXP018 SATA_RXN018
SATA_TXN018 SATA_TXP018
DPRSLPVR 22
SUSB# 19
SUSC# 19
LPC_DRQ0# 20
USBP6- 16
S_CBE3# 14,15,16
S_STOP# 14,16
USBP4+ 16
USBP1- 16
DMI_TXN3 5
S_PERR# 14,16
DMI_RXP2 5
DMI_RXP3 5
PCIE_RXN113 DMI_RXN0 5
S_CBE2# 14,15,16
S_PAR 14,16
CLK_PCIE_ICH# 2
DMI_TXN2 5
DMI_TXP2 5
PCIE_RXP113
PLTRST#_MCH 5
PCLK_ICH 2
S_PLOCK# 14
DMI_TXP0 5
S_TRDY# 14,15,16
DMI_RXP1 5
S_CBE1# 14,15,16
PCIRST# 14,15,16
USBP4- 16
CLK_PCIE_ICH 2
S_AD[31..0]14,15,16
DMI_RXN3 5
PME# 13,14,16
S_FRAME# 14,15,16
DMI_RXP0 5
S_REQ0# 14
DMI_TXN1 5
S_DEVSEL# 14,15,16
USBP6+ 16
DMI_TXN0 5
MCH_SYNC# 5
S_CBE0# 14,15,16
S_SERR# 14,16
USBP1+ 16
DMI_RXN2 5
PCIE_TXP113
DMI_TXP3 5
PCIE_TXN113
S_GNT0# 14
S_IRDY# 14,15,16
DMI_RXN1 5
DMI_TXP1 5PCIE_TXP216 PCIE_TXN216 PCIE_RXP216 PCIE_RXN216
S_PIRQD#16 S_PIRQC#16
THERMTRIP# 5
CLK_EN#2,22
EXTTS#1 5
32K_SIO 20
EMAIL_LED# 18
DOCKIN# 13,20
LID# 10,16,19
PCIE_TXP420
PCIE_RXN420
PCIE_TXP320
PCIE_TXN420
PCIE_RXN320
PCIE_RXP420
PCIE_TXN320 PCIE_RXP320
IMVP_PWRGD3,5,19,22
ICH_PWROK19
SCI#19
USBP2+ 16
USBP2- 16
USBP3+ 16
USBP3- 16
S_REQ2# 16
S_GNT2# 15,16
S_PIRQE# 14
S_PIRQF# 14
S_PIRQG# 14

5
5
4
4
3
3
2
2
1
1
D D
C C
B B
A A
1mA
10mA
578mA
ICH7 ( POWER )
1A
12 29Wednesday, March 29, 2006
Size Document Number Rev
Date: Sheet of
V5REF
V5REF_SUS
V5REF
V5REF_SUS
1.5V_PCIE_ICH
VCCDMIPLL
SB_N1
+5V
+3V
+5V_S5
+3V_S5
+1.5V
1.5V_PCIE_ICH
+1.5V
+3V
+1.5V
+3V
+1.5V
+1.5V
+3V_S5
+1.5V
+1.5V
+1.5V
+1.5V
+1.5V
+3V_S5
+3V
+3V
+3V_S5
VCCRTC
+VCCP
+3V_S5
+3V
+3V
+VCCP
R549 1/F
.01u/16V_4
C775
U41E
ICH7-M
A4
A23
B1
B8
B11
B14
B17
B20
B26
B28
C2
C6
C27
D10
D13
D18
D21
D24
E1
E2
E4
E8
E15
F3
F4
F5
F12
F27
F28
G1
G2
G5
G6
G9
G14
G18
G21
G24
G25
G26
H3
H4
H5
H24
H27
H28
J1
J2
J5
J24
J25
J26
K24
K27
K28
L13
L15
L24
L25
L26
M3
M4
M5
M12
M13
M14
M15
M16
M17
M24
M27
M28
N1
N2
N5
N6
N11
N12
N13
N14
N15
N16
N17
N18
N24
N25
N26
P3
P4
P12
P13
P14
P15
P16
P17
P24
P27
P28
R1
R11
R12
R13
R14
R15
R16
R17
R18
T6
T12
T13
T14
T15
T16
T17
U4
U12
U13
U14
U15
U16
U17
U24
U25
U26
V2
V13
V15
V24
V27
V28
W6
W24
W25
W26
Y3
Y24
Y27
Y28
AA1
AA24
AA25
AA26
AB4
AB6
AB11
AB14
AB16
AB19
AB21
AB24
AB27
AB28
AC2
AC5
AC9
AC11
AD1
AD3
AD4
AD7
AD8
AD11
AD15
AD19
AD23
AE2
AE4
AE8
AE11
AE13
AE18
AE21
AE24
AE25
AF2
AF4
AF8
AF11
AF27
AF28
AG1
AG3
AG7
AG11
AG14
AG17
AG20
AG25
AH1
AH3
AH7
AH12
AH23
AH27
VSS[1]
VSS[2]
VSS[3]
VSS[4]
VSS[5]
VSS[6]
VSS[7]
VSS[8]
VSS[9]
VSS[10]
VSS[11]
VSS[12]
VSS[13]
VSS[14]
VSS[15]
VSS[16]
VSS[17]
VSS[18]
VSS[19]
VSS[20]
VSS[21]
VSS[22]
VSS[23]
VSS[24]
VSS[25]
VSS[26]
VSS[27]
VSS[28]
VSS[29]
VSS[30]
VSS[31]
VSS[32]
VSS[33]
VSS[34]
VSS[35]
VSS[36]
VSS[37]
VSS[38]
VSS[39]
VSS[40]
VSS[41]
VSS[42]
VSS[43]
VSS[44]
VSS[45]
VSS[46]
VSS[47]
VSS[48]
VSS[49]
VSS[50]
VSS[51]
VSS[52]
VSS[53]
VSS[54]
VSS[55]
VSS[56]
VSS[57]
VSS[58]
VSS[59]
VSS[60]
VSS[61]
VSS[62]
VSS[63]
VSS[64]
VSS[65]
VSS[66]
VSS[67]
VSS[68]
VSS[69]
VSS[70]
VSS[71]
VSS[72]
VSS[73]
VSS[74]
VSS[75]
VSS[76]
VSS[77]
VSS[78]
VSS[79]
VSS[80]
VSS[81]
VSS[82]
VSS[83]
VSS[84]
VSS[85]
VSS[86]
VSS[87]
VSS[88]
VSS[89]
VSS[90]
VSS[91]
VSS[92]
VSS[93]
VSS[94]
VSS[95]
VSS[96]
VSS[97]
VSS[98]
VSS[99]
VSS[100]
VSS[101]
VSS[102]
VSS[103]
VSS[104]
VSS[105]
VSS[106]
VSS[107]
VSS[108]
VSS[109]
VSS[110]
VSS[111]
VSS[112]
VSS[113]
VSS[114]
VSS[115]
VSS[116]
VSS[117]
VSS[118]
VSS[119]
VSS[120]
VSS[121]
VSS[122]
VSS[123]
VSS[124]
VSS[125]
VSS[126]
VSS[127]
VSS[128]
VSS[129]
VSS[130]
VSS[131]
VSS[132]
VSS[133]
VSS[134]
VSS[135]
VSS[136]
VSS[137]
VSS[138]
VSS[139]
VSS[140]
VSS[141]
VSS[142]
VSS[143]
VSS[144]
VSS[145]
VSS[146]
VSS[147]
VSS[148]
VSS[149]
VSS[150]
VSS[151]
VSS[152]
VSS[153]
VSS[154]
VSS[155]
VSS[156]
VSS[157]
VSS[158]
VSS[159]
VSS[160]
VSS[161]
VSS[162]
VSS[163]
VSS[164]
VSS[165]
VSS[166]
VSS[167]
VSS[168]
VSS[169]
VSS[170]
VSS[171]
VSS[172]
VSS[173]
VSS[174]
VSS[175]
VSS[176]
VSS[177]
VSS[178]
VSS[179]
VSS[180]
VSS[181]
VSS[182]
VSS[183]
VSS[184]
VSS[185]
VSS[186]
VSS[187]
VSS[188]
VSS[189]
VSS[190]
VSS[191]
VSS[192]
VSS[193]
VSS[194]
.1u/16V_4
C780
.1u/16V_4
C750
.1u/16V_4
C770
.1u/16V_4
C763
1u/10V_4
C745
.1u/16V_4C756
.1u/16V_4
C755
Quanta Computer Inc.
PROJECT : ZR1
4.7u/6.3V_6
C761
.1u/16V_4
C768
R547 100_6
.1u/16V_4
C764
.1u/16V_4
C772
.1u/16V_4
C778 .1u/16V_4
C777
.1u/16V_4
C784
.1u/16V_4
C769
L80
1uH_6_25mA
.1u/16V_4
C782
D37 PDZ5.6B
21
.1u/16V_4
C787
.1u/16V_4
C785
.1u/16V_4
C765
.1u/16V_4
C766
.1u/16V_4
C771
.1u/16V_4
C773
CORE
VCCA3GP
VCC PAUX
USB
ATXARX
IDE
USB CORE PCI
U41F
ICH7-M
G10
AD17
F6
AA22
AA23
AB22
AB23
AC23
AC24
AC25
AC26
AD26
AD27
AD28
D26
D27
D28
E24
E25
E26
F23
F24
G22
G23
H22
H23
J22
J23
K22
K23
L22
L23
M22
M23
N22
N23
P22
P23
R22
R23
R24
R25
R26
T22
T23
T26
T27
T28
U22
U23
V22
V23
W22
W23
Y22
Y23
B27
AG28
AB7
AC6
AC7
AD6
AE6
AF5
AF6
AG5
AH5
AD2
AH11
AB10
AB9
AC10
AD10
AE10
AF10
AF9
AG9
AH9
C1
AA2
Y7
L11
L12
L14
L16
L17
L18
M11
M18
P11
P18
T11
T18
U11
U18
V11
V12
V14
V16
V17
V18
V5
V1
W2
W7
U6
R7
AE23
AE26
AH26
AA7
AB12
AB20
AC16
AD13
AD18
AG12
AG15
AG19
A5
B13
B16
B7
C10
D15
F9
G11
G12
G16
W5
P7
A24
C24
D19
D22
G19
K3
K4
K5
K6
L1
L2
L3
L6
L7
M6
M7
N7
AB17
AC17
T7
F17
G17
AB8
AC8
K7
C28
G20
A1
H6
H7
J6
J7
E3
V5REF[1]
V5REF[2]
V5REF_Sus
Vcc1_5_B[1]
Vcc1_5_B[2]
Vcc1_5_B[3]
Vcc1_5_B[4]
Vcc1_5_B[5]
Vcc1_5_B[6]
Vcc1_5_B[7]
Vcc1_5_B[8]
Vcc1_5_B[9]
Vcc1_5_B[10]
Vcc1_5_B[11]
Vcc1_5_B[12]
Vcc1_5_B[13]
Vcc1_5_B[14]
Vcc1_5_B[15]
Vcc1_5_B[16]
Vcc1_5_B[17]
Vcc1_5_B[18]
Vcc1_5_B[19]
Vcc1_5_B[20]
Vcc1_5_B[21]
Vcc1_5_B[22]
Vcc1_5_B[23]
Vcc1_5_B[24]
Vcc1_5_B[25]
Vcc1_5_B[26]
Vcc1_5_B[27]
Vcc1_5_B[28]
Vcc1_5_B[29]
Vcc1_5_B[30]
Vcc1_5_B[31]
Vcc1_5_B[32]
Vcc1_5_B[33]
Vcc1_5_B[34]
Vcc1_5_B[35]
Vcc1_5_B[36]
Vcc1_5_B[37]
Vcc1_5_B[38]
Vcc1_5_B[39]
Vcc1_5_B[40]
Vcc1_5_B[41]
Vcc1_5_B[42]
Vcc1_5_B[43]
Vcc1_5_B[44]
Vcc1_5_B[45]
Vcc1_5_B[46]
Vcc1_5_B[47]
Vcc1_5_B[48]
Vcc1_5_B[49]
Vcc1_5_B[50]
Vcc1_5_B[51]
Vcc1_5_B[52]
Vcc1_5_B[53]
Vcc3_3[1]
VccDMIPLL
Vcc1_5_A[1]
Vcc1_5_A[2]
Vcc1_5_A[3]
Vcc1_5_A[4]
Vcc1_5_A[5]
Vcc1_5_A[6]
Vcc1_5_A[7]
Vcc1_5_A[8]
Vcc1_5_A[9]
VccSATAPLL
Vcc3_3[2]
Vcc1_5_A[10]
Vcc1_5_A[11]
Vcc1_5_A[12]
Vcc1_5_A[13]
Vcc1_5_A[14]
Vcc1_5_A[15]
Vcc1_5_A[16]
Vcc1_5_A[17]
Vcc1_5_A[18]
VccUSBPLL
VccSus1_05/VccLAN1_05[1]
VccSus1_05/VccLAN1_05[2]
Vcc1_05[1]
Vcc1_05[2]
Vcc1_05[3]
Vcc1_05[4]
Vcc1_05[5]
Vcc1_05[6]
Vcc1_05[7]
Vcc1_05[8]
Vcc1_05[9]
Vcc1_05[10]
Vcc1_05[11]
Vcc1_05[12]
Vcc1_05[13]
Vcc1_05[14]
Vcc1_05[15]
Vcc1_05[16]
Vcc1_05[17]
Vcc1_05[18]
Vcc1_05[19]
Vcc1_05[20]
VccSus3_3/VccLAN3_3[1]
VccSus3_3/VccLAN3_3[2]
VccSus3_3/VccLAN3_3[3]
VccSus3_3/VccLAN3_3[4]
Vcc3_3/VccHDA
VccSus3_3/VccSusHDA
V_CPU_IO[1]
V_CPU_IO[2]
V_CPU_IO[3]
Vcc3_3[3]
Vcc3_3[4]
Vcc3_3[5]
Vcc3_3[6]
Vcc3_3[7]
Vcc3_3[8]
Vcc3_3[9]
Vcc3_3[10]
Vcc3_3[11]
Vcc3_3[12]
Vcc3_3[13]
Vcc3_3[14]
Vcc3_3[15]
Vcc3_3[16]
Vcc3_3[17]
Vcc3_3[18]
Vcc3_3[19]
Vcc3_3[20]
Vcc3_3[21]
VccRTC
VccSus3_3[1]
VccSus3_3[2]
VccSus3_3[3]
VccSus3_3[4]
VccSus3_3[5]
VccSus3_3[6]
VccSus3_3[7]
VccSus3_3[8]
VccSus3_3[9]
VccSus3_3[10]
VccSus3_3[11]
VccSus3_3[12]
VccSus3_3[13]
VccSus3_3[14]
VccSus3_3[15]
VccSus3_3[16]
VccSus3_3[17]
VccSus3_3[18]
Vcc1_5_A[19]
Vcc1_5_A[20]
Vcc1_5_A[21]
Vcc1_5_A[22]
Vcc1_5_A[23]
Vcc1_5_A[24]
Vcc1_5_A[25]
VccSus1_05[1]
VccSus1_05[2]
VccSus1_05[3]
Vcc1_5_A[26]
Vcc1_5_A[27]
Vcc1_5_A[28]
Vcc1_5_A[29]
Vcc1_5_A[30]
VccSus3_3[19]
R548 10/F_6
.1u/16V_4C758
.1u/16V_4
C740
.1u/16V_4
C759
.1u/16V_4
C790
.1u/16V_4
C749
10u/6.3V_6
C774
.1u/16V_4C757
L79
HI0805R800R_8_5A
+
C762
220u/2.5V_3528
D38 PDZ5.6B
21
.1u/16V_4
C781
.1u/16V_4
C744
.1u/16V_4
C786
.1u/16V_4
C746
.1u/16V_4
C760
.1u/16V_4
C779
1u/10V_4
C783
10u/6.3V_6
C872
.1u/16V_4
C776
+
C747
330u/2.5V_7343
.1u/16V_4
C789
.1u/16V_4
C788
.1u/16V_4
C767

5
5
4
4
3
3
2
2
1
1
D D
C C
B B
A A
FOR
8038
only
LAN_88E8038/88E8055
4.87K for 8055
25 mil Trace width
25 mil Trace width
TERMINATION PLANE
10/100 : 88E8038
GIGA : 88E8055 AJ080550011
AJ080380000
A2
DB0KN7LAN24 DBED2LLAN05
DBKN1NLAN03 DB0ZH1LAN06
BOTHHAND FCE
10/100
GiGa
RESET TIMING
POWER
PERSTn
110 ms
min
LAN ( MARVELL 8038/8055 )
1A
13 29Wednesday, March 29, 2006
Size Document Number Rev
Date: Sheet of
LAN_N3 LAN_N4
TX1N
TX2N
TX1P
TX3P
TX2P
TX3N
TX0P
TX0N
1000MBPS#
100MBPS# LAN_ACTLED#
10_1000MBPS#
CTRL12
CTRL25_18
CTRL25_18
LAN_XOUT
LAN_XIN
LAN_XIN
LAN_XOUT
LAN_N5
PERN1
PERP1
VPD_CLK
VPD_DATA
VPD_CLK
VPD_DATA
LAN_RSET
LOM_DISABLE#
TX0N_PR
TX0P_PR
TX1P_PR
TX1N_PR
TX2N_PR
TX2P_PR
TX3N_PR
TX3P_PR
LAN_ACTLED#
LAN_LINKLED#
TX0N
TX0P
TX2N
TX1P
TX1N
TX2P
TX3P
TX3N
LAN_LINKLED#
TX2P
TX2N
TX1N
TX1P
LAN_LINKLED#
TX0N
LAN_ACTLED#
TX0P
TX0N_SYS
TX1N_SYS
TX2N_SYS
LAN_LINKLED#_SYS
TX2P_SYS
LAN_ACTLED#_SYS
TX1P_SYS
TX3N_SYS
TX0P_SYS
TX3P_SYS
TX0P_SYS
TX1N_SYS
TX3N_SYS
LAN_ACTLED#_SYS
TX1P_SYS
LAN_LINKLED#_SYS
TX2N_SYS
TX0N_SYS
TX3P_SYS
TX2P_SYS
TX3N
TX3P
CTRL12
+2.5V_1.8V_LAN TERM3
+2.5V_1.8V_LAN
TX2N_SYS
TX0P_SYS
TERM2
X-TX3N
X-TX0P
TX0N_SYS
TERM1
TX1P_SYS
X-TX2N
X-TX1P
X-TX3P
TX3N_SYS
TERM9
TX2P_SYS
TERM4
X-TX2P
X-TX1N
X-TX0N
+2.5V_1.8V_LAN
TX1N_SYS
TX3P_SYS
LAN_LINKLED#_SYS
X-TX3P
X-TX2P
LAN_VCC3
X-TX1P
X-TX3N
LAN_ACTLED#_SYS
X-TX0N
X-TX2N
LAN_VCC4
X-TX1N
X-TX0P
LAN_N1 LAN_N2
+2.5V_1.8V_LAN
AUX3V_S5 +2.5V_1.8V_LAN
+3V_S5
+2.5V_1.8V_LAN
+1.2V_LAN
+3V_S5
+3V_S5
+3V_S5
+3V_S5
+3V_S5
+3V_S5
+3V
+1.2V_LAN
+3V_S5
+3V_S5
27p_4C937
GL^.1u/16V_4
C934
.1u/16V_4
C962
.1u/16V_4
C954
.1u/16V_4C950
R732 220_4
R729
GL^75/F_4
.1u/16V_4
C966
27p_4C938
RN66
GL^49.9/F_4P2R
1 2
43
U53
24LC08
1
2
3
4
5
6
7
8
A0
A1
A2
GND
SDA
SCL
WP
VCC
10u/6.3V_6
C959
RN61 NZ^GL^0_4P2R
1 2
43
.1u/16V_4
C955
.1u/16V_4
C951
1500p/3KV_1808
C936
.1u/16V_4C956
.1u/16V_4
C942
R734
4.7K_4
10u/6.3V_6
C941
R726 0_4
.1u/16V_4
C961
R733
4.7K_4
1000p_4
C931
Y8
25MHz
12
.1u/16V_4
C960
*.1u/16V_4
C926
.1u/16V_4
C943
R725 0_4
EZ^.1u/16V_4
C924
10u/6.3V_6
C947
R717 4.7K_4
.1u/16V_4
C965
R714
NL^0_6
GL^1000p_4
C933
.1u/16V_4
C944
RN62 NZ^GL^0_4P2R
1 2
43
R730
GL^75/F_4
R724 0_4
.1u/16V_4
C963
Quanta Computer Inc.
PROJECT : ZR1
GL^1000p_4
C935
.1u/16V_4
C945
SEL=0
A->B1
SEL=1
LED->LED2
LED->LED1
A->B2
U50
EZ^MAX4892
11
36
1
35
2
3
7
8
9
10
27
4
5
12
13
34
33
15
16
17
18
19
20
21
22
23
24
25
26
28
29
30
31
32
14
6
37 GND
A0
A1
VDD
A2
A3
A4
A5
A6
A7
SEL
0LED
0LED1
1LED
1LED1
2LED
2LED1
7B2
6B2
7B1
6B1
5B2
4B2
5B1
4B1
3B2
2B2
3B1
2B1
1B2
0B2
1B1
0B1
2LED2
1LED2
0LED2
BODY_GND
CN44
FOXCONN_RJ45
11
12
1
2
3
5
4
6
7
8
9
10
14
13
15
16
GREEN_P
GREEN_N
RX2+
RX2-
RX1+
TX2-
TX2+
RX1-
TX1+
TX1-
YELLOW_P
YELLOW_N
GND2
GND1
GND3
GND4
R723 4.7K_4
.1u/16V_4
C930
.1u/16V_4
C967
88E805X
U51
88E8038_55
1
2
3
4
5
6
7
8
9
10
11
12
13
14
15
16
17
18
19
20
21
22
23
24
25
26
27
28
29
30
31
32
33
34
35
36
37
38
39
40
41
42
43
44
45
46
47
48
49
50
51
52
53
54
55
56
57
58
59
60
61
62
63
64
65
66
67
68
69
70
71
72
73
74
VDDO_TTL
VDD
CTRL12
CTRL25
PERSTn
WAKEn
VDD
VDDO_TTL_MAIN
SWITCH_VAUX
LOM_DISABLEn
SWITCH_VCC
VAUX_AVLBL
VDD
XTALO
XTALI
RSET
MDIP[0]
MDIN[0]
AVDDL
MDIP[1]
MDIN[1]
AVDDL
AVDD
HSDACP
HSDACN
MDIP[2]
MDIN[2]
AVDDL
TSTPT
MDIP[3]
MDIN[3]
AVDDL
VDD
SPI_DO
SPI_DI
SPI_CS
SPI_CLK
VPD_CLK
VDD
VDDO_TTL
VPD_DATA
SMCLK
SMDATA
VDD
VDDO_TTL
TESTMODE
VMAIN_AVAL
VDD
TX_P
TX_N
AVDDL
AVDDL
RX_N
RX_P
REFCLKP
REFCLKN
AVDDL
VDD
LED_LNK/ACTn
LED_LINK10/100n
VDDO_TTL
LED_LINK1000n
LED_LINKn
VDD25
GND1
GND2
GND3
GND4
GND5
GND6
GND7
GND8
GND9
GND10
R721 0_4
RN59 NZ^0_4P2R
1 2
43
.1u/16V_4
C946
R715 NZ^0_4
R720 0_4
R719 *0_4
22u/6.3V_8C939
Q51
BCP69T1
1
2 3
4
B
CE
C
L95
BK1608HS220_6_1A
R722 2K/F_4
R731 220_4
R718 4.7K_4
.1u/16V_4
C968
GL^.1u/16V_4
C932
.1u/16V_4C925
RN63
49.9/F_4P2R
1 2
43
R716 NZ^0_4
.1u/16V_4
C952
.1u/16V_4C948
RN64
49.9/F_4P2R
1 2
43
1000p_4
C929
U52
NS892404P
1
4
7
10
2
5
3
6
8
9
11
12
24
23
22
13
14
15
16
17
18
19
20
21
TCT1
TCT2
TCT3
TCT4
TD1+
TD2+
TD1-
TD2-
TD3+
TD3-
TD4+
TD4-
MCT1
MX1+
MX1-
MX4-
MX4+
MCT4
MX3-
MX3+
MCT3
MX2-
MX2+
MCT2
.1u/16V_4
C969
10u/6.3V_6
C964
R727
75/F_4
RN60 NZ^0_4P2R
1 2
43
.1u/16V_4C923
.1u/16V_4
C953
.1u/16V_4
C928
.1u/16V_4C949
.1u/16V_4C940
R728
75/F_4
Q50
BCP69T1
1
2 3
4
B
CE
C
1000p_4
C927
RN65
GL^49.9/F_4P2R
1 2
43
LAN_PME#19 PME#11,14,16
PCIE_RXN111 PCIE_RXP111 PCIE_TXN111 PCIE_TXP111
CLK_PCIE_LAN2CLK_PCIE_LAN#2
TX0N_PR 20
TX0P_PR 20
TX1P_PR 20
TX1N_PR 20
TX2N_PR 20
TX2P_PR 20
TX3P_PR 20
TX3N_PR 20
D_ACTLED# 20
D_LINKLED# 20
DOCKIN#11,20
LANRST#19 PLTRST#6,11,16,18,19,20,26

5
5
4
4
3
3
2
2
1
1
D D
C C
B B
A A
REQ0#
GNT0# AD25
PIRQ(E,F,G)#
VCC
GRST#
PRST#
PCLK
> 2 ms > 0 ns
> 100 us
PCIXX12_PCMCIA
PCI8412 : AJ084120T08
PCI6412 : AL064120T04 PCMCIA / 1394 / 5 IN 1
PCMCIA / 5 IN 1
PCMCIAPCI1512 : AJ015120T02
PCIXX12 ( PCMCIA )
1A
14 29Wednesday, March 29, 2006
Size Document Number Rev
Date: Sheet of
S_AD0
S_AD1
S_AD2
S_AD3
S_AD4
S_AD5
S_AD6
S_AD7
S_AD8
S_AD9
S_AD10
S_AD11
S_AD15
S_AD12
S_AD13
S_AD14
S_AD16
S_AD17
S_AD18
S_AD19
S_AD23
S_AD20
S_AD21
S_AD22
S_AD28
S_AD31
S_AD29
S_AD24
S_AD26
S_AD30
S_AD25
S_AD27
S_CBE3#
S_CBE2#
S_CBE0#
S_CBE1#
S_TRDY#
S_DEVSEL#
S_STOP#
S_PERR#
S_FRAME#
S_PAR
PCM_IDSEL
S_SERR#
S_IRDY#
S_AD[31..0]
SDA_CARD
SCL_CARD
PCLK_PCM
PCIRST#
PCMSPK
PCM_PME#
S_PIRQE#
S_PIRQF#
S_PIRQG#
SERIRQ
S_PLOCK#
SDA_CARD
SCL_CARD
PCLK_PCM PCLK_PCM_R
8402_SUS#
TEST_MA
PCM_IDSEL
S_AD25
S_GNT0#
S_REQ0#
GRST#_8402
GRST#_8402
PSMODE
CLK48_PCM_R
CLK48M
A_CAD21
A_CAD5
A_CAD9
A_CAD17
A_CAD29
A_CAD8
A_CAD22
A_CAD4
A_CAD30
A_CAD23
A_CAD16
A_CAD11
A_CAD26
A_CAD14
A_CAD0
A_CAD24
A_CAD2
A_CAD19
A_CAD12
A_CAD27
A_CAD7
A_CAD1
A_CAD15
A_CAD25
A_CAD20
A_CAD13
A_CAD28
A_CAD6
A_CAD10
A_CAD18
A_CAD3
A_CAD31
A_CRST#
A_CGNT#
A_CSTOP#
A_CCD2#
A_CC/BE3#
A_CIRDY#
A_CFRAME#
A_CRSVD/D14
A_CAUDIO
A_CDEVSEL#
A_CPAR
A_CRSVD/D2
A_CC/BE1#
A_CBLOCK#
A_CSERR#
A_CC/BE2#
R_A_CCLK
A_CTRDY#
A_CCD1#
A_CREQ#
A_CPERR#
A_CRSVD/A18
A_CCLKRUN#
A_CC/BE0#
A_CSTSCHG
A_CINT#
A_CVS1#
A_CVS2#
TPS_DATA
TPS_CLK
TPS_LATCH
A_CCLK
PCIRST#
R_A_CCLK
A_CAD17
A_CCLKRUN#
A_CAD25
A_CCD2#
A_CINT#
A_CAD20
A_CAD1
A_CC/BE2#
A_CAD26
A_CAD14
A_CAD2
A_CRSVD/D2
A_CIRDY#
A_CRSVD/D14
A_CGNT#
A_CRSVD/A18
A_CAD10
A_CAD27
A_CPAR
A_CC/BE3#
A_CAD3
A_CPERR#
A_CC/BE1#
A_CAD9
A_CAD11
A_CAD7
A_CAD28
A_CAD5
A_CDEVSEL#
A_CAD22
A_CAD6
A_CCLK
A_CAD31
A_CAD8
A_CAD18
A_CTRDY#
A_CAD21
A_CBLOCK#
A_CVS2#
A_CSERR#
A_CAD19
A_CC/BE0#
A_CCD1#
A_CVS1#
A_CAD16
A_CAD12
A_CAD15
A_CAD13
A_CAD23
A_CREQ#
A_CAD24
A_CAD29
A_CSTOP#
A_CAD30
A_CRST#
A_CFRAME#
A_CAD0
A_CSTSCHG
A_CAD4
A_CAUDIO
CLK48M
TPS_CLK
TPS_LATCH
TPS_DATA
1394_AVDD
+3V
+3V
+3V
+3V
+3V
AVPP
A_VCC
+5V
+3V
A_VCC
A_VCC
AVPP
U19
FW^24LC08
1
2
3
4
5
6
7
8
A0
A1
A2
GND
SDA
SCL
WP
VCC
10u/6.3V_6
C1143
UPPER PIN
LOWER PIN
CN54
PCMCIA_SOCKET
2
3
37
4
38
5
39
6
41
8
42
9
10
44
11
45
46
55
22
56
23
24
25
26
27
28
29
30
64
31
65
66
7
12
21
61
19
54
20
53
50
49
13
14
59
60
15
16
48
33
58
40
47
43
57
36
67
63
32
62
17
51
18
52
1
34
35
68
69
70
71
72
73
74
SKTAAD0/D3
SKTAAD1/D4
SKTAAD2/D11
SKTAD3/D5
SKTAD4/D12
SKTAD5/D6
SKTAAD6/D13
SKTAAD7/D7
SKTAAD8/D15
SKTAAD9/A10
SKTAAD10/CE2#
SKTABAD11/OE#
SKTAAD12/A11
SKTAAD13/IORD#
SKTAAD14/A9
SKTAAD15/IOWR#
SKTAAD16/A17
SKTAAD17/A24
SKTAAD18/A7
SKTAAD19/A25
SKTAAD20/A6
SKTAAD21/A5
SKTAAD22/A4
SKTAAD23/A3
SKTAAD24/A2
SKTAAD25/A1
SKTAAD26/A0
SKTAAD27/D0
SKTAAD28/D8
SKTAAD29/D1
SKTAAD30/D9
SKTAAD31/D10
-SKTACBE0/CE1#
-SKTACBE1/A8
-SKTACBE2/A12
-SKTACBE3/REG#
SKTAPCLK/A16
-SKTAFRAME/A23
-SKTAIRDY/A15
-SKTATRDY/A22
-SKTADEVSEL/A21
-SKTASTOP/A20
SKTAPAR/A13
-SKTAPERR/A14
0SKTASERR/WAIT#
-SKTAREQ/INPACK#
-SKTAGNT/WE#
-SKTAINT/RDY
-SKTALOCK/A19
-SKTACLKRUN/WP
-SKTARST/RESET
SKTARSVD/D14
-SKTRSVD/A18
-SKTAVS1/VS1#
-SKTAVS2VS2#
-SKTACD1/CD1#
-SKTACD2/CD2#
-SKTASTSCHG/BVD1
SKTARSVD/D2
SKTAAUDIO/BVD2
SKTA/VCC1
SKTA/VCC2
SKTA/VPP1
SKTA/VPP2
GND1
GND2
GND3
GND4
GND5
GND6
GND7
GND8
GND9
GND10
R47
22K_4
R863 33_4
.1u/16V_4
C1144
*10p_4C877
.1u/16V_4
C1135
.1u/16V_4
C1138
R664 0_4
10u/6.3V_6
C1137
R338
FW^2.2K_4
U75
TPS2220A
1
2
3
4
5
6
8
9
10
11
12
7
13
1415
16
17
18
19
20
21
22
23
24
25
5V_0
5V_1
DATA
CLOCK
LATCH
NC_0
AVPP
AVCC0
AVCC1
GND
RESET#
12V_0
3.3VIN1
3.3VIN0OC#
NC_1
BVCC0
BVCC1
BVPP
12V_1
SHDN#
NC_2
NC_3
5V_2
BODY
R589 10K_4
.1u/16V_4
C1142
10u/6.3V_6
C1141
R348 *22_4
R337
FW^2.2K_4
FW^.1u/16V_4
C442
R339 4.7K_4
*10p_4C468
R866
NFW^2.2K_4
R346 150/F_4
R667 *22_4
R46 0_4
R867
NFW^2.2K_4
.01u/16V_4
C1136
Quanta Computer Inc.
PROJECT : ZR1
U1A
PCIXX12
K5
L1
K3
R11
P11
U11
V11
W11
R10
U10
V10
R9
U9
V9
W9
V8
U8
R8
W7
W4
T2
T1
R3
P5
R2
R1
P3
N3
N2
N1
M5
M6
M3
M2
M1
W10
V7
U5
P2
U7
U6
R6
L2
N5
V5
R7
L3
W6
V6
W5
A9
B9
C9
E10
F1
G1
H5
H2
H1
J1
J2
J3
E5
P17
L5
G2
G3
H3
J5
P12
C4
GRST
PCLK
PRST
AD0
AD1
AD2
AD3
AD4
AD5
AD6
AD7
AD8
AD9
AD10
AD11
AD12
AD13
AD14
AD15
AD16
AD17
AD18
AD19
AD20
AD21
AD22
AD23
AD24
AD25
AD26
AD27
AD28
AD29
AD30
AD31
C/BE0
C/BE1
C/BE2
C/BE3
PAR
DEVSEL
FRAME
GNT
IDSEL
IRDY
PERR
REQ
SERR
STOP
TRDY
CLOCK
DATA
LATCH
USB_EN
CLK48
MFUNC0
MFUNC1
MFUNC2
MFUNC3
MFUNC4
MFUNC5
MFUNC6
NC
PHY_TEST_MA
RI_OUT/PME
SCL
SDA
SPKROUT
SUSPEND
TEST0
RSVD // VD0 // VCCD1#
.22u/10V_4
C40
PCMCIA PORT
U1B
PCIXX12
A15
J19
C10
A10
F11
E11
C11
B13
C13
A14
B14
B15
E14
A16
D19
E17
F15
H19
J17
J15
J18
K15
K17
K18
L15
L18
L19
M17
M18
N19
M15
N17
N18
P19
E13
E18
H18
L17
H14
B12
H15
N15
B11
F19
E19
G17
E12
F17
G19
C14
C12
G18
A12
G15
A13
B16
F18
A11
C15
H17
B10
M19
VCCB
VCCB
CAD31 // D10
CAD30 // D9
CAD29 // D1
CAD28 // D8
CAD27 // D0
CAD26 // A0
CAD25 // A1
CAD24 // A2
CAD23 // A3
CAD22 // A4
CAD21 // A5
CAD20 // A6
CAD19 // A25
CAD18 // A7
CAD17 // A24
CAD16 // A17
CAD15 // IOWR#
CAD14 // A9
CAD13 // IORD#
CAD12 // A11
CAD11 // OE#
CAD10 // CE2#
CAD9 // A10
CAD8 // D15
CAD7 // D7
CAD6 // D13
CAD5 // D6
CAD4 // D12
CAD3 // D5
CAD2 // D11
CAD1 // D4
CAD0 // D3
CC/BE3# // REG#
CC/BE2# // A12
CC/BE1# // A8
CC/BE0# // CE1#
CPAR // A13
CAUDIO // BVD2(SPKR#)
CBLOCK# // A19
CCD1# // CD1#
CCD2# // CD2#
CDEVSEL# // A21
CFRAME# // A23
CGNT# // WE#
CINT# // READY(IREQ#)
CIRDY# // A15
CPERR# // A14
CREQ# // INPACK#
CSERR# // WAIT#
CSTOP# // A20
CSTSCHG // BVD1(STSCHG#/RI#)
CTRDY# // A22
CVS1 // VS1#
CVS2 // VS2#
CCLK // A16
CCLKRUN# // WP(IOIS16#)
CRST# // RESET
RSVD // A18
RSVD // D2
RSVD // D14
10u/6.3V_6
C1139
.1u/16V_4
C1140
R48 10K_4
S_AD[31..0]11,15,16
S_CBE0#11,15,16 S_CBE1#11,15,16 S_CBE2#11,15,16 S_CBE3#11,15,16
S_PAR11,16
S_DEVSEL#11,15,16 S_FRAME#11,15,16
S_IRDY#11,15,16 S_PERR#11,16
S_SERR#11,16 S_STOP#11,16 S_TRDY#11,15,16
S_PIRQE# 11
S_PIRQF# 11
S_PIRQG# 11
SERIRQ 11,16,19,20
S_PLOCK# 11
PME# 11,13,16
PCLK_PCM 2
PCIRST# 11,15,16
PCMSPK 17
S_REQ0#11
S_GNT0#11
S_CLKRUN# 11,16,19,20
CLK48_PCM 2

5
5
4
4
3
3
2
2
1
1
D D
C C
B B
A A
5 IN 1
Debug card interface
30 MIL
FAN
BOT contact
1394
PCIXX12 ( 1394/5 IN 1 ) & FAN
1A
15 29Wednesday, March 29, 2006
Size Document Number Rev
Date: Sheet of
8402_XO
8402_R0
TPA0P
TPA0N
TPB0P
TPB0N
TPBIAS0
1.5V_PCM
CPS
MC_PWR_CTRL_0#
SD_CDZ
MS_CDZ
MS_SD_CLK
R_MS_SD_CLK
8402_XI
1.5V_PCM
SC_VCC
MS_SDIO(DAT0)/SD_DAT0/SM_D0
MS_DAT1/SD_DAT1/SM_D1
MS_DAT2/SD_DAT2/SM_D2
MS_DAT3/SD_DAT3/SM_D3
MS_BS/SD_CMD/SM_WE#
XD_CDZ
SD_WP/SM_CE#
SM_R/B#
SM_RE#
SM_CLE
SM_ALE
SM_D4
SM_D5
SM_D6
SM_D7
8402_R1
TH_FAN_POWER
1.5V_PCM
S_TRDY#
S_AD8
S_GNT2#
S_AD6
S_AD5
S_DEVSEL#
S_AD3
S_AD0
S_AD9
S_AD11
PCIRST#
S_AD4
S_IRDY#
S_AD1
S_AD13
S_AD7
S_AD2
S_AD15
S_CBE0#
S_CBE1#
S_CBE2#
S_CBE3#
S_FRAME#
L1394_TPA0+ L1394_TPB0-
TPBIAS0
L1394_TPA0-
TPB0P
1394_COM
TPA0N
L1394_TPB0+
TPA0P
L1394_TPB0+
L1394_TPA0-
L1394_TPB0-TPB0N
L1394_TPA0+
MC_PWR_CTRL_0#
XD_CDZ
SM_ALE
SM_R/B#
MS_SD_CLK
MS_BS/SD_CMD/SM_WE#
SM_CLE
MS_DAT1/SD_DAT1/SM_D1
SD_CDZ
MS_DAT3/SD_DAT3/SM_D3
MS_SDIO(DAT0)/SD_DAT0/SM_D0
MS_BS/SD_CMD/SM_WE#
MS_DAT3/SD_DAT3/SM_D3
MS_DAT3/SD_DAT3/SM_D3
MS_SD_CLK
SM_D6
SD_WP/SM_CE#
MS_DAT2/SD_DAT2/SM_D2
MS_SD_CLK
MS_DAT1/SD_DAT1/SM_D1
MS_SDIO(DAT0)/SD_DAT0/SM_D0
MS_DAT2/SD_DAT2/SM_D2
MS_DAT2/SD_DAT2/SM_D2
SM_RE#
MS_BS/SD_CMD/SM_WE#
SD_WP/SM_CE#
SM_D7
MS_DAT1/SD_DAT1/SM_D1
SM_D4
SM_D5
MS_SDIO(DAT0)/SD_DAT0/SM_D0
MS_CDZ SM_R/B#
SM_RE#
MS_BS/SD_CMD/SM_WE#
SD_WP/SM_CE#
MS_DAT1/SD_DAT1/SM_D1
MS_BS/SD_CMD/SM_WE#
MS_BS/SD_CMD/SM_WE#
MS_SD_CLK
MS_DAT1/SD_DAT1/SM_D1
SD_WP/SM_CE#
MS_BS/SD_CMD/SM_WE#
SM_D4
MS_SDIO(DAT0)/SD_DAT0/SM_D0
MS_DAT2/SD_DAT2/SM_D2
MS_SDIO(DAT0)/SD_DAT0/SM_D0
SM_R/B#
SD_CDZ SM_RE#
SM_D5
XD_CDZ
SM_D6
MS_DAT3/SD_DAT3/SM_D3
SM_ALE
SM_D7
MS_DAT3/SD_DAT3/SM_D3
MS_DAT1/SD_DAT1/SM_D1
SM_CLE
MS_CDZ
MS_DAT2/SD_DAT2/SM_D2
MS_DAT3/SD_DAT3/SM_D3
MS_SD_CLK
MS_SD_CLK
MS_DAT2/SD_DAT2/SM_D2
MS_SDIO(DAT0)/SD_DAT0/SM_D0
SD_WP/SM_CE#
PCLK_DEBUG
1394_AVDD
+5V
+3V
+3V
+5V
+3V
+3V
+3V
+5V
VCC_XD
+3V
VCC_XD VCC_XD
VCC_XD
VCC_XDVCC_XD
D50
EV^BAS316
2 1
R315 FW^0_4
R872 10K_4
FW^270p_4
C33
1000p_4
C465
R590 1K_4
L55
BK1608HS220_6_1A
Q65
AO3403
3
2
1
1u/10V_4
C18
R873 10K_4
Quanta Computer Inc.
PROJECT : ZR1
R313 FW^0_4
U1C
PCIXX12
P1
W8
P13
P14
U15
U14
U13
R14
K1
U19
K2
R17
C8
F8
E9
A8
B8
A7
E8
B6
A6
C7
B7
A4
C5
E6
B5
A5
C6
E7
A3
D1
E3
F3
E2
E1
F2
G5
F5
G6
R13
V14
W14
V13
W13
W17
V16
W16
V15
W15
R19
R18
R12
T18
T19
U12
V12
W12
K19
F6
F9
F12
F14
J6
J14
L6
L14
P6
P8
P10
F7
F10
F13
G14
H6
K6
K14
M14
N6
P7
P9
B4
P15
VCCP
VCCP
AVDD_33_00
AVDD_33_01
AVDD_33_02
AGND_02
AGND_01
AGND_00
1.5V_00
VDDPLL_33
VR_EN
VSSPLL
MC_PWR_CTRL0
MC_PWR_CTRL_1 // SM_R/B#
SD_CD
MS_CD
SM_CD
MS_CLK // SD_CLK // SM_EL_WP#
MS_BS // SD_CMD // SM_WE#
MS_DATA3 // SD_DAT3 // SM_D3
MS_DATA2 // SD_DAT2 // SM_D2
MS_DATA1 // SD_DAT1 // SM_D1
MS_SDIO(DATA0) // SD_DAT0 // SM_D0
SD_CLK // SM_RE# // SC_GPIO1
SD_CMD // SM_ALE // SC_GPIO2
SD_DAT3 // SM_D7 // SC_GPIO3
SD_DAT2 // SM_D6 // SC_GPIO4
SD_DAT1 // SM_D5 // SC_GPIO5
SD_DAT0 // SM_D4 // SC_GPIO6
SD_WP // SM_CE#
XD_CD// SM_PHYS_WP#
SC_RFU
SC_FCB
SC_CD
SC_CLK
SC_DATA
SC_OC
SC_PWR_CTRL
SC_RST
SC_VCC5
TPBIAS1
TPA1P
TPA1N
TPB1P
TPB1N
TPBIAS2
TPA2P
TPA2N
TPB2P
TPB2N
XI
XO
CPS
R0
R1
RSVD//PC0
RSVD//PC1
RSVD//PC2
1.5V_01
VCC_00
VCC_01
VCC_02
VCC_03
VCC_04
VCC_05
VCC_06
VCC_07
VCC_08
VCC_09
VCC_10
GND_00
GND_01
GND_02
GND_03
GND_04
GND_05
GND_06
GND_07
GND_08
GND_09
GND_10
SM_CLE // SC_GPIO0
VDDPLL_15
.01u/16V_4
C453
1u/10V_4
C39
1000p_4
C1152
R316 FW^0_4
R314 FW^0_4
R878
10K_4
R875 10K_4
R874
100K_4
R29
FW^56.2/F_4
.01u/16V_4
C451
R347 33_4
CN55
CARD_READER_TTN
43
20
19
2
16
3
4
15
5
6
7
13
8
9
12
11
21
23
25
26
27
28
29
30
3117
33
34
35
36
37
38
39
40
41
14
1
10
22
44
24
32
45
46
SD-WP
(8)SD-DAT1
(7)SD-DAT0
(2)MS-BS
(5)SD-CLK
(3)MS-DATA1
(4)MS-DATA0
(4)SD-VCC
(5)MS-DATA2
(6)MS-INS
(7)MS-DATA3
(2)SD-CMD
(8)MS-SCLK
(9)MS-VCC
(1)SD-DAT3
(9)SD-DAT2
SD-CD
(19)XD-CD
(2)XD-R/B
(3)XD-RE
(4)XD-CE
(5)XD-CLE
(6)XD-ALE
(7)XD-WE
(8)XD-WP(6)SD-GND
(10)XD-D0
(11)XD-D1
(12)XD-D2
(13)XD-D3
(14)XD-D4
(15)XD-D5
(16)XD-D6
(17)XD-D7
(18)XD-VCC
(3)SD-GND
(1)MS-GND
(10)MS-GND
SD-CD-COM
SD-WP-COM
(1)XD-GND
(9)XD-GND
SDIO-GND
SDIO-GND1
R23
FW^56.2/F_4
R341 1K_4
10u/6.3V_6
C821
CN57
FAN-CONN
1
2
3
4
5
1
2
3
4
5
U76 G995
1
2 3
4
5
6
7
8
FON
VIN VO
VSET
GND
GND
GND
GND
R871 10K_4
CN61
*CARD_READER_PROCONN
23
19
18
15
14
13
12
11
10
9
7
6
5
4
3
1
20
26
27
28
29
30
31
32
3316
35
36
37
38
39
40
41
42
43
8
2
17
21
25
34
22
24
SD-WP
(8)SD-DAT1
(7)SD-DAT0
(2)MS-BS
(5)SD-CLK
(3)MS-DATA1
(4)MS-DATA0
(4)SD-VCC
(5)MS-DATA2
(6)MS-INS
(7)MS-DATA3
(2)SD-CMD
(8)MS-SCLK
(9)MS-VCC
(1)SD-DAT3
(9)SD-DAT2
SD-CD
(19)XD-CD
(2)XD-R/B
(3)XD-RE
(4)XD-CE
(5)XD-CLE
(6)XD-ALE
(7)XD-WE
(8)XD-WP(6)SD-GND
(10)XD-D0
(11)XD-D1
(12)XD-D2
(13)XD-D3
(14)XD-D4
(15)XD-D5
(16)XD-D6
(17)XD-D7
(18)XD-VCC
(3)SD-GND
(1)MS-GND
(10)MS-GND
SD-CD/WP-COM
(1)XD-GND
(9)XD-GND
GND1
GND2
.1u/16V_4
C448
R36
FW^56.2/F_4
Y1
FW^24.576MHz
1 2
FW^22p_4C19
R868
10K_4
R912 MC^0_4
D51
BAS316
2 1
R32
FW^56.2/F_4
1u/10V_4
C446
1000p_4
C452
CN11
FW^1394_CONN
1
2
3
4
5
6
1u/10V_4
C17
FW^270p_4
C29
.1u/16V_4
C461
.01u/16V_4
C1146
FW^22p_4C20
FW^1u/10V_4
C27
R37
FW^5.1K/F_4
C1147
22u/6.3V_8
1u/10V_4
C464
CN56
MC^PTWO_DEBUG
1
2
3
4
5
6
7
8
9
10
11
12
13
14
15
16
17
18
19
20
21
22
23
24
25
26
27
28
29
30
1
2
3
4
5
6
7
8
9
10
11
12
13
14
15
16
17
18
19
20
21
22
23
24
25
26
27
28
29
30
10u/6.3V_6
C1145
R877
10K_6
R13 FW^6.34K/F_4
VFAN19
FANSIG19
VGA_THERM# 26
MAX6648_OV# 3
S_TRDY# 11,14,16
S_GNT2# 11,16
S_CBE0# 11,14,16
S_IRDY# 11,14,16
S_DEVSEL# 11,14,16
PCIRST# 11,14,16
S_AD15 11,14,16
S_AD0 11,14,16
S_AD1 11,14,16
S_AD2 11,14,16
S_AD3 11,14,16
S_AD4 11,14,16
S_AD5 11,14,16
S_AD6 11,14,16
S_AD7 11,14,16
S_AD8 11,14,16
S_AD9 11,14,16
S_AD11 11,14,16
S_AD13 11,14,16
S_CBE1# 11,14,16
S_CBE2# 11,14,16
S_CBE3# 11,14,16
PCLK_MINI 2,16
S_FRAME# 11,14,16

5
5
4
4
3
3
2
2
1
1
D D
C C
B B
A A
USB
MINI-CARD
BLUETOOTH
PIRQ(C,D)#GNT2#
AD19REQ2#
MINI-PCI
DC/B CONNECTOR
USB PORT
USB PORT
USB Camera
MINI_CARDPCI/USB/BT/DC
1A
16 29Wednesday, March 29, 2006
Size Document Number Rev
Date: Sheet of
USBP1-
USBPWRP1 USBPWR1
BUSBP1-
USBP1+ BUSBP1+
PERN2
RF_EN_R
PERP2
BUSBP4-
BT_POWER
S_AD20
S_AD10
S_PERR#
S_AD0
S_AD17
S_AD14
S_AD1
S_TRDY#
S_AD27
S_AD7
S_GNT2#
S_AD23
RF_EN_R
S_SERR#
S_AD15
S_AD30
S_FRAME#
S_AD26
S_AD5
PCLK_MINI
S_PIRQC#
S_AD21
S_AD11
S_CBE0#
S_IRDY#
S_CBE3#
S_PAR
S_AD24
S_PIRQD#
S_AD31
S_DEVSEL#
S_AD4
SERIRQ
S_CLKRUN#
S_AD9
S_CBE2#
S_AD28
MINI_IDSEL
PCIRST#
S_AD18
S_AD22
S_AD3
S_REQ2#
S_AD12
S_AD16
S_AD8
S_AD13
S_CBE1#
S_AD19
PME#
S_AD29
S_AD2
S_STOP#
S_AD25
S_AD6
S_AD19 S_AD[31..0]
PCLK_MINI
MINI_IDSEL
USBPWR1
BUSBP4+
VAUSBP3-
USBP3+
USBP2+
USBP2-
USBP6+
USBP6-
USBON#
CCD_PWRON#
NBSWON#
LID#
+3V_S5+3V
+1.5V
+3V
+3V_S5
+1.5V
+3VSUS
+3V
+5V
+3VSUS
+5V
+3V
+5V
+3VSUS
+3VSUS+5V
+3V
+5V_S5
+5V_S5
+3V
MP^.1u/16V_4
C908
MP^.1u/16V_4
C909
MP^.1u/16V_4
C910
Q47 BT^AO3403
3
2
1
MC^.1u/16V_4
C919
CN43
BT^USB_BT
1
2
3
4
5
6
1
2
3
4
5
6
U48 G548A2P8U
2
5
46
1
3 7
8
9
IN1
OC#
EN# OUT1
GND
IN2 OUT2
OUT3
GND-C
MC^.1u/16V_4
C920
MC^.1u/16V_4
C921
MP^.1u/16V_4
C914
L91
TI201209G121_8_3A
MP^.1u/16V_4
C907
L94
*DLW21HN900SQ2L
1
4 3
2
1
43
2
R890 BT^0_4
R891 BT^0_4
MP^.1u/16V_4
C912
R709 *6.34K/F_4
CN40
MP^PTWO_MINIPCI_H6.8
1
36
7 8
9 10
11 12
13 14
16
17 18
5
2
4
15
19 20
21 22
23 24
25 26
27 28
29 30
31 32
33 34
35 36
37 38
39 40
43 4241 44
45 46
47 48
49 50
51 52
53 54
55 56
57 58
59 60
61 62
63 64
65 66
67 68
69 70
71 72
73 74
75 76
77 78
79 80
81 82
83 84
85 86
87 88
89 90
91 92
93 94
95 96
97 98
99 100
101 102
103 104
105 106
107 108
109 110
111 112
113 114
115 116
117 118
119 120
121 122
123 124
125
126
TIP
LAN1 LAN4
LAN5 LAN6
LAN7 LAN8
LED_GP LED_YP
LED_GN LED_YN
NC2
-INTB +5V
LAN3
RING
LAN2
NC1
+3V -INTA
R(IRQ3) R(IRQ4)
GND +3VAUX
PCICLK -RST
GND +3V
-REQ -GNT
+3V GND
AD31 -PME
AD29 (V)
GND AD30
AD27 +3V
(V) AD28AD25 AD26
-CBE3 AD24
AD23 IDSEL
GND GND
AD21 AD22
AD19 AD20
GND PAR
AD17 AD18
-CBE2 AD16
-IRDY GND
+3V -FRAME
-CLKRUN -TRDY
-SERR -STOP
GND +3V
-PERR -DEVSEL
-CBE1 GND
AD14 AD15
GND AD13
AD12 AD11
AD10 GND
GND AD9
AD8 -CBE0
AD7 +3V
+3V AD6
AD5 AD4
(V) AD2
AD3 AD0
+5V (V)
AD1 SERIRQ
GND GND
SYNC M66EN
SDIN0 SDOUT
BITCLK SDIN1
-AC_PRIMARY -RESET
BEEP -MPCICACK
AGND AGND
+MIC +SPK
-MIC -SPK
AGND AGND
-RI NC4
+5VA +3VAUX
GND
GND
Quanta Computer Inc.
PROJECT : ZR1
L92
*DLW21HN900SQ2L
1
4 3
2
1
43
2
MP^.1u/16V_4
C911
BT^10u/6.3V_6
C922
CN39
USB
1
2
3
4
5
6
7
8
1
2
3
4
5
6
7
8
MC^.1u/16V_4
C918
+
C906
100u/6.3V_3528
CN60
B2B
1 2
3 4
5 6
7 8
9 10
11 12
13 14
15 16
17 18
19 20
21 22
23 24
25 26
27 28
29 30
12
34
56
78
910
11 12
13 14
15 16
17 18
19 20
21 22
23 24
25 26
27 28
29 30
R704 *22_4
MC^.1u/16V_4C916
D41
BAS316
21
*22p_4C904
R707 0_4
MC^.1u/16V_4C915
R705 MP^150/F_4 R706 0_4
MP^.1u/16V_4
C913
470p_4
C905
CN41
MC^MINI CARD
51
49
47
45
43
41
39
37
35
33
31
29
27
25
23
21
19
17
15
13
11
9
7
5
52
50
48
46
44
42
40
38
36
34
32
30
28
26
24
22
20
18
16
6
3
1
14
12
10
8
4
2
Reserved
Reserved
Reserved
Reserved
Reserved
Reserved
Reserved
Reserved
GND
PETp0
PETn0
GND
GND
PERp0
PERn0
GND
Reserved
Reserved
GND
REFCLK+
REFCLK-
GND
CLKREQ#
Reserved
+3.3V
GND
+1.5V
LED_WPAN#
LED_WLAN#
LED_WWAN#
GND
USB_D+
USB_D-
GND
SMB_DATA
SMB_CLK
+1.5V
GND
+3.3Vaux
PERST#
Reserved
GND
Reserved
+1.5V
Reserved
WAKE#
Reserved
Reserved
Reserved
Reserved
GND
+3.3V
USBP1-11 USBP1+11
PCIE_RXN211 PCIE_RXP211
RF_LED 18
CLK_PCIE_MINICARD2 CLK_PCIE_MINICARD#2
MINI_CLKREQ#2
PCIE_TXP211 PCIE_TXN211
PLTRST# 6,11,13,18,19,20,26
USBP4+11
BT_PWRON#19
USBP4-11
BT_LED18
S_IRDY#11,14,15
RF_ENABLE19
S_PAR 11,14
PCLK_MINI2,15
S_REQ2#11
S_CBE0# 11,14,15
S_STOP# 11,14
S_PIRQD#11
S_SERR#11,14
S_PERR#11,14
S_CBE3#11,14,15
S_PIRQC# 11
S_CBE1#11,14,15
PCIRST# 11,14,15
S_TRDY# 11,14,15S_CLKRUN#11,14,19,20
PME# 11,13,14
S_FRAME# 11,14,15
SERIRQ 11,14,19,20
RF_LED18
S_DEVSEL# 11,14,15
S_GNT2# 11,15
S_CBE2#11,14,15
S_AD[31..0] 11,14,15
USBON#19
VA 20,25USBP3-11 USBP3+11
USBP2-11 USBP2+11
USBP6-11 USBP6+11
USBON# 19
CCD_PWRON# 19
LID# 10,11,19
NBSWON# 19
PCIE_WAKE#11
PDAT_SMB 2,11,20
PCLK_SMB 2,11,20

1
1
2
2
3
3
4
4
5
5
6
6
7
7
8
8
A A
B B
C C
D D
ALC883(ALC260)
MDC
Audio Codec_ALC883
BEEP
Audio Jack
VOUT = 1.25 ( 1+R1/R2 )
10K28.7K4.8375V R2R1
2nd source : G923-330T1U
AL000923003
Audio Codec Power
LINE OUT Amplifier
SPEAKER Amplifier
BLUE
PINK
LINEOUT_JD:
HP not insert->H
HP insert->L
Audio Codec (ALC883)
1A
17 29Wednesday, March 29, 2006
Size Document Number Rev
Date: Sheet of
CD_L
MIC2_R
MIC2_L
LINE2_R
CODEC_GPIO0 BEEP
CD_GND
LINE2_L
R_CD_SDIN0
CD_R
LINEIN_L
AC97_VREF
AOUTR
AOUTL
CODAC_MUTE#
CD_BITCLK_CODEC
VDDA
CD_BITCLK_CODEC
PC_BEEP BEEP
VREFOUTL
LINEINLLINEINL_R
SPDIFO
LINEINR_R
LINEIN_R LINEINR
MICL
VDDA
C1P_4411
C1N_4411
PVSS_4411
AOUTR INR_4411
AR_HP
AL_HP
AOUTL INL_4411
HPR
VCC3_4411
HPL
9710_BIAS
9710_MU
SURR-L
SURR-R
9710INL9710_INL
9710_INR 9710INR
SURR-L
SURR-R
MICR
VREFOUTR
INSPKR+
INSPKR-
INSPKL+
INSPKL-
INSPKL-N
INSPKR-
INSPKR+
INSPKL+NINSPKL+ INSPKR-N
INSPKR+N
INSPKL-
MUTE#
CODAC_MUTE#
MIC_L
MIC_R_JACK
MIC_R
LINEIN_L_JACK
LINEINL
LINEINR LINEIN_R_JACK
MIC_L_JACK
MICIN_JD
LINEIN_JD
HPR_SYS
SPDIF_OUT
HPL
HPR HP_R
HP_L
HPPLG#
MUTE#
MUTE#
LINE2_VREF
LINE2_VREF
SENSEB
MIC2_VREF
MIC2_VREF
MIC2_IN
LINEIN_JD
MICIN_JDSENSEA
HPL_SYS
SPKL_PR
HPR_SYS
HPL_SYS SPKR_PR
SENSEB
SENSEA
HPR_SYS SPKL_PR
SPKR_PR
HPL_SYS
MIC_L
MIC_R
SPDIF_OUT
HPPLG#
SPDIFO
9710_MU
MUTE#
AMPMUTE#
CD_RESET#_CODEC
HPPLG#
HPPLG#
AUDGND
AUDGND
AUDGND AUDGND
VDDA
VDDA
+3V
+3V
AUDGND
AUDGND
+3V_S5
+3V
AUDGND
AUDGND
+3V
+5V
AUDGND
VDDA
AUDGND
+5V
AUDGND
AUDGND
AUDGND
AUDGND AUDGND
+3V
VDDAMP
VDDAMP
AUDGND
AUDGND
AUDGND
AUDGND AUDGNDAUDGND AUDGND
+3V_SPD
AUDGNDAUDGND
+3V_SPD
VDDAMP
AUDGNDAUDGND
+3V
AUDGND
AUDGND
AUDGND
AUDGND
AUDGND
+3V
AUDGND
VDDAMP
+5V
AUDGND
VDDAMP
C1111
10u/6.3V_6
R833 10K/F_6
L131 LI0603B121R_6_0.2A
U70
NL17SZ86DFT2G
1
24
3 5
C1080 1u/10V_4
R822 0_4
U71
MAX4411
18
15
13
614
517
11
9
2
12
8
4
1
3
7
16
20
10
19
21
22
23
SHDNL
INR
INL
NC2SHDNR
PVSS SGND
OUTR
OUTL
PGND
NC4
NC3
NC1
C1P
C1N
SVSS
NC5
NC6
SVDD
PVDD
EP
EP
EP
L120 LI0603B121R_6_0.2A
C1100
.01u/16V_4
C1087 .1u/16V_4
U73
*NC7SB3157P6X_NL
1
54
2
6
3IN_B1
VCC COM
GND
SEL
IN_B0
C1082 1u/10V_4
L122 LI0603B121R_6_0.2A
L121
EZ^LI0603B121R_6_0.2A
R829 4.7K_4
R825 0_4
C1132
47p_4
C1102 *10p_4
R827
28.7K/F_6
R831
10K_6
C1119
10u/6.3V_6
12
C1079 1u/10V_4
*10p_4
C1078
CN51 LINEIN
1
2
6
3
4
5
7
8
C1095
22p_4
C1090 .1u/16V_4
R824
4.7K_4
C1113
470p_4
Q59
2N7002
3
2
1
R820 22_4
C1130
47p_4
C1084
.1u/16V_4
C1083
10u/6.3V_6
C1099
.1u/16V_4
C1120
.1u/16V_4
L127
HI0805R800R_8_5A
R843
EZ^100K_4
R861 0_6
R839 *22_4
.01u/16V_4C1123
R852 EZ^0_4
R858 0_6
L118 LI0603B121R_6_0.2A
R893 0_4
C1104 4.7u/6.3V_6
Q62
*NC7WB66
1 2
43
5 6
7 8
1A 1B
GNDOE2
2A 2B
OE1 VCC
.01u/16V_4C1124
LED
Drive
IC
CN52
2SJ-A001-103_SPDIF
1
2
3
4
5
6
7
8
10
9
Q63 2N7002
3
2
1
C1089
47p_4
R849
EZ^100K_4
C1109 1u/10V_4
C1101
10u/6.3V_6
R834
3K_6
L124 LI0603B121R_6_0.2A
C1077
10u/6.3V_6
12
U74
TC7SH08FU
1
24
53
R836
10K_4
CN53
R_L_SPEAKERS
1
2
3
4
5
6
1
2
3
4
5
6
C1107
470p_4
R854 EZ^0_4
R832 20K/F_6
CN48
MODEM
1
3
5
7
9
11
2
4
6
8
10
12
GND
AC_SDO
GND
AC_SYNC
AC_SDI
AC_RST#
RSV
RSV
3.3V
GND
GND
AC_BCLK
Q64
AO3403
3
2
1
C1088
47p_4
R860 0_6 C1131
47p_4
CN50 MIC
1
2
6
3
4
5
7
8
U69
MAX8863
4
5
3
1
2
OUT
SET
IN
SHDN
GND
L123
LI0603B121R_6_0.2A
1 2
R841
EZ^39.2K/F_4
U72
MAX9710ETP
1
2
34
5
6
7
8
9
10
11
12
13
14
15 16
17
18
19
20
25
21
22
23
24
26
INL
BIAS
NCMUTE
INR
PGND
OUTR+
PVDD
OUTR-
NC
PGND
VDD
NC
SHDN#
PGND NC
OUTL-
PVDD
OUTL+
PGND
EP
EP
EP
EP
EP
EP
R844 0_4
C1105 4.7u/6.3V_6
C1093 1u/10V_4
R840 0_4
L125 LI0603B121R_6_0.2A
1u/10V_4
C1096
R847 15K_4
.1u/16V_4
C1076
R830
EZ^4.7K_4
R823
4.7K_4
C1110
1u/10V_4
R850
100K_4
R845
5.1K/F_4
R855 15K_4
R837
0_4
C1103
470p_4
C1108 1u/10V_4
C1121
1u/16V_6
C1098
.1u/16V_4
C1094 EZ^1u/10V_4
C1117
*10u/6.3V_6
C1081 1u/10V_4
R848 15K_4
R856 15K_4
C1092 1u/10V_4
U68
ALC883
1
2
3
4
5
6
7
8
9
10
11
12
13
14
15
16
17
18
19
20
21
22
23
24
25
26
27
28
29
30
31
32
33
34
35
36
37
38
39
40
41
42
43
44
45
46
47
48
DVDD1
GPIO0 (GPIO2)
GPIO1 (GPIO3)
DVSS1
SDATA-OUT
BIT-CLK
DVSS2
SDATA-IN
DVDD2
SYNC
RESET#
PCBEEP
Sense A
LINE2-L
LINE2-R
MIC2-L
MIC2-R
CD-L
CD-GND
CD-R
MIC1-L
MIC1-R
LINE1-L
LINE1-R
AVDD1
AVSS1
VREF
MIC1-VREFO-L
LINE1-VREFO-L
MIC2-VREFO
LINE2-VREFO
MIC1-VREFO-R
DCVOL
Sense B
FRONT-L
FRONT-R
LINE1-VREFO-R
AVDD2
SURR-L
JDREF/NC
SURR-R
AVSS2
SURR-VREFO-L(GPIO0)
SURR-VREFO-R(GPIO1)
MIC2-VREFO-R
LINE2-VREFO-R
SPDIFI/EAPD
SPDIFO
Q61
EZ^2N7002
3
2
1
R828
10K/F_6
L117 LI0603B121R_6_0.2A
C1085
10u/6.3V_6
12
R842 0_4
C1106
470p_4
C1086
.1u/16V_4
C1114
1u/16V_6
CN49
INT_MIC
1
2
1
2
R894 *0_4
R853 *100K_4
C1091 .1u/16V_4
C1116 1u/10V_4
R862 *10K_4
C1097 EZ^1u/10V_4
L128 LI0603B121R_6_0.2A
R859 0_6
Q60
EZ^2N7002
3
2
1
L129 LI0603B121R_6_0.2A
Quanta Computer Inc.
PROJECT : ZR1
L130 LI0603B121R_6_0.2A
C1118
1000p_4
R857 0_4
L119
EZ^LI0603B121R_6_0.2A
R826
20K/F_6
C1112
470p_4
R821
*0_4
R819 10K_4
R838 22_4
R846 0_4
C1129
47p_4
L116
*TI201209G121_8_3A
PCMSPK14 MUTE_BEEP 19
PCSPK11
AMP_MUTE#19
PR_MIC 20
SPKR_PR 20
SPKL_PR 20
PR_MIC_IN20
HPSENCE_PR20
HPSENCE_PR20
LINEINL_PR20
LINEINR_PR20
SPDIF_OUT 20
CD_SDIN0 11
CD_SDIN111
CD_SDOUT_CODEC 11
CD_RESET#_CODEC 11
CD_SYNC_CODEC 11
CD_BITCLK_CODEC 11
CD_SYNC_MDC11
CD_BITCLK_MDC 11
CD_SDOUT_MDC11
CD_RESET#_MDC11

5
5
4
4
3
3
2
2
1
1
D D
C C
B B
A A
Power LED
Battery LED
HDD LED
TP CONN
QUICK KEY SWITCH
ODD
SATA
WL & BT SWITCH
TP SWITCH
P
E
WWW
MAIL
HDD/ODD/LED/SW/TP
1A
18 29Wednesday, March 29, 2006
Size Document Number Rev
Date: Sheet of
IDERST#PLTRST#
PDD7
PDDREQ
PSEL
IDERST_R#
TP_VCC
-PDIAG
IDE_LED
IDELED#
TPDATA_R
TPCLK_R
PDA1
PDDACK#
PDD8
PDD6
PDD5
PDD14
IDELED#
IRQ14
PDDREQ
PDD12
IDERST#
PDCS1#
PDD7
PDD15
PDA0
PDIOR#
PDD11
PDD3 PDD13
PDCS3#
PDD9
PDD2
PDIOW#
PIORDY
PDA2
PDD1
PDD10
PDD0
-PDIAG
PDD4
ODD5V
RCSEL
ODD5V
ODD5V
PWR_VCC
BAT_VCC
RCSEL
SATA_LED#
IDE_LED
+3.3VSATA +3.3VSATA+3.3VSATA
PDD2
HDD5V
PDD15
PSEL
IDERST# PDD8
PDD9
PDD[15..0]
PDIOW#
PDD0
PDDREQ
PDCS3#
PDD10
-PDIAG
PDD12
PDA0
PDIOR#
PDD3
PDD7
HDD5V
PDD6
PDD11
IDELED#
PDDACK#
PDD5
PDD1
PDA2
PIORDY
IRQ14
PDD13
PDA1
PDD4
PDD14
PDCS1#
HDD5V
HDD5V
+3.3VSATA BTLED
RFLED
EMAIL_LED
LEFT#
SCR_UP#
LEFT#
RIGHT#
SCR_UP# SCR_RIGHT#
SCR_LEFT#
SCR_DN#
SCR_RIGHT#
SCR_LEFT#
SCR_DN#
RIGHT#
CAPSLED#
NUMLED#
IDE_LED
+5V
+5V+3V
+5V
+5V
+3V+5V
+5V
+3VPCU
+3VPCU
+5V
+3V
+3V
+3V
+3V
+3V
AUDGND AUDGND
AUDGND
R701
SA^470_4
.1u/16V_4
C901
.1u/16V_4
C900
CN34
HDD
S1
S2
S3
S4
S5
S6
S7
S8
S9
S10
S11
S12
S13
S14
S15
S16
S17
S18
S19
S20
S21
S22
P1 P2
P3 P4
P5 P6
P7 P8
P9 P10
P11 P12
P13 P14
P15 P16
P17 P18
P19 P20
P21 P22
P23 P24
P25 P26
P27 P28
P29 P30
P31 P32
P33 P34
P35 P36
P37 P38
P39 P40
P41 P42
P43 P44
1
2
S1
S2
S3
S4
S5
S6
S7
S8
S9
S10
S11
S12
S13
S14
S15
S16
S17
S18
S19
S20
S21
S22
P1 P2
P3 P4
P5 P6
P7 P8
P9 P10
P11 P12
P13 P14
P15 P16
P17 P18
P19 P20
P21 P22
P23 P24
P25 P26
P27 P28
P29 P30
P31 P32
P33 P34
P35 P36
P37 P38
P39 P40
P41 P42
P43 P44
1
2
SA^4.7u/6.3V_6
C894
SW7 MISAKI_SWITCH
2
1 4
3
5
Q41 DTC144EU
1 3
2
L88 TI201209G121_8_3A
4.7u/6.3V_6
C899
.01u/16V_4
C892
.01u/16V_4
C902
SW1 SLIDE_SWITCH_BT
2
41
3
R699 330_4
R702 0_8
Quanta Computer Inc.
PROJECT : ZR1
.1u/16V_4
C890
.01u/16V_4
C903
R696
SA^10K_4
SW10 MISAKI_SWITCH
2
1 4
3
5
R683
10K_4
.1u/16V_4C897
R698 330_4
R693 BT^330_4
R691
330_4
4.7u/6.3V_6
C889
SW2
BT^SLIDE_SWITCH_BT
2
41
3
R692
SA^0_8
SW5 MISAKI_SWITCH
2
1 4
3
5
R904
330_4
L89 LZA10-2ACB104MT
L90 LZA10-2ACB104MT
SW6 MISAKI_SWITCH
2
1 4
3
5
SW3 MISAKI_SWITCH
2
1 4
3
5
+
C898
100u/6.3V_3528
R684 33_4
R687 10K_4
LED8
LED_G/Y
13
2
SA^.1u/16V_4
C896
SW8 MISAKI_SWITCH
2
1 4
3
5
R697 330_4
R690 PA^470_4
LED5 BT^LED_B
21
Q43
2N7002
3
2
1
SW9 MISAKI_SWITCH
2
1 4
3
5
R703 4.7K_4
LED10 LED_G
21
SA^4.7u/6.3V_6
C895
CN59
TOUCH_PAD_TP
1
2
3
4
5
6
7
8
9
10
11
12
1
2
3
4
5
6
7
8
9
10
11
12
CN36
ODD_CONN
1 2
3 4
5 6
7 8
9 10
11 12
13 14
15 16
17 18
19 20
21 22
23 24
25 26
27 28
29 30
31 32
33 34
35 36
37 38
39 40
41 42
43 44
45 46
47 48
49 50
51
52
53
54
12
34
56
78
910
11 12
13 14
15 16
17 18
19 20
21 22
23 24
25 26
27 28
29 30
31 32
33 34
35 36
37 38
39 40
41 42
43 44
45 46
47 48
49 50
51
52
53
54
R688 10K_4
SW11 MISAKI_SWITCH
2
1 4
3
5
LED6 LED_ORANGE
21
LED11 LED_G
21
Q44
SA^2N7002
3
2
1
R905
330_4
.1u/16V_4
C891
R689 *5.6K_4
SW12 MISAKI_SWITCH
2
1 4
3
5
LED9 LED_G
21
LED7
LED_G/Y
13
2
R686 0_8
LED4
LED_G
2 1
.01u/16V_4
C893
R694
10K_4
+
C888
100u/6.3V_3528
SW4 MISAKI_SWITCH
2
1 4
3
5
R695
330_4
Q42
2N7002
3
2
1
PLTRST#6,11,13,16,19,20,26
PWRLED#19
SUSLED#19
BATLED0#19
BATLED1#19
TPCLK19 TPDATA19
SATA_LED#11
PIORDY11
PDA2 11
PDIOW#11
IRQ1411
PDIOR#11
PDA011 PDCS3# 11PDCS1#11
PDD[15..0] 11
PDA111
PDDACK#11
PDDREQ11
SATA_RXP0 11
SATA_RXN0 11
SATA_TXN0 11
SATA_TXP0 11
BT_LED 16
RF_LED 16
EMAIL_LED#11
BLUETOOTH_SW#19WIRELESS_SW#19
MX019
MX119
MX219
MX319
MY10 19
IDE_LED
CAPSLED#19
NUMLED#19

5
5
4
4
3
3
2
2
1
1
D D
C C
B B
A A
Should have a 0.1uF capacitor close to every
GND-VCC pair + one larger cap on the
supply.
BADDR1-0
SHBM=1: Enable shared memory with host BIOS
Reserved
(HCFGBAH, HCFGBAL)+1
I/O Address
(HCFGBAH, HCFGBAL) 4F
Data
4E
Index
2E
1 1
2F
1 0
0 1
0 0
K/B CONTROLLER
Reverse for Finger printer SKU
TSOP40
AMD :Pin 10 is RESET# ; Pin12 is RY/BY#
SST :Pin10,12 are NC
REV:D MODIFY
AUDIO DJ
EC PC87541V
1A
19 29Wednesday, March 29, 2006
Size Document Number Rev
Date: Sheet of
591
MX0
MX1
MX2
MX3
MX4
MX5
MX6
MX7
MY0
MY1
MY2
MY3
MY6
MY4
MY7
MY5
MY8
MY9
MY10
MY11
MY14
MY12
MY15
MY13
A8
A9
A10
A13
A15
A16
A17 CS#
RD#
WR#
ENV0
ENV1
BADDR0
BADDR1
TRIS
SHBM
A6
A7
BD1
BD2
BD0
BD4
BD3
BD5
BD7
BD6
A18
BD1
BD2
BD0
BD4
BD3
BD5
BD7
BD6
A18
RD#
WR#
D/C#
TEMP_MBAT
SUSC#
CC-SET
VADJ
VFAN
AMP_MUTE#
SERIRQ
LFRAME#/FWH4
LAD0/FWH0
LAD1/FWH1
LAD2/FWH2
LAD3/FWH3
PCLK_591
591RESET#
SCIZ
GATE20Z
RCINZ
TPCLK
TPDATA
CAPSLED#
NUMLED#
RF_ENABLE
VRON
RSMRST#
MAINON
SUSON
S5_ON
CS#
NBSWON#
S_CLKRUN#
ACIN
MBCLK
MBDATA
PLTRST#
EC_BLON#
FANSIG
PWROK_1
EC_DNBSWON#
ENV1
MBCLK
MBDATA
HWPG
PCLK_591_R
PCLK_591
FANSIG
591_32KX1
LAN_PME#
NBSWON#
NBSWON#
591_RST
591_LPME#
KBSMIZ
591_32KX2591_X3
A11
A12
A14
SHBM
ENV0
A14
A10
WR#
A13
A9
RD#
BIOS_RST#
A7
A16
A15
A11
BADDR1
A19
TRIS
CS#
SHBM
A17
BADDR0
A12
A18
A6
A8
ENV1
A19
BD7
BD1
BD5
BD4
BD2
BD3
BD6
BD0
BIOS_RST#
HWPG_DDR
HWPG_SYS
HWPGHWPG_CPUIO
IMVP_PWRGD
KBCLK
MSDATA
TPDATA
TPCLK
MSCLK
KBDATA
MBDATA
MBCLK
CCD_PWRON#
KBDATA
MSDATA
KBCLK
MSCLK
VGA_PWRGD
BT_PWRON#
PWRLED#
PR_STS
USBON#
SUSLED#
BATLED1#
BATLED0#
SUSB#
WIRELESS_SW#
BLUETOOTH_SW#
HWPG
LID#
591_LPME#
MUTE_BEEP
WIRELESS_SW#
BLUETOOTH_SW#
MY11
MY12
MX3
MY0
MY6
MY10
MX4
MY5
MX1
MY14
MY1
MY4
MX7
MX2
MX5
MY13
MX6
MY8
MX0
MY15
MY2
MY7
MY3
MY9
LANRST#
STOPBTN#
REVBTN#
FRDBTN#
PLAYBTN#
VOLUEDN#
VOLUEUP#
MAX6648_AL#
VOLUEDN#
PLAYBTN#
FRDBTN#
REVBTN#
VOLUEUP#
STOPBTN#
MY15
MY14
MY4
MY5
MY6
MY7
MX1
MY10
MX0
MY11
MY8
MX3
MY9
MX2
MX7
MX6
MX5
MY0 MY1
MX4
MY3
MY13
MY2
MY12
+3VPCU+3V
VCCRTC
+3VPCU
+3VPCU
+3VPCU
+3VPCU
+3V
+3VPCU
+3VPCU+3V_S5
+3VPCU
+3VPCU
+3VSUS
+3VSUS
+3VSUS
+3VSUS
+3VSUS
+3VSUS
+5V
+3VPCU
Q14
DTC144EU
1 3
2
.1u/16V_4
C377
CN58
DJ^DJ_FFC
1
2
3
4
5
6
7
8
1
2
3
4
5
6
7
8
D13 BAS316
2 1
CN5
KB
1
2
3
4
5
6
7
8
9
10
11
12
13
14
15
16
17
18
19
20
21
22
23
24
25
1
2
3
4
5
6
7
8
9
10
11
12
13
14
15
16
17
18
19
20
21
22
23
24
25
RP3 10K_10P8R
10
9
8
7 4
3
2
1
56
Host interface
Key matrix scan
JTAG debug port
PS2 interface
AD Input
DA output
PWM or
PORT-B
PORT-C
PORT-E
PORT-H
PORT-I
PORT-J-1
PORT-D-1
PORT-D-2
PORTJ-2
PORT-K
PORT-L
PORT-M
PORT-A
U11
87541V
5
6
15
14
13
10
19
9
7
18
31
22
23
8
16
34
45
123
136
95
161
71
72
73
74
77
78
79
80
49
50
51
52
53
56
57
58
59
60
61
64
65
66
67
68
106
108
107
105
109
110
111
114
115
116
117
118
119
158
160
81
82
83
84
87
88
89
90
93
94
99
100
101
102
32
33
36
37
38
39
40
43
153
154
162
163
164
165
168
169
170
171
172
175
176
1
2
44
24
25
124
125
126
127
128
131
132
133
138
139
140
141
144
145
146
147
150
151
152
96
17
35
46
122
159
26
29
30
157
166
167
137
41
42
54
55
62
63
69
70
75
76 143
142
135
134
130
129
121
120
113
112
104
103
148
149
155
156
3
4
27
28
48
173
174
47
12
20
21
85
86
91
92
97
98
11
GA20/IOPB5
KBRST/IOPB6
LAD0
LAD1
LAD2
LAD3
LREST
LFRAME
SERIRQ
LCLK
IOPD3/ECSCI
SMI
PWUREQ
LDRQ
VDD
VCC1
VCC2
VCC3
VCC4
AVCC
VBAT
KBSIN0
KBSIN1
KBSIN2
KBSIN3
KBSIN4
KBSIN5
KBSIN6
KBSIN7
KBSOUT0
KBSOUT1
KBSOUT2
KBSOUT3
KBSOUT4
KBSOUT5
KBSOUT6
KBSOUT7
KBSOUT8
KBSOUT9
KBSOUT10
KBSOUT11
KBSOUT12
KBSOUT13
KBSOUT14
KBSOUT15
TCK
TDI
TDO
TINT
TMS
PSCLK1/IOPF0
PSDAT1/IOPF1
PSCLK2/IOPF2
PSDAT2/IOPF3
PSCLK3/IOPF4
PSDAT3/IOPF5
PSCLK4/IOPF6
PSDAT4/IOPF7
32KX1/32KCLKOUT
32KX2
AD0
AD1
AD2
AD3
IOPE0AD4
IOPE1/AD5
IOPE2/AD6
IOPE3/AD7
DP/AD8
DN/AD9
DA0
DA1
DA2
DA3
IOPA0/PWM0
IOPA1/PWM1
IOPA2/PWM2
IOPA3/PWM3
IOPA4/PWM4
IOPA5/PWM5
IOPA6/PWM6
IOPA7/PWM7
IOPB0/URXD
IOPB1/UTXD
IOPB2/USCLK
IOPB3/SCL1
IOPB4/SDA1
IOPB7/RING/PFAIL
IOPC0
IOPC1/SCL2
IOPC2/SDA2
IOPC3/TA1
IOPC4/TB1/EXWINT22
IOPC5/TA2
IOPC6/TB2/EXWINT23
IOPC7/CLKOUT
IOPE4/SWIN
IOPE5/EXWINT40
IOPE6/LPCPD/EXWIN45
IOPE7/CLKRUN/EXWINT46
IOPH0/A0/ENV0
IOPH1/A1/ENV1
IOPH2/A2/BADDR0
IOPH3/A3/BADDR1
IOPH4/A4/TRIS
IOPH5/A5/SHBM
IOPH6/A6
IOPH7/A7
IOPI0/D0
IOPI1/D1
IOPI2/D2
IOPI3/D3
IOPI4/D4
IOPI5/D5
IOPI6/D6
IOPI7/D7
IOPJ0/RD
IOPJ1/WR0
SELIO
AGND
GND1
GND2
GND3
GND4
GND5
IOPD0/RI1/EXWINT20
IOPD1/RI2/EXWINT21
IOPD2/EXWINT24
VCC5
VCC6
GND6
GND7
IOPD4
IOPD5
IOPD6
IOPD7
IOPJ2/BST0
IOPJ3/BST1
IOPJ4/BST2
IOPJ5/PFS
IOPJ6/PLI
IOPJ7/BRKL_RSTO IOPK0/A8
IOPK1/A9
IOPK2/A10
IOPK3/A11
IOPK4/A12
IOPK5/A13/BE0
IOPK6/A14/BE1
IOPK7/A15/CBRD
IOPL0/A16
IOPL1/A17
IOPL2/A18
IOPL3/A19
IOPM0/D8
IOPM1/D9
IOPM2/D10
IOPM3/D11
IOPM4/D12
IOPM5/D13
IOPM6/D14
IOPM7/D15
IOPL4/WR1
SEL0
SEL1
CLK
NC2
NC3
NC4
NC5
NC6
NC7
NC8
NC9
NC10
NC1
D40 EV^BAS316
21
*10p_4C380
.1u/16V_4
C386
.1u/16V_4
C364
RP1 10K_10P8R
10
9
8
7 4
3
2
1
56
R680 4.7K_4
R256 10K_4
D15 BAS316
2 1
RP2 10K_10P8R
10
9
8
7 4
3
2
1
56
.1u/16V_4
C644
R482
120K_4
U33
*PLCC32
12
11
10
9
8
7
6
5
27
26
23
25
4
28
29
3
2
22
24
31
1
13
14
15
17
18
19
20
21
32
16
30
A0
A1
A2
A3
A4
A5
A6
A7
A8
A9
A10
A11
A12
A13
A14
A15
A16
CE#
OE#
WE#
VPP
D0
D1
D2
D3
D4
D5
D6
D7
VCC
GND
A17
U34
SST39VF080
21
20
19
18
17
16
15
14
8
7
36
6
5
4
3
2
1
13
22
24
25
26
27
28
32
33
34
35
39
40
9
30
31
23
37
29
38
11
10
12
A0
A1
A2
A3
A4
A5
A6
A7
A8
A9
A10
A11
A12
A13
A14
A15
A16
A18
CE#
OE#
D0
D1
D2
D3
D4
D5
D6
D7
GND
A17
WE#
VCC
VCC
GND
A19
NC1
NC2
NC3
RESET#/NC
RY/BY#/NC
R275 EZ^10K_4
D9 BAS316
21
D11 BAS316
2 1
10u/6.3V_6
C385
.1u/16V_4
C379 U32
24LC08
1
2
3
4
5
6
7
8
A0
A1
A2
GND
SDA
SCL
WP
VCC
R291 10K_4
D14 BAS316
2 1
R483
20M_6
R487
10K_4
.1u/16V_4C374
R272 EZ^10K_4
10p_4C614
D18 BAS316
21
Quanta Computer Inc.
PROJECT : ZR1
.1u/16V_4
C399
R267 10K_4
1u/10V_4
C382
R251 10K_4
R245 10K_4
Y7
32.768KHz
14
R287 EZ^10K_4
R681 4.7K_4
R288
*10K_4
D20 BAS316
21
D16 BAS316
21
R243 10K_4
10p_4C615
R480 4.7K_4
D10 BAS316
2 1
R280
470K_4
R222 10K_4
D17 BAS316
21
R238 0_4
.1u/16V_4C613
.1u/16V_4
C610
R279 EZ^10K_4
R270 *22_4
1u/10V_4C619
R481 4.7K_4
.1u/16V_4
C363
D/C# 25
TEMP_MBAT 25
SUSC# 11
CC-SET 25
VADJ 10
VFAN 15
AMP_MUTE# 17
SERIRQ11,14,16,20
LFRAME#/FWH411,20 LAD0/FWH011,20 LAD1/FWH111,20 LAD2/FWH211,20 LAD3/FWH311,20 PCLK_5912
KBSMI#11
SCI#11
GATEA2011 RCIN#11
TPCLK18 TPDATA18
RF_ENABLE16
RSMRST#11
MAINON20,21,22,23,24 VRON22,23
SUSON20,21,23 S5_ON21
NBSWON# 16
S_CLKRUN# 11,14,16,20
ACIN 25
MBDATA 3,25
MBCLK 3,25
PLTRST# 6,11,13,16,18,20,26
DNBSWON# 11
ICH_PWROK 11
EC_BLON# 10
FANSIG 15
LAN_PME#13
IMVP_PWRGD3,5,11,22
HWPG_CPUIO22
HWPG_SYS21
HWPG_DDR23
CCD_PWRON#16
MSDATA20 KBCLK20
MSCLK20
KBDATA20
VGA_PWRGD24,29
BT_PWRON#16
PWRLED#18 PR_STS20 USBON#16 SUSLED#18
BATLED1#18 BATLED0#18
SUSB# 11
WIRELESS_SW# 18
BLUETOOTH_SW# 18
LID# 10,11,16
MUTE_BEEP 17
CRT_SENSE# 10
LANRST# 13
MY10 18
MX1 18
MX2 18
MX3 18
MX0 18
MAX6648_AL# 3
CAPSLED#18 NUMLED#18

5
5
4
4
3
3
2
2
1
1
D D
C C
B B
A A
EZ4
SYSOPT1 SYSOPT0
00
01
10
11
0X002E
0X004E
0X162E
0X164E
DEFAULT CONFIGURATION
PORT BASE ADDRESS
SMSC SIO1000
IrDA
SIO & EZ PORT4
1A
20 29Wednesday, March 29, 2006
Size Document Number Rev
Date: Sheet of
TV_COMP_PR
TV_Y/G_PR
TV_C/R_PR
CRT_HSYNC
CRT_VSYNC
CRT_DDCCLK
CRT_DDCDAT
VGA_RED_PR
VGA_BLU_PR
VGA_GRN_PR
CLK_PCIE_EZ1
CLK_PCIE_EZ1#
PCIE_TXP3
PCIE_TXN3
PCIE_TXP4
PCIE_TXN4
PCIE_RXN4
PCIE_RXP4
TMDS_DDCDATA
TMDS_DDCCLK
TX3N_PR
TX3P_PR
TX2N_PR
TX2P_PR
TX1N_PR
TX1P_PR
TX0N_PR
TX0P_PR
PCIE_RXP3
PCIE_RXN3
EZ_CLKREQ#
CLK_PCIE_EZ2#
CLK_PCIE_EZ2
PDAT_SMB
PCLK_SMB DOCKIN#
DOCKIN#
PR_STS PR_INSERT_5V
HSYNC_PR
VSYNC_PR
RED_PR
GRN_PR
BLU_PR
DOCKIN#
STRB#
PD0
PD1
PD2
PD3
PD4
PD6
PD5
PD7
PE
ERROR#
AFD#
ACK#
SLIN#
INIT#
BUSY
SLCT
DVI_TX2+
DVI_TX2-
DVI_TX1+
DVI_TX1-
DVI_TX0+
DVI_TX0-
DVI_CLK+
DVI_CLK-
TMDS_HPD
MSCLK
MCTS1#
MRI1
MRXD1
PR_MIC
D_ACTLED#
MDSR1#
SUSON_PR
DOCKPRG
MDTR1#
HPSENCE_PR
MDCD1#
MTXD1
DOCKPRG
PR_MIC_IN
MAINON_PR
D_LINKLED#
LINEINR_PR
MRTS1#
PR_SPKR
KBDATA
MSDATA
PR_SPKL
LINEINL_PR
KBCLK
EZ_N1PCIE_RST_PR#
DOCKIN#
SPKR_PR PR_SPKR
SPKL_PR PR_SPKL
PD0
STRB#
PD2
SLIN#
AFD#
LPC_PD# SIO_LPC_PD# 14M_SIO
PCLK_SIO
CRT_HSYNC
HSYNC_PR
BLU_PR
CRT_DDCDAT
GRN_PR
CRT_DDCCLK
RED_PR
VSYNC_PR
CRT_VSYNC
TV_C/R_PR
TV_Y/G_PR
PR_MIC
PR_SPKL
LINEINR_PR
LINEINL_PR
PR_SPKR
TV_COMP_PR
MAINON SUSON_PR
DOCKIN#
MAINON_PR
SUSON
TMDS_DDCCLK
TMDS_DDCDATA
14M_SIO
LAD2/FWH2
LAD3/FWH3
LAD0/FWH0
LAD1/FWH1
LFRAME#/FWH4
LPC_DRQ0#
PLTRST#
SIO_LPC_PD#
PCLK_SIO
SERIRQ
S_CLKRUN#
SYSOPT0
SYSOPT1
SYSOPT1 SYSOPT0
32K_SIO
IRMODE
STRB#
ERROR#
AFD#
PD0
PD1
SLCT
ACK#
BUSY
PE
INIT#
SLIN#
PD2
PD3
PD4
PD5
PD6
PD7
MDCD1#
MDTR1#
MTXD1
MRXD1
MDSR1#
MCTS1#
MRTS1#
MRI1
IRTX2
IRRX2
MSDATA
KBDATA
MSCLK
KBCLK
SPDIF_OUT_EZ
IRMODE
IRRX2
IRTX2
IR_VCC
IR_LEDA
PD5
PE
ACK#
PD3
BUSY
PD4
PD6
PD7
PD1
SLCT
INIT#
ERROR#
VA
VA
AUDGND1
+3V_S5 +3V_S5 +5V
+3V_S5
AUDGND1
+5V
+3V_S5
+5V
+3V
+3V_S5
+5V
+3V
+3V +3V
+3V_S5
AUDGND1
+3V+3V
*10p_4C1069
*10p_4C1151
R805
EZ^0_4
EZ^.1u/16V_4
C1046
R812 *22_4
D47 *BAS316
21
CN47D
EZ^EZ4
124
8
31
33
55
56
85
52
51
54
53
48
46
44
42
49
47
45
43
50
74
75
70
71
73
72
76
69
40
41
G2
LANLED_LINK
LANLED_ACT
GND33
SUSON
MAINON
BRG_PWROK
PS2KBCK
PS2KBDT
PS2MSCK
PS2MSDT
DSR#
RTS#
CTS#
RI
DCD#
RXD#
TXD#
DTR#
GND50
LINEOUT_R
LINEOUT_L
LINEIN_R
LINEIN_L
MICIN
AGND72
AGND76
PRMIC_DET
HPSENSE_PR
SPDIF_OUT
R803
EZ^1M_6
R799
EZ^10K_4
R801
IR^10K_4
*10p_4C1055
IR^4.7u/6.3V_6
C1052
R806 EZ^4.7K_4
R808
IR^0_8
U67
EZ^7W125FU
1
23
4
56
78
G1
A1 Y2
GND
A2 Y1
G2 VCC
EZ^.1u/16V_4C1045
*10p_4C1070
R814 EZ^100K_4
R797
IR^10K_4
U66
IR^VISHAY_TFDU6102
1
2
3
4
5
6
7 8
LEDA
LEDC
TXD
RXD
SD
VCC
VLOGIC GND
CN47B
EZ^EZ4
122
78
79
81
80
59
60
28
111
112
113
115
116
114
119
120
29
30
118
89
90
27
57
26
86
83
106
107
108
105
88
109
117
87
125 P2
CRT_HS
CRT_VS
CRT_DDCK
CRT_DDCDT
PCIE2_TP
PCIE2_TN
GND28
PCIE1_RP
PCIE1_RN
GND113
PCIE1_TP
PCIE1_TN
GND114
PCIE1_CLK+
PCIE1_CLK-
PCIE2_CLK+
PCIE2_CLK-
GND118
PCIE2_RP
PCIE2_RN
GND27
PCIERST
PCIEWAKE
PCIESMBDT
PCIESMBCK
VGA_R
VGA_G
VGA_B
GND105
GND88
GND109
GND117
PCIEREQ#
GND125
Q56
EZ^2N7002
3
2
1
R895 EZ^0_6
R810 IR^10K_4
R813 EZ^0_6
L111 EZ^0_6
EZ^.1u/16V_4
C1075
R800
EZ^10K_4
*10p_4C1150
U64
EZ^TC7SH08FU
1
24
53
L113 EZ^68nH
RN102
EZ^4.7K_4P2R
12
4 3
*10p_4C1056
R804
EZ^0_4
RN101
EZ^4.7K_4P2R
12
4 3
RN105
EZ^4.7K_4P2R
12
4 3
R802
*10K_4
EZ^.1u/25V_6
C1074
L114 EZ^68nH
*10p_4C1057
R817 EZ^2.2K_4
RN100
EZ^4.7K_4P2R
12
4 3
10p_4C1064
R818 EZ^2.2K_4
IR^.1u/16V_4
C1053
SMSC
U65
IR^SIO1000
8
6
7
9
10
12
13
14
15
16
17
18
40
20
21
22
32
19
37
33
35
36
34
58
57
56
55
52
53
51
50
49
48
47
46
44
42
41
26
39
31
43
30
29
38
28
27
23
45
25
24
11
5
4
3
2
1
64
63
62
61
60
59
54
GND1
IO_PME#
VTR
CLOCKI
LAD0
LAD1
LAD2
LAD3
LFRAME#
LDRQ~
PCI_RESET#
LPCPD#
GP23/SYSOPT1
PCI_CLK
SER_IRQ
GND2
GP10
CLKRUN#
IRRX2
GP11/SYSOPT0
GP13/IRQIN1
GP14/IRQIN2
GP12/IO_SMI#
ACK#
BUSY
PE
SLCT
GND4
PD7
PD6
PD5
PD4
PD3
PD2
PD1
PD0
SLCTIN#
INIT#
VCC2
IRMODE/IRRX3
GP47
GND3
GP46
GP45
IRTX2
GP44
GP43
GP40/IRRX
VCC3
GP42/CLKI32
GP41/IRTX
VCC1
DCD1#
RI1#
DTR1#
CTS1#
RTS1#
DSR1#
TXD1
RXD1
STROBE#
ALF#
ERROR#
VCC4
*10p_4C1149
RN98
EZ^4.7K_4P2R
12
4 3
IR^.1u/16V_4
C1049
L115 EZ^68nH
10p_4C1062
10p_4C1065
EZ^2200p_4
C1072
CN47A
EZ^EZ4
64
97
98
99
94
95
96
91
92
93
61
62
63
67
65
66
37
38
39
34
35
36
4
5
6
2
1
121
3
7
68
84
DVI_HPD
DVI_CLK+
DVI_CLK-
GND99
DVI_D0-
DVI_D0+
GND96
DVI_D1-
DVI_D1+
GND93
DVI_D2-
DVI_D2+
GND63
DVI_DDCCK
DVI_DDCDT
GND66
TX3P
TX3N
GND39
TX2P
TX2N
GND36
TX1P
TX1N
GND6
TX0N
TX0P
P1
GND3
GND7
DOCK_IN#
DOCKED#
10p_4C1063
D48 EZ^BAS316
21
RN103
EZ^4.7K_4P2R
12
4 3
*10p_4C1066
*10p_4C1148
R809
IR^47_6
IR^4.7u/6.3V_6
C1050
EZ^.1u/25V_6
C1073
10p_4C1058
IR^10u/6.3V_6
C1047
D46
EZ^DA204U
1
2
3
IR^.1u/16V_4
C1048
R798
EZ^100K_4
L112 EZ^0_6
RN99
EZ^4.7K_4P2R
12
4 3
CN47C
EZ^EZ4
123
58
110
22
77
32
101
102
103
100
12
104
14
23
25
16
9
11
13
15
17
18
19
20
21
24
10
82
126
G1
GND58
GND110
ACK#
GND77
RESERVE32
TV_COMPS
TV_LUMA
TV_CRMA
GND100
ERROR#
GND104
INIT#
BUSY
SLCT
SLIN#
STRB#
PD0
PD1
PD2
PD3
PD4
PD5
PD6
PD7
PE
AFD#
RESERVE82
GND126
*10p_4C1067
*10p_4C1054
R816
EZ^1K_4
R811 *22_4
*10p_4C1071
10p_4C1061
*10p_4C1068
R815
EZ^0_6
10p_4C1060
RN104
EZ^4.7K_4P2R
12
4 3
Quanta Computer Inc.
PROJECT : ZR1
Q57
EZ^2N7002
3
2
1
R796
*10K_4
10p_4C1059
R807
IR^0_6
*10p_4C1051
TV_COMP_PR 10
TV_Y/G_PR 10
TV_C/R_PR 10
CRT_HSYNC10 CRT_VSYNC10CRT_DDCCLK10 CRT_DDCDAT10
VGA_RED_PR10 VGA_GRN_PR10 VGA_BLU_PR10
CLK_PCIE_EZ12 CLK_PCIE_EZ1#2
PCIE_TXP311 PCIE_TXN311
PCIE_RXP311 PCIE_RXN311
PCIE_TXP411 PCIE_TXN411
PCIE_RXP411 PCIE_RXN411
TX3P_PR 13
TX3N_PR 13
TX2P_PR 13
TX2N_PR 13
TX1N_PR 13
TX1P_PR 13
TX0P_PR 13
TX0N_PR 13
TMDS_DDCDATA 6,26
TMDS_DDCCLK 6,26
DVI_CLK+ 6,26
DVI_TX0- 6,26
DVI_TX0+ 6,26
DVI_TX1- 6,26
DVI_TX1+ 6,26
DVI_TX2+ 6,26
DVI_TX2- 6,26
EZ_CLKREQ#2
CLK_PCIE_EZ22 CLK_PCIE_EZ2#2
D_LINKLED#13 D_ACTLED#13
PLTRST#6,11,13,16,18,19,26
PDAT_SMB2,11,16 PCLK_SMB2,11,16
PR_STS 19 PR_INSERT_5V 10
TMDS_HPD 6,26
DOCKIN# 11,13
DVI_CLK- 6,26
KBDATA19 MSCLK19MSDATA19
HPSENCE_PR17
SPDIF_OUT17
PR_MIC_IN17
PR_MIC17
LINEINL_PR17
KBCLK19
LINEINR_PR17
SPKL_PR17
SPKR_PR17
LPC_PD#11
MAINON19,21,22,23,24 SUSON19,21,23
14M_SIO2
LAD1/FWH111,19 LAD0/FWH011,19
LAD2/FWH211,19 LAD3/FWH311,19
LFRAME#/FWH411,19 LPC_DRQ0#11 PLTRST#6,11,13,16,18,19,26
PCLK_SIO2 SERIRQ11,14,16,19
S_CLKRUN#11,14,16,19
32K_SIO11

5
5
4
4
3
3
2
2
1
1
D D
C C
B B
A A
6A
6A
ILIM3 = 2.24V Current limit 8A
ILOAD * Rds on * 10 = ILIM
FDS6900AS Rds on = 28mOhm
ILIM5 = 2.24V Current limit 8A
SYSTEM POWER ( 3V,5V )
1A
21 29Wednesday, March 29, 2006
Size Document Number Rev
Date: Sheet of
S5D
MAIND
MAIND
SUSD
SUS_ON_G SUSD
RUN_ON_G10V-1
1999DL3
S5D SUSD
1999DL3
+12VOUT
10V-1
ILIM5
1999DH5
VIN1999
1999LX5
SKIP_SEL
ILIM5
REF2V
1999VCC
1999BST5
3VON
1999DL3
1999DL3
5VON
1999DL5
1999DH3
1999DH5
1999DH3
1999LX3
1999VCC
1999VCC
ILIM3
1999DL5
ILIM3
1999BST3
REF2V
+5VPCU
+5V_S5
+5V
+3V
+3VSUS
+3VPCU
VIN +1.2V
VIN +5VSUS
+3V +12VOUT+1.8V
+3VSUS +12VOUT
+5V+2.5V
+1.8VSUS
+12VOUT
+3VPCU
+3VPCU
+3V_S5
+5VPCU
+5VPCU
+5VSUS
+12VOUT
VIN
+5VPCU
+3VPCU
VIN
VL
+3VPCU
VL
VIN1999-3VIN1999
VL
VIN1999-5
+0.9VSUS
+VCCP NVVDD +1.5V+0.9V
PR26 100K_4
PR39
1M_6
PC55
1u/10V_4
PQ48
2N7002
3
2
1
PR12
*6.81K/F_6
PR43
22_6
PQ14
2N7002
3
2
1
PR46
1M_6
PR40 0_6
PR42
1M_6
PR28 0_4
PC57
*2200p_4
.1u/16V_4
PC45
PC53
1u/10V_4
+
PC29
10u/25V_1206
12
.1u/16V_4
PC31
PC33
10u/6.3V_6
PR34
EV^22_6
G1
G2
S2
D1
D1 S1/D2
PQ7
FDS6900AS
8
7
6
5
1
2
3
4
PQ45
2N7002
3
2
1
PR154
22_6
PQ41
AO6402
3
6
5
2
4
1
PR153
22_6
PC30
.22u/16V_6
12
PR35
22_6
PQ8
AO4812
1
2
3
4
8
7
6
5
PQ46
EV^2N7002
3
2
1
PQ17
2N7002
3
2
1
+
PC44
*330u/6.3V_7343
PR17
100K/F_6
PR45
22_6
+
PC32
330u/6.3V_7343
PC28
.1u/25V_6
12
PR22
100K/F_6
PU3
MAX8734A
6
28
26
27
24
22
15
19
9
10
11
5
8
20
17
18
14
16
21
1
13
23
12
25
7
3
4
2
SHDN
BST3
DH3
LX3
DL3
OUT3
LX5
DL5
FB5
PRO
ILIM5
ILIM3
REF
V+
VCC
LDO5
BST5
DH5
OUT5
N.C.
TON
GND
SKIP
LDO3
FB3
ON3
ON5
PGOOD
+
PC34
330u/6.3V_7343
.1u/16V_4
PC50
PL5
1.5uH_CDRH104R
PR36
22_6
PR31 0_6
PR16 0_6
PD6 CHN217
1
2
3
PQ22
2N7002
3
2
1
PD4
DAP202U
1
2
3
PQ18
PDTC143TT
1 3
2
PR32 0_6
PC48
1u/10V_4
PR155
22_6
PQ49
2N7002
3
2
1
PQ10
AO4812
1
2
3
4
8
7
6
5
+
PC41
10u/25V_1206
12
PC42
4.7u/10V_8
12
.1u/16V_4
PC40
PL6
HI0805R800R_8_5A
PR19
11K/F_6
.1u/16V_4
PC51
PR151
22_6
PR24 0_6
PR27 *100K/F_6
PR15
12K/F_6
PC36
1u/10V_4
1 2
PQ11
DTC144EU
1 3
2
PC54 .1u/25V_6
PC56
*2200p_4
PR14
0_6
PD5 CHN217
1
2
3
PR21
47_6
PR25 0_6
PD3
ZD5.6V
2 1
PQ13
2N7002
3
2
1
PR20
11K/F_6
PR44
22_6
PQ19
AO6402
3
6
5
2
4
1
PL4
HI0805R800R_8_5A
PR13
4.7_1206
1 2
PR38
22_6
PR152
EV^22_6
PR47
1M_6
PR23
100K/F_6 PC38 1u/10V_4
1 2
+
PC49
390u/6.3V
.1u/16V_4
PC161
PR48
1M_6
.1u/16V_4
PC47
PQ24
2N7002
3
2
1
PC27
.1u/25V_6
12
PR30
0_6
PR37
22_6
PC37
.1u/25V_6
12
.1u/16V_4
PC39
PR41
1M_6
PC52 .1u/25V_6
PQ15
2N7002
3
2
1
.1u/16V_4
PC35
PQ20
DTC144EU
1 3
2
PQ21
2N7002
3
2
1
PR29
0_6
PQ12
EV^2N7002
3
2
1
PQ44
2N7002
3
2
1
Quanta Computer Inc.
PROJECT : ZR1
PL7
1.5uH_CDRH104R
PC26
*100p_4
PQ16
2N7002
3
2
1
.1u/16V_4
PC58
PQ23
2N7002
3
2
1
PC46
10u/6.3V_6
G1
G2
S2
D1
D1 S1/D2
PQ9
FDS6900AS
8
7
6
5
1
2
3
4
PR33
1M_6
.1u/16V_4
PC43
MAIND 23
MAINON19,20,22,23,24
SUSON19,20,23
S5_ON19
HWPG_SYS19
1999_SHT#3
Đo kiểm tra đ/a
3VPCU: có áp chuẩn.
Đo kiểm tra đ/a
5VPCU: có áp chuẩn.

5
5
4
4
3
3
2
2
1
1
D D
C C
B B
A A
Rh
Rg
Vout1 = (1+Rg/Rh)*0.5
6A
CPU CORE-MAX8736 / 1.5V
1A
22 29Wednesday, March 29, 2006
Size Document Number Rev
Date: Sheet of
8736_GNDS
8736EN
DRSKP#
8736_CSP1
DRSKP#
CPU_VID1
CPU_VID2
CPU_VID3
CPU_VID4
CPU_VID5
CPU_VID6
8736_VR_HOT#
8736_BST1
CPU_VID0
8736_VPS
8736_BST1_1
8736_THRM
8736_OSC
8736_CSN1
8736_CCV
8736_ILIM
8736_TRC
8736EN
8736_FBS
8736_PN1
8736_DH1_18736_DH1
8736_DL1
8736_CSP3
8736_REF
8736_DPRSLPVR
8736_LX1
8736_PSI#
8736_IMVPOK
8736_CLKEN#
9338DRV
9338EN
9338PG
8736_TIME
VINVIN_8736_2
+5VPCU
8736VCC
VINVIN_8736_1
VCC_CORE
+5VPCU8736VCC
+3V
8736VCC
VCC_CORE
+VCCP
+5VPCU
+1.5V
+1.8VSUS
VCC_CORE
+3V
PQ35
NTMFS4108N
4
2
1
35
PR104 0_4
PD13
RB751V
21
PU7
G9338 ADJ
1
2
3
45
6
VCC
GND
PGD
EN ADJ
DRV
PC106
.1u/16V_4
PR148 0_4
.1u/16V_4
PC134
PQ30
NTMFS4707N
4
2
1
35
PC101
10u/25V_1206
PD14
SSM24PT-LF
2 1
PC98
.22u/10V_4
PR116
*33_4
PD16
SSM24PT-LF
2 1
PR102 1.91K/F_4
PR129
10K/F_6
PR106
NTC 10K_6-B4.25K
PR94 0_4
PR118 0_4
PR113 0_4
PR101 0_4
PC120
.1u/25V_6
PR98 0_4
PR80 0_6
12
PC122
2200p_4
+
PC139
560u/2.5V_ECAP6.3X5.7
+
PC111
*470u/2.5V_7343
12
PC95
.1u/25V_6
PR112 0_4
PC112
.22u/10V_4
PC107
.01u/25V_4
PC126
.1u/16V_4
+
PC125
470u/2.5V_7343
12
PC123
.22u/10V_4
PC115
.1u/25V_6
PR87 510K_4
PC104
2200p_4
PC94
100p_4
PL14
HI0805R800R_8_5A
PR84 71.5K/F_6
PC131
*100p_4
Quanta Computer Inc.
PROJECT : ZR1
PQ32
NTMFS4108N
4
2
1
35
PC136
.01u/25V_4
PC130
1000p_4
PR90
NTC 10K_6-B4.25K
PC92
2.2u/6.3V_6
PC114
.1u/25V_6
PC135
10u/6.3V_6
PC91
2.2u/6.3V_6
PR122
*10K_6
PR115 *100K_4
PC109
*100p_4
PR123
*33_4
PR88
2K/F_6
PR117 100/F_4
PR81 *0_4
PC129
.01u/25V_4
PU5
MAX8736ETL+
9
13
8
111
6
19
24
23
22
21
15
17
2
31
29
28
27
26
36
30
10
20
45
3
12
14 25
18
7
37
38
16
39
40
35
33
34
32
CSN3
VPS
CSP2
CLKEN GNDS
CSP1
REF
IMVPOK
THRM
VR_HOT
VCC
TIME
CCV
PSI
PGND
PWM3
PWM2
DH1
LX1
D2
VDD
CSP3
GND
SHDN CSN1
DPRSLPVR
FBS
OSC BST1
TRC
CSN2
D3
D4
ILIM
D5
D6
D1
DRSKP
D0
DL1
PR89 100K_4
PR107
3.3K/F_6
PL15
0.36uH
PC119
2.2u/6.3V_6
PR125
0_6
PC133
1000p_4
PR103
*100K_4
PR128
20K/F_6
PR75 *100K_4
12
+
PC110
470u/2.5V_7343
12
PR93 0_4
PR108 0_4
PR126 0_4
PC132
100p_4
PR149 100K_4
PC100
.1u/25V_6
PR86 *100K_4
12
PL16
HI0805R800R_8_5A
PC117
10u/25V_1206
PC118
4700p_4
PR120 1K_4
+
PC164
560u/2.5V_ECAP6.3X5.7
PC102 2200p_4
PC99
.1u/25V_6
.1u/16V_4
PC140
PR111 100K_4
PR114
10/F_6
PR121
10/F_6
PC128
100p_4
PR110 0_4
PR83 *100K_4
12
PR95
*100K_4
PR97 0_4
PR77
10/F_6
PQ34
*NTMFS4108N
4
2
1
35
PR91 3.4K/F_6
PL17
0.36uH
PC105
.22u/10V_4
PC116
2200p_4
PR92
5.23K/F_6
PR76 *100K_4
12
PD15
RB751V
21
PR85 *100K_4
12
PC103
2200p_4
PR109 0_4
PC121
10u/25V_1206
PR78 *100K_4
12 PR79 178K/F_6
PQ36 AO4404
36
5
7
82
4
1
PR119
15.8K/F_4
PR100 5.1K/F_4
+
PC97
470u/25V
12
PR124 100/F_4
PQ33
NTMFS4707N
4
2
1
35
PQ31
*NTMFS4108N
4
2
1
35
PR96
0_4
PC138
10u/6.3V_6
PR74 *100K_4
12
PC93
10u/25V_1206
+
PC127
470u/2.5V_7343
12
PR99
*100K_4
PR105 1.8K_4
.1u/16V_4
PC137
PC96
10u/25V_1206
PR82
0_6
12
PU6
MAX8552EUB+
4
5
7
1
2
3
8
9
6
10
GND
DLY
EN
VCC
DL
PGND
LX
DH
PWM
BST
PC113
4700p_4
PC124
4700p_4
+
PC108
470u/2.5V_7343
12
CPU_VID24
CPU_VID04
VRON19,23
CPU_VID14
CPU_VID34
CPU_VID54
CPU_VID64
CPU_VID44
VCC_CORE 4
VSSSENSE 4
VCCSENSE 4
PSI#4
DPRSLPVR11
DPRSLP#3,11
CLK_EN#2,11
CPU_PROCHOT#3
IMVP_PWRGD3,5,11,19
HWPG_CPUIO19
MAINON19,20,21,23,24
+1.5V 4,6,8,11,12,16,21

5
5
4
4
3
3
2
2
1
1
D D
C C
B B
A A
ILIM2 = 1.235V Current limit 15A
6A
10A
ILOAD * Rds on * 10 = ILIM
AO4702 Rds on = 16mOhm
ILIM1 = 0.91V Current limit 7A
1.8VSUS / +VCCP / 0.9V
1A
23 29Wednesday, March 29, 2006
Size Document Number Rev
Date: Sheet of
8743VCC
8743FB2
8743ILIM1
8743LX2
8743DL2
8743ILIM2
8743BST2
HWPG_DDR
8743ILIM2
8743DH2
8743DH1
8743LX1
8743FB1
8743BST1
8743ILIM1
8743VCC
VRON
MAINON ON1
ON1
HWPG_DDR
+1.8V
VIN
8743REF
VIN8743
+5VPCU
+1.8VSUS
8743REF
VIN8743
VIN8743
+1.8VSUS
+3V
+1.8V
+1.8VSUS
+0.9VSUS
+0.9V
+VCCP
+
PC25
*150u/4V_3528
12
JP3 *PAD
12
PR2
80.6K/F_6
PQ6
AO6402
3
6
5
24
1
PC10
10u/6.3V_6
PR127 *0_4
PC13
*10u/6.3V_6
12
PR6
118K/F_6
PC3
.1u/25V_6
PC18
1u/10V_4
PQ3
AO4702
3 6
5
7
8
2
4
1
+
PC9
560u/4V
12
PR7
61.9K/F_6
PC4
10u/25V_1206
PQ2
AO4418
3 6
5
7
8
2
4
1
PC6
4.7u/6.3V_6
PL2
1R5UH-3.8mR
PC16
*100p_4
12
PR156 0_4
PR4
100K/F_6
+
PC14
560u/4V
12
PQ4
AO4702
3 6
5
7
8
2
4
1
PR143 0_4
.1u/16V_4
PC23
.1u/16V_4
PC19
PR9
100K/F_6
PR3
549/F_6
PC17
*100p_4
12
PC20
10u/25V_1206
12
PR11 0_4
PR1
10/F_6
Quanta Computer Inc.
PROJECT : ZR1
PR8
10K_4
PL3
1.5uH_SIL104R
PC2
4.7u/6.3V_6
PC7
.1u/25V_6
PD2
*SSM14PT-LF
2 1
JP2 *PAD
12
JP1 *PAD
12
.1u/16V_4
PC22
PC1
10u/25V_1206
PD1
CHP202U
1
2
3
PR10
100K/F_6
PU1
MAX8743EEI+
1
2
3
4
5
6
7
8
9
10
11
12
13
14
15
16
17
18
19
20
21
22
23
24
25
26
27
28
OUT1
FB1
ILIM1
V+
TON
SKIP
PGOOD
OVP
UVP
REF
ON1
ON2
ILIM2
FB2
OUT2
CS2
LX2
DH2
BST2
DL2
VDD
VCC
GND
DL1
BST1
DH1
LX1
CS1
.1u/16V_4
PC12
PQ5
AO4702
3 6
5
7
8
2
4
1
PC5
.1u/25V_6
.1u/16V_4
PC11
JP4 *PAD
12
PR5
10K/F_6
PU2
G2996
2
6
5
4
8
3
7
1
9
SD
AVIN
VDDQ
VREF
VTT
VSENSE
PVIN
GND
TGND
PC21
10u/6.3V_6
PQ1
AO4418
3 6
5
7
8
2
4
1
PC24
10u/6.3V_6
+
PC8
560u/4V
12
PC15
*10u/6.3V_6
12
PL1
HI0805R800R_8_5A
MAIND21
SUSON19,20,21
MAINON19,20,21,22,24
+0.9VSUS 5,9,21
+0.9V 9,21
+VCCP2,3,4,5,6,8,11,12,21,22
VRON19,22
HWPG_DDR19

5
5
4
4
3
3
2
2
1
1
D D
C C
B B
A A
R3
R2
VGA
R4
HI-->
LO-->
VOUT=(1+R2/(R3//R4))*0.5
VOUT=(1+R2/R3)*0.5
PR1 : 10K
PR4 : 11K
PR2 : 110K
M54P
PR1 : 12K
PR4 : 12K
PR2 : 60.4K
M52P(G)
HI
1.0V--M52P(G)
1.1V--M54P
VGA_CORE
LO
VGA_PWR_SW
Default
0.95V--M52P(G)
1.0V --M54P
Power Play Mode
2A 1A
Vout =0.8(1+R1/R2)
= 0.8(1+20K/20K) =
2.5V
Vout =0.8(1+R1/R2) =
0.8(1+20K/20K) = 1.2V
VGA (1.0V/1.2V/2.5V)
1A
24 29Wednesday, March 29, 2006
Size Document Number Rev
Date: Sheet of
VGA_CORE_FB
DH-VGA
DL-VGA
VGA_CORE_FB
MAINON
+3V
VIN
+5VSUS
NVVDD
VIN5
+5VSUS
+5V
+1.8V
+1.2V +2.5V
+3VPCU
+5V
EV^.1u/16V_4
PC158
PR141 EV^0_4
1 2
PQ39
EV^2N7002
3
2
1
PU10
EV^G966
14
2
3
6
5
8
7
9
PGOODVPP
VEN
VIN
VO
NC
GND
ADJ
GND
Quanta Computer Inc.
PROJECT : ZR1
PR130
EV^10/F_6
PC154
EV^.22u/10V_4
12
PC152
EV^1000p_4
12
PC144
EV^4.7u/6.3V_6
12
PD18
EV^SSM24PT-LF
2 1
*.1u/16V_4
PC143
.1u/16V_4PC162
EV^.1u/16V_4
PC151
EV^10u/6.3V_6
PC157
PU9
G966
14
2
3
6
5
8
7
9
PGOODVPP
VEN
VIN
VO
NC
GND
ADJ
GND
PR145
EV^34K/F_6
PR133
EV^10K_4
PR131
EV^1M_6
JP5 *PAD
12
PQ38
EV^AO4702
3 6
5
7
8
2
4
1
10u/6.3V_6
PC160
PL18
EV^HI0805R800R_8_5A
PQ40
EV^2N7002
3
2
1
PC142
EV^10u/25V_1206
+
PC148
*470u/2.5V_7343
12
PC145
EV^10u/25V_1206
PC141
EV^.1u/25V_6
10u/6.3V_6
PC156
EV^.1u/16V_4
PC155
PR147
34K/F_6
PR142
0_4
1 2
PR140
EV^0_6
1 2
PR146
EV^19.1K/F_6
1 2
PR132
EV^120K_4
PD17
EV^SW1010CPT
21
PC149
EV^10u/6.3V_6
PC146
EV^.1u/25V_6
PC150
EV^1000p_4
PC153
EV^.22u/10V_4
12
PQ37
EV^AO4418
3 6
5
7
8
2
4
1
JP7 *PAD
12
.1u/16V_4
PC163
PR150
0_6
1 2
PU8
EV^SC470
1
2
3
4
5
6
7 8
9
10
11
12
13
14
EN/PSV
VIN
VOUT
VCCA
FBK
PGOOD
GND PGND
DL
VDDP
ILIM
LX
DH
BST
PR137
EV^110K/F_4
PR134 EV^6.65K/F_6
EV^10u/6.3V_6
PC159
JP6 *PAD
12
PR144
71.5K/F_6
PR136
EV^11K/F_6
PR135
EV^10K/F_6
JP8 *PAD
12
PR139
EV^100/F_4
PL19
EV^1.5uH_CHOKE
+
PC147
EV^560u/4V
12
PR138
EV^3.24K/F_6
MAINON19,20,21,22,23
VGA_PWRGD19,29
G3_VID0 26
MAINON19,20,21,22,23 MAINON19,20,21,22,23
NVVDD 21,28

5
5
4
4
3
3
2
2
1
1
D D
C C
B B
A A
CURRNT LIMIT POINT = 3.4A
10mil
FOR 4S3P CELL-SET HIGH
BATTERY CHARGER
1A
25 29Wednesday, March 29, 2006
Size Document Number Rev
Date: Sheet of
8724LDO
TEMP_MBAT
MBAT+
8724LDO
8724DL
REF3V
CSIN
CS_OUT
8724BST
CSIP
MBDATA
CSSN
BAT-V
CELLS
8724LDO
8724REF
8724DH
TEMP_MBAT
CSSP
BAT-V
BAT-V
8724LX
2711_gate
VIN
REF3V
+3VPCU
VIN
VA VA1
REF3V
PR72
0_6
10u/25V_1206
PC80
PR63
0.015_3720
1 2
1P
2P
PD10
SW1010CPT
21
PC74
1000p_4
+
PC78
*100u/25V
12
PD8
SW1010CPT
21
PC88
.01u/25V_4
PR62
0_6
PC67 *.1u/25V_6
PR59
10K_6
PR57
6.8K_6
PC71 .1u/25V_6
PC65
.1u/25V_6
PD9
ZD12V
2 1
10u/25V_1206
PC79 PC81
.01u/25V_4
PR69
0_6
PR50
33K_6
PC86
1u/10V_4
1 2
PD7 SPL1040PT
2
13
PQ26
AO4427
8
7
6
5
4
3
2
1
PC89
.01u/25V_4
Quanta Computer Inc.
PROJECT : ZR1
PL11
10uH_CDRH104R
PC75
1000P_4
PR73
10K/F_6
PR52
220K/F_6
PR49
220K/F_6
PC69
1u/25V_8
1 2
PC85
.1u/25V_6
12
PC82
1000p_4
G1
G2
S2
D1
D1S1/D2
PQ29
SI4914DY
8
7
6
5
1
2
3
4
PD11
ZD5.6V
2 1
.1u/16V_4
PC87
PR56
10K_6
PC68 *.1u/25V_6
PC66
.1u/25V_6
PL10
HI0805R800R_8_5A
PC60
.1u/25V_6
PR51
0.01_3720
12
1P
2P
PL12
HI0805R800R_8_5A
PQ27
IMD2AT108
3
2
1 6
5
4
PC90
.01u/25V_4
12
PC76
1u/10V_4
1 2
PC83
47p_4
PR67
330_4
PR66
330_4
PR60
100K_6
PQ25
AO4427
8
7
6
5
4
3
2
1
PR53
0_6
PR55
*0_6
PC61
.1u/25V_6
PR58
100K_6
PR64
0_6
PC77
1u/10V_4
1 2
PD12
ZD5.6V
2 1
PJ1
BATTERY
1
2
3
4
5
6
7
PC73
.1u/25V_6
PL13
HI0805R800R_8_5A
PR54
10K_6
10u/25V_1206PC70
.1u/16V_4
PC72
PC63
.1u/25V_6
PQ28
2N7002
3
2
1
PC64
2200p_4
PR68
10K/F_6
PR71
0_6
PU4
MAX8724
1
2
3
4
5
6
7
14
9
10
11
12
13
28
27
26
24
25
23
22
21
20
19
18
16
17
15
8
29
DCIN
LDO
CLS
REF
CCS
CCI
CCV
GND
ICHG
ACIN
ACOK
REFIN
ICTL
IINP
CSSP
CSSN
BST
DHI
LX
DLOV
DLO
PGND
CSIP
CSIN
BATT
CELLS
VCTL
SHDN
GND
PR61
33_6
PR65 11.5K/F_6
PR70
1K/F_6
PC84
47p_4
D/C# 19
CC-SET19
MBCLK 3,19
MBDATA 3,19 TEMP_MBAT 19
ACIN19
VA16,20

5
5
4
4
3
3
2
2
1
1
D D
C C
B B
A A
Thermal Sensor for Graphic
SLAVE ADDRESS: 9A
NVIDIA
G72M
G3-64
(23X 23)
10 mil trace /
10 mil space
15 MIL
PLACE CLOSE TO GPU
MEMORY CLOCK SPREAD SPECTRUM
0.1u Capacitors place at
last 1/3 of trace
MAXIM : AL006649019
GMT : AL000799001
G72MV_PCIE/DAC/GND
1A
26 29Wednesday, March 29, 2006
Size Document Number Rev
Date: Sheet of
VGAGPIO8_THRM
DISP_ON1
PLLVDD
XTALIN
XTALSSIN
XTALOUT
THERMDC_VGA
THERMDA_VGA
GMCHEXP_TXN13
GMCHEXP_TXN10
GMCHEXP_TXN14
GMCHEXP_TXP15
GMCHEXP_TXP12
GMCHEXP_TXN11
GMCHEXP_TXN12
GMCHEXP_TXN15
GMCHEXP_TXP14
GMCHEXP_TXP11
GMCHEXP_TXP13
V_GMCHEXP_RXP11
V_GMCHEXP_RXN11
V_GMCHEXP_RXP12
V_GMCHEXP_RXN12
V_GMCHEXP_RXP13
V_GMCHEXP_RXN13
V_GMCHEXP_RXP14
V_GMCHEXP_RXP15
V_GMCHEXP_RXN15
GMCHEXP_RXP13
GMCHEXP_RXN11
GMCHEXP_RXN12
GMCHEXP_RXN15
GMCHEXP_RXP12
GMCHEXP_RXN13
GMCHEXP_RXP14
GMCHEXP_RXP11
GMCHEXP_RXP15
VTHM_CLK
VTHM_DAT
EXT_HSYNC
EXT_DDCDAT
EXT_DDCCLK
EXT_VSYNC
EXT_VGA_BLU
EXT_VGA_RED
EXT_VGA_GRN
PLTRST# PEX_RST
EXT_BLON
LVDS_TXL0+
LVDS_TXL0-
EXT_LVDS_TXL0+
EXT_LVDS_TXLCK-
V_GMCHEXP_RXN14
GMCHEXP_RXN14
3V_THM2
THERMDC_VGA
THERMDA_VGA
VGAGPIO8_THRM
VTHM_CLK
PLLVDD
XTALIN
XTALOUT
MK_27M
XTAL_BUFF
EXT_VGA_RED
EXT_VGA_GRN
EXT_VGA_BLU
LVDS_TXLCK-
LVDS_TXLCK+
EXT_LVDS_TXL0-
EXT_LVDS_TXLCK+
LCD_ON
BLON
DISP_ON1
EXT_BLON
VGA_THERM#
VTHM_DAT
XTALOUTBUFFXTAL_BUFF
MK_PD
3V_THM3
LVDS_TXL2+EXT_LVDS_TXL2+
EXT_LVDS_TXL2- LVDS_TXL2-
EXT_LVDS_TXL1- LVDS_TXL1-
EXT_LVDS_TXL1+ LVDS_TXL1+
LVDS_TXU2-
EXT_LVDS_TXUCK-
LVDS_TXU1+
EXT_LVDS_TXU2-
EXT_LVDS_TXUCK+
EXT_LVDS_TXU0-
EXT_LVDS_TXU2+
EXT_LVDS_TXU1+
EXT_LVDS_TXU0+
LVDS_TXUCK+
LVDS_TXU1-
LVDS_TXU0-
LVDS_TXU2+
EXT_LVDS_TXU1-
LVDS_TXUCK-
LVDS_TXU0+
G72_DVI_CLK-
G72_DVI_CLK+
G72_DVI_TX2+
G72_DVI_TX2-
G72_DVI_TX1+
G72_DVI_TX1-
G72_DVI_TX0-
G72_DVI_TX0+
EXT_TV_Y/G
EXT_TV_C/R
EXT_TV_COMP
TMDS_HPDG3_GPIO0
EXT_TV_C/R
EXT_TV_Y/G
EXT_TV_COMP
XLOUT
XTALSSIN
1726_S0
1726_S0
G3_VID0
G72_JTAG_TMS
G72_JTAG_TDI
G72_JTAG_TCK
G72_JTAG_TRST
GMCHEXP_TXN9
GMCHEXP_RXP6
GMCHEXP_TXP0
GMCHEXP_RXN6
V_GMCHEXP_RXP7
V_GMCHEXP_RXN10
GMCHEXP_TXP7
GMCHEXP_TXP6
V_GMCHEXP_RXN4
GMCHEXP_RXN0
GMCHEXP_RXN5
V_GMCHEXP_RXP9
V_GMCHEXP_RXP6
GMCHEXP_RXP5
GMCHEXP_RXP8
GMCHEXP_TXN3
GMCHEXP_TXP3
V_GMCHEXP_RXP1
GMCHEXP_RXN4
GMCHEXP_TXN7
GMCHEXP_TXN0
GMCHEXP_RXN9
GMCHEXP_TXN2
GMCHEXP_TXP10
GMCHEXP_RXN8
GMCHEXP_RXP1
GMCHEXP_RXP2
V_GMCHEXP_RXN5
V_GMCHEXP_RXN9
V_GMCHEXP_RXN1
GMCHEXP_TXP5
GMCHEXP_TXP8
GMCHEXP_TXP9
GMCHEXP_RXP3 V_GMCHEXP_RXN3
GMCHEXP_RXP10
GMCHEXP_TXP4
GMCHEXP_RXP7
GMCHEXP_RXP9
GMCHEXP_TXN8
V_GMCHEXP_RXN0
V_GMCHEXP_RXN8
GMCHEXP_TXP1
GMCHEXP_TXN1
V_GMCHEXP_RXN7
GMCHEXP_RXP4 V_GMCHEXP_RXP4
GMCHEXP_TXN5
GMCHEXP_RXN3
GMCHEXP_RXN2 V_GMCHEXP_RXN2
GMCHEXP_TXP2
GMCHEXP_RXN10
V_GMCHEXP_RXP10
V_GMCHEXP_RXP8
GMCHEXP_TXN4
GMCHEXP_TXN6
V_GMCHEXP_RXN6
V_GMCHEXP_RXP3
GMCHEXP_RXN7
V_GMCHEXP_RXP5
GMCHEXP_RXN1
V_GMCHEXP_RXP2
GMCHEXP_RXP0 V_GMCHEXP_RXP0
VGA_THERM#
TMDS_DDCDATA
TMDS_DDCCLKG72_TMDS_CLK
G72_TMDS_DAT
+3V
+3V
+3V
+2.5V
+3V
+3V
+3V
+3V
EV^.1u/16V_4C217
RN93 EV^0_4P2R
1 2
43
R364 EV^0_4
EV^.1u/16V_4C210
EV^.1u/16V_4C192
L25
EV^BK1608HS220_6_1A
EV^.1u/16V_4C190
U6
*EV^25819
1
2
3
4 5
6
7
8
XIN
VSS
SRS
SSCLK REF
PD
VDD
XOUT
R780 *10K_4
EV^.1u/16V_4C197
R768 EV^10K_4
R389 EV^1K_4
R426 EV^0_4
R766 EV^100K_4
EV^.1u/16V_4C203
R388 EV^1K_4
EV^22p_4
C528
EV^.1u/16V_4C205
R362
*EV^2.2K_4
R767 EV^10K_4
EV^4.7u/6.3V_6
C94
R773 EV^0_4
RN95 EV^0_4P2R
1 2
43
EV^4700p_4
C89
*EV^2200p_4
C50
EV^.1u/16V_4C185
EV^.1u/16V_4C212
EV^.1u/16V_4C218
RN91 EV^0_4P2R
1 2
43
R782 *EV^10K_4
RN16 EV^0_4P2R
1 2
43
R363
*EV^0_4
EV^.1u/16V_4C213
R57
*EV^4.7/F_6
R117 EV^0_4
R775 EV^0_4
Quanta Computer Inc.
PROJECT : ZR1
R778 EV^150/F_4
EV^.1u/16V_4C219 EV^.1u/16V_4C220
RN106 EV^0_4P2R
1 2
43
EV^.1u/16V_4C193
R776 *10K_4
EV^.1u/16V_4C209
EV^470p_4
C99
RN90 EV^0_4P2R
1 2
43
RN96 EV^0_4P2R
1 2
43
R774 EV^0_4
EV^.1u/16V_4C194
R91 *EV^22_4
R422 EV^150/F_4R779 EV^150/F_4
RN17 EV^0_4P2R
1 2
43
EV^.1u/16V_4C201
*4.7u/6.3V_6
C81
R427 EV^0_4
RN92 EV^0_4P2R
1 2
43
EV^.1u/16V_4C195
GROUND
U25F
EV^GF_GO7300
B2
E2
H2
L2
P2
U2
Y2
AC2
AF2
AF3
B5
E5
L5
P5
U5
Y5
AC5
H6
AF6
B8
E8
AD8
K9
P9
V9
AD9
AF9
B11
E11
F11
L11
P11
U11
AD11
N12
P12
R12
AD12
AF12
N13
P13
R13
B14
E14
J14
L14
N14
P14
R14
U14
W14
AC14
AD14
N15
P15
R15
AF15
N16
P16
R16
AD16
B17
E17
L17
P17
U17
AD17
AF18
K19
P19
V19
AD19
B20
E20
AD20
AF21
B23
E23
H23
L23
P23
U23
Y23
AC23
AF24
B26
E26
H26
L26
P26
U26
Y26
AC26
AF26
GND00
GND01
GND02
GND03
GND04
GND05
GND06
GND07
GND08
GND09
GND10
GND11
GND12
GND13
GND14
GND15
GND16
GND17
GND18
GND19
GND20
GND21
GND22
GND23
GND24
GND25
GND26
GND27
GND28
GND29
GND30
GND31
GND32
GND33
GND34
GND35
GND36
GND37
GND38
GND39
GND40
GND41
GND42
GND43
GND44
GND45
GND46
GND47
GND48
GND49
GND50
GND51
GND52
GND53
GND54
GND55
GND56
GND57
GND58
GND59
GND60
GND61
GND62
GND63
GND64
GND65
GND66
GND67
GND68
GND69
GND70
GND71
GND72
GND73
GND74
GND75
GND76
GND77
GND78
GND79
GND80
GND81
GND82
GND83
GND84
GND85
GND86
GND87
GND88
GND89
GND90
GND91
GND92
GND93
RN20 EV^0_4P2R
1 2
43
EV^.1u/16V_4C196
U5
*EV^MAX6649
3
2
1 6
7
8
5 4
DXN
DXP
VCC /ALERT
SDA
SCLK
GND /THERM
Y5
EV^27MHz
EV^.1u/16V_4C182
EV^.1u/16V_4C199
RN19 EV^0_4P2R
1 2
43
EV^.1u/16V_4C214
R781 EV^150/F_4
EV^.1u/16V_4C187
RN97 EV^0_4P2R
1 2
43
R770 EV^10K_4
RN8 EV^33_4P2R
1 2
43
R425 EV^0_4
EV^.1u/16V_4C202
R423 EV^150/F_4
R373
*EV^0_4
RN94 EV^0_4P2R
1 2
43
EV^.1u/16V_4C204
R769 EV^10K_4
EV^.1u/16V_4C208
R59
*EV^200_6
RN18 EV^0_4P2R
1 2
43
R421 EV^0_4
R63
*EV^2.2K_4
R771 EV^10K_4
EV^.1u/16V_4C215
EV^.1u/16V_4C206
EV^.1u/16V_4C198
R419 EV^0_4
R777 *EV^10K_4
R60
*EV^2.2K_4
EV^.1u/16V_4C216
EV^22p_4
C533
R394 *EV^22_4
*EV^.1u/16V_4
C45
*EV^.1u/16V_4
C46
EV^.1u/16V_4C200
EV^.1u/16V_4C191
R772 EV^10K_4
R906 EV^0_4
R380 EV^0_4
R424 EV^150/F_4
PCI EXPRESS
THERMAL
PLL
GPIO
JTAG
IFPA
DACA
DACB
DACC
IFPC
CRT
TV
LVDS-L
IFPB
LVDS-U
DVI
U25A
EV^GF_GO7300
AD5
AD6
AF1
AG2
AE6
AE7
AG3
AG4
AD7
AC7
AF4
AF5
AE9
AE10
AG6
AG7
AD10
AC10
AF7
AF8
AE12
AE13
AG9
AG10
AD13
AC13
AF10
AF11
AC15
AD15
AG12
AG13
AE15
AE16
AG15
AG16
AC18
AD18
AF16
AF17
AE18
AE19
AG18
AG19
AC21
AD21
AF19
AF20
AG21
AG22
AD22
AE21
AE22
AD23
AF22
AF23
AF25
AE25
AG24
AG25
AE24
AD24
AG26
AF27
AE3
AE4
AF13
AF14
AC6
D10
E10
AD4
AC4
AE1
AD1
AD2
U9
F9
F10
E6
F5
F4
E4
D5C1
C3
B1
C2
V1
W1
T1
T3
V2
R1
T2
V3
C9
B9
H4
L9
U4
T4
N5
N4
R4
R5
T6
T5
P6
R6
W6
W5
W2
W3
AA3
AA2
AA1
AB1
AB2
AB3
H5
D11
E9
D8
A9
D9
A10
B10
C10
C12
B12
A12
A13
B13
B15
A15
B16
AE27
AD26
AD27
AE26
AD25
PEX_TX0P
PEX_TX0N
PEX_RX0P
PEX_RX0N
PEX_TX1P
PEX_TX1N
PEX_RX1P
PEX_RX1N
PEX_TX2P
PEX_TX2N
PEX_RX2P
PEX_RX2N
PEX_TX3P
PEX_TX3N
PEX_RX3P
PEX_RX3N
PEX_TX4P
PEX_TX4N
PEX_RX4P
PEX_RX4N
PEX_TX5P
PEX_TX5N
PEX_RX5P
PEX_RX5N
PEX_TX6P
PEX_TX6N
PEX_RX6P
PEX_RX6N
PEX_TX7P
PEX_TX7N
PEX_RX7P
PEX_RX7N
PEX_TX8P
PEX_TX8N
PEX_RX8P
PEX_RX8N
PEX_TX9P
PEX_TX9N
PEX_RX9P
PEX_RX9N
PEX_TX10P
PEX_TX10N
PEX_RX10P
PEX_RX10N
PEX_TX11P
PEX_TX11N
PEX_RX11P
PEX_RX11N
PEX_RX12P
PEX_RX12N
PEX_TX13P
PEX_TX12P
PEX_TX12N
PEX_TX13N
PEX_RX13P
PEX_RX13N
PEX_TX14P
PEX_TX14N
PEX_RX14P
PEX_RX14N
PEX_TX15P
PEX_TX15N
PEX_RX15P
PEX_RX15N
PEX_REFCLK
PEX_REFCLK#
PEX_TSTCLK_OUT
PEX_TSTCLK_OUT#
PEX_RST
I2CA_SCL
I2CA_SDA
DACA_HSYNC
DACA_VSYNC
DACA_RED
DACA_GREEN
DACA_BLUE
DACA_IDUMP
I2CB_SCL
I2CB_SDA
DACB_HSYNC
DACB_VSYNC
DACB_RED
DACB_GREEN
DACB_BLUEXTALSSIN
XTALOUTBUFF
XTALIN
XTALOUT
IFPCTXC
IFPCTXC#
IFPCTXD0
IFPCTXD1
IFPCTXD2
IFPCTXD0#
IFPCTXD1#
IFPCTXD2#
THERMDN
THERMDP
PLLVDD
DACB_IDUMP
IFPATXC#
IFPATXC
IFPATXD0#
IFPATXD0
IFPATXD1#
IFPATXD1
IFPATXD2#
IFPATXD2
IFPATXD3#
IFPATXD3
IFPBTXC#
IFPBTXC
IFPBTXD4#
IFPBTXD4
IFPBTXD5#
IFPBTXD5
IFPBTXD6#
IFPBTXD6
IFPBTXD7#
IFPBTXD7
PLLGND
CLAMP
I2CC_SCL
I2CC_SDA
GPIO0
GPIO1
GPIO2
GPIO3
GPIO4
GPIO5
GPIO6
GPIO7
GPIO8
GPIO9
GPIO10
GPIO11
GPIO12
JTAG_TCK
JTAG_TMS
JTAG_TDI
JTAG_TDO
JTAG_TRST
GMCHEXP_RXP[0..15]6 GMCHEXP_RXN[0..15]6
GMCHEXP_TXP[0..15]6 GMCHEXP_TXN[0..15]6
CLK_PCIE_VGA2 CLK_PCIE_VGA#2
PLTRST#6,11,13,16,18,19,20
LVDS_TXLCK+ 6,10
LVDS_TXL2- 6,10
LVDS_TXL2+ 6,10
LVDS_TXL1+ 6,10
LVDS_TXL0+ 6,10
LVDS_TXL1- 6,10
LVDS_TXL0- 6,10
LVDS_TXLCK- 6,10
BLON 6,10
LCD_ON 6,10
CRTDDAT 6,10
CRTDCLK 6,10
CRTHSYNC 6,10
CRTVSYNC 6,10
VGA_BLU 6,10
VGA_RED 6,10
VGA_GRN 6,10
VGA_THERM# 15
LCD_EDIDDAT6,10 LCD_EDIDCLK6,10
LVDS_TXU1+ 6,10
LVDS_TXUCK+ 6,10
LVDS_TXUCK- 6,10
LVDS_TXU2+ 6,10
LVDS_TXU0- 6,10
LVDS_TXU0+ 6,10
LVDS_TXU1- 6,10
LVDS_TXU2- 6,10
DVI_CLK+ 6,20
DVI_CLK- 6,20
DVI_TX1- 6,20
DVI_TX2- 6,20
DVI_TX2+ 6,20
DVI_TX0+ 6,20
DVI_TX1+ 6,20
DVI_TX0- 6,20
TV_COMP 6,10
TV_Y/G 6,10
TV_C/R 6,10
TMDS_HPD 6,20
G3_VID0 24
TMDS_DDCDATA 6,20
TMDS_DDCCLK 6,20

5
5
4
4
3
3
2
2
1
1
D D
C C
B B
A A
PLACE CLOSE TO BALLS
15 mil
15 mil
PUT CLOSE VRAM
25 MIL 25 MIL
SAMSUNG 16M*16 --> AKD5JGBT509
SAMSUNG 32M*16 --> AKD5FGBT501
INFI 16M*16 --> AKD5JG-T^08
INFI 32M*16 --> AKD5FG-T^00
HYNIX 32M*16 --> AKD5FG-TW14
HYNIX 16M*16 --> AKD5JG-TW12
G72MV_MEMORY A/B/C/D
1A
27 29Wednesday, March 29, 2006
Size Document Number Rev
Date: Sheet of
FB_VREF1
FBCAL_PU_GND
FBCAL_PD_VDDQ
FB_DQ0
FB_DQ1
FB_DQ3
FB_DQ2
FB_DQ5
FB_DQ6
FB_DQ7
FB_DQ4
FB_DQ9
FB_DQ10
FB_DQ14
FB_DQ12
FB_DQ15
FB_DQ13
FB_DQ11
FB_DQ8
FB_DQ17
FB_DQ18
FB_DQ22
FB_DQ20
FB_DQ23
FB_DQ21
FB_DQ19
FB_DQ16
FB_DQ25
FB_DQ26
FB_DQ30
FB_DQ28
FB_DQ31
FB_DQ29
FB_DQ27
FB_DQ24
FB_DQ33
FB_DQ34
FB_DQ38
FB_DQ36
FB_DQ39
FB_DQ37
FB_DQ35
FB_DQ32
FB_DQ41
FB_DQ42
FB_DQ46
FB_DQ44
FB_DQ47
FB_DQ45
FB_DQ43
FB_DQ40
FB_DQ49
FB_DQ50
FB_DQ54
FB_DQ52
FB_DQ55
FB_DQ53
FB_DQ51
FB_DQ48
FB_DQ57
FB_DQ58
FB_DQ62
FB_DQ60
FB_DQ63
FB_DQ61
FB_DQ59
FB_DQ56
FB_DQM1
FB_DQM2
FB_DQM6
FB_DQM4
FB_DQM7
FB_DQM5
FB_DQM3
FB_DQM0
FB_DQS0_WP1
FB_DQS0_WP2
FB_DQS0_WP6
FB_DQS0_WP4
FB_DQS0_WP7
FB_DQS0_WP5
FB_DQS0_WP3
FB_DQS0_WP0
FB_CLK0P
FB_CLK0N
FB_CLK1N
MAVREF_A
FB_CLK1P
FBCAL_TERM_GND
FBA_PLLAVDD
FB_DQS0_RN0
FB_DQS0_RN3
FB_DQS0_RN7
FB_DQS0_RN1
FB_DQS0_RN4
FB_DQS0_RN2
FB_DQ11
FB_DQ9
FB_DQM1
FB_DQM0
FB_DQS0_WP1
FB_DQS0_WP0
FB_DQS0_RN0
FB_DQS0_RN1
FB_CLK0N
FB_CLK0P
VMA_BA1
VMA_BA0
VMA_MA0
VMA_MA1
VMA_MA2
VMA_MA3
VMA_MA4
VMA_MA5
VMA_MA6
VMA_MA7
VMA_MA8
VMA_MA9
VMA_MA10
VMA_MA11
VMA_MA9
VMA_MA1
VMA_CKE
VMA_MA0
VMA_MA3H
VMA_MA4H
VMA_MA6
VMA_BA0
VMA_RAS#
VMA_CS0#
VMA_BA1
VMA_MA3
VMA_MA5H
VMA_MA11
VMA_MA7
VMA_MA12
VMA_MA4
VMA_MA5
VMA_CAS#
VMA_MA10
VMA_MA2
VMA_WE#
VMA_MA8
VMA_WE#
VMA_CS0#
VMA_RAS#
VMA_CAS#
VMA_MA12
MAVREF_B
MAVREF_A
MAVREF_B MAVREF_B
MAVREF_A
FB_DQ30
FB_DQ28
FB_DQ29
FB_DQM3
FB_DQM2
FB_DQS0_WP2
FB_DQS0_RN3
FB_DQS0_RN2
FB_DQS0_WP3
FB_CLK0N
VMA_BA1
FB_CLK0P
VMA_BA0
VMA_CS0#
VMA_MA0
VMA_MA10
VMA_MA3
VMA_MA12
VMA_MA6
VMA_MA4
VMA_MA8
VMA_MA9
VMA_WE#
VMA_MA1
VMA_CAS#
VMA_MA7
VMA_RAS#
VMA_MA5
VMA_MA11
VMA_MA2
FB_DQ45
FB_DQ42
FB_DQ40
FB_DQM5
FB_DQM4
FB_DQS0_RN5
FB_DQS0_RN6
FB_DQS0_RN4
FB_DQS0_WP5
FB_DQS0_WP4
FB_DQS0_RN5
FB_CLK1N
FB_CLK1P
VMA_BA1
VMA_BA0
VMA_MA0
VMA_MA10
VMA_MA12
VMA_MA6
VMA_MA8
VMA_MA9
VMA_MA1
VMA_MA7
VMA_MA11
VMA_MA5H
VMA_MA4H
VMA_MA3H
VMA_MA2H
VMA_CS0#
VMA_WE#
VMA_CAS#
VMA_RAS#
FB_DQM6
FB_DQM7
FB_DQS0_RN7
FB_DQS0_RN6
FB_DQS0_WP6
FB_DQS0_WP7
VMA_MA8
VMA_CAS#
FB_CLK1P
VMA_MA1
VMA_MA4H
VMA_MA11
VMA_BA0
VMA_RAS#
VMA_MA9
VMA_MA3H
VMA_MA7
VMA_MA12
VMA_MA10
FB_CLK1N
VMA_MA2H
VMA_MA0
VMA_BA1
VMA_MA5H
VMA_WE#
VMA_CS0#
VMA_MA6
VMA_ODT
VMA_ODT
VMA_ODTVMA_ODT
VMA_ODT
VMA_CKE
VMA_MA2H
VMA_CKE VMA_CKE
VMA_CKE
FB_DQ6
FB_DQ3
FB_DQ0
FB_DQ5
FB_DQ2
FB_DQ8
FB_DQ13
FB_DQ10
FB_DQ19
FB_DQ16
FB_DQ31
FB_DQ27
FB_DQ24
FB_DQ41
FB_DQ46
FB_DQ43
FB_DQ47
FB_DQ44
FB_DQ39
FB_DQ37
FB_DQ38
FB_DQ36
FB_DQ63
FB_DQ60
FB_DQ62
FB_DQ56
FB_DQ49
FB_DQ55
FB_DQ48
FB_DQ54
FB_DQ59
FB_DQ61
FB_DQ52
FB_DQ57
FB_DQ53
FB_DQ58
FB_DQ51
FB_DQ50FB_DQ35
FB_DQ34
FB_DQ33
FB_DQ32
FB_DQ14
FB_DQ1
FB_DQ4
FB_DQ12
FB_DQ15
FB_DQ7 FB_DQ21
FB_DQ18
FB_DQ20
FB_DQ23
FB_DQ22
FB_DQ26
FB_DQ25
FB_DQ17
+1.8V
+1.8V
+1.2V
+1.8V
+1.8V
+1.8V +1.8V
+1.8V +1.8V
R788
EV^1K/F_4
R789
EV^1K/F_4
R395 EV^120/F_4
EV^.1u/16V_4
C1031
R637 *0_4
R783 EV^10K_4
EV^.1u/16V_4C516
R784
EV^1K/F_4
EV^.1u/16V_4
C1032
R72 EV^30.1/F_4
R365 EV^1K/F_4
U25C
EV^GF_GO7300
D12
E12
F12
C13
NC_0
NC_1
NC_2
NC_3
U63
EV^GDDR2
A1
A2
A3
A7
A8
A9
B1
B2
B3
B7
B8
B9
C1
C2
C3
C7
C8
C9
D1
D2
D3
D7
D8
D9
E1
E2
E3
E7
E8
E9
F1
F2
F3
F7
F8
F9
G1
G2
G3
G7
G8
G9
H1
H2
H3
H7
H8
H9
J1
J2
J3
J7
J8
J9
K2
K3
K7
K8
K9
L1
L2
L3
L7
L8
M2
M3
M7
M8
M9
N1
N2
N3
N7
N8
P2
P3
P7
P8
P9
R1
R2
R3
R7
R8
VDD1
NC1
VSS1
VSSQ1
UDQS
VDDQ1
UDQ6
VSSQ2
UDM
UDQS
VSSQ3
UDQ7
VDDQ2
UDQ1
VDDQ3
VDDQ4
UDQ0
VDDQ5
UDQ4
VSSQ4
UDQ3
UDQ2
VSSQ5
UDQ5
VDD2
NC2
VSS2
VSSQ6
LDQS
VDDQ6
LDQ6
VSSQ7
LDM
LDQS
VSSQ8
LDQ7
VDDQ7
LDQ1
VDDQ8
VDDQ9
LDQ0
VDDQ10
LDQ4
VSSQ9
LDQ3
LDQ2
VSSQ10
LDQ5
VDDL
VREF
VSS3
VSSDL
CK
VDD3
CKE
WE
RAS
CK
ODT
NC3
BA0
BA1
CAS
CS
A10
A1
A2
A0
VDD4
VSS4
A3
A5
A6
A4
A7
A9
A11
A8
VSS5
VDD5
A12
NC4
NC5
NC6
R785
EV^1K/F_4
R88 EV^40.2/F_4
R384 EV^1K/F_4
R106 EV^120/F_4
R790 EV^10K_4
Quanta Computer Inc.
PROJECT : ZR1
L17
EV^BK1608HS220_6_1A
U62
EV^GDDR2
A1
A2
A3
A7
A8
A9
B1
B2
B3
B7
B8
B9
C1
C2
C3
C7
C8
C9
D1
D2
D3
D7
D8
D9
E1
E2
E3
E7
E8
E9
F1
F2
F3
F7
F8
F9
G1
G2
G3
G7
G8
G9
H1
H2
H3
H7
H8
H9
J1
J2
J3
J7
J8
J9
K2
K3
K7
K8
K9
L1
L2
L3
L7
L8
M2
M3
M7
M8
M9
N1
N2
N3
N7
N8
P2
P3
P7
P8
P9
R1
R2
R3
R7
R8
VDD1
NC1
VSS1
VSSQ1
UDQS
VDDQ1
UDQ6
VSSQ2
UDM
UDQS
VSSQ3
UDQ7
VDDQ2
UDQ1
VDDQ3
VDDQ4
UDQ0
VDDQ5
UDQ4
VSSQ4
UDQ3
UDQ2
VSSQ5
UDQ5
VDD2
NC2
VSS2
VSSQ6
LDQS
VDDQ6
LDQ6
VSSQ7
LDM
LDQS
VSSQ8
LDQ7
VDDQ7
LDQ1
VDDQ8
VDDQ9
LDQ0
VDDQ10
LDQ4
VSSQ9
LDQ3
LDQ2
VSSQ10
LDQ5
VDDL
VREF
VSS3
VSSDL
CK
VDD3
CKE
WE
RAS
CK
ODT
NC3
BA0
BA1
CAS
CS
A10
A1
A2
A0
VDD4
VSS4
A3
A5
A6
A4
A7
A9
A11
A8
VSS5
VDD5
A12
NC4
NC5
NC6
EV^4.7u/6.3V_6
C51
EV^.01u/16V_4
C69
U59
EV^GDDR2
A1
A2
A3
A7
A8
A9
B1
B2
B3
B7
B8
B9
C1
C2
C3
C7
C8
C9
D1
D2
D3
D7
D8
D9
E1
E2
E3
E7
E8
E9
F1
F2
F3
F7
F8
F9
G1
G2
G3
G7
G8
G9
H1
H2
H3
H7
H8
H9
J1
J2
J3
J7
J8
J9
K2
K3
K7
K8
K9
L1
L2
L3
L7
L8
M2
M3
M7
M8
M9
N1
N2
N3
N7
N8
P2
P3
P7
P8
P9
R1
R2
R3
R7
R8
VDD1
NC1
VSS1
VSSQ1
UDQS
VDDQ1
UDQ6
VSSQ2
UDM
UDQS
VSSQ3
UDQ7
VDDQ2
UDQ1
VDDQ3
VDDQ4
UDQ0
VDDQ5
UDQ4
VSSQ4
UDQ3
UDQ2
VSSQ5
UDQ5
VDD2
NC2
VSS2
VSSQ6
LDQS
VDDQ6
LDQ6
VSSQ7
LDM
LDQS
VSSQ8
LDQ7
VDDQ7
LDQ1
VDDQ8
VDDQ9
LDQ0
VDDQ10
LDQ4
VSSQ9
LDQ3
LDQ2
VSSQ10
LDQ5
VDDL
VREF
VSS3
VSSDL
CK
VDD3
CKE
WE
RAS
CK
ODT
NC3
BA0
BA1
CAS
CS
A10
A1
A2
A0
VDD4
VSS4
A3
A5
A6
A4
A7
A9
A11
A8
VSS5
VDD5
A12
NC4
NC5
NC6
EV^1u/10V_4
C63
U60
EV^GDDR2
A1
A2
A3
A7
A8
A9
B1
B2
B3
B7
B8
B9
C1
C2
C3
C7
C8
C9
D1
D2
D3
D7
D8
D9
E1
E2
E3
E7
E8
E9
F1
F2
F3
F7
F8
F9
G1
G2
G3
G7
G8
G9
H1
H2
H3
H7
H8
H9
J1
J2
J3
J7
J8
J9
K2
K3
K7
K8
K9
L1
L2
L3
L7
L8
M2
M3
M7
M8
M9
N1
N2
N3
N7
N8
P2
P3
P7
P8
P9
R1
R2
R3
R7
R8
VDD1
NC1
VSS1
VSSQ1
UDQS
VDDQ1
UDQ6
VSSQ2
UDM
UDQS
VSSQ3
UDQ7
VDDQ2
UDQ1
VDDQ3
VDDQ4
UDQ0
VDDQ5
UDQ4
VSSQ4
UDQ3
UDQ2
VSSQ5
UDQ5
VDD2
NC2
VSS2
VSSQ6
LDQS
VDDQ6
LDQ6
VSSQ7
LDM
LDQS
VSSQ8
LDQ7
VDDQ7
LDQ1
VDDQ8
VDDQ9
LDQ0
VDDQ10
LDQ4
VSSQ9
LDQ3
LDQ2
VSSQ10
LDQ5
VDDL
VREF
VSS3
VSSDL
CK
VDD3
CKE
WE
RAS
CK
ODT
NC3
BA0
BA1
CAS
CS
A10
A1
A2
A0
VDD4
VSS4
A3
A5
A6
A4
A7
A9
A11
A8
VSS5
VDD5
A12
NC4
NC5
NC6
MEMORY INTERFANE A
U25B
EV^GF_GO7300
D21
F22
F20
A21
V27
W22
V22
V24
M23
M24
L24
M22
K23
N22
K22
A16
D14
D13
C15
A26
C24
B24
A24
C22
A25
B25
D23
G22
J23
E24
F23
J24
F24
G23
H24
D16
E16
D17
F18
E19
E18
D20
D19
A18
B18
A19
B19
D18
C19
C16
C18
N26
N25
R25
R26
R27
T25
T27
T26
AB23
Y24
AB24
AB22
AC24
AC22
AA23
AA22
T24
T23
R24
R23
R22
T22
N23
P24
AA24
AA27
AA26
AB25
AB26
AB27
AA25
W25
B22
D22
E21
C21
V25
W24
U24
W26
A22
E22
F21
B21
V26
W23
V23
W27
G27
D25
F26
F25
G25
J25
J27
M26
C27
C25
D24
N27
G24
J26
M27
C26
M25
D26
D27
K26
K25
K24
F27
K27
G26
B27
N24
D15
E13
H22
FB_DQM0
FB_DQM1
FB_DQM2
FB_DQM3
FB_DQM4
FB_DQM5
FB_DQM6
FB_DQM7
FB_REFCLK
FB_REFCLK#
FB_CLK0
FB_CLK1
FB_CLK#
FB_CLK1#
FB_DEBUG
FB_VREF
FB_PLLVDD
FB_PLLAVDD
FB_PLLGND
FB_DQ0
FB_DQ1
FB_DQ2
FB_DQ3
FB_DQ4
FB_DQ5
FB_DQ6
FB_DQ7
FB_DQ8
FB_DQ9
FB_DQ10
FB_DQ11
FB_DQ12
FB_DQ13
FB_DQ14
FB_DQ15
FB_DQ16
FB_DQ17
FB_DQ18
FB_DQ19
FB_DQ20
FB_DQ21
FB_DQ22
FB_DQ23
FB_DQ24
FB_DQ25
FB_DQ26
FB_DQ27
FB_DQ28
FB_DQ29
FB_DQ30
FB_DQ31
FB_DQ32
FB_DQ33
FB_DQ34
FB_DQ35
FB_DQ36
FB_DQ37
FB_DQ38
FB_DQ39
FB_DQ40
FB_DQ41
FB_DQ42
FB_DQ43
FB_DQ44
FB_DQ45
FB_DQ46
FB_DQ47
FB_DQ48
FB_DQ49
FB_DQ50
FB_DQ51
FB_DQ52
FB_DQ53
FB_DQ54
FB_DQ55
FB_DQ56
FB_DQ57
FB_DQ58
FB_DQ59
FB_DQ60
FB_DQ61
FB_DQ62
FB_DQ63
FB_DQS_WP0
FB_DQS_WP1
FB_DQS_WP2
FB_DQS_WP3
FB_DQS_WP4
FB_DQS_WP5
FB_DQS_WP6
FB_DQS_WP7
FB_DQS_RN0
FB_DQS_RN1
FB_DQS_RN2
FB_DQS_RN3
FB_DQS_RN4
FB_DQS_RN5
FB_DQS_RN6
FB_DQS_RN7
FB_CMD0
FB_CMD1
FB_CMD2
FB_CMD3
FB_CMD4
FB_CMD5
FB_CMD6
FB_CMD7
FB_CMD8
FB_CMD9
FB_CMD10
FB_CMD11
FB_CMD12
FB_CMD13
FB_CMD14
FB_CMD15
FB_CMD16
FB_CMD17
FB_CMD18
FB_CMD19
FB_CMD20
FB_CMD21
FB_CMD22
FB_CMD23
FB_CMD24
FB_CMD25
FB_CMD26
FB_CAL_PD_VDDQ
FB_CAL_PU_GND
FB_CAL_TERM_GND

5
5
4
4
3
3
2
2
1
1
D D
C C
B B
A A
1500mA
250mA
PLACE NEAR BALLS
500mA
500mA
20mA
180mA
G72MV_POWER
1A
28 29Wednesday, March 29, 2006
Size Document Number Rev
Date: Sheet of
PEX_PLL_AVDD
PEX_PLL_DVDD
+3V
PEX_PLL_AVDD
+3V
NVVDD
+1.8V
+1.8V
+3V
+1.2V
+1.2V
+1.2V
+1.2V
EV^1u/10V_4
C166
EV^.022u/16V_4
C79
EV^4.7u/6.3V_6
C875
EV^4.7u/6.3V_6
C183
EV^.1u/16V_4
C95
EV^4.7u/6.3V_6
C97
EV^.1u/16V_4
C100
L27 EV^10uH_8
EV^.1u/16V_4
C90
EV^.1u/16V_4
C70
EV^.1u/16V_4
C167
EV^.47u/6.3V_4
C84
EV^.022u/16V_4
C91
EV^10u/6.3V_6
C113
EV^.47u/6.3V_4
C148
EV^.47u/6.3V_4
C145
EV^.022u/16V_4
C103
EV^.1u/16V_4
C1155
EV^.1u/16V_4
C101
EV^.01u/16V_4
C119
EV^.1u/16V_4
C120
EV^.01u/16V_4
C112
EV^.1u/16V_4
C164
EV^.1u/16V_4
C106
EV^.01u/16V_4
C172
EV^.01u/16V_4
C169
EV^.1u/16V_4
C108
EV^.01u/16V_4
C141
EV^4.7u/6.3V_6
C144
EV^1u/10V_4
C159
EV^.1u/16V_4
C76
EV^1u/10V_4
C1154
EV^.47u/6.3V_4
C83
EV^4.7u/6.3V_6
C161
EV^.1u/16V_4
C174
EV^.1u/16V_4
C93
EV^.1u/16V_4
C1153
EV^.1u/16V_4
C92
EV^4.7u/6.3V_6
C162
EV^.1u/16V_4
C71
EV^.1u/16V_4
C173
EV^4.7u/6.3V_6
C109
EV^1u/10V_4
C154
EV^.47u/6.3V_4
C104
EV^1u/10V_4
C160
L32 EV^10uH_8
EV^.47u/6.3V_4
C131
POWER
U25D
EV^GF_GO7300
AB10
AB11
AB14
AB15
W17
W18
AB7
AA4
AB5
AB6
AB8
AB9
AC9
AC11
AB12
AC12
AB13
J9
M9
N9
R9
T9
J10
J11
M11
N11
R11
T11
L12
M12
T12
U12
L13
M13
T13
U13
W13
M14
T14
L15
M15
T15
U15
W15
L16
M16
T16
U16
W16
M17
N17
R17
T17
W9
W10
W11
W12
J12
F13
J13
F14
J15
J16
F6
G6
J6
Y6
AA5
K5
K6
L6
J5
J4
AB20
AB21
AB16
AC16
AB17
AC17
AB18
AB19
AC19
AC20
E15
F15
F16
J17
J18
L19
N19
R19
U19
W19
F17
F19
J19
M19
T19
J22
L22
P22
U22
Y22
AA6
M3
PEX_IOVDD0
PEX_IOVDD1
PEX_IOVDD2
PEX_IOVDD3
PEX_IOVDD4
PEX_IOVDD5
PEX_IOVDDQ3
PEX_IOVDDQ0
PEX_IOVDDQ1
PEX_IOVDDQ2
PEX_IOVDDQ4
PEX_IOVDDQ5
PEX_IOVDDQ6
PEX_IOVDDQ7
PEX_IOVDDQ8
PEX_IOVDDQ9
PEX_IOVDDQ10
VDD0
VDD1
VDD2
VDD3
VDD4
VDD5
VDD6
VDD7
VDD8
VDD9
VDD10
VDD11
VDD12
VDD13
VDD14
VDD15
VDD16
VDD17
VDD18
VDD19
VDD20
VDD21
VDD22
VDD23
VDD24
VDD25
VDD26
VDD27
VDD28
VDD29
VDD30
VDD31
VDD32
VDD33
VDD34
VDD35
VDD_LP0
VDD_LP1
VDD_LP2
VDD_LP3
VDD33_0
VDD33_1
VDD33_2
VDD33_3
VDD33_4
VDD33_5
MIOA_VDDQ0
MIOA_VDDQ1
MIOA_VDDQ2
PEX_PLLAVDD
PEX_PLLDVDD
MIOB_VDDQ0
MIOB_VDDQ1
MIOB_VDDQ2
MIOBCAL_PD_VDDQ
MIOB_VREF
PEX_IOVDD6
PEX_IOVDD7
PEX_IOVDDQ11
PEX_IOVDDQ12
PEX_IOVDDQ13
PEX_IOVDDQ14
PEX_IOVDDQ15
PEX_IOVDDQ16
PEX_IOVDDQ17
PEX_IOVDDQ18
FB_VTT0
FB_VTT1
FB_VTT2
FB_VTT3
FB_VTT4
FB_VTT5
FB_VTT6
FB_VTT7
FB_VTT8
FB_VTT9
FB_VDDQ0
FB_VDDQ1
FB_VDDQ2
FB_VDDQ3
FB_VDDQ4
FB_VDDQ5
FB_VDDQ6
FB_VDDQ7
FB_VDDQ8
FB_VDDQ9
PEX_PLLGND
MIOBCAL_PU_GND
EV^.1u/16V_4
C88
EV^.1u/16V_4
C121
EV^1u/10V_4
C96
EV^10u/6.3V_6
C102
EV^.47u/6.3V_4
C122
EV^10u/6.3V_6
C158
EV^.1u/16V_4
C123
EV^.1u/16V_4
C876
EV^1u/10V_4
C188
EV^.1u/16V_4
C87
EV^4.7u/6.3V_6
C80
Quanta Computer Inc.
PROJECT : ZR1

5
5
4
4
3
3
2
2
1
1
D D
C C
B B
A A
PCI_DEVID_1
PCI_DEVID_0
CRYSTAL_1
CRYSTAL_0
RAM_CFG_3
RAM_CFG_2
RAM_CFG_1
RAM_CFG_0
SUB_VENDOR
3GIO_PADCFG_LUT_ADR0
PEX_PLL_EN_TERM
Mobile_Mode
PCI_DEVID_3
PCI_DEVID_2
MIOBD1
LOW
FUNCTION
LOW
MIOAD1
HI
MIOBD7
3GIO_PADCFG_LUT_ADR1
HI
HI
RAMCFG1
HI
0 : ENABLE PCI-E PLL TERMINATION
0000 : 16M X 16 X 4 , 128M Elpida
G7X SETTING
HIMIOBD6
PCI_DEVID3
HI
CRYSTAL1
00 : 13.5MHz
HI
LOW
USER0
PCI_DEVID0 MIOBD4
MIOBD5
RAMCFG0
USER_STRAP[3::0] 1111 //Panel ID strap
MIOBD9
PEX_PLL_EN_TERM MIOAD0
RAMCFG2
3GIO_PADCFG_LUT_ADR2
HI
USER1
3GIO_PADCFG_LUT_ADR0
PCI_DEVID1
Mobile_Mode
LOW
LOW
USER2
HI
RAMCFG3
MIOAD6
MIOBD2
USER3
HI
MIOBD0
SUB_VENDOR
LOW
HI
HI
CRYSTAL0
MIOAD2
MIOAD3
MIOAD4
MIOAD5
MIOBD3
MIOBD11
PCI_DEVID2
LOW
LOW: BIOS NOT PRESENT ( VBIOS in SBIOS )
MOBILE GPIO : 0 : GPIO PULL DOWN
MIOBD8
IFPA & IFPB ARE FOR LVDS INTERFACE
IFPC IS FOR DVO
INTERFACE
DACB FOR TV
DACA FOR CRT
HI : BIOS PRESENT
01 : 14.31818MHz
10 : 27.0MHz
LOW
1 : DISABLE PCI-E PLL TERMINATION
1 : MOBILE
0 : DESKTOP
MOBILE GPIO : 1 : GPIO FLOAT
MIOBD8
MIOBD9
00 : G72M
20mil / 40mA
20mil / 140mA
20mil / 260mA
G72M-V0111 G72M
PCI DEVICE
PCI_DEVICE[3:0]
1000
DESCRIPTION
RAMCFG[3210]
20mil / 140mA
20mil / 40mA
20mil / 120mA
10K for NO TV
10K for NO DVO
10K for NO DVO
0001 : 16M X 16 X 4 , 128M SamSung
0010 : 16M X 16 X 4 , 128M Infineon
0011 : 16M X 16 X 4 , 128M Hynix
0101 : 32M X 16 X 4 , 256M SamSung
0110 : 32M X 16 X 4 , 256M Infineon
0111 : 32M X 16 X 4 , 256M Hynix
HDCP ROM
G72MV_STRAP/MISC
1A
29 29Wednesday, March 29, 2006
Size Document Number Rev
Date: Sheet of
DACA_VREF
IFPAB_PLLVDD
IFPAB_IOVDD
MIOBD8
MIOAD1
MIOAD0
MIOAD6
MIOBD9
MIOBD7
MIOBD0
MIOBD1
MIOBD6
DACA_RSET
DACA_VREF
DACA_VDD
DACB_VDD
IFPAB_PLLVDD
IFPAB_IOVDD
IFPAB_RSET
IFPAB_IOVDD
MIOBD9
MIOBD0
MIOBD8
MIOBD4
MIOBD1
MIOBD7
MIOBD6
MIOBD11
MIOBD3
MIOBD5
MIOAD8
MIOAD6
MIOAD0
MIOAD1
MIOAD9
MIOA_HSYNC
TESTMODE
IFPC_PLLVDD
IFPC_IOVDD
MIOBD11
MIOBD3
MIOBD4
MIOBD5
MIOB_CLKIN
DACA_RSET
DACA_VDD
DACB_RSET
DACB_VREF
DACB_VDD
DACB_VREF
DACB_RSET
IFPC_RSET
IFPC_PLLVDD
IFPC_IOVDD
G72_N1
HDCP_SCL
HDCP_SDA
HDCP_SCL
HDCP_SDA
+3V
+3V
+2.5V
+1.8V
+3V
+2.5V
+3V
+3V
+3V
EV^470p_4
C157
R405 EV^2.2K_4
EDV^4700p_4
C1039
R902 EV^10K_4
DACA
DACB
IFPAB
IFPC
MIOB
LVDS
DVI
MIOA
U25E
EV^GF_GO7300
AE2
AB4
AD3
F8
E7
D6
W4
Y4
U6
V6
V5
N6
G2
G3
J2
J1
K4
K1
M2
M1
N1
N2
N3
R3
F1
G4
K2
D1
D3
A2
B3
A3
D4
A4
B4
B6
P4
C6
G5
V4
C4
C7
B7
A6
F7
A7
D7
AC8
M5
J3
M4
M6
L4
G1
F2
K3
R2
F3
D2
DACA_VDD
DACA_VREF
DACA_RSET
DACB_VDD
DACB_VREF
DACB_RSET
IFPA_IOVDD
IFPB_IOVDD
IFPAB_RSET
IFPAB_PLLGND
IFPAB_PLLVDD
IFPAB_VPROBE
MIOBD0
MIOBD1
MIOBD2
MIOBD3
MIOBD4
MIOBD5
MIOBD6
MIOBD7
MIOBD8
MIOBD9
MIOBD10
MIOBD11
MIOB_VSYNC
MIOB_HSYNC
MIOB_CLKOUT
ROMCS
ROM_SO
MIOAD0
MIOAD1
MIOAD2
MIOAD3
MIOAD4
MIOAD5
MIOAD6
MIOAD7
MIOAD8
MIOAD9
MIOAD10
MIOA_HSYNC
I2CH_SCL
I2CH_SDA
BUFRST
STEREO
SWAPRDY_A
TESTMODE
GND
IFPC_VPROBE
IFPC_RSET
IFPC_PLLVDD
IFPC_PLLGND
IFPC_IOVDD
MIOB_DE
MIOB_CTL3
MIOB_CLKOUT#
MIOB_CLKIN
ROM_SI
ROM_SCLK
EV^TV^4.7u/6.3V_6
C1033
EDV^4700p_4
C1043
EV^4.7u/6.3V_6
C189
EV^.1u/16V_4
C1156
R372 *2.2K_4
R76 EV^10K_4
G
SD
Q54
EDV^SI2305DS
32
1
L108
EV^BK1608HS220_6_1A
R910
EV^10K_4
R663 EV^10K_4
R387 EV^2.2K_4
R911
EV^10K_4
EV^TV^4700p_4
C1034
R657 EV^2.2K_4
EV^4.7u/6.3V_6
C114
R397 EV^10K_4
R404 EV^2.2K_4
EDV^4.7u/6.3V_6
C1041
R413 *2.2K_4
R374 EV^2.2K_4
R406 EV^2.2K_4
Quanta Computer Inc.
PROJECT : ZR1
R795
EDV^10K_4
EDV^470p_4
C1044
R371 EV^2.2K_4
EV^TV^470p_4
C1035
EDV^470p_4
C1040
EV^4700p_4
C181
L33
EV^BK1608HS220_6_1A
R794
*0_6
R116 EV^1K_4
EV^470p_4
C178
R415 *2.2K_4
EV^4700p_4
C139
R662 EV^10K_4
EDV^4.7u/6.3V_6
C1038
R899 EV^10K_4
EV^.01u/16V_4
C156
R792
EV^TV^124/F_4
EV^4700p_4
C118
L109
EDV^BK1608HS220_6_1A
Q55
EDV^2N7002
3
2
1
EDV^4.7u/6.3V_6
C1042
R900 EV^10K_4
EV^470p_4
C142
EV^TV^.01u/16V_4
C1036
EV^10u/6.3V_6
C171
U77
*AT88SC0808C
1
2
34
5
6
7
8
NC1
NC2
NC3 GND
SDA
SCL
NC4
VCC
R414 *10K_4
L110
EDV^BK1608HS220_6_1A
R661 EV^10K_4
R901 EV^10K_4
R118
EV^124/F_4
L30
EV^BK1608HS220_6_1A
R400 EV^2.2K_4
L107
EV^TV^BK1608HS220_6_1A
R102 EV^1K_4
VGA_PWRGD19,24
