L S3 Schematic V2591
User Manual: parallax -
Open the PDF directly: View PDF
.
Page Count: 20
- 10858B_Front_PCB Sheet 1
- 10858B_Front_PCB Sheet 2
- 10858B_Front_PCB Sheet 3
- 10858B_Front_PCB Sheet 4
- 10858B_Front_PCB Sheet 5
- 10858B_Front_PCB Sheet 6
- 10858B_Front_PCB Sheet 7
- 10861B_Back_PCB Sheet 1
- 10861B_Back_PCB Sheet 2
- 10861B_Back_PCB Sheet 3
- 10861B_Back_PCB Sheet 4
- 10719C_Top_PCB Sheet 1
- 10754B_Idler_PCB Sheet 1
- S3_Cabling_Diagram Sheet 1
- 10863A_Battery_Wire Sheet 1
- 10247G_Line_Sensor_Wire Sheet 1
- 10248C_Speaker_Wire Sheet 1
- 10268E_Motor_Wire Sheet 1
- 10721A_Top_PCB_Wire Sheet 1
- 10877B_Ribbon_Cable Sheet 1

P0
P1
P2
P3
P4
P5
P6
P7
P8
P9
P10
P11
P12
P13
P14
P15
P16
P17
P18
P19
P20
P21
P22
P23
P24
P25
P26
P27
P28-SCL
P29-SDA
P30-TX
P31-RX
BOE
RES
XI
XO
928-P8X32A-Q44
41
42
43
44
1
2
3
4
9
10
11
12
13
14
15
16
19
20
21
22
23
24
25
26
31
32
33
34
35
36
37
38
6
7
28
29
U21
SIZE
SHEET OFDRAWN BY
A
PROJECT
DWG
Scribbler3
10858B_Front_PCB
1 7
X4X2X1
X6
3V3
X5
5.00MHz
Y1
TP1 TP2
TP35
3V3
Right_Enc_Dig
Left_Enc_Dig
Serial_Prop_Tx
Serial_Prop_Rx
Speaker
Obs_Tx_Right
Obs_Tx_Left
LED_Clk
Prop_Reset
SCL
SDA
P1
P5
P4
P3
P2
P0
Mic_ADC_Out
LED_Data
Mux3
Idler_Tx
Push
Mot_Left_PWM
Mot_Left_Dir
Obs_Rx
Mic_ADC_In
Mux0
Mux2
Mux1
Mux_ADC_In
Mux_ADC_Out
Mot_Right_Dir
Mot_Right_PWM
S3 Robot Electrical Schematics
Designer: Ben Wirz
Element Products, Inc.
http://www.elementinc.com/
Copyright(c) 2015 Element Products, Inc. & Parallax, Inc.
This schematic is released under the Creative Commons
Attribution License. (www.creativecommons.org)
Propeller Processor Mounting Holes
Program & User EEPROM
Subversion Rev: 2591
B. WIRZ
U6
5
1
7
3
26 SCL A1
A2
WP
A0
SDA
512 Kb
R33
10K
R35
10K
TP20
Y1
A
S
Y0
10707-1G18
S
I0
I1 Y
10707-1G157
3V3
U3
U4
TP18
TP39
R9
100K
TP12
TP38
TP40
SW1
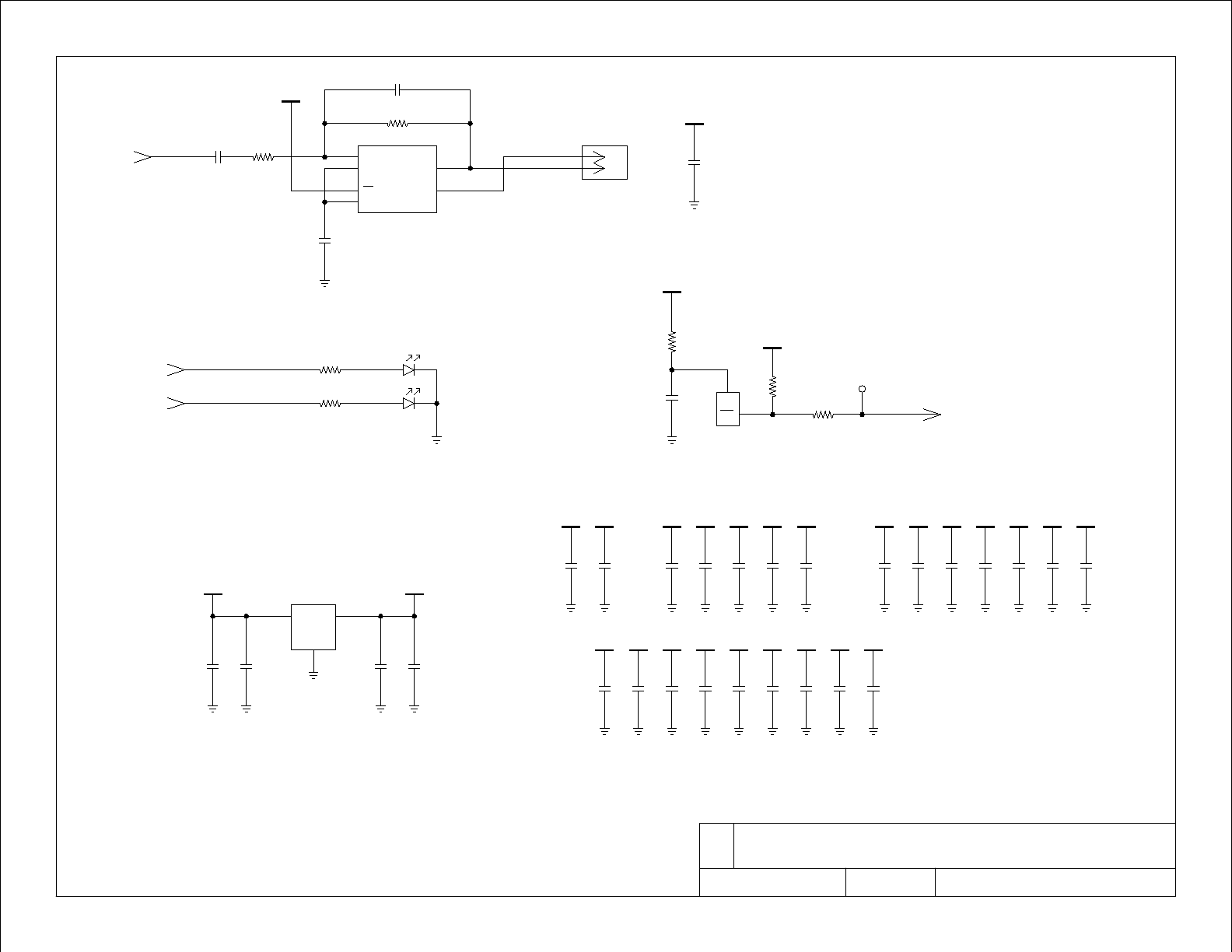
XBEE Wi-Fi Add-On Socket
Serial Port Data Mux
Commissioning Switch
Prop_Reset
Serial_USB_Rx
Serial_XBEE_Rx
USB_Host_Detect
Serial_XBEE_Rx
Serial_Prop_Tx
Serial_XBEE_Tx
Serial_XBEE_Tx
Serial_USB_Tx
USB_Host_Detect
Associate
CB
10K
R30 R46
100K
736-9P5MM-160GF
J1
10
8
1
3
2
4
7
6
9
5
RESET
DIO8/DTR
DIO10
DIO11
DIO12
DIO13/TX
DIO14/RX
3V3
NC
GND
10869A
J2
14
13
12
16
15
11
17
18
19
20
DIO0/CB
DIO1
DIO2
DIO3
DIO4
DIO5/ASSOC
DIO6/RTS
DIO7/CTS
DIO9
NC
10869B
3V3
Serial_Prop_Rx
330
R32
3V3
100K
R54
R56
DNI
3V3
USB_Host_Detect
Q1
R55
10K
10nF
C54
XBEE_DIO2
D13
BA
RA
BC
RC
765-BLU-RED-CFA
Blue / Red
R8
330
Associate
R57
330
5V0
Hacker_OC
Associate & Hacker Over Current LED
3V3
10pF
C58

SIZE
SHEET OFDRAWN BY
A
PROJECT
DWG
Scribbler32
10858B_Front_PCB
7
3V3
U20
U20
100nF
C22
3V3 3V3
C77
DNI
3V3
TP9
TP13 TP14
TP15
TP16
TP22 TP33
TP34
Right_Enc_Dig
Left_Enc_Dig
Serial_USB_Tx
Serial_USB_Rx
LED_Clk
Prop_Reset
Mic_ADC_Out
LED_Data
Idler_Tx
Push
Mic_ADC_In
Idler_Rx_Ang
Mic_Ang
Back Board Connector
Back Board Ribbon
Cable Connector
Microphone Sigma Delta ADC
Encoder Schmitt Trigger Buffer
B. WIRZ
5V0
C72
1nF
C71
1nF
C70
1nF
C69
1nF
C76
1nF
C75
1nF
C85
1nF
C86
1nF
R7
22K
R12
22K
R13
22K
R24
100K
R11
330
R10
330
VSYS
TP5
SCL
SDA
P6
1
19
3
5
7
9
11
13
15
17
2
20
4
6
8
10
12
14
16
18
23
21
24
22
608-24
Left_Enc_Ang
Right_Enc_Ang
USB_Host_Detect
3V3
22K
R53

SIZE
SHEET OFDRAWN BY
A
PROJECT
DWG
73
10858B_Front_PCB
Scribbler3
AIN1
AIN2
PWMA
AO12
AO21
AO11
AO22
STBY
BO12
BO21
BO11
BO22
BIN1
BIN2
PWMB
10705
23
22
21
U1
15
16
17
8
11
7
12
109
1413 24
19
4
6
1
3
5
2
DNI
C30
2
1
623-2M
P7
DNI
C32R36
DNI
3V3
3V3
U19
2
1
P5
623-2M
TP6
-
+
10439-SON
U7
4
3
2
1
8
9V0
TP36
TP37 U19
-
+
10439-SON
U7
4
5
6
7
8
DNI
R21
TP7
TP10
TP4
Mot_Left_PWM
Mot_Left_Dir
Mot_Right_Dir
Mot_Right_PWM
Mot_I_Ang
Left Motor
Motor Driver Bridge
Right Motor
Motor Current Measurement Amp
B. WIRZ
C4
1uF
R50
47K
R31
10K
R28
220K
R29
0.1
3V3
+
470uF
9V0
C46
9V0 9V0
1uF
C2
1uF
C27
TP3
+
470uF
VSYS
9V0
EN
VIN SW2
CLRES
SW1
FB
SS
COMP
10868
10uH
313-100
C21
3
87
9
6
2
10
1
U12
R40
71.5K
R41
11.5K
R44
14K
470nF
C6
C10
1uF10uF
C41
R51
1
10uF
C42
D12
L2
Motor Driver Boost Switching Regulator
Vout = 9.0V @ 900mA (max)
C35
10uF
VSYS
C34
1nF
VSYS
Prop_Reset
Prop_Reset
C13
10uF
C33
10pF
C9
10nF
10uF
C14
10uF
C44
R39
71.5K
VSYS
10uF
C63
VSYS
10uF
C67

SIZE
SHEET OFDRAWN BY
A
PROJECT
DWG
Scribbler3
10858B_Front_PCB
4 7
5V0
2
1
623-2M
P1
3V3
3V3
D3
D4
TP24
BYPASS
SD
IN+
IN-
VO1
VO2
10708-SSOP
U2
8
5
4
3
1
2
5V0
Speaker
Obs_Tx_Right
Obs_Tx_Left
Obs_Rx
Obstacle IR Detector
Obstacle Emitter Right
Obstacle Emitter Left
Speaker Amplifer
B. WIRZ
C49
1uF
C39
100nF
C38
1nF
R5
22K
R38
22K
R47
DNI
R42
100
R61
1K
R19
182
R20
182
C92
10uF
C36
10uF
Obstacle IR Emitters
3V3
Vout: 3.3 Vdc @ 500mA Max
LDO Linear Regulator
10uF
C17
10uF
C24
1uF
C1
1uF
C16
+
100uF
5V0 5V05V0 5V05V0 5V0 5V0
C29
1uF
C28
1uF
C23
1uF
C43
1uF
C40
10nF
C52
10nF
C64
3V3 3V33V3 3V3 3V33V33V3
1uF
C68
1uF
C47
10nF
C59
10nF
C65
10nF
C50
10nF
C53
10nF
C48
3V3 3V33V3 3V33V3 3V33V3
1nF
C80
1nF
C81
1nF
C82
1nF
C83
1nF
C84
1nF
C57
1nF
C51
3V3 Power Supply
U5
Vin Vout
Gnd
3.3V
10808-3V3
5V0
C8
+
100uF
3V3
C37
10uF
3V3
U15
OUT
VCC
38kHz

4
3
2
1
623-4M
P2
U18
5V0
E
S0
S1
S2
Z
Y0
Y1
Y2
Y3
Y4
Y5
Y6
Y7
10706-SON-HCT
U8
4
2
5
1
12
15
14
13
3
9
10
11
6
3V3
3V3
E
S0
S1
S2
Z
Y0
Y1
Y2
Y3
Y4
Y5
Y6
Y7
10706-SON-HCT
U9
4
2
5
1
12
15
14
13
3
9
10
11
6
3V3
U18
TP25 TP26 TP27
TP28
5V0
Mux3
Mux3
Mux0
Mux0
Mux2
Mux2
Mux1
Mux1
Mux_ADC_In
Mux_ADC_Out
Idler_Rx_Ang
Mot_I_Ang
Light_Right_Ang
Light_Center_Ang
Light_Left_Ang
Line_Left_Ang
Line_Right_Ang
Ang1
Ang0
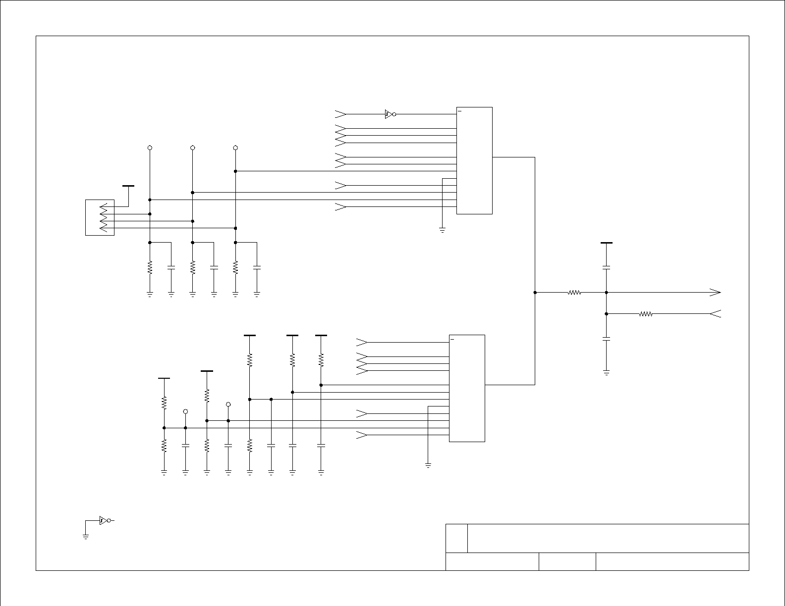
Top PCB
Light Sensors
16 Channel Sigma Delta ADC
Mux[3:0] = 0b0XXX
Mux[3:0] = 0b1XXX
16:1 Analog Mux
Sigma Delta ADC
R6
270K
R25
100K
R14
3.3K
R15
3.3K
R18
3.3K
R45
3.3K
R43
3.3K
R49
3.3K
R77
22K
R78
22K
R79
22K
C20
100nF
C90
100nF
C66
100nF
C87
100nF
C25
1nF
C19
1nF
C45
1uF
C55
1uF
C56
1uF
VSYS
9V0
TP8
C7
100nF
R16
3.3K
BAT_V_Ang
R26
10K
SIZE
SHEET OFDRAWN BY
A
PROJECT
DWG
Scribbler3
10858B_Front_PCB
B. WIRZ 5 7

10707-1G11
U22
3V3
-
+
10439-SON
U11
4
3
2
1
8
-
+
10439-SON
U11
4
5
6
7
8
SIZE
SHEET OFDRAWN BY
A
PROJECT
DWG
Scribbler36 7
10858B_Front_PCB
4
3
2
1
623-4M
P4
3V3
4
3
2
1
623-4M
P3
Q6
TP29
TP30
TP31
TP32
Mux3
Mux2
Mux1
Line_Left_Ang
Line_Right_Ang
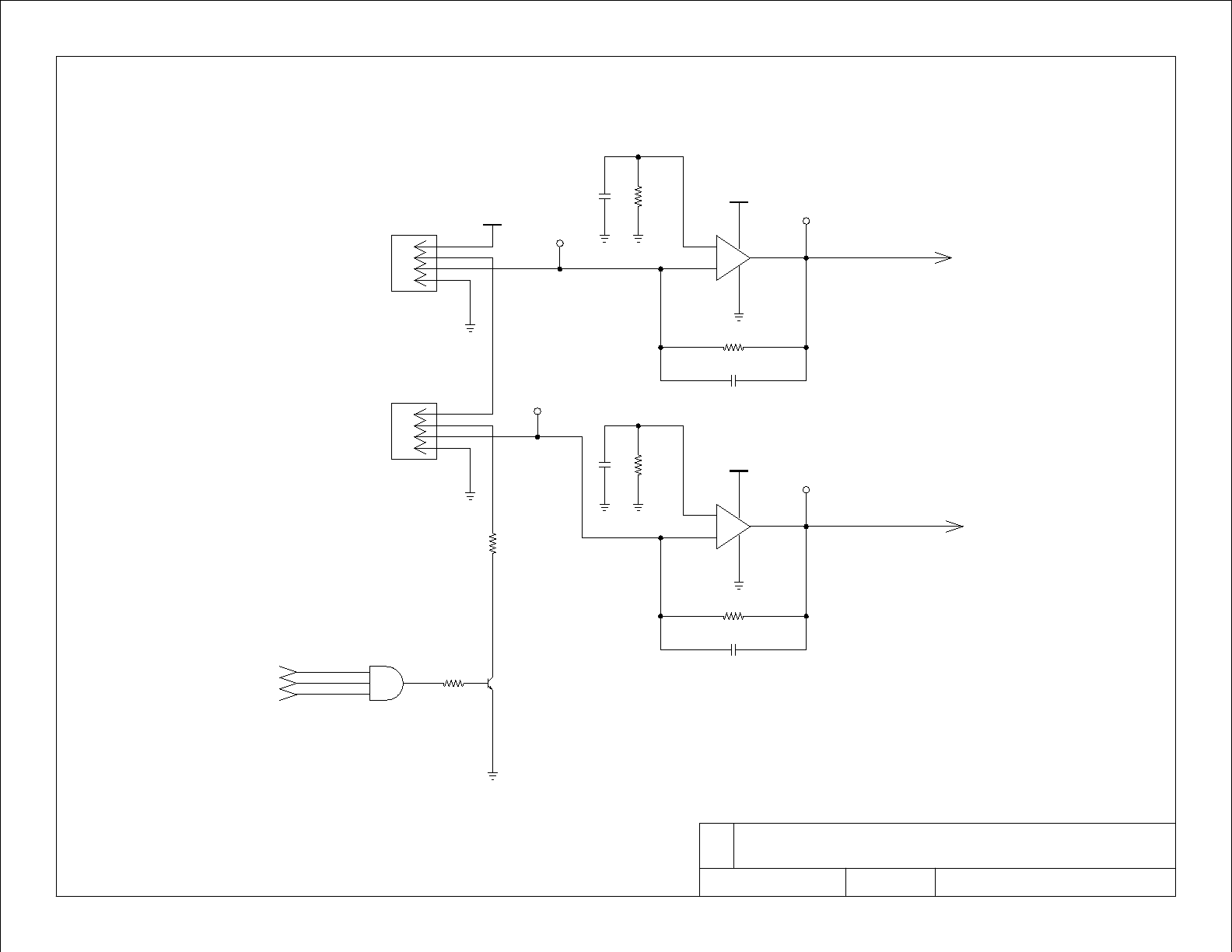
Left Line
Follow Sensor
Follow Sensor
Right Line
Line Follow Sensor Interface
Enabled Mux[3:0] = 0b111X
Photo Diode Amp
B. WIRZ
5V0
C60
10nF
C61
10nF
C26
100pF
R48
1K
R17
110K
R27
110K
R23
110K
R22
110K
R52
51.1
100pF
C31

SIZE
SHEET OFDRAWN BY
A
PROJECT
DWG
Scribbler3
10858B_Front_PCB
7 7
C1
A1
B1
C2
A2
B2
C3
A3
B3
C4
A4
B4
C5
A5
B5
C6
A6
B6
C7
A7
B7
C8
A8
B8
6007-03-08-850
P8
P1
P5
P4
P0
Ang1
Ang0
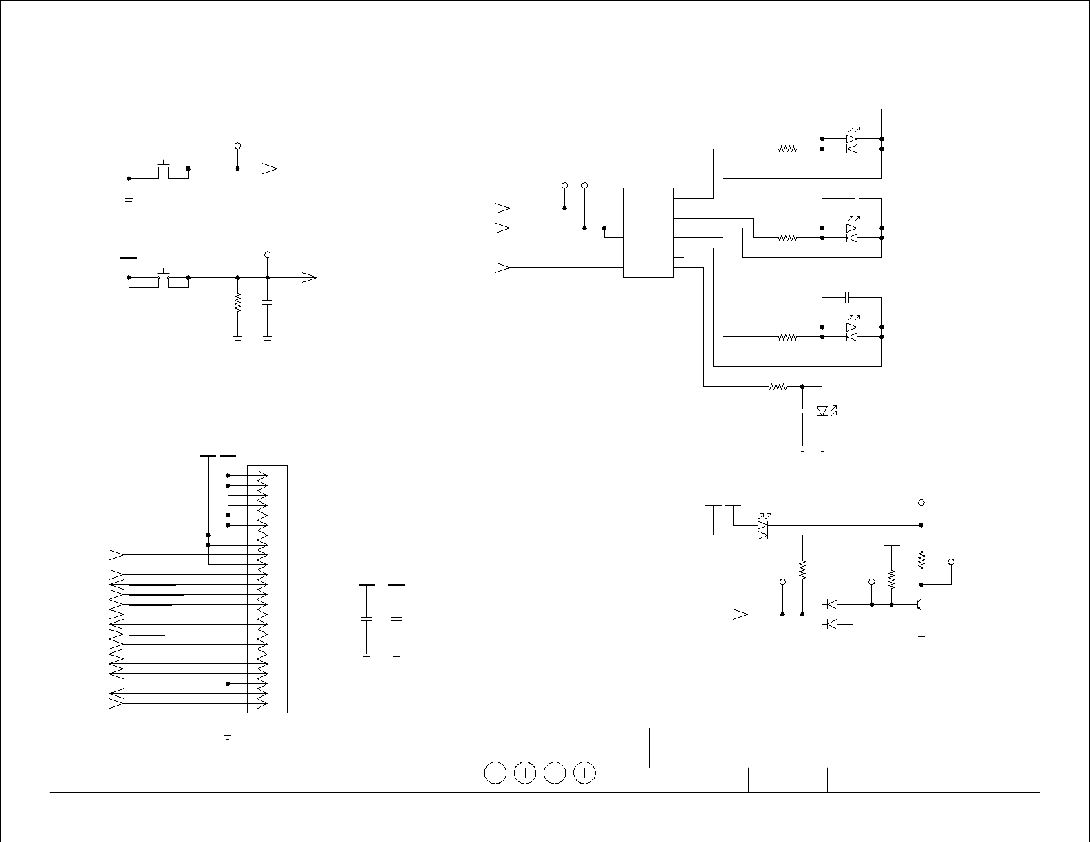
Hacker Port
Hacker Port Interface
B. WIRZ
5V0
R1
330
R2
330
R3
330
P2
R4
330
P3
R34
330
R37
330
D1
3.0V
D2
3.0V
D5
3.0V
D6
3.0V
D7
3.0V
D8
3.0V
308-R400-I402
L1
L3
308-R400-I402
1nF
C11
1nF
C12
Hacker_3V3
3V3
+
470uF
C18
Hacker_5V0
GND
5V03V3
P5
P3
P4
P2
P1
P0
A1
A0
Analog Digitial IO
D10
4.7V
D11
4.7V
120mA
1uF
C3
1uF
C5
10uF
C15
U10
Vin
EN
Vout
FLG
10893
Hacker_OC
Hacker Port 5V OC Protection & Power Switch
Prop_Reset
C62
1nF

SIZE
SHEET OFDRAWN BY
A
PROJECT
DWG
1 4
10861B_Back_PCB
Scribbler3
5V0
730-R-BLU
SW2
X1 X2 X3 X4
LED_Data
Prop_Reset
LED_Clk
Left_Enc_Ang
Right_Enc_Ang
Idler_Rx_Ang
Mic_Ang
Idler_Tx
Serial_USB_Rx
Serial_USB_Tx
Push
User Push Button Switch
Back PCB
Main Board Ribbon Cable
SCL
SDA
B. WIRZ
Push
VSYS
Soft Power Push Button Switch
SW1
730-R-RED
VBATT
PWR_SW
USB_Host_Detect
C31
100nF
TP5
TP1
5V0
4.7uF
C5
5V0
C34
10nF
Q0
Q1
Q2
Q3
Q4
Q5
Q6
Q7
SDA
SDB
CLR
CLK
10746-SON-HCT
10nF
10nF
10nF
GA
RA
GC
RC
765-GRN-RED-CFA
Green/Red
GA
RA
GC
RC
765-GRN-RED-CFA
Green/Red
GA
RA
GC
RC
765-GRN-RED-CFA
Green/Red
8
9
2
1
13
12
11
10
6
5
4
3
U1
C18
C20
C19
LED_Data
Prop_Reset
LED_Clk
Bi-Color & Blue User LED Driver
Right User LED
Left User LED
Center User LED
Power On & Low Battery Indicator
R3
470
R6
470
R4
470
702-BLUA
D4
Blue Clear Lens
C6
10nF
R14
680
D2
D1
D3
TP11 TP12
VSYS 5V0
5V0
BA
RA
BC
RC
765-BLU-RED-CFA
Blue / Red
Q3
Power & Charge Status LED's
Charging Active - Solid Red
Charge Fault - Alternate Blue / Red
Power On / Charging Inactive - Solid Blue
Power Off - Both LED's Off
2.2K
R24
2.2K
R28
47K
R34
STAT
D5
TP19
TP21
TP22
(Propeller Controlled)
(Hardware Controlled)
LED Height 0.55mm (max)
P1
1
19
3
5
7
9
11
13
15
17
2
20
4
6
8
10
12
14
16
18
23
21
24
22
D7
TP18
R23
47K

SIZE
SHEET OFDRAWN BY
A
PROJECT
DWG
10861B_Back_PCB
2 4 Scribbler3B. WIRZ
VCC
RESET
TXD
VCCIO
CTS
RTS
3V3OUT
RXD
USBDP
USBDM
CBUS3
CBUS2
CBUS1
CBUS0
RI
DCD
DSR
DTR
10865
VBUSVBUS
VBUS
DP_CON
DM_CON
GOOD_BAT
DP_HOST
DM_HOST
SW_OPEN
CHG_AL
CHG_DET
VBUS
10864
VBUS
VBUS
VBUS
VBUS
U7
1
7
8
5
18
17
10
19
12
11
4
13
2
9
3
20
14
15
C32
100nF
C26
4.7uF
U5
9
10
4
1
2
3
5
8
7
100nF
C29
R9
2.2
R10
2.2
R11
2.2
C27
33pF
C28
33pF
R30
10K
Q1
R15
18
R31
18
R17
470K R35
DNI
100nF
C9
270
R32
USB Protection, Data Switch & Serial Converter
Place 2x @ U7 Pin #1
USB Data Swtich
USB UART
Place @ U5 Pin #9
NC
NC
NC
NC
NC
NC
NC
NC
NC
USB Rx & Tx LED's
USB_ESD_DM
USB_ESD_DP
Serial_USB_Tx
Serial_USB_Rx
DTR
Prop_Reset
TX_LED
USB_Host_Detect
RX_LED R25
270
D6
GA
YA
GC
YC
765-GRN-YLW-CFA
Green/Yellow
TP4
TP6
TP7
TP8
TP9 TP10
USB_SW_DM
USB_SW_DP
10nF
VBUS
GND
ID
D+
D-
VBUS
10876
D1A
D0A
D1B
D0B
VCC
10866
C25
308-R400-I402
L3
100nF
C22 C15
4.7uF
USB ESD ProtectionMicro USB Connector
USB_CON_DM
USB_CON_DP
USB_ESD_DM
USB_ESD_DP
P5
3
1
4
6
5
U8
TP17
L1
308-R400-I402
AC Short USB Shield to Digital Gnd
C30
10nF

SIZE
SHEET OFDRAWN BY
A
PROJECT
DWG
Scribbler3
10861B_Back_PCB
B. WIRZ 3 4
4
3
2
1-
+
10439-SON
5V0
4
3
2
1
P4 8
1
2
3
4
U4
P3
1MEG
R2
1MEG
R1
10nF
C3
33pF
C2
Idler_Rx_Ang
Idler_Tx_Drv
Photo Diode Amp
Idler Wheel Break Beam Sensor
-
+
10439-SON
1.0K
22K
22K
100K
M
10747
100K
2.2K
100K
2.2K
U4
4
5
6
7
8
R20
R33
R18
R7
M1
R12
R19
R16
R21
Mic_Ang
Microphone Pre-Amp
C11
4.7uF
C38
10nF
C39
10nF
Q2
TP25 TP20
Idler_Tx
Idler LED Driver
1K
R66
10K
R26
R29
130
4.7uF
C1
4.7uF
C4
4.7uF
C7
4.7uF
C8
C14
220pF
C16
100nF
5V0
5V0
5V0
5V0
5V0 5V0 5V0
TP26 TP27
TP28
5V0
U2 U3
Left_Enc_AngRight_Enc_Ang
Motor Break Beam Encoders
100
R13
TP2 TP3

SIZE
SHEET OFDRAWN BY
A
PROJECT
DWG
Scribbler3
10861B_Back_PCB
B. WIRZ 4 4
U6
4
7
6
22
21
20
19
13
14
11
1
24
16
23
10
3
9 15
2
8
12
5SCL
QON
OTG
D+
SYS0CE
D-
ILIM
PMID
SYS1
VBUS1
VBUS0
TS
BAT1
BAT0
SW0
SW1
BTST
REGN
SDA
INT
STAT
10855
Battery Charger & Power Path
5V0
Place @ U6 Pin #1
VBUS VBUS 5V0 5V0
Place 3x @ U6 Pin #23
5V0
Place 2x @ Pin #15
VBATT
Place @ U6 Pin #13
C36
1nF
VBATT
Place 2x @ Batt Connector
VBATT
R5
5.49K
C21
47nF
C13
4.7uF
TS
NTC Thermistor
L2
2.2uH
R22
31.6K
R8
154
Battery Charger & USB Power Path IC
VSYS
SDA
SCL
R27
10K
VSYS
Battery Connection
NC
PWR_SW
C43
10uF
C44
10uF
C45
10uF
C46
10uF
C47
10uF
C12
10uF
R36
10K
R 5%, B 1%
Place Bottom Side
SCL
SDA
PWR_SW
Soft Power Switch Controller
1uF
C35
VSYSVSYS
STAT
VSYS
VBATT TP13
TP14
TP15
TP16
TP23
TP24
P6
5
4
3
2
1
6
DNI
USB_CON_DM
USB_CON_DP
C37
100nF
PWR_DIS
PWR_DIS
Q4
Prop_Reset
Q5
USB_Host_Detect
R37
4.7K
R38
4.7K
R39
47K
P2 P7
100nF
C10 C23
10nF
VSYS
VSYS VSYS
R40
DNI
R41
DNI
U9
5
6
4
3
1
GP0
GP1
GP2
GP3/MCLR
VDD

SIZE
SHEET OFDRAWN BY
A
PROJECT
DWG
Scribbler3
10754B_Idler_PCB
11
4
3
2
1
6007-01-04-850
P1 D1
705-940IR18V
4
3
2
1
6007-01-04-850
P2 D2
732-940IR20V
IR LED
IR Photo Diode
Idler Wheel Stall Detector
B. WIRZ

SIZE
SHEET OFDRAWN BY
A
PROJECT
DWG
Scribbler31
S3_Cabling_Diagram
1
2
1
4
3
2
1
2
1
4
3
2
1
4
3
2
1
2
1-
+
4
3
2
1
Right Line Sensor Assembly
S3 Cabling Diagram
10247x
10247x
Left Line Sensor Assembly
Speaker Assembly
10248x
Front PCB Assembly
10859x
10720x
Top PCB Assembly
P8
Hacker Port
P5
P7
P3
P4
P1
10268x
Right Motor Assembly
10268x
Left Motor Assembly
P2
P6
Front
Right SideLeft Side
Back
S3 Top View
P1
P1
Back to Front PCB Ribbon Cable
10755x
Back PCB Assembly
10862x
Idler PCB Assembly
B. WIRZ
10721x
Top to Front Wire Assembly
10877x

SIZE
SHEET OFDRAWN BY
A
PROJECT
DWG
Scribbler3
10721A_Top_PCB_Wire
1 1
4
3
2
1
625-4M
J1
4
3
2
1
J2
625-4M
1234
625-4 Pin Out
WHITE
GREEN
YELLOW
RED
28AWG Wire
Top PCB (10719) to Front PCB (10858) Wire Diagram
B. WIRZ

SIZE
SHEET OFDRAWN BY
A
PROJECT
DWG
Scribbler3
10877B_Ribbon_Cable
B. WIRZ 1 1
P2
A1
A10
A11
A12
A2
A3
A4
A5
A6
A7
A8
A9
B1
B10
B11
B12
B2
B3
B4
B5
B6
B7
B8
B9
A1
A10
A11
A12
A2
A3
A4
A5
A6
A7
A8
A9
B1
B10
B11
B12
B2
B3
B4
B5
B6
B7
B8
B9
648-24B
P1
Front PCB to Back PCB Ribbon Cable Assembly
26 AWG 1.27mm Pitch Flat Ribbon Cable, No Twist
650-24
Solder Back Board @ P1Connect Front Board @ P6




