S7 PLCSIM Advanced Function Manual En US
User Manual:
Open the PDF directly: View PDF
.
Page Count: 312 [warning: Documents this large are best viewed by clicking the View PDF Link!]
- S7-PLCSIM Advanced
- Legal information
- Preface
- Table of contents
- 1 Guide
- 2 Product overview
- 3 Installing
- 4 Communication paths
- 5 Simulate CPU
- 6 Virtual time response
- 7 User interfaces (API)
- 7.1 Introduction
- 7.2 Initialize API
- 7.3 Shut down API
- 7.4 Global functions (Native C++)
- 7.5 API ISimulationRuntimeManager
- 7.6 API IInstances
- 7.7 API IRemoteRuntimeManager
- 7.8 Data types
- 7.8.1 DLL import functions (Native C++)
- 7.8.2 Event callback functions (Native C++)
- 7.8.2.1 EventCallback_VOID
- 7.8.2.2 EventCallback_II_SREC_ST
- 7.8.2.3 EventCallback_II_SREC_ST_SROS_SROS
- 7.8.2.4 EventCallback_II_SREC_ST_SRLT_SRLM
- 7.8.2.5 EventCallback_II_SREC_ST_INT64_UINT32
- 7.8.2.6 EventCallback_IRRTM
- 7.8.2.7 EventCallback_SRCC_UINT32_UINT32_INT32
- 7.8.2.8 EventCallback_II_SREC_ST_SRICC_UINT32_UINT32_UINT32_UINT32
- 7.8.3 Delegate definitions (managed code)
- 7.8.4 Definitions and constants
- 7.8.5 Unions (Native C++)
- 7.8.6 Structures
- 7.8.7 Enumerations
- 8 Restrictions
- 8.1 Overview
- 8.2 OPC UA server
- 8.3 Web server
- 8.4 Restrictions for communications services
- 8.5 Restrictions for instructions
- 8.6 Restrictions with Motion Control
- 8.7 Restrictions to local communication via Softbus
- 8.8 Restrictions of security with VMware vSphere Hypervisor (ESXi)
- 8.9 Error with overflow cyclical events
- 8.10 Deviating I/O values in the STEP 7 user program
- 8.11 Multiple simulations and possible collision of IP addresses
- 8.12 Lacking access to an IP address
- 8.13 Simulation in standby mode
- 8.14 Error installing the antivirus software from Kaspersky
- A List of abbreviations


S7-PLCSIM Advanced
___________________
___________________
___________________
___________________
___________________
___________________
___________________
___________________
___________________
___________________
SIMATIC
S7-1500
S7-PLCSIM Advanced
Function Manual
09/2016
A5E37039512
-AA
Preface
Guide
1
Product overview
2
Installing
3
Communication paths
4
Simulate CPU
5
Virtual time response
6
User interfaces (API)
7
Restrictions
8
List of abbreviations
A

Siemens AG
Division Digital Factory
Postfach 48 48
90026 NÜRNBERG
GERMANY
A5E37039512-AA
Ⓟ
08/2016 Subject to change
Copyright © Siemens AG 2016.
All rights reserved
Legal information
Warning notice system
This manual contains notices you have to observe in order to ensure your personal safety, as well as to prevent
damage to property. The notices referring to your personal safety are highlighted in the manual by a safety alert
symbol, notices referring only to property damage have no safety alert symbol. These notices shown below are
graded according to the degree of danger.
DANGER
indicates that death or severe personal injury will result if proper precautions are not taken.
WARNING
indicates that death or severe personal injury may result if proper precautions are not taken.
CAUTION
indicates that minor personal injury can result if proper precautions are not taken.
NOTICE
indicates that property damage can result if proper precautions are not taken.
If more than one degree of danger is present, the warning notice representing the highest degree of danger will
be used. A notice warning of injury to persons with a safety alert symbol may also include a warning relating to
property damage.
Qualified Personnel
The product/system described in this documentation may be operated only by
personnel qualified
for the specific
task in accordance with the relevant documentation, in particular its warning notices and safety instructions.
Qualified personnel are those who, based on their training and experience, are capable of identifying risks and
avoiding potential hazards when working with these products/systems.
Proper use of Siemens products
Note the following:
WARNING
Siemens products may only be used for the applications described in the catalog and in the relevant technical
documentation. If products and components from other manufacturers are used, these must be recommended
or approved by Siemens. Proper transport, storage, installation, assembly, commissioning, operation and
maintenance are required to ensure that the products operate safely and without any problems. The permissible
ambient conditions must be complied with. The information in the relevant documentation must be observed.
Trademarks
All names identified by ® are registered trademarks of Siemens AG. The remaining trademarks in this publication
may be trademarks whose use by third parties for their own purposes could violate the rights of the owner.
Disclaimer of Liability
We have reviewed the contents of this publication to ensure consistency with the hardware and software
described. Since variance cannot be precluded entirely, we cannot guarantee full consistency. However, the
information in this publication is reviewed regularly and any necessary corrections are included in subsequent
editions.

S7-PLCSIM Advanced
4 Function Manual, 09/2016, A5E37039512-AA
Preface
Purpose of the documentation
This function manual describes the simulation software, S7-PLCSIM Advanced V1.0. It
enables you to test your CPU programs on a simulated, virtual S7-1500 controller.
You can obtain updates to the function manual as downloads on the Internet
(https://support.industry.siemens.com/cs/us/en/view/109739154).
Scope
This function manual is valid for the following order versions
● 6ES7823-1FA00-0YA5 - S7-PLCSIM Advanced V1.0 DVD
● 6ES7823-1FE00-0YA5 - S7-PLCSIM Advanced V1.0 Download
The articles each contain one license for one instance.
Basic knowledge required
The system may only be used by qualified staff.
The following knowledge is required:
● Industrial Automation and Automation Technology
● Programming with STEP 7 (TIA Portal)
● SIMATIC CPUs and CPU programming
● PC-based automation using S7-1500 and WinCC Runtime Advanced
● Development of software in C++ and C#
● PC technology
● Windows operating system
Conventions
Conventions STEP 7: In this documentation, "STEP 7" is used as a synonym for all versions
of the configuration and programming software "STEP 7 (TIA Portal)".
We also use abbreviate SIMATIC S7-PLCSIM Advanced V1.0 as "PLCSIM Advanced".
Please also observe notes marked as follows:
Note
A note contains important information on the product described in the documentation, on the
handling of the product or on the
section of the documentation to which particular attention
should be paid.

Preface
S7-PLCSIM Advanced
Function Manual, 09/2016, A5E37039512-AA 5
Security information
Siemens provides products and solutions with industrial security functions that support the
secure operation of plants, systems, machines and networks.
In order to protect plants, systems, machines and networks against cyber threats, it is
necessary to implement – and continuously maintain – a holistic, state-of-the-art industrial
security concept. Siemens’ products and solutions only form one element of such a concept.
Customer is responsible to prevent unauthorized access to its plants, systems, machines
and networks. Systems, machines and components should only be connected to the
enterprise network or the internet if and to the extent necessary and with appropriate security
measures (e.g. use of firewalls and network segmentation) in place.
Additionally, Siemens’ guidance on appropriate security measures should be taken into
account. For more information about industrial security, please visit
(http://www.siemens.com/industrialsecurity).
Siemens’ products and solutions undergo continuous development to make them more
secure. Siemens strongly recommends to apply product updates as soon as available and to
always use the latest product versions. Use of product versions that are no longer supported,
and failure to apply latest updates may increase customer’s exposure to cyber threats.
To stay informed about product updates, subscribe to the Siemens Industrial Security RSS
Feed under (http://www.siemens.com/industrialsecurity).
S7-PLCSIM Advanced
6 Function Manual, 09/2016, A5E37039512-AA
Table of contents
Preface ................................................................................................................................................... 4
1 Guide .................................................................................................................................................... 22
1.1 Documentation Guide S7 PLCSIM Advanced ....................................................................... 22
1.2 S7 PLCSIM products ............................................................................................................. 24
2 Product overview .................................................................................................................................. 25
2.1 What is PLCSIM Advanced? .................................................................................................. 25
2.2 Security for PLCSIM Advanced ............................................................................................. 26
2.3 Simulations support ........................................................................................................... 27
2.4 Supported CPUs .................................................................................................................... 28
2.5 Differences between a simulated and a real CPU ................................................................. 29
2.5.1 Restrictions for all supported CPUs ....................................................................................... 29
2.6 Simulating Motion Control ...................................................................................................... 31
3 Installing ............................................................................................................................................... 32
3.1 Introduction ............................................................................................................................ 32
3.1.1 System requirements ............................................................................................................. 32
3.1.2 Licenses ................................................................................................................................. 33
3.1.3 Installation log ........................................................................................................................ 34
3.2 Installation medium ................................................................................................................ 35
3.3 Installing PLCSIM Advanced ................................................................................................. 35
3.4 Changing PLCSIM Advanced ................................................................................................ 37
3.5 Repairing PLCSIM Advanced ................................................................................................ 38
3.6 Uninstalling PLCSIM Advanced ............................................................................................. 39
4 Communication paths ........................................................................................................................... 40
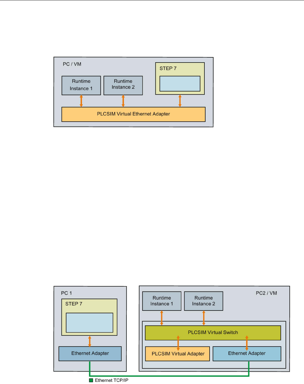
4.1 Local communication ............................................................................................................. 41
4.2 Communication via TCP / IP .................................................................................................. 42
4.3 Enable distributed communication ......................................................................................... 43
5 Simulate CPU ....................................................................................................................................... 45
5.1 Basic procedure for the simulation......................................................................................... 45
5.2 User interface ......................................................................................................................... 46
5.2.1 S7 PLCSIM Advanced Symbol .............................................................................................. 46
5.2.2 S7 PLCSIM Advanced Control Panel .................................................................................... 46
5.3 Download ............................................................................................................................... 50
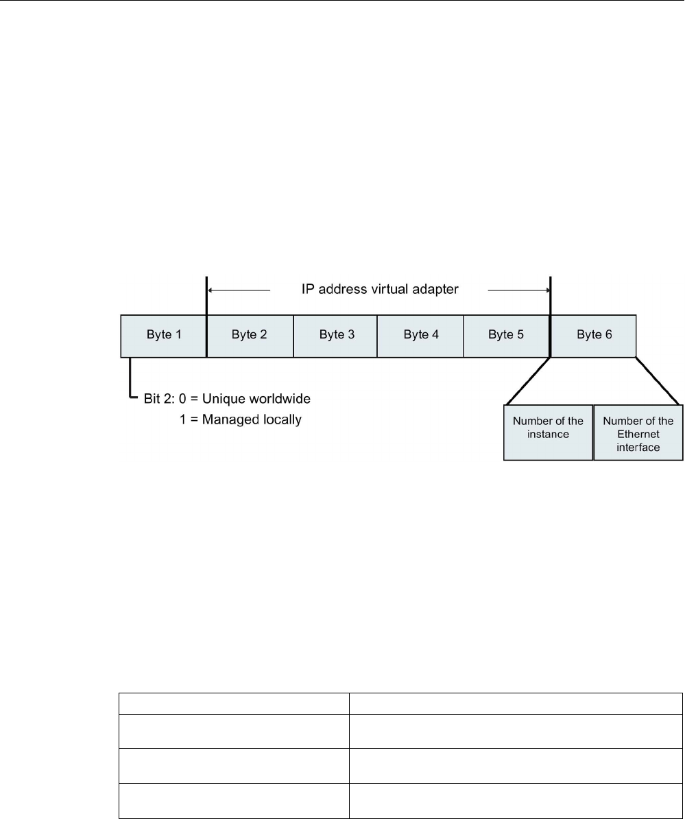
5.4 MAC address of the instances ............................................................................................... 52
5.5 Simulate peripheral I/O .......................................................................................................... 53
5.6 Simulate communication ........................................................................................................ 54
5.6.1 Communication services that can be simulated .................................................................... 54
5.6.2 Communication between instances ....................................................................................... 55
5.7 Provide project data offline for simulation .............................................................................. 56

Table of contents
S7-PLCSIM Advanced
Function Manual, 09/2016, A5E37039512-AA 7
6 Virtual time response ............................................................................................................................ 58
6.1 Speed up and slow down simulation ...................................................................................... 60
6.2 Stop simulation ....................................................................................................................... 61
6.3 Synchronize simulation partner .............................................................................................. 62
6.3.1 Synchronize simulation partner cycle-controlled .................................................................... 62
6.3.2 Synchronize simulation partner time-controlled ...................................................................... 64
7 User interfaces (API) ............................................................................................................................. 65
7.1 Introduction ............................................................................................................................. 65
7.1.1 Access to instances ................................................................................................................ 67
7.1.2 User interfaces (API) ............................................................................................................... 68
7.1.3 Overview of user interfaces for native C++ ............................................................................ 69
7.1.4 Overview of user interfaces for managed code ...................................................................... 73
7.1.5 Overview of data types for native C++ .................................................................................... 76
7.1.6 Overview of data types for managed code ............................................................................. 77
7.2 Initialize API ............................................................................................................................ 78
7.2.1 Native C++ .............................................................................................................................. 78
7.2.1.1 InitializeApi() ........................................................................................................................... 78
7.2.1.2 RuntimeApiEntry_Initialize ...................................................................................................... 79
7.2.2 .NET (C#) ................................................................................................................................ 80
7.2.2.1 Initialize ................................................................................................................................... 80
7.3 Shut down API ........................................................................................................................ 81
7.3.1 Native C++ .............................................................................................................................. 81
7.3.1.1 DestroyInterface() ................................................................................................................... 82
7.3.1.2 RuntimeApiEntry_DestroyInterface ......................................................................................... 83
7.3.1.3 FreeApi() ................................................................................................................................. 84
7.3.1.4 ShutdownAndFreeApi()........................................................................................................... 85
7.3.2 .NET (C#) ................................................................................................................................ 86
7.3.2.1 Shut down API ........................................................................................................................ 86
7.4 Global functions (Native C++) ................................................................................................. 86
7.5 API ISimulationRuntimeManager ............................................................................................ 90
7.5.1 Interfaces - Information and settings ...................................................................................... 90
7.5.2 Simulation Runtime instances ................................................................................................ 93
7.5.3 Remote connections ............................................................................................................. 101
7.5.4 Events ................................................................................................................................... 106
7.5.4.1 OnConfigurationChanged ..................................................................................................... 106
7.5.4.2 OnRuntimeManagerLost ....................................................................................................... 110
7.6 API IInstances ....................................................................................................................... 113
7.6.1 Interfaces - Information and settings .................................................................................... 113
7.6.2 Controller - Information and settings ..................................................................................... 119
7.6.3 Operating state ..................................................................................................................... 127
7.6.4 Tag list .................................................................................................................................. 135
7.6.5 I/O access ............................................................................................................................. 141
7.6.5.1 I/O access via address - Reading ......................................................................................... 141
7.6.5.2 I/O access via address - Writing ........................................................................................... 150
7.6.5.3 I/O access via tag name - Reading ....................................................................................... 158
7.6.5.4 I/O access via tag name - Writing ......................................................................................... 188

Table of contents
S7-PLCSIM Advanced
8 Function Manual, 09/2016, A5E37039512-AA
7.6.6 Settings for the virtual time .................................................................................................. 218
7.6.7 Cycle control ........................................................................................................................ 221
7.6.8 Events .................................................................................................................................. 227
7.6.8.1 OnOperatingStateChanged ................................................................................................. 228
7.6.8.2 OnEndOfCycle ..................................................................................................................... 232
7.6.8.3 OnConfigurationChanging ................................................................................................... 234
7.6.8.4 OnConfigurationChanged .................................................................................................... 237
7.6.8.5 OnLedChanged .................................................................................................................... 239
7.7 API IRemoteRuntimeManager ............................................................................................. 242
7.7.1 Interfaces - Information and settings.................................................................................... 242
7.7.2 Simulation Runtime instances .............................................................................................. 246
7.7.2.1 Simulation Runtime instances (remote) ............................................................................... 246
7.7.3 Events .................................................................................................................................. 254
7.7.3.1 OnConnectionLost ............................................................................................................... 254
7.8 Data types ............................................................................................................................ 257
7.8.1 DLL import functions (Native C++)....................................................................................... 258
7.8.1.1 ApiEntry_Initialize ................................................................................................................. 258
7.8.1.2 ApiEntry_DestroyInterface ................................................................................................... 258
7.8.2 Event callback functions (Native C++) ................................................................................. 259
7.8.2.1 EventCallback_VOID ........................................................................................................... 259
7.8.2.2 EventCallback_II_SREC_ST ................................................................................................ 259
7.8.2.3 EventCallback_II_SREC_ST_SROS_SROS ........................................................................ 260
7.8.2.4 EventCallback_II_SREC_ST_SRLT_SRLM ......................................................................... 261
7.8.2.5 EventCallback_II_SREC_ST_INT64_UINT32 ...................................................................... 262
7.8.2.6 EventCallback_IRRTM ......................................................................................................... 263
7.8.2.7 EventCallback_SRCC_UINT32_UINT32_INT32 .................................................................. 263
7.8.2.8 EventCallback_II_SREC_ST_SRICC_UINT32_UINT32_UINT32_UINT32 .......................... 264
7.8.3 Delegate definitions (managed code) .................................................................................. 265
7.8.3.1 Delegate_Void ...................................................................................................................... 265
7.8.3.2 Delegate_II_EREC_DT ........................................................................................................ 265
7.8.3.3 Delegate_II_EREC_DT_EOS_EOS...................................................................................... 266
7.8.3.4 Delegate_II_EREC_DT_ELT_ELM ....................................................................................... 267
7.8.3.5 Delegate_II_EREC_DT_INT64_UINT32 .............................................................................. 268
7.8.3.6 Delegate_IRRTM.................................................................................................................. 269
7.8.3.7 Delegate_SRCC_UINT32_UINT32_INT32 .......................................................................... 269
7.8.3.8 Delegate_II_EREC_DT_SRICC_UINT32_UINT32_UINT32_UINT32 .................................. 270
7.8.4 Definitions and constants ..................................................................................................... 271
7.8.5 Unions (Native C++) ............................................................................................................ 272
7.8.5.1 UIP ....................................................................................................................................... 272
7.8.5.2 UDataValue .......................................................................................................................... 272
7.8.6 Structures ............................................................................................................................. 274
7.8.6.1 SDataValue .......................................................................................................................... 274
7.8.6.2 SDataValueByAddress ........................................................................................................ 276
7.8.6.3 SDataValueByName ............................................................................................................ 276
7.8.6.4 SConnectionInfo................................................................................................................... 277
7.8.6.5 SInstanceInfo ....................................................................................................................... 278
7.8.6.6 SDimension .......................................................................................................................... 279
7.8.6.7 STagInfo ............................................................................................................................... 280
7.8.6.8 SIP ....................................................................................................................................... 282
7.8.6.9 SIPSuite4 ............................................................................................................................. 283

Table of contents
S7-PLCSIM Advanced
Function Manual, 09/2016, A5E37039512-AA 9
7.8.7 Enumerations ........................................................................................................................ 284
7.8.7.1 ERuntimeErrorCode .............................................................................................................. 284
7.8.7.2 EArea .................................................................................................................................... 286
7.8.7.3 EOperatingState ................................................................................................................... 287
7.8.7.4 EOperatingMode ................................................................................................................... 288
7.8.7.5 ECPUType ............................................................................................................................ 289
7.8.7.6 ECommunicationInterface .................................................................................................... 291
7.8.7.7 ELEDType ............................................................................................................................. 292
7.8.7.8 ELEDMode ............................................................................................................................ 293
7.8.7.9 EPrimitiveDataType .............................................................................................................. 294
7.8.7.10 EDataType ............................................................................................................................ 296
7.8.7.11 ETagListDetails ..................................................................................................................... 299
7.8.7.12 ERuntimeConfigChanged ..................................................................................................... 300
7.8.7.13 EInstanceConfigChanged ..................................................................................................... 300
8 Restrictions ......................................................................................................................................... 302
8.1 Overview ............................................................................................................................... 302
8.2 OPC UA server ..................................................................................................................... 302
8.3 Web server ............................................................................................................................ 304
8.4 Restrictions for communications services............................................................................. 305
8.5 Restrictions for instructions ................................................................................................... 306
8.6 Restrictions with Motion Control ........................................................................................... 307
8.6.1 Motion Control resources ...................................................................................................... 307
8.6.2 Technology modules ............................................................................................................. 308
8.7 Restrictions to local communication via Softbus .................................................................. 308
8.8 Restrictions of security with VMware vSphere Hypervisor (ESXi) ........................................ 309
8.9 Error with overflow cyclical events ........................................................................................ 309
8.10 Deviating I/O values in the STEP 7 user program ................................................................ 310
8.11 Multiple simulations and possible collision of IP addresses ................................................. 310
8.12 Lacking access to an IP address .......................................................................................... 310
8.13 Simulation in standby mode .................................................................................................. 310
8.14 Error installing the antivirus software from Kaspersky .......................................................... 311
A List of abbreviations ............................................................................................................................ 312

Table of contents
S7-PLCSIM Advanced
10 Function Manual, 09/2016, A5E37039512-AA
Tables
Table 3- 1 Minimum requirements for hardware and software ..................................................................... 32
Table 5- 1 Assignment of the Ethernet interfaces, for example, a CPU 1518-4 PN/DP ............................... 52
Table 5- 2 Supported communication options ............................................................................................... 54
Table 7- 1 Overview of initializing and shutting down API - Native C++ ....................................................... 69
Table 7- 2 Overview of global functions - Native C++ ................................................................................... 69
Table 7- 3 Overview of API ISimulationRuntimeManager functions - Native C++ ........................................ 70
Table 7- 4 Overview of IInstances functions - Native C++ ............................................................................ 70
Table 7- 5 Overview of IRemoteRuntimeManager functions - Native C++ ................................................... 72
Table 7- 6 Overview of initializing and shutting down API - .NET (C#) ......................................................... 73
Table 7- 7 Overview of ISimulationRuntimeManager functions - .NET (C#)................................................. 73
Table 7- 8 Overview of IInstances functions - .NET (C#) .............................................................................. 74
Table 7- 9 Overview of IRemoteRuntimeManager functions - .NET (C#) ..................................................... 75
Table 7- 10 Overview of data types - Native C++ ........................................................................................... 76
Table 7- 11 Overview of data types - .NET (C#) ............................................................................................. 77
Table 7- 12 InitializeApi() - Native C++ ........................................................................................................... 78
Table 7- 13 RuntimeApiEntry_Initialize - Native C++ ...................................................................................... 79
Table 7- 14 Initialize - .NET (C#) ..................................................................................................................... 80
Table 7- 15 DestroyInterface() - Native C++ ................................................................................................... 82
Table 7- 16 RuntimeApiEntry_DestroyInterface() - Native C++ ...................................................................... 83
Table 7- 17 FreeApi() - Native C++ ................................................................................................................. 84
Table 7- 18 ShutdownAndFreeApi() - Native C++ .......................................................................................... 85
Table 7- 19 GetNameOfAreaSection() - Native C++ ....................................................................................... 86
Table 7- 20 GetNameOfCPUType() - Native C++ ........................................................................................... 86
Table 7- 21 GetNameOfCommunicationInterface() - Native C++ ................................................................... 87
Table 7- 22 GetNameOfDataType() - Native C++ ........................................................................................... 87
Table 7- 23 GetNameOfErrorCode() - Native C++ .......................................................................................... 87
Table 7- 24 GetNameOfLEDMode() - Native C++ .......................................................................................... 87
Table 7- 25 GetNameOfLEDType() - Native C++ ........................................................................................... 88
Table 7- 26 GetNameOfOperatingMode() - Native C++ ................................................................................. 88
Table 7- 27 GetNameOfErrorCode() - Native C++ .......................................................................................... 88
Table 7- 28 GetNameOfOperatingState() - Native C++ .................................................................................. 88
Table 7- 29 GetNameOfPrimitiveDataType() - Native C++ ............................................................................. 89
Table 7- 30 GetNameOfTagListDetails() - Native C++ ................................................................................... 89
Table 7- 31 GetNameOfRuntimeConfigChanged() - Native C++ .................................................................... 89
Table 7- 32 GetNameOfInstanceConfigChanged() - Native C++ ................................................................... 89

Table of contents
S7-PLCSIM Advanced
Function Manual, 09/2016, A5E37039512-AA 11
Table 7- 33 GetVersion() - Native C++ ........................................................................................................... 90
Table 7- 34 Version { get; } - .NET (C#) .......................................................................................................... 90
Table 7- 35 IsInitialized() - Native C++ ............................................................................................................ 91
Table 7- 36 IsInitialized { get; } - .NET (C#) .................................................................................................... 91
Table 7- 37 IsRuntimeManagerAvailable() - Native C++ ................................................................................ 91
Table 7- 38 IsRuntimeManagerAvailable { get; } - .NET (C#) ......................................................................... 91
Table 7- 39 Shutdown() - Native C++ ............................................................................................................. 92
Table 7- 40 Shutdown() - .NET (C#) ............................................................................................................... 92
Table 7- 41 GetRegisteredInstancesCount() - Native C++ ............................................................................. 93
Table 7- 42 GetRegisteredInstanceInfoAt() - Native C++ ............................................................................... 93
Table 7- 43 RegisteredInstanceInfo { get; } - .NET (C#) ................................................................................. 94
Table 7- 44 RegisterInstance() - Native C++ .................................................................................................. 95
Table 7- 45 RegisterInstance() - .NET (C#) .................................................................................................... 96
Table 7- 46 RegisterCustomInstance() - Native C++ ...................................................................................... 97
Table 7- 47 RegisterCustomInstance() - .NET (C#) ........................................................................................ 98
Table 7- 48 CreateInterface() - Native C++ ..................................................................................................... 99
Table 7- 49 CreateInterface() - .NET (C#) .................................................................................................... 100
Table 7- 50 OpenPort() - Native C++ ............................................................................................................ 101
Table 7- 51 OpenPort() - .NET (C#) .............................................................................................................. 101
Table 7- 52 ClosePort() - Native C++ ............................................................................................................ 102
Table 7- 53 ClosePort() - .NET (C#) ............................................................................................................. 102
Table 7- 54 GetPort() - Native C++ ............................................................................................................... 102
Table 7- 55 Port { get; } - .NET (C#) .............................................................................................................. 102
Table 7- 56 GetRemoteConnectionsCount() - Native C++ ........................................................................... 103
Table 7- 57 GetRemoteConnectionInfoAt()- Native C++ .............................................................................. 103
Table 7- 58 RemoteConnectionInfo { get; } - .NET (C#) ............................................................................... 103
Table 7- 59 RemoteConnect() - Native C++ ................................................................................................. 104
Table 7- 60 RemoteConnect() - .NET (C#) ................................................................................................... 105
Table 7- 61 Events for the ISimulationRuntimeManager interface ............................................................... 106
Table 7- 62 OnConfigurationChanged - .NET (C#) ....................................................................................... 106
Table 7- 63 RegisterOnConfigurationChangedCallback() - Native C++ ....................................................... 107
Table 7- 64 RegisterOnConfigurationChangedEvent() - Native C++ ............................................................ 107
Table 7- 65 RegisterOnConfigurationChangedEvent() - .NET (C#).............................................................. 107
Table 7- 66 UnregisterOnConfigurationChangedCallback() - Native C++ .................................................... 108
Table 7- 67 UnregisterOnConfigurationChangedEvent() - Native C++ ........................................................ 108
Table 7- 68 UnregisterOnConfigurationChangedEvent() - .NET (C#) .......................................................... 108

Table of contents
S7-PLCSIM Advanced
12 Function Manual, 09/2016, A5E37039512-AA
Table 7- 69 WaitForOnConfigurationChangedEvent() - Native C++ ............................................................. 109
Table 7- 70 WaitForOnConfigurationChangedEvent - .NET (C#) ................................................................. 109
Table 7- 71 OnRuntimeManagerLost - .NET (C#) ........................................................................................ 110
Table 7- 72 RegisterOnRuntimeManagerLostCallback() - Native C++ ......................................................... 110
Table 7- 73 RegisterOnRuntimeManagerLostEvent() - Native C++ ............................................................. 111
Table 7- 74 RegisterOnRuntimeManagerLostEvent() - .NET (C#) ............................................................... 111
Table 7- 75 UnregisterOnRuntimeManagerLostCallback() - Native C++ ...................................................... 111
Table 7- 76 UnregisterOnRuntimeManagerLostEvent() - Native C++ .......................................................... 112
Table 7- 77 UnregisterOnRuntimeManagerLostEvent() - .NET (C#) ............................................................ 112
Table 7- 78 WaitForOnRuntimeManagerLostEvent() - Native C++ .............................................................. 112
Table 7- 79 WaitForOnRuntimeManagerLostEvent() - .NET (C#) ................................................................ 112
Table 7- 80 Dispose() - .NET (C#) ................................................................................................................ 113
Table 7- 81 GetID() - Native C++ .................................................................................................................. 113
Table 7- 82 ID { get; } - .NET (C#) ................................................................................................................. 113
Table 7- 83 GetName() - Native C++ ............................................................................................................ 114
Table 7- 84 Name { get; } - .NET (C#) ........................................................................................................... 114
Table 7- 85 GetCPUType() - Native C++ ...................................................................................................... 115
Table 7- 86 SetCPUType() - Native C++....................................................................................................... 115
Table 7- 87 CPUType { get; set; } - .NET (C#) .............................................................................................. 115
Table 7- 88 GetCommunicationInterface() - Native C++ ............................................................................... 116
Table 7- 89 SetCommunicationInterface() - Native C++ ............................................................................... 116
Table 7- 90 CommunicationInterface { get; set; } - .NET (C#) ...................................................................... 117
Table 7- 91 GetInfo() - Native C++ ................................................................................................................ 117
Table 7- 92 Info { get; } - .NET (C#) .............................................................................................................. 117
Table 7- 93 UnregisterInstance() - Native C++ ............................................................................................. 118
Table 7- 94 UnregisterInstance() - .NET (C#) ............................................................................................... 118
Table 7- 95 GetControllerName() - Native C++ ............................................................................................ 119
Table 7- 96 ControllerName { get; } - .NET (C#) ........................................................................................... 119
Table 7- 97 GetControllerShortDesignation() - Native C++ .......................................................................... 120
Table 7- 98 ControllerShortDesignation { get; } - .NET (C#) ......................................................................... 120
Table 7- 99 GetControllerIPCount() - Native C++ ......................................................................................... 120
Table 7- 100 GetControllerIP() - Native C++ ................................................................................................... 121
Table 7- 101 ControllerIP { get; } - .NET (C#) ................................................................................................. 121
Table 7- 102 GetControllerIPSuite4() Native C++ ........................................................................................... 121
Table 7- 103 ControllerIPSuite4 { get; } - .NET (#) .......................................................................................... 121
Table 7- 104 SetIPSuite() - Native C++ ........................................................................................................... 122

Table of contents
S7-PLCSIM Advanced
Function Manual, 09/2016, A5E37039512-AA 13
Table 7- 105 SetIPSuite() - .NET (C#) ............................................................................................................ 122
Table 7- 106 GetStoragePath() - Native C++.................................................................................................. 123
Table 7- 107 SetStoragePath() - Native C++ .................................................................................................. 124
Table 7- 108 StoragePath { get; set; } - .NET (C#) ......................................................................................... 124
Table 7- 109 ArchiveStorage() - Native C++ ................................................................................................... 125
Table 7- 110 ArchiveStorage() - .NET (C#) ..................................................................................................... 125
Table 7- 111 RetrieveStorage() - Native C++ ................................................................................................. 126
Table 7- 112 RetrieveStorage() - .NET (C#) ................................................................................................... 126
Table 7- 113 GetOperatingState() - Native C++ ............................................................................................. 127
Table 7- 114 OperatingState { get; } - .NET (C#) ............................................................................................ 128
Table 7- 115 PowerOn() - Native C++ ............................................................................................................ 129
Table 7- 116 PowerOn() - .NET (C#) .............................................................................................................. 130
Table 7- 117 PowerOff() - Native C++ ............................................................................................................ 131
Table 7- 118 PowerOff() - .NET (C#) .............................................................................................................. 131
Table 7- 119 MemoryReset() - Native C++ ..................................................................................................... 132
Table 7- 120 MemoryReset() - .NET (C#) ....................................................................................................... 132
Table 7- 121 Run() - Native C++ ..................................................................................................................... 133
Table 7- 122 Run() - .NET (C#) ....................................................................................................................... 133
Table 7- 123 Stop() - Native C++ .................................................................................................................... 134
Table 7- 124 Stop() - .NET (C#) ...................................................................................................................... 134
Table 7- 125 UpdateTagList() - Native C++ .................................................................................................... 136
Table 7- 126 UpdateTagList() - .NET (C#) ...................................................................................................... 137
Table 7- 127 GetTagListStatus() - Native C++................................................................................................ 138
Table 7- 128 GetTagListStatus() - .NET (C#) ................................................................................................. 138
Table 7- 129 GetTagInfoCount() - Native C++ ................................................................................................ 138
Table 7- 130 GetTagInfos() - Native C++ ........................................................................................................ 139
Table 7- 131 TagInfos { get; } - .NET (C#) ...................................................................................................... 139
Table 7- 132 CreateConfigurationFile() - Native C++ ..................................................................................... 140
Table 7- 133 CreateConfigurationFile() - .NET (C#) ....................................................................................... 140
Table 7- 134 InputArea { get; } MarkerArea { get; } OutputArea { get; } - .NET (C#) ...................................... 141
Table 7- 135 GetAreaSize() - Native C++ ....................................................................................................... 141
Table 7- 136 AreaSize { get; } - .NET (C#) ...................................................................................................... 141
Table 7- 137 ReadBit() - Native C++ ............................................................................................................... 142
Table 7- 138 ReadBit() - .NET (C#) ................................................................................................................ 143
Table 7- 139 ReadByte() - Native C++ ............................................................................................................ 144
Table 7- 140 ReadByte() - .NET (C#) ............................................................................................................. 145

Table of contents
S7-PLCSIM Advanced
14 Function Manual, 09/2016, A5E37039512-AA
Table 7- 141 ReadByte() - Native C++ ............................................................................................................ 146
Table 7- 142 ReadBytes() - .NET (C#) ............................................................................................................ 147
Table 7- 143 ReadSignals() - Native C++ ....................................................................................................... 148
Table 7- 144 ReadSignals() - .NET (C#) ......................................................................................................... 149
Table 7- 145 WriteBit() - Native C++ ............................................................................................................... 150
Table 7- 146 WriteBit() - .NET (C#) ................................................................................................................. 151
Table 7- 147 WriteByte() - Native C++ ............................................................................................................ 152
Table 7- 148 WriteByte() - .NET (C#) .............................................................................................................. 153
Table 7- 149 WriteBytes() - Native C++ .......................................................................................................... 154
Table 7- 150 WriteBytes() - .NET (C#) ............................................................................................................ 155
Table 7- 151 WriteSignals() - Native C++ ....................................................................................................... 156
Table 7- 152 WriteSignals() - .NET (C#) ......................................................................................................... 157
Table 7- 153 Read() - Native C++ ................................................................................................................... 158
Table 7- 154 Read() - .NET (C#) ..................................................................................................................... 159
Table 7- 155 ReadBool() - Native C++ ............................................................................................................ 160
Table 7- 156 ReadBool() - .NET (C#) .............................................................................................................. 161
Table 7- 157 ReadInt8() - Native C++ ............................................................................................................. 162
Table 7- 158 ReadInt8() - .NET (C#) ............................................................................................................... 163
Table 7- 159 ReadInt16() - Native C++ ........................................................................................................... 164
Table 7- 160 ReadInt16() - .NET (C#) ............................................................................................................. 165
Table 7- 161 ReadInt32() - Native C++ ........................................................................................................... 166
Table 7- 162 ReadInt32() - .NET (C#) ............................................................................................................. 167
Table 7- 163 ReadInt64() - Native C++ ........................................................................................................... 168
Table 7- 164 ReadInt64() - .NET (C#) ............................................................................................................. 169
Table 7- 165 ReadUInt8() - Native C++ .......................................................................................................... 170
Table 7- 166 ReadUInt8() - .NET (C#) ............................................................................................................ 171
Table 7- 167 ReadUInt16() - Native C++ ........................................................................................................ 172
Table 7- 168 ReadUInt16() - .NET (C#) .......................................................................................................... 173
Table 7- 169 ReadUInt32() - Native C++ ........................................................................................................ 174
Table 7- 170 ReadUInt32() - .NET (C#) .......................................................................................................... 175
Table 7- 171 ReadInt64() - Native C++ ........................................................................................................... 176
Table 7- 172 ReadUInt64() - .NET (C#) .......................................................................................................... 177
Table 7- 173 ReadFloat() - Native C++ ........................................................................................................... 178
Table 7- 174 ReadFloat() - .NET (C#) ............................................................................................................. 179
Table 7- 175 ReadDouble() - Native C++........................................................................................................ 180
Table 7- 176 ReadDouble() - .NET (C#) ......................................................................................................... 181

Table of contents
S7-PLCSIM Advanced
Function Manual, 09/2016, A5E37039512-AA 15
Table 7- 177 ReadChar() - Native C++ ........................................................................................................... 182
Table 7- 178 ReadChar() - .NET (C#) ............................................................................................................. 183
Table 7- 179 ReadWChar() - Native C++ ........................................................................................................ 184
Table 7- 180 ReadWChar() - .NET (C#) ......................................................................................................... 185
Table 7- 181 ReadSignals() - Native C++ ....................................................................................................... 186
Table 7- 182 ReadSignals() - .NET (C#) ......................................................................................................... 187
Table 7- 183 Write() - Native C++ ................................................................................................................... 188
Table 7- 184 Write() - .NET (C#) ..................................................................................................................... 189
Table 7- 185 WriteBool() - Native C++ ............................................................................................................ 190
Table 7- 186 WriteBool() - .NET (C#) .............................................................................................................. 191
Table 7- 187 WriteInt8() - Native C++ ............................................................................................................. 192
Table 7- 188 WriteInt8() - .NET (C#) ............................................................................................................... 193
Table 7- 189 WriteInt16() - Native C++ ........................................................................................................... 194
Table 7- 190 WriteInt16() - .NET (C#) ............................................................................................................. 195
Table 7- 191 WriteInt32() - Native C++ ........................................................................................................... 196
Table 7- 192 WriteInt32() - .NET (C#) ............................................................................................................. 197
Table 7- 193 WriteInt64() - Native C++ ........................................................................................................... 198
Table 7- 194 WriteInt64() - .NET (C#) ............................................................................................................. 199
Table 7- 195 WriteUInt8() - Native C++ .......................................................................................................... 200
Table 7- 196 WriteUInt8() - .NET (C#) ............................................................................................................ 201
Table 7- 197 WriteUInt16() - Native C++ ........................................................................................................ 202
Table 7- 198 WriteUInt16() - .NET (C#) .......................................................................................................... 203
Table 7- 199 WriteUInt32() - Native C++ ........................................................................................................ 204
Table 7- 200 WriteUInt32() - .NET (C#) .......................................................................................................... 205
Table 7- 201 WriteUInt64() - Native C++ ........................................................................................................ 206
Table 7- 202 WriteUInt64() - .NET (C#) .......................................................................................................... 207
Table 7- 203 WriteFloat() - Native C++ ........................................................................................................... 208
Table 7- 204 WriteFloat() - .NET (C#) ............................................................................................................. 209
Table 7- 205 WriteDouble() - Native C++ ........................................................................................................ 210
Table 7- 206 WriteDouble() - .NET (C#) ......................................................................................................... 211
Table 7- 207 WriteChar() - Native C++ ........................................................................................................... 212
Table 7- 208 WriteChar() - .NET (C#) ............................................................................................................. 213
Table 7- 209 WriteWChar() - Native C++ ........................................................................................................ 214
Table 7- 210 WriteWChar() - .NET (C#) .......................................................................................................... 215
Table 7- 211 WriteSignals() - Native C++ ....................................................................................................... 216
Table 7- 212 WriteSignals() - .NET (C#) ......................................................................................................... 217

Table of contents
S7-PLCSIM Advanced
16 Function Manual, 09/2016, A5E37039512-AA
Table 7- 213 GetSystemTime() - Native C++ .................................................................................................. 218
Table 7- 214 SetSystemTime() - Native C++ .................................................................................................. 218
Table 7- 215 SystemTime { get; set; } - .NET (C#) ......................................................................................... 218
Table 7- 216 GetScaleFactor() - Native C++ .................................................................................................. 219
Table 7- 217 SetScaleFactor() - Native C++ ................................................................................................... 219
Table 7- 218 ScaleFactor { get; set; } - .NET (C#) .......................................................................................... 220
Table 7- 219 GetOperatingMode() - Native C++ ............................................................................................. 221
Table 7- 220 SetOperatingMode() - Native C++ ............................................................................................. 221
Table 7- 221 OperatingMode { get; set; } - .NET (C#) ..................................................................................... 221
Table 7- 222 SetAlwaysSendOnEndOfCycleEnabled() - Native C++ ............................................................. 222
Table 7- 223 IsAlwaysSendOnEndOfCycleEnabled() - Native C++ ............................................................... 222
Table 7- 224 IsAlwaysSendOnEndOfCycleEnabled { get; set; } - .NET (C#) ................................................. 222
Table 7- 225 GetOverwrittenMinimalCycleTime_ns() - Native C++ ................................................................ 223
Table 7- 226 SetOverwrittenMinimalCycleTime_ns() - Native C++ ................................................................ 223
Table 7- 227 OverwrittenMinimalCycleTime_ns { get; set; } - .NET (C#) ........................................................ 224
Table 7- 228 RunNextCycle() - Native C++..................................................................................................... 225
Table 7- 229 RunNextCycle() - .NET (C#) ...................................................................................................... 225
Table 7- 230 StartProcessing() - Native C++ .................................................................................................. 226
Table 7- 231 StartProcessing() - .NET (C#) .................................................................................................... 226
Table 7- 232 Events for the IInstances interface ............................................................................................. 227
Table 7- 233 OnOperatingStateChanged - .NET (C#) .................................................................................... 228
Table 7- 234 RegisterOnOperatingStateChangedCallback() - Native C++ .................................................... 228
Table 7- 235 RegisterOnOperatingStateChangedEvent() - Native C++ ......................................................... 229
Table 7- 236 UnregisterOnOperatingStateChangedCallback() - Native C++ ................................................. 230
Table 7- 237 UnregisterOnOperatingStateChangedEvent() - Native C++ ...................................................... 231
Table 7- 238 UnregisterOnOperatingStateChangedEvent() - .NET (C#) ........................................................ 231
Table 7- 239 WaitForOnOperatingStateChangedEvent() - Native C++ .......................................................... 231
Table 7- 240 WaitForOnOperatingStateChangedEvent() - .NET (C#) ............................................................ 231
Table 7- 241 OnEndOfCycle - .NET (C#) ........................................................................................................ 232
Table 7- 242 RegisterOnEndOfCycleCallback() - Native C++ ........................................................................ 232
Table 7- 243 RegisterOnEndOfCycleEvent() - Native C++ ............................................................................. 232
Table 7- 244 UnregisterOnEndOfCycleCallback() - Native C++ ..................................................................... 233
Table 7- 245 RegisterOnEndOfCycleEvent() - Native C++ ............................................................................. 233
Table 7- 246 UnregisterOnEndOfCycleEvent() - .NET (C#) ........................................................................... 233
Table 7- 247 WaitForOnEndOfCycleEvent() - Native C++ .............................................................................. 234
Table 7- 248 WaitForOnEndOfCycleEvent() - .NET (C#) ............................................................................... 234

Table of contents
S7-PLCSIM Advanced
Function Manual, 09/2016, A5E37039512-AA 17
Table 7- 249 OnConfigurationChanging - .NET (C#) ...................................................................................... 234
Table 7- 250 RegisterOnConfigurationChangingCallback() - Native C++ ...................................................... 235
Table 7- 251 RegisterOnConfigurationChangingEvent() - Native C++ ........................................................... 235
Table 7- 252 UnregisterOnConfigurationChangingCallback() - Native C++ ................................................... 235
Table 7- 253 UnregisterOnConfigurationChangingEvent() - Native C++ ........................................................ 236
Table 7- 254 UnregisterOnConfigurationChangingEvent() - .NET (C#).......................................................... 236
Table 7- 255 WaitForOnConfigurationChangingEvent() - Native C++ ............................................................ 236
Table 7- 256 WaitForOnConfigurationChangingEvent() - .NET (C#).............................................................. 236
Table 7- 257 OnConfigurationChanged - .NET (C#) ....................................................................................... 237
Table 7- 258 RegisterOnConfigurationChangedCallback() - Native C++ ....................................................... 237
Table 7- 259 RegisterOnConfigurationChangedEvent() - Native C++ ............................................................ 237
Table 7- 260 UnregisterOnConfigurationChangedCallback() - Native C++ .................................................... 238
Table 7- 261 UnregisterOnConfigurationChangedEvent() - Native C++ ........................................................ 238
Table 7- 262 UnregisterOnConfigurationChangedEvent() - .NET (C#) .......................................................... 238
Table 7- 263 WaitForOnConfigurationChangedEvent() - Native C++............................................................. 239
Table 7- 264 WaitForOnConfigurationChangedEvent() - .NET (C#) .............................................................. 239
Table 7- 265 OnLedChanged - .NET (C#) ...................................................................................................... 239
Table 7- 266 RegisterOnLedChangedCallback() - Native C++ ....................................................................... 240
Table 7- 267 RegisterOnLedChangedEvent() - Native C++ ........................................................................... 240
Table 7- 268 UnregisterOnLedChangedCallback() - Native C++ ................................................................... 240
Table 7- 269 UnregisterOnLedChangedEvent() - Native C++ ........................................................................ 241
Table 7- 270 UnregisterOnLedChangedEvent() - .NET (C#) .......................................................................... 241
Table 7- 271 WaitForOnLedChangedEvent() - Native C++ ............................................................................ 241
Table 7- 272 WaitForOnLedChangedEvent() - .NET (C#) .............................................................................. 241
Table 7- 273 Dispose() - .NET (C#) ................................................................................................................ 242
Table 7- 274 GetVersion() - Native C++ ......................................................................................................... 242
Table 7- 275 Version { get; } - .NET (C#) ........................................................................................................ 242
Table 7- 276 GetIP() - Native C++ .................................................................................................................. 243
Table 7- 277 IP { get; } - .NET (C#) ................................................................................................................. 243
Table 7- 278 GetPort() - Native C++ ............................................................................................................... 243
Table 7- 279 Port { get; } - .NET (C#) .............................................................................................................. 243
Table 7- 280 GetRemoteComputerName() - Native C++ ............................................................................... 244
Table 7- 281 RemoteComputerName { get; } - .NET (C#) .............................................................................. 244
Table 7- 282 Disconnect() - Native C++ .......................................................................................................... 245
Table 7- 283 Disconnect() - .NET (C#) ........................................................................................................... 245
Table 7- 284 GetRegisteredInstancesCount() - Native C++ ........................................................................... 246

Table of contents
S7-PLCSIM Advanced
18 Function Manual, 09/2016, A5E37039512-AA
Table 7- 285 GetRegisteredInstanceInfoAt() - Native C++ ............................................................................. 246
Table 7- 286 RegisterInstanceInfo { get; } - .NET (C#) ................................................................................... 247
Table 7- 287 RegisterInstance() - Native C++ ................................................................................................ 248
Table 7- 288 RegisterInstance() - .NET (C#) .................................................................................................. 249
Table 7- 289 RegisterCustomInstance() - Native C++ .................................................................................... 250
Table 7- 290 RegisterCustomInstance() - .NET (C#) ...................................................................................... 251
Table 7- 291 CreateInterface() - Native C++ ................................................................................................... 252
Table 7- 292 CreateInterface() - .NET (C#)..................................................................................................... 253
Table 7- 293 OnConnectionLost - .NET (C#) .................................................................................................. 254
Table 7- 294 RegisterOnConnectionLostCallback() - Native C++ .................................................................. 254
Table 7- 295 RegisterOnConnectionLostEvent() - Native C++ ....................................................................... 255
Table 7- 296 RegisterOnConnectionLostEvent() - .NET (C#) ......................................................................... 255
Table 7- 297 UnregisterOnConnectionLostCallback() - Native C++ ............................................................... 255
Table 7- 298 UnregisterOnConnectionLostEvent() - Native C++ .................................................................... 256
Table 7- 299 UnregisterOnConnectionLostEvent() - .NET (C#) ..................................................................... 256
Table 7- 300 WaitForOnConnectionLostEvent() - Native C++ ........................................................................ 256
Table 7- 301 WaitForOnConnectionLostEvent() - .NET (C#).......................................................................... 256
Table 7- 302 ApiEntry_Initialize - Native C++ ................................................................................................. 258
Table 7- 303 ApiEntry_DestroyInterface - Native C++ .................................................................................... 258
Table 7- 304 EventCallback_VOID - Native C++ ............................................................................................ 259
Table 7- 305 EventCallback_II_SREC_ST - Native C++ ................................................................................. 259
Table 7- 306 EventCallback_II_SREC_ST_SROS_SROS - Native C++ ......................................................... 260
Table 7- 307 EventCallback_II_SREC_ST_SRLT_SRLM - Native C++ .......................................................... 261
Table 7- 308 EventCallback_II_SREC_ST_INT64_UINT32 - Native C++ ....................................................... 262
Table 7- 309 EventCallback_IRRTM - Native C++ .......................................................................................... 263
Table 7- 310 EventCallback_SRCC_UINT32_UINT32_INT32 - Native C++ ................................................... 263
Table 7- 311 EventCallback_II_SREC_ST_SRICC_UINT32_UINT32_UINT32_UINT32 - Native C++........... 264
Table 7- 312 Delegate_Void - .NET (C#) ........................................................................................................ 265
Table 7- 313 Delegate_II_EREC_DT - .NET (C#) ........................................................................................... 265
Table 7- 314 Delegate_II_EREC_DT_EOS_EOS - .NET (C#) ........................................................................ 266
Table 7- 315 Delegate_II_EREC_DT_ELT_ELM - .NET (C#) ......................................................................... 267
Table 7- 316 Delegate_II_EREC_DT_INT64_UINT32 - .NET (C#) ................................................................. 268
Table 7- 317 Delegate_IRRTM - .NET (C#) .................................................................................................... 269
Table 7- 318 Delegate_SRCC_UINT32_UINT32_INT32 - .NET (C#) ............................................................. 269
Table 7- 319 Delegate_II_EREC_DT_SRICC_UINT32_UINT32_UINT32_UINT32 - .NET (C#) ..................... 270
Table 7- 320 Definitions and constants - Native C++ ...................................................................................... 271

Table of contents
S7-PLCSIM Advanced
Function Manual, 09/2016, A5E37039512-AA 19
Table 7- 321 Definitions and constants - .NET (C#) ....................................................................................... 271
Table 7- 322 UIP - Native C++ ........................................................................................................................ 272
Table 7- 323 UDataValue - Native C++ .......................................................................................................... 272
Table 7- 324 SDataValue - Native C++ ........................................................................................................... 274
Table 7- 325 SDataValue - .NET (C#) ............................................................................................................ 274
Table 7- 326 SDataValueByAddress - Native C++ ......................................................................................... 276
Table 7- 327 SDataValueByAddress - .NET (C#) ........................................................................................... 276
Table 7- 328 SDataValueByName - Native C++ ............................................................................................. 276
Table 7- 329 SDataValueByName - .NET (C#) ............................................................................................... 276
Table 7- 330 SConnectionInfo - Native C++ ................................................................................................... 277
Table 7- 331 SConnectionInfo - .NET (C#) ..................................................................................................... 277
Table 7- 332 SInstanceInfo - Native C++ ........................................................................................................ 278
Table 7- 333 SInstanceInfo - .NET (C#) .......................................................................................................... 278
Table 7- 334 SDimension - Native C++ .......................................................................................................... 279
Table 7- 335 SDimension - .NET (C#) ............................................................................................................ 279
Table 7- 336 STagInfo - Native C++ ............................................................................................................... 280
Table 7- 337 STagInfo - .NET (C#) ................................................................................................................. 281
Table 7- 338 SIP - .NET (C#) .......................................................................................................................... 282
Table 7- 339 SIPSuite4 - Native C++ .............................................................................................................. 283
Table 7- 340 SIPSuite4 - .NET (C#) ................................................................................................................ 283
Table 7- 341 ERuntimeErrorCode - Native C++ ............................................................................................. 284
Table 7- 342 ERuntimeErrorCode - .NET (C#) ............................................................................................... 285
Table 7- 343 EArea - Native C++ .................................................................................................................... 286
Table 7- 344 EArea - .NET (C#) ...................................................................................................................... 286
Table 7- 345 EOperatingState - Native C++ ................................................................................................... 287
Table 7- 346 EOperatingState - .NET (C#) ..................................................................................................... 287
Table 7- 347 EOperatingMode - Native C++ ................................................................................................... 288
Table 7- 348 EOperatingMode - .NET (C#) .................................................................................................... 288
Table 7- 349 ECPUType - Native C++ ............................................................................................................ 289
Table 7- 350 ECPUType - .NET (C#) .............................................................................................................. 290
Table 7- 351 ECommunicationInterface - Native C++ .................................................................................... 291
Table 7- 352 ECommunicationInterface - .NET (C#) ...................................................................................... 291
Table 7- 353 ELEDType - Native C++ ............................................................................................................ 292
Table 7- 354 ELEDType - .NET (C#) .............................................................................................................. 292
Table 7- 355 ELEDMode - Native C++ ........................................................................................................... 293
Table 7- 356 ELEDMode - .NET (C#) ............................................................................................................. 293

Table of contents
S7-PLCSIM Advanced
20 Function Manual, 09/2016, A5E37039512-AA
Table 7- 357 EPrimitiveDataType - Native C++ .............................................................................................. 294
Table 7- 358 EPrimitiveDataType - .NET (C#) ................................................................................................ 294
Table 7- 359 Compatible primitive data types - Reading ................................................................................ 295
Table 7- 360 Compatible primitive data types - Write ..................................................................................... 295
Table 7- 361 EDataType - Native C++ ............................................................................................................ 297
Table 7- 362 EDataType - .NET (C#) .............................................................................................................. 298
Table 7- 363 ETagListDetails - Native C++ ..................................................................................................... 299
Table 7- 364 ETagListDetails - .NET (C#)....................................................................................................... 299
Table 7- 365 ERuntimeConfigChanged - Native C++ ..................................................................................... 300
Table 7- 366 ERuntimeConfigChanged - .NET (C#) ....................................................................................... 300
Table 7- 367 EInstanceConfigChanged - Native C++ ..................................................................................... 300
Table 7- 368 EInstanceConfigChanged - .NET (C#) ....................................................................................... 300
Table 8- 1 Instructions not supported .......................................................................................................... 306
Table 8- 2 CPUs with limited Motion Control resources.............................................................................. 307
Figures
Figure 2-1 Enable simulation capability ......................................................................................................... 27
Figure 4-1 Local communication via Softbus ................................................................................................ 41
Figure 4-2 Local communication via TCP/IP ................................................................................................. 42
Figure 4-3 Distributed communication via Ethernet ...................................................................................... 42
Figure 4-4 Distributed communication via network adapters ........................................................................ 43
Figure 4-5 Activate PLCSIM Virtual Switch ................................................................................................... 44
Figure 4-6 Accessible devices on the Virtual Ethernet Adapter .................................................................... 44
Figure 5-1 PLCSIM Advanced Symbol .......................................................................................................... 46
Figure 5-2 Example: Message in the taskbar ................................................................................................ 46
Figure 5-3 Control Panel ............................................................................................................................... 48
Figure 5-4 Example: Download via the "PLCSIM Virtual Ethernet Adapter" (TCP/IP) after naming............. 51
Figure 5-5 Structure of the MAC address for an instance ............................................................................. 52
Figure 5-6 Add card reader ........................................................................................................................... 56
Figure 5-7 Preview of download dialog ......................................................................................................... 57
Figure 7-1 External applications and Simulation Runtime............................................................................. 66
Figure 7-2 Access to instances with distributed communication ................................................................... 67
Figure 7-3 API and external applications....................................................................................................... 68
Figure 8-1 Policy exceptions for VMware vSphere Hypervisor (ESXi) ........................................................ 309

Table of contents
S7-PLCSIM Advanced
Function Manual, 09/2016, A5E37039512-AA 21

S7-PLCSIM Advanced
22 Function Manual, 09/2016, A5E37039512-AA
Guide
1
1.1
Documentation Guide S7 PLCSIM Advanced
The documentation for the SIMATIC S7-1500 automation system and the SIMATIC
ET 200SP distributed I/O system is arranged into three areas.
Basic information
System manuals and Getting Started describe in detail the configuration, installation, wiring
and commissioning of the SIMATIC S7-1500 and ET 200SP systems. The STEP 7 online
help supports you in configuration and programming.
Device information
Product manuals contain a compact description of the module-specific information, such as
properties, terminal diagrams, characteristics and technical specifications.
General information
The function manuals contain detailed descriptions on general topics such as diagnostics,
communication, Motion Control, Web server, OPC UA.
You can download the documentation free of charge from the Internet
(http://w3.siemens.com/mcms/industrial-automation-systems-simatic/en/manual-
overview/Pages/Default.aspx).
Changes and additions to the manuals are documented in product information sheets.
You will find the product information on the Internet:
● S7-1500 (https://support.industry.siemens.com/cs/us/en/view/68052815)
● ET 200SP (https://support.industry.siemens.com/cs/us/en/view/73021864)
Manual Collections
The Manual Collections contain the complete documentation of the systems put together in
one file.
You will find the Manual Collections on the Internet:
● S7-1500 (https://support.industry.siemens.com/cs/ww/en/view/86140384)
● ET 200SP (https://support.industry.siemens.com/cs/ww/en/view/84133942)

Guide
1.1 Documentation Guide S7 PLCSIM Advanced
S7-PLCSIM Advanced
Function Manual, 09/2016, A5E37039512-AA 23
"mySupport"
With "mySupport", your personal workspace, you make the best out of your Industry Online
Support.
In "mySupport", you can save filters, favorites and tags, request CAx data and compile your
personal library in the Documentation area. In addition, your data is already filled out in
support requests and you can get an overview of your current requests at any time.
You must register once to use the full functionality of "mySupport".
You can find "mySupport" on the Internet
(http://support.industry.siemens.com/My/ww/en/documentation).
"mySupport" - Documentation
In the Documentation area in "mySupport" you can combine entire manuals or only parts of
these to your own manual.
You can export the manual as PDF file or in a format that can be edited later.
You can find "mySupport" - Documentation on the Internet
(https://support.industry.siemens.com/My/ww/en/).
Application examples
The application examples support you with various tools and examples for solving your
automation tasks. Solutions are shown in interplay with multiple components in the system -
separated from the focus on individual products.
You will find the application examples on the Internet
(https://support.industry.siemens.com/sc/ww/en/sc/2054).
TIA Selection Tool
The TIA Selection Tool can be used to select, configure and order devices for Totally
Integrated Automation (TIA). It assembles the configuration editors for automation
technology already familiar into a single tool.
With the TIA Selection Tool, you can generate a complete order list from your product
selection or product configuration.
You can find the TIA Selection Tool on the Internet
(http://w3.siemens.com/mcms/topics/en/simatic/tia-selection-tool).

Guide
1.2 S7 PLCSIM products
S7-PLCSIM Advanced
24 Function Manual, 09/2016, A5E37039512-AA
1.2
S7 PLCSIM products
S7 PLCSIM Advanced
The version of S7-PLCSIM Advanced supports the following SIMATIC CPU series:
● S7-1500, S7-1500F, S7-1500C, S7-1500T and S7-1500TF
● ET 200SP and ET 200SP F
Communication
S7-PLCSIM Advanced supports communication via Softbus or TCP/IP.
S7 PLCSIM Advanced enables C++ and C# programs and simulation software to access
SIMATIC CPU series supported by S7-PLCSIM Advanced via the user interface (API).
S7-PLCSIM Advanced and S7-PLCSIM V12 cannot be installed on the same PC or the
same virtual machine. The communication between the two applications cannot be
simulated.
S7-PLCSIM V5.4 SP7 is automatically installed with S7-PLCSIM Advanced. The
communication between the two applications can be simulated.
S7-PLCSIM V14
The version of S7-PLCSIM supports the following SIMATIC CPU series:
● S7-1200 and S7-1200F
● S7-1500, S7-1500F, S7-1500C, S7-1500T and S7-1500TF
● ET 200SP and ET 200SP F
Communication
S7-PLCSIM V14 supports communication via Softbus.
S7-PLCSIM V5.x
S7-PLCSIM V5.x simulates the following SIMATIC CPU series:
● S7-300 and S7-300F
● S7-400 and S7-400F
S7-PLCSIM V5.x cannot be installed on the same PC or the same virtual machine
S7-PLCSIM as of V12.
S7-PLCSIM V5.4 SP7 is automatically installed with S7-PLCSIM Advanced.
Communication
S7 PLCSIM V5.x can communicate via Softbus with instances of S7-PLCSIM as of V12.
S7-PLCSIM V5.4 SP7 can communicate via Softbus with instances of S7-PLCSIM
Advanced.
S7-PLCSIM Advanced
Function Manual, 09/2016, A5E37039512-AA 25
Product overview
2
2.1
What is PLCSIM Advanced?
Simulation systems support the development of programs and the deployment in production
that follows. In the automation world, a simulated test environment shortens commissioning
times. It is possible to test the program after program changes in the virtual controller before
it is loaded into the corresponding real controller and the plant is put into operation.
S7 PLCSIM Advanced
Using S7-PLCSIM Advanced, you can simulate your CPU programs on a virtual controller.
You do not need a real controller for this. You can configure your CPU in STEP 7 V14,
program your application logic and then load the hardware configuration and the program
into the virtual controller. From there you can run your program logic, observe the effects of
simulated inputs and outputs and adapt your programs.
In addition to communicating via Softbus, S7-PLCSIM Advanced provides a full Ethernet
connection and can thus also communicate distributed.
User interface (API)
S7 PLCSIM Advanced enables interaction with native C++/C# programs or software via the
user interface.
Application areas
● Software in the Loop-Simulation for virtual commissioning of machine tools
● In combination with third-party software:
– Simulation of production machines and plants
– Combined simulation of automation and mechanics
Advantages
The use of S7 PLCSIM Advanced offers numerous advantages:
● Improve quality of automation projects
● Accelerate time to market
● Reduce production times
● Reduce risk for commissioning
● Avoid costs for hardware in simulation environments
● Increase efficiency in maintenance

Product overview
2.2 Security for PLCSIM Advanced
S7-PLCSIM Advanced
26 Function Manual, 09/2016, A5E37039512-AA
2.2
Security for PLCSIM Advanced
Restrictions for security
Note the following restrictions when using PLCSIM Advanced:
Authentication
● The user interfaces (API) do not have options for authentication and authorization. There
is no protection using user accounts and passwords.
● The Runtime Manager communication is not protected by authentication.
Communication
● The multi-computer simulation communication is not encrypted.
● A TCP/IP port is opened on the PC for cross-network communication.
● The installed WinPCap component provides access to TCP/IP network communication.
Note
For cross
-computer communication, it is recommended to use a closed simulation network
that is not connected to a production network.
Know-how protection
Note
If know
-how-protected blocks for the simulation support are enabled, the know-how
protection is lim
ited.

Product overview
2.3 Simulations support
S7-PLCSIM Advanced
Function Manual, 09/2016, A5E37039512-AA 27
2.3
Simulations support
Requirement for simulation
Note
Enable simulation capability
To use a STEP
7 project with simulation, you must select the "Support simulation during
block compilation" option in the "Protection" tab in the project properti
es.
Figure 2-1 Enable simulation capability
Know-how protection
If a know-how-protected block is to be used for the simulation, it must be unlocked by
entering a password, to enable the "Simulation with SIMATIC S7-PLCSIM Advanced" option
to be unlocked in the properties of the block in the tab "General > Compilation".
Global libraries
You cannot use know-how protection with global libraries, because the libraries are write-
protected.
The "Simulation with SIMATIC S7-PLCSIM Advanced" option must be set when generating
the blocks (source of the blocks).

Product overview
2.4 Supported CPUs
S7-PLCSIM Advanced
28 Function Manual, 09/2016, A5E37039512-AA
2.4
Supported CPUs
Supported CPUs from the S7-1500 family
S7-PLCSIM Advanced V1.0 supports the simulation of the following CPUs (all firmware
versions, V2.0 recommended):
Type
Article number
Standard CPUs
CPU 1511-1 PN
CPU 1513-1 PN
CPU 1515-2 PN
CPU 1516-3 PN/DP
CPU 1517-3 PN/DP3
CPU 1518-4 PN/DP3
CPU 1518-4 PN/DP ODK
2, 3
6ES7511-1AK01-0AB0
6ES7513-1AL01-0AB0
6ES7515-2AM01-0AB0
6ES7516-3AN01-0AB0
6ES7517-3AP00-0AB0
6ES7518-4AP00-0AB0
6ES7518-4AP00-3AB0
Fail-safe CPUs
CPU 1511F-1 PN
CPU 1513F-1 PN
CPU 1515F-2 PN
CPU 1516F-3 PN/DP
CPU 1517F-3 PN/DP3
CPU 1518F-4 PN/DP3
CPU 1518F-4 PN/DP ODK
2, 3
6ES7511-1FK01-0AB0
6ES7513-1FL01-0AB0
6ES7515-2FM01-0AB0
6ES7516-3FN01-0AB0
6ES7517-3FP00-0AB0
6ES7518-4FP00-0AB0
6ES7518-4FP00-3AB0
Compact CPUs1
CPU 1511C-1 PN
CPU 1512C-1 PN
6ES7511-1CK00-0AB0
6ES7512-1CK00-0AB0
ET 200SP CPUs
CPU 1510SP-1 PN
CPU 1510SP F-1 PN
CPU 1512SP-1 PN
CPU 1512SP F-1 PN
6ES7510-1DJ01-0AB0
6ES7512-1SJ01-0AB0
6ES7512-1DK01-0AB0
6ES7512-1SK01-0AB0
Technology CPUs
CPU 1511T-1 PN
CPU 1515T-2 PN
CPU 1517T-3 PN/DP3, 4
CPU 1517TF-3 PN/DP3, 4
6ES7511-1TK01-0AB0
6ES7515-2TM01-0AB0
6ES7517-3TP00-0AB0
6ES7517-3UP00-0AB0
1
The on-board I/O within the compact CPUs is not simulated. The simulation interface corresponds
to the process image.
2
The ODK functionality of this CPU is not simulated.
3
The simulation of this CPU only supports 5120 Motion Control resources.
4 The simulation of this CPU supports only 64 cams.
Unsupported CPUs
S7-PLCSIM Advanced V1.0 does not support the simulation of the following CPUs:
● S7-1200 CPUs
● ET 200pro, ET 200pro F CPUs
● ET 200SP Open Controller CPU 1515SP PC
● Software Controller

Product overview
2.5 Differences between a simulated and a real CPU
S7-PLCSIM Advanced
Function Manual, 09/2016, A5E37039512-AA 29
2.5
Differences between a simulated and a real CPU
The virtual controller cannot fully simulate a real CPU down to the individual details. Even if a
program is downloaded without errors to the CPU and running successfully, this does not
necessarily mean that the virtual controller in the simulation behaves exactly like a real CPU.
Deterministic
S7-PLCSIM Advanced runs on a PC with the Windows operating system. Therefore, the
scan cycle time and the exact time of actions in S7-PLCSIM Advanced are not the same as
when these actions run on physical hardware. This is because that several programs share
the processing resources on your PC.
If your program depends heavily on the time required to execute actions, then make sure
that you do not evaluate your program based only on the results of the simulation time.
Know-how protection
Projects with know-how protected blocks can only be simulated when they are enabled for
simulation. You need the block password for this purpose.
Instructions
Instructions are simulated with a few exceptions, for example, interrupts. Programs that are
based on the instructions behave different than real CPUs in the simulation.
See also
Restrictions for instructions (Page 306)
2.5.1
Restrictions for all supported CPUs
I/O
S7-PLCSIM Advanced simulates the real CPU, but not configured I/O modules and the on-
board I/O of the compact CPUs.
Bus systems
S7-PLCSIM Advanced does not simulate bus systems (PROFINET IO, PROFIBUS DP,
backplane bus).
Process image partitions
S7-PLCSIM Advanced always updates the address areas of the process image at the cycle
control point. Process image partitions between two cycle control points are not updated.

Product overview
2.5 Differences between a simulated and a real CPU
S7-PLCSIM Advanced
30 Function Manual, 09/2016, A5E37039512-AA
Diagnostics
S7-PLCSIM Advanced cannot simulate the complete range of all the possible diagnostic
buffer entries, for example, no entries that affect the real hardware. Most I/O and program
errors are simulated.
Online and diagnostic functions
Some online and diagnostic functions are not very useful in the simulation and are therefore
not supported. These include, for example, the functions "Format memory card" and
"Firmware update".
Status indicators LED flashing
In STEP 7, you can have the LED displayed on an CPU flash using the "Extended download
to device" dialog. S7-PLCSIM Advanced does not simulate this function.
Data logging
S7-PLCSIM Advanced does not simulated data logging, because this function writes all
output to the SD memory card and S7-PLCSIM Advanced does not support the use of an SD
memory card.
Recipes
S7-PLCSIM Advanced does not simulate the use of recipes.
Backup and Restore
S7-PLCSIM Advanced does not simulate the product property "Backup and Restore".
Limited support
S7-PLCSIM Advanced simulates some functions to a limited extent. You can find an
overview in the section Restrictions (Page 302).

Product overview
2.6 Simulating Motion Control
S7-PLCSIM Advanced
Function Manual, 09/2016, A5E37039512-AA 31
2.6
Simulating Motion Control
Restrictions
PLCSIM Advanced supports STEP 7 projects with configurations and functions for motion
control for the CPUs S7-1500, S7-1500F, S7-1500C, S7-1500T, S7-1500T F, ET 200SP and
ET 200SP F.
PLCSIM Advanced provides only limited support for technology objects in some CPUs, see
Restrictions with Motion Control (Page 307).
Simulation with external simulation software
In a virtual S7-1500 controller, the technology objects are connected to the process image.
Simulation software can thus access the process image via the user interfaces (API) of S7-
PLCSIM Advanced and simulate the behavior of the other connected axes.
Simulation mode in STEP 7
The simulation mode is a standard function of the technology objects.
If you want to move an axis in simulation mode, select the "Activate simulation" check box in
STEP 7 under "Technology Object > Configuration> Basic Parameters > Simulation". No
additional setting is required for a virtual axis.
Feedback of the axis position
The speed setpoint of the simulated drive is integrated into the actual position value with a
time delay (PT1). The result of this calculation is returned to the technology object as
position actual value of the axis.
Reference point approach of the axis
If you selected "Use zero mark via PROFIdrive frame" in STEP 7 for the reference point
approach, PLCSIM Advanced responds immediately to any active (mode 2, 3, 8) or passive
(mode 4, 5) reference point approach command (MC_Home). The actual position is
predefined as the reference point.
Additional information
Information on "Setting in the drive and encoder connection" for actual value calculation of a
virtual axis and on the topic "Virtual axis/Simulation" is available in the S7-1500T Motion
Control (https://support.industry.siemens.com/cs/ww/en/view/109481326) function manual.

S7-PLCSIM Advanced
32 Function Manual, 09/2016, A5E37039512-AA
Installing
3
3.1
Introduction
3.1.1
System requirements
You need high-performance computer hardware if you intend to run multiple instances of
PLCSIM Advanced at the same time or to simulate communication between PLCSIM
Advanced V1.0 and HMI devices as of version 14.0.
Minimum requirements for hardware and software
Preferably, you should install PLCSIM Advanced on a stand-alone PC, independent of
STEP 7. Alternatively, you can install PLCSIM Advanced on the configuration PC on which
STEP 7 is already installed.
For PLCSIM Advanced to operate efficiently, the computer hardware and software must
meet minimum requirements.
Table 3- 1 Minimum requirements for hardware and software
Hardware / software
Requirement
Processor 2.2 GHz Intel® Celeron® Dual Core
RAM • 4 GB for one instance
• 8 GB for 4 instances
Free hard disk space 5 GB
Operating system
64-bit version
• Windows 7 Home Premium SP1
• Windows 7 Professional SP1
• Windows 7 Enterprise SP1
• Windows 7 Ultimate SP1
• Windows Server 2012 R2 StdE (full installation)
Screen resolution 1024 x 768
Note
Make sure that the Windows operating system you are using is up to date.

Installing
3.1 Introduction
S7-PLCSIM Advanced
Function Manual, 09/2016, A5E37039512-AA 33
Virtualization platforms
You can install STEP 7 and PLCSIM Advanced on a virtual machine. For this purpose, use
one of the following virtualization platforms in the specified version or a newer version:
● VMware vSphere Hypervisor (ESXi) 6.0
● VMware Workstation 12 Pro
● VMware Workstation Player 12
● Microsoft Windows Server 2012 R2 Hyper-V
Guest operating systems
You can use the following guest operating systems on the selected virtualization platform for
the installation of STEP 7 V14 and PLCSIM Advanced:
● Windows 7 Professional SP1 / Ultimate SP1 / Enterprise SP1 (64-Bit)
● Windows Server 2012 R2 (64-Bit)
3.1.2
Licenses
Floating license
S7 PLCSIM Advanced is supplied with a floating type license. These can be stored locally
and shared for a network.
Note
A floating license is valid for one
instance of a virtual controller within a PLCSIM Advanced
installation.
Handling licenses
You can learn how to handle the licenses for S7 PLCSIM Advanced instances on the DVD in
the description of the SIMATIC Automation License Manager (ALM).
API functions for licenses
● Return values for API function PowerOn() (Page 127) and callback function
OnOperatingStateChanged (Page 228)
– SREC_OK when a license is available.
– SREC_WARNING_TRIAL_MODE_ACTIVE when no license is available, and an instance is
started in a mode that allows unrestricted use of the instance for one hour.
● Return value for callback function OnOperatingStateChanged
– SREC_LICENSE_NOT_FOUND when the instance is automatically shut down after expiration
of the Trial mode.

Installing
3.1 Introduction
S7-PLCSIM Advanced
34 Function Manual, 09/2016, A5E37039512-AA
Warning in spite of existing license
Note
A check is made for the presence of a license at power
-up and after one hour during which
you can test an instance without restriction (Trial Mode). When you import a license in the
meantime, SREC_WARNING_TRIAL_MODE_ACTIVE
is returned nevertheless.
3.1.3
Installation log
The log files contains automatically recorded information on the following installation
processes:
● Installation of S7-PLCSIM Advanced
● Change or update of installation of S7-PLCSIM Advanced
● Repair of an existing installation of S7-PLCSIM Advanced
● Uninstallation of S7-PLCSIM Advanced
You can evaluate installation errors and warnings using the log files. You can troubleshoot
the installation yourself or contact Siemens Technical Support. Product Support personnel
need information from the installation log to analyze the problem. Send the folder with the log
files as a ZIP file to Support.
Memory location of the installation log
The memory location of the log file depends on the operating system. To open the folder with
the log files, enter the environment variable "%autinstlog%" in the address bar in Windows
Explorer. Alternatively, you reach the appropriate directory by entering "cd %autinstlog%" in
the command line.
The log files are named as follows:
● SIA_S7-PLCSIM_Advanced_V01@<DATE_TIME>.log
● SIA_S7-PLCSIM_Advanced_V01@<DATE_TIME>_summary.log
Setup_Report (CAB file)
An archive file with the installation log and all other required files is stored in CAB format.
This archive file can be found at "%autinstlog%\Reports\Setup_report.cab".
If you need help during installation, send this CAB file to SIEMENS Technical Support.
Technical Support personnel can troubleshoot your installation based on the information in
the CAB file.
A separate CAB file with a date ID is saved for each installation.

Installing
3.2 Installation medium
S7-PLCSIM Advanced
Function Manual, 09/2016, A5E37039512-AA 35
3.2
Installation medium
After installing S7-PLCSIM Advanced, keep the installation medium in a secure, easily
accessible place.
You can use the installation medium to change, repair or uninstall, if necessary.
3.3
Installing PLCSIM Advanced
S7-PLCSIM Advanced starts the installation automatically when you insert the installation
medium in your DVD drive.
Installation requirements
Make sure that the following conditions are met before you begin the installation process:
● The hardware and software of the PC or Siemens Field PG meet the system
requirements.
● The person who performs the installation has administrator rights on the respective
computer.
● No other programs are active. This also applies to the Siemens Automation License
Manager and other Siemens applications.
● All S7-PLCSIM versions V12 and higher are uninstalled.
Note
Security settings
For licensing via the ALM, when installing PLCSIM Advanced you must agree that port
4410
for TCP can be entered as an exception in the Windows Firewall (procedure step
7).

Installing
3.3 Installing PLCSIM Advanced
S7-PLCSIM Advanced
36 Function Manual, 09/2016, A5E37039512-AA
Installing S7-PLCSIM Advanced
To install PLCSIM Advanced, follow these steps:
1. Insert the installation medium into the DVD drive of your computer. The setup program is
automatically started, provided you have not deactivated the Autostart function on the
Field PG or PC. If the setup program does not start up automatically, start it manually by
double-clicking the "Start.exe" file. The "General settings" window is displayed.
2. The check box for the English is selected.
3. Click the "Read installation notes" button to display installation information. After you
have read the notes, close the file.
4. Click the "Read Product Information" button to display the "Readme file". After you have
read the information, close the file.
5. Click the "Browse" button if you want to change the default installation path. The
installation path must not exceed 89 characters. The path name must not contain any
UNICODE characters. If you select a different installation path than the default installation
path, the desktop icon may not be displayed correctly.
6. Click "Next". The window with the security settings is displayed. To continue the
installation, select the check box at the bottom of the screen to accept changes to the
security and permissions settings of your system.
7. Click "Next". The window with the installation settings is displayed. You can save or print
a report of the settings by clicking "Save report" or "Print report". Check the settings for
correctness. If you want to make any changes, click "Back" until you reach the point in the
installation process where you want to make changes. Once you have completed your
changes, click "Next".
8. Your installation details are displayed in the overview screen. Click the "Install" button.
The installation is then started and PLCSIM Advanced is installed on your computer.
9. After completion of the setup program, you must restart your computer. Select "Yes, I
want to restart the computer now" to restart the computer immediately or select "No, I will
restart computer later" to restart the computer later.
10.Click "Restart". If the computer is not restarted, click "Finish".
Error during installation of S7-PLCSIM Advanced
When S7-PLCSIM Advanced is installed, any existing installation of S7-PLCSIM is
displayed.
A requirement for installation of S7-PLCSIM Advanced is that no other S7-PLCSIM
installation is located on the same computer.
Even though no installation of S7-PLCSIM is displayed in the "Programs and Features" list, it
is still possible that the computer has an existing installation.
Remedy
Run the setup for S7-PLCSIM V12 or V12 SP1 and uninstall the program.
When the setup is not available, download the setup files for S7-PLCSIM via Siemens Mall
(https://support.industry.siemens.com/cs/document/65601780).

Installing
3.4 Changing PLCSIM Advanced
S7-PLCSIM Advanced
Function Manual, 09/2016, A5E37039512-AA 37
3.4
Changing PLCSIM Advanced
Requirements for changing the installation
The following conditions must be met before you can start changing the installation:
● The hardware and software of the computer meet the system requirements.
● You have administrator rights on the installation computer.
● No other programs are active.
Procedure for changing the installation
To change your PLCSIM Advanced installation, follow these steps:
1. Insert the installation medium into the drive. The setup program starts up automatically,
provided you have not deactivated the Autostart function on the Field PG or PC.
If the setup program does not start up automatically, start it manually by double-clicking
the "Start.exe" file.
2. Follow the prompts until you reach the "Configuration" window.
3. Select the "Change upgrade" check box.
4. Follow the remaining prompts to change your installation.
5. Complete the installation operation by restarting your computer.
Note
Target directory
You cannot change the target directory because you are changing an existing installation.

Installing
3.5 Repairing PLCSIM Advanced
S7-PLCSIM Advanced
38 Function Manual, 09/2016, A5E37039512-AA
3.5
Repairing PLCSIM Advanced
If your installation becomes damaged, you can repair it with the PLCSIM Advanced data
storage medium.
Requirements for repairing the installation
The following conditions must be met before you can start repairing the installation:
● The hardware and software meet the system requirements.
● You have administrator rights on the installation computer.
● No other programs are active.
Procedure for repairing the installation
To repair your installation, follow these steps:
1. Insert the installation medium into the drive. The setup program is automatically started,
provided you have not deactivated the Autostart function on the Field PG or PC. If the
setup program does not start up automatically, start it manually by double-clicking the
"Start.exe" file.
2. Follow the prompts until you reach the "Configuration" window. Select the "Repair" check
box.
3. Follow the remaining prompts to repair your installation.
4. Complete the repair operation by restarting your computer.

Installing
3.6 Uninstalling PLCSIM Advanced
S7-PLCSIM Advanced
Function Manual, 09/2016, A5E37039512-AA 39
3.6
Uninstalling PLCSIM Advanced
You have two options for uninstalling S7-PLCSIM Advanced on your computer:
● You uninstall the program using the Windows Control Panel.
● You uninstall the full product using the installation medium.
Uninstalling PLCSIM Advanced using the Windows Control Panel
To uninstall PLCSIM Advanced using the Windows Control Panel, follow these steps:
1. Double-click the "Programs and Features" option in the Windows Control Panel.
2. Right-click on "Siemens S7-PLCSIM Advanced V1.0" and select "Uninstall".
3. Follow the prompts for uninstallation.
4. Complete the uninstallation operation by restarting your computer.
If you do not perform a restart, the Runtime Manager continues running.
If problems occur when uninstalling PLCSIM Advanced using the Windows Control Panel,
use the installation medium for uninstalling.
Uninstalling PLCSIM Advanced using the installation medium
To uninstall PLCSIM Advanced using the installation medium, follow these steps:
1. Insert the installation medium into the drive. The setup program is started automatically,
provided you have not deactivated the Autostart function on the programming device or
PC. If the setup program does not start up automatically, start it manually by double-
clicking the "Start.exe" file.
If you do not perform a restart, the Runtime Manager continues running.
2. Follow the prompts until you reach the "Configuration" window. Your previous installation
is detected. Select the "Uninstall" check box.
3. Follow the prompts to uninstall PLCSIM Advanced.
4. Complete the uninstallation operation by restarting your computer.
If you do not perform a restart, the Runtime Manager continues running.
Uninstalling additional software
When PLCSIM Advanced is uninstalled, the following software remains installed:
● Automation License Manager
● S7-PLCSIM V5.4
● .NET Framework
● WinPcap
If you also want to uninstall this software, use the Windows Control Panel.

S7-PLCSIM Advanced
40 Function Manual, 09/2016, A5E37039512-AA
Communication paths
4
Local and distributed communication
The following paths are open for communication between STEP 7 V14 and the instances of
PLCSIM Advanced user interfaces:
Communication paths
Local
Local
Distributed
Protocol
Softbus
TCP/IP
TCP/IP
Communication interface in
PLCSIM Advanced
PLCSIM PLCSIM Virtual
Ethernet Adapter
PLCSIM Virtual
Ethernet Adapter
STEP 7 and instances
on a PC / VM
on a PC / VM
distributed
Communication...
between STEP 7 and instances
Yes
Yes
Yes
among instances
Yes
Yes
Yes
possible via OPC UA server and Web serv-
er
No Yes Yes
between an instance and a real hardware
CPU
No No Yes
between an instance and a real HMI V14
No
No
Yes
between an instance and a simulated HMI
V14
Yes Yes No
Softbus
Softbus is a communication path via a virtual software interface.
The communication is limited to a local PC or a virtual machine. The advantage here is that
no data can be accidentally downloaded to a hardware CPU or communicate with real
hardware.
Select communication interface
You program the communication interface via the user interface (API) or select it in the
Control Panel under "Online Access". The setting is valid for all generated instances. The
default setting is the communication via "PLCSIM" (Softbus).
Additional network settings are necessary for the distributed communication via the "PLCSIM
Virtual Ethernet Adapter" (TCP/IP).

Communication paths
4.1 Local communication
S7-PLCSIM Advanced
Function Manual, 09/2016, A5E37039512-AA 41
API functions for selecting the communication interface
● GetCommunicationInterface() (Page 116)
● SetCommunicationInterface() (Page 116)
● CommunicationInterface { get; set; } (Page 117)
See also
Interfaces - Information and settings (Page 113)
S7 PLCSIM Advanced Control Panel (Page 46)
4.1
Local communication
Local communication can be performed via the Softbus protocol or TCP/IP.
For local communication, the PLCSIM Advanced instance is on the same PC or on the same
virtualization platform (VMware) as STEP 7 or another communication partner.
Local communication via Softbus
For security reasons, the local communication is performed via Softbus in PLCSIM
Advanced by default.
Figure 4-1 Local communication via Softbus

Communication paths
4.2 Communication via TCP / IP
S7-PLCSIM Advanced
42 Function Manual, 09/2016, A5E37039512-AA
Local communication via TCP/IP
Communication is performed via the PLCSIM Virtual Ethernet Adapter, a virtual network
interface that behaves like a real network interface.
Figure 4-2 Local communication via TCP/IP
4.2
Communication via TCP / IP
Distributed communication
Distributed communication via TCP/IP means that the PLCSIM Advanced instances
communicate with the other devices via the Virtual Switch . Communication is possible with
real or simulated CPUs, real or simulated HMIs.
The PLCSIM Virtual Switch must be activated on the PLCSIM Virtual Ethernet Adapter for
instances on the network to be visible.
Example 1: Distributed communication
In the following example, STEP 7 is on a PC and the PLCSIM Advanced instances are on
another PC. The PCs are connected via the Ethernet adapter.
Figure 4-3 Distributed communication via Ethernet

Communication paths
4.3 Enable distributed communication
S7-PLCSIM Advanced
Function Manual, 09/2016, A5E37039512-AA 43
Example 2: Distributed communication
In the following example, STEP 7 is on a PC and the PLCSIM Advanced instances are on a
virtual machine on the same PC. PC and virtual machine are connected via the network
adapters.
Recommendation
Use to ensure the VMware settings as the network adapter type for the Bridged Mode to
ensure error-free operation.
Figure 4-4 Distributed communication via network adapters
4.3
Enable distributed communication
By default, the PLCSIM Virtual Switch can only communicate locally. For a distributed, i.e.
multi-computer, communication to be possible, you must activate the PLCSIM Virtual Switch
for a real network adapter.
Note
Network adapter
Make sure that only one netwo
rk adapter of the PLCSIM Virtual Switch is activated.
The Control Panel of PLCSIM Advanced checks the activation and may report an incorrect
configuration (error code
-50).

Communication paths
4.3 Enable distributed communication
S7-PLCSIM Advanced
44 Function Manual, 09/2016, A5E37039512-AA
Activate PLCSIM Virtual Switch
To make the PLCSIM instances visible on the network and to reach other devices, activate
the PLCSIM Virtual Switch in the Control Panel of PLCSIM Advanced or under Windows:
1. To do this, open the "Network and Sharing Center" in the Windows Control Panel.
2. Open the properties of the desired network adapter, for example, for the "Local Area
Connection".
3. Select the check box for the "Siemens PLCSIM Virtual Switch" and confirm with OK.
Figure 4-5 Activate PLCSIM Virtual Switch
Accessible devices
When the PLCSIM Virtual Switch is activated, STEP 7 shows the devices available on the
Virtual Ethernet Adapter in the project tree.
Figure 4-6 Accessible devices on the Virtual Ethernet Adapter

S7-PLCSIM Advanced
Function Manual, 09/2016, A5E37039512-AA 45
Simulate CPU
5
5.1
Basic procedure for the simulation
The following overview shows the basic steps to perform simulation with an instance of a
virtual controller.
Requirements
The following requirements must be met for starting simulation via local communication:
● STEP 7 V14 and S7 PLCSIM V1.0 Advanced are installed on the same PC.
● The CPU hardware is configured in STEP 7.
Note
Enable simulation support
In the "Protection" tab in the properties of the project in STEP
7, select the check box
"Support simulation during block compilation".
Create and activate an instance via the Control Panel
● Open PLCSIM Advanced Control Panel
● Open the "Start Virtual S7-1500 PLC" options
● Enter a name for an instance
● Select CPU type
● Create an instance using the "Start" button
In STEP 7, perform the download and start the simulation
● Download the program to the virtual controller
● Switch the controller to RUN to start the simulation
● Perform diagnostics
● ...
See also
Simulations support (Page 27)

Simulate CPU
5.2 User interface
S7-PLCSIM Advanced
46 Function Manual, 09/2016, A5E37039512-AA
5.2
User interface
5.2.1
S7 PLCSIM Advanced Symbol
After installing PLCSIM Advanced, the following icons are on the Windows desktop:
Figure 5-1 PLCSIM Advanced Symbol
After double-clicking the icon, the icon appears in the taskbar of the information area.
You can use Windows functions to permanently display the icon in the information area of
the taskbar.
Opening a graphical interface
Right-clicking on the icon in the taskbar opens the graphical interface of PLCSIM Advanced,
the Control Panel.
If the Control Panel is open, you can use the mouse-over function to display messages
about the current status of the instances.
Figure 5-2 Example: Message in the taskbar
5.2.2
S7 PLCSIM Advanced Control Panel
Control Panel
The Control Panel is optional and is not needed to use PLCSIM Advanced via the API. It is
available in English in version 1.0.

Simulate CPU
5.2 User interface
S7-PLCSIM Advanced
Function Manual, 09/2016, A5E37039512-AA 47
①
Online access
Switch to select the communication interface
②
TCP/IP communication
Selection of network adapter for distributed communication
③
Virtual time
Slider to adjust the scaling factor
④
Start Virtual S7-1500 PLC
Name of the instance
Here you enter a unique name for the instance. Enter a minimum of
3, a maximum of 64 characters. If the name is unique in the net-
work, the "Start" button is enabled.
⑤
• IP address
• Subnet mask
• Standard gateway
The input boxes are visible when you switch the communication
interface to "PLCSIM Virtual Ethernet Adapter".
⑥
CPU type
Here you select the type of CPU to be simulated.
⑦
"Start" button
Create with the button and start an instance with the entered name.
⑧
Instance list
The list shows the available local instances.
⑨
LED displays The meaning of the LED is displayed when you move the mouse
over it.

Simulate CPU
5.2 User interface
S7-PLCSIM Advanced
48 Function Manual, 09/2016, A5E37039512-AA
⑩
Runtime Manager Port
Here you open a port on the local PC.
⑪
Virtual SIMATIC Memory
Card
Open an Explorer window here with the path to the virtual memory
card.
⑫
Display messages Here you disable the PLCSIM Advanced messages in the Windows
task bar for the duration of the operation.
⑬
Function manual This is where you open the S7 PLCSIM Advanced Function Manual
in a standard PDF viewer.
⑭
Exit
Exit switches all instances off and closes the Control Panel.
Figure 5-3 Control Panel
Switch for communication interface
Use the switch to select the communication interface for all instances to be created:
●
"
PLCSIM corresponds to the local communication via Softbus (default).
●
"
PLCSIM Virtual Ethernet Adapter corresponds to the communication via TCP/IP.
The setting applies to all other instances. The selected communication interface for starting
an instance is maintained until all instances are shut down.
When an instance is already started, it sets "its" communication interface as the default for
other instances.
Change communication interface
To change the communication interface, switch off all instances and enable the other
interface.
TCP/IP communication
You can select a real network adapter from the drop-down list during operation. You thus
activate the PLCSIM Virtual Switch and establish TCP/IP communication between the
instances and the real network.
The <Local> setting disables the PLCSIM Virtual Switch and disconnects the instances from
the real network. Only local TCP/IP communication over virtual adapter is possible in this
case.
Virtual time
Use the slider or the mouse wheel to select the scaling factor for the virtual time.
The selected scaling factor applies to the instances for which the virtual time is enabled.
Clicking on "Off" restores the default (1) again. For more information, seeVirtual time
response (Page 58).

Simulate CPU
5.2 User interface
S7-PLCSIM Advanced
Function Manual, 09/2016, A5E37039512-AA 49
Create instance (local)
To create an instance, enter a unique name under "Instance Name". If the name already
exists in the directory of the Virtual SIMATIC Memory Card, the existing instance is started.
In the "PLC-Type" drop-down list, select the Unspecified CPU 1500 or Unspecified
ET 200SP CPU type. The CPU is named with the first download of the TIA Portal.
Recommendation:
Create up to 4 local instances on your PC or visualization platform.
Remote instances cannot be created through the Control Panel.
Instance list
The instance list contains the instances that are started locally on the PC or virtualization
platform. Instances that have already been started on the runtime API are detected and
displayed in the list.
The LED displays show the status of the instance that corresponds to those of the hardware
CPU.
RUN and STOP are displayed depending on the current operating state of the instance.
You can "operate" the instance with icons:
Apply scaling factor for the virtual time, disable virtual time,
Switch on instance, Switch off instance,
Switch off instance and log out of the Runtime Manager
Runtime Manager Port
A remote connection can be established to another Runtime Manager via the specified port.
The value must be greater than 1024.
If you select the check box, the port remains stored. You can use the remote connection
without having to make this setting every time you start the Control Panel. To use this
functionality, the Control Panel must be started and running in the background.
Virtual SIMATIC Memory Card
The user program, the hardware configuration and the retentive data are stored on the
Virtual SIMATIC Memory Card. Click the link to open the directory.
Default path: ...\Documents\Siemens\Simatic\Simulation\Runtime\Persistence
Display messages
Each time the panel starts, help information and messages relating to the Control Panel are
displayed, for example, when changing the IP address or when a license is missing. Disable
the display if you do not need the messages.

Simulate CPU
5.3 Download
S7-PLCSIM Advanced
50 Function Manual, 09/2016, A5E37039512-AA
Exit
● The command switches off all local instances on the PC or the VM and logs them off from
the Runtime Manager.
● This command closes the Runtime Manager if there is no remote connections to other
Runtime Managers.
● If the Runtime Manager has remote connections to instances on additional PCs, these
instances and the Runtime Manager continue to run.
Minimize Control Panel
Clicking on an empty area on the desktop minimizes the Control Panel. The instances are
not affected.
5.3
Download
Requirements
You can download the STEP 7 project to the virtual controller when the following conditions
are met:
● The instance is created via the Control Panel.
● The check box "Support simulation during block compilation" is selected.
Select communication interface
In the Download dialog box, select the PG/PC interface:
● "PLCSIM" for download via Softbus
● "Siemens PLCSIM Virtual Ethernet Adapter" for download via TCP/IP
Display in the download dialog
The dialog in STEP 7 at the first download of the CPU shows the compatible PLCSIM
Advanced instances.
If the instance has not yet been configured after the first download only
one
interface is
visible and it appears with the device type "CPU-1500 Simulation".
If the instance has been configured, the number of interfaces visible is determined my the
number the CPU type has.
The lifelist shows the interfaces of an instance with their IP addresses.

Simulate CPU
5.3 Download
S7-PLCSIM Advanced
Function Manual, 09/2016, A5E37039512-AA 51
Perform download
1. Select the PG/PC interface.
2. Click "Download".
→ In the "Load preview" window, STEP 7 shows the message "The downloads are
performed on a simulated CPU".
→ After the first download, the PLCSIM Advanced instance displays the CPU type.
Figure 5-4 Example: Download via the "PLCSIM Virtual Ethernet Adapter" (TCP/IP) after naming

Simulate CPU
5.4 MAC address of the instances
S7-PLCSIM Advanced
52 Function Manual, 09/2016, A5E37039512-AA
5.4
MAC address of the instances
Detect CPUs and instances
If Ethernet interfaces of CPUs and PLCSIM Advanced instances are mixed in a network, the
instances can be recognized by the "PLCSIM" suffix on the station type.
Structure of the MAC address for an instance
The following figure shows the structure of the dynamically generated, locally managed MAC
address:
Figure 5-5 Structure of the MAC address for an instance
The MAC address tells you the PC on which a PLCSIM Advanced instance has been
started.
Assignment of the Ethernet interfaces
Port configurations of the Ethernet interfaces cannot be simulated in PLCSIM Advanced
V1.0. Topological interconnection is not supported. A MAC address for a port is reserved
internally for each Ethernet interface.
Table 5- 1 Assignment of the Ethernet interfaces, for example, a CPU 1518-4 PN/DP
Ethernet interface
Last digit of the MAC Address
IE 1
IE 1 / Port 1
...........0
...........1
IE 2
IE 2 / Port 1
...........2
...........3
IE 3
IE 3 / Port 1
...........4
...........5

Simulate CPU
5.5 Simulate peripheral I/O
S7-PLCSIM Advanced
Function Manual, 09/2016, A5E37039512-AA 53
Example
02-C0-A8-00-83-10 means:
02 → locally managed MAC address of a PLCSIM Advanced instance
C0-A8-00-83 → IP of the Siemens PLCSIM Virtual Ethernet adapter = 192.168.0.131
1 → Instance 1
0 → Ethernet interface IE 1
If no Virtual SIMATIC Memory Card is loaded during startup of PLCSIM Advanced, the
interfaces of PLCSIM Advanced display instances with their locally managed MAC address.
5.5
Simulate peripheral I/O
The Runtime API writes to and reads from a memory area. This memory is synchronized
with the internal process image of the virtual S7-1500 controller at the cycle control point.
The direct I/O accesses are made to this memory area. Only one process can access this
memory at a given time.
The virtual controller must be in RUN to apply changes made by the API.
Note
Dominance of the API when synchronizing
The API dominates when synchronizing. If the user program writes to the same address
range as the API, the changes of the API overwrite those of the virtual controller.
See also
Deviating I/O values in the STEP 7 user program (Page 310)

Simulate CPU
5.6 Simulate communication
S7-PLCSIM Advanced
54 Function Manual, 09/2016, A5E37039512-AA
5.6
Simulate communication
5.6.1
Communication services that can be simulated
S7-PLCSIM Advanced V1.0 supports the following communication options:
Table 5- 2 Supported communication options
Communications options
Functionality / instructions
PG communication
On commissioning, testing, diagnostics
Open communication using TCP/IP • TSEND_C / TRCV_C
• TSEND / TRCV
• TCON1
• T_DISCON
Open communication using ISO-on-
TCP
• TSEND_C / TRCV_C
• TSEND / TRCV
• TCON
• T_DISCON
Open communication via UDP2 • TUSEND / TURCV
• TCON
• T_DISCON
Communication via Modbus TCP • MB_CLIENT
• MB_SERVER
E-mail2 • TMAIL_C
S7 communication • PUT / GET
• BSEND / BRCV
• USEND / URCV
OPC UA Server2 Data exchange with OPC UA clients
Web server
2
Data exchange via HTTP
1
When the "PLCSIM" interface (Softbus) is set, communication is performed
internally
via ISO-on-
TCP.
2 Only via the communication interface "PLCSIM Virtual Ethernet Adapter" (TCP/IP)
Special conditions apply when communicating with TUSEND/TURCV, see Restrictions for
communications services (Page 305).

Simulate CPU
5.6 Simulate communication
S7-PLCSIM Advanced
Function Manual, 09/2016, A5E37039512-AA 55
5.6.2
Communication between instances
PLCSIM Advanced supports communication between instances. An instance may be a
simulation in PLCSIM Advanced V1.0 or a simulation in WinCC Runtime as of V14.
You can run two instances of PLCSIM Advanced, which then communicate with each other.
To enable instances to communicate with each other, they must have a unique IP address.
Each simulated CPU requires a unique IP address
If the CPUs have the same IP address, you cannot run multiple simulations. Each simulated
CPU requires a unique IP address.
Make sure that the IP addresses in STEP 7 are unique before you start your simulations.
T-block instructions and UDP
S7-PLCSIM Advanced simulates T-block connections for which the UDP protocol is
configured only via the communication interface "PLCSIM Virtual Ethernet Adapter"
(TCP/IP).
T-block instructions and data segmentation
S7-PLCSIM Advanced implements T-block instructions with a data segmentation of 4 KB. A
real CPU has data segmentation of 8192 bytes.
If you send more than 4 KB in a single TSEND instruction and receive data in ad hoc mode
with a TRCV instruction, the TRCV instruction generates new data with only 4 KB. You must
perform the TRCV instruction several times to receive additional bytes.

Simulate CPU
5.7 Provide project data offline for simulation
S7-PLCSIM Advanced
56 Function Manual, 09/2016, A5E37039512-AA
5.7
Provide project data offline for simulation
Simulations regardless of STEP 7
To perform simulations independent of STEP 7, you can save the user program and the
hardware configuration in STEP 7 in a directory.
Provide project data offline
1. Create a "User-defined Card Reader" for your project data under Card Reader/USB
storage in the project tree of STEP 7 for the CPU.
2. In the "Load preview" dialog for the target device, select "PLC Simulation Advanced" as
an action, click in the selection field for this.
→ The project is saved to the <Virtual Memory Card>\SIMATIC.S7S\OMSSTORE
directory.
3. Save the folder \SIMATIC.S7S with the project data to a medium of your choice.
Figure 5-6 Add card reader

Simulate CPU
5.7 Provide project data offline for simulation
S7-PLCSIM Advanced
Function Manual, 09/2016, A5E37039512-AA 57
Figure 5-7 Preview of download dialog
Provide project data for simulation
1. On the PC on which PLCSIM Advanced is installed, create the directory \SIMATIC_MC in
the directory in which the instance saves its data.
2. Move the \SIMATIC.S7S folder to the directory you have created.
→ The instances can be started with the project data.
API functions
The project data can be used for an instance via the user interface. Use of the following
functions for this:
API functions
● GetStoragePath() (Page 123)
● StoragePath { get; set; } (Page 124)
See also
Controller - Information and settings (Page 119)

S7-PLCSIM Advanced
58 Function Manual, 09/2016, A5E37039512-AA
Virtual time response
6
The virtual controller uses internally two types of clocks for simulation: A virtual clock and a
real clock. The virtual clock is always the basis for the user program. It is used by
components that are relevant for running the STEP 7 user program, such as cyclic OBs,
cycle time monitoring, minimum cycle time, virtual system time and time calculations. Also,
the time between two cycle control points is measured in virtual time.
The virtual time can be accelerated or slowed for test purposes.
The real clock always runs unchanged. It is used by components that are not subject to
control processes, for example, communication with STEP 7.
Virtual system time
When you start PLCSIM Advanced, the virtual system time of the virtual controller starts with
the system time of Windows.
The virtual system time is based on the virtual clock, i.e. if a scaling factor is used, the
system time runs correspondingly faster or slower.
All events that the virtual controller sends to the API provides a time stamp based on the
system time.
Note
Difference between system time and local time
•
System time
:
UTC ± 0 with daylight saving / standard time
•
Local time: UTC ± time zone with daylight saving time / winter time
API functions
● GetSystemTime() (Page 218)
● SetSystemTime() (Page 218)
● SystemTime { get; set; } (Page 218)
Time offset
Note
Keep in mind that the time information of virtual system time and real local time differs by the
time offset that is formed in addition to the selected scaling factor from the time zone offset
and the daylight saving time/standard time offset.

Virtual time response
S7-PLCSIM Advanced
Function Manual, 09/2016, A5E37039512-AA 59
Scaling factor
Using a scaling factor, you can speed up or slow down the virtual clock of the virtual
controller for simulations.
● The default is 1, i.e. the course of the virtual time corresponds to the course of real time.
●
Fast forward:
A scaling factor greater than 1 accelerates the virtual clock.
Example: Scaling factor 2.0 → The virtual time is running twice as fast.
●
Slow motion
: A scaling factor less than 1 decelerates the virtual clock.
Example: Scaling factor 0.5 → The progress of the virtual time slows down to 50%.
API functions
● GetScaleFactor() (Page 219)
● SetScaleFactor() (Page 219)
● ScaleFactor { get; set; } (Page 220)
See also
Settings for the virtual time (Page 218)

Virtual time response
6.1 Speed up and slow down simulation
S7-PLCSIM Advanced
60 Function Manual, 09/2016, A5E37039512-AA
6.1
Speed up and slow down simulation
Influence of fast forward and slow motion
Simulations can be accelerated and slowed down. Fast forward and slow motion only affects
time-based components, for example, cyclic OBs. Compared to the real time, they are
performed more frequently with fast forward and less frequently with slow motion.
Fast forward and slow motion do not change the execution speed of the CPU machine
codes. For example, the speed at which all operations of an OB1 cycle are executed does
not change. The execution speed depends on the processor of the PC on which the virtual
controller running. If you change the scaling factor, more or fewer cycle control points are
reached in a given period of virtual time.
Fast forward
To speed up the virtual time, select a scaling factor greater than 1 in the Control Panel or in
the API.
Note
CPU load of the PC
If the scaling factor is greater than 1, the CPU load of the PC on which the virtual controller is
simulated increases co
nsiderably.
Note
Performance
The performance is depends on the size of your project, among other things.
If the scaling factor is too high and the cycle
-time monitoring indicates that the PC was
incapable of calculating the OB1 or cyclic OBs in the sp
ecified time, the virtual controller
goes to STOP.
Recommendation:
To avoid this, start with a small scaling factor and gradually increase it
step
-by-step while keeping the virtual controller in RUN.
Slow motion
To slow down the virtual time, select a scaling factor less than 1 in the Control Panel or in
the API.
API functions
● GetScaleFactor() (Page 219)
● SetScaleFactor() (Page 219)
● ScaleFactor { get; set; } (Page 220)

Virtual time response
6.2 Stop simulation
S7-PLCSIM Advanced
Function Manual, 09/2016, A5E37039512-AA 61
See also
Cycle control (Page 221)
Settings for the virtual time (Page 218)
Error with overflow cyclical events (Page 309)
6.2
Stop simulation
Freeze state of the virtual controller
To stop a simulation and to synchronize a simulation partner, a virtual controller can be set
to a freeze state via the user interface.
A triggered freeze state stops the virtual controller on the next cycle control point. The
following occurs:
● The virtual time is stopped.
● No OBs running, not counters.
● The user program is no longer executed.
● The virtual controller is still accessible from the TIA Portal.
● The virtual controller is in a state consistent with input and output data.
Note
Freeze-state ≠ operating state
The freeze state is an internal operating state of the virtual controller. It does not correspond
to RUN/STOP mode of a CPU. In the freeze state, the virtual controller maintains the last
operating state.
•
The LED display on the Control Panel and on the Web server accordingly shows RUN or
STOP for instance.
•
The instance shows
SROS_FREEZE
/
Freeze
, see EOperatingState (Page 288).

Virtual time response
6.3 Synchronize simulation partner
S7-PLCSIM Advanced
62 Function Manual, 09/2016, A5E37039512-AA
Trigger freeze state
To trigger the freeze state, following modes are available for the virtual controller:
●
Cycle-controlled operating mode
SingleStep and ExtendedSingleStep
See Synchronize simulation partner cycle-controlled (Page 62).
●
Time-controlled mode
TimespanSynchronized
See Synchronize simulation partner time-controlled (Page 64).
In
Default
mode, the virtual controller does not go into a freeze state.
API functions
● Settings for the cycle control (Page 221)
● GetOperatingMode() (Page 221)
● SetOperatingMode() (Page 221)
● OperatingMode { get; set; } (Page 221)
6.3
Synchronize simulation partner
6.3.1
Synchronize simulation partner cycle-controlled
Introduction
The virtual controller must be set to the freeze state for synchronization.
The SingleStep and ExtendedSingleStep modes of the virtual controller provides one way to
synchronize several simulation partners (clients).
SingleStep operating mode
In this operating mode, the virtual controller at the cycle control point goes into a freeze state
and sends an event to the API clients.
The freeze state is terminated when the virtual controller issues an API command, performs
the next step or changes to the default mode.
API functions
● RunNextCycle() (Page 225)

Virtual time response
6.3 Synchronize simulation partner
S7-PLCSIM Advanced
Function Manual, 09/2016, A5E37039512-AA 63
ExtendedSingleStep operating mode
In this operating mode, the virtual controller at the cycle control point goes into a freeze state
and sends an event to the API clients.
Compared to the SingleStep operating mode, an API function in this mode also overwrites
the minimum cycle time of the OB1 cycle. When you define a minimum cycle time of 200 ms,
the minimum distance between two cycle control points is 200 virtual milliseconds. The
default mode is 100 ms.
The freeze state is terminated when the virtual controller issues an API command, performs
the next step or changes to the default mode.
API functions
● GetOverwrittenMinimalCycleTime_ns() (Page 223)
● SetOverwrittenMinimalCycleTime_ns() (Page 223)
● OverwrittenMinimalCycleTime_ns { get; set; } (Page 224)
● RunNextCycle() (Page 225)
See also
Cycle control (Page 221)

Virtual time response
6.3 Synchronize simulation partner
S7-PLCSIM Advanced
64 Function Manual, 09/2016, A5E37039512-AA
6.3.2
Synchronize simulation partner time-controlled
Introduction
The TimespanSynchronized mode of the virtual controller provides one way to synchronize
several simulation partners (clients).
TimespanSynchronized operating mode
At least two simulation clients synchronize based on a virtual time period for this mode. A
simulation client can be an instance of a virtual controller or an API client (an application that
uses the Runtime API). The synchronization must be performed by a synchronization
master.
The synchronization master signals a simulation client that it is his turn to run over certain
time period. The time period is specified by the master in nanoseconds. The client then runs
for the expected length of time before he goes into the freeze state at the next cycle control
point. Before switching to the freeze state, the client sends the master the exact amount of
time that he currently needed. Thereafter, the master signals the next client to catch up.
API client as master
The API client as master signals each client when it should start. The master receives events
from the clients when they occur.
An API client can only "time manage" instances of a virtual controller. The API client does
not receive events from other API clients. It cannot send messages to other API clients.
API functions
● Settings for cycle control (Page 221)
● StartProcessing() (Page 226)
● RunNextCycle() (Page 225)

S7-PLCSIM Advanced
Function Manual, 09/2016, A5E37039512-AA 65
User interfaces (API)
7
7.1
Introduction
Components of the Simulation Runtime
The following components are relevant for handling the Simulation Runtime of PLCSIM
Advanced:
● Runtime
– Siemens.Simatic.Simulation.Runtime.Manager.exe
– Siemens.Simatic.Simulation.Runtime.Instance.exe
● Libraries
– Siemens.Simatic.Simulation.Runtime.Api.x86.dll
– Siemens.Simatic.Simulation.Runtime.Api.x64.dll
– SimulationRuntimeApi.h
● Documentation of interfaces with examples in native C++ and .NET (Managed Code)
Description
Runtime and libraries
Description
Siemens.Simatic.Simulation.
Runtime.Manager.exe
A Windows process that runs in the background.
Main component of Runtime that manages all other Runtime
components.
The process is started automatically as soon as an application
attempts to initialize the Runtime API. It is ended automatically as
soon as there is no longer any application running that initialized
the Runtime API.
Siemens.Simatic.Simulation.
Runtime.Instance.exe
The process of the instance that loads a DLL of a virtual control-
ler. Each virtual controller generates its own process.
Siemens.Simatic.Simulation.
Runtime.Api.x86.dll
Siemens.Simatic.Simulation.
Runtime.Api.x64.dll
API libraries that must load an application to use the Simulation
Runtime. The libraries contain interfaces for native code and
managed code.
The "Runtime.Api.x86.dll" is loaded exclusively by 32-bit applica-
tions, and the "Runtime.Api.x64.dll" by 64-bit applications.
SimulationRuntimeApi.h Header file that describes all data types that require a native C++
application to use the API library.

User interfaces (API)
7.1 Introduction
S7-PLCSIM Advanced
66 Function Manual, 09/2016, A5E37039512-AA
External applications and Simulation Runtime
The following figure schematically presents the access of external applications to Simulation
Runtime via the Runtime API. The Simulation Runtime Manager manages the Runtime
instances. These load the libraries of the virtual controllers.
An external application can be other simulation software or a GUI, for example.
Figure 7-1 External applications and Simulation Runtime

User interfaces (API)
7.1 Introduction
S7-PLCSIM Advanced
Function Manual, 09/2016, A5E37039512-AA 67
7.1.1
Access to instances
Access via the Control Panel and the API
You can access only one instance that is available locally on the PC via the Control Panel. It
does not matter on which PC an instance was created and started. With distributed
communication, the Runtime API accesses the instance of the other PCs via the Simulation
Runtime Manager.
①
Access to a local instance via the Control Panel
②
Access to a remote instance on the Runtime API
Figure 7-2 Access to instances with distributed communication
API functions
● Table 7-5 Overview of IRemoteRuntimeManager functions - Native C++ (Page 72)
● Table 7-9 Overview of IRemoteRuntimeManager functions - .NET (C#) (Page 75)
● Table 7-4 Overview of IInstances functions - Native C++ (Page 70)
● Table 7-8 Overview of IInstances functions - .NET (C#) (Page 74)
See also
Overview of user interfaces for managed code (Page 73)
S7 PLCSIM Advanced Control Panel (Page 46)

User interfaces (API)
7.1 Introduction
S7-PLCSIM Advanced
68 Function Manual, 09/2016, A5E37039512-AA
7.1.2
User interfaces (API)
The user interfaces of Simulation Runtime include functions you use, for example, to create
instances, to change the operating state of a virtual controller, or to exchange I/O data.
Simulation Runtime has the following user interfaces:
● ISimulationRuntimeManager
● IInstances
● IRemoteRuntimeManager
API and external applications
The Runtime API makes the interfaces available to an external application.
①
ISimulationRuntimeManager
Interface of the Runtime Manager. It is used to register new Runtime instances, to search
through existing Runtime instances, and to receive an interface of a registered instance.
Up to 16 instances can be registered in one Runtime Manager.
②
IInstances
Interface of a Runtime instance. It is used to change the operating state of a virtual controller
and to exchange I/O data.
Each instance has a unique name and an ID.
Figure 7-3 API and external applications

User interfaces (API)
7.1 Introduction
S7-PLCSIM Advanced
Function Manual, 09/2016, A5E37039512-AA 69
Access to API functions and data types
Required functions and data types are available for native C++ and .NET (C#).
● Overview of user interfaces for native C++ (Page 69)
● Overview of data types for native C++ (Page 76)
● Overview of user interfaces for managed code (Page 73)
● Overview of data types for managed code (Page 77)
Note
The list of tables in this manual gives you direct access to the description of the individual
functions and data types.
7.1.3
Overview of user interfaces for native C++
Initializing and shutting down API
The following table shows which functions are available for initializing and shutting down the
API for native C++.
Table 7- 1 Overview of initializing and shutting down API - Native C++
Actions
Functions
Initialize API InitializeApi (Page 78)
RuntimeApiEntry_Initialize (Page 79)
Shut down API (Page 81)
DestroyInterface
RuntimeApiEntry DestroyInterface
Unregister DLL API (Page 84)
FreeApi
ShutdownAndFreeApi
Global functions
Table 7- 2 Overview of global functions - Native C++
Actions
Functions
Global functions (Page 86)
GetNameOfAreaSection()
GetNameOfCPUType()
GetNameOfCommunicationInterface()
GetNameOfDataType()
GetNameOfLEDMode()
GetNameOfLEDType()
GetNameOfOperatingMode()
GetNameOfOperatingState()
GetNameOfPrimitiveDataType()
GetNameOfTagListDetails()
GetNameOfErrorCode()
GetNameOfRuntimeConfigChanged()
GetNameOfInstanceConfigChanged()

User interfaces (API)
7.1 Introduction
S7-PLCSIM Advanced
70 Function Manual, 09/2016, A5E37039512-AA
API ISimulationRuntimeManager
The following table shows which functions are available for the API
ISimulationRuntimeManager.
Table 7- 3 Overview of API ISimulationRuntimeManager functions - Native C++
Settings and information
Functions
Interface (Page 90)
GetVersion()
IsInitialized()
IsRuntimeManagerAvailable()
Shutdown()
Simulation Runtime instances
(Page 93)
GetRegisteredInstancesCount()
GetRegisteredInstanceInfoAt()
RegisterInstance()
RegisterCustomInstance()
CreateInterface()
Remote connections
(Page 101)
OpenPort()
ClosePort()
GetPort()
GetRemoteConnectionsCount()
GetRemoteConnectionInfoAt()
RemoteConnect()
Events
OnConfigurationChanged
(Page 106)
RegisterOnConfigurationChangedCallback()
UnregisterOnConfigurationChangedCallback()
RegisterOnConfigurationChangedEvent()
UnregisterOnConfigurationChangedEvent()
WaitForOnConfigurationChangedEvent()
OnRuntimeManagerLost
(Page 110)
RegisterOnRuntimeManagerLostCallback()
UnregisterOnRuntimeManagerLostCallback()
RegisterOnRuntimeManagerLostEvent()
UnregisterOnRuntimeManagerLostEvent()
WaitForOnRuntimeManagerLostEvent()
API IInstances
The following table shows which functions are available for the API IInstances.
Table 7- 4 Overview of IInstances functions - Native C++
Settings and information
Functions
Interface (Page 113)
GetID()
GetName()
GetCPUType()
SetCPUType()
GetCommunicationInterface()
SetCommunicationInterface()
GetInfo()
UnregisterInstance()
Controller (Page 119)
GetControllerName()
GetControllerShortDesignation()
GetControllerIPCount()
GetControllerIP()
GetControllerIPSuite4()
SetIPSuite()
GetStoragePath()
SetStoragePath()
ArchiveStorage()
RetrieveStorage()

User interfaces (API)
7.1 Introduction
S7-PLCSIM Advanced
Function Manual, 09/2016, A5E37039512-AA 71
Settings and information
Functions
Operating state (Page 127)
GetOperatingState()
PowerOn()
PowerOff()
MemoryReset()
Run()
Stop()
Tag list (Page 135)
UpdateTagList()
GetTagListStatus()
GetTagInfoCount()
GetTagInfos()
CreateConfigurationFile()
I/O access via address - Read-
ing (Page 141)
GetAreaSize()
ReadBit()
ReadByte()
ReadBytes()
ReadSignals()
I/O access via address - Writ-
ing (Page 150)
WriteBit()
WriteByte()
WriteBytes()
WriteSignals()
I/O access via tag name -
Reading (Page 158)
Read()
ReadBool()
ReadChar(), ReadWChar()
ReadDouble()
ReadFloat()
ReadInt8(), ReadInt16(), ReadInt32(), ReadInt64()
ReadUInt8(), ReadUInt16(), ReadUInt32(), ReadUInt64()
ReadSignals()
I/O access via tag name -
Writing (Page 188)
Write()
WriteBool()
WriteChar(), WriteWChar()
WriteDouble()
WriteFloat()
WriteInt8(), WriteInt16(), WriteInt32(), WriteInt64(),
WriteUInt8(),WriteUInt16(), WriteUInt32(), WriteUInt64()
WriteSignals()
Virtual time (Page 218)
GetSystemTime()
SetSystemTime()
GetScaleFactor()
SetScaleFactor()
Cycle control (Page 221)
GetOperatingMode()
SetOperatingMode()
SetAlwaysSendOnEndOfCycleEnabled()
IsAlwaysSendOnEndOfCycleEnabled()
GetOverwrittenMinimalCycleTime_ns()
SetOverwrittenMinimalCycleTime_ns()
RunNextCycle()
StartProcessing()
Events
OnOperatingStateChanged
(Page 228)
RegisterOnOperatingStateChangedCallback()
UnregisterOnOperatingStateChangedCallback()
RegisterOnOperatingStateChangedEvent()
UnregisterOnOperatingStateChangedEvent()
WaitForOnOperatingStateChangedEvent()
OnEndOfCycle (Page 232)
RegisterOnEndOfCycleCallback()
UnregisterOnEndOfCycleCallback()
RegisterOnEndOfCycleEvent()
UnregisterOnEndOfCycleEvent()
WaitForOnEndOfCycleEvent()
OnConfigurationChanging
(Page 234)
RegisterOnConfigurationChangingCallback()
UnregisterOnConfigurationChangingCallback()
RegisterOnConfigurationChangingEvent()
UnregisterOnConfigurationChangingEvent()
WaitForOnConfigurationChangingEvent()

User interfaces (API)
7.1 Introduction
S7-PLCSIM Advanced
72 Function Manual, 09/2016, A5E37039512-AA
Settings and information
Functions
OnConfigurationChanged
(Page 237)
RegisterOnConfigurationChangedCallback()
UnregisterOnConfigurationChangedCallback()
RegisterOnConfigurationChangedEvent()
UnregisterOnConfigurationChangedEvent()
WaitForOnConfigurationChangedEvent()
OnLedChanged (Page 239)
RegisterOnLedChangedCallback()
UnregisterOnLedChangedCallback()
RegisterOnLedChangedEvent()
UnregisterOnLedChangedEvent()
WaitForOnLedChangedEvent()
API IRemoteRuntimeManager
The following table shows which functions are available for the API
IRemoteRuntimeManager (remote connections):
Table 7- 5 Overview of IRemoteRuntimeManager functions - Native C++
Settings and information
Functions
Interface (Page 242)
GetVersion()
GetIP()
GetPort()
GetRemoteComputerName()
Disconnect()
Simulation Runtime instances
(Page 246)
GetRegisteredInstancesCount()
GetRegisteredInstanceInfoAt()
RegisterInstance()
RegisterCustomInstance()
CreateInterface()
Events
OnConnectionLost (Page 254)
RegisterOnConnectionLostCallback()
UnregisterOnConnectionLostCallback()
RegisterOnConnectionLostEvent()
UnregisterOnConnectionLostEvent()
WaitForOnConnectionLostEvent()

User interfaces (API)
7.1 Introduction
S7-PLCSIM Advanced
Function Manual, 09/2016, A5E37039512-AA 73
7.1.4
Overview of user interfaces for managed code
Initializing and shutting down API
Table 7- 6 Overview of initializing and shutting down API - .NET (C#)
Actions
Functions
Initialize API (Page 80)
Sie-
mens.Simatic.Simulation.Runtime.SimulationRuntimeManager
Shut down API (Page 86)
API ISimulationRuntimeManager
The following table shows which functions are available for the API
ISimulationRuntimeManager.
Table 7- 7 Overview of ISimulationRuntimeManager functions - .NET (C#)
Settings and information
Functions
Interface (Page 90)
Version { get; }
IsInitialized { get; }
IsRuntimeManagerAvailable { get; }
Shutdown()
Simulation Runtime instances
(Page 93)
RegisterInstanceInfo { get; }
RegisterInstance()
RegisterCustomInstance()
CreateInterface()
Remote connections
(Page 101)
OpenPort()
ClosePort()
Port { get; }
RemoteConnectionInfo { get; }
RemoteConnect()
Events
OnConfigurationChanged
(Page 106)
OnConfigurationChanged
RegisterOnConfigurationChangedEvent()
UnregisterOnConfigurationChangedEvent()
WaitForOnConfigurationChangedEvent()
OnRuntimeManagerLost
(Page 110)
OnRuntimeManagerLost()
RegisterOnRuntimeManagerLostEvent()
UnregisterOnRuntimeManagerLostEvent()
WaitForOnRuntimeManagerLostEvent()

User interfaces (API)
7.1 Introduction
S7-PLCSIM Advanced
74 Function Manual, 09/2016, A5E37039512-AA
API IInstances
The following table shows which functions are available for the API IInstances.
Table 7- 8 Overview of IInstances functions - .NET (C#)
Settings and information
Functions
Interface (Page 113)
Dispose ()
ID { get; }
Name { get; }
CPUType { get; set; }
CommunicationInterface { get; }
Info { get; }
UnregisterInstance()
Controller - Information and
settings (Page 119)
ControllerName { get; }
ControllerShortDesignation { get; }
ControllerIPSuite4 { get; }
SetIPSuite()
StoragePath { get; set; }
ArchiveStorage()
RetrieveStorage()
Operating state (Page 127)
OperatingState { get; }
PowerOn()
PowerOff()
MemoryReset()
Run()
Stop()
Tag list (Page 135)
UpdateTagList()
GetTagListStatus()
TagInfos { get; }
CreateConfigurationFile()
I/O access via address - Read-
ing (Page 141)
InputArea | MarkerArea | OutputArea { get; }
AreaSize { get; }
ReadBit()
ReadByte()
ReadBytes()
ReadSignals()
I/O access via address - Writ-
ing (Page 150)
WriteBit()
WriteByte()
WriteBytes()
WriteSignals()
I/O access via tag name -
Reading (Page 158)
Read()
ReadBool()
ReadChar(), ReadWChar()
ReadDouble()
ReadFloat()
ReadInt8(), ReadInt16(), ReadInt32(), ReadInt64()
ReadUInt8(), ReadUInt16(), ReadUInt32(), ReadUInt64()
ReadSignals()
I/O access via tag name -
Writing (Page 188)
Write()
WriteBool()
WriteChar(), WriteWChar()
WriteDouble()
WriteFloat()
WriteInt8(), WriteInt16(), WriteInt32(), WriteInt64(),
WriteUInt8(),WriteUInt16(), WriteUInt32(), WriteUInt64()
WriteSignals()
Virtual time (Page 218)
SystemTime { get; set; }
ScaleFactor { get; set; }
Cycle control (Page 221)
OperatingMode { get; set; }
IsAlwaysSendOnEndOfCycleEnabled { get; set; }
OverwrittenMinimalCycleTime_ns { get; set; }
RunNextCycle()
StartProcessing()

User interfaces (API)
7.1 Introduction
S7-PLCSIM Advanced
Function Manual, 09/2016, A5E37039512-AA 75
Settings and information
Functions
Events
OnOperatingStateChanged
(Page 228)
OnOperatingStateChanged
RegisterOnOperatingStateChangedEvent()
UnregisterOnOperatingStateChangedEvent()
WaitForOnOperatingStateChangedEvent()
OnEndOfCycle (Page 232)
OnEndOfCycle
RegisterOnEndOfCycleEvent()
UnregisterOnEndOfCycleEvent()
WaitForOnEndOfCycleEvent()
OnConfigurationChanging
(Page 234)
OnConfigurationChanging
RegisterOnConfigurationChangingEvent()
UnregisterOnConfigurationChangingEvent()
WaitForOnConfigurationChangingEvent()
OnConfigurationChanged
(Page 106)
OnConfigurationChanged
RegisterOnConfigurationChangedEvent()
UnregisterOnConfigurationChangedEvent()
WaitForOnConfigurationChangedEvent()
OnLedChanged (Page 239)
OnLedChanged
RegisterOnLedChangedEvent()
UnregisterOnLedChangedEvent()
WaitForOnLedChangedEvent()
API IRemoteRuntimeManager
The following table shows which functions are available for the API
IRemoteRuntimeManager.
Table 7- 9 Overview of IRemoteRuntimeManager functions - .NET (C#)
Settings and information
Functions
Interface (Page 242)
Dispose()
Version { get; }
IP { get; }
Port { get; }
RemoteComputerName { get; }
Disconnect()
Simulation Runtime instances
(Page 93)
RegisterInstanceInfo { get; }
RegisterInstance()
RegisterCustomInstance()
CreateInterface()
Events
OnConnectionLost()
(Page 254)
OnConnectionLost()
RegisterOnConnectionLostEvent()
UnregisterOnConnectionLostEvent()
WaitForOnConnectionLostEvent()

User interfaces (API)
7.1 Introduction
S7-PLCSIM Advanced
76 Function Manual, 09/2016, A5E37039512-AA
7.1.5
Overview of data types for native C++
The following table shows which data types are available for the simulation in Runtime
Manager.
Table 7- 10 Overview of data types - Native C++
Data type
DLL import functions
(Page 258)
ApiEntry_Initialize
ApiEntry_DestroyInterface
Event callback functions
(Page 259)
EventCallback_VOID
EventCallback_II_SREC_ST
EventCallback_II_SREC_ST_SROS_SROS
EventCallback_II_SREC_ST_SRLT_SRLM
EventCallback_II_SREC_ST_INT64_UINT32
EventCallback_IRRTM
EventCallback_SRCC_UINT32_UINT32_INT32
EventCallback II SREC ST SRICC UINT32 UINT32 UINT32 UINT32
Definitions and constants (Page 271)
Unions (Page 272)
UIP
UDataValue
Structures (Page 274)
SDataValue
SDataValueByAddress
SDataValueByName
SConnectionInfo
SInstanceInfo
SDimension
STagInfo
SIP
SIPSuite4
Enumerations (Page 284)
ERuntimeErrorCode
EArea
EOperatingState
EOperatingMode
ECPUType
ECommunicationInterface
ELEDType
ELEDMode
EPrimitiveDataTypes
EDataType
ETagListDetails
ERuntimeConfigChanged
EInstanceConfigChanged

User interfaces (API)
7.1 Introduction
S7-PLCSIM Advanced
Function Manual, 09/2016, A5E37039512-AA 77
7.1.6
Overview of data types for managed code
The following table shows which data types are available for the simulation in Runtime
Manager.
Table 7- 11 Overview of data types - .NET (C#)
Data type
Delegate definitions
(Page 265)
- Event handler methods
Delegate_Void
Delegate_II_EREC_DT
Delegate_II_EREC_DT_EOS_EOS
Delegate_II_EREC_DT_ELT_ELM
Delegate_II_EREC_DT_INT64_UINT32
Delegate_IRRTM
Delegate_SRCC_UINT32_UINT32_INT32
Delegate II EREC DT SRICC UINT32 UINT32 UINT32 UINT32
Definitions and constants (Page 271)
Structures (Page 274)
SDataValue
SDataValueByAddress
SDataValueByName
SConnectionInfo
SInstanceInfo
SDimension
STagInfo
SIP
SIPSuite4
Enumerations (Page 284)
ERuntimeErrorCode
EArea
EOperatingState
EOperatingMode
ECPUType
ECommunicationInterface
ELEDType
ELEDMode
EPrimitiveDataTypes
EDataType
ETagListDetails
ERuntimeConfigChanged
EInstanceConfigChanged

User interfaces (API)
7.2 Initialize API
S7-PLCSIM Advanced
78 Function Manual, 09/2016, A5E37039512-AA
7.2
Initialize API
7.2.1
Native C++
7.2.1.1
InitializeApi()
Description
The InitializeApi function loads the API library (DLL) and initializes the API. The function
loads the version of the DLL that is compatible with the architecture of your application. The
DLL is loaded from the Startup directory of each application that calls this function or from
the directory that provides the path parameter.
The function returns an interface to the Simulation Runtime Manager. Use this interface to
create a new instance of the virtual controller or to obtain access to an existing instance.
Table 7- 12 InitializeApi() - Native C++
Syntax
ERuntimeErrorCode InitializeApi(
ISimulationRuntimeManager** out_SimulationRuntimeManagerInterface
);
ERuntimeErrorCode InitializeApi(
WCHAR* in_SimulationRuntimeApiDllPath,
ISimulationRuntimeManager** in-
out_SimulationRuntimeManagerInterface
);
Parameters • ISimulationRuntimeManager**
out_SimulationRuntimeManagerInterface:
Pointer to a Runtime Manager interface pointer. The pointer must be initial-
ized with ZERO. The interface is created within the function. See Data types
(Page 257).
• WCHAR* in_SimulationRuntimeApiDllPath:
The path to the Runtime API library (DLL).
Return values
Runtime error code
Condition
SREC_OK
The function is successful.
SREC_WRONG_ARGUMENT
The pointer to the Runtime Manager interface
does not equal ZERO.
SREC_WRONG_VERSION
The required version of the interface is in-
compatible with the version used to compile
the API.
SREC_CONNECTION_ERROR
Unable to establish a connection to the
Runtime Manager.
SREC_ERROR_LOADING_DLL
The API library (DLL) cannot be loaded.

User interfaces (API)
7.2 Initialize API
S7-PLCSIM Advanced
Function Manual, 09/2016, A5E37039512-AA 79
Example C++
// Include The Headerfile Of The API
#include "SimulationRuntimeApi.h"
// Prepare The Variables
ERuntimeErrorCode result = SREC_INVALID_ERROR_CODE;
ISimulationRuntimeManager* api = ZERO;
// Initialize The API And Get The RuntimeManager Interface
result = InitializeApi(&api);
Note
If you no longer require the interface, delete it.
See
DestroyInterface() (Page 82).
7.2.1.2
RuntimeApiEntry_Initialize
Description
Use the RuntimeApiEntry_Initialize function only if the API library (DLL) is to be loaded
from a different directory than the Startup directory of the application that calls this function.
When the API is initialized, the API library is first loaded and the Initialize function is then
imported and called.
The function returns an interface to the Simulation Runtime Manager. Use this interface to
create a new instance of the virtual controller or to obtain access to an existing instance.
Table 7- 13 RuntimeApiEntry_Initialize - Native C++
Syntax
__declspec(dllexport) ERuntimeErrorCode RuntimeApiEntry_Initialize(
ISimulationRuntimeManager** out_SimulationRuntimeManagerInterface,
UINT32 in_InterfaceVersion
);
Parameters • ISimulationRuntimeManager**
out_SimulationRuntimeManagerInterface:
Pointer to a Runtime Manager interface pointer. The pointer must be initial-
ized with NULL. The interface is created within the function. See Data types
(Page 257).
• UINT32 in_InterfaceVersion:
Version of the API interface to be downloaded:
DAPI_DLL_INTERFACE_VERSION.
Return values
Runtime error code
Condition
SREC_OK
The function is successful.
SREC_WRONG_ARGUMENT
The pointer to the Runtime Manager interface
does not equal NULL.
SREC_WRONG_VERSION
The required version of the interface is in-
compatible with the version used to compile
the API.

User interfaces (API)
7.2 Initialize API
S7-PLCSIM Advanced
80 Function Manual, 09/2016, A5E37039512-AA
SREC_CONNECTION_ERROR
Unable to establish a connection to the
Runtime Manager.
Example C++
// Include The Headerfile Of The API
#include "SimulationRuntimeApi.h"
// Prepare The Variables
ERuntimeErrorCode result = SREC_INVALID_ERROR_CODE;
HMODULE dllHandle = NULL;
ApiEntry_Initialize Initialize = NULL;
ISimulationRuntimeManager* api = NULL;
// Load The DLL And Import The "Initialize" Function (using the
Win32 API)
dllHandle = LoadLibrary(DAPI_DLL_NAME_X86);
if ( dllHandle != NULL )
{
Initialize = (ApiEntry_Initialize)GetProcAddress(dllHandle,
DAPI_ENTRY_INITIALIZE);
}
// Initialize The API And Get The RuntimeManager Interface
if ( Initialize != NULL )
{
result =
Initialize
(&api, DAPI_DLL_INTERFACE_VERSION);
}
Note
If you no longer require the interface, delete it.
See
DestroyInterface() (Page 82).
7.2.2
.NET (C#)
7.2.2.1
Initialize
Description
The entry point to the API is the static class
Siemens.Simatic.Simulation.Runtime.SimulationRuntimeManager.
The API is initialized when a function of this class is used the first time.
Table 7- 14 Initialize - .NET (C#)
Exceptions
Siemens.Simatic.Simulation.Runtime.SimulationInitializationException
Runtime error code
Condition
ERuntimeError-
Code.ConnectionError Unable to establish a connection to the Runtime
Manager.

User interfaces (API)
7.3 Shut down API
S7-PLCSIM Advanced
Function Manual, 09/2016, A5E37039512-AA 81
7.3
Shut down API
7.3.1
Native C++
Basic procedure for deleting the user interfaces
To delete all user interfaces, generally follow these steps:
1. Delete the interfaces IInstances and IRemoteRuntimeManager.
2. Call the Shutdown() function of the ISimulationRuntimeManager interface.
3. Delete the ISimulationRuntimeManager interface.
4. Unload the API library (DLL) with the Win32 API-Funktion FreeLibrary().
Deleting the user interfaces via functions
Deleting the user interfaces is also possible via functions.
If the API was initialized using the InitializeApi() function, you delete the user interfaces
using the following functions:
● FreeApi() (Page 84)
● ShutdownAndFreeApi() (Page 85)

User interfaces (API)
7.3 Shut down API
S7-PLCSIM Advanced
82 Function Manual, 09/2016, A5E37039512-AA
7.3.1.1
DestroyInterface()
Description
A function pointer to the RuntimeApiEntry_DestroyInterface function. The function pointer
DestoyInterface() is only valid if the InitializeApi function has been successfully called.
The function unloads the memory of an ISimulationRuntimeManager,
IRemoteRuntimeManager or IInstance interface.
Table 7- 15 DestroyInterface() - Native C++
Syntax
ERuntimeErrorCode DestroyInterface(
IBaseInterface* in_Interface
);
Parameters • IBaseInterface* in_Interface:
The interface to be deleted.
Return values
Runtime error code
Condition
SREC_OK
The function is successful.
SREC_WRONG_ARGUMENT
The pointer to the interface is
NULL
.
Example C++
// Include The Headerfile Of The API
#include "SimulationRuntimeApi.h"
// The Interfaces
ERuntimeErrorCode result;
ISimulationRuntimeManager* api = NULL;
IInstance* instance = NULL;
// Init the DLL and create an instance
result = InitializeApi(&api);
result = api->RegisterInstance(&instance);
// Destroy Instance Interfaces
result =
DestroyInterface
(instance);
instance = NULL;

User interfaces (API)
7.3 Shut down API
S7-PLCSIM Advanced
Function Manual, 09/2016, A5E37039512-AA 83
7.3.1.2
RuntimeApiEntry_DestroyInterface
Description
Use the RuntimeApiEntry_DestroyInterface function only if the API library (DLL) is to be
loaded from a different directory than the Startup directory of the application that calls this
function.
If the API was initialized using the InitializeApi function, you select the DestroyInterface()
(Page 82) function.
The function unloads the memory of an ISimulationRuntimeManager,
IRemoteRuntimeManager or IInstance interface.
Table 7- 16 RuntimeApiEntry_DestroyInterface() - Native C++
Syntax
__declspec(dllexport) ERuntimeErrorCode RuntimeA-
piEntry_DestroyInterface(
IBaseInterface* in_Interface
);
Parameters • IBaseInterface* in_Interface:
The interface to be deleted.
Return values
Runtime error code
Condition
SREC_OK
The function is successful.
SREC_WRONG_ARGUMENT
The pointer to the interface is NULL.
Example C++
// Include The Headerfile Of The API
#include "SimulationRuntimeApi.h"
// Prepare The Variables
ERuntimeErrorCode result = SREC_INVALID_ERROR_CODE;
HMODULE dllHandle = NULL;
ApiEntry_DestroyInterface Destroy = NULL;
IInstance* instance = NULL;
// Load The DLL And Import The “DestroyInterface” Function (using
the Win32 API)
dllHandle = LoadLibraryA(DAPI_DLL_NAME_X86);
if ( dllHandle != NULL )
{
Destroy = (ApiEntry_ DestroyInterface)GetProcAddress(dllHandle,
DAPI_ENTRY_DESTROY_INTERFACE);
}
…
// Frees the memory of an IInstance interface
result = Destroy(instance);

User interfaces (API)
7.3 Shut down API
S7-PLCSIM Advanced
84 Function Manual, 09/2016, A5E37039512-AA
7.3.1.3
FreeApi()
Description
The FreeApi() function unloads the library of the Runtime API.
This function can only be called after the successful call of the InitializeApi function. If the
InitializeApi function was not called, the library must be unloaded using the Win32 API
function FreeLibrary().
Table 7- 17 FreeApi() - Native C++
Syntax
ERuntimeErrorCode FreeApi();
Parameters
None
Return values Runtime error code Condition
SREC_OK
The function is successful.
SREC_API_NOT_INITIALIZED
The InitializeApi function was not called
successfully.
Example C++
// Include The Headerfile Of The API
#include "SimulationRuntimeApi.h"
// The Interfaces
ERuntimeErrorCode result;
ISimulationRuntimeManager* api = NULL;
IInstance* instance = NULL;
// Init the API
result = InitializeApi(&api);
…
// Shutdown The API
api->Shutdown();
result = DestroyInterface(api);
api = NULL;
result = FreeApi();

User interfaces (API)
7.3 Shut down API
S7-PLCSIM Advanced
Function Manual, 09/2016, A5E37039512-AA 85
7.3.1.4
ShutdownAndFreeApi()
Description
The ShutdownAndFreeApi() function shuts down the Runtime API, deletes the
IRuntimeManager interface and unloads the library of the Runtime API.
This function can only be called after the successful call of the InitializeApi function. If the
InitializeApi function was not called, the library must be unloaded using the Win32 API-
Funktion FreeLibrary().
Table 7- 18 ShutdownAndFreeApi() - Native C++
Syntax
ERuntimeErrorCode ShutdownAndFreeApi(
ISimulationRuntimeManager* in_SimulationRuntimeManagerInterface
);
Parameters • ISimulationRuntimeManager* in_SimulationRuntimeManagerInterface:
The interface of the Runtime Manager to be deleted.
Return values
Runtime error code
Condition
SREC_OK
The function is successful.
SREC_API_NOT_INITIALIZED
The InitializeApi function was not called
successfully.
SREC_WRONG_ARGUMENT
The pointer to the interface is NULL.
Example C++
// Include The Headerfile Of The API
#include "SimulationRuntimeApi.h"
// The Interfaces
ERuntimeErrorCode result;
ISimulationRuntimeManager* api = NULL;
IInstance* instance = NULL;
// Init the API
result = InitializeApi(&api);
…
// Shutdown The API
result =
ShutdownAndFreeApi
(api);
api = NULL;

User interfaces (API)
7.4 Global functions (Native C++)
S7-PLCSIM Advanced
86 Function Manual, 09/2016, A5E37039512-AA
7.3.2
.NET (C#)
7.3.2.1
Shut down API
You can end the .NET components of the API in the following ways:
● By a clearing operation using the .NET Garbage Collector.
● For the IInstance and IRemoteRuntimeManager interfaces, by calling the Dispose
(Page 113) function.
Manually clearing the API
To manually clear the API, follow these steps:
1. Delete all interfaces. Interfaces - Information and settings (Page 113)
2. Call the Shutdown() (Page 90) function of the ISimulationRuntimeManager interface.
7.4
Global functions (Native C++)
GetNameOfAreaSection()
Returns the name of the enumeration entry.
Table 7- 19 GetNameOfAreaSection() - Native C++
Syntax
const WCHAR* GetNameOfAreaSection(
EArea in_AreaSection
);
Parameters • EArea in_AreaSection:
Enumeration entry
Return values
const WCHAR*: Name of the enumeration entry
GetNameOfCPUType()
Returns the name of the enumeration entry.
Table 7- 20 GetNameOfCPUType() - Native C++
Syntax
const WCHAR* GetNameOfCPUType(
ECPUType in_CPUType
);
Parameters • ECPUType in_CPUType:
Enumeration entry
Return values
const WCHAR*: Name of the enumeration entry

User interfaces (API)
7.4 Global functions (Native C++)
S7-PLCSIM Advanced
Function Manual, 09/2016, A5E37039512-AA 87
GetNameOfCommunicationInterface()
Returns the name of the enumeration entry.
Table 7- 21 GetNameOfCommunicationInterface() - Native C++
Syntax
const WCHAR* GetNameOfCommunicationInterface(
ECommunicationInterface in_CommunicationInterface
);
Parameters • ECommunicationInterface in_CommunicationInterface:
Enumeration entry
Return values
const WCHAR*: Name of the enumeration entry
GetNameOfDataType()
Returns the name of the enumeration entry.
Table 7- 22 GetNameOfDataType() - Native C++
Syntax
const WCHAR* GetNameOfDataType(
EDataType in_DataType
);
Parameters • EDataType in_DataType:
Enumeration entry
Return values
const WCHAR*: Name of the enumeration entry
GetNameOfErrorCode()
Returns the name of the enumeration entry.
Table 7- 23 GetNameOfErrorCode() - Native C++
Syntax
const WCHAR* GetNameOfErrorCode(
ERuntimeErrorCode in_ErrorCode
);
Parameters • ERuntimeErrorCode in_ErrorCode:
Enumeration entry
Return values
const WCHAR*: Name of the enumeration entry
GetNameOfLEDMode()
Returns the name of the enumeration entry.
Table 7- 24 GetNameOfLEDMode() - Native C++
Syntax
const WCHAR* GetNameOfLEDMode(
ELEDMode in_LEDMode
);
Parameters • ELEDMode in_LEDMode:
Enumeration entry
Return values
const WCHAR*: Name of the enumeration entry

User interfaces (API)
7.4 Global functions (Native C++)
S7-PLCSIM Advanced
88 Function Manual, 09/2016, A5E37039512-AA
GetNameOfLEDType()
Returns the name of the enumeration entry.
Table 7- 25 GetNameOfLEDType() - Native C++
Syntax
const WCHAR* GetNameOfLEDType(
ELEDType in_LEDType
);
Parameters • ELEDType in_LEDType:
Enumeration entry.
Return values
const WCHAR*: Name of the enumeration entry
GetNameOfOperatingMode()
Returns the name of the enumeration entry.
Table 7- 26 GetNameOfOperatingMode() - Native C++
Syntax
const WCHAR* GetNameOfOperatingMode(
EOperatingMode in_OperatingMode
);
Parameters • EOperatingMode in_OperatingMode:
Enumeration entry
Return values
const WCHAR*: Name of the enumeration entry
GetNameOfErrorCode()
Returns the name of the enumeration entry.
Table 7- 27 GetNameOfErrorCode() - Native C++
Syntax
const WCHAR* GetNameOfErrorCode(
ERuntimeErrorCode in_ErrorCode
);
Parameters • ERuntimeErrorCode in_ErrorCode:
Enumeration entry
Return values
const WCHAR*: Name of the enumeration entry
GetNameOfOperatingState
Returns the name of the enumeration entry.
Table 7- 28 GetNameOfOperatingState() - Native C++
Syntax
const WCHAR* GetNameOfOperatingState(
EOperatingState in_OperatingState
);
Parameters • EOperatingState in_OperatingState:
Enumeration entry
Return values
const WCHAR*: Name of the enumeration entry

User interfaces (API)
7.4 Global functions (Native C++)
S7-PLCSIM Advanced
Function Manual, 09/2016, A5E37039512-AA 89
GetNameOfPrimitiveDataType
Returns the name of the enumeration entry.
Table 7- 29 GetNameOfPrimitiveDataType() - Native C++
Syntax
const WCHAR* GetNameOfPrimitiveDataType(
EPrimitiveDataType in_DataType
);
Parameters • EPrimitiveDataType in_DataType:
Enumeration entry
Return values
const WCHAR*: Name of the enumeration entry
GetNameOfTagListDetails
Returns the name of the enumeration entry.
Table 7- 30 GetNameOfTagListDetails() - Native C++
Syntax
const WCHAR* GetNameOfTagListDetails(
ETagListDetails in_TagListDetails
);
Parameters • ETagListDetails in_TagListDetails:
Enumeration entry
Return values
const WCHAR*: Name of the enumeration entry
GetNameOfRuntimeConfigChanged()
Returns the name of the enumeration entry.
Table 7- 31 GetNameOfRuntimeConfigChanged() - Native C++
Syntax
const WCHAR* GetNameOfRuntimeConfigChanged( ERuntimeConfigChanged
in_RuntimeConfigChanged);
);
Parameters • ERuntimeConfigChanged in_RuntimeConfigChanged:
Enumeration entry
Return values
const WCHAR*: Name of the enumeration entry
GetNameOfInstanceConfigChanged()
Returns the name of the enumeration entry.
Table 7- 32 GetNameOfInstanceConfigChanged() - Native C++
Syntax
const WCHAR* GetNameOfInstanceConfigChanged( EInstanceCon-
figChanged in_InstanceConfigChanged);
);
Parameters • EInstanceConfigChanged in_InstanceConfigChanged:
Enumeration entry
Return values
const WCHAR*: Name of the enumeration entry

User interfaces (API)
7.5 API ISimulationRuntimeManager
S7-PLCSIM Advanced
90 Function Manual, 09/2016, A5E37039512-AA
See also
EPrimitiveDataType (Page 294)
EDataType (Page 296)
7.5
API ISimulationRuntimeManager
7.5.1
Interfaces - Information and settings
GetVersion() / Version { get; }
Returns the version of Runtime Manager. If the function fails, version 0.0 is returned.
Table 7- 33 GetVersion() - Native C++
Syntax
UINT32 GetVersion();
Parameters
None
Return values
UINT32: Runtime Manager Version (HIWORD = Major, LOWORD = Minor)
Table 7- 34 Version { get; } - .NET (C#)
Syntax
UInt32 Version { get; }
Parameters
None
Return values
Uint32: Runtime Manager Version (HIWORD = Major, LOWORD = Minor)

User interfaces (API)
7.5 API ISimulationRuntimeManager
S7-PLCSIM Advanced
Function Manual, 09/2016, A5E37039512-AA 91
IsInitialized() / IsInitialized { get; }
Returns a value that indicates whether the API was successfully initialized.
Table 7- 35 IsInitialized() - Native C++
Syntax
bool IsInitialized();
Parameters
None
Return values • false: If the API was not initialized.
•
true:
If the API was initialized.
Table 7- 36 IsInitialized { get; } - .NET (C#)
Syntax
bool IsInitialized { get; }
Parameters
None
Return values • false: If the API was not initialized.
•
true:
If the API was initialized.
IsRuntimeManagerAvailable() / IsRuntimeManagerAvailable { get; }
The function returns false when the connection to Runtime Manager is interrupted. This
happens only when the Runtime Manager process is closed.
Subscribe to the OnRuntimeManagerLost() event to find out whether the connection is
interrupted. See Events (Page 106).
Table 7- 37 IsRuntimeManagerAvailable() - Native C++
Syntax
bool IsRuntimeManagerAvailable();
Parameters
None
Return values • false: If the connection is interrupted.
•
true:
If the connection is active.
Table 7- 38 IsRuntimeManagerAvailable { get; } - .NET (C#)
Syntax
bool IsRuntimeManagerAvailable{ get; }
Parameters
None
Return values • false: If the connection is interrupted.
•
true:
If the connection is active.

User interfaces (API)
7.5 API ISimulationRuntimeManager
S7-PLCSIM Advanced
92 Function Manual, 09/2016, A5E37039512-AA
Shutdown()
Ends communication with Runtime Manager and clears the interfaces.
Call this function in the following cases:
● Immediately before the API library (DLL) is unregistered (native C++).
● When your application is no longer using Runtime Manager.
Table 7- 39 Shutdown() - Native C++
Syntax
ERuntimeErrorCode Shutdown()
Parameters
None
Return values Runtime error code Condition
SREC_OK
The function is successful.
Table 7- 40 Shutdown() - .NET (C#)
Syntax
void Shutdown()
Parameters
None
Return values
None

User interfaces (API)
7.5 API ISimulationRuntimeManager
S7-PLCSIM Advanced
Function Manual, 09/2016, A5E37039512-AA 93
7.5.2
Simulation Runtime instances
GetRegisteredInstancesCount()
Returns the number of instances that are registered in Runtime Manager. If the function fails,
the return value is 0.
Table 7- 41 GetRegisteredInstancesCount() - Native C++
Syntax
UINT32 GetRegisteredInstancesCount();
Parameters
None
Return values
UINT32: Number of available instances.
GetRegisteredInstanceInfoAt()
Returns information about an already registered instance. You can use the ID or name to
create an interface of this instance, see CreateInterface().
Table 7- 42 GetRegisteredInstanceInfoAt() - Native C++
Syntax
ERuntimeErrorCode GetRegisteredInstanceInfoAt(
UINT32 in_Index,
SInstanceInfo* out_InstanceInfo
);
Parameters • UINT32 in_Index:
Index of the created instance from which you want to receive the information.
The index must be less than the value you receive when you call GetRegis-
teredInstanceCount().
• SInstanceInfo* out_InstanceInfo:
The information with name and ID of the instance. See Data types (Page 271).
Return values
Runtime error code
Condition
SREC_OK
The function is successful.
SREC_TIMEOUT
The function does not return on time.
SREC_INDEX OUT_OF_RANGE
There is no instance information for this
index.

User interfaces (API)
7.5 API ISimulationRuntimeManager
S7-PLCSIM Advanced
94 Function Manual, 09/2016, A5E37039512-AA
RegisteredInstanceInfo { get; }
Returns information about all already registered instances. Use the ID or name of this
instance to create an interface of this instance, see CreateInterface().
Table 7- 43 RegisteredInstanceInfo { get; } - .NET (C#)
Syntax
SInstanceInfo[] RegisteredInstanceInfo { get; }
Parameters
None
Return values
SInstanceInfo[]: An array of information about all registered instances.
Exceptions
Siemens.Simatic.Simulation.Runtime.SimulationRuntimeException
Runtime error code
Condition
ERuntimeErrorCode.Timeout
The function does not return on time.

User interfaces (API)
7.5 API ISimulationRuntimeManager
S7-PLCSIM Advanced
Function Manual, 09/2016, A5E37039512-AA 95
RegisterInstance()
Registers a new instance of a virtual controller in Runtime Manager. Creates and returns an
interface of this instance.
Table 7- 44 RegisterInstance() - Native C++
Syntax
ERuntimeErrorCode RegisterInstance(
IInstance** out_InstanceInterface
);
ERuntimeErrorCode RegisterInstance(
WCHAR* in_InstanceName,
IInstance** out_InstanceInterface
);
ERuntimeErrorCode RegisterInstance(
ECPUType in_CPUType,
IInstance** out_InstanceInterface
);
ERuntimeErrorCode RegisterInstance(
ECPUType in_CPUType,
WCHAR* in_InstanceName,
IInstance** out_InstanceInterface
);
Parameters • ECPUType in_CPUType:
Defines which CPU type is simulated at the start of the instance. The default
setting is "SRCT_1500_Unspecified".
When a different CPU type is loaded via STEP 7 or from the Virtual Memory
Card, this CPU type applies.
• WCHAR* in_InstanceName:
Name to be assigned to the instance. Every instance must have a unique
name. If no name is assigned when registering a new instance, the instance is
given the name "Instance_#" (# is the ID of the instance). If this name already
exists, the name "Instance_#.#" is used, in which the second # is a counter
that is incremented until the name is unique. The length of the name must be
less than DINSTANCE_NAME_LENGTH. See Data types (Page 271).
• IInstance** out_InstanceInterface:
Pointer to a Simulation Runtime interface pointer. The pointer must be initial-
ized with ZERO. The interface is created within the function.
Return values
Runtime error code
Condition
SREC_OK
The function is successful.
SREC_TIMEOUT
The function does not return on time.
SREC_WRONG_ARGUMENT
The name or the IInstance pointer is
invalid.
SREC_LIMIT_REACHED
There are already 16 instances regis-
tered in Runtime Manager.
SREC_ALREADY_EXISTS
An instance with this name already ex-
ists.
Example C++
ISimulationRuntimeManager * api = ZERO;
ERuntimeErrorCode result = Initialize(&api);
// Example: How To Create And Register An Instance
IInstance* psa = ZERO;
if (result == SREC_OK)
{
result = api->RegisterInstance(&psa);
}

User interfaces (API)
7.5 API ISimulationRuntimeManager
S7-PLCSIM Advanced
96 Function Manual, 09/2016, A5E37039512-AA
Note
Native C++
If you no longer require the interface, delete it.
See
DestroyInterface() (Page 82).
Table 7- 45 RegisterInstance() - .NET (C#)
Syntax
IInstance RegisterInstance();
IInstance RegisterInstance(
string in_InstanceName
);
IInstance RegisterInstance(
ECPUType in_CPUType
);
IInstance RegisterInstance(
ECPUType in_CPUType
string in_InstanceName
);
Parameters • ECPUType in_CPUType:
Defines which CPU type is simulated at the start of the instance. The default
setting is "ECPUType.Unspecified".
When a different CPU type is loaded via STEP 7 or from the Virtual Memory
Card, this CPU type applies.
• string in_InstanceName:
Name to be assigned to the instance. Every instance must have a unique
name. If no name is assigned when registering a new instance, the instance is
given the name "Instance_#"
(# is the ID of the instance). If this name already
exists, the name "Instance_#.#" is used, in which the second # is a counter
that is incremented until the name is unique. The length of the name must be
less than DINSTANCE_NAME_LENGTH. See Data types (Page 271).
Return values If the function is successful, an interface of a virtual controller, otherwise a null
pointer.
Exceptions
Siemens.Simatic.Simulation.Runtime.SimulationRuntimeException
Runtime error code
Condition
ERuntimeErrorCode.Timeout
The function does not return on time.
ERuntimeErrorCode.WrongArgument
The name is invalid.
ERuntimeErrorCode.LimitReached
There are already 16 instances regis-
tered in Runtime Manager.
ERuntimeErrorCode.AlreadyExists
An instance with this name already ex-
ists.

User interfaces (API)
7.5 API ISimulationRuntimeManager
S7-PLCSIM Advanced
Function Manual, 09/2016, A5E37039512-AA 97
RegisterCustomInstance()
Registers a new instance of a virtual controller in Runtime Manager. Creates and returns an
interface of this instance.
Table 7- 46 RegisterCustomInstance() - Native C++
Syntax
ERuntimeErrorCode RegisterCustomInstance(
WCHAR* in_VplcDll,
IInstance** out_InstanceInterface
);
ERuntimeErrorCode RegisterCustomInstance(
WCHAR* in_VplcDll,
WCHAR* in_InstanceName,
IInstance** out_InstanceInterface
);
Parameters • WCHAR* in_VplcDll:
The complete path to the DLL of the virtual controller that Sie-
mens.Simatic.Simulation.Runtime.Instance.exe loads at PowerOn.
• WCHAR* in_InstanceName:
Name to be assigned to the instance. Every instance must have a unique
name. If no name is assigned when registering a new instance, the instance is
given the name "Instance_#"
(# is the ID of the instance). If this name already
exists, the name "Instance_#.#" is used, in which the second # is a counter
that is incremented until the name is unique. The length of the name must be
less than DINSTANCE_NAME_LENGTH. See Data types (Page 271).
• IInstance** out_InstanceInterface:
Pointer to a Simulation Runtime interface pointer. The pointer must be initial-
ized with ZERO. The interface is created within the function.
Return values
Runtime error code
Condition
SREC_OK
The function is successful.
SREC_TIMEOUT
The function does not return on time.
SREC_WRONG_ARGUMENT
The DLL name, the instance name or the
IInstance pointer is invalid.
SREC_LIMIT_REACHED
There are already 16 instances regis-
tered in Runtime Manager.
SREC_ALREADY_EXISTS
An instance with this name already ex-
ists.
Example C++
ISimulationRuntimeManager * api = ZERO;
ERuntimeErrorCode result = Initialize(&api);
// Example: How To Create And Register An Instance
IInstance* psa = ZERO;
if (result == SREC_OK)
{
result = api->
RegisterCustomInstance
("C:\\Temp\\vplc.dll");
}

User interfaces (API)
7.5 API ISimulationRuntimeManager
S7-PLCSIM Advanced
98 Function Manual, 09/2016, A5E37039512-AA
Note
Native C++
If you no longer require the interface, delete it.
See
DestroyInterface() (Page 82).
Table 7- 47 RegisterCustomInstance() - .NET (C#)
Syntax
IInstance RegisterCustomInstance(
string in_VplcDll
);
IInstance RegisterCustomInstance(
string in_VplcDll,
string in_InstanceName
);
Parameters • string in_VplcDll:
The complete path to the DLL of the virtual controller that Sie-
mens.Simatic.Simulation.Runtime.Instance.exe loads at PowerOn.
• string in_InstanceName:
Name to be assigned to the instance. Every instance must have a unique
name. If no name is assigned when registering a new instance, the instance is
given the name "Instance_#"
(# is the ID of the instance). If this name already
exists, the name "Instance_#.#" is used, in which the second # is a counter
that is incremented until the name is unique. The length of the name must be
less than DINSTANCE_NAME_LENGTH. See Data types (Page 271).
Return values If the function is successful, an interface of a virtual controller; otherwise a Null
pointer.
Exceptions
Siemens.Simatic.Simulation.Runtime.SimulationRuntimeException
Runtime error code Condition
ERuntimeErrorCode.Timeout
The function does not return on time.
ERuntimeErrorCode.WrongArgument
The name or the ID is invalid.
ERuntimeErrorCode.LimitReached
There are already 16 instances regis-
tered in Runtime Manager.
ERuntimeErrorCode.AlreadyExists
An instance with this name already ex-
ists.

User interfaces (API)
7.5 API ISimulationRuntimeManager
S7-PLCSIM Advanced
Function Manual, 09/2016, A5E37039512-AA 99
CreateInterface()
Creates and returns an interface of an already registered instance of a virtual controller.
The instance could have been registered via the application or another application
that uses
the Simulation Runtime API.
Table 7- 48 CreateInterface() - Native C++
Syntax
ERuntimeErrorCode CreateInterface(
WCHAR* in_InstanceName,
IInstance** out_InstanceInterface
);
ERuntimeErrorCode CreateInterface(
INT32 in_InstanceID,
IInstance** out_InstanceInterface
);
Parameters • INT32 in_InstanceID:
The ID of the registered instance from which you want to receive the interface.
• WCHAR* in_InstanceName:
The name of the registered instance from which you want to receive the inter-
face.
• IInstance** out_InstanceInterface:
Pointer to a Simulation Runtime interface pointer. The pointer
must
be initial-
ized with ZERO. The interface is created within the function.
Return values
Runtime error code
Condition
SREC_OK
The function is successful.
SREC_TIMEOUT
The function does not return on time.
SREC_WRONG_ARGUMENT
The name, the ID or the IInstance pointer
is invalid.
SREC_DOES_NOT_EXIST
The instance is not registered in Runtime
Manager.
Example C++
ISimulationRuntimeManager * api = ZERO;
ERuntimeErrorCode result = Initialize(&api);
IInstance* psa1 = ZERO;
IInstance* psa2 = ZERO;
if (result == SREC_OK)
{
result = api->
CreateInterface
(0, &psa1);
result = api->
CreateInterface
(0, &psa2); // psa2 will be the same as
psa1
}
Example C++
ISimulationRuntimeManager * api = ZERO;
ERuntimeErrorCode result = Initialize(&api);
IInstance* psa = ZERO;
if (result == SREC_OK)
{
result = api->
CreateInterface
(L"My SimulationRuntime Instance",
&psa);
}

User interfaces (API)
7.5 API ISimulationRuntimeManager
S7-PLCSIM Advanced
100 Function Manual, 09/2016, A5E37039512-AA
Note
Native C++
If you no longer require the interface, d
elete it.
See
DestroyInterface() (Page 82).
Table 7- 49 CreateInterface() - .NET (C#)
Syntax
IInstance CreateInterface(
string in_InstanceName
);
IInstance CreateInterface(
INT32 in_InstanceID
);
Parameters • INT32 in_InstanceID:
The ID of the registered instance from which you want to receive the interface.
• string in_InstanceName:
The name of the registered instance from which you want to receive the inter-
face.
Return values If the function is successful, an interface of a virtual controller; otherwise a Null
pointer.
Exceptions
Siemens.Simatic.Simulation.Runtime.SimulationRuntimeException
Runtime error code
Condition
ERuntimeErrorCode.Timeout
The function does not return on time.
ERuntimeErrorCode.WrongArgument
The name or the ID is invalid.
ERuntimeErrorCode.DoesNotExists
The instance is not registered in Runtime
Manager.

User interfaces (API)
7.5 API ISimulationRuntimeManager
S7-PLCSIM Advanced
Function Manual, 09/2016, A5E37039512-AA 101
7.5.3
Remote connections
OpenPort()
Opens a port to which another Runtime Manager can connect.
Table 7- 50 OpenPort() - Native C++
Syntax
ERuntimeErrorCode OpenPort(
UINT16 in_Port
);
Parameters • UINT16 in_Port:
The port. The value must be greater than 1024.
Return values
Runtime error code
Condition
SREC_OK
The function is successful.
SREC_TIMEOUT
The function does not return on time.
SREC_ALREADY_EXISTS
A port is already open.
SREC_WRONG_ARGUMENT
The port is invalid.
SREC_CONNECTION_ERROR
The port cannot be opened.
Table 7- 51 OpenPort() - .NET (C#)
Syntax
void OpenPort(
UInt16 in_Port
);
Parameters • UInt16 in_Port:
The port. The value must be greater than 1024.
Return values
None
Exceptions
Siemens.Simatic.Simulation.Runtime.SimulationRuntimeException
Runtime error code
Condition
ERuntimeErrorCode.Timeout
The function does not return on time.
ERuntimeErrorCode.AlreadyExists
A port is already open.
ERuntimeErrorCode.WrongArgument
The port is invalid.
ERuntimeError-
Code.ConnectionError
The port cannot be opened.

User interfaces (API)
7.5 API ISimulationRuntimeManager
S7-PLCSIM Advanced
102 Function Manual, 09/2016, A5E37039512-AA
ClosePort()
Closes an open port and all open connections that another Runtime Manager has created to
this open port.
Table 7- 52 ClosePort() - Native C++
Syntax
ERuntimeErrorCode ClosePort();
Parameters
None
Exceptions
Siemens.Simatic.Simulation.Runtime.SimulationRuntimeException
Runtime error code
Condition
SREC_OK
The function is successful.
SREC_TIMEOUT
The function does not return on time.
SREC_WARNING_INVALID_CALL
No port is open.
Table 7- 53 ClosePort() - .NET (C#)
Syntax
void ClosePort(
UInt16 in_Port
);
Parameters
None
Return values
None
Exceptions
Siemens.Simatic.Simulation.Runtime.SimulationRuntimeException
Runtime error code
Condition
ERuntimeErrorCode.Timeout
The function does not return on time.
GetPort() / Port { get; }
Returns the open port. If no port is open or the function fails, the return value is 0.
Table 7- 54 GetPort() - Native C++
Syntax
UINT16 GetPort();
Parameters
None
Return values
UINT16:
The open port. 0, if no port is open.
Table 7- 55 Port { get; } - .NET (C#)
Syntax
UInt16 Port { get; }
Parameters
None
Return values
UInt16: The open port. 0, if no port is open.
Exceptions
None

User interfaces (API)
7.5 API ISimulationRuntimeManager
S7-PLCSIM Advanced
Function Manual, 09/2016, A5E37039512-AA 103
GetRemoteConnectionsCount()
Supplies the number of open remote connections.
Table 7- 56 GetRemoteConnectionsCount() - Native C++
Syntax
UINT32 GetRemoteConnectionsCount();
Parameters
None
Return values
UINT32
: Number of open remote connections.
GetRemoteConnectionInfoAt()
Returns information about an open connection.
Table 7- 57 GetRemoteConnectionInfoAt()- Native C++
Syntax
ERuntimeErrorCode GetRemoteConnectionInfoAt(
UINT32 in_Index,
SConnectionInfo* out_ConnectionInfo
);
Parameters • UINT32 in_Index:
Index of the connection information that is expected.
• SConnectionInfo* out_ConnectionInfo:
The connection information for this index.
Return values
Runtime error code
Condition
SREC_OK
The function is successful.
SREC_TIMEOUT
The function does not return on time.
SREC_INDEX_OUT_OF_RANGE
Connection information for this index
does not exist.
RemoteConnectionInfo { get; }
Returns an array of information about all open connections.
Table 7- 58 RemoteConnectionInfo { get; } - .NET (C#)
Syntax
SConnectionInfo[] RemoteConnectionInfo { get; }
Parameters
None
Return values
SConnectionInfo[]: An array of information about all open connections.
Exceptions
Siemens.Simatic.Simulation.Runtime.SimulationRuntimeException
Runtime error code
Condition
ERuntimeErrorCode.Timeout
The function does not return on time.

User interfaces (API)
7.5 API ISimulationRuntimeManager
S7-PLCSIM Advanced
104 Function Manual, 09/2016, A5E37039512-AA
RemoteConnect()
Creates a new connection to a remote Runtime Manager or uses an existing connection to
create an IRemoteRuntimeManager interface.
Table 7- 59 RemoteConnect() - Native C++
Syntax
ERuntimeErrorCode RemoteConnect(
UINT8 in_IP3,
UINT8 in_IP2,
UINT8 in_IP1,
UINT8 in_IP0,
UINT16 in_Port,
IRemoteRuntimeManager** out_RemoteRuntimeManagerInterface
ERuntimeErrorCode RemoteConnect(
UIP in_IP,
UINT16 in_Port,
IRemoteRuntimeManager** out_RunTimeManagerInterface
);
Parameters • UINT8 in_IP3:
First part of the IP address of the remote PC.
• UINT8 in_IP2:
Second part of the IP address of the remote PC.
• UINT8 in_IP1:
Third part of the IP address of the remote PC.
UINT8 in_IP0:
Last part of the IP address of the remote PC.
• UIP in_IP:
IP address of the remote PC.
• UINT16 in_Port:
The port that is open on the remote PC.
• IRemoteRuntimeManager** out_RemoteRuntimeManagerInterface:
Pointer to a remote Runtime Manager interface pointer. The pointer
must
be in-
itialized with ZERO. The interface is created in the function.
Return values
Runtime error code
Condition
SREC_OK
The function is successful.
SREC_TIMEOUT
The function does not return on time.
SREC_CONNECTION_ERROR
The connection to the remote Runtime
Manager cannot be established.
SREC_WRONG_ARGUMENT
IP, port or IInstance pointer is invalid.
Example C++
ISimulationRuntimeManager* api = ZERO;
ERuntimeErrorCode result = Initialize(&api);
IRemoteRuntimeManager * client = ZERO;
if (result == SREC_OK)
{
result = api->
RemoteConnect
(192,203,145,144, 4444, &client);
}

User interfaces (API)
7.5 API ISimulationRuntimeManager
S7-PLCSIM Advanced
Function Manual, 09/2016, A5E37039512-AA 105
Note
Native C++
If you no longer require the interface, delete it.
See
DestroyInterface() (Page 82).
Table 7- 60 RemoteConnect() - .NET (C#)
Syntax
IRemoteRuntimeManager RemoteConnect(
string in_ConnectionString
);
IRemoteRuntimeManager RemoteConnect(
SIP in_IP,
UInt16 in_Port
);
IRemoteRuntimeManager RemoteConnect(
Byte in_IP3,
Byte in_IP2,
Byte in_IP1,
Byte in_IP0,
UInt16 in_Port
);
Parameters • Byte in_IP3:
First part of the IP address of the remote PC.
• Byte in_IP2:
Second part of the IP address of the remote PC.
• Byte in_IP1:
Third part of the IP address of the remote PC.
• Byte in_IP0:
Last part of the IP address of the remote PC.
• string in_ConnectionString:
A string in the form of "<IP3>.<IP2>.<IP1>.<IP0>:<Port>"
Example: "182.203.145.144:4444".
• SIP in_IP:
IP address of the remote PC.
• UInt16 in_Port:
The port that is open on the remote PC.
Return values
IRemoteRuntimeManager: Interface to the remote Runtime Manager.
Exceptions
Siemens.Simatic.Simulation.Runtime.SimulationRuntimeException
Runtime error code
Condition
ERuntimeError-
Code.ConnectionError Connection to the remote Runtime Man-
ager cannot be established.
ERuntimeErrorCode.Timeout
The function does not return on time.
ERuntimeErrorCode.WrongArgument
IP or port is invalid.

User interfaces (API)
7.5 API ISimulationRuntimeManager
S7-PLCSIM Advanced
106 Function Manual, 09/2016, A5E37039512-AA
See also
Data types (Page 257)
Tag list (Page 135)
7.5.4
Events
Events for the ISimulationRuntimeManager interface
The following events are differentiated in the API:
Table 7- 61 Events for the ISimulationRuntimeManager interface
Event
Cause
OnConfigurationChanged
(Page 106)
This event is triggered at a change of the Runtime Manager configura-
tion. For example, when a new instance is registered, an instance is
removed or a connection to a client is established.
The Control Panel uses such an event to update the list of available
instances.
OnRuntimeManagerLost
(Page 110)
The event is triggered when the connection to Runtime Manager is
interrupted.
7.5.4.1
OnConfigurationChanged
OnConfigurationChanged
Registers or unregisters an event handler method.
Table 7- 62 OnConfigurationChanged - .NET (C#)
Syntax
event Delegate_SRCC_UINT32_UINT32_INT32 OnConfigurationChanged;
Parameters
None. See Delegate_SRCC_UINT32_UINT32_INT32 (Page 269).
Return values
None
Exceptions
None
Note
The event handler method runs in a separate thread.

User interfaces (API)
7.5 API ISimulationRuntimeManager
S7-PLCSIM Advanced
Function Manual, 09/2016, A5E37039512-AA 107
RegisterOnConfigurationChangedCallback()
When the event occurs, the registered callback function is called. Only one callback function
can be registered for the event. The registration of a new callback function causes the
previous callback function to be deleted.
Table 7- 63 RegisterOnConfigurationChangedCallback() - Native C++
Syntax
void RegisterOnConfigurationChangedCallback(
EventCallback_SRCC_UINT32_UINT32_INT32 in_CallbackFunction
);
Parameters • EventCallback_SRCC_UINT32_UINT32_INT32 in_CallbackFunction:
A callback function to subscribe to an event.
See EventCallback_SRCC_UINT32_UINT32_INT32 (Page 263).
Return values
None
Note
The event handler method runs in a separate thread.
RegisterOnConfigurationChangedEvent()
When the event occurs, the registered event object is set to the signaled state. Only one
event object can be registered for the event. Registration of a new event object causes the
previous event object to be deleted.
Table 7- 64 RegisterOnConfigurationChangedEvent() - Native C++
Syntax
void RegisterOnConfigurationChangedEvent();
void RegisterOnConfigurationChangedEvent(
HANDLE* in_Event
);
Parameters • None:
An internal event object is registered.
• HANDLE* in_Event:
A handle for a user-specific event object. The event object is registered.
Return values
None
Table 7- 65 RegisterOnConfigurationChangedEvent() - .NET (C#)
Syntax
void RegisterOnConfigurationChangedEvent();
Parameters
None
Return values
None

User interfaces (API)
7.5 API ISimulationRuntimeManager
S7-PLCSIM Advanced
108 Function Manual, 09/2016, A5E37039512-AA
UnregisterOnConfigurationChangedCallback()
Unregisters the callback function. When the event occurs, no callback function is called.
Table 7- 66 UnregisterOnConfigurationChangedCallback() - Native C++
Syntax
void UnregisterOnConfigurationChangedCallback();
Parameters
None
Return values None
UnregisterOnConfigurationChangedEvent()
Unregisters the event object.
Table 7- 67 UnregisterOnConfigurationChangedEvent() - Native C++
Syntax
void UnregisterOnConfigurationChangedEvent();
Parameters
None
Return values
None
Table 7- 68 UnregisterOnConfigurationChangedEvent() - .NET (C#)
Syntax
void UnregisterOnConfigurationChangedEvent();
Parameters
None
Return values
None

User interfaces (API)
7.5 API ISimulationRuntimeManager
S7-PLCSIM Advanced
Function Manual, 09/2016, A5E37039512-AA 109
WaitForOnConfigurationChangedEvent()
The function blocks the program until the registered event object is set to the signaled state
or the timeout interval is exceeded.
Table 7- 69 WaitForOnConfigurationChangedEvent() - Native C++
Syntax
bool WaitForOnConfigurationChangedEvent();
bool WaitForOnConfigurationChangedEvent(
UINT32 in_Time_ms
);
Parameters • None:
The time limit is set to INFINITE.
• UINT32 in_Time_ms:
Value for the time limit in milliseconds.
Return values • true: If the event object was set to the signaled state.
•
false:
If no event was received during the defined time limit.
Table 7- 70 WaitForOnConfigurationChangedEvent - .NET (C#)
Syntax
bool WaitForOnConfigurationChangedEvent();
bool WaitForOnConfigurationChangedEvent(
UInt32 in_Time_ms
);
Parameters • None:
The time limit is set to INFINITE.
• UInt32 in_Time_ms:
Value for the time limit in milliseconds.
Return values • true: If the event object was set to the signaled state.
•
false:
If no event was received during the defined time limit.

User interfaces (API)
7.5 API ISimulationRuntimeManager
S7-PLCSIM Advanced
110 Function Manual, 09/2016, A5E37039512-AA
7.5.4.2
OnRuntimeManagerLost
OnRuntimeManagerLost
Registers or unregisters an event handler method.
Table 7- 71 OnRuntimeManagerLost - .NET (C#)
Syntax
event Delegate_Void OnRuntimeManagerLost;
Parameters
None. See Delegate_Void (Page 265).
Return values None
Exceptions
None
Note
The event handler method runs in a separate thread.
RegisterOnRuntimeManagerLostCallback()
When the event occurs, the registered callback function is called. Only one callback function
can be registered for the event. The registration of a new callback function causes the
previous callback function to be deleted.
Table 7- 72 RegisterOnRuntimeManagerLostCallback() - Native C++
Syntax
void RegisterOnRuntimeManagerLostCallback(
EventCallback_VOID in_CallbackFunction
);
Parameters • EventCallback_VOID in_CallbackFunction:
A callback function that subscribes to the event.
See EventCallback_VOID (Page 259).
Return values None
Note
The event handler method runs in a separate thread.

User interfaces (API)
7.5 API ISimulationRuntimeManager
S7-PLCSIM Advanced
Function Manual, 09/2016, A5E37039512-AA 111
RegisterOnRuntimeManagerLostEvent()
When the event occurs, the registered event object is set to the signaled state. Only one
event object can be registered for the event. Registration of a new event object causes the
previous event object to be deleted.
Table 7- 73 RegisterOnRuntimeManagerLostEvent() - Native C++
Syntax
void RegisterOnRuntimeManagerLostEvent();
void RegisterOnRuntimeManagerLostEvent(
HANDLE* in_Event
);
Parameters • None:
An internal event handle is registered.
• HANDLE* in_Event:
A user-specific event handle is registered.
Return values
None
Table 7- 74 RegisterOnRuntimeManagerLostEvent() - .NET (C#)
Syntax
void RegisterOnRuntimeManagerLostEvent();
Parameters
None
Return values
None
UnregisterOnRuntimeManagerLostCallback()
Unregisters the callback function. When the event occurs, no callback function is called.
Table 7- 75 UnregisterOnRuntimeManagerLostCallback() - Native C++
Syntax
void UnregisterOnRuntimeManagerLostCallback();
Parameters
None
Return values
None

User interfaces (API)
7.5 API ISimulationRuntimeManager
S7-PLCSIM Advanced
112 Function Manual, 09/2016, A5E37039512-AA
UnregisterOnRuntimeManagerLostEvent()
Unregisters the event object.
Table 7- 76 UnregisterOnRuntimeManagerLostEvent() - Native C++
Syntax
void UnregisterOnRuntimeManagerLostEvent();
Parameters
None
Return values None
Table 7- 77 UnregisterOnRuntimeManagerLostEvent() - .NET (C#)
Syntax
void UnregisterOnRuntimeManagerLostEvent();
Parameters
None
Return values
None
WaitForOnRuntimeManagerLostEvent()
The function will block the program until the registered event object is set to the signaled
state or the timeout interval is exceeded.
Table 7- 78 WaitForOnRuntimeManagerLostEvent() - Native C++
Syntax
bool WaitForOnRuntimeManagerLostEvent();
bool WaitForOnRuntimeManagerLostEvent(
UINT32 in_Time_ms
);
Parameters • None:
The time limit is set to INFINITE.
• UINT32 in_Time_ms:
Value for the time limit in milliseconds.
Return values • true: If the event object was set to the signaled state.
•
false:
If no event was received during the defined timeout interval.
Table 7- 79 WaitForOnRuntimeManagerLostEvent() - .NET (C#)
Syntax
bool WaitForOnRuntimeManagerLostEvent();
bool WaitForOnRuntimeManagerLostEvent(
UInt32 in_Time_ms
);
Parameters • None:
The time limit is set to INFINITE.
• UInt32 in_Time_ms:
Value for the time limit in milliseconds.
Return values • true: If the event object was set to the signaled state.
•
false:
If no event was received during the defined timeout interval.

User interfaces (API)
7.6 API IInstances
S7-PLCSIM Advanced
Function Manual, 09/2016, A5E37039512-AA 113
7.6
API IInstances
7.6.1
Interfaces - Information and settings
Dispose()
Deletes the managed interface and unloads the native components of the user interfaces.
Table 7- 80 Dispose() - .NET (C#)
Syntax
void Dispose()
Parameters
None
Return values
None
GetID() / ID { get; }
Returns the instance ID. The ID is assigned by Runtime Manager when the instance is
registered.
Table 7- 81 GetID() - Native C++
Syntax
INT32 GetID();
Parameters
None
Return values
INT32: Instance ID
Table 7- 82 ID { get; } - .NET (C#)
Syntax
UInt32 ID { get; }
Parameters
None
Return values
Uint32: Instance ID
Exceptions
None

User interfaces (API)
7.6 API IInstances
S7-PLCSIM Advanced
114 Function Manual, 09/2016, A5E37039512-AA
GetName() / Name { get; }
Returns the name of the instance.
Table 7- 83 GetName() - Native C++
Syntax
ERuntimeErrorCode GetName(
WCHAR inout_Name[],
UINT32 in_ArrayLength
);
Parameters • WCHAR inout_Name[]:
A user-allocated storage for the name of the instance. The field length should
be at least as long as DINSTANCE_NAME_MAX_LENGTH.
See Definitions and constants (Page 271).
• UINT32 in_ArrayLength:
Field length (Wide character)
Return values
Runtime error code
Condition
SREC_OK
The function is successful.
SREC_INTERFACE_REMOVED
The instance is not registered in Runtime
Manager.
SREC_WRONG_ARGUMENT
The name does not fit in the storage.
Example C++
ISimulationRuntimeManager * api = NULL;
ERuntimeErrorCode result = Initialize(&api);
IInstance* psa = NULL;
if (result == SREC_OK)
{
result = api->RegisterInstance(&psa);
}
WCHAR name[DINSTANCE_NAME_MAX_LENGTH];
if (result == SREC_OK)
{
result = psa->
GetName
(name, DINSTANCE_NAME_MAX_LENGTH);
}
Table 7- 84 Name { get; } - .NET (C#)
Syntax
string Name { get; }
Parameters
None
Return values
Name of the instance.
Exceptions
Siemens.Simatic.Simulation.Runtime.SimulationRuntimeException
Runtime error code
Condition
ERuntimeError-
Code.InterfaceRemoved The instance is not registered in Runtime
Manager.

User interfaces (API)
7.6 API IInstances
S7-PLCSIM Advanced
Function Manual, 09/2016, A5E37039512-AA 115
GetCPUType()
Returns the CPU type of the virtual controller.
Table 7- 85 GetCPUType() - Native C++
Syntax
ECPUType GetCPUType();
Parameters
None
Return values An enumeration element that defines the CPU type.
See ECPUType (Page 289).
SetCPUType()
Sets the CPU type of the virtual controller. A change of CPU type occurs only when the
controller is restarted.
Table 7- 86 SetCPUType() - Native C++
Syntax
void SetCPUType(ECPUType in_Value);
Parameters • ECPUType in_Value:
Defines which CPU type is simulated at the start of the instance.
When a different CPU type is loaded via STEP 7 or from the Virtual Memory
Card, this CPU type applies.
Return values
None
CPUType { get; set; }
Returns or sets the CPU type of the virtual controller. A change of CPU type occurs only
when the controller is restarted.
When a different CPU type is loaded via STEP 7 or from the Virtual Memory Card, this CPU
type applies.
Table 7- 87 CPUType { get; set; } - .NET (C#)
Syntax
ECPUType CPUType { get; set; }
Parameters
None
Return values
An enumeration element that defines the CPU type.
Exceptions
None

User interfaces (API)
7.6 API IInstances
S7-PLCSIM Advanced
116 Function Manual, 09/2016, A5E37039512-AA
GetCommunicationInterface()
Returns the communication interface of the virtual controller: Local communication (Softbus)
or TCPIP. A change of communication interface occurs only when the controller is restarted.
All instances that are started must use the same communication interface.
PowerOn is prevented if a communication interface that is not used by the started instances
is selected.
Table 7- 88 GetCommunicationInterface() - Native C++
Syntax
ECommunicationInterface GetCommunicationInterface();
Parameters
None
Return values • SRCI_NONE
Cannot be selected. Is returned if the instance interface is no longer valid.
• SRCI_SOFTBUS
Is returned if the virtual controller uses the Softbus.
• SRCI_TCPIP
Is returned if the virtual controller communicates over the virtual adapter.
SetCommunicationInterface()
Sets the communication interface of the virtual controller: Local communication (Softbus) or
TCPIP. A change of communication interface occurs only when the controller is restarted. All
instances that are started must use the same communication interface.
PowerOn is prevented if a communication interface that is not used by the started instances
is selected.
Table 7- 89 SetCommunicationInterface() - Native C++
Syntax
void SetCommunicationInterface(ECommunicationInterface in_Value);
Parameters • SRCI_NONE
Cannot be selected.
• SRCI_SOFTBUS
Is set to activate communication via Softbus.
• SRCI_TCPIP
Is set to activate communication over the virtual adapter.
Return values None

User interfaces (API)
7.6 API IInstances
S7-PLCSIM Advanced
Function Manual, 09/2016, A5E37039512-AA 117
CommunicationInterface { get; set; }
Sets or returns the communication interface of the virtual controller: Local communication
(Softbus) or TCPIP. A change of communication interface occurs only when the controller is
restarted. All instances that are started must use the same communication interface.
PowerOn is prevented if a communication interface that is not used by the started instances
is selected.
Table 7- 90 CommunicationInterface { get; set; } - .NET (C#)
Syntax
ECommunicationInterface CommunicationInterface { get; set; }
Parameters
None
Return values • ECommunicationInterface.None
Cannot be selected. Is returned if the instance interface is no longer valid.
• ECommunicationInterface.Softbus
Is returned if the virtual controller uses the Softbus.
• ECommunicationInterface.TCPIP
Is returned if the virtual controller communicates over the virtual adapter.
Exceptions
None
GetInfo() / Info { get; }
Returns a structure that provides information about the instance.
Table 7- 91 GetInfo() - Native C++
Syntax
SInstanceInfo GetInfo();
Parameters
None
Return values SInstanceInfo: A structure that provides information about the instance. See
SInstanceInfo (Page 278).
Table 7- 92 Info { get; } - .NET (C#)
Syntax
SInstanceInfo Info { get; }
Parameters
None
Return values
SInstanceInfo: A structure that provides information about the instance.
Exceptions
None

User interfaces (API)
7.6 API IInstances
S7-PLCSIM Advanced
118 Function Manual, 09/2016, A5E37039512-AA
UnregisterInstance()
Unregisters this instance from Runtime Manager.
Note
Loss of the interfaces
Other applications t
hat are connected to this instance will lose their interface to this instance.
Table 7- 93 UnregisterInstance() - Native C++
Syntax
ERuntimeErrorCode UnregisterInstance();
Parameters
None
Return values
Runtime error code
Condition
SREC_OK
The function is successful.
SREC_INTERFACE_REMOVED
The instance is not registered in Runtime
Manager.
SREC_TIMEOUT
The function does not return on time.
Table 7- 94 UnregisterInstance() - .NET (C#)
Syntax
void UnregisterInstance();
Parameters
None
Return values
None
Exceptions
Siemens.Simatic.Simulation.Runtime.SimulationRuntimeException
Runtime error code Condition
ERuntimeError-
Code.InterfaceRemoved The instance is not registered in Runtime
Manager.
ERuntimeErrorCode.Timeout
The function does not return on time.

User interfaces (API)
7.6 API IInstances
S7-PLCSIM Advanced
Function Manual, 09/2016, A5E37039512-AA 119
7.6.2
Controller - Information and settings
GetControllerName() / ControllerName { get; }
Returns the downloaded name of the virtual controller.
Table 7- 95 GetControllerName() - Native C++
Syntax
ERuntimeErrorCode GetControllerName(
WCHAR inout_Name[],
UINT32 in_ArrayLength
);
Parameters • WCHAR inout_Name[]:
A user-allocated storage for the name.
• UINT32 in_ArrayLength:
The length of the storage.
Return values
Runtime error code
Condition
SREC_OK
The function is successful.
SREC_INTERFACE_REMOVED
The instance is not registered in Runtime
Manager.
SREC_TIMEOUT
The function does not return on time.
SREC_INDEX_OUT_OF_RANGE
The name does not fit in the storage.
Table 7- 96 ControllerName { get; } - .NET (C#)
Syntax
string ControllerName { get; }
Parameters
None
Return values
string:
The downloaded name of the virtual controller.
Exceptions
Siemens.Simatic.Simulation.Runtime.SimulationRuntimeException
Runtime error code
Condition
ERuntimeError-
Code.InterfaceRemoved The instance is not registered in Runtime
Manager.
ERuntimeErrorCode.Timeout
The function does not return on time.

User interfaces (API)
7.6 API IInstances
S7-PLCSIM Advanced
120 Function Manual, 09/2016, A5E37039512-AA
GetControllerShortDesignation() / ControllerShortDesignation { get; }
Returns the downloaded short designation of the virtual controller.
Table 7- 97 GetControllerShortDesignation() - Native C++
Syntax
ERuntimeErrorCode GetControllerShortDesignation(
WCHAR inout_ShortDesignation[],
UINT32 in_ArrayLength
);
Parameters • WCHAR inout_ShortDesignation[]:
A user-allocated storage for the short designation.
• UINT32 in_ArrayLength:
The length of the storage.
Return values
Runtime error code
Condition
SREC_OK
The function is successful.
SREC_INTERFACE_REMOVED
The instance is not registered in Runtime
Manager.
SREC_TIMEOUT
The function does not return on time.
SREC_INDEX_OUT_OF_RANGE
The name does not fit in the storage.
Table 7- 98 ControllerShortDesignation { get; } - .NET (C#)
Syntax
string ControllerShortDesignation { get; }
Parameters
None
Return values
string:
The downloaded short designation of the virtual controller.
Exceptions
Siemens.Simatic.Simulation.Runtime.SimulationRuntimeException
Runtime error code Condition
ERuntimeError-
Code.InterfaceRemoved The instance is not registered in Runtime
Manager.
ERuntimeErrorCode.Timeout
The function does not return on time.
GetControllerIPCount()
Returns the number of configured IP addresses of the virtual controller. If the function fails,
the return value is 0.
Table 7- 99 GetControllerIPCount() - Native C++
Syntax
UINT32 GetControllerIPCount();
Parameters
None
Return values
INT32: Number of configured IP addresses of the virtual controller.

User interfaces (API)
7.6 API IInstances
S7-PLCSIM Advanced
Function Manual, 09/2016, A5E37039512-AA 121
GetControllerIP() / ControllerIP { get; }
Returns a configured IP address of the instance.
Table 7- 100 GetControllerIP() - Native C++
Syntax
UIP GetControllerIP();
UIP GetControllerIP(
UINT32 in_Index
);
Parameters • WCHAR in_Index:
The index of the IP address you want to receive. The index must be less
than the value you receive from GetControllerIPCount(). The default set-
ting is 0.
Return values
UIP: IP address of the virtual controller. If the function fails, the return value is 0.
Table 7- 101 ControllerIP { get; } - .NET (C#)
Syntax
string[] ControllerIP { get; }
Parameters
None
Return values string: All downloaded IP addresses of the virtual controller. If the function
fails, the field is empty.
Exceptions
None
GetControllerIPSuite4() / ControllerIPSuite4 { get; }
Returns the IP suite instance. If the "Softbus" communication interface is used, the subnet
mask and default gateway are 0.
Table 7- 102 GetControllerIPSuite4() Native C++
Syntax
SIPSuite4 GetControllerIPSuite4();
SIPSuite4 GetControllerIPSuite4(
UINT32 in_Index
);
Parameters • WCHAR in_Index:
The index of the IP address you want to receive. The index must be less than
the value you receive from GetControllerIPCount(). The default setting is 0.
Return values SIPSuite4: The IP suite of the virtual controller. If the function fails, the return
values are 0.
Table 7- 103 ControllerIPSuite4 { get; } - .NET (#)
Syntax
SIPSuite4[] ControllerIPSuite4 { get; };
Parameters
None
Return values SIPSuite4[]: All downloaded IP suites of the virtual controller. If the function fails,
the field is empty.
Exceptions
None

User interfaces (API)
7.6 API IInstances
S7-PLCSIM Advanced
122 Function Manual, 09/2016, A5E37039512-AA
SetIPSuite()
Sets the IP suite of the network interface of a virtual controller.
Table 7- 104 SetIPSuite() - Native C++
Syntax
ERuntimeErrorCode SetIPSuite(
UINT32 in_InterfaceID,
SIPSuite4 in_IPSuite,
bool in_IsRemanent
);
Parameters • UINT32 in_InterfaceID:
The ID of the network interface.
• SIPSuite4 in_IPSuite:
The IP suite that is to be assigned to the network interface. The IP suite con-
tains the IP address, the subnet mask and the standard gateway.
If the communication interface is "Softbus", the subnet mask and standard
gateway are ignored.
• bool in_IsRemanent:
If true, the IP suite is saved after restart of the virtual controller.
If the communication interface is "Softbus", this flag is ignored.
Return values
Runtime error code
Condition
SREC_OK
The function is successful.
SREC_INTERFACE_REMOVED
The instance is not registered in Runtime
Manager.
SREC_TIMEOUT
The function does not return on time.
SREC_INSTANCE_NOT_RUNNING
The process of the virtual controller is not
running.
SREC_DOES_NOT_EXIST
There is no network interface with this ID.
SREC_INVALID_OPERATING_STATE
The virtual controller has not yet com-
pleted the boot process or is already in
the shutdown phase.
Table 7- 105 SetIPSuite() - .NET (C#)
Syntax
void SetIPSuite(
UInt32 in_InterfaceID,
SIPSuite4 in_IPSuite,
bool in IsRemanent );
Parameters • UInt32 in_InterfaceID:
The ID of the network interface.
• SIPSuite4 in_IPSuite:
If the communication interface is "Softbus", the subnet mask and standard
gateway are ignored.
• bool in_IsRemanent:
If true, the IP suite is saved after restart of the virtual controller.
If the communication interface is "Softbus", this flag is ignored.

User interfaces (API)
7.6 API IInstances
S7-PLCSIM Advanced
Function Manual, 09/2016, A5E37039512-AA 123
Return values
None
Exceptions
Siemens.Simatic.Simulation.Runtime.SimulationRuntimeException
Runtime error code
Condition
ERuntimeError-
Code.InterfaceRemoved The instance is not registered in Runtime
Manager.
ERuntimeErrorCode.Timeout
The function does not return on time.
ERuntimeError-
Code.InstanceNotRunning The process of the virtual controller is not
running.
ERuntimeErrorCode.DoesNotExist
There is no network interface with this ID.
ERuntimeError-
Code.InvalidOperatingState The virtual controller has not yet com-
pleted the boot process or is already in
the shutdown phase.
GetStoragePath()
Returns the full directory in which the instance stores its data.
Table 7- 106 GetStoragePath() - Native C++
Syntax
ERuntimeErrorCode GetStoragePath(
WCHAR inout_StoragePath[],
UINT32 in_ArrayLength
);
Parameters • WCHAR inout_StoragePath[]:
A user-
allocated storage for the storage path. The length of the array should be
at least as long as DSTORAGE_PATH_MAX_LENGTH. See Data types (Page 257).
• UINT32 in_ArrayLength:
Length of the array (Wide character)
Return values
Runtime error code
Condition
SREC_OK
The function is successful.
SREC_INTERFACE_REMOVED
The instance is not registered in Runtime
Manager.
SREC_TIMEOUT
The function does not return on time.
SREC_INDEX_OUT_OF_RANGE
The path does not fit in the storage.

User interfaces (API)
7.6 API IInstances
S7-PLCSIM Advanced
124 Function Manual, 09/2016, A5E37039512-AA
SetStoragePath()
Sets the full path of the directory in which the instance stores its data. This can also be a
network share.
Set the path before you start the instance. A change to the path takes effect only when the
controller is restarted.
If no path is set, the default setting:
<My Documents>>\Siemens\Simatic\Simulation\Runtime\Persistence\<Instance Name> is
used.
Table 7- 107 SetStoragePath() - Native C++
Syntax
ERuntimeErrorCode SetStoragePath(
WCHAR* in_StoragePath
);
Parameters • WCHAR* in_StoragePath:
Full name of the storage path. The length of the name must be less than
DSTORAGE_PATH_MAX_LENGTH. See Data types (Page 257).
Return values
Runtime error code
Condition
SREC_OK
The function is successful.
SREC_INTERFACE_REMOVED
The instance is not registered in Runtime
Manager.
SREC_TIMEOUT
The function does not return on time.
SREC_INDEX_OUT_OF_RANGE
The length of the path exceeds the limit.
SREC_WRONG_ARGUMENT
The path contains invalid characters.
StoragePath { get; set; }
Returns or sets the full path of the directory in which the instance stores its retentive data.
This can also be a network share.
Set the path before you start the instance. A change to the path takes effect only when the
controller is restarted.
If no path is set, the default setting:
<My Documents>>\Siemens\Simatic\Simulation\Runtime\Persistence\<Instance Name> is
used.
Table 7- 108 StoragePath { get; set; } - .NET (C#)
Syntax
string StoragePath { get; set; }
Parameters
None
Return values
string: The configured storage path.
Exceptions
Siemens.Simatic.Simulation.Runtime.SimulationRuntimeException
Runtime error code
Condition
ERuntimeError-
Code.InterfaceRemoved The instance is not registered in Runtime
Manager.
ERuntimeErrorCode.Timeout
The function does not return on time.
ERuntimeError-
Code.IndexOutOfRange
The length of the path exceeds the limit.
ERuntimeErrorCode.WrongArgument
The path contains invalid characters.

User interfaces (API)
7.6 API IInstances
S7-PLCSIM Advanced
Function Manual, 09/2016, A5E37039512-AA 125
ArchiveStorage()
The user program, the hardware configuration and the retentive data are stored in a file, the
Virtual SIMATIC Memory Card. ArchiveStorage() stores this file as a ZIP file. The instance
of the virtual controller must be in OFF operating state for this.
Table 7- 109 ArchiveStorage() - Native C++
Syntax
ERuntimeErrorCode ArchiveStorage(
WCHAR* in_FullFileName
);
Parameters • WCHAR in_FullFileName:
The full path to the ZIP file.
Return values
Runtime error code
Condition
SREC_OK
The function is successful.
SREC_INTERFACE_REMOVED
The instance is not registered in Runtime
Manager.
SREC_TIMEOUT
The function does not return on time.
SREC_INVALID_OPERATING_STATE
The instance is not in OFF operating
state.
SREC_INVALID_ARCHIVE_PATH
The archive path is invalid.
SREC_CREATE_DIRECTORIES_FAILED
The directory for the ZIP file could not be
created.
SREC_ARCHIVE_STORAGE_FAILED
The ZIP file could not be created.
Table 7- 110 ArchiveStorage() - .NET (C#)
Syntax
void ArchiveStorage(
string in_ArchiveStorageFile
);
Parameters • string in_ArchiveStorageFile:
The full path to the ZIP file. The path relates to directories of the computer on
which the instance runs.
Return values
None
Exceptions
Siemens.Simatic.Simulation.Runtime.SimulationRuntimeException
Runtime error code
Condition
ERuntimeError-
Code.InterfaceRemoved The instance is not registered in Runtime
Manager.
ERuntimeErrorCode.Timeout
The function does not return on time.
ERuntimeError-
Code.InvalidOperatingState The instance is not in OFF operating
state.
ERuntimeError-
Code.InvalidArchivePath
The archive path is invalid.
ERuntimeError-
Code.CreateDirectoriesFailed The directory for the ZIP file could not be
created.
ERuntimeError-
Code.ArchiveStorageNotCreated
The ZIP file could not be created.

User interfaces (API)
7.6 API IInstances
S7-PLCSIM Advanced
126 Function Manual, 09/2016, A5E37039512-AA
RetrieveStorage()
RetrieveStorage() creates a Virtual SIMATIC Memory Card from the archived ZIP file. The
virtual controller must be in OFF operating state for this.
Table 7- 111 RetrieveStorage() - Native C++
Syntax
ERuntimeErrorCode RetrieveStorage(
WCHAR* in_FullFileName
);
Parameters • WCHAR* in_FullFileName:
The full path to the ZIP file. The path relates to directories of the computer on
which the instance runs.
Return values
Runtime error code
Condition
SREC_OK
The function is successful.
SREC_INTERFACE_REMOVED
The instance is not registered in Runtime
Manager.
SREC_TIMEOUT
The function does not return on time.
SREC_INVALID_OPERATING_STATE
The instance is not in OFF operating
state.
SREC_INVALID_ARCHIVE_PATH
The archive path is invalid.
SREC_DELETE_EXISTING_STORAGE_FAI
LED
The old storage cannot be deleted.
SREC_RETRIEVE_STORAGE_FAILURE
The ZIP file cannot be unzipped.
Table 7- 112 RetrieveStorage() - .NET (C#)
Syntax
void RetrieveStorage(
string in_ArchiveStorageFile
);
Parameters • string in_ArchiveStorageFile:
The full path to the ZIP file.
Return values
None
Exceptions
Siemens.Simatic.Simulation.Runtime.SimulationRuntimeException
Runtime error code
Condition
ERuntimeError-
Code.InterfaceRemoved The instance is not registered in Runtime
Manager.
ERuntimeErrorCode.Timeout
The function does not return on time.
ERuntimeError-
Code.InvalidOperatingState The instance is not in OFF operating
state.
ERuntimeError-
Code.InvalidArchivePath
The archive path is invalid.
ERuntimeError-
Code.DeleteExistingStorageFailed
The old storage cannot be deleted.
ERuntimeError-
Code.RetrieveStorageFailure
The ZIP file cannot be unzipped.

User interfaces (API)
7.6 API IInstances
S7-PLCSIM Advanced
Function Manual, 09/2016, A5E37039512-AA 127
7.6.3
Operating state
GetOperatingState() / OperatingState { get; }
Returns the operating state of the virtual controller. If the operating state changes, the event
OnOperatingStateChanged() (Page 228) is triggered. For details about the operating state,
see Data types (Page 287).
Table 7- 113 GetOperatingState() - Native C++
Syntax
EOperatingState GetOperatingState();
Parameters
None
Return values • SROS_INVALID_OPERATING_STATE:
If the function fails.
• SROS_OFF:
If the Simulation Runtime instance is not running.
• SROS_BOOTING:
If PowerOn() was called while in this state and the virtual controller is not yet
ready to start the user program.
• SROS_STOP:
If the virtual controller is in STOP state.
• SROS_STARTUP:
If the user program is currently changing from STOP to RUN.
• SROS_RUN:
If the user program is running.
• SROS_FREEZE:
If the user program is being stopped (Freeze status).
• SROS_SHUTTING_DOWN:
If PowerOff() was called but the virtual controller is still in the Shutdown
phase.

User interfaces (API)
7.6 API IInstances
S7-PLCSIM Advanced
128 Function Manual, 09/2016, A5E37039512-AA
Table 7- 114 OperatingState { get; } - .NET (C#)
Syntax
EOperatingState OperatingState { get; }
Parameters
None
Return values • EOperatingState.InvalidOperatingState:
If the function fails.
• EOperatingState.Off:
If the Simulation Runtime instance is not running.
• EOperatingState.Booting:
If PowerOn() was called while in this state and the virtual controller is not yet
ready to start the user program.
• EOperatingState.Stop:
If the virtual controller is in STOP state.
• EOperatingState.Startup:
If the user program is currently changing from STOP to RUN.
• EOperatingState.Run:
If the user program is running.
• EOperatingState.Freeze:
If the user program is being stopped (Freeze status).
• EOperatingState.ShuttingDown:
If PowerOff() was called but the virtual controller is still in the Shutdown
phase.

User interfaces (API)
7.6 API IInstances
S7-PLCSIM Advanced
Function Manual, 09/2016, A5E37039512-AA 129
PowerOn()
The function creates the process for the Simulation Runtime instance and starts the firmware
of the virtual controller.
Table 7- 115 PowerOn() - Native C++
Syntax
ERuntimeErrorCode PowerOn();
ERuntimeErrorCode PowerOn(
UINT32 in_Timeout_ms
);
Parameters • UINT32 in_Timeout_ms:
A timeout value in milliseconds.
–
If no timeout value is set, the function returns immediately. Subscribe to the
OnOperatingStateChanged() event to find out when the operation has
been completed.
– If the value is greater than 0 (a value of 60000 is recommended), the func-
tion returns when the operation has been completed or after a timeout.
– Expected operating states if this function is successful:
{ SROS_STOP , SROS_RUN }
Return values
Runtime error code
Condition
SREC_OK
The function is successful.
SREC_INTERFACE_REMOVED
The instance is not registered in Runtime
Manager.
SREC_TIMEOUT
The expected operating state does not
occur on time.
SREC_ERROR_LOADING_DLL
The Sie-
mens.Simatic.Simulation.Runtime.Instan
ce.exe cannot load the Sie-
mens.Simatic.PlcSim.Vplc1500.dll.
SREC_STORAGE_PATH_ALREADY_IN_USE
The selected path for this instance is
already being used by another instance.
SREC_NO_STORAGE_PATH_SET
The path could not be created. The
length of the
DSTORAGE_PATH_MAX_LENGTH characters
may be exceeded.
SREC_WARNING_ALREADY_EXISTS
Only one warning. The instance is start-
ed.
SREC_WARNING_TRIAL_MODE_ACTIVE
No license available. You can use the
instance without restrictions for a period
of one hour. Afterwards, the instance is
shut down.
The warning occurs even when you im-
port a license within this hour. The in-
stance is then not shut down.
SREC_VIRTUAL_SWITCH_MISCONFIGURE
D The virtual switch is configured incorrect-
ly.
SREC_INSTANCE_NOT_RUNNING
The process of the virtual controller is no
longer running.

User interfaces (API)
7.6 API IInstances
S7-PLCSIM Advanced
130 Function Manual, 09/2016, A5E37039512-AA
Table 7- 116 PowerOn() - .NET (C#)
Syntax
ERuntimeErrorCode PowerOn();
ERuntimeErrorCode PowerOn(
UInt32 in_Timeout_ms
);
Parameters • UInt32 in_Timeout_ms:
A timeout value in milliseconds.
– If no timeout value is set, the function returns immediately. Subscribe to the
OnOperatingStateChanged() event to find out when the operation has
been completed.
– If the value is greater than 0 (a value of 60000 is recommended), the func-
tion returns when the operation has been completed or after a timeout.
Expected operating states when this function is successful:
{ EOperatingState.Run, EOperatingState.Stop }
Return values
Runtime error code
Condition
ERuntimeErrorCode.OK
The function is successful.
ERuntimeError-
Code.WarningAlreadyExists Only one warning. The instance is start-
ed.
ERuntimeError-
Code.WarningTrialModeActive No license available. You can use the
instance without restrictions for a period
of one hour. Afterwards, the instance is
shut down.
The warning occurs even when you im-
port a license within this hour. The in-
stance is then not shut down.
Exceptions
Siemens.Simatic.Simulation.Runtime.SimulationRuntimeException
Runtime error code
Condition
ERuntimeError-
Code.InterfaceRemoved The instance is not registered in Runtime
Manager.
ERuntimeErrorCode.Timeout
The expected operating state does not
occur on time.
ERuntimeError-
Code.ErrorLoadingDll The Siemens.Simatic.Simulation.
Runtime.Instance.exe cannot load the
Siemens.Simatic.PlcSim.Vplc1500.dll.
ERuntimeError-
Code.StoragePathAlreadyInUse The selected path for this instance is
already being used by another instance.
ERuntimeError-
Code.NoStoragePathSet The path could not be created. The
length of the
DSTORAGE_PATH_MAX_LENGTH characters
may be exceeded.
ERuntimeError-
Code.VirtualSwitchMisconfigured The virtual switch is configured incorrect-
ly.
ERuntimeError-
Code.InstanceNotRunning The process of the virtual controller is no
longer running.

User interfaces (API)
7.6 API IInstances
S7-PLCSIM Advanced
Function Manual, 09/2016, A5E37039512-AA 131
PowerOff()
Shuts down the Simulation Runtime and closes its process.
Table 7- 117 PowerOff() - Native C++
Syntax
ERuntimeErrorCode PowerOff();
ERuntimeErrorCode PowerOff(
UINT32 in_Timeout_ms
);
Parameters
• UINT32 in_Timeout_ms:
A timeout value in milliseconds.
– If no timeout value is set, the function returns immediately. Subscribe to the
OnOperatingStateChanged() event to find out when the operation has
been completed.
– If the value is greater than 0 (a value of 60000 is recommended), the func-
tion returns when the operation has been completed or after a timeout.
Expected operating states when this function is successful:
{ SROS_OFF }
Return values
Runtime error code
Condition
SREC_OK
The function is successful.
SREC_INTERFACE_REMOVED
The instance is not registered in Runtime
Manager.
SREC_TIMEOUT
The expected operating state does not
occur on time.
SREC_INSTANCE_NOT_RUNNING
The process of the virtual controller is not
running.
Table 7- 118 PowerOff() - .NET (C#)
Syntax
void PowerOff();
void PowerOff(
UInt32 in_Timeout_ms
);
Parameters • UInt32 in_Timeout_ms:
A timeout value in milliseconds.
–
If no timeout value is set, the function returns immediately. Subscribe to the
OnOperatingStateChanged() event to find out when the operation has
been completed.
– If the value is greater than 0 (a value of 60000 is recommended), the func-
tion returns when the operation has been completed or after a timeout.
Expected operating states when this function is successful:
{ EOperatingState.Off }
Return values
None
Exceptions
Siemens.Simatic.Simulation.Runtime.SimulationRuntimeException
Runtime error code Condition
ERuntimeError-
Code.InterfaceRemoved The instance is not registered in Runtime
Manager.
ERuntimeErrorCode.Timeout
The expected operating state does not
occur on time.
ERuntimeError-
Code.InstanceNotRunning The process of the virtual controller is not
running.

User interfaces (API)
7.6 API IInstances
S7-PLCSIM Advanced
132 Function Manual, 09/2016, A5E37039512-AA
MemoryReset()
Shuts down the virtual controller, closes its processes and performs a restart.
Table 7- 119 MemoryReset() - Native C++
Syntax
ERuntimeErrorCode MemoryReset();
ERuntimeErrorCode MemoryReset(
UINT32 in_Timeout_ms
);
Parameters
• UINT32 in_Timeout_ms:
A timeout value in milliseconds.
–
If no timeout value is set, the function returns immediately. Subscribe to the
OnOperatingStateChanged() event to find out when the operation has
been completed.
– If the value is greater than 0 (a value of 60000 is recommended), the func-
tion returns when the operation has been completed or after a timeout.
Expected operating states when this function is successful:
{ SROS_STOP , SROS_RUN }
Return values
Runtime error code
Condition
SREC_OK
The function is successful.
SREC_INTERFACE_REMOVED
The instance is not registered in Runtime
Manager.
SREC_TIMEOUT
The expected operating state does not
occur on time.
SREC_INSTANCE_NOT_RUNNING
The process of the virtual controller is not
running.
Table 7- 120 MemoryReset() - .NET (C#)
Syntax
void MemoryReset();
void MemoryReset(
UInt32 in_Timeout_ms
);
Parameters • UInt32 in_Timeout_ms:
A timeout value in milliseconds.
–
If no timeout value is set, the function returns immediately. Subscribe to the
OnOperatingStateChanged() event to find out when the operation has
been completed.
– If the value is greater than 0 (a value of 60000 is recommended), the func-
tion returns when the operation has been completed or after a timeout.
Expected operating states when this function is successful:
{ EOperatingState.Run, EOperatingState.Stop }
Return values
None
Exceptions
Siemens.Simatic.Simulation.Runtime.SimulationRuntimeException
Runtime error code Condition
ERuntimeError-
Code.InterfaceRemoved The instance is not registered in Runtime
Manager.
ERuntimeErrorCode.Timeout
The expected operating state does not
occur on time.
ERuntimeError-
Code.InstanceNotRunning The process of the virtual controller is not
running.

User interfaces (API)
7.6 API IInstances
S7-PLCSIM Advanced
Function Manual, 09/2016, A5E37039512-AA 133
Run()
Calls on the virtual controller to change to RUN operating state.
Table 7- 121 Run() - Native C++
Syntax
ERuntimeErrorCode Run();
ERuntimeErrorCode Run(
UINT32 in_Timeout_ms
);
Parameters
• UINT32 in_Timeout_ms:
A timeout value in milliseconds.
–
If no timeout value is set, the function returns immediately. Subscribe to the
OnOperatingStateChanged() event to find out when the operation has
been completed.
– If the value is greater than 0 (a value of 60000 is recommended), the func-
tion returns when the operation has been completed or after a timeout.
Expected operating states when this function is successful:
{ SROS_STOP , SROS_RUN }
Return values
Runtime error code
Condition
SREC_OK
The function is successful.
SREC_INTERFACE_REMOVED
The instance is not registered in Runtime
Manager.
SREC_TIMEOUT
The expected operating state does not
occur on time.
SREC_INSTANCE_NOT_RUNNING
The process of the virtual controller is not
running.
Table 7- 122 Run() - .NET (C#)
Syntax
void Run();
void Run(
Uint32 in_Timeout_ms
);
Parameters • UInt32 in_Timeout_ms:
A timeout value in milliseconds.
– If
no timeout value is set, the function returns immediately. Subscribe to the
OnOperatingStateChanged() event to find out when the operation has
been completed.
– If the value is greater than 0 (a value of 60000 is recommended), the func-
tion returns when the operation has been completed or after a timeout.
Expected operating states when this function is successful:
{ EOperatingState.Run }
Return values
None
Exceptions
Siemens.Simatic.Simulation.Runtime.SimulationRuntimeException
Runtime error code
Condition
ERuntimeError-
Code.InterfaceRemoved The instance is not registered in Runtime
Manager.
ERuntimeErrorCode.Timeout
The expected operating state does not
occur on time.
ERuntimeError-
Code.InstanceNotRunning The process of the virtual controller is not
running.

User interfaces (API)
7.6 API IInstances
S7-PLCSIM Advanced
134 Function Manual, 09/2016, A5E37039512-AA
Stop()
Calls on the virtual controller to change to STOP operating state.
Table 7- 123 Stop() - Native C++
Syntax
ERuntimeErrorCode Stop();
ERuntimeErrorCode Stop(
UINT32 in_Timeout_ms
);
Parameters • UINT32 in_Timeout_ms:
A timeout value in milliseconds.
–
If no timeout value is set, the function returns immediately. Subscribe to the
OnOperatingStateChanged() event to find out when the operation has
been completed.
– If the value is greater than 0 (a value of 60000 is recommended), the func-
tion returns when the operation has been completed or after a timeout.
Expected operating states when this function is successful:
{ SROS_STOP }
Return values
Runtime error code
Condition
SREC_OK
The function is successful.
SREC_INTERFACE_REMOVED
The instance is not registered in Runtime
Manager.
SREC_TIMEOUT
The expected operating state does not
occur on time.
SREC_INSTANCE_NOT_RUNNING
The process of the virtual controller is not
running.
Table 7- 124 Stop() - .NET (C#)
Syntax
void Stop();
void Stop(
bool in_IsSynchronous
);
Parameters • UInt32 in_Timeout_ms:
A timeout value in milliseconds.
–
If no timeout value is set, the function returns immediately. Subscribe to the
OnOperatingStateChanged() event to find out when the operation has
been completed.
– If the value is greater than 0 (a value of 60000 is recommended), the func-
tion returns when the operation has been completed or after a timeout.
Expected operating states when this function is successful:
{ EOperatingState.Stop }
Return values
None
Exceptions
Siemens.Simatic.Simulation.Runtime.SimulationRuntimeException
Runtime error code
Condition
ERuntimeError-
Code.InterfaceRemoved The instance is not registered in Runtime
Manager.
ERuntimeErrorCode.Timeout
The expected operating state does not
occur on time.
ERuntimeError-
Code.InstanceNotRunning The process of the virtual controller is not
running.

User interfaces (API)
7.6 API IInstances
S7-PLCSIM Advanced
Function Manual, 09/2016, A5E37039512-AA 135
7.6.4
Tag list
UpdateTagList()
The function reads the tags from the virtual controller and writes them to the shared storage
arranged by name.
If the tag is an array or a structure, there are multiple entries.
In the case of a structure, there is an entry for the structure itself and an additional entry for
each structure element.
Entry_1: "StructName"
Entry_2: "StructName.ElementName_1"
..
Entry_N: "StructName.ElementName_n"
In the case of an array, in this example a two-dimensional array, there is an entry for the
array itself and an additional entry for each array element.
Entry_1: "ArrayName"
Entry_2: "ArrayName[a,b]", where {a} and {b} correspond to the first index of the
respective dimension
..
Entry_N: "ArrayName[x,y]", where {x} and {y} correspond to the last index of the
respective dimension
Memory for up to 500000 entries (not PLC tags) is reserved for the list. If the list becomes
too large, the function returns the error/exception "NOT_ENOUGH_MEMORY".
If there are problems with the maximum number of entries and not all tags are needed, two
filters can be used when refreshing the tag table.

User interfaces (API)
7.6 API IInstances
S7-PLCSIM Advanced
136 Function Manual, 09/2016, A5E37039512-AA
Table 7- 125 UpdateTagList() - Native C++
Syntax
ERuntimeErrorCode UpdateTagList();
ERuntimeErrorCode UpdateTagList(
ETagListDetails in_TagListDetails
);
ERuntimeErrorCode UpdateTagList(
ETagListDetails in_TagListDetails,
bool in_IsHMIVisibleOnly
);
Parameters • ETagListDetails in_TagListDetails:
Every combination of the following four areas:
IO
: Inputs and Outputs
M
: Bit memory
CT
: Counters and Timers
DB
: Data Blocks
Example: IOM
reads only the tags from the area Inputs / Outputs and Bit
memory. The default setting is
IOMCTDB
.
• bool in_IsHMIVisibleOnly:
If true, only tags marked with "HMI Visible" are read. The default setting is
true.
Return values
Runtime error code
Condition
SREC_OK
The function is successful.
SREC_INTERFACE_REMOVED
The instance is not registered in Runtime
Manager.
SREC_TIMEOUT
The function does not return on time.
SREC_INSTANCE_NOT_RUNNING
The process of the virtual controller is not
running.
SREC_NOT_ENOUGH_MEMORY
More than 500000 entries are requested.

User interfaces (API)
7.6 API IInstances
S7-PLCSIM Advanced
Function Manual, 09/2016, A5E37039512-AA 137
Table 7- 126 UpdateTagList() - .NET (C#)
Syntax
void UpdateTagList();
void UpdateTagList(
ETagListDetails in_TagListDetails
);
void UpdateTagList(
ETagListDetails in_TagListDetails,
bool in_IsHMIVisibleOnly
);
Parameters • ETagListDetails in_TagListDetails:
Every combination of the following four areas:
IO
: Inputs and Outputs
M
: Bit memory
CT
: Counters and Timers
DB
: Data Blocks
Example: IOM
reads only the tags from the area Inputs / Outputs and Bit
memory.
The default setting is
IOMCTDB
.
• bool in_IsHMIVisibleOnly:
If true, only tags marked with "HMI Visible" are read. The default setting is
true.
Return values
None
Exceptions
Siemens.Simatic.Simulation.Runtime.SimulationRuntimeException
Runtime error code
Condition
ERuntimeError-
Code.InterfaceRemoved The instance is not registered in Runtime
Manager.
ERuntimeErrorCode.Timeout
The function does not return on time.
ERuntimeError-
Code.InstanceNotRunning The process of the virtual controller is not
running.
ERuntimeError-
Code.NotEnoughMemory
More than 500000 entries are requested.

User interfaces (API)
7.6 API IInstances
S7-PLCSIM Advanced
138 Function Manual, 09/2016, A5E37039512-AA
GetTagListStatus()
Returns the current update status of the tag list storage.
"inout_TagListDetails" is NONE, if the list needs to be updated.
Table 7- 127 GetTagListStatus() - Native C++
Syntax
ERuntimeErrorCode GetTagListStatus(
ETagListDetails* out_TagListDetails,
bool* out_IsHMIVisibleOnly
);
Parameters • ETagListDetails out_TagListDetails:
Status of the tag list details. SRTLD_NONE when an update of the list is required.
• bool out_IsHMIVisibleOnly:
If true, only tags marked with "HMI Visible" are available in the list.
Return values
Runtime error code
Condition
SREC_OK
The function is successful.
SREC_INTERFACE_REMOVED
The instance is not registered in Runtime
Manager.
SREC_TIMEOUT
The function does not return on time.
Table 7- 128 GetTagListStatus() - .NET (C#)
Syntax
void GetTagListStatus(
out ETagListDetails out_TagListDetails,
out bool out_IsHMIVisibleOnly
);
Parameters • out ETagListDetails out_TagListDetails:
Status of the tag list details. ETagListDetails.None when an update of the list
is required.
• out bool out_IsHMIVisibleOnly:
If true, only tags marked with "HMI Visible" are available in the list.
Return values
None
Exceptions
Siemens.Simatic.Simulation.Runtime.SimulationRuntimeException
Runtime error code
Condition
ERuntimeError-
Code.InterfaceRemoved The instance is not registered in Runtime
Manager.
ERuntimeErrorCode.Timeout
The function does not return on time.
GetTagInfoCount()
Returns the number of entries in the tag list storage. If the function fails, the return value is 0.
Table 7- 129 GetTagInfoCount() - Native C++
Syntax
UINT32 GetTagInfoCount();
Parameters
None
Return values
Number of entries in the tag list storage.

User interfaces (API)
7.6 API IInstances
S7-PLCSIM Advanced
Function Manual, 09/2016, A5E37039512-AA 139
GetTagInfos() / TagInfos { get; }
Returns a list of all tags.
Table 7- 130 GetTagInfos() - Native C++
Syntax
ERuntimeErrorCode GetTagInfos(
UINT32 in_BufferLength,
STagInfo* inout_TagInfos,
UINT32* out_TagCount
);
Parameters • UINT32 in_BufferLength:
The number of elements that the storage can accommodate.
• STagInfo* inout_TagInfos:
The user-allocated storage that accommodates the tags.
• UINT32* out_TagCount:
Returns the number of tags that were written to the storage.
Return values
Runtime error code
Condition
SREC_OK
The function is successful.
SREC_INTERFACE_REMOVED
The instance is not registered in Runtime
Manager.
SREC_TIMEOUT
The function does not return on time.
SREC_INSTANCE_NOT_RUNNING
The process of the virtual controller is not
running.
SREC_INDEX_OUT_OF_RANGE
The elements do not fit in the storage.
Table 7- 131 TagInfos { get; } - .NET (C#)
Syntax
STagInfo[] TagInfos { get; }
Parameters
None
Return values An array that contains all available entries of the storage.
Exceptions
Siemens.Simatic.Simulation.Runtime.SimulationRuntimeException
Runtime error code
Condition
ERuntimeError-
Code.InterfaceRemoved The instance is not registered in Runtime
Manager.
ERuntimeErrorCode.Timeout
The function does not return on time.
ERuntimeError-
Code.InstanceNotRunning The process of the virtual controller is not
running.

User interfaces (API)
7.6 API IInstances
S7-PLCSIM Advanced
140 Function Manual, 09/2016, A5E37039512-AA
CreateConfigurationFile()
Writes all entries from the tag list to an XML file.
Table 7- 132 CreateConfigurationFile() - Native C++
Syntax
ERuntimeErrorCode CreateConfigurationFile(
WCHAR* in_FullFileName
);
Parameters • WCHAR* in_FullFileName:
Full file name of the XML file:
<Path> + <File name> + <File extension>.
Return values
Runtime error code
Condition
SREC_OK
The function is successful.
SREC_INTERFACE_REMOVED
The instance is not registered in Runtime
Manager.
SREC_TIMEOUT
The function does not return on time.
SREC_WRONG_ARGUMENT
The file name is invalid.
Table 7- 133 CreateConfigurationFile() - .NET (C#)
Syntax
void CreateConfigurationFile(
string in_FullFileName
);
Parameters
None
Return values • string in_FullFileName:
File name of the XML file that is to be written to:
<Path> + <File name> + <File extension>.
Exceptions
Siemens.Simatic.Simulation.Runtime.SimulationRuntimeException
Runtime error code
Condition
ERuntimeError-
Code.InterfaceRemoved The instance is not registered in Runtime
Manager.
ERuntimeErrorCode.Timeout
The function does not return on time.
ERuntimeErrorCode.WrongArgument
The file name is invalid.

User interfaces (API)
7.6 API IInstances
S7-PLCSIM Advanced
Function Manual, 09/2016, A5E37039512-AA 141
7.6.5
I/O access
7.6.5.1
I/O access via address - Reading
InputArea { get; }, MarkerArea { get; }, OutputArea { get; }
Returns an interface that you use to call the following .NET functions of section "I/O access
via address".
Table 7- 134 InputArea { get; } MarkerArea { get; } OutputArea { get; } - .NET (C#)
Syntax
IIOArea InputArea { get; }
IIOArea MarkerArea { get; }
IIOArea OutputArea { get; }
Parameters
None
Return values
IIOArea:
The interface is used to call the "I/O access via address" functions.
GetAreaSize() / AreaSize { get; }
Returns the size of the area in bytes.
Table 7- 135 GetAreaSize() - Native C++
Syntax
UINT32 GetAreaSize(
EArea in_Area
);
Parameters • EArea in_Area:
The area whose size you want to receive. Permissible values:
{SRA_INPUT, SRA_MARKER, SRA_OUTPUT}. See EArea (Page 286).
Return values UINT32: Size of the area in bytes. If the function was successful, the value is
not equal to 0.
Table 7- 136 AreaSize { get; } - .NET (C#)
Syntax
UInt32 InputArea.AreaSize { get; }
UInt32 MarkerArea.AreaSize { get; }
UInt32 OutputArea.AreaSize { get; }
Parameters
None
Return values Uint32: Size of the area in bytes. If the function was successful, the value is
not equal to 0.

User interfaces (API)
7.6 API IInstances
S7-PLCSIM Advanced
142 Function Manual, 09/2016, A5E37039512-AA
ReadBit()
Reads an individual bit from the area.
Note
The function allows access to the e
ntire storage area of the virtual controller.
Recommendation:
Therefore, use access via the tag name and not via the address areas.
Table 7- 137 ReadBit() - Native C++
Syntax
ERuntimeErrorCode ReadBit(
EArea in_Area,
UINT32 in_Offset,
UINT8 in_Bit,
bool* out_Value
);
Parameters • EArea in_Area:
The area from which you want to read. Permissible values:
{SRA_INPUT, SRA_MARKER, SRA_OUTPUT}. See EArea (Page 286).
• UINT32 in_Offset:
The byte offset within the area. The value must be between 0 and the value
that GetAreaSize() returns.
• UINT8 in_Bit:
The bit offset within the byte. The value must be between 0 and 7.
• bool* out_Value:
Returns the bit value.
Return values
Runtime error code
Condition
SREC_OK
The function is successful.
SREC_INTERFACE_REMOVED
The instance is not registered in Runtime
Manager.
SREC_TIMEOUT
The function does not return on time.
SREC_INSTANCE_NOT_RUNNING
The process of the virtual controller is not
running.
SREC_INDEX_OUT_OF_RANGE
Offset or bits are invaid.
SREC_WRONG_ARGUMENT
The area is invalid.

User interfaces (API)
7.6 API IInstances
S7-PLCSIM Advanced
Function Manual, 09/2016, A5E37039512-AA 143
Table 7- 138 ReadBit() - .NET (C#)
Syntax
bool InputArea.ReadBit(
UInt32 in_Offset,
Byte in_Bit
);
bool MarkerArea.ReadBit(
UInt32 in_Offset,
Byte in_Bit
);
bool OutputArea.ReadBit(
UInt32 in_Offset,
Byte in_Bit
);
Parameters • UInt32 in_Offset:
The byte offset within the area. The value must be between 0 and the value
that AreaSize returns.
• Byte in_Bit:
The bit offset within the byte. The value must be between 0 and 7.
Return values
bool: Bit value
Exceptions
Siemens.Simatic.Simulation.Runtime.SimulationRuntimeException
Runtime error code
Condition
ERuntimeError-
Code.InterfaceRemoved The instance is not registered in Runtime
Manager.
ERuntimeErrorCode.Timeout
The function does not return on time.
ERuntimeError-
Code.InstanceNotRunning The process of the virtual controller is not
running.
ERuntimeError-
Code.IndexOutOfRange
Offset or bits are invaid.

User interfaces (API)
7.6 API IInstances
S7-PLCSIM Advanced
144 Function Manual, 09/2016, A5E37039512-AA
ReadByte()
Reads an individual bit from the area.
Note
The function allows access to the entire storage area of the virtual controller.
Recommendation:
Therefore, use access via the tag name and not via the address areas.
Table 7- 139 ReadByte() - Native C++
Syntax
ERuntimeErrorCode ReadByte(
EArea in_Area,
UINT32 in_Offset,
BYTE* out Value);
Parameters • EArea in_Area:
The area from which you want to read. Permissible values:
{SRA_INPUT, SRA_MARKER, SRA_OUTPUT}. See EArea (Page 286).
• UINT32 in_Offset:
The byte offset within the area. The value must be between 0 and the value
that GetAreaSize() returns.
• BYTE* out_Value:
Returns the byte value.
Return values
Runtime error code
Condition
SREC_OK
The function is successful.
SREC_INTERFACE_REMOVED
The instance is not registered in Runtime
Manager.
SREC_TIMEOUT
The function does not return on time.
SREC_INSTANCE_NOT_RUNNING
The process of the virtual controller is not
running.
SREC_INDEX_OUT_OF_RANGE
Offset is invalid.
SREC_WRONG_ARGUMENT
The area is invalid.

User interfaces (API)
7.6 API IInstances
S7-PLCSIM Advanced
Function Manual, 09/2016, A5E37039512-AA 145
Table 7- 140 ReadByte() - .NET (C#)
Syntax
Byte InputArea.ReadByte(
UInt32 in_Offset
);
Byte MarkerArea.ReadByte(
UInt32 in_Offset
);
Byte OutputArea.ReadByte(
UInt32 in_Offset
);
Parameters • UInt32 in_Offset:
The byte offset within the area. The value must be between 0 and the value
that AreaSize returns.
Return values
Byte: Byte value.
Exceptions
Siemens.Simatic.Simulation.Runtime.SimulationRuntimeException
Runtime error code
Condition
ERuntimeError-
Code.InterfaceRemoved The instance is not registered in Runtime
Manager.
ERuntimeErrorCode.Timeout
The function does not return on time.
ERuntimeError-
Code.InstanceNotRunning The process of the virtual controller is not
running.
ERuntimeError-
Code.IndexOutOfRange
Offset is invalid.

User interfaces (API)
7.6 API IInstances
S7-PLCSIM Advanced
146 Function Manual, 09/2016, A5E37039512-AA
ReadBytes()
Reads a byte array from the area.
Note
The function allows access to the entire storage area of the virtual controller.
Recommendation:
Therefore, use access via the tag name and not via the address areas.
Table 7- 141 ReadByte() - Native C++
Syntax
ERuntimeErrorCode ReadBytes(
EArea in_Area,
UINT32 in_Offset,
UINT32 in_BytesToRead,
UINT32* out_BytesRead,
BYTE inout_Values[]
);
Parameters • EArea in_Area:
The area from which you want to read. Permissible values:
{SRA_INPUT, SRA_MARKER, SRA_OUTPUT}. See EArea (Page 286).
• UINT32 in_Offset:
The byte offset within the area. The value must be between 0 and the value
that GetAreaSize() returns.
• UINT32 in_BytesToRead:
Contains the size of the value storage.
• UINT32* out_BytesRead:
Returns the number of bytes that were just written to the value storage.
• BYTE inout_Values[]:
The storage for the bytes that are read from the area.
Return values
Runtime error code
Condition
SREC_OK
The function is successful.
SREC_INTERFACE_REMOVED
The instance is not registered in Runtime
Manager.
SREC_TIMEOUT
The function does not return on time.
SREC_INSTANCE_NOT_RUNNING
The process of the virtual controller is not
running.
SREC_INDEX_OUT_OF_RANGE
The offset is outside the area size. No
byte could be read.
SREC_WRONG_ARGUMENT
The area is invalid.

User interfaces (API)
7.6 API IInstances
S7-PLCSIM Advanced
Function Manual, 09/2016, A5E37039512-AA 147
Table 7- 142 ReadBytes() - .NET (C#)
Syntax
Byte[] InputArea.ReadBytes(
UInt32 in_Offset,
UInt32 in_BytesToRead
);
Byte[] MarkerArea.ReadBytes(
UInt32 in_Offset,
UInt32 in_BytesToRead
);
Byte[] OutputArea.ReadBytes(
UInt32 in_Offset,
UInt32 in_BytesToRead
);
Parameters • UInt32 in_Offset:
The byte offset within the area. The value must be between 0 and the value
that AreaSize returns.
• UInt32 in_BytesToRead:
The number of bytes to be read.
Return values
Byte[]: The read bytes.
Exceptions
Siemens.Simatic.Simulation.Runtime.SimulationRuntimeException
Runtime error code
Condition
ERuntimeError-
Code.InterfaceRemoved The instance is not registered in Runtime
Manager.
ERuntimeErrorCode.Timeout
The function does not return on time.
ERuntimeError-
Code.InstanceNotRunning The process of the virtual controller is not
running.
ERuntimeError-
Code.IndexOutOfRange The offset is outside the area size. No
byte could be read.

User interfaces (API)
7.6 API IInstances
S7-PLCSIM Advanced
148 Function Manual, 09/2016, A5E37039512-AA
ReadSignals()
Reads a signal list altogether (structures and arrays). The function also takes into
consideration the byte order (Endianness).
Only primitive data type signals are supported, but the function is not typical.
Note
The function allows access to the entire storage area of the virtual controller.
Recommendation:
Therefore, use access via the tag name and not via the address areas.
Table 7- 143 ReadSignals() - Native C++
Syntax
ERuntimeErrorCode ReadSignals(
EArea in_Area,
SDataValueByAddress* inout_Signals,
UINT32 in_SignalCount
);
Parameters • EArea in_Area:
The area from which you want to read. Permissible values:
{SRA_INPUT, SRA_MARKER, SRA_OUTPUT}. See EArea (Page 286).
• SDataValueByAddress* inout_Signals:
The signal list to be read. The result is stored in the structure.
• UINT32 in_SignalCount:
Number of signals in the list.
Return values Runtime error code Condition
SREC_OK
The function is successful.
SREC_INTERFACE_REMOVED
The instance is not registered in Runtime
Manager.
SREC_TIMEOUT
The function does not return on time.
SREC_INSTANCE_NOT_RUNNING
The process of the virtual controller is not
running.
SREC_INDEX_OUT_OF_RANGE
Offset or bits are invaid.
SREC_WRONG_ARGUMENT
The area is invalid.

User interfaces (API)
7.6 API IInstances
S7-PLCSIM Advanced
Function Manual, 09/2016, A5E37039512-AA 149
Table 7- 144 ReadSignals() - .NET (C#)
Syntax
void ReadSignals(
ref SDataValueByAddress[] inout_Signals
);
Parameters • ref SDataValueByAddress[] inout_Signals:
The signal list to be read.
Return values
None
Exceptions
Siemens.Simatic.Simulation.Runtime.SimulationRuntimeException
Runtime error code
Condition
ERuntimeError-
Code.InterfaceRemoved The instance is not registered in Runtime
Manager.
ERuntimeErrorCode.Timeout
The function does not return on time.
ERuntimeError-
Code.InstanceNotRunning The process of the virtual controller is not
running.
ERuntimeError-
Code.IndexOutOfRange
Offset or bits are invaid.

User interfaces (API)
7.6 API IInstances
S7-PLCSIM Advanced
150 Function Manual, 09/2016, A5E37039512-AA
7.6.5.2
I/O access via address - Writing
WriteBit()
Writes an individual bit to the area.
Note
Data can be overwritten
The function allows access to the entire storage area of the virtual controller.
Recommendation:
Therefore, use access via the tag name and not via the address areas.
Table 7- 145 WriteBit() - Native C++
Syntax
ERuntimeErrorCode WriteBit(
EArea in_Area,
UINT32 in_Offset,
UINT8 in_Bit,
bool in_Value
);
Parameters • EArea in_Area:
The area that is to be written.
Permissible values: {SRA_INPUT, SRA_MARKER, SRA_OUTPUT}.
See EArea (Page 286).
• UINT32 in_Offset:
The byte offset within the area. The value must be between 0 and the value
that GetAreaSize() returns.
• UINT8 in_Bit:
The bit offset within the byte. The value must be between 0 and 7.
• bool in_Value:
Bit value.
Return values
Runtime error code
Condition
SREC_OK
The function is successful.
SREC_INTERFACE_REMOVED
The instance is not registered in Runtime
Manager.
SREC_TIMEOUT
The function does not return on time.
SREC_INSTANCE_NOT_RUNNING
The process of the virtual controller is not
running.
SREC_INDEX_OUT_OF_RANGE
Offset or bits are invaid.
SREC_WRONG_ARGUMENT
Area is invalid.

User interfaces (API)
7.6 API IInstances
S7-PLCSIM Advanced
Function Manual, 09/2016, A5E37039512-AA 151
Table 7- 146 WriteBit() - .NET (C#)
Syntax
void InputArea WriteBit(
UInt32 in_Offset,
Byte in_Bit,
bool in_Value
);
void MarkerArea WriteBit(
UInt32 in_Offset,
Byte in_Bit,
bool in_Value
);
void OutputArea WriteBit(
UInt32 in_Offset,
Byte in_Bit,
bool in_Value
);
Parameters • UInt32 in_Offset:
The byte offset within the area. The value must be between 0 and the value
that AreaSize returns.
• Byte in_Bit:
The bit offset within the byte. The value must be between 0 and 7.
• bool in_Value:
Bit value.
Return values
None
Exceptions
Siemens.Simatic.Simulation.Runtime.SimulationRuntimeException
Runtime error code
Condition
ERuntimeError-
Code.InterfaceRemoved The instance is not registered in Runtime
Manager.
ERuntimeErrorCode.Timeout
The function does not return on time.
ERuntimeError-
Code.InstanceNotRunning The process of the virtual controller is not
running.
ERuntimeError-
Code.IndexOutOfRange
Offset or bits are invaid.

User interfaces (API)
7.6 API IInstances
S7-PLCSIM Advanced
152 Function Manual, 09/2016, A5E37039512-AA
WriteByte()
Writes an individual byte to the area.
Note
Data can be overwritten
The function allows access to the entire storage area of the virtual controller.
Recommendation:
Therefore, use access via the tag name and not via the address areas.
Table 7- 147 WriteByte() - Native C++
Syntax
ERuntimeErrorCode WriteByte(
EArea in_Area,
UINT32 in_Offset,
BYTE in Value);
Parameters • EArea in_Area:
The area that is to be written.
Permissible values: {SRA_INPUT, SRA_MARKER, SRA_OUTPUT}.
See EArea (Page 286).
• UINT32 in_Offset:
The byte offset within the area. The value must be between 0 and the value
that GetAreaSize() returns.
• BYTE in_Value:
Byte value.
Return values
Runtime error code
Condition
SREC_OK
The function is successful.
SREC_INTERFACE_REMOVED
The instance is not registered in Runtime
Manager.
SREC_TIMEOUT
The function does not return on time.
SREC_INSTANCE_NOT_RUNNING
The process of the virtual controller is not
running.
SREC_INDEX_OUT_OF_RANGE
Offset is invalid.
SREC_WRONG_ARGUMENT
Area is invalid.

User interfaces (API)
7.6 API IInstances
S7-PLCSIM Advanced
Function Manual, 09/2016, A5E37039512-AA 153
Table 7- 148 WriteByte() - .NET (C#)
Syntax
void InputArea.WriteByte(
UInt32 in_Offset,
Byte in_Value
);
void MarkerArea.WriteByte(
UInt32 in_Offset,
Byte in_Value
);
void OutputArea.WriteByte(
UInt32 in_Offset,
Byte in_Value
);
Parameters • UINT32 in_Offset:
The byte offset within the area. The value must be between 0 and the value
that AreaSize returns.
• BYTE in_Value:
Byte value.
Return values
None
Exceptions
Siemens.Simatic.Simulation.Runtime.SimulationRuntimeException
Runtime error code
Condition
ERuntimeError-
Code.InterfaceRemoved The instance is not registered in Runtime
Manager.
ERuntimeErrorCode.Timeout
The function does not return on time.
ERuntimeError-
Code.InstanceNotRunning The process of the virtual controller is not
running.
ERuntimeError-
Code.IndexOutOfRange
Offset is invalid.

User interfaces (API)
7.6 API IInstances
S7-PLCSIM Advanced
154 Function Manual, 09/2016, A5E37039512-AA
WriteBytes()
Writes a byte array to the area.
Note
Data can be overwritten
The function allows access to the entire storage area of the virtual controller.
Recommendation:
Therefore, use access via the tag name and not via the address areas.
Table 7- 149 WriteBytes() - Native C++
Syntax
ERuntimeErrorCode WriteBytes(
EArea in_Area,
UINT32 in_Offset,
UINT32 in_BytesToWrite,
UINT32* out_BytesWritten,
BYTE in_Values[])
;
Parameters • EArea in_Area:
The area that is to be written.
Permissible values: {SRA_INPUT, SRA_MARKER, SRA_OUTPUT}.
See EArea (Page 286).
• UINT32 in_Offset:
The byte offset within the area. The value must be between 0 and the value
that GetAreaSize() returns.
• UINT32 in_BytesToWrite:
Contains the size of the array value to be written.
• UINT32* out_BytesWritten:
Contains the number of bytes that were just written.
• BYTE in_Values[]:
Byte array that is to be written to the area.
Return values
Runtime error code
Condition
SREC_OK
The function is successful.
SREC_INTERFACE_REMOVED
The instance is not registered in Runtime
Manager.
SREC_TIMEOUT
The function does not return on time.
SREC_INSTANCE_NOT_RUNNING
The process of the virtual controller is not
running.
SREC_INDEX_OUT_OF_RANGE
The offset is outside the area size. No
byte could be written.
SREC_WRONG_ARGUMENT
The area is invalid.

User interfaces (API)
7.6 API IInstances
S7-PLCSIM Advanced
Function Manual, 09/2016, A5E37039512-AA 155
Table 7- 150 WriteBytes() - .NET (C#)
Syntax
UInt32 InputArea.WriteBytes(
UInt32 in_Offset,
Byte[] in_Values
);
UInt32 InputArea.WriteBytes(
UInt32 in_Offset,
UInt32 in_BytesToWrite,
Byte[] in_Values
);
UInt32 MarkerArea.WriteBytes(
UInt32 in_Offset,
Byte[] in_Values
);
UInt32 MarkerArea.WriteBytes(
UInt32 in_Offset,
UInt32 in_BytesToWrite,
Byte[] in_Values
);
UInt32 OutputArea.WriteBytes(
UInt32 in_Offset,
Byte[] in_Values
);
UInt32 OutputArea.WriteBytes(
UInt32 in_Offset,
UInt32 in_BytesToWrite,
Byte[] in_Values
);
Parameters • UINT32 in_Offset:
The byte offset within the area. The value must be between 0 and the value
that AreaSize returns.
• UInt32 in_BytesToWrite:
Contains the number of bytes to be written. The value must be between 1 and
the size of the array value.
• BYTE in_Value:
Byte value.
Return values
Uint32: Contains the number of bytes that were just written.
Exceptions
Siemens.Simatic.Simulation.Runtime.SimulationRuntimeException
Runtime error code
Condition
ERuntimeError-
Code.InterfaceRemoved The instance is not registered in Runtime
Manager.
ERuntimeErrorCode.Timeout
The function does not return on time.
ERuntimeError-
Code.InstanceNotRunning The process of the virtual controller is not
running.
ERuntimeError-
Code.IndexOutOfRange The offset is outside the area size. No
byte could be written.

User interfaces (API)
7.6 API IInstances
S7-PLCSIM Advanced
156 Function Manual, 09/2016, A5E37039512-AA
WriteSignals()
Writes a signal list altogether (structures and arrays). The function also takes into
consideration the byte order (Endianness).
The function supports only primitive data type signals. The function is not typical, however.
Note
Data can be overwritten
The function allows access to the entire storage area of the virtual controller.
Recommendation:
Therefore, use access via the tag name and not via the address areas.
Table 7- 151 WriteSignals() - Native C++
Syntax
ERuntimeErrorCode WriteSignals(
EArea in_Area,
SDataValueByAddress* in_Signals,
UINT32 in_SignalCount
);
Parameters • EArea in_Area:
The area that is to be written.
Permissible values: {SRA_INPUT, SRA_MARKER, SRA_OUTPUT}.
See EArea (Page 286).
• SDataValueByAddress* inout_Signals:
The signal list to be written.
• UINT32 in_SignalCount:
Number of signals in the list.
Return values Runtime error code Condition
SREC_OK
The function is successful.
SREC_INTERFACE_REMOVED
The instance is not registered in Runtime
Manager.
SREC_TIMEOUT
The function does not return on time.
SREC_INSTANCE_NOT_RUNNING
The process of the virtual controller is not
running.
SREC_INDEX_OUT_OF_RANGE
Offset or bits are invaid.
SREC_WRONG_ARGUMENT
The area is invalid.

User interfaces (API)
7.6 API IInstances
S7-PLCSIM Advanced
Function Manual, 09/2016, A5E37039512-AA 157
Table 7- 152 WriteSignals() - .NET (C#)
Syntax
void InputArea.WriteSignals(
SDataValueByAddress[] in_Signals
);
void MarkerArea.WriteSignals(
SDataValueByAddress[] in_Signals
);
void OutputArea.WriteSignals(
SDataValueByAddress[] in_Signals
);
Parameters • SDataValueByAddress[] in_Signals:
The signal list to be written.
Return values
None
Exceptions
Siemens.Simatic.Simulation.Runtime.SimulationRuntimeException
Runtime error code
Condition
ERuntimeError-
Code.InterfaceRemoved The instance is not registered in Runtime
Manager.
ERuntimeErrorCode.Timeout
The function does not return on time.
ERuntimeError-
Code.InstanceNotRunning The process of the virtual controller is not
running.
ERuntimeError-
Code.IndexOutOfRange
Offset or bits are invaid.

User interfaces (API)
7.6 API IInstances
S7-PLCSIM Advanced
158 Function Manual, 09/2016, A5E37039512-AA
7.6.5.3
I/O access via tag name - Reading
Read()
Reads the value of a PLC tag.
Table 7- 153 Read() - Native C++
Syntax
ERuntimeErrorCode Read(
WCHAR* in_Tag,
SDataValue* inout_Value
);
Parameters • WCHAR* in_Tag:
The name of the PLC tag that is to be read.
• SDataValue* inout_Value:
Contains the value and the expected type of the PLC tag. If the expected type
is UNSPECIFIC, it is set to the stored type when the function was successful.
The STRUCT type is not supported. Structures and arrays can be read altogeth-
er with ReadSignals().
Return values
Runtime error code
Condition
SREC_OK
The function is successful.
SREC_INTERFACE_REMOVED
The instance is not registered in Runtime
Manager.
SREC_TIMEOUT
The function does not return on time.
SREC_INSTANCE_NOT_RUNNING
The process of the virtual controller is not
running.
SREC_DOES_NOT_EXIST
The entry does not exist in the stored tag
list.
SREC_NOT_SUPPORTED
Access to entire structures or arrays is
not supported.
SREC_TYPE_MISMATCH
The expected type does not match the
stored type. See Compatible primitive
data types (Page 294).
SREC_NOT_UP_TO_DATE
The stored tag list must be updated.

User interfaces (API)
7.6 API IInstances
S7-PLCSIM Advanced
Function Manual, 09/2016, A5E37039512-AA 159
Table 7- 154 Read() - .NET (C#)
Syntax
SDataValue Read(
string in_Tag
)
Parameters • string in_Tag:
The name of the PLC tag that is to be read.
Return values
SDataValue: Contains the value and the type of the PLC tag.
Exceptions
Siemens.Simatic.Simulation.Runtime.SimulationRuntimeException
Runtime error code
Condition
ERuntimeError-
Code.InterfaceRemoved The instance is not registered in Runtime
Manager.
ERuntimeErrorCode.Timeout
The function does not return on time.
ERuntimeError-
Code.InstanceNotRunning The process of the virtual controller is not
running.
ERuntimeErrorCode.DoesNotExist
The entry does not exist in the stored tag
list.
ERuntimeErrorCode.NotSupported
Access to entire structures or arrays is
not supported.
ERuntimeErrorCode.TypeMismatch
The expected type does not match the
stored type. See Compatible primitive
data types.
ERuntimeErrorCode.NotUpToData
The stored tag list must be updated.

User interfaces (API)
7.6 API IInstances
S7-PLCSIM Advanced
160 Function Manual, 09/2016, A5E37039512-AA
ReadBool()
Reads the value of a PLC tag.
Table 7- 155 ReadBool() - Native C++
Syntax
ERuntimeErrorCode ReadBool(
WCHAR* in_Tag,
bool* out_Value
);
Parameters • WCHAR* in_Tag:
The name of the PLC tag that is to be read.
• bool* out_Value:
Contains the value of the PLC tag.
Return values
Runtime error code
Condition
SREC_OK
The function is successful.
SREC_INTERFACE_REMOVED
The instance is not registered in Runtime
Manager.
SREC_TIMEOUT
The function does not return on time.
SREC_INSTANCE_NOT_RUNNING
The process of the virtual controller is not
running.
SREC_DOES_NOT_EXIST
The entry does not exist in the stored tag
list.
SREC_NOT_SUPPORTED
Access to entire structures or arrays is
not supported.
SREC_TYPE_MISMATCH
The expected type does not match the
stored type. See Compatible primitive
data types (Page 294).
SREC_NOT_UP_TO_DATE
The stored tag list must be updated.

User interfaces (API)
7.6 API IInstances
S7-PLCSIM Advanced
Function Manual, 09/2016, A5E37039512-AA 161
Table 7- 156 ReadBool() - .NET (C#)
Syntax
bool ReadBool(
string in_Tag
)
Parameters • string in_Tag:
The name of the PLC tag that is to be read.
Return values
bool: Contains the value of the PLC tag.
Exceptions
Siemens.Simatic.Simulation.Runtime.SimulationRuntimeException
Runtime error code
Condition
ERuntimeError-
Code.InterfaceRemoved The instance is not registered in Runtime
Manager.
ERuntimeErrorCode.Timeout
The function does not return on time.
ERuntimeError-
Code.InstanceNotRunning The process of the virtual controller is not
running.
ERuntimeErrorCode.DoesNotExist
The entry does not exist in the stored tag
list.
ERuntimeErrorCode.NotSupported
Access to entire structures or arrays is
not supported.
ERuntimeErrorCode.TypeMismatch
The expected type does not match the
stored type. See Compatible primitive
data types (Page 294).
ERuntimeErrorCode.NotUpToData
The stored tag list must be updated.

User interfaces (API)
7.6 API IInstances
S7-PLCSIM Advanced
162 Function Manual, 09/2016, A5E37039512-AA
ReadInt8()
Reads the value of a PLC tag.
Table 7- 157 ReadInt8() - Native C++
Syntax
ERuntimeErrorCode ReadInt8(
WCHAR* in_Tag,
INT8* out_Value
);
Parameters • WCHAR* in_Tag:
The name of the PLC tag that is to be read.
• INT8* out_Value:
Contains the value of the PLC tag.
Return values
Runtime error code
Condition
SREC_OK
The function is successful.
SREC_INTERFACE_REMOVED
The instance is not registered in Runtime
Manager.
SREC_TIMEOUT
The function does not return on time.
SREC_INSTANCE_NOT_RUNNING
The process of the virtual controller is not
running.
SREC_DOES_NOT_EXIST
The entry does not exist in the stored tag
list.
SREC_NOT_SUPPORTED
Access to entire structures or arrays is
not supported.
SREC_TYPE_MISMATCH
The expected type does not match the
stored type. See Compatible primitive
data types (Page 294).
SREC_NOT_UP_TO_DATE
The stored tag list must be updated.

User interfaces (API)
7.6 API IInstances
S7-PLCSIM Advanced
Function Manual, 09/2016, A5E37039512-AA 163
Table 7- 158 ReadInt8() - .NET (C#)
Syntax
Int8 ReadInt8(
string in_Tag
)
Parameters • string in_Tag:
The name of the PLC tag that is to be read.
Return values
Int8: Contains the value and the type of the PLC tag.
Exceptions
Siemens.Simatic.Simulation.Runtime.SimulationRuntimeException
Runtime error code
Condition
ERuntimeError-
Code.InterfaceRemoved The instance is not registered in Runtime
Manager.
ERuntimeErrorCode.Timeout
The function does not return on time.
ERuntimeError-
Code.InstanceNotRunning The process of the virtual controller is not
running.
ERuntimeErrorCode.DoesNotExist
The entry does not exist in the stored tag
list.
ERuntimeErrorCode.NotSupported
Access to entire structures or arrays is
not supported.
ERuntimeErrorCode.TypeMismatch
The expected type does not match the
stored type. See Compatible primitive
data types (Page 294).
ERuntimeErrorCode.NotUpToData
The stored tag list must be updated.

User interfaces (API)
7.6 API IInstances
S7-PLCSIM Advanced
164 Function Manual, 09/2016, A5E37039512-AA
ReadInt16()
Reads the value of a PLC tag.
Table 7- 159 ReadInt16() - Native C++
Syntax
ERuntimeErrorCode ReadInt16(
WCHAR* in_Tag,
INT16* out_Value
);
Parameters • WCHAR* in_Tag:
The name of the PLC tag that is to be read.
• INT16* out_Value:
Contains the value of the PLC tag.
Return values
Runtime error code
Condition
SREC_OK
The function is successful.
SREC_INTERFACE_REMOVED
The instance is not registered in Runtime
Manager.
SREC_TIMEOUT
The function does not return on time.
SREC_INSTANCE_NOT_RUNNING
The process of the virtual controller is not
running.
SREC_DOES_NOT_EXIST
The entry does not exist in the stored tag
list.
SREC_NOT_SUPPORTED
Access to entire structures or arrays is
not supported.
SREC_TYPE_MISMATCH
The expected type does not match the
stored type. See Compatible primitive
data types (Page 294).
SREC_NOT_UP_TO_DATE
The stored tag list must be updated.

User interfaces (API)
7.6 API IInstances
S7-PLCSIM Advanced
Function Manual, 09/2016, A5E37039512-AA 165
Table 7- 160 ReadInt16() - .NET (C#)
Syntax
Int16 ReadInt16(
string in_Tag
)
Parameters • string in_Tag:
The name of the PLC tag that is to be read.
Return values
Int16: Contains the value and the type of the PLC tag.
Exceptions
Siemens.Simatic.Simulation.Runtime.SimulationRuntimeException
Runtime error code
Condition
ERuntimeError-
Code.InterfaceRemoved The instance is not registered in Runtime
Manager.
ERuntimeErrorCode.Timeout
The function does not return on time.
ERuntimeError-
Code.InstanceNotRunning The process of the virtual controller is not
running.
ERuntimeErrorCode.DoesNotExist
The entry does not exist in the stored tag
list.
ERuntimeErrorCode.NotSupported
Access to entire structures or arrays is
not supported.
ERuntimeErrorCode.TypeMismatch
The expected type does not match the
stored type. See Compatible primitive
data types (Page 294).
ERuntimeErrorCode.NotUpToData
The stored tag list must be updated.

User interfaces (API)
7.6 API IInstances
S7-PLCSIM Advanced
166 Function Manual, 09/2016, A5E37039512-AA
ReadInt32()
Reads the value of a PLC tag.
Table 7- 161 ReadInt32() - Native C++
Syntax
ERuntimeErrorCode ReadInt32(
WCHAR* in_Tag,
INT32* out_Value
);
Parameters • WCHAR* in_Tag:
The name of the PLC tag that is to be read.
• INT32* out_Value:
Contains the value of the PLC tag.
Return values
Runtime error code
Condition
SREC_OK
The function is successful.
SREC_INTERFACE_REMOVED
The instance is not registered in Runtime
Manager.
SREC_TIMEOUT
The function does not return on time.
SREC_INSTANCE_NOT_RUNNING
The process of the virtual controller is not
running.
SREC_DOES_NOT_EXIST
The entry does not exist in the stored tag
list.
ERuntimeErrorCode.NotSupported
Access to entire structures or arrays is
not supported.
ERuntimeErrorCode.TypeMismatch
The expected type does not match the
stored type. See Compatible primitive
data types (Page 294).
SREC_NOT_UP_TO_DATE
The stored tag list must be updated.

User interfaces (API)
7.6 API IInstances
S7-PLCSIM Advanced
Function Manual, 09/2016, A5E37039512-AA 167
Table 7- 162 ReadInt32() - .NET (C#)
Syntax
Int32 ReadInt32(
string in_Tag
)
Parameters • string in_Tag:
The name of the PLC tag that is to be read.
Return values
Int32: Contains the value and the type of the PLC tag.
Exceptions
Siemens.Simatic.Simulation.Runtime.SimulationRuntimeException
Runtime error code
Condition
ERuntimeError-
Code.InterfaceRemoved The instance is not registered in Runtime
Manager.
ERuntimeErrorCode.Timeout
The function does not return on time.
ERuntimeError-
Code.InstanceNotRunning The process of the virtual controller is not
running.
ERuntimeErrorCode.DoesNotExist
The entry does not exist in the stored tag
list.
ERuntimeErrorCode.NotSupported
Access to entire structures or arrays is
not supported.
ERuntimeErrorCode.TypeMismatch
The expected type does not match the
stored type. See Compatible primitive
data types (Page 294).
ERuntimeErrorCode.NotUpToData
The stored tag list must be updated.

User interfaces (API)
7.6 API IInstances
S7-PLCSIM Advanced
168 Function Manual, 09/2016, A5E37039512-AA
ReadInt64()
Reads the value of a PLC tag.
Table 7- 163 ReadInt64() - Native C++
Syntax
ERuntimeErrorCode ReadInt64(
WCHAR* in_Tag,
INT64* out_Value
);
Parameters • WCHAR* in_Tag:
The name of the PLC tag that is to be read.
• INT64* out_Value:
Contains the value of the PLC tag.
Return values
Runtime error code
Condition
SREC_OK
The function is successful.
SREC_INTERFACE_REMOVED
The instance is not registered in Runtime
Manager.
SREC_TIMEOUT
The function does not return on time.
SREC_INSTANCE_NOT_RUNNING
The process of the virtual controller is not
running.
SREC_DOES_NOT_EXIST
The entry does not exist in the stored tag
list.
ERuntimeErrorCode.NotSupported
Access to entire structures or arrays is
not supported.
ERuntimeErrorCode.TypeMismatch
The expected type does not match the
stored type. See Compatible primitive
data types (Page 294).
SREC_NOT_UP_TO_DATE
The stored tag list must be updated.

User interfaces (API)
7.6 API IInstances
S7-PLCSIM Advanced
Function Manual, 09/2016, A5E37039512-AA 169
Table 7- 164 ReadInt64() - .NET (C#)
Syntax
Int64 ReadInt64(
string in_Tag
)
Parameters • string in_Tag:
The name of the PLC tag that is to be read.
Return values
Int64: Contains the value and the type of the PLC tag.
Exceptions
Siemens.Simatic.Simulation.Runtime.SimulationRuntimeException
Runtime error code
Condition
ERuntimeError-
Code.InterfaceRemoved The instance is not registered in Runtime
Manager.
ERuntimeErrorCode.Timeout
The function does not return on time.
ERuntimeError-
Code.InstanceNotRunning The process of the virtual controller is not
running.
ERuntimeErrorCode.DoesNotExist
The entry does not exist in the stored tag
list.
ERuntimeErrorCode.NotSupported
Access to entire structures or arrays is
not supported.
ERuntimeErrorCode.TypeMismatch
The expected type does not match the
stored type. See Compatible primitive
data types (Page 294).
ERuntimeErrorCode.NotUpToData
The stored tag list must be updated.

User interfaces (API)
7.6 API IInstances
S7-PLCSIM Advanced
170 Function Manual, 09/2016, A5E37039512-AA
ReadUInt8()
Reads the value of a PLC tag.
Table 7- 165 ReadUInt8() - Native C++
Syntax
ERuntimeErrorCode ReadUInt8(
WCHAR* in_Tag,
UINT8* out_Value
);
Parameters • WCHAR* in_Tag:
The name of the PLC tag that is to be read.
• UINT8* out_Value:
Contains the value of the PLC tag.
Return values
Runtime error code
Condition
SREC_OK
The function is successful.
SREC_INTERFACE_REMOVED
The instance is not registered in Runtime
Manager.
SREC_TIMEOUT
The function does not return on time.
SREC_INSTANCE_NOT_RUNNING
The process of the virtual controller is not
running.
SREC_DOES_NOT_EXIST
The entry does not exist in the stored tag
list.
SREC_NOT_SUPPORTED
Access to entire structures or arrays is
not supported.
SREC_TYPE_MISMATCH
The expected type does not match the
stored type. See Compatible primitive
data types (Page 294).
SREC_NOT_UP_TO_DATE
The stored tag list must be updated.

User interfaces (API)
7.6 API IInstances
S7-PLCSIM Advanced
Function Manual, 09/2016, A5E37039512-AA 171
Table 7- 166 ReadUInt8() - .NET (C#)
Syntax
UInt8 ReadUInt8(
string in_Tag
)
Parameters • string in_Tag:
The name of the PLC tag that is to be read.
Return values
UInt8: Contains the value and the type of the PLC tag.
Exceptions
Siemens.Simatic.Simulation.Runtime.SimulationRuntimeException
Runtime error code
Condition
ERuntimeError-
Code.InterfaceRemoved The instance is not registered in Runtime
Manager.
ERuntimeErrorCode.Timeout
The function does not return on time.
ERuntimeError-
Code.InstanceNotRunning The process of the virtual controller is not
running.
ERuntimeErrorCode.DoesNotExist
The entry does not exist in the stored tag
list.
ERuntimeErrorCode.NotSupported
Access to entire structures or arrays is
not supported.
ERuntimeErrorCode.TypeMismatch
The expected type does not match the
stored type. See Compatible primitive
data types (Page 294).
ERuntimeErrorCode.NotUpToData
The stored tag list must be updated.

User interfaces (API)
7.6 API IInstances
S7-PLCSIM Advanced
172 Function Manual, 09/2016, A5E37039512-AA
ReadUInt16()
Reads the value of a PLC tag.
Table 7- 167 ReadUInt16() - Native C++
Syntax
ERuntimeErrorCode ReadUInt16(
WCHAR* in_Tag,
UINT16* out_Value
);
Parameters • WCHAR* in_Tag:
The name of the PLC tag that is to be read.
• UINT16* out_Value:
Contains the value of the PLC tag.
Return values
Runtime error code
Condition
SREC_OK
The function is successful.
SREC_INTERFACE_REMOVED
The instance is not registered in Runtime
Manager.
SREC_TIMEOUT
The function does not return on time.
SREC_INSTANCE_NOT_RUNNING
The process of the virtual controller is not
running.
SREC_DOES_NOT_EXIST
The entry does not exist in the stored tag
list.
SREC_NOT_SUPPORTED
Access to entire structures or arrays is
not supported.
SREC_TYPE_MISMATCH
The expected type does not match the
stored type. See Compatible primitive
data types (Page 294).
SREC_NOT_UP_TO_DATE
The stored tag list must be updated.

User interfaces (API)
7.6 API IInstances
S7-PLCSIM Advanced
Function Manual, 09/2016, A5E37039512-AA 173
Table 7- 168 ReadUInt16() - .NET (C#)
Syntax
UInt16 ReadUInt16(
string in_Tag
)
Parameters • string in_Tag:
The name of the PLC tag that is to be read.
Return values
UInt16: Contains the value and the type of the PLC tag.
Exceptions
Siemens.Simatic.Simulation.Runtime.SimulationRuntimeException
Runtime error code
Condition
ERuntimeError-
Code.InterfaceRemoved The instance is not registered in Runtime
Manager.
ERuntimeErrorCode.Timeout
The function does not return on time.
ERuntimeError-
Code.InstanceNotRunning The process of the virtual controller is not
running.
ERuntimeErrorCode.DoesNotExist
The entry does not exist in the stored tag
list.
ERuntimeErrorCode.NotSupported
Access to entire structures or arrays is
not supported.
ERuntimeErrorCode.TypeMismatch
The expected type does not match the
stored type. See Compatible primitive
data types (Page 294).
ERuntimeErrorCode.NotUpToData
The stored tag list must be updated.

User interfaces (API)
7.6 API IInstances
S7-PLCSIM Advanced
174 Function Manual, 09/2016, A5E37039512-AA
ReadUInt32()
Reads the value of a PLC tag.
Table 7- 169 ReadUInt32() - Native C++
Syntax
ERuntimeErrorCode ReadUInt32(
WCHAR* in_Tag,
UINT32* out_Value
);
Parameters • WCHAR* in_Tag:
The name of the PLC tag that is to be read.
• UINT32* out_Value:
Contains the value of the PLC tag.
Return values
Runtime error code
Condition
SREC_OK
The function is successful.
SREC_INTERFACE_REMOVED
The instance is not registered in Runtime
Manager.
SREC_TIMEOUT
The function does not return on time.
SREC_INSTANCE_NOT_RUNNING
The process of the virtual controller is not
running.
SREC_DOES_NOT_EXIST
The entry does not exist in the stored tag
list.
SREC_NOT_SUPPORTED
Access to entire structures or arrays is
not supported.
SREC_TYPE_MISMATCH
The expected type does not match the
stored type. See Compatible primitive
data types (Page 294).
SREC_NOT_UP_TO_DATE
The stored tag list must be updated.

User interfaces (API)
7.6 API IInstances
S7-PLCSIM Advanced
Function Manual, 09/2016, A5E37039512-AA 175
Table 7- 170 ReadUInt32() - .NET (C#)
Syntax
UInt32 ReadUInt32(
string in_Tag
)
Parameters • string in_Tag:
The name of the PLC tag that is to be read.
Return values
Uint32: Contains the value and the type of the PLC tag.
Exceptions
Siemens.Simatic.Simulation.Runtime.SimulationRuntimeException
Runtime error code
Condition
ERuntimeError-
Code.InterfaceRemoved The instance is not registered in Runtime
Manager.
ERuntimeErrorCode.Timeout
The function does not return on time.
ERuntimeError-
Code.InstanceNotRunning The process of the virtual controller is not
running.
ERuntimeErrorCode.DoesNotExist
The entry does not exist in the stored tag
list.
ERuntimeErrorCode.NotSupported
Access to entire structures or arrays is
not supported.
ERuntimeErrorCode.TypeMismatch
The expected type does not match the
stored type. See Compatible primitive
data types (Page 294).
ERuntimeErrorCode.NotUpToData
The stored tag list must be updated.

User interfaces (API)
7.6 API IInstances
S7-PLCSIM Advanced
176 Function Manual, 09/2016, A5E37039512-AA
ReadUInt64()
Reads the value of a PLC tag.
Table 7- 171 ReadInt64() - Native C++
Syntax
ERuntimeErrorCode ReadUInt64(
WCHAR* in_Tag,
UINT64* out_Value
);
Parameters • WCHAR* in_Tag:
The name of the PLC tag that is to be read.
• UINT64* out_Value:
Contains the value of the PLC tag.
Return values
Runtime error code
Condition
SREC_OK
The function is successful.
SREC_INTERFACE_REMOVED
The instance is not registered in Runtime
Manager.
SREC_TIMEOUT
The function does not return on time.
SREC_INSTANCE_NOT_RUNNING
The process of the virtual controller is not
running.
SREC_DOES_NOT_EXIST
The entry does not exist in the stored tag
list.
SREC_NOT_SUPPORTED
Access to entire structures or arrays is
not supported.
SREC_TYPE_MISMATCH
The expected type does not match the
stored type. See Compatible primitive
data types (Page 294).
SREC_NOT_UP_TO_DATE
The stored tag list must be updated.

User interfaces (API)
7.6 API IInstances
S7-PLCSIM Advanced
Function Manual, 09/2016, A5E37039512-AA 177
Table 7- 172 ReadUInt64() - .NET (C#)
Syntax
UInt64 ReadUInt64(
string in_Tag
)
Parameters • string in_Tag:
The name of the PLC tag that is to be read.
Return values
UInt64: Contains the value and the type of the PLC tag.
Exceptions
Siemens.Simatic.Simulation.Runtime.SimulationRuntimeException
Runtime error code
Condition
ERuntimeError-
Code.InterfaceRemoved The instance is not registered in Runtime
Manager.
ERuntimeErrorCode.Timeout
The function does not return on time.
ERuntimeError-
Code.InstanceNotRunning The process of the virtual controller is not
running.
ERuntimeErrorCode.DoesNotExist
The entry does not exist in the stored tag
list.
ERuntimeErrorCode.NotSupported
Access to entire structures or arrays is
not supported.
ERuntimeErrorCode.TypeMismatch
The expected type does not match the
stored type. See Compatible primitive
data types (Page 294).
ERuntimeErrorCode.NotUpToData
The stored tag list must be updated.

User interfaces (API)
7.6 API IInstances
S7-PLCSIM Advanced
178 Function Manual, 09/2016, A5E37039512-AA
ReadFloat()
Reads the value of a PLC tag.
Table 7- 173 ReadFloat() - Native C++
Syntax
ERuntimeErrorCode ReadFloat(
WCHAR* in_Tag,
float* out_Value
);
Parameters • WCHAR* in_Tag:
The name of the PLC tag that is to be read.
• float* out_Value:
Contains the value of the PLC tag.
Return values
Runtime error code
Condition
SREC_OK
The function is successful.
SREC_INTERFACE_REMOVED
The instance is not registered in Runtime
Manager.
SREC_TIMEOUT
The function does not return on time.
SREC_INSTANCE_NOT_RUNNING
The process of the virtual controller is not
running.
SREC_DOES_NOT_EXIST
The entry does not exist in the stored tag
list.
SREC_NOT_SUPPORTED
Access to entire structures or arrays is
not supported.
SREC_TYPE_MISMATCH
The expected type does not match the
stored type. See Compatible primitive
data types (Page 294).
SREC_NOT_UP_TO_DATE
The stored tag list must be updated.

User interfaces (API)
7.6 API IInstances
S7-PLCSIM Advanced
Function Manual, 09/2016, A5E37039512-AA 179
Table 7- 174 ReadFloat() - .NET (C#)
Syntax
float ReadFloat(
string in_Tag
)
Parameters • string in_Tag:
The name of the PLC tag that is to be read.
Return values
float: Contains the value and the type of the PLC tag.
Exceptions
Siemens.Simatic.Simulation.Runtime.SimulationRuntimeException
Runtime error code
Condition
ERuntimeError-
Code.InterfaceRemoved The instance is not registered in Runtime
Manager.
ERuntimeErrorCode.Timeout
The function does not return on time.
ERuntimeError-
Code.InstanceNotRunning The process of the virtual controller is not
running.
ERuntimeErrorCode.DoesNotExist
The entry does not exist in the stored tag
list.
ERuntimeErrorCode.NotSupported
Access to entire structures or arrays is
not supported.
ERuntimeErrorCode.TypeMismatch
The expected type does not match the
stored type. See Compatible primitive
data types (Page 294).
ERuntimeErrorCode.NotUpToData
The stored tag list must be updated.

User interfaces (API)
7.6 API IInstances
S7-PLCSIM Advanced
180 Function Manual, 09/2016, A5E37039512-AA
ReadDouble()
Reads the value of a PLC tag.
Table 7- 175 ReadDouble() - Native C++
Syntax
ERuntimeErrorCode ReadDouble(
WCHAR* in_Tag,
double* out_Value
);
Parameters • WCHAR* in_Tag:
The name of the PLC tag that is to be read.
• double* out_Value:
Contains the value of the PLC tag.
Return values
Runtime error code
Condition
SREC_OK
The function is successful.
SREC_INTERFACE_REMOVED
The instance is not registered in Runtime
Manager.
SREC_TIMEOUT
The function does not return on time.
SREC_INSTANCE_NOT_RUNNING
The process of the virtual controller is not
running.
SREC_DOES_NOT_EXIST
The entry does not exist in the stored tag
list.
SREC_NOT_SUPPORTED
Access to entire structures or arrays is
not supported.
SREC_TYPE_MISMATCH
The expected type does not match the
stored type. See Compatible primitive
data types (Page 294).
SREC_NOT_UP_TO_DATE
The stored tag list must be updated.

User interfaces (API)
7.6 API IInstances
S7-PLCSIM Advanced
Function Manual, 09/2016, A5E37039512-AA 181
Table 7- 176 ReadDouble() - .NET (C#)
Syntax
double ReadDouble(
string in_Tag
)
Parameters • string in_Tag:
The name of the PLC tag that is to be read.
Return values
double: Contains the value and the type of the PLC tag.
Exceptions
Siemens.Simatic.Simulation.Runtime.SimulationRuntimeException
Runtime error code
Condition
ERuntimeError-
Code.InterfaceRemoved The instance is not registered in Runtime
Manager.
ERuntimeErrorCode.Timeout
The function does not return on time.
ERuntimeError-
Code.InstanceNotRunning The process of the virtual controller is not
running.
ERuntimeErrorCode.DoesNotExist
The entry does not exist in the stored tag
list.
ERuntimeErrorCode.NotSupported
Access to entire structures or arrays is
not supported.
ERuntimeErrorCode.TypeMismatch
The expected type does not match the
stored type. See Compatible primitive
data types (Page 294).
ERuntimeErrorCode.NotUpToData
The stored tag list must be updated.

User interfaces (API)
7.6 API IInstances
S7-PLCSIM Advanced
182 Function Manual, 09/2016, A5E37039512-AA
ReadChar()
Reads the value of a PLC tag.
Table 7- 177 ReadChar() - Native C++
Syntax
ERuntimeErrorCode ReadChar(
WCHAR* in_Tag,
char* out_Value
);
Parameters • WCHAR* in_Tag:
The name of the PLC tag that is to be read.
• char* out_Value:
Contains the value of the PLC tag.
Return values
Runtime error code
Condition
SREC_OK
The function is successful.
SREC_INTERFACE_REMOVED
The instance is not registered in Runtime
Manager.
SREC_TIMEOUT
The function does not return on time.
SREC_INSTANCE_NOT_RUNNING
The process of the virtual controller is not
running.
SREC_DOES_NOT_EXIST
The entry does not exist in the stored tag
list.
SREC_NOT_SUPPORTED
Access to entire structures or arrays is
not supported.
SREC_TYPE_MISMATCH
The expected type does not match the
stored type. See Compatible primitive
data types (Page 294).
SREC_NOT_UP_TO_DATE
The stored tag list must be updated.

User interfaces (API)
7.6 API IInstances
S7-PLCSIM Advanced
Function Manual, 09/2016, A5E37039512-AA 183
Table 7- 178 ReadChar() - .NET (C#)
Syntax
sbyte ReadChar(
string in_Tag
)
Parameters • string in_Tag:
The name of the PLC tag that is to be read.
Return values
sbyte: Contains the value and the type of the PLC tag.
Exceptions
Siemens.Simatic.Simulation.Runtime.SimulationRuntimeException
Runtime error code
Condition
ERuntimeError-
Code.InterfaceRemoved The instance is not registered in Runtime
Manager.
ERuntimeErrorCode.Timeout
The function does not return on time.
ERuntimeError-
Code.InstanceNotRunning The process of the virtual controller is not
running.
ERuntimeErrorCode.DoesNotExist
The entry does not exist in the stored tag
list.
ERuntimeErrorCode.NotSupported
Access to entire structures or arrays is
not supported.
ERuntimeErrorCode.TypeMismatch
The expected type does not match the
stored type. See Compatible primitive
data types (Page 294).
ERuntimeErrorCode.NotUpToData
The stored tag list must be updated.

User interfaces (API)
7.6 API IInstances
S7-PLCSIM Advanced
184 Function Manual, 09/2016, A5E37039512-AA
ReadWChar()
Reads the value of a PLC tag.
Table 7- 179 ReadWChar() - Native C++
Syntax
ERuntimeErrorCode ReadWChar(
WCHAR* in_Tag,
WCHAR* out_Value
);
Parameters • WCHAR* in_Tag:
The name of the PLC tag that is to be read.
• WCHAR* out_Value:
Contains the value of the PLC tag.
Return values
Runtime error code
Condition
SREC_OK
The function is successful.
SREC_INTERFACE_REMOVED
The instance is not registered in Runtime
Manager.
SREC_TIMEOUT
The function does not return on time.
SREC_INSTANCE_NOT_RUNNING
The process of the virtual controller is not
running.
SREC_DOES_NOT_EXIST
The entry does not exist in the stored tag
list.
SREC_NOT_SUPPORTED
Access to entire structures or arrays is
not supported.
SREC_TYPE_MISMATCH
The expected type does not match the
stored type. See Compatible primitive
data types (Page 294).
SREC_NOT_UP_TO_DATE
The stored tag list must be updated.

User interfaces (API)
7.6 API IInstances
S7-PLCSIM Advanced
Function Manual, 09/2016, A5E37039512-AA 185
Table 7- 180 ReadWChar() - .NET (C#)
Syntax
char ReadWChar(
string in_Tag
)
Parameters • string in_Tag:
The name of the PLC tag that is to be read.
Return values
char: Contains the value and the type of the PLC tag.
Exceptions
Siemens.Simatic.Simulation.Runtime.SimulationRuntimeException
Runtime error code
Condition
ERuntimeError-
Code.InterfaceRemoved The instance is not registered in Runtime
Manager.
ERuntimeErrorCode.Timeout
The function does not return on time.
ERuntimeError-
Code.InstanceNotRunning The process of the virtual controller is not
running.
ERuntimeErrorCode.DoesNotExist
The entry does not exist in the stored tag
list.
ERuntimeErrorCode.NotSupported
Access to entire structures or arrays is
not supported.
ERuntimeErrorCode.TypeMismatch
The expected type does not match the
stored type. See Compatible primitive
data types (Page 294).
ERuntimeErrorCode.NotUpToData
The stored tag list must be updated.

User interfaces (API)
7.6 API IInstances
S7-PLCSIM Advanced
186 Function Manual, 09/2016, A5E37039512-AA
ReadSignals()
Reads multiple signals within an API call.
Reads multiple signals within a single API call.
Table 7- 181 ReadSignals() - Native C++
Syntax
ERuntimeErrorCode ReadSignals(
SDataValueByName* inout_Signals,
UINT32 in_SignalCount
);
Parameters • SDataValueByName* inout_Signals:
Contains the name, the value and the expected type of the PLC tag. If the ex-
pected type is UNSPECIFIC, it is set to the stored type when the function was
successful. The STRUCT type is not supported.
• UINT32 in_SignalCount:
The number of signals to be read.
Return values
Runtime error code
Condition
SREC_OK
The function is successful.
SREC_INTERFACE_REMOVED
The instance is not registered in Runtime
Manager.
SREC_TIMEOUT
The function does not return on time.
SREC_INSTANCE_NOT_RUNNING
The process of the virtual controller is not
running.
SREC_DOES_NOT_EXIST
The entry does not exist in the stored tag
list.
SREC_NOT_SUPPORTED
Access to entire structures or arrays is
not supported.
SREC_TYPE_MISMATCH
The expected type does not match the
stored type. See Compatible primitive
data types (Page 294).
SREC_NOT_UP_TO_DATE
The stored tag list must be updated.

User interfaces (API)
7.6 API IInstances
S7-PLCSIM Advanced
Function Manual, 09/2016, A5E37039512-AA 187
Table 7- 182 ReadSignals() - .NET (C#)
Syntax
void ReadSignals(
ref SDataValueByName[] inout_Signals
)
Parameters • ref SDataValueByName[] inout_Signals:
Contains the name, the value and the expected type of the PLC tag. If the ex-
pected type is UNSPECIFIC, it is set to the stored type when the function was
successful. The STRUCT type is not supported.
Return values
SDataValue: Contains the value and the type of the PLC tag.
Exceptions
Siemens.Simatic.Simulation.Runtime.SimulationRuntimeException
Runtime error code
Condition
ERuntimeError-
Code.InterfaceRemoved The instance is not registered in Runtime
Manager.
ERuntimeErrorCode.Timeout
The function does not return on time.
ERuntimeError-
Code.InstanceNotRunning The process of the virtual controller is not
running.
ERuntimeErrorCode.DoesNotExist
The entry does not exist in the stored tag
list.
ERuntimeErrorCode.NotSupported
Access to entire structures or arrays is
not supported.
ERuntimeErrorCode.TypeMismatch
The expected type does not match the
stored type. See Compatible primitive
data types (Page 294).
ERuntimeErrorCode.NotUpToData
The stored tag list must be updated.

User interfaces (API)
7.6 API IInstances
S7-PLCSIM Advanced
188 Function Manual, 09/2016, A5E37039512-AA
7.6.5.4
I/O access via tag name - Writing
Write()
Writes the value of a PLC tag.
Table 7- 183 Write() - Native C++
Syntax
ERuntimeErrorCode Write(
WCHAR* in_Tag,
SDataValue* in_Value
);
Parameters • WCHAR* in_Tag:
The name of the PLC tag that is to be written.
• SDataValue* in_Value:
Contains the value and the expected type of the PLC tag.
The UNSPECIFIC and STRUCT types are not supported. Structures and arrays
can be written altogether with WriteSignals().
Return values
Runtime error code
Condition
SREC_OK
The function is successful.
SREC_INTERFACE_REMOVED
The instance is not registered in Runtime
Manager.
SREC_TIMEOUT
The function does not return on time.
SREC_INSTANCE_NOT_RUNNING
The process of the virtual controller is not
running.
SREC_DOES_NOT_EXIST
The entry does not exist in the stored tag
list.
SREC_NOT_SUPPORTED
Access to entire structures or arrays is
not supported.
SREC_TYPE_MISMATCH
The expected type does not match the
stored type. See Compatible primitive
data types (Page 294).
SREC_NOT_UP_TO_DATE
The stored tag list must be updated.
SREC_WRONG_ARGUMENT
The expected type is UNSPECIFIC.

User interfaces (API)
7.6 API IInstances
S7-PLCSIM Advanced
Function Manual, 09/2016, A5E37039512-AA 189
Table 7- 184 Write() - .NET (C#)
Syntax
void Write(
string in_Tag
SDataValue in_Value
)
Parameters • string in_Tag:
The name of the PLC tag that is to be written.
• SDataValue in_Value:
Contains the value and the expected type of the PLC tag.
The UNSPECIFIC and STRUCT types are not supported.
Structures and arrays
can be written altogether with WriteSignals().
Return values
None
Exceptions
Siemens.Simatic.Simulation.Runtime.SimulationRuntimeException
Runtime error code
Condition
ERuntimeError-
Code.InterfaceRemoved The instance is not registered in Runtime
Manager.
ERuntimeErrorCode.Timeout
The function does not return on time.
ERuntimeError-
Code.InstanceNotRunning The process of the virtual controller is not
running.
ERuntimeErrorCode.DoesNotExist
The entry does not exist in the stored tag
list.
ERuntimeErrorCode.NotSupported
Access to entire structures or arrays is
not supported.
ERuntimeErrorCode.TypeMismatch
The expected type does not match the
stored type. See Compatible primitive
data types (Page 294).
ERuntimeErrorCode.NotUpToData
The stored tag list must be updated.
ERuntimeErrorCode.WrongArgument
The expected type is UNSPECIFIC.

User interfaces (API)
7.6 API IInstances
S7-PLCSIM Advanced
190 Function Manual, 09/2016, A5E37039512-AA
WriteBool()
Writes the value of a PLC tag.
Table 7- 185 WriteBool() - Native C++
Syntax
ERuntimeErrorCode WriteBool(
WCHAR* in_Tag,
bool in_Value
);
Parameters • WCHAR* in_Tag:
The name of the PLC tag that is to be written.
• bool in_Value:
Contains the value of the PLC tag.
Return values
Runtime error code
Condition
SREC_OK
The function is successful.
SREC_INTERFACE_REMOVED
The instance is not registered in Runtime
Manager.
SREC_TIMEOUT
The function does not return on time.
SREC_INSTANCE_NOT_RUNNING
The process of the virtual controller is not
running.
SREC_DOES_NOT_EXIST
The entry does not exist in the stored tag
list.
SREC_NOT_SUPPORTED
Access to entire structures or arrays is
not supported.
SREC_TYPE_MISMATCH
The expected type does not match the
stored type. See Compatible primitive
data types (Page 294).
SREC_NOT_UP_TO_DATE
The stored tag list must be updated.

User interfaces (API)
7.6 API IInstances
S7-PLCSIM Advanced
Function Manual, 09/2016, A5E37039512-AA 191
Table 7- 186 WriteBool() - .NET (C#)
Syntax
void WriteBool(
string in_Tag
bool in_Value
)
Parameters • string in_Tag:
The name of the PLC tag that is to be written.
• bool in_Value:
Contains the value of the PLC tag.
Return values
None
Exceptions
Siemens.Simatic.Simulation.Runtime.SimulationRuntimeException
Runtime error code
Condition
ERuntimeError-
Code.InterfaceRemoved The instance is not registered in Runtime
Manager.
ERuntimeErrorCode.Timeout
The function does not return on time.
ERuntimeError-
Code.InstanceNotRunning The process of the virtual controller is not
running.
ERuntimeErrorCode.DoesNotExist
The entry does not exist in the stored tag
list.
ERuntimeErrorCode.NotSupported
Access to entire structures or arrays is
not supported.
ERuntimeErrorCode.TypeMismatch
The expected type does not match the
stored type. See Compatible primitive
data types.
ERuntimeErrorCode.NotUpToData
The stored tag list must be updated.

User interfaces (API)
7.6 API IInstances
S7-PLCSIM Advanced
192 Function Manual, 09/2016, A5E37039512-AA
WriteInt8()
Writes the value of a PLC tag.
Table 7- 187 WriteInt8() - Native C++
Syntax
ERuntimeErrorCode WriteInt8(
WCHAR* in_Tag,
INT8 in_Value
);
Parameters • WCHAR* in_Tag:
The name of the PLC tag that is to be written.
• INT8 in_Value:
Contains the value of the PLC tag.
Return values
Runtime error code
Condition
SREC_OK
The function is successful.
SREC_INTERFACE_REMOVED
The instance is not registered in Runtime
Manager.
SREC_TIMEOUT
The function does not return on time.
SREC_INSTANCE_NOT_RUNNING
The process of the virtual controller is not
running.
SREC_DOES_NOT_EXIST
The entry does not exist in the stored tag
list.
SREC_NOT_SUPPORTED
Access to entire structures or arrays is
not supported.
SREC_TYPE_MISMATCH
The expected type does not match the
stored type. See Compatible primitive
data types (Page 294).
SREC_NOT_UP_TO_DATE
The stored tag list must be updated.

User interfaces (API)
7.6 API IInstances
S7-PLCSIM Advanced
Function Manual, 09/2016, A5E37039512-AA 193
Table 7- 188 WriteInt8() - .NET (C#)
Syntax
void WriteInt8(
string in_Tag
Int8 in_Value
)
Parameters • string in_Tag:
The name of the PLC tag that is to be written.
• Int8 in_Value:
Contains the value of the PLC tag.
Return values
None
Exceptions
Siemens.Simatic.Simulation.Runtime.SimulationRuntimeException
Runtime error code
Condition
ERuntimeError-
Code.InterfaceRemoved The instance is not registered in Runtime
Manager.
ERuntimeErrorCode.Timeout
The function does not return on time.
ERuntimeError-
Code.InstanceNotRunning The process of the virtual controller is not
running.
ERuntimeErrorCode.DoesNotExist
The entry does not exist in the stored tag
list.
ERuntimeErrorCode.NotSupported
Access to entire structures or arrays is
not supported.
ERuntimeErrorCode.TypeMissmatch
The expected type does not match the
stored type. See Compatible primitive
data types (Page 294).
ERuntimeErrorCode.NotUpToData
The stored tag list must be updated.

User interfaces (API)
7.6 API IInstances
S7-PLCSIM Advanced
194 Function Manual, 09/2016, A5E37039512-AA
WriteInt16()
Writes the value of a PLC tag.
Table 7- 189 WriteInt16() - Native C++
Syntax
ERuntimeErrorCode WriteInt16(
WCHAR* in_Tag,
INT16 in_Value
);
Parameters • WCHAR* in_Tag:
The name of the PLC tag that is to be written.
• INT16 in_Value:
Contains the value of the PLC tag.
Return values
Runtime error code
Condition
SREC_OK
The function is successful.
SREC_INTERFACE_REMOVED
The instance is not registered in Runtime
Manager.
SREC_TIMEOUT
The function does not return on time.
SREC_INSTANCE_NOT_RUNNING
The process of the virtual controller is not
running.
SREC_DOES_NOT_EXIST
The entry does not exist in the stored tag
list.
SREC_NOT_SUPPORTED
Access to entire structures or arrays is
not supported.
SREC_TYPE_MISMATCH
The expected type does not match the
stored type. See Compatible primitive
data types (Page 294).
SREC_NOT_UP_TO_DATE
The stored tag list must be updated.

User interfaces (API)
7.6 API IInstances
S7-PLCSIM Advanced
Function Manual, 09/2016, A5E37039512-AA 195
Table 7- 190 WriteInt16() - .NET (C#)
Syntax
void WriteInt16(
string in_Tag
Int16 in_Value
)
Parameters • string in_Tag:
The name of the PLC tag that is to be written.
• Int16 in_Value:
Contains the value of the PLC tag.
Return values
None
Exceptions
Siemens.Simatic.Simulation.Runtime.SimulationRuntimeException
Runtime error code
Condition
ERuntimeError-
Code.InterfaceRemoved The instance is not registered in Runtime
Manager.
ERuntimeErrorCode.Timeout
The function does not return on time.
ERuntimeError-
Code.InstanceNotRunning The process of the virtual controller is not
running.
ERuntimeErrorCode.DoesNotExist
The entry does not exist in the stored tag
list.
ERuntimeErrorCode.NotSupported
Access to entire structures or arrays is
not supported.
ERuntimeErrorCode.TypeMissmatch
The expected type does not match the
stored type. See Compatible primitive
data types (Page 294).
ERuntimeErrorCode.NotUpToData
The stored tag list must be updated.

User interfaces (API)
7.6 API IInstances
S7-PLCSIM Advanced
196 Function Manual, 09/2016, A5E37039512-AA
WriteInt32()
Writes the value of a PLC tag.
Table 7- 191 WriteInt32() - Native C++
Syntax
ERuntimeErrorCode WriteInt32(
WCHAR* in_Tag,
INT32 in_Value
);
Parameters • WCHAR* in_Tag:
The name of the PLC tag that is to be written.
• INT32 in_Value:
Contains the value of the PLC tag.
Return values
Runtime error code
Condition
SREC_OK
The function is successful.
SREC_INTERFACE_REMOVED
The instance is not registered in Runtime
Manager.
SREC_TIMEOUT
The function does not return on time.
SREC_INSTANCE_NOT_RUNNING
The process of the virtual controller is not
running.
SREC_DOES_NOT_EXIST
The entry does not exist in the stored tag
list.
SREC_NOT_SUPPORTED
Access to entire structures or arrays is
not supported.
SREC_TYPE_MISMATCH
The expected type does not match the
stored type. See Compatible primitive
data types (Page 294).
SREC_NOT_UP_TO_DATE
The stored tag list must be updated.

User interfaces (API)
7.6 API IInstances
S7-PLCSIM Advanced
Function Manual, 09/2016, A5E37039512-AA 197
Table 7- 192 WriteInt32() - .NET (C#)
Syntax
void WriteInt32(
string in_Tag
Int32 in_Value
)
Parameters • string in_Tag:
The name of the PLC tag that is to be written.
• Int32 in_Value:
Contains the value of the PLC tag.
Return values
None
Exceptions
Siemens.Simatic.Simulation.Runtime.SimulationRuntimeException
Runtime error code
Condition
ERuntimeError-
Code.InterfaceRemoved The instance is not registered in Runtime
Manager.
ERuntimeErrorCode.Timeout
The function does not return on time.
ERuntimeError-
Code.InstanceNotRunning The process of the virtual controller is not
running.
ERuntimeErrorCode.DoesNotExist
The entry does not exist in the stored tag
list.
ERuntimeErrorCode.NotSupported
Access to entire structures or arrays is
not supported.
ERuntimeErrorCode.TypeMissmatch
The expected type does not match the
stored type. See Compatible primitive
data types (Page 294).
ERuntimeErrorCode.NotUpToData
The stored tag list must be updated.

User interfaces (API)
7.6 API IInstances
S7-PLCSIM Advanced
198 Function Manual, 09/2016, A5E37039512-AA
WriteInt64()
Writes the value of a PLC tag.
Table 7- 193 WriteInt64() - Native C++
Syntax
ERuntimeErrorCode WriteInt64(
WCHAR* in_Tag,
INT64 in_Value
);
Parameters • WCHAR* in_Tag:
The name of the PLC tag that is to be written.
• INT64 in_Value:
Contains the value of the PLC tag.
Return values
Runtime error code
Condition
SREC_OK
The function is successful.
SREC_INTERFACE_REMOVED
The instance is not registered in Runtime
Manager.
SREC_TIMEOUT
The function does not return on time.
SREC_INSTANCE_NOT_RUNNING
The process of the virtual controller is not
running.
SREC_DOES_NOT_EXIST
The entry does not exist in the stored tag
list.
SREC_NOT_SUPPORTED
Access to entire structures or arrays is
not supported.
SREC_TYPE_MISMATCH
The expected type does not match the
stored type. See Compatible primitive
data types (Page 294).
SREC_NOT_UP_TO_DATE
The stored tag list must be updated.

User interfaces (API)
7.6 API IInstances
S7-PLCSIM Advanced
Function Manual, 09/2016, A5E37039512-AA 199
Table 7- 194 WriteInt64() - .NET (C#)
Syntax
void WriteInt64(
string in_Tag
Int64 in_Value
)
Parameters • string in_Tag:
The name of the PLC tag that is to be written.
• Int64 in_Value:
Contains the value of the PLC tag.
Return values
None
Exceptions
Siemens.Simatic.Simulation.Runtime.SimulationRuntimeException
Runtime error code
Condition
ERuntimeError-
Code.InterfaceRemoved The instance is not registered in Runtime
Manager.
ERuntimeErrorCode.Timeout
The function does not return on time.
ERuntimeError-
Code.InstanceNotRunning The process of the virtual controller is not
running.
ERuntimeErrorCode.DoesNotExist
The entry does not exist in the stored tag
list.
ERuntimeErrorCode.NotSupported
Access to entire structures or arrays is
not supported.
ERuntimeErrorCode.TypeMissmatch
The expected type does not match the
stored type. See Compatible primitive
data types (Page 294).
ERuntimeErrorCode.NotUpToData
The stored tag list must be updated.

User interfaces (API)
7.6 API IInstances
S7-PLCSIM Advanced
200 Function Manual, 09/2016, A5E37039512-AA
WriteInt8()
Writes the value of a PLC tag.
Table 7- 195 WriteUInt8() - Native C++
Syntax
ERuntimeErrorCode WriteUInt8(
WCHAR* in_Tag,
UINT8 in_Value
);
Parameters • WCHAR* in_Tag:
The name of the PLC tag that is to be written.
• UINT8 in_Value:
Contains the value of the PLC tag.
Return values
Runtime error code
Condition
SREC_OK
The function is successful.
SREC_INTERFACE_REMOVED
The instance is not registered in Runtime
Manager.
SREC_TIMEOUT
The function does not return on time.
SREC_INSTANCE_NOT_RUNNING
The process of the virtual controller is not
running.
SREC_DOES_NOT_EXIST
The entry does not exist in the stored tag
list.
SREC_NOT_SUPPORTED
Access to entire structures or arrays is
not supported.
SREC_TYPE_MISMATCH
The expected type does not match the
stored type. See Compatible primitive
data types (Page 294).
SREC_NOT_UP_TO_DATE
The stored tag list must be updated.

User interfaces (API)
7.6 API IInstances
S7-PLCSIM Advanced
Function Manual, 09/2016, A5E37039512-AA 201
Table 7- 196 WriteUInt8() - .NET (C#)
Syntax
void WriteUInt8(
string in_Tag
UInt8 in_Value
)
Parameters • string in_Tag:
The name of the PLC tag that is to be written.
• UInt8 in_Value:
Contains the value of the PLC tag.
Return values
None
Exceptions
Siemens.Simatic.Simulation.Runtime.SimulationRuntimeException
Runtime error code
Condition
ERuntimeError-
Code.InterfaceRemoved The instance is not registered in Runtime
Manager.
ERuntimeErrorCode.Timeout
The function does not return on time.
ERuntimeError-
Code.InstanceNotRunning The process of the virtual controller is not
running.
ERuntimeErrorCode.DoesNotExist
The entry does not exist in the stored tag
list.
ERuntimeErrorCode.NotSupported
Access to entire structures or arrays is
not supported.
ERuntimeErrorCode.TypeMissmatch
The expected type does not match the
stored type. See Compatible primitive
data types (Page 294).
ERuntimeErrorCode.NotUpToData
The stored tag list must be updated.

User interfaces (API)
7.6 API IInstances
S7-PLCSIM Advanced
202 Function Manual, 09/2016, A5E37039512-AA
WriteUInt16()
Reads the value of a PLC tag.
Table 7- 197 WriteUInt16() - Native C++
Syntax
ERuntimeErrorCode WriteUInt16(
WCHAR* in_Tag,
UINT16 in_Value
);
Parameters • WCHAR* in_Tag:
The name of the PLC tag that is to be written.
• UINT16 in_Value:
Contains the value of the PLC tag.
Return values
Runtime error code
Condition
SREC_OK
The function is successful.
SREC_INTERFACE_REMOVED
The instance is not registered in Runtime
Manager.
SREC_TIMEOUT
The function does not return on time.
SREC_INSTANCE_NOT_RUNNING
The process of the virtual controller is not
running.
SREC_DOES_NOT_EXIST
The entry does not exist in the stored tag
list.
SREC_NOT_SUPPORTED
Access to entire structures or arrays is
not supported.
SREC_TYPE_MISMATCH
The expected type does not match the
stored type. See Compatible primitive
data types (Page 294).
SREC_NOT_UP_TO_DATE
The stored tag list must be updated.

User interfaces (API)
7.6 API IInstances
S7-PLCSIM Advanced
Function Manual, 09/2016, A5E37039512-AA 203
Table 7- 198 WriteUInt16() - .NET (C#)
Syntax
void WriteUInt16(
string in_Tag
UInt16 in_Value
)
Parameters • string in_Tag:
The name of the PLC tag that is to be written.
• UInt16 in_Value:
Contains the value of the PLC tag.
Return values
None
Exceptions
Siemens.Simatic.Simulation.Runtime.SimulationRuntimeException
Runtime error code
Condition
ERuntimeError-
Code.InterfaceRemoved The instance is not registered in Runtime
Manager.
ERuntimeErrorCode.Timeout
The function does not return on time.
ERuntimeError-
Code.InstanceNotRunning The process of the virtual controller is not
running.
ERuntimeErrorCode.DoesNotExist
The entry does not exist in the stored tag
list.
ERuntimeErrorCode.NotSupported
Access to entire structures or arrays is
not supported.
ERuntimeErrorCode.TypeMissmatch
The expected type does not match the
stored type. See Compatible primitive
data types (Page 294).
ERuntimeErrorCode.NotUpToData
The stored tag list must be updated.

User interfaces (API)
7.6 API IInstances
S7-PLCSIM Advanced
204 Function Manual, 09/2016, A5E37039512-AA
WriteUInt32()
Writes the value of a PLC tag.
Table 7- 199 WriteUInt32() - Native C++
Syntax
ERuntimeErrorCode WriteUInt32(
WCHAR* in_Tag,
UINT32 in_Value
);
Parameters • WCHAR* in_Tag:
The name of the PLC tag that is to be written.
• UINT32 in_Value:
Contains the value of the PLC tag.
Return values
Runtime error code
Condition
SREC_OK
The function is successful.
SREC_INTERFACE_REMOVED
The instance is not registered in Runtime
Manager.
SREC_TIMEOUT
The function does not return on time.
SREC_INSTANCE_NOT_RUNNING
The process of the virtual controller is not
running.
SREC_DOES_NOT_EXIST
The entry does not exist in the stored tag
list.
SREC_NOT_SUPPORTED
Access to entire structures or arrays is
not supported.
SREC_TYPE_MISMATCH
The expected type does not match the
stored type. See Compatible primitive
data types (Page 294).
SREC_NOT_UP_TO_DATE
The stored tag list must be updated.

User interfaces (API)
7.6 API IInstances
S7-PLCSIM Advanced
Function Manual, 09/2016, A5E37039512-AA 205
Table 7- 200 WriteUInt32() - .NET (C#)
Syntax
void WriteUInt32(
string in_Tag
UInt32 in_Value
)
Parameters • string in_Tag:
The name of the PLC tag that is to be written.
• UInt32 in_Value:
Contains the value of the PLC tag.
Return values
None
Exceptions
Siemens.Simatic.Simulation.Runtime.SimulationRuntimeException
Runtime error code
Condition
ERuntimeError-
Code.InterfaceRemoved The instance is not registered in Runtime
Manager.
ERuntimeErrorCode.Timeout
The function does not return on time.
ERuntimeError-
Code.InstanceNotRunning The process of the virtual controller is not
running.
ERuntimeErrorCode.DoesNotExist
The entry does not exist in the stored tag
list.
ERuntimeErrorCode.NotSupported
Access to entire structures or arrays is
not supported.
ERuntimeErrorCode.TypeMissmatch
The expected type does not match the
stored type. See Compatible primitive
data types (Page 294).
ERuntimeErrorCode.NotUpToData
The stored tag list must be updated.

User interfaces (API)
7.6 API IInstances
S7-PLCSIM Advanced
206 Function Manual, 09/2016, A5E37039512-AA
WriteUInt64()
Writes the value of a PLC tag.
Table 7- 201 WriteUInt64() - Native C++
Syntax
ERuntimeErrorCode WriteUInt64(
WCHAR* in_Tag,
UINT64 in_Value
);
Parameters • WCHAR* in_Tag:
The name of the PLC tag that is to be written.
• UINT64 in_Value:
Contains the value of the PLC tag.
Return values
Runtime error code
Condition
SREC_OK
The function is successful.
SREC_INTERFACE_REMOVED
The instance is not registered in Runtime
Manager.
SREC_TIMEOUT
The function does not return on time.
SREC_INSTANCE_NOT_RUNNING
The process of the virtual controller is not
running.
SREC_DOES_NOT_EXIST
The entry does not exist in the stored tag
list.
SREC_NOT_SUPPORTED
Access to entire structures or arrays is
not supported.
SREC_TYPE_MISMATCH
The expected type does not match the
stored type. See Compatible primitive
data types (Page 294).
SREC_NOT_UP_TO_DATE
The stored tag list must be updated.

User interfaces (API)
7.6 API IInstances
S7-PLCSIM Advanced
Function Manual, 09/2016, A5E37039512-AA 207
Table 7- 202 WriteUInt64() - .NET (C#)
Syntax
void WriteUInt64(
string in_Tag
UInt64 in_Value
)
Parameters • string in_Tag:
The name of the PLC tag that is to be written.
• UInt64 in_Value:
Contains the value of the PLC tag.
Return values
None
Exceptions
Siemens.Simatic.Simulation.Runtime.SimulationRuntimeException
Runtime error code
Condition
ERuntimeError-
Code.InterfaceRemoved The instance is not registered in Runtime
Manager.
ERuntimeErrorCode.Timeout
The function does not return on time.
ERuntimeError-
Code.InstanceNotRunning The process of the virtual controller is not
running.
ERuntimeErrorCode.DoesNotExist
The entry does not exist in the stored tag
list.
ERuntimeErrorCode.NotSupported
Access to entire structures or arrays is
not supported.
ERuntimeErrorCode.TypeMissmatch
The expected type does not match the
stored type. See Compatible primitive
data types (Page 294).
ERuntimeErrorCode.NotUpToData
The stored tag list must be updated.

User interfaces (API)
7.6 API IInstances
S7-PLCSIM Advanced
208 Function Manual, 09/2016, A5E37039512-AA
WriteFloat()
Writes the value of a PLC tag.
Table 7- 203 WriteFloat() - Native C++
Syntax
ERuntimeErrorCode WriteFloat(
WCHAR* in_Tag,
float in_Value
);
Parameters • WCHAR* in_Tag:
The name of the PLC tag that is to be written.
• float in_Value:
Contains the value of the PLC tag.
Return values
Runtime error code
Condition
SREC_OK
The function is successful.
SREC_INTERFACE_REMOVED
The instance is not registered in Runtime
Manager.
SREC_TIMEOUT
The function does not return on time.
SREC_INSTANCE_NOT_RUNNING
The process of the virtual controller is not
running.
SREC_DOES_NOT_EXIST
The entry does not exist in the stored tag
list.
SREC_NOT_SUPPORTED
Access to entire structures or arrays is
not supported.
SREC_TYPE_MISMATCH
The expected type does not match the
stored type. See Compatible primitive
data types (Page 294).
SREC_NOT_UP_TO_DATE
The stored tag list must be updated.

User interfaces (API)
7.6 API IInstances
S7-PLCSIM Advanced
Function Manual, 09/2016, A5E37039512-AA 209
Table 7- 204 WriteFloat() - .NET (C#)
Syntax
void WriteFloat(
string in_Tag
float in_Value
)
Parameters • string in_Tag:
The name of the PLC tag that is to be written.
• float in_Value:
Contains the value of the PLC tag.
Return values
None
Exceptions
Siemens.Simatic.Simulation.Runtime.SimulationRuntimeException
Runtime error code
Condition
ERuntimeError-
Code.InterfaceRemoved The instance is not registered in Runtime
Manager.
ERuntimeErrorCode.Timeout
The function does not return on time.
ERuntimeError-
Code.InstanceNotRunning The process of the virtual controller is not
running.
ERuntimeErrorCode.DoesNotExist
The entry does not exist in the stored tag
list.
ERuntimeErrorCode.NotSupported
Access to entire structures or arrays is
not supported.
ERuntimeErrorCode.TypeMissmatch
The expected type does not match the
stored type. See Compatible primitive
data types (Page 294).
ERuntimeErrorCode.NotUpToData
The stored tag list must be updated.

User interfaces (API)
7.6 API IInstances
S7-PLCSIM Advanced
210 Function Manual, 09/2016, A5E37039512-AA
WriteDouble()
Writes the value of a PLC tag.
Table 7- 205 WriteDouble() - Native C++
Syntax
ERuntimeErrorCode WriteDouble(
WCHAR* in_Tag,
double in_Value
);
Parameters • WCHAR* in_Tag:
The name of the PLC tag that is to be written.
• double in_Value:
Contains the value of the PLC tag.
Return values
Runtime error code
Condition
SREC_OK
The function is successful.
SREC_INTERFACE_REMOVED
The instance is not registered in Runtime
Manager.
SREC_TIMEOUT
The function does not return on time.
SREC_INSTANCE_NOT_RUNNING
The process of the virtual controller is not
running.
SREC_DOES_NOT_EXIST
The entry does not exist in the stored tag
list.
SREC_NOT_SUPPORTED
Access to entire structures or arrays is
not supported.
SREC_TYPE_MISMATCH
The expected type does not match the
stored type. See Compatible primitive
data types (Page 294).
SREC_NOT_UP_TO_DATE
The stored tag list must be updated.

User interfaces (API)
7.6 API IInstances
S7-PLCSIM Advanced
Function Manual, 09/2016, A5E37039512-AA 211
Table 7- 206 WriteDouble() - .NET (C#)
Syntax
void WriteDouble(
string in_Tag
double in_Value
)
Parameters • string in_Tag:
The name of the PLC tag that is to be written.
• double in_Value:
Contains the value of the PLC tag.
Return values
None
Exceptions
Siemens.Simatic.Simulation.Runtime.SimulationRuntimeException
Runtime error code
Condition
ERuntimeError-
Code.InterfaceRemoved The instance is not registered in Runtime
Manager.
ERuntimeErrorCode.Timeout
The function does not return on time.
ERuntimeError-
Code.InstanceNotRunning The process of the virtual controller is not
running.
ERuntimeErrorCode.DoesNotExist
The entry does not exist in the stored tag
list.
ERuntimeErrorCode.NotSupported
Access to entire structures or arrays is
not supported.
ERuntimeErrorCode.TypeMissmatch
The expected type does not match the
stored type. See Compatible primitive
data types (Page 294).
ERuntimeErrorCode.NotUpToData
The stored tag list must be updated.

User interfaces (API)
7.6 API IInstances
S7-PLCSIM Advanced
212 Function Manual, 09/2016, A5E37039512-AA
WriteChar()
Writes the value of a PLC tag.
Table 7- 207 WriteChar() - Native C++
Syntax
ERuntimeErrorCode WriteChar(
WCHAR* in_Tag,
char in_Value
);
Parameters • WCHAR* in_Tag:
The name of the PLC tag that is to be written.
• char in_Value:
Contains the value of the PLC tag.
Return values
Runtime error code
Condition
SREC_OK
The function is successful.
SREC_INTERFACE_REMOVED
The instance is not registered in Runtime
Manager.
SREC_TIMEOUT
The function does not return on time.
SREC_INSTANCE_NOT_RUNNING
The process of the virtual controller is not
running.
SREC_DOES_NOT_EXIST
The entry does not exist in the stored tag
list.
SREC_NOT_SUPPORTED
Access to entire structures or arrays is
not supported.
SREC_TYPE_MISMATCH
The expected type does not match the
stored type. See Compatible primitive
data types (Page 294).
SREC_NOT_UP_TO_DATE
The stored tag list must be updated.

User interfaces (API)
7.6 API IInstances
S7-PLCSIM Advanced
Function Manual, 09/2016, A5E37039512-AA 213
Table 7- 208 WriteChar() - .NET (C#)
Syntax
void WriteChar(
string in_Tag
sbyte in_Value
)
Parameters • string in_Tag:
The name of the PLC tag that is to be written.
• sbyte in_Value:
Contains the value of the PLC tag.
Return values
None
Exceptions
Siemens.Simatic.Simulation.Runtime.SimulationRuntimeException
Runtime error code
Condition
ERuntimeError-
Code.InterfaceRemoved The instance is not registered in Runtime
Manager.
ERuntimeErrorCode.Timeout
The function does not return on time.
ERuntimeError-
Code.InstanceNotRunning The process of the virtual controller is not
running.
ERuntimeErrorCode.DoesNotExist
The entry does not exist in the stored tag
list.
ERuntimeErrorCode.NotSupported
Access to entire structures or arrays is
not supported.
ERuntimeErrorCode.TypeMissmatch
The expected type does not match the
stored type. See Compatible primitive
data types (Page 294).
ERuntimeErrorCode.NotUpToData
The stored tag list must be updated.

User interfaces (API)
7.6 API IInstances
S7-PLCSIM Advanced
214 Function Manual, 09/2016, A5E37039512-AA
WriteWChar()
Writes the value of a PLC tag.
Table 7- 209 WriteWChar() - Native C++
Syntax
ERuntimeErrorCode WriteWChar(
WCHAR* in_Tag,
WCHAR in_Value
);
Parameters • WCHAR* in_Tag:
The name of the PLC tag that is to be written.
• WCHAR in_Value:
Contains the value of the PLC tag.
Return values
Runtime error code
Condition
SREC_OK
The function is successful.
SREC_INTERFACE_REMOVED
The instance is not registered in Runtime
Manager.
SREC_TIMEOUT
The function does not return on time.
SREC_INSTANCE_NOT_RUNNING
The process of the virtual controller is not
running.
SREC_DOES_NOT_EXIST
The entry does not exist in the stored tag
list.
SREC_NOT_SUPPORTED
Access to entire structures or arrays is
not supported.
SREC_TYPE_MISMATCH
The expected type does not match the
stored type. See Compatible primitive
data types (Page 294).
SREC_NOT_UP_TO_DATE
The stored tag list must be updated.

User interfaces (API)
7.6 API IInstances
S7-PLCSIM Advanced
Function Manual, 09/2016, A5E37039512-AA 215
Table 7- 210 WriteWChar() - .NET (C#)
Syntax
void WriteWChar(
string in_Tag
char in_Value
)
Parameters • string in_Tag:
The name of the PLC tag that is to be written.
• char in_Value:
Contains the value of the PLC tag.
Return values
None
Exceptions
Siemens.Simatic.Simulation.Runtime.SimulationRuntimeException
Runtime error code
Condition
ERuntimeError-
Code.InterfaceRemoved The instance is not registered in Runtime
Manager.
ERuntimeErrorCode.Timeout
The function does not return on time.
ERuntimeError-
Code.InstanceNotRunning The process of the virtual controller is not
running.
ERuntimeErrorCode.DoesNotExist
The entry does not exist in the stored tag
list.
ERuntimeErrorCode.NotSupported
Access to entire structures or arrays is
not supported.
ERuntimeErrorCode.TypeMissmatch
The expected type does not match the
stored type. See Compatible primitive
data types (Page 294).
ERuntimeErrorCode.NotUpToData
The stored tag list must be updated.

User interfaces (API)
7.6 API IInstances
S7-PLCSIM Advanced
216 Function Manual, 09/2016, A5E37039512-AA
WriteSignals()
Writes multiple signals within an API call.
Table 7- 211 WriteSignals() - Native C++
Syntax
ERuntimeErrorCode WriteSignals(
SDataValueByName* inout_Signals,
UINT32 in_SignalCount
);
Parameters • SDataValueByName* inout_Signals:
Contains the name, the value and the expected type of the PLC tag. The
UNSPECIFIC and STRUCT types are not supported.
• UINT32 in_SignalCount:
Number of signals.
Return values
Runtime error code
Condition
SREC_OK
The function is successful.
SREC_INTERFACE_REMOVED
The instance is not registered in Runtime
Manager.
SREC_TIMEOUT
The function does not return on time.
SREC_INSTANCE_NOT_RUNNING
The process of the virtual controller is not
running.
SREC_DOES_NOT_EXIST
The entry does not exist in the stored tag
list.
SREC_NOT_SUPPORTED
Access to entire structures or arrays is
not supported.
SREC_TYPE_MISMATCH
The expected type does not match the
stored type. See Compatible primitive
data types (Page 294).
SREC_NOT_UP_TO_DATE
The stored tag list must be updated.
SREC_WRONG_ARGUMENT
The expected type is UNSPECIFIC.

User interfaces (API)
7.6 API IInstances
S7-PLCSIM Advanced
Function Manual, 09/2016, A5E37039512-AA 217
Table 7- 212 WriteSignals() - .NET (C#)
Syntax
void WriteSignals(
SDataValueByName[] in_Signals
)
Parameters • SDataValueByName:
Contains the name, the value and the expected type of the PLC tag. The
UNSPECIFIC and STRUCT types are not supported.
Return values
None
Exceptions
Siemens.Simatic.Simulation.Runtime.SimulationRuntimeException
Runtime error code
Condition
ERuntimeError-
Code.InterfaceRemoved The instance is not registered in Runtime
Manager.
ERuntimeErrorCode.Timeout
The function does not return on time.
ERuntimeError-
Code.InstanceNotRunning The process of the virtual controller is not
running.
ERuntimeErrorCode.DoesNotExist
The entry does not exist in the stored tag
list.
ERuntimeErrorCode.NotSupported
Access to entire structures or arrays is
not supported.
ERuntimeErrorCode.TypeMismatch
The expected type does not match the
stored type. See Compatible primitive
data types.
ERuntimeErrorCode.NotUpToData
The stored tag list must be updated.
ERuntimeErrorCode.WrongArgument
The expected type is UNSPECIFIC.

User interfaces (API)
7.6 API IInstances
S7-PLCSIM Advanced
218 Function Manual, 09/2016, A5E37039512-AA
7.6.6
Settings for the virtual time
GetSystemTime()
Returns the virtual system time of the virtual controller. Returns an empty structure when the
function fails.
Table 7- 213 GetSystemTime() - Native C++
Syntax
SYSTEMTIME GetSystemTime();
Parameters
None
Return values
SYSTEMTIME: System time of the virtual controller.
SetSystemTime()
Sets the virtual system time of the virtual controller. A system time between
"Jan 1 1970 00:00:00:000" and "Dec 31 2200 23:59:59:999" is valid.
Table 7- 214 SetSystemTime() - Native C++
Syntax
ERuntimeErrorCode SetSystemTime(
SYSTEMTIME in_SystemTime
);
Parameters • SYSTEMTIME in_SystemTime:
System time that is to be set for the virtual controller.
Return values
Runtime error code
Condition
SREC_OK
The function is successful.
SREC_INTERFACE_REMOVED
The instance is not registered in Runtime
Manager.
SREC_TIMEOUT
The function does not return on time.
SREC_WRONG_ARGUMENT
The value is outside the limits.
SystemTime { get; set; }
Sets or returns the virtual system time of the virtual controller. A system time between
"Jan 1 1970 00:00:00:000" and "Dec 31 2200 23:59:59:999" is valid.
Table 7- 215 SystemTime { get; set; } - .NET (C#)
Syntax
DateTime SystemTime { get; set; }
Parameters
None
Return values
Siemens.Simatic.Simulation.Runtime.SimulationRuntimeException
Runtime error code
Condition
ERuntimeError-
Code.InterfaceRemoved The instance is not registered in Runtime
Manager.
ERuntimeErrorCode.Timeout
The function does not return on time.
ERuntimeErrorCode.WrongArgument
The value is outside the limits.

User interfaces (API)
7.6 API IInstances
S7-PLCSIM Advanced
Function Manual, 09/2016, A5E37039512-AA 219
GetScaleFactor()
Returns the scaling factor with which the virtual time advances.
Table 7- 216 GetScaleFactor() - Native C++
Syntax
double GetScaleFactor();
Parameters
None
Return values
double:
Scaling factor of the virtual time.
SetScaleFactor()
Sets the scaling factor with which the virtual time advances.
Start with a small scaling factor and incrementally approach a scaling factor at which the
virtual controller remains in RUN.
A value between 0.01 and 100 is valid. The default setting is 1.
● If the value is less than 1, the virtual time of the virtual controller runs X-times slower than
the real time.
● If the value is greater than 1, the virtual time of the virtual controller runs X-times faster
than the real time.
A change in the value during runtime only takes effect at the cycle control point.
Table 7- 217 SetScaleFactor() - Native C++
Syntax
ERuntimeErrorCode SetScaleFactor (
double in_Value
);
Parameters • double in_Value:
Scaling factor of the virtual time.
Return values
Runtime error code
Condition
SREC_OK
The function is successful.
SREC_INTERFACE_REMOVED
The instance is not registered in Runtime
Manager.
SREC_TIMEOUT
The function does not return on time.
SREC_WRONG_ARGUMENT
The value is outside the limits.

User interfaces (API)
7.6 API IInstances
S7-PLCSIM Advanced
220 Function Manual, 09/2016, A5E37039512-AA
ScaleFactor { get; set; }
Sets or returns the scaling factor with which the virtual time advances.
Start with a small scaling factor and incrementally approach a scaling factor at which the
virtual controller remains in RUN.
A value between 0.01 and 100 is valid. The default setting is 1.
● If the value is less than 1, the virtual time of the virtual controller runs X-times slower than
the real time.
● If the value is greater than 1, the virtual time of the virtual controller runs X-times faster
than the real time.
A change in the value during runtime only takes effect at the cycle control point.
Table 7- 218 ScaleFactor { get; set; } - .NET (C#)
Syntax
double ScaleFactor { get; set; }
Parameters
None
Return values
double:
Scaling factor of the virtual time.
Exceptions
Siemens.Simatic.Simulation.Runtime.SimulationRuntimeException
Runtime error code
Condition
ERuntimeError-
Code.InterfaceRemoved The instance is not registered in Runtime
Manager.
ERuntimeErrorCode.Timeout
The function does not return on time.
ERuntimeErrorCode.WrongArgument
The value is outside the limits.

User interfaces (API)
7.6 API IInstances
S7-PLCSIM Advanced
Function Manual, 09/2016, A5E37039512-AA 221
7.6.7
Cycle control
GetOperatingMode()
Returns the operating mode of the virtual controller.
Table 7- 219 GetOperatingMode() - Native C++
Syntax
EOperatingMode GetOperatingMode();
Parameters
None
Return values
EOperatingMode: Operating mode of the virtual controller
SetOperatingMode()
Sets the operating mode of the virtual controller.
A change in the value during runtime only takes effect at the cycle control point.
Table 7- 220 SetOperatingMode() - Native C++
Syntax
void SetOperatingMode(
EOperatingMode in_OperatingMode
);
Parameters • EOperatingMode in_OperatingMode:
Operating mode of the virtual controller
Return values
Runtime error code
Condition
SREC_OK
The function is successful.
SREC_INTERFACE_REMOVED
The instance is not registered in Runtime
Manager.
SREC_TIMEOUT
The function does not return on time.
OperatingMode { get; set; }
Returns or sets the operating mode of the virtual controller.
A change in the value during runtime only takes effect at the cycle control point.
Table 7- 221 OperatingMode { get; set; } - .NET (C#)
Syntax
EOperatingMode OperatingMode { get; set; }
Parameters
None
Return values
EOperatingMode: Operating mode of the virtual controller
Exceptions
Siemens.Simatic.Simulation.Runtime.SimulationRuntimeException
Runtime error code
Condition
ERuntimeError-
Code.InterfaceRemoved The instance is not registered in Runtime
Manager.
ERuntimeErrorCode.Timeout
The function does not return on time.

User interfaces (API)
7.6 API IInstances
S7-PLCSIM Advanced
222 Function Manual, 09/2016, A5E37039512-AA
SetAlwaysSendOnEndOfCycleEnabled()
Sets the AlwaysSendOnEndOfCycle
mode.
If the mode is set, the OnEndOfCycle event is
triggered after every cycle end for each operating mode. If the event is also to be received in
Default operating mode, set the return value to true. See OnEndOfCycle (Page 232).
Table 7- 222 SetAlwaysSendOnEndOfCycleEnabled() - Native C++
Syntax
ERuntimeErrorCode SetAlwaysSendOnEndOfCycleEnabled(
bool in_Enable
);
Parameters • bool in_Enable:
If true, the OnEndOfCycle event is triggered after every cycle.
Return values
Runtime error code
Condition
SREC_OK
The function is successful.
SREC_INTERFACE_REMOVED
The instance is not registered in Runtime
Manager.
SREC_TIMEOUT
The function does not return on time.
IsAlwaysSendOnEndOfCycleEnabled()
Returns the AlwaysSendOnEndOfCycle mode. When the function fails, the return value is false.
Table 7- 223 IsAlwaysSendOnEndOfCycleEnabled() - Native C++
Syntax
bool IsAlwaysSendOnEndOfCycleEnabled();
Parameters None
Return values • false: The event is not triggered (unless the Sync-Freeze mode is active).
•
true:
The event is triggered after every cycle.
IsAlwaysSendOnEndOfCycleEnabled { get; set; }
Returns or sets the AlwaysSendOnEndOfCycle
mode.
If the mode is set, the OnEndOfCycle event
is triggered after every cycle end for each operating mode. If the event is also to be received
in Default operating mode, set the return value to true. See OnEndOfCycle (Page 232).
Table 7- 224 IsAlwaysSendOnEndOfCycleEnabled { get; set; } - .NET (C#)
Syntax
bool IsAlwaysSendOnEndOfCycleEnabled { get; set;}
Parameters
None
Return values • false: The event is not triggered (unless the Sync-Freeze mode is active).
•
true:
The event is triggered after every cycle.
Exceptions
Siemens.Simatic.Simulation.Runtime.SimulationRuntimeException
Runtime error code
Condition
ERuntimeError-
Code.InterfaceRemoved The instance is not registered in Runtime
Manager.
ERuntimeErrorCode.Timeout
The function does not return on time.

User interfaces (API)
7.6 API IInstances
S7-PLCSIM Advanced
Function Manual, 09/2016, A5E37039512-AA 223
GetOverwrittenMinimalCycleTime_ns()
Returns the overwritten minimum cycle time (in nanoseconds) that is used in the
ExtendedSingleStep operating mode.
Table 7- 225 GetOverwrittenMinimalCycleTime_ns() - Native C++
Syntax
INT64 GetOverwrittenMinimalCycleTime_ns();
Parameters
None
Return values
INT64: The overwritten minimum cycle time in nanoseconds.
SetOverwrittenMinimalCycleTime_ns()
Sets the overwritten minimum cycle time (in nanoseconds) that is used in the
ExtendedSingleStep operating mode.
A value between 0 and 6000000000 is valid. The default setting is 100 ms.
A change in the value during runtime only takes effect at the cycle control point.
Table 7- 226 SetOverwrittenMinimalCycleTime_ns() - Native C++
Syntax
ERuntimeErrorCode SetOverwrittenMinimalCycleTime_ns(
INT64 in_CycleTime_ns
);
Parameters • INT64 in_CycleTime_ns:
The overwritten minimum cycle time in nanoseconds.
Return values
Runtime error code
Condition
SREC_OK
The function is successful.
SREC_INTERFACE_REMOVED
The instance is not registered in Runtime
Manager.
SREC_TIMEOUT
The function does not return on time.
SREC_WRONG_ARGUMENT
The value is outside the limits.

User interfaces (API)
7.6 API IInstances
S7-PLCSIM Advanced
224 Function Manual, 09/2016, A5E37039512-AA
OverwrittenMinimalCycleTime_ns { get; set; }
Returns or sets the overwritten minimum cycle time in nanoseconds that is used in the
ExtendedSingleStep operating mode.
A value between 0 and 6000000000 is valid. The default setting is 100 ms.
A change in the value during runtime only takes effect at the cycle control point.
Table 7- 227 OverwrittenMinimalCycleTime_ns { get; set; } - .NET (C#)
Syntax
Int64 OverwrittenMinimalCycleTime_ns { get; set; }
Parameters
None
Return values
Int64: The overwritten minimum cycle time in nanoseconds.
Exceptions
Siemens.Simatic.Simulation.Runtime.SimulationRuntimeException
Runtime error code
Condition
ERuntimeError-
Code.InterfaceRemoved The instance is not registered in Runtime
Manager.
ERuntimeErrorCode.Timeout
The function does not return on time.
ERuntimeErrorCode.WrongArgument
The value is outside the limits.

User interfaces (API)
7.6 API IInstances
S7-PLCSIM Advanced
Function Manual, 09/2016, A5E37039512-AA 225
RunNextCycle()
If the virtual controller is being operated in SingleStep or ExtendedSingleStep operating
mode, it is stopped at the cycle control point (Freeze state). The RunNextCycle() function is
used to trigger the next cycle.
Table 7- 228 RunNextCycle() - Native C++
Syntax
ERuntimeErrorCode RunNextCycle();
Parameters
None
Return values
Runtime error code
Condition
SREC_OK
The function is successful.
SREC_INTERFACE_REMOVED
The instance is not registered in Runtime
Manager.
SREC_TIMEOUT
The function does not return on time.
SREC_INSTANCE_NOT_RUNNING
The process of the virtual controller is not
running.
Table 7- 229 RunNextCycle() - .NET (C#)
Syntax
void RunNextCycle();
Parameters
None
Return values
None
Exceptions
Siemens.Simatic.Simulation.Runtime.SimulationRuntimeException
Runtime error code
Condition
ERuntimeError-
Code.InterfaceRemoved The instance is not registered in Runtime
Manager.
ERuntimeErrorCode.Timeout
The function does not return on time.
ERuntimeError-
Code.InstanceNotRunning The process of the virtual controller is not
running.

User interfaces (API)
7.6 API IInstances
S7-PLCSIM Advanced
226 Function Manual, 09/2016, A5E37039512-AA
StartProcessing()
If the virtual controller is running in TimespanSynchronized operating mode, it is stopped at the
cycle control point (Freeze state). The StartProcessing() function wakes up the virtual
controller from the Freeze state. The virtual controller will now run for at least the requested
time before it changes to Freeze state (stops) at the next cycle control point.
Table 7- 230 StartProcessing() - Native C++
Syntax
ERuntimeErrorCode StartProcessing(
INT64 in_MinimalTimeToRun_ns
);
Parameters • INT64 in_CycleTime_ns:
The minimum virtual time (in nanoseconds) that the virtual controller runs be-
fore it changes to Freeze state.
Return values
Runtime error code
Condition
SREC_OK
The function is successful.
SREC_INTERFACE_REMOVED
The instance is not registered in Runtime
Manager.
SREC_TIMEOUT
The function does not return on time.
SREC_INSTANCE_NOT_RUNNING
The process of the virtual controller is not
running.
SREC_WRONG_ARGUMENT
The value is less than 0.
Table 7- 231 StartProcessing() - .NET (C#)
Syntax
void StartProcessing(
Int64 in_MinimalTimeToRun_ns
);
Parameters • Int64 in_CycleTime_ns:
The minimum virtual time (in nanoseconds) that the virtual controller runs be-
fore it changes to Freeze state.
Return values
None
Exceptions
Siemens.Simatic.Simulation.Runtime.SimulationRuntimeException
Runtime error code
Condition
ERuntimeError-
Code.InterfaceRemoved The instance is not registered in Runtime
Manager.
ERuntimeErrorCode.Timeout
The function does not return on time.
ERuntimeError-
Code.InstanceNotRunning The process of the virtual controller is not
running.
ERuntimeErrorCode.WrongArgument
The value is less than 0.
Additional information
For more information, please refer to the section titled Time response (Page 58), Stopping
the simulation (Page 61)

User interfaces (API)
7.6 API IInstances
S7-PLCSIM Advanced
Function Manual, 09/2016, A5E37039512-AA 227
See also
OnOperatingStateChanged (Page 228)
7.6.8
Events
Events for IInstances
The following events are differentiated in the API:
Table 7- 232 Events for the IInstances interface
Event
Cause
OnOperatingStateChanged
(Page 228)
This event is always triggered when the operating state of the virtual
controller has changed.
OnEndOfCycle (Page 232) This event is triggered when the virtual controller reaches the end of
the main cycle.
If the virtual controller is being operated in Default operating mode,
the AlwaysSendOnEndOfCycle flag must be set to receive the event.
See AlwaysSendOnEndOfCycle (Page 221).
OnConfigurationChanging
(Page 234)
This event is triggered when changing of the configuration of the vir-
tual controller starts.
• During power up from the Virtual SIMATIC Memory Card
• At the start of a download
When this event is triggered, the stored tag list is reset.
OnConfigurationChanged
(Page 237)
This event is triggered when the configuration of the virtual controller
has changed:
• After power up from the Virtual SIMATIC Memory Card
• At the end of a download
• When the IP address changes
OnLedChanged (Page 239) This event is triggered when the LED display of the virtual controller
has changed.

User interfaces (API)
7.6 API IInstances
S7-PLCSIM Advanced
228 Function Manual, 09/2016, A5E37039512-AA
7.6.8.1
OnOperatingStateChanged
OnOperatingStateChanged
Registers or unregisters an event handler method.
Table 7- 233 OnOperatingStateChanged - .NET (C#)
Syntax
event Delegate_II_EREC_DT_EOS_EOS OnOperatingStateChanged;
Parameters
None. See Delegate_II_EREC_DT_EOS_EOS (Page 266).
Return values None
Exceptions
None
Note
The event handler method runs in a separate thread.
RegisterOnOperatingStateChangedCallback()
When the event occurs, the registered callback function is called. Only one callback function
can be registered for the event. Registering a new callback function causes the previous
callback function to be deleted.
Table 7- 234 RegisterOnOperatingStateChangedCallback() - Native C++
Syntax
void RegisterOnOperatingStateChangedCallback(
EventCallback_II_SREC_ST_SROS_SROS in_CallbackFunction
);
Parameters • EventCallback_II_SREC_ST_SROS_SROS in_CallbackFunction:
A callback function that subscribes to the event.
See EventCallback_II_SREC_ST_SROS_SROS (Page 260).
Return values None
Note
The callback function runs in a separate thread.

User interfaces (API)
7.6 API IInstances
S7-PLCSIM Advanced
Function Manual, 09/2016, A5E37039512-AA 229
RegisterOnOperatingStateChangedEvent()
When the event occurs, the registered event object is set to the signaled state. Only one
event object can be registered for the event. Registering a new event object causes the
previous event object to be deleted.
Table 7- 235 RegisterOnOperatingStateChangedEvent() - Native C++
Syntax
void RegisterOnOperatingStateChangedEvent();
void RegisterOnOperatingStateChangedEvent(
HANDLE* in_Event
);
Parameters • None:
An internal event object is registered.
• HANDLE* in_Event:
A handle for a user-specific event object. The event object is registered.
Return values
None
Example C++
// Thread 1 --------------------------------------------------
ISimulationRuntimeManager * api = ZERO;
ERuntimeErrorCode result = Initialize(&api);
IInstance* psa = ZERO;
if (result == SREC_OK)
{
result = api->RegisterInstance(&psa);
}
// Register the internal event object
psa->
RegisterOnOperatingStateChangedEvent
();
// Thread 2 --------------------------------------------------
while (condition)
{
// Wait for the event to be set (timeout after 10s)
bool isEventSet = psa-
>WaitForOnOperatingStateChangedEvent(10000);
if (isEventSet)
{
// Do Something
…
}
}

User interfaces (API)
7.6 API IInstances
S7-PLCSIM Advanced
230 Function Manual, 09/2016, A5E37039512-AA
Example C++
// Thread 1 --------------------------------------------------
ISimulationRuntimeManager * api = ZERO;
ERuntimeErrorCode result = Initialize(&api);
IInstance* psa = ZERO;
if (result == SREC_OK)
{
result = api->RegisterInstance(&psa);
}
// Create an event object
HANDLE eventHandle = CreateEvent(ZERO, FALSE, FALSE, ZERO);
// Register the user created event object
psa->
RegisterOnOperatingStateChangedEvent
(&eventHandle);
// Do Something
…
// Clean up the handle
CloseHandle(eventHandle);
// Thread 2 --------------------------------------------------
while (condition)
{
// Wait for the event to be set //OR:
WaitForSingleObject(eventHandle, INFINITE); //psa-
>WaitForOnOperatingStateChangedEvent();
// Do Something
…
}
UnregisterOnOperatingStateChangedCallback()
Unregisters the callback function. When the event occurs, no callback function is called.
Table 7- 236 UnregisterOnOperatingStateChangedCallback() - Native C++
Syntax
void UnregisterOnOperatingStateChangedCallback();
Parameters
None
Return values
None

User interfaces (API)
7.6 API IInstances
S7-PLCSIM Advanced
Function Manual, 09/2016, A5E37039512-AA 231
UnregisterOnOperatingStateChangedEvent()
Unregisters the event object.
Table 7- 237 UnregisterOnOperatingStateChangedEvent() - Native C++
Syntax
void UnregisterOnOperatingStateChangedEvent();
Parameters
None
Return values None
Table 7- 238 UnregisterOnOperatingStateChangedEvent() - .NET (C#)
Syntax
void UnregisterOnOperatingStateChangedEvent();
Parameters
None
Return values
None
WaitForOnOperatingStateChangedEvent()
The function blocks the program until the registered event object is in the signaled state or
the timeout interval is exceeded.
Table 7- 239 WaitForOnOperatingStateChangedEvent() - Native C++
Syntax
bool WaitForOnOperatingStateChangedEvent();
bool WaitForOnOperatingStateChangedEvent(
UINT32 in_Time_ms
);
Parameters • None:
The time limit is set to INFINITE.
• UINT32 in_Time_ms:
Value for the time limit in milliseconds.
Return values • true: If the event object was set to the signaled state.
•
false:
If no event was received during the defined time limit.
Table 7- 240 WaitForOnOperatingStateChangedEvent() - .NET (C#)
Syntax
bool WaitForOnOperatingStateChangedEvent();
bool WaitForOnOperatingStateChangedEvent(
UInt32 in_Time_ms
);
Parameters • None:
The time limit is set to INFINITE.
• UInt32 in_Time_ms:
Value for the time limit in milliseconds.
Return values • true: If the event object was set to the signaled state.
•
false:
If no event was received during the defined time limit.

User interfaces (API)
7.6 API IInstances
S7-PLCSIM Advanced
232 Function Manual, 09/2016, A5E37039512-AA
7.6.8.2
OnEndOfCycle
OnEndOfCycle
Registers or unregisters an event handler method.
Table 7- 241 OnEndOfCycle - .NET (C#)
Syntax
event Delegate_II_EREC_DT OnEndOfCycle;
Parameters
None. See Delegate_II_EREC_DT (Page 265).
Return values None
Exceptions
None
Note
The event handler method runs in a separate thread.
RegisterOnEndOfCycleCallback()
When the event occurs, the registered callback function is called. Only one callback function
can be registered for the event. Registering a new callback function causes the previous
callback function to be deleted.
Table 7- 242 RegisterOnEndOfCycleCallback() - Native C++
Syntax
void RegisterOnEndOfCycleCallback(
EventCallback_II_SREC_ST in_CallbackFunction
);
Parameters • EventCallback_II_SREC_ST in_CallbackFunction:
A callback function that subscribes to an event.
See EventCallback_II_SREC_ST (Page 259).
Return values None
Note
The callback function runs in a separate thread.
RegisterOnEndOfCycleEvent()
When the event occurs, the registered event object is set to the signaled state. Only one
event object can be registered for the event. Registering a new event object causes the
previous event object to be deleted.
Table 7- 243 RegisterOnEndOfCycleEvent() - Native C++
Syntax
void RegisterOnEndOfCycleEvent();
void RegisterOnEndOfCycleEvent(
HANDLE* in_Event
);
Parameters • None:
An internal event object is registered.
• HANDLE* in_Event:
A handle for a user-specific event object. The event object is registered.
Return values
None

User interfaces (API)
7.6 API IInstances
S7-PLCSIM Advanced
Function Manual, 09/2016, A5E37039512-AA 233
UnregisterOnEndOfCycleCallback()
Unregisters the callback function. When the event occurs, no callback function is called.
Table 7- 244 UnregisterOnEndOfCycleCallback() - Native C++
Syntax
void UnregisterOnEndOfCycleCallback();
Parameters
None
Return values None
UnregisterOnEndOfCycleEvent()
Unregisters the event object.
Table 7- 245 RegisterOnEndOfCycleEvent() - Native C++
Syntax
void UnregisterOnEndOfCycleEvent();
Parameters
None
Return values
None
Table 7- 246 UnregisterOnEndOfCycleEvent() - .NET (C#)
Syntax
void UnregisterOnEndOfCycleEvent();
Parameters
None
Return values
None

User interfaces (API)
7.6 API IInstances
S7-PLCSIM Advanced
234 Function Manual, 09/2016, A5E37039512-AA
WaitForOnEndOfCycleEvent()
The function blocks the program until the registered event object is in the signaled state or
the timeout interval is exceeded.
Table 7- 247 WaitForOnEndOfCycleEvent() - Native C++
Syntax
bool WaitForOnEndOfCycleEvent();
bool WaitForOnEndOfCycleEvent(
UINT32 in_Time_ms
);
Parameters • None:
The time limit is set to INFINITE.
• UINT32 in_Time_ms:
Value for the time limit in milliseconds.
Return values • true: If the event object was set to the signaled state.
•
false:
If no event was received during the defined time limit.
Table 7- 248 WaitForOnEndOfCycleEvent() - .NET (C#)
Syntax
bool WaitForOnEndOfCycleEvent();
bool WaitForOnEndOfCycleEvent(
UInt32 in_Time_ms
);
Parameters • None:
The time limit is set to INFINITE.
• UInt32 in_Time_ms:
Value for the time limit in milliseconds.
Return values • true: If the event object was set to the signaled state.
•
false:
If no event was received during the defined time limit.
7.6.8.3
OnConfigurationChanging
OnConfigurationChanging
Registers or unregisters an event handler method.
Table 7- 249 OnConfigurationChanging - .NET (C#)
Syntax
event Delegate_II_EREC_DT OnConfigurationChanging;
Parameters
None. See Delegate_II_EREC_DT (Page 265).
Return values
None
Exceptions
None
Note
The event handler method runs in a separate thread.

User interfaces (API)
7.6 API IInstances
S7-PLCSIM Advanced
Function Manual, 09/2016, A5E37039512-AA 235
RegisterOnConfigurationChangingCallback()
When the event occurs, the registered callback function is called. Only one callback function
can be registered for the event. Registering a new callback function causes the previous
callback function to be deleted.
Table 7- 250 RegisterOnConfigurationChangingCallback() - Native C++
Syntax
void RegisterOnConfigurationChangingCallback(
EventCallback_II_SREC_ST in_CallbackFunction
);
Parameters • EventCallback_II_SREC_ST in_CallbackFunction:
A callback function that subscribes to an event.
See EventCallback_II_SREC_ST (Page 259).
Return values
None
Note
The callback function runs in a separate thread.
RegisterOnConfigurationChangingEvent()
When the event occurs, the registered event object is set to the signaled state. Only one
event object can be registered for the event. Registration of a new event object causes the
previous event object to be deleted.
Table 7- 251 RegisterOnConfigurationChangingEvent() - Native C++
Syntax
void RegisterOnConfigurationChangingEvent();
void RegisterOnConfigurationChangingEvent(
HANDLE* in_Event
);
Parameters • None:
An internal event object is registered.
• HANDLE* in_Event:
A handle for a user-specific event object. The event object is registered.
Return values
None
UnregisterOnConfigurationChangingCallback()
Unregisters the callback function. When the event occurs, no callback function is called.
Table 7- 252 UnregisterOnConfigurationChangingCallback() - Native C++
Syntax
void UnregisterOnConfigurationChangingCallback();
Parameters
None
Return values
None

User interfaces (API)
7.6 API IInstances
S7-PLCSIM Advanced
236 Function Manual, 09/2016, A5E37039512-AA
UnregisterOnConfigurationChangingEvent()
Unregisters the event object.
Table 7- 253 UnregisterOnConfigurationChangingEvent() - Native C++
Syntax
void UnregisterOnConfigurationChangingEvent();
Parameters
None
Return values None
Table 7- 254 UnregisterOnConfigurationChangingEvent() - .NET (C#)
Syntax
void UnregisterOnConfigurationChangingEvent();
Parameters
None
Return values
None
WaitForOnConfigurationChangingEvent()
The function blocks the program until the registered event object is in the signaled state or
the timeout interval is exceeded.
Table 7- 255 WaitForOnConfigurationChangingEvent() - Native C++
Syntax
bool WaitForOnConfigurationChangingEvent();
bool WaitForOnConfigurationChangingEvent(
UINT32 in_Time_ms
);
Parameters • None:
The time limit is set to INFINITE.
• UINT32 in_Time_ms:
Value for the time limit in milliseconds.
Return values • true: If the event object was set to the signaled state.
•
false:
If no event was received during the defined time limit.
Table 7- 256 WaitForOnConfigurationChangingEvent() - .NET (C#)
Syntax
bool WaitForOnConfigurationChangingEvent();
bool WaitForOnConfigurationChangingEvent(
UInt32 in_Time_ms
);
Parameters • None:
The time limit is set to INFINITE.
• UInt32 in_Time_ms:
Value for the time limit in milliseconds.
Return values • true: If the event object was set to the signaled state.
•
false:
If no event was received during the defined time limit.

User interfaces (API)
7.6 API IInstances
S7-PLCSIM Advanced
Function Manual, 09/2016, A5E37039512-AA 237
7.6.8.4
OnConfigurationChanged
OnConfigurationChanged
Registers or unregisters an event handler method.
Table 7- 257 OnConfigurationChanged - .NET (C#)
Syntax
event Delegate_II_EREC_DT_SRICC_UINT32_UINT32_UINT32_UINT32 OnCon-
figurationChanged;
Parameters None. See Delegate_II_EREC_DT_SRICC_UINT32_UINT32_UINT32_UINT32
(Page 270).
Return values
None
Exceptions
None
Note
The event handler method runs in a separate thread.
RegisterOnConfigurationChangedCallback()
When the event occurs, the registered callback function is called. Only one callback function
can be registered for the event. Registering a new callback function causes the previous
callback function to be deleted.
Table 7- 258 RegisterOnConfigurationChangedCallback() - Native C++
Syntax
void RegisterOnConfigurationChangedCallback(
EventCallback_SRCC_UINT32_UINT32_INT32 in_CallbackFunction
);
Parameters • EventCallback_SRCC_UINT32_UINT32_INT32 in_CallbackFunction:
A callback function that subscribes to an event.
See EventCallback_SRCC_UINT32_UINT32_INT32 (Page 263).
Return values
None
Note
The callback function runs in a separate thread.
RegisterOnConfigurationChangedEvent()
When the event occurs, the registered event object is set to the signaled state. Only one
event object can be registered for the event. Registering a new event object causes the
previous event object to be deleted.
Table 7- 259 RegisterOnConfigurationChangedEvent() - Native C++
Syntax
void RegisterOnConfigurationChangedEvent();
void RegisterOnConfigurationChangedEvent(
HANDLE* in_Event
);
Parameters • None:
An internal event object is registered.
• HANDLE* in_Event:
A handle for a user-specific event object. The event object is registered.
Return values
None

User interfaces (API)
7.6 API IInstances
S7-PLCSIM Advanced
238 Function Manual, 09/2016, A5E37039512-AA
UnregisterOnConfigurationChangedCallback()
Unregisters the callback function. When the event occurs, no callback function is called.
Table 7- 260 UnregisterOnConfigurationChangedCallback() - Native C++
Syntax
void UnregisterOnConfigurationChangedCallback();
Parameters
None
Return values None
UnregisterOnConfigurationChangedEvent()
Unregisters the event object.
Table 7- 261 UnregisterOnConfigurationChangedEvent() - Native C++
Syntax
void UnregisterOnConfigurationChangedEvent();
Parameters
None
Return values
None
Table 7- 262 UnregisterOnConfigurationChangedEvent() - .NET (C#)
Syntax
void UnregisterOnConfigurationChangedEvent();
Parameters
None
Return values
None

User interfaces (API)
7.6 API IInstances
S7-PLCSIM Advanced
Function Manual, 09/2016, A5E37039512-AA 239
WaitForOnConfigurationChangedEvent()
The function blocks the program until the registered event object is in the signaled state or
the timeout interval is exceeded.
Table 7- 263 WaitForOnConfigurationChangedEvent() - Native C++
Syntax
bool WaitForOnConfigurationChangedEvent();
bool WaitForOnConfigurationChangedEvent(
UINT32 in_Time_ms
);
Parameters • None:
The time limit is set to INFINITE.
• UINT32 in_Time_ms:
Value for the time limit in milliseconds.
Return values • true: If the event object was set to the signaled state.
•
false:
If no event was received during the defined time limit.
Table 7- 264 WaitForOnConfigurationChangedEvent() - .NET (C#)
Syntax
bool WaitForOnConfigurationChangedEvent();
bool WaitForOnConfigurationChangedEvent(
UInt32 in_Time_ms
);
Parameters • None:
The time limit is set to INFINITE.
• UInt32 in_Time_ms:
Value for the time limit in milliseconds.
Return values • true: If the event object was set to the signaled state.
•
false:
If no event was received during the defined time limit.
7.6.8.5
OnLedChanged
OnLedChanged
Registers or unregisters an event handler method.
Table 7- 265 OnLedChanged - .NET (C#)
Syntax
event Delegate_II_EREC_DT_ELT_ELM OnLedChanged;
Parameters
None. See Delegate_II_EREC_DT_ELT_ELM (Page 267).
Return values
None
Exceptions
None
Note
The event handler method runs in a separate thread.

User interfaces (API)
7.6 API IInstances
S7-PLCSIM Advanced
240 Function Manual, 09/2016, A5E37039512-AA
RegisterOnLedChangedCallback()
When the event occurs, the registered callback function is called. Only one callback function
can be registered for the event. Registering a new callback function causes the previous
callback function to be deleted.
Table 7- 266 RegisterOnLedChangedCallback() - Native C++
Syntax
void RegisterOnLedChangedCallback(
EventCallback_II_SREC_ST_SRLT_SRLM in_CallbackFunction
);
Parameters • EventCallback_II_SREC_ST_SRLT_SRLM in_CallbackFunction:
A callback function that subscribes to an event.
See EventCallback_II_SREC_ST_SRLT_SRLM (Page 261).
Return values
None
Note
The callback function runs in a separate thread.
RegisterOnLedChangedEvent()
When the event occurs, the registered event object is set to the signaled state. Only one
event object can be registered for the event. Registering a new event object causes the
previous event object to be deleted.
Table 7- 267 RegisterOnLedChangedEvent() - Native C++
Syntax
void RegisterOnLedChangedEvent();
void RegisterOnLedChangedEvent(
HANDLE* in_Event
);
Parameters • None:
An internal event object is registered.
• HANDLE* in_Event:
A handle for a user-specific event object. The event object is registered.
Return values
None
UnregisterOnLedChangedCallback()
Unregisters the callback function. When the event occurs, no callback function is called.
Table 7- 268 UnregisterOnLedChangedCallback() - Native C++
Syntax
void UnregisterOnLedChangedCallback();
Parameters
None
Return values
None

User interfaces (API)
7.6 API IInstances
S7-PLCSIM Advanced
Function Manual, 09/2016, A5E37039512-AA 241
UnregisterOnLedChangedEvent()
Unregisters the event object.
Table 7- 269 UnregisterOnLedChangedEvent() - Native C++
Syntax
void UnregisterOnLedChangedEvent();
Parameters
None
Return values None
Table 7- 270 UnregisterOnLedChangedEvent() - .NET (C#)
Syntax
void UnregisterOnLedChangedEvent();
Parameters
None
Return values
None
WaitForOnLedChangedEvent()
The function blocks the program until the registered event object is in the signaled state or
the timeout interval is exceeded.
Table 7- 271 WaitForOnLedChangedEvent() - Native C++
Syntax
bool WaitForOnLedChangedEvent();
bool WaitForOnLedChangedEvent(
UINT32 in_Time_ms
);
Parameters • None:
The time limit is set to INFINITE.
• UINT32 in_Time_ms:
Value for the time limit in milliseconds.
Return values • true: If the event object was set to the signaled state.
•
false:
If no event was received during the defined time limit.
Table 7- 272 WaitForOnLedChangedEvent() - .NET (C#)
Syntax
bool WaitForOnLedChangedEvent();
bool WaitForOnLedChangedEvent(
UInt32 in_Time_ms
);
Parameters • None:
The time limit is set to INFINITE.
• UInt32 in_Time_ms:
Value for the time limit in milliseconds.
Return values • true: If the event object was set to the signaled state.
•
false:
If no event was received during the defined time limit.

User interfaces (API)
7.7 API IRemoteRuntimeManager
S7-PLCSIM Advanced
242 Function Manual, 09/2016, A5E37039512-AA
7.7
API IRemoteRuntimeManager
7.7.1
Interfaces - Information and settings
Dispose()
Deletes the managed interface and unloads the native components of the user interfaces.
Table 7- 273 Dispose() - .NET (C#)
Syntax
void Dispose()
Parameters
None
Return values
None
GetVersion()
Returns the version of the remote Runtime Manager. If the function fails, version 0.0 is
returned.
Table 7- 274 GetVersion() - Native C++
Syntax
UINT32 GetVersion();
Parameters
None
Return values
UINT32: Remote Runtime Manager Version (HIWORD = Major, LOWORD = Minor)
Table 7- 275 Version { get; } - .NET (C#)
Syntax
UInt32 Version { get; }
Parameters
None
Return values
Uint32: Remote Runtime Manager Version (HIWORD = Major, LOWORD = Minor)

User interfaces (API)
7.7 API IRemoteRuntimeManager
S7-PLCSIM Advanced
Function Manual, 09/2016, A5E37039512-AA 243
GetIP() / IP { get; }
Returns the IP address of the PC on which the remote Runtime Manager is running. If the
function fails, the return value is 0.
Table 7- 276 GetIP() - Native C++
Syntax
UIP GetIP();
Parameters
None
Return values UIP: Returns the IP address of the PC on which the Runtime Manager is run-
ning.
Table 7- 277 IP { get; } - .NET (C#)
Syntax
SIP IP { get; }
Parameters
None
Return values SIP: Returns the IP address of the PC on which the Runtime Manager is run-
ning.
GetPort() / Port { get; }
Returns the open port of the PC on which the remote Runtime Manager is running. If the
function fails, the return value is 0.
Table 7- 278 GetPort() - Native C++
Syntax
UINT16 GetPort();
Parameters
None
Return values
UINT16: Open port of the PC on which the remote Runtime Manager is running.
Table 7- 279 Port { get; } - .NET (C#)
Syntax
UInt16 Port { get; }
Parameters
None
Return values
UInt16: Open port of the PC on which the remote Runtime Manager is running.

User interfaces (API)
7.7 API IRemoteRuntimeManager
S7-PLCSIM Advanced
244 Function Manual, 09/2016, A5E37039512-AA
GetRemoteComputerName() / RemoteComputerName { get; }
Returns the name of the PC on which the remote Runtime Manager is running.
Table 7- 280 GetRemoteComputerName() - Native C++
Syntax
ERuntimeErrorCode GetRemoteComputerName(
WCHAR* inout_Name,
UINT32 in_ArrayLength
);
Parameters • WCHAR* inout_Name:
A user-allocated array for the computer name.
• UINT32 in_ArrayLength:
The array length. The array should be longer than MAX_COMPUTERNAME_LENGTH.
Return values
Runtime error code
Condition
SREC_OK
The function is successful.
SREC_INTERFACE_REMOVED
The interface is disconnected from the
remote Runtime Manager.
SREC_INDEX_OT_OF_RANGE
The array is too small to accommodate
the computer name.
Table 7- 281 RemoteComputerName { get; } - .NET (C#)
Syntax
string RemoteComputerName { get; }
Parameters
None
Return values
string: Name of the PC on which the remote Runtime Manager is running.
Exceptions
Siemens.Simatic.Simulation.Runtime.SimulationRuntimeException
Runtime error code
Condition
ERuntimeError-
Code.InterfaceRemoved The interface is disconnected from the
remote Runtime Manager.
ERuntimeError-
Code.IndexOutOfRange The array is too small to accommodate
the computer name.

User interfaces (API)
7.7 API IRemoteRuntimeManager
S7-PLCSIM Advanced
Function Manual, 09/2016, A5E37039512-AA 245
Disconnect()
Closes the connection to the remote Runtime Manager.
Note
All applications that are connected to the remote Runtime Manager lose this connection.
Table 7- 282 Disconnect() - Native C++
Syntax
ERuntimeErrorCode Disconnect();
Parameters
None
Return values
Runtime error code
Condition
SREC_OK
The function is successful.
SREC_INTERFACE_REMOVED
The interface is disconnected from the
remote Runtime Manager.
SREC_TIMEOUT
The function does not return on time.
Table 7- 283 Disconnect() - .NET (C#)
Syntax
void Disconnect();
Parameters
None
Return values
None
Exceptions
Siemens.Simatic.Simulation.Runtime.SimulationRuntimeException
Runtime error code Condition
ERuntimeError-
Code.InterfaceRemoved The interface is disconnected from the
remote Runtime Manager.
ERuntimeErrorCode.Timeout
The function does not return on time.

User interfaces (API)
7.7 API IRemoteRuntimeManager
S7-PLCSIM Advanced
246 Function Manual, 09/2016, A5E37039512-AA
7.7.2
Simulation Runtime instances
7.7.2.1
Simulation Runtime instances (remote)
GetRegisteredInstancesCount()
Returns the number of instances that are registered in Runtime Manager. If the function fails,
the return value is 0.
Table 7- 284 GetRegisteredInstancesCount() - Native C++
Syntax
UINT32 GetRegisteredInstancesCount();
Parameters
None
Return values
UINT32:
Number of available instances.
GetRegisteredInstanceInfoAt()
Returns information about an already registered instance.
You can use the ID or name to create an interface of this instance (see CreateInterface()).
Table 7- 285 GetRegisteredInstanceInfoAt() - Native C++
Syntax
ERuntimeErrorCode GetRegisteredInstanceInfoAt(
UINT32 in_Index,
SInstanceInfo* out_InstanceInfo
);
Parameters • UINT32 in_Index:
Index of the created instance from which you want to receive the information.
The index must be less than the value you receive when you call GetRegis-
teredInstanceCount().
• SInstanceInfo* out_InstanceInfo:
The information with name and ID of the instance. See SInstanceInfo
(Page 278).
Return values
Runtime error code
Condition
SREC_OK
The function is successful.
SREC_INTERFACE_REMOVED
The interface is disconnected from the
remote Runtime Manager.
SREC_TIMEOUT
The function does not return on time.
SREC_INDEX OUT_OF_RANGE
There is no instance information for this
index.

User interfaces (API)
7.7 API IRemoteRuntimeManager
S7-PLCSIM Advanced
Function Manual, 09/2016, A5E37039512-AA 247
RegisteredInstanceInfo { get; }
Returns information about an already registered instance. You can use the ID or name of
this instance to create an interface of this instance, see CreateInterface().
Table 7- 286 RegisterInstanceInfo { get; } - .NET (C#)
Syntax
SInstanceInfo[] RegisteredInstanceInfo { get; }
Parameters
None
Return values
None
Exceptions
Siemens.Simatic.Simulation.Runtime.SimulationRuntimeException
Runtime error code
Condition
ERuntimeError-
Code.InterfaceRemoved The interface is disconnected from the
remote Runtime Manager.
ERuntimeErrorCode.Timeout
The function does not return on time.

User interfaces (API)
7.7 API IRemoteRuntimeManager
S7-PLCSIM Advanced
248 Function Manual, 09/2016, A5E37039512-AA
RegisterInstance()
Registers a new instance of a virtual controller in Runtime Manager. Creates and returns an
interface of this instance.
Table 7- 287 RegisterInstance() - Native C++
Syntax
ERuntimeErrorCode RegisterInstance(
IInstance** out_InstanceInterface
);
ERuntimeErrorCode RegisterInstance(
WCHAR* in_InstanceName,
IInstance** out_InstanceInterface
);
ERuntimeErrorCode RegisterInstance(
ECPUType in_CPUType,
IInstance** out_InstanceInterface
);
ERuntimeErrorCode RegisterInstance(
ECPUType in_CPUType,
WCHAR* in_InstanceName,
IInstance** out_InstanceInterface
);
Parameters • ECPUType in_CPUType:
Defines which CPU type is simulated at the start of the instance. The default
setting is "SRCT_1500_Unspecified".
When a different CPU type is loaded via STEP 7 or from the Virtual Memory
Card, this CPU type applies.
• WCHAR* in_InstanceName:
Name to be assigned to the instance. Every instance must have a unique
name. If no name is assigned when registering a new instance, the instance is
given the name "Instance_#"
(# is the ID of the instance). If this name already
exists, the name "Instance_#.#" is used, in which the second # is a counter
that is incremented until the name is unique. The length of the name must be
less than DINSTANCE_NAME_LENGTH. See Data types (Page 271).
• IInstance** out_InstanceInterface:
Pointer to a Simulation Runtime interface pointer. The pointer
must
be initial-
ized with NULL. The interface is created within the function.
Return values
Runtime error code
Condition
SREC_OK
The function is successful.
SREC_INTERFACE_REMOVED
The interface is disconnected from the
remote Runtime Manager.
SREC_TIMEOUT
The function does not return on time.
SREC_WRONG_ARGUMENT
The name or the IInstance pointer is
invalid.
SREC_LIMIT_REACHED
There are already 16 instances regis-
tered in Runtime Manager.
SREC_ALREADY_EXISTS
An instance with this name already ex-
ists.

User interfaces (API)
7.7 API IRemoteRuntimeManager
S7-PLCSIM Advanced
Function Manual, 09/2016, A5E37039512-AA 249
Example C++
ISimulationRuntimeManager * api = NULL;
ERuntimeErrorCode result = Initialize(&api);
// Example: How To Create And Register An Instance
// And To Get An Interface Of The Instance The Same Time
IInstance* psa = NULL;
if (result == SREC_OK)
{
result = api->RegisterInstance(&psa);
}
Note
Native C++
If you no longer require the interface, delete it.
See
DestroyInterface() (Page 82).
Table 7- 288 RegisterInstance() - .NET (C#)
Syntax
IInstance RegisterInstance();
IInstance RegisterInstance(
string in_InstanceName
);
IInstance RegisterInstance(
ECPUType in_CPUType
);
IInstance RegisterInstance(
ECPUType in_CPUType
string in_InstanceName
);
Parameters • ECPUType in_CPUType:
Defines which CPU type is simulated at the start of the instance. The default
setting is "ECPUType.Unspecified".
When a different CPU type is loaded via STEP 7 or from the Virtual Memory
Card, this CPU type applies.
• string in_InstanceName:
Name to be assigned to the instance. Every instance must have a unique
name. If no name is assigned when registering a new instance, the instance is
given the name "Instance_#" (# is the ID of the instance). If this name already
exists, the name "Instance_#.#" is used, in which the second # is a counter
that is incremented until the name is unique. The length of the name must be
less than DINSTANCE_NAME_LENGTH. See Data types (Page 271).
Return values If the function is successful, an interface of a virtual controller. Otherwise, a Null
pointer.

User interfaces (API)
7.7 API IRemoteRuntimeManager
S7-PLCSIM Advanced
250 Function Manual, 09/2016, A5E37039512-AA
Exceptions
Siemens.Simatic.Simulation.Runtime.SimulationRuntimeException
Runtime error code
Condition
ERuntimeError-
Code.InterfaceRemoved The interface is disconnected from the
remote Runtime Manager.
ERuntimeErrorCode.Timeout
The function does not return on time.
ERuntimeErrorCode.WrongArgument
The name is invalid.
ERuntimeErrorCode.LimitReached
There are already 16 instances regis-
tered in Runtime Manager.
ERuntimeErrorCode.AlreadyExists
An instance with this name already ex-
ists.
RegisterCustomInstance()
Registers a new instance of a virtual controller in Runtime Manager. Creates and returns an
interface of this instance.
Table 7- 289 RegisterCustomInstance() - Native C++
Syntax
ERuntimeErrorCode RegisterCustomInstance(
WCHAR* in_VplcDll,
IInstance** out_InstanceInterface
);
ERuntimeErrorCode RegisterCustomInstance(
WCHAR* in_VplcDll,
WCHAR* in_InstanceName,
IInstance** out_InstanceInterface
);
Parameters • WCHAR* in_VplcDll:
The complete path to the DLL of the virtual controller that Sie-
mens.Simatic.Simulation.Runtime.Instance.exe loads at PowerOn.
• WCHAR* in_InstanceName:
Name to be assigned to the instance. Every instance must have a unique
name. If no name is assigned when registering a new instance, the instance is
given the name "Instance_#"
(# is the ID of the instance). If this name already
exists, the name "Instance_#.#" is used, in which the second # is a counter
that is incremented until the name is unique. The length of the name must be
less than DINSTANCE_NAME_LENGTH. See Data types (Page 271).
• IInstance** out_InstanceInterface:
Pointer to a Simulation Runtime interface pointer. The pointer must be initial-
ized with NULL. The interface is created within the function.
Return values
Runtime error code
Condition
SREC_OK
The function is successful.
SREC_INTERFACE_REMOVED
The interface is disconnected from the
remote Runtime Manager.
SREC_TIMEOUT
The function does not return on time.
SREC_WRONG_ARGUMENT
The DLL name, the instance name or the
IInstance pointer is invalid.
SREC_LIMIT_REACHED
There are already 16 instances regis-
tered in Runtime Manager.
SREC_ALREADY_EXISTS
An instance with this name already ex-
ists.

User interfaces (API)
7.7 API IRemoteRuntimeManager
S7-PLCSIM Advanced
Function Manual, 09/2016, A5E37039512-AA 251
Example C++
ISimulationRuntimeManager * api = NULL;
ERuntimeErrorCode result = Initialize(&api);
// Example: How To Create And Register An Instance
// And To Get An Interface Of The Instance The Same Time
IInstance* psa = NULL;
if (result == SREC_OK)
{
result = api->
RegisterCustomInstance
("C:\\Temp\\vplc.dll");
}
Note
Native C++
If you no longer require the interface, delete it.
See
DestroyInterface() (Page 82).
Table 7- 290 RegisterCustomInstance() - .NET (C#)
Syntax
IInstance RegisterCustomInstance(
string in_VplcDll
);
IInstance RegisterCustomInstance(
string in_VplcDll,
string in_InstanceName
);
Parameters • string in_VplcDll:
The complete path to the DLL of the virtual controller that Sie-
mens.Simatic.Simulation.Runtime.Instance.exe loads at PowerOn.
• string in_InstanceName:
Name to be assigned to the instance. Every instance must have a unique
name. If no name is assigned when registering a new instance, the instance is
given the name "Instance_#"
(# is the ID of the instance). If this name already
exists, the name "Instance_#.#" is used, in which the second # is a counter
that is incremented until the name is unique. The length of the name must be
less than DINSTANCE_NAME_LENGTH. See Data types (Page 271).
Return values If the function is successful, an interface of a virtual controller; otherwise a Null
pointer.
Exceptions
Siemens.Simatic.Simulation.Runtime.SimulationRuntimeException
Runtime error code
Condition
ERuntimeError-
Code.InterfaceRemoved The interface is disconnected from the
remote Runtime Manager.
ERuntimeErrorCode.Timeout
The function does not return on time.
ERuntimeErrorCode.WrongArgument
The name or the ID is invalid.
ERuntimeErrorCode.LimitReached
There are already 16 instances regis-
tered in Runtime Manager.
ERuntimeErrorCode.AlreadyExists
An instance with this name already ex-
ists.

User interfaces (API)
7.7 API IRemoteRuntimeManager
S7-PLCSIM Advanced
252 Function Manual, 09/2016, A5E37039512-AA
CreateInterface()
Creates and returns an interface of an already registered instance of a virtual controller.
The instance could have been registered via the application or another application
that uses
the Simulation Runtime API.
Table 7- 291 CreateInterface() - Native C++
Syntax
ERuntimeErrorCode CreateInterface(
WCHAR* in_InstanceName,
IInstance** out_InstanceInterface
);
ERuntimeErrorCode CreateInterface(
INT32 in_InstanceID,
IInstance** out_InstanceInterface
);
Parameters • INT32 in_InstanceID:
The ID of the registered instance from which you want to receive the interface.
• WCHAR* in_InstanceName:
The name of the registered instance from which you want to receive the inter-
face.
• IInstance** out_InstanceInterface:
Pointer to a Simulation Runtime interface pointer. The pointer must be initial-
ized with NULL. The interface is created within the function.
Return values
Runtime error code
Condition
SREC_OK
The function is successful.
SREC_INTERFACE_REMOVED
The interface is disconnected from the
remote Runtime Manager.
SREC_TIMEOUT
The function does not return on time.
SREC_WRONG_ARGUMENT
The name, the ID or the IInstance- point-
er is invalid.
SREC_DOES_NOT_EXIST
The instance is not registered in Runtime
Manager.
Example C++
ISimulationRuntimeManager * api = NULL;
ERuntimeErrorCode result = Initialize(&api);
IInstance* psa1 = NULL;
IInstance* psa2 = NULL;
if (result == SREC_OK)
{
result = api->
CreateInterface
(0, &psa1);
result = api->
CreateInterface
(0, &psa2); // psa2 will be the same as
psa1
}
Example C++
ISimulationRuntimeManager * api = NULL;
ERuntimeErrorCode result = Initialize(&api);
IInstance* psa = NULL;
if (result == SREC_OK)
{
result = api->
CreateInterface
(L"My SimulationRuntime Instance",
&psa);
}

User interfaces (API)
7.7 API IRemoteRuntimeManager
S7-PLCSIM Advanced
Function Manual, 09/2016, A5E37039512-AA 253
Note
Native C++
If you no longer require the interface, delete it.
See
DestroyInterface() (Page 82)
Table 7- 292 CreateInterface() - .NET (C#)
Syntax
IInstance CreateInterface(
string in_InstanceName
);
IInstance CreateInterface(
INT32 in_InstanceID
);
Parameters • INT32 in_InstanceID:
The ID of the registered instance from which you want to receive the interface.
• string in_InstanceName:
The name of the registered instance from which you want to receive the inter-
face.
Return values If the function is successful, an interface of a virtual controller; otherwise a Null
pointer.
Exceptions
Siemens.Simatic.Simulation.Runtime.SimulationRuntimeException
Runtime error code
Condition
ERuntimeError-
Code.InterfaceRemoved The interface is disconnected from the
remote Runtime Manager.
ERuntimeErrorCode.Timeout
The function does not return on time.
ERuntimeErrorCode.WrongArgument
The name or the ID is invalid.
ERuntimeErrorCode.DoesNotExists
The instance is not registered in Runtime
Manager.

User interfaces (API)
7.7 API IRemoteRuntimeManager
S7-PLCSIM Advanced
254 Function Manual, 09/2016, A5E37039512-AA
7.7.3
Events
7.7.3.1
OnConnectionLost
Description
The event is triggered when the connection to the Remote Runtime Manager has been
terminated.
OnConnectionLost
Registers or unregisters an event handler method.
Table 7- 293 OnConnectionLost - .NET (C#)
Syntax
event Delegate_IRRTM OnConnectionLost;
Parameters
None. See Delegate_IRRTM (Page 269)
Return values None
Exceptions
None
Note The event handler method runs in a separate thread.
RegisterOnConnectionLostCallback()
When the event occurs, the registered callback function is called. Only one callback function
can be registered for the event. Registering a new callback function causes the previous
callback function to be unregistered.
Table 7- 294 RegisterOnConnectionLostCallback() - Native C++
Syntax
void RegisterOnConnectionLostCallback(
EventCallback_IRRTM in_CallbackFunction
);
Parameters • EventCallback_IRRTM in_CallbackFunction:
A callback function that subscribes to an event. See EventCallback_IRRTM
(Page 263).
Return values None
Note
The callback function runs in a separate thread.

User interfaces (API)
7.7 API IRemoteRuntimeManager
S7-PLCSIM Advanced
Function Manual, 09/2016, A5E37039512-AA 255
RegisterOnConnectionLostEvent()
When the event occurs, the registered event object is set to the signaled state. Only one
event object can be registered for the event. Registration of a new event object causes the
previous event object to be deleted.
Table 7- 295 RegisterOnConnectionLostEvent() - Native C++
Syntax
void RegisterOnConnectionLostEvent();
void RegisterOnConnectionLostEvent(
HANDLE* in_Event
);
Parameters • None:
An internal event object is registered.
• HANDLE* in_Event:
A handle for a user-specific event object. The event object is registered.
Return values
None
Table 7- 296 RegisterOnConnectionLostEvent() - .NET (C#)
Syntax
void RegisterOnConnectionLostEvent();
Parameters
None
Return values
None
UnregisterOnConnectionLostCallback()
Unregisters the callback function. When the event occurs, no callback function is called.
Table 7- 297 UnregisterOnConnectionLostCallback() - Native C++
Syntax
void UnregisterOnConnectionLostCallback();
Parameters
None
Return values
None

User interfaces (API)
7.7 API IRemoteRuntimeManager
S7-PLCSIM Advanced
256 Function Manual, 09/2016, A5E37039512-AA
UnregisterOnConnectionLostEvent()
Unregisters the event object.
Table 7- 298 UnregisterOnConnectionLostEvent() - Native C++
Syntax
void UnregisterOnConnectionLostEvent();
Parameters
None
Return values None
Table 7- 299 UnregisterOnConnectionLostEvent() - .NET (C#)
Syntax
void UnregisterOnConnectionLostEvent();
Parameters
None
Return values
None
WaitForOnConnectionLostEvent()
The function blocks the program until the registered event object is in the signaled state or
the timeout interval is exceeded.
Table 7- 300 WaitForOnConnectionLostEvent() - Native C++
Syntax
bool WaitForOnConnectionLostEvent();
bool WaitForOnConnectionLostEvent(
UINT32 in_Time_ms )
;
Parameters • None:
The time limit is set to INFINITE.
• UINT32 in_Time_ms:
Value for the time limit in milliseconds.
Return values • true: If the event object was set to the signaled state.
•
false:
If no event was received during the defined time limit.
Table 7- 301 WaitForOnConnectionLostEvent() - .NET (C#)
Syntax
bool WaitForOnConnectionLostEvent();
bool WaitForOnConnectionLostEvent(
UInt32 in_Time_ms )
;
Parameters • None:
The time limit is set to INFINITE.
• UInt32 in_Time_ms:
Value for the time limit in milliseconds.
Return values • true: If the event object was set to the signaled state.
•
false:
If no event was received during the defined time limit.

User interfaces (API)
7.8 Data types
S7-PLCSIM Advanced
Function Manual, 09/2016, A5E37039512-AA 257
7.8
Data types
Note
Unsupported data types
The Runtime API does not support the STRING
and
WSTRING
data types.
Supported data types
In S7-PLCSIM Advanced V1.0, the Runtime API supports the data types of the S7-1500
CPUs.
Converting data types
When writing, data types are not transferred BCD-coded but mapped onto primitive data
types.
The data types Counter, Date and Time must be transferred to the API BDC-coded so that
the values are written to the counter and no incorrect values are returned when reading.
For these data types, you must perform a BCD conversion before writing and a BCD back-
conversion after reading.
Example:
If the value 999 is transferred to the API as 2457H, then Write modifies the value 2457H to
999. Without BCD conversion, there is no UInt16 value and Write writes no value at all.
Additional information
For information on data types and conversion, refer to section "Data types" in the
STEP 7 V14 System Manual
(https://support.industry.siemens.com/cs/document/109011420/step-7-professional-v13-
1?dti=0&lc=en-WW // XmlEditor.InternalXmlClipboard:d59d29c4-ec28-6b28-3f63-
754735fb2e2a).

User interfaces (API)
7.8 Data types
S7-PLCSIM Advanced
258 Function Manual, 09/2016, A5E37039512-AA
7.8.1
DLL import functions (Native C++)
7.8.1.1
ApiEntry_Initialize
Description
Type of the central entry point for the API DLL.
Table 7- 302 ApiEntry_Initialize - Native C++
Syntax
typedef ERuntimeErrorCode(*ApiEntry_Initialize)(
ISimulationRuntimeManager** out_RuntimeManagerInterface
);
Parameters • ISimulationRuntimeManager**
out_SimulationRuntimeManagerInterface:
Pointer to a Runtime Manager interface pointer. The pointer must be initial-
ized with ZERO. The interface is created within the function.
• UINT32 in_InterfaceVersion:
Version of the API interface to be downloaded:
API_DLL_INTERFACE_VERSION.
Return values
Runtime error code
Condition
SREC_OK
The function is successful.
SREC_WRONG_ARGUMENT
The pointer to the Runtime Manager
interface is ZERO.
SREC_WRONG_VERSION
The version of the interface in use
does not match the version of the API
DLL.
SREC_CONNECTION_ERROR
Unable to establish a connection to the
Runtime Manager.
7.8.1.2
ApiEntry_DestroyInterface
Description
Type of the entry point for DestroyInterface (Page 82).
Table 7- 303 ApiEntry_DestroyInterface - Native C++
Syntax
typedef ERuntimeErrorCode(*ApiEntry_DestroyInterface)(
IBaseInterface* in_Interface
);
Parameters • IBaseInterface* in_Interface:
The interface to be deleted.
Return values
Runtime error code
Condition
SREC_OK
The function is successful.
SREC_WRONG_ARGUMENT
The pointer to the interface is ZERO.

User interfaces (API)
7.8 Data types
S7-PLCSIM Advanced
Function Manual, 09/2016, A5E37039512-AA 259
7.8.2
Event callback functions (Native C++)
7.8.2.1
EventCallback_VOID
Description
Table 7- 304 EventCallback_VOID - Native C++
Syntax
typedef void (*EventCallback_VOID)();
Parameters
None
Return values None
7.8.2.2
EventCallback_II_SREC_ST
Description
Table 7- 305 EventCallback_II_SREC_ST - Native C++
Syntax
typedef void (*EventCallback_II_SREC_ST)(
IInstance* in_Sender,
ERuntimeErrorCode in_ErrorCode,
SYSTEMTIME in_SystemTime
);
Parameters • IInstance* in_Sender:
An interface of the instance that receives this event.
• ERuntimeErrorCode in_ErrorCode:
A possible error code.
• SYSTEMTIME in_SystemTime:
The virtual system time of the virtual controller at the time when this event
was triggered.
Return values
None

User interfaces (API)
7.8 Data types
S7-PLCSIM Advanced
260 Function Manual, 09/2016, A5E37039512-AA
7.8.2.3
EventCallback_II_SREC_ST_SROS_SROS
Description
Table 7- 306 EventCallback_II_SREC_ST_SROS_SROS - Native C++
Syntax
typedef void (*EventCallback_II_SREC_ST_SROS_SROS)(
IInstance* in_Sender,
ERuntimeErrorCode in_ErrorCode,
SYSTEMTIME in_SystemTime,
EOperatingState in_PrevState,
EOperatingState in_OperatingState
);
Parameters • IInstance* in_Sender:
An interface of the instance that receives this event.
• ERuntimeErrorCode in_ErrorCode:
A possible error code.
• SYSTEMTIME in_SystemTime:
The virtual system time of the virtual controller at the time when this event
was triggered.
• EOperatingState in_PrevState:
The operating state before the change.
• EOperatingState in_OperatingState:
The current operating state.
Return values
None
Error codes
Runntime error code
Condition
SREC_OK
The function is successful.
SREC_WARNING_TRIAL_MODE_ACTIVE
No license available. You can use the
instance without restrictions for a peri-
od of one hour. Afterwards, the in-
stance is shut down.
SREC_LICENSE_NOT_FOUND
Test mode has expired.
SREC_COMMUNICATION_INTERFACE_NOT
_AVAILABLE A problem has occurred with the se-
lected communication interface. Check
your settings.

User interfaces (API)
7.8 Data types
S7-PLCSIM Advanced
Function Manual, 09/2016, A5E37039512-AA 261
7.8.2.4
EventCallback_II_SREC_ST_SRLT_SRLM
Description
Table 7- 307 EventCallback_II_SREC_ST_SRLT_SRLM - Native C++
Syntax
typedef void (*EventCallback_II_SREC_ST_SRLT_SRLM)(
IInstance* in_Sender,
ERuntimeErrorCode in_ErrorCode,
SYSTEMTIME in_SystemTime,
ELEDType in_LEDType,
ELEDMode in_LEDMode,
);
Parameters • IInstance* in_Sender:
An interface of the instance that receives this event.
• ERuntimeErrorCode in_ErrorCode:
A possible error code.
• SYSTEMTIME in_SystemTime:
The virtual system time of the virtual controller at the time when this event
was triggered.
• ELEDType in_LEDType:
The LED type that changed its state.
• ELEDMode in_LEDMode:
The new state of the LED display.
Return values
None

User interfaces (API)
7.8 Data types
S7-PLCSIM Advanced
262 Function Manual, 09/2016, A5E37039512-AA
7.8.2.5
EventCallback_II_SREC_ST_INT64_UINT32
Description
Table 7- 308 EventCallback_II_SREC_ST_INT64_UINT32 - Native C++
Syntax
typedef void (*EventCallback_II_SREC_ST_INT64_UINT32)(
IInstance* in_Sender,
ERuntimeErrorCode in_ErrorCode,
SYSTEMTIME in_SystemTime,
INT64 in_CycleTime_ns,
UINT32 in_CycleCount,
);
Parameters • IInstance* in_Sender:
An interface of the instance that receives this event.
• ERuntimeErrorCode in_ErrorCode:
A possible error code.
• SYSTEMTIME in_SystemTime:
The virtual system time of the virtual controller at the time when this event
was triggered.
• INT64 in_CycleTime_ns:
The virtual time (in nanoseconds) since the last cycle control point. If the
events are triggered faster than they are received, multiple events are com-
bined into one event. In this case, the value contains the virtual time (in na-
noseconds) since the last event was received.
• UINT32 in_CycleCount:
The number of cycles since the last cycle control point. If the events are trig-
gered faster than they are received, multiple events are combined into one
event. In this case, this value contains the number of cycles since the last
event was received.
Return values
None

User interfaces (API)
7.8 Data types
S7-PLCSIM Advanced
Function Manual, 09/2016, A5E37039512-AA 263
7.8.2.6
EventCallback_IRRTM
Description
Table 7- 309 EventCallback_IRRTM - Native C++
Syntax
typedef void (*EventCallback_IRRTM)(
IRemoteRuntimeManager* in_Sender
);
Parameters • IRemoteRuntimeManager* in_Sender:
An interface of the remote Runtime Manager that receives this event.
Return values
None
7.8.2.7
EventCallback_SRCC_UINT32_UINT32_INT32
Description
Table 7- 310 EventCallback_SRCC_UINT32_UINT32_INT32 - Native C++
Syntax
ERuntimeConfigChanged in_RuntimeConfigChanged,
UINT32 in_Param1,
UINT32 in_Param2,
INT32 in_Param3
);
Parameters
ERuntimeCon-
figChanged
in_RuntimeConfi
gChanged
UInt32
in_Param1
UInt32
in_Param2
Int32 in_Param3
SRCC_INSTANCE_R
EGISTERED
-
-
ID of the regis-
tered instance
SRCC_INSTANCE_U
NREGISTERED
-
-
ID of the unregis-
tered instance
SRCC_CONNECTION
_OPENED IP of the remote
Runtime Manager
Port of the remote
Runtime Manager
-
SRCC_CONNECTION
_CLOSED IP of the remote
Runtime Manager
Port of the remote
Runtime Manager
-
SRCC_PORT_OPENE
D
The open port
-
-
SRCC_PORT_CLOSE
D
-
-
-
Return values
None

User interfaces (API)
7.8 Data types
S7-PLCSIM Advanced
264 Function Manual, 09/2016, A5E37039512-AA
7.8.2.8
EventCallback_II_SREC_ST_SRICC_UINT32_UINT32_UINT32_UINT32
Description
Table 7- 311 EventCallback_II_SREC_ST_SRICC_UINT32_UINT32_UINT32_UINT32 - Native C++
Syntax
typedef void
(*EventCallback_II_SREC_ST_SRICC_UINT32_UINT32_UINT32_UINT32)(
IInstance* in_Sender,
ERuntimeErrorCode in_ErrorCode, SYSTEMTIME in_SystemTime,
EInstanceConfigChanged in_InstanceConfigChanged,
UINT32 in_Param1,
UINT32 in_Param2,
UINT32 in_Param3,
UINT32 in_Param4
);
Parameters • IInstance in_Sender:
An interface of the instance that receives this event.
• ERuntimeErrorCode in_ErrorCode:
A possible error code.
• SYSTEMTIME in_SystemTime:
The virtual system time of the virtual controller at the time when this event
was triggered.
EIn-
stanceCon-
figChanged
in_Instance
Con-
figChanged
UINT32
in_Param1
UINT32
in_Param2
UINT32
in_Param3
UINT32
in_Param4
SRICC_HARDW
ARE_SOFTWAR
E CHANGED
-
-
-
-
SRICC_IP_CH
ANGED The ID of the
interface
The new IP The new sub-
net mask
The new
standard
gateway
Return values
None

User interfaces (API)
7.8 Data types
S7-PLCSIM Advanced
Function Manual, 09/2016, A5E37039512-AA 265
7.8.3
Delegate definitions (managed code)
7.8.3.1
Delegate_Void
Description
Table 7- 312 Delegate_Void - .NET (C#)
Syntax
delegate void Delegate_Void();
Parameters
None
Return values None
7.8.3.2
Delegate_II_EREC_DT
Description
Table 7- 313 Delegate_II_EREC_DT - .NET (C#)
Syntax
delegate void Delegate_II_EREC_DT (
IInstance in_Sender,
ERuntimeErrorCode in_ErrorCode,
DateTime in_DateTime
);
Parameters • IInstance in_Sender:
An interface of the instance that receives this event.
• ERuntimeErrorCode in_ErrorCode:
A possible error code.
• DateTime in_DateTime:
The virtual system time of the virtual controller at the time when this event
was triggered.
Return values
None

User interfaces (API)
7.8 Data types
S7-PLCSIM Advanced
266 Function Manual, 09/2016, A5E37039512-AA
7.8.3.3
Delegate_II_EREC_DT_EOS_EOS
Description
Table 7- 314 Delegate_II_EREC_DT_EOS_EOS - .NET (C#)
Syntax
delegate void Delegate_II_EREC_DT_EOS_EOS(
IInstance in_Sender,
ERuntimeErrorCode in_ErrorCode,
DateTime in_DateTime,
EOperatingState in_PrevState,
EOperatingState in_OperatingState
);
Parameters • IInstance in_Sender:
An interface of the instance that receives this event.
• ERuntimeErrorCode in_ErrorCode:
A possible error code.
• DateTime in_DateTime:
The virtual system time of the virtual controller at the time when this event
was triggered.
• EOperatingState in_PrevState:
The operating state before the change.
• EOperatingState in_OperatingState:
The current operating state.
Return values
None
Error codes
Runntime error code
Condition
ERuntimeErrorCode.OK
The function is successful.
ERuntimeError-
Code.WarningTrialModeActive No license available. You can use the
instance without restrictions for a peri-
od of one hour. Afterwards, the in-
stance is shut down.
ERuntimeError-
Code.LicenseNotFound
Test mode has expired.
ERuntimeError-
Code.CommunicationInterfaceNotAv
ailable A problem has occurred with the se-
lected communication interface. Check
your settings.

User interfaces (API)
7.8 Data types
S7-PLCSIM Advanced
Function Manual, 09/2016, A5E37039512-AA 267
7.8.3.4
Delegate_II_EREC_DT_ELT_ELM
Description
Table 7- 315 Delegate_II_EREC_DT_ELT_ELM - .NET (C#)
Syntax
delegate void Delegate_II_EREC_DT_ELT_ELM(
IInstance in_Sender,
ERuntimeErrorCode in_ErrorCode,
DateTime in_DateTime,
ELEDType in_LEDType,
ELEDMode in_LEDMode,
);
Parameters • IInstance in_Sender:
An interface of the instance that receives this event.
• ERuntimeErrorCode in_ErrorCode:
A possible error code.
• DateTime in_DateTime:
The virtual system time of the virtual controller at the time when this event
was triggered.
• ELEDType in_LEDType:
The LED type that changed its state.
• ELEDMode in_LEDMode:
The new state of the LED display.
Return values
None

User interfaces (API)
7.8 Data types
S7-PLCSIM Advanced
268 Function Manual, 09/2016, A5E37039512-AA
7.8.3.5
Delegate_II_EREC_DT_INT64_UINT32
Description
Table 7- 316 Delegate_II_EREC_DT_INT64_UINT32 - .NET (C#)
Syntax
delegate void Delegate_II_EREC_DT_INT64_UINT32(
IInstance in_Sender,
ERuntimeErrorCode in_ErrorCode,
DateTime in_DateTime,
Int64 in_CycleTime_ns,
UInt32 in_CycleCount,
);
Parameters • IInstance in_Sender:
An interface of the instance that receives this event.
• ERuntimeErrorCode in_ErrorCode:
A possible error code.
• DateTime in_DateTime:
The virtual system time of the virtual controller at the time when this event
was triggered.
• Int64 in_CycleTime_ns:
The virtual time (in nanoseconds) since the last cycle control point. If the
events are triggered faster than they are received, multiple events are com-
bined into one event. In this case, the value contains the virtual time (in na-
noseconds) since the last event was received.
• UInt32 in_CycleCount:
The number of cycles since the last cycle control point. If the events are trig-
gered faster than they are received, multiple events are combined into one
event. In this case, this value contains the number of cycles since the last
event was received.
Return values
None

User interfaces (API)
7.8 Data types
S7-PLCSIM Advanced
Function Manual, 09/2016, A5E37039512-AA 269
7.8.3.6
Delegate_IRRTM
Description
Table 7- 317 Delegate_IRRTM - .NET (C#)
Syntax
delegate void Delegate_IRRTM(
IRemoteRuntimeManager in_Sender,
);
Parameters • IRemoteRuntimeManager in_Sender:
An interface of the remote Runtime Manager that receives this event.
Return values
None
7.8.3.7
Delegate_SRCC_UINT32_UINT32_INT32
Description
Table 7- 318 Delegate_SRCC_UINT32_UINT32_INT32 - .NET (C#)
Syntax
delegate void Delegate_SRCC_UINT32_UINT32_INT32(
ERuntimeConfigChanged in_RuntimeConfigChanged,
UInt32 in_Param1,
UInt32 in_Param2,
Int32 in_Param3
);
Parameters
ERuntimeCon-
figChanged
in_RuntimeConfi
gChanged
UInt32
in_Param1
UInt32
in_Param2
Int32 in_Param3
InstanceRegis-
tered
-
-
ID of the regis-
tered instance
InstanceUnreg-
istered
-
-
ID of the unregis-
tered instance
ConnectionO-
pened IP of the Remote
Runtime Manager
Port of the remote
Runtime Manager
-
Connection-
Closed IP of the Remote
Runtime Manager
Port of the remote
Runtime Manager
-
PortOpened
The open port
-
-
PortClosed
-
-
-
Return values
None

User interfaces (API)
7.8 Data types
S7-PLCSIM Advanced
270 Function Manual, 09/2016, A5E37039512-AA
7.8.3.8
Delegate_II_EREC_DT_SRICC_UINT32_UINT32_UINT32_UINT32
Description
Table 7- 319 Delegate_II_EREC_DT_SRICC_UINT32_UINT32_UINT32_UINT32 - .NET (C#)
Syntax
delegate void Dele-
gate_II_EREC_DT_SRICC_UINT32_UINT32_UINT32_UINT32(
IInstance in_Sender,
ERuntimeErrorCode in_ErrorCode,
DateTime in_DateTime,
EInstanceConfigChanged in_InstanceConfigChanged,
UInt32 in_Param1,
UInt32 in_Param2,
UInt32 in_Param3,
UInt32 in_Param4
);
Parameters • IInstance in_Sender:
An interface of the instance that receives this event.
• ERuntimeErrorCode in_ErrorCode:
A possible error code.
• DateTime in_DateTime:
The virtual system time of the virtual controller at the time when this event
was triggered.
EIn-
stanceCon-
figChanged
in_Instance
Con-
figChanged
UInt32
in_Param1
UInt32
in_Param2
UInt32
in_Param3
UInt32
in_Param4
Hard-
wareSoft-
wareChanged
-
-
-
-
IPChanged
The ID of the
interface
The new IP The new sub-
net mask
The new
standard
gateway
Return values
None

User interfaces (API)
7.8 Data types
S7-PLCSIM Advanced
Function Manual, 09/2016, A5E37039512-AA 271
7.8.4
Definitions and constants
The following identifiers are used in the API:
Table 7- 320 Definitions and constants - Native C++
Identifier
Value
Description
DINSTANCE_NAME_MAX_LENGTH
64
The unique name of an instance must be less than
this value.
DSTORAGE_PATH_MAX_LENGTH
130 The maximum path length to the virtual memory
card. Including ZERO termination.
DTAG_NAME_MAX_LENGTH
300 The maximum length of the name of a PLC tag.
Including ZERO termination.
DTAG_ARRAY_DIMENSION
6 The maximum number of dimension for a multi-
dimensional field.
DCONTROLLER_NAME_MAX_LENGTH
128 The maximum length of the controller name. In-
cluding ZERO termination.
DCONTROLLER_SHORT_DESIGNATION_MA
X_LENGTH 32 The maximum length of the abbreviation of the
controller (CPU type). Including ZERO termination.
Table 7- 321 Definitions and constants - .NET (C#)
Identifier
Value
Description
RuntimeCon-
stants.InstanceNameLength 64 The unique name of an instance must be less than
this value.
RuntimeCon-
stants.StoragePathMaxLength 130 The maximum path length to the virtual memory
card. Including ZERO termination.
RuntimeCon-
stants.TagNameMaxLength 300 The maximum length of the name of a PLC tag.
Including ZERO termination.
RuntimeCon-
stants.TagArrayDimension 6 The maximum number of dimension for a multi-
dimensional field.
RuntimeCon-
stants.ControllerNameMaxLength 128 The maximum length of the controller name. In-
cluding ZERO termination.
RuntimeCon-
stants.ControllerShortDesignatio
nMaxLength
32 The maximum length of the abbreviation of the
controller (CPU type). Including ZERO termination.

User interfaces (API)
7.8 Data types
S7-PLCSIM Advanced
272 Function Manual, 09/2016, A5E37039512-AA
7.8.5
Unions (Native C++)
7.8.5.1
UIP
Description
Contains an IPv4 address.
Table 7- 322 UIP - Native C++
Syntax
union UIP
{
DWORD IP;
BYTE IPs[4];
};
Member • DWORD IP:
The IP address in a single DWORD
• BYTE IPs[4]:
The four elements of IP in descending order
Example Example for an IP address: 192.168.0.1
UIP.IP = 0xC0A80001
UIP.IPs[3] = 192, UIP.IPs[2] = 168, UIP.IPs[1] = 0, UIP.IPs[0] = 1
7.8.5.2
UDataValue
Description
Contains the value of a PLC tag.
Table 7- 323 UDataValue - Native C++
Syntax
union UDataValue
{
bool Bool;
INT8 Int8;
INT16 Int16;
INT32 Int32;
INT64 Int64;
UINT8 UInt8;
UINT16 UInt16;
UINT32 UInt32;
UINT64 UInt64;
float Float;
double Double;
CHAR Char;
WCHAR WChar;
};

User interfaces (API)
7.8 Data types
S7-PLCSIM Advanced
Function Manual, 09/2016, A5E37039512-AA 273
Member • bool Bool:
1 byte boolean value
• INT8 Int8:
1 byte integer with sign
• INT16 Int16:
2 byte integer with sign
• INT32 Int32:
4 byte integer with sign
• INT64 Int64:
8 byte integer with sign
• UINT8 UInt8:
1 byte integer without sign
• UINT16 UInt16:
2 byte integer without sign
• UINT32 UInt32:
4 byte integer without sign
• UINT64 UInt64:
8 byte integer without sign
• float Float:
4 byte floating-point value
• double Double:
8 byte floating-point value
• CHAR Char:
1 byte value character
• WCHAR WChar:
2 byte value character

User interfaces (API)
7.8 Data types
S7-PLCSIM Advanced
274 Function Manual, 09/2016, A5E37039512-AA
7.8.6
Structures
7.8.6.1
SDataValue
Description
The structure contains the value and type of a PLC tag.
Table 7- 324 SDataValue - Native C++
Syntax
struct SDataValue
{
UDataValue Value;
EDataType Type;
};
Member • UDataValue Value:
The value of the PLC tags
• EPrimitiveDataType Type:
Type of PLC tag
Table 7- 325 SDataValue - .NET (C#)
Syntax
struct SDataValue
{
bool Bool { get; set; }
Int8 Int8 { get; set; }
Int16 Int16 { get; set; }
Int32 Int32 { get; set; }
Int64 Int64 { get; set; }
UInt8 UInt8 { get; set; }
UInt16 UInt16 { get; set; }
UInt32 UInt32 { get; set; }
UInt64 UInt64 { get; set; }
float Float { get; set; }
double Double { get; set; }
sbyte Char { get; set; }
char WChar { get; set; }
EPrimitiveDataType Type { get; set; }
}

User interfaces (API)
7.8 Data types
S7-PLCSIM Advanced
Function Manual, 09/2016, A5E37039512-AA 275
Member
• bool Bool:
1 byte boolean value
• Int8 Int8:
1 byte integer with sign
• Int16 Int16:
2 byte integer with sign
• Int32 Int32:
4 byte integer with sign
• Int64 Int64:
8 byte integer with sign
• UntT8 UInt8:
1 byte integer without sign
• UInt16 UInt16:
2 byte integer without sign
• UInt32 UInt32:
4 byte integer without sign
• UInt64 UInt64:
8 byte integer without sign
• float Float:
4 byte floating-point value
• double Double:
8 byte floating-point value
• sbyte Char:
1 byte value character
• char WChar:
2 byte value character
• EPrimitiveDataType Type:
Type of PLC tag

User interfaces (API)
7.8 Data types
S7-PLCSIM Advanced
276 Function Manual, 09/2016, A5E37039512-AA
7.8.6.2
SDataValueByAddress
Description
This structure represents a PLC tag that can be accessed via its address.
Table 7- 326 SDataValueByAddress - Native C++
Syntax
struct SDataValueByAddress
{
UINT32 Offset;
UINT8 Bit;
SDataValue DataValue;
};
Table 7- 327 SDataValueByAddress - .NET (C#)
Syntax
struct SDataValueByAddress
{
UInt32 Offset;
UInt8 Bit;
SDataValue DataValue;
}
7.8.6.3
SDataValueByName
Description
This structure represents a PLC tag that can be called by name.
Table 7- 328 SDataValueByName - Native C++
Syntax
struct SDataValueByName
{
WCHAR Name[DTAG_NAME_MAX_LENGTH];
SDataValue DataValue;
};
Table 7- 329 SDataValueByName - .NET (C#)
Syntax
struct SDataValueByName
{
String Name;
SDataValue DataValue;
}

User interfaces (API)
7.8 Data types
S7-PLCSIM Advanced
Function Manual, 09/2016, A5E37039512-AA 277
7.8.6.4
SConnectionInfo
Description
This structure contains the IP address and port of a TCP/IP connection.
Table 7- 330 SConnectionInfo - Native C++
Syntax
struct SConnectionInfo
{
UIP IP;
WORD Port;
};
Table 7- 331 SConnectionInfo - .NET (C#)
Syntax
struct SConnectionInfo
{
SIP IP;
UInt16 Port;
}

User interfaces (API)
7.8 Data types
S7-PLCSIM Advanced
278 Function Manual, 09/2016, A5E37039512-AA
7.8.6.5
SInstanceInfo
Description
This structure contains an IPv4 address.
Table 7- 332 SInstanceInfo - Native C++
Syntax
struct SInstanceInfo
{
INT32 ID;
WCHAR Name[DINSTANCE_NAME_MAX_LENGTH];
};
Member • INT32 ID:
The ID of the instance
• WCHAR Name[DINSTANCE_NAME_MAX_LENGTH]:
The name of the instance
Table 7- 333 SInstanceInfo - .NET (C#)
Syntax
struct SInstanceInfo
{
Int32 ID;
String Name;
}
Member • Int32 ID:
The ID of the instance
• String name:
The name of the instance

User interfaces (API)
7.8 Data types
S7-PLCSIM Advanced
Function Manual, 09/2016, A5E37039512-AA 279
7.8.6.6
SDimension
Description
This structure contains information about the dimension of a field.
Table 7- 334 SDimension - Native C++
Syntax
struct SDimension
{
INT32 StartIndex;
UINT32 Count;
};
Table 7- 335 SDimension - .NET (C#)
Syntax
struct SDimension
{
Int32 StartIndex;
UInt32 Count;
}

User interfaces (API)
7.8 Data types
S7-PLCSIM Advanced
280 Function Manual, 09/2016, A5E37039512-AA
7.8.6.7
STagInfo
Description
This structure contains information about a PLC tag.
Table 7- 336 STagInfo - Native C++
Syntax
struct STagInfo
{
WCHAR Name[DTAG_NAME_MAX_LENGTH];
EArea Area;
EDataType DataType;
PrimitiveDataType PrimitiveDataType;
UINT16 Size;
UINT32 Offset;
UINT8 Bit;
UINT8 DimensionCount;
UINT32 Index;
UINT32 ParentIndex;
SDimension Dimension[DTAG_ARRAY_DIMENSION];
};
Member • WCHAR Name[DTAG_NAME_MAX_LENGTH]:
The name of the tag
• EArea area:
The CPU area where the tag is located.
• EDataType DataType:
The CPU data type of the tag
• EPrimitiveDataType PrimitiveDataType:
The primitive data type of the tag
• UINT16 size:
The size of the tag in bytes
• UINT32 offset:
The byte offset of the tag if it is not located in a data block.
• UINT8 bit:
The bit offset of the tag if it is not located in a data block.
• UINT8 DimensionCount:
The number of dimensions of the array. 0 if it is not a field for the tag.
• UINT32 index:
The index of the tag
• UINT32 ParentIndex:
If this tag is embedded in another tag (for example, an element of a structure),
this value then displays the index of the parent tag. The value is 0 if the tag has
no parent tag.
• SDimension Dimension[DTAG_ARRAY_DIMENSION]:
Information about each dimension of the field

User interfaces (API)
7.8 Data types
S7-PLCSIM Advanced
Function Manual, 09/2016, A5E37039512-AA 281
Table 7- 337 STagInfo - .NET (C#)
Syntax
public struct STagInfo
{
String Name;
EArea Area;
EDataType DataType;
EPrimitiveDataType PrimitiveDataType;
UInt16 Size;
UInt32 Offset;
UInt8 Bit;
UInt32 Index;
UInt32 ParentIndex;
SDimension[] Dimension;
}
Member • String name:
The name of the tag
• EArea area:
The CPU area where the tag is located.
• EDataType DataType:
The CPU data type of the tag
• EPrimitiveDataType PrimitiveDataType:
The primitive data type of the tag
• UInt16 size:
The size of the tag in bytes.
• UInt32 offset:
The byte offset of the tag if it is not located in a data block.
• UInt8 bit:
The bit offset of the tag if it is not located in a data block.
• UInt32 index:
The index of the tag
• UInt32 ParentIndex:
If this tag is embedded in another tag (for example, an element of a structure),
this value then disp
lays the index of the parent tag. The value is 0 if the tag has
no parent tag.
• SDimension[] Dimension:
Information about each dimension of the field. Empty, if the tag is not an array.

User interfaces (API)
7.8 Data types
S7-PLCSIM Advanced
282 Function Manual, 09/2016, A5E37039512-AA
7.8.6.8
SIP
Description
This structure contains an IPv4 address.
Table 7- 338 SIP - .NET (C#)
Syntax
struct SIP
{
byte[] IPArray { get; set; }
UInt32 IPDWord { get; set; }
string IPString { get; set; }
}
Member • UInt32 IPDWord:
The IP address in a single DWORD
• byte[] IPArray:
The four elements of IP in descending order
• string IPString:
The IPv4 address as a string
Example Example for an IP address: 192.168.0.1
SIP.IPDWord = 0xC0A80001
SIP.IPArray[3] = 192, SIP.IPArray[2] = 168, SIP.IPArray[1] = 0, SIP.IPArray[0] =
1
SIP.IPString = "192.168.0.1"

User interfaces (API)
7.8 Data types
S7-PLCSIM Advanced
Function Manual, 09/2016, A5E37039512-AA 283
7.8.6.9
SIPSuite4
Description
This structure contains an IPv4 suite.
Table 7- 339 SIPSuite4 - Native C++
Syntax
struct SIPSuite4
{
UIP IPAddress;
UIP SubnetMask;
UIP DefaultGateway;
};
Member • UIP IPAddress:
The IP address
• UIP SubnetMask:
The subnet mask
• UIP DefaultGateway:
The standard gateway
Table 7- 340 SIPSuite4 - .NET (C#)
Syntax
struct SIPSuite4
{
SIP IPAddress;
SIP SubnetMask;
SIP DefaultGateway;
}
Member • SIP IPAddress:
The IP address
• SIP SubnetMask:
The subnet mask
• SIP DefaultGateway:
The standard gateway

User interfaces (API)
7.8 Data types
S7-PLCSIM Advanced
284 Function Manual, 09/2016, A5E37039512-AA
7.8.7
Enumerations
7.8.7.1
ERuntimeErrorCode
Description
This enumeration contains all error codes that are used by the Simulation Runtime API. Most
API functions return one of these error codes. If the function is successful, the return value is
always SREC_OK. Errors are returned with negative values, and alarms with positive values.
Table 7- 341 ERuntimeErrorCode - Native C++
Syntax
enum ERuntimeErrorCode
{
SREC_OK = 0,
SREC_INVALID_ERROR_CODE = -1,
SREC_NOT_IMPLEMENTED = -2,
SREC_INDEX_OUT_OF_RANGE = -3,
SREC_DOES_NOT_EXIST = -4,
SREC_ALREADY_EXISTS = -5,
SREC_UNKNOWN_MESSAGE_TYPE = -6,
SREC_INVALID_MESSAGE_ID = -7,
SREC_WRONG_ARGUMENT = -8,
SREC_WRONG_PIPE = -9,
SREC_CONNECTION_ERROR = -10,
SREC_TIMEOUT = -11,
SREC_MESSAGE_CORRUPT = -12,
SREC_WRONG_VERSION = -13,
SREC_INSTANCE_NOT_RUNNING = -14,
SREC_INTERFACE_REMOVED = -15,
SREC_SHARED_MEMORY_NOT_INITIALIZED = -16,
SREC_API_NOT_INITIALIZED = -17,
SREC_WARNING_ALREADY_EXISTS = 18,
SREC_NOT_SUPPORTED = -19,
SREC_WARNING_INVALID_CALL = 20,
SREC_ERROR_LOADING_DLL = -21,
SREC_SIGNAL_NAME_DOES_NOT_EXIST = -22,
SREC_SIGNAL_TYPE_MISMATCH = -23,
SREC_SIGNAL_CONFIGURATION_ERROR = -24,
SREC_NO_SIGNAL_CONFIGURATION_LOADED = -25,
SREC_CONFIGURED_CONNECTION_NOT_FOUND = -26,
SREC_CONFIGURED_DEVICE_NOT_FOUND = -27,
SREC_INVALID_CONFIGURATION = -28,
SREC_TYPE_MISMATCH = -29,
SREC_LICENSE_NOT_FOUND = -30,
SREC_NO_LICENSE_AVAILABLE = -31,
SREC_WRONG_COMMUNICATION_INTERFACE = -32,
SREC_LIMIT_REACHED = -33,
SREC_NO_STORAGE_PATH_SET = -34,
SREC_STORAGE_PATH_ALREADY_IN_USE = -35,
SREC_MESSAGE_INCOMPLETE = -36,
SREC_ARCHIVE_STORAGE_NOT_CREATED = -37,
SREC_RETRIEVE_STORAGE_FAILURE = -38
SREC_INVALID_OPERATING_STATE = -39,
SREC_INVALID_ARCHIVE_PATH = -40,
SREC_DELETE_EXISTING_STORAGE_FAILED = -41,
SREC_CREATE_DIRECTORIES_FAILED = -42,
SREC_NOT_ENOUGH_MEMORY = -43,
SREC_WARNING_TRIAL_MODE_ACTIVE = 44,
SREC_NOT_RUNNING = -45,
SREC_NOT_EMPTY = -46,
SREC_NOT_UP_TO_DATE = -47,
SREC_COMMUNICATION_INTERFACE_NOT_AVAILABLE = -48,
SREC_WARNING_NOT_COMPLETE = 49,
SREC_VIRTUAL_SWITCH_MISCONFIGURED = -50
};

User interfaces (API)
7.8 Data types
S7-PLCSIM Advanced
Function Manual, 09/2016, A5E37039512-AA 285
Table 7- 342 ERuntimeErrorCode - .NET (C#)
Syntax
enum ERuntimeErrorCode
{
OK = 0,
InvalidErrorCode = -1,
NotImplemented = -2,
IndexOutOfRange = -3,
DoesNotExist = -4,
AlreadyExists = -5,
UnknownMessageType = -6,
InvalidMessageId = -7,
WrongArgument = -8,
WrongPipe = -9,
ConnectionError = -10,
Timeout = -11,
MessageCorrupt = -12,
WrongVersion = -13,
InstanceNotRunning = -14,
InterfaceRemoved = -15,
SharedMemoryNotInitialized = -16,
ApiNotInitialized = -17,
WarningAlreadyExists = 18,
NotSupported = -19,
WarningInvalidCall = 20,
ErrorLoadingDll = -21,
SignalNameDoesNotExist = -22,
SignalTypeMismatch = -23,
SignalConfigurationError = -24,
NoSignalConfigurationLoaded = -25,
ConfiguredConnectionNotFound = -26,
ConfiguredDeviceNotFound = -27,
InvalidConfiguration = -28,
TypeMismatch = -29,
LicenseNotFound = -30,
NoLicenseAvailable = -31,
WrongCommunicationInterface = -32,
LimitReached = -33,
NoStartupPathSet = -34,
start StartupPathAlreadyInUse = -35,
MesssageIncomplete = -36,
archive ArchiveStorageNotCreated = -37,
RetrieveStorageFailure = -38,
InvalidOperatingState = -39,
InvalidArchivePath = -40,
DeleteExistingStorageFailed = -41,
CreateDirectoriesFailed = -42,
NotEnoughMemory = -43,
WarningTrialModeActive = 44,
NotRunning = -45,
NotEmpty = -46,
NotUpToData = -47,
CommunicationInterfaceNotAvailable = -48,
WarningNotComplete = 49,
VirtualSwitchMisconfigured = -50
}

User interfaces (API)
7.8 Data types
S7-PLCSIM Advanced
286 Function Manual, 09/2016, A5E37039512-AA
7.8.7.2
EArea
Description
This list contains all PLC areas that contain the available PLC tags.
Table 7- 343 EArea - Native C++
Syntax
enum EArea
{
SRA_INVALID_AREA = 0,
SRA_INPUT = 1,
SRA_MARKER = 2,
SRA_OUTPUT = 3,
SRA_COUNTER = 4,
SRA_TIMER = 5,
SRA_DATABLOCK = 6,
SRA_ENUMERATION_SIZE = 7
};
Table 7- 344 EArea - .NET (C#)
Syntax
public enum EArea
{
InvalidArea = 0,
Input = 1,
Marker = 2,
Output = 3,
Counter = 4,
Timer = 5,
DataBlock = 6,
}

User interfaces (API)
7.8 Data types
S7-PLCSIM Advanced
Function Manual, 09/2016, A5E37039512-AA 287
7.8.7.3
EOperatingState
Description
This list contains all the operating states of a virtual controller.
Table 7- 345 EOperatingState - Native C++
Syntax
enum EOperatingState
{
SROS_INVALID_OPERATING_STATE = 0,
SROS_OFF = 1,
SROS_BOOTING = 2,
SROS_STOP = 3,
SROS_STARTUP = 4,
SROS_RUN = 5,
SROS_FREEZE = 6,
SROS_SHUTTING_DOWN = 7,
SROS_ENUMERATION_SIZE = 8
};
Table 7- 346 EOperatingState - .NET (C#)
Syntax
enum EOperatingState
{
InvalidOperatingState = 0,
Off = 1,
Booting = 2,
Stop = 3,
Startup = 4,
Run = 5,
Freeze = 6,
ShuttingDown = 7
}

User interfaces (API)
7.8 Data types
S7-PLCSIM Advanced
288 Function Manual, 09/2016, A5E37039512-AA
7.8.7.4
EOperatingMode
Description
This list contains all the operating modes of a virtual controller.
Table 7- 347 EOperatingMode - Native C++
Syntax
enum EOperatingMode
{
SROM_DEFAULT = 0,
SROM_SINGLE_STEP = 1,
SROM_EXTENDED_SINGLE_STEP = 2,
SROM_TIMESPAN_SYNCHNRONIZED = 3
};
Table 7- 348 EOperatingMode - .NET (C#)
Syntax
enum EOperatingMode
{
Default = 0,
SingleStep = 1,
ExtendedSingleStep = 2,
TimespanSynchronized = 3
}

User interfaces (API)
7.8 Data types
S7-PLCSIM Advanced
Function Manual, 09/2016, A5E37039512-AA 289
7.8.7.5
ECPUType
Description
This list contains all CPU types that can be loaded in a virtual controller.
Table 7- 349 ECPUType - Native C++
Syntax
enum ECPUType
{
SRCT_1500_Unspecified = 0x000005DC,
SRCT_1511 = 0x000005E7,
SRCT_1511v2 = 0x010005E7,
SRCT_1513 = 0x000005E9,
SRCT_1513v2 = 0x010005E9,
SRCT_1515 = 0x000005EB,
SRCT_1515v2 = 0x010005EB,
SRCT_1516 = 0x000005EC,
SRCT_1516v2 = 0x010005EC,
SRCT_1517 = 0x000005ED,
SRCT_1518 = 0x000005EE,
SRCT_1511C = 0x000405E7,
SRCT_1512C = 0x000405E8,
SRCT_1511F = 0x000105E7,
SRCT_1511Fv2 = 0x010105E7,
SRCT_1513F = 0x000105E9,
SRCT_1513Fv2 = 0x010105E9,
SRCT_1515F = 0x000105EB,
SRCT_1515Fv2 = 0x010105EB,
SRCT_1516F = 0x000105EC,
SRCT_1516Fv2 = 0x010105EC,
SRCT_1517F = 0x000105ED,
SRCT_1518F = 0x000105EE,
SRCT_1511T = 0x000805E7,
SRCT_1515T = 0x000805EB,
SRCT_1517T = 0x000805ED,
SRCT_1517TF = 0x000905ED,
SRCT_1518ODK = 0x001005EE,
SRCT_1518FODK = 0x001105EE,
SRCT_ET200SP_Unspecified = 0x000205DC,
SRCT_1510SP = 0x000205E6,
SRCT_1510SPv2 = 0x010205E6,
SRCT_1512SP = 0x000205E8,
SRCT_1512SPv2 = 0x010205E8,
SRCT_1510SPF = 0x000305E6,
SRCT_1510SPFv2 = 0x010305E6,
SRCT_1512SPF = 0x000305E8,
SRCT_1512SPFv2 = 0x010305E8
};

User interfaces (API)
7.8 Data types
S7-PLCSIM Advanced
290 Function Manual, 09/2016, A5E37039512-AA
Table 7- 350 ECPUType - .NET (C#)
Syntax
enum ECPUType
{
CPU1500_Unspecified = 0x000005DC,
CPU1511 = 0x000005E7,
CPU1511v2 = 0x010005E7,
CPU1513 = 0x000005E9,
CPU1513v2 = 0x010005E9,
CPU1515 = 0x000005EB,
CPU1515v2 = 0x010005EB,
CPU1516 = 0x000005EC,
CPU1516v2 = 0x010005EC,
CPU1517 = 0x000005ED,
CPU1518 = 0x000005EE,
CPU1511C = 0x000405E7,
CPU1512C = 0x000405E8,
CPU1511F = 0x000105E7,
CPU1511Fv2 = 0x010105E7,
CPU1513F = 0x000105E9,
CPU1513Fv2 = 0x010105E9,
CPU1515F = 0x000105EB,
CPU1515Fv2 = 0x010105EB,
CPU1516F = 0x000105EC,
CPU1516Fv2 = 0x010105EC,
CPU1517F = 0x000105ED,
CPU1518F = 0x000105EE,
CPU1511T = 0x000805E7,
CPU1515T = 0x000805EB,
CPU1517T = 0x000805ED,
CPU1517TF = 0x000905ED,
CPU1518ODK = 0x001005EE,
CPU1518FODK = 0x001105EE,
CPUET200SP_Unspecified = 0x000205DC,
CPU1510SP = 0x000205E6,
CPU1510SPv2 = 0x010205E6,
CPU1512SP = 0x000205E8,
CPU1512SPv2 = 0x010205E8,
CPU1510SPF = 0x000305E6,
CPU1510SPFv2 = 0x010305E6,
CPU1512SPF = 0x000305E8,
CPU1512SPFv2 = 0x010305E8
}

User interfaces (API)
7.8 Data types
S7-PLCSIM Advanced
Function Manual, 09/2016, A5E37039512-AA 291
7.8.7.6
ECommunicationInterface
Description
This list shows the available communication interfaces of a virtual controller.
Table 7- 351 ECommunicationInterface - Native C++
Syntax
enum ECommunicationInterface
{
SRCI_NONE = 0,
SRCI_SOFTBUS = 1,
SRCI_TCPIP = 2,
SRCI_ENUMERATION_SIZE = 3
};
Table 7- 352 ECommunicationInterface - .NET (C#)
Syntax
enum ECommunicationInterface
{
None = 0,
Softbus = 1,
TCPIP = 2,
}

User interfaces (API)
7.8 Data types
S7-PLCSIM Advanced
292 Function Manual, 09/2016, A5E37039512-AA
7.8.7.7
ELEDType
Description
This list includes all types of LEDs of a virtual controller.
Table 7- 353 ELEDType - Native C++
Syntax
enum ELEDType
{
SRLT_STOP = 0,
SRLT_RUN = 1,
SRLT_ERROR = 2,
SRLT_MAINT = 3,
SRLT_REDUND = 4,
SRLT_FORCE = 5,
SRLT_BUSF1 = 6,
SRLT_BUSF2 = 7,
SRLT_BUSF3 = 8,
SRLT_BUSF4 = 9,
SRLT_ENUMERATION_SIZE = 10
};
Table 7- 354 ELEDType - .NET (C#)
Syntax
enum ELEDType
{
Stop = 0,
Run = 1,
Error = 2
Maint = 3,
Redund = 4,
Force = 5,
Busf1 = 6,
Busf2 = 7,
Busf3 = 8,
Busf4 = 9
}

User interfaces (API)
7.8 Data types
S7-PLCSIM Advanced
Function Manual, 09/2016, A5E37039512-AA 293
7.8.7.8
ELEDMode
Description
This list contains all the LED states of a virtual controller.
Table 7- 355 ELEDMode - Native C++
Syntax
enum ELEDMode
{
SRLM_OFF = 0,
SRLM_ON = 1,
SRLM_FLASH_FAST = 2,
SRLM_FLASH_SLOW = 3,
SRLM_INVALID = 4
};
Table 7- 356 ELEDMode - .NET (C#)
Syntax
enum ELEDMode
{
Off = 0,
On = 1,
FlashFast = 2,
FlashSlow = 3,
Invalid = 4
}

User interfaces (API)
7.8 Data types
S7-PLCSIM Advanced
294 Function Manual, 09/2016, A5E37039512-AA
7.8.7.9
EPrimitiveDataType
Description
This list contains all the primitive data types that are used by the I/O access functions.
Table 7- 357 EPrimitiveDataType - Native C++
Syntax
enum EPrimitiveDataType
{
SRPDT_UNSPECIFIC = 0,
SRPDT_STRUCT = 1,
SRPDT_BOOL = 2,
SRPDT_INT8 = 3,
SRPDT_INT16 = 4,
SRPDT_INT32 = 5,
SRPDT_INT64 = 6,
SRPDT_UINT8 = 7,
SRPDT_UINT16 = 8,
SRPDT_UINT32 = 9,
SRPDT_UINT64 = 10,
SRPDT_FLOAT = 11,
SRPDT_DOUBLE = 12,
SRPDT_CHAR = 13,
SRPDT_WCHAR = 14
};
Table 7- 358 EPrimitiveDataType - .NET (C#)
Syntax
enum EPrimitiveDataType
{
Unspecific = 0,
Struct = 1,
Bool = 2,
Int8 = 3,
Int16 = 4,
Int32 = 5,
Int64 = 6,
UInt8 = 7,
UInt16 = 8,
UInt32 = 9,
UInt64 = 10,
Float = 11,
Double = 12,
Char = 13,
WChar = 14
}

User interfaces (API)
7.8 Data types
S7-PLCSIM Advanced
Function Manual, 09/2016, A5E37039512-AA 295
Compatible primitive data types
The following tables shows the primitive data types of the user interface (API) and the data
types of the PLCSIM Advanced instance that are configured in the stored tag list. The data
types that can be used as compatible are marked with "X".
Table 7- 359 Compatible primitive data types - Reading
API
PLCSIM Advanced instance
Bool INT8 INT16 INT32 INT64 UINT8 UINT16 UINT32 UINT6
4
Float Double Char WChar
Bool X
INT8
X
INT16
X
X
X
INT32
X
X
X
X
X
INT64
X
X
X
X
X
X
X
UINT8
X
UINT16
X
X
UINT32
X
X
X
UINT64
X
X
X
X
Float
X
Double
X
Char
X
WChar
X
Table 7- 360 Compatible primitive data types - Write
API
PLCSIM Advanced instance
Bool INT8 INT16 INT32 INT64 UINT8 UINT16 UINT32 UINT6
4
Float Double Char WChar
Bool
X
INT8
X
X
X
X
INT16
X
X
X
INT32 X X
INT64
X
UINT8
X
X
X
X
X
X
X
UINT16
X
X
X
UINT32
X
X
UINT64
X
Float
X
Double
X
Char
X
WChar
X

User interfaces (API)
7.8 Data types
S7-PLCSIM Advanced
296 Function Manual, 09/2016, A5E37039512-AA
7.8.7.10
EDataType
Description
This list contains all the CPU data types (STEP 7).

User interfaces (API)
7.8 Data types
S7-PLCSIM Advanced
Function Manual, 09/2016, A5E37039512-AA 297
Table 7- 361 EDataType - Native C++
Syntax
enum EDataType
{
SRDT_UNKNOWN = 0,
SRDT_BOOL = 1,
SRDT_BYTE = 2,
SRDT_CHAR = 3,
SRDT_WORD = 4,
SRDT_INT = 5,
SRDT_DWORD = 6,
SRDT_DINT = 7,
SRDT_REAL = 8,
SRDT_DATE = 9,
SRDT_TIME_OF_DAY = 10,
SRDT_TIME = 11,
SRDT_S5TIME = 12,
SRDT_DATE_AND_TIME = 14,
SRDT_STRUCT = 17,
SRDT_STRING = 19,
SRDT_COUNTER = 28,
SRDT_TIMER = 29,
SRDT_IEC_Counter = 30,
SRDT_IEC_Timer = 31,
SRDT_LREAL = 48,
SRDT_ULINT = 49,
SRDT_LINT = 50,
SRDT_LWORD = 51,
SRDT_USINT = 52,
SRDT_UINT = 53,
SRDT_UDINT = 54,
SRDT_SINT = 55,
SRDT_WCHAR = 61,
SRDT_WSTRING = 62,
SRDT_LTIME = 64,
SRDT_LTIME_OF_DAY = 65,
SRDT_LDT = 66,
SRDT_DTL = 67,
SRDT_IEC_LTimer = 68,
SRDT_IEC_SCounter = 69,
SRDT_IEC_DCounter = 70,
SRDT_IEC_LCounter = 71,
SRDT_IEC_UCounter = 72,
SRDT_IEC_USCounter = 73,
SRDT_IEC_UDCounter = 74,
SRDT_IEC_ULCounter = 75,
SRDT_ERROR_STRUCT = 97,
SRDT_NREF = 98,
SRDT_CREF = 101,
SRDT_AOM_IDENT = 128,
SRDT_EVENT_ANY = 129,
SRDT_EVENT_ATT = 130,
SRDT_EVENT_HWINT = 131,
SRDT_HW_ANY = 144,
SRDT_HW_IOSYSTEM = 145,
SRDT_HW_DPMASTER = 146,
SRDT_HW_DEVICE = 147,
SRDT_HW_DPSLAVE = 148,
SRDT_HW_IO = 149,
SRDT_HW_MODULE = 150,
SRDT_HW_SUBMODULE = 151,
SRDT_HW_HSC = 152,
SRDT_HW_PWM = 153,
SRDT_HW_PTO = 154,
SRDT_HW_INTERFACE = 155,
SRDT_HW_IEPORT = 156,
SRDT_OB_ANY = 160,
SRDT_OB_DELAY = 161,
SRDT_OB_TOD = 162,
SRDT_OB_CYCLIC = 163,
SRDT_OB_ATT = 164,
SRDT_CONN_ANY = 168,
SRDT_CONN_PRG = 169,
SRDT_CONN_OUC = 170,
SRDT_CONN_R_ID = 171,
SRDT_PORT = 173,
SRDT_RTM = 174,
SRDT_PIP = 175,
SRDT_OB_PCYCLE = 192,
SRDT_OB_HWINT = 193,
SRDT_OB_DIAG = 195,
SRDT_OB_TIMEERROR = 196,
SRDT_OB_STARTUP = 197,
SRDT_DB_ANY = 208,
SRDT_DB_WWW = 209,
SRDT_DB_DYN = 210,
SRDT_DB = 257
};

User interfaces (API)
7.8 Data types
S7-PLCSIM Advanced
298 Function Manual, 09/2016, A5E37039512-AA
Table 7- 362 EDataType - .NET (C#)
Syntax
public enum EDataType
{
Unknown = 0,
Bool = 1,
Byte = 2,
Char = 3,
Word = 4,
Int = 5,
DWord = 6,
DInt = 7,
Real = 8,
Date = 9,
TimeOfDay = 10,
Time = 11,
S5Time = 12,
DateAndTime = 14,
Struct = 17,
String = 19,
Counter = 28,
Timer = 29,
IEC_Counter = 30,
IEC_Timer = 31,
LReal = 48,
ULInt = 49,
LInt = 50,
LWord = 51,
USInt = 52,
UInt = 53,
UDInt = 54,
SInt = 55,
WChar = 61,
WString = 62,
LTime = 64,
LTimeOfDay = 65,
LDT = 66,
DTL = 67,
IEC_LTimer = 68,
IEC_SCounter = 69,
IEC_DCounter = 70,
IEC_LCounter = 71,
IEC_UCounter = 72,
IEC_USCounter = 73,
IEC_UDCounte = 74,
IEC_ULCounter = 75,
ErrorStruct = 97,
NREF = 98,
CREF = 101,
Aom_Ident = 128,
Event_Any = 129,
Event_Att = 130,
Event_HwInt = 131,
Hw_Any = 144,
Hw_IoSystem = 145,
Hw_DpMaster = 146,
Hw_Device = 147,
Hw_DpSlave = 148,
Hw_Io = 149,
Hw_Module = 150,
Hw_SubModule = 151,
Hw_Hsc = 152,
Hw_Pwm = 153,
Hw_Pto = 154,
Hw_Interface = 155,
Hw_IEPort = 156,
OB_Any = 160,
OB_Delay = 161,
OB_Tod = 162,
OB_Cyclic = 163,
OB_Att = 164,
Conn_Any = 168,
Conn_Prg = 169,
Conn_Ouc = 170,
Conn_R_ID = 171,
Port = 173,
Rtm = 174,
Pip = 175,
OB_PCycle = 192,
OB_HwInt = 193,
OB_Diag = 195,
OB_TimeError = 196,
OB_Startup = 197,
DB_Any = 208,
DB_WWW = 209,
DB_Dyn = 210,
DB = 257
}

User interfaces (API)
7.8 Data types
S7-PLCSIM Advanced
Function Manual, 09/2016, A5E37039512-AA 299
7.8.7.11
ETagListDetails
Description
This list contains all PLC areas that can be used as a filter to update the tag table.
Table 7- 363 ETagListDetails - Native C++
Syntax
enum ETagListDetails
{
SRTLD_NONE = 0,
SRTLD_IO = 1,
SRTLD_M = 2,
SRTLD_IOM = 3,
SRTLD_CT = 4,
SRTLD_IOCT = 5,
SRTLD_MCT = 6,
SRTLD_IOMCT = 7,
SRTLD_DB = 8,
SRTLD_IODB = 9,
SRTLD_MDB = 10,
SRTLD_IOMDB = 11,
SRTLD_CTDB = 12,
SRTLD_IOCTDB = 13,
SRTLD_MCTDB = 14,
SRTLD_IOMCTDB = 15
};
Table 7- 364 ETagListDetails - .NET (C#)
Syntax
enum ETagListDetails
{
None = 0,
IO = 1,
M = 2,
IOM = 3,
CT = 4,
IOCT = 5,
MCT = 6,
IOMCT = 7,
DB = 8,
IODB = 9,
MDB = 10,
IOMDB = 11,
CTDB = 12,
IOCTDB = 13,
MCTDB = 14,
IOMCTDB = 15
}

User interfaces (API)
7.8 Data types
S7-PLCSIM Advanced
300 Function Manual, 09/2016, A5E37039512-AA
7.8.7.12
ERuntimeConfigChanged
Description
This list contains all possible causes of a OnConfigurationChanged event that the Runtime
Manager sends.
Table 7- 365 ERuntimeConfigChanged - Native C++
Syntax
enum ERuntimeConfigChanged
{
SRCC_INSTANCE_REGISTERED = 0,
SRCC_INSTANCE_UNREGISTERED = 1
SRCC_CONNECTION_OPENED = 2,
SRCC_CONNECTION_CLOSED = 3,
SRCC_PORT_OPENED = 4,
SRCC_PORT_CLOSED = 5
};
Table 7- 366 ERuntimeConfigChanged - .NET (C#)
Syntax
enum ERuntimeConfigChanged
{
InstanceRegistered = 0,
InstanceUnregistered = 1,
ConnectionOpened = 2,
ConnectionClosed = 3,
PortOpened = 4,
PortClosed = 5
}
7.8.7.13
EInstanceConfigChanged
Description
This list contains all possible causes for a OnConfigurationChanged event that the virtual
controller sends.
Table 7- 367 EInstanceConfigChanged - Native C++
Syntax
enum EInstanceConfigChanged
{
SRICC_HARDWARE_SOFTWARE_CHANGED = 0,
SRICC_IP_CHANGED = 1
};
Table 7- 368 EInstanceConfigChanged - .NET (C#)
Syntax
enum EInstanceConfigChanged
{
HardwareSoftwareChanged = 0,
IPChanged = 1
}

User interfaces (API)
7.8 Data types
S7-PLCSIM Advanced
Function Manual, 09/2016, A5E37039512-AA 301
S7-PLCSIM Advanced
302 Function Manual, 09/2016, A5E37039512-AA
Restrictions
8
8.1
Overview
Certain actions or events may lead to behavior in S7-PLCSIM Advanced or in STEP 7 which
deviates from that of a hardware CPU. Restrictions and possible remedies can be found in
the following sections:
● OPC UA server (Page 302)
● Web server (Page 304)
● Restrictions for communications services (Page 305)
● Restrictions for instructions (Page 306)
● Restrictions with Motion Control (Page 307)
● Restrictions to local communication via Softbus (Page 308)
● Error with overflow cyclical events (Page 309)
● Deviating I/O values in the STEP 7 user program (Page 310)
● Multiple simulations and possible collision of IP addresses (Page 310)
● Simulation in standby mode (Page 310)
● Error installing the antivirus software from Kaspersky (Page 311)
8.2
OPC UA server
With OPC UA, data exchange is performed through an open, standardized and
manufacturer-independent communication protocol. The CPU acting as the OPC UA server
can communicate with OPC UA clients, for example, with HMI panels V14 and SCADA
systems.
For technical reasons, the security settings in PLCSIM Advanced differ from a hardware
CPU. Some features are disabled for simulations or are available to a limited extent.
Configuring OPC UA server
Start the instances via the communication interface "PLCSIM Virtual Ethernet Adapter"
(TCP/IP) to use the OPC UA server.
The OPC UA server functionality is not available if communication takes place via the
Softbus.

Restrictions
8.2 OPC UA server
S7-PLCSIM Advanced
Function Manual, 09/2016, A5E37039512-AA 303
OPC UA security settings
Based on the OPC UA security settings, the same settings can be made in STEP 7 for the
hardware CPU. The data is not further processed by PLCSIM Advanced. This ensures that
the user does not have his project change to perform a simulation.
Certificate
●
Server certificate
PLCSIM Advanced uses its own certificate in the firmware and not that of STEP 7. The
certificate need not be changed for simulations. However, it does not have the same
security level as a downloaded server certificate and cannot be used for secure
connections!
●
Server Security Endpoints
PLCSIM Advanced only supports Security Endpoint "none".
●
Client certificate
PLCSIM Advanced does not evaluate certificates the imported and configured in STEP 7
. PLCSIM Advanced accepts all client certificates automatically. This setting cannot be
changed.
●
User authentication
PLCSIM Advanced does not use the user name configured in STEP 7.
Only one logon is possible as "guest" or "anonymous".

Restrictions
8.3 Web server
S7-PLCSIM Advanced
304 Function Manual, 09/2016, A5E37039512-AA
8.3
Web server
The Web server integrated in a CPU enables monitoring and administering of the CPU by
authorized users over a network. This permits evaluation and diagnostics over long
distances.
The simulation of the Web server is restricted under S7-PLCSIM V1.0 Advanced.
Each PLCSIM Advanced instance can simulate its own Web server.
The freeze state of a virtual controller is not shown as an internal operating state.
Configuring the Web server
S7 PLCSIM Advanced
Start the instances via the communication interface "PLCSIM Virtual Ethernet Adapter"
(TCP/IP) to use the Web server.
The Web server functionality is not available if the communication is performed via the
Softbus.
STEP 7
Configure the Web server in STEP 7 in the CPU properties.
Restricted Web server functionality
●
Logon
"PLCSIM" is preset as the user. There is no logon for users.
A user configured in STEP 7 and his rights have no effect on the "PLCSIM" user.
● There is no access via the secure transmission protocol "HTTPS".
● The information may not be fully displayed on some websites due to different data
handling.
● There is no topology information.
● "Online Backup&Restore" is not available.
● FW updates are not supported.

Restrictions
8.4 Restrictions for communications services
S7-PLCSIM Advanced
Function Manual, 09/2016, A5E37039512-AA 305
8.4
Restrictions for communications services
TUSEND / TURCV
When you run the UDP blocks TUSEND and TURCV via the "PLCSIM" communication
interface (Softbus), you get error code 0x80C4 at the transmission end and receiving end:
Temporary communications error. The specified connection is temporarily down.
Remedy
Set "PLCSIM Virtual Ethernet Adapter" (TCP/IP) as the communication interface in PLCSIM
Advanced.

Restrictions
8.5 Restrictions for instructions
S7-PLCSIM Advanced
306 Function Manual, 09/2016, A5E37039512-AA
8.5
Restrictions for instructions
S7-PLCSIM Advanced simulates instructions for CPUs S7-1500 and ET 200SP with a few
exceptions, such as interrupts.
Some instructions are partially supported. For these, S7-PLCSIM Advanced checks the input
parameters for validity and returns outputs that are valid but do not necessarily correspond
to those that a real CPU with physical inputs/outputs would return.
Instructions not supported
Unsupported instructions are handled as not ready by S7-PLCSIM Advanced, their value is
always "OK".
S7PLCSIM Advanced does not support the following instructions:
Table 8- 1 Instructions not supported
Instruction
Description
DIS_AIRT
Delay interrupts with higher priority and asynchronous errors
EN_AIRT Activate interrupts with higher priority and asynchronous errors
DIS_IRT
Call new interrupts and disable asynchronous error
RE_TRIGR
Start time monitoring
WR_DPARM
Transfer data record
GETIO
Read process image
SETIO
Transfer process image
GETIO_PART
Read a part of the outputs of a DP standard slave / PROFINET IO device
SETIO_PART
Write a part of the outputs of a DP standard slave / PROFINET IO device
DPRD_DAT
Read consistent data of a standard DP slave
DPWR_DAT
Write consistent data to a standard DP slave
RD_OBINF
Read OB start information
DP_TOPOL
DP bus topology
PORT_CFG
Safety function
ATTACH
Assigning a hardware interrupt to an OB
DETACH
Removing the mapping between hardware interrupt and OB

Restrictions
8.6 Restrictions with Motion Control
S7-PLCSIM Advanced
Function Manual, 09/2016, A5E37039512-AA 307
8.6
Restrictions with Motion Control
8.6.1
Motion Control resources
There are motion control resources on each CPU that can be distributed to the technology
objects.
Note
Maximum 5120 Motion Control resources
PLCSIM Advanced supports a maximum of 5120 motion control resources. The simulation of
motion control is therefore restricted for the following CPUs:
Table 8- 2 CPUs with limited Motion Control resources
Type
Article number
Standard CPUs
CPU 1517-3 PN/DP
CPU 1518-4 PN/DP
CPU 1518-4 PN/DP ODK
1
6ES7517-3AP00-0AB0
6ES7518-4AP00-0AB0
6ES7518-4AP00-3AB0
Fail-safe CPUs
CPU 1517F-3 PN/DP
CPU 1518F-4 PN/DP
CPU 1518F-4 PN/DP ODK
1
6ES7517-3FP00-0AB0
6ES7518-4FP00-0AB0
6ES7518-4FP00-3AB0
Technology CPUs
CPU 1517T-3 PN/DP2
CPU 1517TF-3 PN/DP
2
6ES7517-3TP00-0AB0
6ES7517-3UP00-0AB0
1
The ODK functionality of this CPU is not simulated.
2 The simulation of this CPU supports only 64 cams.
Exceeding the quantity structure
STEP 7 checks whether the quantity structure for a configured CPU is complied with, and
alerts you when it is exceeded. When you load a project into a CPU, another message
appears.
Note
A project that uses more than 5120 motion control resources can be downloaded to a virtual
controller. However, there is no
message indicating that the quantity structure has been
exceeded.
Only when the user program accesses the technology objects do you recognize by the error
message at the block and the value 0 of the object that motion control objects cannot be
used due to
an overrun of the quantity structure.

Restrictions
8.7 Restrictions to local communication via Softbus
S7-PLCSIM Advanced
308 Function Manual, 09/2016, A5E37039512-AA
8.6.2
Technology modules
PLCSIM Advanced simulates the real CPU, but not configured, connected technology
modules or other I/O devices.
It is possible to download a project with technology modules for operation of motion control.
However, the built-in logic of the technology modules is not part of the simulation, which is
why the associated Motion Control instructions are not supported.
Additional information
For more information on Motion Control, refer to the following manuals:
● Device manuals to support SIMATIC controllers (http://w3.siemens.com/mcms/industrial-
automation-systems-simatic/en/manual-overview/Pages/Default.aspx)
● Function manual S7-1500 Motion Control
(https://support.industry.siemens.com/cs/ww/en/view/109739589)
● Function manual S7-1500T Motion Control
(https://support.industry.siemens.com/cs/ww/en/view/109481326)
8.7
Restrictions to local communication via Softbus
Identical IP addresses for instances
If the "PLCSIM" communication interface (Softbus) is set, then identical IP addresses are
created automatically for all instances when creating the instances through the Control
Panel.
In STEP 7, only one instance is therefore displayed in the lifelist.
Remedy
Use the API function SetIPSuite() to assign a unique address for each instance, then all
instances are displayed in STEP 7 with their IP addresses.
API function
● SetIPSuite() (Page 122)
Online and diagnostics
If the "PLCSIM" (Softbus) communication interface is set, no details are displayed for the
"Online and Diagnostics" function under the PROFINET interface (IP address, MAC address,
etc.).
See also
Controller - Information and settings (Page 119)

Restrictions
8.8 Restrictions of security with VMware vSphere Hypervisor (ESXi)
S7-PLCSIM Advanced
Function Manual, 09/2016, A5E37039512-AA 309
8.8
Restrictions of security with VMware vSphere Hypervisor (ESXi)
When you use the virtualization platform VMware vSphere Hypervisor (ESXi), you must
change the policy exception to communicate over TCP/IP.
Remedy
Accept the "Promiscuous mode and "Forged transmit" options for the Virtual Switch of the
ESXi.
NOTICE
Restrictions of security
For security reasons, Promiscuous mode is disabled by default.
If you accept the Promiscuousmode, the real Ethernet adapter even receives telegrams
that are not addressed to it.
Figure 8-1 Policy exceptions for VMware vSphere Hypervisor (ESXi)
8.9
Error with overflow cyclical events
If your simulation contains cyclic interrupts, the queue of PLCSIM Advanced may overflow
for cyclic events. Due to the execution speed of PLCSIM Advanced compared to real
hardware, the time required to create the diagnostics buffer entry may be longer than the
time until the next cyclic interrupt.
In this case, an additional entry is placed in the queue, causing another overflow. In the
event of an overflow, PLCSIM Advanced provides visual information in the form of
diagnostics buffer messages and a red error icon in the project tree.
See also
Speed up and slow down simulation (Page 60)

Restrictions
8.10 Deviating I/O values in the STEP 7 user program
S7-PLCSIM Advanced
310 Function Manual, 09/2016, A5E37039512-AA
8.10
Deviating I/O values in the STEP 7 user program
Updated values
Each value change made by a STEP 7 user program in the I/O address areas is overwritten
in the cycle control point with the updated value that was written via the API functions
Write...(). The API functions Read...() only return this updated value and not the value
from STEP 7
for the input range
.
Non-updated values
If the value was not updated via the API functions Write...(), the API functions Read...()
return the value from STEP 7
for the output range
.
See also
Simulate peripheral I/O (Page 53)
8.11
Multiple simulations and possible collision of IP addresses
You can simultaneously simulate multiple CPUs, but each simulated CPU interface requires
a unique IP address.
Make sure your CPUs have different IP addresses before starting the simulation.
8.12
Lacking access to an IP address
Special feature of distributed communication
If you use multiple network nodes on the same subnet through different virtual or real
adapters, the operating system may search for the node on the wrong adapter.
Remedy
Repeat your requests or enter "arp -d <IP address>" in the command line editor of Windows.
8.13
Simulation in standby mode
If your computer or programming device goes into standby or hibernation mode, the
simulation may be stopped. In this case, the communication between STEP 7 and
S7-PLCSIM Advanced is stopped. When your computer or programming device starts up
again, the communication may need to be reestablished. In some cases, it may also be
necessary to open the simulation project again.
To prevent this situation, disable the standby mode on your computer or programming
device.

Restrictions
8.14 Error installing the antivirus software from Kaspersky
S7-PLCSIM Advanced
Function Manual, 09/2016, A5E37039512-AA 311
8.14
Error installing the antivirus software from Kaspersky
When using the Anti-Virus virus scanner from Kaspersky, network settings may not be
correctly during installation of PLCSIM Advanced. The result is that communication via
TCP/IP cannot be used (error code -50 in the Control Panel).
Remedy
Check your network settings as described in the sectionEnable distributed communication
(Page 43).

S7-PLCSIM Advanced
312 Function Manual, 09/2016, A5E37039512-AA
List of abbreviations
A
Abbreviation
Term
ALM Automation License Manager
Tool for managing license keys in STEP 7
API
Application Programming Interface user interface
arp
Address resolution protocol
BCD
Binary Coded Decimal
CPU
Central Processing Unit (Synonym for PLC)
ES
Engineering System
HMI
Human Machine Interface user interface
IE Industrial Ethernet
GUI
Graphical User Interface
LAN Local Area Network
Computer network that is limited to a local area.
OB
Organization Block
ODK
Open Development Kit
OPC UA
Open Platform Communications Unified Architecture
PG
Programming device
PLC
Programmable Logic Controller
PN
PROFINET
RAM
Random Access Memory
RT
Runtime
TIA
Totally Integrated Automation
UTC
Coordinated Universal Time
VM
Virtual Machine
VPLC
Virtual Programmable Logic Controller
WinCC
Windows Control Center