AW1805B Sam0001 Samsung Room Air Conditioner Service Manual
User Manual: AW1805B
Open the PDF directly: View PDF
.
Page Count: 48

SERVICE Manual
CONTENTSAIR CONDITIONER
11. Precautions
12. Product Specifications
13. Installation and Operating
Instructions
14. Disassembly and Reassembly
15. Troubleshooting
16. Exploded Views and Parts List
17. Block Diagram
18. PCB Diagram
19. Wiring Diagram
10. Schematic Diagram
DB98_04511A(2)-CO 2/18/03 4:08 PM Page 3
ROOM AIR CONDITIONER
AW0503B AW0505B
AW0603B AW0605B
AW0803B AW0805B
AW1003B AW1005B
AW1203B AW1205B
AW1403B
AW1803B AW1805B
SAM0001

1. Precautions
Samsung Electronics 1-1
1. Precautions
1. Warning: Prior to repair, disconnect the
power cord from the circuit breaker.
2. Use proper parts: Use only exact
replacement parts. (Also, we recommend
replacing parts rather than repairing them.)
3. Use the proper tools: Use the proper tools
and test equipment, and know how to use
equipment may cause problems later-
intermittent contact, for example.
4. Power Cord: Prior to repair, check the
power cord and replace it if necessary.
5. Avoid using an extension cord, and avoid
tapping into a power cord. This practice
may result in malfunction or fire.
6. After completing repairs and reassembly,
check the insulation resistance.
Procedure: Prior to applying power, measure
the resistance between the power cord and the
ground terminal. The resistance must be
greater than 30 megaohms.
7. Make sure that the grounds are adequate.
8. Make sure that the installation conditions
are satisfactory.
Relocate the unit if necessary.
9. Keep children away from the unit while it is
being repaired.
10. Be sure to clean the unit and its surrounding
area.
Fig. 1-1 Avoid Dangerous Contact
Fig. 1-2 No Tapping and No Extension Cords
Fig. 1-3 No Kids Nearby!
Fig. 1-4 Clean the Unit
DB98_04511A(2)-1 2/18/03 4:09 PM Page 1-1

2.Product Specifications
2-1 Table
Item Unit of
Measure AW0503B AW0505B AW0603B AW0605B
Type WINDOW
Dimension:
(Width×Height×Depth) mm 424×310×326
Voltage Volt 115
Phase - SINGLE
Frequency Hz 60
Operation Current A 4.8 4.8 5.7 5.7
Power Consumption W 530 530 630 630
Refrigerant Type FREON R22
Refrigerant Change g 310 300 300 300
Capacity BTU/h 5200 5200 6100 6100
EER BTU/h.W 9.8 9.8 9.7 9.7
Net Weight Kg 18.5 18.5 19 19
Condenser Row 2×15 2×15 2×15 2×15
Condenser Fan Type Propeller Fan
Evaporator Row 2×10 2×10 2×10 2×10
Evaporator Fan Type Blower
Fan Motor MODEL YSLA-30-6-0005 YSLA-30-6-0005 YSLA-30-6-0005 YSLA-30-6-0005
Compressor(Rotary) MODEL 2R7S126BUC 39A050HSAKA 39A062HSAKA 39A062HSAKA
Overload Protect - MRA99811-9201 KA-122-LBDN61K KA-122-LLCN00B KA-122-LLCN00B
Compressor Capacitor μF/VAC 35/270 35/270 40/270 40/270
Fan Motor Capacitor μF/VAC 3.5/270 3.5/270 3.5/27 3.5/27
Fan Speed RPM 1060/1010/960 1060/1010/960 1060/1010/960 1060/1010/960
Thermo Control - THERMISTOR
Samsung Electronics 2-1

2-1 Table(CONT.)
Item Unit of
Measure AW0803B AW0805B REMARK
Type WINDOW WINDOW
Dimension:
(Width×Height×Depth) mm 500×355×461 500×355×461
Voltage Volt 115 115
Phase - SINGLE SINGLE
Frequency Hz 60 60
Operation Current A 7.4 7.4
Power Consumption W 820 820
Refrigerant Type FREON R22 R22
Refrigerant Change g 320 320
Capacity BTU/h 8000 8000
EER BTU/h.W 9.8 9.8
Net Weight Kg 26.5 26.5
Condenser Row 2×16(L-Bending) 2×16(L-Bending)
Condenser Fan Type Propeller Fan Propeller Fan
Evaporator Row 2×11 2×11
Evaporator Fan Type Blower Blower
Fan Motor MODEL YSK40-6S-1 YSK40-6S-1
Compressor(Rotary) MODEL 44A080HUAEB 44A080HUAEB
Overload Protect - KA-122LFGN17K KA-122LFGN17K
Compressor Capacitor μF/VAC 45/370 45/370
Fan Motor Capacitor μF/VAC 8/450 8/450
Fan Speed RPM 1030/980/920 1030/980/920
Thermo Control - THERMISTOR
2-2 Samsung Electronics

2-1 Table(CONT.)
Item Unit of
Measure AW1003B AW1005B AW1203B AW1205B
Type WINDOW
Dimension:
(Width×Height×Depth) mm 560×411×548
Voltage Volt 115
Phase - SINGLE
Frequency Hz 60
Operation Current A 9.2 9.2 11.3 11.3
Power Consumption W 1040 1040 1240 1240
Refrigerant Type FREON R22
Refrigerant Change g 390 390 560 560
Capacity BTU/h 10200 10200 12400 12400
EER BTU/h.W 9.8 9.8 9.8 9.8
Net Weight Kg 37 37 38.5 38.5
Condenser Row 2×17(L-Bending) 2×17(L-Bending) 3×17(L-Bending) 3×17(L-Bending)
Condenser Fan Type Propeller Fan
Evaporator Row 2×12 2×12 2×10(φ9.52) 2×10(φ9.52)
Evaporator Fan Type Blower
Fan Motor MODEL YGN60-6B-2 YGN60-6B-2 YGN60-6B-1 YGN60-6B-1
Compressor(Rotary) MODEL 2P16S126B1G 2P16S126B1G 2P18S126B1H 2P18S126B1H
Overload Protect - MRA98695 MRA98695 MRA98896-9200 MRA98896-9200
Compressor Capacitor μF/VAC 45/370 45/370 45/370 45/370
Fan Motor Capacitor μF/VAC 15/250 15/250 15/250 15/250
Fan Speed RPM 930/890/850 930/890/850 900/850/800 900/850/800
Thermo Control - THERMISTOR
Samsung Electronics 2-3

2-1 Table(CONT.)
Item Unit of
Measure AW1403B AW1803B AW1805B
Type WINDOW
Dimension:
(Width×Height×Depth) mm 620×425×640
Voltage Volt 115 230/208
Phase - SINGLE
Frequency Hz 60
Operation Current A 12.0 8.2/8.8 8.2/8.8
Power Consumption W 1400 1850/1800 1850/1800
Refrigerant Type FREON R22
Refrigerant Change g 580 700 700
Capacity BTU/h 14000 17900/17400 17900/17400
EER BTU/h.W 10.0 9.7/9.7 9.7/9.7
Net Weight Kg 48.0 54.5 54.5
Condenser Row 2×19(L-Bending) 2×19(L-Bending) 2×19(L-Bending)
Condenser Fan Type Propeller Fan
Evaporator Row 2×11(φ9.52) 3×11(φ9.52) 3×11(φ9.52)
Evaporator Fan Type Blower
Fan Motor MODEL YGN59-6B YSK160-6A-3 YSK160-6A-3
Compressor(Rotary) MODEL 44B135HX1EL 48D180IU1EQ 48D180IU1EQ
Overload Protect - MRA98693-12007 MRA12046-12007 MRA12046-12007
Compressor Capacitor μF/VAC 50/370 35/450 35/450
Fan Motor Capacitor μF/VAC 15/450 6/450 6/450
Fan Speed RPM 900/850/800 1050/1000/960 1050/1000/960
Thermo Control - THERMISTOR
2-4 Samsung Electronics

Samsung Electronics 2-5
2-2-1 Main Unit
2-2 Dimensions
DB98-04512A(2)_1 2/19/03 10:44 AM Page 2-3
Width
Height
Height
Front view Side view
Front viewFront view
(Unit : mm)
Side viewSide view
Front view
Depth
(Unit : mm)(Unit : mm)
Side view
(Unit : mm)
Model Name Width Height Depth
AW0503B AW0505B 424 310 326
AW0603B AW0605B
AW0803B 500 355 461
AW0805B
AW1003B AW1005B 560 411 548
AW1203B AW1205B
AW1403B 620 425 640
AW1803B AW1805B
Timer setting button
Temperature
adjustment buttons
Fan speed
adjustment buttons
On/Off button
Sleep timer setting
button
Mode selection
buttons
Energy Saver button
2-2-2 Remote Control

Samsung Electronics 3-1
3. Installation and Operating Instructions
3-1 Installation
3-1-1 Selecting Area for Installation
1. Make sure that you install the unit in an area
providing good ventilation. The air conditioner
must not be blocked by any obstacle affecting the
air flow near the air inlet and air outlet.
2. Make sure that you install the unit in an area that
allow good air handling. The installation area
must be able to endure vibration from the unit.
3. Make sure that you install the unit away from
heat or vapor.
4. Make sure that you install the unit in an area
which is cool and has adequate space.
5. Make sure that you install the unit in an area
away from TVs, audio units, cordless phones,
fluorescent lighting fixtures and other electrical
appliances (obtain a clearance of at least one
meter).
6. Make sure that you install the unit in an area
which provides easy drainage for condensed
water.
7. Make sure that you install the unit in an area not
exposed to rain or direct sunlight.
(Install a separate sunblind if exposed to direct
sunlight.)
8. Make sure that you install the unit in an area
allowing good air movement. Do not install it in
a space that would cause noise amplification of
noise.
9. Fix the unit firmly if mounted in a high place.
Caution:
Do not use the air conditioner in the following environments : greasy areas (including areas near
machines), or marine areas. Contact your local dealer for advice.
DB98_04511A(2)-1 2/18/03 4:09 PM Page 3-1

3-2 Function Description
3-2-1 Cooling operation mode
The compressor is turned on and off according to the ambient temperature and set temperature.
1) Compressor on and off control
• Compressor on and off control according to the ambient temperature
*The compressor is turned off when "ambient temperature = set temperature
*The compressor is turned on when "ambient temperature = set temperature +1˚C"
2) Default value after power reset ➔set temperature = 24˚C
Fan speed = High
3) Set temperature indicating (setting) range : 1˚C interval from 18˚C to 30˚C.
3-2-2 Fan operation mode
1) If "Fan operation mode" signal is received from remocon or panel.
➔ the compressor is immediately turned off and only fan motor is operated at set blowing speed.
➔ it changes such as "High ➔Med ➔Low ➔ High"( if Fan speed is selected).
2) The initial Fan motor speed is set to "High".
3) The set temperature can not be indicated and set.
3-2-3 Energy saver operation mode
*If the compressor turn off at the cooling operation, the fan motor turn off after operation during the fixation
time only, and operation that energy saver by turn off the fixation time only, and operation that energy saver
by turn off the motor continuously before the condition of the compressor on.
*The fan motor is not operated at flow wind operation.
*Energy saver operation specification at the cooling operation.
1) Fan motor control in compressor on : operate with setting wind speed
2) Fan motor control in compressor off : After compressor off, the fan motor is operated breeze for 2 minutes
and then it turn off.
3) After the fan motor off, the compressor and fan motor is operated normally when the compressor on.
3-2 Samsung Electronics
DB98_04511A(2)-1 2/18/03 4:09 PM Page 3-2
Temperature/Timer
settings
Temperature adjustment
buttons
On/Off button
Mode selection button
(Cool,Fan, Dry)
Sleep timer setting button
Timer setting button
Fan speed adjustment button Remote control
Energy Saver button
Fan Speed
Mode
Cool/Dry/Fan
E.Saver
Sleep
Timer
Temp.
Power

Samsung Electronics 3-3
3-2-4 Sleep operation mode
1) Enable to sleep operation only when cooling operation.
2) First, 7-SEG LED DISPLAY "SLEEP" while 15 second, Second, 7-SEG LED DISPLAY "8Hr"
And, automatically SET OFF after operated while 8 Hour
3) If sleep operation, setting Temperature rise 1˚C after 1 Hour
4) ON TIMER operation, not operation, ENERGYSAVER operation, not sleep operation.
3-2-5 Dry operation mode
Same as Cool operation mode.
3-2-6 LED display indication in case of error detection
ERROR OPERATION
ROOM THERMISTOR
(OPEN or SHORT)
7-SEG
LED DISPLAY
E1 displayed
1) Set operation in case of error occurrence.
• Malfunction of each temperature sensor (open, short)
- Error mode display, warning sound.
- The operation status is off.
Installation and Operating Instructions
DB98_04511A(2)-1 2/18/03 4:09 PM Page 1

MEMO
3-4 Samsung Electronics
DB98_04511A(2)-1 2/18/03 4:09 PM Page 2

Samsung Electronics 4-1
4. Disassembly and Reassembly
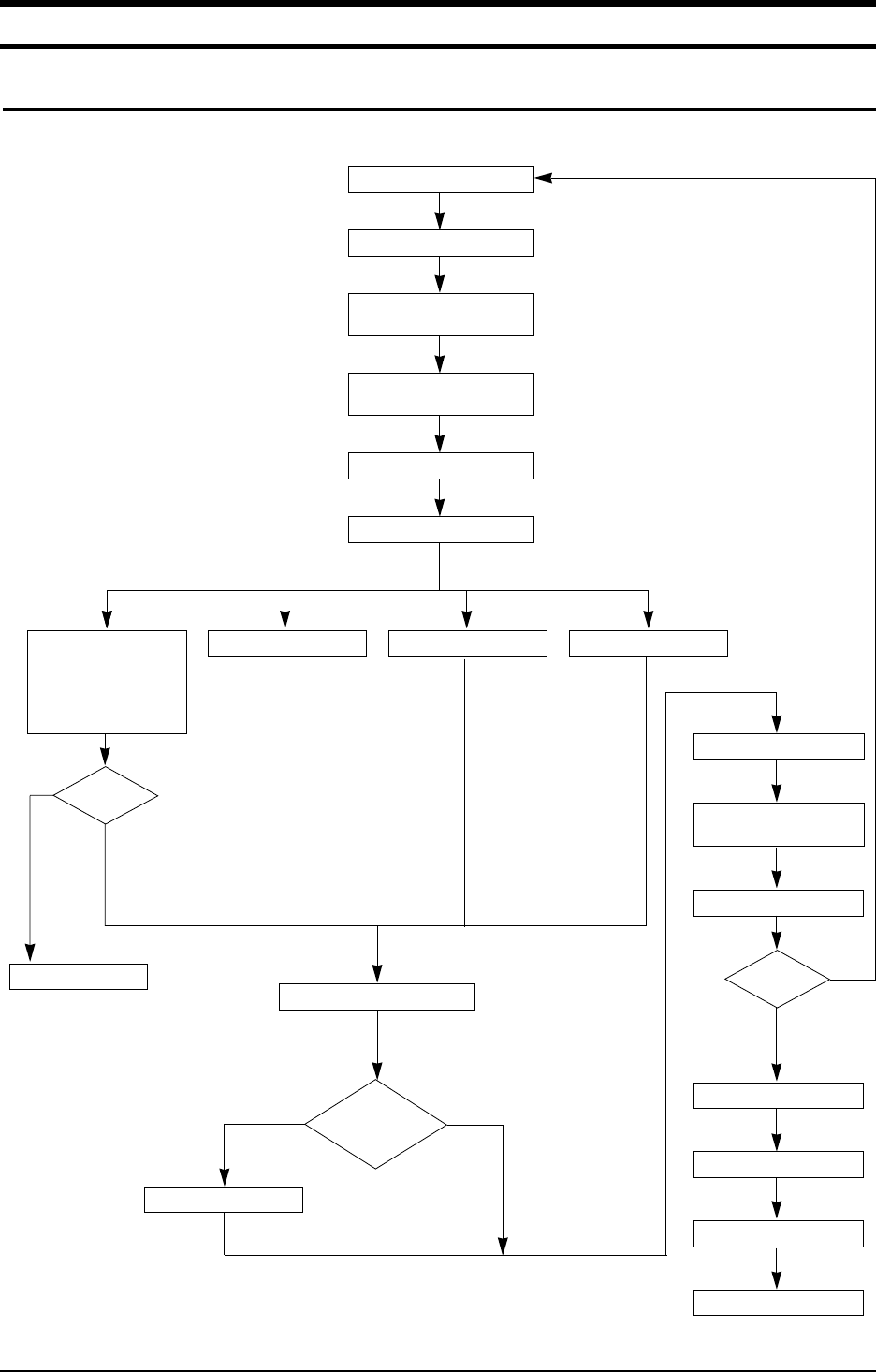
4-1 Compressor Replacement Flow Chart
Locate cause of defect
Release refrigerant
Disconnect electrical wiring
from compressor
Cut refrigerant lines
from compressor
Plug disconnected lines
Replace compressor
Inspect electrical
wiring for defects,
and terminals for
correct and secure
connections
Solder discharge line
Corrective action
Check refrigerant oil level
Add oil as necessary
Solder suction line Use nitrogen gas
Perform soldering function
Fill system with
nitrogen gas
Check for leakage
Pinch and braze filling tube
Recharge system
Evacuate system
Release nitrogen gas?
Low oil level? N
Y
Y
N
N
Y
Leakage?
Problem?
DB98_04511A(2)-1 2/18/03 4:09 PM Page 3

4-2 Samsung Electronics
4-2 Checking the oil
4-2-1 Oil quality
4-2-2 Replacing and refilling the refrigerant oil
1. Change the compressor - DO NOT recharge the oil as the compressor itself is
already charged.
2. Change the condenser .... add 50cc
3. Change the evaporator .... add 50cc
4. When the refrigerant is replaced .... add 30cc oil.
5. After vacuum is completed, the oil is filled through the high pressure side.
6. In the event of a refrigerant leak, generally it is not necessary to add oil.
(Unless the oil has leaked significantly.)
Fill the transparent container with 10cc of oil, and then conduct the test.
Condition of
Refrigerant Cycle
Normal
Over-heated
Compressor Damage
Color
Straw Yellow
Brown Color
Dark Brown
Odor
No Odor
-
Pungent oil
Remarks
Return with the system
Change the oil
Change the oil
Oil Condition
DB98_04511A(2)-1 2/18/03 4:09 PM Page 4

4-3.Disassembly and Reassembly Procedure(AW0503B/AW0505B/AW0603B/AW0605B)
Stop operating the air conditioner, and pull out the power cord before repair.
No. Part Name Procedures Remarks
1 Ass’y Grille
1.Pull the Grille air inlet and Guard air filter out.
(Pull both sides of Grille air inlet forward
carefully, then take out the filter.)
2.Remove the screw fixed on the panel front.
3.Hold the lower part of panel with two hands
while pressing down on both sides of the lower
part of the cabinet, pull it forward by about
30mm,and then lift it up carefully for removal.
2 Ass’y Cabinet
1.Remove all screws on the both side of the
cabinet .
2.Take the cabinet upward.
3 Ass’y Control
1.Remove the earth screw fixed on the base.
2.Remove 3 screws fixed on the partition.
3.Remove the screw fixed for the power cord.
4.Un-connect the motor wire and comp lead
wire, then take out the control box upward.
(The picture maybe have a little
different from actual product)
Samsung Electronics 4-3

Disassembly and Reassembly Procedure(AW0503B/AW0505B/AW0603B/AW0605B)
No. Part Name Procedures Remarks
4 CASE EVAP
UP & ASSY
EVAP
1.Take the case evap up forward carefully.
(tear all the seal on it before )
2.Pull the frame up upward.
5 Blower
1.Remove all screws on the evaporator.
2.Pull the evaporator from frame low carefully.
3.Remove the nut and remove the Blower.
6 Case Cond &
Fan Propeller
& Motor Fan
1.Remove 2 screws on the rear side of the
base pan, and all screws fixed on case cond.
2.Pull up the condenser from the base pan.
3.Remove the nut and remove the Propeller
fan.
4.Remove the screw fixed on the partition and
earth screw fixed on the base pan, then take
out the motor backward.
4-4 Samsung Electronics

Disassembly and Reassembly Procedure(AW0803B/AW0805B)
Stop operating the air conditioner, and pull out the power cord before repair.
No. Part Name Procedures Remarks
1 Ass’y Grille
1.Pull the Grille air inlet and Guard air filter out.
(Pull both sides of Grille air inlet forward
carefully, then take out the filter.)
2.Remove the screw fixed on the panel front.
3.Hold the lower part of panel with two hands
while pressing down on both sides of the lower
part of the cabinet, pull it forward by about
30mm,and then lift it up carefully for removal.
2 Ass’y Cabinet
1. Remove the screws on both sides of the
cabinet to disconnect the cabinet and frame.
2. Pull the handle on the front side of the
bottom, and remove the unit from the cabinet.
3 Ass’y Control
1.Remove the earth screw fixed on the plate
evaporator
2.Remove 3 screws fixed on the partition and
plate evaporator casing.
3.Remove the screw fixed for the power cord.
4.Un-connect the motor wire and comp lead
wire, then take out the control box upward.
(The picture maybe have a little
different from actual product)
Samsung Electronics 4-5

Disassembly and Reassembly Procedure(AW0803B/AW0805B)
No. Part Name Procedures Remarks
4 CASE EVAP
UP & ASSY
EVAP
1.Take the case evap up forward carefully.
2.Remove 4 screws fixed on the plate
evaporator casing and evaporator.
5 Blower
1.Lift up the evaporator carefully.
2.Remove 2 screws on the plate evaporator
casing and partition.
3. Lift up the plate evaporator casing.
4.Remove the nut and remove the Blower.
6 Case Cond &
Fan Propeller
& Motor Fan
1.Remove 2 screws on the base pan, and all
screws fixed on case cond.
2.Pull up the condenser from the base pan.
3.Remove the nut and remove the Propeller
fan.
4.Remove the screw fixed on the partition and
earth screw fixed on the base pan, then take
out the motor backward.
4-6 Samsung Electronics

Disassembly and Reassembly Procedure(AW1003B/AW1005B/AW1203B/AW1205B/AW1403B/AW1803B/AW1805B)
Stop operating the air conditioner, and pull out the power cord before repair.
No. Part Name Procedures Remarks
1 Ass’y Grille
1.Pull the Grille air inlet and Guard air filter out.
(Pull both sides of Grille air inlet forward
carefully, then take out the filter.)
2.Remove the screw fixed on the panel front.
3.Hold the lower part of panel with two hands
while pressing down on both sides of the lower
part of the cabinet, pull it forward by about
30mm,and then lift it up carefully for removal.
2 Ass’y Cabinet
1. Remove the screws on both sides of the
cabinet to disconnect the cabinet and frame.
2. Pull the handle on the front side of the
bottom, and remove the unit from the cabinet.
3 Ass’y Control
1.Remove the earth screw fixed on the plate
evaporator
2.Remove all screws fixed on the partition and
plate evaporator casing.
3.Remove the screw fixed for the power cord.
4.Un-connect the motor wire and comp lead
wire, then take out the control box upward.
(The picture maybe have a little
different from actual product)
Samsung Electronics 4-7

Disassembly and Reassembly Procedure(AW1003B/AW1005B/AW1203B/AW1205B/AW1403B/AW1803B/AW1805B)
No. Part Name Procedures Remarks
4 CASE EVAP
UP & ASSY
EVAP
1.Take the case evap up forward carefully.
2.Remove 4 screws fixed on the plate
evaporator casing and evaporator.
5 Blower
1.Lift up the evaporator carefully.
2.Remove 2 screws on the plate evaporator
casing and partition.
3. Lift up the plate evaporator casing.
4.Remove the nut and remove the Blower.
6 Case Cond &
Fan Propeller
& Motor Fan&
Mount motor
1.Remove 2 screws on the base pan, and all
screws fixed on case cond.
2.Pull up the condenser from the base pan.
3.Remove the nut and remove the Propeller
fan.
4.Remove 4 screws fixed on the plate reinf,
then take out the case cond.
5.Remove 4 screws fixed on the mount motor
then take out the motor backward.
6.Remove 4 screws fixed on the base and
partition then remove the mount motor.
4-8 Samsung Electronics

Samsung Electronics 5-1
5. Troubleshooting
5-1 Basic Checkpoints for Troubleshooting
Check the basic checkpoints first to determine whether it is machine trouble or a problem
in the operation method. When it is not related to the basic checkpoints, perform checking
in accordance with the procedures of troubleshooting by symptom.
1) Is the voltage of the power source appropriate ?
(1) It should be within the rating voltage ±10% range.
(2) The air conditioner may not operate properly when the voltage is out of this range.
2) Is the connection with the fan motor, compressor wire, and starting condenser
appropriately made ?
3) The symptoms listed in the table below are not indicative of machine trouble.
Symptom Cause and check
No operation • Check whether there is power failure or the power plug is pulled out.
• Check whether the unit is stopped as a result of completion
of the sleep time.
• Pull out the power plug for ten seconds, and then insert it again.
Air flows, but • Check whether the Air filter is clogged with dust or is dirty.
no cooling • Check whether the desired temperature is too high. Set the desired
temperature to a lower level than the current temperature.
• Check whether it is in "FAN" mode.
The remocon does • Check whether battery is completely depleted.
not operate • Check whether the battery is properly inserted.
• Check whether the receiving window of the remocon for the assembly
main PCB is blinded.
• Check whether the remocon is affected by jamming due to a neon sign.
No temperature • Check whether the unit is in "FAN" mode.
setting (In "FAN" mode, only the current temperature is displayed, and the
desired temperature is not set.)
❈Checking and Display of Fault Area
ERROR OPERATION
ROOM THERMISTOR (OPEN OR SHORT)
ERROR OPERATION
E1 displayed
DB98_04511A(2)-2 2/18/03 4:12 PM Page 5-1

5-2 Samsung Electronics
5-2 Troubleshooting by Symptom
5-2-1 No power
1) Check points
(1) Is the voltage of the power source normal ? (the rating voltage ±10% range.)
(2) Is the electric wire in good contact ?(CN 71, RY 71)
(3) Is the output voltage of the IC01(KA7812) normal ?(DC 11.5V ~ DC 12.5V)
(4) Is the output voltage of the IC02(KA7805) normal ?(DC 4.5V ~ DC 5.5V)
Turn off the power, and then turn it on again five
seconds later.
Replace the assembly main PCB.
Dose the buzzer sound, when the power on?
Check whether the "COOLING ICON" LED lamp is
on, and the operation starts when pressing the
ON/OFF button of the remocon.
Is the primary voltage of the transformer normal?
(the rating voltage ±10% range.)
Is the secondary voltage of the transformer normal?
(AC 13V ~ AC 17V)
Is the F701(3.15A) fuse blown?
Is the rectifier diode(D101~D104) normal?
Are the IC01(KA7812) and IC02(KA7805) normal?
- Is the voltage of DC 17V ~ DC 23V applied at both
ends of the C101 electrolytic condenser?
- Is the voltage of DC 12V applied at both ends of
the C102 electrolytic condenser?
- Is the voltage of DC 5V applied at both ends of
the C103 electrolytic condenser?
Normal operation.
Normal operation.
Replace the fuse.
Check the power cord and electric wire.
Check and replace the trans.
• Check the D101 ~ D104 for cold
soldering.
• Replace the rectifier diode
• Check both ends of the C101 for
short and cold soldering.
• Check the +12V for a short.
• Check the +5V for a short.
• Check and replace the C101~104.
• Check the IC01, and IC02 for cold
soldering and a short.
• Replace the IC01, and IC02.
Y
N
N
N
Y
Y
Y
Y
Y
Y
Y
N
N
N
N
N
DB98_04511A(2)-2 2/18/03 4:12 PM Page 5-2

Samsung Electronics 5-3
Troubleshooting
5-2-2 When the Membrane Key pad and Led Display
1) Check points
(1) Is the voltage of the power source normal ? (the rating voltage ±10% range.)
(2) Is the electric wire in good contact ?(CN71, RY71)
(3) Is the connection of the assembly main PCB, and MEMBRANE KEY PAD in good
contact? (CN91)
Check the micom
(IC04) for a short,
and replace it.
Check the micom
(IC04) for a short,
and replace it.
Check the Q901~
Q905 for a short,
and replace it.
Check the micom
(IC04) for a short,
and replace it.
Normal operation
Check the micom
(IC04) for a short,
and replace it.
Replace the membrane key pad
Replace the membrane
key pad.
Y
N
Normal operation NN
N
NN
N
Y
YY
YY
Y
Y
Turn off the power, and then turn it on again
five seconds later.
When the LED display is
not operated.
When the membrane key is
not operated.
Is the voltage of the micom
(IC04) No.1, 2, 38~43 port a
square wave?
Is the voltage of the
micom (IC04) No.13, 14 port
a square wave?
Is the voltage of the micom
(IC04) No.3, 4, 10, 11, 44 port
a square wave?
Is the voltage of the micom
(IC04) No.3, 4, 10, 11, 44
port a square wave?
Is the voltage of the
Q901 ~ Q905 square wave?
Check the IC07
for a short, and
replace it.
NIs the voltage of the
IC07 No. 10~16 a square
value?
DB98_04511A(2)-2 2/18/03 4:12 PM Page 5-3

5-4 Samsung Electronics
Troubleshooting
5-2-3 When the remocon is not operated
1) Check points
(1) Is the voltage of the power source normal ? (the rating voltage ±10% range. )
(2) Is the electric wire in good contact ? (CN71, RY71)
(3) Is the assembly main PCB in good contact with the MEMBRANEKEY PAD(CN91)
(4) Is the battery voltage of the remocon above DC 2.7V?
Turn off the power, and then turn it on
again five seconds later.
Replace the assembly main PCB.
Dose the Buzzer sound, when the power on?
Check whether the "COOLING ICON" LED lamp is on
and th operation starts when pressing the
on/off button of the remocon.
Is the battery voltage of the remocon above
DC 2.7V?
Is the collector voltage of the remocon QT1, QT2
a square wave?
Does the X-TAL(RJ 455JB) oscillate normally?
Is the input voltage of the micom(IC04) No.15
pin of the assembly main PCB a aquare wave?
Go to the clause "No power".
The remocon is normally operated.
Replace the battery.
• Check the X-TAL for cold soldering
and a short.
• Replace relevant components.
• Check the micom(ICT1) QT1, and
QT2 for cold soldering and a short.
• Replace relevant components.
• Check the R415 components.
• Check the assembly main PCB
micom(IC04).
N
Y
N
Y
Y
Y
Y
N
N
N
N
Y
DB98_04511A(2)-2 2/18/03 4:12 PM Page 5-4

Samsung Electronics 5-5
Troubleshooting
5-2-4 When the compressor is not operated
1) Check points
(1) Is the voltage of the power source normal ? (the rating voltage ±10% range. )
(2) Is the desired temperature lower than the indoor temperature in the “COOL” mode?
(Compressor stopped)
(3) Is the starting condenser in good contact?
(4) Is the electric wire in good contact ? (CN71, RY71)
(5) Is the output voltage of the IC01(KA7812) and IC02(KA7805) normal ?
Turn off the power, and then turn it on again five
seconds later.
Replace the compressor.
Dose the Buzzer sound, when the power on?
Check whether the "COOLING ICON" LED lamp is on
and the operation starts when pressing the on/off
button of the remocon.
Is the IC03 output normal?
- When the compressor is on, IC03
No. 15 pin →Low.
Does the relay(RY71) operate normally?
- When the compressor is ON, the RY71 should operate.
Is the compressor normal?
Go to the clause "No power".
• Go to the clause "when he remocon
does not operate".
• Check the IC03 for short and cold
soldering.
• Replace the IC03.
• Check the relay coil resistance.
(resistance : About 150Ω±20Ω)
• Replace the relay.
• Check the operation of the O.L.P,
and replace it if necessary.
• Check the compressor
resistance.(0Ω: short, ∞Ω : open)
N
Y
Y
Y
Y
Y
N
Normal operation.
N
Y
N
N
N
Check whether the compressor is activated in three
minutes after turning on the power with the "CoolING
ICON" LED lamp being switched on when selecting the
cool mode of the remocon.
DB98_04511A(2)-2 2/18/03 4:12 PM Page 5-5

5-6 Samsung Electronics
Troubleshooting
5-2-5 When the air swing motor is not operated
1) Check points
(1) Is the voltage of the power source normal ? (the rating voltage ±10% range. )
(2) Is the electric wire in good contact ?(CN71, RY71)
(3) Is the swing motor connector in good contact?(CN71)
(4) Is the terminal connected to the swing motor in good contact?
(5) Is the output voltage of the IC01(KA7812) and IC02(KA7805) normal?
Turn off the power, and then turn it on again five
seconds later.
Replace the air-swing motor.
Dose the buzzer sound, when the power on?
Does the air-swing motor operate when
pressing the air-swing button of the remote control?
Is the IC03 output normal?
- When the air-swing motor is on, IC03
No. 11 pin →Low
Does the relay(RY 75) operate normally?
- When the air-swing motor is operated, the
RY75 should be operated.
Go to the clause "No power".
Normal operation.
• Check the IC03 for a short and cold
soldering.
• Replace the IC03.
• Check the relay coil resistance.
(Normal: About 400Ω)
• Replace the relay.
• Check the air-swing motor resistance.
(0Ω: short, ∞Ω : open)
N
Y
N
Y
Y
Is the air-swing motor normal?
Y
Y
N
Check whether the “COOLING ICON” LED lamp is on,
and the operation starts when pressing the ON/OFF
button of the remocon?
Go to the clause of “when the
remocon dose not operated”
Y
N
N
N
DB98_04511A(2)-2 2/18/03 4:12 PM Page 5-6

Samsung Electronics 5-7
Troubleshooting
5-2-6 When the fan motor does not operated
1) Check points
(1) Is the voltage of the power source normal ? (the rating voltage ±10% range. )
(2) Is the electric wire in good contact ?(CN71, RY71)
(3) Is the starting condenser(FAN MOTOR) in good contact?
(4) Is the fan motor connector in good contact?(CN73)
(5) Is the output voltage of the IC01(KA7812) and IC02(KA7805) normal ?
Turn off the power, and then turn it on again five
seconds later.
Replace the fan motor.
Dose the buzzer sound, when the power on?
Check whether the "COOLING ICON" LED lamp is on
and the operation starts when pressing the
on/off button of the remocon.
Is the IC03 output normal?
- When the fan motor is High, IC03 No. 13 pin →Low.
- When the fan motor is Med, IC03 NO. 14 pin →LOW.
- When the fan motor is Low, IC03 No. 16 pin →Low.
Does the relay(RY 72, 73) operate normally?
- When the fan motor is High, RY72 should operate.
- When the fan motor is Med, RY73 should operate.
- When the fan motor is Low, RY76 should operate.
Go to the clause "No power".
• Go to the clause of "when the
remocon does not operated".
• Check the IC03 for a short and cold
soldering.
• Replace the IC03.
• Check the relay coil resistance.
(Normal: About 400Ω)
• Replace the relay.
N
Y
Y
Y
Is the fan motor normal?
Y
Y
N
N
N
• Check the fan motor resistance.
(0Ω: short, ∞Ω : open)
• Check the fan motor thermal fuse?
(130˚C)
N
DB98_04511A(2)-2 2/18/03 4:12 PM Page 5-7

MEMO
5-8 Samsung Electronics
DB98_04511A(2)-2 2/18/03 4:12 PM Page 5-8

EXPLODED VIEW
AW0503B/AW0505B/AW0603B/AW0605B
4
6
7
8
9
10
11
13
12
14
16
17
18
19
20
32
22
23
24
25
26
27
28
21
31
30
29-1
15
29
29-2
29-3
29-5
29-4
29-6
29-7
29-8
5
29-9
33
29-10
1
1-1
1-2
1-6
1-3
1-4
1-5
Samsung Electronics 6-1
6. Exploded View and Parts List
6-1 Main unit

Exploded View and Parts List
■Part List
No Description Code No. Specification Q'TY
AW0503B AW0505B AW0603B AW0605B
1 ASSY PANEL FRONT DB92-00516A SEA 1 - 1 -
DB92-00516B SEA WALMART - 1 - 1
1-1 PANEL FRONT DB64-00902A SEA-2004 1111
1-2 GRILLE AIR INLET DB64-00903A SEA 1 - 1 -
DB64-01078A SEA WALMART - 1 - 1
1-3 BLADE V-S DB66-00663A HIPS,T2.0,-,- 2222
1-4 BLADE V-L DB66-00546A HIPS,T2.0,-,- 2222
1-5 LINK BLADE DB66-00368A PP,L82,T1.3,-, 2222
1-6 GUARD AIR FILTER DB63-00806A HIPS,T2.5,-, 1111
2 CASE CONTROL UP DB61-00933A Y-PJT,SGCC-M,T0.7 1111
4 EVAPORATOR DB96-01972A FP1.3,T3,2*10,W 1111
5 ASSY-PLATE EVAP CASING DB90-00898A Y-PJT,ASSY 1111
6 NUT-FRANGE DB60-30004A 2C M6 SM20C NTR 1111
7 BLOWER DB67-00099A ABS,-,OK_TOP-P/J 1111
8 ASSY-EVAP CASE UP DB90-00944A Y-PJT,ASSY 1111
9 ASSY PARTITION DB94-00438A Y-PJT,ASSY 1111
10 INSULATION-TUBE DB72-50178A T30,W36,L34,NBR 1111
11 MOTOR DB31-00035K YGN50-6K,Y-TOP(5K) 1111
12 FAN-PROPELLER DB67-00014A ABS,290,6 BLADE 1111
13 NUT-FRANGE DB60-30020A M6,LEFT 1111
14 CASE COND DB61-00932A PP,T2,W378,L308 1111
15 ASSY-COND DB96-02044A 2R×15S,FP1.5 1111
16 ASSY SHUTTER-LF DB92-00336A PVC,SC-94445R 1111
17 ASSY CABINET DB90-01289A Y-PJT,TOP 1111
18 SHUTTER-ANGLE UP DB64-00518A SECC-P,T1,W8 1111
19 ASSY SHUTTER-RH DB92-00337A PVC,SC-94445R 1111
20 TUBE DISCHARGE DB62-01349A C1220T-0 - 1 1 1
DB62-02408A C1220T-0 1 - - -
21 TUBE SUCTION DB62-01314A C1220T-0 1 1 - -
DB62-01314B C1220T-0 - - 1 1
22 COMPRESSOR 39A050HSAKA 115V 60Hz 1Ph - 1 - -
39A062HSAKA 115V 60Hz 1Ph - - 1 1
DB95-00490A 2R7S126A6F 1 - - -
23 NUT-TERMINAL COVER DB60-30001A M5,-,SM20C 1111
24 GASKET DB63-00765A EPDM,T0.8 1111
25 COVER-TERMINAL DB63-00762A GE,-,NORYL,-,SEI-701 1111
26 NUT WASHER DB60-30028A M8,ZPC 3333
27 GROMMET-ISOLATOR DB63-00764A EPDM,-,BLK,OK-PJT 3333
28 O.L.P DB35-00022B 39A062HSAKA - - 1 1
DB35-00022C 39A050HSAKA - 1 - -
DB35-00031C MAE COMP 1 - - -
29 ASSY CONTROL BOX DB93-02550A 5K ELEC 1 - - -
DB93-02550C 6K ELEC - - 1 -
DB93-02550F SEA-WALMART,5K - 1 - -
DB93-02550G SEA-WALMART,6K - - - 1
29-1 CASE CONTROL LOW DB61-00934A Y-PJT,SGCC-M,T0.7, 1111
29-2 CASE CONTROL UP DB61-00933A Y-PJT,SGCC-M,T0.7,W 1111
29-3 C-OIL(COMP&FAN) 2501-001296 3.5/40UF - - 1 1
2501-001290 3.5/35UF 1 1 - -
29-4 POWER CORD DB39-00958A Y-TOP,ELEC.,UL,P 1111
29-5 TRANSFORMER DB26-00006G AC115V,50/60HZ 1111
29-6 ASSY MAIN PCB DB93-02480B Y-P/J,SSEC 1111
29-7 PANEL CONTROL DB64-00904A ABS,T2.0, 1111
29-8 SWITCH MEMBRANE DB34-00030A PE,-,-,40~350 1 - 1 -
DB34-00030D PE,-,-,40~350 - 1 - 1
29-9 CLIP CAPACITOR DB65-00031A SGCC-M,T0.45 1111
29-10 THERMISTOR DB32-10051D 10K/25,-,3425K 1111
30 TUBE CAPILLARY DB62-02282A 1.2×1100mm - - 1 1
DB62-02153A 1.2×900mm 1 1 - -
31 ASSY BASE DB90-00897A MSWR10,M8,L10 - 1 1 1
DB90-00897C MSWR10,M8,L10 1 - - -
32 ASSY-SCREW DB97-90014K OK-P/J 1111
33 ASSY REMOCON DB93-01433S OK-PJT,ARC-735 1111
6-2 Samsung Electronics

EXPLODED VIEW
AW0803B/AW0805B
4
6
7
8
9
10
11
13
12
14
16
17
18
19
20
32
22
23
24
25
26
27
28
21
31
30
15
5
1
1-1
1-2
1-6
1-3
1-4
1-5
2
1-7
33
29
34-12
34-11
34-8
34-7
34-5
34-4
34-1
34-3
34-2
34-9
34-6
34-10
34
Samsung Electronics 6-3
6. Exploded View and Parts List
6-3 Main unit

Exploded View and Parts List
■Part List
No Description Code No. Specification Q/TY
AW0803B AW0805B REAMRK
1 ASSY PANEL FRONT DB92-00515B ASSY,SEA 1 -
ASSY PANEL FRONT DB92-00515C ASSY,SEA,WALMART - 1
1-1 PANEL FRONT DB64-00916A H1-P/J,HIPS,T2.0 1 1
1-2 GRILLE AIR INLET DB64-00917A H1-P/J,HIPS,T2.0 1 1
GRILLE AIR INLET DB64-01089A H1-P/J,HIPS,T2.0 - 1
1-3 BLADE V-S DB66-00556A H1-P/J,PP,T2.0 1 1
1-4 BLADE V-L DB66-00555A H1-P/J,PP,T2.0 2 3
1-5 LINK BLADE DB66-00558A H1-PJT,PP,L106.5 2 2
1-6 GUARD AIR FILTER DB63-00810A H1-P/J,HIPS,T2.5 1 1
1-7 FRAME BLADE DB61-01530A H1-P/J,SEA,HIPS 1 1
2 LEVER DAMPER DB66-00557A H1-P/J,ABS 1 1
4 EVAPORATOR DB96-02987A R2*11*FP1.2SLIT 1 1
5 ASSY-PLATE EVAP CASING DB90-01257A H1-P/J,ASSY 1 1
6 NUT-FRANGE DB60-30004A 2C M6 SM20C NTR 1 1
7 BLOWER DB67-50078A ABS,-,OK_TOP-P/J 1 1
8 ASSY-EVAP CASE UP DB90-01266A H1-PJT 1 1
9 ASSY PARTITION DB94-00416A H1-P/J 1 1
10 INSULATION-TUBE DB73-00177A NBR-FOAM 1 1
11 MOTOR DB31-00215A YSK40-6S-1,H1-PJT 1 1
12 FAN-PROPELLER DB67-50077A ABS,290 1 1
13 NUT-FRANGE DB60-30020A M6,-,FEFZY,LF 1 1
14 CASE COND DB61-01532A H1-P/J,PP,T2.0,W448 1 1
15 ASSY-COND DB96-03161B 7.0-2*16,1.3 1 1
16 ASSY SHUTTER-LF DB92-00113C H1-P/J,ASSY 1 1
17 ASSY CABINET DB90-01256A H1-PJT 1 1
18 SHUTTER-ANGLE UP DB64-00048H H1-P/J,HIPS,T3.0 1 1
19 ASSY SHUTTER-RH DB92-00112C H1-P/J,ASSY 1 1
20 TUBE DISCHARGE DB62-02269A C1220T-0,T0.7,OD7 1 1
21 TUBE SUCTION DB62-02270A C1220T-0,T0.7,OD9.52 1 1
22 COMPRESSOR 44A080HUAEB 1PH,115V/60Hz 1 1
23 NUT-TERMINAL COVER DB60-30001A M5,-,SM20C 1 1
24 GASKET DB63-00765A EPDM,0.8,-,-,-,65-70, 1 1
25 COVER-TERMINAL DB63-00762A GE NORYL 1 1
26 NUT WASHER DB60-30028A HEX 2C M8 ZPC 3 3
27 GROMMET-ISOLATOR DB63-00763A 44A,NR35 3 3
28 O.L.P DB35-00022A 44A080HUAEB 1 1
29 ASSY REMOCON DB93-01433S OK-PJT,ARC-735 1 1
34 ASSY CONTROL CASE DB93-02487A AW0803B 1 -
DB93-02487C AW0805B - 1
34-1 CASE CONTROL LOW DB61-01535A H1-P/J,SGCC-M,T0 1 1
34-2 CASE CONTROL UP DB61-01536A H1-P/J,SGCC-M,T0 1 1
34-3 BRK CONTROL DB61-01533A H1-P/J,SGCC-M,T1.0, 1 1
34-4 TRANSFORMER DB26-00006J -,AC115V,50/60HZ,DC 1 1
34-5 C-OIL(FAN MOTOR) 2301-001448 8000nF,+10-5%,440V 1 1
34-6 POWER CORD DB39-00343D 125V,13A,-,- 1 1
34-7 C-OIL(COMPRESSOR) 2501-001230 45uF,400V,BK 1 1
34-8 CLIP-CAPACITOR DB65-00031A SGCC-M,T0.45 1 1
34-9 THERMISTOR DB32-10051E 10K/25,-,3435K, 1 1
34-10 ASS'Y MAIN PCB DB93-02478C H,SEA 1 1
34-11 PANEL CONTROL DB64-00918A H1-P/J,ABS,T2.0,W90 1 1
34-12 SWITCH MEMBRANE DB34-00031A PE,SEA 1 -
DB34-00031D PE,SEA##WALL - 1
30 TUBE CAPILLARY DB62-02298A 1.42×1200mm - 1
31 ASSY BASE DB90-01255A H1-P/J 1 1
32 ASSY-SCREW DB97-30156C SPS/GEA, 1 1
33 BRACKET INSTALL DB61-30219F GE,SPS-P/J,SGCC-A 2 2
6-4 Samsung Electronics

EXPLODED VIEW
AW1003B/AW1005B/AW1203B/AW1205B
4
6
7
8
9
10
13
12
14
16
17
18
19
20
32
22
23
24
25
26
27
28
21
31
29
15
5
1
1-1
1-2
1-3
1-4
1-5
3
1-7
33
11
35
34
236
30-12
30-11
30-8
30-7
30-5
30-4
30-1
30-3
30-2
30-9
30-6
30-10
30
Samsung Electronics 6-5
6. Exploded View and Parts List
6-5 Main unit

36 REMOCON ASSY DB93-01433S OK-PJT,ARC-735 1111
Exploded View and Parts List
■Part List
No Description Code No. Specification Q'TY
AW1003B AW1005B AW1203B AW1205B
1 ASSY PANEL FRONT DB92-00553C ASSY,SEA 1 - 1 -
DB92-00553B ASSY,SEA,WALMART - 1 - 1
1-1 PANEL FRONT DB64-00924A H2-P/J,HIPS,T2.0,W393,L 1111
1-2 GRILLE AIR INLET DB64-00925A H2-P/J,HIPS,T2.5 1 - 1 -
DB64-01076A H2-P/J,HIPS,T2.5 - 1 - 1
1-3 BLADE V-S DB66-00561A H2-P/J,PP,T2.0 2222
1-4 BLADE V-L DB66-00560A H2-P/J,PP,T2.0,-,-,- 2222
1-5 LINK BLADE DB66-00562A H2-PJT,TOP,PP,L106 2222
1-7 FRAME BLADE DB61-01538A H2-P/J,TOP,SEA,HIPS 1111
2 GUARD AIR FILTER DB63-00813A H2-P/J,HIPS,T2.5 1111
3 LEVER DAMPER DB66-00559A H2-P/J,HIPS 1111
4 EVAPORATOR DB96-02926A OD7*2R*12*FP1.5*470 1 1 - -
DB96-02939A OD9.52*2*10*FP1.3*4 - - 1 1
5 ASSY-PLATE EVAP CASING DB90-01286A H2-P/J,ASSY 1111
6 NUT-FRANGE DB60-30004A M6 SM20C NTR 1111
7 BLOWER DB67-50073A ABS,200 - - 1 1
DB67-50078A ABS,_180 1 1 - -
8 ASSY-EVAP CASE UP DB90-01342A H2-P/J,- 1111
9 ASSY PARTITION DB97-02047A PP,T2.5 1111
10 INSULATION-TUBE DB73-00178A H2-PJT,FOAM-PE 1111
11 MOUNT MOTOR ASSY DB90-01420A H2-PJT TOP 1111
12 FAN-PROPELLER DB67-00139A ABS+G.F20%,D352 1111
13 NUT-FRANGE DB60-30020A M6,-,FEFZY,LF 1111
14 CASE COND DB61-01537A H2-P/J,PP,T2.5 1111
15 ASSY-COND DB96-02940A 3R*OD7*17*FP1.5*SLIT -- 1
DB96-02900A 2R*OD7*17*FP1.5*SL 1 1 - -
16 ASSY SHUTTER-LF DB92-00111A J-P/J,ASS'Y 1111
17 ASSY CABINET DB90-01284A H2-PJT,- 1111
18 SHUTTER-ANGLE UP DB64-00048J -,HIPS,T3.0,-,-,SC 1111
19 ASSY SHUTTER-RH DB92-00110A J-P/J,ASS'Y 1111
20 TUBE DISCHARGE DB62-02287A H2-P/J,C1220T-0,TO.7 1111
21 TUBE SUCTION DB62-02213A H2-P/J,C1220T-0 1111
22 COMPRESSOR DB95-00491A 2P16S126B1K,10K BTU 11 -
DB95-00492A 2P18S126B1F,12K BTU -- 1
23 NUT-TERMINAL COVER DB60-30001A M5,-,SM20C,- 1111
24 GASKET DB63-00990A MAE 1111
25 COVER-TERMINAL DB63-00989A MAE 1111
26 NUT WASHER DB60-30028A HEX 2C M8 ZPC 3333
27 GROMMET-ISOLATOR DB63-00991A MAE 1111
28 O.L.P DB35-00031A MRA98695 1 1 - -
DB35-00031B MRA98896-9200 - - 1 1
30 ASSY CONTROL BOX DB93-02520A SEA 1 - 1 -
DB93-02520C SEA WALMART - 1 - 1
30-1 CASE CONTROL LOW DB61-00669B H2-PJT TOP,SGCC-M, 1111
30-2 CASE CONTROL UP DB61-00670A 8K TOP,SGCC-M,T0.7, 1111
30-3 BRK CONTROL DB61-00676A TOP,N-PROJECT,SGCC- 1111
30-4 TRANSFORMER DB26-00006J -,AC115V,50/60HZ,DC 1111
30-5 C-OIL(FAN MOTOR) 2301-001452 15000nF,+10-5%,250V, 1111
30-6 POWER CORD DB39-00343E -,-,-,125V,13A,AWG 1111
30-7 C-OIL(COMPRESSOR) 2501-001230 45uF,400V,BK,53x95mm,20.6 1111
30-8 CLIP-CAPACITOR DB65-00031A SGCC-M,T0.45,-,-,OK- 1111
30-9 THERMISTOR DB32-10051E -,10K/25,-,3435K,-,-,-,- 1111
30-10 ASS'Y MAIN PCB DB93-02478C H,SEA 1111
30-11 PANEL CONTROL DB64-00929A H2-P/J,ABS,-,W79.8, 1111
30-12 SWITCH MEMBRANE DB34-00032A -,-,-,PE,-,-,40~350 1 - 1 -
DB34-00032D -,-,-,PE,SEA##WALL - 1 - 1
29 TUBE CAPILLARY DB62-02367A AW10**HAA,C1220T-O,- 1111
31 ASSY BASE DB90-01285B H2-P/J,44 FRAME 1111
32 ASSY-SCREW DB97-30156C -,-,-,-,-,-,SPS/GEA, 1111
33 BRACKET INSTALL DB61-30219F GE,SPS-P/J,SGCC-A 2222
34 MOTOR FAN DB31-00211A YFK-70A-6B - - 1 1
DB31-00211B YGN60-6B-2 1 1 - -
35 PLATE REINF DB70-00367A H2-P/J,SGCC-M 1111
6-6 Samsung Electronics

EXPLODED VIEW
AW1403B/AW1803B/AW1805B
4
6
7
8
9
10
13
12
14
16
17
18
19
20
32
22
23
24
25
26
27
28
21
31
30
15
5
1
1-1
1-2
1-3
1-4
1-5
3
1-7
33
11
35
34
2
29
37-2
37-6 37
37-1
37-4
37-3
37-7
37-5
37-10
37-8
37-9
Samsung Electronics 6-7
6. Exploded View and Parts List
6-7 Main unit

Exploded View and Parts List
■Part List
No Description Code No. Specification Q'TY
AW1403B AW1803B AW1805B
1 ASSY PANEL FRONT DB92-00519A SEA,ASSY 1 1 -
DB92-00519B SEA,WALMART - - 1
1-1 PANEL FRONT DB64-00912A H3-P/J,TOP,SEA,HIPS 1 1 1
1-2 GRILLE AIR INLET DB64-00913A H3-P/J,TOP,SEA 1 1 -
DB64-01099A H3-P/J,TOP,SEA - - 1
1-3 BLADE V-S DB66-00551A H3-PJT,HIPS,T2.5, 1 1 1
1-4 BLADE V-L DB66-00550A H3-PJT,HIPS,T2.5 2 2 2
1-5 LINK BLADE DB66-00552A H3-PJT,TOP,PP,T1.3, 2 2 2
1-7 FRAME BLADE DB61-01524A H3-P/J,TOP,SEA,HIPS 1 1 1
2 GUARD AIR FILTER DB63-00807A H3-PJT,SEA,TOP 1 1 1
3 LEVER DAMPER DB66-00553A H3-P/J,TOP,SEA,ABS 1 1 1
4 EVAPORATOR DB96-03039A OD9.52*R3*11HOLE 1 - -
DB96-02969A OD9.52*R3*11HOLE - 1 1
5 ASSY-PLATE EVAP CASING DB90-01288A H3-P/J,ASSY 1 1 1
6 NUT-FRANGE 6021-001056 HEX-PLANGE,M8XP1 1 1 1
7 BLOWER DB67-00096A ABS+G/F20%,M-P/J 1 1 1
8 CASE EVAP UP DB61-01528A H3-P/J,TOP,25F0AM-PS 111
9 ASSY PARTITION DB97-02027A PP,T2.5,-,-,BLK,-, 1 1 1
10 INSULATION-TUBE DB73-00173A H3-PJT,TOP,NRB - 1 1
DB73-00173B AW1403B,TOP,NRB 1 - -
11 MOUNT MOTOR DB61-01496A H3-P/J,SGCC-M - 1 1
DB61-01512A H3-P/J,SGCC-M 1 - -
12 FAN-PROPELLER DB67-00047B ABS,OD390,-,-,M-P/J 1 1 1
13 NUT-FRANGE DB60-30028A HEX 2C M8 ZPC 1 1 4
14 CASE COND DB61-01495A H3-P/J,PP,T2.5 1 1 1
15 ASSY-COND DB96-02699B H3-P/J,- - 1 1
DB96-02699C H3-P/J,AW1403B 1 - -
16 ASSY SHUTTER-LF DB92-00109A M-P/J,ASS'Y 1 1 1
17 ASSY CABINET DB90-01217B AW1803B/XAA,H3-PJT 111
18 SHUTTER-ANGLE UP DB64-01020A -,HIPS,T3.0,W41,L6 1 1 1
19 ASSY SHUTTER-RH DB92-00108A M-P/J,ASS'Y 1 1 1
20 TUBE DISCHARGE DB62-02469A AW1403M/XAA,C1220T 1--
DB62-02593A H3-P/J,C1220T-0,TO.7 - 1 1
21 TUBE SUCTION DB62-02470A AW1403M/XAA,C1220T 1--
DB62-02234A H3-P/J,C1220T-0,TO.8 - 1 1
22 COMPRESSOR 44B135HX1EL 1PH,115V/60Hz 1 - -
48D180IU1EQ 1PH,208-230V/60Hz - 1 1
23 NUT-TERMINAL COVER DB60-30001A M5,-,SM20C 1 1 1
24 GASKET DB63-20003A EPDM,T0.8 1 1 1
25 COVER-TERMINAL DB63-10026A GE,-,NORYL 1 1 1
26 NUT WASHER DB60-30028A HEX 2C M8 ZPC 3 3 3
27 GROMMET-ISOLATOR DB73-10001A EPDM 3 3 3
28 O.L.P DB47-20001U MRA98693-12007 1 - -
DB35-00011C MRA12046-12007 - 1 1
37 ASSY CONTROL BOX DB93-02510A AW1803B/XAA - 1 -
DB93-02510B AW1403B/XAA 1 - -
DB93-02510C AW1805B/XAA - - 1
37-1 CASE CONTROL DB61-01527A H3-P/J,TOP,SGCC-M,T0.7 111
37-2 BRACKET-CONTROL DB61-01526A H3-P/J,TOP,SGCC-M,T 111
37-3 ASSY MAIN PCB DB93-02478C H,SEA 1 1 1
37-4 THERMISTOR DB32-10051E -,10K/25,-,3435K,-,-,-,- 1 1 1
37-5 CAPACITOR(6mfd) 2301-001449 6000nF,+10-5%,440V,B -11
2301-001452 15uF 1 - -
37-6 CAPACITOR(35mfd) 2501-001237 35uF,450V - 1 1
2501-001231 50uF 1 - -
37-7 POWER-CORD DB39-00344B 250V,13A,AWG - 1 1
DB39-00343F 250V,15A,AWG 1 - -
37-8 PANEL-CONTROL DB64-00911A H3-P/J,TOP,SEA,ELEC 111
37-9 MEMBRANE PAD DB34-00033A -,-,-,PE,-,-,40~350 1 1 -
DB34-00033D SEA WALMART - - 1
37-10 TRANSFORMER DB26-00006K AC230V,50/60HZ,DC - 1 1
DB26-00006J AC115V,50/60HZ,DC 1 - -
30 TUBE CAPILLARY DB96-02970A ID1.3×1200×3EA - 1 1
DB96-03150A ID1.42×1400×2EA 1 - -
31 ASSY BASE DB90-01215B H3-PJT - 1 1
DB90-01215C H3-PJT,FOR 44 COMP 1 - -
32 ASSY-SCREW DB97-90014U M-P/J,(XAX) 1 1 1
33 BRACKET INSTALL DB61-30219F GE,SPS-P/J,SGCC-A,T 222
34 MOTOR FAN DB31-00214C YSK160-6A-3,18K-C TOP -11
DB31-00236A YGN59-6B 1 - -
35 PLATE REINF DB70-00342A H3-P/J,SGCC-M,-,T0.8 1 1 1
29 REMOCON ASSY DB93-01433S SEA 1 1 1
6-8 Samsung Electronics

Samsung Electronics 7-1
7. Block Diagram
7-1 Refrigerating Cycle Block Diagram
PINCH PIPE
(SERVICE VALVE) SUCTION LINE
ACCUMULATOR/COMPRESSOR
EVAPORATOR
CAPILLARY TUBE
CONDENSER
DISCHARGE LINE
PINCH PIPE
(SERVICE VALVE)
7-2 Basic Structure
7-2-1 Micom Control Diagram
A/D converter
• Compressor control
• Buzzer control
• Temperature control
• Fan motor control
Reset Circuit
Led display control
Remocon Single
Receiving
Compressor
Fan motor
Power circuit (DC 5V)
Oscillation Circuit
Membrane Pad control
• Energe saver
• Temp.set(↑, ↓)
• Operation, Mode
• Swing, Sleep
• Fan select, Timer
• Remocon single control
MAIN MICOM
Room Temperature sensor
Receiving Unit of Remocon
Powercircuit (DC 12V)
Down Trans (AC15V)
Power input (AC220V)
(Key operation)
(Remocon control)
Operation
Dry
Timer
Sleep
Fan speed (high)
Fan speed (med)
Fan speed (low)
Fan
Cool
Energy saver
Temp.setting(↑)
Temp.setting(↓)
(Remote Control)
DB98_04511A(2)-2 2/18/03 4:12 PM Page 7-5

7-2 Samsung Electronics
Block Diagram
7-2-2 Micom pin assignment
KS88C4716
GRID5
SEG-DATA(d)
SEG-DATA(e)
SEG-DATA(f)
SEG-DATA(g)
SEG-DATA(h)
SEG-DATA(a)
EEPROM CLK
EEPROM IN
EEPROM OUT
BUZZER
OPTION
JIG OUTPUT
OPTION
SENSOR THERMIS-
TOR(103AT)
OPTION
OPTION
OPTION
OPTION
SAVE OPTION
SWING MOTOR
GND
SEG-DATA(c)
SEG-DATA(b)
GRID4
GRID3
Vcc
Vss
10MHz RESONATOR
10MHz RESONATOR
TEST
GRID2
GRDI1
RESET IC OUTPUT
KEY-IN1
KEY-IN2
REMOCON
EEPROM CS
LOW FAN
COMPERSSOR
MIDDLE FAN
HIGH FAN
4-WAY VALVE
Vcc
1 P0.1 P4.4 44
2 P0.0 P0.2 43
3 P4.3 P0.3 42
4 P4.2 P0.4 41
5 VDD P0.5 40
6 VSS P0.6 39
7 Xout P0.7 38
8 Xin P1.0 37
9 TEST P1.1 36
10 P4.1 P1.2 35
11 P4.0 P1.3 34
12 RESET P1.4 33
13 P2.0 P1.5 32
14 P2.1 P3.7 31
15 P2.2 P3.6 30
16 P2.3 P3.5 29
17 P2.4 P3.4 28
18 P2.5 P3.3 27
19 P2.6 P3.2 26
20 P2.7 P3.1 25
21 P4.5 P3.0 24
22 AVref AVss 23
DB98_04511A(2)-2 2/18/03 4:12 PM Page 7-6

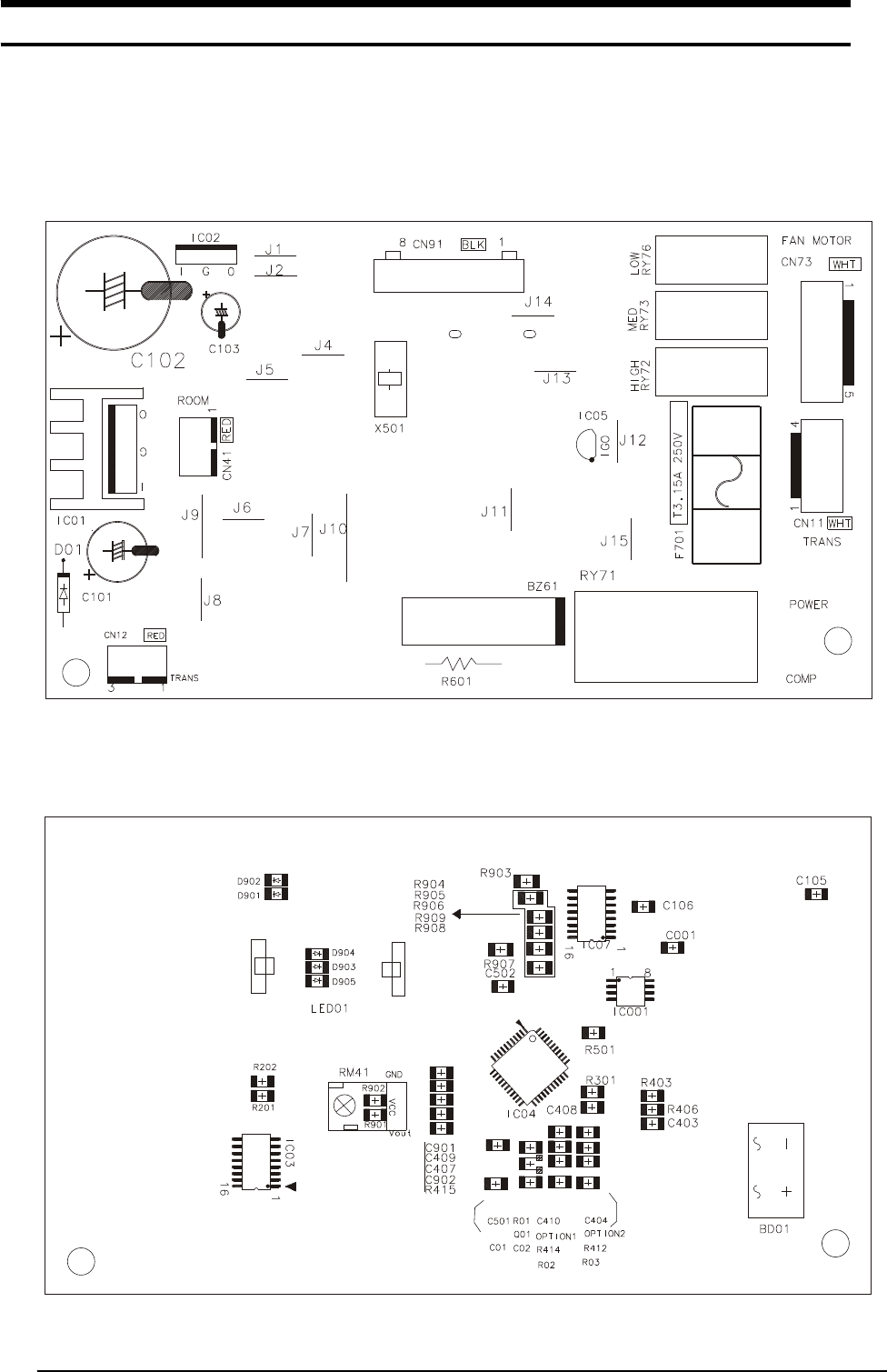
FRONT SIDE
BACK SIDE
ASSY MAIN PCB:DB93-02480
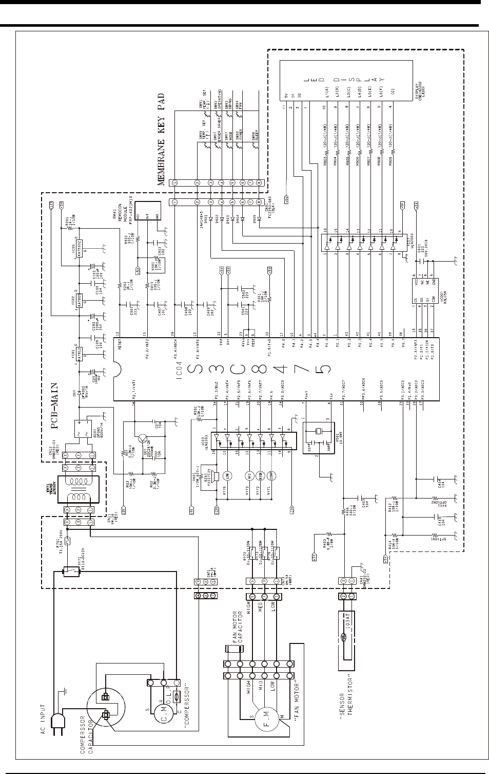
8-1 Samsung Electronics8-18-1 Samsung ElectronicsSamsung Electronics
8. PCB Diagram
8-1 Samsung Electronics
8. PCB Diagram8. PCB Diagram8. PCB Diagram

NO. DESCRIPTION SPEC REMARK Q'TY INSTALL
1 IC ULN2003AD IC03,IC07 2 SMT
2 DIODE-BRIDGE(CHIP) DF06S BD01 1 SMT
3DIODE-
SWITCHING(CHIP) LL4148 D901-----D905 5 SMT
4 DIODE UF4002 100V/1A D01 1 MI
5 TRI-DIODE-CHIP 2SC2412K Q01 1 SMT
6 REGULATOR KA7805 IC02 1 MI
7 REGULATOR KA7812 IC01 1 MI
8 C-AL CD110X,10V,100uF C103 1 AI
9 C-AL CD110X,35V,1000uF C101 1 MI
10 C-AL CD110X,25V,2200uF C102 1 MI
11 C-CHIP 101K,2012,50V C407 1 SMT
12 C-CHIP 102K,2012,50V C408,C409,C902 3 SMT
13 C-CHIP 104Z,2012,50V C105,C106,C01,C02,C403,C404,C410 7 SMT
14 C-CHIP 223Z,2012,50V C901,C501,C502,C001 4 SMT
15 R-CHIP 6.8K,2012,1%,1/8W R403 1 SMT
16 R-CHIP 1K,2012,5%,1/10W ,R201,R202 2 SMT
17 R-CHIP 10K,2012,5%,1/10W R03,R501,R412,R901,R301 5 SMT
18 R-CHIP 10K,2012,1%,1/10W R414 1 SMT
19 R-CHIP 330,2012,5%,1/10W R902,R415,R406 3 SMT
20 R-CHIP 2.2K,1/10W,5%,2012 R01 1 SMT
21 R-CHIP 3.3K,1/10W,5%,2012 R02 1 SMT
22 R-CHIP 4.7K,1/10W,5%,2012 OPTION2 1 SMT
23 R-CHIP 28.7K,1%,1/10W,2012 OPTION1 1 SMT
24 R-CHIP 120,5%,1/4W,1206 R903,R904,R905,R906,R907,R908,R909 7 SMT
25 R-CARBON 620,1/2W(SMALL),5% R601 1 AI
26 BUZZER SP-D2220APP BZ61 1 MI
27 CERAMIC RESONATOR 10MHz X501 1 MI
28 HEAT SINK L15 W15 H25 1 MI
29 CONNECTOR SMW250-02(RED) CN41 1 MI
30 CONNECTOR SMW250-03(RED) CN12 1 MI
31 CONNECTOR FCZ254-08S(BLK) CN91 1 MI
32 CONNECTOR
VH-4A( WHT)
CN11 1 MI
33 CONNECTOR
VH-5A (WHT)
CN73 1 MI
34 FUSE 250V,T3.15A F701 1 MI
35 RELAY-POWER DU1PU,16A,250V RY71 1 MI
36 RELAY-POWER F3AA012E RY72,RY73,RY76 3 MI
37 SCREW TAPPING PH3 L8 1 MI
38 JUMP WIRE PH0.6,L7.5mm J1,J2,J4--J8,J11--J15 12 AI
39 JUMP WIRE PH0.6,L10mm J9 1 AI
40 JUMP WIRE PH0.6,L12.5mm J10 1 AI
41 PCB-MAIN 5KFR-1,63*113*1.6MM 30522A4 1
42 IC KA75330Z IC05 1 AI
43 CHIP-MCU KS88C4716 IC04 1 SMT
44 LED DISPLAY CSE-42202G LED01 1 MI
45 REMOCON FRP-4021H10 RM41 1 MI
46 FUSE HOLDER HF-004/J F701 2 MI
SAMSUNG ELECTRONICS 8-2
PART LIST ASSY MAIN PCB: DB93-02480B

FRONT SIDE
BACK SIDE
ASSY MAIN PCB:DB93-02478
Samsung Electronics
8. PCB Diagram
8-3 Samsung Electronics
8. PCB Diagram8. PCB Diagram8. PCB Diagram

NO. DESCRIPTION SPEC REMARK Q'TY INSTALL
1 IC ULN2003AD IC03,IC07 2 SMT
2 DIODE-BRIDGE(CHIP) DF06S BD01 1 SMT
3DIODE-
SWITCHING(CHIP) LL4148 D901-----D905 5 SMT
4 DIODE UF4002 100V/1A D01 1 MI
5 TRI-DIODE-CHIP 2SC2412K Q01 1 SMT
6 REGULATOR KA7805 IC02 1 MI
7 REGULATOR KA7812 IC01 1 MI
8 C-AL CD110X,10V,100uF C103 1 AI
9 C-AL CD110X,35V,1000uF C101 1 MI
10 C-AL CD110X,25V,2200uF C102 1 MI
11 C-CHIP 101K,2012,50V C407 1 SMT
12 C-CHIP 102K,2012,50V C408,C409,C902 3 SMT
13 C-CHIP 104Z,2012,50V C105,C106,C01,C02,C403,C404,C410 7 SMT
14 C-CHIP 223Z,2012,50V C901,C501,C502,C001 4 SMT
15 R-CHIP 6.8K,2012,1%,1/8W R403 1 SMT
16 R-CHIP 1K,2012,5%,1/10W R201,R202 2 SMT
17 R-CHIP 10K,2012,5%,1/10W R03,R501,R412,R901,R301, 5 SMT
18 R-CHIP 10K,2012,1%,1/10W R414 1 SMT
19 R-CHIP 330,2012,5%,1/10W R902,R415,R406 3 SMT
20 R-CHIP 2.2K,1/10W,5%,2012 R01 1 SMT
21 R-CHIP 3.3K,1/10W,5%,2012 R02 1 SMT
22 R-CHIP 4.7K,1/10W,5%,2012 OPTION2 1 SMT
23 R-CHIP 28.7K,1%,1/10W,2012 OPTION1 1 SMT
24 R-CHIP 120,5%,1/4W,1206 R903,R904,R905,R906,R907,R908,R909 7 SMT
25 R-CARBON 620,1/2W(SMALL),5% R601 1 AI
26 BUZZER SP-D2220APP BZ61 1 MI
27 CERAMIC RESONATOR 10MHz X501 1 MI
28 HEAT SINK L15 W15 H25 1 MI
29 CONNECTOR SMW250-02(RED) CN41 1 MI
30 CONNECTOR SMW250-03(RED) CN12 1 MI
31 CONNECTOR FCZ254-08S(BLK) CN91 1 MI
32 CONNECTOR VH-3A(RED) CN11 1 MI
33 CONNECTOR VH-5A (WHT) CN73 1 MI
34 FUSE 250V,T3.15A F701 1 MI
35 RELAY-POWER DI1U 12VDC RY71 1 MI
36 RELAY-POWER OJ-SS-112DM(5A)RY72,RY73,RY76 3 MI
37 SCREW TAPPING PH3 L8 1 MI
38 JUMP WIRE PH0.6,L7.5mm J1,J2,J4--J9,J11--J14 12 AI
39 JUMP WIRE PH0.6,L10mm J10 1 AI
40 PCB-MAIN FR-1,63*113*1.6MM 30522B4 1 MI
41 IC KA75330Z IC05 1 AI
42 CHIP-MCU KS88C4716 IC04 1 SMT
43 LED DISPLAY CSE-42202G LED01 1 MI
44 REMOCON FRP-4021H10 RM41 1 MI
45 FUSE HOLDER HF-004/J F701 2 MI
SAMSUNG ELECTRONICS 8-4
PART LIST ASSY MAIN PCB: DB93-02478C

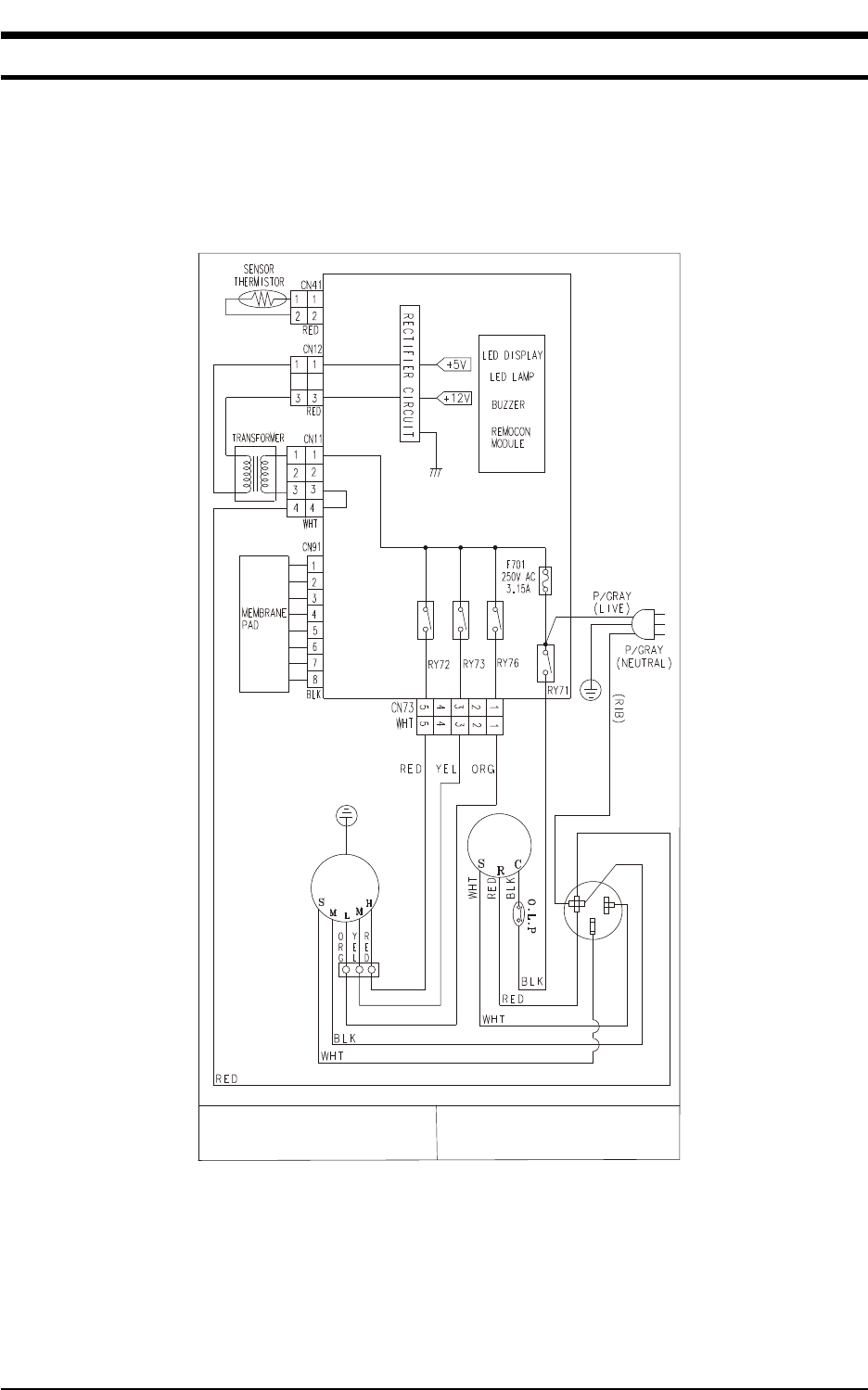
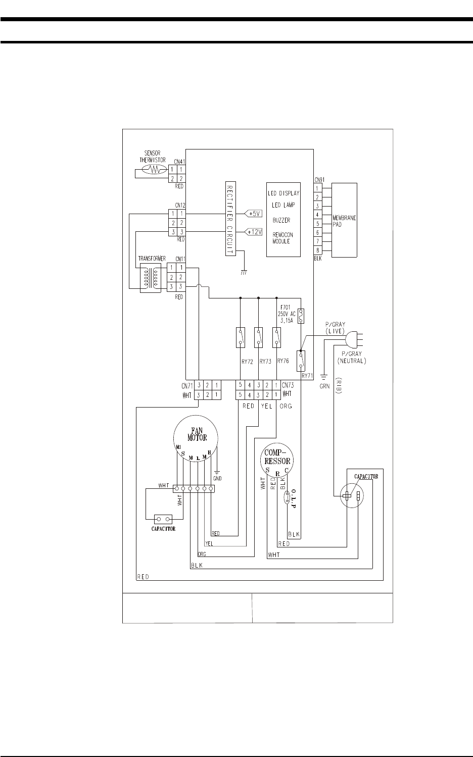
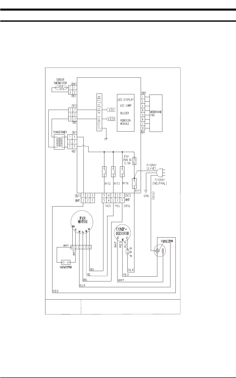
9. Wiring Diagram
9-1 Samsung Electronics
DB98_04512A(2)_2 2/19/03 10:46 AM Page 7-2
DIAGRAM AW0503B/AW0505B
AW0603B/AW0605B
FAN
MOTOR
COMP-
RESSOR
GND
GRN
GND
CAPACITOR

9. Wiring Diagram
Samsung Electronics 9-2
DB98_04512A(2)_2 2/19/03 10:46 AM Page 7-2
DIAGRAM AW0803B
AW0805B

9. Wiring Diagram
9-3 Samsung Electronics
DB98_04512A(2)_2 2/19/03 10:46 AM Page 7-2
DIAGRAM
AW1003B/AW1203B/AW1403B
AW1005B/AW1205B/AW1803B/AW1805B

10-1 Samsung Electronics
DB93-02480
10. Schematic Diagrams

10-2 Samsung Electronics
10. Schematic Diagrams
DB93-02478

UPDATE LOG SHEET
Application date Page Part# Note(Cause & Solution) S/Bulletin#
Use this page to keep any special servicing information. (Service Bulletin, etc.)
If only parts number changes, Just change parts number directly on parts list.
And if you need more information, please see the service website.
Itself Solution Integrated technology supporting electronic library
http://itself.sec.samsung.co.kr
Copyright © 2003
By Samsung Electronics Co., Ltd.
All rights reserved.
This manual may not, in whole or in part, be
copied, photocopied, reproduced, translated, or
converted to any electronic or machine readable
from without prior written permission of
Samsung Electronics Co., Ltd.
Printed in China.
DB98_04511A(2)-2 2/18/03 4:12 PM Page 10-6

ELECTRONICS
© Samsung Electronics Co., Ltd. Dec. 2003.
Printed in China
Code No. DB81-00025A
DB98_04511A(2)-CO 2/18/03 4:08 PM Page 2