Samsung Lampard AMD INT Schematics. Www.s Manuals.com. R1.0 Schematics
User Manual: Motherboard Samsung Lampard AMD - Schematics. Free.
Open the PDF directly: View PDF
.
Page Count: 41

Cover
sheet32 :
D
4
DDR3 SODIMM1
BL LEE
3
2
sheet23 :
CPU-ZACATE (1/3)
1
POWER DIAGRAM
Zhou Pei
PROPRIETARY INFORMATION THAT IS
SAMSUNG ELECTRONICS CO’S PROPERTY.
sheet38 :
sheet19 :
T.R. Date :
Lampard-AMD
Power - P1.05V (Chipset Power)
Audio - ALC269Q-VC-GR
PR
1.0
SATA interface (HDD/ODD I/F)
sheet17 :
CHECK APPROVAL
LAN (Realtek RTL8105E)
sheet36:
TITLE
PART NO.
Audio - Combo Jack
sheet05 :
Power - Switched Power 1
sheet07 :
MICOM Glue Logic
sheet09 :
Power - P3.3V_AUX / P5.0V_ALW
sheet11 :
sheet27 :
sheet13 :
PCH-A68M (4/5)
sheet15 :
SAMSUNG
ELECTRONICS
sheet03 :
sheet34 :
X
A
3IN1/TPM
2013.01.23
B
C
CPU-ZACATE (3/3)
Lampard-AMD INT Green Clock
Chip Set :
sheet24 :
BOARD INFORMATION
PBA Name :
Power - CPU VRM
Dev. Step :
sheet31 :
THIS DOCUMENT CONTAINS CONFIDENTIAL
sheet33:
3
sheet35 :
2
sheet37 :
C
WLAN
Owner :
MAIN TO SUB CONNECTOR
MAIN
sheet28:
Remarks :
PCH-A68M (5/5)
DRAW
sheet22 :
APPROVAL
CPU-ZACATE (2/3)
DATE
VGA
REV
BA41-XXXXXX(HST)
Design
XIE BIN
EXCEPT AS AUTHORIZED BY SAMSUNG.
BA41-XXXXXX(GCE)
sheet01 :
SAMSUNG PROPRIETARY
sheet02 :
4
sheet04 :
Power - P1.1V_AUX/P1.8V
Power - charger
DEV. STEP
CPU :
Power - Power Discharge
MICOM / BIOS(MEC1310)
B
CHECK
USB3.0 connector
Power - DDR3
D
sheet16 :
Signature :
sheet18 :
A
Thermal Sensor
PAGE
BLOCK DIAGRAM
CLOCK DISTRIBUTION
DO NOT DISCLOSE TO OR DUPLICATE FOR OTHERS
SESC R & D
PCH-A68M (1/5) Mount Hole
sheet14 :
Brazos2.0 Platform DDR3 SODIMM2
HDMI
1
sheet10 :
SUB (TOUCHPAD)
LVDS/CAMERA
sheet12 :
FCH(Hudson-M3L)
PCH-A68M (2/5)
PCH-A68M (3/5)
Revision :
sheet08 :
sheet20 :
sheet21 :
BA41-XXXXXX(PTC)
Model Name :
sheet25 :
sheet26 :
PCB Code :
sheet06 :
sheet29 :
sheet30 :
LAST EDIT
AMD ZACATE
sheet39 :
sheet40:
OF
D:/users/ecad60/Lampard-Int/Lampard_14_15_INT_PV-0924
COVER
MAIN
Lampard-14/15-INT
421
BA41-*****A
September 25, 2012 07:52:37 AM
REV 1.0
PV
08/03/2012
LEI GUO
XIAO SUN
LI CHEN
MODULE CODE

Samsung
Confidential
Samsung
Confidential
PG 20
RTL8105E
DC/DC
PG 8 - 10
P3.3V_AUX
BLOCK DIAGRAM
USB 2
PG 36
PG 21
PG 18
PCIE x1
PG 35
UMI x4
AMD Brazos 2.0 CPU
CAMERA
BLUETOOTH USB 6
PG 26
CRT
PG 28 RJ45
SODIMM 0
PG 7
USB11
HDMI
3.3V LPC, 33MHz MICOM
USB2.0 port
PG 12
PCIE x1
PG 22
ALC269Q
PG 17
PG 30
PG 30
USB 0
PG 29
HP
CRT
DDR 3 Power
CPU
REALTEK
SPKR L
PG 16
POWER LOGIC
PG 25
4P
SODIMM 1
LCD
SDXC
Mini Card 1
P1.05V
PG 33
DRAW
CHECK
PG 38
Mobile Processor
EXCEPT AS AUTHORIZED BY SAMSUNG.
SPKR R
PWR
FCH
EMC2112
80 Port
SWITCHED
P1.1V _AUX
SAMSUNG
ELECTRONICS
PG 32
DDR 3
A A
PG 24
PG 34
C C
USB2.0 port
USB2.0 port
PART NO.
PAGE
PG 28
PG 23
TITLE
Sensor
3 in 1 (AU6438)
SD interface
LAST EDIT
B
Charging
Circuit
REV
PG 22
P5.0V_AUX
PG 32
High Definition Audio
USB 3
HDMI
SPI ROM
2
1
DDR 3
DDR 3 1333
2
PG 11 - 14
MIC-IN
DDR 3 Power
3
SMSC MEC1310
(BGA, Zacate)
Hudson-M3L
3
Touch
P1.8V
PG 37
4
HD Audio
ANT
PAD
Audio
PG 16
1
SAMSUNG PROPRIETARY
THIS DOCUMENT CONTAINS CONFIDENTIAL
LCD
Channel A (STANDARD)
DO NOT DISCLOSE TO OR DUPLICATE FOR OTHERS
SATA 0
LPC
SPI
SAMSUNG ELECTRONICS CO’S PROPERTY.
SATA HDD
PG 27
PG 27
PROPRIETARY INFORMATION THAT IS
Lane 0
52P
USB 8
SD(SDHC)
KBD
APPROVAL
MODULE CODE
DATE
DEV. STEP
Lane 2
PG 23
MAIN
KIM, MS
PARK, CH
CHO, KS
undefined
7/14/2010
ADV1
REV 0.23
February 28, 2012 13:33:37 PM
BA41-#####A
2 40
Princeton-11D-BRZ2
BLOCK DIAGRAM
D:/Users/KMS/princeton-D_main/20120228_V0.23/PRINCETON-11D-BRZ2
PG 10
B
Thermistor
OF
D D
4

Samsung
Confidential
Samsung
Confidential
Samsung
Confidential
1.1V switched power rail (off in S3-S5)
LAN CONTROLLER
11
SD
Crystal
NC
0
1
P5.0V
Camera 2
1
NC
NC
VCC for FCH
5
8
NC
NC
Core Voltage for GPU
NC
ASSIGNED TO
3
2
PORT #
4
5
48MHzCrystal
SYSTEM PORT 1
4
Mini PCI Express (WLAN) 2NC
(N/A WITH FCH)
13
ISSD
7
P1.05V (VCCP)
PCI Express Assign
PORT #
(TBD)
1 30h
7
5.0V always power rail
NC
Mini Card 1 (WLAN)
SATA PORT Assign
9
NC
Crystal
10
on board DDR3 thermal Sensor
3
P3.3V
NC
NC
ODD (14" ONLY)
SYSTEM PORT 2
NC
VDC
6
3.3V always power rail (for Micom)
P1.1V
S4 - S5
HDD/SSD
P3.3V_AUX
27MHz
P5.0V_ALW
ASSIGNED TO
P1.1V_AUX
5.0V switched power rail (off in S3-S5)
0011 000X
3.3V switched power rail (off in S3-S5)
1010 010x
1.8V switched power rail (off in S3-S5)P1.8V
4
0.75V power rail for DDR3 (off in S3-S5)
(N/A WITH FCH)
Core Voltage for CPU
EGFX_CORE
-
Active in
A4h
S3
S0
3
USB PORT Assign
MARS
ASSIGNED TO
SYSTEM PORT 0
Crystal
0
FREQUENCY
2
FCH
12
Real Time Clock
6
25MHz
Camera 1
LAN REALTEK
2
-
PAGE
Thermal Sensor on SODIMM0 0011 000x
5
34h
8
Thermal Sensor on SODIMM1
25MHz
SODIMM1
FCH
C
1001 100x
Platform thermal management TS
NC
98h
Multi Memory Card Controller
Voltage Rails
Primary DC system power supply (7 to 21V)
SMBUS Master
P3.3V_MICOM
1
P5.0V_LDO
I C / SMB Address
3.3V switched on power rail (off in S4-S5)
Address
5.0V switched on power rail (off in S4-S5)
CPU Thermal Sensor
1.5V power rail for DDR3 (off in S4-S5)
Crystal / Oscillator
32.768KHz
3
1010 000x
DO NOT DISCLOSE TO OR DUPLICATE FOR OTHERS
Hex
-
P0.75V
A0h
VCC_CORE
DATE
Crystal
SAMSUNG ELECTRONICS CO’S PROPERTY.
-
TITLE
2
LCD Pannel Detect
S0
Resolution
PORT #
BOARD INFORMATION
-
LAST EDIT
TYPE
B
DEVICE
DRAW
USAGE
APPROVAL
4
96h
A
PANNEL_DETECT_0
SAMSUNG PROPRIETARY
2
PROPRIETARY INFORMATION THAT IS
OF
SAMSUNG
0011 010x
THIS DOCUMENT CONTAINS CONFIDENTIAL
PANTHERPOINT
3
MODULE CODE
EXCEPT AS AUTHORIZED BY SAMSUNG.
Master
REV
C
D
1001 011x
DEV. STEP
30h
SODIMM0
ELECTRONICS
PART NO.
Thermal Sensor
A
1
Devices
LI CHEN
XIAO SUN
LEI GUO
undefined
08/03/2012
PV
REV 1.0
September 25, 2012 07:52:37 AM
BA41-*****A
3 42
Lampard-14/15-INT
MAIN
BOARD INFO
D:/users/ecad60/Lampard-Int/Lampard_14_15_INT_PV-0924
SCHEMATIC ANNOTATIONS AND BOARD INFORMATION
Devices
Bus
D
B
4
CHECK

Samsung
Confidential
Samsung
Confidential
Samsung
Confidential
ELECTRONICS
APU
P3.3V_AUX
HDD
Battery DC
S5-S4 S0
S3
S3
ONON
VDDCR_NB
80 Port
P5.0V_ALW
APU
P1.8V
DDR3 MEMORY
VDC
P1.5V_AUX
Greenclock
+1.8V_AUX
DRAW
CHECK
FCH
State
EXCEPT AS AUTHORIZED BY SAMSUNG.
ON
DDR3 MEMORY
Power On/Off Table by S-state
Rail
+V*AUX
ON
FCH
Greenclock
APU
P1.1V_AUX
A A
FCH
Thermal Sensor
C C
P1.1V
AC Adapter
PART NO.
PAGE
FCH
SAMSUNG
TITLE
POWER DIAGRAM
APU
P1.05V
LAST EDIT
B
P5.0V_ALW
P12.0V_ALW
REV
SPI ROM
P0.75V
HD AUDIO
S4
ON
(CHP3_SLPS5#)
2
1
(CHP3_SLPS3#)
2
ON
+V
+0.9V
3
ON
LAN
FCH
3
S5
FCH
S0
4
+V*A(LWS)
+V*LAN ON
ONON
1
SAMSUNG PROPRIETARY
THIS DOCUMENT CONTAINS CONFIDENTIAL
P5.0V_AUX
P5.0V
DO NOT DISCLOSE TO OR DUPLICATE FOR OTHERS
CPU_CORE
P3.3V_MICOM MICOM
SAMSUNG ELECTRONICS CO’S PROPERTY.
KBC3_SUSPWR
CAMERA
CRT
PROPRIETARY INFORMATION THAT IS
FAN
KBC3_PWRON
P3.3V
KBC3_VRON
+V* (CORE)
APPROVAL
MODULE CODE
DATE
DEV. STEP
LCD
3 IN 1 CARD
KIM, MS
PARK, CH
CHO, KS
undefined
7/14/2010
ADV1
REV 0.23
February 28, 2012 13:33:37 PM
BA41-#####A
4 40
Princeton-11D-BRZ2
MAIN
POWER DIAGRAM
D:/Users/KMS/princeton-D_main/20120228_V0.23/PRINCETON-11D-BRZ2
MINI PCIE
B
Rev 0.1
OF
D D
4

Samsung
Confidential
Samsung
Confidential
Samsung
Confidential
DATE
DEV. STEP
REV
LAST EDIT
A A
B B
C C
D D
4
4
3
3
2
2
1
TITLE
PART NO.
PAGE OF
SAMSUNG
KIM, MS
ELECTRONICS
CLOCK DISTRIBUTION Rev. 1.0
INTEGRATED CLOCK MODE
DISP CLK
APU_CLK P/N
CLK1_MINIPCIE/#
CLK1_GLAN/#
CLK3_PCIMICOM
CLK3_DBGLPC
XTAL 25M
PCI_CLK
PCIE
APU
FCH RTC_CLK FCH3_RTCCLK
USB_CLK CLK3_MMC48
1
SAMSUNG PROPRIETARY
THIS DOCUMENT CONTAINS CONFIDENTIAL
PROPRIETARY INFORMATION THAT IS
SAMSUNG ELECTRONICS CO’S PROPERTY.
DO NOT DISCLOSE TO OR DUPLICATE FOR OTHERS
EXCEPT AS AUTHORIZED BY SAMSUNG.
DRAW
CHECK
APPROVAL
MODULE CODE
D:/Users/KMS/princeton-D_main/20120228_V0.23/PRINCETON-11D-BRZ2
CLOCK DIAGRAM
MAIN
Princeton-11D-BRZ2
405
BA41-#####A
February 28, 2012 13:33:37 PM
REV 0.23
ADV1
7/14/2010
undefined
CHO, KS
PARK, CH

Samsung
Confidential
Samsung
Confidential
Samsung
Confidential
B
3
ATHEROS SELECT
BROADCOM SELECT
SUPPORT GREENCLK FUNCTION
SUPPORT TPM FUNCTION
ADT_60W
SUPPORT EXT CRYSTAL FUNCTION
USB30 SELECT
SCHEMATIC MARK
EXT-SD
GENCLK
CRYSTAL
USB30
BROADCOM
SAMSUNG ELECTRONICS CO’S PROPERTY.
OF
ELECTRONICS
DO NOT DISCLOSE TO OR DUPLICATE FOR OTHERS
2
PROPRIETARY INFORMATION THAT IS
Multi Assy
ADT_40W
ADT_60W
EMC2112
EXCEPT AS AUTHORIZED BY SAMSUNG.
REV
CHECK
APPROVAL PART NO.
DATE
ATHEROS
BROADCOM
OTP_VE
INT_SD
EXT-SD
DEV. STEP
A
3
LAST EDIT
TITLE
GENCLK
TPM
CRYSTAL
USB30
C
PAGE
A
D
Function Description
40W ADAPTER SELECT
4
42
Lampard-14/15-INT
CLOCK
CLOCK DISTRIBUTION
60W ADAPTER SELECT
SUPPORT EMC2112
B
THERMAL VE
SUPPORT FCH SD
SUPPORT EXT SD FUNCTION
C
D
SAMSUNG
2
ADT_40W
TPM
EMC2112
OTP_VE
INT_SD
Must Use 10pF Crystal
1
ATHEROS
4
CLOCK DISTRIBUTOR
KEEP LAN CLK TRACE SHORTER THAN 12"
THIS DOCUMENT CONTAINS CONFIDENTIAL
SAMSUNG PROPRIETARY 1
MODULE CODE
DESIGN
nostuff
LI CHEN
XIAO SUN
LEI GUO
08/03/2012
PV
REV 1.0
September 25, 2012 07:52:37 AM
BA41-*****A
6
100nF
C542
10V
100nF
C537
100nF
C538
GENCLK
10V
GENCLK
10V
GENCLK
50V
0.5pF
C593
0.01nF
33
R523 1%
P1.05V
PRTC_COIN
GENCLK
PRTC_BAT
GENCLK
6.3V
1000nF-X5R
C541
GENCLK
0.01nF
C539
50V
0.5pF
P3.3V_MICOM
GENCLK
0.5pF
50V
C540
0.01nF
GND_3 17
GND_4
13 VBAT
2VDD3
11 VDDIO_25M_A
VDDIO_25M_B
6
14 VDDIO_32K_B
5VDD_25M
1
VDD_RTC_OUT
4X1
3X2
9
25MHZ_A
25MHZ_B 8
12
32KHZ_A 15
32KHZ_B
7
GND_1 10
GND_2 16
1%
GENCLK
3.3V
SLG3NB145VTR
U505
1205-004168
Y501
12
GENCLK
330
R524
6.3V
C543
22uF-X5R
GENCLK
25MHz-10pF
CLK3_RTC_XTAL1
CLK3_MICOM_XTAL
CLK3_LAN_XTAL
CLK3_25M_XTAL
CLK3_GREEN_PRTC_MN
CLK3_GREEN_LAN_R_MN
CLK3_GREEN_X2_MN
CLK3_GREEN_X1_MN
P3.3V_AUX
GENCLK

Samsung
Confidential
Samsung
Confidential
Samsung
Confidential
STD
Line Width = 20 mil
TRIP_SET resistor value
0101 111xb
To remove noise.
99c
B
TYPE : STRAIGHT
For OTP
HIGH Z
OF
2.49K
LAST EDIT
A
1.5K
4
REV
DO NOT DISCLOSE TO OR DUPLICATE FOR OTHERS
(Selectable : PWR_SHDN)
1
EXT.DIODE 2 MODE
Temperature : 95.78c
ADDRESSS_SEL MODE
103c
2.0K
TEMPERATURE
0
A
confirmed by thermal charger
1
R (kohm) = 0.0012T - 0.9308T + 96.147
THERMAL SENSOR & FAN CONTROL
D
SAMSUNG PROPRIETARY
C
(2011.05.02)
0101 110xb
1
ELECTRONICS
TITLE
SHDN_SEL MODE
EXCEPT AS AUTHORIZED BY SAMSUNG.
PART NO.
AMD CPU/DIODE MODE
Default
DESIGN
PROPRIETARY INFORMATION THAT IS
THIS DOCUMENT CONTAINS CONFIDENTIAL
INTEL TR MODE
DATE
2
FAN PEM
0111 101xb (7A)
3
APPROVAL
XIAO SUN
LI CHEN
D:/users/ecad60/Lampard-Int/Lampard_14_15_INT_PV-0924
THERMAL SENSOR EMC2112
THERMAL SENSOR
Lampard-14/15-INT
427
BA41-*****A
September 25, 2012 07:52:37 AM
D
C
CHECK
MODULE CODE
Place near pin of diode.
13
4
After test it can be removed.
SAMSUNG
2
HIGH Z
95c
SAMSUNG ELECTRONICS CO’S PROPERTY.
Connected to SML1 in PCH
DEV. STEP
0111 101xb (7A)
0
B
PAGE
P3.3V_AUX P3.3V_AUX
REV 1.0
PV
08/03/2012
LEI GUO
1%
OTP_VE
18K
OTP_VE
3ADD0 4
ALERT#
6CLK 2
FG
1
FOUT
5
GND
SCL
8
9SDA
10
VCC
7X2
R104
100nF
C744
U515
G761P71U
1209-002138
5.5V
1000nF-X5R
C748
EMC2112
10V
THERMAL_PAD
7TRIP_SET
1VDD_3V
16 VDD_5V_1
19 VDD_5V_2
nostuff
6.3V
3
4
DP3_DN2
17 FAN_1
18 FAN_2
13
GND
9RESET#
6SHDN_SEL
15
SMCLK
14
SMDATA
8
SYS_SHDN#
TACH
20
21
5.5V
10 ADDR_SEL
12
ALERT#
11
CLK
2
DN1
5
DN3_DP2
DP1
EMC2112
U520
EMC2112-BP-TR
1209-001887
EMC2112
1
3
2
Q13
MMBT3904
6.3V
10000nF-X5R
C743
4
MNT1
5
6MNT2
EMC2112
P5.0V
P3.3V
HDR-4P-1R-SMD
J11
3711-007614|53398-0490-4m_ng
1
2
3
2.2nF
C106
P3.3V_AUX
P5.0V
EMC2112
50V
R630
nostuff
0
10K
R631
1%
OTP_VE
EMC2112
10K
R738 1%
50V
P3.3V_AUX
OTP_VE
2
GND
HYST 4
OT_N
3
SET
1
VCC
5
P5.0V
OTP_VE
C709
1nF
2.2nF
C746
6V
1209-002034
G709T1UF
U6
1%
EMC2112
50V
1%
EMC2112
10K
R733
1%
EMC2112
1.5K
R737
EMC2112
49.9
R734
EMC2112
C745
100nF
10V
P3.3V_AUX
P5.0V
50V
C747
0.022nF
nostuff
1%
OTP_VE
10V
4.7uF-X5R
C708
nostuff
10K
R629
1%
R735 10K
nostuff
nostuff
10K
R736 1%
10V
nostuff
C105
100nF
DIA
HEAD
LENGTH
6.3V
C828
10000nF-X5R
THM3_ALERT#
CPU2_THERMDC
CPU2_THERMDA
M501
BA61-01090A
FAN5_VDD
THERMAL_DP2_MN
THERMAL_DN2_MN
FAN5_VDD
THERMAL_SHDN_SEL_MN
KBC3_THERM_SMCLK#
KBC3_THERM_SMDATA#
THM3_STP#
FAN3_FDBACK#
THERMAL_TRIP_SET_R_MN
THERMAL_VDD3V_MN
THERMAL_VDD5V_MN
FAN3_FDBACK#
THM3_STP#
FAN5_VDD
KBC3_THERM_SMCLK#
KBC3_THERM_SMDATA#
FAN3_FDBACK#

Samsung
Confidential
Samsung
Confidential
Samsung
Confidential
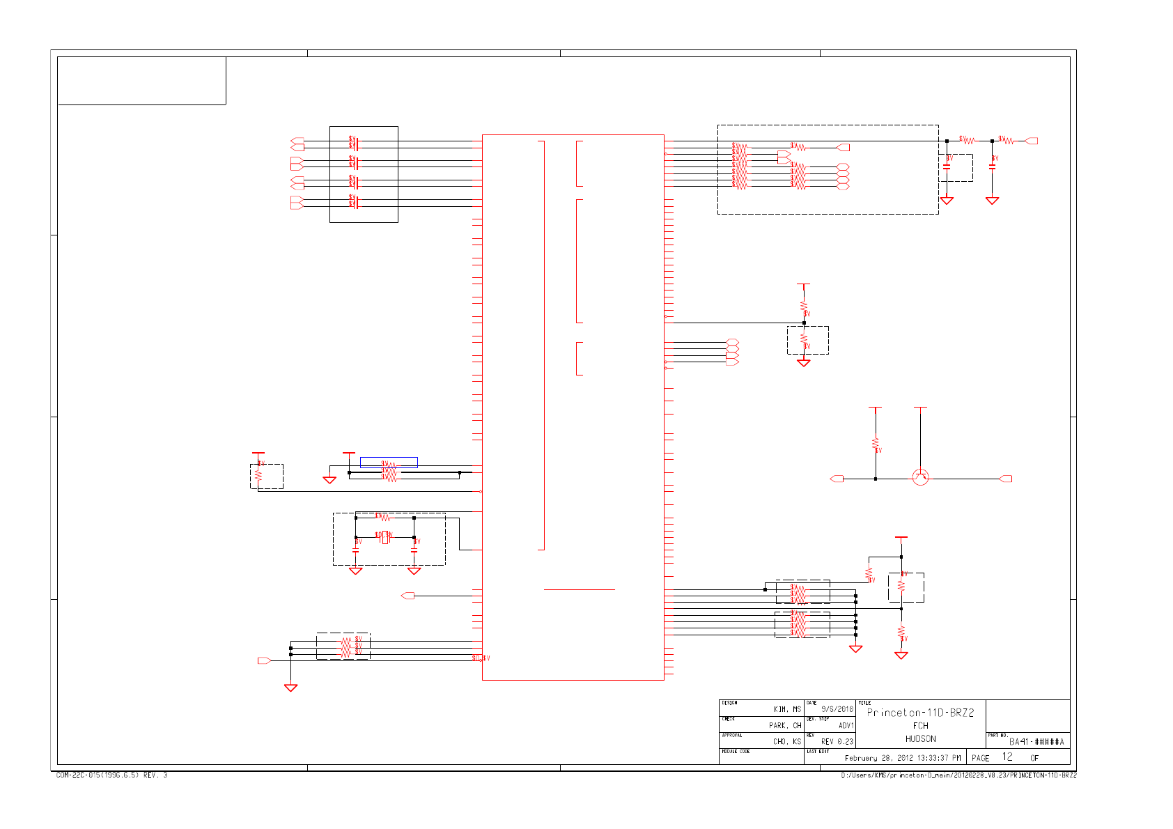
1 / 5
MEMORY I/F
2 / 5
PCIE I/FUMI I/F
4
3
PROPRIETARY INFORMATION THAT IS
2
CPU mount
3
DEV. STEP
REV
SAMSUNG
ELECTRONICS
CPU_ZACATE
DRAW
LAST EDIT
2
1
A
B B
TITLE
PART NO.
MODULE CODE
without a long trace
A
(2007-007669)
D
4
Connection P1.5V_AUX should be
DATE
1608, 1.27k ohm
AMD recommended
1
SAMSUNG PROPRIETARY
THIS DOCUMENT CONTAINS CONFIDENTIAL
KIM, MS
PARK, CH
CHO, KS
undefined
9/6/2010
ADV1
REV 0.23
February 28, 2012 13:33:37 PM
BA41-#####A
8 40
Princeton-11D-BRZ2
CPU
ZACATE
D:/Users/KMS/princeton-D_main/20120228_V0.23/PRINCETON-11D-BRZ2
directly to the plane
PAGE OF
D
C C
CHECK
APPROVAL
SAMSUNG ELECTRONICS CO’S PROPERTY.
DO NOT DISCLOSE TO OR DUPLICATE FOR OTHERS
EXCEPT AS AUTHORIZED BY SAMSUNG.
8
9
10
11
5
6
7
1/16W
30.1
R138
4
1nF
C875
50V
1% R8041K
P1.5V_AUX
42
43
38
39
40
41
36
37
RMNT-42-64-1P
MT1 RMNT-42-64-1P
MT4
RMNT-42-64-1P
MT3
RMNT-42-64-1P
MT2
6
7
8
9
3
4
5
7
2
M_DQS_L_4
V22 M_DQS_L_5
AC21 M_DQS_L_6
AC16 M_DQS_L_7
N17 M_EVENT_L
U18 M_RAS_L
L23 M_RESET_L
M23
M_VREF
V17 M_WE_L M22
M_ZVDDIO_MEM_S
M_DQS_H_1
E23 M_DQS_H_2
J22 M_DQS_H_3
R22 M_DQS_H_4
W22 M_DQS_H_5
AC20 M_DQS_H_6
AB16 M_DQS_H_7
B16 M_DQS_L_0
A20 M_DQS_L_1
E22 M_DQS_L_2
J23 M_DQS_L_3
P22
A19
M_DATA_9
D15 M_DM_0
B19 M_DM_1
D21 M_DM_2
H22 M_DM_3
P23 M_DM_4
V23 M_DM_5
AB20 M_DM_6
AA16 M_DM_7
A16 M_DQS_H_0
B20
M_DATA_56 Y16
M_DATA_57 AB14
M_DATA_58 AC14
M_DATA_59
C16
M_DATA_6
AC18
M_DATA_60 AB18
M_DATA_61 AB15
M_DATA_62 AC15
M_DATA_63
D16
M_DATA_7
C18
M_DATA_8
M_DATA_46 Y21
M_DATA_47
Y20
M_DATA_48 AB22
M_DATA_49
C14
M_DATA_5
AC19
M_DATA_50 AA18
M_DATA_51 AA23
M_DATA_52 AA20
M_DATA_53 AB19
M_DATA_54 Y18
M_DATA_55
AC17
P20
M_DATA_37 R23
M_DATA_38 T22
M_DATA_39
A14
M_DATA_4
V20
M_DATA_40 V21
M_DATA_41 Y23
M_DATA_42 Y22
M_DATA_43 T21
M_DATA_44 U23
M_DATA_45 W23
M_DATA_27 G23
M_DATA_28 H20
M_DATA_29
D18
M_DATA_3
K20
M_DATA_30 K23
M_DATA_31
N23
M_DATA_32 P21
M_DATA_33 T20
M_DATA_34 T23
M_DATA_35 M20
M_DATA_36
M_DATA_17 F23
M_DATA_18 F22
M_DATA_19
A17
M_DATA_2
C22
M_DATA_20 D22
M_DATA_21 F20
M_DATA_22 F21
M_DATA_23
H21
M_DATA_24 H23
M_DATA_25 K22
M_DATA_26 K21
L17 M_CLK_L_3
B14
M_DATA_0 A15
M_DATA_1
B21
M_DATA_10 D20
M_DATA_11 A18
M_DATA_12 B18
M_DATA_13 A21
M_DATA_14 C20
M_DATA_15
C23
M_DATA_16 D23
M_BANK_2
V19 M_CAS_L
F15 M_CKE_0
E15 M_CKE_1
M17 M_CLK_H_0
M19 M_CLK_H_1
N18 M_CLK_H_2
L18 M_CLK_H_3
M16 M_CLK_L_0
M18 M_CLK_L_1
N19 M_CLK_L_2
M_ADD_15
J17 M_ADD_2
H18 M_ADD_3
H17 M_ADD_4
G17 M_ADD_5
H15 M_ADD_6
G18 M_ADD_7
F19 M_ADD_8
E19 M_ADD_9
R18 M_BANK_0
T18 M_BANK_1
F16
V16 M1_CS_L_1
U19 M1_ODT_0
W15 M1_ODT_1
R17 M_ADD_0
H19 M_ADD_1
T19 M_ADD_10
F17 M_ADD_11
E18 M_ADD_12
W17 M_ADD_13
E16 M_ADD_14
G15
0902-002741
T17 M0_CS_L_0
W16 M0_CS_L_1
W19 M0_ODT_0
V15 M0_ODT_1
U17 M1_CS_L_0
R828 39.2
P1.5V_AUX
U7-1
EME350GBB22GT
1%
C874
100nF
10V
2
0
4
3
1
6
5
R829
1K
1K
R831
1%
P1.5V_AUX
1%
5
6
7
4
AB8
P_ZVDD_10
Y14 P_ZVSS AA14
P_UMI_RXP_1
AA10
P_UMI_RXP_2
AB10
P_UMI_RXP_3
AC7
P_UMI_TXN_0 AC12
P_UMI_TXN_1 AB11
P_UMI_TXN_2 Y8
P_UMI_TXN_3 AC8
P_UMI_TXP_0 AB12
P_UMI_TXP_1 AC11
P_UMI_TXP_2 AA8
P_UMI_TXP_3
Y2
P_GPP_TXN_3 V4
P_GPP_TXP_0 AB6
P_GPP_TXP_1 AB3
P_GPP_TXP_2 Y1
P_GPP_TXP_3 V3
P_UMI_RXN_0
Y12
P_UMI_RXN_1
Y10
P_UMI_RXN_2
AC10
P_UMI_RXN_3
AB7
P_UMI_RXP_0
AA12
P_GPP_RXN_0
Y6
P_GPP_RXN_1
AC4
P_GPP_RXN_2
AA2
P_GPP_RXN_3
Y3
P_GPP_RXP_0
AA6
P_GPP_RXP_1
AB4
P_GPP_RXP_2
AA1
P_GPP_RXP_3
Y4
P_GPP_TXN_0 AC6
P_GPP_TXN_1 AC3
P_GPP_TXN_2
U7-2
EME350GBB22GT
0902-002741
58
59
54
55
56
57
50
51
52
53
47
48
49
44
45
46
C132
C134 100nF 10V
10V
100nF
C133
2K R805
10V
100nF
P1.05V
1% R139 1.24K 1%
0
1
4
3
2
27
7
6
5
23
24
25
26
20
21
22
16
17
18
19
13
14
15
12
3
1
2
63
0
1
2
1
60
61
62
0
C114 100nF 10V
C113
C116 100nF 10V
10V
100nF
C115
100nF 10V
10V
100nF
0
C135
13
14
15
10
11
12
32
33
34
35
29
30
31
28
0
1
2
3
CLK1_A_MCLK1#
CPU_M_EVENT_L_R_MN
CLK1_A_MCLK2
CLK1_A_MCLK2#
CLK1_A_MCLK3
CLK1_A_MCLK3#
MEM1_A_ODT2
MEM1_A_ODT3
MEM1_A_CS3#
MEM1_A_CS2#
MEM1_ADQS#(7:0)
CLK1_A_MCLK0
CLK1_A_MCLK0#
CLK1_A_MCLK1
CPU_M_VREF_R_MN
MEM1_A_RST#
CPU_ZVDDIO_MEM_S_R_MN
MEM1_ADQS(7:0)
MEM1_ADM(7:0)
MEM1_A_CKE0
MEM1_A_CS1#
MEM1_A_CS0#
MEM1_A_RAS#
MEM1_A_CAS#
MEM1_A_WE#
MEM1_ADQ(63:0)
MEM1_A_ODT0
MEM1_A_ODT1
MEM1_AMA(15:0)
MEM1_ABS(2:0)
MEM1_A_CKE1
CPU_P_ZVDD_10_R_MN
CPU_P_UMI_TXP_0_C_MN
CPU_P_UMI_TXN_0_C_MN
CPU_P_UMI_TXP_1_C_MN
CPU_P_UMI_TXN_1_C_MN
CPU_P_UMI_TXP_2_C_MN
CPU_P_UMI_TXN_2_C_MN
CPU_P_UMI_TXP_3_C_MN
CPU_P_UMI_TXN_3_C_MN
UMI1_FCH_TXP0
UMI1_FCH_TXN0
UMI1_FCH_TXP1
UMI1_FCH_TXN1
UMI1_FCH_TXP2
UMI1_FCH_TXN2
UMI1_FCH_TXP3
UMI1_FCH_TXN3
UMI1_FCH_RXP0
UMI1_FCH_RXN0
UMI1_FCH_RXP1
UMI1_FCH_RXN1
UMI1_FCH_RXP2
UMI1_FCH_RXN2
UMI1_FCH_RXP3
UMI1_FCH_RXN3

Samsung
Confidential
Samsung
Confidential
Samsung
Confidential
DP MISC
3 / 5
DISPLAYPORT 1DISPLAYPORT 0
CLK
VGA DAC
SERCTRLJTAG TEST
SAMSUNG PROPRIETARY
THIS DOCUMENT CONTAINS CONFIDENTIAL
PROPRIETARY INFORMATION THAT IS
SAMSUNG ELECTRONICS CO’S PROPERTY.
DO NOT DISCLOSE TO OR DUPLICATE FOR OTHERS
EXCEPT AS AUTHORIZED BY SAMSUNG.
DRAW
CHECK
APPROVAL
MODULE CODE
DATE
DEV. STEP
REV
A A
B
C C
D
Princeton-11D-BRZ2
409
BA41-#####A
February 28, 2012 13:33:37 PM
REV 0.23
ADV1
9/6/2010
undefined
CHO, KS
PARK, CH
KIM, MS
D
4
4
3
3
2
2
LAST EDIT
TITLE
PART NO.
PAGE OF
SAMSUNG
ELECTRONICS
CPU_ZACATE HDT HEADER
1
1
D:/Users/KMS/princeton-D_main/20120228_V0.23/PRINCETON-11D-BRZ2
ZACATE
CPU
1%
R801
10K
nostuff
P3.3V_AUX
1K
R582
P1.8V
1%
R122 1%
1K
10V 100nF C131
R108 0
R35 4.7K
0
P1.8V
R105
1KR115 1%
301R126 1%
1%
R125
499 R803
1%
301
R137
150
1%
1%1KR112
nostuff
1K
R119 1%
0nostuff
R134
1K
P1.8V
R124
1%
50V
C130
0.012nF
nostuff
1%1KR114
1%
1%R785 1K
R131
10K
150
R135
1%
1%
MMBT3904
Q511
40V
1
3
2
P3.3V
10K
R132
R111 1%510
100nF C125
100nF
10V
10V
50V
C110
0.012nF
C127
nostuff
51
R832
10V
10K
R802
1%
C876 100nF
C805 100nF
1%R110 510
1%
R136
150
10V
100nFC808 10V
1K R123
1%
4.7K
R36
20
3 4
5 6
7 8
9
0311621300
J503
SOCK-20P-2R-SMD
nostuff
1
10
11 12
13 14
15 16
17 18
19
2
1%
R118 10K
R1281K
150 R106
1%
1%
P3.3V
P3.3V
nostuff
1K 1%R790
10V
100nF C111
C126100nF
3D
G
1
S
2
10V
C129100nF
10V
60V
Q12
RHU002N06
0
R130
nostuff
1%
1%
R800
10K
nostuff
1K
R121
R830 51
P3.3V
1K
R116 1%
C112100nF
10V
10V 100nF C128
P1.8V
P1.8V
100K
R109
1%
R789 51
1K R127
P3.3V
1%
R113 1K
0.012nF
C124
50V
R107 0
TEST6
U2 THERMTRIP_L
P2 TMS
M4 TRST_L
G1 VDDCR_CPU_SENSE
F4 VDDCR_NB_SENSE
F3 VDDIO_MEM_S_SEN
F1 VSS_SENSE
TEST31 J18
TEST33_H
TEST33_L J19
U15
TEST34_H T15
TEST34_L H4
TEST35 N5
TEST36 R5
TEST37
K3
TEST38
R1
TEST4 R2
TEST5 R6
T5
TEST14
TEST15 E4
K4
TEST16 L1
TEST17 L2
TEST18 M2
TEST19 K1
TEST25_H K2
TEST25_L L5
TEST28_H M5
TEST28_L M21
TDP1_AUXN
B2
TDP1_AUXP
C1
TDP1_HPD
B8 TDP1_TXN_0
A9 TDP1_TXN_1
C10 TDP1_TXN_2
B10 TDP1_TXN_3
A8 TDP1_TXP_0
B9 TDP1_TXP_1
D10 TDP1_TXP_2
A10 TDP1_TXP_3
RESET_L
B4 RSVD_1
W11 RSVD_2
V5 RSVD_3
P3 SIC
P4 SID
J1 SVC
J2 SVD
P1 TCK
N2 TDI
N1 TDO
C2
A5 LTDP0_TXN_0
C6 LTDP0_TXN_1
B6 LTDP0_TXN_2
LTDP0_TXN_3
C8
B5 LTDP0_TXP_0
D6 LTDP0_TXP_1
A6 LTDP0_TXP_2
D8 LTDP0_TXP_3
U1 PROCHOT_L
T4 PWROK
T3
DBREQ_L
D2 DISP_CLKIN_H
D1 DISP_CLKIN_L
T1
DMAACTIVE_L
DP_BLON G2
H2
DP_DIGON H1
DP_VARY_BL
H3
DP_ZVSS
B3
LTDP0_AUXN
A3
LTDP0_AUXP
D3
LTDP0_HPD
DAC_BLUEB
A12
DAC_GREEN B12
DAC_GREENB
E1
DAC_HSYNC
C12
DAC_RED D13
DAC_REDB
F2
DAC_SCL D4
DAC_SDA
E2
DAC_VSYNC
D12
DAC_ZVSS
M3 DBRDY
M1
0902-002741
EME350GBB22GT
U7-3
T2 ALERT_L
V2 CLKIN_H
V1 CLKIN_L
A13
DAC_BLUE B13
R787
1%1K
51
R788
1%
R129 1K
1K
R133 1%
100nFC873
10V
RHU002N06
Q11
60V
3D
G
1
S
2
1%
R117 301
1%
R120 1K
CPU3_THRMTRIP1#
TEST19
TCK
TEST18
TMS
TDI
TDO
TRST_L
KBC3_THERM_SMDATA#
KBC3_THERM_SMCLK#
APU1_SID
APU1_SIC
TCK
TMS
TDI
DBRDY
DBREQ_L
TEST19
TEST18
TRST_L
CPU_TEST36_R_MN
CPU1_VDDMEM_FB
CPU2_THERMDC
CPU2_THERMDA
LCD3_EDID_CLK
LCD3_EDID_DATA
CPU3_THRMTRIP#
LCD1_ADATA2
LCD1_ADATA1
LCD1_ADATA0
LCD1_ADATA2#
LCD1_ADATA1#
LCD1_ADATA0#
LCD1_ACLK
LCD1_ACLK#
CRT3_VSYNC
CRT3_HSYNC
CRT3_DDCCLK
CRT3_DDCDATA
PCH3_HDMI_CLK
PCH3_HDMI_DATA
PCH3_HDMI_HPD
LCD3_EDID_CLK
LCD3_EDID_DATA
CPU1_PWRGDCPU
CPU1_LDTRST#
DBRDY
DBREQ_L
CPU1_VDDCPU_FB#
CPU1_VDDCPU_FB
CPU_DP_BLON_R_MN
CPU_DP_DIGON_R_MN
CPU_DP_VARY_BL_R_MN LCD3_VDDEN
LCD3_BKLTEN
LCD3_BRIT
CPU1_ALL_LDTSTP
APU3_TX1P_HDMI
APU3_TX0P_HDMI
APU3_TXCP_HDMI
APU3_TX2P_HDMI
APU3_TX1N_HDMI
APU3_TX0N_HDMI
APU3_TXCN_HDMI
APU3_TX2N_HDMI
APU3_TX0P_HDMI_C_MN
APU3_TX1P_HDMI_C_MN
APU3_TX2P_HDMI_C_MN
APU3_TXCP_HDMI_C_MN
APU3_TX0N_HDMI_C_MN
APU3_TX1N_HDMI_C_MN
APU3_TX2N_HDMI_C_MN
APU3_TXCN_HDMI_C_MN
CLK0_SB_HCLK0 Zd85
CLK0_SB_HCLK0#
CPU1_SVC
CPU1_SVD
CPU1_LDTRST#
CPU1_PWRGDCPU
APU1_SIC
APU1_SIC APU1_SID
APU1_SID
CLK1_SB_NBREF
CLK1_SB_NBREF#
CPU1_VDDNB_FB
CRT3_RED
CRT3_BLUE
CRT3_GREEN
CPU_DAC_ZVSS_R_MN
CPU_PWROK_R_MN
DBRDY
DBREQ_L
CPU_DP_ZVSS_R_MN
CPU3_PROCHOT# CPU3_PROCHOT#
CPU3_THRMTRIP1#
TCK
TDI
TDO
CPU_TEST14_R_MN
CPU_TEST15_R_MN
CPU_TEST16_R_MN
CPU_TEST17_R_MN
TEST18
TEST19
CPU_TEST25_H_R_MN
CPU_TEST25_L_R_MN
CPU_TEST28_H_C_MN
CPU_TEST28_L_C_MN
CPU_TEST33_H_C_MN
CPU_TEST33_L_C_MN
CPU_TEST35_R_MN
TMS
TRST_L

Samsung
Confidential
Samsung
Confidential
Samsung
Confidential
5 / 5
GROUND
4 / 5
POWER
SAMSUNG
ELECTRONICS
CPU_ZACATE
Place close to APU
4
4
3
3
2
2
1
1
SAMSUNG PROPRIETARY
THIS DOCUMENT CONTAINS CONFIDENTIAL
PROPRIETARY INFORMATION THAT IS
SAMSUNG ELECTRONICS CO’S PROPERTY.
DO NOT DISCLOSE TO OR DUPLICATE FOR OTHERS
EXCEPT AS AUTHORIZED BY SAMSUNG.
A A
B B
C C
D D
6.3V
10000nF-X5R
C783
nostuff
6.3V
10000nF-X5R
C777
nostuff
6.3V
10000nF-X5R
C779
50V
C844
0.18nF
P3.3V
50V
C838
0.18nF
1000nF-X5R
C799
6.3V
1000nF-X5R
C860
6.3V
6.3V
C861
1000nF-X5R
6.3V
10000nF-X5R
C865
6.3V
C857
1000nF-X5R
100nF
C856
10V
P1.05V
1000nF-X5R
C816
6.3V
C820
10000nF-X5R
6.3V
BLM18PG181SN1
B521
C864
10000nF-X5R
6.3V
P1.8V
P1.05V
1000nF-X5R
C812
6.3V
CPU_CORE
6.3V
C818
1000nF-X5R
100nF
1000nF-X5R
C842
6.3V
1000nF-X5R
C813
6.3V
10V
C819
AC9
VSS_97 AC13
100nF
C833
10V
Y19
VSS_87 AA4
VSS_88 AA22
VSS_89 AB2
VSS_9
D7
VSS_90 AB5
VSS_91 AB9
VSS_92 AB13
VSS_93 AB17
VSS_94 AB21
VSS_95 AC5
VSS_96
VSS_77 W12
VSS_78 W20
VSS_79 Y5
VSS_8
D5
VSS_80 Y7
VSS_81 Y9
VSS_82 Y11
VSS_83 Y13
VSS_84 Y15
VSS_85 Y17
VSS_86
U22
VSS_68 V8
VSS_69 V9
VSS_7
C4
VSS_70 V11
VSS_71 V13
VSS_72 W1
VSS_73 W2
VSS_74 W4
VSS_75 W5
VSS_76 W7
R20
VSS_58 T6
VSS_59 T9
VSS_6
B22
VSS_60 T11
VSS_61 T13
VSS_62 U4
VSS_63 U5
VSS_64 U7
VSS_65 U12
VSS_66 U20
VSS_67
VSS_48
N8
VSS_49
N11
VSS_5
B17
VSS_50 N13
VSS_51 N20
VSS_52 N22
VSS_53 P10
VSS_54 P14
VSS_55 R4
VSS_56 R7
VSS_57
L4
VSS_39
L6
VSS_4
B15
VSS_40
L8
VSS_41
L11
VSS_42
L13
VSS_43
L20
VSS_44
L22
VSS_45
M7
VSS_46
N4
VSS_47
N6
G22
VSS_29
H6
VSS_3
B11
VSS_30
H11
VSS_31
H13
VSS_32
J4
VSS_33
J5
VSS_34
J7
VSS_35
J20
VSS_36
K10
VSS_37
K14
VSS_38
VSS_19
F8
VSS_2
B7
VSS_20
F11
VSS_21
F13
VSS_22
G4
VSS_23
G5
VSS_24
G7
VSS_25
G9
VSS_26
G12
VSS_27
G20
VSS_28
A11
VSS_1
A7
VSS_10
D9
VSS_11
D11
VSS_12
D14
VSS_13
D17
VSS_14
D19
VSS_15
E7
VSS_16
E9
VSS_17
E12
VSS_18
E20
U7-5
EME350GBB22GT
0902-002741
VSSBG_DAC
10V
C853
100nF
6.3V
10000nF-X5R
C834
1000nF-X5R
C841
6.3V
C839
10000nF-X5R
6.3V
C785
10000nF-X5R
6.3V
nostuff
22uF-X5R
C786
20%
6.3V
6.3V
C843
1000nF-X5R 1000nF-X5R
C850
6.3V
C787
10000nF-X5R
6.3V
6.3V
C848
1000nF-X5R
50V
0.01nF
C849
10V
C852
100nF
6.3V
0.5pF
100nF
C847
10V
1000nF-X5R
C845
6.3V
C807
1000nF-X5R 1000nF-X5R
C806
6.3V
C855
0.01nF
50V
0.5pF
1000nF-X5R
C810
6.3V
nostuff
6.3V
C811
1000nF-X5R
6.3V
10000nF-X5R
C781
10V
C803
100nF 100nF
C804
10V10V
C801
100nF100nF
C802
10V
C784
10000nF-X5R
6.3V
nostuff
C780
10000nF-X5R
6.3V
C778
10000nF-X5R
6.3V
nostuff
C800
100nF
10V
50V
C846
0.18nF
50V
C835
0.18nF
10V
C859
100nF
50V
C837
0.18nF
50V
C836
0.18nF
C854
10000nF-X5R
6.3V
100nF
C814
10V
100nF
C858
10V
1000nF-X5R
C863
6.3V
10V
C851
100nF
100nF
C809
10V
P1.8V
B524
EXCML16A270u
6.3V
C862
1000nF-X5R
BLM18PG181SN1
B520
B523
BLM18PG181SN1
6.3V
C815
1000nF-X5R
6.3V
10000nF-X5R
C817
VDDCR_NB
P1.5V_AUX
U6
VDD_18_4 U9
VDD_18_5 W6
VDD_18_6 T7
VDD_18_7 V7
VDD_18_DAC W9
VDD_33 A4
6.3V
C840
1000nF-X5R
VDDIO_MEM_S_7
N16
VDDIO_MEM_S_8
R16
VDDIO_MEM_S_9
R19
VDDPL_10 U11
VDD_10_1 U13
VDD_10_2 W13
VDD_10_3 V12
VDD_10_4 T12
VDD_18_1 U8
VDD_18_2 W8
VDD_18_3
G13
VDDCR_NB_8
H9
VDDCR_NB_9
H12
VDDIO_MEM_S_1
G16
VDDIO_MEM_S_10
W18
VDDIO_MEM_S_11
U16
VDDIO_MEM_S_2
G19
VDDIO_MEM_S_3
E17
VDDIO_MEM_S_4
J16
VDDIO_MEM_S_5
L16
VDDIO_MEM_S_6
L19
M13
VDDCR_NB_18
N10
VDDCR_NB_19
N12
VDDCR_NB_2
E11
VDDCR_NB_20
N14
VDDCR_NB_21
P11
VDDCR_NB_22
P13
VDDCR_NB_3
E13
VDDCR_NB_4
F9
VDDCR_NB_5
F12
VDDCR_NB_6
G11
VDDCR_NB_7
VDDCR_CPU_8
H7
VDDCR_CPU_9
J6
VDDCR_NB_1
E8
VDDCR_NB_10
K11
VDDCR_NB_11
K13
VDDCR_NB_12
L10
VDDCR_NB_13
L12
VDDCR_NB_14
L14
VDDCR_NB_15
M11
VDDCR_NB_16
M12
VDDCR_NB_17
L7
VDDCR_CPU_12
M6
VDDCR_CPU_13
M8
VDDCR_CPU_14
N7
VDDCR_CPU_15
R8
VDDCR_CPU_2
E6
VDDCR_CPU_3
F5
VDDCR_CPU_4
F7
VDDCR_CPU_5
G6
VDDCR_CPU_6
G8
VDDCR_CPU_7
H5
U7-4
EME350GBB22GT
0902-002741
VDDCR_CPU_1
E5
VDDCR_CPU_10
J8
VDDCR_CPU_11
10V
C832
100nF

Samsung
Confidential
Samsung
Confidential
Samsung
Confidential
2/2
1/2
SA1
SPD ADD
REV
0xA0
0x30
0
B
EXCEPT AS AUTHORIZED BY SAMSUNG.
1
0
A A
0xA2
0
4
MODULE CODE
SAMSUNG PROPRIETARY
THIS DOCUMENT CONTAINS CONFIDENTIAL
PART NO.
PAGE
TS ADD
ELECTRONICS
B
C C
COM-22C-015(1996.6.5) REV. 3
DRAW DATE
DEV. STEP
PROPRIETARY INFORMATION THAT IS
SAMSUNG ELECTRONICS CO’S PROPERTY.
5613
BA41-*****A
August 11, 2012 09:48:52 AM
REV 1.0
DV
08/03/2012
undefined
LEI GUO
XIAO SUN
RM LI
3
3
CHECK
APPROVAL
DO NOT DISCLOSE TO OR DUPLICATE FOR OTHERS
LAST EDIT
TITLE
D
4
OF
SAMSUNG
D
2
0x32
1
DDR SO-DIMM #0
SO-DIMM#0 : 2nd SO-DIMM
2
1
Place near SO-DIMM1
SA0
1%
54
D:/users/ecad60/Ramos_14_15_2sp_0810_03
DDR3 2Gb
MEMORY #0 2 RANK(4/4)
Ramos-14/15-2SP
1000nF-X5R
1K
R876
C917
6.3V
10000nF-X5R
6.3V
C906
100nF
10V
C898
10000nF-X5R
6.3V
C894
46
P1.5V_AUX
6.3V
C896
44
EC502
2.5V
AD
nostuff
10000nF-X5R
220uF
10V
C949
100nF
2200nF-X5R
C928
10V
6
100nF
10V
C899
4
61
15
63
R847
1K
57
59
P1.5V_AUX
5
19
7
21
1%
48
1
50
3
52
1%
9
11
42 1K
R846
1%
R877
1K
40
10V
37
196
VSS52
14 VSS6
19 VSS7
20 VSS8
25 VSS9
VTT1
203
VTT2
204
C897
100nF
VSS42 172
VSS43 173
VSS44 178
VSS45 179
VSS46
VSS47 184
185
VSS48
VSS49 189
13 VSS5
190
VSS50
VSS51 195
144
VSS33
VSS34 145
150
VSS35 151
VSS36
VSS37 155
156
VSS38 161
VSS39
9VSS4
162
VSS40 167
VSS41 168
65
VSS23 66
VSS24 71
VSS25 72
VSS26 127
VSS27 128
VSS28 133
VSS29
8VSS3
134
VSS30 138
VSS31 139
VSS32
VSS13 38
VSS14 43
VSS15 44
VSS16 48
VSS17
VSS18 49
54
VSS19
VSS2
3
55
VSS20 60
VSS21
VSS22 61
VDD7
93
94 VDD8
99 VDD9
VDDSPD
199
VREFCA
126 VREFDQ
1
2VSS1
26 VSS10
31
VSS11 32
VSS12 37
VDD13
111
112 VDD14
VDD15
117
118 VDD16
VDD17
123
124 VDD18
76 VDD2
81 VDD3
82 VDD4
87 VDD5
88 VDD6
MNT1
205
MNT2
206
77 NC1
NC2
122
75 VDD1
100 VDD10
105 VDD11
106 VDD12
31
0
33
2
3709-001657
DDR3-SODIMM-204P-STD
DDR2-2
10000nF-X5R
C892
6.3V
10000nF-X5R
6.3V
C891
29
10000nF-X5R
6.3V
C895
27
53
23
56
C157
10V
2200nF-X5R
C918
1000nF-X5R
6.3V
13
15
17
P0.75V
C948
2200nF-X5R
43
14
7
P0.75V
6
10V
100nF
C893
3
35
SCL
200 SDA
TEST 125
113 WE#
1
10V
DQS7
188
198
EVENT#
ODT0
116
ODT1
120
110 RAS#
RESET# 30
114 S0#
121 S1#
SA0
197
SA1
201
202
135 DQS#4
152 DQS#5
169 DQS#6
186 DQS#7
DQS0
12
DQS1
29
DQS2
47
DQS3
64
DQS4
137
DQS5
154
DQS6
171 180
DQ61 182
DQ62 192
DQ63 194
DQ7 18
DQ8 21
DQ9 23
10 DQS#0
27 DQS#1
45 DQS#2
62 DQS#3
DQ51 177
DQ52 164
DQ53 166
DQ54 174
DQ55 176
DQ56 181
DQ57 183
DQ58 191
193
DQ59
DQ6 16
DQ60
DQ41 149
DQ42 157
DQ43 159
146
DQ44
DQ45 148
DQ46 158
DQ47 160
DQ48 163
DQ49 165
DQ5 6
DQ50 175
70
DQ32 129
DQ33 131
DQ34 141
DQ35 143
DQ36 130
DQ37 132
DQ38 140
DQ39 142
DQ4 4
DQ40 147
DQ22 50
DQ23 52
DQ24 57
DQ25 59
DQ26 67
DQ27 69
DQ28 56
DQ29 58
17
DQ3
DQ30 68
DQ31
DQ12 22
DQ13 24
DQ14 34
36
DQ15
DQ16 39
DQ17 41
DQ18 51
DQ19 53
DQ2 15
DQ20 40
DQ21 42
28
DM2
46
DM3
63
DM4
136
DM5
153
DM6
170
DM7
187
DQ0 5
DQ1 7
DQ10 33
DQ11 35
BA1
108
79 BA2
115 CAS#
CK0
101
103 CK0#
CK1
102
104 CK1#
CKE0
73
74 CKE1
DM0
11
DM1
A14
80
A15
78
96 A2
A3
95
A4
92
A5
91
A6
90
A7
86
A8
89
A9
85
BA0
109
DDR2-1
A0
98
A1
97
A10_AP
107
A11
84
83 A12_BC#
A13
119
25
60
3
62
5
3709-001657
DDR3-SODIMM-204P-STD
C929
10V
7
P1.5V_AUX
55
2200nF-X5R
49
0
51
8
18
8
P1.5V_AUX
45
47
5
41
0
34
2
4
58
1
30
32
22
0
24
2
38
4
10V
100nF
10
20
12
7
16
C926
12
14
36
13
39
10
6
7
2
9
4
11
26
28
6
0
56
2200nF-X5R
C927
10V
3
4
1
2
10V
100nF
U10
1
3
5
P3.3V
MEM1_A_ODT0
MEM1_A_ODT1
MEM1_VREF_DQ0
MEM1_ADQS(7:0)
MEM1_ABS(2)
CLK1_A_MCLK0
CLK1_A_MCLK0#
CLK1_A_MCLK1
CLK1_A_MCLK1#
MEM1_A_RST#
SMB3_CLK
MEM1_VREF0
MEM1_VREF0
MEM1_VREF_DQ0
MEM1_ADM(7:0)
MEM1_A_CS0#
MEM1_A_CS1#
MEM1_ABS(0)
MEM1_ABS(1)
MEM1_A_WE#
MEM1_A_CAS#
MEM1_A_RAS#
SMB3_DATA
MEM1_ADQ(63:0)MEM1_AMA(15:0)
MEM1_ADQS#(7:0)
MEM1_A_CKE0
MEM1_A_CKE1

Samsung
Confidential
Samsung
Confidential
Samsung
Confidential
2/2
1/2
4 3
2
2 1
COM-22C-015(1996.6.5) REV. 3
SAMSUNG PROPRIETARY
THIS DOCUMENT CONTAINS CONFIDENTIAL
PROPRIETARY INFORMATION THAT IS
SAMSUNG ELECTRONICS CO’S PROPERTY.
DO NOT DISCLOSE TO OR DUPLICATE FOR OTHERS
EXCEPT AS AUTHORIZED BY SAMSUNG.
A
DRAW
CHECK
APPROVAL
MODULE CODE
DATE
DEV. STEP
REV
LAST EDIT
TITLE
PART NO.
PAGE OF
SAMSUNG
B
XIAO SUN
LEI GUO
08/03/2012
DV
REV 1.0
August 11, 2012 09:48:52 AM
BA41-*****A
14 56
Ramos-14/15-2SP
SODIMM B
DDR3 2Gb
D:/users/ecad60/Ramos_14_15_2sp_0810_03
ELECTRONICS
Place near SO-DIMM1
DDR SO-DIMM #1
Height : 8 mm (STANDARD)
P/N : 3709-001615 (FOXCONN)
P/N : 3709-001622 (CONCRAFT)
3
SO-DIMM #1 : 1st SO-DIMM
A
1
B
C C
D D
4
30
P0.75V
7
8
RM LI
34
3
4
52
53
29
10000nF-X5R
6.3V
C940
33
10000nF-X5R
6.3V
C941
8
9
0
1
C908
61
62
10V
2200nF-X5R
10V
5
6
100nF
C909
10V
P0.75V
C945
100nF
12
6
0
11
58
15
P1.5V_AUX
P1.5V_AUX
21
22
1
2
57
C912
6.3V
1000nF-X5R
C910
1000nF-X5R
6.3V
6
VSS52
VSS6
14
19 VSS7
20 VSS8
25 VSS9
VTT1
203
VTT2
204
VSS43 172
173
VSS44 178
VSS45 179
VSS46 184
VSS47 185
VSS48 189
VSS49
VSS5
13
190
VSS50 195
VSS51 196
144
VSS33 145
VSS34 150
VSS35 151
VSS36 155
VSS37 156
VSS38 161
VSS39
9VSS4
162
VSS40 167
VSS41 168
VSS42
VSS23 66
VSS24 71
VSS25 72
VSS26 127
VSS27 128
VSS28
VSS29 133
8VSS3
134
VSS30 138
VSS31 139
VSS32
VSS14 38
43
VSS15 44
VSS16 48
VSS17 49
VSS18 54
VSS19
3VSS2
VSS20 55
60
VSS21 61
VSS22 65
93 VDD7
94 VDD8
99 VDD9
199 VDDSPD
VREFCA
126 VREFDQ
1
2VSS1
26 VSS10
31
VSS11 32
VSS12 37
VSS13
111
112 VDD14
VDD15
117
118 VDD16
VDD17
123
124 VDD18
76 VDD2
81 VDD3
82 VDD4
87 VDD5
88 VDD6
MNT1
205
MNT2
206
77 NC1
122 NC2
75 VDD1
VDD10
100
105 VDD11
VDD12
106
VDD13
4
5
50
51
3709-001655
DDR1-2
DDR3-SODIMM-204P-RVS
2200nF-X5R
C907
10V
C911
10V
12
13
7
7
2
3
2200nF-X5R
48
49
25
26
5
7
7
P3.3V
10
11
5
6
C904
2200nF-X5R
10V
0
37
39
32
100nF
10V
C942
1K
R837
1%
31
C905
1%
R838
1K
P3.3V
100nF
10V
C943
9
10
6.3V
C939
10000nF-X5R
6.3V
59
60
10000nF-X5R
2200nF-X5R
44
45
C901
10V
220uF
EC503
2.5V
AD
17
18
C938
6.3V
43
3
4
10000nF-X5R
114 S0#
121 S1#
SA0
197
SA1
201
SCL
202
SDA
200
TEST 125
113 WE#
42
47
DQS3
64
DQS4
137
DQS5
154
DQS6
171
DQS7
188
198
EVENT#
ODT0
116
120 ODT1
110 RAS#
RESET# 30
10 DQS#0
27 DQS#1
45 DQS#2
62 DQS#3
135 DQS#4
152 DQS#5
169 DQS#6
186 DQS#7
DQS0
12
DQS1
29
DQS2
DQ57 183
DQ58 191
DQ59 193
DQ6 16
DQ60 180
DQ61 182
DQ62 192
DQ63 194
DQ7 18
DQ8 21
DQ9 23
160
DQ48 163
DQ49 165
DQ5 6
DQ50 175
DQ51 177
DQ52 164
166
DQ53
DQ54 174
DQ55 176
DQ56 181
DQ38 140
142
DQ39
DQ4 4
DQ40 147
DQ41 149
DQ42 157
DQ43 159
DQ44 146
DQ45 148
DQ46 158
DQ47
DQ28 56
DQ29 58
DQ3 17
DQ30 68
DQ31 70
DQ32 129
DQ33 131
DQ34 141
DQ35 143
DQ36 130
DQ37 132
51
DQ19 53
DQ2 15
DQ20 40
DQ21 42
DQ22 50
DQ23 52
57
DQ24
DQ25 59
DQ26 67
DQ27 69
DQ0 5
7
DQ1
DQ10 33
DQ11 35
DQ12 22
DQ13 24
DQ14 34
DQ15 36
DQ16 39
DQ17 41
DQ18
104 CK1#
CKE0
73
CKE1
74
DM0
11
DM1
28
DM2
46
DM3
63
DM4
136
DM5
153
DM6
170
DM7
187
90
A7
86
A8
89
A9
85
BA0
109
BA1
108
79 BA2
115 CAS#
CK0
101
103 CK0#
CK1
102
A10_AP
107
A11
84
83 A12_BC#
A13
119
A14
80
A15
78
A2
96
A3
95
A4
92
A5
91
A6
63
DDR1-1
3709-001655
DDR3-SODIMM-204P-RVS
A0
98
A1
97
1
3
4
2
3
23
24
14
P1.5V_AUX
6
0
0
10000nF-X5R
6.3V
C944
1
2
54
55
1
2
P1.5V_AUX
10V
100nF
C900 R849
1K
35
36
1K
R848
1%
1%
10V
100nF
C946
100nF
10V
C947
13
14
56
38
16
46
47
15
20
40
41
27
28
CLK1_A_MCLK2
CLK1_A_MCLK2#
CLK1_A_MCLK3
CLK1_A_MCLK3#
MEM1_A_RST#
MEM1_VREF1
MEM1_ADM(7:0)
MEM1_VREF1
MEM1_VREF_DQ1
4
5
19
MEM1_VREF_DQ1
MEM1_A_CS2#
MEM1_A_CS3#
MEM1_ABS(0)
MEM1_ABS(1)
MEM1_A_WE#
MEM1_A_CAS#
MEM1_A_RAS#
SMB3_CLK
SMB3_DATA
MEM1_A_CKE0
MEM1_A_CKE1
MEM1_A_ODT2
MEM1_A_ODT3
MEM1_ADQ(63:0)
MEM1_ADQS(7:0)
MEM1_AMA(15:0)
MEM1_ABS(2)
MEM1_ADQS#(7:0)

Samsung
Confidential
Samsung
Confidential
Samsung
Confidential
PCI EXPRESS INTERFACES
1 / 5
CLOCK GENERATOR
PCI CLKSPCI INTERFACELPCAPUS5 PLUS
Delete after test.
DG - R833 ; 590 ohm
R834 ; 2k ohm
A A
D
B
DO NOT DISCLOSE TO OR DUPLICATE FOR OTHERS
4
3
B
2
1
1
C
4
THIS DOCUMENT CONTAINS CONFIDENTIAL
D
SAMSUNG ELECTRONICS CO’S PROPERTY. FCH_HUDSON
ELECTRONICS
SAMSUNG
PCICLK1
PCIE GEN1 ; 10K PD
PCIE GEN2 ; P3.3V 10K PU
PROPRIETARY INFORMATION THAT IS
RTC BATTERY
SAMSUNG PROPRIETARY
C
3
2
Strap
Debug Strap
EXCEPT AS AUTHORIZED BY SAMSUNG.
0.01nF
0.5pF
50V
C56
UMI_TX2N
AD29 UMI_TX2P
AD28
UMI_TX3N
AC32 UMI_TX3P
AC30
VDDBT_RTC_G E6
AB33
UMI_RX1N
AB29 UMI_RX1P
AB28
UMI_RX2N
Y31 UMI_RX2P
Y33
UMI_RX3N
Y29 UMI_RX3P
Y28
UMI_TX0N
AE32 UMI_TX0P
AE30
UMI_TX1N
AD31 UMI_TX1P
AD33
AF15
REQ3#_CLK_REQ5#_GPIO42 AM17
RTCCLK F1
S5_CORE_EN H7
SERIRQ_GPIO48 AE19
SERR# AH8
SLT_GFX_CLKN
K29 SLT_GFX_CLKP
J30
STOP# AH1
TRDY# AF10
UMI_RX0N
AB31 UMI_RX0P
PCIE_CALRN
AF31 PCIE_CALRP
AF29
PCIE_RCLKN
G28 PCIE_RCLKP
G30
PCIE_RST#
AE2
PCIRST# AB5
PERR# AM9
PROCHOT# E28
REQ0# AG15
REQ1#_GPIO40 AG13
REQ2#_CLK_REQ8#_GPIO41
G26
LFRAME# A31
LOCK# AH9
LPCCLK0 B25
LPCCLK1 D25
PAR AE10
PCICLK0 AF3
PCICLK1_GPO36 AF1
PCICLK2_GPO37 AF5
PCICLK3_GPO38 AG2
PCICLK4_14M_OSC_GPO39 AF6
AE18
INTG#_GPIO34 AC16
INTH#_GPIO35 AD18
INTRUDER_ALERT# F3
IRDY# AL10
LAD0 D27
LAD1 C28
LAD2 A26
LAD3 A29
LDRQ0# B27
LDRQ1#_CLK_REQ6#_GPIO49 AE27
LDT_STP#
GPP_RX3P
W24
GPP_TX0N
V31 GPP_TX0P
V33
GPP_TX1N
W32 GPP_TX1P
W30
GPP_TX2N
AB27 GPP_TX2P
AB26
GPP_TX3N
AA23 GPP_TX3P
AA24
INTE#_GPIO32 AF18
INTF#_GPIO33
R24 GPP_CLK7P
R23
GPP_CLK8N
R27 GPP_CLK8P
N27
GPP_RX0N
AA26 GPP_RX0P
AA27
GPP_RX1N
V27 GPP_RX1P
W27
GPP_RX2N
W26 GPP_RX2P
V26
GPP_RX3N
W23
J27
GPP_CLK2N
F31 GPP_CLK2P
F33
GPP_CLK3N
E31 GPP_CLK3P
E33
GPP_CLK4N
M24 GPP_CLK4P
M23
GPP_CLK5N
M26 GPP_CLK5P
M27
GPP_CLK6N
N26 GPP_CLK6P
N25
GPP_CLK7N
DISP_CLKP
R26
DMA_ACTIVE# G25
FRAME# AG10
GNT0# AD16
GNT1#_GPO44 AD13
GNT2#_SD_LED_GPO45 AD21
GNT3#_CLK_REQ7#_GPIO46 AK17
GPP_CLK0N
H28 GPP_CLK0P
H27
GPP_CLK1N
K26 GPP_CLK1P
AD5
CBE0# AN3
CBE1# AJ8
CBE2# AN10
CBE3# AD12
CLKRUN# AD19
CLK_CALRN
F27
DEVSEL# AK9
DISP2_CLKN
H31 DISP2_CLKP
H33
DISP_CLKN
T26
AL6
AD4_GPIO4 AH3
AD5_GPIO5 AJ5
AD6_GPIO6 AL1
AD7_GPIO7 AN5
AD8_GPIO8 AN6
AD9_GPIO9 AJ1
APU_CLKN
T23 APU_CLKP
T24
APU_PG E26
APU_RST# F26
A_RST#
AD23_GPIO23 AE12
AD24_GPIO24 AC12
AD25_GPIO25 AE13
AD26_GPIO26 AF13
AD27_GPIO27 AH13
AD28_GPIO28 AH14
AD29_GPIO29 AD15
AD2_GPIO2 AG4
AD30_GPIO30 AC15
AD31_GPIO31 AE16
AD3_GPIO3
AJ6
AD14_GPIO14 AK7
AD15_GPIO15 AN8
AD16_GPIO16 AG9
AD17_GPIO17 AM11
AD18_GPIO18 AJ10
AD19_GPIO19 AL12
AD1_GPIO1 AL5
AD20_GPIO20 AK11
AD21_GPIO21 AN12
AD22_GPIO22 AG12
14M_25M_48M_OSC
J26
25M_X1
C31
25M_X2
C33
32K_X1 G2
32K_X2 G4
AD0_GPIO0 AJ3
AD10_GPIO10 AL8
AD11_GPIO11 AL3
AD12_GPIO12 AM7
AD13_GPIO13
R42
0
CRYSTAL
U4-1
BRAZOS2.0_FCH
0904-002736
22 5%
R61
50V
C701
0.1nF
100nF C68
10V
R43 1M
CRYSTAL
C40
0.007nF 0.5pF
CRYSTAL
nostuff
50V
P1.1V
50V
C736
0.033nF
R53
0
CRYSTAL
5%
R62 22
100nF
10V C67
20M
CRYSTAL
PRTC_BAT
R722
R56
5%
22
CRYSTAL
14
23
Y2
0.032768MHz
CRYSTAL
GENCLK
R40 0
0
R41
1%
R75 510
100nF
10V
5%
C48
C66
22
R63
10V 100nF
0.01nF
CRYSTAL
C43
10V 100nF C51
12
25MHz-10pF
Y1
CRYSTAL
1%
R30
1M
C72
50V
0.5pF
0.01nF
22
R18
BAT54C
D2
30V
1 2
3
R76 80.6
1%
EXT_SD
R588 22
10V 100nF C52
100nF C49
R52
10V
GENCLK
0
100nF C54
100nF
10V
10V
2
GND
1
PWR
C65
J506
4309-001029
22
R666
C30
1000nF-X5R
5%
1%
0.5pF
50V
C735
10K
R713
1%
R86 10K
0.01nF
CRYSTAL
nostuff
0
0
R51
22
R19
C42
CRYSTAL
0.01nF
6.3V
10000nF-X5R
C139
P3.3V_MICOM
0.1nF
C737
50V
nostuff
1%
R655 10K
nostuff
nostuff
2K
R587 1%
1% 10K
R653
2
6.3V
1000nF-X5R
C143
nostuff
10K
R651 1%
1%
1%
R714 10K
nostuff
10K
R656
P3.3V
nostuff
10V C50100nF
P3.3V
R77 2K 1%
P1.1V
3
C58
50V nostuff
50V
C57
0.033nF
nostuff
0.033nF
R711 10K
PRTC_COIN
1%
nostuff
1%
1%
R4 1K
10K
R87
C53100nF
10V
50V
CRYSTAL
0.5pF
0.007nF
C41
100nF
10V
R708
C55
nostuff
10K
1%
CLK3_DBGLPC
CLK3_PCLKMICOM
PCI3_CLK2
FCH_PCICLK1_R_MN
1
CPU1_PWRGDCPU
CPU3_PROCHOT#
RTC3_32K_X1
RTC3_32K_X2
RTC3_32K_X1
RTC3_32K_X2
CLK3_RTC_XTAL1
FCH_AD30_GPIO30_R_MN
FCH_AD31_GPIO31_R_MN
CHP3_RTCRST#
CHP3_RTCCLK
CLK3_MMC48
CHP3_RFOFF_WLAN#
RTC_CONN_R_MN CHP3_RTCRST#
RTC_PWR_MICOM_MN
FCH_GPP_TX2P_C_MN
FCH_GPP_TX2N_C_MN
CLK3_25M_XTAL
FCH_PCICLK0_R_MN
PCI3_CLK3
PCI3_CLK4
FCH_AD29_R_MN
PCI3_AD23
PCI3_AD24
PCI3_AD25
PCI3_AD26
PCI3_AD27
FCH_AD28_R_MN
PCI3_CLKRUN#
FCH_LPCCLK0_R_MN
FCH_LPCCLK1_R_MN
LPC3_LAD(3:0)
LPC3_CLK0
LPC3_CLK1
LPC3_LFRAME#
CHP3_SERIRQ
CPU1_LDTRST#
CPU1_ALL_LDTSTP
CLK1_SB_PCIELOM# Zd85
FCH_25M_X1_R_MN
FCH_25M_X2_R_MN
FCH_PCIE_RST#_R_MN
FCH_A_RST#_R_MN
PLT3_RST#
PEX3_RST#
PEX1_MINI_RXN0
PEX1_MINI_RXP0
PEX1_LAN_RXN2
PEX1_LAN_RXP2
PEX1_MINI_TXN0
PEX1_MINI_TXP0 FCH_GPP_TX0P_C_MN
FCH_GPP_TX0N_C_MN
PEX1_LAN_TXN2
PEX1_LAN_TXP2
FCH_UMI_TX3N_C_MN
UMI1_FCH_RXP0
UMI1_FCH_RXN0
UMI1_FCH_RXP1
UMI1_FCH_RXN1
UMI1_FCH_RXP2
UMI1_FCH_RXN2
UMI1_FCH_RXP3
UMI1_FCH_RXN3
CLK0_SB_HCLK0
CLK0_SB_HCLK0# Zd85
CLK1_SB_NBREF
CLK1_SB_NBREF#
CLK1_SB_MINIPCIE
CLK1_SB_MINIPCIE# Zd85
CLK1_SB_PCIELOM
FCH_PCIE_CALRN_R_MN
FCH_PCIE_CALRP_R_MN
FCH_UMI_TX0P_C_MN
UMI1_FCH_TXP0 FCH_UMI_TX0N_C_MN
UMI1_FCH_TXN0
UMI1_FCH_TXP1 FCH_UMI_TX1P_C_MN
UMI1_FCH_TXN1 FCH_UMI_TX1N_C_MN
UMI1_FCH_TXP2 FCH_UMI_TX2P_C_MN
UMI1_FCH_TXN2 FCH_UMI_TX2N_C_MN
UMI1_FCH_TXP3 FCH_UMI_TX3P_C_MN
UMI1_FCH_TXN3

Samsung
Confidential
Samsung
Confidential
Samsung
Confidential
3 / 5
SD CARDGBE LANSPI ROM
SERIAL ATA
HW MONITOR
A
B
SAMSUNG
ELECTRONICS
A11 ; 800 ohm PD
C
A12 ; 1k ohm PD
DG : 931ohm, 929ohm
Place close to connector
C
D
B
4
3
3
4
2
1
1
2
SAMSUNG PROPRIETARY
THIS DOCUMENT CONTAINS CONFIDENTIAL
PROPRIETARY INFORMATION THAT IS
SAMSUNG ELECTRONICS CO’S PROPERTY.
DO NOT DISCLOSE TO OR DUPLICATE FOR OTHERS
EXCEPT AS AUTHORIZED BY SAMSUNG.
A
PLACE CLOSE TO CONNECTOR
reserve for GPIO
R84 60.4 1%
10K
R71 1%
1% nostuff
P1.1V_AVDD_SATA
INT_SD
P3.3V_AUX
10K
R58 1% nostuff
10K
R66
0.022nF
C930
50V
P3.3V_AUX
INT_SD
R668
20K
10K nostuff
1%
1%
10K
R68 1% nostuff
R45
1%
R60 10K nostuff
0.022nF
nostuff C69
1%
R702 1%
1K
0
R863
1K
R704
INT_SD
60.4
R878 1%
INT_SD
25V
C88 10nF
10nF
C85 25V
K3
TEMPIN3_TALERT#_GPIO174
M6
VIN0_GPIO175 N2
VIN1_GPIO176 M3
VIN2_SDATI_1_GPIO177 L2
VIN3_SDATO_1_GPIO178 N4
VIN4_SLOAD_1_GPIO179 P1
VIN5_SCLK_1_GPIO180 P3
VIN6_GBE_STAT3_GPIO181 M1
VIN7_GBE_LED3_GPIO182 M5
AK13
SD_DATA1_SDATO_0_GPIO78 AM13
SD_DATA2_GPIO79 AH15
SD_DATA3_GPIO80 AJ14
SD_WP_GPIO76 AH12
SPI_CLK_GPIO162 V3
SPI_CS1#_GPIO165 T6
SPI_DI_GPIO164 V6
SPI_DO_GPIO163 V5
TEMPIN0_GPIO171
K6
TEMPIN1_GPIO172
K5
TEMPIN2_GPIO173
SATA_RX1P
AJ20
SATA_TX0N
AM19 SATA_TX0P
AK19
SATA_TX1N
AL22 SATA_TX1P
AN22
SATA_X1
AF21
SATA_X2
AG21
SD_CD#_GPIO75 AJ12
SD_CLK_SCLK_0_GPIO73 AL14
SD_CMD_SLOAD_0_GPIO74 AN14
SD_DATA0_SDATI_0_GPIO77
AN26
NC_69
AN29
NC_70
AN31
NC_8 C29
ROM_RST#_SPI_WP#_GPIO161 V1
SATA_ACT#_GPIO67
AD22
SATA_CALRN
AF27 SATA_CALRP
AF28
SATA_RX0N
AL20
SATA_RX0P
AN20
SATA_RX1N
AH20
AK23
NC_58
AK27
NC_59
AL24
NC_60
AL26
NC_61
AL28
NC_62
AL29
NC_63
AL31
NC_64
AL33
NC_65
AM23
NC_66
AM27
NC_67
AN24
NC_68
NC_47
AH22
NC_48
AH24
NC_49
AH26
NC_50
AH31 NC_51
AH33
NC_52
AJ22
NC_53
AJ24
NC_54
AJ26
NC_55
AJ31 NC_56
AJ33
NC_57
R30
NC_37 R32
NC_38 T28
NC_39 T29
NC_40 T31
NC_41 T33
NC_42 U28
NC_43 V28
NC_44 V29
NC_45 AG16
NC_46 AH10
L4
NC_26 L30
NC_27 L32
NC_28 M28
NC_29 M29
NC_3 A28
NC_31 M33
NC_32 N30
NC_33 N32
NC_34 P28
NC_35 P29
NC_36
GBE_RXD3 AH7
GBE_RXERR AD1
GBE_TXCLK AB7
GBE_TXCTL_TXEN AB9
GBE_TXD0 AD8
GBE_TXD1 AE8
GBE_TXD2 AG6
GBE_TXD3 AF9
NC_16 G27
NC_24 K31
NC_25
AD3
GBE_MDCK AD9
GBE_MDIO W10
GBE_PHY_INTR W9
GBE_PHY_PD AC2
GBE_PHY_RST# AA7
GBE_RXCLK AB8
GBE_RXCTL_RXDV AG8
GBE_RXD0 AD7
GBE_RXD1 AE7
GBE_RXD2 AF7
U4-3
BRAZOS2.0_FCH
0904-002736
FANIN0_GPIO56
AK15
FANIN1_GPIO57
AN16
FANIN2_GPIO58
AL16
FANOUT0_GPIO52
AH16
FANOUT1_GPIO53
AM15
FANOUT2_GPIO54
AJ16
GBE_COL AC4
GBE_CRS
50V
C955
0.022nF
R85 60.4 1%
nostuff
0
INT_SD R862
INT_SD
10nF
C96 25V
C99 10nF
1
3 2
P3.3V
P3.3V_AUX
25V
40V
Q519
MMBT3904
10K
R661
1%
2
INT_SD
R880 33 1%
Y3
25MHz-10pF
nostuff
1
13K
R703 1%
R868 33 1%
1%
10K
R706
nostuff
INT_SD
10K
R70
nostuff
R82 60.4 1%
1%
INT_SD 1%60.4
R83
INT_SD
R44 10K nostuff
1%
10nF
25V
C97
1% nostuff
P3.3V
10K
nostuff 1% 10K
R55
10nF
C87 25V
R595
10nF
C86
R47
10K
25V
1%
nostuff 10K R54
nostuff 1%
C70
0.022nF
nostuff
R662
10K
nostuff
1%
R78 1M
nostuff
INT_SD
R883 33 1%
1%33
R879
1%33
R865
INT_SD
INT_SD
C98 10nF 25V
INT_SD R867 0
R69 10K
INT_SD 1%60.4
R81
FCH_SATA_TX1P_C_MN
SAT1_ODD_RXP1
SAT1_ODD_RXN1
SAT1_ODD_TXN1
SAT1_ODD_TXP1
MCD3_SDCLK
MCD3_SDCMD
MCD3_SDDATA3
MCD3_SDDATA2
MCD3_SDDATA1
MCD3_SDDATA0
1%
FCH_VIN0_GPIO175_R_MN
FCH_VIN1_GPIO176_R_MN
FCH_VIN2_GPIO177_R_MN
FCH_VIN5_GPIO180_R_MN
FCH_VIN6_GBE_STAT3_GPIO181_R_MN
FCH_VIN7_GBE_LED3_GPIO182_R_MN
FCH_VIN4_GPIO179_R_MN
FCH_TEMPIN0_GPIO171_R_MN
FCH_TEMP1_GPIO172_R_MN
FCH_TEMPIN2_GPIO173_R_MN
THM3_ALERT_SB# THM3_ALERT_SB#
THM3_ALERT_SB# THM3_ALERT#
MCD3_SDCD#
MCD3_SDWP
FCH_SATA_RX1P_C_MN
FCH_SATA_RX1N_C_MN
FCH_SATA_TX1N_C_MN
SAT3_ODD_PWRGT
FCH_SATA_RX0P_C_MN
FCH_SATA_RX0N_C_MN
FCH_SATA_TX0N_C_MN
FCH_SATA_TX0P_C_MN
SAT1_HDD_RXP0
SAT1_HDD_RXN0
SAT1_HDD_TXN0
SAT1_HDD_TXP0
FCH_SATA_CALRN_R_MN
FCH_SATA_CALRP_R_MN
FCH_SATA_X1_R_MN
FCH_SATA_X2_R_MN
SPI3_CLK
SPI3_MOSI
SPI3_MISO
SPI3_CS0#

Samsung
Confidential
Samsung
Confidential
Samsung
Confidential
2 / 5
USB MISC
ACPI / WAKE UP EVENTS
USB 2.0
GPIOUSB OC
USB 3.0
HD AUDIO
EMBEDDED CTRL
DATE
DEV. STEP
PROPRIETARY INFORMATION THAT IS
CHECK
LOW
3
PAGE OF
SAMSUNG
LAST EDIT
4
EC_PWM2 ROM TYPE
ELECTRONICS
HIGH
A
2 1
( Put it a debugger connector)
Test
Place close to connectors
PLACE NEAR KEYBOARD
14
SAMSUNG PROPRIETARY
PART NO.
PU : No Reboot Mode
BIOS CRISIS RECOVER STRAP
LPC ROM
Standard Straps
C
D
3
2
B
COM-22C-015(1996.6.5) REV. 3
D
SAMSUNG ELECTRONICS CO’S PROPERTY.
C
THIS DOCUMENT CONTAINS CONFIDENTIAL
A
B
APPROVAL
EXCEPT AS AUTHORIZED BY SAMSUNG.
REV
DRAW
SPI ROM
FCH_HUDSON
MODULE CODE
DO NOT DISCLOSE TO OR DUPLICATE FOR OTHERS
KIM, MS
PARK, CH
CHO, KS
9/6/2010
ADV1
REV 0.23
February 28, 2012 13:33:37 PM
BA41-#####A
13 40
Princeton-11D-BRZ2
FCH
HUDSON
D:/Users/KMS/princeton-D_main/20120228_V0.23/PRINCETON-11D-BRZ2
TITLE
P3.3V_AUX
R593
10K
P3.3V_AUX
1%
R649 2.2K
2.2K
R650
nostuff
50V
C46
0.015nF
1%
R707
4.7K
0
R594
nostuff
R597 1%10K
10K 1%
R74 nostuff
1%10K
R49
P3.3V_AUX
1%22.6
R674
nostuff
50V
C28 0.1nF
10K
P3.3V
R683 nostuff
1%
nostuff
R23 5%
0
R869
1%
nostuff
300
50V
C931
0.015nF
nostuff
nostuff
10K
R667
1%
P1.1V_VDDAN_SSUSB
nostuff
10K
R670
1%
P3.3V
nostuff
10K 1%
R59
P3.3V_AUX
R28
1%
10K
1%22.6
R719
22.6 1%
R665
USB_SS_TX0P J16
USB_SS_TX1N G15
USB_SS_TX1P F15
WAKE#_GEVENT8#
K1
WD_PWRGD
AF19
P5 USB_OC3#_AC_PRES_TDO_GEVENT15#
F5 USB_OC4#_IR_RX0_GEVENT16#
P6 USB_OC5#_IR_TX0_GEVENT17#
T1 USB_OC6#_IR_TX1_GEVENT6#
R8
USB_RCOMP B9
USB_SS_RX0N K15
USB_SS_RX0P J15
USB_SS_RX1N G13
USB_SS_RX1P H13
USB_SS_TX0N H16
C6
USB_HSD5N C8
USB_HSD5P A8
USB_HSD6N G9
USB_HSD6P H9
USB_HSD7N A10
USB_HSD7P C10
USB_HSD8N F10
USB_HSD8P E10
USB_OC0#_GEVENT12#_TRST
T8 USB_OC1#_TDI_GEVENT13#
J7 USB_OC2#_TCK_GEVENT14#
USB_HSD0P E1
USB_HSD10N K13
USB_HSD10P K12
USB_HSD11N F12
USB_HSD11P G12
USB_HSD1N C3
USB_HSD1P C1
USB_HSD2N A5
USB_HSD2P C5
USB_HSD3N A6
USB_HSD3P
Y6
SPKR_GPIO66
AF24
SYS_RESET#_GEVENT19#
U4
TEST0
T9
TEST1_TMS
T10
TEST2
V9
THRMTRIP#_SMBALERT#_GEVENT2#
R10
USBCLK_14M_25M_48M_OSC G8
USBSS_CALRN A16
USBSS_CALRP C16
USB_HSD0N E3
G22
SDA0_GPIO47
AD25
SDA1_GPIO228
R7
SDA2_GPIO194 G19
SDA3_LV_GPIO196 G21
SLP_S3#
T3
SLP_S5#
W2
SMARTVOLT1_GPIO50
AE26
SMARTVOLT2_SHUTDOWN#_GPIO51
AG26
SPI_CS2#_GBE_STAT2_GPIO166
J21
SPI_CS3#_GBE_STAT1_GEVENT21#
W7
SPI_HOLD#_GBE_LED1_GEVENT9#
PS2M_DAT_GPIO191
D23
PS2_CLK_SCL4_GPIO188
J19 PS2_DAT_SDA4_GPIO187
K19
PWR_BTN#
J4
PWR_GOOD
N7
RI#_GEVENT22#
R2
RSMRST#
U2
SCL0_GPIO43
AD26
SCL1_GPIO227
T7
SCL2_GPIO193 H19
SCL3_LV_GPIO195
K10
NC_4 B11
NC_5 B15
NC_6 C12
NC_7 C14
NC_9 D11
PCIE_RST2#_PCIE_RST2#
AB6
PME#_GEVENT3#
R9
PS2KB_CLK_GPIO190
C20 PS2KB_DAT_GPIO189
D21
PS2M_CLK_GPIO192
C22
E14
NC_13 F8
NC_14 F14
NC_15 G10
NC_17 H1
NC_18 H3
NC_19 H5
NC_2 A14
NC_20 H6
NC_21 H10
NC_22 J12
NC_23
KSO_5_GPIO214
A20
KSO_6_GPIO215
J18
KSO_7_GPIO216
H18
KSO_8_GPIO217
G18
KSO_9_GPIO218
B21
LPC_PD#_GEVENT5#
T5 LPC_SMI#_GEVENT23#
C26
NC_1 A12
NC_10 D15
NC_11 E8
NC_12
D19
KSO_12_GPIO221
A18
KSO_13_GPIO222
C18
KSO_14_XDB0_GPIO223
B19
KSO_15_XDB1_GPIO224
B17
KSO_16_XDB2_GPIO225
A24
KSO_17_XDB3_GPIO226
D17
KSO_1_GPIO210
E20
KSO_2_GPIO211
F20
KSO_3_GPIO212
A22
KSO_4_GPIO213
E18
AG19
KSI_0_GPIO201 K21
KSI_1_GPIO202 K22
KSI_2_GPIO203 F22
KSI_3_GPIO204 F24
KSI_4_GPIO205 E24
KSI_5_GPIO206 B23
KSI_6_GPIO207 C24
KSI_7_GPIO208 F18
KSO_0_GPIO209
F21
KSO_10_GPIO219
K18
KSO_11_GPIO220
EC_PWM2_EC_TIMER2_WOL_EN_GPIO199 J22
EC_PWM3_EC_TIMER3_GPIO200 H21
FANIN3_GPIO59
AG18 FANOUT3_GPIO55
AH17
GA20IN_GEVENT0#
AE22
GBE_LED0_GPIO183
W8
GBE_LED2_GEVENT10#
V10
GBE_STAT0_GEVENT11#
AA8
IR_LED#_LLB#_GPIO184
J2
IR_RX1_GEVENT20#
V7
KBRST#_GEVENT1#
AD6
BLINK_USB_OC7#_GEVENT18#
M7
CLK_REQ0#_GPIO60
AF22
CLK_REQ1#_FANOUT4_GPIO61
AG22 CLK_REQ2#_FANIN4_GPIO62
AG25
CLK_REQ3#_SATA_IS1#_GPIO63
AE24 CLK_REQ4#_SATA_IS0#_GPIO64
AG24
CLK_REQG#_GPIO65_OSCIN_IDLEEXIT#
AF25
DDR3_RST#_GEVENT7#
V8
EC_PWM0_EC_TIMER0_GPIO197 E22
EC_PWM1_EC_TIMER1_GPIO198 H22
0904-002736
BRAZOS2.0_FCH
U4-2
AZ_BITCLK
AB3
AZ_RST#
AE4
AZ_SDIN0_GPIO167
AA2
AZ_SDIN1_GPIO168
Y5
AZ_SDIN2_GPIO169
Y3
AZ_SDIN3_GPIO170
Y1
AZ_SDOUT
AB1
AZ_SYNC
R24
nostuff
05%
R664 10K
R589 2.2K
0.015nF
C142
50V
1%
nostuff
1%
P3.3V_AUX
R671 100
nostuff
10K
R669
1%
10K R25
1%22.6
R723
1%
0.022nF
C700
50V
0.015nF
C578
50V
nostuff
nostuff
300
R57
1% 300
nostuff
1%
R549
R27 1%1K
50V
C565
0.015nF
nostuff
R21
10K
R705
10K
1%
nostuff
R566 1%
10K
nostuff
1%
nostuff
10K
R596
R26
10K
R663 1%
1K 1%
R543
300
nostuff
300
R146
1%
nostuff
1%
10K 1%
R709
R22
1%
100K
nostuff
R67
10K
nostuff
nostuff
1%
10K
R660 1%
R548
300 nostuff
1%
11.8K
R29 1%
10K
P3.3V_AUX
nostuff
R673
1%
U511
7SZ08
5+
-
3
1
24
nostuff
10K
R46
1%
nostuff
nostuff
10K
R672
1%
CHP3_INTELBT_OFF#
USB3_P3-
USB3_P3+
USB3_P0+
USB3_P0-
nostuff
0.015nF
C579
50V
HDA3_AUD_SDO
HDA3_AUD_BCLK FCH_AZ_SDOUT_R_MN
FCH_AZ_BITCLK_R_MN
FCH_AZ_SYNC_R_MN
FCH_AZ_RST#_R_MN
FCH_USB_RCOMP_R_MN
USB3_MINIPCIE1-
USB3_MINIPCIE1+
USB3_MMC-
USB3_MMC+
USB3_LCD_CAMERA+
USB3_LCD_CAMERA-
FCH_EC_PWM2_EC_TIMER2_GPIO199_R_MN
FCH_SDA3_LV_GPIO16_R_MN
FCH_SCL2_GPIO193_R_MN
KBC3_THERM_SMCLK#
KBC3_THERM_SMDATA#
FCH_SDA2_GPIO194_R_MN
FCH_SCL3_LV_GPIO195_R_MN
CHP3_BIOS_CRI#
SAT3_ODD_DA#
CHP3_APS_ON
KBC3_PWRGD
CHP3_SB_TEST0
CHP3_SB_TEST1
CHP3_SB_TEST2
KBC3_A20G
KBC3_KBRST#
KBC3_EXTSMI#
KBC3_RUNSCI#
KBC3_RSMRST#
CPU3_THRMTRIP#
CHP3_SLPS3#
KBC3_PWRGD
AUD3_SPKR
SMB3_DATA
SMB3_CLK
MIN3_SB_CLKREQ#
LAN3_SB_CLKREQ#
FCH_DDR3_RST#_GEVENT7#_R_MN
FCH_SCL1_GPIO227_R_MN
FCH_SDA1_GPIO228_R_MN
KBC3_WAKESCI#
KBC3_AC_PRESENT
SAT3_ODD_PRSNT#
CHP3_WBT_OFF#
HDA3_AUD_SYNC
HDA3_AUD_RST#
HDA3_AUD_SDI0
AUD3_SPKR
SMB3_DATA
SMB3_CLK
CHP3_BIOS_CRI#
KBC3_KBRST#
KBC3_A20G
CHP3_SUSSTAT#
CHP3_RFOFF_WLAN#
CHP3_WBT_OFF#
CHP3_INTELBT_OFF#
USB3_P11-
USB3_P11+
USB3_SS_RX1-
USB3_SS_RX1+
USB3_SS_TX1-
USB3_SS_TX1+
FCH_WAKE#_GEVENT8#_R_MN
FCH_RSMRST#_R_MN
FCH_NB_PWRGD_R_MN
FCH_SYS_RESET#_GENENT19#_R_MN
CHP3_SLPS5#
CHP3_SLPS3#
KBC3_PWRBTN# FCH_PWR_GOOD_R_MN

Samsung
Confidential
Samsung
Confidential
Samsung
Confidential
4 / 5
PCI / GPIO I/O
CORE S0CLKGEN I/OPCI EXPRESSSERIAL ATA
GBE LAN
3.3V_S5 I/O
USBUSB SS
POWER
GROUND
5 / 5
140mA
42mA
CHECK
SAMSUNG PROPRIETARY
THIS DOCUMENT CONTAINS CONFIDENTIAL
EXCEPT AS AUTHORIZED BY SAMSUNG.
SAMSUNG ELECTRONICS CO’S PROPERTY.
DEV. STEP
B
LAST EDIT
TITLE
PAGE
FCH_HUDSON
59mA
5mA
187mA
70mA
12mA
C
PART NO.
102mA 1007mA
340mA
1088mA
1337mA
26mA
47mA
11mA
B
C
3
D D
4
4
14mA
3
2
2
1
1
11mA
12mA
282mA
KIM, MS
PARK, CH
CHO, KS
9/6/2010
ADV1
REV 0.23
February 28, 2012 13:33:37 PM
BA41-#####A
14 40
Princeton-11D-BRZ2
FCH
HUDSON
D:/Users/KMS/princeton-D_main/20120228_V0.23/PRINCETON-11D-BRZ2
424mA
DRAW
470mA
APPROVAL
DO NOT DISCLOSE TO OR DUPLICATE FOR OTHERS
COM-22C-015(1996.6.5) REV. 3
A A
PROPRIETARY INFORMATION THAT IS
MODULE CODE
DATE
REV
OF
SAMSUNG
ELECTRONICS
C734
1000nF-X5R
6.3V
C677
22uF-X5R
20%
6.3V
2200nF-X5R
C637
10V
P1.1V_AUX
C693
2200nF-X5R
10V 10V
C690
100nF
P3.3V
B515
BLM18PG181SN1
2200nF-X5R
C59
P3.3V_AUX
BLM18PG181SN1
B512
10V
C679
10V
100nF
C682
10V
100nF
C698
10V
nostuff
10V
C640
100nF
100nF
10V
100nF
C639
10V
2200nF-X5R
C699
P1.1V_VDDAN_SSUSB
100nF
C691
2200nF-X5R
10V
6.3V
C642
1000nF-X5R
nostuff
C39
10V
BLM18PG181SN1
C630
2200nF-X5R
10V
C692
100nF
P1.1V
B511
P1.5V_AUX
P1.1V_VDDAN_SSUSB
10V
nostuff
0
R65
10V
C641
10000nF-X5R
1000nF-X5R
C646
6.3V
P3.3V_AUX
B506
BLM18PG181SN1
10V
C649
100nF
P3.3V
BLM18PG181SN1
B505
C730
10V
C635
100nF
0
R590
nostuff
100nF
10V
VSS_95 AA14
VSS_96 AA16
AA17
VSS_97
VSS_98 AA25
VSS_99 AA28
USB20
W4
VSS_86 W6
VSS_87 W25
VSS_88 W28
VSS_89 Y14
VSS_9
A3
VSS_90 Y16
VSS_91 Y18
VSS_92 AA6
VSS_93 AA12
VSS_94 AA13
T27
VSS_75 U6
VSS_76 U14
U17
VSS_77
VSS_78 U20
VSS_79 U21
VSS_80 U30
VSS_81 U32
VSS_82 V11
VSS_83 V16
VSS_84 V18
VSS_85
VSS_64
P31
VSS_65
P33
R4 VSS_66
VSS_67
R11
VSS_68
R25
VSS_69
R28
VSS_70
T11
VSS_71
T16
VSS_72
T18
VSS_73 T25
VSS_74
M21
VSS_54
M25
VSS_55
N6
VSS_56
N11
VSS_57
N13
VSS_58
N23
VSS_59
N24
VSS_60
P12
VSS_61
P18
VSS_62
P20
VSS_63
P21
K16
VSS_43
K27
VSS_44
K28
L6 VSS_45
VSS_46
L12
VSS_47
L13
VSS_48
L15
VSS_49
L16
VSS_50
L21
VSS_51
M13
VSS_52
M16
VSS_53
VSS_32
H12
VSS_33
H15
H29 VSS_34
VSS_35
J6
VSS_36
J9
VSS_37
J10
VSS_38
J13
VSS_39
J28
VSS_40
J32
VSS_41
K7
VSS_42
F11
VSS_22
F13
VSS_23
F16
VSS_24
F17
VSS_25
F19
VSS_26
F23
VSS_27
F25
VSS_28
F29
VSS_29
G6
VSS_30
G16
VSS_31
G32
L28
VSS_139 K33
VSS_14
D13
N28
VSS_140
VSS_141 R6
VSS_15
E5
VSS_16
E12
VSS_17
E16
VSS_18
E29
VSS_19
F7
VSS_20
F9
VSS_21
VSS_129 AK25
VSS_13
D9
AL18
VSS_130
VSS_131 AM21
VSS_132 AM25
VSS_133 AN1
VSS_134 AN18
VSS_135 AN28
VSS_136 AN33
VSS_137 T21
VSS_138
AH18
VSS_12
B13
VSS_120 AH19
VSS_121 AH21
VSS_122 AH23
VSS_123 AH25
VSS_124 AH27
VSS_125 AJ18
VSS_126 AJ28
VSS_127 AJ29
VSS_128 AK21
AE21
VSS_11
B7
VSS_110 AE28
AF8
VSS_111
VSS_112 AF12
VSS_113 AF16
VSS_114 AF33
VSS_115 AG30
VSS_116 AG32
VSS_117 AH5
VSS_118 AH11
VSS_119
VSS_10
A33
VSS_100 AA30
AA32
VSS_101
VSS_102 AB25
VSS_103 AC6
VSS_104 AC18
VSS_105 AC28
VSS_106 AD27
VSS_107 AE6
VSS_108 AE15
VSS_109
BRAZOS2.0_FCH
U4-5
0904-002736
VSSAN_HWM
N8
VSSPL_SYS
H25
VSSXL
K25
VDDPL_33_SYS
D7 VDDPL_33_USB_S
G24
VDDXL_33_S
V22 VSS_1
U22 VSS_2
T22 VSS_3
V21 VSS_4
Y22 VSS_5
V23 VSS_6
V24 VSS_7
V25 VSS_8
VDDIO_33_S_5 Y12
VDDIO_33_S_6 Y13
VDDIO_33_S_7 W11
VDDIO_33_S_8
AA4
VDDIO_AZ_S
AA9 VDDIO_GBE_S_1
AA10 VDDIO_GBE_S_2
J24
VDDPL_11_SYS_S
AH29 VDDPL_33_PCIE
AG28 VDDPL_33_SATA
L18 VDDPL_33_SSUSB_S
H24
AD10 VDDIO_33_PCIGP_4
AG7 VDDIO_33_PCIGP_5
AC13 VDDIO_33_PCIGP_6
AB12 VDDIO_33_PCIGP_7
AB13 VDDIO_33_PCIGP_8
AB14 VDDIO_33_PCIGP_9
N18
VDDIO_33_S_1 L19
VDDIO_33_S_2 M18
VDDIO_33_S_3 V12
VDDIO_33_S_4 V13
VDDCR_11_SSUSB_S_3
M17 VDDCR_11_SSUSB_S_4
N20
VDDCR_11_S_1 M20
VDDCR_11_S_2
T12 VDDCR_11_USB_S_1
T13 VDDCR_11_USB_S_2
AB10 VDDIO_33_GBE_S
AB17 VDDIO_33_PCIGP_1
AB16 VDDIO_33_PCIGP_10
AB18 VDDIO_33_PCIGP_2
AE9 VDDIO_33_PCIGP_3 VDDCR_11_3 U16
VDDCR_11_4 U18
VDDCR_11_5 V14
VDDCR_11_6 V17
VDDCR_11_7 V20
VDDCR_11_8 Y17
VDDCR_11_9
AB11 VDDCR_11_GBE_S_1
AA11 VDDCR_11_GBE_S_2
N16 VDDCR_11_SSUSB_S_1
N17 VDDCR_11_SSUSB_S_2
P17
H8 VDDAN_33_USB_S_2
J8 VDDAN_33_USB_S_3
K8 VDDAN_33_USB_S_4
K9 VDDAN_33_USB_S_5
M9 VDDAN_33_USB_S_6
M10 VDDAN_33_USB_S_7
N9 VDDAN_33_USB_S_8
N10 VDDAN_33_USB_S_9
T14
VDDCR_11_1 T17
VDDCR_11_2 T20
VDDAN_11_SSUSB_S_2
N14 VDDAN_11_SSUSB_S_3
P13 VDDAN_11_SSUSB_S_4
P14 VDDAN_11_SSUSB_S_5
U12 VDDAN_11_USB_S_1
U13 VDDAN_11_USB_S_2
M8
VDDAN_33_HWM_S
G7 VDDAN_33_USB_S_1
M12 VDDAN_33_USB_S_10
N12 VDDAN_33_USB_S_11
M11 VDDAN_33_USB_S_12
VDDAN_11_SATA_1
AC19
VDDAN_11_SATA_10
AB21
VDDAN_11_SATA_2 AB22
VDDAN_11_SATA_3
Y20
VDDAN_11_SATA_4
AC22
VDDAN_11_SATA_5 AC21
VDDAN_11_SATA_6 AA20
VDDAN_11_SATA_7 AA18
VDDAN_11_SATA_8 AB20
VDDAN_11_SATA_9
P16 VDDAN_11_SSUSB_S_1
M14
N22
VDDAN_11_CLK_7 P22
VDDAN_11_CLK_8
AB24
VDDAN_11_PCIE_1 Y21
VDDAN_11_PCIE_2 AE25
VDDAN_11_PCIE_3 AD24
VDDAN_11_PCIE_4 AB23
VDDAN_11_PCIE_5 AA22
VDDAN_11_PCIE_6 AF26
VDDAN_11_PCIE_7 AG27
VDDAN_11_PCIE_8
AA21
M31 NC_30
H26
VDDAN_11_CLK_1 J25
VDDAN_11_CLK_2 K24
VDDAN_11_CLK_3 L22
VDDAN_11_CLK_4 M22
VDDAN_11_CLK_5 N21
VDDAN_11_CLK_6
U4-4
BRAZOS2.0_FCH
0904-002736
10V
P1.1V_AVDD_SATA
BLM18PG181SN1
B518
10V
10000nF-X5R
C643
10000nF-X5R
C647
10V
100nF
C650
10V
C648
10000nF-X5R
P3.3V
2200nF-X5R
C628
10V
10V
P1.1V
100nF
10V
100nF
C674
6.3V
C673
1000nF-X5R
C676
B517
nostuff
P3.3V
BLM18PG181SN1 2200nF-X5R
C731
10V 10V
C732
100nF
10V
C733
10V
2200nF-X5R
C645
100nF
B504
BLM18PG181SN1
10000nF-X5R
C680
10V6.3V
C686
1000nF-X5R
BLM18PG181SN1
B516
100nF
10V
10V
C695
6.3V
C71
22uF-X5R 100nF
C696
10V
C654
2200nF-X5R
20%
10V
100nF
C689
nostuff
10V
C688
100nF
BLM18PG181SN1
B514
6.3V
1000nF-X5R
C684
B510
BLM18PG181SN1
6.3V
C629
P3.3V_AUX
6.3V
1000nF-X5R
1000nF-X5R
22uF-X5R
C672
P1.1V_AUX
C627
6.3V
0
USB20
P3.3V_AUX
R592
B508
BLM18PG181SN1
USB20
0
R591
P3.3V_AUX
BLM18PG181SN1
B509
10V
10V
C638
100nF
BLM18PG181SN1
B507
100nF
C644
C671
C678
1000nF-X5R
6.3V
6.3V 6.3V
20%
22uF-X5R
C687
nostuff
C675
1000nF-X5R
6.3V
1000nF-X5R
1000nF-X5R
6.3V 10V
2200nF-X5R
C697
C694
0
R64
1000nF-X5R
C652
6.3V
6.3V
C651
1000nF-X5R
P1.1V_AUX
P1.1V_AUX
B513
BLM18PG181SN1
1000nF-X5R
C653
6.3V
1000nF-X5R
C632
6.3V
P3.3V_AUX
P1.1V_AUX
P3.3V_AUX
P1.1V
C631
10V
100nF
C683
100nF
10V 6.3V
C681
1000nF-X5R100nF
10V
C685
nostuff
C636
10000nF-X5R
10V
P1.1V
100nF
C634
10V
C633
2200nF-X5R
10V
FCH1_VDDAN_11_PCIE_B_MN
FCH1_VDDAN_11_SATA_B_MN
FCH1_VDDAN_11_USB_S_B_MN
FCH3_VDDAN_33_HWM_S_B_MN
FCH3_VDDAN_33_USB_S_B_MN
FCH1_VDDCR_11_USB_S_B_MN FCH1_VDDPL_11_SYS_S_B_MN
FCH3_VDDPL_33_PCIE_B_MN
FCH3_VDDPL_33_SATA_B_MN
FCH3_VDDPL_33_SYS_B_MN
FCH3_VDDPL_33_USB_S_B_MN
FCH3_VDDXL_33_S_B_MN
FCH3_VDDIO_AZ_S_R_MN
FCH3_VDDPL_33_SSUSB_S

Samsung
Confidential
Samsung
Confidential
Samsung
Confidential
DISABLE
FORCE
REFCLK
CLOCK MODE
3
2
DEFAULT
CLK3_PCLKMICOM
PULL
HIGH
ALLOW
PCIE GEN2
DEFAULT
CHP3_RTCCLK
STRAP
Termination
S5 PLUS MODE
ENABLE
Normal
USE EEPROM
Inverted
REFCLK
DEBUG STRAPS
LPC3_CLK1PCI_CLK4 LPC3_CLK0
non_Fusion
DO NOT DISCLOSE TO OR DUPLICATE FOR OTHERS
STRAP MODE ENABLE
IMC
STRAP MODE
MODULE CODE
DATE
STANDARD STRAPS
DEFAULT
ENABLE
DEBUG
CLKGEN
CLOCK MODE
IMC
LAST EDIT
TITLE
CLKGEN
DISABLED
Strap
DEBUG
MEM BOOT
PCIe EEPROM Booting from
PCI PLL REFCLK PCI memory
BPULL
PAGE OF
PCI3_CLK3
D
4
DEFAULT
ENABLE
LOW
2
1
HIGH
STRAP
LOW
PCI3_AD(24) PCI3_AD(23)
PCIE GEN1
PCIE STRAPS
PLL
PCI3_AD(25)
PCI PLL
S5 PLUS MODE
DISABLE
SAMSUNG PROPRIETARY
DISABLE PCI
BYPASS
SAMSUNG ELECTRONICS CO’S PROPERTY.
PCI3_AD(27)
USE PCI
DEFAULT
Termination
THIS DOCUMENT CONTAINS CONFIDENTIAL
PROPRIETARY INFORMATION THAT IS
PCIE STRAPS
USE DEFAULT
EXCEPT AS AUTHORIZED BY SAMSUNG.
DRAW
CHECK
APPROVAL
MEM BOOT
A
DEV. STEP
REV
DISABLED
Remove SB_TEST pins for mass production. (For ASIC debug only - AMD)
PART NO.
A
DEFAULT
FUSION B
C C
D
ENABLE PCI
1
4
3
SAMSUNG
KIM, MS
PARK, CH
CHO, KS
undefined
9/6/2010
ADV1
REV 0.23
February 28, 2012 13:33:37 PM
BA41-#####A
15
Princeton-11D-BRZ2
STRAP
STRAP
D:/Users/KMS/princeton-D_main/20120228_V0.23/PRINCETON-11D-BRZ2
ELECTRONICS
1%
10K
R50
nostuff
1%
10K
R48R565
P3.3V
nostuff
1%
10K
1%
10K
R564 R676
10K
1%
nostuff
nostuff
nostuff
R659
2.2K2.2K
R657
nostuff
R20
10K
1%
R17
10K
1%
P3.3V P3.3V P3.3V
P3.3V P3.3V P3.3V P3.3V
P3.3V
R721
10K
1%1%
10K
R88R724
10K
1%
10K
1%
1%
10K
R15
R675
R720
10K
1%
nostuff
nostuff
nostuff
R710
2.2K2.2K
R79
nostuff
1%
10K
R718
nostuff
R716
10K
1%
nostuff
1%
10K
R652
nostuffnostuff
R712
10K
1%
R658
2.2K
nostuff
P3.3V_AUX
P3.3V
P3.3V_AUX
nostuffnostuff
2.2K
R717R715
2.2K2.2K
R654
nostuff
R16
nostuff
1%
10K
1%
10K
R80
nostuff
1%
10K
R89
1%
nostuff
PCI3_AD26
PCI3_AD27
PCI3_AD23
PCI3_AD24
PCI3_AD25
CHP3_SB_TEST0
CHP3_SB_TEST1
CHP3_SB_TEST2
PCI3_CLK2
HDA3_AUD_SDO
LPC3_CLK0
PCI3_CLK4
PCI3_CLK3
LPC3_CLK1
CLK3_PCLKMICOM
CHP3_RTCCLK
R725
10K

Samsung
Confidential
Samsung
Confidential
Samsung
Confidential
TITLE
LCD Power
OF
A
SAMSUNG ELECTRONICS CO’S PROPERTY. LVDS LOGIC
REV
PAGE
1
USB signal stub should be less than 100mil
1
DESIGN
LED Power
EXCEPT AS AUTHORIZED BY SAMSUNG.
3
3
2
2
TYPE: ANGLE
THIS DOCUMENT CONTAINS CONFIDENTIAL
D
DO NOT DISCLOSE TO OR DUPLICATE FOR OTHERS
C
MODULE CODE
A
C
LAST EDIT
APPROVAL
4
Backlight On
D
CHECK
LI CHEN
XIAO SUN
LEI GUO
08/03/2012
PV
REV 1.0
September 25, 2012 07:52:37 AM
BA41-*****A
20 42
Lampard-14/15-INT
GRAPHICS_IF
LVDS
D:/users/ecad60/Lampard-Int/Lampard_14_15_INT_PV-0924
4
PART NO.
DEV. STEP
B
PROPRIETARY INFORMATION THAT IS
DATE
B
ELECTRONICS
1Ch. LCD Connector + CAMERA + INT MIC
SAMSUNG
SAMSUNG PROPRIETARY
1%
R540 200K
10V
C610
4700nF-X5R
P3.3V
1%
300K
R9
25V
10nF
C611
100nF
25V
C10
LCD_VDD3V
50V
68nF
C563
nostuff
R7 0
100nF
25V
C9
Q4
60V
RHU002N06
D3
1
G
2
S
P3.3V
1%10K
R37
AO3409L
D3
1
G
2
S
Q1
-30V
1%
180
R567
VDD_LED
100nF
C606
10V nostuff
R537 0
LCD_VDD3V
1%
nostuff
150K
R11
25 26
27 28
29
3
30
4
5 6
7 8
9
31
MNT1
MNT2 32
10
11 12
13 14
15 16
17 18
19
2
20
21 22
23 24
J5
HDR-30P-2R-SMD
3711-007748
1
100nF
R1 1K 1%
C609
0.1nF
R10
51.1K
50V
C598
0
nostuff
1% nostuff
D
G
1
S2
0
R6
nostuff
R8
60V
Q510
RHU002N06
3
3
D
G
1
S2
VDC
LCD_VDD3V
RHU002N06
60V
Q504
FILT1
EXC24CE900U
1
23
4
VDD_LED
C607
4700nF-X5R
10V
200K
1%
R541
R3
100K
1%
1%
R545 10K
P3.3V_AUX
100K
R544
1%
470K
1%
R12
3
1
24
25V
nostuff
100nF
C11
10V
U2
7SZ08
5+
-
P3.3V
C31
100nF
1%
R542 10K
AO3415AL
Q509
-20V
D3
1
G
2
S
P5.0V_ALW
R2
100K
1%
nostuff
R5380
0
R539
B503 BLM18PG181SN1
25V
LCD3_BKLTON
KBC3_BKLTON
LCD3_BKLTEN
C7
4.7uF-X5R
LCD1_ACLK
LCD1_ADATA1
CHP3_APS_ON
CHP3_APS_ON_R_MN
LCD1_ADATA2#
LCD1_ADATA0#
LCD1_ADATA2
LCD1_ADATA0
USB3_LCD_CAMERA+
USB3_LCD_CAMERA-
AUD3_DMIC_CLK
AUD3_DMIC_DATA
AUD3_DMIC_CLK_C_MN
LCD3_EDID_CLK
KBC3_LCDBRIT
LCD3_BRIT
USB3_LCD_CAMERA-_F_MN
USB3_LCD_CAMERA+_F_MN
LCD3_VDDEN
PEG3_LCDVDDON_R_MN
P5.0V_ALW_LCDVDDON_R_MN
P3.3V_AUX_CF_MN
VDC_LED_R_MN
LCD_VDD3V_R_MN
VDC_LED_F_MN
DISCHARGE_LCD_VDD3V_MN
P5.0V_ALW_LCDBDDON_RQC_MN
KBC3_BKLTON
LCD3_BKLTON_RD_MN
LCD3_BKLTON
LCD3_EDID_DATA
LCD1_ACLK#
LCD1_ADATA1#

Samsung
Confidential
Samsung
Confidential
Samsung
Confidential
D
3
3 24
SAMSUNG
1
ELECTRONICS
SAMSUNG ELECTRONICS CO’S PROPERTY.
VGA
PROPRIETARY INFORMATION THAT IS
SAMSUNG PROPRIETARY
1
THIS DOCUMENT CONTAINS CONFIDENTIAL
DO NOT DISCLOSE TO OR DUPLICATE FOR OTHERS
EXCEPT AS AUTHORIZED BY SAMSUNG.
B
A
B
C
A
Originally 2.2Kohm
Originally 2.2Kohm Originally 2.2Kohm
Originally 2.2Kohm
C
D
4 2
0.022nF 50V
C104
21
11
100nF
C769
10V
82nH
L502
50V
C770 0.033nF
P3.3V
VCC_CRT
5
+-
3
2 4
OE*
1
21
11
U526
SN74AHCT1G125DCKR
VCC_CRT
VCC_CRT
50V
C102 0.022nF
21
4.7K
R100
2K
R770
21
P5.0V
VCC_CRT
PESD5V0F1BL
12
50V
C742 0.27nF
33
R767
10V
ZD3
3D
G
1
S
2
11
100nF
10V
21
Q10
RHU002N06
0.27nF
C100 50V
C774
0.022nF 50V
C775
11
11 82nH
L4
P3.3V
21
BLM18PG181SN1
B519
12
PESD5V0F1BL
ZD2
10V
12
P3.3V
10V
ZD505
PESD5V0F1BL
0.033nF
C771 50V
150
R766 1%
1%
50V
C776
1nF
ZD507
PESD5V0F1BL
12
150
R102
PESD5V0F1BL 10V
ZD508
12
10V
0.022nF
C101 50V
16
17
2
3
4
5
6
7
8
9
2K
R103
3701-001552
J502
DSUB-15-3R-F
1
10
11
12
13
14
15
PESD5V0F1BL
ZD1
10V
12
50V0.022nF
C103
VCC_CRT
P3.3V
10V
PESD5V0F1BL
ZD506
12
P5.0V_DISPLAY
100nF
10V
C772
4.7K
RA1
50V
C773 0.022nF
MMBD4148
D509
75V 13
82nH
L5
21
P5.0V_DISPLAY
nostuff
RHU002N06
Q524 D
3
1
G
2S
R768 33
0
R769
R101 150 1%
U525
SN74AHCT1G125DCKR
+5
3
-
2 4
1
OE*
21
CRT3_RED_L_MN
11
11
CRT3_VSYNC
CRT5_VSYNC_RU_MN
CRT5_VSYNC
CRT3_HSYNC
CRT5_HSYNC_RU_MN
CRT5_HSYNC
CRT5_DDCCLK
CRT5_DDCDATA
CRT3_DDCCLK
CRT3_DDCDATA
CRT3_BLUE
CRT3_RED
CRT3_GREEN
CRT3_BLUE_L_MN
CRT3_GREEN_L_MN
CRT5_DDCCLK
CRT5_VSYNC
CRT5_HSYNC
CRT5_DDCDATA

Samsung
Confidential
Samsung
Confidential
Samsung
Confidential
1
ELECTRONICS
REV
A
SAMSUNG ELECTRONICS CO’S PROPERTY.
PROPRIETARY INFORMATION THAT IS
4
N10x/N11x_40nm HDMI/DP/LVDS support only 3.3V voltage tolerance
APPROVAL
DO NOT DISCLOSE TO OR DUPLICATE FOR OTHERS
SAMSUNG PROPRIETARY
CHECK
1
PART NO.
PAGE
FOR HDMI VERIFICATION TEST
REV 1.0
PV
08/03/2012
LEI GUO
XIAO SUN
LI CHEN
THIS DOCUMENT CONTAINS CONFIDENTIAL
RESISTORS PLACE AFTER HDMI CAPS
A
LAST EDIT
B
TITLE
MODULE CODE
B
DATE
EXCEPT AS AUTHORIZED BY SAMSUNG.
3
DESIGN
4
D D
C
SAMSUNG
2
OF
3
DEV. STEP
After checking, Houston need to use CMC for each signal.
HDMI
2
C
RA2-4
2.2K
nostuff 5
4
D:/users/ecad60/Lampard-Int/Lampard_14_15_INT_PV-0924
HDMI
GRAPHICS_IF
Lampard-14/15-INT
4222
BA41-*****A
September 25, 2012 07:52:37 AM
RA2-3
2.2K
nostuff
6
3
4
TMDS_DATA1# 6
5
TMDS_DATA1_SHIELD
1
TMDS_DATA2
3
TMDS_DATA2#
2
TMDS_DATA2_SHIELD
220
R825
MNT3
23 MNT4
RESERVED 14
SCL 15
SDA 16
TMDS_CLOCK 10
TMDS_CLOCK# 12
TMDS_CLOCK_SHIELD 11
7
TMDS_DATA0
9
TMDS_DATA0#
TMDS_DATA0_SHIELD 8
TMDS_DATA1
3701-001775
J504
HDMI-19P-FEMALE
5V_POWER 18
CEC 13
DDC_GROUND 17
HOT_PLUG_DETECT 19
MNT1
20
MNT2
21
22
R817 1%
P3.3V
1/16W
47K
R799
R816 1%
499
1%
R821 499
499
1%
R820 499
0.01nF 0.5pF
12
50V
nostuff
C831
B522 BLM18PG181SN1
10V
ZD510 PESD5V0F1BL
100nF
C123
10V
0.01nF
C830
nostuff
50V
0.5pF
D
G
1
S
2
60V
Q535
RHU002N06
nostuff
3D
G
1
S
2
1%
Q14
RHU002N06
3
C137
10V
499
R822
P3.3V
10%
100nF
7
NC_3 9
10
NC_4
220
R824
6V
GND_1
3 8
GND_2
IO_1
1
2IO_2
4IO_3
IO_4
5 6
NC_1
NC_2
10 NC_4
D3
RCLAMP0524PA
GND_1 38 GND_2
IO_1 1
2
IO_2 4
IO_3
IO_4 56 NC_1
NC_2
7NC_3
9
6V
D4
RCLAMP0524PA
RHU002N06
Q15 nostuff
D
3
1
G
2S
60V
2.2K
R142
P3.3V
R823
220
220
R826
2
10V
C829
100nF
10%
40V
Q533
MMBT3904
1
3
2
100K
R798
1%
12
10V
ZD511 PESD5V0F1BL
1
PESD5V0F1BL
ZD509 10V
2.2K
R143
P5.0V_DISPLAY
P3.3V
R141 0
R819 499
0
R827
R818 499
1%
P3.3V
P3.3V
1%
499
R815 1%
APU3_TX2N_HDMI
APU3_TX0N_HDMI
APU3_TXCP_HDMI
APU3_TXCN_HDMI
PCH1_TX_HDMI_PD_Q_MN
PCH5_HDMI_CLK
PCH5_HDMI_DATA
BLM18PG181SN1B525
PCH5_HDMI_DATA
PCH5_HDMI_CLK
PCH3_HDMI_DATA
PCH3_HDMI_CLK
PCH3_HDMI_HPD
PCH5_HDMI_HPD_Q_MN
PCH5_HDMI_HPD_R_MN
PEG5_HDMI_CLK_B_MN
PCH5_HDMI_DATA_B_MN
APU3_TXCP_HDMI
APU3_TXCN_HDMI
APU3_TX0P_HDMI
APU3_TX0N_HDMI
APU3_TX1P_HDMI
APU3_TX1N_HDMI
APU3_TX2P_HDMI
APU3_TX2N_HDMI
APU3_TX0P_HDMI
APU3_TX1P_HDMI
APU3_TX1N_HDMI
APU3_TX2P_HDMI

Samsung
Confidential
Samsung
Confidential
Samsung
Confidential
STD
OF
4
SAMSUNG
EMC request Place near by audio chip
SAMSUNG PROPRIETARY
THIS DOCUMENT CONTAINS CONFIDENTIAL
HD AUDIO
ELECTRONICS
1
DO NOT DISCLOSE TO OR DUPLICATE FOR OTHERS
DATE
SAMSUNG ELECTRONICS CO’S PROPERTY.
DEV. STEP
PROPRIETARY INFORMATION THAT IS
APPROVAL
EXCEPT AS AUTHORIZED BY SAMSUNG.
DESIGN
CHECK
PART NO.
A
MODULE CODE
REV
LAST EDIT
A
B
TITLE
D
B
2
3
C C
2
D:/users/ecad60/Lampard-Int/Lampard_14_15_INT_PV-0924
ALC269
AUDIO
Lampard-14/15-INT
4223
BA41-*****A
September 25, 2012 07:52:37 AM
REV 1.0
PV
08/03/2012
LEI GUO
XIAO SUN
LI CHEN
4
for EMI
3
D
1
PAGE
G_AUD
0.022nF
C183
50V
6.3V
C180
1000nF-X5R
nostuff
P3.3V
10V
100nF
C164
1
2
3
4
5MNT1
MNT2
6
P5.0V_AUD
HDR-4P-1R-SMD
J6
3711-007614|53398-0490-4m_ng
1%
15K
R161
1%
nostuff
22.6
R164
C162
100nF
10V
10V
C165
2200nF-X5R
30V
3
1 2
P4.75V_AUD
P3.3V
SHORT510
D7
BAT54A
SHORT10 RGND-SHORT
INSTPAR
50V
C12
1nF
nostuff
10V
C167 2200nF-X5R
10000nF-X5R
C186
6.3V
10V
100nF
C187
RGND-SHORT
SHORT509
50V
C13
1nF
nostuff
C188
10000nF-X5R
6.3V
RGND-SHORT
SHORT508
C171
100nF
10V
10V
100nF
C163
1%
R159 4.7K
0.1nF
6.3V
G_AUD
C184
50V
1%
C160 1000nF-X5R
BLM18PG181SN1B9
100K
R165
RGND-SHORT
2200nF-X5R
C168 10V
G_AUD
SHORT11
BLM18PG181SN1B10
45
SPK_OUT_R- 44
SYNC
10
THERMAL 49
VREF 27
C159
10000nF-X5R
6.3V
46
PVSS1
42
PVSS2
43
RESET#
11
SDATA_IN
8
SDATA_OUT
5
SENSE_A
13
SENSE_B
18
SPDIFO
48
SPK_OUT_L+ 40
SPK_OUT_L- 41
SPK_OUT_R+
MIC1_R_B 22
MIC1_VREFO_L 31
MIC1_VREFO_R 30
MIC2_L_F 16
MIC2_R_F 17
MIC2_VREFO 29
MONO_OUT 20
PCBEEP
12
PD#
4
PVDD1
39
PVDD2
2
GPIO1_DMIC_CLK
3
HPOUT_L_A 32
HPOUT_R_A 33
JDREF
19
28
LDO_CAP
LINE1_L_C 23
LINE1_R_C 24
LINE2_L_E 14
LINE2_R_E 15
MIC1_L_B 21
38
AVSS1
26
AVSS2
37
BCLK
6
CBN 35
CBP 36
CPVEE 34
DVDD
1
DVDD_IO
9
DVSS
7
EAPD_MIC_GPIO
47
GPIO0_DMIC_DATA
U11
ALC269Q-VC-GR
1205-004291
5.5V
AVDD1
25
AVDD2
nostuff
C181
1000nF-X5R
6.3V nostuff
1nF
C15
50V
VA8
AVR-M1005C080MTADB
G_AUD
10000nF-X5R
6.3V
C158
10V
C185
100nF
EXCML16A270u B529
EXCML16A270u B530
EXCML16A270u B531
G_AUD
1%
R158 39.2K
10uF-X5R
100nF
C189
10V
nostuff
C166
10V
1000nF-X5R
C161
G_AUD
50V
C14
1nF
100nF
C169
10V
6.3V
1%
P5.0V_AUD
10K
R162
1%
nostuff
20K
R157
10000nF-X5R
C170
6.3V
6.3V
C190
10000nF-X5R
P4.75V_AUD
VA7
AVR-M1005C080MTADB
VA5
AVR-M1005C080MTADB
INSTPAR
SHORT507
BLM18PG181SN1
B8
R156 1K
AVR-M1005C080MTADB
VA6
1%
EXCML16A270u B528
G_AUD
1%
4.7K
R163
nostuff
100nF
C182
G_AUD
MMBD4148
D6
75V
nostuff
1 3
10V
AUD5_SPKOUT_L-_JB_MN
AUD5_SPKOUT_L+_JB_MN
nostuff
4.7nF
25V
C179
KBC3_SPKMUTE#
HDA3_AUD_RST# AUD3_DMIC_CLK
AUD5_MIC2_INT_J_MN
AUD3_DMIC_DATA
HDA3_AUD_BCLK
AUD5_MIC1_INT
AUD5_SPKOUT_L-_B_MN
AUD5_SPKOUT_R-_B_MN
AUD5_SPKOUT_L+_B_MN
AUD5_SPKOUT_R+_B_MN
AUD5_SPKOUT_R-_JB_MN
AUD5_SPKOUT_R+_JB_MN
HDA3_AUD_SYNC
HDA3_AUD_RST#
HDA3_AUD_BCLK
HDA3_AUD_SDI0
HDA3_AUD_SDO
AUD3_PCBEEP_CR_MN AUD3_SPKR_C_MN
HDA3_AUD_SDI0_R_MN
AUD5_MIC1_RIGHT_C_MN
AUD5_MIC1_C_R_MN
AUD5_MIC1_LEFT_C_MN
AUD5_CPVEE_MN
AUD5_SENS_HP#_R_MN
AUD5_SENS_HP#
AUD5_JDREF_R_MN
AUD5_PVDD_B_MN
AUD_CBN_C_MN
AUD_CBP_C_MN
AUD5_COMBOJACK_MIC_SENS
AUD5_HP_O_LEFT
AUD5_HP_O_RIGHT
AUD5_MIC1_VREFO_L_MN
AUD3_PD#_D_MN
AUD3_SPKR
AUD3_SPKR_CDR_MN AUD3_SPKR_DR_MN

Samsung
Confidential
Samsung
Confidential
Samsung
Confidential
TITLE
PART NO.
SAMSUNG
D
OF
B
HD AUDIO
COMBO JACK
3
1
4
C
3
1
PROPRIETARY INFORMATION THAT IS
CHECK
SAMSUNG PROPRIETARY 2
2
THIS DOCUMENT CONTAINS CONFIDENTIAL
R1002 R990
EXCEPT AS AUTHORIZED BY SAMSUNG.
SAMSUNG ELECTRONICS CO’S PROPERTY.
DO NOT DISCLOSE TO OR DUPLICATE FOR OTHERS
B522
stuff
DATE
R159
DESIGN
B523
nostuff
LAST EDIT
nostuff
DEV. STEP
APPROVAL
MODULE CODE
REV
stuffMIC Switch nostuff stuff
D:/users/ecad60/Lampard-Int/Lampard_14_15_INT_PV-0924
AUDIO COMBO JACK
AUDIO
Lampard-14/15-INT
4224
BA41-*****A
September 25, 2012 07:52:37 AM
REV 1.0
PV
08/03/2012
LEI GUO
XIAO SUN
LI CHEN
nostuff nostuff
nostuff
ELECTRONICS
MIC Switch stuff
PAGE
stuff stuff
A
D
4
B
A
C3722-003672
J507
JACK-PHONE-7P
5
6
3G_M
L_R 1
MS 7
4
M_G
R_L 2
G_AUD
G_AUD
G_AUD
R148
1K
SDA
6
SLEEVE
SLEEVE_SENSE 15
9
TIP_SENSE
17 TPAD
13 VDD_1
16 VDD_2
nostuff
5DET_TRIGGER
3
GND_1 10
GND_2
4I2C_ADDR_SEL
12 MICN_HP_REF
11 MICP
8MIC_PRESENT#
7
RING2
14
RING2_SENSE
SCL
1
2
6.3V
1205-004427
TS3A225ERTER
U9
4.5V
R150 56
10000nF-X5R
C155
1%
1%
B526 BLM18PG181SN1
nostuff
56
R160
G_AUD
nostuff
10V
100nF
C156
22K
R153
1%
1 2
P3.3V_MICOM
10V
D514
PESD5V0F1BL
C177 10nF 25V
nostuff
50V
G_AUD
B6
BLM18PG181SN1
50V
C149 0.1nF
C925 0.1nF
0.1nF
C151 50V
10nF
C178
nostuff
50V
C152 0.1nF
10nF 25V
25V
G_AUD
C147
25V10nF
C148
22K
R152 1%
25V
nostuff
P3.3V_MICOM P3.3V_MICOM
G_AUD
C176 10nF
nostuff
10K
R155
1%
nostuff
R154
10K
1%
nostuff
10K
R860
G_AUD
1%
R859
10K
nostuff
1%
1 2
PESD5V0F1BL
U8
10V
1 2
P3.3V_MICOM
G_AUD
PESD5V0F1BL
D5
10V
C154
100nF
10V
nostuff
G_AUD
0
R858
25V
BLM18PG181SN1
B7
G_AUD
C146 10nF
B527 BLM18PG181SN1
6.3V
nostuff
R151
1K
G_AUD
C153
1000nF-X5R
S
G_AUD
1%
RHU002N06
Q17
60V
nostuff
D3
1
G
2
nostuff
330K
R149 1%
D3
1
G
2
S
P3.3V_MICOM
AUD5_SENS_MIC#
AUD5_SLEEVE
AUD5_SENS_HP#
AUD5_MIC1_INT_B_MN
AUD5_HP_O_R_RB_MN
AUD5_TIP_SENSE
AUD5_TIP_SENSE
AUD5_RING2
AUD5_SENS_HP
AUD5_SENS_HP#
G_AUD
RHU002N06
Q540
60V
nostuff
AUD5_HP_O_RIGHT_R_MN
AUD5_HP_O_LEFT_R_MN
AUD5_HP_O_RIGHT
AUD5_HP_O_LEFT
AUD5_MIC1_INT
AUD5_COMBOJACK_MIC_SENS
AUD5_DET_TRIGGER_R_MN
AUD5_MIC1_INT
AUD5_MIC1_INT
AUD5_SENS_MIC#
AUD5_SLEEVE
AUD5_RING2
AUD5_TIP_SENSE
AUD5_SENS_HP
AUD5_COMBOJACK_MIC_SENS

Samsung
Confidential
Samsung
Confidential
Samsung
Confidential
3
3
TPM1.2
PART NO.
LAST EDIT
PAGE OF
2
REV
TITLE
3IN1(AU6438)
SAMSUNG
ELECTRONICS
CLOSE TO THE CHIP
DO NOT DISCLOSE TO OR DUPLICATE FOR OTHERS
PROPRIETARY INFORMATION THAT IS
SAMSUNG ELECTRONICS CO’S PROPERTY.
SAMSUNG PROPRIETARY
DESIGN
THIS DOCUMENT CONTAINS CONFIDENTIAL
2
1
APPROVAL
A
B
D:/users/ecad60/Lampard-Int/Lampard_14_15_INT_PV-0924
Lampard-14/15-INT
4225
BA41-*****A
September 25, 2012 07:52:37 AM
REV 1.0
PV
08/03/2012
LEI GUO
XIAO SUN
LI CHEN
EXCEPT AS AUTHORIZED BY SAMSUNG.
CHECK
1
MODULE CODE
DATE
DEV. STEP
B
C C
D D
4
4
A
0
R873
EXT_SD
0.022nF
C936
50V
nostuff
TPM
1/20W
10K
R728
EXT_SD
4700nF-X5R
C957
10V
TPM
25V
1000nF-X5R
C75
4700nF-X5R
C956
10V
P3.3V_MCD
0
4
VD33P
8
VDD
7
VS33P
12 XDCDN
13 XDCEN
14 XDCIS
11 XDRDN
15 XDWPN
1
EXT48IN
29
GND
28
LEDOP
3REXT
26 SDCDN
21 SDCLK
19 SDCMD
27 SDWP
6USBDATAN
5USBDATAP 10
V33
EXT_SD
9
CF_V33
2CHIPRESET
24
DATA0 25
DATA1 16
DATA2 17
DATA3
DATA4 18
20
DATA5 22
DATA6 23
DATA7
1
EXT_SD
3
0904-002705
AU6438
U532
33
R874 1%
P3.3V
1000nF-X5R
C954
6.3V
1%49.9
R866
EXT_SD
P3.3V
10V
EXT_SD
R884 0
EXT_SD
P3.3V_MCD
C934
100nF nostuff
2200nF-X5R
C933
10V
R871 0
EXT_SD
nostuff
C953
10V
100nF
P3.3V_AUX
R864 49.9 1%
EXT_SD
P3.3V
INT_SD
R870 680
EXT_SD
0
R885
11
R872 0
EXT_SD
DATA0
7
DATA1
8
DATA2
9
MNT1
12
MNT2
13
MNT3
14
MNT4
15
VDD
4
VSS1
3
VSS2
6
WP
EDGE-SD-11P
J508
3709-001661
CD
10
CD_DATA3
1
CLK
5CMD
2
TPM
4.7K
R727
1%
PP_GPIO3 7
SERIRQ
27
TESTBI
8
12
VBAT
VNC 3
XTAL_IN 13
14
XTAL_OUT
15
CLKRUN#_GPIO5
4GND1
GND2
11
18 GND3
GND4
25
1
GPIO1_SMDATA
GPIO2_SMCLK 2
6
GPIO6
LAD0
26
LAD1
23
LAD2
20
LAD3
17
LCLK
21
22 LFRAME#
28 LPCPD#
LRESET#
16
U519
SLB9635TT1.2-SP00093
0904-002796 TPM
5
3VSB
3V_1 10
3V_2 19
24
3V_3
BADDR_TESTBI_GPIO4
9
1%49.9
R882
EXT_SD
1%
EXT_SD
2
EXT_SD
R881 49.9
50V
C937
0.022nF
TPM
10V
C738
100nF
P3.3V
TPM
100nF
C74
10V
MCD3_SDDATA1
MCD3_SDDATA0
MCD3_SDDATA2
MCD3_SDDATA3
P3.3V
CHP3_SERIRQ
PLT3_RST#
LPC3_LFRAME#
LPC3_LAD(3:0)
CHP3_BADDR_TESTBI_MN PCI3_CLKRUN#
CHP3_RTCCLK
PCI3_CLK2
MCD3_SDDATA3
MCD3_SDCMD
MCD3_SDCLK
MCD3_SDDATA2
MCD3_SDDATA0
MCD3_SDDATA1
MCD3_SDWP
MCD3_SDCD#
MCD3_SDCLK_R_MN
USB3_MMC-
USB3_MMC+
CLK3_MMC48
MCD_REXT_R_MN
PLT3_RST#
MCD3_SDCLK
MCD3_SDWP
MCD3_SDCMD
MCD3_SDCD#

Samsung
Confidential
Samsung
Confidential
Samsung
Confidential
C
SAMSUNG ELECTRONICS CO’S PROPERTY.
Place crystal within 0.75inches from LAN chip.
VA1
2007-001167
DO NOT DISCLOSE TO OR DUPLICATE FOR OTHERS
1
PROPRIETARY INFORMATION THAT IS
0ohm
B
CHECK
R12
2007-000070
DATE SAMSUNG
2
2
APPROVAL REV
R11
Place nearby
A
TITLE
3
R9
MODULE CODE
A
75ohm
2007-001167
D:/users/ecad60/Lampard-Int/Lampard_14_15_INT_PV-0924
EXCEPT AS AUTHORIZED BY SAMSUNG.
D
4
PAGE
4715-001142
B
4
THIS DOCUMENT CONTAINS CONFIDENTIAL
SAMSUNG PROPRIETARY
nostuff
2007-000070
LAST EDIT
DESIGN
D
ELECTRONICS
0ohm
Place nearby
R10
R13
Pin36
75ohm
Realtek RTL8105E
DEV. STEP
OF
NON_SURGE SURGE
1
3
C
Pin34/Pin35
PART NO.
LI CHEN
XIAO SUN
LEI GUO
08/03/2012
PV
REV 1.0
September 25, 2012 07:52:37 AM
BA41-*****A
26 42
Lampard-14/15-INT
LAN
LAN_Realtek_RTL8111E)
R520 0
2 7
10V
100nF
C533
50V
10K
RA501-2
50V
CRYSTAL
0.012nF
C580
25MHz-10pF
1 2
CRYSTAL
0.012nF
C581
nostuff
CRYSTAL
Y502
10K
1%
R556
100nF
C536 10V
10V
0.1nF
C501
3KV
P1.05V_LAN
C583
100nF 4700nF-X5R
C582
C531
P3.3V_AUX
10V
P3.3V_AUX
10V
100nF
10V
4700nF-X5R
C530
0
R507
75
R508
10V
100nF
C587
P3.3V_AUX
100nF C518
10V
CRYSTAL
6.3V
R553
0
C591
1000nF-X5R
100nF
C532
10V
R506 0
RD-
RDCT
3RX+ 16
15
RX-
RXCT 14
TD+
7
8TD-
6TDCT TX+ 10
9
TX-
11
TXCT
NS0013LF
LT501
NC_1
4
5NC_2 12
NC_3
NC_4 13
RD+
1
2
10K
RA501-1 1 8
L501
2.2uH
C590
100nF
10V
50V
0.022nF
C584
GENCLK
100nF
C588
10V
10K
RA501-4
4 5
0
R509
R554 0
GTAC1206M201T
GENCLK
TERM4
P1.05V_LAN
U504
JACK-LAN-8P
J501
3722-003647
MNT1
9
10 MNT2
RD+
3
6RD-
TD+
1
2TD-
4TERM1
TERM2
5
TERM3
7
8
15K
R521
1%
C585
100nF
10V
100nF
C535 10V
3 6
RA501-3 10K
1K
R522
1%
10V
100nF
C589
1nF
C534
50V
P1.05V_LAN
P3.3V_AUX
P3.3V_AUX
P3.3V_AUX
P3.3V
R557 0nostuff
RSET
5
RXN
RXP 4
49
THERMAL
2
TXN
1
TXP
36 V1.0_OUT
28 WAKE#
43
XTAL1
44
XTAL2
12 NC_7
14 NC_8
NC_9
15
18 PCIE_RXN
17 PCIE_RXP
23 PCIE_TXN
22 PCIE_TXP
25 PERST#
20 REFCLKN
19 REFCLKP
46
ISOLATEB
40
LED0 37
LED1_EESK 31
LED3_EEDO
6
NC_1
41 NC_10
7
NC_2 8
NC_3 9
NC_4 10
NC_5 11
NC_6
13 DVDD10_1
29 DVDD10_2
27 DVDD33_1
39 DVDD33_2
30
EECS 32
EEDI
33
ENSWREG
21 EVDD10_1
24
GND
38
GPO
26
3.3V
U507
RTL8105E-VC-GR
34 ADVV33_REG1
35 ADVV33_REG2
3AVDD10_1
45 AVDD10_2
42 AVDD33_1
47 AVDD33_2
48 AVDD33_3
CLKREQ#
16
1205-004066
CLK1_SB_PCIELOM
CLK1_SB_PCIELOM#
1%
R555 2.49K
PEX1_LAN_RXP2
PEX1_LAN_RXN2
PEX1_LAN_TXN2
PEX1_LAN_TXP2
PEX3_WAKE#
LAN3_SB_CLKREQ#
LAN3_MDI1P
LAN3_MDI1N
LAN3_MDI0P
LAN3_MDI0N
CLK3_LAN_XTAL
PEX3_RST#

Samsung
Confidential
Samsung
Confidential
Samsung
Confidential
RXP0(mSATA)
RXN0(mSATA)
TXN0(mSATA)
TXP0(mSATA)
C
B
OF
MODULE CODE
Top
WLAN
3
Even Pins : Bottom Side
1
TITLE
PAGE
THIS DOCUMENT CONTAINS CONFIDENTIAL
30.00 mm
A
2
Rainbow Peak nostuff
Odd Pins : Top side
1
50.95 mm
B
HALF MINI PEM
APPROVAL
EXCEPT AS AUTHORIZED BY SAMSUNG.
D
DO NOT DISCLOSE TO OR DUPLICATE FOR OTHERS
CLKREQ# pin on PCH is SUS Well to support both AMT & noAMT
SAMSUNG
D
34
LAST EDIT
PART NO.
DEV. STEP
48.05 mm
C
SAMSUNG PROPRIETARY
4
PROPRIETARY INFORMATION THAT IS
Pin 1
CHECK
DATE
ELECTRONICS
Mini PCI Express Card
A
DESIGN
REV
2
DIA
HEAD
LENGTH
D:/users/ecad60/Lampard-Int/Lampard_14_15_INT_PV-0924
WLAN
WLAN
Lampard-14/15-INT
4227
BA41-*****A
September 25, 2012 07:52:37 AM
REV 1.0
PV
08/03/2012
LEI GUO
XIAO SUN
LI CHEN
SAMSUNG ELECTRONICS CO’S PROPERTY.
P3.3V
M2
BA61-01103A
RSVD_18
5RSVD_2
12
SIM_CLK_C3
10
SIM_DATAIO_C7
14
SIM_RESET_C2
19 SIM_RSVD_C4
17 SIM_RSVD_C8
8
SIM_VCC_C1
16
SIM_VPP_C6
30
SMB_CLK 32
SMB_DATA
38
USB_D+
36
USB_D-
1WAKE*
20
W_DISABLE*
P3.3V_AUX
23 PERN0
25 PERP0
22
PERST*
31 PETN0
33 PETP0
13 REFCLK+
11 REFCLK-
3RSVD_1
37 RSVD_11
39 RSVD_12
41 RSVD_13
43 RSVD_14
45 RSVD_15
47 RSVD_16
49 RSVD_17
51
GND_4
21 GND_5
26
GND_6
27 GND_7
29 GND_8
34
GND_9
44
LED_WLAN* 46
LED_WPAN*
42
LED_WWAN*
MNT1 53
MNT2 54
6
P1.5V_1
28
P1.5V_2
48
P1.5V_3
2
P3.3V_1
52
P3.3V_2
24
3709-001506
J8
MINICARD-52P
7CLKREQ*
4
GND_1
35 GND_10
40
GND_11
50
GND_12
9GND_2
15 GND_3
18
P3.3V
10V
100nF
C77 100nF
C47
6.3V
C79
10000nF-X5R
P3.3V
R91
10K
1%
nostuff
1%
4.7K
R93
1%100
R73
P3.3V
100nF
C78
nostuff 1%
4.7K
R72
6.3V
C45
10000nF-X5R
0
R92
100nF
C63
10V
nostuff
P3.3V
C64
100nF
P3.3V
CHP3_RFOFF_WLAN#
R90 10
PEX1_MINI_RXN0
PEX1_MINI_RXP0
PEX1_MINI_TXN0
PEX1_MINI_TXP0
MIN3_SB_CLKREQ#
USB3_MINIPCIE1+
USB3_MINIPCIE1-
PEX3_WAKE#
CHP3_WBT_OFF# CHP3_TEMPBT_OFF#_R_MN
CHP3_INTELBT_OFF#
PEX3_WLAN_WAKE#_R_MN
PEX3_RST#
PLT3_RST#_R_MN
CLK1_SB_MINIPCIE
CLK1_SB_MINIPCIE#

Samsung
Confidential
Samsung
Confidential
Samsung
Confidential
POWER SIGNAL
STD
3
C
A
D
PART NO.
4
APPROVAL
DESIGN
CHECK
SATA HDD CONN
SAMSUNG ELECTRONICS CO’S PROPERTY.
SAMSUNG PROPRIETARY
PROPRIETARY INFORMATION THAT IS
TITLE
2
MODULE CODE
September 25, 2012 07:52:37 AM
REV 1.0
PV
08/03/2012
LEI GUO
XIAO SUN
LI CHEN
1
DO NOT DISCLOSE TO OR DUPLICATE FOR OTHERS
DATE
EXCEPT AS AUTHORIZED BY SAMSUNG.
1
SATA I/F CONN
OF
DEV. STEP
LAST EDIT
SAMSUNG
3
ELECTRONICS
SATA ODD CONN
Cable Connector Type
B
REV
C
4
B
A
THIS DOCUMENT CONTAINS CONFIDENTIAL
PAGE
D
2
R94
10K
D:/users/ecad60/Lampard-Int/Lampard_14_15_INT_PV-0924
SATA I/F
SATA I/F
Lampard-14/15-INT
4228
BA41-*****A
60V
D
3
1
G
2S
P5.0V_ZPODD
nostuff
1%
1000nF-X5R
C766
nostuff
RHU002N06
Q9
nostuff
60V
Q6
RHU002N06
3D
G
1
S
2
6.3V
P5.0V
P5.0V
C767
10000nF-X5R
6.3V
25V
C741
4.7nF
nostuff
25V
C93
4.7nF
nostuff
P5.0V
10V
C91
100nF
1%
nostuff
0
RA502-4 4 5
1M
R98
P5.0V_ZPODD
R764 0
0
R765
R762 0
6
3
G
4
S
6.3V
10000nF-X5R
C768
-20V
0505-000019
AO6409L
Q8
nostuff
D1
1 2
D2 5
D3 D4
RHU002N06
nostuff
D3
1
G
2
S
Q7
60V
nostuff
10000nF-X5R
C95
6.3V
nostuff
1% 1M
R97
1%
D1
1 2
D2 5
D3 D4
6
G
3S4
nostuff
10K
R99
P3.3V
nostuff
-20V
Q527
AO6409L
P3.3V
C765
1000nF-X5R
6.3V
1%
P5.0V_HDD
nostuff
1M
R731
1%
D
G
1
S2
nostuff
1M
R732
nostuff
60V
Q523
RHU002N06
3
MNT2
10V
100nF
C92
1
10
11
12
2
3
4
5
6
7
8
9
MNT1
13
14
2 7
P5.0V_HDD
3711-007689
J9
HDR-12P-1R-SMD
3 6
0
RA502-2
0
RA502-3
RA502-1 1 8
0
R763
nostuff
P5.0V
0
P5.0V_ALW
C764
100nF
10V
TX+
S2
S3 TX-
S4
S7 GND3
P4 GND4
GND5
P5
P6 GND6
GND7
P10
GND8
P12
M1 MNT1
MNT2
M2
P11 RESERVE
RX+
S6
S5 RX-
P13 12V_1
12V_2
P14
P15 12V_3
3.3V_1
P1
3.3V_2
P2
P3 3.3V_3
5V_1
P7
5V_2
P8
P9 5V_3
S1 GND1
GND2
3710-003797
J10
HDD-22P-SMD
6.3V
C94
10000nF-X5R 100nF
C90
10V
P5.0V_ZPODD
SAT1_HDD_TXN0
SAT1_HDD_RXP0
SAT1_HDD_RXN0
SAT1_HDD_TXP0
KBC3_HDD_PWRON
SAT3_ODD_PWRGT
SAT1_ODD_RXN1
SAT1_ODD_TXN1
SAT1_ODD_TXP1
SAT1_ODD_RXP1
SAT3_ODD_DA#
SAT3_ODD_PRSNT#

Samsung
Confidential
Samsung
Confidential
Samsung
Confidential
(STRAP)
(STRAP)
4
TITLE
REV
A
LAST EDIT
A
B
C
4
ORIGINALLY 43OHM
SAMSUNG
DO NOT DISCLOSE TO OR DUPLICATE FOR OTHERS
EXCEPT AS AUTHORIZED BY SAMSUNG.
C
SPI_ROM_SOCKET
B
BE CAUTION SPI ROM SIZE!!
2
BRAZOS2.0: 4MB
PAGE
3
STRAP
3
SAMSUNG PROPRIETARY 2
DEV. STEP
MAIN BOARD (MICOM)
PART NO.
D
1
DRAW
SAMSUNG ELECTRONICS CO’S PROPERTY.
1
THIS DOCUMENT CONTAINS CONFIDENTIAL
PROPRIETARY INFORMATION THAT IS
CHECK
OF
DATE
D
LI CHEN
XIAO SUN
LEI GUO
08/03/2012
PV
REV 1.0
September 25, 2012 07:52:37 AM
BA41-*****A
29 42
Lampard-14/15-INT
MICOM
MICOM_SMSC_MEC1310
ELECTRONICS
MODULE CODE
APPROVAL
10K
R599 1%
22uF-X5R
C704
6.3V
1%
10K
R726
P3.3V_MICOM
10V
100nF
C599
2
6
10K
R691
TP2008
GND
4
1MODE0
RX
3
2TX
0
RA503-2 10K
7 2
100nF
10V
nostuff
P3.3V
2
C604
P3.3V
6.3V
C702
22uF-X5R
R605
6
1
R604 100K 1%
7
12
3
10K
R684 1%
P3.3V_MICOM
P3.3V
3
1
nostuff 1%
R563
10K
5
1%10K
R677
10K
RA503-3 6 3
8
10nF
25V
C703
1
13
1%
R680 10K
P5.0V
100nF
C706
nostuff
300K
10V
1%
R679
1% ADT_60W
1%
nostuff
10K
R681
P3.3V_MICOM
10K
R562
100K
R602
1%
nostuff
10K 1%
R688
nostuff
14
P3.3V_MICOM
10
R678
P3.3V_MICOM
RA503-1 10K
8 1
P3.3V_MICOM
VREF_PECI 79
11 VSS_1
VSS_2
36
VSS_3
47
VSS_4
56
VSS_5
82
VSS_6
104
VSS_7
117
4
57
TEST_PIN 69
VCC0 68
VCC1RST# 77
VCC1_1 14
VCC1_2 37
VCC1_3 58
VCC1_4 84
VCC1_5 106
VCC1_6 119
VCC2 49
115
60
NRESET_OUT_GPIO06
OUT0_SCI 124
OUT10_PWM0 120
OUT1_RSMRST# 85
OUT7_NSMI 123
OUT8_KBRST 122
OUT9_PWM2 121
PCI_CLK
54
PWM1_OUT11 118
PWRGD 78
SER_IRQ
KSO9
9
46 LAD0
LAD1
48
LAD2
50
LAD3
51
LFRAME#
52
LRESET#
53
NBAT_LED 113
NEC_SCI
76
114
NFDD_LED_8051RX
NPWR_LED_8051TX
8
KSO11
7
KSO12_GPIO00_KBRST
6
KSO13_GPIO18_TFDP_RST_CS#
5
KSO2
19
KSO3
18
KSO4
17
KSO5_DBG_STRAP#
16
KSO6
13
KSO7
12
10 KSO8
32
KSI0_TFDP_SCLK
29
KSI1_TFDP_SDO
28
KSI2_BIOS_SCLK
27
KSI3_BIOS_SDI
26
KSI4_BIOS_SD0
25
KSI5_BIOS_CS0#
24
KSI6_BIOS_CS1#
23
KSI7_SPI_FLASH_PROG#
22
KSO0
21
KSO1
20
KSO10
GPIO53_AB3_DATA 125
GPIO54_EMCLK
66
GPIO55_EMDAT
67
GPIO56_KDAT
62 GPIO57_KCLK
61
HSTCLK_GPIO41
2
HSTCS0#_GPIO44
96
HSTDATAIN_GPIO43
94
HSTDATAOUT_GPIO45
127
IMCLK_GPIO07
35
IMDAT
100
GPIO32_AB3_CLK 126
GPIO33 65
GPIO34 64
GPIO35 63
GPIO36 1
GPIO37 34
GPIO38 33
30
GPIO39
GPIO51 70
GPIO52_PWM3 72
102
GPIO19
59
GPIO20_PS2CLK 103
GPIO21_PS2DAT 105
GPIO24_KSO16
4
GPIO25 73
GPIO26_KSO17
108
GPIO27_WK_SE05 74
GPIO28 93
GPIO29_BC_CLK 98
GPIO30_BC_DAT 99
GPIO31_BC_INT#
GPIO05_KSO15
83
GPIO08_RXD 86
GPIO09_TXD 87
GPIO10 116
GPIO11_AB2A_DATA 88
GPIO12_AB2A_CLK 89
90
GPIO13_AB2B_DATA
GPIO14_AB2B_CLK 91
92
GPIO15_FAN_TACH1
GPIO16_FAN_TACH2 101
GPIO17_A20M
40
45 AVSS
CAP
15
55 CLKRUN#
FLCLK
3
FLCS0#
97
FLDATAIN
95
FLDATAOUT
128
GPIO01 107
GPIO03_PECI_DATA 80
GPIO04_KSO14
81
112
AB1A_DATA 111
AB1B_CLK 110
AB1B_DATA 109
AC_CKT#2_GPIO42
31
ADC0_GPIO47
44 ADC1_GPIO46
43 ADC2_GPIO40
42 ADC3_GPIO23
39 ADC4_GPIO50
38 ADC_VREF
41
AVCC
MEC1310-NU
BA09-00027A
U512
32KHZ_OUT_GPIO22_WK_SE01
75
32K_INPUT
71
AB1A_CLK
100nF
C705
10V
P3.3V_MICOM
10
0
9
P3.3V_AUX
P3.3V_MICOM
0
R690
GENCLK
0
R603
C655
10V
4700nF-X5R
0.1nF
C608
50V
4.7K 1%
R687
P3.3V_MICOM
5
11
RA503-4 10K
5 4
15
50V
C597
0.1nF
4
R682
10K ADT_40W
1%
C596
10V
100nF
P1.05V
R606 47K
1%
1
nostuff R729 10K
1%10K
R692
nostuff
nostuff R689 1%10K
2
CRYSTAL
R601 0
10K
R598
0
R686 1%4.7K
U518
MX25L3205D
1107-001735
CE*
1
HOLD* 7
6
SCK
SI 5
SO
2VDD 8
VSS
4
3WP*
R607 47K
P3.3V
7
P3.3V_MICOM
3
10K
R600 1%
100nF
10V
C600
1%
R685 10K
CHP3_SLPS5#
VRM3_CPU_PWRGD
MICOM_GPIO29_R_MN
MICOM_GPIO35_R_MN
CLK3_MICOM_XTAL
KBC5_KSI(7)
KBC5_KSO(5)
KBC3_SPKMUTE#
KBC3_5V_ALW_ON
KBC3_CAPSLED#
KBC3_LED_KBDFN#
KBC3_LCDBRIT
MICOM_VCCRST#_MIN
LCD3_BRIT
CHP3_RTCCLK
KBC3_CAPSLED#
THM3_STP#
MICOM_PWRGD_MN
KBC3_LED_ACIN#
KBC3_BKLTON
KBC3_VRON
KBC3_LED_POWER#
KBC3_SPKMUTE#
KBC3_AC_PRESENT
VREF_PECI_R_MN
KBC3_LOWPWR#
KBC3_USBPWRON#
MICOM_GPIO28_R_MN
KBC3_SPI_CLK
KBC3_SPI_CS#
KBC3_SPI_DI
KBC3_SPI_DO
SPI3_CLK
SPI3_CS0#
SPI3_MISO
SPI3_MOSI
KBC3_RUNSCI#
ADT3_ICM
KBC3_PWRON
CHP3_SUSSTAT#
KBC3_LED_KBDFN#
LPC3_LFRAME#
PLT3_RST# CLK3_PCLKMICOM
CHP3_SERIRQ
KBC5_KSO(0:15)
KBC5_KSI(0:7)
LPC3_LAD(0:3)
KBC3_SMCLK#
KBC3_SMDATA#
KBC3_THERM_SMCLK#
KBC3_THERM_SMDATA#
KBC3_PWRSW#
ADT3_SEL
PEX3_WAKE#
CHP3_SLPS3# KBC3_BATDET#
KBC3_A20G
KBC3_RSMRST#
KBC3_PWRBTN#
LID3_SWITCH# PLT3_RST#
KBC3_LED_CHARGE#
KBC3_RX
KBC3_TX
KBC3_EXTSMI#
KBC3_KBRST#
KBC3_WAKESCI#
KBC3_RX
KBC3_TX
KBC3_SMDATA#
KBC3_SMCLK#
KBC3_TX
KBC3_RX
KBC3_LED_ACIN#
KBC3_LED_CHARGE#
P3.3V_MICOM_HOLD#_R_MN
KBC3_SPI_CLK
KBC3_SPI_CS#
KBC3_SPI_DO
KBC3_SPI_DI
KBC5_TCLK
KBC5_TDATA
KBC3_THERM_SMDATA#
KBC3_THERM_SMCLK#
PEX3_WAKE#
PCI3_CLKRUN#
KBC3_SUSPWR
KBC3_PWRGD
KBC3_HDD_PWRON
KBC5_TCLK
KBC5_TDATA

Samsung
Confidential
Samsung
Confidential
Samsung
Confidential
DATE
ELECTRONICS
A
Micom Glue
A
SAMSUNG PROPRIETARY 2
80H PORT DEBUG
C
B
2
TITLE
THIS DOCUMENT CONTAINS CONFIDENTIAL
LID3_SWITCH
D D
KEYBOARD
PROPRIETARY INFORMATION THAT IS
CHECK
DRAW
3
4
MODULE CODE
OF
EXCEPT AS AUTHORIZED BY SAMSUNG.
APPROVAL
1
SAMSUNG
1
LAST EDIT
PAGE
REV
DO NOT DISCLOSE TO OR DUPLICATE FOR OTHERS
MICOM GLUE LOGIC
MICOM
Lampard-14/15-INT
4230
BA41-*****A
September 25, 2012 07:52:37 AM
REV 1.0
PV
08/03/2012
LEI GUO
XIAO SUN
LI CHEN
PART NO.
SAMSUNG ELECTRONICS CO’S PROPERTY.
C
DEV. STEP
In bom J7 should use 3708-002883
B
4
3
R623 10K
nostuff
R627 10K
nostuff
1%
nostuff
1%
5
6
7
8
9
26 MNT1
MNT2
27
1%10K
R621
13
14
15
16
17
18
19
2
20
21
22
23
24
25
3
4
3708-002166
J7
FPC-KBD-25P
1
10
11
12
nostuff
1%10K
R622
P3.3V
5
6
7
8
9
MNT1
13
14 MNT2
J13
CONN-12P-FPC
1
10
11
12
2
3
4
3708-002998
P3.3V_MICOM
1%10K
R624 1%
nostuff
1%
R625 10K
nostuff
R626 10K
nostuff
1%
R519
20K
P3.3V_MICOM P3.3V_MICOM
GND
32
OUTPUT
SUPPLY
1
C529
1000nF-X5R
6.3V
U503
APX9132AITRG
1009-001048
1%
R628 10K
LPC3_LAD(2)
LPC3_LAD(3)
LPC3_LFRAME#
CHP3_SERIRQ
CLK3_DBGLPC
LPC3_LAD(0)
LPC3_LAD(1)
PLT3_RST#
nostuff
KBC5_KSO(0)
KBC5_KSI(4)
KBC5_KSO(5)
KBC5_KSI(5)
KBC5_KSO(6)
KBC5_KSI(6)
KBC5_KSO(7)
KBC5_KSO(8)
KBC5_KSO(9)
KBC5_KSO(10)
KBC5_KSO(1)
KBC5_KSO(11)
KBC5_KSO(12)
KBC5_KSO(13)
KBC5_KSO(14)
KBC5_KSO(15)
KBC5_KSO(2)
KBC5_KSO(3)
KBC5_KSI(0)
KBC5_KSO(4)
KBC5_KSI(1)
KBC5_KSI(2)
KBC5_KSI(3)
KBC5_KSI(7)
LID3_SWITCH#

Samsung
Confidential
Samsung
Confidential
Samsung
Confidential
EXCEPT AS AUTHORIZED BY SAMSUNG.
SAMSUNG
PAGE
USB2.0(HM75&NM70)
J504
4
MODULE CODE
4
A
3722-003330 3722-003302
PROPRIETARY INFORMATION THAT IS
B
SAMSUNG PROPRIETARY
OF
Lampard-14/15-INT
USB3.0
USB 3.0 CONNECTOR
D:/users/ecad60/Lampard-Int/Lampard_14_15_INT_PV-0924
USB 3.0 CONNECTOR
TITLE
PART NO.
Need 2A Routing
DO NOT DISCLOSE TO OR DUPLICATE FOR OTHERS
3
C
A
THIS DOCUMENT CONTAINS CONFIDENTIAL
D
2
CHECK ELECTRONICS
LAST EDIT
C
REV
3
SAMSUNG ELECTRONICS CO’S PROPERTY.
DATE
2
1
1
DEV. STEP
USB3.0(HM76&HM70)
DRAW
APPROVAL
D
B
6
9
T_GND
LI CHEN
XIAO SUN
LEI GUO
08/03/2012
PV
REV 1.0
September 25, 2012 07:52:37 AM
BA41-*****A
31 42
SW504
TPS2062ADRBR
1205-003683
3EN1#
EN2#
4
1
GND
2IN
8OC1#
5OC2#
7
OUT1
OUT2
nostuff
USB30
10V
100nF
C140
USB30
10V
100nF
C141
PESD5V0F1BL
ZD6
10V
1 2
2
10V
ZD7
PESD5V0F1BL
1 2
1 2
USB30
PESD5V0F1BL
ZD5
10V
1
2 3
4
USB30
10V
ZD4
PESD5V0F1BL
USB30
EXC24CH500U
FILT7
1
1 2
1 2
USB30
10V
ZD8
PESD5V0F1BL
SSTX-
8
1VBUS
USB30
PESD5V0F1BL
ZD9
10V
J505
JACK-USB-9P-STD
3D+
D-
2
GND
4
7GND_D
MNT1
10
11 MNT2
MNT3
12
13 MNT4
SSRX+
6
5SSRX-
SSTX+
9
3722-003675
C879
100nF
10V
FILT6
EXC24CE900U
1
2 3
4
nostuff
nostuff
R145 0
nostuff
1
2 3
4
P5.0V_ALW
0
R144
USB30
EXC24CH500U
FILT8
0.0039nF
C885
50V
P5.0V_DISPLAY
EC10
100uF
16V
AS
10V
P5.0V_DISPLAY
P5.0V_ALW
C890
100nF
U530
G5250F2T1U
1205-004340
6V
4EN# GND 2
IN
3
5OC#
1
OUT
0.0033nF
C889
50V
USB3_TX1_P_C_MN
USB3_P11+
USB3_TX1_N_C_MN
USB3_SS_RX1-
BRG1_USB3RXA+_F_MN
BRG1_USB3RXA-_F_MN
BRG1_USB3TXA+_F_MN
BRG1_USB3TXA-_F_MN
KBC3_USBPWRON#
USB3_SS_TX1-
USB3_SS_TX1+
USB3_SS_RX1+
KBC3_USBPWRON#
USB3_P11- BRG1_USB2A-_FU_MN
BRG1_USB2A+_FU_MN

Samsung
Confidential
Samsung
Confidential
Samsung
Confidential
STD
MODULE CODE
SAMSUNG
4
SAMSUNG ELECTRONICS CO’S PROPERTY.
ELECTRONICS
LAST EDIT
DESIGN
3
C
PAGE
DO NOT DISCLOSE TO OR DUPLICATE FOR OTHERS
2
A
B
DATE
DEV. STEP
SAMSUNG PROPRIETARY
CHECK
1
B
PART NO.
PROPRIETARY INFORMATION THAT IS
APPROVAL
3
OF
LI CHEN
XIAO SUN
LEI GUO
08/03/2012
PV
REV 1.0
September 25, 2012 07:52:37 AM
BA41-*****A
32 42
Lampard-14/15-INT
SUB BOARD CONNECTOR
MAIN TO SUB
D:/users/ecad60/Lampard-Int/Lampard_14_15_INT_PV-0924
TITLE
C
REV
D
2
MAIN TO SUB
1
D
A
MAIN to 3-in-1 / USB SUB
4
THIS DOCUMENT CONTAINS CONFIDENTIAL
TOUCHPAD & LED MAIN TO SUB
EXCEPT AS AUTHORIZED BY SAMSUNG.
EN1#
3
4EN2#
GND 1
IN
2
OC1#
8
OC2#
5
OUT1 7
6
OUT2
T_GND 9
1205-003683
TPS2062ADRBR
SW503
C172
100nF
P3.3V_MICOM
25V
100nF
C173
25V
100nF
C194
25V
10V
100nF
C175
P3.3V
P5.0V_USB
25V
C174
100nF
EXC24CE900U
FILT3
1
2 3
4
25V
C193
100nF
1
10
11
12
2
3
4
5
6
7
8
9
13 MNT1
MNT2
14
12
3711-007689
J3
HDR-12P-1R-SMD
10V
12
PESD5V0F1BL
ZD501
10V
12
10V
ZD502
PESD5V0F1BL
PESD5V0F1BL
ZD503
100nF
10V
C951
100nF 100nF
C952
10V
C527
10V
1nF
C195
50V
AVR-M1005C080MTADB
VA503
1
2 3
4
P5.0V_ALW
P5.0V
4
5
6
7
8
9
MNT1
13
14 MNT2
FILT2
EXC24CE900U
CONN-12P-FPC
J12
3708-002998
1
10
11
12
2
3
100nF
C577
10V 10V
C526
100nF
50V
C196
1nF
10V
ZD504
PESD5V0F1BL
12
USB3_P3+
USB3_P3-
KBC5_TCLK
KBC5_TDATA
KBC3_LED_ACIN#
KBC3_LED_CHARGE#
KBC3_LED_POWER#
KBC3_CAPSLED#
KBC3_LED_KBDFN#
KBC3_USBPWRON#
KBC3_PWRSW#
USB3_P0+
USB3_P0-

Samsung
Confidential
Samsung
Confidential
Samsung
Confidential
DO NOT DISCLOSE TO OR DUPLICATE FOR OTHERS
2
16.16V@2.4V
C
SAMSUNG
APPROVAL
A
D
C
PROPRIETARY INFORMATION THAT IS
EXCEPT AS AUTHORIZED BY SAMSUNG.
3
Vt2 - 0.63V, 61W
B
PAGE
(1st : AON7410, 0505-002777)
LAST EDIT
(2nd : AP9402GYT, 0505-002902)
D
DESIGN DATE
1
4
I LIM = 3.84A ( 3.0A=0.5C ,128%)
REV
MODULE CODE
EMC request
1
EMC request
OF
B
CHARGER & POWER MANAGEMENT
2
PART NO.
LI CHEN
XIAO SUN
LEI GUO
08/03/2012
PV
REV 1.0
September 25, 2012 07:52:37 AM
BA41-*****A
33 42
Lampard-14/15-INT
CHARGER PWR
TI BQ24735GRR
D:/users/ecad60/Lampard-Int/Lampard_14_15_INT_PV-0924
EMC request
60W Setting : Vt1 - 0.75V, 71W
TITLE
CHECK
3
SAMSUNG PROPRIETARY
4
A
THIS DOCUMENT CONTAINS CONFIDENTIAL
SAMSUNG ELECTRONICS CO’S PROPERTY.
ELECTRONICS
DEV. STEP
30V
D
5
4
G
1
S1 S2
2 3
S3
1nF
C525
50V
Q5
AP9402GYT-HF
0505-002902
D502
BAV99LT1
70V
1
3
2
EC5
68uF
25V
AL
G_CHG
430K
R618
1%
100nF
C20
25V
25V
C617
100nF
1%
43.2
R576
G_CHG
25V
1000nF-X5R
C624
50V
C36
1nF
1nF
C16
50V
75K
R617
1%
C38
50V
100nF
C618
25V
nostuff
1nF
R578
1
50V
C614
1nF
1%
10V
100nF
C528 82K
R615
1
R570
nostuff
P3.3V_MICOM
50V
C658
0.1nF
1%
R608
10K
2
3
45
MNT1
MNT2 66.8
R547
5%
1/10W
P3.3V_MICOM
3711-007807
J4
HDR-4P-1R
1
1%
R610
10K
100nF
C623
25V
nostuff
50V
C560
1nF
47nF
C621
50V
3.92K
R574
1%
1nF
C574
50V
2703-003135|ind6666-high
HU-1M2012-121JT
B501
L3
4.7uH
PCMC063T-4R7MN
P3.3V_AUX
C616
220nF
10V
R13
470K
1%
25V
C569
100nF
nostuff
nostuff
C27
50V
0.1nF
nostuff
0.1nF
50V
C26
VDC
SHORT5
INSTPAR
4.7uF-X5R
C19
25V
4
5
6
7
50V
C567
1nF
3711-007459
J509
BATT-CONN-7P
1
2
3
25V
C656
100nF
2
3
1nF
C566
50V
D505
BAV70
70V
1
430K
R611
1%
G_CHG
B5
BLM18PG181SN1
nostuff
25V
C620
470nF
10nF
C657
25V
HU-1M2012-121JT
B2
50V
1nF
C37
C613
4.7uF-X5R
25V
1
R572
R613
47K
1/16W
nostuff
D
5
G
4S1
1 2
S2 S3
3
G_CHG
5
+
-
2
IN+
1
3IN-
4
0505-002902
AP9402GYT-HF
Q2
30V
R568
6.8
5.5V
U513
LMV331IDBVR
25V
1/10W
5% C619
100nF
1%
G_CHG
25V
C571
10nF
3.92K
R581
B1
HU-1M2012-121JT
D3
1
G
2
S
25V
C568
100nF
RHU002N06
U508
60V
RHU002N06
Q518
60V
D3
1
G
2
S
G_CHG
G_CHG
0.01
1W
R571
1%
10
R39
G_CHG
25V
C659
10nF
1%
1/16W
6.8
R580
100nF
C575
B3
BLM18PG181SN1
100nF
25V
D506
1 2
3
C24
25V
100nF
C625
30V
BAT54C
BAV99LT1
D503
1
3
2
25V
50V
C5721nF
70V
1%
R614
12.1K
C622
100nF
25V
G_CHG
ADT_40W
25V
C21
100nF
1nF
C615
50V
ADT_60W
B502
HU-1M2012-121JT
R579 10 1/16W1%
1%
R14
1W
0.01
10nF
C570
25V
G_CHG
1/10W
5%
R546
6.8
10
R38
BAV99LT1
D504
70V
1
3
2
1%
R612
20K ADT_60W
R573
3.92K
1%100
R550
1%
25V
C18
10nF
P3.3V_MICOM
G_CHG
1%
R569
1K
R616
300K
1%
AP9402GYT-HF
30V
D
5
4
G
1
S1 S2
2 3
S3
G_CHG
100
R552 1%
Q3
470K
R575
1%
100K
R619
1%
25V
C573
100nF
0505-002562
AON7200
Q505
30V
D5
4
G
1
S1 S2
2 3
S3
VDC
13
VCC
20
nostuff
50V
0.1nF
C25
21
GND 14
HIDRV 18
ILIM
10
IOUT
7
LODRV 15
PHASE 19
REGN 16
SCL
9
SDA
8
SRN 12
SRP
ACDET
6
ACDRV
4
ACN 1
ACOK 5
ACP
2
BATDRV 11
BTST 17
CMSRC
3
EP
R551 100
1203-007222
BQ24735GRR
U509
24V
4
G
1
S1 S2
2 3
S3
1%
0505-002902
AP9402GYT-HF
Q506
30V
D
5
1
R609
4.7uF-X5R
C22
25V
1nF
C564
50V
330K
R620
1%
BLM18PG181SN1
B4
PNS_CHGVR_DCJACK_QB_MN
1%
43.2
R577
CHGVR_SRN_MN
CHGVR_ACDET_MN
ADT3_ICM
CHGVR_BAT3_DETECT#_CBJ_MN
CHGVR_BAT3_SMDATA#_CBJ_MN
CHGVR_BAT3_SMCLK#_CBJ_MN
PNS_CHGVR_DCJACK_MN
CHGVR_ACDRV_MN
CHGVR_BATDRV#_MN
CHGVR_CMSRC_MN
PNS_CHGVR_TG_MN
CHGVR_ILIM_MN
ANS_CHGVR_BG_MN
KBC3_SMCLK#
KBC3_SMDATA#
CPU3_PROCHOT#
CHGVR_ACP_MN
PNS_CHGVR_BST_RC_MN
PNS_CHGVR_BST_MN
CHGVR_REGN_MN
ADT3_SEL
ADT3_ICM
ADT3_ICM
CHGVR_VCC_MN
CHGVR_VCC_RC_MN
BAT3_SMDATA# KBC3_SMDATA#
BAT3_SMCLK# KBC3_SMCLK#
BAT3_DETECT# KBC3_BATDET#
BAT3_SMDATA#
BAT3_SMCLK#
BAT3_DETECT#
PNS_CHGVR_PHASE_MN
CHGVR_SRP_MN

Samsung
Confidential
Samsung
Confidential
Samsung
Confidential
2
TITLE
SAMSUNG PROPRIETARY
(1st : AON6912ALS, 0505-002764)
PAGE
THIS DOCUMENT CONTAINS CONFIDENTIAL
B
P3.3V_AUX & P5.0V_ALW
D
(6A)
(4A)
(2nd : FDMS7620S, 0505-001082)
SAMSUNG
SAMSUNG ELECTRONICS CO’S PROPERTY.
ELECTRONICS
LAST EDIT
RdsOn(Max 16.5mohm)
2
DATE
C
(1st : AON7410, 0505-002777)
4
PART NO.
1
C
4
A
(Separate Routing)
D
COM-22C-015(1996.6.5) REV. 3
PROPRIETARY INFORMATION THAT IS
DRAW
EXCEPT AS AUTHORIZED BY SAMSUNG.
DEV. STEP
Place close to
B
CHECK
3
MODULE CODE
(2nd : AP9402GYT, 0505-002902)
REV
3
P3.3V_AUX & P5.0V_ALW
LI CHEN
XIAO SUN
LEI GUO
undefined
08/03/2012
PV
REV 1.0
September 25, 2012 07:52:37 AM
BA41-*****A
34 42
Lampard-14/15-INT
P3.3V_AUX & P5.0V_ALW
D:/users/ecad60/Lampard-Int/Lampard_14_15_INT_PV-0924
1
Out Cap
OF
A
APPROVAL
DO NOT DISCLOSE TO OR DUPLICATE FOR OTHERS
nostuff
R512
150K
1%
0.1nF
C552
50V
nostuff
10V
C595
100nF
1%10K
R535
100nF
C553 10V
25V
C550
100nF
6.3V
C551
10000nF-X5R
3.3
R534
P5.0V_ALW
1nF
C545
50V
nostuff
1000nF-X5R
C522
P9.5V_ALW
50V
1000nF-X5R
C521
50V50V
1000nF-X5R
C520
1nF
6.3V
10000nF-X5R
C549
VIN
12
14 VO1
VREG3 3
VREG5 13
50V
C544
20
EN2
6
PGOOD
7
SW1
18
SW2 8
TPAD 21
17 VBST1
9
VBST2
19 VCLK
VFB1
2
4
VFB2
1203-007505
TPS51225BRUKR
U506
CS1
1
CS2 5
16 DRVH1
10
DRVH2
15 DRVL1
DRVL2 11
EN1
R533 47K
1/16W
1%
nostuff
13
75V
D1
MMBD4148
nostuff
100K
R536
1%
3.3uH
L2
PCMC063T-3R3MN
2703-003170|ind6666-high
100nF
P3.3V_AUX
10V
C547
25V
C524
1000nF-X5R
150K
R511
1%
1nF
C556
50V
70V
1
3
2
25V
C557
100nF
BAV99LT1
D501
30V
D
5
4
G
1
S1 S2
2 3
S3
10
R526
Q502
AP9402GYT-HF
0505-002902
R531
3.3
R5 10K
1%
nostuff
EC3
330uF
6.3V
15K
R532
1%
nostuff
50V
C555
1nF
P5.0V_ALW
INSTPAR
SHORT501
150K
R513
1%
10K
R514
VDC
100nF
C546
25V
1%
11.3K
R530
1%
10
R517
25V
C519
100nF
SHORT1
INSTPAR
AL
2409-001175
6.3V
330uF
EC1
10V
25V
C8
68uF
nostuff
100nF
C523
INSTPAR
SHORT502
P5.0V_LDO
2703-003170|ind6666-high
PCMC063T-3R3MN
L1
3.3uH
25V
C554 100nF
EC2
330uF
6.3V
2409-001175
R516
80.6K
1%
nostuff
1%
22K
R510
470K
R515
1%
C29
10V
100nF
50V
C558
1nF
0.1nF
C548
50V
nostuff
R528
3.3
VDC
5%
1
R527 nostuff
1%
100K
R529
2
D1
3
D2
4
D3D4
9
G1
1
G2
8
S1
5
10
S1_D2
6
S2S3
7
Q503
AON6912ALS
0505-002764
30V
VDC
R525
10
30V
Q501
AP9402GYT-HF
D
5
4
G
1
S1 S2
2 3
S3
R518
10
0505-002902
SHORT503
INSTPAR
3D
G
1
S
2
P3.3V_MICOM
SYSVR_ENTRIP2_MN
nostuff
U501
RHU002N06
60V
PNS_SYSVR_BST_P3.3V_AUX_MN
SYSVR_VIN_MN
SYSVR_ENTRIP1_MN
SYSVR_VFB2_P3.3V_AUX_MN
SYSVR_VFB1_P5.0V_ALW_MN
PNS_SYSVR_PHASE_P5.0V_ALW_RC_MN
PNS_SYSVR_BST_P5.0V_ALW_RC_MN
PNS_SYSVR_BST_P5.0V_ALW_MN
PNS_SYSVR_PHASE_P3.3V_AUX_RC_MN
PNS_SYSVR_BST_P3.3V_AUX_RC_MN
ANS_SYSVR_BG_P3.3V_AUX_MN
PNS_SYSVR_PHASE_P5.0V_ALW_MN
PNS_SYSVR_TG_P5.0V_ALW_MN
ANS_SYSVR_BG_P5.0V_ALW_MN
KBC3_LOWPWR#_P3.3V_AUX_RCQ_MN
PNS_SYSVR_TG_P3.3V_AUX_MN
KBC3_SUSPWR
THM3_STP#
SYSVR_TONSEL_MN
KBC3_5V_ALW_ON
SYSVR_VCLK_P5.0V_ALW_MN
KBC3_LOWPWR#

Samsung
Confidential
Samsung
Confidential
Samsung
Confidential
C
THIS DOCUMENT CONTAINS CONFIDENTIAL
OF
3
Normal: 1.053V
Low: 1.017V
PAGE
B
TITLEDATE
MODULE CODE
4
SAMSUNG ELECTRONICS CO’S PROPERTY.
APPROVAL
PROPRIETARY INFORMATION THAT IS
2
Freq : 500K
1
EXCEPT AS AUTHORIZED BY SAMSUNG.
Chipset Power (P1.05V)
(6A)
(1st : AON4710, 0505-002777)
(2nd : AP9402GYT, 0505-002902)
A A
REV
C
D
4
ELECTRONICS
2
SAMSUNG PROPRIETARY
CHECK
DESIGN SAMSUNG
DO NOT DISCLOSE TO OR DUPLICATE FOR OTHERS
B
PART NO.
1
LAST EDIT
D
LI CHEN
XIAO SUN
LEI GUO
08/03/2012
PV
REV 1.0
September 25, 2012 07:52:37 AM
BA41-*****A
35 42
Lampard-14/15-INT
CHIPSET PWR
P1.05V
3
DEV. STEP
L10
2.2uH
10
R833
P5.0V_ALW
G_P1.05V
G_P1.05VG_P1.05V
C961
1000nF-X5R
6.3V
30V
1 2
3
300
R893
G_P1.05V
nostuff
D515
BAT54CW
G_P1.05V
nostuff
C960
100nF
10V
200K
R889
1%
nostuff
G_P1.05V nostuff
100nF
C959
10V
2S
1%
nostuff
80.6K
R892
60V
nostuff
RHU002N06
Q543
D
3
1
G
G_P1.05V
1%
200K
R890
R887
1%
5.1K
R888
1%
13K
50V
C958
0.1nF
nostuff
50V
C871
47nF
1
R140
R834
10
1nF
C878
50V
2
S2 S3
3
249K
R891
1%
3
30V
AP9402GYT-HF
Q536
5
D
G
4S1
1
nostuff
MMBD4148
D511
75V 1
1%
10K
R810
SHORT6
INSTPAR
1
R886
P1.05V
P3.3V
10K
R811
1%
VDC
1%
R807
10K
nostuff
1%
100nF
C877
25V
EC8
330uF
2.5V
100K
R813
VBST
VFB 5
VOUT 3
P5.0V_ALW
2409-001176
9
1EN_PSV
7GND
12
LL
PGND 8
PGOOD
6
THERMAL
15
TON 2
11 TRIP
V5DRV
10
4V5FILT
14
5.5V
U533
TPS51117RGYR
1203-005536
DRVH 13
DRVL
G_P1.05V
EC7
68uF
25V
AL
Q534
AP9402GYT-HF
30V
D
5
4
G
1
S1 S2
2 3
S3
nostuff
50V
C872
1nF
R812 100nF
25V
C870
2.2
G_P1.05V
50V
C869
68nF
100nF
C136
10V
KBC3_LOWPWR#
25V
C866
4.7uF-X5R
P1.05V3_PWRGD
CHSETVR_VTT_EN_PSV_MN
KBC3_PWRON
PNS_CHSETVR_VTT_TG_MN
PNS_CHSETVR_VTT_TG_MN
CHSETVR_VTT_MODE_MN
CHSETVR_VTT_TON_MN
PNS_CHSETVR_VTT_BST_RC_MN
PNS_CHSETVR_VTT_BST_MN
CHSETVR_VTT_VSNS_MN
PNS_CHSETVR_VTT_PHASE_MN
ANS_CHSETVR_VTT_BG_MN

Samsung
Confidential
Samsung
Confidential
Samsung
Confidential
3
A
3
LAST EDIT
SAMSUNG PROPRIETARY
MODULE CODE
NORMAL:1.102V
D
DATE
EXCEPT AS AUTHORIZED BY SAMSUNG.
P1.8V
Normal ; 1.8194V
OF
Set : 1.8194V
4
C
REV
(LVDS,PCH Core,LAN , ME IO)
TITLE
A
Out Cap
CHIPSET POWER(P1.1V_AUX)
1
1
SAMSUNG ELECTRONICS CO’S PROPERTY.
(2st : G5173R41D, 0505-006777)
2
RdsOn(Typ 6.1mohm)
THIS DOCUMENT CONTAINS CONFIDENTIAL
APPROVAL
B B
SAMSUNG
PROPRIETARY INFORMATION THAT IS
C
PART NO.
2
DESIGN
FOR EMI
OCP : 5.8A@22.5mohm
350KHz
-> 1.7367V(-3.7%)
(1st : TPS54319, 1203-006544)
LI CHEN
XIAO SUN
LEI GUO
08/03/2012
PV
REV 1.0
September 25, 2012 07:52:37 AM
BA41-*****A
36
Lampard-14/15-INT
VCCSA
VCCSA
D
4
DO NOT DISCLOSE TO OR DUPLICATE FOR OTHERS
CHECK
(3A)
SET:1.13V
LV SETTING:0.989V
PAGE
Low Voltage setting
Place close to
ELECTRONICS
DEV. STEP
R775
1%
G_P1.8V
22uF-X5R
C821
6.3V
80.6K
100K
R776
1%
G_P1.8V
nostuff
10
R758
VFB
VOUT 3
GND
7
LL 12
PGND 8
PGOOD
6
15 THERMAL
TON 2
TRIP
11
10 V5DRV
V5FILT
4
VBST 14
5
TPS51117RGYR
U524
1203-005536
13
DRVH
9
DRVL
EN_PSV
1
nostuff
50V
C757
0.1nF
5.5V
G_P1.1V
G_P1.8V
G_P1.8V
EC6
220uF
2.5V
2409-001187
nostuff
G_P1.1V
G_P1.8V
1%
10
R773
1%
10K
R771
30V
D
5
4
G
1
S1 S2
2 3
S3
nostuff
14 PWRGD
8RT_CLK
9SS
1VIN1
2VIN2
16 VIN3
6
VSENSE
Q529
AP9402GYT-HF
5
AGND
13
BOOT
7COMP
15 EN
3
GND_1 4
GND_2
17 PAD
PH1 10
11
PH2 12
PH3
6V
U527
TPS54319RTER
1203-006544
50V
2.2nF
C792
nostuff
75V
D508
MMBD4148
13
SHORT504
INSTPAR
1000nF-X5R
C759
6.3V
R774
1%
R753
300
30V
1 2
3
nostuff
10K
1%
nostuff
D507
BAT54CW
R755
249K
G_P1.1V
R754
2.2
80.6K
R751
1%
nostuff
1%
15K
R750
1%
6.19K
R752
1%
P1.8V
P5.0V_ALW
80.6K
R748
100nF
C797
10V
60V
RHU002N06
Q530
nostuff
D
3
1
G
2SC798
100nF
10V
nostuff
2703-003170|ind6666-high
PCMC063T-3R3MN
L8
3.3uH
1nF
C790
50V
nostuff
25V
100nF
C760
100nF
C80
25V
nostuff
100nF
C756
10V
nostuff
80.6K
R747
1%
INSTPAR
SHORT506
G_P1.1V G_P1.1V
VDC
10V
100nF
C793
R772
1%
10
75V
D510
MMBD4148
nostuff
13
nostuff
1%
R781
200K
nostuff
6.3V
10000nF-X5R
C794
80.6K
R783
1%
nostuff
G_P1.8V
50V
20K
R777
1%
nostuff
C789
1nF
nostuff
D
3
1
G
2S
G_P1.1V
G_P1.1V
RHU002N06
U523
60V
C109
6.8uF
G_P1.8V
25V
G_P1.8V
50V
C791
2.2nF
R749
100K
1%
P3.3V_AUX
nostuff
nostuff
1% 50V
C795
0.1nF
20K
R782
4.7uF-X5R
C788
25V
100nF
C796
10V
nostuff
2703-003919
CMI-SSP5L20FH-1R5M
L9
1.5uH
P5.0V_ALW
INSTPAR
SHORT505
G_P1.1V
P1.1V_AUX
1K
1%
0
R96
nostuff
R757
C823
100nF
10V
G_P1.1V
R95
0
G_P1.8V
20K
R780
1%
G_P1.8V
P3.3V_AUX
1%
R778
200K
47K
R792
1%
1/16W
6.3V
C822
22uF-X5R
AP9402GYT-HF
Q528
D
5
4
G
1
S1 S2
2 3
S3
2203-006166|n_c1005-h0055
100nF
C108
25V
G_P1.8V
30V
R756 10
C825
47nF
50V
200K
R779
1%
G_P1.8V
nostuff
C758
100nF
10V
1nF
G_P1.1V
50V
C761
PNS_CHSETVR_P1.1V_PHASE_RC_MN
CHSETVR_P1.1V_EN_PSV_MN
PNS_CHSETVR_P1.1V_TG_MN
CHSETVR_P1.1V_TRIP_MN
P1.5V3_PWRGD
KBC3_SUSPWR
KBC3_LOWPWR#
ANS_CHSETVR_P1.1V_BG_MN
PNS_CHSETVR_P1.1V_PHASE_MN
2409-001159
15mohm
EC504
220uF
2.5V
AD
PNS_P1.8V_PHASE_MN
P1.8V_FB1_RRCC_MN
P1.8V_FB1_MN
PNS_P1.8V_BST_MN
P1.8V_SS_MN
P1.8V_RT_CLK_MN
P1.8V_RT_CLK_RR_MN
P1.8V_COMP_MN
P1.8V_COMP_RC_MN
P1.8V_EN1_MN
KBC3_PWRON
KBC3_LOWPWR#_P1.8V_RCQ_RQ_MN
KBC3_LOWPWR#_P1.8V_RCQ_MN
KBC3_LOWPWR#
PNS_CHSETVR_BST_P1.1V_RC_MN
PNS_CHSETVR_P1.1V_BST_MN
CHSETVR_P1.1V_TON_MN
CHSETVR_P1.1V_VCC_MN
CHSETVR_P1.1V_PGOOD_MN
CHSETVR_P1.1V_VFB_MN

Samsung
Confidential
Samsung
Confidential
Samsung
Confidential
RLIM*10e-6/(Rdson)
Rdson=11e-3
4
1
(2nd : AP9402GYT. 0505-002902)
C
MODULE CODE LAST EDIT
fs = 340KHz
PART NO.
NON-Tracking Discharge
VTT Enable
SAMSUNG PROPRIETARY 2
B
DATE
CHECK
B
2
Skip Mode
VDDQ & VTTREF Enable
3
3 1
Normal ; 1.541V
(-1.4% Setting)
ELECTRONICS
DO NOT DISCLOSE TO OR DUPLICATE FOR OTHERS
OCP 9A
SAMSUNG ELECTRONICS CO’S PROPERTY.
PAGE
THIS DOCUMENT CONTAINS CONFIDENTIAL
D
TITLE
C
(1st : AON7410, 0505-002777)
SAMSUNG
EXCEPT AS AUTHORIZED BY SAMSUNG.
DDR3 Power
A
Low Volt ; 1.48V
4
DRAW
OF
(6A)
DEV. STEP
REVAPPROVAL
PROPRIETARY INFORMATION THAT IS
D
LI CHEN
XIAO SUN
LEI GUO
undefined
08/03/2012
PV
REV 1.0
September 25, 2012 07:52:37 AM
BA41-*****A
37 42
Lampard-14/15-INT
P1.05V
VT386FCX
A
R850
3.3
50V
47nF
C919
SHORT8
INSTPAR
P5.0V_LDO
100K
R841
1%
1%
R840
5.1
R842
750K
1%
10V
C922
100nF
100nF
C144
10V
VDC
120K
R854 1%
1/16W
1%
G_DDR
100K
R843
13
100nF
C915 25V
nostuff
MMBD4148
D512
75V
1 2
S2 S3
3
6.3V
1000nF-X5R
C145
30V
0505-002902
AP9402GYT-HF
Q538
5
D
G
4S1
INSTPAR
nostuff
50V
C880
1nF
SHORT9
G_DDR
G_DDR
1%
6.3V
11K
R853
C913
10000nF-X5R
R852
1
nostuff
P0.75V
G_DDR
1/16W
EC11
330uF
2.5V
2409-001176
G_DDR
nostuff
C883
1000nF-X5R
50V
6.3V
C902
1000nF-X5R
2703-003169|ind6666-high
PCMC063T-1R5MN
L503
1.5uH
D
3
1
G
2S
nostuff
C150
100nF
10V
R857
130K
nostuff
60V
RHU002N06
Q16
nostuff
nostuff
1%
68nF
C921
C914
10000nF-X5R
6.3V
50V
30K
R839
1%
10
R835
6.3V
10000nF-X5R
R836
10
C916
15
VDDQ 8
VLDOIN 23
VTT 24
VTTGND
1
VTTREF 5
VTTSNS 2
17
NC3
6
PAD
25
PGND 18
PGOOD
13
PHASE 20
S3
10
S5
11
TON
12
UGATE 21
VDD
14
VDDP
U531
RT8207LZQW
26V
BOOT 22
CS
16
FB 9
GND
3
LGATE 19
MODE
4
NC1 7
NC2
1203-007109
G_DDR
G_DDR
G_DDR
1%
1%
nostuff
80.6K
R147
P5.0V_LDO
10.7K
R856
100nF
10V
C920
2402-001144
25V
68uF
EC9
0505-002902
AP9402GYT-HF
Q537
5
D
G
4S1
1 2
S2 S3
3
AL
C881
1nF
50V
30V
1
R851
1/16W
nostuff
R784 0
R855
130K
10V
nostuff
1%
SHORT7
C923
100nF
nostuff
INSTPAR
1nF
C924
50V
C903
1nF
50V
C882
1nF
P1.5V_AUX
VDC
MMBD4148
D513
75V 13
G_DDR
50V
PNS_DDR3VR_TG_MN
KBC3_PWRON
KBC3_SUSPWR
KBC3_LOWPWR#_DDR_RCQ_RQ_MN
KBC3_LOWPWR#_DDR_RCQ_MN
KBC3_LOWPWR#
CPU1_VDDMEM_FB
P1.5V3_PWRGD
P1.5V3_PWRGD
nostuff
DDR3VR_TON_MN
DDR3VR_VDD_MN
PNS_DDR3VR_BST_MN PNS_DDR3VR_BST_RC_MN
PNS_DDR3VR_PHASE_MN
PNS_DDR3VR_PHASE_RC_MN
DDRVR_VDDQ_MN
DDR3VR_CS_MN
DDR3VR_FB_MN
ANS_DDR3VR_BG_MN
DDR3VR_DEM_MN
DDR3VR_S3_MN
DDR3VR_S5_MN

Samsung
Confidential
Samsung
Confidential
Samsung
Confidential
1
LAST EDIT
TITLE
PART NO.
FOR EMI
FOR EMI
OF
SAMSUNG
: 342.6KHz@6.8Kohm
THIS DOCUMENT CONTAINS CONFIDENTIAL
PROPRIETARY INFORMATION THAT IS
VDD_NB Freq = 1 / ( ( 1.5*10^-6) * Rfsetnb ) Hz
ELECTRONICS
CPU VRM [INTERSIL]
VDD Freq = ( R_VW & COMP / 2.33 + 0.29 ) uS
DRAW
1
COM-22C-015(1996.6.5) REV. 3
SAMSUNG PROPRIETARY
MODULE CODE
DO NOT DISCLOSE TO OR DUPLICATE FOR OTHERS
SAMSUNG ELECTRONICS CO’S PROPERTY.
EXCEPT AS AUTHORIZED BY SAMSUNG.
DEV. STEPCHECK
A A
APPROVAL
4
B B
DATE
C
2
REV
C
D D
PAGE
4
3
3 2
nostuff
CPU VRM
D:/Users/KMS/princeton-D_main/20120228_V0.23/PRINCETON-11D-BRZ2
ISL6265AHRTZ-T
Princeton-11D-BRZ2
4036
BA41-#####A
February 28, 2012 13:33:37 PM
REV 0.23
ADV1
9/6/2010
CHO, KS
PARK, CH
KIM, MS
: 303KHz@22Kohm
nostuff
0
R641
12
VW1
22
0
R643
4
UGATE_0 34
UGATE_1 26
UGATE_NB 37
VCC
47
VIDFF_1
19
VIDIFF_0
9
48 VIN
VSEN0
15
VSEN1
18
VSEN_NB 43
VW0
PHASE_0 33
PHASE_1 27
PHASE_NB 38
PVCC
30
3PWROK
RBIAS
7
RTN0
16
RTN1
17
RTN_NB 42
SVC
5SVD
23
LGATE_0 31
LGATE_1 29
LGATE_NB 39
8OCSET
OCSET_NB 41
OFS_VFIXEN
1
32
PGND_0
PGND_1 28
PGND_NB 40
PGOOD
2
21
COMP_NB
45
ENABLE
6
EP
49
FB_0
10
FB_1
20
FB_NB
46
44 FSET_NB
ISN_0 14
ISN_1 24
ISP_0 13
ISP_1
U516
ISL6265AHRTZ-T
1203-006140
7V
BOOT_0 35
BOOT_1 25
BOOT_NB 36
COMP_0
11
COMP_1
G_CPU
P5.0V
CPU_CORE
nostuff
10
R638
R639 300K1%
2703-003191
PCMC063T-2R2MN
L7
2.2uH
2203-000438|n_c1005-h0055
50V
C724
1nF
nostuff
R786 0
50V
100K
R633 1nF
C661
1% 50V
1nF
C719
1%
R740
12.7K
1uH
L6
PCMC104T-1R0MN
36.5K
R636 1%
50V
C660 1nF
4.99K
R741
1%
17.4K
R701
1%
25V
C751
100nF
1%
G_CPU
C715 1nF 50V
15K
R696
G_CPU
G_CPU
R700 10 1%
1nF
C728
50V
R695 3.3
1nF
C721
50V
R746
100
1%
R743
100
1%
25V
C663 4.7nF
R634 150
1%
100K
R697
1%
C718
0.33nF
50V
0.007nF
C714
25V
C749
22nF
D4
9
G1
1
G2
8S1
5
10
S1_D2
6
S2 S3
710V
100nF
C782
G_CPU
Q525
AON6908ALS
30V
2
D1 D2
3 4
D3
P1.5V_AUX
25V
C664
22nF
1nF
C729
50V
R745
10
nostuff
R698
2.2
25V
C712
1000nF-X5R
1%
G_CPU
P5.0V
1%
1K
R640
1K
R642
AL
2V
330uF
EC505
50V
G_CPU
INSTPAR
SHORT511
R644
2K
nostuff
C710
1nF
1%
C727
100nF
2203-006166|n_c1005-h0055
2203-006166|n_c1005-h0055
100nF
C720
25V
25V
2402-001361
AL
2V
330uF
EC506
Q520
D1
2 3
D2 D3
4 9
D4
1
G1
8
G2
5
S1
S1_D2
10
S2
6 7
S3
C711
1nF
50V
30V
AON6912ALS
1% nostuff
80.6K
R637
25V 50V
C722
1nF
2203-000438|n_c1005-h0055
VDC
AL
15uF
EC501
R693 0
10
R744
1nF
C755
50V
R699 10 1%
4.99K
R739
VDC
2.2
R648
R7421%
1% 10K
1%
R632 6.8K
G_CPU
C662 0.15nF 50V
1%
1K
R635
R647 0
P5.0V
2203-006166|n_c1005-h0055
100nF
C753
25V
25V
C752
100nF
2203-006166|n_c1005-h0055
P3.3V
G_CPU
25V
C713
220nF
100nF
C716
P3.3V
G_CPU
P1.8V
10V
C665
100nF
25V
nostuff
1nF
C750
50V
C754
100nF
10V
VDDCR_NB
nostuff
25V
C717
220nF
nostuff
R646 0
VDC
0R645
R694
10K
CPUVR_VIDIFF0_MN
COUVR_COMP0_RC_MN
VPUVR_COMP0_MN
CPUVR_VWO_MN
CPU1_VDDNB_FB
P1.05V3_PWRGD
1%
CPUVR_VIN_MN
CPU1_VDDCPU_FB
CPUVR_VSEN1_MN
VRM3_CPU_PWRGD
CPU1_PWRGDCPU
CPUVR_COMP_NB_MN
CPUVR_FB_NB_MN
CPUVR_FSET_NB_MN
CPUVR_FB0_MN
COUVR_FBO_RC_MN
ANS_CPUVR_LGATE_NB_MN
CPUVR_ISP0_RTC_MN
KBC3_VRON COUVR_ENABLE_MN
CPUVR_OCSET_MN
CPUVR_OFS_VFIXEN_MN
CPUVR_PVCC_MN
CPUVR_RBIAS_MN
CPU1_VDDCPU_FB#
CPUVR_RTN1_MN
CPU1_SVC
CPU1_SVD
CPUVR_VCC_MN
PNS_CPUVR_BOOT0_RC_MN
PNS_CPUVR_BOOT0_MN
CPUVR_ISP0_MN
ANS_CPUVR_LGATE0_MN
PNS_CPUVR_UGATE0_MN
PNS_CPUVR_PHASE0_MN
PNS_CPUVR_UGATE_NB_MN
PNS_CPUVR_PHASE_NB_MN
CPUVR_OCSET_NB_MN
PNS_CPUVR_BOOT_NB_MN

Samsung
Confidential
Samsung
Confidential
Samsung
Confidential
SAMSUNG ELECTRONICS CO’S PROPERTY.
OF
REV
CHECK
D
Switched Power On (P3.3V)
SAMSUNG
MODULE CODE
APPROVAL
THIS DOCUMENT CONTAINS CONFIDENTIAL
PAGE
2
D
PROPRIETARY INFORMATION THAT IS
4
SAMSUNG PROPRIETARY
1
C
DATE
DEV. STEP ELECTRONICS
Multi@FDMC4435
DO NOT DISCLOSE TO OR DUPLICATE FOR OTHERS
A
1
BB
TITLE
C
A
3
Multi@AP2607GY
LAST EDIT
Switched Power On (P1.1V)
PART NO.
D:/users/ecad60/Lampard-Int/Lampard_14_15_INT_PV-0924
SWITCHED POWER
PWR_MV_SWITCHED
Lampard-14/15-INT
4239
BA41-*****A
September 25, 2012 07:52:37 AM
REV 1.0
PV
08/03/2012
LEI GUO
XIAO SUN
LI CHEN
DRAW
Switched Power On (P5.0V)
Switched Power
4
3
EXCEPT AS AUTHORIZED BY SAMSUNG.
2
3
D
G
1
S2
P1.1V_AUX P1.1VP9.5V_ALW
100nF
C763
10V
P3.3V
60V
Q507
RHU002N06
3S4
Q508
AO6409L
0505-000019
-20V
1
D1 D2
2D3
5 6
D4
G
1%
1/16W
1%10K
R730
47K
R559
SHORT13 INSTPAR
4.7uF-X5R
C592
10V
50V
C739
47nF
1%
100K
R761
4.7uF-X5R
C740
10V
P5.0V_AUD
SHORT14 INSTPAR
10V
C669
4.7uF-X5R
47nF
C670
50V
C668
10V
100nF
D
G
1
S2
P5.0VP5.0V_ALW
nostuff
D1
1 2
D2 5
D3 D4
6
3
G
4
S
60V
Q521
RHU002N06
3
-20V
AO6409L
Q522
1%
SHORT12 INSTPAR
C594
47nF
50V
10K
R558
AP9402GYT-HF
Q513
30V
D
5
4
G
S1
1
S2
2 3
S3
P3.3V_AUX
R584
100K
D
G
1
S2
P5.0V_LDO
1%
60V
Q514
RHU002N06
3
R586
300K
C626
10nF
25V
60V
RHU002N06
Q515
D3
1
G
2
S
1%
SWITCHVR_P3.3V_AUX_RRCQ_P3.3V_MN
KBC3_PWRON
SWITCHVR_P3.3V_AUX_RR_P3.3V_MN
KBC3_PWRON
SWITCHVR_P5.0V_ALW_RR_P5.0V_MN SWITCHVR_P5.0V_ALW_RRCQ_P5.0V_MN
SWITCHVR_P9.5V_ALW_RCQ_P1.1V_MN
KBC3_PWRON_INV#
KBC3_PWRON

Samsung
Confidential
Samsung
Confidential
Samsung
Confidential
PART NO.
PAGE OF
A A
B B
4
C C
D D
3
3 1
1
4
SAMSUNG
2
2
SAMSUNG PROPRIETARY
THIS DOCUMENT CONTAINS CONFIDENTIAL
ELECTRONICS
EXCEPT AS AUTHORIZED BY SAMSUNG.
POWER DISCHARGER
PROPRIETARY INFORMATION THAT IS
DO NOT DISCLOSE TO OR DUPLICATE FOR OTHERS
SAMSUNG ELECTRONICS CO’S PROPERTY.
CHECK
APPROVAL
DATEDRAW
MODULE CODE
G
2
S
D:/users/ecad60/Lampard-Int/Lampard_14_15_INT_PV-0924
DISCHARGING LOGIC
PWR_MV_DISCHARGER
Lampard-14/15-INT
4240
BA41-*****A
September 25, 2012 07:52:37 AM
REV 1.0
PV
08/03/2012
undefined
LEI GUO
XIAO SUN
LI CHEN
LAST EDIT
TITLE
DEV. STEP
REV
nostuff
RHU002N06
Q517
60V
D3
1
R585
1K
1%
P3.3V_MICOM
3
D
G
1
S2
nostuff
1%
200
R583
nostuff
60V
Q516
RHU002N06
2
nostuff
RHU002N06
Q542
60V
D3
1
G
2
S
nostuff
60V
U528
RHU002N06
nostuff
3
D
G
1
S
60V
3
D
G
1
S2
P1.1V
RHU002N06
U510
60V
D3
G
12
S
nostuff
Q539
RHU002N06
Q18
RHU002N06
60V
3
D
G
1
S2
nostuff
60V
Q541
RHU002N06
nostuff
3
D
G
1
S2
nostuff
P1.8V
P1.5V_AUX
RHU002N06
Q526
60V
nostuff
D3
1
G
2
S
P1.1V_AUX
P3.3V_AUX
nostuff
10K
R845
1%
nostuff
1%
R760
1K
R759
10 nostuff
P5.0V_ALW
P5.0V
nostuff
R875
10
R861
20
nostuff
nostuff
100K
R844
1%
RHU002N06
U517
D3
1
G
2
S
1%1%
R166
1K
nostuff
60V
1%
R561
1K
nostuff
nostuff
P3.3V
nostuff
RHU002N06
60V
3
D
1
G
S2
10
R791
1K
R560
1%
nostuff
Q512
DISCHARGE_P0.75V_MN
DISCHARGER_P1.8V_MN
DISCHARGE_P1.1V_AUX_MN
DISCHARGE_P3.3V_MICOM_MN
KBC3_PWRON_INV#
P1.05V P0.75V
nostuff
DISCHARGE_KBC3_SUSPWR_R_MN
KBC3_SUSPWR
DISCHARGE_P5.0V_MN
DISCHARGE_P3.3V_MN DISCHARGE_P1.1V_MN
DISCHARGE_P1.05V_MN
DISCHARGE_P5.0V_ALW_MN DISCHARGE_P3.3V_AUX_MN DISCHARGE_P1.5V_AUX_MN

Samsung
Confidential
Samsung
Confidential
Samsung
Confidential
DO NOT DISCLOSE TO OR DUPLICATE FOR OTHERS
Place near TOP VDC path
31
SAMSUNG
B
ELECTRONICS
DEV. STEP
FOR USB3.0 NOISE
1
THIS DOCUMENT CONTAINS CONFIDENTIAL
2
4
SAMSUNG PROPRIETARY
C
EMI request
A
PAGE
SI TEAM REQUEST
MOUNT HOLE
Corner Fill for CPU, PCH
WLAN Performance issue
EXCEPT AS AUTHORIZED BY SAMSUNG.
D
B
PROPRIETARY INFORMATION THAT IS
SAMSUNG ELECTRONICS CO’S PROPERTY.
APPROVAL
PCH mount
CHECK
REV
place under heatpipe
TITLEDESIGN
2
MODULE CODE
WLAN Performance issue
EMI request
OF
4
3
LAST EDIT
A
PART NO.
DATE
D
Place near USB3.0 Connector
Place close to LVDS Connector
C
Mainboard Mount ((40-80)X2EA, (30-76)X5EA))
LI CHEN
XIAO SUN
LEI GUO
08/03/2012
PV
REV 1.0
September 25, 2012 07:52:37 AM
BA41-*****A
41 42
Lampard-14/15-INT
MOUNT HOLE
0.001nF
50V
C120
P5.0V
P5.0V_DISPLAY
50V
C932
1nF 1nF
C935
50V
BA61-01090A
M1
25V
C726
100nF
BA61-01090A
DIA
HEAD
LENGTH
VDD_LED
LENGTH
HEAD
DIA
50V
RMNT-35-80-1P
MT509
M3
0.01nF
C62
0.5pF
50V
1nF
C81
RMNT-42-100-1P
MT505
nostuff
1nF
C6
50V
0.01nF
nostuff
25V
C23
100nF
BA02-00240A
50V
0.5pF
C121
1nF
C586
50V
ADD4
BA02-00240A
ADD2
50V
0.5pF
C667
0.01nF
ADD3
BA02-00240A
1nF
C725
50V
C884
10V
100nF
0.01nF
C4
0.5pF
50V
P3.3V
RMNT-30-76-1P
MT507
C887
0.5pF
50V
nostuff
nostuff
0.5pF
50V
0.01nF nostuff
VDC
0.01nF
C33
50V
0.5pF
C82
0.01nF
50V
0.5pF
C666
0.01nF
P3.3V_AUX
RMNT-35-80-1P
MT511
100nF
C118
25V
P5.0V_DISPLAY
0.01nF
C3
0.5pF
50V
RMNT-35-80-1P
MT512
50V
0.5pF
C561
0.01nF
50V
0.5pF
C32
0.01nF
nostuff
EMI1
GASKET-FINGER
nostuff
100nF
C107
25V
100nF
C89
25V
EMI
nostuff
50V
0.5pF
C34
0.01nF
0.01nF
C601
0.5pF
50V
BA02-00240A
ADD1
0.01nF
C605
0.5pF
50V nostuff
C886
0.5pF
50V
0.01nF
nostuff
P5.0V_ALW
RMNT-35-80-1P
MT508
1nF
C707
50V 50V
C559
1nF
50V
C950
1nF
1nF
C612
50V
1nF
C576
50V 50V
C762
1nF
C17
100nF
P3.3V
100nF
25V
50V
0.5pF
C602
0.01nF
25V
C73
1nF
C117
50V
RMNT-30-76-1P
MT506 BA02-00240A
ADD5
50V
C84
1nF
0.01nF
0.5pF
50V
C119
nostuff
100nF
C723
25V
LCD_VDD3V P3.3V
25V
C35
100nF
nostuff
100nF
C5
25V
50V
0.5pF
C603
0.01nF
MT510
RMNT-30-76-1P
C888
50V
0.001nF
0.01nF
C76
0.5pF
50V
BA02-00240A
ADD6
50V
0.5pF
C83
0.01nF
RMNT-30-76-1P
MT501
100nF
10V
C122
VDC
VDC
1nF
C60
50V
25V
C138
100nF
nostuff
0.01nF
C562
0.5pF
50V
25V
C61
100nF
1nF
C191
50V
1nF
C192
50V
25V
4.7uF
EC4
1nF
C44
50V

Samsung
Confidential
Samsung
Confidential
Samsung
Confidential
G
R
CHECK
APPROVAL
DEV. STEP
REV
LAST EDIT
OF
SAMSUNG
TITLE
PART NO.
ELECTRONICS
TP SUB BOARD
C
TOUCHPAD
ADAPTERIN/CHARGING LED
A
B B
C
3
2
Lampard-14/15-INT
4242
BA41-*****A
September 25, 2012 07:52:37 AM
REV 1.0
PV
08/03/2012
LEI GUO
XIAO SUN
LI CHEN
D D
4
4
THIS DOCUMENT CONTAINS CONFIDENTIAL
3
2 1
1
SAMSUNG PROPRIETARY
PROPRIETARY INFORMATION THAT IS
SAMSUNG ELECTRONICS CO’S PROPERTY.
DO NOT DISCLOSE TO OR DUPLICATE FOR OTHERS
EXCEPT AS AUTHORIZED BY SAMSUNG.
A
DRAW
MODULE CODE
DATE
PAGE
P3.3V_SUB2
TOUCHPAD & LED
SUB2
25V
C503
1000nF-X5R 1000nF-X5R
C502
25V
1000nF-X5R
C506
25V
LTST-C193TBKT-AC
LED504
1
2
G_SUB2
AVR-M1005C080MTADB
VA3
P5.0V_SUB2
RMNT-25-76-1P
MT503
P3.3V_SUB2
G_SUB2
AVR-M1005C080MTADB
VA502
G_SUB2
4
G_SUB2
RMNT-25-76-1P
MT504
100nF
C510
10V
C513
LED503
19-223-R6G6C-A33-2T 1
2
3
25V
100nF
11
12
2
3
4
5
6
7
8
9
MNT1
13
14 MNT2
475
3708-002998
J1
CONN-12P-FPC
1
10
P3.3V_MICOM_SUB2
1%
R501
100nF
C508
VA2
AVR-M1005C080MTADB
G_SUB2
C507
100nF
25V
LED502
LTST-C193TBKT-AC
1
2
10V
G_SUB2
G_SUB2
G_SUB2
P5.0V_SUB2
G_SUB2
G_SUB2
G_SUB2
100nF
C1
10V
25V
C514
100nF
VA501
AVR-M1005C080MTADB
SW502
SKQGAB
1
2
3
4
C2
10V
100nF
VA504
AVR-M1005C080MTADB
P3.3V_MICOM_SUB2
J2
CONN-6P-FPC
1
2
3
4
5
6
MNT1
7
8MNT2
G_SUB2
G_SUB2
50V
0.5pF
C517
0.01nF
3708-002892
LTST-C193TBKT-AC
1
2
G_SUB2
G_SUB2
R504 475 1%
LED501
G_SUB2
1%
R502 475
VA4
AVR-M1005C080MTADB
1000nF-X5R
C504
25V
AVR-M1005C080MTADB
VA1
25V
C505
1000nF-X5R
C516
1nF
50V
C515
1nF
50V
C512
1nF
50V
G_SUB2
G_SUB2G_SUB2
G_SUB2
475
R503 1%
G_SUB2
1%475
R505
C509
100nF
25V
SW501
SKQGAB
1
2
3
4
RMNT-25-76-1P
MT502
25V
C511
KBC3_POWER#_LED_MN
KBC3_CAPSLED#_SUB2
KBC3_LED_KBDFN#_SUB2 KBC3_LED_SATALED#_LED_MN
KBC3_LED_KBDFN#_SUB2
KBC3_RFOFF#_LED_MN
100nF
KBC5_TCLK_SUB2
KBC5_TDATA_SUB2
KBC3_CAPSLED#_SUB2
KBC3_LED_POWER#_SUB2
KBC3_LED_CHARGE#_SUB2
KBC3_LED_ACIN#_SUB2
KBC5_TDATA_SUB2
TPD5_L_BUTTON#_SUB2
KBC5_TCLK_SUB2
TPD5_R_BUTTON#_SUB2
TPD5_R_BUTTON#_SUB2
TPD5_L_BUTTON#_SUB2
KBC3_LED_ACIN#_SUB2
KBC3_LED_CHARGE#_SUB2
KBC3_LED_ACIN#_LED_MN
KBC3_LED_CHARGE#_LED_MN
KBC3_LED_POWER#_SUB2
