Samsung SCH I535 Service Manual. Www.s Manuals.com. Manual
User Manual: Phone Samsung SCH-I535 Galaxy S III - Service manuals and Schematics, Disassembly / Assembly. Free.
Open the PDF directly: View PDF
.
Page Count: 170 [warning: Documents this large are best viewed by clicking the View PDF Link!]

CDMA TELEPHONE
SCH-I535
1. Safety Precautions
2. Specification
3. Product Function
4. Exploded View and Parts list
5. MAIN Electrical Parts
6. Level 1Repair
7. Level 2Repair
8. Level 3Repair
9. Reference data
Notice: All functionality, features, specifications, and
other product information provided in this document,
including but not limited to, benefits, design, pricing,
components, performance, availability, and capabiliti
-es of the product are subject to change without
notice. Samsung reserves the right to alter this doc
-ument or the product described herein at anytime,
without obligation to provide notification of such
changes.
CDMA TELEPHONE CONTENTS

This Service Manual is aproperty of Samsung Electronics Co.,Ltd.
Any unauthorized use of Manual can be punished under applicable
International and/or domestic law.
Samsung Electronics Co.,Ltd.
2012. 06. Rev.1.0
ⓒ

2. Specification
2-1
Confidential and proprietary-the contents in this service guide subject to change without prior notice.
Distribution, transmission, or infringement of any content or data from this document without Samsung’s written authorization is strictly prohibited.
2.1 CDMA/LTE General Specification
US PCS CDMA GPS LTE
Tx Freq. range 1850 ~ 1910MHz 824.04 ~ 848.97MHz 777 ~787 MHz
Rx Freq. range 1930 ~ 1990MHz 869.04 ~ 893.97MHz 1575.42MHz 746 ~ 756 MHz
Channel Bandwidth 1.23MHz 1.23MHz 2MHz 10 MHz
Channel Spacing 50KHz 30KHz Not Used 180KHz
Number of Channel 1200 832 1 50(# of RB)
Duplex Separation 80MHz 45MHz -31
MHz
Type of Emission 1M29F9W 1M28F9W -
8M91G7D
(10MHz BW,QPSK)
8M94W7D
(10MHz BW,16QAM)
In/Output Impedance 50Ω50Ω50Ω50Ω
Tx Local Frequency FTx *0.7999 F
Tx * 1.6666 -
Rx Local Frequency FRx *0.8888 F
Rx *2 F
Rx *2
TCXO Frequency 19.2MHz 19.2MHz 26MHz 38.4MHz
Frequency Stability (FRX-80MHz)±150Hz (FRX-45MHz)±300Hz
Operating Temperature -30℃~+60
℃-30℃~+60
℃-30℃~+60
℃-30℃~+60
℃
MAX SAR 0.93 mW/g
@Body SAR
0.42 mW/g
@Body SAR 0.34 mW/g

Specification
Distribution, transmission, or infringement of any content or data from this document without Samsung’s written authorization is strictly prohibited.
Confidential and proprietary-the contents in this service guide subject to change without prior notice.
2-2
2-2. GSM General Specification
GSM850
Phase 1 EGSM 900
Phase 2 DCS1800
Phase 1 PCS1900 WCDMA
2100
Freq.
Band[MHz]
Uplink
/Downlink
824~849
869~894
880~915
925~960
1710~1785
1805~1880
1850~1910
1930~1990
1922~1977
2112~2167
ARFCN range 128~251 0~124 &
975~1023 512~885 512~810 UL:9612~9888
DL:10562~10838
Tx/Rx spacing 45MHz 45MHz 95MHz 80MHz 190MHz
Mod. Bit rate/
Bit Period
270.833kbps
3.692us
270.833kbps
3.692us
270.833kbps
3.692us
270.833kbps
3.692us 3.84Mcps
Time Slot
Period
/Frame Period
576.9us
4.615ms
576.9us
4.615ms
576.9us
4.615ms
576.9us
4.615ms
FrameLength:
10ms
Slotlength:
0.667ms
Modulation 0.3GMSK 0.3GMSK 0.3GMSK 0.3GMSK QPSK
HQPSK
MS Power 33~5dBm 33~5dBm 30~0dBm 30~0dBm 24~-50dBm
Power Class 5pcl ~ 19pcl 5pcl ~19
pcl 0pcl ~15
pcl 0pcl ~15
pcl 3
(max+24dBm)
Sensitivity -102dBm -102dBm -100dBm -100dBm -106.7dBm
TDMA Mux 8 8 8 8
Cell Radius 35Km 35Km 2Km 2Km 2Km

Specification
Distribution, transmission, or infringement of any content or data from this document without Samsung’s written authorization is strictly prohibited.
Confidential and proprietary-the contents in this service guide subject to change without prior notice.
2-3
2-3. GSM Tx Power Class
TX Power
control
level
GSM850
533±2
dBm
631±2
dBm
729±2
dBm
827±2
dBm
925±2
dBm
10 23±2 dBm
11 21±2 dBm
12 19±2 dBm
13 17±2 dBm
14 15±2 dBm
15 13±2 dBm
16 11±3 dBm
17 9±3dBm
18 7±3 dBm
19 5±3 dBm
TX Power
control
level
EGSM900
533±2
dBm
631±2
dBm
729±2
dBm
827±2
dBm
925±2
dBm
10 23±2 dBm
11 21±2 dBm
12 19±2 dBm
13 17±2 dBm
14 15±2 dBm
15 13±2 dBm
16 11±3 dBm
17 9±3dBm
18 7±3 dBm
19 5±3 dBm
TX Power
control
level
DCS1800
030±3
dBm
128±3
dBm
226±3
dBm
324±3
dBm
422±3
dBm
520±3
dBm
618±3
dBm
716±3
dBm
814±3
dBm
912±4
dBm
10 10±4 dBm
11 8±4 dBm
12 6±4 dBm
13 4±4 dBm
14 2±5 dBm
15 0±5 dBm
TX Power
control
level
PCS1900
030±3
dBm
128±3
dBm
226±3
dBm
324±3
dBm
422±3
dBm
520±3
dBm
618±3
dBm
716±3
dBm
814±3
dBm
912±4
dBm
10 10±4 dBm
11 8±4 dBm
12 6±4 dBm
13 4±4 dBm
14 2±5 dBm
15 0±5 dBm

3. Operation Instruction and Installation
3-1
Confidential and proprietary-the contents in this service guide subject to change without prior notice.
Distribution, transmission, or infringement of any content or data from this document without Samsung’s written authorization is strictly prohibited.
Main Function
•Android 4.0 OS
•CDMA/PCS 850/1900 MHz, EVDO, LTE B13, Global Roaming
•GSM Quad, EDGE, WCDMA2100
•HSPA+ 21Mbps, LTE 100Mbps
•8
MP AF with LED Flash ,1.9
MP Front camera
•4.8"Super AMOLED plus, Full touch bar
•A-GPS, Glonass /BT v4.0 /USB v2.0 /WiFi (802.11 a/b/g/n 2.4+5GHz)
•Full-HD Recording (1080p)
•Sensors: Accelerometer, Geo-magnetic, Gyro-sensor, Light Sensor, Proximity Sensor, Barometer
•TouchWiz 4.0 UI
•NFC

9. Reference Abbreviate
9-1
Confidential and proprietary-the contents in this service guide subject to change without prior notice.
Distribution, transmission, or infringement of any content or data from this document without Samsung’s written authorization is strictly prohibited.
Reference Abbreviate
―AAC:Advanced Audio Coding.
―AVC :Advanced Video Coding.
―BER :Bit Error Rate
―BPSK:Binary Phase Shift Keying
―CA :Conditional Access
―CDM :Code Division Multiplexing
―C/I :Carrier to Interference
―DMB :Digital Multimedia Broadcasting
―EN :European Standard
―ES :Elementary Stream
―ETSI:European Telecommunications Standards Institute
―MPEG:Moving Picture Experts Group
―PN :Pseudo-random Noise
―PS :Pilot Symbol
―QPSK:Quadrature Phase Shift Keying
―RS :Reed-Solomon
―SI :Service Information
―TDM :Time Division Multiplexing
―TS :Transport Stream

1. Safety Precautions
1-1
Confidential and proprietary-the contents in this service guide subject to change without prior notice.
Distribution, transmission, or infringement of any content or data from this document without Samsung’s written authorization is strictly prohibited.
1-1. Repair Precaution
Before attempting any repair or detailed tuning, shield the device from RF noise or static
electricity discharges.
Use only demagnetized tools that are specifically designed for small electronic repairs,
as most electronic parts are sensitive to electromagnetic forces.
Use only high quality screwdrivers when servicing products. Low quality screwdrivers can
easily damage the heads of screws.
Use only conductor wire of the properly gauge and insulation for low resistance, because of
the low margin of error of most testing equipment.
We recommend 22-gauge twisted copper wire.
Hand-soldering is not recommended, because printed circuit boards (PCBs) can be easily
damaged, even with relatively low heat. Never use asoldering iron with apower rating of
more than 100 watts and use only lead-free solder with a melting point below 250°C (482°F).
Prior to disassembling the battery charger for repair, ensure that the AC power is disconnected.
Always use the replacement parts that are registered in the SEC system. Third-party replac
ement parts may not function properly.

Safety Precautions
Distribution, transmission, or infringement of any content or data from this document without Samsung’s written authorization is strictly prohibited.
Confidential and proprietary-the contents in this service guide subject to change without prior notice.
1-2
1-2. ESD(Electrostatically Sensitive Devices) Precaution
Many semiconductors and ESDs in electronic devices are particularly sensitive to static discha
rge and can be easily damaged by it. We recommend protecting these components with cond
uctive anti-static bags when you store or transport them.
Always use an anti-static strap or wristband and remove electrostatic buildup or dissipate
static electricity from your body before repairing ESDs.
Ensure that soldering irons have AC adapter with ground wires and that the ground wires are
properly connected.
Use only desoldering tools with plastic tips to prevent static discharge.
Properly shield the work environment from accidental electrostatic discharge before opening
packages containing ESDs.
The potential for static electricity discharge may be increased in low humidity environments,
such as air-conditioned rooms. Increase the airflow to the working area to decrease the
chance of accidental static electricity discharges.

6. Level 1Repair
6-1
Confidential and proprietary-the contents in this service guide subject to change without prior notice.
Distribution, transmission, or infringement of any content or data from this document without Samsung’s written authorization is strictly prohibited.
6-1. S/W Download
6-1-1. Pre-require for S/W Downloading
•Download Program or later version
•SCH-I535 Mobile Phone
•Data Cable
-Service Parts
Anyway Jig Adaptor IF Cable RF Cable
GH99-36900B GH99-38251A GH39-01290A GH39-00985A
※Settings
Data Cable

Level 1Repair
Distribution, transmission, or infringement of any content or data from this document without Samsung’s written authorization is strictly prohibited.
Confidential and proprietary-the contents in this service guide subject to change without prior notice.
6-2
6-1-2. Manual Back up phone setting
•Booting aphone and change DM mode. (Key String : *#7284#)
•Press "Setting"button on the tool bar in the left side of window.
•Select the "Slect All"
•Select the "Read From Phone"
•Select the "Save MMC File" and make the backup file.
(ex. d:\backup\I535_backup...)

Level 1Repair
Distribution, transmission, or infringement of any content or data from this document without Samsung’s written authorization is strictly prohibited.
Confidential and proprietary-the contents in this service guide subject to change without prior notice.
6-3
6-1-3. Manual Download S/W
•In power off state, press "Vol Down Key +Home key +Power Key"and press "Vol Up Key"
to power up the phone with emergency download mode.
•Press "SW Download"button on the tool bar in the left side of window.
•Select the "Download Option".
If your device is 32G eMMC, select "OneTouch Upgrade[32G]".
If your device is 16G eMMC, select "OneTouch Upgrade[16G]".
•Open the binary.
•Download the binary.
•If finishing downloading, you can see "Completed Flash Programming"message
(Erasing flash can be performed automatically.)
(If you have an error on your handset LCD, detach the battery to turn off the phone.)

Level 1Repair
Distribution, transmission, or infringement of any content or data from this document without Samsung’s written authorization is strictly prohibited.
Confidential and proprietary-the contents in this service guide subject to change without prior notice.
6-4
6-1-4. Restore Settings.
•Press "Setting"button on the tool bar in the left side of window.
•Verify all the items are checked.
•Press "Open MMC File"to read saved items.
•Press "Write To Phone"to write the saved items.

4. Exploded View and Parts List
4-1
Confidential and proprietary-the contents in this service guide subject to change without prior notice.
Distribution, transmission, or infringement of any content or data from this document without Samsung’s written authorization is strictly prohibited.
4-1. Cellular phone Exploded View

Exploded View and Parts List
Distribution, transmission, or infringement of any content or data from this document without Samsung’
swritten authorization is?
strictly prohibited.
Confidential and proprietary-the contents in this service guide subject to change without prior notice.
4-1
4-2. Cellular phone Parts list
QCR12 SCREW-MACHINE 6001-001530
QCR67 SCREW-MACHINE 6001-002083
QCR106 SCREW-MACHINE 6001-002905
QRF01 TAPE ETC-RF HOLE GH02-00951B
QMO01 MOTOR LINEAR VIBRATION-LINEAR MOTOT FPCB GH31-00585A
QAR01 MODULE-GT_I9300 RCV+LED+V/K GH59-12217A
QSP01 MODULE-SPK+EARJACK (SCH_I535) GH59-12283B
QAN03 UNIT-ANT SUB PCB ASSY(SCH_I535) GH59-12416A
QCK01 KEY-POWER GH64-00356B
QVO01 KEY-VOLUME GH64-00403B
QMP01 A/S ASSY-PBA MAIN (VZW) GH82-06684A
QCA01 ASSY CAMERA-8M 1/3.2 LSI(GT_I9300) GH96-05593A
QME02 ASSY MODULE-SUB PBA+BRACKET(SCH_I535) GH96-05723A
QCA02 ASSY CAMERA-1.9M MODULE(SGH_I747) GH96-05772A
QFR01 MEA FRONT-OCTA LCD ASSY(SVC)_WHITE GH97-13729B
QRE01 ASSY CASE-REAR GH98-23218B
QBC00 ASSY COVER-BATT GH98-23219B

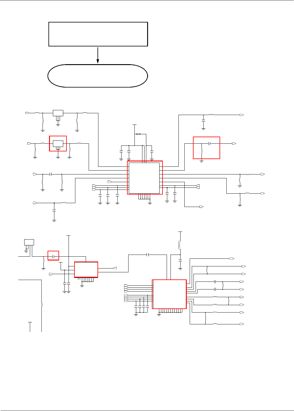
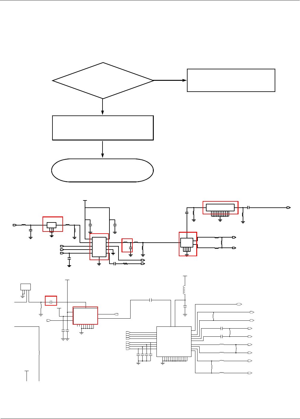
5. MAIN Electrical Parts List
5-51
Confidential and proprietary-the contents in this service guide subject to change without prior notice.
Distribution, transmission, or infringement of any content or data from this document without Samsung’s written authorization is strictly prohibited.
SEC CODE Design LOC Description
0403-001688 D1100 USFZ5.6V-RTK/H
0403-001688 ZD1101 USFZ5.6V-RTK/H
0403-001832 ZD1404 BZX884-C5V6
0404-001172 C1127 RB520S-30
0406-001267 ZD1100 RCLAMP0521P
0406-001327 ZD1401 PESD5V0L5UF
0406-001369 U1108 RCLAMP3654P.TCT
0406-001506 ZD1000 UCLAMP0541Z
0406-001506 ZD1001 UCLAMP0541Z
0406-001506 ZD1002 UCLAMP0541Z
0406-001506 ZD1003 UCLAMP0541Z
0406-001506 ZD1004 UCLAMP0541Z
0406-001506 ZD1005 UCLAMP0541Z
0406-001506 ZD1007 UCLAMP0541Z
0406-001506 ZD1008 UCLAMP0541Z
0406-001506 ZD1012 UCLAMP0541Z
0406-001506 ZD1400 UCLAMP0541Z
0406-001506 ZD1402 UCLAMP0541Z
0406-001531 D1101 PTVS18VS1UR
0504-001113 Q1300 DTC144EM
0505-002341 Q700 SI1013X-T1-GE3
0505-002388 Q600 RUE003N02
0505-002388 Q601 RUE003N02
0505-002652 Q1102 RUM002N02GT2L
0505-002748 Q1103 FDMC510P
0601-003079 LED1300 SPFCW04301BLS0D0T0
0801-003449 U1203 74AUP1T34
1001-001546 U1305 STG5223QTR
1001-001726 U1106 FSA9485UCX
1001-001736 U100 XM0825SE-BL0901
1001-001736 U105 XM0825SE-BL0901
1001-001753 U101 XM0831SZ-AL1001
1001-001770 C108 RF1602S
1001-001771 U401 XM0831SY-AL1201
1001-001771 U402 XM0831SY-AL1201
1003-002415 U1104 ISA1000A

Main Electrical Parts List
Distribution, transmission, or infringement of any content or data from this document without Samsung’s written authorization is strictly prohibited.
Confidential and proprietary-the contents in this service guide subject to change without prior notice.
5-2
1003-002469 U1401 FXMA2102UMX
1105-002388 UCP700UP K3PE0E000A-XGC2
1107-002139 UME700 KLMBG8FE4B-B001
1201-002608 U501 MAX2659ELT
1201-003065 PAM400 AWC6323RM47Q7
1201-003191 PAM301 ACPM-5013-SG1
1201-003315 C1038 TPA2039D1YFF
1201-003338 U103 TQM7M9023
1201-003408 PAM300 ACPM-5002-SG1
1202-001119 U1307 MIC842LYC5
1202-001120 U1200 NCX2200GM
1202-001120 U901 NCX2200GM
1202-001121 U1004 NCX2220GM
1203-004818 U1003 RP103K181D-TR
1203-004819 U1001 RP103K281D-TR
1203-004819 U1300 RP103K281D-TR
1203-004819 U1304 RP103K281D-TR
1203-005373 U1109 NCP347MTAHTBG
1203-005485 U1105 MIC5365-3.0YMT
1203-005512 U1208 MIC5365-3.3YMT
1203-006860 U1308 MAX8952EWE-T
1203-006874 U1412 RP154L006A-E2
1203-007142 U1202 AAT2146MIJS-0.6-T1
1203-007196 U1000 RP103K221D-TR
1203-007214 U1100 MAX17048G+T
1203-007225 U900 PM8921
1203-007256 U1306 AAT1290AIWO-T1
1203-007269 U1206 STOD13CMTPUR
1203-007324 U1301 RP114K121D-TR
1203-007324 U1302 RP114K121D-TR
1203-007380 U1107 SMB347SET-1694Y
1204-003328 U1002 ES305B
1204-003364 U1303 S5C73M3X01-Y040
1205-004165 U200 RTR8600
1205-004211 U500 RTR8605
1205-004233 U1400 SII9244BO
1205-004444 R1003 WCD9310

Main Electrical Parts List
Distribution, transmission, or infringement of any content or data from this document without Samsung’s written authorization is strictly prohibited.
Confidential and proprietary-the contents in this service guide subject to change without prior notice.
5-3
1205-004465 UCP700 MSM8960
1205-004474 C1121 FPF1048BUCX
1205-004474 U1321 FPF1048BUCX
1205-004510 U601 PN65NET1/C3
1209-002096 U1103 BMP182
1209-002124 C1104 AK8963C
1209-002132 U1102 MPU-6050
1404-001724 TH100 NCP03WF104F05RL
1404-001724 TH400 NCP03WF104F05RL
1404-001724 TH700 NCP03WF104F05RL
1404-001724 TH901 NCP03WF104F05RL
1405-001231 V400 ASES12U020R2
1405-001296 V1000 IECS0505C040FR
2007-000168 R1102 RC1005J474CS
2007-001284 R1120 RC1005J4R7CS
2007-001317 R743 RC1005J911CS
2007-001317 R754 RC1005J911CS
2007-003015 R1000 MCR01MZP5J2R2
2007-003015 R1001 MCR01MZP5J2R2
2007-007136 R207 RC1005F472CS
2007-007136 R506 RC1005F472CS
2007-007156 R1127 RC1005J1R0CS
2007-007484 R752 MCR01MZP5F4641
2007-007489 R1206 RK73H1ETP1503F
2007-007489 R1408 RK73H1ETP1503F
2007-007489 R1409 RK73H1ETP1503F
2007-007538 R1211 RK73H1ETP5602F
2007-007741 R1403 M5534204B10E0R
2007-007741 R737 M5534204B10E0R
2007-007741 R916 M5534204B10E0R
2007-007741 R919 M5534204B10E0R
2007-007766 R614 RK73H1ETP2001F
2007-007798 R1313 RC1005F0100CS
2007-007875 R1330 RK73H1ETP1603F
2007-008043 R303 MCR006YZPJ820
2007-008045 R1111 ERJ1GEJ101C
2007-008045 R1315 ERJ1GEJ101C

Main Electrical Parts List
Distribution, transmission, or infringement of any content or data from this document without Samsung’s written authorization is strictly prohibited.
Confidential and proprietary-the contents in this service guide subject to change without prior notice.
5-4
2007-008045 R406 ERJ1GEJ101C
2007-008045 R407 ERJ1GEJ101C
2007-008045 R611 ERJ1GEJ101C
2007-008045 R921 ERJ1GEJ101C
2007-008048 R1405 ERJ1GENJ201X
2007-008048 R1406 ERJ1GENJ201X
2007-008048 R602 ERJ1GENJ201X
2007-008048 R736 ERJ1GENJ201X
2007-008052 R1100 ERJ1GENJ472X
2007-008052 R1113 ERJ1GENJ472X
2007-008052 R1200 ERJ1GENJ472X
2007-008052 R1307 ERJ1GENJ472X
2007-008052 R1311 ERJ1GENJ472X
2007-008052 R1401 ERJ1GENJ472X
2007-008052 R1402 ERJ1GENJ472X
2007-008052 R1411 ERJ1GENJ472X
2007-008052 R1412 ERJ1GENJ472X
2007-008052 R1413 ERJ1GENJ472X
2007-008052 R1417 ERJ1GENJ472X
2007-008052 R740 ERJ1GENJ472X
2007-008052 R741 ERJ1GENJ472X
2007-008055 R1010 ERJ1GENJ104X
2007-008055 R1011 ERJ1GENJ104X
2007-008055 R1014 ERJ1GENJ104X
2007-008055 R1015 ERJ1GENJ104X
2007-008055 R1110 ERJ1GENJ104X
2007-008055 R1118 ERJ1GENJ104X
2007-008055 R1123 ERJ1GENJ104X
2007-008055 R1126 ERJ1GENJ104X
2007-008055 R1203 ERJ1GENJ104X
2007-008055 R1331 ERJ1GENJ104X
2007-008055 R1332 ERJ1GENJ104X
2007-008211 R718 MCR006YZPJ200
2007-008312 R1024 RC1005F394CS
2007-008403 R1106 RC1005F364CS
2007-008419 R1013 ERJ1GEJ102C
2007-008419 R1325 ERJ1GEJ102C

Main Electrical Parts List
Distribution, transmission, or infringement of any content or data from this document without Samsung’s written authorization is strictly prohibited.
Confidential and proprietary-the contents in this service guide subject to change without prior notice.
5-5
2007-008419 R616 ERJ1GEJ102C
2007-008419 R617 ERJ1GEJ102C
2007-008420 R1020 RMC-1/20-330JPA
2007-008420 R1201 RMC-1/20-330JPA
2007-008420 R1425 RMC-1/20-330JPA
2007-008477 R1306 RK73B1HTTB471J
2007-008477 R1314 RK73B1HTTB471J
2007-008483 R101 RMC1/20473JPA
2007-008483 R1416 RMC1/20473JPA
2007-008483 R1418 RMC1/20473JPA
2007-008483 R1419 RMC1/20473JPA
2007-008483 R1421 RMC1/20473JPA
2007-008483 R1422 RMC1/20473JPA
2007-008483 R400 RMC1/20473JPA
2007-008483 R605 RMC1/20473JPA
2007-008483 R606 RMC1/20473JPA
2007-008483 R607 RMC1/20473JPA
2007-008483 R608 RMC1/20473JPA
2007-008483 R911 RMC1/20473JPA
2007-008486 R1112 ERJ1GEJ204C
2007-008516 R1027 ERJ1GEJ103C
2007-008516 R1116 ERJ1GEJ103C
2007-008516 R1224 ERJ1GEJ103C
2007-008516 R1308 ERJ1GEJ103C
2007-008516 R1309 ERJ1GEJ103C
2007-008516 R1312 ERJ1GEJ103C
2007-008516 R1317 ERJ1GEJ103C
2007-008516 R1320 ERJ1GEJ103C
2007-008516 R1323 ERJ1GEJ103C
2007-008516 R1324 ERJ1GEJ103C
2007-008516 R1329 ERJ1GEJ103C
2007-008516 R1404 ERJ1GEJ103C
2007-008516 R1407 ERJ1GEJ103C
2007-008516 R1410 ERJ1GEJ103C
2007-008516 R1420 ERJ1GEJ103C
2007-008516 R1427 ERJ1GEJ103C
2007-008516 R604 ERJ1GEJ103C

Main Electrical Parts List
Distribution, transmission, or infringement of any content or data from this document without Samsung’s written authorization is strictly prohibited.
Confidential and proprietary-the contents in this service guide subject to change without prior notice.
5-6
2007-008516 R714 ERJ1GEJ103C
2007-008516 R745 ERJ1GEJ103C
2007-008516 R746 ERJ1GEJ103C
2007-008516 R747 ERJ1GEJ103C
2007-008531 R1017 MCR006MZPJ0100
2007-008531 R1018 MCR006MZPJ0100
2007-008531 R1026 MCR006MZPJ0100
2007-008531 R1121 MCR006MZPJ0100
2007-008531 R1322 MCR006MZPJ0100
2007-008588 R1008 MCR006YZPJ222
2007-008588 R1009 MCR006YZPJ222
2007-008588 R1300 MCR006YZPJ222
2007-008588 R1301 MCR006YZPJ222
2007-008588 R1304 MCR006YZPJ222
2007-008588 R1305 MCR006YZPJ222
2007-008588 R1310 MCR006YZPJ222
2007-008588 R706 MCR006YZPJ222
2007-008588 R707 MCR006YZPJ222
2007-008588 R708 MCR006YZPJ222
2007-008588 R709 MCR006YZPJ222
2007-008588 R712 MCR006YZPJ222
2007-008588 R713 MCR006YZPJ222
2007-008588 R722 MCR006YZPJ222
2007-008588 R723 MCR006YZPJ222
2007-008588 R732 MCR006YZPJ222
2007-008588 R733 MCR006YZPJ222
2007-008588 R734 MCR006YZPJ222
2007-008588 R735 MCR006YZPJ222
2007-008774 R1117 ERJ1GEJ2R2C
2007-008774 R1119 ERJ1GEJ2R2C
2007-008774 R1124 ERJ1GEJ2R2C
2007-008774 R1125 ERJ1GEJ2R2C
2007-008774 R925 ERJ1GEJ2R2C
2007-008786 R1204 RMC1/20K333JTP
2007-008806 R300 RC0603J510CS
2007-008816 R1319 MCR006MZPJ822
2007-009084 R1016 MCR006YZPJ105

Main Electrical Parts List
Distribution, transmission, or infringement of any content or data from this document without Samsung’s written authorization is strictly prohibited.
Confidential and proprietary-the contents in this service guide subject to change without prior notice.
5-7
2007-009084 R1022 MCR006YZPJ105
2007-009084 R1023 MCR006YZPJ105
2007-009084 R1025 MCR006YZPJ105
2007-009084 R1115 MCR006YZPJ105
2007-009084 R1122 MCR006YZPJ105
2007-009084 R1202 MCR006YZPJ105
2007-009084 R1205 MCR006YZPJ105
2007-009084 R1223 MCR006YZPJ105
2007-009084 R1326 MCR006YZPJ105
2007-009084 R1400 MCR006YZPJ105
2007-009084 R612 MCR006YZPJ105
2007-009084 R613 MCR006YZPJ105
2007-009084 R619 MCR006YZPJ105
2007-009084 R923 MCR006YZPJ105
2007-009108 R1114 RC0603J154CS
2007-009115 R1207 RC0603J240CS
2007-009115 R1208 RC0603J240CS
2007-009157 R103 MCR006YZPF1003
2007-009157 R1303 MCR006YZPF1003
2007-009157 R404 MCR006YZPF1003
2007-009157 R724 MCR006YZPF1003
2007-009157 R725 MCR006YZPF1003
2007-009157 R726 MCR006YZPF1003
2007-009157 R727 MCR006YZPF1003
2007-009157 R738 MCR006YZPF1003
2007-009157 R903 MCR006YZPF1003
2007-009157 R908 MCR006YZPF1003
2007-009157 R910 MCR006YZPF1003
2007-009157 R913 MCR006YZPF1003
2007-009157 R914 MCR006YZPF1003
2007-009157 R915 MCR006YZPF1003
2007-009171 R1028 MCR006YZPJ513
2007-009171 R1029 MCR006YZPJ513
2007-009182 R905 ERJ1GEF2203C
2007-009201 R402 MCR006YZPJ300
2007-009212 R1004 MCR006YZPF1001
2007-009233 R102 MCR006YZPJ514

Main Electrical Parts List
Distribution, transmission, or infringement of any content or data from this document without Samsung’s written authorization is strictly prohibited.
Confidential and proprietary-the contents in this service guide subject to change without prior notice.
5-8
2007-009233 R401 MCR006YZPJ514
2007-009314 R1321 MCR006MZPJ334
2007-009314 R922 MCR006MZPJ334
2007-009408 R1316 ERJ1GEF222C
2007-009408 R1318 ERJ1GEF222C
2007-009408 R615 ERJ1GEF222C
2007-009807 R907 ERJ1GEF9102C
2007-009849 R1021 MCR006YZPJ274
2007-009879 R710 ERJ1GEF1101C
2007-009879 R711 ERJ1GEF1101C
2007-009920 R701 RC0603F241CS
2007-009920 R702 RC0603F241CS
2007-009920 R703 RC0603F241CS
2007-009920 R704 RC0603F241CS
2007-009920 R748 RC0603F241CS
2007-009920 R749 RC0603F241CS
2007-009920 R750 RC0603F241CS
2007-009920 R751 RC0603F241CS
2007-009969 R1005 MCR006YZPF1201
2203-000233 C1212 GRP1555C1H101J
2203-000233 C124 GRP1555C1H101J
2203-000233 C522 GRP1555C1H101J
2203-000233 C525 GRP1555C1H101J
2203-000233 C526 GRP1555C1H101J
2203-000438 C1137 GRP155R71H102K
2203-000725 C1115 GRP155R71H392KA01E
2203-001033 C222 GRP155R71E562KD01E
2203-001101 C1102 GRP155R71E682KA01E
2203-001239 C1105 GRP1555C1H820JD01E
2203-002677 C105 CL05CR75BB5NNNC
2203-002687 C1133 GRP155R71H122KD01E
2203-005682 C1414 GRP0335C1E330JD01E
2203-005682 C417 GRP0335C1E330JD01E
2203-005682 C427 GRP0335C1E330JD01E
2203-005682 C430 GRP0335C1E330JD01E
2203-005682 C435 GRP0335C1E330JD01E
2203-005682 C447 GRP0335C1E330JD01E

Main Electrical Parts List
Distribution, transmission, or infringement of any content or data from this document without Samsung’s written authorization is strictly prohibited.
Confidential and proprietary-the contents in this service guide subject to change without prior notice.
5-9
2203-005682 C450 GRP0335C1E330JD01E
2203-005682 C454 GRP0335C1E330JD01E
2203-005682 C455 GRP0335C1E330JD01E
2203-005682 C622 GRP0335C1E330JD01E
2203-005682 C626 GRP0335C1E330JD01E
2203-005683 C306 GRP0335C1E8R0DD01E
2203-005683 C443 GRP0335C1E8R0DD01E
2203-005683 C445 GRP0335C1E8R0DD01E
2203-005725 C113 GRP0335C1E220JD01E
2203-005725 C114 GRP0335C1E220JD01E
2203-005725 C115 GRP0335C1E220JD01E
2203-005725 C116 GRP0335C1E220JD01E
2203-005725 C123 GRP0335C1E220JD01E
2203-005725 C1338 GRP0335C1E220JD01E
2203-005725 C1339 GRP0335C1E220JD01E
2203-005725 C1350 GRP0335C1E220JD01E
2203-005725 C1351 GRP0335C1E220JD01E
2203-005726 C1006 GRM0335C1E560J
2203-005727 C144 CL03C120JA3GNNC
2203-005727 C314 CL03C120JA3GNNC
2203-005727 C602 CL03C120JA3GNNC
2203-005729 C1007 CL03C150JAGC
2203-005729 C1042 CL03C150JAGC
2203-005729 C1043 CL03C150JAGC
2203-005729 C707 CL03C150JAGC
2203-005729 C708 CL03C150JAGC
2203-005731 C1027 GRM0335C1E180J
2203-005731 C110 GRM0335C1E180J
2203-005731 C111 GRM0335C1E180J
2203-005732 C627 GRP0335C1E680JD01E
2203-005732 C628 GRP0335C1E680JD01E
2203-005734 C129 GRM0335C1E820JD01D
2203-005734 C130 GRM0335C1E820JD01D
2203-005734 C163 GRM0335C1E820JD01D
2203-005734 C164 GRM0335C1E820JD01D
2203-005734 C428 GRM0335C1E820JD01D
2203-005734 C438 GRM0335C1E820JD01D

Main Electrical Parts List
Distribution, transmission, or infringement of any content or data from this document without Samsung’s written authorization is strictly prohibited.
Confidential and proprietary-the contents in this service guide subject to change without prior notice.
5-10
2203-005734 C439 GRM0335C1E820JD01D
2203-005734 C440 GRM0335C1E820JD01D
2203-005734 C441 GRM0335C1E820JD01D
2203-005734 C451 GRM0335C1E820JD01D
2203-005736 C100 GRP0335C1E101JD01E
2203-005736 C102 GRP0335C1E101JD01E
2203-005736 C103 GRP0335C1E101JD01E
2203-005736 C131 GRP0335C1E101JD01E
2203-005736 C151 GRP0335C1E101JD01E
2203-005736 C152 GRP0335C1E101JD01E
2203-005736 C153 GRP0335C1E101JD01E
2203-005736 C154 GRP0335C1E101JD01E
2203-005736 C155 GRP0335C1E101JD01E
2203-005736 C309 GRP0335C1E101JD01E
2203-005736 C310 GRP0335C1E101JD01E
2203-005736 C311 GRP0335C1E101JD01E
2203-005736 C312 GRP0335C1E101JD01E
2203-005736 C318 GRP0335C1E101JD01E
2203-005736 C319 GRP0335C1E101JD01E
2203-005736 C327 GRP0335C1E101JD01E
2203-005736 C328 GRP0335C1E101JD01E
2203-005736 C329 GRP0335C1E101JD01E
2203-005736 C331 GRP0335C1E101JD01E
2203-005736 C404 GRP0335C1E101JD01E
2203-005736 C405 GRP0335C1E101JD01E
2203-005736 C407 GRP0335C1E101JD01E
2203-005736 C420 GRP0335C1E101JD01E
2203-005736 C421 GRP0335C1E101JD01E
2203-005736 C422 GRP0335C1E101JD01E
2203-005736 C423 GRP0335C1E101JD01E
2203-005736 C424 GRP0335C1E101JD01E
2203-005736 C425 GRP0335C1E101JD01E
2203-005736 C442 GRP0335C1E101JD01E
2203-005736 C444 GRP0335C1E101JD01E
2203-005736 C446 GRP0335C1E101JD01E
2203-005736 C448 GRP0335C1E101JD01E
2203-005736 C453 GRP0335C1E101JD01E

Main Electrical Parts List
Distribution, transmission, or infringement of any content or data from this document without Samsung’s written authorization is strictly prohibited.
Confidential and proprietary-the contents in this service guide subject to change without prior notice.
5-11
2203-005736 C514 GRP0335C1E101JD01E
2203-005736 C527 GRP0335C1E101JD01E
2203-005736 C528 GRP0335C1E101JD01E
2203-005736 C529 GRP0335C1E101JD01E
2203-005736 C531 GRP0335C1E101JD01E
2203-005736 C605 GRP0335C1E101JD01E
2203-005736 C631 GRP0335C1E101JD01E
2203-005736 C634, GRP0335C1E101JD01E
2203-005736 C960 GRP0335C1E101JD01E
2203-005736 L405 GRP0335C1E101JD01E
2203-005777 C419 CL03C010CA3GNNC
2203-005789 C330 ECJZEC1E0R5B
2203-005789 C409 ECJZEC1E0R5B
2203-005792 C134 CL03C1R5CA3GNNC
2203-005792 C418 CL03C1R5CA3GNNC
2203-005806 C146 GRP033R71C102KD01E
2203-005806 C449 GRP033R71C102KD01E
2203-005806 C617 GRP033R71C102KD01E
2203-005806 C710 GRP033R71C102KD01E
2203-005806 C920 GRP033R71C102KD01E
2203-005806 C962 GRP033R71C102KD01E
2203-006047 C1128 C1005X7R1C333K
2203-006048 C1403 GRM155R71A104K
2203-006120 C519 GRP033R71C221KD01E
2203-006120 C520 GRP033R71C221KD01E
2203-006120 C623 GRP033R71C221KD01E
2203-006120 R618 GRP033R71C221KD01E
2203-006141 C824 GRM188R61C105K
2203-006187 C324 GRM0335C1E3R9B
2203-006194 C1100 GRP033R70J103KA01E
2203-006194 C1101 GRP033R70J103KA01E
2203-006305 C138 CM03CG100J25AH
2203-006305 C603 CM03CG100J25AH
2203-006305 C618 CM03CG100J25AH
2203-006305 C620 CM03CG100J25AH
2203-006399 C941 GRM155R60J105KE19D
2203-006400 C1303 GRM033R71E102K

Main Electrical Parts List
Distribution, transmission, or infringement of any content or data from this document without Samsung’s written authorization is strictly prohibited.
Confidential and proprietary-the contents in this service guide subject to change without prior notice.
5-12
2203-006410 C315 CL03C1R8CA3GNNC
2203-006423 C1039 GRM33X5R104K6.3
2203-006423 C1114 GRM33X5R104K6.3
2203-006423 C1134 GRM33X5R104K6.3
2203-006423 C1217 GRM33X5R104K6.3
2203-006423 C1218 GRM33X5R104K6.3
2203-006423 C1239 GRM33X5R104K6.3
2203-006423 C1348 GRM33X5R104K6.3
2203-006423 C1404 GRM33X5R104K6.3
2203-006423 C1405 GRM33X5R104K6.3
2203-006423 C1407 GRM33X5R104K6.3
2203-006423 C1412 GRM33X5R104K6.3
2203-006423 C1413 GRM33X5R104K6.3
2203-006423 C500 GRM33X5R104K6.3
2203-006423 C506 GRM33X5R104K6.3
2203-006423 C518 GRM33X5R104K6.3
2203-006423 C608 GRM33X5R104K6.3
2203-006423 C609 GRM33X5R104K6.3
2203-006423 C611 GRM33X5R104K6.3
2203-006423 C629 GRM33X5R104K6.3
2203-006423 C700 GRM33X5R104K6.3
2203-006423 C706 GRM33X5R104K6.3
2203-006423 C957 GRM33X5R104K6.3
2203-006462 C536 GRM033R60J333K
2203-006556 C128 GRM0335C1E470JD01D
2203-006562 C922 CV05X5R105K10AH
2203-006611 C326 GRM0335C1E2R7CD01D
2203-006611 C416 GRM0335C1E2R7CD01D
2203-006611 C426 GRM0335C1E2R7CD01D
2203-006620 C1028 GRM033R71C151KD01D
2203-006620 C1029 GRM033R71C151KD01D
2203-006647 C209 GRM033R60J473KE19D
2203-006648 C1036 GRM033R60J223KE01D
2203-006648 C1037 GRM033R60J223KE01D
2203-006668 C1112 GRM033R61A222K
2203-006668 C1322 GRM033R61A222K
2203-006707 C530 GRM0335C1E4R7C

Main Electrical Parts List
Distribution, transmission, or infringement of any content or data from this document without Samsung’s written authorization is strictly prohibited.
Confidential and proprietary-the contents in this service guide subject to change without prior notice.
5-13
2203-006707 C616 GRM0335C1E4R7C
2203-006824 C1122 CV105X5R475K10AT
2203-006824 C1135 CV105X5R475K10AT
2203-006839 C1000 CL03A104KP3NNNC
2203-006839 C1001 CL03A104KP3NNNC
2203-006839 C1004 CL03A104KP3NNNC
2203-006839 C1005 CL03A104KP3NNNC
2203-006839 C1009 CL03A104KP3NNNC
2203-006839 C1011 CL03A104KP3NNNC
2203-006839 C1018 CL03A104KP3NNNC
2203-006839 C1023 CL03A104KP3NNNC
2203-006839 C1103 CL03A104KP3NNNC
2203-006839 C1108 CL03A104KP3NNNC
2203-006839 C1113 CL03A104KP3NNNC
2203-006839 C1232 CL03A104KP3NNNC
2203-006839 C1240 CL03A104KP3NNNC
2203-006839 C127 CL03A104KP3NNNC
2203-006839 C1323 CL03A104KP3NNNC
2203-006839 C161 CL03A104KP3NNNC
2203-006839 C162 CL03A104KP3NNNC
2203-006839 C165 CL03A104KP3NNNC
2203-006839 C601 CL03A104KP3NNNC
2203-006839 C927 CL03A104KP3NNNC
2203-006839 C956 CL03A104KP3NNNC
2203-006839 C959 CL03A104KP3NNNC
2203-006846 C304 ECJZEC1E2R0B
2203-006872 C1302 GRM155R60J225ME15D
2203-006872 C1305 GRM155R60J225ME15D
2203-006872 C1311 GRM155R60J225ME15D
2203-006872 C1314 GRM155R60J225ME15D
2203-006872 C1317 GRM155R60J225ME15D
2203-006872 C1400 GRM155R60J225ME15D
2203-006872 C1401 GRM155R60J225ME15D
2203-006872 C702 GRM155R60J225ME15D
2203-006872 C928 GRM155R60J225ME15D
2203-006872 C929 GRM155R60J225ME15D
2203-006872 C933 GRM155R60J225ME15D

Main Electrical Parts List
Distribution, transmission, or infringement of any content or data from this document without Samsung’s written authorization is strictly prohibited.
Confidential and proprietary-the contents in this service guide subject to change without prior notice.
5-14
2203-006872 C937 GRM155R60J225ME15D
2203-006872 C939 GRM155R60J225ME15D
2203-006872 C953 GRM155R60J225ME15D
2203-006896 C126 GRM033R71E121KA01D
2203-006896 C160 GRM033R71E121KA01D
2203-006896 C221 GRM033R71E121KA01D
2203-006968 C431 CL03C010BA3GNNC
2203-006968 C434 CL03C010BA3GNNC
2203-006968 L302 CL03C010BA3GNNC
2203-006968 L307 CL03C010BA3GNNC
2203-006978 C1130 GMK107BJ105KA-T
2203-006979 C1031 CL03B103KP3NNNC
2203-006979 C1033 CL03B103KP3NNNC
2203-006979 C1034 CL03B103KP3NNNC
2203-006979 C713 CL03B103KP3NNNC
2203-006979 C714 CL03B103KP3NNNC
2203-007133 C1225 CL21A106KOCLRNC
2203-007133 C1347 CL21A106KOCLRNC
2203-007194 C303 CL03C6R8BA3GNNC
2203-007194 C408 CL03C6R8BA3GNNC
2203-007194 U1403 CL03C6R8BA3GNNC
2203-007210 C703 CV03X5R224K06AH
2203-007210 C705 CV03X5R224K06AH
2203-007230 C915 CL21A476MQYNNNE
2203-007230 C917 CL21A476MQYNNNE
2203-007240 C900 CL10A226MQ8NRNE
2203-007240 C901 CL10A226MQ8NRNE
2203-007240 C902 CL10A226MQ8NRNE
2203-007240 C918 CL10A226MQ8NRNE
2203-007240 C919 CL10A226MQ8NRNE
2203-007240 C961 CL10A226MQ8NRNE
2203-007269 TA1100 CL21A226MPCLRNC
2203-007269 TA1101 CL21A226MPCLRNC
2203-007270 C1227 CL10A106KP8NNNC
2203-007270 C1228 CL10A106KP8NNNC
2203-007270 C1230 CL10A106KP8NNNC
2203-007270 C1233 CL10A106KP8NNNC

Main Electrical Parts List
Distribution, transmission, or infringement of any content or data from this document without Samsung’s written authorization is strictly prohibited.
Confidential and proprietary-the contents in this service guide subject to change without prior notice.
5-15
2203-007270 C911 CL10A106KP8NNNC
2203-007270 C912 CL10A106KP8NNNC
2203-007271 C1002 CL05A225KP5NSNC
2203-007271 C1003 CL05A225KP5NSNC
2203-007271 C1012 CL05A225KP5NSNC
2203-007271 C1013 CL05A225KP5NSNC
2203-007271 C1014 CL05A225KP5NSNC
2203-007271 C1015 CL05A225KP5NSNC
2203-007271 C1017 CL05A225KP5NSNC
2203-007271 C1019 CL05A225KP5NSNC
2203-007271 C1119 CL05A225KP5NSNC
2203-007271 C1123 CL05A225KP5NSNC
2203-007271 C1138 CL05A225KP5NSNC
2203-007271 C1402 CL05A225KP5NSNC
2203-007271 C711 CL05A225KP5NSNC
2203-007271 C907 CL05A225KP5NSNC
2203-007271 C908 CL05A225KP5NSNC
2203-007271 C909 CL05A225KP5NSNC
2203-007271 C910 CL05A225KP5NSNC
2203-007271 C913 CL05A225KP5NSNC
2203-007271 C914 CL05A225KP5NSNC
2203-007317 C1120 CV05X5R475M06AH
2203-007317 C916 CV05X5R475M06AH
2203-007342 C1331 CV05X5R225M10AH
2203-007393 C1131 CL05A475KP5NRNC
2203-007393 C1214 CL05A475KP5NRNC
2203-007393 C202 CL05A475KP5NRNC
2203-007393 C205 CL05A475KP5NRNC
2203-007393 C214 CL05A475KP5NRNC
2203-007393 C215 CL05A475KP5NRNC
2203-007393 C218 CL05A475KP5NRNC
2203-007393 C220 CL05A475KP5NRNC
2203-007393 C225 CL05A475KP5NRNC
2203-007393 C301 CL05A475KP5NRNC
2203-007393 C302 CL05A475KP5NRNC
2203-007393 C402 CL05A475KP5NRNC
2203-007393 C403 CL05A475KP5NRNC

Main Electrical Parts List
Distribution, transmission, or infringement of any content or data from this document without Samsung’s written authorization is strictly prohibited.
Confidential and proprietary-the contents in this service guide subject to change without prior notice.
5-16
2203-007393 C503 CL05A475KP5NRNC
2203-007393 C504 CL05A475KP5NRNC
2203-007393 C507 CL05A475KP5NRNC
2203-007393 C508 CL05A475KP5NRNC
2203-007393 C509 CL05A475KP5NRNC
2203-007393 C511 CL05A475KP5NRNC
2203-007393 C516 CL05A475KP5NRNC
2203-007393 C935 CL05A475KP5NRNC
2203-007393 C947 CL05A475KP5NRNC
2203-007393 C948 CL05A475KP5NRNC
2203-007393 C949 CL05A475KP5NRNC
2203-007393 C950 CL05A475KP5NRNC
2203-007393 C951 CL05A475KP5NRNC
2203-007425 C1124 CL10A225KA5LNNC
2203-007449 C1020 CL03A105MQ3CSNH
2203-007449 C1022 CL03A105MQ3CSNH
2203-007449 C1026 CL03A105MQ3CSNH
2203-007449 C1030 CL03A105MQ3CSNH
2203-007449 C1032 CL03A105MQ3CSNH
2203-007449 C1035 CL03A105MQ3CSNH
2203-007449 C109 CL03A105MQ3CSNH
2203-007449 C120 CL03A105MQ3CSNH
2203-007449 C1318 CL03A105MQ3CSNH
2203-007449 C1319 CL03A105MQ3CSNH
2203-007449 C1320 CL03A105MQ3CSNH
2203-007449 C1321 CL03A105MQ3CSNH
2203-007449 C1325 CL03A105MQ3CSNH
2203-007449 C1326 CL03A105MQ3CSNH
2203-007449 C1327 CL03A105MQ3CSNH
2203-007449 C1328 CL03A105MQ3CSNH
2203-007449 C1329 CL03A105MQ3CSNH
2203-007449 C1330 CL03A105MQ3CSNH
2203-007449 C1332 CL03A105MQ3CSNH
2203-007449 C1333 CL03A105MQ3CSNH
2203-007449 C1342 CL03A105MQ3CSNH
2203-007449 C1343 CL03A105MQ3CSNH
2203-007449 C1344 CL03A105MQ3CSNH

Main Electrical Parts List
Distribution, transmission, or infringement of any content or data from this document without Samsung’s written authorization is strictly prohibited.
Confidential and proprietary-the contents in this service guide subject to change without prior notice.
5-17
2203-007449 C1411 CL03A105MQ3CSNH
2203-007449 C1415 CL03A105MQ3CSNH
2203-007449 C203 CL03A105MQ3CSNH
2203-007449 C206 CL03A105MQ3CSNH
2203-007449 C207 CL03A105MQ3CSNH
2203-007449 C211 CL03A105MQ3CSNH
2203-007449 C212 CL03A105MQ3CSNH
2203-007449 C223 CL03A105MQ3CSNH
2203-007449 C226 CL03A105MQ3CSNH
2203-007449 C228 CL03A105MQ3CSNH
2203-007449 C400 CL03A105MQ3CSNH
2203-007449 C401 CL03A105MQ3CSNH
2203-007449 C515 CL03A105MQ3CSNH
2203-007449 C610 CL03A105MQ3CSNH
2203-007449 C6112 CL03A105MQ3CSNH
2203-007474 C1213 CL05A106MQ5NUNC
2203-007474 C630 CL05A106MQ5NUNC
2203-007775 C600, CV05X5R475M10AH
2203-007775 C604 CV05X5R475M10AH
2203-007775 C704 CV05X5R475M10AH
2203-007781 C1136 CL10A226MP8NUNE
2203-007781 C903 CL10A226MP8NUNE
2203-007781 C904 CL10A226MP8NUNE
2203-007781 C905 CL10A226MP8NUNE
2203-007781 C906 CL10A226MP8NUNE
2203-007795 C1129 CL05A106MP5NUNC
2203-007795 C1132 CL05A106MP5NUNC
2203-007795 C1334 CL05A106MP5NUNC
2203-007795 C1345 CL05A106MP5NUNC
2203-007795 C1349 CL05A106MP5NUNC
2203-007795 C141 CL05A106MP5NUNC
2203-007795 C142 CL05A106MP5NUNC
2203-007795 C143 CL05A106MP5NUNC
2203-007795 C204 CL05A106MP5NUNC
2203-007795 C213 CL05A106MP5NUNC
2203-007795 C216 CL05A106MP5NUNC
2203-007795 C219 CL05A106MP5NUNC

Main Electrical Parts List
Distribution, transmission, or infringement of any content or data from this document without Samsung’s written authorization is strictly prohibited.
Confidential and proprietary-the contents in this service guide subject to change without prior notice.
5-18
2203-007795 C224 CL05A106MP5NUNC
2203-007795 C320 CL05A106MP5NUNC
2203-007795 C323 CL05A106MP5NUNC
2203-007795 U1402 CL05A106MP5NUNC
2203-007796 C1016 CL03A105MP3NSNC
2203-007796 C1024 CL03A105MP3NSNC
2203-007796 C1025 CL03A105MP3NSNC
2203-007796 C1040 CL03A105MP3NSNC
2203-007796 C1041 CL03A105MP3NSNC
2203-007796 C1044 CL03A105MP3NSNC
2203-007796 C1047 CL03A105MP3NSNC
2203-007796 C1048 CL03A105MP3NSNC
2203-007796 C1049 CL03A105MP3NSNC
2203-007796 C1106 CL03A105MP3NSNC
2203-007796 C1107 CL03A105MP3NSNC
2203-007796 C1109 CL03A105MP3NSNC
2203-007796 C1110 CL03A105MP3NSNC
2203-007796 C1116 CL03A105MP3NSNC
2203-007796 C1117 CL03A105MP3NSNC
2203-007796 C1118 CL03A105MP3NSNC
2203-007796 C1126 CL03A105MP3NSNC
2203-007796 C1206 CL03A105MP3NSNC
2203-007796 C1207 CL03A105MP3NSNC
2203-007796 C1226 CL03A105MP3NSNC
2203-007796 C1231 CL03A105MP3NSNC
2203-007796 C1237 CL03A105MP3NSNC
2203-007796 C1238 CL03A105MP3NSNC
2203-007796 C1312 CL03A105MP3NSNC
2203-007796 C1315 CL03A105MP3NSNC
2203-007796 C1324 CL03A105MP3NSNC
2203-007796 C1406 CL03A105MP3NSNC
2203-007796 C1408 CL03A105MP3NSNC
2203-007796 C1410 CL03A105MP3NSNC
2203-007796 C1416 CL03A105MP3NSNC
2203-007796 C501 CL03A105MP3NSNC
2203-007796 C502 CL03A105MP3NSNC
2203-007796 C505 CL03A105MP3NSNC

Main Electrical Parts List
Distribution, transmission, or infringement of any content or data from this document without Samsung’s written authorization is strictly prohibited.
Confidential and proprietary-the contents in this service guide subject to change without prior notice.
5-19
2203-007796 C513 CL03A105MP3NSNC
2203-007796 C606 CL03A105MP3NSNC
2203-007796 C607 CL03A105MP3NSNC
2203-007796 C800 CL03A105MP3NSNC
2203-007796 C801 CL03A105MP3NSNC
2203-007796 C802 CL03A105MP3NSNC
2203-007796 C803 CL03A105MP3NSNC
2203-007796 C804 CL03A105MP3NSNC
2203-007796 C805 CL03A105MP3NSNC
2203-007796 C806 CL03A105MP3NSNC
2203-007796 C807 CL03A105MP3NSNC
2203-007796 C808 CL03A105MP3NSNC
2203-007796 C809 CL03A105MP3NSNC
2203-007796 C810 CL03A105MP3NSNC
2203-007796 C811 CL03A105MP3NSNC
2203-007796 C812 CL03A105MP3NSNC
2203-007796 C814 CL03A105MP3NSNC
2203-007796 C815 CL03A105MP3NSNC
2203-007796 C816 CL03A105MP3NSNC
2203-007796 C817 CL03A105MP3NSNC
2203-007796 C818 CL03A105MP3NSNC
2203-007796 C819 CL03A105MP3NSNC
2203-007796 C820 CL03A105MP3NSNC
2203-007796 C821 CL03A105MP3NSNC
2203-007796 C822 CL03A105MP3NSNC
2203-007796 C825 CL03A105MP3NSNC
2203-007796 C826 CL03A105MP3NSNC
2203-007796 C827 CL03A105MP3NSNC
2203-007796 C828 CL03A105MP3NSNC
2203-007796 C830 CL03A105MP3NSNC
2203-007796 C831 CL03A105MP3NSNC
2203-007796 C832 CL03A105MP3NSNC
2203-007796 C833 CL03A105MP3NSNC
2203-007796 C834 CL03A105MP3NSNC
2203-007796 C835 CL03A105MP3NSNC
2203-007796 C838 CL03A105MP3NSNC
2203-007796 C839 CL03A105MP3NSNC

Main Electrical Parts List
Distribution, transmission, or infringement of any content or data from this document without Samsung’s written authorization is strictly prohibited.
Confidential and proprietary-the contents in this service guide subject to change without prior notice.
5-20
2203-007796 C840 CL03A105MP3NSNC
2203-007796 C841 CL03A105MP3NSNC
2203-007796 C842 CL03A105MP3NSNC
2203-007796 C843 CL03A105MP3NSNC
2203-007796 C844 CL03A105MP3NSNC
2203-007796 C845 CL03A105MP3NSNC
2203-007796 C846 CL03A105MP3NSNC
2203-007796 C849 CL03A105MP3NSNC
2203-007796 C850 CL03A105MP3NSNC
2203-007796 C851 CL03A105MP3NSNC
2203-007796 C852 CL03A105MP3NSNC
2203-007796 C853 CL03A105MP3NSNC
2203-007796 C854 CL03A105MP3NSNC
2203-007796 C855 CL03A105MP3NSNC
2203-007796 C856 CL03A105MP3NSNC
2203-007796 C857 CL03A105MP3NSNC
2203-007796 C858 CL03A105MP3NSNC
2203-007796 C859 CL03A105MP3NSNC
2203-007796 C860 CL03A105MP3NSNC
2203-007796 C861 CL03A105MP3NSNC
2203-007796 C862 CL03A105MP3NSNC
2203-007796 C863 CL03A105MP3NSNC
2203-007796 C864 CL03A105MP3NSNC
2203-007796 C865 CL03A105MP3NSNC
2203-007796 C866 CL03A105MP3NSNC
2203-007796 C867 CL03A105MP3NSNC
2203-007796 C868 CL03A105MP3NSNC
2203-007796 C869 CL03A105MP3NSNC
2203-007796 C870 CL03A105MP3NSNC
2203-007796 C871 CL03A105MP3NSNC
2203-007796 C872 CL03A105MP3NSNC
2203-007796 C873 CL03A105MP3NSNC
2203-007796 C874 CL03A105MP3NSNC
2203-007796 C875 CL03A105MP3NSNC
2203-007796 C876 CL03A105MP3NSNC
2203-007796 C877 CL03A105MP3NSNC
2203-007796 C878 CL03A105MP3NSNC

Main Electrical Parts List
Distribution, transmission, or infringement of any content or data from this document without Samsung’s written authorization is strictly prohibited.
Confidential and proprietary-the contents in this service guide subject to change without prior notice.
5-21
2203-007796 C879 CL03A105MP3NSNC
2203-007796 C880 CL03A105MP3NSNC
2203-007796 C881 CL03A105MP3NSNC
2203-007796 C882 CL03A105MP3NSNC
2203-007796 C883 CL03A105MP3NSNC
2203-007796 C884 CL03A105MP3NSNC
2203-007796 C885 CL03A105MP3NSNC
2203-007796 C886 CL03A105MP3NSNC
2203-007796 C887 CL03A105MP3NSNC
2203-007796 C888 CL03A105MP3NSNC
2203-007796 C889 CL03A105MP3NSNC
2203-007796 C890 CL03A105MP3NSNC
2203-007796 C891 CL03A105MP3NSNC
2203-007796 C892 CL03A105MP3NSNC
2203-007796 C893 CL03A105MP3NSNC
2203-007796 C894 CL03A105MP3NSNC
2203-007796 C895 CL03A105MP3NSNC
2203-007796 C896 CL03A105MP3NSNC
2203-007796 C897 CL03A105MP3NSNC
2203-007796 C930 CL03A105MP3NSNC
2203-007796 C931 CL03A105MP3NSNC
2203-007796 C932 CL03A105MP3NSNC
2203-007796 C934 CL03A105MP3NSNC
2203-007796 C936 CL03A105MP3NSNC
2203-007796 C938 CL03A105MP3NSNC
2203-007796 C940 CL03A105MP3NSNC
2203-007796 C942 CL03A105MP3NSNC
2203-007796 C943 CL03A105MP3NSNC
2203-007796 C944 CL03A105MP3NSNC
2203-007796 C945 CL03A105MP3NSNC
2203-007796 C946 CL03A105MP3NSNC
2203-007796 C952 CL03A105MP3NSNC
2203-007796 C954 CL03A105MP3NSNC
2203-007796 C955 CL03A105MP3NSNC
2203-008095 C1301 CL03A224KP3NNNC
2203-008095 C1307 CL03A224KP3NNNC
2203-008095 C1310 CL03A224KP3NNNC

Main Electrical Parts List
Distribution, transmission, or infringement of any content or data from this document without Samsung’s written authorization is strictly prohibited.
Confidential and proprietary-the contents in this service guide subject to change without prior notice.
5-22
2203-008095 C1316 CL03A224KP3NNNC
2203-008095 C210 CL03A224KP3NNNC
2203-008095 C217 CL03A224KP3NNNC
2203-008095 C512 CL03A224KP3NNNC
2203-008095 C517 CL03A224KP3NNNC
2203-008097 C104 CL03A104KA3NNNC
2203-008097 C1300 CL03A104KA3NNNC
2203-008097 C1304 CL03A104KA3NNNC
2203-008097 C1306 CL03A104KA3NNNC
2203-008097 C1308 CL03A104KA3NNNC
2203-008097 C1309 CL03A104KA3NNNC
2203-008097 C1313 CL03A104KA3NNNC
2203-008097 C1335 CL03A104KA3NNNC
2203-008097 C1336 CL03A104KA3NNNC
2203-008097 C1337 CL03A104KA3NNNC
2203-008097 C1346 CL03A104KA3NNNC
2203-008097 C200 CL03A104KA3NNNC
2203-008097 C201 CL03A104KA3NNNC
2203-008097 C208 CL03A104KA3NNNC
2203-008097 C510 CL03A104KA3NNNC
2203-008097 C709 CL03A104KA3NNNC
2203-008097 C712 CL03A104KA3NNNC
2409-001238 BAT900 XH311HUII45E
2703-001231 L1100 LK1608-100K-T
2703-001613 L211 HK1005-18NK-T
2703-001749 C406 LL1005-FH1N0S
2703-001749 C532 LL1005-FH1N0S
2703-001750 C159 LL1005-FH2N2S
2703-001750 C413 LL1005-FH2N2S
2703-001786 C411 LL1005-FH10NJ
2703-002208 C101 CIH05T2N2SNC
2703-002309 L1101 CIH05T82NJNC
2703-002309 L1102 CIH05T82NJNC
2703-002309 L512 CIH05T82NJNC
2703-002649 C322 LLV0603-F6N8J
2703-002842 C133 LLV0603-F2N2S
2703-002842 C137 LLV0603-F2N2S

Main Electrical Parts List
Distribution, transmission, or infringement of any content or data from this document without Samsung’s written authorization is strictly prohibited.
Confidential and proprietary-the contents in this service guide subject to change without prior notice.
5-23
2703-002842 L511 LLV0603-F2N2S
2703-002858 C156 HK0603-4N7S-T
2703-002858 C325 HK0603-4N7S-T
2703-002858 L118 HK0603-4N7S-T
2703-002858 L201 HK0603-4N7S-T
2703-002858 L202 HK0603-4N7S-T
2703-002858 L203 HK0603-4N7S-T
2703-002858 L205 HK0603-4N7S-T
2703-002858 L206 HK0603-4N7S-T
2703-002858 L207 HK0603-4N7S-T
2703-002858 L212 HK0603-4N7S-T
2703-002858 L214 HK0603-4N7S-T
2703-002858 L300 HK0603-4N7S-T
2703-002858 L313 HK0603-4N7S-T
2703-002858 L315 HK0603-4N7S-T
2703-002858 L318 HK0603-4N7S-T
2703-002858 L501 HK0603-4N7S-T
2703-002858 L503 HK0603-4N7S-T
2703-002858 L505 HK0603-4N7S-T
2703-002858 L506 HK0603-4N7S-T
2703-002903 C118 LLV0603-F10NJ
2703-002903 C119 LLV0603-F10NJ
2703-002903 L1007 LLV0603-F10NJ
2703-002903 L1008 LLV0603-F10NJ
2703-002903 L208 LLV0603-F10NJ
2703-002903 L209 LLV0603-F10NJ
2703-002903 L314 LLV0603-F10NJ
2703-002903 L502 LLV0603-F10NJ
2703-002907 C136 LLV0603-F8N2J
2703-002907 L310 LLV0603-F8N2J
2703-002907 L312 LLV0603-F8N2J
2703-002907 L316 LLV0603-F8N2J
2703-002907 L319 LLV0603-F8N2J
2703-002907 L513 LLV0603-F8N2J
2703-002951 L213 CIH03T12NJNC
2703-002951 L407 CIH03T12NJNC
2703-002951 L411 CIH03T12NJNC

Main Electrical Parts List
Distribution, transmission, or infringement of any content or data from this document without Samsung’s written authorization is strictly prohibited.
Confidential and proprietary-the contents in this service guide subject to change without prior notice.
5-24
2703-002951 L507 CIH03T12NJNC
2703-002953 L210 CIH03T18NJNC
2703-002953 L309 CIH03T18NJNC
2703-002953 L418 CIH03T18NJNC
2703-002955 L419 MLG0603S33NJT
2703-002959 L204 MLG0603S68NJT
2703-002960 L101 MLG0603S82NJT
2703-002960 U1411 MLG0603S82NJT
2703-002999 L102 CIH03T22NJNC
2703-003001 L700 CBMF1608T2R2M
2703-003004 L420 LLV0603-F47NJ
2703-003064 L104 LQG15HSR22J02D
2703-003064 L400 LQG15HSR22J02D
2703-003273 L600 LQM21PN2R2MC0D
2703-003502 L1302 CIG21W1R0MNE
2703-003685 L1201 CIG21L4R7MNE
2703-003897 L1202 1239AS-H-4R7N
2703-003897 L1205 1239AS-H-4R7N
2703-003904 L116 CML03061N0BNH
2703-003915 L301 CML0306-5N6-JNH
2703-003915 L306 CML0306-5N6-JNH
2703-003915 L414 CML0306-5N6-JNH
2703-003916 L416 CML0306-3N9-BNH
2703-003916 L509 CML0306-3N9-BNH
2703-003917 C305 CML0306-3N3-BNH
2703-004011 L903 LQM2HPNR47MG0L
2703-004012 C521 LQP03TN2N2B02D
2703-004012 C524 LQP03TN2N2B02D
2703-004018 C429 LQP03TN5N6J02D
2703-004018 C432 LQP03TN5N6J02D
2703-004030 L317 LQP03TN22NJ02D
2703-004032 C307 LQP03TN3N9B02D
2703-004032 L305 LQP03TN3N9B02D
2703-004032 L401 LQP03TN3N9B02D
2703-004032 L406 LQP03TN3N9B02D
2703-004034 C145 LQP03TN1N0B02D
2703-004035 C112 LQP03TN3N3B02D

Main Electrical Parts List
Distribution, transmission, or infringement of any content or data from this document without Samsung’s written authorization is strictly prohibited.
Confidential and proprietary-the contents in this service guide subject to change without prior notice.
5-25
2703-004035 C117 LQP03TN3N3B02D
2703-004035 L103 LQP03TN3N3B02D
2703-004035 L109 LQP03TN3N3B02D
2703-004036 L412 LQP03TN12NJ02D
2703-004038 C132 LQP03TN1N5B02D
2703-004038 C321 LQP03TN1N5B02D
2703-004231 L902 DOP252012NH-2R2M
2703-004231 L904 DOP252012NH-2R2M
2703-004231 L908 DOP252012NH-2R2M
2703-004297 L1103 CIG22E1R0MNE
2703-004297 L1303 CIG22E1R0MNE
2703-004297 L901 CIG22E1R0MNE
2703-004297 L905 CIG22E1R0MNE
2703-004297 L906 CIG22E1R0MNE
2703-004297 L907 CIG22E1R0MNE
2703-004344 L602 CIL10NR33JNC
2703-004344 L603 CIL10NR33JNC
2801-004551 OSC901 CM315-32768-DZFT-K1S
2801-005107 OSC600 SQBD03740M2HBG
2801-005149 OSC700 SQ2D02700D2JCG
2801-005165 OSC900 CT2520DB19200C0FLHAF
2802-001287 OSC601 XRCGB27M120F3M10R0
2901-001625 F1302 ICMEF112P900MFR
2901-001634 F1400 ICMEF112P500MFR
2901-001647 F1300 ICMEF214P101MFR
2901-001647 F1301 ICMEF214P101MFR
2901-001678 F1201 EMI4183
2901-001679 F1200 EMI4182
2904-001668 F101 SAFEB836MAL0F00R14
2904-001668 F400 SAFEB836MAL0F00R14
2904-001739 F300 FAR-F6KA-1G8800-L4AFHZ
2904-001739 F401 FAR-F6KA-1G8800-L4AFHZ
2904-001789 L108 FAR-F6KA-1G9500-D4DGHZ
2904-001988 F501 SAFEA1G58KA0F00
2904-001990 F500 SAFEA1G58FB0F00
2904-001993 F303 SAFEA751MFM0F00
2904-002073 F301 857031

Main Electrical Parts List
Distribution, transmission, or infringement of any content or data from this document without Samsung’s written authorization is strictly prohibited.
Confidential and proprietary-the contents in this service guide subject to change without prior notice.
5-26
2904-002076 F302 F5KA782M0D4VPH
2910-000164 DUF300 ACMD-4502-SG2
2910-000177 DUF302 856879
2911-000181 F100 LMSWBFGE-B29
2911-000187 DUF400 ACFM-7110-SG2
3003-001136 MIC1000 SPU0410HR5H
3003-001136 MIC1001 SPU0410HR5H
3301-001659 L508 BLM15AG601SN1
3301-001729 L1300 BLM15AG102SN1D
3301-001729 L1301 BLM15AG102SN1D
3301-001729 L1400 BLM15AG102SN1D
3301-001756 L1000 BLM15HG102SN1D
3301-001756 L1001 BLM15HG102SN1D
3301-001756 L1002 BLM15HG102SN1D
3301-001756 L1003 BLM15HG102SN1D
3301-001789 L1203 BLM15EG121SN1D
3301-001789 L1204 BLM15EG121SN1D
3301-001851 L1104 BLM18PG330SN1
3301-001851 L1105 BLM18PG330SN1
3301-001851 L421 BLM18PG330SN1
3301-001885 L1006 BLM15HD182SN1D
3301-001919 L100 BLM15BB121SN1D
3301-001970 L504 BLM15BA330SN1
3301-001986 L200 BLM15PD600SN1
3301-001986 L500 BLM15PD600SN1
3301-002037 L1106 BLM18KG601SN1
3301-002066 L1304 MMZ1005S102ET
3404-001303 TAC1000 LS12K2-T
3705-001448 ANT300 20369-001E
3705-001708 RFS500 MS-156C
3705-001731 RFS100 KMS-560-002-BEF
3705-001731 RFS300 KMS-560-002-BEF
3705-001731 RFS400 KMS-560-002-BEF
3711-006843 HDC1200 14-5802-044-002-829
3711-006923 HDC1400 14-5802-016-002-829
3711-007071 HEA1300 AXE622124AW1
3711-007173 CN1400 AXE612124

Main Electrical Parts List
Distribution, transmission, or infringement of any content or data from this document without Samsung’s written authorization is strictly prohibited.
Confidential and proprietary-the contents in this service guide subject to change without prior notice.
5-27
3711-007295 HDC1300 AXE634124AW1
3711-007841 BTC1100 202-03060-00440
3711-008151 HDC1000 14-5804-016-000-829+
3711-008157 HDC1001 14-5804-010-000-829+
3712-001373 ANT1100 HJ-BCT-02Y
3712-001373 ANT1101 HJ-BCT-02Y
3712-001373 CLP1102 HJ-BCT-02Y
3712-001375 ANT100 HJ-ICT-06Y
3712-001375 ANT101 HJ-ICT-06Y
3712-001375 ANT102 HJ-ICT-06Y
3712-001375 ANT400 HJ-ICT-06Y
3712-001375 ANT401 HJ-ICT-06Y
3712-001375 ANT402 HJ-ICT-06Y
3712-001375 ANT500 HJ-ICT-06Y
3712-001375 ANT600 HJ-ICT-06Y
3712-001378 CON1100 HJ-ICT-03Y
3712-001378 CON1101 HJ-ICT-03Y
3712-001412 CLP1000 HJ-ICT-07Y
3712-001412 CLP1001 HJ-ICT-07Y
3722-003512 IFC1100 2108171-3
4709-002109 U600 SWB-B53
GH61-01004A SC1414 SUS-D2-VZW-TOP
GH61-01223A SC1415 SUS-D2-VZW-BOT
GH70-07467A SC1400 PTC3121N
GH70-07467A SC1401 PTC3121N
GH70-07467A SC1402 PTC3121N
GH70-07467A SC1403 PTC3121N
GH70-07467A SC1404 PTC3121N
GH70-07467A SC1405 PTC3121N
GH70-07467A SC1407 PTC3121N
GH70-07467A SC1408 PTC3121N
GH70-07467A SC1409 PTC3121N
GH70-07467A SC1410 PTC3121N
GH70-07467A SC1411 PTC3121N
GH70-07467A SC1412 PTC3121N
GH98-23607A SC1413 SHIELDCAN-C1-BOT

Main Electrical Parts List
Distribution, transmission, or infringement of any content or data from this document without Samsung’s written authorization is strictly prohibited.
Confidential and proprietary-the contents in this service guide subject to change without prior notice.
5-28
SEC CODE Design LOC Description
0403-001688 D800 DIODE-ZENER
0403-001688 ZD801 DIODE-ZENER
0403-001832 ZD900 DIODE-ZENER
0404-001172 D801 DIODE-SCHOTTKY
0406-001267 ZD706 DIODE-TVS
0406-001267 ZD707 DIODE-TVS
0406-001267 ZD800 DIODE-TVS
0406-001327 ZD400 DIODE-TVS
0406-001327 ZD701 DIODE-TVS
0406-001369 U812 DIODE-TVS
0406-001375 ZD702 DIODE-TVS
0406-001375 ZD703 DIODE-TVS
0406-001375 ZD704 DIODE-TVS
0406-001375 ZD708 DIODE-TVS
0406-001375 ZD709 DIODE-TVS
0406-001375 ZD710 DIODE-TVS
0406-001526 ZD802 DIODE-TVS
0504-001113 Q1000 TR-DIGITAL
0505-002341 Q400 FET-SILICON
0505-002388 Q300 FET-SILICON
0505-002388 Q301 FET-SILICON
0505-002652 Q804 FET-SILICON
0505-002748 Q805 FET-SILICON
0601-003079 LED1000 LED
0801-003031 U904 IC-CMOS LOGIC
1001-001536 F105 IC-RF SWITCH
1001-001546 U1001 IC-ANALOG SWITCH
1001-001726 U810 IC-ANALOG MULTIPLEX
1001-001736 U101 IC-ANALOG SWITCH
1003-002415 U804 IC-MOTOR DRIVER
1003-002469 U911 IC-LEVEL DRIVER
1105-002305 UCP400UP IC-DDR2 SDRAM
1107-002139 UME400 IC-FLASH MEMORY
1201-002608 U300 IC-GPS AMP
1201-003199 PA105 IC-POWER AMP
1201-003315 U702 IC-AUDIO AMP

Main Electrical Parts List
Distribution, transmission, or infringement of any content or data from this document without Samsung’s written authorization is strictly prohibited.
Confidential and proprietary-the contents in this service guide subject to change without prior notice.
5-29
1201-003360 PA103 IC-POWER AMP
1201-003392 PA104 IC-POWER AMP
1201-003393 PA102 IC-POWER AMP
1201-003395 PA100 IC-POWER AMP
1201-003410 PA101 IC-POWER AMP
1202-001119 U1010 IC-VOLTAGE COMP.
1202-001120 U813 IC-VOLTAGE COMP.
1202-001120 U906 IC-VOLTAGE COMP.
1202-001121 U706 IC-VOLTAGE COMP.
1203-004818 U707 IC-POSI.FIXED REG.
1203-004819 U1003 IC-POSI.FIXED REG.
1203-004819 U1005 IC-POSI.FIXED REG.
1203-004819 U700 IC-POSI.FIXED REG.
1203-005373 U814 IC-VOL. DETECTOR
1203-005485 U806 IC-POSI.FIXED REG.
1203-006860 U1000 IC-DC/DC CONVERTER
1203-006874 U907 IC-MULTI REG.
1203-007135 U200 IC-DC/DC CONVERTER
1203-007142 U905 IC-DC/DC CONVERTER
1203-007196 U705 IC-POSI.FIXED REG.
1203-007214 U800 IC-POWER SUPERVISOR
1203-007225 PM600 IC-POWER SUPERVISOR
1203-007256 U1007 IC-DC/DC CONVERTER
1203-007269 U908 IC-DC/DC CONVERTER
1203-007324 U1004 IC-POSI.FIXED REG.
1203-007324 U1006 IC-POSI.FIXED REG.
1203-007380 U802 IC-BATTERY
1204-003328 U704 IC-AUDIO PROCESSOR
1204-003364 U1002 IC-VIDEO PROCESS
1205-004165 U201 IC-TRANSCEIVER
1205-004233 U910 IC-TRANSMITTER
1205-004444 U701 IC-CODEC
1205-004474 U1009 IC-SWITCH
1205-004474 U808 IC-SWITCH
1205-004510 U303 IC-COMM. CONTROLLER
1205-004525 UCP400 IC-MODEM
1209-002096 U807 IC-SENSOR

Main Electrical Parts List
Distribution, transmission, or infringement of any content or data from this document without Samsung’s written authorization is strictly prohibited.
Confidential and proprietary-the contents in this service guide subject to change without prior notice.
5-30
1209-002124 U801 IC-SENSOR
1209-002132 U803 IC-SENSOR
1404-001724 TH100 THERMISTOR-NTC
1404-001724 TH400 THERMISTOR-NTC
1404-001724 TH600 THERMISTOR-NTC
1405-001296 V700 VARISTOR
1405-001296 V710 VARISTOR
2007-000148 R621 R-CHIP
2007-000168 R802 R-CHIP
2007-000172 R860 R-CHIP
2007-001317 R476 R-CHIP
2007-007107 R109 R-CHIP
2007-007136 R209 R-CHIP
2007-007484 R462 R-CHIP
2007-007489 R913 R-CHIP
2007-007489 R930 R-CHIP
2007-007489 R931 R-CHIP
2007-007538 R914 R-CHIP
2007-007592 R731 R-CHIP
2007-007741 R441 R-CHIP
2007-007741 R620 R-CHIP
2007-007741 R622 R-CHIP
2007-007741 R925 R-CHIP
2007-007766 R304 R-CHIP
2007-007798 R1019 R-CHIP
2007-007875 R1003 R-CHIP
2007-007942 R733 R-CHIP
2007-007942 R734 R-CHIP
2007-008045 R1032 R-CHIP
2007-008045 R301 R-CHIP
2007-008045 R809 R-CHIP
2007-008045 R855 R-CHIP
2007-008048 R331 R-CHIP
2007-008048 R440 R-CHIP
2007-008048 R927 R-CHIP
2007-008048 R928 R-CHIP
2007-008052 R442 R-CHIP

Main Electrical Parts List
Distribution, transmission, or infringement of any content or data from this document without Samsung’s written authorization is strictly prohibited.
Confidential and proprietary-the contents in this service guide subject to change without prior notice.
5-31
2007-008052 R443 R-CHIP
2007-008052 R800 R-CHIP
2007-008052 R813 R-CHIP
2007-008052 R900 R-CHIP
2007-008052 R923 R-CHIP
2007-008052 R924 R-CHIP
2007-008052 R933 R-CHIP
2007-008052 R934 R-CHIP
2007-008052 R935 R-CHIP
2007-008055 R1009 R-CHIP
2007-008055 R1010 R-CHIP
2007-008055 R444 R-CHIP
2007-008055 R445 R-CHIP
2007-008055 R446 R-CHIP
2007-008055 R447 R-CHIP
2007-008055 R717 R-CHIP
2007-008055 R720 R-CHIP
2007-008055 R723 R-CHIP
2007-008055 R724 R-CHIP
2007-008055 R819 R-CHIP
2007-008055 R837 R-CHIP
2007-008055 R845 R-CHIP
2007-008055 R846 R-CHIP
2007-008055 R861 R-CHIP
2007-008055 R917 R-CHIP
2007-008210 R101 R-CHIP
2007-008211 R429 R-CHIP
2007-008312 R736 R-CHIP
2007-008403 R807 R-CHIP
2007-008419 R210 R-CHIP
2007-008419 R305 R-CHIP
2007-008419 R306 R-CHIP
2007-008419 R728 R-CHIP
2007-008420 R474 R-CHIP
2007-008420 R732 R-CHIP
2007-008420 R939 R-CHIP
2007-008483 R1020 R-CHIP

Main Electrical Parts List
Distribution, transmission, or infringement of any content or data from this document without Samsung’s written authorization is strictly prohibited.
Confidential and proprietary-the contents in this service guide subject to change without prior notice.
5-32
2007-008483 R1041 R-CHIP
2007-008483 R340 R-CHIP
2007-008483 R341 R-CHIP
2007-008483 R342 R-CHIP
2007-008483 R343 R-CHIP
2007-008483 R345 R-CHIP
2007-008483 R468 R-CHIP
2007-008483 R469 R-CHIP
2007-008483 R471 R-CHIP
2007-008483 R472 R-CHIP
2007-008483 R473 R-CHIP
2007-008483 R615 R-CHIP
2007-008486 R808 R-CHIP
2007-008516 R1023 R-CHIP
2007-008516 R1029 R-CHIP
2007-008516 R1030 R-CHIP
2007-008516 R1036 R-CHIP
2007-008516 R1038 R-CHIP
2007-008516 R412 R-CHIP
2007-008516 R455 R-CHIP
2007-008516 R456 R-CHIP
2007-008516 R457 R-CHIP
2007-008516 R467 R-CHIP
2007-008516 R470 R-CHIP
2007-008516 R482 R-CHIP
2007-008516 R738 R-CHIP
2007-008516 R815 R-CHIP
2007-008516 R926 R-CHIP
2007-008516 R929 R-CHIP
2007-008516 R932 R-CHIP
2007-008516 R940 R-CHIP
2007-008531 R1028 R-CHIP
2007-008531 R725 R-CHIP
2007-008531 R726 R-CHIP
2007-008531 R735 R-CHIP
2007-008531 R824 R-CHIP
2007-008582 R102 R-CHIP

Main Electrical Parts List
Distribution, transmission, or infringement of any content or data from this document without Samsung’s written authorization is strictly prohibited.
Confidential and proprietary-the contents in this service guide subject to change without prior notice.
5-33
2007-008582 R103 R-CHIP
2007-008588 R1000 R-CHIP
2007-008588 R1001 R-CHIP
2007-008588 R1011 R-CHIP
2007-008588 R1012 R-CHIP
2007-008588 R1014 R-CHIP
2007-008588 R419 R-CHIP
2007-008588 R420 R-CHIP
2007-008588 R421 R-CHIP
2007-008588 R422 R-CHIP
2007-008588 R427 R-CHIP
2007-008588 R428 R-CHIP
2007-008588 R434 R-CHIP
2007-008588 R435 R-CHIP
2007-008588 R436 R-CHIP
2007-008588 R437 R-CHIP
2007-008588 R438 R-CHIP
2007-008588 R439 R-CHIP
2007-008588 R707 R-CHIP
2007-008588 R708 R-CHIP
2007-008774 R633 R-CHIP
2007-008774 R700 R-CHIP
2007-008774 R701 R-CHIP
2007-008774 R820 R-CHIP
2007-008774 R821 R-CHIP
2007-008774 R858 R-CHIP
2007-008786 R918 R-CHIP
2007-008806 R108 R-CHIP
2007-009084 R1045 R-CHIP
2007-009084 R300 R-CHIP
2007-009084 R303 R-CHIP
2007-009084 R307 R-CHIP
2007-009084 R711 R-CHIP
2007-009084 R730 R-CHIP
2007-009084 R836 R-CHIP
2007-009084 R857 R-CHIP
2007-009084 R916 R-CHIP

Main Electrical Parts List
Distribution, transmission, or infringement of any content or data from this document without Samsung’s written authorization is strictly prohibited.
Confidential and proprietary-the contents in this service guide subject to change without prior notice.
5-34
2007-009084 R919 R-CHIP
2007-009084 R921 R-CHIP
2007-009084 R936 R-CHIP
2007-009108 R810 R-CHIP
2007-009115 R911 R-CHIP
2007-009115 R937 R-CHIP
2007-009157 R1008 R-CHIP
2007-009157 R448 R-CHIP
2007-009157 R605 R-CHIP
2007-009157 R612 R-CHIP
2007-009157 R617 R-CHIP
2007-009157 R618 R-CHIP
2007-009157 R619 R-CHIP
2007-009157 R634 R-CHIP
2007-009171 R737 R-CHIP
2007-009182 R607 R-CHIP
2007-009212 R703 R-CHIP
2007-009314 R1044 R-CHIP
2007-009314 R856 R-CHIP
2007-009315 R207 R-CHIP
2007-009408 R1021 R-CHIP
2007-009408 R1022 R-CHIP
2007-009408 R308 R-CHIP
2007-009807 R611 R-CHIP
2007-009879 R1037 R-CHIP
2007-009879 R1039 R-CHIP
2007-009879 R423 R-CHIP
2007-009879 R424 R-CHIP
2007-009879 U1014 R-CHIP
2007-009920 R414 R-CHIP
2007-009920 R415 R-CHIP
2007-009920 R416 R-CHIP
2007-009920 R417 R-CHIP
2007-009920 R459 R-CHIP
2007-009920 R460 R-CHIP
2007-009920 R461 R-CHIP
2007-009920 R463 R-CHIP

Main Electrical Parts List
Distribution, transmission, or infringement of any content or data from this document without Samsung’s written authorization is strictly prohibited.
Confidential and proprietary-the contents in this service guide subject to change without prior notice.
5-35
2007-009969 R706 R-CHIP
2203-000233 C102 C-CER,CHIP
2203-000233 C122 C-CER,CHIP
2203-000233 C152 C-CER,CHIP
2203-000233 C195 C-CER,CHIP
2203-000233 C916 C-CER,CHIP
2203-000489 C811 C-CER,CHIP
2203-000585 C841 C-CER,CHIP
2203-000585 C842 C-CER,CHIP
2203-000725 C813 C-CER,CHIP
2203-001101 C802 C-CER,CHIP
2203-001239 C803 C-CER,CHIP
2203-005682 C120 C-CER,CHIP
2203-005682 C130 C-CER,CHIP
2203-005682 C144 C-CER,CHIP
2203-005682 C150 C-CER,CHIP
2203-005682 C153 C-CER,CHIP
2203-005682 C190 C-CER,CHIP
2203-005682 C415 C-CER,CHIP
2203-005725 C1059 C-CER,CHIP
2203-005725 C1067 C-CER,CHIP
2203-005725 C1068 C-CER,CHIP
2203-005725 C1070 C-CER,CHIP
2203-005725 C219 C-CER,CHIP
2203-005726 C705 C-CER,CHIP
2203-005727 C304 C-CER,CHIP
2203-005729 C180 C-CER,CHIP
2203-005729 C407 C-CER,CHIP
2203-005729 C408 C-CER,CHIP
2203-005729 C706 C-CER,CHIP
2203-005729 C728 C-CER,CHIP
2203-005729 C729 C-CER,CHIP
2203-005729 C739 C-CER,CHIP
2203-005729 C752 C-CER,CHIP
2203-005731 C736 C-CER,CHIP
2203-005732 C363 C-CER,CHIP
2203-005732 C364 C-CER,CHIP

Main Electrical Parts List
Distribution, transmission, or infringement of any content or data from this document without Samsung’s written authorization is strictly prohibited.
Confidential and proprietary-the contents in this service guide subject to change without prior notice.
5-36
2203-005734 C357 C-CER,CHIP
2203-005734 C362 C-CER,CHIP
2203-005734 C840 C-CER,CHIP
2203-005736 C117 C-CER,CHIP
2203-005736 C119 C-CER,CHIP
2203-005736 C143 C-CER,CHIP
2203-005736 C147 C-CER,CHIP
2203-005736 C155 C-CER,CHIP
2203-005736 C156 C-CER,CHIP
2203-005736 C183 C-CER,CHIP
2203-005736 C218 C-CER,CHIP
2203-005736 C316 C-CER,CHIP
2203-005736 C325 C-CER,CHIP
2203-005736 C340 C-CER,CHIP
2203-005736 C367 C-CER,CHIP
2203-005736 C370 C-CER,CHIP
2203-005736 C675 C-CER,CHIP
2203-005736 C743 C-CER,CHIP
2203-005789 C151 C-CER,CHIP
2203-005789 C163 C-CER,CHIP
2203-005792 C126 C-CER,CHIP
2203-005806 C1013 C-CER,CHIP
2203-005806 C189 C-CER,CHIP
2203-005806 C356 C-CER,CHIP
2203-005806 C413 C-CER,CHIP
2203-005806 C627 C-CER,CHIP
2203-005806 C677 C-CER,CHIP
2203-006047 C831 C-CER,CHIP
2203-006048 C926 C-CER,CHIP
2203-006121 C324 C-CER,CHIP
2203-006123 C128 C-CER,CHIP
2203-006141 C524 C-CER,CHIP
2203-006187 C110 C-CER,CHIP
2203-006187 C112 C-CER,CHIP
2203-006187 C113 C-CER,CHIP
2203-006187 C199 C-CER,CHIP
2203-006194 C204 C-CER,CHIP

Main Electrical Parts List
Distribution, transmission, or infringement of any content or data from this document without Samsung’s written authorization is strictly prohibited.
Confidential and proprietary-the contents in this service guide subject to change without prior notice.
5-37
2203-006194 C800 C-CER,CHIP
2203-006194 C801 C-CER,CHIP
2203-006305 C121 C-CER,CHIP
2203-006305 C127 C-CER,CHIP
2203-006305 C302 C-CER,CHIP
2203-006305 C346 C-CER,CHIP
2203-006305 C347 C-CER,CHIP
2203-006318 C148 C-CER,CHIP
2203-006379 C207 C-CER,CHIP
2203-006399 C656 C-CER,CHIP
2203-006423 C1008 C-CER,CHIP
2203-006423 C202 C-CER,CHIP
2203-006423 C215 C-CER,CHIP
2203-006423 C220 C-CER,CHIP
2203-006423 C224 C-CER,CHIP
2203-006423 C342 C-CER,CHIP
2203-006423 C343 C-CER,CHIP
2203-006423 C345 C-CER,CHIP
2203-006423 C365 C-CER,CHIP
2203-006423 C400 C-CER,CHIP
2203-006423 C405 C-CER,CHIP
2203-006423 C674 C-CER,CHIP
2203-006423 C754 C-CER,CHIP
2203-006423 C817 C-CER,CHIP
2203-006423 C837 C-CER,CHIP
2203-006423 C917 C-CER,CHIP
2203-006423 C918 C-CER,CHIP
2203-006423 C927 C-CER,CHIP
2203-006423 C928 C-CER,CHIP
2203-006423 C929 C-CER,CHIP
2203-006423 C930 C-CER,CHIP
2203-006423 C941 C-CER,CHIP
2203-006423 C942 C-CER,CHIP
2203-006423 C943 C-CER,CHIP
2203-006423 C946 C-CER,CHIP
2203-006423 C949 C-CER,CHIP
2203-006462 C328 C-CER,CHIP

Main Electrical Parts List
Distribution, transmission, or infringement of any content or data from this document without Samsung’s written authorization is strictly prohibited.
Confidential and proprietary-the contents in this service guide subject to change without prior notice.
5-38
2203-006611 C136 C-CER,CHIP
2203-006620 C179 C-CER,CHIP
2203-006620 C256 C-CER,CHIP
2203-006620 C738 C-CER,CHIP
2203-006648 C724 C-CER,CHIP
2203-006648 C725 C-CER,CHIP
2203-006668 C1001 C-CER,CHIP
2203-006674 C169 C-CER,CHIP
2203-006693 C358 C-CER,CHIP
2203-006693 C360 C-CER,CHIP
2203-006707 C145 C-CER,CHIP
2203-006839 C1002 C-CER,CHIP
2203-006839 C140 C-CER,CHIP
2203-006839 C314 C-CER,CHIP
2203-006839 C417 C-CER,CHIP
2203-006839 C625 C-CER,CHIP
2203-006839 C642 C-CER,CHIP
2203-006839 C673 C-CER,CHIP
2203-006839 C676 C-CER,CHIP
2203-006839 C700 C-CER,CHIP
2203-006839 C701 C-CER,CHIP
2203-006839 C704 C-CER,CHIP
2203-006839 C707 C-CER,CHIP
2203-006839 C719 C-CER,CHIP
2203-006839 C721 C-CER,CHIP
2203-006839 C744 C-CER,CHIP
2203-006839 C804 C-CER,CHIP
2203-006839 C807 C-CER,CHIP
2203-006839 C812 C-CER,CHIP
2203-006844 C335 C-CER,CHIP
2203-006846 C108 C-CER,CHIP
2203-006872 C1000 C-CER,CHIP
2203-006872 C1012 C-CER,CHIP
2203-006872 C1015 C-CER,CHIP
2203-006872 C1021 C-CER,CHIP
2203-006872 C1024 C-CER,CHIP
2203-006872 C206 C-CER,CHIP

Main Electrical Parts List
Distribution, transmission, or infringement of any content or data from this document without Samsung’s written authorization is strictly prohibited.
Confidential and proprietary-the contents in this service guide subject to change without prior notice.
5-39
2203-006872 C401 C-CER,CHIP
2203-006872 C643 C-CER,CHIP
2203-006872 C644 C-CER,CHIP
2203-006872 C648 C-CER,CHIP
2203-006872 C652 C-CER,CHIP
2203-006872 C654 C-CER,CHIP
2203-006872 C670 C-CER,CHIP
2203-006872 C923 C-CER,CHIP
2203-006872 C924 C-CER,CHIP
2203-006872 C931 C-CER,CHIP
2203-006896 C104 C-CER,CHIP
2203-006896 C139 C-CER,CHIP
2203-006896 C166 C-CER,CHIP
2203-006896 C167 C-CER,CHIP
2203-006978 C824 C-CER,CHIP
2203-006979 C414 C-CER,CHIP
2203-006979 C731 C-CER,CHIP
2203-006979 C733 C-CER,CHIP
2203-006979 C734 C-CER,CHIP
2203-007133 C935 C-CER,CHIP
2203-007133 C939 C-CER,CHIP
2203-007133 C944 C-CER,CHIP
2203-007194 C159 C-CER,CHIP
2203-007194 C168 C-CER,CHIP
2203-007210 C402 C-CER,CHIP
2203-007210 C404 C-CER,CHIP
2203-007230 C601 C-CER,CHIP
2203-007230 C616 C-CER,CHIP
2203-007230 C623 C-CER,CHIP
2203-007240 C600 C-CER,CHIP
2203-007240 C602 C-CER,CHIP
2203-007240 C603 C-CER,CHIP
2203-007240 C624 C-CER,CHIP
2203-007240 C626 C-CER,CHIP
2203-007270 C612 C-CER,CHIP
2203-007270 C613 C-CER,CHIP
2203-007271 C411 C-CER,CHIP

Main Electrical Parts List
Distribution, transmission, or infringement of any content or data from this document without Samsung’s written authorization is strictly prohibited.
Confidential and proprietary-the contents in this service guide subject to change without prior notice.
5-40
2203-007271 C608 C-CER,CHIP
2203-007271 C609 C-CER,CHIP
2203-007271 C610 C-CER,CHIP
2203-007271 C611 C-CER,CHIP
2203-007271 C614 C-CER,CHIP
2203-007271 C615 C-CER,CHIP
2203-007271 C703 C-CER,CHIP
2203-007271 C713 C-CER,CHIP
2203-007271 C714 C-CER,CHIP
2203-007271 C717 C-CER,CHIP
2203-007271 C741 C-CER,CHIP
2203-007271 C820 C-CER,CHIP
2203-007271 C925 C-CER,CHIP
2203-007317 C622 C-CER,CHIP
2203-007317 C821 C-CER,CHIP
2203-007342 C1031 C-CER,CHIP
2203-007391 C100 C-CER,CHIP
2203-007391 C123 C-CER,CHIP
2203-007391 C141 C-CER,CHIP
2203-007391 C157 C-CER,CHIP
2203-007391 C175 C-CER,CHIP
2203-007393 C208 C-CER,CHIP
2203-007393 C217 C-CER,CHIP
2203-007393 C221 C-CER,CHIP
2203-007393 C223 C-CER,CHIP
2203-007393 C312 C-CER,CHIP
2203-007393 C315 C-CER,CHIP
2203-007393 C650 C-CER,CHIP
2203-007393 C662 C-CER,CHIP
2203-007393 C663 C-CER,CHIP
2203-007393 C664 C-CER,CHIP
2203-007393 C665 C-CER,CHIP
2203-007393 C666 C-CER,CHIP
2203-007393 C825 C-CER,CHIP
2203-007393 C920 C-CER,CHIP
2203-007425 C827 C-CER,CHIP
2203-007425 C828 C-CER,CHIP

Main Electrical Parts List
Distribution, transmission, or infringement of any content or data from this document without Samsung’s written authorization is strictly prohibited.
Confidential and proprietary-the contents in this service guide subject to change without prior notice.
5-41
2203-007425 C829 C-CER,CHIP
2203-007425 C830 C-CER,CHIP
2203-007425 C835 C-CER,CHIP
2203-007425 C836 C-CER,CHIP
2203-007425 C839 C-CER,CHIP
2203-007449 C1027 C-CER,CHIP
2203-007449 C1028 C-CER,CHIP
2203-007449 C1029 C-CER,CHIP
2203-007449 C1030 C-CER,CHIP
2203-007449 C1032 C-CER,CHIP
2203-007449 C1033 C-CER,CHIP
2203-007449 C1034 C-CER,CHIP
2203-007449 C1035 C-CER,CHIP
2203-007449 C1036 C-CER,CHIP
2203-007449 C1037 C-CER,CHIP
2203-007449 C1038 C-CER,CHIP
2203-007449 C1039 C-CER,CHIP
2203-007449 C1040 C-CER,CHIP
2203-007449 C1041 C-CER,CHIP
2203-007449 C211 C-CER,CHIP
2203-007449 C334 C-CER,CHIP
2203-007449 C344 C-CER,CHIP
2203-007449 C353 C-CER,CHIP
2203-007449 C416 C-CER,CHIP
2203-007449 C702 C-CER,CHIP
2203-007449 C709 C-CER,CHIP
2203-007449 C710 C-CER,CHIP
2203-007449 C711 C-CER,CHIP
2203-007449 C730 C-CER,CHIP
2203-007449 C732 C-CER,CHIP
2203-007449 C735 C-CER,CHIP
2203-007449 C740 C-CER,CHIP
2203-007449 C742 C-CER,CHIP
2203-007449 C748 C-CER,CHIP
2203-007449 C932 C-CER,CHIP
2203-007449 C933 C-CER,CHIP
2203-007449 C934 C-CER,CHIP

Main Electrical Parts List
Distribution, transmission, or infringement of any content or data from this document without Samsung’s written authorization is strictly prohibited.
Confidential and proprietary-the contents in this service guide subject to change without prior notice.
5-42
2203-007456 C632 C-CER,CHIP
2203-007474 C366 C-CER,CHIP
2203-007474 C919 C-CER,CHIP
2203-007775 C403 C-CER,CHIP
2203-007781 C212 C-CER,CHIP
2203-007781 C604 C-CER,CHIP
2203-007781 C605 C-CER,CHIP
2203-007781 C606 C-CER,CHIP
2203-007781 C607 C-CER,CHIP
2203-007795 C1007 C-CER,CHIP
2203-007795 C1053 C-CER,CHIP
2203-007795 C1057 C-CER,CHIP
2203-007795 C1069 C-CER,CHIP
2203-007795 C174 C-CER,CHIP
2203-007795 C200 C-CER,CHIP
2203-007795 C832 C-CER,CHIP
2203-007795 C833 C-CER,CHIP
2203-007795 C834 C-CER,CHIP
2203-007795 C936 C-CER,CHIP
2203-007795 C937 C-CER,CHIP
2203-007795 C938 C-CER,CHIP
2203-007796 C101 C-CER,CHIP
2203-007796 C1022 C-CER,CHIP
2203-007796 C1025 C-CER,CHIP
2203-007796 C124 C-CER,CHIP
2203-007796 C142 C-CER,CHIP
2203-007796 C158 C-CER,CHIP
2203-007796 C176 C-CER,CHIP
2203-007796 C177 C-CER,CHIP
2203-007796 C178 C-CER,CHIP
2203-007796 C209 C-CER,CHIP
2203-007796 C210 C-CER,CHIP
2203-007796 C213 C-CER,CHIP
2203-007796 C214 C-CER,CHIP
2203-007796 C222 C-CER,CHIP
2203-007796 C500 C-CER,CHIP
2203-007796 C501 C-CER,CHIP

Main Electrical Parts List
Distribution, transmission, or infringement of any content or data from this document without Samsung’s written authorization is strictly prohibited.
Confidential and proprietary-the contents in this service guide subject to change without prior notice.
5-43
2203-007796 C502 C-CER,CHIP
2203-007796 C503 C-CER,CHIP
2203-007796 C504 C-CER,CHIP
2203-007796 C505 C-CER,CHIP
2203-007796 C506 C-CER,CHIP
2203-007796 C507 C-CER,CHIP
2203-007796 C508 C-CER,CHIP
2203-007796 C509 C-CER,CHIP
2203-007796 C510 C-CER,CHIP
2203-007796 C511 C-CER,CHIP
2203-007796 C512 C-CER,CHIP
2203-007796 C514 C-CER,CHIP
2203-007796 C515 C-CER,CHIP
2203-007796 C516 C-CER,CHIP
2203-007796 C517 C-CER,CHIP
2203-007796 C518 C-CER,CHIP
2203-007796 C519 C-CER,CHIP
2203-007796 C520 C-CER,CHIP
2203-007796 C521 C-CER,CHIP
2203-007796 C522 C-CER,CHIP
2203-007796 C525 C-CER,CHIP
2203-007796 C526 C-CER,CHIP
2203-007796 C527 C-CER,CHIP
2203-007796 C528 C-CER,CHIP
2203-007796 C530 C-CER,CHIP
2203-007796 C531 C-CER,CHIP
2203-007796 C532 C-CER,CHIP
2203-007796 C533 C-CER,CHIP
2203-007796 C534 C-CER,CHIP
2203-007796 C535 C-CER,CHIP
2203-007796 C538 C-CER,CHIP
2203-007796 C539 C-CER,CHIP
2203-007796 C540 C-CER,CHIP
2203-007796 C541 C-CER,CHIP
2203-007796 C542 C-CER,CHIP
2203-007796 C543 C-CER,CHIP
2203-007796 C544 C-CER,CHIP

Main Electrical Parts List
Distribution, transmission, or infringement of any content or data from this document without Samsung’s written authorization is strictly prohibited.
Confidential and proprietary-the contents in this service guide subject to change without prior notice.
5-44
2203-007796 C545 C-CER,CHIP
2203-007796 C546 C-CER,CHIP
2203-007796 C549 C-CER,CHIP
2203-007796 C550 C-CER,CHIP
2203-007796 C551 C-CER,CHIP
2203-007796 C552 C-CER,CHIP
2203-007796 C553 C-CER,CHIP
2203-007796 C554 C-CER,CHIP
2203-007796 C555 C-CER,CHIP
2203-007796 C556 C-CER,CHIP
2203-007796 C557 C-CER,CHIP
2203-007796 C558 C-CER,CHIP
2203-007796 C559 C-CER,CHIP
2203-007796 C560 C-CER,CHIP
2203-007796 C561 C-CER,CHIP
2203-007796 C562 C-CER,CHIP
2203-007796 C563 C-CER,CHIP
2203-007796 C564 C-CER,CHIP
2203-007796 C565 C-CER,CHIP
2203-007796 C566 C-CER,CHIP
2203-007796 C567 C-CER,CHIP
2203-007796 C568 C-CER,CHIP
2203-007796 C569 C-CER,CHIP
2203-007796 C570 C-CER,CHIP
2203-007796 C571 C-CER,CHIP
2203-007796 C572 C-CER,CHIP
2203-007796 C573 C-CER,CHIP
2203-007796 C574 C-CER,CHIP
2203-007796 C575 C-CER,CHIP
2203-007796 C576 C-CER,CHIP
2203-007796 C577 C-CER,CHIP
2203-007796 C578 C-CER,CHIP
2203-007796 C579 C-CER,CHIP
2203-007796 C580 C-CER,CHIP
2203-007796 C581 C-CER,CHIP
2203-007796 C582 C-CER,CHIP
2203-007796 C583 C-CER,CHIP

Main Electrical Parts List
Distribution, transmission, or infringement of any content or data from this document without Samsung’s written authorization is strictly prohibited.
Confidential and proprietary-the contents in this service guide subject to change without prior notice.
5-45
2203-007796 C584 C-CER,CHIP
2203-007796 C585 C-CER,CHIP
2203-007796 C586 C-CER,CHIP
2203-007796 C587 C-CER,CHIP
2203-007796 C588 C-CER,CHIP
2203-007796 C589 C-CER,CHIP
2203-007796 C590 C-CER,CHIP
2203-007796 C591 C-CER,CHIP
2203-007796 C592 C-CER,CHIP
2203-007796 C593 C-CER,CHIP
2203-007796 C594 C-CER,CHIP
2203-007796 C595 C-CER,CHIP
2203-007796 C596 C-CER,CHIP
2203-007796 C597 C-CER,CHIP
2203-007796 C645 C-CER,CHIP
2203-007796 C646 C-CER,CHIP
2203-007796 C647 C-CER,CHIP
2203-007796 C649 C-CER,CHIP
2203-007796 C651 C-CER,CHIP
2203-007796 C653 C-CER,CHIP
2203-007796 C655 C-CER,CHIP
2203-007796 C657 C-CER,CHIP
2203-007796 C658 C-CER,CHIP
2203-007796 C659 C-CER,CHIP
2203-007796 C660 C-CER,CHIP
2203-007796 C661 C-CER,CHIP
2203-007796 C667 C-CER,CHIP
2203-007796 C671 C-CER,CHIP
2203-007796 C672 C-CER,CHIP
2203-007796 C708 C-CER,CHIP
2203-007796 C712 C-CER,CHIP
2203-007796 C715 C-CER,CHIP
2203-007796 C722 C-CER,CHIP
2203-007796 C726 C-CER,CHIP
2203-007796 C727 C-CER,CHIP
2203-007796 C805 C-CER,CHIP
2203-007796 C806 C-CER,CHIP

Main Electrical Parts List
Distribution, transmission, or infringement of any content or data from this document without Samsung’s written authorization is strictly prohibited.
Confidential and proprietary-the contents in this service guide subject to change without prior notice.
5-46
2203-007796 C808 C-CER,CHIP
2203-007796 C809 C-CER,CHIP
2203-007796 C816 C-CER,CHIP
2203-007796 C818 C-CER,CHIP
2203-007796 C826 C-CER,CHIP
2203-007796 C913 C-CER,CHIP
2203-007796 C914 C-CER,CHIP
2203-007796 C940 C-CER,CHIP
2203-007796 C945 C-CER,CHIP
2203-008094 C216 C-CER,CHIP
2203-008095 C1011 C-CER,CHIP
2203-008095 C1017 C-CER,CHIP
2203-008095 C1026 C-CER,CHIP
2203-008095 C1052 C-CER,CHIP
2203-008095 C225 C-CER,CHIP
2203-008097 C1010 C-CER,CHIP
2203-008097 C1014 C-CER,CHIP
2203-008097 C1016 C-CER,CHIP
2203-008097 C1018 C-CER,CHIP
2203-008097 C1019 C-CER,CHIP
2203-008097 C1023 C-CER,CHIP
2203-008097 C1054 C-CER,CHIP
2203-008097 C1055 C-CER,CHIP
2203-008097 C1056 C-CER,CHIP
2203-008097 C1058 C-CER,CHIP
2203-008097 C205 C-CER,CHIP
2203-008097 C410 C-CER,CHIP
2203-008097 C412 C-CER,CHIP
2203-008097 C755 C-CER,CHIP
2203-008243 C749 C-CER,CHIP
2404-001506 TA800 C-TA,CHIP
2404-001516 C819 C-TA,CHIP
2404-001561 TA700 C-TA,CHIP
2409-001238 BAT600 C-EDL
2703-001231 L800 INDUCTOR-SMD
2703-002200 L150 INDUCTOR-SMD
2703-002309 L801 INDUCTOR-SMD

Main Electrical Parts List
Distribution, transmission, or infringement of any content or data from this document without Samsung’s written authorization is strictly prohibited.
Confidential and proprietary-the contents in this service guide subject to change without prior notice.
5-47
2703-002309 L802 INDUCTOR-SMD
2703-002649 C306 INDUCTOR-SMD
2703-002858 L203 INDUCTOR-SMD
2703-002858 L315 INDUCTOR-SMD
2703-002901 L113 INDUCTOR-SMD
2703-002903 L101 INDUCTOR-SMD
2703-002903 L127 INDUCTOR-SMD
2703-002903 L146 INDUCTOR-SMD
2703-002903 L204 INDUCTOR-SMD
2703-002907 C138 INDUCTOR-SMD
2703-002907 L112 INDUCTOR-SMD
2703-002907 L114 INDUCTOR-SMD
2703-002907 L140 INDUCTOR-SMD
2703-002951 L206 INDUCTOR-SMD
2703-002953 L128 INDUCTOR-SMD
2703-002953 L132 INDUCTOR-SMD
2703-002958 L123 INDUCTOR-SMD
2703-002960 L119 INDUCTOR-SMD
2703-002961 L309 INDUCTOR-SMD
2703-002961 L311 INDUCTOR-SMD
2703-003001 L402 INDUCTOR-SMD
2703-003004 L106 INDUCTOR-SMD
2703-003502 L1000 INDUCTOR-SMD
2703-003545 L310 INDUCTOR-SMD
2703-003685 L902 INDUCTOR-SMD
2703-003897 L905 INDUCTOR-SMD
2703-003897 L906 INDUCTOR-SMD
2703-003904 L120 INDUCTOR-SMD
2703-003908 C114 INDUCTOR-SMD
2703-003908 C115 INDUCTOR-SMD
2703-003908 C161 INDUCTOR-SMD
2703-003908 L144 INDUCTOR-SMD
2703-003914 L115 INDUCTOR-SMD
2703-003915 L121 INDUCTOR-SMD
2703-003915 L126 INDUCTOR-SMD
2703-003915 L137 INDUCTOR-SMD
2703-003915 L143 INDUCTOR-SMD

Main Electrical Parts List
Distribution, transmission, or infringement of any content or data from this document without Samsung’s written authorization is strictly prohibited.
Confidential and proprietary-the contents in this service guide subject to change without prior notice.
5-48
2703-003915 L148 INDUCTOR-SMD
2703-003916 L139 INDUCTOR-SMD
2703-003917 L100 INDUCTOR-SMD
2703-003917 L103 INDUCTOR-SMD
2703-003917 L108 INDUCTOR-SMD
2703-003917 L145 INDUCTOR-SMD
2703-003920 L116 INDUCTOR-SMD
2703-003920 L117 INDUCTOR-SMD
2703-004011 L201 INDUCTOR-SMD
2703-004011 L602 INDUCTOR-SMD
2703-004012 L138 INDUCTOR-SMD
2703-004012 L151 INDUCTOR-SMD
2703-004012 L152 INDUCTOR-SMD
2703-004012 L302 INDUCTOR-SMD
2703-004012 L305 INDUCTOR-SMD
2703-004013 C313 INDUCTOR-SMD
2703-004013 L110 INDUCTOR-SMD
2703-004013 L313 INDUCTOR-SMD
2703-004030 L105 INDUCTOR-SMD
2703-004033 L141 INDUCTOR-SMD
2703-004034 L107 INDUCTOR-SMD
2703-004034 L109 INDUCTOR-SMD
2703-004034 L130 INDUCTOR-SMD
2703-004035 L133 INDUCTOR-SMD
2703-004036 L147 INDUCTOR-SMD
2703-004037 L122 INDUCTOR-SMD
2703-004037 L125 INDUCTOR-SMD
2703-004038 L312 INDUCTOR-SMD
2703-004231 L601 INDUCTOR-SMD
2703-004231 L603 INDUCTOR-SMD
2703-004231 L607 INDUCTOR-SMD
2703-004297 L1001 INDUCTOR-SMD
2703-004297 L600 INDUCTOR-SMD
2703-004297 L604 INDUCTOR-SMD
2703-004297 L605 INDUCTOR-SMD
2703-004297 L606 INDUCTOR-SMD
2703-004297 L803 INDUCTOR-SMD

Main Electrical Parts List
Distribution, transmission, or infringement of any content or data from this document without Samsung’s written authorization is strictly prohibited.
Confidential and proprietary-the contents in this service guide subject to change without prior notice.
5-49
2703-004301 C162 INDUCTOR-SMD
2703-004344 L306 INDUCTOR-SMD
2703-004344 L307 INDUCTOR-SMD
2801-004551 OSC601 CRYSTAL-SMD
2801-005107 OSC300 CRYSTAL-SMD
2801-005149 OSC400 CRYSTAL-SMD
2801-005165 OSC600 CRYSTAL-SMD
2802-001287 OSC301 RESONATOR-CERAMIC
2901-001634 F900 FILTER-EMI/ESD
2904-001652 F101 FILTER-SAW
2904-001770 F103 FILTER-SAW
2904-001778 F107 FILTER-SAW
2904-001847 F100 FILTER-SAW
2904-001976 F108 FILTER-SAW
2904-001988 F301 FILTER-GPS SAW
2904-001990 F300 FILTER-GPS SAW
2904-002026 F106 FILTER-SAW
2904-002027 F104 FILTER-SAW
2911-000202 F102 DUPLEXER-ASM
3003-001136 MIC700 MIC MEMS
3003-001136 MIC702 MIC MEMS
3301-001659 L303 BEAD-SMD
3301-001729 L1002 BEAD-SMD
3301-001729 L1003 BEAD-SMD
3301-001729 L903 BEAD-SMD
3301-001729 L904 BEAD-SMD
3301-001756 L700 BEAD-SMD
3301-001756 L701 BEAD-SMD
3301-001756 L705 BEAD-SMD
3301-001756 L706 BEAD-SMD
3301-001789 L907 BEAD-SMD
3301-001789 L908 BEAD-SMD
3301-001812 L707 BEAD-SMD
3301-001812 L708 BEAD-SMD
3301-001851 L608 BEAD-SMD
3301-001956 L304 BEAD-SMD
3301-001970 L205 BEAD-SMD

Main Electrical Parts List
Distribution, transmission, or infringement of any content or data from this document without Samsung’s written authorization is strictly prohibited.
Confidential and proprietary-the contents in this service guide subject to change without prior notice.
5-50
3301-001986 L202 BEAD-SMD
3301-001986 L207 BEAD-SMD
3301-002037 L804 BEAD-SMD
3301-002065 L702 BEAD-SMD
3301-002066 L1004 BEAD-SMD
3404-001303 TAC700 SWITCH-TACT
3705-001448 RFS101 CONNECTOR-COAXIAL
3705-001731 RFS100 CONNECTOR-COAXIAL
3705-001731 RFS102 CONNECTOR-COAXIAL
3711-006843 HDC900 HEADER-BOARD TO BOARD
3711-006923 HDC400 HEADER-BOARD TO BOARD
3711-007071 HDC1002 HEADER-BOARD TO BOARD
3711-007295 HDC1001 HEADER-BOARD TO BOARD
3711-007841 BTC800 HEADER-BATTERY
3711-008151 HDC700 HEADER-BOARD TO BOARD
3711-008157 HDC701 HEADER-BOARD TO BOARD
3712-001373 ANT800 CONNECTOR-TERMINAL
3712-001373 ANT801 CONNECTOR-TERMINAL
3712-001373 ANT802 CONNECTOR-TERMINAL
3712-001375 ANT100 CONNECTOR-TERMINAL
3712-001375 ANT101 CONNECTOR-TERMINAL
3712-001375 ANT102 CONNECTOR-TERMINAL
3712-001375 ANT300 CONNECTOR-TERMINAL
3712-001375 ANT301 CONNECTOR-TERMINAL
3712-001375 CLP700 CONNECTOR-TERMINAL
3712-001375 CLP701 CONNECTOR-TERMINAL
3712-001378 ANT803 CONNECTOR-TERMINAL
3712-001378 U1013 CONNECTOR-TERMINAL
3722-003512 IFC800 JACK-MINI USB
4709-002109 U304 W-LAN MODULE
GH61-01117A SUS701 CLIP-SUS_TOP
GH61-01118A SUS700 CLIP-SUS_BOT
GH63-00900A SC901 SHIELD-FRAME SMD
GH70-07467A SC400 ICT SHIELD-CAN CLIP
GH70-07467A SC401 ICT SHIELD-CAN CLIP
GH70-07467A SC402 ICT SHIELD-CAN CLIP
GH70-07467A SC403 ICT SHIELD-CAN CLIP

Main Electrical Parts List
Distribution, transmission, or infringement of any content or data from this document without Samsung’s written authorization is strictly prohibited.
Confidential and proprietary-the contents in this service guide subject to change without prior notice.
5-51
GH70-07467A SC404 ICT SHIELD-CAN CLIP
GH70-07467A SC405 ICT SHIELD-CAN CLIP
GH70-07467A SC406 ICT SHIELD-CAN CLIP
GH70-07467A SC407 ICT SHIELD-CAN CLIP
GH70-07467A SC408 ICT SHIELD-CAN CLIP
GH70-07467A SC409 ICT SHIELD-CAN CLIP
GH70-07467A SC410 ICT SHIELD-CAN CLIP
GH70-07467A SC411 ICT SHIELD-CAN CLIP
GH70-07467A SC413 ICT SHIELD-CAN CLIP
GH70-07467A SC415 ICT SHIELD-CAN CLIP
Please consult the GSPN website (Samsung Portal) for the most recent version of the product's part list.

7. Level 2Repair
7-1
Confidential and proprietary-the contents in this service guide subject to change without prior notice.
Distribution, transmission, or infringement of any content or data from this document without Samsung’s written authorization is strictly prohibited.
7-1. Disassembly
1. Unscrew the screw in Rear(10 points)
- SEC : 6001-002083 , 1.4X3.5
2. Disassemble rear
1 2 1. Separate the connector
2. Disassemble SPK assy
3. Unscrew the screw (1 point)
- SEC : 6001-001530 , 1.4X2.5
31.Separate the connector(3 point)
2.Disassemble Coaxial Cable connector(1 point)
1.Unscrew the screw (1 point)
- SEC : 6001-002262 , 1.4X1.5
2.Disassemble sus .
4

Level 2Repair
Distribution, transmission, or infringement of any content or data from this document without Samsung’s written authorization is strictly prohibited.
Confidential and proprietary-the contents in this service guide subject to change without prior notice.
7-2
51.Disassemble Front-cam Assy. 1.Disassemble Coaxial cable Assy.
6
71.Disassemble Receiver Assy. 81.Disassemble Motor Assy.

Level 2Repair
Distribution, transmission, or infringement of any content or data from this document without Samsung’s written authorization is strictly prohibited.
Confidential and proprietary-the contents in this service guide subject to change without prior notice.
7-3
7-2. Assembly
12
1. Assemble Motor Assy. 1. Assemble Receiver Assy.
31.Assemble Coaxial cable Assy 41.Assemble Front-cam assy.

Level 2Repair
Distribution, transmission, or infringement of any content or data from this document without Samsung’s written authorization is strictly prohibited.
Confidential and proprietary-the contents in this service guide subject to change without prior notice.
7-4
51.Assemble sus .
2.screw the screw (1 point)
- SEC : 6001-002262 , 1.4X1.5
61.Assemble Coaxial Cable connector
2.Assemble the connectors
7 8
1. Screw the screw (1 point)
- SEC : 6001-001530 , 1.4X2.5
2. Assemble SPK assy
3. Assemble connector
1.Assemble rear
2.Screw the screw in Rear(10 points)
- SEC : 6001-002083 , 1.4X3.5

8. Level 3Repair
8-1
Confidential and proprietary-the contents in this service guide subject to change without prior notice.
Distribution, transmission, or infringement of any content or data from this document without Samsung’s written authorization is strictly prohibited.
8-1.Block Diagram

Level 3Repair
Distribution, transmission, or infringement of any content or data from this document without Samsung’s written authorization is strictly prohibited.
Confidential and proprietary-the contents in this service guide subject to change without prior notice.
8-2
DP6T
DP6T
1X Voice BC0 Rx
1X Voice BC1 Rx
1X Voice BC0 Tx
1X Voice BC1 Tx
RTR8605
FEMid
(B29)
DP4T
DUX
DUX
WCDMA B1 Tx
WCDMA B1 Rx
GSM DCS/PCS Rx
GSM850/900 &
EVDO BC0 Rx
LTE B13 Tx
LTE B13 Rx
GPS/GNSS Rx
LTE B13 Div. Rx
EVDO BC0 Div. Rx
EVDO BC1 Div. Rx
RTR8600
ANTENNA 0.
LTE
EVDO Main
GSM Quad.
WCDMA B1
ANTENNA 3.
1X Voice
ANTENNA 2
GPS
GSM LB/HB Tx
DUX
MMPA(GSM/B1/DO_BC0)
DO_BC1
EVDO BC0 Tx
EVDO BC1 Rx
EVDO BC0 Tx
GSM900 Rx
EVDO BC0 /
GSM850 Rx
SP2T
ANTENNA 1
LTE Div. Rx
Quadplexer
Switchable
Antenna

Level 3Repair
Distribution, transmission, or infringement of any content or data from this document without Samsung’s written authorization is strictly prohibited.
Confidential and proprietary-the contents in this service guide subject to change without prior notice.
8-3
8-2. PCB Diagrams
8-2-1. Top

Level 3Repair
Distribution, transmission, or infringement of any content or data from this document without Samsung’s written authorization is strictly prohibited.
Confidential and proprietary-the contents in this service guide subject to change without prior notice.
8-4
8-2-1. Bottom

Level 3Repair
Distribution, transmission, or infringement of any content or data from this document without Samsung’s written authorization is strictly prohibited.
Confidential and proprietary-the contents in this service guide subject to change without prior notice.
8-5
8-3. Flow Chart of Troubleshooting
Equipments
↑Oscilloscope ↑Digital Multimeter
↑Power Supply ↑+driver, Tweezer

Level 3Repair
Distribution, transmission, or infringement of any content or data from this document without Samsung’s written authorization is strictly prohibited.
Confidential and proprietary-the contents in this service guide subject to change without prior notice.
8-6
8-3-1. AP Power On
Power on
No
Check the Voltage of TA1100
3.6V ~ 4.35V ?
No
Check the BTC1100
Repair the BTC1100
Yes
Check the Resistance between
1st pin of TAC1000 and Ground
when you press the Power key
No
Check the TAC1000
Repair TAC1000
Yes
Check the Voltage of C1133 when
3.6~4.35V Battery is connected
→3.3V or above
No Check the Q1103
Repair the Q1103
YES
Check the voltage of C1133 when TA is
connected without Battery
→2V or above(Voltage is switching
No Check the U1107
Repair the U1107
YES
Check the C1045 =19.2
MHz and
R603 = 32764.5Hz
1. Check the OSC900
Repair the OSC900
2. Check the U900
Repair the U900
YES
No
Check the AP initial operation
Check the Voltages of C961=1.225V, C901=1.05V,
C902=1.8V, C930=3.075V, C931=1.8V, C932=2.95V,
C933=2.95V, C934=2.95V, C947=1.05V and C948=1.225V ?
Check the U900
Repair the U900
No
YES
Check the R925 =1.8V? Check the U900
Repair the U900
YES
No
Check the R919 =1.8V?
1. Check the Binary Download
2. Check the UCP700
Repair the UCP700
YES
No

Level 3Repair
Distribution, transmission, or infringement of any content or data from this document without Samsung’s written authorization is strictly prohibited.
Confidential and proprietary-the contents in this service guide subject to change without prior notice.
8-7
VBATT
D1100
C1100
TA1100
C1101
NC 6
7
NC
NC 8
BTC1100
11
2
2
33
4
45
NC
L1100
ZD1100 C1102
C1105
NFC_ANT_2
BATT_ID
NFC_ANT_1
567
12
TAC1000
34
PHONE_ON_N
C1124
R1126
VBUS_5.0V_IF
R1122
C1122
SCL
F2
F3
SDA
GND
F4
F5
STAT
L1104
VSYS
D4
D5
VSYS
D+
E1
E2
INOK|SYSOK
VBATT
E3
E4
CHGOUT
CHGOUT
E5
F1
OTG|ID
VDDCAP
C1
C2
FETDRV
THERM
C3
C4
EN
GND
C5
D1
D-
USB5|1|HC
D2
D3
SUSP
SW
A3
A4
MIDDCIN
DCIN
A5
B1
USBIN
BOOT
B2
B3
SW
VCHG
B4
B5
DCIN
U1107
1
NC
NC
2
USBIN
A1
A2
MIDUSBIN
C1133
VBUS_CHARGER
R1123
VBATT
VREG_S4_1P8
L1103
C1132
VPH_PWR
C1127
VREG_S4_1P8
L1105
R1120
C1137
C1126
WPC_5V
C1128
G
4
1S
S
2
3S
Q1103
5
D
D6
7
D
D8
9D
C1138
C1136
R1127
VBUS_CHARGER
R1118
C1129
C1123
C1135
WPC_INT
CHG_nSTAT
VICHGFUEL_SCL
FUEL_SDA

Level 3Repair
Distribution, transmission, or infringement of any content or data from this document without Samsung’s written authorization is strictly prohibited.
Confidential and proprietary-the contents in this service guide subject to change without prior notice.
8-8
C939
VPH_PWR
C956
R926
C911
VSIL_A_1P2
VPH_PWR
C912
VREG_S8_RF2_2P2
C908
C944
R927
VREF_BAT_THM
R907
L904
VREG_L14_1P8
R912
WPC_5V
C959
C922
TP909
VREG_S7_1P15
VREG_S8_RF2_2P2
C913
VDD_S2
VPH_PWR
TP905
TP904
1.0uH
L907
C927
C961
R901
VREG_S4_1P8
C934
VREG_L3_3P075
VREG_L6_2P95
VREG_L4_XO_1P8
VREG_LVS7_RF_1P8
VREG_S2_RF1_1P3
VREG_L10_3P3
R920
C953
C923
VREG_S4_1P8
VDD_S8
VPH_PWR
C915
C905
TP_A900
VPH_PWR
VREG_LVS4_1P8_MEAS
L906
C928 C937
VDD_S2
C941
VDD_S8
VDD_S1
TH901
R902
TP_A901
R915
C932
V5
VREG_L27
V6
VDD_S7
V7
VSW_S7
V8
GND_S7
V9
GND_S8
V14
GND_S4
V15
VDD_S6
V16
VDD_S6
V17
VSW_S6
V18
VSW_S6
V2
VREG_NCP
V3
NCP_CTC2
V4
SLEEP_CLK0
VSW_S7
U7
U8
PM_MDM_INT_N
U9
PM_USR_INT_N
V1
GND
V10
VSW_S8
V11
VDD_S8
V12
VDD_S4
V13
VSW_S4
U16
VREG_S6
U17
VSW_S6
U18
GND_S6
U2
GND_NCP
U3
NCP_CTC1
U4
VOUT_LVS6
U5
VDD_L27
U6
VREG_S7
T3
VIN_LVS1_3_6
U1
VDD_NCP
U10
VSW_S8
U11
VREG_S8
U12
PM_SEC_INT_N
VSW_S4
U13
U14
VREG_S4
U15
OPT_1
R7
GPIO_23|KYPD_DRV15|UART_TX3
GPIO_28|UIM2_RST
R8
R9
GPIO_30|UIM1_CLK
T1
GND_XOADC
T16
PS_HOLD
T17
GND_CHG_DRV
T18
GND_S6
T2
NCP_FB
R14
MPP_07
R15
MPP_10|XO_OUT_A0_EN
R17
GND_CHG_HP
GND_CHG_HP
R18
R2
VDD_L28
R4
VOUT_LVS3
R5
VOUT_LVS7
R6
GPIO_24|LPG_DRV1|KYPD_DRV16
P7
GPIO_25|LPG_DRV2|KYPD_DRV17
P8
GPIO_29|LPA_MODE|UIM1_M_CLK
P9
GPIO_32|UIM2_CLK
R1
VREG_L28
R10
GPIO_34|UART_RX2
R11
GPIO_37|UART_M_RX
R12
GPIO_40|EXT_REG_EN1
R13
GPIO_43
P14
MPP_09|XO_OUT_D1_EN
MPP_11|XO_OUT_A1_EN
P15
P17
VDRV_N
P18
VSW_CHG
P2
VDD_L26
P4
VOUT_LVS1
P5
VOUT_LVS5
P6
VOUT_LVS4
N4
VIN_LVS4_5_7
N5
VOUT_LVS2
N6
XO_OUT_D0
P1
VREG_L26
P10
GPIO_36|UART_M_TX
P11
GPIO_38|SLEEP_CLK1
P12
GPIO_42
P13
MPP_08|CHG2_DET
M9
GPIO_31|UIM2_M_CLK
N1
VREG_L6
N13
GPIO_41|EXT_REG_EN2
N14
GPIO_44
N15
MPP_12|XO_OUT_A2_EN
VDRV_P
N17
N18
VSW_CHG
N2
VDD_L6_7
M15
VREG_L14
DC_IN
M17
M18
DC_IN
M2
VDD_L9_11
M4
VREG_L7
M5
VIN_LVS2
M7
GPIO_26|LPG_DRV3|KYPD_DRV18
M8
GPIO_27|UIM1_RST
L7
XO_OUT_D1
L8
GND_XOBUF
L9
GND
VREG_L9
M1
M10
GPIO_33|UART_RX1
M11
GPIO_35|UART_RX3
M12
GPIO_39|SLEEP_CLK2|MP3_CLK|FCLK
M14
VREF_BAT
L12
HSED_BIAS3
L14
SSBI
L15
BAT_THERM
L17
BMS_CSM
L18
VDD_CDRV
L2
XTAL_19M_OUT
L4
VREG_L11
L5
VREG_L4
K4
VREG_L23
K5
VDD_L4
K7
XO_OUT_A2
K8
GND
K9
GND
L1
VREG_L16
L10
GND
L11
GND_CHG
K10
GND
K11
GND
K12
HSED_BIAS2
K14
VCOIN
VREF_LPDDR2
K15
K17
VBAT
K18
BAT_FET_N
K2
XTAL_19M_IN
J18
VREG_CHG
VDD_L21_23_29
J2
J4
VREG_L29
J5
VREG_RF_CLK
J7
XO_OUT_A1
J8
GND
J9
GND
K1
VDD_L5_8_16
H9
GND
J1
VREG_L8
J10
GND
J11
GND
J12
HSED_BIAS1
J14
XO_OUT_D0_EN
J15
LED_DRV2_N|LED_ATC
J17
VPRE_CAP
LED_DRV1_N
H15
H17
BMS_CSP
H18
OPT_3
H2
XO_THERM
H4
VREG_L21
H5
VREG_XO
H7
XO_OUT_A0
H8
GND_XO
G7
GPIO_4|KYPD_SNS4
G8
GPIO_6|KYPD_SNS6
G9
GPIO_9|KYPD_DRV1
H1
VREG_L5
H10
GND
H11
GND
H12
BAT_ID
H14
AMUX_IN
G12
GPIO_18|KYPD_DRV10
G14
PA_THERM
G15
LED_DRV0_N
G17
USB_VBUS
ATC_LED_SRC
G18
G2
VREF_XO
G4
VREG_L15
G5
VREG_L3
F18
USB_OUT
F2
VIN_5VS
F4
VDD_L1_2_12_18
F5
VREG_L12
F6
GPIO_2|KYPD_SNS2
G1
VDD_L3_15_17
G10
GPIO_15|KYPD_DRV7
G11
GPIO_17|KYPD_DRV9
E7
GPIO_7|MP3_CLK|KYPD_SNS7
E8
GPIO_10|KYPD_DRV2
E9
GPIO_13|KYPD_DRV5
F1
VREG_L17
F13
MPP_03|HDET|UIM2_M_DATA
F14
MPP_06|VREF_CDAC
F15
VIB_DRV_N
F17
USB_OUT
E14
MPP_05|JOYSTICK_A|VREF_PADS
E15
KYPD_DRV_N
E17
USB_IN
E18
USB_IN
E2
VOUT_5VS_HDMI
E4
VREG_L2
E5
VREG_L18
E6
GPIO_3|KYPD_SNS3
GPIO_5|KYPD_SNS5
D7
GPIO_8|MP3_CLK|KYPD_SNS8
D8
GPIO_12|KYPD_DRV4
D9
GPIO_11|KYPD_DRV3
E1
VOUT_5VS_OTG
E10
GPIO_16|KYPD_DRV8
E11
GPIO_20|KYPD_DRV12
E12
GPIO_22|KYPD_DRV14|UART_TX2
E13
MPP_02|UIM1_DATA
D14
MPP_04|ALS|UIM2_DATA
D15
GND_DRV
D17
OVP_CTL
D18
OVP_SNS
D2
REF_BYP
D4
VREG_L1
D5
GPIO_1|KYPD_SNS1
D6
C17
CBL_PWR1_N
C18
GND_S5
GND_REF
C2
D1
USB_ID
D10
GPIO_14|KYPD_DRV6
D11
GPIO_19|KYPD_DRV11
D12
GPIO_21|KYPD_DRV13|UART_TX1
D13
MPP_01|UIM1_M_DATA
VREG_L22
B4
VDD_L25
B5
VDD_L24
B6
VREG_S1
B7
VSW_S1
B8
RESIN_N
B9
VREG_S3
C1
VREG_L10
C16
CBL_PWR0_N
B13
VSW_S2
B14
VREG_S2
B15
OPT_2
B16
VREG_S5
B17
VSW_S5
B18
GND_S5
B2
VDD_L10_22
B3
A6
VDD_S1
A7
VSW_S1
A8
GND_S1
A9
GND_S3
B1
NC
B10
VSW_S3
B11
KYPD_PWR_N
B12
PON_RESET_N
VDD_S5
A15
A16
VDD_S5
A17
VSW_S5
A18
VSW_S5
A2
XTAL_32K_IN
A3
XTAL_32K_OUT
VREG_L25
A4
A5
VREG_L24
1
NC
2
NC
A1
NC
A10
VSW_S3
A11
VDD_S3
A12
VDD_S2
A13
VSW_S2
A14
GND_S2
U900
V_TSP_A_3.3V
C962
VREG_S1_1P225
VREF_BAT_THM
TP911
C942
VBUS_5.0V_IF
21
C910
BAT900
L9082.2uH
VSMPS_1P2
VREG_L9_2P85_MEAS
L903
VDD_S5
C954
VREG_S3_1P05
R910
C933
VREG_LVS4_1P8_MEAS
C907
C917
TP906
C945
VREG_L7_2P95
TP901
C924
OSC900
2
43
1
C914
VREG_L8_3P1
C957
R900
C918
VREF_LPDDR2_0P6
VDD_QFPROM_BLOW
C958
VDD_S7
VDD_S5
C960
C900
VREG_S5_1P05
V_TSP_1.8V
VREG_L26_1P05
C919
C935
R925
C949
VREG_L29_1P8
VREG_LVS4_1P8
C955
VREG_L9_2P85
C906
VDD_S3
R908
C946
VREG_L21_1P9_PMIC
VREG_L9_2P85_MEAS
C909
VSMPS_1P8
C951
L902
VDD_S6
C950
VREG_L28_1P05
VREF_XO_THM
VREG_L24_1P05
R917
VPH_PWR
R916
C952
R914
VREG_S6_1P05
L901
R905
C930
TP_D900
VREG_L25_1P225
VREG_L5_2P95
C936
C925
TP908
TP903
R911
VREG_L2_1P2
VREG_S4_1P8
VREG_L21_1P9
VREF_BAT_THM
L905
TP907
VREG_L22_FEM/GPS_2P9
C940
C938
CAM_SENSOR_IO_1.8V
LEDA_2.8V
C904
VDD_S3
VDD_S4
C916
VDD_S4
VREG_L23_1P8
VDD_S6
VREG_L14_1P8
R929
VDD_S7
VREG_L1_1P05
C903
R924
OSC901
C931
R913
TP912
VREG_L27_1P05
VREG_L21_1P9_PMIC
R919
C901
VREG_S1_1P225
C948
C926
R930
C947
C920
VDD_S1
C929
VREG_S7_1P15
VREG_S1_1P225
C902
R903
TP902
TP910
R909
C943
EAR_ADC_3.5
EAR_SEND_END
MSM_FLASH_CNTL_EN
EAR_MIC_BIAS_EN
VPH_PWR
VREG_L15_UIM
BATT_INT
EAR_DET
RGB_INT
PON_RESET_N
ECOMPASS_RST
HAPTIC_PWR_EN
TOUCH_EN
MAIN_THM
19M_OUT
19M_IN
GND_XOADC
XO_THERM
VREG_S1
VREG_S2
VREG_S3
VREG_S4
VREG_S7
VREG_S8
BATT_ID
VREF_PADS
VBATT
VREG_S4
APC1_SENSE
LX_S6
VREG_S7 PM_MDM_IRQ_N
PM_APC_USR_IRQ_N
SLEEP_CLK0
PS_HOLD
UIM1_CLK_MSM
UART_RXD_MSM
MIPI_DSI0_RESET_N
MAIN_THM
AP_THM
ISP_STANDBY
UIM1_CLK_CONN
GND_XOADC
VREG_S8 PM_APC_SEC_IRQ_N
UIM1_RST_CONN
OLED_DET
XO_OUT_D0
WCD9310_RESET_N
PA_THERM1
VICHG
SSBI_MSM
19M_OUT
UART_RXD
CLK_MSM_FWD
SD_CARD_DET_N
RTR0_XO_A0
CXO_EN
LED_B
RTR1_XO_A1
19M_IN
USB_HS_PHY_VBUS
VREF_XO_THM
VIB_ON
LED_G
OPTION1
OPTION1
XO_THERM
UIM1_DATA_CONN
VBUS_5.0V_IF
UART_TXD_MSM
VREF_DAC
CHG_nSTAT
SPK_EN
PA_THERM0
LED_R
VREG_S1
PHONE_ON_N
VREG_S3
JIG_ON_N
MSM_ID
NFC_EN
UIM1_DATA_MSM
FLASH_LED_UNLOCK
UART_TXD
CHG_DET_N
LX_S6
PHONE_ON_N
VREG_S2
APC0_SENSE
VREG_S8_RF2_2P2
VREG_S7_1P15
C961
VREG_S2_RF1_1P3
C915
VREG_S3_1P05
C917
C918
C900
VREG_S5_1P05
C919
VREG_S6_1P05
VREG_S4_1P8
C901
VREG_S1_1P225
C902
VREG_S1
VREG_S2
VREG_S3
VREG_S4
VREG_S7
VREG_S8
C939
VSIL_A_1P2
C944C934
VREG_L3_3P075
VREG_L6_2P95
VREG_L4_XO_1P8
VREG_L10_3P3
C953C928 C937 C941
C932
V_TSP_A_3.3V
C942
C933 C945
VREG_L7_2P95
VREG_L8_3P1
VREG_L26_1P05
C935 C949
VREG_L29_1P8
C946
VREG_L21_1P9_PMIC
VREG_L9_2P85_MEAS
C951
C950
VREG_L28_1P05
VREG_L24_1P05
C952
C930
VREG_L25_1P225
VREG_L5_2P95
C936
VREG_L2_1P2
VREG_L22_FEM/GPS_2P9
C940
C938
LEDA_2.8V
VREG_L23_1P8
VREG_L14_1P8
VREG_L1_1P05
C931
VREG_L27_1P05
C948C947
C929 C943
VREG_L15_UIM
R1012
C1045
TP1004
F5
TEST
PORTC_DO
PORTB_FS
PORTB_CLK
PORTC_FS
PORTC_DI
PORTB_DI
PORTB_DO
C5
I2C_CLK
_RESET
D5
PORTC_CLK
PORTA_FS
B4
UART_SOUT
I2C_DATA
B5
A3
UART_SIN
CLK_IN
A4
U1002
XO_OUT_D0
I2C4_CLK_2MIC
2MIC_RESET
2MIC_PW_DN
2MIC_UART_TXD
2MIC_UART_RXD
I2C4_DATA_2MIC
R606R605 R607
R604 R608
R603
TP_WLAN_SDIO_CLK
UART_RTS
UART_RXD
GND
GND
VLDO_1P8
UART_TXD
GND
ANT
GND
BT_HOST_WAKE
P3
I2S_WS
BT_WAKE
PCM_OUT
WL_GPIO6
GND
GND
FM_ANT
N2
I2S_DO
I2S_CLK
N3
N4
I2S_DI
URAT_CTS
G8
OSC_OUT
PCM_SYNC
OSC_IN
H8
PCM_CLK
GND
PCM_IN
K8
VIO
BT_REG_ON SDIO_CMD
C8
WL_REG_ON
WL_HOST_WAKE
VIN_LDOE1
WL_WAKE
F1
CLK_REG
GND
LPO
G1
GND
VDD_FEMB3
GND
HSIC_STROBE
B5
B6
SDIO_DATA1
SDIO_CLK
B7
B8
SDIO_DATA0
GND
VBATA2
A3
VDD_FEM
GND
A5
HSIC_DATA
SDIO_DATA2
A6
A7
SDIO_DATA3
GND
SR_VLXB1
U600
XTAL_37_4M_OUT
XTAL_37_4M_IN
SLEEP_CLK0
WLAN_SDIO_D(3)
WLAN_SDIO_D(1)
WLAN_SDIO_D(0)
WLAN_SDIO_CMD
WLAN_SDIO_D(2)
WLAN_SDIO_CLK
OSC900
2
43
1
C958
VREF_XO_THM
C920
R903
19M_OUT
19M_IN
GND_XOADC
XO_THERM

Level 3Repair
Distribution, transmission, or infringement of any content or data from this document without Samsung’s written authorization is strictly prohibited.
Confidential and proprietary-the contents in this service guide subject to change without prior notice.
8-9
C959
TP909
U8
PM_MDM_INT_N
U9
PM_USR_INT_N
U12
PM_SEC_INT_N
T16
PS_HOLD
L14
SSBI
L15
BAT_THERM
K18
BAT_FET_N
H12
BAT_ID
G14
PA_THERM
F15
VIB_DRV_N
D2
REF_BYP
B8
RESIN_N
B12
PON_RESET_N
TP911
C960
R925
R917
R916
TP908
TP912
R919
TP910
PON_RESET_N
BATT_ID
PM_MDM_IRQ_N
PM_APC_USR_IRQ_N
PS_HOLD
PM_APC_SEC_IRQ_N
SSBI_MSM
PA_THERM0
PHONE_ON_N
PLACE CLOSE TO MSM
R746
R709
R704
R702
C711
VDDA_MIPI_DSI_0P4
R736
R722
C700
R708
R721
R749
R732
R754
R747
R753
OSC700
4
21
3
R744
R741
C701
R720
R705
VREG_S4_1P8
R718
R733
Q700
3D
G
1
2S
R751
VREF_LPDDR2_0P6
R737
TP34
R752
VREG_S4_1P8
TOUCH_SCL
R706
R734
C713
R707
R723
VREG_S4_1P8
SLEEP_CLK
Y32
GPIO_25|GSBI5_0|GPS_DRX_CLK|KR_ETM_TRDATA_1|AD_ETM_T RDATA_1|MFD_ETM_TRDATA_1|MSD_ETM_TRDATA_1|ARM9_ETM_ TRPKT_1
Y33
EBI0_VREF_D0
Y4
TOUCH_SDA
GPIO_31|GSBI7_2
W29
GPIO_33|UICC_DM|GSBI7_0
W30
GPIO_22|GSBI5_3|GPS_DRX_BBI|KR_ETM_TRCTL|AD_ETM_TRC TL|MFD_ETM_TRCTL|MSD_ETM_TRCTL|ARM9_ETM_TRSYNC
W31
GPIO_23|GSBI5_2|SSBI_GPS_DRX|KR_ETM_TRCLK|AD_ETM_TR CLK|MFD_ETM_TRCLK|MSD_ETM_TRCLK|ARM9_ETM_TRCLK
W32
SSBI_PMIC_FCLK
W33
MIPI_DSI1_LN2_N
Y1
MIPI_DSI1_LN2_P
Y2
CXO_EN_PA_PON
Y30
TDI
U33
GPIO_99|HDMI_CEC
U4
HDMI_REXT
U5
HDMI_TX2_P
V1
HDMI_TX2_M
V2
V30
GPIO_24|GSBI5_1|GPS_DRX_BBQ|KR_ETM_TRDATA_0|AD_ETM_T RDATA_0|MFD_ETM_TRDATA_0|MSD_ETM_TRDATA_0|ARM9_ETM_ TRPKT_0
SRST_N
V31
TRST_N
V32
HDMI_TX0_M
T2
TMS
T31
RTCK
T32
TCK
T33
GPIO_102|HDMI_HPLUG_DET
T4
HDMI_TX1_P
U1
HDMI_TX1_M
U2
TDO
U32
SDC3_CMD
P32
RSVD
P4
HDMI_TCLK_P
R1
HDMI_TCLK_M
R2
EBI0_VREF_D2
R29
RSVD
R3
EBI1_VREF_D0
R5
HDMI_TX0_P
T1
VREF_SDC
M32
SDC3_CLK
M33
MIPI_CSI0_LN2_N
M4
MIPI_CSI0_LN3_N
N3
SDC3_DATA_1
N32
SDC3_DATA_0
N33
GPIO_100|HDMI_DDC_CLK
P1
GPIO_101|HDMI_DDC_DATA
P2
MIPI_CSI0_LN1_N
L1
MIPI_CSI0_LN1_P
L2
SDC3_DATA_2
L32
SDC3_DATA_3
L33
MIPI_CSI0_LN2_P
L4
MIPI_CSI0_CLK_N
M1
MIPI_CSI0_CLK_P
M2
MIPI_CSI0_LN3_P
M3
GPIO_94|SDC2_DATA_5|GSBI9_2|GP_PDM_1A|KR_ETM_TRDATA_ 10A|AD_ETM_TRDATA_10A|MFD_ETM_TRDATA_10A|MSD_ETM_TRD ATA_10A|ARM9_ETM_TRPKT_10A
H33
MIPI_CSI1_LN1_N
J1
MIPI_CSI1_LN1_P
J2
EBI1_VREF_D2
J5
MIPI_CSI1_LN0_N
K1
MIPI_CSI1_LN0_P
K2
MIPI_CSI0_LN0_P
K3
MIPI_CSI0_LN0_N
K4
GPIO_91|SDC2_DATA_2|KR_ETM_TRDATA_13A|AD_ETM_TRDATA_ 13A|MFD_ETM_TRDATA_13A|MSD_ETM_TRDATA_13A|ARM9_ETM_T RPKT_13A
F31
GPIO_90|SDC2_DATA_1|KR_ETM_TRDATA_14A|AD_ETM_TRDATA_ 14A|MFD_ETM_TRDATA_14A|MSD_ETM_TRDATA_14A|ARM9_ETM_T RPKT_14A
F33
PXO_IN
F4
GPIO_93|SDC2_DATA_4|GSBI9_3|KR_ETM_TRDATA_11A|AD_ETM _TRDATA_11A|MFD_ETM_TRDATA_11A|MSD_ETM_TRDATA_11A|AR M9_ETM_TRPKT_11A
G32
GPIO_89|SDC2_DATA_0|KR_ETM_TRDATA_15A|AD_ETM_TRDATA _15A|MFD_ETM_TRDATA_15A|MSD_ETM_TRDATA_15A|ARM9_ETM_ TRPKT_15A
G33
PXO_OUT
G4
MIPI_CSI1_CLK_N
H1
MIPI_CSI1_CLK_P
H2
EBI0_VREF_D3
E11
VREF_CVIDEO_WLAN
E17
USB_HS_DM
E2
GPIO_43|AUD_SB2_CLK|GSBI12_2
E21
GPIO_97|SDC2_CMD|KR_ETM_TRDATA_7A|AD_ETM_TRDATA_7A| MFD_ETM_TRDATA_7A|MSD_ETM_TRDATA_7A|ARM9_ETM_TRPKT_ 7A
E33
WCN_XO
E9
USB_HS_REXT
F1
USB_HS_ID
F2
GPIO_34|GSBI8_3
D24
GPIO_80|SDC5_DATA_2|TSIF2_EN|KR_ETM_TRDATA_8B|AD_ET M_TRDATA_8B|MFD_ETM_TRDATA_8B|MSD_ETM_TRDATA_8B|AR M9_ETM_TRPKT_8B
D25
GPIO_107|CAM1_RST_N
D26
GPIO_95|SDC2_DATA_6|GSBI9_1|KR_ETM_TRDATA_9A|AD_ETM _TRDATA_9A|MFD_ETM_TRDATA_9A|MSD_ETM_TRDATA_9A|ARM 9_ETM_TRPKT_9A
D32
GPIO_96|SDC2_DATA_7|GSBI9_0|KR_ETM_TRDATA_8A|AD_ETM _TRDATA_8A|MFD_ETM_TRDATA_8A|MSD_ETM_TRDATA_8A|ARM 9_ETM_TRPKT_8A
D33
GPIO_4|CAM_MCLK1|VFE_CAM_TIMER_3|GP_CLK_1A|AUX_TMS
D5
GPIO_65|VFE_CAM_TIMER_4|AUDIO_PCM_SYNC|ARM9_ETM_PST AT_1
D8
USB_HS_DP
E1
GPIO_66|VFE_CAM_TIMER_5|AUDIO_PCM_CLK|ARM9_ETM_PSTA T_0
C7
GPIO_85|SDC4_DATA_1|WLAN_DATA_1
C9
USB_HS_VBUS
D1
GPIO_26|GSBI6_3|SSBI_FM
D13
GPIO_41|GSBI11_0|KR_ETM_TRDATA_2|AD_ETM_TRDATA_2|MFD _ETM_TRDATA_2|MSD_ETM_TRDATA_2|ARM9_ETM_TRPKT_2
D14
GPIO_7|GSBI1_2
D21
GPIO_15|SPI_CS2_N_GSBI1A|GSBI3_2|KR_ETM_TRDATA_14B|A D_ETM_TRDATA_14B|MFD_ETM_TRDATA_14B|MSD_ETM_TRDATA_ 14B|ARM9_ETM_TRPKT_14B
D22
GPIO_37|SPI_CS2_N_GSBI11A|GSBI8_0|GPS_PPS_OUT|GPS_PP S_IN|SPI_CS2_N_GSBI11A
D23
GPIO_78|SDC5_DATA_3|TSIF2_SYNC|KR_ETM_TRDATA_10B|AD_ ETM_TRDATA_10B|MFD_ETM_TRDATA_10B|MSD_ETM_TRDATA_10B |ARM9_ETM_TRPKT_10B
C24
GPIO_82|SDC5_DATA_0|TSIF1_SYNC|KR_ETM_TRDATA_6B|AD_E TM_TRDATA_6B|MFD_ETM_TRDATA_6B|MSD_ETM_TRDATA_6B|AR M9_ETM_TRPKT_6B
C27
MODE_1
C28
RESOUT_N
C30
RESIN_N
C31
GPIO_98|SDC2_CLK|AUD_2P2_EN|KR_ETM_TRDATA_6A|AD_ETM _TRDATA_6A|MFD_ETM_TRDATA_6A|MSD_ETM_TRDATA_6A|ARM9 _ETM_TRPKT_6A
C32
GPIO_92|SDC2_DATA_3|KR_ETM_TRDATA_12A|AD_ETM_TRDATA_ 12A|MFD_ETM_TRDATA_12A|MSD_ETM_TRDATA_12A|ARM9_ETM_T RPKT_12A
C33
GPIO_18|VFE_CAM_TIMER_9A|SPI_CS1_N_GSBI11B|GSBI4_3|A UX_RTCK
C6
GPIO_83|SDC4_DATA_3|SSBI_BT
B9
GPIO_87|SDC4_CMD|WLAN_CMD
C10
GPIO_28|GSBI6_1|BT_CTL
C12
GPIO_38|VFE_CAM_TIMER_9B|GSBI11_3|KR_ETM_TRDATA_5|AD _ETM_TRDATA_5|MFD_ETM_TRDATA_5|MSD_ETM_TRDATA_5|ARM 9_ETM_TRPKT_5
C13
CVIDEO_OUT
C18
USB_HS_SYSCLK
C2
GPIO_9|GSBI1_0
C21
GPIO_6|GSBI1_3
C22
B27
GPIO_76|CAM2_RST_N|SPI_CS3_N_GSBI11|TSIF1_EN|KR_ETM_ TRDATA_12B|AD_ETM_TRDATA_12B|MFD_ETM_TRDATA_12B|MSD_ ETM_TRDATA_12B|ARM9_ETM_TRPKT_12B
B28
MODE_0
B29
GPIO_103|PMIC_SEC_INT_N
B30
GPIO_104|PMIC_USR_INT_N
B31
GPIO_5|CAM_MCLK0|AUX_TCK
B5
GPIO_20|GSBI4_1|AUX_TDI
B6
GPIO_19|VFE_CAM_TIMER_10A|MDP_VSYNC_E|SPI_CS2_N_GSB I11B|GSBI4_2|AUX_TDO
B7
GPIO_63|AUDIO_PCM_DOUT|UICC_EN
B8
WLAN_BB_QP
B16
WLAN_BB_IP
B17
GPIO_8
B20
GPIO_45
B21
GPIO_16
B22
GPIO_36
B23
EBI0_VREF_D1
B25
GPIO_77|SDC5_CMD|TSIF1_DATA|KR_ETM_TRDATA_11B|AD_ETM _TRDATA_11B|MFD_ETM_TRDATA_11B|MSD_ETM_TRDATA_11B|AR M9_ETM_TRPKT_11B
AN29
GPIO_115|DRX_MODE_SEL0|GRFC_28|BOOT_CONFIG_3
AN30
GPIO_68|SPKR_I2S_WS|SPI_CS2_N_GSBI2
AN5
GPIO_55|CDC_MIC_I2S_SCK
AN6
GPIO_60|CDC_SPKR_I2S_SCK|AUD_SB1_CLK_A
AN7
GPIO_59|CDC_SPKR_I2S_MCLK|AUD_SB1_MCLK
AN8
GPIO_86|SDC4_DATA_0|WLAN_DATA_0
B10
GPIO_27|GSBI6_2|FM_SDI
B11
GPIO_39|VFE_CAM_TIMER_10B|GSBI11_2|GP_PDM_0B|KR_ETM_ TRDATA_4|AD_ETM_TRDATA_4|MFD_ETM_TRDATA_4|MSD_ETM_T RDATA_4|ARM9_ETM_TRPKT_4
B12
TX_DAC1_VREF
AN19
TX_DAC1_IM
AN20
TX_DAC1_QP
AN21
BBRX_IP_CH2
AN23
BBRX_QP_CH2
AN24
GPIO_141|SSBI1_RFIC2
AN26
GPIO_109|TRK_LO_ADJ|GRFC_35
AN28
GPIO_113|DRX_MODE_SEL2|GRFC_30|BOOT_CONFIG_5
GPIO_125|TX_ON_RFIC1|GRFC_11
AM9
GPIO_147|GSM_TX_PHS_DATA1
AN10
EBI1_ZQ_REXT
AN12
TX_DAC0_IM
AN13
TX_DAC0_QP
AN14
BBRX_QP_CH1
AN16
BBRX_IP_CH0
AN17
BBRX_QP_CH0
AN18
GPIO_46|TS_PENIRQ_N
AM3
GPIO_116|ANT_SEL3|GRFC_27|BOOT_CONFIG_2
AM30
AM31
GPIO_117|ANT_SEL2|GRFC_26|BOOT_CONFIG_1
GPIO_73|MIC_I2S_WS|GSBI10_1
AM4
GPIO_67|VFE_CAM_TIMER_7A|SPKR_I2S_SCK
AM5
GPIO_54|CAM1_STANDBY_N|CDC_MIC_I2S_MCLK|GP_CLK_0B
AM6
GPIO_58|CDC_MIC_I2S_DIN1|GP_PDM_0A
AM7
GPIO_61|CDC_SPKR_I2S_DOUT|AUD_SB1_DATA_A
AM8
BBRX_QM_CH0
AM18
TX_DAC1_IP
AM20
TX_DAC1_QM
AM21
BBRX_IM_CH2
AM23
BBRX_QM_CH2
AM24
GPIO_139|JAM_DET_IRQ2
AM26
GPIO_110|BC1_SW_SEL1|GRFC_34
AM28
GPIO_114|DRX_MODE_SEL1|GRFC_29|BOOT_CONFIG_4
AM29
GPIO_72|MIC_I2S_SCK|GSBI10_2
GPIO_70|SPKR_I2S_MCLK|GP_CLK_1B
AL6
GPIO_57|CDC_MIC_I2S_DIN0
AL7
GPIO_148|GSM_TX_PHS_DATA0
AM10
GPIO_143|SSBI1_RFIC1
AM11
TX_DAC0_IP
AM13
TX_DAC0_QM
AM14
BBRX_QM_CH1
AM16
BBRX_IM_CH0
AM17
GPIO_122|PA1_RANGE0|GRFC_14
AL27
GPIO_111|WDOG_DISABLE|GRFC_32
AL28
GPIO_71|VFE_CAM_TIMER_6A|MIC_I2S_DIN|GSBI10_3
AL3
SDC1_DATA_4
AL30
SDC1_CMD
AL31
SDC1_DATA_0
AL32
EBI0_ZQ_REXT
AL33
AL4
GPIO_12|GSBI2_1
AL1
GPIO_144|GSM_TX_CLK
AL10
DNC
AL12
TX_DAC0_IREF
AL13
TX_DAC0_VREF
AL15
BBRX_IP_CH1
AL16
GPIO_13|GSBI2_0
AL2
TX_DAC1_IREF
AL21
SDC1_DATA_1
AK30
SDC1_CLK
AK31
SDC1_DATA_2
AK32
GPIO_11|TS_EOC|GSBI2_2
AK4
GPIO_53|MI2S_MCLK|GP_PDM_2B
AK5
GPIO_69|SPKR_I2S_DOUT|GP_PDM_2A
AK6
GPIO_56|CDC_MIC_I2S_WS|SPI_CS3_N_GSBI2
AK7
EBI1_VREF_D3
AK9
BBRX_IM_CH1
AK16
GPIO_48|MI2S_SCK
AK2
EBI0_VREF_CA
AK25
GPIO_124|TX_ON_RFIC2|GRFC_12
AK26
GPIO_140|SSBI2_RFIC2
AK27
GPIO_112|GRFC_31|BOOT_CONFIG_6
AK28
SDC1_DATA_5
AK29
GPIO_10|VFE_CAM_TIMER_8|GSBI2_3
AK3
GPIO_52|MI2S_SD0|SPI_CS1_N_GSBI2|GP_CLK_2A
AJ4
GPIO_74|MIC_I2S_MCLK|GSBI10_0
AJ7
GPIO_47|MI2S_WS
AK1
GPIO_62|CDC_SPKR_I2S_WS
AK10
GPIO_142|SSBI2_RFIC1
AK11
GPIO_145|GSM_TX_LB_CLK
AK12
GPIO_138|JAM_DET_IRQ1
AK13
DNC
AK15
GPIO_51|MI2S_SD1|AUD_SB1_CLK_B
AJ2
GNSS_BB_IP
AJ21
GNSS_BB_IM
AJ23
EBI0_CAL_REXT
AJ25
GPIO_123|PA1_RANGE1|GRFC_13
AJ27
SDC1_DATA_3
AJ30
SDC1_DATA_6
AJ32
SDC1_DATA_7
AJ33
GPIO_120|PA2_RANGE0|GRFC_16
AH31
GPIO_119|ANT_SEL0|GRFC_24|BOOT_FROM_ROM
AH32
GPIO_118|ANT_SEL1|GRFC_25|BOOT_CONFIG_0
AH33
GPIO_50|MI2S_SD2|AUD_SB1_DATA_B
AJ1
GPIO_146|GSM_TX_PHS_DATA2
AJ13
GPIO_126|RX_ON|GRFC_10
AJ15
GNSS_BB_QP
AJ17
GNSS_BB_QM
AJ19
EBI1_VREF_CA
AF33
MIPI_DSI0_LN0_N
AF4
GPIO_127|PA_ON9|TX_AGC_ADJ|GRFC_9
AG30
GPIO_128|PA_ON8|GRFC_8
AG31
GPIO_121|PA2_RANGE1|GRFC_15
AG32
GPIO_0|VFE_CAM_TIMER_6B|MDP_VSYNC_P
AH1
GPIO_49|MI2S_SD3
AH2
GPIO_1|VFE_CAM_TIMER_7B|MDP_VSYNC_S
AH3
GPIO_131|PA_ON5|GRFC_5
AE31
GPIO_134|PA_ON2|GRFC_2
AE32
MIPI_DSI0_LN0_P
AE4
EBI1_VREF_D1
AE5
MIPI_DSI0_LN1_N
AF1
MIPI_DSI0_LN1_P
AF2
GPIO_129|PA_ON7|GRFC_7
AF30
GPIO_130|PA_ON6|GRFC_6
AF32
GPIO_136|PA_ON0|GRFC_0
AD30
GPIO_135|PA_ON1|GRFC_1
AD31
GPIO_132|PA_ON4|GRFC_4
AD32
MIPI_DSI_LDO
AD4
MIPI_DSI0_CLK_N
AE1
MIPI_DSI0_CLK_P
AE2
MIPI_DSI0_LN2_N
AE3
GPIO_133|PA_ON3|GRFC_3
AE30
DNC
AB32
DNC
AB33
SSBI_PMIC
AC32
GPIO_137|GNSS_BLANKING|GRFC_33
AC33
MIPI_DSI0_CAL
AC5
MIPI_DSI0_LN3_N
AD1
MIPI_DSI0_LN3_P
AD2
MIPI_DSI0_LN2_P
AD3
AA32
GPIO_32|UICC_DP|GSBI7_1
GPIO_108|PS_HOLD
AA33
MIPI_DSI1_CAL
AA5
MIPI_DSI1_LN0_N
AB1
MIPI_DSI1_LN0_P
AB2
MIPI_DSI1_LN1_N
AB3
EBI1_CAL_REXT
AB30
GPIO_149|GNSS_ELNA_EN|GRFC_17
AB31
GPIO_2|CAM_MCLK2|VFE_CAM_TIMER_1|GP_MN|ETM_LA_TRIGG ER
A5
GPIO_21|GSBI4_0|AUX_TRST_N
A6
GPIO_64|AUDIO_PCM_DIN|GP_PDM_1B|ARM9_ETM_PSTAT_2
A8
MIPI_DSI1_CLK_N
AA1
MIPI_DSI1_CLK_P
AA2
MIPI_DSI1_LN1_P
AA3
GPIO_30|GSBI7_3
AA30
CXO
AA31
GPIO_17|SPI_CS2_N_GSBI1B|GSBI3_0
A22
GPIO_14|SPI_CS1_N_GSBI1|GSBI3_3
A23
GPIO_35|GSBI8_2
A24
GPIO_81|SDC5_DATA_1|TSIF2_DATA|KR_ETM_TRDATA_7B|AD_E TM_TRDATA_7B|MFD_ETM_TRDATA_7B|MSD_ETM_TRDATA_7B|AR M9_ETM_TRPKT_7B
A27
GPIO_79|SDC5_CLK|TSIF2_CLK|KR_ETM_TRDATA_9B|AD_ETM_ TRDATA_9B|MFD_ETM_TRDATA_9B|MSD_ETM_TRDATA_9B|ARM9 _ETM_TRPKT_9B
A28
GPIO_75|TSIF1_CLK|KR_ETM_TRDATA_13B|AD_ETM_TRDATA_13 B|MFD_ETM_TRDATA_13B|MSD_ETM_TRDATA_13B|ARM9_ETM_TR PKT_13B
A29
GPIO_105|PMIC_MDM_INT_N
A30
GPIO_106
A31
GPIO_40|GSBI11_1|KR_ETM_TRDATA_3|AD_ETM_TRDATA_3|MFD _ETM_TRDATA_3|MSD_ETM_TRDATA_3|ARM9_ETM_TRPKT_3
A13
GPIO_3|VFE_CAM_TIMER_2|GP_CLK_0A|KR_ETM_TRDATA_15B|A D_ETM_TRDATA_15B|MFD_ETM_TRDATA_15B|MSD_ETM_TRDATA_ 15B|ARM9_ETM_TRPKT_15B
A14
WLAN_REXT
A15
WLAN_BB_QM
A16
WLAN_BB_IM
A17
CVIDEO_CALR
A18
GPIO_42|AUD_SB2_DATA|GSBI12_3
A20
GPIO_44|GSBI12_1
A21
UCP700-1
GPIO_84|SDC4_DATA_2|WLAN_DATA_2
A10
GPIO_88|SDC4_CLK|WLAN_CLK
A11
GPIO_29|GSBI6_0|BT_DATA_STROBE
A12
VDDA_MIPI_DSI_0P4
R700
C712
R710
V_TSP_1.8V
VREG_LVS4_1P8
C708
R735
R745
VREG_S4_1P8
R750
VMHL_1.8V
CAM_SENSOR_IO_1P8
L700
R743
R701
R712
VREG_S4_1P8
R719
R716
R703
R713
C709
R740
VREF_DAC
C714
R748
VREF_DAC
R711
I2C_CLK_CODEC
CAM2_RST_N
CAM_AF_EN
VT_CAM_MCLK
HOME_KEY
ADJ_DET_DATA
TOUCH_SDA
TOUCH_SCL
VDDA_MIPI_DSI_0P4
WLAN_SDIO_D(3)
WLAN_SDIO_D(2)
WLAN_SDIO_D(1)
WLAN_SDIO_D(0)
WLAN_SDIO_CMD
WLAN_SDIO_CLK
BT_EN
WLAN_WAKE
VOLUME_UP
VOLUME_DOWN
FLASH_SW
ANT_SW_SEL4
I2C_DATA_CODEC
BT_UART_CTS
BT_UART_RTS
WLAN_EN
WLAN_HOST_WAKE
RGB_SDA_1.8V_AP
RGB_SCL_1.8V_AP
BT_PCM_SYNC
BT_PCM_IN
BT_PCM_OUT
BT_PCM_CLK
2MIC_PW_DN
BT_WAKE
BC1_SW_SEL1
APT1_VCON
PRX_LB_SEL
B13_APT_BYPASS_EN
APT_SEL1
LCD_2.2V_EN
BT_HOST_WAKE
BT_UART_RXD
BT_UART_TXD
PA1_R0
PA1_R1
RTR1_PRXBBQ_P
RTR1_PRXBBQ_M
RTR1_PRXBBI_P
RTR1_PRXBBI_M
RTR1_TXBBI_M
RTR1_TXBBI_P
RTR1_IREF
RTR1_TXBBQ_M
RTR1_TXBBQ_P
BC0_SW_SEL1
MHL_SCL_1.8V
MHL_SDA_1.8V
HW_VER3
PA_ON3_BC1
PA_ON2_BC0
PA_ON5_WB2
PA_ON4_MODE
CAM_SPI_MOSI
CAM_SPI_MISO
CAM_SPI_SSN
WPC_INT
2MIC_UART_TXD
2MIC_UART_RXD
IMA_I2C_SDA
IMA_I2C_SCL
CAM_MIPI_EN
MICBIAS_EN
CAM_SPI_SCLK
TX_I2S_SCK
TX_I2S_WS
TX_I2S_DI_CP
CODEC_MAD_INT_N
2MIC_RESET
APT_SEL0
RTR1_SSBI2
RTR1_SSBI1
RTR1_RF_ON
PA0_R0
PA0_R1
FUEL_INT
MSM_FLASH_NOW
MHL_WAKE_UP
HW_VER0
HW_VER1
HW_VER2
FUEL_SDA
HDMI_EN
I2C4_DATA_2MIC
I2C4_CLK_2MIC
LCD_D3_N_CMC
LCD_D3_P_CMC
MSM_RESOUT_N
CAM_CORE_EN
TOUCH_KEY_INT
LCD_D0_P_CMC
LCD_D1_N_CMC
LCD_D1_P_CMC
LCD_D2_N_CMC
LCD_D2_P_CMC
UART_RXD_MSM
UART_TXD_MSM
FUEL_SCL
8M_CAM_D2_N
8M_CAM_D2_P
8M_CAM_D3_N
8M_CAM_D3_P
MIPI_CSI1_CLK_M
MIPI_CSI1_CLK_P
MIPI_CSI1_LANE0_M
MIPI_CSI1_LANE0_P
LCD_CLK_N_CMC
LCD_CLK_P_CMC
LCD_D0_N_CMC
USB_HS_ID_MSM
8M_CAM_CLK_N
8M_CAM_CLK_P
8M_CAM_D0_N
8M_CAM_D0_P
8M_CAM_D1_N
8M_CAM_D1_P
JTAG_TMS
RTR0_TXBBI_M
RTR0_TXBBI_P
RTR0_IREF
RTR0_TXBBQ_M
RTR0_TXBBQ_P
XO_OUT_D0
USB_HS_PHY_VBUS
USB_HS_D_P
USB_HS_D_M
SDC1_CMD
SDC1_DATA_0
SDC1_CLK
SDC3_DATA_0
SDC3_CMD
SDC3_CLK
SDC3_DATA_3
SDC3_DATA_1
SDC3_DATA_2
SLEEP_CLK0
JTAG_RESOUT_N
SSBI_MSM
CLK_MSM_FWD
JTAG_TDO
JTAG_TDI
JTAG_TRST_N
JTAG_TCK
RTR0_PRXBBQ_P
RTR0_DRXBBI_M
RTR0_DRXBBI_P
RTR0_DRXBBQ_M
RTR0_DRXBBQ_P
PON_RESET_N
MSM_RESOUT_N
JTAG_RTCK
SDC1_DATA_3
SDC1_DATA_6
SDC1_DATA_7
SDC1_DATA_5
SDC1_DATA_1
SDC1_DATA_2
SDC1_DATA_4
RTR0_GPSBBQ_P
RTR0_GPSBBQ_M
RTR0_GPSBBI_P
RTR0_GPSBBI_M
XO_OUT_D0
CXO_EN
RTR0_PRXBBI_M
RTR0_PRXBBI_P
RTR0_PRXBBQ_M
PA_ON7_LB17
PA_ON1_GSM_HB
PA_ON0_GSM_LB
GPS_LNA_EN
ADJ_DET_1X
RTR0_SSBI2
RTR0_SSBI1
RTR0_GP_CLK
RTR0_GPRSYNC
RTR0_GPDATA2
RTR0_GPDATA1
RTR0_GPDATA0
ISP_RESET
PS_HOLD
BC1_SW_SEL0
BC0_SW_SEL0
ANT_SW_SEL3
ANT_SW_SEL0
RTR0_RF_ON
RTR0_RX_ON
APT0_VCON
RX_I2S_SCK
RX_I2S_WS
GYRO_INT_N
VIB_PWM
MUS_SCL
MUS_SDA
VT_CAM_SEN_DET
MHL_INT
HD_SCL_1.8V
HD_SDA_1.8V
HDMI_HPD
PM_APC_SEC_IRQ_N
PM_APC_USR_IRQ_N
PM_MDM_IRQ_N
NFC_IRQ
I2C4_DATA_NFC
I2C4_CLK_NFC
UIM1_DATA_MSM
UIM1_CLK_MSM
I2C4_DATA_SENS
I2C4_CLK_SENS
CAM_SENSOR_EN
UART_BOOT_ON
RX_I2S_DO_CP
AUDIO_MCLK
HD_TX1-
HD_TX2+
HD_TX2-
CAM_MCLK
TS_S_RDY
MUSB_INT
I2C1_DATA_TS
I2C1_CLK_TS
I2C3_DATA_CAM
I2C3_CLK_CAM
MHL_RST
ANT_SW_SEL1
CAM_A_EN
ANT_SW_SEL2
SENSOR_RDY
NFC_FIRMWARE
VREF_PADS
HD_TXC+
HD_TXC-
HD_TX0+
HD_TX0-
HD_TX1+
PLACE CLOSE TO MSM
R746
R709
R704
R702
C711
VDDA_MIPI_DSI_0P4
R736
R722
C700
R708
R721
R749
R732
R754
R747
R753
OSC700
4
21
3
R744
R741
C701
R720
R705
VREG_S4_1P8
R718
R733
Q700
3D
G
1
2S
R751
VREF_LPDDR2_0P6
R737
TP34
R752
VREG_S4_1P8
TOUCH_SCL
R706
R734
C713
R707
R723
VREG_S4_1P8
SLEEP_CLK
Y32
GPIO_25|GSBI5_0|GPS_DRX_CLK|KR_ETM_TRDATA_1|AD_ETM_T RDATA_1|MFD_ETM_TRDATA_1|MSD_ETM_TRDATA_1|ARM9_ETM_ TRPKT_1
Y33
EBI0_VREF_D0
Y4
TOUCH_SDA
GPIO_31|GSBI7_2
W29
GPIO_33|UICC_DM|GSBI7_0
W30
GPIO_22|GSBI5_3|GPS_DRX_BBI|KR_ETM_TRCTL|AD_ETM_TRC TL|MFD_ETM_TRCTL|MSD_ETM_TRCTL|ARM9_ETM_TRSYNC
W31
GPIO_23|GSBI5_2|SSBI_GPS_DRX|KR_ETM_TRCLK|AD_ETM_TR CLK|MFD_ETM_TRCLK|MSD_ETM_TRCLK|ARM9_ETM_TRCLK
W32
SSBI_PMIC_FCLK
W33
MIPI_DSI1_LN2_N
Y1
MIPI_DSI1_LN2_P
Y2
CXO_EN_PA_PON
Y30
TDI
U33
GPIO_99|HDMI_CEC
U4
HDMI_REXT
U5
HDMI_TX2_P
V1
HDMI_TX2_M
V2
V30
GPIO_24|GSBI5_1|GPS_DRX_BBQ|KR_ETM_TRDATA_0|AD_ETM_T RDATA_0|MFD_ETM_TRDATA_0|MSD_ETM_TRDATA_0|ARM9_ETM_ TRPKT_0
SRST_N
V31
TRST_N
V32
HDMI_TX0_M
T2
TMS
T31
RTCK
T32
TCK
T33
GPIO_102|HDMI_HPLUG_DET
T4
HDMI_TX1_P
U1
HDMI_TX1_M
U2
TDO
U32
SDC3_CMD
P32
RSVD
P4
HDMI_TCLK_P
R1
HDMI_TCLK_M
R2
EBI0_VREF_D2
R29
RSVD
R3
EBI1_VREF_D0
R5
HDMI_TX0_P
T1
VREF_SDC
M32
SDC3_CLK
M33
MIPI_CSI0_LN2_N
M4
MIPI_CSI0_LN3_N
N3
SDC3_DATA_1
N32
SDC3_DATA_0
N33
GPIO_100|HDMI_DDC_CLK
P1
GPIO_101|HDMI_DDC_DATA
P2
MIPI_CSI0_LN1_N
L1
MIPI_CSI0_LN1_P
L2
SDC3_DATA_2
L32
SDC3_DATA_3
L33
MIPI_CSI0_LN2_P
L4
MIPI_CSI0_CLK_N
M1
MIPI_CSI0_CLK_P
M2
MIPI_CSI0_LN3_P
M3
GPIO_94|SDC2_DATA_5|GSBI9_2|GP_PDM_1A|KR_ETM_TRDATA_ 10A|AD_ETM_TRDATA_10A|MFD_ETM_TRDATA_10A|MSD_ETM_TRD ATA_10A|ARM9_ETM_TRPKT_10A
H33
MIPI_CSI1_LN1_N
J1
MIPI_CSI1_LN1_P
J2
EBI1_VREF_D2
J5
MIPI_CSI1_LN0_N
K1
MIPI_CSI1_LN0_P
K2
MIPI_CSI0_LN0_P
K3
MIPI_CSI0_LN0_N
K4
GPIO_91|SDC2_DATA_2|KR_ETM_TRDATA_13A|AD_ETM_TRDATA_ 13A|MFD_ETM_TRDATA_13A|MSD_ETM_TRDATA_13A|ARM9_ETM_T RPKT_13A
F31
GPIO_90|SDC2_DATA_1|KR_ETM_TRDATA_14A|AD_ETM_TRDATA_ 14A|MFD_ETM_TRDATA_14A|MSD_ETM_TRDATA_14A|ARM9_ETM_T RPKT_14A
F33
PXO_IN
F4
GPIO_93|SDC2_DATA_4|GSBI9_3|KR_ETM_TRDATA_11A|AD_ETM _TRDATA_11A|MFD_ETM_TRDATA_11A|MSD_ETM_TRDATA_11A|AR M9_ETM_TRPKT_11A
G32
GPIO_89|SDC2_DATA_0|KR_ETM_TRDATA_15A|AD_ETM_TRDATA _15A|MFD_ETM_TRDATA_15A|MSD_ETM_TRDATA_15A|ARM9_ETM_ TRPKT_15A
G33
PXO_OUT
G4
MIPI_CSI1_CLK_N
H1
MIPI_CSI1_CLK_P
H2
EBI0_VREF_D3
E11
VREF_CVIDEO_WLAN
E17
USB_HS_DM
E2
GPIO_43|AUD_SB2_CLK|GSBI12_2
E21
GPIO_97|SDC2_CMD|KR_ETM_TRDATA_7A|AD_ETM_TRDATA_7A| MFD_ETM_TRDATA_7A|MSD_ETM_TRDATA_7A|ARM9_ETM_TRPKT_ 7A
E33
WCN_XO
E9
USB_HS_REXT
F1
USB_HS_ID
F2
GPIO_34|GSBI8_3
D24
GPIO_80|SDC5_DATA_2|TSIF2_EN|KR_ETM_TRDATA_8B|AD_ET M_TRDATA_8B|MFD_ETM_TRDATA_8B|MSD_ETM_TRDATA_8B|AR M9_ETM_TRPKT_8B
D25
GPIO_107|CAM1_RST_N
D26
GPIO_95|SDC2_DATA_6|GSBI9_1|KR_ETM_TRDATA_9A|AD_ETM _TRDATA_9A|MFD_ETM_TRDATA_9A|MSD_ETM_TRDATA_9A|ARM 9_ETM_TRPKT_9A
D32
GPIO_96|SDC2_DATA_7|GSBI9_0|KR_ETM_TRDATA_8A|AD_ETM _TRDATA_8A|MFD_ETM_TRDATA_8A|MSD_ETM_TRDATA_8A|ARM 9_ETM_TRPKT_8A
D33
GPIO_4|CAM_MCLK1|VFE_CAM_TIMER_3|GP_CLK_1A|AUX_TMS
D5
GPIO_65|VFE_CAM_TIMER_4|AUDIO_PCM_SYNC|ARM9_ETM_PST AT_1
D8
USB_HS_DP
E1
GPIO_66|VFE_CAM_TIMER_5|AUDIO_PCM_CLK|ARM9_ETM_PSTA T_0
C7
GPIO_85|SDC4_DATA_1|WLAN_DATA_1
C9
USB_HS_VBUS
D1
GPIO_26|GSBI6_3|SSBI_FM
D13
GPIO_41|GSBI11_0|KR_ETM_TRDATA_2|AD_ETM_TRDATA_2|MFD _ETM_TRDATA_2|MSD_ETM_TRDATA_2|ARM9_ETM_TRPKT_2
D14
GPIO_7|GSBI1_2
D21
GPIO_15|SPI_CS2_N_GSBI1A|GSBI3_2|KR_ETM_TRDATA_14B|A D_ETM_TRDATA_14B|MFD_ETM_TRDATA_14B|MSD_ETM_TRDATA_ 14B|ARM9_ETM_TRPKT_14B
D22
GPIO_37|SPI_CS2_N_GSBI11A|GSBI8_0|GPS_PPS_OUT|GPS_PP S_IN|SPI_CS2_N_GSBI11A
D23
GPIO_78|SDC5_DATA_3|TSIF2_SYNC|KR_ETM_TRDATA_10B|AD_ ETM_TRDATA_10B|MFD_ETM_TRDATA_10B|MSD_ETM_TRDATA_10B |ARM9_ETM_TRPKT_10B
C24
GPIO_82|SDC5_DATA_0|TSIF1_SYNC|KR_ETM_TRDATA_6B|AD_E TM_TRDATA_6B|MFD_ETM_TRDATA_6B|MSD_ETM_TRDATA_6B|AR M9_ETM_TRPKT_6B
C27
MODE_1
C28
RESOUT_N
C30
RESIN_N
C31
GPIO_98|SDC2_CLK|AUD_2P2_EN|KR_ETM_TRDATA_6A|AD_ETM _TRDATA_6A|MFD_ETM_TRDATA_6A|MSD_ETM_TRDATA_6A|ARM9 _ETM_TRPKT_6A
C32
GPIO_92|SDC2_DATA_3|KR_ETM_TRDATA_12A|AD_ETM_TRDATA_ 12A|MFD_ETM_TRDATA_12A|MSD_ETM_TRDATA_12A|ARM9_ETM_T RPKT_12A
C33
GPIO_18|VFE_CAM_TIMER_9A|SPI_CS1_N_GSBI11B|GSBI4_3|A UX_RTCK
C6
GPIO_83|SDC4_DATA_3|SSBI_BT
B9
GPIO_87|SDC4_CMD|WLAN_CMD
C10
GPIO_28|GSBI6_1|BT_CTL
C12
GPIO_38|VFE_CAM_TIMER_9B|GSBI11_3|KR_ETM_TRDATA_5|AD _ETM_TRDATA_5|MFD_ETM_TRDATA_5|MSD_ETM_TRDATA_5|ARM 9_ETM_TRPKT_5
C13
CVIDEO_OUT
C18
USB_HS_SYSCLK
C2
GPIO_9|GSBI1_0
C21
GPIO_6|GSBI1_3
C22
B27
GPIO_76|CAM2_RST_N|SPI_CS3_N_GSBI11|TSIF1_EN|KR_ETM_ TRDATA_12B|AD_ETM_TRDATA_12B|MFD_ETM_TRDATA_12B|MSD_ ETM_TRDATA_12B|ARM9_ETM_TRPKT_12B
B28
MODE_0
B29
GPIO_103|PMIC_SEC_INT_N
B30
GPIO_104|PMIC_USR_INT_N
B31
GPIO_5|CAM_MCLK0|AUX_TCK
B5
GPIO_20|GSBI4_1|AUX_TDI
B6
GPIO_19|VFE_CAM_TIMER_10A|MDP_VSYNC_E|SPI_CS2_N_GSB I11B|GSBI4_2|AUX_TDO
B7
GPIO_63|AUDIO_PCM_DOUT|UICC_EN
B8
WLAN_BB_QP
B16
WLAN_BB_IP
B17
GPIO_8
B20
GPIO_45
B21
GPIO_16
B22
GPIO_36
B23
EBI0_VREF_D1
B25
GPIO_77|SDC5_CMD|TSIF1_DATA|KR_ETM_TRDATA_11B|AD_ETM _TRDATA_11B|MFD_ETM_TRDATA_11B|MSD_ETM_TRDATA_11B|AR M9_ETM_TRPKT_11B
AN29
GPIO_115|DRX_MODE_SEL0|GRFC_28|BOOT_CONFIG_3
AN30
GPIO_68|SPKR_I2S_WS|SPI_CS2_N_GSBI2
AN5
GPIO_55|CDC_MIC_I2S_SCK
AN6
GPIO_60|CDC_SPKR_I2S_SCK|AUD_SB1_CLK_A
AN7
GPIO_59|CDC_SPKR_I2S_MCLK|AUD_SB1_MCLK
AN8
GPIO_86|SDC4_DATA_0|WLAN_DATA_0
B10
GPIO_27|GSBI6_2|FM_SDI
B11
GPIO_39|VFE_CAM_TIMER_10B|GSBI11_2|GP_PDM_0B|KR_ETM_ TRDATA_4|AD_ETM_TRDATA_4|MFD_ETM_TRDATA_4|MSD_ETM_T RDATA_4|ARM9_ETM_TRPKT_4
B12
TX_DAC1_VREF
AN19
TX_DAC1_IM
AN20
TX_DAC1_QP
AN21
BBRX_IP_CH2
AN23
BBRX_QP_CH2
AN24
GPIO_141|SSBI1_RFIC2
AN26
GPIO_109|TRK_LO_ADJ|GRFC_35
AN28
GPIO_113|DRX_MODE_SEL2|GRFC_30|BOOT_CONFIG_5
GPIO_125|TX_ON_RFIC1|GRFC_11
AM9
GPIO_147|GSM_TX_PHS_DATA1
AN10
EBI1_ZQ_REXT
AN12
TX_DAC0_IM
AN13
TX_DAC0_QP
AN14
BBRX_QP_CH1
AN16
BBRX_IP_CH0
AN17
BBRX_QP_CH0
AN18
GPIO_46|TS_PENIRQ_N
AM3
GPIO_116|ANT_SEL3|GRFC_27|BOOT_CONFIG_2
AM30
AM31
GPIO_117|ANT_SEL2|GRFC_26|BOOT_CONFIG_1
GPIO_73|MIC_I2S_WS|GSBI10_1
AM4
GPIO_67|VFE_CAM_TIMER_7A|SPKR_I2S_SCK
AM5
GPIO_54|CAM1_STANDBY_N|CDC_MIC_I2S_MCLK|GP_CLK_0B
AM6
GPIO_58|CDC_MIC_I2S_DIN1|GP_PDM_0A
AM7
GPIO_61|CDC_SPKR_I2S_DOUT|AUD_SB1_DATA_A
AM8
BBRX_QM_CH0
AM18
TX_DAC1_IP
AM20
TX_DAC1_QM
AM21
BBRX_IM_CH2
AM23
BBRX_QM_CH2
AM24
GPIO_139|JAM_DET_IRQ2
AM26
GPIO_110|BC1_SW_SEL1|GRFC_34
AM28
GPIO_114|DRX_MODE_SEL1|GRFC_29|BOOT_CONFIG_4
AM29
GPIO_72|MIC_I2S_SCK|GSBI10_2
GPIO_70|SPKR_I2S_MCLK|GP_CLK_1B
AL6
GPIO_57|CDC_MIC_I2S_DIN0
AL7
GPIO_148|GSM_TX_PHS_DATA0
AM10
GPIO_143|SSBI1_RFIC1
AM11
TX_DAC0_IP
AM13
TX_DAC0_QM
AM14
BBRX_QM_CH1
AM16
BBRX_IM_CH0
AM17
GPIO_122|PA1_RANGE0|GRFC_14
AL27
GPIO_111|WDOG_DISABLE|GRFC_32
AL28
GPIO_71|VFE_CAM_TIMER_6A|MIC_I2S_DIN|GSBI10_3
AL3
SDC1_DATA_4
AL30
SDC1_CMD
AL31
SDC1_DATA_0
AL32
EBI0_ZQ_REXT
AL33
AL4
GPIO_12|GSBI2_1
AL1
GPIO_144|GSM_TX_CLK
AL10
DNC
AL12
TX_DAC0_IREF
AL13
TX_DAC0_VREF
AL15
BBRX_IP_CH1
AL16
GPIO_13|GSBI2_0
AL2
TX_DAC1_IREF
AL21
SDC1_DATA_1
AK30
SDC1_CLK
AK31
SDC1_DATA_2
AK32
GPIO_11|TS_EOC|GSBI2_2
AK4
GPIO_53|MI2S_MCLK|GP_PDM_2B
AK5
GPIO_69|SPKR_I2S_DOUT|GP_PDM_2A
AK6
GPIO_56|CDC_MIC_I2S_WS|SPI_CS3_N_GSBI2
AK7
EBI1_VREF_D3
AK9
BBRX_IM_CH1
AK16
GPIO_48|MI2S_SCK
AK2
EBI0_VREF_CA
AK25
GPIO_124|TX_ON_RFIC2|GRFC_12
AK26
GPIO_140|SSBI2_RFIC2
AK27
GPIO_112|GRFC_31|BOOT_CONFIG_6
AK28
SDC1_DATA_5
AK29
GPIO_10|VFE_CAM_TIMER_8|GSBI2_3
AK3
GPIO_52|MI2S_SD0|SPI_CS1_N_GSBI2|GP_CLK_2A
AJ4
GPIO_74|MIC_I2S_MCLK|GSBI10_0
AJ7
GPIO_47|MI2S_WS
AK1
GPIO_62|CDC_SPKR_I2S_WS
AK10
GPIO_142|SSBI2_RFIC1
AK11
GPIO_145|GSM_TX_LB_CLK
AK12
GPIO_138|JAM_DET_IRQ1
AK13
DNC
AK15
GPIO_51|MI2S_SD1|AUD_SB1_CLK_B
AJ2
GNSS_BB_IP
AJ21
GNSS_BB_IM
AJ23
EBI0_CAL_REXT
AJ25
GPIO_123|PA1_RANGE1|GRFC_13
AJ27
SDC1_DATA_3
AJ30
SDC1_DATA_6
AJ32
SDC1_DATA_7
AJ33
GPIO_120|PA2_RANGE0|GRFC_16
AH31
GPIO_119|ANT_SEL0|GRFC_24|BOOT_FROM_ROM
AH32
GPIO_118|ANT_SEL1|GRFC_25|BOOT_CONFIG_0
AH33
GPIO_50|MI2S_SD2|AUD_SB1_DATA_B
AJ1
GPIO_146|GSM_TX_PHS_DATA2
AJ13
GPIO_126|RX_ON|GRFC_10
AJ15
GNSS_BB_QP
AJ17
GNSS_BB_QM
AJ19
EBI1_VREF_CA
AF33
MIPI_DSI0_LN0_N
AF4
GPIO_127|PA_ON9|TX_AGC_ADJ|GRFC_9
AG30
GPIO_128|PA_ON8|GRFC_8
AG31
GPIO_121|PA2_RANGE1|GRFC_15
AG32
GPIO_0|VFE_CAM_TIMER_6B|MDP_VSYNC_P
AH1
GPIO_49|MI2S_SD3
AH2
GPIO_1|VFE_CAM_TIMER_7B|MDP_VSYNC_S
AH3
GPIO_131|PA_ON5|GRFC_5
AE31
GPIO_134|PA_ON2|GRFC_2
AE32
MIPI_DSI0_LN0_P
AE4
EBI1_VREF_D1
AE5
MIPI_DSI0_LN1_N
AF1
MIPI_DSI0_LN1_P
AF2
GPIO_129|PA_ON7|GRFC_7
AF30
GPIO_130|PA_ON6|GRFC_6
AF32
GPIO_136|PA_ON0|GRFC_0
AD30
GPIO_135|PA_ON1|GRFC_1
AD31
GPIO_132|PA_ON4|GRFC_4
AD32
MIPI_DSI_LDO
AD4
MIPI_DSI0_CLK_N
AE1
MIPI_DSI0_CLK_P
AE2
MIPI_DSI0_LN2_N
AE3
GPIO_133|PA_ON3|GRFC_3
AE30
DNC
AB32
DNC
AB33
SSBI_PMIC
AC32
GPIO_137|GNSS_BLANKING|GRFC_33
AC33
MIPI_DSI0_CAL
AC5
MIPI_DSI0_LN3_N
AD1
MIPI_DSI0_LN3_P
AD2
MIPI_DSI0_LN2_P
AD3
AA32
GPIO_32|UICC_DP|GSBI7_1
GPIO_108|PS_HOLD
AA33
MIPI_DSI1_CAL
AA5
MIPI_DSI1_LN0_N
AB1
MIPI_DSI1_LN0_P
AB2
MIPI_DSI1_LN1_N
AB3
EBI1_CAL_REXT
AB30
GPIO_149|GNSS_ELNA_EN|GRFC_17
AB31
GPIO_2|CAM_MCLK2|VFE_CAM_TIMER_1|GP_MN|ETM_LA_TRIGG ER
A5
GPIO_21|GSBI4_0|AUX_TRST_N
A6
GPIO_64|AUDIO_PCM_DIN|GP_PDM_1B|ARM9_ETM_PSTAT_2
A8
MIPI_DSI1_CLK_N
AA1
MIPI_DSI1_CLK_P
AA2
MIPI_DSI1_LN1_P
AA3
GPIO_30|GSBI7_3
AA30
CXO
AA31
GPIO_17|SPI_CS2_N_GSBI1B|GSBI3_0
A22
GPIO_14|SPI_CS1_N_GSBI1|GSBI3_3
A23
GPIO_35|GSBI8_2
A24
GPIO_81|SDC5_DATA_1|TSIF2_DATA|KR_ETM_TRDATA_7B|AD_E TM_TRDATA_7B|MFD_ETM_TRDATA_7B|MSD_ETM_TRDATA_7B|AR M9_ETM_TRPKT_7B
A27
GPIO_79|SDC5_CLK|TSIF2_CLK|KR_ETM_TRDATA_9B|AD_ETM_ TRDATA_9B|MFD_ETM_TRDATA_9B|MSD_ETM_TRDATA_9B|ARM9 _ETM_TRPKT_9B
A28
GPIO_75|TSIF1_CLK|KR_ETM_TRDATA_13B|AD_ETM_TRDATA_13 B|MFD_ETM_TRDATA_13B|MSD_ETM_TRDATA_13B|ARM9_ETM_TR PKT_13B
A29
GPIO_105|PMIC_MDM_INT_N
A30
GPIO_106
A31
GPIO_40|GSBI11_1|KR_ETM_TRDATA_3|AD_ETM_TRDATA_3|MFD _ETM_TRDATA_3|MSD_ETM_TRDATA_3|ARM9_ETM_TRPKT_3
A13
GPIO_3|VFE_CAM_TIMER_2|GP_CLK_0A|KR_ETM_TRDATA_15B|A D_ETM_TRDATA_15B|MFD_ETM_TRDATA_15B|MSD_ETM_TRDATA_ 15B|ARM9_ETM_TRPKT_15B
A14
WLAN_REXT
A15
WLAN_BB_QM
A16
WLAN_BB_IM
A17
CVIDEO_CALR
A18
GPIO_42|AUD_SB2_DATA|GSBI12_3
A20
GPIO_44|GSBI12_1
A21
UCP700-1
GPIO_84|SDC4_DATA_2|WLAN_DATA_2
A10
GPIO_88|SDC4_CLK|WLAN_CLK
A11
GPIO_29|GSBI6_0|BT_DATA_STROBE
A12
VDDA_MIPI_DSI_0P4
R700
C712
R710
V_TSP_1.8V
VREG_LVS4_1P8
C708
R735
R745
VREG_S4_1P8
R750
VMHL_1.8V
CAM_SENSOR_IO_1P8
L700
R743
R701
R712
VREG_S4_1P8
R719
R716
R703
R713
C709
R740
VREF_DAC
C714
R748
VREF_DAC
R711
I2C_CLK_CODEC
CAM2_RST_N
CAM_AF_EN
VT_CAM_MCLK
HOME_KEY
ADJ_DET_DATA
TOUCH_SDA
TOUCH_SCL
VDDA_MIPI_DSI_0P4
WLAN_SDIO_D(3)
WLAN_SDIO_D(2)
WLAN_SDIO_D(1)
WLAN_SDIO_D(0)
WLAN_SDIO_CMD
WLAN_SDIO_CLK
BT_EN
WLAN_WAKE
VOLUME_UP
VOLUME_DOWN
FLASH_SW
ANT_SW_SEL4
I2C_DATA_CODEC
BT_UART_CTS
BT_UART_RTS
WLAN_EN
WLAN_HOST_WAKE
RGB_SDA_1.8V_AP
RGB_SCL_1.8V_AP
BT_PCM_SYNC
BT_PCM_IN
BT_PCM_OUT
BT_PCM_CLK
2MIC_PW_DN
BT_WAKE
BC1_SW_SEL1
APT1_VCON
PRX_LB_SEL
B13_APT_BYPASS_EN
APT_SEL1
LCD_2.2V_EN
BT_HOST_WAKE
BT_UART_RXD
BT_UART_TXD
PA1_R0
PA1_R1
RTR1_PRXBBQ_P
RTR1_PRXBBQ_M
RTR1_PRXBBI_P
RTR1_PRXBBI_M
RTR1_TXBBI_M
RTR1_TXBBI_P
RTR1_IREF
RTR1_TXBBQ_M
RTR1_TXBBQ_P
BC0_SW_SEL1
MHL_SCL_1.8V
MHL_SDA_1.8V
HW_VER3
PA_ON3_BC1
PA_ON2_BC0
PA_ON5_WB2
PA_ON4_MODE
CAM_SPI_MOSI
CAM_SPI_MISO
CAM_SPI_SSN
WPC_INT
2MIC_UART_TXD
2MIC_UART_RXD
IMA_I2C_SDA
IMA_I2C_SCL
CAM_MIPI_EN
MICBIAS_EN
CAM_SPI_SCLK
TX_I2S_SCK
TX_I2S_WS
TX_I2S_DI_CP
CODEC_MAD_INT_N
2MIC_RESET
APT_SEL0
RTR1_SSBI2
RTR1_SSBI1
RTR1_RF_ON
PA0_R0
PA0_R1
FUEL_INT
MSM_FLASH_NOW
MHL_WAKE_UP
HW_VER0
HW_VER1
HW_VER2
FUEL_SDA
HDMI_EN
I2C4_DATA_2MIC
I2C4_CLK_2MIC
LCD_D3_N_CMC
LCD_D3_P_CMC
MSM_RESOUT_N
CAM_CORE_EN
TOUCH_KEY_INT
LCD_D0_P_CMC
LCD_D1_N_CMC
LCD_D1_P_CMC
LCD_D2_N_CMC
LCD_D2_P_CMC
UART_RXD_MSM
UART_TXD_MSM
FUEL_SCL
8M_CAM_D2_N
8M_CAM_D2_P
8M_CAM_D3_N
8M_CAM_D3_P
MIPI_CSI1_CLK_M
MIPI_CSI1_CLK_P
MIPI_CSI1_LANE0_M
MIPI_CSI1_LANE0_P
LCD_CLK_N_CMC
LCD_CLK_P_CMC
LCD_D0_N_CMC
USB_HS_ID_MSM
8M_CAM_CLK_N
8M_CAM_CLK_P
8M_CAM_D0_N
8M_CAM_D0_P
8M_CAM_D1_N
8M_CAM_D1_P
JTAG_TMS
RTR0_TXBBI_M
RTR0_TXBBI_P
RTR0_IREF
RTR0_TXBBQ_M
RTR0_TXBBQ_P
XO_OUT_D0
USB_HS_PHY_VBUS
USB_HS_D_P
USB_HS_D_M
SDC1_CMD
SDC1_DATA_0
SDC1_CLK
SDC3_DATA_0
SDC3_CMD
SDC3_CLK
SDC3_DATA_3
SDC3_DATA_1
SDC3_DATA_2
SLEEP_CLK0
JTAG_RESOUT_N
SSBI_MSM
CLK_MSM_FWD
JTAG_TDO
JTAG_TDI
JTAG_TRST_N
JTAG_TCK
RTR0_PRXBBQ_P
RTR0_DRXBBI_M
RTR0_DRXBBI_P
RTR0_DRXBBQ_M
RTR0_DRXBBQ_P
PON_RESET_N
MSM_RESOUT_N
JTAG_RTCK
SDC1_DATA_3
SDC1_DATA_6
SDC1_DATA_7
SDC1_DATA_5
SDC1_DATA_1
SDC1_DATA_2
SDC1_DATA_4
RTR0_GPSBBQ_P
RTR0_GPSBBQ_M
RTR0_GPSBBI_P
RTR0_GPSBBI_M
XO_OUT_D0
CXO_EN
RTR0_PRXBBI_M
RTR0_PRXBBI_P
RTR0_PRXBBQ_M
PA_ON7_LB17
PA_ON1_GSM_HB
PA_ON0_GSM_LB
GPS_LNA_EN
ADJ_DET_1X
RTR0_SSBI2
RTR0_SSBI1
RTR0_GP_CLK
RTR0_GPRSYNC
RTR0_GPDATA2
RTR0_GPDATA1
RTR0_GPDATA0
ISP_RESET
PS_HOLD
BC1_SW_SEL0
BC0_SW_SEL0
ANT_SW_SEL3
ANT_SW_SEL0
RTR0_RF_ON
RTR0_RX_ON
APT0_VCON
RX_I2S_SCK
RX_I2S_WS
GYRO_INT_N
VIB_PWM
MUS_SCL
MUS_SDA
VT_CAM_SEN_DET
MHL_INT
HD_SCL_1.8V
HD_SDA_1.8V
HDMI_HPD
PM_APC_SEC_IRQ_N
PM_APC_USR_IRQ_N
PM_MDM_IRQ_N
NFC_IRQ
I2C4_DATA_NFC
I2C4_CLK_NFC
UIM1_DATA_MSM
UIM1_CLK_MSM
I2C4_DATA_SENS
I2C4_CLK_SENS
CAM_SENSOR_EN
UART_BOOT_ON
RX_I2S_DO_CP
AUDIO_MCLK
HD_TX1-
HD_TX2+
HD_TX2-
CAM_MCLK
TS_S_RDY
MUSB_INT
I2C1_DATA_TS
I2C1_CLK_TS
I2C3_DATA_CAM
I2C3_CLK_CAM
MHL_RST
ANT_SW_SEL1
CAM_A_EN
ANT_SW_SEL2
SENSOR_RDY
NFC_FIRMWARE
VREF_PADS
HD_TXC+
HD_TXC-
HD_TX0+
HD_TX0-
HD_TX1+

Level 3Repair
Distribution, transmission, or infringement of any content or data from this document without Samsung’s written authorization is strictly prohibited.
Confidential and proprietary-the contents in this service guide subject to change without prior notice.
8-10
BTC1100
C104
C110
C1100
C1101
C1102
C1105
C111
C1115
C1116
C1117
C1118
C112
C113
C114C115C116
C117
C118
C119
C120
C123
C129
C130
C131
C163
C164
C165
C200
C201
C202
C203
C204
C205
C206
C207
C208
C209
C210
C211
C212
C213
C214
C215
C216
C217
C218
C219
C220
C221
C222
C223
C224
C225
C226
C227
C228
C300
C303
C330
C521
C523
C524
C702
C703
C704
C705
C706
C709
C710
C711
C713
C714
C800
C801
C804
C805
C806
C807
C814
C815
C816
C817
C850
C857
C858
C859
C860
C864
C865
C867
C868
C869
C871
C877
C878
C893
C894
C895
C923
C960
CON1100
CON1101
D1100
DUF300
F100
F500
L100
L102
L103
L105
L106
L107
L1100
L1101
L1102
L200
L201
L202
L203
L204
L205
L206
L207
L208
L209
L210
L211
L212
L213
L214
L300
L301
L302
L305
L306
L307
L509
L510
L700
R101
R102
R1106
R1110
R1126
R200
R206
R207
R701
R702
R703
R704
R714
R715
R718
R725
R726
R729
R731
R738
R739
R743
R744
R745
R746
R747
R753
R754
R909
R919
TA1100
TH700
TP_VIB_ON
TP_VIB_PWM
TP7003
0
7
P
T
2
0
7
P
T
TP901
TP902
TP903
TP906
TP907
TP912
U101
U1104
U1105
U1402
U1403
U200
UCP700
UME700
ZD1100

Level 3Repair
Distribution, transmission, or infringement of any content or data from this document without Samsung’s written authorization is strictly prohibited.
Confidential and proprietary-the contents in this service guide subject to change without prior notice.
8-11

Level 3Repair
Distribution, transmission, or infringement of any content or data from this document without Samsung’s written authorization is strictly prohibited.
Confidential and proprietary-the contents in this service guide subject to change without prior notice.
8-12
8-3-2. CP Power On
When the CP does not work
Yes
Press the *#1234# and Check the
version informations
="
Unknown"
No
Download
Follow the "8-3-1. AP Power On"
Check Sequence
Yes

Level 3Repair
Distribution, transmission, or infringement of any content or data from this document without Samsung’s written authorization is strictly prohibited.
Confidential and proprietary-the contents in this service guide subject to change without prior notice.
8-13
8-3-3.USIM Part
Insert &Operate SIM Card
NG
NO Check L1104
Repair L1104
Check the power of NFC
C607 = 3.3 ~ 4.35V with Battery
Inserted?
Check the SIM card.
Is it right?
SIM card was broken.
Replace SIM card.
Replace PBA
YES
Measure the waveform of
UICC_DATA/CLK/RST
(C1418, C1419, C1420)
Can you see the right
waveform?
Replace SIM FPCB
YES
NO
NO
YES
NO Replace U601
Check the power of SIM
R1414 =1.8Vor 3.3V?
YES

Level 3Repair
Distribution, transmission, or infringement of any content or data from this document without Samsung’s written authorization is strictly prohibited.
Confidential and proprietary-the contents in this service guide subject to change without prior notice.
8-14
C1419
VREG_L6_2P95
NFC_SIMVCC
VREG_L15_UIM
1
2
34
5
6
C1414
ZD1401
C1420
ZD1402
VREG_S4_1P8
R1420 R1422
R1419
R1416
R1418
C1418
R1414
VREG_L15_UIM
R1417
R1421
C1416
R1425
R1415
062032
NC
20
C1415
5566
7788
99
17NC
NC
18
19NC
1212
13 13 14
14
15
15 16 16
22
3344
HDC1400
11
1010
1111
NFC_ANT_1
NFC_SWP
UIM1_RST_CONN
UIM1_DATA_CONN
SD_CARD_DET_N
UIM1_CLK_CONN
NFC_ANT_2
SDC3_DATA_2
SDC3_DATA_3
SDC3_CMD
SDC3_CLK
SDC3_DATA_0
SDC3_DATA_1
C611
C629
TX2
H7
TVSS2
H8
PMU_GND
G7
TVDD
G8
RST_N
H1
TEST6
H2
AVSS2
H3
RX
H4
TVSS1
H5
TX1
H6
TVDD_OUT
F7
VBAT2
F8
AVDD_IN
G1
TEST8
G2
TEST9
G3
VMID
G4
ANT1
G5
ANT2
G6
SIGIN
E7
VEN_MON
E8
XTAL2
F1
AVDD_OUT
F2
TEST7
F3
IFSEL1
F4
IFSEL2
F5
VSS
F6
SIGOUT
D7
VBAT
D8
XTAL1
E1
AVSS1
E2
GPIO0
E3
IF0
E4
TEST5
E5
I|O1
E6
SWIO
C7
SVDD
C8
VCO_VDD
D1
DVSS
D2
GPIO1
D3
IF3
D4
TEST4
D5
EXT_SW_CTRL
D6
VEN
B7
SIMVCC
B8
VDHF
C1
GPIO3
C2
GPIO2
C3
IF2
C4
TEST3
C5
TEST10
C6
CLK
A7
PMUVCC
A8
GPIO4
B1
GPIO5
B2
GPIO6
B3
IF1
B4
PVSS
B5
TEST2
B6
NC
1
NC
2
GPIO7
A1
IFSEL0
A2
IRQ
A3
PVDD
A4
DVDD
A5
TEST1
A6
U601
C610
C606
VBATT
VERG_L4_1P8
C617
NFC_SIMVCC
C630
C607
C609
VERG_L4_1P8
R615
R619
TP602
TP601
NFC_PVDD
NFC_IRQ
NFC_SWP
EXT_SW
L1104
C1133
VBATT
L1103
C1132
VPH_PWR
G
4
1S
S
2
3S
Q1103
5
D
D6
7
D
D8
9D
C1136
C1129

Level 3Repair
Distribution, transmission, or infringement of any content or data from this document without Samsung’s written authorization is strictly prohibited.
Confidential and proprietary-the contents in this service guide subject to change without prior notice.
8-15

Level 3Repair
Distribution, transmission, or infringement of any content or data from this document without Samsung’s written authorization is strictly prohibited.
Confidential and proprietary-the contents in this service guide subject to change without prior notice.
8-16
8-3-4. Microphone Part -MAIN MIC
Yes
Check the voltage at
C1022 =2.8V
Check component soldering
statuses of L1000, L1001
Resolder or replace U1001
Resolder or replace L1000, L1001
END
No
Yes
Yes
Yes
No
Resolder or change the
MIC1000
Check main microphone function
in voice call receiver mode

Level 3Repair
Distribution, transmission, or infringement of any content or data from this document without Samsung’s written authorization is strictly prohibited.
Confidential and proprietary-the contents in this service guide subject to change without prior notice.
8-17
C1022
MAIN_MICBIAS_2.8V
C1025
U1001
CE
3
5
GND
2
GND
VDD
4VOUT 1
VPH_PWR
MICBIAS_EN
L1003
C1006
L1000
C1007
ZD1000
3
OUT
4
OUT
POWER
1
POWER
MIC1000
GND1
2
GND2
MAIN_MICBIAS_2.8V
MAIN_MIC_P
MAIN_MIC_N

Level 3Repair
Distribution, transmission, or infringement of any content or data from this document without Samsung’s written authorization is strictly prohibited.
Confidential and proprietary-the contents in this service guide subject to change without prior notice.
8-18
8-3-5. Microphone Part -Earphone MIC
Yes
Check the voltage at
C1047 =1.8V
Check component soldering
statuses of
R1004,R1005,L1006
Resolder or replace U1003
Resolder or replace R1004,R1005,L1006
END
No
Yes
Yes
No
Check Ear microphone function
in voice call microphone mode

Level 3Repair
Distribution, transmission, or infringement of any content or data from this document without Samsung’s written authorization is strictly prohibited.
Confidential and proprietary-the contents in this service guide subject to change without prior notice.
8-19
EAR_MICBIAS_1.8V
R1004
C1026 R1005
L1006
EAR_MIC_N
EAR_MIC_3.5 EAR_MIC_P
C1048
3CE
GND
5
GND
2
4VDD 1
VOUT
U1003
VPH_PWR
C1047
EAR_MICBIAS_1.8V
EAR_MIC_BIAS_EN

Level 3Repair
Distribution, transmission, or infringement of any content or data from this document without Samsung’s written authorization is strictly prohibited.
Confidential and proprietary-the contents in this service guide subject to change without prior notice.
8-20
8-3-6.SPEAKER
Check signals on
C1042, C1043
Check speaker function.
Play MP3 with maximum volume level.
Check signals on
C1036,C1037
and R1013 =1.8V
No
Resolder or replace C1038
Resolder or replace
R1003
Yes
Yes
check the speaker module and
the connector(HDC1000)
No
Replace the speaker module
Yes
No
Yes
END

Level 3Repair
Distribution, transmission, or infringement of any content or data from this document without Samsung’s written authorization is strictly prohibited.
Confidential and proprietary-the contents in this service guide subject to change without prior notice.
8-21
SPK_N L1007
R1028
ZD1005
ZD1002
VREG_S4_1P8
ZD1001
SPK_P
R1025
C1029
R1027
L1008
5
56
6
7
78
8
9
9
12
12
13 13 14
14
15
15 16 16
2
2
3
34
4
HDC1000
1
1
10
10
11
11
ZD1004
R1006
C1028
R1029
C1027
R1007
ZD1003
EAR_ADC_3.5
SPK_OUT_N
SPK_OUT_P
EAR_3.5_DET
EAR_MIC_3.5
EAROUT_R
EAROUT_L
HPH_REF
R1013
VPH_PWR
C1041
C1037
R1016
C1043C1042
C1036
PGND
B3
C1 IN-
EN
C2 C3VO+
A1 IN+
NC
1
NC
2
GND
A2
A3VO-
VDD B1
B2
PVDD
C1038
C1040
SPK_L
SPK_R
SPK_EN
SPK_OUT_N
SPK_OUT_P
R1001
VPH_PWR
C1046
VREG_S4_1P8
C1000
C1002
C1024
VREG_CDC_A
C1016
VREG_CDC_CP
C1004
R1019
TP_WCD1000
I2C_SCL
9
MIC_BIAS4
68
GND_TX
69
CP_C1_M
7
MIC_BIAS2
70
MIC_BIAS1
71
NC
72
NC
73
CP_VPOS
8
MICB_CFILT1
60
MIC_IN5_P
61
MBHC_IN|MIC_IN7
62
VDD_VBAT
63
VDDA_TX
64
MICB_CFILT2
65
MIC_IN1_P
66
MIC_BIAS3
67
MIC_IN4_M
53
MIC_IN2_M
54
MIC_IN1_M
55
MIC_IN6_P
56
MICB_CFILT3
57
MIC_IN2_P
58
NIC_IN4_P
59
CP_VNEG
6
LINE_OUT1
46
LDOH_CAP
47
MIC_IN3_M
48
GND
49
SB_DATA|TX_I2S_SD2
5
MIC_IN5_M
50
CCOMP
51
MIC_IN3_P
52
LINE_OUT2
39
RX_I2S_WS
4
LINE_OUT3
40
VDD_TXADC|LDOL_CAP
41
MCLK
42
INTR_OUT
43
GND
44
MIC_IN6_M
45
I2C_SDA
31
GND
32
VDD_IO
33
LINE_OUT4
34
GND_CCOMP
35
GND
36
DMIC_D2|RX_I2S_SD1
37
DMIC_CK2|RX_I2S_SD2
38
GND
24
RESET_N
25
VDD_DIG
26
DMIC_CK0
27
EARO_M
28
LINE_OUT5
29
CDD_CP
3
VDDA_RX
30
HPH_RM
17
HPH_REF
18
MODE1
19
GND
2
DMIC_D1
20
DMIC_D0
21
TX_I2S_SCK
22
EARO_P
23
CP_C1_P
1
RX_I2S_SCK
10
SB_CK|TX_I2S_SD1
11
HPH_LP
12
GND
13
MODE0
14
DMIC_CK1
15
TX_I2S_WS
16
R1003
C1001
C1018
C1017
R1000
C1012
VREG_CDC_RXTX
C1015
C1023
C1014
C1003
C1013
VREG_CDC_A
VREG_L25_1P225
C1005
C1011
VREG_L25_1P225
C1009
VREG_CDC_CP
VREG_S4_1P8
VREG_S4_1P8
TP_CODEC_MAD_INT_N
HPH_REF
AUDIO_MCLK
VPS_L
VPS_R
GND_CCOMP
RCV_N
RCV_P
SUB1_MIC_P
SUB2_MIC_P
SUB2_MICBIAS_1.8V
SUB1_MICBIAS_1.8V
I2C_CLK_CODEC
RX_I2S_WS
CODEC_MAD_INT_N
MAIN_MIC_N
SUB2_MIC_N
MAIN_MIC_P
SUB1_MIC_N
EAR_MIC_N
EAR_MIC_P
WCD9310_RESET_N
I2C_DATA_CODEC
SPK_L
GND_CCOMP
TX_I2S_DO_CODEC
SPK_R
RX_I2S_SCK
RX_I2S_DI_CODEC
EAROUT_L
TX_I2S_WS
EAROUT_R
TX_I2S_SCK

Level 3Repair
Distribution, transmission, or infringement of any content or data from this document without Samsung’s written authorization is strictly prohibited.
Confidential and proprietary-the contents in this service guide subject to change without prior notice.
8-22
8-3-7.RECEIVER
.
Check signals on
R1000, R1001
Check receiver function in voice call receiver
mode
No
Resolder R1000, R1001
Resolder or replace R1003
Yes
END
Yes
No
Replace the
Receiver FPCB (HDC1001)
Yes

Level 3Repair
Distribution, transmission, or infringement of any content or data from this document without Samsung’s written authorization is strictly prohibited.
Confidential and proprietary-the contents in this service guide subject to change without prior notice.
8-23
R1018
R1017
R1015
ZD1008
R1014
ZD1007
C1044
5
56
6
7
78
8
9
9
HDC1001
1
1
10
10
2
2
3
34
4
C1039
VPH_PWR
VREG_S4_1P8
RCV_P
RCV_N
VOLUME_DOWN
VOLUME_UP
R1001
VPH_PWR
C1046
VREG_S4_1P8
C1000
C1002
C1024
VREG_CDC_A
C1016
VREG_CDC_CP
C1004
R1019
TP_WCD1000
I2C_SCL
9
MIC_BIAS4
68
GND_TX
69
CP_C1_M
7
MIC_BIAS2
70
MIC_BIAS1
71
NC
72
NC
73
CP_VPOS
8
MICB_CFILT1
60
MIC_IN5_P
61
MBHC_IN|MIC_IN7
62
VDD_VBAT
63
VDDA_TX
64
MICB_CFILT2
65
MIC_IN1_P
66
MIC_BIAS3
67
MIC_IN4_M
53
MIC_IN2_M
54
MIC_IN1_M
55
MIC_IN6_P
56
MICB_CFILT3
57
MIC_IN2_P
58
NIC_IN4_P
59
CP_VNEG
6
LINE_OUT1
46
LDOH_CAP
47
MIC_IN3_M
48
GND
49
SB_DATA|TX_I2S_SD2
5
MIC_IN5_M
50
CCOMP
51
MIC_IN3_P
52
LINE_OUT2
39
RX_I2S_WS
4
LINE_OUT3
40
VDD_TXADC|LDOL_CAP
41
MCLK
42
INTR_OUT
43
GND
44
MIC_IN6_M
45
I2C_SDA
31
GND
32
VDD_IO
33
LINE_OUT4
34
GND_CCOMP
35
GND
36
DMIC_D2|RX_I2S_SD1
37
DMIC_CK2|RX_I2S_SD2
38
GND
24
RESET_N
25
VDD_DIG
26
DMIC_CK0
27
EARO_M
28
LINE_OUT5
29
CDD_CP
3
VDDA_RX
30
HPH_RM
17
HPH_REF
18
MODE1
19
GND
2
DMIC_D1
20
DMIC_D0
21
TX_I2S_SCK
22
EARO_P
23
CP_C1_P
1
RX_I2S_SCK
10
SB_CK|TX_I2S_SD1
11
HPH_LP
12
GND
13
MODE0
14
DMIC_CK1
15
TX_I2S_WS
16
R1003
C1001
C1018
C1017
R1000
C1012
VREG_CDC_RXTX
C1015
C1023
C1014
C1003
C1013
VREG_CDC_A
VREG_L25_1P225
C1005
C1011
VREG_L25_1P225
C1009
VREG_CDC_CP
VREG_S4_1P8
VREG_S4_1P8
TP_CODEC_MAD_INT_N
HPH_REF
AUDIO_MCLK
VPS_L
VPS_R
GND_CCOMP
RCV_N
RCV_P
SUB1_MIC_P
SUB2_MIC_P
SUB2_MICBIAS_1.8V
SUB1_MICBIAS_1.8V
I2C_CLK_CODEC
RX_I2S_WS
CODEC_MAD_INT_N
MAIN_MIC_N
SUB2_MIC_N
MAIN_MIC_P
SUB1_MIC_N
EAR_MIC_N
EAR_MIC_P
WCD9310_RESET_N
I2C_DATA_CODEC
SPK_L
GND_CCOMP
TX_I2S_DO_CODEC
SPK_R
RX_I2S_SCK
RX_I2S_DI_CODEC
EAROUT_L
TX_I2S_WS
EAROUT_R
TX_I2S_SCK

Level 3Repair
Distribution, transmission, or infringement of any content or data from this document without Samsung’s written authorization is strictly prohibited.
Confidential and proprietary-the contents in this service guide subject to change without prior notice.
8-24
8-3-8. TSP
YES
Replace LCD Module
Measure the waveform of
TSP_SCL/SDA(R710, R711),
TOUCH_INT(R1200) Signal.
Can you see the right waveform?
Replace Main PBA
YES
YES
YES
NO
NO
TOUCH doesn't work
Is the HDC1200 Assembled
correctly?
Check the power of TSP
R1200 =1.8V?
C1232 =3.3V?
Reassemble the HDC1200
Replace Main PBA
NO

Level 3Repair
Distribution, transmission, or infringement of any content or data from this document without Samsung’s written authorization is strictly prohibited.
Confidential and proprietary-the contents in this service guide subject to change without prior notice.
8-25
V_TSP_1.8V
ELVDD_4.6V
C1232
R1224
R1225
VTOUCH_1.8V
ELVSS_-4.9V
VTOUCH_3.3V
VLED_3.3V
4848
55 6
6
77 88
99
4
40 40
41 41 42 42
43
43 44
44
45
45
4646
4747
33 33 34
34
35 35 36 36
37
37 38 38
39 39
4
25 26
26
27 27 28 28
29
29
33
30
30
31 31 32 32
19 19
2
2
20 20
21
21 22
22
23
23 24 24
25
1111 12 12
1313 14
14
15 15 16 16
1717 18
18
HDC1200
11
10
10
V_TSP_A_3.3V
VREG_L8_3P1
C1207
VCC_2.2V_LCD
C1206
R1200
VGH
V_TSP_1.8V
R1226
C1240
TOUCH_KEY_INT
TOUCH_SDA
TOUCH_SCL
EL_ON
ELVDD_FB
MIPI_DSI0_RESET_N_2.2V
MIPI_DSI0_LANE3_P_F
MIPI_DSI0_LANE3_M_F
MIPI_DSI0_LANE0_M_F
MIPI_DSI0_LANE0_P_F
MIPI_DSI0_CLK_M_F
MIPI_DSI0_CLK_P_F
MIPI_DSI0_LANE1_M_F
MIPI_DSI0_LANE1_P_F
MIPI_DSI0_LANE2_M_F
MIPI_DSI0_LANE2_P_F
TS_S_RDY
I2C1_DATA_TS I2C1_CLK_TS
R709R708
C701
R720
R705
VREG_S4_1P8
R706 R707
GPIO_25|GSBI5_0|GPS_DRX_CLK|KR_ETM_TRDATA_1|AD_ETM_T
Y33
GPIO_22|GSBI5_3|GPS_DRX_BBI|KR_ETM_TRCTL|AD_ETM_TRC
W31
GPIO_23|GSBI5_2|SSBI_GPS_DRX|KR_ETM_TRCLK|AD_ETM_TR
W32
V30
GPIO_24|GSBI5_1|GPS_DRX_BBQ|KR_ETM_TRDATA_0|AD_ETM_T
GPIO_4|CAM_MCLK1|VFE_CAM_TIMER_3|GP_CLK_1A|AUX_TMS
D5
GPIO_26|GSBI6_3|SSBI_FM
GPIO_7|GSBI1_2
D21
GPIO_15|SPI_CS2_N_GSBI1A|GSBI3_2|KR_ETM_TRDATA_14B|A
D22
GPIO_18|VFE_CAM_TIMER_9A|SPI_CS1_N_GSBI11B|GSBI4_3|A
C6
GPIO_9|GSBI1_0
C21
GPIO_6|GSBI1_3
C22
GPIO_5|CAM_MCLK0|AUX_TCK
B5
GPIO_20|GSBI4_1|AUX_TDI
B6
GPIO_19|VFE_CAM_TIMER_10A|MDP_VSYNC_E|SPI_CS2_N_GSB
B7
GPIO_8
B20
GPIO_16
B22
GPIO_12|GSBI2_1
AL1
GPIO_13|GSBI2_0
AL2
GPIO_11|TS_EOC|GSBI2_2
AK4
GPIO_10|VFE_CAM_TIMER_8|GSBI2_3
AK3
GPIO_0|VFE_CAM_TIMER_6B|MDP_VSYNC_P
AH1
GPIO_1|VFE_CAM_TIMER_7B|MDP_VSYNC_S
AH3
GPIO_2|CAM_MCLK2|VFE_CAM_TIMER_1|GP_MN|ETM_LA_TRIGG
A5
GPIO_21|GSBI4_0|AUX_TRST_N
A6
GPIO_17|SPI_CS2_N_GSBI1B|GSBI3_0
A22
GPIO_14|SPI_CS1_N_GSBI1|GSBI3_3
A23
GPIO_3|VFE_CAM_TIMER_2|GP_CLK_0A|KR_ETM_TRDATA_15B|A
A14
R710
V_TSP_1.8VCAM_SENSOR_IO_1P8
R712
VREG_S4_1P8
R719
R716
R713
R711
I2C_CLK_CODEC
VT_CAM_MCLK
I2C_DATA_CODEC
RGB_SDA_1.8V_AP
RGB_SCL_1.8V_AP
LCD_2.2V_EN
BT_HOST_WAKE
2MIC_UART_TXD
CAM_MIPI_EN
MICBIAS_EN
MSM_FLASH_NOW
MHL_WAKE_UP
FUEL_SDA
HDMI_EN
CAM_CORE_EN
UART_RXD_MSM
UART_TXD_MSM
FUEL_SCL
CAM_MCLK
TS_S_RDY
MUSB_INT
I2C1_DATA_TS
I2C1_CLK_TS
I2C3_DATA_CAM
I2C3_CLK_CAM
MHL_RST
C1122
C1123
C1124
C1126
C1127
C1128
C1135
C1137
C1206
C1207
C1212
C1213
C1214
C1239
C1240
C1414
C1415
C1416
C1418
C1419
C1420
C449
C924
C925
C954
C955
F1200
F1201
HDC1200HDC1400
L1105
L1201
OSC901
R1118
R1120
R1122
R1123
R1127
R1200
R1201
R1202
R1203
R1204
R1205
R1206
R1211
R1224
R1414
R1415
R1416
R1417
R1418
R1419
R1420
R1421
R1422
R1425
R404
SC1400
SC1408
SC1410
SC1411
TH400
TOUCH_SCL
TOUCH_SDA
U1107
U1200
U1202
ZD1401

Level 3Repair
Distribution, transmission, or infringement of any content or data from this document without Samsung’s written authorization is strictly prohibited.
Confidential and proprietary-the contents in this service guide subject to change without prior notice.
8-26
8-3-9. LCD PART
LCD doesn't work
YES
YES
YES
NO
NO
YES
Is the HDC1200 Assembled
correctly? Reassemble the HDC1200
Replace Main PBA
Check the power of LCD
C1213 =2.2V?
C935 =3.1V?
Replace LCD module
Check the soldering status
around U1203 and HDC1200
Is it right?
Resoldering the bad component.
NO

Level 3Repair
Distribution, transmission, or infringement of any content or data from this document without Samsung’s written authorization is strictly prohibited.
Confidential and proprietary-the contents in this service guide subject to change without prior notice.
8-27
V_TSP_1.8V
ELVDD_4.6V
C1232
R1224
R1225
VTOUCH_1.8V
ELVSS_-4.9V
VTOUCH_3.3V
VLED_3.3V
4848
55 6
6
77 88
99
4
40 40
41 41 42 42
43
43 44
44
45
45
4646
4747
33 33 34
34
35 35 36 36
37
37 38 38
39 39
4
25 26
26
27 27 28 28
29
29
33
30
30
31 31 32 32
19 19
2
2
20 20
21
21 22
22
23
23 24 24
25
1111 12 12
1313 14
14
15 15 16 16
1717 18
18
HDC1200
11
10
10
V_TSP_A_3.3V
VREG_L8_3P1
C1207
VCC_2.2V_LCD
C1206
R1200
VGH
V_TSP_1.8V
R1226
C1240
TOUCH_KEY_INT
TOUCH_SDA
TOUCH_SCL
EL_ON
ELVDD_FB
MIPI_DSI0_RESET_N_2.2V
MIPI_DSI0_LANE3_P_F
MIPI_DSI0_LANE3_M_F
MIPI_DSI0_LANE0_M_F
MIPI_DSI0_LANE0_P_F
MIPI_DSI0_CLK_M_F
MIPI_DSI0_CLK_P_F
MIPI_DSI0_LANE1_M_F
MIPI_DSI0_LANE1_P_F
MIPI_DSI0_LANE2_M_F
MIPI_DSI0_LANE2_P_F
TS_S_RDY
I2C1_DATA_TS I2C1_CLK_TS
C934
VREG_L3_3P075
VREG_L6_2P95
VREG_L4_XO_1P8
VREG_L10_3P3
C928 C937
C932 C933
VREG_L7_2P95
VREG_L8_3P1
C935
VREG_L9_2P85_MEAS
C930
VREG_L5_2P95
C936
VREG_L2_1P2
C938
VREG_L1_1P05
C931C929
L1201
EN
1
4LX
OUT
2
PGND 8
PGND 7
6
PGNDVIN
3
U1202
AGND 5
R1211
R1206
VCC_2.2V_LCD
C1212
VPH_PWR
C1214
C1213
LCD_2.2V_EN
C1218
R1207
C1217
R1208
VREG_S4_1P8
4
Y
A
2
GND
3
5
NC
VCC 61 VCC1
U1203
VCC_2.2V_LCD
MIPI_DSI0_RESET_N
MIPI_DSI0_RESET_N_2.2V
C1122
C1123
C1124
C1126
C1127
C1128
C1135
C1137
C1206
C1207
C1212
C1213
C1214
C1239
C1240
C1414
C1415
C1416
C1418
C1419
C1420
C449
C924
C925
C954
C955
F1200
F1201
HDC1200HDC1400
L1105
L1201
OSC901
R1118
R1120
R1122
R1123
R1127
R1200
R1201
R1202
R1203
R1204
R1205
R1206
R1211
R1224
R1414
R1415
R1416
R1417
R1418
R1419
R1420
R1421
R1422
R1425
R404
SC1400
SC1408
SC1410
SC1411
TH400
TOUCH_SCL
TOUCH_SDA
U1107
U1200
U1202
ZD1401

Level 3Repair
Distribution, transmission, or infringement of any content or data from this document without Samsung’s written authorization is strictly prohibited.
Confidential and proprietary-the contents in this service guide subject to change without prior notice.
8-28
8-3-10. 8M Camera
8M Camera doesn't work.
YES
Check the power of camera.
C1345 = 1.05~1.15V ?
C1327, C1330 =1.2V?
C1333, C1325 =2.8V?
C1320 =1.8V?
NO
Replace U1308, U1304, U1301,
U1300, U1302
Is the HDC1300
Assembled correctly?
NO
Reassemble the HDC1300
YES
Check the soldering status
around U1308, U1304, U1301,
U1300 and U1302
Is it right?
NO Resoldering the bad component.
YES
YES
Check the soldering status
around U1303
Is it right?
NO Resoldering U1303
Replace the 8M Camera.
YES

Level 3Repair
Distribution, transmission, or infringement of any content or data from this document without Samsung’s written authorization is strictly prohibited.
Confidential and proprietary-the contents in this service guide subject to change without prior notice.
8-29
C1319
CAM_SENSOR_IO_1.8V
CAM_SENSOR_A2P8
CAM_AF_2P8
CAM_SENSOR_CORE_1P2
8
8
99
35
NCNC
36
NC
37 38
NC
31 31 32
32
33 33 34
34
44
556
6
77
24
24
25 25 26
26
27
27 28
28
29
29
33
30
30
17
17 18
18
19 19
22
2020
21 21 2222
23 23
11
1010
1111 1212
13
13 14
14
15
15 16
16
HDC1300
C1318
C1321
C1320
CIS_SPI_MOSI
8M_CAM_SEN_D3_P_F
CIS_SPI_SCLK
CIS_SPI_SSN
CIS_SCL_1.8V
AF_SDA
AF_SCL
8M_CAM_SEN_D1_N_F
8M_CAM_SEN_D2_N_F
8M_CAM_SEN_CLK_N_F
8M_CAM_SEN_D0_N_F
8M_CAM_SEN_D0_P_F
8M_CAM_SEN_D1_P_F
8M_CAM_SEN_CLK_P_F
8M_CAM_SEN_D2_P_F
8M_CAM_SEN_D3_N_F
CAM_MCLK
CIS_SPI_MISO
8M_CIS_RESET
CAM_AGND
CIS_SDA_1.8V
C1336
R1329
R1323 R1324
L1302
CAM_ISP_CORE_1P2
C1337
C1335
C1334
C1346
VREG_S4_1P8
C1345
C2
VID0
C3
PGND C4
PGND
D1
VDD
D2 SDA
D3 SCL
D4 SYNC
AGND
A3
VID1
A4 IN2
B1 SNS+
B2 EN
B3 LX
B4 LX
C1 SNS-
U1308
1
NC 2
NC
A1 IN1
A2
R1322
VPH_PWR
R1325
IMA_I2C_SCL
IMA_I2C_SDA
CAM_CORE_EN
CAM_SENSOR_CORE_1P2
R1309
R1307
4VOUT 1
U1301
CE
3
5
GND
2
GND
VDD
C1326 C1327
VREG_S4_1P8
CAM_SENSOR_EN CE
3
5
GND
2
GND
VDD
4VOUT 1
CAM_AF_2P8
C1324
U1300
VPH_PWR
C1325
R1308
R1306
CAM_AF_EN
CAM_SENSOR_A2P8
R1317
R1314
VPH_PWR
3
5
GND
GND 2
VDD
41
VOUT
U1304
CE
C1333
C1332
1
VOUT
CAM_ISP_MIPI_1P2
U1302
3CE
GND
5
GND
2
4VDD
VREG_S4_1P8
R1311
R1312 C1329 C1330
C1328
CAM_MIPI_EN
TP1302
TP1300
TP1301
C1323
C1317
CAM_SENSOR_IO_1P8
L1301
CAM_SENSOR_IO_1P8
R1310
CAM_ISP_CORE_1P2
C1322
R1303
R1300
R1305
CAM_SENSOR_IO_1P8
CAM_ISP_MIPI_1P2
CAM_AF_2P8
R1302
R1304
TX_DATA3N
N9
VSSIO_HOST
N13
VDD_OTP
N2
VDDIO_OTP
N3
VDD_REG
N4
TX_DATA0N
N5
TX_DATA1N
N6
TX_CLKN
N7
TX_DATA2N
N8
TX_DATA1P
M6
TX_CLKP
M7
TX_DATA2P
M8
TX_DATA3P
M9
VPP_OTP
N1
GPIO0
N10
GPIO2
N11
VDDIO_HOST
N12
GPIO1
M10
GPIO3
M11
VDD_RPLL
M12
VDD_IPLL
M13
I2CS_ID
M2
UART_TX
M3
REG_VSS25
M4
TX_DATA0P
M5
AF_SDA
L3
INT_VSS12
L4
M_VDD11
L5
M_VDD11
L6
M_VDD11
L7
M_VDD11
L8
M_VDD18
L9
VSSIO_HOST
M1
M_VSS11
K8
INT_VDD12
K9
VDDIO_HOST
L1
GPIO4
L10
VSS_PLL1
L11
VSS_PLL2
L12
EXTCLK
L13
UART_RX
L2
REGPD
K12
XSHUTDOWN
K13
VDDIO_HOST
K2
INT_VDD12
K3
INT_VSS12
K4
M_VSS11
K5
M_VSS11
K6
M_VSS11
K7
INT_VSS12
J5
INT_VSS12
J6
M_VREG_0P4V
J7
INT_VSS12
J8
INT_VDD12
J9
AF_SCL
K1
INT_VDD12
K10
STANDBY
K11
VSSIO_HOST
J1
VSSIO_HOST
J10
VDDIO_HOST
J11
TEST_EN
J12
PGBYPASS
J13
CIS_XSHUTDOWN
J2
INT_VDD12
J3
INT_VSS12
J4
CIS_SCL
H2
INT_VDD12
H3
INT_VSS12
H4
INT_VSS12
H5
INT_VSS12
H6
INT_VSS12
H7
INT_VSS12
H8
INT_VDD12
H9
INT_VSS12
G7
INT_VSS12
G8
INT_VDD12
G9
CIS_SDA
H1
TEST0
H10
TEST1
H11
TEST2
H12
TEST3
H13
VDDIO_HOST
G11
POUT_VSYNC
G12
POUT_PCLK
G13
CIS_SCLK
G2
INT_VDD12
G3
INT_VSS12
G4
INT_VSS12
G5
INT_VSS12
G6
INT_VSS12
F4
INT_VSS12
F5
INT_VSS12
F6
INT_VSS12
F7
INT_VSS12
F8
INT_VDD12
F9
CIS_SSN
G1
VSSIO_HOST
G10
INT_VDD12
E9
CIS_MOSI
F1
POUT_HSYNC
F10
POUT_DATA1
F11
POUT_DATA2
F12
POUT_DATA0
F13
CIS_MISO
F2
INT_VDD12
F3
POUT_DATA3
E13
VDDIO_CIS
E2
INT_VDD12
E3
INT_VDD12
E4
INT_VDD12
E5
INT_VDD12
E6
INT_VDD12
E7
INT_VDD12
E8
S_VSS11
D6
S_VSS11
D7
S_VSS11
D8
INT_VDD12
D9
VSSIO_CIS
E1
VSSIO_HOST
E10VDDIO_HOST
E11
POUT_DATA4
E12
INT_VDD12
D10
POUT_DATA7
D11
POUT_DATA6
D12
POUT_DATA5
D13
VDDIO_CIS
D2
CIS_EXTCLK
D3
INT_VDD12
D4
S_VSS11
D5
TCK
C3
HOST_SDA
C4
S_VDD11
C5
S_VDD11
C6
S_VDD11
C7
S_VDD11
C8
S_VDD18
C9
VSSIO_CIS
D1
RX_DATA1P
B8
RX_DATA0P
B9
VSSIO_CIS
C1
VSSIO_HOST
C10VDDIO_HOST
C11
POUT_DATA9
C12
POUT_DATA8
C13
VDDIO_CIS
C2
POUT_DATA10
B12
POUT_DATA11
B13
TDI
B2
RTCK
B3
HOST_SCL
B4
RX_DATA3P
B5
RX_DATA2P
B6
RX_CLKP
B7
RX_DATA3N
A5
RX_DATA2N
A6
RX_CLKN
A7
RX_DATA1N
A8
RX_DATA0N
A9
NTRST
B1
HOST_SCLK
B10
HOST_MOSI
B11
TDO
A1
FSOURCE
A10
HOST_MISO
A11
HOST_SSN
A12
MONITOR
A13
TMS
A2
VSSIO_HOST
A3VDDIO_HOST
A4
S5C73M3X01-Y040
U1303
1
NC
2
NC
R1301
CAM_SENSOR_IO_1P8
AGND
AGND
AGND
8M_CAM_D1_N
8M_CAM_CLK_N
8M_CAM_D2_N
8M_CAM_D3_N
CIS_SPI_MISO
CIS_SPI_SSN
CIS_SPI_SCLK
CIS_SPI_MOSI
8M_CAM_D0_P
8M_CAM_D1_P
8M_CAM_CLK_P
8M_CAM_D2_P
8M_CAM_D3_P
8M_CAM_D0_N
CIS_SDA_1.8V
CIS_SCL_1.8V
8M_CIS_RESET
AF_SCL
ISP_STANDBY
ISP_RESET
ISP_FLASH_NOW
CAM_MCLK
AF_SDA
ISP_FLASH_CNTL_EN
CAM_SPI_MOSI
I2C3_CLK_CAM
8M_CAM_SEN_D3_P
8M_CAM_SEN_D2_P
8M_CAM_SEN_CLK_P
8M_CAM_SEN_D1_P
8M_CAM_SEN_D0_P
I2C3_DATA_CAM
CAM_SPI_MISO
CAM_SPI_SSN
AGND
8M_CAM_SEN_D3_N
8M_CAM_SEN_D2_N
8M_CAM_SEN_CLK_N
8M_CAM_SEN_D1_N
8M_CAM_SEN_D0_N
CAM_SPI_SCLK

Level 3Repair
Distribution, transmission, or infringement of any content or data from this document without Samsung’s written authorization is strictly prohibited.
Confidential and proprietary-the contents in this service guide subject to change without prior notice.
8-30

Level 3Repair
Distribution, transmission, or infringement of any content or data from this document without Samsung’s written authorization is strictly prohibited.
Confidential and proprietary-the contents in this service guide subject to change without prior notice.
8-31
8-3-11. VT Camera
VT Camera doesn't work.
YES
Check the power of camera.
C1333 =2.8V?
C1320 =1.8V?
NO Replace U1304
Is the HEA1300
Assembled correctly?
NO
Reassemble the HEA1300
YES
Check the soldering status
around HEA1300, U1304
Is it right?
NO Resoldering the bad component.
YES
Replace the VT Camera.
YES

Level 3Repair
Distribution, transmission, or infringement of any content or data from this document without Samsung’s written authorization is strictly prohibited.
Confidential and proprietary-the contents in this service guide subject to change without prior notice.
8-32
C1343 C1344
C1350 C1351
CAM_SENSOR_IO_1.8V
CAM_SENSOR_A2P8
R1317
R1314
R1316
VREG_LVS4_1P8
R1318
R1319
VPH_PWR
3
5
GND
GND 2
VDD
41
VOUT
U1304
CE
C1342
LEDA_2.8V
R1333
VREG_L9_2P85
L1304
C1331 R1313
C1333
NC
NC
24
25NC
NC
26
22
33 4
4
55 6
6
77 8 8
99
23
15 16 16
1717 18
18
19 19
22
20 20
2121 22
11
10
10
11 11 12 12
1313 14
14
15
HEA1300
CAM_SENSOR_A2P8
C1338
C1332
MIPI_CSI1_CLK_P
MIPI_CSI1_CLK_M
VT_CAM_MCLK
RGB_SCL_1.8V_AP
RGB_INT
RGB_SDA_1.8V_AP
I2C3_CLK_CAM
I2C3_DATA_CAM
MIPI_CSI1_LANE0_M
MIPI_CSI1_LANE0_P
CAM_A_EN
CAM2_RST_N
VT_CAM_SEN_DET
C1339

Level 3Repair
Distribution, transmission, or infringement of any content or data from this document without Samsung’s written authorization is strictly prohibited.
Confidential and proprietary-the contents in this service guide subject to change without prior notice.
8-33
8-3-12.Vibration Motor
Vibrator doesn't work.
Check the soldering status
around CON1100, CON1302
Is it right?
NO Resoldering the bad component.
YES
Replace the PBA
Measure the waveform of Sub
PBA's MOTOR_P, MOTOR_N
(L1101,L1102)
Can you see the right waveform?
YES
Replace Motor
NO

Level 3Repair
Distribution, transmission, or infringement of any content or data from this document without Samsung’s written authorization is strictly prohibited.
Confidential and proprietary-the contents in this service guide subject to change without prior notice.
8-34
VOUT
1
C1117
U1105
EN 32 GND
GND
5
4
VIN
C1118
C1116
R1110
VPH_PWR
R1106
L1101
TP_VIB_PWM
22
CON1100
1
1
C1115
7
MODE
3
2PWM
6
VDD
VDN 5
8
VDP
U1104
EN
1
EXP
9
10EXP
EXP
11
4GAIN
GND
TP_VIB_ON
CON1101
1
1
22
L1102
VDD_VIB_3.0V
VDD_VIB_3.0V
MOTOR_N
MOTOR_P
HAPTIC_PWR_EN
VIB_ON
VIB_PWM
MOTOR_P
MOTOR_N

Level 3Repair
Distribution, transmission, or infringement of any content or data from this document without Samsung’s written authorization is strictly prohibited.
Confidential and proprietary-the contents in this service guide subject to change without prior notice.
8-35
8-3-13.Sensor Part
1. Magnetic Sensor
Check the Voltage
C1110 =2.85V
C1109 =1.8V
Abnormal Magnetic Sensor part
END
No
Yes
Check the Voltage
R722 =1.8V
R723 =1.8V
No
Yes
Magnetic Sensor operate
correctly?
No
Yes
Heat over U900 or Replace U900
Resolder R722, R723
Apply Heat over C1104 or Replace C1104
using aHeat-gun
Yes

Level 3Repair
Distribution, transmission, or infringement of any content or data from this document without Samsung’s written authorization is strictly prohibited.
Confidential and proprietary-the contents in this service guide subject to change without prior notice.
8-36
C2
TST1
TRG C3
C4
VID
D1
CAD0
CAD1 D2
RSTN
D4
A1
A2 CSB
SCL|SK
A3
A4 SDA|SI
B1
VDD
B3 RSV
SO
B4
VSS
C1
C1104
NC 1
2
NC
DRDY
VREG_L9_2P85
VREG_LVS4_1P8
C1109
ECOMPASS_RST
C1110
I2C4_CLK_SENS
I2C4_DATA_SENS
SENSOR_RDY
ECOMPASS_RST
R722 R723
VREG_LVS4_1P8
I2C4_DATA_SENS
I2C4_CLK_SENS

Level 3Repair
Distribution, transmission, or infringement of any content or data from this document without Samsung’s written authorization is strictly prohibited.
Confidential and proprietary-the contents in this service guide subject to change without prior notice.
8-37
2. Acceleration /Gyro Sensor
Check the Voltage
C1108 =1.8V
C1103 =2.85V
Abnormal Acceleration /Gyro Sensor part
END
No
Yes
Check the Voltage
R722 =1.8V
R723 =1.8V
No
Yes
Acceleration /Gyro Sensor
operate correctly?
No
Yes
Heat over PM600 or Replace U900
Resolder R722, R723
Apply Heat over U1102 or Replace U1102
using aHeat-gun
Yes

Level 3Repair
Distribution, transmission, or infringement of any content or data from this document without Samsung’s written authorization is strictly prohibited.
Confidential and proprietary-the contents in this service guide subject to change without prior notice.
8-38
21
RESV
RESV 22
23
SCL
SDA 24
13
VDD
VLOGIC
8
NC14
15
NC
NC16
17
NC
26
NC
REGOUT
10
11 RESV-G
19
RESV
18
GND
25
GND
INT
12
2NC
NC 27
3NC
4NC
5NC
U1102
9AD0
7AUX_CL
6AUX_DA
1CLKIN
CPOUT 20
C1113
C1103
C1112
VREG_LVS4_1P8
VREG_L9_2P85
C1108
GYRO_INT_N
I2C4_CLK_SENS
I2C4_DATA_SENS
R722 R723
VREG_LVS4_1P8
I2C4_DATA_SENS
I2C4_CLK_SENS

Level 3Repair
Distribution, transmission, or infringement of any content or data from this document without Samsung’s written authorization is strictly prohibited.
Confidential and proprietary-the contents in this service guide subject to change without prior notice.
8-39
3. Barometer
Check the Voltage
C1114 =1.8V
C1134 =2.85V
Abnormal Barometer Sensor part
END
No
Yes
Check the Voltage
R722 =1.8V
R723 =1.8V
No
Yes
Barometer Sensor operate
correctly?
No
Yes
Heat over U900 or Replace U900
Resolder R722, R723
Apply Heat over U1103 or Replace U1103
using aHeat-gun
Yes

Level 3Repair
Distribution, transmission, or infringement of any content or data from this document without Samsung’s written authorization is strictly prohibited.
Confidential and proprietary-the contents in this service guide subject to change without prior notice.
8-40
C1114
VREG_LVS4_1P8
6XCLR|RES G 1
NC
7
SCL
4
5SDA 2
VDD
VDDIO 3
U1103
C1134
VREG_L9_2P85
I2C4_CLK_SENS
I2C4_DATA_SENS
R722 R723
VREG_LVS4_1P8
I2C4_DATA_SENS
I2C4_CLK_SENS

Level 3Repair
Distribution, transmission, or infringement of any content or data from this document without Samsung’s written authorization is strictly prohibited.
Confidential and proprietary-the contents in this service guide subject to change without prior notice.
8-41
4. Proximity /Light Sensor
Check the Voltage
C1331 =2.8V
C1342 =2.85V
Abnormal Proximity /Light Sensor part
END
No
Yes
Check the Voltage
C1350 =1.8V
C1351 =1.8V
No
Yes
Proximity /Light Sensor
operate correctly?
No
Yes
Heat over U900 or Replace U900
Change the Front Cam Module
Change the Front Cam Module
Yes

Level 3Repair
Distribution, transmission, or infringement of any content or data from this document without Samsung’s written authorization is strictly prohibited.
Confidential and proprietary-the contents in this service guide subject to change without prior notice.
8-42
C1343 C1344
C1350 C1351
CAM_SENSOR_IO_1.8V
R1316
VREG_LVS4_1P8
R1318
R1319
C1342
LEDA_2.8V
R1333
VREG_L9_2P85
L1304
C1331 R1313
NC
NC
24
25NC
NC
26
22
33 4
4
55 6
6
77 8 8
99
23
15 16 16
1717 18
18
19 19
22
20 20
2121 22
11
10
10
11 11 12 12
1313 14
14
15
HEA1300
CAM_SENSOR_A2P8
C1338
MIPI_CSI1_CLK_P
MIPI_CSI1_CLK_M
VT_CAM_MCLK
RGB_SCL_1.8V_AP
RGB_INT
RGB_SDA_1.8V_AP
I2C3_CLK_CAM
I2C3_DATA_CAM
MIPI_CSI1_LANE0_M
MIPI_CSI1_LANE0_P
CAM2_RST_N
VT_CAM_SEN_DET
C1339

Level 3Repair
Distribution, transmission, or infringement of any content or data from this document without Samsung’s written authorization is strictly prohibited.
Confidential and proprietary-the contents in this service guide subject to change without prior notice.
8-43
8-3-14. Charging Part
TA /USB Insert
Yes
END
Charging Sequence Start
Vin =5V
No Check L1105 =5
V,
or may not connected TA /USB
Yes
Check the L1103 Resolder and Replace L1103
Yes
Check the IFC1100 and U1109 No Resolder IFC1100 and U1109.
Yes
Battery is Charging? No
Resolder or Replace U1107
Yes
No

Level 3Repair
Distribution, transmission, or infringement of any content or data from this document without Samsung’s written authorization is strictly prohibited.
Confidential and proprietary-the contents in this service guide subject to change without prior notice.
8-44
D1101
R1119
ZD1101
TA1101
R1117
NC
NC 19
20
NC
VBUS 1
10
NC 12
NC 21
13
NC 14
NC 15
NC
NC 16
17
NC 18
CUSTOMER_USE 6
7
CUSTOMER_USE
CUSTOMER_USE 8
9
CUSTOMER_USE
D+ 3
D- 2
GND 11
ID
IFC1100
CUSTOMER_USE 4
5
CUSTOMER_USE
C1131
A2
VIN
VIN
B2
VOUT
A1
B1
VOUT
C1121
C1
GND
1
NC
NC
2
ON
C2
R1114
VBATT
C1130
IN
NC 8
9
NC
OUT 6
7
OUT
_EN 10
_FLAG
3
U1109
2GND
11
GND
1IN
4IN
IN5
12
VBUS_5.0V_IF
R1124
R1121
DP 2
7GND
NC
4
5NC
3
USB_ID
VBUS
6
U1108
1
DM
R1125
R1112
MUS_DM
MUS_ID
MHL_DM
MHL_DP
MHL_ID
MUS_DP
V_BUS_JTAG_ID
C1124
R1126
VBUS_5.0V_IF
R1122
C1122
SCL
F2
F3
SDA
GND
F4
F5
STAT
L1104
VSYS
D4
D5
VSYS
D+
E1
E2
INOK|SYSOK
VBATT
E3
E4
CHGOUT
CHGOUT
E5
F1
OTG|ID
VDDCAP
C1
C2
FETDRV
THERM
C3
C4
EN
GND
C5
D1
D-
USB5|1|HC
D2
D3
SUSP
SW
A3
A4
MIDDCIN
DCIN
A5
B1
USBIN
BOOT
B2
B3
SW
VCHG
B4
B5
DCIN
U1107
1
NC
NC
2
USBIN
A1
A2
MIDUSBIN
C1133
VBUS_CHARGER
R1123
VBATT
VREG_S4_1P8
L1103
C1132
VPH_PWR
C1127
VREG_S4_1P8
L1105
R1120
C1137
C1126
WPC_5V
C1128
G
4
1S
S
2
3S
Q1103
5
D
D6
7
D
D8
9D
C1138
C1136
R1127
VBUS_CHARGER
R1118
C1129
C1123
C1135
WPC_INT
CHG_nSTAT
VICHGFUEL_SCL
FUEL_SDA

Level 3Repair
Distribution, transmission, or infringement of any content or data from this document without Samsung’s written authorization is strictly prohibited.
Confidential and proprietary-the contents in this service guide subject to change without prior notice.
8-45
8-3-15. OTG
Yes
No
THIS OTG does not guarantee the DEVICE
consuming 500mA more
CHECK OTG DEVICE if high
power device.
Yes
No Check L1105 well mounted,
or re-soldering.
Check V_BUS_5V (L1105)
END
Check the L1103 Resolder L1103
Yes
Check U1109 and IFC1100 No U1109 and IFC1100 well mounted,
or re-soldering.
Yes
OTG is OK? No
Resolder or Replace U1106
Yes
Yes
OTG does not work
No

Level 3Repair
Distribution, transmission, or infringement of any content or data from this document without Samsung’s written authorization is strictly prohibited.
Confidential and proprietary-the contents in this service guide subject to change without prior notice.
8-46
D1101
R1119
ZD1101
TA1101
R1117
NC
NC 19
20
NC
VBUS 1
10
NC 12
NC 21
13
NC 14
NC 15
NC
NC 16
17
NC 18
CUSTOMER_USE 6
7
CUSTOMER_USE
CUSTOMER_USE 8
9
CUSTOMER_USE
D+ 3
D- 2
GND 11
ID
IFC1100
CUSTOMER_USE 4
5
CUSTOMER_USE
C1131
A2
VIN
VIN
B2
VOUT
A1
B1
VOUT
C1121
C1
GND
1
NC
NC
2
ON
C2
R1114
VBATT
C1130
IN
NC 8
9
NC
OUT 6
7
OUT
_EN 10
_FLAG
3
U1109
2GND
11
GND
1IN
4IN
IN5
12
VBUS_5.0V_IF
R1124
R1121
DP 2
7GND
NC
4
5NC
3
USB_ID
VBUS
6
U1108
1
DM
R1125
R1112
MUS_DM
MUS_ID
MHL_DM
MHL_DP
MHL_ID
MUS_DP
V_BUS_JTAG_ID
C1124
R1126
VBUS_5.0V_IF
R1122
C1122
SCL
F2
F3
SDA
GND
F4
F5
STAT
L1104
VSYS
D4
D5
VSYS
D+
E1
E2
INOK|SYSOK
VBATT
E3
E4
CHGOUT
CHGOUT
E5
F1
OTG|ID
VDDCAP
C1
C2
FETDRV
THERM
C3
C4
EN
GND
C5
D1
D-
USB5|1|HC
D2
D3
SUSP
SW
A3
A4
MIDDCIN
DCIN
A5
B1
USBIN
BOOT
B2
B3
SW
VCHG
B4
B5
DCIN
U1107
1
NC
NC
2
USBIN
A1
A2
MIDUSBIN
C1133
VBUS_CHARGER
R1123
VBATT
VREG_S4_1P8
L1103
C1132
VPH_PWR
C1127
VREG_S4_1P8
L1105
R1120
C1137
C1126
WPC_5V
C1128
G
4
1S
S
2
3S
Q1103
5
D
D6
7
D
D8
9D
C1138
C1136
R1127
VBUS_CHARGER
R1118
C1129
C1123
C1135
WPC_INT
CHG_nSTAT
VICHGFUEL_SCL
FUEL_SDA

Level 3Repair
Distribution, transmission, or infringement of any content or data from this document without Samsung’s written authorization is strictly prohibited.
Confidential and proprietary-the contents in this service guide subject to change without prior notice.
8-47
8-4-1. GSM850/900 RX
**If you check the Rx chain, Check the not only RF Device but also resistor, inductor and capacitor.
Resolder U200 or Change
Check Antenna contact
The End
Yes
No
Resolder or Replace C108
Yes
No
Normal condition
Catch the channel?
Continuous Rx ON
RF Input : 190 CH
Amplitude :-50
dBm
Check C100
>= -55dBm ?
Check L102,
C118,C119
>= -60dBm ?
Check C129,
C130,C163,C164
>= -65dBm ?
No
Resolder or Replace F100
Yes
No
Resolder or Replace U101
Yes

Level 3Repair
Distribution, transmission, or infringement of any content or data from this document without Samsung’s written authorization is strictly prohibited.
Confidential and proprietary-the contents in this service guide subject to change without prior notice.
8-48
8-4-2. DCS/PCS RX
**If you check the tx chain, Check the not only RF Device but also resistor, inductor and capacitor.
Resolder U200 or Replace
Check Antenna contact
The End
No
Resolder or Replace C108
Yes
No
Normal condition
Catch the channel?
Continuous Rx ON
RF Input : 698 CH
Amplitude :-50
dBm
Check C100
>= -55dBm ?
Check C112,C117
>= -60dBm ?
No
Resolder or Replace F100
Yes
Yes

Level 3Repair
Distribution, transmission, or infringement of any content or data from this document without Samsung’s written authorization is strictly prohibited.
Confidential and proprietary-the contents in this service guide subject to change without prior notice.
8-49
8-4-3. WCDMA Band1 RX
**If you check the tx chain, Check the not only RF Device but also resistor, inductor and capacitor.
Resolder U600 or Change
Check Antenna contact
The End
No
Resolder or Replace C108
Yes
No
Normal condition
Catch the channel?
Continuous Rx ON
RF Input : 10700 CH
Amplitude :-50
dBm
Check C100
>= -55dBm ?
Check C110,
C111, L103
>= -60dBm ?
No
Resolder or Replace F100
Yes
Yes

Level 3Repair
Distribution, transmission, or infringement of any content or data from this document without Samsung’s written authorization is strictly prohibited.
Confidential and proprietary-the contents in this service guide subject to change without prior notice.
8-50
R101
L102
L100
C109
L104
VREG_L22_FEM/GPS_2P9
C115
VC1
6GND
7
ANT
8GND
TRX 9
27
28 GSM_TX_H
GSM_TX_L
29
VC3
3
30GND
GND
31
32GND
4VC2
5
2
GSM1800/1900_RX 20
GSM1800/1900_RX 21
22
GSM900_RX
GSM900_RX 23
24GND
GND
25
26 B1_TX
B5_TX
B5_RX
GND
13
14GND
B1_RX 15
16
B1_RX
GND
17
18GND
GND
19
VC4
F100
1
VDD
10GND
B5_RX 11
12
VREG_S8_RF2_2P2
C165
VREG_L22_FEM/GPS_2P9
C114
C104
RFS100
A
2
1C
3G
G
4
C112
C118
L101
C111
L105
C110
C116
L106
VREG_S8_RF2_2P2
13
NC
15
14NC
5
RF1
11
RF2
9VBATT
CTRL
8EN
GND
1
GND
3
GND
4
GND
6
GND
10
12GND
GND
C108
2
ANT
7
C119
C100
C103
C113
L103
C117
LTE_TRX
GSM_HB_MB1_M
GSM_HB_MB1_P
ANT_SW_SEL0
EVDO_BC1_RTX
ANT_SW_SEL3
PRX_G900_LB1_M
PRX_B1_MB1_M
PRX_B1_MB1_P
TX_EVDO_BC0
ANT_SW_SEL4
PRX_BC0_DO_GSM850_LB1_P
PRX_G900_LB1_P
PRX_BC0_DO_GSM850_LB1_M
TX_GSM_HB_FEM
TX_GSM_LB_FEM
TX_B1_FEM
ANT_SW_SEL2
ANT_SW_SEL1
C130
C129
C131
C164
L107
PORT2-
4
1PORT3+
PORT3-
10
9
VDD
VREG_L22_FEM/GPS_2P9
CTL 6
GND
2
3GND 7
PORT1+
PORT1- 8
5
PORT2+
C123
U101
C163
PRX_GSM_LB_BC0_DO_LB1_M
PRX_GSM_LB_BC0_DO_LB1_P
PRX_G900_LB1_M
PRX_G900_LB1_P
PRX_LB_SEL
PRX_BC0_DO_GSM850_LB1_P
PRX_BC0_DO_GSM850_LB1_M

Level 3Repair
Distribution, transmission, or infringement of any content or data from this document without Samsung’s written authorization is strictly prohibited.
Confidential and proprietary-the contents in this service guide subject to change without prior notice.
8-51
BTC1100
C1006
C1007
C1012 C1013
C1022
C1025
C104
C1049
C110
C1100
C1101
C1102
C1103
C1105
C1106
C1107
C1108
C111
C1112
C1113
C1115
C1116
C1117
C1118
C1119
C112
C1120
C113
C1138
C114C115C116
C117
C118
C119
C120
C1217
C1218
C1225
C1226
C1227
C1228
C123
C1230
C1231
C1232
C1233
C1237
C1238
C129
C130
C131
C163
C164
C165
C200
C201
C202
C203
C204
C205
C206
C207
C208
C209
C210
C211
C212
C213
C214
C215
C216
C217
C218
C219
C220
C221
C222
C223
C224
C225
C226
C227
C228
C300
C303
C330
C521
C523
C524
C700
C702
C703
C704
C705
C706
C709
C710
C711
C713
C714
C800
C801
C802
C803
C804
C805
C806
C807
C808
C814
C815
C816
C817
C818
C824
C838
C839
C840
C849
C850
C851
C852
C853
C854
C855
C856
C857
C858
C859
C860
C861
C862
C863
C864
C865
C866
C867
C868
C869
C870
C871
C872
C873
C874
C875
C876
C877
C878
C879
C880
C881
C882
C883
C884
C885
C886
C887
C888
C889
C890
C891
C892
C893
C894
C895
C896
C897
C900
C901
C902
C903
C904
C905
C906
C907
C908
C909
C910
C911
C912
C913
C914
C915
C916
C917
C918
C919
C920
C922
C923
C926
C927
C928
C929
C930
C931
C932
C933
C934
C935
C936
C937
C938
C939
C940
C941
C942
C943
C944
C945
C946
C947
C948
C949
C950
C951
C952
C953
C956
C958
C959
C960
C961
CLP1000
CLP1001
CON1100
CON1101
D1100
D1101
DUF300
F100
F500
IFC1100
L100
L1000
L1003
L102
L103
L105
L106
L107
L1100
L1101
L1102
L1202
L1203
L1204
L200
L201
L202
L203
L204
L205
L206
L207
L208
L209
L210
L211
L212
L213
L214
L300
L301
L302
L305
L306
L307
L509
L510
L700
L901
L902
L903
L904
L905
L906
L907
L908
MIC1000
OSC900
Q1102
Q600
R101
R102
R1020
R1021
R1022
R1023
R1024
R1025
R1026
R1100
R1102
R1106
R1110
R1111
R1113
R1115
R1116
R1126
R1207
R1208
R1222
R1223
R1225
R1226
R1333
R200
R206
R207
R611
R700
R701
R702
R703
R704
R706
R707
R708
R709
R710
R711
R712
R713
R714
R715
R718
R722
R723
R724
R725
R726
R727
R728
R729
R730
R731
R733
R735
R736
R737
R738
R739
R743
R744
R745
R746
R747
R752
R753
R754
R801
R900
R902
R903
R905
R907
R908
R909
R911
R912
R913
R914
R915
R916
R917
R919
R920
R921
R922
R923
R924
R925
R929
R930
TA1100
TH700
TP_A900
TP_A901
TP_D900
TP_MUS_INT
TP_VIB_ON
TP_VIB_PWM
TP34
TP7003
0
7
P
T
2
0
7
P
T
TP901
TP902
TP903
TP904
TP905
TP906
TP907
TP908
TP909
TP910
TP912
U1001
U1004
U101
U1100
U1102
U1104
U1105
U1106
U1109
U1203
U1206
U1208
U1402
U1403
U200
U900
U901
UCP700
UME700
ZD1000
ZD1100
ZD1404
ANT100
ANT101
ANT102
ANT300
ANT400
ANT401
ANT402
C100
C101
C102
C103
C1030
C1031
C1032
C1033
C1034
C1035
C1045
C105
C106
C108
C109
C1104
C1109 C1110
C1114
C1121
C1122
C1123
C1124
C1126
C1127
C1128
C1129
C1130
C1131
C1132
C1133
C1134
C1135
C1136
C1137
C1206
C1207
C1212
C1213
C1214
C1239
C124
C1240
C125
C126
C127
C128
C132
C133
C134
C136
C137
C138
C1400
C1401
C1402
C1403
C1404
C1405
C1406
C1407
C1408
C141
C1410
C1411
C1412
C1413
C1414
C1415
C1416
C1418
C1419
C142
C1420
C143
C144
C145
C146
C148
C151
C152
C153
C154
C155
C156
C157
C158
C159
C160
C161
C162
C301
C302
C304
C305
C306
C307
C308
C309
C310
C311
C312
C314
C315
C318
C319
C320
C321
C322
C323
C324
C325
C326
C327
C328
C329
C331
C400
C401
C402
C403
C404
C405
C406
C407
C408
C409
C410
C411
C412
C413
C415
C416
C417
C418
C419
C420
C421
C422
C423
C424
C425
C426
C427
C428
C429
C430
C431
C432
C434
C435
C438
C439
C440
C441
C442
C443
C444
C445
C446
C447
C448
C449
C450
C451
C453
C454
C455
C500
C501
C502
C503
C504
C505
C506
C507
C508 C509
C510
C511
C512
C513
C514
C515
C516
C517
C518
C519
C520
C606
C607
C608
C609
C610
C611
C612
C617
C618
C620
C622
C623
C624
C625
C626
C627
C628
C629
C630
C707
C708
C712
C809
C810
C811
C812
C819
C820
C821
C822
C825
C826
C827
C828
C830
C831
C832
C833
C834
C835
C841
C842
C843
C844
C845
C846
C847
C924
C925
C954
C955
DUF302
DUF400
ECOMPASS_RST
F101
F1200
F1201
F1400
F300
F301
F302
F303
F400
F401
HDC1200HDC1400
L101
L104
L108
L109
L110
L1103
L1104
L1105
L111
L112
L113
L114
L116
L117
L118
L119
L120
L1201
L121L122
L123L124
L125
L1400
L303
L304
L309
L310
L311
L312
L313
L314
L315
L316
L317
L318
L319
L320
L400
L401
L402
L403
L405
L406
L407
L408
L409
L410
L411
L412
L414
L415
L416
L418
L419
L420
L421
L500
L501
L502
L503
L504
L505
L506
L507
L602
L603
OSC601
OSC700
OSC901
PAM300
PAM301
PAM400
Q1103
Q601
Q700
R1008
R1009
R1010
R1011
R1012
R103
R1112R1114
R1117
R1118
R1119
R1120
R1121
R1122
R1123
R1124
R1125
R1127
R1200
R1201
R1202
R1203
R1204
R1205
R1206
R1211
R1224
R1400
R1401
R1402
R1403
R1404
R1405
R1406
R1407
R1408
R1409
R1410
R1411
R1412
R1413
R1414
R1415
R1416
R1417
R1418
R1419
R1420
R1421
R1422
R1425
R300
R303
R400
R401
R402
R404
R406
R407
R505
R506
R612
R613
R614
R615
R616
R617
R618
R619
R716
R719R720
R721
R732
R734
R740
R741
R748
R749
R750
R751
RFS100
RFS300
RFS400
RTR1_SSBI1
RTR1_SSBI2
SC1400
SC1401
SC1402SC1403
SC1404
SC1405
SC1407
SC1408
SC1409
SC1410
SC1411
SC1412
SC1415
TA1101
TH100
TH1000
TH1001
TH1006
TH400
TOUCH_SCL
TOUCH_SDA
TP1000
TP1001
TP1002TP1003
TP1004
TP1005
TP1400
TP600
TP601
TP602
U100
U1002
U103
U105
U1103
U1107
U1108
U1200
U1202
U1400
U1401
U1412
U401
U402
U500
U601
V400
ZD1101
ZD1400
ZD1401
ZD1402

Level 3Repair
Distribution, transmission, or infringement of any content or data from this document without Samsung’s written authorization is strictly prohibited.
Confidential and proprietary-the contents in this service guide subject to change without prior notice.
8-52
8-4-4. 1x CDMA RX
**If you check the Rx chain, Check the not only RF Device but also resistor, inductor and capacitor.
Resolder U500 or Change
Check Antenna contact
The End
No
Resolder or Replace DUF400
Yes
No
Normal condition
Catch the channel?
Continuous Rx ON
RF Input :384
CH
Amplitude :-50
dBm
Check C417,C427
>= -55dBm ?
Check C447, C450
>= -60dBm ?
No
Resolder or Replace U402
Yes
Yes

Level 3Repair
Distribution, transmission, or infringement of any content or data from this document without Samsung’s written authorization is strictly prohibited.
Confidential and proprietary-the contents in this service guide subject to change without prior notice.
8-53
8-4-5. 1x PCS RX
**If you check the Rx chain, Check the not only RF Device but also resistor, inductor and capacitor.
Resolder U500 or Change
Check Antenna contact
The End
No
Resolder or Replace DUF400
Yes
No
Normal condition
Catch the channel?
Continuous Rx ON
RF Input :600
CH
Amplitude :-50
dBm
Check C430,C435
>= -55dBm ?
Check C446, C448
>= -60dBm ?
No
Resolder or Replace U401
Yes
Yes

Level 3Repair
Distribution, transmission, or infringement of any content or data from this document without Samsung’s written authorization is strictly prohibited.
Confidential and proprietary-the contents in this service guide subject to change without prior notice.
8-54
1x Voice Main
C417C416
C427
C419
C406
L407
C431
C404
L401
C412
ANT401
11
2
2
C405
C430
C426
ANT400
1
1
22
L419
L412
V400
C429
L411
C434
C413
L410
C411
C435
1
G
3
4G
2A
C
L420
C432
C410
4
ANT
CELL_RX 5
CELL_TX
2
6GND
1
PCS_RXPCS_TX
3
HJ-ICT-06Y
ANT402
1
1
22
DUF400
C409
BC1_P
BC1_M
BC0_M
BC0_P
PDET_IN_RTR1
C444
C442
C439
R406
C440
C448
C438
VREG_L22_FEM/GPS_2P9
L414
C447
C450
C445
VREG_L22_FEM/GPS_2P9
R407
C451
C454
1
RF2A
2
RF2B
RF3A12
11
RF3B
RFA
8
7RFB
V110
9V2
U401
3
GND
NC13
14
NC
5RF1A
RF1B
4
9
L415
4RF1B
RF2A 1
2
RF2B
12
RF3A
RF3B11
8RFA
RFB
7
10
V1
V2
GND 3
13
NC
14
NC
RF1A
5
U402
C446
C443
C455
L418
C441
L416
PRX_BC0_1X_LB1_M
PRX_BC0_1X_LB1_P
BC1_P
BC1_M
DRX_BC1_DO_MB2_M
DRX_BC1_DO_MB2_P
PRX_BC1_1X_MB2_P
PRX_BC1_1X_MB2_M
DRX_BC0_DO_LB2_M
DRX_BC0_DO_LB2_P
BC1_SW_SEL1
BC1_SW_SEL0
BC0_P
BC0_SW_SEL1
BC0_SW_SEL0
BC0_M

Level 3Repair
Distribution, transmission, or infringement of any content or data from this document without Samsung’s written authorization is strictly prohibited.
Confidential and proprietary-the contents in this service guide subject to change without prior notice.
8-55
ANT100
ANT101
ANT102
ANT300
ANT400
ANT401
ANT402
C100
C101
C102
C103
C1030
C1031
C1032
C1033
C1034
C1035
C1045
C105
C106
C108
C109
C1104
C1109 C1110
C1114
C1121
C1122
C1123
C1124
C1126
C1127
C1128
C1129
C1130
C1131
C1132
C1133
C1134
C1135
C1136
C1137
C1206
C1207
C1212
C1213
C1214
C1239
C124
C1240
C125
C126
C127
C128
C132
C133
C134
C136
C137
C138
C1400
C1401
C1402
C1403
C1404
C1405
C1406
C1407
C1408
C141
C1410
C1411
C1412
C1413
C1414
C1415
C1416
C1418
C1419
C142
C1420
C143
C144
C145
C146
C148
C151
C152
C153
C154
C155
C156
C157
C158
C159
C160
C161
C162
C301
C302
C304
C305
C306
C307
C308
C309
C310
C311
C312
C314
C315
C318
C319
C320
C321
C322
C323
C324
C325
C326
C327
C328
C329
C331
C400
C401
C402
C403
C404
C405
C406
C407
C408
C409
C410
C411
C412
C413
C415
C416
C417
C418
C419
C420
C421
C422
C423
C424
C425
C426
C427
C428
C429
C430
C431
C432
C434
C435
C438
C439
C440
C441
C442
C443
C444
C445
C446
C447
C448
C449
C450
C451
C453
C454
C455
C500
C501
C502
C503
C504
C505
C506
C507
C508 C509
C510
C511
C512
C513
C514
C515
C516
C517
C518
C519
C520
C606
C607
C608
C609
C610
C611
C612
C617
C618
C620
C622
C623
C624
C625
C626
C627
C628
C629
C630
C707
C708
C712
C809
C810
C811
C812
C819
C820
C821
C822
C825
C826
C827
C828
C830
C831
C832
C833
C834
C835
C841
C842
C843
C844
C845
C846
C847
C924
C925
C954
C955
DUF302
DUF400
ECOMPASS_RST
F101
F1200
F1201
F1400
F300
F301
F302
F303
F400
F401
HDC1200HDC1400
L101
L104
L108
L109
L110
L1103
L1104
L1105
L111
L112
L113
L114
L116
L117
L118
L119
L120
L1201
L121L122
L123L124
L125
L1400
L303
L304
L309
L310
L311
L312
L313
L314
L315
L316
L317
L318
L319
L320
L400
L401
L402
L403
L405
L406
L407
L408
L409
L410
L411
L412
L414
L415
L416
L418
L419
L420
L421
L500
L501
L502
L503
L504
L505
L506
L507
L602
L603
OSC601
OSC700
OSC901
PAM300
PAM301
PAM400
Q1103
Q601
Q700
R1008
R1009
R1010
R1011
R1012
R103
R1112R1114
R1117
R1118
R1119
R1120
R1121
R1122
R1123
R1124
R1125
R1127
R1200
R1201
R1202
R1203
R1204
R1205
R1206
R1211
R1224
R1400
R1401
R1402
R1403
R1404
R1405
R1406
R1407
R1408
R1409
R1410
R1411
R1412
R1413
R1414
R1415
R1416
R1417
R1418
R1419
R1420
R1421
R1422
R1425
R300
R303
R400
R401
R402
R404
R406
R407
R505
R506
R612
R613
R614
R615
R616
R617
R618
R619
R716
R719R720
R721
R732
R734
R740
R741
R748
R749
R750
R751
RFS100
RFS300
RFS400
RTR1_SSBI1
RTR1_SSBI2
SC1400
SC1401
SC1402SC1403
SC1404
SC1405
SC1407
SC1408
SC1409
SC1410
SC1411
SC1412
SC1415
TA1101
TH100
TH1000
TH1001
TH1006
TH400
TOUCH_SCL
TOUCH_SDA
TP1000
TP1001
TP1002TP1003
TP1004
TP1005
TP1400
TP600
TP601
TP602
U100
U1002
U103
U105
U1103
U1107
U1108
U1200
U1202
U1400
U1401
U1412
U401
U402
U500
U601
V400
ZD1101
ZD1400
ZD1401
ZD1402

Level 3Repair
Distribution, transmission, or infringement of any content or data from this document without Samsung’s written authorization is strictly prohibited.
Confidential and proprietary-the contents in this service guide subject to change without prior notice.
8-56
8-4-6. EVDO CDMA RX
**If you check the Rx chain, Check the not only RF Device but also resistor, inductor and capacitor.
Resolder U200 or Change
Check Antenna contact
The End
No
Resolder or Replace C108
Yes
No
Normal condition
Catch the channel?
Continuous Rx ON
RF Input :384CH
Amplitude :-50
dBm
Check C100
>= -55dBm ?
Check C129,C130
>= -60dBm ?
No
Resolder or Replace U101
Yes
Yes
Check L102
>= -60dBm ?
No
Resolder or Replace F100
Yes

Level 3Repair
Distribution, transmission, or infringement of any content or data from this document without Samsung’s written authorization is strictly prohibited.
Confidential and proprietary-the contents in this service guide subject to change without prior notice.
8-57
R101
L102
L100
C109
L104
VREG_L22_FEM/GPS_2P9
C115
VC1
6GND
7
ANT
8GND
TRX 9
27
28 GSM_TX_H
GSM_TX_L
29
VC3
3
30GND
GND
31
32GND
4VC2
5
2
GSM1800/1900_RX 20
GSM1800/1900_RX 21
22
GSM900_RX
GSM900_RX 23
24GND
GND
25
26 B1_TX
B5_TX
B5_RX
GND
13
14GND
B1_RX 15
16
B1_RX
GND
17
18GND
GND
19
VC4
F100
1
VDD
10GND
B5_RX 11
12
VREG_S8_RF2_2P2
C165
VREG_L22_FEM/GPS_2P9
C114
C104
RFS100
A
2
1C
3G
G
4
C112
C118
L101
C111
L105
C110
C116
L106
VREG_S8_RF2_2P2
13
NC
15
14NC
5
RF1
11
RF2
9VBATT
CTRL
8EN
GND
1
GND
3
GND
4
GND
6
GND
10
12GND
GND
C108
2
ANT
7
C119
C100
C103
C113
L103
C117
LTE_TRX
GSM_HB_MB1_M
GSM_HB_MB1_P
ANT_SW_SEL0
EVDO_BC1_RTX
ANT_SW_SEL3
PRX_G900_LB1_M
PRX_B1_MB1_M
PRX_B1_MB1_P
TX_EVDO_BC0
ANT_SW_SEL4
PRX_BC0_DO_GSM850_LB1_P
PRX_G900_LB1_P
PRX_BC0_DO_GSM850_LB1_M
TX_GSM_HB_FEM
TX_GSM_LB_FEM
TX_B1_FEM
ANT_SW_SEL2
ANT_SW_SEL1
C130
C129
C131
C164
L107
PORT2-
4
1PORT3+
PORT3-
10
9
VDD
VREG_L22_FEM/GPS_2P9
CTL 6
GND
2
3GND 7
PORT1+
PORT1- 8
5
PORT2+
C123
U101
C163
PRX_GSM_LB_BC0_DO_LB1_M
PRX_GSM_LB_BC0_DO_LB1_P
PRX_G900_LB1_M
PRX_G900_LB1_P
PRX_LB_SEL
PRX_BC0_DO_GSM850_LB1_P
PRX_BC0_DO_GSM850_LB1_M

Level 3Repair
Distribution, transmission, or infringement of any content or data from this document without Samsung’s written authorization is strictly prohibited.
Confidential and proprietary-the contents in this service guide subject to change without prior notice.
8-58
BTC1100
C1006
C1007
C1012 C1013
C1022
C1025
C104
C1049
C110
C1100
C1101
C1102
C1103
C1105
C1106
C1107
C1108
C111
C1112
C1113
C1115
C1116
C1117
C1118
C1119
C112
C1120
C113
C1138
C114C115C116
C117
C118
C119
C120
C1217
C1218
C1225
C1226
C1227
C1228
C123
C1230
C1231
C1232
C1233
C1237
C1238
C129
C130
C131
C163
C164
C165
C200
C201
C202
C203
C204
C205
C206
C207
C208
C209
C210
C211
C212
C213
C214
C215
C216
C217
C218
C219
C220
C221
C222
C223
C224
C225
C226
C227
C228
C300
C303
C330
C521
C523
C524
C700
C702
C703
C704
C705
C706
C709
C710
C711
C713
C714
C800
C801
C802
C803
C804
C805
C806
C807
C808
C814
C815
C816
C817
C818
C824
C838
C839
C840
C849
C850
C851
C852
C853
C854
C855
C856
C857
C858
C859
C860
C861
C862
C863
C864
C865
C866
C867
C868
C869
C870
C871
C872
C873
C874
C875
C876
C877
C878
C879
C880
C881
C882
C883
C884
C885
C886
C887
C888
C889
C890
C891
C892
C893
C894
C895
C896
C897
C900
C901
C902
C903
C904
C905
C906
C907
C908
C909
C910
C911
C912
C913
C914
C915
C916
C917
C918
C919
C920
C922
C923
C926
C927
C928
C929
C930
C931
C932
C933
C934
C935
C936
C937
C938
C939
C940
C941
C942
C943
C944
C945
C946
C947
C948
C949
C950
C951
C952
C953
C956
C958
C959
C960
C961
CLP1000
CLP1001
CON1100
CON1101
D1100
D1101
DUF300
F100
F500
IFC1100
L100
L1000
L1003
L102
L103
L105
L106
L107
L1100
L1101
L1102
L1202
L1203
L1204
L200
L201
L202
L203
L204
L205
L206
L207
L208
L209
L210
L211
L212
L213
L214
L300
L301
L302
L305
L306
L307
L509
L510
L700
L901
L902
L903
L904
L905
L906
L907
L908
MIC1000
OSC900
Q1102
Q600
R101
R102
R1020
R1021
R1022
R1023
R1024
R1025
R1026
R1100
R1102
R1106
R1110
R1111
R1113
R1115
R1116
R1126
R1207
R1208
R1222
R1223
R1225
R1226
R1333
R200
R206
R207
R611
R700
R701
R702
R703
R704
R706
R707
R708
R709
R710
R711
R712
R713
R714
R715
R718
R722
R723
R724
R725
R726
R727
R728
R729
R730
R731
R733
R735
R736
R737
R738
R739
R743
R744
R745
R746
R747
R752
R753
R754
R801
R900
R902
R903
R905
R907
R908
R909
R911
R912
R913
R914
R915
R916
R917
R919
R920
R921
R922
R923
R924
R925
R929
R930
TA1100
TH700
TP_A900
TP_A901
TP_D900
TP_MUS_INT
TP_VIB_ON
TP_VIB_PWM
TP34
TP7003
0
7
P
T
2
0
7
P
T
TP901
TP902
TP903
TP904
TP905
TP906
TP907
TP908
TP909
TP910
TP912
U1001
U1004
U101
U1100
U1102
U1104
U1105
U1106
U1109
U1203
U1206
U1208
U1402
U1403
U200
U900
U901
UCP700
UME700
ZD1000
ZD1100
ZD1404
ANT100
ANT101
ANT102
ANT300
ANT400
ANT401
ANT402
C100
C101
C102
C103
C1030
C1031
C1032
C1033
C1034
C1035
C1045
C105
C106
C108
C109
C1104
C1109 C1110
C1114
C1121
C1122
C1123
C1124
C1126
C1127
C1128
C1129
C1130
C1131
C1132
C1133
C1134
C1135
C1136
C1137
C1206
C1207
C1212
C1213
C1214
C1239
C124
C1240
C125
C126
C127
C128
C132
C133
C134
C136
C137
C138
C1400
C1401
C1402
C1403
C1404
C1405
C1406
C1407
C1408
C141
C1410
C1411
C1412
C1413
C1414
C1415
C1416
C1418
C1419
C142
C1420
C143
C144
C145
C146
C148
C151
C152
C153
C154
C155
C156
C157
C158
C159
C160
C161
C162
C301
C302
C304
C305
C306
C307
C308
C309
C310
C311
C312
C314
C315
C318
C319
C320
C321
C322
C323
C324
C325
C326
C327
C328
C329
C331
C400
C401
C402
C403
C404
C405
C406
C407
C408
C409
C410
C411
C412
C413
C415
C416
C417
C418
C419
C420
C421
C422
C423
C424
C425
C426
C427
C428
C429
C430
C431
C432
C434
C435
C438
C439
C440
C441
C442
C443
C444
C445
C446
C447
C448
C449
C450
C451
C453
C454
C455
C500
C501
C502
C503
C504
C505
C506
C507
C508 C509
C510
C511
C512
C513
C514
C515
C516
C517
C518
C519
C520
C606
C607
C608
C609
C610
C611
C612
C617
C618
C620
C622
C623
C624
C625
C626
C627
C628
C629
C630
C707
C708
C712
C809
C810
C811
C812
C819
C820
C821
C822
C825
C826
C827
C828
C830
C831
C832
C833
C834
C835
C841
C842
C843
C844
C845
C846
C847
C924
C925
C954
C955
DUF302
DUF400
ECOMPASS_RST
F101
F1200
F1201
F1400
F300
F301
F302
F303
F400
F401
HDC1200HDC1400
L101
L104
L108
L109
L110
L1103
L1104
L1105
L111
L112
L113
L114
L116
L117
L118
L119
L120
L1201
L121L122
L123L124
L125
L1400
L303
L304
L309
L310
L311
L312
L313
L314
L315
L316
L317
L318
L319
L320
L400
L401
L402
L403
L405
L406
L407
L408
L409
L410
L411
L412
L414
L415
L416
L418
L419
L420
L421
L500
L501
L502
L503
L504
L505
L506
L507
L602
L603
OSC601
OSC700
OSC901
PAM300
PAM301
PAM400
Q1103
Q601
Q700
R1008
R1009
R1010
R1011
R1012
R103
R1112R1114
R1117
R1118
R1119
R1120
R1121
R1122
R1123
R1124
R1125
R1127
R1200
R1201
R1202
R1203
R1204
R1205
R1206
R1211
R1224
R1400
R1401
R1402
R1403
R1404
R1405
R1406
R1407
R1408
R1409
R1410
R1411
R1412
R1413
R1414
R1415
R1416
R1417
R1418
R1419
R1420
R1421
R1422
R1425
R300
R303
R400
R401
R402
R404
R406
R407
R505
R506
R612
R613
R614
R615
R616
R617
R618
R619
R716
R719R720
R721
R732
R734
R740
R741
R748
R749
R750
R751
RFS100
RFS300
RFS400
RTR1_SSBI1
RTR1_SSBI2
SC1400
SC1401
SC1402SC1403
SC1404
SC1405
SC1407
SC1408
SC1409
SC1410
SC1411
SC1412
SC1415
TA1101
TH100
TH1000
TH1001
TH1006
TH400
TOUCH_SCL
TOUCH_SDA
TP1000
TP1001
TP1002TP1003
TP1004
TP1005
TP1400
TP600
TP601
TP602
U100
U1002
U103
U105
U1103
U1107
U1108
U1200
U1202
U1400
U1401
U1412
U401
U402
U500
U601
V400
ZD1101
ZD1400
ZD1401
ZD1402

Level 3Repair
Distribution, transmission, or infringement of any content or data from this document without Samsung’s written authorization is strictly prohibited.
Confidential and proprietary-the contents in this service guide subject to change without prior notice.
8-59
8-4-7. EVDO PCS RX
**If you check the Rx chain, Check the not only RF Device but also resistor, inductor and capacitor.
Resolder U200 or Change
Check Antenna contact
The End
No
Resolder or Replace C108
Yes
No
Normal condition
Catch the channel?
Continuous Rx ON
RF Input :600CH
Amplitude :-50
dBm
Check C100
>= -55dBm ?
Check L301,L307
>= -60dBm ?
No
Resolder or Replace DUF300
Yes
Yes
Check L300
>= -60dBm ?
No
Resolder or Replace F100
Yes

Level 3Repair
Distribution, transmission, or infringement of any content or data from this document without Samsung’s written authorization is strictly prohibited.
Confidential and proprietary-the contents in this service guide subject to change without prior notice.
8-60
R101
L102
L100
C109
L104
VREG_L22_FEM/GPS_2P9
C115
VC1
6GND
7
ANT
8GND
TRX 9
27
28 GSM_TX_H
GSM_TX_L
29
VC3
3
30GND
GND
31
32GND
4VC2
5
2
GSM1800/1900_RX 20
GSM1800/1900_RX 21
22
GSM900_RX
GSM900_RX 23
24GND
GND
25
26 B1_TX
B5_TX
B5_RX
GND
13
14GND
B1_RX 15
16
B1_RX
GND
17
18GND
GND
19
VC4
F100
1
VDD
10GND
B5_RX 11
12
VREG_S8_RF2_2P2
C165
VREG_L22_FEM/GPS_2P9
C114
C104
RFS100
A
2
1C
3G
G
4
C112
C118
L101
C111
L105
C110
C116
L106
VREG_S8_RF2_2P2
13
NC
15
14NC
5
RF1
11
RF2
9VBATT
CTRL
8EN
GND
1
GND
3
GND
4
GND
6
GND
10
12GND
GND
C108
2
ANT
7
C119
C100
C103
C113
L103
C117
LTE_TRX
GSM_HB_MB1_M
GSM_HB_MB1_P
ANT_SW_SEL0
EVDO_BC1_RTX
ANT_SW_SEL3
PRX_G900_LB1_M
PRX_B1_MB1_M
PRX_B1_MB1_P
TX_EVDO_BC0
ANT_SW_SEL4
PRX_BC0_DO_GSM850_LB1_P
PRX_G900_LB1_P
PRX_BC0_DO_GSM850_LB1_M
TX_GSM_HB_FEM
TX_GSM_LB_FEM
TX_B1_FEM
ANT_SW_SEL2
ANT_SW_SEL1
C300
L307
L306
3
L305
6
G
2
4G
G
5
7G
G
9
8
OPT
RX 1
TX
DUF300
ANT
L302
U1403
C303
C330
L301
L300
EVDO_BC1_RTX
PRX_BC1_DO_MB2_P
PRX_BC1_DO_MB2_M

Level 3Repair
Distribution, transmission, or infringement of any content or data from this document without Samsung’s written authorization is strictly prohibited.
Confidential and proprietary-the contents in this service guide subject to change without prior notice.
8-61
BTC1100
C1006
C1007
C1012 C1013
C1022
C1025
C104
C1049
C110
C1100
C1101
C1102
C1103
C1105
C1106
C1107
C1108
C111
C1112
C1113
C1115
C1116
C1117
C1118
C1119
C112
C1120
C113
C1138
C114C115C116
C117
C118
C119
C120
C1217
C1218
C1225
C1226
C1227
C1228
C123
C1230
C1231
C1232
C1233
C1237
C1238
C129
C130
C131
C163
C164
C165
C200
C201
C202
C203
C204
C205
C206
C207
C208
C209
C210
C211
C212
C213
C214
C215
C216
C217
C218
C219
C220
C221
C222
C223
C224
C225
C226
C227
C228
C300
C303
C330
C521
C523
C524
C700
C702
C703
C704
C705
C706
C709
C710
C711
C713
C714
C800
C801
C802
C803
C804
C805
C806
C807
C808
C814
C815
C816
C817
C818
C824
C838
C839
C840
C849
C850
C851
C852
C853
C854
C855
C856
C857
C858
C859
C860
C861
C862
C863
C864
C865
C866
C867
C868
C869
C870
C871
C872
C873
C874
C875
C876
C877
C878
C879
C880
C881
C882
C883
C884
C885
C886
C887
C888
C889
C890
C891
C892
C893
C894
C895
C896
C897
C900
C901
C902
C903
C904
C905
C906
C907
C908
C909
C910
C911
C912
C913
C914
C915
C916
C917
C918
C919
C920
C922
C923
C926
C927
C928
C929
C930
C931
C932
C933
C934
C935
C936
C937
C938
C939
C940
C941
C942
C943
C944
C945
C946
C947
C948
C949
C950
C951
C952
C953
C956
C958
C959
C960
C961
CLP1000
CLP1001
CON1100
CON1101
D1100
D1101
DUF300
F100
F500
IFC1100
L100
L1000
L1003
L102
L103
L105
L106
L107
L1100
L1101
L1102
L1202
L1203
L1204
L200
L201
L202
L203
L204
L205
L206
L207
L208
L209
L210
L211
L212
L213
L214
L300
L301
L302
L305
L306
L307
L509
L510
L700
L901
L902
L903
L904
L905
L906
L907
L908
MIC1000
OSC900
Q1102
Q600
R101
R102
R1020
R1021
R1022
R1023
R1024
R1025
R1026
R1100
R1102
R1106
R1110
R1111
R1113
R1115
R1116
R1126
R1207
R1208
R1222
R1223
R1225
R1226
R1333
R200
R206
R207
R611
R700
R701
R702
R703
R704
R706
R707
R708
R709
R710
R711
R712
R713
R714
R715
R718
R722
R723
R724
R725
R726
R727
R728
R729
R730
R731
R733
R735
R736
R737
R738
R739
R743
R744
R745
R746
R747
R752
R753
R754
R801
R900
R902
R903
R905
R907
R908
R909
R911
R912
R913
R914
R915
R916
R917
R919
R920
R921
R922
R923
R924
R925
R929
R930
TA1100
TH700
TP_A900
TP_A901
TP_D900
TP_MUS_INT
TP_VIB_ON
TP_VIB_PWM
TP34
TP7003
0
7
P
T
2
0
7
P
T
TP901
TP902
TP903
TP904
TP905
TP906
TP907
TP908
TP909
TP910
TP912
U1001
U1004
U101
U1100
U1102
U1104
U1105
U1106
U1109
U1203
U1206
U1208
U1402
U1403
U200
U900
U901
UCP700
UME700
ZD1000
ZD1100
ZD1404
ANT100
ANT101
ANT102
ANT300
ANT400
ANT401
ANT402
C100
C101
C102
C103
C1030
C1031
C1032
C1033
C1034
C1035
C1045
C105
C106
C108
C109
C1104
C1109 C1110
C1114
C1121
C1122
C1123
C1124
C1126
C1127
C1128
C1129
C1130
C1131
C1132
C1133
C1134
C1135
C1136
C1137
C1206
C1207
C1212
C1213
C1214
C1239
C124
C1240
C125
C126
C127
C128
C132
C133
C134
C136
C137
C138
C1400
C1401
C1402
C1403
C1404
C1405
C1406
C1407
C1408
C141
C1410
C1411
C1412
C1413
C1414
C1415
C1416
C1418
C1419
C142
C1420
C143
C144
C145
C146
C148
C151
C152
C153
C154
C155
C156
C157
C158
C159
C160
C161
C162
C301
C302
C304
C305
C306
C307
C308
C309
C310
C311
C312
C314
C315
C318
C319
C320
C321
C322
C323
C324
C325
C326
C327
C328
C329
C331
C400
C401
C402
C403
C404
C405
C406
C407
C408
C409
C410
C411
C412
C413
C415
C416
C417
C418
C419
C420
C421
C422
C423
C424
C425
C426
C427
C428
C429
C430
C431
C432
C434
C435
C438
C439
C440
C441
C442
C443
C444
C445
C446
C447
C448
C449
C450
C451
C453
C454
C455
C500
C501
C502
C503
C504
C505
C506
C507
C508 C509
C510
C511
C512
C513
C514
C515
C516
C517
C518
C519
C520
C606
C607
C608
C609
C610
C611
C612
C617
C618
C620
C622
C623
C624
C625
C626
C627
C628
C629
C630
C707
C708
C712
C809
C810
C811
C812
C819
C820
C821
C822
C825
C826
C827
C828
C830
C831
C832
C833
C834
C835
C841
C842
C843
C844
C845
C846
C847
C924
C925
C954
C955
DUF302
DUF400
ECOMPASS_RST
F101
F1200
F1201
F1400
F300
F301
F302
F303
F400
F401
HDC1200HDC1400
L101
L104
L108
L109
L110
L1103
L1104
L1105
L111
L112
L113
L114
L116
L117
L118
L119
L120
L1201
L121L122
L123L124
L125
L1400
L303
L304
L309
L310
L311
L312
L313
L314
L315
L316
L317
L318
L319
L320
L400
L401
L402
L403
L405
L406
L407
L408
L409
L410
L411
L412
L414
L415
L416
L418
L419
L420
L421
L500
L501
L502
L503
L504
L505
L506
L507
L602
L603
OSC601
OSC700
OSC901
PAM300
PAM301
PAM400
Q1103
Q601
Q700
R1008
R1009
R1010
R1011
R1012
R103
R1112R1114
R1117
R1118
R1119
R1120
R1121
R1122
R1123
R1124
R1125
R1127
R1200
R1201
R1202
R1203
R1204
R1205
R1206
R1211
R1224
R1400
R1401
R1402
R1403
R1404
R1405
R1406
R1407
R1408
R1409
R1410
R1411
R1412
R1413
R1414
R1415
R1416
R1417
R1418
R1419
R1420
R1421
R1422
R1425
R300
R303
R400
R401
R402
R404
R406
R407
R505
R506
R612
R613
R614
R615
R616
R617
R618
R619
R716
R719R720
R721
R732
R734
R740
R741
R748
R749
R750
R751
RFS100
RFS300
RFS400
RTR1_SSBI1
RTR1_SSBI2
SC1400
SC1401
SC1402SC1403
SC1404
SC1405
SC1407
SC1408
SC1409
SC1410
SC1411
SC1412
SC1415
TA1101
TH100
TH1000
TH1001
TH1006
TH400
TOUCH_SCL
TOUCH_SDA
TP1000
TP1001
TP1002TP1003
TP1004
TP1005
TP1400
TP600
TP601
TP602
U100
U1002
U103
U105
U1103
U1107
U1108
U1200
U1202
U1400
U1401
U1412
U401
U402
U500
U601
V400
ZD1101
ZD1400
ZD1401
ZD1402

Level 3Repair
Distribution, transmission, or infringement of any content or data from this document without Samsung’s written authorization is strictly prohibited.
Confidential and proprietary-the contents in this service guide subject to change without prior notice.
8-62
8-4-7. EVDO CDMA Div RX
**If you check the Rx chain, Check the not only RF Device but also resistor, inductor and capacitor.
Resolder U200 or Change
Check Antenna contact
The End
No
Resolder or Replace DUF400
Yes
No
Normal condition
Catch the channel?
Continuous Rx ON
RF Input :384
CH
Amplitude :-50
dBm
Check C417,C427
>= -55dBm ?
Check C443, C445
>= -60dBm ?
No
Resolder or Replace U402
Yes
Yes

Level 3Repair
Distribution, transmission, or infringement of any content or data from this document without Samsung’s written authorization is strictly prohibited.
Confidential and proprietary-the contents in this service guide subject to change without prior notice.
8-63
8-4-8. EVDO PCS Div RX
**If you check the Rx chain, Check the not only RF Device but also resistor, inductor and capacitor.
Resolder U200 or Change
Check Antenna contact
The End
No
Resolder or Replace DUF400
Yes
No
Normal condition
Catch the channel?
Continuous Rx ON
RF Input :600
CH
Amplitude :-50
dBm
Check C430,C435
>= -55dBm ?
Check C442, C444
>= -60dBm ?
No
Resolder or Replace U401
Yes
Yes

Level 3Repair
Distribution, transmission, or infringement of any content or data from this document without Samsung’s written authorization is strictly prohibited.
Confidential and proprietary-the contents in this service guide subject to change without prior notice.
8-64
1x Voice Main
C417C416
C427
C419
C406
L407
C431
C404
L401
C412
ANT401
11
2
2
C405
C430
C426
ANT400
1
1
22
L419
L412
V400
C429
L411
C434
C413
L410
C411
C435
1
G
3
4G
2A
C
L420
C432
C410
4
ANT
CELL_RX 5
CELL_TX
2
6GND
1
PCS_RXPCS_TX
3
HJ-ICT-06Y
ANT402
1
1
22
DUF400
C409
BC1_P
BC1_M
BC0_M
BC0_P
PDET_IN_RTR1
C444
C442
C439
R406
C440
C448
C438
VREG_L22_FEM/GPS_2P9
L414
C447
C450
C445
VREG_L22_FEM/GPS_2P9
R407
C451
C454
1
RF2A
2
RF2B
RF3A12
11
RF3B
RFA
8
7RFB
V110
9V2
U401
3
GND
NC13
14
NC
5RF1A
RF1B
4
9
L415
4RF1B
RF2A 1
2
RF2B
12
RF3A
RF3B11
8RFA
RFB
7
10
V1
V2
GND 3
13
NC
14
NC
RF1A
5
U402
C446
C443
C455
L418
C441
L416
PRX_BC0_1X_LB1_M
PRX_BC0_1X_LB1_P
BC1_P
BC1_M
DRX_BC1_DO_MB2_M
DRX_BC1_DO_MB2_P
PRX_BC1_1X_MB2_P
PRX_BC1_1X_MB2_M
DRX_BC0_DO_LB2_M
DRX_BC0_DO_LB2_P
BC1_SW_SEL1
BC1_SW_SEL0
BC0_P
BC0_SW_SEL1
BC0_SW_SEL0
BC0_M

Level 3Repair
Distribution, transmission, or infringement of any content or data from this document without Samsung’s written authorization is strictly prohibited.
Confidential and proprietary-the contents in this service guide subject to change without prior notice.
8-65
ANT100
ANT101
ANT102
ANT300
ANT400
ANT401
ANT402
C100
C101
C102
C103
C1030
C1031
C1032
C1033
C1034
C1035
C1045
C105
C106
C108
C109
C1104
C1109 C1110
C1114
C1121
C1122
C1123
C1124
C1126
C1127
C1128
C1129
C1130
C1131
C1132
C1133
C1134
C1135
C1136
C1137
C1206
C1207
C1212
C1213
C1214
C1239
C124
C1240
C125
C126
C127
C128
C132
C133
C134
C136
C137
C138
C1400
C1401
C1402
C1403
C1404
C1405
C1406
C1407
C1408
C141
C1410
C1411
C1412
C1413
C1414
C1415
C1416
C1418
C1419
C142
C1420
C143
C144
C145
C146
C148
C151
C152
C153
C154
C155
C156
C157
C158
C159
C160
C161
C162
C301
C302
C304
C305
C306
C307
C308
C309
C310
C311
C312
C314
C315
C318
C319
C320
C321
C322
C323
C324
C325
C326
C327
C328
C329
C331
C400
C401
C402
C403
C404
C405
C406
C407
C408
C409
C410
C411
C412
C413
C415
C416
C417
C418
C419
C420
C421
C422
C423
C424
C425
C426
C427
C428
C429
C430
C431
C432
C434
C435
C438
C439
C440
C441
C442
C443
C444
C445
C446
C447
C448
C449
C450
C451
C453
C454
C455
C500
C501
C502
C503
C504
C505
C506
C507
C508 C509
C510
C511
C512
C513
C514
C515
C516
C517
C518
C519
C520
C606
C607
C608
C609
C610
C611
C612
C617
C618
C620
C622
C623
C624
C625
C626
C627
C628
C629
C630
C707
C708
C712
C809
C810
C811
C812
C819
C820
C821
C822
C825
C826
C827
C828
C830
C831
C832
C833
C834
C835
C841
C842
C843
C844
C845
C846
C847
C924
C925
C954
C955
DUF302
DUF400
ECOMPASS_RST
F101
F1200
F1201
F1400
F300
F301
F302
F303
F400
F401
HDC1200HDC1400
L101
L104
L108
L109
L110
L1103
L1104
L1105
L111
L112
L113
L114
L116
L117
L118
L119
L120
L1201
L121L122
L123L124
L125
L1400
L303
L304
L309
L310
L311
L312
L313
L314
L315
L316
L317
L318
L319
L320
L400
L401
L402
L403
L405
L406
L407
L408
L409
L410
L411
L412
L414
L415
L416
L418
L419
L420
L421
L500
L501
L502
L503
L504
L505
L506
L507
L602
L603
OSC601
OSC700
OSC901
PAM300
PAM301
PAM400
Q1103
Q601
Q700
R1008
R1009
R1010
R1011
R1012
R103
R1112R1114
R1117
R1118
R1119
R1120
R1121
R1122
R1123
R1124
R1125
R1127
R1200
R1201
R1202
R1203
R1204
R1205
R1206
R1211
R1224
R1400
R1401
R1402
R1403
R1404
R1405
R1406
R1407
R1408
R1409
R1410
R1411
R1412
R1413
R1414
R1415
R1416
R1417
R1418
R1419
R1420
R1421
R1422
R1425
R300
R303
R400
R401
R402
R404
R406
R407
R505
R506
R612
R613
R614
R615
R616
R617
R618
R619
R716
R719R720
R721
R732
R734
R740
R741
R748
R749
R750
R751
RFS100
RFS300
RFS400
RTR1_SSBI1
RTR1_SSBI2
SC1400
SC1401
SC1402SC1403
SC1404
SC1405
SC1407
SC1408
SC1409
SC1410
SC1411
SC1412
SC1415
TA1101
TH100
TH1000
TH1001
TH1006
TH400
TOUCH_SCL
TOUCH_SDA
TP1000
TP1001
TP1002TP1003
TP1004
TP1005
TP1400
TP600
TP601
TP602
U100
U1002
U103
U105
U1103
U1107
U1108
U1200
U1202
U1400
U1401
U1412
U401
U402
U500
U601
V400
ZD1101
ZD1400
ZD1401
ZD1402

Level 3Repair
Distribution, transmission, or infringement of any content or data from this document without Samsung’s written authorization is strictly prohibited.
Confidential and proprietary-the contents in this service guide subject to change without prior notice.
8-66
8-4-9. LTE B13 RX
**If you check the Rx chain, Check the not only RF Device but also resistor, inductor and capacitor.
Resolder U200 or Change
Check Antenna contact
The End
No
Resolder or Replace C108
Yes
No
Normal condition
Catch the channel?
Continuous Rx ON
RF Input :5230
CH
Amplitude :-50
dBm
Check C318
>= -55dBm ?
Check C319
>= -60dBm ?
No
Resolder or Replace F301
Yes
Yes
Check L316,L319
>= -60dBm ?
No
Resolder or Replace DUF302
Yes

Level 3Repair
Distribution, transmission, or infringement of any content or data from this document without Samsung’s written authorization is strictly prohibited.
Confidential and proprietary-the contents in this service guide subject to change without prior notice.
8-67
C109
VREG_L22_FEM/GPS_2P9
VREG_S8_RF2_2P2
C165
RFS100
A
2
1C
3G
G
4
L101
5
RF1
11
RF2
9VBATT
CTRL
8EN
GND
4
GND
6
10
C108
2
ANT
7
C103
LTE_TRX
ANT_SW_SEL4
L313
2
G
45
G
7
G
9
G
RX 1
RX 8
TX
3
DUF302
ANT
6
G
L317
L314
L316
L319
C319
G
4
5
G
G
6
7
G
G
8
3
INPUT
9
OUTPUT
1
G
G
10
11
G
G
12
13
G
G
2
F301
C318
PRX_B13_LB2_M
PRX_B13_LB2_P
LTE_TRX

Level 3Repair
Distribution, transmission, or infringement of any content or data from this document without Samsung’s written authorization is strictly prohibited.
Confidential and proprietary-the contents in this service guide subject to change without prior notice.
8-68
ANT100
ANT101
ANT102
ANT300
ANT400
ANT401
ANT402
C100
C101
C102
C103
C1030
C1031
C1032
C1033
C1034
C1035
C1045
C105
C106
C108
C109
C1104
C1109 C1110
C1114
C1121
C1122
C1123
C1124
C1126
C1127
C1128
C1129
C1130
C1131
C1132
C1133
C1134
C1135
C1136
C1137
C1206
C1207
C1212
C1213
C1214
C1239
C124
C1240
C125
C126
C127
C128
C132
C133
C134
C136
C137
C138
C1400
C1401
C1402
C1403
C1404
C1405
C1406
C1407
C1408
C141
C1410
C1411
C1412
C1413
C1414
C1415
C1416
C1418
C1419
C142
C1420
C143
C144
C145
C146
C148
C151
C152
C153
C154
C155
C156
C157
C158
C159
C160
C161
C162
C301
C302
C304
C305
C306
C307
C308
C309
C310
C311
C312
C314
C315
C318
C319
C320
C321
C322
C323
C324
C325
C326
C327
C328
C329
C331
C400
C401
C402
C403
C404
C405
C406
C407
C408
C409
C410
C411
C412
C413
C415
C416
C417
C418
C419
C420
C421
C422
C423
C424
C425
C426
C427
C428
C429
C430
C431
C432
C434
C435
C438
C439
C440
C441
C442
C443
C444
C445
C446
C447
C448
C449
C450
C451
C453
C454
C455
C500
C501
C502
C503
C504
C505
C506
C507
C508 C509
C510
C511
C512
C513
C514
C515
C516
C517
C518
C519
C520
C606
C607
C608
C609
C610
C611
C612
C617
C618
C620
C622
C623
C624
C625
C626
C627
C628
C629
C630
C707
C708
C712
C809
C810
C811
C812
C819
C820
C821
C822
C825
C826
C827
C828
C830
C831
C832
C833
C834
C835
C841
C842
C843
C844
C845
C846
C847
C924
C925
C954
C955
DUF302
DUF400
ECOMPASS_RST
F101
F1200
F1201
F1400
F300
F301
F302
F303
F400
F401
HDC1200HDC1400
L101
L104
L108
L109
L110
L1103
L1104
L1105
L111
L112
L113
L114
L116
L117
L118
L119
L120
L1201
L121L122
L123L124
L125
L1400
L303
L304
L309
L310
L311
L312
L313
L314
L315
L316
L317
L318
L319
L320
L400
L401
L402
L403
L405
L406
L407
L408
L409
L410
L411
L412
L414
L415
L416
L418
L419
L420
L421
L500
L501
L502
L503
L504
L505
L506
L507
L602
L603
OSC601
OSC700
OSC901
PAM300
PAM301
PAM400
Q1103
Q601
Q700
R1008
R1009
R1010
R1011
R1012
R103
R1112R1114
R1117
R1118
R1119
R1120
R1121
R1122
R1123
R1124
R1125
R1127
R1200
R1201
R1202
R1203
R1204
R1205
R1206
R1211
R1224
R1400
R1401
R1402
R1403
R1404
R1405
R1406
R1407
R1408
R1409
R1410
R1411
R1412
R1413
R1414
R1415
R1416
R1417
R1418
R1419
R1420
R1421
R1422
R1425
R300
R303
R400
R401
R402
R404
R406
R407
R505
R506
R612
R613
R614
R615
R616
R617
R618
R619
R716
R719R720
R721
R732
R734
R740
R741
R748
R749
R750
R751
RFS100
RFS300
RFS400
RTR1_SSBI1
RTR1_SSBI2
SC1400
SC1401
SC1402SC1403
SC1404
SC1405
SC1407
SC1408
SC1409
SC1410
SC1411
SC1412
SC1415
TA1101
TH100
TH1000
TH1001
TH1006
TH400
TOUCH_SCL
TOUCH_SDA
TP1000
TP1001
TP1002TP1003
TP1004
TP1005
TP1400
TP600
TP601
TP602
U100
U1002
U103
U105
U1103
U1107
U1108
U1200
U1202
U1400
U1401
U1412
U401
U402
U500
U601
V400
ZD1101
ZD1400
ZD1401
ZD1402

Level 3Repair
Distribution, transmission, or infringement of any content or data from this document without Samsung’s written authorization is strictly prohibited.
Confidential and proprietary-the contents in this service guide subject to change without prior notice.
8-69
8-4-9. LTE B13 DRX
**If you check the Rx chain, Check the not only RF Device but also resistor, inductor and capacitor.
Resolder U200 or Change
Check Antenna contact
The End
No
Resolder or Replace F303
Yes
No
Normal condition
Catch the channel?
Continuous Rx ON
RF Input :5230
CH
Amplitude :-50
dBm
Check L310,L312
>= -55dBm ?
Yes

Level 3Repair
Distribution, transmission, or infringement of any content or data from this document without Samsung’s written authorization is strictly prohibited.
Confidential and proprietary-the contents in this service guide subject to change without prior notice.
8-70
5
G
1IN OUT
3
4OUT
F303
G
2
L312
L311
L309
L310
A
2
1C
3G
G
4
RFS300
C331
DRX_B13_LB1_M
DRX_B13_LB1_P
ANT100
ANT101
ANT102
ANT300
ANT400
ANT401
ANT402
C100
C101
C102
C103
C1030
C1031
C1032
C1033
C1034
C1035
C1045
C105
C106
C108
C109
C1104
C1109 C1110
C1114
C1121
C1122
C1123
C1124
C1126
C1127
C1128
C1129
C1130
C1131
C1132
C1133
C1134
C1135
C1136
C1137
C1206
C1207
C1212
C1213
C1214
C1239
C124
C1240
C125
C126
C127
C128
C132
C133
C134
C136
C137
C138
C1400
C1401
C1402
C1403
C1404
C1405
C1406
C1407
C1408
C141
C1410
C1411
C1412
C1413
C1414
C1415
C1416
C1418
C1419
C142
C1420
C143
C144
C145
C146
C148
C151
C152
C153
C154
C155
C156
C157
C158
C159
C160
C161
C162
C301
C302
C304
C305
C306
C307
C308
C309
C310
C311
C312
C314
C315
C318
C319
C320
C321
C322
C323
C324
C325
C326
C327
C328
C329
C331
C400
C401
C402
C403
C404
C405
C406
C407
C408
C409
C410
C411
C412
C413
C415
C416
C417
C418
C419
C420
C421
C422
C423
C424
C425
C426
C427
C428
C429
C430
C431
C432
C434
C435
C438
C439
C440
C441
C442
C443
C444
C445
C446
C447
C448
C449
C450
C451
C453
C454
C455
C500
C501
C502
C503
C504
C505
C506
C507
C508 C509
C510
C511
C512
C513
C514
C515
C516
C517
C518
C519
C520
C606
C607
C608
C609
C610
C611
C612
C617
C618
C620
C622
C623
C624
C625
C626
C627
C628
C629
C630
C707
C708
C712
C809
C810
C811
C812
C819
C820
C821
C822
C825
C826
C827
C828
C830
C831
C832
C833
C834
C835
C841
C842
C843
C844
C845
C846
C847
C924
C925
C954
C955
DUF302
DUF400
ECOMPASS_RST
F101
F1200
F1201
F1400
F300
F301
F302
F303
F400
F401
HDC1200HDC1400
L101
L104
L108
L109
L110
L1103
L1104
L1105
L111
L112
L113
L114
L116
L117
L118
L119
L120
L1201
L121L122
L123L124
L125
L1400
L303
L304
L309
L310
L311
L312
L313
L314
L315
L316
L317
L318
L319
L320
L400
L401
L402
L403
L405
L406
L407
L408
L409
L410
L411
L412
L414
L415
L416
L418
L419
L420
L421
L500
L501
L502
L503
L504
L505
L506
L507
L602
L603
OSC601
OSC700
OSC901
PAM300
PAM301
PAM400
Q1103
Q601
Q700
R1008
R1009
R1010
R1011
R1012
R103
R1112R1114
R1117
R1118
R1119
R1120
R1121
R1122
R1123
R1124
R1125
R1127
R1200
R1201
R1202
R1203
R1204
R1205
R1206
R1211
R1224
R1400
R1401
R1402
R1403
R1404
R1405
R1406
R1407
R1408
R1409
R1410
R1411
R1412
R1413
R1414
R1415
R1416
R1417
R1418
R1419
R1420
R1421
R1422
R1425
R300
R303
R400
R401
R402
R404
R406
R407
R505
R506
R612
R613
R614
R615
R616
R617
R618
R619
R716
R719R720
R721
R732
R734
R740
R741
R748
R749
R750
R751
RFS100
RFS300
RFS400
RTR1_SSBI1
RTR1_SSBI2
SC1400
SC1401
SC1402SC1403
SC1404
SC1405
SC1407
SC1408
SC1409
SC1410
SC1411
SC1412
SC1415
TA1101
TH100
TH1000
TH1001
TH1006
TH400
TOUCH_SCL
TOUCH_SDA
TP1000
TP1001
TP1002TP1003
TP1004
TP1005
TP1400
TP600
TP601
TP602
U100
U1002
U103
U105
U1103
U1107
U1108
U1200
U1202
U1400
U1401
U1412
U401
U402
U500
U601
V400
ZD1101
ZD1400
ZD1401
ZD1402

Level 3Repair
Distribution, transmission, or infringement of any content or data from this document without Samsung’s written authorization is strictly prohibited.
Confidential and proprietary-the contents in this service guide subject to change without prior notice.
8-71
8-4-10. 1x CDMA TX
**If you check the tx chain, Check the not only RF Device but also resistor, inductor and capacitor.
Resolder RFS400 or Change
Resolder or Replace U500
The End
No
Resolder or Replace F400
Yes
No
Check C407
>= 5dBm ?
CDMA CH :384
CH
Set Tx ON (PDM 120)
R0,R1 =0,1
Check C408
>= 5dBm ?
Check C404
>= 20dBm ?
No
Resolder or Replace DUF400
Yes
Yes
No
Resolder or Replace PAM400
Check L405
>= 20dBm ?
Yes

Level 3Repair
Distribution, transmission, or infringement of any content or data from this document without Samsung’s written authorization is strictly prohibited.
Confidential and proprietary-the contents in this service guide subject to change without prior notice.
8-72
8-4-11. 1x PCS TX
**If you check the tx chain, Check the not only RF Device but also resistor, inductor and capacitor.
Resolder RFS400 or Change
Resolder or Replace U500
The End
No
Resolder or Replace F401
Yes
No
Check C422
>= 5dBm ?
PCS CH :600
CH
Set Tx ON (PDM 120)
R0,R1 =0,1
Check C423
>= 5dBm ?
Check C404
>= 20dBm ?
No
Resolder or Replace DUF400
Yes
Yes
No
Resolder or Replace PAM400
Check C453
>= 20dBm ?
Yes

Level 3Repair
Distribution, transmission, or infringement of any content or data from this document without Samsung’s written authorization is strictly prohibited.
Confidential and proprietary-the contents in this service guide subject to change without prior notice.
8-73
C403
C428
C424
C408
C419
L405
L408
C404
L401
L409
C423
R402
C425
C420
VBATT
4
12
VCC
11
VCCA
1VEN_CELL
7VEN_PCS
3VMODE1
5VMODE2 CPLOUT 10
9
GND
GND 14
15GND
RFIN_CELL
2
RFIN_PCS
6
13
RFOUT_CELL
RFOUT_PCS 8
PAM400
L419
C415
C407
L402
L403
C402
C453
C422
2
GG
35
G
IN
14
OUT
F400
L406
C418
OUT
4
F401
G
23
G
5
G
1
IN
4
ANT
CELL_RX 5
CELL_TX
2
6GND
1
PCS_RXPCS_TX
3
DUF400
C409
C421
PDET_IN_RTR1
PA1_R1
TX_BC1_1X_MB3
TX_BC0_1X_LB1
PA_ON2_BC0
PA_ON3_BC1
PA1_R0
ANT100
ANT101
ANT102
ANT300
ANT400
ANT401
ANT402
C100
C101
C102
C103
C1030
C1031
C1032
C1033
C1034
C1035
C1045
C105
C106
C108
C109
C1104
C1109 C1110
C1114
C1121
C1122
C1123
C1124
C1126
C1127
C1128
C1129
C1130
C1131
C1132
C1133
C1134
C1135
C1136
C1137
C1206
C1207
C1212
C1213
C1214
C1239
C124
C1240
C125
C126
C127
C128
C132
C133
C134
C136
C137
C138
C1400
C1401
C1402
C1403
C1404
C1405
C1406
C1407
C1408
C141
C1410
C1411
C1412
C1413
C1414
C1415
C1416
C1418
C1419
C142
C1420
C143
C144
C145
C146
C148
C151
C152
C153
C154
C155
C156
C157
C158
C159
C160
C161
C162
C301
C302
C304
C305
C306
C307
C308
C309
C310
C311
C312
C314
C315
C318
C319
C320
C321
C322
C323
C324
C325
C326
C327
C328
C329
C331
C400
C401
C402
C403
C404
C405
C406
C407
C408
C409
C410
C411
C412
C413
C415
C416
C417
C418
C419
C420
C421
C422
C423
C424
C425
C426
C427
C428
C429
C430
C431
C432
C434
C435
C438
C439
C440
C441
C442
C443
C444
C445
C446
C447
C448
C449
C450
C451
C453
C454
C455
C500
C501
C502
C503
C504
C505
C506
C507
C508 C509
C510
C511
C512
C513
C514
C515
C516
C517
C518
C519
C520
C606
C607
C608
C609
C610
C611
C612
C617
C618
C620
C622
C623
C624
C625
C626
C627
C628
C629
C630
C707
C708
C712
C809
C810
C811
C812
C819
C820
C821
C822
C825
C826
C827
C828
C830
C831
C832
C833
C834
C835
C841
C842
C843
C844
C845
C846
C847
C924
C925
C954
C955
DUF302
DUF400
ECOMPASS_RST
F101
F1200
F1201
F1400
F300
F301
F302
F303
F400
F401
HDC1200HDC1400
L101
L104
L108
L109
L110
L1103
L1104
L1105
L111
L112
L113
L114
L116
L117
L118
L119
L120
L1201
L121L122
L123L124
L125
L1400
L303
L304
L309
L310
L311
L312
L313
L314
L315
L316
L317
L318
L319
L320
L400
L401
L402
L403
L405
L406
L407
L408
L409
L410
L411
L412
L414
L415
L416
L418
L419
L420
L421
L500
L501
L502
L503
L504
L505
L506
L507
L602
L603
OSC601
OSC700
OSC901
PAM300
PAM301
PAM400
Q1103
Q601
Q700
R1008
R1009
R1010
R1011
R1012
R103
R1112R1114
R1117
R1118
R1119
R1120
R1121
R1122
R1123
R1124
R1125
R1127
R1200
R1201
R1202
R1203
R1204
R1205
R1206
R1211
R1224
R1400
R1401
R1402
R1403
R1404
R1405
R1406
R1407
R1408
R1409
R1410
R1411
R1412
R1413
R1414
R1415
R1416
R1417
R1418
R1419
R1420
R1421
R1422
R1425
R300
R303
R400
R401
R402
R404
R406
R407
R505
R506
R612
R613
R614
R615
R616
R617
R618
R619
R716
R719R720
R721
R732
R734
R740
R741
R748
R749
R750
R751
RFS100
RFS300
RFS400
RTR1_SSBI1
RTR1_SSBI2
SC1400
SC1401
SC1402SC1403
SC1404
SC1405
SC1407
SC1408
SC1409
SC1410
SC1411
SC1412
SC1415
TA1101
TH100
TH1000
TH1001
TH1006
TH400
TOUCH_SCL
TOUCH_SDA
TP1000
TP1001
TP1002TP1003
TP1004
TP1005
TP1400
TP600
TP601
TP602
U100
U1002
U103
U105
U1103
U1107
U1108
U1200
U1202
U1400
U1401
U1412
U401
U402
U500
U601
V400
ZD1101
ZD1400
ZD1401
ZD1402

Level 3Repair
Distribution, transmission, or infringement of any content or data from this document without Samsung’s written authorization is strictly prohibited.
Confidential and proprietary-the contents in this service guide subject to change without prior notice.
8-74
8-4-12. EVDO CDMA Tx
**If you check the tx chain, Check the not only RF Device but also resistor, inductor and capacitor.
Resolder or Replace U200
No
Resolder or Replace F101
Yes
No
Check C136
>= 5dBm ?
PCS CH :384
CH
Set Tx ON (PDM 120)
R0,R1 =0,0
Check C137
>= 5dBm ?
Check C100
>= 20dBm ?
No
Resolder or Replace F100
Yes
Yes
No
Resolder or Replace U103
Check C138
>= 20dBm ?
Yes
Check C103
>= 20dBm ?
No
Resolder or Replace C108
Yes

Level 3Repair
Distribution, transmission, or infringement of any content or data from this document without Samsung’s written authorization is strictly prohibited.
Confidential and proprietary-the contents in this service guide subject to change without prior notice.
8-75
OUT
F101
2
GG
35
G
IN
14
C154
VCC_UMTS18
VMODE0
4
5VMODE1
11 RF_IN_U_LB
15
RF_OUT__G_HB
13
RF_OUT_G_LB
RF_OUT_U_HB 22
RF_OUT_U_LB 20
VBATT8
17
VCC_GSM
23GND
25GND
3
HB_EN 9
LB_EN
MODE
6
RF_IN_G_HB
2
RF_IN_G_LB
10
1RF_IN_U_HB
CPL_IN
12 CPL_OUT 24
7GND
GND
14
GND
16
19GND
21GND
U103
L125
VBATT
C155
C157
L116
L113
L117
L119
C152
C133
C136
L110
C144
C143
L118
C132
C138
L109
L114
C142
C151
C141
C134
C145
C137
C156
L112
L111
C153
G
5
G
IN
14
OUT
L108
2
G
3
TX_GSM_HB_MB1
TX_B1_FEM
PA_ON1_GSM_HB
PA0_R1
PA0_R0
PDET_IN_DO_BC1
TX_BC0_DO_LB1
PDET_IN_MMPA
TX_GSM_LB_FEM
TX_GSM_HB_FEM
TX_EVDO_BC0
PA_ON0_GSM_LB
PA_ON4_MODE
TX_GSM_LB_LB4
TX_B1_MB4
R101
L102
L100
C109
L104
VREG_L22_FEM/GPS_2P9
C115
VC1
6GND
7
ANT
8GND
TRX 9
27
28 GSM_TX_H
GSM_TX_L
29
VC3
3
30GND
GND
31
32GND
4VC2
5
2
GSM1800/1900_RX 20
GSM1800/1900_RX 21
22
GSM900_RX
GSM900_RX 23
24GND
GND
25
26 B1_TX
B5_TX
B5_RX
GND
13
14GND
B1_RX 15
16
B1_RX
GND
17
18GND
GND
19
VC4
F100
1
VDD
10GND
B5_RX 11
12
VREG_S8_RF2_2P2
C165
VREG_L22_FEM/GPS_2P9
C114
C104
RFS100
A
2
1C
3G
G
4
C112
C118
L101
C111
L105
C110
C116
L106
VREG_S8_RF2_2P2
13
NC
15
14NC
5
RF1
11
RF2
9VBATT
CTRL
8EN
GND
1
GND
3
GND
4
GND
6
GND
10
12GND
GND
C108
2
ANT
7
C119
C100
C103
C113
L103
C117
LTE_TRX
GSM_HB_MB1_M
GSM_HB_MB1_P
ANT_SW_SEL0
EVDO_BC1_RTX
ANT_SW_SEL3
PRX_G900_LB1_M
PRX_B1_MB1_M
PRX_B1_MB1_P
TX_EVDO_BC0
ANT_SW_SEL4
PRX_BC0_DO_GSM850_LB1_P
PRX_G900_LB1_P
PRX_BC0_DO_GSM850_LB1_M
TX_GSM_HB_FEM
TX_GSM_LB_FEM
TX_B1_FEM
ANT_SW_SEL2
ANT_SW_SEL1
Resolder RFS100 or Change
The End

Level 3Repair
Distribution, transmission, or infringement of any content or data from this document without Samsung’s written authorization is strictly prohibited.
Confidential and proprietary-the contents in this service guide subject to change without prior notice.
8-76
BTC1100
C1006
C1007
C1012 C1013
C1022
C1025
C104
C1049
C110
C1100
C1101
C1102
C1103
C1105
C1106
C1107
C1108
C111
C1112
C1113
C1115
C1116
C1117
C1118
C1119
C112
C1120
C113
C1138
C114C115C116
C117
C118
C119
C120
C1217
C1218
C1225
C1226
C1227
C1228
C123
C1230
C1231
C1232
C1233
C1237
C1238
C129
C130
C131
C163
C164
C165
C200
C201
C202
C203
C204
C205
C206
C207
C208
C209
C210
C211
C212
C213
C214
C215
C216
C217
C218
C219
C220
C221
C222
C223
C224
C225
C226
C227
C228
C300
C303
C330
C521
C523
C524
C700
C702
C703
C704
C705
C706
C709
C710
C711
C713
C714
C800
C801
C802
C803
C804
C805
C806
C807
C808
C814
C815
C816
C817
C818
C824
C838
C839
C840
C849
C850
C851
C852
C853
C854
C855
C856
C857
C858
C859
C860
C861
C862
C863
C864
C865
C866
C867
C868
C869
C870
C871
C872
C873
C874
C875
C876
C877
C878
C879
C880
C881
C882
C883
C884
C885
C886
C887
C888
C889
C890
C891
C892
C893
C894
C895
C896
C897
C900
C901
C902
C903
C904
C905
C906
C907
C908
C909
C910
C911
C912
C913
C914
C915
C916
C917
C918
C919
C920
C922
C923
C926
C927
C928
C929
C930
C931
C932
C933
C934
C935
C936
C937
C938
C939
C940
C941
C942
C943
C944
C945
C946
C947
C948
C949
C950
C951
C952
C953
C956
C958
C959
C960
C961
CLP1000
CLP1001
CON1100
CON1101
D1100
D1101
DUF300
F100
F500
IFC1100
L100
L1000
L1003
L102
L103
L105
L106
L107
L1100
L1101
L1102
L1202
L1203
L1204
L200
L201
L202
L203
L204
L205
L206
L207
L208
L209
L210
L211
L212
L213
L214
L300
L301
L302
L305
L306
L307
L509
L510
L700
L901
L902
L903
L904
L905
L906
L907
L908
MIC1000
OSC900
Q1102
Q600
R101
R102
R1020
R1021
R1022
R1023
R1024
R1025
R1026
R1100
R1102
R1106
R1110
R1111
R1113
R1115
R1116
R1126
R1207
R1208
R1222
R1223
R1225
R1226
R1333
R200
R206
R207
R611
R700
R701
R702
R703
R704
R706
R707
R708
R709
R710
R711
R712
R713
R714
R715
R718
R722
R723
R724
R725
R726
R727
R728
R729
R730
R731
R733
R735
R736
R737
R738
R739
R743
R744
R745
R746
R747
R752
R753
R754
R801
R900
R902
R903
R905
R907
R908
R909
R911
R912
R913
R914
R915
R916
R917
R919
R920
R921
R922
R923
R924
R925
R929
R930
TA1100
TH700
TP_A900
TP_A901
TP_D900
TP_MUS_INT
TP_VIB_ON
TP_VIB_PWM
TP34
TP7003
0
7
P
T
2
0
7
P
T
TP901
TP902
TP903
TP904
TP905
TP906
TP907
TP908
TP909
TP910
TP912
U1001
U1004
U101
U1100
U1102
U1104
U1105
U1106
U1109
U1203
U1206
U1208
U1402
U1403
U200
U900
U901
UCP700
UME700
ZD1000
ZD1100
ZD1404
ANT100
ANT101
ANT102
ANT300
ANT400
ANT401
ANT402
C100
C101
C102
C103
C1030
C1031
C1032
C1033
C1034
C1035
C1045
C105
C106
C108
C109
C1104
C1109 C1110
C1114
C1121
C1122
C1123
C1124
C1126
C1127
C1128
C1129
C1130
C1131
C1132
C1133
C1134
C1135
C1136
C1137
C1206
C1207
C1212
C1213
C1214
C1239
C124
C1240
C125
C126
C127
C128
C132
C133
C134
C136
C137
C138
C1400
C1401
C1402
C1403
C1404
C1405
C1406
C1407
C1408
C141
C1410
C1411
C1412
C1413
C1414
C1415
C1416
C1418
C1419
C142
C1420
C143
C144
C145
C146
C148
C151
C152
C153
C154
C155
C156
C157
C158
C159
C160
C161
C162
C301
C302
C304
C305
C306
C307
C308
C309
C310
C311
C312
C314
C315
C318
C319
C320
C321
C322
C323
C324
C325
C326
C327
C328
C329
C331
C400
C401
C402
C403
C404
C405
C406
C407
C408
C409
C410
C411
C412
C413
C415
C416
C417
C418
C419
C420
C421
C422
C423
C424
C425
C426
C427
C428
C429
C430
C431
C432
C434
C435
C438
C439
C440
C441
C442
C443
C444
C445
C446
C447
C448
C449
C450
C451
C453
C454
C455
C500
C501
C502
C503
C504
C505
C506
C507
C508 C509
C510
C511
C512
C513
C514
C515
C516
C517
C518
C519
C520
C606
C607
C608
C609
C610
C611
C612
C617
C618
C620
C622
C623
C624
C625
C626
C627
C628
C629
C630
C707
C708
C712
C809
C810
C811
C812
C819
C820
C821
C822
C825
C826
C827
C828
C830
C831
C832
C833
C834
C835
C841
C842
C843
C844
C845
C846
C847
C924
C925
C954
C955
DUF302
DUF400
ECOMPASS_RST
F101
F1200
F1201
F1400
F300
F301
F302
F303
F400
F401
HDC1200HDC1400
L101
L104
L108
L109
L110
L1103
L1104
L1105
L111
L112
L113
L114
L116
L117
L118
L119
L120
L1201
L121L122
L123L124
L125
L1400
L303
L304
L309
L310
L311
L312
L313
L314
L315
L316
L317
L318
L319
L320
L400
L401
L402
L403
L405
L406
L407
L408
L409
L410
L411
L412
L414
L415
L416
L418
L419
L420
L421
L500
L501
L502
L503
L504
L505
L506
L507
L602
L603
OSC601
OSC700
OSC901
PAM300
PAM301
PAM400
Q1103
Q601
Q700
R1008
R1009
R1010
R1011
R1012
R103
R1112R1114
R1117
R1118
R1119
R1120
R1121
R1122
R1123
R1124
R1125
R1127
R1200
R1201
R1202
R1203
R1204
R1205
R1206
R1211
R1224
R1400
R1401
R1402
R1403
R1404
R1405
R1406
R1407
R1408
R1409
R1410
R1411
R1412
R1413
R1414
R1415
R1416
R1417
R1418
R1419
R1420
R1421
R1422
R1425
R300
R303
R400
R401
R402
R404
R406
R407
R505
R506
R612
R613
R614
R615
R616
R617
R618
R619
R716
R719R720
R721
R732
R734
R740
R741
R748
R749
R750
R751
RFS100
RFS300
RFS400
RTR1_SSBI1
RTR1_SSBI2
SC1400
SC1401
SC1402SC1403
SC1404
SC1405
SC1407
SC1408
SC1409
SC1410
SC1411
SC1412
SC1415
TA1101
TH100
TH1000
TH1001
TH1006
TH400
TOUCH_SCL
TOUCH_SDA
TP1000
TP1001
TP1002TP1003
TP1004
TP1005
TP1400
TP600
TP601
TP602
U100
U1002
U103
U105
U1103
U1107
U1108
U1200
U1202
U1400
U1401
U1412
U401
U402
U500
U601
V400
ZD1101
ZD1400
ZD1401
ZD1402

Level 3Repair
Distribution, transmission, or infringement of any content or data from this document without Samsung’s written authorization is strictly prohibited.
Confidential and proprietary-the contents in this service guide subject to change without prior notice.
8-77
8-4-13. EVDO PCS Tx
**If you check the tx chain, Check the not only RF Device but also resistor, inductor and capacitor.
Resolder or Replace U200
No
Resolder or Replace F300
Yes
No
Check C304
>= 5dBm ?
PCS CH :600
CH
Set Tx ON (PDM 120)
R0,R1 =0,0
Check C305
>= 5dBm ?
Check L300
>= 20dBm ?
No
Resolder or Replace DUF300
Yes
Yes
No
Resolder or Replace PAM300
Check C329
>= 20dBm ?
Yes
Check C100
>= 20dBm ?
No
Resolder or Replace F100
Yes

Level 3Repair
Distribution, transmission, or infringement of any content or data from this document without Samsung’s written authorization is strictly prohibited.
Confidential and proprietary-the contents in this service guide subject to change without prior notice.
8-78
L303
VBATT
C308
C300
1
IN
4
OUT
F300
2
GG
3
G
5
C301
3
6
G
2
4G
G
5
7G
G
9
8
OPT
RX 1
TX
DUF300
ANT
C307
C304
C312
R300
L304
C305
0603
C309
GND
11
2RFIN RFOUT 9
VEN
5
PAM300
GND 7
C330
C302
C329
C310 C311
C306
L300
PA_ON5_WB2
PA0_R0
PA0_R1
PDET_IN_DO_BC1
EVDO_BC1_RTX
TX_BC1_DO_MB3
R101
L102
L100
C109
L104
VREG_L22_FEM/GPS_2P9
C115
VC1
6GND
7
ANT
8GND
TRX 9
27
28 GSM_TX_H
GSM_TX_L
29
VC3
3
30GND
GND
31
32GND
4VC2
5
2
GSM1800/1900_RX 20
GSM1800/1900_RX 21
22
GSM900_RX
GSM900_RX 23
24GND
GND
25
26 B1_TX
B5_TX
B5_RX
GND
13
14GND
B1_RX 15
16
B1_RX
GND
17
18GND
GND
19
VC4
F100
1
VDD
10GND
B5_RX 11
12
VREG_S8_RF2_2P2
C165
VREG_L22_FEM/GPS_2P9
C114
C104
RFS100
A
2
1C
3G
G
4
C112
C118
L101
C111
L105
C110
C116
L106
VREG_S8_RF2_2P2
13
NC
15
14NC
5
RF1
11
RF2
9VBATT
CTRL
8EN
GND
1
GND
3
GND
4
GND
6
GND
10
12GND
GND
C108
2
ANT
7
C119
C100
C103
C113
L103
C117
LTE_TRX
GSM_HB_MB1_M
GSM_HB_MB1_P
ANT_SW_SEL0
EVDO_BC1_RTX
ANT_SW_SEL3
PRX_G900_LB1_M
PRX_B1_MB1_M
PRX_B1_MB1_P
TX_EVDO_BC0
ANT_SW_SEL4
PRX_BC0_DO_GSM850_LB1_P
PRX_G900_LB1_P
PRX_BC0_DO_GSM850_LB1_M
TX_GSM_HB_FEM
TX_GSM_LB_FEM
TX_B1_FEM
ANT_SW_SEL2
ANT_SW_SEL1
Resolder RFS100 or Change
The End
Check C103
>= 20dBm ?
No
Resolder or Replace C108
Yes

Level 3Repair
Distribution, transmission, or infringement of any content or data from this document without Samsung’s written authorization is strictly prohibited.
Confidential and proprietary-the contents in this service guide subject to change without prior notice.
8-79
BTC1100
C1006
C1007
C1012 C1013
C1022
C1025
C104
C1049
C110
C1100
C1101
C1102
C1103
C1105
C1106
C1107
C1108
C111
C1112
C1113
C1115
C1116
C1117
C1118
C1119
C112
C1120
C113
C1138
C114C115C116
C117
C118
C119
C120
C1217
C1218
C1225
C1226
C1227
C1228
C123
C1230
C1231
C1232
C1233
C1237
C1238
C129
C130
C131
C163
C164
C165
C200
C201
C202
C203
C204
C205
C206
C207
C208
C209
C210
C211
C212
C213
C214
C215
C216
C217
C218
C219
C220
C221
C222
C223
C224
C225
C226
C227
C228
C300
C303
C330
C521
C523
C524
C700
C702
C703
C704
C705
C706
C709
C710
C711
C713
C714
C800
C801
C802
C803
C804
C805
C806
C807
C808
C814
C815
C816
C817
C818
C824
C838
C839
C840
C849
C850
C851
C852
C853
C854
C855
C856
C857
C858
C859
C860
C861
C862
C863
C864
C865
C866
C867
C868
C869
C870
C871
C872
C873
C874
C875
C876
C877
C878
C879
C880
C881
C882
C883
C884
C885
C886
C887
C888
C889
C890
C891
C892
C893
C894
C895
C896
C897
C900
C901
C902
C903
C904
C905
C906
C907
C908
C909
C910
C911
C912
C913
C914
C915
C916
C917
C918
C919
C920
C922
C923
C926
C927
C928
C929
C930
C931
C932
C933
C934
C935
C936
C937
C938
C939
C940
C941
C942
C943
C944
C945
C946
C947
C948
C949
C950
C951
C952
C953
C956
C958
C959
C960
C961
CLP1000
CLP1001
CON1100
CON1101
D1100
D1101
DUF300
F100
F500
IFC1100
L100
L1000
L1003
L102
L103
L105
L106
L107
L1100
L1101
L1102
L1202
L1203
L1204
L200
L201
L202
L203
L204
L205
L206
L207
L208
L209
L210
L211
L212
L213
L214
L300
L301
L302
L305
L306
L307
L509
L510
L700
L901
L902
L903
L904
L905
L906
L907
L908
MIC1000
OSC900
Q1102
Q600
R101
R102
R1020
R1021
R1022
R1023
R1024
R1025
R1026
R1100
R1102
R1106
R1110
R1111
R1113
R1115
R1116
R1126
R1207
R1208
R1222
R1223
R1225
R1226
R1333
R200
R206
R207
R611
R700
R701
R702
R703
R704
R706
R707
R708
R709
R710
R711
R712
R713
R714
R715
R718
R722
R723
R724
R725
R726
R727
R728
R729
R730
R731
R733
R735
R736
R737
R738
R739
R743
R744
R745
R746
R747
R752
R753
R754
R801
R900
R902
R903
R905
R907
R908
R909
R911
R912
R913
R914
R915
R916
R917
R919
R920
R921
R922
R923
R924
R925
R929
R930
TA1100
TH700
TP_A900
TP_A901
TP_D900
TP_MUS_INT
TP_VIB_ON
TP_VIB_PWM
TP34
TP7003
0
7
P
T
2
0
7
P
T
TP901
TP902
TP903
TP904
TP905
TP906
TP907
TP908
TP909
TP910
TP912
U1001
U1004
U101
U1100
U1102
U1104
U1105
U1106
U1109
U1203
U1206
U1208
U1402
U1403
U200
U900
U901
UCP700
UME700
ZD1000
ZD1100
ZD1404
ANT100
ANT101
ANT102
ANT300
ANT400
ANT401
ANT402
C100
C101
C102
C103
C1030
C1031
C1032
C1033
C1034
C1035
C1045
C105
C106
C108
C109
C1104
C1109 C1110
C1114
C1121
C1122
C1123
C1124
C1126
C1127
C1128
C1129
C1130
C1131
C1132
C1133
C1134
C1135
C1136
C1137
C1206
C1207
C1212
C1213
C1214
C1239
C124
C1240
C125
C126
C127
C128
C132
C133
C134
C136
C137
C138
C1400
C1401
C1402
C1403
C1404
C1405
C1406
C1407
C1408
C141
C1410
C1411
C1412
C1413
C1414
C1415
C1416
C1418
C1419
C142
C1420
C143
C144
C145
C146
C148
C151
C152
C153
C154
C155
C156
C157
C158
C159
C160
C161
C162
C301
C302
C304
C305
C306
C307
C308
C309
C310
C311
C312
C314
C315
C318
C319
C320
C321
C322
C323
C324
C325
C326
C327
C328
C329
C331
C400
C401
C402
C403
C404
C405
C406
C407
C408
C409
C410
C411
C412
C413
C415
C416
C417
C418
C419
C420
C421
C422
C423
C424
C425
C426
C427
C428
C429
C430
C431
C432
C434
C435
C438
C439
C440
C441
C442
C443
C444
C445
C446
C447
C448
C449
C450
C451
C453
C454
C455
C500
C501
C502
C503
C504
C505
C506
C507
C508 C509
C510
C511
C512
C513
C514
C515
C516
C517
C518
C519
C520
C606
C607
C608
C609
C610
C611
C612
C617
C618
C620
C622
C623
C624
C625
C626
C627
C628
C629
C630
C707
C708
C712
C809
C810
C811
C812
C819
C820
C821
C822
C825
C826
C827
C828
C830
C831
C832
C833
C834
C835
C841
C842
C843
C844
C845
C846
C847
C924
C925
C954
C955
DUF302
DUF400
ECOMPASS_RST
F101
F1200
F1201
F1400
F300
F301
F302
F303
F400
F401
HDC1200HDC1400
L101
L104
L108
L109
L110
L1103
L1104
L1105
L111
L112
L113
L114
L116
L117
L118
L119
L120
L1201
L121L122
L123L124
L125
L1400
L303
L304
L309
L310
L311
L312
L313
L314
L315
L316
L317
L318
L319
L320
L400
L401
L402
L403
L405
L406
L407
L408
L409
L410
L411
L412
L414
L415
L416
L418
L419
L420
L421
L500
L501
L502
L503
L504
L505
L506
L507
L602
L603
OSC601
OSC700
OSC901
PAM300
PAM301
PAM400
Q1103
Q601
Q700
R1008
R1009
R1010
R1011
R1012
R103
R1112R1114
R1117
R1118
R1119
R1120
R1121
R1122
R1123
R1124
R1125
R1127
R1200
R1201
R1202
R1203
R1204
R1205
R1206
R1211
R1224
R1400
R1401
R1402
R1403
R1404
R1405
R1406
R1407
R1408
R1409
R1410
R1411
R1412
R1413
R1414
R1415
R1416
R1417
R1418
R1419
R1420
R1421
R1422
R1425
R300
R303
R400
R401
R402
R404
R406
R407
R505
R506
R612
R613
R614
R615
R616
R617
R618
R619
R716
R719R720
R721
R732
R734
R740
R741
R748
R749
R750
R751
RFS100
RFS300
RFS400
RTR1_SSBI1
RTR1_SSBI2
SC1400
SC1401
SC1402SC1403
SC1404
SC1405
SC1407
SC1408
SC1409
SC1410
SC1411
SC1412
SC1415
TA1101
TH100
TH1000
TH1001
TH1006
TH400
TOUCH_SCL
TOUCH_SDA
TP1000
TP1001
TP1002TP1003
TP1004
TP1005
TP1400
TP600
TP601
TP602
U100
U1002
U103
U105
U1103
U1107
U1108
U1200
U1202
U1400
U1401
U1412
U401
U402
U500
U601
V400
ZD1101
ZD1400
ZD1401
ZD1402

Level 3Repair
Distribution, transmission, or infringement of any content or data from this document without Samsung’s written authorization is strictly prohibited.
Confidential and proprietary-the contents in this service guide subject to change without prior notice.
8-80
8-4-14. LTE B13 Tx
**If you check the tx chain, Check the not only RF Device but also resistor, inductor and capacitor.
Resolder or Replace U200
No
Resolder or Replace F302
Yes
No
Check L315
>= 5dBm ?
LTE CH :23230
Set Tx ON (PDM 120)
R0,R1 =0,0
Check C321
>= 5dBm ?
Check C319
>= 20dBm ?
No
Resolder or Replace DUF302
Yes
Yes
No
Resolder or Replace PAM301
Check C325
>= 20dBm ?
Yes
Check C318
>= 20dBm ?
No
Resolder or Replace F301
Yes

Level 3Repair
Distribution, transmission, or infringement of any content or data from this document without Samsung’s written authorization is strictly prohibited.
Confidential and proprietary-the contents in this service guide subject to change without prior notice.
8-81
C324
G
IN
1OUT 4
F302
2
G
3
G
5
L313
C327
ISO
2RFIN RFOUT 9
VBP
3
VCC1
110
VCC2
VEN
5
4VMODE
PAM301
6
CPL
GND 7
11GND
8
C321
C325
C323
L315
R303
C322
C328
2
G
45
G
7
G
9
G
RX 1
RX 8
TX
3
DUF302
ANT
6
G
L317
L314
L316
L320
C320
L319
C319
C326
G
4
5
G
G
6
7
G
G
8
3
INPUT
9
OUTPUT
1
G
G
10
11
G
G
12
13
G
G
2
L318
F301
C318
VBATT
PDET_IN_RTR0
TX_B13_LB2
PDET_IN_MMPA
PRX_B13_LB2_M
PRX_B13_LB2_P
LTE_TRX
PA_ON7_LB17
PA0_R1
PA0_R0
R101
L102
L100
C109
L104
VREG_L22_FEM/GPS_2P9
C115
VC1
6GND
7
ANT
8GND
TRX 9
27
28 GSM_TX_H
GSM_TX_L
29
VC3
3
30GND
GND
31
32GND
4VC2
5
2
GSM1800/1900_RX 20
GSM1800/1900_RX 21
22
GSM900_RX
GSM900_RX 23
24GND
GND
25
26 B1_TX
B5_TX
B5_RX
GND
13
14GND
B1_RX 15
16
B1_RX
GND
17
18GND
GND
19
VC4
F100
1
VDD
10GND
B5_RX 11
12
VREG_S8_RF2_2P2
C165
VREG_L22_FEM/GPS_2P9
C114
C104
RFS100
A
2
1C
3G
G
4
C112
C118
L101
C111
L105
C110
C116
L106
VREG_S8_RF2_2P2
13
NC
15
14NC
5
RF1
11
RF2
9VBATT
CTRL
8EN
GND
1
GND
3
GND
4
GND
6
GND
10
12GND
GND
C108
2
ANT
7
C119
C100
C103
C113
L103
C117
LTE_TRX
GSM_HB_MB1_M
GSM_HB_MB1_P
ANT_SW_SEL0
EVDO_BC1_RTX
ANT_SW_SEL3
PRX_G900_LB1_M
PRX_B1_MB1_M
PRX_B1_MB1_P
TX_EVDO_BC0
ANT_SW_SEL4
PRX_BC0_DO_GSM850_LB1_P
PRX_G900_LB1_P
PRX_BC0_DO_GSM850_LB1_M
TX_GSM_HB_FEM
TX_GSM_LB_FEM
TX_B1_FEM
ANT_SW_SEL2
ANT_SW_SEL1
Resolder RFS100 or Change
The End
Check C103
>= 20dBm ?
No
Resolder or Replace C108
Yes

Level 3Repair
Distribution, transmission, or infringement of any content or data from this document without Samsung’s written authorization is strictly prohibited.
Confidential and proprietary-the contents in this service guide subject to change without prior notice.
8-82
ANT100
ANT101
ANT102
ANT300
ANT400
ANT401
ANT402
C100
C101
C102
C103
C1030
C1031
C1032
C1033
C1034
C1035
C1045
C105
C106
C108
C109
C1104
C1109 C1110
C1114
C1121
C1122
C1123
C1124
C1126
C1127
C1128
C1129
C1130
C1131
C1132
C1133
C1134
C1135
C1136
C1137
C1206
C1207
C1212
C1213
C1214
C1239
C124
C1240
C125
C126
C127
C128
C132
C133
C134
C136
C137
C138
C1400
C1401
C1402
C1403
C1404
C1405
C1406
C1407
C1408
C141
C1410
C1411
C1412
C1413
C1414
C1415
C1416
C1418
C1419
C142
C1420
C143
C144
C145
C146
C148
C151
C152
C153
C154
C155
C156
C157
C158
C159
C160
C161
C162
C301
C302
C304
C305
C306
C307
C308
C309
C310
C311
C312
C314
C315
C318
C319
C320
C321
C322
C323
C324
C325
C326
C327
C328
C329
C331
C400
C401
C402
C403
C404
C405
C406
C407
C408
C409
C410
C411
C412
C413
C415
C416
C417
C418
C419
C420
C421
C422
C423
C424
C425
C426
C427
C428
C429
C430
C431
C432
C434
C435
C438
C439
C440
C441
C442
C443
C444
C445
C446
C447
C448
C449
C450
C451
C453
C454
C455
C500
C501
C502
C503
C504
C505
C506
C507
C508 C509
C510
C511
C512
C513
C514
C515
C516
C517
C518
C519
C520
C606
C607
C608
C609
C610
C611
C612
C617
C618
C620
C622
C623
C624
C625
C626
C627
C628
C629
C630
C707
C708
C712
C809
C810
C811
C812
C819
C820
C821
C822
C825
C826
C827
C828
C830
C831
C832
C833
C834
C835
C841
C842
C843
C844
C845
C846
C847
C924
C925
C954
C955
DUF302
DUF400
ECOMPASS_RST
F101
F1200
F1201
F1400
F300
F301
F302
F303
F400
F401
HDC1200HDC1400
L101
L104
L108
L109
L110
L1103
L1104
L1105
L111
L112
L113
L114
L116
L117
L118
L119
L120
L1201
L121L122
L123L124
L125
L1400
L303
L304
L309
L310
L311
L312
L313
L314
L315
L316
L317
L318
L319
L320
L400
L401
L402
L403
L405
L406
L407
L408
L409
L410
L411
L412
L414
L415
L416
L418
L419
L420
L421
L500
L501
L502
L503
L504
L505
L506
L507
L602
L603
OSC601
OSC700
OSC901
PAM300
PAM301
PAM400
Q1103
Q601
Q700
R1008
R1009
R1010
R1011
R1012
R103
R1112R1114
R1117
R1118
R1119
R1120
R1121
R1122
R1123
R1124
R1125
R1127
R1200
R1201
R1202
R1203
R1204
R1205
R1206
R1211
R1224
R1400
R1401
R1402
R1403
R1404
R1405
R1406
R1407
R1408
R1409
R1410
R1411
R1412
R1413
R1414
R1415
R1416
R1417
R1418
R1419
R1420
R1421
R1422
R1425
R300
R303
R400
R401
R402
R404
R406
R407
R505
R506
R612
R613
R614
R615
R616
R617
R618
R619
R716
R719R720
R721
R732
R734
R740
R741
R748
R749
R750
R751
RFS100
RFS300
RFS400
RTR1_SSBI1
RTR1_SSBI2
SC1400
SC1401
SC1402SC1403
SC1404
SC1405
SC1407
SC1408
SC1409
SC1410
SC1411
SC1412
SC1415
TA1101
TH100
TH1000
TH1001
TH1006
TH400
TOUCH_SCL
TOUCH_SDA
TP1000
TP1001
TP1002TP1003
TP1004
TP1005
TP1400
TP600
TP601
TP602
U100
U1002
U103
U105
U1103
U1107
U1108
U1200
U1202
U1400
U1401
U1412
U401
U402
U500
U601
V400
ZD1101
ZD1400
ZD1401
ZD1402

Level 3Repair
Distribution, transmission, or infringement of any content or data from this document without Samsung’s written authorization is strictly prohibited.
Confidential and proprietary-the contents in this service guide subject to change without prior notice.
8-83
8-4-15. GSM850/900 TX
**If you check the tx chain, Check the not only RF Device but also resistor, inductor and capacitor.
Resolder RFS100 or Change
Resolder or Replace U200
The End
No
Resolder or Replace U103
Yes
No
Check C156
>= 5dBm ?
Continuous Tx ON
(5 Level, DAC 3250)
GSM850 CH :190
CH
GSM900 CH :62
CH
Check L118
>= 30dBm ?
Check C100
>= 30dBm ?
No
Resolder or Replace F100
Yes
Yes

Level 3Repair
Distribution, transmission, or infringement of any content or data from this document without Samsung’s written authorization is strictly prohibited.
Confidential and proprietary-the contents in this service guide subject to change without prior notice.
8-84
8-4-16. DCS/PCS TX
**If you check the tx chain, Check the not only RF Device but also resistor, inductor and capacitor.
Resolder RFS100 or Change
Resolder or Replace U200
The End
No
Resolder or Replace U103
Yes
No
Check C144
>= 5dBm ?
Continuous Tx ON
(0 Level, DAC 2950)
DCS CH : 698CH
PCS CH :660
CH
Check C145
>= 27dBm ?
Check C100
>= 27dBm ?
No
Resolder or Replace F100
Yes
Yes

Level 3Repair
Distribution, transmission, or infringement of any content or data from this document without Samsung’s written authorization is strictly prohibited.
Confidential and proprietary-the contents in this service guide subject to change without prior notice.
8-85
8-4-17. WCDMA Band1 TX
**If you check the tx chain, Check the not only RF Device but also resistor, inductor and capacitor.
Resolder RFS100 or Change
Resolder or Replace U200
The End
No
Resolder or Replace L108
Yes
No
Check C132
>= 5dBm ?
WCDMA CH : 9750CH
Set Tx ON (PDM 120)
R0,R1 =0,0
Check C133
>= 5dBm ?
Check C100
>= 20dBm ?
No
Resolder or Replace F100
Yes
Yes
No
Resolder or Replace U103
Check L109
>= 20dBm ?
Yes

Level 3Repair
Distribution, transmission, or infringement of any content or data from this document without Samsung’s written authorization is strictly prohibited.
Confidential and proprietary-the contents in this service guide subject to change without prior notice.
8-86
OUT
F101
2
GG
35
G
IN
14
C154
VCC_UMTS18
VMODE0
4
5VMODE1
11 RF_IN_U_LB
15
RF_OUT__G_HB
13
RF_OUT_G_LB
RF_OUT_U_HB 22
RF_OUT_U_LB 20
VBATT8
17
VCC_GSM
23GND
25GND
3
HB_EN 9
LB_EN
MODE
6
RF_IN_G_HB
2
RF_IN_G_LB
10
1RF_IN_U_HB
CPL_IN
12 CPL_OUT 24
7GND
GND
14
GND
16
19GND
21GND
U103
L125
VBATT
C155
C157
L116
L113
L117
L119
C152
C133
C136
L110
C144
C143
L118
C132
C138
L109
L114
C142
C151
C141
C134
C145
C137
C156
L112
L111
C153
G
5
G
IN
14
OUT
L108
2
G
3
TX_GSM_HB_MB1
TX_B1_FEM
PA_ON1_GSM_HB
PA0_R1
PA0_R0
PDET_IN_DO_BC1
TX_BC0_DO_LB1
PDET_IN_MMPA
TX_GSM_LB_FEM
TX_GSM_HB_FEM
TX_EVDO_BC0
PA_ON0_GSM_LB
PA_ON4_MODE
TX_GSM_LB_LB4
TX_B1_MB4
R101
L102
L100
C109
L104
VREG_L22_FEM/GPS_2P9
C115
VC1
6GND
7
ANT
8GND
TRX 9
27
28 GSM_TX_H
GSM_TX_L
29
VC3
3
30GND
GND
31
32GND
4VC2
5
2
GSM1800/1900_RX 20
GSM1800/1900_RX 21
22
GSM900_RX
GSM900_RX 23
24GND
GND
25
26 B1_TX
B5_TX
B5_RX
GND
13
14GND
B1_RX 15
16
B1_RX
GND
17
18GND
GND
19
VC4
F100
1
VDD
10GND
B5_RX 11
12
VREG_S8_RF2_2P2
C165
VREG_L22_FEM/GPS_2P9
C114
C104
RFS100
A
2
1C
3G
G
4
C112
C118
L101
C111
L105
C110
C116
L106
VREG_S8_RF2_2P2
13
NC
15
14NC
5
RF1
11
RF2
9VBATT
CTRL
8EN
GND
1
GND
3
GND
4
GND
6
GND
10
12GND
GND
C108
2
ANT
7
C119
C100
C103
C113
L103
C117
LTE_TRX
GSM_HB_MB1_M
GSM_HB_MB1_P
ANT_SW_SEL0
EVDO_BC1_RTX
ANT_SW_SEL3
PRX_G900_LB1_M
PRX_B1_MB1_M
PRX_B1_MB1_P
TX_EVDO_BC0
ANT_SW_SEL4
PRX_BC0_DO_GSM850_LB1_P
PRX_G900_LB1_P
PRX_BC0_DO_GSM850_LB1_M
TX_GSM_HB_FEM
TX_GSM_LB_FEM
TX_B1_FEM
ANT_SW_SEL2
ANT_SW_SEL1

Level 3Repair
Distribution, transmission, or infringement of any content or data from this document without Samsung’s written authorization is strictly prohibited.
Confidential and proprietary-the contents in this service guide subject to change without prior notice.
8-87
BTC1100
C1006
C1007
C1012 C1013
C1022
C1025
C104
C1049
C110
C1100
C1101
C1102
C1103
C1105
C1106
C1107
C1108
C111
C1112
C1113
C1115
C1116
C1117
C1118
C1119
C112
C1120
C113
C1138
C114C115C116
C117
C118
C119
C120
C1217
C1218
C1225
C1226
C1227
C1228
C123
C1230
C1231
C1232
C1233
C1237
C1238
C129
C130
C131
C163
C164
C165
C200
C201
C202
C203
C204
C205
C206
C207
C208
C209
C210
C211
C212
C213
C214
C215
C216
C217
C218
C219
C220
C221
C222
C223
C224
C225
C226
C227
C228
C300
C303
C330
C521
C523
C524
C700
C702
C703
C704
C705
C706
C709
C710
C711
C713
C714
C800
C801
C802
C803
C804
C805
C806
C807
C808
C814
C815
C816
C817
C818
C824
C838
C839
C840
C849
C850
C851
C852
C853
C854
C855
C856
C857
C858
C859
C860
C861
C862
C863
C864
C865
C866
C867
C868
C869
C870
C871
C872
C873
C874
C875
C876
C877
C878
C879
C880
C881
C882
C883
C884
C885
C886
C887
C888
C889
C890
C891
C892
C893
C894
C895
C896
C897
C900
C901
C902
C903
C904
C905
C906
C907
C908
C909
C910
C911
C912
C913
C914
C915
C916
C917
C918
C919
C920
C922
C923
C926
C927
C928
C929
C930
C931
C932
C933
C934
C935
C936
C937
C938
C939
C940
C941
C942
C943
C944
C945
C946
C947
C948
C949
C950
C951
C952
C953
C956
C958
C959
C960
C961
CLP1000
CLP1001
CON1100
CON1101
D1100
D1101
DUF300
F100
F500
IFC1100
L100
L1000
L1003
L102
L103
L105
L106
L107
L1100
L1101
L1102
L1202
L1203
L1204
L200
L201
L202
L203
L204
L205
L206
L207
L208
L209
L210
L211
L212
L213
L214
L300
L301
L302
L305
L306
L307
L509
L510
L700
L901
L902
L903
L904
L905
L906
L907
L908
MIC1000
OSC900
Q1102
Q600
R101
R102
R1020
R1021
R1022
R1023
R1024
R1025
R1026
R1100
R1102
R1106
R1110
R1111
R1113
R1115
R1116
R1126
R1207
R1208
R1222
R1223
R1225
R1226
R1333
R200
R206
R207
R611
R700
R701
R702
R703
R704
R706
R707
R708
R709
R710
R711
R712
R713
R714
R715
R718
R722
R723
R724
R725
R726
R727
R728
R729
R730
R731
R733
R735
R736
R737
R738
R739
R743
R744
R745
R746
R747
R752
R753
R754
R801
R900
R902
R903
R905
R907
R908
R909
R911
R912
R913
R914
R915
R916
R917
R919
R920
R921
R922
R923
R924
R925
R929
R930
TA1100
TH700
TP_A900
TP_A901
TP_D900
TP_MUS_INT
TP_VIB_ON
TP_VIB_PWM
TP34
TP7003
0
7
P
T
2
0
7
P
T
TP901
TP902
TP903
TP904
TP905
TP906
TP907
TP908
TP909
TP910
TP912
U1001
U1004
U101
U1100
U1102
U1104
U1105
U1106
U1109
U1203
U1206
U1208
U1402
U1403
U200
U900
U901
UCP700
UME700
ZD1000
ZD1100
ZD1404
ANT100
ANT101
ANT102
ANT300
ANT400
ANT401
ANT402
C100
C101
C102
C103
C1030
C1031
C1032
C1033
C1034
C1035
C1045
C105
C106
C108
C109
C1104
C1109 C1110
C1114
C1121
C1122
C1123
C1124
C1126
C1127
C1128
C1129
C1130
C1131
C1132
C1133
C1134
C1135
C1136
C1137
C1206
C1207
C1212
C1213
C1214
C1239
C124
C1240
C125
C126
C127
C128
C132
C133
C134
C136
C137
C138
C1400
C1401
C1402
C1403
C1404
C1405
C1406
C1407
C1408
C141
C1410
C1411
C1412
C1413
C1414
C1415
C1416
C1418
C1419
C142
C1420
C143
C144
C145
C146
C148
C151
C152
C153
C154
C155
C156
C157
C158
C159
C160
C161
C162
C301
C302
C304
C305
C306
C307
C308
C309
C310
C311
C312
C314
C315
C318
C319
C320
C321
C322
C323
C324
C325
C326
C327
C328
C329
C331
C400
C401
C402
C403
C404
C405
C406
C407
C408
C409
C410
C411
C412
C413
C415
C416
C417
C418
C419
C420
C421
C422
C423
C424
C425
C426
C427
C428
C429
C430
C431
C432
C434
C435
C438
C439
C440
C441
C442
C443
C444
C445
C446
C447
C448
C449
C450
C451
C453
C454
C455
C500
C501
C502
C503
C504
C505
C506
C507
C508 C509
C510
C511
C512
C513
C514
C515
C516
C517
C518
C519
C520
C606
C607
C608
C609
C610
C611
C612
C617
C618
C620
C622
C623
C624
C625
C626
C627
C628
C629
C630
C707
C708
C712
C809
C810
C811
C812
C819
C820
C821
C822
C825
C826
C827
C828
C830
C831
C832
C833
C834
C835
C841
C842
C843
C844
C845
C846
C847
C924
C925
C954
C955
DUF302
DUF400
ECOMPASS_RST
F101
F1200
F1201
F1400
F300
F301
F302
F303
F400
F401
HDC1200HDC1400
L101
L104
L108
L109
L110
L1103
L1104
L1105
L111
L112
L113
L114
L116
L117
L118
L119
L120
L1201
L121L122
L123L124
L125
L1400
L303
L304
L309
L310
L311
L312
L313
L314
L315
L316
L317
L318
L319
L320
L400
L401
L402
L403
L405
L406
L407
L408
L409
L410
L411
L412
L414
L415
L416
L418
L419
L420
L421
L500
L501
L502
L503
L504
L505
L506
L507
L602
L603
OSC601
OSC700
OSC901
PAM300
PAM301
PAM400
Q1103
Q601
Q700
R1008
R1009
R1010
R1011
R1012
R103
R1112R1114
R1117
R1118
R1119
R1120
R1121
R1122
R1123
R1124
R1125
R1127
R1200
R1201
R1202
R1203
R1204
R1205
R1206
R1211
R1224
R1400
R1401
R1402
R1403
R1404
R1405
R1406
R1407
R1408
R1409
R1410
R1411
R1412
R1413
R1414
R1415
R1416
R1417
R1418
R1419
R1420
R1421
R1422
R1425
R300
R303
R400
R401
R402
R404
R406
R407
R505
R506
R612
R613
R614
R615
R616
R617
R618
R619
R716
R719R720
R721
R732
R734
R740
R741
R748
R749
R750
R751
RFS100
RFS300
RFS400
RTR1_SSBI1
RTR1_SSBI2
SC1400
SC1401
SC1402SC1403
SC1404
SC1405
SC1407
SC1408
SC1409
SC1410
SC1411
SC1412
SC1415
TA1101
TH100
TH1000
TH1001
TH1006
TH400
TOUCH_SCL
TOUCH_SDA
TP1000
TP1001
TP1002TP1003
TP1004
TP1005
TP1400
TP600
TP601
TP602
U100
U1002
U103
U105
U1103
U1107
U1108
U1200
U1202
U1400
U1401
U1412
U401
U402
U500
U601
V400
ZD1101
ZD1400
ZD1401
ZD1402

Level 3Repair
Distribution, transmission, or infringement of any content or data from this document without Samsung’s written authorization is strictly prohibited.
Confidential and proprietary-the contents in this service guide subject to change without prior notice.
8-88
8-4-20. BT/WIFI
END
Check the Status of
C631,C634,U1411,C616,ANT600 Resolder or Replace
C631,C634,U1411,C616,ANT600
Resolder or Replace U600
BT/WiFi is not working
Check BT or WiFi function
ON Enable BT or WiFi Function
Check 37.4MHz Clock at
R602
Check the Voltage on L600 =
1.5V
Check the OSC600(crack, open, etc.)
Resolder or change the L600
Yes
Yes
Yes
Yes
Yes
Yes
No
No
No
No

Level 3Repair
Distribution, transmission, or infringement of any content or data from this document without Samsung’s written authorization is strictly prohibited.
Confidential and proprietary-the contents in this service guide subject to change without prior notice.
8-89
C603
1
OSC600
2
43
C602
TP_BT_UART_CTS
R602
R606R605 R607
TP_WLAN_HOST_WAKE
C601
TP_BT_UART_RXD
R604
R609
TP_BT_PCM_IN
TP_BT_PCM_OUT
R608
C605
TP_BT_BCM_CLK
R600
C604
VBATT
R603
TP_WLAN_SDIO_CLK
TP_BT_EN
TP_WLAN_EN
TP_BT_PCM_SYNC
L600
TP_BT_WAKE
C600
R601
TP_BT_HOST_WAKE
TP_BT_UART_RTS
P5
UART_RTS
UART_RXD
P6
P7
GND
GND
P8
VLDO_1P8
VLDO_1P8
N6
UART_TXD
GND
N7
N8
ANT
P1
GND
BT_HOST_WAKE
P2
P3
I2S_WS
BT_WAKE
P4
L1
PCM_OUT
WL_GPIO6
L8
GND
M1
M8
GND
FM_ANT
N1
N2
I2S_DO
I2S_CLK
N3
N4
I2S_DI
URAT_CTS
N5
G8
OSC_OUT
H1
PCM_SYNC
OSC_IN
H8
J1
PCM_CLK
GND
J8
PCM_IN
K1
K8
VIO
C1
BT_REG_ON SDIO_CMD
C8
WL_REG_ON
D1
D8
WL_HOST_WAKE
VIN_LDO
E1
E8
WL_WAKE
F1
CLK_REG
GND
F8
LPO
G1
B2
GND
VDD_FEM
B3
B4
GND
HSIC_STROBE
B5
B6
SDIO_DATA1
SDIO_CLK
B7
B8
SDIO_DATA0
A1
GND
VBAT
A2
A3
VDD_FEM
GND
A4
A5
HSIC_DATA
SDIO_DATA2
A6
A7
SDIO_DATA3
GND
A8
SR_VLX
B1
U600
SWB-B53
1
NC
NC
2
TP_BT_UART_TXD
XTAL_37_4M_OUT
BT_EN
WLAN_EN
XTAL_37_4M_OUT
XTAL_37_4M_IN
WLAN_WAKE
SLEEP_CLK0
WL_BT_ANT
XTAL_37_4M_IN
WLAN_SDIO_D(3)
WLAN_SDIO_D(1)
WLAN_HOST_WAKE
BT_PCM_SYNC
BT_PCM_CLK
BT_PCM_OUT
BT_PCM_IN
BT_UART_CTS
BT_UART_RXD
BT_UART_RTS
BT_UART_TXD
BT_WAKE
BT_HOST_WAKE
WLAN_SDIO_D(0)
WLAN_SDIO_CMD
WLAN_SDIO_D(2)
WLAN_SDIO_CLK
C632
C631
U1411
HJ-ICT-06Y
11
2
2
C616
C633
C634
WL_BT_ANT

Level 3Repair
Distribution, transmission, or infringement of any content or data from this document without Samsung’s written authorization is strictly prohibited.
Confidential and proprietary-the contents in this service guide subject to change without prior notice.
8-90
C1300
C1301
C1302
C1303
C1304
C1305
C1306
C1307
C1308
C1309
C1310
C1311
C1312
C1313
C1314
C1315
C1316
C1317
C1318
C1319
C1320
C1321
C1322
C1323
C1326 C1327
C1328
C1329
C1330
C1332
C1333
C1334
C1335
C1336
C1337
C1345
C1346
C522
C527
C528
C529
C530
C531
C535
C536
C600
C601
306C206C
C604
C605
C701
C962
F1300
F1301
F1302
F501
HDC1300
L1001
L1002
L1300
L1301
L1302
L508
L511
L513
L600
MIC1001
OSC600
Q1300
R1300
R1301
R1302
R1303
R1304
R1305
R1307
R1309
R1310
R1311
R1312
R1314
R1317
R1321
R1322
R1323
R1324
R1325
R1326
R1329
R600
R601
R602
R603
R604
R605
R606
R607
R608
R609
R705
R910
R926
R927
SC1413
TAC1000
TH901
TP_BT_BCM_CLK
TP_BT_EN
TP_BT_HOST_WAKE
TP_BT_PCM_IN
TP_BT_PCM_OUT
TP_BT_PCM_SYNC
TP_BT_UART_CTS
TP_BT_UART_RTSTP_BT_UART_RXD
TP_BT_UART_TXD
TP_BT_WAKE
TP_WLAN_EN
TP_WLAN_HOST_WAKE
TP_WLAN_SDIO_CLK
TP1300
TP1301
TP1302
U1301
U1302
U1303
U1304
U1307
U1308
U501
U600
V1000

Level 3Repair
Distribution, transmission, or infringement of any content or data from this document without Samsung’s written authorization is strictly prohibited.
Confidential and proprietary-the contents in this service guide subject to change without prior notice.
8-91
8-4-21. GPS
Yes
Enable GPS Function in the setting.
No
Check GPS function ON
Yes
Check solder condition at
C532,C525,C526,L512,C527,C528,C530,
L513,C529,L511,C522,L509,C521,C524
No resolder
Yes
Check PMIC(U900) &OSC900
(short, open, crack, etc.)
No
Check 19MHz Clock at C221
Yes
Check PMIC(U900) &UCP700
(short, open, crack, etc.)
No
Check the voltage on
C536=2.9V &C531 >1.8V
Yes
Yes
END
GPS is not working
Check the Antenna connect
ANT500
1. Resolder or Replace ANT500
2. Replace Rear case
No

Level 3Repair
Distribution, transmission, or infringement of any content or data from this document without Samsung’s written authorization is strictly prohibited.
Confidential and proprietary-the contents in this service guide subject to change without prior notice.
8-92
C537
L512
C526
C533
C528
L513
C534
C527
C529 L511
C530
C532
RFS500
ANT
21
COMMON
3
G
G
4
5G
IN
1OUT 4
F501
2G
3G
C525
1
2
2
HJ-ICT-06Y
1
C522
VREG_L22_FEM/GPS_2P9
GND
1
GND
2
3RFIN
RFOUT6
SHDN5
VCC 4
U501
L508
F500
2
GG
5
IN
1
3
OUT
OUT
4L510
C531
C536
C524
C535
C523
L509
C521
RTR0_GNSS_P
RTR0_GNSS_M
GPS_LNA_EN
C221
R207
GPRS_SYNC
V3
U10
PDET_IN
N5
XO_RF
P1
DAC_REF
N1
RF_ON
N2
RX_ON
M1
SSBI_2
M2
SSBI_1
L1
JAM_DET
E5
VTUNE_SHDR
D4
DNC
C14
RBIAS
A4
GNSS_INP
A5
GNSS_INM
C222
PDET_IN_RTR0
RTR0_GPRSYNC
RTR0_XO_A0
RTR0_IREF
RTR0_SSBI1
RTR0_SSBI2
RTR0_RX_ON
RTR0_RF_ON
RTR0_GNSS_M
RTR0_GNSS_P

Level 3Repair
Distribution, transmission, or infringement of any content or data from this document without Samsung’s written authorization is strictly prohibited.
Confidential and proprietary-the contents in this service guide subject to change without prior notice.
8-93
ANT500
ANT600
C1000
C1001
C1002
C1003
C1004
C1005
C1008
C1009
C1011
C1014
C1015
C1016
C1017
C1018
C1019
C1020
C1023
C1024
C1026
C1027
C1028
C1029
C1036
C1037
C1038
C1039
C1040
C1041
C1042
C1043
C1044
C1046
C1047
C1048
C1324
C1325
C1331
C1338
C1339
C1342
C1343
C1344
C1347
C1348
C1349
C1350
C1351
C525
C526
C532
C533
C534
C537
C616
C631
C632
C633
C634
HDC1000
HDC1001
HEA1300
L1006
L1007
L1008
L1303
L1304
LED1300
R1000
R1001
R1003
R1004
R1005
R1006
R1007
R1013
R1014
R1015
R1016
R1017
R1018
R1019
R1027
R1028
R1029
R1306
R1308
R1313
R1315
R1316
R1318
R1319
R1320
R1330
R1331
R1332
RFS500
SPK_N
SPK_P
TH1002
TP_CODEC_MAD_INT_N
TP_WCD1000
U1000
U1003
U1300
U1305
U1306
U1321
U1411
ZD1001
ZD1002
ZD1003
ZD1004
ZD1005
ZD1007
ZD1008
ZD1012
BTC1100
C1006
C1007
C1012 C1013
C1022
C1025
C104
C1049
C110
C1100
C1101
C1102
C1103
C1105
C1106
C1107
C1108
C111
C1112
C1113
C1115
C1116
C1117
C1118
C1119
C112
C1120
C113
C1138
C114C115C116
C117
C118
C119
C120
C1217
C1218
C1225
C1226
C1227
C1228
C123
C1230
C1231
C1232
C1233
C1237
C1238
C129
C130
C131
C163
C164
C165
C200
C201
C202
C203
C204
C205
C206
C207
C208
C209
C210
C211
C212
C213
C214
C215
C216
C217
C218
C219
C220
C221
C222
C223
C224
C225
C226
C227
C228
C300
C303
C330
C521
C523
C524
C700
C702
C703
C704
C705
C706
C709
C710
C711
C713
C714
C800
C801
C802
C803
C804
C805
C806
C807
C808
C814
C815
C816
C817
C818
C824
C838
C839
C840
C849
C850
C851
C852
C853
C854
C855
C856
C857
C858
C859
C860
C861
C862
C863
C864
C865
C866
C867
C868
C869
C870
C871
C872
C873
C874
C875
C876
C877
C878
C879
C880
C881
C882
C883
C884
C885
C886
C887
C888
C889
C890
C891
C892
C893
C894
C895
C896
C897
C900
C901
C902
C903
C904
C905
C906
C907
C908
C909
C910
C911
C912
C913
C914
C915
C916
C917
C918
C919
C920
C922
C923
C926
C927
C928
C929
C930
C931
C932
C933
C934
C935
C936
C937
C938
C939
C940
C941
C942
C943
C944
C945
C946
C947
C948
C949
C950
C951
C952
C953
C956
C958
C959
C960
C961
CLP1000
CLP1001
CON1100
CON1101
D1100
D1101
DUF300
F100
F500
IFC1100
L100
L1000
L1003
L102
L103
L105
L106
L107
L1100
L1101
L1102
L1202
L1203
L1204
L200
L201
L202
L203
L204
L205
L206
L207
L208
L209
L210
L211
L212
L213
L214
L300
L301
L302
L305
L306
L307
L509
L510
L700
L901
L902
L903
L904
L905
L906
L907
L908
MIC1000
OSC900
Q1102
Q600
R101
R102
R1020
R1021
R1022
R1023
R1024
R1025
R1026
R1100
R1102
R1106
R1110
R1111
R1113
R1115
R1116
R1126
R1207
R1208
R1222
R1223
R1225
R1226
R1333
R200
R206
R207
R611
R700
R701
R702
R703
R704
R706
R707
R708
R709
R710
R711
R712
R713
R714
R715
R718
R722
R723
R724
R725
R726
R727
R728
R729
R730
R731
R733
R735
R736
R737
R738
R739
R743
R744
R745
R746
R747
R752
R753
R754
R801
R900
R902
R903
R905
R907
R908
R909
R911
R912
R913
R914
R915
R916
R917
R919
R920
R921
R922
R923
R924
R925
R929
R930
TA1100
TH700
TP_A900
TP_A901
TP_D900
TP_MUS_INT
TP_VIB_ON
TP_VIB_PWM
TP34
TP7003
0
7
P
T
2
0
7
P
T
TP901
TP902
TP903
TP904
TP905
TP906
TP907
TP908
TP909
TP910
TP912
U1001
U1004
U101
U1100
U1102
U1104
U1105
U1106
U1109
U1203
U1206
U1208
U1402
U1403
U200
U900
U901
UCP700
UME700
ZD1000
ZD1100
ZD1404

Level 3Repair
Distribution, transmission, or infringement of any content or data from this document without Samsung’s written authorization is strictly prohibited.
Confidential and proprietary-the contents in this service guide subject to change without prior notice.
8-94
8-4-22. NFC
NFC connection disable
Yes
Check voltage of the
battery for SCH-I535 Change the battery
No
Yes
Check 27.12MHz
Clock on OSC601
pin3
No Check OSC601
Check the Signal of
NFC_IRQ, NFC_VEN
(PIN A3, B7)
Yes
Check U601
No
Yes
END

Level 3Repair
Distribution, transmission, or infringement of any content or data from this document without Samsung’s written authorization is strictly prohibited.
Confidential and proprietary-the contents in this service guide subject to change without prior notice.
8-95
ANT100
ANT101
ANT102
ANT300
ANT400
ANT401
ANT402
C100
C101
C102
C103
C1030
C1031
C1032
C1033
C1034
C1035
C1045
C105
C106
C108
C109
C1104
C1109 C1110
C1114
C1121
C1122
C1123
C1124
C1126
C1127
C1128
C1129
C1130
C1131
C1132
C1133
C1134
C1135
C1136
C1137
C1206
C1207
C1212
C1213
C1214
C1239
C124
C1240
C125
C126
C127
C128
C132
C133
C134
C136
C137
C138
C1400
C1401
C1402
C1403
C1404
C1405
C1406
C1407
C1408
C141
C1410
C1411
C1412
C1413
C1414
C1415
C1416
C1418
C1419
C142
C1420
C143
C144
C145
C146
C148
C151
C152
C153
C154
C155
C156
C157
C158
C159
C160
C161
C162
C301
C302
C304
C305
C306
C307
C308
C309
C310
C311
C312
C314
C315
C318
C319
C320
C321
C322
C323
C324
C325
C326
C327
C328
C329
C331
C400
C401
C402
C403
C404
C405
C406
C407
C408
C409
C410
C411
C412
C413
C415
C416
C417
C418
C419
C420
C421
C422
C423
C424
C425
C426
C427
C428
C429
C430
C431
C432
C434
C435
C438
C439
C440
C441
C442
C443
C444
C445
C446
C447
C448
C449
C450
C451
C453
C454
C455
C500
C501
C502
C503
C504
C505
C506
C507
C508 C509
C510
C511
C512
C513
C514
C515
C516
C517
C518
C519
C520
C606
C607
C608
C609
C610
C611
C612
C617
C618
C620
C622
C623
C624
C625
C626
C627
C628
C629
C630
C707
C708
C712
C809
C810
C811
C812
C819
C820
C821
C822
C825
C826
C827
C828
C830
C831
C832
C833
C834
C835
C841
C842
C843
C844
C845
C846
C847
C924
C925
C954
C955
DUF302
DUF400
ECOMPASS_RST
F101
F1200
F1201
F1400
F300
F301
F302
F303
F400
F401
HDC1200HDC1400
L101
L104
L108
L109
L110
L1103
L1104
L1105
L111
L112
L113
L114
L116
L117
L118
L119
L120
L1201
L121L122
L123L124
L125
L1400
L303
L304
L309
L310
L311
L312
L313
L314
L315
L316
L317
L318
L319
L320
L400
L401
L402
L403
L405
L406
L407
L408
L409
L410
L411
L412
L414
L415
L416
L418
L419
L420
L421
L500
L501
L502
L503
L504
L505
L506
L507
L602
L603
OSC601
OSC700
OSC901
PAM300
PAM301
PAM400
Q1103
Q601
Q700
R1008
R1009
R1010
R1011
R1012
R103
R1112R1114
R1117
R1118
R1119
R1120
R1121
R1122
R1123
R1124
R1125
R1127
R1200
R1201
R1202
R1203
R1204
R1205
R1206
R1211
R1224
R1400
R1401
R1402
R1403
R1404
R1405
R1406
R1407
R1408
R1409
R1410
R1411
R1412
R1413
R1414
R1415
R1416
R1417
R1418
R1419
R1420
R1421
R1422
R1425
R300
R303
R400
R401
R402
R404
R406
R407
R505
R506
R612
R613
R614
R615
R616
R617
R618
R619
R716
R719R720
R721
R732
R734
R740
R741
R748
R749
R750
R751
RFS100
RFS300
RFS400
RTR1_SSBI1
RTR1_SSBI2
SC1400
SC1401
SC1402SC1403
SC1404
SC1405
SC1407
SC1408
SC1409
SC1410
SC1411
SC1412
SC1415
TA1101
TH100
TH1000
TH1001
TH1006
TH400
TOUCH_SCL
TOUCH_SDA
TP1000
TP1001
TP1002TP1003
TP1004
TP1005
TP1400
TP600
TP601
TP602
U100
U1002
U103
U105
U1103
U1107
U1108
U1200
U1202
U1400
U1401
U1412
U401
U402
U500
U601
V400
ZD1101
ZD1400
ZD1401
ZD1402
<27MHz>
NFC
C611
3D
2
G
1S
Q600
C629
D3
G
2
S1
R614
Q601
C618
TX2
H7
TVSS2
H8
PMU_GND
G7
TVDD
G8
RST_N
H1
TEST6
H2
AVSS2
H3
RX
H4
TVSS1
H5
TX1
H6
TVDD_OUT
F7
VBAT2
F8
AVDD_IN
G1
TEST8
G2
TEST9
G3
VMID
G4
ANT1
G5
ANT2
G6
SIGIN
E7
VEN_MON
E8
XTAL2
F1
AVDD_OUT
F2
TEST7
F3
IFSEL1
F4
IFSEL2
F5
VSS
F6
SIGOUT
D7
VBAT
D8
XTAL1
E1
AVSS1
E2
GPIO0
E3
IF0
E4
TEST5
E5
I|O1
E6
SWIO
C7
SVDD
C8
VCO_VDD
D1
DVSS
D2
GPIO1
D3
IF3
D4
TEST4
D5
EXT_SW_CTRL
D6
VEN
B7
SIMVCC
B8
VDHF
C1
GPIO3
C2
GPIO2
C3
IF2
C4
TEST3
C5
TEST10
C6
CLK
A7
PMUVCC
A8
GPIO4
B1
GPIO5
B2
GPIO6
B3
IF1
B4
PVSS
B5
TEST2
B6
NC
1
NC
2
GPIO7
A1
IFSEL0
A2
IRQ
A3
PVDD
A4
DVDD
A5
TEST1
A6
C608
U601
R618
C610
C620
R613
C606
VREG_L4_XO_1P8
VBATT
C624
VERG_L4_1P8
TP600
C626
L603
C628
R612
C617
R617
NFC_SIMVCC
VERG_L4_1P8
C625
C612
C630
C607
VERG_L4_1P8
C609
VERG_L4_1P8
VERG_L4_1P8
VREG_L15_UIM
43
1
OSC601
2
C627
R615
R619
TP602
C623
R616
C622
L602
TP601
I2C4_DATA_NFC
I2C4_CLK_NFC
EXT_SW
UIM1_DATA_CONN
NFC_ANT_2
NFC_ANT_1
NFC_VEN
NFC_PVDD
NFC_EN
NFC_IRQ
NFC_PVDD
NFC_FIRMWARE
NFC_VEN
NFC_SWP
EXT_SW

Level 3Repair
Distribution, transmission, or infringement of any content or data from this document without Samsung’s written authorization is strictly prohibited.
Confidential and proprietary-the contents in this service guide subject to change without prior notice.
8-96
8-5. Service Schematics
-NC Point(Top View)
●:NC
1234567891011121314
A○○○○○○○○○○○○○○
B○○○○○○○○○○○○○○
C○○ ○○
D○○●●○○○○○○○ ○○
E○●●○○○○○○○○ ○○
F○○ ○○ ○○
G●○●○○○○○ ○○ ○○
H○○●○○○○○ ○○ ○○
J○○ ○○ ○○ ○○
K●●●○○○●○○○○
L○○●○○○○○○○○
M○○ ○○ ○○ ○○ ○○
N○○ ○○ ○○ ○○ ○○
P○● ○○ ○○ ○○ ○○
R○○ ○○ ○○ ○○ ○○
T○○ ○○ ○○ ○○ ○○
U○○○○○●○○●○○○○○
V○○○○○○●○○○○○○○
U200
1234567
A○○○○●●○
B○○○○○○○
C○○○○○○○
D○○○○○○○
E○○○○○○○
F○○○○○○○
G○○○○○○○
U1400

Level 3Repair
Distribution, transmission, or infringement of any content or data from this document without Samsung’s written authorization is strictly prohibited.
Confidential and proprietary-the contents in this service guide subject to change without prior notice.
8-97
123456789101112131415161718192021222324252627282930313233
A○○○○○○○○○○○○○○○○○○○○○○○○○○○○○○○○○
B○○○○○○○○○○○○○○○○○○○○○○○○○○○○○○○○○
C○○○○ ○○ ○○ ○○ ○○ ○○ ○○ ○○ ○○ ○○○○
D○○○○○○○○○○○○○○○○○○○○○○○○○○○○○○○○○
E○○○ ○○○○○○○○○○○ ○○○
F○○○○○○○○○○○○○○○○ ○○○○
G○○○○○○ ○ ○ ○ ○ ○ ○ ○ ○ ○ ○ ○○○○○○
H○○○ ○○○○○○○○○○○○○○○○○○
J○○○○○○ ○ ○ ○ ○ ○ ○ ○ ○ ○ ○ ○○○○○○
K○○○○ ○ ○ ○ ○ ○ ○ ○ ○○○○○○○○○○○○○
L○○○○○○○○○○○○○○○ ○○○○
M○○○○ ○ ○ ○ ○ ○ ○ ○ ○○○○○○○○○○○○○
N○○○○○○ ○ ○ ○ ○ ○ ○ ○ ○ ○ ○ ○○○○
P○○○ ○○○○○○○○○○○ ○○○
R○○○○○○ ○ ○ ○ ○ ○ ○ ○ ○ ○ ○ ○○○○○○
T○○○○ ○○○○○○○○○○○ ○○○○
U○○○○○○○○○○○○○○○○○○○○
V○○○○ ○○○○○○○○○○○○ ○○○○
W○○○○○○ ○ ○ ○ ○ ○ ○ ○ ○ ○ ○ ○○○○○○
Y○○○ ○○○○○○○○○○○○ ○○○
AA ○○○○○○ ○ ○ ○ ○ ○ ○ ○ ○ ○ ○ ○○○○○○
AB ○○○○ ○○○○○○○○○○○○ ○○
●●
AC ○○○○○○○○○○○○○○○○○○○○
AD ○○○○ ○○○○○○○○○○○○ ○○○○
AE ○○○○○○ ○ ○ ○ ○ ○ ○ ○ ○ ○ ○ ○○○○○○
AF ○○○ ○○○○○○○○○○○○ ○○○
AG ○○○○○○ ○○○○○ ○ ○ ○ ○ ○ ○ ○ ○○○○○○
AH ○○○○ ○○○○○○○○○○○ ○○○○
AJ ○○○ ○○○○○○○○○○○ ○○○
AK ○○○○○○○○○○○○○○●○○○○○○○○○○○○○○○○○○
AL ○○○○ ○○ ○○ ●○○○○○○○○○○○○○○○
AM ○○○○○○○○○○○○○○○○○○○○○○○○○○○○○○○○○
AN ○○○○○○○○○○○○○○○○○○○○○○○○○○○○○○○○○
UCP700 (Bottom)

Level 3Repair
Distribution, transmission, or infringement of any content or data from this document without Samsung’s written authorization is strictly prohibited.
Confidential and proprietary-the contents in this service guide subject to change without prior notice.
8-98
1 2 3 4 5 6 7 8 9 10 11 12 13 14 15 16 17 18 19 20 21 22 23 24 25 26 27
A●○○○○○○○○○○○○○○○○○○○○○○○○○●
B○○○○○○○○○○○○○○○○○○○○○○○○○○○
C○○ ○○
D○○ ○○
E○○○ ○○○
F○○ ○○
G○○○ ○○○
H○○ ○○
J○○○ ○○○
K○○ ○○
L○○○ ○○○
M○○ ○○
N○○○ ○○○
P○○ ○○
R○○○ ○○○
T○○ ○○
U○○○ ○○○
V○○ ○○
W○○○ ○○○
Y○○ ○○
AA ○○○ ○○○
AB ○○ ○○
AC ○○○ ○○○
AD ○○ ○○
AE ○○ ○○
AF ○○○○○○○○○○○○○○○○○○○○○○○○○○○
AG ●○○○○○○○○○○○○○○○○○○○○○○○○○●
UCP700 (Top)

Level 3Repair
Distribution, transmission, or infringement of any content or data from this document without Samsung’s written authorization is strictly prohibited.
Confidential and proprietary-the contents in this service guide subject to change without prior notice.
8-99
1234567891011121314
A●●○○○○○●●●●●●●
B●○○○○○●●●●●●●●
C●○●○○○●●●●●●●●
D●●●● ●●●
E●●● ○○○○○○ ●●●
F●●●○ ○●●●
G●●○○ ○●●●
H●●●○ ○●●●
J●●●○ ○●●●
K●●● ○○○○○○ ●●●
L●●● ●●●
M●●●○○○●●●●●●●●
N●○●○○●●●●●●●●●
P●●○○○○○●●○●●●●
UME700
123456789101112131415161718
A●○○○○○○○○○○○○○○○○○
B●○○○○○○○○○○○○○○○○○
C○○ ○○○
D○○ ○○○○○○○○○○○○ ○○
E○○ ○○○○○○○○○○○○ ○○
F○○ ○○○ ○○○ ○○
G○○ ○○ ○○○○○○ ○○ ○○
H○○ ○○ ○○○○○○ ○○ ○○
J○○ ○○ ○○○○○○ ○○ ○○
K○○ ○○ ○○○○○○ ○○ ○○
L○○ ○○ ○○○○○○ ○○ ○○
M○○ ○○ ○○○○○○ ○○ ○○
N○○ ○○○ ○○○ ○○
P○○ ○○○○○○○○○○○○ ○○
R○○ ○○○○○○○○○○○○ ○○
T○○○ ○○○
U○○○○○○○○○○○○○○○○○○
V○○○○○○○○○○○○○○○○○○
U900
