Samsung SGH X650 Schematics. Www.s Manuals.com. Schematics R0.6
User Manual: Phone Samsung SGH-X650 - Service manuals and Schematics, Disassembly / Assembly. Free.
Open the PDF directly: View PDF
.
Page Count: 11



10
G
PCS Rx
EGSM Rx
DOC CTRL CHK
MFG ENGR CHK
2V7
(1608)
R&D CHK
DCS Rx
QA CHK
X7R
1 11
C
D
2V7
9
Size
TITLE
9
(1005)
8
(1005)
F
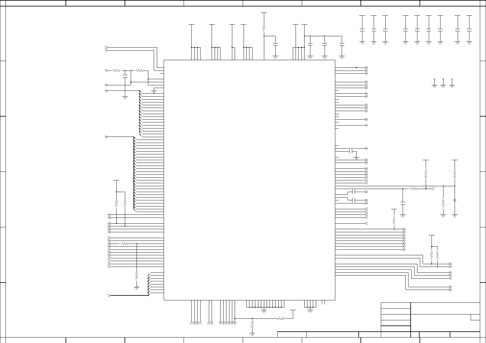
DUAL_TXVCO
REV
10
B
H
Engineer
E
2V7
126
1
(RF part)
of
B
8
SAMSUNG ELECTRONICS
Changed by
5
H
A
2V7
6 7
4V
C
12
A
5
Date Changed Sheet
X7R
Time Changed
D
2
Drawing Number
(1608)
E
F
G
0.6
113
2V7
4
7
1
Drawn by
3 4 8
4V
2
A2
SGH-X650
gsm
gsm
gsm Friday, March 10, 2006
100NF
C100
10V
R100
3.6K
47NF
C117
C125
0.1nF
50V
10V
C120
0.1nF
50V
C129
100PF
50V
3
OUT VCC
4
1
VCON
1000nF
TOH2600DGI4KRA
OSC101 GND
2
10V
C126
C137
220PF
50V
C104
100PF
2.7nH
L103
L102
NC
8.2PF
50V
C113
C135
220PF
8.2PF
C114
50V
1000nF
C121
10V
1.8NF
50V
C105
100PF
C103
50V
5OUT1
1OUT2
SW1
2 4
SW2
VB1
812
VB2
VC 10
G
3
G
6 7
G
11
GG
9
14
G
G
13
0
R102
MQW510C869M
OSC100
10V
C112
C122
50V
1NF
100NF
L106
2.2nH
22K,1%
R103
R113
5.6K
220PF
C136
120
R108
NC
L104
C106
100NF
220PF
C138
10V
91
R109
22NF
C130
50V
50V
0.1nF
C119
C118 10V
33NF
10K
50V
R106
100NF 8.2PF
C124C123
10V
5.6K
50V
R115
390PF
C110
50V
560PF
C109
16V
C111
6.8NF
R105
47
100
R111
R112
100
L105
2.2nH
R110
5.6K
2.2K
C132
27PF
50V
R101
C116 10NF 16V
L100
L101
33nH
27PF
C134
2.7nH
26
RFTUNE
RFVCC
31
RFVCOVCC
25
RXON
2324
SYNON
22
SYNVCC
3
TXCPO
TXCPVCC
4 5
TXON
1
TXRFI
50V
36 PCSIB
QA
8 9
QB
REFGND 14
15
REFIN
REFVCC 16
RFCPO
21
RFCPVCC 20
34 RFGND1
37 RFGND2
28
RFLOVCC
43
44 GND4
GNDTUNE
27
32 GSMIA
GSMIB
33
IA
6 7
IB
IFVCC
10
NC1
45
46 NC2
PCSIA
35 17
DATA
38 DCSIA
39 DCSIB
19
EN
EXTRES
2
FESW1
29
30
FESW2
40 FESWON
GND1
41
42 GND2
GND3
UAA3536HN/C3
U100
CAFCSUP 12
CLK 18
13
CLKFDBX
11
CLKOUT
C128
50V
220PF
220K
R107
R104
220K
10V
C115
100NF
2.2nH
R114
5.6K
L108
RX_TX_IP
RX_TX_IN
RX_TX_QP
PON_TX
L107
2.2nH
PCSRX_N
PCSRX_P
FESW1
FESW2
ANT_EN
AFC
RX_TX_QN
DCSRX_N
DCSRX_P
EGSMRX_N
MEL_CLK26M
PON_RX
PON_SYNTH
VCC_SYN
VCC_CP
D_REF_13M
RF_BBI_DATA
RF_EN_SYNTH
VCC_SYN
VCC_CP
VCC_RF_VCO
VCC_RX_TX
EGSMRX_P
VCC_TX_BURST
TXVCO_SW1
DCSTX
EGSMTX
TXVCO_SW2
RF_BBI_CLK

2
10
H
F
3
H
9 12
Changed by 8
12
L
L
Antenna S/W Control Circuit
L
Rx(PCS1900)
VC3
H
QA CHK
Engineer
Rx(DCS1800)
Time Changed of
LLL
D
L
L
REV Drawing Number
3
L
E
MFG ENGR CHK
4 10
H
5
1
Typical 3.7V
2
11
4
D
VC1
E
F
7 8
0.6
G
C
VC2
5
7
RX(GSM900)
SAMSUNG ELECTRONICS
2
6
6
9
Sheet
Date Changed
L
B
A
1
G
L
Size
11
A
B
C
gsm
gsm
Friday, March 10, 2006gsm
SGH-X650 A2
(RF part)
L
R&D CHK
DOC CTRL CHK
8
Drawn by
TITLE
Typical 3.7V
Tx(GSM900)
H
Tx(DCS1800/1900)
6.3V
C206
L216
6.8nH
VBAT
220NF
RSVD 19
20VAPC
17VBATT
2
VCC1A
6
VCC1B
9GND
10 GND
GND
1614
GND
13
GND
12
GND
4
GSMIN
GSMOUT
11
BS
1
DCS/PCSIN
3
15
DCS/PCSOUT
18ENABLE
5
GND
GND 21
7GND
GND
8
SKY77328-13
U200
50V
C203
G
14
PCSRX_1 11
10
PCSRX_2
VC1
3
5VC2
VC3
2
220PF
1
ANT
9
DCSRX_1
DCSRX_2 8
D|PCSTX
6
13
EGSMRX_1
EGSMRX_2 12
4EGSM_TX
7
G
FEM4532TBC
U201
C218
NC
0
R205
33PF
50V
C209
1.5nH
L213
0
R210
C210
L210
0
0.5PF
L201
NC
R211
0
L202
NC
R212
0
100nH
L208
C207
6.3V
220NF
R201
0
0
R204
R202
6.2K
1
1
22
33
44
5
5
6
6
2
13
VBAT
-
ANT201
47UF
10V
C204
NFM18PC104R1C3D
F201
1.2PF
C208
100PF
C212
50V
33nH
L212
C201
10V
100NF
L205
NC
10V
C205
100NF
100K10PF
C214 R209
50V
100K
100K
R208
R207
G
1
G
4
R206
CN201
KMS-512
A
23
C
0
C217
NC
3
3
4
4
5
5
6
6
6PF
C219
ANT200
-
11
2
2
2
B1
5
B2
6
C1
3
C2
1
E1
4
E2
Q200
PEMD10
C213
100PF
50V
50V
C202
120PF
EGSMRX_P
DCSRX_N
DCSRX_P
PCSRX_N
PCSRX_P
ANT
VC3
ANT_SW2
VCC_RX_TX
VC2
VC1 FESW2
FESW1
EGSMRX_N
VC1
VC2
VC3
VC2
RAMP TXVCO_SW3
DCSTX
EGSMTX

4
5
Time Changed
Engineer
2
C213 close to B12
Drawn by
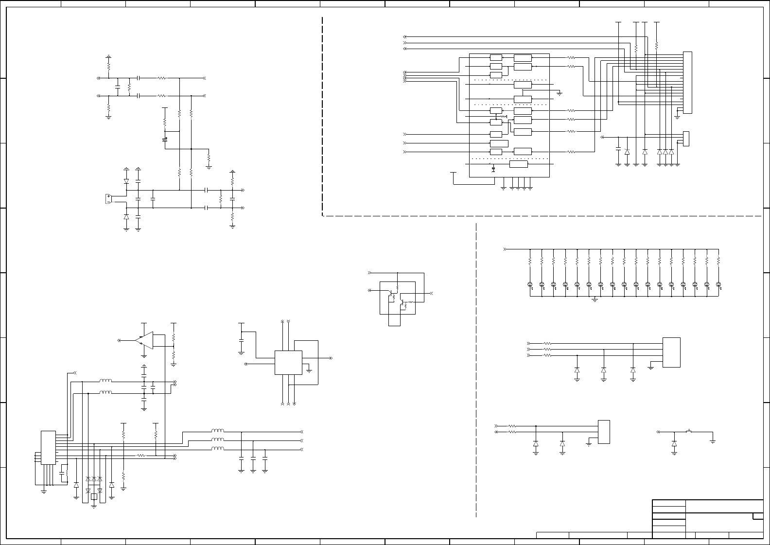
SYSOL3 GPRS MODEM
C
D
3
C
0.6
6
A
B
8
8
R&D CHK
4
DOC CTRL CHK
REV
QA CHK of
SAMSUNG ELECTRONICS
Sheet
Drawing Number
B
7
5
8
1 76
(2.85)
MFG ENGR CHK
F
(1.85)
3
1
Size
E E
3
A
BOSS HOLE
Date ChangedChanged by
F
D
2
(Sysol)
TITLE: A3
gsm Friday, March 10, 2006
gsm
gsm
SGH-X650
C315 1000nF
AVDD
100NF
16V
VDD1
C300
TH300
NCP15WB473J04RC
100K,1%
R306
4.7K
R321
VDD1
AVDD_TEMP
VDD2
NC
VDD3
100K
R312
100K
R302
R308
C317
27PF
VDD2
VDD2
R304
56K,1%
C309
10V
100NF
VDD2
N5 VSS_P
VSS_REF
C13
VSS_VB
A12
VSS_VBOUT
C11
N10
N14 VSS_F
VSS_G
N11
G13 VSS_H
VSS_I
E8
VSS_K
C3
VSS_M
G1
VSS_N
K1
VSS_O
P1
VDD_VB C12
VDD_VBOUT
VREF C14
VSS_A
K7
VSS_B
J1
VSS_BB
E13
M7 VSS_C
D11 VSS_D
VSS_E
P4
VDDE3_A M6
VDDE3_B G2
VDDE3_F L3
VDDE3_G
VDD_BB F12
C9
VDD_D D14
VDD_REF B12
N13
VDDC_C M8
VDDC_D K6
VDDE1_A P9
N12
VDDE1_B C8
VDDE1_C H11
VDDE1_D
VDDE2_C P8
VDDE2_E C1
D2
D3 TDO
A2 TMS
TRST_N
A1
C5 TXD0
A4 TXD
TXON G12
F5
VDDC_A
VDDC_B
D4
H12
RXON
SCK C2
B3
SDA
M14
SIMCLK M11
SIMERR
SIMIO M13
TCK
A3
TDI
C6
RFSIG7 E7
RFSIG8 K10
RFSIG9
RSTO_N
M10
H10 RST_N
A5 RXT0_N
RXD0
C4
RXD1
K12
RFSIG0 D5
A6
RFSIG1
RFSIG10 D7
RFSIG2 D6
B6
RFSIG3
RFSIG4 A7
C7
RFSIG5
RFSIG6 B7
1
2NC
F4
PWM0
PWM1 E6
H14
QN
H13
QP
C10 RESETN
RFE_N0 J12
RFE_N2
L11 KBIO4
KBIO5
L13 KBIO6
L12 KBIO7
L14
MCLK D10
B13
MICN
MICP A13
NC
HRD_N
L5 HWR_N
IN J14
J13
IP
J_SEL
B4
K11 KBIO0
J10 KBIO1
K13 KBIO2
KBIO3
J11
H2
HD3
J3
HD4
E5
H1 HD5
HD6
B1
HD7
E4
HD8
F3
F2 HD9
H5
H4
H3 HD1
HD10
F1
E1 HD11
D1 HD12
HD13
E3
E2 HD14
B2 HD15
HD2
HA26
HA3
L4
N3 HA4
K5 HA5
M3 HA6
P2 HA7
N2 HA8
HA9
M1
HD0
K2
P3 HA2
HA20
G4
P5 HA21
HA22
N6
HA23
L6
J7 HA24
HA25
J6
H6
L2
L1 HA12
M2 HA13
J2 HA14
HA15
J5
K3 HA16
HA17
J4
K4 HA18
HA19
GPIO6
GPIO7
N7
GPIO8
P6
N8 GPIO9
L10
GPON1
N9
GPON2
HA1
M4
N1 HA10
HA11
GPIO0
M12
K9 GPIO1
GPIO10
K8
L8 GPIO2
M9 GPIO3
P7 GPIO4
GPIO5
L7
L9
P14 CKI32O
N4 CS_N0
G5 CS_N1
CS_N2
M5
G3 CS_N3
B5 CTS0_N
EARN A11
B10
EARP
F11
G11
BOEN
B11
BUZ
CCLK E10
CDI D8
CDO E9
CEN D9
P11 CKI
CKI32I
P13
AUXON
K14
A10
AUXSP
AUXST G10
AVDD P12
AVSS
P10
E11
BDIO F10
BIEN
BIOCLK
F14
G14
AUXADC2 E14
AUXADC3
AUXADC4 F13
AUXDAC1 E12
D13
AUXDAC2
AUXDAC3 D12
A14
AUXMICN
AUXMICP B14
U300
B8
ACLK
ADI A8
A9
ADO
B9
AFS
AUXADC1
OM6359EL3/3C5/7L
C313
10V
100NF
R307
100K
MT3
R309
3.9K
VDD1
MT1
10KR301
C307
10NF
16V
VDD1
VDD3
R303
VDD2
16V
C312
100K,1%
16V
VDD1
10NF
C303
100NF
C301
100NF
16V
VDD2
VDD1
10NF
TP300
16V
C308
10NF
16V
C314
C304
MT2
100NF
10V
1000nF
VDD1
C316
50V
39PF
VDD3
C311
VDD3
C305
100NF
16V
R311
2.2K
C306
100NF
16V
R305
10K,1%
0R322
AVDD_TEMP
VDD1
10V
C310
100NF
C302
100NF
R323
16V
100K
VDD2
R300
47
2.2K
DCL
R310
RF_BBI_DATA
RF_BBI_CLK
LOUD_OUT
BOEN
BIOCLK
BIEN
BDIO
REF_ON
AUX_MIC_P
AUX_MIC_N
RAMP
AFC
EAR_ADC
MES_BATT
FSC
DU
DD
HA(1)
VDD_KEY_ON
irDA_DOWN
CTS0
END_OF_CHARGE
FLIP
M_RST
IMAGE_RESET
IMAGE_INT
CHG_ON
MELODY_INT
R_INT
CTS0
IMAGE_CS
MELODY_CS
NCSRAM
NCSFLASH
32K
D_REF_13M
HA(23)
HA(22)
HA(21)
HA(20)
HA(2)
HA(19)
HA(18)
HA(17)
HA(16)
HA(15)
HA(14)
HA(13)
HA(12)
HA(11)
HA(10)
HD(3)
HD(2)
HD(15)
HD(14)
HD(13)
HD(12)
HD(11)
HD(10)
HD(1)
HD(0)
HA(9)
HA(8)
HA(7)
HA(6)
HA(5)
HA(4)
HA(3)
HA(26)
HA(25)
HA(24)
D_REF_13M
KBIO(7)
KBIO(6)
KBIO(5)
KBIO(4)
KBIO(3)
KBIO(2)
KBIO(1)
KBIO(0)
J_SEL
RX_TX_IP
RX_TX_IN
HWR_N
HRD_N
HD(9)
HD(8)
HD(7)
HD(6)
HD(5)
HD(4)
TXVCO_SW3
PON_RX
TXVCO_SW2
TXVCO_SW1
RF_EN_SYNTH
RX_TX_QP
RX_TX_QN
AUDIO_SW2
BUSENABLE
MIC_P
MIC_N
TXD1
TXD0
TRST_N
TMS
TDO
TDI
TCK
SIMIO
IT_PMU
SIMCLK
SDA
SCL
RXD1
RXD0
RTS0
FLASH_RESET
PON_TX
PON_SYNTH
ANT_SW2
ANT_EN
RI_GREEN
LCD_RESET
HA(1:26)
VF
KBIO(0:7)
HD(0:15)
RSTON
EAR_P
EAR_N

D
A
C
Changed by
CAMERA CHIP
LEVEL SHIFT TITLE:
SAMSUNG ELECTRONICS
4
(Memory & CSP)
B
C
D
E
F
2
Time Changed
Engineer
8
1 4
Drawing Number
A3
F
0.6
REVDate Changed
Drawn by
R&D CHK
DOC CTRL CHK
MFG ENGR CHK
8
B
E
1 4
5
of
MEMORY
5 6
Sheet
(128Mbit(MirrorBit Flash) + 64Mbit(PsRAM))
7 8
A
3 7
3
Size
QA CHK
2
6
gsm Friday, March 10, 2006
gsm
gsm
SGH-X650
VDD2
100NF
16V
C403
C400
10V 16V
100NF
C401
1000nF
10V
TP404
C407
100NF
R404
100K
16V
100NF
C404
VDD3
B9
VSYNC
100K
R406
RVDD E8
B10
SCL
SDA A10
C10
SMCLK
C7 STROBE/GPIO3
SVDD B8
A2
SVDD
M5 VDSS
MVDD L3
MVDD C3
MWEN M2
NC
1 2
NC
PCLK A8
A1
RESET
G3
RVDD
E3
F1
MD4
MD5 F2
G1
MD6
MD7 G2
H1
MD8
MD9 H2
L2
MINT
M1
MREN
E1
MD10 H3
J1
MD11
MD12 J2
MD13 J3
MD14 K1
K3
MD15
E2
MD2
MD3
D9
LVDD K4
LVDD
M7 LWEN
D1
MA0
MA1 C1
MCS L1
D2
MD0
MD1
LD4
L8
K10 LD5
K9 LD6
K8 LD7
K7 LD8
J9 LD9
LREN
M6
K5 LRS
G9 LD12
G8 LD13
F9 LD14
F8 LD15
M3 LD16
LD17
M4
L10 LD2
L9 LD3
B2 GPIO8/MD16
B1
A9
HREF
K6 LCS1
LCS2
L6
LD0
M10
M9 LD1
LD10
J8
H8 LD11
DVSS
L5
GPIO0
E9 GPIO1
D10
D8 GPIO2
C5 GPIO4
GPIO5
C4
C2 GPIO6
GPIO7/MD17
DVSS
A7
D3 DVSS
DVSS
C9
F3 DVSS
DVSS
F10
H9 DVSS
J10 DVSS
K2 DVSS
A4
B5
DI3
DI4 A5
B6
DI5 A6
DI6 B7
DI7
DVSS2
C8
DVSS
M8
B3 DVSS
CLKO
H10
CVDD C6
CVDD E10
CVDD L4
CVDD L7
DI0 A3
B4
DI1
DI2
U401
MV3017SAQ-G
G10 CLKI
100K
R408
VDD3
TP400
VDD2
VDD3
R411 0
0R412
R405
100K
R407
100K
VDD2
R401
100K
1000nF
C409
10V
3
6
2
5
1
4
EM6K1
U402
C406
10V
C410
1000nF
G1
S 2
16V
10NF
VDD3
Q400
2SK3541
D3
VDD3
NC
R402
C408
NC
VDD3
VDD3
VDD3
C405
24PF
50V
VDD3
R403
100K
R410
0
VDD3 VDD3
R400
100K
VDD2
C6
0
R409
RFU
RFU B8
B9
RFU C9
RFU D6
RFU
RFU F5
VSS J9
VSS G3
WE#
RFU
RFU L6
RFU B5
RFU L7
RFU L8
L9
RFU
RFU F6
RFU B6
B7
G5
RFU
RFU G6
G8
RFU
RFU K2
K6
RFU
RFU K9
L2
RFU L3
RFU L4
H3 OE#
R-CE1#
J2
R-LB#
C4
R-MRS
H9
D4 R-UB#
R-VCC
J6
RDY
E5
B3
RFU
F-ACC
D5 F-RST#
F-VCC
J5
F-VCC
L5
C2 F-WP#
H2 F1-CE#
1NC
NC
2
K4
DQ3 H5
H6
DQ4 K7
DQ5 G7
DQ6
DQ7 J8
K3
DQ8
DQ9 H4
C5
J3
DQ1 G4
J4
DQ10
DQ11 K5
J7
DQ12
DQ13 H7
K8
DQ14
DQ15 H8
DQ2
A8
C7
A9
E7
AVD#
B2
CLK
B4
A1
DNU A10
DNU
DNU M1
M10
DNU
DQ0
E9 A21
A22
F9
D2 A3
A4
F3
A5
E3
D3 A6
C3 A7
A14
F8
D9 A15
A16
G9
F4 A17
E4 A18
D7 A19
A2
E2
A20
E6
A0
G2
F2 A1
F7 A10
C8 A11
A12
D8
E8 A13
U400
S71WS128NC0BFWA7
0
R413
TP402
100NF
16V
Y(0)
HSYNC
VSYNC
C_SDA
C_SCL
PCLK
MCLK
Y(0:7)
HWR_N
C411
HD(15)
HD(13)
Y(7)
Y(6)
Y(5)
Y(4)
Y(3)
Y(2)
Y(1)
HD(2)
HD(12)
HD(1)
HD(0)
IMAGE_CS
HA(2)
HA(1)
CAMERA_PWR_ON
RS
LCD_MAIN_CS
L_WR
HD(9)
HD(6)
HD(11)
HD(14)
HD(10)
MV_RESET
HWR_N
HRD_N
MV_INT
HD(8)
HD(5)
HD(4)
HD(3) HA(3)
HA(20)
HA(19)
HA(18)
HA(17)
HA(16)
HA(15)
HA(14)
HA(13)
HA(12)
HA(11)
HA(2)
HA(1)
S_RST
HD(7)
HD(14)
HD(13)
HD(12)
HD(11)
HD(10)
HD(1)
HD(0)
HA(10)
HA(9)
HA(8)
HA(7)
HA(6)
HA(5)
HA(4)
HA(23)
HA(22)
HA(21)
FLASH_RESET
NCSFLASH
NCSRAM
HA(26)
HRD_N
HA(25)
HD(9)
HD(8)
HD(7)
HD(6)
HD(5)
HD(4)
HD(3)
HD(2)
HD(15)
LD(9)
LD(7)
LD(8)
LD(12)
LD(11)
LD(10)
LD(14)
LD(13)
LD(15)
MV_INT
MV_RESET
IMAGE_INT
IMAGE_RESET
CAMERA_RESET
S_RST
HA(1:23)
HD(0:15)
LD(0:15)
HD(0:15)
HA(1:2)
CAMERA_CLK26M
LD(0)
LD(2)
LD(4)
LD(1)
LD(5)
LD(6)
LD(3)

INTERNAL
Size
VDD_KEY
3V
SUPPLY
(CHARGE
VDD_AMP
PLL
12C
H
SENSOR
INTERRUPT
5
E
5
voltage
&
supply
9
C
D
CONTROL
CLOCK
DVDD2
2V1
ovdd
3V2
4
internal
REFERENCE
6
6
C
TYP
ON/OFF
MIC_BIAS
DVDD1
7
VIB
DVDD4
32KHz XTAL
5
12
SIGNAL
11
D
DVDD3
4
3V25
clocks
calibration
4V
QA CHK
VOLTAGE
BACKLIGHT
Sheet
3
VIBVDD
2
B
2V85 5V
R&D CHK
LINREG)
CONTROL
1V75
3
REV
Engineer
htmp
Date Changed
Friday, March 10, 2006
H
2V7
SAMSUNG ELECTRONICS
CHARGER IC
INTERFACE
2V6
?
SIMVDD
bias currents
3V
AVDD
FLIP
SWITCH
V_ISUP
AVDD_TEMP
SIGNAL
HIGH VOLTAGE
1V85
VCC_RF_VCO
A
12
DOC CTRL CHK
MONITOR
INTERFACE
reference
PUMP
Drawn by
11
IRDA
CHARGE
GENERATOR
Time Changed
POWER MANAGERMENT UNIT(PMU IC)
ON-CHIP
VDD2
SIM
0.6
10
CHARGE
2V5
(Power management)
VCC_RX_TX
data
internal
GENERATOR
B
HFA
TYP
VDD1
2V6
8
SUPPLY
LINREG
8
Changed by
SIM
CAMERA POWER
VDD3
TITLE
refgnd
control
9
TEMP HIGH
Drawing Number
1
F
BL_VDD
A
E
VCC_RX_BURST
F
AVDD
SUPPLY &
7
2V7
PUMP+
REAL-TIME
MODULE
1
VCC_SYN
CONTROL
2V7
BATTERY
MFG ENGR CHK
2
MIC BIAS
8
2V7
10
VCC_CP
CLOCK
status
htmp OSCILLATOR
G
of
VBAT
SGH-X650
G
10
VDD2
10UF
C513
TEESVJ0J106MLE8R
1
22
3
34
4
55
6
6
7
GG
89
G
C524
CN500
PC-D6-A3-H2.7-S
1
V_EXT_CHARGE
10UF
6.3V
R508
47K
VBAT
100K
R507
V_ISUP
10UF
6.3V
C526
R505
15K
VCC_SYN
VDD_KEY
470nF
6.3V
C516
BLM15AG102SN1D
L501
6.3V
4.7UF
C508
10V
C533
1000nF
VBAT
C537
50V
100K
R515
VSS6
G5K5
VSS7
VSS8
F6G6
VSS9
27PF
E5D5
VSS19
VSS2
F5
VSS20
D4C4
VSS21
VSS3
F4
VSS4
G4J3
VSS5
G7G8
VSS11
VSS12
F7 E6
VSS13
VSS14
E7D7
VSS15
VSS16
C7
VSS17
D6
VSS18
H5
J5 VBACK
VBAT
K4
VCC C2
B3
VIBVBAT
VIBVDD
A3
VPROG
H7 E4
VSS1
VSS10
SEL3RB
H4
SIMCLK C6
SIMGND
A2
B8
SIMIO
SIMSCN
A1
SIMSCP
B1
SIMVBAT
B2D10
SLPMOD
TM
RF2VDD
H10
RF2VDDS
J10
RFVBAT
G9
C1
RST
D9
RSTO
SCL
E3
SDA
F2
E9
SEL12RB
REFC
H8
REFGND
K6
RF1SNS
F10
E8 RF1SWS
RF1VDD
G10
RF1VDDS
F9
RF2SNS
H9
E10 RF2SWS
NC 1
NC 2
H3
ONKEY
K8
OSC32I K9
OSC32O
REC1
K1
REC2
J2
REC3
K2
HVSSCP C9
HVSVBAT C8
HVSVDD D8
C10
INT
IO D2
ISUPA
H6
ISUPD
J4
J6 MICBIAS
DVDD4VBAT
B4
HFAVBAT
A5B5
HFAVBAT
A6
HFAVDD
HFAVDD
B6
HVSGND B9
HVSOC B10
A10
HVSSCN
G2G1
DVDD2
DVDD2VBAT
G3
DVDD3
H1J1
DVDD3
DVDD3VBAT
H2
DVDD4
A4F8
DVDD4ON
CHRIV E1
E2
CHRREG
CHRVBAT D3
CLK C3
CLK32
A9
CPRES D1
DVDD1
F1 F3
DVDD1VBAT
DVDD2
AVDD
K7 K10
AVDDS
AVDDVBAT
J8 J9
AVDDVBAT
BBMGND
A8 BBMSW
C5
BLVBAT
B7
BLVDD
A7
3
TXD
6
VCC
U500
PCF50601ET1-N5
K3
AUXON
J7
AVDD
U504
7
GND
LEDA 1
2
NC
RXD 4
5
SD
SH
8
R520
AVDD
CND0204A
C538
1UF
10V
0
6.3V
470nF 1000nF
10V
C546
C535
C511
4.7PF
50V
10K
R500
GND
3
2
OUT
VDD
1
VCC_RX_TX
AVDD_TEMP
SH248CSP
SW500
1UF
C517
10V
VBAT
VCC_CP
NC
R518
6.3V
4.7UF
C539
6.3V
4.7UF
C509
9
GND
6
IMIN
IREF 7
VIN
1
3_CHG
4_EN
2_PPR
U505
ISL6294IRZ-T
8
BAT
GND 5
C542
1000nF
25V
4700NF
10V
C523
VBAT
200K,1%
R504
100NF
10V
C514
C505
100NF
10V
VDD2
MIC_BIAS
C531
100NF
R501
1/16W
39
VDD3
X500
CC7V-T1A
2 1
C504
100NF
10V
BLVDD
22K,1%
R511
6.3V
4.7UF
C521
C541
4.7UF
6.3V
27PF
C518
10M
R506
L500
C543
10V
BLM18AG102SN1D
C528
VBAT
100NF
100NF
10V
C527
6.3V
4.7UF
C510
10V
100NF
C507
6.3V
470nF
VCC_RF_VCO
VBAT
C532
330PF
VDD2 VDD2
VBAT
100NF
10V
VDD1
C501
VOUT
R519
0
U503
R1114D281D-TR
CE 6
2GND 5
GND
NC 4
VDD
1
3
50V
C512
C536
4.7UF
6.3V
15PF
10UF
VCC_TX_BURST
VDD1
10V
C544
100NF
10V
VDD2
TP301
C503
C515
VDD_AMP
C506
6.3V
27PF
VBAT
10UF
C540
6.3V
4.7UF 10V
1000nF
V_ISUP
150K,1%
VDD2
C545
R510
4.7UF
6.3V
C522
C502
4.7UF
6.3V 330K,1%
R503
VBAT
6.3V
4.7UF
C519
C530
6.3V
VBAT
4.7UF
6.3V
C500
4.7UF
100NF
C529
RB414_IV02N
BAT500
CVDD2V8
10V
4.7NF
C520
100K
R502
25V
CAMERA_PWR_ON
JIG_REC
CHARGER_OK
PON_TX
PON_SYNTH
SIMIO
RSTON
IT_PMU
BACKLIGHT
MES_BATTRXD0
irDA_DOWN
TXD0
FLIP
END_OF_CHARGE
VDD_KEY_ON
CHG_ON
RECO1
JACK_IN
REF_ON
SIMCLK
SCL
SDA
BLVDD
CHARGER_OK
32K
ONKEY_N

Filtering +
B
Filtering +
CHARGER CONTROL
Close to microphone
BUFFER
Filtering +
UART0
Filtering +
ESD Protection
ESD Protection
6
ESD Protection
of
B
SAMSUNG ELECTRONICS
A
Drawing Number
ESD Protection
Buffer
SIDE_KEY
EARPHONE MIC
D
G
8
AUDIO LINES
Drawn by
9
ESD Protection
QA CHK
10
6
ESD Protection
4
5
Changed by
CAMERA_KEY
Friday, March 10, 2006
2
Time Changed
E
Filtering +
TITLE
Filtering +
4
0.6
RECOGNITION
BUFFER ESD Protection
7
Filtering +
9
Filtering +
F
C
EARPHONE SWITCH
BUFFER
12
Engineer
A
8
Switch control
7
3 11
EARPHONE
MFG ENGR CHK
MAIN MIC
Size
BUFFER
E
12
(Audio & Accessory)
5
H
BUFFER
Filtering +
D
H
BUFFER
DOC CTRL CHK
R&D CHK
ESD Protection
8
Date Changed
ESD Protection
F
Sheet
11
6
KEY LED
EMIF09-BC01
IO CONNECTOR
REV
10
12
SGH-X650
1
3
BUFFER
2
C
POWER KEY
BLM15AG102SN1D L602
END
R607
10
10V
VBAT
LED608
100NF
C618
C614
NC
MIC600
C615
27PF
50V
C608
100NF
16V
C605
DF2S5.6FS(TPL3)
D603
22UF
6.3V
LED610
15PF
C610
50V
LED603
15PF
50V
C626
VBAT
R626
91
R606
BLM15AG102SN1D L603
0
R642
9191
R641
16V
100NF
C601
NC
C600
NC
C611
1K
R616
510
R611
1K
R615
2
3
4
BAT600
I/O-3A3-2.0P-H2.7
1
91K,1%
R632
LED604
3
TXDBOTOM 12
VDD
10
LED611
RTSBOTTOM 15
9RXD
13
RXDBOTTOM
SPEEDMODE
6
SPK
21 20
SPKBOTTOM
TXD
8
TXD1
28
GNDAUDIO 22
23 MIC MICBOTTOM 19
REC1
1 17
REC1BOTTOM
2REC2 16
REC2BOTTOM
RTS
5
CHARGECONTROL
4CTS 14
CTSBOTTOM
7DISABLE
GND
11
GND
25
GND
26
GND
27
GND
U603
CHARGEBOTTOM 1824
100K,1%
R637
R640
100K,1%
C621
NC
1112
GG
13
G
14
G
15
16 G
17 G
G
18
2
3 3
44 55
66
7 7
88
9 9
G
CN601
0-1612634-1
1 1
10
10
2
LED613
15PF
50V
C624
LED602
D604
DF2S5.6FS(TPL3)
LED614
50V
15PF
C619
91
R623
LED601
75
R619
C603
16V
100NF
R639 910
R612
10
66
7
7
88
9
9
19 NC
20 NC
15
15
16 16
17
17
18 18
22
3
3
44
5
5
1004-0018-399
CN600
1
1
10 10
11
11
12 12
13 13
14 14
LED609
DF2S5.6FS(TPL3)
D610
VDD2
VDD2
100K
R601
1K
R609
D606
DF2S5.6FS(TPL3)
VDD2
DF2S5.6FS(TPL3)
D602
DF2S5.6FS(TPL3)
D600 D601
DF2S5.6FS(TPL3)
510
C607
27PF
50V
R614
NC
C604
R617
10K
16V
CAMERA_KEY
VOL701
3GND
1IN
2OUT
V_EXT_CHARGE
C613
100NF
5
4
VDD2VDD2
TC75S56FE
U600
2
1
3
L600
100nH
LED600
NC
C609
VDD2
91
R629
7
2NO1
10
NO2
1VCC U601
NLAS5223MNR2G
3
COM1
9
COM2
6
GND
4
IN1
8
IN2
NC1
5
NC
R603
10
100R646
100R648
56
180K
R638
R643R622
91
R630R620
75 7575
R621 R624
91
BLM15AG102SN1D
D607
BLM15AG102SN1D
L605
24PF
C616
L604
0R633
0R634
ZD603
TDZ5.6
91 91
R645R644
C602
DF2S5.6FS(TPL3)
D609
50V
39PF
R605
10K
MIC_BIAS
D608
LED606
R610
10
BLM15AG102SN1D L601
D605
DF2S5.6FS(TPL3)
R631
330K,1%
LED605
50V
C622
15PF
ZD601
DF2S5.6FS(TPL3)
R628
91
LED612
91
R625
SIDE_KEY
VOL600
4GND
3V_COMMON
V_DOWN
2
1V_UP
15PF
C625
50V
R608
1K
10
LED607
DF2S5.6FS(TPL3)
ZD600
R602
100
R613
10
R647
50V
33PF
C612
ZD602
GMF05C-HS3
12
3
456
78
VDD2
100K
R600
R604 0
100NF
RSB6.8S-TE61
ZD604
C606
LED616
LTST-C193TBKT-AC
NC
C620
B1
5
B2
3
C1 6
C2
4
E1
1
E2
2
LED615
EMH6T2R
U605
VDD_KEY
R627
91
EAR_MIC_N
EARSPK_R
EARSPK_L
KBIO(4)
KBIO(7)
KBIO(3)
KBIO(7)
KBIO(5)
CHARGER_OK
FM_RADIO_ANT
EAR_MIC_P
RECO1
SPK_N
SPK_P
RTS0
JIG_REC
MIC_N
MIC_P
EAR_MIC_P
AMP_P
AUDIO_SW2
EAR_LM_R
EAR_LM_L
AMP_N
EARSPK_COM
EAR_ADC
JACK_IN
EAR_SWITCH
CTS0
RXD1
RXD0
TXD1
VF
irDA_DOWN
TXD0
ONKEY_N
EAR_SWITCH
KBIO(4)
KBIO(5)
AUX_MIC_N
AUX_MIC_P
EAR_MIC_N

Size
H
REV
9
1110
7
8
Drawn by
E
3
B
1 9
5
R&D CHK
6
of7
(LCD & KEY Interface)
Drawing Number
G
12
JTAG-2
LCD CONNECTOR
11
Date Changed Time Changed
Engineer
1
B
TITLE
MFG ENGR CHK
4
MAIN KEY MAP
87
QA CHK 0.6
4
A
10
A2
12
C
D
8
SAMSUNG ELECTRONICS
F
A
SGH-X650
2 3
H
F
Sheet
Changed by
G
E
JTAG
5
C
D
6
DOC CTRL CHK
2
DIGIT3
1 2
gsm Friday, March 10, 2006 5:23:32 pm
gsm
gsm
C714
8PF
C708
8PF
VC040205X150R
V706
V702
VC040205X150R
TDI
V704
DF2S5.6FS(TPL3)
DIGIT0
1 2
2
DIGIT5
1 2
SOFT2
12
DIGIT6
1
V703
DF2S5.6FS(TPL3)
7
7
88
9
9
V707
DF2S5.6FS(TPL3)
54
54
55
55
56 56
57 57
58
58
59 59
66
60
60
47 4748 48
49 49
55
50 50
51
5152
52
53 53
44
4040
41 4142 42 43 4344 44
45 4546 46
3232
33333434
35353636
37373838
3939
25 252626
27272828
2929
33
3030
3131
1818
1919
22
2020
21212222
23232424
1010
11111212
13131414
15151616
1717
HDC700
5-1747912-6
11
STAR1
1 2 1 2
DIGIT7
1 2
CVDD2V8
DIGIT4
OUT 7
8
OUT
9
OUT
OUT 10
VC040205X150R
V705
F703
NFA21SL307X1A45L
1
GG
2
IN
3
IN
4
5IN
6IN
TRST
8
V_BUS
8PF
C713
11
12
SPK-
21 TCK
19 TDI
TDO
18
TMS
20
17 TRST
27 TXD
23 V_BATT
F-WE
22
GND 7
GND
24
25 HP/POWER
MIC+ 13
14
MOT+
RXD
26
SPK+
3
30
30
31 31
4
4
55
6
6
ANT
32
D+ 9
10
D-
JTAG700
11
15 15
16
16
2
2
28
28
29 29
3
2.2K,1%
JTAG-32PIN
2
R700
7
OUT
OUT 8
OUT 9
10
OUT
UP
1
G
12
G
3IN
4IN
IN
5
IN
6
NFA21SL307X1A45L
F700
C712
8PF
12
10PF
C701
DIGIT2
1 2
LEFT
VBAT
VC040205X150R
V700
7
OUT
OUT 8
OUT 9
10
OUT
G
12
G
3IN
4IN
IN
5
IN
6
HWR_N
NFA21SL307X1A45L
F704
C719
33PF
1 2
100NF
C702
INT
2
DIGIT1
1
IN
6IN
OUT 7
8
OUT
9
OUT
OUT 10
2
F702
NFA21SL307X1A45L
1
GG
2
IN
3
IN
4
5
CLR
1
DIGIT8
1 2
8PF
C709
TDO
C704
8PF
C703
100NF
SOFT1
1 2
8PF
C707
RSTON
SHARP1
1 2
VDD2 CVDD2V8
C710
8PF 8PF
C711
GND
V708
VC040205X150R
IN
IN
5
IN
6
7
OUT
OUT 8
OUT 9
10
OUT
NFA21SL307X1A45L
F701
G
12
G
3IN
4
8PF
C715
RIGHT
12
TCK
C706
8PF
2
TMS
33PF
C718
SEND
1
DIGIT9
1 2
C717
8PF8PF
C705
DOWN
12
CVDD2V8
VC040205X150R
V701
8PF
C716
2.2K,1%
R703
RI_GREEN
SPK_N
SPK_P
LCD_RESET
ANT
CHARGER_OK
PCLK
HSYNC
VSYNC
C_SDA
C_SCL
BACKLIGHT
Y(4)
Y(3)
Y(2)
Y(1)
Y(0)
MCLK
LD(15)
LD(9)
LD(11)
CAMERA_RESET
Y(6)
Y(5)
KBIO(7)
LD(3)
LD(1)
LD(4)
LD(6)
LD(13)
KBIO(1)
Y(7)
LD(7)
LD(5)
LD(0)
LD(2)
KBIO(6)
KBIO(0)
KBIO(3)
KBIO(2)
KBIO(1)
KBIO(4)
KBIO(5)
JIG_REC
GROUND
CHARGER_OK
TDI
TMS
TCK
TDO
TRST_N
HWR_N
RSTON
GROUND
KBIO(0:7)
KBIO(7)
KBIO(6)
KBIO(5)
KBIO(4)
KBIO(2)
KBIO(0)
KBIO(3)
RS
L_WR
LCD_MAIN_CS
VIB
LD(12)
LD(14)
LD(8)
LD(10)
VBAT
GROUND
RXD0
TXD0
CTS0
RTS0

4
Time Changed 0.6
C
D
3
8
(Melody & FM radio)
8
Drawn by
of
65
E
R&D CHK
A
B
1
F
5
FM RADIO
A3
1 2
F
7
E
C
TITLE:
SAMSUNG ELECTRONICS
Changed by Date Changed 8
Engineer
MELODY IC
7 8
MFG ENGR CHK
D
A
6
Size
2
4
3
DOC CTRL CHK
B
QA CHK REV Drawing Number Sheet
gsm Friday, March 10, 2006
gsm
gsm
SGH-X650
50V
C802
VDD2
27PF
C808
33PF
50V
1uF
VDD2
C815
10V
51K
R815
R804
1.8K,1%
C834
10NF
VDD2 VDD3
VDD2
C806
1NF
50V
R811
NC
4
EM6K1
U805
3
6
2
5
1
RFGND
3
ROUT 15
9
SCLK
SDIO
10
VA 18
VD 13
VIO
12
_RST
7 8
_SEN
GPIO3
19
LOUT 16
NC
23 22
NC
NC
27
NC
26
RCLK
11
GND 14
GND 17
GND
5
1GND
GND
6
GND
24
GND
25 21
GPIO1
20
GPIO2
U802
SI4700-A09-GM
FMIN
4
FMIP
2
VBAT
0
R813
100K
R818
C8180.1nF
50V
33K,1%
R805
7
VREF
9
VSS
8
29
/CS
3
/IRQ
31
/RD
4/RST
/WR
28
2LED
MTR 19
NC
5
6PLLC
17
SPOUT1
18
SPOUT2
SPVDD
15 16
SPVSS
VDD
14
EQ3
33
G
G
34
35
G
G
36
10
HPOUT-L/MONO
HPOUT-R
11
32
IOVDD
25
24
D3
D4 23
22
D5
D6 21
20
D7
12
EQ1
EQ2
13
A0
30
1CLKI
27
D0
D1
26
D2
U800
YMU762C-QZE2
10V
C817 220nF
C824 220nF
VDD2
10V
C828
16V
GND
3
INA
2
1NC
4
OUTY
VCC 5
2.2UF
100PF
U808
TC7SH04FE
U804
110
50V
39PF
C835
R826
C810
100NF
10V
220nF 10VC822
10V
6.3V
470nF
C823
10UF
C811
50V
C809
220nFC820 10V
100NF
C816
10V
33PF
NC
1
OUTY 4
5
VCC
U801
TC7SH04FE
3GND
2INA
R803
3.3K
VDD3
10V
C829
100NF
VDD3
6.3V
C819
C807
470nF
0
3.9NF
50V
R816
10R824
R825 10
VDD2
C800
1UF
6.3V
C812
100NF
10V
VDD2
0
VDD2
100NF
10V
C803
R812
C804
100NF
10V
51K
R822
VBAT
VDD2
VDD2
51K
R823
10NF
C833
C805
100NF
10V
VDD
VDD
16
2
VOC
0
R808
27
NC 26
19
RHP3D1
24
RHP3D2
8RIN
5
ROUT
SCL
11
SDA
10
3
18
1
LHP3D2
9LIN
6
LOUT
MONO+
15 17
MONO-
MONO_IN+ 23
22
MONO_IN-
NC
CBYPASS
GND 25
GND 20
GND
4
GND
12
14
I2CSPI_SEL
I2CSPI_VDD
7
ID_ENB
13
LHP3D1
U803
LM4946SQ 21
VDD2
100K
R814
51K
R819
22NF100NF
C825 C826 C827
VDD2
R809
22NF
0
R821
0
CAMERA_CLK26M
C813
330PF
50V
EAR_P
EAR_N
EARSPK_COM
MEL_CLK26M
HWR_N
MELODY_RST
32K_RADIO
EARSPK_R
SPK_N
SPK_P
SDA
SCL
EARSPK_L
R_INT
BUSENABLE
FM_RADIO_ANT
SCL
SDA
HD(2)
HD(1)
HD(0)
32K
32K_RADIO
M_RST
MELODY_INT M_INT
M_INT
MELODY_RST
HA(1)
MELODY_CS
HRD_N
VIB
HD(7)
HD(6)
HD(5)
HD(4)
HD(3)
EAR_LM_R
EAR_LM_L
AMP_N
AMP_P
