GX Configurator SC Version 2 Operating Manual (Pre Defined Protocol Support Function) SH 080007 Sh080850engc
User Manual: SH-080007
Open the PDF directly: View PDF
.
Page Count: 180 [warning: Documents this large are best viewed by clicking the View PDF Link!]
- SAFETY PRECAUTIONS
- CONDITIONS OF USE FOR THE PRODUCT
- REVISIONS
- INTRODUCTION
- CONTENTS
- About Manuals
- How to Use This Manual
- Generic Terms and Abbreviations Used in This Manual
- 1 OVERVIEW
- 2 OPERATING ENVIRONMENT
- 3 FUNCTION LIST
- 4 PRE-DEFINED PROTOCOL SUPPORT FUNCTION OPERATING PROCEDURE
- 5 SCREEN DISPLAY
- 6 STARTING PRE-DEFINED PROTOCOL SUPPORT FUNCTION
- 7 ENDING OF PRE-DEFINED PROTOCOL SUPPORT FUNCTION
- 8 PROTOCOL SETTING FUNCTION
- 9 PACKET SETTING FUNCTION
- 10 WRITING/READING DATA TO/FROM MODULE
- 11 DEBUGGING SUPPORT FUNCTIONS
- 12 PRINT
- 13 SETTINGS FOR Q SERIES C24N / L SERIES C24 MODULE
- APPENDIX
- INDEX

GX Configurator-SC Version 2
Operating Manual
(Pre-defined protocol support function)
-SW2D5C-QSCU-E

A - 1 A - 1
• SAFETY PRECAUTIONS •
(Always read these instructions before using this equipment.)
Before using this product, please read this manual and the relevant manuals introduced in this manual
carefully and pay full attention to safety to handle the product correctly.
The instructions given in this manual are concerned with this product. For the safety instructions of the
programmable controller system, please read the CPU module user's manual.
In this manual, the safety instructions are ranked as " !WARNING" and " !CAUTION".
Indicates that incorrect handling may cause hazardous conditions,
resulting in death or severe injury.
Indicates that incorrect handling may cause hazardous conditions,
resulting in minor or moderate injury or property damage.
Note that the !CAUTION level may lead to a serious consequence according to the circumstances.
Always follow the instructions of both levels because they are important to personal safety.
Please save this manual to make it accessible when required and always forward it to the end user.
[Startup/Maintenance Precautions]
! CAUTION
• Before starting online operations such as a communication test, consider the operation of the
connected device and fully ensure safety.
! WARNING
! CAUTION
A - 2 A - 2
• CONDITIONS OF USE FOR THE PRODUCT •
(1) Mitsubishi programmable controller ("the PRODUCT") shall be used in conditions;
i) where any problem, fault or failure occurring in the PRODUCT, if any, shall not lead to any major or
serious accident; and
ii) where the backup and fail-safe function are systematically or automatically provided outside of the
PRODUCT for the case of any problem, fault or failure occurring in the PRODUCT.
(2) The PRODUCT has been designed and manufactured for the purpose of being used in general
industries.
MITSUBISHI SHALL HAVE NO RESPONSIBILITY OR LIABILITY (INCLUDING, BUT NOT LIMITED
TO ANY AND ALL RESPONSIBILITY OR LIABILITY BASED ON CONTRACT, WARRANTY, TORT,
PRODUCT LIABILITY) FOR ANY INJURY OR DEATH TO PERSONS OR LOSS OR DAMAGE TO
PROPERTY CAUSED BY the PRODUCT THAT ARE OPERATED OR USED IN APPLICATION NOT
INTENDED OR EXCLUDED BY INSTRUCTIONS, PRECAUTIONS, OR WARNING CONTAINED IN
MITSUBISHI'S USER, INSTRUCTION AND/OR SAFETY MANUALS, TECHNICAL BULLETINS AND
GUIDELINES FOR the PRODUCT.
("Prohibited Application")
Prohibited Applications include, but not limited to, the use of the PRODUCT in;
y Nuclear Power Plants and any other power plants operated by Power companies, and/or any other
cases in which the public could be affected if any problem or fault occurs in the PRODUCT.
y Railway companies or Public service purposes, and/or any other cases in which establishment of a
special quality assurance system is required by the Purchaser or End User.
y Aircraft or Aerospace, Medical applications, Train equipment, transport equipment such as Elevator
and Escalator, Incineration and Fuel devices, Vehicles, Manned transportation, Equipment for
Recreation and Amusement, and Safety devices, handling of Nuclear or Hazardous Materials or
Chemicals, Mining and Drilling, and/or other applications where there is a significant risk of injury to
the public or property.
Notwithstanding the above, restrictions Mitsubishi may in its sole discretion, authorize use of the
PRODUCT in one or more of the Prohibited Applications, provided that the usage of the PRODUCT is
limited only for the specific applications agreed to by Mitsubishi and provided further that no special
quality assurance or fail-safe, redundant or other safety features which exceed the general
specifications of the PRODUCTs are required. For details, please contact the Mitsubishi
representative in your region.

A - 3 A - 3
REVISIONS
* The manual number is given on the bottom left of the back cover.
Print Date * Manual Number Revision
Jun., 2009 SH (NA)-080850ENG-A First printing
Jan., 2010 SH (NA)-080850ENG-B Model Addition
L02CPU, L26CPU-BT
Partial corrections
About Manuals,
Generic Terms and Abbreviations Used in This Manual,
Chapter 1, Section 1.1, Section 3.2, Section 4.1, Section 4.2,
Section 8.3.3, Section 8.3.6, Section 9.1, Section 9.3.3,
Section 10.1 to 10.3, Chapter 11, Section 11.1 to 11.3,
Section 11.3.1, Section 11.3.2, Section 11.4, Chapter 13,
Section 13.1 to 13.3, Section 13.4.1 to 13.4.3, Appendix 1,
Appendix 2.1 to 2.3, Appendix 3, Appendix 4.1 to 4.4,
Appendix 5
Partial additions
CONDITIONS OF USE FOR THE PRODUCT
Sep., 2010 SH (NA)-080850ENG-C Partial corrections
Generic Terms and Abbreviations Used in This Manual,
Chapter 2, Section 3.2, Section 4.2, Section 9.3.3, Section 10.1
Partial additions
Section 3.3
Japanese Manual Version SH-080817-D
This manual confers no industrial property rights or any rights of any other kind, nor does it confer any patent
licenses. Mitsubishi Electric Corporation cannot be held responsible for any problems involving industrial property
rights which may occur as a result of using the contents noted in this manual.
© 2009 MITSUBISHI ELECTRIC CORPORATION

A - 4 A - 4
INTRODUCTION
Thank you for choosing the Mitsubishi MELSOFT series Integrated FA software.
Read this manual and make sure you understand the functions and performance of MELSEC series
programmable controller thoroughly in advance to ensure correct use.
Please make this manual available to the end user.
CONTENTS
SAFETY PRECAUTIONS..............................................................................................................................A- 1
CONDITIONS OF USE FOR THE PRODUCT .............................................................................................A- 2
REVISIONS ....................................................................................................................................................A- 3
INTRODUCTION............................................................................................................................................A- 4
CONTENTS....................................................................................................................................................A- 4
About Manuals ...............................................................................................................................................A- 7
How to Use This Manual................................................................................................................................A- 8
Generic Terms and Abbreviations Used in This Manual ..............................................................................A- 9
1. OVERVIEW 1- 1 to 1- 6
1.1 Features .................................................................................................................................................. 1- 3
2. OPERATING ENVIRONMENT 2- 1 to 2- 2
3. FUNCTION LIST 3- 1 to 3- 2
3.1 Function List ............................................................................................................................................ 3- 1
3.2 Applicable CPUs and Modules ............................................................................................................... 3- 2
3.3 Applicable versions of relevant products............................................................................................... 3- 3
4. PRE-DEFINED PROTOCOL SUPPORT FUNCTION OPERATING PROCEDURE 4- 1 to 4- 3
4.1 Procedure for Setting through Writing ..................................................................................................... 4- 1
4.2 Procedure for Debugging......................................................................................................................... 4- 2
5. SCREEN DISPLAY 5- 1 to 5- 3
5.1 Screen Display ......................................................................................................................................... 5- 1
5.2 Menu List .................................................................................................................................................. 5- 2
5.3 Toolbar...................................................................................................................................................... 5- 3
5.4 Status Bar................................................................................................................................................. 5- 3
6. STARTING PRE-DEFINED PROTOCOL SUPPORT FUNCTION 6- 1 to 6- 2
7. ENDING OF PRE-DEFINED PROTOCOL SUPPORT FUNCTION 7- 1 to 7- 2

A - 5 A - 5
8. PROTOCOL SETTING FUNCTION 8- 1 to 8- 14
8.1 File Operation........................................................................................................................................... 8- 1
8.1.1 Creating new files.............................................................................................................................. 8- 1
8.1.2 Opening files...................................................................................................................................... 8- 2
8.1.3 Closing files ....................................................................................................................................... 8- 3
8.1.4 Saving files ........................................................................................................................................ 8- 3
8.2 Communication Type of Protocols .......................................................................................................... 8- 4
8.3 Protocol Edit Operation............................................................................................................................ 8- 5
8.3.1 Adding protocols................................................................................................................................ 8- 7
8.3.2 Changing to editable protocols ......................................................................................................... 8- 8
8.3.3 Protocol detailed setting.................................................................................................................... 8- 9
8.3.4 Setting send/receive parameters in a batch..................................................................................... 8-12
8.3.5 Deleting protocols/packets................................................................................................................ 8-13
8.3.6 Copying and pasting protocols/packets............................................................................................ 8-14
9. PACKET SETTING FUNCTION 9- 1 to 9- 39
9.1 Packet elements....................................................................................................................................... 9- 6
9.2 Packet Edit Operation .............................................................................................................................. 9-25
9.2.1 Adding new elements........................................................................................................................ 9-25
9.2.2 Changing element types ................................................................................................................... 9-26
9.3 Element Setting ........................................................................................................................................ 9-27
9.3.1 Setting of Header/Static Data/Terminator ....................................................................................... 9-27
9.3.2 Setting of Length .............................................................................................................................. 9-29
9.3.3 Setting of Non-conversion variable................................................................................................... 9-30
9.3.4 Setting of Conversion variable.......................................................................................................... 9-33
9.3.5 Setting of Check code ....................................................................................................................... 9-35
9.3.6 Setting of Non-verified reception ...................................................................................................... 9-36
9.4 Device Batch Setting................................................................................................................................ 9-37
9.5 Setting Device List ................................................................................................................................... 9-39
10. WRITING/READING DATA TO/FROM MODULE 10- 1 to 10- 6
10.1 Writing Data to Module ........................................................................................................................ 10- 1
10.2 Reading Data from Module.................................................................................................................. 10- 3
10.3 Verifying Data with Module .................................................................................................................. 10- 4
11. DEBUGGING SUPPORT FUNCTIONS 11- 1 to 11- 15
11.1 Selecting Module for Debugging ......................................................................................................... 11- 2
11.2 Protocol Execution Log Display........................................................................................................... 11- 3
11.3 Circuit Trace ......................................................................................................................................... 11- 6
11.3.1 Starting the circuit trace ................................................................................................................ 11- 6
11.3.2 Circuit trace option ........................................................................................................................ 11- 9
11.3.3 Opening the circuit trace file ......................................................................................................... 11-11
11.3.4 Saving the circuit trace file ............................................................................................................ 11-11
11.4 State Monitor ........................................................................................................................................ 11-12

A - 6 A - 6
12. PRINT 12- 1 to 12- 5
12.1 Start ...................................................................................................................................................... 12- 1
12.2 Print Examples ..................................................................................................................................... 12- 2
13. SETTINGS FOR Q SERIES C24N / L SERIES C24 MODULE 13- 1 to 13- 36
13.1 I/O Signals of Programmable Controller CPU .................................................................................... 13- 1
13.2 Pre-defined Protocol Ready (X1D)...................................................................................................... 13- 2
13.3 List of Applications and Assignments of Buffer Memory .................................................................... 13- 7
13.4 Dedicated Instruction ........................................................................................................................... 13-17
13.4.1 Dedicated instructions and available devices .............................................................................. 13-17
13.4.2 G(P). CPRTCL .............................................................................................................................. 13-18
13.4.3 Functional protocol........................................................................................................................ 13-25
13.5 Programming example......................................................................................................................... 13-27
13.5.1 System configuration/wiring example........................................................................................... 13-27
13.5.2 Communication data ..................................................................................................................... 13-28
13.5.3 Communication settings................................................................................................................ 13-29
APPENDICES App- 1 to App- 26
Appendix 1 Help Function..........................................................................................................................App- 1
Appendix 2 Operation Image of Each Communication Type of Protocol.................................................App- 2
Appendix 2.1 In case where communication type is ‘Send only’..........................................................App- 2
Appendix 2.2 In case where communication type is ‘Receive only’ .....................................................App- 3
Appendix 2.3 In case where communication type is ‘Send & receive’ .................................................App- 5
Appendix 3 Verification Operation of Receive Packet ..............................................................................App- 7
Appendix 4 Data Examples of Packet Elements.......................................................................................App- 8
Appendix 4.1 Length ..............................................................................................................................App- 8
Appendix 4.2 Non-conversion variable..................................................................................................App-10
Appendix 4.3 Conversion variable .........................................................................................................App-12
Appendix 4.4 Check code ......................................................................................................................App-15
Appendix 4.5 Non-verified reception......................................................................................................App-24
Appendix 5 Functions Modified from the Previous Version ......................................................................App-25
INDEX Index- 1 to Index- 2

A - 7 A - 7
About Manuals
The following lists the manuals relevant to this software package.
These manuals are separately available if necessary.
Related Manuals
Manual Name Manual Number
(Model Code)
Q Corresponding Serial Communication Module User's Manual (Basic)
Explains the outline, applicable system configuration, specifications, pre-operation procedure, basic data
communication method with the other device, maintenance, inspection, and troubleshooting for use of
the module.
(Sold separately)
SH-080006
(13JL86)
MELSEC-L Serial Communication Module User's Manual (Basic)
Explains the specifications and usage of the module's special functions, the settings for use of the
special functions, and the method of data communication with the other device.
(Sold separately)
SH-080894ENG
(13JZ40)
MELSEC-Q/L Communication Module User's Manual (Application)
Explains the specifications and usage of the module's special functions, the settings for use of the
special functions, and the method of data communication with the other device.
(Sold separately)
SH-080007
(13JL87)
MELSEC-Q/L MELSEC Communication Protocol Reference Manual
Explains how the other device performs read, write, etc. of PLC CPU data by making communication in
the MC protocol using the serial communication module/Ethernet module.
(Sold separately)
SH-080008
(13JF89)
GX Developer Version 8 Operating Manual (Startup)
Explains the system configuration, installation method, and startup method of GX Developer.
(Sold separately)
SH-080372E
(13JU40)
GX Developer Version 8 Operating Manual
Explains the program creation method, printout method, monitor method, debugging method, etc. using
GX Developer.
(Sold separately)
SH-080373E
(13JU41)
GX Developer Version 8 Operating Manual (Function Block)
Explains the function block creation method, printout method, etc. using GX Developer.
(Sold separately)
SH-080376E
(13JU44)
GX Configurator-SC Version 2 Operating Manual (Protocol FB support function)
Explains the features, usage, and .setting method of each parameter of the protocol FB support function
which supports the creation of programs for data communication by modules.
(Sold separately)
SH-080393E
(13JU46)
REMARK
The manuals are available separately in printed form as options. Please place an
order with the manual number (model code) in the above table.

A - 8 A - 8
How to Use This Manual
The symbols used in this manual and their definitions and examples will be explained.
Symbol Description Example
[ ] Menu name of the menu bar [File]
<< >> Tab name of the dialog box <<Main>>
" " Item name of the dialog box "Name"
Command button of the dialog box Setting Button
PURPOS
E
Purpose of the operation that is explained in the corresponding chapter, section or
item.
BASIC OPERATIO
N
Operation performed until the screen for actually achieving the purpose is
displayed.
DISPLAY/SETTING SCREE
N
Screen used to make setting and/or provide a display for the purpose.
DISPLAY/SETTING DETAIL
S
Explains the display/setting screen items.
Explains the especially noted items of the explanation, functions desired to be
known, etc.
REMARK
Gives information useful as the knowledge related to the explanation.

A - 9 A - 9
Generic Terms and Abbreviations Used in This Manual
In this manual, the following generic terms and abbreviations are used to represent the
GX Configurator-SC software package and PLC CPU modules. The module/package
name is given when the target model name must be pointed out explicitly.
Generic Term/Abbreviation Description
GX Configurator-SC Generic product name of the model names SWnD5C-QSCU-E and SWnD5C-QSCU-
EA. (n means Version 2 or later.)
Pre-defined protocol support
function Means the pre-defined protocol support function of GX Configurator-SC.
C24 Generic term for the QJ71C24, QJ71C24-R2, QJ71C24N, QJ71C24N-R2,
QJ71C24N-R4, LJ71C24 and LJ71C24-R2.
Q Series C24N Generic term for QJ71C24N, QLJ71C24N-R2 and QLJ71C24N-R4.
L Series C24 Generic term for LJ71C24 and LJ71C24-R2.
Intelligent function module utility Utility in GX Configurator-SC.
Windows R7
Generic term for the following:
Microsoft RWindows R7 Starter Operating System,
Microsoft RWindows R7 Home Premium Operating System,
Microsoft RWindows R7 Professional Operating System,
Microsoft RWindows R7 Ultimate Operating System,
Microsoft RWindows R7 Enterprise Operating System
Windows Vista R
Generic term for the following:
Microsoft RWindows Vista RHome Basic Operating System,
Microsoft RWindows Vista RHome Premium Operating System,
Microsoft RWindows Vista RBusiness Operating System,
Microsoft RWindows Vista RUltimate Operating System,
Microsoft RWindows Vista REnterprise Operating System
Windows RXP
Generic term for the following:
Microsoft RWindows RXP Professional Operating System,
Microsoft RWindows RXP Home Edition Operating System
GX Developer
Generic product name of the product model names SWnD5C-GPPW-E, SWnD5C-
GPPW-EA, SWnD5C-GPPW-EV and SWnD5C-GPPW-EVA. (n means Version 8 or
later.)
QCPU (Q mode)
Generic term for the Q00J, Q00UJ, Q00, Q00U, Q01, Q01U, Q02(H), Q02PH, Q02U,
Q03UD, Q03UDE, Q04UDH, Q04UDEH, Q06H, Q06PH, Q06UDH, Q06UDEH,
Q10UDH, Q10UDEH, Q12H, Q12PH, Q12PRH, Q13UDH, Q13UDEH, Q20UDH,
Q20UDEH, Q25H, Q25PH, Q25PRH, Q26UDH, and Q26UDEHCPU.
Redundant CPU Generic term for the Q12PRH and Q25PRHCPU.
LCPU Generic term for L02CPU and L26CPU-BT.

A - 10 A - 10
MEMO

1 - 1 1 - 1
MELSOFT
1 OVERVIEW
1 OVERVIEW
GX Configurator-SC Version 2 (hereafter abbreviated to GX Configurator-SC) is the
software added into GX Developer for use.
Conventionally, to perform the protocol communication with other devices such as a
bar-code reader using a non procedural protocol of Q/L series serial communication
modules, communication processing programs used to have to be created in ladder
language.
On the pre-defined protocol support function of GX Configurator-SC, the protocol
setting can be configured just by writing pre-defined send/receive protocols to a flash
ROM mounted on a Q series C24N / L series C24 module. The protocol
communication with other devices can be easily performed only with the creation of a
ladder program for protocol execution.
The communication debugging functions necessary for system startup is also
provided.
GX Configurator-SC
Pre-defined protocol support function
Debugging support function
Q series C24N / L series C24
RS-232 or RS-422/485
Protocol setting
Other devices
Temperature controller, bar-code reader etc.
Protocol execution log display Circuit trace State monitor
1

1 - 2 1 - 2
MELSOFT
1 OVERVIEW
STEP 1 : Select a manufacturer, type, and protocol name of a device to
be connected.
STEP 2 : Write the selected protocols to a module.
STEP 3 : Create a startup ladder program
Debugging support functions
In the pre-defined protocol support function, ‘protocol’ means the procedure to
communicate with other devices and consists of the following information.
y Packet element (Packet format)
y Packet data
y Communication type
Protocols can be selected from the pre-defined protocol library or created/edited
arbitrarily.
1

1 - 3 1 - 3
MELSOFT
1 OVERVIEW
1.1 Features
(1) Easy to communicate with other devices
The use of transmission/receive protocols reduces the execution steps of ladder
programs and enables the protocol communication with other devices easily!!
The protocol communication is available only by selecting pre-registered
transmission/receive protocols, writing them to a flash ROM mounted on a Q
series C24N / L series C24 module, and creating a easy ladder program using
the dedicated instruction which is for starting up protocols.
In comparison with the communication using a non procedural protocol, man-
hours of user application creation are reduced, because the Q series C24N / L
series C24 module generates transmission packets and analyzes receive
packets, and ladder programs to generate and analyze packets are no longer
required.
Program for defining
the communication format
Program for defining
the transmit command
Program for processing
the data transmission
QCPU/LCPU
QCPU/LCPU
Existing ladder programs (using the non procedural communication)
Q series C24N /
L series C24
Sending
Receiving
Other devices
Using this function...
Ladder programs using the pre-defined protocol support function
Dedicated instruction for starting up
protocols
Q series C24N /
L series C24
Protocol
setting data
Sending
Receiving
Other devices
Program for processing
the data receiving
Program for checking
the receive data

1 - 4 1 - 4
MELSOFT
1 OVERVIEW
(2) Easy to create and edit protocols
New send/receive protocols can be created easily!!
Protocols for the communication with other devices can easily be created and
edited. This enables data communication with other devices for which standard
protocols are not provided.
In addition, the list of the packet format and data of protocols can be displayed on
the screen and confirmed in a comparison with protocols described in the manual
of other devices.

1 - 5 1 - 5
MELSOFT
1 OVERVIEW
(3) Incorporation of CPU devices and buffer memory in packets
Devices to be incorporated in a packet can be registered using variables!!
When sending data, a user stores system-dependent variable elements, such as
the channel number, as variables in CPU devices and buffer memory. The Q
series C24N / L series C24 module automatically adds them to the specified
positions in a send packet and sends it.
When receiving data, the Q series C24N / L series C24 module automatically
transfers the data necessary such as read data to CPU devices and buffer
memory.
< System example >
RS-232
CH.2
SDA
SG
SDB
(FG)
RDA
(FG)
RDB
RS-422
/485
CH1.
CH2.CH1.
2
1
3
4
5
6
7
QJ71C24N
QCPU
D0
D100
Sets the channel number
to CPU device ’D0’
1
D0
D100
1
FREQROL-A700
Stores the current value
to CPU device ’D100’
CPU
device
Current
value
Terminator Check code
Request
Header
Response Current value
Header Check code Terminator

1 - 6 1 - 6
MELSOFT
1 OVERVIEW
(4) Communication debugging support
Reduced debugging work for system construction!!
The following communication debugging functions which are necessary for
system construction are available. Packet data on the line can be confirmed
without any other tools.
(a) Protocol execution log display
The protocol name, start time and date, end time and date, and result etc.
of protocols executed by Q series C24N / L series C24 modules can be
monitored.
(b) Circuit trace
The transmission/receive packet data and communication signal wire
condition between Q series C24N / L series C24 modules and device
controllers can be traced.
(c) State monitor
The error status, communication signal wire condition, operation switch
setting status, and execution status of communication protocols etc. of the
C24 module can be monitored.

2 - 1 2 - 1
MELSOFT
2 OPERATING ENVIRONMENT
2 OPERATING ENVIRONMENT
This chapter explains the operating environment of the personal computer that uses
GX Configurator-CS (the pre-defined protocol support function).
Item Peripheral device
Installation (add-in) target GX Developer Version 8.78G (English version) or later*1*2
Computer Windows R-based personal computer
CPU
Required memory
Refer to the following table "Operating system and performance required for personal
computer".
For installation 65MB or more
Hard disk
space For operation 20MB or more
Display 800 600 dots or more resolution*3
Operating system
Microsoft RWindows R95 Operating System (English version)
Microsoft RWindows R98 Operating System (English version)
Microsoft RWindows RMillennium Edition Operating System (English version)
Microsoft RWindows NTRWorkstation Operating System Version 4.0 (English version)
Microsoft RWindows R2000 Professional Operating System (English version)
Microsoft RWindows RXP Professional Operating System (English version)
Microsoft RWindows RXP Home Edition Operating System (English version)
Microsoft RWindows VistaRHome Basic Operating System (English version)
Microsoft RWindows VistaRHome Premium Operating System (English version)
Microsoft RWindows VistaRBusiness Operating System (English version)
Microsoft RWindows VistaRUltimate Operating System (English version)
Microsoft RWindows VistaREnterprise Operating System (English version)
Microsoft RWindows R7 Starter Operating System (English version)
Microsoft RWindows R7 Home Premium Operating System (English version)
Microsoft RWindows R7 Professional Operating System (English version)
Microsoft RWindows R7 Ultimate Operating System (English version)
Microsoft RWindows R7 Enterprise Operating System (English version)
Essential software package GX Configurator-SC Version 2.20W or later is required.
*1: To use LCPU and L Series C24, use GX Developer Version 8.89T or later.
*2: To install GX Configurator-SC to a Windows R7-based personal computer, use GX Developer Version 8.91V or later.
*3: Resolution of 1024 × 768 dots or more is recommended for Windows Vista Ror Windows R7.
y For precautions in installation of GX Configurator-SC for each operating system,
refer to “Method of installing the MELSOFT Series” included in the utility package.
For Windows Vista R and Windows R7, refer to the technical bulletin:
“Installation procedure, precautions, and corrective actions for problems regarding
Windows Vista-based personal computer” and “Products compatible with
Windows 7 and precautions for installation”, as additional information.
2

2 - 2 2 - 2
MELSOFT
2 OPERATING ENVIRONMENT
Operating system and performance required for personal computer
Performance required for personal computer
Operating system
CPU Required memory
Windows R95 (Service Pack 1 or later) Pentium R300MHz or more 64MB or more
Windows R98 Pentium R300MHz or more 64MB or more
Windows RMe Pentium R300MHz or more 64MB or more
Windows NTR4.0 Workstation (Service Pack 3 or later) Pentium R300MHz or more 64MB or more
Windows R2000 Professional Pentium R300MHz or more 64MB or more
Windows RXP Professional Pentium R300MHz or more 128MB or more
Windows RXP Home Edition Pentium R300MHz or more 128MB or more
Windows Vista RHome Basic Pentium R1GHz or more 1GB or more
Windows Vista RHome Premium Pentium R1GHz or more 1GB or more
Windows Vista RBusiness Pentium R1GHz or more 1GB or more
Windows Vista RUltimate Pentium R1GHz or more 1GB or more
Windows Vista REnterprise Pentium R1GHz or more 1GB or more
Windows R7 Starter Pentium R1GHz or more 1GB or more
Windows R7 Home Premium Pentium R1GHz or more 1GB or more
Windows R7 Professional Pentium R1GHz or more 1GB or more
Windows R7 Ultimate Pentium R1GHz or more 1GB or more
Windows R7 Enterprise Pentium R1GHz or more 1GB or more
y When Windows RXP, Windows Vista Ror Windows R7 is used, the following new
functions cannot be used.
If any of the following new functions is used, this product may not operate
normally.
Start of application in Windows Rcompatible mode
Fast user switching
Remote desktop
Big fonts (Details setting of Screen properties)
Additionally, 64-bit Windows RXP, Windows Vista R and Windows R7 are not
available.
y In Windows Vista R and Windows R7, log in as a user having User authority or
higher.
y When Windows R7 is used, the following new functions cannot be used.
Windows XP Mode
Windows Touch
2

3 - 1 3 - 1
MELSOFT
3 FUNCTION LIST
3 FUNCTION LIST
This chapter explains the functions and menu of the pre-defined protocol support
function.
3.1 Function List
The functions of the pre-defined protocol support function are listed below.
(1) Pre-defined protocol support function
Function Function outline Reference Section
Protocol setting Sets protocols of a module used in the pre-defined protocol support
function. Chapter 8
Packet setting Displays the packet element list and launches setting functions for
configurable elements. Chapter 9
Element setting Sets a variety of data to packet elements. Section 9.3
Device batch
setting
Sets devices used in protocols all at once. In addition, displays the list of
devices being used.
Section 9.4
Section 9.5
Writing data to module Writes the setting data on the Protocol setting screen to a selected
module. Section 10.1
Reading data from
module
Reads data of the protocol settings written in a selected module and
displays data on the Protocol setting screen. Section 10.2
Verifying data with
module
Verifies the protocol setting being opened with that read from a selected
module. Section 10.3
(2) Debugging support function
Function Function outline Reference Section
Traces the transmission/receive packet data and communication signal
wire condition. Section 11.3
Circuit trace y Save/read of trace data
Saves/reads the data obtained by the circuit trace. Section 11.3.4
State monitor Monitors the error status, communication signal wire, etc. of the
QJ71C24(-R2/R4). Section 11.4
Protocol execution log
display
Displays the protocol execution logs and protocol execution results of a
module to which the protocol setting is set. Section 11.2
3

3 - 2 3 - 2
MELSOFT
3 FUNCTION LIST
3.2 Applicable CPUs and Modules
CPUs and modules applicable to the pre-defined protocol support function are shown
below.
(1) Applicable CPU
QCPU (Q mode) excluding Redundant CPU, and LCPU
(2) Applicable modules
The following table shows the modules to which the pre-defined protocol support
function can be applied and their function range.
Applicable modules and function ranges
Debugging support function
Applicable module Pre-defined protocol
support function Circuit trace State monitor Protocol execution
log display
QJ71C24, QJ71C24-R2
Q series C24
modules QJ71C24N*1, QJ71C24N-R2*1,
QJ71C24N-R4*1
LCPU LJ71C24, LJ71C24-R2
*1: Use a function version B module with a serial number of which the first five digits
are ‘10122’ or higher.
3

3 - 3 3 - 3
MELSOFT
3 FUNCTION LIST
3.3 Applicable versions of relevant products
The following table shows versions of modules and software applicable to the
functions.
<Q series>
Applicable version
Function GX
Configurator-SC
GX
Developer
QJ71C24N,
QJ71C24N-R2,
QJ71C24N-R4
QJ71C24,
QJ71C24-R2
State monitor
Circuit trace
Debugging
support
function Protocol execution log display
Writing data to module
Reading data from module
Protocol setting
Select from pre-defined
protocol library
Setting editable protocol
Copying/pasting protocol
Packet setting
Element setting
Device batch setting
Setting device list
Pre-defined
protocol
support
function
Verify data with module
Version 2.20W or
later
Version
8.78G or later
Function version
B module with a
serial number of
which the first five
digits are 10122
or higher*1
: Applicable (Without restrictions by product version) : Not applicable
*1: For the following settings of “Element setting”, use a function version B module with a serial number of which the first five
digits are 11062 or higher.
A protocol setting data error may occur when any of the following data are set and written to the Q series C24N with
the serial number of which first five digits are ‘10122’.
y For Conversion variable (Refer to Section 9.3.4): Sign (“Signed”), Sign character, Number of decimals (other than
“No decimal point”), or Delimiter (other than “No delimiter”)
y For Non-verified reception (Refer to Section 9.3.6): Data length (“variable number of characters”)
<L series>
Applicable version
Function GX
Configurator-SC
GX
Developer
LJ71C24N,
LJ71C24N-R2
State monitor
Circuit trace
Debugging
support
function Protocol execution log
display
Writing data to module
Reading data from module
Protocol setting
Packet setting
Setting device list
Pre-defined
protocol
support
function
Verify data with module
Version 2.21X or
later
Version
8.89T or
later
: Applicable (Without restrictions by product version)

3 - 4 3 - 4
MELSOFT
3 FUNCTION LIST
MEMO

4 - 1 4 - 1
MELSOFT
4 PRE-DEFINED PROTOCOL SUPPORT FUNCTION OPERATING
PROCEDURE
4 PRE-DEFINED PROTOCOL SUPPORT FUNCTION OPERATING
PROCEDURE
4.1 Procedure from Setting through Writing
This section explains the operating procedure for writing protocols to a module with the
pre-defined protocol support function, using the actual screen as an example.
(1) Open the Protocol setting screen.
Operation:
[File] [New] (Refer to Section 8.1.1.)
or
[File] [Open] (Refer to Section 8.1.2.)
(2) Add a protocol to be used.
Operation:
[Edit] [Add protocol] (Refer to Section 8.3.1.)
The Add protocol screen is displayed. Select either of
‘Select from pre-defined protocol library’ or ‘Add editable
protocol’.
For ‘Select from pre-defined protocol library’, a protocol can be
selected from the pre-defined protocol library.
For ‘Add editable protocol’, desired packet elements can be set.
(Refer to Chapter 9.)
(3) Open the Write to module screen.
(4) Write the protocol setting to a
specified module (Q series C24N / L
series C24 module).
Operation:
[Module read/write] [Write to module]
(Refer to Section 10.1.)
The Module write screen is displayed.
Operation:
Select a module to which the protocol setting is to be written
and click the Execute button.
The protocol setting is registered to a flash ROM mounted
on a Q series C24N / L series C24 module.
The protocol setting can be read from a specified module (Q series C24N / L series
C24 module) as well. For details, refer to Section 10.2.
4

4 - 2 4 - 2
MELSOFT
4 PRE-DEFINED PROTOCOL SUPPORT FUNCTION OPERATING
PROCEDURE
4.2 Procedure for Debugging
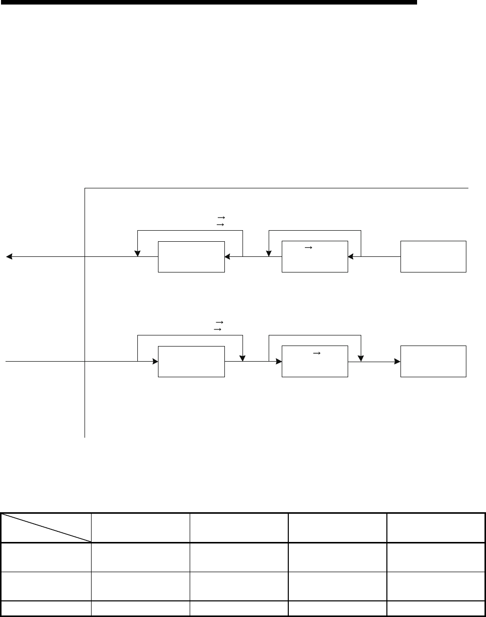
The following chart shows the procedure for the operation check with other devices
(the procedure for debugging).
Check whether data are stored in
specified CPU devices and intelligent
function module devices (buffer
memory)
*1: When a number of protocols is specified in the dedicated instruction, the execution result can be checked by each protocol in the protocol execution log.
*2: Methods for checking an error factor
(1) Identify an error factor by an error code.
(2) Check the following items when a transmission monitoring timeout error occurs.
1) Cable connection (whether a cable looses.)
2) Whether the transmission is stopped due to the DTR control
(3) Check the following items when a receive wait timeout error occurs.
1) Cable connection (whether a cable looses.)
2) Whether the transmission from other devices is stopped due to the DTR control
3) The circuit trace result
Whether the transmission from other devices is stopped
Whether the data missing occurs due to the receive error
Whether the data (packets) sent from other devices include errors
Start debugging
Start the circuit trace with
GX Configurator-SC
Execute protocols, whose operation is
to be checked, using the dedicated
instruction (CPRTCL instruction)
Stop the circuit trace with
GX Configurator-SC when
the dedicated instruction is completed
*1
Check whether any errors occur with
the execution result in the control data
of dedicated instruction or with
the system monitor of GX Developer
Refer to the ’Q Corresponding Serial Communication
Module User’s Manual (Basic)’ , ’MELSEC-L Serial
Communication Module User’s Manual (Basic)’ or
’GX Developer Version 8 Operating Manual’
Refer to section 11.3.1
Refer to section 13.4.1
Refer to section 11.3.1
Are any errors occurring?
Yes
No
No
Yes
Are data stored?
Completed
Refer to section 11.3.1
Correct errors according to the error
information and the circuit trace result
Refer to section 9.3
Recheck devices specified in
"Data storage area specification"
on the Element setting screens for
’Non-conversion variable’ and
’Conversion variable’ in GX Configurator-SC
*2
4

4 - 3 4 - 3
MELSOFT
4 PRE-DEFINED PROTOCOL SUPPORT FUNCTION OPERATING
PROCEDURE
MEMO

5 - 1 5 - 1
MELSOFT
5 SCREEN DISPLAY
5 SCREEN DISPLAY
This chapter explains the screen display and names of the pre-defined protocol
support function.
5.1 Screen Display
The basic screen display of the pre-defined protocol support function is shown below.
Status bar
Edit screen
Main menu
Toolbar
The following table indicates the names and functions.
Name Function
Main menu Select the menu item.
Toolbar Click the selected button to execute the function.
Edit screen Protocol setting, the trace screen etc. are available.
Status bar Displays status of various items.
5

5 - 2 5 - 2
MELSOFT
5 SCREEN DISPLAY
5.2 Menu List
The following table indicates a menu list of the pre-defined protocol support function.
Menu Shortcut
Keys Reference
New Ctrl + N Section 8.1.1
Open Ctrl + O Section 8.1.2
Close — Section 8.1.3
Save Ctrl + S Section 8.1.4
Save as — Section 8.1.4
Print Ctrl + P Chapter 12
File
Exit — Chapter 7
Add protocol — Section 8.3.1
Change to editable protocol — Section 8.3.2
Protocol detailed setting — Section 8.3.3
Add receive packet — Section 9.2.1
Delete Delete Section 8.3.5
Copy Ctrl + C Section 8.3.6
Paste Ctrl + V Section 8.3.6
Delete multiple protocols — Section 8.3.5
Copy multiple protocols — Section 8.3.6
Paste multiple protocols — Section 8.3.6
Edit
Device batch setting — Section 9.4
Write to module — Section 10.1
Read from module — Section 10.2
Module read/write
Module verification — Section 10.3
Tool Setting device list — Section 9.5
Module selection — Section 11.1
Protocol execution log — Section 11.2
Circuit trace — Section 11.3.1
Open circuit trace file — Section 11.3.3
Save as circuit trace file — Section 11.3.4
Circuit trace
Circuit trace option — Section 11.3.2
Debugging support function
State monitor — Section 11.4
Cascade — —
Window Tile horizontally — —
Help Product information — Appendix 1
5

5 - 3 5 - 3
MELSOFT
5 SCREEN DISPLAY
5.3 Toolbar
When the cursor is moved over any of the buttons, the tool tip is displayed.
The following table lists the tool buttons.
Tool Button Tool Tip
New
Open
Save
Copy
Paste
Print
Write to module
Read from module
5.4 Status Bar
The status bar displays status information.
DISPLAY/SETTING SCREE
N
2)
1)
DISPLAY/SETTING DETAIL
S
No. Display/Setting Details
1) Displays the percentage of each setting to its higher limit on the Protocol setting
screen. (For the details, refer to Section 8.3.)
2) Displays the module name, I/O address, and channel of a debugging object module
being selected.

6 - 1 6 - 1
MELSOFT
6 STARTING PRE-DEFINED PROTOCOL SUPPORT FUNCTION
6 STARTING PRE-DEFINED PROTOCOL SUPPORT FUNCTION
PURPOS
E
To start the pre-defined protocol support function from GX Developer.
BASIC OPERATIO
N
1. Select the [Tools] [Pre-defined protocol support function] menu.
2. The pre-defined protocol support function starts.
DISPLAY/SETTING SCREE
N
6

6 - 2 6 - 2
MELSOFT
6 STARTING PRE-DEFINED PROTOCOL SUPPORT FUNCTION
MEMO
6

7 - 1 7 - 1
MELSOFT
7 ENDING OF PRE-DEFINED PROTOCOL SUPPORT FUNCTION
7 ENDING OF PRE-DEFINED PROTOCOL SUPPORT FUNCTION
PURPOS
E
To end the pre-defined protocol support function.
BASIC OPERATIO
N
Select the [File] [Exit] menu.
DISPLAY/SETTING SCREE
N
7

7 - 2 7 - 2
MELSOFT
7 ENDING OF PRE-DEFINED PROTOCOL SUPPORT FUNCTION
MEMO
7

8 - 1 8 - 1
MELSOFT
8 PROTOCOL SETTING FUNCTION
8 PROTOCOL SETTING FUNCTION
The following lists File/Edit operations.
Function Function outline Reference
Creating new files Creates a new protocol setting file. Section 8.1.1
Opening files Opens an existing protocol setting file. Section 8.1.2
Closing files Closes a protocol setting file being open. Section 8.1.3
Saving files "Saves" or "Saves as" a protocol setting file being edited. Section 8.1.4
Adding protocols Adds a protocol. Section 8.3.1
Changing to editable
protocols
Changes a protocol selected from the pre-defined protocol library to
an editable one.
Section 8.3.2
Protocol detailed setting Configures the number of retries of a protocol and whether to clear
OS area (receive data area) before protocol execution etc.
Section 8.3.3
Setting send/receive
parameters in a batch
Configures all receive settings/send settings of the protocol detailed
setting at once.
Section 8.3.4
Deleting protocols/packets Deletes a protocol/packet. Section 8.3.5
Copying and pasting
protocols/packets
Copies and pastes a protocol/packet. Section 8.3.6
8.1 File Operation
8.1.1 Creating new files
BASIC OPERATIO
N
1. Select the [File] [New] menu ( ).
2. The Protocol setting screen is displayed.
DISPLAY/SETTING SCREE
N
8

8 - 2 8 - 2
MELSOFT
8 PROTOCOL SETTING FUNCTION
8.1.2 Opening files
PURPOS
E
To read an existing protocol setting file.
BASIC OPERATIO
N
1. Select the [File] [Open] menu ( ).
2. Select a protocol setting file (*.pcf).
3. Click the Open button.
4. The Protocol setting screen is displayed.
DISPLAY/SETTING SCREE
N
8

8 - 3 8 - 3
MELSOFT
8 PROTOCOL SETTING FUNCTION
8.1.3 Closing files
To close a protocol setting file being open.
BASIC OPERATIO
N
1. Select the [File] [Close] menu.
2. If the setting has been changed, the confirmation message for saving a protocol
setting file is displayed.
y Click the Yes button to save and close the protocol setting file.
y Click the No button to close the protocol setting file without saving it.
8.1.4 Saving files
PURPOS
E
Save a protocol setting file being edited.
BASIC OPERATIO
N
(1) Saving a protocol setting file over the old one
1. Select the [File] [Save] menu ( ).
2. A protocol setting file being edited is saved over the old one.
(2) Saving a protocol setting file with a name
1. Select the [File] [Save as] menu.
2. Set the "File path" and "File name".
3. Click the Save button.
4. A protocol setting file being edited is saved with a name.
PURPOS
E

8 - 4 8 - 4
MELSOFT
8 PROTOCOL SETTING FUNCTION
8.2 Communication Type of Protocols
Send packets to other devices and receive packets from other devices at the time of
process execution are registered in a protocol.
The following shows an example of the packet configuration. For details of packet
elements, refer to Chapter 9.
Length of
read data Read dataHeader Station No. Command TerminatorCheck code
Data division
Maximum length: 2048 bytes
The pre-defined protocol function performs communication with other devices using
the following procedures (communication types). For the operation image of each
communication type, refer to Appendix 2.
Communication type
name Description
Send only Sends a send packet once. One send packet is required.
Receive only Receives a packet if it matches any of up-to-16 defined receive
packets. One or more receive packets are required.
Send & receive Sends a send packet, and then receives a packet if it matches any
of up-to-16 defined receive packets. One send packet and one or
more receive packets are required.

8 - 5 8 - 5
MELSOFT
8 PROTOCOL SETTING FUNCTION
8.3 Protocol Edit Operation
PURPOS
E
To set protocols to be defined to modules on the Protocol setting screen.
DISPLAY/SETTING SCREE
N
1) 2) 3) 5)4) 6) 7) 8)
9)
10)
13) 14) 15)
11)
12)
DISPLAY/SETTING DETAIL
S
No. Item Display/Setting Details
1) Protocol No. Set a protocol number to be used in a pre-defined protocol dedicated instruction for ladder
programs.
The assignable number is 1 to 128.
2) Manufacturer Displays the manufacturer’s name of a target device of a protocol to be set.
3) Model Displays the target model of a protocol to be set.
4) Protocol name Displays the name of a protocol to be set.
5) Communication
type
Display the communication type in a protocol to be set.
Send only : Sends one send packet once.
Receive only : Receives a packet if it matches any of up-to-16 defined receive
packets.
Send&Receive : Sends one send packet, and receives a packet if it matches any of up-
to-16 defined receive packets.

8 - 6 8 - 6
MELSOFT
8 PROTOCOL SETTING FUNCTION
No. Item Display/Setting Details
6) -> Send/<- Receive Displays the packet direction.
Send : ->
Receive : <-(1) to <-(16) A receive packet number is displayed in ().
7) Packet name Displays the packet name.
8) Packet setting Displays the existence or non-existence of variables in an element, and set or unset of
variables.
With ‘Variable unset’, ‘Element unset’ or ‘Element error’, the setting cannot be written to
the module.
No variable : There is no variable in the element.
Variable set (in blue) : All variables are set.
Variable unset (in red) : There are one or more unset variables.
Element unset (in red) : There is no element in the editable protocol.
Element error (in red) : The element does not meet requirements.
9) Cell for adding
protocol
The Add protocol screen is displayed by clicking this cell or pressing the Enter key.
10) Protocol line One protocol line is displayed for each protocol.
Up to 128 lines can be displayed per a module.
The background is displayed in the following colors.
Protocol selected from the pre-defined protocol library : Deep sky blue
Editable protocol : Orange
11) Send packet line One send packet line is displayed for each send packet. (‘Send’ means the
communication toward an external device from a module.)
The line numbers per a protocol varies depending on its communication type.
‘Receive only’ : 0 line
‘Send only’ ‘Send&receive’ : 1 line
The background is displayed in the following colors.
Protocol selected from the pre-defined protocol library : Light sky blue
Editable protocol : Light yellow
12) Receive protocol
line
One receive packet line is displayed for each receive packet. (‘Receive’ means the
communication toward a module from an external device.)
The line numbers per a protocol varies depending on its communication type.
‘Send only’ : 0 line
‘Receive only’ ‘Send&receive’ : 1 to 16 lines
The background is displayed in the following colors.
Protocol selected from the pre-defined protocol library : Pale green
Editable protocol : Yellow
13) Number of
registered protocols
Displays the number of registered protocols out of a maximum of 128.
14) Number of
registered packets
Displays the number of registered packets out of a maximum of 256.
15) Packet data area
usage
Displays the percentage of the size of packet data being registered in the maximum
registerable area of the packet data area (flash ROM area in a module to store packet
data for communication with other devices).

8 - 7 8 - 7
MELSOFT
8 PROTOCOL SETTING FUNCTION
8.3.1 Adding protocols
PURPOS
E
To add a protocol.
BASIC OPERATIO
N
1. Display the Protocol setting screen, and click the cell for adding protocol or
press the Enter key.
2. The Add protocol screen is displayed.
DISPLAY/SETTING SCREE
N
DISPLAY/SETTING DETAIL
S
Item Display/Setting Details
Select from pre-defined
protocol library
Select this item to select a protocol from the pre-defined protocol
library and add it, specifying “Protocol No.”, “Manufacturer”,
“Model”, and “Protocol name”.
Items other than “Protocol No.” cannot be changed after a protocol
addition.
Add editable protocol Select this item to add a protocol which can be edited arbitrarily,
specifying only “Protocol No.”.
“Manufacturer”, “Model”, and “Protocol name” can be changed
after a protocol addition.
Protocol No. Set the number of the protocol to be added.
Manufacturer Set a manufacturer’s name of the protocol to be added.
Model Set a model of the protocol to be added.
Protocol name Set a name of the protocol to be added.
OK button Fixes the setting and closes the screen.
Cancel button Cancels the setting and closes the screen.
POINT
When “Select from pre-defined protocol library” is selected, “Send/receive data
storage area” in a Non-conversion variable/Conversion variable can only be
configured in packet elements.

8 - 8 8 - 8
MELSOFT
8 PROTOCOL SETTING FUNCTION
8.3.2 Changing to editable protocols
PURPOS
E
To change a protocol selected from the pre-defined protocol library to an editable
one.
BASIC OPERATIO
N
1. Display the Protocol setting screen, and select a line of a protocol to be changed.
2. Select the [Edit] [Change to editable protocol] menu.
3. The confirmation message is displayed. Click the Yes button.
Once a protocol has been changed to an editable protocol, it cannot be restored.

8 - 9 8 - 9
MELSOFT
8 PROTOCOL SETTING FUNCTION
8.3.3 Protocol detailed setting
PURPOS
E
To configure the number of retries of a protocol and whether to clear OS area
(receive data area) before protocol execution etc.
BASIC OPERATIO
N
1. Display the Protocol setting screen, and select a line of a protocol to be set.
2. Select the [Edit] [Protocol detailed setting] menu.
3. The Protocol detailed setting screen is displayed.
DISPLAY/SETTING SCREE
N

8 - 10 8 - 10
MELSOFT
8 PROTOCOL SETTING FUNCTION
DISPLAY/SETTING DETAIL
S
Item Display/Setting Details
Manufacturer Set a manufacturer’s name of the protocol.
Type Set a device type of the protocol.
Model Set a model of the protocol.
Version Set a device version of the protocol.
Connected
device
information*1
Explanation Set a description for a device of the protocol.
Protocol No. Displays a protocol number of the selected protocol.
Protocol name Set a protocol name of the protocol.
Protocol
setting
information*1 Communication type Select a communication type of the protocol.
Clear OS area (receive
data area) before
protocol execution
Select whether to clear the OS area (receive data area) of the Q series C24N /
L series C24 module before the protocol execution.
If this item is not selected, the data that the Q series C24N / L series C24
module received before the protocol execution also become a receive target of
the protocol.
Receive
setting
Receive wait time Set waiting time after the Q series C24N / L series C24 module turns to the
waiting for reception status.
If the communication with other devices is not available due to a cable
disconnection etc. and no matched packet can be received within the set time,
the Q series C24N / L series C24 module determines an error and cancels the
waiting for reception status.
Number of retries Set the number of times the Q series C24N / L series C24 module retries to
send when the sending from the Q series C24N / L series C24 module has not
been completed within the set time of “Monitoring time”.
The Q series C24N / L series C24 module determines an error if the sending
has not been completed despite the specified number of times of sending
retries.
Retry interval Set the interval between the failure of sending from the Q series C24N / L
series C24 module and the retry when the sending from the Q series C24N / L
series C24 module has not been completed within the set time of “Monitoring
time”.
Standby time Set standby time between when a protocol set to the Q series C24N / L series
C24 module turns to the execution status and when it actually sends the data.
By setting this item, the send timing of the Q series C24N / L series C24
module can be adjusted to readiness of other devices to receive data.
Send setting
Monitoring time Set waiting time between when the Q series C24N / L series C24 module turns
to the sending status and when the sending is completed.
If the communication with other devices is not available due to a cable
disconnection etc. and the sending cannot be completed within the set time,
the Q series C24N / L series C24 module determines an error and cancels the
sending status.
*1: For a protocol selected from the pre-defined protocol library, “Connected device information” and “Protocol setting
information” cannot be modified.

8 - 11 8 - 11
MELSOFT
8 PROTOCOL SETTING FUNCTION
Item Display/Setting Details
Communication parameter batch setting
button
Displays the Communication parameter batch setting screen. For details,
refer to Section 8.3.4.
OK button Fixes the setting and closes the screen.
Cancel button Cancels the setting and closes the screen.
(Example) When the setting value of “Number of retries” is 2, the Q series C24N /
L series C24 module determines an error at the following timing if it
cannot send the data.
Standby time Monitoring time Retry interval Monitoring time Monitoring time
Monitoring
timeout
Q series C24N / L series C24
Monitoring
timeout
Monitoring
timeout
CPRTCL instruction
abnormal completion
CPRTCL instruction execution
Data sending First retry Second retry
Retry interval

8 - 12 8 - 12
MELSOFT
8 PROTOCOL SETTING FUNCTION
8.3.4 Setting send/receive parameters in a batch
PURPOS
E
To configure parameters used for sending/receiving a protocol.
BASIC OPERATIO
N
1. Display the Protocol detailed setting screen, and click the
Communication parameter batch setting button.
2. The Communication parameter batch setting screen is displayed.
DISPLAY/SETTING SCREE
N
DISPLAY/SETTING DETAIL
S
Item Display/Setting Details
Setting protocol No.
range
Select the start number and end number of the range of protocols
to be set at once.
Receive setting/
Send setting
Specified values of selected items are to be set.
OK button Fixes the setting and returns to the Protocol detailed setting
screen.
Cancel button Cancels the setting and returns to the Protocol detailed setting
screen.

8 - 13 8 - 13
MELSOFT
8 PROTOCOL SETTING FUNCTION
8.3.5 Deleting protocols/packets
PURPOS
E
To delete a protocol/packet.
BASIC OPERATIO
N
1. Display the Protocol setting screen, and select a line of a protocol/packet to be
deleted.
2. Select the [Edit] [Delete] menu, or press the Delete key.
3. The line of the protocol/packet is deleted.
y To delete multiple protocols at once, select [Edit] [Delete multiple protocols] and
specify the range.
y A send packet cannot be deleted.
y A receive packet cannot be deleted when its communication type is “Send &
receive” or “Receive only” and there is only one receive packet.
y A packet in a protocol selected from the pre-defined protocol library cannot be
deleted.

8 - 14 8 - 14
MELSOFT
8 PROTOCOL SETTING FUNCTION
8.3.6 Copying and pasting protocols/packets
PURPOS
E
To copy and paste a protocol/packet.
BASIC OPERATIO
N
(1) Copying one by one
1. Display the Protocol setting screen and select a line of a protocol/packet to be
copied.
2. Select the [Edit] [Copy] menu, or press the Ctrl + C key.
3. The line of the protocol/packet is copied.
4. Display the destination Protocol setting screen/Packet setting screen, and select
the destination line of a protocol/packet.
5. Select [Edit] [Paste] menu, or press the Ctrl + V key.
6. The selected line of the protocol/packet is overwritten.
(2) Copying more than one in a batch
Batch copy is available for diverting multiple protocols/packets to another pre-
defined protocol support function window at a time.
1. Display the Protocol setting screen of the copy source.
2. Select the [Edit] [Copy multiple protocols] menu.
3. Specify the range of the protocol numbers to copy in the Copy multiple protocols
screen.
4. Display the destination Protocol setting screen.
5. Select the [Edit] [Paste multiple protocols] menu.
6. Data in the protocol/packet lines of the protocol numbers of the copy source
range are overwritten. (The protocol numbers of the copy source and of the
destination become the same.)
y A send packet cannot be pasted to a receive packet, and a receive packet cannot
be pasted to a send packet.
y A packet cannot be pasted to a protocol selected from the pre-defined protocol
library.

9 - 1 9 - 1
MELSOFT
9 PACKET SETTING FUNCTION
9 PACKET SETTING FUNCTION
PURPOS
E
To display an element list of a registered packet according to a set protocol.
BASIC OPERATIO
N
1. Display the Protocol setting screen, select a send packet/receive packet, and
click it.
2. The Packet setting screen is displayed.
DISPLAY/SETTING SCREE
N
9

9 - 2 9 - 2
MELSOFT
9 PACKET SETTING FUNCTION
DISPLAY/SETTING DETAIL
S
Item Display/Setting Details
Protocol No. Displays the protocol number of the specified protocol.
Protocol name Displays the protocol name of the specified protocol.
Packet type Displays ‘Send packet’ or ‘Receive packet’ as the type of the specified packet.
Packet name Set the packet name of the specified packet.*1
Packet No.
(Receive packet only)
Displays the packet number of the receive packet.
Element No. Displays the number of the packet element.
Element type Displays the type of each element.
For details, refer to Section 9.1.
Header Conversion
variable
Static
data
Check
code Terminator
Data division
Up to 32 elements can be allocated
Conversion
variable
Header/Length/Static Data/Non-conversion variable/Conversion variable/
Non-verified reception/Check code/Terminator
Element name Displays the name of each element.
Element list
Element
setting
Displays the setting outline of each element.
For the display details, refer to [Element display example] in this section.
Display contents may vary depending on types of elements.
To display the respective setting screen, click an editable cell*2 or press the
Enter key.
Change type button*3 Changes the type of the packet element. For details, refer to Section 9.2.2.
Add new button*3 Adds a new packet element. For details, refer to Section 9.2.1.
Copy button Copies the packet element at the cursor position.
Paste button*3 Pastes the copied packet element to the line next to the cursor position.
Delete button*3 Deletes the packet element at the cursor position.
Close button Closes the Packet setting screen.
*1: Not editable for a protocol selected from the pre-defined protocol library.
*2: Displayed in red when a Variable unset error, Element error or Calculating range error occurs, and displayed in blue
when no error occurs.
*3: Not selectable for a protocol selected from the pre-defined protocol library.
9

9 - 3 9 - 3
MELSOFT
9 PACKET SETTING FUNCTION
[Element display example] (For details of elements, refer to Section 9.1)
Element type Display content Display example
Code type is
ASCII string
Displays the setting value (ASCII
string) with “ ”, and data length
with ( ).
“TEXT”(4byte)
Code type is
ASCII control
code
Displays the setting value (ASCII
control code) with [ ], and data
length with ( ).
[CR](1byte)
Header
Static Data
Terminator
Code type is HEX Displays a setting value (HEX),
and data length with ( ). 1AB2C3(3byte)
Range for calculation of data length Object element3-8
Displays the code type using elliptical expressions.
ASCII hexadecimal : Hexadecimal
ASCII decimal : Decimal
HEX : HEX
Hexadecimal
Displays the data flow using elliptical expressions.
Forward direction (upper byte -> lower byte)
: Forward
Reverse direction (lower byte -> upper byte)
: Reverse
Byte swap (by word)
: byte
Forward
Length
Data size 2 byte
For ‘Fixed length’, displays the address range of a
device or buffer to be specified as a variable with [ ].
For ‘Variable length’, additionally displays the starting
address of a device or buffer memory which specifies
the data length with another [ ].
Fixed length: [D1-D2]
Variable length: [D1] [D2-D11]
Fixed length/Variable length Fixed length
Length of send/receive data 600 byte
Displays the unit of stored data using elliptical
expressions.
Lower byte + Upper byte : Lower/Upper byte
Lower bytes only : Lower byte
Lower/Upper byte
Non-conversion
variable
Displays the byte swap using elliptical expressions.
Disable (lower -> upper) : No swap
Enable (upper -> lower) : Swap
Swap

9 - 4 9 - 4
MELSOFT
9 PACKET SETTING FUNCTION
Element type Display content Display example
For ‘Fixed number of data’, displays the address range of
a device or buffer to be specified as a variable with [ ].
For ‘Variable number of data’, additionally displays the
starting address of a device or buffer memory which
specifies the data length with another [ ].
Fixed number of data: [D1-D2]
Variable number of data: [D1] [D2-D11]
Displays “Conversion” using elliptical expressions.
HEX -> ASCII decimal : -> Dec
HEX -> ASCII hexadecimal : -> Hex
ASCII decimal -> HEX : Dec ->
ASCII hexadecimal -> HEX : Hex ->
-> Hex
Fixed number of data/Variable number of data Variable number
Displays ‘Number of data’ using elliptical expressions. Number of data (3)
Data digits (“Digit (variable)” is displayed when the
value is ‘0’.) Digit (3)
Displays a blank-padded character (0/Space). Padded (0)
Displays the conversion unit using elliptical expressions.
Word : Word
Double word : Double
Double
Displays whether signed or not.
Unsigned
Signed
Signed
When ‘Signed’ is selected in “Sign”, displays the sign
character using elliptical expressions.
None : none
+ : +
0 : 0
Space :space
Sign character (none)
Displays the number of decimals using elliptical
expressions. Decimal (5)
Conversion
variable
Displays the delimiter using elliptical expression.
No delimiter : none
Comma : comma
Space : space
Delimiter (comma)

9 - 5 9 - 5
MELSOFT
9 PACKET SETTING FUNCTION
Element type Display content Display example
Range for calculation of a check code Object element2-7
Displays the processing method using elliptical
expressions.
Horizontal parity : Parity
Sum check : Sum check
16-bit CRC (for MODBUS) : CRC MOD
Parity
Displays “Code type” using elliptical expressions.
ASCII hexadecimal : Hexadecimal
ASCII decimal : Decimal
HEX : HEX
Hexadecimal
Displays the complement calculation using elliptical
expressions.
No complement calculation : No calculation
One's complement : 1 complement
Two's complement : 2 complement
1 complement
Displays the data flow using elliptical expressions.
Forward direction (upper byte -> lower byte)
: Forward
Reverse direction (lower byte -> upper byte)
: Reverse
Byte swap (by word)
: byte
Forward
Check code
Data size 2 byte
Non-verified
reception
(Receive only)
Displays the check size with ( ). (When the value is 0,
displays ‘Variable’.) (123 byte)

9 - 6 9 - 6
MELSOFT
9 PACKET SETTING FUNCTION
9.1 Packet elements
A packet consists of packet elements.
Up to 32 elements can be placed in a packet, and the maximum data length is 2048
bytes per a packet.
This section shows details of packet elements. For data examples of packet elements,
refer to Appendix 4.
(1) Header
Use this element when a specific code/character string exists at the beginning of
a packet.
• At sending : Sends a specified code and character string.
• At receiving : Verifies a header and receive data.
The following table lists the items.
Item Description Remark
Element name Set a name of the element. -
Code type Select a data type of the setting value.
ASCII string/ASCII control code/HEX -
Set data within 1 to 50 bytes.
Code type Setting range
ASCII string 20H to 7FH
ASCII control code 00H to 1FH, and 7FH of control code
HEX 00H to FFH of hexadecimal data
Setting value
(Setting example)
ASCII string : ”ABC”
ASCII control code : STX
HEX : FFFF
y Only one Header can be placed in a packet.
y A Header can be placed only at the beginning of a packet.
(2) Static Data
Use this element when a specific code/character string such as command exists
in a packet.
y At sending : Sends a specified code and character string.
y At receiving : Verifies the receive data.
Multiple Static Data elements can be placed to desired positions in the data
division.
The items are the same as ones explained in (1) in this section.

9 - 7 9 - 7
MELSOFT
9 PACKET SETTING FUNCTION
(3) Terminator
This element indicates the end of a packet. Use this element when a
code/character string indicating the end of the packet is included.
The following table lists the items.
Item Description Remark
Element name Set a name of the element. -
Code type Set a data type of the setting value.
ASCII string/ASCII control code/HEX -
Set data within 1 to 50 bytes.
Code type Setting range
ASCII string 20H to 7FH
ASCII control code 00H to 1FH, and 7FH of control code
HEX 00H to FFH of hexadecimal data
Setting value
(Setting example)
ASCII string : ”ABC”
ASCII control code : STX
HEX : FFFF
y Only one Terminator can be placed in a packet.
y Only a Check code and Static Data can be placed behind a terminator.

9 - 8 9 - 8
MELSOFT
9 PACKET SETTING FUNCTION
(4) Length
Use this element when an element indicating the data length is included in a
packet.
y At sending : Calculates the data length of a specified range, and adds the
result to a send packet.
y At receiving : Verifies the data (setting value) corresponds to the length in
the receive data as the data length of a specified range.
The following table lists the items.
Item Description Remark
Element name Set a name of the element. -
Code type Select a format of the data length.
ASCII hexadecimal/ASCII decimal/HEX -
Data length Select the data length on the line.
The range is 1 to 4. -
Forward direction
(upper byte -> lower byte)
At sending : Sends a calculated length, from
the upper byte.
At receiving : Receives data, from the upper
byte.
Reverse direction
(lower byte -> upper byte)
At sending : Sends a calculated length, from
the lower byte.
At receiving : Receives data, from the lower
byte.
Data flow
Byte swap (by word)
At sending : Sends a calculated length
swapping the upper byte and
lower byte by word.
At receiving : Receives data swapping the
upper byte and lower byte by
word.
Not settable when
“Data length” is 1 byte
start Set the starting element number of the calculating range.
The range is 1 to 32.
Calculating
range end Set the ending element number of the calculating range.
The range is 1 to 32.
-

9 - 9 9 - 9
MELSOFT
9 PACKET SETTING FUNCTION
y Only one Length can be placed in a packet.
y When there is no element other than a Length, an element error occurs.
y When the number of digits of calculation result is greater than that specified in
“Data length”, digits greater than the specified digit are omitted (ignored).
Example) When ‘2 bytes’ is specified in “Data length” and the calculation result is
‘123 bytes’, the data length is considered as ‘23’.
y When any of a Non-conversion variable (Variable length), Conversion variable
(Variable number of data), Conversion variable (Fixed number of data/Variable
number of digits*1), and Non-verified reception (Variable number of characters) is
placed behind a Length and they are not included in the calculation range of the
Length, place any of the following data immediate after the Non-conversion
variable (Variable length), Conversion variable (Variable length) or Non-verified
reception.
Static Data
Terminator
Check code + Static Data
Check code + Terminator
y When “Code type” is ‘ASCII hexadecimal’, a corresponding packet is regarded as
a mismatch packet if a string except for ‘0’-‘9’ ‘A’-‘F’ ‘a’-‘f’ is received.
y When “Code type” is ‘ASCII decimal’, a corresponding packet is regarded as a
mismatch packet if a string except for ‘0’-‘9’ is received.
*1: Excluding a case where “Number of data” is ‘1’ and “Delimiter” is not ‘No delimiter’.

9 - 10 9 - 10
MELSOFT
9 PACKET SETTING FUNCTION
(5) Non-conversion variable
Use this element to send the data of a CPU device or buffer memory as a part of
a send packet, or store a part of a receive packet to a CPU device or buffer
memory.
The following lists the items.
Item Description
Element name Set a name of the element.
Fixed length Sends and receives the data whose length is fixed.
Fixed length/Variable
length Variable length
At sending : Specifies the data length at the time of the protocol
execution and sends data.
At receiving : Receives data of which the length is variable.
Data length/ Maximum
data length
Set the length of data to be sent and received.
(For the variable length data, set the maximum data length that can be specified to the data
length storage area.)
The range is 1 to 2048.
Lower byte + Upper byte
At sending : Sends each one word (2 bytes) data in the data
storage area in the order of the lower byte to the
upper byte.
At receiving : Stores the receive data to the data storage area in
the order of the lower byte to the upper byte.
Unit of stored data
Lower bytes only
At sending : Sends each lower byte of data in the data storage
area.
The Q series C24N / L series C24 module ignores
each upper byte of the data.
At receiving : Stores the receive data to each lower byte in the
data storage area.
Q series C24N / L series C24 module stores 00H to
each upper byte.
Byte swap Disable (lower -> upper)/
Enable (upper -> lower)
At sending : When ‘Enable’ is selected, sends data swapping the
upper byte and lower byte by word (2 bytes).
When “Unit of stored data” is ‘Lower byte + Upper
byte’ and “Data length” is an odd number of bytes,
sends the upper byte at transmission of the last
byte.
When “Unit of stored data” is ‘Lower bytes only’ and
“Data length” is an odd number of bytes, sends data
without any byte swap at transmission of the last
byte.
At receiving : When ‘Enable’ is selected, receives data swapping
the upper byte and lower byte by word (2 bytes).
When “Unit of stored data” is ‘Lower byte + Upper
byte’ and “Data length” is an odd number of bytes,
stores the last byte to the upper byte.
When “Unit of stored data” is ‘Lower bytes only’ and
“Data length” is an odd number of bytes, stores the
last byte without any byte swap.
Data storage area
specification Specify a starting device to store variable value.

9 - 11 9 - 11
MELSOFT
9 PACKET SETTING FUNCTION
The following explains the configuration of the data storage area.
(a) When “Fixed length/Variable length” is ‘Fixed length’
An area starting from the device number which is specified on the Element
setting screen is considered as the ‘data storage area’.
* The data storage area to be occupied varies depending on the setting of
“Unit of stored data”.
y When ‘Lower byte + Upper byte’ is selected, the same size as the data
length is occupied.
(However, when the data length of a send packet is an odd number, the
upper byte (lower byte in case of ‘Byte swap’) of the last device is not
sent. When the data length of a receive packet is an odd number, the
last data is stored with one byte of 00H.)
y When ‘Lower bytes only’ is selected, twice size of the data length is
occupied.
Specified device
Data storage area
(Word)
+0
+n
Send packet: Users store the send data
Receive packet: The Q series C24N / L series C24 module stores the receive data

9 - 12 9 - 12
MELSOFT
9 PACKET SETTING FUNCTION
(b) When “Fixed length/Variable length” is ‘Variable length’
An area starting from the device number which is specified on the Element
setting screen +1 is considered as the ‘data storage area’.
* The data storage area to be occupied varies depending on the setting of
“Unit of stored data”.
y When ‘Lower byte + Upper byte’ is selected, the same size as the data
length + one word (length for the data length storage area) are occupied.
(However, when the data length of a send packet is an odd number, the
upper byte (lower byte in case of ‘Byte swap’) of the last device is not
transmitted. When the data length of a receive packet is an odd number,
one byte of 00H is added to the last data and stored.)
y When ‘Lower bytes only’ is selected, twice size of the data length + one
word (length for the data length storage area) are occupied.
+1
+n
Data length storage area
*1
Send packet: Users store the send data length (data length on the line)
The Q series C24N / L series C24 module stores the receive data length (data length on the line)
*1: The unit of data length is byte.
Data storage area Send packet: Users store the send data
Receive packet: The Q series C24N / L series C24 module stores the receive data
(Word)
+0
Specified device

9 - 13 9 - 13
MELSOFT
9 PACKET SETTING FUNCTION
y When receiving variable length data whose length exceeds the “Maximum data
length”, the Q series C24N / L series C24 module stores data as long as the
maximum data length and omits the rest. (A protocol completes successfully.)
y In receive packet data from other devices, the Q series C24N / L series C24
module needs to be able to discriminate data corresponding to a Non-conversion
variable from those of a Terminator or a Static Data following a Non-conversion
variable.
The receive process may not be performed normally if they cannot be classed.
(Example)
When value of a Terminator or value of a Static Data following a Non-conversion
variable is used in a Non-conversion variable, the Q series C24N / L series C24
module recognizes it as data of a Terminator or a Static Data following a Non-
conversion variable and performs the verify/receive process.
y Multiple Non-conversion variable (Fixed length) elements can be placed in a
packet, and multiple Non-conversion variable (Variable length) elements can also
be placed in a send packet. However, only one Non-conversion variable (Variable
length) can be placed in a receive packet, and any of the following requirements
need to be met.
(a) Place any of the following data immediate after a Non-conversion variable
Static Data
Terminator
Check code + Static Data
Check code + Terminator
(b) Place a Length before a Non-conversion variable and include the Non-
conversion variable in the calculation range.
In addition, two or more of the following four elements cannot be placed in the same
packet.
Conversion variable (Variable number of data)
Conversion variable (Fixed number of data and Variable number of digits)
(Excluding a case where “Number of data” is ‘1’ and “Delimiter” is not ‘No
delimiter’.)
Non-conversion variable (Variable length)
Non-verified reception (Variable number of characters)

9 - 14 9 - 14
MELSOFT
9 PACKET SETTING FUNCTION
(6) Conversion variable
This element converts the numerical data of a CPU device or buffer memory to
an ASCII string and sends it, or converts the receive data (ASCII string) to the
numerical data and stores it to a CPU device or buffer memory.
The following lists the items.
Item Description Remark
Element name Set a name of the element. -
HEX -> ASCII
decimal
Converts numeric value stored in the data storage
area to ASCII decimal.
At sending
HEX ->
ASCII hexadecimal
Converts numeric value stored in the data storage
area to ASCII hexadecimal.
ASCII decimal ->
HEX
Treats receive data as ASCII decimal, converts it
to numeric value, and stores it to the data storage
area.
Conversion
At receiving
ASCII hexadecimal
-> HEX
Treats receive data as ASCII hexadecimal,
converts it to numeric value, and stores it to the
data storage area.
-
Fixed number of data Fixes the number of data to be sent and received. -
Fixed number of data/
Variable number of
data Variable number of data
At sending : Specifies the number of data at the
time of the protocol execution and
sends the data.
At receiving : Receives data of which the number
is variable.
For Variable
number of digits,
delimiters are
required.
Number of data/
Maximum number of
data
Set the number of data to be sent and received.
(For ‘Variable number of data’, set the maximum number of data that can be
specified to the data length storage area.)
The range is 1 to 256.
-
1 to 10
Set the number of digits per one send and receive
data.
When the number of digits of data is less than the
specified number of digits, upper digits are filled
with blank-padded characters.
-
Number of digits
Variable number of digits
At sending : Sends only the data division
converted to an ASCII string in
variable length.
At receiving : Receives only an ASCII string of
the data division in variable length.
-
Blank-padded
character 0/Space
Select a character used to fill upper digits when
“Number of digits” is not ‘Variable number of digits’
and the number of digits of send/receive data is
less than the specified number of digits.
-
Conversion unit
Select how many words are manipulated as one data in the data storage
area.
For ‘Word’, converts data manipulating one word as one data.
For ‘Double word’, converts data manipulating two words as one data.
-

9 - 15 9 - 15
MELSOFT
9 PACKET SETTING FUNCTION
Item Description Remark
Sign Unsigned/Signed
Select whether to add signs to date in the data
storage area. This item can be set when
“Conversion” is ‘HEX -> ASCII decimal’ or ‘ASCII
decimal -> HEX’.
-
Sign character None/+/0/Space
Select the sign character for positive value on line.
This item can be set when “Conversion” is ‘HEX ->
ASCII decimal’ or ‘ASCII decimal -> HEX’, and
“Sign” is ‘Signed’.
The sign character for negative value is fixed to ‘-‘.
-
Number of decimals
No decimal point/
Variable point/
1 to 9
Select the decimal point position of data on line.
This item can be set when “Conversion” is ‘HEX ->
ASCII decimal’ or ‘ASCII decimal -> HEX’.
-
Delimiter
No delimiter/
Comma/
Space
Select the delimiter inserted after one data.
A delimiter is not added to the end of data when
the number of data is 2 or more.
-
Data storage area
specification Specify a starting device to store variable value. -

9 - 16 9 - 16
MELSOFT
9 PACKET SETTING FUNCTION
The following explains the configuration of the data storage area.
(a) When “Fixed number of data/Variable number of data” is ‘Fixed
number of data’
An area starting from the device number which is specified on the Element
setting screen is considered as the ‘data storage area’.
Specified device
Data storage area
(Word)
+0
+n
Send packet: Users store the send data
Receive packet: The Q series C24N / L series C24 module stores the receive data
(b) When “Fixed number of data/Variable number of data” is
‘Variable number of data’
An area starting from the device number which is specified on the Element
setting screen +1 is considered as the ‘data storage area’.
+1
+n
Data quantity storage area
Send packet: Users store the number of the send data
Receive packet: The Q series C24N / L series C24 module stores the number of the receive data
Data storage area Send packet: Users store the send data
Receive packet: The Q series C24N / L series C24 module stores the receive data
(Word)
+0
Specified device

9 - 17 9 - 17
MELSOFT
9 PACKET SETTING FUNCTION
(c) Occupied size in data storage area
The size occupied in the data storage area varies depending on the
settings of “Conversion unit” and “Number of digits”.
Setting item
Conversion
unit
Number of
decimals
Occupied size in
data storage area
per one data
Reference for data storage area
configuration
No decimal point
Fixed point 1 word (d) Data storage area configuration 1)
Word
Variable point 2 words (d) Data storage area configuration 2)
No decimal point
Fixed point 2 words (d) Data storage area configuration 3)
Double word
Variable point 4 words (d) Data storage area configuration 4)
(d) Data storage area configuration
The following shows the data storage area configuration per one data.
1) “Conversion unit”: Word,
“Number of decimals”: No decimal point, Fixed point
Data storage area
Numeric data
0h
2) “Conversion unit”: Word,
“Number of decimals”: Variable point
For ‘Variable point’, the decimal point position is set in the data storage
area.
Data storage area
Numeric data
Decimal point position
0h
1h
In the decimal point position area, the decimal point position is set as
follows.
Send/receive data
(number of digits is 10) Numeric data Decimal point position
12345 12345(3039 H) 1(1 H)
1234.5 12345(3039 H) 10(0A H)
123.45 12345(3039 H) 100(64 H)
12.345 12345(3039 H) 1000(3E8 H)
1.2345 12345(3039 H) 10000(2710 H)
3) “Conversion unit”: Doubleword
“Number of decimals”: No decimal point, Fixed point
Data storage area
Numeric data
0h
1h
(L)
(H)

9 - 18 9 - 18
MELSOFT
9 PACKET SETTING FUNCTION
4) “Conversion unit”: Doubleword,
“Number of decimals”: Variable point
For ‘Variable point’, the decimal point position is set in the data storage
area.
Data storage area
Numeric data
Decimal point position
(L)
(H)
(L)
(H)
0h
1h
2h
3h
In the decimal point position area, the decimal point position is set as
follows.
Send/receive data
(number of digits is 10) Numeric data Decimal point position
1234567890 1234567890(499602D2H) 1(1H)
123456789.0 1234567890(499602D2H) 10(0AH)
12345678.90 1234567890(499602D2H) 100(64H)
1234567.890 1234567890(499602D2H) 1000(3E8H)
: : :
1.234567890 1234567890(499602D2H) 1000000000(3B9ACA00H)
(e) Range of value that can be used in the data storage area
The following table shows the range of value that can be used in the data
storage area.
Conversion Sign Conversion unit Range of value
Word 0 to 65535 (0H to FFFFH)
Unsigned Double word 0 to 4294967295
(0H to FFFFFFFFH)
Word -32768 to 32767
(8000H to FFFFH, 0H to 7FFFH)
HEX -> ASCII decimal
ASCII decimal -> HEX
Signed
Double word
-2147483648 to 2147483647
(80000000H to FFFFFFFFH,
0H to 7FFFFFFFH)
Word 0H to FFFFH
HEX -> ASCII hexadecimal
ASCII hexadecimal -> HEX Double word 0H to FFFFFFFFH

9 - 19 9 - 19
MELSOFT
9 PACKET SETTING FUNCTION
In the Q series C24N / L series C24 module, an error may occur in any of the
following cases.
y When “Conversion” is ‘ASCII hexadecimal -> HEX’, an ASCII -> BIN conversion
error (7F20H) may occur if a string except for ‘0’-‘9’ ‘A’-‘F’ ‘a’-‘f’ is received.
y When “Conversion” is ‘ASCII decimal -> HEX’, an ASCII -> BIN conversion error
(7F20H) may occur if a string except for ‘0’-‘9’ is received. However, the following
are exempt from the ASCII -> BIN conversion error.
Item Operation of Q series C24N / L series C24 modules
Sign/Sign
character
When “Signed” is selected, a sign character can be received.
However, an ASCII -> BIN conversion error (7F20H) may occur when a
sign character which is not at the beginning of a unit of data is received.
Number of
decimals
When any other than “No decimal point” is selected, ‘.’ (a period) can be
received.
However an ASCII -> BIN conversion error (7F20H) may occur when ‘.’ (a
period) which is not at the specified digit is received.
An ASCII -> BIN conversion error (7F20H) may also occur when “variable
point” is selected and ‘.’ (a period) which is at the beginning or end of a
unit of data is received.
Delimiter
When any other than “No delimiter” is selected, a delimiter can be
received.
However an ASCII -> BIN conversion error (7F20H) may occur when a
delimiter which is not at a boundary of data is received.
y When “Number of digits” is ‘Variable number of digits’, an invalid number of digits
error (7D19H) may occur if the number of digits of receive data exceeds the upper
limit shown below.
Conversion unit Conversion Upper limit of the number of
the receive data
ASCII decimal -> HEX Maximum 5 digits
Word ASCII hexadecimal -> HEX Maximum 4 digits
ASCII decimal -> HEX Maximum 10 digits
Double word ASCII hexadecimal -> HEX Maximum 8 digits
y When “Number of decimals” is ‘Variable point’ in a send packet, a decimal point
position designation error (7D21H) may occur if the decimal point position is
greater than the number of digits.

9 - 20 9 - 20
MELSOFT
9 PACKET SETTING FUNCTION
[For the fixed number of data]
y When “Number of digits” is ‘Variable number of digits’, an invalid number of digits
error (7D19H) may occur if the number of digits of receive data is 0.
[For the variable number of data]
y A too few digits error (7D18H) may occur if data of which number of digits are
fewer than the digits specified in “Number of digits” are received.
(Example for the case that the setting of “Number of digits” is 4)
Receive Data
Conversion variable
Terminator
"1" "2" "3" ETX
It is considered as an error that a
’Conversion variable’ of the receive data
ends up with three digits while the setting of
"Number of digits" is four digits.
y When receiving data of which the number exceeds the “Maximum number of
data”, the Q series C24N / L series C24 module stores data as many as the
maximum number of data and omits the rest. (A protocol completes successfully.)
y In receive packet data from other devices, the Q series C24N / L series C24
module needs to be able to discriminate data corresponding to a Conversion
variable from those of a Terminator or a Static Data following a Conversion
variable. The receive process may not be performed normally if they cannot be
classed.
(Example)
When value of a Terminator or value of a Static Data following a Conversion
variable is used in a Conversion variable, the Q series C24N / L series C24
module recognizes it as data of a Terminator or a Static Data following a
Conversion variable and performs the verify/receive process.

9 - 21 9 - 21
MELSOFT
9 PACKET SETTING FUNCTION
To place a Conversion variable in a packet, the following requirements need to be
met.
(1) To place Conversion variable in send packet
Multiple Conversion variable elements can be placed in one packet, and they can
be placed in desired positions in the data division.
(2) To place Conversion variable in receive packet
Multiple Conversion variable elements can be placed in one packet in cases other
than [Variable number of data] and (a) - 1) of [Fixed number of data].
[Variable number of data]
Only one Conversion variable can be placed in one packet, and any of the
following 1) and 2) need to be met.
1) For discriminating the data length of a Conversion variable, any of the
following items is placed immediate after the Conversion variable.
Static Data
Terminator
Check code + Static Data
Check code + Terminator
2) A ‘Length’ is placed before a Conversion variable. (The Conversion variable
needs to be included in the calculating range.)
[Fixed number of data]
(a) Variable number of digits
1) When the number of data is 2 or more, or the number of data is 1 with no
delimiter, only one Conversion variable can be placed in a packet and it
needs to be placed in the order mentioned in [Variable number of data].
2) When a Conversion variable (the number of data is 1, with delimiter, and
variable number of digits) and the following four elements are placed in the
same packet, these four elements need to be placed behind the Conversion
variable (the number of data is 1, with delimiter, and variable number of
digits).
Conversion variable (variable number of data)
Conversion variable (fixed number of data and variable number of digits)
(The case of (a) – 1. Excluding a case where “Number of data” is ‘1’
and “Delimiter” is not ‘No delimiter’.)
Non-conversion variable (variable length)
Non-verified reception (variable number of characters)
Note that two or more of these four elements cannot be placed in the same
packet.
(b) Fixed number of digits (1 to 10)
1) When a Conversion variable (variable decimal point) and the four elements
mentioned in (a) – 2), these elements need to be placed behind the
Conversion variable (variable decimal point).
2) When a Conversion variable (unsigned) and the four elements mentioned in
(a) – 2), these elements need to be placed behind the Conversion variable
(unsigned).

9 - 22 9 - 22
MELSOFT
9 PACKET SETTING FUNCTION
(7) Check code
Use this element when an element indicating check code data is included in a
packet.
The Q series C24N / L series C24 module automatically calculates a specified
check code at timing of sending/receiving, and adds it to a send packet or detects
an error of a receive packet.
The following table lists the items.
Item Description Remark
Element name Set a name of the element. -
Processing method Select a calculating method.
Horizontal parity/Sum check/16-bit CRC (for MODBUS) -
Code type
ASCII hexadecimal
ASCII decimal
HEX
At sending : Select a format in which a
calculated check code is sent.
At receiving : Select a format in which data
are received.
Not settable when
“Processing method”
is ‘16-bit CRC (for
MODBUS)’
Data length Select the data length on the line (byte).
The range is 1 to 4.
Not settable when
“Processing method”
is ‘16-bit CRC (for
MODBUS)’
Forward direction
(Upper byte -> Lower byte)
At sending : Sends a calculated check
code, from the upper byte.
At receiving : Manipulates receive data as a
check code, from the upper
byte.
Reverse direction
(Lower byte -> Upper byte)
At sending : Sends a calculated check
code, from the upper byte.
At receiving : Manipulates receive data as a
check code, from the upper
byte.
Effective only if the data
length is 2 to 4 (bytes).
Data flow
Byte swap (by word)
At sending : Sends a calculated check
code swapping the upper byte
and lower byte by word.
At receiving : Manipulates receive data as a
check code swapping the
upper byte and lower byte by
word.
Effective only if the data
length is 4 bytes.
Not settable when
“Processing method”
is ‘16-bit CRC (for
MODBUS)’
Complement
calculation
Select the complement calculation.
No complement calculation/One’s complement/Two's complement
Not settable when
“Processing method”
is ‘16-bit CRC (for
MODBUS)’
start Select the starting element number of the calculating range.
The range is 1 to 32.
Calculating
range end Select the ending element number of the calculating range.
The range is 1 to 32.
-

9 - 23 9 - 23
MELSOFT
9 PACKET SETTING FUNCTION
y When “Code type” is ‘ASCII hexadecimal’, an ASCII -> BIN conversion error
(7F20H) may occur if a string except for ‘0’-‘9’ ‘A’-‘F’ ‘a’-‘f’ is received.
y When “Code type” is ‘ASCII decimal’, an ASCII -> BIN conversion error (7F20H)
may occur if a string except for ‘0’-‘9’ is received.
y Only one Check code can be placed in a packet.
y Packet elements placed behind a Check code cannot be included in the
calculating range.
y A Check code cannot be included in the calculated range.
y When a calculated check code (Sum check/Horizontal parity/16-bit CRC) does not
match a received check code, a sum check error (7F24H) may occur.
y One or more elements are required before a Check code.

9 - 24 9 - 24
MELSOFT
9 PACKET SETTING FUNCTION
(8) Non-verified reception
Use this element when receive data include data not needed.
The Q series C24N / L series C24 module skips characters as many as the
specified number if a receive packet includes a Non-verified reception.
The following table lists the items.
Item Description Remark
Element name Set a name of the element. -
0
(variable number of
characters)
Set this item when the number of characters
not to be verified varies in each of
communication.
Data length 1 to 2048
(specified number of
characters)
Set the number of characters not to be
verified.
-
y When “Data length” is ‘0’, the following requirements need to be met.
(1) Only one Non-verified reception can be placed in a packet.
(2) Include a Non-verified reception in the calculating range of a Length.
Otherwise, place any of the following data immediate after a Non-verified
reception.
Static Data
Terminator
Check code + Static Data
Check code + Terminator
(3) Two or more of the following four elements cannot be placed in the same
packet.
Conversion variable (Variable number of data)
Conversion variable (Fixed number of data and Variable number of digits)
(Excluding a case where “Number of data” is ‘1’ and “Delimiter” is not ‘No
delimiter’.)
Non-conversion variable (Variable length)
Non-verified reception (Variable number of characters)
y In receive packet data from other devices, the Q series C24N / L series C24
module needs to be able to discriminate data corresponding to a Non-verified
reception from those of a Terminator or a Static Data following a Non-verified
reception. The receive process may not be performed normally if they cannot be
classed.
(Example)
When value of a Terminator or value of a Static Data following a Non-verified
reception is used in a Non-verified reception, the Q series C24N / L series C24
module recognizes it as data of a Terminator or a Static Data following a Non-
verified reception and performs the verify/receive process.

9 - 25 9 - 25
MELSOFT
9 PACKET SETTING FUNCTION
9.2 Packet Edit Operation
9.2.1 Adding new elements
PURPOS
E
To add an element.
BASIC OPERATIO
N
1. Display the Packet setting screen, and click the Add new button.
2. The Add new screen is displayed.
DISPLAY/SETTING SCREE
N
DISPLAY/SETTING DETAIL
S
Item Display/Setting Details
Element type Select an element to be added.
OK button Fixes the setting and closes the screen.
Cancel button Cancels the setting and closes the screen.
The order of elements can be changed by clicking an element number and
changing it on the Packet setting screen.

9 - 26 9 - 26
MELSOFT
9 PACKET SETTING FUNCTION
9.2.2 Changing element types
PURPOS
E
To change a type of an element to another.
BASIC OPERATIO
N
1. Display the Packet setting screen, and click a cell of an element to be changed.
2. Click the Change type button.
3. The Change type screen is displayed.
DISPLAY/SETTING SCREE
N
DISPLAY/SETTING DETAIL
S
Item Display/Setting Details
Element type Select a new element type.
OK button Fixes the setting and closes the screen.
Cancel button Cancels the setting and closes the screen.

9 - 27 9 - 27
MELSOFT
9 PACKET SETTING FUNCTION
9.3 Element Setting
9.3.1 Setting of Header/Static Data/Terminator
PURPOS
E
To configure a Header/Static Data/Terminator setting.
BASIC OPERATIO
N
1. Display the Packet setting screen, and click a cell of Header/Static
data/Terminator in “Element setting” column or press the Enter key.
2. The Element setting screen is displayed.
(1) Element setting screen
DISPLAY/SETTING SCREE
N
DISPLAY/SETTING DETAIL
S
Item Display/Setting Details
Element name*1 Set a name of an element.
Code type*1 Set a data type of setting value.
Setting value*1 Set value of a Header/Static Data/Terminator.
Input control code
button
Set a control code on the ASCII Code input screen when “Code
type” is ‘ASCII control code’.
OK button Fixes the setting and returns to the Packet setting screen.
Cancel button Cancels the setting and returns to the Packet setting screen.
*1: For details of each item, refer to (1) to (3) of Section 9.1.

9 - 28 9 - 28
MELSOFT
9 PACKET SETTING FUNCTION
(2) ASCII Code input screen
DISPLAY/SETTING SCREE
N
DISPLAY/SETTING DETAIL
S
Item Display/Setting Details
ASCII Code input Select an ASCII code to be input.
Insert button Inserts a selected ASCII code to the cursor position.
Delete button Deletes data at the cursor position.
OK button Fixes the setting and returns to the Element setting screen.
Cancel button Cancels the setting and returns to the Element setting screen.

9 - 29 9 - 29
MELSOFT
9 PACKET SETTING FUNCTION
9.3.2 Setting of Length
PURPOS
E
To configure a Length setting.
BASIC OPERATIO
N
1. Display the Packet setting screen, and click a cell of Length in “Element setting”
column or press the Enter key.
2. The Element setting screen is displayed.
DISPLAY/SETTING SCREE
N
DISPLAY/SETTING DETAIL
S
Item Display/Setting Details
Element name*1 Set a name of an element.
Code type*1 Select a send/receive format of the data length.
Data length*1 Select the data length on the line.
Data flow*1 Select the sequence of data when “Data length” is not ‘1’.
Calculating range*1 Select element numbers for the start and end of the calculating
range.
OK button Fixes the setting and returns to the Packet setting screen.
Cancel button Cancels the setting and returns to the Packet setting screen.
*1: For details of each item, refer to (4) of Section 9.1.

9 - 30 9 - 30
MELSOFT
9 PACKET SETTING FUNCTION
9.3.3 Setting of Non-conversion variable
PURPOS
E
To configure a Non-conversion variable setting.
BASIC OPERATIO
N
1. Display the Packet setting screen, and click a cell of Non-conversion variable in
“Element setting” column or press the Enter key.
2. The Element setting screen is displayed.
DISPLAY/SETTING SCREE
N

9 - 31 9 - 31
MELSOFT
9 PACKET SETTING FUNCTION
DISPLAY/SETTING DETAIL
S
Item Display/Setting Details
Element name*1 Set a name of an element whose data storage area is to be set.
Fixed length/Variable
length*1
Select ’Fixed length’/‘Variable length’.
Data length/
Maximum data length*1
Set the data length.
For ‘Variable length’, set the maximum data length that can be
specified to the data storage area.
Unit of stored data*1 Select ‘Lower byte + Upper byte’/’ Lower bytes only’.
Byte swap*1 Select ‘Disable (lower -> upper)’/’Enable (upper -> lower)’ of “Byte
swap” to be provided.
Send (receive) data
length storage area*1
(For Variable length
only)
Set a starting address of devices in which the data length of the
send (receive) data of an element is stored. *1
Send (receive) data
storage area*1
Fixed length : Set a starting address of devices in which the
value of a variable is stored. *1
An ending address is automatically displayed.
Variable length: According to the setting of the data storage area
for the send (receive) area, automatically displays
a starting address and ending address of devices
in which the value of a variable is stored.
OK button Fixes the setting and returns to the Packet setting screen.
Cancel button Cancels the setting and returns to the Packet setting screen.
*1: For details of each item, refer to (5) of Section 9.1.
Applicable device list
<For Q series>
Device range
Category Device type Symbol Other than
those
mentioned right
Q00/Q01
CPU Q00JCPU
QnU(D)(E)
(H)CPU
(except for
Q00UJ/Q00U/
Q01U)
Q00U/Q01U Q00UJ
Input X 0 to 1FFFH 0 to 7FFH 0 to 7FFH 0 to 1FFFH 0 to 1FFFH 0 to 1FFFH
Output Y 0 to 1FFFH 0 to 7FFH 0 to 7FFH 0 to 1FFFH 0 to 1FFFH 0 to 1FFFH
Internal relay M 0 to 32767 0 to 32767 0 to 32767 0 to 61439 0 to 61439 0 to 61439
Latch relay L 0 to 32767
Link relay B 0 to 7FFFH 0 to 7FFFH 0 to 7FFFH 0 to EFFFH 0 to EFFFH 0 to EFFFH
Data register D 0 to 32767 0 to 32767 0 to 32767 0 to 4212735 0 to 94207 0 to 32767
Internal
user*1, *2
Link register W 0 to 7FFFH 0 to 7FFFH 0 to 7FFFH 0 to 4047FFH 0 to 16FFH 0 to 7FFFH
R*2 0 to 32767 0 to 32767 - 0 to 32767 0 to 32767 - File
register File register ZR 0 to 1042431 0 to 1042431 - 0 to 4184063 0 to 65535 -
Buffer
memory
Intelligent
function module
devices
G 1024 to 6911, 9728 to 16383, 20480 to 24575
*1: Do not specify a local device.
*2: Specify devices within the range specified in the PLC parameter setting.

9 - 32 9 - 32
MELSOFT
9 PACKET SETTING FUNCTION
<For L series>
Device range
Category Device type Symbol L02CPU L26CPU-BT
Input X 0 to 1FFFH
Output Y 0 to 1FFFH
Internal relay M 0 to 61439
Latch relay L 0 to 32767
Link relay B 0 to EFFFH
Data register D 0 to 94207 0 to 421877
Internal user*1, *2
Link register W 0 to 16FFH 0 to 66FFFH
R*2 0 to 32767
File register File register ZR 0 to 65535 0 to 393215
Buffer memory Intelligent function
module devices G 1024 to 6911, 9728 to 16383, 20480 to 24575
*1: Do not specify a local device.
*2: Specify devices within the range specified in the PLC parameter setting.
(1) CPU device
When a CPU device is specified as the data storage area, the Q series C24N / L
series C24 module performs the read/write CPU device process.
If the total length of variables used in a packet exceeds 1920 bytes, ‘read CPU
device process’/’write CPU device process’ needs to be performed more than
once, and the processing time might be longer.
(2) Intelligent function module devices (buffer memory)
High speed protocol processing is available because an intelligent function
module device (buffer memory) is not affected by the sequence scan of a
programmable controller CPU.
When executing a protocol including a Non-conversion variable or Conversion
variable, do not change the value of a CPU device specified as a variable during
execution of the dedicated instruction.

9 - 33 9 - 33
MELSOFT
9 PACKET SETTING FUNCTION
9.3.4 Setting of Conversion variable
PURPOS
E
To configure a Conversion variable setting.
BASIC OPERATIO
N
1. Display the Packet setting screen, and click a cell of Conversion variable in
“Element setting” column or press the Enter key.
2. The Element setting screen is displayed.
DISPLAY/SETTING SCREE
N

9 - 34 9 - 34
MELSOFT
9 PACKET SETTING FUNCTION
DISPLAY/SETTING DETAIL
S
Item Display/Setting Details
Element name*1 Set a name of an element whose data storage area is to be set.
Conversion*1 At sending : ‘HEX -> ASCII hexadecimal’
‘HEX -> ASCII decimal’
At receiving : ‘ASCII hexadecimal -> HEX’
‘ASCII decimal -> HEX’
Fixed number of
data/Variable number of
data*1
Select ‘Fixed number of data’/’Variable number of data’.
Number of send
(receive) data*1
Set the number of the data (1 to 256).
For ‘Variable number of data’, set the maximum number of data
that can be specified to the data number storage area.
Number of send
(receive) digits of data*1
Select 1 to 10 or ‘Variable number of digits’.
Blank-padded
&character at send
(receive) *1
Select ‘Space’/’0’.
The setting value is invalidated and ‘-‘ is displayed when “Number
of send (receive) digits of data” is ‘Variable number of digits’.
Conversion unit Select ‘Word’/’Double word’.
Send (receive) data
quantity storage area*1
(For Variable number of
data only)
Specify a starting address of devices in which the number of the
send (receive) data of an element is stored.*2
Send (receive) data
storage area*1
Fixed length : Specify a starting address of devices in which
the value of a variable is stored.*2
An ending address is automatically displayed.
Variable length : According to the setting of the data storage area
for the send (receive) area, automatically
displays a starting address and ending address
of devices in which the value of a variable is
stored.
Sign*1 Select ‘Unsigned’/’Signed’.*3
Sign character*1 Select ‘None’/’+’/’0’/’Space’ when “Sign” is ‘Signed’.
Number of decimals*1 Select ‘No decimal point’/1 to 9/’Variable point’.*3
Delimiter*1 Select ‘No delimiter’/’Comma’/’Space’.
OK button Fixes the setting and returns to the Packet setting screen.
Cancel button Cancels the setting and returns to the Packet setting screen.
*1: For details of each item, refer to (6) of Section 9.1.
*2: For the setting range, refer to the applicable device list in Section 9.3.3.
*3: Settable only when “Conversion” is ‘HEX -> ASCII decimal’ or ‘ASCII decimal -> HEX’.
When executing a protocol including a Non-conversion variable or Conversion
variable, do not change the value of a CPU device specified as a variable during
execution of the dedicated instruction.

9 - 35 9 - 35
MELSOFT
9 PACKET SETTING FUNCTION
9.3.5 Setting of Check code
PURPOS
E
To configure a Check code setting.
BASIC OPERATIO
N
1. Display the Packet setting screen, and click a cell of Check code in “Element
setting” column or press the Enter key.
2. The Element setting screen is displayed.
DISPLAY/SETTING SCREE
N
DISPLAY/SETTING DETAIL
S
Item Display/Setting Details
Element name*1 Set a name of an element.
Processing method*1 Select a calculating method.
Code type*1*2 Select a send/receive format of a check code.
Data length*1*2 Select the data length on the line.
Data flow*1*2 Select the sequence of data when “Data length” is not ‘1’.
Complement
calculation*1*2
Select a type of complement calculation.
Calculating range*1 Select element numbers for the start and end of the calculating
range.
OK button Fixes the setting and returns to the Packet setting screen.
Cancel button Cancels the setting and returns to the Packet setting screen.
*1: For details of each item, refer to (7) of Section 9.1.
*2: Not settable when “Processing method” is ‘16-bit CRC (for MODBUS)’.

9 - 36 9 - 36
MELSOFT
9 PACKET SETTING FUNCTION
9.3.6 Setting of Non-verified reception
PURPOS
E
To configure a Non-verified reception setting.
BASIC OPERATIO
N
1. Display the Packet setting screen, and click a cell of Non-verified reception in
“Element setting” column or press the Enter key.
2. The Element setting screen is displayed.
DISPLAY/SETTING SCREE
N
DISPLAY/SETTING DETAIL
S
Item Display/Setting Details
Element name*1 Set a name of an element.
Data length*1 Set the number of characters not to be verified.
OK button Fixes the setting and returns to the Packet setting screen.
Cancel button Cancels the setting and returns to the Packet setting screen.
*1: For details of each item, refer to (8) of Section 9.1.

9 - 37 9 - 37
MELSOFT
9 PACKET SETTING FUNCTION
9.4 Device Batch Setting
PURPOS
E
To configure devices used in protocols at once.
BASIC OPERATIO
N
1. Select the [Edit] [Device batch setting] menu.
2. The Device batch setting screen is displayed.
(1) Element setting screen
DISPLAY/SETTING SCREE
N
DISPLAY/SETTING DETAIL
S
Item Display/Setting Details
Setting protocol No.
range
Select a starting number and ending number of protocols to be
configured at once.
Start device No. Select a starting number of devices to be configured.
OK button Fixes the setting and assigns devices in order of protocol
number/packet number starting from the specified starting device.
Cancel button Cancels the setting and closes the screen.

9 - 38 9 - 38
MELSOFT
9 PACKET SETTING FUNCTION
The following table shows an example when “Setting protocol No. range” is ‘2 to 5’ and
“Start device No.” is ‘D4’.
Device
Protocol No. Packet No. Element No. Before batch setting After batch setting
1 Send 2 D1 - D3 D1 - D3
1 D2 - D4 D4 - D6
Receive (1) 2 B80 - B9F D7 - D8
2
Receive (2) 2 D0 - D0 D9 - D9
2 Variable unset (2 word) D10 - D11
3 Send
3 Variable unset (1 word) D12 - D12
4 Receive (1) 2 X10 - X1F D13 - D13
Send 4 X30 - X4F D14 - D15
2 D6 - D6 D16 - D16
5 Receive (1)
3 D7 - D8 D17 - D18
6 Receive (2) 2 D0 - D0 D0 - D0

9 - 39 9 - 39
MELSOFT
9 PACKET SETTING FUNCTION
9.5 Setting Device List
PURPOS
E
To display a list of devices used in protocols in list view.
BASIC OPERATIO
N
1. Select the [Tool] [Setting device list] menu.
2. The Setting device list screen is displayed.
(1) Element setting screen
DISPLAY/SETTING SCREE
N
DISPLAY/SETTING DETAIL
S
Item Display/Setting Details
Device list Displays a list of devices being used.
Displays information of device, protocol, packet, and element.
Close button Closes the screen.

10 - 1 10 - 1
MELSOFT
10 WRITING/READING DATA TO/FROM MODULE
10 WRITING/READING DATA TO/FROM MODULE
10.1 Writing Data to Module
PURPOS
E
To write data of registered protocol settings to a selected module.
BASIC OPERATIO
N
1. Select the [Module read/write] [Write to module] menu.
2. The Module write screen is displayed.
3. Select a module to which data to be written and click the Execute button.
DISPLAY/SETTING SCREE
N
DISPLAY/SETTING DETAIL
S
Item Display/Setting Details
Module selection Select a module to which data to be written.
The I/O address and type of a connected Q series C24N / L series C24 module are
displayed in the combo box.
Execute button Based on the setting in “Module selection”, starts writing data to the flash ROM.
Close button Closes the screen.
10

10 - 2 10 - 2
MELSOFT
10 WRITING/READING DATA TO/FROM MODULE
y A protocol setting data error may occur when any of the following data are set and
written to the Q series C24N with the serial number of which the first five digits are
‘10122’.
(1) Conversion variable
“Sign” is ‘Signed’
“Number of decimals” is 1 to 9 or ‘Variable point’
“Delimiter” is ‘Comma’ or ‘Space’
(2) Non-verified reception
“Data length” is ‘0’ (variable number of characters)
y An error may occur when the protocol setting data is written to a module during
execution of the CPRTCL instruction.
y The following data cannot be written to a module. Save these data in a protocol
setting file.
Manufacturer
Packet name
Type, version, explanation in the protocol detailed setting
Element name in the packet setting
y The settings of editable protocols may not be correct when the Q series C24N / L
series C24 module detects a protocol setting data error after protocol settings are
written to it. In such case, correct the protocol settings according to the following
procedure and rewrite them to the module.
(1) Confirm the protocol number, packet number, and element number of the
detected error in the Q series C24N / L series C24 module protocol
setting error information (buffer memory 4086H to 4089H).
(2) Confirm whether or not the following conditions are met in the packet
setting in which the error has been detected.
When any elements of (a) and any elements of (b) described in the
following table are in the same packet, (a) must be placed before (b).
Conversion variable (Fixed number of data, Fixed number of digits (1 to
10 digits), No sign character)
Conversion variable (Fixed number of data, Fixed number of digits (1 to
10 digits), Variable decimal point)
a
Conversion variable (Fixed number of data, Variable number of digits,
Number of data is 1, Delimiter is Comma or Space)
Non-conversion variable (Variable length)
Conversion variable (Variable number of data)
Conversion variable (Fixed number of data, Variable number of digits,
Number of data is 1, No delimiter)
Conversion variable (Fixed number of data, Variable number of digits,
Number of data is 2 or more)
b
Non-verified reception (Variable number of characters)
(3) Modify the protocol setting, and rewrite it to the module.
10

10 - 3 10 - 3
MELSOFT
10 WRITING/READING DATA TO/FROM MODULE
10.2 Reading Data from Module
PURPOS
E
To read data of protocol settings written to the selected module, and display data
on the Protocol setting screen.
BASIC OPERATIO
N
1. Select the [Module read/write] [Read from module] menu.
2. The Module read screen is displayed.
3. Select a module from which data to be read and click the Execute button.
DISPLAY/SETTING SCREE
N
DISPLAY/SETTING DETAIL
S
Item Display/Setting Details
Module selection Select a module from which data to be read.
The I/O address and type of a connected Q series C24N / L series C24 module are
displayed in the combo box.
Execute button Based on the setting in “Module selection”, starts reading data from the flash ROM.
Close button Closes the screen.
y As the following data cannot be written to a module, these data are not displayed
after the read from module operation. However, these data of a protocol selected
from the pre-defined protocol library can be displayed.
Manufacturer
Packet name
Type, version, explanation in the protocol detailed setting
Element name in the packet setting

10 - 4 10 - 4
MELSOFT
10 WRITING/READING DATA TO/FROM MODULE
10.3 Verifying Data with Module
PURPOS
E
To compare the protocol setting being opened with that written to a selected
module.
BASIC OPERATIO
N
1. Select the [Module read/write] [Module verification] menu.
2. The Verification target selection screen is displayed.
3. Select a verification target module and click the Execute button.
4. The Verification result screen is displayed.
(1) Verification target selection screen
DISPLAY/SETTING SCREE
N
DISPLAY/SETTING DETAIL
S
Item Display/Setting Details
Module selection Select a verification target module.
The I/O address and type of a connected Q series C24N / L series C24 module are
displayed in the combo box.
Execute button Based on the setting in “Module selection”, starts comparing the protocol setting read from
the module with that being open.
Close button Closes the screen.

10 - 5 10 - 5
MELSOFT
10 WRITING/READING DATA TO/FROM MODULE
(2) Verification result screen
DISPLAY/SETTING SCREE
N
DISPLAY/SETTING DETAIL
S
Item Display/Setting Details
Result list Displays target items and verification result ‘Match’/’Mismatch’ of each item.
Copy to clipboard button Copies all contents being displayed on the screen to the clip board in text format.
Close button Closes the screen.

10 - 6 10 - 6
MELSOFT
10 WRITING/READING DATA TO/FROM MODULE
The following table shows contents of the result list.
Target item Result
Number of protocols*1 Displays ‘Mismatch’ when the total of registered protocols is unmatched.
Protocol No. (: 1 to 128)*1
Performs verification of the following target item for each protocol (1) to (5) with a
corresponding protocol, and displays ‘Mismatch’ when any of the verification results
are unmatched.
(1) Protocol No. Verifies if the corresponding protocol number exists, and displays ‘Mismatch’ when
it only exists in the one side.
(2) Protocol edit availability Displays ‘Mismatch’ when the setting of “Selected from pre-defined protocol
library”/” Editable protocol” is mismatched.
(3) Protocol detailed setting
information
Verifies the setting items (excluding “Manufacturer”, “Type”, “Version”, and
“Explanation”) of the protocol detailed setting, and displays ‘Mismatch’ when any of
the setting values are unmatched.
(4) Number of packets Displays ‘Mismatch’ when the number of registered packets is unmatched.
Target
item for
each
protocol
*1*2
(5) Packet setting information
Verifies the setting items (excluding “Packet name” and “Element name”) of all
packets registered in the corresponding protocol, and displays ‘Mismatch’ when any
of the setting values are unmatched.
*1: Not displayed when all verification results of target items are matched.
*2: Target items for each protocol are verified in the order of (1) to (5), and the first unmatched item is only
displayed.
y As the following data cannot be written to a module, these data are not compared.
Manufacturer
Packet name
Type, version, explanation in the protocol detailed setting
Element name in the packet setting
y The Verification result screen is not displayed when there is not unmatched item
in the verification results among the entire protocol data.

11 - 1 11 - 1
MELSOFT
11 DEBUGGING SUPPORT FUNCTIONS
11 DEBUGGING SUPPORT FUNCTIONS
The debugging support functions are designed to support the debugging of
communication processing with device controllers. The following functions are
available to ease system startup work.
y Protocol execution log display
y Circuit trace
y State monitor
The following outlines the debugging support functions.
Sequence program
Buffer memory
Monitor data
area
Data are read from buffer memory.
Circuit trace
Trace data accumulated in buffer memory are displayed.
Refer to Section 11.3 for details.
GX Configurator-SC
C24
State monitor
Check communication control wires, etc.
Refer to Section 11.4 for details.
Transmission/receive packet data and
communication control signal statuses are
accumulated in buffer memory.
Buffer memory
Protocol execution log
Data are read from buffer memory.
11

11 - 2 11 - 2
MELSOFT
11 DEBUGGING SUPPORT FUNCTIONS
11.1 Selecting Module for Debugging
PURPOS
E
To select a module to be debugged.
Protocol execution log display, circuit trace, and state monitor functions are
executed for the selected module.
BASIC OPERATIO
N
1. Click the [Debugging support function] [Module selection] menu.
2. Select the I/O address and channel of the module to be debugged, and click
the Setting button.
3. Clicking the OK button sets the module information.
DISPLAY/SETTING SCREE
N
DISPLAY/SETTING DETAIL
S
Item Display/Setting Details
The present object module Displays the information of the selected module.
Module list Displays the list of selectable modules mounted on the same base.
Channel specification Select the channel of the module.
Setting button Sets the selected module and channel to the Object module.
Update button Displays the latest module list.
OK button Sets the data displayed in "The present object module" as the object module data.
Cancel button Cancels the setting and closes the Module selection screen.
11

11 - 3 11 - 3
MELSOFT
11 DEBUGGING SUPPORT FUNCTIONS
11.2 Protocol Execution Log Display
PURPOS
E
To display the protocol execution logs and the protocol execution results when
protocol settings are made.
BASIC OPERATIO
N
1. Select a module to be debugged. (Refer to Section 11.1)
2. Click the [Debugging support function] [Protocol execution log] menu.
3. The Protocol execution log screen is displayed.
DISPLAY/SETTING SCREE
N

11 - 4 11 - 4
MELSOFT
11 DEBUGGING SUPPORT FUNCTIONS
DISPLAY/SETTING DETAIL
S
Item Display/Setting Details
Object module Displays the target module (I/O address and module type) and channel of displayed
protocol execution logs.
No. Displays the execution logs in the order from the latest.
Displays up to 32 logs.
Start time and date Displays the start date of the protocol execution.
End time and date Displays the end date of the protocol execution.
Model Displays the external device name.
Protocol No. Displays the executed protocol number.
Protocol name Displays the executed protocol name.
Type Displays the communication type of protocol: "Send only", "Receive only", "Send &
receive"
When the functional protocol (Refer to Section 13.4.3) is executed, "Functional protocol" is
displayed.
When the protocol number that is not written to the module is executed using the
dedicated instruction (CPRTCL instruction), "Unregistered protocol No." is displayed.
Execution result Displays the execution results of the protocols.
Error completion: Displayed with red background.
Normal completion: Displayed with light green background.
For the protocol with "Waiting for transmission", "Sending", "Waiting for reception", and
"Receiving", the corresponding logs are displayed in light blue.
Error code Displays the error code of error completion in red when the execution result is an error
completion. When the result is a normal completion, "-" is displayed.
Retry Displays the number of send retries.
Packet No. Displays the receive packet numbers which are matched by the verification.
Update log button Obtains the latest log information from the buffer and redisplays them.
Save CSV file button Saves the communication protocol execution logs being displayed to the CSV file.
Close button Closes the Protocol execution log screen.

11 - 5 11 - 5
MELSOFT
11 DEBUGGING SUPPORT FUNCTIONS
The registration condition of log can be specified by the execution log option
specification for buffer memory (buffer memory address: 40E2H, 40F2H) and
intelligent function module utility.
The following are the registration conditions.
0th bit is OFF (0): Stores the execution log for the protocols with the error
completion only.
0th bit is ON (1) : Stores the execution logs and the execution condition of all
protocols.
Note that, only the logs of error protocols are displayed at the default setting. To
display all logs of protocols, set the condition in the intelligent function module
utility.
For details, refer to the "Q Corresponding Serial Communication Module User’s
Manual (Basic)" or "MELSEC-L Serial Communication Module User's Manual
(Basic)".

11 - 6 11 - 6
MELSOFT
11 DEBUGGING SUPPORT FUNCTIONS
11.3 Circuit Trace
PURPOS
E
To trace the communication data and communication control signals with device
controller.
REMARK
The circuit trace function displays the data accumulated in the monitor buffer of a
module.
11.3.1 Starting the circuit trace
PURPOS
E
To trace the communication data and communication control signal status, store
the trace data in the monitor buffer.
BASIC OPERATIO
N
1. Select a module to be debugged. (Refer to Section 11.1)
2. Select the [Debugging support function] [Circuit trace] [Circuit trace] menu.
3. Click the Start button to start trace.
4. When the monitor buffer becomes full or the Stop button is clicked, the trace
data are displayed.
5. Confirm the send/receive packets and communication control signals from the
displayed trace result.

11 - 7 11 - 7
MELSOFT
11 DEBUGGING SUPPORT FUNCTIONS
y When the circuit trace or communication data monitoring function has already
been executed, the following confirmation message is displayed. For details of the
communication data monitoring function, refer to the "MELSEC-Q/L Serial
Communication Module User's Manual (Application)".
Item Display/Setting
Yes button The circuit trace is stopped and the data already accumulated are read
and displayed.
No button The message closes. However, the trace remains in the execution
status.
y When only displaying the result of the previously executed circuit trace, it is not
necessary to select a module.

11 - 8 11 - 8
MELSOFT
11 DEBUGGING SUPPORT FUNCTIONS
DISPLAY/SETTING SCREE
N
DISPLAY/SETTING DETAIL
S
Item Display/Setting Details
Object module Displays the information of the module on which the circuit trace is performed.
Send / receive packets Displays send data and receive data respectively.
For the data display format, the ASCII code or hexadecimal can be selected.
Communication control signals
The RS, ER, DR, CS and CD signal status and receive error are displayed as described
below.
RS, ER, DR, CS and CD signals
All signals are displayed with blue lines -.
When signal is ON :
When signal is OFF:
When the obtained data does not have signal information, the signal is displayed
as an OFF status.
Receive error
Three different errors of overrun error, parity error and framing error are displayed.
Overrun error: (Green)
Parity error : (Light blue)
Framing error: (Purple)
Start button Starts tracing.
Stop button Stops tracing. After a stop, the trace data accumulated in the monitor buffer are displayed.
Close button Closes the Circuit trace screen.

11 - 9 11 - 9
MELSOFT
11 DEBUGGING SUPPORT FUNCTIONS
11.3.2 Circuit trace option
PURPOS
E
To set the monitor buffer area starting address and size of a module that stores
the circuit trace data.
BASIC OPERATIO
N
1. Select the [Debugging support function] [Circuit trace] [Circuit trace] menu
to display the Circuit trace screen.
2. Select the [Debugging support function] [Circuit trace] [Circuit trace option]
menu to display the Circuit trace option screen.
3. Set the "Monitor buffer starting address" and "Monitor buffer size", and click
the Write button.

11 - 10 11 - 10
MELSOFT
11 DEBUGGING SUPPORT FUNCTIONS
DISPLAY/SETTING SCREE
N
DISPLAY/SETTING DETAIL
S
Item Display/Setting Details
Monitor buffer starting address
setting
Set the starting address of the monitor buffer area that stores the trace data.
Input the setting in hexadecimal.
Input range
CH1/CH2: 2600H to 3FFDH (C00H to 1AFDH for the user-specified area)
Monitor buffer size setting
Set the size of the monitor buffer area that stores the trace data.
Input the setting in hexadecimal.
Input range
CH1/CH2: 3 to 1A00 words (3 to F00 words for the user-specified area)
Set the maximum address*1 for the trace data storage space to be in the range between
2602H to 3FFFH. (C02H to 1AFFH for the user-specified area) Note that the range of this
value is checked at start of the circuit trace when using the user-specified area.
Read button Reads the monitor buffer starting address and size from the selected module.
Write button Writes the setting values of the "Monitor buffer starting address" and "Monitor buffer size"
to the selected module.
*1: The maximum address for the trace data storage space is calculated by the following formula.
Maximum address for the trace data storage space = "Monitor buffer starting address" + "Monitor buffer size" - 1

11 - 11 11 - 11
MELSOFT
11 DEBUGGING SUPPORT FUNCTIONS
11.3.3 Opening the circuit trace file
PURPOS
E
To read and display the trace data saved in the personal computer.
BASIC OPERATIO
N
Select the [Debugging support function] [Circuit trace] [Open circuit trace file]
menu.
11.3.4 Saving the circuit trace file
PURPOS
E
To save the trace data obtained by the circuit trace to the personal computer.
BASIC OPERATIO
N
Select the [Debugging support function] [Circuit trace] [Save circuit trace file]
menu.

11 - 12 11 - 12
MELSOFT
11 DEBUGGING SUPPORT FUNCTIONS
11.4 State Monitor
PURPOS
E
To monitor signals, communication error information, operation setting switches,
and protocol execution status.
BASIC OPERATIO
N
1. Select a module to be debugged. (Refer to Section 11.1)
2. Select the [Debugging support function] [State monitor] menu.
3. Click the Monitor start button.
4. Click the <<Signal>> tab and confirm the signal status.
5. Click the <<Error information>> tab and confirm the error information.
6. Click the <<Operation setting switch>> tab and confirm the operation setting
switch setting status.
7. Click the <<Pre-defined protocol function>> tab and confirm the protocol
execution status
(1) <<Signal>> tab
DISPLAY/SETTING SCREE
N

11 - 13 11 - 13
MELSOFT
11 DEBUGGING SUPPORT FUNCTIONS
DISPLAY/SETTING DETAIL
S
Item Display/Setting Details
X signal state monitor Displays the ON/OFF status of the X signals.
Y signal state monitor Displays the ON/OFF status of the Y signals.
RS-232 signal monitor Displays the ON/OFF status of the RS-232 control signals.
Protocols can be executed while the Pre-defined protocol ready (X1D) is ON.
For details, refer to the user's manual of a target module.
(2) <<Error information>> tab
DISPLAY/SETTING SCREE
N
DISPLAY/SETTING DETAIL
S
Item Display/Setting Details
Communication error status Displays the communication error status.
Switch setting, mode switching error Displays the switch setting and/or mode selection error status.
Communication result Displays the error status of the communication result.
Error reset button Resets the error information when XnE on CH1 or XnF on CH2 is ON. Masked in
any other cases.
For details, refer to the user's manual of a target module.

11 - 14 11 - 14
MELSOFT
11 DEBUGGING SUPPORT FUNCTIONS
(3) <<Operation setting switch>> tab
DISPLAY/SETTING SCREE
N
DISPLAY/SETTING DETAIL
S
Item Display/Setting Details
Switch setting status for the
operation
Displays the operation switch setting status.
Mode switch Displays the communication protocol setting.
Station switch Displays the station number setting.
For details, refer to the user's manual of a target module.

11 - 15 11 - 15
MELSOFT
11 DEBUGGING SUPPORT FUNCTIONS
(4) <<Pre-defined protocol function>> tab
DISPLAY/SETTING SCREE
N
DISPLAY/SETTING DETAIL
S
Item Display/Setting Details
Execution status Displays the protocol execution status.
Protocol cancel designation Displays the protocol cancel designation status.
Pre-defined protocol function
error code
Displays the error code of the result from the error completion.
For details, refer to the user's manual of a target module.

12 - 1 12 - 1
MELSOFT
12 PRINT
12 PRINT
12.1 Start
PURPOS
E
To print protocol settings, packet settings, setting device list, and trace data.
BASIC OPERATIO
N
Click the [File] [Print] menu ( ).
DISPLAY/SETTING SCREE
N
DISPLAY/SETTING DETAIL
S
Item Display/Setting Details
Print item Select items to be printed.
Protocol setting The data set in the protocol setting are printed.
Packet setting
Select a protocol number of a packet to be printed.
"All item" and protocol numbers set on the Protocol setting screen are displayed in the
combo box.
Setting device list The list of set devices is printed.
Trace data Specify the file name of the trace data to be printed.
Click the Reference button and select the trace data file.
Printer setting button Displays the printer setting screen.
Print button Executes printing.
Print preview button Displays the print preview.
Close button Closes the Print screen.
12

12 - 2 12 - 2
MELSOFT
12 PRINT
12.2 Print Examples
(1) Protocol setting
File name of protocol
setting file is printed
Page number is
printed
Print date is
printed
12

12 - 3 12 - 3
MELSOFT
12 PRINT
(2) Packet setting
File name of protocol
setting file is printed
Page number is
printed
Print date is
printed

12 - 4 12 - 4
MELSOFT
12 PRINT
(3) Setting device list
File name of protocol
setting file is printed
Page number is
printed
Print date is
printed

12 - 5 12 - 5
MELSOFT
12 PRINT
(4) Trace data
File name of trace
data is printed
Page number is
printed
Print date is
printed

13 - 1 13 - 1
MELSOFT
13 SETTINGS FOR Q SERIES C24N / L SERIES C24 MODULE
13 SETTINGS FOR Q SERIES C24N / L SERIES C24 MODULE
This chapter explains the specification overview of Q series C24N / L series C24
modules required when using the pre-defined protocol function.
For the terms described in this chapter, refer to the "Q Corresponding Serial
Communication Module User's Manual (Basic)" or "MELSEC-L Serial Communication
Module User's Manual (Basic)".
13.1 I/O Signals of Programmable Controller CPU
This section explains the I/O signals of Q series C24N / L series C24 modules used for
the pre-defined protocol.
For the I/O signals not used in the pre-defined protocol communication, refer to the "Q
Corresponding Serial Communication Module User's Manual (Basic)" or "MELSEC-L
Serial Communication Module User's Manual (Basic)".
13

13 - 2 13 - 2
MELSOFT
13 SETTINGS FOR Q SERIES C24N / L SERIES C24 MODULE
13.2 Pre-defined Protocol Ready (X1D)
This is a signal that turns ON when the pre-defined protocol communication is ready to
be executed.
The CPRTCL instruction can be executed when this signal is ON.
Use this signal as an interlock signal when executing the CPRTCL instruction in the
sequence program.
This signal turns ON only when the communication protocol setting is set as pre-
defined protocol.
(1) ON/OFF timing
X1D turns ON in the following conditions.
y The protocol setting data are not written in the flash ROM.*1
y The protocol setting data are written in the flash ROM.
Error on CH1/2 (XE/XF)
OFF
Checks the protocol
setting data.
Turns OFF while checking.
Turns ON if the protocol
setting data are normal.
Pre-defined protocol
ready (X1D)
Power ON
Write protocol setting data to
flash ROM
Performed by user
Performed by
QJ71C24N (-R2/R4)
Checking time
X1D turns OFF in the following condition.
y A mode other than the pre-defined protocol is set for the communication protocol
setting.
*1: Only functional protocols can be executed.
For details, refer to Section 13.4.3.
13

13 - 3 13 - 3
MELSOFT
13 SETTINGS FOR Q SERIES C24N / L SERIES C24 MODULE
(2) Timing for executing the UINI instruction or mode switching request
signal (Y2/Y9)*1
(a) Timing for executing mode switching request signal (Y2/Y9)
Communication protocol before change: CH1 and CH2 are other than the
pre-defined protocol mode.
Communication protocol after change : CH1 or CH2 is the pre-defined
protocol mode.
Mode switching request
(Y2/Y9)
Mode switching
(X6/XD)
Pre-defined protocol ready
(X1D)
CH1 and CH2 are other then
pre-defined protocol mode
CH1 or CH2 is the pre-defined
protocol mode
ON
OFF
Communication protocol before change: CH1 or CH2 is the pre-defined
protocol mode.
Communication protocol after change : CH1 or CH2 is the pre-defined
protocol mode.
ON ON
Mode switching request
(Y2/Y9)
Mode switching
(X6/XD)
Pre-defined protocol ready
(X1D)
CH1 or CH2 is the pre-defined
protocol mode
CH1 or CH2 is the pre-defined
protocol mode

13 - 4 13 - 4
MELSOFT
13 SETTINGS FOR Q SERIES C24N / L SERIES C24 MODULE
Communication protocol before change: CH1 or CH2 is the pre-defined
protocol mode.
Communication protocol after change : CH1 and CH2 are other than the
pre-defined protocol mode.
Mode switching request
(Y2/Y9)
Mode switching
(X6/XD)
Pre-defined protocol ready
(X1D)
CH1 or CH2 is the pre-defined
protocol mode
OFF
ON
CH1 and CH2 are other then pre-defined
protocol mode
*1: Based on either following condition; the protocol setting data written to the flash
ROM are normal, or the protocol setting data are not written to the flash ROM.

13 - 5 13 - 5
MELSOFT
13 SETTINGS FOR Q SERIES C24N / L SERIES C24 MODULE
(b) Timing for executing the UINI instruction
Communication protocol before change: CH1 and CH2 are other than the
pre-defined protocol mode.
Communication protocol after change : CH1 or CH2 is the pre-defined
protocol mode.
Sequence program
UINI instruction
Completion device OFF
Status indication
device at completion
ON
ON
Error
completion
Normal
completion
One scan
UINI instruction execution
END
processing
END
processing
END
processing
END
processing
Setting processing
Mode switching
signal (X6/XD)
ON
Communication disabled
Q series C24N /
L series C24
Pre-defined protocol
ready (X1D)
CH1 and CH2 are other then
pre-defined protocol mode
CH1 or CH2 is the
pre-defined protocol mode
ON
OFF
OFF
OFF
Communication protocol before change: CH1 or CH2 is the pre-defined
protocol mode.
Communication protocol after change : CH1 or CH2 is the pre-defined
protocol mode.
Sequence program
UINI instruction
Completion device OFF
Status indication
device at completion
Error
completion
Normal
completion
One scan
UINI instruction execution
END
processing
END
processing
END
processing
END
processing
Setting processing
Mode switching
signal (X6/XD)
Communication disabled
Q series C24N /
L series C24
Pre-defined protocol
ready (X1D)
CH1 or CH2 is the
pre-defined protocol mode
OFF
OFF
ON
ON ON
CH1 or CH2 is the
pre-defined protocol mode
ON
ON

13 - 6 13 - 6
MELSOFT
13 SETTINGS FOR Q SERIES C24N / L SERIES C24 MODULE
Communication protocol before change: CH1 or CH2 is the pre-defined
protocol mode.
Communication protocol after change : CH1 and CH2 are other than the
pre-defined protocol mode.
Sequence program
UINI instruction
Completion device OFF
Status indication
device at completion
Error
completion
Normal
completion
One scan
UINI instruction execution
END
processing
END
processing
END
processing
END
processing
Setting processing
Mode switching
signal (X6/XD)
Communication disabled
Q series C24N /
L series C24
Pre-defined protocol
ready (X1D)
OFF
OFF
ON
ON
ON
ON
OFF
CH1 or CH2 is the
pre-defined protocol mode
CH1 and CH2 are other then pre-defined protocol mode

13 - 7 13 - 7
MELSOFT
13 SETTINGS FOR Q SERIES C24N / L SERIES C24 MODULE
13.3 List of Applications and Assignments of Buffer Memory
This section explains the buffer memory (masked areas in the table) used for the pre-
defined protocol function.
For the buffer memory that does not relate to the pre-defined protocol function, refer to
the "Q Corresponding Serial Communication Module User's Manual (Basic)" or
"MELSEC-L Serial Communication Module User's Manual (Basic)".
(1) Configuration of the buffer memory
A buffer memory consists of a user area and a system area as shown below.
(a) User area
1) This is the area where users write/read data.
2) The user area consists of areas for storing setting values for data
communication, for actual data communication, and for storing
communication status and communication error information.
3) Data read/write to the user area should be performed following the
instructions in the corresponding detailed reference page.
(b) System area
This area is used by the Q series C24N / L series C24 module system.
(2) List of buffer memory assignments
A buffer memory is configured with 16 bits per address.
Name, initial value, etc. of each address of the buffer memory is shown in the
lists on the following pages.
1) Abbreviations in the Applicable protocol column
MC : MC protocol
Non : Non procedure protocol
Bi : Bidirectional protocol
Pre : Pre-defined protocol
2) Meaning of symbols shown in the Applicable protocol column
The following symbols are assigned to protocols related to the setting
values of a corresponding area and to areas used for controlled with user
settings, and indicate what kind of access is allowed to the area in question.
RW : Area where it is possible to read/write data from/to the
programmable controller CPU and the other device.
R : Area where only reading is possible from the programmable
controller CPU and the other device.
– : System area used by the system or area not used by the
corresponding protocol.
3) Meaning of symbols shown in the Registration allowed/not allowed
column
Indicates whether or not it is possible to use a value in the corresponding
area by registering it to the flash ROM of the Q series C24N / L series
C24 module.
Allowed : Area that can be registered and used.
Not allowed : Area that cannot be registered.

13 - 8 13 - 8
MELSOFT
13 SETTINGS FOR Q SERIES C24N / L SERIES C24 MODULE
IMPORTANT
Do not write data in the "System area" of the buffer memory.
If data are written to any of the system areas, the programmable controller system
may malfunction.
Some of the user areas are partially system areas. Care must be taken when
reading/writing data from/to the buffer memory.

13 - 9 13 - 9
MELSOFT
13 SETTINGS FOR Q SERIES C24N / L SERIES C24 MODULE
Address
Decimal (Hex) Applicable protocol
CH1 CH2
Application Name Initial
value MC Non Bi Pre
Registration
allowed/not
allowed
Communication error clear request for CH1 and to turn LED off
0: ON, No initialization request
1: OFF, Initialization requested
SD WAIT (b0) C/N (b4)
SIO (b1)) NAK (b5)
PRO. (b2) ACK. (b6)
P/S (b3) NEU. (b7)
0
(0H) —
For system (b8) to (b15)
Communication error clear request for CH2 and to turn LED off
0: ON, No initialization request
1: OFF, Initialization requested
SD WAIT (b0) NAK (b5)
SIO (b1) ACK. (b6)
PRO. (b2) NEU. (b7)
P/S (b3) CH2 ERR. (b14)
C/N (b4) CH1 ERR. (b15)
— 1
(1H)
For LED and
communication
error clear
For system (b8) to (b13)
0 RW Not allowed
Switching mode no. designation (0001H to 0007H, 00FFH)
0001H: MC protocol (format 1) 0006H: Non procedure
protocol
0002H: MC protocol (format 2) 0007H: Bidirectional protocol
0003H: MC protocol (format 3) 0009H: Pre-defined protocol
0004H: MC protocol (format 4)
144
(90H)
304
(130H)
0005H: MC protocol (format 5)
00FFH: GX Developer
connection
Transmission specifications after switching designation
Designates transmission specifications (below) after switching
when b15 of this area is 1 (ON).
Operation setting (b0) 0:
Independent 1: Link
Data bit (b1) 0: 7 bit 1: 8 bit
Parity bit (b2) 0: No 1: Yes
Odd/even parity (b3) 0: Odd 1: Even
Stop bit (b4) 0: 1 bit 1: 2 bit
Sum check code (b5) 0: No 1: Yes
Write during RUN (b6) 0: Prohibited 1: Allowed
Setting modification (b7) 0: Prohibited 1: Allowed
Communication rate (b8 to b11) 50 bps to 230400 bps
For system (b12 to b14) All 0
145
(91H)
305
(131H)
For designation of
mode switching
Transmission specifications after switching (b15) designation
0: Match settings in GX Developer
1: Match settings in this area
0 Not allowed
146
(92H)
306
(132H) Signal setting (*1)
RS and DTR signal status designation
0: Off 1: On
RS signal (b0)
DTR signal (b2)
For system (b1), (b3) to (b15)
0005H Allowed
DTR/DSR(ER/DR), DC control designation
147
(93H)
307
(133H)
y Transmission control (b0)
0: DTR/DSR control 1: DC code control
y DC1/DC3 control (b8)
0: No control 1: Controlled
y DC2/DC4 control (b9)
0: No control 1: Controlled
0
DC1/DC3(Xon/Xoff) code designation
148
(94H)
308
(134H)
For designation of
transmission
control
y DC1 code (b0 to b7)
00H to FFH: DC1 code
y DC3 code (b8 to b15)
00H to FFH: DC3 code
1311H
RW
Allowed

13 - 10 13 - 10
MELSOFT
13 SETTINGS FOR Q SERIES C24N / L SERIES C24 MODULE
Address
Decimal (Hex) Applicable protocol
CH1 CH2
Application Name Initial
value MC Non Bi Pre
Registration
allowed/not
allowed
DC2/DC4 code designation
149
(95H)
309
(135H)
For designation of
transmission
control
y DC2 code (b0 to b7)
00H to FFH: DC2 code
y DC4 code (b8 to b15)
00H to FFH: DC4 code
1412H RW Allowed
150
(96H)
310
(136H)
For designation
of communication
control
Word/byte units designation 0 RW — Allowed
151
(97H)
311
(137H)
CD terminal check designation (for RS-232)
0: Check 1: No check 1
Communication system designation (for RS-232) 152
(98H)
312
(138H)
For designation
of communication
control 0: Full duplex communication 1: Half-duplex communication
Simultaneous transmission priority/non-priority designation
153
(99H)
313
(139H) 0: Priority
Other than 0: Non-priority (transmission wait time, unit: 100 ms)
Retransmission time transmission method designation 154
(9AH)
314
(13AH)
For half- duplex
communications
control
designation (RS-
232) 0: Do not resend. 1: Resend.
0
RW Allowed
155
(9BH)
315
(13BH)
For designation
of communication
control
Simultaneously transmission data valid/invalid designation 0 — RW — Allowed
156
(9CH)
316
(13CH)
For designation
of data
communication
time monitoring
No-reception monitoring time (timer 0) designation 0 RW — Allowed
Response monitoring time (timer 1) designation
157
(9DH)
317
(13DH)
For designation
of data
communication
time monitoring
0H : Wait infinitely
1H to BB8H: Monitoring time (unit: 100 ms)
32H
(5 s) RW — RW Allowed
158
(9EH)
318
(13EH)
For designation
of data
communication
time monitoring
Transmission monitoring time (timer 2) designation 708H
(3 min.) RW Allowed
290
(122H) — System area
RS-422/485 interface echo back allow/prohibit designation
— 450
(1C2H)
For designation
of communication
control 0: Echo back allowed 1: Echo back prohibited 0 RW Allowed
291 to 303
(123H to
12FH)
451 to 511
(1C3H to
1EFH)
Use prohibited System area —
512
(200H)
For confirmation
of station No.
setting status
Station No. (switch setting)
Depends
on
parame-
ter setting
LED ON status and communication error status on CH1 side
0: LED OFF, no error 1: LED ON, error
513
(201H)
SD WAIT (b0)
SIO (b1)
PRO. (b2)
P/S (b3)
For system (b8) to (b15)
C/N (b4)
NAK (b5)
ACK. (b6)
NEU. (b7)
LED ON status and communication error status on CH2 side
0: LED OFF, no error 1: LED ON, error
514
(202H)
For confirmation
of LED ON status
and
communication
error status SD WAIT (b0)
SIO (b1)
PRO. (b2)
P/S (b3)
C/N (b4)
For system (b8) to (b13)
NAK (b5)
ACK. (b6)
NEU. (b7)
CH2.ERR. (b14)
CH1 ERR. (b15)
Depends
on
module
status
R Not allowed

13 - 11 13 - 11
MELSOFT
13 SETTINGS FOR Q SERIES C24N / L SERIES C24 MODULE
Address
Decimal (Hex) Applicable protocol
CH1 CH2
Application Name Initial
value MC Non Bi Pre
Registration
allowed/not
allowed
Switch setting error and mode switching error status
0: No error
Other than 0: Switch setting error and mode switching error
515
(203H)
For confirmation
of switch setting
and mode
switching
CH1 Communication protocol setting No. (b0)
0: Normal 1: Error
CH1 Communication rate setting (b1)
0: Normal 1: Error
CH1 Setting change prohibit time mode switching (b3)
0: Normal 1: Error
CH2 Communication protocol setting No. (b4)
0: Normal 1: Error
CH2 Communication rate setting (b5)
0: Normal 1: Error
CH2 Setting change prohibit time mode switching (b7)
0: Normal 1: Error
Setting station No. (b14)
0: Normal 1: Error
Linked operation setting (b15)
0: Normal 1: Error
0 R Not allowed
543
(21FH) Use prohibited System area —
Flash ROM system parameters write result
544
(220H)
For confirmation
of flash ROM
write result
0 : Normal completion
Other than 1 (error code) : Abnormal completion
0 RW Not allowed
591
(24FH)
For confirmation
of station No.
setting status (*2)
Station No. (instruction setting)
Depends
on module
status
R Not allowed
Communication protocol status (switch setting)
592
(250H)
608
(260H)
For confirmation
of transmission
control status
0: GX Developer connection
1: MC protocol (format 1)
2: MC protocol (format 2)
3: MC protocol (format 3)
4: MC protocol (format 4)
5: MC protocol (format 5)
6: Non procedure protocol
7: Bidirectional protocol
8: (For linked operation)
9: Pre-defined protocol
Depends
on
parameter
setting
R Not allowed
Transmission setting status (switch setting)
Operation setting (b0)
Data bit (b1)
Parity bit (b2)
Odd/even parity (b3)
Stop bit (b4)
Sum check code (b5)
Write during RUN (b6)
Setting modification (b7)
0: Independent
0: 7 bit
0: No
0: Odd
0: 1 bit
0: No
0: Prohibited
0: Prohibited
1: Link
1: 8 bit
1: Yes
1: Even
1: 2 bit
1: Yes
1: Allowed
1: Allowed
593
(251H)
609
(261H)
Communication rate (b8 to b11)
For system (b12 to b15)
50 bps to 230400 bps
All 0
Depends
on
parameter
setting
Communication protocol status (current)
594
(252H)
610
(262H)
0: GX Developer connection
1: MC protocol (format 1)
2: MC protocol (format 2)
3: MC protocol (format 3)
4: MC protocol (format 4)
5: MC protocol (format 5)
6: Non procedure protocol
7: Bidirectional protocol
8: (For linked operation)
9: Pre-defined protocol
Transmission status (current)
Operation setting (b0)
Data bit (b1)
Parity bit (b2)
Odd/even parity (b3)
Stop bit (b4)
Sum check code (b5)
Write during RUN (b6)
Setting modification (b7)
0: Independent
0: 7 bit
0: No
0: Odd
0: 1 bit
0: No
0: Prohibited
0: Prohibited
1: link
1: 8 bit
1: Yes
1: Even
1: 2 bit
1: Yes
1: Allowed
1: Allowed
595
(253H)
611
(263H)
For confirmation
of transmission
control status
Communication rate (b8 to b11)
For system (b12 to b15)
50 bps to 230400 bps
All 0
Depends
on module
status
R Not allowed

13 - 12 13 - 12
MELSOFT
13 SETTINGS FOR Q SERIES C24N / L SERIES C24 MODULE
Address Decimal (Hex) Applicable protocol
CH1 CH2
Application Name Initial
value MC Non Bi Pre
Registration
allowed/not
allowed
RS-232 control signal status
0: OFF status 1: ON status
RS (b0)
DSR (b1)
DTR (b2)
CD (b3)
CS (b4)
RI (b5)
596
(254H)
612
(264H)
Control signal
status
Not used (b6 to b15) All 0
Depends
on signal
status
R
597
(255H)
613
(265H)
Transmission sequence status (For confirmation of MC protocol
communication status) R —
598
(256H)
614
(266H)
For confirmation
of communication
result On-demand execution result
0
RW —
Data transmission result
599
(257H)
615
(267H) 0 : Normal completion
1 or more: Abnormal completion (error code)
Data reception result
600
(258H)
616
(268H) 0 : Normal completion
1 or more: Abnormal completion (error code)
0 RW
Not allowed
601
(259H)
617
(269H) System area —
602
(25AH)
618
(26AH) MC protocol transmission error code RW —
603
(25BH)
619
(26BH)
For confirmation
of communication
result
Receive user frame (nth)
0
— R —
Not allowed
604 to 607
(25CH to
25FH)
620 to 1023
(26CH to
3FFH) Use prohibited System area —
Transmission data count designation 1024
(400H)
2048
(800H) 0: No designation 1 or more: Number of send data
Transmission data designation
1025 to 1535
(401H to 5FFH)
2049 to 2559
(801H to 9FFH) Data to be sent to an external device
Receive data count (Number of data for which read is requested) 1536
(600H)
2560
(A00H) 0: No receive data 1 or more: Number of receive data
Receive data
1537 to 2047
(601H to
7FFH)
2561 to 3071
(A01H to
BFFH)
Transmission/
receive area
Data received from an external device
RW (*3)
3072 to 6911
(C00H to 1AFFH) For user User free area (3840 words)
* Determined by the user.
0
RW
Not allowed
Flash ROM write allow/prohibit designation 8192
(2000H)
System
designation 0: Write prohibited 1: Write allowed 0 RW Not allowed
8210
(2012H)
8466
(2112H)
Transmission control start free area designation
64 to 4,095: transmission control start free area 64
8211
(2013H)
8467
(2113H)
For transmission
control
designation (*1) Transmission control end free area designation
263 to 4096: transmission control end free area 263
RW Allowed
8212
(2014H)
8468
(2114H)
For transmission
control
designation (*1)
Non procedure and non reception monitoring time format 0 — RW — Allowed
8213 to 8215
(2015H to
2017H)
8469 to 8471
(2115H to
2117H) Use prohibited System area —
8216
(2018H)
8472
(2118H)
Communication data monitoring designation
0000H: No monitor/stopped monitor designation
0001H: Monitor start designation
0002H: Monitoring (Q series C24 is a set.)
1002H: Monitoring stopped (Q series C24 is set.)
100FH: Monitor setting error (Q series C24 is a set.)
0
8217
(2019H)
8473
(2119H)
Data optional designation
0: Off 1: On
Full stop designation (b0)
Timer 0 errors at occurrence stop designation (b2)
For system (b1), (b3) to (b15)
0
8218
(201AH)
8474
(211AH)
Monitor buffer head address designation
(400H to 1AFDH,2600H to 3FFDH)
CH1:
2600H
CH2:
3300H
8219
(201BH)
8475
(211BH)
Communication
data monitoring
function (*1)
Monitor buffer size designation
(0003H to 1A00H) 0D00H
RW Allowed
9216
(2400H)
Use
prohibited System area — 9216
(2400H)

13 - 13 13 - 13
MELSOFT
13 SETTINGS FOR Q SERIES C24N / L SERIES C24 MODULE
Address
Decimal (Hex) Applicable protocol
CH1 CH2
Application Name Initial
value MC Non Bi Pre
Registration
allowed/not
allowed
9217
(2401H)
For flash ROM
write count
housing
Flash ROM write count
0 to 1000: Write count 0 R Not allowed
9218 to 9727
(2402H to 25FFH) Use prohibited System area —
9728 to 16383
(2600H to 3FFFH) For user (*1)
User free area 2 (6656 words)
(Transmission/receiving data monitoring function default buffer)
* Usage is determined by the user.
0 RW Not allowed
16384 to
16415
(4000H to
401FH)
16416 to
16447
(4020H to
403FH)
Use prohibited System area —
Protocol cancellation designation
16448
(4040H) (*4)
16464
(4050H)
For designation
of pre-defined
protocol function
control data
0: No cancellation designation
1: Cancellation request (user designation)
2: Cancellation completion (QJ71C24N (-R2/R4) designation)
RW
Protocol execution status
16449
(4041H)
16465
(4051H)
0: Not executed
1: Waiting for transmission
2: Sending
3: Waiting for reception
4: Receiving
5: Completion
0 —
R
Pre-defined protocol function error code
16450
(4042H)
16466
(4052H) 0 : Normal
Other than 0: Abnormal (error code)
0 — R
Number of protocol executions
16451
(4043H)
16467
(4053H)
For confirmation
of pre-defined
protocol function
execution status
0 : No history
1 to 65535: Number of executions
0 — R
Not allowed
16452 to
16463
(4044H to
404FH)
16468 to
16479
(4054H to
405FH)
16480 to 16517
(4060H to 4085H)
Use prohibited System area —
Protocol number
16518
(4086H) 1 to 128 : Protocol number
65535 : Not otherwise identified
0 — R
Type
16519
(4087H)
0 : Packet setting or element setting
1 : Protocol detailed setting
65535 : Not otherwise identified
0 — R
Packet number
0 : Send packet
1 to 16 : Receive packet number
65535 : Not otherwise identified
16520
(4088H)
* Enabled only when Type is ‘0’.
0 — R
Element number
1 to 32 : Element number
65535 : Not otherwise identified
16521
(4089H)
For confirmation
of protocol setting
data
Protocol
setting
data
error
informat
ion
* Enabled only when Type is ‘0’.
0 — R
Not allowed
16522 to 16527
(408AH to 408FH) Use prohibited System area —

13 - 14 13 - 14
MELSOFT
13 SETTINGS FOR Q SERIES C24N / L SERIES C24 MODULE
Address
Decimal (Hex) Applicable protocol
CH1 CH2
Application Name Initial
value MC Non Bi Pre
Registration
allowed/not
allowed
Number of protocol registration
16528
(4090H) 0 : No registration
1 to 128: Number of registered protocols
0 — R
Protocol registration
0: No
1: Yes
* A bit corresponds to the protocol number turns ON/OFF.
16529 to 16536
(4091H to 4098H)
For confirmation
of protocol
execution data
12341415
16
29303132 171819
45464748 333435
626364 495051
787980 656667
949596 818283
979899100
110111112
113114115116
126127128
4098H
4097H
4096H
4095H
4094H
4093H
4092H
4091H
b15
b14
b13 b2 b1 b0
Each bit indicates a protocol number.
0: Not registered
1: Registered
0 — R
Not allowed
16537 to 16607
(4099H to 40DFH) Use prohibited System area —
16608
to16609
(40E0H to
40E1H)
16624 to
16625
(40F0H to
40F1H)
Use prohibited System area —
Execution log option designation
16610
(40E2H)
16626
(40F2H)
For designation
of protocol
execution log
0: Only protocols with error completion are stored.
1: Execution status and execution log of all protocols are stored.
0 — RW Allowed
16611 to
16623
(40E3H to
40EFH)
16627 to
16639
(40F3H to
40FFH)
Use prohibited System area —

13 - 15 13 - 15
MELSOFT
13 SETTINGS FOR Q SERIES C24N / L SERIES C24 MODULE
Address
Decimal (Hex) Applicable protocol
CH1 CH2
Application Name Initial
value MC Non Bi Pre
Registration
allowed/not
allowed
Number of stored protocol execution logs
16640
(4100H)
18432
(4800H) 0 : No log
1 to 32: Number of stored logs
0 — R
Protocol execution log write pointer
16641
(4101H)
18433
(4801H) 0 : No history
1 to 32: Protocol execution log number of latest log
0 — R
Not allowed
16642
(4102H)
18434
(4802H) System area —
Protocol number
16643
(4103H)
18435
(4803H)
0 : No log
1 to 128 : Protocol number
201 to 207 : Functional protocol number
0 — R
Type of external device
16643 to
16659
(4104H to
4113H)
18436 to
18451
(4804H to
4813H)
0 : Protocol not executed
Other than 0 : Type of external device
(Maximum of 32 bytes are stored in
ASCII code)
0 — R
Protocol name
16660 to
16675
(4114H to
4123H)
18452 to
18467
(4814H to
4823H)
0 : Protocol not executed
Other than 0 : Protocol name
(Maximum of 32 bytes are stored in
ASCII code)
0 — R
Communication type
16676
(4124H)
18468
(4824H)
0 : Protocol not executed
1 : Send only
2 : Receive only
3 : Send & receive
14: Functional protocol
15: Protocol not registered
0 — R
Protocol execution status
16677
(4125H)
18469
(4825H)
0 : Not executed
1 : Waiting for send
2 : Sending
3 : Waiting for receive
4 : Receiving
5 : Completion
0 — R
Execution result
16678
(4126H)
18470
(4826H) 0 : Normal completion
Other than 0 (error code): Error completion
0 — R
Verification match receive packet number
16679
(4127H)
18471
(4827H)
0 : When error occurred, or the communication
type of the executed protocol is “Send only”.
1 to 16: Matched receive packet number
0 — R
Number of send retries
16680
(4128H)
18472
(4828H) 0 : Retry not executed
1 to 10: Number of retries
0 — R
Not allowed
16681
(4129H)
18473
(4829H)
For confirmation
of protocol
execution log
Execution
log 1
System area —

13 - 16 13 - 16
MELSOFT
13 SETTINGS FOR Q SERIES C24N / L SERIES C24 MODULE
Address
Decimal (Hex) Applicable protocol
CH1 CH2
Application Name Initial
value MC Non Bi Pre
Registration
allowed/not
allowed
0: No log
Upper 8 bits: Month
Lower 8 bits: Last 2 digits of year
16682
(412AH)
18474
(482AH)
b15 b8 b7 b0
Year
(00
H
to 99
H
) Last 2 digits
Month (01
H
to 12
H
)
toto
0 — R
0: No log
Upper 8 bits: Hour
Lower 8 bits: Day
16683
(412BH)
18475
(482BH)
b15 b8 b7 b0
Day (01
H
to 31
H
)
Hour (00
H
to 23
H
)
toto
0 — R
0: No log
Upper 8 bits: Second
Lower 8 bits: Minute
16684
(412CH)
18476
(482CH)
b15 b8 b7 b0
Minute (00
H
to 59
H
)
Second (00
H
to 59
H
)
toto
0 — R
0: No log
Upper 8 bits: First 2 digits of year
Lower 8 bits: Day of week
16685
(412DH)
18477
(482DH)
Execution
start date
b15 b8 b7 b0
Day of week (01
H
to 06
H
)
Year
(00
H
to 99
H
) First 2 digits
00
H
(Sunday) to 06
H
(Saturday)
toto
0 — R
0: No log
Upper 8 bits: Month
Lower 8 bits: Last 2 digits of year
16686
(412EH)
18478
(482EH)
b15 b8 b7 b0
Year
(00
H
to 99
H
) Last 2 digits
Month
(01
H
to 12
H
)
toto
0 — R
0: No log
Upper 8 bits: Hour
Lower 8 bits: Day
16687
(412FH)
18479
(482FH)
b15 b8 b7 b0
Day
(01
H
to 31
H
)
Hour
(00
H
to 23
H
)
toto
0 — R
0: No log
Upper 8 bits: Second
Lower 8 bits: Minute
16688
(4130H)
18480
(4830H)
b15 b8 b7 b0
Minute
(00
H
to 59
H
)
Second
(00
H
to 59
H
)
to to
0 — R
0: No log
Upper 8 bits: First 2 digits of year
Lower 8 bits: Day of week
16689
(4131H)
18481
(4831H)
For confirmation
of protocol
execution log
Execution
log 1
Execution
completion
date
b15 b8 b7 b0
Day of week (01H to 06H)
Year (00H to 99H) First 2 digits
00H (Sunday) to 06H (Saturday)
to to
0 — R
16690 to
18177
(4132H to
4701H)
18482 to
19969
(4832H to
4E01H)
For confirmation
of protocol
execution log
Execution
log
2 to 32
Same as Execution log 1 0 — R
Not allowed
18178 to
18429
(4702H to
47FDH)
19970 to
20223
(4E02H to
4EFFH)
20224 to 20479
(4F00H to 4FFFH)
Use prohibited System area —
20480 to 24575
(5000H to 5FFFH)
Transmission
area for pre-
defined protocol
function
Buffer for pre-defined protocol function 0 — RW Not allowed
24576 to 32767
(6000H to 7FFFH) Use prohibited System area —
*1: Only QJ71C24N (-R2/R4) can be used. (System area when using QJ71C24 (-R2))
*2: Only QJ71C24N (-R2/R4) whose first five digits of serial number are 06062 or higher can be used.
*3: It can be used as a user free area (send data storage area, receive data storage area) in the pre-defined protocol mode.
*4: Addresses 16448 (4040H) and later can only be used for QJ71C24N (-R2/R4) (function version B or later) whose first five digits of serial number are 10122 or
higher. (System area for others not included in the description.)

13 - 17 13 - 17
MELSOFT
13 SETTINGS FOR Q SERIES C24N / L SERIES C24 MODULE
13.4 Dedicated Instruction
This section explains the dedicated instructions used for pre-defined protocol
communication.
13.4.1 Dedicated instructions and available devices
The following dedicated instruction is explained in this section.
Application Dedicated
instruction Description of function
Pre-defined protocol
communication CPRTCL
Protocol setting data written to the flash ROM by GX
Configurator-SC (pre-defined protocol support
function) are executed.
Do not change the buffer memory that is used for data (control data, setting data)
specified by the dedicated instruction until the execution of that dedicated
instruction completes or cancellation process completes.
The completion of the dedicated instruction can be checked by the SPBUSY
instruction.
For details, refer to the "Q Corresponding Serial Communication Module User’s
Manual (Basic)" or "MELSEC-L Serial Communication Module User's Manual
(Basic)".
For details of control data and setting data, refer to Section 13.4.2.
(1) Available device
The following devices are available for the dedicated instruction.
Internal device
Bit*1 Word
File register Constant*2
X, Y, M, L, F, V, B T, ST, C, D, W R, ZR K, H
*1: Word device bit designation can be used as bit data.
Word device bit designation is done by designating Word device . Bit No. .
(Bit numbers are designated in hexadecimal.)
For example, bit 10 of D0 is designated as D0.A .
However, bit designation cannot be used for timers (T), retentive timers (ST) and counters (C).
*2: Available devices are described in the Constant column.

13 - 18 13 - 18
MELSOFT
13 SETTINGS FOR Q SERIES C24N / L SERIES C24 MODULE
13.4.2 G(P). CPRTCL
This instruction executes the protocols and functional protocols written to the flash
ROM by GX Configurator-SC (pre-defined protocol support function).
For details of functional protocols, refer to Section 13.4.3.
Applicable device
Internal device
(System, user)
Link direct device
J \
Setting
data
Bit Word
File
register Bit Word
Intelligent function
module device
U\G
Index register
Zn
Constant
K, H Others
n1 — — —
n2 — — —
(S) — — — —
(D) — — —
Command
Command
[Instruction code]
G.CPRTCL
GP.CPRTCL
n1 (S) (D)
n2
G.CPRTCL Un
n1 (S) (D)
n2
GP.CPRTCL Un
[Executing
condition]
Setting data
Setting
data Description Set by Data type
Un Start I/O signal of the module
(00 to FE: Upper 2 digits when I/O signals are expressed in 3-digit.) User BIN16 bit
n1
Channel to communicate with other devices.
1: Channel 1 (CH1 side)
2: Channel 2 (CH2 side)
User BIN16 bit
Device name
n2 Number of consecutive protocol executions (1 to 8) User BIN16 bit
Device name
(S) Start number of the device in which control data are stored. User, system Device name
(D) Bit device number to be turned ON at completion of execution. System Bit
The file register per local device and program cannot be used as the setting data.

13 - 19 13 - 19
MELSOFT
13 SETTINGS FOR Q SERIES C24N / L SERIES C24 MODULE
Control data
Device Item Set data Setting range Set by *1
(S) + 0 Execution result
y The execution result of the G(P). CPRTCL instruction is
stored.
When executing multiple protocols, the execution result of
the protocol executed at last is stored.*2
0: Normal
Other than 0: Abnormal (error code)*3
— System
(S) + 1 Number of executions
y The number of executions is stored.
Protocols with errors are included in the count.
When settings of the setting data and control data contain
an error, "0" is stored.
1 to 8 System
(S) + 2
y Set the first protocol number or functional protocol number
to be executed.*4
:
:
:
:
(S) + 9
Execution protocol
number designation
y Set the 8th protocol number or functional protocol number
to be executed.*4
1 to128,
201 to 207 User
(S) + 10
y When the communication type of the first protocol
executed is "Receive only" or "Send & receive", the
matched receive packet number is stored.
When the communication type is "Send only", "0" is stored.
If the error occurs to the first protocol executed, "0" is
stored.
When the functional protocol is executed, "0" is stored.*4
:
:
:
:
(S) + 17
Verification match
receive packet number y When the communication type of the 8th protocol
executed is "Receive only" or "Send & receive", the
matched receive packet number is stored.
When the communication type is "Send only", "0" is stored.
If the error occurs to the 8th protocol executed, "0" is
stored.
When the number of the executed protocols is less than 8,
"0" is stored.
When the functional protocol is executed, "0" is stored.*4
0, 1 to 16 System
*1: The followings are the descriptions of terms in the column.
y User : Data set by the user before executing the CPRTCL instructions.
y System: The programmable controller CPU stores the execution result of the CPRTCL instructions.
*2: When executing multiple protocols, if an error occurs to the nth protocol, the protocols after the nth protocol are not
executed.
*3: For details of the error code at the error completion, refer to the "Q Corresponding Serial Communication Module User’s
Manual (Basic)" or "MELSEC-L Serial Communication Module User's Manual (Basic)".
*4: For details of functional protocols, refer to Section 13.4.3.

13 - 20 13 - 20
MELSOFT
13 SETTINGS FOR Q SERIES C24N / L SERIES C24 MODULE
Function
(1) The protocol setting data written to the flash ROM are executed by
the module designated in Un.
The protocol is executed according to the control data stored in the device
designated in (S) and the following devices.
(2) Protocols are executed consecutively for the number of times
designated in n2 (maximum: 8) in one instruction execution.
(3) Simultaneous execution of dedicated instructions
The following table shows the processing when executing another instruction
during execution of the CPRTCL instruction or executing the CPRTCL instruction
during execution of another instruction in the same channel.
Instruction*1
Availability of
simultaneous
execution
Processing of simultaneous execution
CPRTCL
y The next instruction will be ignored until the active
instruction is completed.
(However, simultaneous execution is available when
channels to be used are not the same.)
PUTE
GETE
SPBUSY
⎯
UINI
y Dedicated instructions simultaneous execution error
(7FF0H) occurs in the dedicated instruction attempted
later.
: Available : Not available
*1: Since the dedicated instructions shown below use a different communication protocol from
that for the CPRTCL instruction, they are not used in the same channel.
y ONDEMAND, OUTPUT, PRR, BIDOUT, INPUT, BIDIN, BUFRCVS, CSET
If the dedicated instructions shown above are used in the same channel with the CPRTCL
instruction, the communication protocol setting error (7FF2H) occurs. (Except for the
BUFRCVS instruction)

13 - 21 13 - 21
MELSOFT
13 SETTINGS FOR Q SERIES C24N / L SERIES C24 MODULE
(4) Whether a CPRTCL instruction was completed normally or
abnormally can be checked by the completion device ((D)) or
status display device at completion ((D)+1).
(a) Completion device : Turns ON at the END processing of the scan where
the CPRTCL instruction is completed, and turns OFF
at the next END processing.
(b) Status display device
at completion : Turns ON and off depending on the completion
status of the CPRTCL instruction.
y Normal completion : OFF with no change.
y Error completion : Turns ON at the END
processing of the scan where
the CPRTCL instruction is
completed, and turns OFF at
the next END processing.
Sequence program
CPRTCL instruction
Completion device
Status display device
at completion
Execution of
CPRTCL instruction
Completion of
sending by
CPRTCL instruction
ON
ON
Error
completion
Normal
completion
One scan
OFF
ENDENDENDEND
[Operation during execution of the CPRTCL instruction]
OFF
The following describes how to check the execution status of protocols.
(1) Checking with the buffer memory
Use the protocol execution status (address: 4041H/4051H).
For details, refer to Section 13.3.
(2) Checking with the intelligent function module utility
For details, refer to the "Q Corresponding Serial Communication Module User’s
Manual (Basic)" or "MELSEC-L Serial Communication Module User's Manual
(Basic)".

13 - 22 13 - 22
MELSOFT
13 SETTINGS FOR Q SERIES C24N / L SERIES C24 MODULE
Error
(1) When a dedicated instruction is completed abnormally, the status
display device at completion ((D)+1) turns ON and the error code is
stored in the execution result ((S)+0).
In case of operation errors, the error flag (SM0) turns ON and the error code is
stored in the SD0.
Refer to the following manuals according to the error code, and check and
correct the error.
<Error code>
4FFFH or less : QCPU (Q Mode) User's Manual
(Hardware Design, Maintenance and Inspection)
MELSEC-L CPU Module User's Manual
(Hardware Design, Maintenance and Inspection)
7000H or more : Q Corresponding Serial Communication Module User’s Manual
(Basic)
MELSEC-L Serial Communication Module User's Manual
(Basic)
Program example
For the program example of the CPRTCL instruction, refer to Section 13.5.3.

13 - 23 13 - 23
MELSOFT
13 SETTINGS FOR Q SERIES C24N / L SERIES C24 MODULE
Cancellation of protocol execution
A protocol can be cancelled during its execution.
This function is used to end the protocol execution forcibly when a communication
error occurs with the other device.
This function is available for the pre-defined protocol mode only.
(1) Execution method for cancellation request
Execute a cancellation request from the sequence program.
The corresponding buffer memories are shown in the following table.
Address
Decimal (Hex)
CH1 CH2
Name Setting value
16448
(4040H)
16464
(4050H)
Protocol cancellation
specification
0: No cancellation specification
1: Cancellation request (Specified by User)
2: Cancellation completion (Specified by Q series C24N / L
series C24 modules)
(2) Operation after execution of cancellation request
(a) Operation of dedicated instruction (CPRTCL instruction)
y The dedicated instruction (CPRTCL instruction) being executed is ended
abnormally, and the error code is stored in the execution result ((S)+0).
y When executing multiple protocols consecutively, if the cancellation is
requested to the nth protocol, the nth protocol is ended forcibly and the
protocols after the nth protocol are not executed.
(b) Operation of Q series C24N / L series C24 modules
y If the cancellation is requested when protocols are not executed, the
cancellation is completed in no-operation.
y If the cancellation is requested when the communication protocol setting
is other than the pre-defined protocol mode, the value of the cancellation
designation area is ignored.
When the protocol with the communication type of "Send & receive" is cancelled,
Execute the receive data clear after the cancellation.
When the response from the other device is slow, and data are received after the
cancellation, the receive data remains in the OS area (receive data area).
For details of the receive data clear, refer to Section 13.4.3.

13 - 24 13 - 24
MELSOFT
13 SETTINGS FOR Q SERIES C24N / L SERIES C24 MODULE
(3) Program example
The following is a program in which a cancellation is requested to the protocol
being executed when the start I/O number of the Q series C24N / L series C24
module is 0000.
Devices used by user
Device Purpose
M100 Cancellation request command flag
M101 Cancellation request flag
M110 Turns ON during execution of the CPRTCL instruction.
U0\G16448 Cancellation designation area
Cancellation request
Set a flag for cancellation request
Cancellation completed
Reset a flag for cancellation request

13 - 25 13 - 25
MELSOFT
13 SETTINGS FOR Q SERIES C24N / L SERIES C24 MODULE
13.4.3 Functional protocol
The following functions are available by executing functional protocols with the
CPRTCL instruction.
y Receive data clear
y Send/receive data monitoring start/stop
y RS/DTR signal condition designation
(1) Setting
Specify the functional protocol number of the function to be executed in the
control data ((S)+2 to (S)+9) of the CPRTCL instruction.
For details of the CPRTCL instruction, refer to Section 13.4.2.
(2) List of functional protocols
The following table shows the list of functional protocols described in this section.
Protocol
number Protocol type Keyword*1 Reference
201 Receive data clear Receive Data
Clear (a) in this section
202 Send/Receive data monitoring start Send/Recv
Monitor Start
203 Send/Receive data monitoring stop Send/Recv
Monitor Stop
(b) in this section
204 Turns DTR (ER) signal ON DTR ON
205 Turns DTR (ER) signal OFF DTR OFF
206 Turns RS signal ON RS ON
207 Turns RS signal OFF RS OFF
(c) in this section
*1: Character strings that are stored to the protocol name of the protocol execution log when
functional protocols are executed.
(a) Receive data clear
Receive data in the OS area are cleared.
(b) Send/Receive data monitoring start/stop
Start or stop of send/receive data monitoring is specified.
When the functional protocol (202, 203) is specified, a monitoring start
command (0001H) or monitoring stop command (0000H) is set for
send/receive data monitoring specification (address: 2018H/2118H) in the Q
series C24N / L series C24 module.
For details of send/receive monitoring, refer to the "MELSEC-Q/L Serial
Communication Module User’s Manual (Application)".

13 - 26 13 - 26
MELSOFT
13 SETTINGS FOR Q SERIES C24N / L SERIES C24 MODULE
(c) RS/DTR signal status specification
ON/OFF status of the RS/DTR signal is specified.
When the functional protocol (204 to 207) is executed, corresponding bits
of the RS/DTR signal status specification (address: 92H/132H) are turned
ON/OFF in the Q series C24N / L series C24 module.
For details of RS/DTR signal status specification, refer to the "Q
Corresponding Serial Communication Module User’s Manual (Basic)" or
"MELSEC-L Serial Communication Module User's Manual (Basic)".

13 - 27 13 - 27
MELSOFT
13 SETTINGS FOR Q SERIES C24N / L SERIES C24 MODULE
13.5 Programming example
This section explains the programming examples and setting examples of the pre-
defined protocol function.
GX Developer and pre-defined protocol support function of GX Configurator-SC are
used for settings. Serial communication module QJ71C24N and Mitsubishi inverter
(FREQROL-A700, described as inverter or FR-A700 hereafter) as a connection target
device are used in this setting example.
13.5.1 System configuration/wiring example
The system configuration and wiring example are as follows.
(1) System configuration example.
QJ71C24N is mounted at the slot 0 on the base unit, and connected 1:1 with the
other device through the RS-422/485 line using CH2.
For details of system configuration, refer to the "Q Corresponding Serial
Communication Module User’s Manual (Basic)".

13 - 28 13 - 28
MELSOFT
13 SETTINGS FOR Q SERIES C24N / L SERIES C24 MODULE
13.5.2 Communication data
In the program example, the pre-defined protocol communication described below is
executed between QJ71C24N and the other device.
(1) Other device and protocols
Connect Q71C24N and the inverter and read out the operation mode values of
the inverter.
Set the inverter station number in the CPU device (D300) and send it, and store
the operation mode value in the CPU device (D201).
RS-232
CH.2
SDA
SG
SDB
(FG)
RDA
(FG)
RDB
RS-422
/485
CH1.
CH2.CH1.
2
1
3
4
5
6
7
QJ71C24N
CPU
D300
D201
Set the inverter
station number
in the CPU device
(D300)
Operation
mode value
Inverter
station number
FREQROL-A700
CPU
Device
Check
code
D300
Inverter
station number
Header Check
code
D201
Operation
mode value
Store the operation
mode value
in the CPU device
(D201)
Terminator
Header
Terminator
Manufacturer Mitsubishi Electric
Device name FR-A700
Protocol name H7B: RD Operation Mode
(2) Storage devices for send/receive data, buffer memory assignment
Specify CPU devices and buffer memories in the data storage area as shown in
the table below, and send/receive data.
Packet name Element name Packet type Data storage area
specification
H7B:RD Operation Mode Inverter Station Number Send packet D300
Inverter Station Number D200
NOR:RD Data (4 Digits Data) Read Data Receive packet D201
Inverter Station Number D202
ERR:NAK Response Error Code Receive packet D203

13 - 29 13 - 29
MELSOFT
13 SETTINGS FOR Q SERIES C24N / L SERIES C24 MODULE
13.5.3 Communication settings
(1) Settings on the GX Developer
This section explains the settings required for executing the pre-defined protocol
communication on GX Developer.
For details, refer to the "GX Developer Version 8 Operating Manual".
(a) I/O assignment setting
Type and I/O signal range of each module mounted on the base unit are
set in the I/O assignment setting.
1. Double click "PLC parameter" in the project window of GX Developer.
2. Click the <<I/O assignment>> tab.
3. Set the following items to the slot on which QJ71C24N is mounted.
DISPLAY/SETTING SCREE
N
DISPLAY/SETTING DETAIL
S
Item Display/Setting Details
Type Set "Intelli.".
Module name Set QJ71C24N.
Points Set 32 points.
Start XY Set 0000.
4. Clicking the Switch setting button in the <<I/O assignment>> tab
displays a screen described in (b).

13 - 30 13 - 30
MELSOFT
13 SETTINGS FOR Q SERIES C24N / L SERIES C24 MODULE
(b) Switch setting for intelligent function module
Transmission specifications and communication protocols to communicate
with the other device are set.
1. Set the following items and click the End button.
DISPLAY/SETTING DETAIL
S
Item Setting value Display/Setting Details
Input format Hexadecimal Set "HEX." for the input format
Switch 1 — —
Switch 2 — —
CH2 communication speed setting: 19200bps
Operation setting: Independent setting
Data bit: 8
Parity bit: Yes
Odd/even parity: Even
Stop bit: 2
Sum check code: No
Online change: Enable
Switch 3 07DE CH2 transmission
setting
Setting change: Enable
Switch 4 0009 CH2 communication protocol setting: Pre-defined protocol
Switch 5 — —

13 - 31 13 - 31
MELSOFT
13 SETTINGS FOR Q SERIES C24N / L SERIES C24 MODULE
(2) Settings on GX Configurator-SC
Protocols described in Section 13.5.2 are set.
1. Click the [File] [New] menu.
2. The Add protocol screen is displayed.
Select the following protocol and click the OK button.
3. The Protocol setting screen is displayed.
Click the "Packet setting" cell (displayed in red) of "Packet name" H7B:RD
Operation Mode.
Click
4. The Packet setting screen is displayed.
Click the "Element setting" cell (displayed in red) of "Element number" 2.
Click

13 - 32 13 - 32
MELSOFT
13 SETTINGS FOR Q SERIES C24N / L SERIES C24 MODULE
5. The Element setting (Conversion variable) screen is displayed.
Set D300 to "Send data storage area", and click the OK button.
6. The Packet setting screen is displayed.
The packet setting for "Packet name" H7B:RD Operation Mode is
completed.
Click the Close button.
7. The Protocol setting screen is displayed.
Set the packet settings for "Packet name" NOR:RD Data (4 Digits Data)
and ERR:NAK Response by the same procedure as 3 to 6.
Set the following values for the data storage area.
Packet name Element number Element name Data storage area
specification
2 Inverter Station Number D200
NOR:RD Data (4 Digits Data) 3 Read Data D201
2 Inverter Station Number D202
ERR:NAK Response 3 Error Code D203

13 - 33 13 - 33
MELSOFT
13 SETTINGS FOR Q SERIES C24N / L SERIES C24 MODULE
(3) Writing data to module
1. Click the [Module read/write] [Write to module] menu.
Select the following module and click the Execute button.
2. The following confirmation message is displayed when writing the protocol
setting data to the module is completed.

13 - 34 13 - 34
MELSOFT
13 SETTINGS FOR Q SERIES C24N / L SERIES C24 MODULE
(4) Executing the protocols (program example)
Create a program with the dedicated instruction (CPRTCL instruction) using GX
Developer.
Switch the CPU to RUN, and execute the registered protocol by the dedicated
instruction (CPRTCL instruction).
The following table shows the devices to be used.
(a) I/O signal of QJ71C24N
Pre-defined protocol ready: X1D
(b) Devices used by user
Device Purpose Device Purpose
X20 CPRTCL instruction execution command M1 Status display device at completion
D300 Inverter Station Number designation device M101 Normal completion flag
D10 Execution result storing device for the CPRTCL
instruction
M102 Error completion flag
D12 Execution protocol number designation device D100 Error code storing device
M0 Completion device — —
Store the set value
to the send data storage area
Designate protocol number 1
Execute the protocol
Communicate in CH2
Normal completion flag ON
Abnormal completion flag ON
Store the error code
Receive data are stored to the receive data storage area that is set to the
receive packet.

13 - 35 13 - 35
MELSOFT
13 SETTINGS FOR Q SERIES C24N / L SERIES C24 MODULE
(5) Checking protocol execution result
1. Select the [Debugging support function] [Protocol execution log] menu.
The protocol execution result can be checked on the Protocol execution
log screen.
The registration condition of log can be specified by the execution log option
specification for buffer memory (buffer memory address: 40E2H, 40F2H) and
intelligent function module utility.
The followings are the registration conditions.
Bit 0 is OFF (0): Stores the execution log for the protocols with the abnormal
completion only.
Bit 0 is ON (1) : Stores the execution logs and the execution condition of all
protocols.
Note that, only the logs of error protocols are displayed at the default setting. To
display all logs of protocols, set the condition in the intelligent function module
utility.
For details, refer to the "Q Corresponding Serial Communication Module User’s
Manual (Basic)".

13 - 36 13 - 36
MELSOFT
13 SETTINGS FOR Q SERIES C24N / L SERIES C24 MODULE
MEMO

App - 1 App - 1
MELSOFT
A
PPENDICES
APPENDIX
Appendix 1 Help Function
The help function displays the product information.
BASIC OPERATIO
N
Select the [Help] [Product information] menu.
1)
2)
3)
No. Name Description
1) Version Displays the version of the GX Configurator-SC function.
2) Name Displays the name set at the time of installation.
3) Company name Displays the company name set at the time of installation.
App

App - 2 App - 2
MELSOFT
A
PPENDICES
Appendix 2 Operation Image of Each Communication Type of Protocol
In the pre-defined protocol function, communication with other devices is performed
through the communication type ‘Send only’, ‘Receive only’, or ‘Send & receive’. This
section describes the respective operation images.
Appendix 2.1 In case where communication type is ‘Send only’
A module sends the specified packet once.
Q series
C24N /
L series
C24
Terminator
Data
Command Station
No.
Send data
Other
device
Header
The operation image of ‘Send only’ is as follows.
(1) Normal completion
Q series C24N / L series C24
Other device
Execute dedicated
instruction (G(P).CPRTCL)
Completion device
Send packet
Send packet
Status display device
at completion
OFF at normal completion
QCPU/
LCPU
(2) Error completion (transmission monitoring timeout error)
Example of setting)
Standby time: 0, Retry interval: 0, Monitoring time: other than 0
Q series C24N / L series C24
Other device
Execute dedicated
instruction
(G(P).CPRTCL)
Completion device
Status display device
at completion
t : Transmission monitoring time
Cannot send a packet
Error occurs
ON at
error completion
QCPU/
LCPU
App

App - 3 App - 3
MELSOFT
A
PPENDICES
Appendix 2.2 In case where communication type is ‘Receive only’
When a module receives data from other devices, the process completes when the
receive data matches the receive packet and the receiving process is performed.
Q series C24N / L series C24
Station
No. 1
Receiving
process
Station
No. 2
Up to 16 receive packets
can be specified
Receive data 2
Receive data 1
Header
Header
Station
No. 2
Header
Other
device
Pre-defined receive packet
Verification
match
The operation image of ‘Receive only’ is as follows.
(1) Normal completion
Q series C24N / L series C24
Other device
Execute dedicated
instruction
(G(P).CPRTCL)
Completion device
Receive packet
Receive packet
Status display device
at completion
QCPU/
LCPU
* Only if it is specified
Verification
match
Store verification-matched
receive packet number
(1 to 16)
(Receive
buffer clear)

App - 4 App - 4
MELSOFT
A
PPENDICES
(2) Error completion (receive wait timeout error)
Q series C24N / L series C24
QCPU/
LCPU
Execute dedicated
instruction
(G(P).CPRTCL)
Completion device
Status display device
at completion
t: Receive waiting time
ON at error completion
* Only if it is specified
(Receive
buffer clear)
Receive packet
Receive packet
Other device
Error occurs
Verification
mismatch
y When variables are included in receive packet elements, variable parts are not
verified.
y With multiple receive packet specifications, receive data are verified with
registered receive packet information starting from information of the first
registered packet, in the registration order. Once the receive data match one of
them, the receiving process is performed and the following verification is
cancelled.
y The number of a receive packet which is matched in the verification is stored in
the control data of the dedicated instruction (CPRTCL instruction).

App - 5 App - 5
MELSOFT
A
PPENDICES
Appendix 2.3 In case where communication type is ‘Send & receive’
A module sends the specified packet once, and the execution status changes to
Waiting for receive data status after the sending process completes normally. Then the
module receives data from other devices, and the process completes when the receive
data matches the receive packet and the receiving process is performed.
Q series C24N / L series C24
Receive data 1
Receiving
process
Send data
Receive data 2
Other
device
Station
No. 1
Station
No. 2
Header
Header
Pre-defined receive packet
Up to 16 receive packets
can be specified
Station
No. 2
Header
Terminator
Data
Command Station
No. 1
Header
Verification
match
The operation image of ‘Send & receive’ is as follows.
(1) Normal completion
Q series C24N / L series C24 Receive packet
Receive packet
OFF at normal completion
QCPU/
LCPU
Verification match
Send packet
Send packet
Start waiting for receive data
Store verification-matched
receive packet number
(1 to 16)
Execute dedicated
instruction
(G(P).CPRTCL
Completion device
Status display device
at completion
Other device
* Only if it is specified
(Receive
buffer clear)

App - 6 App - 6
MELSOFT
A
PPENDICES
(2) Error completion (receive wait timeout error)
Q series C24N / L series C24
ON at error completion
Verification
mismatch
Error occurs
t: Receive waiting time
QCPU/
LCPU
Execute dedicated
instruction
(G(P).CPRTCL
Completion device
Status display device
at completion
Other device Send packet
Send packet
Receive packet
Receive packet
* Only if it is specified
(Receive
buffer clear)
y When variables are included in receive packet elements, variable parts are not
verified.
y With multiple receive packet specifications, receive data are verified with
registered receive packet information starting from information of the first
registered packet, in the registration order. Once the receive data match one of
them, the receiving process is performed and the following verification is
cancelled.
y The number of a receive packet that is matched in the verification is stored in the
control data of the dedicated instruction (CPRTCL instruction).

App - 7 App - 7
MELSOFT
A
PPENDICES
Appendix 3 Verification Operation of Receive Packet
The following shows the Q series C24N / L series C24 module operation when data
that are different from the specified receive packet are received.
Receive data prior to the different data are discarded. Data are compared again from
the start of the receive packet, and once the data are matched with the receive packet,
the data receiving operation is processed.
STX
Specified
receive packet STX ’1’ ’2’ ’3’ ’4’ ’5’ ’6’ ETX
Receive data STX ’1’ ’2’ ’3’
Same Same Same Same Different
’1’ ’2’ ’3’ ’4’ ’5’ ’6’ ETX
Specified
receive packet
Receive data
STX ’1’ ’2’ ’3’ ’4’ ’5’ ’6’ ETX
STX ’1’ ’2’ ’3’ ’4’ ’5’ ’6’ ETX
Same Same Same Same Same Same Same Same
Discarded
Verification match

App - 8 App - 8
MELSOFT
A
PPENDICES
Appendix 4 Data Examples of Packet Elements
This section describes the processing procedures and practical data examples of
elements that can be placed in a packet.
Appendix 4.1 Length
(1) Processing procedure
The Q series C24N / L series C24 module processes Length according to the
following procedure.
Received
length value
(Data flow)
(Data flow)
Sending data
Receiving data
Swapping
send data
Bin ASCII
conversion of
length value
Calculated
length value
Swapping
receive data
ASCII Bin
conversion of
length value
Byte swap (by word)
*Only when
the data length
specification is 4 bytes
Byte swap (by word)
*Only when the data length
specification is 4 bytes
ASCII hexadecimal
ASCII decimal
ASCII hexadecimal
ASCII decimal
Forward direction (upper byte lower byte)
Reverse direction (lower byte upper byte)
Forward direction (upper byte lower byte)
Reverse direction(lower byte upper byte)
Q series C24N / L series C24
(Code type) (Data length)
(Calculating range)
(Code type) (Data length)
(Complement calculation)
HEX
HEX
(2) Data example
The followings shows examples in the case where the calculated value of length
is 258 bytes in decimal (258 is 102H).
(a) Data flow is ‘Forward direction’
Data length
Code type 1 byte 2 bytes 3 bytes 4 bytes
ASCII
hexadecimal
“2”
(32H)
“02”
(30H 32H)
“102”
(31H 30H 32H)
“0102”
(30H 31H 30H 32 H)
ASCII decimal “8”
(38H)
“58”
(35H 38H)
“258”
(32H 35H 38H)
“0258”
(30H 32H 35H 38H)
HEX 02H 0102H 000102H 00000102H

App - 9 App - 9
MELSOFT
A
PPENDICES
(b) Data flow is ‘Reverse direction’
Data length
Code type 1 byte 2 bytes 3 bytes 4 bytes
ASCII
hexadecimal
“20”
(32H 30H)
“201”
(32H 30H 31H)
“2010”
(32H 30H 31H 30H)
ASCII decimal “85”
(38H 35H)
“852”
(38H 35H 32H)
“8520”
(38H 35H 32H 30H)
HEX 0201H 020100H 02010000H
(c) Data flow is ‘Byte swap’
Data length
Code type 1 byte 2 bytes 3 bytes 4 bytes
ASCII
hexadecimal
“1020”
(31H 30H 32H 30H)
ASCII decimal “2085”
(32H 30H 38H 35H)
HEX 00000201H
(3) Calculating range
The following shows specification examples of the calculating range of Length.
TerminatorHeader Variable Check codeStatic data
Packet
element 1
Packet
element 3
Packet
element n
Packet
element n-1
Packet
element n-2
Packet
format
Calculating range when specifying 1 to n
Calculating range when specifying 3 to (n-2)
Calculating range when specifying 3 to n
Example 1
Example 2
Example 3
Length
Packet
element 2
Example 1: Calculating range when its start is 1 and end is n.
Example 2: Calculating range when its start is 3 and end is n-2.
Example 3: Calculating range when its start is 3 and end is n.

App - 10 App - 10
MELSOFT
A
PPENDICES
Appendix 4.2 Non-conversion variable
(1) Processing procedure
The Q series C24N / L series C24 module processes Non-conversion variable
according to the following procedure.
00h
D0
D1
D2
D3
D0
D1
00h
00h
00h
Unit of
stored data
00h
D0
D1
D2
D3
D0
D1
00h
00h
00h
Unit of
stored data
00h
D0
D1
D2
D3
D0
D1
00h
00h
00h
Unit of
stored data
00h
D0
D1
D2
D3
D0
D1
00h
00h
00h
Unit of
stored data
Sending data
"ABCD"
"ABCD"
Enable byte swap
Disable byte swap
"ABCD"
(Byte swap) (Fixed length/Variable length)
(Data length/Maximum data length)
(Unit of stored data)
When "Byte swap" is ’Disable’
Lower byte + Upper byte Lower bytes only
Swapping
send data
(Byte swap)
Disable byte swap
Enable byte swap
Swapping
receive data
Receiving data
"ABCD"
Data
storage
area
Data
storage
area
Data
storage
area
’B’
(42h)
’A’
(41h)
’D’
(44h)
’C’
(43h)
CPU device
G device
’A’
(41h)
’B’
(42h)
’C’
(43h)
’D’
(44h)
When "Byte swap" is ’Enable’
Lower byte + Upper byte Lower bytes only
’A’
(41h)
’B’
(42h)
’C’
(43h)
’D’
(44h)
’B’
(42h)
’A’
(41h)
’D’
(44h)
’C’
(43h)
When "Byte swap" is ’Disable’
Lower byte + Upper byte Lower bytes only
’B’
(42h)
’D’
(44h)
’A’
(41h)
’C’
(43h)
’A’
(41h)
’B’
(42h)
’C’
(43h)
’D’
(44h)
CPU device
G device
When "Byte swap" is ’Enable’
Lower byte + Upper byte Lower bytes only
’A’
(41h)
’B’
(42h)
’C’
(43h)
’D’
(44h)
Send data
Receive data
’B’
(42h)
’A’
(41h)
’D’
(44h)
’C’
(43h)
Q series C24N,
L series C24
ignores data of upper bytes
Q series C24N,
L series C24
ignores data of upper bytes
Q series C24N,
L series C24
stores 00h to upper bytes
Q series C24N,
L series C24
stores 00h to upper bytes
Q series C24N / L series C24
Data
storage
area
(Fixed length/Variable length)
(Data length/Maximum data length)
(Unit of stored data)
"ABCD" "BADC"
"ABCD" "BADC"

App - 11 App - 11
MELSOFT
A
PPENDICES
(2) Data example
(a) The following table shows data to be stored in the data storage area in case
where the string of send data is ‘ABCD’
(Reference: A=41H, B=42H, C=43H, and D=44H in ASCII code)
Item Description
Fixed length/Variable length Fixed length
Data length 4 bytes
Start address of data storage area D0
Unit of stored data Lower byte + Upper byte Lower bytes only
Byte swap Disable Enable Disable Enable
Data to be stored in data storage area
D0 = 4241H
D1 = 4443H
D0 = 4142H
D1 = 4344H
D0 = 0041H
D1 = 0042H
D2 = 0043H
D3 = 0044H
D0 = 0042H
D1 = 0041H
D2 = 0044H
D3 = 0043H
(b) The following table shows data to be stored in the data storage area in case
where the string of send data is ‘EFG’
(Reference: E=45H, F=46H, and G=47H in ASCII code)
Item Description
Fixed length/Variable length Fixed length
Data length 3 bytes
Start address of data storage area D0
Unit of stored data Lower byte + Upper byte Lower bytes only
Byte swap Disable Enable Disable Enable
Data to be stored in data storage area
D0 = 4645H
D1 = 0047H
D0 = 4546H
D1 = 4700H
D0 = 0045H
D1 = 0046H
D2 = 0047H
D3 = (Any data)
D0 = 0046H
D1 = 0045H
D2 = 0047H
D3 = (Any data)

App - 12 App - 12
MELSOFT
A
PPENDICES
Appendix 4.3 Conversion variable
(1) Processing procedure
The Q series C24N / L series C24 module processes Conversion variable
according to the following procedure.
(a) In case where “Conversion” is ‘HEX -> ASCII hexadecimal’ or
‘ASCII hexadecimal -> HEX’
Digits are filled
Variable number of digits
1234h
Sending data
Receiving data
"00001234,"
"00001234,"
Q series C24N / L series C24
(Delimiter) (Number of digits)
(Blank-padded character)
(Conversion) (Fixed number of data/
Variable number of data)
(Conversion unit)
Adding
a delimiter
When "Delimiter" is ’ , ’ When "Number of digits" is
’8’ and "Blank-padded character" is ’0’
Digits are not filled (Blank-padded character : 0)
Digits are not filled (Blank-padded character : space)
(Data length/Maximum data length)
Send data
(numeric data)
CPU device
G device
D0
When "Conversion unit" is ’Word’
1234h
(Fixed number of data/
Variable number of data)
(Conversion unit)
(Conversion)(Delimiter) (Number of digits)
(Blank-padded character)
No blank-padded character
Variable number of digits
No delimiter
Comma,
space
Comma,
space
When "Delimiter" is ’ , ’
Blank-padded
characters are
included
When "Number of digits" is
’8’ and "Blank-padded character" is ’0’
Deleting
blank-padded
characters
Deleting
a delimiter
(Data length/Maximum data length)
D0
When "Conversion unit" is ’Word’
CPU device
G device
Receive data
(numeric data)
Adding
blank-padded
characters
No delimiter
"00001234," "00001234" "00001234" "1234"
"00001234," "00001234" "00001234" "1234"
"1234" 1234h
"1234" 1234h
Bin ASCII
conversion of
send data
ASCII bin
conversion of
receive data
* Blank-padded characters
At data sending, upper digits are filled with data specified in “Blank-padded
character” when the number of digits is less than that specified in “Number
of send digits of data”.
At data receiving, either of ‘0’ or ‘_ (space)’ is processed as a blank-padded
character, regardless of the setting of “Blank-padded character”.
(Example) Setting of “Number of receive digits of data” is ‘6’
(‘_’ indicates a space character in the table)
No. Receive data Operation of Q series C24N / L series C24 modules
1 000120 Considers its starting 3 digits as blank-padded characters.
2 _ _ 0120 Considers its starting 3 digits as blank-padded characters.
3 0 _ 0120 Considers its starting 3 digits as blank-padded characters.
4 _ _ _ 120 Considers its starting 3 digits as blank-padded characters.
5 00012 _ Considers it to be an ASCII -> bin conversion error (7F20 H).
6 _ _ _ 12 _ Considers it to be an ASCII -> bin conversion error (7F20 H).
7 0001 _ 0 Considers it to be an ASCII -> bin conversion error (7F20 H).

App - 13 App - 13
MELSOFT
A
PPENDICES
(b) In case where “Conversion” is ‘HEX -> ASCII decimal’ or ‘ASCII
decimal -> HEX
(Delimiter)
Sending data
"-_ _12.34,"
No delimiter
Digits are filled
Variable number of digits No decimal point
ASCII decimal
(Unsigned)
CPU device
G device
(Number of digits)
(Blank-padded character)
(Number of decimals) (Sign)
(Sign character)
(Fixed number of data/
Variable number of data)
(Conversion unit)
Q series C24N / L series C24
Adding
a delimiter
When "Delimiter" is ’ , ’
"-_ _12.34, " "-_ _12.34"
Adding
blank-padded
characters
Comma,
space
Bin ASCII
conversion of
send data
Bin ASCII
conversion of
send data
Adding a sign
character
Send data
(numeric data)
When "Number of digits" is ’6’
and "Blank-padded character" is ’Space’
"-_ _12.34" "-12.34"
Digits are not filled
(Blank-padded character : 0)
When "Number of decimals" is ’2’
"-12.34" "-1234" "-1234" -1234
ASCII decimal
(Signed)
1 to 10
Variable point
When "Conversion unit" is ’Word’
D0 -1234
(FB2Eh)
Receiving data
"-_ _12.34,"
No delimiter No blank-padded character
Variable number of digits No decimal point
When "Delimiter" is ’ , ’
Comma,
space
Deleting
a delimiter
Blank-padded
characters are
included
Deleting
blank-padded
characters
Deleting
a decimal point
Adding
a decimal point
"-_ _12.34," "-_ _12.34" "-_ _12.34" "-12.34"
When "Number of decimals" is ’2’
1 to 10
Variable point
"-12.34" "-1234"
ASCII decimal
(Unsigned)
ASCII decimal
(Signed)
ASCII bin
conversion of
receive data
Deleting
a sign character
ASCII bin
conversion of
receive data
CPU device
G device
Receive data
(numeric data)
When "Conversion unit" is ’Word’
D0 -1234
(FB2Eh)
"-1234" -1234
(Data length/Maximum data length)
(Data length/Maximum data length)
(Delimiter) (Number of digits)
(Blank-padded character)
(Number of decimals) (Sign)
(Conversion)
(Fixed number of data/
Variable number of data)
(Conversion unit)
When "Number of digits" is ’6’
and "Blank-padded character" is ’Space’
Digits are not filled
(Blank-padded character : space)
(Sign character)
(Conversion)

App - 14 App - 14
MELSOFT
A
PPENDICES
(2) Data example
The following table shows send data in case where a packet consists
of Header Conversion variable Terminator and data stored in the data
storage area is D0=837 (0345H), D1=18 (0012H).
(Reference: 120345H=1180485 in decimal form)
Item Setting Details
Fixed number of
data/Variable number
of data
Fixed number of data Fixed number of data Fixed number of data
Number of data 1 1 1
Start address of data
storage area D0 D0 D0
Conversion unit Word Word Word
Conversion HEX ASCII decimal HEX ASCII decimal HEX ASCII decimal
Number of digits 5 5 Variable number of digits
Blank-padded
character 0 Space - (Not settable)
Sign Unsigned Signed Signed
Sign character - (Not settable) + +
Number of decimals No decimal point 2 No decimal point
Delimiter No delimiter Comma Comma
Send data*1 Header 00837 Terminator Header +_ _ 8.37, Terminator Header +837, Terminator
Item Setting Details
Fixed number of
data/Variable number
of data
Fixed number of data Fixed number of data Fixed number of data
Number of data 1 2 2
Start address of data
storage area D0 D0 D0
Conversion unit Double word Word Word
Conversion HEX ASCII decimal HEX ASCII decimal HEX ASCII decimal
Number of digits 10 5 5
Blank-padded
character 0 Space 0
Sign Signed Unsigned Signed
Sign character + - (Not settable) +
Number of decimals 8 No decimal point 2
Delimiter No delimiter No delimiter Comma
Send data*1 Header +00.01180485
Terminator
Header _ _ 837 _ _ _18
Terminator
Header +008.37, +000.18
Terminator

App - 15 App - 15
MELSOFT
A
PPENDICES
Appendix 4.4 Check code
(1) Processing procedure
Q series C24N / L series C24 modules process Check code according to the
following procedure.
1) Calculates value according to the selection of “Processing method”.
2) When “Complement calculation” is ‘One’s complement’ or ‘Two's complement’,
performs a 2-word-wise complement operation on the value calculated in 1).
3) When “Code type” is ‘ASCII decimal’, extracts the lowest one word from the
value calculated in 2) and performs the hexadecimal decimal conversion.
(Data flow)
(Data flow)
Sending data
Receiving data
Swapping
send data
Bin ASCII
conversion of
length value
Calculated
length value
Swapping
receive data
ASCII Bin
conversion of
length value
Calculated
check code
Received
check code
Byte swap (by word)
*Only when the data
length specification is
4 bytes
Byte swap (by word)
*Only when the data length
specification is 4 bytes
ASCII hexadecimal
ASCII hexadecimal
Forward direction (upper byte lower byte)
Forward direction (upper byte lower byte)
Reverse direction (lower byte upper byte) HEX
Q series C24N / L series C24
(Code type) (Processing method)
(Data length)
(Calculating range)
(Complement calculation)
(Code type) (Processing method)
(Data length)
(Calculating range)
(Complement calculation)
Checking
Reverse direction (lower byte upper byte)
ASCII decimal
HEX
ASCII decimal
(2) Procedure for calculating horizontal parity
The followings show procedures for calculating horizontal parities using the
following sample data.
STX "J" "7" "1" "C" "2" "4" "N" ETX
Horizontal
parity
Calculating range
"Q"
(For the data shown above)
"Q" (51H) 0101 0001
XOR
"J" (4AH) 0100 1010 == 0001 1011
XOR
"7" (37H) 0011 0111 = 0010 1100
XOR
"1" (31H) 0011 0001 = 0001 1101
XOR
"C" (43H) 0100 0011 = 0101 1110
XOR
"2" (32H) 0011 0010 = 0110 1100
XOR
"4" (34H) 0011 0100 = 0101 1000
XOR
"N" (4EH) 0100 1110 0001 0110
XOR
ETX (03H)0000 0011 = 0101 (Binary)
(Hexadecimal)
Horizontal parity 5
0001
1=

App - 16 App - 16
MELSOFT
A
PPENDICES
(a) Data flow : Forward direction
1) “Complement calculation” is ‘No complement calculation’
(15H in hexadecimal is 21 in decimal)
Data length
Code type 1 byte 2 bytes 3 bytes 4 bytes
ASCII
hexadecimal
“5”
(35H)
“15”
(31H 35H)
“015”
(30H 31H 35H)
“0015”
(30H 30H 31H 35H)
ASCII decimal “1”
(31H)
“21”
(32H 31H)
“021”
(30H 32H 31H)
“0021”
(30H 30H 32H 31H)
HEX 15H 0015H 000015H 00000015H
2) “Complement calculation” is ‘One’s complement’
(One’s complement of 0000 0015H is FFFF FFEAH)
When “Code type” is ‘ASCII decimal’, the last one word is extracted and
converted from hexadecimal to decimal.
(FFEAH in hexadecimal is 65514 in decimal)
Data length
Code type
1 byte 2 bytes 3 bytes 4 bytes
ASCII
hexadecimal
“A”
(41H)
“EA”
(45H 41H)
“FEA”
(46H 45H 41H)
“FFEA”
(46H 46H 45H 41H)
ASCII decimal “4”
(34H)
“14”
(31H 34H)
“514”
(35H 31H 34H)
“5514”
(35H 35H 31H 34H)
HEX EAH FFEAH FFFFEAH FFFFFFEAH
3) “Complement calculation” is ‘Two’s complement’
(Two’s complement of 0000 0015H is FFFF FFEBH)
When “Code type” is ‘ASCII decimal’, the last one word is extracted
and converted from hexadecimal to decimal.
(FFEBH in hexadecimal is 65515 in decimal)
Data length
Code type
1 byte 2 bytes 3 bytes 4 bytes
ASCII
hexadecimal
“B”
(42H)
“EB”
(45H 42H)
“FEB”
(46H 45H 42H)
“FFEB”
(46H 46H 45H 42H)
ASCII decimal “5”
(35H)
“15”
(31H 35H)
“515”
(35H 31H 35H)
“5515”
(35H 35H 31H 35H)
HEX EBH FFEBH FFFFEBH FFFFFFEBH

App - 17 App - 17
MELSOFT
A
PPENDICES
(b) Data flow : Reverse direction
1) “Complement calculation” is ‘No complement calculation’
(15H in hexadecimal is 21 in decimal)
Data length
Code type
1 byte 2 bytes 3 bytes 4 bytes
ASCII
hexadecimal
“51”
(35H 31H)
“510”
(35H 31H 30H)
“5100”
(35H 31H 30H 30H)
ASCII decimal “12”
(31H 32H)
“120”
(31H 32H 30H)
“1200”
(31H 32H 30H 30H)
HEX 1500H 150000H 15000000H
2) “Complement calculation” is ‘One’s complement’
(One’s complement of 0000 0015H is FFFF FFEAH)
When “Code type” is ‘ASCII decimal’, the last one word is extracted and
converted from hexadecimal to decimal.
(FFEAH in hexadecimal is 65514 in decimal)
Data length
Code type
1 byte 2 bytes 3 bytes 4 bytes
ASCII
hexadecimal
“AE”
(41H 45H)
“AEF”
(41H 45H 46H)
“AEFF”
(41H 45H 46H 46H)
ASCII decimal “41”
(34H 31H)
“415”
(34H 31H 35H)
“4155”
(35H 35H 31H 34H)
HEX EAFFH EAFFFFH EAFFFFFFH
3) “Complement calculation” is ‘Two’s complement’
(Two’s complement of 0000 0015H is FFFF FFEBH)
When “Code type” is ‘ASCII decimal’, the last one word is extracted and
converted from hexadecimal to decimal.
(FFEBH in hexadecimal is 65515 in decimal)
Data length
Code type
1 byte 2 bytes 3 bytes 4 bytes
ASCII
hexadecimal
“BE”
(42H 45H)
“BEF”
(42H 45H 46H)
“BEFF”
(42H 45H 46H 46H)
ASCII decimal “51”
(35H 31H)
“515”
(35H 31H 35H)
“5155”
(35H 31H 35H 35H)
HEX EBFFH EBFFFFH EBFFFFFFH

App - 18 App - 18
MELSOFT
A
PPENDICES
(c) Data flow : Byte swap
1) “Complement calculation” is ‘No complement calculation’
(15H in hexadecimal is 21 in decimal)
Data length
Code type
1 byte 2 bytes 3 bytes 4 bytes
ASCII
hexadecimal
“0051”
(30H 30H 35H 31H)
ASCII decimal “0012”
(30H 30H 31H 32H)
HEX 00001500H
2) “Complement calculation” is ‘One’s complement’
(One’s complement of 0000 0015H is FFFF FFEAH)
When “Code type” is ‘ASCII decimal’, the last one word is extracted and
converted from hexadecimal to decimal.
(FFEAH in hexadecimal is 65514 in decimal)
Data length
Code type
1 byte 2 bytes 3 bytes 4 bytes
ASCII
hexadecimal
“FFAE”
(46H 46H 41H 45H)
ASCII decimal “5541”
(35H 35H 34H 31H)
HEX FFFFEAFFH
3) “Complement calculation” is ‘Two’s complement’
(Two’s complement of 0000 0015H is FFFF FFEBH)
When “Code type” is ‘ASCII decimal’, the last one word is extracted and
converted from hexadecimal to decimal.
(FFEBH in hexadecimal is 65515 in decimal)
Data length
Code type
1 byte 2 bytes 3 bytes 4 bytes
ASCII
hexadecimal
“FFBE”
(46H 46H 42H 45H)
ASCII decimal “5551”
(35H 35H 35H 31H)
HEX FFFFEBFFH

App - 19 App - 19
MELSOFT
A
PPENDICES
(3) Procedure for calculating sum check
The followings show procedures for calculating sum check codes using the
following sample data.
STX "J" "7" "1" "C" "2" "4" "N" ETX
Calculating range
"Q"
Sum
check
(For the data shown above)
Sum check = 51H + 4AH + 37H + 31H + 43H + 32H + 34H + 4EH + 03H = 1FD H
(a) Data flow : Forward direction
1) “Complement calculation” is ‘No complement calculation’
(1FDH in hexadecimal is 509 in decimal)
Data length
Code type
1 byte 2 bytes 3 bytes 4 bytes
ASCII
hexadecimal
“D”
(44H)
“FD”
(46H 44H)
“1FD”
(31H 46H 44H)
“01FD”
(30H 31H 46H 44H)
ASCII decimal “9”
(39H)
“09”
(30H 39H)
“509”
(35H 30H 39H)
“0509”
(30H 35H 30H 39H)
HEX FDH 01FDH 0001FDH 000001FD H
2) “Complement calculation” is ‘One’s complement’
(One’s complement of 0000 01FDH is FFFF FE02H)
When “Code type” is ‘ASCII decimal’, the last one word is extracted and
converted from hexadecimal to decimal.
(FF02H in hexadecimal is 65026 in decimal)
Data length
Code type
1 byte 2 bytes 3 bytes 4 bytes
ASCII
hexadecimal
“2”
(32H)
“02”
(30H 32H)
“E02”
(45H 30H 32H)
“FE02”
(46H 45H 30H 32H)
ASCII decimal “6”
(36H)
“26”
(32H 36H)
“026”
(30H 32H 36H)
“5026”
(35H 30H 32H 36H)
HEX 02H FE02H FFFE02H FFFFFE02H
3) “Complement calculation” is ‘Two’s complement’
(Two’s complement of 0000 01FDH is FFFF FE03H)
When “Code type” is ‘ASCII decimal’, the last one word is extracted and
converted from hexadecimal to decimal.
(FE03H in hexadecimal is 65027 in decimal)
Data length
Code type
1 byte 2 bytes 3 bytes 4 bytes
ASCII
hexadecimal
“3”
(33H)
“03”
(30H 33H)
“E03”
(45H 30H 33H)
“FE03”
(46H 45H 30H 33H)
ASCII decimal “7”
(37H)
“27”
(32H 37H)
“027”
(30H 32H 37H)
“5027”
(35H 30H 32H 37H)
HEX 03H FE03H FFFE03H FFFFFE03H

App - 20 App - 20
MELSOFT
A
PPENDICES
(b) Data flow : Reverse direction
1) “Complement calculation” is ‘No complement calculation’
(1FDH in hexadecimal is 509 in decimal)
Data length
Code type
1 byte 2 bytes 3 bytes 4 bytes
ASCII
hexadecimal
“DF”
(44H 46H)
“DF1”
(44H 46H 31H)
“DF10”
(44H 46H 31H 30H)
ASCII decimal “90”
(39H 30H)
“905”
(39H 30H 35H)
“9050”
(39H 30H 35H 30H)
HEX FD01H FD0100H FD010000H
2) “Complement calculation” is ‘One’s complement’
(One’s complement of 0000 01FDH is FFFF FE02H)
When “Code type” is ‘ASCII decimal’, the last one word is extracted and
converted from hexadecimal to decimal.
(FF02H in hexadecimal is 65026 in decimal)
Data length
Code type
1 byte 2 bytes 3 bytes 4 bytes
ASCII
hexadecimal
“20”
(32H 30H)
“20E”
(32H 30H 45H)
“20EF”
(32H 30H 45H 46H)
ASCII decimal “62”
(36H 32H)
“620”
(36H 32H 30H)
“6205”
(36H 32H 30H 35H)
HEX 02FEH 02FEFFH 02FEFFFFH
3) “Complement calculation” is ‘Two’s complement’
(Two’s complement of 0000 01FDH is FFFF FE03H)
When “Code type” is ‘ASCII decimal’, the last one word is extracted and
converted from hexadecimal to decimal.
(FE03H in hexadecimal is 65027 in decimal)
Data length
Code type
1 byte 2 bytes 3 bytes 4 bytes
ASCII
hexadecimal
“30”
(30H 33H)
“30E”
(33H 30H 45H)
“30EF”
(33H 30H 45H 46H)
ASCII decimal “72”
(37H 32H)
“720”
(37H 32H 30H)
“7205”
(37H 32H 30H 35H)
HEX 03FEH 03FEFFH 03FEFFFFH

App - 21 App - 21
MELSOFT
A
PPENDICES
(c) Data flow : Byte swap
1) “Complement calculation” is ‘No complement calculation’
(1FDH in hexadecimal is 509 in decimal)
Data length
Code type
1 byte 2 bytes 3 bytes 4 bytes
ASCII
hexadecimal
“10DF”
(31H 30H 44H 46H)
ASCII decimal “5090”
(35H 30H 39H 30H)
HEX 0000FD01H
2) “Complement calculation” is ‘One’s complement’
(One’s complement of 0000 01FDH is FFFF FE02H)
When “Code type” is ‘ASCII decimal’, the last one word is extracted and
converted from hexadecimal to decimal.
(FF02H in hexadecimal is 65026 in decimal)
Data length
Code type
1 byte 2 bytes 3 bytes 4 bytes
ASCII
hexadecimal
“EF20”
(45H 46H 32H 30H)
ASCII decimal “0562”
(30H 35H 36H 32H)
HEX FFFF02FEH
3) “Complement calculation” is ‘Two’s complement’
(Two’s complement of 0000 01FDH is FFFF FE03H)
When “Code type” is ‘ASCII decimal’, the last one word is extracted and
converted from hexadecimal to decimal.
(FE03H in hexadecimal is 65027 in decimal)
Data length
Code type
1 byte 2 bytes 3 bytes 4 bytes
ASCII
hexadecimal
“EF30”
(45H 46H 33H 30H)
ASCII decimal “0572”
(30H 35H 37H 32H)
HEX FFFF03FEH

App - 22 App - 22
MELSOFT
A
PPENDICES
(4) Procedure for calculating 16-bit CRC (for MODBUS)
This is a check system that is used only when data are sent/received in the RTU
mode of the MODBUS protocol. The data length of CRC is fixed to 2 bytes (16
bits), and the CRC is calculated every 1 byte (8 bits) from the start of the
calculating range according to the following procedure.
1) Load a 16-bit register whose bits are all ‘1’.
2) Exclusive OR (XOR) the first 1 byte (8 bits) of the calculating range with 8 bits
in above 1).
3) Shift the result of 2) one bit right.
4) If the latest significant bit in above 2) is ‘1’, exclusive OR (XOR) the result of 3)
with the generator polynomial (A001H). If the last bit is ‘0’, shift the result of 2)
one bit right (operation described in 3)) without the exclusive OR (XOR)
operation.
5) Repeat steps 3) and 4) until 8 shifts have been performed.
6) Exclusive OR (XOR) the result of 5) with the next 1 byte (8 bits).
7) Repeat step 2) through 6) until all bytes have been processed.
The final result is CRC value.
8) When the CRC value is placed in a packet, the lower 8 bits are set first, and
then the upper 8 bits are set.
For the specific example of calculation, refer to the table on the next page.

App - 23 App - 23
MELSOFT
A
PPENDICES
The followings show the example of 16-bit CRC (for MODBUS) calculation.
Packet example:
Station No. Function code 16-bit CRC
02 H 07 H 41 H 12 H
Procedure example of 16-bit CRC (for MODBUS) of a packet example above:
CRC error checking procedure 16-bit register (MSB) Flag Calculating
procedure
(Load a 16-bit register whose bits are all ‘1’) 1111 1111 1111 1111
02H(Station number) 0000 0010
Exclusive OR (XOR) 1111 1111 1111 1101
1) to 2)
Shift 1 0111 1111 1111 1110 1
Generator polynomial 1010 0000 0000 0001
Exclusive OR (XOR) 1101 1111 1111 1111
3) to 4)
Shift 2 0110 1111 1111 1111 1
Generator polynomial 1010 0000 0000 0001
Exclusive OR (XOR) 1100 1111 1111 1110
Shift 3 0110 0111 1111 1111 0
Shift 4 0011 0011 1111 1111 1
Generator polynomial 1010 0000 0000 0001
Exclusive OR (XOR) 1001 0011 1111 1110
Shift 5 0100 1001 1111 1111 0
Shift 6 0010 0100 1111 1111 1
Generator polynomial 1010 0000 0000 0001
Exclusive OR (XOR) 1000 0100 1111 1110
Shift 7 0100 0010 0111 1111 0
Shift 8 0010 0001 0011 1111 1
Generator polynomial 1010 0000 0000 0001
Exclusive OR (XOR) 1000 0001 0011 1110
5)
07H(Function code) 0000 0111
Exclusive OR (XOR) 1000 0001 0011 1001 6)
Shift 1 0100 0000 1001 1100 1
Generator polynomial 1010 0000 0000 0001
Exclusive OR (XOR) 1110 0000 1001 1101
Shift 2 0111 0000 0100 1110 1
Generator polynomial 1010 0000 0000 0001
Exclusive OR (XOR) 1101 0000 0100 1111
Shift 3 0110 1000 0010 0111 1
Generator polynomial 1010 0000 0000 0001
Exclusive OR (XOR) 1100 1000 0010 0110
Shift 4 0110 0100 0001 0011 0
Shift 5 0011 0010 0000 1001 1
Generator polynomial 1010 0000 0000 0001
Exclusive OR (XOR) 1001 0010 0000 1000
Shift 6 0100 1001 0000 0100 0
Shift 7 0010 0100 1000 0010 0
Shift 8 0001 0010 0100 0001 0
7)
CRC value 12H 41H 8)

App - 24 App - 24
MELSOFT
A
PPENDICES
(5) Calculating range of Check code
The following shows specification examples of the calculating range of Check
code.
Packet
element 1
Header Static data
Calculating range when specifying 1 to (n-1)
Example 1
Packet
format
Example 2
Example 3
Calculating range when specifying 2 to (n-1)
Calculating range when specifying 2 to (n-2)
Terminator
Non-conversion
variable
Check code
Packet
element 2
Packet
element n-2
Packet
element n-1
Packet
element n
Example 1: Calculating range when its start is 1 and end is n-1.
Example 2: Calculating range when its start is 2 and end is n-1.
Example 3: Calculating range when its start is 2 and end is n-2.
Appendix 4.5 Non-verified reception
The following shows a usage example of Non-verified reception.
1 byte
STX
Header Non-verified reception (variable number of characters) Terminator
Conversion
variable
Data needed by the user
Set a Non-verified
reception element
When the data are not needed by
the user and data contents and/or
the number of character vary
Identification
code
Country
code
Manufacturer
code Product code ETX
2 bytes
1 byte 2 bytes
2 bytes 5 bytes
Data
to be read
5 bytes 1 byte
1 byte
Variable
number of
characters
Variable
number of
characters
Example of format of packet from other device
Example of packet setting
Using a Non-verified reception element has the following advantages in case of the
packet format shown above.
y Necessary data can only be stored in a CPU device and buffer memory.
y A single protocol (packet) can handle receive packets that includes data whose
contents vary each time.

App - 25 App - 25
MELSOFT
A
PPENDICES
Appendix 5 Functions Modified from the Previous Version
(1) Functions modified from the previous version
(a) Functions modified in Version 2.21X
With upgrade from Version 2.20W (SW2D5C-QSCU) to Version 2.21X
(SW2D5C-QSCU), the following are the main functions/setting items that
are added to GX Configurator-SC.
Function/Setting item Description Reference
Addition of applicable CPU Now compatible with L02CPU and L26CPU-BT.
Addition of target modules Now compatible with LJ71C24 and LJ71C24-R2.
Section 3.2
(2) Checking the GX Configurator-SC software version
Check the version within the GX Developer product information.
([Help] [Product information] )
The GX Configurator-SC version
is displayed in this section.

App - 26 App - 26
MELSOFT
A
PPENDICES
MEMO

Index - 1 Index - 1
INDEX
[A]
Applicable CPU .............................................. 3- 2
Applicable module.......................................... 3- 2
[C]
Circuit trace .................................................. 11- 6
Circuit trace option screen
Monitor buffer head address setting ....... 11-10
Monitor buffer size setting ....................... 11-10
Read......................................................... 11-10
Write......................................................... 11-10
Circuit trace screen
Send/receive packets ............................... 11- 8
Communication control signals ................ 11- 8
Start........................................................... 11- 8
Communication type of protocol .................... 8- 4
[D]
Data example of packet element ...............App- 8
Debugging support function......................... 11- 1
Dedicated instruction
G(P).CPRTCL.......................................... 13-18
Functional protocol .................................. 13-25
Device batch setting...................................... 9-35
Device list ...................................................... 9-29
[E]
End.................................................................. 7- 1
[H]
Help function...............................................App- 1
[I]
I/O signal....................................................... 13- 1
[L]
List of assignments of buffer memory ........ 13- 7
[M]
Menu list ......................................................... 5- 2
Module verification ....................................... 10- 4
[O]
Opening circuit trace file ..............................11-11
Operating procedure
Procedure for setting through writing .........4- 1
Procedure for debugging ............................4- 2
[P]
Packet edit operation
Deleting packet ..........................................8-12
Copying/pasting packet .............................8-13
Adding new element ..................................9-23
Changing element type..............................9-24
Packet element
Header.........................................................9- 6
Static Data ...................................................9- 6
Terminator ...................................................9- 7
Length..........................................................9- 8
Non-conversion variable ............................9-10
Conversion variable ...................................9-13
Check code ................................................9-20
Non-verified reception................................9-22
Packet element setting
Header/Static Data/Terminator..................9-25
Length.........................................................9-27
Non-conversion variable ............................9-28
Conversion variable ...................................9-30
Check code ................................................9-33
Non-verified reception................................9-34
Pre-defined protocol ready (X1D) ................13- 2
Pre-defined protocol support function
Function list .................................................3- 1
Creating new file .........................................8- 1
Opening file .................................................8- 2
Closing file ...................................................8- 3
Saving file ....................................................8- 3
Adding protocol ...........................................8- 7
Changing to editable protocol.....................8- 7
Protocol detailed setting..............................8- 8
Setting send/receive parameter.................8-11
Deleting protocol ........................................8-12
Copying and pasting protocol ....................8-13
Print ...............................................................12- 1
Print example ................................................12- 2
ind

Index - 2 Index - 2
Programming example
System configuration/wiring example ..... 13-27
Communication data ............................... 13-28
Communication setting............................ 13-29
Protocol........................................................... 1- 3
Protocol execution log display ....................... 1- 3
[R]
Read from module........................................ 10- 3
[S]
Saving circuit trace file ................................ 11-11
Screen display................................................ 5- 1
Selecting module for debugging
The present object module....................... 11- 2
Module list................................................. 11- 2
Channel specification ............................... 11- 2
Start ................................................................ 6- 1
State monitor ............................................... 11-12
State monitor <<Error information>> tab
Communication error status .................... 11-13
Switch setting, mode selection error....... 11-13
Communication result.............................. 11-13
Error reset ................................................ 11-13
State monitor <<Operation setting switch>> tab
Switch setting status for the operation.... 11-14
Mode switch............................................. 11-14
Station switch........................................... 11-14
State monitor <<Pre-defined protocol function>>
tab
Execution status ...................................... 11-15
Protocol cancel designation .................... 11-15
Pre-defined protocol function error code 11-15
State monitor <<Signal>> tab
X signal state monitor.............................. 11-13
Y signal state monitor .............................. 11-13
RS-232 signal monitor............................. 11-13
Status bar ....................................................... 5- 3
[T]
Tool button...................................................... 5- 3
[V]
Verification operation of receive packet ....App- 7
[W]
Write to module ............................................ 10- 1
ind

Microsoft, Windows, Windows NT, Windows Vista are registered trademarks of Microsoft Corporation in the United States
and other countries.
Pentium is a trademark of Intel Corporation in the United States and other countries.
Ethernet is a trademark of Xerox Corporation.
All other company names and product names used in this manual are trademarks or registered trademarks of
their respective companies.
SH (NA)-080850ENG-C

SH(NA)-080850ENG-C(1009)MEE
MODEL: GXCON-SC-O-PP-E
MODEL CODE: 13JU66
Specifications subject to change without notice.
When exported from Japan, this manual does not require application to the
Ministry of Economy, Trade and Industry for service transaction permission.
HEAD OFFICE : TOKYO BUILDING, 2-7-3 MARUNOUCHI, CHIYODA-KU, TOKYO 100-8310, JAPAN
NAGOYA WORKS : 1-14 , YADA-MINAMI 5-CHOME , HIGASHI-KU, NAGOYA , JAPAN