S Cover Rear 1v2 Yorkville NX25P Service Manual Sm
Yorkville NX25P Service Manual sm_nx25p Yorkville - NX25P - Service Manual
Yorkville NX25P Service Manual sm_nx25p Yorkville - NX25P - Service Manual
User Manual: Yorkville NX25P Service Manual Yorkville - NX25P - Service Manual
Open the PDF directly: View PDF
.
Page Count: 14

U.S.A.
Yorkville Sound Inc.
4625 Witmer Industrial Estate
Niagara Falls, New York
14305 USA
Voice: (716) 297-2920
Fax: (716) 297-3689
WORLD HEADQUARTERS
WEB ACCESS: http://www.yorkville.com
CANADA
Yorkville Sound
550 Granite Court
Pickering, Ontario
L1W-3Y8 CANADA
Voice: (905) 837-8481
Fax: (905) 837-8746
Quality and Innovation Since 1963
Printed in Canada
SERVICE MANUAL
NX25P
TYPE: YS1030
Manual-Service-NX25P-00-1v1.pdf

The exclamation point within an equilatereal
triangle is intended to alert the user to the
presence of important operating and
maintenance (servicing) instructions in the
literature accompanying the appliance.
Le point d’exclamation à l’intérieur d’un triangle équilatéral
est prévu pour alerter l’utilisateur de la présence
d’instructions importantes dans la littérature accompag-
nant l’appareil en ce qui concerne l’opération et la
maintenance de cet appareil.
This lightning flash with arrowhead symbol,
within an equilateral triangle, is intended to alert
the user to the presence of uninsulated
“dangerous voltage” within the product’s enclosure
that may be of sufficient magnitude to constitute a risk of
electric shock to persons.
Ce symbole d’éclair avec tête de flèche dans un triangle
équilatéral est prévu pour alerter l’utilisateur de la présence
d’un « voltage dangereux » non-isolé à proximité de l’enceinte
du produit qui pourrait être d’ampleur suffisante pour présenter
un risque de choque électrique.
IMPORTANT SAFETY INSTRUCTIONS
safety-4v5.eps • April 3/2007
CAUTION: TO REDUCE THE RISK OF ELECTRIC
SHOCK, DO NOT REMOVE COVER (OR BACK).
NO USER SERVICEABLE PARTS INSIDE.
REFER SERVICING TO QUALIFIED
SERVICE PERSONNEL.
FOLLOW ALL INSTRUCTIONS SUIVEZ TOUTES LES INSTRUCTIONS
Instructions pertaining to a risk of fire,
electric shock, or injury to a person
Read Instructions: The Owner’s Manual should be read and
understood before operation of your unit. Please, save these instruc-
tions for future reference and heed all warnings.
Clean only with dry cloth.
Packaging: Keep the box and packaging materials, in case the unit
needs to be returned for service.
Warning: To reduce the risk or fire or electric shock, do not expose
this apparatus to rain or moisture. Do not use this apparatus near water!
Warning: When using electric products, basic precautions should
always be followed, including the following:
Power Sources
Your unit should be connected to a power source only of the voltage specified in the
owners manual or as marked on the unit. This unit has a polarized plug. Do not use
with an extension cord or receptacle unless the plug can be fully inserted. Precau-
tions should be taken so that the grounding scheme on the unit is not defeated.
Hazards
Do not place this product on an unstable cart, stand, tripod, bracket or table. The
product may fall, causing serious personal injury and serious damage to the product.
Use only with cart, stand, tripod, bracket, or table recommended by the manufacturer
or sold with the product. Follow the manufacturer’s instructions when installing the
product and use mounting accessories recommended by the manufacturer.
The apparatus should not be exposed to dripping or splashing water; no objects
filled with liquids should be placed on the apparatus.
Terminals marked with the “lightning bolt” are hazardous live; the external wiring
connected to these terminals require installation by an instructed person or the use of
ready made leads or cords.
Ensure that proper ventilation is provided around the appliance. Do not install near
any heat sources such as radiators, heat registers, stoves, or other apparatus
(including amplifiers) that produce heat.
No naked flame sources, such as lighted candles, should be placed on the apparatus.
Power Cord
Do not defeat the safety purpose of the polarized or grounding-type plug. A polarized plug
has two blades with one wider than the other. A grounding type plug has two blades and a
third grounding prong. The wide blade or the third prong are provided for your safety. If the
provided plug does not fit into your outlet, consult an electrician for replacement of the
obsolete outlet. The AC supply cord should be routed so that it is unlikely that it will be
damaged. If the AC supply cord is damaged DO NOT OPERATE THE UNIT.
Unplug this apparatus during lightning storms or when unused for long periods of time.
Service
The unit should be serviced only by qualified service personnel.
AVIS: AFIN DE REDUIRE LES RISQUE DE CHOC
ELECTRIQUE, N’ENLEVEZ PAS LE COUVERT (OU LE
PANNEAU ARRIERE) NE CONTIENT AUCUNE PIECE
REPARABLE PAR L’UTILISATEUR.
CONSULTEZ UN TECHNICIEN QUALIFIE
POUR L’ENTRETIENT
Instructions relatives au risque de feu,
choc électrique, ou blessures aux personnes
Veuillez Lire le Manuel: Il contient des informations qui devraient
êtres comprises avant l’opération de votre appareil. Conservez.
Gardez S.V.P. ces instructions pour consultations ultérieures et
observez tous les avertissements.
Nettoyez seulement avec le tissu sec.
Emballage: Conservez la boite au cas ou l’appareil devait être
retourner pour réparation.
Avertissement: Pour réduire le risque de feu ou la décharge
électrique, n'exposez pas cet appareil à la pluie ou à l'humidité.
N’utilisez pas cet appareil près de l’eau!
Attention: Lors de l’utilisation de produits électrique, assurez-vous
d’adhérer à des précautions de bases incluant celle qui suivent:
Alimentation
L’appareil ne doit être branché qu’à une source d’alimentation correspondant au
voltage spécifié dans le manuel ou tel qu’indiqué sur l’appareil. Cet appareil est
équipé d’une prise d’alimentation polarisée. Ne pas utiliser cet appareil avec un
cordon de raccordement à moins qu’il soit possible d’insérer complètement les trois
lames. Des précautions doivent êtres prises afin d’eviter que le système de mise à la
terre de l’appareil ne soit désengagé.
Risque
Ne pas placer cet appareil sur un chariot, un support, un trépied ou une table instables.
L’appareil pourrait tomber et blesser quelqu’un ou subir des dommages importants.
Utiliser seulement un chariot, un support, un trépied ou une table recommandés par le
fabricant ou vendus avec le produit. Suivre les instructions du fabricant pour installer
l’appareil et utiliser les accessoires recommandés par le fabricant.
Il convient de ne pas placer sur l’appareil de sources de flammes nues, telles que
des bougies allumées.
L’appeil ne doit pas être exposé à des égouttements d’eau ou des éclaboussures
et qu’aucun objet rempli de liquide tel que des vases ne doit être placé sur l’appareil.
Assurez que lappareil est fourni de la propre ventilation. Ne procédez pas à
l’installation près de source de chaleur tels que radiateurs, registre de chaleur, fours
ou autres appareils (incluant les amplificateurs) qui produisent de la chaleur.
Les dispositifs marqués d’une symbole “d’éclair” sont des parties dangereuses
au toucher et que les câblages extérieurs connectés à ces dispositifs de
connection extérieure doivent être effectivés par un opérateur formé ou en utilisant
des cordons déjà préparés.
Cordon d’Alimentation
Ne pas enlever le dispositif de sécurité sur la prise polarisée ou la prise avec tige de
mise à la masse du cordon d’alimentation. Une prise polarisée dispose de deux
lames dont une plus large que l’autre. Une prise avec tige de mise à la masse
dispose de deux lames en plus d’une troisième tige qui connecte à la masse. La
lame plus large ou la tige de mise à la masse est prévu pour votre sécurité. La prise
murale est désuète si elle n’est pas conçue pour accepter ce type de prise avec
dispositif de sécurité. Dans ce cas, contactez un électricien pour faire remplacer la
prise murale. Évitez d’endommager le cordon d’alimentation. N’UTILISEZ PAS
L’APPAREIL si le cordon d’alimentation est endommagé.
Débranchez cet appareil durant les orages ou si inutilisé pendant de longues périodes.
Service
Consultez un technicien qualifié pour l’entretien de votre appareil.
S2125A

1 2 3 4 5 6 7 8
A
B
C
D
8
7
6
5
4
32
1
D
C
B
A
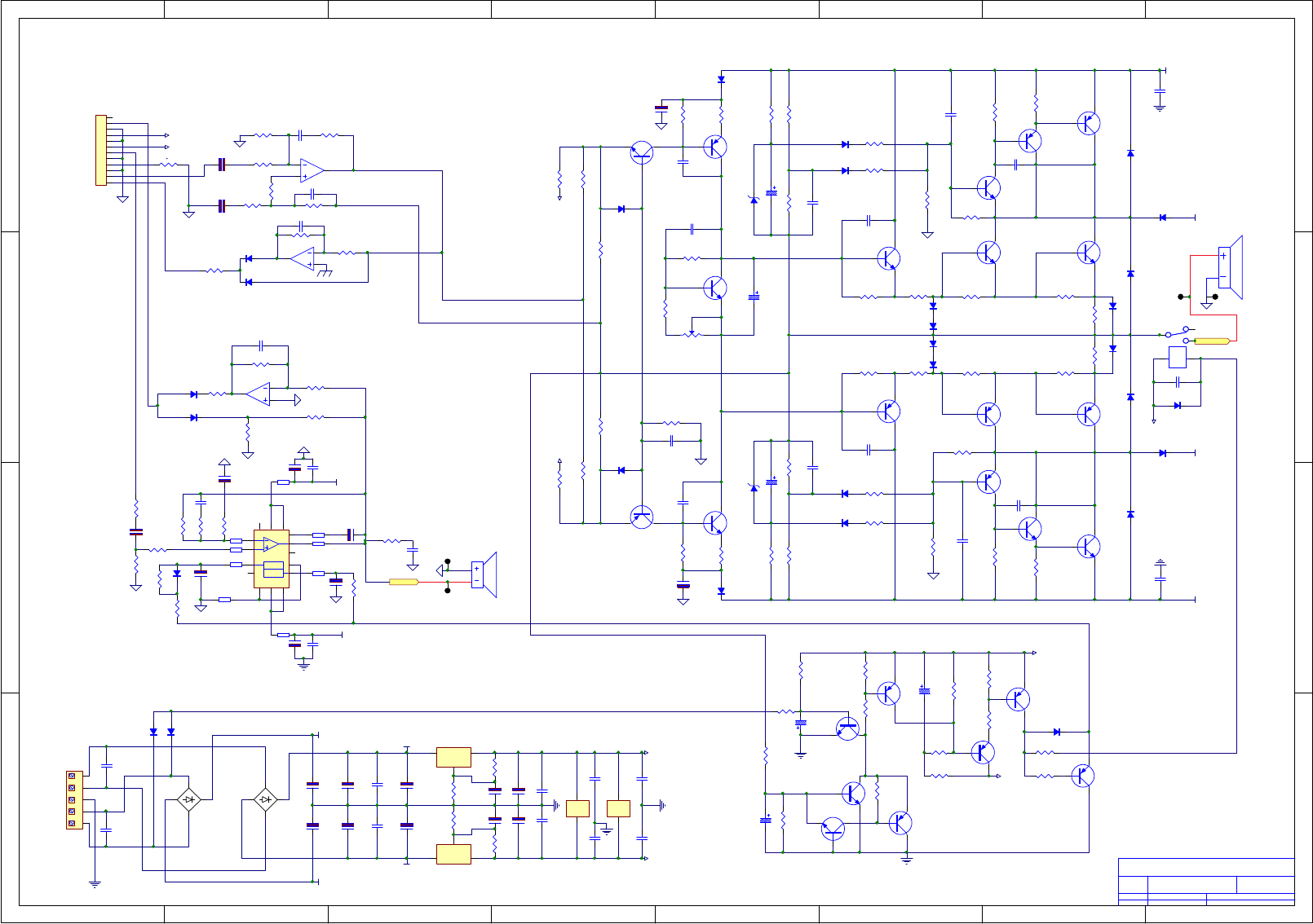
P-200AMP
Schematic-NX25P-200AMP-00-V061206.pdf
Tit el :
Size: ModelNo:
NX25P
Revision:
VEA4 R061206
Date:17-Mar-2007Sheet1of1
File:
YX
15P A
MP.Sch
Drawn By:
DECHUN QIN
11
22
33
44
55
CN2C57
103
C60
103
D33
1N4002
D32
1N4002
C52
4700uF/80V
C53
4700uF/80V
C46
4700uF/50V
C47
4700uF/50V
C5
10U
C29
10U
Vin
2
GND 1
Vout 3
IC4
LM337
V
in
3
GND
1
Vout 2
IC3
LM317
R6
2.7K
R20
2.7K
R5
220R
R21
220R
C10
10U
C30
10U
C11
10U
C23
10U
C6
104
C28
104
C12
104
C22
104
74
IC2C
TL071
84
IC5C
TL072
C25
104
C34
104
C3
104
C1
104
+VCC2
-VCC2
+V
CC1
-VCC1
+15V
-15V
R75
47K
R74
4.7K
R78
10K
R84
47K
D12
1N4148
TR24
BC550
TR20
BC550
TR25
BC550
TR22
BC560
TR23
BC560
TR8
C32725
TR21
BC560
C58
1000U/6.3V
C59
220U/50V
R77
330
R49
10K
R76
33K
R80
10K
R83
10K
R81
10K
R47
150
R79
10K
R82
150K
C61
1U/50V
C42
100N
D8
1N4148
TR7
BC560
R48
10K
-15V
-15V
+15V
R72
390
R66
1K
R39
68K
R36
4.7K
R35
12K
R23
470
R41
820
R40
68
R59
12K
R58
8.2K
R62
8.2K
R63
47
R69
47K
R71
2.2K
R70
1K
R42
12K
R44
470
R46
12K
R38
560
R431.5K
R60
8.2K
R61
47
R56
8.2K
R57
12K
R27
68
R37
820
R28
68K
R25
12K
R24
4.7K
R73
390
R51
470
R65
2.2K
R64
47K
C36
220P/500V
C50
470P
C49
470P
C51
472
C37
100P
C39
1N
C54
472
C35
100P
TR6
MJE350
TR3
NJE350
TR2
MJE340
TR10
MJE340
TR1
2N5401
TR4
2N5551
D25
1N4002
TR5
MJE802
R67
8.2K/2W
D27
7.5V/1W
D26
7.5V/1W
C45
220U/25V
D22
1N4002
D20
1N4002
D19
1N4002
D21
1N4002
VR1
470
C33
10/50V
TR14
MJE340
TR16
NJE15033
TR18
TIP36C
TR9
NJE15032
TR12
2SC5200
R52
10R
R45
4.7
D15
1N4002
D28
1N4002
D23
6A2
C32
104
TR15
MJE350
TR11
MJE15033
TR17
MJE15032
TR13
2SC1943
TR19
TIP35C
D29
1N4002
D24
6A2
C44
472/400V
R68
8.2K/2W
C48
220U/25V
R53
0.2/5W
R54
0.2/5W
C38
220P/500V
D7
1N4148
D4
1N4148
R55
10R
R50
4.7
C43
472/400V
+V
CC1
-V
CC1
+VCC2
-VCC2
1
2
3
4
5
6
7
8
9
10
11
12
CN1
5
6
7
IC5B
TL072
3
2
1
IC5A
TL072
D6
1N4148
D5
1N4148
R22
1K
R32
10K R34
10K
R33
1K
R26
2.7K
R29
100K
C31
33P
R31
1K
R30
1K
R18
47K
C24
4N7
C14
10uF
C15
10uF
C26
22P
+15V
-15V
t
R17
PTC/100R
-15V
+15V
D11
1N4002
C41
47U
D14
1N4002
D17
1N4002
D16
1N4002
D18
1N4002
D10
6A2
D13
6A2
C55
104
C56
104
D9
1N4002
C40
47U
LOW OUT
WOOFER
+
3
2
6
IC2A
TL071
D2
1N4148
D3
1N4148
R2
10K
R1
10K
R3
33K
R7
33K
R10
15K
C2
22P
MUTE
ST-BY
1
2
3
4
5
6
78
9
10
11
12
13
14
15
IC1
TDA7294
R4
10K
R11
22K
R8
680
R12
1K
R16
22K
R9
10K
C13
1U
R15
33K
R14
10K
D1
1N4148
C4
15P
C18
10U
R13
22K
C8
22U
R19
2.7R/0.5W C17
100N
C27
100U
C21
100U
HI OUT
C7
22U
C9
10U
+VCC1
-V
CC1
C19
105
C20
105
HORN
D30
KBU806
D31
KBPC2506
12
RL1A
881H-1CC-C24V
3
4
5
RL1B
881H-1CC-C24V
7
6
8
RL1C
881H-1CC-C24V
P1
P2
P3 P4
J1
JUMPER
J2
JUMPER
J3
JUMPER
J4
JUM
PER
J5
JUM
PER
J6
JUMPER
J70R
J8
JUMPER
J9
JUM
PER

123 4
A
B
C
D
4
3
2
1
D
C
B
A
2
To CN2 P-200FATONE-BOARD-CIR
00FAPRE
Titel
SizeModel No:
NX25P
Revision
VER061113
Date: 17-Mar-2007 Sheet 1
of
1
File:
200FAPRE.Sch
DrawnBy:
1 2
3
S3
OUT
1 2
3
S1
MIC IN
1 2
3
S2A
LINE IN
6
5
4
S2B
R3
330R
R4
330R
D8
15V
D5
15V
D7
15V
D6
15V
C3
22pF
R6
10R 1/2W
R11
10K
C1
0.01uF/400V
S
SW SPDT
S4
P-250
R3
15V
R4
15V
D4
15V
D1
15V
D3
15V
D2
15V
C2
22pF
R5
1.2K
R10
1.2K
1
2
3
4
5
6
7
8
9
CN1
2.549P
1
2
3
4
CN2
2.54 4P
1
2
3RED
GRN
DL1
SIGNAL/COMP
DL2
POWER
TR2
BC559C
TR1
BC550C
C4
0.1uF/400V
R12
10K
R13
10K
R7
1KR8
2.7K
R9
2.7K
C5
1uF/50V
-15V
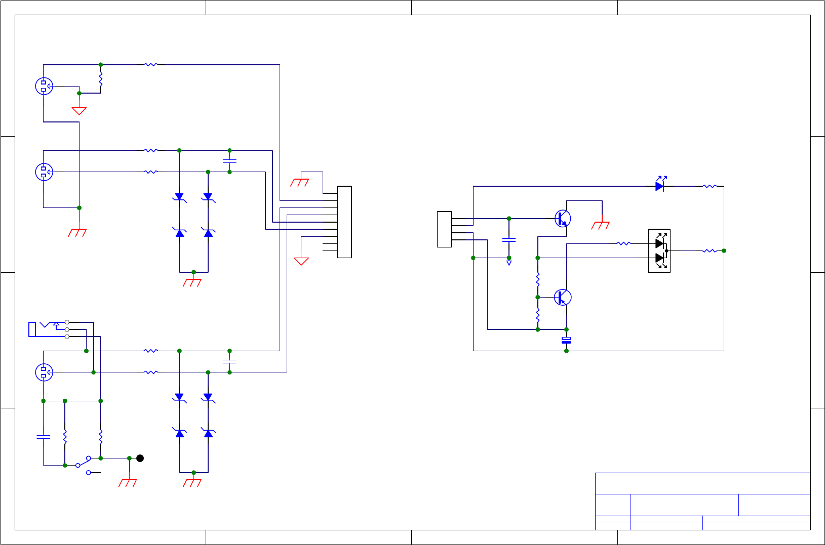
Schematic-NX25P-200FAPRE-00-V061113.pdf
A4

1 2 3 4
A
B
C
D
4
3
2
1
D
C
B
A
P-200FATONE
Titel
Size Model No:
NX25P
Revision
Date:23-Mar-2007 Sheet1
of
1
File:P-200FATONE-OLD.Sch DrawnBy:DECHUN QIN
1
2
3
4
5
6
7
8
9
CN2
2.549P
13
12
14
IC2D
TL074CN
9
10
8
IC2C
TL074CN
6
5
7
IC2B
TL074CN
2
3
1
IC2A
TL074CN
1
2
3
4
5
6
7
8
9
10
11
12
CN1
2.54 9P
2
3
1
IC1A
TL072
6
5
7
IC1B
TL072
R2315K
R2915K
R24
15K
R22
15K
R21
4.7K
R28
1K
R27
2.2K
R2615K
R13
4.7K
C11
22pF
C21
22pF
C6 22pF
VR5
C10K
C10
0.33uF
C1922pF
R204.7K
C20 22pF
R25330R
R19
1.5K
C1
10uF/50V NP
C16 22pF
C17
10uF/50V NP
R16
4.7K
R17
4.7K
R18
10K
4 8
IC1C
TL072
411
IC2E
TL074
C14
0.1uF/50V
C15
0.1uF/50V
C18
0.1uF/50V
C22
0.1uF/50V
C12
10uF/50V
C13
10uF/50V
+15V
-15V
+15V
-15V
VR1
B5K
R4
4.7K
R14
22K
C2 22pF
R15
22K
C3
10uF/50V NP
VR2
B10K
VR3
B10K
VR4
B10K
R10
4.7K
R11
4.7K
R7
2.7K
R9
2.7K
R5
10K
R6
10K
R8
10K
R12
12K
C7
0.0056uF/50V
C9
0.018uF/50V
C8 22pF
R30
10K
R2
330R
TR1
BC559C
R1
330R
C5
0.0068uF/50V
C4
0.047uF/50V
1
2R3
1.5K
3
4
12
DL1
VTL5C4
From INPUT JACK PCB CN1 P-200FAPRE PCB
To CN2 P-200FRC PCB
P-200FATONE (1/1)
VER061203A4
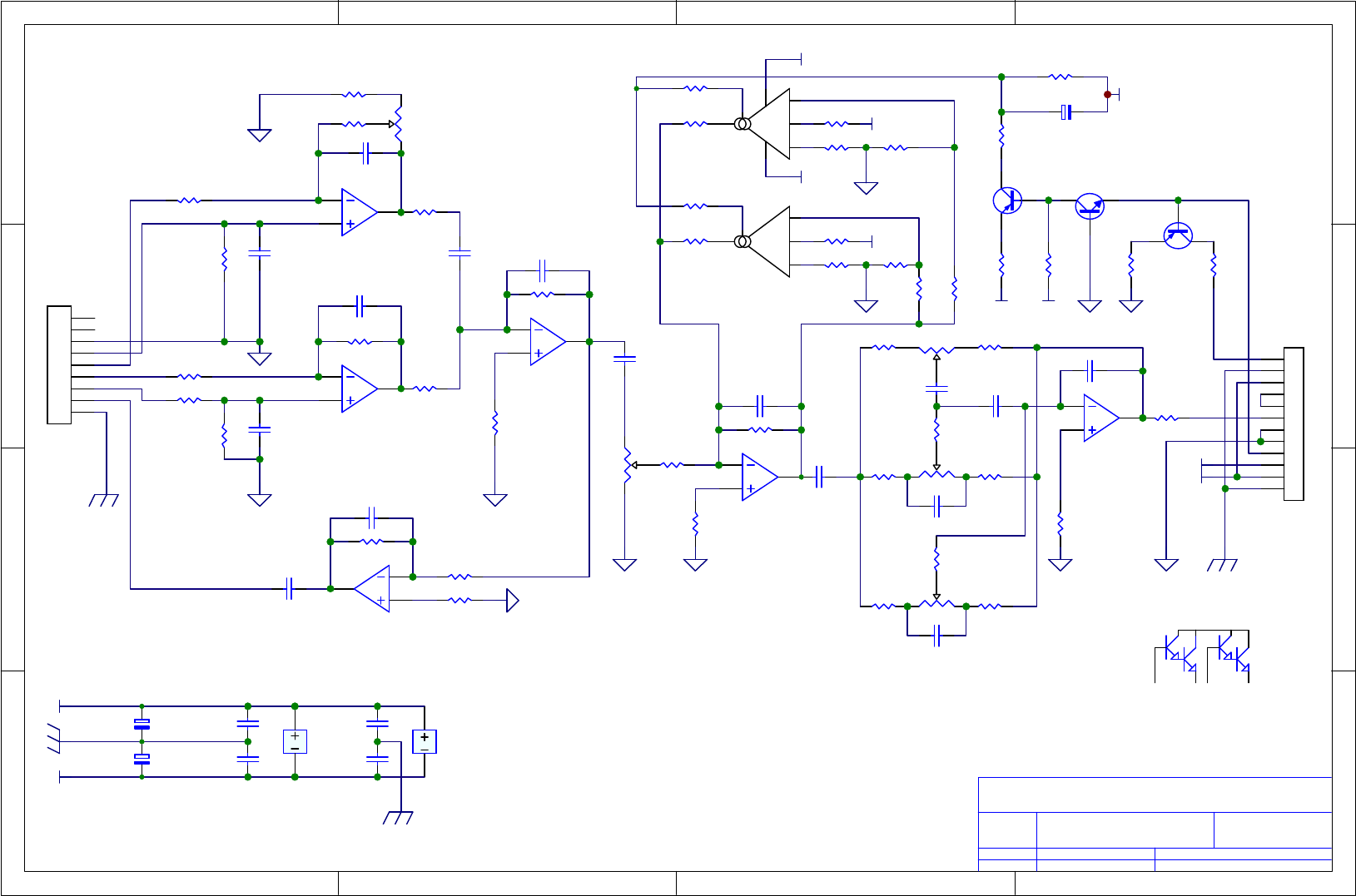
Schematic-NX25P-200FATONE-BOARD-CIR-00-V061203.pdf

12 3 4
A
B
C
D
43
21
D
C
B
A
P-200FRC
Titel
Size Model No:
NX25P
Revision
VER011208
Date: 23-Mar-2007 Sheet 1of1
File:
NX25P-200FRC.SCH
Drawn By:
1
2
3
4
5
6
7
8
CN2
5
6
7
IC2B
TL074CN
C8
0.47U/63V
C9
0.47U/63V
R10
18K
R9
3K
C3
0.33uF/63V
C7
0.47U/63V
R5
3K
R7
18K
10
9
8
IC2C
TL074CN
TR1
BC559C
D4
1N4148
R38
10K
R27
330 3
2
1
IC5A
TL072CN
TR3
BC559C
TR2
BC559C
R39
300K
C30
10P
R30
10K
C20
10U/50V NP
5
6
7
IC5B
TL072CN
R28
10K
R29
10K
R20
10K
R25
10K R21
18K
-15V
+15V
R43
5K1
R34
360
R41
4K7
3
2
1
IC4A
TL074CN
C32
0.047U/100V3%
C34
0.047U/100V 3%
R42
10K
R40
10K
R32
180
R37
10K
12
13
14
IC4D
TL074CN
C31
0.0047U/100V 3%
C33
0.047U/100V 3%R44
NC
R31
15K
R22
15K
10
9
8
IC4C
TL074CN
C25
0.0022U/100V3%
C21
0.0047U/100V 3%
R23
NC
R45
10K
5
6
7
IC4B
TL074CN
R33
10K
R24
18K
C26
22P
3
2
1
IC1A
TL072CN
3
2
1
IC3A
TL072CN
5
6
7
IC3B
TL072CN
5
6
7
IC1B
TL072CN
R4
10K
R17
47K
C6
22P
C19
22P
R3
10K
R14
10K
R18
150K
R2
22K
R1 2.7K
R16
2.7K
R15
4.7K
R19
10
C17
0.047U/100V 3%
C15
0.01U/100V 3%
D2
1N4148
D3
1N4148
D5
1N4148
D1
1N4148
C1 10U/50V
+15V
-15V
3
2
1
IC2A
TL074CN
12
13
14
IC2D
TL074CN
R6
22K
R8
5.6K
R11
2.7K
C11
0.0068U/100V 3%
C12
0.0068U/100V 3%
C13
0.0047U/100V 3%
R12
22K
1
2
3
4
5
6
7
8
9
10
11
12
CN1
-15V
+15V
84
IC5C
TL072CN
84
IC3C
TL072CN
84
IC1C
TL072CN
411
IC2E
TL074CN
411
IC4E
TL074CN
C4
0.1U/50V
C22
0.1U/50V C2
0.1U/50V
C16
0.1U/50V
C24
0.1U/50V
C5
0.1U/50V
C27
0.1U/50V
C10
0.1U/50V
C18
0.1U/50V
C23
0.1U/50V
+15V
-15V
R26 10K+15V
R13
NC
C14
0.015U/100V3%
+15V
-15V
C29
0.1U/50V
C28
NC
R36
NU
-15V
R35
NC
JUMPER
CHANGES FOR2003
C13 CHANGEDTO 4N7
C28 CANCELED & SHORTED
C32CHANGEDTO 47N
C34CHANGEDTO47N
R12CHANGEDTO22K
R13 CANCELED
R34 CHANGEDTO 360R
R41 CHANGED TO4K7
R43 CHANGED TO5K1
R23CANCELED
R44CANCELED
NX25P
CHANGES FORAUGUST 2005
C3 CHANGEDTO 330N
R5 CHANGED TO 3K
R9CHANGEDTO 3K
From CN1 P-200FATONE-BOARD-CIR
To CN1 P-200AMP PCB
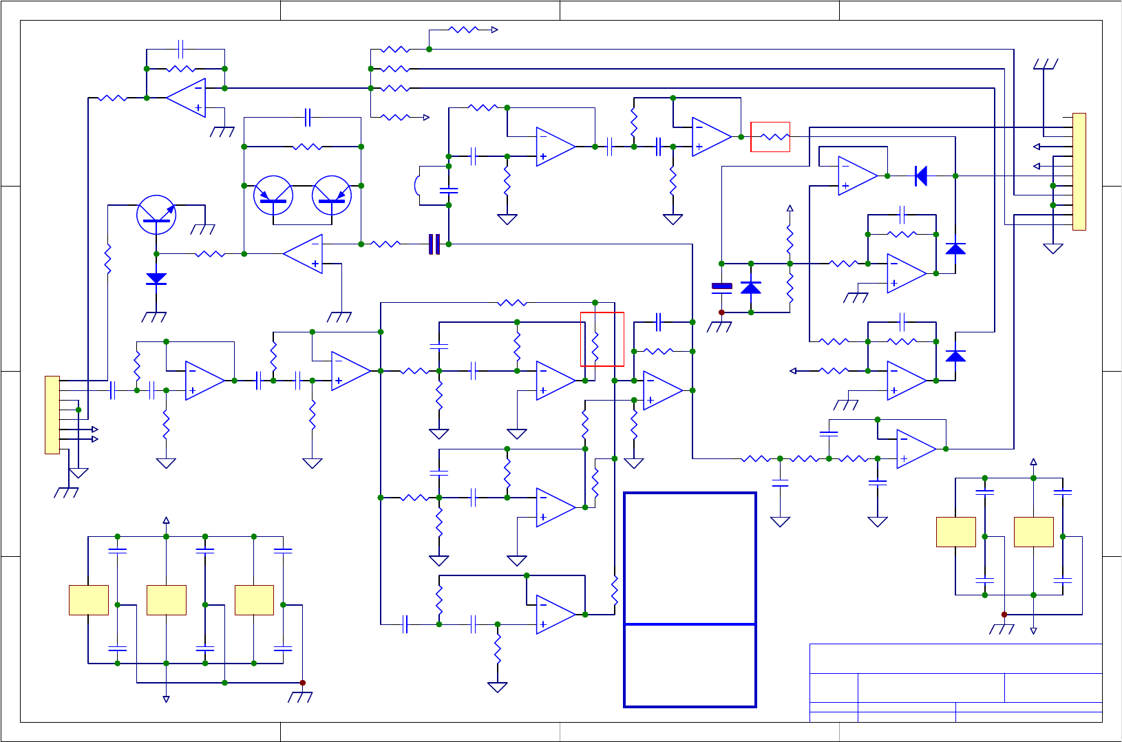
Schematic-NX25P-200FRC-BOARD-CIR-00-V011208.pdf
A4

1 2 3 4 5 6 7 8
A
B
C
D
8
7
6
5
4
32
1
D
C
B
A
P-200AMP
Titel:
Size: ModelNo:
NX25P
Revision:
VER061206
Date:17-Mar-2007Sheet1of1
File: Drawn By:
DECHUN QIN
11
22
33
44
55
CN2C57
103
C60
103
D33
1N4002
D32
1N4002
C52
4700uF/80V
C53
4700uF/80V
C46
4700uF/50V
C47
4700uF/50V
C5
10U
C29
10U
Vin
2
GND 1
Vout 3
IC4
LM337
V
in
3
GND
1
Vout 2
IC3
LM317
R6
2.7K
R20
2.7K
R5
220R
R21
220R
C10
10U
C30
10U
C11
10U
C23
10U
C6
104
C28
104
C12
104
C22
104
74
IC2C
TL071
84
IC5C
TL072
C25
104
C34
104
C3
104
C1
104
+VCC2
-VCC2
+V
CC1
-VCC1
+15V
-15V
R75
47K
R74
4.7K
R78
10K
R84
47K
D12
1N4148
TR24
BC550
TR20
BC550
TR25
BC550
TR22
BC560
TR23
BC560
TR8
C32725
TR21
BC560
C58
1000U/6.3V
C59
220U/50V
R77
330
R49
10K
R76
33K
R80
10K
R83
10K
R81
10K
R47
150
R79
10K
R82
150K
C61
1U/50V
C42
100N
D8
1N4148
TR7
BC560
R48
10K
-15V
-15V
+15V
R72
390
R66
1K
R39
68K
R36
4.7K
R35
12K
R23
470
R41
820
R40
68
R59
12K
R58
8.2K
R62
8.2K
R63
47
R69
47K
R71
2.2K
R70
1K
R42
12K
R44
470
R46
12K
R38
560
R431.5K
R60
8.2K
R61
47
R56
8.2K
R57
12K
R27
68
R37
820
R28
68K
R25
12K
R24
4.7K
R73
390
R51
470
R65
2.2K
R64
47K
C36
220P/500V
C50
470P
C49
470P
C51
472
C37
100P
C39
1N
C54
472
C35
100P
TR6
MJE350
TR3
NJE350
TR2
MJE340
TR10
MJE340
TR1
2N5401
TR4
2N5551
D25
1N4002
TR5
MJE802
R67
8.2K/2W
D27
7.5V/1W
D26
7.5V/1W
C45
220U/25V
D22
1N4002
D20
1N4002
D19
1N4002
D21
1N4002
VR1
470
C33
10/50V
TR14
MJE340
TR16
NJE15033
TR18
TIP36C
TR9
NJE15032
TR12
2SC5200
R52
10R
R45
4.7
D15
1N4002
D28
1N4002
D23
6A2
C32
104
TR15
MJE350
TR11
MJE15033
TR17
MJE15032
TR13
2SC1943
TR19
TIP35C
D29
1N4002
D24
6A2
C44
472/400V
R68
8.2K/2W
C48
220U/25V
R53
0.2/5W
R54
0.2/5W
C38
220P/500V
D7
1N4148
D4
1N4148
R55
10R
R50
4.7
C43
472/400V
+V
CC1
-V
CC1
+VCC2
-VCC2
1
2
3
4
5
6
7
8
9
10
11
12
CN1
5
6
7
IC5B
TL072
3
2
1
IC5A
TL072
D6
1N4148
D5
1N4148
R22
1K
R32
10K R34
10K
R33
1K
R26
2.7K
R29
100K
C31
33P
R31
1K
R30
1K
R18
47K
C24
4N7
C14
10uF
C15
10uF
C26
22P
+15V
-15V
t
R17
PTC/100R
-15V
+15V
D11
1N4002
C41
47U
D14
1N4002
D17
1N4002
D16
1N4002
D18
1N4002
D10
6A2
D13
6A2
C55
104
C56
104
D9
1N4002
C40
47U
LOW OUT
WOOFER
+
3
2
6
IC2A
TL071
D2
1N4148
D3
1N4148
R2
10K
R1
10K
R3
33K
R7
33K
R10
15K
C2
22P
MUTE
ST-BY
1
2
3
4
5
6
78
9
10
11
12
13
14
15
IC1
TDA7294
R4
10K
R11
22K
R8
680
R12
1K
R16
22K
R9
10K
C13
1U
R15
33K
R14
10K
D1
1N4148
C4
15P
C18
10U
R13
22K
C8
22U
R19
2.7R/0.5W C17
100N
C27
100U
C21
100U
HI OUT
C7
22U
C9
10U
+VCC1
-V
CC1
C19
105
C20
105
HORN
D30
KBU806
D31
KBPC2506
12
RL1A
881H-1CC-C24V
3
4
5
RL1B
881H-1CC-C24V
7
6
8
RL1C
881H-1CC-C24V
P1
P2
P3 P4
J1
JUMPER
J2
JUMPER
J3
JUMPER
J4
JUM
PER
J5
JUM
PER
J6
JUMPER
J70R
J8
JUMPER
J9
JUM
PER
Schematic-NX25P-200AMP-RoHS-00-V061206.pdf
A4

123 4
A
B
C
D
4
3
2
1
D
C
B
A
200FAPRE
Titel
SizeModel No:
NX25P
Revision
VER061113
Date: 17-Mar-2007 Sheet 1
of
1
File:
200FAPRE.Sch
DrawnBy:
1 2
3
S3
OUT
1 2
3
S1
MIC IN
1 2
3
S2A
LINEIN
6
5
4
S2B
R3
330R
R4
330R
D8
15V
D5
15V
D7
15V
D6
15V
C3
22pF
R6
10R 1/2W
R11
10K
C1
0.01uF/400V
S
SW SPDT
S4
P-250
R3
15V
R4
15V
D4
15V
D1
15V
D3
15V
D2
15V
C2
22pF
R5
1.2K
R10
1.2K
1
2
3
4
5
6
7
8
9
CN1
2.54 9P
1
2
3
4
CN2
2.544P
1
2
3RED
GRN
DL1
SIGNAL/COMP
DL2
POWER
TR2
BC559C
TR1
BC550C
C4
0.1uF/400V
R12
10K
R13
10K
R7
1KR8
2.7K
R9
2.7K
C5
1uF/50V
-15V
To CN2 P-200FATONE-BOARD-CIR
Schematic-NX25P-200FAPRE-RoHS-00-V061113.pdf
A4

123 4
A
B
C
D
4
3
2
1
D
C
B
A
P-200FATONE
Titel
Size ModelNo:
NX25P
Revision
VER061203
Date:17-Mar-2007 Sheet 1
of
1
File:P-200FATONE.Sch Drawn By: DECHUN QIN
1
2
3
4
5
6
7
8
9
CN2
2.54 9P
13
12
14
IC2D
TL074CN
9
10
8
IC2C
TL074CN
6
5
7
IC2B
TL074CN
2
3
1
IC2A
TL074CN
1
2
3
4
5
6
7
8
9
10
11
12
CN1
2.54 9P
2
3
1
IC1A
TL072
6
5
7
IC1B
TL072
R2315K
R29 15K
R24
15K
R22
15K
R21
4.7K
R28
1K
R27
2.2K
R26 15K
R13
4.7K
C11
22pF
C21
22pF
C6 22pF
VR5
C10K
C10
0.33uF
C19 22pF
R20 4.7K
C20 22pF
R25 330R
R19
1.5K
C1
10uF/50V NP
C16 22pF
C17
10uF/50VNP
R16
4.7K
R17
4.7K
R18
10K
4 8
IC1C
TL072
411
IC2E
TL074
C14
0.1uF/50V
C15
0.1uF/50V
C18
0.1uF/50V
C22
0.1uF/50V
C12
10uF/50V
C13
10uF/50V
+15V
-15V
+15V
-15V
VR1
B5K
R4
4.7K
R14
22K
C2 22pF
R15
22K
C3
10uF/50V NP
VR2
B10K
VR3
B10K
VR4
B10K
R10
4.7K
R11
4.7K
R7
2.7K
R9
2.7K
R5
10K
R6
10K
R8
10K
R12
12K
C7
0.0056uF/50V
C9
0.018uF/50V
C8 22pF
R30
10K
R2
330R
1
2
3
4
5
6 11
U100A
LM13600
16
15
14
13
12
U100B
LM13600
R104
6.8K
R105
6.8K
R106
6.8K
R107
6.8K
R109
10K
R110
15K
R111
249R
R112
249R
R114
15K
R115
249R
R116
249RR113
10K
+15V
+15V
TR1
BC559C
Q100
BC559C Q101
BC550
+15V
R102
56K
R101
3.9K
+15V
R1
330R
R100
22K
7
8
10
9
U100C
LM13600
R108
47K
C100
47uF/50V
-15V
R103
1K
+15V
-15V
C5
0.0068uF/50V
C4
0.047uF/50V
From INPUT JACK PCB CN1 P-200FAPRE PCB
To CN2 P-200FRC PCB
P-200FATONE (1/1)
A4
Schematic-NX25P-200FATONE-BOARD-CIR-RoHS-00-V061203.pdf

1 2 3 4
A
B
C
D
4
3
2
1
D
C
B
A
P-200FRC
Titel
Size Model No:
NX25P
Revision
VER011208
Date: 23-Mar-2007 Sheet 1of1
File:
NX25P-200FRC.SCH
Drawn By:
1
2
3
4
5
6
7
8
CN2
5
6
7
IC2B
TL074CN
C8
0.47U/63V
C9
0.47U/63V
R10
18K
R9
3K
C3
0.33uF/63V
C7
0.47U/63V
R5
3K
R7
18K
10
9
8
IC2C
TL074CN
TR1
BC559C
D4
1N4148
R38
10K
R27
3303
2
1
IC5A
TL072CN
TR3
BC559C
TR2
BC559C
R39
300K
C30
10P
R30
10K
C20
10U/50VNP
5
6
7
IC5B
TL072CN
R28
10K
R29
10K
R20
10K
R25
10KR21
18K
-15V
+15V
R43
5K1
R34
360
R41
4K7
3
2
1
IC4A
TL074CN
C32
0.047U/100V 3%
C34
0.047U/100V 3%
R42
10K
R40
10K
R32
180
R37
10K
12
13
14
IC4D
TL074CN
C31
0.0047U/100V 3%
C33
0.047U/100V 3% R44
NC
R31
15K
R22
15K
10
9
8
IC4C
TL074CN
C25
0.0022U/100V 3%
C21
0.0047U/100V 3%
R23
NC
R45
10K
5
6
7
IC4B
TL074CN
R33
10K
R24
18K
C26
22P
3
2
1
IC1A
TL072CN
3
2
1
IC3A
TL072CN
5
6
7
IC3B
TL072CN
5
6
7
IC1B
TL072CN
R4
10K
R17
47K
C6
22P
C19
22P
R3
10K
R14
10K
R18
150K
R2
22K
R1 2.7K
R16
2.7K
R15
4.7K
R19
10
C17
0.047U/100V 3%
C15
0.01U/100V 3%
D2
1N4148
D3
1N4148
D5
1N4148
D1
1N4148
C1 10U/50V
+15V
-15V
3
2
1
IC2A
TL074CN
12
13
14
IC2D
TL074CN
R6
22K
R8
5.6K
R11
2.7K
C11
0.0068U/100V 3%
C12
0.0068U/100V 3%
C13
0.0047U/100V3%
R12
22K
From CN1 P-200FATONE-BOARD-CIR
To CN1 P-200AMP PCB
Schematic-NX25P-200FRC-BOARD-CIR-RoHS-00-V011208.pdf
A4
1
2
3
4
5
6
7
8
9
10
11
12
CN1
-15V
+15V
84
IC5C
TL072CN
84
IC3C
TL072CN
84
IC1C
TL072CN
411
IC2E
TL074CN
411
IC4E
TL074CN
C4
0.1U/50V
C22
0.1U/50VC2
0.1U/50V
C16
0.1U/50V
C24
0.1U/50V
C5
0.1U/50V
C27
0.1U/50V
C10
0.1U/50V
C18
0.1U/50V
C23
0.1U/50V
+15V
-15V
R2610K +15V
R13
NC
C14
0.015U/100V 3%
+15V
-15V
C29
0.1U/50V
C28
NC
R36
NU
-15V
R35
NC
JUMPER
CHANGESFOR2003
C13CHANGEDTO 4N7
C28CANCELED & SHORTED
C32CHANGEDTO 47N
C34 CHANGEDTO47N
R12CHANGEDTO 22K
R13CANCELED
R34CHANGEDTO 360R
R41CHANGED TO4K7
R43CHANGEDTO5K1
R23 CANCELED
R44 CANCELED
NX25P
CHANGESFORAUGUST 2005
C3 CHANGEDTO 330N
R5 CHANGED TO 3K
R9CHANGEDTO 3K


220R
1N
PRODUCTION NOTES
1. Tack on #4977 220R and
#5422 1N 50V bead cap to
J1, J3 jumpers of IC1 TDA7294
J1 J3
220R 1N
pin 2
of
TDA7294
pin 3
of
TDA7294
2. Heatshrink the 220R and 1N
together and RTV into place
T+T-

