Discovery Kit With STM32F469NI MCU Stm32f469 Disco Manual
User Manual:
Open the PDF directly: View PDF
.
Page Count: 40
- Figure 1. STM32F469I-DISCO board (top view)
- Figure 2. STM32F469I-DISCO board (bottom view)
- 1 Features
- 2 Product marking
- 3 Demonstration software
- 4 Order code
- 5 Technology partners
- 6 Hardware layout and configuration
- Figure 3. Hardware block diagram
- Figure 4. STM32F469I-DISCO top side layout
- Figure 5. STM32F469I-DISCO bottom side layout
- 6.1 Embedded ST-LINK/V2-1
- 6.2 Power supply
- 6.3 Clock source
- 6.4 Reset source
- 6.5 Audio outputs
- 6.6 Digital microphones
- 6.7 USB OTG FS
- 6.8 MicroSD card
- 6.9 SDRAM
- 6.10 Quad-SPI NOR Flash memory
- 6.11 Virtual COM port
- 6.12 Arduino connectors
- 6.13 Extension connector CN12
- 6.14 DSI LCD
- 6.15 Buttons and LEDs
- 6.16 I2C extension connector CN11
- 6.17 USB OTG FS Micro-AB connector CN13
- 6.18 MicroSD connector CN9
- 6.19 ST-LINK/V2-1 USB Mini Type B connector CN1
- 6.20 Audio jack CN3
- 7 Schematics
- Figure 12. STM32F469I-DISCO Discovery board
- Figure 13. STM32F469I-DISCO MCU
- Figure 14. Extension connectors
- Figure 15. Power
- Figure 16. Peripherals
- Figure 17. Audio codec and microphone MEMS
- Figure 18. 4-inch DSI LCD board
- Figure 19. SDRAM
- Figure 20. QSPI
- Figure 21. USB OTG FS
- Figure 22. Arduino UNO connector
- Figure 23. ST-LINK/V2-1
- Appendix A Mechanical dimensions
- Appendix B Federal Communications Commission (FCC) and Industry Canada (IC) Compliance
- 8 Revision History

October 2015 DocID028183 Rev 2 1/40
1
UM1932
User manual
Discovery kit with STM32F469NI MCU
Introduction
The STM32F469I-DISCO discovery board (32F469IDISCOVERY) is a complete
demonstration and development platform for STMicroelectronics ARM® Cortex® -M4
core-based STM32F469NIH6 microcontroller. This microcontroller features three I2C
interfaces, six SPIs with two multiplexed full-duplex I2S interfaces, SDIO, four USART ports,
four UART ports, two CAN buses, three 12-bit ADCs, two 12-bit DACs, one SAI, 8 to 14-bit
digital camera digital module interface, internal 320+4 Kbytes of SRAM and 2-Mbyte Flash
memory, USB HS OTG and USB FS OTG, Ethernet MAC, FMC interface, MIPI DSI
interface, Quad-SPI interface, JTAG debugging support. This discovery board offers
everything required for users to quickly get started and develop applications easily.
The hardware features on the board help users to evaluate the following peripherals: USB
OTG FS, microSD card, Audio DAC with headset jack, digital microphones, SDRAM,
Quad-SPI Flash memory, 4" TFT LCD using MIPI DSI interface with capacitive touch
panel.The Arduino™ compatible connectors expand the functionality with a wide choice of
specialized shields.The extension header makes it possible to easily connect a
daughterboard for specific application. The integrated ST-LINK/V2-1 provides an embedded
in-circuit debugger and programmer for the STM32 MCU.
Figure 1. STM32F469I-DISCO board (top view)
Figure 2. STM32F469I-DISCO board (bottom view)
1. Pictures not contractual.
www.st.com

Contents UM1932
2/40 DocID028183 Rev 2
Contents
1 Features . . . . . . . . . . . . . . . . . . . . . . . . . . . . . . . . . . . . . . . . . . . . . . . . . . . 6
2 Product marking . . . . . . . . . . . . . . . . . . . . . . . . . . . . . . . . . . . . . . . . . . . . 7
3 Demonstration software . . . . . . . . . . . . . . . . . . . . . . . . . . . . . . . . . . . . . . 7
4 Order code . . . . . . . . . . . . . . . . . . . . . . . . . . . . . . . . . . . . . . . . . . . . . . . . . 7
5 Technology partners . . . . . . . . . . . . . . . . . . . . . . . . . . . . . . . . . . . . . . . . . 7
6 Hardware layout and configuration . . . . . . . . . . . . . . . . . . . . . . . . . . . . . 8
6.1 Embedded ST-LINK/V2-1 . . . . . . . . . . . . . . . . . . . . . . . . . . . . . . . . . . . . . .11
6.1.1 Drivers . . . . . . . . . . . . . . . . . . . . . . . . . . . . . . . . . . . . . . . . . . . . . . . . . . 11
6.1.2 ST-LINK/V2-1 firmware upgrade . . . . . . . . . . . . . . . . . . . . . . . . . . . . . . 11
6.2 Power supply . . . . . . . . . . . . . . . . . . . . . . . . . . . . . . . . . . . . . . . . . . . . . . 12
6.2.1 Power supply sources . . . . . . . . . . . . . . . . . . . . . . . . . . . . . . . . . . . . . . 12
6.2.2 Supplying the board through ST-LINK/V2-1 USB port . . . . . . . . . . . . . . 12
6.2.3 Measurement of current IDD drawn by the STM32F469NI . . . . . . . . . 13
6.2.4 Power related jumpers . . . . . . . . . . . . . . . . . . . . . . . . . . . . . . . . . . . . . . 13
6.3 Clock source . . . . . . . . . . . . . . . . . . . . . . . . . . . . . . . . . . . . . . . . . . . . . . . 14
6.3.1 HSE clock source . . . . . . . . . . . . . . . . . . . . . . . . . . . . . . . . . . . . . . . . . 14
6.3.2 LSE clock source . . . . . . . . . . . . . . . . . . . . . . . . . . . . . . . . . . . . . . . . . . 14
6.4 Reset source . . . . . . . . . . . . . . . . . . . . . . . . . . . . . . . . . . . . . . . . . . . . . . 14
6.5 Audio outputs . . . . . . . . . . . . . . . . . . . . . . . . . . . . . . . . . . . . . . . . . . . . . . 15
6.6 Digital microphones . . . . . . . . . . . . . . . . . . . . . . . . . . . . . . . . . . . . . . . . . 15
6.7 USB OTG FS . . . . . . . . . . . . . . . . . . . . . . . . . . . . . . . . . . . . . . . . . . . . . . 15
6.8 MicroSD card . . . . . . . . . . . . . . . . . . . . . . . . . . . . . . . . . . . . . . . . . . . . . . 16
6.9 SDRAM . . . . . . . . . . . . . . . . . . . . . . . . . . . . . . . . . . . . . . . . . . . . . . . . . . 16
6.10 Quad-SPI NOR Flash memory . . . . . . . . . . . . . . . . . . . . . . . . . . . . . . . . . 16
6.11 Virtual COM port . . . . . . . . . . . . . . . . . . . . . . . . . . . . . . . . . . . . . . . . . . . . 16
6.12 Arduino connectors . . . . . . . . . . . . . . . . . . . . . . . . . . . . . . . . . . . . . . . . . 16
6.13 Extension connector CN12 . . . . . . . . . . . . . . . . . . . . . . . . . . . . . . . . . . . . 18
6.14 DSI LCD . . . . . . . . . . . . . . . . . . . . . . . . . . . . . . . . . . . . . . . . . . . . . . . . . . 20

DocID028183 Rev 2 3/40
UM1932 Contents
3
6.15 Buttons and LEDs . . . . . . . . . . . . . . . . . . . . . . . . . . . . . . . . . . . . . . . . . . 21
6.16 I2C extension connector CN11 . . . . . . . . . . . . . . . . . . . . . . . . . . . . . . . . . 22
6.17 USB OTG FS Micro-AB connector CN13 . . . . . . . . . . . . . . . . . . . . . . . . . 22
6.18 MicroSD connector CN9 . . . . . . . . . . . . . . . . . . . . . . . . . . . . . . . . . . . . . . 23
6.19 ST-LINK/V2-1 USB Mini Type B connector CN1 . . . . . . . . . . . . . . . . . . . 24
6.20 Audio jack CN3 . . . . . . . . . . . . . . . . . . . . . . . . . . . . . . . . . . . . . . . . . . . . . 24
7 Schematics . . . . . . . . . . . . . . . . . . . . . . . . . . . . . . . . . . . . . . . . . . . . . . . 25
Appendix A Mechanical dimensions. . . . . . . . . . . . . . . . . . . . . . . . . . . . . . . . . . . 37
Appendix B Federal Communications Commission (FCC) and
Industry Canada (IC) Compliance . . . . . . . . . . . . . . . . . . . . . . . . . . 38
B.1 FCC Compliance Statement . . . . . . . . . . . . . . . . . . . . . . . . . . . . . . . . . . . 38
B.1.1 Part 15.19 . . . . . . . . . . . . . . . . . . . . . . . . . . . . . . . . . . . . . . . . . . . . . . . . 38
B.1.2 Part 15.105 . . . . . . . . . . . . . . . . . . . . . . . . . . . . . . . . . . . . . . . . . . . . . . . 38
B.1.3 Part 15.21 . . . . . . . . . . . . . . . . . . . . . . . . . . . . . . . . . . . . . . . . . . . . . . . . 38
B.2 IC Compliance Statement . . . . . . . . . . . . . . . . . . . . . . . . . . . . . . . . . . . . . 38
B.2.1 Compliance Statement . . . . . . . . . . . . . . . . . . . . . . . . . . . . . . . . . . . . . . 38
B.2.2 Déclaration de conformité. . . . . . . . . . . . . . . . . . . . . . . . . . . . . . . . . . . . 38
8 Revision History . . . . . . . . . . . . . . . . . . . . . . . . . . . . . . . . . . . . . . . . . . . 39

List of tables UM1932
4/40 DocID028183 Rev 2
List of tables
Table 1. Power related jumpers . . . . . . . . . . . . . . . . . . . . . . . . . . . . . . . . . . . . . . . . . . . . . . . . . . . . 13
Table 2. Arduino compatible connectors . . . . . . . . . . . . . . . . . . . . . . . . . . . . . . . . . . . . . . . . . . . . . 16
Table 3. Arduino compatible connectors . . . . . . . . . . . . . . . . . . . . . . . . . . . . . . . . . . . . . . . . . . . . . 17
Table 4. Extension connector pinout . . . . . . . . . . . . . . . . . . . . . . . . . . . . . . . . . . . . . . . . . . . . . . . . 19
Table 5. DSI LCD module connector (CN10) . . . . . . . . . . . . . . . . . . . . . . . . . . . . . . . . . . . . . . . . . . 20
Table 6. Port assignment for control of LED indicators . . . . . . . . . . . . . . . . . . . . . . . . . . . . . . . . . . 21
Table 7. I2C extension connector pinout . . . . . . . . . . . . . . . . . . . . . . . . . . . . . . . . . . . . . . . . . . . . . 22
Table 8. USB OTG FS Micro-AB connector CN13 . . . . . . . . . . . . . . . . . . . . . . . . . . . . . . . . . . . . . . 22
Table 9. MicroSD connector CN9 . . . . . . . . . . . . . . . . . . . . . . . . . . . . . . . . . . . . . . . . . . . . . . . . . . . 23
Table 10. USB Mini type B connector CN1. . . . . . . . . . . . . . . . . . . . . . . . . . . . . . . . . . . . . . . . . . . . . 24
Table 11. Document Revision History . . . . . . . . . . . . . . . . . . . . . . . . . . . . . . . . . . . . . . . . . . . . . . . . 39

DocID028183 Rev 2 5/40
UM1932 List of figures
5
List of figures
Figure 1. STM32F469I-DISCO board (top view) . . . . . . . . . . . . . . . . . . . . . . . . . . . . . . . . . . . . . . . . . 1
Figure 2. STM32F469I-DISCO board (bottom view) . . . . . . . . . . . . . . . . . . . . . . . . . . . . . . . . . . . . . . 1
Figure 3. Hardware block diagram . . . . . . . . . . . . . . . . . . . . . . . . . . . . . . . . . . . . . . . . . . . . . . . . . . . 8
Figure 4. STM32F469I-DISCO top side layout . . . . . . . . . . . . . . . . . . . . . . . . . . . . . . . . . . . . . . . . . . 9
Figure 5. STM32F469I-DISCO bottom side layout . . . . . . . . . . . . . . . . . . . . . . . . . . . . . . . . . . . . . . 10
Figure 6. USB Composite device . . . . . . . . . . . . . . . . . . . . . . . . . . . . . . . . . . . . . . . . . . . . . . . . . . . . 11
Figure 7. Extension connector CN12 . . . . . . . . . . . . . . . . . . . . . . . . . . . . . . . . . . . . . . . . . . . . . . . . . 18
Figure 8. I2C extension connector (front view) . . . . . . . . . . . . . . . . . . . . . . . . . . . . . . . . . . . . . . . . . 22
Figure 9. USB OTG FS Micro-AB connector CN13 (front view). . . . . . . . . . . . . . . . . . . . . . . . . . . . . 22
Figure 10. MicroSD connector CN9 (front view) . . . . . . . . . . . . . . . . . . . . . . . . . . . . . . . . . . . . . . . . . 23
Figure 11. USB type Mini B connector CN1 (front view) . . . . . . . . . . . . . . . . . . . . . . . . . . . . . . . . . . . 24
Figure 12. STM32F469I-DISCO Discovery board . . . . . . . . . . . . . . . . . . . . . . . . . . . . . . . . . . . . . . . . 25
Figure 13. STM32F469I-DISCO MCU . . . . . . . . . . . . . . . . . . . . . . . . . . . . . . . . . . . . . . . . . . . . . . . . 26
Figure 14. Extension connectors . . . . . . . . . . . . . . . . . . . . . . . . . . . . . . . . . . . . . . . . . . . . . . . . . . . . . 27
Figure 15. Power . . . . . . . . . . . . . . . . . . . . . . . . . . . . . . . . . . . . . . . . . . . . . . . . . . . . . . . . . . . . . . . . . 28
Figure 16. Peripherals . . . . . . . . . . . . . . . . . . . . . . . . . . . . . . . . . . . . . . . . . . . . . . . . . . . . . . . . . . . . . 29
Figure 17. Audio codec and microphone MEMS . . . . . . . . . . . . . . . . . . . . . . . . . . . . . . . . . . . . . . . . . 30
Figure 18. 4-inch DSI LCD board. . . . . . . . . . . . . . . . . . . . . . . . . . . . . . . . . . . . . . . . . . . . . . . . . . . . . 31
Figure 19. SDRAM . . . . . . . . . . . . . . . . . . . . . . . . . . . . . . . . . . . . . . . . . . . . . . . . . . . . . . . . . . . . . . . . 32
Figure 20. QSPI . . . . . . . . . . . . . . . . . . . . . . . . . . . . . . . . . . . . . . . . . . . . . . . . . . . . . . . . . . . . . . . . . . 33
Figure 21. USB OTG FS . . . . . . . . . . . . . . . . . . . . . . . . . . . . . . . . . . . . . . . . . . . . . . . . . . . . . . . . . . . 34
Figure 22. Arduino UNO connector . . . . . . . . . . . . . . . . . . . . . . . . . . . . . . . . . . . . . . . . . . . . . . . . . . . 35
Figure 23. ST-LINK/V2-1 . . . . . . . . . . . . . . . . . . . . . . . . . . . . . . . . . . . . . . . . . . . . . . . . . . . . . . . . . . . 36
Figure 24. Mechanical dimensions in millimeter . . . . . . . . . . . . . . . . . . . . . . . . . . . . . . . . . . . . . . . . . 37

Features UM1932
6/40 DocID028183 Rev 2
1 Features
STM32F469NIH6 microcontroller featuring 2 Mbytes of Flash memory and 324 Kbytes
of RAM in BGA216 package
On-board ST-LINK/V2-1 SWD debugger, supporting USB reenumeration capability:
–mbed
™-enabled (mbed.org)
– USB functions: USB virtual COM port, mass storage, debug port
4-inch 800x480 pixel TFT color LCD with MIPI DSI interface and capacitive touch
screen
SAI Audio DAC, with a stereo headphone output jack
Three MEMS microphones
MicroSD card connector
I2C extension connector
4Mx32bit SDRAM
128-Mbit Quad-SPI NOR Flash
Reset and wake-up buttons
4 color user LEDs
USB OTG FS with Micro-AB connector
Three power supply options:
– ST-LINK/V2-1 USB connector
– User USB FS connector
– VIN from Arduino™ compatible connectors
Expansion connectors and Arduino™ UNO V3 connectors
Comprehensive free software including a variety of examples, part of STM32Cube
package
Supported by a wide choice of integrated development environments

DocID028183 Rev 2 7/40
UM1932 Product marking
39
2 Product marking
Evaluation tools marked as "ES" or "E" are not yet qualified and therefore they are not ready
to be used as reference design or in production. Any consequences deriving from such
usage will not be at ST charge. In no event, ST will be liable for any customer usage of
these engineering sample tools as reference design or in production.
"E" or "ES" marking examples of location:
On the targeted STM32 that is soldered on the board (for illustration of STM32 marking,
refer to the section “Package information” of the STM32 datasheet available at
www.st.com).
Next to the evaluation tool ordering part number, that is stuck or silk-screen printed on
the board.
3 Demonstration software
The demonstration software is preloaded in the STM32F469NIH6 Flash memory and in the
MICRON N25Q128A NOR Flash memory. The latest version of the demonstration source
code and associated documentation can be downloaded from the
www.st.com/stm32f4discovery webpage.
4 Order code
To order the Discovery kit based on the STM32F469NI MCU, use the order code:
STM32F469I-DISCO.
5 Technology partners
MICRON:
128-Mbit SDRAM device, part number MT48LC4M32B2
128-Mbit Quad-SPI NOR Flash memory device, part number N25Q128A

Hardware layout and configuration UM1932
8/40 DocID028183 Rev 2
6 Hardware layout and configuration
STM32F469I-DISCO evaluation board is designed around the STM32F469NIH6 (216-pin
TFBGA package). The Figure 3 illustrates the connection between STM32F469NIH6 and
peripherals (SDRAM, Quad-SPI Flash memory, color LCD, USB OTG connector, Audio, I2C
extension connector, microSD card and embedded ST-LINK). Figure 4: STM32F469I-
DISCO top side layout and Figure 5: STM32F469I-DISCO bottom side layout will help to
locate these features on the actual evaluation board.
Figure 3. Hardware block diagram
06Y9
670)1,+
%*$SDFNDJH
$XGLR&2'(&
57&
93RZHU
6XSSO\
.+]&U\VWDO
[/('V
67/,1.9
,&
6$,
,&H[WHQVLRQ
FRQQHFWRU
'6,/&'
0LFUR6'FDUG
FRQQHFWRU
:DNHXSEXWWRQ*3,2
6',2
)0&0E6'5$0
463,
0E4XDG
63,)ODVK
PHPRU\
27*
)6 86%FRQQHFWRU
86$57
0,3,'6,
93RZHU
6XSSO\
*3,2V
6:'
6WHUHRKHDGSKRQH
RXWSXW
6WHUHRGLJLWDO
PLFURSKRQHV
63,
/&'7RXFK
SDQHO
$UGXLQR
FRQQHFWRU
([WHQVLRQ
FRQQHFWRU
,&

DocID028183 Rev 2 9/40
UM1932 Hardware layout and configuration
39
Figure 4. STM32F469I-DISCO top side layout
06Y9
/'
9%86/('
/'/'/'/'
*UHHQ2UDQJH5HG%OXH
/('VUHVSHFWLYHO\
8
'LJLWDO
PLFURSKRQH
==
LQFKHV'6,
/&'
/'
9
%86/(
'
8
'LJLWDO
PLFURSKRQH
6%
6ROGHU
EULGJH
6%
6ROGHU
EULGJH
8
'LJLWDO
PLFURSKRQH
/'
9%86/('

Hardware layout and configuration UM1932
10/40 DocID028183 Rev 2
Figure 5. STM32F469I-DISCO bottom side layout
06Y9
%
:DNHXS
EXWWRQ
%
5HVHWEXWWRQ
&1
67/,1.9
86%
-3
3RZHU
VHOHFWLRQ
MXPSHU
/'
67/,1.9
&20/('
&1&1
&1&1
$UGXLQR
&RQQHFWRUV
&1
([WHQVLRQ
&RQQHFWRU
&1
86%27*
)6
&RQQHFWRU
&1
PLFUR6'
FDUG
&1
,&
H[WHQVLRQ
FRQQHFWRU
-3
,''FXUUHQW
PHDVXUHPHQW
MXPSHU
8
670)1,+
&1
$XGLRMDFN
/'
9/('

DocID028183 Rev 2 11/40
UM1932 Hardware layout and configuration
39
6.1 Embedded ST-LINK/V2-1
The ST-LINK/V2-1 programming and debugging tool is integrated on the
STM32469I-DISCO board. Compared to ST-LINK/V2 the new features supported on
ST-LINK/V2-1 are:
USB software re-enumeration
Virtual COM port interface on USB
Mass storage interface on USB
USB power management request for more than 100mA power on USB
This feature is no more supported on ST-LINK/V2-1:
SWIM interface
For all general information concerning debugging and programming features common
between V2 and V2-1 please refer to ST-LINK/V2 User Manual UM1075.
6.1.1 Drivers
Before connecting STM32F469I-DISCO board to a Windows® 7, Windows® 8 or
Windows® XP PC via USB, a driver for ST-LINK/V2-1 must be installed. It can be
downloaded from the www.st.com webpage.
In case the STM32F469I-DISCO board is connected to the PC before installing the driver,
the Windows device manager may report some USB devices found on STM32F469I-DISCO
as “Unknown”. To recover from this situation, after installing the dedicated driver
downloaded from the www.st.com webpage, the association of “Unknown” USB devices
found on STM32F469I-DISCO to this dedicated driver, must be updated in the device
manager manually. It is recommended to proceed using USB Composite Device line, as
shown in the below Figure 6.
Note: Prefer using the “USB Composite Device” handle for a full recovery.
Figure 6. USB Composite device
6.1.2 ST-LINK/V2-1 firmware upgrade
ST-LINK/V2-1 facility for debug and flashing of the target microcontroller STM32F469NIH6
is integrated on STM32F469I-DISCO board. For its own operation, ST-LINK/V2-1 employs a
dedicated MCU with Flash memory. Its firmware determines ST-LINK/V2-1 functionality and
performance. The firmware may evolve during the life span of STM32F469I-DISCO to

Hardware layout and configuration UM1932
12/40 DocID028183 Rev 2
include new functionality, fix bugs or support new target microcontroller families. It is
therefore recommended to keep ST-LINK/V2-1 firmware up to date. The latest version is
available at www.st.com. ST-LINK/V2-1 supports a mechanism that allows flashing its
dedicated MCU via the USB interface on the hosting board, here STM32F469I-DISCO. The
whole process is controlled from a Windows PC application also available at www.st.com.
6.2 Power supply
6.2.1 Power supply sources
STM32F469I-DISCO board is designed to be powered by the following sources:
5 V DC from the ST-LINK/V2-1 USB connector CN1 with 500 mA current limitation.
Power mechanism of the board supplied by the USB ST-LINK/V2-1 is explained below
(Section 6.2.2: Supplying the board through ST-LINK/V2-1 USB port). Pins 3 and 4 of
jumper JP2 should be closed by placing a jumper in location called STLK on silkscreen
of the board. Jumper JP5 should be closed.The red LED LD5 is lighted on to confirm
the presence of +5 V voltage.
5 V DC from the user USB FS connector CN13. Pins 5 and 6 of jumper JP2 should be
closed by placing a jumper in location called USB on silkscreen of the board. Jumper
JP5 should be closed. The red LED LD5 is lighted on to confirm the presence of +5 V
voltage.
6 V to 9 V DC from VIN pin of Arduino™ compatible connector CN6. The voltage must
be limited to 9 V to keep the temperature of the regulator U10 within its thermal safe
area. Pins 1 and 2 of jumper JP2 should be closed by placing a jumper in location
called E5V on silkscreen of the board. Jumper JP5 should be closed. The red LED LD5
is lighted on to confirm the presence of +5 V voltage.
In case VIN, +5V is used to power the board, this power source must comply with the
standard EN-60950-1: 2006+A11/2009, and must be Safety Extra Low Voltage (SELV) with
limited power capability.
6.2.2 Supplying the board through ST-LINK/V2-1 USB port
To power the STM324F69I-DISCO board in this way, the USB host (a PC) gets connected
with the STM324F69I-DISCO board via USB cable to ST-LINK/V2-1 connector.
In the first step, only the ST-LINK part U3 is powered by the PC. In fact, before USB
enumeration the host PC provides only 100mA to the board at that time. STM324F69I-
DISCO board requests for 500mA power to the host PC. If the host is able to provide the
required power, the enumeration finishes by a “SetConfiguration” command and then, the
power switch ST890 U4 is switched ON, the red LED LD5 is turned ON, thus the board can
consume no more than 500mA. If the host is not able to provide such requested current, the
enumeration fails. Therefore the ST890 U4 remains OFF and the board will not be powered.
As a consequence the red LED LD5 remains turned OFF. In this case it is mandatory to use
another power supply source.

DocID028183 Rev 2 13/40
UM1932 Hardware layout and configuration
39
To do this, it is important to power the board before connecting it with the host PC, which
requires the following sequence to be respected:
1. Set the jumper in JP2 header in E5V position.
2. Connect an external power source to VIN pin 8 of Arduino connector CN6.
3. Check the red LED LD5 is turned on.
4. Connect host PC to USB connector CN1.
The ST890 power switch protects the USB port of the host against current demand
exceeding 600 mA, should a short-circuit occur on the board.
The STM32F469I-DISCO board can also be supplied from a USB power source not
supporting enumeration, such as a USB charger. In this particular case, the solder bridge
SB16 should be closed. ST-LINK/V2-1 turns the ST890 power switch U4 ON regardless of
enumeration procedure result and passes the power unconditionally to the board.
6.2.3 Measurement of current IDD drawn by the STM32F469NI
The jumper JP5 should be closed (default) to supply the STM32F469NI MCU. To measure
the current IDD drawn by the microcontroller STM32F469NIH6 only, remove the jumper JP5
and replace it by a multimeter.
6.2.4 Power related jumpers
The power supply is configured by setting the related jumpers JP2, JP5 and solder bridge
SB8 as described in Table 1: Power related jumpers.
Table 1. Power related jumpers
Jumper,
solder bridge Description
JP5
JP5 IDD is used to measure STM32 current consumption manually by multimeter.
Default setting: Closed by a jumper
SB8
By default SB8 is closed to power +3V3 from regulator U7.
If the board is powered by the pin 1 of extension connector CN12 or by the pin 4 of
the Arduino connector CN6, it is mandatory to open SB8 to avoid reverse current
injection in regulator U7.
(Default setting): SB8 closed
JP2
JP2 is used to select one of the five possible power supply sources.
To supply the board from the ST-LINK/V2-1 USB connector CN1, JP2 should be set
as shown to the right:
(Default Setting)

Hardware layout and configuration UM1932
14/40 DocID028183 Rev 2
6.3 Clock source
6.3.1 HSE clock source
By default the HSE clock source of the STM32F469NIH6 is the 8 MHz crystal X2. In that
case, zero ohm R131 is soldered, solder bridge SB19 is open.
It is possible to replace the crystal X2 by the 8 MHz output MCO from the circuit
ST-LINK/V2-1 U3. In that case, 100 ohms resistor R35 should be soldered, zero ohm R131
should be removed, solder bridge SB19 should be closed. C26 is not necessary and
remains not populated.
6.3.2 LSE clock source
The 32.768 KHz crystal X3 is the clock source for the embedded RTC.
6.4 Reset source
The reset signal of STM32F469I-DISCO board is low active and the reset sources include:
Reset button B1, providing solder bridge SB1 is closed (default setting)
Embedded ST-LINK/V2-1, providing solder bridge SB2 is closed (default setting)
Arduino compatible connector CN6 pin 3
Extension connector CN12 pin 4
JP2
To supply the board from the User USB FS connector USB connector CN13, JP2
should be set as shown to the right:
To supply the board from the pin 8 VIN of the Arduino compatible connector CN6,
JP2 should be set as shown to the right:
To supply the board from pin1 of extension connector CN12 or from pin4 of the
Arduino compatible connector CN6, JP2 should be set as shown to the right (no
jumper):
Table 1. Power related jumpers (continued)
Jumper,
solder bridge Description

DocID028183 Rev 2 15/40
UM1932 Hardware layout and configuration
39
6.5 Audio outputs
An audio DAC CS43L22 U5 from Cirrus Logic outputs the audio to a stereo headphone jack
connector.
The digital audio interface SAI of STM32F469NIH6 is connected to the digital audio input
SDIN of the audio DAC. The STM32F469NIH6 controls the audio DAC via the I2C2 bus.
Note that I2C speed of the CS43L22 is 100 kHz max.
The PWM loudspeaker output SPKR_OUTA of the CS43L22 is available at pins 15 and 16
of the extension connector CN12. Each of the two terminals of the external loudspeaker
should be connected to pins 15 and 16 of CN2 respectively. Insure the terminals of the
loudspeaker are not connected to the ground.
The port PE3 STM32F469NIH6 enables the jack headphone output and/or the loudspeaker
SPKR_OUT. Providing the audio DAC registers are properly set, it allows to power down the
loudspeaker and/or the headphone outputs.
The I2C address of the audio DAC is 0x94.
6.6 Digital microphones
Three STMicroelectronics MP34DT01TR MEMS digital microphones are available on the
discovery board STM32F469I-DISCO. Two microphones can be used simultaneously in
stereo mode using PDM mode. By default the microphones U2 and U6 are used and
connected to the DFSDM of the STM32F469I microcontroller (solder bridges SB17 opened,
and SB18 closed). The PDM clock is generated at port PD13 while PDM data are received
by the microcontroller at port PD6.
Instead of using the pair of microphones U2 and U6, it is possible to use the pair of
microphones U2 and U1. To enable this possibility the solder bridge SB17 should be closed
and SB18 opened.
Solder bridges locations are shown in Figure 4: STM32F469I-DISCO top side layout .
6.7 USB OTG FS
An USB OTG full speed communication is available at connector CN13.
The STM32F469I-DISCO discovery board can be powered by the 5 V DC of this USB OTG
FS connection. When the STM32F469I-DISCO is USB host, it supplies the USB peripheral.
In this case the board must be supplied by any of the following sources: ST-LINK/V2-1 USB
connector CN1 or pin VIN of Arduino connector CN6. Refer to Section 6.2: Power supply for
more details on each supply source.
The green LED LD8 will be lit in one of these cases:
STM32F469I-DISCO works as an USB host and power switch U16 is switched ON.
VBUS is powered by another USB host when STM32F469I-DISCO works as an USB
device.
Red LED LD9 will be lit when an over-current occurs.

Hardware layout and configuration UM1932
16/40 DocID028183 Rev 2
6.8 MicroSD card
MicroSD card with 4 GB or more capacity can be inserted in the receptacle CN9. 4 bits of
the SDIO interface of the STM32F469NIH6 are used to communicate with the microSD
card. The card detection is read by the GPIO PG2: when a microSD card is inserted, the
logic level is 0, otherwise it is 1.
6.9 SDRAM
A 128-Mbit SDRAM MICRON MT48LC4M32B2B5-6A is accessible with the FMC interface
of the microcontroller STM32F469NIH6. The data bus is 32 bits wide.
The SDRAM is composed of four banks of 32 Mbits selected by the address bits A14 and
A15.
Each of the four banks is organized as 4096 rows by 256 columns by 32 bits. Raw and
column addresses are pre-selected using the CAS and RAS signals of the FMC bus.
The SDRAM is selected by SDNE0 and can be addressed from 0xC0000000 to
0xC0FFFFFF.
6.10 Quad-SPI NOR Flash memory
A 128-Mbit Quad-SPI NOR Flash memory (N25Q128A13EF840E from MICRON) is
connected to Quad-SPI interface of the STM32F469NIH6 microcontroller.
6.11 Virtual COM port
The serial interface USART3 is directly available as a virtual COM port of the PC connected
to the ST-LINK/V2-1 USB connector CN1. The virtual COM port settings are configured as:
115200 b/s, 8 bits data, no parity, 1 stop bit, no flow control.
6.12 Arduino connectors
CN5, CN6, CN7 and CN8 are female connectors compatible with Arduino standard. Most
shields designed for Arduino UNO rev.3 can fit to the STM32F469I-DISCO discovery board.
Caution: The I/Os of STM32 microcontroller are 3.3 V compatible while Arduino UNO board is 5 V
compatible.
Table 2. Arduino compatible connectors
Connector Pin Pin name MCU Pin Function
LEFT connectors
CN6 Power
1 - - Not connected
2 IOREF - 3.3V Ref
3 NRST NRST Reset
4 +3V3 - +3.3V input/output(1)

DocID028183 Rev 2 17/40
UM1932 Hardware layout and configuration
39
CN6 Power
5 +5V - +5V output
6GND -Ground
7GND -Ground
8 VIN - +6V to +9V power input(2)
CN8 Analog
1 A0 PB1 ADC12_IN9
2 A1 PC2 ADC12_IN12
3 A2 PC3 ADC12_IN13
4 A3 PC4 ADC12_IN14
5 A4 PC5 or PB9(3) ADC12_IN15 or I2C1_SDA(3)
6 A5 PA4 or PB8(3) ADC12_IN4 or I2C1_SCL(3)
1. Before using pin4 of CN6 as +3.3V input, the solder bridge SB8 must be removed. Otherwise
the board STM32F469I-DISCO could be damaged by the overcurrent.
2. The external voltage applied to pin VIN should be in the range 6 to 9V at 25°C ambient
temperature. If a higher voltage is applied the regulator U10 may overheat and could be
damaged.
3. By default pin 5 and pin 6 of connector CN8 are PC5 and PA4 respectively. They are enabled
by the default configuration of solder bridges: SB10 and SB12 closed, SB9 and SB11 opened.
If necessary to have an I2C interface on pins 5 and 6 of connector CN8, change the
configuration solder bridges: open SB10 and SB12, close SB9 and SB11.
Table 3. Arduino compatible connectors
Function MCU Pin Pin name Pin Connector
RIGHT connectors
I2C1_SCL PB8 D15 10
CN5 Digital
I2C1_SDA PB9 D14 9
AVDD - AVDD 8
Ground - GND 7
SPI2_SCK PD3 D13 6
SPI2_MISO PB14 D12 5
TIM12_CH2, SPI2_MOSI PB15 D11 4
TIM12_CH1, SPI2_CS PH6 D10 3
TIM14_CH1 PA7 D9 2
-PG10D81
-PG11D78
CN7 Digital
TIM3_CH1 PA6 D6 7
TIM5_CH3 PA2 D5 6
-PG12D45
TIM5_CH2 PA1 D3 4
Table 2. Arduino compatible connectors (continued)
Connector Pin Pin name MCU Pin Function

Hardware layout and configuration UM1932
18/40 DocID028183 Rev 2
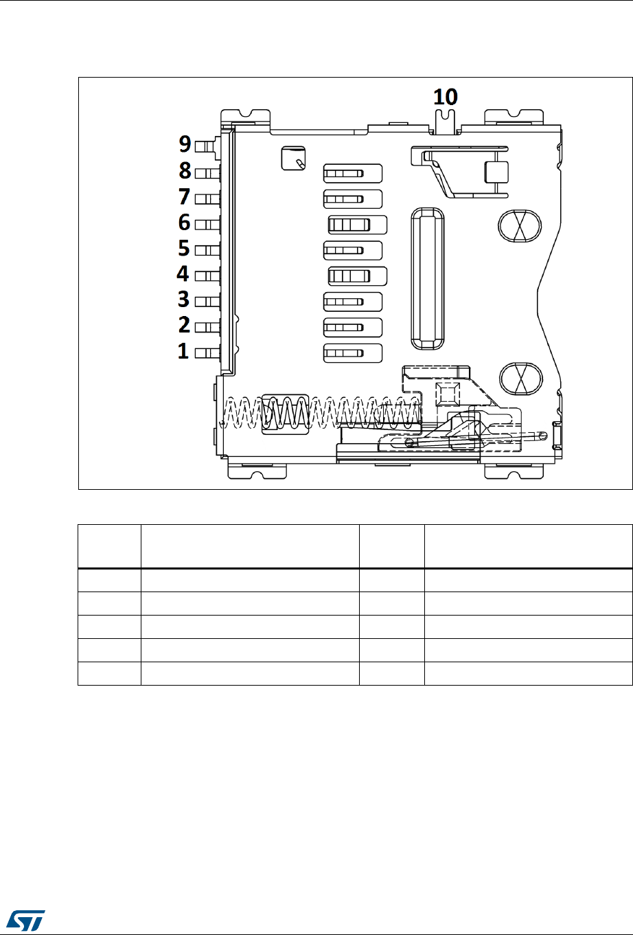
6.13 Extension connector CN12
The extension connector CN12 is a 2.54 mm pitch header located at the bottom side of the
STM32F469I-DISCO discovery board. It is composed of 16 square pins of 0.64 mm
arranged in double row and it is compatible with usual connectors mating with 2.54 mm
headers, having 0.64 mm square posts. Pins 1, 2, 15 and 16 are marked on the silkscreen
of the PCB, pin 1 is signaled by a triangle as shown below:
Figure 7. Extension connector CN12
The extension connector gives access to the following communication buses and features:
CAN2
USART6 (TX, RX)
I2S2
SPI1
7 timer channels
2 ADC inputs
A 1W monophonic loudspeaker output
System signals: NRST, MCO1, ANTI-TAMP1
Power supply: +3V3, GND
The STM32F469NIH6 ports and extension connector pins numbers are detailed in the
following Table 4: Extension connector pinout:
-PG13D23
CN7 DigitalUSART6_TX PG14 D1 2
USART6_RX PG9 D0 1
Table 3. Arduino compatible connectors (continued)
Function MCU Pin Pin name Pin Connector

UM1932 Hardware layout and configuration
DocID028183 Rev 2 19/40
Table 4. Extension connector pinout
Extension
connector
pin
12345 6 7 891011121314 15 16
MCU Port - - PA8 NRST PB4 PC6 PA5 PC7 PB5 PB13 PA15 PB12 PC13 PC1 - -
CAN2 - - - - - - - - Rx Tx - Rx - - - -
USART6-----Tx - Rx---- - - - -
I2S2 -----MCK- --CK-WS- SD - -
SPI1 - - - - - - - - MOSI - NSS - - - - -
TIMER - - TIM1_
CH1 -MISO
TIM3/TI
M8_
CH1
SCK
TIM3/
TIM8_
CH2
TIM3_
CH2
TIM1_
CH1N
TIM2_
CH1/2
_ETR
TIM1_
BKIN -- --
ADC ----- -
ADC1/AD
C2_IN5 ----- -
ADC123
_IN11 --
SYSTEM+3V3GNDMCO1NRST- - - -----
ANTI
TAMP1 -Speaker
OUTAN
Speaker
OUTAP

Hardware layout and configuration UM1932
20/40 DocID028183 Rev 2
6.14 DSI LCD
The LCD module is a 4-inch 800x480 TFT color LCD with capacitive touch panel. The LCD
is connected to the MIPI DSI interface of the microcontroller STM32F469NIH6 via the
connector CN10. The DSI (Display Serial Interface) is a specification of the MIPI Alliance
standard and defines the physical interface and the protocol used by the STM32F469NIH6
microcontroller to communicate with such LCD module.
The following ports of the microcontroller STM32F469NIH6 are dedicated to DSI interface:
DSI_D0_N, DSI_D0_P, DSI_CK_N, DSI_CK_P, DSI_D1_N, DSI_D1_P.
In addition to the DSI dedicated ports, the port PH7 of the microcontroller is used to reset
both the DSI LCD module and the capacitive touchscreen controller.
The port PJ2, connected to the LCD signal TE (Tearing Effect) is an input of the
microcontroller to synchronize the write access from the microcontroller with the LCD scan
refresh, to avoid visible artefacts on the display.
LEDK and LEDA signals of the LCD module are the cathode and anode of the backlight
LEDs.
This backlight requires a power supply voltage of typically 25 V generated from the +5 V by
a switching mode boost converter STLD40DPUR.
By controlling the EN pin of the STLD40DPUR by a low frequency PWM signal, it is possible
to switch on/off or to dim the backlight intensity of the LCD module. The control of EN can be
done by software or by hardware:
By default, the EN pin of the STLD40DPUR is controlled by the microcontroller
software through DSI commands and CABC signal generated by the LCD module. For
such default configuration the resistor R117 is soldered, R119 is not soldered.
The STM32F469I-DISCO discovery board offers the option to control the EN pin by
HW through port PA3. In such case, R117 should be removed and R119 soldered.
Table 5. DSI LCD module connector (CN10)
CN10
pin
Signal
name Description MCU pins
involved
1 ID Not connect -
2 GND Ground -
3 CABC Content Adaptive Brightness Control -
4 GND Ground -
5 RESX Reset, active low PH7
6 IOVCC Digital supply voltage +3V3
7 GND Ground -
8 HSSI_D0_N MIPI-DSI data lane 0 negative-end I/O DSI_D0_N
9 NC Not connect -
10 HSSI_D0_P MIPI-DSI data lane 0 positive-end I/O DSI_D0_P
11 GND Ground -
12 HSSI_CLK_N MIPI-DSI clock lane negative-end input DSI_CK_N
13 NC Not connect -

DocID028183 Rev 2 21/40
UM1932 Hardware layout and configuration
39
6.15 Buttons and LEDs
The black button B1 located bottom side is the reset of the microcontroller
STM32F469NIH6. Refer to the Figure 5: STM32F469I-DISCO bottom side layout .
The blue button B2 located bottom side is available to be used as a digital input or as
alternate function Wake-up. When the button is depressed the logic state is 1, otherwise the
logic state is 0.
Four LEDs located top side are available for the user. Refer to the Figure 4: STM32F469I-
DISCO top side layout . The LEDs are LD1, LD2, LD3, LD4 from left to right with colors
green, orange, red, blue respectively. To light a LED a low logic state 0 should be written in
the corresponding GPIO.Table 6 gives the assignment of control ports to the LED indicators.
14 HSSI_CLK_P MIPI-DSI clock lane positive-end input DSI_CK_P
15 GND Ground -
16 HSSI_D1_N MIPI-DSI data lane 1 negative-end input DSI_D1_N
17 NC Not connect -
18 HSSI_D1_P MIPI-DSI data lane 1 positive-end input DSI_D1_P
19 GND Ground -
20 NC/ERR Not connect -
21 VCC Analog circuitry power supply +3V3
22 TE Tearing effect output pin to synchronize MCU to
frame writing PJ2
23 LEDK Backlight LED Cathode -
24 LEDA Backlight LED Anode -
25 GND Ground -
Table 5. DSI LCD module connector (CN10) (continued)
CN10
pin
Signal
name Description MCU pins
involved
Table 6. Port assignment for control of LED indicators
LED Controlled by MCU port Color
LD1 PG6 Green
LD2 PD4 Orange
LD3 PD5 Red
LD4 PK3 Blue

Hardware layout and configuration UM1932
22/40 DocID028183 Rev 2
6.16 I2C extension connector CN11
Figure 8. I2C extension connector (front view)
6.17 USB OTG FS Micro-AB connector CN13
Figure 9. USB OTG FS Micro-AB connector CN13 (front view)
Table 7. I2C extension connector pinout
Pin number Description Pin number Description
1 I2C1_SDA (PB9) 5 +3V3
2NC6NC
3 I2C1_SCL (PB8) 7 GND
4 EXT_RESET(PB0) 8 NC
069
Table 8. USB OTG FS Micro-AB connector CN13
Pin number Description Pin number Description
1 VBUS (PA9) 4 ID (PA10)
2 DM (PA11) 5 GND
3 DP (PA12) - -

DocID028183 Rev 2 23/40
UM1932 Hardware layout and configuration
39
6.18 MicroSD connector CN9
Figure 10. MicroSD connector CN9 (front view)
Table 9. MicroSD connector CN9
Pin
number Description Pin
number Description
1 SDIO_D2 (PC10) 6 GND
2 SDIO_D3 (PC11) 7 SDIO_D0 (PC8)
3 SDIO_CMD (PD2) 8 SDIO_D1 (PC9)
4+3.3V9GND
5 SDIO_CLK (PC12) 10 MicroSDcard_detect (PG2)

Hardware layout and configuration UM1932
24/40 DocID028183 Rev 2
6.19 ST-LINK/V2-1 USB Mini Type B connector CN1
The USB connector CN1 is used to connect the embedded ST-LINK/V2-1 to the PC.
Figure 11. USB type Mini B connector CN1 (front view)
6.20 Audio jack CN3
A 3.5 mm stereo audio jack CN3 is available on STM32F469I-DISCO discovery board to
connect a headphone.
Table 10. USB Mini type B connector CN1
Pin number Description Pin number Description
1 VBUS (power) 4 GND
2 DM 5,6 Shield
3DP- -

UM1932 Schematics
DocID028183 Rev 2 25/40
7 Schematics
Figure 12. STM32F469I-DISCO Discovery board
112
MB1189
MB1189 B-07
7/22/2015
Title:
Size: Reference:
Date: Sheet: of
A3 Revision:
STM32F469I-DISCO
Project:
N
ote: Text in italic placed on a wire is not the net name. It just helps to identify rapidly
MCU IO related to this wire.
10MHz clock
133MHz clock
24MHz clock
Same length
FMC_NBL0
FMC_NBL1
D[0..31]
SDNCAS
SDNWE
SDNRAS
SDNE0
SDCKE0
SDCLK
FMC_NBL3
FMC_NBL2
A[0..11]
A[14..15]
U_Memory
Memory.SchDoc
uSD_CLK
uSD_CMD
uSD_D0
uSD_D1
uSD_D2
uSD_D3
WAKEUP
EXT_RESET
LED1
LED2
LED3
LED4
NRST
uSD_Detect
I2C1_SDA
I2C1_SCL
U_Perip her als
Peripherals.SchDoc
U_Power
Power.SchDoc
STLK_RX
STLK_TX
SWDIO
SWO
SWCLK
NRSTSTLK_MCO
U_ST_LINK_ V2 -1
ST_LINK_V2-1.SCHDOC
LCD_BL_CTRL
MIC_CK
I2C1_SCL
I2C1_SDA
uSD_D0
uSD_D1
uSD_D2
EXT_RESET
uSD_D3
uSD_CLK
uSD_CMD
FMC_NBL3
FMC_NBL2
FMC_NBL0
FMC_NBL1
SAI1_SDA
SAI1_SCKA
SAI1_FSA
SAI1_MCLKA
SDNRAS
SDCLK
SDNCAS
SDCKE0
SDNE0
SDNWE
D[0..31]
QSPI_CLK
QSPI_BK1_NCS
QSPI_BK1_IO3
QSPI_BK1_IO2
QSPI_BK1_IO1
QSPI_BK1_IO0
WAKEUP
DSI_TE
DSI_CK_P
DSI_CK_N
DSI_D0_P
DSI_D0_N
DSI_D1_P
DSI_D1_N
NRST
LCD_INT
LED1
LED2
LED3
LED4
uSD_Detect
STLK_TX
STLK_RX
ARD_ D5
ARD_ D4
ARD_ D3
ARD_ D2
ARD_ D1
ARD_ D0
ARD_ D13
ARD_ D12
ARD_ D11
ARD_ D10
ARD_ D9
ARD_ D8
ARD_ D6
ARD_ D7
ARD_ A0
ARD_ A1
ARD_ A2
ARD_ A3
ARD_ A4
ARD_ A5
SWCLK
SWO
AUDIO_RST
USB_ FS1_ID
OTG_FS1_PowerSwitchOn
OTG_FS1_OverCurrent
I2C2_SCL
I2C2_SDA
MIC_DATA
MCO1
USB_ FS1_N
USB_ FS1_P
SWDIO
SPKR/HP
A[0..11]
A[14..15]
PB4
PB5
PA5
PA15
PC7
PC6
PC13
PB12
PB13
PC1
LCD_RESET
STLK_MCO
U_MCU
MCU.SchDoc
I2C1_SDA
ARD_ A0
ARD_ A1
ARD_ A2
ARD_ A3
ARD_ A4
ARD_ A5
ARD_ D5
ARD_ D4
ARD_ D3
ARD_ D2
ARD_ D1
ARD_ D0
ARD_ D13
ARD_ D12
ARD_ D11
ARD_ D10
ARD_ D9
ARD_ D8
ARD_ D6
ARD_ D7
I2C1_SCL
NRST
U_Ar duino_ Connectors
Ard uino_ Connectors.SchDoc
DSI_CK_P
DSI_CK_N
DSI_D0_P
DSI_D0_N
DSI_D1_P
DSI_D1_N
DSI_TE
I2C1_SDA
I2C1_SCL
LCD_BL_CTRL
LCD_INT
LCD_RESET
U_DSI_ LCD
DSI_LCD.SchDoc
QSPI_BK1_IO0
QSPI_BK1_IO2
QSPI_BK1_IO1
QSPI_CLK
QSPI_BK1_NCS
QSPI_BK1_IO3
U_QSPI
QSPI.SchDoc
SAI1_SCKA
SAI1_FSA
SAI1_SDA
AUDIO_RST
SAI1_MCLKA
I2C2_SCL
I2C2_SDA
MIC_CK
MIC_DATA
SPK R_ OUTAP
SPK R_ OUTAN
SPKR/HP
U_AUDIO2
AUDIO2.SchDoc
OTG_FS1_PowerSwitchOn
OTG_FS1_OverCurrent
USB_FS1_ID
USB_ FS1_N
USB_ FS1_P
U_USB_OTG_FS
USB_OTG_FS.SchDoc
SPK R_ OUTAP
SPK R_ OUTAN
NRST
MCO1
PB4
PA5
PB5
PA15
PC13
PC7
PC6
PB13
PB12
PC1
U_ExtensionConnector
ExtensionConnector.SchDoc
SPK R_ OUTAP
SPK R_ OUTAN
SPK R_ OUTAP
SPK R_ OUTAN
differential pair
500MHz clock diff pairs
i
SDRAM 90MHz
Matched Net Lengths [Tolerance = 250mil]
i
DSI
Matched Net Lengths [Tolerance = 100mil]
pair differential impedance 100 ohms
i
QSPI
Matched Net Lengths [Tolerance = 100mil]
i
QSPI
i
QSPI
i
QSPI
i
QSPI
i
QSPI
USB_ FS1_N
USB_ FS1_P
H2
H1
H3
H4
4 holes for 2.5 mm diameter screws
i
DSI
i
DSI
i
DSI
i
DSI
i
DSI
Hole diameter = 3 mm, pad diameter= 5.5 mm
i
SDRAM 90MHz
i
SDRAM 90MHz
i
SDRAM 90MHz
i
SDRAM 90MHz
i
SDRAM 90MHz
i
SDRAM 90MHz
i
SDRAM 90MHz
8MHz clock
i
track shielded with GND tracks each side.
i
Refer to example drawing in STLINK page
ZZ2
12mm long plastic standoff
ZZ3
12mm long plastic standoff
ZZ4
12mm long plastic standoff
ZZ5
12mm long plastic standoff
ZZ7
2.5mm diameter plastic screw
ZZ8
2.5mm diameter plastic screw
ZZ9
2.5mm diameter plastic screw
ZZ6
2.5mm diameter plastic screw

Schematics UM1932
26/40 DocID028183 Rev 2
Figure 13. STM32F469I-DISCO MCU
212
MCU
MB1189 B-07
7/22/2015
Title:
Size: Reference:
Date: Sheet: of
A3 Revision:
STM32F469I-DISCO
Project:
PA4
PA5
PA6
PA7
PA10
PA0
PA1
PA15
PA3
PA13
PA14
PA2
PA8
PB5
PB6
PB7
PB14
PB15
PB10
PB8
PB9
PB1
PB2
PB3
PB0
PB4
PB11
PB12
PB13
PC0
PC1
PC2
PC3
PC4
PC5
PC6
PC7
PC8
PC9
PC10
PC11
PC12
PC13
PC14
PC15
LCD_BL_CTRL
SWDIO
SWCLK
I2C1_SCL
I2C1_SDA
uSD_D0
uSD_D1
uSD_D2
EXT_RESET
uSD_D3
uSD_CLK
C94 3.0pF
C93 3.0pF
R133
0
R132
0
C85 8.2pF
C83 8.2pF
R131
0
PJ2
PJ5
PK3
PH0
PH1
PD0
PD1
PD2
PD3
PD4
PD5
PD6
PD7
PD8
PD9
PD10
PD12
PD13
PD14
PD15
D2
D3
D13
D14
D15
D0
D1
uSD_CMD
PI0
PI9
PI10
PI1
PI2
PI3
PI4
PI5
PI6
PI7
D24
D25
D26
D27
D28
D29
D30
D31
FMC_NBL3
FMC_NBL2
PE0
PE14
PE15
PE9
PE8
PE11
PE10
PE12
PE13
PE1
PE3
PE4
PE5
PE7
PF0
PF14
PF15
PF9
PF8
PF11
PF10
PF12
PF13
PF1
PF2
PF3
PF4
PF5
PF6
PF7
PG0
PG14
PG15
PG9
PG8
PG11
PG10
PG12
PG13
PG1
PG2
PG3
PG4
PG5
PG6
PG7
PH14
PH15
PH9
PH8
PH11
PH10
PH12
PH13
PH2
PH3
PH4
PH5
PH7D4
D5
D6
D7
D8
D9
D10
D11
D12
A1
A2
A3
A4
A5
A6
A7
A8
A9
A10
A11
A14
A15
A0
D16
D17
D18
D19
D20
D21
D22
D23
FMC_NBL0
FMC_NBL1
SAI1_SDA
SAI1_SCKA
SAI1_FSA
SAI1_MCLKA
SDNRAS
SDCLK
SDNCAS
SDCKE0
SDNE0
D[0..31]
A[0..11]
D[0..31]
A[0..11]
NRST NRST
BOOT0
VDD_MCU
+3V3
VDDA
VREF+
L5
BEAD(FCM1608KF-601T03)
R123
0
VDD_MCU
C76
2.2uF
C96
2.2uF
Ceramic capacitor (Low ESR)
C69
100nF
C74
100nF
C95
100nF
C80
1uF C78
100nF
VREF+
C65
1uF
VDDA
C77
100nF
VDD_MCU
C68
100nF
C91
100nF
C73
100nF
C89
100nF
C92
100nF
C70
100nF
C72
100nF
C67
100nF
C88
100nF
VDD_MCU
C90
100nF
C54
100nF
C84
100nF
C53
100nF
C71
100nF
C75
100nF
VDD_MCU
C60
4.7uF
C98
4.7uF
+3V3
+3V3
R144 [N/A]
PA0
PA6
PA7
PA8
PC1
PC2
PC3
PC4
PC5
PC8
R149 10K
R122 10K
R143
510
QSPI_CLK
QSPI_BK1_NCS
QSPI_BK1_IO3
QSPI_BK1_IO2
QSPI_BK1_IO1
PC13-ANTI_TAMP D1
PC0 M2
PC1 M3
PC2 M4
PC3 L4
PA0-WKUP
N3
PA1
N2
PA2
P2
PA3
R2
PA4
N4
PA5
P4
PA6
P3
PA7
R3
PC4 N5
PC5 P5
PB0
R5
PB1
R4
PB2
M5
PB10
P12
PB11
R13
PB12
L13
PB13
K14
PB14
R14
PB15
R15
PC6 H15
PC7 G15
PC8 G14
PC9 F14
PA8
F15
PA9
E15
PA10
D15
PA11
C15
PA12
B15
PA13
A15
PA14
A14
PA15
A13
PC10 B14
PC11 B13
PC12 A12
PB3
A10
PB4
A9
PB5
A8
PB6
B6
PB7
B5
PB8
A7
PB9
B4
PC14-OSC32_IN
E1
PC15-OSC32_OUT
F1
PH0-OSC_IN
G1
PH1-OSC_OUT
H1
NRST
J1
BOOT0
E6 PDR_ON E5
PJ2 P7
PJ3 N8
PJ4 M9
PJ5 M14
DSI_D0_P J1 2
DSI_CK_P H12
DSI_D0_N J1 3
DSI_CK_N H13
PJ12 B10
PJ13 B9
PJ14 C9
PJ15 D10
PJ0 R6
PJ1 R7
DSI_D1_N F13
PK3 D8
PK4 D7
PK5 C6
PK6 C5
PK7 C4
DSI_D1_P F12
U14A
STM32F469NIH6
PE2
A3
PE3
A2
PE4
A1
PE5
B1
PE6
B2
PF0
D2
PF1
E2
PF2
G2
PF3
H2
PF4
J2
PF5
K3
PF6
K2
PF7
K1
PF8
L3
PF9
L2
PF10
L1
PH2 K4
PH3 J4
PH4 H4
PH5 J3
PF11
P8
PF12
M6
PF13
N6
PF14
P6
PF15
M8
PG0 N7
PG1 M7
PE7
R8
PE8
N9
PE9
P9
PE10
R9
PE11
P10
PE12
R10
PE13
R12
PE14
P11
PE15
R11
PH6 P13
PH7 N13
PH8 P14
PH9 N14
PH10 P15
PH11 N15
PH12 M15
PG2 M13
PG3 M12
PG4 N12
PG5 N11
PG6 J15
PG7 J14
PG8 H14
PH13 E12
PH14 E13
PH15 D13
PG9 D9
PG10 C8
PG11 B8
PG12 C7
PG13 B3
PG14 A4
PG15 B7
PE0
A6
PE1
A5
PD8
L15
PD9
L14
PD10
K15
PD11
N10
PD12
M10
PD13
M11
PD14
L12
PD15
K13
PD0
B12
PD1
C12
PD2
D12
PD3
C11
PD4
D11
PD5
C10
PD6
B11
PD7
A11
PI8-ANTI_TAMP2 C2
PI9 E4
PI10 D5
PI11 F3
PI0 E14
PI1 D14
PI2 C14
PI3 C13
PI4 C3
PI5 D3
PI6 D6
PI7 D4
PI12 E3
PI13 G3
PI14 H3
PI15 G4
U14B
STM32F469NIH6
VBAT C1
VSS2 F10
VSS1 K9
VREF- N1
VSSA M1
VREF+
P1
VSS10 F8
VSS11 F7
VCAP2 E11
VSS12 J6
VDD4
K5 VDD3
E7
VSS13_VSS18 F2
VDD_VREGDSI
H11
VCAP1 L11
VSS14 K10
VDD2
F11
VSS15 F9
VDD19
L7
VSS17 G6
VDD18
G5
VDD1
L10
VDD5
H5
VDDA
R1
VDD10
E9
VDD11
E8
VDD12
J5
VDD13
F4
VDD14
K11
VDD15
E10
VDD17
F5
VSS19 L6
VSS20 H10
VSS3 F6
VSS4 K6
BYPASS-REG L5
VDD6
L8
VDD7
L9
VDD8
J11
VDD_USB33
G11
VSS5 H6
VSS6 K7
VSS7 K8
VSS8 J10
VSS9 G10
DSI_VCAP
K12
DSI_VSS
G12
DSI_VDD12
G13
U14C
STM32F469NIH6
WAKEUP
DSI_TE
DSI_CK_P
DSI_CK_N
DSI_D0_P
DSI_D0_N
DSI_D1_P
DSI_D1_N
C81
2.2uF
DSI_VDD12
DSI_VDD12
C86
1uF C87
100nF
VDD_MCU
Ceramic capacitor (Low ESR)
SWO
R135 0
R87 0
PE2
PE6
ARDUINO USART6_TX
ARDUINO USART6_RX
R150
[N/A]
LCD_INT
LED1
LED2
LED3
LED4
uSD_Detect
STLK_TX
STLK_RX
AUDIO_RST
ARD_D5
ARD_ D4
ARD_D3
ARD_ D2
ARD_ D1
ARD_ D0
ARD_ D13
ARD_ D12
ARD_ D11
ARD_ D10
ARD_D9
ARD_ D8
ARD_D6
ARD_ D7
ARD_ A0
ARD_ A1
ARD_ A2
ARD_ A3
ARD_ A4
ARD_ A5
QSPI_BK1_IO0
R1401K5
R142 1K5
+3V3
USB_FS1_N
USB_FS1_P
USB_FS1_ID
VBUS_FS1
OTG_FS1_PowerSwitchOn
OTG_FS1_OverCurrent
I2C2_SCL
I2C2_SDA
SDNWE
PA1
PA2
PA4
PC9
PC10
PC11
PC12 MIC_DATA
MIC_CK
SB14
Closed by default
SB15
Closed by default
PA3
MCO1
R124 2K2
R121 2K2 +3V3
I2C2 to codec:
<100kHz
USB_ FS1_ N
USB_ FS1_ P
PA11
PA12
PA9
I2S3_CK
I2S3_CK
SPKR/HP
to EXT Connector
to EXT Connector
to EXT Connector
to EXT Connector
to EXT Connector
to EXT Connector
to EXT Connector
to EXT Connector
to EXT Connector
to EXT Connector
A[14..15]
A[14..15]
to EXT Connector
PD11
PJ1
PJ4
PJ15
PJ13
PJ12
PJ0
PK7
PK6
PK5
PK4
PI15
PI14
PI13
PI12
PI11
PI8
PJ14
PJ3
PB4
PB5
PA5 PA5
PA15
PC7
PC6
PC13
PB12
PB13
PC1
R87 and R135 are for reserved use
TP1
Close to MCU
LCD_RESET
PH6
1 2
X2
NX3225GD-8.00M
SB7
Open by default
SB6
Closed by default
X3
NX3215SA-32.768K
STLK_MCO
SB19
Open by default
close to MCU
PH0

UM1932 Schematics
DocID028183 Rev 2 27/40
Figure 14. Extension connectors
312
Extension Connectors
MB1189 B-07
7/22/2015
Title:
Size: Reference:
Date: Sheet: of
A4 Revision:
STM32F469I-DISCO
Project:
USART6_RX, TIM3/TIM8_CH2
I2S2_CK, CAN2_TX, USART3_CTS, TIM1_CH1N
SPKR_OUTAP
SPKR_OUTAN
+3V3
MCO1 clock, TIM1_CH1 NRSTMCO1
ANTI TAMP1
SPI1_MISO, TIM3_CH1
SPI1_SCK, TIM2/TIM8_CH1, ADC1/ADC2_IN5
SPI1_MOSI, TIM3_CH2, I2C1_SMBA, CAN2_RX
I2S2_SD, ADC123_IN11
USART6_TX, I2S2_MCK, TIM3/TIM8_CH1
I2S2_WS, CAN2_RX, TIM1_BKIN
1 2
3 4
5 6
7 8
9 10
11 12
13 14
15 16
CN12
TSM-108-01-x-DV
SPI1_NSS, TIM2_CH1/2_ETR
Extension connector interfaces
post heigth: 5.84mm
PB4
PA5
PB5
PA15
PC13
PC7
PC6
PB13
PB12
PC1

Schematics UM1932
28/40 DocID028183 Rev 2
Figure 15. Power
412
Power
MB1189 B-07
7/22/2015
Title:
Size: Reference:
Date: Sheet: of
A4 Revision:
STM32F469I-DISCO
Project:
E5V
+5V
1 2
LD5
red
C37
10uF C41
100nF
+5V +3V3
E5V
U5V_ST_LINK
Vin
3Vout 2
1
Tab 4
U8
LD1117S18TR
C32
10uF
+1V8+3V3
VDD_MCU
JP5
TSM-102-01-x-SV
R7
820
VIN
C36
10uF(25V) C35
10uF
Vin
3Vout 2
1
Tab 4
U10
LD1117S50TR
Arduino power pin
VBUS_FS1
1 2
3 4
5 6
JP2
TSM-103-01-x-DV
C29
10uF
JP1
TSM-102-01-x-SV
SB8
Closed by default
Open solder bridge if supplied
from pin1 of extension connector
Vin
3Vout 2
1
Tab 4
U7 LD1117S33TR

UM1932 Schematics
DocID028183 Rev 2 29/40
Figure 16. Peripherals
512
Peripherals
MB1189 B-07
7/22/2015
Title:
Size: Reference:
Date: Sheet: of
A4 Revision:
STM32F469I-DISCO
Project:
R19
220K
C4
[N/A]
R10
100
R18
330
PA0
+3V3
MICRO SD
+3V3
uSD_CLK
uSD_CMD
SMS064FF or SMS128FF
1
2
3
4
5
6
7
8
SW2
9
SW1
10
CN9
PJS008-2000
uSD_D0
uSD_D1
uSD_D2
uSD_D3
uSD_Detect R57
0
+3V3
PC8
PC9
PC10
PC11
PC12
PD2
(TF) Card R120
47K
R114
47K
R86
47K
R116
47K
R115
47K
Reset Button
WAKEUP
1
43
2
B2
WKUP
Wakeup Button
1 2
3 4
5 6
7 8
CN11
F206A-2*04MGF-A
I2C1_SDA
I2C1_SCL
+3V3
PB9
PB8 EXT_RESET
PB0
SSM-104-L-DH (Samtec)
EXT/RF E2P Connector
1 2
LD3
Red
1 2
LD2
Orange
1 2
LD4
Blue
1 2
LD1
Green
+3V3 R2
510
R3
680
R4
680
R5
680
LEDs
LED1
LED2
LED3
LED4
1
43
2
B1
TD-0341 [RESET/Black]
C3
100nF
Button
R6
100K
+3V3
NRST
PG6
SB1
Closed by default
PD4
PD5
PK3
The 4 LEDs are top side
PG2
I2C1_SDA
I2C1_SCL

Schematics UM1932
30/40 DocID028183 Rev 2
Figure 17. Audio codec and microphone MEMS
612
Audio Codec and Microphone MEMS
MB1189 B-07
7/22/2015
Title:
Size: Reference:
Date: Sheet: of
A4 Revision:
STM32F469I-DISCO
Project:
I2C address 0x94
I2C2_SCL
I2C2_SDA
SAI1_MCK
SAI1_SCK
SAI1_SD
SAI1_FS
AUDIO_RST
SDA
1
SCL
2
A0
3
SPKR_OUTA+ 4
VP 5
SPKR_OUTA- 6
SPKR_OUTB+ 7
VP 8
SPKR_OUTB- 9
-VHPFILT
10
FLYN
11
FLYP
12
+VHP
13
HP/LINE_OUTB 14
HP/LINE_OUTA 15
VA
16
AGND 17
FILT+ 18
VQ 19
TSTO
20
AIN4A 21
AIN4B 22
AIN3A 23
AIN3B 24
AIN2A 25
AIN2B 26
AFILTA 27
AFILTB 28
AIN1A 29
AIN1B 30
SPKR/HP 31
RESET
32
VL
33
VD
34
DGND
35
TSTO
36
MCLK
37
SCLK
38
SDIN
39
LRCK
40
GND/Thermal Pad
41
U5
CS43L22
C27
150pF_NPO_5%_0603
C20
22nF
C24
150pF_NPO_5%_0603
R39
51
C21
22nF
R40
51
R1
10K
SAI1_SCKA PE6
SAI1_FSA
SAI1_SDA
PE5
PE4
AUDIO_RST PE2
SAI1_MCLKA PG7
C18
1uF
C31
1uF
C25
100nF
C30
100nF
C16
100nF
C17
100nF
+3V3
I2C speed: 100kHz max
C22
1uF
R48
47K
C19
1uF
C15
10uF
+3V3 C23
100nF
I2C2_SCL
I2C2_SDA PH5
PH4
+1V8
MIC_CK
PD13
MIC_DATA
PD6
SPKR_OUTAP
SPKR_OUTAN
SPKR/HP
R47
47K
1W max loudspeaker output to extension connector
R46
0
2x20mW stereo headphone output
+3V3
C1
100nF
GND
5DOUT 4
CLK 3
VDD
1LR 2
U2
MP34DT01TR
C2
100nF GND
5DOUT 4
CLK 3
VDD
1LR 2
U1
MP34DT01TR
Located 21mm from U2 (axis to axis)
GND
2
6
4
3CN3
PJ3028B-3
R24
0
R23
0GND
GND
5DOUT 4
CLK 3
VDD
1LR 2
U6
MP34DT01TR
SB17
Open by default
SB18
Closed by default
PE3

UM1932 Schematics
DocID028183 Rev 2 31/40
Figure 18. 4-inch DSI LCD board
712
4 inch DSI LCD board
MB1189 B-07
7/22/2015
Title:
Size: Reference:
Date: Sheet: of
A4 Revision:
STM32F469I-DISCO
Project:
Touch panel connector for LCD panel
C82
4.7uF
C97
100nF
A
K
Z1
STPS1L40M
C79
4.7uF/50V
L4
4.7uH(1A)
R58
10
BLGND
BLVDD
R59
100K
C61
4.7uF/10V
R119
[N/A]
R118
4K7
BLGND
BLGND
BLGND Vi
1
Rset 2
GND
3FB 4
NC 5
Vo 6
EN
7
SW
8
PGND
9
U13
STLD40DPUR
C63
10nF
C64
100nF
L3
BEAD
C66
10nF
VL VH
BLGND
BLVDD
I2C Address:0x54
Backlight driver & PFC connector for LCD panel
HSSI_CLK_N
HSSI_CLK_P
HSSI_D0_N
HSSI_D0_P
HSSI_D1_N
HSSI_D1_P
TE
C6
100nF
CABC
CABC R117
0
+3V3
R36
4K7
HSSI_CLK_N
12
NC
13
HSSI_CLK_P
14
GND
15
HSSI_D1_N
16
NC
17
HSSI_D1_P
18
GND
19
NC/ERR
20
VCC
21
TE
22
LEDK
23 LEDA
24
GND
25
IOVCC
6
ID
1
GND
2
CABC
3
GND
4
HSSI_D0_N
8
NC
9
HSSI_D0_P
10
GND
11
RESX
5
GND
7
CN10
FH26-25S-0.3SHW
GND
6VDD
1
INT
2
SCL
3
SDA
4
RESET
5
CN2
FH19C-6S-05SH
Mechanical: 2 Slots in PCB for the 2 flex from LCD
ZZ1
LCD P/N: KM-040TMP-02-A
DSI_CK_P
DSI_CK_N
DSI_D0_P
DSI_D0_N
DSI_D1_P
DSI_D1_N
PB9
PB8
I2C1_SDA
I2C1_SCL
PA3
LCD_BL_CTRL
PJ2
LCD_INT LCD_INT
LCD_BL_CTRL
+3V3
LCD_RST
LCD_RST
ZIF connector placed BOTTOM SIDE
ZIF connector placed BOTTOM SIDE
4 inches DSI LCD display
+5V
C56
10uF
L1
BEAD(FCM1608KF-601T03) C55
100nF
L2
BEAD(FCM1608KF-601T03)
DSI_TE
FPC03025-14201(ATOM)
FPC05006-09200(ATOM)
SB13
Open by default
PJ5
R34
100K
LCD_RESET
PH7
LCD_RST
+3V3
+3V3
+3V3
open drain

Schematics UM1932
32/40 DocID028183 Rev 2
Figure 19. SDRAM
812
SDRAM
MB1189 B-07
7/22/2015
Title:
Size: Reference:
Date: Sheet: of
A4 Revision:
STM32F469I-DISCO
Project:
PE1
PE0
FMC_NBL0
FMC_NBL1
D[0..31] D[0..31]
D0
D1
D2
D3
D4
D5
D6
D7
D8
D9
D10
D11
D12
D13
D14
D15
D16
D17
D18
D19
D20
D21
D22
D23
D24
D25
D26
D27
D28
D29
D30
D31
A1
A2
A3
A4
A5
A6
A7
A8
A9
A10
A11
A0
SDRAM
A11
H9
A10
G7
A9
J3
A8
H2
A7
H1
A6
G3
A5
G2
A4
G1
A3
F3
A2
F7
A1
G9
A0
G8
NC
E3
DQ0 R8
DQ8 L2
DQ1 N7
DQ9 M3
DQ2 R9
DQ10 M2
DQ3 N8
DQ11 P1
VDDQ
B2
DQ4 P9
DQ12 N2
DQ5 M8
DQ13 R1
DQ6 M7
DQ14 N3
DQ7 L8
DQ15 R2
VSS A3
VDD
A7
DQ16 E8
DQ24 A2
DQ17 D7
DQ25 C3
DQ18 D8
DQ26 A1
DQ19 B9
DQ27 C2
DQ20 C8
DQ28 B1
DQ21 A9
DQ29 D2
DQ22 C7
DQ30 D3
DQ23 A8
DQ31 E2
VSSQ B3
VDDQ
B7 VSSQ B8
VSSQ C1
VDDQ
C9
VSSQ D1
VDDQ
D9
VDDQ
E1
NC
E7
VSSQ E9
VSS F1
VDD
F9
NC
H3
NC
H7
BA0
J7 BA1
H8
NU
K2 NC
K3
VDDQ
L1
VSS L3
VDD
L7
VSSQ L9
VSSQ M1
VDDQ
M9
VSSQ N1
VDDQ
N9
VDDQ
P2 VSSQ P3
VDDQ
P7 VSSQ P8
VSS R3
VDD
R7
DQM0
K9 DQM1
K1 DQM2
F8
CLK
J1 CKE
J2 CS#
J8
DQM3
F2
RAS#
J9 CAS#
K7 WE#
K8
U11
MICRON MT48LC4M32B2B5-6A
SDNCAS
SDNWE
SDNRAS
SDNE0
SDCKE0
SDCLK
FMC_NBL3
FMC_NBL2
+3V3
+3V3
Place close SDRAM
PC0
PG15
PF11
PH3
PH2
PG8
PI5
PI4
A14
A15
C46100nF
C43100nF
C50100nF
C47100nF
C45100nF
C48100nF
C59100nF
C51100nF
C44100nF
C52100nF
C58100nF
C42100nF
C57100nF
C49100nF
A[0..11] A[0..11]
A[14..15] A[14..15]
TP3TP2 TP4
D0
Test points are round pads with 1 to 1.27mm diameter bottom side
Close to Memory

UM1932 Schematics
DocID028183 Rev 2 33/40
Figure 20. QSPI
912
QSPI
MB1189 B-07
7/22/2015
Title:
Size: Reference:
Date: Sheet: of
A4 Revision:
STM32F469I-DISCO
Project:
QSPI_BK1_IO0
QSPI_BK1_IO2
QSPI_BK1_IO1 PF9
PF7
PF6
PF10
PB6
PF8
QSPI_BK1_IO3
+3V3
QSPI_CLK
QSPI_BK1_NCS
R55
10K
DQ3/HOLD#
7
VCC 8
S#
1
DQ1
2
C
6
DQ0
5
VSS 4
DQ2/Vpp/W#
3
DQ
3
/
H
/
/
O
LD#
VCC
S
#
DQ
1
C
DQ0
VS
S
DQ
2
/
V
/
/
pp
/
W
#
U12
MICRON N25Q128A13EF840F
QSPI_BK1_IO0
QSPI_BK1_IO1
QSPI_BK1_IO2
QSPI_BK1_IO3
QSPI_BK1_NCS
QSPI_CLK
Exposed central pad should not be connected to any voltage on PCB
+3V3
C62
100nF
TP6TP5 TP7
Test points are round pads with 1 to 1.27mm diameter bottom side
Close to QSPI memory

Schematics UM1932
34/40 DocID028183 Rev 2
Figure 21. USB OTG FS
10 12
USB_OTG_FS
MB1189 B-07
7/22/2015
Title:
Size: Reference:
Date: Sheet: of
A4 Revision:
STM32F469I-DISCO
Project:
USB Full Speed operating range voltage: 3.0V<VDDUSB<3.6V
+5V
OTG_FS1_PowerSwitchOn
OTG_FS1_OverCurrent
+3V3
12
LD9
Red
R158
680
USB_FS1_N
USB_FS1_P
USB_FS1_ID
C101
4.7uF
R151 0
R161 0
R156 0
GND
2
IN
5
EN
4OUT 1
FAULT 3
U16
STMPS2151STR
VBUS
1
DM
2
DP
3
ID
4
GND
5
Shield
6
USB_Micro-AB receptacle
Shield
7
Shield
8
Shield
9
EXP
10
CN13
475900001
VBUS_FS1 PA9
PA10
PA11
PA12
R160 0
R159 0
R153
330
12
LD8
Green
+3V3
R154
10K
R152
10K
R157
47K
R155
47K
3
1
2
T3
9013
PB2
PB7
MICROAB_N
MICROAB_P
Dz
A2
ID A3
Pd1 B1
Pup
B2
Vbus
B3
D+in C1
Pd2 C2
D+out
C3
D-in D1
GND D2
D-out
D3
D5
EMIF02-USB03F2
R43
[N/A]
+3V3

UM1932 Schematics
DocID028183 Rev 2 35/40
Figure 22. Arduino UNO connector
11 12
Arduino Uno connector
MB1189 B-07
7/22/2015
Title:
Size: Reference:
Date: Sheet: of
A4 Revision:
STM32F469I-DISCO
Project:
Arduino uno connector
+3V3+5V
A0
A1
A2
A3
A4
A5
RX/D0
TX/D1
D2
D4
PWM/D3
PWM/D5
PWM/D6
D7
D8
PWM/D9
PWM/CS/D10
SDA/D14
SCL/D15 PB8
PB9
1
2
3
4
5
6
CN8
SAMTEC SSW-106-22-x-S-VS
1
2
3
4
5
6
7
8
CN6
SSW-108-22-x-S-VS
1
2
3
4
5
6
7
8
CN7
SSW-108-22-x-S-VS
1
2
3
4
5
6
7
8
9
10
CN5
SSW-110-22-x-S-VS
NRST
VIN
NRST
SCK/D13
MISO/D12
PWM/MOSI/D11
12
LD7
Green
R49
510
AVDD
GND
VREF+
C13
[N/A]
R41
0
ARD_A0
ARD_A1
ARD_A2
ARD_A3
ARD_A4
ARD_A5
ARD_D5
ARD_D4
ARD_D3
ARD_D2
ARD_D1
ARD_D0
ARD_D13
ARD_D12
ARD_D11
ARD_D10
ARD_D9
ARD_D8
ARD_D6
ARD_D7
I2C1_SCL
I2C1_SDA
PB1
PC2
PC3
PC4
PC5
PA4
PG9
PG14
PG13
PA1
PG12
PA2
PA6
PG11
PG10
PA7
PH6
PB15
PB14
PD3
ADC12_IN4
ADC12_IN15
ADC12_IN14
ADC12_IN13
ADC12_IN12
ADC12_IN9
I2C1_SDA PB9
PB8
I2C1_SCL
USART6_RX
USART6_TX
TIM5_CH2
TIM5_CH3
TIM14_CH1
TIM12_CH1
TIM12_CH2, SPI2_MOSI
SPI2_MISO
SPI2_SCK
SB11
Open by default
SB12
Closed by default
SB10
Closed by default
SB9
Open by default
SB5
Closed by default
IOREF
NRST
3V3
5V
GND
GND
VIN
POWER
AIN
TIM3_CH1

Schematics UM1932
36/40 DocID028183 Rev 2
Figure 23. ST-LINK/V2-1
12 12
ST-LINK/V2-1
MB1189 B-07
7/22/2015
Title:
Size: Reference:
Date: Sheet: of
A4 Revision:
STM32F469I-DISCO
Project:
STM_RST
T_JTCK
T_JTCK
T_JTDO
T_JTDI
T_JTMS
OSC_IN
OSC_OUT
T_NRST
AIN_1
USB ST-LINK
COM
PWR
Board Ident: PC13=0
T_SWDIO_IN
LED_STLINK
MCO
STLINK_RX
STLK_RX
STLK_TX
STLINK_TX
T_SWO
R12 1K5
R14 0
R13 0
R29
[N/A]
R30
100K
R28
10K
R33 4K7
R32 4K7
C10
10pF
C11
10pF
C12
100nF
USB_RENUMn
USB_RENUMn
+3V3_ST_LINK
+3V3_ST_LINK
+3V3_ST_LINK
+3V3_ST_LINK
PWR_EXT
D2
BAT60JFILM
C33
1uF
C39
10nF
C38
1uF
51
2
GND
3
4
BYPASS
INH
Vin Vout
U9 LD3985M33R
C34
100nF
C40
100nF
+3V3_ST_LINK
R9
10K
R16
36K
R15
100
+3V3_ST_LINK
E5V
R26
100K
D4
BAT60JFILM
Power Switch to supply +5V
from STLINK USB
PWR_ENn
C7
100nF
C5
100nF
C8
100nF
C9
100nF
+3V3_ST_LINK
3
1
2
T1
9013
VUSB_ST_LINK
VUSB_ST_LINK
VUSB_ST_LINK
+3V3
LED_STLINK
21
4 3
Red Yellow
LD6
HSMF-A201-A00J1
R11
100
R17
100
R21
0
+3V3_ST_LINK
STM_JTMS
STM_JTCK
D3
BAT60JFILM
T_JRST
SWIM_PU_CTRL
STL_USB_DM
STL_USB_DP
STL_USB_DM
STL_USB_DP
R27
100K
R22
2K7
R25
4K7
+5V
PB11
PB10
CUR_SEL
IN
1
IN
2
ON
3GND 4
SET 5
OUT 6
OUT 7
FAULT
8
U4
ST890CDR
VUSB_ST_LINK U5V_ST_LINK
R42 100K
R38 10K R37
2K7
C14
100nF
D1
BAT60JFILM
+3V3_ST_LINK
VCC 1
D- 2
D+ 3
ID 4
GND 5
SHELL 6
CN1
USB-MINI-typeB
T_JTCK
T_JTMS
STM_JTMS
STM_JTCK
NRST
T_NRST
T_SWO
R20
100
SWCLK
SWDIO
SWO
VBAT
1
PC13
2
PC14
3
PC15
4
OSC_IN
5
OSC_OUT
6
/RST
7
VSSA
8
VDDA
9
PA0
10
PA1
11
U2_TX
12
U2_RX
13
U2_CK
14
S1_CK
15
S1_MISO
16
S1_MOSI
17
PB0
18
PB1
19
PB2/BOOT1
20
PB10
21
VSS_1
23
VDD_1
24
PB12 25
PB11
22
S2_CK 26
S2_MISO 27
S2_MOSI 28
PA8 29
PA9 30
PA10 31
PA11 32
PA12 33
JTMS 34
VSS_2 35
VDD_2 36
JTCK 37
JTDI 38
JTDO 39
JNRST 40
PB5 41
PB6 42
PB7 43
BOOT0 44
PB8 45
PB9 46
VSS_3 47
VDD_3 48
U3
STLINK V2-1
VBUS_FS1
+3V3_ST_LINK
PA13
PA14
reserved use
SB2
Closed by default
SB3
Closed by default
S
WD
to MCU
SB4
Open by default
R8 100K
R31 [N/A]
+3V3_ST_LINK
USB Virtual ComPort
1 2
3 4
5
CN4
[N/A]
12 X1
NX3225GD-8.00M
SB16
Open by default
Not Fitted
STLK_MCO
C26
20pF
MCO
Not Fitted
RC must be close to SLINK U3
R35 100
output current limitation : 500mA

DocID028183 Rev 2 37/40
UM1932 Mechanical dimensions
39
Appendix A Mechanical dimensions
Figure 24. Mechanical dimensions in millimeter

Federal Communications Commission (FCC) and Industry Canada (IC) Compliance UM1932
38/40 DocID028183 Rev 2
Appendix B Federal Communications Commission (FCC)
and
Industry Canada (IC) Compliance
B.1 FCC Compliance Statement
B.1.1 Part 15.19
This device complies with Part 15 of the FCC Rules. Operation is subject to the following
two conditions: (1) this device may not cause harmful interference, and (2) this device must
accept any interference received, including interference that may cause undesired
operation.
B.1.2 Part 15.105
This equipment has been tested and found to comply with the limits for a Class B digital
device, pursuant to part 15 of the FCC Rules. These limits are designed to provide
reasonable protection against harmful interference in a residential installation. This
equipment generates uses and can radiate radio frequency energy and, if not installed and
used in accordance with the instructions, may cause harmful interference to radio
communications. However, there is no guarantee that interference will not occur in a
particular installation. If this equipment does cause harmful interference to radio or
television reception, which can be determined by turning the equipment off and on, the user
is encouraged to try to correct the interference by one or more of the following measures:
Reorient or relocate the receiving antenna.
Increase the separation between the equipment and the receiver.
Connect the equipment into an outlet on a circuit different from that to which the
receiver is connected.
Consult the dealer or an experienced radio/TV technician for help.
B.1.3 Part 15.21
Any changes or modifications to this equipment not expressly approved by
STMicroelectronics may cause harmful interference and void the user’s authority to operate
this equipment.
B.2 IC Compliance Statement
B.2.1 Compliance Statement
Industry Canada ICES-003 Compliance Label: CAN ICES-3 (B)/NMB-3(B)
B.2.2 Déclaration de conformité
Étiquette de conformité à la NMB-003 d’Industrie Canada : CAN ICES-3 (B)/NMB-3(B)

DocID028183 Rev 2 39/40
UM1932 Revision History
39
8 Revision History
Table 11. Document Revision History
Date Version Revision Details
19-Sep-2015 1 Initial release.
20-Oct-2015 2
Updated Figure 3: Hardware block diagram
Added Section Appendix B: Federal Communications
Commission (FCC) and Industry Canada (IC) Compliance and
Section 2: Product marking

UM1932
40/40 DocID028183 Rev 2
IMPORTANT NOTICE – PLEASE READ CAREFULLY
STMicroelectronics NV and its subsidiaries (“ST”) reserve the right to make changes, corrections, enhancements, modifications, and
improvements to ST products and/or to this document at any time without notice. Purchasers should obtain the latest relevant information on
ST products before placing orders. ST products are sold pursuant to ST’s terms and conditions of sale in place at the time of order
acknowledgement.
Purchasers are solely responsible for the choice, selection, and use of ST products and ST assumes no liability for application assistance or
the design of Purchasers’ products.
No license, express or implied, to any intellectual property right is granted by ST herein.
Resale of ST products with provisions different from the information set forth herein shall void any warranty granted by ST for such product.
ST and the ST logo are trademarks of ST. All other product or service names are the property of their respective owners.
Information in this document supersedes and replaces information previously supplied in any prior versions of this document.
© 2015 STMicroelectronics – All rights reserved