Technical Manual
technical_manual
User Manual:
Open the PDF directly: View PDF
.
Page Count: 13

OpenFreelancehub
TechnicalManual
DeanLynch&DavidWeir
TableofContents
1.Introduction
1.1Overview
1.2Glossary
1.3InitialDesignVsFinalApplication
2.SystemArchitecture
3.HighLevelDesign
3.1ArchitecturalOverviewDiagram
3.2ComponentDiagram
3.3DataFlowDiagram
3.4StateDiagram
4.ProblemsandResolutions
5.InstallationGuide
6.FutureWork

1.Introduction
1.1Overview
ThegoalofOpenFreelanceHubistocreateamoreopenandtransparentmarketplacefor
freelanceorcasualworktransactions.ThisapplicationallowsuserstotradeEther,a
cryptocurrency,forsomeamountofworkcompleted.Forexample,aproofreadercouldbepaid
byastudentforcompletingananalysisoftheirdissertation.Withthegrowingpopularityof
blockchainbasedtechnologies,thisapplicationisashowcaseofhowblockchain"decentralised
applications"canbeusedinplaceofcommonlyusedapplications.
1.2Glossary
Blockchain:Adistributeddigitalpublicledgerthatrecordstransactionsacrossmultiple
computerstopreventtransactionhistoryfrombeingaltered.
SmartContracts:Self-executingprogrammablecontractsthatallowforthetransferof
currenciesontheblockchain,andtheupdatingofthepublicledger.
Ethereum:Anopenplatformthatallowsforthedevelopmentofdecentralisedapplications.
Ether:ThecommoncryptocurrencyusedintheEthereumenvironment.
Ðapp:Anappconsistingofauserinterfaceandadecentralisedbackendbuiltonthethe
Ethereumblockchain.
GasPrice:ThepricepaidtoprocessacontractortransactionontotheEthereum
blockchain.
Solidity:ThelanguageusedtoprogramsmartcontractsfortheEthereumblockchain.
web3.js:AJavaScriptAPIcompatiblewiththeEthereumblockchain.
MetaMask:AbrowserpluginforChromeandFirefoxwhichallowsyoutobrowseÐapps
withoutrunningafullEthereumNode.
1.3InitialDesignVs.FinalApplication
Theapplicationthatwasdevelopedachievestheminimumviableproductthatwasoutlinedas
partofthefunctionalspecification.Registeredusershavetheabilitytopostjobs,browseboth
alljobsandallopenjobs,applytorelevantjobsasaworker,andsearchforjobsbasedonjob
titleanddescription.
TimewasspentinanattempttodevelopachatfunctionalityusingtheWhisperprotocol,in
hindsightthistimewaswastedaswediscoveredthattheWhisperprotocolisstillheavilyin
developmentandseverelylackingdocumentation,andthereforeitwouldnotbepossibleto
integrateachatfunctionalityintime.

2.SystemArchitecture
TheÐappwebbrowserorEthereumenabledbrowserisabrowsercapableofinteractingwith
theEthereumblockchainthroughweb3js.DevelopmenttookplaceprimarilyonChromewith
theMetaMaskextension.TheMistbrowserisalsoanotheroptiontointeractwiththeEthereum
blockchain.
ThefrontendoftheapplicationiswritteninHTML,CSS,&JavaScript,usingBootstrapand
AngularJS.Thecontentforthefront-endispopulatedusingweb3js,aJavaScriptlibrary
specificallyusedforinteractingwithsmartcontractsstoredontheEthereumblockchain.Ideally
inafullydecentralisedapplication,youwouldnotuseawebserver;youwoulduseaservice
called'swarm'whichcanprovidethefrontendviaapeer-to-peernetwork.Thiswasnotused
forthisapplicationas'swarm'isstilltooearlyindevelopment.
ThesmartcontractscontainedontheEthereumblockchainarewherethedataforthe
applicationisstored.WritteninSolidity,theyperformthetransactionsnecessaryforcompleting
apieceofworkandstoretherelevantdataforourusersandtheirjobs.

3.HighLevelDesign
3.1ArchitecturalOverviewDiagram
Note:Eachoftheusersshowninthearchitecturaloverviewdiagramcancollectivelybeone
user.Forexample,theemployeruserforonejobcouldbetheworkeruserforadifferentjobat
thesametime,andanunregisteredusercouldbecomeanemployeruseraftertheyregister
theirEthereumaccountandpostajob.
TheA.O.D.isahigh-levelsharedvisionofthearchitectureandscopeoftheproposed
application.Itexploresandevaluatesalternativearchitecturaloptionsandenablesearly
recognitionandvalidationoftheimplicationsofthearchitecturalapproach.Ithelpstoprovides
aconceptualunderstandingofthesystem.Asshowninthediagram,theuserinterface
interactswithacontractinteractionsectionwhichwillcompletethemainfunctionalitiesonthe
siteusingthesmartcontractsstoredontheEthereumblockchain.

3.2ComponentDiagram
Thecomponentmodelisusedtoillustrateatahighlevelhowcomponentswillinteractwithina
system.Thecomponentdiagramcanbeviewedasalowerlevelversionofthearchitectural
overviewdiagram.Thedifferentsectionsofthearchitecuraloverviewdiagramaredisplayedas

components.Componentsarefunctionalitiesinthesystemthatcompleteacertaintask.
Forinstance,theuserinterfacesectionisbrokendownintopagegeneration,userinput
validationandthedifferentfunctionalitiesfortheapplication.Thecontractinteractionsectionis
brokendownintothevarioussettersforthecontractsandthecontractgetterusedtopopulate
thedynamicpagegeneration.
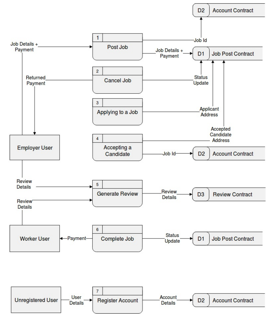
3.3DataFlowDiagram
Note:Asinthearchitecturaloverviewdiagram,thetwoemployerandworkeruserscanbeone
user.

Adataflowdiagramshowstheflowofinformationforeachprocessinoursystem.
3.4Statediagram
Astatediagramdescribesthebehaviourofasystem.
Thisstatediagramdisplaysthedifferentpossiblestatesforajobasitiscompletedbyuserson
theapplication.

4.ProblemsandResolutions
Profanityintheapplication
Problem:Itwasmentionedatourprojectproposaldemonstrationthatweshouldbewary
oftheuseofprofanitybyusersinourapplication.Asthestorageforthisapplicationinona
blockchain,traditionalmoderationwouldbeextremelydifficult.
Solution:Wedevelopedaprofanityfilterwith3000+profanewords.Thesewordswere
gatheredbyscrapinganumberofonlineprofanitylistsandcompilingourownlistofthe
uniquewords.Muchofthesewordsareslightvariationsofthesameword.Inthefilterwe
stripthewordsofanyspecialcharactersinordertocatchattemptscircumventthefilterby
appendingspecialcharacters.
Dynamicallycreatinguniquewebpages
Problem:Eachjobcreatedandaccountregisteredwouldneedtohaveauniquewebpage
fordisplayingtheinformationrelatedtoit.Accountsneedtodisplayuserinformation,and
jobsneedtodisplaythetitle,descriptionoftheworkandpaymentamountforcompleteing
thework.Similarly,itwasnecessarytogenerateapageofsearchresultsdynamically
basedonthesearchinput.
Solution:PassingthejobID'sandaccountaddressesaspartoftheURLforthe
webpages.Thisinformationisparsedwhengeneratingthepageanditpullstherelevant
informationfromtheblockchain.
Note:Thishadtheaddedbenefitofallowingouruserstosharelinkswithoneanother,asthe
dataforgeneratingeachpagewouldbeparsedfromtheURLtheyshared.
Deployingtoalivenetwork
Problem:Therearemanyconflictingtutorialsonhowtodeploycertainapplicationstothe
Ropstentestnetwork,mostofwhichdidnotworkforourapplication.Deployingtoatest
networkallowedustoseehowourapplicationwouldactonalivenetwork.
Solution:Aftertrialanderror,ourapplicationwasdeployedtotheRopstentestnetwork.
Wecreatedatutorialaspartofourbloginorderforustorememberhowtodeployour
applicationtothetestnetwork.
Returninganarrayofvaluesfromacontract
Problem:Soliditydoesnotallowyoutoreturnanarrayofstructtype,insteadyoumust
returnasinglestructasanarrayofmultipletypes.Thiswasnecessaryinorderforusto
displaylistsofjobs(includingalljobdetails).
Solution:Itwasbeneficialtokeepacountofalljobsinthejobcontract,andalloweasy
accessusingagetterfunction.Thismeantwecouldretrievethistotalandgeteachjob

between0andtotalindividuallyinaloop.
Lackofdocumentation
Problem:Solidity,TruffleandmanyEthereumbasedtechnologiesarestillinactive
development,thismeansthatthereisverylittleofficialdocumentationformanyofthe
technologiesweused.Ofthedocumentationthatisavailable,quitealotofitisdepreciated
orconflictswithotherdocumentation.
Solution:WebecamemembersofpublilcforumsitessuchasEthereumStackExchange,
Ethereum.orgforumandGitterchatroomsforsomeofthetechnologiesusedinthisproject.
TheGitterchatroomswereparticularlyusefulasinsomecaseswecouldinteractwith
someoftheopensourcedevelopersoftheprojects.
Updatingsmart-contractABI'sforJavaScriptinteraction
Problem:WheninteractingwithsmartcontractsonEthereumusingJavaScriptyoumust
includetheABIofthecontractsyouareinteractingwith.Whendevelopingtheapplication
wehadtogenerateanewABIwheneveranychangesweremadetothecontractsinany
way.EachJavaScriptfilethatinteractswiththecontractsmusthaveaccesstothisABIand
theaddressofthecontractontheblockchain.
Solution:InordertopreventushavingtoediteveryJavaScriptfilewheneverachange
wasmadetooneofthecontracts,wecentralisedtheseABI'sandcontractaddresses.
EachcontractABIandaddressisstoredinafilecalledcontractInfo.jswhichevery
JavaScriptfilehasaccessto.
Creatinga"fuzzysearch"
Problem:Originally,wehadplannedtosearchforjobspurelybykeywordbutwedecided
lateronthatitwasbesttoimplementa"fuzzysearch"toallowoursystemtoreturnjobsor
usersthatarespelledsimilarlytothesearchinput.Fuse.jsisaJavaScriptlibrarywhich
providesa"fuzzysearch",howeveritisanodemodulewhichmeansthatitcannotberun
bythebrowseronoursite.
Solution:Inordertoallowtheuseoffuse.jsbythebrowserwehadtobundlethesearch.js
fileusingatoolcalledbrowserify.
Populatingpagesusingangularjsandsmart-contractcalls
Problem:Theangularjsusedtopopulatepageswouldcompletebeforemanyofthecalls
togetdatafromthecontractsontheblockchainhadreturned,resultinginablankpageor
anerror.
Solution:Oncethedatahadbeenreturnedfromthecontractswehadtoforceangularto
updateanyrelevantvariablesusing$apply.

JobListscalability
Problem:Asalargernumberofjobswereaddedtotheapplication,thejoblist&openjob
listsloweddowngreatlyasinitiallyeveryjobpostedontheapplicationwouldberetrieved
fromtheblockchaininordertodisplaythemallinonepage.
Solution:Modifiedjoblistandopenjoblisttodisplayjobsinaseriesofpagesratherthan
ononepage.ThepageinformationispassedaspartoftheURLsimilarlytothedynamic
creationofwebpagesmentionedpreviously.

5.InstallationGuide
5.1LocalInstallation
Thesestepswillfunctionasawalkthroughfordeployingtheapplicationforuseonaprivate
blockchainonalocalmachine.Alluserswillhavetousethesamemachinewheninteracting
withthesite.
Requirements:testrpc,truffleframework,chromewithMetaMaskextension,lite-servernode
module
Runtestrpcinaterminalinstanceusingthecommandtestrpc.Thiswillrunalocalinstance
oftheblockchain.
Inadifferentterminalinstanceenterthecodedirectoryofthisproject,runthecommand
npmrundev.Thiswillrunlite-servertohostthewebsitefrontend.
Inanotherterminalinstance,inthesamedirectory,runthecommandtrufflemigrate.This
willpostthesmartcontractstothelocalinstanceoftheblockchainrunningwithtestrpc.
Copytheaddressesofeachofthecontracts,whicharereturnedbythetrufflemigrate
command,andplacethemintothecontractInfo.jsfileinthejsdirectory.
trufflemigrateresult contractInfo.jsfile

Openchrome,chooseRestorefromseedintheMetaMaskextension,copythe12word
mnemonicfromthetestrpcterminalwindowintothepopupandcreateapassword.
MetaMaskrestore
fromseed testrpcmnemonic
Theapplicationcannowbeusedinchrome,atlocalhost:3000.
5.2RopstenDeployment
ThesestepswillfunctionasawalkthroughfordeplyingthesmartcontractstotheRopsten
network.Thefrontendcanbehostedeitherlocallyusingnpmrundevasinthiswalkthroughor
aserverforpublicuserstoaccessit.Similarstepshavealsobenoutlinedonourprojectblog.
Requirements:geth(Ethereumimplementusinggo),truffleframework,chromewithMetaMask
extension,lite-servernodemodule
Rungethusingthefollowingcommandinaterminalwindow:geth--testnet--syncmode
"fast"--rpc--rpcapidb,eth,net,web3,personal--rpcport8545

gethrunninginterminal
Inaseparateterminalinstancerunthetruffleconsoleusing:truffleconsole--network
ropsten
Inthetruffleconsolerun:web3.personal.unlockAccount(web3.eth.accounts[0],"-
PASSWORD-HERE-")
Nowrunmigrateinthetruffleterminaltodeploythecontractstotheropstennetwork.
Torunthefrontendsimplyrunnpmrundevinaterminalasspecifiedinthelocal
installationstepsabove.
6.Futurework
Abilitytoaddtotheprofanityfilterbasedonareportsystem.
Allowuserstoupdatetheirbiographythroughtheapplicationafterregistratiohas
completed.
Whisperchatfunctionalitybetweenanemployerandanapplicant.
Swarmhostingoftheapplictionfront-endtoallowafullydecentraliseddeployment.