The Guide To Application Performance Monitoring Tools.original
User Manual:
Open the PDF directly: View PDF
.
Page Count: 43

The Complete Guide to
Application Performance
Management Tools
by Henn Idan

Table of Contents
Introduction...............................................................................................................Page 2
Chapter 1...................................................................................................................Page 3
For Enterprises: AppDynamics vs Dynatrace!
Enterprise application performance monitoring: a practical comparison between
AppDynamics and Dynatrace
Chapter 2...................................................................................................................Page 20
Everyone’s Talking About New Relic
When thinking about performance, New Relic is one of the main modern tools that come to
mind. But does it fit your application needs?
Chapter 3...................................................................................................................Page 28
5 Open Source Tools You Should Know
Little known yet useful: The state of open source Application Performance Monitoring
Meet OverOps...........................................................................................................Page 40
Final Thoughts..........................................................................................................Page 41
1
All rights reserved to OverOps © 2017
The Complete Guide to Application Performance Management Tools | OverOps

What’s an APM and Why
Do You Even Need It?
One of the common ways to get an inside view and monitor how an application
performs and behaves in production, is through an APM tool. Application
Performance Management has been around for a while, though it seems like many
developers are not comfortable with it yet.
APM provides us with analytics around our application’s performance – at the core
this means timing how long it takes to execute different areas in the code and
complete transactions – this is done either by instrumenting the code, monitoring
logs, or including network / hardware metrics.
There are a lot of players in the APM space, each with its own features, offering and
pricing. Some focus on SMB’s, while others target enterprises and large companies.
That why we’ve decided to combine everything there is to know about these tools,
big and small combined, and see which one is the best option for your monitoring
needs.
Let the monitoring begin.
2
All rights reserved to OverOps © 2017
The Complete Guide to Application Performance Management Tools | OverOps
Introduction

AppDynamics vs Dynatrace
Enterprise Application Performance Monitoring: A practical comparison
between AppDynamics and Dynatrace
If you were to pick two tools that would appear on most enterprise APM (Application
Performance Monitoring) evaluation shortlists it would be AppDynamics and
Dynatrace.
Both didn’t become leaders in APM overnight but did so through different journeys,
despite having similar foundations in Java diagnostics. Dynatrace started more as a
pre-production performance tool in 2005 for developers and QA testers, while
AppDynamics was founded in 2008 with production use cases focusing more
towards operations and application support teams. Today, pretty much both of them
have expanded into each other’s territories covering nearly all performance
monitoring use cases an enterprise could want.
In the following post we will uncover the truth behind “Newspeak” (Or marketing
speak) and help you understand what each tool offers, and which one best suits you.
3
All rights reserved to OverOps © 2017
The Complete Guide to Application Performance Management Tools | OverOps
Chapter 1

If you want to monitor how your application performs and behaves in production, you
need to use an APM to monitor the app performance. Gartner defines APM as five
core components on which we’ve based our comparison.
Before drilling-down into both AppDynamics and Dynatrace it’s important to
understand the history behind each of the product sets as both vendors have
evolved through several acquisitions and years of organic growth.
AppDynamics:
Dynatrace:
4
All rights reserved to OverOps © 2017
The Complete Guide to Application Performance Management Tools | OverOps

AppDynamics and Dynatrace are head-to-head competing over the users:
View full report in Google Trends
For the benefit of this comparison we’ve decided to take on the core on-premise
APM offerings from AppDynamics and Dynatrace using Gartner’s five dimensions.
Dynatrace’s APM is also featured in a separate SaaS product called Ruxit which was
not covered in this post.
If you’re interested in more APM tools, check out these 15 useful tools for production
environments.
1. Features
1.1. End User Experience Monitoring
The first dimension of APM is End User Experience Monitoring (EUEM). It’s a term
used to describe the multiple approaches to monitor what an end user might be
experiencing.
Dynatrace: The company divides its EUEM capabilities into 3 products: “User
Experience Management”, “Synthetic Monitoring” and “Data Center RUM (Real User
Monitoring)”. Don’t be scared of the names, they are meant to sound explosive and
expansive while they simply monitor the user experience from different perspectives.
5
All rights reserved to OverOps © 2017
The Complete Guide to Application Performance Management Tools | OverOps

The first tool, “User Experience Management” offers a browser-based JavaScript
injection and SDK approach for mobile apps that captures metrics related to user
requests and sessions, across different browsers and devices. For example, you can
search for specific user actions in order to get a history of their performance / how
long did they take to execute.
The “Synthetic Monitoring” service displays stats from different locations around the
world. It’s also helpful for simulating test executions, comparing performance across
problematic behavior patterns, monitoring host availability and third party services or
even simulating high volume traffic.
“Data Center RUM” is the last solution which offers an agentless approach to end
user monitoring by sniffing incoming HTTP requests (and other protocols) so it can
piece together the latency of end user requests without needing to explicitly
instrument web pages or native mobile apps.
To sum up: JS injection / SDKs, simulating visitors from different locations and
network activity.
The Dynatrace User Experience Management Dashboard
6
All rights reserved to OverOps © 2017
The Complete Guide to Application Performance Management Tools | OverOps

AppDynamics: The “End-User Monitoring” category also expands into 3 different
products: “Browser Real-User”, “Browser Synthetic” and “Mobile Real-Time”
monitoring. In simple terms, you’ll be able to monitor user experience and
interactions and benchmark your performance from specific regions.
“Browser Real-User” is a JavaScript injection approach that allows you to capture
the experience of end users from the browser. You’ll be able to reproduce your users’
journey inside the app, see individual transactions, and identify performance issues.
“Browser Synthetic” will monitor the availability of your app 24/7 and will report its
latency around the world. It simulates traffic from browsers to assess the actual end-
user experience. You can also retest conditions in order to eliminate erroneous
results, or confirm them.
“Mobile Real-Time” is all about native mobile apps, offering the same measurements
and options, only across mobile apps and devices. It allows to triage the steps the
user took before the app crashed, view latency across services as well as errors so
you’ll be able to identify and troubleshoot issues. Instrumentation is done via
standard SDKs for iOS and Android.
The AppDynamics Real User Monitoring Dashboard
7
All rights reserved to OverOps © 2017
The Complete Guide to Application Performance Management Tools | OverOps

Bottom line: Dynatrace has breadth and depth in this area through their various
acquisitions of Gomez, Keynote, Adlex and organic growth but their products are
less modern and unified than AppDynamics. For example, there is no single-pane-of-
glass across User Experience Management, Synthetic Monitoring and DC RUM
whereas with AppDynamics their products are less mature but easier to use and
navigate.
1.2. Runtime Application Architecture Discovery Modeling
This is perhaps the coolest dimension of APM where you get a live topology map of
how end user requests traverse the many application run-time environments. For
example, in a microservices architecture, a single user transaction could touch up to
several hundred different components and servers, with each hop potentially
contributing latency. With topology maps, you should be able to understand where
the latency is spent for the application.
Dynatrace:
The Dynatrace topology map
8
All rights reserved to OverOps © 2017
The Complete Guide to Application Performance Management Tools | OverOps

AppDynamics:
The AppDynamics topology map
Bottom line: As you can see, both Dynatrace and AppDynamics have similar
application architecture modeling capabilities.
9
All rights reserved to OverOps © 2017
The Complete Guide to Application Performance Management Tools | OverOps

1.3. User-Defined Transaction Profiling
Dynatrace: Captures all user requests with limited stack traces (that include only the
topmost elements). These profiles are known as “PurePaths” which visualize the
journey of every request. Transaction profiling has always been a strength of
Dynatrace, and they were one of the first vendors to trace transactions across
heterogeneous run-time environments (e.g. hybrid JVM and CLR architectures).
Dynatrace provides multiple drill-down options from a given PurePath so it’s possible
to slice and dice data from different angles.
The Dynatrace transaction dashboard
AppDynamics: Captures business transaction anomalies with complete stack
traces. Similar in a lot of respect to Dynatrace but perhaps more intuitive without the
need to frequently drill-down/rotate views. The rest of the available information is
automatically bubbled up to you, so it’s visually easier to understand and act on.
The AppDynamics transaction dashboard
10
All rights reserved to OverOps © 2017
The Complete Guide to Application Performance Management Tools | OverOps

Bottom line: While on the outside both vendors successfully profile business
transactions, they do so in very different ways. Both solutions capture the response
time of every transaction execution across distributed environments.
Dynatrace has designed its agents to capture limited stack traces for every
transaction execution, whereas AppDynamics has opted for the anomaly diagnostic
approach, meaning that more complete stack traces is only captured when a
performance baseline or threshold has been breached. Each approach has its pros
and cons depending on your monitoring use cases and requirements.
1.4. Component Deep-Dive Monitoring
Dynatrace: Captures stack traces and performance metrics for Java, Scala (if you’re
using Play framework with Scala, you’re out of luck), .NET, PHP, Node.js, C/C++,
JavaScript, iOS and Android applications.
Using a combination of byte code instrumentation and thread sampling it’s possible
to get stack trace data with method names individual user requests (as shown
below). As previously mentioned, the stack trace data that Dynatrace provides is less
complete than what AppDynamics provides.
This is due to the fact that Dynatrace collects stack trace data for every single
transaction execution, therefore the use of instrumentation needs to be lighter so that
overhead is controlled in production.
The look and feel of Dynatrace is very similar to that of an IDE so navigating stack
traces and metrics is more user-driven, meaning you can pretty much customize
whatever view you want using the dashlets inside Dynatrace.
11
All rights reserved to OverOps © 2017
The Complete Guide to Application Performance Management Tools | OverOps

The Dynatrace analysis dashboard
AppDynamics: Captures stack traces and performance metrics for Java,
Scala, .NET, PHP, Node.js, Python, C/C++, iOS and Android.
The first difference you’ll notice is that the AppDynamics data is laid out in a more
progressive/intuitive way, it also displays less data on screen at any given time.
Instead of right clicking on data you can use the left-hand side navigation to switch
contexts.
Stack traces are richer than what Dynatrace provides but the tradeoff is that you only
get this data for anomalies.
12
All rights reserved to OverOps © 2017
The Complete Guide to Application Performance Management Tools | OverOps

The AppDynamics analysis dashboard
Bottom line: Honors are fairly even for both vendors in this category. Both tools were
built to provide stack traces/metrics and this has become a core competency and
differentiator against some of the other older vendors in APM like IBM, HP, CA and
Microsoft.
You’ll find similar levels of code diagnostics for the most common platforms
(Java/.NET) with both tools but it’s worth checking in advance if you’re running on
other programming languages like PHP, Node.JS and Python as stack trace data and
metrics will vary.
1.5. Analytics
Dynatrace: New in Dynatrace 6.3 is the PureLytics feature. The PureLytics stream is
optimized to send data in realtime into Elasticsearch for analysis, including user visits
and actions, with Kibana’s dashboard on top.
AppDynamics: AppDynamics has another product called “Log Analytics”, a new
capability that indexes and analyzes log files, similarly to Splunk and ELK. It collects
structured and unstructured data, displays application issues and present errors that
occur in real-time. You can search through these errors and create custom alerts or
dashboards, to understand how errors impact application performance.
13
All rights reserved to OverOps © 2017
The Complete Guide to Application Performance Management Tools | OverOps

The AppDynamics Log Management Dashboard
Bottom line: AppDynamics provides log management features.
2. How to Solve the Errors You Find
While both Dynatrace and AppDynamics offer you performance monitoring features,
they don’t offer granular support when it comes down to runtime errors or exceptions
when your application breaks. You’ll be able to identify performance issues,
understand how long it takes for a business transaction, page or request to load or
even experience what your users are experiencing, but the lowest level of granularity
you’ll get to in production is the class and method names of where latency is spent.
Many teams who use an APM tool also choose to add OverOps to their monitoring
stack. With both tools combined, you’ll be able to identify errors, and view the source
code related to the issue with the exact variable state at the moment it happened.
OverOps analyzes exceptions and log errors in production, and overlays the variable
information from the moment of error over the actual source code of each method in
the event’s stack trace. This will give you the ability to analyze the exception or log
error as if you were there when it happened.
14
All rights reserved to OverOps © 2017
The Complete Guide to Application Performance Management Tools | OverOps

Bottom line: Whether you’re using an APM tool or not, the only way to get down to
the real root cause of each error is to get its full source, stack and state. If you’re a
Java or Scala developer, you should give OverOps a try.
3. Installation and Ease of Deployment
Dynatrace: We were actually quite impressed with the installation process, which is
completely self explanatory. The company offers several installers for Windows, Linux
and Mac OS, that contain everything – agent included. You can also run it all in a
preconfigured Docker container.
After the installation you’ll be asked to connect the agent with the server, and you’ll
be presented with video guides for each environment, if you’ll need assistance.
In large scale environments you will have to install multiple components so that
Dynatrace can scale. For example, Dynatrace agents communicate with collectors
which then communicate with the central Dynatrace server. You’ll need to add more
collector servers as the number of agents increases over-time.
15
All rights reserved to OverOps © 2017
The Complete Guide to Application Performance Management Tools | OverOps

Dynatrace architecture
AppDynamics: After signing up to the service, you are presented with an installation
screen that has 4 steps and no further information. We looked for a download kit or
instructions, but couldn’t find them. It turns out that AppDynamics needs some time
to set up your environment, and you can’t start using it straight away. Although it
makes sense, this was not explained on the main screen, and it took over an hour
until we got our welcome email and full dashboard.
16
All rights reserved to OverOps © 2017
The Complete Guide to Application Performance Management Tools | OverOps

The AppDynamics architecture is simpler than Dynatrace to deploy as it only requires
agents and a central management server known as the controller. AppDynamics
collects and transmits much less data than Dynatrace so it doesn’t require additional
collector servers to scale. Although it requires an additional agent per machine for
infrastructure metrics.
AppDynamics architecture
Bottom line: Both tools are relatively simple to get up and running. Due to the
differences in data collection and transmission, AppDynamics is slightly easier and
cheaper to scale for larger environments.
4. Dashboards and Ease of Use
Dynatrace: The company offers 2 dashboards: a local desktop client (that feels like a
weird version of Windows 2000), and a web dashboard.
The web dashboard displays high level information, that includes user experience
and satisfaction, your app channels (web or mobile) and the list of processes
currently running.
17
All rights reserved to OverOps © 2017
The Complete Guide to Application Performance Management Tools | OverOps

If you’ll find an issue or error and would like to analyze it or get more information
about it, you’ll have to switch to the desktop dashboard.
AppDynamics: The good news are that AppDynamic are no longer using a Flash
based dashboard! The somewhat bad news are that the company still requires Flash
support, since some parts of the dashboard still need it to tun. You have a full,
detailed web based dashboard that offers an overview, and an option to drill down
into the information you want.
Bottom line: Dynatrace 2-dashboards-setup could be a hassle for some, and it feels
a bit outdated, especially if we need to switch between the two if we want to get
more in-depth information about different scenarios. AppDynamics has a unified UI
across all products/features but still has elements of Flash present.
5. Ecosystem Integration and Plug-ins
Dynatrace: The Dynatrace plug-ins page is displayed by categories, including
ecosystem (Docker and SharePoint), Big Data (Splunk and Apache Cassandra),
Notification (JIRA, PagerDuty) and many more. However, we’re not sure if it’s the lack
of design or the relatively short list, but the library feels pretty basic to us.
AppDynamics: The company has an open platform for developers, allowing them to
add their own plug-ins to the Exchange marketplace. The marketplace currently
contains 140 plug-ins, and you can even send requests for the plug-ins you need
and can’t find.
Bottom line: We are always in favor of community based plug-ins that keep on
growing thanks to the community.
5. Pricing
Both companies offer a valuation period to try out the pro version, followed by a
downgrade to the free-and-lite version. If you want to know how much the pro
version will actually cost, you’ll have to work hard in order to find it out.
Dynatrace: Price is influenced by a number of factors, such as number of application
servers, web servers, user sessions and other factors. You will have to talk with the
sales team in order to get a proper quote, as pricing is not available on the Dynatrace
website. The average deal size from other sources states is $10,000 for a yearly
subscription.
18
All rights reserved to OverOps © 2017
The Complete Guide to Application Performance Management Tools | OverOps

AppDynamics: The company’s free plan offers limited agent units per product
module and limited data retention. Pro pricing is published on the AppDynamics
website and starts at $3,600 per unit per year (e.g. JVM/OS Instance/Processes). If
you’re not from the US, a different pricing page loads up without the exact pricing
details.
Bottom line: Both companies offer a free plan, but both differ when it comes to
pricing transparency. AppDynamics publishes pricing, Dynatrace does not. However,
both vendors have multiple products which are priced using different metrics so it’s
inherently complex to price for both unless you speak to someone in sales.
Who Should You Choose?
Both tools have been around for quite some time, although it feels like AppDynamics
are the more relevant, up-to-date choice while Dynatrace is the old and “legacy”
option. But we know that we can’t judge an APM tool by its cover (or website, in this
case).
Each company offers a wide range of analytics and analysis tools, so that you’ll be
able to understand what your users are experiencing and of course, monitor your
systems. So if you’re looking for a cut-through definitive decision, you’re out of luck.
AppDynamics and Dynatrace offer a variety of features, some that might be ideal for
you and some that might seem redundant. We encourage you to use the free trial
with both companies in order to get a better sense of what you’ll be dealing with and
see which tool works better with your stack.
19
All rights reserved to OverOps © 2017
The Complete Guide to Application Performance Management Tools | OverOps

Everyone’s Talking About
New Relic
When thinking about performance, New Relic is one of the main modern tools that
come to mind. Spawned from the same company as AppDynamics, Wily Technology,
who also dealt with performance monitoring and was acquired by CA back in 2006 –
making way to new technology. New Relic is an anagram of Lew Cirne, its founder
and CEO.
When it comes to popularity, there’s no doubt that New Relic beats AppDynamics
and Dynatrace, as can be seen on Google Trends:
20
All rights reserved to OverOps © 2017
The Complete Guide to Application Performance Management Tools | OverOps
Chapter 2

But what does this interest meter means, and how does it affect your choice of an
APM? That’s why we’ve mapped our the features and options New Relic has to offer,
so you’ll be able to see how it fits your monitoring needs.
1. Supported Environments
Java, Scala, .NET, PHP, Node.js, Ruby and Python. Supported databases, cloud
platforms and other plug-ins are available here. We’ll dig in deeper with extensions
later on.
On the user monitoring front, iOS, Android, and JavaScript support is included as
well.
2. Features
New Relic can be broken down into 6 different products, all reporting to a main dash-
board interface. Let’s split these to backend, mobile and frontend to do a quick run-
through over the main offerings.
Backend Monitoring
The bread and butter of performance management – reporting stats, graphs and in-
sights of your applications performance under the hood.
NewRelic offer 4 approaches here:
Application Performance Management
High level metrics with drill downs to code level data about how your application is
performing. Must have metrics include transaction response time, error rate and
throughput (Requests per Minute).
21
All rights reserved to OverOps © 2017
The Complete Guide to Application Performance Management Tools | OverOps

New Relic’s application map
One of the thorny issues here is alerting and reporting, with so many metrics and
moving parts, it’s hard to identify which matters most. Is it a low error rate? Respon-
siveness? Throughput? New Relic is using the Apdex score index, which uses a user
defined response time threshold T to imply end-user satisfaction. Simply put, they re-
quire you to manually set the threshold.
22
All rights reserved to OverOps © 2017
The Complete Guide to Application Performance Management Tools | OverOps

Here’s an example for the way this score is calculated:
Calculating Apdex, now sum this over all requests for a given time and you’ll get the
score
Server Monitoring
Another monitoring capability offered by New Relic focuses on the hardware your
servers run on: specs, CPU usage, memory utilization, disk I/O and network IO.
Database Monitoring
Moving on to other components in your stack, the first thing that comes to mind is
the database. In New Relic, the Database dashboard is a part of the basic APM
product.
It offers specific database monitoring metrics available through plugins to view data
from external services (we’ll talk a bit more about integrations later). Either way, both
23
All rights reserved to OverOps © 2017
The Complete Guide to Application Performance Management Tools | OverOps

native and external feature sets here might be different depending on the database
you use.
Insights and Analytics
This one is a wildcard, going beyond traditional APM and opening up to business
intelligence metrics. Since New Relic already have access to the messages that go
through your application, they’ve built this opt-in additional database to store your
stats and enable you to query them.
Frontend & Mobile Monitoring
Switching seats from the backend, lets take a quick look at what we’re getting on the
Real-User Monitoring front. New Relic have a product targeting browsers and a
product targeting mobile with iOS & Android support.
On Mobile, the flagship features include insights on slowdowns and crashes, that are
filtered through geographic regions, devices, operating systems and operator
networks.
24
All rights reserved to OverOps © 2017
The Complete Guide to Application Performance Management Tools | OverOps

With end-user browser analytics, it feels like having the visibility you have on your
browsers load times through Chrome dev tools available on the actual users of your
app.
3. How to Solve the errors you find
To go beyond the reporting and alerting of errors by New Relic, many of our users
add OverOps to their toolbox. This allows them not only to monitor server
slowdowns and errors via New Relic, but also to solve them using OverOps.
Whenever a new exception is thrown or a log error occurs – OverOps captures it and
shows you the variable state which caused it, across methods and machines.
OverOps will overlay this over the actual code which executed at the moment of error
– so you can analyze the exception as if you were there when it happened.
The dashboard links each error to a recorded instance of all involved code when the
bug happened, and includes the variable values that caused it.
25
All rights reserved to OverOps © 2017
The Complete Guide to Application Performance Management Tools | OverOps

OverOps also has a New Relic plug-in that displays an exception and log error
dashboard:
OverOps!for New Relic
It’s one thing to identify what’s causing troubles in your application, but solving it, is a
whole different issue. Java or Scala developers? Whether you’re using an APM tool
or not give OverOps a try.
4. Dashboard and Usage
To get a better feel of each tool’s user experience and way of solving problems, I
think it’s probably best to browse through a video. NewRelic at TypeSafe, a webinar
that gives an overview of New Relic for Play (it’s a bit long but gives a nice overview if
you browse through):
https://www.youtube.com/watch?v=LJL7EAavb1Q
5. Installation
New Relic is only available through SaaS.
Agents: Monitoring your application becomes available through attaching language
specific agents to your server. For example, with Java there are 2 possible ways to
26
All rights reserved to OverOps © 2017
The Complete Guide to Application Performance Management Tools | OverOps

instrument your code with agents, either by using a Java agent or a native agent.
New Relic use a Java agent to collect the performance data they’re reporting. To
gather the low-level data required not only to point to an error but to help solve it,
OverOps uses a native agent.
Code and configuration changes: On the Real-User Monitoring front, project and
configurations changes including introducing a few dependencies would be needed if
you’d like to add monitoring capabilities to your web or mobile app. This includes
adding JS agents to your website and native mobile agents to your mobile
application.
Alerting: New Relic relies on custom thresholds defined by you for its Apdex index.
6. Integrations and Plugins
Branching out, New Relic offer integrations and plug-ins to hundreds of services.
We’ve already mentioned the Platform program earlier: a plug in platform with 116
(Last time I checked) plugins to services like Hadoop, RabbitMQ and Redis, that
stream metrics of their data so you can view in on New Relic. On the integrations
side of the table, there’s Connect, with 53 integrations with tools like Jira, HipChat,
OverOps and pagerduty.
7. Pricing
There’s a free lite version with limited features across all products, including a 24hr
data retention with pro trials of 14-30 days.
Pro account pricing starts with with $199 per month per host ($149 on a yearly plan),
this includes APM, Servers, Platfrom and Browser basics. Mobile monitoring costs
$49 per month ($29 on a yearly plan) with 1 week of data retention. The Insights
product start from $250 per month for up to 75 million events.
New Relic is top of the line APM tool, that can fit different type of developer, from
enterprises to startups. The choice is not clear, but you could not go wrong – If
you’re looking for an on premise solution, AppDynamics or Dynatrace may be the
better options. Otherwise, it’s an individual call depends on which better fits your
stack (and which of all these features are you actually thinking you’re going to use).
27
All rights reserved to OverOps © 2017
The Complete Guide to Application Performance Management Tools | OverOps

5 Open Source Tools
You Should Know
Little known yet useful: The state of open source Application Performance
Monitoring
One of the most important things for any application is performance. We want to
make sure the users are getting the best experience they can, and to know that our
app is up and running. That’s why most of us use at least one monitoring tool.
If you’re looking for something a little different in the performance monitoring market,
one option you can choose is going for an open sourced tool. In the following post
we’ve gathered some open source APM tools that are available today as an
alternative to the paid tools, so you’ll be able to see if it’s the right choice for you.
28
All rights reserved to OverOps © 2017
The Complete Guide to Application Performance Management Tools | OverOps
Chapter 3

Going Open Source
The APM market is a crowded one. Since there are so many players in the game, and
they all know the value of monitoring your application, they keep their code for
themselves.
However, there’s an alternative: open source tools. These tools present a good option
if you’re interested in an easy way to gain visibility for you application in production,
and if you want to know how your code is actually being monitored.
There are a few key APM tools in the open source community as well, each with its
own offerings and possibilities. If you’re intrigued and want to know exactly what
open source APM has in store for you, we’ve covered the top 5 tools available for
you:
• Stagemonitor
• Pinpoint
• MoSKito
• Glowroot
• Kamon
29
All rights reserved to OverOps © 2017
The Complete Guide to Application Performance Management Tools | OverOps

1. Stagemonitor
Stagemonitor offers a Java monitoring agent, that was built with clustered
application stacks in mind. Meaning that it aims to monitor applications that are
running on a number of servers. The tool integrates with time series databases
(TSDB). This tool is optimized for handling time series data, along with arrays of
numbers that are indexed by time. These databases include Elasticsearch, Graphite
and InfluxDB.
Architecture
30
All rights reserved to OverOps © 2017
The Complete Guide to Application Performance Management Tools | OverOps

How does it work?
Stagemonitor includes an agent that sits in your Java application, sending metrics
and request traces to the central database. The tool only requires one instance to
monitor all applications, instances and hosts and can be deployed inside your own
datacenter.
On the monitoring side, you can view historical or live data from the cluster, or
directly from the developer server, create custom alerts and define thresholds for
each metric.
Stagemonitor includes a dashboard, so you can visualize and analyse the different
metrics and requests you’re interested in. You can create custom dashboards, write
your custom plugins or even use 3rd party plugins. It offers an in-browser widget with
no backend required that is automatically injected to the monitored webpage. You
can view the live demo in the following link.
In the official documentation, Stagemonitor states that it offers support for non
servlet based applications as well, and you can check out the full requirements here.
Stagemonitor’s Widget Metrics
31
All rights reserved to OverOps © 2017
The Complete Guide to Application Performance Management Tools | OverOps

Bottom line: If you’re already familiar with the ELK stack, it’s definitely worth
checking out for a quick test run.
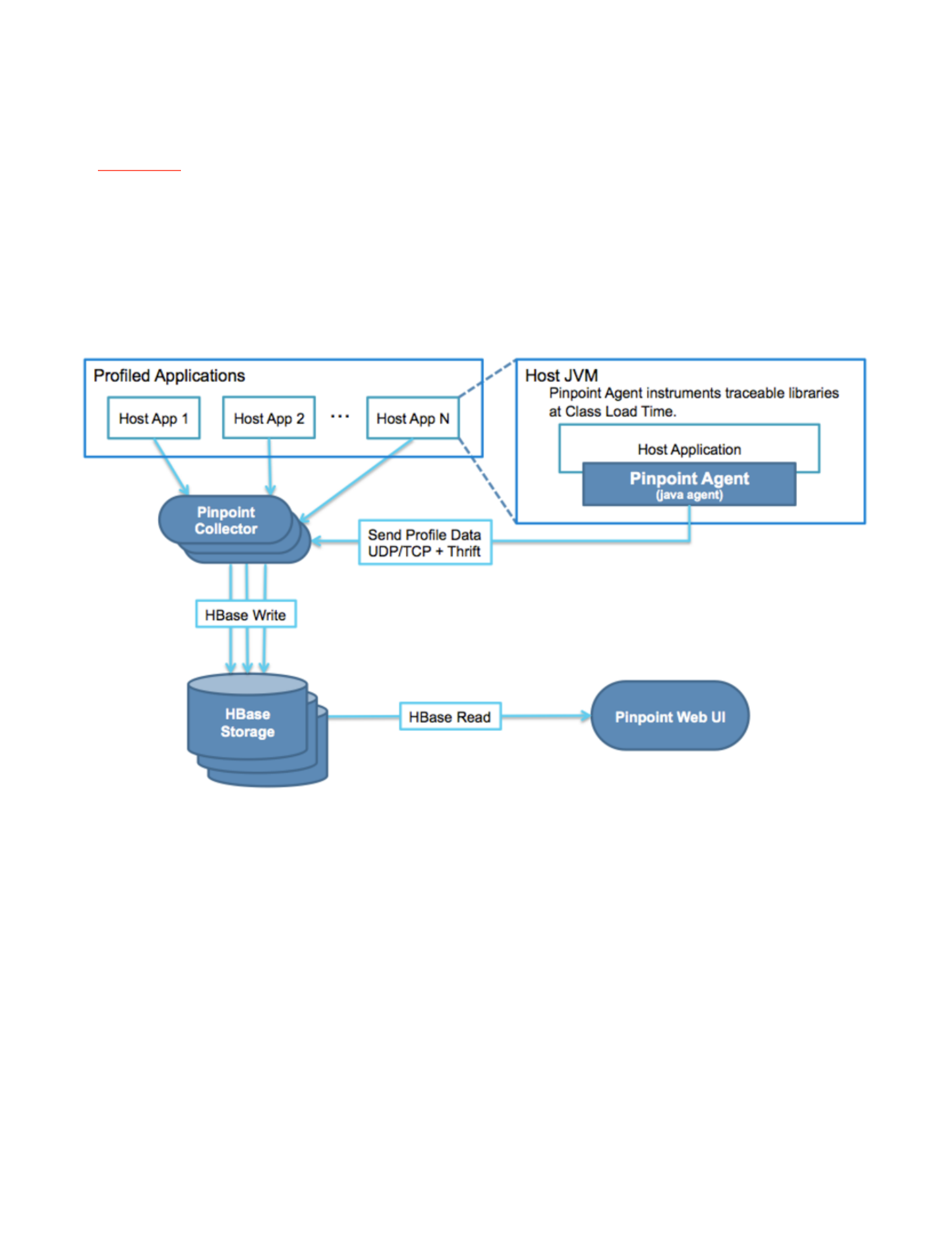
2. Pinpoint
Pinpoint is an APM tool made for large scale distributed systems. It’s modeled after
Dapper, a distributed systems tracing infrastructure built by Google, providing its
developers more information about the behavior of complex distributed systems.
Architecture
How does it work?
The tool helps analyze the overall structure of the system and how components
within them are interconnected, by tracing transactions across distributed
applications. Meaning that it aims to explain how every transaction gets executed,
trace the flows between the components and (bad joke ahead) pinpoints problematic
areas and potential bottlenecks.
32
All rights reserved to OverOps © 2017
The Complete Guide to Application Performance Management Tools | OverOps

The dashboard helps visualize how the components are connected, and lets you
monitor active threads inside the applications in real time. Pinpoint also lets you see
the request count and response patterns so you’ll be able to identify potential
problems. You can view critical details that include CPU usage, memory/garbage
collection and JVM arguments.
Pinpoint works with an agent that’s installed without any code changes, and you can
run a sample instance in your own machine by running four simple scripts for each of
the components: Collector, Web, Sample TestApp and HBase.
Pinpoint’s ServerMap
Bottom line: If you’ve heard of Dapper, or would like to monitor and analyze your
complex distributed systems, you should definitely check this tool out.
33
All rights reserved to OverOps © 2017
The Complete Guide to Application Performance Management Tools | OverOps

3. MoSKito
MoSKito offers 3 tools in one:
MoSKito-Essential – The basic standalone project. It’s the core of MoSKito
functionality that lets you monitor your application
MoSKito-Central – Centralised storage server for keeping the performance data
MoSKito-Control – A tool for monitoring performance of multi-node web applications
How does it work?
To get started, all you need to do is drop the .jar file into the WEB-INF/lib folder or by
including a small new section in the web.xml file. Once the tool is up and running, it
collects performance data, analysing it in real time as well as storing it for historical
analysis.
The tool collects all of your performance metrics, such as threads, memory, caches,
storage, services, registrations, payments, conversion, SQL, load distribution and so
on. It doesn’t require code change, supports all of the major app servers (Tomcat,
Jetty, JBoss, WebLogic) and keeps the data locally.
You also get a notification system to know when a threshold was met, and the
recordings of user’s actions you want to monitor. Along with the web-based
dashboards, the tool also offers a mobile app to monitor your application on the go.
MoSKito’s Essential
34
All rights reserved to OverOps © 2017
The Complete Guide to Application Performance Management Tools | OverOps

Bottom line: MoSKito first launched at 2007, and by now it’s a well known and
stable tool, that’s supported by the team and by the community, including paid
support options. That’s also a huge plus for any open source tool.
4. Glowroot
Glowroot prides itself on being a fast, clean and simple APM tool. It will allow tracing
capture for slow requests and errors, and you’ll be able to log time trace for each
user action, as well as SQL capture and aggregation. The tool also presents a
historical rollup of all data with configurable retention.
It provides charts to visualize response time breakdown and response time
percentiles, and its responsive UI will allow you to monitor your application from your
mobile devices as well as your desktop.
Architecture
35
All rights reserved to OverOps © 2017
The Complete Guide to Application Performance Management Tools | OverOps

How does it work?
To get started with Glowroot, you need to download and unzip the main installation
file and add -javaagent:path/to/glowroot.jar to your application’s JVM arguments.
After you start your application, all that’s left is pointing the browser to
http://localhost:4000.
Once the tool is up and running, you’ll get continuous profiling (with filtering options),
along with being able to set up alerts for response time percentiles and MBean
attributes. Glowroot offers full support for async requests that span multiple threads,
and it supports Tomcat, TomEE, JBoss EAP, Wildfly, Jetty and Glassfish.
Glowroot’s Dashboard
Bottom line: If clean and simple is what you’re looking for, no doubt you’d want to
check out Glowroot over the other tools here.
36
All rights reserved to OverOps © 2017
The Complete Guide to Application Performance Management Tools | OverOps

5. Kamon
Kamon is a reactive-friendly toolkit that is built for applications that run on top of the
JVM. More specifically, it’s made for applications that are built with the Typesafe
Reactive Platform (using Scala, Akka, Spray and/or Play!), but still offers support for
any other JVM platforms and languages.
Architecture
How does it work?
Kamon is distributed as a core module with all the metric recording and trace
manipulation APIs and optional modules that provide bytecode instrumentation and/
or reporting capabilities to your application. Or in other words, it offers a simple API
for recording metrics and trace information for JVM applications.
37
All rights reserved to OverOps © 2017
The Complete Guide to Application Performance Management Tools | OverOps

All of Kamon’s modules are available through Maven Central, and you will need to
add them as a compile dependency to your project. Once you’ve included the
modules you’re interested in, simply start up Kamon, and all of the available modules
will be automatically started, you don’t need to explicitly activate/start them.
The tracing modules will allow recording data about functionality executed in your
application, and the metrics module will allow you to control the registration of enti-
ties being tracked either by user code or by instrumentation provided with other
Kamon modules. It also has other abilities such as filtering, configuring instrument
factories and dispatching metrics subscriptions.
Bottom line: If you’re using a number of JVM languages, or mostly Scala / Akka, and
would like “one tool to monitor them all”, Kamon might be the friendliest choice to go
for.
Now that you’ve got your haystack…
APM tools are great at giving you the information about whether your application is
up and running, or if there’s something that’s holding it back. The only problem is that
once you get that haystack in which the problem was found, you have to start
digging around looking for the actual needle that caused it.
Instead of sifting through log files trying to locate what went wrong, where it
happened and what might have caused it – there’s a better solution. OverOps will not
only give you the answers to where and when, it will also show you why the error
happened – giving you the complete source code and variable state that caused an
error, across the entire call stack. Check it out.
38
All rights reserved to OverOps © 2017
The Complete Guide to Application Performance Management Tools | OverOps

Final thoughts
These are some good alternatives to the paid tools in the APM space. BUT… Some
might think that going for the open source option is mostly a way to save a few
bucks. It’s also important to remember that while you won’t need to issue an invoice
for the use of the tool, it doesn’t necessarily mean it’s cheaper.
Open source tools come with a price: installation, troubleshooting and of course
maintenance, which will all be done in house, by your very own engineers or even
you. And not to mention the time you might end up wasting seeking support for a
specific issue only you’ve encountered, and the community never heard of.
Our 2 cents is that open source can be great, but you should also keep the other
costs in mind and only then reach a decision.
39
All rights reserved to OverOps © 2017
The Complete Guide to Application Performance Management Tools | OverOps

Final Thoughts
Monitoring tools are an essential inclusion in production environments today.
Visualizing metrics, tracking errors, monitoring performance, and analyzing your
application are all key activities for gaining insight into the workings of your
application. Recognizing the need is easy, but choosing which monitoring tool or set
of tools to use can be difficult.
Take advantage of the free trials the big tool have to offer, and make some time to
check out the open source options as well. The bottom line is that the best way to
see if something fits you, is to try it out for yourself.
We hope you’ve found this guide useful and would be happy to hear your feedback
on twitter @overops and over email: hello@overops.com
42
All rights reserved to OverOps © 2016
The Complete Guide to Application Performance Management Tools | OverOps

