Installation, Operation And Maintenance Instructional Thornhill Craver Chokes
User Manual: Resource Library
Open the PDF directly: View PDF
.
Page Count: 19

SUBMITTAL DATA SHEETS T-1
THORNHILL-CRAVER CHOKES 07-16-99
POSITIVE CHOKES w/RING GROOVE SEAL
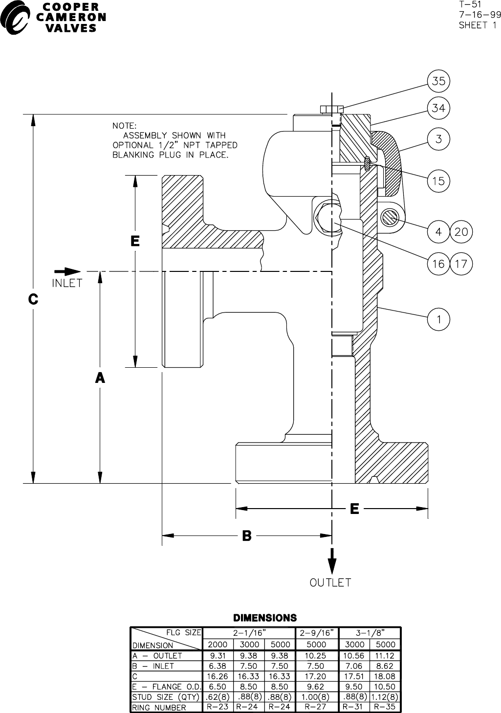
2" 3/5M UNIBOLT CHOKE - API FLANGED INLET & OUTLET T-51 07-16-99
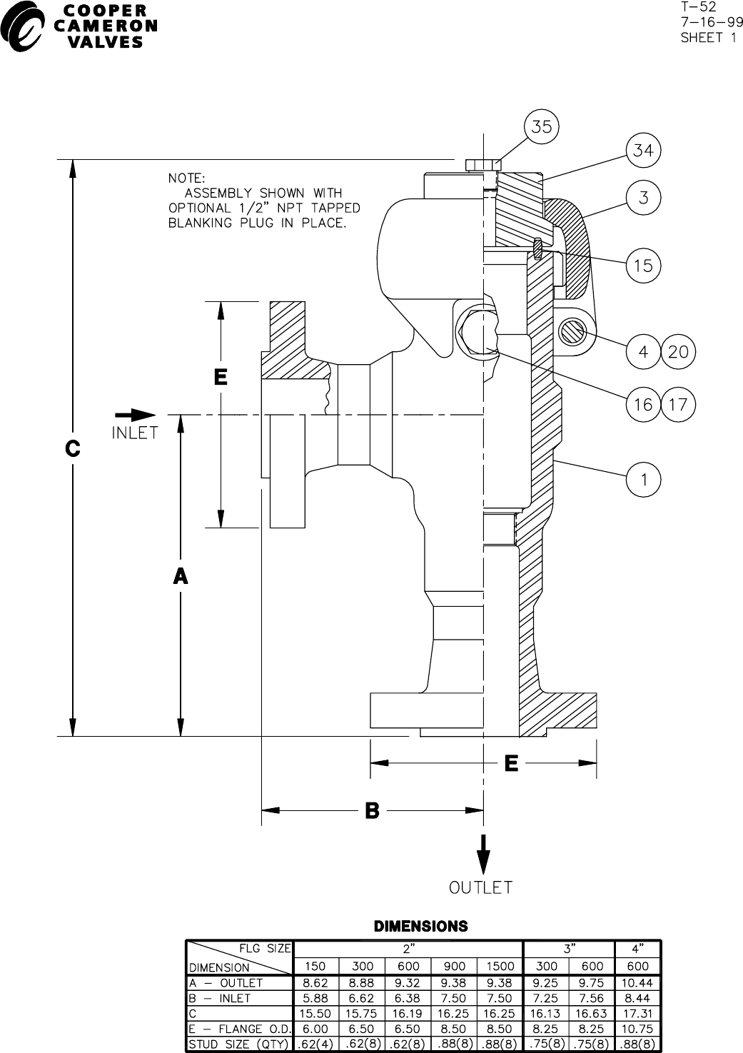
- ANSI RF FLANGED INLET & OUTLET T-52 07-16-99
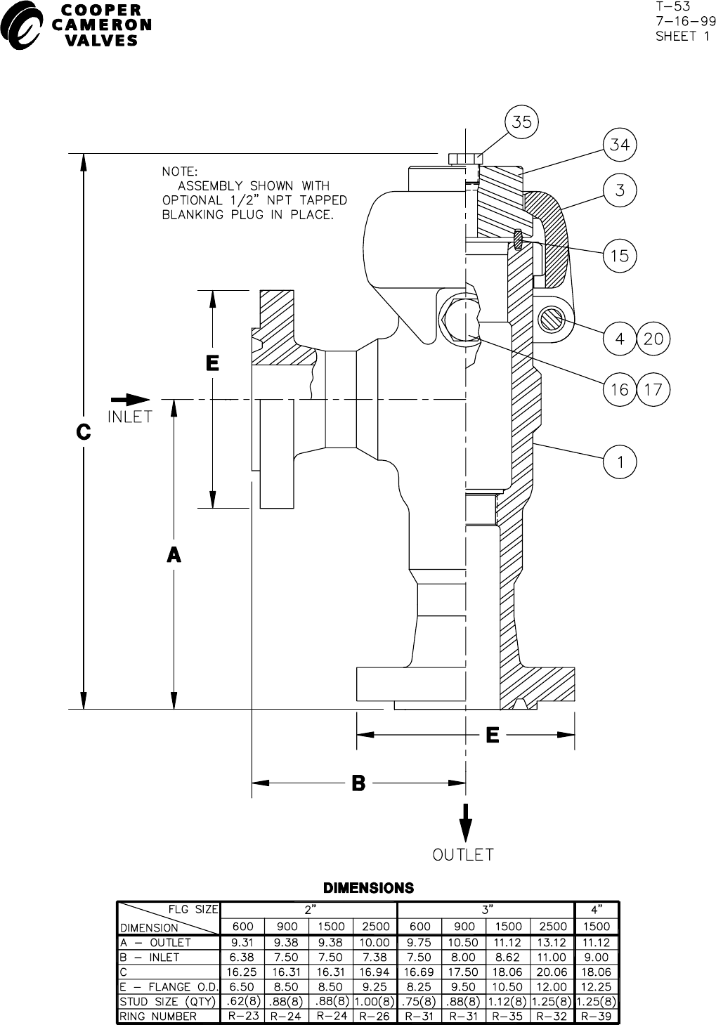
- ANSI RTJ FLANGED INLET & OUTLET T-53 07-16-99
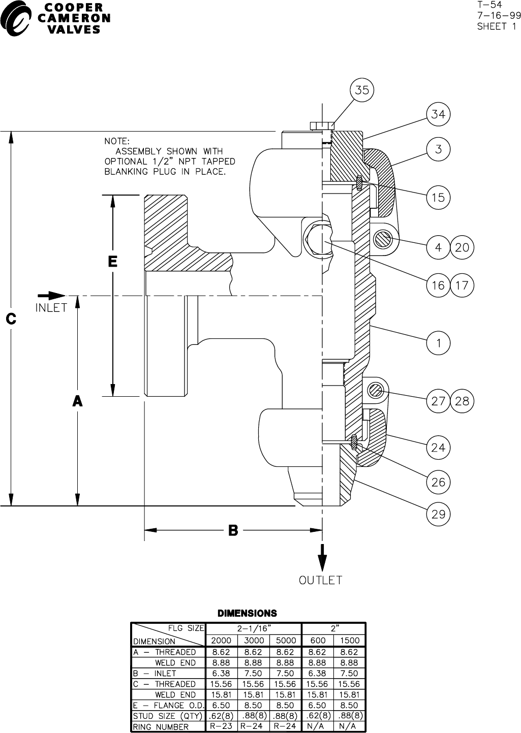
- FLANGED INLET & UNIBOLT OUTLET T-54 07-16-99
- THREADED INLET & UNIBOLT OUTLET T-55 07-16-99
- UNIBOLT INLET & OUTLET T-56 07-16-99
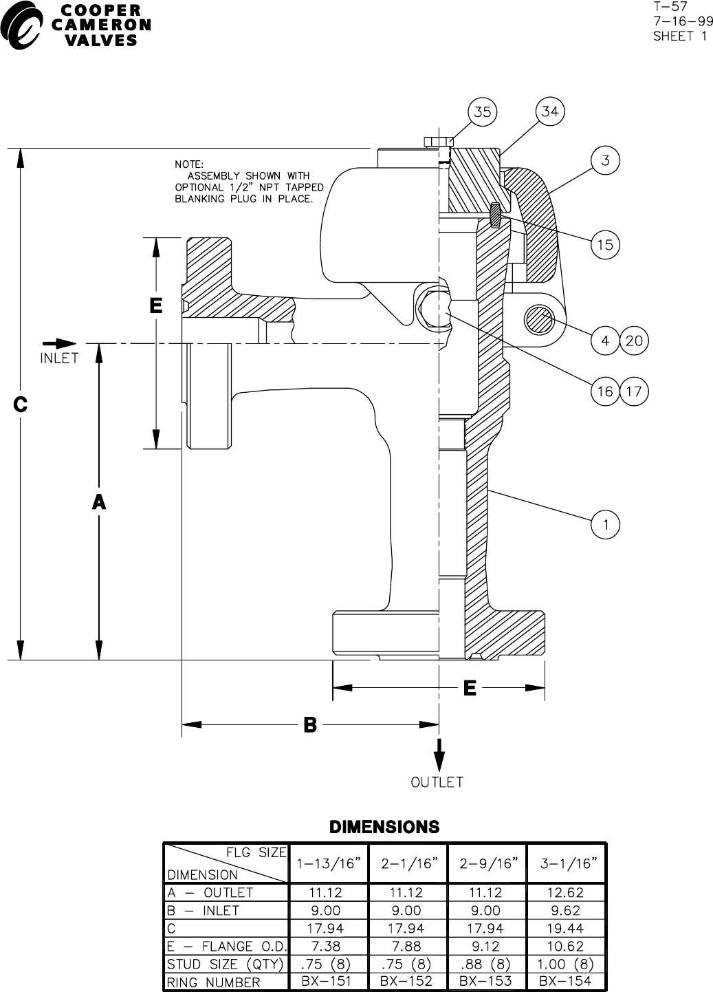
2" 10M UNIBOLT CHOKE - API FLANGED INLET & OUTLET T-57 07-16-99
- API FLANGED INLET & UNIBOLT OUTLET T-58 07-16-99
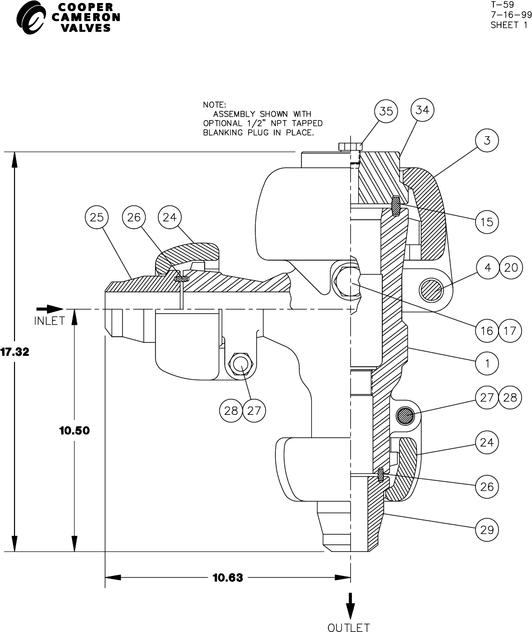
- UNIBOLT INLET & OUTLET T-59 07-16-99

API FLANGED INLET & OUTLET
2'' UNIBOLT POSITIVE CHOKE
THORNHILL CRAVER


ANSI RF FLANGED INLET & OUTLET
2'' UNIBOLT POSITIVE CHOKE
THORNHILL CRAVER


ANSI RTJ FLANGED INLET & OUTLET
2'' UNIBOLT POSITIVE CHOKE
THORNHILL CRAVER


FLANGED INLET & UNIBOLT OUTLET
2'' UNIBOLT POSITIVE CHOKE
THORNHILL CRAVER


2" NPT INLET & UNIBOLT OUTLET
2'' UNIBOLT POSITIVE CHOKE
THORNHILL CRAVER
5000 CWP MAX.


UNIBOLT INLET & UNIBOLT OUTLET
2'' UNIBOLT POSITIVE CHOKE
THORNHILL CRAVER
5000 CWP MAX.


10,000 WP API FLANGED INLET & OUTLET
2'' UNIBOLT POSITIVE CHOKE
THORNHILL CRAVER


10,000 WP API FLANGED INLET & UNIBOLT OUTLET
2'' UNIBOLT POSITIVE CHOKE
THORNHILL CRAVER


API UNIBOLT INLET & OUTLET
2'' UNIBOLT POSITIVE CHOKE
THORNHILL CRAVER
10,000 CWP MAX.
