U NVMe2.0 SDK Evaluation Guide V1.2
User Manual:
Open the PDF directly: View PDF
.
Page Count: 86

1
SAMSUNG ELECTRONICS RESERVES THE RIGHT TO CHANGE PRODUCTS, INFORMATION AND
SPECIFICATIONS WITHOUT NOTICE.
Products and specifications discussed herein are for reference purposes only. All information discussed
herein is provided on an "AS IS" basis, without warranties of any kind.
This document and all information discussed herein remain the sole and exclusive property of Samsung
Electronics. No license of any patent, copyright, mask work, trademark or any other intellectual property right
is granted by one party to the other party under this document, by implication, estoppel or otherwise.
Samsung products are not intended for use in life support, critical care, medical, safety equipment, or similar
applications where product failure could result in loss of life or personal or physical harm, or any military or
defense application, or any governmental procurement to which special terms or provisions may apply.
For updates or additional information about Samsung products, contact your nearest Samsung office.
All brand names, trademarks and registered trademarks belong to their respective owners.
ⓒ2018 Samsung Electronics Co., Ltd. All rights reserved.
Rev. 1.2 7 Jan. 2019
Samsung uNVMe 2.0 SDK
Evaluation Guide

2
Specification
Rev. 1.2
uNVMe 2.0 Evaluation Guide
Revision History
Revision No.
History
Draft Date
Remark
Rev. 0.1
Initial draft
2014.03.30
Rev. 0.2
Add Fio-plugin / NUMA-aware setting
2018.04.14
Rev. 0.3
Add exist command / iterate with delete / keyspace option
2018.06.19
Rev. 1.0
Add mkfs / fuse / unvme_rocksdb
2018. 07. 03
Rev. 1.1
Updates for General KV SSD features
2018. 11. 01
Rev. 1.2
Updates for BlobFS features
2019. 01. 07

3
Specification
Rev. 1.2
uNVMe 2.0 Evaluation Guide
Contents
1 Device Support Information ............................................................................................................................................... 6
1.1 Supported Devices ............................................................................................................................................................. 6
2 Terminology ....................................................................................................................................................................... 7
2.1 Acronyms and Definitions .................................................................................................................................................. 7
2.2 Feature option .................................................................................................................................................................... 7
3 Introduction ........................................................................................................................................................................ 8
3.1 Scope ................................................................................................................................................................................. 8
3.2 Assumption ........................................................................................................................................................................ 8
4 Directory ............................................................................................................................................................................. 9
4.1 bin ...................................................................................................................................................................................... 9
4.2 include .............................................................................................................................................................................. 10
5 uNVMe SDK Installation................................................................................................................................................... 11
5.1 Prerequisite ...................................................................................................................................................................... 11
5.1.1 Supported Platforms .................................................................................................................................................. 11
5.1.2 Install required software ............................................................................................................................................. 11
5.2 build DPDK/SPDK ............................................................................................................................................................ 15
5.3 build uNVMe SDK ............................................................................................................................................................ 15
5.4 build APP ......................................................................................................................................................................... 16
5.5 Setup Hugepage Memory ................................................................................................................................................ 16
5.6 Validate installation of the SDK ....................................................................................................................................... 17
5.7 Update a Firmware of Block/KV SSD via nvme-cli .......................................................................................................... 18
5.7.1 Install nvme-cli ............................................................................................................................................................ 18
5.7.2 Download and activate a firmware on a target SSD .................................................................................................. 18
5.7.3 Update Verification ..................................................................................................................................................... 19
5.8 Update a Firmware of Block/KV SSD via kv_nvme_cli .................................................................................................... 20
5.8.1 Download and activate a firmware on a target SSD .................................................................................................. 20
5.8.2 Update Verification ..................................................................................................................................................... 20
5.9 KV SSD Hot-Plug with uNVMe ........................................................................................................................................ 21
6 Testing and Benchmarking tools ...................................................................................................................................... 23
6.1 unvme2_fio_plugin ........................................................................................................................................................... 24
6.1.1 How to use ................................................................................................................................................................. 24
6.1.2 Supporting FIO Options ............................................................................................................................................. 29
6.1.3 NUMA-aware CPU affinity Setting ............................................................................................................................. 34
6.1.4 Limitation .................................................................................................................................................................... 39

4
Specification
Rev. 1.2
uNVMe 2.0 Evaluation Guide
6.2 kv_nvme_cli ..................................................................................................................................................................... 40
6.2.1 Main usage ................................................................................................................................................................ 40
6.2.2 Difference with legacy nvme-cli ................................................................................................................................. 43
6.2.3 Limited multi-process supports .................................................................................................................................. 44
6.3 mkfs (Block SSD Only) .................................................................................................................................................... 45
6.4 fuse (Block SSD Only) ..................................................................................................................................................... 46
6.5 unvme_rocksdb (Block SSD Only) .................................................................................................................................. 47
6.5.1 Prerequisite ................................................................................................................................................................ 47
6.5.2 Build ........................................................................................................................................................................... 47
6.5.3 mkfs ............................................................................................................................................................................ 47
6.5.4 RocksDB(db_bench) .................................................................................................................................................. 48
6.5.5 Fuse ........................................................................................................................................................................... 48
6.6 kv_rocksdb (KV SSD Only) .............................................................................................................................................. 50
6.7 kv_perf ............................................................................................................................................................................. 51
6.7.1 Options ....................................................................................................................................................................... 51
6.7.2 Workloads .................................................................................................................................................................. 53
6.7.3 Scripts ........................................................................................................................................................................ 53
6.8 sdk_perf / sdk_perf_async ............................................................................................................................................... 54
6.8.1 Details of Performance Reporting .............................................................................................................................. 54
6.9 sdk_iterate / sdk_iterate_async (KV SSD Only) .............................................................................................................. 56
6.10 blobfs_perf (Block SSD Only) ........................................................................................................................................ 57
7 Appendix .......................................................................................................................................................................... 58
7.1 Multi Process Support ...................................................................................................................................................... 58
7.1.1 Limitation .................................................................................................................................................................... 58
7.2 uNVMe SDK Configuration .............................................................................................................................................. 59
7.3 uNVMe App Life Cycle ..................................................................................................................................................... 65
7.4 uNVMe Cache .................................................................................................................................................................. 66
7.5 uNVMe Slab M/M ............................................................................................................................................................. 67
7.6 uNVMe BlobFS Multi-queue Support (Block SSD Only) ................................................................................................. 68
7.6.1 SPDK Limitation ......................................................................................................................................................... 68
7.6.2 uNVMe MQ ................................................................................................................................................................ 68
7.7 uNVMe BlobFS Read Cache (Block SSD Only) .............................................................................................................. 74
7.8 Performance Guideline .................................................................................................................................................... 77
7.8.1 Configuration Guide ................................................................................................................................................... 77
7.8.2 Performance Comparison among Different Drivers ................................................................................................... 81
7.9 Known Issues ................................................................................................................................................................... 84
7.9.1 Failure on uNVMe SDK Initialization due to tmpfs full ............................................................................................... 84

6
Specification
Rev. 1.2
uNVMe 2.0 Evaluation Guide
1 DEVICE SUPPORT INFORMATION
This document describes the means to evaluate NVMe SSD with uNVMe SDK
Samsung invites, and looks forward to, future customer discussions that explore potential uNVMe implementation.
1.1 Supported Devices
Guide Version
Supported Product(s)
Interface(s)
uNVMe2.0 SDK Evaluation Guide
ver 1.2
NVMe SSD (Block/KV)
NVMe 1.2

7
Specification
Rev. 1.2
uNVMe 2.0 Evaluation Guide
2 TERMINOLOGY
2.1 Acronyms and Definitions
Acronym/Term
Description
uNVMe
User Level NVMe
SDK
Software Development Kit
UDD
User-level Device Diver (cf. Kernel Device Driver)
KV SSD
Key Value SSD
BLOCK SSD
Legacy SSD using Logical Block Address space
2.2 Feature option
[DEFAULT]: a default value or selection if not specified explicitly
[OPTION]: a feature marked as OPTION is optional and vendor-specific
[NOTE]: precautions or matters that require attention
(TBD): to be developed (not supported yet)

8
Specification
Rev. 1.2
uNVMe 2.0 Evaluation Guide
3 INTRODUCTION
This document describes uNVMe SDK that support Host-side SW Stack based user level device driver for both of KV and BLOCK SSD. KV
SSD is a brand-new SSD storage device that is able to handle IO with native key-value interfaces. Document provides information about
the SDK and guidance regarding how to build and use SDK and Tools provided. To make your own application, please refer to
Programming Guide document.
The library routines this document defines allow users to create and use SSD objects, or key-value pairs, while permitting code portability.
The library:
Extends the C language with host and device SDK
Library routines and environment variables provide functionality to control KV SSD’s behavior.
[NOTE] This document is being updated. Until finalized, the SDK and APIs syntax and semantics may change without notice.
3.1 Scope
This document covers uNVMe SDK and their semantics. It does not discuss specific protocol details such as ATA, SCSI, and NVMe, and the
API’s internal device implementation. For more NVME information, please refer to NVMe and KV NVMe specification
3.2 Assumption
This guide has several assumptions.
1. Both host and device use little endian memory and transport format. If a host uses big endian byte ordering (e.g., POWER
architecture), the host needs to convert it to a little endian format.

9
Specification
Rev. 1.2
uNVMe 2.0 Evaluation Guide
4 DIRECTORY
uNVMe SDK is composed of a series of source code, headers, test applications, and scripts to help you become familiar with uNVMe SDK
easily and quickly. The uNVMe directory of SDK is composed as follows:
Figure 1. uNVMe Directory
4.1 bin
Figure 2. uNVMe – bin Directory
The bin directory contains the one KV libraries on debian, libuio.a. We have confirmed it operates normally on debian distro 4.9 with
kernel version 4.9, 4.11.1, and 4.12.0 respectively.
libuio.a – provides API, Cache, Slab MM, Sync/Async IO Handler, and a way to make multithread application. And it provides a set of
functions as KV NVMe User level device driver such NVMe Queue management, command SQ and CQ handling, and Command flow
control.
[NOTE] A high level application must import this library to fully make use of uNVMe SDK without knowing device dependency.

10
Specification
Rev. 1.2
uNVMe 2.0 Evaluation Guide
4.2 include
Figure 3. include directory
The include directory contains kv_apis.h and kv_types.h that include APIs and structures

11
Specification
Rev. 1.2
uNVMe 2.0 Evaluation Guide
5 UNVME SDK INSTALLATION
This section explains how to build uNVMe SDK. Building SDK needs to be done in the following order.
5.1 Prerequisite
5.1.1 Supported Platforms
GNU/Linux is supported as a development and production platform.
5.1.2 Install required software
A number of software packages are needed to prior to build and use uNVMe SDK. Following steps are for installing the packages:
Install OS dependent packages in an autonomous manner (for Ubuntu/Debian/CentOS)
$ ./script/pkgdep.sh
Below is the “pkgdep.sh” file.
#!/bin/sh
# Please run this script as root.
SYSTEM=`uname -s`
if [ -s /etc/redhat-release ]; then
# Includes Fedora, CentOS
if [ -f /etc/centos-release ]; then
# Add EPEL repository for CUnit-devel
yum --enablerepo=extras install -y epel-release
fi
yum install -y gcc gcc-c++ make CUnit-devel libaio-devel openssl-devel \
git astyle-devel python-pep8 lcov python clang-analyzer libuuid-devel \
sg3_utils libiscsi-devel
# Additional dependencies for NVMe over Fabrics
yum install -y libibverbs-devel librdmacm-devel
# Additional dependencies for DPDK
yum install -y numactl-devel "kernel-devel-uname-r == $(uname -r)"

12
Specification
Rev. 1.2
uNVMe 2.0 Evaluation Guide
# Additional dependencies for building docs
yum install -y doxygen mscgen graphviz
# Additional dependencies for building pmem based backends
yum install -y libpmemblk-devel || true
# Additional dependencies for SPDK CLI
yum install -y python-configshell
# Additional dependencies for uNVMe SDK
yum install -y gflags-devel scons check-devel
elif [ -f /etc/debian_version ]; then
# Includes Ubuntu, Debian
apt-get install -y gcc g++ make libcunit1-dev libaio-dev libssl-dev \
git astyle pep8 lcov clang uuid-dev sg3-utils libiscsi-dev libgflags-dev
# Additional dependencies for NVMe over Fabrics
apt-get install -y libibverbs-dev librdmacm-dev
# Additional dependencies for DPDK
apt-get install -y libnuma-dev
# Additional dependencies for building docs
apt-get install -y doxygen mscgen graphviz
# Additional dependencies for SPDK CLI
apt-get install -y "python-configshell*"
elif [ -f /etc/SuSE-release ]; then
zypper install -y gcc gcc-c++ make cunit-devel libaio-devel libopenssl-devel \
git-core lcov python-base python-pep8 libuuid-devel sg3_utils
# Additional dependencies for NVMe over Fabrics
zypper install -y rdma-core-devel
# Additional dependencies for DPDK
zypper install -y libnuma-devel
# Additional dependencies for building nvml based backends
zypper install -y libpmemblk-devel
# Additional dependencies for building docs
zypper install -y doxygen mscgen graphviz
elif [ $SYSTEM = "FreeBSD" ] ; then
pkg install gmake cunit openssl git devel/astyle bash devel/pep8 \
python misc/e2fsprogs-libuuid sysutils/sg3_utils

13
Specification
Rev. 1.2
uNVMe 2.0 Evaluation Guide
# Additional dependencies for building docs
pkg install doxygen mscgen graphviz
else
echo "pkgdep: unknown system type."
exit 1
fi
Or, manual installation for Ubuntu/Debian
$ apt-get install -y gcc g++ make libcunit1-dev libaio-dev libssl-dev libgflags-dev check
$ apt-get install xfsprogs
$ apt-get install linux-tools-common linux-cloud-tools-`uname -r` linux-tools-`uname -r` linux-tools-`uname -r`-generic linux-cloud-
tools-`uname -r`-generic
Or, manual installation for CentOS
$ rpm -Uvh http://dl.fedoraproject.org/pub/epel/7/x86_64/Packages/e/epel-release-7-11.noarch.rpm
$ yum update
$ yum install google-perftools google-perftools-devel
$ yum install CUnit-devel openssl-devel gflags-devel libaio-devel check-devel scons
Other Apps
libcheck - unit test framework for C : https://github.com/libcheck/check
libfuse : https://github.com/libfuse/libfuse/tree/master#installation
[libfuse Installation]
You can download libfuse from https://github.com/libfuse/libfuse/releases (e.g. fuse-3.2.3.tar.xz)
To build and install, we recommend to use Meson (version 0.38 or newer) and Ninja. After extracting the libfuse tarball, create a
(temporary) build directory and run Meson:
$ tar -xvf fuse-3.2.3.tar.xz
$ cd fuse-3.2.3
$ mkdir build; cd build
$ meson ..
Normally, the default build options will work fine. If you nevertheless want to adjust them, you can do so with the mesonconf command:
$ mesonconf # list options
$ mesonconf -D disable-mtab=true # set an option

14
Specification
Rev. 1.2
uNVMe 2.0 Evaluation Guide
To build, test and install libfuse, you then use Ninja:
$ ninja
$ sudo python3 -m pytest test/
$ sudo ninja install
Optional libraries
- srandom - fast random generator : https://github.com/josenk/srandom
If users want to use the verify option of kv_perf and sdk_perf, srandom should be installed.
$ cd driver/external/srandom
$ make load
$ sudo make install
- valgrind - a suite of tools for debugging and profiling : http://repo.or.cz/valgrind.git
$ sudo apt-get install valgrind
$ sudo valgrind --tool=memcheck ./sdk_perf_async

15
Specification
Rev. 1.2
uNVMe 2.0 Evaluation Guide
5.2 build DPDK/SPDK
#make.sh intel
This will complie and create SPDK/DPDK libraries of which uNVMe SDK make use.
5.3 build uNVMe SDK
#make.sh all
This will compile and create uNVMe library, libuio.a, and sort of test applications such as kv_perf, udd_perf, sdk_perf and etc. Test
applications are located under io and driver/tests.

16
Specification
Rev. 1.2
uNVMe 2.0 Evaluation Guide
5.4 build APP
#make.sh app
This will build and create unvme2_fio_plugin, kv_nvme_cli, and kv_db_bench.
unvme2_fio_plugin is a fio_plugin that is compatible with fio cli tool as a ioengine.
kv_nvme_cli is a cli tool that is compatible with legacy nvme cli tool.
kv_db_bench is geared to generate IO workload on KV_SSD based on db_bench that is a official BM tool of Rocksdb.
mkfs is a tool to install Blobstore file system on a BLOCK SSD.
fuse is a tool to mount a BLOCK SSD as fuse file system.
unvme_rocksdb is a RocksDB with uNVMe SDK for a BLOCK SSD.
[NOTE] kv_db_bench only operates on KV_SSD.
5.5 Setup Hugepage Memory
As uNVMe SDK requires hugepages to work on, hugepages preparation is needed before uNVME SDK run. When a system boots, the
script/setup.sh has to be run once to prepare user device driver and reserve huge pages for NVMe IO as below.
(In the uNVMe SDK directory)
# NRHUGE=2048 ./script/setup.sh
The NRHUGE indicates the number of huge pages that will be used during NVMe IO with user level device driver. Normally, one huge
page occupies 2MB in size so your system will reserve 4GB size memory with huge pages on the above example script. The above script
will unload kernel nvme device driver, which means NVMe SSDs (includes other Block NVMe SSDs) in your system will be controlled by
KV NVMe user level driver instead of NVMe Kernel driver.
In order to change system to use kernel device driver again, following command need to be run.
# ./script/setup.sh reset
With the above commands, you can switch either to use user level driver or kernel level driver in turn.
However, when your system makes use of an NVMe SSD as Boot Device, it requires a further process for setting up KV user level device.
Other H/W Buses such as SATA, USB, and etc. are fine. This is due to the fact that the setup.sh changes the device driver of all the
connected NVMe SSD to use kernel or user device driver. You need to specify the list of PCI BDF (Block Device File) ID of changing nvme
devices on setup.sh, except nvme boot device as below.
1. Check the PCI BDF ID of NVMe SSDs connected
# ls -l /sys/block/nvme*
lrwxrwxrwx 1 root root 0 Aug 19 00:21 /sys/block/nvme0n1 -
> ../devices/pci0000:00/0000:00:01.1/0000:02:00.0/nvme/nvme0/nvme0n1/
lrwxrwxrwx 1 root root 0 Aug 19 00:21 /sys/block/nvme1n1 -
> ../devices/pci0000:00/0000:00:1c.7/0000:0b:00.0/nvme/nvme1/nvme1n1

17
Specification
Rev. 1.2
uNVMe 2.0 Evaluation Guide
lrwxrwxrwx 1 root root 0 Aug 19 00:21 /sys/block/nvme1n1 -
> ../devices/pci0000:00/0000:00:1c.7/0000:0c:00.0/nvme/nvme1/nvme1n1
2. Launch setup.sh with the list of PCI BDF, except nvme boot device. Assuming the PCI BDF of boot device above case is 0000:02:00.0,
you need to change other two: 0000:0b:00.0 0000:0c:00.0
# NRHUGE=2048 ./setup.sh config "0000:0b:00.0 0000:0c:00.0"
config on target_bdf: 0000:0b:00.0 0000:0c:00.0
0000:0b:00.0 (144d a808): nvme -> uio_pci_generic
0000:0c:00.0 (144d a808): nvme -> uio_pci_generic
3. check the status of kernel / user device driver in use
# ./setup.sh status
NVMe devices
BDF Numa Node Driver name Device name
0000:02:00.0 0 nvme nvme0
0000:0b:00.0 0 uio_pci_generic -
0000:0c:00.0 0 uio_pci_generic -
Above message means that 0000:02:00.0 (=NVMe Boot DEVICE) is controlled by kernel device driver while 0000:0b:00.0,
0000:0c:00.0 is controlled by user device driver.
Please further note that, although your system has a sufficient amount of DRAM, requesting a large huge page, for instance,
NRHUGE=100000, will fail depending on system status. On the error case, you should change a proc parameter for system to allow the
large number of huge pages allocation as below.
# echo 524240 > /proc/sys/vm/max_map_count
5.6 Validate installation of the SDK
To check whether the SDK installation is successful or not, we strongly recommend users to do test SDK. All about test is described in the
Testing and Benchmarking tools section.

18
Specification
Rev. 1.2
uNVMe 2.0 Evaluation Guide
5.7 Update a Firmware of Block/KV SSD via nvme-cli
5.7.1 Install nvme-cli
[NOTE] Prior to updating FW, users who is using uNVMe SDK and set up huge pages need to change back their system to use kernel
device driver again.
A firmware updating needs nvme-cli which is NVMe user space tool for Linux. Therefore, nvme-cli should be installed on your system.
Below is a set of linux commands for installation of nvme-cli:
$ sudo add-apt-repository ppa:sbates
$ sudo apt-get update
$ sudo apt-get install nvme-cli
5.7.2 Download and activate a firmware on a target SSD
A process of updating a firmware consists of downloading and activation. In this subsection, this document describes how to download
and activate the firmware to the target SSD by using an example. Let /dev/nvme0 be a target SSD and EHA50K0B be a firmware to be
downloaded. Then, below commands download the firmware into the target SSD and activate the firmware:
$ sudo nvme fw-download /dev/nvme0 --fw=EHA50K0B.bin
$ sudo nvme fw-activate /dev/nvme0 --slot=2 --action=1
$ sudo shutdown –h now
[NOTE] Updating or changing firmware of SSD needs hard reboot of the system or hot-plug.

19
Specification
Rev. 1.2
uNVMe 2.0 Evaluation Guide
5.7.3 Update Verification
After the hard reboot of the system, users are able to check whether the update is successful or not by using below command:
$ sudo nvme id-ctrl /dev/nvme0
Figure 4. An example of update checking
If the user’s update completed successfully, the fr field is updated to the new version of the firmware like Figure above.
[NOTE] If the target device is not found, try to validate the update once again after one more hard-reboot.
For more details about nvme-cli, please refer the nvme-cli website.

20
Specification
Rev. 1.2
uNVMe 2.0 Evaluation Guide
5.8 Update a Firmware of Block/KV SSD via kv_nvme_cli
[NOTE] Before update FW, users must enable UDD and set up huge pages.
5.8.1 Download and activate a firmware on a target SSD
A process of updating a firmware consists of downloading and a hard reset. In this subsection, this document describes how to download
the firmware to the target SSD and hard reset by using an example. Let 0000:02:00.0 be a PCI address of target SSD and EHA50K0B be a
firmware to be downloaded. Then, below commmads download the firmware into the target SSD and activate the firmware:
$ sudo ./kv_nvme fw-download 0000:02:00.0 --fw=EHA50K0B.bin
$ sudo shutdown –h now
[NOTE] Updating or changing firmware of SSD needs hard reboot of the system or hot-plug.
[NOTE] There is no need to do ‘fw-activate’ after ‘fw-download’ because kv_nvme_cli downloads a given firmware and activates the
firmware when users do ‘fw-download’.
5.8.2 Update Verification
After the hard reboot of the system, users are able to check whether the update is successful or failed by using below command:
$ sudo ./kv_nvme id-ctrl 0000:02:00.0
Figure 5. An example of update checking
If the user’s update completed successfully, the fr field is updated to the new version of the firmware like Figure above.
[NOTE] If the target device is not found, try to validate the update once again after one more hard-reboot.

21
Specification
Rev. 1.2
uNVMe 2.0 Evaluation Guide
For more details about nvme-cli, please refer the README file of kv_nvme_cli.
5.9 KV SSD Hot-Plug with uNVMe
uNVMe supports limited hot-plug functionality on KV SSDs. Technically, it is not the pure hot-plug operation, but the manual exchange of
SSD without system reboot. The limitation is originated from the availability of H/W PCI interface, kernel PCI driver, and the fact that
current PCI hot-plug event lead to loading/unloading Block NVMe Kernel driver for the PCI NVMe class code, 0x010802, reserved for
NVMe. Please refer to figure below how to exchange KV SSD without system reboot.
Firstly, by using lspci command, you can check the availability of a KV SSD on a PCI link.
Next, need to run command below according to SSD unplug/plug event.
Having done the sequence above, it is able to recognize KV SSD without rebooting system.
[NOTE] In our test, all the 10 PCI slots of a server machine (Supermicro) support hot-plug, while only 0 or 1 out of 2 and 3 slot is available
on a desktop machine. In this sense, the availability of the hot-plug varies on H/W PCI interface and kernel PCI driver.
lspci –v (when KV SSD is plugged)
0b:00.0 Non-Volatile memory controller: Samsung Electronics Co Ltd Device a808 (prog-if 02 [NVM Express])
Subsystem: Samsung Electronics Co Ltd Device a801
lspci –v (when KV SSD is unplugged)
0b:00.0 Non-Volatile memory controller: Samsung Electronics Co Ltd Device a808 (rev ff) (prog-if ff)
Or it could show nothing.
After Unplug device
# echo 1 > /sys/bus/pci/rescan
# {path}/{to}/{uNVMe SDK}/script/setup.sh reset
After Plug device
# echo 1 > /sys/bus/pci/rescan
# {path}/{to}/{uNVMe SDK}/script/setup.sh reset

22
Specification
Rev. 1.2
uNVMe 2.0 Evaluation Guide
[NOTE] For some system, the manual pci rescan command is not needed, but, we’ve experienced that complying above sequence is
better to make plug/unplug work.

23
Specification
Rev. 1.2
uNVMe 2.0 Evaluation Guide
6 TESTING AND BENCHMARKING TOOLS
For those who generate IO, check performance, and validate SSD status over uNVMe SDK, tools below are provided.
- unvme2_fio_plugin: fio-plugin as ioengine of fio. Support KV/BLOCK SSD.
- kv_nvme_cli: nvme-cli compatible tool to issue admin/io command. Support KV/BLOCK SSD.
- mkfs: a tool to install Blobstore file system on a BLOCK SSD.
- fuse: a tool to mount a BLOCK SSD as fuse file system.
- unvme_rocksdb: rocksdb with uNVMe SDK for a BLOCK SSD.
- kv_rocksdb: rocksdb for a KV SSD, cast store/retrieve/delete io request directly on a KV SSD, bypassing the majority of original
rocksdb operation such as LSM and compaction.
- kv_perf: I/O workloads generator and performance analyzer. Support KV/BLOCK SSD.
- sdk_perf: simple application to verify the device and issue store/retrieve/delete/exist request. The primary purpose of the app
is to show how to make use of uNVMe SDK API. Support KV/BLOCK SSD.
- sdk_iterate : Based on sdk_perf, further performs iterate operations. Support KV/BLOCK SSD.

24
Specification
Rev. 1.2
uNVMe 2.0 Evaluation Guide
6.1 unvme2_fio_plugin
unvme2_fio_plugin is provided to be used as an ioengine of fio. By setting ‘ioengine’ to unvme2_fio_plugin and ‘json_path’ to JSON
formatted configuration file (either at job file or at cmd line options), users can make fio working based on uNVMe.
unvme2_fio_plugin has two main advantages.
1) Users can generate IO workload to KV SSD as well as BLOCK SSD just by changing the option named ‘ssd_type’. There are
benchmark tools developed by Samsung Electronics for KV-SSD verification (kv_perf, sdk_perf, etc.), but this plugin has a
meaning to enable the verification of KV-SSD by the workload of fio which is one of the most popular IO benchmark tools.
2) The performance of the fio can be improved by supporting the CPU affinity customizing. Corresponding method and operation
principles are described in the FIO options and NUMA_aware CPU affinity Setting.
6.1.1 How to use
[NOTE] Before building and running unvme2_fio_plugin, please check uNVMe SDK was installed properly on your system and hugepage
memory was set enough to run uNVMe SDK applications. See uNVMe SDK Installation, especially from Prerequistie to Setup Hugepage
Memory for more details.
6.1.1.1 Build fio
In this section, how to build and install fio from its source code is described. Below commands are written in assumption that a user
wants to install fio-2.20.
$> cd {path}/{to}/{uNVMe SDK}/app/external/fio
or get from open source “$> wget https://github.com/axboe/fio/archive/fio-2.20.tar.gz“
$> tar xvf fio-2.20.tar.gz
$> cd fio-fio-2.20
$> ./configure
$> make
#> make install
The user can check installation with below command:
$> fio –version
If the installation is successful, result of the command is ‘fio-2.20’. These commands can be applied to other version than 2.20,
simply modifying version.
6.1.1.2 Build unvme2 fio plugin

25
Specification
Rev. 1.2
uNVMe 2.0 Evaluation Guide
Users can build unvme2_fio_plugin through `./make.sh app`, as introduced in build APP. In this case, unvme2_fio_plugin is basically built
to fit the fio version of users’ system. However, if users want a binary that is compatible with a specific version of fio, it is possible to
build unvme2_fio_plugin binary that is compatible with a specific version of fio by modifying unvme2_fio_plugin’s Makefile.
Figure 6. Makefile of unvme2_fio_plugin
As you can see in Figure 4, variables FIO_MAJOR_VERSION and FIO_MINOR_VERSION are disabled in Makefile. When the users enable it
and set the variables to fio version, and then the build is performed again, the unvme2_fio_plugin binary compatible with the set fio
version is generated.
[NOTE] unvme2_fio_plugin supports fio version from 2.7 to 3.5
$> vi {path}/{to}/{uNVMe SDK}/app/fio_plugin/Makefile
FIO_MAJOR_VERSION=3
FIO_MINOR_VERSION=3
After chaging Makefile, build app for new fio version
$> cd {path}/{to}/{uNVMe SDK}/
$> ./make.sh app
Execute fio using built fio version
$> cd {path}/{to}/{uNVMe SDK}/app/fio_plugin/
$> ./fio-3.3 Sample_Write.fio
6.1.1.3 Run fio
For users’ convenience, a sample unvme2_fio_plugin job files are provided (located at the same directory of the plugin). Below command
will generate 4KB sequential write workload to the device 0000:02:00.0 during 5 sec, with iodepth=128, 1 job thread.
#> fio Sample_Write.fio
6.1.1.4 Setting fio and device
As you can find in Sample_Write.fio, there are five major differences to use unvme2_fio_plugin compared to fio’s original io engine like
libaio.

26
Specification
Rev. 1.2
uNVMe 2.0 Evaluation Guide
Figure 7. Sample_Write.fio
1) ‘ioengine’ should be set to the /{path}/{to}/{unvme2_fio_plugin binary}.
2) ‘json_path’ should be set to the /{path}/{to}/{unvme2 device configuration file}. This is added newly as unvme2_fio_plugin’s
own parameter.
3) ‘bs’ is used to specify IO size. It implies block size of single IO request on BLOCK SSD, while value size of a KV pair on KV SSD.
4) ‘ks’ is used to specify key size(default: 16(B)). Please note that this option applies on KV SSD only, not on BLOCK SSD.
5) ‘filename’ should be set to the devices’ PCI bdf address, NOT to the devices’ file path like /dev/nvme0.
In the JSON configuration file specified at json_path, JSON formmated information of the SSDs should be included. For example, if users
want to run unvme2_fio_plugin at device ‘0000:02:00.0’, users should describe the device’s type (Block or KV), PCI BDF address
(0000:02:00.0), core mask (which cores will be used to deal IO submission), and cq thread mask (at which cores completion thread will
be pinning) into the JSON file. Please refer to json_path and filename sections.
[NOTE] Json formatted config file is generally used to initialize uNVMe SDK. Users can find more details and exact meaning of parameters
described in the config file at uNVMe SDK Configuration section.
[NOTE] Users can run fio at the devices ONLY described at json config file.
6.1.1.4.1 Case: Single Device
Sample configuration1: unvme2_config.json
// to run fio at single device (0000:02:00.0)

27
Specification
Rev. 1.2
uNVMe 2.0 Evaluation Guide
{
"ssd_type" : "lba", // Type of SSD (“lba” or “kv”)
"device_description" : [
{
"dev_id" : "0000:02:00.0", // PCI BDF address of SSD; NOTE that uNVMe SDK cannot be initialized with wrong dev_id.
"core_mask" : 3, // core_mask of dev 0000:02:00.0
"cq_thread_mask" : "c" // cq thread mask of dev 0000:02:00.0
}
]
}
After setting parameter --json_path=unvme2_config.json, users can generate and test workloads to the device 0000:02:00.0 by setting
fio parameter --filename=0000.02.00.0.
[NOTE] If cq_thread_mask of config.json is set to 0, fio will run without completion thread(s).
6.1.1.4.2 Case: Multiple Devices
Sample configuration2: unvme2_config_multi.json
// to run fio at 2 devices (0000:01:00.0 and 0000:02:00.0)
{
"ssd_type" : "lba",
"device_description" : [
{
"dev_id" : "0000:01:00.0",
"core_mask" : 1,
"cq_thread_mask" : 4
},
{
"dev_id" : "0000:02:00.0",
"core_mask" : 1,
"cq_thread_mask" : 8
}
]
}
After setting parameter --json_path=unvme2_config_multi.json, users can generate and test workloads to the devices 0000:01:00.0 and
0000:02:00.0 by setting fio parameters (job description) like below.
For single IO job to two devices,

28
Specification
Rev. 1.2
uNVMe 2.0 Evaluation Guide
[test0]
filename=0000.01.00.0:0000.02.00.0
numjobs=1
For single IO job per each device,
[test0]
filename=0000.01.00.0
numjobs=1
[test1]
filename=0000.02.00.0
numjobs=1
For more details about multiple devices settings, please see Example of FIO options for multiple devices testing.
6.1.1.4.3 Case: Multiple Jobs
Because the number of driver IO queues is determined by the number of cores set by core_mask in config JSON, if users want to run
multiple jobs on single device, it is recommended to match the number of cores set (by core_mask) with the value of numjobs.
Sample configuration3
(config.json 1)
{
…
{
"dev_id" : "0000:01:00.0",
"core_mask" : “F” //means core 0, 1, 2 and 3 are set; 4 IO queues will be generated
"cq_thread_mask" : 4
}
}
(FIO job description 1)
[test0]
filename=0000.01.00.0
numjobs=4 //each FIO job(i.e. IO thread) will be mapped with each IO queue
Sample configuration4

29
Specification
Rev. 1.2
uNVMe 2.0 Evaluation Guide
(config.json 2)
{
…
{
"dev_id" : "0000:01:00.0",
"core_mask" : “0x1” //means just 1 IO queue will be generated
"cq_thread_mask" : 4
}
}
(FIO job description 2)
[test0]
filename=0000.01.00.0
numjobs=4 //all of IO jobs will share 1 IO queue; may cause performance drop
6.1.2 Supporting FIO Options
Because of architectural difference, there are some changes in fio options in terms of usage or meaning. In this section, the fio options
which have possibility to cause users confusion are described.

30
Specification
Rev. 1.2
uNVMe 2.0 Evaluation Guide
6.1.2.1 cpumask / cpus_allowed / cpus_allowed_policy / numa_cpu_nodes
Originally, these options are used to distribute CPUs on jobs. But in this plugin, these options are override by JSON configuration file
(parameter ‘core_mask’).
6.1.2.2 json_path
As described at How to use, parameter ‘json_path’ is a newly added as a MANDATORY option on unvme2_fio_plugin. This option is used
to specify a JSON type configuration file which is for configuration for uNVMe SDK. (For more information about unvme2 configuration,
see uNVMe SDK Configuration).
[NOTE] There is a restriction on the use of the option that JSON type configuration file must have configuration of devices which are in
‘filename’ option. If there is single incorrect device(s) in ‘json_path’, fio CANNOT start even though there are proper devices only in a
‘filename’ option.
6.1.2.3 filename

31
Specification
Rev. 1.2
uNVMe 2.0 Evaluation Guide
[NOTE] On unvme2_fio_plugin, all devices of the ‘filename’ option MUST be configured by a JSON type file which is specified by
‘json_path’ option.
When users are using kernel inbox drivers, users may set block device(s) as argument of 'filename' option like below example.
filename=/dev/nvme0
BUT, if users want to use fio with uNVMe SDK, users must set PCI BDF address (es) as 'filename' argument like below example.
filename=0000.02.00.0 (Assume that users' target device's PCI BDF address is 0000:02:00.0)
Like using of original fio, users can specify multi-device to file name option with ‘:’
filename=0000.02.00.0:0000.03.00.0 (Assume that users' target block devices are 0000.02.00.0 and 0000.03.00.0)
6.1.2.4 Example: FIO options for multiple devices testing
As described above sections, users can run fio with uNVMe SDK by setting BDF addresses of the devices at filename. Please refer to
below JSON configuration and fio job description file for more details.
(unvme2_config_multi.json)
{
"ssd_type" : "lba",
"device_description" : [
{
"dev_id" : "0000:01:00.0",
"core_mask" : 1,
"cq_thread_mask" : 4
},
{
"dev_id" : "0000:02:00.0",
"core_mask" : 1,
"cq_thread_mask" : 8
}
]
}
(Sample_Write_Multi.fio)
[global]
ioengine=./unvme2_fio_plugin
json_path=./unvme2_config_multi.json
thread=1
group_reporting=0
direct=1
verify=0

32
Specification
Rev. 1.2
uNVMe 2.0 Evaluation Guide
time_based=0
ramp_time=0
size=10G
offset_increment=10G
rw=write
iodepth=128
bs=4k
ks=16
#test0 will be run on the device 0000:01:00.0, and run on the CPU 0 because the ’core_mask (at json)’ of the device is “0x1”
[test0]
filename=0000.01.00.0
numjobs=1
#test1 will be run on the device 0000:02:00.0, and run on the CPU 0 because the ’core_mask (at json)’ of the device is “0x1”
[test1]
filename=0000.02.00.0
numjobs=1
#test2 will be run on the devices both 0000:01:00.0 and 0000:02:00.0 (num io jobs : num devices = 1 : 2),
#and run on the CPU 0 because CPU 0 is the only one which can submit IO to both devices (core_mask of the devices is same as ‘0x1’)
[test2]
filename=0000.01.00.0:0000.02.00.0
numjobs=1

33
Specification
Rev. 1.2
uNVMe 2.0 Evaluation Guide
6.1.2.5 Advanced configuration
On unvme2_fio_plugin, each job is pinned to single core. In addition, IO submission is allowed on some cores which are configured by a
JSON type configuration file. Due to these differences, some workloads and a combination of environmental settings may not work as
expected. A representative example is as follows.
6.1.2.5.1 Multi-jobs on single device / single core
Multi jobs on single device may occurs performance drop if core_mask of the device is not set properly. Please refer to section Multiple
Jobs for more details.
6.1.2.5.2 Single job on multi-devices
Single job test on multi-devices can be run 1) if core_masks of the devices are same or 2) if there is a core(s) set by all of the devices.
Below figure shows proper configurations for the single job on multi-devices workload.
Figure 8. Proper configuration for single-job on multi-devices
If there is not a core(s) set by all of the devices, IO thread cannot generate IO to the devices. Below figure shows wrong configurations
for the single job on multi-devices workload. Under the configuration, device 0000:01:00.0 is set on core 0, whereas device 0000:02:00.0
is set on core 1 (i.e. there is no overlapped core(s) between two devices).

34
Specification
Rev. 1.2
uNVMe 2.0 Evaluation Guide
Figure 9. Wrong configuration for single-job on multi-devices
[NOTE] On multi numa-node system, a measured performance is greatly affected by CPU affinity. Thus, when setting the option
core_mask / cq_thread_mask which are related to CPU affinity, factors affect performance (ex) NUMA node, CPU redundancy, etc)
should be considered well. Detail of CPU affinity setting will be described subsequent section.
6.1.3 NUMA-aware CPU affinity Setting
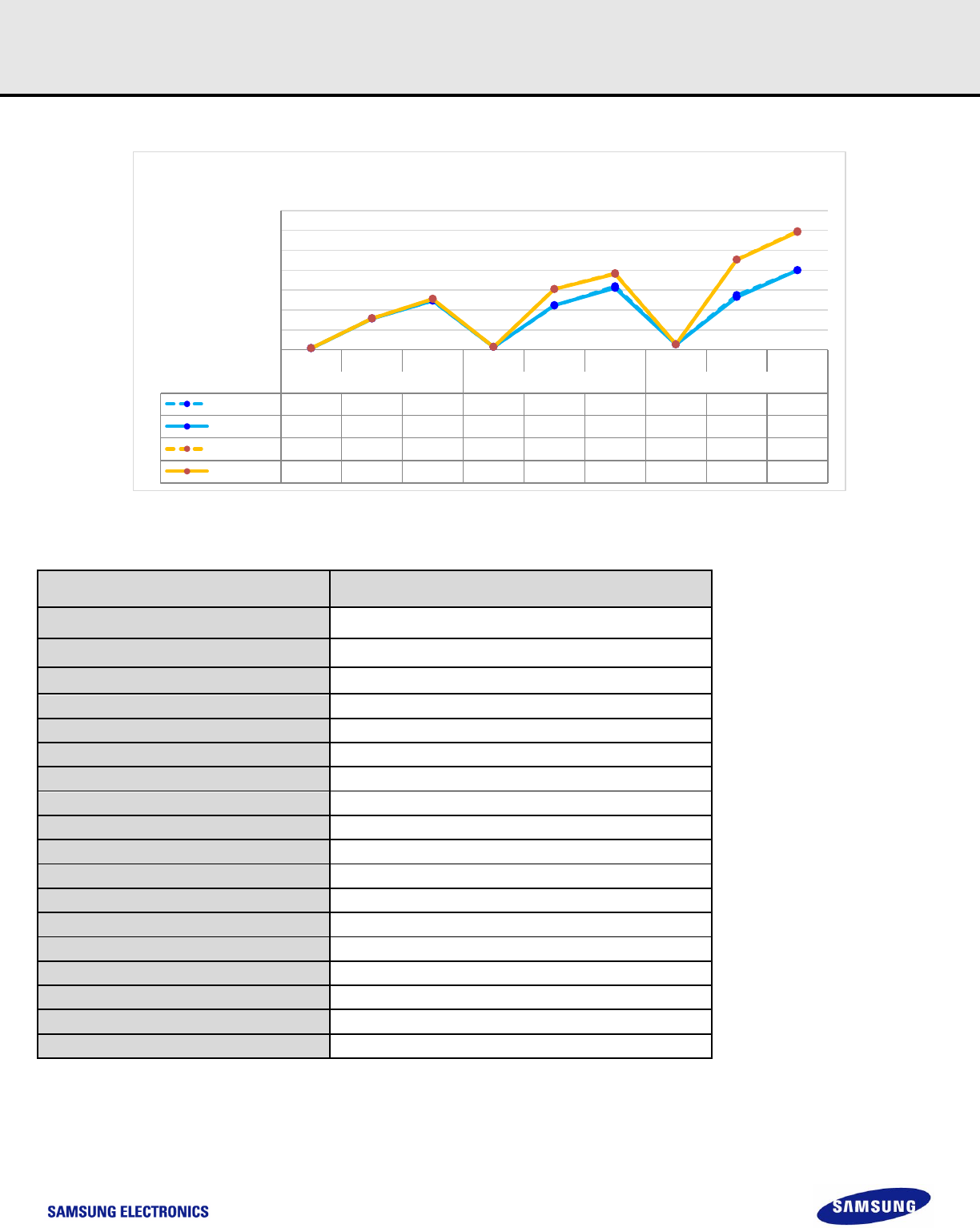
For your understanding of impact of CPU affinity setup, we give two configuration examples and compare performance of them. One is
NUMA-aware configuration; the other is Non NUMA-aware configuration.
Figure 10. Performance comparison by CPU affinity setting
NUMA-aware CPU affinity setting (2 devices)
Non NUMA-aware CPU affinity setting (2 devices)
{
"ssd_type" : "lba",
"device_description" : [
{
"ssd_type" : "lba",
"device_description" : [
472
943
322
534
0
200
400
600
800
1000
1 2
Total Performance (KIOPS)
Number of devices
Performace Comparison
NUMA-aware
Non NUMA

35
Specification
Rev. 1.2
uNVMe 2.0 Evaluation Guide
{
"dev_id" : "0000:05:00.0",
"core_mask" : 1,
"cq_thread_mask" : 2
},
{
"dev_id" : "0000:02:00.0",
"core_mask" : 4,
"cq_thread_mask" : 8
}
]
}
{
"dev_id" : "0000:05:00.0",
"core_mask" : 1000000,
"cq_thread_mask" : 1
},
{
"dev_id" : "0000:02:00.0",
"core_mask" : 1,
"cq_thread_mask" : 2000000
}
]
}
Average performance of good case is about 472 KIOPS regardless number of devices. However, average performance of bad case is 322
KIOPS when number of device is 1. Worse, average performance of bad case is decreasing to 267 KIOPS when the number of device is 2.
Figure 11. Applied NUMA-aware configuration
Let’s analyze why this performance drop happens. In this system, the device 0000:02:00.0 locates on NUMA node 0, and the device
0000:05:00.0 locates on NUMA node 1. Core 0 ~ 23 are in NUMA node 0, and core 24 ~ 47 are in NUMA node 1.
In Figure above, with NUMA-aware configuration, all devices’ submission/completion cores locates in the same NUMA Node. Also
there is NO core redundancy.

36
Specification
Rev. 1.2
uNVMe 2.0 Evaluation Guide
Figure 12. Applied Non NUMA-aware configuration
While, in Non-NUMA-aware case, all devices’ core_mask and cq_thread_mask locate in different NUMA Node. (core 0,24, and 25).
Mismatch between the submission/completion cores’ NUMA node occurs (See Figure above). In addition, in the non NUMA-aware
configuration, core 0 is used by both devices (for submission on 0000:02:00.0, for completion on 0000:05:00.0). In short, decreasing
performance caused by Non NUMA-aware and core redundancy.
Test environment:
- CentOS 7, 3.10.0-693.el7.x86 64
- SMC US2023-TR4
- AMD EPYC 7451p (24 core / 48 threads) x 2
- Device: PM983 (4TB) x 2
- FW version : EDA53W0Q (171116)
- BLOCK SSD Mode
- 4K Sequential Write (QD 128, After format devices)
- fio-3.5
[NOTE] Even with non NUMA-aware configuration, there may be no IO performance drop in some system. If each allocated NUMA nodes
locates on one CPU socket, even with mismatch of NUMA nodes between submission/completion, there may be no performance drop.
In this case, no memory access via interconnect network occurs.

37
Specification
Rev. 1.2
uNVMe 2.0 Evaluation Guide
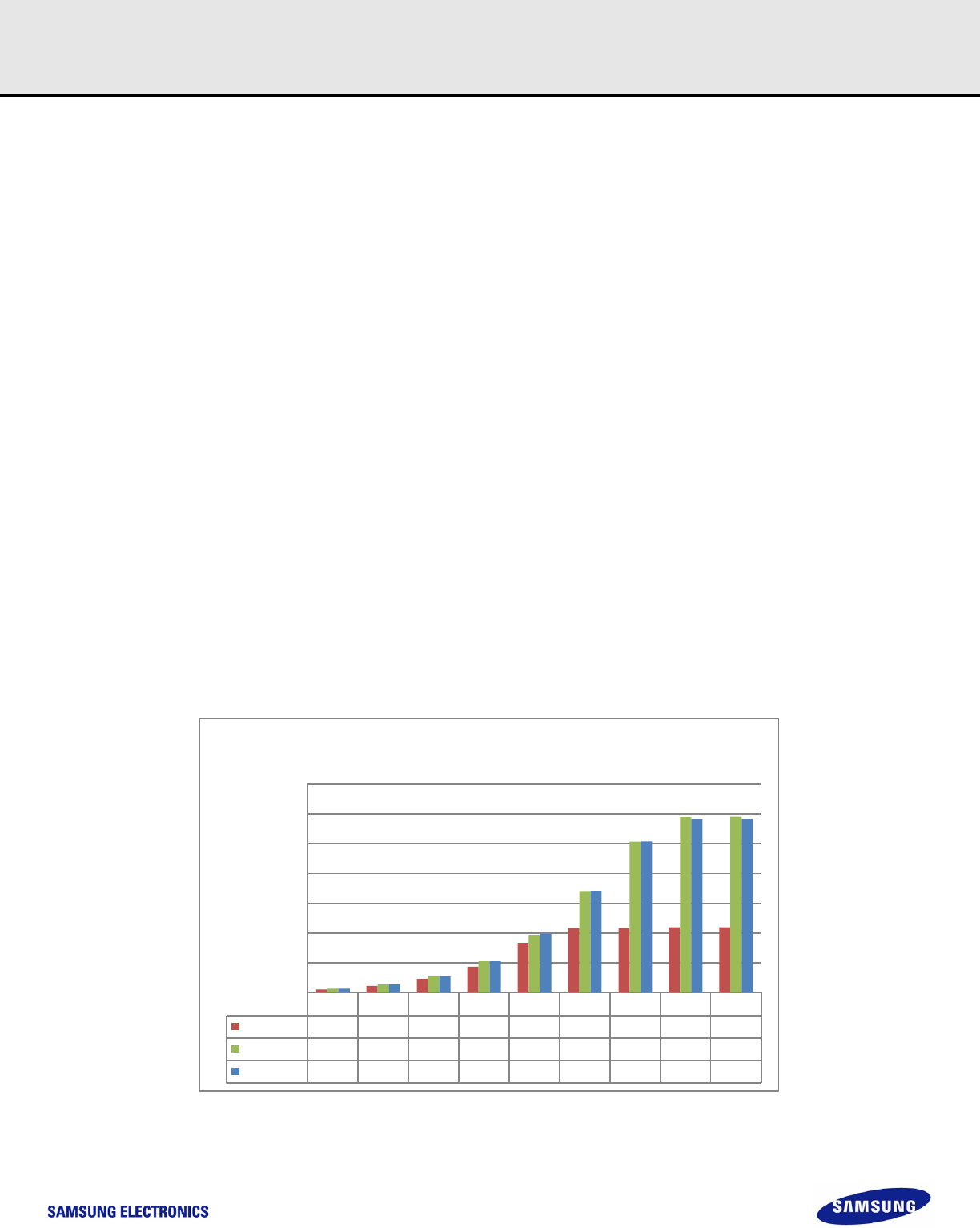
6.1.3.1 CPU Cache-aware CPU affinity Setting
Even if CPU affinity is set in consideration of NUMA Node, performance drop may occur on some architecture. The AMD architecture of
the test bed in 5.1.3 is an example thereof. The CPU consists of a total of 24 cores and there are 4 NUMA nodes.
NUMA Node
core id
L3Cache sharing
NUMA 0
0, 1, 2
L3
3, 4, 5
L3
NUMA 1
6, 7, 8
L3
9, 10, 11
L3
NUMA 2
12, 13, 14
L3
15, 16, 17
L3
NUMA 3
18, 19, 20
L3
21, 22, 23
L3

38
Specification
Rev. 1.2
uNVMe 2.0 Evaluation Guide
As described above, since the core for submission and the core for completion are located in the same NUMA Node 0, the measured
performance of both configurations should be good. However, performance drop occurred when using “NUMA-aware / NO L3 cache
sharing” configuration (right).
Figure 13. Performance comparison by L3 Cache
NUMA-aware / L3 cache sharing
NUMA-aware / NO L3 cache sharing
{
"ssd_type" : "lba",
"device_description" : [
{
"dev_id" : "0000:05:00.0",
"core_mask" : 1,
"cq_thread_mask" : 2
}
]
}
{
"ssd_type" : "lba",
"device_description" : [
{
"dev_id" : "0000:05:00.0",
"core_mask" : 1,
"cq_thread_mask" : 8
}
]
}
The performance drop was caused by non L3-cache sharing. L3-cache of the CPU is shared by every three cores. That is, core 0-2 share
L3-cache, and core 3-5 share L3-cache. Therefore, in the case of the “NUMA-aware / L3 cache sharing” configuration (on the left), the
core for submission (core 0) and the core for completion (core 1) share L3-cache. However, in the case of “NUMA-aware / NO L3 cache
sharing” configuration (on the right), the core for submission (core 0) and the core for completion (core 3) use different L3-cache.
Therefore, we recommend that users use cores sharing L3-cache for both submission and completion.
562
487
0
100
200
300
400
500
600
Performance (KIOPS)
Performance Comparison (4k Random read)
L3-sharing
Different L3

39
Specification
Rev. 1.2
uNVMe 2.0 Evaluation Guide
6.1.4 Limitation
unvme2_fio_plugin needs json configuration file which contains NVM devices’ information. So users should set parameter ‘json_path’ to
the json file.
Parameter ‘json_path’ is one of the IO engine’s own parameters, means that it is valid only for unvme2_fio_plugin. It is used identically to
other normal parameters, with the caveat that when used on the command line, it must come after the parameter ‘ioengine’.
unvme2_fio_plugin is limited to the thread usage model for now, so fio jobs must also specify thread=1 when using the plugin.
unvme2_fio_plugin doesn’t support ‘delete’ operations of KV SSDs. Write (correspond to store operation in KV) and read (correspond to
retrieve operation in KV) is supported.
unvme2_fio_plugin does not support performance reports by group (device).
Without CPU affinity setting, multi jobs (or multi devices) test can cause drop of performance, because of CPU (core) overlapping.
To test on KV SSD, users must set “ssd_type” to “kv” on json configuration file (at json_path). Mode change(Block↔KV) does NOT
supported via fio parameter.
If there is a problem with the device sometimes, unvme2_fio_plugin can show performance as 0 instead of stopping. To confirm the
abnormality of the device, it is recommended to terminate all processes using unvme2 sdk and to submit any admin command through
kv_nvme_cli. If there is an abnormality in the device, the message for the failure of ‘nvme_ctrlr_process_init: ***ERROR***’ will be
displayed. It will be modified in the future.

40
Specification
Rev. 1.2
uNVMe 2.0 Evaluation Guide
6.2 kv_nvme_cli
kv_nvme_cli is developed as a tool for managing uNVMe SSD(s) based on nvme-cli. Like nvme-cli, kv_nvme_cli provides functions for
managing device(s) like format, id-ctrl, get-log. Also, kv_nvme_cli provides unit IO functions for testing.
6.2.1 Main usage
--------------------- kv_nvme_cli Howto ----------------------------
1) kv_nvme_cli usage
./kv_nvme <command> [<device>] [<args>]
Admin Commands:
list List all NVMe devices and namespaces on machine
id-ctrl Send NVMe Identify Controller
list-ctrl Send NVMe Identify Controller List, display structure
get-log Generic NVMe get log, returns log in raw format
./kv_nvme get-log <device> [--log-id=<log-id> | -i <log-id>]
[--log-len=<log-len> | -l <log-len>]
ex) ./kv_nvme get-log 0000:02:00.0 --log-id=0xc0, --log-len=512
smart-log Retrieve SMART Log, show it
format Format namespace with new block format
./kv_nvme format <device> [--ses=<ses> | -s <ses>] // (optional) Secure Erase Settings. 1: default, 0: No secure
fw-download Download new firmware then activate the new firmware
./kv_nvme fw-download <device> [--fw=<firmware-file> | -f <firmware-file>]
[--xfer=<transfer-size> | -x <transfer-size>]
[--offset=<offset> | -o <offset>]
ex) ./kv_nvme fw-download 0000:02:00.0 --fw=EHA50K0F_171208_ENC.bin
reset Resets the controller
version Shows the program version
help Display this help
IO Commands: (currently, only support KV-SSD)
write Submit a write command
./kv_nvme write <device> [ -k <key>] // (required), key to be written
[ -l <key-len>] // (required), length of the key to be written
[ -v <value-file>] // (required) file includes data to be written
[ -s <value-size>] // (required) size of data to be written
[ -o <value-offset>] // (optional) currently not supported
[ -i <io-option>] // (optional) 0: default, 1: idempotent
[ -n <namespace>] // identifier of desired namespace (0 or 1), defaults to 0
[ -w ] // (optional) displaying arguments of the command
[ -t ] // (optional) show latency of the executed command
[ -a ] // (optional) for using asynchronous mode, sync mode is default

41
Specification
Rev. 1.2
uNVMe 2.0 Evaluation Guide
ex) ./kv_nvme write 0000:02:00.0 -k keyvalue12345678 -l 16 -v value.txt -o 0 -s 4096 -a -w -t
// write (16B key, 4KB value from value.txt) in async mode.
read Submit a read command
./kv_nvme read <device> [ -k <key>] // (required), key to be read
[ -l <key-len>] // (required), length of the key to be read
[ -s <value-size>] // (required) size of data to be read
[ -v <value-file>] // (optional) file where the read value to be written,
if not set, read value will be written to stdout
[ -o <value-offset>] // (optional) currently not supported
[ -i <io-option>] // (optional) 0: default, 2: only read value size of the give key
(support large-value only)
[ -n <namespace>] // identifier of desired namespace (0 or 1), defaults to 0
[ -w ] // (optional) displaying arguments of the command
[ -t ] // (optional) show latency of the executed command
[ -a ] // (optional) for using asynchronous mode, sync mode is default
ex) ./kv_nvme read 0000:02:00.0 -k keyvalue12345678 -l 16 -s 4096 -t -w
// read (16B key, 4KB value) sync mode
ex) ./kv_nvme read 0000:02:00.0 -k keyvalue12345678 -l 16 -s 4096 -v output.txt -t -w
// read (16B key, 4KB value) sync mode, then write read value to output.txt
delete Submit a delete command
./kv_nvme delete <device> [ -k <key>] // (required), key to be read
[ -l <key-len>] // (required), length of the key to be read
[ -i <io-option>] // (optional) 0: default
[ -n <namespace>] // identifier of desired namespace (0 or 1), defaults to 0
[ -w ] // (optional) displaying arguments of the command
[ -t ] // (optional) show latency of the executed command
[ -a ] // (optional) for using asynchronous mode, sync mode is default
ex) ./kv_nvme delete 0000:02:00.0 -k keyvalue12345678 -l 16 -t -w
exist Submit a exist command
./kv_nvme exist <device> [ -k <key>] // (required), key to check
[ -l <key-len>] // (required), length of the key to be read
[ -i <io-option>] // (optional) 0: default
[ -n <namespace>] // identifier of desired namespace (0 or 1), defaults to 0
[ -w ] // (optional) displaying arguments of the command
[ -t ] // (optional) show latency of the executed command
[ -a ] // (optional) for using asynchronous mode, sync mode is default
ex) ./kv_nvme exist 0000:02:00.0 -k keyvalue12345678 -l 16 -t -w
// exist command sync mode
open-it Open a new iterator
./kv_nvme open-it <device> [ -p <prefix>] // prefix of keys to iterate, defaults to 0x0
[ -b <bitmask>] // bitmask of prefix to apply, defaults to 0xffffffff
[ -n <namespace>] // identifier of desired namespace (0 or 1), defaults to 0
[ -i <iterate_type>] // type of iterator
(1: KEY_ONLY, 3: KEY_WITH_DELETE)
ex) ./kv_nvme open-it 0000:02:00.0 -p 0x30303030 -i 2
// open a new KEY_ONLY iterator whose prefix is "0000" (0x30303030)

42
Specification
Rev. 1.2
uNVMe 2.0 Evaluation Guide
read-it Open a new iterator
./kv_nvme read-it <device> [ -i <iterator-id>] // (required) identifier of iterator to read
[ -s <value-size>] // size of length to iterate read once
[ -v <value-file>] // (optional) file where the read value to be written, if not set,
read value will be written to stdout
[ -w ] // (optional) displaying arguments of the command
[ -t ] // (optional) show latency of the executed command
[ -a ] // (optional) for using asynchronous mode, sync mode is default
ex) ./kv_nvme read-it 0000:02:00.0 -i 1 -w
// issue a iterate read command on iterate_handle (0x1)
close-it Close an opened iterator
./kv_nvme close-it <device> [ -i <iterator-id>] // (required) identifier of iterator to close
ex) ./kv_nvme close-it 0000:02:00.0 -i 1
// Close an iterator whose iterator_id is 0x1
2) unsupported commands:
dsm / flush / get-feature / set-feature / security-send / security-recv / compare / write-zeroes / write-uncor /
subsystem-reset
[NOTE] Below commands are unsupported:
dsm / flush / get-feature / set-feature / security-send / security-recv / compare / write-zeroes / write-uncor

43
Specification
Rev. 1.2
uNVMe 2.0 Evaluation Guide
6.2.2 Difference with legacy nvme-cli
6.2.2.1 Option --binary | -b
On kernel nvme-cli, users can use ‘binary’ option without any arguments. However, ‘binary’ option of kv_nvme_cli needs a file path.
cf) On kernel nvme case: nvme id-ctrl /dev/nvme0 –b > result.txt
On kv_nvme_cli case: kv_nvme id-ctrl 0000:02:00.0 –b result.txt
6.2.2.2 Option –dry-run | -d
Option ‘dry-run’ is used to check without sending commands. However option ‘dry-run’ is not supported on kv_nvme_cli.
6.2.2.3 Option –show | -w
Option ‘show’ is used to check raw nvme commands. However, Option ‘show’ is used to check options of commands in human readable
format.
6.2.2.4 Option –ses | -s
Option ‘ses’ is used to determine to erase securely when users format devices. On kv_nvme_cli, default value of option ‘ses’ is 1.
6.2.2.5 Function subsystem-reset
Function ‘subsystem-reset’ is used to reset the nvme subsystem of target device. However, ‘Subsystem-reset’ is not supported on
kv_nvme_cli.
6.2.2.6 Function fw-activate
Function ‘fw-activate’ is used to verify and commit a firmware image. On kv_nvme_cli, ‘fw-activate’ is issued automatically after ‘fw-
download’ (slot=2, action=1). Therefore, FW-ACTIVATE PROHIBITED message will show when users do ‘fw-activate’ after ‘fw-download’.

44
Specification
Rev. 1.2
uNVMe 2.0 Evaluation Guide
6.2.2.7 Function write / read / delete / exist
Above functions can be used on KV-SSD ONLY. However, Fuction write and read will be supported in the future.
6.2.2.8 INVALID_OPCDE in Function ‘list’
If you have at least one Block-SSD on your system, ‘list’ may display error message (“INVALID OPCODE”). However, it does NOT mean
abnormal state. Because kv_nvme_cli submit a command which Block does not have to determine whether a device is KV or Block SSD.
6.2.3 Limited multi-process supports
kv_nvme_cli supports “limited multi-process”. In this section, we describe the meaning of limited multi-process support, principles, and
situations in which errors may occur.
Unlike kernel driver, uNVMe is a user-level driver. Therefore,
- Driver is initialized when an application is executed.
- Driver is finalized, when application is terminated.
Because of these characteristics, multi-process on the same device is NOT supported. This means that, when a device is already
initialized and in use, if the device is intialized again, the process that is in use first CANNOT do the IO properly.
Thus, for the support of simultaneous execution of the command through kv_nvme_cli, which is a kind of application, commands are
issued as follows:
1. First, make sure the target device is in use or not by checking whether the driver of the target device.
2-1. If the target device is in use, kv_nvme_cli issues command via already the initialized driver
2-2. If the target device is NOT in use, kv_nvme_cli initializes a driver of the target device. Then, kv_nvme_cli issues command.
[NOTE] Even though kv_nvme_cli is executed later, if the process that was executed first has not been initialized driver, it may cause a
disruption to the IOs of the ealier process.
[NOTE] When users issue IO commands (write, exist, etc.) as Secondary process, if the core_mask overlaps with a primary process or
another secondary process, completion processing by another process is possible to cause an ABORTED - SQ DELETION error

45
Specification
Rev. 1.2
uNVMe 2.0 Evaluation Guide
6.3 mkfs (Block SSD Only)
mkfs application is used to prepare a BlobFS filesystem on the NVMe device to be used.
After the uNVMe SDk source code is built, from the home directory, navigate to app/mkfs directory.
cd app/mkfs
Modify the `lba_sdk_config.json` to contain the BDF of the NVMe device to be used.
Execute the following command,
./mkfs unvme_bdev0n1 ./lba_sdk_config.json
blobFS is prepared as devices order of configuration file.
ex) ./mkfs unvme_bdev0n1 ./lba_sdk_config.json > prepare a blobFS on "first" device of lba_sdk_config.json
ex) ./mkfs unvme_bdev2n1 ./lba_sdk_config.json > prepare a blobFS on "third" device of lba_sdk_config.json

46
Specification
Rev. 1.2
uNVMe 2.0 Evaluation Guide
6.4 fuse (Block SSD Only)
Fuse application is used to mount the BlobFS filesystem present on the NVMe device to a mount point in the system.
To use the Fuse application, libfuse has to be installed in the system.
To install libfuse, please follow the instructions present in the link
https://github.com/libfuse/libfuse/
After the libfuse is built and installed, the libfuse3.so will be present at the following location in the system
/usr/local/lib/x86_64-linux-gnu/libfuse3.so
(Please verify if the path for the libfuse3.so is the same as mentioned above. If the path is different, it has to be used
accordingly)
The uNVMe SDK source code needs to be rebuilt after the libfuse installation.
After the uNVMe SDK source code is built, from the home directory, navigate to app/fuse directory.
cd app/fuse
Modify the `dev_id` of `lba_sdk_config.json` to contain the BDF of the NVMe device to be used.
Execute the following command,
LD_LIBRARY_PATH=/usr/local/lib/x86_64-linux-gnu/ ./fuse unvme_bdev0n1 ./lba_sdk_config.json /mnt/fuse
Fuse application will be waiting for the Ctrl+C signal on the current terminal.
In the other terminal, the contents of the /mnt/fuse can be checked by executing the following command
ls /mnt/fuse
Note : Like mkfs, fuse also follows devices order of configuration file. Therefore, mismatch of devices’ order of
configurations files between mkfs and fuse may cause mount error.
Note : The Rocksdb(db_bench), Fuse, and Mkfs work for BLOCK SSD at the moment. (Not for Samsung KV SSD)

47
Specification
Rev. 1.2
uNVMe 2.0 Evaluation Guide
6.5 unvme_rocksdb (Block SSD Only)
unvme_rocksdb is provided to make traditional rocksdb work on a BLOCK SSD. As a result of unvme_rocksdb compilation, db_bench will
be created, which can generate IO workload on BLOCK SSD. unvme_rocksdb can be tested like below using script file.
6.5.1 Prerequisite
1) To build unvme_rocksdb, libfuse have to be installed. Please refer below link to install libfuse.
https://github.com/libfuse/libfuse/tree/master#installation
2) format nvme device using nvme-cli
Make sure the NVMe device which is to be used is properly formatted. NVMe devices can be formatted using the "**nvme**"
cli utility using the Linux inbox kernel driver. To do the formatting of the devices, please execute the following commands
cd driver/external/spdk // From the uNVMe SDK home directory, navigate to the SPDK directory
./script/setup.sh reset // Install the Linux inbox kernel driver
nvme format --ses=1 /dev/nvme0n1 // Format the NVMe device (select the correct NVMe device)
3) After the NVMe device is formatted, uninstall the inbox kernel driver and setup the hugepages in the system. Hugepages have
to be setup as the SDK performs DMA IO effectively with less paging overhead, taking advantage of Intel DPDK/SPDK nature.
The number of hugepages should be reserved based on the application's requirements. In the example, we are reserving 4096
hugepages, which implies 8GB DRAM reservation as one hugepages would occupy 2MB in size.
NRHUGE=4096 ./script/setup.sh
[Note] Users need to check a possible DRAM size for hugepages reservation in users’ system, and properly set application's hugepage
memory size with 'app_hugemem_size' option in json configuration.
6.5.2 Build
Build mkfs & unvme_rocksdb & fuse (it is possible to build by make.sh script file)
./make.sh app
6.5.3 mkfs
mkfs application is used to prepare a BlobFS filesystem on the NVMe device to be used. After the uNVMe SDK source code is built, from
the home directory, navigate to app/mkfs directory. Modify the `lba_sdk_config.json` to contain the BDF(dev_id) of the NVMe device to
be used, then execute the following command
cd app/mkfs
./mkfs unvme_bdev0n1 ./lba_sdk_config.json //./mkfs <bdevname> <config.json path>
[Note] mkfs could not be used at the same time for multiple devices.

48
Specification
Rev. 1.2
uNVMe 2.0 Evaluation Guide
6.5.4 RocksDB(db_bench)
Navigate app/unvme_rocksdb, then modify the `dev_id` of `lba_sdk_config.json` to contain the BDF of the NVMe device to be used in.
Run the script run_test.sh that performs RocksDB sample workload tests (Assuming the first NVMe device). The script file can be
modified based on the workload requirements.
cd app/unvme_rocksdb
./run_tests.sh ./db_bench
Several db_bench options have been added to uNVMe RocksDB (db_bench) for supporting new features (direct I/O, retain read cache,
and prefetch size control) of uNVMe Blobfs. Below is the list of the options.
-mpdk (path of json configuration file) type: string default: “”
-use_retain_cache (flag to retain blobfs readcache) type: bool default: false
-use_prefetch_ctl (flag to control prefetch size) type: bool default: false
-prefetch_threshold (blobfs prefetch(readahead) threshold) type: int32 default: 131072
-use_blobfs_direct_read (flag to use blobfs direct read) type: bool default: false
-use_blobfs_direct_write (flag to use blobfs direct write) type: bool default: false
-use_manual_schedule_io (If this flag sets, threads of generating KV workloads are scheduled in order from core 0. Otherwise, scheduled
by kernel automatically) type: bool default: false
-use_manual_schedule_bg (If this flag sets, threads of background flush/compactions are scheduled in order from core 0. Otherwise,
scheduled by kernel automatically) type: bool default: false
For more details about uNVMe Blobfs cache operations, please see uNVMe blobFS Read Cache.
[Note] db_bench could not be used at the same time for multiple devices.
6.5.5 Fuse
Fuse application is used to mount the BlobFS filesystem present on the NVMe device to a mount point in the system. To use the Fuse
application, libfuse has to be installed in the system. Please follow the instructions present in the link
https://github.com/libfuse/libfuse/
After the libfuse is built and installed, the libfuse3.so will be present at the following location in the system. (Please verify if the path for
the libfuse3.so is the same as mentioned below. If the path is different, it has to be used accordingly).
/usr/local/lib/x86_64-linux-gnu/libfuse3.so
After installing fuse and building SDK, navigate to app/fuse directory, modify the `dev_id` of `lba_sdk_config.json` to contain the BDF of
the NVMe device to be used. Then execute following commands.
cd app/fuse
LD_LIBRARY_PATH=/usr/local/lib/x86_64-linux-gnu/ ./fuse unvme_bdev0n1 ./lba_sdk_config.json /mnt/fuse
Fuse application will be waiting for the Ctrl+C signal on the current terminal. In the other terminal, the contents of the /mnt/fuse can be
checked by executing the following command.

49
Specification
Rev. 1.2
uNVMe 2.0 Evaluation Guide
ls /mnt/fuse
[Note] The Rocksdb(db_bench), Fuse, and mkfs work for BLOCK SSD at the moment, not for Samsung KV SSD.
[Note] Fuse could not be used at the same time for multiple devices.

50
Specification
Rev. 1.2
uNVMe 2.0 Evaluation Guide
6.6 kv_rocksdb (KV SSD Only)
kv_rocksdb has developed to make traditional rocksdb work on a KV SSD. It passes primitive IO operations such as put/get/delete to KV
SSD directly, skipping most of rocksdb original behavior, so-called LSM and compaction operations. It is designed to offload data
management functions on application to KV SSD. As a result of kv_rocksdb compilation, kv_db_bench will be created, which can generate
IO workload out of db_bench on KV SSD.
1. description
1)db_bench workload generator over KV SSD. (based on official rocksdb db_bench)
2) Huge page setting is required before test. (NRHUGE=2048 ./setup.sh)
3) Parameters
- benchmarks: Support fillseq | fillrandom | filluniquerandom | readseq | readrandom | deleteseq | deleterandom
* Readrandom should be followed by fillseq or fillrandom
- num: the number of test
- threads: Number of I/O threads
- histogram: provide qos (e.g. P99.99) information when it ends
- disable_wal: disable wal behavior(Write Ahead Log, recommended)
4) kv_sdk_sync_config.json : kv_db_bench read the config.json when it run
- "dev_id": PCI BDF address of KV SSD (could be checked by lspci)
- "cache": on/off kv readcache. (set it off to generate actual read workload out of a KV SSD)
2. build kv_db_bench
cd app/kv_rocksdb
make kv_db_bench
3. run kv_db_bench
./kv_db_bench -benchmarks {fillseq | fillrandom | filluniquerandom | readseq | readrandom | deleteseq | deleterandom }
-num 1000000 -key_size 16 -value_size 4096 -threads 1 -histogram -disable_wal -kv_async
or
run_kv_db_bench.py (Note: iterates kv_db_bench)

51
Specification
Rev. 1.2
uNVMe 2.0 Evaluation Guide
6.7 kv_perf
kv_perf is a CLI-based tool used for generating a variety of I/O workload to KV SSD directly. Below is a list of options to generate the
various workload the kv_perf can process.
- sync / async I/O
- write / read / delete / mixed
- single-threaded / multi-threaded
- key distribution (seq, rand, etc.)
6.7.1 Options
Below is the list of kv_perf options.
[USAGE] ./kv_perf [OPTIONS]…
--write, -w
--read, -r
--verify, -x
--delete, -e
--blend, -b
--format, -z
--num_keys, -n <number of keys>
--num_tests, -t <number of tests>
--value_size, -v <value size in bytes>
--workload, -p <key distribution>
--json_conf, -j <json config file path>
--send_get_log, -i
--slab_size, -l <slab size in MB>
--use_cache, -u
--device, -d <PCI addr of the device>
--ssd_type, -m <SSD types>
--core_mask, -c <CPU core mask>
--sync_mask, -s <sync mask>
--cq_mask, -q <CQ thread mask>
--qd, -a <IO queue depth>
--offset, -o <offset>
--seed, -g <seed_value>
--def_value, -k <key_value>
--read_file, -f <file name>
--key_range, -y <key_start-key_end>
--use_sdk_cmd, -L
--help, -h
Run write(store) test
Run read(retrieve) test
Run verify test (read and check integrities of value after write the Key-value pairs)
Run delete test
Run mixed workload test
Format device
Number of keys used for test, default: 1000
Number of runs for each test, default: 1
The size of values used for test, default: 4096
Key distribution, default: 0 (0: SEQ INC, 1: SEQ DEC, 2: RAND, 3: UNIQUE RAND, 4: RANGE RAND)
Device configuration file path, default: “./kv_perf_scripts/kv_perf_default_config.json”
Send get_log_page cmd during IO operation, default: off
Slab memory size, default: 512(MB)
Enable read cache, default: NONE
PCI address of the device, default: “0000:02:00.0” (you can check by “ ls -l /sys/block/nvme*”)
Type of the device to be tested, default: 1 (0: BLOCK SSD, 1: KV SSD)
cpu cores to execute the I/O threads(e.g. FF), default: 1
I/O threads to perform sync operations(e.g. FF), default: 1
CQ processing threads CPU core mask(e.g. FF), default: 2
I/O queue depth, default: 64
Start number from which key ID# will be generated, default: 0
Seed for generating random keys, default: 0
8 bytes string filled into the value, default: NULL
Path and name of the file to read the key/values, default: NULL
Key range for blend test, default: NULL
Use SDK level IO cmds. If this options is not set, use low level IO cmds
Print help menu

52
Specification
Rev. 1.2
uNVMe 2.0 Evaluation Guide
Options for device initialization (e.g. device ID, ssd type, etc.) can be set from both config (json) file and command options. Format of the
json file used for kv_perf is exactly same to what already introduced previously in of “Programming guide” document.
[NOTE] Options specified by the command are prior to the options by the json file.
Below is a list of sample commands.
(sample_config.json)
{
"cache": "off",
"cache_algorithm": "radix",
"cache_reclaim_policy" : "lru",
"slab_size" : 512,
"slab_alloc_policy" : "huge",
"ssd_type" : "kv",
"driver" : "udd",
"log_level" : 0,
"log_file" : "/tmp/kvsdk.log",
"device_description" : {
"dev_id" : "0000:02:00.0",
"core_mask" : 1,
"sync_mask" : 1,
"cq_thread_mask": 2,
"queue_depth" : 64
}
}
$ ./kv_perf -n 1000 -v 4096 -w -j sample_config.json
store 1000 KV pairs with 4096B of value size to the
device configured at sample_config.json
$ ./kv_perf -n 1000 -v 4096 -w -r -j sample_config.json -u
store 1000 KV pairs and retrieve 1000 pairs with 4096B
of value size to the device configured at
sample_config.json, read cache enabled (NOTE that
even ”cache” is ”off” in json)
$. ./kv_perf -n 1000 -v 4096 2048 -w -j sample_config.json
store 1000 KV pairs with number of value size, which is
randomly chosen from {4096, 2048}, to the device
configured at sample_config.json
$. ./kv_perf -n 100 80 30 -v 4096 -b -j sample_config.json
test mixed workload(“store : retrieve : delete = 100 :
80 : 30”) with 4096B of value size to the device
configured at sample_config.json
$. ./kv_perf -n 1000 -v 4096 -w -j sample_config.json -s 0
store 1000 KV pairs with 4096B of value size to the
device configured at sample_config.json, async I/O
(NOTE that even “sync_mask” is “1(=sync)” in json)
If users want to run kv_perf with multiple devices, there are two ways possible.
- Describing multiple devices in json file. See sample configuration at kv_sdk_init page of “Programming Guide”.
- Specifying multiple parameters for cmd options (-d, -c, -s, -q, -a). Below cmd is exactly same configuration to the sample json at
kv_sdk_init page of “Programming Guide”. (Note that parameters for same options are separated by space)
$./kv_perf –d 0000:01:00.0 0000:02:00.0 –c F F0 –s 0 0 –q 2 4 –a 64 256 –n 1000 –v 4096
[NOTE] Key size in kv_perf is fixed by 16B for now.
[NOTE] In low_cmd_mode(default), user must set num_keys and value_size regarding system’s huge page size.

53
Specification
Rev. 1.2
uNVMe 2.0 Evaluation Guide
6.7.2 Workloads
Types of workload are generated by kv_perf. One is called single job, the other is called multiple jobs.
- Single jobs: Writes, reads and deletes will be done sequentially.
- Multiple jobs: Writes, reads and deletes will be done sequentially independent for every job.
e.g ) 2 jobs and 10000 keys:
Job 1:
1) Write test for 10000 keys
2) Read test for 10000 keys
3) Delete test for 10000 keys
Job 2
1) Write test for 10000 keys
2) Read test for 10000 keys
3) Delete test for 10000 keys
6.7.3 Scripts
There are five python sample scripts provided to show how to exploit kv_perf.
- kv_perf_async_singleiq.py
- kv_perf_async_multiq.py
- kv_perf_format.py
- kv_perf_sync_multiq.py
- kv_perf_sync_singleq.py
These scripts above are executed without arguments.
$ sudo ./kv_perf_async_multiq.py
Instead of using CLI-based options, some parameters are included in the scripts. Below are descriptions of the parameters.
- WRITE_READ_DELETE: Write, read and delete test
- WRITE_READ: Write and read test
- ONLY_WRITE: Only write test
- ONLY_READ: Only read test
- PCI_ADDRESS: Address of SSD on PCIe bus
- NUM_KEYS: Number of keys to transfer
- SEQ_INQ: Sequential increment key distribution
- RAND: Random key distribution without collisions

54
Specification
Rev. 1.2
uNVMe 2.0 Evaluation Guide
6.8 sdk_perf / sdk_perf_async
sdk_perf and sdk_perf_async are geared to show how to implement a real application that works on uNVMe SDK.
sdk_perf and sdk_perf_async provide the ways
- to define configuration json file and its options
- to access single/multiple uNVMe SSDs from single/multiple threads
- to map CPU cores / IO threads / uNVMe SSDs
- to show device capacity and utilization percentage
- to enable uNVMe cache
- to implement async callback function and private data
- to check miscompare by setting check_miscompare = 1
Additionally, test results of the store, retrieve and delete operations are shown after the end of running of sdk_perf and sdk_perf_async.
For more details, please refer to below subsection 7.2.1.
6.8.1 Details of Performance Reporting
The section further explains the details of performance report message out of uNVMe BM tool with the example below.
For the first time, below figure shows the meaning of Q2C time.
Regarding the result of sdk_perf_async store operation below:
kv_sdk_multi_store start: 1511847139s.951541us end: 1511847140s.746797us
kv_sdk_multi_store total elapsed: 795256us 795.256ms
kv_sdk_multi_store latency: 7.953 us per operation
kv_sdk_multi_store ops: 125745.672
kv_sdk_multi_store throughput: 52982 KB

55
Specification
Rev. 1.2
uNVMe 2.0 Evaluation Guide
kv_sdk_multi_store latency QoS:
lat(usec): min=216, max=7266, mean=2001.601
lat percentiles (usec):
| 1.00%=[ 2] 5.00%=[ 333] 10.00%=[ 702] 20.00%=[ 1148]
|30.00%=[ 1470] 40.00%=[ 1745] 50.00%=[ 2002] 60.00%=[ 2258]
|70.00%=[ 2533] 80.00%=[ 2855] 90.00%=[ 3301] 95.00%=[ 3670]
|99.00%=[ 4361] 99.50%=[ 4614] 99.90%=[ 5135] 99.95%=[ 5339]
|99.99%=[ 5773]
- latency: 7.953 us per operation indicates average Q2C (from submission to completion) time of all IO requests <- The latency
is Q2C(from submission to completion) time, yet average of all IOs handled concurrently.
- min = 216 indicates the shortest IO time of all IO requests. <- The latency is also Q2C time, yet the fastest individual IO
- max = 7266 indicates the longest IO time of all IO requests. <- The latency is also Q2C time, yet the slowest individual IO
- mean = 2001 indicates the average IO time of all IO requests. <- The latency is also Q2C time, yet the average time of individual IO.
- lat percentiles = indicates latency QoS (1~99.99%)
Figure 14. Result analysis of sdk_perf (sdk_perf_async)

56
Specification
Rev. 1.2
uNVMe 2.0 Evaluation Guide
6.9 sdk_iterate / sdk_iterate_async (KV SSD Only)
sdk_iterate and sdk_iterate_async are basically same with sdk_perf and sdk_perf_async, except including iterate operations(i.e.
kv_iterate_open, kv_iterate_read(_async), and kv_iterate_close).
sdk_iterate and sdk_iterate_async provide the ways
- to open / close iterator handle with bitmask and prefix. For more details, see the list of kv_iterate APIs of “Programming Guide”.
- to get information of iterator opened. See kv_iterate_info of “Programming Guide”
- to read(get) keys by specific prefix. For more details, see kv_iterate_read and kv_iterate_read_async. (in “Programming Guide”)

57
Specification
Rev. 1.2
uNVMe 2.0 Evaluation Guide
6.10 blobfs_perf (Block SSD Only)
blobfs_perf is a CLI-based tool used for generating simple File I/O workload on BlobFS. Below is a list of options to generate some
workload that blobfs_perf can process.
[NOTE] To use the blobfs_perf, users have to create bdev by mkfs first. Please refer to Prerequisite and mkfs on ‘unvme_rocksdb’ section.
[NOTE] To use the blobfs_perf, core 0 is always compulsory. User have to set core 0 on json configuration file(at core_mask)
blobfs_perf provides the ways
- to define configuration json file and its options
- to access single/multiple BlobFS Files from single/multiple threads
- to map CPU cores / Working threads / Multi queues
- to show file size and its performance
- to enable BlobFS cache configuration (prefetch control / retain cache)
- to check miscompare
Additionally, test results of the write and read (sequential /random) operations are shown after the end of running of blobfs_perf.
[USAGE] ./blobfs_perf [options] ...
--workload | -w <workload>, Specify test workload (write | read | randread), default: write and read
--disable_rdcache | -a, Delete read cache before read, default: false
--prefetch_ctl | -p, Apply prefetch control, default: false
--prefetch_threshold | -f, Set threshold size of prefetch, default: 131072
--cache_retain | -t, Retain cache after read, default: false
--bdev_name | -u, <bdev name>, default: "unvme_bdev0n1"
--json_path | -j, <json config file path>, default: "lba_sdk_config.json"
--verify | -v, Verify test(valid only for read/randread workloads), default: false
--direct | -d, Direct IO, default: false(Buffered IO)
--use_existing_file | -e, Use written files, i.e. test_static_${core_id}, default: false
--block_size | -b <block size in Bytes>, specify block size (B), default: 262144
--size | -s <IO size in Bytes>, Specify io size per job, default: 1073741824
--numjobs | -m <Number of jobs for operation>, Specify number of jobs for test, default: 2
--nr_read_repeat | -r <Number of repeat for read operation>, default: 1
--help | -h, Showing command menu

58
Specification
Rev. 1.2
uNVMe 2.0 Evaluation Guide
7 APPENDIX
7.1 Multi Process Support
Each process creates dedicated shared memory region and reserves per-process memory (32MB per a SSD by default). Therefore, it is
allowed for processes using uNVMe SDK to access to its dedicated SSDs.
Figure 15. Use case of multi process
7.1.1 Limitation
Having access on a single uNVMe SSD from multiple processes is not allowed
Figure 16. Limited multi process use

59
Specification
Rev. 1.2
uNVMe 2.0 Evaluation Guide
7.2 uNVMe SDK Configuration
Below is a sample configuration introduced at kv_sdk_init. This page provides more details about each configuration parameters,
including device descriptions.
{
"cache": "off",
"cache_algorithm": "radix",
"cache_reclaim_policy" : "lru",
"slab_size" : 512,
"app_hugemem_size" : 1024,
"slab_alloc_policy" : "huge",
“ssd_type” : “kv”
"log_level" : 0,
"log_file" : "/tmp/kvsdk.log",
…….
- cache : uNVMe Read Cache ON / OFF
- slab_size: the total amount of Slab size in MB
- app_hugemem_size: the size of additional hugepage memory set by user application in MB
Please note that before changing slab_size and app_hugemem_size in the json config file, be sure that available huge page
memory in your system should be larger than slab_size + app_hugemem_size. The granularity is MB in size. You can check the
huge page memory size with following commands.
# cd {path}/{to}/{uNVMe SDK}/script
# NRHUGE=2048 ./setup.sh
The 2048 is the number of huge page request to allocate. As a huge page is 2MB in size, the command is attempting to allocate
4GB huge page memory:
# cat /proc/meminfo | grep HugePages_Total
This shows the maximum size of available huge page in your system. It varies depending on the total amount of DRAM in your
system. In many case it would larger than 1GB at least.
- ssd_type: “kv” means KV-type SSD(s). Set ssd_type to “lba” if users want to enable BLOCK SSD(s).
- log_level : remain SDK footprint at log_file. There are 4 levels supported.
level 0: no log
level 1: + logging error
level 2: + logging SDK initialize / finalize information
level 3: + logging I/O (store/retrieve/delete) operations
Please be sure that any kinds of errors are printed by fprintf(stderr, “error…”).
- log_file : the path of log file (by default /tmp/kvsdk.log)
Below figure provides more details about device description in json configuration file.

60
Specification
Rev. 1.2
uNVMe 2.0 Evaluation Guide
Figure 17. two KV SSDs’ Description and internal mapping
The Figure above depicts the correlation of dev_id, core_mask, sync_mask, and cq_thread_mask when “device_description”.
- dev_id: the unique PCI Device Address of a SSD. Can be checked from ‘kv_nvme list’ command
- core_mask: implies the number and location of Host cores allowed to issue IO on a SSD.
- sync_mask: configure the IO mode of submission Q as sync (=1) or async mode (=0). On sync mode, an NVMe IO which is being
summited will not be returned until it gets CQ entry from SSD and finalizes the summited IO (so-called polling mode.) In
contrast, on async mode, the summited IO will return instantly just after queueing the NVMe IO into submission queue. A CQ
handling thread will carry out the completion process and it will call an async IO handler of the application registered. It is
directly mapped with core_mask bity as 1:1
- cq_thread_mask: configure the number and location of Host cores that handle async IO completion of the SSD. This can resolve
CQ completion overhead from tons of NVMe IOs stream depending on the CPU capability of system. It is recommended to
locate CQ_thread_mask differing from core_mask not to lead to contention of a certain core.
- queue_depth: the maximum length of Submission queue that device driver sees. This is applied only when the IO Queue is
configured as async mode (sync_mask=0) and will lead to a higher IO performance due to concurrency in SSD.
In addition, it is allowed for a thread to access on multiple SSDs. The two figures below complement an example of config.json to have
access on multiple SSDs from a single IO thread and how an application have to be implemented.

61
Specification
Rev. 1.2
uNVMe 2.0 Evaluation Guide
Figure 18. Configuration example – accessing multiple devices from single I/O thread (1)

62
Specification
Rev. 1.2
uNVMe 2.0 Evaluation Guide
Figure 19. Diagram for description in Figure 18

63
Specification
Rev. 1.2
uNVMe 2.0 Evaluation Guide
Howver, without the understanding of above configuration, users can process IO through SSD easily. Because uNVMe SDK provides
seamless configuration and seamless core affinity scheduling by Resource scheduler. Figures above describe how resource scheduler
works.
Figure 20. Resource scheduler description

64
Specification
Rev. 1.2
uNVMe 2.0 Evaluation Guide
Figure 21. Resource scheduling on multi process

65
Specification
Rev. 1.2
uNVMe 2.0 Evaluation Guide
7.3 uNVMe App Life Cycle
An application making use of uNVMe SDK has to call APIs in the following order. Please also refer to simple_ut or sdk_perf (fine tuning
example) source code implementation.
Figure 22. uNVMe App life cycle

66
Specification
Rev. 1.2
uNVMe 2.0 Evaluation Guide
7.4 uNVMe Cache
Figure 23. uNVMe cache (radix tree based)
uNVMe SDK provides its own cache implementation for better read performance. Key-value (pair) entries are managed by radix tree, a
kind of AVL tree.
Cache update: there are two cases invoking cache update.
- When users call kv_store() for specific key and value, this pair will be loaded on the cache after storing the data to SSD. (write-
through operation)
- When users call kv_retrieve() for specific key, and if the key entry is not in the cache(cache miss), the KV pair will be loaded on
the cache after retrieving the data from SSD.
Cache eviction (reclaim): entries cached are evicted when
- Users call kv_delete() for specific key. The API will remove KV entry both from SSD and cache.
- The memory allocated for cache is full. Slab M/M evicts cache entries based on LRU policy for now.
Users can enable or disable the cache, also can specify how much memory will be allocated for the cache easily. Please refer to sdk_perf
for more details about configuring and using the cache.

67
Specification
Rev. 1.2
uNVMe 2.0 Evaluation Guide
7.5 uNVMe Slab M/M
Figure 24. Slab memory management Diagram
To store and retrieve KV pair to SSD through uNVMe SDK, hugepage memory managed by slab allocator is used. Slab allocator is
implemented like Figure above.
Slab memory allocation:
- When users call kv_store() or kv_retrieve(), the APIs request specific amount of hugepage memory to the allocator. In this case,
the memory is used like I/O buffer.
- (If cache is enabled) To reduce memory resources and operation time, buffer above is also (re)used for cache entries. I/O buffer
that contains KV data is updated directly to cache tree after the end of each I/O operations.
Slab memory collection (reclaim):
- Allocator collects and reclaims the hugepage memory when all the memory (whose size is same with slab_size in kv_sdk, see
kv_sdk_init of “Programming Guide”) is exhausted based on LRU policy. One reclaim operation can collect 4MB of hugepage
approximately for now.
- If the ‘victim’ memory space is used for cache entries already, allocator will evict the entries from cache during reclaim
operations.
[NOTE] Slab size (set by kv_sdk_init()) cannot excess total size of hugepages set in the system.

68
Specification
Rev. 1.2
uNVMe 2.0 Evaluation Guide
7.6 uNVMe BlobFS Multi-queue Support (Block SSD Only)
7.6.1 SPDK Limitation
BlobFS and bdev layer has 3 limitations in that it is still designed to utilize single block layer queue on a dedicated CPU. Therefore,
1) Request queue contention: on every single IO request for queue manipulation.
2) Scalability: doesn’t make use of multi core and multi-queue SSD capability, unlikely current kernel IO stack.
3) Remote memory access: single CPU on bdev layer forces remote memory access across CPU sockets. Hence, BlobFS is not
NUMA-aware.
7.6.2 uNVMe MQ
To increase file read performance, uNVMe BlobFS MQ supports multi queue for overcoming SPDK Limitation. Therefore, uNVMe-MQ
Developing multi queue block layer over SPDK BlobFS supports per CPU queue to avoid the architectural inefficiencies. As a result,
around 65% gain on Seq/Rand Read workload at Blob filesystem layer (by blobfs_perf). Also, around 25% gain on Seq/Rand read
workload at RocksDB layer by applying uNVMe-MQ on many test beds path.
Figure 25. Difference of BlobFS between SPDK and uNVMe-MQ

69
Specification
Rev. 1.2
uNVMe 2.0 Evaluation Guide
Experiments
Figure 26. blobfs_perf performance comparison
Test bed / configuration
4KB 256KB 1MB 4KB 256KB 1MB 4KB 256KB 1MB
124
vanilla_SR 35.8 784.4 1230.5 69.6 1105.3 1596.4 130.7 1371.3 2000.6
vanilla_RR 35.8 781.2 1233.9 69.3 1119 1552.5 132.3 1323.7 1997.1
uNVMe_SR 36.1 789.3 1273.2 69.2 1528 1923.6 134.7 2269.2 2980.3
uNVMe_RR 36.2 783.7 1278.7 69.2 1523.7 1907.2 134.4 2262.4 2960.9
0
500
1000
1500
2000
2500
3000
3500
Bandwidth (MB/s)
blobfs_perf Read Perf.
Factor
Value
CPU / Max frequency
I7-7700k (4c8t) / 4.5GHz(used 0.8GHz frequency)
Device
PM1725a (1.6TB)
Memory / System Hugepage memory
16GB / 8GB
Evaluation Date
181020
OS / Kernel
Ubuntu 16.04.3 LTS / 4.9.82 (x86_64)
Buffered / Direct IO
Direct
Queue depth
64
Number of sessions
1 / 2 / 4
Total IO size
10 GB
IO size per file
Total IO size / nr_session
app_hugemem_size
12288 (12GB)
core_mask
as nr_session
chunk size
4KB / 256KB / 1024KB
use_existing_file
true
g_ctx.use_retain_cache
false
use_prefetch_ctl
false
nr_read_repeat
1
option
MISCOMPARE / DISABLE_RDCACHE

70
Specification
Rev. 1.2
uNVMe 2.0 Evaluation Guide
Figure 27. RocksDB Read performance comparison (No compaction)
Test bed / configuration
Factor
Value
CPU / Max frequency
I7-7700k (4c8t) / 4.5GHz (used 2.4GHz frequency)
Device
PM1725a (1.6TB)
Memory / System Hugepage memory
16GB / 8GB
Evaluation Date
181114
OS / Kernel
Ubuntu 16.04.3 LTS / 4.9.82 (x86_64)
Buffered / Direct IO
Direct
Queue depth
64
Number of sessions
1 / 2 / 4 / 6
threads
As nr_session (If workload=fillseq, --threads=1)
run_time
60
num_key
2100000 (4KB block)/ 100000 (256KB block) / 25000(1MB block)
core_mask
as nr_session
app_hugemem_size
5120
value_size
3072 (4KB block)/ 261120 (256KB block)/ 1047552(1MB block)
*Block size - 1KB
block size
4KB / 256KB / 1024KB
Thread scheduling
By kernel
workload
fillseq -> seqread -> fillseq -> randread -> overwrite -> readwrite -
> writesync
Memory / System Hugepage memory
16GB / 8GB
common db_bench configuration
--disable_seek_compaction=1
--mmap_read=0
--statistics=1
--histogram=1
--key_size=16
--cache_size=0

71
Specification
Rev. 1.2
uNVMe 2.0 Evaluation Guide
--bloom_bits=10
--cache_numshardbits=4
--open_files=500000
--db=/mnt/rocksdb
--sync=0
--compression_type=none
--stats_interval=1000000
--compression_ratio=1
--disable_data_sync=0
--target_file_size_base=67108864
--max_write_buffer_number=3
--max_bytes_for_level_multiplier=10
--max_background_compactions=10
--num_levels=10
--delete_obsolete_files_period_micros=3000000
--max_grandparent_overlap_factor=10
--stats_per_interval=1
--max_bytes_for_level_base=10485760
--use_direct_io_for_flush_and_compaction=1
--use_direct_reads=1
--verify_checksum=0
--disable_wal=1
--use_existing_db=1
--mpdk=lba_sdk_config.json
--spdk_bdev=unvme_bdev0n1
--spdk_cache_size=4096
--use_retain_cache=0
--use_prefetch_ctl=0
--use_blobfs_direct_read=1
--use_blobfs_direct_write=1

72
Specification
Rev. 1.2
uNVMe 2.0 Evaluation Guide
Figure 28. RocksDB performance comparison
Test bed / configuration
Factor
Value
CPU / Max frequency
I7-7700k (4c8t) / 4.5GHz (used 2.4GHz frequency)
Device
PM1725a (1.6TB)
Memory / System Hugepage memory
16GB / 8GB
Evaluation Date
181114

73
Specification
Rev. 1.2
uNVMe 2.0 Evaluation Guide
OS / Kernel
Ubuntu 16.04.3 LTS / 4.9.82 (x86_64)
Buffered / Direct IO
Direct
Queue depth
64
Number of sessions
1 / 2 / 4 / 6
run_time
60
num_key
2100000 (4KB)/ 100000 (256KB) / 25000(1MB)
core_mask
as nr_session
app_hugemem_size
5120
value_size
3072 (4KB)/ 261120 (256KB)/ 1047552(1MB)
*Block size - 1KB
block size
4KB / 256KB / 1024KB
Thread scheduling
By kernel
workload
fillseq -> seqread -> fillseq -> randread -> overwrite ->
readwrite -> writesync
Memory / System Hugepage memory
16GB / 8GB
common db_bench configuration
--disable_seek_compaction=1
--mmap_read=0
--statistics=1
--histogram=1
--key_size=16
--cache_size=0
--bloom_bits=10
--cache_numshardbits=4
--open_files=500000
--db=/mnt/rocksdb
--sync=0
--compression_type=none
--stats_interval=1000000
--compression_ratio=1
--disable_data_sync=0
--target_file_size_base=67108864
--max_write_buffer_number=3
--max_bytes_for_level_multiplier=10
--max_background_compactions=10
--num_levels=10
--delete_obsolete_files_period_micros=3000000
--max_grandparent_overlap_factor=10
--stats_per_interval=1
--max_bytes_for_level_base=10485760
--use_direct_io_for_flush_and_compaction=1
--use_direct_reads=1
--verify_checksum=0
--disable_wal=1
--use_existing_db=1 /* 0 for fillseq only*/
--mpdk=lba_sdk_config.json
--spdk_bdev=unvme_bdev0n1
--spdk_cache_size=4096
--use_retain_cache=0
--use_prefetch_ctl=0
--use_blobfs_direct_read=1
--use_blobfs_direct_write=1
[NOTE] uNVMe-MQ is applied ONLY on read I/O

74
Specification
Rev. 1.2
uNVMe 2.0 Evaluation Guide
7.7 uNVMe BlobFS Read Cache (Block SSD Only)
uNVMe BlobFS enhances SPDK read cache for increased file read performance. Below is the list of improvements compared to the
original SPDK BlobFS read cache.
Figure 29. Difference of Read Cache between SPDK and uNVMe BlobFS
1) Readahead
SPDK BlobFS: When the amount of read requests exceeds consecutive 128KB, it is judged as 'sequential read', 512KB from next offset
of the file is pre-readed and stored in file cache constantly. Otherwise prefetch (readahead) operations are never triggered.
uNVMe BlobFS: provides an API to configure best-fit read prefetch size and threshold depending on IO size out of an application.
2) Cache reclaim policy
SPDK BlobFS: When a cached data hits on a read request, it is reclaimed (evicted) instantly. Thus when the read data is revisited, it
always leads to disk read I/O.
uNVMe BlobFS: provides an API to determine reclaim policy whether retaining read cache or not.
3) Buffered / Direct I/O
SPDK BlobFS: supports buffered I/O only so it always occupies GB size of cache memory.
uNVMe BlobFS: provides API to support direct I/O as well as buffered I/O, as a selective way for cache supporting application.

75
Specification
Rev. 1.2
uNVMe 2.0 Evaluation Guide
Figure 30. RocksDB performance comparison (Buffered IO)
Test bed / configuration
Factor
Value
CPU / Max frequency
Xeon E5-2667 v3 (32cores) / 3.6GHz (used max-frequency)
Device
PM983 (3.84TB)

76
Specification
Rev. 1.2
uNVMe 2.0 Evaluation Guide
Memory / System Hugepage memory
256GB / 16GB
Evaluation Date
181127
OS / Kernel
Debian 9.1 / 4.9.30
Buffered / Direct IO
Buffered
Queue depth
64
Number of sessions
1 / 2 / 4 / 6
run_time
60
num_key
1000000
core_mask
as nr_session
app_hugemem_size
5120
value_size
1000B
block size
4KB / 256KB / 1024KB
Thread scheduling
By kernel
workload
fillseq -> seqread -> fillseq -> randread -> overwrite ->
readwrite -> writesync
Memory / System Hugepage memory
16GB / 8GB
Prefetch threshold
4KB prefetch_threshold for 4KB block_size
128KB prefetch_threshold for 256KB/1MB block_size
common db_bench configuration
--statistics=1
--histogram=1
--key_size=16
--cache_size=0
--bloom_bits=10
--cache_numshardbits=4
--open_files=500000
--db=/mnt/rocksdb
--sync=0
--compression_type=none
--stats_interval=1000000
--compression_ratio=1
--disable_data_sync=0
--target_file_size_base=67108864
--max_write_buffer_number=3
--max_bytes_for_level_multiplier=10
--max_background_compactions=10
--num_levels=10
--delete_obsolete_files_period_micros=3000000
--max_grandparent_overlap_factor=10
--stats_per_interval=1
--max_bytes_for_level_base=10485760
--use_direct_io_for_flush_and_compaction=0
--use_direct_reads=0
--verify_checksum=0
--disable_wal=1
--use_existing_db=1 /* 0 for fillseq only*/
--mpdk=lba_sdk_config.json
--spdk_bdev=unvme_bdev0n1
--spdk_cache_size=4096
--use_retain_cache=1
--use_prefetch_ctl=1
--use_blobfs_direct_read=0
--use_blobfs_direct_write=0

77
Specification
Rev. 1.2
uNVMe 2.0 Evaluation Guide
7.8 Performance Guideline
7.8.1 Configuration Guide
IOs of uNVMe SDK are processed by both submission queues and completion queues pinned to specific cores. In this section, we guide
how to pin queues to cores for avoiding decline of performance (IOPS avg.) with optimal number of CPUs. (That is, we guide how to
configure ‘core_mask’ and ‘cq_thread_mask’ to perform 100% with least number of cores)
To use NVMe SSDs with uNVMe SDK on optimal number of cores without performance drop,
First, users have to know that how many devices can operate on single core without performance drop in users’ system.
Second, apply the optimal number of devices in first step to users’ uNVMe SDK configuration
For your understanding, we give an example of above process.
[First step] In our test bed, the optimal number of devices on single CPU is as follow:
1. For the throughput(IOPS) point of view
Number of devices for submission queues: 4 devices.
Number of devices for completion queues: 4 devices.
2. For the read latency QoS (QD8) point of view
Number of devices for submission queues: 2 devices.
Number of devices for completion queues: 8 devices.
To determine the optimal numbers, we measure average KIOPS per devices and latency QoS (P99.99 and max latency @ QD8) varying
number of devices on single CPU. Number of devices on single CPU for submission / completion has impact on performance as follows:

78
Specification
Rev. 1.2
uNVMe 2.0 Evaluation Guide
Figure 31. Number of devices (on single core)’ impact on performance
Figure 32. Number of devices (on single core)’ impact on QD8 read latency QoS (P99.99, max)

79
Specification
Rev. 1.2
uNVMe 2.0 Evaluation Guide
(Figure 25) Aspect of IO submission, there is no decrease in KIOPS with one CPU on 1 ~ 4 devices. Also, aspect of IO completion, there is
no decrease in KIOPS with one CPU on 1 ~ 4 devices.
(Figure 26) Aspect of IO submission, max read latency increased sharply with one CPU on 4 ~ 8 devices. Aspect of IO completion,
however, there is no prominent increase in max latency with one CPU on 1 ~ 8 devices. Note that throughput performances (KIOPS) are
almost same among the all cases.
[NOTE] The optimal number of devices on single core depends on performance of the single core of user’s processor(s). Therefore, we
recommend that users of uNVMe SDK use own number.
[Second step] If users determine the optimal number, then the number should be applied to users’ configuration. Below is an example of
configuration for using optimal number of cores in our test bed for the throughput point of view. In our test bed, there are 8 devices
(0000:01:00.0 ~ 0000:08:00.0).
Core 0 is used for IO submission by 4 devices (0000:01:00.0 ~ 0000:04:00.0).
Core 1 is used for IO completion by 4 devices (0000:01:00.0 ~ 0000:04:00.0).
Core 2 is used for IO submission by 4 devices (0000:05:00.0 ~ 0000:08:00.0).
Core 3 is used for IO completion by 4 devices (0000:05:00.0 ~ 0000:08:00.0).
Total 4 cores, the least number of cores for 8 devices in our test bed, are used.
{
"cache": "off",
"cache_algorithm": "radix",
"cache_reclaim_policy" : "lru",
"slab_size" : 512,
"slab_alloc_policy" : "huge",
"ssd_type" : "kv",
"log_level" : 0,
"log_file" : "/tmp/kvsdk.log",
"device_description" : [
{
"dev_id" : "0000:01:00.0",
"core_mask" : 1,
"sync_mask" : 0,
"cq_thread_mask" : 2,
"queue_depth" : 256
},
{
"dev_id" : "0000:02:00.0",
"core_mask" : 1,
{
"dev_id" : "0000:05:00.0",
"core_mask" : 4,
"sync_mask" : 0,
"cq_thread_mask" : 8,
"queue_depth" : 256
},
{
"dev_id" : "0000:06:00.0",
"core_mask" : 4,
"sync_mask" : 0,
"cq_thread_mask" : 8,
"queue_depth" : 256
},
{
"dev_id" : "0000:07:00.0",
"core_mask" : 4,
"sync_mask" : 0,
"cq_thread_mask" : 8,
"queue_depth" : 256

80
Specification
Rev. 1.2
uNVMe 2.0 Evaluation Guide
"sync_mask" : 0,
"cq_thread_mask" : 2,
"queue_depth" : 256
},
{
"dev_id" : "0000:03:00.0",
"core_mask" : 1,
"sync_mask" : 0,
"cq_thread_mask" : 2,
"queue_depth" : 256
},
{
"dev_id" : "0000:04:00.0",
"core_mask" : 1,
"sync_mask" : 0,
"cq_thread_mask" : 2,
"queue_depth" : 256
},
},
{
"dev_id" : "0000:08:00.0",
"core_mask" : 4,
"sync_mask" : 0,
"cq_thread_mask" : 8,
"queue_depth" : 256
}
]
}
[NOTE] If number of devices is over 4 (either submission or completion, in our test bed), QoS latency may be larger than expected on
multi-processor because of NUMA architecture.
[NOTE] Using a same core for submission and completion may causes decline in uNVMe SDK and SSD performance.

81
Specification
Rev. 1.2
uNVMe 2.0 Evaluation Guide
7.8.2 Performance Comparison among Different Drivers
In this section, uNVMe SDK’s performance advantage is showed by comparing the performance of three user level nvme drivers (SPDK,
Kernel NVMe, and uNVMe SDK) measured by fio. Performance metric used for performance comparison are 4k random read.
7.8.2.1 Environment
SSD - PM983 3.8TB (EDA53W0Q_20180315)
Server - SMC UunvS2023-TR4
CPU - EPYC 7451(24c) 2P
OS - CentOS 7.4 (Kernel 3.10)
fio version – 3.3
performance metric – 4KB random read (KIOPS)
7.8.2.2 Core : Device = 1 : 1
The performance of random read is measured by using 4 KB unit reads for 30 seconds in a full device. At this time, there is no overlapped
block addresses. The performance index uses number of IO operations per second and the unit is KIOPS. The performance measurement
results are described as Figure below. Each axis on the graph represents iodpeth and KIOPS.
Figure 33. Performance comparison – Core : Device = 1:1
1 2 4 8 16 32 64 128 256
Kernel 11 22.3 46.2 87 167 217 217 220 220
SPDK 13.8 27.9 54.9 106 194 341 507 589 591
uNVMe2.0 13.8 28 55 106 197 342 508 583 583
0
100
200
300
400
500
600
700
KIOPS
4KB Random Read (PM983 1EA, EPYC7451)

82
Specification
Rev. 1.2
uNVMe 2.0 Evaluation Guide
As a result of the performance measurement, two user-level drivers showed almost equal performance on whole iodepth (1 ~ 256). The
performance of the user-level drivers is better than of kernel NVMe driver.
7.8.2.3 Core : Device = 1 : N
To compare performance aspects of scalability, we measure performance of IOs which are processed on multi-device using only one core.
The performance is measured by using 4 KB unit reads for 30 seconds in 4 devices which is fully filled. At this time, there is no
overlapped block addresses. The performance index uses number of IO operations per second and the unit is KIOPS. The performance
measurement results are described as Figure above. Each axis on the graph represents IO depth and KIOPS.
Figure 34. Performance comparison – Core : Device = 1:4
Like previous result, the performance of the user-level drivers is better than of kernel NVMe driver on whole IO depth. Also, two user-
level drivers showed almost equal performance on Low to Middle IO depth (1 ~ 64). However, uNVMe SDK showed much better
performance than of SPDK on high IO depth.
1 2 4 8 16 32 64 128 256
Kernel 11.4 22.6 43.6 90.3 179 230 237 248 245
SPDK 13.8 27.6 55.5 112 220 424 751 826 845
uNVMe2.0 35 35.7 55.6 112 219 421 752 1074 1100
0
200
400
600
800
1000
1200
KIOPS
4KB Random Read (PM983 4EA, EPYC7451)

83
Specification
Rev. 1.2
uNVMe 2.0 Evaluation Guide
7.8.2.4 Core : Device = N : N
To compare performance on multi-core environment, performance is measured on core : device = 4 : 4 environment. Each core is
dedicated to one device by configuration. The performance is measured by using 4 KB unit reads for 30 seconds in 4 devices which is
fully filled. At this time, there is no overlapped block addresses. The performance index uses number of IO operations per second and
the unit is KIOPS. The performance measurement results are described as Figure below. Each axis on the graph represents IO depth and
KIOPS.
Figure 35. Performance comparison – Core : Device = 4 : 4
Like 1:1 case, two user-level drivers showed almost equal performance on whole iodepth (1 ~ 256). The performance of the user-level
drivers is better than of kernel NVMe driver especially in high iodepth.
1 2 4 8 16 32 64 128 256
Kernel 44 90.4 171 336 660 888 1043 987 1025
SPDK 55.2 110 218 420 785 1361 2023 2325 2345
uNVMe2.0 55.4 110 213 399 730 1317 2009 2344 2345
0
500
1000
1500
2000
2500
KIOPS
4KB Random Read (PM983 4EA, EPYC7451)

84
Specification
Rev. 1.2
uNVMe 2.0 Evaluation Guide
7.9 Known Issues
7.9.1 Failure on uNVMe SDK Initialization due to tmpfs full
uNVMe creates two files (.spdk*_config) on /var/run or /run to maintain mapping information of hugepage memory when initialized via
kv_sdk_init (). These files are removed when the kv_sdk_finalize() is called. However, when a process is terminated abnormally without
calling kv_sdk_finalize(), the files are NOT removed and remains at /var/run (or /run), occupying a few MB in size , which it could cause
the full of tmpfs in the end. When reach up to the status, uNVMe SDK fail to initialize reporting “Bus Error”. (Figures below)
Figure 36. Check whether tmpfs is full (e.g. mounted at /run)
Figure 37. Initialization failure with “Bus Error”
To maintain available space on /var/run (or /run), users may remove the files manually like below commands.
$> cd /var/run
$> sudo rm .spdk*_config
$> sudo rm .spdk*_hugepage_info

85
Specification
Rev. 1.2
uNVMe 2.0 Evaluation Guide
7.9.2 db_bench (rocksdb) malfunction on certain workload characteristics
Preparing Rocksdb plugin, we have experienced that some db_bench workloads and configurations cause abnormal behaviors on the
running such as stuck operation or segmentation fault. The phenomenon happens on both MPDK and the SPDK 18.04.1 release and we
yet thoroughly analysis the reason why. Please be aware this when you make use of the db_bench and rocksdb library.
Issue
Description
System crash after
run
‘run_flash_bench.sh’
1. Modify script "benchmark.sh" to run the test for ~1M keys.
2. Run the script "run_flash_bench.sh" which internally use "benchmark.sh" script.
1. This runs a sequence of tests in the following sequence:
# step 1) load - bulkload, compact, fillseq, overwrite
# step 2) read-only for each number of threads
# step 3) read-write for each number of threads
# step 4) merge for each number of threads
2. Observe that system is crashing in between 30-60 minutes of time duration after starting the test while running
'step2' test "readrandom". This issue is reproducible on Ubuntu 16.04.4 LTS.
3. Noticed high CPU utilization during this test. Please refer attached screenshot (last numbers captured using
'htop')
4. Check the syslog/kern.log etc.. but did not notice any logs related to system crash.
‘readwhilewriting’
tests run for 36 hour
got stuck
1. First run the test to fill the database (50M+ keys) using "filluniquerandom" - this test was successful.
Once the above test was completed, start the db_bench test for "readwhilewriting"- prefix size of 12 bytes is
indexed. Database is initially loaded with 50+M unique keys by using db_bench's filluniquerandom mode, then
read performance is measured for 36 hours run in readwhilewriting mode with 32 reader threads. Each reader
thread issues random key request, which is guaranteed to be found. Another dedicated writer thread issues
write requests in the meantime.
Segmentation fault
when dbbench
‘use_plain_table’
If the "db_bench" is run using the "PlainTable SST format", observed segmentation fault.
Errors while
“run_flash_bench.sh”
While running db_bench workload using "./tools/run_flash_bench.sh" - observed few errors :
[with vanilla spdk]
a) ERROR: unknown command line flag 'compaction_measure_io_stats'
b) Segmentation fault : after removing flag 'compaction_measure_io_stats'
[with uNVMe2.0]
a) blobstore.c: 841:_spdk_blob_load_cpl: ERROR: Metadata page 2 crc mismatch
b) io_channel.c: 124:spdk_allocate_thread: ERROR: Double allocated SPDK thread
2.

86
Specification
Rev. 1.2
uNVMe 2.0 Evaluation Guide
Segmentation fault
during “overwrite”
with some config
db_bench run_tests.sh fails during overwrite test with seg fault with below config.
[overwrite_flags.txt]
--disable_seek_compaction=1 --mmap_read=0 --statistics=1 --histogram=1 --key_size=16 --value_size=1000 --
block_size=4096 --cache_size=0 --bloom_bits=10 --cache_numshardbits=4 --open_files=500000 --
verify_checksum=0 --db=/mnt/rocksdb --sync=0 --compression_type=none --stats_interval=1000000 --
compression_ratio=1 --disable_data_sync=0 --target_file_size_base=67108864 --max_write_buffer_number=3 -
-max_bytes_for_level_multiplier=10 --max_background_compactions=10 --num_levels=10 --
delete_obsolete_files_period_micros=3000000 --max_grandparent_overlap_factor=10 --stats_per_interval=1 --
max_bytes_for_level_base=10485760 --use_direct_io_for_flush_and_compaction=0 --use_direct_reads=0 --
verify_checksum=0 --disable_wal=1 --use_existing_db=1 --spdk_bdev=unvme_bdev0n1 --spdk_cache_size=4096
--use_retain_cache=1 --use_prefetch_ctl=1 --use_blobfs_direct_read=0 --use_blobfs_direct_write=0 --
benchmarks=overwrit --threads=1 --duration=36000 --disable_wal=1 --use_existing_db=1 --num=1000000000 --
mpdk=lba_sdk_config.json --spdk_bdev=unvme_bdev0n1 --spdk_cache_size=4096 --use_retain_cache=0 --
use_prefetch_ctl=0 --use_blobfs_direct_read=0 --use_blobfs_direct_write=0 --prefetch_threshold=131702
Longevity run failed
in 'writesync'
Longevity run test(db_bench) is failed after 72+ hours of IOs during workload running 'writesync'(segmentation
fault).
