UA 774 Ua774
User Manual: UA-774
Open the PDF directly: View PDF
.
Page Count: 16

Digital Blood Pressure Monitor
Model UA-774
Instruction Manual
Original
Manuel d’instructions
Traduction
Manual de Instrucciones
Traducción
Manuale di Istruzioni
Traduzione
使用手冊
翻譯
1WMPD4000734F

English 1
Contents
Dear Customers .......................................................................... 1
Preliminary Remarks.................................................................... 1
Precautions ................................................................................. 2
Parts Identification ...................................................................... 3
Symbols ...................................................................................... 4
Using The Monitor....................................................................... 5
Installing / Changing The Batteries ......................................... 5
Connecting The Air Hose......................................................... 5
Connecting The AC Adapter .................................................... 5
Selecting The Correct Cuff Size ............................................... 6
Applying The Arm Cuff............................................................ 7
How To Take Proper Measurements........................................... 7
Measurement (Operation)........................................................ 7
After Measurement ................................................................. 7
Measurements............................................................................. 8
Normal Measurement With Storing Data .................................. 8
Measurement With The Desired Systolic Pressure..................... 9
Notes For Proper Measurement ............................................... 9
Operation Mode ........................................................................ 10
WHO Classification Indicator...................................................... 10
Pressure Bar Indicator................................................................ 10
What Is An Irregular Heartbeat?.................................................. 11
About Blood Pressure ................................................................ 11
What Is Blood Pressure?......................................................... 11
What Is Hypertension And How Is It Controlled?..................... 11
Why Measure Blood Pressure At Home? ................................. 11
WHO Blood Pressure Classification ........................................ 11
Blood Pressure Variations........................................................ 12
Troubleshooting........................................................................ 12
Maintenance.............................................................................. 13
Technical Data........................................................................... 13
Dear Customers
Congratulations on purchasing a state-of-the-art A&D blood pressure monitor,
one of the most advanced monitors available today. Designed for ease of use
and accuracy, this device will facilitate your daily blood pressure regimen.
We recommend that you read through this manual carefully before
using the device for the first time.
Preliminary Remarks
This device conforms to the European Directive 93/42 EEC for Medical
Products. This is made evident by the mark of conformity.
(0123: The reference number to the involved notified body)
The device is designed for use on adults only, not newborns or infants.
Environment for use: The device is for use in the home healthcare environment.
This device is designed to measure blood pressure and pulse rate of
people for diagnosis.

English 2
Precautions
Precision components are used in the construction of this device. Extremes
in temperature, humidity, direct sunlight, shock or dust should be avoided.
Clean the device and cuff with a dry, soft cloth or a cloth dampened with
water and a neutral detergent. Never use alcohol, benzene, thinner or
other harsh chemicals to clean the device or cuff.
Avoid tightly folding the cuff or storing the hose tightly twisted for long
periods, as such treatment may shorten the life of the components.
The device and cuff are not water-resistant. Prevent rain, sweat and water
from soiling the device and cuff.
Measurements may be distorted if the device is used close to televisions,
microwave ovens, cellular telephones, X-ray or other devices with strong
electrical fields.
Used equipment, parts and batteries are not treated as ordinary household
waste, and must be disposed of according to the applicable local
regulations.
When the AC adapter is used, make sure that the AC adapter can be
readily removed from the electrical outlet when necessary.
When reusing the device, confirm that the device is clean.
Do not modify the device. It may cause accidents or damage to the device.
To measure blood pressure, the arm must be squeezed by the cuff hard
enough to temporarily stop blood flow through the artery. This may cause
pain, numbness or a temporary red mark to the arm. This condition will
appear especially when measurement is repeated successively.
Any pain, numbness, or red marks will disappear with time.
Contraindications
The following are precautions for proper use of the device.
Do not apply the cuff to an arm with another medical electrical equipment
attached. The equipment may not function properly.
People who have a severe circulatory deficit in the arm must consult a
doctor before using the device, to avoid medical problems.
Do not self-diagnose the measurement results and start treatment by
yourself. Always consult your doctor for evaluation of the results and
treatment.
Do not apply the cuff on an arm with an unhealed wound.
Do not apply the cuff on an arm receiving an intravenous drip or blood
transfusion. It may cause injury or accidents.
Do not use the device where flammable gases such as anesthetic gases
are present. It may cause an explosion.
Do not use the device in highly concentrated oxygen environments, such
as a high-pressure oxygen chamber or an oxygen tent. It may cause a fire
or explosion.

English 3
Parts Identification
The START Button Operations
Normal measurement with storing data
Press the
START 1 or START 2 button.
Recalling data
Press and hold the START 1 or START 2 button.
Unrecorded measurement (Guest mode)
Press both
START buttons.
Display
A
ir connector plug
A
ir socket
A
rm cuff
DC jack S
T
A
RT 2 button
Green illumination
A
ir hose
1.5V Batteries
R6P, LR6, AA
START 1 button
Orange illumination
Proper fit range
Index mark
A
rtery position mark
Display Parts
Pressure bar indicator
and
WHO classification indicator
Memor
y
S
y
stolic pressure
Diastolic pressure
Pulse rate
Batter
y
indicator
I.H.B. indicator
(
Irre
g
ular heartbeat indicator
)
Heart mar
k
Battery cover
Battery compartment

English 4
Symbols
Symbols Function / Meaning Recommended Action
Standby and Turn the device on.
Battery installation guide
Direct current
SN Serial number
Date of manufacture
Type BF: Device, cuff and tubing are
designed to provide special protection
against electrical shocks.
The indicator that appears while
measurement is in progress. It blinks
when the pulse is detected.
Measurement is in
progress. Remain as still
as possible.
Irregular Heartbeat indicator. (I.H.B.)
The indicator that appears when an irregular
heartbeat or any excessive body movement
is detected during the measurement.
Previous measurements stored in
memory of each button.
Full Battery
The battery power indicator during
measurement.
Low Battery
The battery power is low when it blinks. Replace all batteries with
new ones, when the
indicator blinks.
Unstable blood pressure due to
movement during the measurement.
Try the measurement again.
Remain very still during
the measurement.
The systolic and diastolic values are
within 10 mmHg of each other.
The pressure value did not increase
during inflation.
The cuff is not applied correctly.
PUL. DISPLAY ERROR
The pulse is not detected correctly.
Check the air hose
connecter plug and cuff.
Apply the cuff correctly,
and try the measurement
again.
SYS. Systolic blood pressure in mmHg
DIA. Diastolic blood pressure in mmHg
PUL./min Pulse per minute
EC directive medical device label
WEEE label
Manufacturer
REPEC EU-representative
Refer to instruction manual/booklet
Class II device
Polarity of DC jack

English 5
Using The Monitor
Installing / Changing The Batteries
1. Slide the battery cover up to open it.
2. Remove the used batteries and insert
new batteries into the battery
compartment as shown, taking care that
the polarities (+) and (-) are correct.
3. Slide the battery cover down to close it.
Use only R6P, LR6 or AA batteries.
CAUTION
Insert the batteries as shown in the battery compartment. If installed incorrectly,
the device will not work.
When
(LOW BATTERY mark)
blinks in the display, replace all batteries with
new ones. Do not mix old and new batteries. It may shorten the battery life, or
cause the device to malfunction.
(LOW BATTERY mark)
does not appear when the batteries are drained.
The battery life varies with the ambient temperature and may be shorter at low
temperatures.
Use the specified batteries only. The batteries provided with the device are for
testing the device performance and may have a limited life.
Remove the batteries if the device is not to be used for a long time.
The batteries may leak and cause a malfunction.
The stored data are cleared when the batteries are removed.
Connecting The Air Hose
Insert the air connector plug into
the air socket firmly.
Connecting The AC Adapter
Insert the AC adapter plug into the DC jack.
Next, connect the AC adapter to an electrical
outlet.
Use the specified AC adapter.
(Refer to page 14.)
Step 1
Step 3
Step 2
A
ir Hose
A
ir Connector Plug
A
ir Socket
AC Adapter Plug
DC Jack

English 6
Using The Monitor
Selecting the Correct Cuff Size
Using the correct cuff size is important for an accurate reading. If the cuff is not
the proper size, the reading may yield an incorrect blood pressure value.
The arm size is printed on each cuff.
The index and proper fit range, on the cuff, tell you if you are applying the
correct cuff. (Refer to "Symbols that are printed on the cuff".)
If the index points outside of the range, contact your local dealer to purchase a
replacement cuff.
The arm cuff is a consumable. If it becomes worn, purchase a new one.
Arm Size Recommended Cuff Size Catalog Number
32 cm to 45 cm Large adult cuff CUF-D-LA
22 cm to 32 cm Adult cuff CUF-D-A
Arm size: The circumference of the biceps.
Note: Model UA-774 is not designed for using a small adult cuff.
Symbols that are printed on the cuff
Symbols Function/Meaning Recommended Action
Artery position mark Set the mark on the artery of
the upper arm or in line with the
ring finger on the inside of the arm.
▲ Index
REF Catalog number
Proper fit range for the adult cuff.
It's printed on the adult cuff.
Range to use the large adult cuff.
Over range printed on the adult cuff. Use the large adult cuff instead of
the adult cuff.
Proper fit range for the large adult cuff.
It's printed on the large adult cuff.
Under range printed on the adult cuff.
Range to use the adult cuff.
It's printed on the large adult cuff. Use the adult cuff instead of the
large adult cuff.
Lot number
Large adult cuff
Adult cuff
Proper fit range
Proper fit range

English 7
Using The Monitor
Applying The Arm Cuff
1. Wrap the cuff around the upper arm,
about 1-2 cm above the inside of
the elbow, as shown.
Place the cuff directly against the
skin, as clothing may cause a faint
pulse, and result in a measurement
error.
2. Constriction of the upper arm,
caused by tightly rolling up a
shirtsleeve, may prevent accurate
readings.
3. Confirm that the index points
within the proper fit range.
How To Take Proper Measurements
For the most accurate blood pressure measurement:
Sit comfortably on a chair. Rest your arm on the table. Do not cross your
legs. Keep your feet on the floor and straighten your back.
Relax for about five to ten minutes before measurement.
Place the center of the cuff at the same height as your heart.
Remain still and keep quiet during measurement.
Do not measure immediately after physical exercise or a bath. Rest for
twenty or thirty minutes before taking the measurement.
Try to measure your blood pressure at the same time every day.
Measurement (Operation)
During measurement, it is normal for the cuff to feel very tight.
Select a measurement mode (operation of the device).
Normal measurement with storing data : ..... Press the START 1 or START 2 button.
Unrecorded measurement : ......................Press both START buttons simultaneously.
Recalling data : ..........Press and hold the START 1 or START 2 button to recall data.
Clearing data : ..........................................................Remove the batteries and re-install them.
After Measurement
After the measurement has completed, remove the cuff and record your data,
then press the START 1 or START 2 button to turn off the power.
Note: The device has an automatic power shut-off function, which turns the
power off approximately one minute after measurement.
Allow at least three minutes between measurements on the same person.
Do not roll up shirtsleeve tightl
y
1 to 2 cm
A
ir hose
Cuff
Inde
x
and Proper fit range
A
rtery position mark
Secure the fabric
fastener firmly

English 8
Measurements
Model UA-774 is designed to detect the pulse and to inflate the cuff to a
systolic pressure level automatically.
If your systolic pressure is expected to exceed 230 mmHg, read "
Measurement
with the desired systolic pressure
" on the next page.
Model UA-774 can store the last thirty sets of data for each button.
We
recommend that if two people regularly use the device, one uses the
START 1
button and the other uses
START 2
button, to prevent confusion over stored data.
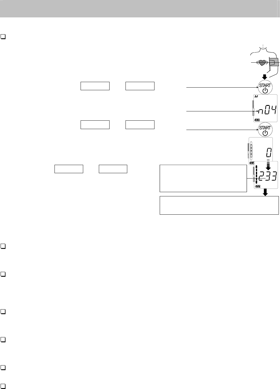
Normal Measurement With Storing Data
1. Place the cuff on the arm (preferably the left arm).
Sit quietly during measurement.
2. Press the START 1 (or START 2 ) button.
The average blood pressures and last data
number are displayed briefly. Then current
pressure is displayed, as the measurement
begins. The cuff starts to inflate. It is normal
for the cuff to feel very tight. A pressure bar
indicator is displayed during measurement.
Note: If you wish to stop inflation at any time,
press either START button again.
3. When inflation is complete, deflation starts
automatically and the (heart mark) blinks,
indicating that the measurement is in
progress. Once the pulse is detected, the
mark blinks with each pulse beat.
Note: If an appropriate pressure is not
obtained, the device starts to inflate
again automatically.
4. When the measurement is complete, the
systolic and diastolic pressure readings
and pulse rate are displayed and stored.
The cuff exhausts the remaining air and
deflates completely.
5. Press either START button again to turn
off the power.
Note: Model UA-774 is provided with an automatic power shut-off function.
Allow at least three minutes between measurements on the same person.
A
t heart level
A
veraged data
Inflation in
progress
Pressurizing
Measurement in
progress
Systolic pressure
Diastolic pressure
WHO classification
Pulse rate
Exhausts remaining air
automaticall
y
Either START button
Data number
START button

English 9
Measurements
Measurement With The Desired Systolic Pressure
If your systolic pressure is expected to exceed 230 mmHg, use this
procedure.
1. Place the cuff on the arm
(preferably the left arm).
2. Press and hold the START 1 (or START 2)
button to display the last data number.
3. Press and hold the START 1 (or START 2)
button again until a number about 30 to 40
mmHg higher than your expected systolic
pressure appears.
4. Release the START 1 (or START 2) button
to start measurement, when the desired
number is reached. Then continue to
measure your blood pressure as
described on the previous page.
Notes For Proper Measurement
Sit down in a comfortable position. Place the arm to be used for the
measurement on a table or other support so that the center of the cuff will be
at the same height as your heart.
Relax for about five to ten minutes before taking a measurement. If you are
excited or depressed by emotional stress, the measurement will reflect this
stress as a higher (or lower) than normal blood pressure reading and the
pulse reading will usually be faster than normal.
Your blood pressure varies constantly, depending on what you are doing and
what you have eaten. What you drink can have a very strong and rapid effect
on your blood pressure.
This device bases its measurements on the heartbeat. If you have a very
weak or irregular heartbeat, the device may have difficulty determining your
blood pressure.
Should the device detect a condition that is abnormal, it will stop the
measurement and display an error symbol. Refer to page 4.
Model UA-774 is intended for use by adults only. Consult with your physician
before using this device on a child. A child should not use this device
unattended.
Refer to the previous page for
measurement
Press and hold
A
t heart level
Inflation in
p
ro
g
ress
Press and hold
Last data numbe
r
Release the button whe
n
stopping inflation and
starting measurement.

English 10
Operation Mode
1. Normal measurement with storing data (Refer to page 8)
Press the
START 1 (or START 2) button. Blood pressure is measured and
data is stored within the device. The device can store the last thirty sets of
data for each button. We recommend that if two people regularly use the
device, one uses the START 1 button and the other uses START 2 button.
Recalling data
Press and hold the START 1 (or START 2) button to
recall the data. Stored data are automatically
displayed in order from the last data.
Clearing data
Remove batteries to clear all data. Re-install them again.
2. Unrecorded measurement (Guest mode)
Press both of the START 1 and START 2 buttons at once.
An unrecorded measurement is started.
3. Measurement with the desired systolic pressure
Refer to the previous page for the measurement with the desired systolic pressure.
WHO Classification Indicator
Each of the six segments of the bar indicator corresponds to the WHO blood
pressure classification described on the next page.
Pressure Bar Indicator
The indicator monitors the
progress of pressure during
measurement.
The indicator displays a segment, based
on the current data, corresponding to the
WHO classification.
:
Inflation complete
Pressurizing
Measurement in progress
Releasing air
Inflation in progress
WHO Classification Indicator
Severe hypertension
Moderate hypertension
Mild hypertension
High normal
Normal
Optimal
Data number
Stored Data
Alternation
Press and hold
Example:
Moderate
hypertension

English 11
Reference Material: Journal of Hypertension 1999, Vol 17 No.2
Diastolic blood
p
ressure
S
y
stolic blood
p
ressure
O
p
timal
Normal
Hi
g
h-normal
Grade 1 h
yp
ertension
(
mild
)
Grade 2 h
yp
ertension
(
moderate
)
Grade 3 h
yp
ertension
(
severe
)
What Is An Irregular Heartbeat?
Model UA-774 blood pressure monitor provides a blood pressure and pulse
rate measurement even when an irregular heartbeat occurs. An irregular
heartbeat is defined as a heartbeat that varies by 25% from the average of all
heartbeats during the blood pressure measurement. It is important that you are
relaxed, remain still and do not talk during measurements.
Note: We recommend contacting your physician if you see this indicator frequently.
About Blood Pressure
What Is Blood Pressure?
Blood pressure is the force exerted by blood against the walls of the arteries.
Systolic pressure occurs when the heart contracts. Diastolic pressure occurs
when the heart expands. Blood pressure is measured in millimeters of mercury
(mmHg). One's natural blood pressure is represented by the fundamental
pressure, which is measured first thing in the morning while one is still at rest
and before eating.
What Is Hypertension And How Is It Controlled?
Hypertension, an abnormally high arterial blood pressure, if left unattended, can
cause many health problems including stroke and heart attack. Hypertension
can be controlled by altering lifestyle, avoiding stress, and with medication under
a doctor’s supervision. To prevent hypertension or to keep it under control:
Do not smoke Exercise regularly
Reduce salt and fat intake Have regular physical checkups
Maintain proper weight
Why Measure Blood Pressure At Home?
Blood pressure measured at a clinic or doctor's office may cause apprehension
and can produce an elevated reading, 25 to 30 mmHg higher than that
measured at home. Home measurement reduces the effects of outside
influences on blood pressure readings, supplements the doctor's readings and
provides a more accurate, complete blood pressure history.
WHO Blood Pressure
Classification
Standards to assess high blood
pressure, without regard to age,
have been established by the
World Health Organization
(WHO), as shown in the chart
at the right.

English 12
Blood Pressure Variations
An individual’s blood pressure varies greatly on a daily and seasonal basis. It
may vary by 30 to 50 mmHg due to various conditions during the day. In
hypertensive individuals, variations are even more pronounced. Normally, the
blood pressure rises while at work or play and falls to its lowest levels during
sleep. So, do not be overly concerned
by the results of one measurement.
Take measurements at the same time
every day using the procedure
described in this manual to get to
know your normal blood pressure.
Regular readings give a more
comprehensive blood pressure history.
Be sure to note date and time when
recording your blood pressure.
Consult your doctor to interpret your
blood pressure data.
Troubleshooting
Problem Possible Reason Recommended Action
Batteries are drained. Replace all batteries with new
ones.
Nothing
appears in the
display, even
when the power
is turned on.
Battery polarities are not
in the correct position.
Reinstall the batteries with their
negative and positive end
matching those indicated in the
battery compartment.
The cuff does
not inflate.
Battery voltage is too low.
(LOW BATTERY mark)
blinks. If the batteries are
drained completely, the
mark does not appear.
Replace all batteries with new
ones.
The cuff is not applied
properly. Apply the cuff correctly.
You moved your arm or
body during the
measurement.
Make sure you remain very still
and quiet during the
measurement.
The cuff position is not
correct.
Sit comfortably and still.
Ensure that the cuff is the same
level as the heart.
The unit does
not measure.
Readings are
too high or too
low.
If you have a very weak or
irregular heart beat, the device
may have difficulty in determining
your blood pressure.
Typical fluctuation within a da
y
(
Measured ever
y
five minutes
)
Blood Pressure
S
y
stolic
Diastolic
PM
A
M Time
mmH
g
Slee
p

English 13
The value is different from
that measured at a clinic
or doctor’s office.
See “Why measure blood
pressure at home?”.
Other
Remove the batteries. Re-install
them properly and try the
measurement again.
Note: If the actions described above do not solve the problem, contact the dealer.
Do not attempt to open or repair this product, as any attempt to do so will
make your warranty invalid.
Maintenance
Do not open the device. It uses delicate electrical components and an
intricate air unit that could be damaged. If you cannot fix the problem using
the troubleshooting instructions, request service from your dealer or from the
A&D service group. The A&D service group will provide technical information,
spare parts and units to authorized dealers.
The device was designed and manufactured for a long service life. However
it is generally recommended to have the device inspected every 2 years, to
ensure proper functioning and accuracy. Please contact either your
authorized dealer or A&D for maintenance.
Technical Data
Type UA-774
Measurement method Oscillometric measurement
Measurement range Pressure: 20 - 280 mmHg
Pulse: 40 - 200 beats / minute
Measurement accuracy Pressure: ±3 mmHg
Pulse: ±5%
Power supply 4 x 1.5V batteries (R6P, LR6 or AA) or
AC adapter (TB-233) (Not included)
Number of measurements
Approx. 450 measurements, when AA alkaline
batteries are used, with pressure value of 180
mmHg at room temperature of 23°C
Classification Internally powered ME equipment (Supplied by
batteries) /
Class II (Supplied by adapter)
Continuous operation mode
Clinical test According to ANSI / AAMI SP-10 1992
EMC IEC 60601-1-2: 2007
Data memory Last 30 measurements for each START button

English 14
Operating conditions +10°C to +40°C / 15%RH to 85 %RH
800 hPa to 1060 hPa
Transport / Storage conditions
-10°C to +60°C / 15%RH to 85 %RH
Dimensions Approx. 147 [W] x 64 [H] x 110 [D] mm
Weight Approx. 300 g, excluding batteries
Applied part Cuff Type BF
Useful life Device: 5 years (when used six times a day)
Cuff: 2 years (when used six times a day)
Accessory AC adapter The adapter is to connect the blood pressure
monitor to a power source at home.
TB-233 Please contact your local A&D dealer for
purchasing.
The AC adapter is required to be inspected or
replaced periodically.
TB-233C Input: 100-240V
Output: 6V 500mA
TB-233BF Input: 240V
Output: 6V
500mA
Accessories sold separately
Cuff
AC adapter Catalog Number Plug
TB-233C Type C
TB-233BF Type BF
Note: Specifications are subject to change without prior notice.
EMC table information is listed on our website:
http://www.aandd.jp/products/manual/medical/emc_acadapter_en.pdf
Catalog Number Cuff Size Arm Size
CUF-D-LA Large adult cuff 32 cm to 45 cm
CUF-D-A Adult cuff 22 cm to 32 cm
139°C 2A
139°C 2A

Asahi 1-243, Kitamoto-shi, Saitama 364-8585, JAPAN
Telephone: [81] (48) 593-1111 Fax: [81] (48) 593-1119
A&D INSTRUMENTS LIMITED
Unit 24/26 Blacklands Way, Abingdon Business Park, Abingdon, Oxfordshire
OX14 1DY United Kingdom
Telephone: [44] (1235) 550420 Fax: [44] (1235) 550485
A&D ENGINEERING, INC.
1756 Automation Parkway, San Jose, California 95131, U.S.A.
Telephone: [1] (408) 263-5333 Fax: [1] (408)263-0119
A&D AUSTRALASIA PTY LTD
32 Dew Street, Thebarton, South Australia 5031, AUSTRALIA
Telephone: [61] (8) 8301-8100 Fax: [61] (8) 8352-7409