STM32F4DISCOVERY STM32F4 High Performance Discovery Board User Manual
User Manual: user-manual
Open the PDF directly: View PDF
.
Page Count: 37
- Figure 1. STM32F4DISCOVERY
- 1 Conventions
- 2 Quick start
- 3 Features
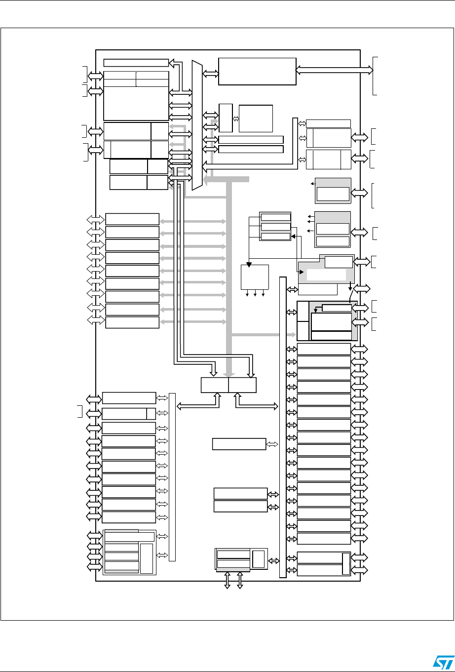
- 4 Hardware and layout
- Figure 2. Hardware block diagram
- Figure 3. Top layout
- Figure 4. Bottom layout
- 4.1 STM32F407VGT6 microcontroller
- 4.2 Embedded ST-LINK/V2
- 4.3 Power supply and power selection
- 4.4 LEDs
- 4.5 Pushbuttons
- 4.6 On board audio capability
- 4.7 USB OTG supported
- 4.8 Motion sensor (ST MEMS LIS302DL)
- 4.9 JP1 (Idd)
- 4.10 Solder bridges
- 4.11 Extension connectors
- 5 Mechanical drawing
- 6 Electrical schematics
- 7 Revision history

September 2011 Doc ID 022256 Rev 1 1/37
UM1472
User Manual
STM32F4DISCOVERY
STM32F4 high-performance discovery board
Introduction
The STM32F4DISCOVERY helps you to discover the STM32F4 high-performance features
and to develop your applications. It is based on an STM32F407VGT6 and includes an ST-
LINK/V2 embedded debug tool interface, ST MEMS digital accelerometer, ST MEMS digital
microphone, audio DAC with integrated class D speaker driver, LEDs, pushbuttons and an
USB OTG micro-AB connector.
Figure 1. STM32F4DISCOVERY
www.st.com

Contents STM32F4DISCOVERY
2/37 Doc ID 022256 Rev 1
Contents
1 Conventions . . . . . . . . . . . . . . . . . . . . . . . . . . . . . . . . . . . . . . . . . . . . . . . . 5
2 Quick start . . . . . . . . . . . . . . . . . . . . . . . . . . . . . . . . . . . . . . . . . . . . . . . . . 6
2.1 Getting started . . . . . . . . . . . . . . . . . . . . . . . . . . . . . . . . . . . . . . . . . . . . . . 6
2.2 System requirements . . . . . . . . . . . . . . . . . . . . . . . . . . . . . . . . . . . . . . . . . 6
2.3 Development toolchain supporting the STM32F4DISCOVERY . . . . . . . . . 6
2.4 Order code . . . . . . . . . . . . . . . . . . . . . . . . . . . . . . . . . . . . . . . . . . . . . . . . . 6
3 Features . . . . . . . . . . . . . . . . . . . . . . . . . . . . . . . . . . . . . . . . . . . . . . . . . . . 7
4 Hardware and layout . . . . . . . . . . . . . . . . . . . . . . . . . . . . . . . . . . . . . . . . . 8
4.1 STM32F407VGT6 microcontroller . . . . . . . . . . . . . . . . . . . . . . . . . . . . . . 11
4.2 Embedded ST-LINK/V2 . . . . . . . . . . . . . . . . . . . . . . . . . . . . . . . . . . . . . . 13
4.2.1 Using ST-LINK/V2 to program/debug the STM32F4 on board . . . . . . . . 14
4.2.2 Using ST-LINK/V2 to program/debug an external STM32 application . . 15
4.3 Power supply and power selection . . . . . . . . . . . . . . . . . . . . . . . . . . . . . . 16
4.4 LEDs . . . . . . . . . . . . . . . . . . . . . . . . . . . . . . . . . . . . . . . . . . . . . . . . . . . . 16
4.5 Pushbuttons . . . . . . . . . . . . . . . . . . . . . . . . . . . . . . . . . . . . . . . . . . . . . . . 16
4.6 On board audio capability . . . . . . . . . . . . . . . . . . . . . . . . . . . . . . . . . . . . . 17
4.7 USB OTG supported . . . . . . . . . . . . . . . . . . . . . . . . . . . . . . . . . . . . . . . . 17
4.8 Motion sensor (ST MEMS LIS302DL) . . . . . . . . . . . . . . . . . . . . . . . . . . . 17
4.9 JP1 (Idd) . . . . . . . . . . . . . . . . . . . . . . . . . . . . . . . . . . . . . . . . . . . . . . . . . . 17
4.10 Solder bridges . . . . . . . . . . . . . . . . . . . . . . . . . . . . . . . . . . . . . . . . . . . . . 18
4.11 Extension connectors . . . . . . . . . . . . . . . . . . . . . . . . . . . . . . . . . . . . . . . . 19
5 Mechanical drawing . . . . . . . . . . . . . . . . . . . . . . . . . . . . . . . . . . . . . . . . 29
6 Electrical schematics . . . . . . . . . . . . . . . . . . . . . . . . . . . . . . . . . . . . . . . 30
7 Revision history . . . . . . . . . . . . . . . . . . . . . . . . . . . . . . . . . . . . . . . . . . . 36

STM32F4DISCOVERY List of tables
Doc ID 022256 Rev 1 3/37
List of tables
Table 1. ON/OFF conventions . . . . . . . . . . . . . . . . . . . . . . . . . . . . . . . . . . . . . . . . . . . . . . . . . . . . . . 5
Table 2. Jumper states . . . . . . . . . . . . . . . . . . . . . . . . . . . . . . . . . . . . . . . . . . . . . . . . . . . . . . . . . . . 13
Table 3. Debug connector CN2 (SWD) . . . . . . . . . . . . . . . . . . . . . . . . . . . . . . . . . . . . . . . . . . . . . . 15
Table 4. Solder bridges. . . . . . . . . . . . . . . . . . . . . . . . . . . . . . . . . . . . . . . . . . . . . . . . . . . . . . . . . . . 18
Table 5. MCU pin description versus board function . . . . . . . . . . . . . . . . . . . . . . . . . . . . . . . . . . . . 19
Table 6. Document revision history . . . . . . . . . . . . . . . . . . . . . . . . . . . . . . . . . . . . . . . . . . . . . . . . . 36

List of figures STM32F4DISCOVERY
4/37 Doc ID 022256 Rev 1
List of figures
Figure 1. STM32F4DISCOVERY. . . . . . . . . . . . . . . . . . . . . . . . . . . . . . . . . . . . . . . . . . . . . . . . . . . . . 1
Figure 2. Hardware block diagram . . . . . . . . . . . . . . . . . . . . . . . . . . . . . . . . . . . . . . . . . . . . . . . . . . . 8
Figure 3. Top layout . . . . . . . . . . . . . . . . . . . . . . . . . . . . . . . . . . . . . . . . . . . . . . . . . . . . . . . . . . . . . . 9
Figure 4. Bottom layout . . . . . . . . . . . . . . . . . . . . . . . . . . . . . . . . . . . . . . . . . . . . . . . . . . . . . . . . . . . 10
Figure 5. STM32F407VGT6 package . . . . . . . . . . . . . . . . . . . . . . . . . . . . . . . . . . . . . . . . . . . . . . . . 11
Figure 6. STM32F407VGT6 block diagram . . . . . . . . . . . . . . . . . . . . . . . . . . . . . . . . . . . . . . . . . . . 12
Figure 7. Typical configuration . . . . . . . . . . . . . . . . . . . . . . . . . . . . . . . . . . . . . . . . . . . . . . . . . . . . . 13
Figure 8. STM32F4DISCOVERY connections image . . . . . . . . . . . . . . . . . . . . . . . . . . . . . . . . . . . . 14
Figure 9. ST-Link connections image . . . . . . . . . . . . . . . . . . . . . . . . . . . . . . . . . . . . . . . . . . . . . . . . 15
Figure 10. STM32F4DISCOVERY mechanical drawing . . . . . . . . . . . . . . . . . . . . . . . . . . . . . . . . . . . 29
Figure 11. STM32F4DISCOVERY. . . . . . . . . . . . . . . . . . . . . . . . . . . . . . . . . . . . . . . . . . . . . . . . . . . . 30
Figure 12. ST-LINK/V2 (SWD only) . . . . . . . . . . . . . . . . . . . . . . . . . . . . . . . . . . . . . . . . . . . . . . . . . . . 31
Figure 13. MCU . . . . . . . . . . . . . . . . . . . . . . . . . . . . . . . . . . . . . . . . . . . . . . . . . . . . . . . . . . . . . . . . . . 32
Figure 14. Audio. . . . . . . . . . . . . . . . . . . . . . . . . . . . . . . . . . . . . . . . . . . . . . . . . . . . . . . . . . . . . . . . . . 33
Figure 15. USB_OTG_FS . . . . . . . . . . . . . . . . . . . . . . . . . . . . . . . . . . . . . . . . . . . . . . . . . . . . . . . . . . 34
Figure 16. Peripherals . . . . . . . . . . . . . . . . . . . . . . . . . . . . . . . . . . . . . . . . . . . . . . . . . . . . . . . . . . . . . 35

STM32F4DISCOVERY Conventions
Doc ID 022256 Rev 1 5/37
1 Conventions
Ta bl e 1 provides the definition of some conventions used in the present document.
Table 1. ON/OFF conventions
Convention Definition
Jumper JP1 ON Jumper fitted
Jumper JP1 OFF Jumper not fitted
Solder bridge SBx ON SBx connections closed by solder
Solder bridge SBx OFF SBx connections left open

Quick start STM32F4DISCOVERY
6/37 Doc ID 022256 Rev 1
2 Quick start
The STM32F4DISCOVERY is a low-cost and easy-to-use development kit to quickly
evaluate and start a development with an STM32F4 high-performance microcontroller.
Before installing and using the product, please accept the Evaluation Product License
Agreement from www.st.com/stm32f4-discovery.
For more information on the STM32F4DISCOVERY and for demonstration software, visit
www.st.com/stm32f4-discovery.
2.1 Getting started
Follow the sequence below to configure the STM32F4DISCOVERY board and launch the
DISCOVER application:
1. Check jumper position on the board, JP1 on, CN3 on (DISCOVERY selected).
2. Connect the STM32F4DISCOVERY board to a PC with a USB cable ‘type A to mini-B’
through USB connector CN1 to power the board. Red LED LD2 (PWR) then lights up.
3. Four LEDs between B1 and B2 buttons are blinking.
4. Press user button B1 to enable the ST MEMS sensor, move the board and observe the
four LEDs blinking according to the motion direction and speed. (If you connect a
second USB cable ‘type A to micro-B’ between PC and CN5 connector then the board
is recognized as standard mouse and its motion will also control the PC cursor).
5. To study or modify the DISCOVER project related to this demo, visit
www.st.com/stm32f4-discovery and follow the tutorial.
6. Discover the STM32F4 features, download and execute programs proposed in the list
of projects.
7. Develop your own application using available examples.
2.2 System requirements
●Windows PC (XP, Vista, 7)
●USB type A to Mini-B USB cable
2.3 Development toolchain supporting the STM32F4DISCOVERY
●Altium, TASKING™ VX-Toolset
●Atollic, TrueSTUDIO
●IAR, EWARM
●Keil™, MDK-ARM
2.4 Order code
To order the STM32F4 high-performance discovery board, use the order code
STM32F4DISCOVERY.

STM32F4DISCOVERY Features
Doc ID 022256 Rev 1 7/37
3 Features
The STM32F4DISCOVERY offers the following features:
●STM32F407VGT6 microcontroller featuring 1 MB of Flash memory, 192 KB of RAM in
an LQFP100 package
●On-board ST-LINK/V2 with selection mode switch to use the kit as a standalone
ST-LINK/V2 (with SWD connector for programming and debugging)
●Board power supply: through USB bus or from an external 5V supply voltage
●External application power supply: 3V and 5V
●LIS302DL, ST MEMS motion sensor, 3-axis digital output accelerometer
●MP45DT02, ST MEMS audio sensor, omnidirectional digital microphone
●CS43L22, audio DAC with integrated class D speaker driver
●Eight LEDs:
– LD1 (red/green) for USB communication
– LD2 (red) for 3.3V power on
– Four user LEDs, LD3 (orange), LD4 (green), LD5 (red) and LD6 (blue)
– 2 USB OTG LEDs LD7 (green) VBus and LD8 (red) over-current
●Two pushbuttons (user and reset)
●USB OTG with micro-AB connector
●Extension header for LQFP100 I/Os for quick connection to prototyping board and easy
probing

Hardware and layout STM32F4DISCOVERY
8/37 Doc ID 022256 Rev 1
4 Hardware and layout
The STM32F4DISCOVERY is designed around the STM32F407VGT6 microcontroller in a
100-pin LQFP package.
Figure 2 illustrates the connections between the STM32F407VGT6 and its peripherals (ST-
LINK/V2, pushbutton, LED, Audio DAC, USB, ST MEMS accelerometer, ST MEMS
microphone, and connectors).
Figure 3 and Figure 4 help you to locate these features on the STM32F4DISCOVERY.
Figure 2. Hardware block diagram
-36
#3,
"
53%2
)/
-INI
53"
,$TO,$
"
234
2%3%4
)/)/
(EADER
(EADER
37$
,)3$,
%MBEDDED
34,).+6
34-&6'4
-ICRO53"
-0$4
,%$
-INI*ACK

STM32F4DISCOVERY Hardware and layout
Doc ID 022256 Rev 1 9/37
Figure 3. Top layout
Note: Pin 1 of CN2, CN3, JP1, P1 and P2 connectors are identified by a square.
P1
R17
R15
R2
LD1
CN4
B1
R38
C25
C50
C47
R35
C22
C6
L1
R1
U7
C11
R65
R61
R19
CN1
C39
R20
LD7
C59
R47
R40
R54
R43
LD6
R57
C48 C46
U5
CN5
R52
R42
C15
C12
U6
C28
LD2
R45
R63
R60
R50 C30
R14
R64
U8
R56
R46
R30
U9
R51
C5
R33
X3
D3
C3 C4
C17
C18
R16
R13
JP1
R3
R4
C32
C21 C19
X1
C20
R5
C54
R6
R62
C55
R8
R53
X2
C56
C51
C42
R9
C57
R55
LD3
R26 C8
R49
C36
PWR
C49
C29
D1
R37
R58
R27
C2
C58
R28
U1
C40
ST-LINK
PD15
PD13
PB15
PB13
PE13
GND
PA 5
PC1
CN2
NC
PD8
PE14
PB2
PA 4
PC0
U3
R12
D2
C45
C43
C33
R34 R32
R23
R66
C41
LD4
C38
R36
U4
R24
C23
U2
C7
T1
C52
R44
LD5
R25
R22
R21
LD8
R41
B2
C16
R67
PC6
C60
PD3
PB6
C37
PE2
R31
PH0
R29
CN3
P2
GND
PD9
PD11
PB11
PE15
PE11
PE9
PB1
PC5
PA 7
PA 3
PC3
PA 1
VDD
GND
PD14
GND
PD12
PD10
PB12
PB10
PE12
PE10
PB0
PC4
PA 6
PA 2
PA 0
PC2
GND
VDD
C13
C9
User
Idd
C31
R18
COM
R39
C34
C26
C14
C10
R7
R48
C44
C24
R11R10
R59
SB1
C35
C27
C1
GND
PC8
PA 8
PD1
PD5
PD7
PB8
PE0
PE4
PE6
5V
GND
5V
PE7
GND
SWD
PE8
PB14
NRST
PB4
3V
DISCOVERY
3V
C53
PA1 4
Reset
PC7
PA1 5
PD4
PB7
PE3
PH1
PA1 0
PC12
BOOT0
PC14
GND
PC9
PA1 3
PA 9
PD0
PD2
PD6
PB3
VDD
PB9
PE1
PE5
PC13
PC15
GND
PC10
PB5
PC11
www.st.com/stm32f4-discovery
MB997B
-36
,$REDGREEN,%$
#/-
#.
37$CONNECTOR
*0
)$$MEASUREMENT
34,).+6
6POWER
SUPPLYOUTPUT
6POWER
SUPPLYINPUTOUTPUT
3""2%3%4
34-&'4
"USERBUTTON
"RESETBUTTON
,$
ORANGE,%$
GREEN,%$,$
,$RED,%$
072
#.
34,).+$)3#/6%29
SELECTOR
BLUE,%$,$
,$RED,%$
GREEN,%$,$ ,$RED,%$

Hardware and layout STM32F4DISCOVERY
10/37 Doc ID 022256 Rev 1
Figure 4. Bottom layout
3"3"3"3"
-36
3"3"3"3"
2%3%26%$
$%&!5,4
3""53%2
3"6$$FROM6
3""//4
3".234
3""//4
3"34-?234
3"8CRYSTAL
3"8CRYSTAL
3"8CRYSTAL
3"8CRYSTAL
3"37/

STM32F4DISCOVERY Hardware and layout
Doc ID 022256 Rev 1 11/37
4.1 STM32F407VGT6 microcontroller
This ARM Cortex-M4 32-bit MCU with FPU has 210 DMIPS, up to 1 MB Flash/192+4 KB
RAM, USB OTG HS/FS, Ethernet, 17 TIMs, 3 ADCs, 15 comm. interfaces and a camera.
Figure 5. STM32F407VGT6 package
This device provides the following benefits.
●168 MHz/210 DMIPS Cortex-M4 with single cycle DSP MAC and floating point unit
providing:
Boosted execution of control algorithms
More features possible for your applications
Ease of use
Better code efficiency
Faster time to market
Elimination of scaling and saturation
Easier support for meta-language tools
●Designed for high performance and ultra fast data transfers; ART Accelerator, 32-bit, 7-
layer AHB bus matrix with 7 masters and 8 slaves including 2 blocks of SRAM, Multi
DMA controllers: 2 general purpose, 1 for USB HS, 1 for Ethernet, One SRAM block
dedicated to the core, providing performance equivalent to 0-wait execution from Flash
Concurrent execution and data transfers and simplified resource allocation
●Outstanding power efficiency; Ultra-low dynamic power, RTC <1 µA typical in VBAT
mode, 3.6 V down to 1.7 V VDD, Voltage regulator with power scaling capability,
providing extra flexibility to reduce power consumption for applications requiring both
high processing and low power performance when running at low voltage or on a
rechargeable battery
●Maximum integration: Up to 1 Mbyte of on-chip Flash memory, 192 Kbytes of SRAM,
reset circuit, internal RCs, PLLs, WLCSP package available, providing more features in
space constrained applications
●Superior and innovative peripherals providing new possibilities to connect and
communicate high speed data and more precision due to high resolution
●Extensive tools and software solutions providing a wide choice within the STM32
ecosystem to develop your applications.
-36
34-&6'4
-BYTEOF&LASHMEMORY
+BYTESOF2!-
,1&0XMM

Hardware and layout STM32F4DISCOVERY
12/37 Doc ID 022256 Rev 1
Figure 6. STM32F407VGT6 block diagram
'0)/0/24!
!("!0"
%84)47+50
!&
0!;=
'0)/0/24"
0";=
4)-07-
COMPL CHANNELS4)-?#(;=.
CHANNELS4)-?#(;=%42
"+).AS!&
4)-07-
'0)/0/24#
0#;=
53!24
2848#+
#43243AS!&
'0)/0/24$
0$;=
'0)/0/24%
0%;=
'0)/0/24&
0&;=
'0)/0/24'
0';=
30)
-/3)-)3/
3#+.33AS!&
!0"-(Z
!0"-(Z
ANALOGINPUTSCOMMON
TOTHE!$#S
ANALOGINPUTSCOMMON
TOTHE!$#
6
$$2%&?!$#
ANALOGINPUTSTO!$#
CHANNELS%42AS!&
CHANNELS%42AS!&
CHANNELS%42AS!&
CHANNELS%42AS!&
2848#+
53!24
2848#+
53!24
2848AS!&
5!2 4
2848AS!&
5!2 4
-/3)3$-)3/3$?EXT 3#+#+
30))3
.3373-#+AS!&
-/3)3$-)3/3$?EXT 3#+#+
30))3
.3373-#+AS!&
3#,3$!3-"!AS!&
)#3-"53
3#,3$!3-"!AS!&
)#3-"53
4828
BX#!.
4828
BX#!.
$!#?/54
AS!&
$!#?/54
AS!&
)4&
77$'
+""+032!-
24#?!&
/3#?).
/3#?).
/3#?/54
/3#?/54
.234
6
$$!
6
33!
6
#!0
6
#!0
53!24
2848#+
#43243AS!&
SMCARD
IR$!
SMCARD
IR$!
SMCARD
IR$!
SMCARD
IR$!
B
B
B
B
B
B
B
B
#43243AS!&
#43243AS!&
3$)/--#
$;=
#-$#+AS!&
6
"!4
TO6
$-!
!("!0"
$-!
3#,3$!3-"!AS!&
)#3-"53
'0)/0/24(
0(;=
'0)/0/24)
0);=
*4!'37
!2-#ORTEX-&
-(Z
3"53
)"53
.6)#
%4-
-05
.*4234*4$)
*4$/37$*4$/
42!#%#,+
42!#%$;=
*4#+37#,+
%THERNET-!#
$-!
-))OR2-))AS!&
-$)/AS!&
&)&/
53"
$-!
&)&/
/4'(3
$0$-
5,0)#+$$)2340.84
$-!
3TREAMS
&)&/
$-!
3TREAMS
&)&/
!24!##%,
#!#(%
32!-+"
#,+.%;=!;=
$;=/%.7%.
.",;=.,.2%'
.7!)4)/2$9#$
.)/2$)/72).4;=
).4..))3AS!&
3#,3$!).4.)$6"533/&
2.'
#AMERA
INTERFACE
(39.#639.#
0)8#,+$;=
53"
0(9
/4'&3
$0
$-
&)&/ &)&/
!(("-(Z
0(9
&)&/
53!24-"PS
4EMPERATURESENSOR
!$#
!$#
!$#
)&
)&
6$$!
6$$!
0/20$2
3UPPLY
6$$!
SUPERVISION
06$
2ESET
)NT
0/2
84!,/3#
-(Z
84!,K(Z
(#,+X
-!.!'4
24#
2#(3
&#,+
2#,3
3TANDBY
)7$'
6"!4
6$$!
6$$
!75
2ESET
CLOCK
CONTROL
0,,
0#,+X
INTERFACE
6$$
TO6
6
33
6OLTAGE
REGULATOR
6TO6
6
$$
0OWERMANAGMT
6$$
24#?!&
"ACKUPREGISTER
3#,3$!).4.)$6"533/&
!("BUSMATRIX3-
!0" -(Z
,3,3
CHANNELSAS!&
CHANNEL AS!&
CHANNEL AS!&
4)-
B
B
B
4)-
CHANNELSAS!&
4)-
CHANNELAS!&
B
B
4)-
CHANNELAS!& B
"/2
$!#
$!#
&LASH
UPTO
-"
32!-032!-./2&LASH
0##ARD!4!.!.$&LASH
%XTERNALMEMORY
CONTROLLER&3-#
4)-
4)-
4)-
4)-
4)-
4)-
4)-
4)-
$"53
-36
COMPL CHANNELS4)-?#(;=.
CHANNELS4)-?#(;=%42
"+).AS!&
&)&/
&05
!0"-(ZMAX
32!-+"
##-DATA2!-+"
!("
!("-(Z

STM32F4DISCOVERY Hardware and layout
Doc ID 022256 Rev 1 13/37
4.2 Embedded ST-LINK/V2
The ST-LINK/V2 programming and debugging tool is integrated on the
STM32F4DISCOVERY. The embedded ST-LINK/V2 can be used in 2 different ways
according to the jumper states (see Ta bl e 2 ):
●Program/debug the MCU on board,
●Program/debug an MCU in an external application board using a cable connected to
SWD connector CN2.
The embedded ST-LINK/V2 supports only SWD for STM32 devices. For information about
debugging and programming features refer to user manual UM1075 (ST-LINK/V2 in-circuit
debugger/programmer for STM8 and STM32) which describes in detail all the ST-LINK/V2
features.
Figure 7. Typical configuration
Table 2. Jumper states
Jumper state Description
Both CN3 jumpers ON ST-LINK/V2 functions enabled for on board programming (default)
Both CN3 jumpers OFF ST-LINK/V2 functions enabled for application through external CN2
connector (SWD supported)
-36
(ARDWAREREQUIREMENTS
53"CABLETYPE!TOMINI"
COMPUTERWITH7INDOWS806ISTAOR
$EVELOPMENTTOOLCHAIN
!LTIUM4!3+).'684OOLSET
!TOLLIC4RUE345$)/
)!2%7!2-
+EIL-$+!2-

Hardware and layout STM32F4DISCOVERY
14/37 Doc ID 022256 Rev 1
4.2.1 Using ST-LINK/V2 to program/debug the STM32F4 on board
To program the STM32F4 on board, simply plug in the two jumpers on CN3, as shown in
Figure 8 in red, but do not use the CN2 connector as that could disturb communication with
the STM32F407VGT6 of the STM32F4DISCOVERY.
Figure 8. STM32F4DISCOVERY connections image

STM32F4DISCOVERY Hardware and layout
Doc ID 022256 Rev 1 15/37
4.2.2 Using ST-LINK/V2 to program/debug an external STM32 application
It is very easy to use the ST-LINK/V2 to program the STM32 on an external application.
Simply remove the 2 jumpers from CN3 as shown in Figure 9, and connect your application
to the CN2 debug connector according to Ta bl e 3 .
Note: SB11 must be OFF if you use CN2 pin 5 in your external application.
Figure 9. ST-Link connections image
Table 3. Debug connector CN2 (SWD)
Pin CN2 Designation
1 VDD_TARGET VDD from application
2 SWCLK SWD clock
3 GND Ground
4 SWDIO SWD data input/output
5 NRST RESET of target MCU
6 SWO Reserved

Hardware and layout STM32F4DISCOVERY
16/37 Doc ID 022256 Rev 1
4.3 Power supply and power selection
The power supply is provided either by the host PC through the USB cable, or by an external
5V power supply.
The D1 and D2 diodes protect the 5V and 3V pins from external power supplies:
●5V and 3V can be used as output power supplies when another application board is
connected to pins P1 and P2.
In this case, the 5V and 3V pins deliver a 5V or 3V power supply and power
consumption must be lower than 100 mA.
●5V can also be used as input power supplies e.g. when the USB connector is not
connected to the PC.
In this case, the STM32F4DISCOVERY board must be powered by a power supply unit
or by auxiliary equipment complying with standard EN-60950-1: 2006+A11/2009, and
must be Safety Extra Low Voltage (SELV) with limited power capability.
4.4 LEDs
●LD1 COM: LD1 default status is red. LD1 turns to green to indicate that
communications are in progress between the PC and the ST-LINK/V2.
●LD2 PWR: red LED indicates that the board is powered.
●User LD3: orange LED is a user LED connected to the I/O PD13 of the
STM32F407VGT6.
●User LD4: green LED is a user LED connected to the I/O PD12 of the
STM32F407VGT6.
●User LD5: red LED is a user LED connected to the I/O PD14 of the STM32F407VGT6.
●User LD6: blue LED is a user LED connected to the I/O PD15 of the STM32F407VGT6.
●USB LD7: green LED indicates when VBUS is present on CN5 and is connected to PA9
of the STM32F407VGT6.
●USB LD8: red LED indicates an overcurrent from VBUS of CN5 and is connected to the
I/O PD5 of the STM32F407VGT6.
4.5 Pushbuttons
●B1 USER: User and Wake-Up button connected to the I/O PA0 of the
STM32F407VGT6.
●B2 RESET: Pushbutton connected to NRST is used to RESET the STM32F407VGT6.

STM32F4DISCOVERY Hardware and layout
Doc ID 022256 Rev 1 17/37
4.6 On board audio capability
The STM32F4 uses an audio DAC (CS43L22) to output sounds through the audio mini jack
connector.
The STM32F4 controls the audio DAC through the I2C interface and processes digital
signals through I2S connection or analog input signal.
●The sound can come independently from different inputs:
– ST MEMS microphone (MP45DT02): digital using PDM protocol or analog when
using the low pass filter.
– USB connector: from external mass storage such as a USB key, USB HDD, and so
on.
– Internal memory of the STM32F4.
●The sound can be output in different ways through audio DAC:
– Using I2S protocol
– Using the STM32F4 DAC to analog input AIN1x of the CS43L22
– Using the microphone output directly via a low pass filter to analog input AIN4x of
the CS43L22
4.7 USB OTG supported
The STM32F4 is used to drive only USB OTG full speed on this board. The USB micro-AB
connector (CN5) allows the user to connect a host or device component, such as a USB key,
mouse, and so on.
Two LEDs are dedicated to this module:
●LD7 (green LED) indicates when VBUS is active
●LD8 (red LED) indicates an overcurrent from connected device
4.8 Motion sensor (ST MEMS LIS302DL)
The LIS302DL is an ultra compact low-power three-axis linear accelerometer.
It includes a sensing element and an IC interface able to provide the measured acceleration
to the external world through I2C/SPI serial interface.
The LIS302DL has dynamically user selectable full scales of ±2g/±8g and it is capable of
measuring acceleration with an output data rate of 100 Hz or 400 Hz.
The STM32F4 controls this motion sensor through the SPI interface.
4.9 JP1 (Idd)
Jumper JP1, labeled Idd, allows the consumption of STM32F407VGT6 to be measured by
removing the jumper and connecting an ammeter.
●Jumper on: STM32F407VGT6 is powered (default).
●Jumper off: an ammeter must be connected to measure the STM32F407VGT6 current,
(if there is no ammeter, the STM32F407VGT6 is not powered).

Hardware and layout STM32F4DISCOVERY
18/37 Doc ID 022256 Rev 1
4.10 Solder bridges
Table 4. Solder bridges
Bridge State(1) Description
SB13,14 (X2 crystal)(2) OFF X2, C14, C15, R24 and R25 provide a clock.
PH0, PH1 are disconnected from P2.
ON PH0, PH1 are connected to P2 (R24, R25 and R68 must not be fitted).
SB3,5,7,9 (Default) ON Reserved, do not modify.
SB2,4,6,8 (Reserved) OFF Reserved, do not modify.
SB15,16
(X3 crystal)
OFF X3, C16, C27, R21 and R22 deliver a 32 KHz clock.
PC14, PC15 are not connected to P2.
ON PC14, PC15 are only connected to P2. Remove only R21, R22
SB1
(B2-RESET)
ON B2 pushbutton is connected to the NRST pin of the STM32F407VGT6 MCU.
OFF B2 pushbutton is not connected the NRST pin of the STM32F407VGT6 MCU.
SB20
(B1-USER)
ON B1 pushbutton is connected to PA0.
OFF B1 pushbutton is not connected to PA0.
SB17
(VDD powered from
3V)
OFF VDD is not powered from 3V, depends on JP1 jumper.
ON VDD is permanently powered from 3V, JP1 jumper has no effect.
SB11 (NRST)
ON NRST signal of the CN2 connector is connected to the NRST pin of the
STM32F407VGT6 MCU.
OFF NRST signal of the CN2 connector is not connected to the NRST pin of the
STM32F407VGT6 MCU.
SB12 (SWO) ON SWO signal of the CN2 connector is connected to PB3.
OFF SWO signal is not connected.
SB10 (STM_RST) OFF No incidence on STM32F103C8T6 (ST-LINK/V2) NRST signal.
ON STM32F103C8T6 (ST-LINK/V2) NRST signal is connected to GND.
SB18 (BOOT0)
ON BOOT0 signal of the STM32F407VGT6 MCU is held low through a 510 ohm pull-
down resistor.
OFF BOOT0 signal of the STM32F407VGT6 MCU is held high through a 10 Kohm
pull-up resistor.
SB19 (BOOT1)
OFF The BOOT1 signal of the STM32F407VGT6 MCU is held high through a
10 Kohm pull-up resistor.
ON The BOOT1 signal of the STM32F407VGT6 MCU is held low through a 510 ohm
pull-down resistor.
1. Default SBx state is shown in bold.
2. SB13 and SB14 are OFF to allow the user to choose between MCO and X2 crystal for clock source.

STM32F4DISCOVERY Hardware and layout
Doc ID 022256 Rev 1 19/37
4.11 Extension connectors
The male headers P1 and P2 can connect the STM32F4DISCOVERY to a standard
prototyping/wrapping board. STM32F407VGT6 GPI/Os are available on these connectors.
P1 and P2 can also be probed by an oscilloscope, logical analyzer or voltmeter.
Table 5. MCU pin description versus board function (page 1 of 10)
MCU pin Board function
Main
function
Alternate
functions
LQFP100
CS43L22
MP45DT02
LIS302DL
Pushbutton
LED
SWD
USB
OSC
Free I/O
Power supply
CN5
CN2
P1
P2
BOOT0 VPP 94
21
NRST 14
RESET
NRST
56
PA 0 -
WKUP
USART2_CTS/
USART4_TX/
ETH_MII_CRS/
TIM2_CH1_ETR/
TIM5_CH1/
TIM8_ETR/
ADC123_IN0/
WKUP
23
USER
12
PA 1
USART2_RTS/
USART4_RX/
ETH_RMII_REF_CLK/
ETH_MII_RX_CLK/
TIM5_CH2/
TIMM2_CH2/
ADC123_IN1
24
11
PA 2
USART2_TX/
TIM5_CH3/
TIM9_CH1/
TIM2_CH3/
ETH_MDIO/
ADC123_IN2
25
14
PA 3
USART2_RX/
TIM5_CH4/
TIM9_CH2/
TIM2_CH4/
OTG_HS_ULPI_D0/
ETH_MII_COL/
ADC123_IN3
26
13

Hardware and layout STM32F4DISCOVERY
20/37 Doc ID 022256 Rev 1
PA 4
SPI1_NSS/
SPI3_NSS/
USART2_CK/
DCMI_HSYNC/
OTG_HS_SOF/
I2S3_WS/
ADC12_IN4/
DAC1_OUT
29
LRCK/AIN1x
16
PA 5
SPI1_SCK/
OTG_HS_ULPI_CK/
TIM2_CH1_ETR/
TIM8_CHIN/
ADC12_IN5/
DAC2_OUT
30
SCL/SPC
15
PA 6
SPI1_MISO/
TIM8_BKIN/
TIM13_CH1/
DCMI_PIXCLK/
TIM3_CH1/
TIM1_BKIN/
ADC12_IN6
31
SDO
18
PA 7
SPI1_MOSI/
TIM8_CH1N/
TIM14_CH1TIM3_CH2/
ETH_MII_RX_DV/
TIM1_CH1N/
RMII_CRS_DV/
ADC12_IN7
32
SDA/SDI/SDO
17
PA 8
MCO1/
USART1_CK/
TIM1_CH1/
I2C3_SCL/
OTG_FS_SOF
67
43
PA 9
USART1_TX/
TIM1_CH2/
I2C3_SMBA/
DCMI_D0/
OTG_FS_VBUS
68
GREEN
VBUS
1 44
PA 1 0
USART1_RX/
TIM1_CH3/
OTG_FS_ID/
DCMI_D1
69
ID
4 41
Table 5. MCU pin description versus board function (page 2 of 10)
MCU pin Board function
Main
function
Alternate
functions
LQFP100
CS43L22
MP45DT02
LIS302DL
Pushbutton
LED
SWD
USB
OSC
Free I/O
Power supply
CN5
CN2
P1
P2

STM32F4DISCOVERY Hardware and layout
Doc ID 022256 Rev 1 21/37
PA 1 1
USART1_CTS/
CAN1_RX/
TIM1_CH4/
OTG_FS_DM
70
DM
2
PA 1 2
USART1_RTS/
CAN1_TX/
TIM1_ETR/
OTG_FS_DP
71
DP
3
PA13 JTMS-SWDIO 72
SWDIO
4 42
PA14 JTCK-SWCLK 76
SWCLK
2 39
PA 1 5
JTDI/
SPI3_NSS/
I2S3_WS/
TIM2_CH1_ETR/
SPI1_NSS
77
40
PB0
TIM3_CH3/
TIM8_CH2N/
OTG_HS_ULPI_D1/
ETH_MII_RXD2/
TIM1_CH2N/
ADC12_IN8
35
22
PB1
TIM3_CH4/
TIM8_CH3N/
OTG_HS_ULPI_D2/
ETH_MII_RXD3/
OTG_HS_INTN/
TIM1_CH3N/
ADC12_IN9
36
21
PB2 37
24
PB3
JTDO/
TRACESWO/
SPI3_SCK/
I2S3_CK/
TIM2_CH2/
SPI1_SCK
89
SWO
6 28
Table 5. MCU pin description versus board function (page 3 of 10)
MCU pin Board function
Main
function
Alternate
functions
LQFP100
CS43L22
MP45DT02
LIS302DL
Pushbutton
LED
SWD
USB
OSC
Free I/O
Power supply
CN5
CN2
P1
P2

Hardware and layout STM32F4DISCOVERY
22/37 Doc ID 022256 Rev 1
PB4
NJTRST/
SPI3_MISO/
TIM3_CH1/
SPI1_MISO/
I2S3ext_SD
90
25
PB5
I2C1_SMBA/
CAN2_RX/
OTG_HS_ULPI_D7/
ETH_PPS_OUT/
TIM3_CH2/
SPI1_MOSI/
SPI3_MOSI/
DCMI_D10/
I2S3_SD
91
26
PB6
I2C1_SCL/
TIM4_CH1/
CAN2_TX/
OTG_FS_INTN/
DCMI_D5/
USART1_TX
92
SCL
23
PB7
I2C1_SDA/
FSMC_NL/
DCMI_VSYNC/
USART1_RX/
TIM4_CH2
93
24
PB8
TIM4_CH3/
SDIO_D4/
TIM10_CH1/
DCMI_D6/
OTG_FS_SCL/
ETH_MII_TXD3/
I2C1_SCL/
CAN1_RX
95
19
PB9
SPI2_NSS/
I2S2_WS/
TIM4_CH4/
TIM11_CH1/
OTG_FS_SDA/
SDIO_D5/
DCMI_D7/
I2C1_SDA/
CAN1_TX
96
SDA
20
Table 5. MCU pin description versus board function (page 4 of 10)
MCU pin Board function
Main
function
Alternate
functions
LQFP100
CS43L22
MP45DT02
LIS302DL
Pushbutton
LED
SWD
USB
OSC
Free I/O
Power supply
CN5
CN2
P1
P2

STM32F4DISCOVERY Hardware and layout
Doc ID 022256 Rev 1 23/37
PB10
SPI2_SCK/
I2S2_CK/
I2C2_SCL/
USART3_TX/
OTG_HS_ULPI_D3/
ETH_MII_RX_ER/
OTG_HS_SCL/
TIM2_CH3
47
CLK
34
PB11
I2C2_SDA/
USART3_RX/
OTG_HS_ULPI_D4/
ETH_RMII_TX_EN/
ETH_MII_TX_EN/
OTG_HS_SDA/
TIM2_CH4
48
35
PB12
SPI2_NSS/
I2S2_WS/
I2C2_SMBA/
USART3_CK/
TIM1_BKIN/
CAN2_RX/
OTG_HS_ULPI_D5/
ETH_RMII_TXD0/
ETH_MII_TXD0/
OTG_HS_ID
51
36
PB13
SPI2_SCK/
I2S2_CK/
USART3_CTS/
TIM1_CH1N/
CAN2_TX/
OTG_HS_ULPI_D6/
ETH_RMII_TXD1/
ETH_MII_TXD1/
OTG_HS_VBUS
52
37
PB14
SPI2_MISO/
TIM1_CH2N/
TIM12_CH1/
OTG_HS_DMUSART3_
RTS/
TIM8_CH2N/
I2S2ext_SD
53
38
Table 5. MCU pin description versus board function (page 5 of 10)
MCU pin Board function
Main
function
Alternate
functions
LQFP100
CS43L22
MP45DT02
LIS302DL
Pushbutton
LED
SWD
USB
OSC
Free I/O
Power supply
CN5
CN2
P1
P2

Hardware and layout STM32F4DISCOVERY
24/37 Doc ID 022256 Rev 1
PB15
SPI2_MOSI/
I2S2_SD/
TIM1_CH3N/
TIM8_CH3N/
TIM12_CH2/
OTG_HS_DP
54
39
PC0 OTG_HS_ULPI_STP/
ADC123_IN10 15
PowerOn
8
PC1 ETH_MDC/
ADC123_IN11 16
7
PC2
SPI2_MISO/
OTG_HS_ULPI_DIR/
TH_MII_TXD2/
I2S2ext_SD/
ADC123_IN12
17
10
PC3
SPI2_MOSI/
I2S2_SD/
OTG_HS_ULPI_NXT/
ETH_MII_TX_CLK/
ADC123_IN13
18
DOUT/AIN4x
9
PC4
ETH_RMII_RX_D0/
ETH_MII_RX_D0/
ADC12_IN14
33
20
PC5
ETH_RMII_RX_D1/
ETH_MII_RX_D1/
ADC12_IN15
34
19
PC6
I2S2_MCK/
TIM8_CH1/
SDIO_D6/
USART6_TX/
DCMI_D0/
TIM3_CH1
63
47
PC7
I2S3_MCK/
TIM8_CH2/
SDIO_D7/
USART6_RX/
DCMI_D1/
TIM3_CH2
64
MCLK
48
Table 5. MCU pin description versus board function (page 6 of 10)
MCU pin Board function
Main
function
Alternate
functions
LQFP100
CS43L22
MP45DT02
LIS302DL
Pushbutton
LED
SWD
USB
OSC
Free I/O
Power supply
CN5
CN2
P1
P2

STM32F4DISCOVERY Hardware and layout
Doc ID 022256 Rev 1 25/37
PC8
TIM8_CH3/
SDIO_D0/
TIM3_CH3/
USART6_CK/
DCMI_D2
65
45
PC9
I2S_CKIN/
MCO2/
TIM8_CH4/
SDIO_D1/
I2C3_SDA/
DCMI_D3/
TIM3_CH4
66
46
PC10
SPI3_SCK/
I2S3_CK/
UART4_TX/
SDIO_D2/
DCMI_D8/
USART3_TX
78
SCLK
37
PC11
UART4_RX/
SPI3_MISO/
SDIO_D3/
DCMI_D4/
USART3_RX/
I2S3ext_SD
79
38
PC12
UART5_TX/
SDIO_CK/
DCMI_D9/
SPI3_MOSI/
I2S3_SD/
USART3_CK
80
SDIN
35
PC13 RTC_AF1 7
12
PC14 OSC32_IN 8
OSC32_IN
9
PC15 OSC32_OUT 9
OSC32_OUT
10
PD0 FSMC_D2/
CAN1_RX 81
36
Table 5. MCU pin description versus board function (page 7 of 10)
MCU pin Board function
Main
function
Alternate
functions
LQFP100
CS43L22
MP45DT02
LIS302DL
Pushbutton
LED
SWD
USB
OSC
Free I/O
Power supply
CN5
CN2
P1
P2

Hardware and layout STM32F4DISCOVERY
26/37 Doc ID 022256 Rev 1
PD1 FSMC_D3/
CAN1_TX 82
33
PD2
TIM3_ETR/
UART5_RXSDIO_CMD
/
DCMI_D11
83
34
PD3 FSMC_CLK/
USART2_CTS 84
31
PD4 FSMC_NOE/
USART2_RTS 85
RESET
32
PD5 FSMC_NWE/
USART2_TX 86
RED
OverCurrent
29
PD6 FSMC_NWAIT/
USART2_RX 87
30
PD7
USART2_CK/
FSMC_NE1/
FSMC_NCE2
88
27
PD8 FSMC_D13/
USART3_TX 55
40
PD9 FSMC_D14/
USART3_RX 56
41
PD10 FSMC_D15/
USART3_CK 57
42
PD11 FSMC_A16/
USART3_CTS 58
43
PD12
FSMC_A17/
TIM4_CH1/
USART3_RTS
59
GREEN
44
PD13 FSMC_A18/
TIM4_CH2 60
ORANGE
45
PD14 FSMC_D0/
TIM4_CH3 61
RED
46
PD15 FSMC_D1/
TIM4_CH4 62
BLUE
47
Table 5. MCU pin description versus board function (page 8 of 10)
MCU pin Board function
Main
function
Alternate
functions
LQFP100
CS43L22
MP45DT02
LIS302DL
Pushbutton
LED
SWD
USB
OSC
Free I/O
Power supply
CN5
CN2
P1
P2

STM32F4DISCOVERY Hardware and layout
Doc ID 022256 Rev 1 27/37
PE0
TIM4_ETR/
FSMC_NBL0/
DCMI_D2
97
INT1
17
PE1 FSMC_NBL1/
DCMI_D3 98
INT2
18
PE2
TRACECLK/
FSMC_A23/
ETH_MII_TXD3
1
CS_I2C/SPI
15
PE3 TRACED0/
FSMC_A19 2
16
PE4
TRACED1/
FSMC_A20/
DCMI_D4
3
13
PE5
TRACED2/
FSMC_A21/
TIM9_CH1/
DCMI_D6
4
14
PE6
TRACED3/
FSMC_A22/
TIM9_CH2/
DCMI_D7
5
11
PE7 FSMC_D4/
TIM1_ETR 38
25
PE8 FSMC_D5/
TIM1_CH1N 39
26
PE9 FSMC_D6/
TIM1_CH1 40
27
PE10 FSMC_D7/
TIM1_CH2N 41
28
PE11 FSMC_D8/
TIM1_CH2 42
29
PE12 FSMC_D9/
TIM1_CH3N 43
30
PE13 FSMC_D10/
TIM1_CH3 44
31
PE14 FSMC_D11/
TIM1_CH4 45
32
Table 5. MCU pin description versus board function (page 9 of 10)
MCU pin Board function
Main
function
Alternate
functions
LQFP100
CS43L22
MP45DT02
LIS302DL
Pushbutton
LED
SWD
USB
OSC
Free I/O
Power supply
CN5
CN2
P1
P2

Hardware and layout STM32F4DISCOVERY
28/37 Doc ID 022256 Rev 1
PE15 FSMC_D12/
TIM1_BKIN 46
33
PH0 OSC_IN 12
OSC_IN
7
PH1 OSC_OUT 13
OSC_OUT
8
5V
3
5V
4
3V
5
3V
6
VDD
3
VDD
4
VDD
22
GND
GND
GND
531
GND
2
GND
5
GND
23
GND
49
GND
50
GND
1
GND
2
GND
49
GND
50
Table 5. MCU pin description versus board function (page 10 of 10)
MCU pin Board function
Main
function
Alternate
functions
LQFP100
CS43L22
MP45DT02
LIS302DL
Pushbutton
LED
SWD
USB
OSC
Free I/O
Power supply
CN5
CN2
P1
P2

STM32F4DISCOVERY Mechanical drawing
Doc ID 022256 Rev 1 29/37
5 Mechanical drawing
Figure 10. STM32F4DISCOVERY mechanical drawing

Electrical schematics STM32F4DISCOVERY
30/37 Doc ID 022256 Rev 1
6 Electrical schematics
Figure 11. STM32F4DISCOVERY
STMicroelectronics
Title:
Number: Rev: Sheet of
B.1(PCB.SCH) Date:9/26/2011
MB997 1 6
STM32F4DISCOVERY
PA13
PA14
NRST
PB3
MCO
U_ST_LINK
ST_LINK_V2.SCHDOC
PA13
PA14
BOOT0
NRST VDD
TCK/SWCLK
TMS/SWDIO
MCO
NRST
PB3 T_SWO
T_NRST
1 2
3 4
5 6
7 8
910
11 12
13 14
15 16
17 18
19 20
21 22
23 24
25 26
27 28
29 30
31 32
33 34
35 36
37 38
39 40
41 42
43 44
45 46
47 48
49 50
P1
Header 25X2
1 2
3 4
5 6
7 8
910
11 12
13 14
15 16
17 18
19 20
21 22
23 24
25 26
27 28
29 30
31 32
33 34
35 36
37 38
39 40
41 42
43 44
45 46
47 48
49 50
P2
Header 25X2
PA4
PC12
PC10
PB6
PB9
PD4
PC7
PC3
PB10
PC4
U_Audio
Audio.SchDoc
PA0
NRST
PD12
PE0
PD13
PD14
PD15
PE1
PA5
PA7PE3
PA6
U_IO Peripherals
IO Peripherals.SchDoc
PA13
PA14
PA15
PA12
PA0
PA1
PA2
PA3
PA4
PA5
PA6
PA7
PA8
PA9
PA10
PA11
PB12
PB0
PB1
PB2
PB3
PB4
PB5
PB6
PB7
PB8
PB9
PB10
PB11
PB13
PB14
PB15
PC3
PC15
PC14
PC13
PC12
PC11
PC10
PC9
PC8
PC7
PC6
PC5
PC4
PC2
PC1
PC0
PD2
BOOT0
PH1
PH0
NRST
MCO
PE0
PE1
PE2
PE3
PE4
PE5
PE6
PE7
PE8
PE9
PE10
PE11
PE12
PE13
PE14
PE15
PD0
PD1
PD3
PD4
PD5
PD6
PD7
PD8
PD9
PD10
PD11
PD12
PD13
PD14
PD15
U_STM32Fx
STM32Fx.SchDoc
PD5
PA11
PA12
PC0PA10
PA9
U_USB_OTG_FS
USB_OTG_FS.SchDoc
MCO
PA0
PA1
PA2
PA3
PA4
PA5
PA6
PA7
PA8
PA9
PA10
PA11
PA12
PA13
PA14
PA15
PB0
PB1
PB2
PB3
PB4
PB5
PB6
PB7
PB8
PB9
PB10
PB11
PB12
PB13
PB14
PB15
PC0
PC1
PC2
PC3
PC4
PC5
PC6
PC7
PC8
PC9
PC10
PC11
PC12
PC13
PC14
PC15
PH0
PH1
BOOT0
NRST
PE0
PE1
PE2
PE3
PE4
PE5
PE6
PE7
PE8
PE9
PE10
PE11
PE12
PE13
PE14
PE15
PD0
PD1
PD2
PD3
PD4
PD5
PD6
PD7
PD8
PD9
PD10
PD11
PD12
PD13
PD14
PD15
PD5
PC0PA10
PA11
PA12
PA4
PC12
PC10
PD4
PC7
PB6
PB9
PB10
PC3
PA0
NRST
PD12
PA5
PE3
PE0
PE1
PE1
PE2 PE3
PE4 PE5
PE6
PE7 PE8
PE9 PE10
PE11 PE12
PE13 PE14
PE15
PE0
PA1
PA2PA3
PA4PA5
PA6PA7
PA8 PA9
PA13
PA14 PA15
PA0
PB1
PB2 PB3
PB4 PB5
PB6 PB7
PB8 PB9
PB10
PB11 PB12
PB13 PB14
PB15
PB0
PC1
PC2PC3
PC4PC5
PC6 PC7
PC8 PC9
PC10 PC11
PC12
PC14 PC15
PC0
PD1 PD2
PD3 PD4
PD6
PD7
PD8
PD9 PD10
PD11 PD12
PD13 PD14
PD15
PD0
PH1PH0
VDD
PC4
PD13
PD14
PD15
VDD
BOOT1 / PB2
PA10
PD5
PC13
PA9
PA6
PA7
NC
3V
5V
5V
3V
5V
3V 3V
5V

STM32F4DISCOVERY Electrical schematics
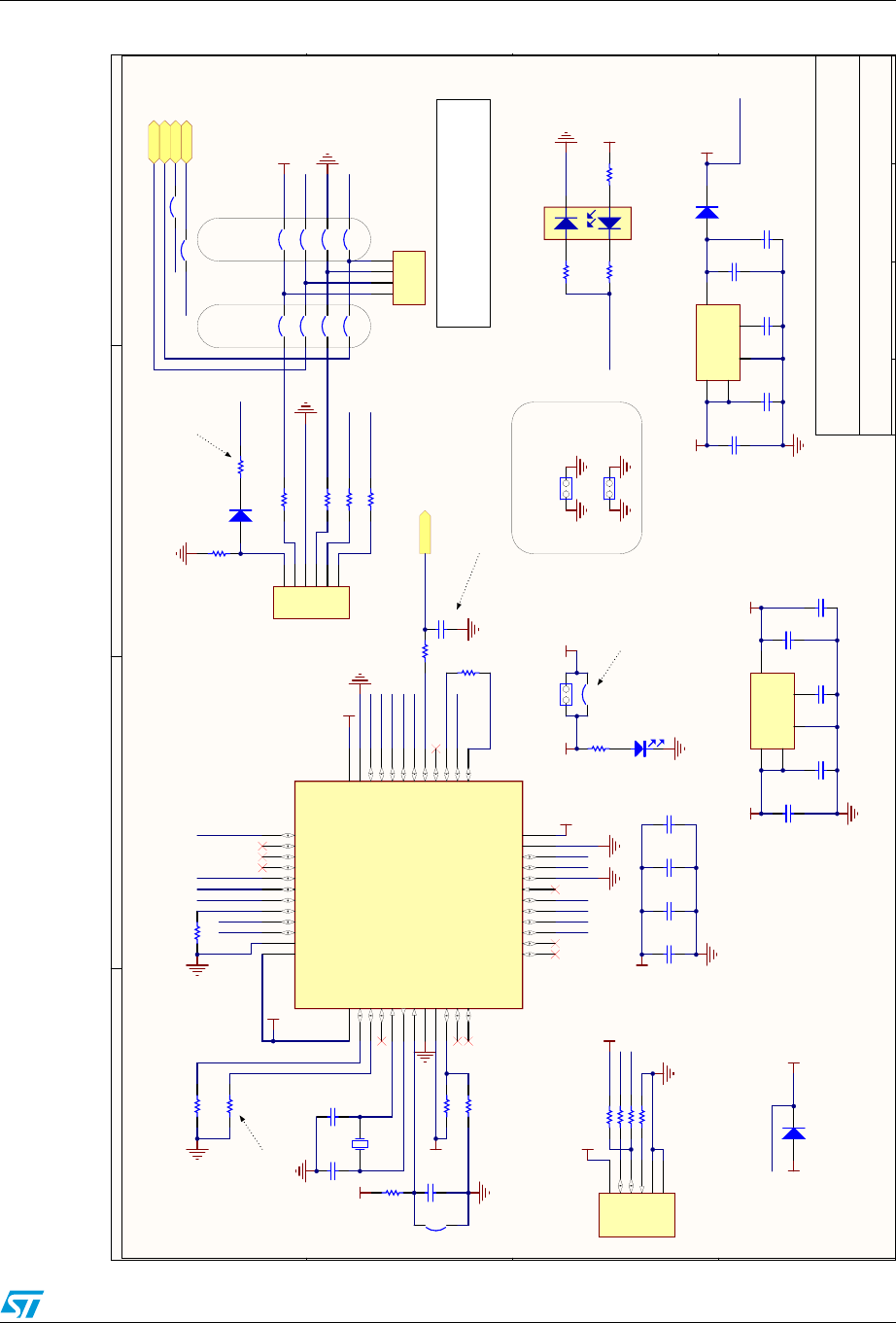
Doc ID 022256 Rev 1 31/37
Figure 12. ST-LINK/V2 (SWD only)
1 2 3 4
STMicroelectronics
Title:
Number: Rev: Sheet of
B 1(PCB SCH) Date:9/26/2011
C6
20pF
C9
20pF
1 2
X1
8MHz
3V
USB_DM
USB_DP
STM_RST
T_JTCK
T_JTCK
T_JTDO
T_JTDI
T_JTMS
STM_JTMS
STM_JTCK
OSC_IN
OSC_OUT
T_NRST
R19 4K7
R20 4K7
AIN_1
C11
100nF
R18
100K
R7
100K
3V
3V
3V
SWIM_IN
SWIM_IN
SWIM_IN
SWIM
SWIM
SWIM_RST_IN
SWIM_RST
MB997 2 6
STM32F4DISCOVERY ST-LINK/V2 (SWD only)
USB_DM
USB_DP
3V
R9 1K5
R10 0
USB
R8 100K
VCC 1
D- 2
D+ 3
ID 4
GND 5
SHELL 0
CN1
5075BMR-05-SM
U5V
COM
5VU5V
3V
R14
1K
PWR
LD2
RED
5V
JP3
Wired on Solder Side
JP2
C8
100nF
C12
100nF
C10
100nF
C7
100nF
3V
Jumpers ON --> DISCOVERY Selected
Jumpers OFF --> ST-LINK Selected
VBAT
1
PA7
17
PC13
2
PA12 33
PC14
3
PB0
18
PC15
4JTMS/SWDIO 34
OSCIN
5
PB1
19
OSCOUT
6
VSS_2 35
NRST
7
PB2/BOOT1
20
VSSA
8
VDD_2 36
VDDA
9
PB10
21
PA0
10
JTCK/SWCLK 37
PA1
11
PB11
22
PA2
12
PA15/JTDI 38
PA3
13
VSS_1
23
PA4
14
PB3/JTDO 39
PA5
15
VDD_1
24
PA6
16
PB4/JNTRST 40
PB12 25
PB5 41
PB13 26
PB6 42
PB14 27
PB7 43
PB15 28
BOOT0 44
PA8 29
PB8 45
PA9 30
PB9 46
PA10 31
VSS_3 47
PA11 32
VDD_3 48
U2
STM32F103C8T6
Board Ident: PC13=0
T_JTCK
T_JTMS
SWD
3V
1
2
3
4
CN3
SB3 SB2
SB5 SB4
SB7 SB6
SB9 SB8
STM_JTMS
STM_JTCK SWCLK
SWDIO
SWD
RESERVED
DEFAULT
3V
T_SWDIO_IN
T_SWO
LED_STLINK
LED_STLINK 3V
R4
100
R3
100
R1
0
Red
_Green
2 1
3 4
LD1
LD_BICOLOR_CMS
R12
22
R15
22
R5 10K
R6 10K
PA13
PA14
TCK/SWCLK
TMS/SWDIO
VDD
SB17
3V
R13
10K
R11 0
Not Fitted
MCO
C1
1μF_X5R_0603
C5
10nF_X7R_0603
C3
1μF_X5R_0603
C2
100nF
C4
100nF
MCO
Not Fitted
T_JRST
R69
100
1
2
3
4
5
6
CN2
Header 6
R2
100
AIN_1
T_NRST
T_SWO
NRST
PB3
R16
22
R17
22
SB11
SB12
T_NRST
T_SWO
Not Fitted
SB10
RC Must be very close to STM32F103 pin 29
2V5
C20
1μF_X5R_0603
C13
10nF_X7R_0603
C17
1μF_X5R_0603
C19
100nF
C18
100nF
51
2
GND
3
4
BYPASS
INH
Vin Vout
U3 LD3985M25R
JP1
51
2
GND
3
4
BYPASS
INH
Vin Vout
U1 LD3985M33R
D1
BAT60JFILM
D3
BAT60JFILM
D2
BAT60JFILM
R68
100 C61
20pF
SB on Solder Side under JP
Idd
5V
EXT_5V, Input or Output OUT_3V, Only Output

Electrical schematics STM32F4DISCOVERY
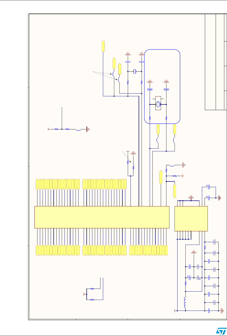
32/37 Doc ID 022256 Rev 1
Figure 13. MCU
STMicroelectronics
Title:
Number: Rev: Sheet of
B.1(PCB.SCH) Date:9/26/2011
C14
20pF
C15
20pF
R24 220
41
32
X3
MC306-G-06Q-32.768 (manufacturer JFVNY)
C16
6.8pF
C27
6.8pF
MB997 3 6
STM32F4DISCOVERY MCU
PB5
PB6
PB7
PA4
PA5
PA6
PA7
R31
10K
VDD
PA11
PA12
PA9
PA10
PB12
PB13
PB14
PB15
PB10
PB11
PB8
PA0
PB9
R22
0
PA1
PB1
PB2
PA15
PB3
PB0
PA3
PA13
PA14
PB4
PA2
PA8
BOOT0
MCO
PH1-OSC_OUT
PA13
PA14
PA15
PA12
PA0
PA1
PA2
PA3
PA4
PA5
PA6
PA7
PA8
PA9
PA10
PA11
NRST
PB12
PB0
PB1
PB2
PB3
PB4
PB5
PB6
PB7
PB8
PB9
PB10
PB11
PB13
PB14
PB15
R30 510
PC15
PC14
BOOT0
PH1
PH0
Must be close to the Crystal
R34
10K
VDD
PB2
BOOT1
SB19
SB18
SB14
SB13
C26
100nF
C24
100nF
C31
100nF
C30
100nF
C28
1uF
R32
510
R26 0
NRST
C21
100nF
MCO
1 2
X2
8MHz
Not Fitted
L1
fcm1608-0603 C23
1uF
VDD
C33
2.2uF
C36
2.2uF
R23
47
C25
100nF
C22
1uF
C34
100nF
C35
100nF
C29
100nF
C32
100nF
PE2 1
PE3 2
PE4 3
PE5 4
PE6 5
PC13
7
PC14 8
PC15 9
PH0 12
PH1 13
NRST 14
PC0
15
PC1
16
PC2
17
PC3
18
PA0
23
PA1
24
PA2
25
PA3
26
PA4
29
PA5
30
PA6
31
PA7
32
PC4
33
PC5
34
PB0
35
PB1
36
PB2
37
PE7 38
PE8 39
PE9 40
PE10 41
PE11 42
PE12 43
PE13 44
PE14 45
PE15 46
PB10
47
PB11
48
PB12
51
PB13
52
PB14
53
PB15
54
PD8 55
PD9 56
PD10 57
PD11 58
PD12 59
PD13 60
PD14 61
PD15 62
PC6
63
PC7
64
PC8
65
PC9
66
PA8
67
PA9
68
PA10
69
PA11
70
PA12
71
PA13
72
PA14
76
PA15
77
PC10
78
PC11
79
PC12
80
PD0 81
PD1 82
PD2 83
PD3 84
PD4 85
PD5 86
PD6 87
PD7 88
PB3
89
PB4
90
PB5
91
PB6
92
PB7
93
BOOT0 94
PB8
95
PB9
96
PE0 97
PE1 98
PDR_ON 99
U4A
STM32F407VGT6
VBAT
6
VSS4 27
VSS2 74
VSSA 20
VREF+
21
VDDA
22
VSS5 10
VCAP2 73
VDD3
100
VCAP1 49
VDD2
75 VDD1
50 VDD4
28 VDD12
19 VDD5
11
U4B
STM32F407VGT6
PC0
PC0 PC1
PC2
PC3
PC4
PC5
PC6
PC7
PC8
PC9
PC10
PC11
PC12
PC13
PC1
PC2
PC3
PC4
PC5
PC6
PC7
PC8
PC9
PC10
PC11
PC12
PC13
PE0 PE0
PE1 PE1
PE2
PE2
PE3
PE4
PE5
PE6
PE7
PE8
PE9
PE10
PE11
PE12
PE13
PE14
PE15
PE3
PE4
PE5
PE6
PE7
PE8
PE9
PE10
PE11
PE12
PE13
PE14
PE15
PD0
PD0
PD1
PD2
PD3
PD4
PD5
PD6
PD7
PD8
PD9
PD10
PD11
PD12
PD13
PD14
PD15
PD1
PD2
PD3
PD4
PD5
PD6
PD7
PD8
PD9
PD10
PD11
PD12
PD13
PD14
PD15
PC14-OSC32_IN
PC15-OSC32_OUT
R21
0
R27
0
R28
0
VDD
SB15
SB16
R25
0
Not Fitted
PH0-OSC_IN
R33
4.7K
VDD
R29
4.7K
PB6
PB9

STM32F4DISCOVERY Electrical schematics
Doc ID 022256 Rev 1 33/37
Figure 14. Audio
1 2 3 4
D
C
B
A
STMicroelectronics
Title:
Number: Rev: Sheet of
B.1(PCB.SCH) Date:9/26/2011
MB997
46
STM32F4DISCOVERY Audio
PA4
PC12
PC10
R43
10K
PB6
PB9
R61
51
PD4
PC7
3V
I2C address 0x94
C50
1uF (X7R)
C59
1uF
C53
0.1uF
SDA
1
SCL
2
A0
3
SPKR_OUTA+ 4
VP 5
SPKR_OUTA- 6
SPKR_OUTB+ 7
VP 8
SPKR_OUTB- 9
-VHPFILT
10
FLYN
11
FLYP
12
+VHP
13
HP/LINE_OUTB 14
HP/LINE_OUTA 15
VA
16
AGND 17
FILT+ 18
VQ 19
TSTO
20
AIN4A 21
AIN4B 22
AIN3A 23
AIN3B 24
AIN2A 25
AIN2B 26
AFILTA 27
AFILTB 28
AIN1A 29
AIN1B 30
SPKR/HP 31
RESET
32
VL
33
VD
34
DGND
35
TSTO
36
MCLK
37
SCLK
38
SDIN
39
LRCK
40
GND/Thermal Pad
0
U7
CS43L22
C47
1uF(X7R)
C41
0.1uF
C40
0.1uF
2V5
C42
0.1uF
3V
C56
1uF(X5R)
C57
1uF(X5R)
C48
150pF(COG)
C46
150pF(COG)
C45
0.1uF
C54
0.022uF
R62
51
C55
0.022uF
C43
0.1uF
Audio_RST
R47
100
C44
1uF(X7R)
Audio_SDA
Audio_SCL
I2S3_MCK
I2S3_WS
I2S3_SCK
I2S3_SD
Audio_DAC_OUT
GND
1
GND
3LR
2
CLK 4
VDD 6
DOUT 5
U9
MP45DT02
C51
1uF(X7R)
PDM_OUT
R53
100
R52
100K
R44
100K
C52
10nF R54
1.2K
3V
CLK_IN
PDM_OUT
C60
100nF
C58
10uF
R63
0
R64
0
3V
1
3
2CN4
ST-225-02
PC3
PA4
PC3
PB10 PC3
PB10
PB6
PB9
PC7
PC10
PC12
PA4
PD4
PC4
PC4
R48
0
R55
0
R49
0
R65
0
Not Fitted
Not Fitted

Electrical schematics STM32F4DISCOVERY
34/37 Doc ID 022256 Rev 1
Figure 15. USB_OTG_FS
D
C
B
A
STMicroelectronics
Title:
Number: Rev: Sheet of
B.1(PCB.SCH) Date:9/26/2011
MB997
56
STM32F4DISCOVERY USB_OTG_FS
5V
R45
10K
PC0
PD5
R51
47K
3V
12
LD8
Red
R67
620
PA11
PA12
PA10
C49
4.7uF
R46 0
R59 0
R50 0
VBUS
1
DM
2
DP
3
ID
4
GND
5
Shield
0
USB_Micro-AB receptacle
CN5
475900001
OTG_FS_PowerSwitchOn
OTG_FS_OverCurrent
VBUS_FS
OTG_FS_ID
OTG_FS_DM
OTG_FS_DP
R58 22
R60 22
R66
330
12
LD7
Green
3
2
1
T1
9013
R56
47K
3V
R57
[N/A]
3V
Dz
A2
ID A3
Pd1 B1
Pup
B2
Vbus
B3
D+in C1
Pd2 C2
D+out
C3
D-in D1
GND D2
D-out
D3
U8
EMIF02-USB03F2
GND
2
IN
5
EN
4OUT 1
FAULT 3
U6
STMPS2141STR
PA9
PA10
PA11
PA12
PC0
PD5
Not Fitted
PA9

STM32F4DISCOVERY Electrical schematics
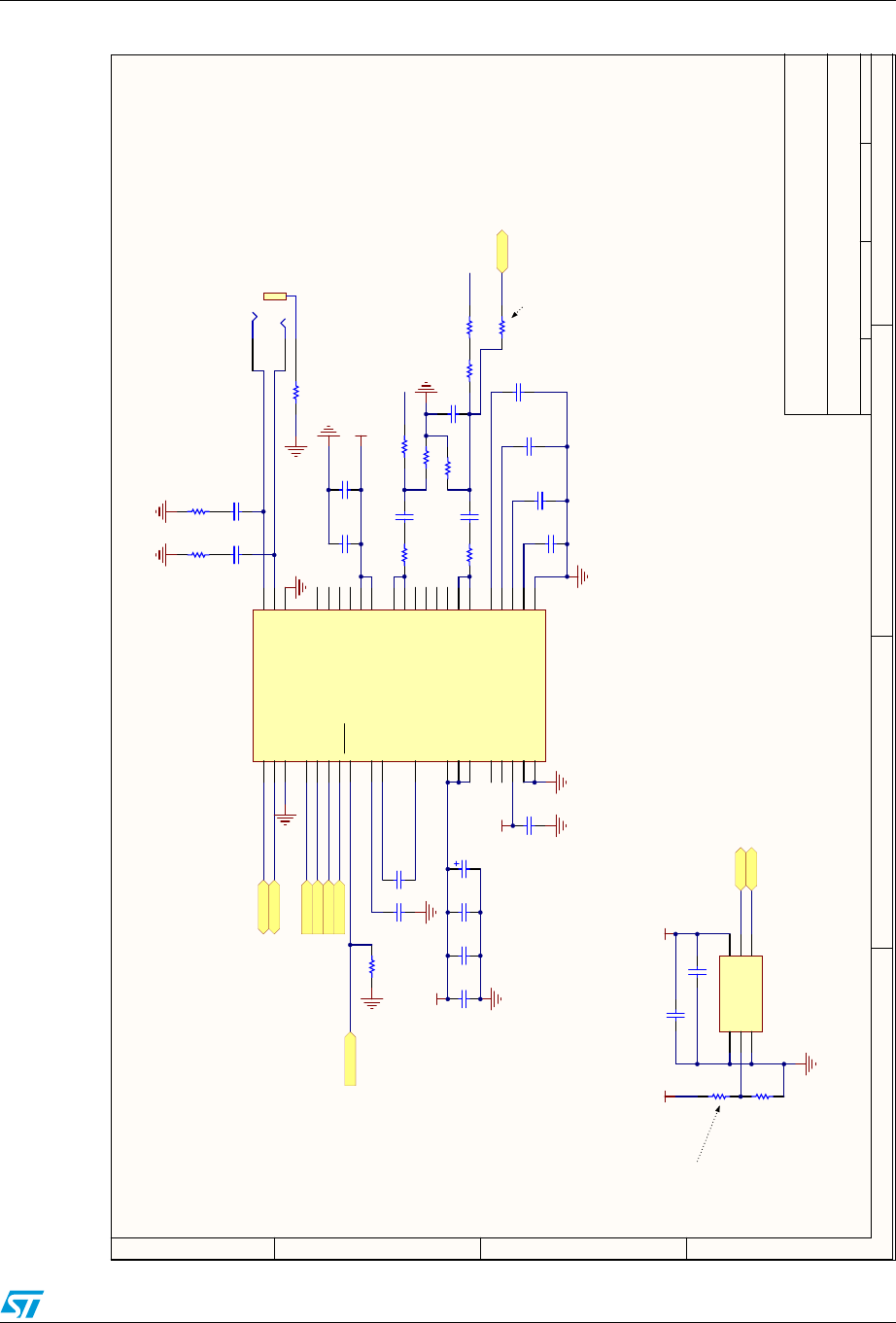
Doc ID 022256 Rev 1 35/37
Figure 16. Peripherals
STMicroelectronics
Title:
Number: Rev: Sheet of
B.1(PCB.SCH) Date:9/26/2011
1 2
LD5
Red
1 2
LD3
Orange
1 2
LD6
Blue
1 2
LD4
Green
R40
510
R36
680
R41
680
R42
680
PD12
MB997
66
STM32F4DISCOVERY Peripherals
LEDsMEMS
LED1
C38
100nF
R39
220K
VDD
12
3 4
B1
SW-PUSH-CMS
SB20
PA0 R35
330
R38
100
USER & WAKE-UP Button
NRST
NRST
RESET Button
C37
100nF
R37
100K
VDD
12
3 4
B2
SW-PUSH-CMS
SB1
Not Fitted
PA0
PD12
LED2
LED3
LED4
PD13
PD14
PD15
PD13
PD14
PD15
VDD_IO
1
GND 2
Reserved
3
GND 4
GND 5
VDD
6CS_I2C/SPI 7
INT1
8
INT2
9
GND 10
Reserved 11
SDO 12
SDA/SDI/SDO
13
SCL/SPC
14
U5
LIS302DL
PA5
PA7
PE0
3VC39
100nF
SPI1_MOSI
SPI1_SCK PA5
PA7
PE0
PE1
MEMS_INT1
MEMS_INT2 PE1
PA6
PE3 PE3
PA6 SPI1_MISO
CS_I2C/SPI
Not Fitted

Revision history STM32F4DISCOVERY
36/37 Doc ID 022256 Rev 1
7 Revision history
Table 6. Document revision history
Date Revision Changes
27-Sept-2011 1 Initial release.

STM32F4DISCOVERY
Doc ID 022256 Rev 1 37/37
Please Read Carefully:
Information in this document is provided solely in connection with ST products. STMicroelectronics NV and its subsidiaries (“ST”) reserve the
right to make changes, corrections, modifications or improvements, to this document, and the products and services described herein at any
time, without notice.
All ST products are sold pursuant to ST’s terms and conditions of sale.
Purchasers are solely responsible for the choice, selection and use of the ST products and services described herein, and ST assumes no
liability whatsoever relating to the choice, selection or use of the ST products and services described herein.
No license, express or implied, by estoppel or otherwise, to any intellectual property rights is granted under this document. If any part of this
document refers to any third party products or services it shall not be deemed a license grant by ST for the use of such third party products
or services, or any intellectual property contained therein or considered as a warranty covering the use in any manner whatsoever of such
third party products or services or any intellectual property contained therein.
UNLESS OTHERWISE SET FORTH IN ST’S TERMS AND CONDITIONS OF SALE ST DISCLAIMS ANY EXPRESS OR IMPLIED
WARRANTY WITH RESPECT TO THE USE AND/OR SALE OF ST PRODUCTS INCLUDING WITHOUT LIMITATION IMPLIED
WARRANTIES OF MERCHANTABILITY, FITNESS FOR A PARTICULAR PURPOSE (AND THEIR EQUIVALENTS UNDER THE LAWS
OF ANY JURISDICTION), OR INFRINGEMENT OF ANY PATENT, COPYRIGHT OR OTHER INTELLECTUAL PROPERTY RIGHT.
UNLESS EXPRESSLY APPROVED IN WRITING BY TWO AUTHORIZED ST REPRESENTATIVES, ST PRODUCTS ARE NOT
RECOMMENDED, AUTHORIZED OR WARRANTED FOR USE IN MILITARY, AIR CRAFT, SPACE, LIFE SAVING, OR LIFE SUSTAINING
APPLICATIONS, NOR IN PRODUCTS OR SYSTEMS WHERE FAILURE OR MALFUNCTION MAY RESULT IN PERSONAL INJURY,
DEATH, OR SEVERE PROPERTY OR ENVIRONMENTAL DAMAGE. ST PRODUCTS WHICH ARE NOT SPECIFIED AS "AUTOMOTIVE
GRADE" MAY ONLY BE USED IN AUTOMOTIVE APPLICATIONS AT USER’S OWN RISK.
Resale of ST products with provisions different from the statements and/or technical features set forth in this document shall immediately void
any warranty granted by ST for the ST product or service described herein and shall not create or extend in any manner whatsoever, any
liability of ST.
ST and the ST logo are trademarks or registered trademarks of ST in various countries.
Information in this document supersedes and replaces all information previously supplied.
The ST logo is a registered trademark of STMicroelectronics. All other names are the property of their respective owners.
© 2011 STMicroelectronics - All rights reserved
STMicroelectronics group of companies
Australia - Belgium - Brazil - Canada - China - Czech Republic - Finland - France - Germany - Hong Kong - India - Israel - Italy - Japan -
Malaysia - Malta - Morocco - Philippines - Singapore - Spain - Sweden - Switzerland - United Kingdom - United States of America
www.st.com