NXP LPC2104, LPC2105, LPC2106 User Manual VPB115AT Lpc2104 2105 2106
User Manual: VPB115AT
Open the PDF directly: View PDF
.
Page Count: 223 [warning: Documents this large are best viewed by clicking the View PDF Link!]

LPC2106/2105/2104 USER MANUAL
Preliminary 2003 Sep 17
INTEGRATED CIRCUITS

2 September 17, 2003
Philips Semiconductors Preliminary User Manual
LPC2106/2105//2104ARM-based Microcontroller

3 September 17, 2003
Philips Semiconductors Preliminary User Manual
LPC2106/2105/2104ARM-based Microcontroller
Table of Contents
List of Figures . . . . . . . . . . . . . . . . . . . . . . . . . . . . . . . . . . . . . . . . . . . . . . . . . . . . . . . . . . . . . . . . . 7
List of Tables . . . . . . . . . . . . . . . . . . . . . . . . . . . . . . . . . . . . . . . . . . . . . . . . . . . . . . . . . . . . . . . . . . 9
Document Revision History . . . . . . . . . . . . . . . . . . . . . . . . . . . . . . . . . . . . . . . . . . . . . . . . . . . . . . 13
Introduction . . . . . . . . . . . . . . . . . . . . . . . . . . . . . . . . . . . . . . . . . . . . . . . . . . . . . . . . . . . . 15
Features . . . . . . . . . . . . . . . . . . . . . . . . . . . . . . . . . . . . . . . . . . . . . . . . . . . . . . . . . . . . . . . . . . . . . 15
Applications . . . . . . . . . . . . . . . . . . . . . . . . . . . . . . . . . . . . . . . . . . . . . . . . . . . . . . . . . . . . . . . . . . 15
Architectural Overview . . . . . . . . . . . . . . . . . . . . . . . . . . . . . . . . . . . . . . . . . . . . . . . . . . . . . . . . . . 16
ARM7TDMI-S Processor . . . . . . . . . . . . . . . . . . . . . . . . . . . . . . . . . . . . . . . . . . . . . . . . . . . . . . . . 16
On-Chip Flash Memory System . . . . . . . . . . . . . . . . . . . . . . . . . . . . . . . . . . . . . . . . . . . . . . . . . . . 16
On-Chip Static RAM . . . . . . . . . . . . . . . . . . . . . . . . . . . . . . . . . . . . . . . . . . . . . . . . . . . . . . . . . . . . 17
Block Diagram . . . . . . . . . . . . . . . . . . . . . . . . . . . . . . . . . . . . . . . . . . . . . . . . . . . . . . . . . . . . . . . . 18
LPC2106/2105/2104 Registers . . . . . . . . . . . . . . . . . . . . . . . . . . . . . . . . . . . . . . . . . . . . . . . . . . . 19
LPC2106/2105/2104 Memory Addressing . . . . . . . . . . . . . . . . . . . . . . . . . . . . . . . . . . . . 29
Memory Maps . . . . . . . . . . . . . . . . . . . . . . . . . . . . . . . . . . . . . . . . . . . . . . . . . . . . . . . . . . . . . . . . 29
LPC2106/2105/2104 Memory Re-mapping and Boot Block . . . . . . . . . . . . . . . . . . . . . . . . . . . . . 33
Prefetch Abort and Data Abort Exceptions . . . . . . . . . . . . . . . . . . . . . . . . . . . . . . . . . . . . . . . . . . 36
System Control Block . . . . . . . . . . . . . . . . . . . . . . . . . . . . . . . . . . . . . . . . . . . . . . . . . . . . 37
Summary of System Control Block Functions . . . . . . . . . . . . . . . . . . . . . . . . . . . . . . . . . . . . . . . . 37
Pin Description . . . . . . . . . . . . . . . . . . . . . . . . . . . . . . . . . . . . . . . . . . . . . . . . . . . . . . . . . . . . . . . . 37
Register Description . . . . . . . . . . . . . . . . . . . . . . . . . . . . . . . . . . . . . . . . . . . . . . . . . . . . . . . . . . . . 38
Crystal Oscillator . . . . . . . . . . . . . . . . . . . . . . . . . . . . . . . . . . . . . . . . . . . . . . . . . . . . . . . . . . . . . . 39
External Interrupt Inputs . . . . . . . . . . . . . . . . . . . . . . . . . . . . . . . . . . . . . . . . . . . . . . . . . . . . . . . . . 40
Memory Mapping Control . . . . . . . . . . . . . . . . . . . . . . . . . . . . . . . . . . . . . . . . . . . . . . . . . . . . . . . . 42
PLL (Phase Locked Loop) . . . . . . . . . . . . . . . . . . . . . . . . . . . . . . . . . . . . . . . . . . . . . . . . . . . . . . . 43
Power Control . . . . . . . . . . . . . . . . . . . . . . . . . . . . . . . . . . . . . . . . . . . . . . . . . . . . . . . . . . . . . . . . 49
Reset . . . . . . . . . . . . . . . . . . . . . . . . . . . . . . . . . . . . . . . . . . . . . . . . . . . . . . . . . . . . . . . . . . . . . . . 51
VPB Divider . . . . . . . . . . . . . . . . . . . . . . . . . . . . . . . . . . . . . . . . . . . . . . . . . . . . . . . . . . . . . . . . . . 52
Wakeup Timer . . . . . . . . . . . . . . . . . . . . . . . . . . . . . . . . . . . . . . . . . . . . . . . . . . . . . . . . . . . . . . . . 54
Memory Accelerator Module (MAM) . . . . . . . . . . . . . . . . . . . . . . . . . . . . . . . . . . . . . . . . 55
Introduction . . . . . . . . . . . . . . . . . . . . . . . . . . . . . . . . . . . . . . . . . . . . . . . . . . . . . . . . . . . . . . . . . . 55
Memory Accelerator Module Operating Modes . . . . . . . . . . . . . . . . . . . . . . . . . . . . . . . . . . . . . . . 57
MAM Configuration . . . . . . . . . . . . . . . . . . . . . . . . . . . . . . . . . . . . . . . . . . . . . . . . . . . . . . . . . . . . 58
Register Description . . . . . . . . . . . . . . . . . . . . . . . . . . . . . . . . . . . . . . . . . . . . . . . . . . . . . . . . . . . . 58
MAM Usage Notes . . . . . . . . . . . . . . . . . . . . . . . . . . . . . . . . . . . . . . . . . . . . . . . . . . . . . . . . . . . . . 59
Vectored Interrupt Controller (VIC) . . . . . . . . . . . . . . . . . . . . . . . . . . . . . . . . . . . . . . . . . 61
Features . . . . . . . . . . . . . . . . . . . . . . . . . . . . . . . . . . . . . . . . . . . . . . . . . . . . . . . . . . . . . . . . . . . . . 61
Description . . . . . . . . . . . . . . . . . . . . . . . . . . . . . . . . . . . . . . . . . . . . . . . . . . . . . . . . . . . . . . . . . . . 61
Register Description . . . . . . . . . . . . . . . . . . . . . . . . . . . . . . . . . . . . . . . . . . . . . . . . . . . . . . . . . . . . 62
VIC Registers . . . . . . . . . . . . . . . . . . . . . . . . . . . . . . . . . . . . . . . . . . . . . . . . . . . . . . . . . . . . . . . . . 64
Interrupt Sources . . . . . . . . . . . . . . . . . . . . . . . . . . . . . . . . . . . . . . . . . . . . . . . . . . . . . . . . . . . . . . 68
VIC Usage Notes . . . . . . . . . . . . . . . . . . . . . . . . . . . . . . . . . . . . . . . . . . . . . . . . . . . . . . . . . . . . . . 70
Pin Configuration . . . . . . . . . . . . . . . . . . . . . . . . . . . . . . . . . . . . . . . . . . . . . . . . . . . . . . . 71
NetChip Pinout . . . . . . . . . . . . . . . . . . . . . . . . . . . . . . . . . . . . . . . . . . . . . . . . . . . . . . . . . . . . . . . . 71
LPC2106/2105/2104 Pin functions . . . . . . . . . . . . . . . . . . . . . . . . . . . . . . . . . . . . . . . . . . . . . . . . 72
Pin Description for LPC2106/2105/2104 . . . . . . . . . . . . . . . . . . . . . . . . . . . . . . . . . . . . . . . . . . . . 73

4 September 17, 2003
Philips Semiconductors Preliminary User Manual
LPC2106/2105/2104ARM-based Microcontroller
Pin Connect Block . . . . . . . . . . . . . . . . . . . . . . . . . . . . . . . . . . . . . . . . . . . . . . . . . . . . . . . 77
Features . . . . . . . . . . . . . . . . . . . . . . . . . . . . . . . . . . . . . . . . . . . . . . . . . . . . . . . . . . . . . . . . . . . . . 77
Applications . . . . . . . . . . . . . . . . . . . . . . . . . . . . . . . . . . . . . . . . . . . . . . . . . . . . . . . . . . . . . . . . . . 77
Description . . . . . . . . . . . . . . . . . . . . . . . . . . . . . . . . . . . . . . . . . . . . . . . . . . . . . . . . . . . . . . . . . . . 77
Register Description . . . . . . . . . . . . . . . . . . . . . . . . . . . . . . . . . . . . . . . . . . . . . . . . . . . . . . . . . . . . 77
GPIO . . . . . . . . . . . . . . . . . . . . . . . . . . . . . . . . . . . . . . . . . . . . . . . . . . . . . . . . . . . . . . . . . . 81
Features . . . . . . . . . . . . . . . . . . . . . . . . . . . . . . . . . . . . . . . . . . . . . . . . . . . . . . . . . . . . . . . . . . . . . 81
Applications . . . . . . . . . . . . . . . . . . . . . . . . . . . . . . . . . . . . . . . . . . . . . . . . . . . . . . . . . . . . . . . . . . 81
Pin Description . . . . . . . . . . . . . . . . . . . . . . . . . . . . . . . . . . . . . . . . . . . . . . . . . . . . . . . . . . . . . . . . 81
Register Description . . . . . . . . . . . . . . . . . . . . . . . . . . . . . . . . . . . . . . . . . . . . . . . . . . . . . . . . . . . . 81
GPIO Usage Notes . . . . . . . . . . . . . . . . . . . . . . . . . . . . . . . . . . . . . . . . . . . . . . . . . . . . . . . . . . . . 83
UART 0 . . . . . . . . . . . . . . . . . . . . . . . . . . . . . . . . . . . . . . . . . . . . . . . . . . . . . . . . . . . . . . . . 85
Features . . . . . . . . . . . . . . . . . . . . . . . . . . . . . . . . . . . . . . . . . . . . . . . . . . . . . . . . . . . . . . . . . . . . . 85
Pin Description . . . . . . . . . . . . . . . . . . . . . . . . . . . . . . . . . . . . . . . . . . . . . . . . . . . . . . . . . . . . . . . . 85
Register Description . . . . . . . . . . . . . . . . . . . . . . . . . . . . . . . . . . . . . . . . . . . . . . . . . . . . . . . . . . . . 86
Architecture . . . . . . . . . . . . . . . . . . . . . . . . . . . . . . . . . . . . . . . . . . . . . . . . . . . . . . . . . . . . . . . . . . 94
UART 1 . . . . . . . . . . . . . . . . . . . . . . . . . . . . . . . . . . . . . . . . . . . . . . . . . . . . . . . . . . . . . . . . 97
Features . . . . . . . . . . . . . . . . . . . . . . . . . . . . . . . . . . . . . . . . . . . . . . . . . . . . . . . . . . . . . . . . . . . . . 97
Pin Description . . . . . . . . . . . . . . . . . . . . . . . . . . . . . . . . . . . . . . . . . . . . . . . . . . . . . . . . . . . . . . . . 97
Register Description . . . . . . . . . . . . . . . . . . . . . . . . . . . . . . . . . . . . . . . . . . . . . . . . . . . . . . . . . . . . 98
Architecture . . . . . . . . . . . . . . . . . . . . . . . . . . . . . . . . . . . . . . . . . . . . . . . . . . . . . . . . . . . . . . . . . 109
I2C Interface . . . . . . . . . . . . . . . . . . . . . . . . . . . . . . . . . . . . . . . . . . . . . . . . . . . . . . . . . . . 111
Features . . . . . . . . . . . . . . . . . . . . . . . . . . . . . . . . . . . . . . . . . . . . . . . . . . . . . . . . . . . . . . . . . . . . 111
Applications . . . . . . . . . . . . . . . . . . . . . . . . . . . . . . . . . . . . . . . . . . . . . . . . . . . . . . . . . . . . . . . . . 111
Description . . . . . . . . . . . . . . . . . . . . . . . . . . . . . . . . . . . . . . . . . . . . . . . . . . . . . . . . . . . . . . . . . . 111
Pin Description . . . . . . . . . . . . . . . . . . . . . . . . . . . . . . . . . . . . . . . . . . . . . . . . . . . . . . . . . . . . . . . 115
Register Description . . . . . . . . . . . . . . . . . . . . . . . . . . . . . . . . . . . . . . . . . . . . . . . . . . . . . . . . . . . 116
Architecture . . . . . . . . . . . . . . . . . . . . . . . . . . . . . . . . . . . . . . . . . . . . . . . . . . . . . . . . . . . . . . . . . 122
SPI Interface . . . . . . . . . . . . . . . . . . . . . . . . . . . . . . . . . . . . . . . . . . . . . . . . . . . . . . . . . . . 123
Features . . . . . . . . . . . . . . . . . . . . . . . . . . . . . . . . . . . . . . . . . . . . . . . . . . . . . . . . . . . . . . . . . . . . 123
Description . . . . . . . . . . . . . . . . . . . . . . . . . . . . . . . . . . . . . . . . . . . . . . . . . . . . . . . . . . . . . . . . . . 123
Pin Description . . . . . . . . . . . . . . . . . . . . . . . . . . . . . . . . . . . . . . . . . . . . . . . . . . . . . . . . . . . . . . . 127
Register Description . . . . . . . . . . . . . . . . . . . . . . . . . . . . . . . . . . . . . . . . . . . . . . . . . . . . . . . . . . . 128
Architecture . . . . . . . . . . . . . . . . . . . . . . . . . . . . . . . . . . . . . . . . . . . . . . . . . . . . . . . . . . . . . . . . . 131
Timer 0 and Timer 1 . . . . . . . . . . . . . . . . . . . . . . . . . . . . . . . . . . . . . . . . . . . . . . . . . . . . . 133
Features . . . . . . . . . . . . . . . . . . . . . . . . . . . . . . . . . . . . . . . . . . . . . . . . . . . . . . . . . . . . . . . . . . . . 133
Applications . . . . . . . . . . . . . . . . . . . . . . . . . . . . . . . . . . . . . . . . . . . . . . . . . . . . . . . . . . . . . . . . . 133
Description . . . . . . . . . . . . . . . . . . . . . . . . . . . . . . . . . . . . . . . . . . . . . . . . . . . . . . . . . . . . . . . . . . 134
Pin Description . . . . . . . . . . . . . . . . . . . . . . . . . . . . . . . . . . . . . . . . . . . . . . . . . . . . . . . . . . . . . . . 134
Register Description . . . . . . . . . . . . . . . . . . . . . . . . . . . . . . . . . . . . . . . . . . . . . . . . . . . . . . . . . . . 135
Example Timer Operation . . . . . . . . . . . . . . . . . . . . . . . . . . . . . . . . . . . . . . . . . . . . . . . . . . . . . . 140
Architecture . . . . . . . . . . . . . . . . . . . . . . . . . . . . . . . . . . . . . . . . . . . . . . . . . . . . . . . . . . . . . . . . . 141
Pulse Width Modulator (PWM) . . . . . . . . . . . . . . . . . . . . . . . . . . . . . . . . . . . . . . . . . . . . 143
Features . . . . . . . . . . . . . . . . . . . . . . . . . . . . . . . . . . . . . . . . . . . . . . . . . . . . . . . . . . . . . . . . . . . . 143
Description . . . . . . . . . . . . . . . . . . . . . . . . . . . . . . . . . . . . . . . . . . . . . . . . . . . . . . . . . . . . . . . . . . 143
Pin Description . . . . . . . . . . . . . . . . . . . . . . . . . . . . . . . . . . . . . . . . . . . . . . . . . . . . . . . . . . . . . . . 148
Register Description . . . . . . . . . . . . . . . . . . . . . . . . . . . . . . . . . . . . . . . . . . . . . . . . . . . . . . . . . . . 149

5 September 17, 2003
Philips Semiconductors Preliminary User Manual
LPC2106/2105/2104ARM-based Microcontroller
Real Time Clock . . . . . . . . . . . . . . . . . . . . . . . . . . . . . . . . . . . . . . . . . . . . . . . . . . . . . . . . 157
Features . . . . . . . . . . . . . . . . . . . . . . . . . . . . . . . . . . . . . . . . . . . . . . . . . . . . . . . . . . . . . . . . . . . . 157
Description . . . . . . . . . . . . . . . . . . . . . . . . . . . . . . . . . . . . . . . . . . . . . . . . . . . . . . . . . . . . . . . . . . 157
Architecture . . . . . . . . . . . . . . . . . . . . . . . . . . . . . . . . . . . . . . . . . . . . . . . . . . . . . . . . . . . . . . . . . 158
Register Description . . . . . . . . . . . . . . . . . . . . . . . . . . . . . . . . . . . . . . . . . . . . . . . . . . . . . . . . . . . 158
RTC Interrupts . . . . . . . . . . . . . . . . . . . . . . . . . . . . . . . . . . . . . . . . . . . . . . . . . . . . . . . . . . . . . . . 160
Miscellaneous Register Group . . . . . . . . . . . . . . . . . . . . . . . . . . . . . . . . . . . . . . . . . . . . . . . . . . . 161
Consolidated Time Registers . . . . . . . . . . . . . . . . . . . . . . . . . . . . . . . . . . . . . . . . . . . . . . . . . . . . 164
Time Counter Group . . . . . . . . . . . . . . . . . . . . . . . . . . . . . . . . . . . . . . . . . . . . . . . . . . . . . . . . . . 166
Alarm Register Group . . . . . . . . . . . . . . . . . . . . . . . . . . . . . . . . . . . . . . . . . . . . . . . . . . . . . . . . . 167
RTC Usage Notes . . . . . . . . . . . . . . . . . . . . . . . . . . . . . . . . . . . . . . . . . . . . . . . . . . . . . . . . . . . . 167
Reference Clock Divider (Prescaler) . . . . . . . . . . . . . . . . . . . . . . . . . . . . . . . . . . . . . . . . . . . . . . 168
Watchdog . . . . . . . . . . . . . . . . . . . . . . . . . . . . . . . . . . . . . . . . . . . . . . . . . . . . . . . . . . . . . 171
Features . . . . . . . . . . . . . . . . . . . . . . . . . . . . . . . . . . . . . . . . . . . . . . . . . . . . . . . . . . . . . . . . . . . . 171
Applications . . . . . . . . . . . . . . . . . . . . . . . . . . . . . . . . . . . . . . . . . . . . . . . . . . . . . . . . . . . . . . . . . 171
Description . . . . . . . . . . . . . . . . . . . . . . . . . . . . . . . . . . . . . . . . . . . . . . . . . . . . . . . . . . . . . . . . . . 171
Register Description . . . . . . . . . . . . . . . . . . . . . . . . . . . . . . . . . . . . . . . . . . . . . . . . . . . . . . . . . . . 172
Block Diagram . . . . . . . . . . . . . . . . . . . . . . . . . . . . . . . . . . . . . . . . . . . . . . . . . . . . . . . . . . . . . . . 175
Flash Memory System and Programming . . . . . . . . . . . . . . . . . . . . . . . . . . . . . . . . . . . 177
Flash Memory System . . . . . . . . . . . . . . . . . . . . . . . . . . . . . . . . . . . . . . . . . . . . . . . . . . . . . . . . . 177
Flash boot Loader . . . . . . . . . . . . . . . . . . . . . . . . . . . . . . . . . . . . . . . . . . . . . . . . . . . . . . . . . . . . 177
Features . . . . . . . . . . . . . . . . . . . . . . . . . . . . . . . . . . . . . . . . . . . . . . . . . . . . . . . . . . . . . . . . . . . . 177
Applications . . . . . . . . . . . . . . . . . . . . . . . . . . . . . . . . . . . . . . . . . . . . . . . . . . . . . . . . . . . . . . . . . 177
Description . . . . . . . . . . . . . . . . . . . . . . . . . . . . . . . . . . . . . . . . . . . . . . . . . . . . . . . . . . . . . . . . . . 177
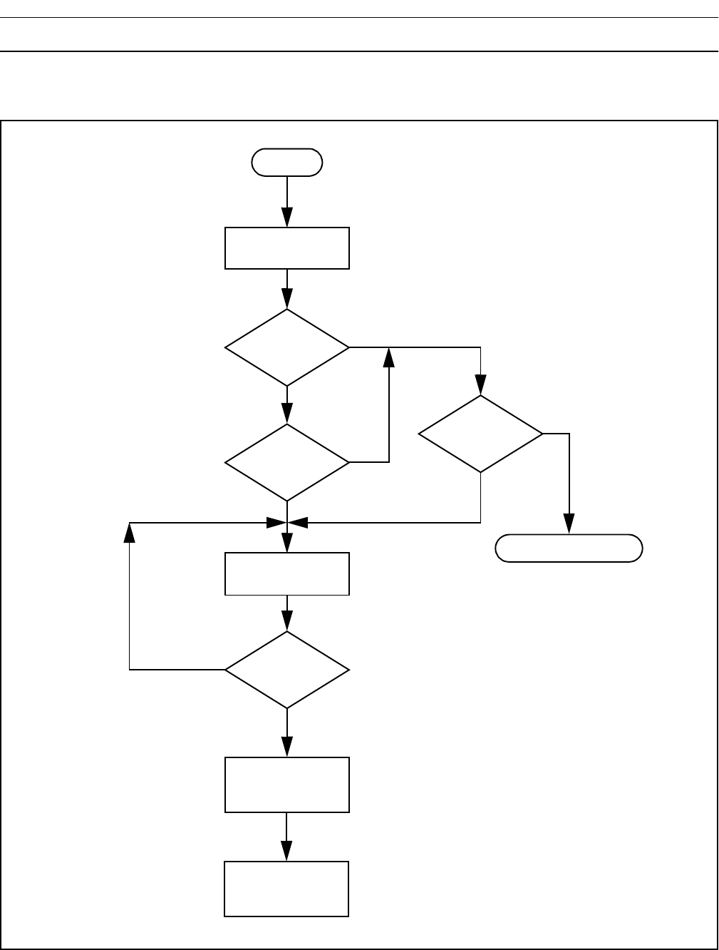
Boot process FlowChart . . . . . . . . . . . . . . . . . . . . . . . . . . . . . . . . . . . . . . . . . . . . . . . . . . . . . . . . 182
Sector Numbers . . . . . . . . . . . . . . . . . . . . . . . . . . . . . . . . . . . . . . . . . . . . . . . . . . . . . . . . . . . . . . 183
JTAG FLASH Programming interface . . . . . . . . . . . . . . . . . . . . . . . . . . . . . . . . . . . . . . . . . . . . . 199
EmbeddedICE Logic . . . . . . . . . . . . . . . . . . . . . . . . . . . . . . . . . . . . . . . . . . . . . . . . . . . . 201
Features . . . . . . . . . . . . . . . . . . . . . . . . . . . . . . . . . . . . . . . . . . . . . . . . . . . . . . . . . . . . . . . . . . . . 201
Applications . . . . . . . . . . . . . . . . . . . . . . . . . . . . . . . . . . . . . . . . . . . . . . . . . . . . . . . . . . . . . . . . . 201
Description . . . . . . . . . . . . . . . . . . . . . . . . . . . . . . . . . . . . . . . . . . . . . . . . . . . . . . . . . . . . . . . . . . 201
Pin Description . . . . . . . . . . . . . . . . . . . . . . . . . . . . . . . . . . . . . . . . . . . . . . . . . . . . . . . . . . . . . . . 202
Register Description . . . . . . . . . . . . . . . . . . . . . . . . . . . . . . . . . . . . . . . . . . . . . . . . . . . . . . . . . . . 203
Block Diagram . . . . . . . . . . . . . . . . . . . . . . . . . . . . . . . . . . . . . . . . . . . . . . . . . . . . . . . . . . . . . . . 204
Debug Mode . . . . . . . . . . . . . . . . . . . . . . . . . . . . . . . . . . . . . . . . . . . . . . . . . . . . . . . . . . . . . . . . 205
Embedded Trace Macrocell . . . . . . . . . . . . . . . . . . . . . . . . . . . . . . . . . . . . . . . . . . . . . . 207
Features . . . . . . . . . . . . . . . . . . . . . . . . . . . . . . . . . . . . . . . . . . . . . . . . . . . . . . . . . . . . . . . . . . . . 207
Applications . . . . . . . . . . . . . . . . . . . . . . . . . . . . . . . . . . . . . . . . . . . . . . . . . . . . . . . . . . . . . . . . . 207
Description . . . . . . . . . . . . . . . . . . . . . . . . . . . . . . . . . . . . . . . . . . . . . . . . . . . . . . . . . . . . . . . . . . 207
Pin Description . . . . . . . . . . . . . . . . . . . . . . . . . . . . . . . . . . . . . . . . . . . . . . . . . . . . . . . . . . . . . . . 208
Register Description . . . . . . . . . . . . . . . . . . . . . . . . . . . . . . . . . . . . . . . . . . . . . . . . . . . . . . . . . . . 209
Block Diagram . . . . . . . . . . . . . . . . . . . . . . . . . . . . . . . . . . . . . . . . . . . . . . . . . . . . . . . . . . . . . . . 210
RealMonitor . . . . . . . . . . . . . . . . . . . . . . . . . . . . . . . . . . . . . . . . . . . . . . . . . . . . . . . . . . . 211
Features . . . . . . . . . . . . . . . . . . . . . . . . . . . . . . . . . . . . . . . . . . . . . . . . . . . . . . . . . . . . . . . . . . . . 211
Applications . . . . . . . . . . . . . . . . . . . . . . . . . . . . . . . . . . . . . . . . . . . . . . . . . . . . . . . . . . . . . . . . . 211
Description . . . . . . . . . . . . . . . . . . . . . . . . . . . . . . . . . . . . . . . . . . . . . . . . . . . . . . . . . . . . . . . . . . 211
How to Enable RealMonitor . . . . . . . . . . . . . . . . . . . . . . . . . . . . . . . . . . . . . . . . . . . . . . . . . . . . . 215
RealMonitor build options . . . . . . . . . . . . . . . . . . . . . . . . . . . . . . . . . . . . . . . . . . . . . . . . . . . . . . 221

7 September 17, 2003
Philips Semiconductors Preliminary User Manual
LPC2106/2105/2104ARM-based Microcontroller
List of Figures
Figure 1: LPC2106/2105/2104 Block Diagram . . . . . . . . . . . . . . . . . . . . . . . . . . . . . . . . . . . . . . . . . . . . . 18
Figure 2: System Memory Map . . . . . . . . . . . . . . . . . . . . . . . . . . . . . . . . . . . . . . . . . . . . . . . . . . . . . . . . . 29
Figure 3: Peripheral Memory Map . . . . . . . . . . . . . . . . . . . . . . . . . . . . . . . . . . . . . . . . . . . . . . . . . . . . . . . 30
Figure 4: AHB Peripheral Map. . . . . . . . . . . . . . . . . . . . . . . . . . . . . . . . . . . . . . . . . . . . . . . . . . . . . . . . . . 31
Figure 5: VPB Peripheral Map . . . . . . . . . . . . . . . . . . . . . . . . . . . . . . . . . . . . . . . . . . . . . . . . . . . . . . . . . . 32
Figure 6: Map of lower memory is showing re-mapped and re-mappable areas. . . . . . . . . . . . . . . . . . . . 35
Figure 7: Oscillator modes and models: a) slave mode of operation, b) oscillation mode of operation,
c) external crystal model used for CX1/X2 evaluation . . . . . . . . . . . . . . . . . . . . . . . . . . . . . . . . 39
Figure 8: External Interrupt Logic. . . . . . . . . . . . . . . . . . . . . . . . . . . . . . . . . . . . . . . . . . . . . . . . . . . . . . . . 41
Figure 9: PLL Block Diagram. . . . . . . . . . . . . . . . . . . . . . . . . . . . . . . . . . . . . . . . . . . . . . . . . . . . . . . . . . . 44
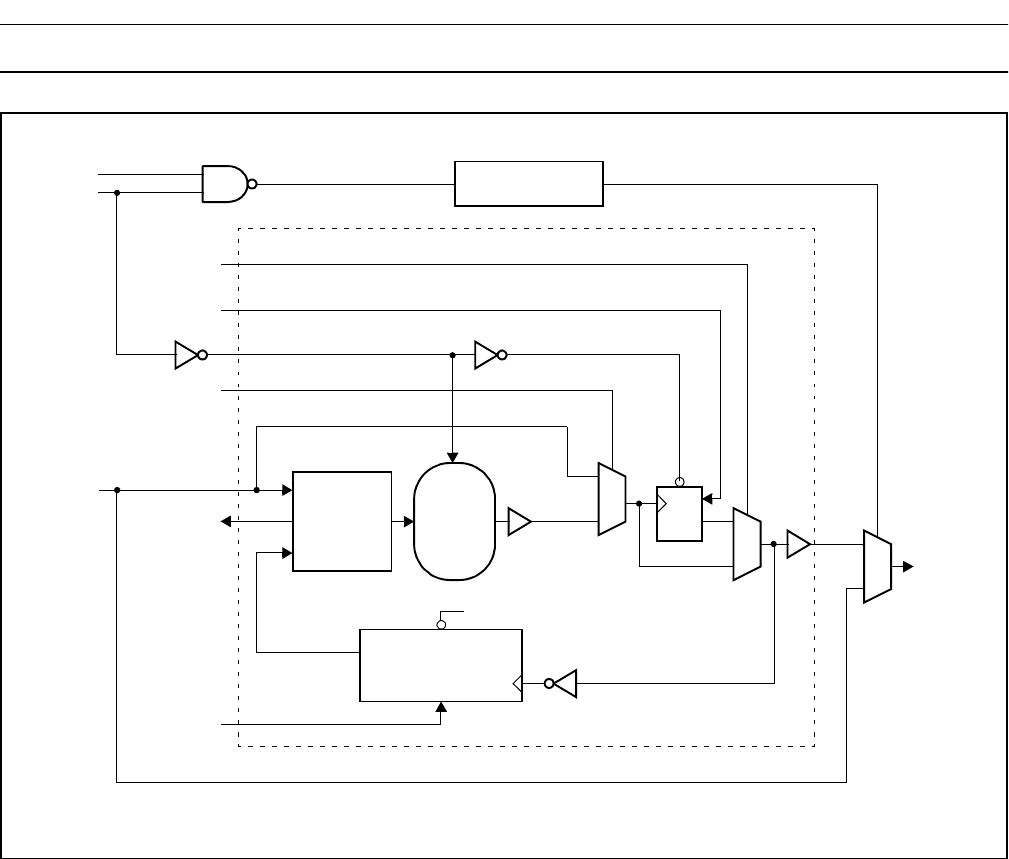
Figure 10: Reset Block Diagram including Wakeup Timer . . . . . . . . . . . . . . . . . . . . . . . . . . . . . . . . . . . . . 51
Figure 11: VPB Divider Connections . . . . . . . . . . . . . . . . . . . . . . . . . . . . . . . . . . . . . . . . . . . . . . . . . . . . . . 53
Figure 12: Simplified Block Diagram of the Memory Accelerator Module . . . . . . . . . . . . . . . . . . . . . . . . . . 56
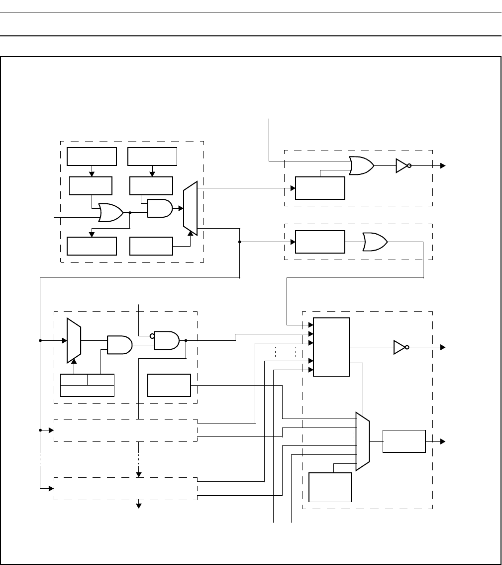
Figure 13: Block Diagram of the Vectored Interrupt Controller . . . . . . . . . . . . . . . . . . . . . . . . . . . . . . . . . . 69
Figure 14: LPC2106/2105/2104 48-pin package (LQFP48) . . . . . . . . . . . . . . . . . . . . . . . . . . . . . . . . . . . . 71
Figure 15: UART0 Block Diagram . . . . . . . . . . . . . . . . . . . . . . . . . . . . . . . . . . . . . . . . . . . . . . . . . . . . . . . . 95
Figure 16: UART1 Block Diagram . . . . . . . . . . . . . . . . . . . . . . . . . . . . . . . . . . . . . . . . . . . . . . . . . . . . . . . 110
Figure 17: I2C Bus Configuration. . . . . . . . . . . . . . . . . . . . . . . . . . . . . . . . . . . . . . . . . . . . . . . . . . . . . . . . 112
Figure 18: Slave Mode Configuration . . . . . . . . . . . . . . . . . . . . . . . . . . . . . . . . . . . . . . . . . . . . . . . . . . . . 112
Figure 19: Format in the master transmitter mode. . . . . . . . . . . . . . . . . . . . . . . . . . . . . . . . . . . . . . . . . . . 113
Figure 20: Format of master receiver mode. . . . . . . . . . . . . . . . . . . . . . . . . . . . . . . . . . . . . . . . . . . . . . . . 113
Figure 21: A master receiver switch to master transmitter after sending repeated START. . . . . . . . . . . . 114
Figure 22: Slave Mode Configuration . . . . . . . . . . . . . . . . . . . . . . . . . . . . . . . . . . . . . . . . . . . . . . . . . . . . 114
Figure 23: Format of slave receiver mode . . . . . . . . . . . . . . . . . . . . . . . . . . . . . . . . . . . . . . . . . . . . . . . . . 115
Figure 24: Format of slave transmitter mode. . . . . . . . . . . . . . . . . . . . . . . . . . . . . . . . . . . . . . . . . . . . . . . 115
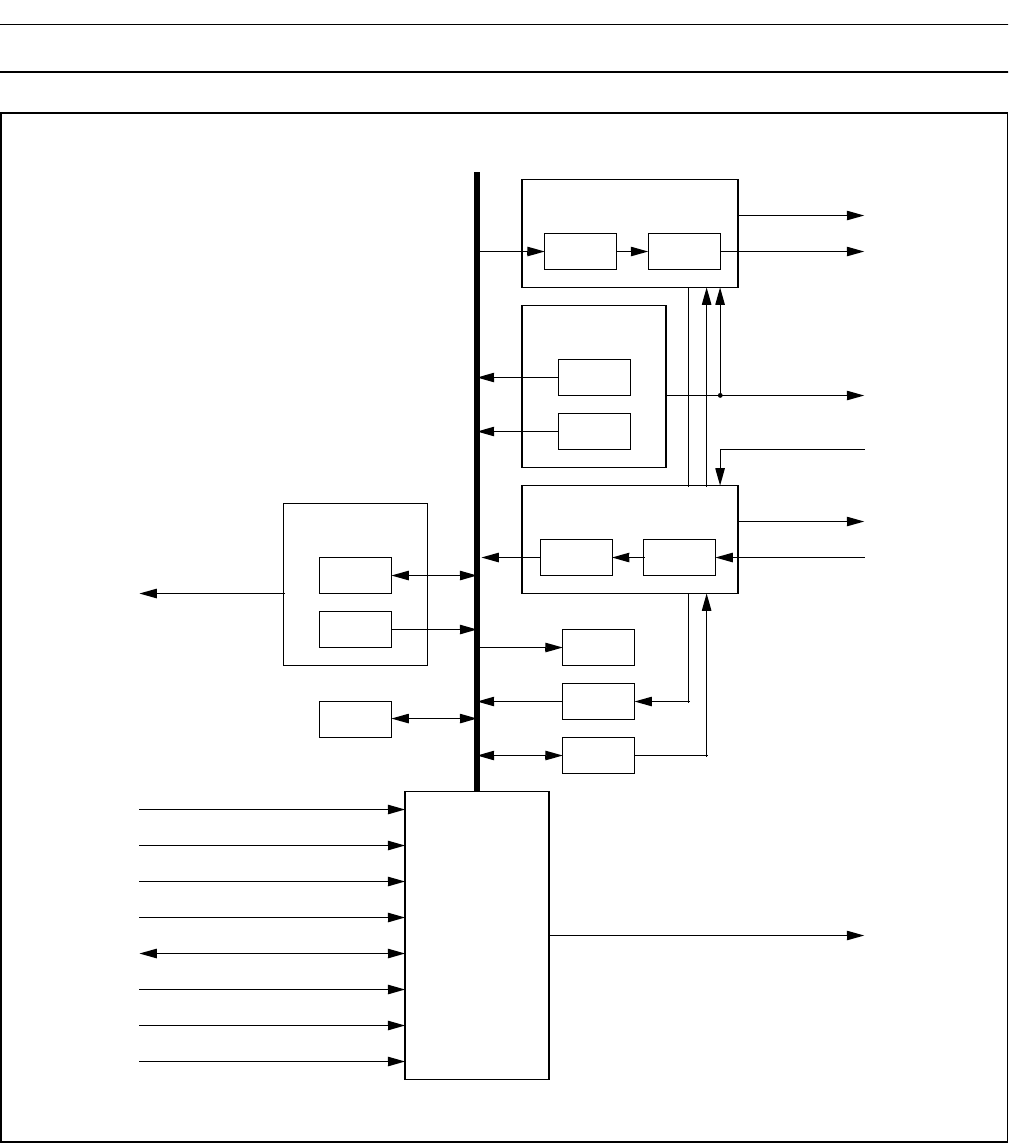
Figure 25: I2C Architecture . . . . . . . . . . . . . . . . . . . . . . . . . . . . . . . . . . . . . . . . . . . . . . . . . . . . . . . . . . . . 122
Figure 26: SPI Data Transfer Format (CPHA = 0 and CPHA = 1). . . . . . . . . . . . . . . . . . . . . . . . . . . . . . . 124
Figure 27: SPI Block Diagram . . . . . . . . . . . . . . . . . . . . . . . . . . . . . . . . . . . . . . . . . . . . . . . . . . . . . . . . . . 131
Figure 28: A timer cycle in which PR=2, MRx=6, and both interrupt and reset on match are enabled.. . . 140
Figure 29: A timer cycle in which PR=2, MRx=6, and both interrupt and stop on match are enabled. . . . 140
Figure 30: Timer block diagram . . . . . . . . . . . . . . . . . . . . . . . . . . . . . . . . . . . . . . . . . . . . . . . . . . . . . . . . . 141
Figure 31: PWM block diagram . . . . . . . . . . . . . . . . . . . . . . . . . . . . . . . . . . . . . . . . . . . . . . . . . . . . . . . . . 145
Figure 32: Sample PWM waveforms . . . . . . . . . . . . . . . . . . . . . . . . . . . . . . . . . . . . . . . . . . . . . . . . . . . . . 146
Figure 33: RTC block diagram. . . . . . . . . . . . . . . . . . . . . . . . . . . . . . . . . . . . . . . . . . . . . . . . . . . . . . . . . . 158
Figure 34: RTC Prescaler block diagram. . . . . . . . . . . . . . . . . . . . . . . . . . . . . . . . . . . . . . . . . . . . . . . . . . 169
Figure 35: Watchdog Block Diagram . . . . . . . . . . . . . . . . . . . . . . . . . . . . . . . . . . . . . . . . . . . . . . . . . . . . . 175
Figure 36: Flash Sector Map . . . . . . . . . . . . . . . . . . . . . . . . . . . . . . . . . . . . . . . . . . . . . . . . . . . . . . . . . . . 178
Figure 37: Map of lower memory after any reset. . . . . . . . . . . . . . . . . . . . . . . . . . . . . . . . . . . . . . . . . . . . 179
Figure 38: Boot Process flowchart. . . . . . . . . . . . . . . . . . . . . . . . . . . . . . . . . . . . . . . . . . . . . . . . . . . . . . . 182
Figure 39: IAP Parameter passing. . . . . . . . . . . . . . . . . . . . . . . . . . . . . . . . . . . . . . . . . . . . . . . . . . . . . . . 195
Figure 40: EmbeddedICE Debug Environment Block Diagram . . . . . . . . . . . . . . . . . . . . . . . . . . . . . . . . . 204
Figure 41: Waveforms for normal operation (not in debug mode) . . . . . . . . . . . . . . . . . . . . . . . . . . . . . . . 205
Figure 42: Waveforms for Debug mode using the primary JTAG pins. . . . . . . . . . . . . . . . . . . . . . . . . . . . 206
Figure 43: ETM Debug Environment Block Diagram. . . . . . . . . . . . . . . . . . . . . . . . . . . . . . . . . . . . . . . . . 210
Figure 44: RealMonitor components . . . . . . . . . . . . . . . . . . . . . . . . . . . . . . . . . . . . . . . . . . . . . . . . . . . . . 212
Figure 45: RealMonitor as a state machine . . . . . . . . . . . . . . . . . . . . . . . . . . . . . . . . . . . . . . . . . . . . . . . . 213
Figure 46: Exception Handlers. . . . . . . . . . . . . . . . . . . . . . . . . . . . . . . . . . . . . . . . . . . . . . . . . . . . . . . . . . 216

9 September 17, 2003
Philips Semiconductors Preliminary User Manual
LPC2106/2105/2104ARM-based Microcontroller
List of Tables
Table 1: LPC2106/2105/2104 Registers . . . . . . . . . . . . . . . . . . . . . . . . . . . . . . . . . . . . . . . . . . . . . . . . . . 19
Table 2: ARM Exception Vector Locations. . . . . . . . . . . . . . . . . . . . . . . . . . . . . . . . . . . . . . . . . . . . . . . . . 33
Table 3: LPC2106/2105/2104 Memory Mapping Modes . . . . . . . . . . . . . . . . . . . . . . . . . . . . . . . . . . . . . . 33
Table 4: Pin summary . . . . . . . . . . . . . . . . . . . . . . . . . . . . . . . . . . . . . . . . . . . . . . . . . . . . . . . . . . . . . . . . 37
Table 5: Summary of System Control Registers . . . . . . . . . . . . . . . . . . . . . . . . . . . . . . . . . . . . . . . . . . . . 38
Table 6: Recommended values for CX1/X2 when oscillation mode is used . . . . . . . . . . . . . . . . . . . . . . . 39
Table 7: External Interrupt Registers . . . . . . . . . . . . . . . . . . . . . . . . . . . . . . . . . . . . . . . . . . . . . . . . . . . . . 40
Table 8: External Interrupt Flag Register (EXTINT - 0xE01FC140). . . . . . . . . . . . . . . . . . . . . . . . . . . . . . 40
Table 9: External Interrupt Wakeup Register (EXTWAKE - 0xE01FC144) . . . . . . . . . . . . . . . . . . . . . . . . 41
Table 10: MEMMAP Register. . . . . . . . . . . . . . . . . . . . . . . . . . . . . . . . . . . . . . . . . . . . . . . . . . . . . . . . . . . . 42
Table 11: Memory Mapping Control Register (MEMMAP - 0xE01FC040). . . . . . . . . . . . . . . . . . . . . . . . . . 42
Table 12: PLL Registers. . . . . . . . . . . . . . . . . . . . . . . . . . . . . . . . . . . . . . . . . . . . . . . . . . . . . . . . . . . . . . . . 43
Table 13: PLL Control Register (PLLCON - 0xE01FC080) . . . . . . . . . . . . . . . . . . . . . . . . . . . . . . . . . . . . . 45
Table 14: PLL Configuration Register (PLLCFG - 0xE01FC084) . . . . . . . . . . . . . . . . . . . . . . . . . . . . . . . . 45
Table 15: PLL Status Register (PLLSTAT - 0xE01FC088) . . . . . . . . . . . . . . . . . . . . . . . . . . . . . . . . . . . . . 46
Table 16: PLL Control Bit Combinations . . . . . . . . . . . . . . . . . . . . . . . . . . . . . . . . . . . . . . . . . . . . . . . . . . . 46
Table 17: PLL Feed Register (PLLFEED - 0xE01FC08C). . . . . . . . . . . . . . . . . . . . . . . . . . . . . . . . . . . . . . 47
Table 18: PLL Divider Values. . . . . . . . . . . . . . . . . . . . . . . . . . . . . . . . . . . . . . . . . . . . . . . . . . . . . . . . . . . . 48
Table 19: PLL Multiplier Values . . . . . . . . . . . . . . . . . . . . . . . . . . . . . . . . . . . . . . . . . . . . . . . . . . . . . . . . . . 48
Table 20: Power Control Registers . . . . . . . . . . . . . . . . . . . . . . . . . . . . . . . . . . . . . . . . . . . . . . . . . . . . . . . 49
Table 21: Power Control Register (PCON - 0xE01FC0C0) . . . . . . . . . . . . . . . . . . . . . . . . . . . . . . . . . . . . . 49
Table 22: Power Control for Peripherals Register (PCONP - 0xE01FC0C4). . . . . . . . . . . . . . . . . . . . . . . . 50
Table 23: VPBDIV Register Map . . . . . . . . . . . . . . . . . . . . . . . . . . . . . . . . . . . . . . . . . . . . . . . . . . . . . . . . . 52
Table 24: VPB Divider Register (VPBDIV - 0xE01FC100). . . . . . . . . . . . . . . . . . . . . . . . . . . . . . . . . . . . . . 52
Table 25: MAM Responses to Program Accesses of Various Types. . . . . . . . . . . . . . . . . . . . . . . . . . . . . . 57
Table 26: MAM Responses to Data and DMA Accesses of Various Types. . . . . . . . . . . . . . . . . . . . . . . . . 57
Table 27: Summary of System Control Registers . . . . . . . . . . . . . . . . . . . . . . . . . . . . . . . . . . . . . . . . . . . . 58
Table 28: MAM Control Register (MAMCR - 0xE01FC000). . . . . . . . . . . . . . . . . . . . . . . . . . . . . . . . . . . . . 59
Table 29: MAM Timing Register (MAMTIM - 0xE01FC004) . . . . . . . . . . . . . . . . . . . . . . . . . . . . . . . . . . . . 59
Table 30: VIC Register Map. . . . . . . . . . . . . . . . . . . . . . . . . . . . . . . . . . . . . . . . . . . . . . . . . . . . . . . . . . . . . 62
Table 31: Software Interrupt Register (VICSoftInt - 0xFFFFF018, Read/Write) . . . . . . . . . . . . . . . . . . . . . 64
Table 32: Software Interrupt Clear Register (VICSoftIntClear - 0xFFFFF01C, Write Only). . . . . . . . . . . . . 64
Table 33: Raw Interrupt Status Register (VICRawIntr - 0xFFFFF008, Read-Only). . . . . . . . . . . . . . . . . . . 64
Table 34: Interrupt Enable Register (VICINtEnable - 0xFFFFF010, Read/Write) . . . . . . . . . . . . . . . . . . . . 65
Table 35: Software Interrupt Clear Register (VICIntEnClear - 0xFFFFF014, Write Only) . . . . . . . . . . . . . . 65
Table 36: Interrupt Select Register (VICIntSelect - 0xFFFFF00C, Read/Write) . . . . . . . . . . . . . . . . . . . . . 65
Table 37: IRQ Status Register (VICIRQStatus - 0xFFFFF000, Read-Only) . . . . . . . . . . . . . . . . . . . . . . . . 65
Table 38: IRQ Status Register (VICFIQStatus - 0xFFFFF004, Read-Only) . . . . . . . . . . . . . . . . . . . . . . . . 66
Table 39: Vector Control Registers (VICVectCntl0-15 - 0xFFFFF200-23C, Read/Write) . . . . . . . . . . . . . . 66
Table 40: Vector Address Registers (VICVectAddr0-15 - 0xFFFFF100-13C, Read/Write) . . . . . . . . . . . . . 66
Table 41: Default Vector Address Register (VICDefVectAddr - 0xFFFFF034, Read/Write) . . . . . . . . . . . . 66
Table 42: Vector Address Register (VICVectAddr - 0xFFFFF030, Read/Write). . . . . . . . . . . . . . . . . . . . . 67
Table 43: Protection Enable Register (VICProtection - 0xFFFFF020, Read/Write). . . . . . . . . . . . . . . . . . . 67
Table 44: Connection of Interrupt Sources to the Vectored Interrupt Controller . . . . . . . . . . . . . . . . . . . . . 68
Table 45: Pin description for LPC2106/2105/2104 . . . . . . . . . . . . . . . . . . . . . . . . . . . . . . . . . . . . . . . . . . . 72
Table 46: Pin description and corresponding functions for LPC2106/2105/2104 . . . . . . . . . . . . . . . . . . . . 73
Table 47: Pin Connect Block Register Map . . . . . . . . . . . . . . . . . . . . . . . . . . . . . . . . . . . . . . . . . . . . . . . . . 77
Table 48: Pin Function Select Register 0 (PINSEL0 - 0xE002C000). . . . . . . . . . . . . . . . . . . . . . . . . . . . . . 78
Table 49: Pin Function Select Register 1 (PINSEL1 - 0xE002C004). . . . . . . . . . . . . . . . . . . . . . . . . . . . . . 79
Table 50: Pin Function Select Register Bits. . . . . . . . . . . . . . . . . . . . . . . . . . . . . . . . . . . . . . . . . . . . . . . . . 79
Table 51: GPIO Pin Description. . . . . . . . . . . . . . . . . . . . . . . . . . . . . . . . . . . . . . . . . . . . . . . . . . . . . . . . . . 81
Table 52: GPIO Register Map . . . . . . . . . . . . . . . . . . . . . . . . . . . . . . . . . . . . . . . . . . . . . . . . . . . . . . . . . . . 81
Table 53: GPIO Pin Value Register (IOPIN - 0xE0028000). . . . . . . . . . . . . . . . . . . . . . . . . . . . . . . . . . . . . 82
Table 54: GPIO Output Set Register (IOSET - 0xE0028004) . . . . . . . . . . . . . . . . . . . . . . . . . . . . . . . . . . . 82
Table 55: GPIO Output Clear Register (IOCLR - 0xE002800C) . . . . . . . . . . . . . . . . . . . . . . . . . . . . . . . . . 82

10 September 17, 2003
Philips Semiconductors Preliminary User Manual
LPC2106/2105/2104ARM-based Microcontroller
Table 56: GPIO Direction Register (IODIR - 0xE0028008) . . . . . . . . . . . . . . . . . . . . . . . . . . . . . . . . . . . . . 82
Table 57: UART 0 Pin Description . . . . . . . . . . . . . . . . . . . . . . . . . . . . . . . . . . . . . . . . . . . . . . . . . . . . . . . . 85
Table 58: UART 0 Register Map . . . . . . . . . . . . . . . . . . . . . . . . . . . . . . . . . . . . . . . . . . . . . . . . . . . . . . . . . 86
Table 59: UART0 Receiver Buffer Register (U0RBR - 0xE000C000 when DLAB = 0, Read Only). . . . . . . 87
Table 60: UART0 Transmit Holding Register (U0THR - 0xE000C000 when DLAB = 0, Write Only). . . . . . 87
Table 61: UART0 Divisor Latch LSB Register (U0DLL - 0xE000C000 when DLAB = 1). . . . . . . . . . . . . . . 87
Table 62: UART0 Divisor Latch MSB Register (U0DLM - 0xE000C004 when DLAB = 1). . . . . . . . . . . . . . 87
Table 63: UART0 Interrupt Enable Register Bit Descriptions (U0IER - 0xE000C004 when DLAB = 0) . . . 88
Table 64: UART0 Interrupt Identification Register Bit Descriptions (U0IIR - 0xE000C008, Read Only) . . . 88
Table 65: UART0 Interrupt Handling . . . . . . . . . . . . . . . . . . . . . . . . . . . . . . . . . . . . . . . . . . . . . . . . . . . . . . 89
Table 66: UART0 FIFO Control Register Bit Descriptions (U0FCR - 0xE000C008) . . . . . . . . . . . . . . . . . . 90
Table 67: UART0 Line Control Register Bit Descriptions (U0LCR - 0xE000C00C). . . . . . . . . . . . . . . . . . . 91
Table 68: UART0 Line Status Register Bit Descriptions (U0LSR - 0xE000C014, Read Only) . . . . . . . . . . 92
Table 69: UART0 Scratchpad Register (U0SCR - 0xE000C01C) . . . . . . . . . . . . . . . . . . . . . . . . . . . . . . . . 93
Table 70: UART1 Pin Description . . . . . . . . . . . . . . . . . . . . . . . . . . . . . . . . . . . . . . . . . . . . . . . . . . . . . . . . 97
Table 71: UART 1 Register Map . . . . . . . . . . . . . . . . . . . . . . . . . . . . . . . . . . . . . . . . . . . . . . . . . . . . . . . . . 98
Table 72: UART1 Receiver Buffer Register (U1RBR - 0xE0010000 when DLAB = 0, Read Only) . . . . . . . 99
Table 73: UART1 Transmit Holding Register (U1THR - 0xE0010000 when DLAB = 0, Write Only) . . . . . . 99
Table 74: UART1 Divisor Latch LSB Register (U1DLL - 0xE0010000 when DLAB = 1) . . . . . . . . . . . . . . . 99
Table 75: UART1 Divisor Latch MSB Register (U1DLM - 0xE0010004 when DLAB = 1) . . . . . . . . . . . . . 100
Table 76: UART1 Interrupt Enable Register Bit Descriptions (U1IER - 0xE0010004 when DLAB = 0). . . 100
Table 77: UART1 Interrupt Identification Register Bit Descriptions (IIR - 0xE0010008, Read Only) . . . . . 101
Table 78: UART1 Interrupt Handling . . . . . . . . . . . . . . . . . . . . . . . . . . . . . . . . . . . . . . . . . . . . . . . . . . . . . 102
Table 79: UART1 FCR Bit Descriptions (U1FCR - 0xE0010008) . . . . . . . . . . . . . . . . . . . . . . . . . . . . . . . 103
Table 80: UART1 Line Control Register Bit Descriptions (U1LCR - 0xE001000C) . . . . . . . . . . . . . . . . . . 104
Table 81: UART1 Modem Control Register Bit Descriptions (U1MCR - 0xE0010010) . . . . . . . . . . . . . . . 105
Table 82: UART1 Line Status Register Bit Descriptions (U1LSR - 0xE0010014, Read Only). . . . . . . . . . 106
Table 83: UART1 Modem Status Register Bit Descriptions (U1MSR - 0x0xE0010018) . . . . . . . . . . . . . . 107
Table 84: UART1 Scratchpad Register (U1SCR - 0xE001001C) . . . . . . . . . . . . . . . . . . . . . . . . . . . . . . . 108
Table 85: I2C Pin Description . . . . . . . . . . . . . . . . . . . . . . . . . . . . . . . . . . . . . . . . . . . . . . . . . . . . . . . . . . 115
Table 86: I2C Register Map . . . . . . . . . . . . . . . . . . . . . . . . . . . . . . . . . . . . . . . . . . . . . . . . . . . . . . . . . . . . 116
Table 87: I2C Control Set Register (I2CONSET - 0xE001C000). . . . . . . . . . . . . . . . . . . . . . . . . . . . . . . . 118
Table 88: I2C Control Clear Register (I2CONCLR - 0xE001C018) . . . . . . . . . . . . . . . . . . . . . . . . . . . . . . 118
Table 89: I2C Status Register (I2STAT - 0xE001C004) . . . . . . . . . . . . . . . . . . . . . . . . . . . . . . . . . . . . . . 119
Table 90: I2C Data Register (I2DAT - 0xE001C008). . . . . . . . . . . . . . . . . . . . . . . . . . . . . . . . . . . . . . . . . 119
Table 91: I2C Slave Address Register (I2ADR - 0xE001C00C) . . . . . . . . . . . . . . . . . . . . . . . . . . . . . . . . 119
Table 92: I2C SCL High Duty Cycle Register (I2SCLH - 0xE001C010) . . . . . . . . . . . . . . . . . . . . . . . . . . 120
Table 93: I2C SCL Low Duty Cycle Register (I2SCLL - 0xE001C014) . . . . . . . . . . . . . . . . . . . . . . . . . . . 120
Table 94: I2C Clock Rate Selections for VPB Clock Divider = 1 . . . . . . . . . . . . . . . . . . . . . . . . . . . . . . . . 120
Table 95: I2C Clock Rate Selections for VPB Clock Divider = 2 . . . . . . . . . . . . . . . . . . . . . . . . . . . . . . . . 121
Table 96: I2C Clock Rate Selections for VPB Clock Divider = 4 . . . . . . . . . . . . . . . . . . . . . . . . . . . . . . . . 121
Table 97: SPI Data To Clock Phase Relationship . . . . . . . . . . . . . . . . . . . . . . . . . . . . . . . . . . . . . . . . . . . 124
Table 98: SPI Pin Description . . . . . . . . . . . . . . . . . . . . . . . . . . . . . . . . . . . . . . . . . . . . . . . . . . . . . . . . . . 127
Table 99: SPI Register Map. . . . . . . . . . . . . . . . . . . . . . . . . . . . . . . . . . . . . . . . . . . . . . . . . . . . . . . . . . . . 128
Table 100: SPI Control Register (SPCR - 0xE0020000). . . . . . . . . . . . . . . . . . . . . . . . . . . . . . . . . . . . . . . 128
Table 101: SPI Status Register (SPSR - 0xE0020004). . . . . . . . . . . . . . . . . . . . . . . . . . . . . . . . . . . . . . . . 129
Table 102: SPI Data Register (SPDR - 0xE0020008). . . . . . . . . . . . . . . . . . . . . . . . . . . . . . . . . . . . . . . . . 129
Table 103: SPI Clock Counter Register (SPCCR - 0xE002000C). . . . . . . . . . . . . . . . . . . . . . . . . . . . . . . . 129
Table 104: SPI Interrupt Register (SPINT - 0xE002001C) . . . . . . . . . . . . . . . . . . . . . . . . . . . . . . . . . . . . . 130
Table 105: Pin summary . . . . . . . . . . . . . . . . . . . . . . . . . . . . . . . . . . . . . . . . . . . . . . . . . . . . . . . . . . . . . . . 134
Table 106: Timer 0 and Timer 1 Register Map . . . . . . . . . . . . . . . . . . . . . . . . . . . . . . . . . . . . . . . . . . . . . . 135
Table 107: Interrupt Register
(IR: Timer 0 - T0IR: 0xE0004000; Timer 1 - T1IR: 0xE0008000) . . . . . . . . . . . . . . . . . . . . . . . 136
Table 108: Timer Control Register
(TCR: Timer 0 - T0TCR: 0xE0004004; Timer 1 - T1TCR: 0xE0008004) . . . . . . . . . . . . . . . . . . 136
Table 109: Match Control Register
(MCR: Timer 0 - T0MCR: 0xE0004014; Timer 1 - T1MCR: 0xE0008014). . . . . . . . . . . . . . . . . 137

11 September 17, 2003
Philips Semiconductors Preliminary User Manual
LPC2106/2105/2104ARM-based Microcontroller
Table 110: Capture Control Register
(CCR: Timer 0 - T0CCR: 0xE0004028; Timer 1 - T1CCR: 0xE0008028) . . . . . . . . . . . . . . . . . 138
Table 111: External Match Register
(EMR: Timer 0 - T0EMR: 0xE000403C; Timer 1 - T1EMR: 0xE000803C) . . . . . . . . . . . . . . . . 139
Table 112: External Match Control . . . . . . . . . . . . . . . . . . . . . . . . . . . . . . . . . . . . . . . . . . . . . . . . . . . . . . . 139
Table 113: Set and Reset inputs for PWM Flip-Flops . . . . . . . . . . . . . . . . . . . . . . . . . . . . . . . . . . . . . . . . . 146
Table 114: Pin summary . . . . . . . . . . . . . . . . . . . . . . . . . . . . . . . . . . . . . . . . . . . . . . . . . . . . . . . . . . . . . . . 148
Table 115: Pulse Width Modulator Register Map . . . . . . . . . . . . . . . . . . . . . . . . . . . . . . . . . . . . . . . . . . . . 149
Table 116: PWM Interrupt Register (PWMIR - 0xE0014000) . . . . . . . . . . . . . . . . . . . . . . . . . . . . . . . . . . . 151
Table 117: PWM Timer Control Register (PWMTCR - 0xE0014004) . . . . . . . . . . . . . . . . . . . . . . . . . . . . . 152
Table 118: PWM Match Control Register (PWMMCR - 0xE0014014) . . . . . . . . . . . . . . . . . . . . . . . . . . . . 153
Table 119: PWM Control Register (PWMPCR - 0xE001404C). . . . . . . . . . . . . . . . . . . . . . . . . . . . . . . . . . 154
Table 120: PWM Latch Enable Register (PWMLER - 0xE0014050). . . . . . . . . . . . . . . . . . . . . . . . . . . . . . 155
Table 121: Real Time Clock Register Map . . . . . . . . . . . . . . . . . . . . . . . . . . . . . . . . . . . . . . . . . . . . . . . . . 159
Table 122: Miscellaneous Registers . . . . . . . . . . . . . . . . . . . . . . . . . . . . . . . . . . . . . . . . . . . . . . . . . . . . . . 161
Table 123: Interrupt Location Register Bits (ILR - 0xE0024000). . . . . . . . . . . . . . . . . . . . . . . . . . . . . . . . . 161
Table 124: Clock Tick Counter Bits (CTC - 0xE0024004). . . . . . . . . . . . . . . . . . . . . . . . . . . . . . . . . . . . . . 161
Table 125: Clock Control Register Bits (CCR - 0xE0024008). . . . . . . . . . . . . . . . . . . . . . . . . . . . . . . . . . . 162
Table 126: Counter Increment Interrupt Register Bits (CIIR - 0xE002400C) . . . . . . . . . . . . . . . . . . . . . . . 162
Table 127: Alarm Mask Register Bits (AMR - 0xE0024010) . . . . . . . . . . . . . . . . . . . . . . . . . . . . . . . . . . . . 163
Table 128: Consolidated Time Register 0 Bits (CTIME0 - 0xE0024014) . . . . . . . . . . . . . . . . . . . . . . . . . . 164
Table 129: Consolidated Time Register 1 Bits (CTIME1 - 0xE0024018) . . . . . . . . . . . . . . . . . . . . . . . . . . 164
Table 130: Consolidated Time Register 2 Bits (CTIME2 - 0xE002401C) . . . . . . . . . . . . . . . . . . . . . . . . . . 165
Table 131: Time Counter Relationships and Values. . . . . . . . . . . . . . . . . . . . . . . . . . . . . . . . . . . . . . . . . . 166
Table 132: Time Counter registers . . . . . . . . . . . . . . . . . . . . . . . . . . . . . . . . . . . . . . . . . . . . . . . . . . . . . . . 166
Table 133: Alarm Registers. . . . . . . . . . . . . . . . . . . . . . . . . . . . . . . . . . . . . . . . . . . . . . . . . . . . . . . . . . . . . 167
Table 134: Reference Clock Divider registers. . . . . . . . . . . . . . . . . . . . . . . . . . . . . . . . . . . . . . . . . . . . . . . 168
Table 135: Prescaler Integer Register (PREINT - 0xE0024080). . . . . . . . . . . . . . . . . . . . . . . . . . . . . . . . . 168
Table 136: Prescaler Fraction Register (PREFRAC - 0xE0024084). . . . . . . . . . . . . . . . . . . . . . . . . . . . . . 168
Table 137: Watchdog Register Map . . . . . . . . . . . . . . . . . . . . . . . . . . . . . . . . . . . . . . . . . . . . . . . . . . . . . . 172
Table 138: Watchdog Mode Register (WDMOD - 0xE0000000). . . . . . . . . . . . . . . . . . . . . . . . . . . . . . . . . 173
Table 139: Watchdog Feed Register (WDFEED - 0xE0000008) . . . . . . . . . . . . . . . . . . . . . . . . . . . . . . . . 174
Table 140: Watchdog Timer Value Register (WDTV - 0xE000000C) . . . . . . . . . . . . . . . . . . . . . . . . . . . . . 174
Table 141: Sectors in a device with 128K bytes of Flash . . . . . . . . . . . . . . . . . . . . . . . . . . . . . . . . . . . . . . 183
Table 142: ISP Command Summary. . . . . . . . . . . . . . . . . . . . . . . . . . . . . . . . . . . . . . . . . . . . . . . . . . . . . . 184
Table 143: ISP Unlock command description . . . . . . . . . . . . . . . . . . . . . . . . . . . . . . . . . . . . . . . . . . . . . . . 184
Table 144: ISP Set Baud Rate command description . . . . . . . . . . . . . . . . . . . . . . . . . . . . . . . . . . . . . . . . . 185
Table 145: Correlation between possible ISP baudrates and external crystal frequency (in MHz). . . . . . . 185
Table 146: ISP Echo command description . . . . . . . . . . . . . . . . . . . . . . . . . . . . . . . . . . . . . . . . . . . . . . . . 186
Table 147: ISP Write to RAM command description. . . . . . . . . . . . . . . . . . . . . . . . . . . . . . . . . . . . . . . . . . 187
Table 148: ISP Read Memory command description . . . . . . . . . . . . . . . . . . . . . . . . . . . . . . . . . . . . . . . . . 187
Table 149: ISP Prepare sector(s) for write operation command description. . . . . . . . . . . . . . . . . . . . . . . . 188
Table 150: ISP Copy RAM to Flash command description . . . . . . . . . . . . . . . . . . . . . . . . . . . . . . . . . . . . . 188
Table 151: ISP Go command description . . . . . . . . . . . . . . . . . . . . . . . . . . . . . . . . . . . . . . . . . . . . . . . . . . 189
Table 152: ISP Erase sector command description . . . . . . . . . . . . . . . . . . . . . . . . . . . . . . . . . . . . . . . . . . 189
Table 153: ISP Blank check sector(s) command description . . . . . . . . . . . . . . . . . . . . . . . . . . . . . . . . . . . 190
Table 154: ISP Read Part ID command description . . . . . . . . . . . . . . . . . . . . . . . . . . . . . . . . . . . . . . . . . . 190
Table 155: ISP Read Boot Code version command description . . . . . . . . . . . . . . . . . . . . . . . . . . . . . . . . . 190
Table 156: ISP Compare command description . . . . . . . . . . . . . . . . . . . . . . . . . . . . . . . . . . . . . . . . . . . . . 191
Table 157: ISP Return Codes Summary. . . . . . . . . . . . . . . . . . . . . . . . . . . . . . . . . . . . . . . . . . . . . . . . . . . 192
Table 158: IAP Command Summary. . . . . . . . . . . . . . . . . . . . . . . . . . . . . . . . . . . . . . . . . . . . . . . . . . . . . . 194
Table 159: IAP Prepare sector(s) for write operation command description. . . . . . . . . . . . . . . . . . . . . . . . 195
Table 160: IAP Copy RAM to Flash command description . . . . . . . . . . . . . . . . . . . . . . . . . . . . . . . . . . . . . 196
Table 161: IAP Erase Sector(s) command description . . . . . . . . . . . . . . . . . . . . . . . . . . . . . . . . . . . . . . . . 196
Table 162: IAP Blank check sector(s) command description . . . . . . . . . . . . . . . . . . . . . . . . . . . . . . . . . . . 197
Table 163: IAP Read Part ID command description . . . . . . . . . . . . . . . . . . . . . . . . . . . . . . . . . . . . . . . . . . 197
Table 164: IAP Read Boot Code version command description . . . . . . . . . . . . . . . . . . . . . . . . . . . . . . . . . 197

12 September 17, 2003
Philips Semiconductors Preliminary User Manual
LPC2106/2105/2104ARM-based Microcontroller
Table 165: IAP Compare command description . . . . . . . . . . . . . . . . . . . . . . . . . . . . . . . . . . . . . . . . . . . . . 198
Table 166: IAP Status Codes Summary . . . . . . . . . . . . . . . . . . . . . . . . . . . . . . . . . . . . . . . . . . . . . . . . . . . 198
Table 167: EmbeddedICE Pin Description . . . . . . . . . . . . . . . . . . . . . . . . . . . . . . . . . . . . . . . . . . . . . . . . . 202
Table 168: EmbeddedICE Logic Registers . . . . . . . . . . . . . . . . . . . . . . . . . . . . . . . . . . . . . . . . . . . . . . . . . 203
Table 169: JTAG Pins Selection . . . . . . . . . . . . . . . . . . . . . . . . . . . . . . . . . . . . . . . . . . . . . . . . . . . . . . . . . 206
Table 170: ETM Configuration . . . . . . . . . . . . . . . . . . . . . . . . . . . . . . . . . . . . . . . . . . . . . . . . . . . . . . . . . . 207
Table 171: ETM Pin Description . . . . . . . . . . . . . . . . . . . . . . . . . . . . . . . . . . . . . . . . . . . . . . . . . . . . . . . . . 208
Table 172: ETM Registers. . . . . . . . . . . . . . . . . . . . . . . . . . . . . . . . . . . . . . . . . . . . . . . . . . . . . . . . . . . . . . 209
Table 173: RealMonitor stack requirement . . . . . . . . . . . . . . . . . . . . . . . . . . . . . . . . . . . . . . . . . . . . . . . . . 215

13 September 17, 2003
Philips Semiconductors Preliminary User Manual
LPC2106/2105/2104ARM-based Microcontroller
DOCUMENT REVISION HISTORY
May, 2003:
• Prototype LPC2106/2105/2104 User Manual created from the design specification.
July, 2003:
• Flash Programming chapter added.
• Memory Accelerator Module chapter added.
• Register names in UARTs and timers updated.
• List of all registers added in the Introduction chapter.
• Pin Configuration chapter added.
August, 2003:
• MAM, VIC, GPIO, and RTC Usage Notes added.
• EmbeddedICE chapter updated.
September, 2003:
• Details on JTAG ports added in the EmbeddedICE chapter.
• Details on crystal oscillator added in the System Control Block chapter.
• List of possible baudrates when ISP is used added in the Flash Memory System and Programming chapter.

Introduction 15 September 17, 2003
Philips Semiconductors Preliminary User Manual
LPC2106/2105/2104ARM-based Microcontroller
1. INTRODUCTION
FEATURES
• ARM7TDMI-S processor.
• 128 kilobyte on-chip Flash Program Memory with In-System Programming (ISP) and In-Application Programming (IAP)
capability. Flash programming time is 1 ms for up to a 512 byte line. Sector erase or chip erase is done in 400 ms.
• 64/32/16 kilobyte Static RAM (LPC2106/2105/2104).
• Vectored Interrupt Controller.
• Emulation Trace Module supports real-time trace.
• RealMonitor module enables real time debugging.
• Standard ARM Test/Debug interface for compatibility with existing tools.
• Very small package TQFP48 (7x7mm2).
• Two UARTs, one with full modem interface.
•I
2C serial interface.
• SPI serial interface.
• Two timers, each with 4 capture/compare channels.
• PWM unit with up to 6 PWM outputs.
• Real Time Clock.
• Watchdog Timer.
• General purpose I/O pins.
• CPU operating range up to 60 MHz.
• Dual power supply.
- CPU operating voltage range of 1.65V to 1.95V (1.8V +/- 8.3%).
- I/O power supply range of 3.0V to 3.6V (3.3V +/- 10%).
• Two low power modes, Idle and Power Down.
• Processor wakeup from Power Down mode via external interrupt.
• Individual enable/disable of peripheral functions for power optimization.
• On-chip crystal oscillator with an operating range of 10 MHz to 25 MHz.
• On-chip PLL allows CPU operation up to the maximum CPU rate. May be used over the entire crystal operating range.
APPLICATIONS
• Internet gateway.
• Serial communications protocol converter.
• Access control.
• Industrial Control.
• Medical equipment.

Introduction 16 September 17, 2003
Philips Semiconductors Preliminary User Manual
LPC2106/2105/2104ARM-based Microcontroller
ARCHITECTURAL OVERVIEW
The LPC2106/2105/2104 consists of an ARM7TDMI-S CPU with emulation support, the ARM7 Local Bus for interface to on-chip
memory controllers, the AMBA Advanced High-performance Bus (AHB) for interface to the interrupt controller, and the VLSI
Peripheral Bus (VPB, a compatible superset of ARM’s AMBA Advanced Peripheral Bus) for connection to on-chip peripheral
functions. The LPC2106/2105/2104 configures the ARM7TDMI-S processor in little-endian byte order.
AHB peripherals are allocated a 2 megabyte range of addresses at the very top of the 4 gigabyte ARM memory space. Each
AHB peripheral is allocated a 16 kilobyte address space within the AHB address space. LPC2106/05/04 peripheral functions
(other than the interrupt controller) are connected to the VPB bus. The AHB to VPB bridge interfaces the VPB bus to the AHB
bus. VPB peripherals are also allocated a 2 megabyte range of addresses, beginning at the 3.5 gigabyte address point. Each
VPB peripheral is allocated a 16 kilobyte address space within the VPB address space.
The connection of on-chip peripherals to device pins is controlled by a Pin Connection Block. This must be configured by software
to fit specific application requirements for the use of peripheral functions and pins.
ARM7TDMI-S PROCESSOR
The ARM7TDMI-S is a general purpose 32-bit microprocessor, which offers high performance and very low power consumption.
The ARM architecture is based on Reduced Instruction Set Computer (RISC) principles, and the instruction set and related
decode mechanism are much simpler than those of microprogrammed Complex Instruction Set Computers. This simplicity
results in a high instruction throughput and impressive real-time interrupt response from a small and cost-effective processor
core.
Pipeline techniques are employed so that all parts of the processing and memory systems can operate continuously. Typically,
while one instruction is being executed, its successor is being decoded, and a third instruction is being fetched from memory.
The ARM7TDMI-S processor also employs a unique architectural strategy known as THUMB, which makes it ideally suited to
high-volume applications with memory restrictions, or applications where code density is an issue.
The key idea behind THUMB is that of a super-reduced instruction set. Essentially, the ARM7TDMI-S processor has two
instruction sets:
• The standard 32-bit ARM instruction set.
• A 16-bit THUMB instruction set.
The THUMB set’s 16-bit instruction length allows it to approach twice the density of standard ARM code while retaining most of
the ARM’s performance advantage over a traditional 16-bit processor using 16-bit registers. This is possible because THUMB
code operates on the same 32-bit register set as ARM code.
THUMB code is able to provide up to 65% of the code size of ARM, and 160% of the performance of an equivalent ARM
processor connected to a 16-bit memory system.
The ARM7TDMI-S processor is described in detail in the ARM7TDMI-S Datasheet that can be found on official ARM website.
ON-CHIP FLASH MEMORY SYSTEM
The LPC2106/2105/2104 incorporates a 128K byte Flash memory system. This memory may be used for both code and data
storage. Programming of the Flash memory may be accomplished in several ways: over the serial built-in JTAG interface, using
In System Programming (ISP) and UART0, or by means of In Application Programming (IAP) capabilities. The application
program, using the In Application Programming (IAP) functions, may also erase and/or program the Flash while the application
is running, allowing a great degree of flexibility for data storage field firmware upgrades, etc.

Introduction 17 September 17, 2003
Philips Semiconductors Preliminary User Manual
LPC2106/2105/2104ARM-based Microcontroller
ON-CHIP STATIC RAM
The LPC2106, LPC2105 and LPC2104 provide a 64K byte, 32K byte and 16K byte static RAM memory respectively that may be
used for code and/or data storage. The SRAM supports 8-bit, 16-bit, and 32-bit accesses.
The SRAM controller incorporates a write-back buffer in order to prevent CPU stalls during back-to-back writes. The write-back
buffer always holds the last data sent by software to the SRAM. This data is only written to the SRAM when another write is
requested by software. If a chip reset occurs, actual SRAM contents will not reflect the most recent write request. Any software
that checks SRAM contents after reset must take this into account. A dummy write to an unused location may be appended to
any operation in order to guarantee that all data has really been written into the SRAM.

Introduction 18 September 17, 2003
Philips Semiconductors Preliminary User Manual
LPC2106/2105/2104ARM-based Microcontroller
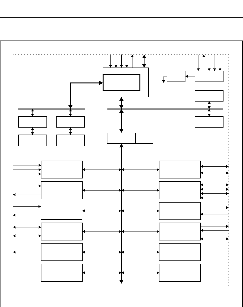
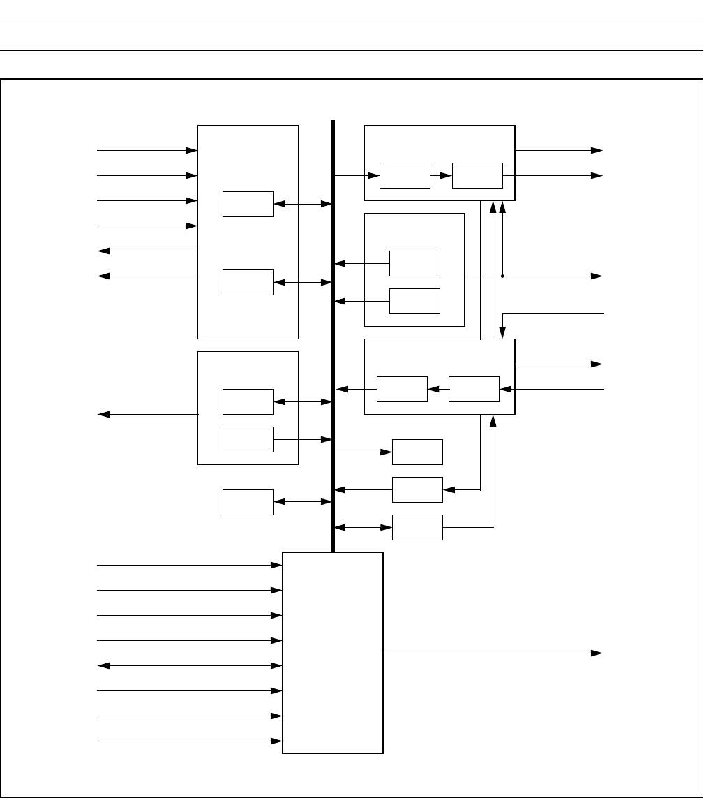
BLOCK DIAGRAM
Figure 1: LPC2106/2105/2104 Block Diagram
Internal SRAM
Controller AHB
Decoder
Internal Flash
Controller
ARM7TDMI-S
64/32/16 kB
SRAM 128 kB
FLASH
I2C Serial
Interface
Vectored Interrupt
Controller
* Shared with GPIO
AMBA AHB
(Advanced High-performance Bus)
VPB (VLSI
Peripheral Bus)
Test/Debug Interface
TDO1
TRST1
TMS1
TDI1
TCK1
AHB Bridge
System
Functions
Vss
Xtal2
RST
Vdd
Xtal1
Emulation Trace
Module
SCL *
SDA *
SPI Serial
Interface
SCK *
MOSI *
MISO *
SSEL *
UART0 TxD *
RxD *
UART1
TxD *
RxD *
Real Time
Clock
GPIO (22 pins) General
Purpose I/O
PWM1..6 * PWM0
CAP0..2 *
MAT0..2 *
Capture /
Compare
Timer 0
Watchdog
Timer
Modem Control
(6 pins) *
PLL
AHB to VPB
Bridge
System
Clock
System
Control
VPB
Divider
GPIO (10 pins)
EINT0 *
EINT1 *
EINT2 *
External
Interrupts
ARM7 Local Bus
1 When Test/Debug Interface is used, GPIO/other functions sharing these pins are not available
CAP0..3 *
MAT0..3 *
Capture /
Compare
Timer 1

Introduction 19 September 17, 2003
Philips Semiconductors Preliminary User Manual
LPC2106/2105/2104ARM-based Microcontroller
LPC2106/2105/2104 REGISTERS
Accesses to registers in LPC2106/2105/2104 is restricted in the following ways:
1) user must NOT attempt to access any register locations not defined.
2) Access to any defined register locations must be strictly for the functions for the registers.
3) Register bits labeled ’-’, ’0’ or ’1’ can ONLY be written and read as follows:
- ’-’ MUST be written with ’0’, but can return any value when read (even if it was written with ’0’). It is a reserved bit and may
be used in future derivatives.
- ’0’ MUST be written with ’0’, and will return a ’0’ when read.
- ’1’ MUST be written with ’1’, and will return a ’1’ when read.
The following table shows all registers available in LPC2106/2105/2104 microcontroller sorted according to the address.
Access to the specific one can be categorized as either read/write, read only or write only (R/W, RO and WO respectively).
"Reset Value" field refers to the data stored in used/accessible bits only. It does not include reserved bits content. Some registers
may contain undetermined data upon reset. In this case, reset value is categorized as "undefined". Classification as "NA" is used
in case reset value is not applicable. Some registers in RTC are not affected by the chip reset. Their reset value is marked as *
and these registers must be initialized by software if the RTC is enabled.
Registers in LPC2106/2105/2104 are 8, 16 or 32 bits wide. For 8 bit registers shown in Table 1, bit residing in the MSB (The Most
Significant Bit) column corresponds to the bit 7 of that register, while bit in the LSB (The Least Significant Bit) column corresponds
to the bit 0 of the same register.
If a register is 16/32 bit wide, the bit residing in the top left corner of its description, is the bit corresponding to the bit 15/31 of the
register, while the bit in the bottom right corner corresponds to bit 0 of this register.
Examples: bit "ENA6" in PWMPCR register (address 0xE001404C) represents the bit at position 14 in this register; bits 15, 8, 7
and 0 in the same register are reserved. Bit "Stop on MR6" in PWMMCR register (0xE0014014) corresponds to the bit at position
20; bits 31 to 21 of the same register are reserved.
Unused (reserved) bits are marked with "-" and represented as gray fields. Access to them is restricted as already described.
Table 1: LPC2106/2105/2104 Registers
Address
Offset Name Description MSB LSB Access Reset
Value
WD
0xE0000000 WD
MOD Watchdog
mode register ----WD
INT WD
TOF WDRE
SET WDEN R/W 0
0xE0000004 WDTC
Watchdog
timer
constant
register
32 bit data R/W 0xFF
0xE0000008 WD
FEED
Watchdog
feed
sequence
register
8 bit data (0xAA fallowed by 0x55) WO NA

Introduction 20 September 17, 2003
Philips Semiconductors Preliminary User Manual
LPC2106/2105/2104ARM-based Microcontroller
0xE000000C WDTV Watchdog
timer value
register 32 bit data RO 0xFF
Timer 0
0xE0004000 T0IR T0 Interrupt
Register -CR2
Int. CR1
Int. CR0
Int. MR3
Int. MR2
Int. MR1
Int. MR0
Int. R/W 0
0xE0004004 T0TCR T0 Control
Register ------CTR
Enable CTR
Reset R/W 0
0xE0004008 T0TC T0 Counter 32 bit data RW 0
0xE000400C T0PR T0 Prescale
Register 32 bit data R/W 0
0xE0004010 T0PC T0 Prescale
Counter 32 bit data R/W 0
0xE0004014 T0MCR T0 Match
Control
Register
4 reserved (-) bits Stop
on
MR3
Reset
on
MR3
Int. on
MR3
Stop
on
MR2 R/W 0
Reset
on
MR2
Int. on
MR2
Stop
on
MR1
Reset
on
MR1
Int. on
MR1
Stop
on
MR0
Reset
on
MR0
Int. on
MR0
0xE0004018 T0MR0 T0 Match
Register 0 32 bit data R/W 0
0xE000401C T0MR1 T0 Match
Register 1 32 bit data R/W 0
0xE0004020 T0MR2 T0 Match
Register 2 32 bit data R/W 0
0xE0004024 T0MR3 T0 Match
Register 3 32 bit data R/W 0
0xE0004028 T0CCR T0 Capture
Control
Register
7 reserved (-) bits Int. on
Cpt.2
R/W 0
Int. on
Cpt.2
falling
Int. on
Cpt.2
rising
Int. on
Cpt.1
Int. on
Cpt.1
falling
Int. on
Cpt.1
rising
Int. on
Cpt.0
Int. on
Cpt.0
falling
Int. on
Cpt.0
rising
0xE000402C T0CR0 T0 Capture
Register 0 32 bit data RO 0
0xE0004030 T0CR1 T0 Capture
Register 1 32 bit data RO 0
0xE0004034 T0CR2 T0 Capture
Register 2 32 bit data RO 0
Table 1: LPC2106/2105/2104 Registers
Address
Offset Name Description MSB LSB Access Reset
Value

Introduction 21 September 17, 2003
Philips Semiconductors Preliminary User Manual
LPC2106/2105/2104ARM-based Microcontroller
0xE000403C T0EMR T0 External
Match
Register
6 reserved (-) bits External Match
Control 2 R/W 0
External Match
Control 1 External Match
Control 0 -Ext.
Mtch2. Ext.
Mtch.1 Ext.
Mtch.0
Timer 1
0xE0008000 T1IR T1 Interrupt
Register CR3
Int. CR2
Int. CR1
Int. CR0
Int. MR3
Int. MR2
Int. MR1
Int. MR0
Int. R/W 0
0xE0008004 T1TCR T1 Control
Register ------CTR
Enable CTR
Reset R/W 0
0xE0008008 T1TC T1 Counter 32 bit data RW 0
0xE000800C T1PR T1 Prescale
Register 32 bit data R/W 0
0xE0008010 T1PC T1 Prescale
Counter 32 bit data R/W 0
0xE0008014 T1MCR T1 Match
Control
Register
4 reserved (-) bits Stop
on
MR3
Reset
on
MR3
Int. on
MR3
Stop
on
MR2 R/W 0
Reset
on
MR2
Int. on
MR2
Stop
on
MR1
Reset
on
MR1
Int. on
MR1
Stop
on
MR0
Reset
on
MR0
Int. on
MR0
0xE0008018 T1MR0 T1 Match
Register 0 32 bit data R/W 0
0xE000801C T1MR1 T1 Match
Register 1 32 bit data R/W 0
0xE0008020 T1MR2 T1 Match
Register 2 32 bit data R/W 0
0xE0008024 T1MR3 T1 Match
Register 3 32 bit data R/W 0
0xE0008028 T1CCR T1 Capture
Control
Register
4 reserved (-) bits Int. on
Cpt.3
Int. on
Cpt.3
falling
Int. on
Cpt.3
rising
Int. on
Cpt.2
R/W 0
Int. on
Cpt.2
falling
Int. on
Cpt.2
rising
Int. on
Cpt.1
Int. on
Cpt.1
falling
Int. on
Cpt.1
rising
Int. on
Cpt.0
Int. on
Cpt.0
falling
Int. on
Cpt.0
rising
0xE000802C T1CR0 T1 Capture
Register 0 32 bit data RO 0
0xE0008030 T1CR1 T1 Capture
Register 1 32 bit data RO 0
0xE0008034 T1CR2 T1 Capture
Register 2 32 bit data RO 0
Table 1: LPC2106/2105/2104 Registers
Address
Offset Name Description MSB LSB Access Reset
Value

Introduction 22 September 17, 2003
Philips Semiconductors Preliminary User Manual
LPC2106/2105/2104ARM-based Microcontroller
0xE0008038 T1CR3 T1 Capture
Register 3 32 bit data RO 0
0xE000803C T1EMR T1 External
Match
Register
4 reserved (-) bits External Match
Control 3 External Match
Control 2 R/W 0
External Match
Control 1 External Match
Control 0 Ext.
Mtch.3 Ext.
Mtch2. Ext.
Mtch.1 Ext.
Mtch.0
UART 0
0xE000C000
U0RBR
(DLAB=0)
U0 Receiver
Buffer
Register 8 bit data RO un-
defined
U0THR
(DLAB=0)
U0 Transmit
Holding
Register 8 bit data WO NA
U0DLL
(DLAB=1)
U0 Divisor
Latch LSB 8 bit data R/W 0x01
0xE000C004
U0IER
(DLAB=0)
U0 Interrupt
Enable
Register 00000
En. Rx
Line
Status
Int.
Enable
THRE
Int.
En. Rx
Data
Av.Int. R/W 0
U0DLM
(DLAB=1)
U0 Divisor
Latch MSB 8 bit data R/W 0
0xE000C008
U0IIR U0 Interrupt
ID Register FIFOs Enabled 0 0 IIR3 IIR2 IIR1 IIR0 RO 0x01
U0FCR U0 FIFO
Control
Register Rx Trigger ---U0 Tx
FIFO
Reset
U0 Rx
FIFO
Reset
U0
FIFO
Enable WO 0
0xE000C00C U0LCR U0 Line
Control
Register DLAB Set
Break Stick
Parity
Even
Parity
Select
Parity
Enable
Nm. of
Stop
Bits
Word Length
Select R/W 0
0xE000C014 U0LSR U0 Line
Status
Register
Rx
FIFO
Error TEMT THRE BI FE PE OE DR RO 0x60
0xE000C01C U0SCR U0 Scratch
Pad Register 8 bit data R/W 0
UART 1
Table 1: LPC2106/2105/2104 Registers
Address
Offset Name Description MSB LSB Access Reset
Value

Introduction 23 September 17, 2003
Philips Semiconductors Preliminary User Manual
LPC2106/2105/2104ARM-based Microcontroller
0xE0010000
U1RBR
(DLAB=0)
U1 Receiver
Buffer
Register 8 bit data RO un-
defined
U1THR
(DLAB=0)
U1 Transmit
Holding
Register 8 bit data WO NA
U1DLL
(DLAB=1)
U1 Divisor
Latch LSB 8 bit data R/W 0x01
0xE0010004
U1IER
(DLAB=0)
U1 Interrupt
Enable
Register 0000
En.
Mdem
Satus
Int.
En. Rx
Line
Status
Int.
Enable
THRE
Int.
En. Rx
Data
Av.Int. R/W 0
U1DLM
(DLAB=1)
U1 Divisor
Latch MSB 8 bit data R/W 0
0xE0010008
U1IIR U1 Interrupt
ID Register FIFOs Enabled 0 0 IIR3 IIR2 IIR1 IIR0 RO 0x01
U1FCR U1 FIFO
Control
Register Rx Trigger ---U0 Tx
FIFO
Reset
U0 Rx
FIFO
Reset
U0
FIFO
Enable WO 0
0xE001000C U1LCR U1 Line
Control
Register DLAB Set
Break Stick
Parity
Even
Parity
Select
Parity
Enable
Nm. of
Stop
Bits
Word Length
Select R/W 0
0xE0010010 U1
MCR
U1 Modem
Control
Register 000
Loop
Back 0 0 RTS DTR R/W 0
0xE0010014 U1LSR U1 Line
Status
Register
Rx
FIFO
Error TEMT THRE BI FE PE OE DR RO 0x60
0xE001001C U1SCR U1 Scratch
Pad Register 8 bit data R/W 0
0xE0010018 U1
MSR
U1 Modem
Status
Register DCD RI DSR CTS Delta
DCD
Trailing
Edge
RI
Delta
DSR Delta
CTS RO 0
PWM
0xE0014000 PWM
IR
PWM
Interrupt
Register
-----MR6
Int. MR5
Int. MR4
Int. R/W 0
----MR3
Int. MR2
Int. MR1
Int. MR0
Int.
0xE0014004 PWM
TCR
PWM Timer
Control
Register ----PWM
Enable -CTR
Reset CTR
Enable R/W 0
0xE0014008 PWM
TC PWM Timer
Counter 32 bit data RW 0
Table 1: LPC2106/2105/2104 Registers
Address
Offset Name Description MSB LSB Access Reset
Value

Introduction 24 September 17, 2003
Philips Semiconductors Preliminary User Manual
LPC2106/2105/2104ARM-based Microcontroller
0xE001400C PWM
PR
PWM
Prescale
Register 32 bit data R/W 0
0xE0014010 PWM
PC
PWM
Prescale
Counter 32 bit data R/W 0
0xE0014014 PWM
MCR
PWM Match
Control
Register
11 reserved (-) bits Stop
on
MR6
Reset
on
MR6
Int. on
MR6
Stop
on
MR5
Reset
on
MR5
R/W 0
Int. on
MR5
Stop
on
MR4
Reset
on
MR4
Int. on
MR4
Stop
on
MR3
Reset
on
MR3
Int. on
MR3
Stop
on
MR2
Reset
on
MR2
Int. on
MR2
Stop
on
MR1
Reset
on
MR1
Int. on
MR1
Stop
on
MR0
Reset
on
MR0
Int. on
MR0
0xE0014018 PWM
MR0 PWM Match
Register 0 32 bit data R/W 0
0xE001401C PWM
MR1 PWM Match
Register 1 32 bit data R/W 0
0xE0014020 PWM
MR2 PWM Match
Register 2 32 bit data R/W 0
0xE0014024 PWM
MR3 PWM Match
Register 3 32 bit data R/W 0
0xE0014040 PWM
MR4 PWM Match
Register 4 32 bit data R/W 0
0xE0014044 PWM
MR5 PWM Match
Register 5 32 bit data R/W 0
0xE0014048 PWM
MR6 PWM Match
Register 6 32 bit data R/W 0
0xE001404C PWM
PCR PWM Control
Register
- ENA6 ENA5 ENA4 ENA3 ENA2 ENA1 -R/W 0
- SEL6 SEL5 SEL4 SEL3 SEL2 SEL1 -
0xE0014050 PWM
LER
PWM Latch
Enable
Register -
Ena.
PWM
M6
Latch
Ena.
PWM
M5
Latch
Ena.
PWM
M4
Latch
Ena.
PWM
M3
Latch
Ena.
PWM
M2
Latch
Ena.
PWM
M1
Latch
Ena.
PWM
M0
Latch
R/W 0
I2C
0xE001C000 I2CON
SET I2C Control
Set Register -I2ENSTASTOSIAA --R/W0
0xE001C004 I2STAT I2C Status
Register 5 bit Status 0 0 0 RO 0xF8
0xE001C008 I2DAT I2C Data
Register 8 bit data R/W 0
Table 1: LPC2106/2105/2104 Registers
Address
Offset Name Description MSB LSB Access Reset
Value

Introduction 25 September 17, 2003
Philips Semiconductors Preliminary User Manual
LPC2106/2105/2104ARM-based Microcontroller
0xE001C00C I2
ADR
I2C Slave
Address
Register 7 bit data GC R/W 0
0xE001C010 I2
SCLH
SCL Duty
Cycle
Register High
Half Word
16 bit data R/W 0x04
0xE001C014 I2
SCLL
SCL Duty
Cycle
Register Low
Half Word
16 bit data R/W 0x04
0xE001C018 I2CON
CLR
I2C Control
Clear
Register - I2ENC STAC - SIC AAC --WONA
SPI
0xE0020000 SPCR SPI Control
Register SPIE LSBF MSTR CPOL CPHA ---R/W0
0xE0020004 SPSR SPI Status
Register SPIF WCOL ROVR MODF ABRT ---RO0
0xE0020008 SPDR SPI Data
Register 8 bit data R/W 0
0xE002000C SP
CCR
SPI Clock
Counter
Register 8 bit data R/W 0
0xE002001C SPINT SPI Interrupt
Flag -------SPI
Int. R/W 0
RTC
0xE0024000 ILR Interrupt
Location
Register ------RTC
ALF RTC
CIF R/W *
0xE0024004 CTC Clock Tick
Counter 15 bit data -RO*
0xE0024008 CCR Clock Control
Register ---- CTTEST CTC
RST CLK
EN R/W *
0xE002400C CIIR
Counter
Increment
Interrupt
Register
IM
YEAR IM
MON IM
DOY IM
DOW IM
DOM IM
HOUR IM
MIN IM
SEC R/W *
0xE0024010 AMR Alarm Mask
Register AMR
YEAR AMR
MON AMR
DOY AMR
DOW AMR
DOM AMR
HOUR AMR
MIN AMR
SEC R/W *
Table 1: LPC2106/2105/2104 Registers
Address
Offset Name Description MSB LSB Access Reset
Value

Introduction 26 September 17, 2003
Philips Semiconductors Preliminary User Manual
LPC2106/2105/2104ARM-based Microcontroller
0xE0024014 CTIME0
Consolidated
Time
Register 0
----- 3 bit Day of Week
RO *
--- 5 bit Hours
-- 6 bit Minutes
-- 6 bit Seconds
0xE0024018 CTIME1
Consolidated
Time
Register 1
----
RO *
12 bit Year
---- 4 bit Month
-- - 5 bit Day of Month
0xE002401C CTIME2
Consolidated
Time
Register 2 reserved (-) 20 bits 12 bit Day of Year RO *
0xE0024020 SEC Seconds
Register -- 6 bit data R/W *
0xE0024024 MIN Minutes
Register -- 6 bit data R/W *
0xE0024028 HOUR Hours
Register --- 5 bit data R/W *
0xE002402C DOM Day of Month
Register --- 5 bit data R/W *
0xE0024030 DOW Day of Week
Register ----- 3 bit data R/W *
0xE0024034 DOY Day of Year
Register reserved (-) 7 bits 9 bit data R/W *
0xE0024038 MONTH Months
Register ---- 4 bit data R/W *
0xE002403C YEAR Year Register reserved (-) 4 bits 12 bit data R/W *
0xE0024060 AL
SEC Alarm value
for Seconds -- 6 bit data R/W *
0xE0024064 AL
MIN Alarm value
for Minutes -- 6 bit data R/W *
0xE0024068 AL
HOUR Alarm value
for Hours --- 5 bit data R/W *
0xE002406C AL
DOM
Alarm value
for Day of
Month --- 5 bit data R/W *
0xE0024070 AL
DOW
Alarm value
for Day of
Week ----- 3 bit data R/W *
Table 1: LPC2106/2105/2104 Registers
Address
Offset Name Description MSB LSB Access Reset
Value

Introduction 27 September 17, 2003
Philips Semiconductors Preliminary User Manual
LPC2106/2105/2104ARM-based Microcontroller
0xE0024074 AL
DOY
Alarm value
for Day of
Year reserved (-) 7 bits 9 bit data R/W *
0xE0024078 AL
MON Alarm value
for Months ---- 4 bit data R/W *
0xE002407C AL
YEAR Alarm value
for Year reserved
(-) 4 bits 12 bit data R/W *
0xE0024080 PRE
INT
Prescale
value, integer
portion
reserved
(-) 3 bits 13 bit data R/W 0
0xE0024084 PRE
FRAC
Prescale
value,
fractional
portion
- 15 bit data R/W 0
GPIO
0xE0028000 IOPIN GPIO Pin
value register 32 bit data RO NA
0xE0028004 IOSET GPIO 0
Output set
register 32 bit data R/W 0
0xE0028008 IODIR
GPIO 0
Direction
control
register
32 bit data R/W 0
0xE002800C IOCLR GPIO 0
Output clear
register 32 bit data WO 0
Pin Connet Block
0xE002C000 PIN
SEL0
Pin function
select
register 0 32 bit data R/W 0
0xE002C004 PIN
SEL1
Pin function
select
register 1 32 bit data R/W 0
System Control Block
0xE01FC000 MAM
CR MAM control
register ------ 2 bit data R/W 0
0xE01FC004 MAM
TIM MAM timing
control ----- 3 bit data R/W 0x07
Table 1: LPC2106/2105/2104 Registers
Address
Offset Name Description MSB LSB Access Reset
Value

Introduction 28 September 17, 2003
Philips Semiconductors Preliminary User Manual
LPC2106/2105/2104ARM-based Microcontroller
0xE01FC040 MEM
MAP
Memory
mapping
control ------ 2 bit data R/W 0
0xE01FC080 PLL
CON PLL control
register ------ PLLC PLLE R/W 0
0xE01FC084 PLL
CFG
PLL
configuration
register - 2bit data PSEL 5 bit data MSEL R/W 0
0xE01FC088 PLL
STAT PLL status
register
-----PLOCK PLLC PLLE RO 0
- 2bit data PSEL 5 bit data MSEL
0xE01FC08C PLL
FEED PLL feed
register 8 bit data WO NA
0xE01FC0C0 PCON Power control
register ------ PD IDL R/W 0
0xE01FC0C4 PCONP Power control
for
peripherals
reserved (-) 22 bits PC
RTC PC
SPI R/W 0x3BE
PC
I2C -PC
PWM0 PC
URT1 PC
URT0 PC
TIM1 PC
TIM0 -
0xE01FC100 VPB
DIV VPB divider
control ------ 2 bit data R/W 0
0xE01FC140 EXT
INT
External
interrupt flag
register ----- EINT2 EINT1 EINT0 R/W 0
0xE01FC144 EXT
WAKE
External
interrupt
wakeup
register
-----EXT
WAKE
2
EXT
WAKE
1
EXT
WAKE
0R/W 0
Table 1: LPC2106/2105/2104 Registers
Address
Offset Name Description MSB LSB Access Reset
Value

LPC2106/2105/2104 Memory Addressing 29 September 17, 2003
Philips Semiconductors Preliminary User Manual
LPC2106/2105/2104ARM-based Microcontroller
2. LPC2106/2105/2104 MEMORY ADDRESSING
MEMORY MAPS
The LPC2106/2105/2104 incorporates several distinct memory regions, shown in the following figures. Figure 2 shows the overall
map of the entire address space from the user program viewpoint following reset. The interrupt vector area supports address re-
mapping, which is described later in this section.
Figure 2: System Memory Map
AHB Peripherals
VPB Peripherals
4.0 GB
3.75 GB
3.5 GB
3.0 GB
2.0 GB
1.0 GB
0.0 GB
128 kB On-Chip Non-Volatile Memory
On-Chip Static RAM
Reserved for
External Memory
0x0000 0000
0xFFFF FFFF
0x8000 0000
0xC000 0000
0xE000 0000
0xF000 0000
0x4000 0000
Reserved for
On-Chip Memory
Boot Block
(re-mapped from On-Chip Flash memory)
On-Chip Static RAM
0x4000 FFFF: LPC2106 (64 kB)
0x4000 7FFF: LPC2105 (32 kB)
0x4000 3FFF: LPC2104 (16 kB)
0x0002 0000
0x0001 FFFF

LPC2106/2105/2104 Memory Addressing 30 September 17, 2003
Philips Semiconductors Preliminary User Manual
LPC2106/2105/2104ARM-based Microcontroller
Figure 3: Peripheral Memory Map
Figures 3 through 5 show different views of the peripheral address space. Both the AHB and VPB peripheral areas are 2
megabyte spaces which are divided up into 128 peripherals. Each peripheral space is 16 kilobytes in size. This allows simplifying
the address decoding for each peripheral. All peripheral register addresses are word aligned (to 32-bit boundaries) regardless of
their size. This eliminates the need for byte lane mapping hardware that would be required to allow byte (8-bit) or half-word (16-
bit) accesses to occur at smaller boundaries. An implication of this is that word and half-word registers must be accessed all at
once. For example, it is not possible to read or write the upper byte of a word register separately.
AHB Peripherals
VPB Peripherals
4.0 GB 0xFFFF FFFF
3.75 GB
0xE000 0000
Reserved
Reserved
Notes:
- AHB section is
128 x 16 kB blocks
(totaling 2 MB).
- VPB section is
128 x 16 kB blocks
(totaling 2 MB).
0xFFE0 0000
0xFFDF FFFF
3.5 GB
0xF000 0000
0xEFFF FFFF
0xE020 0000
0xE01F FFFF
4.0 GB - 2 MB
3.5 GB + 2 MB

LPC2106/2105/2104 Memory Addressing 31 September 17, 2003
Philips Semiconductors Preliminary User Manual
LPC2106/2105/2104ARM-based Microcontroller
Figure 4: AHB Peripheral Map
Vectored Interrupt Controller
0xFFE0 0000
0xFFFF C000
(AHB peripheral #1)
(AHB peripheral #0)
(AHB peripheral #124)
(AHB peripheral #125)
(AHB peripheral #126)
0xFFFF 8000
0xFFFF 4000
0xFFFF 0000
0xFFE0 8000
0xFFE0 4000
(AHB peripheral #2)
0xFFE0 C000
(AHB peripheral #3)
0xFFE1 0000
0xFFFF F000 (4G - 4K)

LPC2106/2105/2104 Memory Addressing 32 September 17, 2003
Philips Semiconductors Preliminary User Manual
LPC2106/2105/2104ARM-based Microcontroller
Figure 5: VPB Peripheral Map
SPI
(VPB peripheral #8)
0xE01F FFFF
0xE000 0000
0xE002 0000
Timer0
(VPB peripheral #1)
Watchdog Timer
(VPB peripheral #0)
UART0
(VPB peripheral #3)
UART1
(VPB peripheral #4)
PWM0
(VPB peripheral #5)
(VPB peripheral #6)
I2C
(VPB peripheral #7) 0xE001 C000
0xE001 8000
0xE001 4000
0xE001 0000
0xE000 C000
0xE000 8000
0xE000 4000
Timer1
(VPB peripheral #2)
RTC
(VPB peripheral #9) 0xE002 4000
GPIO
(VPB peripheral #10) 0xE002 8000
Pin Connect Block
(VPB peripheral #11) 0xE002 C000
0xE003 0000
0xE003 4000
(VPB peripheral #13)
0xE003 8000
(VPB peripheral #14)
0xE003 C000
(VPB peripheral #15)
0xE004 0000
System Control Block
(VPB peripheral #127) 0xE01F C000
(VPB peripheral #12)
0xE01F 8000
(VPB peripheral #126)
0xE004 4000
(VPB peripheral #16)

LPC2106/2105/2104 Memory Addressing 33 September 17, 2003
Philips Semiconductors Preliminary User Manual
LPC2106/2105/2104ARM-based Microcontroller
LPC2106/2105/2104 MEMORY RE-MAPPING AND BOOT BLOCK
Memory Map Concepts and Operating Modes
The basic concept on the LPC2106/2105/2104 is that each memory area has a "natural" location in the memory map. This is the
address range for which code residing in that area is written. The bulk of each memory space remains permanently fixed in the
same location, eliminating the need to have portions of the code designed to run in different address ranges.
Because of the location of the interrupt vectors on the ARM7 processor (at addresses 0x0000 0000 through 0x0000 001C, as
shown in Table 2 below), a small portion of the Boot Block and SRAM spaces need to be re-mapped in order to allow alternative
uses of interrupts in the different operating modes described in Table 3. Re-mapping of the interrupts is accomplished via the
Memory Mapping Control feature described in the System Control Block section.
*: Identified as reserved in ARM documentation, this location is used by the Boot Loader as the Valid User Program key.
Table 2: ARM Exception Vector Locations
Address Exception
0x0000 0000 Reset
0x0000 0004 Undefined Instruction
0x0000 0008 Software Interrupt
0x0000 000C Prefetch Abort (instruction fetch memory fault)
0x0000 0010 Data Abort (data access memory fault)
0x0000 0014 Reserved *
0x0000 0018 IRQ
0x0000 001C FIQ
Table 3: LPC2106/2105/2104 Memory Mapping Modes
Mode Activation Usage
Boot Loader
mode Hardware activation
by any Reset
The Boot Loader always executes after any reset. The Boot Block interrupt vectors are
mapped to the bottom of memory to allow handling exceptions and using interrupts
during the Boot Loading process.
User Flash
mode Software activation
by Boot code
Activated by Boot Loader when a valid User Program Signature is recognized in memory
and Boot Loader operation is not forced. Interrupt vectors are not re-mapped and are
found in the bottom of the Flash memory.
User RAM
mode Software activation
by User program Activated by a User Program as desired. Interrupt vectors are re-mapped to the bottom
of the Static RAM.

LPC2106/2105/2104 Memory Addressing 34 September 17, 2003
Philips Semiconductors Preliminary User Manual
LPC2106/2105/2104ARM-based Microcontroller
Memory Re-Mapping
In order to allow for compatibility with future derivatives, the entire Boot Block is mapped to the top of the on-chip memory space.
In this manner, the use of larger or smaller flash modules will not require changing the location of the Boot Block (which would
require changing the Boot Loader code itself) or changing the mapping of the Boot Block interrupt vectors. Memory spaces other
than the interrupt vectors remain in fixed locations. Figure 6 shows the on-chip memory mapping in the modes defined above.
The portion of memory that is re-mapped to allow interrupt processing in different modes includes the interrupt vector area (32
bytes) and an additional 32 bytes, for a total of 64 bytes. The re-mapped code locations overlay addresses 0x0000 0000 through
0x0000 003F. A typical user program in the Flash memory can place the entire FIQ handler at address 0x0000 001C without any
need to consider memory boundaries. The vector contained in the SRAM, external memory, and Boot Block must contain
branches to the actual interrupt handlers, or to other instructions that accomplish the branch to the interrupt handlers.
There are three reasons this configuration was chosen:
1. To give the FIQ handler in the Flash memory the advantage of not having to take a memory boundary caused by the re-
mapping into account.
2. Minimize the need to for the SRAM and Boot Block vectors to deal with arbitrary boundaries in the middle of code space.
3. To provide space to store constants for jumping beyond the range of single word branch instructions.
Re-mapped memory areas, including the Boot Block and interrupt vectors, continue to appear in their original location in addition
to the re-mapped address.

LPC2106/2105/2104 Memory Addressing 35 September 17, 2003
Philips Semiconductors Preliminary User Manual
LPC2106/2105/2104ARM-based Microcontroller
Figure 6: Map of lower memory is showing re-mapped and re-mappable areas.
0.0 GB
128K byte Flash Memory
0x0000 0000
1.0 GB
Reserved for
On-Chip Memory
2.0 GB
Note: memory regions are not drawn to scale.
8K byte Boot Block
(re-mapped from top of Flash memory)
0x3FFF FFFF
0x0001 FFFF
0x4000 0000
0x7FFF FFFF
0x4000 FFFF
(8k byte Boot Block re-Mapped to higher address range)
(Boot Block interrupt vectors)
(SRAM interrupt vectors)
Active interrupt vectors (from Flash, SRAM, or Boot Block)
2.0 GB - 8K
0x8000 0000
On-Chip SRAM
LPC2106: 64K byte (0x4000 FFFF)
LPC2105: 32K byte (0x4000 7FFF)
LPC2104: 16K byte (0x4000 3FFF)

LPC2106/2105/2104 Memory Addressing 36 September 17, 2003
Philips Semiconductors Preliminary User Manual
LPC2106/2105/2104ARM-based Microcontroller
PREFETCH ABORT AND DATA ABORT EXCEPTIONS
The LPC2106/2105/2104 generates the appropriate bus cycle abort exception if an access is attempted for an address that is in
a reserved or unassigned address region. The regions are:
• Areas of the memory map that are not implemented for a specific ARM derivative. For the LPC2106/2105/2104, this is:
- Address space between On-Chip Non-Volatile Memory and the Special registers. Labelled "Reserved for On-Chip Memory"
in Figure 2 and Figure 6.
- Address space between On-Chip Static RAM and External Memory. Labelled "Reserved for On-Chip Memory" in Figure 2.
- External Memory (since no external bus interface is implemented on the LPC2106/2105/2104).
- Reserved regions of the AHB and VPB spaces. See Figure 3.
• Unassigned AHB peripheral spaces. See Figure 4.
• Unassigned VPB peripheral spaces. See Figure 5.
For these areas, both attempted data access and instruction fetch generate an exception. In addition, a Prefetch Abort exception
is generated for any instruction fetch that maps to an AHB or VPB peripheral address.
Within the address space of an existing VPB peripheral, a data abort exception is not generated in response to an access to an
undefined address. Address decoding within each peripheral is limited to that needed to distinguish defined registers within the
peripheral itself. For example, an access to address 0xE000D000 (an undefined address within the UART0 space) may result in
an access to the register defined at address 0xE000C000. Details of such address aliasing within a peripheral space are not
defined in the LPC2106/2105/2104 documentation and are not a supported feature.
Note that the ARM core stores the Prefetch Abort flag along with the associated instruction (which will be meaningless) in the
pipeline and processes the abort only if an attempt is made to execute the instruction fetched from the illegal address. This
prevents accidental aborts that could be caused by prefetches that occur when code is executed very near a memory boundary.

System Control Block 37 September 17, 2003
Philips Semiconductors Preliminary User Manual
LPC2106/2105/2104ARM-based Microcontroller
3. SYSTEM CONTROL BLOCK
SUMMARY OF SYSTEM CONTROL BLOCK FUNCTIONS
The System Control Block includes several system features and control registers for a number of functions that are not related
to specific peripheral devices. These include:
• Crystal Oscillator.
• External Interrupt Inputs.
• Memory Mapping Control.
•PLL.
• Power Control.
•Reset.
• VPB Divider.
• Wakeup Timer.
Each type of function has its own register(s) if any are required and unneeded bits are defined as reserved in order to allow future
expansion. Unrelated functions never share the same register addresses.
PIN DESCRIPTION
Table 4 shows pins that are associated with System Control block functions.
Table 4: Pin summary
Pin name Pin direction Pin Description
X1 Input Crystal Oscillator Input- Input to the oscillator and internal clock generator circuits.
X2 Output Crystal Oscillator Output- Output from the oscillator amplifier.
EINT0 Input
External Interrupt Input 0- An active low general purpose interrupt input. This pin may be
used to wake up the processor from Idle or Power down modes.
LOW level on this pin immediately after reset is considered as an external hardware
request to start the ISP command handler. More details on ISP and Flash memory can be
found in "Flash Memory System and Programming" chapter.
EINT1 Input External Interrupt Input 1- See the EINT0 description above.
EINT2 Input External Interrupt Input 2- See the EINT0 description above.
RST Input External Reset input- A low on this pin resets the chip, causing I/O ports and peripherals
to take on their default states, and the processor to begin execution at address 0.

System Control Block 38 September 17, 2003
Philips Semiconductors Preliminary User Manual
LPC2106/2105/2104ARM-based Microcontroller
REGISTER DESCRIPTION
All registers, regardless of size, are on word address boundaries. Details of the registers appear in the description of each
function.
*Reset Value refers to the data stored in used bits only. It does not include reserved bits content.
Table 5: Summary of System Control Registers
Address Name Description Access Reset
Value*
External Interrupts
0xE01FC140 EXTINT External interrupt flag register. R/W 0
0xE01FC144 EXTWAKE External interrupt wakeup register. R/W 0
Memory Mapping Control
0xE01FC040 MEMMAP Memory mapping control. R/W 0
Phase Locked Loop
0xE01FC080 PLLCON PLL control register. R/W 0
0xE01FC084 PLLCFG PLL configuration register. R/W 0
0xE01FC088 PLLSTAT PLL status register. RO 0
0xE01FC08C PLLFEED PLL feed register. WO NA
Power Control
0xE01FC0C0 PCON Power control register. R/W 0
0xE01FC0C4 PCONP Power control for peripherals. R/W 0x3BE
VPB Divider
0xE01FC100 VPBDIV VPB divider control. R/W 0

System Control Block 39 September 17, 2003
Philips Semiconductors Preliminary User Manual
LPC2106/2105/2104ARM-based Microcontroller
CRYSTAL OSCILLATOR
The oscillator supports crystals in the range of 10 MHz to 25 MHz. The oscillator output frequency is called Fosc and the ARM
processor clock frequency is referred to as cclk for purposes of rate equations, etc. elsewhere in this document. Fosc and cclk
are the same value unless the PLL is running and connected. Refer to the PLL description in this chapter for details.
Onboard oscillator in LPC2106/2105/2104 can operate in one of two modes: slave mode and oscillation mode.
In slave mode the input clock signal should be coupled by means of a capacitor of 100 pF (Cc in Figure 7, drawing a), with an
amplitude of at least 200 mVrms. X2 pin in this configuration can be left not connected.
External components and models used in oscillation mode are shown in Figure 7, drawings b and c, and in Table 6. Since the
feedback resistance is integrated on chip, only a crystal and the capacitances CX1 and CX2 need to be connected externally in
case of fundamental mode oscillation (the fundamental frequency is represented by L, CL and RS). Capacitance Cp in Figure 7,
drawing c, represents the parallel package capacitance and should not be larger than 7 pF. Parameters FC, CL, RS and CP are
supplied by the crystal manufacturer.
Figure 7: Oscillator modes and models: a) slave mode of operation, b) oscillation mode of operation,
c) external crystal model used for CX1/X2 evaluation
Table 6: Recommended values for CX1/X2 when oscillation mode is used
Fundamental Oscillation
Frequency FC
Crystal Load
Capacitance CL
Max. Crystal Series
Resistence RS
External Load
Capacitors CX1, CX2
10 - 15 MHz
10 pF < 300 18 pF, 18 pF
20 pF < 220 38 pF, 38 pF
30 pF < 140 58 pF, 58 pF
15 - 20 MHz
10 pF < 220 18 pF, 18 pF
20 pF < 140 38 pF, 38 pF
30 pF < 80 58 pF, 58 pF
20 - 25 MHz
10 pF < 160 18 pF, 18 pF
20 pF < 90 38 pF, 38 pF
30 pF < 50 58 pF, 58 pF
CL
RS
CP
L
<=>
LPC2106/2105/2104
X1 X2
CX1 CX2
Xtal
LPC2106/2105/2104
X1 X2
CC
Clock
a) b) c)

System Control Block 40 September 17, 2003
Philips Semiconductors Preliminary User Manual
LPC2106/2105/2104ARM-based Microcontroller
EXTERNAL INTERRUPT INPUTS
The LPC2106/2105/2104 includes three External Interrupt Inputs as selectable pin functions. The External Interrupt Inputs can
optionally be used to wake up the processor from Power Down mode.
Register Description
The external interrupt function has two registers associated with it. The EXTINT register contains the interrupt flags, and the
EXTWAKEUP register contains bits that enable individual external interrupts to wake up the LPC2106/2105/2104 from Power
Down mode.
EXTINT Register (EXTINT - 0xE01FC140)
When an external interrupt is mapped to its related pin, the presence of a logic zero on that pin will set the corresponding interrupt
flag in the EXTINT register. This will cause the VIC to respond appropriately if that interrupt is enabled. Once the logic level on
external interrupt pin(s) is set to 1, software may clear the flag(s) by writing a 1 to the corresponding bit(s) in EXTINT. Every
attempt to reset EINT bit is futile as long as signal level on associated pin is 0.
EXTWAKE Register (EXTWAKE - 0xE01FC144)
Enable bits in the EXTWAKE register allow the external interrupts to wake up the processor if it is in Power Down mode. The
related EINTn function must be mapped to the pin in order for the wakeup process to take place. It is not necessary for the
interrupt to be enabled in the Vectored Interrupt Controller for a wakeup to take place. This arrangement allows additional
capabilities, such as having an external interrupt input wake up the processor from Power Down mode without causing an
interrupt (simply resuming operation), or allowing an interrupt to be enabled during Power Down without waking the processor
up if it is asserted (eliminating the need to disable the interrupt if the wakeup feature is not desirable in the application).
Table 7: External Interrupt Registers
Address Name Description Access
0xE01FC140 EXTINT The External Interrupt Flag register contains interrupt flags for EINT0, EINT1, and
EINT2. See Table 8. R/W
0xE01FC144 EXTWAKE The External Interrupt Wakeup register contains three enable bits that control
whether each external interrupt will cause the processor to wake up from Power
Down mode. See Table 9. R/W
Table 8: External Interrupt Flag Register (EXTINT - 0xE01FC140)
EXTINT Function Description Reset
Value
0EINT0
Set when external the EINT0 pin goes low and EINT0 is mapped to its related pin.
Can be cleared by writing a 1 to this bit after the logic 1 appears on the related pin. 0
1EINT1
Set when external the EINT1 pin goes low and EINT1 is mapped to its related pin.
Can be cleared by writing a 1 to this bit after the logic 1 appears on the related pin. 0
2EINT2
Set when external the EINT2 pin goes low and EINT2 is mapped to its related pin.
Can be cleared by writing a 1 to this bit after the logic 1 appears on the related pin. 0
7:3 Reserved Reserved, user software should not write ones to reserved bits. The value read
from a reserved bit is not defined. NA

System Control Block 41 September 17, 2003
Philips Semiconductors Preliminary User Manual
LPC2106/2105/2104ARM-based Microcontroller
Figure 8: External Interrupt Logic
Table 9: External Interrupt Wakeup Register (EXTWAKE - 0xE01FC144)
EXTWAKE Function Description Reset
Value
0 EXTWAKE0 When one, assertion of EINT0 will wake up the processor from Power Down mode. 0
1 EXTWAKE1 When one, assertion of EINT1 will wake up the processor from Power Down mode. 0
2 EXTWAKE2 When one, assertion of EINT2 will wake up the processor from Power Down mode. 0
7:3 Reserved Reserved, user software should not write ones to reserved bits. The value read
from a reserved bit is not defined. NA
EINTi
Write "1" from
VPB Bus Interface
Reset
Qto VIC
VPB Read
of EXTINT
VPB Bus Data
Wakeup Enable
(one bit of EXTWAKE)
EINTi to
Wakeup Timer
(Figure 10)
S
R
Interrupt Flag
(one bit of EXTINT)
VPB Read
of EXTWAKE
QD
Q
S
R
Q
S
R
pclk
pclk pclk

System Control Block 42 September 17, 2003
Philips Semiconductors Preliminary User Manual
LPC2106/2105/2104ARM-based Microcontroller
MEMORY MAPPING CONTROL
The Memory Mapping Control alters the mapping of the interrupt vectors that appear beginning at address 0x00000000. This
allows code running in different memory spaces to have control of the interrupts.
Memory Mapping Control Register (MEMMAP - 0xE01FC040)
*: The hardware reset value of the MAP bits is 00 for LPC2106/2105/2104 parts. The apparent reset value that the user will see
will be altered by the Boot Loader code, which always runs initially at reset. User documentation will reflect this difference.
Table 10: MEMMAP Register
Address Name Description Access
0xE01FC040 MEMMAP Memory mapping control. Selects whether the ARM interrupt vectors are read
from the Flash Boot Block, User Flash or RAM. R/W
Table 11: Memory Mapping Control Register (MEMMAP - 0xE01FC040)
MEMMAP Function Description Reset
Value*
1:0 MAP1:0
00: Boot Loader Mode. Interrupt vectors are re-mapped to Boot Block.
01: User Flash Mode. Interrupt vectors are not re-mapped and reside in Flash.
10: User RAM Mode. Interrupt vectors are re-mapped to Static RAM.
11: Reserved. Should not be used.
Warning: Improper setting of this value may result in incorrect operation of the device.
0
7:2 Reserved Reserved, user software should not write ones to reserved bits. The value read from a
reserved bit is not defined. NA

System Control Block 43 September 17, 2003
Philips Semiconductors Preliminary User Manual
LPC2106/2105/2104ARM-based Microcontroller
PLL (PHASE LOCKED LOOP)
The PLL accepts an input clock frequency in the range of 10 MHz to 25 MHz. The input frequency is multiplied up into the range
of 10 MHz to 60 MHz with a Current Controlled Oscillator (CCO). The multiplier can be an integer value from 1 to 32 (in practice,
the multiplier value cannot be higher than 6 on the LPC2106/2105/2104 due to the upper frequency limit of the CPU). The CCO
operates in the range of 156 MHz to 320 MHz, so there is an additional divider in the loop to keep the CCO within its frequency
range while the PLL is providing the desired output frequency. The output divider may be set to divide by 2, 4, 8, or 16 to produce
the output clock. Since the minimum output divider value is 2, it is insured that the PLL output has a 50% duty cycle. A block
diagram of the PLL is shown in Figure 9.
PLL activation is controlled via the PLLCON register. The PLL multiplier and divider values are controlled by the PLLCFG register.
These two registers are protected in order to prevent accidental alteration of PLL parameters or deactivation of the PLL. Since
all chip operations, including the Watchdog Timer, are dependent on the PLL when it is providing the chip clock, accidental
changes to the PLL setup could result in unexpected behavior of the microcontroller. The protection is accomplished by a feed
sequence similar to that of the Watchdog Timer. Details are provided in the description of the PLLFEED register.
The PLL is turned off and bypassed following a chip Reset and when by entering power Down mode. PLL is enabled by software
only. The program must configure and activate the PLL, wait for the PLL to Lock, then connect to the PLL as a clock source.
Register Description
The PLL is controlled by the registers shown in Table 12. More detailed descriptions follow.
Warning: Improper setting of PLL values may result in incorrect operation of the device.
Table 12: PLL Registers
Address Name Description Access
0xE01FC080 PLLCON Holding register for updating PLL control bits. Values written to this register do not
take effect until a valid PLL feed sequence has taken place. R/W
0xE01FC084 PLLCFG Holding register for updating PLL configuration values. Values written to this
register do not take effect until a valid PLL feed sequence has taken place. R/W
0xE01FC088 PLLSTAT
Read-back register for PLL control and configuration information. If PLLCON or
PLLCFG have been written to, but a PLL feed sequence has not yet occurred,
they will not reflect the current PLL state. Reading this register provides the actual
values controlling the PLL, as well as the status of the PLL.
RO
0xE01FC08C PLLFEED This register enables loading of the PLL control and configuration information
from the PLLCON and PLLCFG registers into the shadow registers that actually
affect PLL operation. WO

System Control Block 44 September 17, 2003
Philips Semiconductors Preliminary User Manual
LPC2106/2105/2104ARM-based Microcontroller
Figure 9: PLL Block Diagram
PLLCON Register (PLLCON - 0xE01FC080)
The PLLCON register contains the bits that enable and connect the PLL. Enabling the PLL allows it to attempt to lock to the
current settings of the multiplier and divider values. Connecting the PLL causes the processor and all chip functions to run from
the PLL output clock. Changes to the PLLCON register do not take effect until a correct PLL feed sequence has been given (see
PLLFEED Register (PLLFEED - 0xE01FC08C) description).
CCO
Phase-
Frequency
Detector
FOSC
PLOCK
Bypass
msel<4:0>
Div-by-M
pd
MSEL[4:0]
PSEL[1:0]
fout cd
1
0
1
cd
/2P
PLLC
Direct
PLLE
cclk
FCCO
pd
0
pd
0
1
0
0
Clock
Synchronization

System Control Block 45 September 17, 2003
Philips Semiconductors Preliminary User Manual
LPC2106/2105/2104ARM-based Microcontroller
The PLL must be set up, enabled, and Lock established before it may be used as a clock source. When switching from the
oscillator clock to the PLL output or vice versa, internal circuitry synchronizes the operation in order to ensure that glitches are
not generated. Hardware does not insure that the PLL is locked before it is connected or automatically disconnect the PLL if lock
is lost during operation. In the event of loss of PLL lock, it is likely that the oscillator clock has become unstable and disconnecting
the PLL will not remedy the situation.
PLLCFG Register (PLLCFG - 0xE01FC084)
The PLLCFG register contains the PLL multiplier and divider values. Changes to the PLLCFG register do not take effect until a
correct PLL feed sequence has been given (see PLLFEED Register (PLLFEED - 0xE01FC08C) description). Calculations for the
PLL frequency, and multiplier and divider values are found in the PLL Frequency Calculation section.
PLLSTAT Register (PLLSTAT - 0xE01FC088)
The read-only PLLSTAT register provides the actual PLL parameters that are in effect at the time it is read, as well as the PLL
status. PLLSTAT may disagree with values found in PLLCON and PLLCFG because changes to those registers do not take effect
until a proper PLL feed has occurred (see PLLFEED Register (PLLFEED - 0xE01FC08C) description).
Table 13: PLL Control Register (PLLCON - 0xE01FC080)
PLLCON Function Description Reset
Value
0 PLLE PLL Enable. When one, and after a valid PLL feed, this bit will activate the PLL and
allow it to lock to the requested frequency. See PLLSTAT register, Table 15. 0
1 PLLC
PLL Connect. When PLLC and PLLE are both set to one, and after a valid PLL feed,
connects the PLL as the clock source for the LPC2106/2105/2104. Otherwise, the
oscillator clock is used directly by the LPC2106/2105/2104. See PLLSTAT register,
Table 15.
0
7:2 Reserved Reserved, user software should not write ones to reserved bits. The value read from a
reserved bit is not defined. NA
Table 14: PLL Configuration Register (PLLCFG - 0xE01FC084)
PLLCFG Function Description Reset
Value
4:0 MSEL4:0 PLL Multiplier value. Supplies the value "M" in the PLL frequency calculations. 0
6:5 PSEL1:0 PLL Divider value. Supplies the value "P" in the PLL frequency calculations. 0
7 Reserved Reserved, user software should not write ones to reserved bits. The value read from a
reserved bit is not defined. NA

System Control Block 46 September 17, 2003
Philips Semiconductors Preliminary User Manual
LPC2106/2105/2104ARM-based Microcontroller
PLL Interrupt
The PLOCK bit in the PLLSTAT register is connected to the interrupt controller. This allows for software to turn on the PLL and
continue with other functions without having to wait for the PLL to achieve lock. When the interrupt occurs (PLOCK = 1), the PLL
may be connected, and the interrupt disabled.
PLL Modes
The combinations of PLLE and PLLC are shown in Table 16.
PLLFEED Register (PLLFEED - 0xE01FC08C)
A correct feed sequence must be written to the PLLFEED register in order for changes to the PLLCON and PLLCFG registers to
take effect. The feed sequence is:
1. Write the value 0xAA to PLLFEED
2. Write the value 0x55 to PLLFEED.
Table 15: PLL Status Register (PLLSTAT - 0xE01FC088)
PLLSTAT Function Description Reset
Value
4:0 MSEL4:0 Read-back for the PLL Multiplier value. This is the value currently used by the PLL. 0
6:5 PSEL1:0 Read-back for the PLL Divider value. This is the value currently used by the PLL. 0
7 Reserved Reserved, user software should not write ones to reserved bits. The value read from
a reserved bit is not defined. NA
8 PLLE Read-back for the PLL Enable bit. When one, the PLL is currently activated. When
zero, the PLL is turned off. This bit is automatically cleared when Power Down mode
is activated. 0
9 PLLC
Read-back for the PLL Connect bit. When PLLC and PLLE are both one, the PLL is
connected as the clock source for the LPC2106/2105/2104. When zero, the PLL is
bypassed and the oscillator clock is used directly by the LPC2106/2105/2104. This
bit is automatically cleared when Power Down mode is activated.
0
10 PLOCK Reflects the PLL Lock status. When zero, the PLL is not locked. When one, the PLL
is locked onto the requested frequency. 0
15:11 Reserved Reserved, user software should not write ones to reserved bits. The value read from
a reserved bit is not defined. NA
Table 16: PLL Control Bit Combinations
PLLC PLLE PLL Function
0 0 PLL is turned off and disconnected. The system runs from the unmodified clock input.
0 1 The PLL is active, but not yet connected. The PLL can be connected after PLOCK is asserted.
10
Same as 0 0 combination. This prevents the possibility of the PLL being connected without also being
enabled.
1 1 The PLL is active and has been connected as the system clock source.

System Control Block 47 September 17, 2003
Philips Semiconductors Preliminary User Manual
LPC2106/2105/2104ARM-based Microcontroller
The two writes must be in the correct sequence, and must be consecutive VPB bus cycles. The latter requirement implies that
interrupts must be disabled for the duration of the PLL feed operation. If either of the feed values is incorrect, or one of the
previously mentioned conditions is not met, any changes to the PLLCON or PLLCFG register will not become effective.
PLL and Power Down Mode
Power Down mode automatically turns off and disconnects the PLL. Wakeup from Power Down mode does not automatically
restore the PLL settings, this must be done in software. Typically, a routine to activate the PLL, wait for lock, and then connect
the PLL can be called at the beginning of any interrupt service routine that might be called due to the wakeup. It is important not
to attempt to restart the PLL by simply feeding it when execution resumes after a wakeup from Power Down mode. This would
enable and connect the PLL at the same time, before PLL lock is established.
PLL Frequency Calculation
The PLL equations use the following parameters:
FOSC the frequency from the crystal oscillator
FCCO the frequency of the PLL current controlled oscillator
cclk the PLL output frequency (also the processor clock frequency)
M PLL Multiplier value from the MSEL bits in the PLLCFG register
P PLL Divider value from the PSEL bits in the PLLCFG register
The PLL output frequency (when the PLL is both active and connected) is given by:
Fcco
cclk = M * Fosc or cclk = ———
2 * P
The CCO frequency can be computed as:
Fcco = cclk * 2 * P or Fcco = Fosc * M * 2 * P
The PLL inputs and settings must meet the following:
•F
osc is in the range of 10 MHz to 25 MHz.
• cclk is in the range of 10 MHz to Fmax (the maximum allowed frequency for the LPC2106/2105/2104).
•F
cco is in the range of 156 MHz to 320 MHz.
Table 17: PLL Feed Register (PLLFEED - 0xE01FC08C)
PLLFEED Function Description Reset
Value
7:0 PLLFEED The PLL feed sequence must be written to this register in order for PLL
configuration and control register changes to take effect. undefined

System Control Block 48 September 17, 2003
Philips Semiconductors Preliminary User Manual
LPC2106/2105/2104ARM-based Microcontroller
Procedure for Determining PLL Settings
If a particular application uses the PLL, its configuration may be determined as follows:
1. Choose the desired processor operating frequency (cclk). This may be based on processor throughput requirements,
need to support a specific set of UART baud rates, etc. Bear in mind that peripheral devices may be running from a lower
clock than the processor (see the VPB Divider description in this chapter).
2. Choose an oscillator frequency (Fosc). cclk must be an even multiple of Fosc.
3. Calculate the value of M to configure the MSEL bits. M = cclk / Fosc. M must be in the range of 1 to 32. The value written
to the MSEL bits in PLLCFG is M - 1 (see Table 19).
4. Find a value for P to configure the PSEL bits, such that Fcco is within its defined frequency limits. Fcco is calculated using
the equation given above. P must have one of the values 1, 2, 4, or 8. The value written to the PSEL bits in PLLCFG is 00
for P = 1; 01 for P = 2; 10 for P = 4; 11 for P = 8 (see Table 18).
Table 18: PLL Divider Values
PSEL Bits
(PLLCFG bits 6:5) Value of P
00 1
01 2
10 4
11 8
Table 19: PLL Multiplier Values
MSEL Bits
(PLLCFG bits 4:0) Value of M
00000 1
00001 2
00010 3
00011 4
... ...
11110 31
11111 32

System Control Block 49 September 17, 2003
Philips Semiconductors Preliminary User Manual
LPC2106/2105/2104ARM-based Microcontroller
POWER CONTROL
The LPC2106/2105/2104 supports two reduced power modes: Idle mode and Power Down mode. In Idle mode, execution of
instructions is suspended until either a Reset or interrupt occurs. Peripheral functions continue operation during Idle mode and
may generate interrupts to cause the processor to resume execution. Idle mode eliminates power used by the processor itself,
memory systems and related controllers, and internal buses.
In Power Down mode, the oscillator is shut down and the chip receives no internal clocks. The processor state and registers,
peripheral registers, and internal SRAM values are preserved throughout Power Down mode and the logic levels of chip pins
remain static. The Power Down mode can be terminated and normal operation resumed by either a Reset or certain specific
interrupts that are able to function without clocks. Since all dynamic operation of the chip is suspended, Power Down mode
reduces chip power consumption to nearly zero.
Wakeup from Power Down or Idle modes via an interrupt resumes program execution in such a way that no instructions are lost,
incomplete, or repeated. Wake up from Power Down mode is discussed further in the description of the Wakeup Timer later in
this chapter.
A Power Control for Peripherals feature allows individual peripherals to be turned off if they are not needed in the application,
resulting in additional power savings.
Register Description
The Power Control function contains two registers, as shown in Table 20. More detailed descriptions follow.
PCON Register (PCON - 0xE01FC0C0)
The PCON register contains two bits. Writing a one to the corresponding bit causes entry to either the Power Down or Idle mode.
If both bits are set, Power Down mode is entered.
Table 20: Power Control Registers
Address Name Description Access
0xE01FC0C0 PCON Power Control Register. This register contains control bits that enable the two
reduced power operating modes of the LPC2106/2105/2104. See Table 21. R/W
0xE01FC0C4 PCONP Power Control for Peripherals Register. This register contains control bits that
enable and disable individual peripheral functions, Allowing elimination of power
consumption by peripherals that are not needed. See Table 22. R/W
Table 21: Power Control Register (PCON - 0xE01FC0C0)
PCON Function Description Reset
Value
0IDL
Idle mode - when set, this bit causes the processor clock to be stopped, while on-chip
peripherals remain active. Any enabled interrupt from a peripheral or an external interrupt
source will cause the processor to resume execution. 0
1PD
Power Down mode - when set, this bit causes the oscillator and all on-chip clocks to be
stopped. A wakeup condition from an external interrupt can cause the oscillator to re-
start, the PD bit to be cleared, and the processor to resume execution. 0
7:2 Reserved Reserved, user software should not write ones to reserved bits. The value read from a
reserved bit is not defined. NA

System Control Block 50 September 17, 2003
Philips Semiconductors Preliminary User Manual
LPC2106/2105/2104ARM-based Microcontroller
Power Control for Peripherals Register (PCONP - 0xE01FC0C4)
The PCONP register allows turning off selected peripheral functions for the purpose of saving power. A few peripheral functions
cannot be turned off (i.e. the Watchdog timer, GPIO, the Pin Connect block, and the System Control block). Each bit in PCONP
controls one peripheral as shown in Table 22. The bit numbers correspond to the related peripheral number as shown in the VPB
peripheral map in the LPC2106/2105/2104 Memory Addressing section.
Table 22: Power Control for Peripherals Register (PCONP - 0xE01FC0C4)
PCONP Function Description Reset
Value
0 Reserved Reserved, user software should not write ones to reserved bits. The value read from a
reserved bit is not defined. NA
1 PCTIM0 When 1, Timer 0 is enabled. When 0, Timer 0 is disabled to conserve power. 1
2 PCTIM1 When 1, Timer 1 is enabled. When 0, Timer 1 is disabled to conserve power. 1
3 PCURT0 When 1, UART 0 is enabled. When 0, UART 0 is disabled to conserve power. 1
4 PCURT1 When 1, UART 1 is enabled. When 0, UART 1 is disabled to conserve power. 1
5 PCPWM0 When 1, PWM 0 is enabled. When 0, PWM 0 is disabled to conserve power. 1
6 Reserved User software should not write ones to reserved bits. The value read from a reserved
bit is not defined. NA
7PCI2C
When 1, the I2C interface is enabled. When 0, the I2C interface is disabled to conserve
power. 1
8 PCSPI When 1, the SPI interface is enabled. When 0, the SPI interface is disabled to conserve
power. 1
9 PCRTC When 1, the RTC is enabled. When 0, the RTC is disabled to conserve power. 1
31:10 Reserved Reserved, user software should not write ones to reserved bits. The value read from a
reserved bit is not defined. NA

System Control Block 51 September 17, 2003
Philips Semiconductors Preliminary User Manual
LPC2106/2105/2104ARM-based Microcontroller
RESET
Reset has two sources on the LPC2106/2105/2104: the RST pin and Watchdog Reset. The RST pin is a Schmitt trigger input pin
with an additional glitch filter. Assertion of chip Reset by any source starts the Wakeup Timer (see Wakeup Timer description
later in this chapter), causing reset to remain asserted until the external Reset is de-asserted, the oscillator is running, a fixed
number of clocks have passed, and the Flash controller has completed its initialization. The relationship between Reset, the
oscillator, and the Wakeup Timer are shown in Figure 10.
The Reset glitch filter allows the processor to ignore external reset pulses that are very short, and also determines the minimum
duration of RST that must be asserted in order to guarantee a chip reset. Details of the reset timing requirements can be found
in the LPC2106/2105/2104 data sheet DC Specifications.
When the internal Reset is removed, the processor begins executing at address 0, which is the Reset vector. At that point, all of
the processor and peripheral registers have been initialized to predetermined values.
External and internal Resets have some small differences. An external Reset causes the value of certain pins to be latched to
configure the part. External circuitry cannot determine when an internal Reset occurs in order to allow setting up those special
pins, so those latches are not reloaded during an internal Reset. Pins that are examined during an external Reset for various
purposes are: DBGSEL, RTCK, and EINT0.
It is possible for a chip Reset to occur during a Flash programming or erase operation. The Flash memory will interrupt the
ongoing operation and hold off the completion of Reset to the CPU until internal Flash high voltages have settled.
Figure 10: Reset Block Diagram including Wakeup Timer
Watchdog
Reset
Start Count 2n
Wakeup Timer
FOSC
to
CPU
Power Down
Oscillator
Output (FOSC)
EINT0 Wakeup
EINT1 Wakeup
EINT2 Wakeup
External
Reset
Reset to
Flash
Memory
S
C
Q
VPB Read
of PDbit
in PCON
Write "1"
from VPB
Reset
Reset to
PCON.PD
S
C
Q
PLL

System Control Block 52 September 17, 2003
Philips Semiconductors Preliminary User Manual
LPC2106/2105/2104ARM-based Microcontroller
VPB DIVIDER
The VPB Divider determines the relationship between the processor clock (cclk) and the clock used by peripheral devices (pclk).
The VPB Divider serves two purposes. The first is to provides peripherals with desired pclk via VPB bus so that they can operate
at the speed chosen for the ARM processor. In order to achieve this, the VPB bus may be slowed down to one half or one fourth
of the processor clock rate. Because the VPB bus must work properly at power up (and its timing cannot be altered if it does not
work since the VPB divider control registers reside on the VPB bus), the default condition at reset is for the VPB bus to run at
one quarter speed. The second purpose of the VPB Divider is to allow power savings when an application does not require any
peripherals to run at the full processor rate.
The connection of the VPB Divider relative to the oscillator and the processor clock is shown in Figure 11. Because the VPB
Divider is connected to the PLL output, the PLL remains active (if it was running) during Idle mode.
VPBDIV Register (VPBDIV - 0xE01FC100)
The VPB Divider register contains two bits, allowing three divider values, as shown in Table 24.
Table 23: VPBDIV Register Map
Address Name Description Access
0xE01FC100 VPBDIV Controls the rate of the VPB clock in relation to the processor clock. R/W
Table 24: VPB Divider Register (VPBDIV - 0xE01FC100)
VPBDIV Function Description Reset
Value
1:0 VPBDIV
The rate of the VPB clock is as follows:
0 0: VPB bus clock is one fourth of the processor clock.
0 1: VPB bus clock is the same as the processor clock.
1 0: VPB bus clock is one half of the processor clock.
1 1: Reserved. If this value is written to the VPBDIV register, it has no effect (the
previous setting is retained).
0
7:2 Reserved Reserved, user software should not write ones to reserved bits. The value read from a
reserved bit is not defined. NA

System Control Block 54 September 17, 2003
Philips Semiconductors Preliminary User Manual
LPC2106/2105/2104ARM-based Microcontroller
WAKEUP TIMER
The purpose of the wakeup timer is to ensure that the oscillator and other analog functions required for chip operation are fully
functional before the processor is allowed to execute instructions. This is important at power on, all types of Reset, and whenever
any of the aforementioned functions are turned off for any reason. Since the oscillator and other functions are turned off during
Power Down mode, any wakeup of the processor from Power Down mode makes use of the Wakeup Timer.
The Wakeup Timer monitors the crystal oscillator as the means of checking whether it is safe to begin code execution. When
power is applied to the chip, or some event caused the chip to exit Power down mode, some time is required for the oscillator to
produce a signal of sufficient amplitude to drive the clock logic. The amount of time depends on many factors, including the rate
of Vdd ramp (in the case of power on), the type of crystal and its electrical characteristics (if a quartz crystal is used), as well as
any other external circuitry (e.g. capacitors), and the characteristics of the oscillator itself under the existing ambient conditions.
Once a clock is detected, the Wakeup Timer counts 4096 clocks, then enables the Flash memory to initialize. When the Flash
memory initialization is complete, the processor is released to execute instructions if the external Reset has been de-asserted.
In the case where an external clock source is used in the system (as opposed to a crystal connected to the oscillator pins), the
possibility that there could be little or no delay for oscillator start-up must be considered. The Wakeup Timer design then ensures
that any other required chip functions will be operational prior to the beginning of program execution.
The LPC2106/2105/2104 does not contain any analog function such as comparators that operate without clocks or any
independent clock source such as a dedicated Watchdog oscillator. The only remaining functions that can operate in the absence
of a clock source are the external interrupts, EINT0, EINT1, and EINT2. If the external interrupt is enabled to cause wakeup and
becomes active (is driven low externally), an oscillator wakeup must be initiated. If the interrupt is also enabled in the Vectored
Interrupt Controller, the completion of interrupt processing is postponed until the wakeup timer expires.
To summarize: on the LPC2106/2105/2104, the Wakeup Timer enforces a minimum reset duration based on the crystal oscillator,
and is activated whenever there is a wakeup from Power Down mode or any type of Reset.

Memory Accelerator Module (MAM) 55 September 17, 2003
Philips Semiconductors Preliminary User Manual
LPC2106/2105/2104ARM-based Microcontroller
4. MEMORY ACCELERATOR MODULE (MAM)
INTRODUCTION
Simply put, the Memory Accelerator Module (MAM) attempts to have the next ARM instruction that will be needed in its latches
in time to prevent CPU fetch stalls. The method used is to split the Flash memory into two banks, each capable of independent
accesses. Each of the two Flash banks has its own prefetch Buffer and Branch Trail Buffer. The Branch Trail Buffers for the two
banks capture two 128-bit lines of Flash data when an Instruction Fetch is not satisfied by either the Prefetch buffer nor Branch
Trail buffer for its bank, and for which a prefetch has not been initiated. Each prefetch buffer captures one 128-bit line of
instructions from its Flash bank, at the conclusion of a prefetch cycle initiated speculatively by the MAM.
Each 128 bit value includes four 32-bit ARM instructions or eight 16-bit Thumb instructions. During sequential code execution,
typically one Flash bank contains or is fetching the current instruction and the entire Flash line that contains it. The other bank
contains or is prefetching the next sequential code line. After a code line delivers its last instruction, the bank that contained it
begins to fetch the next line in that bank.
Timing of Flash read operations is programmable and is described later in this section as well as in the System Control Block
section.
Branches and other program flow changes cause a break in the sequential flow of instruction fetches described above. When a
backward branch occurs, there is a distinct possibility that a loop is being executed. In this case the Branch Trail Buffers may
already contain the target instruction. If so, execution continues without the need for a Flash read cycle. For a forward branch,
there is also a chance that the new address is already contained in one of the Prefetch Buffers. If it is, the branch is again taken
with no delay.
When a branch outside the contents of the Branch Trail and Prefetch buffers is taken, one Flash Access cycle is needed to load
the Branch Trail buffers. Subsequently, there will typically be no further fetch delays until another such “Instruction Miss” occurs.
The Flash memory controller detects data accesses to the Flash memory and uses a separate buffer to store the results in a
manner similar to that used during code fetches. This allows faster access to data if it is accessed sequentially. A single line buffer
is provided for data accesses, as opposed to the two buffers per Flash bank that are provided for code accesses. There is no
prefetch function for data accesses.
Memory Accelerator Module Blocks
The Memory Accelerator Module is divided into several functional blocks:
• A Flash Address Latch for each bank. An Incrementer function is associated with the Bank 0 Flash Address latch.
• Two Flash Memory Banks.
• Instruction Latches, Data Latches, Address Comparison latches.
•Wait logic
Figure 12 shows a simplified block diagram of the Memory Accelerator Module data paths.
In the following descriptions, the term “fetch” applies to an explicit Flash read request from the ARM. “prefetch” is used to denote
a Flash read of instructions beyond the current processor fetch address.
Flash Memory Banks
There are two banks of Flash memory in order to allow two parallel accesses and eliminate delays for sequential accesses.

Memory Accelerator Module (MAM) 56 September 17, 2003
Philips Semiconductors Preliminary User Manual
LPC2106/2105/2104ARM-based Microcontroller
Flash programming operations are not controlled by the Memory Accelerator Module, but are handled as a separate function. A
“boot block” sector contains Flash programming algorithms that may be called as part of the application program, and a loader
that may be run to allow serial programming of the Flash memory.
The Flash memories are wired so that each sector exists in both banks, such that a sector erase operation acts on part of both
banks simultaneously. In effect, the existence of two banks is transparent to the programming functions.
Figure 12: Simplified Block Diagram of the Memory Accelerator Module
Instruction Latches and Data Latches
Code and Data accesses are treated separately by the Memory Accelerator Module. There are two sets of 128-bit Instruction
Latches and 12-bit Comparison Address Latches associated with each Flash Bank. One of the two sets, called the Branch Trail
Buffer, holds the data and comparison address for that bank from the last Instruction miss. The other set, called the Prefetch
Buffer, holds the data and comparison address from prefetches undertaken speculatively by the MAM. Each Instruction Latch
holds 4 words of code (4 ARM instructions, or 8 Thumb instructions).
Similarly there is a 128-bit Data Latch and 13-bit Data Address latch, that are used during Data cycles. This single set of latches
is shared by both Flash banks. Each Data access that is not in the Data latch causes a Flash fetch of 4 words of data, which are
captured in the Data latch. This speeds up sequential Data operations, but has little or no effect on random accesses.
Flash Programming Issues
Since the Flash memory does not allow accesses during programming and erase operations, it is necessary for the MAM to force
the CPU to wait if a memory access to a Flash address is requested while the Flash module is busy. (This is accomplished by
asserting the ARM7TDMI-S local bus signal CLKEN.) Under some conditions, this delay could result in a Watchdog time-out. The
user will need to be aware of this possibility and take steps to insure that an unwanted Watchdog reset does not cause a system
failure while programming or erasing the Flash memory.
Flash Memory
Bank 0 Flash Memory
Bank 1
Bank
Selection
Bus
Interface
Memory Address
Memory Data
ARM Local Bus

Memory Accelerator Module (MAM) 57 September 17, 2003
Philips Semiconductors Preliminary User Manual
LPC2106/2105/2104ARM-based Microcontroller
In order to preclude the possibility of stale data being read from the Flash memory, the MAM holding latches are automatically
invalidated at the beginning of any Flash programming or erase operation. Any subsequent read from a Flash address will cause
a new fetch to be initiated after the Flash operation has completed.
MEMORY ACCELERATOR MODULE OPERATING MODES
Three modes of operation are defined for the MAM, trading off performance for ease of predictability:
0) MAM off. All memory requests result in a Flash read operation (see note 2 below). There are no instruction prefetches.
1) MAM partially enabled. Sequential instruction accesses are fulfilled from the holding latches if the data is present. Instruction
prefetch is enabled. Non-sequential instruction accesses initiate Flash read operations (see note 2 below). This means that all
branches cause memory fetches. All data operations cause a Flash read because buffered data access timing is hard to predict
and is very situation dependent.
2) MAM fully enabled. Any memory request (code or data) for a value that is contained in one of the corresponding holding latches
is fulfilled from the latch. Instruction prefetch is enabled. Flash read operations are initiated for instruction prefetch and code or
data values not available in the corresponding holding latches.
1. Instruction prefetch is enabled in modes 1 and 2.
2. The MAM actually uses latched data if it is available, but mimics the timing of a Flash read operation. This saves power while
resulting in the same execution timing. The MAM can truly be turned off by setting the fetch timing value in MAMTIM to one
clock.
Table 25: MAM Responses to Program Accesses of Various Types
Program Memory Request Type MAM Mode
012
Sequential access, data in MAM latches Initiate Fetch 2Use Latched Data 1Use Latched Data 1
Sequential access, data not in MAM latches Initiate Fetch Initiate Fetch 1Initiate Fetch 1
Non-Sequential access, data in MAM latches Initiate Fetch 2Initiate Fetch 1, 2 Use Latched Data 1
Non-Sequential access, data not in MAM latches Initiate Fetch Initiate Fetch 1Initiate Fetch 1
Table 26: MAM Responses to Data and DMA Accesses of Various Types
Data Memory Request Type MAM Mode
012
Sequential access, data in MAM latches Initiate Fetch 2Initiate Fetch 2Use Latched Data
Sequential access, data not in MAM latches Initiate Fetch Initiate Fetch Initiate Fetch
Non-Sequential access, data in MAM latches Initiate Fetch 2Initiate Fetch 2Use Latched Data
Non-Sequential access, data not in MAM latches Initiate Fetch Initiate Fetch Initiate Fetch

Memory Accelerator Module (MAM) 58 September 17, 2003
Philips Semiconductors Preliminary User Manual
LPC2106/2105/2104ARM-based Microcontroller
MAM CONFIGURATION
After reset the MAM defaults to the disabled state. Software can turn memory access acceleration on or off at any time. This
allows most of an application to be run at the highest possible performance, while certain functions can be run at a somewhat
slower but more predictable rate if more precise timing is required.
REGISTER DESCRIPTION
All registers, regardless of size, are on word address boundaries. Details of the registers appear in the description of each
function.
*Reset Value refers to the data stored in used bits only. It does not include reserved bits content.
Table 27: Summary of System Control Registers
Address Name Description Access Reset
Value*
MAM
0xE01FC000 MAMCR Memory Accelerator Module Control Register. Determines the MAM
functional mode, that is, to what extent the MAM performance
enhancements are enabled. See Table 28. R/W 0
0xE01FC004 MAMTIM Memory Accelerator Module Timing control. Determines the number of
clocks used for Flash memory fetches (1 to 7 processor clocks). R/W 0x07

Memory Accelerator Module (MAM) 59 September 17, 2003
Philips Semiconductors Preliminary User Manual
LPC2106/2105/2104ARM-based Microcontroller
MAM Control Register (MAMCR - 0xE01FC000)
Two configuration bits select the three MAM operating modes, as shown in Table 28. Following Reset, MAM functions are
disabled. Changing the MAM operating mode causes the MAM to invalidate all of the holding latches, resulting in new reads of
Flash information as required.
MAM Timing Register (MAMTIM - 0xE01FC004)
The MAM Timing register determines how many cclk cycles are used to access the Flash memory. This allows tuning MAM timing
to match the processor operating frequency. Flash access times from 1 clock to 7 clocks are possible. Single clock Flash
accesses would essentially remove the MAM from timing calculations. In this case the MAM mode may be selected to optimize
power usage.
MAM USAGE NOTES
When changing MAM timing, the MAM must first be turned off by writing a zero to MAMCR. A new value may then be written to
MAMTIM. Finally, the MAM may be turned on again by writing a value (1 or 2) corresponding to the desired operating mode to
MAMCR.
For system clock slower than 20 MHz, MAMTIM can be 001. For system clock between 20 MHz and 40 MHz, Flash access time
is suggested to be 2 CCLKs, while in systems with system clock faster than 40 MHz, 3 CCLKs are proposed.
Table 28: MAM Control Register (MAMCR - 0xE01FC000)
MAMCR Function Description Reset
Value
1:0 MAM mode
control
These bits determine the operating mode of the MAM as follows:
0 0 - MAM functions disabled.
0 1 - MAM functions partially enabled.
1 0 - MAM functions fully enabled.
1 1 - reserved
0
7:2 Reserved Reserved, user software should not write ones to reserved bits. The value read from a
reserved bit is not defined. NA
Table 29: MAM Timing Register (MAMTIM - 0xE01FC004)
MAMTIM Function Description Reset
Value
2:0 MAM Fetch
Cycle timing
These bits set the duration of MAM Flash fetch operations as follows:
0 0 0 = 0 - Reserved.
0 0 1 = 1 - MAM fetch cycles are 1 processor clock (cclk) in duration.
0 1 0 = 2 - MAM fetch cycles are 2 processor clocks (cclks) in duration.
0 1 1 = 3 - MAM fetch cycles are 3 processor clocks (cclks) in duration.
1 0 0 = 4 - MAM fetch cycles are 4 processor clocks (cclks) in duration.
1 0 1 = 5 - MAM fetch cycles are 5 processor clocks (cclks) in duration.
1 1 0 = 6 - MAM fetch cycles are 6 processor clocks (cclks) in duration.
1 1 1 = 7 - MAM fetch cycles are 7 processor clocks (cclks) in duration.
Warning: Improper setting of this value may result in incorrect operation of the device.
0x07
7:3 Reserved Reserved, user software should not write ones to reserved bits. The value read from a
reserved bit is not defined. NA

Vectored Interrupt Controller (VIC) 61 September 17, 2003
Philips Semiconductors Preliminary User Manual
LPC2106/2105/2104ARM-based Microcontroller
5. VECTORED INTERRUPT CONTROLLER (VIC)
FEATURES
• ARM PrimeCell™ Vectored Interrupt Controller
• 32 interrupt request inputs
• 16 vectored IRQ interrupts
• 16 priority levels dynamically assigned to interrupt requests
• Software interrupt generation
DESCRIPTION
The Vectored Interrupt Controller (VIC) takes 32 interrupt request inputs and programmably assigns them into 3 categories, FIQ,
vectored IRQ, and non-vectored IRQ. The programmable assignment scheme means that priorities of interrupts from the various
peripherals can be dynamically assigned and adjusted.
Fast Interrupt reQuest (FIQ) requests have the highest priority. If more than one request is assigned to FIQ, the VIC ORs the
requests to produce the FIQ signal to the ARM processor. The fastest possible FIQ latency is achieved when only one request
is classified as FIQ, because then the FIQ service routine can simply start dealing with that device. But if more than one request
is assigned to the FIQ class, the FIQ service routine can read a word from the VIC that identifies which FIQ source(s) is (are)
requesting an interrupt.
Vectored IRQs have the middle priority. Sixteen of the 32 requests can be assigned to this category. Any of the 32 requests can
be assigned to any of the 16 vectored IRQ slots, among which slot 0 has the highest priority and slot 15 has the lowest.
Non-vectored IRQs have the lowest priority.
The VIC ORs the requests from all the vectored and non-vectored IRQs to produce the IRQ signal to the ARM processor. The
IRQ service routine can start by reading a register from the VIC and jumping there. If any of the vectored IRQs are requesting,
the VIC provides the address of the highest-priority requesting IRQs service routine, otherwise it provides the address of a default
routine that is shared by all the non-vectored IRQs. The default routine can read another VIC register to see what IRQs are active.
All registers in the VIC are word registers. Byte and halfword reads and write are not supported.
Additional information on the Vectored Interrupt Controller is available in the ARM PrimeCell™ Vectored Interrupt Controller
(PL190) documentation.

Vectored Interrupt Controller (VIC) 62 September 17, 2003
Philips Semiconductors Preliminary User Manual
LPC2106/2105/2104ARM-based Microcontroller
REGISTER DESCRIPTION
The VIC implements the registers shown in Table 30. More detailed descriptions follow.
Table 30: VIC Register Map
Address Name Description Access Reset
Value*
0xFFFF F000 VICIRQStatus IRQ Status Register. This register reads out the state of those interrupt
requests that are enabled and classified as IRQ. RO 0
0xFFFF F004 VICFIQStatus FIQ Status Requests. This register reads out the state of those interrupt
requests that are enabled and classified as FIQ. RO 0
0xFFFF F008 VICRawIntr Raw Interrupt Status Register. This register reads out the state of the 32
interrupt requests / software interrupts, regardless of enabling or
classification. RO 0
0xFFFF F00C VICIntSelect Interrupt Select Register. This register classifies each of the 32 interrupt
requests as contributing to FIQ or IRQ. R/W 0
0xFFFF F010 VICIntEnable Interrupt Enable Register. This register controls which of the 32 interrupt
requests and software interrupts are enabled to contribute to FIQ or
IRQ. R/W 0
0xFFFF F014 VICIntEnClr Interrupt Enable Clear Register. This register allows software to clear
one or more bits in the Interrupt Enable register. W0
0xFFFF F018 VICSoftInt Software Interrupt Register. The contents of this register are ORed with
the 32 interrupt requests from various peripheral functions. R/W 0
0xFFFF F01C VICSoftIntClear Software Interrupt Clear Register. This register allows software to clear
one or more bits in the Software Interrupt register. W0
0xFFFF F020 VICProtection Protection enable register. This register allows limiting access to the VIC
registers by software running in privileged mode. R/W 0
0xFFFF F030 VICVectAddr Vector Address Register. When an IRQ interrupt occurs, the IRQ service
routine can read this register and jump to the value read. R/W 0
0xFFFF F034 VICDefVectAddr Default Vector Address Register. This register holds the address of the
Interrupt Service routine (ISR) for non-vectored IRQs. R/W 0
0xFFFF F100 VICVectAddr0 Vector address 0 register. Vector Address Registers 0-15 hold the
addresses of the Interrupt Service routines (ISRs) for the 16 vectored
IRQ slots. R/W 0
0xFFFF F104 VICVectAddr1 Vector address 1 register R/W 0
0xFFFF F108 VICVectAddr2 Vector address 2 register R/W 0
0xFFFF F10C VICVectAddr3 Vector address 3 register R/W 0
0xFFFF F110 VICVectAddr4 Vector address 4 register R/W 0
0xFFFF F114 VICVectAddr5 Vector address 5 register R/W 0
0xFFFF F118 VICVectAddr6 Vector address 6 register R/W 0
0xFFFF F11C VICVectAddr7 Vector address 7 register R/W 0
0xFFFF F120 VICVectAddr8 Vector address 8 register R/W 0
0xFFFF F124 VICVectAddr9 Vector address 9 register R/W 0

Vectored Interrupt Controller (VIC) 63 September 17, 2003
Philips Semiconductors Preliminary User Manual
LPC2106/2105/2104ARM-based Microcontroller
*Reset Value refers to the data stored in used bits only. It does not include reserved bits content.
0xFFFF F128 VICVectAddr10 Vector address 10 register R/W 0
0xFFFF F12C VICVectAddr11 Vector address 11 register R/W 0
0xFFFF F130 VICVectAddr12 Vector address 12 register R/W 0
0xFFFF F134 VICVectAddr13 Vector address 13 register R/W 0
0xFFFF F138 VICVectAddr14 Vector address 14 register R/W 0
0xFFFF F13C VICVectAddr15 Vector address 15 register R/W 0
0xFFFF F200 VICVectCntl0 Vector control 0 register. Vector Control Registers 0-15 each control one
of the 16 vectored IRQ slots. Slot 0 has the highest priority and slot 15
the lowest. R/W 0
0xFFFF F204 VICVectCntl1 Vector control 1 register R/W 0
0xFFFF F208 VICVectCntl2 Vector control 2 register R/W 0
0xFFFF F20C VICVectCntl3 Vector control 3 register R/W 0
0xFFFF F210 VICVectCntl4 Vector control 4 register R/W 0
0xFFFF F214 VICVectCntl5 Vector control 5 register R/W 0
0xFFFF F218 VICVectCntl6 Vector control 6 register R/W 0
0xFFFF F21C VICVectCntl7 Vector control 7 register R/W 0
0xFFFF F220 VICVectCntl8 Vector control 8 register R/W 0
0xFFFF F224 VICVectCntl9 Vector control 9 register R/W 0
0xFFFF F228 VICVectCntl10 Vector control 10 register R/W 0
0xFFFF F22C VICVectCntl11 Vector control 11 register R/W 0
0xFFFF F230 VICVectCntl12 Vector control 12 register R/W 0
0xFFFF F234 VICVectCntl13 Vector control 13 register R/W 0
0xFFFF F238 VICVectCntl14 Vector control 14 register R/W 0
0xFFFF F23C VICVectCntl15 Vector control 15 register R/W 0
Table 30: VIC Register Map
Address Name Description Access Reset
Value*

Vectored Interrupt Controller (VIC) 64 September 17, 2003
Philips Semiconductors Preliminary User Manual
LPC2106/2105/2104ARM-based Microcontroller
VIC REGISTERS
This section describes the VIC registers in the order in which they are used in the VIC logic, from those closest to the interrupt
request inputs to those most abstracted for use by software. For most people, this is also the best order to read about the registers
when learning the VIC.
Software Interrupt Register (VICSoftInt - 0xFFFFF018, Read/Write)
The contents of this register are ORed with the 32 interrupt requests from the various peripherals, before any other logic is
applied.
Software Interrupt Clear Register (VICSoftIntClear - 0xFFFFF01C, Write Only)
This register allows software to clear one or more bits in the Software Interrupt register, without having to first read it.
Raw Interrupt Status Register (VICRawIntr - 0xFFFFF008, Read Only)
This register reads out the state of the 32 interrupt requests and software interrupts, regardless of enabling or classification.
Table 31: Software Interrupt Register (VICSoftInt - 0xFFFFF018, Read/Write)
VICSoftInt Function Reset Value
31:0 1:force the interrupt request with this bit number.
0: do not force the interrupt request with this bit number. Writing zeroes to bits in VICSoftInt has
no effect, see VICSoftIntClear. 0
Table 32: Software Interrupt Clear Register (VICSoftIntClear - 0xFFFFF01C, Write Only)
VICSoftIntClear Function Reset Value
31:0 1: writing a 1 clears the corresponding bit in the Software Interrupt register, thus releasing
the forcing of this request.
0: writing a 0 leaves the corresponding bit in VICSoftInt unchanged. 0
Table 33: Raw Interrupt Status Register (VICRawIntr - 0xFFFFF008, Read-Only)
VICRawIntr Function Reset Value
31:0 1: the interrupt request or software interrupt with this bit number is asserted.
0: the interrupt request or software interrupt with this bit number is negated. 0

Vectored Interrupt Controller (VIC) 65 September 17, 2003
Philips Semiconductors Preliminary User Manual
LPC2106/2105/2104ARM-based Microcontroller
Interrupt Enable Register (VICIntEnable - 0xFFFFF010, Read/Write)
This register controls which of the 32 interrupt requests and software interrupts contribute to FIQ or IRQ.
Interrupt Enable Clear Register (VICIntEnClear - 0xFFFFF014, Write Only)
This register allows software to clear one or more bits in the Interrupt Enable register, without having to first read it.
Interrupt Select Register (VICIntSelect - 0xFFFFF00C, Read/Write)
This register classifies each of the 32 interrupt requests as contributing to FIQ or IRQ.
IRQ Status Register (VICIRQStatus - 0xFFFFF000, Read Only)
This register reads out the state of those interrupt requests that are enabled and classified as IRQ. It does not differentiate
between vectored and non-vectored IRQs.
Table 34: Interrupt Enable Register (VICINtEnable - 0xFFFFF010, Read/Write)
VICIntEnable Function Reset Value
31:0
When this register is read, 1s indicate interrupt requests or software interrupts that are
enabled to contribute to FIQ or IRQ. When this register is written, ones enable interrupt requests
or software interrupts to contribute to FIQ or IRQ, zeroes have no effect. See the VICIntEnClear
register (Table 46 below), for how to disable interrupts.
0
Table 35: Software Interrupt Clear Register (VICIntEnClear - 0xFFFFF014, Write Only)
VICIntEnClear Function Reset Value
31:0 1: writing a 1 clears the corresponding bit in the Interrupt Enable register, thus disabling
interrupts for this request.
0: writing a 0 leaves the corresponding bit in VICIntEnable unchanged. 0
Table 36: Interrupt Select Register (VICIntSelect - 0xFFFFF00C, Read/Write)
VICIntSelect Function Reset Value
31:0 1: the interrupt request with this bit number is assigned to the FIQ category.
0: the interrupt request with this bit number is assigned to the IRQ category. 0
Table 37: IRQ Status Register (VICIRQStatus - 0xFFFFF000, Read-Only)
VICIRQStatus Function Reset Value
31:0 1: the interrupt request with this bit number is enabled, classified as IRQ, and asserted. 0

Vectored Interrupt Controller (VIC) 66 September 17, 2003
Philips Semiconductors Preliminary User Manual
LPC2106/2105/2104ARM-based Microcontroller
FIQ Status Register (VICFIQStatus - 0xFFFFF004, Read Only)
This register reads out the state of those interrupt requests that are enabled and classified as FIQ. If more than one request is
classified as FIQ, the FIQ service routine can read this register to see which request(s) is (are) active.
Vector Control Registers 0-15 (VICVectCntl0-15 - 0xFFFFF200-23C, Read/Write)
Each of these registers controls one of the 16 vectored IRQ slots. Slot 0 has the highest priority and slot 15 the lowest. Note that
disabling a vectored IRQ slot in one of the VICVectCntl registers does not disable the interrupt itself, the interrupt is simply
changed to the non-vectored form.
Vector Address Registers 0-15 (VICVectAddr0-15 - 0xFFFFF100-13C, Read/Write)
These registers hold the addresses of the Interrupt Service routines (ISRs) for the 16 vectored IRQ slots.
Default Vector Address Register (VICDefVectAddr - 0xFFFFF034, Read/Write)
This register holds the address of the Interrupt Service routine (ISR) for non-vectored IRQs.
Table 38: IRQ Status Register (VICFIQStatus - 0xFFFFF004, Read-Only)
VICFIQStatus Function Reset Value
31:0 1: the interrupt request with this bit number is enabled, classified as FIQ, and asserted. 0
Table 39: Vector Control Registers (VICVectCntl0-15 - 0xFFFFF200-23C, Read/Write)
VICVectCntl0-15 Function Reset Value
51: this vectored IRQ slot is enabled, and can produce a unique ISR address when its
assigned interrupt request or software interrupt is enabled, classified as IRQ, and asserted. 0
4:0
The number of the interrupt request or software interrupt assigned to this vectored IRQ slot.
As a matter of good programming practice, software should not assign the same interrupt
number to more than one enabled vectored IRQ slot. But if this does occur, the lower-
numbered slot will be used when the interrupt request or software interrupt is enabled,
classified as IRQ, and asserted.
0
Table 40: Vector Address Registers (VICVectAddr0-15 - 0xFFFFF100-13C, Read/Write)
VICVectAddr0-15 Function Reset Value
31:0
When one or more interrupt request or software interrupt is (are) enabled, classified as IRQ,
asserted, and assigned to an enabled vectored IRQ slot, the value from this register for the
highest-priority such slot will be provided when the IRQ service routine reads the Vector
Address register (VICVectAddr).
0
Table 41: Default Vector Address Register (VICDefVectAddr - 0xFFFFF034, Read/Write)
VICDefVectAddr Function Reset Value
31:0 When an IRQ service routine reads the Vector Address register (VICVectAddr), and no IRQ
slot responds as described above, this address is returned. 0

Vectored Interrupt Controller (VIC) 67 September 17, 2003
Philips Semiconductors Preliminary User Manual
LPC2106/2105/2104ARM-based Microcontroller
Vector Address Register (VICVectAddr - 0xFFFFF030, Read/Write)
When an IRQ interrupt occurs, the IRQ service routine can read this register and jump to the value read.
Protection Enable Register (VICProtection - 0xFFFFF020, Read/Write)
This one-bit register controls access to the VIC registers by software running in User mode.
Table 42: Vector Address Register (VICVectAddr - 0xFFFFF030, Read/Write)
VICVectAddr Function Reset Value
31:0
If any of the interrupt requests or software interrupts that are assigned to a vectored IRQ slot
is (are) enabled, classified as IRQ, and asserted, reading from this register returns the
address in the Vector Address Register for the highest-priority such slot. Otherwise it returns
the address in the Default Vector Address Register.
Writing to this register does not set the value for future reads from it. Rather, this register
should be written near the end of an ISR, to update the priority hardware.
0
Table 43: Protection Enable Register (VICProtection - 0xFFFFF020, Read/Write)
VICProtection Function Reset Value
01: the VIC registers can only be accessed in privileged mode.
0: VIC registers can be accessed in User or privileged mode. 0

Vectored Interrupt Controller (VIC) 68 September 17, 2003
Philips Semiconductors Preliminary User Manual
LPC2106/2105/2104ARM-based Microcontroller
INTERRUPT SOURCES
Table 37 lists the interrupt sources for each peripheral function. Each peripheral device has one interrupt line connected to the
Vectored Interrupt Controller, but may have several internal interrupt flags. Individual interrupt flags may also represent more
than one interrupt source.
Table 44: Connection of Interrupt Sources to the Vectored Interrupt Controller
Block Flag(s) VIC Channel #
WDT Watchdog Interrupt (WDINT) 0
- Reserved for software interrupts only 1
ARM Core Embedded ICE, DbgCommRx 2
ARM Core Embedded ICE, DbgCommTx 3
Timer 0 Match 0 - 3 (MR0, MR1, MR2, MR3)
Capture 0 - 3 (CR0, CR1, CR2, CR3) 4
Timer 1 Match 0 - 3 (MR0, MR1, MR2, MR3)
Capture 0 - 3 (CR0, CR1, CR2, CR3) 5
UART 0
Rx Line Status (RLS)
Transmit Holding Register empty (THRE)
Rx Data Available (RDA)
Character Time-out Indicator (CTI)
6
UART 1
Rx Line Status (RLS)
Transmit Holding Register empty (THRE)
Rx Data Available (RDA)
Character Time-out Indicator (CTI)
Modem Status Interrupt (MSI)
7
PWM0 Match 0 - 6 (MR0, MR1, MR2, MR3, MR4, MR5, MR6)
Capture 0 - 3 (CR0, CR1, CR2, CR3) 8
I2C SI (state change) 9
SPI SPIF, MODF 10
- reserved 11
PLL PLL Lock (PLOCK) 12
RTC RTCCIF (Counter Increment), RTCALF (Alarm) 13
System
Control External Interrupt 0 (EINT0) 14
System
Control External Interrupt 1 (EINT1) 15
System
Control External Interrupt 2 (EINT2) 16

Vectored Interrupt Controller (VIC) 69 September 17, 2003
Philips Semiconductors Preliminary User Manual
LPC2106/2105/2104ARM-based Microcontroller
Figure 13: Block Diagram of the Vectored Interrupt Controller
RawInterrupt
[31:0] IntSelect
[31:0]
IntEnable
[31:0]
SoftInt
[31:0]
VICINT
SOURCE
[31:0]
FIQStatus
[31:0]
IRQStatus
[31:0]
Interrupt Request, Masking, and Selection
VectorAddr
[31:0]
VectIRQ0
VectAddr0[31:0]
Vector Interrupt 0 Priority 0
VectorCntl[5:0]
Source Enable
VectIRQ1
VectAddr1[31:0]
Vector Interrupt 1 Priority 1
Priority 2
VectIRQ15
VectAddr15[31:0]
Vector Interrupt 15 Priority 14
Priority 15
Hardware
Priority
Logic
Default
VectorAddr
[31:0]
VectorAddr
[31:0]
VICVECTADDRIN[31:0]nVICIRQIN
IRQ nVICIRQ
VICVECT
ADDROUT
[31:0]
Interrupt Priority Logic
Address Select for
Highest Priority
Interrupt
nVICFIQ
FIQStatus
[31:0]
nVICFIQIN
Non-vectored FIQ Interrupt Logic
NonVectIRQ
IRQStatus
[31:0]
Non-vectored IRQ Interrupt Logic
IRQ
SoftIntClear
[31:0] IntEnableClear
[31:0]

Vectored Interrupt Controller (VIC) 70 September 17, 2003
Philips Semiconductors Preliminary User Manual
LPC2106/2105/2104ARM-based Microcontroller
VIC USAGE NOTES
If user’s code is runing from the on-chip RAM and an aplication uses interrupts, interrupt vectors must be re-mapped to flash
address 0x0. This is necessary because all the exception vectors are located at addresses 0x0 and above. This is easily achieved
by configuring MEMMAP register (located in System Control Block) to User RAM mode. Application code should be linked such
that at 0x4000 0000 the Interrupt Vector Tabe (IVT) will reside.
Although multiple sources can be selected (VICIntSelect) to generate FIQ request, only one interrupt service routine should be
dedicated to service all available/present FIQ request(s). Therefore, if more than one interrupt sources are classified as FIQ the
FIQ interrupt service routine must read VICFIQStatus to decide based on this content what to do and how to process the interrupt
request. However, it is recommended that only one interrupt source should be classified as FIQ. Classifying more than one
interrupt sources as FIQ will increase the interrupt latency.
Following the completion of the desired interrupt service routine, clearing of the interrupt flag on the peripheral level will propagate
to corresponding bits in VIC registers (VICRawIntr, VICFIQStatus and VICIRQStatus). Also, before the next interrupt can be
serviced, it is necessary that write is performed into the VICVectAddr register before the return from interrupt is executed. This
write will clear the respective interrupt flag in the internal interrupt priority hardware.
In order to disable the interrupt at the VIC you need to clear corresponding bit in the VICIntEnClr register, which in turn clears
the related bit in the VICIntEnable register. This also applies to the VICSoftInt and VICSoftIntClear in which VICSoftIntClear will
clear the respective bits in VICSoftInt. For example, if VICSoftInt=0x0000 0005 and bit 0 has to be cleared,
VICSoftIntClear=0x0000 0001 will acomplish this. Before the new clear operation on the same bit in VICSoftInt using writing into
VICSoftIntClear is performed in the future, VICSoftIntClear=0x0000 0000 must be assigned. Therefore writing 1 to any bit in Clear
register will have one-time-effect in the destination register.
If the watchdog is enabled for interrupt on underflow or invalid feed sequence only then there is no way of clearing the interrupt.
The only way you could perform return from interrupt is by disabling the interrupt at the VIC(using VICIntEnClr).
Example:
Assuming that UART 0 and SPI are generating interrupt requests that are classified as vectored IRQs (UART0 being on the
higher level than SPI), while UART1 and I2C are generating non-vectored IRQs, the following could be one possibility for VIC
setup:
VICIntSelect = 0x0000 0000(SPI, I2C, UART1 and UART0 are IRQ => bit10, bit9, bit7 and bit6=0)
VICIntEnable = 0x0000 06C0(SPI, I2C, UART1 and UART0 are enabled interrupts => bit10, bit9, bit 7 and bit6=1)
VICDefVectAddr = 0x… (holds address at what routine for servicing non-vectored IRQs (i.e. UART1 and I2C) starts)
VICVectAddr0 = 0x… (holds address where UART0 IRQ service routine starts)
VICVectAddr1 = 0x… (holds address where SPI IRQ service routine starts)
VICVectCntl0 = 0x0000 0026(interrupt source with index 6 (UART0) is enabled as the one with priority 0 (the highest))
VICVectCntl1 = 0x0000 002A(interrupt source with index 10 (SPI) is enabled as the one with priority 1)
After any of IRQ requests (SPI, I2C, UART0 or UART1) is made, microcontroller will redirect code execution to the address
specified at location 0x00000018. For vectored and non-vectored IRQ’s the following instruction could be placed at 0x18:
LDR pc,[pc,#-0xFF0]
This instruction loads PC with the address that is present in VICVectAddr register.
In case UART0 request has been made, VICVectAddr will be identical to VICVectAddr0, while in case SPI request has been
made value from VICVectAddr1 will be found here. If neither UART0 nor SPI have generated IRQ request but UART1 and/or I2C
were the reason, content of VICVectAddr will be identical to VICDefVectAddr.

Pin Configuration 71 September 17, 2003
Philips Semiconductors Preliminary User Manual
LPC2106/2105/2104ARM-based Microcontroller
6. PIN CONFIGURATION
NETCHIP PINOUT
Figure 14: LPC2106/2105/2104 48-pin package (LQFP48)
P0.19 / MAT1.2 / TCK
P0.20 / MAT1.3 / TDI
P0.21 / PWM5 / TDO
NC
Vdd1.8 (core)
RST
Vss1
P0.27 / TRACEPKT0 / TRST
P0.28 / TRACEPKT1 / TMS
P0.29 / TRACEPKT2 / TCK
X1
X2
P0.11 / CTS1 / CAP1.1
P0.10 / RTS1 / CAP1.0
P0.24 / PIPESTAT1
P0.23 / PIPESTAT0
P0.22 / TRACECLK
Vss3
P0.9 / RxD1 / PWM6
P0.8 / TxD1 / PWM4
P0.7 / SSEL / PWM2
DBGSEL
RTCK
NC
P0.0 / TxD0 / PWM1
P0.1 / RxD0 / PWM3
P0.30 / TRACEPKT3 / TDI
P0.31 / EXTIN0 / TDO
Vdd3-2 (I/O)
P0.2 / SCL / CAP0.0
Vss2
NC
P0.3 / SDA / MAT0.0
P0.4 / SCK / CAP0.1
P0.5 / MISO / MAT0.1
P0.6 / MOSI / CAP0.2
P0.18 / CAP1.3 / TMS
P0.17 / CAP1.2 / TRST
P0.16 / EINT0 / MAT0.2
P0.15 / RI1 / EINT2
P0.14 / DCD1 / EINT1
Vss4
NC
P0.13 / DTR1 / MAT1.1
Vdd3-1 (I/O)
P0.26 / TRACESYNC
P0.25 / PIPESTAT2
P0.12 / DSR1 / MAT1.0
1
2
3
4
5
6
7
8
9
10
11
12
36
35
34
33
32
31
30
29
28
27
26
25
48
47
46
45
44
43
42
41
40
39
38
37
13
14
15
16
17
18
19
20
21
22
23
24

Pin Configuration 72 September 17, 2003
Philips Semiconductors Preliminary User Manual
LPC2106/2105/2104ARM-based Microcontroller
LPC2106/2105/2104 PIN FUNCTIONS
Table 45: Pin description for LPC2106/2105/2104
Function Group DBGSEL and RTCK Override1Pin Name (Default Function2)Alternate Function 1 Alternate Function 2 Pin No.
Vdd - Vdd1.8 - - 5
- Vdd3-1 - - 40
Vss - Vss1 - - 7
-Vss2--19
Oscillator - X1 - - 11
-X2--12
Reset - RST --6
UART0 - P0.0 TxD0 PWM1 13
-P0.1RxD0PWM314
I2C - P0.2 SCL CAP0.0 (Timer 0) 18
- P0.3 SDA MAT0.0 (Timer 0) 21
SPI - P0.4 SCK CAP0.1 (Timer 0) 22
- P0.5 MISO MAT0.1 (Timer 0) 23
- P0.6 MOSI CAP0.2 (Timer 0) 24
- P0.7 SSEL PWM2 28
UART1 - P0.8 TxD1 PWM4 29
-P0.9RxD1PWM630
- P0.10 RTS1 CAP1.0 (Timer 1) 35
- P0.11 CTS1 CAP1.1 (Timer 1) 36
- P0.12 DSR1 MAT1.0 (Timer 1) 37
- P0.13 DTR1 MAT1.1 (Timer 1) 41
- P0.14 DCD1 EINT1 44
- P0.15 RI1 EINT2 45
EXT INT - P0.16 EINT0 MAT0.2 (Timer 0) 46
JTAG TRST P0.17 CAP1.2 (Timer 1) - 47
TMS P0.18 CAP1.3 (Timer 1) - 48
TCK P0.19 MAT1.2 (Timer 1) - 1
TDI P0.20 MAT1.3 (Timer 1) - 2
TDO P0.21 PWM5 - 3
DEBUG - DBGSEL1--27
-Vss3--31
JTAG - RTCK3--26
ETM TRACECLK P0.22 - - 32
PIPESTAT0 P0.23 - - 33
PIPESTAT1 P0.24 - - 34
PIPESTAT2 P0.25 - - 38
TRACESYNC P0.26 - - 39
TRACEPKT0 P0.27 TRST - 8
TRACEPKT1 P0.28 TMS - 9
TRACEPKT2 P0.29 TCK - 10
TRACEPKT3 P0.30 TDI - 15
EXTIN0 P0.31 TDO - 16
Vss - Vss4 - - 43
Vdd - Vdd3-2 - - 17

Pin Configuration 73 September 17, 2003
Philips Semiconductors Preliminary User Manual
LPC2106/2105/2104ARM-based Microcontroller
1. There must be a low level at the DBGSEL input for normal operation. The DBGSEL pin has a built-in pulldown that will provide
this if the pin is left unconnected in the application. Details of Debug mode may be found in "EmbeddedICE Logic" chapter.
2. This column shows the default functionality of each pin during debug mode with the primary JTAG port.
3. RTCK is an extra signal added to the JTAG port. Multi-ICE (Development system from ARM) uses this signal to maintain
synchronization with targets having slow or widely varying clock frequency. For details refer to "Multi-ICE System Design
considerations Application Note 72 (ARM DAI 0072A)". RTCK is used as an input when enabling debug mode to choose
debug port options. Details of Debug mode may be found later in "EmbeddedICE Logic" chapter.
PIN DESCRIPTION FOR LPC2106/2105/2104
Pin description for LPC2106/2105/2104 and a brief of corresponding functions are shown in the following table.
Table 46: Pin description and corresponding functions for LPC2106/2105/2104
Pin
Name LQFP 48
Pin # Type Description
P0.0
to
P0.31
I/O Port 0: Port 0 is a 32-bit bi-directional I/O port with individual direction controls for each bit. The
operation of port 0 pins depends upon the pin function selected via the Pin Connect Block.
13 O
OP0.0 TxD0 Transmitter output for UART 0.
PWM1 Pulse Width Modulator output 1.
14 I
OP0.1 RxD0 Receiver input for UART 0.
PWM3 Pulse Width Modulator output 3.
18 I/O
IP0.2 SCL I2C clock input/output. Open drain output (for I2C compliance).
CAP0.0 Capture input for Timer 0, channel 0.
21 I/O
OP0.3 SDA I2C data input/output. Open drain output (for I2C compliance).
MAT0.0 Match output for Timer 0, channel 0.
22 I/O
IP0.4 SCK Serial Clock. SPI clock output from master or input to slave.
CAP0.1 Capture input for Timer 0, channel 1.
23 I/O
O
P0.5 MISO Master In Slave Out. Data input to SPI master or data output from SPI
slave.
MAT0.1 Match output for Timer 0, channel 1.
24 I/O
I
P0.6 MOSI Master Out Slave In. Data output from SPI master or data input to SPI
slave.
CAP0.2 Capture input for Timer 0, channel 2.
28 I
OP0.7 SSEL Slave Select. Selects the SPI interface as a slave.
PWM2 Pulse Width Modulator output 2.
29 O
OP0.8 TxD1 Transmitter output for UART 1.
PWM4 Pulse Width Modulator output 4.
30 I
OP0.9 RxD1 Receiver input for UART 1.
PWM6 Pulse Width Modulator output 6.

Pin Configuration 74 September 17, 2003
Philips Semiconductors Preliminary User Manual
LPC2106/2105/2104ARM-based Microcontroller
35 O
IP0.10 RTS1 Request to Send output for UART 1.
CAP1.0 Capture input for Timer 1, channel 0.
36 I
IP0.11 CTS1 Clear to Send input for UART 1.
CAP1.1 Capture input for Timer 1, channel 1.
37 I
OP0.12 DSR1 Data Set Ready input for UART 1.
MAT1.0 Match output for Timer 1, channel 0.
41 O
OP0.13 DTR1 Data Terminal Ready output for UART 1.
MAT1.1 Match output for Timer 1, channel 1.
44 I
IP0.14 DCD1 Data Carrier Detect input for UART 1.
EINT1 External interrupt 1 input.
45 I
IP0.15 RI1 Ring Indicator input for UART 1.
EINT2 External interrupt 2 input.
46 I
OP0.16 EINT0 External interrupt 0 input.
MAT0.2 Match output for Timer 0, channel 2.
47 I
IP0.17 CAP1.2 Capture input for Timer 1, channel 2.
TRST Test Reset for JTAG interface, primary JTAG pin group.
48 I
IP0.18 CAP1.3 Capture input for Timer 1, channel 3.
TMS Test Mode Select for JTAG interface, primary JTAG pin group.
1O
IP0.19 MAT1.2 Match output for Timer 1, channel 2.
TCK Test Clock for JTAG interface, primary JTAG pin group.
2O
IP0.20 MAT1.3 Match output for Timer 1, channel 3.
TDI Test Data In for JTAG interface, primary JTAG pin group.
3O
OP0.21 PWM5 Pulse Width Modulator output 5.
TDO Test Data Out for JTAG interface, primary JTAG pin group.
32 O P0.22 TRACECLK Trace Clock. Standard I/O port with internal pullup.
33 O P0.23 PIPESTAT0 Pipeline Status, bit 0. Standard I/O port with internal pullup.
34 O P0.24 PIPESTAT1 Pipeline Status, bit 1. Standard I/O port with internal pullup.
38 O P0.25 PIPESTAT2 Pipeline Status, bit 2. Standard I/O port with internal pullup.
39 O P0.26 TRACESYNCTrace Synchronization Standard I/O port with internal pullup.
Table 46: Pin description and corresponding functions for LPC2106/2105/2104
Pin
Name LQFP 48
Pin # Type Description

Pin Configuration 75 September 17, 2003
Philips Semiconductors Preliminary User Manual
LPC2106/2105/2104ARM-based Microcontroller
8O
IP0.27 TRACEPKT0Trace Packet, bit 0. Standard I/O port with internal pullup.
TRST Test Reset for JTAG interface, secondary JTAG pin group.
9O
IP0.28 TRACEPKT1Trace Packet, bit 1. Standard I/O port with internal pullup.
TMS Test Mode Select for JTAG interface, secondary JTAG pin group.
10 O
IP0.29 TRACEPKT2Trace Packet, bit 2. Standard I/O port with internal pullup.
TCK Test Clock for JTAG interface, secondary JTAG pin group.
15 O
IP0.30 TRACEPKT3Trace Packet, bit 3. Standard I/O port with internal pullup.
TDI Test Data In for JTAG interface, secondary JTAG pin group.
16 I
OP0.31 EXTIN0 External Trigger Input. Standard I/O port with internal pullup.
TDO Test Data Out for JTAG interface, secondary JTAG pin group.
RTCK 26 I/O Returned Test Clock output. Extra signal added to the JTAG port. Assists debugger
synchronization when processor frequency varies. Also used during debug mode entry to enable
primary JTAG pins. Bi-directional pin with internal pullup.
DBGSEL 27 I Debug Select. When low, the part operates normally. When high, debug mode is entered. Input
pin with internal pulldown.
RST 6I
External Reset input. A low on this pin resets the device, causing I/O ports and peripherals to take
on their default states, and processor execution to begin at address 0.
X1 11 I Input to the oscillator circuit and internal clock generator circuits.
X2 12 O Output from the oscillator amplifier.
VSS 7, 19, 31,
43 IGround: 0V reference.
VDD1.8 5I1.8V Core Power Supply: This is the power supply voltage for internal circuitry.
VDD3 17, 40 I 3.3V Pad Power Supply: This is the power supply voltage for the I/O ports.
NC 4, 20, 25,
42 -Not Connected: These pins are not connected.
Table 46: Pin description and corresponding functions for LPC2106/2105/2104
Pin
Name LQFP 48
Pin # Type Description

Pin Connect Block 77 September 17, 2003
Philips Semiconductors Preliminary User Manual
LPC2106/2105/2104ARM-based Microcontroller
7. PIN CONNECT BLOCK
FEATURES
• Allows individual pin configuration
APPLICATIONS
The purpose of the Pin Connect Block is to configure the microcontroller pins to the desired functions.
DESCRIPTION
The pin connect block allows selected pins of the microcontroller to have more than one function. Configuration registers control
the multiplexers to allow connection between the pin and the on chip peripherals.
Peripherals should be connected to the appropriate pins prior to being activated, and prior to any related interrupt(s) being
enabled. Activity of any enabled peripheral function that is not mapped to a related pin should be considered undefined.
REGISTER DESCRIPTION
The Pin Control Module contains 2 registers as shown in Table 47. below.
Table 47: Pin Connect Block Register Map
Address Name Description Access
0xE002C000 PINSEL0 Pin function select register 0 Read/Write
0xE002C004 PINSEL1 Pin function select register 1 Read/Write

Pin Connect Block 78 September 17, 2003
Philips Semiconductors Preliminary User Manual
LPC2106/2105/2104ARM-based Microcontroller
Pin Function Select Register 0 (PINSEL0 - 0xE002C000)
The PINSEL0 register controls the functions of the pins as per the settings listed in Table 50. The direction control bit in the IODIR
register is effective only when the GPIO function is selected for a pin. For other functions, direction is controlled automatically.
Table 48: Pin Function Select Register 0 (PINSEL0 - 0xE002C000)
PINSEL0 Pin
Name Function when 00 Function when 01 Function when 10 Function when 11 Reset
Value
1:0 P0.0 GPIO Port 0.0 TxD (UART 0) PWM1 Reserved 0
3:2 P0.1 GPIO Port 0.1 RxD (UART 0) PWM3 Reserved 0
5:4 P0.2 GPIO Port 0.2 SCL (I2C) Capture 0.0 (Timer 0) Reserved 0
7:6 P0.3 GPIO Port 0.3 SDA (I2C) Match 0.0 (Timer 0) Reserved 0
9:8 P0.4 GPIO Port 0.4 SCK (SPI) Capture 0.1 (Timer 0) Reserved 0
11:10 P0.5 GPIO Port 0.5 MISO (SPI) Match 0.1 (Timer 0) Reserved 0
13:12 P0.6 GPIO Port 0.6 MOSI (SPI) Capture 0.2 (Timer 0) Reserved 0
15:14 P0.7 GPIO Port 0.7 SSEL (SPI) PWM2 Reserved 0
17:16 P0.8 GPIO Port 0.8 TxD UART 1 PWM4 Reserved 0
19:18 P0.9 GPIO Port 0.9 RxD (UART 1) PWM6 Reserved 0
21:20 P0.10 GPIO Port 0.10 RTS (UART1) Capture 1.0 (Timer 1) Reserved 0
23:22 P0.11 GPIO Port 0.11 CTS (UART1) Capture 1.1 (Timer 1) Reserved 0
25:24 P0.12 GPIO Port 0.12 DSR (UART1) Match 1.0 (Timer 1) Reserved 0
27:26 P0.13 GPIO Port 0.13 DTR (UART 1) Match 1.1 (Timer 1) Reserved 0
29:28 P0.14 GPIO Port 0.14 CD (UART 1) EINT1 Reserved 0
31:30 P0.15 GPIO Port 0.15 RI (UART1) EINT2 Reserved 0

Pin Connect Block 79 September 17, 2003
Philips Semiconductors Preliminary User Manual
LPC2106/2105/2104ARM-based Microcontroller
Pin Function Select Register 1 (PINSEL1 - 0xE002C004)
The PINSEL1 register controls the functions of the pins as per the settings listed in Table 49. The direction control bit in the IODIR
register is effective only when the GPIO function is selected for a pin. For other functions direction is controlled automatically.
Function control for the pins P0.17 - P0.31 is effective only when the DBGSEL input is pulled LOW during RESET.
Pin Function Select Register Values
The PINSEL registers control the functions of device pins as shown below. Pairs of bits in these registers correspond to specific
device pins.
The direction control bit in the IODIR register is effective only when the GPIO function is selected for a pin. For other functions,
direction is controlled automatically. Each derivative typically has a different pinout and therefore a different set of functions
possible for each pin. Details for a specific derivative may be found in the appropriate data sheet.
Table 49: Pin Function Select Register 1 (PINSEL1 - 0xE002C004)
PINSEL1 Pin Name Function when 00 Function when 01 Function when 10 Function when 11 Reset
Value
1:0 P0.16 GPIO Port 0.16 EINT0 Match 0.2 (Timer 0) Reserved 0
3:2 P0.17 GPIO Port 0.17 Capture 1.2 (Timer 1) Reserved Reserved 0
5:4 P0.18 GPIO Port 0.18 Capture 1.3 (Timer 1) Reserved Reserved 0
7:6 P0.19 GPIO Port 0.19 Match 1.2 (Timer 1) Reserved Reserved 0
9:8 P0.20 GPIO Port 0.20 Match 1.3 (Timer 1) Reserved Reserved 0
11:10 P0.21 GPIO Port 0.21 PWM5 Reserved Reserved 0
13:12 P0.22 GPIO Port 0.22 Reserved Reserved Reserved 0
15:14 P0.23 GPIO Port 0.23 Reserved Reserved Reserved 0
17:16 P0.24 GPIO Port 0.24 Reserved Reserved Reserved 0
19:18 P0.25 GPIO Port 0.25 Reserved Reserved Reserved 0
21:20 P0.26 GPIO Port 0.26 Reserved Reserved Reserved 0
23:22 P0.27 GPIO Port 0.27 TRST Reserved Reserved 0
25:24 P0.28 GPIO Port 0.28 TMS Reserved Reserved 0
27:26 P0.29 GPIO Port 0.29 TCK Reserved Reserved 0
29:28 P0.30 GPIO Port 0.30 TDI Reserved Reserved 0
31:30 P0.31 GPIO Port 0.31 TDO Reserved Reserved 0
Table 50: Pin Function Select Register Bits
Pinsel0 and Pinsel1 Values Function Value after Reset
0 0 Primary (default) function, typically GPIO Port
00
0 1 First alternate function
1 0 Second alternate function
11Reserved

GPIO 81 September 17, 2003
Philips Semiconductors Preliminary User Manual
LPC2106/2105/2104ARM-based Microcontroller
8. GPIO
FEATURES
• Direction control of individual bits
• Separate control of output set and clear
• All I/O default to inputs after reset
APPLICATIONS
• General purpose I/O
• Driving LEDs, or other indicators
• Controlling off-chip devices
• Sensing digital inputs
PIN DESCRIPTION
REGISTER DESCRIPTION
The GPIO contains 4 registers as shown in Table 52.
Table 51: GPIO Pin Description
Pin Name Type Description
P0.0 - P0.31 Input/
Output General purpose input/output. The number of GPIOs actually available depends on the use of
alternate functions.
Table 52: GPIO Register Map
Address Name Description Access
0xE0028000 IOPIN GPIO Pin value register. The current state of the port pins can always be read
from this register, regardless of pin direction and mode. Read Only
0xE0028004 IOSET GPIO 0 Output set register. This register controls the state of output pins in
conjunction with the IOCLR register. Writing ones produces highs at the
corresponding port pins. Writing zeroes has no effect. Read/Set
0xE0028008 IODIR GPIO 0 Direction control register. This register individually controls the direction
of each port pin. Read/Write
0xE002800C IOCLR GPIO 0 Output clear register. This register controls the state of output pins.
Writing ones produces lows at the corresponding port pins and clears the
corresponding bits in the IOSET register. Writing zeroes has no effect. Clear Only

GPIO 82 September 17, 2003
Philips Semiconductors Preliminary User Manual
LPC2106/2105/2104ARM-based Microcontroller
GPIO Pin Value Register (IOPIN - 0xE0028000)
This register provides the value of the GPIO pins. This value reflects any outside world influence on the pins.
Note: for test purposes, writing to this register stores the value in the output register, bypassing the need to use both the IOSET
and IOCLR registers. This feature is of little or no use in an application because it is not possible to write to individual bytes in
this register.
GPIO Output Set Register (IOSET - 0xE0028004)
This register is used to produce a HIGH level output at the port pins if they are configured as GPIO in an OUTPUT mode. Writing
1 produces a HIGH level at the corresponding port pins. Writing 0 has no effect. If any pin is configured as an input or a secondary
function, writing to IOSET has no effect.
Reading the IOSET register returns the value in the GPIO output register, as determined by previous writes to IOSET and IOCLR
(or IOPIN as noted above). This value does not reflect the effect of any outside world influence on the I/O pins.
GPIO Output Clear Register (IOCLR - 0xE002800C)
This register is used to produce a LOW level at port pins if they are configured as GPIO in an OUTPUT mode. Writing 1 produces
a LOW level at the corresponding port pins and clears the corresponding bits in the IOSET register. Writing 0 has no effect. If
any pin is configured as an input or a secondary function, writing to IOCLR has no effect.
GPIO Direction Register (IODIR - 0xE0028008)
This register is used to control the direction of the pins when they are configured as GPIO port pins. Direction bit for any pin must
be set according to the pin functionality.
Table 53: GPIO Pin Value Register (IOPIN - 0xE0028000)
IOPIN Description Value after
Reset
31:0 GPIO pin value bits. Bit 0 corresponds to P0.0 ... Bit 31 corresponds to P0.31 Undefined
Table 54: GPIO Output Set Register (IOSET - 0xE0028004)
IOSET Description Value after
Reset
31:0 Output value SET bits. Bit 0 corresponds to P0.0 ... Bit 31 corresponds to P0.31 0
Table 55: GPIO Output Clear Register (IOCLR - 0xE002800C)
IOCLR Description Value after
Reset
31:0 Output value CLEAR bits. Bit 0 corresponds to P0.0 ... Bit 31 corresponds to P0.31 0
Table 56: GPIO Direction Register (IODIR - 0xE0028008)
IODIR Description Value after
Reset
31:0 Direction control bits (0 = INPUT, 1 = OUTPUT). Bit 0 controls P0.0 ... Bit 31 controls P0.31 0

GPIO 83 September 17, 2003
Philips Semiconductors Preliminary User Manual
LPC2106/2105/2104ARM-based Microcontroller
GPIO USAGE NOTES
If for the specified output pin corresponding bit is set both in GPIO Output Set Register (IOSET) and in GPIO Output Clear
Register (IOCLR), observed pin will output level determined by the later write access of IOSET nad IOCLR. This means that in
case of sequence:
IOSET = 0x0000 0080
IOCLR = 0x0000 0080
pin P0.7 will have low output, since access to Clear register came after access to Set register.

UART 0 85 September 17, 2003
Philips Semiconductors Preliminary User Manual
LPC2106/2105/2104ARM-based Microcontroller
9. UART 0
FEATURES
• 16 byte Receive and Transmit FIFOs.
• Register locations conform to ‘550 industry standard.
• Receiver FIFO trigger points at 1, 4, 8, and 14 bytes.
• Built-in baud rate generator.
PIN DESCRIPTION
Table 57: UART 0 Pin Description
Pin Name Type Description
RxD0 Input Serial Input. Serial receive data.
TxD0 Output Serial Output. Serial transmit data.

UART 0 86 September 17, 2003
Philips Semiconductors Preliminary User Manual
LPC2106/2105/2104ARM-based Microcontroller
REGISTER DESCRIPTION
*Reset Value refers to the data stored in used bits only. It does not include reserved bits content.
UART 0 contains ten 8-bit registers as shown in Table 58. The Divisor Latch Access Bit (DLAB) is contained in U0LCR7 and
enables access to the Divisor Latches.
UART 0 Receiver Buffer Register (U0RBR - 0xE000C000 when DLAB = 0, Read Only)
The U0RBR is the top byte of the UART0 Rx FIFO. The top byte of the Rx FIFO contains the oldest character received and can
be read via the bus interface. The LSB (bit 0) represents the “oldest” received data bit. If the character received is less than 8
bits, the unused MSBs are padded with zeroes.
The Divisor Latch Access Bit (DLAB) in U0LCR must be zero in order to access the U0RBR. The U0RBR is always Read Only.
Table 58: UART 0 Register Map
Address
Offset Name Description BIT 7 BIT 6 BIT 5 BIT 4 BIT 3 BIT 2 BIT 1 BIT 0 Access Reset
Value*
0xE000C000
DLAB = 0 U0RBR Receiver
Buffer
Register MSB READ DATA LSB RO un-
defined
0xE000C000
DLAB = 0 U0THR Transmit
Holding
Register MSB WRITE DATA LSB WO NA
0xE000C004
DLAB = 0 U0IER Interrupt
Enable
Register 00000
Enable Rx Line
Status
Interrupt
Enable THRE
Interrupt
Enable Rx Data
Available
Interrupt
R/W 0
0xE000C008 U0IIR Interrupt ID
Register FIFOs Enabled 0 0 IIR3 IIR2 IIR1 IIR0 RO 0x01
0xE000C008 U0FCR FIFO
Control
Register Rx Trigger Reserved -
Tx FIFO
Reset
Rx FIFO
Reset
FIFO
Enable
WO 0
0xE000C00C U0LCR Line Control
Register
DLAB
Set
Break
Stick
Parity
Even
Parity
Select
Parity
Enable
Number
of Stop
Bits
Word Length
Select R/W 0
0xE000C014 U0LSR Line Status
Register
Rx
FIFO
Error TEMT THRE BI FE PE OE DR RO 0x60
0xE000C01C U0SCR Scratch Pad
Register MSB LSB R/W 0
0xE000C000
DLAB = 1 U0DLL Divisor Latch
LSB MSB LSB R/W 0x01
0xE000C004
DLAB = 1 U0DLM Divisor Latch
MSB MSB LSB R/W 0

UART 0 87 September 17, 2003
Philips Semiconductors Preliminary User Manual
LPC2106/2105/2104ARM-based Microcontroller
UART0 Transmitter Holding Register (U0THR - 0xE000C000 when DLAB = 0, Write Only)
The U0THR is the top byte of the UART0 Tx FIFO. The top byte is the newest character in the Tx FIFO and can be written via
the bus interface. The LSB represents the first bit to transmit.
The Divisor Latch Access Bit (DLAB) in U0LCR must be zero in order to access the U0THR. The U0THR is always Write Only.
UART0 Divisor Latch LSB Register (U0DLL - 0xE000C000 when DLAB = 1)
UART0 Divisor Latch MSB Register (U0DLM - 0xE000C004 when DLAB = 1)
The UART0 Divisor Latch is part of the UART0 Baud Rate Generator and holds the value used to divide the VPB clock (pclk) in
order to produce the baud rate clock, which must be 16x the desired baud rate. The U0DLL and U0DLM registers together form
a 16 bit divisor where U0DLL contains the lower 8 bits of the divisor and U0DLM contains the higher 8 bits of the divisor. A ‘h0000
value is treated like a ‘h0001 value as division by zero is not allowed.The Divisor Latch Access Bit (DLAB) in U0LCR must be
one in order to access the UART0 Divisor Latches.
Table 59: UART0 Receiver Buffer Register (U0RBR - 0xE000C000 when DLAB = 0, Read Only)
U0RBR Function Description Reset
Value
7:0 Receiver Buffer
Register The UART0 Receiver Buffer Register contains the oldest received byte in the UART0 Rx
FIFO. un-
defined
Table 60: UART0 Transmit Holding Register (U0THR - 0xE000C000 when DLAB = 0, Write Only)
U0THR Function Description Reset
Value
7:0 Transmit
Holding Register
Writing to the UART0 Transmit Holding Register causes the data to be stored in the
UART0 transmit FIFO. The byte will be sent when it reaches the bottom of the FIFO and
the transmitter is available. N/A
Table 61: UART0 Divisor Latch LSB Register (U0DLL - 0xE000C000 when DLAB = 1)
U0DLL Function Description Reset
Value
7:0 Divisor Latch
LSB Register The UART0 Divisor Latch LSB Register, along with the U0DLM register, determines the
baud rate of the UART0. 0x01
Table 62: UART0 Divisor Latch MSB Register (U0DLM - 0xE000C004 when DLAB = 1)
U0DLM Function Description Reset
Value
7:0 Divisor Latch
MSB Register The UART0 Divisor Latch MSB Register, along with the U0DLL register, determines the
baud rate of the UART0. 0

UART 0 88 September 17, 2003
Philips Semiconductors Preliminary User Manual
LPC2106/2105/2104ARM-based Microcontroller
UART0 Interrupt Enable Register (U0IER - 0xE000C004 when DLAB = 0)
The U0IER is used to enable the four UART0 interrupt sources.
UART0 Interrupt Identification Register (U0IIR - 0xE000C008, Read Only)
The U0IIR provides a status code that denotes the priority and source of a pending interrupt. The interrupts are frozen during an
U0IIR access. If an interrupt occurs during an U0IIR access, the interrupt is recorded for the next U0IIR access.
Interrupts are handled as described in Table 65. Given the status of U0IIR[3:0], an interrupt handler routine can determine the
cause of the interrupt and how to clear the active interrupt. Interrupts are handled as described in Table 65. The U0IIR must be
read in order to clear the interrupt prior to exitting the Interrupt Service Routine.
Table 63: UART0 Interrupt Enable Register Bit Descriptions (U0IER - 0xE000C004 when DLAB = 0)
U0IER Function Description Reset
Value
0RBR Interrupt
Enable
0: Disable the RDA interrupt.
1: Enable the RDA interrupt.
U0IER0 enables the Receive Data Available interrupt for UART0. It also controls the
Character Receive Time-out interrupt.
0
1THRE Interrupt
Enable
0: Disable the THRE interrupt.
1: Enable the THRE interrupt.
U0IER1 enables the THRE interrupt for UART0. The status of this interrupt can be read
from U0LSR5.
0
2Rx Line Status
Interrupt Enable
0: Disable the Rx line status interrupts.
1: Enable the Rx line status interrupts.
U0IER2 enables the UART0 Rx line status interrupts. The status of this interrupt can be
read from U0LSR[4:1].
0
7:3 Reserved Reserved, user software should not write ones to reserved bits. The value read from a
reserved bit is not defined. NA
Table 64: UART0 Interrupt Identification Register Bit Descriptions (U0IIR - 0xE000C008, Read Only)
U0IIR Function Description Reset
Value
0Interrupt
Pending
0: At least one interrupt is pending.
1: No pending interrupts.
Note that U0IIR0 is active low. The pending interrupt can be determined by evaluating
U0IER3:1.
1
3:1 Interrupt
Identification
011: 1. Receive Line Status (RLS)
010: 2a.Receive Data Available (RDA)
110: 2b.Character Time-out Indicator (CTI)
001: 3. THRE Interrupt.
U0IER3 identifies an interrupt corresponding to the UART0 Rx FIFO. All other
combinations of U0IER3:1 not listed above are reserved (000,100,101,111).
0
5:4 Reserved Reserved, user software should not write ones to reserved bits. The value read from a
reserved bit is not defined. NA
7:6 FIFO Enable These bits are equivalent to U0FCR0. 0

UART 0 89 September 17, 2003
Philips Semiconductors Preliminary User Manual
LPC2106/2105/2104ARM-based Microcontroller
The UART0 RLS interrupt (U0IIR3:1=011) is the highest priority interrupt and is set whenever any one of four error conditions
occur on the UART0 Rx input: overrun error (OE), parity error (PE), framing error (FE) and break interrupt (BI). The UART0 Rx
error condition that set the interrupt can be observed via U0LSR4:1. The interrupt is cleared upon an U0LSR read.
The UART0 RDA interrupt (U0IIR3:1=010) shares the second level priority with the CTI interrupt (U0IIR3:1=110). The RDA is
activated when the UART0 Rx FIFO reaches the trigger level defined in U0FCR7:6 and is reset when the UART0 Rx FIFO depth
falls below the trigger level. When the RDA interrupt goes active, the CPU can read a block of data defined by the trigger level.
The CTI interrupt (U0IIR3:1=110) is a second level interrupt and is set when the UART0 Rx FIFO contains at least one character
and no UART0 Rx FIFO activity has occurred in 3.5 to 4.5 character times. Any UART0 Rx FIFO activity (read or write of UART0
RSR) will clear the interrupt. This interrupt is intended to flush the UART0 RBR after a message has been received that is not a
multiple of the trigger level size. For example, if a peripheral wished to send a 105 character message and the trigger level was
10 characters, the CPU would receive 10 RDA interrupts resulting in the transfer of 100 characters and 1 to 5 CTI interrupts
(depending on the service routine) resulting in the transfer of the remaining 5 characters.
The UART0 THRE interrupt (U0IIR3:1=001) is a third level interrupt and is activated when the UART0 THR FIFO is empty
provided certain initialization conditions have been met. These initialization conditions are intended to give the UART0 THR FIFO
a chance to fill up with data to eliminate many THRE interrupts from occurring at system start-up. The initialization conditions
implement a one character delay minus the stop bit whenever THRE=1 and there have not been at least two characters in the
U0THR at one time since the last THRE=1 event. This delay is provided to give the CPU time to write data to U0THR without a
THRE interrupt to decode and service. A THRE interrupt is set immediately if the UART0 THR FIFO has held two or more
characters at one time and currently, the U0THR is empty. The THRE interrupt is reset when a U0THR write occurs or a read of
the U0IIR occurs and the THRE is the highest interrupt (U0IIR3:1=001).
Table 65: UART0 Interrupt Handling
U0IIR[3:0] Priority Interrupt
Type Interrupt
Source Interrupt
Reset
0001 - none none -
0110 Highest Rx Line Status /
Error OE or PE or FE or BI U0LSR Read
0100 Second Rx Data
Available Rx data available or trigger level reached in FIFO (U0FCR0=1)
U0RBR Read or
UART0 FIFO
drops below
trigger level
1100 Second Character Time-
out Indication
Minimum of one character in the Rx FIFO and no character
input or removed during a time period depending on how many
characters are in FIFO and what the trigger level is set at (3.5
to 4.5 character times).
The exact time will be:
[(word length) X 7 - 2] X 8 + {(trigger level - number of
characters) X 8 + 1] RCLKs
U0 RBR Read
0010 Third THRE THRE
U0IIR Read (if
source of
interrupt) or
THR write
note: values "0000", “0011”, “0101”, “0111”, “1000”, “1001”, “1010”, “1011”,”1101”,”1110”,”1111” are reserved.

UART 0 90 September 17, 2003
Philips Semiconductors Preliminary User Manual
LPC2106/2105/2104ARM-based Microcontroller
UART0 FIFO Control Register (U0FCR - 0xE000C008)
The U0FCR controls the operation of the UART0 Rx and Tx FIFOs.
Table 66: UART0 FIFO Control Register Bit Descriptions (U0FCR - 0xE000C008)
U0FCR Function Description Reset
Value
0 FIFO Enable Active high enable for both UART0 Rx and Tx FIFOs and U0FCR7:1 access. This bit
must be set for proper UART0 opearation. Any transition on this bit will automatically
clear the UART0 FIFOs. 0
1 Rx FIFO Reset Writing a logic 1 to U0FCR1 will clear all bytes in UART0 Rx FIFO and reset the pointer
logic. This bit is self-clearing. 0
2Tx FIFO Reset
Writing a logic 1 to U0FCR2 will clear all bytes in UART0 Tx FIFO and reset the pointer
logic. This bit is self-clearing. 0
5:3 Reserved Reserved, user software should not write ones to reserved bits. The value read from a
reserved bit is not defined. NA
7:6 Rx Trigger Level
Select
00: trigger level 0 (default=’h1)
01: trigger level 1 (default=’h4)
10: trigger level 2 (default=’h8)
11: trigger level 3 (default=’he)
These two bits determine how many receiver UART0 FIFO characters must be written
before an interrupt is activated. The four trigger levels are defined by the user at
compilation allowing the user to tune the trigger levels to the FIFO depths chosen.
0

UART 0 91 September 17, 2003
Philips Semiconductors Preliminary User Manual
LPC2106/2105/2104ARM-based Microcontroller
UART0 Line Control Register (U0LCR - 0xE000C00C)
The U0LCR determines the format of the data character that is to be transmitted or received.
UART0 Line Status Register (U0LSR - 0xE000C014, Read Only)
The U0LSR is a read-only register that provides status information on the UART0 Tx and Rx blocks.
Table 67: UART0 Line Control Register Bit Descriptions (U0LCR - 0xE000C00C)
U0LCR Function Description Reset
Value
1:0 Word Length
Select
00: 5 bit character length
01: 6 bit character length
10: 7 bit character length
11: 8 bit character length
0
2 Stop Bit Select 0: 1 stop bit
1: 2 stop bits (1.5 if U0LCR[1:0]=00) 0
3 Parity Enable 0: Disable parity generation and checking
1: Enable parity generation and checking 0
5:4 Parity Select
00: Odd parity
01: Even parity
10: Forced “1” stick parity
11: Forced “0” stick parity
0
6 Break Control 0: Disable break transmission
1: Enable break transmission.
Output pin UART0 TxD is forced to logic 0 when U0LCR6 is active high. 0
7Divisor Latch
Access Bit 0: Disable access to Divisor Latches
1: Enable access to Divisor Latches 0

UART 0 92 September 17, 2003
Philips Semiconductors Preliminary User Manual
LPC2106/2105/2104ARM-based Microcontroller
Table 68: UART0 Line Status Register Bit Descriptions (U0LSR - 0xE000C014, Read Only)
U0LSR Function Description Reset
Value
0Receiver
Data Ready
(RDR)
0: U0RBR is empty
1: U0RBR contains valid data
U0LSR0 is set when the U0RBR holds an unread character and is cleared when the
UART0 RBR FIFO is empty.
0
1Overrun
Error
(OE)
0: Overrun error status is inactive.
1: Overrun error status is active.
The overrun error condition is set as soon as it occurs. An U0LSR read clears U0LSR1.
U0LSR1 is set when UART0 RSR has a new character assembled and the UART0 RBR
FIFO is full. In this case, the UART0 RBR FIFO will not be overwritten and the character
in the UART0 RSR will be lost.
0
2Parity Error
(PE)
0: Parity error status is inactive.
1: Parity error status is active.
When the parity bit of a received character is in the wrong state, a parity error occurs. An
U0LSR read clears U0LSR2. Time of parity error detection is dependent on U0FCR0.
A parity error is associated with the character being read from the UART0 RBR FIFO.
0
3Framing
Error
(FE)
0: Framing error status is inactive.
1: Framing error status is active.
When the stop bit of a received character is a logic 0, a framing error occurs. An U0LSR
read clears U0LSR3. The time of the framing error detection is dependent on U0FCR0.
A framing error is associated with the character being read from the UART0 RBR FIFO.
Upon detection of a framing error, the Rx will attempt to resynchronize to the data and
assume that the bad stop bit is actually an early start bit. However, it cannot be assumed
that the next received byte will be correct even if there is no Framing Error.
0
4Break
Interrupt
(BI)
0: Break interrupt status is inactive.
1: Break interrupt status is active.
When RxD0 is held in the spacing state (all 0’s) for one full character transmission (start,
data, parity, stop), a break interrupt occurs. Once the break condition has been detected,
the receiver goes idle until RxD0 goes to marking state (all 1’s). An U0LSR read clears
this status bit. The time of break detection is dependent on U0FCR0.
The break interrupt is associated with the character being read from the UART0 RBR
FIFO.
0
5
Transmitter
Holding
Register
Empty
(THRE)
0: U0THR contains valid data.
1: U0THR is empty.
THRE is set immediately upon detection of an empty UART0 THR and is cleared on a
U0THR write.
1
6Transmitter
Empty
(TEMT)
0: U0THR and/or the U0TSR contains valid data.
1: U0THR and the U0TSR are empty.
TEMT is set when both U0THR and U0TSR are empty; TEMT is cleared when either the
U0TSR or the U0THR contain valid data.
1
7Error in Rx
FIFO
(RXFE)
0: U0RBR contains no UART0 Rx errors or U0FCR0=0.
1: UART0 RBR contains at least one UART0 Rx error.
U0LSR7 is set when a character with a Rx error such as framing error, parity error or
break interrupt, is loaded into the U0RBR. This bit is cleared when the U0LSR register is
read and there are no subsequent errors in the UART0 FIFO.
0

UART 0 93 September 17, 2003
Philips Semiconductors Preliminary User Manual
LPC2106/2105/2104ARM-based Microcontroller
UART0 Scratch Pad Register (U0SCR - 0xE000C01C)
The U0SCR has no effect on the UART0 operation. This register can be written and/or read at user’s discretion. There is no
provision in the interrupt interface that would indicate to the host that a read or write of the U0SCR has occurred.
Table 69: UART0 Scratchpad Register (U0SCR - 0xE000C01C)
U0SCR Function Description Reset
Value
7:0 - A readable, writable byte. 0

UART 0 94 September 17, 2003
Philips Semiconductors Preliminary User Manual
LPC2106/2105/2104ARM-based Microcontroller
ARCHITECTURE
The architecture of the UART0 is shown below in the block diagram.
The VPB interface provides a communications link between the CPU or host and the UART0.
The UART0 receiver block, U0Rx, monitors the serial input line, RxD0, for valid input. The UART0 Rx Shift Register (U0RSR)
accepts valid characters via RxD0. After a valid character is assembled in the U0RSR, it is passed to the UART0 Rx Buffer
Register FIFO to await access by the CPU or host via the generic host interface.
The UART0 transmitter block, U0Tx, accepts data written by the CPU or host and buffers the data in the UART0 Tx Holding
Register FIFO (U0THR). The UART0 Tx Shift Register (U0TSR) reads the data stored in the U0THR and assembles the data to
transmit via the serial output pin, TxD0.
The UART0 Baud Rate Generator block, U0BRG, generates the timing enables used by the UART0 Tx block. The U0BRG clock
input source is the VPB clock (pclk). The main clock is divided down per the divisor specified in the U0DLL and U0DLM registers.
This divided down clock is a 16x oversample clock, NBAUDOUT.
The interrupt interface contains registers U0IER and U0IIR. The interrupt interface receives several one clock wide enables from
the U0Tx and U0Rx blocks.
Status information from the U0Tx and U0Rx is stored in the U0LSR. Control information for the U0Tx and U0Rx is stored in the
U0LCR.

UART 0 95 September 17, 2003
Philips Semiconductors Preliminary User Manual
LPC2106/2105/2104ARM-based Microcontroller
Figure 15: UART0 Block Diagram
THR
NTXRDY
TxD0
NBAUDOUT
RCLK
RxD0
NRXRDY
U0TSR
U0THR
U0Tx
U0BRG
U0DLL
U0DLM
U0RSR
U0Rx
U0RBR
U0FCR
U0LSR
LCRU0LCR
DDISVPB
Interface
U0SCR
INTERRUPT
U0IER
U0IIR
pclk
PA[2:0]
PSEL
PSTB
PWRITE
PD[7:0]
AR
MR
U0INTR

UART 1 97 September 17, 2003
Philips Semiconductors Preliminary User Manual
LPC2106/2105/2104ARM-based Microcontroller
10. UART 1
FEATURES
• UART 1 is identical to UART 0, with the addition of a modem interface.
• 16 byte Receive and Transmit FIFOs.
• Register locations conform to ‘550 industry standard.
• Receiver FIFO trigger points at 1, 4, 8, and 14 bytes.
• Built-in baud rate generator.
• Standard modem interface signals included.
PIN DESCRIPTION
Table 70: UART1 Pin Description
Pin Name Type Description
RxD1 Input Serial Input. Serial receive data.
TxD1 Output Serial Output. Serial transmit data.
CTS1 Input
Clear To Send. Active low signal indicates if the external modem is ready to accept transmitted
data via TxD1 from the UART1. In normal operation of the modem interface (U1MCR4=0), the
complement value of this signal is stored in U1MSR4. State change information is stored in
U1MSR0 and is a source for a priority level 4 interrupt, if enabled (U1IER3=1).
DCD1 Input
Data Carrier Detect. Active low signal indicates if the external modem has established a
communication link with the UART1 and data may be exchanged. In normal operation of the
modem interface (U1MCR4=0), the complement value of this signal is stored in U1MSR7. State
change information is stored in U1MSR3 and is a source for a priority level 4 interrupt, if
enabled (U1IER3=1).
DSR1 Input
Data Set Ready. Active low signal indicates if the external modem is ready to establish a
communications link with the UART1. In normal operation of the modem interface
(U1MCR4=0), the complement value of this signal is stored in U1MSR5. State change
information is stored in U1MSR1 and is a source for a priority level 4 interrupt, if enabled
(U1IER3=1).
DTR1 Output Data Terminal Ready. Active low signal indicates that the UART1 is ready to establish
connection with external modem. The complement value of this signal is stored in U1MCR0.
RI1 Input
Ring Indicator. Active low signal indicates that a telephone ringing signal has been detected
by the modem. In normal operation of the modem interface (U1MCR4=0), the complement
value of this signal is stored in U1MSR6. State change information is stored in U1MSR2 and is
a source for a priority level 4 interrupt, if enabled (U1IER3=1).
RTS1 Output Request To Send. Active low signal indicates that the UART1 would like to transmit data to the
external modem. The complement value of this signal is stored in U1MCR1.

UART 1 98 September 17, 2003
Philips Semiconductors Preliminary User Manual
LPC2106/2105/2104ARM-based Microcontroller
REGISTER DESCRIPTION
*Reset Value refers to the data stored in used bits only. It does not include reserved bits content.
UART1 contains twelve 8-bit registers as shown in Table 71. The Divisor Latch Access Bit (DLAB) is contained in U1LCR7 and
enables access to the Divisor Latches.
Table 71: UART 1 Register Map
Address Name Description BIT 7 BIT 6 BIT 5 BIT 4 BIT 3 BIT 2 BIT 1 BIT 0 Access Reset
Value*
0xE0010000
DLAB = 0 U1RBR Receiver
Buffer
Register MSB READ DATA LSB RO un-
defined
0xE0010000
DLAB = 0 U1THR Transmit
Holding
Register MSB WRITE DATA LSB WO NA
0xE0010004
DLAB = 0 U1IER Interrupt
Enable
Register 0000
Enable Modem
Status
Interrupt
Enable Rx Line
Status
Interrupt
Enable THRE
Interrupt
Enable Rx Data
Available
Interrupt
R/W 0
0xE0010008 U1IIR Interrupt ID
Register FIFOs Enabled 0 0 IIR3 IIR2 IIR1 IIR0 RO 0x01
0xE0010008 U1FCR FIFO
Control
Register Rx Trigger Reserved -
Tx FIFO
Reset
Rx FIFO
Reset
FIFO
Enable
WO 0
0xE001000C U1LCR Line Control
Register
DLAB
Set
Break
Stick
Parity
Even
Parity
Select
Parity
Enable
Number
of Stop
Bits
Word Length
Select R/W 0
0xE0010010 U1MCR Modem
Control
Register 000
Loop
Back 0 0 RTS DTR R/W 0
0xE0010014 U1LSR Line Status
Register
Rx
FIFO
Error TEMT THRE BI FE PE OE DR RO 0x60
0xE0010018 U1MSR Modem
Status
Register DCD RI DSR CTS Delta
DCD
Trailing
Edge
RI
Delta
DSR Delta
CTS RO 0
0xE001001C U1SCR Scratch Pad
Register MSB LSB R/W 0
0xE0010000
DLAB = 1 U1DLL Divisor Latch
LSB MSB LSB R/W 0
0xE0010004
DLAB = 1 U1DLM Divisor Latch
MSB MSB LSB R/W 0

UART 1 99 September 17, 2003
Philips Semiconductors Preliminary User Manual
LPC2106/2105/2104ARM-based Microcontroller
UART1 Receiver Buffer Register (U1RBR - 0xE0010000 when DLAB = 0, Read Only)
The U1RBR is the top byte of the UART1 Rx FIFO. The top byte of the Rx FIFO contains the oldest character received and can
be read via the bus interface. The LSB (bit 0) represents the “oldest” received data bit. If the character received is less than 8
bits, the unused MSBs are padded with zeroes.
The Divisor Latch Access Bit (DLAB) in U1LCR must be zero in order to access the U1RBR. The U1RBR is always Read Only.
UART1 Transmitter Holding Register (U1THR - 0xE0010000 when DLAB = 0, Write Only)
The U1THR is the top byte of the UART1 Tx FIFO. The top byte is the newest character in the Tx FIFO and can be written via
the bus interface. The LSB represents the first bit to transmit.
The Divisor Latch Access Bit (DLAB) in U1LCR must be zero in order to access the U1THR. The U1THR is always Write Only.
UART1 Divisor Latch LSB Register (U1DLL - 0xE0010000 when DLAB = 1)
UART1 Divisor Latch MSB Register (U1DLM - 0xE0010004 when DLAB = 1)
The UART1 Divisor Latch is part of the UART1 Baud Rate Generator and holds the value used to divide the VPB clock (pclk) in
order to produce the baud rate clock, which must be 16x the desired baud rate. The U1DLL and U1DLM registers together form
a 16 bit divisor where U1DLL contains the lower 8 bits of the divisor and U1DLM contains the higher 8 bits of the divisor. A ‘h0000
value is treated like a ‘h0001 value as division by zero is not allowed.The Divisor Latch Access Bit (DLAB) in U1LCR must be
one in order to access the UART1 Divisor Latches.
Table 72: UART1 Receiver Buffer Register (U1RBR - 0xE0010000 when DLAB = 0, Read Only)
U1RBR Function Description Reset
Value
7:0 Receiver Buffer
Register The UART1 Receiver Buffer Register contains the oldest received byte in the UART1 Rx
FIFO. un-
defined
Table 73: UART1 Transmit Holding Register (U1THR - 0xE0010000 when DLAB = 0, Write Only)
U1THR Function Description Reset
Value
7:0 Transmit
Holding Register
Writing to the UART1 Transmit Holding Register causes the data to be stored in the
UART1 transmit FIFO. The byte will be sent when it reaches the bottom of the FIFO and
the transmitter is available. N/A
Table 74: UART1 Divisor Latch LSB Register (U1DLL - 0xE0010000 when DLAB = 1)
U1DLL Function Description Reset
Value
7:0 Divisor Latch
LSB Register The UART1 Divisor Latch LSB Register, along with the U1DLM register, determines the
baud rate of the UART1. 0x01

UART 1 100 September 17, 2003
Philips Semiconductors Preliminary User Manual
LPC2106/2105/2104ARM-based Microcontroller
UART1 Interrupt Enable Register (U1IER - 0xE0010004 when DLAB = 0)
The U1IER is used to enable the four interrupt sources.
Table 75: UART1 Divisor Latch MSB Register (U1DLM - 0xE0010004 when DLAB = 1)
U1DLM Function Description Reset
Value
7:0 Divisor Latch
MSB Register The UART1 Divisor Latch MSB Register, along with the U1DLL register, determines the
baud rate of the UART1. 0
Table 76: UART1 Interrupt Enable Register Bit Descriptions (U1IER - 0xE0010004 when DLAB = 0)
U1IER Function Description Reset
Value
0RBR Interrupt
Enable
0: Disable the RDA interrupt.
1: Enable the RDA interrupt.
U1IER0 enables the Receive Data Available interrupt for UART1. It also controls the
Receive Time-out interrupt.
0
1THRE Interrupt
Enable
0: Disable the THRE interrupt.
1: Enable the THRE interrupt.
U1IER1 enables the THRE interrupt for UART1. The status of this interrupt can be read
from U1LSR5.
0
2Rx Line Status
Interrupt Enable
0: Disable the Rx line status interrupts.
1: Enable the Rx line status interrupts.
U1IER2 enables the UART1 Rx line status interrupts. The status of this interrupt can be
read from U1LSR[4:1].
0
3Modem Status
Interrupt Enable
0: Disable the modem interrupt.
1: Enable the modem interrupt.
U1IER3 enables the modem interrupt. The status of this interrupt can be read from
U1MSR[3:0].
0
7:4 Reserved Reserved, user software should not write ones to reserved bits. The value read from a
reserved bit is not defined. NA

UART 1 101 September 17, 2003
Philips Semiconductors Preliminary User Manual
LPC2106/2105/2104ARM-based Microcontroller
UART1 Interrupt Identification Register (U1IIR - 0xE0010008, Read Only)
The U1IIR provides a status code that denotes the priority and source of a pending interrupt. The interrupts are frozen during an
U1IIR access. If an interrupt occurs during an U1IIR access, the interrupt is recorded for the next U1IIR access.
Interrupts are handled as described in Table 78. Given the status of U1IIR[3:0], an interrupt handler routine can determine the
cause of the interrupt and how to clear the active interrupt. The U1IIR must be read in order to clear the interrupt prior to exiting
the Interrupt Service Routine.
The UART1 RLS interrupt (U1IIR3:1=011) is the highest priority interrupt and is set whenever any one of four error conditions
occur on the UART1Rx input: overrun error (OE), parity error (PE), framing error (FE) and break interrupt (BI). The UART1 Rx
error condition that set the interrupt can be observed via U1LSR4:1. The interrupt is cleared upon an U1LSR read.
The UART1 RDA interrupt (U1IIR3:1=010) shares the second level priority with the CTI interrupt (U1IIR3:1=110). The RDA is
activated when the UART1 Rx FIFO reaches the trigger level defined in U1FCR7:6 and is reset when the UART1 Rx FIFO depth
falls below the trigger level. When the RDA interrupt goes active, the CPU can read a block of data defined by the trigger level.
The CTI interrupt (U1IIR3:1=110) is a second level interrupt and is set when the UART1 Rx FIFO contains at least one character
and no UART1 Rx FIFO activity has occurred in 3.5 to 4.5 character times. Any UART1 Rx FIFO activity (read or write of UART1
RSR) will clear the interrupt. This interrupt is intended to flush the UART1 RBR after a message has been received that is not a
multiple of the trigger level size. For example, if a peripheral wished to send a 105 character message and the trigger level was
10 characters, the CPU would receive 10 RDA interrupts resulting in the transfer of 100 characters and 1 to 5 CTI interrupts
(depending on the service routine) resulting in the transfer of the remaining 5 characters.
Table 77: UART1 Interrupt Identification Register Bit Descriptions (IIR - 0xE0010008, Read Only)
U1IIR Function Description Reset
Value
0Interrupt
Pending
0: At least one interrupt is pending.
1: No pending interrupts.
Note that U1IIR0 is active low. The pending interrupt can be determined by evaluating
U1IIR3:1.
1
3:1 Interrupt
Identification
011: 1. Receive Line Status (RLS)
010: 2a.Receive Data Available (RDA)
110: 2b.Character Time-out Indicator (CTI)
001: 3. THRE Interrupt.
000: 4. Modem Interrupt.
U1IER3 identifies an interrupt corresponding to the UART1 Rx FIFO and modem signals.
All other combinations of U1IER3:1 not listed above are reserved (100,101,111).
0
5:4 Reserved Reserved, user software should not write ones to reserved bits. The value read from a
reserved bit is not defined. NA
7:6 FIFO Enable These bits are equivalent to U1FCR0. 0

UART 1 102 September 17, 2003
Philips Semiconductors Preliminary User Manual
LPC2106/2105/2104ARM-based Microcontroller
The UART1 THRE interrupt (U1IIR3:1=001) is a third level interrupt and is activated when the UART1 THR FIFO is empty
provided certain initialization conditions have been met. These initialization conditions are intended to give the UART1 THR FIFO
a chance to fill up with data to eliminate many THRE interrupts from occurring at system start-up. The initialization conditions
implement a one character delay minus the stop bit whenever THRE=1 and there have not been at least two characters in the
U1THR at one time since the last THRE=1 event. This delay is provided to give the CPU time to write data to U1THR without a
THRE interrupt to decode and service. A THRE interrupt is set immediately if the UART1 THR FIFO has held two or more
characters at one time and currently, the U1THR is empty. The THRE interrupt is reset when a U1THR write occurs or a read of
the U1IIR occurs and the THRE is the highest interrupt (U1IIR3:1=001).
The modem interrupt (U1IIR3:1=000) is the lowest priority interrupt and is activated whenever there is any state change on
modem inputs pins, DCD, DSR or CTS. In addition, a low to high transition on modem input RI will generate a modem interrupt.
The source of the modem interrupt can be determined by examining U1MSR3:0. A U1MSR read will clear the modem interrupt.
Table 78: UART1 Interrupt Handling
U1IIR[3:0] Priority Interrupt
Type Interrupt
Source Interrupt
Reset
0001 - none none -
0110 Highest Rx Line Status /
Error OE or PE or FE or BI U1LSR Read
0100 Second Rx Data
Available Rx data available or trigger level reached in FIFO mode
(FCR0=1)
U1RBR Read or
UART1 FIFO
drops below
trigger level
1100 Second Character Time-
out Indication
Minimum of one character in the Rx FIFO and no character
input or removed during a time period depending on how many
characters are in FIFO and what the trigger level is set at (3.5
to 4.5 character times).
The exact time will be:
[(word length) X 7 - 2] X 8 + {(trigger level - number of
characters) X 8 + 1] RCLKs
U1RBR Read
0010 Third THRE THRE
U1IIR Read (if
source of
interrupt) or
THR write
0000 Fourth Modem Status CTS or DSR or RI or DCD MSR Read
note: values “0011”. “0101”, “0111”, “1000”, “1001”, “1010”, “1011”,”1101”,”1110”,”1111” are reserved.

UART 1 103 September 17, 2003
Philips Semiconductors Preliminary User Manual
LPC2106/2105/2104ARM-based Microcontroller
UART1 FIFO Control Register (U1FCR - 0xE0010008)
The U1FCR controls the operation of the UART1 Rx and Tx FIFOs.
Table 79: UART1 FCR Bit Descriptions (U1FCR - 0xE0010008)
U1FCR Function Description Reset
Value
0 FIFO Enable Active high enable for both UART1 Rx and Tx FIFOs and U1FCR7:1 access. This bit
must be set for proper UART1 operation. Any transition on this bit will automatically clear
the UART1 FIFOs. 0
1 Rx FIFO Reset Writing a logic 1 to U1FCR1 will clear all bytes in UART1 Rx FIFO and reset the pointer
logic. This bit is self-clearing. 0
2Tx FIFO Reset
Writing a logic 1 to U1FCR2 will clear all bytes in UART1 Tx FIFO and reset the pointer
logic. This bit is self-clearing. 0
5:3 Reserved Reserved, user software should not write ones to reserved bits. The value read from a
reserved bit is not defined. NA
7:6 Rx Trigger Level
Select
00: trigger level 0 (default=’h1)
01: trigger level 1 (default=’h4)
10: trigger level 2 (default=’h8)
11: trigger level 3 (default=’he)
These two bits determine how many receiver UART1 FIFO characters must be written
before an interrupt is activated. The four trigger levels are defined by the user at
compilation allowing the user to tune the trigger levels to the FIFO depths chosen.
0

UART 1 104 September 17, 2003
Philips Semiconductors Preliminary User Manual
LPC2106/2105/2104ARM-based Microcontroller
UART1 Line Control Register (U1LCR - 0xE001000C)
The U1LCR determines the format of the data character that is to be transmitted or received.
Table 80: UART1 Line Control Register Bit Descriptions (U1LCR - 0xE001000C)
U1LCR Function Description Reset
Value
1:0 Word Length
Select
00: 5 bit character length
01: 6 bit character length
10: 7 bit character length
11: 8 bit character length
0
2 Stop Bit Select 0: 1 stop bit
1: 2 stop bits (1.5 if U1LCR[1:0]=00) 0
3 Parity Enable 0: Disable parity generation and checking
1: Enable parity generation and checking 0
5:4 Parity Select
00: Odd parity
01: Even parity
10: Forced “1” stick parity
11: Forced “0” stick parity
0
6 Break Control 0: Disable break transmission
1: Enable break transmission.
Output pin UART1 TxD is forced to logic 0 when U1LCR6 is active high. 0
7Divisor Latch
Access Bit 0: Disable access to Divisor Latches
1: Enable access to Divisor Latches 0

UART 1 105 September 17, 2003
Philips Semiconductors Preliminary User Manual
LPC2106/2105/2104ARM-based Microcontroller
UART1 Modem Control Register (U1MCR - 0xE0010010)
The U1MCR enables the modem loopback mode and controls the modem output signals.
Table 81: UART1 Modem Control Register Bit Descriptions (U1MCR - 0xE0010010)
U1MCR Function Description Reset
Value
0DTR Control
Source for modem output pin, DTR. This bit reads as 0 when modem loopback mode is
active. 0
1RTS Control
Source for modem output pin RTS. This bit reads as 0 when modem loopback mode is
active. 0
2 Reserved Reserved, user software should not write ones to reserved bits. The value read from a
reserved bit is not defined. NA
3 Reserved Reserved, user software should not write ones to reserved bits. The value read from a
reserved bit is not defined. NA
4Loopback
Mode Select
0: Disable modem loopback mode
1: Enable modem loopback mode
The modem loopback mode provides a mechanism to perform diagnostic loopback
testing. Serial data from the transmitter is connected internally to serial input of the
receiver. Input pin, RxD1, has no effect on loopback and output pin, TxD1 is held in
marking state. The four modem inputs (CTS, DSR, RI and DCD) are disconnected
externally. Externally, the modem outputs (RTS, DTR) are set inactive. Internally, the
four modem outputs are connected to the four modem inputs. As a result of these
connections, the upper four bits of the U1MSR will be driven by the lower four bits of the
U1MCR rather than the four modem inputs in normal mode. This permits modem status
interrupts to be generated in loopback mode by writing the lower four bits of U1MCR.
0
7:5 Reserved Reserved, user software should not write ones to reserved bits. The value read from a
reserved bit is not defined. NA

UART 1 106 September 17, 2003
Philips Semiconductors Preliminary User Manual
LPC2106/2105/2104ARM-based Microcontroller
UART1 Line Status Register (U1LSR - 0xE0010014, Read Only)
The U1LSR is a read-only register that provides status information on the UART1 Tx and Rx blocks.
Table 82: UART1 Line Status Register Bit Descriptions (U1LSR - 0xE0010014, Read Only)
U1LSR Function Description Reset
Value
0Receiver Data
Ready (RDR)
0: U1RBR is empty
1: U1RBR contains valid data
U1LSR0 is set when the U1RBR holds an unread character and is cleared when the
UART1 RBR FIFO is empty.
0
1Overrun Error
(OE)
0: Overrun error status is inactive.
1: Overrun error status is active.
The overrun error condition is set as soon as it occurs. An U1LSR read clears U1LSR1.
U1LSR1 is set when UART1 RSR has a new character assembled and the UART1 RBR
FIFO is full. In this case, the UART1 RBR FIFO will not be overwritten and the character
in the UART1 RSR will be lost.
0
2 Parity Error (PE)
0: Parity error status is inactive.
1: Parity error status is active.
When the parity bit of a received character is in the wrong state, a parity error occurs. An
U1LSR read clears U1LSR2. Time of parity error detection is dependent on U1FCR0.
A parity error is associated with the character being read from the UART1 RBR FIFO.
0
3Framing Error
(FE)
0: Framing error status is inactive.
1: Framing error status is active.
When the stop bit of a received character is a logic 0, a framing error occurs. An U1LSR
read clears this bit. The time of the framing error detection is dependent on U1FCR0.
A framing error is associated with the character being read from the UART1 RBR FIFO.
Upon detection of a framing error, the Rx will attempt to resynchronize to the data and
assume that the bad stop bit is actually an early start bit.
0
4Break Interrupt
(BI)
0: Break interrupt status is inactive.
1: Break interrupt status is active.
When RxD1 is held in the spacing state (all 0’s) for one full character transmission (start,
data, parity, stop), a break interrupt occurs. Once the break condition has been detected,
the receiver goes idle until RxD1 goes to marking state (all 1’s). An U1LSR read clears
this status bit. The time of break detection is dependent on U1FCR0.
The break interrupt is associated with the character being read from the UART1 RBR
FIFO.
0
5Transmitter
Holding Register
Empty (THRE)
0: U1THR contains valid data.
1: U1THR is empty.
THRE is set immediately upon detection of an empty U1THR and is cleared on a U1THR
write.
1
6Transmitter
Empty (TEMT)
0: U1THR and/or the U1TSR contains valid data.
1: U1THR and the U1TSR are empty.
TEMT is set when both THR and TSR are empty; TEMT is cleared when either the
U1TSR or the U1THR contain valid data.
1
7Error in Rx FIFO
(RXFE)
0: U1RBR contains no UART1 Rx errors or U1FCR0=0.
1: U1RBR contains at least one UART1 Rx error.
U1LSR7 is set when a character with a Rx error such as framing error, parity error or
break interrupt, is loaded into the U1RBR. This bit is cleared when the U1LSR register is
read and there are no subsequent errors in the UART1 FIFO.
0

UART 1 107 September 17, 2003
Philips Semiconductors Preliminary User Manual
LPC2106/2105/2104ARM-based Microcontroller
UART1 Modem Status Register (U1MSR - 0x0xE0010018)
The U1MSR is a read-only register that provides status information on the modem input signals. U1MSR3:0 is cleared on U1MSR
read. Note that modem signals have no direct affect on UART1 operation, they facilitate software implementation of modem
signal operations.
Table 83: UART1 Modem Status Register Bit Descriptions (U1MSR - 0x0xE0010018)
U1MSR Function Description Reset
Value
0 Delta CTS 0: No change detected on modem input, CTS.
1: State change detected on modem input, CTS.
Set upon state change of input CTS. Cleared on an U1MSR read. 0
1 Delta DSR 0: No change detected on modem input, DSR.
1: State change detected on modem input, DSR.
Set upon state change of input DSR. Cleared on an U1MSR read. 0
2 Trailing Edge RI 0: No change detected on modem input, RI.
1: Low-to-high transition detected on RI.
Set upon low to high transition of input RI. Cleared on an U1MSR read. 0
3Delta DCD
0: No change detected on modem input, DCD.
1: State change detected on modem input, DCD.
Set upon state change of input DCD. Cleared on an U1MSR read. 0
4CTS
Clear To Send State. Complement of input signal CTS. This bit is connected to
U1MCR[1] in modem loopback mode. 0
5DSR
Data Set Ready State. Complement of input signal DSR. This bit is connected to
U1MCR[0] in modem loopback mode. 0
6RI
Ring Indicator State. Complement of input RI. This bit is connected to U1MCR[2] in
modem loopback mode. 0
7 DCD Data Carrier Detect State. Complement of input DCD. This bit is connected to
U1MCR[3] in modem loopback mode. 0

UART 1 108 September 17, 2003
Philips Semiconductors Preliminary User Manual
LPC2106/2105/2104ARM-based Microcontroller
UART1 Scratch Pad Register (U1SCR - 0xE001001C)
The U1SCR has no effect on the UART1 operation. This register can be written and/or read at user’s discretion. There is no
provision in the interrupt interface that would indicate to the host that a read or write of the U1SCR has occurred.
Table 84: UART1 Scratchpad Register (U1SCR - 0xE001001C)
U1SCR Function Description Reset
Value
7:0 - A readable, writable byte. 0

UART 1 109 September 17, 2003
Philips Semiconductors Preliminary User Manual
LPC2106/2105/2104ARM-based Microcontroller
ARCHITECTURE
The architecture of the UART1 is shown below in the block diagram.
The VPB interface provides a communications link between the CPU or host and the UART1.
The UART1 receiver block, U1Rx, monitors the serial input line, RxD1, for valid input. The UART1 Rx Shift Register (U1RSR)
accepts valid characters via RxD1. After a valid character is assembled in the U1RSR, it is passed to the UART1 Rx Buffer
Register FIFO to await access by the CPU or host via the generic host interface.
The UART1 transmitter block, U1Tx, accepts data written by the CPU or host and buffers the data in the UART1 Tx Holding
Register FIFO (U1THR). The UART1 Tx Shift Register (U1TSR) reads the data stored in the U1THR and assembles the data to
transmit via the serial output pin, TxD1.
The UART1 Baud Rate Generator block, U1BRG, generates the timing enables used by the UART1 Tx block. The U1BRG clock
input source is the VPB clock (pclk). The main clock is divided down per the divisor specified in the U1DLL and u1DLM registers.
This divided down clock is a 16x oversample clock, NBAUDOUT.
The modem interface contains registers U1MCR and U1MSR. This interface is responsible for handshaking between a modem
peripheral and the UART1.
The interrupt interface contains registers U1IER and U1IIR. The interrupt interface receives several one clock wide enables from
the U1Tx, U1Rx and modem blocks.
Status information from the U1Tx and U1Rx is stored in the U1LSR. Control information for the U1Tx and U1Rx is stored in the
U1LCR.

UART 1 110 September 17, 2003
Philips Semiconductors Preliminary User Manual
LPC2106/2105/2104ARM-based Microcontroller
Figure 16: UART1 Block Diagram
THR
NTXRDY
TxD1
NBAUDOUT
RCLK
RxD1
NRXRDY
U1TSR
U1THR
U1Tx
U1BRG
U1DLL
U1DLM
U1RSR
U1Rx
U1RBR
U1FCR
U1LSR
LCRU1LCR
DDISVPB
Interface
U1SCR
U1MSR
MODEM
U1MCR
INTERRUPT
U1IER
U1IIR
pclk
PA[2:0]
PSEL
PSTB
PWRITE
PD[7:0]
AR
MR
U1INTR
RTS
DTR
CTS
DSR
DCD
RI

I2C Interface 111 September 17, 2003
Philips Semiconductors Preliminary User Manual
LPC2106/2105/2104ARM-based Microcontroller
11. I2C INTERFACE
FEATURES
• Standard I2C compliant bus interface.
• Easy to configure as Master, Slave, or Master/Slave.
• Programmable clocks allow versatile rate control.
• Bidirectional data transfer between masters and slaves.
• Multi-master bus (no central master).
• Arbitration between simultaneously transmitting masters without corruption of serial data on the bus.
• Serial clock synchronization allows devices with different bit rates to communicate via one serial bus.
• Serial clock synchronization can be used as a handshake mechanism to suspend and resume serial transfer.
•The I
2C bus may be used for test and diagnostic purposes.
APPLICATIONS
• Interfaces to external I2C standard parts, such as serial RAMs, LCDs, tone generators, etc.
DESCRIPTION
A typical I2C bus configuration is shown in Figure 17. Depending on the state of the direction bit (R/W), two types of data transfers
are possible on the I2C bus:
• Data transfer from a master transmitter to a slave receiver. The first byte transmitted by the master is the slave address. Next
follows a number of data bytes. The slave returns an acknowledge bit after each received byte.
• Data transfer from a slave transmitter to a master receiver. The first byte (the slave address) is transmitted by the master. The
slave then returns an acknowledge bit. Next follows the data bytes transmitted by the slave to the master. The master returns
an acknowledge bit after all received bytes other than the last byte. At the end of the last received byte, a “not acknowledge”
is returned. The master device generates all of the serial clock pulses and the START and STOP conditions. A transfer is ended
with a STOP condition or with a repeated START condition. Since a repeated START condition is also the beginning of the
next serial transfer, the I2C bus will not be released.
This device provides a byte oriented I2C interface. It has four operating modes: master transmitter mode, master receiver mode,
slave transmitter mode and slave receiver mode.

I2C Interface 112 September 17, 2003
Philips Semiconductors Preliminary User Manual
LPC2106/2105/2104ARM-based Microcontroller
Figure 17: I2C Bus Configuration
I2C Operating Modes
Master Transmitter Mode:
In this mode data is transmitted from master to slave. Before the master transmitter mode can be entered, I2CONSET must be
initialized as shown in Figure 18. I2EN must be set to 1 to enable the I2C function. If the AA bit is 0, the I2C interface will not
acknowledge any address when another device is master of the bus, so it can not enter slave mode. The STA, STO and SI bits
must be 0. The SI Bit is cleared by writing 1 to the SIC bit in the I2CONCLR register.
Figure 18: Slave Mode Configuration
The first byte transmitted contains the slave address of the receiving device (7 bits) and the data direction bit. In this mode the
data direction bit (R/W) should be 0 which means Write. The first byte transmitted contains the slave address and Write bit. Data
is transmitted 8 bits at a time. After each byte is transmitted, an acknowledge bit is received. START and STOP conditions are
output to indicate the beginning and the end of a serial transfer.
The I2C interface will enter master transmitter mode when software sets the STA bit. The I2C logic will send the START condition
as soon as the bus is free. After the START condition is transmitted, the SI bit is set, and the status code in I2STAT should be
08h. This status code must be used to vector to an interrupt service routine which should load the slave address and Write bit to
I2DAT (Data Register), and then clear the SI bit. SI is cleared by writing a 1 to the SIC bit in the I2CONCLR register.
SDA Other Device with I2C
Interface
SDA
I2C Bus
RPRP
Other Device with I2C
Interface
SCL
SCL
LPC2106/2105/2104
I2CONSET I2EN STA STO SI AA -
0010---0
--
32657014

I2C Interface 113 September 17, 2003
Philips Semiconductors Preliminary User Manual
LPC2106/2105/2104ARM-based Microcontroller
When the slave address and R/W bit have been transmitted and an acknowledgment bit has been received, the SI bit is set again,
and the possible status codes now are 18h, 20h, or 38h for the master mode, or 68h, 78h, or 0B0h if the slave mode was enabled
(by setting AA=1). The appropriate actions to be taken for each of these status codes are shown in Table 3 to Table 6 in "80C51
Family Derivatives 8XC552/562 Overview" datasheet available on-line at
http://www.semiconductors.philips.com/acrobat/various/8XC552_562OVERVIEW_2.pdf.
Figure 19: Format in the master transmitter mode
Master Receiver Mode:
In the master receiver mode, data is received from a slave transmitter. The transfer is initiated in the same way as in the master
transmitter mode. When the START condition has been transmitted, the interrupt service routine must load the slave address
and the data direction bit to I2C Data Register (I2DAT), and then clear the SI bit.
When the slave address and data direction bit have been transmitted and an acknowledge bit has been received, the SI bit is
set, and the Status Register will show the status code. For master mode, the possible status codes are 40H, 48H, or 38H. For
slave mode, the possible status codes are 68H, 78H, or B0H. Refer to Table 4 in "80C51 Family Derivatives 8XC552/562
Overview" datasheet available on-line at
http://www.semiconductors.philips.com/acrobat/various/8XC552_562OVERVIEW_2.pdf
for details.
Figure 20: Format of master receiver mode
After a repeated START condition, I2C may switch to the master transmitter mode.
"0" - Write
"1" - Read
Data Transferred
(n Bytes + Acknowledge)
From Master to Slave
From Slave to Master
A = Acknowledge (SDA low)
A = Not Acknowledge (SDA high)
S = START condition
P = STOP Condition
SSlave Address AR/W DATA A DATA P
A/A
"0" - Write
"1" - Read
Data Transferred
(n Bytes + Acknowledge)
From Master to Slave
From Slave to Master
A = Acknowledge (SDA low)
A = Not Acknowledge (SDA high)
S = START condition
P = STOP Condition
SSlave Address RDATAADATA PA A

I2C Interface 114 September 17, 2003
Philips Semiconductors Preliminary User Manual
LPC2106/2105/2104ARM-based Microcontroller
Figure 21: A master receiver switch to master transmitter after sending repeated START
Slave Receiver Mode:
In the slave receiver mode, data bytes are received from a master transmitter. To initialize the slave receiver mode, user should
write the Slave Address Register (I2ADR) and write the I2C Control Set Register (I2CONSET) as shown in Figure 22.
Figure 22: Slave Mode Configuration
I2EN must be set to 1 to enable the I2C function. AA bit must be set to 1 to acknowledge its own slave address or the general
call address. The STA, STO and SI bits are set to 0.
After I2ADR and I2CONSET are initialized, the I2C interface waits until it is addressed by its own address or general address
followed by the data direction bit. If the direction bit is 1(R), it enters slave transmitter mode. After the address and direction bit
have been received, the SI bit is set and a valid status code can be read from the Status Register(I2STAT). Refer to Table 5 in
"80C51 Family Derivatives 8XC552/562 Overview" datasheet available on-line at
http://www.semiconductors.philips.com/acrobat/various/8XC552_562OVERVIEW_2.pdf
for the status codes and actions.
P
A = Acknowledge (SDA low)
A = Not Acknowledge (SDA high)
S = START condition
P = STOP Condition
SLA = Slave Address
RS = Repeat START condition
SRASLA A A RS WA
DATA DATA SLA DATA A
Data Transferred
(n Bytes + Acknowledge)
From Master to Slave
From Slave to Master
I2CONSET I2EN STA STO SI AA -
0110--0
--
32657014
--

I2C Interface 115 September 17, 2003
Philips Semiconductors Preliminary User Manual
LPC2106/2105/2104ARM-based Microcontroller
Figure 23: Format of slave receiver mode
Slave Transmitter Mode:
The first byte is received and handled as in the slave receiver mode. However, in this mode, the direction bit will indicate that the
transfer direction is reversed. Serial data is transmitted via SDA while the serial clock is input through SCL. START and STOP
conditions are recognized as the beginning and end of a serial transfer. In a given application, I2C may operate as a master and
as a slave. In the slave mode, the I2C hardware looks for its own slave address and the general call address. If one of these
addresses is detected, an interrupt is requested. When the microcontroller wishes to become the bus master, the hardware waits
until the bus is free before the master mode is entered so that a possible slave action is not interrupted. If bus arbitration is lost
in the master mode, I2C switches to the slave mode immediately and can detect its own slave address in the same serial transfer.
Figure 24: Format of slave transmitter mode
PIN DESCRIPTION
Table 85: I2C Pin Description
Pin Name Type Description
SDA Input/
Output Serial Data. I2C data input and output. The associated port pin has an open drain output in
order to conform to I2C specifications.
SCL Input/
Output Serial Clock. I2C clock input and output. The associated port pin has an open drain output in
order to conform to I2C specifications.
"0" - Write
"1" - Read
Data Transferred
(n Bytes + Acknowledge)
From Master to Slave
From Slave to Master
A = Acknowledge (SDA low)
A = Not Acknowledge (SDA high)
S = START condition
P = STOP Condition
RS = Repeated START Condition
SSlave Address WDATA A DATA P/RS
A/A
A
"0" - Write
"1" - Read
Data Transferred
(n Bytes + Acknowledge)
From Master to Slave
From Slave to Master
A = Acknowledge (SDA low)
A = Not Acknowledge (SDA high)
S = START condition
P = STOP Condition
SSlave Address RDATAADATA PA A

I2C Interface 116 September 17, 2003
Philips Semiconductors Preliminary User Manual
LPC2106/2105/2104ARM-based Microcontroller
REGISTER DESCRIPTION
The I2C interface contains 7 registers as shown in Table 86. below.
*Reset Value refers to the data stored in used bits only. It does not include reserved bits content.
Table 86: I2C Register Map
Address Name Description Access Reset
Value*
0xE001C000 I2CONSET I2C Control Set Register Read/Set 0
0xE001C004 I2STAT I2C Status Register Read Only 0xF8
0xE001C008 I2DAT I2C Data Register Read/Write 0
0xE001C00C I2ADR I2C Slave Address Register Read/Write 0
0xE001C010 I2SCLH SCL Duty Cycle Register High Half Word Read/Write 0x04
0xE001C014 I2SCLL SCL Duty Cycle Register Low Half Word Read/Write 0x04
0xE001C018 I2CONCLR I2C Control Clear Register Clear Only NA

I2C Interface 117 September 17, 2003
Philips Semiconductors Preliminary User Manual
LPC2106/2105/2104ARM-based Microcontroller
I2C Control Set Register (I2CONSET - 0xE001C000)
AA is the Assert Acknowledge Flag. When set to 1, an acknowledge (low level to SDA) will be returned during the acknowledge
clock pulse on the SCL line on the following situations:
1. The address in the Slave Address Register has been received.
2. The general call address has been received while the general call bit(GC) in I2ADR is set.
3. A data byte has been received while the I2C is in the master receiver mode.
4. A data byte has been received while the I2C is in the addressed slave receiver mode
The AA bit can be cleared by writing 1 to the AAC bit in the I2CONCLR register. When AA is 0, a not acknowledge (high level to
SDA) will be returned during the acknowledge clock pulse on the SCL line on the following situations:
1. A data byte has been received while the I2C is in the master receiver mode.
2. A data byte has been received while the I2C is in the addressed slave receiver mode.
SI is the I2C Interrupt Flag. This bit is set when one of the 25 possible I2C states is entered. Typically, the I2C interrupt should
only be used to indicate a start condition at an idle slave device, or a stop condition at an idle master device (if it is waiting to use
the I2C bus). SI is cleared by writing a 1 to the SIC bit in I2CONCLR register.
STO is the STOP flag. Setting this bit causes the I2C interface to transmit a STOP condition in master mode, or recover from an
error condition in slave mode. When STO is 1 in master mode, a STOP condition is transmitted on the I2C bus. When the bus
detects the STOP condition, STO is cleared automatically.
In slave mode, setting this bit can recover from an error condition. In this case, no STOP condition is transmitted to the bus. The
hardware behaves as if a STOP condition has been received and it switches to "not addressed" slave receiver mode. The STO
flag is cleared by hardware automatically.
STA is the START flag. Setting this bit causes the I2C interface to enter master mode and transmit a START condition or transmit
a repeated START condition if it is already in master mode.
When STA is 1and the I2C interface is not already in master mode, it enters master mode, checks the bus and generates a
START condition if the bus is free. If the bus is not free, it waits for a STOP condition (which will free the bus) and generates a
START condition after a delay of a half clock period of the internal clock generator. If the I2C interface is already in master mode
and data has been transmitted or received, it transmits a repeated START condition. STA may be set at any time, including when
the I2C interface is in an addressed slave mode.
STA can be cleared by writing 1 to the STAC bit in the I2CONCLR register. When STA is 0, no START condition or repeated
START condition will be generated.
If STA and STO are both set, then a STOP condition is transmitted on the I2C bus if it the interface is in master mode, and
transmits a START condition thereafter. If the I2C interface is in slave mode, an internal STOP condition is generated, but is not
transmitted on the bus.

I2C Interface 118 September 17, 2003
Philips Semiconductors Preliminary User Manual
LPC2106/2105/2104ARM-based Microcontroller
I2EN I2C Interface Enable. When I2EN is 1, the I2C function is enabled. I2EN can be cleared by writing 1 to the I2ENC bit in the
I2CONCLR register. When I2EN is 0, the I2C function is disabled.
I2C Control Clear Register (I2CONCLR - 0xE001C018)
Table 87: I2C Control Set Register (I2CONSET - 0xE001C000)
I2CONSET Function Description Reset
Value
0 Reserved Reserved, user software should not write ones to reserved bits. The value read from
a reserved bit is not defined. NA
1 Reserved Reserved, user software should not write ones to reserved bits. The value read from
a reserved bit is not defined. NA
2 AA Assert acknowledge flag 0
3SII
2C interrupt flag 0
4 STO STOP flag 0
5 STA START flag 0
6I2ENI
2C interface enable 0
7 Reserved Reserved, user software should not write ones to reserved bits. The value read from
a reserved bit is not defined. NA
Table 88: I2C Control Clear Register (I2CONCLR - 0xE001C018)
I2CONCLR Function Description Reset
Value
0 Reserved Reserved, user software should not write ones to reserved bits. The value read from
a reserved bit is not defined. NA
1 Reserved Reserved, user software should not write ones to reserved bits. The value read from
a reserved bit is not defined. NA
2 AAC Assert Acknowledge Clear bit. Writing a 1 to this bit clears the AA bit in the I2CONSET
register. Writing 0 has no effect. NA
3SIC
I2C Interrupt Clear Bit. Writing a 1 to this bit clears the SI bit in the I2CONSET
register. Writing 0 has no effect. NA
4 Reserved Reserved, user software should not write ones to reserved bits. The value read from
a reserved bit is not defined. NA
5STAC
Start flag clear bit. Writing a 1 to this bit clears the STA bit in the I2CONSET register.
Writing 0 has no effect. NA
6I2ENC
I2C interface disable. Writing a 1 to this bit clears the I2EN bit in the I2CONSET
register.Writing 0 has no effect. NA
7 Reserved Reserved, user software should not write ones to reserved bits. The value read from
a reserved bit is not defined. NA

I2C Interface 119 September 17, 2003
Philips Semiconductors Preliminary User Manual
LPC2106/2105/2104ARM-based Microcontroller
I2C Status Register (I2STAT - 0xE001C004)
This is a read-only register. It contains the status code of the I2C interface. The least three bits are always 0. There are 26
possible status codes. When the code is F8H, there is no relevant information available and the SI bit is not set. All other 25 status
codes correspond to defined I2C states. When any of these states entered, SI bit will be set. Refer to Table 3 to Table 6 in "80C51
Family Derivatives 8XC552/562 Overview" datasheet available on-line at
http://www.semiconductors.philips.com/acrobat/various/8XC552_562OVERVIEW_2.pdf
for a complete list of status codes.
I2C Data Register (I2DAT - 0xE001C008)
This register contains the data to be transmitted or the data just received. The CPU can read and write to this register while it is
not in the process of shifting a byte. This register can be accessed only when SI bit is set. Data in I2DAT remains stable as long
as the SI bit is set. Data in I2DAT is always shifted from right to left: the first bit to be transmitted is the MSB (bit 7), and after a
byte has been received, the first bit of received data is located at the MSB of I2DAT.
I2C Slave Address Register (I2ADR - 0xE001C00C)
This register is readable and writable, and is only used when the I2C is set to slave mode. In master mode, this register has no
effect. The LSB of I2ADR is the general call bit. When this bit is set, the general call address (00h) is recognized.
Table 89: I2C Status Register (I2STAT - 0xE001C004)
I2STAT Function Description Reset
Value
2:0 Status These bits are always 0 0
7:3 Status Status bits 1
Table 90: I2C Data Register (I2DAT - 0xE001C008)
I2DAT Function Description Reset
Value
7:0 Data Transmit/Receive data bits 0
Table 91: I2C Slave Address Register (I2ADR - 0xE001C00C)
I2ADR Function Description Reset
Value
0 GC General Call bit 0
7:1 Address Slave mode address 0

I2C Interface 120 September 17, 2003
Philips Semiconductors Preliminary User Manual
LPC2106/2105/2104ARM-based Microcontroller
I2C SCL Duty Cycle Registers (I2SCLH - 0xE001C010 and I2SCLL - 0xE001C014)
Software must set values for registers I2SCLH and I2SCLL to select the appropriate data rate. I2SCLH defines the number of
pclk cycles for SCL high, I2SCLL defines the number of pclk cycles for SCL low. The frequency is determined by the following
formula:
Bit Frequency = fCLK / (I2SCLH + I2SCLL)
Where fCLK is the frequency of pclk.
The values for I2SCLL and I2SCLH don’t have to be the same. Software can set different duty cycles on SCL by setting these
two registers. But the value of the register must ensure that the data rate is in the I2C data rate range of 0 through 400KHz. So
the value of I2SCLL and I2SCLH has some restrictions. Each register value should be greater than or equal to 4.
Table 92: I2C SCL High Duty Cycle Register (I2SCLH - 0xE001C010)
I2SCLH Function Description Reset
Value
15:0 Count Count for SCL HIGH time period selection 0x 0004
Table 93: I2C SCL Low Duty Cycle Register (I2SCLL - 0xE001C014)
I2SCLL Function Description Reset
Value
15:0 Count Count for SCL LOW time period selection 0x 0004
Table 94: I2C Clock Rate Selections for VPB Clock Divider = 1
I2SCLL+
I2SCLH
Bit Frequency (kHz) At fCCLK (MHz) & VPB Clock Divider = 1
16 20 40 60
8- - - -
10----
25----
50 320.0 400.0 - -
75 213.333 266.667 - -
100 160.0 200.0 400.0 -
160 100.0 125.0 250.0 375.0
200 80.0 100.0 200.0 300.0
320 50.0 62.5 125.0 187.5
400 40.0 50.0 100.0 150.0
510 31.373 39.216 78.431 117.647
800 20.0 25.0 50.0 75.0
1280 12.5 15.625 31.25 46.875

I2C Interface 121 September 17, 2003
Philips Semiconductors Preliminary User Manual
LPC2106/2105/2104ARM-based Microcontroller
Table 95: I2C Clock Rate Selections for VPB Clock Divider = 2
I2SCLL+
I2SCLH
Bit Frequency (kHz) At fCCLK (MHz) & VPB Clock Divider = 2
16 20 40 60
8- - - -
10----
25 320.0 400.0 - -
50 160.0 200.0 400.0 -
75 106.667 133.333 266.667 400.0
100 80.0 100.0 200.0 300.0
160 50.0 62.5 125.0 187.5
200 40.0 50.0 100.0 150.0
320 25.0 31.25 62.5 93.75
400 20.0 25.0 50.0 75.0
510 15.686 19.608 39.216 58.824
800 10.0 12.5 25.0 37.5
1280 6.25 7.813 15.625 23.438
Table 96: I2C Clock Rate Selections for VPB Clock Divider = 4
I2SCLL+
I2SCLH
Bit Frequency (kHz) At fCCLK (MHz) & VPB Clock Divider = 4
16 20 40 60
8500.0 - - -
10 400.0 - - -
25 160.0 200.0 400.0 -
50 80.0 100.0 200.0 300.0
75 53.333 66.667 133.333 200.0
100 40.0 50.0 100.0 150.0
160 25.0 31.25 62.5 93.75
200 20.0 25.0 50.0 75.0
320 12.5 15.625 31.25 46.875
400 10.0 12.5 25.0 37.5
510 7.843 9.804 19.608 29.412
800 5.0 6.25 12.5 18.75
1280 3.125 3.906 7.813 11.719

I2C Interface 122 September 17, 2003
Philips Semiconductors Preliminary User Manual
LPC2106/2105/2104ARM-based Microcontroller
ARCHITECTURE
Figure 25: I2C Architecture
Address Register
Comparator
Shift Register ACK
Bit Counter /
Arbitration &
Sync Logic
Serial Clock
Generator
Timing &
Control
Logic
Control Register & SCL Duty
Cycle Registers
Status
Decoder Status Register
Input
Filter
Output
Stage
VPB BUS
SDA
I2CONSET
I2CONCLR
I2SCLH
I2SCLL
Status Bus
I2STAT 8
16
8
8
pclk
Interrupt
I2DAT
I2ADR
SCL Input
Filter
Output
Stage

SPI Interface 123 September 17, 2003
Philips Semiconductors Preliminary User Manual
LPC2106/2105/2104ARM-based Microcontroller
12. SPI INTERFACE
FEATURES
• Compliant with Serial Peripheral Interface (SPI) specification.
• Synchronous, Serial, Full Duplex Communication.
• Combined SPI master and slave.
• Maximum data bit rate of one eighth of the input clock rate.
DESCRIPTION
SPI Overview
The SPI is a full duplex serial interface. It is designed to be able to handle multiple masters and slaves being connected to a given
bus. Only a single master and a single slave can communicate on the interface during a given data transfer. During a data transfer
the master always sends a byte of data to the slave, and the slave always sends a byte of data to the master.
SPI Data Transfers
Figure 26 is a timing diagram that illustrates the four different data transfer formats that are available with the SPI. This timing
diagram illustrates a single 8 bit data transfer. The first thing one should notice in this timing diagram is that it is divided into three
horizontal parts. The first part describes the SCK and SSEL signals. The second part describes the MOSI and MISO signals when
the CPHA variable is 0. The third part describes the MOSI and MISO signals when the CPHA variable is 1.
In the first part of the timing diagram, note two points. First, the SPI is illustrated wit CPOL set to both 0 and 1. The second point
to note is the activation and de-activation of the SSEL signal. When CPHA = 1, the SSEL signal will always go inactive between
data transfers. This is not guaranteed when CPHA = 0 (the signal can remain active).

SPI Interface 124 September 17, 2003
Philips Semiconductors Preliminary User Manual
LPC2106/2105/2104ARM-based Microcontroller
Figure 26: SPI Data Transfer Format (CPHA = 0 and CPHA = 1)
The data and clock phase relationships are summarized in Table 97. This table summarizes the following for each setting of
CPOL and CPHA.
• When the first data bit is driven.
• When all other data bits are driven.
• When data is sampled.
The definition of when an 8 bit transfer starts and stops is dependent on whether a device is a master or a slave, and the setting
of the CPHA variable.
Table 97: SPI Data To Clock Phase Relationship
CPOL And CPHA Settings First Data Driven Other Data Driven Data Sampled
CPOL = 0, CPHA = 0 Prior to first SCK rising edge SCK falling edge SCK rising edge
CPOL = 0, CPHA = 1 First SCK rising edge SCK rising edge SCK falling edge
CPOL = 1, CPHA = 0 Prior to first SCK falling edge SCK rising edge SCK falling edge
CPOL = 1, CPHA = 1 First SCK falling edge SCK falling edge SCK rising edge
Bit 1
12345678
Bit 1 Bit 2 Bit 3 Bit 4 Bit 5 Bit 6 Bit 7 Bit 8
Bit 1 Bit 2 Bit 3 Bit 4 Bit 5 Bit 6 Bit 7 Bit 8
Bit 1 Bit 2 Bit 3 Bit 4 Bit 5 Bit 6 Bit 7 Bit 8
12345678
SCK (CPOL = 0)
SCK (CPOL = 1)
SSEL
CPHA = 0
Cycle # CPHA = 0
MOSI (CPHA = 0)
MISO (CPHA = 0)
CPHA = 1
Cycle # CPHA = 1
MOSI (CPHA = 1)
MISO (CPHA = 1)
Bit 2 Bit 3 Bit 4 Bit 5 Bit 6 Bit 7 Bit 8

SPI Interface 125 September 17, 2003
Philips Semiconductors Preliminary User Manual
LPC2106/2105/2104ARM-based Microcontroller
When a device is a master, the start of a transfer is indicated by the master having a byte of data that is ready to be transmitted.
At this point, the master can activate the clock, and begin the transfer. The transfer ends when the last clock cycle of the transfer
is complete.
When a device is a slave, and CPHA is set to 0, the transfer starts when the SSEL signal goes active, and ends when SSEL goes
inactive. When a device is a slave, and CPHA is set to 1, the transfer starts on the first clock edge when the slave is selected,
and ends on the last clock edge where data is sampled.
SPI Peripheral Details
General Information
There are four registers that control the SPI peripheral. They are described in detail in “Register Description” section.
The SPI control register contains a number of programmable bits used to control the function of the SPI block. The settings for
this register must be set up prior to a given data transfer taking place.
The SPI status register contains read only bits that are used to monitor the status of the SPI interface, including normal functions,
and exception conditions. The primary purpose of this register is to detect completion of a data transfer. This is indicated by the
SPIF bit. The remaining bits in the register are exception condition indicators. These exceptions will be described later in this
section.
The SPI data register is used to provide the transmit and receive data bytes. An internal shift register in the SPI block logic is
used for the actual transmission and reception of the serial data. Data is written to the SPI data register for the transmit case.
There is no buffer between the data register and the internal shift register. A write to the data register goes directly into the internal
shift register. Therefore, data should only be written to this register when a transmit is not currently in progress. Read data is
buffered. When a transfer is complete, the receive data is transferred to a single byte data buffer, where it is later read. A read
of the SPI data register returns the value of the read data buffer.
The SPI clock counter register controls the clock rate when the SPI block is in master mode. This needs to be set prior to a
transfer taking place, when the SPI block is a master. This register has no function when the SPI block is a slave.
The I/Os for this implementation of SPI are standard CMOS I/Os. The open drain SPI option is not implemented in this design.
When a device is set up to be a slave, its I/Os are only active when it is selected by the SSEL signal being active.
Master Operation
The following sequence describes how one should process a data transfer with the SPI block when it is set up to be the master.
This process assumes that any prior data transfer has already completed.
1. Set the SPI clock counter register to the desired clock rate.
2. Set the SPI control register to the desired settings.
3. Write the data to transmitted to the SPI data register. This write starts the SPI data transfer.
4. Wait for the SPIF bit in the SPI status register to be set to 1. The SPIF bit will be set after the last cycle of the SPI data
transfer.
5. Read the SPI status register.
6. Read the received data from the SPI data register (optional).
7. Go to step 3 if more data is required to transmit.
Note that a read or write of the SPI data register is required in order to clear the SPIF status bit. Therefore, if the optional read
of the SPI data register does not take place, a write to this register is required in order to clear the SPIF status bit.
Slave Operation

SPI Interface 126 September 17, 2003
Philips Semiconductors Preliminary User Manual
LPC2106/2105/2104ARM-based Microcontroller
The following sequence describes how one should process a data transfer with the SPI block when it is set up to be a slave. This
process assumes that any prior data transfer has already completed. It is required that the system clock driving the SPI logic be
at least 8X faster than the SPI.
1. Set the SPI control register to the desired settings.
2. Write the data to transmitted to the SPI data register (optional). Note that this can only be done when a slave SPI transfer
is not in progress.
3. Wait for the SPIF bit in the SPI status register to be set to 1. The SPIF bit will be set after the last sampling clock edge of
the SPI data transfer.
4. Read the SPI status register.
5. Read the received data from the SPI data register (optional).
6. Go to step 2 if more data is required to transmit.
Note that a read or write of the SPI data register is required in order to clear the SPIF status bit. Therefore, at least one of the
optional reads or writes of the SPI data register must take place, in order to clear the SPIF status bit.
Exception Conditions
Read Overrun - A read overrun occurs when the SPI block internal read buffer contains data that has not been read by the
processor, and a new transfer has completed. The read buffer containing valid data is indicated by the SPIF bit in the status
register being active. When a transfer completes, the SPI block needs to move the received data to the read buffer. If the SPIF
bit is active (the read buffer is full), the new receive data will be lost, and the read overrun (ROVR) bit in the status register will
be activated.
Write Collision - As stated previously, there is no write buffer between the SPI block bus interface, and the internal shift register.
As a result, data must not be written to the SPI data register when a SPI data transfer is currently in progress. The time frame
where data cannot be written to the SPI data register is from when the transfer starts, until after the status register has been read
when the SPIF status is active. If the SPI data register is written in this time frame, the write data will be lost, and the write collision
(WCOL) bit in the status register will be activated.
Mode Fault - The SSEL signal must always be inactive when the SPI block is a master. If the SSEL signal goes active, when
the SPI block is a master, this indicates another master has selected the device to be a slave. This condition is known as a mode
fault. When a mode fault is detected, the mode fault (MODF) bit in the status register will be activated, the SPI signal drivers will
be de-activated, and the SPI mode will be changed to be a slave.
Slave Abort - A slave transfer is considered to be aborted, if the SSEL signal goes inactive before the transfer is complete. In
the event of a slave abort, the transmit and receive data for the transfer that was in progress are lost, and the slave abort (ABRT)
bit in the status register will be activated.

SPI Interface 127 September 17, 2003
Philips Semiconductors Preliminary User Manual
LPC2106/2105/2104ARM-based Microcontroller
PIN DESCRIPTION
Table 98: SPI Pin Description
Pin Name Type Pin Description
SCK Input/
Output
Serial Clock. The SPI is a clock signal used to synchronize the transfer of data across the SPI
interface. The SPI is always driven by the master and received by the slave. The clock is
programmable to be active high or active low. The SPI is only active during a data transfer. Any
other time, it is either in its inactive state, or tri-stated.
SSEL Input
Slave Select. The SPI slave select signal is an active low signal that indicates which slave is
currently selected to participate in a data transfer. Each slave has its own unique slave select
signal input. The SSEL must be low before data transactions begin and normally stays low for
the duration of the transaction. If the SSEL signal goes high any time during a data transfer, the
transfer is considered to be aborted. In this event, the slave returns to idle, and any data that
was received is thrown away. There are no other indications of this exception. This signal is not
directly driven by the master. It could be driven by a simple general purpose I/O under software
control.
MISO Input/
Output
Master In Slave Out. The MISO signal is a unidirectional signal used to transfer serial data
from the slave to the master. When a device is a slave, serial data is output on this signal. When
a device is a master, serial data is input on this signal. When a slave device is not selected, the
slave drives the signal high impedance.
MOSI Input/
Output
Master Out Slave In. The MOSI signal is a unidirectional signal used to transfer serial data
from the master to the slave. When a device is a master, serial data is output on this signal.
When a device is a slave, serial data is input on this signal.

SPI Interface 128 September 17, 2003
Philips Semiconductors Preliminary User Manual
LPC2106/2105/2104ARM-based Microcontroller
REGISTER DESCRIPTION
The SPI contains 5 registers as shown in Table 99. All registers are byte, half word and word accessible.
*Reset Value refers to the data stored in used bits only. It does not include reserved bits content.
SPI Control Register (SPCR - 0xE0020000)
The SPCR register controls the operation of the SPI as per the configuration bits setting.
Table 99: SPI Register Map
Address Name Description Access Reset
Value*
0xE0020000 SPCR SPI Control Register. This register controls the operation of the SPI. Read/Write 0
0xE0020004 SPSR SPI Status Register. This register shows the status of the SPI. Read Only 0
0xE0020008 SPDR SPI Data Register. This bi-directional register provides the transmit and
receive data for the SPI. Transmit data is provided to the SPI by writing to
this register. Data received by the SPI can be read from this register. Read/Write 0
0xE002000C SPCCR SPI Clock Counter Register. This register controls the frequency of a
master’s SCK. Read/Write 0
0xE002001C SPINT SPI Interrupt Flag. This register contains the interrupt flag for the SPI
interface. Read/Write 0
Table 100: SPI Control Register (SPCR - 0xE0020000)
SPCR Function Description Reset
Value
2:0 Reserved Reserved, user software should not write ones to reserved bits. The value read from
a reserved bit is not defined. NA
3CPHA
Clock phase control determines the relationship between the data and the clock on
SPI transfers, and controls when a slave transfer is defined as starting and ending.
When 1, data is sampled on the second clock edge of the SCK. A transfer starts with
the first clock edge, and ends with the last sampling edge when the SSEL signal is
active.
When 0, data is sampled on the first clock edge of SCK. A transfer starts and ends
with activation and deactivation of the SSEL signal.
0
4 CPOL Clock polarity control. When 1, SCK is active low. When 0, SCK is active high. 0
5MSTR
Master mode select. When 1, the SPI operates in Master mode. When 0, the SPI
operates in Slave mode. 0
6 LSBF LSB First controls which direction each byte is shifted when transferred. When
1, SPI data is transferred LSB (bit 0) first. When 0, SPI data is transferred MSB (bit
7) first. 0
7 SPIE Serial peripheral interrupt enable. When 1, a hardware interrupt is generated each
time the SPIF or MODF bits are activated. When 0, SPI interrupts are inhibited. 0

SPI Interface 129 September 17, 2003
Philips Semiconductors Preliminary User Manual
LPC2106/2105/2104ARM-based Microcontroller
SPI Status Register (SPSR - 0xE0020004)
The SPSR register controls the operation of the SPI as per the configuration bits setting.
SPI Data Register (SPDR - 0xE0020008)
This bi-directional data register provides the transmit and receive data for the SPI. Transmit data is provided to the SPI by writing
to this register. Data received by the SPI can be read from this register. When a master, a write to this register will start a SPI
data transfer. Writes to this register will be blocked from when a data transfer starts to when the SPIF status bit is set, and the
status register has not been read.
SPI Clock Counter Register (SPCCR - 0xE002000C)
This register controls the frequency of a master’s SCK. The register indicates the number of pclk cycles that make up an SPI
clock. The value of this register must always be an even number. As a result, bit 0 must always be 0. The value of the register
must also always be greater than or equal to 8. Violations of this can result in unpredictable behavior.
Table 101: SPI Status Register (SPSR - 0xE0020004)
SPSR Function Description Reset
Value
2:0 Reserved Reserved, user software should not write ones to reserved bits. The value read from
a reserved bit is not defined. NA
3 ABRT Slave abort. When 1, this bit indicates that a slave abort has occurred. This
bit is cleared by reading this register. 0
4MODF
Mode fault. when 1, this bit indicates that a Mode fault error has occurred. This bit is
cleared by reading this register, then writing the SPI control register. 0
5ROVR
Read overrun. When 1, this bit indicates that a read overrun has occurred. This bit is
cleared by reading this register. 0
6WCOL
Write collision. When 1, this bit indicates that a write collision has occurred. This bit
is cleared by reading this register, then accessing the SPI data register. 0
7 SPIF
SPI transfer complete flag. When 1, this bit indicates when a SPI data transfer is
complete. When a master, this bit is set at the end of the last cycle of the transfer.
When a slave, this bit is set on the last data sampling edge of the SCK. This bit is
cleared by first reading this register, then accessing the SPI data register.
Note: this is not the SPI interrupt flag. This flag is found in the SPINT registrer.
0
Table 102: SPI Data Register (SPDR - 0xE0020008)
SPDR Function Description Reset
Value
7:0 Data SPI Bi-directional data port 0
Table 103: SPI Clock Counter Register (SPCCR - 0xE002000C)
SPCCR Function Description Reset
Value
7:0 Counter SPI Clock counter setting 0

SPI Interface 130 September 17, 2003
Philips Semiconductors Preliminary User Manual
LPC2106/2105/2104ARM-based Microcontroller
The SPI rate may be calculated as: PCLK rate / SPCCR value. The pclk rate is CCLK / VPB divider rate as determined by the
VPBDIV register contents.
SPI Interrupt Register (SPINT - 0xE002001C)
This register contains the interrupt flag for the SPI interface.
Table 104: SPI Interrupt Register (SPINT - 0xE002001C)
SPINT Function Description Reset
Value
0 SPI Interrupt SPI interrupt flag. Set by the SPI interface to generate an interrupt. Cleared by writing
a 1 to this bit. 0
7:1 Reserved Reserved, user software should not write ones to reserved bits. The value read from
a reserved bit is not defined. NA

SPI Interface 131 September 17, 2003
Philips Semiconductors Preliminary User Manual
LPC2106/2105/2104ARM-based Microcontroller
ARCHITECTURE
The block diagram of the SPI is shown in the Figure 27.
Figure 27: SPI Block Diagram
SPI Clock
Generator &
Detector
SCK_out_en
MOSI_out_en
MISO_out_en
SCK_in
SCK_out
SS_in
MOSI_in
MOSI_out
MISO_in
MISO_out
SPI State Control
SPI Shift Register
SPI Register
Interface
Output
Enable
Logic
SPI Interrupt
VPB Bus

Timer 0 and Timer 1 133 September 17, 2003
Philips Semiconductors Preliminary User Manual
LPC2106/2105/2104ARM-based Microcontroller
13. TIMER 0 AND TIMER 1
Timer 0 and Timer 1 are functionally identical except for the peripheral base address.
FEATURES
• A 32-bit Timer/Counter with a programmable 32-bit Prescaler.
• Up to four (Timer 1) and three (Timer 0) 32-bit capture channels, that can take a snapshot of the timer value when an input
signal transitions. A capture event may also optionally generate an interrupt.
• Four 32-bit match registers that allow:
- Continuous operation with optional interrupt generation on match.
- Stop timer on match with optional interrupt generation.
- Reset timer on match with optional interrupt generation.
• Up to four (Timer 1) and three (Timer 0) external outputs corresponding to match registers, with the following capabilities:
- Set low on match.
- Set high on match.
- Toggle on match.
- Do nothing on match.
APPLICATIONS
• Interval Timer for counting internal events.
• Pulse Width Demodulator via Capture inputs.
• Free running timer.

Timer 0 and Timer 1 134 September 17, 2003
Philips Semiconductors Preliminary User Manual
LPC2106/2105/2104ARM-based Microcontroller
DESCRIPTION
The Timer is designed to count cycles of the peripheral clock (pclk) and optionally generate interrupts or perform other actions
at specified timer values, based on four match registers. It also includes four capture inputs to trap the timer value when an input
signal transitions, optionally generating an interrupt.
Due to the limited number of pins on the LPC2106/2105/2104, only three of the Capture inputs and Match outputs of Timer 0 are
connected to device pins.
PIN DESCRIPTION
Table 105 gives a brief summary of each of the Timer related pins.
Table 105: Pin summary
Pin name Pin direction Pin Description
CAP0.2..0
CAP1.3..0 Input Capture Signals- A transition on a capture pin can be configured to load one of the
Capture Registers with the value in the Timer Counter and optionally generate an interrupt.
MAT0.0
MAT1.0 Output External Match Output 0/1- When match register 0/1 (MR0/1) equals the timer counter
(TC) this output can either toggle, go low, go high, or do nothing. The External Match
Register (EMR) controls the functionality of this output.
MAT0.1
MAT1.1 Output External Match Output 1- See the MAT0/MAT1 description above.
MAT0.2
MAT1.2 Output External Match Output 2- See the MAT0/MAT1 description above.
MAT1.3 Output External Match Output 3- See the MAT1 description above.

Timer 0 and Timer 1 135 September 17, 2003
Philips Semiconductors Preliminary User Manual
LPC2106/2105/2104ARM-based Microcontroller
REGISTER DESCRIPTION
Each Timer contains the registers shown in Table 106. More detailed descriptions follow.
*Reset Value refers to the data stored in used bits only. It does not include reserved bits content.
Table 106: Timer 0 and Timer 1 Register Map
Generic
Name
Timer 0
Address &
Name
Timer 1
Address &
Name Description Access Reset
Value*
IR 0xE0004000
T0IR 0xE0008000
T1IR
Interrupt Register. The IR can be written to clear interrupts. The IR
can be read to identify which of eight (Timer 1) or seven (Timer 0)
possible interrupt sources are pending. R/W 0
TCR 0xE0004004
T0TCR 0xE0008004
T1TCR
Timer Control Register. The TCR is used to control the Timer
Counter functions. The Timer Counter can be disabled or reset
through the TCR. R/W 0
TC 0xE0004008
T0TC 0xE0008008
T1TC Timer Counter. The 32-bit TC is incremented every PR+1 cycles of
pclk. The TC is controlled through the TCR. RW 0
PR 0xE000400C
T0PR 0xE000800C
T1PR Prescale Register. The TC is incremented every PR+1 cycles of
pclk. R/W 0
PC 0xE0004010
T0PC 0xE0008010
T1PC
Prescale Counter. The 32-bit PC is a counter which is incremented
to the value stored in PR. When the value in PR is reached, the TC
is incremented. R/W 0
MCR 0xE0004014
T0MCR 0xE0008014
T1MCR Match Control Register. The MCR is used to control if an interrupt
is generated and if the TC is reset when a Match occurs. R/W 0
MR0 0xE0004018
T0MR0 0xE0008018
T1MR0
Match Register 0. MR0 can be enabled through the MCR to reset
the TC, stop both the TC and PC, and/or generate an interrupt
every time MR0 matches the TC. R/W 0
MR1 0xE000401C
T0MR1 0xE000801C
T1MR1 Match Register 1. See MR0 description. R/W 0
MR2 0xE0004020
T0MR2 0xE0008020
T1MR2 Match Register 2. See MR0 description. R/W 0
MR3 0xE0004024
T0MR3 0xE0008024
T1MR3 Match Register 3. See MR0 description. R/W 0
CCR 0xE0004028
T0CCR 0xE0008028
T1CCR
Capture Control Register. The CCR controls which edges of the
capture inputs are used to load the Capture Registers and whether
or not an interrupt is generated when a capture takes place. R/W 0
CR0 0xE000402C
T0CR0 0xE000802C
T1CR0 Capture Register 0. CR0 is loaded with the value of TC when there
is an event on the capture[0] signal. RO 0
CR1 0xE0004030
T0CR1 0xE0008030
T1CR1 Capture Register 1. See CR0 description. RO 0
CR2 0xE0004034
T0CR2 0xE0008034
T1CR2 Capture Register 2. See CR0 description. RO 0
CR3 0xE0004038
T0CR3 0xE0008038
T1CR3 Capture Register 3. See CR0 description. Not usable on Timer 0. RO 0
EMR 0xE000403C
T0EMR 0xE000803C
T1EMR External Match Register. The EMR controls the external match
pins MATn. R/W 0

Timer 0 and Timer 1 136 September 17, 2003
Philips Semiconductors Preliminary User Manual
LPC2106/2105/2104ARM-based Microcontroller
Interrupt Register (IR: Timer 0 - T0IR: 0xE0004000; Timer 1 - T1IR: 0xE0008000)
The Interrupt Register consists of four bits for the match interrupts and four bits (three for Timer 0) for the capture interrupts. If
an interrupt is generated then the corresponding bit in the IR will be high. Otherwise, the bit will be low. Writing a logic one to the
corresponding IR bit will reset the interrupt. Writing a zero has no effect.
Timer Control Register (TCR: Timer 0 - T0TCR: 0xE0004004; Timer 1 - T1TCR: 0xE0008004)
The Timer Control Register (TCR) is used to control the operation of the Timer Counter.
Timer Counter (TC: Timer 0 - T0TC: 0xE0004008; Timer 1 - T1TC: 0xE0008008)
The 32-bit Timer Counter is incremented when the Prescale Counter reaches its terminal count. Unless it is reset before reaching
its upper limit, the TC will count up through the value 0xFFFFFFFF and then wrap back to the value 0x00000000. This event
does not cause an interrupt, but a Match register can be used to detect an overflow if needed.
Prescale Register (PR: Timer 0 - T0PC: 0xE000400C; Timer 1 - T1PC: 0xE000800C)
The 32-bit Prescale Register specifies the maximum value for the Prescale Counter.
Table 107: Interrupt Register (IR: Timer 0 - T0IR: 0xE0004000; Timer 1 - T1IR: 0xE0008000)
IR Function Description Reset
Value
0 MR0 Interrupt Interrupt flag for match channel 0. 0
1 MR1 Interrupt Interrupt flag for match channel 1. 0
2 MR2 Interrupt Interrupt flag for match channel 2. 0
3 MR3 Interrupt Interrupt flag for match channel 3. 0
4 CR0 Interrupt Interrupt flag for capture channel 0 event. 0
5 CR1 Interrupt Interrupt flag for capture channel 1 event. 0
6 CR2 Interrupt Interrupt flag for capture channel 2 event. 0
7 CR3 Interrupt Interrupt flag for capture channel 3 event. 0
Table 108: Timer Control Register (TCR: Timer 0 - T0TCR: 0xE0004004; Timer 1 - T1TCR: 0xE0008004)
TCR Function Description Reset
Value
0 Counter Enable When one, the Timer Counter and Prescale Counter are enabled for counting. When
zero, the counters are disabled. 0
1 Counter Reset When one, the Timer Counter and the Prescale Counter are synchronously reset on the
next positive edge of pclk. The counters remain reset until TCR[1] is returned to zero. 0

Timer 0 and Timer 1 137 September 17, 2003
Philips Semiconductors Preliminary User Manual
LPC2106/2105/2104ARM-based Microcontroller
Prescale Counter Register (PC: Timer 0 - T0PC: 0xE0004010; Timer 1 - T1PC: 0xE0008010)
The 32-bit Prescale Counter controls division of pclk by some constant value before it is applied to the Timer Counter. This allows
control of the relationship of the resolution of the timer versus the maximum time before the timer overflows. The Prescale
Counter is incremented on every pclk. When it reaches the value stored in the Prescale Register, the Timer Counter is
incremented and the Prescale Counter is reset on the next pclk. This causes the TC to increment on every pclk when PR = 0,
every 2 pclks when PR = 1, etc.
Match Registers (MR0 - MR3)
The Match register values are continuously compared to the Timer Counter value. When the two values are equal, actions can
be triggered automatically. The action possibilities are to generate an interrupt, reset the Timer Counter, or stop the timer. Actions
are controlled by the settings in the MCR register.
Match Control Register (MCR: Timer 0 - T0MCR: 0xE0004014; Timer 1 - T1MCR: 0xE0008014)
The Match Control Register is used to control what operations are performed when one of the Match Registers matches the Timer
Counter. The function of each of the bits is shown in Table 109.
Table 109: Match Control Register (MCR: Timer 0 - T0MCR: 0xE0004014; Timer 1 - T1MCR: 0xE0008014)
MCR Function Description Reset
Value
0 Interrupt on MR0 When one, an interrupt is generated when MR0 matches the value in the TC. When
zero this interrupt is disabled. 0
1 Reset on MR0 When one, the TC will be reset if MR0 matches it. When zero this feature is disabled. 0
2 Stop on MR0 When one, the TC and PC will be stopped and TCR[0] will be set to 0 if MR0 matches
the TC. When zero this feature is disabled. 0
3 Interrupt on MR1 When one, an interrupt is generated when MR1 matches the value in the TC. When
zero this interrupt is disabled. 0
4 Reset on MR1 When one, the TC will be reset if MR1 matches it. When zero this feature is disabled. 0
5 Stop on MR1 When one, the TC and PC will be stopped and TCR[0] will be set to 0 if MR1 matches
the TC. When zero this feature is disabled 0
6 Interrupt on MR2 When one, an interrupt is generated when MR2 matches the value in the TC. When
zero this interrupt is disabled. 0
7 Reset on MR2 When one, the TC will be reset if MR2 matches it. When zero this feature is disabled. 0
8 Stop on MR2 When one, the TC and PC will be stopped and TCR[0] will be set to 0 if MR2 matches
the TC. When zero this feature is disabled 0
9 Interrupt on MR3 When one, an interrupt is generated when MR3 matches the value in the TC. When
zero this interrupt is disabled 0
10 Reset on MR3 When one, the TC will be reset if MR3 matches it. When zero this feature is disabled. 0
11 Stop on MR3 When one, the TC and PC will be stopped and TCR[0] will be set to 0 if MR3 matches
the TC. When zero this feature is disabled 0

Timer 0 and Timer 1 138 September 17, 2003
Philips Semiconductors Preliminary User Manual
LPC2106/2105/2104ARM-based Microcontroller
Capture Registers (CR0 - CR3)
Each Capture register is associated with a device pin and may be loaded with the Timer Counter value when a specified event
occurs on that pin. The settings in the Capture Control Register register determine whether the capture function is enabled, and
whether a capture event happens on the rising edge of the associated pin, the falling edge, or on both edges.
Capture Control Register (CCR: Timer 0 - T0CCR: 0xE0004028; Timer 1 - T1CCR: 0xE0008028)
The Capture Control Register is used to control whether one of the four Capture Registers is loaded with the value in the Timer
Counter when the capture event occurs, and whether an interrupt is generated by the capture event. Setting both the rising and
falling bits at the same time is a valid configuration, resulting in a capture event for both edges.
Table 110: Capture Control Register (CCR: Timer 0 - T0CCR: 0xE0004028; Timer 1 - T1CCR: 0xE0008028)
CCR Function Description Reset
Value
0Capture on capture[0]
rising edge When one, a sequence of 0 then 1 on capture[0] will cause CR0 to be loaded with
the contents of the TC. When zero this feature is disabled. 0
1Capture on capture[0]
falling edge When one, a sequence of 1 then 0 on capture[0] will cause CR0 to be loaded with
the contents of TC. When zero this feature is disabled. 0
2Interrupt on capture[0]
event When one, a CR0 load due to a capture[0] event will generate an interrupt. When
zero this feature is disabled. 0
3Capture on capture[1]
rising edge When one, a sequence of 0 then 1 on capture[1] will cause CR1 to be loaded with
the contents of the TC. When zero this feature is disabled. 0
4Capture on capture[1]
falling edge When one, a sequence of 1 then 0 on capture[1] will cause CR1 to be loaded with
the contents of TC. When zero this feature is disabled. 0
5Interrupt on capture[1]
event When one, a CR1 load due to a capture[1] event will generate an interrupt. When
zero this feature is disabled. 0
6Capture on capture[2]
rising edge When one, a sequence of 0 then 1 on capture[2] will cause CR2 to be loaded with
the contents of the TC. When zero this feature is disabled. 0
7Capture on capture[2]
falling edge When one, a sequence of 1 then 0 on capture[2] will cause CR2 to be loaded with
the contents of TC. When zero this feature is disabled. 0
8Interrupt on capture[2]
event When one, a CR2 load due to a capture[2] event will generate an interrupt. When
zero this feature is disabled. 0
9Capture on capture[3
rising edge (Timer 1 only.) When one, a sequence of 0 then 1 on capture[3] will cause CR3
to be loaded with the contents of TC. When zero this feature is disabled. 0
10 Capture on capture[3]
falling edge (Timer 1 only.) When one, a sequence of 1 then 0 on capture[3] will cause CR3
to be loaded with the contents of TC. When zero this feature is disabled. 0
11 Interrupt on capture[3]
event (Timer 1 only.) When one, a CR3 load due to a capture[3] event will generate an
interrupt. When zero this feature is disabled. 0

Timer 0 and Timer 1 139 September 17, 2003
Philips Semiconductors Preliminary User Manual
LPC2106/2105/2104ARM-based Microcontroller
External Match Register (EMR: Timer 0 - T0EMR: 0xE000403C; Timer 1 - T1EMR: 0xE000803C)
The External Match Register provides both control and status of the external match pins M(0-3).
Table 111: External Match Register (EMR: Timer 0 - T0EMR: 0xE000403C; Timer 1 - T1EMR: 0xE000803C)
EMR Function Description Reset
Value
0 External Match 0 This bit reflects the state of output MAT0/1, whether or not this output is connected
to its pin. When a match occurs for MR0, this output of the timer can either toggle, go
low, go high, or do nothing. Bits EMR[4:5] control the functionality of this output. 0
1 External Match 1 This bit reflects the state of output MAT0/1, whether or not this output is connected
to its pin. When a match occurs for MR1, this output of the timer can either toggle, go
low, go high, or do nothing. Bits EMR[6:7] control the functionality of this output. 0
2 External Match 2 This bit reflects the state of output MAT0/1, whether or not this output is connected
to its pin. When a match occurs for MR2, this output of the timer can either toggle, go
low, go high, or do nothing. Bits EMR[8:9] control the functionality of this output. 0
3 External Match 3
This bit reflects the state of output MAT0/1. When a match occurs for MR3, this output
of the timer can either toggle, go low, go high, or do nothing. Bits EMR[10:11] control
the functionality of this output.
Note: In the case of Timer 0, this output cannot be connected to a device pin.
0
5:4 External Match
Control 0 Determines the functionality of External Match 0. Table 112 shows the encoding of
these bits. 0
7:6 External Match
Control 1 Determines the functionality of External Match 1. Table 112 shows the encoding of
these bits. 0
9:8 External Match
Control 2 Determines the functionality of External Match 2. Table 112 shows the encoding of
these bits. 0
11:10 External Match
Control 3 Determines the functionality of External Match 3. Table 112 shows the encoding of
these bits. 0
Table 112: External Match Control
EMR[11:10], EMR[9:8],
EMR[7:6], or EMR[5:4] Function
0 0 Do Nothing
0 1 Clear corresponding External Match output to 0 (LOW if pinned out)
1 0 Set corresponding External Match output to 1(HIGH if pinned out)
1 1 Toggle corresponding External Match output

Timer 0 and Timer 1 140 September 17, 2003
Philips Semiconductors Preliminary User Manual
LPC2106/2105/2104ARM-based Microcontroller
EXAMPLE TIMER OPERATION
Figure 28 shows a timer configured to reset the count and generate an interrupt on match. The prescaler is set to 2 and the match
register set to 6. At the end of the timer cycle where the match occurs, the timer count is reset. This gives a full length cycle to
the match value. The interrupt indicating that a match occurred is generated in the next clock after the timer reached the match
value.
Figure 29 shows a timer configured to stop and generate an interrupt on match. The prescaler is again set to 2 and the match
register set to 6. In the next clock after the timer reaches the match value, the timer enable bit in TCR is cleared, and the interrupt
indicating that a match occurred is generated.
Figure 28: A timer cycle in which PR=2, MRx=6, and both interrupt and reset on match are enabled.
Figure 29: A timer cycle in which PR=2, MRx=6, and both interrupt and stop on match are enabled.
Prescale Counter
Timer Counter
Timer Counter
Reset
Interrupt
56401
012012012012
pclk
Prescale Counter
Timer Counter
TCR[0]
(Counter Enable)
Interrupt
012
564
01
02
pclk

Timer 0 and Timer 1 141 September 17, 2003
Philips Semiconductors Preliminary User Manual
LPC2106/2105/2104ARM-based Microcontroller
ARCHITECTURE
The block diagram for Timer 0 and Timer 1is shown in Figure 30.
Figure 30: Timer block diagram
=
=
Match Register 0
Match Register 1
Match Register 2
Match Register 3
=
Prescale Register
MAXVAL
Prescale Counter
Timer Counter
Timer Control Register
Capture Control Register
Match Control Register
External Match Register
Interrupt Register
TCI
ENABLERESET
CE
CSN
MAT[3:0]
Interrupt
CAP[3:0]
Stop on Match
Reset on Match
Load[3:0]
Control
=
Capture Register 0
Capture Register 1
Capture Register 2
Capture Register 3*
* Note that Capture Register 3 cannot be used on Timer 0

Pulse Width Modulator (PWM) 143 September 17, 2003
Philips Semiconductors Preliminary User Manual
LPC2106/2105/2104ARM-based Microcontroller
14. PULSE WIDTH MODULATOR (PWM)
LPC2106/2105/2104 Pulse Width Modulator is based on standard Timer 0/1 described in previous chapter. Application can
choose among PWM and match functions available .
FEATURES
• Seven match registers allow up to 6 single edge controlled or 3 double edge controlled PWM outputs, or a mix of both types.
The match registers also allow:
- Continuous operation with optional interrupt generation on match.
- Stop timer on match with optional interrupt generation.
- Reset timer on match with optional interrupt generation.
• An external output for each match register with the following capabilities:
- Set low on match.
- Set high on match.
- Toggle on match.
- Do nothing on match.
• Supports single edge controlled and/or double edge controlled PWM outputs. Single edge controlled PWM outputs all go high
at the beginning of each cycle unless the output is a constant low. Double edge controlled PWM outputs can have either edge
occur at any position within a cycle. This allows for both positive going and negative going pulses.
• Pulse period and width can be any number of timer counts. This allows complete flexibility in the trade-off between resolution
and repetition rate. All PWM outputs will occur at the same repetition rate.
• Double edge controlled PWM outputs can be programmed to be either positive going or negative going pulses.
• Match register updates are synchronized with pulse outputs to prevent generation of erroneous pulses. Software must
"release" new match values before they can become effective.
• May be used as a standard timer if the PWM mode is not enabled.
• A 32-bit Timer/Counter with a programmable 32-bit Prescaler.
• Four 32-bit capture channels take a snapshot of the timer value when an input signal transitions. A capture event may also
optionally generate an interrupt.
DESCRIPTION
The PWM is based on the standard Timer block and inherits all of its features, although only the PWM function is pinned out on
the LPC2106/2105/2104. The Timer is designed to count cycles of the peripheral clock (pclk) and optionally generate interrupts
or perform other actions when specified timer values occur, based on seven match registers. It also includes four capture inputs
to save the timer value when an input signal transitions, and optionally generate an interrupt when those events occur. The PWM
function is in addition to these features, and is based on match register events.
The ability to separately control rising and falling edge locations allows the PWM to be used for more applications. For instance,
multi-phase motor control typically requires three non-overlapping PWM outputs with individual control of all three pulse widths
and positions.
Two match registers can be used to provide a single edge controlled PWM output. One match register (PWMMR0) controls the
PWM cycle rate, by resetting the count upon match. The other match register controls the PWM edge position. Additional single
edge controlled PWM outputs require only one match register each, since the repetition rate is the same for all PWM outputs.
Multiple single edge controlled PWM outputs will all have a rising edge at the beginning of each PWM cycle, when an PWMMR0
match occurs.

Pulse Width Modulator (PWM) 144 September 17, 2003
Philips Semiconductors Preliminary User Manual
LPC2106/2105/2104ARM-based Microcontroller
Three match registers can be used to provide a PWM output with both edges controlled. Again, the PWMMR0 match register
controls the PWM cycle rate. The other match registers control the two PWM edge positions. Additional double edge controlled
PWM outputs require only two match registers each, since the repetition rate is the same for all PWM outputs.
With double edge controlled PWM outputs, specific match registers control the rising and falling edge of the output. This allows
both positive going PWM pulses (when the rising edge occurs prior to the falling edge), and negative going PWM pulses (when
the falling edge occurs prior to the rising edge).
Figure 31 shows the block diagram of the PWM. The portions that have been added to the standard timer block are on the right
hand side and at the top of the diagram.

Pulse Width Modulator (PWM) 145 September 17, 2003
Philips Semiconductors Preliminary User Manual
LPC2106/2105/2104ARM-based Microcontroller
Figure 31: PWM block diagram
=
=
Match Register 0
Match Register 1
Match Register 2
Match Register 3
Match Register 4
Match Register 5
Match Register 6
Shadow Register 0
Shadow Register 1
Shadow Register 2
Shadow Register 3
Shadow Register 4
Shadow Register 6
Shadow Register 5
=
=
=
=
Prescale Register
MAXVAL
Prescale Counter
Timer Counter
Timer Control Register
Match Control Register
Interrupt Register
TCI
ENABLERESET
CE
CSN
M[6:0]
Interrupt
Stop on Match
Reset on Match
Control
Latch Enable Register
PWM Control Register
=
Match 0
Match 3
Match 4
Match 2
PWMSEL2
mux
Match 1
Match 5
Match 6
PWM2
PWMSEL3
mux PWM3
PWMSEL4
mux PWM4
PWMSEL5
mux PWM5
PWMSEL6
mux PWM6
PWM1
Load Enable
Load Enable
Load Enable
Load Enable
Load Enable
Load Enable
Load Enable
Match 0
Clear
PWMENA1..6
Note: this diagram is intended to clarify the function of the PWM rather than to suggest a specific design implementation.
PWMSEL2..6
Q
S
REN PWMENA1
Q
S
REN
Q
S
REN
Q
S
REN
PWMENA3
PWMENA2
PWMENA4
Q
S
REN PWMENA5
Q
S
REN PWMENA6

Pulse Width Modulator (PWM) 146 September 17, 2003
Philips Semiconductors Preliminary User Manual
LPC2106/2105/2104ARM-based Microcontroller
A sample of how PWM values relate to waveform outputs is shown in Figure 32. PWM output logic is shown in Figure 31 that
allows selection of either single or double edge controlled PWM outputs via the muxes controlled by the PWMSELn bits. The
match register selections for various PWM outputs is shown in Table 113. This implementation supports up to N-1 single edge
PWM outputs or (N-1)/2 double edge PWM outputs, where N is the number of match registers that are implemented. PWM types
can be mixed if desired.
Figure 32: Sample PWM waveforms
Notes:
1. Identical to single edge mode in this case since Match 0 is the neighboring match register. Essentially, PWM1 cannot be a
double edged output.
2. It is generally not advantageous to use PWM channels 3 and 5 for double edge PWM outputs because it would reduce the
number of double edge PWM outputs that are possible. Using PWM 2, PWM4, and PWM6 for double edge PWM outputs
provides the most pairings.
Table 113: Set and Reset inputs for PWM Flip-Flops
PWM
Channel
Single Edge PWM (PWMSELn = 0) Double Edge PWM (PWMSELn = 1)
Set by Reset by Set by Reset by
1 Match 0 Match 1 Match 0 1Match 1 1
2 Match 0 Match 2 Match 1 Match 2
3 Match 0 Match 3 Match 2 2 Match 3 2
4 Match 0 Match 4 Match 3 Match 4
5 Match 0 Match 5 Match 4 2 Match 5 2
6 Match 0 Match 6 Match 5 Match 6
1007841270
PWM4
53
• The timer is configured for PWM mode.
• Match 0 is configured to reset the timer/counter
when a match event occurs.
• Control bits PWMSEL2 and PWMSEL4 are set.
(counter is reset)
PWM5
65
PWM2
• The Match register values are as follows:
MR0= 100(PWM rate)
MR1= 41, MR2 = 78(PWM2 output)
MR3= 53, MR4 = 27(PWM4 output)
MR5= 65(PWM5 output)
The waveforms below show a single PWM cycle and demonstrate PWM outputs under the following conditions:

Pulse Width Modulator (PWM) 147 September 17, 2003
Philips Semiconductors Preliminary User Manual
LPC2106/2105/2104ARM-based Microcontroller
Rules for Single Edge Controlled PWM Outputs
1. All single edge controlled PWM outputs go high at the beginning of a PWM cycle unless their match value is equal to 0.
2. Each PWM output will go low when its match value is reached. If no match occurs (i.e. the match value is greater than the
PWM rate), the PWM output remains continuously high.
Rules for Double Edge Controlled PWM Outputs
Five rules are used to determine the next value of a PWM output when a new cycle is about to begin:
1. The match values for the next PWM cycle are used at the end of a PWM cycle (a time point which is coincident with the
beginning of the next PWM cycle), except as noted in rule 3.
2. A match value equal to 0 or the current PWM rate (the same as the Match channel 0 value) have the same effect, except as
noted in rule 3. For example, a request for a falling edge at the beginning of the PWM cycle has the same effect as a request
for a falling edge at the end of a PWM cycle.
3. When match values are changing, if one of the "old" match values is equal to the PWM rate, it is used again once if the neither
of the new match values are equal to 0 or the PWM rate, and there was no old match value equal to 0.
4. If both a set and a clear of a PWM output are requested at the same time, clear takes precedence. This can occur when the
set and clear match values are the same as in, or when the set or clear value equals 0 and the other value equals the PWM
rate.
5. If a match value is out of range (i.e. greater than the PWM rate value), no match event occurs and that match channel has no
effect on the output. This means that the PWM output will remain always in one state, allowing always low, always high, or
"no change" outputs.

Pulse Width Modulator (PWM) 148 September 17, 2003
Philips Semiconductors Preliminary User Manual
LPC2106/2105/2104ARM-based Microcontroller
PIN DESCRIPTION
Table 114 gives a brief summary of each of PWM related pins.
Table 114: Pin summary
Pin name Pin direction Pin Description
PWM1 Output Output from PWM channel 1.
PWM2 Output Output from PWM channel 2.
PWM3 Output Output from PWM channel 3.
PWM4 Output Output from PWM channel 4.
PWM5 Output Output from PWM channel 5.
PWM6 Output Output from PWM channel 6.

Pulse Width Modulator (PWM) 149 September 17, 2003
Philips Semiconductors Preliminary User Manual
LPC2106/2105/2104ARM-based Microcontroller
REGISTER DESCRIPTION
The PWM function adds new registers and registers bits as shown in Table 115 below.
Table 115: Pulse Width Modulator Register Map
Address Name Description Access Reset
Value*
0xE0014000 PWMIR PWM Interrupt Register. The IR can be written to clear interrupts. The IR can
be read to identify which of the possible interrupt sources are pending. R/W 0
0xE0014004 PWMTCR PWM Timer Control Register. The TCR is used to control the Timer Counter
functions. The Timer Counter can be disabled or reset through the TCR. R/W 0
0xE0014008 PWMTC PWM Timer Counter. The 32-bit TC is incremented every PR+1 cycles of pclk.
The TC is controlled through the TCR. RW 0
0xE001400C PWMPR PWM Prescale Register. The TC is incremented every PR+1 cycles of pclk. R/W 0
0xE0014010 PWMPC PWM Prescale Counter. The 32-bit PC is a counter which is incremented to the
value stored in PR. When the value in PR is reached, the TC is incremented. R/W 0
0xE0014014 PWMMCR PWM Match Control Register. The MCR is used to control if an interrupt is
generated and if the TC is reset when a Match occurs. R/W 0
0xE0014018 PWMMR0
PWM Match Register 0. MR0 can be enabled through MCR to reset the TC,
stop both the TC and PC, and/or generate an interrupt when it matches the TC.
In addition, a match between MR0 and the TC sets all PWM outputs that are in
single-edge mode, and sets PWM1 if it is in double-edge mode.
R/W 0
0xE001401C PWMMR1
PWM Match Register 1. MR1 can be enabled through MCR to reset the TC,
stop both the TC and PC, and/or generate an interrupt when it matches the TC.
In addition, a match between MR1 and the TC clears PWM1 in either single-
edge mode or double-edge mode, and sets PWM2 if it is in double-edge mode.
R/W 0
0xE0014020 PWMMR2
PWM Match Register 2. MR2 can be enabled through MCR to reset the TC,
stop both the TC and PC, and/or generate an interrupt when it matches the TC.
In addition, a match between MR2 and the TC clears PWM2 in either single-
edge mode or double-edge mode, and sets PWM3 if it is in double-edge mode.
R/W 0
0xE0014024 PWMMR3
PWM Match Register 3. MR3 can be enabled through MCR to reset the TC,
stop both the TC and PC, and/or generate an interrupt when it matches the TC.
In addition, a match between MR3 and the TC clears PWM3 in either single-
edge mode or double-edge mode, and sets PWM4 if it is in double-edge mode.
R/W 0
0xE0014040 PWMMR4
PWM Match Register 4. MR4 can be enabled through MCR to reset the TC,
stop both the TC and PC, and/or generate an interrupt when it matches the TC.
In addition, a match between MR4 and the TC clears PWM4 in either single-
edge mode or double-edge mode, and sets PWM5 if it is in double-edge mode.
R/W 0

Pulse Width Modulator (PWM) 150 September 17, 2003
Philips Semiconductors Preliminary User Manual
LPC2106/2105/2104ARM-based Microcontroller
*Reset Value refers to the data stored in used bits only. It does not include reserved bits content.
0xE0014044 PWMMR5
PWM Match Register 5. MR5 can be enabled through MCR to reset the TC,
stop both the TC and PC, and/or generate an interrupt when it matches the TC.
In addition, a match between MR5 and the TC clears PWM5 in either single-
edge mode or double-edge mode, and sets PWM6 if it is in double-edge mode.
R/W 0
0xE0014048 PWMMR6
PWM Match Register 6. MR6 can be enabled through MCR to reset the TC,
stop both the TC and PC, and/or generate an interrupt when it matches the TC.
In addition, a match between MR6 and the TC clears PWM6 in either single-
edge mode or double-edge mode.
R/W 0
0xE001404C PWMPCR PWM Control Register. Enables PWM outputs and selects PWM channel types
as either single edge or double edge controlled. R/W 0
0xE0014050 PWMLER PWM Latch Enable Register. Enables use of new PWM match values. R/W 0
Table 115: Pulse Width Modulator Register Map
Address Name Description Access Reset
Value*

Pulse Width Modulator (PWM) 151 September 17, 2003
Philips Semiconductors Preliminary User Manual
LPC2106/2105/2104ARM-based Microcontroller
PWM Interrupt Register (PWMIR - 0xE0014000)
The PWM Interrupt Register consists of eleven bits (Table 116), seven for the match interrupts and four reserved for the future
use. If an interrupt is generated then the corresponding bit in the PWMIR will be high. Otherwise, the bit will be low. Writing a
logic one to the corresponding IR bit will reset the interrupt. Writing a zero has no effect.
Table 116: PWM Interrupt Register (PWMIR - 0xE0014000)
PWMIR Function Description Reset
Value
0 PWMMR0 Interrupt Interrupt flag for PWM match channel 0. 0
1 PWMMR1 Interrupt Interrupt flag for PWM match channel 1. 0
2 PWMMR2 Interrupt Interrupt flag for PWM match channel 2. 0
3 MR3 Interrupt Interrupt flag for PWM match channel 3. 0
4 Reserved. Application must not write 1 to this bit. 0
5 Reserved. Application must not write 1 to this bit. 0
6 Reserved. Application must not write 1 to this bit. 0
7 Reserved. Application must not write 1 to this bit. 0
8 PWMMR4 Interrupt Interrupt flag for PWM match channel 4. 0
9 PWMMR5 Interrupt Interrupt flag for PWM match channel 5. 0
10 PWMMR6 Interrupt Interrupt flag for PWM match channel 6. 0

Pulse Width Modulator (PWM) 152 September 17, 2003
Philips Semiconductors Preliminary User Manual
LPC2106/2105/2104ARM-based Microcontroller
PWM Timer Control Register (PWMTCR - 0xE0014004)
The PWM Timer Control Register (PWMTCR) is used to control the operation of the PWM Timer Counter. The function of each
of the bits is shown in Table 117.
PWM Timer Counter (PWMTC - 0xE0014008)
The 32-bit PWM Timer Counter is incremented when the Prescale Counter reaches its terminal count. Unless it is reset before
reaching its upper limit, the PWMTC will count up through the value 0xFFFFFFFF and then wrap back to the value 0x00000000.
This event does not cause an interrupt, but a Match register can be used to detect an overflow if needed.
PWM Prescale Register (PWMPR - 0xE001400C)
The 32-bit PWM Prescale Register specifies the maximum value for the PWM Prescale Counter.
PWM Prescale Counter Register (PWMPC - 0xE0014010)
The 32-bit PWM Prescale Counter controls division of pclk by some constant value before it is applied to the PWM Timer Counter.
This allows control of the relationship of the resolution of the timer versus the maximum time before the timer overflows. The
PWM Prescale Counter is incremented on every pclk. When it reaches the value stored in the PWM Prescale Register, the PWM
Timer Counter is incremented and the PWM Prescale Counter is reset on the next pclk. This causes the PWM TC to increment
on every pclk when PWMPR = 0, every 2 pclks when PWMPR = 1, etc.
PWM Match Registers (PWMMR0 - PWMMR6)
ThePWM Match register values are continuously compared to the PWM Timer Counter value. When the two values are equal,
actions can be triggered automatically. The action possibilities are to generate an interrupt, reset the PWM Timer Counter, or
stop the timer. Actions are controlled by the settings in the PWMMCR register.
Table 117: PWM Timer Control Register (PWMTCR - 0xE0014004)
PWMTCR Function Description Reset
Value
0 Counter Enable When one, the PWM Timer Counter and PWM Prescale Counter are enabled for
counting. When zero, the counters are disabled. 0
1 Counter Reset When one, the PWM Timer Counter and the PWM Prescale Counter are
synchronously reset on the next positive edge of pclk. The counters remain reset until
TCR[1] is returned to zero. 0
2 Reserved Reserved, user software should not write ones to reserved bits. The value read from
a reserved bit is not defined. NA
3PWM Enable
When one, PWM mode is enabled. PWM mode causes shadow registers to operate
in connection with the Match registers. A program write to a Match register will not
have an effect on the Match result until the corresponding bit in PWMLER has been
set, followed by the occurrence of a PWM Match 0 event. Note that the PWM Match
register that determines the PWM rate (PWM Match 0) must be set up prior to the
PWM being enabled. Otherwise a Match event will not occur to cause shadow register
contents to become effective.
0

Pulse Width Modulator (PWM) 153 September 17, 2003
Philips Semiconductors Preliminary User Manual
LPC2106/2105/2104ARM-based Microcontroller
PWM Match Control Register (PWMMCR - 0xE0014014)
The PWM Match Control Register is used to control what operations are performed when one of the PWM Match Registers
matches the PWM Timer Counter. The function of each of the bits is shown in Table 118.
Table 118: PWM Match Control Register (PWMMCR - 0xE0014014)
PWMMCR Function Description Reset
Value
0 Interrupt on PWMMR0 When one, an interrupt is generated when PWMMR0 matches the value in the
PWMTC. When zero this interrupt is disabled. 0
1 Reset on PWMMR0 When one, the PWMTC will be reset if PWMMR0 matches it. When zero this feature
is disabled. 0
2 Stop on PWMMR0 When one, the PWMTC and PWMPC will be stopped and PWMTCR[0] will be set to
0 if PWMMR0 matches the PWMTC. When zero this feature is disabled. 0
3 Interrupt on PWMMR1 When one, an interrupt is generated when PWMMR1 matches the value in the
PWMTC. When zero this interrupt is disabled. 0
4 Reset on PWMMR1 When one, the PWMTC will be reset if PWMMR1 matches it. When zero this feature
is disabled. 0
5 Stop on PWMMR1 When one, the PWMTC and PWMPC will be stopped and PWMTCR[0] will be set to
0 if PWMMR1 matches the PWMTC. When zero this feature is disabled 0
6 Interrupt on PWMMR2 When one, an interrupt is generated when PWMMR2 matches the value in the
PWMTC. When zero this interrupt is disabled. 0
7 Reset on PWMMR2 When one, the PWMTC will be reset if PWMMR2 matches it. When zero this feature
is disabled. 0
8 Stop on PWMMR2 When one, the PWMTC and PWMPC will be stopped and PWMTCR[0] will be set to
0 if PWMMR2 matches the PWMTC. When zero this feature is disabled 0
9 Interrupt on PWMMR3 When one, an interrupt is generated when PWMMR3 matches the value in the
PWMTC. When zero this interrupt is disabled 0
10 Reset on PWMMR3 When one, the PWMTC will be reset if PWMMR3 matches it. When zero this feature
is disabled. 0
11 Stop on PWMMR3 When one, the PWMTC and PWMPC will be stopped and PWMTCR[0] will be set to
0 if PWMMR3 matches the PWMTC. When zero this feature is disabled 0
12 Interrupt on PWMMR4 When one, an interrupt is generated when PWMMR4 matches the value in the
PWMTC. When zero this interrupt is disabled. 0
13 Reset on PWMMR4 When one, the PWMTC will be reset if PWMMR4 matches it. When zero this feature
is disabled. 0
14 Stop on PWMMR4 When one, the PWMTC and PWMPC will be stopped and PWMTCR[0] will be set to
0 if PWMMR4 matches the PWMTC. When zero this feature is disabled 0
15 Interrupt on PWMMR5 When one, an interrupt is generated when PWMMR5 matches the value in the
PWMTC. When zero this interrupt is disabled. 0
16 Reset on PWMMR5 When one, the PWMTC will be reset if PWMMR5 matches it. When zero this feature
is disabled. 0

Pulse Width Modulator (PWM) 154 September 17, 2003
Philips Semiconductors Preliminary User Manual
LPC2106/2105/2104ARM-based Microcontroller
PWM Control Register (PWMPCR - 0xE001404C)
The PWM Control Register is used to enable and select the type of each PWM channel. The function of each of the bits are shown
in Table 119.
17 Stop on PWMMR5 When one, the PWMTC and PWMPC will be stopped and PWMTCR[0] will be set to
0 if PWMMR5 matches the PWMTC. When zero this feature is disabled 0
18 Interrupt on PWMMR6 When one, an interrupt is generated when PWMMR6 matches the value in the
PWMTC. When zero this interrupt is disabled. 0
19 Reset on PWMMR6 When one, the PWMTC will be reset if PWMMR6 matches it. When zero this feature
is disabled. 0
20 Stop on PWMMR6 When one, the PWMTC and PWMPC will be stopped and PWMTCR[0] will be set to
0 if PWMMR6 matches the PWMTC. When zero this feature is disabled 0
Table 119: PWM Control Register (PWMPCR - 0xE001404C)
PWMPCR Function Description Reset
Value
1:0 Reserved Reserved, user software should not write ones to reserved bits. The value read from
a reserved bit is not defined. NA
2 PWMSEL2 When zero, selects single edge controlled mode for PWM2. When one, selects double
edge controlled mode for the PWM2 output. 0
3 PWMSEL3 When zero, selects single edge controlled mode for PWM3. When one, selects double
edge controlled mode for the PWM3 output. 0
4 PWMSEL4 When zero, selects single edge controlled mode for PWM4. When one, selects double
edge controlled mode for the PWM4 output. 0
5 PWMSEL5 When zero, selects single edge controlled mode for PWM5. When one, selects double
edge controlled mode for the PWM5 output. 0
6 PWMSEL6 When zero, selects single edge controlled mode for PWM6. When one, selects double
edge controlled mode for the PWM6 output. 0
8:7 Reserved Reserved, user software should not write ones to reserved bits. The value read from
a reserved bit is not defined. NA
9 PWMENA1 When one, enables the PWM1 output. When zero, disables the PWM1 output. 0
10 PWMENA2 When one, enables the PWM2 output. When zero, disables the PWM2 output. 0
11 PWMENA3 When one, enables the PWM3 output. When zero, disables the PWM3 output. 0
12 PWMENA4 When one, enables the PWM4 output. When zero, disables the PWM4 output. 0
13 PWMENA5 When one, enables the PWM5 output. When zero, disables the PWM5 output. 0
14 PWMENA6 When one, enables the PWM6 output. When zero, disables the PWM6 output. 0
15 Reserved Reserved, user software should not write ones to reserved bits. The value read from
a reserved bit is not defined. NA
Table 118: PWM Match Control Register (PWMMCR - 0xE0014014)
PWMMCR Function Description Reset
Value

Pulse Width Modulator (PWM) 155 September 17, 2003
Philips Semiconductors Preliminary User Manual
LPC2106/2105/2104ARM-based Microcontroller
PWM Latch Enable Register (PWMLER - 0xE0014050)
ThePWM Latch Enable Register is used to control the update of the PWM Match registers when they are used for PWM
generation. When software writes to the location of a PWM Match register while the Timer is in PWM mode, the value is held in
a shadow register. When a PWM Match 0 event occurs (normally also resetting the timer in PWM mode), the contents of shadow
registers will be transferred to the actual Match registers if the corresponding bit in the Latch Enable Register has been set. At
that point, the new values will take effect and determine the course of the next PWM cycle. Once the transfer of new values has
taken place, all bits of the LER are automatically cleared. Until the corresponding bit in the PWMLER is set and a PWM Match 0
event occurs, any value written to the PWM Match registers has no effect on PWM operation.
For example, if PWM2 is configured for double edge operation and is currently running, a typical sequence of events for changing
the timing would be:
• Write a new value to the PWM Match1 register.
• Write a new value to the PWM Match2 register.
• Write to the PWMLER, setting bits 1 and 2 at the same time.
• The altered values will become effective at the next reset of the timer (when a PWM Match 0 event occurs).
The order of writing the two PWM Match registers is not important, since neither value will be used until after the write to
PWMLER. This insures that both values go into effect at the same time, if that is required. A single value may be altered in the
same way if needed.
The function of each of the bits in the PWMLER is shown in Table 120.
Table 120: PWM Latch Enable Register (PWMLER - 0xE0014050)
PWMLER Function Description Reset
Value
0Enable PWM
Match 0 Latch
Writing a one to this bit allows the last value written to the PWM Match 0 register to be
become effective when the timer is next reset by a PWM Match event. See the
description of the PWM Match Control Register (PWMMCR). 0
1Enable PWM
Match 1 Latch
Writing a one to this bit allows the last value written to the PWM Match 1 register to be
become effective when the timer is next reset by a PWM Match event. See the
description of the PWM Match Control Register (PWMMCR). 0
2Enable PWM
Match 2 Latch
Writing a one to this bit allows the last value written to the PWM Match 2 register to be
become effective when the timer is next reset by a PWM Match event. See the
description of the PWM Match Control Register (PWMMCR). 0
3Enable PWM
Match 3 Latch
Writing a one to this bit allows the last value written to the PWM Match 3 register to be
become effective when the timer is next reset by a PWM Match event. See the
description of the PWM Match Control Register (PWMMCR). 0
4Enable PWM
Match 4 Latch
Writing a one to this bit allows the last value written to the PWM Match 4 register to be
become effective when the timer is next reset by a PWM Match event. See the
description of the PWM Match Control Register (PWMMCR). 0
5Enable PWM
Match 5 Latch
Writing a one to this bit allows the last value written to the PWM Match 5 register to be
become effective when the timer is next reset by a PWM Match event. See the
description of the PWM Match Control Register (PWMMCR). 0
6Enable PWM
Match 6 Latch
Writing a one to this bit allows the last value written to the PWM Match 6 register to be
become effective when the timer is next reset by a PWM Match event. See the
description of the PWM Match Control Register (PWMMCR). 0
7 Reserved Reserved, user software should not write ones to reserved bits. The value read from
a reserved bit is not defined. NA

Real Time Clock 157 September 17, 2003
Philips Semiconductors Preliminary User Manual
LPC2106/2105/2104ARM-based Microcontroller
15. REAL TIME CLOCK
FEATURES
• Measures the passage of time to maintain a calendar and clock.
• Ultra Low Power design to support battery powered systems.
• Provides Seconds, Minutes, Hours, Day of Month, Month, Year, Day of Week, and Day of Year.
• Programmable Reference Clock Divider allows adjustment of the RTC to match various crystal frequencies.
DESCRIPTION
The Real Time Clock (RTC) is designed to provide a set of counters to measure time during system power on and off operation.
The RTC has been designed to use little power, making it suitable for battery powered systems where the CPU is not running
continuously (Idle mode).

Real Time Clock 158 September 17, 2003
Philips Semiconductors Preliminary User Manual
LPC2106/2105/2104ARM-based Microcontroller
ARCHITECTURE
Figure 33: RTC block diagram
REGISTER DESCRIPTION
The RTC includes a number of registers. The address space is split into four sections by functionality. The first eight addresses
are the Miscellaneous Register Group. The second set of eight locations are the Time Counter Group. The third set of eight
locations contain the Alarm Register Group. The remaining registers control the Reference Clock Divider.
The Real Time Clock includes the register shown in Table 121. Detailed descriptions of the registers follow.
Clock
Generator
clk32k
Clk1 CCLK
Interrupt Generator
Counter
Enables
Counter Increment
Interrupt Enable
Alarm Mask
Register
Alarm
Registers
ComparatorsTime
Counters
Reference Clock Divider
(Prescaler)
Strobe

Real Time Clock 159 September 17, 2003
Philips Semiconductors Preliminary User Manual
LPC2106/2105/2104ARM-based Microcontroller
* Registers in the RTC other than those that are part of the Prescaler are not affected by chip Reset. These registers must be
initialized by software if the RTC is enabled.
Table 121: Real Time Clock Register Map
Address Name Size Description Access Reset
Value
0xE0024000 ILR 2 Interrupt Location Register R/W *
0xE0024004 CTC 15 Clock Tick Counter. RO *
0xE0024008 CCR 4 Clock Control Register R/W *
0xE002400C CIIR 8 Counter Increment Interrupt Register R/W *
0xE0024010 AMR 8 Alarm Mask Register R/W *
0xE0024014 CTIME0 (32) Consolidated Time Register 0 RO *
0xE0024018 CTIME1 (32) Consolidated Time Register 1 RO *
0xE002401C CTIME2 (32) Consolidated Time Register 2 RO *
0xE0024020 SEC 6 Seconds Register R/W *
0xE0024024 MIN 6 Minutes Register R/W *
0xE0024028 HOUR 5 Hours Register R/W *
0xE002402C DOM 5 Day of Month Register R/W *
0xE0024030 DOW 3 Day of Week Register R/W *
0xE0024034 DOY 9 Day of Year Register R/W *
0xE0024038 MONTH 4 Months Register R/W *
0xE002403C YEAR 12 Years Register R/W *
0xE0024060 ALSEC 6 Alarm value for Seconds R/W *
0xE0024064 ALMIN 6 Alarm value for Minutes R/W *
0xE0024068 ALHOUR 5 Alarm value for Hours R/W *
0xE002406C ALDOM 5 Alarm value for Day of Month R/W *
0xE0024070 ALDOW 3 Alarm value for Day of Week R/W *
0xE0024074 ALDOY 9 Alarm value for Day of Year R/W *
0xE0024078 ALMON 4 Alarm value for Months R/W *
0xE002407C ALYEAR 12 Alarm value for Year R/W *
0xE0024080 PREINT 13 Prescale value, integer portion R/W 0
0xE0024084 PREFRAC 15 Prescale value, fractional portion R/W 0

Real Time Clock 160 September 17, 2003
Philips Semiconductors Preliminary User Manual
LPC2106/2105/2104ARM-based Microcontroller
RTC INTERRUPTS
Interrupt generation is controlled through the Interrupt Location Register (ILR), Counter Increment Interrupt Register (CIIR), the
alarm registers, and the Alarm Mask Register (AMR). Interrupts are generated only by the transition into the interrupt state. The
ILR separately enables CIIR and AMR interrupts. Each bit in CIIR corresponds to one of the time counters. If CIIR is enabled for
a particular counter, then every time the counter is incremented an interrupt is generated. The alarm registers allow the user to
specify a date and time for an interrupt to be generated. The AMR provides a mechanism to mask alarm compares. If all non-
masked alarm registers match the value in their corresponding time counter, then an interrupt is generated.

Real Time Clock 161 September 17, 2003
Philips Semiconductors Preliminary User Manual
LPC2106/2105/2104ARM-based Microcontroller
MISCELLANEOUS REGISTER GROUP
Table 122 summarizes the registers located from 0 to 7 of A[6:2]. More detailed descriptions follow.
Interrupt Location (ILR - 0xE0024000)
The Interrupt Location Register is a 2-bit register that specifies which blocks are generating an interrupt (see Table 123). Writing
a one to the appropriate bit clears the corresponding interrupt. Writing a zero has no effect. This allows the programmer to read
this register and write back the same value to clear only the interrupt that is detected by the read.
Clock Tick Counter (CTC - 0xE0024004)
The Clock Tick Counter is read only. It can be reset to zero through the Clock Control Register (CCR). The CTC consists of the
bits of the clock divider counter.
Table 122: Miscellaneous Registers
Address Name Size Description Access
0xE0024000 ILR 2 Interrupt Location. Reading this location indicates the source of an
interrupt. Writing a one to the appropriate bit at this location clears the
associated interrupt. RW
0xE0024004 CTC 15 Clock Tick Counter. Value from the clock divider. RO
0xE0024008 CCR 4 Clock Control Register. Controls the function of the clock divider. RW
0xE002400C CIIR 8 Counter Increment Interrupt. Selects which counters will generate an
interrupt when they are incremented. RW
0xE0024010 AMR 8 Alarm Mask Register. Controls which of the alarm registers are masked. RW
0xE0024014 CTIME0 32 Consolidated Time Register 0 RO
0xE0024018 CTIME1 32 Consolidated Time Register 1 RO
0xE002401C CTIME2 32 Consolidated Time Register 2 RO
Table 123: Interrupt Location Register Bits (ILR - 0xE0024000)
ILR Function Description
0 RTCCIF When one, the Counter Increment Interrupt block generated an interrupt. Writing a one to this bit
location clears the counter increment interrupt.
1RTCALF
When one, the alarm registers generated an interrupt. Writing a one to this bit location clears the
alarm interrupt.
Table 124: Clock Tick Counter Bits (CTC - 0xE0024004)
CTC Function Description
0 Reserved Reserved, user software should not write ones to reserved bits. The value read from a reserved bit
is not defined.
15:1 Clock Tick
Counter
Prior to the Seconds counter, the CTC counts 32,768 clocks per second. Due to the RTC Prescaler,
these 32,768 time increments may not all be of the same duration. Refer to the Reference Clock
Divider (Prescaler) description for details.

Real Time Clock 162 September 17, 2003
Philips Semiconductors Preliminary User Manual
LPC2106/2105/2104ARM-based Microcontroller
Clock Control Register (CCR - 0xE0024008)
The clock register is a 4-bit register that controls the operation of the clock divide circuit. Each bit of the clock register is described
in Table 125.
Counter Increment Interrupt
The Counter Increment Interrupt Register (CIIR) gives the ability to generate an interrupt every time a counter is incremented.
This interrupt remains valid until cleared by writing a one to bit zero of the Interrupt Location Register (ILR[0]).
Alarm Mask
The Alarm Mask Register (AMR) allows the user to mask any of the alarm registers. Table 127 shows the relationship between
the bits in the AMR and the alarms. For the alarm function, every non-masked alarm register must match the corresponding time
counter for an interrupt to be generated. The interrupt is generated only when the counter comparison first changes from no
match to match. The interrupt is removed when a one is written to the appropriate bit of the Interrupt Location Register (ILR). If
all mask bits are set, then the alarm is disabled.
Table 125: Clock Control Register Bits (CCR - 0xE0024008)
CCR Function Description
0 CLKEN Clock Enable. When this bit is a one the time counters are enabled. When it is a zero, they are
disabled so that they may be initialized.
1 CTCRST CTC Reset. When one, the elements in the Clock Tick Counter are reset. The elements remain
reset until CCR[1] is changed to zero.
3:2 CTTEST Test Enable. These bits should always be zero during normal operation.
Table 126: Counter Increment Interrupt Register Bits (CIIR - 0xE002400C)
CIIR Function Description
0 IMSEC When one, an increment of the Second value generates an interrupt.
1 IMMIN When one, an increment of the Minute value generates an interrupt.
2 IMHOUR When one, an increment of the Hour value generates an interrupt.
3 IMDOM When one, an increment of the Day of Month value generates an interrupt.
4 IMDOW When one, an increment of the Day of Week value generates an interrupt.
5 IMDOY When one, an increment of the Day of Year value generates an interrupt.
6 IMMON When one, an increment of the Month value generates an interrupt.
7 IMYEAR When one, an increment of the Year value generates an interrupt.

Real Time Clock 163 September 17, 2003
Philips Semiconductors Preliminary User Manual
LPC2106/2105/2104ARM-based Microcontroller
Table 127: Alarm Mask Register Bits (AMR - 0xE0024010)
AMR Function Description
0 AMRSEC When one, the Second value is not compared for the alarm.
1 AMRMIN When one, the Minutes value is not compared for the alarm.
2 AMRHOUR When one, the Hour value is not compared for the alarm.
3 AMRDOM When one, the Day of Month value is not compared for the alarm.
4 AMRDOW When one, the Day of Week value is not compared for the alarm.
5 AMRDOY When one, the Day of Year value is not compared for the alarm.
6 AMRMON When one, the Month value is not compared for the alarm.
7 AMRYEAR When one, the Year value is not compared for the alarm.

Real Time Clock 164 September 17, 2003
Philips Semiconductors Preliminary User Manual
LPC2106/2105/2104ARM-based Microcontroller
CONSOLIDATED TIME REGISTERS
The values of the Time Counters can optionally be read in a consolidated format which allows the programmer to read all time
counters with only three read operations. The various registers are packed into 32-bit values as shown in Tables 128, 129, and
130. The least significant bit of each register is read back at bit 0, 8, 16, or 24.
The Consolidated Time Registers are read only. To write new values to the Time Counters, the Time Counter addresses should
be used.
Consolidated Time Register 0 (CTIME0 - 0xE0024014)
The Consolidated Time Register 0 contains the low order time values: Seconds, Minutes, Hours, and Day of Week.
Consolidated Time Register 1 (CTIME1 - 0xE0024018)
The Consolidate Time Register 1 contains the Day of Month, Month, and Year values.
Table 128: Consolidated Time Register 0 Bits (CTIME0 - 0xE0024014)
CTIME0 Function Description
31:27 Reserved Reserved, user software should not write ones to reserved bits. The value read from a reserved
bit is not defined.
26:24 Day of Week Day of week value in the range of 0 to 6.
23:21 Reserved Reserved, user software should not write ones to reserved bits. The value read from a reserved
bit is not defined.
20:16 Hours Hours value in the range of 0 to 23.
15:14 Reserved Reserved, user software should not write ones to reserved bits. The value read from a reserved
bit is not defined.
13:8 Minutes Minutes value in the range of 0 to 59.
7:6 Reserved Reserved, user software should not write ones to reserved bits. The value read from a reserved
bit is not defined.
5:0 Seconds Seconds value in the range of 0 to 59.
Table 129: Consolidated Time Register 1 Bits (CTIME1 - 0xE0024018)
CTIME1 Function Description
31:28 Reserved Reserved, user software should not write ones to reserved bits. The value read from a reserved
bit is not defined.
27:16 Year Year value in the range of 0 to 4095.
15:12 Reserved Reserved, user software should not write ones to reserved bits. The value read from a reserved
bit is not defined.
11:8 Month Month value in the range of 1 to 12.
7:5 Reserved Reserved, user software should not write ones to reserved bits. The value read from a reserved
bit is not defined.
4:0 Day of Month Day of month value in the range of 1 to 28, 29, 30, or 31 (depending on the month and whether
it is a leap year).

Real Time Clock 165 September 17, 2003
Philips Semiconductors Preliminary User Manual
LPC2106/2105/2104ARM-based Microcontroller
Consolidated Time Register 2 (CTIME2 - 0xE002401C)
The Consolidate Time Register 2 contains just the Day of Year value.
Table 130: Consolidated Time Register 2 Bits (CTIME2 - 0xE002401C)
CTIME2 Function Description
11:0 Day of Year Day of year value in the range of 1 to 365 (366 for leap years).
31:12 Reserved Reserved, user software should not write ones to reserved bits. The value read from a reserved
bit is not defined.

Real Time Clock 166 September 17, 2003
Philips Semiconductors Preliminary User Manual
LPC2106/2105/2104ARM-based Microcontroller
TIME COUNTER GROUP
The time value consists of the eight counters shown in Tables 131 and 132. These counters can be read or written at the locations
shown in Table 132.
Notes:
1. These values are simply incremented at the appropriate intervals and reset at the defined overflow point. They are not
calculated and must be correctly initialized in order to be meaningful.
Leap Year Calculation
The RTC does a simple bit comparison to see if the two lowest order bits of the year counter are zero. If true, then the RTC
considers that year a leap year. The RTC considers all years evenly divisible by 4 as leap years. This algorithm is accurate from
the year 1901 through the year 2099, but fails for the year 2100, which is not a leap year. The only effect of leap year on the RTC
is to alter the length of the month of February for the month, day of month, and year counters.
Table 131: Time Counter Relationships and Values
Counter Size Enabled by Min value Maximum value
Second 6 Clk1 (see Figure 33) 0 59
Minute 6 Second 0 59
Hour 5 Minute 0 23
Day of Month 5 Hour 1 28,29,30, or 31
Day of Week 3 Hour 0 6
Day of Year 9 Hour 1 365 or 366 (for leap year)
Month 4 Day of Month 1 12
Year 12 Month or Day of Year 0 4095
Table 132: Time Counter registers
Address Name Size Description Access
0xE0024020 SEC 6 Seconds value in the range of 0 to 59. R/W
0xE0024024 MIN 6 Minutes value in the range of 0 to 59. R/W
0xE0024028 HOUR 5 Hours value in the range of 0 to 23. R/W
0xE002402C DOM 5 Day of month value in the range of 1 to 28, 29, 30, or 31 (depending
on the month and whether it is a leap year). 1R/W
0xE0024030 DOW 3 Day of week value in the range of 0 to 6. 1R/W
0xE0024034 DOY 9 Day of year value in the range of 1 to 365 (366 for leap years). 1R/W
0xE0024038 MONTH 4 Month value in the range of 1 to 12. R/W
0xE002403C YEAR 12 Year value in the range of 0 to 4095. R/W

Real Time Clock 167 September 17, 2003
Philips Semiconductors Preliminary User Manual
LPC2106/2105/2104ARM-based Microcontroller
ALARM REGISTER GROUP
The alarm registers are shown in Table 133. The values in these registers are compared with the time counters. If all the
unmasked (See “Alarm Mask” on page 162.) alarm registers match their corresponding time counters then an interrupt is
generated. The interrupt is cleared when a one is written to bit one of the Interrupt Location Register (ILR[1]).
RTC USAGE NOTES
Since the RTC operates from the VPB clock (pclk), any interruption of that clock will cause the time to drift away from the time
value it would have provided otherwise. The variance could be to actual clock time if the RTC was initialized to that, or simply an
error in elapsed time since the RTC was activated.
No provision is made in the LPC2106/2105/2104 to retain RTC status upon power loss, or to maintain time incrementation if the
clock source is lost, interrupted, or altered. Loss of chip power will result in complete loss of all RTC register contents. Entry to
Power Down mode will cause a lapse in the time update. Altering the RTC timebase during system operation (by reconfiguring
the PLL, the VPB timer, or the RTC prescaler) will result in some form of accumulated time error.
Table 133: Alarm Registers
Address Name Size Description Access
0xE0024060 ALSEC 6 Alarm value for Seconds R/W
0xE0024064 ALMIN 6 Alarm value for Minutes R/W
0xE0024068 ALHOUR 5 Alarm value for Hours R/W
0xE002406C ALDOM 5 Alarm value for Day of Month R/W
0xE0024070 ALDOW 3 Alarm value for Day of Week R/W
0xE0024074 ALDOY 9 Alarm value for Day of Year R/W
0xE0024078 ALMON 4 Alarm value for Months R/W
0xE002407C ALYEAR 12 Alarm value for Years R/W

Real Time Clock 168 September 17, 2003
Philips Semiconductors Preliminary User Manual
LPC2106/2105/2104ARM-based Microcontroller
REFERENCE CLOCK DIVIDER (PRESCALER)
The reference clock divider (hereafter referred to as the Prescaler) allows generation of a 32.768 kHz reference clock from any
peripheral clock frequency greater than or equal to 65.536 kHz (2 x 32.768 kHz). This permits the RTC to always run at the proper
rate regardless of the peripheral clock rate. Basically, the Prescaler divides the peripheral clock (pclk) by a value which contains
both an integer portion and a fractional portion. The result is not a continuous output at a constant frequency, some clock periods
will be one pclk longer than others. However, the overall result can always be 32,768 counts per second.
The reference clock divider consists of a 13-bit integer counter and a 15-bit fractional counter. The reasons for these counter
sizes are as follows:
1. For frequencies that are expected to be supported by the LPC2106/2105/2104, a 13-bit integer counter is required. This
can be calculated as 160 MHz divided by 32,768 minus 1 = 4881 with a remainder of 26,624. Thirteen bits are needed to
hold the value 4881, but actually supports frequencies up to 268.4 MHz (32,768 x 8192).
2. The remainder value could be as large as 32,767, which requires 15 bits.
Prescaler Integer Register (PREINT - 0xE0024080)
This is the integer portion of the prescale value, calculated as:
PREINT = int (pclk / 32768) - 1. The value of PREINT must be greater than or equal to 1.
Prescaler Fraction Register (PREFRAC - 0xE0024084)
This is the fractional portion of the prescale value, and may be calculated as:
PREFRAC = pclk - ((PREINT +1) x 32768).
x
Table 134: Reference Clock Divider registers
Address Name Size Description Access
0xE0024080 PREINT 13 Prescale Value, integer portion R/W
0xE0024084 PREFRAC 15 Prescale Value, fractional portion R/W
Table 135: Prescaler Integer Register (PREINT - 0xE0024080)
PREINT Function Description Reset
Value
15:13 Reserved Reserved, user software should not write ones to reserved bits. The value
read from a reserved bit is not defined. NA
12:0 Prescaler Integer Contains the integer portion of the RTC prescaler value. 0
Table 136: Prescaler Fraction Register (PREFRAC - 0xE0024084)
PREFRAC Function Description Reset
Value
15 Reserved Reserved, user software should not write ones to reserved bits. The value
read from a reserved bit is not defined. NA
14:0 Prescaler Fraction Contains the fractional portion of the RTC prescaler value. 0

Real Time Clock 169 September 17, 2003
Philips Semiconductors Preliminary User Manual
LPC2106/2105/2104ARM-based Microcontroller
Example of Prescaler Usage
In a simplistic case, the pclk frequency is 65.537 kHz. So:
PREINT = int (pclk / 32768) - 1 = 1 and PREFRAC = pclk - ((PREINT +1) x 32768) = 1
With this prescaler setting, exactly 32,768 clocks per second will be provided to the RTC by counting 2 pclks 32,767 times, and
3 pclks once.
In a more realistic case, the pclk frequency is 10 MHz. Then,
PREINT = int (pclk / 32768) - 1 = 304 and PREFRAC = pclk - ((PREINT +1) x 32768) = 5,760.
In this case, 5,760 of the prescaler output clocks will be 306 (305+1) pclks long, the rest will be 305 pclks long.
In a similar manner, any pclk rate greater than 65.536 kHz (as long as it is an even number of cycles per second) may be turned
into a 32 kHz reference clock for the RTC. The only caveat is that if PREFRAC does not contain a zero, then not all of the 32,768
per second clocks are of the same length. Some of the clocks are one pclk longer than others. While the longer pulses are
distributed as evenly as possible among the remaining pulses, this "jitter" could possibly be of concern in an application that
wishes to observe the contents of the Clock Tick Counter (CTC) directly.
Figure 34: RTC Prescaler block diagram
13-bit Integer Counter
(Down Counter)
13-bit Reload Integer Register
(PREINT)
VPB Bus
15-bit Fraction Register
(PREFRAC)
Combinatorial Logic
15-bit Fraction Counter
Clk
Underflow
Clk
13
13 15
15
15
pclk
(VPB Clock)
To Clock Tick
Counter
Reload
Extend
Reload

Watchdog 171 September 17, 2003
Philips Semiconductors Preliminary User Manual
LPC2106/2105/2104ARM-based Microcontroller
16. WATCHDOG
FEATURES
• Internally resets chip if not periodically reloaded
• Debug mode
• Enabled by software but requires a hardware reset or a Watchdog reset/interrupt to be disabled
• Incorrect/Incomplete feed sequence causes reset/interrupt if enabled
• Flag to indicate Watchdog reset
• Programmable 32-bit timer with internal pre-scaler
• Selectable time period from (tpclk x 256 x 4) to (tpclk x 232 x 4) in multiples of tpclk x 4
APPLICATIONS
The purpose of the Watchdog is to reset the microcontroller within a reasonable amount of time if it enters an erroneous state.
When enabled, the Watchdog will generate a system reset if the user program fails to "feed" (or reload) the Watchdog within a
predetermined amount of time.
DESCRIPTION
The Watchdog consists of a divide by 4 fixed pre-scaler and a 32-bit counter. The clock is fed to the timer via a pre-scaler. The
timer decrements when clocked. The minimum value from which the counter decrements is 0xFF. Setting a value lower than
0xFF causes 0xFF to be loaded in the counter. Hence the minimum Watchdog interval is (tpclk x 256 x 4) and the maximum
Watchdog interval is (tpclk x 232 x 4) in multiples of (tpclk x 4). The Watchdog should be used in the following manner:
- Set the Watchdog timer constant reload value in WDTC register.
- Setup mode in WDMOD register.
- Start the Watchdog by writing 0xAA followed by 0x55 to the WDFEED register.
- Watchdog should be fed again before the Watchdog counter underflows to prevent reset/interrupt.
When the Watchdog counter underflows, the program counter will start from 0x00000000 as in the case of external reset. The
Watchdog time-out flag (WDTOF) can be examined to determine if the Watchdog has caused the reset condition. The WDTOF
flag must be cleared by software.

Watchdog 172 September 17, 2003
Philips Semiconductors Preliminary User Manual
LPC2106/2105/2104ARM-based Microcontroller
REGISTER DESCRIPTION
The Watchdog contains 4 registers as shown in Table 137 below.
*Reset Value refers to the data stored in used bits only. It does not include reserved bits content.
Table 137: Watchdog Register Map
Address Name Description Access Reset
Value*
0xE0000000 WDMOD Watchdog mode register. This register contains the basic mode and
status of the Watchdog Timer. Read/Set 0
0xE0000004 WDTC Watchdog timer constant register. This register determines the time-out
value. Read/Write 0xFF
0xE0000008 WDFEED Watchdog feed sequence register. Writing AAh followed by 55h to this
register reloads the Watchdog timer to its preset value. Write Only NA
0xE000000C WDTV Watchdog timer value register. This register reads out the current value
of the Watchdog timer. Read Only 0xFF

Watchdog 173 September 17, 2003
Philips Semiconductors Preliminary User Manual
LPC2106/2105/2104ARM-based Microcontroller
Watchdog Mode Register (WDMOD - 0xE0000000)
The WDMOD register controls the operation of the Watchdog as per the combination of WDEN and RESET bits.
WDEN WDRESET
0 X Debug/Operate without the Watchdog running
1 0 Debug with the Watchdog interrupt but no WDRESET
1 1 Operate with the Watchdog interrupt and WDRESET
Once the WDEN and/or WDRESET bits are set they can not be cleared by software. Both flags are cleared by an external reset
or a Watchdog timer underflow.
WDTOF The Watchdog time-out flag is set when the Watchdog times out. This flag is cleared by software.
WDINT The Watchdog interrupt flag is set when the Watchdog times out. This flag is cleared when any reset occurs.
Watchdog Timer Constant Register (WDTC - 0xE0000004)
The WDTC register determines the time-out value. Every time a feed sequence occurs the WDTC content is reloaded in to the
Watchdog timer. It’s a 32-bit register with 8 LSB set to 1 on reset. Writing values below 0xFF will cause 0xFF to be loaded to the
WDTC. Thus the minimum time-out interval is tpclk x 256 x 4.
Table 138: Watchdog Mode Register (WDMOD - 0xE0000000)
WDMOD Function Description Reset Value
0 WDEN Watchdog interrupt enable bit (Set only) 0
1 WDRESET Watchdog reset enable bit (Set Only) 0
2 WDTOF Watchdog time-out flag 0 (Only after
external reset)
3 WDINT Watchdog interrupt flag (Read Only) 0
7:4 Reserved Reserved, user software should not write ones to reserved bits. The value read
from a reserved bit is not defined. NA
WDTC Function Description Reset
Value
31:0 Count Watchdog time-out interval 0xFF

Watchdog 174 September 17, 2003
Philips Semiconductors Preliminary User Manual
LPC2106/2105/2104ARM-based Microcontroller
Watchdog Feed Register (WDFEED - 0xE0000008)
Writing 0xAA followed by 0x55 to this register will reload the Watchdog timer to the WDTC value. This operation will also start
the Watchdog if it is enabled via the WDMOD register. Setting the WDEN bit in the WDMOD register is not sufficient to
enable the Watchdog. A valid feed sequence must first be completed before the Watchdog is capable of generating an interrupt/
reset. Until then, the Watchdog will ignore feed errors. Once 0xAA is written to the WDFEED register the next operation in the
Watchdog register space should be a WRITE (0x55) to the WDFFED register otherwise the Watchdog is triggered. The interrupt/
reset will be generated during the second pclk following an incorrect access to a watchdog timer register during a feed sequence.
Watchdog Timer Value Register (WDTV - 0xE000000C)
The WDTV register is used to read the current value of Watchdog timer.
Table 139: Watchdog Feed Register (WDFEED - 0xE0000008)
WDFEED Function Description Reset
Value
7:0 Feed Feed value should be 0xAA followed by 0x55 undefined
Table 140: Watchdog Timer Value Register (WDTV - 0xE000000C)
WDTV Function Description Reset
Value
31:0 Count Current timer value 0xFF

Watchdog 175 September 17, 2003
Philips Semiconductors Preliminary User Manual
LPC2106/2105/2104ARM-based Microcontroller
BLOCK DIAGRAM
The block diagram of the Watchdog is shown below in the Figure 35.
Figure 35: Watchdog Block Diagram
WDEN 2
SHADOW BIT
WDINT
FEED
SEQUENCE
WDFEED
32-BIT DOWN
COUNTER
WDTC
WDTOF
pclk
RESET
WDMOD
REGISTER
/ 4
INTERRUPT
FEED OK
FEED ERROR
WDRESET 2
CURRENT WD
TIMER COUNT
WDTV
REGISTER
1. Counter is enabled only when the WDEN bit is set
and a valid feed sequence is done.
2. WDEN and WDRESET are sticky bits. Once set
they can’t be cleared until the Watchdog underflows
or an external reset occurs.
ENABLE
COUNT 1
UNDER
FLOW

Flash Memory System and Programming 177 September 17, 2003
Philips Semiconductors Preliminary User Manual
LPC2106/2105/2104ARM-based Microcontroller
17. FLASH MEMORY SYSTEM AND PROGRAMMING
This chapter describes the Flash Memory System and the Boot Loader.
FLASH MEMORY SYSTEM
The Flash Memory System contains 16 sectors, each of which is 8K bytes in size. Flash memory begins at address 0 and
continues upward. Details may be found in the NetChip Memory Addressing chapter.
FLASH BOOT LOADER
The Boot Loader controls initial operation after reset, and also provides the means to accomplish programming of the Flash
memory. This could be initial programming of a blank device, erasure and re-programming of a previously programmed device,
or programming of the Flash memory by the application program in a running system.
FEATURES
• In-System Programming: In-System programming (ISP) is programming as well as reprogramming the on-chip flash memory,
using the boot loader software and a serial port while the part may reside in the end-user system.
• In Application Programming: In-Application (IAP) programming is performing erase and write operation on the on-chip flash
memory as directed by the end-user application code.
APPLICATIONS
The flash boot loader provides both In-System and In-Application programming interfaces for programming the on-chip flash
memory.
DESCRIPTION
The flash boot loader code is executed every time the part is powered on or reset. The loader can execute the ISP command
handler or the user application code. A LOW level after reset at the P0.14 pin is considered as the external hardware request to
start the ISP command handler. This pin is sampled in software. Asuming that proper signal is present on X1 pin when the rising
edge on RST pin is generated, it may take up to 3 ms before P0.14 is sampled and the decision on wether to continue with user
code or ISP handler is made. If P0.14 is sampled low and the watchdog overflow flag is set, the external hardware request to
start the ISP command handler is ignored. If there is no request for the ISP command handler execution (P0.14 is sampled HIGH
after reset), a search is made for a valid user program. If a valid user program is found then the execution control is transferred
to it. If a valid user program is not found, the auto-baud routine is invoked.
Pin P0.14 that is used as hardware request for ISP requires special attention. Since P0.14 is in high impedance mode after reset,
it is important that the user provides external hardware (a pull-up resistor or other device) to put the pin in a defined state.
Otherwise unintended entry into ISP mode may occur.

Flash Memory System and Programming 178 September 17, 2003
Philips Semiconductors Preliminary User Manual
LPC2106/2105/2104ARM-based Microcontroller
Figure 36: Flash Sector Map
Memory map after any reset:
The boot sector is 8 kB in size and resides in the top portion (starting from 0x0001 E000) of the on-chip flash memory. After any
reset the entire boot sector is also mapped to the top of the on-chip memory space i.e. the boot sector is also visible in the memory
region starting from the address 0x7FFF E000. The flash boot loader is designed to run from this memory area but both the ISP
Sector #8
0x0000 0000
0x0001 0000
Sector #1
Sector #0
Sector #3
Sector #4
Sector #5
Sector #6
Sector #7
0x0001 E000
0x0001 C000
0x0001 A000
0x0001 8000
0x0000 6000
0x0000 4000
0x0000 2000
Sector #2
Sector #9
0x0001 2000
Sector #10
0x0001 4000
Sector #11
0x0001 6000
0x0001 8000
0x0001 A000
Sector #13
0x0001 C000
Sector #14
0x0001 E000
Sector #15 Boot Block *
0x0002 0000
Sector #12
* Addresses shown do not reflect re-mapping of the Boot Block.

Flash Memory System and Programming 179 September 17, 2003
Philips Semiconductors Preliminary User Manual
LPC2106/2105/2104ARM-based Microcontroller
and IAP software use parts of the on-chip RAM. The RAM usage is described later in this chapter. The interrupt vectors residing
in the boot sector of the on-chip flash memory also become active after reset i.e. the bottom 64 bytes of the boot sector are also
visible in the memory region starting from the address 0x0000 0000. The reset vector contains a jump instruction to the entry
point of the flash boot loader software.
Figure 37: Map of lower memory after any reset.
Criterion for valid user code: The reserved ARM interrupt vector location (0x0000 0014) should contain the 2’s complement of
the check-sum of the remaining interrupt vectors. This causes the checksum of all of the vectors together to be 0. The boot loader
code disables the overlaying of the interrupt vectors from the boot block, then calculates the checksum of the interrupt vectors in
sector 0 of the flash. If the signatures match then the execution control is transferred to the user code by loading the program
counter with 0x 0000 0000. Hence the user flash reset vector should contain a jump instruction to the entry point of the user
application code.
If the signature is not valid, the auto-baud routine synchronizes with the host via serial port 0. The host should send a
synchronization character(’?’) and wait for a response. The host side serial port settings should be 8 data bits, 1 stop bit and no
parity. The auto-baud routine measures the bit time of the received synchronization character in terms of its own frequency and
programs the baud rate generator of the serial port. It also sends an ASCII string ("Synchronized<CR><LF>") to the host. In
response to this the host should send the received string ("Synchronized<CR><LF>"). The auto-baud routine looks at the
received characters to verify synchronization. If synchronization is verified then "OK<CR><LF>" string is sent to the host. The
host should respond by sending the crystal frequency (in kHz) at which the part is running. For example if the part is running at
10 MHz a valid response from the host should be "10000<CR><LF>". "OK<CR><LF>" string is sent to the host after receiving
the crystal frequency. If synchronization is not verified then the auto-baud routine waits again for a synchronization character.
For auto-baud to work correctly, the crystal frequency should be greater than or equal to 10 MHz. The on-chip PLL is not used
by the boot code.
Once the crystal frequency is received the part is initialized and the ISP command handler is invoked. For safety reasons an
"Unlock" command is required before executing commands resulting in flash erase/write operations and the "Go" command. The
rest of the commands can be executed without the unlock command. The "Unlock" command is required to be executed once
per ISP session. Unlock command is explained in the "ISP Commands" section.
Communication Protocol
All ISP commands should be sent as single ASCII strings. Strings should be terminated with Carriage Return (CR) and/or Line
Feed (LF) control characters. Extra <CR> and <LF> characters are ignored. All ISP responses are sent as <CR><LF> terminated
ASCII strings. Data is sent and received in UU-encoded format.
0.0 GB
128k byte Flash Memory
0x0000 0000
2.0 GB
Note: memory regions are not drawn to scale.
8k byte Boot Block
(re-mapped from top of Flash memory)
0x0001 FFFF
0x7FFF FFFF
(8k byte Boot Block re-Mapped to higher address range)
(Boot Block interrupt vectors)
Active interrupt vectors from the Boot Block
0x7FFF E000
2.0 GB - 8kB
0x0001 E000

Flash Memory System and Programming 180 September 17, 2003
Philips Semiconductors Preliminary User Manual
LPC2106/2105/2104ARM-based Microcontroller
ISP Command Format
"Command Parameter_0 Parameter_1 ... Parameter_n<CR><LF>" "Data" (Applicable only in case of Write commands)
ISP Response Format
"Return_Code<CR><LF>Response_0<CR><LF>Response_1<CR><LF> ... Response_n<CR><LF>" "Data" (Applicable in case
of Read commands)
ISP Data Format
The data stream is in UU-encode format. The UU-encode algorithm converts 3 bytes of binary data in to 4 bytes of printable ASCII
character set. It is more efficient than Hex format, which converts 1 byte of binary data in to 2 bytes of ASCII hex. The sender
should send the check-sum after transmitting 20 UU-encoded lines. The length of any UU-encoded line should not exceed 61
characters(bytes) i.e. it can hold 45 data bytes. The receiver should compare it with the check-sum of the received bytes. If the
check-sum matches then the receiver should respond with "OK<CR><LF>" to continue further transmission. If the check-sum
does not match the receiver should respond with "RESEND<CR><LF>". In response the sender should retransmit the bytes.
A description of UU-encode is available at http://www.wotsit.org.
ISP Flow control
A software XON/XOFF flow control scheme is used to prevent data loss due to buffer overrun. When the data arrives rapidly, the
ASCII control character DC3 (stop) is sent to stop the flow of data. Data flow is resumed by sending the ASCII control character
DC1 (start). The host should also support the same flow control scheme.
ISP Command Abort
Commands can be aborted by sending the ASCII control character "ESC". This feature is not documented as a command under
"ISP Commands" section. Once the escape code is received the ISP command handler waits for a new command.
Interrupts during ISP
Boot block Interrupt vectors located in the boot sector of the flash are active after any reset.
Interrupts during IAP
The on-chip flash memory is not accessible during erase/write operations. When the user application code starts executing the
interrupt vectors from the user flash area are active. The user should either disable interrupts, or ensure that user interrupt vectors
are active in RAM and that the interrupt handlers reside in RAM, before making a flash erase/write IAP call. The IAP code does
not use or disable interrupts.
RAM used by ISP command handler
ISP commands use on-chip RAM from 0x4000 0120 to 0x4000 01FF. The user could use this area, but the contents may be lost
upon reset. Flash programming commands use the top 32 bytes of on-chip RAM. The stack is located at RAM top - 32. The
maximum stack usage is 256 bytes and it grows downwards.
RAM used by IAP command handler
Flash programming commands use top 32 bytes of on-chip RAM. The maximum stack usage in the user allocated stack space
is 128 bytes and it grows downwards.

Flash Memory System and Programming 181 September 17, 2003
Philips Semiconductors Preliminary User Manual
LPC2106/2105/2104ARM-based Microcontroller
RAM used by RealMonitor
The RealMonitor uses on-chip RAM from 0x4000 0040 to 0x4000 011F. The user could use this area if RealMonitor based debug
is not required. The Flash boot loader does not initialize the stack for the RealMonitor.

Flash Memory System and Programming 182 September 17, 2003
Philips Semiconductors Preliminary User Manual
LPC2106/2105/2104ARM-based Microcontroller
BOOT PROCESS FLOWCHART
Figure 38: Boot Process flowchart
Reset
WatchDog
Flag Set?
User Code
Valid?
Auto-Baud
Successful?
Initialize
Receive
crystal
frequency
Run Auto-Baud
Yes
No
No
Yes
Execute User code
Enter ISP
Mode?
(P0.14 LOW?)
Yes
No
Yes
No
Run ISP
Command
Handler

Flash Memory System and Programming 183 September 17, 2003
Philips Semiconductors Preliminary User Manual
LPC2106/2105/2104ARM-based Microcontroller
SECTOR NUMBERS
Some IAP and ISP commands operate on "sectors" and specify sector numbers. The following table indicates the
correspondence between sector numbers and memory addresses for LPC2106/2105/2104 device(s). IAP ISP and RealMonitor
routines are located in sector 15 (boot sector). The boot sector is present in all devices. ISP and IAP commands do not allow
write/erase/go operation on the boot sector. In a device having 128K of Flash, only 120K is available for the user program.
Table 141: Sectors in a device with 128K bytes of Flash
Sector Number Memory Addresses
0 0x0000 0000 - 1FFF
1 0x0000 2000 - 3FFF
2 0x0000 4000 - 5FFF
3 0x0000 6000 - 7FFF
4 0x0000 8000 - 9FFF
5 0x0000 A000 - BFFF
6 0x0000 C000 - DFFF
7 0x0000 E000 - FFFF
8 0x0001 0000 - 1FFF
9 0x0001 2000 - 3FFF
10 (0x0A) 0x0001 4000 - 5FFF
11 (0x0B) 0x0001 6000 - 7FFF
12 (0x0C) 0x0001 8000 - 9FFF
13 (0x0D) 0x0001 A000 - BFFF
14 (0x0E) 0x0001 C000 - DFFF
15 (0x0F) 0x0001 E000 - FFFF

Flash Memory System and Programming 184 September 17, 2003
Philips Semiconductors Preliminary User Manual
LPC2106/2105/2104ARM-based Microcontroller
ISP Commands
The following commands are accepted by the ISP command handler. Detailed return codes are supported for each command.
The command handler sends the return code INVALID_COMMAND when an undefined command is received. Commands and
return codes are in ASCII format.
CMD_SUCCESS is sent by ISP command handler only when received ISP command has been completely executed and the
new ISP command can be given by the host. Exceptions from this rule are "Set Baud Rate", "Write to RAM", "Read Memory",
and "Go" commands.
Unlock <Unlock code>
Table 142: ISP Command Summary
ISP Command Usage Described in
Unlock U <Unlock Code> Table 143
Set Baud Rate B <Baud Rate> <stop bit> Table 144
Echo A <setting> Table 146
Write to RAM W <start address> <number of bytes> Table 147
Read Memory R <address> <number of bytes> Table 148
Prepare sector(s) for write operation P <start sector number> <end sector number> Table 149
Copy RAM to Flash C <Flash address> <RAM address> <number of bytes> Table 150
Go G <address> <Mode> Table 151
Erase sector(s) E <start sector number> <end sector number> Table 152
Blank check sector(s) I <start sector number> <end sector number> Table 153
Read Part ID J Table 154
Read Boot code version K Table 155
Compare M <address1> <address2> <number of bytes> Table 156
Table 143: ISP Unlock command description
Command U
Input Unlock code: 23130
Return Code CMD_SUCCESS |
INVALID_CODE |
PARAM_ERROR
Description This command is used to unlock flash Write/Erase & Go commands.
Example "U 23130<CR><LF>" unlocks the flash Write/Erase & Go commands.

Flash Memory System and Programming 185 September 17, 2003
Philips Semiconductors Preliminary User Manual
LPC2106/2105/2104ARM-based Microcontroller
Set Baud Rate <Baud Rate> <stop bit>
Table 144: ISP Set Baud Rate command description
Command B
Input Baud Rate: 9600 | 19200 | 38400 | 57600 | 115200 | 230400
Stop bit: 1 | 2
Return Code
CMD_SUCCESS |
INVALID_BAUD_RATE |
INVALID_STOP_BIT |
PARAM_ERROR
Description This command is used to change the baud rate. The new baud rate is effective after the command
handler sends the CMD_SUCCESS return code.
Example "B 57600 1<CR><LF>" sets the serial port to baud rate 57600 bps and 1 stop bit.
Table 145: Correlation between possible ISP baudrates and external crystal frequency (in MHz)
ISP Baudrate
.vs.
External Crystal Frequency 9600 19200 38400 57600 115000 230000
10.0000 +++
11.0592 + + +
12.2880 +++
14.7456 ++++++
15.3600 +
18.4320 + + +
19.6608 +++
24.5760 +++
25.0000 +++
30.0000 ++++++
44.2350 ++++++

Flash Memory System and Programming 186 September 17, 2003
Philips Semiconductors Preliminary User Manual
LPC2106/2105/2104ARM-based Microcontroller
Echo <setting>
Table 146: ISP Echo command description
Command A
Input Setting: ON=1 | OFF=0
Return Code CMD_SUCCESS |
PARAM_ERROR
Description The default setting for echo command is ON. When ON the ISP command handler sends the
received serial data back to the host.
Example "A 0<CR><LF>" turns echo off.

Flash Memory System and Programming 187 September 17, 2003
Philips Semiconductors Preliminary User Manual
LPC2106/2105/2104ARM-based Microcontroller
Write to RAM <start address> <number of bytes>
The host should send the data only after receiving the CMD_SUCCESS return code. The host should send the check-sum after
transmitting 20 UU-encoded lines. The length of any UU-encoded line should not exceed 61 characters(bytes) i.e. it can hold 45
data bytes. When the data fits in less then 20 UU-encoded lines then the check-sum should be of actual number of bytes sent.
The ISP command handler compares it with the check-sum of the received bytes. If the check-sum matches then the ISP
command handler responds with "OK<CR><LF>" to continue further transmission. If the check-sum does not match then the ISP
command handler responds with "RESEND<CR><LF>". In response the host should retransmit the bytes.
Read Memory <address> <number of bytes>
The data stream is followed by the command success return code. The check-sum is sent after transmitting 20 UU-encoded lines.
The length of any UU-encoded line should not exceed 61 characters(bytes) i.e. it can hold 45 data bytes. When the data fits in
less then 20 UU-encoded lines then the check-sum is of actual number of bytes sent. The host should compare it with the check-
sum of the received bytes. If the check-sum matches then the host should respond with "OK<CR><LF>" to continue further
transmission. If the check-sum does not match then the host should respond with "RESEND<CR><LF>". In response the ISP
command handler sends the data again.
Table 147: ISP Write to RAM command description
Command W
Input Start Address: RAM address where data bytes are to be written. This address should be a word
boundary.
Number of Bytes: Number of bytes to be written. Count should be a multiple of 4.
Return Code
CMD_SUCCESS |
ADDR_ERROR (Address not a word boundary) |
ADDR_NOT_MAPPED |
COUNT_ERROR (Byte count is not multiple of 4) |
PARAM_ERROR
Description This command is used to download data to RAM. The data should be in UU-encoded format.
Example "W 1073742336 4<CR><LF>" writes 4 bytes of data to address 0x4000 0200.
Table 148: ISP Read Memory command description
Command R
Input Start Address: Address from where data bytes are to be read. This address should be a word
boundary.
Number of Bytes: Number of bytes to be read. Count should be a multiple of 4.
Return Code
CMD_SUCCESS followed by <actual data (UU-encoded)> |
ADDR_ERROR (Address not on word boundary) |
ADDR_NOT_MAPPED |
COUNT_ERROR (Byte count is not multiple of 4) |
PARAM_ERROR
Description This command is used to read data from RAM or Flash memory.
Example "R 1073741824 4<CR><LF>" reads 4 bytes of data from address 0x4000 0000.

Flash Memory System and Programming 188 September 17, 2003
Philips Semiconductors Preliminary User Manual
LPC2106/2105/2104ARM-based Microcontroller
Prepare sector(s) for write operation <start sector number> <end sector number>
This command makes flash write/erase operation a two step process.
Copy RAM to Flash <Flash address> <RAM address> <number of bytes>
Table 149: ISP Prepare sector(s) for write operation command description
Command P
Input Start Sector Number
End Sector Number: Should be greater than or equal to start sector number.
Return Code
CMD_SUCCESS |
BUSY |
INVALID_SECTOR |
PARAM_ERROR
Description
This command must be executed before executing "Copy RAM to Flash" or "Erase Sector(s)"
command. Successful execution of the "Copy RAM to Flash" or "Erase Sector(s)" command causes
relevant sectors to be protected again. The boot sector can not be prepared by this command. To
prepare a single sector use the same "Start" and "End" sector numbers.
Example "P 0 0<CR><LF>" prepares the flash sector 0.
Table 150: ISP Copy RAM to Flash command description
Command C
Input
Flash Address(DST): Destination Flash address where data bytes are to be written. The destination
address should be a 512 byte boundary.
RAM Address(SRC): Source RAM address from where data bytes are to be read.
Number of Bytes: Number of bytes to be written. Should be 512 | 1024 | 4096 | 8192.
Return Code
CMD_SUCCESS |
SRC_ADDR_ERROR (Address not on word boundary) |
DST_ADDR_ERROR (Address not on correct boundary) |
SRC_ADDR_NOT_MAPPED |
DST_ADDR_NOT_MAPPED |
COUNT_ERROR (Byte count is not 512 | 1024 | 4096 | 8192) |
SECTOR_NOT_PREPARED_FOR_WRITE_OPERATION |
BUSY |
CMD_LOCKED |
PARAM_ERROR
Description
This command is used to program the flash memory. The affected sectors should be prepared first
by calling "Prepare Sector for Write Operation" command. The affected sectors are automatically
protected again once the copy command is successfully executed. The boot sector can not be
written by this command.
Example "C 0 1073774592 512<CR><LF>" copies 512 bytes from the RAM address 0x4000 8000 to the flash
address 0.

Flash Memory System and Programming 189 September 17, 2003
Philips Semiconductors Preliminary User Manual
LPC2106/2105/2104ARM-based Microcontroller
Go <address> <Mode>
Erase sector(s) <start sector number> <end sector number>
Table 151: ISP Go command description
Command G
Input Address: Flash or RAM address from which the code execution is to be started. This address should
be on a word boundary.
Mode: T (Execute program in Thumb Mode) | A (Execute program in ARM mode)
Return Code
CMD_SUCCESS |
ADDR_ERROR |
ADDR_NOT_MAPPED |
CMD_LOCKED |
PARAM_ERROR
Description This command is used to execute (call) a program residing in RAM or Flash memory. It may not be
possible to return to ISP command handler once this command is successfully executed. If executed
code has ended with return instruction, ISP handler will resume with execution.
Example "G 0 A<CR><LF>" branches to address 0x0000 0000 in ARM mode.
Table 152: ISP Erase sector command description
Command E
Input Start Sector Number
End Sector Number: Should be greater than or equal to start sector number.
Return Code
CMD_SUCCESS |
BUSY |
INVALID_SECTOR |
SECTOR_NOT_PREPARED_FOR_WRITE_OPERATION |
CMD_LOCKED |
PARAM_ERROR
Description This command is used to erase a sector or multiple sectors of on-chip Flash memory. The boot
sector can not be erased by this command. To erase a single sector use the same "Start" and "End"
sector numbers.
Example "E 2 3<CR><LF>" erases the flash sectors 2 and 3.

Flash Memory System and Programming 190 September 17, 2003
Philips Semiconductors Preliminary User Manual
LPC2106/2105/2104ARM-based Microcontroller
Blank check sector(s) <start sector number> <end sector number>
Read Part ID
Read Boot code version
Table 153: ISP Blank check sector(s) command description
Command I
Input Start Sector Number
End Sector Number: Should be greater than or equal to start sector number.
Return Code
CMD_SUCCESS |
SECTOR_NOT_BLANK (followed by <Offset of the first non blank word location> <Contents of non
blank word location>) |
INVALID_SECTOR |
PARAM_ERROR
Description This command is used to blank check a sector or multiple sectors of on-chip Flash memory. To blank
check a single sector use the same "Start" and "End" sector numbers.
Example "I 2 3<CR><LF>" blank checks the flash sectors 2 and 3. Blank check on sector 0 always fails as
first 64 bytes are re-mapped to flash boot sector.
Table 154: ISP Read Part ID command description
Command J
Input None
Return Code CMD_SUCCESS followed by part identification number in ASCII format.
Description This command is used to read the part identification number.
Example "J<CR><LF>".
Table 155: ISP Read Boot Code version command description
Command K
Input None
Return Code CMD_SUCCESS followed by 2 bytes of boot code version number in ASCII format. It is to be
interpreted as <byte1(Major)>.<byte0(Minor)>
Description This command is used to read the boot code version number.
Example "K<CR><LF>".

Flash Memory System and Programming 191 September 17, 2003
Philips Semiconductors Preliminary User Manual
LPC2106/2105/2104ARM-based Microcontroller
Compare <address1> <address2> <number of bytes>
Table 156: ISP Compare command description
Command M
Input
Address1(DST): Starting Flash or RAM address from where data bytes are to be compared. This
address should be on word boundary.
Address2(SRC): Starting Flash or RAM address from where data bytes are to be compared. This
address should be on word boundary.
Number of Bytes: Number of bytes to be compared. Count should be in multiple of 4.
Return Code
CMD_SUCCESS | (Source and destination data is same)
COMPARE_ERROR | (Followed by the offset of first mismatch)
COUNT_ERROR (Byte count is not multiple of 4) |
ADDR_ERROR |
ADDR_NOT_MAPPED |
PARAM_ERROR
Description This command is used to compare the memory contents at two locations.
Example
"M 8192 1073741824 4<CR><LF>" compares 4 bytes from the RAM address 0x4000 0000 to the 4
bytes from the flash address 0x2000. Compare result may not be correct when source or
destination address contains any of the first 64 bytes starting from address zero. First 64
bytes are re-mapped to flash boot sector.

Flash Memory System and Programming 192 September 17, 2003
Philips Semiconductors Preliminary User Manual
LPC2106/2105/2104ARM-based Microcontroller
Table 157: ISP Return Codes Summary
Return
Code Mnemonic Description
0 CMD_SUCCESS Command is executed successfully. Sent by ISP
handler only when command given by the host has
been completely and successfully executed.
1 INVALID_COMMAND Invalid command.
2 SRC_ADDR_ERROR Source address is not on word boundary.
3 DST_ADDR_ERROR Destination address is not on a correct boundary.
4 SRC_ADDR_NOT_MAPPED Source address is not mapped in the memory map.
Count value is taken in to consideration where
applicable.
5 DST_ADDR_NOT_MAPPED Destination address is not mapped in the memory
map. Count value is taken in to consideration where
applicable.
6 COUNT_ERROR Byte count is not multiple of 4 or is not a permitted
value.
7 INVALID_SECTOR Sector number is invalid or end sector number is
greater than start sector number.
8 SECTOR_NOT_BLANK Sector is not blank.
9 SECTOR_NOT_PREPARED_FOR_WRITE_OPERATION Command to prepare sector for write operation was
not executed.
10 COMPARE_ERROR Source and destination data not equal.
11 BUSY Flash programming hardware interface is busy
12 PARAM_ERROR Insufficient number of parameters or invalid
parameter.
13 ADDR_ERROR Address is not on word boundary.
14 ADDR_NOT_MAPPED Address is not mapped in the memory map. Count
value is taken in to consideration where applicable.
15 CMD_LOCKED Command is locked.
16 INVALID_CODE Unlock code is invalid.
17 INVALID_BAUD_RATE Invalid baud rate setting.
18 INVALID_STOP_BIT Invalid stop bit setting.

Flash Memory System and Programming 193 September 17, 2003
Philips Semiconductors Preliminary User Manual
LPC2106/2105/2104ARM-based Microcontroller
IAP Commands
For in application programming the IAP routine should be called with a word pointer in register r0 pointing to memory (RAM)
containing command code and parameters. Result of the IAP command is returned in the result table pointed to by register r1.
The user can reuse the command table for result by passing the same pointer in registers r0 and r1. The parameter table should
be big enough to hold all the results in case if number of results are more than number of parameters. Parameter passing is
illustrated in the Figure 39. The number of parameters and results vary according to the IAP command. The maximum number
of parameters is 5, passed to the "Copy RAM to FLASH" command. The maximum number of results is 2, returned by the "Blank
check sector(s)" command. The command handler sends the status code INVALID_COMMAND when an undefined command
is received. The IAP routine resides at 0x7FFFFFF0 location and it is thumb code.
The IAP function could be called in the following way using C.
Define the IAP location entry point. Since the 0th bit of the IAP location is set there will be a change to Thumb instruction set
when the program counter branches to this address.
#define IAP_LOCATION 0x7ffffff1
Define data structure or pointers to pass IAP command table and result table to the IAP function
unsigned long command[5];
unsigned long result[2];
or
unsigned long * command;
unsigned long * result;
command=(unsigned long *) 0x……
result= (unsigned long *) 0x……
Define pointer to function type, which takes two parameters and returns void. Note the IAP returns the result with the base
address of the table residing in R1.
typedef void (*IAP)(unsigned int [],unsigned int[]);
IAP iap_entry;
Setting function pointer
iap_entry=(IAP) IAP_LOCATION;
Whenever you wish to call IAP you could use the following statement.
iap_entry (command, result);
The IAP call could be simplified further by using the symbol definition file feature supported by ARM Linker in ADS (ARM
Developer Suite). You could also call the IAP routine using assembly code.
The following symbol definitions can be used to link IAP routine and user application:
#<SYMDEFS># ARM Linker, ADS1.2 [Build 826]: Last Updated: Wed May 08 16:12:23 2002
0x7fffff90 T rm_init_entry
0x7fffffa0 A rm_undef_handler

Flash Memory System and Programming 194 September 17, 2003
Philips Semiconductors Preliminary User Manual
LPC2106/2105/2104ARM-based Microcontroller
0x7fffffb0 A rm_prefetchabort_handler
0x7fffffc0 A rm_dataabort_handler
0x7fffffd0 A rm_irqhandler
0x7fffffe0 A rm_irqhandler2
0x7ffffff0 T iap_entry
As per the ARM specification (The ARM Thumb Procedure Call Standard SWS ESPC 0002 A-05) up to 4 parameters can be
passed in the r0, r1, r2 and r3 registers respectively. Additional parameters are passed on the stack. Up to 4 parameters can be
returned in the r0, r1, r2 and r3 registers respectively. Additional parameters are returned indirectly via memory. Some of the IAP
calls require more than 4 parameters. If the ARM suggested scheme is used for the parameter passing/returning then it might
create problems due to difference in the C compiler implementation from different vendors. The suggested parameter passing
scheme reduces such risk.
The flash memory is not accessible during a write or erase operation. IAP commands, which results in a flash write/erase
operation, use 32 bytes of space in the top portion of the on-chip RAM for execution. The user program should not be use this
space if IAP flash programming is permitted in the application.
Table 158: IAP Command Summary
IAP Command Command Code Described in
Prepare sector(s) for write operation 50 Table 159
Copy RAM to Flash 51 Table 160
Erase sector(s) 52 Table 161
Blank check sector(s) 53 Table 162
Read Part ID 54 Table 163
Read Boot code version 55 Table 164
Compare 56 Table 165

Flash Memory System and Programming 195 September 17, 2003
Philips Semiconductors Preliminary User Manual
LPC2106/2105/2104ARM-based Microcontroller
Figure 39: IAP Parameter passing
Prepare sector(s) for write operation
This command makes flash write/erase operation a two step process.
Table 159: IAP Prepare sector(s) for write operation command description
Command Prepare sector(s) for write operation
Input Command code: 50
Param0: Start Sector Number
Param1: End Sector Number: Should be greater than or equal to start sector number.
Status Code CMD_SUCCESS |
BUSY |
INVALID_SECTOR
Result None
Description
This command must be executed before executing "Copy RAM to Flash" or "Erase Sector(s)"
command. Successful execution of the "Copy RAM to Flash" or "Erase Sector(s)" command causes
relevant sectors to be protected again. The boot sector can not be prepared by this command. To
prepare a single sector use the same "Start" and "End" sector numbers.
ARM Register r0
Command Code
Parameter 0
Parameter 1
Parameter n
Status Code
Result 0
Result 1
Result n
Command
parameter table
Command
result table
ARM Register r1

Flash Memory System and Programming 196 September 17, 2003
Philips Semiconductors Preliminary User Manual
LPC2106/2105/2104ARM-based Microcontroller
Copy RAM to Flash
Erase Sector(s)
Table 160: IAP Copy RAM to Flash command description
Command Copy RAM to Flash
Input
Command code: 51
Param0(DST): Destination Flash address where data bytes are to be written. The destination
address should be a 512 byte boundary.
Param1(SRC): Source RAM address from which data bytes are to be read. This address should be
on word boundary.
Param2: Number of bytes to be written. Should be 512 | 1024 | 4096 | 8192.
Param3: System Clock Frequency (CCLK) in KHz.
Status Code
CMD_SUCCESS |
SRC_ADDR_ERROR (Address not on word boundary) |
DST_ADDR_ERROR (Address not on correct boundary) |
SRC_ADDR_NOT_MAPPED |
DST_ADDR_NOT_MAPPED |
COUNT_ERROR (Byte count is not 512 | 1024 | 4096 | 8192) |
SECTOR_NOT_PREPARED_FOR_WRITE_OPERATION |
BUSY
Result None
Description
This command is used to program the flash memory. The affected sectors should be prepared first
by calling "Prepare Sector for Write Operation" command. The affected sectors are automatically
protected again once the copy command is successfully executed. The boot sector can not be
written by this command.
Table 161: IAP Erase Sector(s) command description
Command Erase Sector(s)
Input
Command code: 52
Param0: Start Sector Number
Param1: End Sector Number: Should be greater than or equal to start sector number.
Param2: System Clock Frequency (CCLK) in KHz.
Status Code
CMD_SUCCESS |
BUSY |
SECTOR_NOT_PREPARED_FOR_WRITE_OPERATION |
INVALID_SECTOR
Result None
Description This command is used to erase a sector or multiple sectors of on-chip Flash memory. The boot
sector can not be erased by this command. To erase a single sector use the same "Start" and "End"
sector numbers.

Flash Memory System and Programming 197 September 17, 2003
Philips Semiconductors Preliminary User Manual
LPC2106/2105/2104ARM-based Microcontroller
Blank check sector(s)
Read Part ID
Read Boot code version
Table 162: IAP Blank check sector(s) command description
Command Blank check sector(s)
Input Command code: 53
Param0: Start Sector Number
Param1: End Sector Number: Should be greater than or equal to start sector number.
Status Code
CMD_SUCCESS |
BUSY |
SECTOR_NOT_BLANK |
INVALID_SECTOR
Result Result0: Offset of the first non blank word location if the Status Code is SECTOR_NOT_BLANK.
Result1: Contents of non blank word location.
Description This command is used to blank check a sector or multiple sectors of on-chip Flash memory. To blank
check a single sector use the same "Start" and "End" sector numbers.
Table 163: IAP Read Part ID command description
Command Read Part ID
Input Command Code: 54
parameters: None
Status Code CMD_SUCCESS
Result Result0: Part Identification Number
Description This command is used to read the part identification number.
Table 164: IAP Read Boot Code version command description
Command Read boot code version
Input Command code: 55
Parameters: None
Status Code CMD_SUCCESS
Result Result0: 2 bytes of boot code version number. It is to be interpreted as
<byte1(Major)>.<byte0(Minor)>
Description This command is used to read the boot code version number.

Flash Memory System and Programming 198 September 17, 2003
Philips Semiconductors Preliminary User Manual
LPC2106/2105/2104ARM-based Microcontroller
Compare
Table 165: IAP Compare command description
Command Compare
Input
Command Code: 56
Param0(DST): Starting Flash or RAM address from where data bytes are to be compared. This
address should be a word boundary.
Param1(SRC): Starting Flash or RAM address from where data bytes are to be compared. This
address should be a word boundary.
Param2: Number of bytes to be compared. Count should be in multiple of 4.
Status Code
CMD_SUCCESS |
COMPARE_ERROR |
COUNT_ERROR (Byte count is not multiple of 4) |
ADDR_ERROR |
ADDR_NOT_MAPPED
Result Result0: Offset of the first mismatch if the Status Code is COMPARE_ERROR.
Description This command is used to compare the memory contents at two locations. Compare result may not
be correct when source or destination address contains any of the first 64 bytes starting
from address zero. First 64 bytes can be re-mapped to RAM.
Table 166: IAP Status Codes Summary
Status
Code Mnemonic Description
0 CMD_SUCCESS Command is executed successfully.
1 INVALID_COMMAND Invalid command.
2 SRC_ADDR_ERROR Source address is not on a word boundary.
3 DST_ADDR_ERROR Destination address is not on a correct boundary.
4 SRC_ADDR_NOT_MAPPED Source address is not mapped in the memory map.
Count value is taken in to consideration where
applicable.
5 DST_ADDR_NOT_MAPPED Destination address is not mapped in the memory
map. Count value is taken in to consideration where
applicable.
6 COUNT_ERROR Byte count is not multiple of 4 or is not a permitted
value.
7 INVALID_SECTOR Sector number is invalid.
8 SECTOR_NOT_BLANK Sector is not blank.
9 SECTOR_NOT_PREPARED_FOR_WRITE_OPERATION Command to prepare sector for write operation was
not executed.
10 COMPARE_ERROR Source and destination data is not same.
11 BUSY Flash programming hardware interface is busy.

Flash Memory System and Programming 199 September 17, 2003
Philips Semiconductors Preliminary User Manual
LPC2106/2105/2104ARM-based Microcontroller
JTAG FLASH PROGRAMMING INTERFACE
There are three possibilities for this interface:
1. Debug tools can write parts of the flash image to the RAM and then execute the IAP call "Copy RAM to Flash" repeatedly
with proper offset.
2. Debug tools can execute the flash programming code via JTAG port.

EmbeddedICE Logic 201 September 17, 2003
Philips Semiconductors Preliminary User Manual
LPC2106/2105/2104ARM-based Microcontroller
18. EMBEDDEDICE LOGIC
FEATURES
• No target resources are required by the software debugger in order to start the debugging session
• Allows the software debugger to talk via a JTAG (Joint Test Action Group) port directly to the core
• Inserts instructions directly in to the ARM7TDMI-S core
• The ARM7TDMI-S core or the System state can be examined, saved or changed depending on the type of instruction inserted
• Allows instructions to execute at a slow debug speed or at a fast system speed
APPLICATIONS
The EmbeddedICE logic provides on-chip debug support. The debugging of the target system requires a host computer running
the debugger software and an EmbeddedICE protocol convertor. EmbeddedICE protocol convertor converts the Remote Debug
Protocol commands to the JTAG data needed to access the ARM7TDMI-S core present on the target system.
DESCRIPTION
The ARM7TDMI-S Debug Architecture uses the existing JTAG* port as a method of accessing the core. The scan chains that
are around the core for production test are reused in the debug state to capture information from the databus and to insert new
information into the core or the memory. There are two JTAG-style scan chains within the ARM7TDMI-S. A JTAG-style Test
Access Port Controller controls the scan chains. In addition to the scan chains, the debug architecture uses EmbeddedICE logic
which resides on chip with the ARM7TDMI-S core. The EmbeddedICE has its own scan chain that is used to insert watchpoints
and breakpoints for the ARM7TDMI-S core. The EmbeddedICE logic consists of two real time watchpoint registers, together with
a control and status register. One or both of the watchpoint registers can be programmed to halt the ARM7TDMI-S core.
Execution is halted when a match occurs between the values programmed into the EmbeddedICE logic and the values currently
appearing on the address bus, databus and some control signals. Any bit can be masked so that its value does not affect the
comparison. Either watchpoint register can be configured as a watchpoint (i.e. on a data access) or a break point (i.e. on an
instruction fetch). The watchpoints and breakpoints can be combined such that:
• The conditions on both watchpoints must be satisfied before the ARM7TDMI core is stopped. The CHAIN functionality requires
two consecutive conditions to be satisfied before the core is halted. An example of this would be to set the first breakpoint to
trigger on an access to a peripheral and the second to trigger on the code segment that performs the task switching. Therefore
when the breakpoints trigger the information regarding which task has switched out will be ready for examination.
• The watchpoints can be configured such that a range of addresses are enabled for the watchpoints to be active. The RANGE
function allows the breakpoints to be combined such that a breakpoint is to occur if an access occurs in the bottom 256 bytes
of memory but not in the bottom 32 bytes.
The ARM7TDMI-S core has a Debug Communication Channel function in-built. The debug communication channel allows a
program running on the target to communicate with the host debugger or another separate host without stopping the program
flow or even entering the debug state. The debug communication channel is accessed as a co-processor 14 by the program
running on the ARM7TDMI-S core. The debug communication channel allows the JTAG port to be used for sending and receiving
data without affecting the normal program flow. The debug communication channel data and control registers are mapped in to
addresses in the EmbeddedICE logic.
* For more details refer to IEEE Standard 1149.1 - 1990 Standard Test Access Port and Boundary Scan Architecture.

EmbeddedICE Logic 202 September 17, 2003
Philips Semiconductors Preliminary User Manual
LPC2106/2105/2104ARM-based Microcontroller
PIN DESCRIPTION
Table 167: EmbeddedICE Pin Description
Pin Name Type Description
TMS Input Test Mode Select. The TMS pin selects the next state in the TAP state machine.
TCK Input Test Clock. This allows shifting of the data in, on the TMS and TDI pins. It is a positive edge-
triggered clock with the TMS and TCK signals that define the internal state of the device.
TDI Input Test Data In. This is the serial data input for the shift register.
TDO Output Test Data Output. This is the serial data output from the shift register. Data is shifted out of the
device on the negative edge of the TCK signal
nTRST Input Test Reset. The nTRST pin can be used to reset the test logic within the EmbeddedICE logic.
DBGSEL Input
Debug Select. When low at Reset, the P0.17 - P0.21 pins are configured for alternate functions
via the Pin Connect Block. When high at Reset, debug mode is entered.
For functionality provided by DBGSEL see "Debug Mode" section of this chapter.
RTCK Output
Returned Test Clock. Extra signal added to the JTAG port. Required for designs based on
ARM7TDMI-S processor core. Multi-ICE (Development system from ARM) uses this signal to
maintain synchronization with targets having slow or widely varying clock frequency. For details
refer to "Multi-ICE System Design considerations Application Note 72 (ARM DAI 0072A)". Also
used during entry into debug mode.

EmbeddedICE Logic 203 September 17, 2003
Philips Semiconductors Preliminary User Manual
LPC2106/2105/2104ARM-based Microcontroller
REGISTER DESCRIPTION
The EmbeddedICE logic contains 16 registers as shown in Table 168. below. The ARM7TDMI-S debug architecture is described
in detail in "ARM7TDMI-S (rev 4) Technical Reference Manual" (ARM DDI 0234A) published by ARM Limited and is available via
Internet at http://www.arm.com.
Table 168: EmbeddedICE Logic Registers
Address Width Name Description
00000 6 Debug Control Force debug state, disable interrupts
00001 5 Debug status Status of debug
00100 32 Debug Comms Control
Register Debug communication control register
00101 32 Debug Comms Data Register Debug communication data register
01000 32 Watchpoint 0 Address Value Holds watchpoint 0 address value
01001 32 Watchpoint 0 Address Mask Holds watchpoint 0 address mask
01010 32 Watchpoint 0 Data Value Holds watchpoint 0 data value
01011 32 Watchpoint 0 Data Mask Holds watchpoint 0 data Mask
01100 9 Watchpoint 0 Control Value Holds watchpoint 0 control value
01101 8 Watchpoint 0 Control Mask Holds watchpoint 0 control mask
10000 32 Watchpoint 1 Address Value Holds watchpoint 1 address value
10001 32 Watchpoint 1 Address Mask Holds watchpoint 1 address mask
10010 32 Watchpoint 1 Data Value Holds watchpoint 1 data value
10011 32 Watchpoint 1 Data Mask Holds watchpoint 1 data Mask
10100 9 Watchpoint 1 Control Value Holds watchpoint 1 control value
10101 8 Watchpoint 1 Control Mask Holds watchpoint 1 control mask

EmbeddedICE Logic 204 September 17, 2003
Philips Semiconductors Preliminary User Manual
LPC2106/2105/2104ARM-based Microcontroller
BLOCK DIAGRAM
The block diagram of the debug environment is shown below in Figure 40.
Figure 40: EmbeddedICE Debug Environment Block Diagram
EmbeddedICE
Interface
Protocol
Converter
HOST
RUNNING
DEBUGGER
5
Serial/
Parallel
Interface
TARGET BOARD
ARM7TDMI-S
EmbeddedICE
JTAG PORT

EmbeddedICE Logic 205 September 17, 2003
Philips Semiconductors Preliminary User Manual
LPC2106/2105/2104ARM-based Microcontroller
DEBUG MODE
Debug mode connects JTAG pins to embedded ICE for program debugging through the use of an emulator or other development
tool.
Enabling Debug Mode
Debug mode is enabled through the use of the DBGSEL and RTCK pins. The two debug variations are selected with the aid of
the RTCK pin and software configuration.
To enable the primary debug mode, DBGSEL must be high during and after the CPU is reset. For normal (non-debug) operation,
DBGSEL must be kept low at all times (see Figure 41).
Figure 41: Waveforms for normal operation (not in debug mode)
For debugging with the primary JTAG pins, RTCK must be high as the RST pin is released (see Figure 42). RTCK may be driven
high externally, or allowed to float high via its on-chip pullup. The RTCK output driver is disabled until the internal wakeup time
has expired, allowing an interval between the release of the external reset and the release of the internal reset during which RTCK
may be driven by an external signal if necessary.
This procedure establishes the P0.17 - P0.21 pins as the JTAG Test/Debug interface. Pin connect block settings have no affect
on P0.17 - P0.21 pins if they are initialized as JTAG pins.
For debugging using the secondary JTAG pins, software must configure the related pins to connect the JTAG port. This is done
via the Pin Connect Block.
For effect of hardware override related to DBGSEL and RTCK see Table 45 in "Pin Configuration" chapter. Table 169 shows how
JTAG port is selected based on DBGSEL, RTCLK, and user’s code executed after the reset.
RST pin
RTCK
DBGSEL
- DBGSEL is tied or pulled low at all times. An internal pulldown will cause DBGSEL to be low if it is not
pulled high externally.
- RTCK is not connected in the application and is pulled up internally.

EmbeddedICE Logic 206 September 17, 2003
Philips Semiconductors Preliminary User Manual
LPC2106/2105/2104ARM-based Microcontroller
Figure 42: Waveforms for Debug mode using the primary JTAG pins.
Table 169: JTAG Pins Selection
DBGSEL (After Reset) Latched RTCK Value JTAG Primary Pins JTAG Secondaty Pins ETM
11YesNoYes
01NoSW config*No
10NoSW config*No
00NoSW config*No
*Start-up-code residing in Flash should configure port pins P0.27-P0.31 for JTAG function by setting appropriate bits in
PINSEL1 register.
Primary JTAG port and ETM can be selected for debugging only when DBGSEL and RTCK pins are high at reset (see Figure
42). If at least one of DBGSEL or RTCK lines is low at reset, neither primary JTAG nor ETM will be enabled, and they could not
be used for later debugging. However, in these cases user’s application can assign secondary JTAG functions to pins P0.27 to
P0.31. While user’s code can redirect JTAG communication to the secondary JTAG pins, ETM functionality will not be available,
since ETM and secondary JTAG interface are sharing the same pins and consequently are excluding one another.
RST pin
RTCK
DBGSEL
- DBGSEL has to be high.
- RTCK must be high as RST is released. An internal pullup will cause RTCK to be high if it is not
pulled low externally.
- The RTCK output driver will be turned on when the internal chip reset is released by the wakeup timer.
Internal
Reset
Wakeup Timer Count Time

Embedded Trace Macrocell 207 September 17, 2003
Philips Semiconductors Preliminary User Manual
LPC2106/2105/2104ARM-based Microcontroller
19. EMBEDDED TRACE MACROCELL
FEATURES
• Closely track the instructions that the ARM core is executing
• 10 pin interface
• 1 External trigger input
• All registers are programmed through JTAG interface
• Does not consume power when trace is not being used
• THUMB instruction set support
APPLICATIONS
As the microcontroller has significant amounts of on-chip memories, it is not possible to determine how the processor core is
operating simply by observing the external pins. The ETM provides real-time trace capability for deeply embedded processor
cores. It outputs information about processor execution to a trace port. A software debugger allows configuration of the ETM
using a JTAG interface and displays the trace information that has been captured, in a format that a user can easily understand.
DESCRIPTION
The ETM is connected directly to the ARM core and not to the main AMBA system bus. It compresses the trace information and
exports it through a narrow trace port. An external Trace Port Analyzer captures the trace information under software debugger
control. Trace port can broadcast the Instruction trace information. Instruction trace (or PC trace) shows the flow of execution of
the processor and provides a list of all the instructions that were executed. Instruction trace is significantly compressed by only
broadcasting branch addresses as well as a set of status signals that indicate the pipeline status on a cycle by cycle basis. Trace
information generation can be controlled by selecting the trigger resource. Trigger resources include address comparators,
counters and sequencers. Since trace information is compressed the software debugger requires a static image of the code being
executed. Self-modifying code can not be traced because of this restriction.
ETM Configuration
The following standard configuration is selected for the ETM macrocell.
Table 170: ETM Configuration
Resource number/type Small 1
Pairs of address comparators 1
Data Comparators 0 (Data tracing is not supported)
Memory Map Decoders 4
Counters 1
Sequencer Present No
External Inputs 2

Embedded Trace Macrocell 208 September 17, 2003
Philips Semiconductors Preliminary User Manual
LPC2106/2105/2104ARM-based Microcontroller
1. For details refer to ARM documentation "Embedded Trace Macrocell Specification (ARM IHI 0014E)".
PIN DESCRIPTION
External Outputs 0
FIFOFULL Present Yes (Not wired)
FIFO depth 10 bytes
Trace Packet Width 4/8
Table 171: ETM Pin Description
Pin Name Type Description
TRACECLK Output
Trace Clock. The trace clock signal provides the clock for the trace port. PIPESTAT[2:0],
TRACESYNC, and TRACEPKT[3:0] signals are referenced to the rising edge of the trace
clock. This clock is not generated by the ETM block. It is to be derived from the system clock.
The clock should be balanced to provide sufficient hold time for the trace data signals. Half
rate clocking mode is supported. Trace data signals should be shifted by a clock phase from
TRACECLK. Refer to Figure 3.14 page 3.26 and figure 3.15 page 3.27 in "ETM7 Technical
Reference Manual" (ARM DDI 0158B), for example circuits that implements both half-rate-
clocking and shifting of the trace data with respect to the clock. For TRACECLK timings refer
to section 5.2 on page 5-13 in "Embedded Trace Macrocell Specification" (ARM IHI 0014E).
PIPESTAT[2:0] Output Pipe Line status. The pipeline status signals provide a cycle-by-cycle indication of what is
happening in the execution stage of the processor pipeline.
TRACESYNC Output Trace synchronization. The trace sync signal is used to indicate the first packet of a group
of trace packets and is asserted HIGH only for the first packet of any branch address.
TRACEPKT[3:0] Output
Trace Packet. The trace packet signals are used to output packaged address and data
information related to the pipeline status. All packets are eight bits in length. A packet is output
over two cycles. In the first cycle, Packet[3:0] is output and in the second cycle, Packet[7:4]
is output.
EXTIN[0] Input External Trigger Input.
Table 170: ETM Configuration
Resource number/type Small 1

Embedded Trace Macrocell 209 September 17, 2003
Philips Semiconductors Preliminary User Manual
LPC2106/2105/2104ARM-based Microcontroller
REGISTER DESCRIPTION
The ETM contains 29 registers as shown in Table 172. below. They are described in detail in the ARM IHI 0014E document
published by ARM Limited, which is available via the Internet at http://www.arm.com.
Table 172: ETM Registers
Register
encoding Name Description Access
000 0000 ETM Control Controls the general operation of the ETM Read/Write
000 0001 ETM Configuration Code Allows a debugger to read the number of each type of resource Read Only
000 0010 Trigger Event Holds the controlling event Write Only
000 0011 Memory Map Decode Control Eight-bit register, used to statically configure the memory map
decoder Write Only
000 0100 ETM Status Holds the pending overflow status bit Read Only
000 0101 System Configuration Holds the configuration information using the SYSOPT bus Read Only
000 0110 Trace Enable Control 3 Holds the trace on/off addresses Write Only
000 0111 Trace Enable Control 2 Holds the address of the comparison Write Only
000 1000 Trace Enable Event Holds the enabling event Write Only
000 1001 Trace Enable Control 1 Holds the include and exclude regions Write Only
000 1010 FIFOFULL Region Holds the include and exclude regions Write Only
000 1011 FIFOFULL Level Holds the level below which the FIFO is considered full Write Only
000 1100 ViewData event Holds the enabling event Write Only
000 1101 ViewData Control 1 Holds the include/exclude regions Write Only
000 1110 ViewData Control 2 Holds the include/exclude regions Write Only
000 1111 ViewData Control 3 Holds the include/exclude regions Write Only
001 xxxx Address Comparator 1 to 16 Holds the address of the comparison Write Only
010 xxxx Address Access Type 1 to 16 Holds the type of access and the size Write Only
000 xxxx reserved - -
100 xxxx reserved - -
101 00xx Initial Counter Value 1 to 4 Holds the initial value of the counter Write Only
101 01xx Counter Enable 1 to 4 Holds the counter clock enable control and event Write Only
101 10xx Counter reload 1 to 4 Holds the counter reload event Write Only
101 11xx Counter Value 1 to 4 Holds the current counter value Read Only
110 00xx Sequencer State and Control Holds the next state triggering events. -
110 10xx External Output 1 to 4 Holds the controlling events for each output Write Only
110 11xx Reserved - -
111 0xxx Reserved - -
111 1xxx Reserved - -

Embedded Trace Macrocell 210 September 17, 2003
Philips Semiconductors Preliminary User Manual
LPC2106/2105/2104ARM-based Microcontroller
BLOCK DIAGRAM
The block diagram of the ETM debug environment is shown below in Figure 43.
Figure 43: ETM Debug Environment Block Diagram
ARM
EmbeddedICE
TRACE
TRIGGER
ETM
ROM
RAM
PERIPHERAL
PERIPHERAL
APPLICATION PCB
JTAG
INTERFACE
UNIT
TRACE
PORT
ANALYZER
LAN
HOST
RUNNING
DEBUGGER
CONNECTOR
CONNECTOR
5
10

RealMonitor 211 September 17, 2003
Philips Semiconductors Preliminary User Manual
LPC2106/2105/2104ARM-based Microcontroller
20. REALMONITOR
RealMonitor is a configurable software module which enables real time debug. RealMonitor is developed by ARM Inc. Information
presented in this chapter is taken from the ARM document RealMonitor Target Integration Guide (ARM DUI 0142A). It applies to
a specific configuration of RealMonitor software programmed in the on-chip flash memory of this device.
Refer to the white paper "Real Time Debug for System-on-Chip" available at http://www.arm.com/support/
White_Papers?OpenDocument for background information.
FEATURES
• Allows user to establish a debug session to a currently running system without halting or resetting the system.
• Allows user time-critical interrupt code to continue executing while other user application code is being debugged.
APPLICATIONS
Real time debugging.
DESCRIPTION
RealMonitor is a lightweight debug monitor that allows interrupts to be serviced while user debug their foreground application. It
communicates with the host using the DCC (Debug Communications Channel), which is present in the EmbeddedICE logic.
RealMonitor provides advantages over the traditional methods for debugging applications in ARM systems. The traditional
methods include:
• Angel (a target-based debug monitor).
• Multi-ICE or other JTAG unit and EmbeddedICE logic (a hardware-based debug solution).
Although both of these methods provide robust debugging environments, neither is suitable as a lightweight real-time monitor.
Angel is designed to load and debug independent applications that can run in a variety of modes, and communicate with the
debug host using a variety of connections (such as a serial port or ethernet). Angel is required to save and restore full processor
context, and the occurrence of interrupts can be delayed as a result. Angel, as a fully functional target-based debugger, is
therefore too heavyweight to perform as a real-time monitor.
Multi-ICE is a hardware debug solution that operates using the EmbeddedICE unit that is built into most ARM processors. To
perform debug tasks such as accessing memory or the processor registers, Multi-ICE must place the core into a debug state.
While the processor is in this state, which can be millions of cycles, normal program execution is suspended, and interrupts
cannot be serviced.
RealMonitor combines features and mechanisms from both Angel and Multi-ICE to provide the services and functions that are
required. In particular, it contains both the Multi-ICE communication mechanisms (the DCC using JTAG), and Angel-like support
for processor context saving and restoring. RealMonitor is pre-programmed in the on-chip Flash memory (boot sector). When
enabled It allows user to observe and debug while parts of application continue to run. Refer to section How to Enable
RealMonitor for details.

RealMonitor 212 September 17, 2003
Philips Semiconductors Preliminary User Manual
LPC2106/2105/2104ARM-based Microcontroller
RealMonitor Components
As shown in Figure 44, RealMonitor is split in to two functional components:
RMHost
This is located between a debugger and a JTAG unit. The RMHost controller, RealMonitor.dll, converts generic Remote Debug
Interface (RDI) requests from the debugger into DCC-only RDI messages for the JTAG unit. For complete details on debugging
a RealMonitor-integrated application from the host, see the ARM RMHost User Guide (ARM DUI 0137A).
RMTarget
This is pre-programmed in the on-chip Flash memory (boot sector), and runs on the target hardware. It uses the EmbeddedICE
logic, and communicates with the host using the DCC. For more details on RMTarget functionality, see the RealMonitor Target
Integration Guide (ARM DUI 0142A).
Figure 44: RealMonitor components
Debugger
RDI 1.5.1
RMHost
JTAG unit
RMTarget
Application
DCC transmissions
over the JTAG link
RealMonitor.dll
RealMonitor protocol
Target
Board and
Processor
Host
Target
RDI 1.5.1rt

RealMonitor 213 September 17, 2003
Philips Semiconductors Preliminary User Manual
LPC2106/2105/2104ARM-based Microcontroller
How RealMonitor works
In general terms, the RealMonitor operates as a state machine, as shown in Figure 45. RealMonitor switches between running
and stopped states, in response to packets received by the host, or due to asynchronous events on the target. RMTarget
supports the triggering of only one breakpoint, watchpoint, stop, or semihosting SWI at a time. There is no provision to allow
nested events to be saved and restored. So, for example, if user application has stopped at one breakpoint, and another
breakpoint occurs in an IRQ handler, RealMonitor enters a panic state. No debugging can be performed after RealMonitor enters
this state.
Figure 45: RealMonitor as a state machine
A debugger such as the ARM eXtended Debugger (AXD) or other RealMonitor aware debugger, that runs on a host computer,
can connect to the target to send commands and receive data. This communication between host and target is illustrated in
Figure 44.
The target component of RealMonitor, RMTarget, communicates with the host component, RMHost, using the Debug
Communications Channel (DCC), which is a reliable link whose data is carried over the JTAG connection.
While user application is running, RMTarget typically uses IRQs generated by the DCC. This means that if user application also
wants to use IRQs, it must pass any DCC-generated interrupts to RealMonitor.
To allow nonstop debugging, the EmbeddedICE-RT logic in the processor generates a Prefetch Abort exception when a
breakpoint is reached, or a Data Abort exception when a watchpoint is hit. These exceptions are handled by the RealMonitor
exception handlers that inform the user, by way of the debugger, of the event. This allows user application to continue running
without stopping the processor. RealMonitor considers user application to consist of two parts:
• a foreground application running continuously, typically in User, System, or SVC mode
• a background application containing interrupt and exception handlers that are triggered by certain events in user system,
including:
-IRQs or FIQs
- Data and Prefetch aborts caused by user foreground application. This indicates an error in the application being debugged.
In both cases the host is notified and the user application is stopped.
- Undef exception caused by the undefined instructions in user foreground application. This indicates an error in the
application being debugged. RealMonitor stops the user application until a "Go" packet is received from the host.
When one of these exceptions occur that is not handled by user application, the following happens:
Running
SWI
Abort
Undef
Stop
Go
Stopped Panic
SWI
Abort
Undef

RealMonitor 214 September 17, 2003
Philips Semiconductors Preliminary User Manual
LPC2106/2105/2104ARM-based Microcontroller
• RealMonitor enters a loop, polling the DCC. If the DCC read buffer is full, control is passed to rm_ReceiveData() (RealMonitor
internal function). If the DCC write buffer is free, control is passed to rm_TransmitData() (RealMonitor internal function). If there
is nothing else to do, the function returns to the caller. The ordering of the above comparisons gives reads from the DCC a
higher priority than writes to the communications link.
• RealMonitor stops the foreground application. Both IRQs and FIQs continue to be serviced if they were enabled by the
application at the time the foreground application was stopped.

RealMonitor 215 September 17, 2003
Philips Semiconductors Preliminary User Manual
LPC2106/2105/2104ARM-based Microcontroller
HOW TO ENABLE REALMONITOR
The following steps must be performed to enable RealMonitor. A code example which implements all the steps can be found at
the end of this section.
Adding stacks
User must ensure that stacks are set up within application for each of the processor modes used by RealMonitor. For each mode,
RealMonitor requires a fixed number of words of stack space. User must therefore allow sufficient stack space for both
RealMonitor and application.
RealMonitor has the following stack requirements:
IRQ mode
A stack for this mode is always required. RealMonitor uses two words on entry to its interrupt handler. These are freed before
nested interrupts are enabled.
Undef mode
A stack for this mode is always required. RealMonitor uses 12 words while processing an undefined instruction exception.
SVC mode
RealMonitor makes no use of this stack.
Prefetch Abort mode
RealMonitor uses four words on entry to its Prefetch abort interrupt handler.
Data Abort mode
RealMonitor uses four words on entry to its data abort interrupt handler.
User/System mode
RealMonitor makes no use of this stack.
FIQ mode
RealMonitor makes no use of this stack.
Table 173: RealMonitor stack requirement
Processor Mode RealMonitor Stack Usage (Bytes)
Undef 48
Prefetch Abort 16
Data Abort 16
IRQ 8

RealMonitor 216 September 17, 2003
Philips Semiconductors Preliminary User Manual
LPC2106/2105/2104ARM-based Microcontroller
Handling exceptions
This section describes the importance of sharing exception handlers between RealMonitor and user application.
RealMonitor exception handling
To function properly, RealMonitor must be able to intercept certain interrupts and exceptions. Figure 46 illustrates how exceptions
can be claimed by RealMonitor itself, or shared between RealMonitor and application. If user application requires the exception
sharing, they must provide function (such as app_IRQDispatch ()). Depending on the nature of the exception, this handler can
either:
• pass control to the RealMonitor processing routine, such as rm_irqhandler2()
• claim the exception for the application itself, such as app_IRQHandler ().
In a simple case where an application has no exception handlers of its own, the application can install the RealMonitor low-level
exception handlers directly into the vector table of the processor. Although the irq handler must get the address of the Vectored
Interrupt Controller. The easiest way to do this is to write a branch instruction (<address >) into the vector table, where the target
of the branch is the start address of the relevant RealMonitor exception handler.
Figure 46: Exception Handlers
Reset
Undef
SWI
Prefetch Abort
Data Abort
Reserved
IRQ
FIQ
Real Monitor supplied exception vector handlers
Sharing irqs between RealMonitor and User IRQ handler
rm_irqhandler2()
app_irqDispatch
App_IRQHandler()
or
rm_undef_handler()
rm_prefetchabort_handler()
rm_dataabort_handler()
rm_irqhandler()

RealMonitor 217 September 17, 2003
Philips Semiconductors Preliminary User Manual
LPC2106/2105/2104ARM-based Microcontroller
RMTarget initialization
While the processor is in a privileged mode, and IRQs are disabled, user must include a line of code within the start-up sequence
of application to call rm_init_entry().

RealMonitor 218 September 17, 2003
Philips Semiconductors Preliminary User Manual
LPC2106/2105/2104ARM-based Microcontroller
Code Example
The following example shows how to setup stack, VIC, initialize RealMonitor and share non
vectored interrupts:
IMPORT rm_init_entry
IMPORT rm_prefetchabort_handler
IMPORT rm_dataabort_handler
IMPORT rm_irqhandler2
IMPORT rm_undef_handler
IMPORT User_Entry ;Entry point of user application.
CODE32
ENTRY
;Define exception table. Instruct linker to place code at address 0x0000 0000
AREA exception_table, CODE
LDR pc, Reset_Address
LDR pc, Undefined_Address
LDR pc, SWI_Address
LDR pc, Prefetch_Address
LDR pc, Abort_Address
NOP ; Insert User code valid signature here.
LDR pc, [pc, #-0xFF0] ;Load IRQ vector from VIC
LDR PC, FIQ_Address
Reset_Address DCD __init ;Reset Entry point
Undefined_Address DCD rm_undef_handler ;Provided by RealMonitor
SWI_Address DCD 0 ;User can put address of SWI handler here
Prefetch_Address DCD rm_prefetchabort_handler ;Provided by RealMonitor
Abort_Address DCD rm_dataabort_handler ;Provided by RealMonitor
FIQ_Address DCD 0 ;User can put address of FIQ handler here
AREA init_code, CODE
ram_end EQU 0x4000xxxx ; Top of on-chip RAM.
__init
; /*********************************************************************
; * Set up the stack pointers for various processor modes. Stack grows
; * downwards.
; *********************************************************************/
LDR r2, =ram_end ;Get top of RAM
MRS r0, CPSR ;Save current processor mode
; Initialize the Undef mode stack for RealMonitor use
BIC r1, r0, #0x1f
ORR r1, r1, #0x1b
MSR CPSR_c, r1
;Keep top 32 bytes for flash programming routines.
;Refer to Flash Memory System and Programming chapter
SUB sp,r2,#0x1F
; Initialize the Abort mode stack for RealMonitor
BIC r1, r0, #0x1f
ORR r1, r1, #0x17
MSR CPSR_c, r1
;Keep 64 bytes for Undef mode stack
SUB sp,r2,#0x5F

RealMonitor 219 September 17, 2003
Philips Semiconductors Preliminary User Manual
LPC2106/2105/2104ARM-based Microcontroller
; Initialize the IRQ mode stack for RealMonitor and User
BIC r1, r0, #0x1f
ORR r1, r1, #0x12
MSR CPSR_c, r1
;Keep 32 bytes for Abort mode stack
SUB sp,r2,#0x7F
; Return to the original mode.
MSR CPSR_c, r0
; Initialize the stack for user application
; Keep 256 bytes for IRQ mode stack
SUB sp,r2,#0x17F
; /*********************************************************************
; * Setup Vectored Interrupt controller. DCC Rx and Tx interrupts
; * generate Non Vectored IRQ request. rm_init_entry is aware
; * of the VIC and it enables the DBGCommRX and DBGCommTx interrupts.
; * Default vector address register is programmed with the address of
; * Non vectored app_irqDispatch mentioned in this example. User can setup
; * Vectored IRQs or FIQs here.
; *********************************************************************/
VICBaseAddr EQU 0xFFFFF000 ; VIC Base address
VICDefVectAddrOffset EQU 0x34
LDR r0, =VICBaseAddr
LDR r1, =app_irqDispatch
STR r1, [r0,#VICDefVectAddrOffset]
BL rm_init_entry ;Initialize RealMonitor
;enable FIQ and IRQ in ARM Processor
MRS r1, CPSR ; get the CPSR
BIC r1, r1, #0xC0 ; enable IRQs and FIQs
MSR CPSR_c, r1 ; update the CPSR
; /*********************************************************************
; * Get the address of the User entry point.
; *********************************************************************/
LDR lr, =User_Entry
MOV pc, lr
; /*********************************************************************
; * Non vectored irq handler (app_irqDispatch)
; *********************************************************************/
AREA app_irqDispatch, CODE
VICVectAddrOffset EQU 0x30
app_irqDispatch
;enable interrupt nesting
STMFD sp!, {r12,r14}
MRS r12, spsr ;Save SPSR in to r12
MSR cpsr_c,0x1F ;Re-enable IRQ, go to system mode
;User should insert code here if non vectored Interrupt sharing is
;required. Each non vectored shared irq handler must return to
;the interrupted instruction by using the following code.
;MSR cpsr_c, #0x52 ;Disable irq, move to IRQ mode

RealMonitor 220 September 17, 2003
Philips Semiconductors Preliminary User Manual
LPC2106/2105/2104ARM-based Microcontroller
;MSR spsr, r12 ;Restore SPSR from r12
;STMFD sp!, {r0}
;LDR r0, =VICBaseAddr
;STR r1, [r0,#VICVectAddrOffset] ;Acknowledge Non Vectored irq has finished
;LDMFD sp!, {r12,r14,r0} ;Restore registers
;SUBS pc, r14, #4 ;Return to the interrupted instruction
;user interrupt did not happen so call rm_irqhandler2. This handler
;is not aware of the VIC interrupt priority hardware so trick
;rm_irqhandler2 to return here
STMFD sp!, {ip,pc}
LDR pc, rm_irqhandler2
;rm_irqhandler2 returns here
MSR cpsr_c, #0x52 ;Disable irq, move to IRQ mode
MSR spsr, r12 ;Restore SPSR from r12
STMFD sp!, {r0}
LDR r0, =VICBaseAddr
STR r1, [r0,#VICVectAddrOffset] ;Acknowledge Non Vectored irq has finished
LDMFD sp!, {r12,r14,r0} ;Restore registers
SUBS pc, r14, #4 ;Return to the interrupted instruction
END

RealMonitor 221 September 17, 2003
Philips Semiconductors Preliminary User Manual
LPC2106/2105/2104ARM-based Microcontroller
REALMONITOR BUILD OPTIONS
RealMonitor was built with the following options:
RM_OPT_DATALOGGING=FALSE
This option enables or disables support for any target-to-host packets sent on a non RealMonitor (third-party) channel.
RM_OPT_STOPSTART=TRUE
This option enables or disables support for all stop and start debugging features.
RM_OPT_SOFTBREAKPOINT=TRUE
This option enables or disables support for software breakpoints.
RM_OPT_HARDBREAKPOINT=TRUE
Enabled for cores with EmbeddedICE-RT. This device uses ARM-7TDMI-S Rev 4 with EmbeddedICE-RT.
RM_OPT_HARDWATCHPOINT=TRUE
Enabled for cores with EmbeddedICE-RT. This device uses ARM-7TDMI-S Rev 4 with EmbeddedICE-RT.
RM_OPT_SEMIHOSTING=FALSE
This option enables or disables support for SWI semi-hosting. Semi-hosting provides code running on an ARM target use of
facilities on a host computer that is running an ARM debugger. Examples of such facilities include the keyboard input, screen
output, and disk I/O.
RM_OPT_SAVE_FIQ_REGISTERS=TRUE
This option determines whether the FIQ-mode registers are saved into the registers block when RealMonitor stops.
RM_OPT_READBYTES=TRUE
RM_OPT_WRITEBYTES=TRUE
RM_OPT_READHALFWORDS=TRUE
RM_OPT_WRITEHALFWORDS=TRUE
RM_OPT_READWORDS=TRUE
RM_OPT_WRITEWORDS=TRUE
Enables/Disables support for 8/16/32 bit read/write.
RM_OPT_EXECUTECODE=FALSE
Enables/Disables support for executing code from "execute code" buffer. The code must be downloaded first.
RM_OPT_GETPC=TRUE
This option enables or disables support for the RealMonitor GetPC packet. Useful in code profiling when real monitor is used in
interrupt mode.
RM_EXECUTECODE_SIZE=NA

RealMonitor 222 September 17, 2003
Philips Semiconductors Preliminary User Manual
LPC2106/2105/2104ARM-based Microcontroller
"execute code" buffer size. Also refer to RM_OPT_EXECUTECODE option.
RM_OPT_GATHER_STATISTICS=FALSE
This option enables or disables the code for gathering statistics about the internal operation of RealMonitor.
RM_DEBUG=FALSE
This option enables or disables additional debugging and error-checking code in RealMonitor.
RM_OPT_BUILDIDENTIFIER=FALSE
This option determines whether a build identifier is built into the capabilities table of RMTarget. Capabilities table is stored in
ROM.
RM_OPT_SDM_INFO=FALSE
SDM gives additional information about application board and processor to debug tools.
RM_OPT_MEMORYMAP=FALSE
This option determines whether a memory map of the board is built into the target and made available through the capabilities
table
RM_OPT_USE_INTERRUPTS=TRUE
This option specifies whether RMTarget is built for interrupt-driven mode or polled mode.
RM_FIFOSIZE=NA
This option specifies the size, in words, of the data logging FIFO buffer.
CHAIN_VECTORS=FALSE
This option allows RMTarget to support vector chaining through µHAL (ARM HW abstraction API).

Philips Semiconductors
ARM-based Microcontroller LPC2106/2105/2104
Preliminary User Manual
yyyy mmm dd 1
Purchase of Philips I2C components conveys a license under the Philips' I2C patent
to use the components in the I2C system provided the system conforms to the
I2C specifications defined by Philips. This specification can be ordered using the
code 9398 393 40011.
Definitions
Short-form specification – The data in a short-form specification is extracted from a full data sheet with the same type number and title. For detailed information see
the relevant data sheet or data handbook.
Limiting values definition – Limiting values given are in accordance with the Absolute Maximum Rating System (IEC 60134). Stress above one or more of the limiting
values may cause permanent damage to the device. These are stress ratings only and operation of the device at these or at any other conditions above those given
in the Characteristics sections of the specification is not implied. Exposure to limiting values for extended periods may affect device reliability.
Application information – Applications that are described herein for any of these products are for illustrative purposes only. Philips Semiconductors make no
representation or warranty that such applications will be suitable for the specified use without further testing or modification.
Disclaimers
Life support – These products are not designed for use in life support appliances, devices, or systems where malfunction of these products can reasonably be
expected to result in personal injury. Philips Semiconductors customers using or selling these products for use in such applications do so at their own risk and agree
to fully indemnify Philips Semiconductors for any damages resulting from such application.
Right to make changes – Philips Semiconductors reserves the right to make changes in the products–including circuits, standard cells, and/or software– described
or contained herein in order to improve design and/or performance. When the product is in full production (status `Production'), relevant changes will be communicated
via a Customer Product/Process Change Notification (CPCN). Philips Semiconductors assumes no responsibility or liability for the use of any of these products, conveys
no license or title under any patent, copyright, or mask work right to these products, and makes no representations or warranties that these products are free from patent,
copyright, or mask work right infringement, unless otherwise specified.
Contact information
For additional information please visit
http://www.semiconductors.philips.com. Fax: +31 40 27 24825
For sales offices addresses send e-mail to:
sales.addresses@www.semiconductors.philips.com.
Ω Koninklijke Philips Electronics N.V. 2003
All rights reserved. Printed in U.S.A.
Date of release: 09-03
Document order number: 9397 750 12085














