NXP P89LPC924, P89LPC925 User's Manual 925 User P89lpc924
User Manual: 925
Open the PDF directly: View PDF
.
Page Count: 105 [warning: Documents this large are best viewed by clicking the View PDF Link!]

UM10108
P89LPC924/925 User manual
Rev. 02 — 2 March 2005 User manual
Document information
Info Content
Keywords P89LPC924, P89LPC925
Abstract Technical information for the P89LPC924 and P89LPC925 devices.

© Koninklijke Philips Electronics N.V. 2004. All rights reserved.
User manual Rev. 02 — 2 March 2005 2 of 105
Philips Semiconductors UM10108
P89LPC924/925 User manual
Contact information
For additional information, please visit: http://www.semiconductors.philips.com
For sales office addresses, please send an email to: sales.addresses@www.semiconductors.philips.com
Revision history
Rev Date Description
02 20050302 Updated to include 18 MHz information.
01 20040628 Initial version (9397 750 13338).

© Koninklijke Philips Electronics N.V. 2004. All rights reserved.
User manual Rev. 02 — 2 March 2005 3 of 105
Philips Semiconductors UM10108
P89LPC924/925 User manual
1. Introduction
The P89LPC924/925 are single-chip microcontrollers designed for applications
demanding high-integration, low cost solutions over a wide range of performance
requirements. The P89LPC924/925 is based on a high performance processor
architecture that executes instructions in two to four clocks, six times the rate of standard
80C51 devices. Many system-level functions have been incorporated into the
P89LPC924/925 in order to reduce component count, board space, and system cost.
1.1 Pin Configuration
Fig 1. TSSOP20 pin configuration.
handbook, halfpage
P89LPC924FDH
P89LPC925FDH
002aaa787
1
2
3
4
5
6
7
8
9
10
KBI0/CMP2/P0.0
P1.7
P1.6
RST/P1.5
VSS
XTAL1/P3.1
CLKOUT/XTAL2/P3.0
INT1/P1.4
SDA/INT0/P1.3
SCL/T0/P1.2
P0.1/CIN2B/KBI1/AD10
P0.2/CIN2A/KBI2/AD11
P0.3/CIN1B/KBI3/AD12
P0.4/CIN1A/KBI4/AD13/DAC1
P0.5/CMPREF/KBI5
VDD
P0.6/CMP1/KBI6
P0.7/T1/KBI7
P1.0/TXD
P1.1/RXD
20
19
18
17
16
15
14
13
12
11

© Koninklijke Philips Electronics N.V. 2004. All rights reserved.
User manual Rev. 02 — 2 March 2005 4 of 105
Philips Semiconductors UM10108
P89LPC924/925 User manual
Table 1: Pin description
Symbol Pin Type Description
P0.0 to P0.7 I/O Port 0: Port 0 is an 8-bit I/O port with a user-configurable output type. During reset
Port 0 latches are configured in the input only mode with the internal pull-up disabled.
The operation of Port 0 pins as inputs and outputs depends upon the port configuration
selected. Each port pin is configured independently. Refer to Section 5.1 “Port
configurations” for details.
The Keypad Interrupt feature operates with Port 0 pins.
All pins have Schmitt triggered inputs.
Port 0 also provides various special functions as described below:
1I/O P0.0 — Port 0 bit 0.
OCMP2 — Comparator 2 output.
IKBI0 — Keyboard input 0.
20 I/O P0.1 — Port 0 bit 1.
ICIN2B — Comparator 2 positive input B.
IKBI1 — Keyboard input 1.
IAD10 — ADC1 channel 0 analog input.
19 I/O P0.2 — Port 0 bit 2.
ICIN2A — Comparator 2 positive input A.
IKBI2 — Keyboard input 2.
IAD11 — ADC1 channel 1analog input.
18 I/O P0.3 — Port 0 bit 3.
ICIN1B — Comparator 1 positive input B.
IKBI3 — Keyboard input 3.
IAD12 — ADC1 channel 2 analog input.
17 I/O P0.4 — Port 0 bit 4.
ICIN1A — Comparator 1 positive input A.
IKBI4 — Keyboard input 4.
IAD13 — ADC1 channel 3 analog input.
IDAC1 — Digital-to-analog converter output 1.
16 I/O P0.5 — Port 0 bit 5.
ICMPREF — Comparator reference (negative) input.
IKBI5 — Keyboard input 5.
14 I/O P0.6 — Port 0 bit 6.
OCMP1 — Comparator 1 output.
IKBI6 — Keyboard input 6.
13 I/O P0.7 — Port 0 bit 7.
I/O T1 — Timer/counter 1 external count input or overflow output.
IKBI7 — Keyboard input 7.

© Koninklijke Philips Electronics N.V. 2004. All rights reserved.
User manual Rev. 02 — 2 March 2005 5 of 105
Philips Semiconductors UM10108
P89LPC924/925 User manual
P1.0 to P1.7 I/O, I [1] Port 1: Port 1 is an 8-bit I/O port with a user-configurable output type, except for three
pins as noted below. During reset Port 1 latches are configured in the input only mode
with the internal pull-up disabled. The operation of the configurable Port 1 pins as inputs
and outputs depends upon the port configuration selected. Each of the configurable port
pins are programmed independently. Refer to Section 5.1 “Port configurations” for
details.
P1.2 and P1.3 are open drain when used as outputs. P1.5 is input only.
All pins have Schmitt triggered inputs.
Port 1 also provides various special functions as described below:
12 I/O P1.0 — Port 1 bit 0.
OTXD — Transmitter output for the serial port.
11 I/O P1.1 — Port 1 bit 1.
IRXD — Receiver input for the serial port.
10 I/O P1.2 — Port 1 bit 2 (open-drain when used as output).
I/O T0 — Timer/counter 0 external count input or overflow output (open-drain when used as
output).
I/O SCL — I2C serial clock input/output.
9I/O P1.3 — Port 1 bit 3 (open-drain when used as output).
IINT0 — External interrupt 0 input.
I/O SDA — I2C serial data input/output.
8I/O P1.4 — Port 1 bit 4.
IINT1 — External interrupt 1 input.
4 I P1.5 — Port 1 bit 5 (input only).
IRST — External Reset input (if selected via FLASH configuration). A LOW on this pin
resets the microcontroller, causing I/O ports and peripherals to take on their default
states, and the processor begins execution at address 0. When using an oscillator
frequency above 12 MHz, the reset input function of P1.5 must be enabled. An
external circuit is required to hold the device in reset at powerup until VDD has
reached its specified level. When system power is removed VDD will fall below the
minimum specified operating voltage. When using an oscillator frequency above
12 MHz, in some applications, an external brownout detect circuit may be
required to hold the device in reset when VDD falls below the minimum specified
operating voltage.
3I/O P1.6 — Port 1 bit 6.
2I/O P1.7 — Port 1 bit 7.
Table 1: Pin description
Symbol Pin Type Description

© Koninklijke Philips Electronics N.V. 2004. All rights reserved.
User manual Rev. 02 — 2 March 2005 6 of 105
Philips Semiconductors UM10108
P89LPC924/925 User manual
[1] Input/Output for P1.0 to P1.4, P1.6, P1.7. Input for P1.5.
P3.0 to P3.1 I/O Port 3: Port 3 is an 2-bit I/O port with a user-configurable output type. During reset
Port 3 latches are configured in the input only mode with the internal pull-up disabled.
The operation of Port 3 pins as inputs and outputs depends upon the port configuration
selected. Each port pin is configured independently. Refer to Section 5.1 “Port
configurations” for details.
All pins have Schmitt triggered inputs.
Port 3 also provides various special functions as described below:
7I/O P3.0 — Port 3 bit 0.
OXTAL2 — Output from the oscillator amplifier (when a crystal oscillator option is
selected via the FLASH configuration.
OCLKOUT — CPU clock divided by 2 when enabled via SFR bit (ENCLK - TRIM.6). It
can be used if the CPU clock is the internal RC oscillator, Watchdog oscillator or
external clock input, except when XTAL1/XTAL2 are used to generate clock source for
the real time clock/system timer.
6I/O P3.1 — Port 3 bit 1.
IXTAL1 — Input to the oscillator circuit and internal clock generator circuits (when
selected via the FLASH configuration). It can be a port pin if internal RC oscillator or
Watchdog oscillator is used as the CPU clock source, and if XTAL1/XTAL2 are not used
to generate the clock for the real time clock/system timer.
VSS 5 I Ground: 0 V reference.
VDD 15 IPower Supply: This is the power supply voltage for normal operation as well as Idle
and Power-down modes.
Table 1: Pin description
Symbol Pin Type Description

© Koninklijke Philips Electronics N.V. 2004. All rights reserved.
User manual Rev. 02 — 2 March 2005 7 of 105
Philips Semiconductors UM10108
P89LPC924/925 User manual
Fig 2. P89LPC924/925 block diagram.
HIGH PERFORMANCE
ACCELERATED 2-CLOCK 80C51 CPU
4 kB/8 kB
CODE FLASH
256-BYTE
DATA RAM
PORT 3
CONFIGURABLE I/Os
PORT 1
CONFIGURABLE I/Os
PORT 0
CONFIGURABLE I/Os
KEYPAD
INTERRUPT
PROGRAMMABLE
OSCILLATOR DIVIDER CPU
CLOCK
CONFIGURABLE
OSCILLATOR
ON-CHIP
RC
OSCILLATOR
INTERNAL BUS
CRYSTAL
OR
RESONATOR
POWER MONITOR
(POWER-ON RESET,
BROWNOUT RESET)
002aaa786
UART
REAL-TIME CLOCK/
SYSTEM TIMER
I
2
C
TIMER 0
TIMER 1
WATCHDOG TIMER
AND OSCILLATOR
ANALOG
COMPARATORS
ADC1/DAC1
P89LPC924/925

© Koninklijke Philips Electronics N.V. 2004. All rights reserved.
User manual Rev. 02 — 2 March 2005 8 of 105
Philips Semiconductors UM10108
P89LPC924/925 User manual
1.2 Special function registers
Remark: Special Function Registers (SFRs) accesses are restricted in the following ways:
•User must not attempt to access any SFR locations not defined.
•Accesses to any defined SFR locations must be strictly for the functions for the SFRs.
•SFR bits labeled ‘-’, ‘0’ or ‘1’ can only be written and read as follows:
–‘-’ Unless otherwise specified, must be written with ‘0’, but can return any value
when read (even if it was written with ‘0’). It is a reserved bit and may be used in
future derivatives.
–‘0’ must be written with ‘0’, and will return a ‘0’ when read.
–‘1’ must be written with ‘1’, and will return a ‘1’ when read.

xxxxxxxxxxxxxxxxxxxxx xxxxxxxxxxxxxxxxxxxxxxxxxx xxxxxxx x x x xxxxxxxxxxxxxxxxxxxxxxxxxxxxxx xxxxxxxxxxxxxxxxxxx xx xx xxxxx
xxxxxxxxxxxxxxxxxxxxxxxxxxx xxxxxxxxxxxxxxxxxxx xxxxxx xxxxxxxxxxxxxxxxxxxxxxxxxxxxxxxxxxx xxxxxxxxxxxx x x
xxxxxxxxxxxxxxxxxxxxx xxxxxxxxxxxxxxxxxxxxxxxxxxxxxx xxxxx xxxxxxxxxxxxxxxxxxxxxxxxxxxxxxxxxxxxxxxxxxxxxxxxxx xxxxxxxx
xxxxxxxxxxxxxxxxxxxxxxxxx xxxxxxxxxxxxxxxxxxxx xxx
© Koninklijke Philips Electronics N.V. 2004. All rights reserved.
User manual Rev. 02 — 2 March 2005 9 of 105
Philips Semiconductors UM10108
P89LPC924/925 User manual
Table 2: Special function registers
* indicates SFRs that are bit addressable.
Name Description SFR
addr.
Bit functions and addresses Reset value
MSB LSB Hex Binary
Bit address E7 E6 E5 E4 E3 E2 E1 E0
ACC* Accumulator E0H 00 00000000
ADCON1 A/D control register 1 97H ENBI1 ENADCI
1
TMM1 EDGE1 ADCI1 ENADC1 ADCS11 ADCS10 00 00000000
ADINS A/D input select A3H ADI13 ADI12 ADI11 ADI10 - - - - 00 00000000
ADMODA A/D mode register A C0H BNDI1 BURST1 SCC1 SCAN1 - - - - 00 00000000
ADMODB A/D mode register B A1H CLK2 CLK1 CLK0 -ENDAC1 -BSA1 -00 000x0000
AD1BH A/D_1 boundary HIGH
register
C4H FF 11111111
AD1BL A/D_1 boundary LOW
register
BCH 00 00000000
AD1DAT0 A/D_1 data register 0 D5H 00 00000000
AD1DAT1 A/D_1 data register 1 D6H 00 00000000
AD1DAT2 A/D_1 data register 2 D7H 00 00000000
AD1DAT3 A/D_1 data register 3 F5H 00 00000000
AUXR1 Auxiliary function register A2H CLKLP EBRR ENT1 ENT0 SRST 0 - DPS 00[1] 000000x0
Bit address F7 F6 F5 F4 F3 F2 F1 F0
B* B register F0H 00 00000000
BRGR0[2] Baud rate generator rate
LOW
BEH 00 00000000
BRGR1[2] Baud rate generator rate
HIGH
BFH 00 00000000
BRGCON Baud rate generator control BDH ------SBRGS BRGEN 00 xxxxxx00
CMP1 Comparator 1 control register ACH - - CE1 CP1 CN1 OE1 CO1 CMF1 00[1] xx000000
CMP2 Comparator 2 control register ADH - - CE2 CP2 CN2 OE2 CO2 CMF2 00[1] xx000000
DIVM CPU clock divide-by-M
control
95H 00 00000000
DPTR Data pointer (2 bytes)
DPH Data pointer HIGH 83H 00 00000000
DPL Data pointer LOW 82H 00 00000000
FMADRH Program Flash address HIGH E7H 00 00000000

xxxxxxxxxxxxxxxxxxxxx xxxxxxxxxxxxxxxxxxxxxxxxxx xxxxxxx x x x xxxxxxxxxxxxxxxxxxxxxxxxxxxxxx xxxxxxxxxxxxxxxxxxx xx xx xxxxx
xxxxxxxxxxxxxxxxxxxxxxxxxxx xxxxxxxxxxxxxxxxxxx xxxxxx xxxxxxxxxxxxxxxxxxxxxxxxxxxxxxxxxxx xxxxxxxxxxxx x x
xxxxxxxxxxxxxxxxxxxxx xxxxxxxxxxxxxxxxxxxxxxxxxxxxxx xxxxx xxxxxxxxxxxxxxxxxxxxxxxxxxxxxxxxxxxxxxxxxxxxxxxxxx xxxxxxxx
xxxxxxxxxxxxxxxxxxxxxxxxx xxxxxxxxxxxxxxxxxxxx xxx
© Koninklijke Philips Electronics N.V. 2004. All rights reserved.
User manual Rev. 02 — 2 March 2005 10 of 105
Philips Semiconductors UM10108
P89LPC924/925 User manual
FMADRL Program Flash address LOW E6H 00 00000000
FMCON Program Flash control (Read) E4H BUSY - - - HVA HVE SV OI 70 01110000
Program Flash control (Write) E4H FMCMD.
7
FMCMD.
6
FMCMD.
5
FMCMD.
4
FMCMD.
3
FMCMD.
2
FMCMD.
1
FMCMD.
0
FMDATA Program Flash data E5H 00 00000000
I2ADR I2C slave address register DBH I2ADR.6 I2ADR.5 I2ADR.4 I2ADR.3 I2ADR.2 I2ADR.1 I2ADR.0 GC 00 00000000
Bit address DF DE DD DC DB DA D9 D8
I2CON* I2C control register D8H -I2EN STA STO SI AA -CRSEL 00 x00000x0
I2DAT I2C data register DAH
I2SCLH Serial clock generator/SCL
duty cycle register HIGH
DDH 00 00000000
I2SCLL Serial clock generator/SCL
duty cycle register LOW
DCH 00 00000000
I2STAT I2C status register D9H STA.4 STA.3 STA.2 STA.1 STA.0 0 0 0 F8 11111000
Bit address AF AE AD AC AB AA A9 A8
IEN0* Interrupt enable 0 A8H EA EWDRT EBO ES/ESR ET1 EX1 ET0 EX0 00[1] 00000000
Bit address EF EE ED EC EB EA E9 E8
IEN1* Interrupt enable 1 E8H EAD EST - - - EC EKBI EI2C 00[1] 00x00000
Bit address BF BE BD BC BB BA B9 B8
IP0* Interrupt priority 0 B8H -PWDRT PBO PS/PSR PT1 PX1 PT0 PX0 00[1] x0000000
IP0H Interrupt priority 0 HIGH B7H -PWDRT
H
PBOH PSH/
PSRH
PT1H PX1H PT0H PX0H 00[1] x0000000
Bit address FF FE FD FC FB FA F9 F8
IP1* Interrupt priority 1 F8H PA D PST - - - PC PKBI PI2C 00[1] 00x00000
IP1H Interrupt priority 1 HIGH F7H PA D H PSTH - - - PCH PKBIH PI2CH 00[1] 00x00000
KBCON Keypad control register 94H ------PATN
_SEL
KBIF 00[1] xxxxxx00
KBMASK Keypad interrupt mask
register
86H 00 00000000
K B PAT N Keypad pattern register 93H FF 11111111
Table 2: Special function registers
* indicates SFRs that are bit addressable.
Name Description SFR
addr.
Bit functions and addresses Reset value
MSB LSB Hex Binary

xxxxxxxxxxxxxxxxxxxxx xxxxxxxxxxxxxxxxxxxxxxxxxx xxxxxxx x x x xxxxxxxxxxxxxxxxxxxxxxxxxxxxxx xxxxxxxxxxxxxxxxxxx xx xx xxxxx
xxxxxxxxxxxxxxxxxxxxxxxxxxx xxxxxxxxxxxxxxxxxxx xxxxxx xxxxxxxxxxxxxxxxxxxxxxxxxxxxxxxxxxx xxxxxxxxxxxx x x
xxxxxxxxxxxxxxxxxxxxx xxxxxxxxxxxxxxxxxxxxxxxxxxxxxx xxxxx xxxxxxxxxxxxxxxxxxxxxxxxxxxxxxxxxxxxxxxxxxxxxxxxxx xxxxxxxx
xxxxxxxxxxxxxxxxxxxxxxxxx xxxxxxxxxxxxxxxxxxxx xxx
© Koninklijke Philips Electronics N.V. 2004. All rights reserved.
User manual Rev. 02 — 2 March 2005 11 of 105
Philips Semiconductors UM10108
P89LPC924/925 User manual
Bit address 87 86 85 84 83 82 81 80
P0* Port 0 80H T1/KB7 CMP1
/KB6
CMPREF
/KB5
CIN1A
/KB4
CIN1B
/KB3
CIN2A
/KB2
CIN2B
/KB1
CMP2
/KB0
[1]
Bit address 97 96 95 94 93 92 91 90
P1* Port 1 90H - - RST INT1 INT0/
SDA
T0/SCL RXD TXD [1]
Bit address B7 B6 B5 B4 B3 B2 B1 B0
P3* Port 3 B0H ------XTAL1 XTAL2 [1]
P0M1 Port 0 output mode 1 84H (P0M1.7) (P0M1.6) (P0M1.5) (P0M1.4) (P0M1.3) (P0M1.2) (P0M1.1) (P0M1.0) FF 11111111
P0M2 Port 0 output mode 2 85H (P0M2.7) (P0M2.6) (P0M2.5) (P0M2.4) (P0M2.3) (P0M2.2) (P0M2.1) (P0M2.0) 00 00000000
P1M1 Port 1 output mode 1 91H (P1M1.7) (P1M1.6) -(P1M1.4) (P1M1.3) (P1M1.2) (P1M1.1) (P1M1.0) D3[1] 11x1xx11
P1M2 Port 1 output mode 2 92H (P1M2.7) (P1M2.6) -(P1M2.4) (P1M2.3) (P1M2.2) (P1M2.1) (P1M2.0) 00[1] 00x0xx00
P3M1 Port 3 output mode 1 B1H ------(P3M1.1) (P3M1.0) 03[1] xxxxxx11
P3M2 Port 3 output mode 2 B2H ------(P3M2.1) (P3M2.0) 00[1] xxxxxx00
PCON Power control register 87H SMOD1 SMOD0 BOPD BOI GF1 GF0 PMOD1 PMOD0 00 00000000
PCONA Power control register A B5H RTCPD -VCPD ADPD I2PD -SPD -00[1] 00000000
Bit address D7 D6 D5 D4 D3 D2 D1 D0
PSW* Program status word D0H CY AC F0 RS1 RS0 OV F1 P00H 00000000
PT0AD Port 0 digital input disable F6H - - PT0AD.5 PT0AD.4 PT0AD.3 PT0AD.2 PT0AD.1 -00H xx00000x
RSTSRC Reset source register DFH - - BOF POF R_BK R_WD R_SF R_EX [3]
RTCCON Real-time clock control D1H RTCF RTCS1 RTCS0 ---ERTC RTCEN 60[1][6]
RTCH Real-time clock register HIGH D2H 00[6] 00000000
RTCL Real-time clock register LOW D3H 00[6] 00000000
SADDR Serial port address register A9H 00 00000000
SADEN Serial port address enable B9H 00 00000000
SBUF Serial Port data buffer
register
99H xx xxxxxxxx
Bit address 9F 9E 9D 9C 9B 9A 99 98
SCON* Serial port control 98H SM0/FE SM1 SM2 REN TB8 RB8 TI RI 00 00000000
Table 2: Special function registers
* indicates SFRs that are bit addressable.
Name Description SFR
addr.
Bit functions and addresses Reset value
MSB LSB Hex Binary

xxxxxxxxxxxxxxxxxxxxx xxxxxxxxxxxxxxxxxxxxxxxxxx xxxxxxx x x x xxxxxxxxxxxxxxxxxxxxxxxxxxxxxx xxxxxxxxxxxxxxxxxxx xx xx xxxxx
xxxxxxxxxxxxxxxxxxxxxxxxxxx xxxxxxxxxxxxxxxxxxx xxxxxx xxxxxxxxxxxxxxxxxxxxxxxxxxxxxxxxxxx xxxxxxxxxxxx x x
xxxxxxxxxxxxxxxxxxxxx xxxxxxxxxxxxxxxxxxxxxxxxxxxxxx xxxxx xxxxxxxxxxxxxxxxxxxxxxxxxxxxxxxxxxxxxxxxxxxxxxxxxx xxxxxxxx
xxxxxxxxxxxxxxxxxxxxxxxxx xxxxxxxxxxxxxxxxxxxx xxx
© Koninklijke Philips Electronics N.V. 2004. All rights reserved.
User manual Rev. 02 — 2 March 2005 12 of 105
Philips Semiconductors UM10108
P89LPC924/925 User manual
[1] All ports are in input only (high-impedance) state after power-up.
[2] BRGR1 and BRGR0 must only be written if BRGEN in BRGCON SFR is logic 0. If any are written while BRGEN = 1, the result is unpredictable.
[3] The RSTSRC register reflects the cause of the P89LPC924/925 reset. Upon a power-up reset, all reset source flags are cleared except POF and BOF; the power-on reset value is
xx110000.
[4] After reset, the value is 111001x1, i.e., PRE2-PRE0 are all logic 1, WDRUN = 1 and WDCLK = 1. WDTOF bit is logic 1 after Watchdog reset and is logic 0 after power-on reset.
Other resets will not affect WDTOF.
[5] On power-on reset, the TRIM SFR is initialized with a factory preprogrammed value. Other resets will not cause initialization of the TRIM register.
[6] The only reset source that affects these SFRs is power-on reset.
SSTAT Serial port extended status
register
BAH DBMOD INTLO CIDIS DBISEL FE BR OE STINT 00 00000000
SP Stack pointer 81H 07 00000111
TAM OD Timer 0 and 1 auxiliary mode 8FH ---T1M2 ---T0M2 00 xxx0xxx0
Bit address 8F 8E 8D 8C 8B 8A 89 88
TCON* Timer 0 and 1 control 88H TF1 TR1 TF0 TR0 IE1 IT1 IE0 IT0 00 00000000
TH0 Timer 0 HIGH 8CH 00 00000000
TH1 Timer 1 HIGH 8DH 00 00000000
TL0 Timer 0 LOW 8AH 00 00000000
TL1 Timer 1 LOW 8BH 00 00000000
TMOD Timer 0 and 1 mode 89H T1GATE T1C/TT1M1 T1M0 T0GATE T0C/TT0M1 T0M0 00 00000000
TRIM Internal oscillator trim register 96H RCCLK ENCLK TRIM.5 TRIM.4 TRIM.3 TRIM.2 TRIM.1 TRIM.0 [5] [6]
WDCON Watchdog control register A7H PRE2 PRE1 PRE0 - - WDRUN WDTOF WDCLK [4] [6]
WDL Watchdog load C1H FF 11111111
WFEED1 Watchdog feed 1 C2H
WFEED2 Watchdog feed 2 C3H
Table 2: Special function registers
* indicates SFRs that are bit addressable.
Name Description SFR
addr.
Bit functions and addresses Reset value
MSB LSB Hex Binary

© Koninklijke Philips Electronics N.V. 2004. All rights reserved.
User manual Rev. 02 — 2 March 2005 13 of 105
Philips Semiconductors UM10108
P89LPC924/925 User manual
1.3 Memory organization
The various P89LPC924/925 memory spaces are as follows:
DATA — 128 bytes of internal data memory space (00h:7Fh) accessed via direct or
indirect addressing, using instruction other than MOVX and MOVC. All or part of the Stack
may be in this area.
IDATA — Indirect Data. 256 bytes of internal data memory space (00h:FFh) accessed via
indirect addressing using instructions other than MOVX and MOVC. All or part of the
Stack may be in this area. This area includes the DATA area and the 128 bytes
immediately above it.
SFR — Special Function Registers. Selected CPU registers and peripheral control and
status registers, accessible only via direct addressing.
CODE — 64 kB of Code memory space, accessed as part of program execution and via
the MOVC instruction. The P89LPC924/925 has 4 kB/8 kB of on-chip Code memory.
Note: ISP code is located at the end of Sector 4 on the LPC924, and at the end of Sector 7 on the LPC925.
Fig 3. P89LPC924/925 memory map.
002aaa948
0000h
03FFh
0400h
07FFh
0800h
0BFFh
0C00h
0FFFh
SECTOR 0
SECTOR 1
SECTOR 2
SECTOR 3
1000h
13FFh
1400h
17FFh
1800h
1BFFh
1C00h
1E00h
1FFFh
SECTOR 4
SECTOR 5
SECTOR 6
FFEFh
FF00h IAP entry-
points
SECTOR 7
ISP CODE
(512B)*
SPECIAL FUNCTION
REGISTERS
(DIRECTLY ADDRESSABLE)
128 BYTES ON-CHIP
DATA MEMORY (STACK,
DIRECT AND INDIR. ADDR.)
4 REG. BANKS R[7:0]
data memory
(DATA, IDATA)
DATA
128 BYTES ON-CHIP
DATA MEMORY (STACK
AND INDIR. ADDR.)
IDATA (incl. DATA)
FFEFh
FF1Fh
FF00h
entry points for:
-51 ASM. code
-C code
IDATA routines
1FFFh
1E00h
entry points for:
-UART (auto-baud)
-I2C, SPI, etc.*
Flexible choices:
-as supplied (UART)
-Philips libraries*
-user-defined
ISP serial loader
entry
points
Read-protected
IAP calls only
Table 3: Data RAM arrangement
Type Data RAM Size (bytes)
DATA Directly and indirectly addressable memory 128
IDATA Indirectly addressable memory 256

© Koninklijke Philips Electronics N.V. 2004. All rights reserved.
User manual Rev. 02 — 2 March 2005 14 of 105
Philips Semiconductors UM10108
P89LPC924/925 User manual
2. Clocks
2.1 Enhanced CPU
The P89LPC924/925 uses an enhanced 80C51 CPU which runs at six times the speed of
standard 80C51 devices. A machine cycle consists of two CPU clock cycles, and most
instructions execute in one or two machine cycles.
2.2 Clock definitions
The P89LPC924/925 device has several internal clocks as defined below:
OSCCLK — Input to the DIVM clock divider. OSCCLK is selected from one of four clock
sources and can also be optionally divided to a slower frequency (see Figure 5 and
Section 2.8 “CPU Clock (CCLK) modification: DIVM register”). Note: fosc is defined as the
OSCCLK frequency.
CCLK — CPU clock; output of the DIVM clock divider. There are two CCLK cycles per
machine cycle, and most instructions are executed in one to two machine cycles (two or
four CCLK cycles).
RCCLK — The internal 7.373 MHz RC oscillator output.
PCLK — Clock for the various peripheral devices and is CCLK/2.
2.2.1 Oscillator Clock (OSCCLK)
The P89LPC924/925 provides several user-selectable oscillator options. This allows
optimization for a range of needs from high precision to lowest possible cost. These
options are configured when the FLASH is programmed and include an on-chip Watchdog
oscillator, an on-chip RC oscillator, an oscillator using an external crystal, or an external
clock source. The crystal oscillator can be optimized for low, medium, or high frequency
crystals covering a range from 20 kHz to 18 MHz.
2.2.2 Low speed oscillator option
This option supports an external crystal in the range of 20 kHz to 100 kHz. Ceramic
resonators are also supported in this configuration.
2.2.3 Medium speed oscillator option
This option supports an external crystal in the range of 100 kHz to 4 MHz. Ceramic
resonators are also supported in this configuration.
2.2.4 High speed oscillator option
This option supports an external crystal in the range of 4 MHz to 18 MHz. Ceramic
resonators are also supported in this configuration.When using an oscillator frequency
above 12 MHz, the reset input function of P1.5 must be enabled. An external circuit
is required to hold the device in reset at powerup until VDD has reached its specified
level. When system power is removed VDD will fall below the minimum specified
operating voltage. When using an oscillator frequency above 12 MHz, in some
applications, an external brownout detect circuit may be required to hold the device
in reset when VDD falls below the minimum specified operating voltage.

© Koninklijke Philips Electronics N.V. 2004. All rights reserved.
User manual Rev. 02 — 2 March 2005 15 of 105
Philips Semiconductors UM10108
P89LPC924/925 User manual
2.3 Clock output
The P89LPC924/925 supports a user-selectable clock output function on the XTAL2 /
CLKOUT pin when the crystal oscillator is not being used. This condition occurs if a
different clock source has been selected (on-chip RC oscillator, Watchdog oscillator,
external clock input on X1) and if the Real-time Clock is not using the crystal oscillator as
its clock source. This allows external devices to synchronize to the P89LPC924/925. This
output is enabled by the ENCLK bit in the TRIM register.
The frequency of this clock output is 1⁄2 that of the CCLK. If the clock output is not needed
in Idle mode, it may be turned off prior to entering Idle, saving additional power. Note: on
reset, the TRIM SFR is initialized with a factory preprogrammed value. Therefore when
setting or clearing the ENCLK bit, the user should retain the contents of bits 5:0 of the
TRIM register. This can be done by reading the contents of the TRIM register (into the
ACC for example), modifying bit 6, and writing this result back into the TRIM register.
Alternatively, the ‘ANL direct’ or ‘ORL direct’ instructions can be used to clear or set bit 6
of the TRIM register.
2.4 On-chip RC oscillator option
The P89LPC924/925 has a TRIM register that can be used to tune the frequency of the
RC oscillator. During reset, the TRIM value is initialized to a factory pre-programmed
value to adjust the oscillator frequency to 7.373 MHz, ± 1 %. (Note: the initial value is
better than 1 %; please refer to the data sheet for behavior over temperature). End user
applications can write to the TRIM register to adjust the on-chip RC oscillator to other
frequencies. Increasing the TRIM value will decrease the oscillator frequency.
Note: The oscillator must be configured in one of the following modes: Low frequency crystal,
medium frequency crystal, or high frequency crystal.
(1) A series resistor may be required to limit crystal drive levels. This is especially important for low
frequency crystals (see text).
Fig 4. Using the crystal oscillator.
002aaa951
P89LPC924/925
XTAL1
XTAL2
quartz crystal or
ceramic resonator
[1]
Table 4: On-chip RC oscillator trim register (TRIM - address 96h) bit allocation
Bit 76543210
Symbol RCCLK ENCLK TRIM.5 TRIM.4 TRIM.3 TRIM.2 TRIM.1 TRIM.0
Reset 0 0 Bits 5:0 loaded with factory stored value during reset.

© Koninklijke Philips Electronics N.V. 2004. All rights reserved.
User manual Rev. 02 — 2 March 2005 16 of 105
Philips Semiconductors UM10108
P89LPC924/925 User manual
2.5 Watchdog oscillator option
The Watchdog has a separate oscillator which has a frequency of 400 kHz. This oscillator
can be used to save power when a high clock frequency is not needed.
2.6 External clock input option
In this configuration, the processor clock is derived from an external source driving the
XTAL1 / P3.1 pin. The rate may be from 0 Hz up to 18 MHz. The XTAL2 / P3.0 pin may be
used as a standard port pin or a clock output. When using an oscillator frequency
above 12 MHz, the reset input function of P1.5 must be enabled. An external circuit
is required to hold the device in reset at powerup until VDD has reached its specified
level. When system power is removed VDD will fall below the minimum specified
operating voltage. When using an oscillator frequency above 12 MHz, in some
applications, an external brownout detect circuit may be required to hold the device
in reset when VDD falls below the minimum specified operating voltage.
Table 5: On-chip RC oscillator trim register (TRIM - address 96h) bit description
Bit Symbol Description
0TRIM.0 Trim value. Determines the frequency of the internal RC oscillator. During reset, these bits are
loaded with a stored factory calibration value. When writing to either bit 6 or bit 7 of this register,
care should be taken to preserve the current TRIM value by reading this register, modifying bits 6
or 7 as required, and writing the result to this register.
1TRIM.1
2TRIM.2
3TRIM.3
4TRIM.4
5TRIM.5
6ENCLK when = 1, CCLK/2 is output on the XTAL2 pin provided the crystal oscillator is not being used.
7RCCLK when = 1, selects the RC Oscillator output as the CPU clock (CCLK)
Fig 5. Block diagram of oscillator control.
÷
2
002aaa79
0
RTC
ADC1/
DAC1
CPU
WDT
BAUD RATE
GENERATOR
DIVM CCLK
UART
OSCCLK
I
2
C
PCLK
TIMER 0 and
TIMER 1
High freq.
Med. freq.
Low freq.
XTAL1
XTAL2
RC
OSCILLATOR
WATCHDOG
OSCILLATOR
(7.3728 MHz)
(400 kHz)

© Koninklijke Philips Electronics N.V. 2004. All rights reserved.
User manual Rev. 02 — 2 March 2005 17 of 105
Philips Semiconductors UM10108
P89LPC924/925 User manual
2.7 Oscillator Clock (OSCCLK) wake-up delay
The P89LPC924/925 has an internal wake-up timer that delays the clock until it stabilizes
depending to the clock source used. If the clock source is any of the three crystal
selections, the delay is 992 OSCCLK cycles plus 60 µs to 100 µs. If the clock source is
either the internal RC oscillator or the Watchdog oscillator, the delay is 224 OSCCLK
cycles plus 60 µs to 100 µs.
2.8 CPU Clock (CCLK) modification: DIVM register
The OSCCLK frequency can be divided down, by an integer, up to 510 times by
configuring a dividing register, DIVM, to provide CCLK. This produces the CCLK
frequency using the following formula:
CCLK frequency = fosc / (2N)
Where: fosc is the frequency of OSCCLK
N is the value of DIVM.
Since N ranges from 0 to 255, the CCLK frequency can be in the range of fosc to fosc/510.
(for N = 0, CCLK = fosc).
This feature makes it possible to temporarily run the CPU at a lower rate, reducing power
consumption. By dividing the clock, the CPU can retain the ability to respond to events
other than those that can cause interrupts (i.e., events that allow exiting the Idle mode) by
executing its normal program at a lower rate. This can often result in lower power
consumption than in Idle mode. This can allow bypassing the oscillator start-up time in
cases where Power-down mode would otherwise be used. The value of DIVM may be
changed by the program at any time without interrupting code execution.
2.9 Low power select
The P89LPC924/925 is designed to run at 12 MHz (CCLK) maximum. However, if CCLK
is 8 MHz or slower, the CLKLP SFR bit (AUXR1.7) can be set to a logic 1 to lower the
power consumption further. On any reset, CLKLP is logic 0 allowing highest performance.
This bit can then be set in software if CCLK is running at 8 MHz or slower.
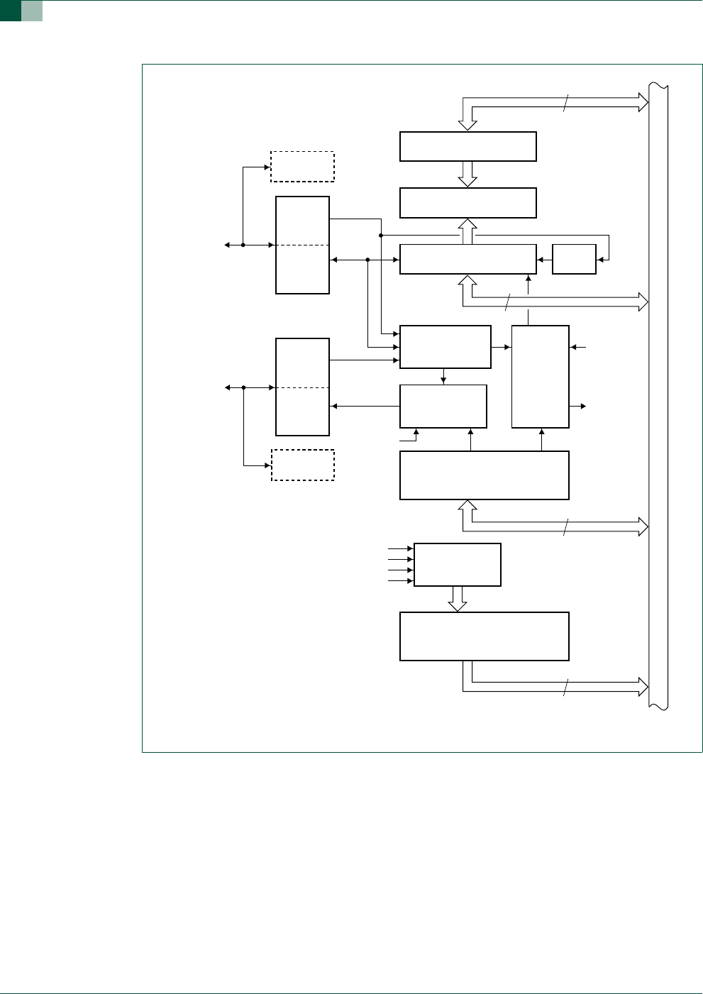
3. A/D converter
The P89LPC924/925 has an 8-bit, 4-channel, multiplexed successive approximation
analog-to-digital converter module (ADC1) and one DAC module (DAC1). A block diagram
of the A/D converter is shown in Figure 6. The A/D consists of a 4-input multiplexer which
feeds a sample and hold circuit providing an input signal to one of two comparator inputs.
The control logic in combination with the successive approximation register (SAR) drives a
digital-to-analog converter which provides the other input to the comparator. The output of
the comparator is fed to the SAR.

© Koninklijke Philips Electronics N.V. 2004. All rights reserved.
User manual Rev. 02 — 2 March 2005 18 of 105
Philips Semiconductors UM10108
P89LPC924/925 User manual
3.1 Features
•An 8-bit, 4-channel, multiplexed input, successive approximation A/D converter
•Four A/D result registers
•Six operating modes
–Fixed channel, single conversion mode
–Fixed channel, continuous conversion mode
–Auto scan, single conversion mode
–Auto scan, continuous conversion mode
–Dual channel, continuous conversion mode
–Single step mode
•Three conversion start modes
–Timer triggered start
–Start immediately
–Edge triggered
•8-bit conversion time of ≥ 3.9 µs at an ADC clock of 3.3 MHz
•Interrupt or polled operation
•Boundary limits interrupt
•DAC output to a port pin with high output impedance
•Clock divider
•Power-down mode
Fig 6. A/D converter block diagram.
+
–
COMP
DAC1
SAR
8
INPUT
MUX
CONTROL
LOGIC
CCLK
002aaa791

© Koninklijke Philips Electronics N.V. 2004. All rights reserved.
User manual Rev. 02 — 2 March 2005 19 of 105
Philips Semiconductors UM10108
P89LPC924/925 User manual
3.2 A/D operating modes
3.2.1 Fixed channel, single conversion mode
A single input channel can be selected for conversion. A single conversion will be
performed and the result placed in the result register which corresponds to the selected
input channel (See Ta b l e 6). An interrupt, if enabled, will be generated after the conversion
completes. The input channel is selected in the ADINS register. This mode is selected by
setting the SCAN1 bit in the ADMODA register.
3.2.2 Fixed channel, continuous conversion mode
A single input channel can be selected for continuous conversion. The results of the
conversions will be sequentially placed in the four result registers Table 7. An interrupt, if
enabled, will be generated after every four conversions. Additional conversion results will
again cycle through the four result registers, overwriting the previous results. Continuous
conversions continue until terminated by the user. This mode is selected by setting the
SCC1 bit in the ADMODA register.
3.2.3 Auto scan, single conversion mode
Any combination of the four input channels can be selected for conversion by setting a
channel’s respective bit in the ADINS register. The channels are converted from LSB to
MSB order (in ADINS). A single conversion of each selected input will be performed and
the result placed in the result register which corresponds to the selected input channel
(See Tabl e 6). An interrupt, if enabled, will be generated after all selected channels have
been converted. If only a single channel is selected this is equivalent to single channel,
single conversion mode. This mode is selected by setting the SCAN1 bit in the ADMODA
register.
3.2.4 Auto scan, continuous conversion mode
Any combination of the four input channels can be selected for conversion by setting a
channel’s respective bit in the ADINS register. The channels are converted from LSB to
MSB order (in ADINS). A conversion of each selected input will be performed and the
result placed in the result register which corresponds to the selected input channel (See
Tab l e 6). An interrupt, if enabled, will be generated after all selected channels have been
converted. The process will repeat starting with the first selected channel. Additional
Table 6: Input channels and Result registers for fixed channel single, auto scan single,
and autoscan continuous conversion modes.
Result register Input channel Result register Input channel
AD1DAT0 AD10 AD1DAT2 AD12
AD1DAT1 AD11 AD1DAT3 AD13
Table 7: Result registers and conversion results for fixed channel, continuous conversion
mode.
Result register Contains
AD1DAT0 Selected channel, first conversion result
AD1DAT1 Selected channel, second conversion result
AD1DAT2 Selected channel, third conversion result
AD1DAT3 Selected channel, forth conversion result

© Koninklijke Philips Electronics N.V. 2004. All rights reserved.
User manual Rev. 02 — 2 March 2005 20 of 105
Philips Semiconductors UM10108
P89LPC924/925 User manual
conversion results will again cycle through the result registers of the selected channels,
overwriting the previous results. Continuous conversions continue until terminated by the
user. This mode is selected by setting the BURST1 bit in the ADMODA register.
3.2.5 Dual channel, continuous conversion mode
Any combination of two of the four input channels can be selected for conversion. The
result of the conversion of the first channel is placed in the first result register. The result of
the conversion of the second channel is placed in the second result register. The first
channel is again converted and its result stored in the third result register. The second
channel is again converted and its result placed in the fourth result register (See Ta bl e 8).
An interrupt is generated, if enabled, after every set of four conversions (two conversions
per channel). This mode is selected by setting the SCC1 bit in the ADMODA register.
3.2.6 Single step
This special mode allows ‘single-stepping’ in an auto scan conversion mode. Any
combination of the four input channels can be selected for conversion. After each channel
is converted, an interrupt is generated, if enabled, and the A/D waits for the next start
condition. The result of each channel is placed in the result register which corresponds to
the selected input channel (See Ta bl e 6). May be used with any of the start modes. This
mode is selected by clearing the BURST1, SCC1, and SCAN1 bits in the ADMODA
register.
3.2.7 Conversion mode selection bits
The A/D uses three bits in ADMODA to select the conversion mode. These mode bits are
summarized in Ta b le 9, below. Combinations of the three bits, other than the combinations
shown, are undefined.
Table 8: Result registers and conversion results for dual channel, continuous conversion
mode.
Result register Contains
AD1DAT0 First channel, first conversion result
AD1DAT1 Second channel, first conversion result
AD1DAT2 First channel, second conversion result
AD1DAT3 Second channel, second conversion result
Table 9: Conversion mode bits.
BURST1 SCC1 Scan1 ADC1 conversion
mode
BURST0 SCC0 Scan0 ADC0 conversion
mode
0 0 0 single step 0 0 0 single step
0 0 1 fixed
channel,single
0 0 1 fixed
channel,single
auto scan, single auto scan, single
0 1 0 fixed channel,
continuous
0 1 0 fixed channel,
continuous
dual channel,
continuous
dual channel,
continuous
1 0 0 auto scan,
continuous
1 0 0 auto scan,
continuous

© Koninklijke Philips Electronics N.V. 2004. All rights reserved.
User manual Rev. 02 — 2 March 2005 21 of 105
Philips Semiconductors UM10108
P89LPC924/925 User manual
3.3 Trigger modes
3.3.1 Timer triggered start
An A/D conversion is started by the overflow of Timer 0. Once a conversion has started,
additional Timer 0 triggers are ignored until the conversion has completed. The Timer
triggered start mode is available in all A/D operating modes. This mode is selected by the
TMM1 bit and the ADCS11 and ADCS10 bits (See Ta bl e 11).
3.3.2 Start immediately
Programming this mode immediately starts a conversion. This start mode is available in all
A/D operating modes. This mode is selected by setting the ADCS11 and ADCS10 bits in
the ADCON1 register (See Tabl e 11).
3.3.3 Edge triggered
An A/D conversion is started by rising or falling edge of P1.4. Once a conversion has
started, additional edge triggers are ignored until the conversion has completed. The edge
triggered start mode is available in all A/D operating modes. This mode is selected by
setting the ADCS11 and ADCS10 bits in the ADCON1 register (See Ta bl e 11).
3.3.4 Boundary limits interrupt
The A/D converter has both a HIGH and LOW boundary limit register. After the four MSBs
have been converted, these four bits are compared with the four MSBs of the boundary
HIGH and LOW registers. If the four MSBs of the conversion are outside the limit an
interrupt will be generated, if enabled. If the conversion result is within the limits, the
boundary limits will again be compared after all eight bits have been converted. An
interrupt will be generated, if enabled, if the result is outside the boundary limits. The
boundary limit may be disabled by clearing the boundary limit interrupt enable.
3.4 DAC output to a port pin with high-impedance
The AD0DAT3 register is used to hold the value fed to the DAC. After a value has been
written to AD0DAT3 the DAC output will appear on the DAC0 pin. The DAC output is
enabled by the ENDAC0 bit in the ADMODB register (See Table 15).
3.5 Clock divider
The A/D converter requires that its internal clock source be in the range of 500 kHz to
3.3 MHz to maintain accuracy. A programmable clock divider that divides the clock from 1
to 8 is provided for this purpose (See Tab le 15).
3.6 I/O pins used with A/D converter functions
The analog input pins used with for the A/D converter have a digital input and output
function. In order to give the best analog performance, pins that are being used with the
ADC or DAC should have their digital outputs and inputs disabled and have the 5 V
tolerance disconnected. Digital outputs are disabled by putting the port pins into the
input-only mode as described in the Port Configurations section (see Ta bl e 21).

© Koninklijke Philips Electronics N.V. 2004. All rights reserved.
User manual Rev. 02 — 2 March 2005 22 of 105
Philips Semiconductors UM10108
P89LPC924/925 User manual
Digital inputs will be disconnected automatically from these pins when the pin has been
selected by setting its corresponding bit in the ADINS register and the A/D or DAC has
been enabled. Pins selected in ADINS will be 3 V tolerant provided that the A/D is enabled
and the device is not in power-down, otherwise the pin will remain 5 V tolerant.
3.7 Power-down and idle mode
In idle mode the A/D converter, if enabled, will continue to function and can cause the
device to exit idle mode when the conversion is completed if the A/D interrupt is enabled.
In Power-down mode or Total Power-down mode, the A/D does not function. If the A/D is
enabled, it will consume power. Power can be reduced by disabling the A/D.
Table 10: A/D Control register 1 (ADCON1 - address 97h) bit allocation
Bit 76543210
Symbol ENBI1 ENADCI1 TMM1 EDGE1 ADCI1 ENADC1 ADCS11 ADCS10
Reset 00000000
Table 11: A/D Control register 1 (ADCON1 - address 97h) bit description
Bit Symbol Description
0ADCS10 A/D start mode bits [11:10]:
00 — Timer Trigger Mode when TMM1 = 1. Conversions starts on overflow of
Timer 0. Stop mode when TMM1 = 0, no start occurs.
01 — Immediate Start Mode. Conversions starts immediately.
10 — Edge Trigger Mode. Conversion starts when edge condition defined by bit
EDGE1 occurs.
1ADCS11
2ENADC1 Enable A/D channel 1. When set = 1, enables ADC1. Must also be set for D/A
operation of this channel.
3ADCI1 A/D Conversion complete Interrupt 1. Set when any conversion or set of multiple
conversions has completed. Cleared by software.
4EDGE1 When = 0, an Edge conversion start is triggered by a falling edge on P1.4.
When = 1, an Edge conversion start is triggered by a rising edge on P1.4.
5TMM1 Timer Trigger Mode 1. Selects either stop mode (TMM1 = 0) or timer trigger mode
(TMM1 = 1) when the ADCS11 and ADCS10 bits = 00.
6ENADCI1 Enable A/D Conversion complete Interrupt 1. When set, will cause an interrupt if the
ADCI1 flag is set and the A/D interrupt is enabled.
7ENBI1 Enable A/D boundary interrupt 1. When set, will cause an interrupt if the boundary
interrupt 1 flag, BNDI1, is set and the A/D interrupt is enabled.
Table 12: A/D Mode Register A (ADMODA - address C0h) bit allocation
Bit 76543210
Symbol BNBI1 BURST1 SCC1 SCAN1 - - - -
Reset 00000000
Table 13: A/D Mode Register A (ADMODA - address C0h) bit description
Bit Symbol Description
0:3 -reserved
4SCAN1 when = 1, selects single conversion mode (auto scan or fixed channel) for ADC1

© Koninklijke Philips Electronics N.V. 2004. All rights reserved.
User manual Rev. 02 — 2 March 2005 23 of 105
Philips Semiconductors UM10108
P89LPC924/925 User manual
5SCC1 when = 1, selects fixed channel, continuous conversion mode for ADC1
6BURST1 when = 1, selects auto scan, continuous conversion mode for ADC1
7BNBI1 ADC1 boundary interrupt flag. When set, indicates that the converted result from
ADC1 is outside of the range defined by the ADC1 boundary registers
Table 13: A/D Mode Register A (ADMODA - address C0h) bit description
Bit Symbol Description
Table 14: A/D Mode Register B (ADMODB - address A1h) bit allocation
Bit 76543210
Symbol CLK2 CLK1 CLK0 -ENDAC1 -BSA1 -
Reset 00000000
Table 15: A/D Mode Register B (ADMODB - address A1h) bit description
Bit Symbol Description
0 - reserved
1BSA1 ADC1 Boundary Select All. When = 1, BNDI1 will be set if any ADC1 input exceeds
the boundary limits. When = 0, BNDI1 will be set only if the AD10 input exceeded
the boundary limits.
2 - reserved
3ENDAC1 When = 1 selects DAC mode for ADC1; when = 0 selects ADC mode.
4 - reserved
5CLK0 Clock divider to produce the ADC clock. Divides CCLK by the value indicated below.
The resulting ADC clock should be 3.3 MHz or less. A minimum of 0.5 MHz is
required to maintain A/D accuracy. A/D start mode bits:
CLK2:0 — divisor
000 — 1
001 — 2
010 — 3
011 — 4
100 — 5
101 — 6
110 — 7
111 — 8
6CLK1
7CLK2
Table 16: A/D Input Select register (ADINS - address A3h) bit allocation
Bit 76543210
Symbol AIN13 AIN12 AIN11 AIN10 - - - -
Reset 00000000
Table 17: A/D Input Select register (ADINS - address A3h) bit description
Bit Symbol Description
0:3 -reserved
4AIN10 when set, enables the AD10 pin for sampling and conversion
5AIN11 when set, enables the AD11 pin for sampling and conversion
6AIN12 when set, enables the AD12 pin for sampling and conversion
7AIN13 when set, enables the AD13 pin for sampling and conversion

© Koninklijke Philips Electronics N.V. 2004. All rights reserved.
User manual Rev. 02 — 2 March 2005 24 of 105
Philips Semiconductors UM10108
P89LPC924/925 User manual
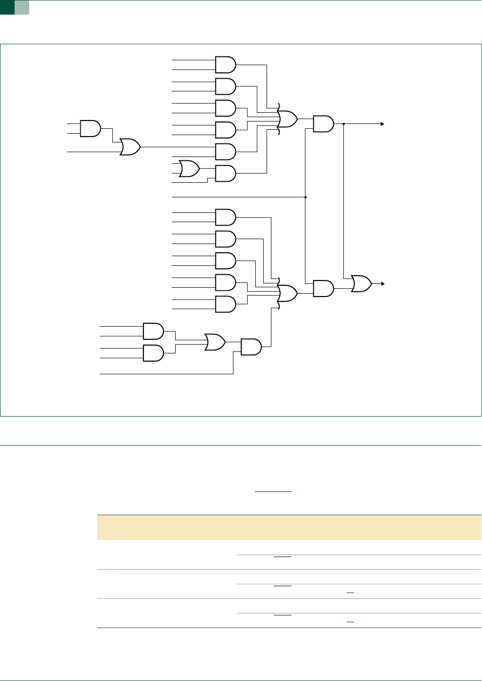
4. Interrupts
The P89LPC924/925 uses a four priority level interrupt structure. This allows great
flexibility in controlling the handling of the P89LPC924/925’s 12 interrupt sources.
Each interrupt source can be individually enabled or disabled by setting or clearing a bit in
the interrupt enable registers IEN0 or IEN1. The IEN0 register also contains a global
enable bit, EA, which enables all interrupts.
Each interrupt source can be individually programmed to one of four priority levels by
setting or clearing bits in the interrupt priority registers IP0, IP0H, IP1, and IP1H. An
interrupt service routine in progress can be interrupted by a higher priority interrupt, but
not by another interrupt of the same or lower priority. The highest priority interrupt service
cannot be interrupted by any other interrupt source. If two requests of different priority
levels are received simultaneously, the request of higher priority level is serviced.
If requests of the same priority level are pending at the start of an instruction cycle, an
internal polling sequence determines which request is serviced. This is called the
arbitration ranking. Note that the arbitration ranking is only used for pending requests of
the same priority level. Ta b l e 19 summarizes the interrupt sources, flag bits, vector
addresses, enable bits, priority bits, arbitration ranking, and whether each interrupt may
wake up the CPU from a Power-down mode.
4.1 Interrupt priority structure
There are four SFRs associated with the four interrupt levels: IP0, IP0H, IP1, IP1H. Every
interrupt has two bits in IPx and IPxH (x = 0,1) and can therefore be assigned to one of
four levels, as shown in Ta bl e 18.
The P89LPC924/925 has two external interrupt inputs in addition to the Keypad Interrupt
function. The two interrupt inputs are identical to those present on the standard 80C51
microcontrollers.
These external interrupts can be programmed to be level-triggered or edge-triggered by
clearing or setting bit IT1 or IT0 in Register TCON. If ITn = 0, external interrupt n is
triggered by a LOW level detected at the INTn pin. If ITn = 1, external interrupt n is edge
triggered. In this mode if consecutive samples of the INTn pin show a HIGH level in one
cycle and a LOW level in the next cycle, interrupt request flag IEn in TCON is set, causing
an interrupt request.
Since the external interrupt pins are sampled once each machine cycle, an input HIGH or
LOW level should be held for at least one machine cycle to ensure proper sampling. If the
external interrupt is edge-triggered, the external source has to hold the request pin HIGH
Table 18: Interrupt priority level
Priority bits
IPxH IPx Interrupt priority level
0 0 Level 0 (lowest priority)
0 1 Level 1
1 0 Level 2
1 1 Level 3

© Koninklijke Philips Electronics N.V. 2004. All rights reserved.
User manual Rev. 02 — 2 March 2005 25 of 105
Philips Semiconductors UM10108
P89LPC924/925 User manual
for at least one machine cycle, and then hold it LOW for at least one machine cycle. This is
to ensure that the transition is detected and that interrupt request flag IEn is set. IEn is
automatically cleared by the CPU when the service routine is called.
If the external interrupt is level-triggered, the external source must hold the request active
until the requested interrupt is generated. If the external interrupt is still asserted when the
interrupt service routine is completed, another interrupt will be generated. It is not
necessary to clear the interrupt flag IEn when the interrupt is level sensitive, it simply
tracks the input pin level.
If an external interrupt has been programmed as level-triggered and is enabled when the
P89LPC924/925 is put into Power-down or Idle mode, the interrupt occurrence will cause
the processor to wake up and resume operation. Refer to Section 6.3 “Power reduction
modes” on page 32 for details.
4.2 External Interrupt pin glitch suppression
Most of the P89LPC924/925 pins have glitch suppression circuits to reject short glitches
(please refer to the P89LPC924/925 data sheet, Dynamic characteristics for glitch filter
specifications). However, pins SDA/INT0/P1.3 and SCL/T0/P1.2 do not have the glitch
suppression circuits. Therefore, INT1 has glitch suppression while INT0 does not.
Table 19: Summary of interrupts
Description Interrupt flag
bit(s)
Vector
address
Interrupt enable
bit(s)
Interrupt
priority
Arbitration
ranking
Power-
down
wake-up
External interrupt 0 IE0 0003h EX0 (IEN0.0) IP0H.0,IP0.0 1 (highest) Ye s
Timer 0 interrupt TF0 000Bh ET0 (IEN0.1) IP0H.1,IP0.1 4No
External interrupt 1 IE1 0013h EX1 (IEN0.2) IP0H.2,IP0.2 7Ye s
Timer 1 interrupt TF1 001Bh ET1 (IEN0.3) IP0H.3,IP0.3 10 No
Serial port TX and RX TI and RI 0023h ES/ESR (IEN0.4) IP0H.4,IP0.4 13 No
Serial port RX RI
Brownout detect BOF 002Bh EBO (IEN0.5) IP0H.5,IP0.5 2Ye s
Watchdog timer/Real-time clock WDOVF/RTCF 0053h EWDRT (IEN0.6) IP0H.6,IP0.6 3Ye s
I2C interrupt SI 0033h EI2C (IEN1.0) IP0H.0,IP0.0 5No
KBI interrupt KBIF 003Bh EKBI (IEN1.1) IP0H.0,IP0.0 8Ye s
Comparators 1 and 2 interrupts CMF1/CMF2 0043h EC (IEN1.2) IP0H.0,IP0.0 11 Ye s
Serial port TX TI 006Bh EST (IEN1.6) IP0H.0,IP0.0 12 No
ADC ADCI1,BNDI1 0073h EAD (IEN1.7) IP1H.7,IP1.7 15 (lowest) No

© Koninklijke Philips Electronics N.V. 2004. All rights reserved.
User manual Rev. 02 — 2 March 2005 26 of 105
Philips Semiconductors UM10108
P89LPC924/925 User manual
5. I/O ports
The P89LPC924/925 has three I/O ports: Port 0, Port 1, and Port 3. Ports 0 and 1 are 8-bit
ports and Port 3 is a 2-bit port. The exact number of I/O pins available depends upon the
clock and reset options chosen (see Ta b le 20).
[1] Required for operation above 12 MHz.
Fig 7. Interrupt sources, interrupt enables, and power-down wake up sources.
002aaa792
IE0
EX0
IE1
EX1
BOPD
EBO
KBIF
EKBI
INTERRUPT
TO CPU
WAKE-UP
(IF IN POWER-DOWN)
EWDRT
CMF2
CMF1
EC
EA (IE0.7)
TF1
ET1
TI & RI/RI
ES/ESR
TI
EST
SI
EI2C
RTCF
ERTC
(RTCCON.1)
WDOVF
TF0
ET0
ENADCI1
ADCI1
ENBI1
BNDI1
EAD
Table 20: Number of I/O pins available
Clock source Reset option Number of I/O
pins
On-chip oscillator or Watchdog
oscillator
No external reset (except during power up) 26
External RST pin supported 25
External clock input No external reset (except during power up) 25
External RST pin supported[1] 24
Low/medium/high speed oscillator
(external crystal or resonator)
No external reset (except during power up) 24
External RST pin supported[1] 23

© Koninklijke Philips Electronics N.V. 2004. All rights reserved.
User manual Rev. 02 — 2 March 2005 27 of 105
Philips Semiconductors UM10108
P89LPC924/925 User manual
5.1 Port configurations
All but three I/O port pins on the P89LPC924/925 may be configured by software to one of
four types on a pin-by-pin basis, as shown in Ta b l e 21. These are: quasi-bidirectional
(standard 80C51 port outputs), push-pull, open drain, and input-only. Two configuration
registers for each port select the output type for each port pin.
P1.5 (RST) can only be an input and cannot be configured.
P1.2 (SCL/T0) and P1.3 (SDA/INT0) may only be configured to be either input-only or
open drain.
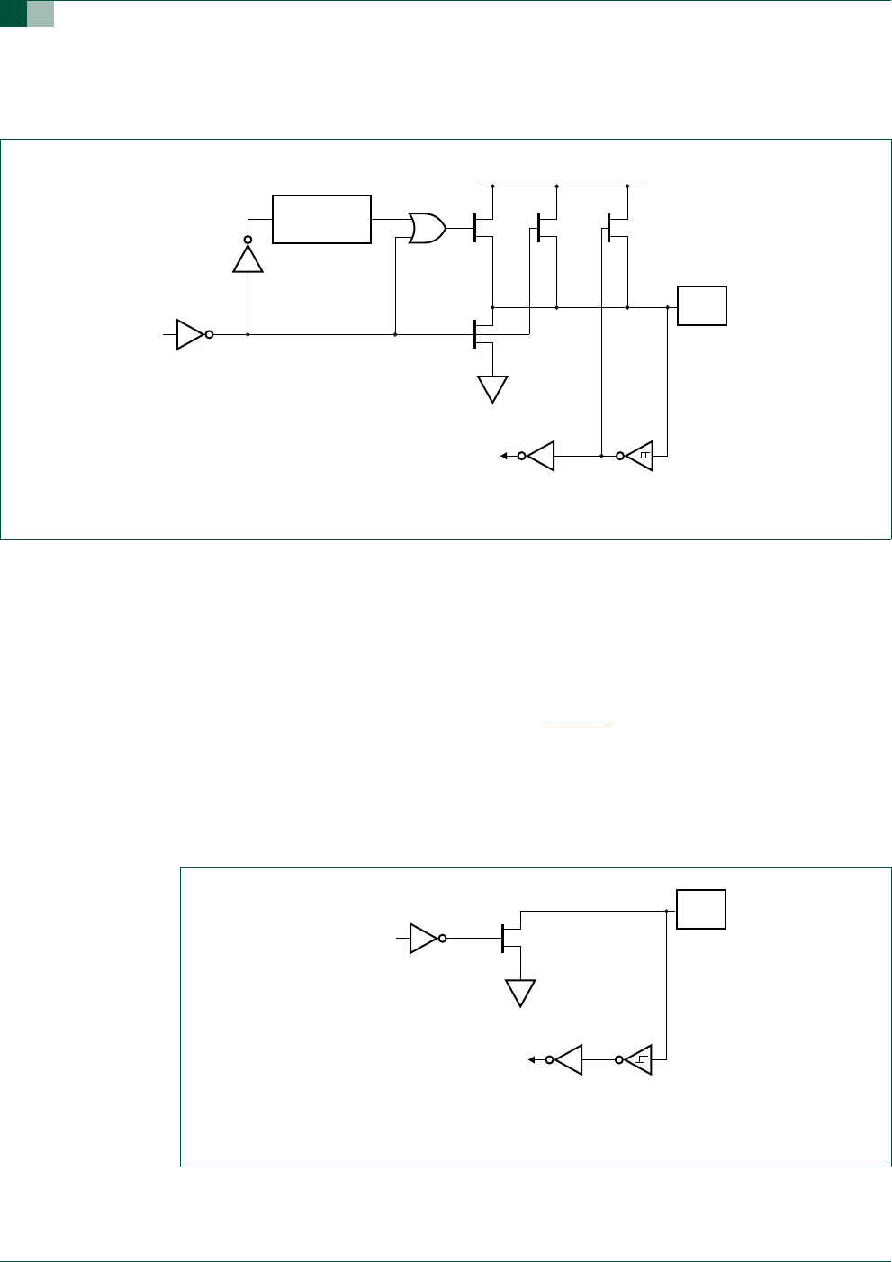
5.2 Quasi-bidirectional output configuration
Quasi-bidirectional outputs can be used both as an input and output without the need to
reconfigure the port. This is possible because when the port outputs a logic HIGH, it is
weakly driven, allowing an external device to pull the pin LOW. When the pin is driven
LOW, it is driven strongly and able to sink a large current. There are three pull-up
transistors in the quasi-bidirectional output that serve different purposes.
One of these pull-ups, called the ‘very weak’ pull-up, is turned on whenever the port latch
for the pin contains a logic 1. This very weak pull-up sources a very small current that will
pull the pin HIGH if it is left floating.
A second pull-up, called the ‘weak’ pull-up, is turned on when the port latch for the pin
contains a logic 1 and the pin itself is also at a logic 1 level. This pull-up provides the
primary source current for a quasi-bidirectional pin that is outputting a 1. If this pin is
pulled LOW by an external device, the weak pull-up turns off, and only the very weak
pull-up remains on. In order to pull the pin LOW under these conditions, the external
device has to sink enough current to overpower the weak pull-up and pull the port pin
below its input threshold voltage.
The third pull-up is referred to as the ‘strong’ pull-up. This pull-up is used to speed up
LOW-to-HIGH transitions on a quasi-bidirectional port pin when the port latch changes
from a logic 0 to a logic 1. When this occurs, the strong pull-up turns on for two CPU
clocks quickly pulling the port pin HIGH.
The quasi-bidirectional port configuration is shown in Figure 8.
Although the P89LPC924/925 is a 3 V device most of the pins are 5 V-tolerant. If 5 V is
applied to a pin configured in quasi-bidirectional mode, there will be a current flowing from
the pin to VDD causing extra power consumption. Therefore, applying 5 V to pins
configured in quasi-bidirectional mode is discouraged.
A quasi-bidirectional port pin has a Schmitt triggered input that also has a glitch
suppression circuit.
Table 21: Port output configuration settings
PxM1.y PxM2.y Port output mode
00Quasi-bidirectional
01Push-pull
10Input only (high-impedance)
11Open drain

© Koninklijke Philips Electronics N.V. 2004. All rights reserved.
User manual Rev. 02 — 2 March 2005 28 of 105
Philips Semiconductors UM10108
P89LPC924/925 User manual
(Please refer to the P89LPC924/925 data sheet, Dynamic characteristics for glitch filter
specifications).
5.3 Open drain output configuration
The open drain output configuration turns off all pull-ups and only drives the pull-down
transistor of the port pin when the port latch contains a logic 0. To be used as a logic
output, a port configured in this manner must have an external pull-up, typically a resistor
tied to VDD. The pull-down for this mode is the same as for the quasi-bidirectional mode.
The open drain port configuration is shown in Figure 9.
An open drain port pin has a Schmitt triggered input that also has a glitch suppression
circuit.
Please refer to the P89LPC924/925 data sheet, Dynamic characteristics for glitch filter
specifications.
Fig 8. Quasi-bidirectional output.
002aaa914
2 CPU
CLOCK DELAY
port latch
data
weakstrong
input
data
very
weak
PP P
VDD
port
pin
glitch rejection
Fig 9. Open drain output.
002aaa915
port latch
data
input
data
glitch rejection
port
pin

© Koninklijke Philips Electronics N.V. 2004. All rights reserved.
User manual Rev. 02 — 2 March 2005 29 of 105
Philips Semiconductors UM10108
P89LPC924/925 User manual
5.4 Input-only configuration
The input port configuration is shown in Figure 10. It is a Schmitt triggered input that also
has a glitch suppression circuit.
(Please refer to the P89LPC924/925 data sheet, Dynamic characteristics for glitch filter
specifications).
5.5 Push-pull output configuration
The push-pull output configuration has the same pull-down structure as both the open
drain and the quasi-bidirectional output modes, but provides a continuous strong pull-up
when the port latch contains a logic 1. The push-pull mode may be used when more
source current is needed from a port output.
The push-pull port configuration is shown in Figure 11.
A push-pull port pin has a Schmitt triggered input that also has a glitch suppression circuit.
(Please refer to the P89LPC924/925 data sheet, Dynamic characteristics for glitch filter
specifications).
5.6 Port 0 analog functions
The P89LPC924/925 incorporates two Analog Comparators. In order to give the best
analog performance and minimize power consumption, pins that are being used for
analog functions must have both the digital outputs and digital inputs disabled.
Fig 10. Input only.
002aaa916
input
data
port
pin
glitch rejection
Fig 11. Push-pull output.
002aaa917
port latch
data
input
data
port
pin
strong
glitch rejection
VDD
P
N

© Koninklijke Philips Electronics N.V. 2004. All rights reserved.
User manual Rev. 02 — 2 March 2005 30 of 105
Philips Semiconductors UM10108
P89LPC924/925 User manual
Digital outputs are disabled by putting the port pins into the input-only mode as described
in the Port Configurations section (see Figure 10).
Digital inputs on Port 0 may be disabled through the use of the PT0AD register. Bits 1
through 5 in this register correspond to pins P0.1 through P0.5 of Port 0, respectively.
Setting the corresponding bit in PT0AD disables that pin’s digital input. Port bits that have
their digital inputs disabled will be read as logic 0 by any instruction that accesses the
port.
On any reset, PT0AD bits 1 through 5 default to logic 0s to enable the digital functions.
5.7 Additional port features
After power-up, all pins are in Input-Only mode. Please note that this is different from
the LPC76x series of devices.
•After power-up, all I/O pins except P1.5, may be configured by software.
•Pin P1.5 is input only. Pins P1.2 and P1.3 are configurable for either input-only or
open drain.
Every output on the P89LPC924/925 has been designed to sink typical LED drive current.
However, there is a maximum total output current for all ports which must not be
exceeded. Please refer to the P89LPC924/925 data sheet for detailed specifications.
All ports pins that can function as an output have slew rate controlled outputs to limit noise
generated by quickly switching output signals. The slew rate is factory-set to
approximately 10 ns rise and fall times.
Table 22: Port output configuration
Port pin Configuration SFR bits
PxM1.y PxM2.y Alternate usage Notes
P0.0 P0M1.0 P0M2.0 KBIO, CMP2
P0.1 P0M1.1 P0M2.1 KBI1, CIN2B, AD10 Refer to Section 5.6 “Port 0
analog functions” for usage as
analog inputs.
P0.2 P0M1.2 P0M2.2 KBI2, CIN2A, AD11
P0.3 P0M1.3 P0M2.3 KBI3, CIN1B, AD12
P0.4 P0M1.4 P0M2.4 KBI4, CIN1A, AD13,
DAC1
P0.5 P0M1.5 P0M2.5 KBI5, CMPREF
P0.6 P0M1.6 P0M2.6 KBI6, CMP1
P0.7 P0M1.7 P0M2.7 KBI7, T1
P1.0 P1M1.0 P1M2.0 TXD
P1.1 P1M1.1 P1M2.1 RXD
P1.2 P1M1.2 P1M2.2 T0, SCL Input-only or open-drain
P1.3 P1M1.3 P1M2.3 INTO, SDA input-only or open-drain
P1.4 P1M1.4 P1M2.4 INT1
P1.5 P1M1.5 P1M2.5 RST
P1.6 P1M1.6 P1M2.6

© Koninklijke Philips Electronics N.V. 2004. All rights reserved.
User manual Rev. 02 — 2 March 2005 31 of 105
Philips Semiconductors UM10108
P89LPC924/925 User manual
6. Power monitoring functions
The P89LPC924/925 incorporates power monitoring functions designed to prevent
incorrect operation during initial power-on and power loss or reduction during operation.
This is accomplished with two hardware functions: Power-on Detect and Brownout Detect.
6.1 Brownout detection
The Brownout Detect function determines if the power supply voltage drops below a
certain level. The default operation for a Brownout Detection is to cause a processor reset.
However, it may alternatively be configured to generate an interrupt by setting the BOI
(PCON.4) bit and the EBO (IEN0.5) bit.
Enabling and disabling of Brownout Detection is done via the BOPD (PCON.5) bit, bit field
PMOD1-0 (PCON.1-0) and user configuration bit BOE (UCFG1.5). If BOE is in an
unprogrammed state, brownout is disabled regardless of PMOD1-0 and BOPD. If BOE is
in a programmed state, PMOD1-0 and BOPD will be used to determine whether Brownout
Detect will be disabled or enabled. PMOD1-0 is used to select the power reduction mode.
If PMOD1-0 = ‘11’, the circuitry for the Brownout Detection is disabled for lowest power
consumption. BOPD defaults to logic 0, indicating brownout detection is enabled on
power-on if BOE is programmed.
If Brownout Detection is enabled, the brownout condition occurs when VDD falls below the
Brownout trip voltage, VBO (see P89LPC924/925 Static Characteristics), and is negated
when VDD rises above VBO. If the P89LPC924/925 device is to operate with a power
supply that can be below 2.7 V, BOE should be left in the unprogrammed state so that the
device can operate at 2.4 V, otherwise continuous brownout reset may prevent the device
from operating.
If Brownout Detect is enabled (BOE programmed, PMOD1-0 ≠ ‘11’, BOPD = 0), BOF
(RSTSRC.5) will be set when a brownout is detected, regardless of whether a reset or an
interrupt is enabled. BOF will stay set until it is cleared in software by writing logic 0 to the
bit. Note that if BOE is unprogrammed, BOF is meaningless. If BOE is programmed, and a
initial power-on occurs, BOF will be set in addition to the power-on flag (POF -
RSTSRC.4).
For correct activation of Brownout Detect, certain VDD rise and fall times must be
observed. Please see the data sheet for specifications.
P1.7 P1M1.7 P1M2.7
P3.0 P3M1.0 P3M2.0 CLKOUT, XTAL2
P3.1 P3M1.1 P3M2.1 XTAL1
Table 22: Port output configuration
Port pin Configuration SFR bits
PxM1.y PxM2.y Alternate usage Notes

© Koninklijke Philips Electronics N.V. 2004. All rights reserved.
User manual Rev. 02 — 2 March 2005 32 of 105
Philips Semiconductors UM10108
P89LPC924/925 User manual
[1] Cannot be used with operation above 12 MHz as this requires VDD of 3.0 V or above.
6.2 Power-on detection
The Power-On Detect has a function similar to the Brownout Detect, but is designed to
work as power initially comes up, before the power supply voltage reaches a level where
the Brownout Detect can function. The POF flag (RSTSRC.4) is set to indicate an initial
power-on condition. The POF flag will remain set until cleared by software by writing
logic 0 to the bit. Note that if BOE (UCFG1.5) is programmed, BOF (RSTSRC.5) will be
set when POF is set. If BOE is unprogrammed, BOF is meaningless.
6.3 Power reduction modes
The P89LPC924/925 supports three different power reduction modes as determined by
SFR bits PCON.1-0 (see Ta bl e 24).
Table 23: Brownout options[1]
BOE
(UCFG1.5)
PMOD1-0
(PCON.1-0)
BOPD
(PCON.5)
BOI
(PCON.4)
EBO
(IEN0.5)
EA (IEN0.7) Description
0 (erased) XX X X X X Brownout disabled. VDD
operating range is 2.4 V to 3.6 V.
1(program
med)
11 (total
power-down)
X X X X
≠ 11 (any mode
other than total
power-down
1(brownout
detect
powered
down)
X X X Brownout disabled. VDD
operating range is 2.4 V to 3.6 V.
However, BOPD is default to
logic 0 upon power-up.
0 (brownout
detect active)
0 (brownout
detect
generates
reset)
X X Brownout reset enabled. VDD
operating range is 2.7 V to 3.6 V.
Upon a brownout reset, BOF
(RSTSRC.5) will be set to
indicate the reset source. BOF
can be cleared by writing logic 0
to the bit.
1 (brownout
detect
generates an
interrupt)
1 (enable
brownout
interrupt)
1 (global
interrupt
enable)
Brownout interrupt enabled. VDD
operating range is 2.7 V to 3.6 V.
Upon a brownout interrupt, BOF
(RSTSRC.5) will be set. BOF can
be cleared by writing logic 0 to
the bit.
0 X Both brownout reset and
interrupt disabled. VDD operating
range is 2.4 V to 3.6 V. However,
BOF (RSTSRC.5) will be set
when VDD falls to the Brownout
Detection trip point. BOF can be
cleared by writing logic 0 to the
bit.
X 0

© Koninklijke Philips Electronics N.V. 2004. All rights reserved.
User manual Rev. 02 — 2 March 2005 33 of 105
Philips Semiconductors UM10108
P89LPC924/925 User manual
Table 24: Power reduction modes
PMOD1
(PCON.1)
PMOD0
(PCON.0)
Description
0 0 Normal mode (default) - no power reduction.
0 1 Idle mode. The Idle mode leaves peripherals running in order to allow them to activate the
processor when an interrupt is generated. Any enabled interrupt source or reset may terminate Idle
mode.
1 0 Power-down mode:
The Power-down mode stops the oscillator in order to minimize power consumption.
The P89LPC924/925 exits Power-down mode via any reset, or certain interrupts - external pins
INT0/INT1, brownout Interrupt, keyboard, Real-time Clock/System Timer), Watchdog, and
comparator trips. Waking up by reset is only enabled if the corresponding reset is enabled, and
waking up by interrupt is only enabled if the corresponding interrupt is enabled and the EA SFR bit
(IEN0.7) is set. External interrupts should be programmed to level-triggered mode to be used to exit
Power-down mode.
In Power-down mode the internal RC oscillator is disabled unless both the RC oscillator has been
selected as the system clock AND the RTC is enabled.
In Power-down mode, the power supply voltage may be reduced to the RAM keep-alive voltage
VRAM. This retains the RAM contents at the point where Power-down mode was entered. SFR
contents are not guaranteed after VDD has been lowered to VRAM, therefore it is recommended to
wake up the processor via Reset in this situation. VDD must be raised to within the operating range
before the Power-down mode is exited.
When the processor wakes up from Power-down mode, it will start the oscillator immediately and
begin execution when the oscillator is stable. Oscillator stability is determined by counting 1024
CPU clocks after start-up when one of the crystal oscillator configurations is used, or 256 clocks
after start-up for the internal RC or external clock input configurations.
Some chip functions continue to operate and draw power during Power-down mode, increasing the
total power used during power-down. These include:
•Brownout Detect
•Watchdog timer if WDCLK (WDCON.0) is logic 1
•Comparators (Note: Comparators can be powered down separately with PCONA.5 set to
logic 1 and comparators disabled)
•Real-time Clock/System Timer (and the crystal oscillator circuitry if this block is using it, unless
RTCPD, i.e., PCONA.7 is logic 1)
1 1 Total Power-down mode: This is the same as Power-down mode except that the Brownout
Detection circuitry and the voltage comparators are also disabled to conserve additional power.
Note that a brownout reset or interrupt will not occur. Voltage comparator interrupts and Brownout
interrupt cannot be used as a wake-up source. The internal RC oscillator is disabled unless both
the RC oscillator has been selected as the system clock AND the RTC is enabled.
The following are the wake-up options supported:
•Watchdog timer if WDCLK (WDCON.0) is logic 1. Could generate Interrupt or Reset, either one
can wake up the device
•External interrupts INTO/INT1 (when programmed to level-triggered mode)
•Keyboard Interrupt
•Real-time Clock/System Timer (and the crystal oscillator circuitry if this block is using it, unless
RTCPD, i.e., PCONA.7 is logic 1)
Note: Using the internal RC-oscillator to clock the RTC during power-down may result in relatively
high power consumption. Lower power consumption can be achieved by using an external low
frequency clock when the Real-time Clock is running during power-down.

© Koninklijke Philips Electronics N.V. 2004. All rights reserved.
User manual Rev. 02 — 2 March 2005 34 of 105
Philips Semiconductors UM10108
P89LPC924/925 User manual
Table 25: Power Control register (PCON - address 87h) bit allocation
Bit 76543210
Symbol SMOD1 SMOD0 BOPD BOI GF1 GF0 PMOD1 PMOD0
Reset 00000000
Table 26: Power Control register (PCON - address 87h) bit description
Bit Symbol Description
0 PMOD0 Power Reduction Mode (see Section 6.3)
1 PMOD1
2GF0 General Purpose Flag 0. May be read or written by user software, but has no effect
on operation
3GF1 General Purpose Flag 1. May be read or written by user software, but has no effect
on operation
4BOI Brownout Detect Interrupt Enable. When logic 1, Brownout Detection will generate a
interrupt. When logic 0, Brownout Detection will cause a reset
5BOPD Brownout Detect power-down. When logic 1, Brownout Detect is powered down and
therefore disabled. When logic 0, Brownout Detect is enabled. (Note: BOPD must
be logic 0 before any programming or erasing commands can be issued. Otherwise
these commands will be aborted.)
6 SMOD0 Framing Error Location:
•When logic 0, bit 7 of SCON is accessed as SM0 for the UART
•When logic 1, bit 7 of SCON is accessed as the framing error status (FE) for the
UART
7 SMOD1 Double Baud Rate bit for the serial port (UART) when Timer 1 is used as the baud
rate source. When logic 1, the Timer 1 overflow rate is supplied to the UART. When
logic 0, the Timer 1 overflow rate is divided by two before being supplied to the
UART. (See Section 10)
Table 27: Power Control register A (PCONA - address B5h) bit allocation
Bit 76543210
Symbol RTCPD -VCPD -I2PD -SPD -
Reset 00000000
Table 28: Power Control register A (PCONA - address B5h) bit description
Bit Symbol Description
0 - reserved
1SPD Serial Port (UART) power-down: When logic 1, the internal clock to the UART is
disabled. Note that in either Power-down mode or Total Power-down mode, the
UART clock will be disabled regardless of this bit.
2 - reserved
3I2PD I2C power-down: When logic 1, the internal clock to the I2C-bus is disabled. Note
that in either Power-down mode or Total Power-down mode, the I2C clock will be
disabled regardless of this bit.
4 - reserved

© Koninklijke Philips Electronics N.V. 2004. All rights reserved.
User manual Rev. 02 — 2 March 2005 35 of 105
Philips Semiconductors UM10108
P89LPC924/925 User manual
7. Reset
The P1.5/RST pin can function as either an active LOW reset input or as a digital input,
P1.5. The RPE (Reset Pin Enable) bit in UCFG1, when set to 1, enables the external reset
input function on P1.5. When cleared, P1.5 may be used as an input pin. When using an
oscillator frequency above 12 MHz, the reset input function of P1.5 must be
enabled. An external circuit is required to hold the device in reset at powerup until
VDD has reached its specified level. When system power is removed VDD will fall
below the minimum specified operating voltage. When using an oscillator
frequency above 12 MHz, in some applications, an external brownout detect circuit
may be required to hold the device in reset when VDD falls below the minimum
specified operating voltage.
NOTE: During a power-on sequence, The RPE selection is overridden and this pin will
always functions as a reset input. An external circuit connected to this pin should not hold
this pin LOW during a Power-on sequence as this will keep the device in reset. After
power-on this input will function either as an external reset input or as a digital input as
defined by the RPE bit. Only a power-on reset will temporarily override the selection
defined by RPE bit. Other sources of reset will not override the RPE bit.
NOTE: During a power cycle, VDD must fall below VPOR (see P89LPC924/925 data sheet,
Static characteristics) before power is reapplied, in order to ensure a power-on reset.
Reset can be triggered from the following sources (see Figure 12):
•External reset pin (during power-on or if user configured via UCFG1)
•Power-on Detect
•Brownout Detect
•Watchdog timer
•Software reset
•UART break detect reset
For every reset source, there is a flag in the Reset Register, RSTSRC. The user can read
this register to determine the most recent reset source. These flag bits can be cleared in
software by writing a logic 0 to the corresponding bit. More than one flag bit may be set:
•During a power-on reset, both POF and BOF are set but the other flag bits are
cleared.
•For any other reset, any previously set flag bits that have not been cleared will remain
set.
5VCPD Analog Voltage Comparators power-down: When logic 1, the voltage comparators
are powered down. User must disable the voltage comparators prior to setting this
bit.
6 - reserved
7RTCPD Real-time Clock power-down: When logic 1, the internal clock to the Real-time
Clock is disabled.
Table 28: Power Control register A (PCONA - address B5h) bit description
Bit Symbol Description

© Koninklijke Philips Electronics N.V. 2004. All rights reserved.
User manual Rev. 02 — 2 March 2005 36 of 105
Philips Semiconductors UM10108
P89LPC924/925 User manual
[1] The value shown is for a power-on reset. Other reset sources will set their corresponding bits.
7.1 Reset vector
Following reset, the P89LPC924/925 will fetch instructions from either address 0000h or
the Boot address. The Boot address is formed by using the Boot Vector as the HIGH byte
of the address and the LOW byte of the address = 00h. The Boot address will be used if a
Fig 12. Block diagram of reset.
RPE (UCFG1.6)
RST pin
WDTE (UCFG1.7)
Watchdog timer reset
Software reset SRST (AUXR1.3)
Power-on detect
UART break detect
EBRR (AUXR1.6)
Brownout detect reset
BOPD (PCON.5)
chip reset
002aaa91
8
Table 29: Reset Sources register (RSTSRC - address DFh) bit allocation
Bit 76543210
Symbol --BOF POF R_BK R_WD R_SF R_EX
Reset[1] x x 1 1 0 0 0 0
Table 30: Reset Sources register (RSTSRC - address DFh) bit description
Bit Symbol Description
0R_EX external reset Flag. When this bit is logic 1, it indicates external pin reset. Cleared by software by writing a
logic 0 to the bit or a Power-on reset. If RST is still asserted after the Power-on reset is over, R_EX will be
set.
1R_SF software reset Flag. Cleared by software by writing a logic 0 to the bit or a Power-on reset
2R_WD Watchdog timer reset flag. Cleared by software by writing a logic 0 to the bit or a Power-on reset.(NOTE:
UCFG1.7 must be = 1)
3R_BK break detect reset. If a break detect occurs and EBRR (AUXR1.6) is set to logic 1, a system reset will occur.
This bit is set to indicate that the system reset is caused by a break detect. Cleared by software by writing a
logic 0 to the bit or on a Power-on reset.
4POF Power-on Detect Flag. When Power-on Detect is activated, the POF flag is set to indicate an initial power-up
condition. The POF flag will remain set until cleared by software by writing a logic 0 to the bit. (Note: On a
Power-on reset, both BOF and this bit will be set while the other flag bits are cleared.)
5BOF Brownout Detect Flag. When Brownout Detect is activated, this bit is set. It will remain set until cleared by
software by writing a logic 0 to the bit. (Note: On a Power-on reset, both POF and this bit will be set while the
other flag bits are cleared.)
6:7 -reserved

© Koninklijke Philips Electronics N.V. 2004. All rights reserved.
User manual Rev. 02 — 2 March 2005 37 of 105
Philips Semiconductors UM10108
P89LPC924/925 User manual
UART break reset occurs or the non-volatile Boot Status bit (BOOTSTAT.0) = 1, or the
device has been forced into ISP mode. Otherwise, instructions will be fetched from
address 0000H.
8. Timers 0 and 1
The P89LPC924/925 has two general-purpose counter/timers which are upward
compatible with the 80C51 Timer 0 and Timer 1. Both can be configured to operate either
as timers or event counters (see Ta b l e 32). An option to automatically toggle the TX pin
upon timer overflow has been added.
In the ‘Timer’ function, the timer is incremented every PCLK.
In the ‘Counter’ function, the register is incremented in response to a 1-to-0 transition on
its corresponding external input pin (T0 or T1). The external input is sampled once during
every machine cycle. When the pin is HIGH during one cycle and LOW in the next cycle,
the count is incremented. The new count value appears in the register during the cycle
following the one in which the transition was detected. Since it takes 2 machine cycles (4
CPU clocks) to recognize a 1-to-0 transition, the maximum count rate is 1⁄4 of the CPU
clock frequency. There are no restrictions on the duty cycle of the external input signal, but
to ensure that a given level is sampled at least once before it changes, it should be held
for at least one full machine cycle.
The ‘Timer’ or ‘Counter’ function is selected by control bits TnC/T (x = 0 and 1 for Timers 0
and 1 respectively) in the Special Function Register TMOD. Timer 0 and Timer 1 have five
operating modes (modes 0, 1, 2, 3 and 6), which are selected by bit-pairs (TnM1, TnM0)
in TMOD and TnM2 in TAMOD. Modes 0, 1, 2 and 6 are the same for both
Timers/Counters. Mode 3 is different. The operating modes are described later in this
section.
Table 31: Timer/Counter Mode register (TMOD - address 89h) bit allocation
Bit 76543210
Symbol T1GATE T1C/TT1M1 T1M0 T0GATE T0C/TT0M1 T0M0
Reset 00000000
Table 32: Timer/Counter Mode register (TMOD - address 89h) bit description
Bit Symbol Description
0T0M0 Mode Select for Timer 0. These bits are used with the T0M2 bit in the TAMOD register to determine the
Timer 0 mode (see Ta b l e 34).
1T0M1
2T0C/TTimer or Counter selector for Timer 0. Cleared for Timer operation (input from CCLK). Set for Counter
operation (input from T0 input pin).
3T0GATE Gating control for Timer 0. When set, Timer/Counter is enabled only while the INT0 pin is HIGH and the TR0
control pin is set. When cleared, Timer 0 is enabled when the TR0 control bit is set.
4T1M0 Mode Select for Timer 1. These bits are used with the T1M2 bit in the TAMOD register to determine the
Timer 1 mode (see Ta b l e 34).
5T1M1
6T1C/TTimer or Counter Selector for Timer 1. Cleared for Timer operation (input from CCLK). Set for Counter
operation (input from T1 input pin).
7T1GATE Gating control for Timer 1. When set, Timer/Counter is enabled only while the INT1 pin is HIGH and the TR1
control pin is set. When cleared, Timer 1 is enabled when the TR1 control bit is set.

© Koninklijke Philips Electronics N.V. 2004. All rights reserved.
User manual Rev. 02 — 2 March 2005 38 of 105
Philips Semiconductors UM10108
P89LPC924/925 User manual
8.1 Mode 0
Putting either Timer into Mode 0 makes it look like an 8048 Timer, which is an 8-bit
Counter with a divide-by-32 prescaler. Figure 13 shows Mode 0 operation.
In this mode, the Timer register is configured as a 13-bit register. As the count rolls over
from all logic 1s to all logic 0s, it sets the Timer interrupt flag TFn. The count input is
enabled to the Timer when TRn = 1 and either TnGATE = 0 or INTn = 1. (Setting
TnGATE = 1 allows the Timer to be controlled by external input INTn, to facilitate pulse
width measurements). TRn is a control bit in the Special Function Register TCON
(Ta bl e 36). The TnGATE bit is in the TMOD register.
The 13-bit register consists of all 8 bits of THn and the lower 5 bits of TLn. The upper
3 bits of TLn are indeterminate and should be ignored. Setting the run flag (TRn) does not
clear the registers.
Mode 0 operation is the same for Timer 0 and Timer 1. See Figure 13. There are two
different GATE bits, one for Timer 1 (TMOD.7) and one for Timer 0 (TMOD.3).
8.2 Mode 1
Mode 1 is the same as Mode 0, except that all 16 bits of the timer register (THn and TLn)
are used. See Figure 14.
Table 33: Timer/Counter Auxiliary Mode register (TAMOD - address 8Fh) bit allocation
Bit 76543210
Symbol -- - - T1M2 ---T0M2
Reset x x x 0 x x x 0
Table 34: Timer/Counter Auxiliary Mode register (TAMOD - address 8Fh) bit description
Bit Symbol Description
0T0M2 Mode Select for Timer 0. These bits are used with the T0M2 bit in the TAMOD register to determine the
Timer 0 mode (see Ta b l e 34).
1:3 -reserved
4T1M2 Mode Select for Timer 1. These bits are used with the T1M2 bit in the TAMOD register to determine the
Timer 1 mode (see Ta b l e 34).
The following timer modes are selected by timer mode bits TnM[2:0]:
000 — 8048 Timer ‘TLn’ serves as 5-bit prescaler. (Mode 0).
001 — 16-bit Timer/Counter ‘THn’ and ‘TLn’ are cascaded; there is no prescaler.(Mode 1).
010 — 8-bit auto-reload Timer/Counter. THn holds a value which is loaded into TLn when it overflows.
(Mode 2).
011 — Timer 0 is a dual 8-bit Timer/Counter in this mode. TL0 is an 8-bit Timer/Counter controlled by the
standard Timer 0 control bits. TH0 is an 8-bit timer only, controlled by the Timer 1 control bits (see text).
Timer 1 in this mode is stopped. (Mode 3).
100 — Reserved. User must not configure to this mode.
101 — Reserved. User must not configure to this mode.
110 — PWM mode (see Section 8.5).
111 — Reserved. User must not configure to this mode.
5:7 -reserved

© Koninklijke Philips Electronics N.V. 2004. All rights reserved.
User manual Rev. 02 — 2 March 2005 39 of 105
Philips Semiconductors UM10108
P89LPC924/925 User manual
8.3 Mode 2
Mode 2 configures the Timer register as an 8-bit Counter (TLn) with automatic reload, as
shown in Figure 15. Overflow from TLn not only sets TFn, but also reloads TLn with the
contents of THn, which must be preset by software. The reload leaves THn unchanged.
Mode 2 operation is the same for Timer 0 and Timer 1.
8.4 Mode 3
When Timer 1 is in Mode 3 it is stopped. The effect is the same as setting TR1 = 0.
Timer 0 in Mode 3 establishes TL0 and TH0 as two separate 8-bit counters. The logic for
Mode 3 on Timer 0 is shown in Figure 16. TL0 uses the Timer 0 control bits: T0C/T,
T0GATE, TR0, INT0, and TF0. TH0 is locked into a timer function (counting machine
cycles) and takes over the use of TR1 and TF1 from Timer 1. Thus, TH0 now controls the
‘Timer 1’ interrupt.
Mode 3 is provided for applications that require an extra 8-bit timer. With Timer 0 in Mode
3, an P89LPC924/925 device can look like it has three Timer/Counters.
Note: When Timer 0 is in Mode 3, Timer 1 can be turned on and off by switching it into and
out of its own Mode 3. It can still be used by the serial port as a baud rate generator, or in
any application not requiring an interrupt.
8.5 Mode 6
In this mode, the corresponding timer can be changed to a PWM with a full period of 256
timer clocks (see Figure 17). Its structure is similar to mode 2, except that:
•TFn (n = 0 and 1 for Timers 0 and 1 respectively) is set and cleared in hardware
•The LOW period of the TFn is in THn, and should be between 1 and 254, and
•The HIGH period of the TFn is always 256 − THn
•Loading THn with 00h will force the TX pin HIGH, loading THn with FFh will force the
TX pin LOW
Note that interrupt can still be enabled on the LOW to HIGH transition of TFn, and that
TFn can still be cleared in software like in any other modes.
Table 35: Timer/Counter Control register (TCON) - address 88h) bit allocation
Bit 76543210
Symbol TF1 TR1 TF0 TR0 IE1 IT1 IE0 IT0
Reset 00000000
Table 36: Timer/Counter Control register (TCON - address 88h) bit description
Bit Symbol Description
0IT0 Interrupt 0 Type control bit. Set/cleared by software to specify falling edge/LOW level triggered external
interrupts.
1IE0 Interrupt 0 Edge flag. Set by hardware when external interrupt 0 edge is detected. Cleared by hardware
when the interrupt is processed, or by software.
2IT1 Interrupt 1 Type control bit. Set/cleared by software to specify falling edge/LOW level triggered external
interrupts.

© Koninklijke Philips Electronics N.V. 2004. All rights reserved.
User manual Rev. 02 — 2 March 2005 40 of 105
Philips Semiconductors UM10108
P89LPC924/925 User manual
3IE1 Interrupt 1 Edge flag. Set by hardware when external interrupt 1 edge is detected. Cleared by hardware
when the interrupt is processed, or by software.
4TR0 Timer 0 Run control bit. Set/cleared by software to turn Timer/Counter 0 on/off.
5TF0 Timer 0 overflow flag. Set by hardware on Timer/Counter overflow. Cleared by hardware when the processor
vectors to the interrupt routine, or by software. (except in mode 6, where it is cleared in hardware)
6TR1 Timer 1 Run control bit. Set/cleared by software to turn Timer/Counter 1 on/off
7TF1 Timer 1 overflow flag. Set by hardware on Timer/Counter overflow. Cleared by hardware when the interrupt
is processed, or by software (except in mode 6, see above, when it is cleared in hardware).
Table 36: Timer/Counter Control register (TCON - address 88h) bit description
Bit Symbol Description
Fig 13. Timer/counter 0 or 1 in Mode 0 (13-bit counter).
002aaa919
PCLK
Tn pin
TRn
Gate
INTn pin
C/T = 0
C/T = 1
TLn
(5-bits)
THn
(8-bits) TFn
control
ENTn
Tn pin
toggle
overflow
interrupt
Fig 14. Timer/counter 0 or 1 in mode 1 (16-bit counter).
002aaa920
PCLK
Tn pin
TRn
Gate
INTn pin
C/T = 0
C/T = 1
TLn
(8-bits)
THn
(8-bits) TFn
control
ENTn
Tn pin
toggle
overflow
interrupt
Fig 15. Timer/counter 0 or 1 in Mode 2 (8-bit auto-reload).
002aaa921
PCLK
Tn pin
TRn
Gate
INTn pin
C/T = 0
C/T = 1
TLn
(8-bits)
THn
(8-bits)
TFn
control
ENTn
Tn pin
toggle
overflow
interrupt
reload

© Koninklijke Philips Electronics N.V. 2004. All rights reserved.
User manual Rev. 02 — 2 March 2005 41 of 105
Philips Semiconductors UM10108
P89LPC924/925 User manual
8.6 Timer overflow toggle output
Timers 0 and 1 can be configured to automatically toggle a port output whenever a timer
overflow occurs. The same device pins that are used for the T0 and T1 count inputs and
PWM outputs are also used for the timer toggle outputs. This function is enabled by
control bits ENT0 and ENT1 in the AUXR1 register, and apply to Timer 0 and Timer 1
respectively. The port outputs will be a logic 1 prior to the first timer overflow when this
mode is turned on. In order for this mode to function, the C/T bit must be cleared selecting
PCLK as the clock source for the timer.
9. Real-time clock system timer
The P89LPC924/925 has a simple Real-time Clock/System Timer that allows a user to
continue running an accurate timer while the rest of the device is powered down. The
Real-time Clock can be an interrupt or a wake-up source (see Figure 18).
Fig 16. Timer/counter 0 Mode 3 (two 8-bit counters).
002aaa92
2
PCLK
Osc/2
T0 pin
TR0
TR1
Gate
INT0 pin
C/T = 0
C/T = 1
TL0
(8-bits) TF0
control
ENT0
(AUXR1.4)
T0 pin
(P1.2 open drain)
toggle
overflow
interrupt
TH0
(8-bits) TF1
control
ENT1
(AUXR1.5)
T1 pin
(P0.7)
toggle
overflow
interrupt
Fig 17. Timer/counter 0 or 1 in mode 6 (PWM auto-reload).
002aaa923
PCLK
TRn
Gate
INTn pin
C/T = 0
TLn
(8-bits)
THn
(8-bits)
TFn
control
ENTn
Tn pin
toggle
overflow
interrupt
reload THn on falling transition
and (256-THn) on rising transition

© Koninklijke Philips Electronics N.V. 2004. All rights reserved.
User manual Rev. 02 — 2 March 2005 42 of 105
Philips Semiconductors UM10108
P89LPC924/925 User manual
The Real-time Clock is a 23-bit down counter. The clock source for this counter can be
either the CPU clock (CCLK) or the XTAL1-2 oscillator, provided that the XTAL1-2
oscillator is not being used as the CPU clock. If the XTAL1-2 oscillator is used as the CPU
clock, then the RTC will use CCLK as its clock source regardless of the state of the
RTCS1:0 in the RTCCON register. There are three SFRs used for the RTC:
RTCCON — Real-time Clock control.
RTCH — Real-time Clock counter reload HIGH (bits [22:15]).
RTCL — Real-time Clock counter reload LOW (bits [14:7]).
The Real-time clock system timer can be enabled by setting the RTCEN (RTCCON.0) bit.
The Real-time Clock is a 23-bit down counter (initialized to all 0’s when RTCEN = 0) that is
comprised of a 7-bit prescaler and a 16-bit loadable down counter. When RTCEN is
written with logic 1, the counter is first loaded with (RTCH, RTCL, ‘1111111’) and will
count down. When it reaches all 0’s, the counter will be reloaded again with (RTCH,
RTCL, ‘1111111’) and a flag - RTCF (RTCCON.7) - will be set.
9.1 Real-time clock source
RTCS1-0 (RTCCON[6:5]) are used to select the clock source for the RTC if either the
Internal RC oscillator or the internal WD oscillator is used as the CPU clock. If the internal
crystal oscillator or the external clock input on XTAL1 is used as the CPU clock, then the
RTC will use CCLK as its clock source.
9.2 Changing RTCS1-0
RTCS1-0 cannot be changed if the RTC is currently enabled (RTCCON.0 = 1). Setting
RTCEN and updating RTCS1-0 may be done in a single write to RTCCON. However, if
RTCEN = 1, this bit must first be cleared before updating RTCS1-0.
Fig 18. Real-time clock/system timer block diagram.
RTCH RTCL RTC Reset
Power-on
reset
Reload on underflow
MSB LSB
÷
128
23-bit down counter
Wake-up from power-down
Interrupt if enabled
(shared with WDT)
002aaa92
4
ERTC
RTCF
RTC underflow flag
RTCEN
RTC enable
7-bit prescaler
RTCS1 RTCS2
RTC clk select
CCLK
internal
oscillators
LOW FREQ.
MED. FREQ.
HIGH FREQ.
XTAL2 XTAL1

© Koninklijke Philips Electronics N.V. 2004. All rights reserved.
User manual Rev. 02 — 2 March 2005 43 of 105
Philips Semiconductors UM10108
P89LPC924/925 User manual
9.3 Real-time clock interrupt/wake-up
If ERTC (RTCCON.1), EWDRT (IEN1[6:0]) and EA (IEN0.7) are set to logic 1, RTCF can
be used as an interrupt source. This interrupt vector is shared with the Watchdog timer. It
can also be a source to wake up the device.
9.4 Reset sources affecting the Real-time clock
Only power-on reset will reset the Real-time Clock and its associated SFRs to their default
state.
Table 37: Real-time Clock/System Timer clock sources
RTCS1
(RTCCON.6)
RTCS0
(RTCCON.5)
FOSC2
(UCFG1.2)
FOSC1
(UCFG1.1)
FOSC0
(UCFG1.0)
RTCS1
(RTCCON.6)
CPU clock source
x x 0 0 CCLK 0High frequency crystal
x x 0 0 1 CCLK Medium frequency
crystal
x x 0 1 0 Low frequency
crystal
CCLK
00011High
frequency
crystal
Internal RC oscillator
0 1 Medium
frequency
crystal
1 0 Low frequency
crystal
1 1 CCLK
00100High
frequency
crystal
Watchdog oscillator
0 1 Medium
frequency
crystal
1 0 Low frequency
crystal
1 1 CCLK
x x 0 1 1 undefined undefined
x x 1 1 0 undefined undefined
x x 1 1 1 CCLK External clock input
Table 38: Real-time Clock Control register (RTCCON - address D1h) bit allocation
Bit 7 6 5 4 3 2 1 0
Symbol RTCF RTCS1 RTCS0 ---ERTC RTCEN
Reset 0 1 1 x x x 0 0

© Koninklijke Philips Electronics N.V. 2004. All rights reserved.
User manual Rev. 02 — 2 March 2005 44 of 105
Philips Semiconductors UM10108
P89LPC924/925 User manual
10. UART
The P89LPC924/925 has an enhanced UART that is compatible with the conventional
80C51 UART except that Timer 2 overflow cannot be used as a baud rate source. The
P89LPC924/925 does include an independent Baud Rate Generator. The baud rate can
be selected from the oscillator (divided by a constant), Timer 1 overflow, or the
independent Baud Rate Generator. In addition to the baud rate generation, enhancements
over the standard 80C51 UART include Framing Error detection, break detect, automatic
address recognition, selectable double buffering and several interrupt options.
The UART can be operated in four modes, as described in the following sections.
10.1 Mode 0
Serial data enters and exits through RXD. TXD outputs the shift clock. 8 bits are
transmitted or received, LSB first. The baud rate is fixed at 1⁄16 of the CPU clock frequency.
10.2 Mode 1
10 bits are transmitted (through TXD) or received (through RXD): a start bit (logic 0), 8
data bits (LSB first), and a stop bit (logic 1). When data is received, the stop bit is stored in
RB8 in Special Function Register SCON. The baud rate is variable and is determined by
the Timer 1 overflow rate or the Baud Rate Generator (see Section 10.6 “Baud Rate
generator and selection”).
10.3 Mode 2
11 bits are transmitted (through TXD) or received (through RXD): start bit (logic 0), 8 data
bits (LSB first), a programmable 9th data bit, and a stop bit (logic 1). When data is
transmitted, the 9th data bit (TB8 in SCON) can be assigned the value of 0 or 1. Or, for
example, the parity bit (P, in the PSW) could be moved into TB8. When data is received,
the 9th data bit goes into RB8 in Special Function Register SCON and the stop bit is not
saved. The baud rate is programmable to either 1⁄16 or 1⁄32 of the CCLK frequency, as
determined by the SMOD1 bit in PCON.
Table 39: Real-time Clock Control register (RTCCON - address D1h) bit description
Bit Symbol Description
0RTCEN Real-time Clock enable. The Real-time Clock will be enabled if this bit is logic 1. Note that this bit will not
power-down the Real-time Clock. The RTCPD bit (PCONA.7) if set, will power-down and disable this block
regardless of RTCEN.
1ERTC Real-time Clock interrupt enable. The Real-time Clock shares the same interrupt as the Watchdog timer.
Note that if the user configuration bit WDTE (UCFG1.7) is logic 0, the Watchdog timer can be enabled to
generate an interrupt. Users can read the RTCF (RTCCON.7) bit to determine whether the Real-time Clock
caused the interrupt.
2:4 -reserved
5RTCS0 Real-time Clock source select (see Tabl e 37).
6RTCS1
7RTCF Real-time Clock Flag. This bit is set to logic 1 when the 23-bit Real-time Clock reaches a count of logic 0. It
can be cleared in software.

© Koninklijke Philips Electronics N.V. 2004. All rights reserved.
User manual Rev. 02 — 2 March 2005 45 of 105
Philips Semiconductors UM10108
P89LPC924/925 User manual
10.4 Mode 3
11 bits are transmitted (through TXD) or received (through RXD): a start bit (logic 0), 8
data bits (LSB first), a programmable 9th data bit, and a stop bit (logic 1). Mode 3 is the
same as Mode 2 in all respects except baud rate. The baud rate in Mode 3 is variable and
is determined by the Timer 1 overflow rate or the Baud Rate Generator (see Section 10.6
“Baud Rate generator and selection” on page 45).
In all four modes, transmission is initiated by any instruction that uses SBUF as a
destination register. Reception is initiated in Mode 0 by the condition RI = 0 and REN = 1.
Reception is initiated in the other modes by the incoming start bit if REN = 1.
10.5 SFR space
The UART SFRs are at the following locations shown in Tab le 40.
10.6 Baud Rate generator and selection
The P89LPC924/925 enhanced UART has an independent Baud Rate Generator. The
baud rate is determined by a value programmed into the BRGR1 and BRGR0 SFRs. The
UART can use either Timer 1 or the baud rate generator output as determined by
BRGCON.2-1 (see Figure 19). Note that Timer T1 is further divided by 2 if the SMOD1 bit
(PCON.7) is set. The independent Baud Rate Generator uses CCLK.
10.7 Updating the BRGR1 and BRGR0 SFRs
The baud rate SFRs, BRGR1 and BRGR0 must only be loaded when the Baud Rate
Generator is disabled (the BRGEN bit in the BRGCON register is logic 0). This avoids the
loading of an interim value to the baud rate generator. (CAUTION: If either BRGR0 or
BRGR1 is written when BRGEN = 1, the result is unpredictable.)
Table 40: UART SFR addresses
Register Description SFR location
PCON Power Control 87H
SCON Serial Port (UART) Control 98H
SBUF Serial Port (UART) Data Buffer 99H
SADDR Serial Port (UART) Address A9H
SADEN Serial Port (UART) Address Enable B9H
SSTAT Serial Port (UART) Status BAH
BRGR1 Baud Rate Generator Rate HIGH Byte BFH
BRGR0 Baud Rate Generator Rate LOW Byte BEH
BRGCON Baud Rate Generator Control BDH
Table 41: UART baud rate generation.
SCON.7
(SM0)
SCON.6
(SM1)
PCON.7
(SMOD1)
BRGCON.1
(SBRGS)
Receive/transmit baud rate for UART
0 0 X X CCLK/16
0100 CCLK/(256 − TH1)64
1 0 CCLK/(256 − TH1)32
X 1 CCLK/((BRGR1,BRGR0) + 16)

© Koninklijke Philips Electronics N.V. 2004. All rights reserved.
User manual Rev. 02 — 2 March 2005 46 of 105
Philips Semiconductors UM10108
P89LPC924/925 User manual
10.8 Framing error
A Framing error occurs when the stop bit is sensed as a logic 0. A Framing error is
reported in the status register (SSTAT). In addition, if SMOD0 (PCON.6) is 1, framing
errors can be made available in SCON.7. If SMOD0 is 0, SCON.7 is SM0. It is
recommended that SM0 and SM1 (SCON.7-6) are programmed when SMOD0 is logic 0.
10.9 Break detect
A break detect is reported in the status register (SSTAT). A break is detected when any 11
consecutive bits are sensed LOW. Since a break condition also satisfies the requirements
for a framing error, a break condition will also result in reporting a framing error. Once a
break condition has been detected, the UART will go into an idle state and remain in this
idle state until a stop bit has been received. The break detect can be used to reset the
device and force the device into ISP mode by setting the EBRR bit (AUXR1.6).
100X CCLK/32
1 X CCLK/16
1100 CCLK/(256 − TH1)64
1 0 CCLK/(256 − TH1)32
X 1 CCLK/((BRGR1,BRGR0) + 16)
Table 41: UART baud rate generation.
SCON.7
(SM0)
SCON.6
(SM1)
PCON.7
(SMOD1)
BRGCON.1
(SBRGS)
Receive/transmit baud rate for UART
Table 42: Baud Rate Generator Control register (BRGCON - address BDh) bit allocation
Bit 76543210
Symbol -- -----SBRGS BRGEN
Reset x x x x x x 0 0
Table 43: Baud Rate Generator Control register (BRGCON - address BDh) bit description
Bit Symbol Description
0BRGEN Baud Rate Generator Enable. Enables the baud rate generator. BRGR1 and BRGR0 can only be written
when BRGEN = 0.
1SBRGS Select Baud Rate Generator as the source for baud rates to UART in modes 1 and 3 (see Ta bl e 41 for
details)
2:7 -reserved
Fig 19. Baud rate generation for UART (Modes 1, 3).
Baud Rate Modes 1 and 3
SBRGS = 1
SBRGS = 0
SMOD1 = 0
SMOD1 = 1
÷
2
Timer 1 Overflow
(PCLK-based)
Baud Rate Generator
(CCLK-based)
002aaa419

© Koninklijke Philips Electronics N.V. 2004. All rights reserved.
User manual Rev. 02 — 2 March 2005 47 of 105
Philips Semiconductors UM10108
P89LPC924/925 User manual
Table 44: Serial Port Control register (SCON - address 98h) bit allocation
Bit 76543210
Symbol SM0/FE SM1 SM2 REN TB8 RB8 TI RI
Reset x x x x x x 0 0
Table 45: Serial Port Control register (SCON - address 98h) bit description
Bit Symbol Description
0RI Receive interrupt flag. Set by hardware at the end of the 8th bit time in Mode 0, or approximately halfway
through the stop bit time in Mode 1. For Mode 2 or Mode 3, if SMOD0, it is set near the middle of the 9th
data bit (bit 8). If SMOD0 = 1, it is set near the middle of the stop bit (see SM2 - SCON.5 - for exceptions).
Must be cleared by software.
1TI Transmit interrupt flag. Set by hardware at the end of the 8th bit time in Mode 0, or at the stop bit (see
description of INTLO bit in SSTAT register) in the other modes. Must be cleared by software.
2RB8 The 9th data bit that was received in Modes 2 and 3. In Mode 1 (SM2 must be 0), RB8 is the stop bit that
was received. In Mode 0, RB8 is undefined.
3TB8 The 9th data bit that will be transmitted in Modes 2 and 3. Set or clear by software as desired.
4REN Enables serial reception. Set by software to enable reception. Clear by software to disable reception.
5 SM2 Enables the multiprocessor communication feature in Modes 2 and 3. In Mode 2 or 3, if SM2 is set to 1, then
Rl will not be activated if the received 9th data bit (RB8) is 0. In Mode 0, SM2 should be 0. In Mode 1, SM2
must be 0.
6 SM1 With SM0 defines the serial port mode, see Ta bl e 46.
7SM0/FE The use of this bit is determined by SMOD0 in the PCON register. If SMOD0 = 0, this bit is read and written
as SM0, which with SM1, defines the serial port mode. If SMOD0 = 1, this bit is read and written as FE
(Framing Error). FE is set by the receiver when an invalid stop bit is detected. Once set, this bit cannot be
cleared by valid frames but is cleared by software. (Note: UART mode bits SM0 and SM1 should be
programmed when SMOD0 is logic 0 - default mode on any reset.)
Table 46: Serial Port modes
SM0,SM1 UART mode UART baud rate
00 Mode 0: shift register CCLK/16 (default mode on any reset)
01 Mode 1: 8-bit UART Variable (see Ta bl e 41)
10 Mode 2: 9-bit UART CCLK/32 or CCLK/16
11 Mode 3: 9-bit UART Variable (see Ta bl e 41)
Table 47: Serial Port Status register (SSTAT - address BAh) bit allocation
Bit 76543210
Symbol DBMOD INTLO CIDIS DBISEL FE BR OE STINT
Reset x x x x x x 0 0

© Koninklijke Philips Electronics N.V. 2004. All rights reserved.
User manual Rev. 02 — 2 March 2005 48 of 105
Philips Semiconductors UM10108
P89LPC924/925 User manual
10.10 More about UART Mode 0
In Mode 0, a write to SBUF will initiate a transmission. At the end of the transmission, TI
(SCON.1) is set, which must be cleared in software. Double buffering must be disabled in
this mode.
Reception is initiated by clearing RI (SCON.0). Synchronous serial transfer occurs and RI
will be set again at the end of the transfer. When RI is cleared, the reception of the next
character will begin. Refer to Figure 20.
Table 48: Serial Port Status register (SSTAT - address BAh) bit description
Bit Symbol Description
0STINT Status Interrupt Enable. When set = 1, FE, BR, or OE can cause an interrupt. The interrupt used (vector
address 0023h) is shared with RI (CIDIS = 1) or the combined TI/RI (CIDIS = 0). When cleared = 0, FE, BR,
OE cannot cause an interrupt. (Note: FE, BR, or OE is often accompanied by a RI, which will generate an
interrupt regardless of the state of STINT). Note that BR can cause a break detect reset if EBRR (AUXR1.6)
is set to logic 1.
1OE Overrun Error flag is set if a new character is received in the receiver buffer while it is still full (before the
software has read the previous character from the buffer), i.e., when bit 8 of a new byte is received while RI
in SCON is still set. Cleared by software.
2BR Break Detect flag. A break is detected when any 11 consecutive bits are sensed LOW. Cleared by software.
3FE Framing error flag is set when the receiver fails to see a valid STOP bit at the end of the frame. Cleared by
software.
4DBISEL Double buffering transmit interrupt select. Used only if double buffering is enabled. This bit controls the
number of interrupts that can occur when double buffering is enabled. When set, one transmit interrupt is
generated after each character written to SBUF, and there is also one more transmit interrupt generated at
the beginning (INTLO = 0) or the end (INTLO = 1) of the STOP bit of the last character sent (i.e., no more
data in buffer). This last interrupt can be used to indicate that all transmit operations are over. When cleared
= 0, only one transmit interrupt is generated per character written to SBUF. Must be logic 0 when double
buffering is disabled. Note that except for the first character written (when buffer is empty), the location of the
transmit interrupt is determined by INTLO. When the first character is written, the transmit interrupt is
generated immediately after SBUF is written.
5CIDIS Combined Interrupt Disable. When set = 1, RX and TX interrupts are separate. When cleared = 0, the UART
uses a combined TX/RX interrupt (like a conventional 80C51 UART). This bit is reset to logic 0 to select
combined interrupts.
6INTLO Transmit interrupt position. When cleared = 0, the TX interrupt is issued at the beginning of the stop bit.
When set = 1, the TX interrupt is issued at end of the stop bit. Must be logic 0 for mode 0. Note that in the
case of single buffering, if the TX interrupt occurs at the end of a STOP bit, a gap may exist before the next
start bit.
7DBMOD Double buffering mode. When set = 1 enables double buffering. Must be logic 0 for UART mode 0. In order
to be compatible with existing 80C51 devices, this bit is reset to logic 0 to disable double buffering.

© Koninklijke Philips Electronics N.V. 2004. All rights reserved.
User manual Rev. 02 — 2 March 2005 49 of 105
Philips Semiconductors UM10108
P89LPC924/925 User manual
10.11 More about UART Mode 1
Reception is initiated by detecting a 1-to-0 transition on RXD. RXD is sampled at a rate 16
times the programmed baud rate. When a transition is detected, the divide-by-16 counter
is immediately reset. Each bit time is thus divided into 16 counter states. At the 7th, 8th,
and 9th counter states, the bit detector samples the value of RXD. The value accepted is
the value that was seen in at least 2 of the 3 samples. This is done for noise rejection. If
the value accepted during the first bit time is not 0, the receive circuits are reset and the
receiver goes back to looking for another 1-to-0 transition. This provides rejection of false
start bits. If the start bit proves valid, it is shifted into the input shift register, and reception
of the rest of the frame will proceed.
The signal to load SBUF and RB8, and to set RI, will be generated if, and only if, the
following conditions are met at the time the final shift pulse is generated: RI = 0 and either
SM2 = 0 or the received stop bit = 1. If either of these two conditions is not met, the
received frame is lost. If both conditions are met, the stop bit goes into RB8, the 8 data
bits go into SBUF, and RI is activated.
Fig 20. Serial Port Mode 0 (double buffering must be disabled).
002aaa92
5
transmit
RXD (data out)
RXD
(data in)
D0 D1 D5D2 D6D3 D4 D7
TXD (shift clock)
shift
S1 ... S16 S1 ... S16 S1 ... S16 S1 ... S16S1 ... S16S1 ... S16 S1 ... S16 S1 ... S16 S1 ... S16 S1 ... S16S1 ... S16S1 ... S16 S1 ... S16
write to
SBUF
TI
receive
D0 D1 D5D2 D6D3 D4 D7
TxD (shift clock)
shift
WRITE to SCON
(clear RI)
RI

© Koninklijke Philips Electronics N.V. 2004. All rights reserved.
User manual Rev. 02 — 2 March 2005 50 of 105
Philips Semiconductors UM10108
P89LPC924/925 User manual
10.12 More about UART Modes 2 and 3
Reception is the same as in Mode 1.
The signal to load SBUF and RB8, and to set RI, will be generated if, and only if, the
following conditions are met at the time the final shift pulse is generated. (a) RI = 0, and
(b) Either SM2 = 0, or the received 9th data bit = 1. If either of these conditions is not met,
the received frame is lost, and RI is not set. If both conditions are met, the received 9th
data bit goes into RB8, and the first 8 data bits go into SBUF.
10.13 Framing error and RI in Modes 2 and 3 with SM2 = 1
If SM2 = 1 in modes 2 and 3, RI and FE behaves as in the following table.
Fig 21. Serial Port Mode 1 (only single transmit buffering case is shown).
transmit
start
bit stop bit
INTLO = 0
TX clock
write to
SBUF
shift
TxD
TI
D0 D1 D5D2 D6D3 D4 D7
receive
RX
clock
shift
RI
start
bit stop bit
RxD D0 D1 D5D2 D6D3 D4 D7
002aaa92
6
÷
16 reset
INTLO = 1
Fig 22. Serial Port Mode 2 or 3 (only single transmit buffering case is shown).
transmit
start
bit stop bit
stop bit
TX clock
write to
SBUF
shift
TxD
TI
D0 D1 D5D2 D6D3 D4 D7
receive
RX
clock
shift
RI
start
bit
RxD D0 D1 D5D2 D6D3 D4 D7
002aaa92
7
TB8
RB8
÷
16 reset
INTLO = 0 INTLO = 1
SMOD0 = 0 SMOD0 = 1

© Koninklijke Philips Electronics N.V. 2004. All rights reserved.
User manual Rev. 02 — 2 March 2005 51 of 105
Philips Semiconductors UM10108
P89LPC924/925 User manual
10.14 Break detect
A break is detected when 11 consecutive bits are sensed LOW and is reported in the
status register (SSTAT). For Mode 1, this consists of the start bit, 8 data bits, and two stop
bit times. For Modes 2 and 3, this consists of the start bit, 9 data bits, and one stop bit.
The break detect bit is cleared in software or by a reset. The break detect can be used to
reset the device and force the device into ISP mode. This occurs if the UART is enabled
and the the EBRR bit (AUXR1.6) is set and a break occurs.
10.15 Double buffering
The UART has a transmit double buffer that allows buffering of the next character to be
written to SBUF while the first character is being transmitted. Double buffering allows
transmission of a string of characters with only one stop bit between any two characters,
provided the next character is written between the start bit and the stop bit of the previous
character.
Double buffering can be disabled. If disabled (DBMOD, i.e. SSTAT.7 = 0), the UART is
compatible with the conventional 80C51 UART. If enabled, the UART allows writing to
SnBUF while the previous data is being shifted out.
10.16 Double buffering in different modes
Double buffering is only allowed in Modes 1, 2 and 3. When operated in Mode 0, double
buffering must be disabled (DBMOD = 0).
10.17 Transmit interrupts with double buffering enabled (Modes 1,2, and 3)
Unlike the conventional UART, when double buffering is enabled, the TX interrupt is
generated when the double buffer is ready to receive new data. The following occurs
during a transmission (assuming eight data bits):
1. The double buffer is empty initially.
2. The CPU writes to SBUF.
3. The SBUF data is loaded to the shift register and a TX interrupt is generated
immediately.
4. If there is more data, go to 6, else continue.
5. If there is no more data, then:
–If DBISEL is logic 0, no more interrupts will occur.
Table 49: FE and RI when SM2= 1 in Modes 2 and 3.
Mode PCON.6
(SMOD0)
RB8 RI FE
20 0No RI when RB8 = 0 Occurs during STOP bit
1Similar to Figure 22, with SMOD0 = 0, RI occurs during
RB8, one bit before FE
Occurs during STOP bit
31 0No RI when RB8 = 0 Will NOT occur
1Similar to Figure 22, with SMOD0 = 1, RI occurs during
STOP bit
Occurs during STOP bit

© Koninklijke Philips Electronics N.V. 2004. All rights reserved.
User manual Rev. 02 — 2 March 2005 52 of 105
Philips Semiconductors UM10108
P89LPC924/925 User manual
–If DBISEL is logic 1 and INTLO is logic 0, a TX interrupt will occur at the beginning
of the STOP bit of the data currently in the shifter (which is also the last data).
–If DBISEL is logic 1 and INTLO is logic 1, a TX interrupt will occur at the end of the
STOP bit of the data currently in the shifter (which is also the last data).
–Note that if DBISEL is logic 1 and the CPU is writing to SBUF when the STOP bit of
the last data is shifted out, there can be an uncertainty of whether a TX interrupt is
generated already with the UART not knowing whether there is any more data
following.
6. If there is more data, the CPU writes to SBUF again. Then:
–If INTLO is logic 0, the new data will be loaded and a TX interrupt will occur at the
beginning of the STOP bit of the data currently in the shifter.
–If INTLO is logic 1, the new data will be loaded and a TX interrupt will occur at the
end of the STOP bit of the data currently in the shifter.
–Go to 3.
10.18 The 9th bit (bit 8) in double buffering (Modes 1, 2, and 3)
If double buffering is disabled (DBMOD, i.e. SSTAT.7 = 0), TB8 can be written before or
after SBUF is written, provided TB8 is updated before that TB8 is shifted out. TB8 must
not be changed again until after TB8 shifting has been completed, as indicated by the TX
interrupt.
Fig 23. Transmission with and without double buffering.
TxD
write to
SBUF
Tx interrupt
Single buffering (DBMOD/SSTAT.7 = 0), early interrupt (INTLO/SSTAT.6 = 0) is shown
TxD
write to
SBUF
Tx interrupt
Double buffering (DBMOD/SSTAT.7 = 1), early interrupt (INTLO/SSTAT.6 = 0) is shown,
no ending Tx interrupt (DBISEL/SSTAT.4 = 0)
TxD
write to
SBUF
Tx interrupt
Double buffering (DBMOD/SSTAT.7 = 1), early interrupt (INTLO/SSTAT.6 = 0) is shown,
with ending Tx interrupt (DBISEL/SSTAT.4 = 1)
002aaa92
8

© Koninklijke Philips Electronics N.V. 2004. All rights reserved.
User manual Rev. 02 — 2 March 2005 53 of 105
Philips Semiconductors UM10108
P89LPC924/925 User manual
If double buffering is enabled, TB8 MUST be updated before SBUF is written, as TB8 will
be double-buffered together with SBUF data. The operation described in Section 10.17
becomes as follows:
1. The double buffer is empty initially.
2. The CPU writes to TB8.
3. The CPU writes to SBUF.
4. The SBUF/TB8 data is loaded to the shift register and a TX interrupt is generated
immediately.
5. If there is more data, go to 7, else continue on 6.
6. If there is no more data, then:
–If DBISEL is logic 0, no more interrupt will occur.
–If DBISEL is logic 1 and INTLO is logic 0, a TX interrupt will occur at the beginning
of the STOP bit of the data currently in the shifter (which is also the last data).
–If DBISEL is logic 1 and INTLO is logic 1, a TX interrupt will occur at the end of the
STOP bit of the data currently in the shifter (which is also the last data).
7. If there is more data, the CPU writes to TB8 again.
8. The CPU writes to SBUF again. Then:
–If INTLO is logic 0, the new data will be loaded and a TX interrupt will occur at the
beginning of the STOP bit of the data currently in the shifter.
–If INTLO is logic 1, the new data will be loaded and a TX interrupt will occur at the
end of the STOP bit of the data currently in the shifter.
9. Go to 4.
10.Note that if DBISEL is logic 1 and the CPU is writing to SBUF when the STOP bit of
the last data is shifted out, there can be an uncertainty of whether a TX interrupt is
generated already with the UART not knowing whether there is any more data
following.
10.19 Multiprocessor communications
UART modes 2 and 3 have a special provision for multiprocessor communications. In
these modes, 9 data bits are received or transmitted. When data is received, the 9th bit is
stored in RB8. The UART can be programmed such that when the stop bit is received, the
serial port interrupt will be activated only if RB8 = 1. This feature is enabled by setting bit
SM2 in SCON. One way to use this feature in multiprocessor systems is as follows:
When the master processor wants to transmit a block of data to one of several slaves, it
first sends out an address byte which identifies the target slave. An address byte differs
from a data byte in that the 9th bit is 1 in an address byte and 0 in a data byte. With
SM2 = 1, no slave will be interrupted by a data byte. An address byte, however, will
interrupt all slaves, so that each slave can examine the received byte and see if it is being
addressed. The addressed slave will clear its SM2 bit and prepare to receive the data
bytes that follow. The slaves that weren’t being addressed leave their SM2 bits set and go
on about their business, ignoring the subsequent data bytes.
Note that SM2 has no effect in Mode 0, and must be logic 0 in Mode 1.

© Koninklijke Philips Electronics N.V. 2004. All rights reserved.
User manual Rev. 02 — 2 March 2005 54 of 105
Philips Semiconductors UM10108
P89LPC924/925 User manual
10.20 Automatic address recognition
Automatic address recognition is a feature which allows the UART to recognize certain
addresses in the serial bit stream by using hardware to make the comparisons. This
feature saves a great deal of software overhead by eliminating the need for the software to
examine every serial address which passes by the serial port. This feature is enabled by
setting the SM2 bit in SCON. In the 9 bit UART modes (mode 2 and mode 3), the Receive
Interrupt flag (RI) will be automatically set when the received byte contains either the
‘Given’ address or the ‘Broadcast’ address. The 9 bit mode requires that the 9th
information bit is a 1 to indicate that the received information is an address and not data.
Using the Automatic Address Recognition feature allows a master to selectively
communicate with one or more slaves by invoking the Given slave address or addresses.
All of the slaves may be contacted by using the Broadcast address. Two special Function
Registers are used to define the slave’s address, SADDR, and the address mask,
SADEN. SADEN is used to define which bits in the SADDR are to be used and which bits
are ‘don’t care’. The SADEN mask can be logically ANDed with the SADDR to create the
‘Given’ address which the master will use for addressing each of the slaves. Use of the
Given address allows multiple slaves to be recognized while excluding others. The
following examples will help to show the versatility of this scheme:
In the above example SADDR is the same and the SADEN data is used to differentiate
between the two slaves. Slave 0 requires a 0 in bit 0 and it ignores bit 1. Slave 1 requires
a 0 in bit 1 and bit 0 is ignored. A unique address for Slave 0 would be 1100 0010 since
slave 1 requires a 0 in bit 1. A unique address for slave 1 would be 1100 0001 since a 1 in
bit 0 will exclude slave 0. Both slaves can be selected at the same time by an address
which has bit 0 = 0 (for slave 0) and bit 1 = 0 (for slave 1). Thus, both could be addressed
with 1100 0000.
In a more complex system the following could be used to select slaves 1 and 2 while
excluding slave 0:
In the above example the differentiation among the 3 slaves is in the lower 3 address bits.
Slave 0 requires that bit 0 = 0 and it can be uniquely addressed by 1110 0110. Slave 1
requires that bit 1 = 0 and it can be uniquely addressed by 1110 and 0101. Slave 2
requires that bit 2 = 0 and its unique address is 1110 0011. To select Slaves 0 and 1 and
exclude Slave 2 use address 1110 0100, since it is necessary to make bit 2 = 1 to exclude
slave 2. The Broadcast Address for each slave is created by taking the logical OR of
SADDR and SADEN. Zeros in this result are treated as don’t-cares. In most cases,
Table 50: Slave 0/1 examples
Example 1 Example 2
Slave 0 SADDR =1100 0000 Slave 1 SADDR =1100 0000
SADEN =1111 1101 SADEN =1111 1110
Given = 1100 00X0 Given =1100 000X
Table 51: Slave 0/1/2 examples
Example 1 Example 2 Example 3
Slave 0 SADDR =1100 0000 Slave 1 SADDR =1110 0000 Slave 2 SADDR =1100 0000
SADEN =1111 1001 SADEN =1111 1010 SADEN =1111 1100
Given =1100
0XX0
Given = 1110 0X0X Given = 1110 00XX

© Koninklijke Philips Electronics N.V. 2004. All rights reserved.
User manual Rev. 02 — 2 March 2005 55 of 105
Philips Semiconductors UM10108
P89LPC924/925 User manual
interpreting the don’t-cares as ones, the broadcast address will be FF hexadecimal. Upon
reset SADDR and SADEN are loaded with 0s. This produces a given address of all ‘don’t
cares’ as well as a Broadcast address of all ‘don’t cares’. This effectively disables the
Automatic Addressing mode and allows the microcontroller to use standard UART drivers
which do not make use of this feature.
11. I2C interface
The I2C-bus uses two wires, serial clock (SCL) and serial data (SDA) to transfer
information between devices connected to the bus, and has the following features:
•Bidirectional data transfer between masters and slaves.
•Multimaster bus (no central master).
•Arbitration between simultaneously transmitting masters without corruption of serial
data on the bus.
•Serial clock synchronization allows devices with different bit rates to communicate via
one serial bus.
•Serial clock synchronization can be used as a handshake mechanism to suspend and
resume serial transfer.
•The I2C-bus may be used for test and diagnostic purposes.
A typical I2C-bus configuration is shown in Figure 24. Depending on the state of the
direction bit (R/W), two types of data transfers are possible on the I2C-bus:
•Data transfer from a master transmitter to a slave receiver. The first byte transmitted
by the master is the slave address. Next follows a number of data bytes. The slave
returns an acknowledge bit after each received byte.
•Data transfer from a slave transmitter to a master receiver. The first byte (the slave
address) is transmitted by the master. The slave then returns an acknowledge bit.
Next follows the data bytes transmitted by the slave to the master. The master returns
an acknowledge bit after all received bytes other than the last byte. At the end of the
last received byte, a ‘not acknowledge’ is returned. The master device generates all of
the serial clock pulses and the START and STOP conditions. A transfer is ended with
a STOP condition or with a repeated START condition. Since a repeated START
condition is also the beginning of the next serial transfer, the I2C-bus will not be
released.
The P89LPC924/925 device provides a byte-oriented I2C interface. It has four operation
modes: Master Transmitter Mode, Master Receiver Mode, Slave Transmitter Mode and
Slave Receiver Mode.
The P89LPC924/925 CPU interfaces with the I2C-bus through six Special Function
Registers (SFRs): I2CON (I2C Control Register), I2DAT (I2C Data Register), I2STAT (I2C
Status Register), I2ADR (I2C Slave Address Register), I2SCLH (SCL Duty Cycle Register
HIGH Byte), and I2SCLL (SCL Duty Cycle Register LOW Byte).

© Koninklijke Philips Electronics N.V. 2004. All rights reserved.
User manual Rev. 02 — 2 March 2005 56 of 105
Philips Semiconductors UM10108
P89LPC924/925 User manual
11.1 I2C Data register
I2DAT register contains the data to be transmitted or the data received. The CPU can read
and write to this 8-bit register while it is not in the process of shifting a byte. Thus this
register should only be accessed when the SI bit is set. Data in I2DAT remains stable as
long as the SI bit is set. Data in I2DAT is always shifted from right to left: the first bit to be
transmitted is the MSB (bit 7), and after a byte has been received, the first bit of received
data is located at the MSB of I2DAT.
11.2 I2C Slave Address register
I2ADR register is readable and writable, and is only used when the I2C interface is set to
slave mode. In master mode, this register has no effect. The LSB of I2ADR is general call
bit. When this bit is set, the general call address (00h) is recognized.
11.3 I2C Control register
The CPU can read and write this register. There are two bits are affected by hardware: the
SI bit and the STO bit. The SI bit is set by hardware and the STO bit is cleared by
hardware.
Fig 24. I2C-bus configuration.
OTHER DEVICE
WITH I
2
C-BUS
INTERFACE
SDA
SCL
R
P
R
P
OTHER DEVICE
WITH I
2
C-BUS
INTERFACE
P1.3/SDA P1.2/SCL
P89LPC924/925
I
2
C-BUS
002aaa952
Table 52: I2C Data register (I2DAT - address DAh) bit allocation
Bit 76543210
Symbol I2DAT.7 I2DAT.6 I2DAT.5 I2DAT.4 I2DAT.3 I2DAT.2 I2DAT.1 I2DAT.0
Reset 00000000
Table 53: I2C Slave Address register (I2ADR - address DBh) bit allocation
Bit 76543210
Symbol I2ADR.6 I2ADR.5 I2ADR.4 I2ADR.3 I2ADR.2 I2ADR.1 I2ADR.0 GC
Reset 00000000
Table 54: I2C Slave Address register (I2ADR - address DBh) bit description
Bit Symbol Description
0GC General call bit. When set, the general call address (00H) is recognized, otherwise it is ignored.
1:7 I2ADR1:7 7 bit own slave address. When in master mode, the contents of this register has no effect.

© Koninklijke Philips Electronics N.V. 2004. All rights reserved.
User manual Rev. 02 — 2 March 2005 57 of 105
Philips Semiconductors UM10108
P89LPC924/925 User manual
CRSEL determines the SCL source when the I2C-bus is in master mode. In slave mode
this bit is ignored and the bus will automatically synchronize with any clock frequency up
to 400 kHz from the master I2C device. When CRSEL = 1, the I2C interface uses the
Timer 1 overflow rate divided by 2 for the I2C clock rate. Timer 1 should be programmed
by the user in 8 bit auto-reload mode (Mode 2).
Data rate of the I2C-bus = Timer overflow rate / 2 = PCLK / (2*(256 − reload value)),
If fosc = 12 MHz, reload value is 0 to 255, so the I2C-bus data rate range is 11.72 Kbit/sec
to 3000 Kbit/sec.
When CRSEL = 0, the I2C interface uses the internal clock generator based on the value
of I2SCLL and I2CSCLH register. The duty cycle does not need to be 50 %.
The STA bit is START flag. Setting this bit causes the I2C interface to enter master mode
and attempt transmitting a START condition or transmitting a repeated START condition
when it is already in master mode.
The STO bit is STOP flag. Setting this bit causes the I2C interface to transmit a STOP
condition in master mode, or recovering from an error condition in slave mode.
If the STA and STO are both set, then a STOP condition is transmitted to the I2C-bus if it is
in master mode, and transmits a START condition afterwards. If it is in slave mode, an
internal STOP condition will be generated, but it is not transmitted to the bus.
Table 55: I2C Control register (I2CON - address D8h) bit allocation
Bit 76543210
Symbol -I2EN STA STO SI AA -CRSEL
Reset x 0 0 0 0 0 x 0
Table 56: I2C Control register (I2CON - address D8h) bit description
Bit Symbol Description
0CRSEL SCL clock selection. When set = 1, Timer 1 overflow generates SCL, when cleared = 0, the internal SCL
generator is used base on values of I2SCLH and I2SCLL.
1 - reserved
2AA The Assert Acknowledge Flag. When set to 1, an acknowledge (LOW level to SDA) will be returned during
the acknowledge clock pulse on the SCL line on the following situations:
(1)The ‘own slave address’ has been received. (2)The general call address has been received while the
general call bit (GC) in I2ADR is set. (3) A data byte has been received while the I2C interface is in the
Master Receiver Mode. (4)A data byte has been received while the I2C interface is in the addressed Slave
Receiver Mode. When cleared to logic 0, an not acknowledge (HIGH level to SDA) will be returned during
the acknowledge clock pulse on the SCL line on the following situations: (1) A data byte has been received
while the I2C interface is in the Master Receiver Mode. (2) A data byte has been received while the I2C
interface is in the addressed Slave Receiver Mode.
3SI I2C Interrupt Flag. This bit is set when one of the 25 possible I2C-bus states is entered. When EA bit and
EI2C (IEN1.0) bit are both set, an interrupt is requested when SI is set. Must be cleared by software by
writing 0 to this bit.
4STO STOP Flag. STO = 1: In master mode, a STOP condition is transmitted to the I2C-bus. When the bus detects
the STOP condition, it will clear STO bit automatically. In slave mode, setting this bit can recover from an
error condition. In this case, no STOP condition is transmitted to the bus. The hardware behaves as if a
STOP condition has been received and it switches to ‘not addressed’ Slave Receiver Mode. The STO flag is
cleared by hardware automatically.

© Koninklijke Philips Electronics N.V. 2004. All rights reserved.
User manual Rev. 02 — 2 March 2005 58 of 105
Philips Semiconductors UM10108
P89LPC924/925 User manual
11.4 I2C status register
This is a read-only register. It contains the status code of the I2C interface. The lower three
bits are always 0. There are 26 possible status codes. When the code is F8H, there is no
relevant information available and SI bit is not set. All other 25 status codes correspond to
defined I2C states. When any of these states entered, the SI bit will be set. Refer to
Tab l e 62 to Ta bl e 65 for details.
11.5 I2C SCL duty cycle registers I2SCLH and I2SCLL
When the internal SCL generator is selected for the I2C interface by setting CRSEL = 0 in
the I2CON register, the user must set values for registers I2SCLL and I2SCLH to select
the data rate. I2SCLH defines the number of PCLK cycles for SCL = HIGH, I2SCLL
defines the number of PCLK cycles for SCL = LOW. The frequency is determined by the
following formula:
Bit Frequency = fPCLK / (2*(I2SCLH + I2SCLL))
Where fPCLK is the frequency of PCLK.
The values for I2SCLL and I2SCLH do not have to be the same; the user can give different
duty cycle’s for SCL by setting these two registers. However, the value of the register must
ensure that the data rate is in the I2C data rate range of 0 to 400 kHz. Thus the values of
I2SCLL and I2SCLH have some restrictions and values for both registers greater than 3
PCLKs are recommended.
5STA Start Flag. STA = 1: The I2C-bus enters master mode, checks the bus and generates a START condition if
the bus is free. If the bus is not free, it waits for a STOP condition (which will free the bus) and generates a
START condition after a delay of a half clock period of the internal clock generator. When the I2C interface is
already in master mode and some data is transmitted or received, it transmits a repeated START condition.
STA may be set at any time, it may also be set when the I2C interface is in an addressed slave mode. STA =
0: No START condition or repeated START condition will be generated.
6I2EN I2C Interface Enable. When set, enables the I2C interface. When clear, the I2C function is disabled.
7 - reserved
Table 56: I2C Control register (I2CON - address D8h) bit description
Bit Symbol Description
Table 57: I2C status register (I2STAT - address D9h) bit allocation
Bit 76543210
Symbol STA.4 STA.3 STA.2 STA.1 STA.0 0 0 0
Reset 00000000
Table 58: I2C Status register (I2STAT - address D9h) bit description
Bit Symbol Description
0:2 -Reserved, are always set to 0.
3:7 STA.0:4 I2C Status code.

© Koninklijke Philips Electronics N.V. 2004. All rights reserved.
User manual Rev. 02 — 2 March 2005 59 of 105
Philips Semiconductors UM10108
P89LPC924/925 User manual
11.6 I2C operation modes
11.6.1 Master Transmitter mode
In this mode data is transmitted from master to slave. Before the Master Transmitter Mode
can be entered, I2CON must be initialized as follows:
CRSEL defines the bit rate. I2EN must be set to 1 to enable the I2C function. If the AA bit
is logic 0, it will not acknowledge its own slave address or the general call address in the
event of another device becoming master of the bus and it can not enter slave mode. STA,
STO, and SI bits must be cleared to logic 0.
The first byte transmitted contains the slave address of the receiving device (7 bits) and
the data direction bit. In this case, the data direction bit (R/W) will be logic 0 indicating a
write. Data is transmitted 8 bits at a time. After each byte is transmitted, an acknowledge
bit is received. START and STOP conditions are output to indicate the beginning and the
end of a serial transfer.
The I2C-bus will enter Master Transmitter Mode by setting the STA bit. The I2C logic will
send the START condition as soon as the bus is free. After the START condition is
transmitted, the SI bit is set, and the status code in I2STAT should be 08h. This status
code must be used to vector to an interrupt service routine where the user should load the
slave address to I2DAT (Data Register) and data direction bit (SLA+W). The SI bit must be
cleared before the data transfer can continue.
Table 59: I2C clock rates selection
Bit data rate (Kbit/sec) at fosc
I2SCLL+
I2SCLH
CRSEL 7.373 MHz 3.6865 MHz 1.8433 MHz 12 MHz 6 MHz
6 0 - 307 154 - -
7 0 - 263 132 - -
8 0 - 230 115 -375
9 0 - 205 102 -333
10 0369 184 92 -300
15 0246 123 61 400 200
25 0147 74 37 240 120
30 0123 61 31 200 100
50 074 37 18 120 60
60 061 31 15 100 50
100 037 18 960 30
150 025 12 640 20
200 018 9530 15
- 1 3.6 to 922 Kbps
Timer 1 in mode 2
1.8 to 461 Kbps
Timer 1 in mode 2
0.9 to 230 Kbps
Timer 1 in mode 2
5.86 to 1500 Kbps
Timer 1 in mode 2
2.93 to 750 Kbps
Timer 1 in mode 2
Table 60: I2C Control register (I2CON - address D8h)
Bit 76543210
-I2EN STA STO SI AA -CRSEL
value - 1 0 0 0 x - bit rate

© Koninklijke Philips Electronics N.V. 2004. All rights reserved.
User manual Rev. 02 — 2 March 2005 60 of 105
Philips Semiconductors UM10108
P89LPC924/925 User manual
When the slave address and R/W bit have been transmitted and an acknowledgment bit
has been received, the SI bit is set again, and the possible status codes are 18h, 20h, or
38h for the master mode or 68h, 78h, or 0B0h if the slave mode was enabled (setting
AA = logic 1). The appropriate action to be taken for each of these status codes is shown
in Ta bl e 62.
11.6.2 Master Receiver mode
In the Master Receiver Mode, data is received from a slave transmitter. The transfer
started in the same manner as in the Master Transmitter Mode. When the START
condition has been transmitted, the interrupt service routine must load the slave address
and the data direction bit to the I2C Data Register (I2DAT). The SI bit must be cleared
before the data transfer can continue.
When the slave address and data direction bit have been transmitted and an acknowledge
bit has been received, the SI bit is set, and the Status Register will show the status code.
For master mode, the possible status codes are 40H, 48H, or 38H. For slave mode, the
possible status codes are 68H, 78H, or B0H. Refer to Ta b l e 64 for details.
After a repeated START condition, the I2C-bus may switch to the Master Transmitter
Mode.
Fig 25. Format in the Master Transmitter mode.
S R/W A DATA DATA
data transferred
(n Bytes + acknowledge)
A A/A Pslave address
logic 0 = write
logic 1 = read
from Master to Slave
from Slave to Master
A = acknowledge (SDA LOW)
A = not acknowledge (SDA HIGH)
S = START condition
P = STOP condition
002aaa929
Fig 26. Format of Master Receiver mode.
S R Aslave address
logic 0 = write
logic 1 = read
from Master to Slave
from Slave to Master
A = acknowledge (SDA LOW)
A = not acknowledge (SDA HIGH)
S = START condition
002aaa93
0
DATA DATA
data transferred
(n Bytes + acknowledge)
A A P

© Koninklijke Philips Electronics N.V. 2004. All rights reserved.
User manual Rev. 02 — 2 March 2005 61 of 105
Philips Semiconductors UM10108
P89LPC924/925 User manual
11.6.3 Slave Receiver mode
In the Slave Receiver Mode, data bytes are received from a master transmitter. To
initialize the Slave Receiver Mode, the user should write the slave address to the Slave
Address Register (I2ADR) and the I2C Control Register (I2CON) should be configured as
follows:
CRSEL is not used for slave mode. I2EN must be set = 1 to enable the I2C function. AA bit
must be set = 1 to acknowledge its own slave address or the general call address. STA,
STO and SI are cleared to 0.
After I2ADR and I2CON are initialized, the interface waits until it is addressed by its own
address or general address followed by the data direction bit which is 0(W). If the direction
bit is 1(R), it will enter Slave Transmitter Mode. After the address and the direction bit have
been received, the SI bit is set and a valid status code can be read from the Status
Register (I2STAT). Refer to Ta bl e 65 for the status codes and actions.
11.6.4 Slave Transmitter mode
The first byte is received and handled as in the Slave Receiver Mode. However, in this
mode, the direction bit will indicate that the transfer direction is reversed. Serial data is
transmitted via P1.3/SDA while the serial clock is input through P1.2/SCL. START and
Fig 27. A Master Receiver switches to Master Transmitter after sending Repeated Start.
S R ASLA
logic 0 = write
logic 1 = read
from Master to Slave
from Slave to Master
002aaa931
DATA DATA
data transferred
(n Bytes + acknowledge)
A W ASLA DATA A PA RS
A = acknowledge (SDA LOW)
A = not acknowledge (SDA HIGH)
S = START condition
P = STOP condition
SLA = slave address
RS = repeat START condition
Table 61: I2C Control register (I2CON - address D8h)
Bit 76543210
-I2EN STA STO SI AA -CRSEL
value - 1 0 0 0 1 - -
Fig 28. Format of Slave Receiver mode.
S W Aslave address
logic 0 = write
logic 1 = read
from Master to Slave
from Slave to Master
A = acknowledge (SDA LOW)
A = not acknowledge (SDA HIGH)
S = START condition
P = STOP condition
RS = repeated START condition
002aaa932
DATA DATA
data transferred
(n Bytes + acknowledge)
A A/A P/RS

© Koninklijke Philips Electronics N.V. 2004. All rights reserved.
User manual Rev. 02 — 2 March 2005 62 of 105
Philips Semiconductors UM10108
P89LPC924/925 User manual
STOP conditions are recognized as the beginning and end of a serial transfer. In a given
application, the I2C-bus may operate as a master and as a slave. In the slave mode, the
I2C-bus hardware looks for its own slave address and the general call address. If one of
these addresses is detected, an interrupt is requested. When the microcontrollers wishes
to become the bus master, the hardware waits until the bus is free before the master mode
is entered so that a possible slave action is not interrupted. If bus arbitration is lost in the
master mode, the I2C-bus switches to the slave mode immediately and can detect its own
slave address in the same serial transfer.
Fig 29. Format of Slave Transmitter mode.
S R Aslave address
logic 0 = write
logic 1 = read
from Master to Slave
from Slave to Master
A = acknowledge (SDA LOW)
A = not acknowledge (SDA HIGH)
S = START condition
P = STOP condition
002aaa933
DATA DATA
data transferred
(n Bytes + acknowledge)
A A P

© Koninklijke Philips Electronics N.V. 2004. All rights reserved.
User manual Rev. 02 — 2 March 2005 63 of 105
Philips Semiconductors UM10108
P89LPC924/925 User manual
Fig 30. I2C serial interface block diagram.
INTERNAL BUS
002aaa421
ADDRESS REGISTER
COMPARATOR
SHIFT REGISTER
8
I2ADR
ACK
BIT COUNTER /
ARBITRATION
AND SYNC LOGIC
8I2DAT
TIMING
AND
CONTROL
LOGIC
SERIAL CLOCK
GENERATOR
CCLK
INTERRUPT
INPUT
FILTER
OUTPUT
STAGE
INPUT
FILTER
OUTPUT
STAGE
P1.3
P1.3/SDA
P1.2/SCL
P1.2
TIMER 1
OVERFLOW
CONTROL REGISTERS AND
SCL DUTY CYCLE REGISTERS
I2CON
I2SCLH
I2SCLL
8
STATUS
DECODER
STATUS BUS
STATUS REGISTER
8
I2STAT

© Koninklijke Philips Electronics N.V. 2004. All rights reserved.
User manual Rev. 02 — 2 March 2005 64 of 105
Philips Semiconductors UM10108
P89LPC924/925 User manual
Table 62: Master Transmitter mode
Status code
(I2STAT)
Status of the I2C
hardware
Application software response Next action taken by I2C
hardware
to/from I2DAT to I2CON
STA STO SI AA
08H A START
condition has
been transmitted
Load SLA+W x 0 0 x SLA+W will be transmitted;
ACK bit will be received
10H A repeat START
condition has
been transmitted
Load SLA+W or
Load SLA+R
x 0 0 x As above; SLA+W will be
transmitted; the I2C-bus
switches to Master Receiver
Mode
18h SLA+W has been
transmitted; ACK
has been received
Load data byte or 000xData byte will be transmitted;
ACK bit will be received
no I2DAT action or 100xRepeated START will be
transmitted;
no I2DAT action or 010xSTOP condition will be
transmitted;
STO flag will be reset
no I2DAT action 110xSTOP condition followed by a
START condition will be
transmitted; STO flag will be
reset.
20h SLA+W has been
transmitted;
NOT-ACK has
been received
Load data byte or 000xData byte will be transmitted;
ACK bit will be received
no I2DAT action or 100xRepeated START will be
transmitted;
no I2DAT action or 010xSTOP condition will be
transmitted; STO flag will be
reset
no I2DAT action 110xSTOP condition followed by a
START condition will be
transmitted; STO flag will be
reset
28h Data byte in I2DAT
has been
transmitted; ACK
has been received
Load data byte or 000xData byte will be transmitted;
ACK bit will be received
no I2DAT action or 100xRepeated START will be
transmitted;
no I2DAT action or 010xSTOP condition will be
transmitted; STO flag will be
reset
no I2DAT action 110xSTOP condition followed by a
START condition will be
transmitted; STO flag will be
reset

© Koninklijke Philips Electronics N.V. 2004. All rights reserved.
User manual Rev. 02 — 2 March 2005 65 of 105
Philips Semiconductors UM10108
P89LPC924/925 User manual
30h Data byte in I2DAT
has been
transmitted, NOT
ACK has been
received
Load data byte or 000xData byte will be transmitted;
ACK bit will be received
no I2DAT action or 100xRepeated START will be
transmitted;
no I2DAT action or 010xSTOP condition will be
transmitted; STO flag will be
reset
no I2DAT action 110xSTOP condition followed by a
START condition will be
transmitted. STO flag will be
reset.
38H Arbitration lost in
SLA+R/W or data
bytes
No I2DAT action
or
000xThe I2C-bus will be released;
not addressed slave will be
entered
No I2DAT action 100xA START condition will be
transmitted when the bus
becomes free.
Table 62: Master Transmitter mode
Status code
(I2STAT)
Status of the I2C
hardware
Application software response Next action taken by I2C
hardware
to/from I2DAT to I2CON
STA STO SI AA
Table 63: Master Receiver mode
Status code
(I2STAT)
Status of the I2C
hardware
Application software response Next action taken by the I2C
hardware
to/from I2DAT to I2CON
STA STO SI STA
08H A START
condition has
been transmitted
Load SLA+R x 0 0 x SLA+R will be transmitted; ACK bit
will be received
10H A repeat START
condition has
been transmitted
Load SLA+R or x 0 0 x As above
Load SLA+W SLA+W will be transmitted; the
I2C-bus will be switched to Master
Transmitter Mode
38H Arbitration lost in
NOT ACK bit
no I2DAT action or 0 0 0 x The I2C-bus will be released; it will
enter a slave mode
no I2DAT action 1 0 0 x A START condition will be
transmitted when the bus becomes
free
40h SLA+R has been
transmitted; ACK
has been received
no I2DAT action or 0000Data byte will be received; NOT ACK
bit will be returned
no I2DAT action or 0001Data byte will be received; ACK bit
will be returned
48h SLA+R has been
transmitted; NOT
ACK has been
received
No I2DAT action
or
1 0 0 x Repeated START will be transmitted
no I2DAT action or 0 1 0 x STOP condition will be transmitted;
STO flag will be reset
no I2DAT action or 1 1 0 x STOP condition followed by a START
condition will be transmitted; STO
flag will be reset

© Koninklijke Philips Electronics N.V. 2004. All rights reserved.
User manual Rev. 02 — 2 March 2005 66 of 105
Philips Semiconductors UM10108
P89LPC924/925 User manual
50h Data byte has
been received;
ACK has been
returned
Read data byte 0000Data byte will be received; NOT ACK
bit will be returned
read data byte 0001Data byte will be received; ACK bit
will be returned
58h Data byte has
been received;
NACK has been
returned
Read data byte or 1 0 0 x Repeated START will be transmitted;
read data byte or 0 1 0 x STOP condition will be transmitted;
STO flag will be reset
read data byte 1 1 0 x STOP condition followed by a START
condition will be transmitted; STO
flag will be reset
Table 63: Master Receiver mode
Status code
(I2STAT)
Status of the I2C
hardware
Application software response Next action taken by the I2C
hardware
to/from I2DAT to I2CON
STA STO SI STA
Table 64: Slave Receiver mode
Status code
(I2STAT)
Status of the I2C
hardware
Application software response Next action taken by the I2C
hardware
to/from I2DAT to I2CON
STA STO SI AA
60H Own SLA+W has
been received;
ACK has been
received
no I2DAT action or x000Data byte will be received and NOT
ACK will be returned
no I2DAT action x001Data byte will be received and ACK
will be returned
68H Arbitration lost in
SLA+R/W as
master; Own
SLA+W has been
received, ACK
returned
No I2DAT action
or
x000Data byte will be received and NOT
ACK will be returned
no I2DAT action x001Data byte will be received and ACK
will be returned
70H General call
address (00H)
has been
received, ACK
has been returned
No I2DAT action
or
x000Data byte will be received and NOT
ACK will be returned
no I2DAT action x001Data byte will be received and ACK
will be returned
78H Arbitration lost in
SLA+R/W as
master; General
call address has
been received,
ACK bit has been
returned
no I2DAT action or x000Data byte will be received and NOT
ACK will be returned
no I2DAT action x001Data byte will be received and ACK
will be returned
80H Previously
addressed with
own SLA address;
Data has been
received; ACK
has been returned
Read data byte or x000Data byte will be received and NOT
ACK will be returned
read data byte x001Data byte will be received; ACK bit
will be returned

© Koninklijke Philips Electronics N.V. 2004. All rights reserved.
User manual Rev. 02 — 2 March 2005 67 of 105
Philips Semiconductors UM10108
P89LPC924/925 User manual
88H Previously
addressed with
own SLA address;
Data has been
received; NACK
has been returned
Read data byte or 0000Switched to not addressed SLA
mode; no recognition of own SLA or
general address
read data byte
or
0001Switched to not addressed SLA
mode; Own SLA will be recognized;
general call address will be
recognized if I2ADR.0 = 1
read data byte
or
1000Switched to not addressed SLA
mode; no recognition of own SLA or
General call address. A START
condition will be transmitted when
the bus becomes free
read data byte 1001Switched to not addressed SLA
mode; Own slave address will be
recognized; General call address
will be recognized if I2ADR.0 = 1. A
START condition will be transmitted
when the bus becomes free.
90H Previously
addressed with
General call; Data
has been
received; ACK
has been returned
Read data byte or x000Data byte will be received and NOT
ACK will be returned
read data byte x001Data byte will be received and ACK
will be returned
98H Previously
addressed with
General call; Data
has been
received; NACK
has been returned
Read data byte 0000Switched to not addressed SLA
mode; no recognition of own SLA or
General call address
read data byte 0001Switched to not addressed SLA
mode; Own slave address will be
recognized; General call address
will be recognized if I2ADR.0 = 1.
read data byte 1000Switched to not addressed SLA
mode; no recognition of own SLA or
General call address. A START
condition will be transmitted when
the bus becomes free.
read data byte 1001Switched to not addressed SLA
mode; Own slave address will be
recognized; General call address
will be recognized if I2ADR.0 = 1. A
START condition will be transmitted
when the bus becomes free.
Table 64: Slave Receiver mode
Status code
(I2STAT)
Status of the I2C
hardware
Application software response Next action taken by the I2C
hardware
to/from I2DAT to I2CON
STA STO SI AA

© Koninklijke Philips Electronics N.V. 2004. All rights reserved.
User manual Rev. 02 — 2 March 2005 68 of 105
Philips Semiconductors UM10108
P89LPC924/925 User manual
A0H A STOP condition
or repeated
START condition
has been received
while still
addressed as
SLA/REC or
SLA/TRX
No I2DAT action 0000Switched to not addressed SLA
mode; no recognition of own SLA or
General call address
no I2DAT action 0001Switched to not addressed SLA
mode; Own slave address will be
recognized; General call address
will be recognized if I2ADR.0 = 1.
no I2DAT action 1000Switched to not addressed SLA
mode; no recognition of own SLA or
General call address. A START
condition will be transmitted when
the bus becomes free.
no I2DAT action 1001Switched to not addressed SLA
mode; Own slave address will be
recognized; General call address
will be recognized if I2ADR.0 = 1. A
START condition will be transmitted
when the bus becomes free.
Table 64: Slave Receiver mode
Status code
(I2STAT)
Status of the I2C
hardware
Application software response Next action taken by the I2C
hardware
to/from I2DAT to I2CON
STA STO SI AA
Table 65: Slave Transmitter mode
Status code
(I2STAT)
Status of the I2C
hardware
Application software response Next action taken by the I2C
hardware
to/from I2DAT to I2CON
STA STO SI AA
A8h Own SLA+R has
been received;
ACK has been
returned
Load data byte or x000Last data byte will be transmitted
and ACK bit will be received
load data byte x001Data byte will be transmitted; ACK
will be received
B0h Arbitration lost in
SLA+R/W as
master; Own
SLA+R has been
received, ACK
has been returned
Load data byte or x000Last data byte will be transmitted
and ACK bit will be received
load data byte x001Data byte will be transmitted; ACK
bit will be received
B8H Data byte in
I2DAT has been
transmitted; ACK
has been received
Load data byte or x000Last data byte will be transmitted
and ACK bit will be received
load data byte x001Data byte will be transmitted; ACK
will be received

© Koninklijke Philips Electronics N.V. 2004. All rights reserved.
User manual Rev. 02 — 2 March 2005 69 of 105
Philips Semiconductors UM10108
P89LPC924/925 User manual
12. Analog comparators
Two analog comparators are provided on the P89LPC924/925. Input and output options
allow use of the comparators in a number of different configurations. Comparator
operation is such that the output is a logic 1 (which may be read in a register and/or routed
to a pin) when the positive input (one of two selectable pins) is greater than the negative
input (selectable from a pin or an internal reference voltage). Otherwise the output is a
zero. Each comparator may be configured to cause an interrupt when the output value
changes.
C0H Data byte in
I2DAT has been
transmitted;
NACK has been
received
No I2DAT action
or
0000Switched to not addressed SLA
mode; no recognition of own SLA or
General call address.
no I2DAT action or 0001Switched to not addressed SLA
mode; Own slave address will be
recognized; General call address
will be recognized if I2ADR.0 = 1.
no I2DAT action or 1000Switched to not addressed SLA
mode; no recognition of own SLA or
General call address. A START
condition will be transmitted when
the bus becomes free.
no I2DAT action 1001Switched to not addressed SLA
mode; Own slave address will be
recognized; General call address
will be recognized if I2ADR.0 = 1. A
START condition will be transmitted
when the bus becomes free.
C8H Last data byte in
I2DAT has been
transmitted
(AA = 0); ACK has
been received
No I2DAT action
or
0000Switched to not addressed SLA
mode; no recognition of own SLA or
General call address.
no I2DAT action or 0001Switched to not addressed SLA
mode; Own slave address will be
recognized; General call address
will be recognized if I2ADR.0 = 1.
no I2DAT action or 1000Switched to not addressed SLA
mode; no recognition of own SLA or
General call address. A START
condition will be transmitted when
the bus becomes free.
no I2DAT action 1001Switched to not addressed SLA
mode; Own slave address will be
recognized; General call address
will be recognized if I2ADR.0 = 1. A
START condition will be transmitted
when the bus becomes free.
Table 65: Slave Transmitter mode
Status code
(I2STAT)
Status of the I2C
hardware
Application software response Next action taken by the I2C
hardware
to/from I2DAT to I2CON
STA STO SI AA

© Koninklijke Philips Electronics N.V. 2004. All rights reserved.
User manual Rev. 02 — 2 March 2005 70 of 105
Philips Semiconductors UM10108
P89LPC924/925 User manual
12.1 Comparator configuration
Each comparator has a control register, CMP1 for comparator 1 and CMP2 for comparator
2. The control registers are identical and are shown in Ta b le 67.
The overall connections to both comparators are shown in Figure 31. There are eight
possible configurations for each comparator, as determined by the control bits in the
corresponding CMPn register: CPn, CNn, and OEn. These configurations are shown in
Figure 32.
When each comparator is first enabled, the comparator output and interrupt flag are not
guaranteed to be stable for 10 microseconds. The corresponding comparator interrupt
should not be enabled during that time, and the comparator interrupt flag must be cleared
before the interrupt is enabled in order to prevent an immediate interrupt service.
Table 66: Comparator Control register (CMP1 - address ACh, CMP2 - address ADh) bit allocation
Bit 76543210
Symbol - - CEn CPn CNn OEn COn CMFn
Reset x x 0 0 0 0 0 0
Table 67: Comparator Control register (CMP1 - address ACh, CMP2 - address ADh) bit description
Bit Symbol Description
0CMFn Comparator interrupt flag. This bit is set by hardware whenever the comparator output COn changes state.
This bit will cause a hardware interrupt if enabled. Cleared by software.
1 COn Comparator output, synchronized to the CPU clock to allow reading by software.
2OEn Output enable. When logic 1, the comparator output is connected to the CMPn pin if the comparator is
enabled (CEn = 1). This output is asynchronous to the CPU clock.
3CNn Comparator negative input select. When logic 0, the comparator reference pin CMPREF is selected as the
negative comparator input. When logic 1, the internal comparator reference, Vref, is selected as the
negative comparator input.
4CPn Comparator positive input select. When logic 0, CINnA is selected as the positive comparator input. When
logic 1, CINnB is selected as the positive comparator input.
5CEn Comparator enable. When set, the corresponding comparator function is enabled. Comparator output is
stable 10 microseconds after CEn is set.
6 - reserved
7 - reserved

© Koninklijke Philips Electronics N.V. 2004. All rights reserved.
User manual Rev. 02 — 2 March 2005 71 of 105
Philips Semiconductors UM10108
P89LPC924/925 User manual
12.2 Internal reference voltage
An internal reference voltage, Vref, may supply a default reference when a single
comparator input pin is used. Please refer to the P89LPC924/925 data sheet for
specifications.
12.3 Comparator interrupt
Each comparator has an interrupt flag CMFn contained in its configuration register. This
flag is set whenever the comparator output changes state. The flag may be polled by
software or may be used to generate an interrupt. The two comparators use one common
interrupt vector. The interrupt will be generated when the interrupt enable bit EC in the
IEN1 register is set and the interrupt system is enabled via the EA bit in the IEN0 register.
If both comparators enable interrupts, after entering the interrupt service routine, the user
will need to read the flags to determine which comparator caused the interrupt.
When a comparator is disabled the comparator’s output, COx, goes HIGH. If the
comparator output was LOW and then is disabled, the resulting transition of the
comparator output from a LOW to HIGH state will set the comparator flag, CMFx. This will
cause an interrupt if the comparator interrupt is enabled. The user should therefore
disable the comparator interrupt prior to disabling the comparator. Additionally, the user
should clear the comparator flag, CMFx, after disabling the comparator.
12.4 Comparators and power reduction modes
Either or both comparators may remain enabled when power-down or Idle mode is
activated, but both comparators are disabled automatically in Total Power-down mode.
If a comparator interrupt is enabled (except in Total Power-down mode), a change of the
comparator output state will generate an interrupt and wake up the processor. If the
comparator output to a pin is enabled, the pin should be configured in the push-pull mode
Fig 31. Comparator input and output connections.
Comparator 1
CP1
CN1
(P0.4) CIN1A
(P0.3) CIN1B
(P0.5) CMPREF
V
REF
OE1
Change Detect
CO1
CMF1
Interrupt
002aaa422
CMP1 (P0.6)
EC
Change Detect
CMF2
Comparator 2
OE2
CO2
CMP2 (P0.0)
CP2
CN2
(P0.2) CIN2A
(P0.1) CIN2B

© Koninklijke Philips Electronics N.V. 2004. All rights reserved.
User manual Rev. 02 — 2 March 2005 72 of 105
Philips Semiconductors UM10108
P89LPC924/925 User manual
in order to obtain fast switching times while in Power-down mode. The reason is that with
the oscillator stopped, the temporary strong pull-up that normally occurs during switching
on a quasi-bidirectional port pin does not take place.
Comparators consume power in power-down and Idle modes, as well as in the normal
operating mode. This should be taken into consideration when system power consumption
is an issue. To minimize power consumption, the user can power-down the comparators
by disabling the comparators and setting PCONA.5 to logic 1, or simply putting the device
in Total Power-down mode.
12.5 Comparators configuration example
The code shown below is an example of initializing one comparator. Comparator 1 is
configured to use the CIN1A and CMPREF inputs, outputs the comparator result to the
CMP1 pin, and generates an interrupt when the comparator output changes.
CMPINIT:
MOV PT0AD,#030h ;Disable digital INPUTS on pins CIN1A, CMPREF.
ANL P0M2,#0CFh ;Disable digital OUTPUTS on pins that are used
ORL P0M1,#030h ;for analog functions: CIN1A, CMPREF.
MOV CMP1,#020h ;Turn on comparator 1 and set up for:
; - Positive input on CIN1A.
; - Negative input from CMPREF pin.
; - Output to CMP1 pin enabled.
CALL delay10us ;start up for at least 10 microseconds before use.
ANL CMP1,#0FEh ;Clear comparator 1 interrupt flag.
a. CPn, CNn, OEn = 0 0 0 b. CPn, CNn, OEn = 0 0 1
c. CPn, CNn, OEn = 0 1 0 d. CPn, CNn, OEn = 0 1 1
e. CPn, CNn, OEn = 1 0 0 f. CPn, CNn, OEn = 1 0 1
g. CPn, CNn, OEn = 1 1 0 h. CPn, CNn, OEn = 1 1 1
Fig 32. Comparator configurations.
CINnA
CMPREF
002aaa618
COn
CINnA
CMPREF
002aaa620
COn
CMPn
CINnA
VREF (1.23V)
002aaa621
COn
CINnA
VREF (1.23 V)
002aaa622
COn
CMPn
CINnB
CMPREF
002aaa623
COn
CINnB
CMPREF
002aaa624
COn
CMPn
CINnB
VREF (1.23V)
002aaa625
COn
CINnB
VREF (1.23 V)
002aaa626
COn
CMPn

© Koninklijke Philips Electronics N.V. 2004. All rights reserved.
User manual Rev. 02 — 2 March 2005 73 of 105
Philips Semiconductors UM10108
P89LPC924/925 User manual
SETB EC ;Enable the comparator interrupt. The priority is left at
the current value.
SETB EA ;Enable the interrupt system (if needed).
RET ;Return to caller.
The interrupt routine used for the comparator must clear the interrupt flag (CMF1 in this
case) before returning.
13. Keypad interrupt (KBI)
The Keypad Interrupt function is intended primarily to allow a single interrupt to be
generated when Port 0 is equal to or not equal to a certain pattern. This function can be
used for bus address recognition or keypad recognition. The user can configure the port
via SFRs for different tasks.
There are three SFRs used for this function. The Keypad Interrupt Mask Register
(KBMASK) is used to define which input pins connected to Port 0 are enabled to trigger
the interrupt. The Keypad Pattern Register (KBPATN) is used to define a pattern that is
compared to the value of Port 0. The Keypad Interrupt Flag (KBIF) in the Keypad Interrupt
Control Register (KBCON) is set when the condition is matched while the Keypad
Interrupt function is active. An interrupt will be generated if it has been enabled by setting
the EKBI bit in IEN1 register and EA = 1. The PATN_SEL bit in the Keypad Interrupt
Control Register (KBCON) is used to define equal or not-equal for the comparison.
In order to use the Keypad Interrupt as an original KBI function like in the 87LPC76x
series, the user needs to set KBPATN = 0FFH and PATN_SEL = 0 (not equal), then any
key connected to Port0 which is enabled by KBMASK register is will cause the hardware
to set KBIF = 1 and generate an interrupt if it has been enabled. The interrupt may be
used to wake up the CPU from Idle or Power-down modes. This feature is particularly
useful in handheld, battery powered systems that need to carefully manage power
consumption yet also need to be convenient to use.
In order to set the flag and cause an interrupt, the pattern on Port 0 must be held longer
than 6 CCLKs.
Table 68: Keypad Pattern register (KBPATN - address 93h) bit allocation
Bit 76543210
Symbol K B PAT N . 7 K B PAT N . 6 K B PAT N . 5 KBPATN.4 K B PAT N . 3 K B PAT N . 2 K B PAT N . 1 K B PAT N . 0
Reset 11111111
Table 69: Keypad Pattern register (KBPATN - address 93h) bit description
Bit Symbol Access Description
0:7 K B PAT N . 7 : 0 R/W Pattern bit 0 - bit 7
Table 70: Keypad Control register (KBCON - address 94h) bit allocation
Bit 76543210
Symbol ------PAT N _ S E L KBIF
Reset x x x x x x 0 0

© Koninklijke Philips Electronics N.V. 2004. All rights reserved.
User manual Rev. 02 — 2 March 2005 74 of 105
Philips Semiconductors UM10108
P89LPC924/925 User manual
[1] The Keypad Interrupt must be enabled in order for the settings of the KBMASK register to be effective.
14. Watchdog timer (WDT)
The Watchdog timer subsystem protects the system from incorrect code execution by
causing a system reset when it underflows as a result of a failure of software to feed the
timer prior to the timer reaching its terminal count. The Watchdog timer can only be reset
by a power-on reset.
14.1 Watchdog function
The user has the ability using the WDCON and UCFG1 registers to control the run /stop
condition of the WDT, the clock source for the WDT, the prescaler value, and whether the
WDT is enabled to reset the device on underflow. In addition, there is a safety mechanism
which forces the WDT to be enabled by values programmed into UCFG1 either through
IAP or a commercial programmer.
The WDTE bit (UCFG1.7), if set, enables the WDT to reset the device on underflow.
Following reset, the WDT will be running regardless of the state of the WDTE bit.
The WDRUN bit (WDCON.2) can be set to start the WDT and cleared to stop the WDT.
Following reset this bit will be set and the WDT will be running. All writes to WDCON need
to be followed by a feed sequence (see Section 14.2). Additional bits in WDCON allow the
user to select the clock source for the WDT and the prescaler.
Table 71: Keypad Control register (KBCON - address 94h) bit description
Bit Symbol Access Description
0KBIF R/W Keypad Interrupt Flag. Set when Port 0 matches user defined conditions specified in KBPATN,
KBMASK, and PATN_SEL. Needs to be cleared by software by writing logic 0.
1PAT N _ S E L R/W Pattern Matching Polarity selection. When set, Port 0 has to be equal to the user-defined
Pattern in KBPATN to generate the interrupt. When clear, Port 0 has to be not equal to the
value of KBPATN register to generate the interrupt.
2:7 - - reserved
Table 72: Keypad Interrupt Mask register (KBMASK - address 86h) bit allocation
Bit 76543210
Symbol KBMASK.7 KBMASK.6 KBMASK.5 KBMASK.4 KBMASK.3 KBMASK.2 KBMASK.1 KBMASK.0
Reset 00000000
Table 73: Keypad Interrupt Mask register (KBMASK - address 86h) bit description
Bit Symbol Description
0KBMASK.0 When set, enables P0.0 as a cause of a Keypad Interrupt.
1KBMASK.1 When set, enables P0.1 as a cause of a Keypad Interrupt.
2KBMASK.2 When set, enables P0.2 as a cause of a Keypad Interrupt.
3KBMASK.3 When set, enables P0.3 as a cause of a Keypad Interrupt.
4KBMASK.4 When set, enables P0.4 as a cause of a Keypad Interrupt.
5KBMASK.5 When set, enables P0.5 as a cause of a Keypad Interrupt.
6KBMASK.6 When set, enables P0.6 as a cause of a Keypad Interrupt.
7KBMASK.7 When set, enables P0.7 as a cause of a Keypad Interrupt.

© Koninklijke Philips Electronics N.V. 2004. All rights reserved.
User manual Rev. 02 — 2 March 2005 75 of 105
Philips Semiconductors UM10108
P89LPC924/925 User manual
When the timer is not enabled to reset the device on underflow, the WDT can be used in
‘timer mode’ and be enabled to produce an interrupt (IEN0.6) if desired.
The Watchdog Safety Enable bit, WDSE (UCFG1.4) along with WDTE, is designed to
force certain operating conditions at power-up. Refer to Ta bl e 74 for details.
Figure 35 shows the Watchdog timer in Watchdog mode. It consists of a programmable
13-bit prescaler, and an 8-bit down counter. The down counter is clocked (decremented)
by a tap taken from the prescaler. The clock source for the prescaler is either PCLK or the
Watchdog oscillator selected by the WDCLK bit in the WDCON register. (Note that
switching of the clock sources will not take effect immediately - see Section 14.3).
The Watchdog asserts the Watchdog reset when the Watchdog count underflows and the
Watchdog reset is enabled. When the Watchdog reset is enabled, writing to WDL or
WDCON must be followed by a feed sequence for the new values to take effect.
If a Watchdog reset occurs, the internal reset is active for at least one Watchdog clock
cycle (PCLK or the Watchdog oscillator clock). If CCLK is still running, code execution will
begin immediately after the reset cycle. If the processor was in Power-down mode, the
Watchdog reset will start the oscillator and code execution will resume after the oscillator
is stable.
Table 74: Watchdog timer configuration.
WDTE (UCFG1.7) WDSE (UCFG1.4) FUNCTION
0 x The Watchdog reset is disabled. The timer can be used as an internal timer and
can be used to generate an interrupt. WDSE has no effect.
1 0 The Watchdog reset is enabled. The user can set WDCLK to choose the clock
source.
1 1 The watchdog reset is enabled, along with additional safety features:
1. WDCLK is forced to 1 (using watchdog oscillator)
2. WDCON and WDL register can only be written once
3. WDRUN is forced to 1 and cannot be cleared by software.
Fig 33. Watchdog prescaler.
÷
2
÷
2
÷
2
÷
2
÷
2
÷
2
÷
2
PRE2
PRE1
PRE0
Watchdog
oscillator
PCLK
÷
32
÷
64
÷
32
÷
128
÷
256
÷
512
÷
1024
÷
2048
÷
4096
TO WATCHDOG
DOWN COUNTER
(after one prescaler
count delay)
DECODE
002aaa938
000
001
010
011
100
101
110
111
WDCLK after a
Watchdog feed
sequence

© Koninklijke Philips Electronics N.V. 2004. All rights reserved.
User manual Rev. 02 — 2 March 2005 76 of 105
Philips Semiconductors UM10108
P89LPC924/925 User manual
14.2 Feed sequence
The Watchdog timer control register and the 8-bit down counter (See Figure 34) are not
directly loaded by the user. The user writes to the WDCON and the WDL SFRs. At the end
of a feed sequence, the values in the WDCON and WDL SFRs are loaded to the control
register and the 8-bit down counter. Before the feed sequence, any new values written to
these two SFRs will not take effect. To avoid a Watchdog reset, the Watchdog timer needs
to be fed (via a special sequence of software action called the feed sequence) prior to
reaching an underflow.
To feed the Watchdog, two write instructions must be sequentially executed successfully.
Between the two write instructions, SFR reads are allowed, but writes are not allowed.
The instructions should move A5H to the WFEED1 register and then 5AH to the WFEED2
register. An incorrect feed sequence will cause an immediate Watchdog reset. The
program sequence to feed the Watchdog timer is as follows:
CLR EA ;disable interrupt
MOV WFEED1,#0A5h ;do watchdog feed part 1
MOV WFEED2,#05Ah ;do watchdog feed part 2
SETB EA ;enable interrupt
This sequence assumes that the P89LPC924/925 interrupt system is enabled and there is
a possibility of an interrupt request occurring during the feed sequence. If an interrupt was
allowed to be serviced and the service routine contained any SFR writes, it would trigger a
Watchdog reset. If it is known that no interrupt could occur during the feed sequence, the
instructions to disable and re-enable interrupts may be removed.
In Watchdog mode (WDTE = 1), writing the WDCON register must be IMMEDIATELY
followed by a feed sequence to load the WDL to the 8-bit down counter, and the WDCON
to the shadow register. If writing to the WDCON register is not immediately followed by the
feed sequence, a Watchdog reset will occur.
For example: setting WDRUN = 1:
MOV ACC,WDCON ;get WDCON
SETB ACC.2 ;set WD_RUN = 1
MOV WDL,#0FFh ;New count to be loaded to 8-bit down counter
CLR EA ;disable interrupt
MOV WDCON,ACC ;write back to WDCON (after the watchdog is enabled, a feed
must occur ; immediately)
MOV WFEED1,#0A5h ;do watchdog feed part 1
MOV WFEED2,#05Ah ;do watchdog feed part 2
SETB EA ;enable interrupt
In timer mode (WDTE = 0), WDCON is loaded to the control register every CCLK cycle
(no feed sequence is required to load the control register), but a feed sequence is required
to load from the WDL SFR to the 8-bit down counter before a time-out occurs.
The number of Watchdog clocks before timing out is calculated by the following equations:
(1)
where:
tclks 2 5 PRE+()
()WDL 1+()1+=

© Koninklijke Philips Electronics N.V. 2004. All rights reserved.
User manual Rev. 02 — 2 March 2005 77 of 105
Philips Semiconductors UM10108
P89LPC924/925 User manual
PRE is the value of prescaler (PRE2 to PRE0) which can be the range 0 to 7, and;
WDL is the value of Watchdog load register which can be the range of 0 to 255.
The minimum number of tclks is:
(2)
The maximum number of tclks is:
(3)
Tab l e 77 shows sample P89LPC924/925 timeout values.
tclks 2 50+()
()01+()133=+=
tclks 2 57+()
()255 1+()1 1048577=+=
Table 75: Watchdog Timer Control register (WDCON - address A7h) bit allocation
Bit 7 6 5 4 3 2 1 0
Symbol PRE2 PRE1 PRE0 - - WDRUN WDTOF WDCLK
Reset 1 1 1 x x 1 1/0 1
Table 76: Watchdog Timer Control register (WDCON - address A7h) bit description
Bit Symbol Description
0WDCLK Watchdog input clock select. When set, the Watchdog oscillator is selected. When cleared, PCLK is
selected. (If the CPU is powered down, the Watchdog is disabled if WDCLK = 0, see Section 14.5). (Note: If
both WDTE and WDSE are set to 1, this bit is forced to 1.) Refer to Section 14.3 for details.
1WDTOF Watchdog Timer Time-Out Flag. This bit is set when the 8-bit down counter underflows. In Watchdog mode,
a feed sequence will clear this bit. It can also be cleared by writing logic 0 to this bit in software.
2WDRUN Watchdog Run Control. The Watchdog timer is started when WDRUN = 1 and stopped when WDRUN = 0.
This bit is forced to logic 1 (Watchdog running) and cannot be cleared to zero if both WDTE and WDSE are
set to 1.
3:4 -reserved
5PRE0
Clock Prescaler Tap Select. Refer to Tabl e 77 for details.6PRE1
7PRE2
Table 77: Watchdog timeout vales.
PRE2 to PRE0 WDL (in decimal) Timeout Period
(in Watchdog clock
cycles)
Watchdog Clock Source
400 KHz Watchdog
Oscillator Clock
(Nominal)
12 MHz CCLK (6 MHz
CCLK/2 Watchdog
Clock)
000 033 82.5 µs5.50 µs
255 8,193 20.5 ms 1.37 ms
001 065 162.5 µs10.8 µs
255 16,385 41.0 ms 2.73 ms
010 0129 322.5 µs21.5 µs
255 32,769 81.9 ms 5.46 ms
011 0257 642.5 µs42.8 µs
255 65,537 163.8 ms 10.9 ms

© Koninklijke Philips Electronics N.V. 2004. All rights reserved.
User manual Rev. 02 — 2 March 2005 78 of 105
Philips Semiconductors UM10108
P89LPC924/925 User manual
14.3 Watchdog clock source
The Watchdog timer system has an on-chip 400 KHz oscillator. The Watchdog timer can
be clocked from either the Watchdog oscillator or from PCLK (refer to Figure 33) by
configuring the WDCLK bit in the Watchdog Control Register WDCON. When the
Watchdog feature is enabled, the timer must be fed regularly by software in order to
prevent it from resetting the CPU.
After changing WDCLK (WDCON.0), switching of the clock source will not immediately
take effect. As shown in Figure 35, the selection is loaded after a Watchdog feed
sequence. In addition, due to clock synchronization logic, it can take two old clock cycles
before the old clock source is deselected, and then an additional two new clock cycles
before the new clock source is selected.
Since the prescaler starts counting immediately after a feed, switching clocks can cause
some inaccuracy in the prescaler count. The inaccuracy could be as much as two old
clock source counts plus two new clock cycles.
Note: When switching clocks, it is important that the old clock source is left enabled for two
clock cycles after the feed completes. Otherwise, the Watchdog may become disabled
when the old clock source is disabled. For example, suppose PCLK (WCLK = 0) is the
current clock source. After WCLK is set to logic 1, the program should wait at least two
PCLK cycles (4 CCLKs) after the feed completes before going into Power-down mode.
Otherwise, the Watchdog could become disabled when CCLK turns off. The Watchdog
oscillator will never become selected as the clock source unless CCLK is turned on again
first.
100 0513 1.28 ms 85.5 µs
255 131,073 327.7 ms 21.8 ms
101 01,025 2.56 ms 170.8 µs
255 262,145 655.4 ms 43.7 ms
110 02,049 5.12 ms 341.5 µs
255 524,289 1.31 s 87.4 ms
111 04097 10.2 ms 682.8 ms
255 1,048,577 2.62 s 174.8 ms
Table 77: Watchdog timeout vales.
PRE2 to PRE0 WDL (in decimal) Timeout Period
(in Watchdog clock
cycles)
Watchdog Clock Source
400 KHz Watchdog
Oscillator Clock
(Nominal)
12 MHz CCLK (6 MHz
CCLK/2 Watchdog
Clock)

© Koninklijke Philips Electronics N.V. 2004. All rights reserved.
User manual Rev. 02 — 2 March 2005 79 of 105
Philips Semiconductors UM10108
P89LPC924/925 User manual
14.4 Watchdog timer in Timer mode
Figure 35 shows the Watchdog timer in Timer Mode. In this mode, any changes to
WDCON are written to the shadow register after one Watchdog clock cycle. A Watchdog
underflow will set the WDTOF bit. If IEN0.6 is set, the Watchdog underflow is enabled to
cause an interrupt. WDTOF is cleared by writing a logic 0 to this bit in software. When an
underflow occurs, the contents of WDL is reloaded into the down counter and the
Watchdog timer immediately begins to count down again.
A feed is necessary to cause WDL to be loaded into the down counter before an underflow
occurs. Incorrect feeds are ignored in this mode.
Fig 34. Watchdog timer in Watchdog Mode (WDTE = 1).
PRE2 PRE1 PRE0 – – WDRUN WDTOF WDCLK
WDCON (A7H)
CONTROL REGISTER
PRESCALER
002aaa423
SHADOW
REGISTER
FOR WDCON
8-BIT DOWN
COUNTER
WDL (C1H)
Watchdog
oscillator
PCLK
÷
32
MOV WFEED1, #0A5H
MOV WFEED2, #05AH
RESET
see note (1)
Fig 35. Watchdog timer in Timer Mode (WDTE = 0).
PRE2 PRE1 PRE0 – – WDRUN WDTOF WDCLK
WDCON (A7H)
CONTROL REGISTER
PRESCALER
002aaa939
SHADOW
REGISTER
FOR WDCON
8-BIT DOWN
COUNTER
WDL (C1H)
Watchdog
oscillator
PCLK
÷
32
MOV WFEED1, #0A5H
MOV WFEED2, #05AH
Interrupt

© Koninklijke Philips Electronics N.V. 2004. All rights reserved.
User manual Rev. 02 — 2 March 2005 80 of 105
Philips Semiconductors UM10108
P89LPC924/925 User manual
14.5 Power-down operation
The WDT oscillator will continue to run in power-down, consuming approximately 50 µA,
as long as the WDT oscillator is selected as the clock source for the WDT. Selecting PCLK
as the WDT source will result in the WDT oscillator going into power-down with the rest of
the device (see Section 14.3). Power-down mode will also prevent PCLK from running and
therefore the Watchdog is effectively disabled.
14.6 Periodic wake-up from power-down without an external oscillator
Without using an external oscillator source, the power consumption required in order to
have a periodic wake-up is determined by the power consumption of the internal oscillator
source used to produce the wake-up. The Real-time clock running from the internal RC
oscillator can be used. The power consumption of this oscillator is approximately 300 µA.
Instead, if the WDT is used to generate interrupts the current is reduced to approximately
50 µA. Whenever the WDT underflows, the device will wake up.
15. Additional features
The AUXR1 register contains several special purpose control bits that relate to several
chip features. AUXR1 is described in Ta b l e 79.
15.1 Software reset
The SRST bit in AUXR1 gives software the opportunity to reset the processor completely,
as if an external reset or Watchdog reset had occurred. If a value is written to AUXR1 that
contains a logic 1 at bit position 3, all SFRs will be initialized and execution will resume at
program address 0000. Care should be taken when writing to AUXR1 to avoid accidental
software resets.
Table 78: AUXR1 register (address A2h) bit allocation
Bit 76543210
Symbol CLKLP EBRR ENT1 ENT0 SRST 0 - DPS
Reset 000000x0
Table 79: AUXR1 register (address A2h) bit description
Bit Symbol Description
0DPS Data Pointer Select. Chooses one of two Data Pointers.
1 - Not used. Allowable to set to a logic 1.
2 0 This bit contains a hard-wired 0. Allows toggling of the DPS bit by incrementing AUXR1, without interfering
with other bits in the register.
3SRST Software Reset. When set by software, resets the P89LPC924/925 as if a hardware reset occurred.
4ENT0 When set the P1.2 pin is toggled whenever Timer 0 overflows. The output frequency is therefore one half of
the Timer 0 overflow rate. Refer to the Timer/Counters section for details.
5ENT1 When set, the P0.7 pin is toggled whenever Timer 1 overflows. The output frequency is therefore one half of
the Timer 1 overflow rate. Refer to the Timer/Counters section for details.
6EBRR UART Break Detect Reset Enable. If logic 1, UART Break Detect will cause a chip reset and force the device
into ISP mode.
7CLKLP Clock Low Power Select. When set, reduces power consumption in the clock circuits. Can be used when the
clock frequency is 8 MHz or less. After reset this bit is cleared to support up to 12 MHz operation.

© Koninklijke Philips Electronics N.V. 2004. All rights reserved.
User manual Rev. 02 — 2 March 2005 81 of 105
Philips Semiconductors UM10108
P89LPC924/925 User manual
15.2 Dual Data Pointers
The dual Data Pointers (DPTR) adds to the ways in which the processor can specify the
address used with certain instructions. The DPS bit in the AUXR1 register selects one of
the two Data Pointers. The DPTR that is not currently selected is not accessible to
software unless the DPS bit is toggled.
Specific instructions affected by the Data Pointer selection are:
INC DPTR — Increments the Data Pointer by 1.
JMP @A+DPTR — Jump indirect relative to DPTR value.
MOV DPTR, #data16 — Load the Data Pointer with a 16-bit constant.
MOVC A, @A+DPTR — Move code byte relative to DPTR to the accumulator.
MOVX A, @DPTR — Move data byte the accumulator to data memory relative to DPTR.
MOVX@DPTR, A — Move data byte from data memory relative to DPTR to the
accumulator.
Also, any instruction that reads or manipulates the DPH and DPL registers (the upper and
lower bytes of the current DPTR) will be affected by the setting of DPS. The MOVX
instructions have limited application for the P89LPC924/925 since the part does not have
an external data bus. However, they may be used to access Flash configuration
information (see Flash Configuration section) or auxiliary data (XDATA) memory.
Bit 2 of AUXR1 is permanently wired as a logic 0. This is so that the DPS bit may be
toggled (thereby switching Data Pointers) simply by incrementing the AUXR1 register,
without the possibility of inadvertently altering other bits in the register.
16. Flash memory
The P89LPC924/925 Flash memory provides in-circuit electrical erasure and
programming. The Flash can be read and written as bytes. The Sector and Page Erase
functions can erase any Flash sector (1 kB) or page (64 bytes). The Chip Erase operation
will erase the entire program memory. Five Flash programming methods are available.
On-chip erase and write timing generation contribute to a user-friendly programming
interface. The P89LPC924/925 Flash reliably stores memory contents even after 100,000
erase and program cycles. The cell is designed to optimize the erase and programming
mechanisms. The P89LPC924/925 uses VDD as the supply voltage to perform the
Program/Erase algorithms.
16.1 Features
•Parallel programming with industry-standard commercial programmers.
•In-Circuit serial Programming (ICP) with industry-standard commercial programmers.
•IAP-Lite allows individual and multiple bytes of code memory to be used for data
storage and programmed under control of the end application.
•Internal fixed boot ROM, containing low-level In-Application Programming (IAP)
routines that can be called from the end application (in addition to IAP-Lite).
•Default serial loader providing In-System Programming (ISP) via the serial port,
located in upper end of user program memory.

© Koninklijke Philips Electronics N.V. 2004. All rights reserved.
User manual Rev. 02 — 2 March 2005 82 of 105
Philips Semiconductors UM10108
P89LPC924/925 User manual
•Boot vector allows user provided Flash loader code to reside anywhere in the Flash
memory space, providing flexibility to the user.
•Programming and erase over the full operating voltage range.
•Read/Programming/Erase using ISP/IAP/IAP-Lite.
•Any flash program operation in 2 ms (4 ms for erase/program).
•Programmable security for the code in the Flash for each sector.
•> 100,000 typical erase/program cycles for each byte.
•10-year minimum data retention.
16.2 Flash programming and erase
The P89LPC924/925 program memory consists 1 kB sectors. Each sector can be further
divided into 64-byte pages. In addition to sector erase and page erase, a 64-byte page
register is included which allows from 1 to 64 bytes of a given page to be programmed at
the same time, substantially reducing overall programming time. Five methods of
programming this device are available.
•Parallel programming with industry-standard commercial programmers.
•In-Circuit serial Programming (ICP) with industry-standard commercial programmers.
•IAP-Lite allows individual and multiple bytes of code memory to be used for data
storage and programmed under control of the end application.
•Internal fixed boot ROM, containing low-level In-Application Programming (IAP)
routines that can be called from the end application (in addition to IAP-Lite).
•A factory-provided default serial loader, located in upper end of user program
memory, providing In-System Programming (ISP) via the serial port.
16.3 Using Flash as data storage: IAP-Lite
The Flash code memory array of this device supports IAP-Lite in addition to standard IAP
functions. Any byte in a non-secured sector of the code memory array may be read using
the MOVC instruction and thus is suitable for use as non-volatile data storage. IAP-Lite
provides an erase-program function that makes it easy for one or more bytes within a
page to be erased and programmed in a single operation without the need to erase or
program any other bytes in the page. IAP-Lite is performed in the application under the
control of the microcontroller’s firmware using four SFRs and an internal 64-byte ‘page
register’ to facilitate erasing and programing within unsecured sectors. These SFRs are:
•FMCON (Flash Control Register). When read, this is the status register. When written,
this is a command register. Note that the status bits are cleared to logic 0s when the
command is written.
•FMDATA (Flash Data Register). Accepts data to be loaded into the page register.
•FMADRL, FMADRH (Flash memory address LOW, Flash memory address HIGH).
Used to specify the byte address within the page register or specify the page within
user code memory.
The page register consists of 64 bytes and an update flag for each byte. When a LOAD
command is issued to FMCON the page register contents and all of the update flags will
be cleared. When FMDATA is written, the value written to FMDATA will be stored in the
page register at the location specified by the lower 6 bits of FMADRL. In addition, the

© Koninklijke Philips Electronics N.V. 2004. All rights reserved.
User manual Rev. 02 — 2 March 2005 83 of 105
Philips Semiconductors UM10108
P89LPC924/925 User manual
update flag for that location will be set. FMADRL will auto-increment to the next location.
Auto-increment after writing to the last byte in the page register will ‘wrap -around’ to the
first byte in the page register, but will not affect FMADRL[7:6]. Bytes loaded into the page
register do not have to be continuous. Any byte location can be loaded into the page
register by changing the contents of FMADRL prior to writing to FMDATA. However, each
location in the page register can only be written once following each LOAD command.
Attempts to write to a page register location more than once should be avoided.
FMADRH and FMADRL[7:6] are used to select a page of code memory for the
erase-program function. When the erase-program command is written to FMCON, the
locations within the code memory page that correspond to updated locations in the page
register, will have their contents erased and programmed with the contents of their
corresponding locations in the page register. Only the bytes that were loaded into the
page register will be erased and programmed in the user code array. Other bytes within
the user code memory will not be affected.
Writing the erase-program command (68H) to FMCON will start the erase-program
process and place the CPU in a program-idle state. The CPU will remain in this idle state
until the erase-program cycle is either completed or terminated by an interrupt. When the
program-idle state is exited FMCON will contain status information for the cycle.
If an interrupt occurs during an erase/programming cycle, the erase/programming cycle
will be aborted and the OI flag (Operation Interrupted) in FMCON will be set. If the
application permits interrupts during erasing-programming the user code should check the
OI flag (FMCON.0) after each erase-programming operation to see if the operation was
aborted. If the operation was aborted, the user’s code will need to repeat the process
starting with loading the page register.
The erase-program cycle takes 4 ms (2 ms for erase, 2 ms for programming) to complete,
regardless of the number of bytes that were loaded into the page register.
Erasing-programming of a single byte (or multiple bytes) in code memory is accomplished
using the following steps:
•Write the LOAD command (00H) to FMCON. The LOAD command will clear all
locations in the page register and their corresponding update flags.
•Write the address within the page register to FMADRL. Since the loading the page
register uses FMADRL[5:0], and since the erase-program command uses FMADRH
and FMADRL[7:6], the user can write the byte location within the page register
(FMADRL[5:0]) and the code memory page address (FMADRH and FMADRL[7:6]) at
this time.
•Write the data to be programmed to FMDATA. This will increment FMADRL pointing to
the next byte in the page register.
•Write the address of the next byte to be programmed to FMADRL, if desired. (Not
needed for contiguous bytes since FMADRL is auto-incremented). All bytes to be
programmed must be within the same page.
•Write the data for the next byte to be programmed to FMDATA.
•Repeat writing of FMADRL and/or FMDATA until all desired bytes have been loaded
into the page register.
•Write the page address in user code memory to FMADRH and FMADRL[7:6], if not
previously included when writing the page register address to FMADRL[5:0].

© Koninklijke Philips Electronics N.V. 2004. All rights reserved.
User manual Rev. 02 — 2 March 2005 84 of 105
Philips Semiconductors UM10108
P89LPC924/925 User manual
•Write the erase-program command (68H) to FMCON, starting the erase-program
cycle.
•Read FMCON to check status. If aborted, repeat starting with the LOAD command.
An assembly language routine to load the page register and perform an erase/program
operation is shown below.
;**************************************************
;* pgm user code *
;**************************************************
;* *
;* Inputs: *
;*R3 = number of bytes to program (byte) *
;*R4 = page address MSB(byte) *
;*R5 = page address LSB(byte) *
;*R7 = pointer to data buffer in RAM(byte) *
;* Outputs: *
;*R7 = status (byte) *
;* C = clear on no error, set on error *
;**************************************************
LOAD EQU 00H
EP EQU 68H
Table 80: Flash Memory Control register (FMCON - address E4h) bit allocation
Bit 7 6 5 4 3 2 1 0
Symbol (R) - - - - HVA HVE SV OI
Symbol (W) FMCMD.7 FMCMD.6 FMCMD.5 FMCMD.4 FMCMD.3 FMCMD.2 FMCMD.1 FMCMD.0
Reset 0 0 0 0 0 0 0 0
Table 81: Flash Memory Control register (FMCON - address E4h) bit description
Bit Symbol Access Description
0OI ROperation interrupted. Set when cycle aborted due to an interrupt or reset.
FMCMD.0 WCommand byte bit 0.
1SV RSecurity violation. Set when an attempt is made to program, erase, or CRC a secured sector or
page.
FMCMD.1 WCommand byte bit 1
2HVE RHigh voltage error. Set when an error occurs in the high voltage generator.
FMCMD.2 WCommand byte bit 2.
3HVA RHigh voltage abort. Set if either an interrupt or a brown-out is detected during a program or
erase cycle. Also set if the brown-out detector is disabled at the start of a program or erase
cycle.
FMCMD.3 WCommand byte bit 3.
4:7 - R reserved
4:7 FMCMD.4 WCommand byte bit 4.
4:7 FMCMD.5 WCommand byte bit 5.
4:7 FMCMD.6 WCommand byte bit 6.
4:7 FMCMD.7 WCommand byte bit 7.

© Koninklijke Philips Electronics N.V. 2004. All rights reserved.
User manual Rev. 02 — 2 March 2005 85 of 105
Philips Semiconductors UM10108
P89LPC924/925 User manual
PGM_USER:
MOV FMCON,#LOAD ;load command, clears page register
MOV FMADRH,R4 ;get high address
MOV FMADRL,R5 ;get low address
MOV A,R7 ;
MOV R0,A ;get pointer into R0
LOAD_PAGE:
MOV FMDAT,@R0 ;write data to page register
INC R0 ;point to next byte
DJNZ R3,LOAD_PAGE ;do until count is zero
MOV FMCON,#EP ;else erase and program the page
MOV R7,FMCON ;copy status for return
MOV A,R7 ;read status
ANL A,#0FH ;save only four lower bits
JNZ BAD ;
CLR C ;clear error flag if good
RET ;and return
BAD:
SETB C ;set error flag
RET ;and return
A C-language routine to load the page register and perform an erase/program operation is
shown below.
#include <REG931.H>
unsigned char idata dbytes[64]; // data buffer
unsigned char Fm_stat; // status result
bit PGM_USER (unsigned char, unsigned char);
bit prog_fail;
void main ()
{
prog_fail=PGM_USER(0x1F,0xC0);
}
bit PGM_USER (unsigned char page_hi, unsigned char page_lo)
{
#define LOAD0x00// clear page register, enable loading
#define EP 0x68// erase and program page
unsigned char i;// loop count
FMCON = LOAD; //load command, clears page reg
FMADRH = page_hi; //
FMADRL = page_lo; //write my page address to addr regs
for(i=0;i<64;i=i+1)
{
FMDATA = dbytes[i];
}

© Koninklijke Philips Electronics N.V. 2004. All rights reserved.
User manual Rev. 02 — 2 March 2005 86 of 105
Philips Semiconductors UM10108
P89LPC924/925 User manual
FMCON = EP; //erase and prog page command
Fm_stat = FMCON; //read the result status
if ((Fm_stat & 0x0F)!=0) prog_fail=1; else prog_fail=0;
return(prog_fail);
}
16.4 In-circuit programming (ICP)
In-Circuit Programming is a method intended to allow commercial programmers to
program and erase these devices without removing the microcontroller from the system.
The In-Circuit Programming facility consists of a series of internal hardware resources to
facilitate remote programming of the P89LPC924/925 through a two-wire serial interface.
Philips has made in-circuit programming in an embedded application possible with a
minimum of additional expense in components and circuit board area. The ICP function
uses five pins (VDD, VSS, P0.5, P0.4, and RST). Only a small connector needs to be
available to interface your application to an external programmer in order to use this
feature.
16.5 ISP and IAP capabilities of the P89LPC924/925
An In-Application Programming (IAP) interface is provided to allow the end user’s
application to erase and reprogram the user code memory. In addition, erasing and
reprogramming of user-programmable bytes including UCFG1, the Boot Status Bit, and
the Boot Vector is supported. As shipped from the factory, the upper 512 bytes of user
code space contains a serial In-System Programming (ISP) loader allowing for the device
to be programmed in circuit through the serial port. This ISP boot loader will, in turn, call
low-level routines through the same common entry point that can be used by the end-user
application.
16.6 Boot ROM
When the microcontroller contains a a 256 byte Boot ROM that is separate from the user’s
Flash program memory. This Boot ROM contains routines which handle all of the low level
details needed to erase and program the user Flash memory. A user program simply calls
a common entry point in the Boot ROM with appropriate parameters to accomplish the
desired operation. Boot ROM operations include operations such as erase sector, erase
page, program page, CRC, program security bit, etc. The Boot ROM occupies the
program memory space at the top of the address space from FF00 to FFFF hex, thereby
not conflicting with the user program memory space. This function is in addition to the
IAP-Lite feature.
16.7 Power on reset code execution
The P89LPC924/925 contains two special Flash elements: the BOOT VECTOR and the
Boot Status Bit. Following reset, the P89LPC924/925 examines the contents of the Boot
Status Bit. If the Boot Status Bit is set to zero, power-up execution starts at location
0000H, which is the normal start address of the user’s application code. When the Boot
Status Bit is set to a va one, the contents of the Boot Vector is used as the HIGH byte of
the execution address and the LOW byte is set to 00H.
The factory default settings for these devices are show in Ta bl e 82, below. The factory
pre-programmed boot loader can be erased by the user. Users who wish to use this
loader should take cautions to avoid erasing the last 1 kB sector on the device.

© Koninklijke Philips Electronics N.V. 2004. All rights reserved.
User manual Rev. 02 — 2 March 2005 87 of 105
Philips Semiconductors UM10108
P89LPC924/925 User manual
Instead, the page erase function can be used to erase the eight 64-byte pages
located in this sector. A custom boot loader can be written with the Boot Vector set to
the custom boot loader, if desired.
16.8 Hardware activation of Boot Loader
The boot loader can also be executed by forcing the device into ISP mode during a
power-on sequence (see Figure 36). This is accomplished by powering up the device with
the reset pin initially held LOW and holding the pin LOW for a fixed time after VDD rises to
its normal operating value. This is followed by three, and only three, properly timed
LOW-going pulses. Fewer or more than three pulses will result in the device not entering
ISP mode. Timing specifications may be found in the data sheet for this device.
This has the same effect as having a non-zero status bit. This allows an application to be
built that will normally execute the user code but can be manually forced into ISP
operation. If the factory default setting for the Boot Vector is changed, it will no longer point
to the factory pre-programmed ISP boot loader code. If this happens, the only way it is
possible to change the contents of the Boot Vector is through the parallel or ICP
programming method, provided that the end user application does not contain a
customized loader that provides for erasing and reprogramming of the Boot Vector and
Boot Status Bit. After programming the Flash, the status byte should be programmed to
zero in order to allow execution of the user’s application code beginning at address
0000H.
16.9 In-system programming (ISP)
In-System Programming is performed without removing the microcontroller from the
system. The In-System Programming facility consists of a series of internal hardware
resources coupled with internal firmware to facilitate remote programming of the
P89LPC924/925 through the serial port. This firmware is provided by Philips and
embedded within each P89LPC924/925 device. The Philips In-System Programming
facility has made in-circuit programming in an embedded application possible with a
minimum of additional expense in components and circuit board area. The ISP function
uses five pins (VDD, VSS, TXD, RXD, and RST). Only a small connector needs to be
available to interface your application to an external circuit in order to use this feature.
Table 82: Boot loader address and default Boot vector
Product Flash size End
address
Signature bytes Sector
size
Page
size
Pre-programmed
serial loader
Default Boot
vector
Mfg. id Id 1 Id 2
P89LPC924 4K × 8 0FFFh 15h DDh 1Bh 1K × 8 64 × 8 0E00h-0FFFh 0Fh
P89LPC925 8K × 8 1FFFh 15h DDh 1Ch 1K × 8 64 × 8 1E00h-1FFFh 1Fh
Fig 36. Forcing ISP mode.
002aaa912
V
DD
RST
t
RL
t
VR
t
RH

© Koninklijke Philips Electronics N.V. 2004. All rights reserved.
User manual Rev. 02 — 2 March 2005 88 of 105
Philips Semiconductors UM10108
P89LPC924/925 User manual
16.10 Using the In-system programming (ISP)
The ISP feature allows for a wide range of baud rates to be used in your application,
independent of the oscillator frequency. It is also adaptable to a wide range of oscillator
frequencies. This is accomplished by measuring the bit-time of a single bit in a received
character. This information is then used to program the baud rate in terms of timer counts
based on the oscillator frequency. The ISP feature requires that an initial character (an
uppercase U) be sent to the P89LPC924/925 to establish the baud rate. The ISP firmware
provides auto-echo of received characters. Once baud rate initialization has been
performed, the ISP firmware will only accept Intel Hex-type records. Intel Hex records
consist of ASCII characters used to represent hexadecimal values and are summarized
below:
:NNAAAARRDD..DDCC<crlf>
In the Intel Hex record, the ‘NN’ represents the number of data bytes in the record. The
P89LPC924/925 will accept up to 64 (40H) data bytes. The ‘AAAA’ string represents the
address of the first byte in the record. If there are zero bytes in the record, this field is often
set to 0000. The ‘RR’ string indicates the record type. A record type of ‘00’ is a data
record. A record type of ‘01’ indicates the end-of-file mark. In this application, additional
record types will be added to indicate either commands or data for the ISP facility. The
maximum number of data bytes in a record is limited to 64 (decimal). ISP commands are
summarized in Ta b l e 83. As a record is received by the P89LPC924/925, the information
in the record is stored internally and a checksum calculation is performed. The operation
indicated by the record type is not performed until the entire record has been received.
Should an error occur in the checksum, the P89LPC924/925 will send an ‘X’ out the serial
port indicating a checksum error. If the checksum calculation is found to match the
checksum in the record, then the command will be executed. In most cases, successful
reception of the record will be indicated by transmitting a ‘.’ character out the serial port.

© Koninklijke Philips Electronics N.V. 2004. All rights reserved.
User manual Rev. 02 — 2 March 2005 89 of 105
Philips Semiconductors UM10108
P89LPC924/925 User manual
Table 83: In-system Programming (ISP) hex record formats
Record type Command/data function
00 Program User Code Memory Page
:nnaaaa00dd..ddcc
Where:
nn = number of bytes to program
aaaa = page address
dd..dd = data bytes
cc = checksum
Example:
:100000000102030405006070809cc
01 Read Version Id
:00xxxx01cc
Where:
xxxx = required field but value is a ‘don’t care’
cc = checksum
Example:
:00000001cc
02 Miscellaneous Write Functions
:02xxxx02ssddcc
Where:
xxxx = required field but value is a ‘don’t care’
ss= subfunction code
dd = data
cc = checksum
Subfunction codes:
00 = UCFG1
01 = reserved
02 = Boot Vector
03 = Status Byte
04 = reserved
05 = reserved
06 = reserved
07 = reserved
08 = Security Byte 0
09 = Security Byte 1
0A = Security Byte 2
0B = Security Byte 3
0C = Security Byte 4
0D = Security Byte 5
0E = Security Byte 6
0F = Security Byte 7
0A = Clear Configuration Protection
Example:
:020000020347cc

© Koninklijke Philips Electronics N.V. 2004. All rights reserved.
User manual Rev. 02 — 2 March 2005 90 of 105
Philips Semiconductors UM10108
P89LPC924/925 User manual
03 Miscellaneous Read Functions
:01xxxx03sscc
Where
xxxx = required field but value is a ‘don’t care’
ss = subfunction code
cc = checksum
Subfunction codes:
00 = UCFG1
01 = reserved
02 = Boot Vector
03 = Status Byte
04 = reserved
05 = reserved
06 = reserved
07 = reserved
08 = Security Byte 0
09 = Security Byte 1
0A = Security Byte 2
0B = Security Byte 3
0C = Security Byte 4
0D = Security Byte 5
0E = Security Byte 6
0F = Security Byte 7
10 = Manufacturer Id
11 = Device Id
12 = Derivative Id
Example:
:0100000312cc
04 Erase Sector/Page
:03xxxx04ssaaaacc
Where:
xxxx = required field but value is a ‘don’t care’
aaaa = sector/page address
ss = 01 erase sector
= 00 erase page
cc = checksum
Example:
:03000004010000F8
Table 83: In-system Programming (ISP) hex record formats
Record type Command/data function

© Koninklijke Philips Electronics N.V. 2004. All rights reserved.
User manual Rev. 02 — 2 March 2005 91 of 105
Philips Semiconductors UM10108
P89LPC924/925 User manual
16.11 In-application programming (IAP)
Several In-Application Programming (IAP) calls are available for use by an application
program to permit selective erasing and programming of Flash sectors, pages, security
bits, configuration bytes, and device id. All calls are made through a common interface,
PGM_MTP. The programming functions are selected by setting up the microcontroller’s
registers before making a call to PGM_MTP at FF03H. The IAP calls are shown in
Tab l e 85.
05 Read Sector CRC
:01xxxx05aacc
Where:
xxxx = required field but value is a ‘don’t care’
aa = sector address HIGH byte
cc = checksum
Example:
:0100000504F6cc
06 Read Global CRC
:00xxxx06cc
Where:
xxxx = required field but value is a ‘don’t care’
cc = checksum
Example:
:00000006FA
07 Direct Load of Baud Rate
:02xxxx07HHLLcc
Where:
xxxx = required field but value is a ‘don’t care’
HH = HIGH byte of timer
LL = LOW byte of timer
cc = checksum
Example:
:02000007FFFFcc
08 Reset MCU
:00xxxx08cc
Where:
xxxx = required field but value is a ‘don’t care’
cc = checksum
Example:
:00000008F8
Table 83: In-system Programming (ISP) hex record formats
Record type Command/data function

© Koninklijke Philips Electronics N.V. 2004. All rights reserved.
User manual Rev. 02 — 2 March 2005 92 of 105
Philips Semiconductors UM10108
P89LPC924/925 User manual
16.12 IAP authorization key
IAP functions which write or erase code memory require an authorization key be set by
the calling routine prior to performing the IAP function call. This authorization key is set by
writing 96H to RAM location FFH. For example:
MOV R0,#0FFH
MOV @R0,#96H
CALL PGM_MTP
After the function call is processed by the IAP routine, the authorization key will be
cleared. Thus it is necessary for the authorization key to be set prior to EACH call to
PGM_MTP that requires a key. If an IAP routine that requires an authorization key is
called without a valid authorization key present, the MCU will perform a reset.
16.13 Flash write enable
This device has hardware write enable protection. This protection applies to both ISP and
IAP modes and applies to both the user code memory space and the user configuration
bytes (UCFG1, BOOTVEC, and BOOTSTAT). This protection does not apply to ICP or
parallel programmer modes. If the Activate Write Enable (AWE) bit in BOOTSTAT.7 is a
logic 0, an internal Write Enable (WE) flag is forced set and writes to the flash memory
and configuration bytes are enabled. If the Active Write Enable (AWE) bit is a logic 1 then
the state of the internal WE flag can be controlled by the user.
The WE flag is SET by writing the Set Write Enable (08H) command to FMCON followed
by a key value (96H) to FMDATA:
MOV FMCON,#08H
MOV FMDATA,#96H
The WE flag is CLEARED by writing the Clear Write Enable (0BH) command to FMCON
followed by a key value (96H) to FMDATA, or by a reset:
MOV FMCON,#0BH
MOV FMDATA,#96H
The ISP function in this device sets the WE flag prior to calling the IAP routines. The IAP
function in this device executes a Clear Write Enable command following any write
operation. If the Write Enable function is active, user code which calls IAP routines will
need to set the Write Enable flag prior to each IAP write function call.
16.14 Configuration byte protection
In addition to the hardware write enable protection, described above, the ‘configuration
bytes’ may be separately write protected. These configuration bytes include UCFG1,
BOOTVEC, and BOOTSTAT. This protection applies to both ISP and IAP modes and does
not apply to ICP or parallel programmer modes.

© Koninklijke Philips Electronics N.V. 2004. All rights reserved.
User manual Rev. 02 — 2 March 2005 93 of 105
Philips Semiconductors UM10108
P89LPC924/925 User manual
If the Configuration Write Protect Writ (CWP) bit in BOOTSTAT.6 is a logic 1 writes to the
configuration bytes are disabled. If the Configuration Write Protect Writ (CWP) bit in
BOOTSTAT.6 is a logic 0 writes to the configuration bytes are enabled. The CWP bit is set
by programming the BOOTSTAT register. This bit is cleared by using the Clear
Configuration Protection function in IAP or ISP.
The Clear Configuration Protection command can be disabled in ISP or IAP mode by
programming to a logic 1 the Disable Clear Configuration Protection (DCCP) bit in
BOOTSTAT.7. When DCCP is set, the CCP command may still be used in ICP or parallel
programming modes. This bit is cleared by writing the Clear Configuration Protection
command in either ICP or parallel programming modes.
16.15 IAP error status
It is not possible to use the Flash memory as the source of program instructions while
programming or erasing this same Flash memory. During an IAP erase, program, or CRC
the CPU enters a program-idle state. The CPU will remain in this program-idle state until
the erase, program, or CRC cycle is completed. These cycles are self timed. When the
cycle is completed, code execution resumes. If an interrupt occurs during an erase,
programming or CRC cycle, the erase, programming, or CRC cycle will be aborted so that
the Flash memory can be used as the source of instructions to service the interrupt. An
IAP error condition will be flagged by setting the carry flag and status information
returned. The status information returned is shown in Table 84. If the application permits
interrupts during erasing, programming, or CRC cycles, the user code should check the
carry flag after each erase, programming, or CRC operation to see if an error occurred. If
the operation was aborted, the user’s code will need to repeat the operation.
Table 84: IAP error status
Bit Flag Description
0OI Operation Interrupted. Indicates that an operation was aborted due to an interrupt
occurring during a program or erase cycle.
1SV Security Violation. Set if program or erase operation fails due to security settings.
Cycle is aborted. Memory contents are unchanged. CRC output is invalid.
2HVE High Voltage Error. Set if error detected in high voltage generation circuits. Cycle is
aborted. Memory contents may be corrupted.
3VE Verify error. Set during IAP programming of user code if the contents of the
programmed address does not agree with the intended programmed value. IAP uses
the MOVC instruction to perform this verify. Attempts to program user code that is
MOVC protected can be programmed but will generate this error after the
programming cycle has been completed.
4:7 -unused; reads as a logic 0

© Koninklijke Philips Electronics N.V. 2004. All rights reserved.
User manual Rev. 02 — 2 March 2005 94 of 105
Philips Semiconductors UM10108
P89LPC924/925 User manual
Table 85: IAP function calls
IAP function IAP call parameters
Program User Code Page (requires
‘key’)
Input parameters:
ACC = 00h
R3 = number of bytes to program
R4 = page address (MSB)
R5 = page address (LSB)
R7 = pointer to data buffer in RAM
F1= 0h = use IDATA
Return parameter(s):
R7 = status
Carry = set on error, clear on no error
Read Version Id Input parameters:
ACC = 01h
Return parameter(s):
R7 = IAP code version id
Misc. Write (requires ‘key’) Input parameters:
ACC = 02h
R5 = data to write
R7 = register address
00 = UCFG1
01 = reserved
02 = Boot Vector
03 = Status Byte
04 = reserved
05 = reserved
06 = reserved
07 = reserved
08 = Security Byte 0
09 = Security Byte 1
0A = Security Byte 2
0B = Security Byte 3
0C = Security Byte 4
0D = Security Byte 5
0E = Security Byte 6
0F = Security Byte 7
0A = Clear Configuration Protection
Return parameter(s):
R7 = status
Carry = set on error, clear on no error

© Koninklijke Philips Electronics N.V. 2004. All rights reserved.
User manual Rev. 02 — 2 March 2005 95 of 105
Philips Semiconductors UM10108
P89LPC924/925 User manual
Misc. Read Input parameters:
ACC = 03h
R7 = register address
00 = UCFG1
01 = reserved
02 = Boot Vector
03 = Status Byte
04 = reserved
05 = reserved
06 = reserved
07 = reserved
08 = Security Byte 0
09 = Security Byte 1
0A = Security Byte 2
0B = Security Byte 3
0C = Security Byte 4
0D = Security Byte 5
0E = Security Byte 6
0F = Security Byte 7
Return parameter(s):
R7 = register data if no error, else error status
Carry = set on error, clear on no error
Erase Sector/Page (requires ‘key’) Input parameters:
ACC = 04h
R7 = 00H (erase page) or 01H (erase sector)
R4 = sector/page address (MSB)
R5 = sector/page address (LSB)
Return parameter(s):
R7 = status
Carry = set on error, clear on no error
Table 85: IAP function calls
IAP function IAP call parameters

© Koninklijke Philips Electronics N.V. 2004. All rights reserved.
User manual Rev. 02 — 2 March 2005 96 of 105
Philips Semiconductors UM10108
P89LPC924/925 User manual
16.16 User configuration bytes
A number of user-configurable features of the P89LPC924/925 must be defined at
power-up and therefore cannot be set by the program after start of execution. These
features are configured through the use of an Flash byte UCFG1 shown in Ta bl e 87.
Read Sector CRC Input parameters:
ACC = 05h
R7 = sector address
Return parameter(s):
R4 = CRC bits 31:24
R5 = CRC bits 23:16
R6 = CRC bits 15:8
R7 = CRC bits 7:0 (if no error)
R7 = error status (if error)
Carry = set on error, clear on no error
Read Global CRC Input parameters:
ACC = 06h
Return parameter(s):
R4 = CRC bits 31:24
R5 = CRC bits 23:16
R6 = CRC bits 15:8
R7 = CRC bits 7:0 (if no error)
R7 = error status (if error)
Carry = set on error, clear on no error
Read User Code Input parameters:
ACC = 07h
R4 = address (MSB)
R5 = address (LSB)
Return parameter(s):
R7 = data
Table 85: IAP function calls
IAP function IAP call parameters
Table 86: Flash User Configuration Byte (UCFG1) bit allocation
Bit 7 6 5 4 3 2 1 0
Symbol WDTE RPE BOE WDSE -FOSC2 FOSC1 FOSC0
Unprogrammed
value
0 1 1 0 0 0 1 1
Table 87: Flash User Configuration Byte (UCFG1) bit description
Bit Symbol Description
0FOSC0 CPU oscillator type select. See Section 2 “Clocks” on page 14 for additional information. Combinations other
than those shown in Tabl e 88 are reserved for future use should not be used.
1FOSC1
2FOSC2
3 - reserved

© Koninklijke Philips Electronics N.V. 2004. All rights reserved.
User manual Rev. 02 — 2 March 2005 97 of 105
Philips Semiconductors UM10108
P89LPC924/925 User manual
16.17 User security bytes
This device has three security bits associated with each of its eight sectors, as shown in
Tab l e 89
4WDSE Watchdog Safety Enable bit. Refer to Ta bl e 88 for details.
5BOE Brownout Detect Enable (see Section 6.1 “Brownout detection” on page 31).
6RPE Reset pin enable. When set = 1, enables the reset function of pin P1.5. When cleared, P1.5 may be used as
an input pin. NOTE: During a power-up sequence, the RPE selection is overridden and this pin will always
functions as a reset input. After power-up the pin will function as defined by the RPE bit. Only a power-up
reset will temporarily override the selection defined by RPE bit. Other sources of reset will not override the
RPE bit.
7WDTE Watchdog timer reset enable. When set = 1, enables the Watchdog timer reset. When cleared = 0, disables
the Watchdog timer reset. The timer may still be used to generate an interrupt. Refer to Ta b l e 88 for details.
Table 87: Flash User Configuration Byte (UCFG1) bit description
Bit Symbol Description
Table 88: Oscillator type selection
FOSC[2
:0]
Oscillator configuration
111 External clock input on XTAL1.
100 Watchdog Oscillator, 400 kHz (+20/−30 % tolerance).
011 Internal RC oscillator, 7.373 MHz ± 2.5 %.
010 Low frequency crystal, 20 kHz to 100 kHz.
001 Medium frequency crystal or resonator, 100 kHz to 4 MHz.
000 High frequency crystal or resonator, 4 MHz to 12 MHz.
Table 89: Sector Security Bytes (SECx) bit allocation
Bit 7 6 5 4 3 2 1 0
Symbol - - - - - EDISx SPEDISx MOVCDISx
Unprogrammed
value
0 0 0 0 0 0 0 0
Table 90: Sector Security Bytes (SECx) bit description
Bit Symbol Description
0MOVCDISx MOVC Disable. Disables the MOVC command for sector x. Any MOVC that attempts to read a byte in a
MOVC protected sector will return invalid data. This bit can only be erased when sector x is erased.
1SPEDISx Sector Program Erase Disable x. Disables program or erase of all or part of sector x. This bit and sector
x are erased by either a sector erase command (ISP, IAP, commercial programmer) or a 'global' erase
command (commercial programmer).
2EDISx Erase Disable ISP. Disables the ability to perform an erase of sector ‘x’ in ISP or IAP mode. When
programmed, this bit and sector x can only be erased by a 'global' erase command using a commercial
programmer. This bit and sector x CANNOT be erased in ISP or IAP modes.
3:7 -reserved

© Koninklijke Philips Electronics N.V. 2004. All rights reserved.
User manual Rev. 02 — 2 March 2005 98 of 105
Philips Semiconductors UM10108
P89LPC924/925 User manual
16.18 Boot Vector register
16.19 Boot status register
Table 91: Effects of Security Bits
EDISx SPEDISx MOVCDI
Sx
Effects on Programming
000None.
001Security violation flag set for sector CRC calculation for the
specific sector. Security violation flag set for global CRC
calculation if any MOVCDISx bit is set. Cycle aborted. Memory
contents unchanged. CRC invalid. Program/erase commands
will not result in a security violation.
01xSecurity violation flag set for program commands or an erase
page command. Cycle aborted. Memory contents unchanged.
Sector erase and global erase are allowed.
1 x x Security violation flag set for program commands or an erase
page command. Cycle aborted. Memory contents unchanged.
Global erase is allowed.
Table 92: Boot Vector (BOOTVEC) bit allocation
Bit 76543210
Symbol ---BOOTV4 BOOTV3 BOOTV2 BOOTV1 BOOTV0
Factory default
value
00011111
Table 93: Boot Vector (BOOTVEC) bit description
Bit Symbol Description
0:4 BOOTV.0:4 Boot vector. If the Boot Vector is selected as the reset address, the P89LPC924/925 will start execution
at an address comprised of 00h in the lower eight bits and this BOOTVEC as the upper eight bits after a
reset.
5:7 -reserved
Table 94: Boot Status (BOOTSTAT) bit allocation
Bit 7 6 5 4 3 2 1 0
Symbol - - - - - - -- BSB0
Factory default
value
0 0 0 0 0 0 0 1
Table 95: Boot Status (BOOTSTAT) bit description
Bit Symbol Description
0:4 BOOTV.0:4 Boot Status Bit. If programmed to logic 1, the P89LPC924/925 will always start execution at an address
comprised of 00H in the lower eight bits and BOOTVEC as the upper bits after a reset. (See Section 7.1
“Reset vector” on page 36).
5:7 -reserved

© Koninklijke Philips Electronics N.V. 2004. All rights reserved.
User manual Rev. 02 — 2 March 2005 99 of 105
Philips Semiconductors UM10108
P89LPC924/925 User manual
17. Instruction set
Table 96: Instruction set summary
Mnemonic Description Bytes Cycles Hex
code
ARITHMETIC
ADD A,Rn Add register to A 1128 to 2F
ADD A,dir Add direct byte to A 2125
ADD A,@Ri Add indirect memory to A 1126 to 27
ADD A,#data Add immediate to A 2124
ADDC A,Rn Add register to A with carry 1138 to 3F
ADDC A,dir Add direct byte to A with carry 2135
ADDC A,@Ri Add indirect memory to A with
carry
1136 to 37
ADDC A,#data Add immediate to A with carry 2134
SUBB A,Rn Subtract register from A with
borrow
1198 to 9F
SUBB A,dir Subtract direct byte from A with
borrow
2195
SUBB A,@Ri Subtract indirect memory from A
with borrow
1196 to 97
SUBB A,#data Subtract immediate from A with
borrow
2194
INC A Increment A 1104
INC Rn Increment register 1108 to 0F
INC dir Increment direct byte 2105
INC @Ri Increment indirect memory 1106 to 07
DEC A Decrement A 1114
DEC Rn Decrement register 1118 to 1F
DEC dir Decrement direct byte 2115
DEC @Ri Decrement indirect memory 1116 to 17
INC DPTR Increment data pointer 12A3
MUL AB Multiply A by B 14A4
DIV AB Divide A by B 1484
DA A Decimal Adjust A 11D4
LOGICAL
ANL A,Rn AND register to A 1158 to 5F
ANL A,dir AND direct byte to A 2155
ANL A,@Ri AND indirect memory to A 1156 to 57
ANL A,#data AND immediate to A 2154
ANL dir,A AND A to direct byte 2152
ANL dir,#data AND immediate to direct byte 3253
ORL A,Rn OR register to A 1148 to 4F
ORL A,dir OR direct byte to A 2145

© Koninklijke Philips Electronics N.V. 2004. All rights reserved.
User manual Rev. 02 — 2 March 2005 100 of 105
Philips Semiconductors UM10108
P89LPC924/925 User manual
ORL A,@Ri OR indirect memory to A 1146 to 47
ORL A,#data OR immediate to A 2144
ORL dir,A OR A to direct byte 2142
ORL dir,#data OR immediate to direct byte 3243
XRL A,Rn Exclusive-OR register to A 1168 to 6F
XRL A,dir Exclusive-OR direct byte to A 2165
XRL A, @Ri Exclusive-OR indirect memory to
A
1166 to 67
XRL A,#data Exclusive-OR immediate to A 2164
XRL dir,A Exclusive-OR A to direct byte 2162
XRL dir,#data Exclusive-OR immediate to direct
byte
3263
CLR A Clear A 11E4
CPL A Complement A 11F4
SWAP A Swap Nibbles of A 11C4
RL A Rotate A left 1123
RLC A Rotate A left through carry 1133
Rotate A right RR A 1103
RRC A Rotate A right through carry 1113
DATA TRANSFER
MOV A,Rn Move register to A 11E8 to EF
MOV A,dir Move direct byte to A 21E5
Move indirect memory to A MOV A,@Ri 11E6 to E7
MOV A,#data Move immediate to A 2174
MOV Rn,A Move A to register 11F8 to FF
MOV Rn,dir Move direct byte to register 22A8 to AF
MOV Rn,#data Move immediate to register 2178 to 7F
MOV dir,A Move A to direct byte 21F5
MOV dir,Rn Move register to direct byte 2288 to 8F
MOV dir,dir Move direct byte to direct byte 3285
MOV dir,@Ri Move indirect memory to direct
byte
2286 to 87
MOV dir,#data Move immediate to direct byte 3275
MOV @Ri,A Move A to indirect memory 11F6 to F7
MOV @Ri,dir Move direct byte to indirect
memory
22A6 to A7
MOV @Ri,#data Move immediate to indirect
memory
2176 to 77
MOV DPTR,#data Move immediate to data pointer 3290
MOVC A,@A+DPTR Move code byte relative DPTR to
A
1293
MOVC A,@A+PC Move code byte relative PC to A 1294
Table 96: Instruction set summary
Mnemonic Description Bytes Cycles Hex
code

© Koninklijke Philips Electronics N.V. 2004. All rights reserved.
User manual Rev. 02 — 2 March 2005 101 of 105
Philips Semiconductors UM10108
P89LPC924/925 User manual
MOVX A,@Ri Move external data(A8) to A 12E2 to E3
MOVX A,@DPTR Move external data(A16) to A 12E0
MOVX @Ri,A Move A to external data(A8) 12F2 to F3
MOVX @DPTR,A Move A to external data(A16) 12F0
PUSH dir Push direct byte onto stack 22C0
POP dir Pop direct byte from stack 22D0
XCH A,Rn Exchange A and register 11C8 to
CF
XCH A,dir Exchange A and direct byte 21C5
XCH A,@Ri Exchange A and indirect memory 11C6 to C7
XCHD A,@Ri Exchange A and indirect memory
nibble
11D6 to D7
BOOLEAN
Mnemonic Description Bytes Cycles Hex
code
CLR C Clear carry 11C3
CLR bit Clear direct bit 21C2
SETB C Set carry 11D3
SETB bit Set direct bit 21D2
CPL C Complement carry 11B3
CPL bit Complement direct bit 21B2
ANL C,bit AND direct bit to carry 2282
ANL C,/bit AND direct bit inverse to carry 22B0
ORL C,bit OR direct bit to carry 2272
ORL C,/bit OR direct bit inverse to carry 22A0
MOV C,bit Move direct bit to carry 21A2
MOV bit,C Move carry to direct bit 2292
BRANCHING
ACALL addr 11 Absolute jump to subroutine 22116F1
LCALL addr 16 Long jump to subroutine 3212
RET Return from subroutine 1222
RETI Return from interrupt 1232
AJMP addr 11 Absolute jump unconditional 22016E1
LJMP addr 16 Long jump unconditional 3202
SJMP rel Short jump (relative address) 2280
JC rel Jump on carry = 1 2240
JNC rel Jump on carry = 0 2250
JB bit,rel Jump on direct bit = 1 3220
JNB bit,rel Jump on direct bit = 0 3230
JBC bit,rel Jump on direct bit = 1 and clear 3210
JMP @A+DPTR Jump indirect relative DPTR 1273
Table 96: Instruction set summary
Mnemonic Description Bytes Cycles Hex
code

© Koninklijke Philips Electronics N.V. 2004. All rights reserved.
User manual Rev. 02 — 2 March 2005 102 of 105
Philips Semiconductors UM10108
P89LPC924/925 User manual
JZ rel Jump on accumulator = 0 2260
JNZ rel Jump on accumulator ≠ 0 2270
CJNE A,dir,rel Compare A, direct jne relative 32B5
CJNE A,#d,rel Compare A, immediate jne
relative
32B4
CJNE Rn,#d,rel Compare register, immediate jne
relative
32B8 to BF
CJNE @Ri,#d,rel Compare indirect, immediate jne
relative
32B6 to B7
DJNZ Rn,rel Decrement register, jnz relative 22D8 to
DF
DJNZ dir,rel Decrement direct byte, jnz
relative
32D5
MISCELLANEOUS
NOP No operation 1100
Table 96: Instruction set summary
Mnemonic Description Bytes Cycles Hex
code

Philips Semiconductors UM10108
P89LPC924/925 User manual
© Koninklijke Philips Electronics N.V. 2004. All rights reserved.
User manual Rev. 02 — 2 March 2005 103 of 105
18. Disclaimers
Life support — These products are not designed for use in life support
appliances, devices, or systems where malfunction of these products can
reasonably be expected to result in personal injury. Philips Semiconductors
customers using or selling these products for use in such applications do so
at their own risk and agree to fully indemnify Philips Semiconductors for any
damages resulting from such application.
Right to make changes — Philips Semiconductors reserves the right to
make changes in the products - including circuits, standard cells, and/or
software - described or contained herein in order to improve design and/or
performance. When the product is in full production (status ‘Production’),
relevant changes will be communicated via a Customer Product/Process
Change Notification (CPCN). Philips Semiconductors assumes no
responsibility or liability for the use of any of these products, conveys no
licence or title under any patent, copyright, or mask work right to these
products, and makes no representations or warranties that these products are
free from patent, copyright, or mask work right infringement, unless otherwise
specified.
Application information — Applications that are described herein for any
of these products are for illustrative purposes only. Philips Semiconductors
make no representation or warranty that such applications will be suitable for
the specified use without further testing or modification.

Philips Semiconductors UM10108
P89LPC924/925 User manual
© Koninklijke Philips Electronics N.V. 2004. All rights reserved.
User manual Rev. 02 — 2 March 2005 104 of 105
continued >>
19. Contents
1 Introduction . . . . . . . . . . . . . . . . . . . . . . . . . . . . 3
1.1 Pin Configuration . . . . . . . . . . . . . . . . . . . . . . . 3
1.2 Special function registers . . . . . . . . . . . . . . . . . 8
1.3 Memory organization . . . . . . . . . . . . . . . . . . . 13
2 Clocks . . . . . . . . . . . . . . . . . . . . . . . . . . . . . . . . 14
2.1 Enhanced CPU. . . . . . . . . . . . . . . . . . . . . . . . 14
2.2 Clock definitions . . . . . . . . . . . . . . . . . . . . . . . 14
2.3 Clock output . . . . . . . . . . . . . . . . . . . . . . . . . . 15
2.4 On-chip RC oscillator option. . . . . . . . . . . . . . 15
2.5 Watchdog oscillator option . . . . . . . . . . . . . . . 16
2.6 External clock input option . . . . . . . . . . . . . . . 16
2.7 Oscillator Clock (OSCCLK) wake-up delay. . . 17
2.8 CPU Clock (CCLK) modification: DIVM
register . . . . . . . . . . . . . . . . . . . . . . . . . . . . . . 17
2.9 Low power select . . . . . . . . . . . . . . . . . . . . . . 17
3 A/D converter . . . . . . . . . . . . . . . . . . . . . . . . . . 17
3.1 Features . . . . . . . . . . . . . . . . . . . . . . . . . . . . . 18
3.2 A/D operating modes . . . . . . . . . . . . . . . . . . . 19
3.3 Trigger modes. . . . . . . . . . . . . . . . . . . . . . . . . 21
3.4 DAC output to a port pin with high-impedance 21
3.5 Clock divider . . . . . . . . . . . . . . . . . . . . . . . . . . 21
3.6 I/O pins used with A/D converter functions. . . 21
3.7 Power-down and idle mode . . . . . . . . . . . . . . 22
4 Interrupts . . . . . . . . . . . . . . . . . . . . . . . . . . . . . 24
4.1 Interrupt priority structure . . . . . . . . . . . . . . . . 24
4.2 External Interrupt pin glitch suppression . . . . 25
5 I/O ports . . . . . . . . . . . . . . . . . . . . . . . . . . . . . . 26
5.1 Port configurations . . . . . . . . . . . . . . . . . . . . . 27
5.2 Quasi-bidirectional output configuration . . . . . 27
5.3 Open drain output configuration . . . . . . . . . . . 28
5.4 Input-only configuration . . . . . . . . . . . . . . . . . 29
5.5 Push-pull output configuration . . . . . . . . . . . . 29
5.6 Port 0 analog functions. . . . . . . . . . . . . . . . . . 29
5.7 Additional port features. . . . . . . . . . . . . . . . . . 30
6 Power monitoring functions . . . . . . . . . . . . . . 31
6.1 Brownout detection. . . . . . . . . . . . . . . . . . . . . 31
6.2 Power-on detection. . . . . . . . . . . . . . . . . . . . . 32
6.3 Power reduction modes . . . . . . . . . . . . . . . . . 32
7 Reset . . . . . . . . . . . . . . . . . . . . . . . . . . . . . . . . 35
7.1 Reset vector . . . . . . . . . . . . . . . . . . . . . . . . . . 36
8 Timers 0 and 1 . . . . . . . . . . . . . . . . . . . . . . . . . 37
8.1 Mode 0 . . . . . . . . . . . . . . . . . . . . . . . . . . . . . . 38
8.2 Mode 1 . . . . . . . . . . . . . . . . . . . . . . . . . . . . . . 38
8.3 Mode 2 . . . . . . . . . . . . . . . . . . . . . . . . . . . . . . 39
8.4 Mode 3 . . . . . . . . . . . . . . . . . . . . . . . . . . . . . . 39
8.5 Mode 6 . . . . . . . . . . . . . . . . . . . . . . . . . . . . . . 39
8.6 Timer overflow toggle output . . . . . . . . . . . . . 41
9 Real-time clock system timer. . . . . . . . . . . . . 41
9.1 Real-time clock source. . . . . . . . . . . . . . . . . . 42
9.2 Changing RTCS1-0 . . . . . . . . . . . . . . . . . . . . 42
9.3 Real-time clock interrupt/wake-up . . . . . . . . . 43
9.4 Reset sources affecting the Real-time clock . 43
10 UART . . . . . . . . . . . . . . . . . . . . . . . . . . . . . . . . 44
10.1 Mode 0 . . . . . . . . . . . . . . . . . . . . . . . . . . . . . . 44
10.2 Mode 1 . . . . . . . . . . . . . . . . . . . . . . . . . . . . . . 44
10.3 Mode 2 . . . . . . . . . . . . . . . . . . . . . . . . . . . . . . 44
10.4 Mode 3 . . . . . . . . . . . . . . . . . . . . . . . . . . . . . . 45
10.5 SFR space . . . . . . . . . . . . . . . . . . . . . . . . . . . 45
10.6 Baud Rate generator and selection . . . . . . . . 45
10.7 Updating the BRGR1 and BRGR0 SFRs. . . . 45
10.8 Framing error . . . . . . . . . . . . . . . . . . . . . . . . . 46
10.9 Break detect. . . . . . . . . . . . . . . . . . . . . . . . . . 46
10.10 More about UART Mode 0 . . . . . . . . . . . . . . . 48
10.11 More about UART Mode 1 . . . . . . . . . . . . . . . 49
10.12 More about UART Modes 2 and 3 . . . . . . . . . 50
10.13 Framing error and RI in Modes 2 and 3 with
SM2 = 1 . . . . . . . . . . . . . . . . . . . . . . . . . . . . . 50
10.14 Break detect. . . . . . . . . . . . . . . . . . . . . . . . . . 51
10.15 Double buffering. . . . . . . . . . . . . . . . . . . . . . . 51
10.16 Double buffering in different modes . . . . . . . . 51
10.17 Transmit interrupts with double buffering enabled
(Modes 1,2, and 3). . . . . . . . . . . . . . . . . . . . . 51
10.18 The 9th bit (bit 8) in double buffering
(Modes 1, 2, and 3) . . . . . . . . . . . . . . . . . . . . 52
10.19 Multiprocessor communications. . . . . . . . . . . 53
10.20 Automatic address recognition. . . . . . . . . . . . 54
11 I2C interface . . . . . . . . . . . . . . . . . . . . . . . . . . . 55
11.1 I2C Data register . . . . . . . . . . . . . . . . . . . . . . 56
11.2 I2C Slave Address register. . . . . . . . . . . . . . . 56
11.3 I2C Control register . . . . . . . . . . . . . . . . . . . . 56
11.4 I2C status register . . . . . . . . . . . . . . . . . . . . . 58
11.5 I2C SCL duty cycle registers I2SCLH and
I2SCLL . . . . . . . . . . . . . . . . . . . . . . . . . . . . . . 58
11.6 I2C operation modes . . . . . . . . . . . . . . . . . . . 59
12 Analog comparators . . . . . . . . . . . . . . . . . . . . 69
12.1 Comparator configuration. . . . . . . . . . . . . . . . 70
12.2 Internal reference voltage . . . . . . . . . . . . . . . 71
12.3 Comparator interrupt . . . . . . . . . . . . . . . . . . . 71
12.4 Comparators and power reduction modes . . . 71
12.5 Comparators configuration example . . . . . . . 72
13 Keypad interrupt (KBI) . . . . . . . . . . . . . . . . . . 73
14 Watchdog timer (WDT) . . . . . . . . . . . . . . . . . . 74

© Koninklijke Philips Electronics N.V. 2004
All rights are reserved. Reproduction in whole or in part is prohibited without the prior
written consent of the copyright owner. The information presented in this document does
not form part of any quotation or contract, is believed to be accurate and reliable and may
be changed without notice. No liability will be accepted by the publisher for any
consequence of its use. Publication thereof does not convey nor imply any license under
patent- or other industrial or intellectual property rights.
Date of release: 2 March 2005
Published in U.S.A.
Philips Semiconductors UM10108
P89LPC924/925 User manual
14.1 Watchdog function . . . . . . . . . . . . . . . . . . . . . 74
14.2 Feed sequence . . . . . . . . . . . . . . . . . . . . . . . . 76
14.3 Watchdog clock source . . . . . . . . . . . . . . . . . 78
14.4 Watchdog timer in Timer mode. . . . . . . . . . . . 79
14.5 Power-down operation . . . . . . . . . . . . . . . . . . 80
14.6 Periodic wake-up from power-down without an
external oscillator . . . . . . . . . . . . . . . . . . . . . . 80
15 Additional features . . . . . . . . . . . . . . . . . . . . . 80
15.1 Software reset. . . . . . . . . . . . . . . . . . . . . . . . . 80
15.2 Dual Data Pointers . . . . . . . . . . . . . . . . . . . . . 81
16 Flash memory . . . . . . . . . . . . . . . . . . . . . . . . . 81
16.1 Features . . . . . . . . . . . . . . . . . . . . . . . . . . . . . 81
16.2 Flash programming and erase . . . . . . . . . . . . 82
16.3 Using Flash as data storage: IAP-Lite . . . . . . 82
16.4 In-circuit programming (ICP). . . . . . . . . . . . . . 86
16.5 ISP and IAP capabilities of the
P89LPC924/925 . . . . . . . . . . . . . . . . . . . . . . . 86
16.6 Boot ROM. . . . . . . . . . . . . . . . . . . . . . . . . . . . 86
16.7 Power on reset code execution. . . . . . . . . . . . 86
16.8 Hardware activation of Boot Loader . . . . . . . . 87
16.9 In-system programming (ISP). . . . . . . . . . . . . 87
16.10 Using the In-system programming (ISP). . . . . 88
16.11 In-application programming (IAP). . . . . . . . . . 91
16.12 IAP authorization key . . . . . . . . . . . . . . . . . . . 92
16.13 Flash write enable. . . . . . . . . . . . . . . . . . . . . . 92
16.14 Configuration byte protection . . . . . . . . . . . . . 92
16.15 IAP error status. . . . . . . . . . . . . . . . . . . . . . . . 93
16.16 User configuration bytes . . . . . . . . . . . . . . . . . 96
16.17 User security bytes . . . . . . . . . . . . . . . . . . . . . 97
16.18 Boot Vector register . . . . . . . . . . . . . . . . . . . . 98
16.19 Boot status register. . . . . . . . . . . . . . . . . . . . . 98
17 Instruction set . . . . . . . . . . . . . . . . . . . . . . . . . 99
18 Disclaimers. . . . . . . . . . . . . . . . . . . . . . . . . . . 103