VSphere Replication FAQ V Sphere
User Manual: vSphere-Replication-FAQ of /wp-content/uploads/2017/09
Open the PDF directly: View PDF
.
Page Count: 18
- What is VMware vSphere Replication?
- What are use cases for VMware vSphere Replication?
- What are the minimum requirements for enabling VMware vSphere Replication?
- What is the terminology commonly used with VMware vSphere Replication?
- If I configure VMware vSphere Replication with a recovery point objective (RPO) of 60 minutes, does that mean replication will occur at exactly 60-minute intervals? Does that also mean the recovery point is always going to be exactly 60 minutes old?
- What are the roles of the various VMware vSphere Replication system components?
- They provide the following functions:
- Track changes to the virtual machines and send these changes to a remote vSphere Replication Management Server or vSphere Replication Server virtual appliance
- Schedule replications
- Coordinate replication of virtual machine configuration and group consistency for virtual machine disks
- What are the replication and synchronization types in VMware vSphere Replication?
- What databases are required for VMware vSphere Replication?
- How does VMware vSphere Replication interact with other VMware products?
- If a VMware vSphere host that is performing replication goes offline and VMware vSphere High Availability restarts the protected virtual machine on another vSphere host, will replication be resumed?
- If Microsoft Volume Shadow Copy Service (VSS) quiescing is enabled when configuring a virtual machine for replication, will this cause issues with backup solutions that also use VSS?
- What replication engine is VMware vSphere Replication using? Is it Changed Block Tracking (CBT)? Are virtual machine snapshots used?
- Can VMware vSphere Replication tasks be scheduled? How does vSphere Replication determine replication schedules?
- Where is VMware vSphere Replication information for the source virtual machine stored?
- How does vSphere Replication keep track of changes to a virtual machine? Are the changes buffered?
- Does VMware vSphere Replication maintain a virtual machines snapshot hierarchy?
- What is the hbrdisk.RDID file?
- Can powered-off virtual machines be replicated using VMware vSphere Replication?
- Because replication occurs only when a virtual machine is powered on, is there data lost to the replication process as the virtual machine is shut down?
- What is the difference between pausing replication and stopping replication?
- Is it possible to change the recovery point objective (RPO) of a virtual machine that is currently being replicated?
- Is there a way to test failover for a virtual machine protected by VMware vSphere Replication without VMware vCenter Site Recovery Manager or VMware vCloud Hybrid Service Disaster Recovery?
- Is there an API or SDK for VMware vSphere Replication?
- How are upgrades handled in an environment where VMware vSphere Replication is deployed?
- What happens to a virtual machines replication state if the host on which the virtual machine was running crashes during replication?
- What happens to a virtual machines replication state if the VMware vSphere Replication virtual appliance receiving replication for that virtual machine crashes during replication?
- What happens if the host receiving NFC traffic from a VMware vSphere Replication virtual appliance goes offline?
- What happens if the VMware vSphere Replication Management Server virtual appliance goes offline?
- What are the TCP/IP ports used by VMware vSphere Replication?
- Can a particular VMware vSphere management interface be configured for replication? Is it possible to configure an additional network adapter in a VMware vSphere Replication virtual appliance?
- How does VMware vSphere Replication manage bandwidth consumption for initial and ongoing replication?
- How do I estimate the replication traffic bandwidth requirements?
- What happens if there is a network disconnect between the source location and the target location? When connectivity has been restored, will replication continue from where it left off?
- Is there a minimum VMware vSphere VMFS version required for VMware vSphere Replication?
- If using VMware vSphere VMFS to host VMware vSphere Replication protected virtual machines, do the source and destination need the same block size?
- Are there any special virtual machine disk (VMDK) requirements to support VMware vSphere Replication?
- Is it possible to replicate a virtual disk connected to a virtual SCSI controller that is configured for SCSI bus sharing?
- How do I prepare the target location for using VMware vSphere Replication seeded data?
- How do I create virtual disk seeds for replication targets?
- How much disk space should be allocated for replication at the target location?
- What is the worst-case target location storage usage by VMware vSphere Replication for a virtual machine?
- What is the worst-case source location storage usage by VMware vSphere Replication for a virtual machine?
- What happens if the storage at the target location goes offline for a prolonged perioda few hours, for example?
- If a new virtual disk is added to a virtual machine that is currently being replicated, what is the process to ensure that the new disk is replicated?
- If a virtual disk that is being replicated is removed from a virtual machine, what is the process to ensure that this disk is no longer replicated and is removed from the target location?
- Is it possible to change the size of a virtual machine disk (VMDK) while it is being replicated with VMware vSphere Replication?
- If VMware vSphere Replication is committing changed data to the target virtual disk(s) and there is an unexpected outage, will vSphere Replication retry the update after the outage has been resolved?
- Is it possible to replicate the same virtual machine with a storage array replication solution and VMware vSphere Replication?
- If replication is disabled for a virtual disk, is it possible to reenable it?
- Are there risks or adverse effects when disabling replication for a virtual disk that is part of a virtual machine configured with multiple virtual disks?
- What performance information is available about VMware vSphere Replication?
- Are there logs that show VMware vSphere Replication virtual appliance information?
- What performance overhead exists on the source hosts?
- What performance overhead exists on the target hosts?
- When a recovery point objective (RPO) violation occurs, will a VMware vCenter Server alarm be triggered?
- How far behind can replication get before a full sync is initiated?
- Are there VMware vCenter Server alarms that provide an indication of when an additional VMware vSphere Replication Server virtual appliance should be deployed?
- If Guest OS Quiescing is enabled, what happens when errors are received within the guest OS for Microsoft Volume Shadow Copy Service (VSS)? Are there any alarms or alerts tied to the Guest OS Quiescing feature?
- What VMware vCenter Server alarms are available for use with VMware vSphere Replication?

April 20, 2017
vSphere Replication FAQ
Copyright © 2017 VMware, Inc. All rights reserved.
Page 1 of 18

1. vSphere Replication (FAQ)
vSphere Replication is a proprietary, host-based replication engine for VMware virtual machines.
vSphere Replication FAQ
Copyright © 2017 VMware, Inc. All rights reserved.
Page 3 of 18

Introduction and General Information
What is VMware vSphere Replication?
vSphere Replication is a proprietary, host-based replication engine for VMware virtual
machines. After initial replication of a virtual machine has been completed, changed
blocks are tracked and only these deltas are sent to the target location. This approach
lowers bandwidth utilization and enables more-aggressive recovery point objectives
(RPOs) than manual, full-system virtual machine copies.
What are use cases for VMware vSphere Replication?
Replicate one or more virtual machines:
•Within a VMware vSphere cluster or across vSphere clusters at the same site for
local data protection, virtual machine migration, and disaster recovery
•Across vSphere clusters at different sites for cross-site data protection, virtual
machine migration, and disaster recovery
•From an on-premises data center to a VMware vCloud Hybrid Service provider for
disaster recovery
•From one data center to another for use with VMware vCenter Site Recovery
Manager
What are the minimum requirements for enabling VMware vSphere Replication?
Using vSphere Replication as a standalone solution without VMware vCenter Site
Recovery Manager requires VMware vCenter Server 5.1 or higher and VMware vSphere
5.1 or higher. Use of vSphere Replication with vCenter Server 5.0 and vSphere 5.0
requires vCenter Site Recovery Manager 5.0. The edition must be VMware vSphere
Essentials Plus Kit or higher. Virtual machines must be configured with virtual machine
hardware version 7 or higher. The Guest OS Quiescing feature of vSphere Replication
requires VMware Tools.
What is the terminology commonly used with VMware vSphere Replication?
The following provides the component names and a brief, high-level definition:
•vSphere Replication : Name of the VMware vSphere feature that enables host-
based replication
•vSphere Replication Management Server : Virtual appliance containing both the
management component for vSphere Replication and the component that
receives replicated data (vSphere Replication Server)
•vSphere Replication Server : Virtual appliance containing the component that
receives replicated data but does not contain the management component
•vSphere Replication Agent : Component built into vSphere that tracks the
changes in a replicated virtual machine and transmits these changes to a vSphere
Replication Management Server or vSphere Replication Server virtual appliance
•Recovery point objective (RPO) : Policy that defines the maximum tolerable
amount of data loss, measured as a period of timetypically, minutes or hours. For
example, a 60-minute RPO means that except for any changes that occurred to
the source in the preceding 60 minutes, the replicated copy, or target, should
contain the same data as the source.
vSphere Replication FAQ
Copyright © 2017 VMware, Inc. All rights reserved.
Page 4 of 18

If I configure VMware vSphere Replication with a recovery point objective (RPO) of 60
minutes, does that mean replication will occur at exactly 60-minute intervals? Does that
also mean the recovery point is always going to be exactly 60 minutes old?
No. vSphere Replication utilizes an internal scheduling mechanism that takes into account factors such
as time required for previous replications to complete, number of concurrent replications, and so on.
The schedule is constantly adjusted to avoid violating RPO policies and to help balance the replication
workload. As a result, the recovery point of a virtual machine might be less than the configured RPO.
For example, a virtual machine configured with an RPO of 60 minutes might have a recovery point that
is only 30 minutes old if the most recent replication occurred less than 30 minutes previously and took
only a few minutes to complete. In other words, if the RPO is configured at 60 minutes, vSphere
Replication will replicate data at various times to maintain a recovery point that is no more than 60
minutes old.
What are the roles of the various VMware vSphere Replication system components?
vSphere Replication Agent and vSCSI Filter Driver : Components built into VMware vSphere that
manage the replication process and capture writes issued by the virtual machine to the vSphere host
storage subsystem
They provide the following functions:
•Track changes to the virtual machines and send these changes to a remote
vSphere Replication Management Server or vSphere Replication Server virtual
appliance
•Schedule replications
•Coordinate replication of virtual machine configuration and group consistency for
virtual machine disks
vSphere Replication Management Server : Linux-based virtual appliance that contains the
management framework for vSphere Replication
One vSphere Replication Management Server is deployed per VMware vCenter Server environment. It
provides the following functions:
•Authenticate for vSphere Replication
•Map between protected and replica disks
•Allocate storage resources at the recovery site
•Monitor vCenter Server for changes that might impact replication
•Orchestrate the creation of test (with VMware vCenter Site Recovery Manager)
and failover images
•Provide vSphere Replication support to vCenter Site Recovery Manager
•Contain the vSphere Replication Server component enabling the vSphere
Replication Management Server virtual appliance to serve as a target for
replication
vSphere Replication Server: Linux-based virtual appliance that receives replication data from vSphere
hosts. vSphere Replication Server sends the data to disk at the target location using the Network File
Copy (NFC) protocol. A vSphere Replication Server virtual appliance is deployed in addition to a
vSphere Replication Management Server virtual appliance to provide an additional target for
replication. As many as nine vSphere Replication Server virtual appliances are supported, plus the
vSphere Replication Management Server virtual appliancewhich also contains the vSphere Replication
Server componentfor a maximum of 10 replication targets in a single vCenter Server environment.
Deploying vSphere Replication Server virtual appliances enables workload distribution across hosts
vSphere Replication FAQ
Copyright © 2017 VMware, Inc. All rights reserved.
Page 5 of 18

and provides some redundancy, although failover of the replication stream from one vSphere
Replication Server to another is a manual process.
What are the replication and synchronization types in VMware vSphere Replication?
•Initial full sync: vSphere Replication creates an empty virtual disk at the target
location and replicates all datacontaining blocks in the source virtual disk to the
virtual disk at the target location. This operation can be very time consuming,
depending on the amount of data that must be replicated and the speed and
latency of network connection between the source and target locations.
•Sync : Replication of the blocks that have changed since the last replication
cycle. This is sometimes referred to as a delta sync.
•Full sync : vSphere Replication compares the source virtual disk to the target
copy by using checksums to determine which blocks are out of sync. The out of
sync blocks are then replicated from the source to the target. vSphere Replication
must read the entire contents of both the source and target virtual disk files. This
operation can be very time consuming. This sync method is also used when an
offline copy of the source virtual disk file is placed at the target location. These
offline copies are typically referred to as seeds and are used to reduce the
amount of time and network bandwidth required to establish replication.
What databases are required for VMware vSphere Replication?
Only the vSphere Replication Management Server virtual appliance requires a database. It can be
configured to use an internal database, which is the default configuration. External databases are also
supported using Oracle Database and Microsoft SQL Server. vSphere Replication Management Server
contains all configuration and monitoring information in its database. It will push some configuration
information to vSphere Replication Server virtual appliances, which vSphere Replication Server stores
in an embedded MySQL database.
How does VMware vSphere Replication interact with other VMware products?
The VMware compatibility guides are the best sources for verifying compatibility with and support of
various combinations of VMware features and products. The following notes also pertain:
•VMware vSphere vMotion and VMware vSphere Distributed Resource Scheduler
(vSphere DRS) are fully supported. vSphere Replication will continue without a full
sync. VMware vCenter Server will not allow migration of a protected virtual
machine to a host running a version of VMware vSphere prior to 5.0 because
these vSphere versions do not contain the vSphere Replication Agent. It is not
possible to manually install the vSphere Replication Agent on a vSphere host prior
to version 5.0.
•VMware vSphere Storage vMotion and VMware vSphere Storage DRS are not
supported with replicated virtual machines on vSphere 5.0 and 5.1. These
features are supported with vSphere 5.5 and higher at the source location but not
at the target. vSphere Storage vMotion is not supported for test virtual machines
created by VMware vCenter Site Recovery Manager and vSphere Replication at
the target location. It is not possible to use vSphere Storage vMotion to migrate
replication target virtual disks.
•Virtual machines protected by VMware vSphere Fault Tolerance (vSphere FT)
cannot be replicated with vSphere Replication.
•Virtual machines protected by VMware vSphere High Availability (vSphere HA)
can be replicated. However, when a replicated virtual machine is recovered by
vSphere HA, vSphere Replication might require a full sync.
vSphere Replication FAQ
Copyright © 2017 VMware, Inc. All rights reserved.
Page 6 of 18

•vSphere Replication can replicate virtual machines with snapshots. Snapshots at
the source are not reproduced at the target location. vSphere Replication will
recover a virtual machine at the target location, using the latest replicated data
regardless of whether this data was originally stored in a regular virtual disk file or
a virtual machine snapshot file at the source location.
•Reverting to a virtual machine snapshot that was created after vSphere
Replication was configured, at the source location, typically causes vSphere
Replication to perform a full sync for a virtual machine. Reverting to a virtual
machine snapshot that was created before vSphere Replication was configured,
at the source location, pauses replication and requires replication to be manually
reconfigured or stopped. This is because replication information is stored in the
configuration file (VMX) of a virtual machine. If a virtual machine is reverted to a
snapshot taken before replication was enabled, the replication information for the
virtual machine will be lost. If reverting to a snapshot changes the configuration
of a virtual machinefor example, a virtual disk is deletedreplication will be paused
and must be reconfigured.
•A linked-clone virtual machine that is replicated will be recovered as a standard
full virtual machine by vSphere Replication. Replicating a virtual machine
template is not supported. A virtual machine must be powered on for replication
to occur. To move a template from its source location to a target location with
vSphere Replication, use this work-around: Convert the virtual machine template
to a standard virtual machine, power it on, configure replication for the virtual
machine, allow the initial full sync to complete, power off the source virtual
machine, recover the target virtual machine, and convert it to a template at the
target location.
•VMware vSphere vApps are not fully supported. Although it is possible to
replicate the virtual machines that compose a vApp, vSphere Replication cannot
replicate the constructs and policies of the vApp itself. Use this work-around:
Replicate the virtual machines contained in the vApp and recover them at the
target location. Create a new vApp at the target location with the same
configuration and policies as the original vApp. Import the recovered virtual
machines into the newly created vApp at the target location.
•VMware vCloud Networking and Security configurations will not be recovered.
Therefore, it is recommended that administrators configure vCloud Networking
and Security solutions for each location and avoid replicating vCloud Networking
and Security virtual appliances. However, standard virtual machines utilizing
resources provided by vCloud Networking and Security solutions can be
replicated.
Can I use vSphere Replication to replicate a VM between vCenters
running different versions of vSphere Replication (eg. VR 5.5 to
6.0)?
To replicate between vCenters, vSphere Replication requires the same major version (eg. 5.5.x > 5.5.x)
of vCenter and vSphere Replication at both source and target. This is the only officially tested and
vSphere Replication FAQ
Copyright © 2017 VMware, Inc. All rights reserved.
Page 7 of 18

supported configuration. Check the VMware Product Interoperability Matrix if you have any questions
about matching vCenter and vSphere Replication versions.
If a VMware vSphere host that is performing replication goes offline and VMware
vSphere High Availability restarts the protected virtual machine on another vSphere
host, will replication be resumed?
Replication will resume, but a full sync will likely be required for virtual machines affected by the
vSphere host outage.
If Microsoft Volume Shadow Copy Service (VSS) quiescing is enabled when configuring
a virtual machine for replication, will this cause issues with backup solutions that also
use VSS?
In most cases when using VMware vSphere and VMware vCenter Server 5.5 or higher, there should not
be any issues with protecting virtual machines using both solutions. Occasional issues have been
observedfor example, creation of a snapshot fails for a backup job or replication jobbut these issues
are easily remediated. With VMware vSphere Replication, quiescing of the virtual machine might fail,
but replication continues and notifications will be observed in the VMware vSphere Web Client.
Depending on the backup solution in use, an administrator might need to rerun the backup job for
virtual machines that failed to back up properly. Additional information specific to vSphere Replication
and VMware vSphere Data Protection Advanced can be found in this blog article: http://
blogs.vmware.com/vsphere/2013/12/improve-availability-with-vdpa-and-vr.html
What replication engine is VMware vSphere Replication using? Is it Changed Block
Tracking (CBT)? Are virtual machine snapshots used?
VMware developed the vSphere Replication engine. The method vSphere Replication uses to track
changes to a virtual machine is very similar to the CBT mechanism that is part of VMware vSphere
Storage APIs Data Protection. However, it is not CBT, preventing interference with other solutions that
utilize CBTfor example, VMware vSphere Data Protection. Virtual machine snapshots are not used at
the source unless Microsoft Volume Shadow Copy Service (VSS) quiescing is enabled when
configuring replication. In that case, the virtual machine is quiesced, a snapshot is taken to capture the
application-consistent state of the virtual machine, the delta (changes) is created for replication, the
snapshot is committed, and the delta package of data is replicated. This occurs with every replication
cycle.
Can VMware vSphere Replication tasks be scheduled? How does vSphere Replication
determine replication schedules?
No. The replication schedule for a virtual machine is determined by the recovery point objective (RPO)
set when configuring replication for that virtual machine. The possible value for RPO can be any
number of minutes from 15 to 1,440 (24 hours). There is currently no way to schedule replication at
specific times. vSphere Replication generates its own replication schedule internally by factoring all
replicated virtual machines on each VMware vSphere host.
A 48-hour replication schedule is computed using historic data change rates. The vSphere Replication
scheduler calculates and updates this schedule after each delta sync and each time certain events
occur, such as a change in virtual machine power state, replication reconfiguration, and so on. vSphere
Replication attempts to spread out replication cycles to minimize the number of concurrent instances
on a vSphere host. Because replication takes time to completeespecially with large amounts of data
and slower network connectionseach replica is considered aged by the time the current replication
cycle completes. To avoid RPO violation, vSphere Replication attempts to complete a replication cycle
in less than half of the configured RPO. Estimated transfer time is calculated by averaging the previous
15 delta replications and adding 20 percent to that average transfer time as a buffer.
vSphere Replication FAQ
Copyright © 2017 VMware, Inc. All rights reserved.
Page 8 of 18

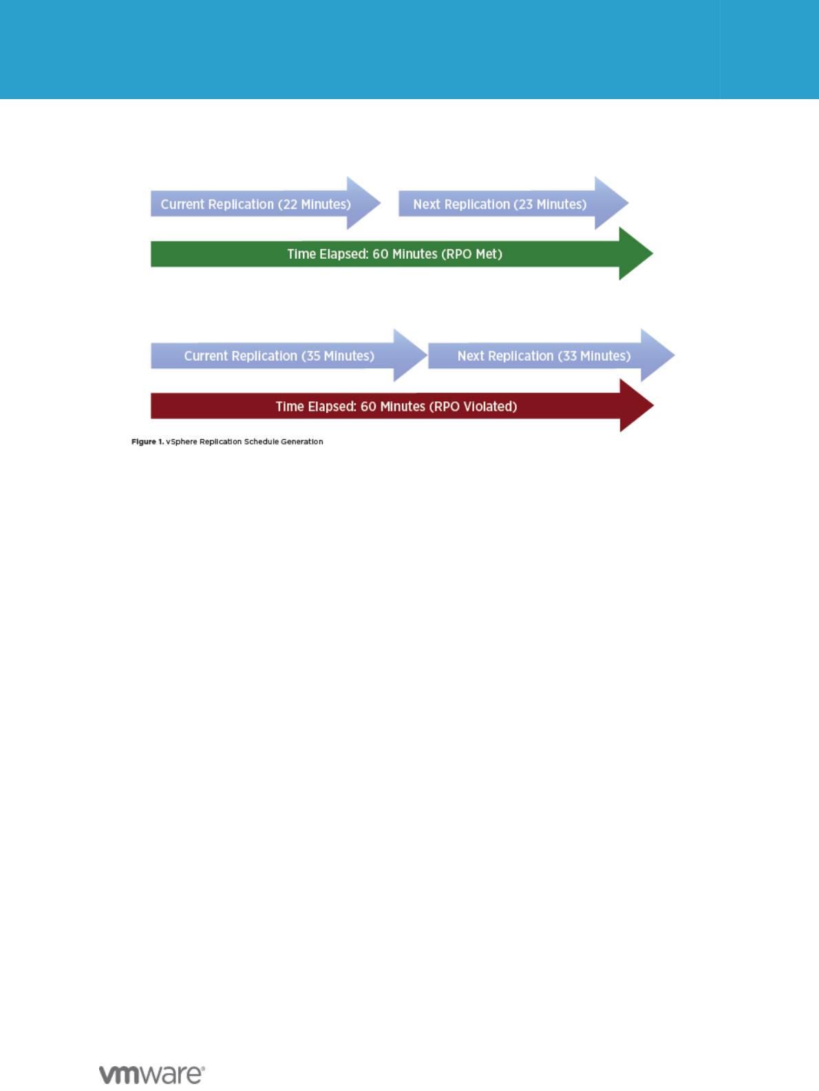
The examples shown in Figure 1 help illustrate this. In both examples, the RPO is configured at 60
minutes.
In the top example, the current replication takes 22 minutes to complete. After completion, the data at
the target will look the same as the data at the source when replication started 22 minutes earlier. As
the next replication begins, the restore point of the target continues to age. The next replication takes
23 minutes to complete. When that cycle is finished, the target has newer data and looks the same as
the source did 23 minutes before. Data replication starts again and the cycle continues.
In the bottom example, the current replication takes 35 minutes. After it has completed and the
replicated data has been committed to the target, the target looks the same as the source did 35
minutes before. The next replication starts and the restore point of the target continues to age. Again,
target data is not updated until the next replication has completed. In this case, 33 minutes later8
minutes past the RPO of 60 minutes. Assuming that replication continues to take 3335 minutes to
complete, vSphere Replication will get further behind its RPO policy of 60 minutes with each
replication cycle. Alerts will be shown in the user interface, but replication will continue. To resolve this
RPO violation, the RPO policy should be increased. Adding more available network bandwidth can
sometimesbut not alwayshelp resolve the RPO violation, but there are other factors that can affect
performance.
Where is VMware vSphere Replication information for the source virtual machine
stored?
A virtual machines configuration is stored in a file with the .vmx extension. The following are examples:
hbr_filter.rpo = 240
hbr_filter.destination = 192.168.2.122
hbr_filter.port = 44046
hbr_filter.protocol = lwd
hbr_filter.quiesce = TRUE
For each replicated disk, changed blocks are tracked in memory. In some cases, these changes are
then written to a persistent state file (PSF) in the virtual machine home directoryfor example, when a
replicated virtual machine is powered off. In addition, a PSF contains a demand log for the virtual disk.
vSphere Replication FAQ
Copyright © 2017 VMware, Inc. All rights reserved.
Page 9 of 18

If a block is changed before vSphere Replication can replicate a previous change for that same block,
this data is queued to the demand log for transmission during the next replication cycle.
How does vSphere Replication keep track of changes to a virtual machine? Are the
changes buffered?
At the source location, changed blocks are tracked in memory. The actual contents of the blocks are
not normally tracked, although there is an exception: If a block is changed (again) while replication is in
progress, the contents of the block are copied to the persistent state file (PSF) to ensure the
consistency of the virtual disk at the target location. This can cause the PSF to grow considerably for
virtual machines that have very high data change rates. Copies of the blocks in the PSF are kept only
until the replication cycle completes.
Does VMware vSphere Replication maintain a virtual machines snapshot hierarchy?
No. vSphere Replication does not replicate a virtual machine snapshot hierarchy from the source
location to the target location. Snapshots are collapsed into a single aggregate virtual machine disk
(VMDK) file at the target location. In other words, a virtual machine with snapshots might be
configured for replication, but it will be recovered with no snapshotssnapshot data committedwhen it
is recovered at the target location.
However, vSphere Replication 5.5 introduced Multiple Point In Time (MPIT) recovery. MPIT recovery
enables an administrator to recover a virtual machine to the latest replicated copy at the target site
and then revert, or roll back, that virtual machine to a previous point in time. When MPIT recovery is
configured, these recovery points appear as virtual machine snapshots at the target location when a
virtual machine is recovered using vSphere Replication. There are no dependencies between
snapshots at the source location and recovery points at the target location. A virtual machine at the
source location with no snapshots can still be configured to utilize MPIT recovery with vSphere
Replication.
What is the hbrdisk.RDID file?
This is a redo log found at the target location. This data is applied to the last consistent instance of the
base disk after replication has completed successfully. The size of these files depends on the number
of changes at the source since the last successful replication cycle. It is possible for a redo log to be
the same size as the source if all of the blocks have been changed, but this is unusual. After data has
been committed successfully from the redo log to the base disk, a new redo log is started. There are
occasions when more than one redo log for a virtual disk is observedfor example, if multiple recovery
points are enabled for the virtual machine.
Can powered-off virtual machines be replicated using VMware vSphere Replication?
vSphere Replication can be configured for a virtual machine that is powered off. However, data is
replicated only when the virtual machine is powered on.
Because replication occurs only when a virtual machine is powered on, is there data lost
to the replication process as the virtual machine is shut down?
Any writes that are done during shutdown are not replicated until after the virtual machine starts up
again and a replication cycle begins. With VMware vSphere Replication 5.1 and higher, the
administrator is given the option to perform a final replication before the target virtual machine is
recovered. This enables recovery with no data loss.
Another scenario is during a VMware vCenter Site Recovery Manager planned migration where
vCenter Site Recovery Manager instructs vSphere Replication to replicate outstanding changes from
the source location. During a vCenter Site Recovery Manager planned migration, virtual machines that
are running are shut down, a final replication is initiated, and the virtual machines are powered on at
the target location. This operation ensures that there is no data loss as a result of the vCenter Site
Recovery Manager planned migration.
vSphere Replication FAQ
Copyright © 2017 VMware, Inc. All rights reserved.
Page 10 of 18

What is the difference between pausing replication and stopping replication?
If an administrator pauses replication, the replication configuration remains in place but data will not
be replicated until replication is resumed. If replication is stopped, the replication configuration is
removed and replicated data at the target location will be removed. If an administrator wants to keep a
copy of the replicated virtual disks at the target location, these steps can be followed:
1. Pause replication.
2. Copy the files that are to be kept at the target location to a different folder or
rename the existing folder.
3. Stop replication, to remove the replication configuration.
Is it possible to change the recovery point objective (RPO) of a virtual machine that is
currently being replicated?
Yes. VMware vSphere Replication will adjust its schedule to accommodate the new RPO as quickly as
possible.
Is there a way to test failover for a virtual machine protected by VMware vSphere
Replication without VMware vCenter Site Recovery Manager or VMware vCloud Hybrid
Service Disaster Recovery?
Automated testing that does not interrupt replication requires the use of vCenter Site Recovery
Manager or vCloud Hybrid Service Disaster Recovery. Coordinating a test recovery of multiple virtual
machines also requires vCenter Site Recovery Manager or vCloud Hybrid Service Disaster Recovery.
However, there is a basic work-around, which can be performed only one virtual machine at a time:
Replication is stopped and must be manually reconfigured. There are two recovery modes in vSphere
Replication without vCenter Site Recovery Manager: The first is recover with recent changes, which
requires the source virtual machine to be powered off. After the source virtual machine is in a
powered-off state, a final sync is performed to replicate any outstanding changes. The virtual machine
is then recovered at the target location. The second option is recover to the last replica, which can be
done irrespective of the power state of the primary virtual machine. The virtual machine can be
recovered with its virtual network interface card disconnected to avoid interference with the source
virtual machine.
Is there an API or SDK for VMware vSphere Replication?
No. There are no supported means of programmatically interacting with vSphere Replication. Articles
referencing the vim-cmd hbrsvc command can be found in online searches, but it is not currently
supported.
How are upgrades handled in an environment where VMware vSphere Replication is
deployed?
vSphere Replication upgrades can be orchestrated with VMware vSphere Update Manager or
manually through the virtual appliance management interface (VAMI). Using vSphere Update Manager
to orchestrate vSphere Replication virtual appliance upgrades is recommended. VMware vCenter
Server and its supporting componentsVMware vSphere Web Client, vCenter Inventory Service, and so
onmust be upgraded first to be compatible with new releases of vSphere Replication. Updates to the
vSphere Replication components built into VMware vSphere will likely be delivered through a vSphere
patch or upgrade. Always check the VMware compatibility guides and matrixes for feature and
product interoperability: http://www.vmware.com/guides.html
What happens to a virtual machines replication state if the host on which the virtual
machine was running crashes during replication?
When a replicated virtual machine is powered back on, a full sync will be initiated. After the full sync
has completed, regular delta syncs will continue.
vSphere Replication FAQ
Copyright © 2017 VMware, Inc. All rights reserved.
Page 11 of 18

What happens to a virtual machines replication state if the VMware vSphere Replication
virtual appliance receiving replication for that virtual machine crashes during
replication?
Changes to the virtual machine are tracked in memory and in the persistent state file (PSF), if
necessary. Replication will continue after the vSphere Replication virtual appliance restarts.
Replication can also be reconfigured to use a different vSphere Replication virtual appliance.
What happens if the host receiving NFC traffic from a VMware vSphere Replication
virtual appliance goes offline?
The vSphere Replication Server component will attempt to locate another host that has access to the
datastore containing the replica. If an alternate cannot be located, replication is paused until a host
with access to the same datastore is located.
What happens if the VMware vSphere Replication Management Server virtual appliance
goes offline?
Replication for virtual machines using the vSphere Replication Management Server virtual appliance
as the target for replication will stop, but changes to the source will be tracked until the vSphere
Replication Management Server virtual appliance is back online. Replication for virtual machines using
other vSphere Replication Server virtual appliances will continue as configured, but changes to the
replication configuration cannot be made until the vSphere Replication Management Server virtual
appliance is back online. Another limitation is the inability to make changes to the vSphere Replication
environment such as the addition of a vSphere Replication Server virtual appliance.
Networking
What are the TCP/IP ports used by VMware vSphere Replication?
For details on the network ports used by vSphere Replication with and without VMware vCenter Site
Recovery Manager, see VMware Knowledge Base article 1009562: http://kb.vmware.com/kb/1009562
Replicated data is sent directly from each VMware vSphere host that is running one or more virtual
machines protected by vSphere Replication to a vSphere Replication Management Server virtual
appliance or vSphere Replication Server virtual appliance at the target location. The vSphere
Replication Server component passes the replicated data to the Network File Copy (NFC) service of a
vSphere host that has access to the target datastore. The vSphere host then writes the data to disk.
The management component of the vSphere Replication Management Server does not participate
directly in replication but is a management layer that tracks replication configuration and monitors the
replication in the environment.
Can a particular VMware vSphere management interface be configured for replication?
Is it possible to configure an additional network adapter in a VMware vSphere
Replication virtual appliance?
At the source location, replication traffic comes from a management (VMkernel) port. It is possible to
configure a static route for replication traffic, but this is currently a manual process performed at the
vSphere command line.
Configuring more than one virtual network interface card on a vSphere Replication virtual appliance is
supported as of version 6.0 or later. This allows for the segregation of management, replication and
NFC traffic. More details on this can be found here.
vSphere Replication FAQ
Copyright © 2017 VMware, Inc. All rights reserved.
Page 12 of 18

How does VMware vSphere Replication manage bandwidth consumption for initial and
ongoing replication?
vSphere Replication uses separate TCP ports for full-sync and delta replication streams. Bandwidth is
not monitored by vSphere Replication, and there is no way to configure bandwidth throttling in
vSphere Replication. The data replicated by vSphere Replication is not compressed or encrypted,
enabling third-party WAN acceleration solutions to provide some benefit.
How do I estimate the replication traffic bandwidth requirements?
There is a vSphere Replication Calculator available here. This allows for inputting multiple variables like
number of VMs, size, change rate, RPO, bandwidth, etc and solving for the unknown.
When thinking about replication bandwidth requirements, there are many factors that influence
bandwidth requirements for VMware vSphere Replicationfor example, the amount of changed data,
the frequency of data changes, and the recovery point objective (RPO) configuration for each
replicated virtual machine. For instance, if a block changes only once per day, it is replicated only once
regardless of RPO configuration. Conversely, if a block changes many times throughout the day, and
the RPO is set to a low number such as 30 minutes, the block might be replicated as many as 48 times
in one day. As discussed in VMware vSphere Replication Administration, examine how data change
rate, traffic rates, and link speed impact the RPO:
1. Identify the average data change rate within the RPO by calculating the average
change rate over a longer period and then dividing it by the RPO.
2. Calculate how much traffic this data change rate generates in each RPO period.
3. Measure the traffic against the link speed.
For example, a data change of 100GB requires approximately 200 hours to replicate on a T1 network,
30 hours on a 10Mbps network, and 3 hours on a 100Mbps network. When multiple virtual machines
are replicated from a single host, vSphere Replication attempts to balance replication traffic by
scheduling transfers to avoid parallel updates where possible.
What happens if there is a network disconnect between the source location and the
target location? When connectivity has been restored, will replication continue from
where it left off?
Yes. Changes to the source virtual disks will be tracked and later replicated when network connectivity
has been restored.
Storage
Is there a minimum VMware vSphere VMFS version required for VMware vSphere
Replication?
No. VMFS version support is determined by vSphere. If the vSphere host can access the datastore and
the virtual machines residing in it, the virtual machines can be replicated with vSphere Replication.
If using VMware vSphere VMFS to host VMware vSphere Replication protected virtual
machines, do the source and destination need the same block size?
No. vSphere Replication captures storage writes in the VMware vSphere host before they are passed
to the storage subsystem. This enables vSphere Replication to work with a variety of storage
platforms, file system types, and block sizes.
vSphere Replication FAQ
Copyright © 2017 VMware, Inc. All rights reserved.
Page 13 of 18

Are there any special virtual machine disk (VMDK) requirements to support VMware
vSphere Replication?
Thick and thin virtual disk provisioning formats are supported. Virtual raw device mapping (RDM)
devices are supported. Physical RDM devices are not supported. VMDKs that are configured with an
independent persistent or independent nonpersistent disk mode can be replicated with vSphere
Replication. However, when the virtual machine is recovered at the target location, the recovered
VMDK(s) will be in dependent disk mode.
Is it possible to replicate a virtual disk connected to a virtual SCSI controller that is
configured for SCSI bus sharing?
Replicating a virtual disk attached to a SCSI controller configured with virtual or physical bus sharing is
not supported. SCSI bus sharing must be set to None to be compatible with VMware vSphere
Replication.
How do I prepare the target location for using VMware vSphere Replication seeded
data?
Copying a virtual disk from the source location to the target location using a method other than
vSphere Replication is typically referred to as seeding. This can be beneficial in cases where there are
large amounts ofdata or limited bandwidth available when performing the initial full syncs. vSphere
Replication can utilize seed copies of virtual disks at the target location to limit the amount of data
that must initially be replicated by vSphere Replication. Seeding can be done in a variety of ways. One
of the most common methods is copying the source virtual machines to a second storage platform at
the source location and shipping that storage to the target location. VMware vSphere hosts at the
target location can then mount the storage containing the copies of the virtual machines for use with
vSphere Replication. When configuring replication at the source location, the administrator can
specify the storage containing the copied virtual machines at the target. vSphere Replication identifies
virtual disk files that can be used as seeds and queries whether the files should be used for replication.
How do I create virtual disk seeds for replication targets?
It is important to use vmkfstools to create the seed copies of virtual disks, especially for object stores
such as VMware Virtual SAN. See VMware Knowledge Base article 1028042 for more information:
http://kb.vmware.com/kb/1028042
vSphere Replication FAQ
Copyright © 2017 VMware, Inc. All rights reserved.
Page 14 of 18

How much disk space should be allocated for replication at the target location?
A safe and conservative estimate is two to three times the size of each virtual machine disk (VMDK)
being replicated. For example, if a source virtual disk is 40GB, the following amount of capacity at the
target might be allocated:
1. 40GB for the base, or consistent, replica
2. 40GB for the redo logthat is, the current replication cycle
3. 40GB for an extra replica such as a VMware vCenter Site Recovery Manager
recovery plan test
It is possible to allocate less capacity. In a few scenarios, more than three times the storage might be
needed, but this is uncommon. In all cases, VMware vCenter Server alarms should be set to monitor
free space on the datastores where the target replicas are placed.
What is the worst-case target location storage usage by VMware vSphere Replication
for a virtual machine?
As much as four times the capacity of the source virtual disk might be needed:
•Capacity for the target base virtual disk
•Space for the most recently completed replication cycle (yet to be committed to
the base disk)
•Additional space for the replication cycle in progress
•When VMware vCenter Site Recovery Manager is in use, another copy for an
active vCenter Site Recovery Manager recovery plan test
If MPIT recovery is enabled, additional capacity will be required for these recovery points. This
additional capacity can be significant if the source virtual machine is very activethat is, with many
blocks changing frequentlyor if many recovery points are retained. vSphere Replication supports
retention of as many as 24 recovery points.
What is the worst-case source location storage usage by VMware vSphere Replication
for a virtual machine?
The persistent state file (PSF) for a virtual disk can be slightly larger than the source virtual machine
disk (VMDK) file. PSFs are stored in the virtual machines home directory regardless of where the
VMDKs are stored. An overly large PSF is very uncommon but can occur when an extremely large
number of blocks in the source VMDK are updated rapidly during replication.
What happens if the storage at the target location goes offline for a prolonged perioda
few hours, for example?
Virtual machines at the source location will not be adversely affected. Changes that occur in the
source virtual machine will be tracked. If the failure occurs during a replication cycle, the changes are
moved to the demand log, which is part of the persistent state file (PSF). When the target datastore is
available, changes will be replicated.
If a new virtual disk is added to a virtual machine that is currently being replicated, what
is the process to ensure that the new disk is replicated?
Replication will pause when the new disk is added, a VMware vCenter Server alarm will be triggered,
and replication must be reconfigured to include the new virtual disk.
vSphere Replication FAQ
Copyright © 2017 VMware, Inc. All rights reserved.
Page 15 of 18

If a virtual disk that is being replicated is removed from a virtual machine, what is the
process to ensure that this disk is no longer replicated and is removed from the target
location?
When a replicated virtual disk is removed from the source, the virtual disk is no longer replicated. The
target virtual disk files can be observed for some time after the virtual disk is removed at the source.
This is especially true if MPIT recovery is enabled. After the replicated copy of the virtual disk is no
longer needed, VMware vSphere Replication deletes the unnecessary files at the target location. The
exception to this is if the original virtual disk at the target site was a seeded copy. In that case, an
administrator must manually remove the virtual disk files at the target location when they are no
longer needed.
Is it possible to change the size of a virtual machine disk (VMDK) while it is being
replicated with VMware vSphere Replication?
If an administrator attempts to resize a VMDK that is protected by vSphere Replication, the resize
operation will fail regardless of the virtual machine power state. Use the following process to resize a
VMDK protected by vSphere Replication:
1. Perform a vSphere Replication recovery of the virtual machine. Select the Use
latest available data option if the source virtual machine is to remain powered on.
Uncheck Power on the virtual machine after recovery in the last step of the
recovery wizard.
2. Stop replication of the source virtual machine.
3. Resize the disk(s) of the source virtual machine, as needed.
4. Resize the disk(s) of the target virtual machine in the same manner as the source.
5. Note the location of the target virtual machines filesthat is, datastore and folder.
6. Remove the recovered virtual machine from VMware vCenter Server inventory at
the target location.
7. Delete all files except VMDK files.
8. Configure replication for the source virtual machine. When selecting the target
location, specify the datastore and folder of the recovered virtual machine at the
target location.
9. Click Yes in the Replication Seed Confirmation window.
10. Complete the remaining steps in the configure replication wizard. vSphere
Replication will perform a full sync using the replication seed target.
If VMware vSphere Replication is committing changed data to the target virtual disk(s)
and there is an unexpected outage, will vSphere Replication retry the update after the
outage has been resolved?
If the VMware vSphere host receiving the NFC traffic goes offline, the vSphere Replication virtual
appliance will attempt to reopen the virtual disk through another vSphere host and commit the
changed data. A full sync is typically not required in this scenario. If the vSphere Replication virtual
appliance receiving replication traffic goes offline, operations in flight from the source location will be
retried until the vSphere Replication virtual appliance is back online. Similar activity takes place when a
WAN outage occurs or storage at the target location becomes unavailable.
Is it possible to replicate the same virtual machine with a storage array replication
solution and VMware vSphere Replication?
Yes. It is technically possible, but it can lead to unwanted results. For example, if a virtual machine is
recovered by vSphere Replication, the original (source) virtual machine is still being replicated by array
replication, resulting in two different versions of the same virtual machine at the target location. This
also requires twice the amount of bandwidth because the data is being replicated two times.
vSphere Replication FAQ
Copyright © 2017 VMware, Inc. All rights reserved.
Page 16 of 18

If replication is disabled for a virtual disk, is it possible to reenable it?
Replication for a virtual disk can be reenabled.
Are there risks or adverse effects when disabling replication for a virtual disk that is part
of a virtual machine configured with multiple virtual disks?
It might take a considerable amount of time for the remnants of the disk for which replication was
disabled to be removed from the target location, especially if MPIT recovery has been enabled. This is
because VMware vSphere Replication retains data at the target location until it is no longer needed for
recovery.
Performance and Monitoring
What performance information is available about VMware vSphere Replication?
Impact on virtual CPU performance for a virtual machine that is protected by vSphere Replication is
approximately 2 to 6 percent. In nearly all cases, this is not an issue because the vast majority of virtual
machines
are not CPU constrained.
Are there logs that show VMware vSphere Replication virtual appliance information?
vSphere Replication virtual appliance logs are stored in /opt/vmware/hms/logs, and they can be
gathered by logging in to the vSphere Replication virtual appliance management interface (VAMI) or
VMware vCenter
Site Recovery Manager UI. vSphere Replication Server logs are stored in /var/log/vmware and they are
collected using the vSphere Replication VAMI or vCenter Site Recovery Manager UI.
What performance overhead exists on the source hosts?
The replication scheduler built into VMware vSphere uses an insignificant amount of CPU and memory
to compute the replication schedule of all the virtual machines on the host.
What performance overhead exists on the target hosts?
VMware vSphere Replication virtual appliances receive the replication traffic. They utilize compute
and networking resources in a manner similar to any other virtual machine. Additional storage load is
placed upon
the VMware vSphere hosts as vSphere Replication transfers replicated data to storage using the
Network File Copy (NFC) protocol. During a full-sync operation, checksum calculation operations are
distributed across
multiple hosts to minimize CPU impact on any one host. Several factors influence where contention
might occur. For example, if there is much bandwidth1Gbps, for examplethe amount of NFC traffic
might tax the host or
even the underlying storage system.
When a recovery point objective (RPO) violation occurs, will a VMware vCenter Server
alarm be triggered?
vCenter Server alarms can be created to notify administrators when an RPO violation occurs and when
it is resolved.
How far behind can replication get before a full sync is initiated?
A full sync is triggered if there is a disk content ID mismatch between the source and target or if there
is an error conditionfor example, a corrupted demand log file at the primarywhich should be rare. The
vSphere Replication FAQ
Copyright © 2017 VMware, Inc. All rights reserved.
Page 17 of 18

system currently
doesnt trigger full sync if replication falls behind the configured recovery point objective (RPO). A
content ID mismatch usually occurs if there are out-of-band changes made to virtual disksfor example,
if a source host or
VMware vSphere Replication virtual appliance at the target location crashes and comes online again or
when replication is paused and later resumed.
Are there VMware vCenter Server alarms that provide an indication of when an
additional VMware vSphere Replication Server virtual appliance should be deployed?
Typically, administrators monitor vSphere Replication Server network traffic and CPU utilization. If
these alarms are triggered frequently, deploying another vSphere Replication Server virtual appliance
and moving some of the replication streams from the original appliance to the new appliance can help
distribute the load.
If Guest OS Quiescing is enabled, what happens when errors are received within the
guest OS for Microsoft Volume Shadow Copy Service (VSS)? Are there any alarms or
alerts tied to the Guest OS Quiescing feature?
Replication will continue if VSS quiescing fails. The VSS provider in VMware Tools will attempt to
quiesce down to the application level. If that fails, Guest OS Quiescing is still attempted. If it fails, the
files at the target site will
be a crash-consistent copy of the virtual machine. Any failures to properly quiesce a virtual machine
will generate a warning event. A VMware vCenter Server alarm can also be created to raise an alert
when there is a failure.
What VMware vCenter Server alarms are available for use with VMware vSphere
Replication?
The complete list of vSphere Replication alarms can be found in vSphere Replication documentation.
Popular alarms that can be configured include RPO violated, Remote vSphere Replication site is
disconnected,
VR Server disconnected, vSphere Replication paused, and No connection to VR Server.
About the Authors
Jeff Hunter is a Senior Technical Marketing Architect at VMware with a focus on Virtual SAN, business
continuity and disaster recovery solutions. He has been with VMware for more than six years, prior to
which he spent several years implementing and administering VMware virtual infrastructures at two
Fortune 500 companies. Follow Jeff on Twitter: @jhuntervmware
GS Khalsa is a Senior Technical Marketing Manager at VMware focusing on business continuity,
disaster recovery and data protection solutions. GS has been with VMware since 2013. Prior to
VMware, GS spent time as both a customer and VMware partner. Follow GS on Twitter: @gurusimran
vSphere Replication FAQ
Copyright © 2017 VMware, Inc. All rights reserved.
Page 18 of 18
