C_DE2.pmd Sanyo Security Camera VDC HD3500P Sm
User Manual: Sanyo Security Camera VDC-HD3500P
Open the PDF directly: View PDF
.
Page Count: 47
- SERVICE MANUAL
- COVER
- CONTENTS
- SPECIFICATIONS
- 1. DISASSEMBLY
- 2. ADJUSTMENT
- 3. PARTS LIST
- CIRCUIT DIAGRAMS & PRINTED WIRING BOARDS
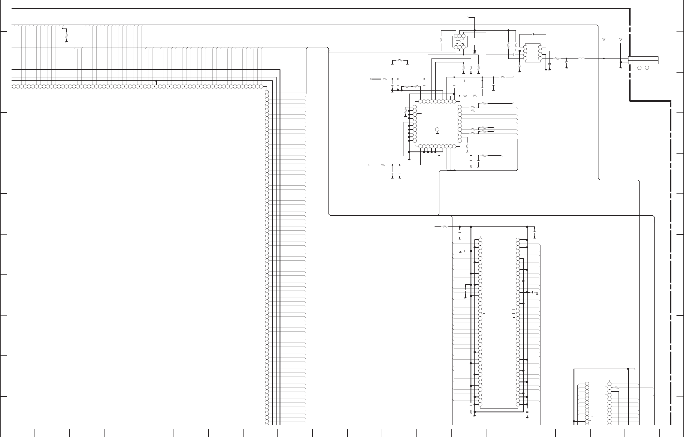
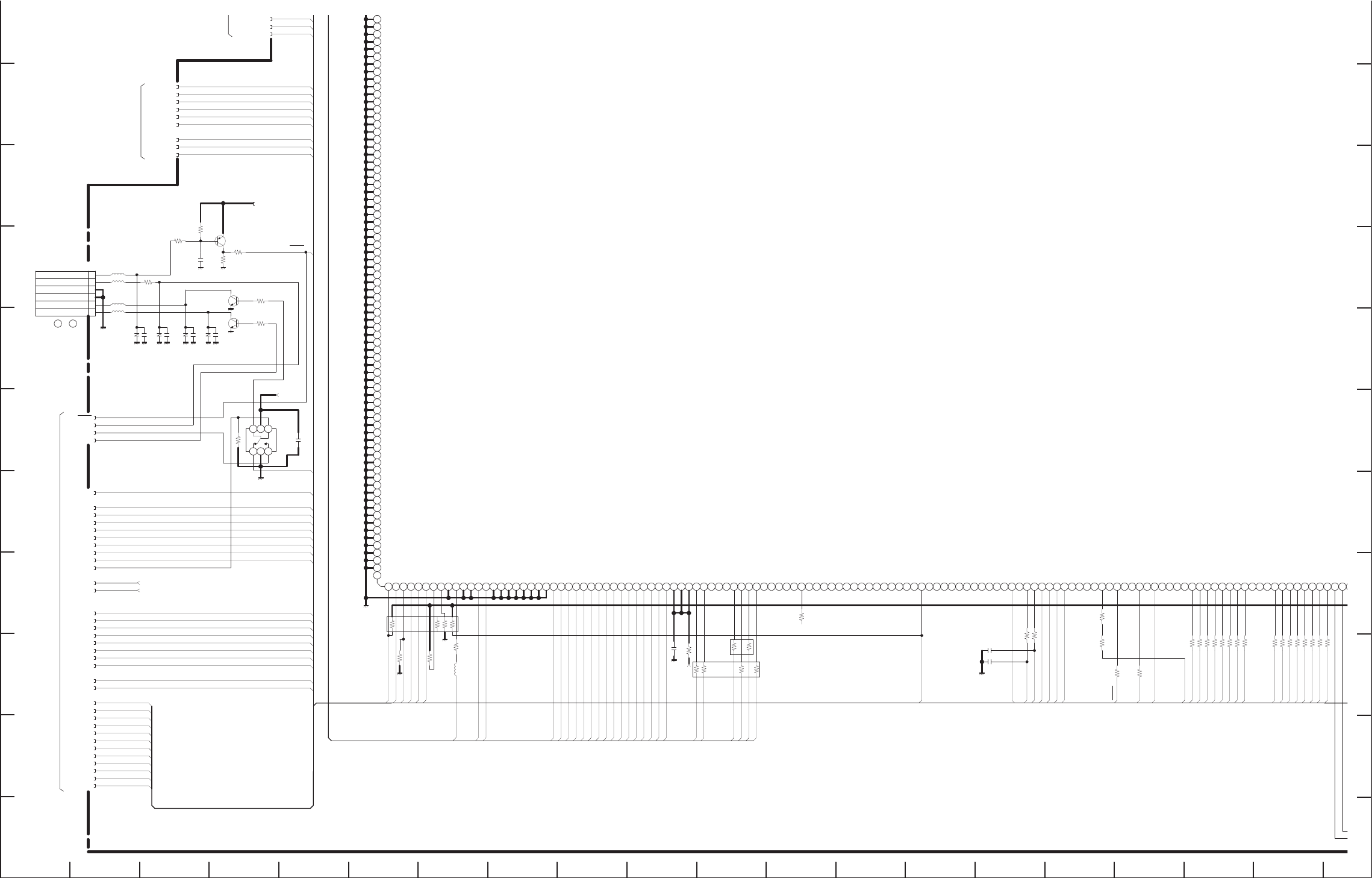
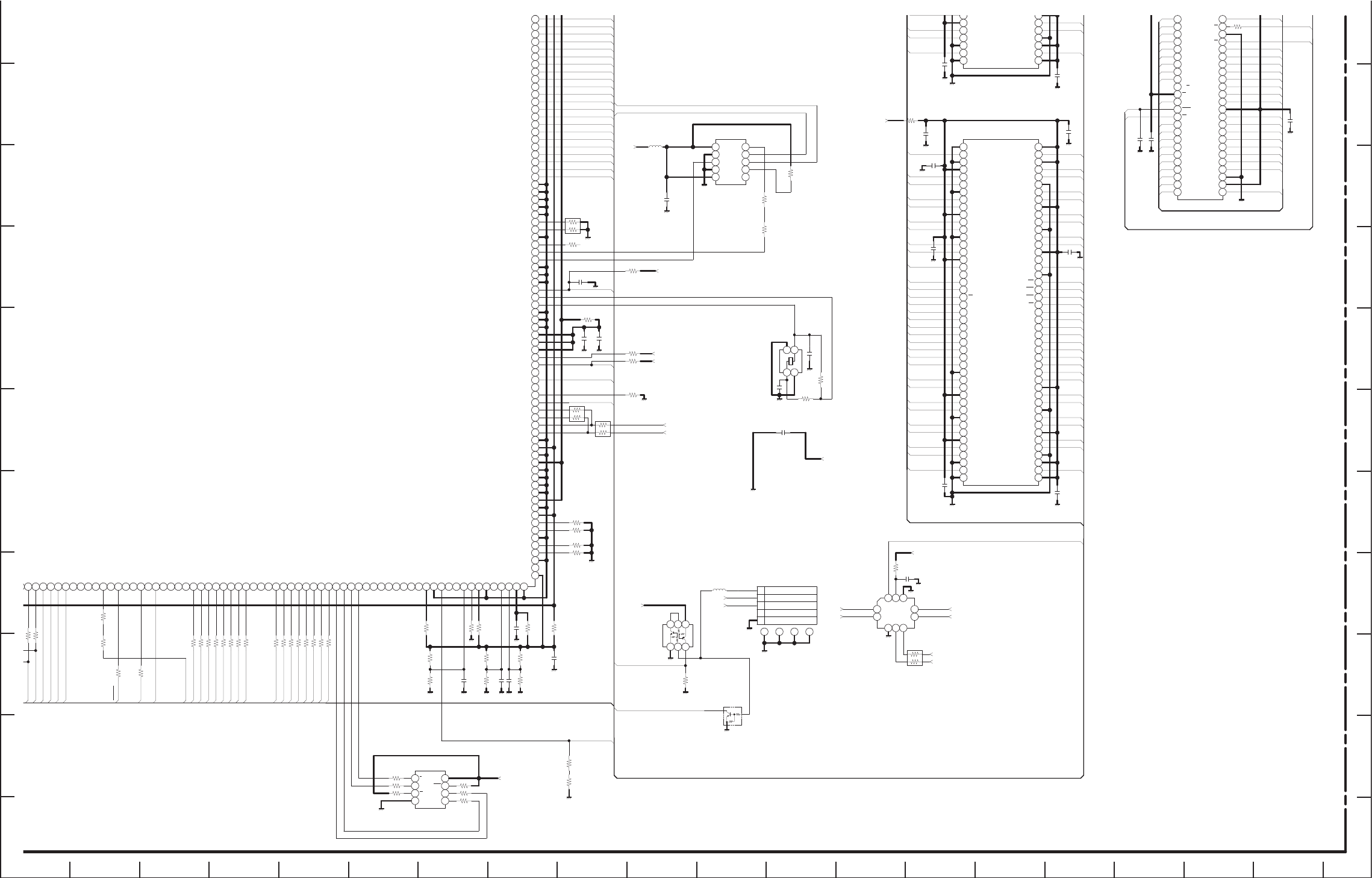
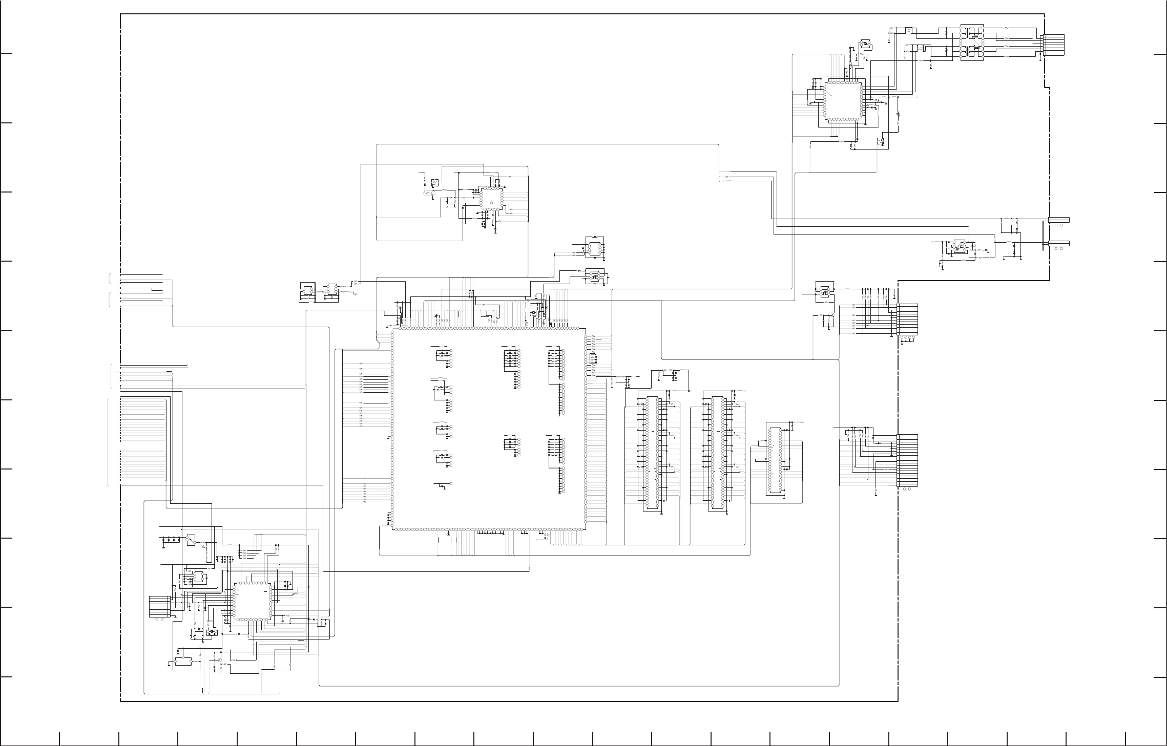
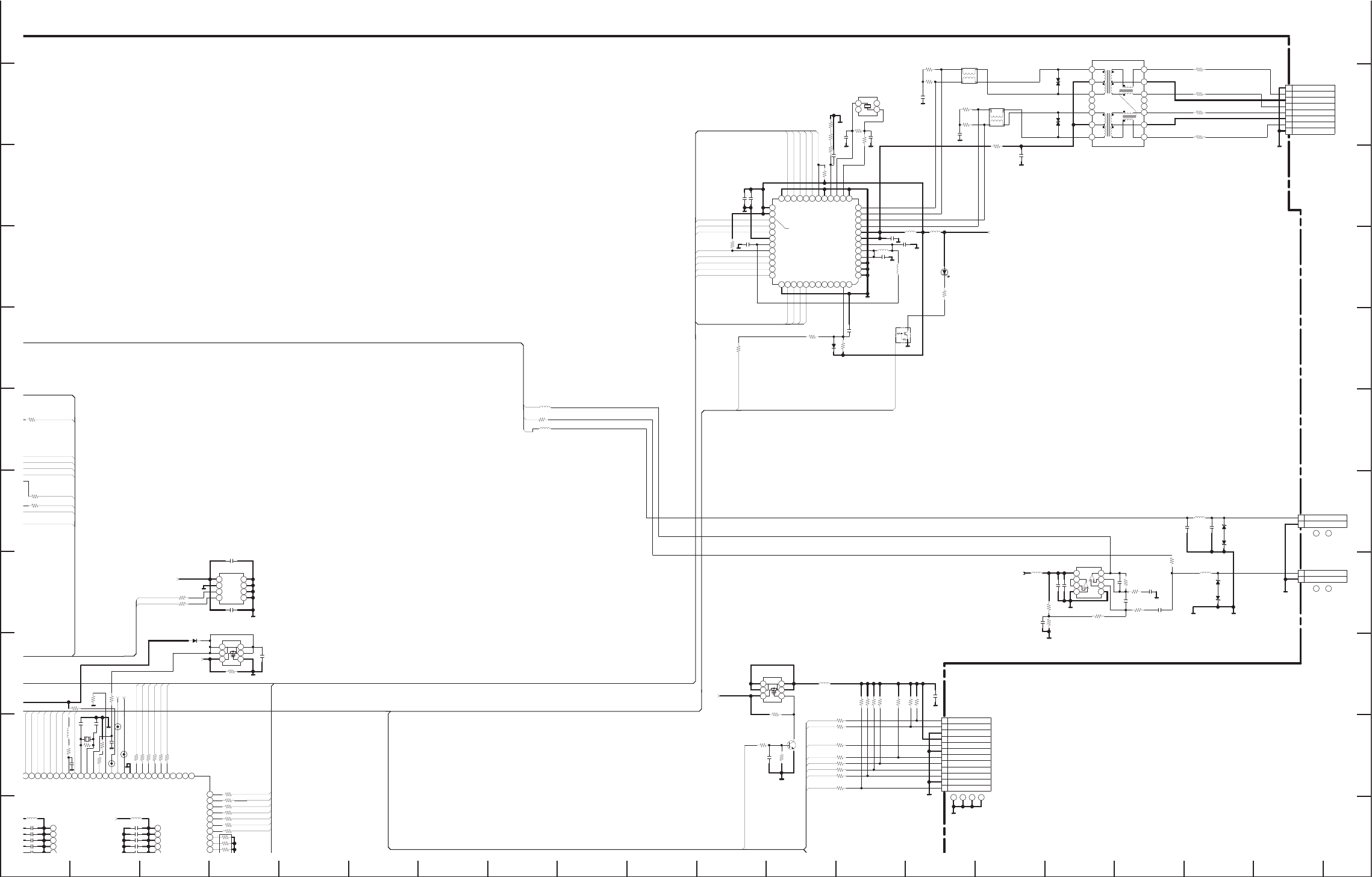
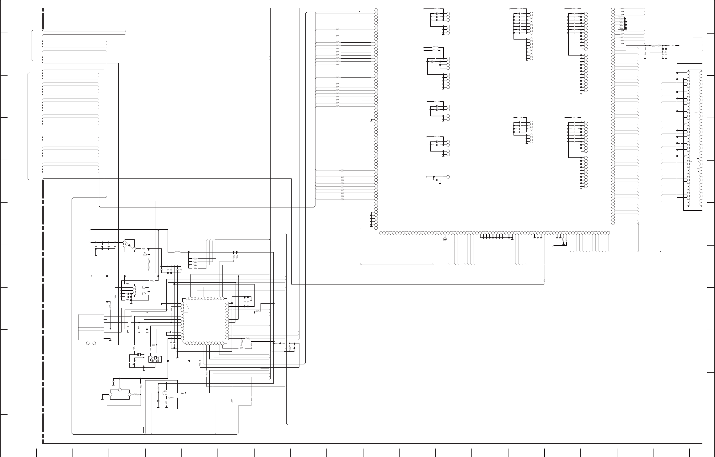
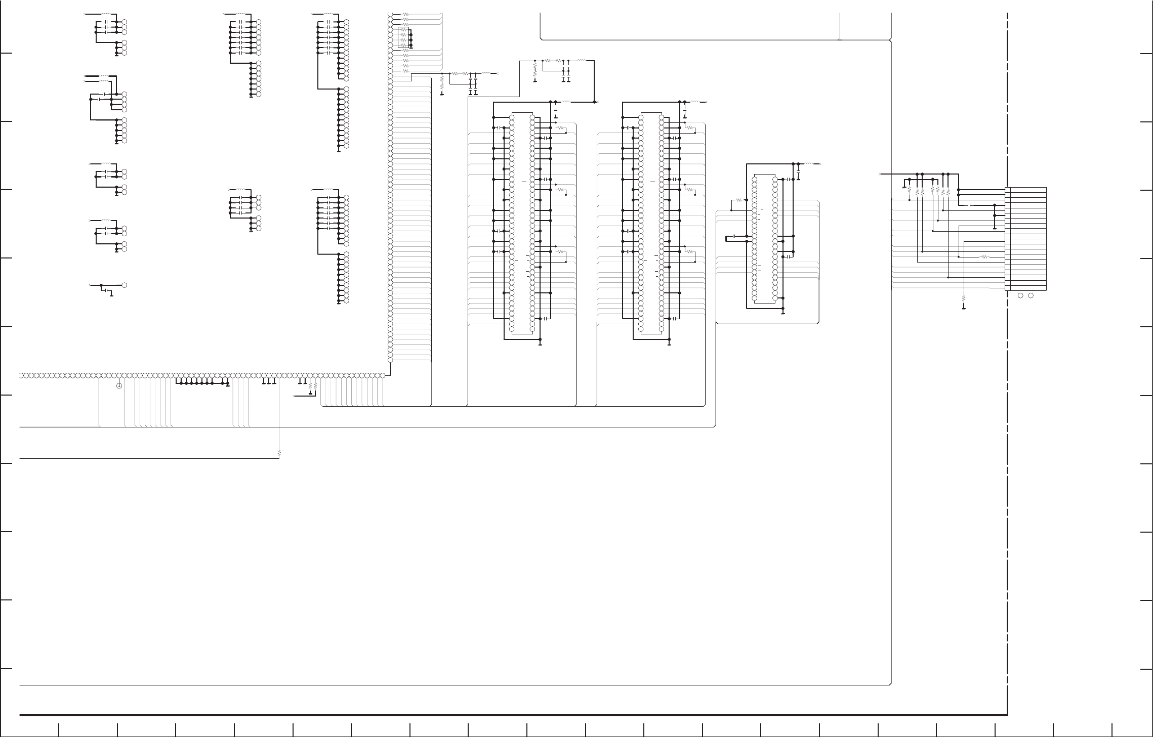
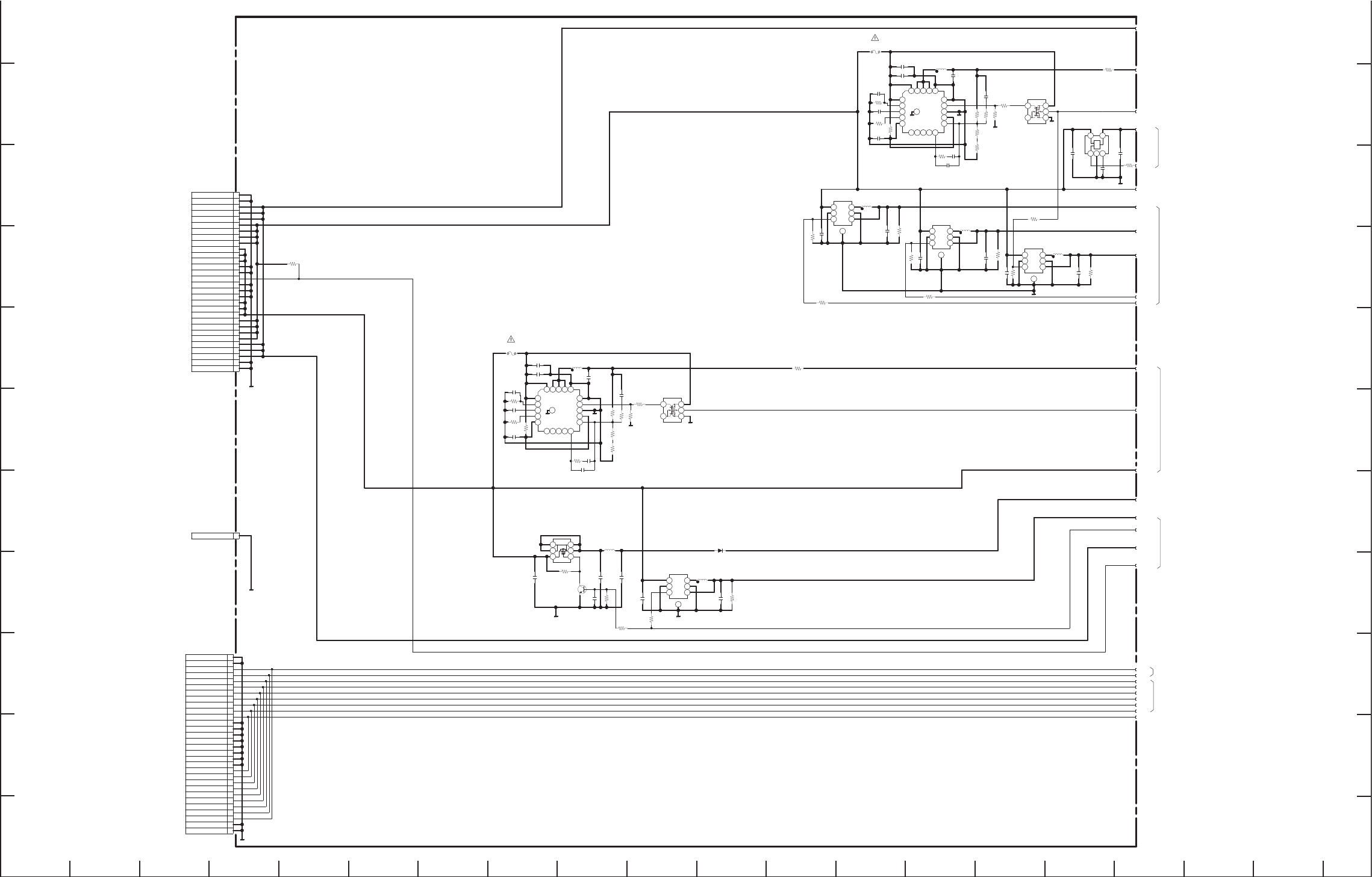
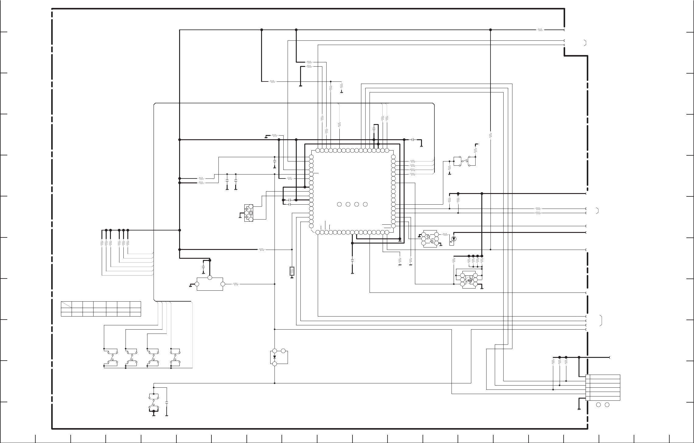
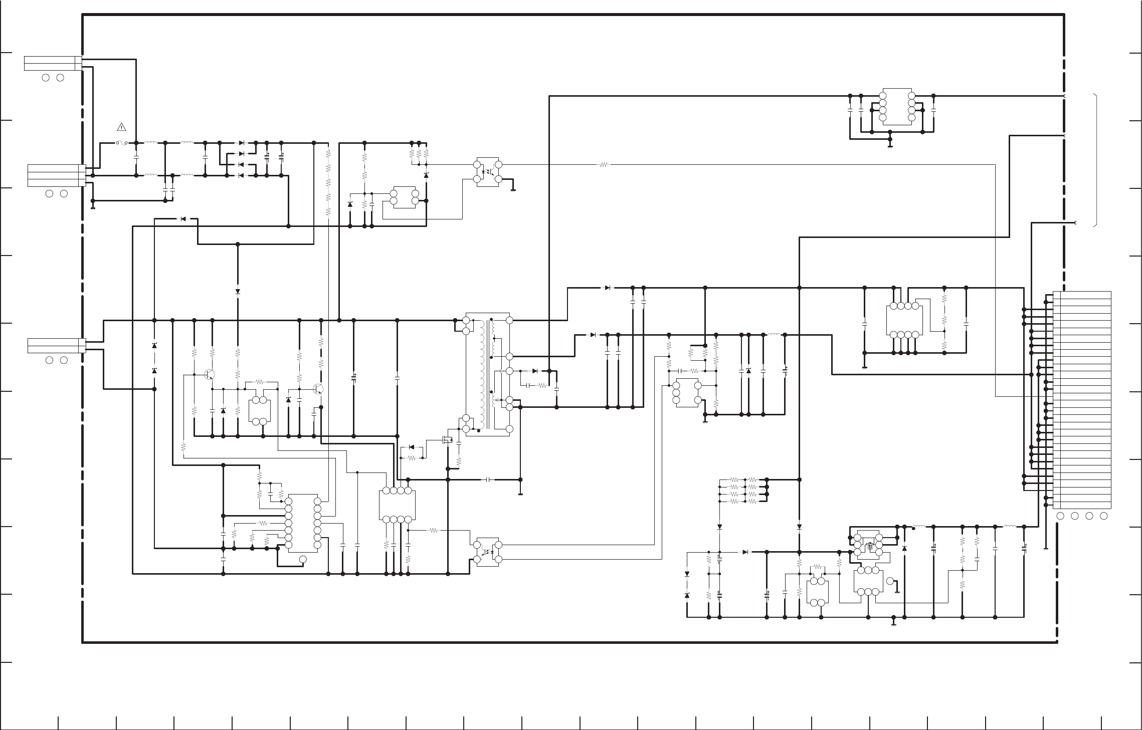
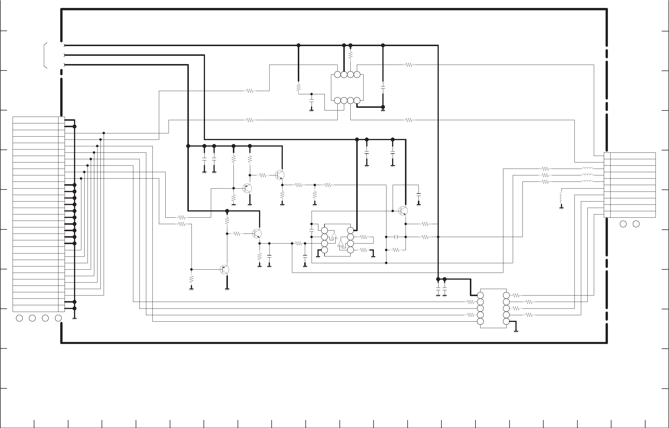
- OVERALL WIRING, BLOCK DIAGRAM & CIRCUIT DIAGRAMS
- OVERALL WIRING
- OVERALL CIRCUIT BLOCK DIAGRAM
- CA-1 BOARD CMOS IMAGE SENSOR
- CA-2 BOARD (DM-A) SYSTEM ASIC
- CA-2 BOARD (DM-B) CODEC
- CA-2 BOARD (PW-A) POWER
- CA-2 BOARD (SY-A) SYSTEM CONTROL
- CA-3 BOARD (PW-B) POWER
- CA-3 BOARD (SY-B) IRIS DRIVER
- CA-4 BOARD D/N, IRIS, ABF, CMOS IMAGE SENSOR CONNECTOR
- CA-5 BOARD ETHERNET
- PRINTED WIRING BOARDS (P.W.B.)

FILE NO.
REFERENCE No.SM5310797
L5DE2/XE, XE-C1F, XE-C8F, US-Z, US-C1F, US-C8F (R)
NOTE: 1. Parts order must contain model number, part number, and description.
2. Substitute parts may be supplied as the service parts.
3. N.S.P. : Not available as service parts.
Design and specifications are subject to change without notice.
SERVICE MANUAL
The components designated by a symbol ( ! ) in this schematic diagram designates components whose value are of
special significance to product safety. Should any component designated by a symbol need to be replaced, use only the
part designated in the Parts List. Do not deviate from the resistance, wattage, and voltage ratings shown.
PRODUCT SAFETY NOTICE
RoHS
This product does not contain any hazardous substances prohibited by the RoHS Directive.
WARNING
You are requested to use RoHS compliant parts for maintenance or repair.
You are requested to use lead-free solder.
(This product has been manufactured using lead-free solder. Be sure to follow the warning given on page 2 when carrying
out repair work.)
VDC-HD3500P
(Product Code : 117 408 00)
(Product Code : 117 458 00)
(Product Code : 117 458 10)
(Europe, U.K., Southeast Asia)
CONTENTS
SPECIFICATIONS .............................................3
1. DISASSEMBLY ..............................................5
2. ADJUSTMENT ...............................................9
3. PARTS LIST ................................................12
CIRCUIT DIAGRAMS &
PRINTED WIRING BOARDS ...........................C1
VDC-HD3500
(Product Code : 117 408 01)
(Product Code : 117 458 01)
(Product Code : 117 458 11)
(U.S.A., Canada, Taiwan, Brazil)
Megapixel Camera

- 2 -
WARNING
Do not use solder containing lead.
This product has been manufactured using lead-free
solder in order to help preserve the environment.
Because of this, be sure to use lead-free solder when
carrying out repair work, and never use solder
containing lead.
Lead-free solder has a melting point that is 30 - 40°C (86 -
104°F) higher than solder containing lead, and moreover it
does not contain lead which attaches easily to other metals.
As a result, it does not melt as easily as solder containing
lead, and soldering will be more difficult even if the
temperature of the soldering iron is increased.
The extra difficulty in soldering means that soldering time
will increase and damage to the components or the circuit
board may easily occur.
Because of this, you should use a soldering iron and
solder that satisfy the following conditions when carrying out
repair work.
Soldering iron
Use a soldering iron which is 70 W or equivalent, and
which lets you adjust the tip temperature up to 450°C
(842°F). It should also have as good temperature recovery
characteristics as possible.
Set the temperature to 350°C (662°F) or less for chip
components, to 380°C (716°F) for lead wires and similar,
and to 420°C (788°F) when installing and removing shield
plates.
The tip of the soldering iron should have a C-cut shape or
a driver shape so that it can contact the circuit board as flat
or in a line as much as possible.
Solder
Use solder with the metal content and composition ratio by
weight given in the table below. Do not use solders which
do not meet these conditions.
Lead-free solder is available for purchase as a service tool.
Use the following part number when ordering:
Part name: Lead-free solder with resin (0.5 mm dia., 500 g)
Part number: VJ8-0270
Note:
If replacing existing solder containing lead with lead-free
solder in the soldered parts of products that have been
manufactured up until now, remove all of the existing solder
at those parts before applying the lead-free solder.
Metal content Tin (Sn) Silver (Ag) Copper (Cu)
Composition
ratio by weight 96.5% 3.0% 0.5%
- 3 -
Camera
Image pickup device : 1/3-inch CMOS sensor
Effective pixels : 16:9 1920 (H) x 1080 (V), 4:3 2288 (H) x 1712 (V)
Lowest image illumination : 50IRE: 1.0 lx (at F1.2, color mode, high gain)
Lowest image illumination : 50IRE: 0.06 lx (at F1.2, black-and-white mode, high gain)
Video S/N ratio : 50 dB (when AGC is “OFF”)
Lens : Built-in varifocal lens f=3 to 9 mm, F1.2 to 2.1
Adjustment focus : Focus assist function
Day/Night function : Auto, color, black-and-white, alarm input switching
White balance : Auto (ATW), one push (AWC), manual (R/B gain adjustable),indoor, outdoor, fluorescent
Backlight compensation : Multi-spot evaluative metering, center-weighted evaluative metering, masking, face detection
Electronic sensitivity boosting : Auto (32 x max) or Off
Electronic shutter : 1/25, 1/50, 1/120, 1/250, 1/500, 1/1000, 1/2000, 1/4000, 1/10000 (VDC-HD3500P)
Electronic shutter : 1/30, 1/60, 1/100, 1/250, 1/500, 1/1000, 1/2000, 1/4000, 1/10000 (VDC-HD3500)
Electronic shutter : Long exposure shutter (1x, 2x, 4x, 8x, 16x, 32x)
Iris control : DC iris lens supported
Electronic zoom : Max. 16x
Digital PTZ : Enables electronic pan, tilt, and zoom operations on clipped subject areas in VGA size.
Camera settings : Selectable between 2 camera setting patterns
AGC gain : Normal/ Middle/ High (Manual gain setting possible at Off)
Gamma correction : 0.45, 1, Mode 1, Mode 2
Aperture compensation : On/Off (Correction level adjustable)
VIVID COLOR EFFECT : ON/OFF
DNR : ON/OFF
Mirror : H/V/HV/OFF
Privacy mask : On/Off, max. 8 mask patterns
Motion sensor : On (Motion masking/ motion detection area setting, or video analytics)/ Off, face detection function supported
Language selection : English, French, German, Spanish, Japanese
I/O
Video output : Composite output
LAN : 10BASE-T/ 100BASE-TX (RJ-45 connector)
Card slot : 1 (SDHC compliant, max.32GB supported)
Card slot : There are recommende SD memory cards.
Alarm input : 2 (NO/NC), also serving as Day/Night switching terminal
Alarm output : 2 (NO/NC, 16V, 150 mA, open collector)
Audio input/ output : Micrphone input (3.5-mm mini jack)
Audio input/ output : Line output (3.5-mm mini jack)
SD Recording [SD Memory Card]
Recording mode : Alarm recording, backup recording in event of a network failure
SPECIFICATIONS

- 4 -
Network
Image/ video compression : H.264/ JPEG
Video size (H.264) : (16:9) 1920x1080, 1280x720, 640x360, 320x180
Video size (H.264) : (4:3) 1600x1200, 1280x960, 1024x768, 640x480, 320x240
Video size (JPEG) : (16:9) 1920x1080, 1280x720, 1024x576, 640x360
Video size (JPEG) : (4:3) 2288x1712,1600x1200, 1280x960, 1024x768, 800x600, 640x480, 320x240
Picture quality : QUALITY mode: BASIC, NORMAL, ENHANCED, FINE, SUPER FINE
Picture quality : BITRATE mode: User-specified bit rate
Interface : 10BASE-T/ 100BASE-TX
Protocol : TCP/IP, UDP, HTTP, HTTPS, SMTP, NTP, DHCP, FTP, DDNS, RTP, RTSP, RTCP
Audio : G.711 (Bidirectional)
Simultaneous access : 20
Security : BASIC authentication (ID/password), SSL, IP filtering
Others
International Waterproof and Dustproof Standard : IP66
Operating ambient temperature/humidity : Temperature: -10 °C - + 50 °C (14°F - 122°F)
Operating ambient temperature/humidity : Humidity: less than 90 % RH (no condensation)
Power source : 24 V AC ± 10 %, 50/60 Hz/ 12 V -15 V DC/ PoE
Power consumption (approx.) : 6.8 W, 20 W (with heater turned on)
Weight (approx.) : 800 g (29 oz.)
Dimensions [mm/(inch)] :

- 5 -
1. DISASSEMBLY
1-1. REMOVAL OF CABINET
1. Three special screws 4 x 20
2. Two screws 3 x 4
3. Holder safety
4. Two spacers
5. Three screws 3 x 6
6. Mounting dome
7. Cover dome
8. Gasket dome
9. Gasket top
10. Cabinet top
11. Cover, inner
12. Two screws 3 x 10
13. Holder safety screw
14. Screws 3 x 4
15. Two screws 3 x 6
16. Two gasket O rings
17. Two screws 3 x 6
18. Holder CA2
19. Two gasket O rings
20. Cabinet bottom
2
12
1
3
44
5
5
6
8
7
9
10
11
13
14
15
16
17 17
18
19
20

- 6 -
b
a
b
1
2
22
3
4
5
8
6
7
10
11
12
14
16
15
17
18
19
20
20
21
13
24
25
26
9
23
a
24
25
1-2. REMOVAL OF CA-2 BOARD AND CA-3 BOARD
1. Two heat sink rub CA2
2. Connector (CN714)
3. Connector (CN713)
4. Two screws 3 x 6
5. Fixer cable
6. Assy, wire (W4003, CN202)
7. Assy, wire (W4002, CN201)
8. Assy, wire (W4007, CN106)
9. Assy, wire (video cable, CN111)
10. Assy, wire (W4005, CN401)
11. Two screws 3 x 6
12. Connector
13. Connector
14. Connector (CN403)
15. Assy, wire (W4006, CN882)
When assembling the assembly wire should be
placed below the cover CA5.(Fig. 1-1)
When assembling be careful that the assembly
wire does not get clamped.(Fig. 1-2)
16. Assy, wire (W4004, CN104)
17. CA-2 board (with CA-5 board)
18. Heat sink rub CA3-B
19. Heat sink rub CA3-A
20. Three screws 2 x 4
21. Holder PWB
22. Assy, wire (W4008, CN972)
23. CA-3 board
24. Two screws 3 x 4
25. Two pipes
26. Holder camera
Cover, CA5
Fig. 1-1 Fig. 1-2

- 7 -
2
1
4
3
5
6
8
7
9
10
14
11 12 13
13
15
17
16
18
18
19
20
22
21
23
25
26
27
24
28
29
30
1-3. REMOVAL OF CA-4 BOARD, ASSY LENS AND BOARD LOCATION
1. Screw 3 x 6
2. Special washer
3. Pipe
4. Screw 3 x 6
5. Arm pan
6. FPC (CN704)
7. Harness (CN702)
8. Harness (CN703)
9. Two screws 2 x 4
10. Connector
11. CA-4 board
12. Heat sink tape CMOS
13. Two screws 2 x 6
14. Holder CA4
15. Screw 2 x 3
16. Two spacer lenses
17. Holder lens
18. Four screws 2 x 5
19. Assy, unit
20. Spring lens
21. Screw 1.7 x 2
22. Spacer spring
23. Three screws 1.4 x 4
24. Assy, lens
25. Two screws 1.4 x 4
26. Assy, motor DN
27. Lid,FAD
28. Gear, FAD
29. Gear, helical
30. Assy, FAD
CA-3 board
CA-5 board
CA-2 board
CA-4 board
BOARD LOCATION

- 8 -
1-4. HEATER POTION BOARD
20
4
NC
When assembling, organize the cables as illustrated in the figure shown above. ( )

- 9 -
2. ADJUSTMENT
2-1. Table for Servicing Tools
1. Calibration software
Download the calibration software and the firmware from the
following URL.
http://www.overseas.sanyo.com/dcamera_service/
Place the DscCalDi.exe file, camapi32.dll file and
QrCodeInfo.dll file together into a folder of your choice.
2. Pattern box
Turn on the switch and wait for 30 minutes for aging to take
place before using Color Pure. It is used after adjusting the
chroma meter (VJ8-0192) adjust color temperature to 3100
± 20 K and luminosity to 900 ± 20 cd/m2. Be careful of han-
dling the lump and its circumference are high temperature
during use and after power off for a while.
2-2. Setup
1. System requirements
Windows 2000 or XP or Vista
IBM® -compatible PC with pentium processor
USB port
2. Video monitor
Connect the video output to a video monitor with an input
impedance of 75 ohms.
2-3. Adjustment Items and Order
1. Timer Quartz Adjustment
2. AWB Adjustment
3. CMOS White Point Defect Detect Adjustment
4. CMOS Black Point And White Point Defect Detect Adjust-
ment In Lighted
5. Focus Assistance Drive Adjustment
Note: If the lens, CMOS and board and changing the part, it
is necessary to adjust again. Item 1-5 adjustments should be
carried out in sequence.
2-4. Connecting the camera to the computer
1. Connect the camera’s USB terminal to the computer’
USB connector.
2. It turns on power while pushing the FAR button and the
SET button of the operation panel.
3. Double-click on the DscCalDi.exe.
4. L5DE2 is selected with Model Code.
5. PAL (VDC-HD3500P) or NTSC (VDC-HD3500) is
selected with Video Mode.
2-4-1. Computer screen during adjustment
2-4-2. Operation buttons
Firmware
QrCode
AWB
Focus
UV Matrix
R Bright
RGB Offset
Tint
B Bright
Gain
Phase
LCD
Calibration Upload
Initialize
LCD Type H AFC Test
VCOMDC
VCOMPP
Cal Data
Cal Mode
OK
OK
EVF
USB storage
Get
Set
VID Set
PID Set
Serial Set
Rev. Set
Setting
Language
Video Mode
VCO
Factory Code
Backrush pulse :
Set
Get
Model_Code
Ref. No. Name Part code
J-1
J-2
J-3
J-4
J-5
J-6
VJ8-0190
VJ8-0192
VJ8-0191
VJ8-0260
VJ8-0282
Pattern box
Calibration software
Chroma meter
Spare lump (pattern box)
Collimator
Spare lump (collimator)
Number
1
1
1
1
1
1
4
4
5
3 2 1
3 2 1
1: NEAR button
2: FAR button
3: SET button
4: REVERSE button
5: RESET button

- 10 -
2-5. Adjustment
1. Timer Quartz Adjustment
Adjustment location: CT351 (CA-2)
Measuring location: CL351 (CA-2)
Measuring equipment: Frequency counter
Subject: No designation
Preparation:
Turn on the switch and wait for 1 minute.
Temperature: 25 ± 5°C
Adjusting method:
1. It turns on power while pushing the FAR button and the
SET button of the operation panel.
2. Adjust with CT351 to 32768.852 Hz - 32769.016 Hz.
2. AWB Adjustment
Adjustment location: AWB of computer screen
Measuring location: Computer screen
Measuring equipment:
Preparation:
Lens is set on TELE edge/NEAR edge.
CL351
CT351
IC352
Adjusting method:
1. Set a distance of 0.5-1.0 cm between camera lens and
the pattern box. (Do not enter any light.)
2. Connect the camera’s USB terminal to the computer’
USB connector.
3. It turns on power while pushing the FAR button and the
SET button of the operation panel.
4. Double-click on the DscCalDi.exe.
5. Click the AWB, and click the Yes.
6. AWB adjustment value will appear on the screen.
7. Click the OK.
Adjustment value determination is effectuated using the
“CHECK”.
CHECK= wc0, wc1, wc2
The adjustment values fulfill the conditions below, they are
determined as within specifications.
Adjustment value determination
wc0=128 ± 2, wc1=128 ± 2, wc2=130 ± 40
3. CMOS White Point Defect Detect Adjustment
Adjustment location: CCD Defect of computer screen
Measuring location: Computer screen
Measuring equipment:
Note:
If readjusting after it has already been adjusted, wait for 15
minutes or more for the unit to cool down first.
Adjustment method:
1. Connect the camera’s USB terminal to the computer’
USB connector.
2. It turns on power while pushing the FAR button and the
SET button of the operation panel.
3. Double-click on the DscCalDi.exe.
4. Shield light with a lens cap to provide dark condition.
5. Select “CCD Defect” on the LCD “Test”, and click the “Yes”.
6. After the adjustment is completed, OK will display.
7. Click the OK.
4. CMOS Black Point And White Point Defect Detect
Adjustment In Lighted
Camera
Pattern box
CA-2 BOARD SIDE B
Camera
Pattern box

- 11 -
Adjustment location: CCD Black of computer screen
Measuring location: Computer screen
Measuring equipment:
Adjusting method:
1. Set a distance of 0.5 - 1.0 cm between the pattern box and
the camera.
2. Connect the camera’s USB terminal to the computer’
USB connector.
3. It turns on power while pushing the FAR button and the
SET button of the operation panel.
4. Double-click on the DscCalDi.exe.
5. Select “CCD Black” on the LCD “Test”, and click the “Yes”.
6. After the adjustment is completed, the number of defect
will appear.
7. Click the OK.
5. Focus Assistance Drive Adjustment
Adjustment location: Focus of computer screen
Measuring location: Computer screen
Measuring equipment:
Subject: Note:
Do not vibrate during the adjustment.
Lens is set on TELE edge.
If using a ready-made collimator, set to infinity.
Adjustment method:
1. Connect the camera’s USB terminal to the computer’
USB connector.
2. It turns on power while pushing the FAR button and the
SET button of the operation panel.
3. Double-click on the DscCalDi.exe.
4. Click the “Focus”, and Click the “Yes”.
5. Lens adjustment value will appear on the screen.
6. Click the OK.
Adjustment value determination is effectuated using below val-
ues.
The adjustment values fulfill the conditions below, they are
determined as within specifications.
Adjustment value determination
AF_I_WIDE = 0 ± 2500, AF_I_MID1 = Reference value,
AF_I_MID2 = 0, AF_I_MID3 = 0, AF_I_MID4 = 0,
AF_I_MID5 = 0, AF_I_MID6 = 0, AF_I_TELE = 0,
QR_Z_WIDE = 0, QR_F_I_WIDE = 0, QR_F_I_TELE = 0,
QR_Z_AORI = 0, QR_F_I_AORI = 0, IRIS_GAIN = 0,
IRIS_OFFSET = 0
2-6. Overwriting firmware from the calibration
software
Preparation:
PC with overwriting firmware copied to the preferred folder in
the HD.
Data: s32xxxxx.BIN (xxxxx: version)
Overwriting method:
1. Connect the camera’s USB terminal to the computer’
USB connector.
2. It turns on power while pushing the FAR button and the
SET button of the operation panel.
3. Double-click on the DscCalDi.exe.
4. Click the Firmware.
5. Choose the fimware file to use for overwriting, and click
the Yes.
6. Update is starting. The message will appear, and choose
OK.
7. After the update is complete, disconnect the USB cable
and turn the camera’s power off.
Note:
Do not turn off the camera’s power while the firmware is be-
ing updated.
Camera Collimator

12
3. PARTS LIST (R)
LOCATION PARTS NO. DESCRIPTION LOCATION PARTS NO. DESCRIPTION
ACCESSORIES & PACKING MATERIALS
5101 613 220 6952 PAD,BOTTOM-L5DE2 (CUSHIONING SHEET)
5102 613 221 1260 ACCESSORY,WRENCH-L5DC2
(HEXAGONAL WRENCH)
9110 613 220 7560 INST MANUAL,SETUP A6,English,French,
Spanish,German,Chinese (Simplified)
9111 613 222 0422 INST MANUAL,SUMMARY A6,English,French,
Spanish,German,Chinese (Simplified),Japanese
9112 613 220 7584 INST MANUAL,VA-85BX A6,BASE BRACKET,
English,French,Spanish,German,
Chinese (Simplified)
9121 613 221 0591 LEAFLET,A6,PATTERN SHEET
9130 613 220 5931 CAUTION SHEET,COMPLIAN A6
9220 645 099 7884 PLUG,5P (CONNECTOR)
9250 645 094 6691 CORE,CLAMP,VDC-HD3500P ONLY
9801 645 101 7161 DISC,CD-ROM L5DE2 PC SOFT WARE,
INSTRUCTION MANUAL (N.S.P)
5105 613 221 6968 CUSHION TOP
5106 613 221 6975 CUSHION BOTTOM
7001 613 220 8215 CARTON CASE INNER
7003 613 220 8239 REINFORCEMENT,PAD
7032 613 211 2352 CUSHION,SHEET,COVER TOP-LENS
CABINET & CHASSIS PARTS
5003 613 220 7836 COVER,INNER-L5DE2
5004 613 220 7843 HOLDER SAFETY-L5DE2
5010 613 211 1577 LABEL,CABLE AUDIO
5011 613 221 0614 LABEL,CABLE A-L5DE2
5012 613 221 0621 LABEL,CABLE B-L5DE2
5018 613 184 2717 LABEL,CAUTION(US),
UL CAUTION,VDC-HD3500 ONLY
5201 613 220 6433 GASKET,DOME-L5DC2
5202 613 220 6426 COVER,DOME-L5DC2
5203 613 220 6525 CABINET,TOP-L5DE2
5204 412 079 5907 SPECIAL SCREW-4.0X20
5205 613 220 6563 MOUNTING,DOME-L5DE2
5206 411 126 4702 SCR PAN+SW+W 3X6
5207 613 220 6556 GASKET,TOP-L5DE2
5208 613 220 6532 CABINET,BOTTOM-L5DE2
6001 613 220 7805 ARM,PAN-L5DE2
6002 613 220 7812 HOLDER PWB L5DE2
6003 613 220 7829 HOLDER CA2 L5DE2
6005 613 220 7768 HOLDER LENS-L5DE2
6006 613 220 7782 HOLDER CA4-L5DE2
6007 613 220 7799 HOLDER CAMERA-L5DE2
6009 613 201 0016 PIPE
6010 613 201 0016 PIPE
6011 645 063 7421 GASKET,O RING(D2.8)
6012 645 101 7697 SPACER
6013 613 221 1673 HEAT SINK TAPE CMOS-L5DE2
6014 613 221 2748 SPACER LENS-L5DE2
6032 613 221 9198 HEAT SINK RUB CA2-L5DE2
6033 613 221 9204 HEAT SINK RUB CA3-A-L5DE2
6034 613 221 9211 HEAT SINK RUB CA3-B-L5DE2
6102 613 221 0515 HOLDER SAFETY SCREW-L5DE2
6103 613 221 0522 FIXER,CABLE-L5DE2
8000 645 101 6744 ASSY,LENS
8001 613 222 1238 ASSY,UNIT,L5DE
8002 613 222 4369 COMPL PWB,CA-2&CA-5 MAC
8020 613 220 8802 ASSY,FAD-L5DE
8050 613 220 6877 LID,FAD-L5DE
8070 613 220 6907 GEAR,FAD-L5DE
8080 613 220 5979 GEAR HELICAL
8100 645 084 4027 ASSY,MOTOR DN
8110 613 221 2434 SPACER SPRING-L5DE
8120 613 221 2427 SPRING LENS-L5DE
9210 613 209 0698 ASSY,WIRE,VIDEO CABLE
W4002 613 210 5576 ASSY,WIRE ,CN201,AD OUT
W4003 613 215 5540 ASSY,WIRE,CN202,MIC IN
W4004 613 220 5245 ASSY,SHIELD,WIRE L5DE2
W4005 613 220 4965 ASSY,WIRE,CN401
W4006 613 220 4972 ASSY,WIRE,CN403-CN882
W4007 613 220 4989 ASSY,WIRE,CN106
W4008 613 220 4996 ASSY,WIRE,CN972-CN173
W4009 645 099 7891 SOCKET,5P,W4005
CA3 613 220 3906 COMPL PWB,CA-3
CA4 613 220 3913 COMPL PWB,CA-4
NJ501 411 041 5204 SCR PAN 3X4
NJ611 411 030 5406 SCR BIN 2X4
NJ612 411 214 8308 SCR S-TPG BIN 2X4
NJ613 411 179 8801 SCR S-TPG BIN 3X10
NJ614 411 031 6600 SCR BIN 3X4
NJ616 411 197 2607 SCR BIN 3X6
NJ617 411 219 7900 SCR S-TPG PAN+FLG 2X6
NJ618 411 219 8006 SCR S-TPG BIN 3X4
NJ620 411 192 1407 SCR BIN 2X3
NJ622 411 031 8604 SCR BIN 3X6
NJ623 411 098 1006 SCR S-TPG BIN 3X6
NJ625 411 031 8604 SCR BIN 3X6
NJ645 312 057 3805 SPECIAL WASHER 43X0.2
NJ810 411 187 6509 SCR S-TPG PAN PCS 1.4X4
NJ820 411 191 1309 SCR S-TPG PAN PCS 2X5
NJ830 411 188 7901 SCR PAN PCS 1.7X2

13
A
A
L5DE2/XE_CAB
NJ623
NJ623
NJ623
NJ625
NJ625
8002
CA3
CA4
NJ612
NJ614
NJ618
NJ645
NJ622
NJ614
NJ616
NJ611
NJ820
NJ810
NJ820
NJ810
NJ830
NJ820
NJ617
NJ620
NJ612 NJ501
NJ613
6103
5012
5010
5011
5206
5202
5201
5207
5203
5204
5003
5206
5206
5205
5004
9210
6034
6011
6011
6003
6012
6012
6032
5208
6033
6007
6010
6010
6102
6002
6001
6013
6006
6005
8001
8100
8020
8080 8070
8050
8120
8000
8110
6009
W4007
W4004
W4008
W4005
W4009
W4002
W4006
W4003
5018
6014

14
ELECTRICAL PARTS
Note:
1. Materials of Capacitors and Resistors are abbreviated as follows ;
Resistors Capacitors
MT-FILM Metallized Film Resistor MT-POLYEST Metallized Polyester Capacitor
MT-GLAZE Metallized Glaze Resistor MT-COMPO Metallized Composite Capacitor
OXIDE-MT Oxide Metallized Film Resistor TA-SOLID Tantalum Solid Capacitor
AL-SOLID Aluminum Solid Capacitor
NP-ELECT Non-Polarized Electrolytic Capacitor
OS-SOLID Aluminum Solid Capacitors with Organic
Semiconductive Electrolytic Capacitor
DL-ELECT Double Layered Electrolytic Capacitor
POS-SOLID Polymerized Organic Semiconductor Capacitor
2. Tolerance of Capacitor (10pF over) and Resistor are noted with follow symboles.
F ............1% G ............2% J ............5% K ............10%
M ..........20% N ..........30% Z ..........+80% ~ -20%
3. Capacitors
U : µF P : pF
4. Inductors
UH : µH MH : mH
5. N.S.P. : Not available as service parts.
LOCATION PARTS NO. DESCRIPTION LOCATION PARTS NO. DESCRIPTION
COMPL PWB,CA-3
613 220 3906
(SEMICONDUCTORS)
Q4101 305 216 6502 TR 2SK3979-TL
Q4102 305 014 4403 TR 2SC2412K-Q
Q4103 305 092 4104 TR 2SC4081-R
Q4141 305 092 4104 TR 2SC4081-R
Q4142 305 199 2102 TR 2SJ632
Q4301 405 218 5104 TR SSM6J50TU
Q9701 305 168 4502 TR 2SA2029-R
OR 305 168 4601 TR 2SA2029-S
Q9702 305 168 4502 TR 2SA2029-R
OR 305 168 4601 TR 2SA2029-S
Q9703 305 172 8800 TR 2SC5658-R
OR 305 172 8909 TR 2SC5658-S
OR 305 186 7707 TR 2SC5609 00
Q9704 305 172 8800 TR 2SC5658-R
OR 305 172 8909 TR 2SC5658-S
OR 305 186 7707 TR 2SC5609 00
Q9705 305 014 4502 TR 2SC2412K-R
(INTEGRATED CIRCUITS)
IC401 309 614 8601 IC XC61CN1502N
IC411 309 614 8601 IC XC61CN1502N
IC412 409 695 2502 IC LM5073MHX/NOPB
IC413 309 506 8900 IC FA7700V
IC421 309 531 0900 IC TA76432
IC422 309 544 6609 IC SI-3012KS-TL
IC431 409 688 5701 IC XC9220C09AE
IC432 309 614 8601 IC XC61CN1502N
IC433 309 531 8500 IC MC78L12ABD
IC971 409 678 8309 IC UPC358GR-9LG-A
IC975 309 362 1107 IC BA6287F
IC981 309 577 8304 IC LB1906CL-E
(DIODES)
D4001 407 264 2700 DIODE SJPB-L6
D4002 307 239 5005 DIODE RF071M2S PMDU
OR 407 256 1001 DIODE DG1N15A
D4003 307 239 5005 DIODE RF071M2S PMDU
OR 407 256 1001 DIODE DG1N15A
D4004 407 264 2700 DIODE SJPB-L6
D4081 307 206 6301 ZENER DIODE UDZS5.1B-TE17
D4082 307 206 5403 ZENER DIODE UDZS8.2B
D4083 307 238 3705 PHOTO COUPLE PS2701-AL
D4110 407 264 9907 ZENER DIODE RKZ36BKG
D4111 407 264 9907 ZENER DIODE RKZ36BKG
D4113 407 265 0002 ZENER DIODE RKZ15B2KG
D4114 408 064 9807 DIODE XBS104S13-R
D4115 307 206 5403 ZENER DIODE UDZS8.2B
D4116 307 210 1903 DIODE 1SS400
OR 307 226 4806 DIODE BAS516
D4120 307 238 3705 PHOTO COUPLE PS2701-AL
D4204 307 206 6301 ZENER DIODE UDZS5.1B-TE17
D4301 307 229 6807 DIODE RSX101M-30
D4302 307 229 6807 DIODE RSX101M-30
D4303 407 266 2104 DIODE SK34A
D4311 408 064 9807 DIODE XBS104S13-R
D4312 307 222 1007 ZENER DIODE UDZS4.3B
D4313 408 064 9807 DIODE XBS104S13-R
D4401 307 239 5005 DIODE RF071M2S PMDU
OR 407 256 1001 DIODE DG1N15A
D4402 407 266 2104 DIODE SK34A
D4403 407 264 4209 DIODE SJPB-H9
(INDUCTORS)
L4001 945 030 5901 INDUCTOR,600 OHM
L4002 945 030 5901 INDUCTOR,600 OHM
L4003 645 030 5917 INDUCTOR,1000 OHM
L4004 645 030 5917 INDUCTOR,1000 OHM
L4201 945 060 2208 IMPEDANCE,220 OHM P
L4301 645 101 6805 INDUCTOR,10U M
L4302 945 060 2208 IMPEDANCE,220 OHM P
L9701 645 018 3553 INDUCTOR,1000 OHM
L9702 645 018 3553 INDUCTOR,1000 OHM
L9703 645 018 3553 INDUCTOR,1000 OHM
L9704 645 018 3553 INDUCTOR,1000 OHM
(TRANSFORMER)
T4001 645 100 9289 TRANS,POWER,PULSE
(CAPACITORS)
C4001 303 357 3305 CERAMIC 0.01U K 630V
C4002 303 376 9302 CERAMIC 0.047U K 250V
C4003 303 357 3305 CERAMIC 0.01U K 630V
C4004 303 379 0405 CERAMIC 4700P K 630V
C4005 303 445 5204 ELECT 1800U M 50V
C4006 303 376 9302 CERAMIC 0.047U K 250V
C4007 303 445 5204 ELECT 1800U M 50V
C4081 303 070 0902 CERAMIC 0.1U K 50V
C4101 303 409 3406 CERAMIC 0.1U K 16V
C4103 303 376 9302 CERAMIC 0.047U K 250V
C4104 303 409 3406 CERAMIC 0.1U K 16V
C4105 303 409 3406 CERAMIC 0.1U K 16V
C4106 303 346 9806 CERAMIC 0.047U K 10V
C4107 403 470 9205 EP-ELECT 3.9U M 63V
C4109 303 342 3303 CERAMIC 0.1U K 25V
C4111 303 383 5205 CERAMIC 4.7U K 6.3V
C4115 303 452 7901 CERAMIC 2.2U K 100V
C4116 303 409 3406 CERAMIC 0.1U K 16V
C4119 303 397 7608 CERAMIC 1U K 25V
C4120 303 378 6309 CERAMIC 470P J 100V
C4121 303 376 9302 CERAMIC 0.047U K 250V
C4209 303 281 2405 CERAMIC 0.22U K 16V
C4211 303 429 3202 CERAMIC 22U M 6.3V
C4212 303 155 1800 CERAMIC 0.01U K 25V
C4213 303 414 9905 NIOBIUM 33U M 6.3V
C4214 303 387 8707 CERAMIC 10U K 10V
C4215 303 384 6508 CERAMIC 10U K 6.3V
C4301 403 467 8600 DL-ELECT 2.2F M 2.5V
C4302 403 467 8600 DL-ELECT 2.2F M 2.5V

15
LOCATION PARTS NO. DESCRIPTION LOCATION PARTS NO. DESCRIPTION
R4301 301 105 1504 MT-GLAZE 1.5K JA 1/16W
R4302 301 105 1504 MT-GLAZE 1.5K JA 1/16W
R4304 301 105 0903 MT-GLAZE 120 JA 1/16W
R4305 301 105 0903 MT-GLAZE 120 JA 1/16W
R4306 301 105 0903 MT-GLAZE 120 JA 1/16W
R4307 301 105 0903 MT-GLAZE 120 JA 1/16W
R4308 301 105 0903 MT-GLAZE 120 JA 1/16W
R4309 301 105 0903 MT-GLAZE 120 JA 1/16W
R4310 301 105 0903 MT-GLAZE 120 JA 1/16W
R4311 301 105 0903 MT-GLAZE 120 JA 1/16W
R4312 301 224 9009 MT-GLAZE 10K JA 1/16W
R4313 301 262 1706 MT-GLAZE 2.7K DC 1/16W
R4314 301 262 0907 MT-GLAZE 27K DC 1/16W
R4315 301 258 6609 MT-GLAZE 10K DC 1/16W
R4316 301 226 1506 MT-GLAZE 0.000 ZA 1/16W
R4317 301 235 2204 MT-GLAZE 180K JA 1/16W
R4318 301 224 9801 MT-GLAZE 220K JA 1/16W
R4319 301 240 9601 MT-GLAZE 680K JA 1/16W
R4401 301 105 0309 MT-GLAZE 10 JA 1/16W
R4420 301 105 7902 MT-GLAZE 0.000 ZA 1/16W
R9701 301 226 1506 MT-GLAZE 0.000 ZA 1/16W
R9702 301 226 1506 MT-GLAZE 0.000 ZA 1/16W
R9703 301 224 9900 MT-GLAZE 22K JA 1/16W
R9704 301 225 1200 MT-GLAZE 4.7K JA 1/16W
R9705 301 224 8903 MT-GLAZE 100K JA 1/16W
R9706 301 225 0708 MT-GLAZE 56K JA 1/16W
R9707 301 224 9306 MT-GLAZE 1K JA 1/16W
R9708 301 225 1200 MT-GLAZE 4.7K JA 1/16W
R9709 301 225 1200 MT-GLAZE 4.7K JA 1/16W
R9710 301 224 9306 MT-GLAZE 1K JA 1/16W
R9711 301 225 1200 MT-GLAZE 4.7K JA 1/16W
R9712 301 225 1200 MT-GLAZE 4.7K JA 1/16W
R9713 301 224 9306 MT-GLAZE 1K JA 1/16W
R9714 301 225 0609 MT-GLAZE 5.6K JA 1/16W
R9715 301 225 0104 MT-GLAZE 27K JA 1/16W
R9716 301 226 1506 MT-GLAZE 0.000 ZA 1/16W
R9717 301 226 1506 MT-GLAZE 0.000 ZA 1/16W
R9718 301 224 9405 MT-GLAZE 1.0M JA 1/16W
R9719 301 038 3507 MT-GLAZE 330 JA 1/10W
R9720 301 038 3507 MT-GLAZE 330 JA 1/10W
R9721 301 037 5007 MT-GLAZE 0.000 ZA 1/10W
R9722 301 037 5007 MT-GLAZE 0.000 ZA 1/10W
R9723 301 037 5007 MT-GLAZE 0.000 ZA 1/10W
R9751 301 226 1506 MT-GLAZE 0.000 ZA 1/16W
R9752 301 226 1506 MT-GLAZE 0.000 ZA 1/16W
R9753 301 226 1506 MT-GLAZE 0.000 ZA 1/16W
R9755 301 105 0309 MT-GLAZE 10 JA 1/16W
R9756 301 105 7902 MT-GLAZE 0.000 ZA 1/16W
R9757 301 226 1506 MT-GLAZE 0.000 ZA 1/16W
R9801 301 105 7902 MT-GLAZE 0.000 ZA 1/16W
R9802 301 105 7902 MT-GLAZE 0.000 ZA 1/16W
R9803 301 105 7902 MT-GLAZE 0.000 ZA 1/16W
R9804 301 105 7902 MT-GLAZE 0.000 ZA 1/16W
R9805 301 105 7902 MT-GLAZE 0.000 ZA 1/16W
R9806 301 105 7902 MT-GLAZE 0.000 ZA 1/16W
(FUSE)
F4001 423 034 0103 FUSE 125V 3.5A
(CONNECTORS)
CN401 645 074 0190 PLUG,SIDE-ZR-SM4 (N.S.P)
CN402 645 075 7853 PLUG,2P (N.S.P)
CN403 645 074 0152 PLUG,SIDE-ZR-SM4 (N.S.P)
CN411 645 076 4103 SOCKET,PWB-PWB 30(N.S.P)
CN971 645 076 4103 SOCKET,PWB-PWB 30(N.S.P)
CN972 645 074 0367 PLUG,SIDE-ZR-SM4 (N.S.P)
COMPL PWB,CA-4
613 220 3913
(CONNECTORS)
CN701 645 092 7836 PLUG,PWB-PWB 44P (N.S.P)
CN702 645 101 0612 PLUG,PWB 2P (N.S.P)
CN703 645 100 9531 PLUG,PWB 4P (N.S.P)
CN704 645 085 6150 SOCKET,FPC 6P (N.S.P)
CN713 945 074 0467 PLUG,10P (N.S.P)
CN714 645 100 1542 SOCKET,PWB-WIRE 4(N.S.P)
C4304 303 414 9905 NIOBIUM 33U M 6.3V
C4305 303 414 9905 NIOBIUM 33U M 6.3V
C4306 303 320 0607 CERAMIC 220P J 25V
C4307 303 276 1000 CERAMIC 0.01U K 16V
C4308 303 414 9905 NIOBIUM 33U M 6.3V
C4318 303 276 1000 CERAMIC 0.01U K 16V
C4331 303 420 0606 CERAMIC 10U K 25V
C4332 303 323 6309 CERAMIC 0.1U K 16V
C4344 303 408 5500 CERAMIC 2.2U K 16V
C4401 303 215 1009 CERAMIC 470P J 50V
C4404 303 420 0606 CERAMIC 10U K 25V
C4405 303 421 0209 CERAMIC 47U M 6.3V
C4406 303 421 0209 CERAMIC 47U M 6.3V
C4407 403 454 6800 CERAMIC 47U M 10V
C4408 403 454 6800 CERAMIC 47U M 10V
C9701 303 338 0309 CERAMIC 0.1U K 10V
C9703 303 384 6409 CERAMIC 4.7U K 6.3V
C9704 303 387 3009 CERAMIC 4.7U K 10V
C9706 303 336 3500 CERAMIC 0.47U K 16V
C9707 303 338 0309 CERAMIC 0.1U K 10V
C9708 303 342 3303 CERAMIC 0.1U K 25V
C9711 303 336 3500 CERAMIC 0.47U K 16V
C9712 303 420 7902 CERAMIC 10U K 16V
C9713 303 420 7902 CERAMIC 10U K 16V
C9751 303 358 8309 CERAMIC 1U K 10V
C9752 303 420 7902 CERAMIC 10U K 16V
C9801 303 342 3303 CERAMIC 0.1U K 25V
C9802 303 420 7902 CERAMIC 10U K 16V
(RESISTORS)
R4009 301 037 5403 MT-GLAZE 1K JA 1/10W
R4010 301 037 5403 MT-GLAZE 1K JA 1/10W
R4011 301 037 5403 MT-GLAZE 1K JA 1/10W
R4012 301 037 5403 MT-GLAZE 1K JA 1/10W
R4013 301 037 5403 MT-GLAZE 1K JA 1/10W
R4081 301 241 2205 MT-GLAZE 1.5K DC 1/16W
R4082 301 258 3301 MT-FILM 39K DU 1/16W
R4083 301 167 0309 MT-FILM 10K DU 1/16W
R4084 301 105 8107 MT-GLAZE 56K JA 1/16W
R4085 301 105 8107 MT-GLAZE 56K JA 1/16W
R4086 301 105 8107 MT-GLAZE 56K JA 1/16W
R4101 301 257 4101 MT-GLAZE 100K DC 1/16W
R4102 301 241 5701 MT-GLAZE 18K DC 1/16W
R4103 301 262 1003 MT-GLAZE 33K DC 1/16W
R4106 301 226 1506 MT-GLAZE 0.000 ZA 1/16W
R4107 301 225 1705 MT-GLAZE 39K JA 1/16W
R4108 301 226 1506 MT-GLAZE 0.000 ZA 1/16W
R4109 301 262 0709 MT-GLAZE 39K DC 1/16W
R4110 301 105 1702 MT-GLAZE 150K JA 1/16W
R4111 301 274 9707 MT-GLAZE 24K DC 1/16W
R4112 301 262 2307 MT-GLAZE 1.0K DC 1/16W
R4113 301 105 0408 MT-GLAZE 100 JA 1/16W
R4114 301 038 6409 MT-GLAZE 4.7K JA 1/10W
R4115 301 224 9207 MT-GLAZE 15K JA 1/16W
R4116 301 225 1903 MT-GLAZE 68 JA 1/16W
R4117 301 038 6409 MT-GLAZE 4.7K JA 1/10W
R4120 301 225 8100 MT-GLAZE 10 JA 1/16W
R4121 301 037 5106 MT-GLAZE 10 JA 1/10W
R4127 301 224 9801 MT-GLAZE 220K JA 1/16W
R4128 301 224 9009 MT-GLAZE 10K JA 1/16W
R4129 301 224 8903 MT-GLAZE 100K JA 1/16W
R4130 301 224 9207 MT-GLAZE 15K JA 1/16W
R4131 301 226 1506 MT-GLAZE 0.000 ZA 1/16W
R4132 301 226 1506 MT-GLAZE 0.000 ZA 1/16W
R4133 301 226 1506 MT-GLAZE 0.000 ZA 1/16W
R4141 301 224 9009 MT-GLAZE 10K JA 1/16W
R4142 301 224 8903 MT-GLAZE 100K JA 1/16W
R4143 301 224 8903 MT-GLAZE 100K JA 1/16W
R4204 301 105 3201 MT-GLAZE 270 JA 1/16W
R4205 301 105 2808 MT-GLAZE 2.2K JA 1/16W
R4206 301 105 4000 MT-GLAZE 330 JA 1/16W
R4207 301 167 0101 MT-FILM 8.2K DU 1/16W
R4208 301 241 2403 MT-GLAZE 2.2K DC 1/16W
R4209 301 166 8306 MT-FILM 1.2K DU 1/16W
R4210 301 166 8108 MT-FILM 1K DU 1/16W
R4212 301 166 8801 MT-FILM 2.2K DU 1/16W
R4213 301 105 8206 MT-GLAZE 68K JA 1/16W
R4214 301 167 1108 MT-FILM 24K DU 1/16W
R4217 301 105 0705 MT-GLAZE 100K JA 1/16W

16
LOCATION PARTS NO. DESCRIPTION LOCATION PARTS NO. DESCRIPTION
COMPL PWB,CA-2 F/W MAC (N.S.P)
613 221 1819
(BATTERY)
Z3501 645 098 0015 BATTERY,RECHARGE
(VARISTORS)
VA101 308 050 1504 VARISTOR AVR-M1608C220KT
VA102 308 050 1504 VARISTOR AVR-M1608C220KT
VA103 308 050 1504 VARISTOR AVR-M1608C220KT
VA104 308 050 1504 VARISTOR AVR-M1608C220KT
VA112 308 050 2006 VARISTOR AVR-M1608C270MT
(SEMICONDUCTORS)
Q1002 405 218 3902 TR UP0431300
OR 305 167 0406 TR EMD12
OR 305 216 2108 TR RN4984FE
Q1003 305 138 6703 TR DTC144EKA
Q1004 405 218 2707 TR UPA650TT-A
Q1005 305 092 4104 TR 2SC4081-R
Q1081 305 137 2003 TR 2SA1576A-R
Q1082 305 131 4508 TR 2SD1767Q
Q1083 305 131 4508 TR 2SD1767Q
Q3004 305 186 7301 TR UP04213 00
OR 305 181 1205 TR NSBC144EDXV6T5
OR 305 173 4009 TR PEMH2
OR 305 166 9509 TR EMH2
Q3006 405 220 8308 TR MCH6428-E
Q3501 305 137 2003 TR 2SA1576A-R
Q5201 305 184 6009 TR UP03396
Q5301 305 184 6009 TR UP03396
Q5331 405 218 5104 TR SSM6J50TU
Q5332 305 092 4104 TR 2SC4081-R
Q6001 405 218 5104 TR SSM6J50TU
Q6002 305 092 4104 TR 2SC4081-R
Q6003 405 218 5104 TR SSM6J50TU
Q6201 305 083 5202 TR DTC343TK
Q6202 305 133 8900 TR DTC114EUA
Q6852 305 133 8900 TR DTC114EUA
(INTEGRATED CIRCUITS)
IC101 409 696 4802 IC EV3HB,BGA (N.S.P)
IC102 410 671 3802 IC K4X51323PG-8GC8 (N.S.P)
IC103 410 671 3802 IC K4X51323PG-8GC8 (N.S.P)
IC104 309 526 1400 IC NC7SB3157P6
IC106 410 695 7008 IC M95128-WMN6P
IC107 409 694 3005 IC AK8128
IC108 409 700 5702 IC FSUSB42MX
IC110 309 526 1400 IC NC7SB3157P6
IC111 409 690 8707 IC ADV7393BCPZ
IC112 309 638 7604 IC BH76806FVM
IC121 409 695 1604 IC S29PL064J60BFI120# (N.S.P)
IC201 309 584 2609 IC LA6458M-TE-L-E
IC301 410 619 9804 IC LC87F2832AUFL68TBM-E,BGA (N.S.P)
IC303 409 684 6801 IC XC61GN2502H-
IC351 309 585 7504 IC BD5226G-TR
IC352 310 588 6203 IC UPD78F0512GA(T)-8EU-A (N.S.P)
IC353 409 684 6801 IC XC61GN2502H-
IC521 409 689 2709 IC XC9235A18CE
IC522 409 686 6205 IC SC4624MLT
IC523 409 689 2709 IC XC9235A18CE
IC524 409 689 2709 IC XC9235A18CE
IC525 409 695 6906 IC NJM2877F3-27
IC531 409 686 6205 IC SC4624MLT
IC532 409 689 2709 IC XC9235A18CE
IC602 309 588 5002 IC NC7WZ16P6X
IC603 409 700 3500 IC MG3500A3-376B,BGA (N.S.P)
IC604 410 649 0703 IC AT24C128B-TH-T
OR 410 670 4602 IC CAT24C128YI-GT3
OR 410 672 7106 IC M24128-BWDW6TP
OR 410 678 2303 IC M24128-BRDW6TP
IC605 410 691 4803 IC MT47H32M16HR-25E (N.S.P)
IC606 410 691 4803 IC MT47H32M16HR-25E (N.S.P)
IC607 410 698 1201 IC TC58NVG0S3CTA00 (N.S.P)
IC621 309 674 2908 IC AK4633VN-L
IC685 409 700 3609 IC KSZ8041TL
(DIODES)
D2001 307 210 1101 ZENER DIODE UDZS7.5B
D2002 307 210 1101 ZENER DIODE UDZS7.5B
D2003 307 210 1101 ZENER DIODE UDZS7.5B
D2004 307 210 1101 ZENER DIODE UDZS7.5B
D3003 307 201 7600 LED SML-310MT,
D3501 307 232 6009 DIODE SB05-05C-E
D3518 408 064 9807 DIODE XBS104S13-R
D3519 408 064 9807 DIODE XBS104S13-R
D3520 408 064 9807 DIODE XBS104S13-R
D5331 307 229 6807 DIODE RSX101M-30
D6001 408 064 9807 DIODE XBS104S13-R
D6201 307 210 5406 DIODE RB551V-30
D6803 407 266 0704 ZENER DIODE RSBC6.8CS
D6804 407 266 0704 ZENER DIODE RSBC6.8CS
D6850 407 259 7802 LED SML-E12U8W
D6851 307 210 5406 DIODE RB551V-30
D9901 307 236 0904 DIODE DSH015-TLE
(OSCILLATORS)
X1102 645 094 0170 OSC,CRYSTAL 48.00000MHZ
X3001 945 046 1416 OSC,CERAMIC 4.00MHZ
X3501 913 109 0973 OSC,CRYSTAL 32KHZ
X3502 645 053 8483 OSC,CERAMIC 10.000MHZ
X6021 645 092 2763 OSC,CRYSTAL 27MHZ
X6022 645 090 3007 OSC,CRYSTAL 12MHZ
X6851 645 092 2770 OSC,CRYSTAL 25MHZ
(TRIMMER)
CT351 645 069 5070 TRIMMER,10PF
(INDUCTORS)
L1001 945 053 5476 IMPEDANCE,240 OHM P
L1002 945 048 5757 IMPEDANCE,120 OHM P
L1003 945 066 4718 IMPEDANCE,60 OHM P
L1004 945 066 4718 IMPEDANCE,60 OHM P
L1005 945 061 7417 INDUCTOR,47U M
L1081 945 020 1906 INDUCTOR,120 OHM
L1082 945 020 1906 INDUCTOR,120 OHM
L1083 945 020 1906 INDUCTOR,120 OHM
L1084 945 020 1906 INDUCTOR,120 OHM
L1101 945 020 1906 INDUCTOR,120 OHM
L2001 645 039 1842 INDUCTOR,2500 OHM
L2002 645 039 1842 INDUCTOR,2500 OHM
L2003 945 048 5757 IMPEDANCE,120 OHM P
L3501 945 048 5757 IMPEDANCE,120 OHM P
L5201 645 098 4594 INDUCTOR,4.7U N
L5202 645 098 4822 INDUCTOR,2.0U M
L5203 645 098 4594 INDUCTOR,4.7U N
L5204 645 098 4594 INDUCTOR,4.7U N
L5301 645 098 4822 INDUCTOR,2.0U M
L5331 945 048 5757 IMPEDANCE,120 OHM P
L5332 645 098 4594 INDUCTOR,4.7U N
L6001 945 048 5757 IMPEDANCE,120 OHM P
L6007 945 048 5757 IMPEDANCE,120 OHM P
L6008 945 048 5757 IMPEDANCE,120 OHM P
L6009 945 048 5757 IMPEDANCE,120 OHM P
L6010 945 048 5757 IMPEDANCE,120 OHM P
L6011 945 048 5757 IMPEDANCE,120 OHM P
L6012 945 048 5757 IMPEDANCE,120 OHM P
L6013 945 048 5757 IMPEDANCE,120 OHM P
L6014 645 094 0521 IMPEDANCE,33 OHM P
L6015 945 048 5757 IMPEDANCE,120 OHM P
L6016 945 048 5757 IMPEDANCE,120 OHM P
L6017 945 048 5757 IMPEDANCE,120 OHM P
L6018 945 048 5757 IMPEDANCE,120 OHM P
L6019 945 048 5757 IMPEDANCE,120 OHM P
L6020 945 048 5757 IMPEDANCE,120 OHM P
L6021 945 048 5757 IMPEDANCE,120 OHM P
L6022 945 048 5757 IMPEDANCE,120 OHM P
L6023 945 053 5476 IMPEDANCE,240 OHM P
L6024 945 053 5476 IMPEDANCE,240 OHM P
L6201 645 039 1842 INDUCTOR,2500 OHM
L6202 645 039 1842 INDUCTOR,2500 OHM
L6203 945 048 5757 IMPEDANCE,120 OHM P
L6204 945 048 5757 IMPEDANCE,120 OHM P
L6205 945 048 5757 IMPEDANCE,120 OHM P
L6801 645 059 7596 IMPEDANCE,90 OHM P
L6802 645 059 7596 IMPEDANCE,90 OHM P
L6851 945 048 5757 IMPEDANCE,120 OHM P
L6852 945 048 5757 IMPEDANCE,120 OHM P
L6853 945 048 5757 IMPEDANCE,120 OHM P
L6854 945 048 5757 IMPEDANCE,120 OHM P
(TRANSFORMER)
T6801 645 101 1961 TRANS,LAN

17
LOCATION PARTS NO. DESCRIPTION LOCATION PARTS NO. DESCRIPTION
(CAPACITORS)
C1001 303 384 6409 CERAMIC 4.7U K 6.3V
C1002 303 384 6409 CERAMIC 4.7U K 6.3V
C1004 303 276 1307 CERAMIC 1000P K 50V
C1005 303 384 6409 CERAMIC 4.7U K 6.3V
C1006 303 338 0309 CERAMIC 0.1U K 10V
C1007 303 338 0309 CERAMIC 0.1U K 10V
C1008 303 338 0309 CERAMIC 0.1U K 10V
C1010 303 338 0309 CERAMIC 0.1U K 10V
C1012 303 381 8109 CERAMIC 1U K 6.3V
C1013 303 381 8109 CERAMIC 1U K 6.3V
C1014 303 338 0309 CERAMIC 0.1U K 10V
C1016 303 338 0309 CERAMIC 0.1U K 10V
C1020 303 338 0309 CERAMIC 0.1U K 10V
C1021 303 384 6409 CERAMIC 4.7U K 6.3V
C1022 303 338 0309 CERAMIC 0.1U K 10V
C1023 303 338 0309 CERAMIC 0.1U K 10V
C1025 303 338 0309 CERAMIC 0.1U K 10V
C1026 303 381 8109 CERAMIC 1U K 6.3V
C1027 303 381 8109 CERAMIC 1U K 6.3V
C1028 303 338 0309 CERAMIC 0.1U K 10V
C1029 303 338 0309 CERAMIC 0.1U K 10V
C1030 303 338 0309 CERAMIC 0.1U K 10V
C1033 303 384 6409 CERAMIC 4.7U K 6.3V
C1036 303 381 8109 CERAMIC 1U K 6.3V
C1038 303 338 0309 CERAMIC 0.1U K 10V
C1039 303 409 3406 CERAMIC 0.1U K 16V
C1040 303 338 0309 CERAMIC 0.1U K 10V
C1041 303 338 0309 CERAMIC 0.1U K 10V
C1042 303 384 6409 CERAMIC 4.7U K 6.3V
C1043 303 384 6409 CERAMIC 4.7U K 6.3V
C1044 303 338 0309 CERAMIC 0.1U K 10V
C1048 303 338 0309 CERAMIC 0.1U K 10V
C1049 303 381 8109 CERAMIC 1U K 6.3V
C1051 303 338 0309 CERAMIC 0.1U K 10V
C1052 303 338 0309 CERAMIC 0.1U K 10V
C1053 303 338 0309 CERAMIC 0.1U K 10V
C1054 303 338 0309 CERAMIC 0.1U K 10V
C1055 303 381 8109 CERAMIC 1U K 6.3V
C1056 303 380 6601 CERAMIC 0.22U K 6.3V
C1057 303 338 0309 CERAMIC 0.1U K 10V
C1058 303 338 0309 CERAMIC 0.1U K 10V
C1059 303 380 6601 CERAMIC 0.22U K 6.3V
C1062 303 419 8903 CERAMIC 10U M 6.3V
C1063 303 338 0309 CERAMIC 0.1U K 10V
C1064 303 338 0309 CERAMIC 0.1U K 10V
C1065 303 338 0309 CERAMIC 0.1U K 10V
C1066 303 338 0309 CERAMIC 0.1U K 10V
C1067 303 338 0309 CERAMIC 0.1U K 10V
C1068 303 338 0309 CERAMIC 0.1U K 10V
C1081 303 276 1307 CERAMIC 1000P K 50V
C1082 303 276 1307 CERAMIC 1000P K 50V
C1083 303 276 1307 CERAMIC 1000P K 50V
C1084 303 276 1307 CERAMIC 1000P K 50V
C1085 303 113 3808 CERAMIC 1000P K 50V
C1101 303 384 6409 CERAMIC 4.7U K 6.3V
C1102 303 384 6409 CERAMIC 4.7U K 6.3V
C1103 303 338 0309 CERAMIC 0.1U K 10V
C1104 303 338 0309 CERAMIC 0.1U K 10V
C1105 303 320 0607 CERAMIC 220P J 25V
C1106 303 338 0309 CERAMIC 0.1U K 10V
C1107 403 467 2905 CERAMIC 0.012U G 50V
C1108 303 338 0309 CERAMIC 0.1U K 10V
C1109 303 384 6409 CERAMIC 4.7U K 6.3V
C1110 403 467 2400 CERAMIC 0.15U J 10V
C1111 303 384 6409 CERAMIC 4.7U K 6.3V
C1112 303 381 8109 CERAMIC 1U K 6.3V
C1113 303 384 6409 CERAMIC 4.7U K 6.3V
C1114 303 433 1102 CERAMIC 1U K 10V
C1115 303 381 8109 CERAMIC 1U K 6.3V
C1121 303 311 7806 CERAMIC 8P D 50V
C1122 303 311 7806 CERAMIC 8P D 50V
C1201 303 338 0309 CERAMIC 0.1U K 10V
C1202 303 338 0309 CERAMIC 0.1U K 10V
C1203 303 294 6100 CERAMIC 100P J 50V
C2001 303 276 1307 CERAMIC 1000P K 50V
C2002 303 276 1307 CERAMIC 1000P K 50V
C2004 303 433 1102 CERAMIC 1U K 10V
C2005 303 433 1102 CERAMIC 1U K 10V
C2006 303 294 6100 CERAMIC 100P J 50V
C2007 303 333 0601 CERAMIC 2700P K 50V
C2008 303 338 0309 CERAMIC 0.1U K 10V
C2009 303 391 0506 CERAMIC 10U K 6.3V
C2010 303 433 1102 CERAMIC 1U K 10V
C3012 303 376 9401 CERAMIC 1U K 6.3V
C3015 303 276 1307 CERAMIC 1000P K 50V
C3017 303 376 9401 CERAMIC 1U K 6.3V
C3018 303 276 1307 CERAMIC 1000P K 50V
C3020 303 276 1307 CERAMIC 1000P K 50V
C3021 303 276 1307 CERAMIC 1000P K 50V
C3022 303 376 9401 CERAMIC 1U K 6.3V
C3023 303 376 9401 CERAMIC 1U K 6.3V
C3024 303 276 1307 CERAMIC 1000P K 50V
C3501 303 338 0309 CERAMIC 0.1U K 10V
C3502 303 276 1307 CERAMIC 1000P K 50V
C3503 303 276 1307 CERAMIC 1000P K 50V
C3504 303 155 4207 CERAMIC 15P J 50V
C3506 303 229 4102 CERAMIC 8P C 50V
C3508 303 276 1307 CERAMIC 1000P K 50V
C3509 303 113 3808 CERAMIC 1000P K 50V
C3511 303 433 1102 CERAMIC 1U K 10V
C3512 303 338 0309 CERAMIC 0.1U K 10V
C3513 303 391 0506 CERAMIC 10U K 6.3V
C3514 303 391 0506 CERAMIC 10U K 6.3V
C3515 303 338 0309 CERAMIC 0.1U K 10V
C3517 303 419 8903 CERAMIC 10U M 6.3V
C3518 303 276 1307 CERAMIC 1000P K 50V
C3519 303 391 0506 CERAMIC 10U K 6.3V
C3520 303 338 0309 CERAMIC 0.1U K 10V
C3521 303 338 0309 CERAMIC 0.1U K 10V
C3522 303 391 0506 CERAMIC 10U K 6.3V
C3523 303 323 6309 CERAMIC 0.1U K 16V
C3524 303 393 2607 CERAMIC 22U M 6.3V
C3525 303 393 2607 CERAMIC 22U M 6.3V
C3526 303 376 9401 CERAMIC 1U K 6.3V
C3527 303 421 0209 CERAMIC 47U M 6.3V
C5201 303 384 6409 CERAMIC 4.7U K 6.3V
C5202 303 338 0309 CERAMIC 0.1U K 10V
C5203 303 338 0309 CERAMIC 0.1U K 10V
C5204 303 346 9806 CERAMIC 0.047U K 10V
C5205 303 384 6508 CERAMIC 10U K 6.3V
C5207 303 381 8109 CERAMIC 1U K 6.3V
C5208 303 393 2607 CERAMIC 22U M 6.3V
C5209 303 384 6409 CERAMIC 4.7U K 6.3V
C5210 303 276 2106 CERAMIC 3P C 50V
C5211 303 393 2607 CERAMIC 22U M 6.3V
C5212 303 308 3408 CERAMIC 390P K 50V
C5213 303 320 0706 CERAMIC 270P J 25V
C5214 303 384 6508 CERAMIC 10U K 6.3V
C5215 303 384 6409 CERAMIC 4.7U K 6.3V
C5216 303 376 9401 CERAMIC 1U K 6.3V
C5217 303 384 6508 CERAMIC 10U K 6.3V
C5218 303 215 2204 CERAMIC 0.01U K 50V
C5219 303 376 9401 CERAMIC 1U K 6.3V
C5301 303 338 0309 CERAMIC 0.1U K 10V
C5302 303 346 9806 CERAMIC 0.047U K 10V
C5303 303 338 0309 CERAMIC 0.1U K 10V
C5304 303 381 8109 CERAMIC 1U K 6.3V
C5305 303 393 2607 CERAMIC 22U M 6.3V
C5307 303 276 2106 CERAMIC 3P C 50V
C5308 303 393 2607 CERAMIC 22U M 6.3V
C5309 303 308 3408 CERAMIC 390P K 50V
C5310 303 320 0706 CERAMIC 270P J 25V
C5331 303 384 6409 CERAMIC 4.7U K 6.3V
C5332 303 323 6309 CERAMIC 0.1U K 16V
C5333 303 384 6409 CERAMIC 4.7U K 6.3V
C5334 303 323 6309 CERAMIC 0.1U K 16V
C5335 303 384 6409 CERAMIC 4.7U K 6.3V
C5336 303 384 6508 CERAMIC 10U K 6.3V
C6001 303 323 6309 CERAMIC 0.1U K 16V
C6002 303 276 2106 CERAMIC 3P C 50V
C6003 303 276 2106 CERAMIC 3P C 50V
C6004 303 338 0309 CERAMIC 0.1U K 10V
C6005 303 338 0309 CERAMIC 0.1U K 10V
C6006 303 338 0309 CERAMIC 0.1U K 10V
C6007 303 338 0309 CERAMIC 0.1U K 10V

18
LOCATION PARTS NO. DESCRIPTION LOCATION PARTS NO. DESCRIPTION
C6008 303 381 8109 CERAMIC 1U K 6.3V
C6009 303 393 2607 CERAMIC 22U M 6.3V
C6021 303 338 0309 CERAMIC 0.1U K 10V
C6022 303 391 0506 CERAMIC 10U K 6.3V
C6023 303 391 0506 CERAMIC 10U K 6.3V
C6024 303 338 0309 CERAMIC 0.1U K 10V
C6025 303 276 1307 CERAMIC 1000P K 50V
C6026 303 409 3406 CERAMIC 0.1U K 16V
C6027 303 409 3406 CERAMIC 0.1U K 16V
C6028 303 419 8903 CERAMIC 10U M 6.3V
C6029 303 409 3406 CERAMIC 0.1U K 16V
C6030 303 409 3406 CERAMIC 0.1U K 16V
C6031 303 381 8109 CERAMIC 1U K 6.3V
C6032 303 409 3406 CERAMIC 0.1U K 16V
C6033 303 381 8109 CERAMIC 1U K 6.3V
C6034 303 409 3406 CERAMIC 0.1U K 16V
C6035 303 419 8903 CERAMIC 10U M 6.3V
C6036 303 419 8903 CERAMIC 10U M 6.3V
C6037 303 419 8903 CERAMIC 10U M 6.3V
C6038 303 409 3406 CERAMIC 0.1U K 16V
C6039 303 409 3406 CERAMIC 0.1U K 16V
C6040 303 409 3406 CERAMIC 0.1U K 16V
C6041 303 409 3406 CERAMIC 0.1U K 16V
C6042 303 409 3406 CERAMIC 0.1U K 16V
C6043 303 419 8903 CERAMIC 10U M 6.3V
C6044 303 409 3406 CERAMIC 0.1U K 16V
C6045 303 409 3406 CERAMIC 0.1U K 16V
C6046 303 409 3406 CERAMIC 0.1U K 16V
C6047 303 286 1403 CERAMIC 10P D 50V
C6048 303 419 8903 CERAMIC 10U M 6.3V
C6049 303 419 8903 CERAMIC 10U M 6.3V
C6050 303 409 3406 CERAMIC 0.1U K 16V
C6051 303 409 3406 CERAMIC 0.1U K 16V
C6052 303 409 3406 CERAMIC 0.1U K 16V
C6053 303 409 3406 CERAMIC 0.1U K 16V
C6054 303 409 3406 CERAMIC 0.1U K 16V
C6055 303 419 8903 CERAMIC 10U M 6.3V
C6056 303 419 8903 CERAMIC 10U M 6.3V
C6057 303 409 3406 CERAMIC 0.1U K 16V
C6058 303 409 3406 CERAMIC 0.1U K 16V
C6059 303 409 3406 CERAMIC 0.1U K 16V
C6060 303 409 3406 CERAMIC 0.1U K 16V
C6061 303 409 3406 CERAMIC 0.1U K 16V
C6062 303 433 1102 CERAMIC 1U K 10V
C6063 303 338 0309 CERAMIC 0.1U K 10V
C6064 303 338 0309 CERAMIC 0.1U K 10V
C6065 303 338 0309 CERAMIC 0.1U K 10V
C6066 303 338 0309 CERAMIC 0.1U K 10V
C6067 303 338 0309 CERAMIC 0.1U K 10V
C6068 303 381 8109 CERAMIC 1U K 6.3V
C6069 303 381 8109 CERAMIC 1U K 6.3V
C6070 303 381 8109 CERAMIC 1U K 6.3V
C6071 303 381 8109 CERAMIC 1U K 6.3V
C6072 303 381 8109 CERAMIC 1U K 6.3V
C6073 303 381 8109 CERAMIC 1U K 6.3V
C6074 303 419 8903 CERAMIC 10U M 6.3V
C6075 303 381 8109 CERAMIC 1U K 6.3V
C6076 303 381 8109 CERAMIC 1U K 6.3V
C6077 303 381 8109 CERAMIC 1U K 6.3V
C6078 303 381 8109 CERAMIC 1U K 6.3V
C6079 303 381 8109 CERAMIC 1U K 6.3V
C6080 303 381 8109 CERAMIC 1U K 6.3V
C6081 303 419 8903 CERAMIC 10U M 6.3V
C6082 303 338 0309 CERAMIC 0.1U K 10V
C6083 303 338 0309 CERAMIC 0.1U K 10V
C6084 303 419 8903 CERAMIC 10U M 6.3V
C6085 303 338 0309 CERAMIC 0.1U K 10V
C6086 303 419 8903 CERAMIC 10U M 6.3V
C6087 303 338 0309 CERAMIC 0.1U K 10V
C6201 303 276 1000 CERAMIC 0.01U K 16V
C6202 303 433 1102 CERAMIC 1U K 10V
C6203 303 433 1102 CERAMIC 1U K 10V
C6204 303 391 0506 CERAMIC 10U K 6.3V
C6205 303 338 0309 CERAMIC 0.1U K 10V
C6207 303 391 0506 CERAMIC 10U K 6.3V
C6208 303 391 0506 CERAMIC 10U K 6.3V
C6209 303 338 0309 CERAMIC 0.1U K 10V
C6210 303 338 0309 CERAMIC 0.1U K 10V
C6211 303 155 2302 CERAMIC 4700P K 50V
C6212 303 338 0309 CERAMIC 0.1U K 10V
C6213 303 276 1307 CERAMIC 1000P K 50V
C6214 303 391 0506 CERAMIC 10U K 6.3V
C6801 303 338 0309 CERAMIC 0.1U K 10V
C6802 303 338 0309 CERAMIC 0.1U K 10V
C6803 303 215 2907 CERAMIC 0.022U K 25V
C6851 303 393 2607 CERAMIC 22U M 6.3V
C6852 303 338 0309 CERAMIC 0.1U K 10V
C6853 303 338 0309 CERAMIC 0.1U K 10V
C6854 303 294 6100 CERAMIC 100P J 50V
C6855 303 155 4207 CERAMIC 15P J 50V
C6856 303 419 8903 CERAMIC 10U M 6.3V
C6857 303 155 4207 CERAMIC 15P J 50V
C6858 303 338 0309 CERAMIC 0.1U K 10V
C6859 303 338 0309 CERAMIC 0.1U K 10V
C6860 303 338 0309 CERAMIC 0.1U K 10V
C9901 303 276 1307 CERAMIC 1000P K 50V
(RESISTOR PACKS)
RB106 945 037 0817 R-NETWORK 0X4 1/16W
RB108 645 078 4224 R-NETWORK 0X2 0.063W
RB109 645 093 1550 R-NETWORK 10KX4 0.031W
RB110 645 078 4224 R-NETWORK 0X2 0.063W
RB111 645 078 4224 R-NETWORK 0X2 0.063W
RB113 645 078 4224 R-NETWORK 0X2 0.063W
RB114 645 088 6959 R-NETWORK 39X2 1/16W
RB601 945 037 0817 R-NETWORK 0X4 1/16W
(RESISTORS)
R1001 301 224 9009 MT-GLAZE 10K JA 1/16W
R1002 301 224 9009 MT-GLAZE 10K JA 1/16W
R1003 301 224 9009 MT-GLAZE 10K JA 1/16W
R1004 301 226 1506 MT-GLAZE 0.000 ZA 1/16W
R1005 301 258 6609 MT-GLAZE 10K DC 1/16W
R1006 301 226 1506 MT-GLAZE 0.000 ZA 1/16W
R1007 301 241 5404 MT-GLAZE 12K DC 1/16W
R1008 301 226 1506 MT-GLAZE 0.000 ZA 1/16W
R1010 301 225 1309 MT-GLAZE 470 JA 1/16W
R1011 301 224 9009 MT-GLAZE 10K JA 1/16W
R1012 301 226 1506 MT-GLAZE 0.000 ZA 1/16W
R1013 301 224 8903 MT-GLAZE 100K JA 1/16W
R1014 301 224 9702 MT-GLAZE 22 JA 1/16W
R1016 301 105 7902 MT-GLAZE 0.000 ZA 1/16W
R1018 301 225 1804 MT-GLAZE 47 JA 1/16W
R1019 301 262 1706 MT-GLAZE 2.7K DC 1/16W
R1020 301 225 1804 MT-GLAZE 47 JA 1/16W
R1021 301 225 1804 MT-GLAZE 47 JA 1/16W
R1022 301 225 1804 MT-GLAZE 47 JA 1/16W
R1023 301 224 8804 MT-GLAZE 100 JA 1/16W
R1024 301 225 1804 MT-GLAZE 47 JA 1/16W
R1025 301 225 1804 MT-GLAZE 47 JA 1/16W
R1026 301 225 1804 MT-GLAZE 47 JA 1/16W
R1027 301 225 1804 MT-GLAZE 47 JA 1/16W
R1028 301 225 1804 MT-GLAZE 47 JA 1/16W
R1029 301 225 1804 MT-GLAZE 47 JA 1/16W
R1030 301 225 1804 MT-GLAZE 47 JA 1/16W
R1031 301 225 1804 MT-GLAZE 47 JA 1/16W
R1032 301 226 1506 MT-GLAZE 0.000 ZA 1/16W
R1033 301 226 1506 MT-GLAZE 0.000 ZA 1/16W
R1034 301 226 1506 MT-GLAZE 0.000 ZA 1/16W
R1035 301 225 1804 MT-GLAZE 47 JA 1/16W
R1036 301 225 1804 MT-GLAZE 47 JA 1/16W
R1037 301 225 1804 MT-GLAZE 47 JA 1/16W
R1038 301 225 1804 MT-GLAZE 47 JA 1/16W
R1039 301 226 1506 MT-GLAZE 0.000 ZA 1/16W
R1040 301 226 1506 MT-GLAZE 0.000 ZA 1/16W
R1041 301 226 1506 MT-GLAZE 0.000 ZA 1/16W
R1043 301 225 0500 MT-GLAZE 33K JA 1/16W
R1044 301 224 9900 MT-GLAZE 22K JA 1/16W
R1045 301 226 1506 MT-GLAZE 0.000 ZA 1/16W
R1046 301 225 1309 MT-GLAZE 470 JA 1/16W
R1049 301 225 8100 MT-GLAZE 10 JA 1/16W
R1050 301 225 8100 MT-GLAZE 10 JA 1/16W
R1051 301 226 1506 MT-GLAZE 0.000 ZA 1/16W
R1056 301 224 9108 MT-GLAZE 150 JA 1/16W
R1057 301 226 1506 MT-GLAZE 0.000 ZA 1/16W
R1058 301 269 3901 MT-GLAZE 4.7K DC 1/16W
R1059 301 290 2706 MT-GLAZE 3K DC 1/16W
R1060 301 262 2307 MT-GLAZE 1.0K DC 1/16W

19
LOCATION PARTS NO. DESCRIPTION LOCATION PARTS NO. DESCRIPTION
R1061 301 288 6303 MT-GLAZE 1.1K DC 1/16W
R1066 301 262 2604 MT-GLAZE 120 DC 1/16W
R1067 301 226 1506 MT-GLAZE 0.000 ZA 1/16W
R1068 301 224 9306 MT-GLAZE 1K JA 1/16W
R1069 301 224 9306 MT-GLAZE 1K JA 1/16W
R1070 301 262 1607 MT-GLAZE 2.2K DC 1/16W
R1071 301 226 1506 MT-GLAZE 0.000 ZA 1/16W
R1072 301 226 1506 MT-GLAZE 0.000 ZA 1/16W
R1073 301 226 1506 MT-GLAZE 0.000 ZA 1/16W
R1074 301 226 1506 MT-GLAZE 0.000 ZA 1/16W
R1075 301 226 1506 MT-GLAZE 0.000 ZA 1/16W
R1076 301 226 1506 MT-GLAZE 0.000 ZA 1/16W
R1081 301 037 5403 MT-GLAZE 1K JA 1/10W
R1082 301 037 5403 MT-GLAZE 1K JA 1/10W
R1083 301 224 9009 MT-GLAZE 10K JA 1/16W
R1084 301 224 9009 MT-GLAZE 10K JA 1/16W
R1085 301 224 9306 MT-GLAZE 1K JA 1/16W
R1086 301 105 3300 MT-GLAZE 2.7K JA 1/16W
R1087 301 105 3300 MT-GLAZE 2.7K JA 1/16W
R1091 301 225 1200 MT-GLAZE 4.7K JA 1/16W
R1092 301 225 1408 MT-GLAZE 47K JA 1/16W
R1093 301 225 0500 MT-GLAZE 33K JA 1/16W
R1101 301 226 1506 MT-GLAZE 0.000 ZA 1/16W
R1102 301 226 1506 MT-GLAZE 0.000 ZA 1/16W
R1103 301 226 1506 MT-GLAZE 0.000 ZA 1/16W
R1104 301 226 1506 MT-GLAZE 0.000 ZA 1/16W
R1105 301 283 7107 MT-GLAZE 100 DC 1/16W
R1106 301 258 0706 MT-GLAZE 3.9K DC 1/16W
R1107 301 290 1402 MT-GLAZE 300 DC 1/16W
R1108 301 261 6207 MT-FILM 160 DU 1/16W
R1109 301 226 1506 MT-GLAZE 0.000 ZA 1/16W
R1110 301 290 1402 MT-GLAZE 300 DC 1/16W
R1111 301 226 1506 MT-GLAZE 0.000 ZA 1/16W
R1112 301 224 8804 MT-GLAZE 100 JA 1/16W
R1113 301 226 1506 MT-GLAZE 0.000 ZA 1/16W
R1114 301 226 1506 MT-GLAZE 0.000 ZA 1/16W
R1115 301 275 5906 MT-GLAZE 10 DD 1/16W
R1116 301 290 1402 MT-GLAZE 300 DC 1/16W
R1117 301 224 9009 MT-GLAZE 10K JA 1/16W
R1118 301 224 9009 MT-GLAZE 10K JA 1/16W
R1119 301 224 9009 MT-GLAZE 10K JA 1/16W
R1120 301 259 2105 MT-GLAZE 1 JA 1/16W
R1121 301 262 2307 MT-GLAZE 1.0K DC 1/16W
R1122 301 224 9405 MT-GLAZE 1.0M JA 1/16W
R1123 301 275 6101 MT-GLAZE 18 DD 1/16W
R1124 301 226 1506 MT-GLAZE 0.000 ZA 1/16W
R1125 301 226 1506 MT-GLAZE 0.000 ZA 1/16W
R1126 301 328 1305 MT-GLAZE 75 JA 1/10W
R1127 301 226 1506 MT-GLAZE 0.000 ZA 1/16W
R1133 301 226 1506 MT-GLAZE 0.000 ZA 1/16W
R1134 301 275 1908 MT-GLAZE 2K DC 1/16W
R1136 301 226 1506 MT-GLAZE 0.000 ZA 1/16W
R1139 301 226 1506 MT-GLAZE 0.000 ZA 1/16W
R1203 301 226 1506 MT-GLAZE 0.000 ZA 1/16W
R2002 301 224 9504 MT-GLAZE 2.2K JA 1/16W
R2004 301 224 9009 MT-GLAZE 10K JA 1/16W
R2005 301 224 9306 MT-GLAZE 1K JA 1/16W
R2006 301 225 0203 MT-GLAZE 3.3K JA 1/16W
R2007 301 224 8903 MT-GLAZE 100K JA 1/16W
R2008 301 224 9009 MT-GLAZE 10K JA 1/16W
R2009 301 224 9009 MT-GLAZE 10K JA 1/16W
R3001 301 224 9009 MT-GLAZE 10K JA 1/16W
R3002 301 224 9306 MT-GLAZE 1K JA 1/16W
R3007 301 226 1506 MT-GLAZE 0.000 ZA 1/16W
R3008 301 226 1506 MT-GLAZE 0.000 ZA 1/16W
R3017 301 225 1408 MT-GLAZE 47K JA 1/16W
R3018 301 225 1408 MT-GLAZE 47K JA 1/16W
R3019 301 225 1408 MT-GLAZE 47K JA 1/16W
R3020 301 225 1408 MT-GLAZE 47K JA 1/16W
R3021 301 225 1408 MT-GLAZE 47K JA 1/16W
R3022 301 225 1408 MT-GLAZE 47K JA 1/16W
R3025 301 225 0500 MT-GLAZE 33K JA 1/16W
R3027 301 225 0203 MT-GLAZE 3.3K JA 1/16W
R3028 301 224 9306 MT-GLAZE 1K JA 1/16W
R3029 301 224 8903 MT-GLAZE 100K JA 1/16W
R3030 301 224 9009 MT-GLAZE 10K JA 1/16W
R3034 301 035 4101 MT-GLAZE 0.000 ZA 1/8W
R3037 301 226 2404 MT-GLAZE 560 JA 1/16W
R3038 301 225 1408 MT-GLAZE 47K JA 1/16W
R3039 301 262 0600 MT-GLAZE 22K DC 1/16W
R3040 301 234 4902 MT-GLAZE 150K JA 1/16W
R3042 301 226 1506 MT-GLAZE 0.000 ZA 1/16W
R3043 301 225 1408 MT-GLAZE 47K JA 1/16W
R3045 301 224 9306 MT-GLAZE 1K JA 1/16W
R3047 301 224 9306 MT-GLAZE 1K JA 1/16W
R3048 301 224 9009 MT-GLAZE 10K JA 1/16W
R3049 301 225 7905 MT-GLAZE 220 JA 1/16W
R3053 301 225 0203 MT-GLAZE 3.3K JA 1/16W
R3054 301 225 0203 MT-GLAZE 3.3K JA 1/16W
R3056 301 225 0203 MT-GLAZE 3.3K JA 1/16W
R3057 301 225 0203 MT-GLAZE 3.3K JA 1/16W
R3058 301 225 0203 MT-GLAZE 3.3K JA 1/16W
R3059 301 225 0203 MT-GLAZE 3.3K JA 1/16W
R3062 301 225 1408 MT-GLAZE 47K JA 1/16W
R3067 301 225 1200 MT-GLAZE 4.7K JA 1/16W
R3069 301 225 1200 MT-GLAZE 4.7K JA 1/16W
R3071 301 225 1200 MT-GLAZE 4.7K JA 1/16W
R3073 301 225 0203 MT-GLAZE 3.3K JA 1/16W
R3074 301 225 0500 MT-GLAZE 33K JA 1/16W
R3081 301 225 1408 MT-GLAZE 47K JA 1/16W
R3089 301 224 8903 MT-GLAZE 100K JA 1/16W
R3091 301 224 9108 MT-GLAZE 150 JA 1/16W
R3092 301 224 9108 MT-GLAZE 150 JA 1/16W
R3093 301 224 9108 MT-GLAZE 150 JA 1/16W
R3094 301 224 9108 MT-GLAZE 150 JA 1/16W
R3095 301 224 8903 MT-GLAZE 100K JA 1/16W
R3501 301 105 0606 MT-GLAZE 10K JA 1/16W
R3503 301 105 0408 MT-GLAZE 100 JA 1/16W
R3504 301 224 9009 MT-GLAZE 10K JA 1/16W
R3505 301 226 1506 MT-GLAZE 0.000 ZA 1/16W
R3507 301 226 1506 MT-GLAZE 0.000 ZA 1/16W
R3508 301 224 9405 MT-GLAZE 1.0M JA 1/16W
R3509 301 105 0606 MT-GLAZE 10K JA 1/16W
R3510 301 105 0606 MT-GLAZE 10K JA 1/16W
R3511 301 224 9009 MT-GLAZE 10K JA 1/16W
R3512 301 105 0507 MT-GLAZE 1K JA 1/16W
R3513 301 226 1506 MT-GLAZE 0.000 ZA 1/16W
R3514 301 226 1506 MT-GLAZE 0.000 ZA 1/16W
R3515 301 224 9009 MT-GLAZE 10K JA 1/16W
R3516 301 224 9009 MT-GLAZE 10K JA 1/16W
R3517 301 224 9009 MT-GLAZE 10K JA 1/16W
R3518 301 224 9009 MT-GLAZE 10K JA 1/16W
R3520 301 226 1506 MT-GLAZE 0.000 ZA 1/16W
R3525 301 224 9306 MT-GLAZE 1K JA 1/16W
R3526 301 275 2608 MT-GLAZE 560 DC 1/16W
R3527 301 224 9009 MT-GLAZE 10K JA 1/16W
R3528 301 224 9009 MT-GLAZE 10K JA 1/16W
R3529 301 224 9009 MT-GLAZE 10K JA 1/16W
R3530 301 226 1506 MT-GLAZE 0.000 ZA 1/16W
R3531 301 105 6509 MT-GLAZE 680 JA 1/16W
R3532 301 224 9009 MT-GLAZE 10K JA 1/16W
R3535 301 226 1506 MT-GLAZE 0.000 ZA 1/16W
R3536 301 224 9009 MT-GLAZE 10K JA 1/16W
R3537 301 275 2608 MT-GLAZE 560 DC 1/16W
R3538 301 105 1009 MT-GLAZE 1.2K JA 1/16W
R3539 301 105 7902 MT-GLAZE 0.000 ZA 1/16W
R3542 301 224 9306 MT-GLAZE 1K JA 1/16W
R3543 301 105 0606 MT-GLAZE 10K JA 1/16W
R3544 301 258 6609 MT-GLAZE 10K DC 1/16W
R3545 301 262 2307 MT-GLAZE 1.0K DC 1/16W
R3546 301 224 9009 MT-GLAZE 10K JA 1/16W
R5201 301 224 8903 MT-GLAZE 100K JA 1/16W
R5202 301 224 9009 MT-GLAZE 10K JA 1/16W
R5203 301 262 8804 MT-GLAZE 51K DC 1/16W
R5204 301 274 9707 MT-GLAZE 24K DC 1/16W
R5205 301 275 5906 MT-GLAZE 10 DD 1/16W
R5206 301 224 9504 MT-GLAZE 2.2K JA 1/16W
R5207 301 224 8903 MT-GLAZE 100K JA 1/16W
R5208 301 224 9009 MT-GLAZE 10K JA 1/16W
R5209 301 258 6906 MT-GLAZE 20K DC 1/16W
R5210 301 275 2004 MT-GLAZE 30K DC 1/16W
R5211 301 258 6906 MT-GLAZE 20K DC 1/16W
R5212 301 226 1506 MT-GLAZE 0.000 ZA 1/16W
R5213 301 262 1300 MT-GLAZE 2.4K DC 1/16W
R5214 301 225 1408 MT-GLAZE 47K JA 1/16W
R5215 301 224 9504 MT-GLAZE 2.2K JA 1/16W

20
R5216 301 224 8903 MT-GLAZE 100K JA 1/16W
R5217 301 224 9504 MT-GLAZE 2.2K JA 1/16W
R5218 301 224 9306 MT-GLAZE 1K JA 1/16W
R5219 301 105 7902 MT-GLAZE 0.000 ZA 1/16W
R5220 301 224 9009 MT-GLAZE 10K JA 1/16W
R5221 301 224 9009 MT-GLAZE 10K JA 1/16W
R5222 301 105 2006 MT-GLAZE 1.8K JA 1/16W
R5302 301 262 8804 MT-GLAZE 51K DC 1/16W
R5303 301 274 9707 MT-GLAZE 24K DC 1/16W
R5304 301 275 5906 MT-GLAZE 10 DD 1/16W
R5305 301 258 6906 MT-GLAZE 20K DC 1/16W
R5306 301 262 0600 MT-GLAZE 22K DC 1/16W
R5307 301 258 6906 MT-GLAZE 20K DC 1/16W
R5308 301 226 1506 MT-GLAZE 0.000 ZA 1/16W
R5309 301 262 1300 MT-GLAZE 2.4K DC 1/16W
R5310 301 225 1408 MT-GLAZE 47K JA 1/16W
R5311 301 224 9306 MT-GLAZE 1K JA 1/16W
R5312 301 105 7902 MT-GLAZE 0.000 ZA 1/16W
R5331 301 105 0705 MT-GLAZE 100K JA 1/16W
R5332 301 105 5403 MT-GLAZE 47K JA 1/16W
R5333 301 105 5403 MT-GLAZE 47K JA 1/16W
R5334 301 224 9009 MT-GLAZE 10K JA 1/16W
R5335 301 224 9504 MT-GLAZE 2.2K JA 1/16W
R6001 301 225 1408 MT-GLAZE 47K JA 1/16W
R6002 301 105 0705 MT-GLAZE 100K JA 1/16W
R6003 301 225 1408 MT-GLAZE 47K JA 1/16W
R6004 301 224 9405 MT-GLAZE 1.0M JA 1/16W
R6005 301 226 1506 MT-GLAZE 0.000 ZA 1/16W
R6006 301 262 2307 MT-GLAZE 1.0K DC 1/16W
R6007 301 226 1506 MT-GLAZE 0.000 ZA 1/16W
R6008 301 262 2307 MT-GLAZE 1.0K DC 1/16W
R6010 301 226 1506 MT-GLAZE 0.000 ZA 1/16W
R6011 301 263 1903 MT-GLAZE 3.3K DC 1/16W
R6012 301 283 7107 MT-GLAZE 100 DC 1/16W
R6013 301 226 1506 MT-GLAZE 0.000 ZA 1/16W
R6014 301 226 1506 MT-GLAZE 0.000 ZA 1/16W
R6016 301 225 1408 MT-GLAZE 47K JA 1/16W
R6018 301 226 1506 MT-GLAZE 0.000 ZA 1/16W
R6021 301 229 3903 MT-GLAZE 180 JA 1/16W
R6022 301 229 3903 MT-GLAZE 180 JA 1/16W
R6023 301 229 3903 MT-GLAZE 180 JA 1/16W
R6024 301 226 1506 MT-GLAZE 0.000 ZA 1/16W
R6025 301 226 1506 MT-GLAZE 0.000 ZA 1/16W
R6026 301 226 1506 MT-GLAZE 0.000 ZA 1/16W
R6039 301 105 7902 MT-GLAZE 0.000 ZA 1/16W
R6040 301 105 7902 MT-GLAZE 0.000 ZA 1/16W
R6041 301 105 7902 MT-GLAZE 0.000 ZA 1/16W
R6042 301 105 7902 MT-GLAZE 0.000 ZA 1/16W
R6043 301 105 7902 MT-GLAZE 0.000 ZA 1/16W
R6044 301 105 7902 MT-GLAZE 0.000 ZA 1/16W
R6045 301 105 7902 MT-GLAZE 0.000 ZA 1/16W
R6046 301 105 7902 MT-GLAZE 0.000 ZA 1/16W
R6047 301 105 7902 MT-GLAZE 0.000 ZA 1/16W
R6050 301 105 7902 MT-GLAZE 0.000 ZA 1/16W
R6051 301 105 7902 MT-GLAZE 0.000 ZA 1/16W
R6052 301 105 7902 MT-GLAZE 0.000 ZA 1/16W
R6053 301 105 7902 MT-GLAZE 0.000 ZA 1/16W
R6054 301 105 7902 MT-GLAZE 0.000 ZA 1/16W
R6055 301 105 7902 MT-GLAZE 0.000 ZA 1/16W
R6056 301 105 7902 MT-GLAZE 0.000 ZA 1/16W
R6057 301 105 7902 MT-GLAZE 0.000 ZA 1/16W
R6060 301 226 1506 MT-GLAZE 0.000 ZA 1/16W
R6061 301 226 1506 MT-GLAZE 0.000 ZA 1/16W
R6062 301 226 1506 MT-GLAZE 0.000 ZA 1/16W
R6063 301 226 1506 MT-GLAZE 0.000 ZA 1/16W
R6064 301 226 1506 MT-GLAZE 0.000 ZA 1/16W
R6065 301 226 1506 MT-GLAZE 0.000 ZA 1/16W
R6066 301 226 1506 MT-GLAZE 0.000 ZA 1/16W
R6067 301 226 1506 MT-GLAZE 0.000 ZA 1/16W
R6068 301 226 1506 MT-GLAZE 0.000 ZA 1/16W
R6070 301 226 1506 MT-GLAZE 0.000 ZA 1/16W
R6071 301 226 1506 MT-GLAZE 0.000 ZA 1/16W
R6078 301 226 1506 MT-GLAZE 0.000 ZA 1/16W
R6079 301 224 9009 MT-GLAZE 10K JA 1/16W
R6080 301 224 9009 MT-GLAZE 10K JA 1/16W
R6081 301 226 1506 MT-GLAZE 0.000 ZA 1/16W
R6082 301 226 1506 MT-GLAZE 0.000 ZA 1/16W
R6083 301 226 1506 MT-GLAZE 0.000 ZA 1/16W
R6084 301 226 1506 MT-GLAZE 0.000 ZA 1/16W
R6085 301 226 1506 MT-GLAZE 0.000 ZA 1/16W
R6086 301 226 1506 MT-GLAZE 0.000 ZA 1/16W
R6087 301 226 1506 MT-GLAZE 0.000 ZA 1/16W
R6088 301 226 1506 MT-GLAZE 0.000 ZA 1/16W
R6089 301 225 1200 MT-GLAZE 4.7K JA 1/16W
R6090 301 225 1200 MT-GLAZE 4.7K JA 1/16W
R6091 301 226 1506 MT-GLAZE 0.000 ZA 1/16W
R6092 301 226 1506 MT-GLAZE 0.000 ZA 1/16W
R6093 301 224 9009 MT-GLAZE 10K JA 1/16W
R6094 301 226 1506 MT-GLAZE 0.000 ZA 1/16W
R6097 301 226 1506 MT-GLAZE 0.000 ZA 1/16W
R6098 301 224 9702 MT-GLAZE 22 JA 1/16W
R6099 301 278 1707 MT-GLAZE 56 DD 1/16W
R6100 301 278 1707 MT-GLAZE 56 DD 1/16W
R6101 301 225 8100 MT-GLAZE 10 JA 1/16W
R6102 301 225 8100 MT-GLAZE 10 JA 1/16W
R6103 301 225 8100 MT-GLAZE 10 JA 1/16W
R6104 301 225 8100 MT-GLAZE 10 JA 1/16W
R6105 301 225 8100 MT-GLAZE 10 JA 1/16W
R6106 301 225 8100 MT-GLAZE 10 JA 1/16W
R6107 301 226 1506 MT-GLAZE 0.000 ZA 1/16W
R6108 301 226 1506 MT-GLAZE 0.000 ZA 1/16W
R6111 301 225 8100 MT-GLAZE 10 JA 1/16W
R6112 301 225 8100 MT-GLAZE 10 JA 1/16W
R6113 301 225 8100 MT-GLAZE 10 JA 1/16W
R6114 301 225 8100 MT-GLAZE 10 JA 1/16W
R6115 301 225 8100 MT-GLAZE 10 JA 1/16W
R6116 301 225 8100 MT-GLAZE 10 JA 1/16W
R6117 301 225 8100 MT-GLAZE 10 JA 1/16W
R6118 301 225 8100 MT-GLAZE 10 JA 1/16W
R6119 301 225 8100 MT-GLAZE 10 JA 1/16W
R6120 301 225 8100 MT-GLAZE 10 JA 1/16W
R6121 301 225 8100 MT-GLAZE 10 JA 1/16W
R6122 301 225 8100 MT-GLAZE 10 JA 1/16W
R6123 301 226 1506 MT-GLAZE 0.000 ZA 1/16W
R6124 301 262 2307 MT-GLAZE 1.0K DC 1/16W
R6125 301 226 1506 MT-GLAZE 0.000 ZA 1/16W
R6126 301 262 2307 MT-GLAZE 1.0K DC 1/16W
R6127 301 283 7107 MT-GLAZE 100 DC 1/16W
R6128 301 283 7107 MT-GLAZE 100 DC 1/16W
R6129 301 283 7107 MT-GLAZE 100 DC 1/16W
R6130 301 283 7107 MT-GLAZE 100 DC 1/16W
R6131 301 283 7107 MT-GLAZE 100 DC 1/16W
R6132 301 283 7107 MT-GLAZE 100 DC 1/16W
R6133 301 224 9009 MT-GLAZE 10K JA 1/16W
R6134 301 224 9009 MT-GLAZE 10K JA 1/16W
R6135 301 224 9009 MT-GLAZE 10K JA 1/16W
R6136 301 224 8804 MT-GLAZE 100 JA 1/16W
R6137 301 224 8804 MT-GLAZE 100 JA 1/16W
R6138 301 226 1506 MT-GLAZE 0.000 ZA 1/16W
R6139 301 224 8804 MT-GLAZE 100 JA 1/16W
R6140 301 224 8804 MT-GLAZE 100 JA 1/16W
R6141 301 224 8804 MT-GLAZE 100 JA 1/16W
R6142 301 224 8804 MT-GLAZE 100 JA 1/16W
R6143 301 224 8804 MT-GLAZE 100 JA 1/16W
R6144 301 224 9009 MT-GLAZE 10K JA 1/16W
R6145 301 224 9009 MT-GLAZE 10K JA 1/16W
R6146 301 224 9009 MT-GLAZE 10K JA 1/16W
R6147 301 224 9009 MT-GLAZE 10K JA 1/16W
R6148 301 224 9009 MT-GLAZE 10K JA 1/16W
R6149 301 224 9009 MT-GLAZE 10K JA 1/16W
R6150 301 224 9009 MT-GLAZE 10K JA 1/16W
R6151 301 224 9009 MT-GLAZE 10K JA 1/16W
R6153 301 224 9009 MT-GLAZE 10K JA 1/16W
R6154 301 224 9009 MT-GLAZE 10K JA 1/16W
R6156 301 224 9009 MT-GLAZE 10K JA 1/16W
R6157 301 224 9009 MT-GLAZE 10K JA 1/16W
R6158 301 224 9009 MT-GLAZE 10K JA 1/16W
R6162 301 105 7902 MT-GLAZE 0.000 ZA 1/16W
R6201 301 225 1200 MT-GLAZE 4.7K JA 1/16W
R6202 301 226 1506 MT-GLAZE 0.000 ZA 1/16W
R6203 301 226 2404 MT-GLAZE 560 JA 1/16W
R6204 301 224 9900 MT-GLAZE 22K JA 1/16W
R6205 301 226 2404 MT-GLAZE 560 JA 1/16W
R6207 301 224 9009 MT-GLAZE 10K JA 1/16W
R6208 301 105 7902 MT-GLAZE 0.000 ZA 1/16W
R6209 301 226 1506 MT-GLAZE 0.000 ZA 1/16W
LOCATION PARTS NO. DESCRIPTION LOCATION PARTS NO. DESCRIPTION

21
R6210 301 105 7902 MT-GLAZE 0.000 ZA 1/16W
R6211 301 105 7902 MT-GLAZE 0.000 ZA 1/16W
R6212 301 226 1506 MT-GLAZE 0.000 ZA 1/16W
R6801 301 341 0606 MT-GLAZE 49.9 FA 1/16W
R6802 301 341 0606 MT-GLAZE 49.9 FA 1/16W
R6803 301 341 0606 MT-GLAZE 49.9 FA 1/16W
R6804 301 341 0606 MT-GLAZE 49.9 FA 1/16W
R6806 301 037 5007 MT-GLAZE 0.000 ZA 1/10W
R6812 301 226 1506 MT-GLAZE 0.000 ZA 1/16W
R6813 301 226 1506 MT-GLAZE 0.000 ZA 1/16W
R6814 301 226 1506 MT-GLAZE 0.000 ZA 1/16W
R6815 301 226 1506 MT-GLAZE 0.000 ZA 1/16W
R6852 301 225 1200 MT-GLAZE 4.7K JA 1/16W
R6853 301 226 1506 MT-GLAZE 0.000 ZA 1/16W
R6854 301 224 9306 MT-GLAZE 1K JA 1/16W
R6855 301 225 1200 MT-GLAZE 4.7K JA 1/16W
R6856 301 267 1008 MT-GLAZE 6.2K DC 1/16W
R6857 301 285 1509 MT-GLAZE 270 DC 1/16W
R6858 301 329 5302 MT-GLAZE 20 DD 1/16W
R6859 301 224 9306 MT-GLAZE 1K JA 1/16W
R6861 301 224 9009 MT-GLAZE 10K JA 1/16W
R6862 301 224 9405 MT-GLAZE 1.0M JA 1/16W
R6863 301 225 1606 MT-GLAZE 390 JA 1/16W
(THERMISTOR)
TH301 308 054 7700 TH NCP15WF104F03-RC
(SWITCHES)
S3008 945 024 3852 SWITCH,PUSH
S9901 945 024 3852 SWITCH,PUSH
S9902 945 024 3852 SWITCH,PUSH
S9903 945 024 3852 SWITCH,PUSH
S9904 945 024 3852 SWITCH,PUSH
S9909 945 024 3852 SWITCH,PUSH
(FUSES)
F5201 323 031 1700 FUSE 32V 2A
F5301 323 031 1700 FUSE 32V 2A
(MISCELLANEOUS)
411 214 2207 SCR BIN 2X4
613 221 0508 COVER,CA5-L5DE2
Y6801 613 220 7775 EARTH,LAN-L5DE2
Y6802 613 220 7775 EARTH,LAN-L5DE2
Y8801 613 220 7751 HOLDER LAN-L5DE2
(CONNECTORS)
CN102 645 072 3674 SOCKET,USB 5P (N.S.P)
CN104 645 100 1542 SOCKET,PWB-WIRE 4(N.S.P)
CN106 645 074 0336 PLUG,SIDE-ZR-SM4 (N.S.P)
CN111 945 074 0382 PLUG,2P (N.S.P)
CN201 645 074 0169 PLUG,SIDE-ZR-SM4 (N.S.P)
CN202 645 074 0152 PLUG,SIDE-ZR-SM4 (N.S.P)
CN302 645 075 5033 PLUG,6P (N.S.P)
CN351 645 075 5040 PLUG,8P (N.S.P)
CN521 645 045 7746 PLUG,PWB-PWB 30P (N.S.P)
CN522 645 045 7746 PLUG,PWB-PWB 30P (N.S.P)
CN547 645 059 7718 TERMINAL,EARTH (N.S.P)
CN604 645 092 8185 SOCKET,CARD(SD)12(N.S.P)
CN605 645 093 2762 PLUG,20P (N.S.P)
COMPL PWB,CA-5 (N.S.P)
613 220 3920
(DIODES)
D8851 307 239 5005 DIODE RF071M2S PMDU
OR 407 256 1001 DIODE DG1N15A
D8852 307 239 5005 DIODE RF071M2S PMDU
OR 407 256 1001 DIODE DG1N15A
D8853 307 239 5005 DIODE RF071M2S PMDU
OR 407 256 1001 DIODE DG1N15A
D8854 307 239 5005 DIODE RF071M2S PMDU
OR 407 256 1001 DIODE DG1N15A
D8855 307 239 5005 DIODE RF071M2S PMDU
OR 407 256 1001 DIODE DG1N15A
D8856 307 239 5005 DIODE RF071M2S PMDU
OR 407 256 1001 DIODE DG1N15A
D8857 307 239 5005 DIODE RF071M2S PMDU
OR 407 256 1001 DIODE DG1N15A
D8858 307 239 5005 DIODE RF071M2S PMDU
OR 407 256 1001 DIODE DG1N15A
(CAPACITORS)
C8851 303 428 3609 CERAMIC 0.01U K 350V
C8852 303 428 3609 CERAMIC 0.01U K 350V
C8853 303 428 3609 CERAMIC 0.01U K 350V
C8854 303 379 7107 CERAMIC 1000P K 630V
C8855 303 428 3609 CERAMIC 0.01U K 350V
(RESISTORS)
R8851 301 038 9509 MT-GLAZE 75 JA 1/10W
R8852 301 038 9509 MT-GLAZE 75 JA 1/10W
R8853 301 038 9509 MT-GLAZE 75 JA 1/10W
R8854 301 038 9509 MT-GLAZE 75 JA 1/10W
(JACK)
JK881 645 101 1985 JACK,MODULAR 8P
(CONNECTORS)
CN881 645 101 1480 PLUG,HEADER 8P (N.S.P)
CN882 645 074 0152 PLUG,SIDE-ZR-SM4 (N.S.P)
LOCATION PARTS NO. DESCRIPTION LOCATION PARTS NO. DESCRIPTION

C1
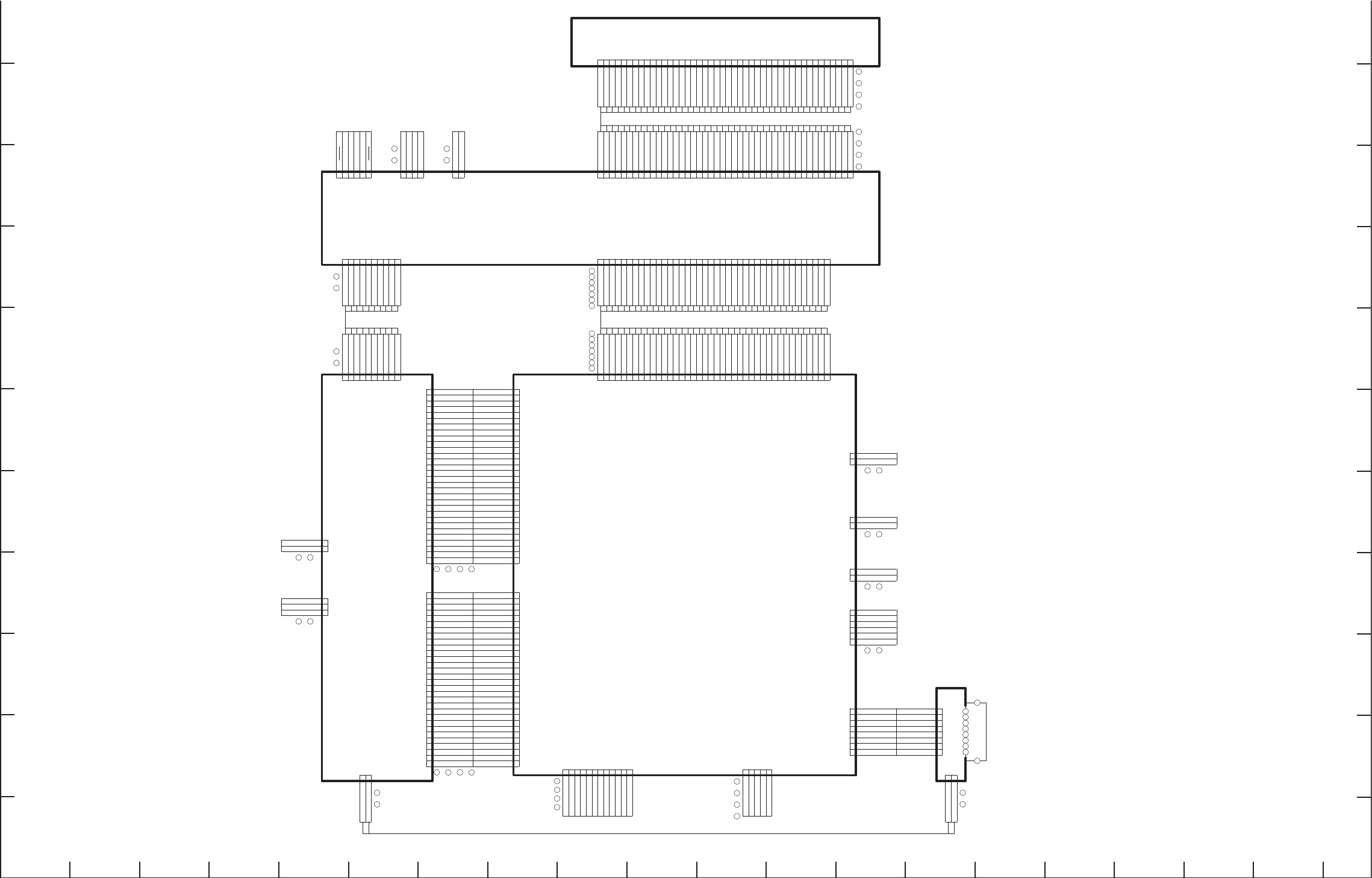
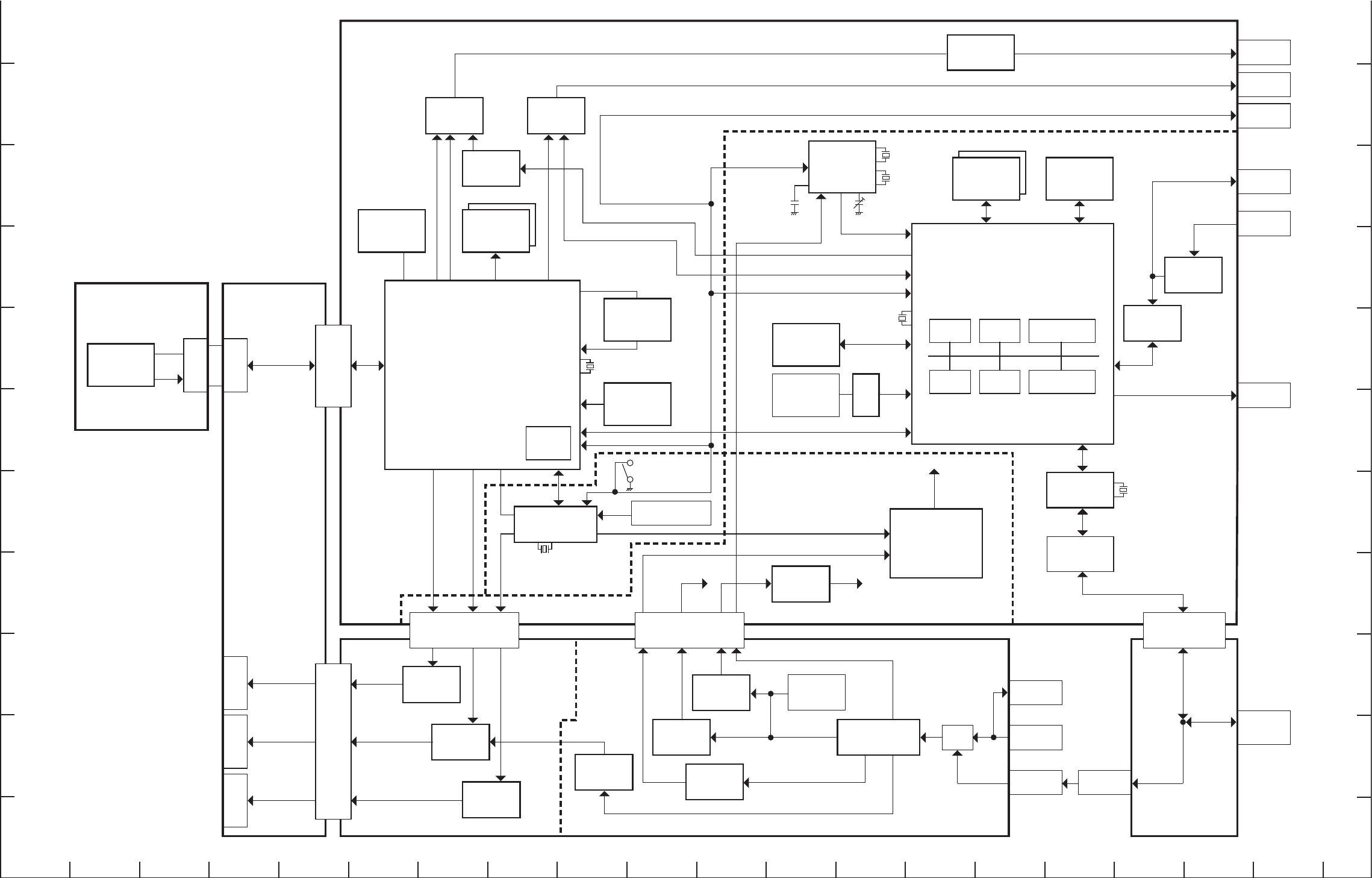
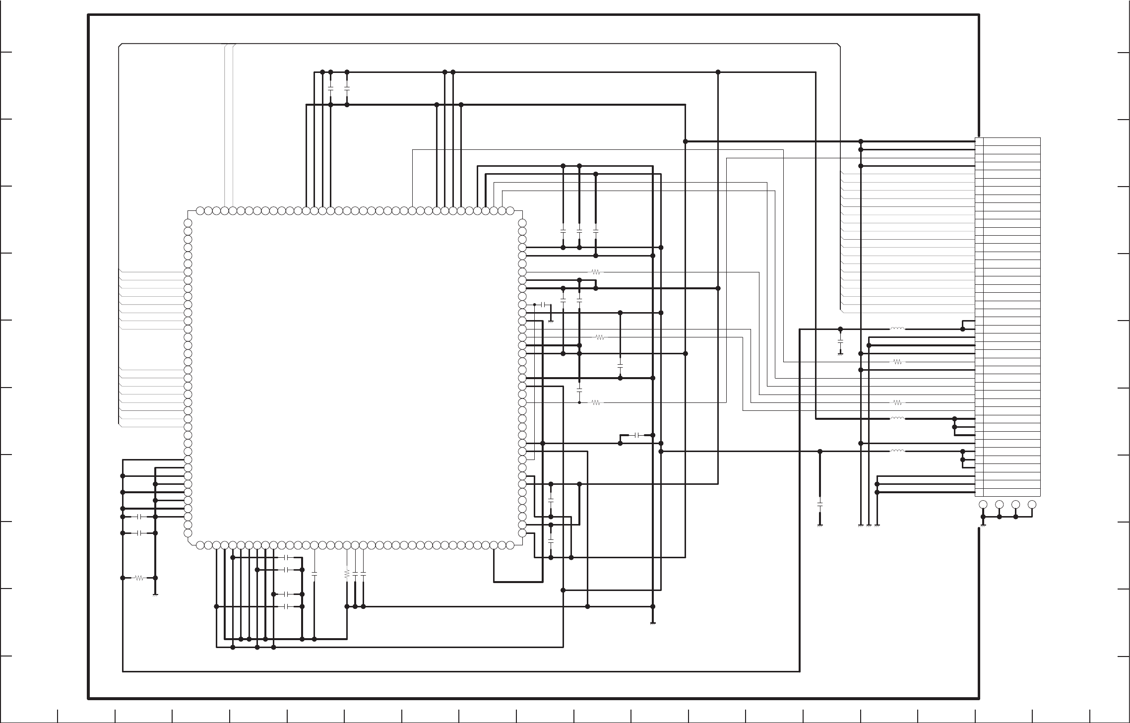
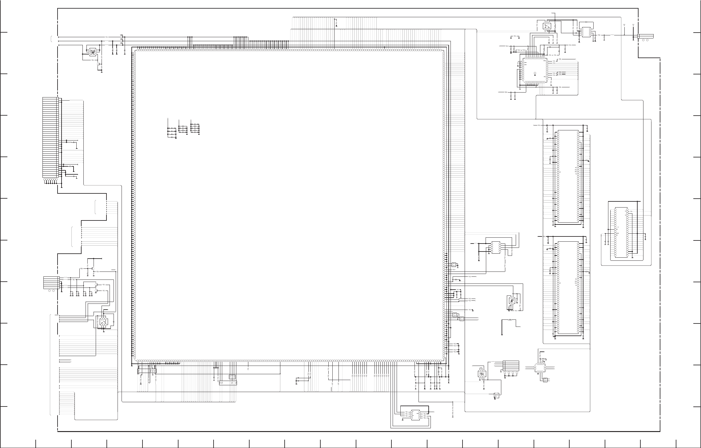
CIRCUIT DIAGRAMS & PRINTED WIRING BOARDS
TABLE OF CONTENTS
OVERALL WIRING, BLOCK DIAGRAM & CIRCUIT DIAGRAMS Page
OVERALL WIRING C3
OVERALL CIRCUIT BLOCK DIAGRAM C4
CA-1 BOARD CMOS IMAGE SENSOR C5
CA-2 BOARD (DM-A) SYSTEM ASIC C6
CA-2 BOARD (DM-B) CODEC C11
CA-2 BOARD (PW-A) POWER C16
CA-2 BOARD (SY-A) SYSTEM CONTROL C17
CA-3 BOARD (PW-B) POWER C18
CA-3 BOARD (SY-B) IRIS DRIVER C19
CA-4 BOARD D/N, IRIS, ABF, CMOS IMAGE SENSOR CONNECTOR C20
CA-5 BOARD ETHERNET
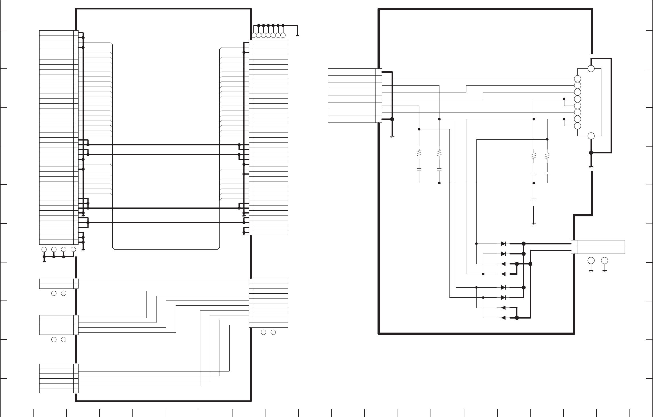
PRINTED WIRING BOARDS (P.W.B.)
CA-1 P.W.B. (SIDE A & B) C21
CA-2 P.W.B. (SIDE A) C22
CA-2 P.W.B. (SIDE B) C23
CA-3 P.W.B. (SIDE A & B) C24
CA-4 P.W.B. (SIDE A & B) C25
CA-5 P.W.B. (SIDE A & B)

C2
NOTES:
1. All resistance values in "OHMS" unless otherwise noted.
(K=1,000 ; M=1,000,000)
2. All capacitance values in "µF" unless otherwise noted.
p=pico farad ; n=nano farad ; µ ,u or U=micro farad
3. All inductance values in "µH" unless otherwise noted.
µ ,u or U=micro henry ; m=milli henry
PRODUCT SAFETY NOTICE
THE COMPONENTS DESIGNATED BY A SYMBOL ( ) IN THIS
SCHEMATIC DIAGRAM DESIGNATES COMPONENTS WHOSE VAL-
UE ARE OF SPECIAL SIGNIFICANCE TO PRODUCT SAFETY.
SHOULD ANY COMPONENT DESIGNATED BY A SYMBOL NEED TO
BE REPLACED, USE ONLY THE PART DESIGNATED IN THE PARTS
LIST.
DO NOT DEVIATE FROM THE RESISTANCE, WATTAGE AND VOLT-
AGE RATINGS SHOWN.
EXPLANATORY NOTES (EXAMPLES)
Resistor 10K:1/16J means 10kilo ohm ±5%, 1/16watt max.
1M:1/10D means 1mega ohm ±0.5%, 1/10watt max.
(Tolerance K:±10%, J:±5%, G:±2%, F:±1%, D:±0.5%)
Capacitor 0.047:F means 0.047micro farad, Ftype.
Electrolytic capacitor
10:16 means 10micro farad, 16volt max.
Inductor 330:J means 330micro henry ±5%
470:K means 470micro henry ±10%
No description J or K means ±5%
Figure of printed wiring boards
Multilayer board:
"Side A" means the view from A side of the board.
"Side B" means the view from B side of the board.
Singlelayer board:
View from the copper-foil side of the board, otherwise noted.
PAL-H-EX
The number of "H=##" written in slant character, shows the voltage.
The number of "H=##" written in upright character, shows the height of the parts.

A
B
C
D
E
F
G
H
I
J
K
12345678910 11 12 13 14 15 16 17 18 19
A
B
C
D
E
F
G
H
I
J
K
C3
OVERALL WIRING, BLOCK DIAGRAM & CIRCUIT DIAGRAMS
OVERALL WIRING
TX-
RX+
RXCT
RX-
GND
GND
TX+
TXCT
CN882
1
48V(PoE)
2
0V(PoE)
Z1Z2
CN701
10
SDIN5
4
DGND
11
SDIP4
5
SDIP7
12
SDIN4
6
SDIN7
13
SCKIP0
7
SDIP6
14
SCKIN0
8
SDIN6
15
SDIP3
9
SDIP5
16
SDIN3
17
SDIP2
18
SDIN2
19
SDIP1
20
SDIN1
1
DGND
2
DGND
3
XCLR
21
SDIP0
22
SDIN0
23
I/O1.8V
24
I/O1.8V
25
I/OGND
26
I/OGND
27
DGND
28
ADCK
29
DGND
30
TGVD
31
TGHD
32
CCDSD
33
CCDCK
34
CCDEN
35
D1.8V
36
D1.8V
37
D1.8V
38
DGND
39
A2.7V
40
A2.7V
41
A2.7V
42
A_GND
43
A_GND
44
A_GND
Z1 Z2 Z3 Z4
CN713
10
ABF B-
4
BLAKE+
5
DRIVE+
6
DRIVE-
7
ABF A-
8
ABF A+
9
ABF B+
1
FILTER+
2
FILTER-
3
BLAKE-
Z1Z2
CN702
1
FILTER+
2
FILTER-
Z1 Z2
CN703
4
DRIVE-
1
BLAKE-
2
BLAKE+
3
DRIVE+
Z1 Z2
CN411
10
3.6V(AL)
4
5.0V(AL)
11
3.6V(AL)
5
5.0V(AL)
12
3.6V(AL)
6
3.3V(AL)
13
GND
7
3.3V(AL)
14
GND
8
3.3V(AL)
15
POWER_FAIL
9
3.3V(AL)
16
GND
17
GND
18
GND
19
3.6V(AL)
20
3.6V(AL)
1
GND
2
GND
3
5.0V(AL)
21
3.6V(AL)
22
3.3V(AL)
23
3.3V(AL)
24
3.3V(AL)
25
3.3V(AL)
26
5.0V(AL)
27
5.0V(AL)
28
5.0V(AL)
29
GND
30
GND
Z1 Z2 Z3 Z4
CN972
10
ABF B-
4
BLAKE+
5
DRIVE+
6
DRIVE-
7
ABF A-
8
ABF A+
9
ABF B+
1
FILTER+
2
FILTER-
3
BLAKE-
Z1 Z2
CN971
10
IRIS_REF
4
FILTER+
11
BACKUP_GND
5
ABF A+
12
GND
6
ABF A-
13
GND
7
ABF B+
14
GND
8
ABF B-
15
GND
9
IRIS_VCA
16
GND
17
GND
18
GND
19
GND
20
BACKUP_GND
1
GND
2
GND
3
FILTER-
21
IRIS_REF
22
IRIS_VCA
23
ABF B-
24
ABF B+
25
ABF A-
26
ABF A+
27
FILTER+
28
FILTER-
29
GND
30
GND
Z1 Z2 Z3 Z4
CN202
1
MIC IN
2
GND
Z1 Z2
CN201
1
AD OUT
2
GND
Z1 Z2
CN683
4
TX-
5
RX+
6
RXCT
7
RX-
8
GND
1
GND
2
TX+
3
TXCT
4
5
6
7
8
1
2
3
CN522
10
IRIS_REF
4
FILTER+
11
BACKUP_GND
5
ABF A+
12
GND
6
ABF A-
13
GND
7
ABF B+
14
GND
8
ABF B-
15
GND
9
IRIS_VCA
16
GND
17
GND
18
GND
19
GND
20
BACKUP_GND
1
GND
2
GND
3
FILTER-
21
IRIS_REF
22
IRIS_VCA
23
ABF B-
24
ABF B+
25
ABF A-
26
ABF A+
27
FILTER+
28
FILTER-
29
GND
30
GND
CN521
10
3.6V(AL)
4
5.0V(AL)
11
3.6V(AL)
5
5.0V(AL)
12
3.6V(AL)
6
3.3V(AL)
13
GND
7
3.3V(AL)
14
GND
8
3.3V(AL)
15
POWER_FAIL
9
3.3V(AL)
16
GND
17
GND
18
GND
19
3.6V(AL)
20
3.6V(AL)
1
GND
2
GND
3
5.0V(AL)
21
3.6V(AL)
22
3.3V(AL)
23
3.3V(AL)
24
3.3V(AL)
25
3.3V(AL)
26
5.0V(AL)
27
5.0V(AL)
28
5.0V(AL)
29
GND
30
GND
CN106
4
GND
5
ALM_OUT1
6
ALM_OUT2
1
ALM_IN1
2
ALM_IN2
3
GND
Z1 Z2
CN714
10
CCDSD
4
A2.7V
11
TGHD
5
DGND
12
TGVD
6
D1.8V
13
DGND
7
D1.8V
14
ADCK
8
CCDEN
15
DGND
9
CCDCK
16
I/OGND
17
I/OGND
18
I/O1.8V
19
I/O1.8V
20
SDIN0
1
A_GND
2
A_GND
3
A2.7V
21
SDIP0
22
SDIN1
23
SDIP1
24
SDIN2
25
SDIP2
26
SDIN3
27
SDIP3
28
SCKIN0
29
SCKIP0
30
SDIN4
31
SDIP4
32
SDIN5
33
SDIP5
34
SDIN6
35
SDIP6
36
SDIN7
37
SDIP7
38
DGND
39
XCLR
40
DGND
Z1Z2Z3Z4Z5Z6Z7
CN104
10
SDIP4
4
SDIP7
11
SDIN4
5
SDIN7
12
SCKIP0
6
SDIP6
13
SCKIN0
7
SDIN6
14
SDIP3
8
SDIP5
15
SDIN3
9
SDIN5
16
SDIP2
17
SDIN2
18
SDIP1
19
SDIN1
20
SDIP0
1
DGND
2
XCLR
3
DGND
21
SDIN0
22
I/O1.8V
23
I/O1.8V
24
I/OGND
25
I/OGND
26
DGND
27
ADCK
28
DGND
29
TGVD
30
TGHD
31
CCDSD
32
CCDCK
33
CCDEN
34
D1.8V
35
D1.8V
36
DGND
37
A2.7V
38
A2.7V
39
A_GND
40
A_GND
Z1 Z2 Z3 Z4 Z5 Z6 Z7
CN102
4
NC
5
GND
1
USB_VBUS
2
USB_D-
3
USB_D+
Z1Z2Z3Z4
CN111
1
SD OUT
2
GND
Z1 Z2
CN704
3
ABF B+
2
ABF B-
1
GND
6
GND
5
ABF A-
4
ABF A+
CN402
1
HEATER+
2
HEATER-
Z1Z2
CN401
1
AC24V/+
2
AC24V/-
3
F.GND
Z1Z2
CN403
1
48V(PoE)
2
0V(PoE)
Z1Z2
JK881
1
2
3
4
5
6
7
8
Z1
Z2
CN604
10
CARD
4
VDD
11
CARD/WP
5
CLOCK
12
WP
6
VSS
7
DATA0
8
DATA1
9
DATA2
1
DATA3
2
COMMAND
3
VSS
Z1Z2Z3Z4
CA-4
CA-1
CA-3
LAN(PoE)
POWER IN
HEATER
AUDIO OUT
MIC IN
CA-2
CA-5
ALARM IN/OUT
USB
SD
ABF
IRIS
D/N
SY-B
PW-B
PW-A
PW-A
PW-B
PW-B
SY-B
DM-B DM-A
DM-B
DM-B
DM-B
DM-A
DM-A
DM-A
PW-B
(DM-A)
(DM-B)
(PW-A)
(SY-A)
(PW-B)
(SY-B)
W1-40800/L5DE2/XE
SD OUT
PoE: Power over Ethernet
IEEE802.3af
The standard to supply the power, using ethernet cable.
CN881
TX-
RX+
RXCT
RX-
GND
GND
TX+
TXCT
TX-
RX+
RXCT
RX-
GND
GND
TX+
TXCT
CN911
10
SDIN5
4
DGND
11
SDIP4
5
SDIP7
12
SDIN4
6
SDIN7
13
SCKIP0
7
SDIP6
14
SCKIN0
8
SDIN6
15
SDIP3
9
SDIP5
16
SDIN3
17
SDIP2
18
SDIN2
19
SDIP1
20
SDIN1
1
DGND
2
DGND
3
XCLR
21
SDIP0
22
SDIN0
23
I/O1.8V
24
I/O1.8V
25
I/OGND
26
I/OGND
27
DGND
28
ADCK
29
DGND
30
TGVD
31
TGHD
32
CCDSD
33
CCDCK
34
CCDEN
35
D1.8V
36
D1.8V
37
D1.8V
38
DGND
39
A2.7V
40
A2.7V
41
A2.7V
42
A_GND
43
A_GND
44
A_GND
Z1 Z2 Z3 Z4

A
B
C
D
E
F
G
H
I
J
K
12345678910 11 12 13 14 15 16 17 18 19
A
B
C
D
E
F
G
H
I
J
K
C4
OVERALL CIRCUIT BLOCK DIAGRAM
CN111
SD OUT
CN102
USB
CN604
SD CARD
CN201
AUDIO OUT
CN202
MIC IN
CN106
ALARM IN/OUT
JK881
ETHERNET
TO LAN
CN402
CN401
CN403 CN882
CONTROL SW
ABF-, AFB+, SET
CN911
CN701
CN704
ABF
CN703
IRIS
CN702
D/N
IC911
CMOS
IMAGE SENSOR
IC121
NOR
FLASH MEMORY
64Mb
DDR SDRAM
512Mb
X1102
48.000MHz
X3001
4.000MHz
CLOCK
GENERATOR
IC106
IC107
EEPROM
128b
ALARM IN/OUT
ALARM IN/OUT
ALARM IN/OUT
BDC1-40800/L5DE2-XE
[48V,0V](PoE)
[48V,0V](PoE)
POWER IN
HEATER
DRIVE[+, -]
BRAKE[+, -]
ABF
[A+, A-, B+, B-]
FILTER[+, -]
USB+
USB-
240MHz
9ch-LVDS
IC101
SYSTEM ASIC
MAIN
CPU
IC412, IC413
SWITCHING CONTROL
D/D CONV.
IC975
IC112
VIDEO
DRIVER
CN713
B to B
CN972
CN714
B to B
CN104
CN522
B to B
CN971
CN521
B to B
CN411
CN683
HEADER
CN881
CA-1
CA-2
(DM-A)
CA-3
(PW-B)
(PW-A)
(DM-B)
(SY-A)
(SY-B)
CA-5
CA-4
IC102, IC103
IC521, IC522
IC523, IC524
IC525
POWER SUPPLY
CIRCUIT
IC685
ETHERNET PHY
T6801
LAN TRANS
IC531, IC532
SW REG
IRIS
IC971
IC981
DRIVER
DRIVER
IC301
8bit MICRO-
PROCESSOR
IC433
D/D IC421
D/D
IC422
LDO
IC431
IC201
AMP
IC621
AUDIO
CODEC
D/D BACK UP
IC111
ENCODER
IC104
SW
IC108
BUS SW
ALARM IN/OUT
uCOM_RST
ENC_D[0:7], ENC_CLK
POWER FAIL
POWER FAIL
5.0V
6.5V
6.5V
3.3V
IN[A+, A-, B+, B-]
IRIS_VCA, IRIS_REF
FILTER[+,-]FILTER[+,-] MRST
12V
3.6V
3.6V5.0V
3.3V
3.3V
1.8V
1.0V
3.3V
2.7V
1.8V
1.2V
USBD1+, USBD1-
IC352
8bit MICRO-
PROCESSOR
IC604
EEPROM
128b
IC602
BUFFER
X6021
27.000MHz CLOCK
GENERATOR
X3501
32.768KHz
X3502
10.000MHz
X6602
12.000MHz
(USB)
IC603
CODEC
IC607
NAND
FLASH MEMORY
1Gb
USB MAIN
CPU
MEMORY
CONTROLLER
JPEG
ENC
H.264
ENC
ETHER
MAC
IC605, IC606
DDR2
SDRAM
512Mb
uCOM_RST
RESET SW
S9901
X6851
25.000MHz
CT351
Z3501

A
B
C
D
E
F
G
H
I
J
K
12345678910 11 12 13 14 15 16 17 18 19
A
B
C
D
E
F
G
H
I
J
K
C5
CA-1 BOARD CMOS IMAGE SENSOR
4.7;B
1608
C9118
4.7;B
1608
C9117
0;1/16Z
R9109
0;1/16Z
R9106
44
CN911
10
SDIN5
4
DGND
11
SDIP4
5
SDIP7
12
SDIN4
6
SDIN7
13
SCKIP0
7
SDIP6
14
SCKIN0
8
SDIN6
15
SDIP3
9
SDIP5
16
SDIN3
17
SDIP2
18
SDIN2
19
SDIP1
20
SDIN1
1
DGND
2
DGND
3
XCLR
21
SDIP0
22
SDIN0
23
I/O1.8V
24
I/O1.8V
25
I/OGND
26
I/OGND
27
DGND
28
ADCK
29
DGND
30
TGVD
31
TGHD
32
CCDSD
33
CCDCK
34
CCDEN
35
D1.8V
36
D1.8V
37
D1.8V
38
DGND
39
A2.7V
40
A2.7V
41
A2.7V
42
A_GND
43
A_GND
44
A_GND
Z1 Z2 Z3 Z4
33K;1/16J
R9101
0.1;B
C9119
0.1;B
C9124
0.1;B
C9122
0.1;B
C9127
0.1;B
C9120
0.1;B
C9111
0.1;B
C9101
0.1;B
C9113
2.2;B
C9125
2.2;B
C9116
1000P;B
C9112
1000P;B
C9121
1000P;B
C9102
FBMH1608HL601
1608
L9101
FBMH1608HL601
1608
L9103
FBMH1608HL601
1608
L9102
0;1/16Z
R9103
0;1/16Z
R9105
I/OGND
A_GND
I/OGND
A_GND
A_GND
A_GND
1;B
C9110
47K;1/16J
R9102
1;B
C9115
1;B
C9104
1;B
C9107
1;B
C9105
1;B
C9108
I/OGND
4.7;B
C9134
IMX039LQR-S
QIMX039LQR-SN
IC911
A1
NC
A3
NC
A4
VDDHCM1
A5
VSSHCM1
A6
VDDHPX1
A7
VSSHPX1
A8
VSSHDA
A9
VDDHDA
A10
VSSHPX2
A11
VDDHPX2
A12
NC
A14
NC
B3
NC
B4
NC
B5
VLOADLM1
B6
NC
B7
TEST1
B8
TEST2
B9
VEXRES
B10
VBGR
B11
VLOADLM2
B12
NC
C1
NC
C2
NC
C3
NC
C4
NC
C5
NC
C6
NC
C7
NC
C8
NC
C9
NC
C10
NC
C11
NC
C12
NC
C13
NC
C14
NC
D1
VDDSUBA1
D2
TEST3
D3
NC
D4VSSLCN1
D5VDDLCN1
D6NC
D7NC
D8NC
D9NC
D10VDDLCN4
D11VSSLCN4
D12NC
D13VCP
D14VSSHCM2
E1VDDSUBD
E2TEST4
E3NC
E4NC
E11NC
E12XCLR
E13NC
E14VDDHCM2
F1VSSHVS
F2NC
F3NC
F4VSSLCM1
F11VSSLCM2
F12XCE
F13SCK
F14VDDSUBA2
G1VDDHVS
G2VRL
G3NC
G4VDDLCM1
G11VDDLCM2
G12SDI
G13SDO
G14VSSHCP
H1VDDHPL
H2NC
H3NC
H4NC
H11
NC
H12
XVS
H13
XHS
H14
VDDHCP
J1
VSSHPL
J2
NC
J3
VSSLCN2
J4
VDDLCN2
J11
VDDLCN3
J12
VSSLCN3
J13
TEST5
J14
NC
K1
INCK
K2
NC
K3
NC
K4
NC
K11
NC
K12
NC
K13
TEST6
K14
NC
L1
NC
L2
NC
L3
VSSLSC1
L4
VDDLSC1
L11
VDDLSC2
L12
VSSLSC2
L13
TEST7
L14
NC
M1
NC
M2
NC
M3
TOUT1
M4
TOUT2
M5
TOUT3
M6
TOUT4
M7
DCKM
M8
DCKP
M9
TOUT5
M10
TOUT6
M11
TOUT7
M12 TOUT8
M13 NC
M14 NC
N1 NC
N2 NC
N3 NC
N4 DOAP
N5 DOBP
N6 DOCP
N7 DODP
N8 DOEP
N9 DOFP
N10 DOGP
N11 DOHP
N12 NC
N13 NC
N14 NC
P3 NC
P4 DOAM
P5 DOBM
P6 DOCM
P7 DODM
P8 DOEM
P9 DOFM
P10 DOGM
P11 DOHM
P12 NC
R1 NC
R3 NC
R4 VDDLIO1
R5 VSSLIO1
R6 VDDLIO2
R7 VSSLIO2
R8 VDDLIO3
R9 VSSLIO3
R10 VDDLIO4
R11 VSSLIO4
R12 NC
R14 NC
22;B
C9130
0;1/16Z
R9104
0.1;B
C9123
SDIP0
SDIP1
SDIP2
SDIP3
SDIP4
SDIP5
SDIP6
SDIP7
SDIN0
SDIN1
SDIN2
SDIN3
SDIN4
SDIN5
SDIN6
SDIN7
SCKIP0
SCKIN0
SDIP7
SDIP6
SDIN6
SDIP5
SDIN5
SDIP4
SDIN4
SCKIP0
SCKIN0
SDIP3
SDIN3
SDIP2
SDIN2
SDIP1
SDIN1
SDIP0
SDIN0
SDIN7
XCLR
CMOS IMAGE SENSOR
CA-1
C1-40700/L5DE2-XE
TO CA-4 CN701
VOLTAGE: POWER ON
1.8
2.7

A
B
C
D
E
F
G
H
I
J
K
12345678910 11 12 13 14 15 16 17 18 19
A
B
C
D
E
F
G
H
I
J
K
C6
1;B
C1036
0.1;B
C1038
100;1/16J
R1023
0;1/16Z
R1034
0.1;B
C1044
4.7;B
1608
C1001
0;1/16Z
R1136
2.7K;1/16D
R1019
0;1/16Z
R1008
ASIC_SDI
4.7;B
1608
C1002
0.1;B
C1025
0.1;B
C1023
1.8V(VDD)
0;1/16Z
R1032
4.7;B
1608
C1033
1K;1/16D
R1121
4.7;B
1608
C1043
0.1;B
C1007
1.8V(VDD)
A_VDD3
1;B
C1013
0.1;B
C1201
0.1;BC1067
1;B
C1012
0;1/16Z
R1057
0.1;BC1057
C1063 0.1;B
0;1/16Z
R1133
C1064 0.1;B
0.1;BC1058
0.1;B
C1030
1.1K;1/16D
R1061
1M;1/16J
R1122
K4X51323PG-8GC8
QXXAGB058---N
IC103
R9
VDD
R8
DQ0
R7
VDDQ
P9
VSSQ
P8
DQ2
P7
DQ1
N9
VDDQ
N8
DQ4
N7
DQ3
M9
VSSQ
M8
DQ6
M7
DQ5
L9
VDDQ
L8
DQS0
L7
DQ7
K9
A3
K8
DM0
K7
A2
J9
A1
J8
A0
J7
A10
H9
BA1
H8
BA0
H7
G9
G8
G7
F9
VSS
F8
DM2
F7
NC
E9
VDDQ
E8
DQS2
E7
DQ23
D9
VSSQ
D8
DQ22
D7
DQ21
C9
VDDQ
C8
DQ20
C7
DQ19
B9
VSSQ
B8
DQ18
B7
DQ17
A9
VDD
A8
DQ16
A7
VDDQ
A2
DQ31
A1
VSS
G1
CKE
D1
VDDQ
R3
VSSQ
R1
VSS
P2
DQ13
A3
VSSQ
C1
VSSQ
N3
DQ12
N1
VSSQ
M3
DQ10
M1
VDDQ
C3
DQ28
L2
DQS1
K3
A5
K1
A4
J2
A7
H3
A12
H1
A9
C2
DQ27
G2
CK
B1
VDDQ
B2
DQ29
D3
DQ26
E1
VSSQ
R2
DQ15
P3
DQ14
P1
VDDQ
N2
DQ11
E3
DQ24
M2
DQ9
L3
DQ8
L1
VSSQ
K2
DM1
J3
A8
J1
A6
H2
A11
F2
DM3
F1
VDD
E2
DQS3
G3
F3
NC
B3
DQ30
D2
DQ25
0;1/16Z
R1139
0.1;B
C1053
0.1;BC1066
ASIC_SDO
1K;1/16D
R1060
0.1;B
C1202
C1065 0.1;B
A_VDD1.2
0.1;B
C1052
2.2K;1/16D
R1070
C1068 0.1;B
0.1;B
C1040
A_VDD3
0.1;B
C1028
0.1;BC1054
1;B
C1026
ZBOOT_COMREQ
0.1;B
C1051
S29PL064J60BFI120#
QS29PL064J60N
IC121
D1
A1
C1
A2
A1
A3
B1
A4
D2
A5
C2
A6
A2
A7
B2
A17
C3
A18
A3
B3
C4
A21
B4
A4
D3
A20
D4
A19
B5
A8
A5
A9
C5
A10
D5
A11
B6
A12
A6
A13
C6
A14
D6
A15
E6
A16
F6
NC
H6
VSS
G6
DQ15
E5
DQ7
F5
DQ14
H5
DQ6
G5
DQ13
E4
DQ5
F4
DQ12
H4
DQ4
G4
VCC
G3
DQ11
H3
DQ3
F3
DQ10
E3
DQ2
G2
DQ9
H2
DQ1
F2
DQ8
E2
DQ0
G1
H1
VSS
F1
E1
A0
MRST
1000P;B
C1004
A_VDD1.8
10K;1/16D
R1005
0.1;B
C1022
0.1;B
C1010
K4X51323PG-8GC8
QXXAGB058---N
IC102
R9
VDD
R8
DQ0
R7
VDDQ
P9
VSSQ
P8
DQ2
P7
DQ1
N9
VDDQ
N8
DQ4
N7
DQ3
M9
VSSQ
M8
DQ6
M7
DQ5
L9
VDDQ
L8
DQS0
L7
DQ7
K9
A3
K8
DM0
K7
A2
J9
A1
J8
A0
J7
A10
H9
BA1
H8
BA0
H7
G9
G8
G7
F9
VSS
F8
DM2
F7
NC
E9
VDDQ
E8
DQS2
E7
DQ23
D9
VSSQ
D8
DQ22
D7
DQ21
C9
VDDQ
C8
DQ20
C7
DQ19
B9
VSSQ
B8
DQ18
B7
DQ17
A9
VDD
A8
DQ16
A7
VDDQ
A2
DQ31
A1
VSS
G1
CKE
D1
VDDQ
R3
VSSQ
R1
VSS
P2
DQ13
A3
VSSQ
C1
VSSQ
N3
DQ12
N1
VSSQ
M3
DQ10
M1
VDDQ
C3
DQ28
L2
DQS1
K3
A5
K1
A4
J2
A7
H3
A12
H1
A9
C2
DQ27
G2
CK
B1
VDDQ
B2
DQ29
D3
DQ26
E1
VSSQ
R2
DQ15
P3
DQ14
P1
VDDQ
N2
DQ11
E3
DQ24
M2
DQ9
L3
DQ8
L1
VSSQ
K2
DM1
J3
A8
J1
A6
H2
A11
F2
DM3
F1
VDD
E2
DQS3
G3
F3
NC
B3
DQ30
D2
DQ25
4.7;B
1608
C1021
1;B
C1027
A_VDD1.2
A_VDD3
ASIC_SCK
BK1005LL241
L1001
A_VDD1.8
2K;1/16D
R1134
A_VDD1.8
0.1;B
C1016
0.1;B
C1041
0;1/16Z
R1033
ZSREQ
4.7;B
1608
C1005
0.1;B
C1029
0.1;B
C1020
0;1/16Z
1608
R1016
48.000MHz
1AV4V10B8820G
X1102
1
23
4
0
RB113
1 2
3 4
1.4X0.6
3 4
10K
RB109
1 2
7 8
5 6
0;1/16Z
R1203
0
RB110
1 2
3 4
22;1/16J
R1014
0;1/16Z
R1006
0.1;B
C1006
0
RB111
1 2
7 8
0
RB111
3 4
0
RB106
1 2
5 6
3 4
470;1/16J
R1010
39
1AV4R1ED3902G
RB114
1 2
3 4
FBMH1608HL600
1608
L1003
FBMH1608HL600
1608
L1004
150;1/16J
R1056
8P;CH
C1121
8P;CH
C1122
3K;1/16D
R1059
4.7K;1/16D
R1058
100P;CH
C1203
12K;1/16D
R1007
10K;1/16J
R1003
10K;1/16J
R1001
UP0431300
Q1002
1
2
3 4
5
6
R1011
10K;1/16J
5
CN102
4
NC
5
GND
1
USB_VBUS
2
USB_D-
3
USB_D+
Z1 Z2 Z3 Z4
DTC144EKA
Q1003
USB+
USB-
USBD2-
USBD2+
ZUSB_DET
47;1/16J
R1018
47;1/16J
R1020
47;1/16J
R1021
47;1/16J
R1022
47;1/16J
R1024
47;1/16J
R1025
47;1/16J
R1026
47;1/16J
R1027
47;1/16J
R1028
47;1/16J
R1029
47;1/16J
R1030
47;1/16J
R1031
47;1/16J
R1035
47;1/16J
R1036
47;1/16J
R1037
47;1/16J
R1038
BH76806FVM
QBH76806FVM-J
IC112
1
C1
2
Vcc
3
Vin
4
STBY
5
Vout
6
GND
7
NVCC
8
C2
1;B
C1112
1;B
C1114
4.7;B
C1113
0;1/16Z
R1125
75;1/10J
R1126
1;B
C1115
10K;1/16J
R1002
BLM18PG121SN1
L1002
120;1/16D
R1066
0;1/16Z
R1067
3.3V(AL)
VDD1.2
1.8V(VDD)
1;B
C1049
R1068
1K;1/16J
R1069
1K;1/16J
0;1/16Z
R1074
0;1/16Z
R1075
0;1/16Z
R1076
0;1/16Z
R1071
0;1/16Z
R1072
0;1/16Z
R1073
0;1/16Z
R1004
0;1/16Z
R1039
0;1/16Z
R1040
0;1/16Z
R1041
INA+
INA-
INB+
INB-
AK8128
QAK8128-----P
IC107
1
VDD
2
VSS
3
CLKIN
4
VSS
5
VDD
6
N.C
7
CLKINSEL
8
F0
9
F1
10
CKOUT
0;1/16Z
R1051
10;1/16J
R1049
47;M
2125
L1005
10;1/16J
R1050
10;B
1608
C1062
0.1;B
C1008
0.1;B
C1014
0.1;B
C1048
IC108
1
D+
2
D-
3
GND
4
HSD1-
5
HSD1+
6
HSD2-
10
Sel
7
HSD2+
8
/OE
9
VCC
USB+
USB-
USBD2+
USBD2-
USBD1-
USBD1+
0;1/16Z
R1012
1;B
C1055
USBD1+
USBD1-
300;1/16D
R1116
1.8V(VDD)
18;1/16D
R1123
0.1;B
C1103
0;1/16Z
R1102
A_VDD3
3.9K;1/16D
R1106
0.012;CH
2125
C1107
300;1/16D
R1110
0.1;B
C1108
A_VDD3
100;1/16J
R1112
4.7;B
1608
C1101
10K;1/16J
R1117
0.15;B
1608
C1110
A_VDD3
0;1/16Z
R1101
100;1/16D
R1105
0;1/16Z
R1109
0;1/16Z
R1113
0;1/16Z
R1114
0.1;B
C1104
10;1/16D
R1115
0.1;B
C1106
0;1/16Z
R1111
4.7;B
1608
C1111
0;1/16Z
R1103
4.7;B
C1109
4.7;B
C1102
ADV7393BCPZ
QADV7393BCPZJ
IC111
1
VDD_IO
2
P4
3
P5
4
P6
5
P7
6
VDD
7
DGND
8
P8
9
P9
10
P10
11
P11
12
13
SDA/SCLK
14
SCL/MOSI
15
P12
16
P13
17
P14
18
P15
19
CLKIN
20
21
PGND
22
EXT_LF
23
PVDD
24
AGND
25
VAA
26
DAC3
27
DAC2
28
DAC1
29
COMP
30
RSET
31
SFL/MISO
32
33
34
PO
35
VDD
36
DGND
37
P1
38
P2
39
P3
40
GND_IO
Z1
220P;CH
C1105
0;1/16Z
R1104
160;1/16D
R1108
1.8V(VDD)
300;1/16D
R1107
1;1/16J
R1120
10K;1/16J
R1119
10K;1/16J
R1118
0;1/16Z
R1124
R1044
22K;1/16J
R1043
33K;1/16J
C1056
0.22;B
C1059
0.22;B
470;1/16J
R1046
0;1/16Z
R1045
BK1608LL121
L1101
AVR-M1608C270MTABB
VA112
BK1608LL121
L1082
BK1608LL121
L1081
1K;1/10J
R1081
AVR-M1608C220KT6AB
VA103
10K;1/16J
R1083
BK1608LL121
L1084
2.7K;1/16J
R1087
2.7K;1/16J
R1086
AVR-M1608C220KT6AB
VA104
3.3V(MOB)
1000P;B
C1082
2SD1767-Q
Q1082
1000P;B
C1083
2SA1576A-R
Q1081
2SD1767-Q
Q1083
1000P;B
C1084
10K;1/16J
R1084
AVR-M1608C220KT6AB
VA101
1K;1/16J
R1085
1K;1/10J
R1082
1000P;B
C1081
1000P;B
C1085
BK1608LL121
L1083
AVR-M1608C220KT6AB
VA102
NC7SB3157P6X
QNC7SB3157P6K
IC110
1
2
3 4
5
6
3.0V(CS)_ON
1.8V(I/O)_ON
1.8V(CS)_ON
1.8V(I/O)
1.8V(CS)
2.7V(CS)
C1039
0.1;B
R1013
100K;1/16J
NC7SB3157P6X
QNC7SB3157P6K
IC104
1
2
3 4
5
6
A_VDD3
4.7;B
C1042
ALM_IN2
ALM_OUT1
ALM_OUT2
VPIXCLK_MOB
Y0_MOB
Y1_MOB
Y2_MOB
Y3_MOB
Y4_MOB
Y5_MOB
Y6_MOB
Y7_MOB
DN_JPEG_2M
USBD1+
USBD1-
UV7_MOB
UV6_MOB
UV5_MOB
UV4_MOB
UV3_MOB
UV2_MOB
UV1_MOB
UV0_MOB
TXD1(A)
RXD1(A)
ENC_D7
ENC_D6
ENC_D5
ENC_D4
ENC_D3
ENC_D2
ENC_D1
ENC_D0
ENC_CLK
ENC_RESET
ENC_I2CSCLK
ENC_I2CSDATA
IRIS_VCA
IRIS_REF
6
CN106
4
GND
5
ALM_OUT1
6
ALM_OUT2
1
ALM_IN1
2
ALM_IN2
3
GND
Z1Z2
M95128-WMN6P
QXXACM95128-P
IC106
1
2
Q
3
4
VSS
5
D
6
C
7
8
VCC
EV3HB
QEV3HB------N
16.0X16.0
H=1.35
0.500000
IC101
H3
TCK
H2
RTCK
K6
TRST
J3
TDI
J2
TMS
L6
TDO
H1
TSEL1
J1
TSEL0
Y6
CKIN
AA6
ADCK
U2
SCKIN1
U1
SCKIP1
AC2
SCKIN0
AC1
SCKIP0
M1
SDIP11
M2
SDIN11
N1
SDIP10
N2
SDIN10
P1
SDIP9
P2
SDIN9
R1
SDIP8
R2
SDIN8
V1
SDIP7
V2
SDIN7
W1
SDIP6
W2
SDIN6
Y1
SDIP5
Y2
SDIN5
AA1
SDIP4
AA2
SDIN4
AD1
SDIP3
AD2
SDIN3
AE1
SDIP2
AE2
SDIN2
AF1
SDIP1
AF2
SDIN1
AG1
SDIP0
AG2
SDIN0
T1
VDE_LVDS
AB1
VDE_LVDS
AH3
VDE_LVDS
K1
TGHD
M7
TGVD
K3
GPIOF27
K2
GPIOF26
L3
GPIOF25
L2
GPIOF24
L1
GPIOF23
M3
GPIOF22
M6
GPIOF21
N3
GPIOF20
N6
GPIOF19
N7
GPIOF18
P3
GPIOF17
P6
GPIOF16
R3
GPIOF15
T3
GPIOF14
R6
GPIOF13
T6
GPIOF12
U3
GPIOF11
U6
GPIOF10
V6
GPIOF9
V3
GPIOF8
W3
GPIOF7
V7
GPIOF6
W6
GPIOF5
Y3
GPIOF4
W7
GPIOF3
AA3
GPIOF2
AB3
GPIOF1
Y7
GPIOF0
AE29
GPIOC23
AE26
GPIOC22
AD29
GPIOC21
AD26
GPIOC20
AD30
GPIOC19
AD31
GPIOC18
AC26
GPIOC17
AC29
GPIOC16
AC30
GPIOC15
AB26
GPIOC14
AC31
GPIOC13
AB29
GPIOC12
AB30
GPIOC11
AB31
GPIOC10
AA29
GPIOC9
AA26
GPIOC8
AA30
GPIOC7
Y26
GPIOC6
AA31
GPIOC5
Y29
GPIOC4
Y30
GPIOC3
Y31
GPIOC2
W29
GPIOC1
W26
GPIOC0
AF9
LCDCK
AE9
GPIOE29
AJ10
GPIOE28
AF10
GPIOE27
AE10
GPIOE26
AL11
GPIOE25
AK11
GPIOE24
AJ11
GPIOE23
AF11
GPIOE22
AE11
GPIOE21
AL12
GPIOE20
AK12
GPIOE19
AJ12
GPIOE18
AF12
GPIOE17
AL13
GPIOE16
AK13
GPIOE15
AJ13
GPIOE14
AF13
GPIOE13
AL14
GPIOE12
AK14
GPIOE11
AJ14
GPIOE10
AF14
GPIOE9
AK15
GPIOE8
AJ15
GPIOE7
AF15
GPIOE6
AE15
GPIOE5
AJ16
GPIOE4
AF16
GPIOE3
AE16
GPIOE2
AF17
GPIOE1
AE17
GPIOE0
AC3
GPIOD11
AB6
GPIOD10
AC6
GPIOD9
AD3
GPIOD8
AD6
GPIOD7
AE3
GPIOD6
AF3
GPIOD5
AE6
GPIOD4
AG3
GPIOD3
AF6
GPIOD2
AF7
GPIOD1
AF8
GPIOD0
AK17
AVD_DACV
AK18
AVS_DACV
AL18
YOUT
AL16
UOUT
AL17
VOUT
AJ18
VREFV
AJ19
VROV
AL7
AVD_ADAC
AL9
AVS_ADAC
AL8
AOUT
AK8
VRP
AK9
VRN
AK5
AVD_AADC
AK6
AVS_AADC
AJ8
VRH
AJ7
VR
AK7
AIN5
AL6
AIN4
AJ6
AIN3
AL5
AIN2
AJ5
AIN1
AJ4
AIN0
AK22
AVDF1
AK21
AVSF1
AK24
AVDF2
AJ24
AVSF2
AJ22
AVSF2
AJ23
AVSF2
AK23
AVSF2
AJ21
AVDP
AJ20
AVSP
AK20
AVDB
AK19
AVSB
AL20
HSDP
AL21
HSDM
AL22
FSDP
AL23
FSDM
AF20
VBUS
AL19
EXT12K
AF21
GPIOB4
AF22
GPIOB3
AE22
GPIOB2
AF23
GPIOB1
AE23
GPIOB0
AH30
AVD_PLL1
AG30
AVD_PLL2
AF30
AVD_PLL3
AH29
AVS_PLL1
AG29
AVS_PLL2
AF29
AVS_PLL3
AL27
XI
AL25
XO
AF26
zRST
AE30
TCLKI1
AK28
TCLKI0
AJ27
TSCKIN
AG31
D4CKO
AE31
D4CKIN
AF31
MCLK
AF25
PLLEN
AJ25
CLKSEL1
AF24
CLKSEL0
AJ26
TEST1
AK26
TEST0
AK25
PSELTST
AJ28
PSELCLK
AK27
VPD
AF18
zSREQ
AE18
SCK
AF19
SDI
AE19
SDO
B22
DCKPP
C22
DCKNP
A22
DCKEP
C20
zDCSP
G21
zRASP
F21
zCASP
C21
zDWEP
G20
DBAP1
F20
DBAP0
B21
DAP12
A21
DAP11
C19
DAP10
A20
DAP9
B20
DAP8
B19
DAP7
A19
DAP6
B18
DAP5
A18
DAP4
G18
DAP3
F18
DAP2
G19
DAP1
F19
DAP0
A27
DQP31
B27
DQP30
A26
DQP29
B26
DQP28
A25
DQP27
B25
DQP26
A24
DQP25
B24
DQP24
C24
DQP23
G24
DQP22
C25
DQP21
F24
DQP20
C26
DQP19
F25
DQP18
C27
DQP17
F26
DQP16
A13
DQP15
B13
DQP14
A14
DQP13
B14
DQP12
A15
DQP11
B15
DQP10
A16
DQP9
B16
DQP8
C18
DQP7
G15
DQP6
C16
DQP5
F15
DQP4
C15
DQP3
G14
DQP2
C14
DQP1
C13
DQP0
B23
DQMP3
G22
DQMP2
B17
DQMP1
G16
DQMP0
A23
DQSP3
F22
DQSP2
A17
DQSP1
F16
DQSP0
P31
DCKPS
P30
DCKNS
N31
DCKES
N30
zDCSS
P25
zRASS
P26
zCASS
N29
zDWES
N25
DBAS1
N26
DBAS0
M29
DAS12
M30
DAS11
L26
DAS10
M31
DAS9
L29
DAS8
L30
DAS7
L31
DAS6
K31
DAS5
J31
DAS4
L25
DAS3
K30
DAS2
M25
DAS1
M26
DAS0
W31
DQS31
W30
DQS30
V31
DQS29
V30
DQS28
U31
DQS27
U30
DQS26
R30
DQS25
T30
DQS24
P29
DQS23
U25
DQS22
T29
DQS21
U26
DQS20
U29
DQS19
V25
DQS18
V29
DQS17
V26
DQS16
E31
DQS15
E30
DQS14
F31
DQS13
F30
DQS12
G31
DQS11
G30
DQS10
H31
DQS9
H30
DQS8
H29
DQS7
H25
DQS6
G29
DQS5
H26
DQS4
F29
DQS3
G25
DQS2
E29
DQS1
G26
DQS0
R31
DQMS3
T25
DQMS2
K29
DQMS1
K25
DQMS0
T31
DQSS3
T26
DQSS2
J30
DQSS1
K26
DQSS0
F14
DRONP
F13
zCS
A12
zRE
B12
zWE
F12
D15
C12
D14
A11
D13
B11
D12
C11
D11
F11
D10
A10
D9
B10
D8
C10
D7
A9
D6
F10
D5
B9
D4
C9
D3
F9
D2
A8
D1
B8
D0
C8
GPIOA27
F8
GPIOA26
A7
GPIOA25
B7
GPIOA24
C7
GPIOA23
A6
GPIOA22
F7
GPIOA21
B6
GPIOA20
C6
GPIOA19
F6
GPIOA18
C5
GPIOA17
B5
GPIOA16
A5
GPIOA15
B4
GPIOA14
G6
GPIOA13
D2
GPIOA12
E3
GPIOA11
E2
GPIOA10
E1
GPIOA9
F3
GPIOA8
F2
GPIOA7
F1
GPIOA6
H6
GPIOA5
G3
GPIOA4
G2
GPIOA3
G1
GPIOA2
J6
GPIOA1
J7
GPIOA0
L11
VDD
L14
VDD
L15
VDD
L18
VDD
L19
VDD
M11
VDD
M21
VDD
N21
VDD
R11
VDD
T11
VDD
T21
VDD
U21
VDD
W11
VDD
Y11
VDD
Y21
VDD
AA13
VDD
AA14
VDD
AA17
VDD
AA18
VDD
AA21
VDD
C28
VDD18P
G13
VDD18P
G17
VDD18P
G23
VDD18P
D29
VDD18S
J25
VDD18S
R25
VDD18S
W25
VDD18S
K7
VDD33
AC7
VDD33
AD7
VDD33
AE7
VDD33
AE8
VDD33
AE14
VDD33
AE24
VDD33
AE25
VDD33
AJ9
VDD33
AJ17
VDD33
AL26
VDD33
C4
VDD33A
D3
VDD33A
G7
VDD33A
G8
VDD33A
G9
VDD33A
H7
VDD33A
AC25
VDD33C1
AD25
VDD33C1
Y25
VDD33C2
L7
VDD33F
AA7
VDD33F
AB7
VDD33F
A1
VSS
A2
VSS
A3
VSS
A4
VSS
A28
VSS
A29
VSS
A30
VSS
A31
VSS
B1
VSS
B2
VSS
B3
VSS
B28
VSS
B29
VSS
B30
VSS
B31
VSS
C1
VSS
C2
VSS
C3
VSS
C17
VSS
C23
VSS
C29
VSS
C30
VSS
C31
VSS
D1
VSS
D30
VSS
D31
VSS
F17
VSS
F23
VSS
G10
VSS
G11
VSS
G12
VSS
J26
VSS
J29
VSS
L12
VSS
L13
VSS
L16
VSS
L17
VSS
L20
VSS
L21
VSS
M12
VSS
M13
VSS
M14
VSS
M15
VSS
M16
VSS
M17
VSS
M18
VSS
M19
VSS
M20
VSS
N11
VSS
N12
VSS
N13
VSS
N14
VSS
N15
VSS
N16
VSS
N17
VSS
N18
VSS
N19
VSS
N20
VSS
P7
VSS
P11
VSS
P12
VSS
P13
VSS
P14
VSS
P15
VSS
P16
VSS
P17
VSS
P18
VSS
P19
VSS
P20
VSS
P21
VSS
R7
VSS
R12
VSS
R13
VSS
R14
VSS
R15
VSS
R16
VSS
R17
VSS
R18
VSS
R19
VSS
R20
VSS
R21
VSS
R26
VSS
R29
VSS
T2
VSS
T7
VSS
T12
VSS
T13
VSS
T14
VSS
T15
VSS
T16
VSS
T17
VSS
T18
VSS
T19
VSS
T20
VSS
U7
VSS
U11
VSS
U12
VSS
U13
VSS
U14
VSS
U15
VSS
U16
VSS
U17
VSS
U18
VSS
U19
VSS
U20
VSS
V11
VSS
V12
VSS
V13
VSS
V14
VSS
V15
VSS
V16
VSS
V17
VSS
V18
VSS
V19
VSS
V20
VSS
V21
VSS
W12
VSS
W13
VSS
W14
VSS
W15
VSS
W16
VSS
W17
VSS
W18
VSS
W19
VSS
W20
VSS
W21
VSS
Y12
VSS
Y13
VSS
Y14
VSS
Y15
VSS
Y16
VSS
Y17
VSS
Y18
VSS
Y19
VSS
Y20
VSS
AA11
VSS
AA12
VSS
AA15
VSS
AA16
VSS
AA19
VSS
AA20
VSS
AA25
VSS
AB2
VSS
AB25
VSS
AE12
VSS
AE13
VSS
AE20
VSS
AE21
VSS
AH1
VSS
AH2
VSS
AH31
VSS
AJ1
VSS
AJ2
VSS
AJ3
VSS
AJ29
VSS
AJ30
VSS
AJ31
VSS
AK1
VSS
AK2
VSS
AK3
VSS
AK4
VSS
AK10
VSS
AK16
VSS
AK29
VSS
AK30
VSS
AK31
VSS
AL1
VSS
AL2
VSS
AL3
VSS
AL4
VSS
AL10
VSS
AL15
VSS
AL24
VSS
AL28
VSS
AL29
VSS
AL30
VSS
AL31
VSS
H8
INDEX
33K;1/16J
R1093
47K;1/16J
R1092
2SC4081-R
Q1005
UPA650TT-A
Q1004
1
2
34
5
6
4.7K;1/16J
R1091
40
CN104
10
SDIP4
4
SDIP7
11
SDIN4
5
SDIN7
12
SCKIP0
6
SDIP6
13
SCKIN0
7
SDIN6
14
SDIP3
8
SDIP5
15
SDIN3
9
SDIN5
16
SDIP2
17
SDIN2
18
SDIP1
19
SDIN1
20
SDIP0
1
DGND
2
XCLR
3
DGND
21
SDIN0
22
I/O1.8V
23
I/O1.8V
24
I/OGND
25
I/OGND
26
DGND
27
ADCK
28
DGND
29
TGVD
30
TGHD
31
CCDSD
32
CCDCK
33
CCDEN
34
D1.8V
35
D1.8V
36
DGND
37
A2.7V
38
A2.7V
39
A_GND
40
A_GND
Z1Z2Z3Z4Z5Z6Z7
RCU00000C
TP111
2
CN111
1
SD OUT
2
GND
Z1 Z2
RCU00000C
TP112
A_VDD3
A_VDD3
A_VDD3
A_VDD3
A_VDD3
A_VDD3
A_VDD3
A_VDD3
A_VDD3
A_VDD3
A_VDD3
0
RB108
1 2
3 4
R1127
0;1/16Z
DQP31
DQS8
DQS9
DQS6
A6
DQS7
XOUT
DQS23
ZFWR
DQP9
DQS18
D1
DQS23
DQP21
TXD1(A)
DQMP3
DQS28
A21
DQS19
DAP12
DAS3
DAS5
A1
D14
DQP15
ZBOOT_COMREQ
DQP3
DQS3
DAS7
A16
DQS10
TDI
DQP22
DQMP0
RXD1(A)
DBAS1
D13
DQS19
DQS13
DQS29
A19
DQMP0
DQP10
DQMP1
D7
A15
DQSS3
DQS21
DQP5
DQS20
D12
DQP19
ASIC_SDI
DCKPP
DQMS0
DQP26
D14
A21
DAP11
DQS17
D11
DAS2
DQP31
DBAP1
DQMS2
DQS28
DAP11
TDO
A2
DAP2
DQSS0
A22
DQP0
A11
DAS7
DQS17
D10
DQS2
DAP10
DQP14
DAS5
A5
DQP0
DAP0
DQS1
A10
DQP26
DQP6
D9
DQP16
DQS24
D3
DQP20
DQS27
DQS5
DAP4
A11
A9
DQS7
D8
DAP0
ZRASP
ZFRD
DQP28
DQP16
DAS11
DQS25
A8
A13
DAP4
ZDCSP
D7
DAS1
DQP27
DAP2
DQSS2
A22
DQP24
DQP23
A7
D6
DAP6
DQSS0
DBAP0
DQS9
DQS5
DQS11
DQS3
DQP18
ZCS0
A6
D0
DQP25
ZDWEP
DQMP2
DQP13
DQP20
DAP10
A5
A3
DQP10
ZCASS
DAP1
DQP29
TCK
DQP11
DAP8
A4
A4
DQP27 DAP3
DAP3
DQSP3
DQP15
ZCASS
DQS29
DQP4
D6
DQS12
DAP9
DCKEP
DAS1
DQS18
A3
A12
DQP9
A19
DQSP0
DQMS1
DQS30
DQS24
DAS6
DQS31
D5
DAS8
DQMS0
ZDWEP
A2
D13
DQP14
ZCS0
DQP2 DQP18
DQSS3
DQP30
DQS10
DQP13
D4
DCKNS
ZRASP
DQS22
DQSP2
DQP25
A1
D10
DQP1
DQP22
DAP12
DQS1
DQMP1
DQS16
D3
DQP4
DBAS0
DCKPP
DQMP3
DQP1
DQS2
DQS15
DQS0
ASIC_SCK
D12
DQS26
DQP24
DQS14
DQP11
DAP9
D2
DQS8
DQS6
ZDWES
DQS22
A17
DAS6
DAS4
DQP8
D1
DQS12
DAS9
DCKNP
DCKNS
DAP5
ZRASS
DQMS1
DQP28
DAS2
DAS8
DQP17
DQP30
DQS25
ZDCSS
D0
DAS12
DQP21
DQP29
DAP5
DQP2
DQP7
ZDCSP
DCKES
DCKNP
DQP12
D9
DCKPS
RTCK
DQSP0
DBAS0
A9
DQS11
ZFRD
DAP8
DAS0
DAS10
TRST
DAS10
DQS0
D15
DCKEP
D5
DQP7
DQSP2
ZFWR
DQS21
DAS4
DQSS1
DBAP1
DQS31
DCKES
DQMP2
A10
DQP6
A16
D4
DQP12
DQMS3
DQS30
DAP6
DQSS2
ZRASS
DQS4
DBAS1
A14
DQS13
A15
DAS0
DAP7
ZSREQ
ZCASP
DQS26
DQMS3
DAS3
A20
A14
DQSP1
ASIC_SDO
DQS14
DBAP0
DAS12
DQP17
DQSP1
DQS27
A8
DQP19
A13
DQP3
DQS4
A7
DQP23
A18
DQS15
DQS16
DQP8
ZDWES
DAS9
D2
A12
DAP7
DQS20
D11
ZCASP
XIN
DAS11
ZDCSS
DQSS1
DAP1
D8
DQP5
A18
TMS
A20
DCKPS
DQMS2
DQSP3
A17
VBDET
MRST
ADCK
CCDEN
XCLR
TGVD
CCDCK
TGHD
CCDSD
GENSEL_D5
MRST
D15
VBDET
ZUSB_DET
Y7_MOB
Y6_MOB
UV5_MOB
UV7_MOB
Y5_MOB
Y3_MOB
UV3_MOB
UV4_MOB
UV6_MOB
Y1_MOB
Y2_MOB
UV0_MOB
UV2_MOB
Y4_MOB
Y0_MOB
UV1_MOB
INB-
INB+
INA-
INA+
GENSEL_NT
GENSEL_D5
GENSEL_NT
SDIP0
SDIN0
SDIP1
SDIN1
SDIP2
SDIN2
SDIP3
SDIN3
SDIP4
SDIN4
SDIP5
SDIN5
SDIP6
SDIN6
SDIP7
SDIN7
SCKIP0
SCKIN0
VBDET
ENC_D1
ENC_D5
ENC_D6
ENC_D3
ENC_D4
A_VDD3
UOUT
VOUT
A_VDD3
A_VDD3
ENC_D2
ENC_D0
ENC_RESET
ENC_I2CSCLK
ENC_I2CSDATA
ENC_D7
A_VDD3
IRIS_VCA
IRIS_REF
ALOUT1_1
ALM_IN1
3.3V(MOB)
3.3V(MOB)
3.0V(CS)_ON
1.8V(CS)_ON
1.8V(I/O)_ON
ENC_CLK
ALOUT1_1
ASIC_CVBS_OUT
ALM_IN1
VPIXCLK_MOB
Y0_MOB
Y1_MOB
Y2_MOB
Y3_MOB
Y4_MOB
Y5_MOB
Y6_MOB
Y7_MOB
UV7_MOB
UV6_MOB
UV5_MOB
UV4_MOB
UV3_MOB
UV2_MOB
UV1_MOB
UV0_MOB
TXD1(A)
RXD1(A)
XCLR
SDIP7
SDIN7
SDIP6
SDIN6
SDIP5
SDIN5
SDIP4
SDIN4
SCKIP0
SCKIN0
SDIP3
SDIN3
SDIP2
SDIN2
SDIP1
SDIN1
SDIP0
SDIN0
ADCK
TGVD
TGHD
CCDSD
CCDCK
CCDEN
MON_SEL
ASIC_CVBS_OUT
MON_SEL
VPIXCLK_MOB
DDR SDRAM
DDR SDRAM
NOR FLASH MEMORY
BUS SW
USB
CLOCK GENERATOR
EEPROM
SYSTEM ASIC
OPEN
S
W
HOLD
CS
RAS
CAS
WE
CS
RAS
CAS
WE
CK
CK
RY/BY
WP/ACC
RESET
WE
OE
CE
ALSB/SPI SS
RESET
VSYNC
HSYNC
SD OUT
VIDEO DRIVER
SW
ENCODER
OPEN
FSUSB42UMX
QFSUSB42MX--P
DM-A
D1-40800/L5DE2-XE
TO PW-A
TO PW-A, SY-A
TO CA-4 CN714
ALARM IN/OUT
TO PW-A
TO PW-A, DM-B
TO DM-B
TO SY-A
ALM_IN1
TO PW-A
TO PW-A
TO PW-A
VOLTAGE: POWER ON
3.3
1.8
1.8
3.3
1.8
1.2
3.3
CA-2 BOARD (DM-A) SYSTEM ASIC

A
B
C
D
E
F
G
H
I
J
K
12345678910 11 12 13 14 15 16 17 18 19
A
B
C
D
E
F
G
H
I
J
K
C7
CA-2 BOARD (DM-A) SYSTEM ASIC [UPPER-LEFT]
1;B
C1036
0.1;B
C1038
100;1/16J
R1023
0;1/16Z
R1034
0.1;B
C1044
4.7;B
1608
C1001
0;1/16Z
R1136
2.7K;1/16D
R1019
0;1/16Z
R1008
ASIC_SDI
4.7;B
1608
C1002
0.1;B
C1025
0.1;B
C1023
1.8V(VDD)
0;1/16Z
R1032
4.7;B
1608
C1033
1K;1/16D
R1121
4.7;B
1608
C1043
0.1;B
C1007
1.8V(VDD)
A_VDD3
1;B
C1013
0.1;B
C1201
0.1;BC1067
1;B
C1012
0;1/16Z
R1057
0.1;BC1057
C1063 0.1;B
0;1/16Z
R1133
C1064 0.1;B
0.1;BC1058
0.1;B
C1030
1.1K;1/16D
R1061
1M;1/16J
R1122
K4X51323PG-8GC8
QXXAGB058---N
IC103
R9
VDD
R8
DQ0
R7
VDDQ
P9
VSSQ
P8
DQ2
P7
DQ1
N9
VDDQ
N8
DQ4
N7
DQ3
M9
VSSQ
M8
DQ6
M7
DQ5
L9
VDDQ
L8
DQS0
L7
DQ7
K9
A3
K8
DM0
K7
A2
J9
A1
J8
A0
J7
A10
H9
BA1
H8
BA0
H7
G9
G8
G7
F9
VSS
F8
DM2
F7
NC
E9
VDDQ
E8
DQS2
E7
DQ23
D9
VSSQ
D8
DQ22
D7
DQ21
C9
VDDQ
C8
DQ20
C7
DQ19
B9
VSSQ
B8
DQ18
B7
DQ17
A9
VDD
A8
DQ16
A7
VDDQ
A2
DQ31
A1
VSS
G1
CKE
D1
VDDQ
R3
VSSQ
R1
VSS
P2
DQ13
A3
VSSQ
C1
VSSQ
N3
DQ12
N1
VSSQ
M3
DQ10
M1
VDDQ
C3
DQ28
L2
DQS1
K3
A5
K1
A4
J2
A7
H3
A12
H1
A9
C2
DQ27
G2
CK
B1
VDDQ
B2
DQ29
D3
DQ26
E1
VSSQ
R2
DQ15
P3
DQ14
P1
VDDQ
N2
DQ11
E3
DQ24
M2
DQ9
L3
DQ8
L1
VSSQ
K2
DM1
J3
A8
J1
A6
H2
A11
F2
DM3
F1
VDD
E2
DQS3
G3
F3
NC
B3
DQ30
D2
DQ25
0;1/16Z
R1139
0.1;B
C1053
0.1;BC1066
ASIC_SDO
1K;1/16D
R1060
0.1;B
C1202
C1065 0.1;B
A_VDD1.2
0.1;B
C1052
2.2K;1/16D
R1070
C1068 0.1;B
0.1;B
C1040
A_VDD3
0.1;B
C1028
0.1;BC1054
1;B
C1026
ZBOOT_COMREQ
0.1;B
C1051
S29PL064J60BFI120#
QS29PL064J60N
IC121
D1
A1
C1
A2
A1
A3
B1
A4
D2
A5
C2
A6
A2
A7
B2
A17
C3
A18
A3
B3
C4
A21
B4
A4
D3
A20
D4
A19
B5
A8
A5
A9
C5
A10
D5
A11
B6
A12
A6
A13
C6
A14
D6
A15
E6
A16
F6
NC
H6
VSS
G6
DQ15
E5
DQ7
F5
DQ14
H5
DQ6
G5
DQ13
E4
DQ5
F4
DQ12
H4
DQ4
G4
VCC
G3
DQ11
H3
DQ3
F3
DQ10
E3
DQ2
G2
DQ9
H2
DQ1
F2
DQ8
E2
DQ0
G1
H1
VSS
F1
E1
A0
MRST
1000P;B
C1004
A_VDD1.8
10K;1/16D
R1005
0.1;B
C1022
0.1;B
C1010
K4X51323PG-8GC8
QXXAGB058---N
IC102
R9
VDD
R8
DQ0
R7
VDDQ
P9
VSSQ
P8
DQ2
P7
DQ1
N9
VDDQ
N8
DQ4
N7
DQ3
M9
VSSQ
M8
DQ6
M7
DQ5
L9
VDDQ
L8
DQS0
L7
DQ7
K9
A3
K8
DM0
K7
A2
J9
A1
J8
A0
J7
A10
H9
BA1
H8
BA0
H7
G9
G8
G7
F9
VSS
F8
DM2
F7
NC
E9
VDDQ
E8
DQS2
E7
DQ23
D9
VSSQ
D8
DQ22
D7
DQ21
C9
VDDQ
C8
DQ20
C7
DQ19
B9
VSSQ
B8
DQ18
B7
DQ17
A9
VDD
A8
DQ16
A7
VDDQ
A2
DQ31
A1
VSS
G1
CKE
D1
VDDQ
R3
VSSQ
R1
VSS
P2
DQ13
A3
VSSQ
C1
VSSQ
N3
DQ12
N1
VSSQ
M3
DQ10
M1
VDDQ
C3
DQ28
L2
DQS1
K3
A5
K1
A4
J2
A7
H3
A12
H1
A9
C2
DQ27
G2
CK
B1
VDDQ
B2
DQ29
D3
DQ26
E1
VSSQ
R2
DQ15
P3
DQ14
P1
VDDQ
N2
DQ11
E3
DQ24
M2
DQ9
L3
DQ8
L1
VSSQ
K2
DM1
J3
A8
J1
A6
H2
A11
F2
DM3
F1
VDD
E2
DQS3
G3
F3
NC
B3
DQ30
D2
DQ25
4.7;B
1608
C1021
1;B
C1027
A_VDD1.2
A_VDD3
ASIC_SCK
BK1005LL241
L1001
A_VDD1.8
2K;1/16D
R1134
A_VDD1.8
0.1;B
C1016
0.1;B
C1041
0;1/16Z
R1033
ZSREQ
4.7;B
1608
C1005
0.1;B
C1029
0.1;B
C1020
0;1/16Z
1608
R1016
48.000MHz
1AV4V10B8820G
X1102
1
23
4
0
RB113
1 2
3 4
1.4X0.6
3 4
10K
RB109
1 2
7 8
5 6
0;1/16Z
R1203
0
RB110
1 2
3 4
22;1/16J
R1014
0;1/16Z
R1006
0.1;B
C1006
0
RB111
1 2
7 8
0
RB111
3 4
0
RB106
1 2
5 6
3 4
470;1/16J
R1010
39
1AV4R1ED3902G
RB114
1 2
3 4
FBMH1608HL600
1608
L1003
FBMH1608HL600
1608
L1004
150;1/16J
R1056
8P;CH
C1121
8P;CH
C1122
3K;1/16D
R1059
4.7K;1/16D
R1058
100P;CH
C1203
12K;1/16D
R1007
10K;1/16J
R1003
10K;1/16J
R1001
UP0431300
Q1002
1
2
3 4
5
6
R1011
10K;1/16J
5
CN102
4
NC
5
GND
1
USB_VBUS
2
USB_D-
3
USB_D+
Z1 Z2 Z3 Z4
DTC144EKA
Q1003
USB+
USB-
USBD2-
USBD2+
ZUSB_DET
47;1/16J
R1018
47;1/16J
R1020
47;1/16J
R1021
47;1/16J
R1022
47;1/16J
R1024
47;1/16J
R1025
47;1/16J
R1026
47;1/16J
R1027
47;1/16J
R1028
47;1/16J
R1029
47;1/16J
R1030
47;1/16J
R1031
47;1/16J
R1035
47;1/16J
R1036
47;1/16J
R1037
47;1/16J
R1038
BH76806FVM
QBH76806FVM-J
IC112
1
C1
2
Vcc
3
Vin
4
STBY
5
Vout
6
GND
7
NVCC
8
C2
1;B
C1112
1;B
C1114
4.7;B
C1113
0;1/16Z
R1125
75;1/10J
R1126
1;B
C1115
10K;1/16J
R1002
BLM18PG121SN1
L1002
120;1/16D
R1066
0;1/16Z
R1067
3.3V(AL)
VDD1.2
1.8V(VDD)
1;B
C1049
R1068
1K;1/16J
R1069
1K;1/16J
0;1/16Z
R1074
0;1/16Z
R1075
0;1/16Z
R1076
0;1/16Z
R1071
0;1/16Z
R1072
0;1/16Z
R1073
0;1/16Z
R1004
0;1/16Z
R1039
0;1/16Z
R1040
0;1/16Z
R1041
INA+
INA-
INB+
INB-
AK8128
QAK8128-----P
IC107
1
VDD
2
VSS
3
CLKIN
4
VSS
5
VDD
6
N.C
7
CLKINSEL
8
F0
9
F1
10
CKOUT
0;1/16Z
R1051
10;1/16J
R1049
47;M
2125
L1005
10;1/16J
R1050
10;B
1608
C1062
0.1;B
C1008
0.1;B
C1014
0.1;B
C1048
IC108
1
D+
2
D-
3
GND
4
HSD1-
5
HSD1+
6
HSD2-
10
Sel
7
HSD2+
8
/OE
9
VCC
USB+
USB-
USBD2+
USBD2-
USBD1-
USBD1+
0;1/16Z
R1012
1;B
C1055
USBD1+
USBD1-
300;1/16D
R1116
1.8V(VDD)
18;1/16D
R1123
0.1;B
C1103
0;1/16Z
R1102
VAGND
A_VDD3
3.9K;1/16D
R1106
0.012;CH
2125
C1107
300;1/16D
R1110
0.1;B
C1108
A_VDD3
100;1/16J
R1112
4.7;B
1608
C1101
10K;1/16J
R1117
0.15;B
1608
C1110
A_VDD3
0;1/16Z
R1101
100;1/16D
R1105
VAGND
0;1/16Z
R1109
0;1/16Z
R1113
0;1/16Z
R1114
VAGND VAGND
0.1;B
C1104
10;1/16D
R1115
0.1;B
C1106
0;1/16Z
R1111
4.7;B
1608
C1111
0;1/16Z
R1103
4.7;B
C1109
4.7;B
C1102
ADV7393BCPZ
QADV7393BCPZJ
IC111
1
VDD_IO
2
P4
3
P5
4
P6
5
P7
6
VDD
7
DGND
8
P8
9
P9
10
P10
11
P11
12
13
SDA/SCLK
14
SCL/MOSI
15
P12
16
P13
17
P14
18
P15
19
CLKIN
20
21
PGND
22
EXT_LF
23
PVDD
24
AGND
25
VAA
26
DAC3
27
DAC2
28
DAC1
29
COMP
30
RSET
31
SFL/MISO
32
33
34
PO
35
VDD
36
DGND
37
P1
38
P2
39
P3
40
GND_IO
Z1
VAGND
220P;CH
C1105
0;1/16Z
R1104
160;1/16D
R1108
1.8V(VDD)
300;1/16D
R1107
1;1/16J
R1120
10K;1/16J
R1119
10K;1/16J
R1118
0;1/16Z
R1124
R1044
22K;1/16J
R1043
33K;1/16J
C1056
0.22;B
C1059
0.22;B
470;1/16J
R1046
0;1/16Z
R1045
BK1608LL121
L1101
AVR-M1608C270MTABB
VA112
BK1608LL121
L1082
BK1608LL121
L1081
1K;1/10J
R1081
AVR-M1608C220KT6AB
VA103
10K;1/16J
R1083
BK1608LL121
L1084
2.7K;1/16J
R1087
2.7K;1/16J
R1086
AVR-M1608C220KT6AB
VA104
3.3V(MOB)
1000P;B
C1082
2SD1767-Q
Q1082
1000P;B
C1083
2SA1576A-R
Q1081
2SD1767-Q
Q1083
1000P;B
C1084
10K;1/16J
R1084
AVR-M1608C220KT6AB
VA101
1K;1/16J
R1085
1K;1/10J
R1082
1000P;B
C1081
1000P;B
C1085
BK1608LL121
L1083
AVR-M1608C220KT6AB
VA102
NC7SB3157P6X
QNC7SB3157P6K
IC110
1
2
3 4
5
6
3.0V(CS)_ON
1.8V(I/O)_ON
1.8V(CS)_ON
1.8V(I/O)
1.8V(CS)
2.7V(CS)
C1039
0.1;B
R1013
100K;1/16J
NC7SB3157P6X
QNC7SB3157P6K
IC104
1
2
3 4
5
6
A_VDD3
4.7;B
C1042
ALM_IN2
ALM_OUT1
ALM_OUT2
VPIXCLK_MOB
Y0_MOB
Y1_MOB
Y2_MOB
Y3_MOB
Y4_MOB
Y5_MOB
Y6_MOB
Y7_MOB
DN_JPEG_2M
USBD1+
USBD1-
UV7_MOB
UV6_MOB
UV5_MOB
UV4_MOB
UV3_MOB
UV2_MOB
UV1_MOB
UV0_MOB
TXD1(A)
RXD1(A)
ENC_D7
ENC_D6
ENC_D5
ENC_D4
ENC_D3
ENC_D2
ENC_D1
ENC_D0
ENC_CLK
ENC_RESET
ENC_I2CSCLK
ENC_I2CSDATA
IRIS_VCA
IRIS_REF
6
CN106
4
GND
5
ALM_OUT1
6
ALM_OUT2
1
ALM_IN1
2
ALM_IN2
3
GND
Z1Z2
M95128-WMN6P
QXXACM95128-P
IC106
1
2
Q
3
4
VSS
5
D
6
C
7
8
VCC
EV3HB
QEV3HB------N
16.0X16.0
H=1.35
0.500000
IC101
H3
TCK
H2
RTCK
K6
TRST
J3
TDI
J2
TMS
L6
TDO
H1
TSEL1
J1
TSEL0
Y6
CKIN
AA6
ADCK
U2
SCKIN1
U1
SCKIP1
AC2
SCKIN0
AC1
SCKIP0
M1
SDIP11
M2
SDIN11
N1
SDIP10
N2
SDIN10
P1
SDIP9
P2
SDIN9
R1
SDIP8
R2
SDIN8
V1
SDIP7
V2
SDIN7
W1
SDIP6
W2
SDIN6
Y1
SDIP5
Y2
SDIN5
AA1
SDIP4
AA2
SDIN4
AD1
SDIP3
AD2
SDIN3
AE1
SDIP2
AE2
SDIN2
AF1
SDIP1
AF2
SDIN1
AG1
SDIP0
AG2
SDIN0
T1
VDE_LVDS
AB1
VDE_LVDS
AH3
VDE_LVDS
K1
TGHD
M7
TGVD
K3
GPIOF27
K2
GPIOF26
L3
GPIOF25
L2
GPIOF24
L1
GPIOF23
M3
GPIOF22
M6
GPIOF21
N3
GPIOF20
N6
GPIOF19
N7
GPIOF18
P3
GPIOF17
P6
GPIOF16
R3
GPIOF15
T3
GPIOF14
R6
GPIOF13
T6
GPIOF12
U3
GPIOF11
U6
GPIOF10
V6
GPIOF9
V3
GPIOF8
W3
GPIOF7
V7
GPIOF6
W6
GPIOF5
Y3
GPIOF4
W7
GPIOF3
AA3
GPIOF2
AB3
GPIOF1
Y7
GPIOF0
AE29
GPIOC23
AE26
GPIOC22
AD29
GPIOC21
AD26
GPIOC20
AD30
GPIOC19
AD31
GPIOC18
AC26
GPIOC17
AC29
GPIOC16
AC30
GPIOC15
AB26
GPIOC14
AC31
GPIOC13
AB29
GPIOC12
AB30
GPIOC11
AB31
GPIOC10
AA29
GPIOC9
AA26
GPIOC8
AA30
GPIOC7
Y26
GPIOC6
AA31
GPIOC5
Y29
GPIOC4
Y30
GPIOC3
Y31
GPIOC2
W29
GPIOC1
W26
GPIOC0
AF9
LCDCK
AE9
GPIOE29
AJ10
GPIOE28
AF10
GPIOE27
AE10
GPIOE26
AL11
GPIOE25
AK11
GPIOE24
AJ11
GPIOE23
AF11
GPIOE22
AE11
GPIOE21
AL12
GPIOE20
AK12
GPIOE19
AJ12
GPIOE18
AF12
GPIOE17
AL13
GPIOE16
AK13
GPIOE15
AJ13
GPIOE14
AF13
GPIOE13
AL14
GPIOE12
AK14
GPIOE11
AJ14
GPIOE10
AF14
GPIOE9
AK15
GPIOE8
AJ15
GPIOE7
AF15
GPIOE6
AE15
GPIOE5
AJ16
GPIOE4
AF16
GPIOE3
AE16
GPIOE2
AF17
GPIOE1
AE17
GPIOE0
AC3
GPIOD11
AB6
GPIOD10
AC6
GPIOD9
AD3
GPIOD8
AD6
GPIOD7
AE3
GPIOD6
AF3
GPIOD5
AE6
GPIOD4
AG3
GPIOD3
AF6
GPIOD2
AF7
GPIOD1
AF8
GPIOD0
AK17
AVD_DACV
AK18
AVS_DACV
AL18
YOUT
AL16
UOUT
AL17
VOUT
AJ18
VREFV
AJ19
VROV
AL7
AVD_ADAC
AL9
AVS_ADAC
AL8
AOUT
AK8
VRP
AK9
VRN
AK5
AVD_AADC
AK6
AVS_AADC
AJ8
VRH
AJ7
VR
AK7
AIN5
AL6
AIN4
AJ6
AIN3
AL5
AIN2
AJ5
AIN1
AJ4
AIN0
AK22
AVDF1
AK21
AVSF1
AK24
AVDF2
AJ24
AVSF2
AJ22
AVSF2
AJ23
AVSF2
AK23
AVSF2
AJ21
AVDP
AJ20
AVSP
AK20
AVDB
AK19
AVSB
AL20
HSDP
AL21
HSDM
AL22
FSDP
AL23
FSDM
AF20
VBUS
AL19
EXT12K
AF21
GPIOB4
AF22
GPIOB3
AE22
GPIOB2
AF23
GPIOB1
AE23
GPIOB0
AH30
AVD_PLL1
AG30
AVD_PLL2
AF30
AVD_PLL3
AH29
AVS_PLL1
AG29
AVS_PLL2
AF29
AVS_PLL3
AL27
XI
AL25
XO
AF26
zRST
AE30
TCLKI1
AK28
TCLKI0
AJ27
TSCKIN
AG31
D4CKO
AE31
D4CKIN
AF31
MCLK
AF25
PLLEN
AJ25
CLKSEL1
AF24
CLKSEL0
AJ26
TEST1
AK26
TEST0
AK25
PSELTST
AJ28
PSELCLK
AK27
VPD
AF18
zSREQ
AE18
SCK
AF19
SDI
AE19
SDO
B22
DCKPP
C22
DCKNP
A22
DCKEP
C20
zDCSP
G21
zRASP
F21
zCASP
C21
zDWEP
G20
DBAP1
F20
DBAP0
B21
DAP12
A21
DAP11
C19
DAP10
A20
DAP9
B20
DAP8
B19
DAP7
A19
DAP6
B18
DAP5
A18
DAP4
G18
DAP3
F18
DAP2
G19
DAP1
F19
DAP0
A27
DQP31
B27
DQP30
A26
DQP29
B26
DQP28
A25
DQP27
B25
DQP26
A24
DQP25
B24
DQP24
C24
DQP23
G24
DQP22
C25
DQP21
F24
DQP20
C26
DQP19
F25
DQP18
C27
DQP17
F26
DQP16
A13
DQP15
B13
DQP14
A14
DQP13
B14
DQP12
A15
DQP11
B15
DQP10
A16
DQP9
B16
DQP8
C18
DQP7
G15
DQP6
C16
DQP5
F15
DQP4
C15
DQP3
G14
DQP2
C14
DQP1
C13
DQP0
B23
DQMP3
G22
DQMP2
B17
DQMP1
G16
DQMP0
A23
DQSP3
F22
DQSP2
A17
DQSP1
F16
DQSP0
P31
DCKPS
P30
DCKNS
N31
DCKES
N30
zDCSS
P25
zRASS
P26
zCASS
N29
zDWES
N25
DBAS1
N26
DBAS0
M29
DAS12
M30
DAS11
L26
DAS10
M31
DAS9
L29
DAS8
L30
DAS7
L31
DAS6
K31
DAS5
J31
DAS4
L25
DAS3
K30
DAS2
M25
DAS1
M26
DAS0
W31
DQS31
W30
DQS30
V31
DQS29
V30
DQS28
U31
DQS27
U30
DQS26
R30
DQS25
T30
DQS24
P29
DQS23
U25
DQS22
T29
DQS21
U26
DQS20
U29
DQS19
V25
DQS18
V29
DQS17
V26
DQS16
E31
DQS15
E30
DQS14
F31
DQS13
F30
DQS12
G31
DQS11
G30
DQS10
H31
DQS9
H30
DQS8
H29
DQS7
H25
DQS6
G29
DQS5
H26
DQS4
F29
DQS3
G25
DQS2
E29
DQS1
G26
DQS0
R31
DQMS3
T25
DQMS2
K29
DQMS1
K25
DQMS0
T31
DQSS3
T26
DQSS2
J30
DQSS1
K26
DQSS0
F14
DRONP
F13
zCS
A12
zRE
B12
zWE
F12
D15
C12
D14
A11
D13
B11
D12
C11
D11
F11
D10
A10
D9
B10
D8
C10
D7
A9
D6
F10
D5
B9
D4
C9
D3
F9
D2
A8
D1
B8
D0
C8
GPIOA27
F8
GPIOA26
A7
GPIOA25
B7
GPIOA24
C7
GPIOA23
A6
GPIOA22
F7
GPIOA21
B6
GPIOA20
C6
GPIOA19
F6
GPIOA18
C5
GPIOA17
B5
GPIOA16
A5
GPIOA15
B4
GPIOA14
G6
GPIOA13
D2
GPIOA12
E3
GPIOA11
E2
GPIOA10
E1
GPIOA9
F3
GPIOA8
F2
GPIOA7
F1
GPIOA6
H6
GPIOA5
G3
GPIOA4
G2
GPIOA3
G1
GPIOA2
J6
GPIOA1
J7
GPIOA0
L11
VDD
L14
VDD
L15
VDD
L18
VDD
L19
VDD
M11
VDD
M21
VDD
N21
VDD
R11
VDD
T11
VDD
T21
VDD
U21
VDD
W11
VDD
Y11
VDD
Y21
VDD
AA13
VDD
AA14
VDD
AA17
VDD
AA18
VDD
AA21
VDD
C28
VDD18P
G13
VDD18P
G17
VDD18P
G23
VDD18P
D29
VDD18S
J25
VDD18S
R25
VDD18S
W25
VDD18S
K7
VDD33
AC7
VDD33
AD7
VDD33
AE7
VDD33
AE8
VDD33
AE14
VDD33
AE24
VDD33
AE25
VDD33
AJ9
VDD33
AJ17
VDD33
AL26
VDD33
C4
VDD33A
D3
VDD33A
G7
VDD33A
G8
VDD33A
G9
VDD33A
H7
VDD33A
AC25
VDD33C1
AD25
VDD33C1
Y25
VDD33C2
L7
VDD33F
AA7
VDD33F
AB7
VDD33F
A1
VSS
A2
VSS
A3
VSS
A4
VSS
A28
VSS
A29
VSS
A30
VSS
A31
VSS
B1
VSS
B2
VSS
B3
VSS
B28
VSS
B29
VSS
B30
VSS
B31
VSS
C1
VSS
C2
VSS
C3
VSS
C17
VSS
C23
VSS
C29
VSS
C30
VSS
C31
VSS
D1
VSS
D30
VSS
D31
VSS
F17
VSS
F23
VSS
G10
VSS
G11
VSS
G12
VSS
J26
VSS
J29
VSS
L12
VSS
L13
VSS
L16
VSS
L17
VSS
L20
VSS
L21
VSS
M12
VSS
M13
VSS
M14
VSS
M15
VSS
M16
VSS
M17
VSS
M18
VSS
M19
VSS
M20
VSS
N11
VSS
N12
VSS
N13
VSS
N14
VSS
N15
VSS
N16
VSS
N17
VSS
N18
VSS
N19
VSS
N20
VSS
P7
VSS
P11
VSS
P12
VSS
P13
VSS
P14
VSS
P15
VSS
P16
VSS
P17
VSS
P18
VSS
P19
VSS
P20
VSS
P21
VSS
R7
VSS
R12
VSS
R13
VSS
R14
VSS
R15
VSS
R16
VSS
R17
VSS
R18
VSS
R19
VSS
R20
VSS
R21
VSS
R26
VSS
R29
VSS
T2
VSS
T7
VSS
T12
VSS
T13
VSS
T14
VSS
T15
VSS
T16
VSS
T17
VSS
T18
VSS
T19
VSS
T20
VSS
U7
VSS
U11
VSS
U12
VSS
U13
VSS
U14
VSS
U15
VSS
U16
VSS
U17
VSS
U18
VSS
U19
VSS
U20
VSS
V11
VSS
V12
VSS
V13
VSS
V14
VSS
V15
VSS
V16
VSS
V17
VSS
V18
VSS
V19
VSS
V20
VSS
V21
VSS
W12
VSS
W13
VSS
W14
VSS
W15
VSS
W16
VSS
W17
VSS
W18
VSS
W19
VSS
W20
VSS
W21
VSS
Y12
VSS
Y13
VSS
Y14
VSS
Y15
VSS
Y16
VSS
Y17
VSS
Y18
VSS
Y19
VSS
Y20
VSS
AA11
VSS
AA12
VSS
AA15
VSS
AA16
VSS
AA19
VSS
AA20
VSS
AA25
VSS
AB2
VSS
AB25
VSS
AE12
VSS
AE13
VSS
AE20
VSS
AE21
VSS
AH1
VSS
AH2
VSS
AH31
VSS
AJ1
VSS
AJ2
VSS
AJ3
VSS
AJ29
VSS
AJ30
VSS
AJ31
VSS
AK1
VSS
AK2
VSS
AK3
VSS
AK4
VSS
AK10
VSS
AK16
VSS
AK29
VSS
AK30
VSS
AK31
VSS
AL1
VSS
AL2
VSS
AL3
VSS
AL4
VSS
AL10
VSS
AL15
VSS
AL24
VSS
AL28
VSS
AL29
VSS
AL30
VSS
AL31
VSS
H8
INDEX
33K;1/16J
R1093
47K;1/16J
R1092
2SC4081-R
Q1005
UPA650TT-A
Q1004
1
2
34
5
6
4.7K;1/16J
R1091
40
CN104
10
SDIP4
4
SDIP7
11
SDIN4
5
SDIN7
12
SCKIP0
6
SDIP6
13
SCKIN0
7
SDIN6
14
SDIP3
8
SDIP5
15
SDIN3
9
SDIN5
16
SDIP2
17
SDIN2
18
SDIP1
19
SDIN1
20
SDIP0
1
DGND
2
XCLR
3
DGND
21
SDIN0
22
I/O1.8V
23
I/O1.8V
24
I/OGND
25
I/OGND
26
DGND
27
ADCK
28
DGND
29
TGVD
30
TGHD
31
CCDSD
32
CCDCK
33
CCDEN
34
D1.8V
35
D1.8V
36
DGND
37
A2.7V
38
A2.7V
39
A_GND
40
A_GND
Z1Z2Z3Z4Z5Z6Z7
RCU00000C
TP111
2
CN111
1
SD OUT
2
GND
Z1 Z2
RCU00000C
TP112
A_VDD3
A_VDD3
A_VDD3
A_VDD3
A_VDD3
A_VDD3
A_VDD3
A_VDD3
A_VDD3
A_VDD3
A_VDD3
0
RB108
1 2
3 4
R1127
0;1/16Z
DQP31
DQS8
DQS9
DQS6
A6
DQS7
XOUT
DQS23
ZFWR
DQP9
DQS18
D1
DQS23
DQP21
TXD1(A)
DQMP3
DQS28
A21
DQS19
DAP12
DAS3
DAS5
A1
D14
DQP15
ZBOOT_COMREQ
DQP3
DQS3
DAS7
A16
DQS10
TDI
DQP22
DQMP0
RXD1(A)
DBAS1
D13
DQS19
DQS13
DQS29
A19
DQMP0
DQP10
DQMP1
D7
A15
DQSS3
DQS21
DQP5
DQS20
D12
DQP19
ASIC_SDI
DCKPP
DQMS0
DQP26
D14
A21
DAP11
DQS17
D11
DAS2
DQP31
DBAP1
DQMS2
DQS28
DAP11
TDO
A2
DAP2
DQSS0
A22
DQP0
A11
DAS7
DQS17
D10
DQS2
DAP10
DQP14
DAS5
A5
DQP0
DAP0
DQS1
A10
DQP26
DQP6
D9
DQP16
DQS24
D3
DQP20
DQS27
DQS5
DAP4
A11
A9
DQS7
D8
DAP0
ZRASP
ZFRD
DQP28
DQP16
DAS11
DQS25
A8
A13
DAP4
ZDCSP
D7
DAS1
DQP27
DAP2
DQSS2
A22
DQP24
DQP23
A7
D6
DAP6
DQSS0
DBAP0
DQS9
DQS5
DQS11
DQS3
DQP18
ZCS0
A6
D0
DQP25
ZDWEP
DQMP2
DQP13
DQP20
DAP10
A5
A3
DQP10
ZCASS
DAP1
DQP29
TCK
DQP11
DAP8
A4
A4
DQP27 DAP3
DAP3
DQSP3
DQP15
ZCASS
DQS29
DQP4
D6
DQS12
DAP9
DCKEP
DAS1
DQS18
A3
A12
DQP9
A19
DQSP0
DQMS1
DQS30
DQS24
DAS6
DQS31
D5
DAS8
DQMS0
ZDWEP
A2
D13
DQP14
ZCS0
DQP2 DQP18
DQSS3
DQP30
DQS10
DQP13
D4
DCKNS
ZRASP
DQS22
DQSP2
DQP25
A1
D10
DQP1
DQP22
DAP12
DQS1
DQMP1
DQS16
D3
DQP4
DBAS0
DCKPP
DQMP3
DQP1
DQS2
DQS15
DQS0
ASIC_SCK
D12
DQS26
DQP24
DQS14
DQP11
DAP9
D2
DQS8
DQS6
ZDWES
DQS22
A17
DAS6
DAS4
DQP8
D1
DQS12
DAS9
DCKNP
DCKNS
DAP5
ZRASS
DQMS1
DQP28
DAS2
DAS8
DQP17
DQP30
DQS25
ZDCSS
D0
DAS12
DQP21
DQP29
DAP5
DQP2
DQP7
ZDCSP
DCKES
DCKNP
DQP12
D9
DCKPS
RTCK
DQSP0
DBAS0
A9
DQS11
ZFRD
DAP8
DAS0
DAS10
TRST
DAS10
DQS0
D15
DCKEP
D5
DQP7
DQSP2
ZFWR
DQS21
DAS4
DQSS1
DBAP1
DQS31
DCKES
DQMP2
A10
DQP6
A16
D4
DQP12
DQMS3
DQS30
DAP6
DQSS2
ZRASS
DQS4
DBAS1
A14
DQS13
A15
DAS0
DAP7
ZSREQ
ZCASP
DQS26
DQMS3
DAS3
A20
A14
DQSP1
ASIC_SDO
DQS14
DBAP0
DAS12
DQP17
DQSP1
DQS27
A8
DQP19
A13
DQP3
DQS4
A7
DQP23
A18
DQS15
DQS16
DQP8
ZDWES
DAS9
D2
A12
DAP7
DQS20
D11
ZCASP
XIN
DAS11
ZDCSS
DQSS1
DAP1
D8
DQP5
A18
TMS
A20
DCKPS
DQMS2
DQSP3
A17
VBDET
MRST
ADCK
CCDEN
XCLR
TGVD
CCDCK
TGHD
CCDSD
GENSEL_D5
MRST
D15
VBDET
ZUSB_DET
Y7_MOB
Y6_MOB
UV5_MOB
UV7_MOB
Y5_MOB
Y3_MOB
UV3_MOB
UV4_MOB
UV6_MOB
Y1_MOB
Y2_MOB
UV0_MOB
UV2_MOB
Y4_MOB
Y0_MOB
UV1_MOB
INB-
INB+
INA-
INA+
GENSEL_NT
GENSEL_D5
GENSEL_NT
SDIP0
SDIN0
SDIP1
SDIN1
SDIP2
SDIN2
SDIP3
SDIN3
SDIP4
SDIN4
SDIP5
SDIN5
SDIP6
SDIN6
SDIP7
SDIN7
SCKIP0
SCKIN0
VBDET
ENC_D1
ENC_D5
ENC_D6
ENC_D3
ENC_D4
A_VDD3
UOUT
VOUT
A_VDD3
A_VDD3
ENC_D2
ENC_D0
ENC_RESET
ENC_I2CSCLK
ENC_I2CSDATA
ENC_D7
A_VDD3
IRIS_VCA
IRIS_REF
ALOUT1_1
ALM_IN1
3.3V(MOB)
3.3V(MOB)
3.0V(CS)_ON
1.8V(CS)_ON
1.8V(I/O)_ON
ENC_CLK
ALOUT1_1
ASIC_CVBS_OUT
ALM_IN1
VPIXCLK_MOB
Y0_MOB
Y1_MOB
Y2_MOB
Y3_MOB
Y4_MOB
Y5_MOB
Y6_MOB
Y7_MOB
UV7_MOB
UV6_MOB
UV5_MOB
UV4_MOB
UV3_MOB
UV2_MOB
UV1_MOB
UV0_MOB
TXD1(A)
RXD1(A)
XCLR
SDIP7
SDIN7
SDIP6
SDIN6
SDIP5
SDIN5
SDIP4
SDIN4
SCKIP0
SCKIN0
SDIP3
SDIN3
SDIP2
SDIN2
SDIP1
SDIN1
SDIP0
SDIN0
ADCK
TGVD
TGHD
CCDSD
CCDCK
CCDEN
MON_SEL
ASIC_CVBS_OUT
MON_SEL
VPIXCLK_MOB
DDR SDRAM
DDR SDRAM
NOR FLASH MEMORY
BUS SW
USB
CLOCK GENERATOR
EEPROM
SYSTEM ASIC
OPEN
S
W
HOLD
CS
RAS
CAS
WE
CS
RAS
CAS
WE
CK
CK
RY/BY
WP/ACC
RESET
WE
OE
CE
ALSB/SPI SS
RESET
VSYNC
HSYNC
SD OUT
VIDEO DRIVER
SW
ENCODER
OPEN
FSUSB42UMX
QFSUSB42MX--P
DM-A
D1-40800/L5DE2-XE
TO PW-A
TO PW-A, SY-A
TO CA-4 CN714
ALARM IN/OUT
TO PW-A
TO PW-A, DM-B
TO DM-B
TO SY-A
ALM_IN1
TO PW-A
TO PW-A
TO PW-A
VOLTAGE: POWER ON
3.3
1.8
1.8
3.3
1.8
1.2
3.3

A
B
C
D
E
F
G
H
I
J
K
12345678910 11 12 13 14 15 16 17 18 19
A
B
C
D
E
F
G
H
I
J
K
C8
CA-2 BOARD (DM-A) SYSTEM ASIC [UPPER-RIGHT]
1;B
C1036
0.1;B
C1038
100;1/16J
R1023
0;1/16Z
R1034
0.1;B
C1044
4.7;B
1608
C1001
0;1/16Z
R1136
2.7K;1/16D
R1019
0;1/16Z
R1008
ASIC_SDI
4.7;B
1608
C1002
0.1;B
C1025
0.1;B
C1023
1.8V(VDD)
0;1/16Z
R1032
4.7;B
1608
C1033
1K;1/16D
R1121
4.7;B
1608
C1043
0.1;B
C1007
1.8V(VDD)
A_VDD3
1;B
C1013
0.1;B
C1201
0.1;BC1067
1;B
C1012
0;1/16Z
R1057
0.1;BC1057
C1063 0.1;B
0;1/16Z
R1133
C1064 0.1;B
0.1;BC1058
0.1;B
C1030
1.1K;1/16D
R1061
1M;1/16J
R1122
K4X51323PG-8GC8
QXXAGB058---N
IC103
R9
VDD
R8
DQ0
R7
VDDQ
P9
VSSQ
P8
DQ2
P7
DQ1
N9
VDDQ
N8
DQ4
N7
DQ3
M9
VSSQ
M8
DQ6
M7
DQ5
L9
VDDQ
L8
DQS0
L7
DQ7
K9
A3
K8
DM0
K7
A2
J9
A1
J8
A0
J7
A10
H9
BA1
H8
BA0
H7
G9
G8
G7
F9
VSS
F8
DM2
F7
NC
E9
VDDQ
E8
DQS2
E7
DQ23
D9
VSSQ
D8
DQ22
D7
DQ21
C9
VDDQ
C8
DQ20
C7
DQ19
B9
VSSQ
B8
DQ18
B7
DQ17
A9
VDD
A8
DQ16
A7
VDDQ
A2
DQ31
A1
VSS
G1
CKE
D1
VDDQ
R3
VSSQ
R1
VSS
P2
DQ13
A3
VSSQ
C1
VSSQ
N3
DQ12
N1
VSSQ
M3
DQ10
M1
VDDQ
C3
DQ28
L2
DQS1
K3
A5
K1
A4
J2
A7
H3
A12
H1
A9
C2
DQ27
G2
CK
B1
VDDQ
B2
DQ29
D3
DQ26
E1
VSSQ
R2
DQ15
P3
DQ14
P1
VDDQ
N2
DQ11
E3
DQ24
M2
DQ9
L3
DQ8
L1
VSSQ
K2
DM1
J3
A8
J1
A6
H2
A11
F2
DM3
F1
VDD
E2
DQS3
G3
F3
NC
B3
DQ30
D2
DQ25
0;1/16Z
R1139
0.1;B
C1053
0.1;BC1066
ASIC_SDO
1K;1/16D
R1060
0.1;B
C1202
C1065 0.1;B
A_VDD1.2
0.1;B
C1052
2.2K;1/16D
R1070
C1068 0.1;B
0.1;B
C1040
A_VDD3
0.1;B
C1028
0.1;BC1054
1;B
C1026
ZBOOT_COMREQ
0.1;B
C1051
S29PL064J60BFI120#
QS29PL064J60N
IC121
D1
A1
C1
A2
A1
A3
B1
A4
D2
A5
C2
A6
A2
A7
B2
A17
C3
A18
A3
B3
C4
A21
B4
A4
D3
A20
D4
A19
B5
A8
A5
A9
C5
A10
D5
A11
B6
A12
A6
A13
C6
A14
D6
A15
E6
A16
F6
NC
H6
VSS
G6
DQ15
E5
DQ7
F5
DQ14
H5
DQ6
G5
DQ13
E4
DQ5
F4
DQ12
H4
DQ4
G4
VCC
G3
DQ11
H3
DQ3
F3
DQ10
E3
DQ2
G2
DQ9
H2
DQ1
F2
DQ8
E2
DQ0
G1
H1
VSS
F1
E1
A0
MRST
1000P;B
C1004
A_VDD1.8
10K;1/16D
R1005
0.1;B
C1022
0.1;B
C1010
K4X51323PG-8GC8
QXXAGB058---N
IC102
R9
VDD
R8
DQ0
R7
VDDQ
P9
VSSQ
P8
DQ2
P7
DQ1
N9
VDDQ
N8
DQ4
N7
DQ3
M9
VSSQ
M8
DQ6
M7
DQ5
L9
VDDQ
L8
DQS0
L7
DQ7
K9
A3
K8
DM0
K7
A2
J9
A1
J8
A0
J7
A10
H9
BA1
H8
BA0
H7
G9
G8
G7
F9
VSS
F8
DM2
F7
NC
E9
VDDQ
E8
DQS2
E7
DQ23
D9
VSSQ
D8
DQ22
D7
DQ21
C9
VDDQ
C8
DQ20
C7
DQ19
B9
VSSQ
B8
DQ18
B7
DQ17
A9
VDD
A8
DQ16
A7
VDDQ
A2
DQ31
A1
VSS
G1
CKE
D1
VDDQ
R3
VSSQ
R1
VSS
P2
DQ13
A3
VSSQ
C1
VSSQ
N3
DQ12
N1
VSSQ
M3
DQ10
M1
VDDQ
C3
DQ28
L2
DQS1
K3
A5
K1
A4
J2
A7
H3
A12
H1
A9
C2
DQ27
G2
CK
B1
VDDQ
B2
DQ29
D3
DQ26
E1
VSSQ
R2
DQ15
P3
DQ14
P1
VDDQ
N2
DQ11
E3
DQ24
M2
DQ9
L3
DQ8
L1
VSSQ
K2
DM1
J3
A8
J1
A6
H2
A11
F2
DM3
F1
VDD
E2
DQS3
G3
F3
NC
B3
DQ30
D2
DQ25
4.7;B
1608
C1021
1;B
C1027
A_VDD1.2
A_VDD3
ASIC_SCK
BK1005LL241
L1001
A_VDD1.8
2K;1/16D
R1134
A_VDD1.8
0.1;B
C1016
0.1;B
C1041
0;1/16Z
R1033
ZSREQ
4.7;B
1608
C1005
0.1;B
C1029
0.1;B
C1020
0;1/16Z
1608
R1016
48.000MHz
1AV4V10B8820G
X1102
1
23
4
0
RB113
1 2
3 4
1.4X0.6
3 4
10K
RB109
1 2
7 8
5 6
0;1/16Z
R1203
0
RB110
1 2
3 4
22;1/16J
R1014
0;1/16Z
R1006
0.1;B
C1006
0
RB111
1 2
7 8
0
RB111
3 4
0
RB106
1 2
5 6
3 4
470;1/16J
R1010
39
1AV4R1ED3902G
RB114
1 2
3 4
FBMH1608HL600
1608
L1003
FBMH1608HL600
1608
L1004
150;1/16J
R1056
8P;CH
C1121
8P;CH
C1122
3K;1/16D
R1059
4.7K;1/16D
R1058
100P;CH
C1203
12K;1/16D
R1007
10K;1/16J
R1003
10K;1/16J
R1001
UP0431300
Q1002
1
2
3 4
5
6
R1011
10K;1/16J
5
CN102
4
NC
5
GND
1
USB_VBUS
2
USB_D-
3
USB_D+
Z1 Z2 Z3 Z4
DTC144EKA
Q1003
USB+
USB-
USBD2-
USBD2+
ZUSB_DET
47;1/16J
R1018
47;1/16J
R1020
47;1/16J
R1021
47;1/16J
R1022
47;1/16J
R1024
47;1/16J
R1025
47;1/16J
R1026
47;1/16J
R1027
47;1/16J
R1028
47;1/16J
R1029
47;1/16J
R1030
47;1/16J
R1031
47;1/16J
R1035
47;1/16J
R1036
47;1/16J
R1037
47;1/16J
R1038
BH76806FVM
QBH76806FVM-J
IC112
1
C1
2
Vcc
3
Vin
4
STBY
5
Vout
6
GND
7
NVCC
8
C2
1;B
C1112
1;B
C1114
4.7;B
C1113
0;1/16Z
R1125
75;1/10J
R1126
1;B
C1115
10K;1/16J
R1002
BLM18PG121SN1
L1002
120;1/16D
R1066
0;1/16Z
R1067
3.3V(AL)
VDD1.2
1.8V(VDD)
1;B
C1049
R1068
1K;1/16J
R1069
1K;1/16J
0;1/16Z
R1074
0;1/16Z
R1075
0;1/16Z
R1076
0;1/16Z
R1071
0;1/16Z
R1072
0;1/16Z
R1073
0;1/16Z
R1004
0;1/16Z
R1039
0;1/16Z
R1040
0;1/16Z
R1041
INA+
INA-
INB+
INB-
AK8128
QAK8128-----P
IC107
1
VDD
2
VSS
3
CLKIN
4
VSS
5
VDD
6
N.C
7
CLKINSEL
8
F0
9
F1
10
CKOUT
0;1/16Z
R1051
10;1/16J
R1049
47;M
2125
L1005
10;1/16J
R1050
10;B
1608
C1062
0.1;B
C1008
0.1;B
C1014
0.1;B
C1048
IC108
1
D+
2
D-
3
GND
4
HSD1-
5
HSD1+
6
HSD2-
10
Sel
7
HSD2+
8
/OE
9
VCC
USB+
USB-
USBD2+
USBD2-
USBD1-
USBD1+
0;1/16Z
R1012
1;B
C1055
USBD1+
USBD1-
300;1/16D
R1116
1.8V(VDD)
18;1/16D
R1123
0.1;B
C1103
0;1/16Z
R1102
VAGND
A_VDD3
3.9K;1/16D
R1106
0.012;CH
2125
C1107
300;1/16D
R1110
0.1;B
C1108
A_VDD3
100;1/16J
R1112
4.7;B
1608
C1101
10K;1/16J
R1117
0.15;B
1608
C1110
A_VDD3
0;1/16Z
R1101
100;1/16D
R1105
VAGND
0;1/16Z
R1109
0;1/16Z
R1113
0;1/16Z
R1114
VAGND VAGND
0.1;B
C1104
10;1/16D
R1115
0.1;B
C1106
0;1/16Z
R1111
4.7;B
1608
C1111
0;1/16Z
R1103
4.7;B
C1109
4.7;B
C1102
ADV7393BCPZ
QADV7393BCPZJ
IC111
1
VDD_IO
2
P4
3
P5
4
P6
5
P7
6
VDD
7
DGND
8
P8
9
P9
10
P10
11
P11
12
13
SDA/SCLK
14
SCL/MOSI
15
P12
16
P13
17
P14
18
P15
19
CLKIN
20
21
PGND
22
EXT_LF
23
PVDD
24
AGND
25
VAA
26
DAC3
27
DAC2
28
DAC1
29
COMP
30
RSET
31
SFL/MISO
32
33
34
PO
35
VDD
36
DGND
37
P1
38
P2
39
P3
40
GND_IO
Z1
VAGND
220P;CH
C1105
0;1/16Z
R1104
160;1/16D
R1108
1.8V(VDD)
300;1/16D
R1107
1;1/16J
R1120
10K;1/16J
R1119
10K;1/16J
R1118
0;1/16Z
R1124
R1044
22K;1/16J
R1043
33K;1/16J
C1056
0.22;B
C1059
0.22;B
470;1/16J
R1046
0;1/16Z
R1045
BK1608LL121
L1101
AVR-M1608C270MTABB
VA112
BK1608LL121
L1082
BK1608LL121
L1081
1K;1/10J
R1081
AVR-M1608C220KT6AB
VA103
10K;1/16J
R1083
BK1608LL121
L1084
2.7K;1/16J
R1087
2.7K;1/16J
R1086
AVR-M1608C220KT6AB
VA104
3.3V(MOB)
1000P;B
C1082
2SD1767-Q
Q1082
1000P;B
C1083
2SA1576A-R
Q1081
2SD1767-Q
Q1083
1000P;B
C1084
10K;1/16J
R1084
AVR-M1608C220KT6AB
VA101
1K;1/16J
R1085
1K;1/10J
R1082
1000P;B
C1081
1000P;B
C1085
BK1608LL121
L1083
AVR-M1608C220KT6AB
VA102
NC7SB3157P6X
QNC7SB3157P6K
IC110
1
2
3 4
5
6
3.0V(CS)_ON
1.8V(I/O)_ON
1.8V(CS)_ON
1.8V(I/O)
1.8V(CS)
2.7V(CS)
C1039
0.1;B
R1013
100K;1/16J
NC7SB3157P6X
QNC7SB3157P6K
IC104
1
2
3 4
5
6
A_VDD3
4.7;B
C1042
ALM_IN2
ALM_OUT1
ALM_OUT2
VPIXCLK_MOB
Y0_MOB
Y1_MOB
Y2_MOB
Y3_MOB
Y4_MOB
Y5_MOB
Y6_MOB
Y7_MOB
DN_JPEG_2M
USBD1+
USBD1-
UV7_MOB
UV6_MOB
UV5_MOB
UV4_MOB
UV3_MOB
UV2_MOB
UV1_MOB
UV0_MOB
TXD1(A)
RXD1(A)
ENC_D7
ENC_D6
ENC_D5
ENC_D4
ENC_D3
ENC_D2
ENC_D1
ENC_D0
ENC_CLK
ENC_RESET
ENC_I2CSCLK
ENC_I2CSDATA
IRIS_VCA
IRIS_REF
6
CN106
4
GND
5
ALM_OUT1
6
ALM_OUT2
1
ALM_IN1
2
ALM_IN2
3
GND
Z1Z2
M95128-WMN6P
QXXACM95128-P
IC106
1
2
Q
3
4
VSS
5
D
6
C
7
8
VCC
EV3HB
QEV3HB------N
16.0X16.0
H=1.35
0.500000
IC101
H3
TCK
H2
RTCK
K6
TRST
J3
TDI
J2
TMS
L6
TDO
H1
TSEL1
J1
TSEL0
Y6
CKIN
AA6
ADCK
U2
SCKIN1
U1
SCKIP1
AC2
SCKIN0
AC1
SCKIP0
M1
SDIP11
M2
SDIN11
N1
SDIP10
N2
SDIN10
P1
SDIP9
P2
SDIN9
R1
SDIP8
R2
SDIN8
V1
SDIP7
V2
SDIN7
W1
SDIP6
W2
SDIN6
Y1
SDIP5
Y2
SDIN5
AA1
SDIP4
AA2
SDIN4
AD1
SDIP3
AD2
SDIN3
AE1
SDIP2
AE2
SDIN2
AF1
SDIP1
AF2
SDIN1
AG1
SDIP0
AG2
SDIN0
T1
VDE_LVDS
AB1
VDE_LVDS
AH3
VDE_LVDS
K1
TGHD
M7
TGVD
K3
GPIOF27
K2
GPIOF26
L3
GPIOF25
L2
GPIOF24
L1
GPIOF23
M3
GPIOF22
M6
GPIOF21
N3
GPIOF20
N6
GPIOF19
N7
GPIOF18
P3
GPIOF17
P6
GPIOF16
R3
GPIOF15
T3
GPIOF14
R6
GPIOF13
T6
GPIOF12
U3
GPIOF11
U6
GPIOF10
V6
GPIOF9
V3
GPIOF8
W3
GPIOF7
V7
GPIOF6
W6
GPIOF5
Y3
GPIOF4
W7
GPIOF3
AA3
GPIOF2
AB3
GPIOF1
Y7
GPIOF0
AE29
GPIOC23
AE26
GPIOC22
AD29
GPIOC21
AD26
GPIOC20
AD30
GPIOC19
AD31
GPIOC18
AC26
GPIOC17
AC29
GPIOC16
AC30
GPIOC15
AB26
GPIOC14
AC31
GPIOC13
AB29
GPIOC12
AB30
GPIOC11
AB31
GPIOC10
AA29
GPIOC9
AA26
GPIOC8
AA30
GPIOC7
Y26
GPIOC6
AA31
GPIOC5
Y29
GPIOC4
Y30
GPIOC3
Y31
GPIOC2
W29
GPIOC1
W26
GPIOC0
AF9
LCDCK
AE9
GPIOE29
AJ10
GPIOE28
AF10
GPIOE27
AE10
GPIOE26
AL11
GPIOE25
AK11
GPIOE24
AJ11
GPIOE23
AF11
GPIOE22
AE11
GPIOE21
AL12
GPIOE20
AK12
GPIOE19
AJ12
GPIOE18
AF12
GPIOE17
AL13
GPIOE16
AK13
GPIOE15
AJ13
GPIOE14
AF13
GPIOE13
AL14
GPIOE12
AK14
GPIOE11
AJ14
GPIOE10
AF14
GPIOE9
AK15
GPIOE8
AJ15
GPIOE7
AF15
GPIOE6
AE15
GPIOE5
AJ16
GPIOE4
AF16
GPIOE3
AE16
GPIOE2
AF17
GPIOE1
AE17
GPIOE0
AC3
GPIOD11
AB6
GPIOD10
AC6
GPIOD9
AD3
GPIOD8
AD6
GPIOD7
AE3
GPIOD6
AF3
GPIOD5
AE6
GPIOD4
AG3
GPIOD3
AF6
GPIOD2
AF7
GPIOD1
AF8
GPIOD0
AK17
AVD_DACV
AK18
AVS_DACV
AL18
YOUT
AL16
UOUT
AL17
VOUT
AJ18
VREFV
AJ19
VROV
AL7
AVD_ADAC
AL9
AVS_ADAC
AL8
AOUT
AK8
VRP
AK9
VRN
AK5
AVD_AADC
AK6
AVS_AADC
AJ8
VRH
AJ7
VR
AK7
AIN5
AL6
AIN4
AJ6
AIN3
AL5
AIN2
AJ5
AIN1
AJ4
AIN0
AK22
AVDF1
AK21
AVSF1
AK24
AVDF2
AJ24
AVSF2
AJ22
AVSF2
AJ23
AVSF2
AK23
AVSF2
AJ21
AVDP
AJ20
AVSP
AK20
AVDB
AK19
AVSB
AL20
HSDP
AL21
HSDM
AL22
FSDP
AL23
FSDM
AF20
VBUS
AL19
EXT12K
AF21
GPIOB4
AF22
GPIOB3
AE22
GPIOB2
AF23
GPIOB1
AE23
GPIOB0
AH30
AVD_PLL1
AG30
AVD_PLL2
AF30
AVD_PLL3
AH29
AVS_PLL1
AG29
AVS_PLL2
AF29
AVS_PLL3
AL27
XI
AL25
XO
AF26
zRST
AE30
TCLKI1
AK28
TCLKI0
AJ27
TSCKIN
AG31
D4CKO
AE31
D4CKIN
AF31
MCLK
AF25
PLLEN
AJ25
CLKSEL1
AF24
CLKSEL0
AJ26
TEST1
AK26
TEST0
AK25
PSELTST
AJ28
PSELCLK
AK27
VPD
AF18
zSREQ
AE18
SCK
AF19
SDI
AE19
SDO
B22
DCKPP
C22
DCKNP
A22
DCKEP
C20
zDCSP
G21
zRASP
F21
zCASP
C21
zDWEP
G20
DBAP1
F20
DBAP0
B21
DAP12
A21
DAP11
C19
DAP10
A20
DAP9
B20
DAP8
B19
DAP7
A19
DAP6
B18
DAP5
A18
DAP4
G18
DAP3
F18
DAP2
G19
DAP1
F19
DAP0
A27
DQP31
B27
DQP30
A26
DQP29
B26
DQP28
A25
DQP27
B25
DQP26
A24
DQP25
B24
DQP24
C24
DQP23
G24
DQP22
C25
DQP21
F24
DQP20
C26
DQP19
F25
DQP18
C27
DQP17
F26
DQP16
A13
DQP15
B13
DQP14
A14
DQP13
B14
DQP12
A15
DQP11
B15
DQP10
A16
DQP9
B16
DQP8
C18
DQP7
G15
DQP6
C16
DQP5
F15
DQP4
C15
DQP3
G14
DQP2
C14
DQP1
C13
DQP0
B23
DQMP3
G22
DQMP2
B17
DQMP1
G16
DQMP0
A23
DQSP3
F22
DQSP2
A17
DQSP1
F16
DQSP0
P31
DCKPS
P30
DCKNS
N31
DCKES
N30
zDCSS
P25
zRASS
P26
zCASS
N29
zDWES
N25
DBAS1
N26
DBAS0
M29
DAS12
M30
DAS11
L26
DAS10
M31
DAS9
L29
DAS8
L30
DAS7
L31
DAS6
K31
DAS5
J31
DAS4
L25
DAS3
K30
DAS2
M25
DAS1
M26
DAS0
W31
DQS31
W30
DQS30
V31
DQS29
V30
DQS28
U31
DQS27
U30
DQS26
R30
DQS25
T30
DQS24
P29
DQS23
U25
DQS22
T29
DQS21
U26
DQS20
U29
DQS19
V25
DQS18
V29
DQS17
V26
DQS16
E31
DQS15
E30
DQS14
F31
DQS13
F30
DQS12
G31
DQS11
G30
DQS10
H31
DQS9
H30
DQS8
H29
DQS7
H25
DQS6
G29
DQS5
H26
DQS4
F29
DQS3
G25
DQS2
E29
DQS1
G26
DQS0
R31
DQMS3
T25
DQMS2
K29
DQMS1
K25
DQMS0
T31
DQSS3
T26
DQSS2
J30
DQSS1
K26
DQSS0
F14
DRONP
F13
zCS
A12
zRE
B12
zWE
F12
D15
C12
D14
A11
D13
B11
D12
C11
D11
F11
D10
A10
D9
B10
D8
C10
D7
A9
D6
F10
D5
B9
D4
C9
D3
F9
D2
A8
D1
B8
D0
C8
GPIOA27
F8
GPIOA26
A7
GPIOA25
B7
GPIOA24
C7
GPIOA23
A6
GPIOA22
F7
GPIOA21
B6
GPIOA20
C6
GPIOA19
F6
GPIOA18
C5
GPIOA17
B5
GPIOA16
A5
GPIOA15
B4
GPIOA14
G6
GPIOA13
D2
GPIOA12
E3
GPIOA11
E2
GPIOA10
E1
GPIOA9
F3
GPIOA8
F2
GPIOA7
F1
GPIOA6
H6
GPIOA5
G3
GPIOA4
G2
GPIOA3
G1
GPIOA2
J6
GPIOA1
J7
GPIOA0
L11
VDD
L14
VDD
L15
VDD
L18
VDD
L19
VDD
M11
VDD
M21
VDD
N21
VDD
R11
VDD
T11
VDD
T21
VDD
U21
VDD
W11
VDD
Y11
VDD
Y21
VDD
AA13
VDD
AA14
VDD
AA17
VDD
AA18
VDD
AA21
VDD
C28
VDD18P
G13
VDD18P
G17
VDD18P
G23
VDD18P
D29
VDD18S
J25
VDD18S
R25
VDD18S
W25
VDD18S
K7
VDD33
AC7
VDD33
AD7
VDD33
AE7
VDD33
AE8
VDD33
AE14
VDD33
AE24
VDD33
AE25
VDD33
AJ9
VDD33
AJ17
VDD33
AL26
VDD33
C4
VDD33A
D3
VDD33A
G7
VDD33A
G8
VDD33A
G9
VDD33A
H7
VDD33A
AC25
VDD33C1
AD25
VDD33C1
Y25
VDD33C2
L7
VDD33F
AA7
VDD33F
AB7
VDD33F
A1
VSS
A2
VSS
A3
VSS
A4
VSS
A28
VSS
A29
VSS
A30
VSS
A31
VSS
B1
VSS
B2
VSS
B3
VSS
B28
VSS
B29
VSS
B30
VSS
B31
VSS
C1
VSS
C2
VSS
C3
VSS
C17
VSS
C23
VSS
C29
VSS
C30
VSS
C31
VSS
D1
VSS
D30
VSS
D31
VSS
F17
VSS
F23
VSS
G10
VSS
G11
VSS
G12
VSS
J26
VSS
J29
VSS
L12
VSS
L13
VSS
L16
VSS
L17
VSS
L20
VSS
L21
VSS
M12
VSS
M13
VSS
M14
VSS
M15
VSS
M16
VSS
M17
VSS
M18
VSS
M19
VSS
M20
VSS
N11
VSS
N12
VSS
N13
VSS
N14
VSS
N15
VSS
N16
VSS
N17
VSS
N18
VSS
N19
VSS
N20
VSS
P7
VSS
P11
VSS
P12
VSS
P13
VSS
P14
VSS
P15
VSS
P16
VSS
P17
VSS
P18
VSS
P19
VSS
P20
VSS
P21
VSS
R7
VSS
R12
VSS
R13
VSS
R14
VSS
R15
VSS
R16
VSS
R17
VSS
R18
VSS
R19
VSS
R20
VSS
R21
VSS
R26
VSS
R29
VSS
T2
VSS
T7
VSS
T12
VSS
T13
VSS
T14
VSS
T15
VSS
T16
VSS
T17
VSS
T18
VSS
T19
VSS
T20
VSS
U7
VSS
U11
VSS
U12
VSS
U13
VSS
U14
VSS
U15
VSS
U16
VSS
U17
VSS
U18
VSS
U19
VSS
U20
VSS
V11
VSS
V12
VSS
V13
VSS
V14
VSS
V15
VSS
V16
VSS
V17
VSS
V18
VSS
V19
VSS
V20
VSS
V21
VSS
W12
VSS
W13
VSS
W14
VSS
W15
VSS
W16
VSS
W17
VSS
W18
VSS
W19
VSS
W20
VSS
W21
VSS
Y12
VSS
Y13
VSS
Y14
VSS
Y15
VSS
Y16
VSS
Y17
VSS
Y18
VSS
Y19
VSS
Y20
VSS
AA11
VSS
AA12
VSS
AA15
VSS
AA16
VSS
AA19
VSS
AA20
VSS
AA25
VSS
AB2
VSS
AB25
VSS
AE12
VSS
AE13
VSS
AE20
VSS
AE21
VSS
AH1
VSS
AH2
VSS
AH31
VSS
AJ1
VSS
AJ2
VSS
AJ3
VSS
AJ29
VSS
AJ30
VSS
AJ31
VSS
AK1
VSS
AK2
VSS
AK3
VSS
AK4
VSS
AK10
VSS
AK16
VSS
AK29
VSS
AK30
VSS
AK31
VSS
AL1
VSS
AL2
VSS
AL3
VSS
AL4
VSS
AL10
VSS
AL15
VSS
AL24
VSS
AL28
VSS
AL29
VSS
AL30
VSS
AL31
VSS
H8
INDEX
33K;1/16J
R1093
47K;1/16J
R1092
2SC4081-R
Q1005
UPA650TT-A
Q1004
1
2
34
5
6
4.7K;1/16J
R1091
40
CN104
10
SDIP4
4
SDIP7
11
SDIN4
5
SDIN7
12
SCKIP0
6
SDIP6
13
SCKIN0
7
SDIN6
14
SDIP3
8
SDIP5
15
SDIN3
9
SDIN5
16
SDIP2
17
SDIN2
18
SDIP1
19
SDIN1
20
SDIP0
1
DGND
2
XCLR
3
DGND
21
SDIN0
22
I/O1.8V
23
I/O1.8V
24
I/OGND
25
I/OGND
26
DGND
27
ADCK
28
DGND
29
TGVD
30
TGHD
31
CCDSD
32
CCDCK
33
CCDEN
34
D1.8V
35
D1.8V
36
DGND
37
A2.7V
38
A2.7V
39
A_GND
40
A_GND
Z1Z2Z3Z4Z5Z6Z7
RCU00000C
TP111
2
CN111
1
SD OUT
2
GND
Z1 Z2
RCU00000C
TP112
A_VDD3
A_VDD3
A_VDD3
A_VDD3
A_VDD3
A_VDD3
A_VDD3
A_VDD3
A_VDD3
A_VDD3
A_VDD3
0
RB108
1 2
3 4
R1127
0;1/16Z
DQP31
DQS8
DQS9
DQS6
A6
DQS7
XOUT
DQS23
ZFWR
DQP9
DQS18
D1
DQS23
DQP21
TXD1(A)
DQMP3
DQS28
A21
DQS19
DAP12
DAS3
DAS5
A1
D14
DQP15
ZBOOT_COMREQ
DQP3
DQS3
DAS7
A16
DQS10
TDI
DQP22
DQMP0
RXD1(A)
DBAS1
D13
DQS19
DQS13
DQS29
A19
DQMP0
DQP10
DQMP1
D7
A15
DQSS3
DQS21
DQP5
DQS20
D12
DQP19
ASIC_SDI
DCKPP
DQMS0
DQP26
D14
A21
DAP11
DQS17
D11
DAS2
DQP31
DBAP1
DQMS2
DQS28
DAP11
TDO
A2
DAP2
DQSS0
A22
DQP0
A11
DAS7
DQS17
D10
DQS2
DAP10
DQP14
DAS5
A5
DQP0
DAP0
DQS1
A10
DQP26
DQP6
D9
DQP16
DQS24
D3
DQP20
DQS27
DQS5
DAP4
A11
A9
DQS7
D8
DAP0
ZRASP
ZFRD
DQP28
DQP16
DAS11
DQS25
A8
A13
DAP4
ZDCSP
D7
DAS1
DQP27
DAP2
DQSS2
A22
DQP24
DQP23
A7
D6
DAP6
DQSS0
DBAP0
DQS9
DQS5
DQS11
DQS3
DQP18
ZCS0
A6
D0
DQP25
ZDWEP
DQMP2
DQP13
DQP20
DAP10
A5
A3
DQP10
ZCASS
DAP1
DQP29
TCK
DQP11
DAP8
A4
A4
DQP27 DAP3
DAP3
DQSP3
DQP15
ZCASS
DQS29
DQP4
D6
DQS12
DAP9
DCKEP
DAS1
DQS18
A3
A12
DQP9
A19
DQSP0
DQMS1
DQS30
DQS24
DAS6
DQS31
D5
DAS8
DQMS0
ZDWEP
A2
D13
DQP14
ZCS0
DQP2 DQP18
DQSS3
DQP30
DQS10
DQP13
D4
DCKNS
ZRASP
DQS22
DQSP2
DQP25
A1
D10
DQP1
DQP22
DAP12
DQS1
DQMP1
DQS16
D3
DQP4
DBAS0
DCKPP
DQMP3
DQP1
DQS2
DQS15
DQS0
ASIC_SCK
D12
DQS26
DQP24
DQS14
DQP11
DAP9
D2
DQS8
DQS6
ZDWES
DQS22
A17
DAS6
DAS4
DQP8
D1
DQS12
DAS9
DCKNP
DCKNS
DAP5
ZRASS
DQMS1
DQP28
DAS2
DAS8
DQP17
DQP30
DQS25
ZDCSS
D0
DAS12
DQP21
DQP29
DAP5
DQP2
DQP7
ZDCSP
DCKES
DCKNP
DQP12
D9
DCKPS
RTCK
DQSP0
DBAS0
A9
DQS11
ZFRD
DAP8
DAS0
DAS10
TRST
DAS10
DQS0
D15
DCKEP
D5
DQP7
DQSP2
ZFWR
DQS21
DAS4
DQSS1
DBAP1
DQS31
DCKES
DQMP2
A10
DQP6
A16
D4
DQP12
DQMS3
DQS30
DAP6
DQSS2
ZRASS
DQS4
DBAS1
A14
DQS13
A15
DAS0
DAP7
ZSREQ
ZCASP
DQS26
DQMS3
DAS3
A20
A14
DQSP1
ASIC_SDO
DQS14
DBAP0
DAS12
DQP17
DQSP1
DQS27
A8
DQP19
A13
DQP3
DQS4
A7
DQP23
A18
DQS15
DQS16
DQP8
ZDWES
DAS9
D2
A12
DAP7
DQS20
D11
ZCASP
XIN
DAS11
ZDCSS
DQSS1
DAP1
D8
DQP5
A18
TMS
A20
DCKPS
DQMS2
DQSP3
A17
VBDET
MRST
ADCK
CCDEN
XCLR
TGVD
CCDCK
TGHD
CCDSD
GENSEL_D5
MRST
D15
VBDET
ZUSB_DET
Y7_MOB
Y6_MOB
UV5_MOB
UV7_MOB
Y5_MOB
Y3_MOB
UV3_MOB
UV4_MOB
UV6_MOB
Y1_MOB
Y2_MOB
UV0_MOB
UV2_MOB
Y4_MOB
Y0_MOB
UV1_MOB
INB-
INB+
INA-
INA+
GENSEL_NT
GENSEL_D5
GENSEL_NT
SDIP0
SDIN0
SDIP1
SDIN1
SDIP2
SDIN2
SDIP3
SDIN3
SDIP4
SDIN4
SDIP5
SDIN5
SDIP6
SDIN6
SDIP7
SDIN7
SCKIP0
SCKIN0
VBDET
ENC_D1
ENC_D5
ENC_D6
ENC_D3
ENC_D4
A_VDD3
UOUT
VOUT
A_VDD3
A_VDD3
ENC_D2
ENC_D0
ENC_RESET
ENC_I2CSCLK
ENC_I2CSDATA
ENC_D7
A_VDD3
IRIS_VCA
IRIS_REF
ALOUT1_1
ALM_IN1
3.3V(MOB)
3.3V(MOB)
3.0V(CS)_ON
1.8V(CS)_ON
1.8V(I/O)_ON
ENC_CLK
ALOUT1_1
ASIC_CVBS_OUT
ALM_IN1
VPIXCLK_MOB
Y0_MOB
Y1_MOB
Y2_MOB
Y3_MOB
Y4_MOB
Y5_MOB
Y6_MOB
Y7_MOB
UV7_MOB
UV6_MOB
UV5_MOB
UV4_MOB
UV3_MOB
UV2_MOB
UV1_MOB
UV0_MOB
TXD1(A)
RXD1(A)
XCLR
SDIP7
SDIN7
SDIP6
SDIN6
SDIP5
SDIN5
SDIP4
SDIN4
SCKIP0
SCKIN0
SDIP3
SDIN3
SDIP2
SDIN2
SDIP1
SDIN1
SDIP0
SDIN0
ADCK
TGVD
TGHD
CCDSD
CCDCK
CCDEN
MON_SEL
ASIC_CVBS_OUT
MON_SEL
VPIXCLK_MOB
DDR SDRAM
DDR SDRAM
NOR FLASH MEMORY
BUS SW
USB
CLOCK GENERATOR
EEPROM
SYSTEM ASIC
OPEN
S
W
HOLD
CS
RAS
CAS
WE
CS
RAS
CAS
WE
CK
CK
RY/BY
WP/ACC
RESET
WE
OE
CE
ALSB/SPI SS
RESET
VSYNC
HSYNC
SD OUT
VIDEO DRIVER
SW
ENCODER
OPEN
FSUSB42UMX
QFSUSB42MX--P
DM-A
D1-40800/L5DE2-XE
TO PW-A
TO PW-A, SY-A
TO CA-4 CN714
ALARM IN/OUT
TO PW-A
TO PW-A, DM-B
TO DM-B
TO SY-A
ALM_IN1
TO PW-A
TO PW-A
TO PW-A
VOLTAGE: POWER ON
3.3
1.8
1.8
3.3
1.8
1.2
3.3

A
B
C
D
E
F
G
H
I
J
K
12345678910 11 12 13 14 15 16 17 18 19
A
B
C
D
E
F
G
H
I
J
K
C9
CA-2 BOARD (DM-A) SYSTEM ASIC [LOWER-LEFT]
1;B
C1036
0.1;B
C1038
100;1/16J
R1023
0;1/16Z
R1034
0.1;B
C1044
4.7;B
1608
C1001
0;1/16Z
R1136
2.7K;1/16D
R1019
0;1/16Z
R1008
ASIC_SDI
4.7;B
1608
C1002
0.1;B
C1025
0.1;B
C1023
1.8V(VDD)
0;1/16Z
R1032
4.7;B
1608
C1033
1K;1/16D
R1121
4.7;B
1608
C1043
0.1;B
C1007
1.8V(VDD)
A_VDD3
1;B
C1013
0.1;B
C1201
0.1;BC1067
1;B
C1012
0;1/16Z
R1057
0.1;BC1057
C1063 0.1;B
0;1/16Z
R1133
C1064 0.1;B
0.1;BC1058
0.1;B
C1030
1.1K;1/16D
R1061
1M;1/16J
R1122
K4X51323PG-8GC8
QXXAGB058---N
IC103
R9
VDD
R8
DQ0
R7
VDDQ
P9
VSSQ
P8
DQ2
P7
DQ1
N9
VDDQ
N8
DQ4
N7
DQ3
M9
VSSQ
M8
DQ6
M7
DQ5
L9
VDDQ
L8
DQS0
L7
DQ7
K9
A3
K8
DM0
K7
A2
J9
A1
J8
A0
J7
A10
H9
BA1
H8
BA0
H7
G9
G8
G7
F9
VSS
F8
DM2
F7
NC
E9
VDDQ
E8
DQS2
E7
DQ23
D9
VSSQ
D8
DQ22
D7
DQ21
C9
VDDQ
C8
DQ20
C7
DQ19
B9
VSSQ
B8
DQ18
B7
DQ17
A9
VDD
A8
DQ16
A7
VDDQ
A2
DQ31
A1
VSS
G1
CKE
D1
VDDQ
R3
VSSQ
R1
VSS
P2
DQ13
A3
VSSQ
C1
VSSQ
N3
DQ12
N1
VSSQ
M3
DQ10
M1
VDDQ
C3
DQ28
L2
DQS1
K3
A5
K1
A4
J2
A7
H3
A12
H1
A9
C2
DQ27
G2
CK
B1
VDDQ
B2
DQ29
D3
DQ26
E1
VSSQ
R2
DQ15
P3
DQ14
P1
VDDQ
N2
DQ11
E3
DQ24
M2
DQ9
L3
DQ8
L1
VSSQ
K2
DM1
J3
A8
J1
A6
H2
A11
F2
DM3
F1
VDD
E2
DQS3
G3
F3
NC
B3
DQ30
D2
DQ25
0;1/16Z
R1139
0.1;B
C1053
0.1;BC1066
ASIC_SDO
1K;1/16D
R1060
0.1;B
C1202
C1065 0.1;B
A_VDD1.2
0.1;B
C1052
2.2K;1/16D
R1070
C1068 0.1;B
0.1;B
C1040
A_VDD3
0.1;B
C1028
0.1;BC1054
1;B
C1026
ZBOOT_COMREQ
0.1;B
C1051
S29PL064J60BFI120#
QS29PL064J60N
IC121
D1
A1
C1
A2
A1
A3
B1
A4
D2
A5
C2
A6
A2
A7
B2
A17
C3
A18
A3
B3
C4
A21
B4
A4
D3
A20
D4
A19
B5
A8
A5
A9
C5
A10
D5
A11
B6
A12
A6
A13
C6
A14
D6
A15
E6
A16
F6
NC
H6
VSS
G6
DQ15
E5
DQ7
F5
DQ14
H5
DQ6
G5
DQ13
E4
DQ5
F4
DQ12
H4
DQ4
G4
VCC
G3
DQ11
H3
DQ3
F3
DQ10
E3
DQ2
G2
DQ9
H2
DQ1
F2
DQ8
E2
DQ0
G1
H1
VSS
F1
E1
A0
MRST
1000P;B
C1004
A_VDD1.8
10K;1/16D
R1005
0.1;B
C1022
0.1;B
C1010
K4X51323PG-8GC8
QXXAGB058---N
IC102
R9
VDD
R8
DQ0
R7
VDDQ
P9
VSSQ
P8
DQ2
P7
DQ1
N9
VDDQ
N8
DQ4
N7
DQ3
M9
VSSQ
M8
DQ6
M7
DQ5
L9
VDDQ
L8
DQS0
L7
DQ7
K9
A3
K8
DM0
K7
A2
J9
A1
J8
A0
J7
A10
H9
BA1
H8
BA0
H7
G9
G8
G7
F9
VSS
F8
DM2
F7
NC
E9
VDDQ
E8
DQS2
E7
DQ23
D9
VSSQ
D8
DQ22
D7
DQ21
C9
VDDQ
C8
DQ20
C7
DQ19
B9
VSSQ
B8
DQ18
B7
DQ17
A9
VDD
A8
DQ16
A7
VDDQ
A2
DQ31
A1
VSS
G1
CKE
D1
VDDQ
R3
VSSQ
R1
VSS
P2
DQ13
A3
VSSQ
C1
VSSQ
N3
DQ12
N1
VSSQ
M3
DQ10
M1
VDDQ
C3
DQ28
L2
DQS1
K3
A5
K1
A4
J2
A7
H3
A12
H1
A9
C2
DQ27
G2
CK
B1
VDDQ
B2
DQ29
D3
DQ26
E1
VSSQ
R2
DQ15
P3
DQ14
P1
VDDQ
N2
DQ11
E3
DQ24
M2
DQ9
L3
DQ8
L1
VSSQ
K2
DM1
J3
A8
J1
A6
H2
A11
F2
DM3
F1
VDD
E2
DQS3
G3
F3
NC
B3
DQ30
D2
DQ25
4.7;B
1608
C1021
1;B
C1027
A_VDD1.2
A_VDD3
ASIC_SCK
BK1005LL241
L1001
A_VDD1.8
2K;1/16D
R1134
A_VDD1.8
0.1;B
C1016
0.1;B
C1041
0;1/16Z
R1033
ZSREQ
4.7;B
1608
C1005
0.1;B
C1029
0.1;B
C1020
0;1/16Z
1608
R1016
48.000MHz
1AV4V10B8820G
X1102
1
23
4
0
RB113
1 2
3 4
1.4X0.6
3 4
10K
RB109
1 2
7 8
5 6
0;1/16Z
R1203
0
RB110
1 2
3 4
22;1/16J
R1014
0;1/16Z
R1006
0.1;B
C1006
0
RB111
1 2
7 8
0
RB111
3 4
0
RB106
1 2
5 6
3 4
470;1/16J
R1010
39
1AV4R1ED3902G
RB114
1 2
3 4
FBMH1608HL600
1608
L1003
FBMH1608HL600
1608
L1004
150;1/16J
R1056
8P;CH
C1121
8P;CH
C1122
3K;1/16D
R1059
4.7K;1/16D
R1058
100P;CH
C1203
12K;1/16D
R1007
10K;1/16J
R1003
10K;1/16J
R1001
UP0431300
Q1002
1
2
3 4
5
6
R1011
10K;1/16J
5
CN102
4
NC
5
GND
1
USB_VBUS
2
USB_D-
3
USB_D+
Z1 Z2 Z3 Z4
DTC144EKA
Q1003
USB+
USB-
USBD2-
USBD2+
ZUSB_DET
47;1/16J
R1018
47;1/16J
R1020
47;1/16J
R1021
47;1/16J
R1022
47;1/16J
R1024
47;1/16J
R1025
47;1/16J
R1026
47;1/16J
R1027
47;1/16J
R1028
47;1/16J
R1029
47;1/16J
R1030
47;1/16J
R1031
47;1/16J
R1035
47;1/16J
R1036
47;1/16J
R1037
47;1/16J
R1038
BH76806FVM
QBH76806FVM-J
IC112
1
C1
2
Vcc
3
Vin
4
STBY
5
Vout
6
GND
7
NVCC
8
C2
1;B
C1112
1;B
C1114
4.7;B
C1113
0;1/16Z
R1125
75;1/10J
R1126
1;B
C1115
10K;1/16J
R1002
BLM18PG121SN1
L1002
120;1/16D
R1066
0;1/16Z
R1067
3.3V(AL)
VDD1.2
1.8V(VDD)
1;B
C1049
R1068
1K;1/16J
R1069
1K;1/16J
0;1/16Z
R1074
0;1/16Z
R1075
0;1/16Z
R1076
0;1/16Z
R1071
0;1/16Z
R1072
0;1/16Z
R1073
0;1/16Z
R1004
0;1/16Z
R1039
0;1/16Z
R1040
0;1/16Z
R1041
INA+
INA-
INB+
INB-
AK8128
QAK8128-----P
IC107
1
VDD
2
VSS
3
CLKIN
4
VSS
5
VDD
6
N.C
7
CLKINSEL
8
F0
9
F1
10
CKOUT
0;1/16Z
R1051
10;1/16J
R1049
47;M
2125
L1005
10;1/16J
R1050
10;B
1608
C1062
0.1;B
C1008
0.1;B
C1014
0.1;B
C1048
IC108
1
D+
2
D-
3
GND
4
HSD1-
5
HSD1+
6
HSD2-
10
Sel
7
HSD2+
8
/OE
9
VCC
USB+
USB-
USBD2+
USBD2-
USBD1-
USBD1+
0;1/16Z
R1012
1;B
C1055
USBD1+
USBD1-
300;1/16D
R1116
1.8V(VDD)
18;1/16D
R1123
0.1;B
C1103
0;1/16Z
R1102
VAGND
A_VDD3
3.9K;1/16D
R1106
0.012;CH
2125
C1107
300;1/16D
R1110
0.1;B
C1108
A_VDD3
100;1/16J
R1112
4.7;B
1608
C1101
10K;1/16J
R1117
0.15;B
1608
C1110
A_VDD3
0;1/16Z
R1101
100;1/16D
R1105
VAGND
0;1/16Z
R1109
0;1/16Z
R1113
0;1/16Z
R1114
VAGND VAGND
0.1;B
C1104
10;1/16D
R1115
0.1;B
C1106
0;1/16Z
R1111
4.7;B
1608
C1111
0;1/16Z
R1103
4.7;B
C1109
4.7;B
C1102
ADV7393BCPZ
QADV7393BCPZJ
IC111
1
VDD_IO
2
P4
3
P5
4
P6
5
P7
6
VDD
7
DGND
8
P8
9
P9
10
P10
11
P11
12
13
SDA/SCLK
14
SCL/MOSI
15
P12
16
P13
17
P14
18
P15
19
CLKIN
20
21
PGND
22
EXT_LF
23
PVDD
24
AGND
25
VAA
26
DAC3
27
DAC2
28
DAC1
29
COMP
30
RSET
31
SFL/MISO
32
33
34
PO
35
VDD
36
DGND
37
P1
38
P2
39
P3
40
GND_IO
Z1
VAGND
220P;CH
C1105
0;1/16Z
R1104
160;1/16D
R1108
1.8V(VDD)
300;1/16D
R1107
1;1/16J
R1120
10K;1/16J
R1119
10K;1/16J
R1118
0;1/16Z
R1124
R1044
22K;1/16J
R1043
33K;1/16J
C1056
0.22;B
C1059
0.22;B
470;1/16J
R1046
0;1/16Z
R1045
BK1608LL121
L1101
AVR-M1608C270MTABB
VA112
BK1608LL121
L1082
BK1608LL121
L1081
1K;1/10J
R1081
AVR-M1608C220KT6AB
VA103
10K;1/16J
R1083
BK1608LL121
L1084
2.7K;1/16J
R1087
2.7K;1/16J
R1086
AVR-M1608C220KT6AB
VA104
3.3V(MOB)
1000P;B
C1082
2SD1767-Q
Q1082
1000P;B
C1083
2SA1576A-R
Q1081
2SD1767-Q
Q1083
1000P;B
C1084
10K;1/16J
R1084
AVR-M1608C220KT6AB
VA101
1K;1/16J
R1085
1K;1/10J
R1082
1000P;B
C1081
1000P;B
C1085
BK1608LL121
L1083
AVR-M1608C220KT6AB
VA102
NC7SB3157P6X
QNC7SB3157P6K
IC110
1
2
3 4
5
6
3.0V(CS)_ON
1.8V(I/O)_ON
1.8V(CS)_ON
1.8V(I/O)
1.8V(CS)
2.7V(CS)
C1039
0.1;B
R1013
100K;1/16J
NC7SB3157P6X
QNC7SB3157P6K
IC104
1
2
3 4
5
6
A_VDD3
4.7;B
C1042
ALM_IN2
ALM_OUT1
ALM_OUT2
VPIXCLK_MOB
Y0_MOB
Y1_MOB
Y2_MOB
Y3_MOB
Y4_MOB
Y5_MOB
Y6_MOB
Y7_MOB
DN_JPEG_2M
USBD1+
USBD1-
UV7_MOB
UV6_MOB
UV5_MOB
UV4_MOB
UV3_MOB
UV2_MOB
UV1_MOB
UV0_MOB
TXD1(A)
RXD1(A)
ENC_D7
ENC_D6
ENC_D5
ENC_D4
ENC_D3
ENC_D2
ENC_D1
ENC_D0
ENC_CLK
ENC_RESET
ENC_I2CSCLK
ENC_I2CSDATA
IRIS_VCA
IRIS_REF
6
CN106
4
GND
5
ALM_OUT1
6
ALM_OUT2
1
ALM_IN1
2
ALM_IN2
3
GND
Z1Z2
M95128-WMN6P
QXXACM95128-P
IC106
1
2
Q
3
4
VSS
5
D
6
C
7
8
VCC
EV3HB
QEV3HB------N
16.0X16.0
H=1.35
0.500000
IC101
H3
TCK
H2
RTCK
K6
TRST
J3
TDI
J2
TMS
L6
TDO
H1
TSEL1
J1
TSEL0
Y6
CKIN
AA6
ADCK
U2
SCKIN1
U1
SCKIP1
AC2
SCKIN0
AC1
SCKIP0
M1
SDIP11
M2
SDIN11
N1
SDIP10
N2
SDIN10
P1
SDIP9
P2
SDIN9
R1
SDIP8
R2
SDIN8
V1
SDIP7
V2
SDIN7
W1
SDIP6
W2
SDIN6
Y1
SDIP5
Y2
SDIN5
AA1
SDIP4
AA2
SDIN4
AD1
SDIP3
AD2
SDIN3
AE1
SDIP2
AE2
SDIN2
AF1
SDIP1
AF2
SDIN1
AG1
SDIP0
AG2
SDIN0
T1
VDE_LVDS
AB1
VDE_LVDS
AH3
VDE_LVDS
K1
TGHD
M7
TGVD
K3
GPIOF27
K2
GPIOF26
L3
GPIOF25
L2
GPIOF24
L1
GPIOF23
M3
GPIOF22
M6
GPIOF21
N3
GPIOF20
N6
GPIOF19
N7
GPIOF18
P3
GPIOF17
P6
GPIOF16
R3
GPIOF15
T3
GPIOF14
R6
GPIOF13
T6
GPIOF12
U3
GPIOF11
U6
GPIOF10
V6
GPIOF9
V3
GPIOF8
W3
GPIOF7
V7
GPIOF6
W6
GPIOF5
Y3
GPIOF4
W7
GPIOF3
AA3
GPIOF2
AB3
GPIOF1
Y7
GPIOF0
AE29
GPIOC23
AE26
GPIOC22
AD29
GPIOC21
AD26
GPIOC20
AD30
GPIOC19
AD31
GPIOC18
AC26
GPIOC17
AC29
GPIOC16
AC30
GPIOC15
AB26
GPIOC14
AC31
GPIOC13
AB29
GPIOC12
AB30
GPIOC11
AB31
GPIOC10
AA29
GPIOC9
AA26
GPIOC8
AA30
GPIOC7
Y26
GPIOC6
AA31
GPIOC5
Y29
GPIOC4
Y30
GPIOC3
Y31
GPIOC2
W29
GPIOC1
W26
GPIOC0
AF9
LCDCK
AE9
GPIOE29
AJ10
GPIOE28
AF10
GPIOE27
AE10
GPIOE26
AL11
GPIOE25
AK11
GPIOE24
AJ11
GPIOE23
AF11
GPIOE22
AE11
GPIOE21
AL12
GPIOE20
AK12
GPIOE19
AJ12
GPIOE18
AF12
GPIOE17
AL13
GPIOE16
AK13
GPIOE15
AJ13
GPIOE14
AF13
GPIOE13
AL14
GPIOE12
AK14
GPIOE11
AJ14
GPIOE10
AF14
GPIOE9
AK15
GPIOE8
AJ15
GPIOE7
AF15
GPIOE6
AE15
GPIOE5
AJ16
GPIOE4
AF16
GPIOE3
AE16
GPIOE2
AF17
GPIOE1
AE17
GPIOE0
AC3
GPIOD11
AB6
GPIOD10
AC6
GPIOD9
AD3
GPIOD8
AD6
GPIOD7
AE3
GPIOD6
AF3
GPIOD5
AE6
GPIOD4
AG3
GPIOD3
AF6
GPIOD2
AF7
GPIOD1
AF8
GPIOD0
AK17
AVD_DACV
AK18
AVS_DACV
AL18
YOUT
AL16
UOUT
AL17
VOUT
AJ18
VREFV
AJ19
VROV
AL7
AVD_ADAC
AL9
AVS_ADAC
AL8
AOUT
AK8
VRP
AK9
VRN
AK5
AVD_AADC
AK6
AVS_AADC
AJ8
VRH
AJ7
VR
AK7
AIN5
AL6
AIN4
AJ6
AIN3
AL5
AIN2
AJ5
AIN1
AJ4
AIN0
AK22
AVDF1
AK21
AVSF1
AK24
AVDF2
AJ24
AVSF2
AJ22
AVSF2
AJ23
AVSF2
AK23
AVSF2
AJ21
AVDP
AJ20
AVSP
AK20
AVDB
AK19
AVSB
AL20
HSDP
AL21
HSDM
AL22
FSDP
AL23
FSDM
AF20
VBUS
AL19
EXT12K
AF21
GPIOB4
AF22
GPIOB3
AE22
GPIOB2
AF23
GPIOB1
AE23
GPIOB0
AH30
AVD_PLL1
AG30
AVD_PLL2
AF30
AVD_PLL3
AH29
AVS_PLL1
AG29
AVS_PLL2
AF29
AVS_PLL3
AL27
XI
AL25
XO
AF26
zRST
AE30
TCLKI1
AK28
TCLKI0
AJ27
TSCKIN
AG31
D4CKO
AE31
D4CKIN
AF31
MCLK
AF25
PLLEN
AJ25
CLKSEL1
AF24
CLKSEL0
AJ26
TEST1
AK26
TEST0
AK25
PSELTST
AJ28
PSELCLK
AK27
VPD
AF18
zSREQ
AE18
SCK
AF19
SDI
AE19
SDO
B22
DCKPP
C22
DCKNP
A22
DCKEP
C20
zDCSP
G21
zRASP
F21
zCASP
C21
zDWEP
G20
DBAP1
F20
DBAP0
B21
DAP12
A21
DAP11
C19
DAP10
A20
DAP9
B20
DAP8
B19
DAP7
A19
DAP6
B18
DAP5
A18
DAP4
G18
DAP3
F18
DAP2
G19
DAP1
F19
DAP0
A27
DQP31
B27
DQP30
A26
DQP29
B26
DQP28
A25
DQP27
B25
DQP26
A24
DQP25
B24
DQP24
C24
DQP23
G24
DQP22
C25
DQP21
F24
DQP20
C26
DQP19
F25
DQP18
C27
DQP17
F26
DQP16
A13
DQP15
B13
DQP14
A14
DQP13
B14
DQP12
A15
DQP11
B15
DQP10
A16
DQP9
B16
DQP8
C18
DQP7
G15
DQP6
C16
DQP5
F15
DQP4
C15
DQP3
G14
DQP2
C14
DQP1
C13
DQP0
B23
DQMP3
G22
DQMP2
B17
DQMP1
G16
DQMP0
A23
DQSP3
F22
DQSP2
A17
DQSP1
F16
DQSP0
P31
DCKPS
P30
DCKNS
N31
DCKES
N30
zDCSS
P25
zRASS
P26
zCASS
N29
zDWES
N25
DBAS1
N26
DBAS0
M29
DAS12
M30
DAS11
L26
DAS10
M31
DAS9
L29
DAS8
L30
DAS7
L31
DAS6
K31
DAS5
J31
DAS4
L25
DAS3
K30
DAS2
M25
DAS1
M26
DAS0
W31
DQS31
W30
DQS30
V31
DQS29
V30
DQS28
U31
DQS27
U30
DQS26
R30
DQS25
T30
DQS24
P29
DQS23
U25
DQS22
T29
DQS21
U26
DQS20
U29
DQS19
V25
DQS18
V29
DQS17
V26
DQS16
E31
DQS15
E30
DQS14
F31
DQS13
F30
DQS12
G31
DQS11
G30
DQS10
H31
DQS9
H30
DQS8
H29
DQS7
H25
DQS6
G29
DQS5
H26
DQS4
F29
DQS3
G25
DQS2
E29
DQS1
G26
DQS0
R31
DQMS3
T25
DQMS2
K29
DQMS1
K25
DQMS0
T31
DQSS3
T26
DQSS2
J30
DQSS1
K26
DQSS0
F14
DRONP
F13
zCS
A12
zRE
B12
zWE
F12
D15
C12
D14
A11
D13
B11
D12
C11
D11
F11
D10
A10
D9
B10
D8
C10
D7
A9
D6
F10
D5
B9
D4
C9
D3
F9
D2
A8
D1
B8
D0
C8
GPIOA27
F8
GPIOA26
A7
GPIOA25
B7
GPIOA24
C7
GPIOA23
A6
GPIOA22
F7
GPIOA21
B6
GPIOA20
C6
GPIOA19
F6
GPIOA18
C5
GPIOA17
B5
GPIOA16
A5
GPIOA15
B4
GPIOA14
G6
GPIOA13
D2
GPIOA12
E3
GPIOA11
E2
GPIOA10
E1
GPIOA9
F3
GPIOA8
F2
GPIOA7
F1
GPIOA6
H6
GPIOA5
G3
GPIOA4
G2
GPIOA3
G1
GPIOA2
J6
GPIOA1
J7
GPIOA0
L11
VDD
L14
VDD
L15
VDD
L18
VDD
L19
VDD
M11
VDD
M21
VDD
N21
VDD
R11
VDD
T11
VDD
T21
VDD
U21
VDD
W11
VDD
Y11
VDD
Y21
VDD
AA13
VDD
AA14
VDD
AA17
VDD
AA18
VDD
AA21
VDD
C28
VDD18P
G13
VDD18P
G17
VDD18P
G23
VDD18P
D29
VDD18S
J25
VDD18S
R25
VDD18S
W25
VDD18S
K7
VDD33
AC7
VDD33
AD7
VDD33
AE7
VDD33
AE8
VDD33
AE14
VDD33
AE24
VDD33
AE25
VDD33
AJ9
VDD33
AJ17
VDD33
AL26
VDD33
C4
VDD33A
D3
VDD33A
G7
VDD33A
G8
VDD33A
G9
VDD33A
H7
VDD33A
AC25
VDD33C1
AD25
VDD33C1
Y25
VDD33C2
L7
VDD33F
AA7
VDD33F
AB7
VDD33F
A1
VSS
A2
VSS
A3
VSS
A4
VSS
A28
VSS
A29
VSS
A30
VSS
A31
VSS
B1
VSS
B2
VSS
B3
VSS
B28
VSS
B29
VSS
B30
VSS
B31
VSS
C1
VSS
C2
VSS
C3
VSS
C17
VSS
C23
VSS
C29
VSS
C30
VSS
C31
VSS
D1
VSS
D30
VSS
D31
VSS
F17
VSS
F23
VSS
G10
VSS
G11
VSS
G12
VSS
J26
VSS
J29
VSS
L12
VSS
L13
VSS
L16
VSS
L17
VSS
L20
VSS
L21
VSS
M12
VSS
M13
VSS
M14
VSS
M15
VSS
M16
VSS
M17
VSS
M18
VSS
M19
VSS
M20
VSS
N11
VSS
N12
VSS
N13
VSS
N14
VSS
N15
VSS
N16
VSS
N17
VSS
N18
VSS
N19
VSS
N20
VSS
P7
VSS
P11
VSS
P12
VSS
P13
VSS
P14
VSS
P15
VSS
P16
VSS
P17
VSS
P18
VSS
P19
VSS
P20
VSS
P21
VSS
R7
VSS
R12
VSS
R13
VSS
R14
VSS
R15
VSS
R16
VSS
R17
VSS
R18
VSS
R19
VSS
R20
VSS
R21
VSS
R26
VSS
R29
VSS
T2
VSS
T7
VSS
T12
VSS
T13
VSS
T14
VSS
T15
VSS
T16
VSS
T17
VSS
T18
VSS
T19
VSS
T20
VSS
U7
VSS
U11
VSS
U12
VSS
U13
VSS
U14
VSS
U15
VSS
U16
VSS
U17
VSS
U18
VSS
U19
VSS
U20
VSS
V11
VSS
V12
VSS
V13
VSS
V14
VSS
V15
VSS
V16
VSS
V17
VSS
V18
VSS
V19
VSS
V20
VSS
V21
VSS
W12
VSS
W13
VSS
W14
VSS
W15
VSS
W16
VSS
W17
VSS
W18
VSS
W19
VSS
W20
VSS
W21
VSS
Y12
VSS
Y13
VSS
Y14
VSS
Y15
VSS
Y16
VSS
Y17
VSS
Y18
VSS
Y19
VSS
Y20
VSS
AA11
VSS
AA12
VSS
AA15
VSS
AA16
VSS
AA19
VSS
AA20
VSS
AA25
VSS
AB2
VSS
AB25
VSS
AE12
VSS
AE13
VSS
AE20
VSS
AE21
VSS
AH1
VSS
AH2
VSS
AH31
VSS
AJ1
VSS
AJ2
VSS
AJ3
VSS
AJ29
VSS
AJ30
VSS
AJ31
VSS
AK1
VSS
AK2
VSS
AK3
VSS
AK4
VSS
AK10
VSS
AK16
VSS
AK29
VSS
AK30
VSS
AK31
VSS
AL1
VSS
AL2
VSS
AL3
VSS
AL4
VSS
AL10
VSS
AL15
VSS
AL24
VSS
AL28
VSS
AL29
VSS
AL30
VSS
AL31
VSS
H8
INDEX
33K;1/16J
R1093
47K;1/16J
R1092
2SC4081-R
Q1005
UPA650TT-A
Q1004
1
2
34
5
6
4.7K;1/16J
R1091
40
CN104
10
SDIP4
4
SDIP7
11
SDIN4
5
SDIN7
12
SCKIP0
6
SDIP6
13
SCKIN0
7
SDIN6
14
SDIP3
8
SDIP5
15
SDIN3
9
SDIN5
16
SDIP2
17
SDIN2
18
SDIP1
19
SDIN1
20
SDIP0
1
DGND
2
XCLR
3
DGND
21
SDIN0
22
I/O1.8V
23
I/O1.8V
24
I/OGND
25
I/OGND
26
DGND
27
ADCK
28
DGND
29
TGVD
30
TGHD
31
CCDSD
32
CCDCK
33
CCDEN
34
D1.8V
35
D1.8V
36
DGND
37
A2.7V
38
A2.7V
39
A_GND
40
A_GND
Z1Z2Z3Z4Z5Z6Z7
RCU00000C
TP111
2
CN111
1
SD OUT
2
GND
Z1 Z2
RCU00000C
TP112
A_VDD3
A_VDD3
A_VDD3
A_VDD3
A_VDD3
A_VDD3
A_VDD3
A_VDD3
A_VDD3
A_VDD3
A_VDD3
0
RB108
1 2
3 4
R1127
0;1/16Z
DQP31
DQS8
DQS9
DQS6
A6
DQS7
XOUT
DQS23
ZFWR
DQP9
DQS18
D1
DQS23
DQP21
TXD1(A)
DQMP3
DQS28
A21
DQS19
DAP12
DAS3
DAS5
A1
D14
DQP15
ZBOOT_COMREQ
DQP3
DQS3
DAS7
A16
DQS10
TDI
DQP22
DQMP0
RXD1(A)
DBAS1
D13
DQS19
DQS13
DQS29
A19
DQMP0
DQP10
DQMP1
D7
A15
DQSS3
DQS21
DQP5
DQS20
D12
DQP19
ASIC_SDI
DCKPP
DQMS0
DQP26
D14
A21
DAP11
DQS17
D11
DAS2
DQP31
DBAP1
DQMS2
DQS28
DAP11
TDO
A2
DAP2
DQSS0
A22
DQP0
A11
DAS7
DQS17
D10
DQS2
DAP10
DQP14
DAS5
A5
DQP0
DAP0
DQS1
A10
DQP26
DQP6
D9
DQP16
DQS24
D3
DQP20
DQS27
DQS5
DAP4
A11
A9
DQS7
D8
DAP0
ZRASP
ZFRD
DQP28
DQP16
DAS11
DQS25
A8
A13
DAP4
ZDCSP
D7
DAS1
DQP27
DAP2
DQSS2
A22
DQP24
DQP23
A7
D6
DAP6
DQSS0
DBAP0
DQS9
DQS5
DQS11
DQS3
DQP18
ZCS0
A6
D0
DQP25
ZDWEP
DQMP2
DQP13
DQP20
DAP10
A5
A3
DQP10
ZCASS
DAP1
DQP29
TCK
DQP11
DAP8
A4
A4
DQP27 DAP3
DAP3
DQSP3
DQP15
ZCASS
DQS29
DQP4
D6
DQS12
DAP9
DCKEP
DAS1
DQS18
A3
A12
DQP9
A19
DQSP0
DQMS1
DQS30
DQS24
DAS6
DQS31
D5
DAS8
DQMS0
ZDWEP
A2
D13
DQP14
ZCS0
DQP2 DQP18
DQSS3
DQP30
DQS10
DQP13
D4
DCKNS
ZRASP
DQS22
DQSP2
DQP25
A1
D10
DQP1
DQP22
DAP12
DQS1
DQMP1
DQS16
D3
DQP4
DBAS0
DCKPP
DQMP3
DQP1
DQS2
DQS15
DQS0
ASIC_SCK
D12
DQS26
DQP24
DQS14
DQP11
DAP9
D2
DQS8
DQS6
ZDWES
DQS22
A17
DAS6
DAS4
DQP8
D1
DQS12
DAS9
DCKNP
DCKNS
DAP5
ZRASS
DQMS1
DQP28
DAS2
DAS8
DQP17
DQP30
DQS25
ZDCSS
D0
DAS12
DQP21
DQP29
DAP5
DQP2
DQP7
ZDCSP
DCKES
DCKNP
DQP12
D9
DCKPS
RTCK
DQSP0
DBAS0
A9
DQS11
ZFRD
DAP8
DAS0
DAS10
TRST
DAS10
DQS0
D15
DCKEP
D5
DQP7
DQSP2
ZFWR
DQS21
DAS4
DQSS1
DBAP1
DQS31
DCKES
DQMP2
A10
DQP6
A16
D4
DQP12
DQMS3
DQS30
DAP6
DQSS2
ZRASS
DQS4
DBAS1
A14
DQS13
A15
DAS0
DAP7
ZSREQ
ZCASP
DQS26
DQMS3
DAS3
A20
A14
DQSP1
ASIC_SDO
DQS14
DBAP0
DAS12
DQP17
DQSP1
DQS27
A8
DQP19
A13
DQP3
DQS4
A7
DQP23
A18
DQS15
DQS16
DQP8
ZDWES
DAS9
D2
A12
DAP7
DQS20
D11
ZCASP
XIN
DAS11
ZDCSS
DQSS1
DAP1
D8
DQP5
A18
TMS
A20
DCKPS
DQMS2
DQSP3
A17
VBDET
MRST
ADCK
CCDEN
XCLR
TGVD
CCDCK
TGHD
CCDSD
GENSEL_D5
MRST
D15
VBDET
ZUSB_DET
Y7_MOB
Y6_MOB
UV5_MOB
UV7_MOB
Y5_MOB
Y3_MOB
UV3_MOB
UV4_MOB
UV6_MOB
Y1_MOB
Y2_MOB
UV0_MOB
UV2_MOB
Y4_MOB
Y0_MOB
UV1_MOB
INB-
INB+
INA-
INA+
GENSEL_NT
GENSEL_D5
GENSEL_NT
SDIP0
SDIN0
SDIP1
SDIN1
SDIP2
SDIN2
SDIP3
SDIN3
SDIP4
SDIN4
SDIP5
SDIN5
SDIP6
SDIN6
SDIP7
SDIN7
SCKIP0
SCKIN0
VBDET
ENC_D1
ENC_D5
ENC_D6
ENC_D3
ENC_D4
A_VDD3
UOUT
VOUT
A_VDD3
A_VDD3
ENC_D2
ENC_D0
ENC_RESET
ENC_I2CSCLK
ENC_I2CSDATA
ENC_D7
A_VDD3
IRIS_VCA
IRIS_REF
ALOUT1_1
ALM_IN1
3.3V(MOB)
3.3V(MOB)
3.0V(CS)_ON
1.8V(CS)_ON
1.8V(I/O)_ON
ENC_CLK
ALOUT1_1
ASIC_CVBS_OUT
ALM_IN1
VPIXCLK_MOB
Y0_MOB
Y1_MOB
Y2_MOB
Y3_MOB
Y4_MOB
Y5_MOB
Y6_MOB
Y7_MOB
UV7_MOB
UV6_MOB
UV5_MOB
UV4_MOB
UV3_MOB
UV2_MOB
UV1_MOB
UV0_MOB
TXD1(A)
RXD1(A)
XCLR
SDIP7
SDIN7
SDIP6
SDIN6
SDIP5
SDIN5
SDIP4
SDIN4
SCKIP0
SCKIN0
SDIP3
SDIN3
SDIP2
SDIN2
SDIP1
SDIN1
SDIP0
SDIN0
ADCK
TGVD
TGHD
CCDSD
CCDCK
CCDEN
MON_SEL
ASIC_CVBS_OUT
MON_SEL
VPIXCLK_MOB
DDR SDRAM
DDR SDRAM
NOR FLASH MEMORY
BUS SW
USB
CLOCK GENERATOR
EEPROM
SYSTEM ASIC
OPEN
S
W
HOLD
CS
RAS
CAS
WE
CS
RAS
CAS
WE
CK
CK
RY/BY
WP/ACC
RESET
WE
OE
CE
ALSB/SPI SS
RESET
VSYNC
HSYNC
SD OUT
VIDEO DRIVER
SW
ENCODER
OPEN
FSUSB42UMX
QFSUSB42MX--P
DM-A
D1-40800/L5DE2-XE
TO PW-A
TO PW-A, SY-A
TO CA-4 CN714
ALARM IN/OUT
TO PW-A
TO PW-A, DM-B
TO DM-B
TO SY-A
ALM_IN1
TO PW-A
TO PW-A
TO PW-A
VOLTAGE: POWER ON
3.3
1.8
1.8
3.3
1.8
1.2
3.3

A
B
C
D
E
F
G
H
I
J
K
12345678910 11 12 13 14 15 16 17 18 19
A
B
C
D
E
F
G
H
I
J
K
C10
CA-2 BOARD (DM-A) SYSTEM ASIC [LOWER-RIGHT]
1;B
C1036
0.1;B
C1038
100;1/16J
R1023
0;1/16Z
R1034
0.1;B
C1044
4.7;B
1608
C1001
0;1/16Z
R1136
2.7K;1/16D
R1019
0;1/16Z
R1008
ASIC_SDI
4.7;B
1608
C1002
0.1;B
C1025
0.1;B
C1023
1.8V(VDD)
0;1/16Z
R1032
4.7;B
1608
C1033
1K;1/16D
R1121
4.7;B
1608
C1043
0.1;B
C1007
1.8V(VDD)
A_VDD3
1;B
C1013
0.1;B
C1201
0.1;BC1067
1;B
C1012
0;1/16Z
R1057
0.1;BC1057
C1063 0.1;B
0;1/16Z
R1133
C1064 0.1;B
0.1;BC1058
0.1;B
C1030
1.1K;1/16D
R1061
1M;1/16J
R1122
K4X51323PG-8GC8
QXXAGB058---N
IC103
R9
VDD
R8
DQ0
R7
VDDQ
P9
VSSQ
P8
DQ2
P7
DQ1
N9
VDDQ
N8
DQ4
N7
DQ3
M9
VSSQ
M8
DQ6
M7
DQ5
L9
VDDQ
L8
DQS0
L7
DQ7
K9
A3
K8
DM0
K7
A2
J9
A1
J8
A0
J7
A10
H9
BA1
H8
BA0
H7
G9
G8
G7
F9
VSS
F8
DM2
F7
NC
E9
VDDQ
E8
DQS2
E7
DQ23
D9
VSSQ
D8
DQ22
D7
DQ21
C9
VDDQ
C8
DQ20
C7
DQ19
B9
VSSQ
B8
DQ18
B7
DQ17
A9
VDD
A8
DQ16
A7
VDDQ
A2
DQ31
A1
VSS
G1
CKE
D1
VDDQ
R3
VSSQ
R1
VSS
P2
DQ13
A3
VSSQ
C1
VSSQ
N3
DQ12
N1
VSSQ
M3
DQ10
M1
VDDQ
C3
DQ28
L2
DQS1
K3
A5
K1
A4
J2
A7
H3
A12
H1
A9
C2
DQ27
G2
CK
B1
VDDQ
B2
DQ29
D3
DQ26
E1
VSSQ
R2
DQ15
P3
DQ14
P1
VDDQ
N2
DQ11
E3
DQ24
M2
DQ9
L3
DQ8
L1
VSSQ
K2
DM1
J3
A8
J1
A6
H2
A11
F2
DM3
F1
VDD
E2
DQS3
G3
F3
NC
B3
DQ30
D2
DQ25
0;1/16Z
R1139
0.1;B
C1053
0.1;BC1066
ASIC_SDO
1K;1/16D
R1060
0.1;B
C1202
C1065 0.1;B
A_VDD1.2
0.1;B
C1052
2.2K;1/16D
R1070
C1068 0.1;B
0.1;B
C1040
A_VDD3
0.1;B
C1028
0.1;BC1054
1;B
C1026
ZBOOT_COMREQ
0.1;B
C1051
S29PL064J60BFI120#
QS29PL064J60N
IC121
D1
A1
C1
A2
A1
A3
B1
A4
D2
A5
C2
A6
A2
A7
B2
A17
C3
A18
A3
B3
C4
A21
B4
A4
D3
A20
D4
A19
B5
A8
A5
A9
C5
A10
D5
A11
B6
A12
A6
A13
C6
A14
D6
A15
E6
A16
F6
NC
H6
VSS
G6
DQ15
E5
DQ7
F5
DQ14
H5
DQ6
G5
DQ13
E4
DQ5
F4
DQ12
H4
DQ4
G4
VCC
G3
DQ11
H3
DQ3
F3
DQ10
E3
DQ2
G2
DQ9
H2
DQ1
F2
DQ8
E2
DQ0
G1
H1
VSS
F1
E1
A0
MRST
1000P;B
C1004
A_VDD1.8
10K;1/16D
R1005
0.1;B
C1022
0.1;B
C1010
K4X51323PG-8GC8
QXXAGB058---N
IC102
R9
VDD
R8
DQ0
R7
VDDQ
P9
VSSQ
P8
DQ2
P7
DQ1
N9
VDDQ
N8
DQ4
N7
DQ3
M9
VSSQ
M8
DQ6
M7
DQ5
L9
VDDQ
L8
DQS0
L7
DQ7
K9
A3
K8
DM0
K7
A2
J9
A1
J8
A0
J7
A10
H9
BA1
H8
BA0
H7
G9
G8
G7
F9
VSS
F8
DM2
F7
NC
E9
VDDQ
E8
DQS2
E7
DQ23
D9
VSSQ
D8
DQ22
D7
DQ21
C9
VDDQ
C8
DQ20
C7
DQ19
B9
VSSQ
B8
DQ18
B7
DQ17
A9
VDD
A8
DQ16
A7
VDDQ
A2
DQ31
A1
VSS
G1
CKE
D1
VDDQ
R3
VSSQ
R1
VSS
P2
DQ13
A3
VSSQ
C1
VSSQ
N3
DQ12
N1
VSSQ
M3
DQ10
M1
VDDQ
C3
DQ28
L2
DQS1
K3
A5
K1
A4
J2
A7
H3
A12
H1
A9
C2
DQ27
G2
CK
B1
VDDQ
B2
DQ29
D3
DQ26
E1
VSSQ
R2
DQ15
P3
DQ14
P1
VDDQ
N2
DQ11
E3
DQ24
M2
DQ9
L3
DQ8
L1
VSSQ
K2
DM1
J3
A8
J1
A6
H2
A11
F2
DM3
F1
VDD
E2
DQS3
G3
F3
NC
B3
DQ30
D2
DQ25
4.7;B
1608
C1021
1;B
C1027
A_VDD1.2
A_VDD3
ASIC_SCK
BK1005LL241
L1001
A_VDD1.8
2K;1/16D
R1134
A_VDD1.8
0.1;B
C1016
0.1;B
C1041
0;1/16Z
R1033
ZSREQ
4.7;B
1608
C1005
0.1;B
C1029
0.1;B
C1020
0;1/16Z
1608
R1016
48.000MHz
1AV4V10B8820G
X1102
1
23
4
0
RB113
1 2
3 4
1.4X0.6
3 4
10K
RB109
1 2
7 8
5 6
0;1/16Z
R1203
0
RB110
1 2
3 4
22;1/16J
R1014
0;1/16Z
R1006
0.1;B
C1006
0
RB111
1 2
7 8
0
RB111
3 4
0
RB106
1 2
5 6
3 4
470;1/16J
R1010
39
1AV4R1ED3902G
RB114
1 2
3 4
FBMH1608HL600
1608
L1003
FBMH1608HL600
1608
L1004
150;1/16J
R1056
8P;CH
C1121
8P;CH
C1122
3K;1/16D
R1059
4.7K;1/16D
R1058
100P;CH
C1203
12K;1/16D
R1007
10K;1/16J
R1003
10K;1/16J
R1001
UP0431300
Q1002
1
2
3 4
5
6
R1011
10K;1/16J
5
CN102
4
NC
5
GND
1
USB_VBUS
2
USB_D-
3
USB_D+
Z1 Z2 Z3 Z4
DTC144EKA
Q1003
USB+
USB-
USBD2-
USBD2+
ZUSB_DET
47;1/16J
R1018
47;1/16J
R1020
47;1/16J
R1021
47;1/16J
R1022
47;1/16J
R1024
47;1/16J
R1025
47;1/16J
R1026
47;1/16J
R1027
47;1/16J
R1028
47;1/16J
R1029
47;1/16J
R1030
47;1/16J
R1031
47;1/16J
R1035
47;1/16J
R1036
47;1/16J
R1037
47;1/16J
R1038
BH76806FVM
QBH76806FVM-J
IC112
1
C1
2
Vcc
3
Vin
4
STBY
5
Vout
6
GND
7
NVCC
8
C2
1;B
C1112
1;B
C1114
4.7;B
C1113
0;1/16Z
R1125
75;1/10J
R1126
1;B
C1115
10K;1/16J
R1002
BLM18PG121SN1
L1002
120;1/16D
R1066
0;1/16Z
R1067
3.3V(AL)
VDD1.2
1.8V(VDD)
1;B
C1049
R1068
1K;1/16J
R1069
1K;1/16J
0;1/16Z
R1074
0;1/16Z
R1075
0;1/16Z
R1076
0;1/16Z
R1071
0;1/16Z
R1072
0;1/16Z
R1073
0;1/16Z
R1004
0;1/16Z
R1039
0;1/16Z
R1040
0;1/16Z
R1041
INA+
INA-
INB+
INB-
AK8128
QAK8128-----P
IC107
1
VDD
2
VSS
3
CLKIN
4
VSS
5
VDD
6
N.C
7
CLKINSEL
8
F0
9
F1
10
CKOUT
0;1/16Z
R1051
10;1/16J
R1049
47;M
2125
L1005
10;1/16J
R1050
10;B
1608
C1062
0.1;B
C1008
0.1;B
C1014
0.1;B
C1048
IC108
1
D+
2
D-
3
GND
4
HSD1-
5
HSD1+
6
HSD2-
10
Sel
7
HSD2+
8
/OE
9
VCC
USB+
USB-
USBD2+
USBD2-
USBD1-
USBD1+
0;1/16Z
R1012
1;B
C1055
USBD1+
USBD1-
300;1/16D
R1116
1.8V(VDD)
18;1/16D
R1123
0.1;B
C1103
0;1/16Z
R1102
VAGND
A_VDD3
3.9K;1/16D
R1106
0.012;CH
2125
C1107
300;1/16D
R1110
0.1;B
C1108
A_VDD3
100;1/16J
R1112
4.7;B
1608
C1101
10K;1/16J
R1117
0.15;B
1608
C1110
A_VDD3
0;1/16Z
R1101
100;1/16D
R1105
VAGND
0;1/16Z
R1109
0;1/16Z
R1113
0;1/16Z
R1114
VAGND VAGND
0.1;B
C1104
10;1/16D
R1115
0.1;B
C1106
0;1/16Z
R1111
4.7;B
1608
C1111
0;1/16Z
R1103
4.7;B
C1109
4.7;B
C1102
ADV7393BCPZ
QADV7393BCPZJ
IC111
1
VDD_IO
2
P4
3
P5
4
P6
5
P7
6
VDD
7
DGND
8
P8
9
P9
10
P10
11
P11
12
13
SDA/SCLK
14
SCL/MOSI
15
P12
16
P13
17
P14
18
P15
19
CLKIN
20
21
PGND
22
EXT_LF
23
PVDD
24
AGND
25
VAA
26
DAC3
27
DAC2
28
DAC1
29
COMP
30
RSET
31
SFL/MISO
32
33
34
PO
35
VDD
36
DGND
37
P1
38
P2
39
P3
40
GND_IO
Z1
VAGND
220P;CH
C1105
0;1/16Z
R1104
160;1/16D
R1108
1.8V(VDD)
300;1/16D
R1107
1;1/16J
R1120
10K;1/16J
R1119
10K;1/16J
R1118
0;1/16Z
R1124
R1044
22K;1/16J
R1043
33K;1/16J
C1056
0.22;B
C1059
0.22;B
470;1/16J
R1046
0;1/16Z
R1045
BK1608LL121
L1101
AVR-M1608C270MTABB
VA112
BK1608LL121
L1082
BK1608LL121
L1081
1K;1/10J
R1081
AVR-M1608C220KT6AB
VA103
10K;1/16J
R1083
BK1608LL121
L1084
2.7K;1/16J
R1087
2.7K;1/16J
R1086
AVR-M1608C220KT6AB
VA104
3.3V(MOB)
1000P;B
C1082
2SD1767-Q
Q1082
1000P;B
C1083
2SA1576A-R
Q1081
2SD1767-Q
Q1083
1000P;B
C1084
10K;1/16J
R1084
AVR-M1608C220KT6AB
VA101
1K;1/16J
R1085
1K;1/10J
R1082
1000P;B
C1081
1000P;B
C1085
BK1608LL121
L1083
AVR-M1608C220KT6AB
VA102
NC7SB3157P6X
QNC7SB3157P6K
IC110
1
2
3 4
5
6
3.0V(CS)_ON
1.8V(I/O)_ON
1.8V(CS)_ON
1.8V(I/O)
1.8V(CS)
2.7V(CS)
C1039
0.1;B
R1013
100K;1/16J
NC7SB3157P6X
QNC7SB3157P6K
IC104
1
2
3 4
5
6
A_VDD3
4.7;B
C1042
ALM_IN2
ALM_OUT1
ALM_OUT2
VPIXCLK_MOB
Y0_MOB
Y1_MOB
Y2_MOB
Y3_MOB
Y4_MOB
Y5_MOB
Y6_MOB
Y7_MOB
DN_JPEG_2M
USBD1+
USBD1-
UV7_MOB
UV6_MOB
UV5_MOB
UV4_MOB
UV3_MOB
UV2_MOB
UV1_MOB
UV0_MOB
TXD1(A)
RXD1(A)
ENC_D7
ENC_D6
ENC_D5
ENC_D4
ENC_D3
ENC_D2
ENC_D1
ENC_D0
ENC_CLK
ENC_RESET
ENC_I2CSCLK
ENC_I2CSDATA
IRIS_VCA
IRIS_REF
6
CN106
4
GND
5
ALM_OUT1
6
ALM_OUT2
1
ALM_IN1
2
ALM_IN2
3
GND
Z1Z2
M95128-WMN6P
QXXACM95128-P
IC106
1
2
Q
3
4
VSS
5
D
6
C
7
8
VCC
EV3HB
QEV3HB------N
16.0X16.0
H=1.35
0.500000
IC101
H3
TCK
H2
RTCK
K6
TRST
J3
TDI
J2
TMS
L6
TDO
H1
TSEL1
J1
TSEL0
Y6
CKIN
AA6
ADCK
U2
SCKIN1
U1
SCKIP1
AC2
SCKIN0
AC1
SCKIP0
M1
SDIP11
M2
SDIN11
N1
SDIP10
N2
SDIN10
P1
SDIP9
P2
SDIN9
R1
SDIP8
R2
SDIN8
V1
SDIP7
V2
SDIN7
W1
SDIP6
W2
SDIN6
Y1
SDIP5
Y2
SDIN5
AA1
SDIP4
AA2
SDIN4
AD1
SDIP3
AD2
SDIN3
AE1
SDIP2
AE2
SDIN2
AF1
SDIP1
AF2
SDIN1
AG1
SDIP0
AG2
SDIN0
T1
VDE_LVDS
AB1
VDE_LVDS
AH3
VDE_LVDS
K1
TGHD
M7
TGVD
K3
GPIOF27
K2
GPIOF26
L3
GPIOF25
L2
GPIOF24
L1
GPIOF23
M3
GPIOF22
M6
GPIOF21
N3
GPIOF20
N6
GPIOF19
N7
GPIOF18
P3
GPIOF17
P6
GPIOF16
R3
GPIOF15
T3
GPIOF14
R6
GPIOF13
T6
GPIOF12
U3
GPIOF11
U6
GPIOF10
V6
GPIOF9
V3
GPIOF8
W3
GPIOF7
V7
GPIOF6
W6
GPIOF5
Y3
GPIOF4
W7
GPIOF3
AA3
GPIOF2
AB3
GPIOF1
Y7
GPIOF0
AE29
GPIOC23
AE26
GPIOC22
AD29
GPIOC21
AD26
GPIOC20
AD30
GPIOC19
AD31
GPIOC18
AC26
GPIOC17
AC29
GPIOC16
AC30
GPIOC15
AB26
GPIOC14
AC31
GPIOC13
AB29
GPIOC12
AB30
GPIOC11
AB31
GPIOC10
AA29
GPIOC9
AA26
GPIOC8
AA30
GPIOC7
Y26
GPIOC6
AA31
GPIOC5
Y29
GPIOC4
Y30
GPIOC3
Y31
GPIOC2
W29
GPIOC1
W26
GPIOC0
AF9
LCDCK
AE9
GPIOE29
AJ10
GPIOE28
AF10
GPIOE27
AE10
GPIOE26
AL11
GPIOE25
AK11
GPIOE24
AJ11
GPIOE23
AF11
GPIOE22
AE11
GPIOE21
AL12
GPIOE20
AK12
GPIOE19
AJ12
GPIOE18
AF12
GPIOE17
AL13
GPIOE16
AK13
GPIOE15
AJ13
GPIOE14
AF13
GPIOE13
AL14
GPIOE12
AK14
GPIOE11
AJ14
GPIOE10
AF14
GPIOE9
AK15
GPIOE8
AJ15
GPIOE7
AF15
GPIOE6
AE15
GPIOE5
AJ16
GPIOE4
AF16
GPIOE3
AE16
GPIOE2
AF17
GPIOE1
AE17
GPIOE0
AC3
GPIOD11
AB6
GPIOD10
AC6
GPIOD9
AD3
GPIOD8
AD6
GPIOD7
AE3
GPIOD6
AF3
GPIOD5
AE6
GPIOD4
AG3
GPIOD3
AF6
GPIOD2
AF7
GPIOD1
AF8
GPIOD0
AK17
AVD_DACV
AK18
AVS_DACV
AL18
YOUT
AL16
UOUT
AL17
VOUT
AJ18
VREFV
AJ19
VROV
AL7
AVD_ADAC
AL9
AVS_ADAC
AL8
AOUT
AK8
VRP
AK9
VRN
AK5
AVD_AADC
AK6
AVS_AADC
AJ8
VRH
AJ7
VR
AK7
AIN5
AL6
AIN4
AJ6
AIN3
AL5
AIN2
AJ5
AIN1
AJ4
AIN0
AK22
AVDF1
AK21
AVSF1
AK24
AVDF2
AJ24
AVSF2
AJ22
AVSF2
AJ23
AVSF2
AK23
AVSF2
AJ21
AVDP
AJ20
AVSP
AK20
AVDB
AK19
AVSB
AL20
HSDP
AL21
HSDM
AL22
FSDP
AL23
FSDM
AF20
VBUS
AL19
EXT12K
AF21
GPIOB4
AF22
GPIOB3
AE22
GPIOB2
AF23
GPIOB1
AE23
GPIOB0
AH30
AVD_PLL1
AG30
AVD_PLL2
AF30
AVD_PLL3
AH29
AVS_PLL1
AG29
AVS_PLL2
AF29
AVS_PLL3
AL27
XI
AL25
XO
AF26
zRST
AE30
TCLKI1
AK28
TCLKI0
AJ27
TSCKIN
AG31
D4CKO
AE31
D4CKIN
AF31
MCLK
AF25
PLLEN
AJ25
CLKSEL1
AF24
CLKSEL0
AJ26
TEST1
AK26
TEST0
AK25
PSELTST
AJ28
PSELCLK
AK27
VPD
AF18
zSREQ
AE18
SCK
AF19
SDI
AE19
SDO
B22
DCKPP
C22
DCKNP
A22
DCKEP
C20
zDCSP
G21
zRASP
F21
zCASP
C21
zDWEP
G20
DBAP1
F20
DBAP0
B21
DAP12
A21
DAP11
C19
DAP10
A20
DAP9
B20
DAP8
B19
DAP7
A19
DAP6
B18
DAP5
A18
DAP4
G18
DAP3
F18
DAP2
G19
DAP1
F19
DAP0
A27
DQP31
B27
DQP30
A26
DQP29
B26
DQP28
A25
DQP27
B25
DQP26
A24
DQP25
B24
DQP24
C24
DQP23
G24
DQP22
C25
DQP21
F24
DQP20
C26
DQP19
F25
DQP18
C27
DQP17
F26
DQP16
A13
DQP15
B13
DQP14
A14
DQP13
B14
DQP12
A15
DQP11
B15
DQP10
A16
DQP9
B16
DQP8
C18
DQP7
G15
DQP6
C16
DQP5
F15
DQP4
C15
DQP3
G14
DQP2
C14
DQP1
C13
DQP0
B23
DQMP3
G22
DQMP2
B17
DQMP1
G16
DQMP0
A23
DQSP3
F22
DQSP2
A17
DQSP1
F16
DQSP0
P31
DCKPS
P30
DCKNS
N31
DCKES
N30
zDCSS
P25
zRASS
P26
zCASS
N29
zDWES
N25
DBAS1
N26
DBAS0
M29
DAS12
M30
DAS11
L26
DAS10
M31
DAS9
L29
DAS8
L30
DAS7
L31
DAS6
K31
DAS5
J31
DAS4
L25
DAS3
K30
DAS2
M25
DAS1
M26
DAS0
W31
DQS31
W30
DQS30
V31
DQS29
V30
DQS28
U31
DQS27
U30
DQS26
R30
DQS25
T30
DQS24
P29
DQS23
U25
DQS22
T29
DQS21
U26
DQS20
U29
DQS19
V25
DQS18
V29
DQS17
V26
DQS16
E31
DQS15
E30
DQS14
F31
DQS13
F30
DQS12
G31
DQS11
G30
DQS10
H31
DQS9
H30
DQS8
H29
DQS7
H25
DQS6
G29
DQS5
H26
DQS4
F29
DQS3
G25
DQS2
E29
DQS1
G26
DQS0
R31
DQMS3
T25
DQMS2
K29
DQMS1
K25
DQMS0
T31
DQSS3
T26
DQSS2
J30
DQSS1
K26
DQSS0
F14
DRONP
F13
zCS
A12
zRE
B12
zWE
F12
D15
C12
D14
A11
D13
B11
D12
C11
D11
F11
D10
A10
D9
B10
D8
C10
D7
A9
D6
F10
D5
B9
D4
C9
D3
F9
D2
A8
D1
B8
D0
C8
GPIOA27
F8
GPIOA26
A7
GPIOA25
B7
GPIOA24
C7
GPIOA23
A6
GPIOA22
F7
GPIOA21
B6
GPIOA20
C6
GPIOA19
F6
GPIOA18
C5
GPIOA17
B5
GPIOA16
A5
GPIOA15
B4
GPIOA14
G6
GPIOA13
D2
GPIOA12
E3
GPIOA11
E2
GPIOA10
E1
GPIOA9
F3
GPIOA8
F2
GPIOA7
F1
GPIOA6
H6
GPIOA5
G3
GPIOA4
G2
GPIOA3
G1
GPIOA2
J6
GPIOA1
J7
GPIOA0
L11
VDD
L14
VDD
L15
VDD
L18
VDD
L19
VDD
M11
VDD
M21
VDD
N21
VDD
R11
VDD
T11
VDD
T21
VDD
U21
VDD
W11
VDD
Y11
VDD
Y21
VDD
AA13
VDD
AA14
VDD
AA17
VDD
AA18
VDD
AA21
VDD
C28
VDD18P
G13
VDD18P
G17
VDD18P
G23
VDD18P
D29
VDD18S
J25
VDD18S
R25
VDD18S
W25
VDD18S
K7
VDD33
AC7
VDD33
AD7
VDD33
AE7
VDD33
AE8
VDD33
AE14
VDD33
AE24
VDD33
AE25
VDD33
AJ9
VDD33
AJ17
VDD33
AL26
VDD33
C4
VDD33A
D3
VDD33A
G7
VDD33A
G8
VDD33A
G9
VDD33A
H7
VDD33A
AC25
VDD33C1
AD25
VDD33C1
Y25
VDD33C2
L7
VDD33F
AA7
VDD33F
AB7
VDD33F
A1
VSS
A2
VSS
A3
VSS
A4
VSS
A28
VSS
A29
VSS
A30
VSS
A31
VSS
B1
VSS
B2
VSS
B3
VSS
B28
VSS
B29
VSS
B30
VSS
B31
VSS
C1
VSS
C2
VSS
C3
VSS
C17
VSS
C23
VSS
C29
VSS
C30
VSS
C31
VSS
D1
VSS
D30
VSS
D31
VSS
F17
VSS
F23
VSS
G10
VSS
G11
VSS
G12
VSS
J26
VSS
J29
VSS
L12
VSS
L13
VSS
L16
VSS
L17
VSS
L20
VSS
L21
VSS
M12
VSS
M13
VSS
M14
VSS
M15
VSS
M16
VSS
M17
VSS
M18
VSS
M19
VSS
M20
VSS
N11
VSS
N12
VSS
N13
VSS
N14
VSS
N15
VSS
N16
VSS
N17
VSS
N18
VSS
N19
VSS
N20
VSS
P7
VSS
P11
VSS
P12
VSS
P13
VSS
P14
VSS
P15
VSS
P16
VSS
P17
VSS
P18
VSS
P19
VSS
P20
VSS
P21
VSS
R7
VSS
R12
VSS
R13
VSS
R14
VSS
R15
VSS
R16
VSS
R17
VSS
R18
VSS
R19
VSS
R20
VSS
R21
VSS
R26
VSS
R29
VSS
T2
VSS
T7
VSS
T12
VSS
T13
VSS
T14
VSS
T15
VSS
T16
VSS
T17
VSS
T18
VSS
T19
VSS
T20
VSS
U7
VSS
U11
VSS
U12
VSS
U13
VSS
U14
VSS
U15
VSS
U16
VSS
U17
VSS
U18
VSS
U19
VSS
U20
VSS
V11
VSS
V12
VSS
V13
VSS
V14
VSS
V15
VSS
V16
VSS
V17
VSS
V18
VSS
V19
VSS
V20
VSS
V21
VSS
W12
VSS
W13
VSS
W14
VSS
W15
VSS
W16
VSS
W17
VSS
W18
VSS
W19
VSS
W20
VSS
W21
VSS
Y12
VSS
Y13
VSS
Y14
VSS
Y15
VSS
Y16
VSS
Y17
VSS
Y18
VSS
Y19
VSS
Y20
VSS
AA11
VSS
AA12
VSS
AA15
VSS
AA16
VSS
AA19
VSS
AA20
VSS
AA25
VSS
AB2
VSS
AB25
VSS
AE12
VSS
AE13
VSS
AE20
VSS
AE21
VSS
AH1
VSS
AH2
VSS
AH31
VSS
AJ1
VSS
AJ2
VSS
AJ3
VSS
AJ29
VSS
AJ30
VSS
AJ31
VSS
AK1
VSS
AK2
VSS
AK3
VSS
AK4
VSS
AK10
VSS
AK16
VSS
AK29
VSS
AK30
VSS
AK31
VSS
AL1
VSS
AL2
VSS
AL3
VSS
AL4
VSS
AL10
VSS
AL15
VSS
AL24
VSS
AL28
VSS
AL29
VSS
AL30
VSS
AL31
VSS
H8
INDEX
33K;1/16J
R1093
47K;1/16J
R1092
2SC4081-R
Q1005
UPA650TT-A
Q1004
1
2
34
5
6
4.7K;1/16J
R1091
40
CN104
10
SDIP4
4
SDIP7
11
SDIN4
5
SDIN7
12
SCKIP0
6
SDIP6
13
SCKIN0
7
SDIN6
14
SDIP3
8
SDIP5
15
SDIN3
9
SDIN5
16
SDIP2
17
SDIN2
18
SDIP1
19
SDIN1
20
SDIP0
1
DGND
2
XCLR
3
DGND
21
SDIN0
22
I/O1.8V
23
I/O1.8V
24
I/OGND
25
I/OGND
26
DGND
27
ADCK
28
DGND
29
TGVD
30
TGHD
31
CCDSD
32
CCDCK
33
CCDEN
34
D1.8V
35
D1.8V
36
DGND
37
A2.7V
38
A2.7V
39
A_GND
40
A_GND
Z1Z2Z3Z4Z5Z6Z7
RCU00000C
TP111
2
CN111
1
SD OUT
2
GND
Z1 Z2
RCU00000C
TP112
A_VDD3
A_VDD3
A_VDD3
A_VDD3
A_VDD3
A_VDD3
A_VDD3
A_VDD3
A_VDD3
A_VDD3
A_VDD3
0
RB108
1 2
3 4
R1127
0;1/16Z
DQP31
DQS8
DQS9
DQS6
A6
DQS7
XOUT
DQS23
ZFWR
DQP9
DQS18
D1
DQS23
DQP21
TXD1(A)
DQMP3
DQS28
A21
DQS19
DAP12
DAS3
DAS5
A1
D14
DQP15
ZBOOT_COMREQ
DQP3
DQS3
DAS7
A16
DQS10
TDI
DQP22
DQMP0
RXD1(A)
DBAS1
D13
DQS19
DQS13
DQS29
A19
DQMP0
DQP10
DQMP1
D7
A15
DQSS3
DQS21
DQP5
DQS20
D12
DQP19
ASIC_SDI
DCKPP
DQMS0
DQP26
D14
A21
DAP11
DQS17
D11
DAS2
DQP31
DBAP1
DQMS2
DQS28
DAP11
TDO
A2
DAP2
DQSS0
A22
DQP0
A11
DAS7
DQS17
D10
DQS2
DAP10
DQP14
DAS5
A5
DQP0
DAP0
DQS1
A10
DQP26
DQP6
D9
DQP16
DQS24
D3
DQP20
DQS27
DQS5
DAP4
A11
A9
DQS7
D8
DAP0
ZRASP
ZFRD
DQP28
DQP16
DAS11
DQS25
A8
A13
DAP4
ZDCSP
D7
DAS1
DQP27
DAP2
DQSS2
A22
DQP24
DQP23
A7
D6
DAP6
DQSS0
DBAP0
DQS9
DQS5
DQS11
DQS3
DQP18
ZCS0
A6
D0
DQP25
ZDWEP
DQMP2
DQP13
DQP20
DAP10
A5
A3
DQP10
ZCASS
DAP1
DQP29
TCK
DQP11
DAP8
A4
A4
DQP27 DAP3
DAP3
DQSP3
DQP15
ZCASS
DQS29
DQP4
D6
DQS12
DAP9
DCKEP
DAS1
DQS18
A3
A12
DQP9
A19
DQSP0
DQMS1
DQS30
DQS24
DAS6
DQS31
D5
DAS8
DQMS0
ZDWEP
A2
D13
DQP14
ZCS0
DQP2 DQP18
DQSS3
DQP30
DQS10
DQP13
D4
DCKNS
ZRASP
DQS22
DQSP2
DQP25
A1
D10
DQP1
DQP22
DAP12
DQS1
DQMP1
DQS16
D3
DQP4
DBAS0
DCKPP
DQMP3
DQP1
DQS2
DQS15
DQS0
ASIC_SCK
D12
DQS26
DQP24
DQS14
DQP11
DAP9
D2
DQS8
DQS6
ZDWES
DQS22
A17
DAS6
DAS4
DQP8
D1
DQS12
DAS9
DCKNP
DCKNS
DAP5
ZRASS
DQMS1
DQP28
DAS2
DAS8
DQP17
DQP30
DQS25
ZDCSS
D0
DAS12
DQP21
DQP29
DAP5
DQP2
DQP7
ZDCSP
DCKES
DCKNP
DQP12
D9
DCKPS
RTCK
DQSP0
DBAS0
A9
DQS11
ZFRD
DAP8
DAS0
DAS10
TRST
DAS10
DQS0
D15
DCKEP
D5
DQP7
DQSP2
ZFWR
DQS21
DAS4
DQSS1
DBAP1
DQS31
DCKES
DQMP2
A10
DQP6
A16
D4
DQP12
DQMS3
DQS30
DAP6
DQSS2
ZRASS
DQS4
DBAS1
A14
DQS13
A15
DAS0
DAP7
ZSREQ
ZCASP
DQS26
DQMS3
DAS3
A20
A14
DQSP1
ASIC_SDO
DQS14
DBAP0
DAS12
DQP17
DQSP1
DQS27
A8
DQP19
A13
DQP3
DQS4
A7
DQP23
A18
DQS15
DQS16
DQP8
ZDWES
DAS9
D2
A12
DAP7
DQS20
D11
ZCASP
XIN
DAS11
ZDCSS
DQSS1
DAP1
D8
DQP5
A18
TMS
A20
DCKPS
DQMS2
DQSP3
A17
VBDET
MRST
ADCK
CCDEN
XCLR
TGVD
CCDCK
TGHD
CCDSD
GENSEL_D5
MRST
D15
VBDET
ZUSB_DET
Y7_MOB
Y6_MOB
UV5_MOB
UV7_MOB
Y5_MOB
Y3_MOB
UV3_MOB
UV4_MOB
UV6_MOB
Y1_MOB
Y2_MOB
UV0_MOB
UV2_MOB
Y4_MOB
Y0_MOB
UV1_MOB
INB-
INB+
INA-
INA+
GENSEL_NT
GENSEL_D5
GENSEL_NT
SDIP0
SDIN0
SDIP1
SDIN1
SDIP2
SDIN2
SDIP3
SDIN3
SDIP4
SDIN4
SDIP5
SDIN5
SDIP6
SDIN6
SDIP7
SDIN7
SCKIP0
SCKIN0
VBDET
ENC_D1
ENC_D5
ENC_D6
ENC_D3
ENC_D4
A_VDD3
UOUT
VOUT
A_VDD3
A_VDD3
ENC_D2
ENC_D0
ENC_RESET
ENC_I2CSCLK
ENC_I2CSDATA
ENC_D7
A_VDD3
IRIS_VCA
IRIS_REF
ALOUT1_1
ALM_IN1
3.3V(MOB)
3.3V(MOB)
3.0V(CS)_ON
1.8V(CS)_ON
1.8V(I/O)_ON
ENC_CLK
ALOUT1_1
ASIC_CVBS_OUT
ALM_IN1
VPIXCLK_MOB
Y0_MOB
Y1_MOB
Y2_MOB
Y3_MOB
Y4_MOB
Y5_MOB
Y6_MOB
Y7_MOB
UV7_MOB
UV6_MOB
UV5_MOB
UV4_MOB
UV3_MOB
UV2_MOB
UV1_MOB
UV0_MOB
TXD1(A)
RXD1(A)
XCLR
SDIP7
SDIN7
SDIP6
SDIN6
SDIP5
SDIN5
SDIP4
SDIN4
SCKIP0
SCKIN0
SDIP3
SDIN3
SDIP2
SDIN2
SDIP1
SDIN1
SDIP0
SDIN0
ADCK
TGVD
TGHD
CCDSD
CCDCK
CCDEN
MON_SEL
ASIC_CVBS_OUT
MON_SEL
VPIXCLK_MOB
DDR SDRAM
DDR SDRAM
NOR FLASH MEMORY
BUS SW
USB
CLOCK GENERATOR
EEPROM
SYSTEM ASIC
OPEN
S
W
HOLD
CS
RAS
CAS
WE
CS
RAS
CAS
WE
CK
CK
RY/BY
WP/ACC
RESET
WE
OE
CE
ALSB/SPI SS
RESET
VSYNC
HSYNC
SD OUT
VIDEO DRIVER
SW
ENCODER
OPEN
FSUSB42UMX
QFSUSB42MX--P
DM-A
D1-40800/L5DE2-XE
TO PW-A
TO PW-A, SY-A
TO CA-4 CN714
ALARM IN/OUT
TO PW-A
TO PW-A, DM-B
TO DM-B
TO SY-A
ALM_IN1
TO PW-A
TO PW-A
TO PW-A
VOLTAGE: POWER ON
3.3
1.8
1.8
3.3
1.8
1.2
3.3

A
B
C
D
E
F
G
H
I
J
K
12345678910 11 12 13 14 15 16 17 18 19
A
B
C
D
E
F
G
H
I
J
K
C11
CA-2 BOARD (DM-B) CODEC
15P;CH
C3504
8P;CH
C3506
0;1/16Z
R3505
100;1/16J
R3503
10.000MHz
X3502
1
2
3
0;1/16Z
R3507
1M;1/16J
R3508
BD5226G
QBD5226G-TR-G
IC351
1
2
3 4
5
10K;1/16J
R3504
BLM18PG121SN1
L3501
3.3V(MOB)
32.768KHz
X3501
AT24C128B-TH-T(OLD)
QXXACAT128B-P
IC604
1
2
3
45
6
7
8
10;B
C3514
10;B
C3513
1000P;B
C3502
1;B
C6062
0.1;BC3501
1000P;B
C3508
0.1;B
C3515
0.1;B
C6063
0.1;B
C3512
0;1/16Z
R6107
0;1/16Z
R6108
20
CN605
10
RX
4
GND
11
RTCK
5
TDI
12
TX
6
GND
13
TDO
7
TMS
14
uCOM_RESET
8
uCOM_REST0
15
nSRST
9
TCK
16
FLMDO
17
OCD1A
18
MOB_RX
19
OCD1B
20
MOB_TX
1
3.3V
2
3.3V
3
nTRST
Z1 Z2
0.1;B
C6085
10P;100
CT351
QXXAGF512GA8G
IC352
123456789
10 11 12
13
14
15
16
17
18
19
20
21
22
23
24
252627282930313233343536
37
38
39
40
41
42
43
44
45
46
47
48
0;1/16Z
R6057
0;1/16Z
R6056
0;1/16Z
R6055
0;1/16Z
R6054
0;1/16Z
R6053
0;1/16Z
R6052
0;1/16Z
R6051
0;1/16Z
R6050
0;1/16Z
R6039
0;1/16Z
R6040
0;1/16Z
R6041
0;1/16Z
R6042
0;1/16Z
R6043
0;1/16Z
R6044
0;1/16Z
R6045
0;1/16Z
R6046
0;1/16Z
R6047
1K;1/16J
R3512
10K;1/16J
R3510
2SA1576A-R
Q3501
1000P;B
C3509
10K;1/16J
R3509
560;1/16D
R3526
560;1/16D
R3537
8
CN351
4
NC
5
Tx
6
Rx
7
NC
8
GND
1
FLMD0
2
3.3V
3
RESET_OUT
Z1Z2
10K;1/16J
R3501
10;B
C3517
1000P;B
C3518
10K;1/16J
R3515
10K;1/16J
R3516
10K;1/16J
R3517
10K;1/16J
R3518
1;B
C3511
10K;1/16J
R3532
0;1/16Z
R6082
3.3V(MOB)
1K;1/16J
R3525
1.8V(MOB)
BLM18PG121SN1
L6015
BLM18PG121SN1
L6016
1.0V(MOB)
10;B
C6048
BLM18PG121SN1
L6012
3.3V(MOB)
BLM18PG121SN1
L6013
IC605
QXXACB037---M
MT47H32M16HR-25E(CCTV)
IC606
QXXACB037---M
MT47H32M16HR-25E(CCTV)
1.0V(MOB)
3.3V(MOB)
3.3V(MOB)
BLM18PG121SN1
L6010
BLM18PG121SN1
L6011
1.0V(MOB)
CL604
IC607
TC58NVG0S3CTA00
QXXACB042---M
1
2
3
4
5
6
7
8
9
10
11
12
13
14
15
16
17
18
19
20
21
22
23
24 25
26
27
28
29
30
31
32
33
34
35
36
37
38
39
40
41
42
43
44
45
46
47
48
56;1/16D
R6100
56;1/16D
R6099
1.8V(MOB)
0.1;B
C6087
BLM18PG121SN1
L6020
3.3V(MOB)
0.1;B
C6083
0.1;B
C6082
0.1;B
C6210
1000P;B
C6213
10;B
C6208
5.0V(AL)
4.7K;1/16J
R6201
10K;1/16J
R6207
0.1;B
C6212
560;1/16J
R6205
BLM18PG121SN1
L6203
10;B
C6207
4700P;B
C6211
BK1608LM252
L6202
0;1/16Z
R6208
10;B
C6204
BLM18PG121SN1
L6205
10;B
C6214
560;1/16J
R6203
AK4633VN(CCTV)
QAK4633VNL--J
IC621
123456
7
8
9
10
11
12
1314151617
18
19
20
21
22
23
24
Z1
0.1;B
C6205
3.3V(MOB)
1;B
C6203
22K;1/16J
R6204
0.1;B
C6209
1;B
C6202
DTC343TK
Q6201
BK1608LM252
L6201
0.01;B
C6201
DTC114EUA
Q6202
BLM18PG121SN1
L6204
0;1/16Z
R6202
BLM18PG121SN1
L6019
1.8V(MOB)1.8V(MOB)
BLM18PG121SN1
L6018
1;B
C6079
1;B
C6078
1;B
C6075
1;B
C6072
1;B
C6076
1;B
C6080
1;B
C6077
10;B
C6081
10;B
C6084
10;B
C6074
1;B
C6071
1;B
C6070
1;B
C6069
1;B
C6068
1;B
C6073
10K;1/16J
R6158
0;1/16Z
R6123R6124
0;1/16Z
R6125
0.1;B
C6064
0.1;B
C6065
0.1;B
C6066
0.1;B
C6067
1.8V(MOB)
BLM18PG121SN1
L6017
0
RB601
10;1/16J
R6102
10;1/16J
R6103
10;1/16J
R6104
10;1/16J
R6105
10;1/16J
R6106
10;1/16J
R6111
10;1/16J
R6112
10;1/16J
R6113
10;1/16J
R6114
10;1/16J
R6115
10;1/16J
R6116
10;1/16J
R6117
10;1/16J
R6118
10;1/16J
R6119
10;1/16J
R6120
10;1/16J
R6121
10;1/16J
R6122
0;1/16Z
R6094
0;1/16Z
R6097
0;1/16Z
R6209
10K;1/16J
R3529
0;1/16Z
R3535
0;1/16Z
R3530
10K;1/16J
R3536
10K;1/16J
R6079
1000P;B
C6025
0;1/16Z
R6078
BK1005LL241
L6024
0;1/16Z
R6024
10;B
C6022
BLM18PG121SN1
L6022
180;1/16J
R6021
180;1/16J
R6023
0.1;B
C6024
NC7WZ16P6X
QNC7WZ16P6X-K
IC602
1
2
3 4
5
6
0;1/16Z
R6026
BK1005LL241
L6023
10;B
C6023
27.000MHz
X6021
1
2 3
4
180;1/16J
R6022
3.3V(MOB)
0.1;BC6021
0;1/16Z
R6025
4.7K;1/16J
R6089
4.7K;1/16J
R6090
0;1/16Z
R6211
0;1/16Z
R6210
10;B
C6049
0.1;B
C6050
0.1;B
C6051
0.1;B
C6052
0.1;B
C6053
0.1;B
C6054
0;1/16Z
R6081
10K;1/16J
R6080
0;1/16Z
R6084
0;1/16Z
R6083
3.3V(MOB)
10K;1/16J
R6157
10K;1/16J
R6156
10K;1/16J
R6154
10K;1/16J
R6153
10K;1/16J
R6151
10K;1/16J
R6150
10K;1/16J
R6148
BLM18PG121SN1
L6021
100;1/16J
R6136
100;1/16J
R6137
0;1/16Z
R6138
100;1/16J
R6139
100;1/16J
R6140
100;1/16J
R6141
100;1/16J
R6142
100;1/16J
R6143
BLM15BA330SN1
L6014
10P;CH
C6047
22;1/16J
R6098
1000P;B
C3503
3.3V(MOB)
100;1/16D
R6127
100;1/16D
R6128
100;1/16D
R6129
100;1/16D
R6131
100;1/16D
R6130
100;1/16D
R6132
10K;1/16J
R6133
10K;1/16J
R6134
10K;1/16J
R6144
10K;1/16J
R6135
10K;1/16J
R6146
10K;1/16J
R6145
10K;1/16J
R6149
10K;1/16J
R6147
10;B
C6086
3.3V(MOB)
1K;1/16D
R6126
10;1/16J
R6101
3.3V(MOB)
10;B
C6036
10;B
C6037
0.1;B
C6038
0.1;B
C6039
0.1;B
C6040
0.1;B
C6041
0.1;B
C6042
10;B
C6055
0.1;B
C6057
0.1;B
C6058
0.1;B
C6059
0.1;B
C6060
0.1;B
C6061
10;B
C6056
10;B
C6043
0.1;B
C6044
0.1;B
C6045
0.1;B
C6046
0.1;B
C6027
0.1;B
C6026
0.1;B
C6032
0.1;B
C6034
1;B
C6031
1;B
C6033
BLM18PG121SN1
L6009
3.3V(MOB)
10;B
C6028
0.1;B
C6029
0.1;B
C6030
BLM18PG121SN1
L6007
BLM18PG121SN1
L6008
1.0V(MOB)
3.3V(MOB)
1.8V(MOB)
5.0V(AL)
0;1/16Z
R6085
0;1/16Z
R6086
0;1/16Z
R6087
0;1/16Z
R6088
0;1/16Z
R6092
0;1/16Z
R6091
10K;1/16J
R3527
10K;1/16J
R3528
10;B
C6035
0;1/16Z
R3520
10K;1/16J
R6093
0;1/16Z
R6212
10;B
C3519
10;B
C3522
SB05-05C-E
D3501
1
2
3
VL621/F9D
Z3501
680;1/16J
R3531
1.2K;1/16J
R3538
0;1/16Z
R3539
SSM6J50TU
Q6001
1
2
3
4
5
6
100K;1/16J
R6002
47K;1/16J
R6003
47K;1/16J
R6001
0.1;B
C6001
10K;1/16J
R3546
1M;1/16J
R6004
3P;CJ
C6003
3P;CJ
C6002
2SC4081-R
Q6002
0.1;B
C6006
0.1;B
C6007
0.1;B
C6004
0;1/16Z
R6007
0;1/16Z
R6005
0.1;B
C6005
1K;1/16D
R6008
1K;1/16D
R6006
BLM18PG121SN1
L6001
0;1/16Z
R3514
QXC61GN2502HP
IC353
1 2
3
1K;1/16D
R3545
1;B
C3526
10K;1/16J
R3543
10K;1/16J
R3511
R3542
1K;1/16J
0.1;B
C3523
10K;1/16D
R3544
22;B
C3524
22;B
C3525
IC603
QMG3500A3---M
CL603
CL609
0;1/16Z
R6013
0;1/16Z
R6010
3.3K;1/16D
R6011
100;1/16D
R6012
CL602
C6008
1;B
12
CN604
10
CARD
4
VDD
11
CARD/WP
5
CLOCK
12
WP
6
VSS
7
DATA0
8
DATA1
9
DATA2
1
DATA3
2
COMMAND
3
VSS
Z1 Z2 Z3 Z4
USBD1+
USBD1-
USBD1-
USBD1+
0;1/16Z
R6060
0;1/16Z
R6061
0;1/16Z
R6062
0;1/16Z
R6063
0;1/16Z
R6064
0;1/16Z
R6065
0;1/16Z
R6066
0;1/16Z
R6067
0;1/16Z
R6068
0;1/16Z
R6070
0;1/16Z
R6071
0;1/16Z
R3513
3.6V(AL)
3.6V(AL)
0.1;B
C3521
0.1;B
C3520
0;1/16Z
R6014
X6022
5.0V(AL)
49.9;1/16F
R6801
15P;CH
C6855
15P;CH
C6857
6.2K;1/16D
R6856
DLP11SN900SL2
L6802
0.022;B
C6803
DTC114EUA
Q6852
49.9;1/16F
R6804
1;B
C2004
RB551V-30
D6851
1000P;B
C2001
1;B
C2005
49.9;1/16F
R6803
0.1;B
C6859
0.1;B
C6801
DLP11SN900SL2
L6801
1;B
C2010
1K;1/16J
R6854
10K;1/16J
R2004
UDZS7.5B
D2002
R6853
0;1/16Z
20;1/16D
R6858
10;B
C2009
BLM18PG121SN1
L2003
QLA6458M-E--P
IC201
1
2
3
45
6
7
8
BK1608LM252
L2002
100K;1/16J
R2007
BLM18PG121SN1
L6852
0;1/10Z
R6806
49.9;1/16F
R6802
0.1;B
C6852
UDZS7.5B
D2004
10K;1/16J
R6861
1M;1/16J
R6862
UDZS7.5B
D2001
3.3K;1/16J
R2006
0.1;B
C6802
R6859
1K;1/16J
390;1/16J
R6863
1000P;B
C2002
0.1;B
C6858
KSZ8041TL
IC685
QKSZ8041TL--P
123456789
10 11 12
13
14
15
16
17
18
19
20
21
22
23
24
252627282930313233343536
37
38
39
40
41
42
43
44
45
46
47
48
0.1;BC2008
2.2K;1/16J
R2002
BLM18PG121SN1
L6851
L6854
4.7K;1/16J
R6855
25.000MHz
X6851
1
2 3
4
RSBC6.8CS
D6804
270;1/16D
R6857
10K;1/16J
R2008
0.1;B
C6860
100P;CH
C6854
RSBC6.8CS
D6803
22;B
C6851
2700P;B
C2007
10K;1/16J
R2009
100P;CH
C2006
4.7K;1/16J
R6852
3.3V(MOB)
1K;1/16J
R2005
UDZS7.5B
D2003
10;B
C6856
0.1;B
C6853
BK1608LM252
L2001
BLM18PG121SN1
L6853
1.0V(MOB)
3.6V(AL)
3.3V(MOB)
1.8V(MOB)
3.3V(MOB)_ON
5.0V(AL)
POWER_FAIL
1.0V(MOB)_ON
USBD1-
USBD1+
ALM_IN2
ALM_OUT1
ALM_OUT2
TXD1(A)
RXD1(A)
uCOM_RST
BACKUP_GND
VPIXCLK_MOB
UV7_MOB
UV6_MOB
UV5_MOB
UV4_MOB
UV3_MOB
UV2_MOB
UV1_MOB
Y0_MOB
Y1_MOB
Y2_MOB
Y3_MOB
Y4_MOB
Y5_MOB
Y6_MOB
Y7_MOB
ENC_D7
ENC_D6
ENC_D5
ENC_D4
ENC_D3
ENC_D2
ENC_D1
ENC_D0
ENC_CLK
ENC_RESET
ENC_I2CSCLK
ENC_I2CSDATA
DN_JPEG_2M
UV0_MOB
0;1/16Z
R6815
0;1/16Z
R6812
0;1/16Z
R6814
0;1/16Z
R6813
8
CN683
4
TX-
5
RX+
6
RXCT
7
RX-
8
GND
1
GND
2
TX+
3
TXCT
2
CN202
1AC0W31B83000
1
MIC IN
2
GND
Z1 Z2
2
CN201
1AC0W31B76500
1
AD OUT
2
GND
Z1 Z2
S558-5500-25-F
T6801
2
3
4
5
1
6
7
12
11
10
98
13
14
15
16
CL610
3.3V(MOB)
3.3V(MOB)
SML-E12U8WG
D6850
SSM6J50TU
Q6003
1
2
34
5
6
47K;1/16J
R6016
5.0V(AL)
XBS104S13
D6001
XBS104S13
D3520
XBS104S13
D3518
XBS104S13
D3519
R6162
0;1/16Z
R6018
0;1/16Z
22;B
C6009
47;B
C3527
3.3V(MOB)
DDR_WEn
DDR_RASn
DDR_DQS0n
DDR_DQS1n
DDR_DQS2n
DDR_DQS3n
DDR_DQS0
DDR_DQS1
DDR_DQS2
DDR_DQS3
DDR_DQM0
DDR_DQM1
DDR_DQM2
DDR_DQM3
DDR_DQ0
DDR_DQ1
DDR_DQ2
DDR_DQ3
DDR_DQ4
DDR_DQ5
DDR_DQ6
DDR_DQ7
DDR_DQ8
DDR_DQ9
DDR_DQ10
DDR_DQ11
DDR_DQ12
DDR_DQ13
DDR_DQ14
DDR_DQ15
DDR_DQ16
DDR_DQ17
DDR_DQ18
DDR_DQ19
DDR_DQ20
DDR_DQ21
DDR_DQ22
DDR_DQ23
DDR_DQ24
DDR_DQ25
DDR_DQ26
DDR_DQ27
DDR_DQ28
DDR_DQ29
DDR_DQ30
DDR_DQ31
DDR_CSn
DDR_CLK1n
DDR_CLK1
DDR_CLK0n
DDR_CLK0
DDR_CKE
DDR_CASn
DDR_BA1
DDR_BA0
HOST_A1
UV0_MOB
UV1_MOB
UV3_MOB
UV2_MOB
UV5_MOB
UV6_MOB
UV4_MOB
UV7_MOB
Y7_MOB
Y6_MOB
Y5_MOB
Y4_MOB
Y3_MOB
Y2_MOB
Y1_MOB
Y0_MOB
VPIXCLK_MOB
ALM_OUT2
1.0V(MOB)_ON
3.3V(MOB)_ON
CFG_1
CFG_3
CLK(M)
SI(M)
DDR_DQ19
DDR_DQ8
DDR_A5
DDR_A6
DDR_A9
DDR_A12
DDR_DQ10
DDR_DQ9
DDR_A10
DDR_DQ12
DDR_A7
DDR_CKE
DDR_A9
DDR_A4
DDR_CKE
DDR_A5
DDR_A3
DDR_CLK0
DDR_A12
DDR_DQ11
DDR_BA1
DDR_DQ14
DDR_BA0
DDR_DQ13
DDR_DQ15DDR_DQM1
DDR_DQ17
DDR_DQM2
DDR_A8
DDR_A1
DDR_DQM3
DDR_WEn
DDR_RASn
DDR_DQ30
DDR_DQ22
DDR_DQ25
DDR_A7
DDR_DQ20
DDR_A11
DDR_DQ6
DDR_DQM0
DDR_DQ4
DDR_DQ3
DDR_WEn
DDR_BA0
DDR_BA1
DDR_A10
DDR_A3
DDR_A0
DDR_A2
DDR_CSn
DDR_CASn
DDR_DQ5
DDR_DQ2
DDR_DQ0
DDR_DQ7
DDR_DQ31
DDR_DQ24
DDR_DQ26
DDR_DQ23
DDR_DQ16
DDR_DQ18
DDR_DQ21
DDR_RASn
DDR_CASn
DDR_CSn
DDR_A2
DDR_A1DDR_A0
DDR_A6
DDR_A4
DDR_A11
DDR_A8
HOST_D15
HOST_D14
HOST_D13
HOST_D12
HOST_D11
HOST_D10
HOST_D8
HOST_D9
HOST_REn
HOST_CS1n
HOST_A1
HOST_ALEn
HOST_WEn
HOST_WPn
DDR_DQ29
AUDIO_CSN
AUDIO_RST
AUDIO_OUT
AUDIO_MUTE
MPI
DDR_DQ1
DDR_VREF(D) DDR_VREF(D)
DDR_A12
DDR_A11
DDR_A10
DDR_A9
DDR_A7
DDR_A8
DDR_A4
DDR_A6
DDR_A5
DDR_A1
DDR_A0
DDR_A3
DDR_A2
HOST_ALEn
HOST_CS1n
HOST_D15
HOST_D14
HOST_D13
HOST_D12
HOST_D11
HOST_D10
HOST_D9
HOST_D8
HOST_WPn
HOST_WEn
HOST_WAITn
HOST_REn
DDR_DQS1n
DDR_DQS1
DDR_DQS0n
DDR_DQS0
DDR_DQ27
DDR_DQ28
DDR_CLK1
I2C_CLK
I2C_DAT
ETH_TXEN
ETH_TXD0
ETH_TXD1
ETH_TXD2
ETH_TXD3
ETH_TXC
ETH_RXER
ETH_RXDV
ETH_RXD0
ETH_RXD1
ETH_RXD2
ETH_RXD3
ETH_RXC
ETH_MDIO
ETH_MDCLK
ETH_CRS
ETH_COL
TXD_MOB
RXD_MOB
JTAG_TCK
JTAG_TMS
JTAG_TDI
JTAG_RST
JTAG_TDO
RXD_DBG
TXD_DBG
FLMD0
OCD1A
OCD1B
JTAG_RST
JTAG_TMS
JTAG_TDO
JTAG_TDI
JTAG_TCK
TXD_MOB
RXD_MOB
3.3V(MOB)
RXD1(A)
CFG_0
CFG_1
CFG_2
CFG_3
AUDIO_RST
OCD1A
OCD1B
3.3V(MOB)
I2C_CLK
I2C_DAT
AUDIO_CCLK
AUDIO_CDTI
A_MCLK
A_BCK
A_LRCLK
A_IDAT
A_ODAT
A_BCK
A_IDAT
A_MCLK
A_LRCLK
A_ODAT
1.8V(MOB)
3.3V(MOB)
TXD_DBG
SD_WP
SD_CD
SD_D3
SD_CMD
SD_D2
SD_D0
SD_D1
SD_D3
SD_CMD
SD_CLK
SD_D0
SD_D1
SD_D2
SD_CD
SD_WP
SD_CLK
RXD_DBG
AUDIO_CSN
AUDIO_CCLK
AUDIO_CDTI
MOB_RST
DDR_DQS3n
DDR_DQS3
DDR_DQS2n
DDR_DQS2
HOST_WAITn
3.3V(MOB)
3.3V(MOB)
ETH_TXER
3.3V(MOB)
ALARAM_OUT1
ALARAM_OUT2
ALARM_IN2
ALARAM_OUT2
ALARAM_OUT1
ALARM_IN2
AUDIO_MUTE
TXD1(A)
DDR_CLK0n
DDR_CLK1n
FLMD0
SO(M)
CLK(M)
MIC_IN
3.3V(MOB)_ON
1.0V(MOB)_ON
SO(M)
ALM_OUT1
ALM_IN2
SD_CARD_ON
SD_CARD_ON
CFG_2
FIRM_UP
FIRM_UP
POWER_FAIL_MG
DDR_VREF(D)
ACT_LED_ON
SUB_PHY_RESET
MIC_IN
MPI
AUDIO_OUT
GPIO
1.0V(MOB)
ENC_I2CSCLK
ENC_D5
ENC_D2
ENC_D6
ENC_D7
ENC_D0
ENC_D3
ENC_I2CSDATA
ENC_D4
ENC_D1
ENC_CLK
ALM_IN1
ALARM_IN1
MOB_RST
3.6V(AL)
ENC_RESET
ETH_COL
ETH_TXD2
SUB_PHY_RESET
ACT_LED_ON
ETH_TXD3
ETH_CRS
POWER_FAIL
ENC_I2CSDATA
ENC_I2CSCLK
ENC_RESET
ENC_CLK
ENC_D0
ENC_D1
ENC_D2
ENC_D3
ENC_D4
ENC_D5
ENC_D6
ENC_D7
Y7_MOB
Y6_MOB
Y5_MOB
Y4_MOB
Y3_MOB
Y2_MOB
Y1_MOB
Y0_MOB
uCOM_RST
uCOM_RST
RXD1(A)
TXD1(A)
ALM_OUT2
ALM_OUT1
ALM_IN2
UV1_MOB
UV4_MOB
UV7_MOB
BACKUP_GND
UV3_MOB
UV6_MOB
VPIXCLK_MOB
UV2_MOB
UV5_MOB
ETH_MDIO
ETH_MDCLK
ETH_RXD3
ETH_RXD2
ETH_RXD1
ETH_RXD0
ETH_RXDV
ETH_RXC
ETH_RXER
ETH_TXER
ETH_TXC
ETH_TXEN
ETH_TXD0
ETH_TXD1
UV0_MOB
CFG_0
CFG_2
CFG_3
CFG_1
CFG_0
3.3V(MOB)
3.3V(MOB)
3.3V(MOB)
3.3V(MOB)
uCOM_RST
uCOM_RST
POWER_FAIL
AUDIO OUT
MIC IN
TO CA-5 CN881
AUDIO OUT
MIC IN
AMP
TO SD
TEST POINT
DDR2 SDRAM DDR2 SDRAM
NAND FLASH MEMORY
LA6458M-TE-L
AUDIO
CODEC
EEPROM
OPEN
BUFFER
MG3500A3(CCTV)
ALM_IN1 ALM_IN1
78F0512GA(T)-8EU-E1
8bit MICRO-
PROCESSOR
RESET
XC61GN2502HR
RESET
TEST POINT
TO DM-A
TO DM-A
TO SY-A
TO PW-A
TO PW-A
TO PW-A, DM-A
TO PW-A
CODEC
DM-B
D2-40800/L5DE2-XE
ALARM_IN1
ETHERNET PHY
1.5K;1/16D
VOLTAGE: POWER ON
3.3
3.3
1.8 1.8
3.3
3.3
5.0
3.3

A
B
C
D
E
F
G
H
I
J
K
12345678910 11 12 13 14 15 16 17 18 19
A
B
C
D
E
F
G
H
I
J
K
C12
CA-2 BOARD (DM-B) CODEC [UPPER-LEFT]
15P;CH
C3504
8P;CH
C3506
0;1/16Z
R3505
100;1/16J
R3503
10.000MHz
X3502
1
2
3
0;1/16Z
R3507
1M;1/16J
R3508
BD5226G
QBD5226G-TR-G
IC351
1
VOUT
2
VDD
3
GND
4
N.C.
5
CT
10K;1/16J
R3504
BLM18PG121SN1
L3501
3.3V(MOB)
32.768KHz
X3501
AT24C128B-TH-T(OLD)
QXXACAT128B-P
IC604
1
A0
2
A1
3
A2
4
GND
5
SDA
6
SCL
7
WP
8
VCC
10;B
C3514
10;B
C3513
1000P;B
C3502
1;B
C6062
0.1;BC3501
1000P;B
C3508
0.1;B
C3515
0.1;B
C6063
0.1;B
C3512
0;1/16Z
R6107
0;1/16Z
R6108
20
CN605
10
RX
4
GND
11
RTCK
5
TDI
12
TX
6
GND
13
TDO
7
TMS
14
uCOM_RESET
8
uCOM_REST0
15
nSRST
9
TCK
16
FLMDO
17
OCD1A
18
MOB_RX
19
OCD1B
20
MOB_TX
1
3.3V
2
3.3V
3
nTRST
Z1 Z2
0.1;B
C6085
10P;100
CT351
1 2
QXXAGF512GA8G
IC352
1
P60/SCL0
2
P61/SDA0
3
P62/EXSCL0
4
P63
5
P33/TI51/TO51/INTP4
6
P75/AUDIO_RST
7
P74
8
P73/KR3
9
P72/KR2
10
P71/KR1
11
P70/KR0
12
P32/INTP3
13
P31/INTP2
14
P30/INTP1
15
P17/TI50/TO50
16
P16/TOH1/INTP5
17
P15/TOH0
18
P14/RXD6
19
P13/TXD6
20
P12/SO10
21
P11/SI10/RXD0
22
23
AVREF
24
AVSS
25
P27/ANI7
26
P26/ANI6
27
P25/ANI5
28
P24/ANI4
29
P23/ANI3
30
P22/ANI2
31
P21/ANI1
32
P20/ANI0
33
P130
34
P01/TI010/TO00
35
P00/TI000
36
P140/PCL/INTP6
37
P120/INTP0/EXLVI
38
P41
39
P40
40
41
P124/XT2/EXCLKS
42
P123/XT1
43
FLMD0
44
P122/X2/EXCLK
45
P121/X1
46
REGC
47
VSS
48
VDD
0;1/16Z
R6057
0;1/16Z
R6056
0;1/16Z
R6055
0;1/16Z
R6054
0;1/16Z
R6053
0;1/16Z
R6052
0;1/16Z
R6051
0;1/16Z
R6050
0;1/16Z
R6039
0;1/16Z
R6040
0;1/16Z
R6041
0;1/16Z
R6042
0;1/16Z
R6043
0;1/16Z
R6044
0;1/16Z
R6045
0;1/16Z
R6046
0;1/16Z
R6047
1K;1/16J
R3512
10K;1/16J
R3510
2SA1576A-R
Q3501
1000P;B
C3509
10K;1/16J
R3509
560;1/16D
R3526
560;1/16D
R3537
8
CN351
4
NC
5
Tx
6
Rx
7
NC
8
GND
1
FLMD0
2
3.3V
3
RESET_OUT
Z1Z2
10K;1/16J
R3501
10;B
C3517
1000P;B
C3518
10K;1/16J
R3515
10K;1/16J
R3516
10K;1/16J
R3517
10K;1/16J
R3518
1;B
C3511
10K;1/16J
R3532
0;1/16Z
R6082
3.3V(MOB)
1K;1/16J
R3525
1.8V(MOB)
BLM18PG121SN1
L6015
BLM18PG121SN1
L6016
1.0V(MOB)
10;B
C6048
BLM18PG121SN1
L6012
3.3V(MOB)
BLM18PG121SN1
L6013
IC605
QXXACB037---M
MT47H32M16HR-25E(CCTV)
A1
VDD
A2
NC
A3
VSS
B1
DQ14
B2
VSSQ
B3
UDM
C1
VDDQ
C2
DQ9
C3
VDDQ
D1
DQ12
D2
VSSQ
D3
DQ11
E1
VDD
E2
NC
E3
VSS
F1
DQ6
F2
VSSQ
F3
LDM
G1
VDDQ
G2
DQ1
G3
VDDQ
H1
DQ4
H2
VSSQ
H3
DQ3
J1
VDDL
J2
VREF
J3
VSS
K2
CKE
K3L1
RFU
L2
BA0
L3
BA1
M2
A10
M3
A1
N1
VSS
N2
A3
N3
A5
P2
A7
P3
A9
R1
VDD
R2
A12
R3
RFU
R8
RFU
R7
RFU
P9
VSS
P8
A8
P7
A11
N8
A4
N7
A6
M9
VDD
M8
A0
M7
A2
L8 L7 K9
ODT
K8 K7 J9
VDD
J8
CK
J7
VSSDL
H9
DQ5
H8
VSSQ
H7
DQ2
G9
VDDQ
G8
DQ0
G7
VDDQ
F9
DQ7
F8
VSSQ
F7
LDQS
E9
VDDQ
E8 E7
VSSQ
D9
DQ13
D8
VSSQ
D7
DQ10
C9
VDDQ
C8
DQ8
C7
VDDQ
B9
DQ15
B8
VSSQ
B7
UDQS
A9
VDDQ
A8
UDQS/NU
A7
VSSQ
IC606
QXXACB037---M
MT47H32M16HR-25E(CCTV)
A1
VDD
A2
NC
A3
VSS
B1
DQ14
B2
VSSQ
B3
UDM
C1
VDDQ
C2
DQ9
C3
VDDQ
D1
DQ12
D2
VSSQ
D3
DQ11
E1
VDD
E2
NC
E3
VSS
F1
DQ6
F2
VSSQ
F3
LDM
G1
VDDQ
G2
DQ1
G3
VDDQ
H1
DQ4
H2
VSSQ
H3
DQ3
J1
VDDL
J2
VREF
J3
VSS
K2
CKE
K3L1
RFU
L2
BA0
L3
BA1
M2
A10
M3
A1
N1
VSS
N2
A3
N3
A5
P2
A7
P3
A9
R1
VDD
R2
A12
R3
RFU
R8
RFU
R7
RFU
P9
VSS
P8
A8
P7
A11
N8
A4
N7
A6
M9
VDD
M8
A0
M7
A2
L8 L7 K9
ODT
K8 K7 J9
VDD
J8
CK
J7
VSSDL
H9
DQ5
H8
VSSQ
H7
DQ2
G9
VDDQ
G8
DQ0
G7
VDDQ
F9
DQ7
F8
VSSQ
F7
LDQS
E9
VDDQ
E8 E7
VSSQ
D9
DQ13
D8
VSSQ
D7
DQ10
C9
VDDQ
C8
DQ8
C7
VDDQ
B9
DQ15
B8
VSSQ
B7
UDQS
A9
VDDQ
A8
UDQS/NU
A7
VSSQ
1.0V(MOB)
3.3V(MOB)
3.3V(MOB)
BLM18PG121SN1
L6010
BLM18PG121SN1
L6011
1.0V(MOB)
CL604
IC607
TC58NVG0S3CTA00
QXXACB042---M
1
NC
2
NC
3
NC
4
NC
5
NC
6
NC
7
8
9
10
NC
11
NC
12
VCC
13
VSS
14
NC
15
NC
16
CLE
17
ALE
18
19
20
NC
21
NC
22
NC
23
NC
24
NC
25
NC
26
NC
27
NC
28
NC
29
I/O1
30
I/O2
31
I/O3
32
I/O4
33
NC
34
NC
35
NC
36
VSS
37
VCC
38
NC
39
NC
40
NC
41
I/O5
42
I/O6
43
I/O7
44
I/O8
45
NC
46
NC
47
NC
48
NC
56;1/16D
R6100
56;1/16D
R6099
1.8V(MOB)
0.1;B
C6087
BLM18PG121SN1
L6020
3.3V(MOB)
0.1;B
C6083
0.1;B
C6082
0.1;B
C6210
1000P;B
C6213
10;B
C6208
5.0V(AL)
4.7K;1/16J
R6201
10K;1/16J
R6207
0.1;B
C6212
560;1/16J
R6205
BLM18PG121SN1
L6203
10;B
C6207
4700P;B
C6211
BK1608LM252
L6202
0;1/16Z
R6208
10;B
C6204
BLM18PG121SN1
L6205
10;B
C6214
560;1/16J
R6203
AK4633VN(CCTV)
QAK4633VNL--J
IC621
1
VCOM
2
AVSS
3
AVDD
4
VCOC
5
PDN
6
CSN
7
CCLK
8
CDTI
9
SDTI
10
SDTO
11
FCK
12
BICK
13
DVDD
14
DVSS
15
MCKI
16
MCKO
17
SPP
18
SPN
19
SVSS
20
SVDD
21
AOUT
22
BEEP
23
MPI
24
MIC
Z1
0.1;B
C6205
3.3V(MOB)
1;B
C6203
22K;1/16J
R6204
0.1;B
C6209
1;B
C6202
DTC343TK
Q6201
BK1608LM252
L6201
0.01;B
C6201
DTC114EUA
Q6202
BLM18PG121SN1
L6204
0;1/16Z
R6202
RB551V-30
D6201
BLM18PG121SN1
L6019
1.8V(MOB)1.8V(MOB)
BLM18PG121SN1
L6018
1;B
C6079
1;B
C6078
1;B
C6075
1;B
C6072
1;B
C6076
1;B
C6080
1;B
C6077
10;B
C6081
10;B
C6084
10;B
C6074
1;B
C6071
1;B
C6070
1;B
C6069
1;B
C6068
1;B
C6073
10K;1/16J
R6158
0;1/16Z
R6123R6124
0;1/16Z
R6125
0.1;B
C6064
0.1;B
C6065
0.1;B
C6066
0.1;B
C6067
1.8V(MOB)
BLM18PG121SN1
L6017
0
RB601
1 2
3 4
5 6
7 8
10;1/16J
R6102
10;1/16J
R6103
10;1/16J
R6104
10;1/16J
R6105
10;1/16J
R6106
10;1/16J
R6111
10;1/16J
R6112
10;1/16J
R6113
10;1/16J
R6114
10;1/16J
R6115
10;1/16J
R6116
10;1/16J
R6117
10;1/16J
R6118
10;1/16J
R6119
10;1/16J
R6120
10;1/16J
R6121
10;1/16J
R6122
0;1/16Z
R6094
0;1/16Z
R6097
0;1/16Z
R6209
10K;1/16J
R3529
0;1/16Z
R3535
0;1/16Z
R3530
10K;1/16J
R3536
10K;1/16J
R6079
1000P;B
C6025
0;1/16Z
R6078
BK1005LL241
L6024
0;1/16Z
R6024
10;B
C6022
BLM18PG121SN1
L6022
180;1/16J
R6021
180;1/16J
R6023
0.1;B
C6024
NC7WZ16P6X
QNC7WZ16P6X-K
IC602
1
A1
2
GND
3
A2
4
Y2
5
VCC
6
Y1
0;1/16Z
R6026
BK1005LL241
L6023
10;B
C6023
27.000MHz
X6021
1
STANDBY
2
GND
3
OUTPUT
4
VDD
180;1/16J
R6022
3.3V(MOB)
0.1;BC6021
0;1/16Z
R6025
4.7K;1/16J
R6089
4.7K;1/16J
R6090
0;1/16Z
R6211
0;1/16Z
R6210
10;B
C6049
0.1;B
C6050
0.1;B
C6051
0.1;B
C6052
0.1;B
C6053
0.1;B
C6054
0;1/16Z
R6081
10K;1/16J
R6080
0;1/16Z
R6084
0;1/16Z
R6083
3.3V(MOB)
10K;1/16J
R6157
10K;1/16J
R6156
10K;1/16J
R6154
10K;1/16J
R6153
10K;1/16J
R6151
10K;1/16J
R6150
10K;1/16J
R6148
BLM18PG121SN1
L6021
100;1/16J
R6136
100;1/16J
R6137
0;1/16Z
R6138
100;1/16J
R6139
100;1/16J
R6140
100;1/16J
R6141
100;1/16J
R6142
100;1/16J
R6143
BLM15BA330SN1
L6014
10P;CH
C6047
22;1/16J
R6098
1000P;B
C3503
3.3V(MOB)
100;1/16D
R6127
100;1/16D
R6128
100;1/16D
R6129
100;1/16D
R6131
100;1/16D
R6130
100;1/16D
R6132
10K;1/16J
R6133
10K;1/16J
R6134
10K;1/16J
R6144
10K;1/16J
R6135
10K;1/16J
R6146
10K;1/16J
R6145
10K;1/16J
R6149
10K;1/16J
R6147
10;B
C6086
3.3V(MOB)
1K;1/16D
R6126
10;1/16J
R6101
3.3V(MOB)
10;B
C6036
10;B
C6037
0.1;B
C6038
0.1;B
C6039
0.1;B
C6040
0.1;B
C6041
0.1;B
C6042
10;B
C6055
0.1;B
C6057
0.1;B
C6058
0.1;B
C6059
0.1;B
C6060
0.1;B
C6061
10;B
C6056
10;B
C6043
0.1;B
C6044
0.1;B
C6045
0.1;B
C6046
0.1;B
C6027
0.1;B
C6026
0.1;B
C6032
0.1;B
C6034
1;B
C6031
1;B
C6033
BLM18PG121SN1
L6009
3.3V(MOB)
10;B
C6028
0.1;B
C6029
0.1;B
C6030
BLM18PG121SN1
L6007
BLM18PG121SN1
L6008
1.0V(MOB)
3.3V(MOB)
1.8V(MOB)
5.0V(AL)
0;1/16Z
R6085
0;1/16Z
R6086
0;1/16Z
R6087
0;1/16Z
R6088
0;1/16Z
R6092
0;1/16Z
R6091
10K;1/16J
R3527
10K;1/16J
R3528
10;B
C6035
0;1/16Z
R3520
10K;1/16J
R6093
0;1/16Z
R6212
10;B
C3519
10;B
C3522
SB05-05C-E
D3501
1
2
3
VL621/F9D
Z3501
680;1/16J
R3531
1.2K;1/16J
R3538
0;1/16Z
R3539
SSM6J50TU
Q6001
1
2
34
5
6
100K;1/16J
R6002
47K;1/16J
R6003
47K;1/16J
R6001
0.1;B
C6001
10K;1/16J
R3546
1M;1/16J
R6004
3P;CJ
C6003
3P;CJ
C6002
2SC4081-R
Q6002
0.1;B
C6006
0.1;B
C6007
0.1;B
C6004
0;1/16Z
R6007
0;1/16Z
R6005
0.1;B
C6005
1K;1/16D
R6008
1K;1/16D
R6006
BLM18PG121SN1
L6001
0;1/16Z
R3514
QXC61GN2502HP
IC353
1
VSS
2
VOUT
3
VIN
1K;1/16D
R3545
1;B
C3526
10K;1/16J
R3543
10K;1/16J
R3511
R3542
1K;1/16J
0.1;B
C3523
10K;1/16D
R3544
22;B
C3524
22;B
C3525
IC603
QMG3500A3---M
G20
AUD0_BCK
F21
AUD0_IDAT
G21
AUD0_LRCK
G19
AUD0_MCLK
G22
AUD0_ODAT0
F19
AUD0_ODAT1
F20
AUD0_ODAT2
F22
AUD0_SPDIF
E20
AUD1_BCK
E22
AUD1_IDAT
E21
AUD1_LRCK
E19
AUD1_MCLK
C20
VID01_MCLK
A21
VID01_MISO
B20
VID01_MOSI
D19
VID01_MSS
C16
VID0_D7
B16
VID0_D6
A16
VID0_D5
D15
VID0_D4
C15
VID0_D3
B15
VID0_D2
A15
VID0_D1
D14
VID0_D0
A13
VID0_FIELD
C14
VID0_HSYNC
A14
VID0_OUTCLK
B13
VID0_PIXCLK
B14
VID0_VSYNC
A20
VID1_D7
C19
VID1_D6
B19
VID1_D5
A19
VID1_D4
D18
VID1_D3
C18
VID1_D2
B18
VID1_D1
A18
VID1_D0
D16
VID1_FIELD
D17
VID1_HSYNC
B17
VID1_OUTCLK
A17
VID1_PIXCLK
C17
VID1_VSYNC
A1
VID23_MCLK
B2
VID23_MISO
C3
VID23_MOSI
D4
VID23_MSS
B5
VID2_D7
A5
VID2_D6
B4
VID2_D5
A4
VID2_D4
C4
VID2_D3
B3
VID2_D2
A3
VID2_D1
A2
VID2_D0
B6
VID2_FIELD
D5
VID2_HSYNC
A6
VID2_PIXCLK
C5
VID2_VSYNC
B8
VID3_D7
A8
VID3_D6
D7
VID3_D5
C7
VID3_D4
B7
VID3_D3
A7
VID3_D2
D6
VID3_D1
C6
VID3_D0
D8
VID23_D17
C8
VID23_D16
D9
VID23_GPIO
Y9
HOST_A6
AA8
HOST_A5
AB8
HOST_A4
Y10
HOST_A3
AA9
HOST_A2
AB9
HOST_A1
M5
HOST_A22
N5 HOST_A21
P5 HOST_A20
R5 HOST_A19
T5 HOST_A18
U5 HOST_A17
V6 HOST_A16
V7 HOST_A15
V8 HOST_A14
V9 HOST_A13
W6 HOST_A12
W7 HOST_A11
W8 HOST_A10
V10 HOST_A9
W9 HOST_A8
W10 HOST_A7
Y4 HOST_ALEn
AB10 HOST_CS5n
W12 HOST_CS4n
Y12 HOST_CS3n
AA12 HOST_CS2n
AB12 HOST_CS1n
AA10 HOST_CS0n
U4 HOST_D15
U3 HOST_D14
U2 HOST_D13
U1 HOST_D12
V4 HOST_D11
V3 HOST_D10
V2 HOST_D9
V1 HOST_D8
W4 HOST_D7
W3 HOST_D6
W2 HOST_D5
W1 HOST_D4
Y2 HOST_D3
Y1 HOST_D2
AA1 HOST_D1
AB1 HOST_D0
AA2 HOST_D_EN
AB3 HOST_DMARQ
AA4 HOST_INTn
AB2 HOST_REn
AA3 HOST_WAITn
Y3 HOST_WEn
AB4 HOST_WPn
AB5 CF_BVD1
Y6 CF_BVD2
AA6 CF_CD1
AB6 CF_CD2
W5 CF_INPACKn
Y5 CF_IORDn
AA5 CF_IOWRn
Y8 CF_REGn
Y7 CF_RESET
AB7 CF_WAITn
AA7 CF_WP
N19 DDR_PADHI
P19 DDR_PADLO
Y18 DDR_A12
AB20 DDR_A11
AA16 DDR_A10
AA20 DDR_A9
AA18 DDR_A8
AA19 DDR_A7
Y19 DDR_A6
AB18 DDR_A5
AB19 DDR_A4
AB15 DDR_A3
AA15 DDR_A2
Y15 DDR_A1
AB16 DDR_A0
W16
DDR_BA0
Y16
DDR_BA1
Y17
DDR_CASn
W18
DDR_CKE
T21
DDR_CLK0
T22
DDR_CLK0n
R21
DDR_CLK1
R22
DDR_CLK1n
AB17
DDR_CSn
N20
DDR_DQ31
N21
DDR_DQ30
P22
DDR_DQ29
N22
DDR_DQ28
P21
DDR_DQ27
L19
DDR_DQ26
P20
DDR_DQ25
L20
DDR_DQ24
K20
DDR_DQ23
K22
DDR_DQ22
K21
DDR_DQ21
J20
DDR_DQ20
J19
DDR_DQ19
H19
DDR_DQ18
J21
DDR_DQ17
J22
DDR_DQ16
U20
DDR_DQ15
U19
DDR_DQ14
U21
DDR_DQ13
V22
DDR_DQ12
U22
DDR_DQ11
V21
DDR_DQ10
T19
DDR_DQ9
V20
DDR_DQ8
W20
DDR_DQ7
AB22
DDR_DQ6
W19
DDR_DQ5
AA21
DDR_DQ4
Y22
DDR_DQ3
AA22
DDR_DQ2
Y21
DDR_DQ1
Y20
DDR_DQ0
K19
DDR_DQM3
H20
DDR_DQM2
R20
DDR_DQM1
V19
DDR_DQM0
L22
DDR_DQS3
H22
DDR_DQS2
T20
DDR_DQS1
W22
DDR_DQS0
L21
DDR_DQS3n
H21
DDR_DQS2n
R19
DDR_DQS1n
W21
DDR_DQS0n
AA17
DDR_RASn
AB21
DDR_VREF
W17
DDR_WEn
E4
ETH_COL
F4
ETH_CRS
F3
ETH_MDCLK
G4
ETH_MDIO
C1
ETH_RXCLK
D1
ETH_RXD7
E1
ETH_RXD6
F1
ETH_RXD5
F2
ETH_RXD4
E2
ETH_RXD3
D2
ETH_RXD2
D3
ETH_RXD1
E3
ETH_RXD0
C2
ETH_RXDV
B1
ETH_RXER
J3
ETH_TXCLK
J1ETH_TXD7
J2ETH_TXD6
H2ETH_TXD5
G2ETH_TXD4
H3ETH_TXD3
H4ETH_TXD2
J4ETH_TXD1
G3ETH_TXD0
G1ETH_TXEN
H1ETH_TXER
D10USB_ANA_TST
A10USB_DM
A11USB_DP
C9USB_D_VBUS
B11USB_ID
C10USB_REXT
B10USB_VBUS
A9USB_XIN
B9USB_XO
W13SDMMC_CDn
AA14SDMMC_CLK
AB14SDMMC_CMD
AA13SDMMC_D3
AB13SDMMC_D2
W14SDMMC_D1
Y14SDMMC_D0
Y13SDMMC_WP
N4UARTD_RXD
M4UARTD_TXD
N2UART0_CTS
M2UART0_RTS
N3UART0_RXD
M3UART0_TXD
N1UART1_RXD
P4UART1_TXD
K3SPI_MCLK
J5SPI_MISO
K2SPI_MOSI
K5SPI_MSS0
K4SPI_MSS1
K1TWI0_SCL
M1TWI0_SDA
P3PWM_0
P2PWM_1
P1PWM_2
R4GPIO_0
R3GPIO_1
R2GPIO_2
R1GPIO_3
T4GPIO_4
T3GPIO_5
T2GPIO_6
T1GPIO_7
B22JTAG_TAP_SEL
B21TEST
D21JTAG_TCK
C21JTAG_TDI
D20JTAG_TDO
D22JTAG_TMS
C22JTAG_TRSTn
E13CFG_0
E11CFG_1
D11CFG_2
C11CFG_3
D13CFG_HOST0
C13CFG_HOST1
W15CLK_IN
V14CLK_SEL
A22RESETn
F18
AUD_VDD
G17
AUD_VDD
E18
AUD_GND
F17
AUD_GND
E14
CORE_VDD
F13
CORE_VDD
F16
CORE_VDD
H17
CORE_VDD
J6
CORE_VDD
R6
CORE_VDD
U13
CORE_VDD
U15
CORE_VDD
V12
CORE_VDD
V15
CORE_VDD
H18
DDR_VDD
J17
DDR_VDD
K17
DDR_VDD
L17
DDR_VDD
N17
DDR_VDD
P17
DDR_VDD
R17
DDR_VDD
R18
DDR_VDD
T17
DDR_VDD
U16
DDR_VDD
U18
DDR_VDD
V17
DDR_VDD
G6
ETH_VDD
H6
ETH_VDD
T6
HOST_VDD
U10
HOST_VDD
U12
HOST_VDD
U7
HOST_VDD
U8
HOST_VDD
U9
HOST_VDD
N6
HOST_VDD
U14
PLL_VDD
F11
USB_DVDD
F10
USB_AVDD
F9
USB_AVDD
F8
USB_ACVDD
E15
VID01_VDD
F14
VID01_VDD
F15
VID01_VDD
E6
VID23_VDD
F5
VID23_VDD
F7
VID23_VDD
E17
CORE_GND
G18
CORE_GND
K6
CORE_GND
L11
CORE_GND
L12
CORE_GND
M12
CORE_GND
N12
CORE_GND
N13
CORE_GND
P6
CORE_GND
V13
CORE_GND
J18
DDR_GND
K13
DDR_GND
K18
DDR_GND
L13
DDR_GND
L18
DDR_GND
M13
DDR_GND
N18
DDR_GND
P18
DDR_GND
T18
DDR_GND
U17
DDR_GND
V16
DDR_GND
V18
DDR_GND
G5
ETH_GND
H5
ETH_GND
M6
HOST_GND
M10
HOST_GND
M11
HOST_GND
N10
HOST_GND
N11
HOST_GND
U6
HOST_GND
V5
HOST_GND
E8
USB_AGND
E9
USB_AGND
E10
USB_AGND
E7
USB_ACGND
K10
USB_DGND
E16
VID01_GND
K11
VID01_GND
K12
VID01_GND
E5
VID23_GND
F6
VID23_GND
L10
VID23_GND
CL603
CL609
0;1/16Z
R6013
0;1/16Z
R6010
3.3K;1/16D
R6011
100;1/16D
R6012
CL602
C6008
1;B
12
CN604
10
CARD
4
VDD
11
CARD/WP
5
CLOCK
12
WP
6
VSS
7
DATA0
8
DATA1
9
DATA2
1
DATA3
2
COMMAND
3
VSS
Z1 Z2 Z3 Z4
USBD1+
USBD1-
USBD1-
USBD1+
0;1/16Z
R6060
0;1/16Z
R6061
0;1/16Z
R6062
0;1/16Z
R6063
0;1/16Z
R6064
0;1/16Z
R6065
0;1/16Z
R6066
0;1/16Z
R6067
0;1/16Z
R6068
0;1/16Z
R6070
0;1/16Z
R6071
0;1/16Z
R3513
3.6V(AL)
3.6V(AL)
0.1;B
C3521
0.1;B
C3520
0;1/16Z
R6014
12.000MHz
X6022
5.0V(AL)
49.9;1/16F
R6801
15P;CH
C6855
15P;CH
C6857
6.2K;1/16D
R6856
DLP11SN900SL2
L6802
12
34
0.022;B
C6803
DTC114EUA
Q6852
49.9;1/16F
R6804
1;B
C2004
RB551V-30
D6851
1000P;B
C2001
1;B
C2005
49.9;1/16F
R6803
0.1;B
C6859
0.1;B
C6801
DLP11SN900SL2
L6801
12
34
1;B
C2010
1K;1/16J
R6854
10K;1/16J
R2004
UDZS7.5B
D2002
R6853
0;1/16Z
20;1/16D
R6858
10;B
C2009
BLM18PG121SN1
L2003
QLA6458M-E--P
IC201
1
2
3
45
6
7
8
BK1608LM252
L2002
100K;1/16J
R2007
BLM18PG121SN1
L6852
0;1/10Z
R6806
49.9;1/16F
R6802
0.1;B
C6852
UDZS7.5B
D2004
10K;1/16J
R6861
1M;1/16J
R6862
UDZS7.5B
D2001
3.3K;1/16J
R2006
0.1;B
C6802
R6859
1K;1/16J
390;1/16J
R6863
1000P;B
C2002
0.1;B
C6858
KSZ8041TL
IC685
QKSZ8041TL--P
1
GND
2
GND
3
GND
4
VDDA_1.8
5
VDDA_1.8
6
V1.8_OUT
7
VDDA_3.3
8
VDDA_3.3
9
RX-
10
RX+
11
TX-
12
TX+
13
GND
14
XO
15
XI/REFCLK/CLOCK
16
REXT
17
GND
18
MDIO
19
MDC
20
RXD3/PHYAD0
21
RXD2/PHYAD1
22
RXD1/RXD[1]/PHYAD2
23
RXD0/RXD[0]/RX/DUPLEX
24
GND
25
VDDIO_3.3
26
VDDIO_3.3
27
RXDV/CRSDV/CONFIG2
28
RXC
29
RXER/RX_ER/ISO
30
GND
31
VDD_1.8
32
INTRP
33
TXC
34
TXEN/TX_EN
35
TXD0/TXD[0]/TX
36
TXD1/TXD[1]/SYNC
37
GND
38
TXD2
39
TXD3
40
COL/CONFIG0
41
CRS/CONFIG1
42
LED0/NWAYEN
43
LED1/SPEED/noFEF
44
NC
45
NC
46
NC
47
RST
48
FXSD/FXEN
0.1;BC2008
2.2K;1/16J
R2002
BLM18PG121SN1
L6851
BLM18PG121SN1
L6854
4.7K;1/16J
R6855
25.000MHz
X6851
1
2 3
4
RSBC6.8CS
D6804
270;1/16D
R6857
10K;1/16J
R2008
0.1;B
C6860
100P;CH
C6854
RSBC6.8CS
D6803
22;B
C6851
2700P;B
C2007
10K;1/16J
R2009
100P;CH
C2006
4.7K;1/16J
R6852
3.3V(MOB)
1K;1/16J
R2005
UDZS7.5B
D2003
10;B
C6856
0.1;B
C6853
BK1608LM252
L2001
BLM18PG121SN1
L6853
1.0V(MOB)
3.6V(AL)
3.3V(MOB)
1.8V(MOB)
3.3V(MOB)_ON
5.0V(AL)
POWER_FAIL
1.0V(MOB)_ON
USBD1-
USBD1+
ALM_IN2
ALM_OUT1
ALM_OUT2
TXD1(A)
RXD1(A)
uCOM_RST
BACKUP_GND
VPIXCLK_MOB
UV7_MOB
UV6_MOB
UV5_MOB
UV4_MOB
UV3_MOB
UV2_MOB
UV1_MOB
Y0_MOB
Y1_MOB
Y2_MOB
Y3_MOB
Y4_MOB
Y5_MOB
Y6_MOB
Y7_MOB
ENC_D7
ENC_D6
ENC_D5
ENC_D4
ENC_D3
ENC_D2
ENC_D1
ENC_D0
ENC_CLK
ENC_RESET
ENC_I2CSCLK
ENC_I2CSDATA
DN_JPEG_2M
UV0_MOB
0;1/16Z
R6815
0;1/16Z
R6812
0;1/16Z
R6814
0;1/16Z
R6813
8
CN683
4
TX-
5
RX+
6
RXCT
7
RX-
8
GND
1
GND
2
TX+
3
TXCT
2
CN202
1AC0W31B83000
1
MIC IN
2
GND
Z1 Z2
2
CN201
1AC0W31B76500
1
AD OUT
2
GND
Z1 Z2
1:1
1:1
S558-5500-25-F
T6801
2
TCT
3
TD-
4
5
1
TD+
6
RD+
7
RCT
12
11
RX+
10
RXCT
9
RX-
8
RD-
13
14
TX-
15
TXCT
16
TX+
CL610
3.3V(MOB)
3.3V(MOB)
SML-E12U8WG
D6850
SSM6J50TU
Q6003
1
2
34
5
6
47K;1/16J
R6016
5.0V(AL)
XBS104S13
D6001
XBS104S13
D3520
XBS104S13
D3518
XBS104S13
D3519
R6162
0;1/16Z
R6018
0;1/16Z
22;B
C6009
47;B
C3527
3.3V(MOB)
DDR_WEn
DDR_RASn
DDR_DQS0n
DDR_DQS1n
DDR_DQS2n
DDR_DQS3n
DDR_DQS0
DDR_DQS1
DDR_DQS2
DDR_DQS3
DDR_DQM0
DDR_DQM1
DDR_DQM2
DDR_DQM3
DDR_DQ0
DDR_DQ1
DDR_DQ2
DDR_DQ3
DDR_DQ4
DDR_DQ5
DDR_DQ6
DDR_DQ7
DDR_DQ8
DDR_DQ9
DDR_DQ10
DDR_DQ11
DDR_DQ12
DDR_DQ13
DDR_DQ14
DDR_DQ15
DDR_DQ16
DDR_DQ17
DDR_DQ18
DDR_DQ19
DDR_DQ20
DDR_DQ21
DDR_DQ22
DDR_DQ23
DDR_DQ24
DDR_DQ25
DDR_DQ26
DDR_DQ27
DDR_DQ28
DDR_DQ29
DDR_DQ30
DDR_DQ31
DDR_CSn
DDR_CLK1n
DDR_CLK1
DDR_CLK0n
DDR_CLK0
DDR_CKE
DDR_CASn
DDR_BA1
DDR_BA0
HOST_A1
UV0_MOB
UV1_MOB
UV3_MOB
UV2_MOB
UV5_MOB
UV6_MOB
UV4_MOB
UV7_MOB
Y7_MOB
Y6_MOB
Y5_MOB
Y4_MOB
Y3_MOB
Y2_MOB
Y1_MOB
Y0_MOB
VPIXCLK_MOB
ALM_OUT2
1.0V(MOB)_ON
3.3V(MOB)_ON
CFG_1
CFG_3
CLK(M)
SI(M)
DDR_DQ19
DDR_DQ8
DDR_A5
DDR_A6
DDR_A9
DDR_A12
DDR_DQ10
DDR_DQ9
DDR_A10
DDR_DQ12
DDR_A7
DDR_CKE
DDR_A9
DDR_A4
DDR_CKE
DDR_A5
DDR_A3
DDR_CLK0
DDR_A12
DDR_DQ11
DDR_BA1
DDR_DQ14
DDR_BA0
DDR_DQ13
DDR_DQ15DDR_DQM1
DDR_DQ17
DDR_DQM2
DDR_A8
DDR_A1
DDR_DQM3
DDR_WEn
DDR_RASn
DDR_DQ30
DDR_DQ22
DDR_DQ25
DDR_A7
DDR_DQ20
DDR_A11
DDR_DQ6
DDR_DQM0
DDR_DQ4
DDR_DQ3
DDR_WEn
DDR_BA0
DDR_BA1
DDR_A10
DDR_A3
DDR_A0
DDR_A2
DDR_CSn
DDR_CASn
DDR_DQ5
DDR_DQ2
DDR_DQ0
DDR_DQ7
DDR_DQ31
DDR_DQ24
DDR_DQ26
DDR_DQ23
DDR_DQ16
DDR_DQ18
DDR_DQ21
DDR_RASn
DDR_CASn
DDR_CSn
DDR_A2
DDR_A1DDR_A0
DDR_A6
DDR_A4
DDR_A11
DDR_A8
HOST_D15
HOST_D14
HOST_D13
HOST_D12
HOST_D11
HOST_D10
HOST_D8
HOST_D9
HOST_REn
HOST_CS1n
HOST_A1
HOST_ALEn
HOST_WEn
HOST_WPn
DDR_DQ29
AUDIO_CSN
AUDIO_RST
AUDIO_OUT
AUDIO_MUTE
MPI
DDR_DQ1
DDR_VREF(D) DDR_VREF(D)
DDR_A12
DDR_A11
DDR_A10
DDR_A9
DDR_A7
DDR_A8
DDR_A4
DDR_A6
DDR_A5
DDR_A1
DDR_A0
DDR_A3
DDR_A2
HOST_ALEn
HOST_CS1n
HOST_D15
HOST_D14
HOST_D13
HOST_D12
HOST_D11
HOST_D10
HOST_D9
HOST_D8
HOST_WPn
HOST_WEn
HOST_WAITn
HOST_REn
DDR_DQS1n
DDR_DQS1
DDR_DQS0n
DDR_DQS0
DDR_DQ27
DDR_DQ28
DDR_CLK1
I2C_CLK
I2C_DAT
ETH_TXEN
ETH_TXD0
ETH_TXD1
ETH_TXD2
ETH_TXD3
ETH_TXC
ETH_RXER
ETH_RXDV
ETH_RXD0
ETH_RXD1
ETH_RXD2
ETH_RXD3
ETH_RXC
ETH_MDIO
ETH_MDCLK
ETH_CRS
ETH_COL
TXD_MOB
RXD_MOB
JTAG_TCK
JTAG_TMS
JTAG_TDI
JTAG_RST
JTAG_TDO
RXD_DBG
TXD_DBG
FLMD0
OCD1A
OCD1B
JTAG_RST
JTAG_TMS
JTAG_TDO
JTAG_TDI
JTAG_TCK
TXD_MOB
RXD_MOB
3.3V(MOB)
RXD1(A)
CFG_0
CFG_1
CFG_2
CFG_3
AUDIO_RST
OCD1A
OCD1B
3.3V(MOB)
I2C_CLK
I2C_DAT
AUDIO_CCLK
AUDIO_CDTI
A_MCLK
A_BCK
A_LRCLK
A_IDAT
A_ODAT
A_BCK
A_IDAT
A_MCLK
A_LRCLK
A_ODAT
1.8V(MOB)
3.3V(MOB)
TXD_DBG
SD_WP
SD_CD
SD_D3
SD_CMD
SD_D2
SD_D0
SD_D1
SD_D3
SD_CMD
SD_CLK
SD_D0
SD_D1
SD_D2
SD_CD
SD_WP
SD_CLK
RXD_DBG
AUDIO_CSN
AUDIO_CCLK
AUDIO_CDTI
MOB_RST
DDR_DQS3n
DDR_DQS3
DDR_DQS2n
DDR_DQS2
HOST_WAITn
3.3V(MOB)
3.3V(MOB)
ETH_TXER
3.3V(MOB)
ALARAM_OUT1
ALARAM_OUT2
ALARM_IN2
ALARAM_OUT2
ALARAM_OUT1
ALARM_IN2
AUDIO_MUTE
TXD1(A)
DDR_CLK0n
DDR_CLK1n
FLMD0
SO(M)
CLK(M)
MIC_IN
3.3V(MOB)_ON
1.0V(MOB)_ON
SO(M)
ALM_OUT1
ALM_IN2
SD_CARD_ON
SD_CARD_ON
CFG_2
FIRM_UP
FIRM_UP
POWER_FAIL_MG
DDR_VREF(D)
ACT_LED_ON
SUB_PHY_RESET
MIC_IN
MPI
AUDIO_OUT
GPIO
1.0V(MOB)
ENC_I2CSCLK
ENC_D5
ENC_D2
ENC_D6
ENC_D7
ENC_D0
ENC_D3
ENC_I2CSDATA
ENC_D4
ENC_D1
ENC_CLK
ALM_IN1
ALARM_IN1
MOB_RST
3.6V(AL)
ENC_RESET
ETH_COL
ETH_TXD2
SUB_PHY_RESET
ACT_LED_ON
ETH_TXD3
ETH_CRS
POWER_FAIL
ENC_I2CSDATA
ENC_I2CSCLK
ENC_RESET
ENC_CLK
ENC_D0
ENC_D1
ENC_D2
ENC_D3
ENC_D4
ENC_D5
ENC_D6
ENC_D7
Y7_MOB
Y6_MOB
Y5_MOB
Y4_MOB
Y3_MOB
Y2_MOB
Y1_MOB
Y0_MOB
uCOM_RST
uCOM_RST
RXD1(A)
TXD1(A)
ALM_OUT2
ALM_OUT1
ALM_IN2
UV1_MOB
UV4_MOB
UV7_MOB
BACKUP_GND
UV3_MOB
UV6_MOB
VPIXCLK_MOB
UV2_MOB
UV5_MOB
ETH_MDIO
ETH_MDCLK
ETH_RXD3
ETH_RXD2
ETH_RXD1
ETH_RXD0
ETH_RXDV
ETH_RXC
ETH_RXER
ETH_TXER
ETH_TXC
ETH_TXEN
ETH_TXD0
ETH_TXD1
UV0_MOB
CFG_0
CFG_2
CFG_3
CFG_1
CFG_0
3.3V(MOB)
3.3V(MOB)
3.3V(MOB)
3.3V(MOB)
uCOM_RST
uCOM_RST
POWER_FAIL
AUDIO OUT
MIC IN
TO CA-5 CN881
AUDIO OUT
MIC IN
AMP
TO SD
TEST POINT
DDR2 SDRAM DDR2 SDRAM
NAND FLASH MEMORY
LA6458M-TE-L
AUDIO
CODEC
EEPROM
OPEN
BUFFER
MG3500A3(CCTV)
WE
CS
CAS
CK
RAS
LDQS/NU
WE
CS
CAS
CK
RAS
LDQS/NU
RY/BY
RE
CE
WE
WP
ALM_IN1 ALM_IN1
P10/SCK10/TXD0
RESET
78F0512GA(T)-8EU-E1
8bit MICRO-
PROCESSOR
RESET
XC61GN2502HR
RESET
TEST POINT
TO DM-A
TO DM-A
TO SY-A
TO PW-A
TO PW-A
TO PW-A, DM-A
TO PW-A
CODEC
DM-B
D2-40800/L5DE2-XE
ALARM_IN1
ETHERNET PHY
1.5K;1/16D
VOLTAGE: POWER ON
3.3
3.3
1.8 1.8
3.3
3.3
5.0
3.3

A
B
C
D
E
F
G
H
I
J
K
12345678910 11 12 13 14 15 16 17 18 19
A
B
C
D
E
F
G
H
I
J
K
C13
CA-2 BOARD (DM-B) CODEC [UPPER-RIGHT]
15P;CH
C3504
8P;CH
C3506
0;1/16Z
R3505
100;1/16J
R3503
10.000MHz
X3502
1
2
3
0;1/16Z
R3507
1M;1/16J
R3508
BD5226G
QBD5226G-TR-G
IC351
1
VOUT
2
VDD
3
GND
4
N.C.
5
CT
10K;1/16J
R3504
BLM18PG121SN1
L3501
3.3V(MOB)
32.768KHz
X3501
AT24C128B-TH-T(OLD)
QXXACAT128B-P
IC604
1
A0
2
A1
3
A2
4
GND
5
SDA
6
SCL
7
WP
8
VCC
10;B
C3514
10;B
C3513
1000P;B
C3502
1;B
C6062
0.1;BC3501
1000P;B
C3508
0.1;B
C3515
0.1;B
C6063
0.1;B
C3512
0;1/16Z
R6107
0;1/16Z
R6108
20
CN605
10
RX
4
GND
11
RTCK
5
TDI
12
TX
6
GND
13
TDO
7
TMS
14
uCOM_RESET
8
uCOM_REST0
15
nSRST
9
TCK
16
FLMDO
17
OCD1A
18
MOB_RX
19
OCD1B
20
MOB_TX
1
3.3V
2
3.3V
3
nTRST
Z1 Z2
0.1;B
C6085
10P;100
CT351
1 2
QXXAGF512GA8G
IC352
1
P60/SCL0
2
P61/SDA0
3
P62/EXSCL0
4
P63
5
P33/TI51/TO51/INTP4
6
P75/AUDIO_RST
7
P74
8
P73/KR3
9
P72/KR2
10
P71/KR1
11
P70/KR0
12
P32/INTP3
13
P31/INTP2
14
P30/INTP1
15
P17/TI50/TO50
16
P16/TOH1/INTP5
17
P15/TOH0
18
P14/RXD6
19
P13/TXD6
20
P12/SO10
21
P11/SI10/RXD0
22
23
AVREF
24
AVSS
25
P27/ANI7
26
P26/ANI6
27
P25/ANI5
28
P24/ANI4
29
P23/ANI3
30
P22/ANI2
31
P21/ANI1
32
P20/ANI0
33
P130
34
P01/TI010/TO00
35
P00/TI000
36
P140/PCL/INTP6
37
P120/INTP0/EXLVI
38
P41
39
P40
40
41
P124/XT2/EXCLKS
42
P123/XT1
43
FLMD0
44
P122/X2/EXCLK
45
P121/X1
46
REGC
47
VSS
48
VDD
0;1/16Z
R6057
0;1/16Z
R6056
0;1/16Z
R6055
0;1/16Z
R6054
0;1/16Z
R6053
0;1/16Z
R6052
0;1/16Z
R6051
0;1/16Z
R6050
0;1/16Z
R6039
0;1/16Z
R6040
0;1/16Z
R6041
0;1/16Z
R6042
0;1/16Z
R6043
0;1/16Z
R6044
0;1/16Z
R6045
0;1/16Z
R6046
0;1/16Z
R6047
1K;1/16J
R3512
10K;1/16J
R3510
2SA1576A-R
Q3501
1000P;B
C3509
10K;1/16J
R3509
560;1/16D
R3526
560;1/16D
R3537
8
CN351
4
NC
5
Tx
6
Rx
7
NC
8
GND
1
FLMD0
2
3.3V
3
RESET_OUT
Z1Z2
10K;1/16J
R3501
10;B
C3517
1000P;B
C3518
10K;1/16J
R3515
10K;1/16J
R3516
10K;1/16J
R3517
10K;1/16J
R3518
1;B
C3511
10K;1/16J
R3532
0;1/16Z
R6082
3.3V(MOB)
1K;1/16J
R3525
1.8V(MOB)
BLM18PG121SN1
L6015
BLM18PG121SN1
L6016
1.0V(MOB)
10;B
C6048
BLM18PG121SN1
L6012
3.3V(MOB)
BLM18PG121SN1
L6013
IC605
QXXACB037---M
MT47H32M16HR-25E(CCTV)
A1
VDD
A2
NC
A3
VSS
B1
DQ14
B2
VSSQ
B3
UDM
C1
VDDQ
C2
DQ9
C3
VDDQ
D1
DQ12
D2
VSSQ
D3
DQ11
E1
VDD
E2
NC
E3
VSS
F1
DQ6
F2
VSSQ
F3
LDM
G1
VDDQ
G2
DQ1
G3
VDDQ
H1
DQ4
H2
VSSQ
H3
DQ3
J1
VDDL
J2
VREF
J3
VSS
K2
CKE
K3L1
RFU
L2
BA0
L3
BA1
M2
A10
M3
A1
N1
VSS
N2
A3
N3
A5
P2
A7
P3
A9
R1
VDD
R2
A12
R3
RFU
R8
RFU
R7
RFU
P9
VSS
P8
A8
P7
A11
N8
A4
N7
A6
M9
VDD
M8
A0
M7
A2
L8 L7 K9
ODT
K8 K7 J9
VDD
J8
CK
J7
VSSDL
H9
DQ5
H8
VSSQ
H7
DQ2
G9
VDDQ
G8
DQ0
G7
VDDQ
F9
DQ7
F8
VSSQ
F7
LDQS
E9
VDDQ
E8 E7
VSSQ
D9
DQ13
D8
VSSQ
D7
DQ10
C9
VDDQ
C8
DQ8
C7
VDDQ
B9
DQ15
B8
VSSQ
B7
UDQS
A9
VDDQ
A8
UDQS/NU
A7
VSSQ
IC606
QXXACB037---M
MT47H32M16HR-25E(CCTV)
A1
VDD
A2
NC
A3
VSS
B1
DQ14
B2
VSSQ
B3
UDM
C1
VDDQ
C2
DQ9
C3
VDDQ
D1
DQ12
D2
VSSQ
D3
DQ11
E1
VDD
E2
NC
E3
VSS
F1
DQ6
F2
VSSQ
F3
LDM
G1
VDDQ
G2
DQ1
G3
VDDQ
H1
DQ4
H2
VSSQ
H3
DQ3
J1
VDDL
J2
VREF
J3
VSS
K2
CKE
K3L1
RFU
L2
BA0
L3
BA1
M2
A10
M3
A1
N1
VSS
N2
A3
N3
A5
P2
A7
P3
A9
R1
VDD
R2
A12
R3
RFU
R8
RFU
R7
RFU
P9
VSS
P8
A8
P7
A11
N8
A4
N7
A6
M9
VDD
M8
A0
M7
A2
L8 L7 K9
ODT
K8 K7 J9
VDD
J8
CK
J7
VSSDL
H9
DQ5
H8
VSSQ
H7
DQ2
G9
VDDQ
G8
DQ0
G7
VDDQ
F9
DQ7
F8
VSSQ
F7
LDQS
E9
VDDQ
E8 E7
VSSQ
D9
DQ13
D8
VSSQ
D7
DQ10
C9
VDDQ
C8
DQ8
C7
VDDQ
B9
DQ15
B8
VSSQ
B7
UDQS
A9
VDDQ
A8
UDQS/NU
A7
VSSQ
1.0V(MOB)
3.3V(MOB)
3.3V(MOB)
BLM18PG121SN1
L6010
BLM18PG121SN1
L6011
1.0V(MOB)
CL604
IC607
TC58NVG0S3CTA00
QXXACB042---M
1
NC
2
NC
3
NC
4
NC
5
NC
6
NC
7
8
9
10
NC
11
NC
12
VCC
13
VSS
14
NC
15
NC
16
CLE
17
ALE
18
19
20
NC
21
NC
22
NC
23
NC
24
NC
25
NC
26
NC
27
NC
28
NC
29
I/O1
30
I/O2
31
I/O3
32
I/O4
33
NC
34
NC
35
NC
36
VSS
37
VCC
38
NC
39
NC
40
NC
41
I/O5
42
I/O6
43
I/O7
44
I/O8
45
NC
46
NC
47
NC
48
NC
56;1/16D
R6100
56;1/16D
R6099
1.8V(MOB)
0.1;B
C6087
BLM18PG121SN1
L6020
3.3V(MOB)
0.1;B
C6083
0.1;B
C6082
0.1;B
C6210
1000P;B
C6213
10;B
C6208
5.0V(AL)
4.7K;1/16J
R6201
10K;1/16J
R6207
0.1;B
C6212
560;1/16J
R6205
BLM18PG121SN1
L6203
10;B
C6207
4700P;B
C6211
BK1608LM252
L6202
0;1/16Z
R6208
10;B
C6204
BLM18PG121SN1
L6205
10;B
C6214
560;1/16J
R6203
AK4633VN(CCTV)
QAK4633VNL--J
IC621
1
VCOM
2
AVSS
3
AVDD
4
VCOC
5
PDN
6
CSN
7
CCLK
8
CDTI
9
SDTI
10
SDTO
11
FCK
12
BICK
13
DVDD
14
DVSS
15
MCKI
16
MCKO
17
SPP
18
SPN
19
SVSS
20
SVDD
21
AOUT
22
BEEP
23
MPI
24
MIC
Z1
0.1;B
C6205
3.3V(MOB)
1;B
C6203
22K;1/16J
R6204
0.1;B
C6209
1;B
C6202
DTC343TK
Q6201
BK1608LM252
L6201
0.01;B
C6201
DTC114EUA
Q6202
BLM18PG121SN1
L6204
0;1/16Z
R6202
RB551V-30
D6201
BLM18PG121SN1
L6019
1.8V(MOB)1.8V(MOB)
BLM18PG121SN1
L6018
1;B
C6079
1;B
C6078
1;B
C6075
1;B
C6072
1;B
C6076
1;B
C6080
1;B
C6077
10;B
C6081
10;B
C6084
10;B
C6074
1;B
C6071
1;B
C6070
1;B
C6069
1;B
C6068
1;B
C6073
10K;1/16J
R6158
0;1/16Z
R6123R6124
0;1/16Z
R6125
0.1;B
C6064
0.1;B
C6065
0.1;B
C6066
0.1;B
C6067
1.8V(MOB)
BLM18PG121SN1
L6017
0
RB601
1 2
3 4
5 6
7 8
10;1/16J
R6102
10;1/16J
R6103
10;1/16J
R6104
10;1/16J
R6105
10;1/16J
R6106
10;1/16J
R6111
10;1/16J
R6112
10;1/16J
R6113
10;1/16J
R6114
10;1/16J
R6115
10;1/16J
R6116
10;1/16J
R6117
10;1/16J
R6118
10;1/16J
R6119
10;1/16J
R6120
10;1/16J
R6121
10;1/16J
R6122
0;1/16Z
R6094
0;1/16Z
R6097
0;1/16Z
R6209
10K;1/16J
R3529
0;1/16Z
R3535
0;1/16Z
R3530
10K;1/16J
R3536
10K;1/16J
R6079
1000P;B
C6025
0;1/16Z
R6078
BK1005LL241
L6024
0;1/16Z
R6024
10;B
C6022
BLM18PG121SN1
L6022
180;1/16J
R6021
180;1/16J
R6023
0.1;B
C6024
NC7WZ16P6X
QNC7WZ16P6X-K
IC602
1
A1
2
GND
3
A2
4
Y2
5
VCC
6
Y1
0;1/16Z
R6026
BK1005LL241
L6023
10;B
C6023
27.000MHz
X6021
1
STANDBY
2
GND
3
OUTPUT
4
VDD
180;1/16J
R6022
3.3V(MOB)
0.1;BC6021
0;1/16Z
R6025
4.7K;1/16J
R6089
4.7K;1/16J
R6090
0;1/16Z
R6211
0;1/16Z
R6210
10;B
C6049
0.1;B
C6050
0.1;B
C6051
0.1;B
C6052
0.1;B
C6053
0.1;B
C6054
0;1/16Z
R6081
10K;1/16J
R6080
0;1/16Z
R6084
0;1/16Z
R6083
3.3V(MOB)
10K;1/16J
R6157
10K;1/16J
R6156
10K;1/16J
R6154
10K;1/16J
R6153
10K;1/16J
R6151
10K;1/16J
R6150
10K;1/16J
R6148
BLM18PG121SN1
L6021
100;1/16J
R6136
100;1/16J
R6137
0;1/16Z
R6138
100;1/16J
R6139
100;1/16J
R6140
100;1/16J
R6141
100;1/16J
R6142
100;1/16J
R6143
BLM15BA330SN1
L6014
10P;CH
C6047
22;1/16J
R6098
1000P;B
C3503
3.3V(MOB)
100;1/16D
R6127
100;1/16D
R6128
100;1/16D
R6129
100;1/16D
R6131
100;1/16D
R6130
100;1/16D
R6132
10K;1/16J
R6133
10K;1/16J
R6134
10K;1/16J
R6144
10K;1/16J
R6135
10K;1/16J
R6146
10K;1/16J
R6145
10K;1/16J
R6149
10K;1/16J
R6147
10;B
C6086
3.3V(MOB)
1K;1/16D
R6126
10;1/16J
R6101
3.3V(MOB)
10;B
C6036
10;B
C6037
0.1;B
C6038
0.1;B
C6039
0.1;B
C6040
0.1;B
C6041
0.1;B
C6042
10;B
C6055
0.1;B
C6057
0.1;B
C6058
0.1;B
C6059
0.1;B
C6060
0.1;B
C6061
10;B
C6056
10;B
C6043
0.1;B
C6044
0.1;B
C6045
0.1;B
C6046
0.1;B
C6027
0.1;B
C6026
0.1;B
C6032
0.1;B
C6034
1;B
C6031
1;B
C6033
BLM18PG121SN1
L6009
3.3V(MOB)
10;B
C6028
0.1;B
C6029
0.1;B
C6030
BLM18PG121SN1
L6007
BLM18PG121SN1
L6008
1.0V(MOB)
3.3V(MOB)
1.8V(MOB)
5.0V(AL)
0;1/16Z
R6085
0;1/16Z
R6086
0;1/16Z
R6087
0;1/16Z
R6088
0;1/16Z
R6092
0;1/16Z
R6091
10K;1/16J
R3527
10K;1/16J
R3528
10;B
C6035
0;1/16Z
R3520
10K;1/16J
R6093
0;1/16Z
R6212
10;B
C3519
10;B
C3522
SB05-05C-E
D3501
1
2
3
VL621/F9D
Z3501
680;1/16J
R3531
1.2K;1/16J
R3538
0;1/16Z
R3539
SSM6J50TU
Q6001
1
2
34
5
6
100K;1/16J
R6002
47K;1/16J
R6003
47K;1/16J
R6001
0.1;B
C6001
10K;1/16J
R3546
1M;1/16J
R6004
3P;CJ
C6003
3P;CJ
C6002
2SC4081-R
Q6002
0.1;B
C6006
0.1;B
C6007
0.1;B
C6004
0;1/16Z
R6007
0;1/16Z
R6005
0.1;B
C6005
1K;1/16D
R6008
1K;1/16D
R6006
BLM18PG121SN1
L6001
0;1/16Z
R3514
QXC61GN2502HP
IC353
1
VSS
2
VOUT
3
VIN
1K;1/16D
R3545
1;B
C3526
10K;1/16J
R3543
10K;1/16J
R3511
R3542
1K;1/16J
0.1;B
C3523
10K;1/16D
R3544
22;B
C3524
22;B
C3525
IC603
QMG3500A3---M
G20
AUD0_BCK
F21
AUD0_IDAT
G21
AUD0_LRCK
G19
AUD0_MCLK
G22
AUD0_ODAT0
F19
AUD0_ODAT1
F20
AUD0_ODAT2
F22
AUD0_SPDIF
E20
AUD1_BCK
E22
AUD1_IDAT
E21
AUD1_LRCK
E19
AUD1_MCLK
C20
VID01_MCLK
A21
VID01_MISO
B20
VID01_MOSI
D19
VID01_MSS
C16
VID0_D7
B16
VID0_D6
A16
VID0_D5
D15
VID0_D4
C15
VID0_D3
B15
VID0_D2
A15
VID0_D1
D14
VID0_D0
A13
VID0_FIELD
C14
VID0_HSYNC
A14
VID0_OUTCLK
B13
VID0_PIXCLK
B14
VID0_VSYNC
A20
VID1_D7
C19
VID1_D6
B19
VID1_D5
A19
VID1_D4
D18
VID1_D3
C18
VID1_D2
B18
VID1_D1
A18
VID1_D0
D16
VID1_FIELD
D17
VID1_HSYNC
B17
VID1_OUTCLK
A17
VID1_PIXCLK
C17
VID1_VSYNC
A1
VID23_MCLK
B2
VID23_MISO
C3
VID23_MOSI
D4
VID23_MSS
B5
VID2_D7
A5
VID2_D6
B4
VID2_D5
A4
VID2_D4
C4
VID2_D3
B3
VID2_D2
A3
VID2_D1
A2
VID2_D0
B6
VID2_FIELD
D5
VID2_HSYNC
A6
VID2_PIXCLK
C5
VID2_VSYNC
B8
VID3_D7
A8
VID3_D6
D7
VID3_D5
C7
VID3_D4
B7
VID3_D3
A7
VID3_D2
D6
VID3_D1
C6
VID3_D0
D8
VID23_D17
C8
VID23_D16
D9
VID23_GPIO
Y9
HOST_A6
AA8
HOST_A5
AB8
HOST_A4
Y10
HOST_A3
AA9
HOST_A2
AB9
HOST_A1
M5
HOST_A22
N5 HOST_A21
P5 HOST_A20
R5 HOST_A19
T5 HOST_A18
U5 HOST_A17
V6 HOST_A16
V7 HOST_A15
V8 HOST_A14
V9 HOST_A13
W6 HOST_A12
W7 HOST_A11
W8 HOST_A10
V10 HOST_A9
W9 HOST_A8
W10 HOST_A7
Y4 HOST_ALEn
AB10 HOST_CS5n
W12 HOST_CS4n
Y12 HOST_CS3n
AA12 HOST_CS2n
AB12 HOST_CS1n
AA10 HOST_CS0n
U4 HOST_D15
U3 HOST_D14
U2 HOST_D13
U1 HOST_D12
V4 HOST_D11
V3 HOST_D10
V2 HOST_D9
V1 HOST_D8
W4 HOST_D7
W3 HOST_D6
W2 HOST_D5
W1 HOST_D4
Y2 HOST_D3
Y1 HOST_D2
AA1 HOST_D1
AB1 HOST_D0
AA2 HOST_D_EN
AB3 HOST_DMARQ
AA4 HOST_INTn
AB2 HOST_REn
AA3 HOST_WAITn
Y3 HOST_WEn
AB4 HOST_WPn
AB5 CF_BVD1
Y6 CF_BVD2
AA6 CF_CD1
AB6 CF_CD2
W5 CF_INPACKn
Y5 CF_IORDn
AA5 CF_IOWRn
Y8 CF_REGn
Y7 CF_RESET
AB7 CF_WAITn
AA7 CF_WP
N19 DDR_PADHI
P19 DDR_PADLO
Y18 DDR_A12
AB20 DDR_A11
AA16 DDR_A10
AA20 DDR_A9
AA18 DDR_A8
AA19 DDR_A7
Y19 DDR_A6
AB18 DDR_A5
AB19 DDR_A4
AB15 DDR_A3
AA15 DDR_A2
Y15 DDR_A1
AB16 DDR_A0
W16
DDR_BA0
Y16
DDR_BA1
Y17
DDR_CASn
W18
DDR_CKE
T21
DDR_CLK0
T22
DDR_CLK0n
R21
DDR_CLK1
R22
DDR_CLK1n
AB17
DDR_CSn
N20
DDR_DQ31
N21
DDR_DQ30
P22
DDR_DQ29
N22
DDR_DQ28
P21
DDR_DQ27
L19
DDR_DQ26
P20
DDR_DQ25
L20
DDR_DQ24
K20
DDR_DQ23
K22
DDR_DQ22
K21
DDR_DQ21
J20
DDR_DQ20
J19
DDR_DQ19
H19
DDR_DQ18
J21
DDR_DQ17
J22
DDR_DQ16
U20
DDR_DQ15
U19
DDR_DQ14
U21
DDR_DQ13
V22
DDR_DQ12
U22
DDR_DQ11
V21
DDR_DQ10
T19
DDR_DQ9
V20
DDR_DQ8
W20
DDR_DQ7
AB22
DDR_DQ6
W19
DDR_DQ5
AA21
DDR_DQ4
Y22
DDR_DQ3
AA22
DDR_DQ2
Y21
DDR_DQ1
Y20
DDR_DQ0
K19
DDR_DQM3
H20
DDR_DQM2
R20
DDR_DQM1
V19
DDR_DQM0
L22
DDR_DQS3
H22
DDR_DQS2
T20
DDR_DQS1
W22
DDR_DQS0
L21
DDR_DQS3n
H21
DDR_DQS2n
R19
DDR_DQS1n
W21
DDR_DQS0n
AA17
DDR_RASn
AB21
DDR_VREF
W17
DDR_WEn
E4
ETH_COL
F4
ETH_CRS
F3
ETH_MDCLK
G4
ETH_MDIO
C1
ETH_RXCLK
D1
ETH_RXD7
E1
ETH_RXD6
F1
ETH_RXD5
F2
ETH_RXD4
E2
ETH_RXD3
D2
ETH_RXD2
D3
ETH_RXD1
E3
ETH_RXD0
C2
ETH_RXDV
B1
ETH_RXER
J3
ETH_TXCLK
J1ETH_TXD7
J2ETH_TXD6
H2ETH_TXD5
G2ETH_TXD4
H3ETH_TXD3
H4ETH_TXD2
J4ETH_TXD1
G3ETH_TXD0
G1ETH_TXEN
H1ETH_TXER
D10USB_ANA_TST
A10USB_DM
A11USB_DP
C9USB_D_VBUS
B11USB_ID
C10USB_REXT
B10USB_VBUS
A9USB_XIN
B9USB_XO
W13SDMMC_CDn
AA14SDMMC_CLK
AB14SDMMC_CMD
AA13SDMMC_D3
AB13SDMMC_D2
W14SDMMC_D1
Y14SDMMC_D0
Y13SDMMC_WP
N4UARTD_RXD
M4UARTD_TXD
N2UART0_CTS
M2UART0_RTS
N3UART0_RXD
M3UART0_TXD
N1UART1_RXD
P4UART1_TXD
K3SPI_MCLK
J5SPI_MISO
K2SPI_MOSI
K5SPI_MSS0
K4SPI_MSS1
K1TWI0_SCL
M1TWI0_SDA
P3PWM_0
P2PWM_1
P1PWM_2
R4GPIO_0
R3GPIO_1
R2GPIO_2
R1GPIO_3
T4GPIO_4
T3GPIO_5
T2GPIO_6
T1GPIO_7
B22JTAG_TAP_SEL
B21TEST
D21JTAG_TCK
C21JTAG_TDI
D20JTAG_TDO
D22JTAG_TMS
C22JTAG_TRSTn
E13CFG_0
E11CFG_1
D11CFG_2
C11CFG_3
D13CFG_HOST0
C13CFG_HOST1
W15CLK_IN
V14CLK_SEL
A22RESETn
F18
AUD_VDD
G17
AUD_VDD
E18
AUD_GND
F17
AUD_GND
E14
CORE_VDD
F13
CORE_VDD
F16
CORE_VDD
H17
CORE_VDD
J6
CORE_VDD
R6
CORE_VDD
U13
CORE_VDD
U15
CORE_VDD
V12
CORE_VDD
V15
CORE_VDD
H18
DDR_VDD
J17
DDR_VDD
K17
DDR_VDD
L17
DDR_VDD
N17
DDR_VDD
P17
DDR_VDD
R17
DDR_VDD
R18
DDR_VDD
T17
DDR_VDD
U16
DDR_VDD
U18
DDR_VDD
V17
DDR_VDD
G6
ETH_VDD
H6
ETH_VDD
T6
HOST_VDD
U10
HOST_VDD
U12
HOST_VDD
U7
HOST_VDD
U8
HOST_VDD
U9
HOST_VDD
N6
HOST_VDD
U14
PLL_VDD
F11
USB_DVDD
F10
USB_AVDD
F9
USB_AVDD
F8
USB_ACVDD
E15
VID01_VDD
F14
VID01_VDD
F15
VID01_VDD
E6
VID23_VDD
F5
VID23_VDD
F7
VID23_VDD
E17
CORE_GND
G18
CORE_GND
K6
CORE_GND
L11
CORE_GND
L12
CORE_GND
M12
CORE_GND
N12
CORE_GND
N13
CORE_GND
P6
CORE_GND
V13
CORE_GND
J18
DDR_GND
K13
DDR_GND
K18
DDR_GND
L13
DDR_GND
L18
DDR_GND
M13
DDR_GND
N18
DDR_GND
P18
DDR_GND
T18
DDR_GND
U17
DDR_GND
V16
DDR_GND
V18
DDR_GND
G5
ETH_GND
H5
ETH_GND
M6
HOST_GND
M10
HOST_GND
M11
HOST_GND
N10
HOST_GND
N11
HOST_GND
U6
HOST_GND
V5
HOST_GND
E8
USB_AGND
E9
USB_AGND
E10
USB_AGND
E7
USB_ACGND
K10
USB_DGND
E16
VID01_GND
K11
VID01_GND
K12
VID01_GND
E5
VID23_GND
F6
VID23_GND
L10
VID23_GND
CL603
CL609
0;1/16Z
R6013
0;1/16Z
R6010
3.3K;1/16D
R6011
100;1/16D
R6012
CL602
C6008
1;B
12
CN604
10
CARD
4
VDD
11
CARD/WP
5
CLOCK
12
WP
6
VSS
7
DATA0
8
DATA1
9
DATA2
1
DATA3
2
COMMAND
3
VSS
Z1 Z2 Z3 Z4
USBD1+
USBD1-
USBD1-
USBD1+
0;1/16Z
R6060
0;1/16Z
R6061
0;1/16Z
R6062
0;1/16Z
R6063
0;1/16Z
R6064
0;1/16Z
R6065
0;1/16Z
R6066
0;1/16Z
R6067
0;1/16Z
R6068
0;1/16Z
R6070
0;1/16Z
R6071
0;1/16Z
R3513
3.6V(AL)
3.6V(AL)
0.1;B
C3521
0.1;B
C3520
0;1/16Z
R6014
12.000MHz
X6022
5.0V(AL)
49.9;1/16F
R6801
15P;CH
C6855
15P;CH
C6857
6.2K;1/16D
R6856
DLP11SN900SL2
L6802
12
34
0.022;B
C6803
DTC114EUA
Q6852
49.9;1/16F
R6804
1;B
C2004
RB551V-30
D6851
1000P;B
C2001
1;B
C2005
49.9;1/16F
R6803
0.1;B
C6859
0.1;B
C6801
DLP11SN900SL2
L6801
12
34
1;B
C2010
1K;1/16J
R6854
10K;1/16J
R2004
UDZS7.5B
D2002
R6853
0;1/16Z
20;1/16D
R6858
10;B
C2009
BLM18PG121SN1
L2003
QLA6458M-E--P
IC201
1
2
3
45
6
7
8
BK1608LM252
L2002
100K;1/16J
R2007
BLM18PG121SN1
L6852
0;1/10Z
R6806
49.9;1/16F
R6802
0.1;B
C6852
UDZS7.5B
D2004
10K;1/16J
R6861
1M;1/16J
R6862
UDZS7.5B
D2001
3.3K;1/16J
R2006
0.1;B
C6802
R6859
1K;1/16J
390;1/16J
R6863
1000P;B
C2002
0.1;B
C6858
KSZ8041TL
IC685
QKSZ8041TL--P
1
GND
2
GND
3
GND
4
VDDA_1.8
5
VDDA_1.8
6
V1.8_OUT
7
VDDA_3.3
8
VDDA_3.3
9
RX-
10
RX+
11
TX-
12
TX+
13
GND
14
XO
15
XI/REFCLK/CLOCK
16
REXT
17
GND
18
MDIO
19
MDC
20
RXD3/PHYAD0
21
RXD2/PHYAD1
22
RXD1/RXD[1]/PHYAD2
23
RXD0/RXD[0]/RX/DUPLEX
24
GND
25
VDDIO_3.3
26
VDDIO_3.3
27
RXDV/CRSDV/CONFIG2
28
RXC
29
RXER/RX_ER/ISO
30
GND
31
VDD_1.8
32
INTRP
33
TXC
34
TXEN/TX_EN
35
TXD0/TXD[0]/TX
36
TXD1/TXD[1]/SYNC
37
GND
38
TXD2
39
TXD3
40
COL/CONFIG0
41
CRS/CONFIG1
42
LED0/NWAYEN
43
LED1/SPEED/noFEF
44
NC
45
NC
46
NC
47
RST
48
FXSD/FXEN
0.1;BC2008
2.2K;1/16J
R2002
BLM18PG121SN1
L6851
BLM18PG121SN1
L6854
4.7K;1/16J
R6855
25.000MHz
X6851
1
2 3
4
RSBC6.8CS
D6804
270;1/16D
R6857
10K;1/16J
R2008
0.1;B
C6860
100P;CH
C6854
RSBC6.8CS
D6803
22;B
C6851
2700P;B
C2007
10K;1/16J
R2009
100P;CH
C2006
4.7K;1/16J
R6852
3.3V(MOB)
1K;1/16J
R2005
UDZS7.5B
D2003
10;B
C6856
0.1;B
C6853
BK1608LM252
L2001
BLM18PG121SN1
L6853
1.0V(MOB)
3.6V(AL)
3.3V(MOB)
1.8V(MOB)
3.3V(MOB)_ON
5.0V(AL)
POWER_FAIL
1.0V(MOB)_ON
USBD1-
USBD1+
ALM_IN2
ALM_OUT1
ALM_OUT2
TXD1(A)
RXD1(A)
uCOM_RST
BACKUP_GND
VPIXCLK_MOB
UV7_MOB
UV6_MOB
UV5_MOB
UV4_MOB
UV3_MOB
UV2_MOB
UV1_MOB
Y0_MOB
Y1_MOB
Y2_MOB
Y3_MOB
Y4_MOB
Y5_MOB
Y6_MOB
Y7_MOB
ENC_D7
ENC_D6
ENC_D5
ENC_D4
ENC_D3
ENC_D2
ENC_D1
ENC_D0
ENC_CLK
ENC_RESET
ENC_I2CSCLK
ENC_I2CSDATA
DN_JPEG_2M
UV0_MOB
0;1/16Z
R6815
0;1/16Z
R6812
0;1/16Z
R6814
0;1/16Z
R6813
8
CN683
4
TX-
5
RX+
6
RXCT
7
RX-
8
GND
1
GND
2
TX+
3
TXCT
2
CN202
1AC0W31B83000
1
MIC IN
2
GND
Z1 Z2
2
CN201
1AC0W31B76500
1
AD OUT
2
GND
Z1 Z2
1:1
1:1
S558-5500-25-F
T6801
2
TCT
3
TD-
4
5
1
TD+
6
RD+
7
RCT
12
11
RX+
10
RXCT
9
RX-
8
RD-
13
14
TX-
15
TXCT
16
TX+
CL610
3.3V(MOB)
3.3V(MOB)
SML-E12U8WG
D6850
SSM6J50TU
Q6003
1
2
34
5
6
47K;1/16J
R6016
5.0V(AL)
XBS104S13
D6001
XBS104S13
D3520
XBS104S13
D3518
XBS104S13
D3519
R6162
0;1/16Z
R6018
0;1/16Z
22;B
C6009
47;B
C3527
3.3V(MOB)
DDR_WEn
DDR_RASn
DDR_DQS0n
DDR_DQS1n
DDR_DQS2n
DDR_DQS3n
DDR_DQS0
DDR_DQS1
DDR_DQS2
DDR_DQS3
DDR_DQM0
DDR_DQM1
DDR_DQM2
DDR_DQM3
DDR_DQ0
DDR_DQ1
DDR_DQ2
DDR_DQ3
DDR_DQ4
DDR_DQ5
DDR_DQ6
DDR_DQ7
DDR_DQ8
DDR_DQ9
DDR_DQ10
DDR_DQ11
DDR_DQ12
DDR_DQ13
DDR_DQ14
DDR_DQ15
DDR_DQ16
DDR_DQ17
DDR_DQ18
DDR_DQ19
DDR_DQ20
DDR_DQ21
DDR_DQ22
DDR_DQ23
DDR_DQ24
DDR_DQ25
DDR_DQ26
DDR_DQ27
DDR_DQ28
DDR_DQ29
DDR_DQ30
DDR_DQ31
DDR_CSn
DDR_CLK1n
DDR_CLK1
DDR_CLK0n
DDR_CLK0
DDR_CKE
DDR_CASn
DDR_BA1
DDR_BA0
HOST_A1
UV0_MOB
UV1_MOB
UV3_MOB
UV2_MOB
UV5_MOB
UV6_MOB
UV4_MOB
UV7_MOB
Y7_MOB
Y6_MOB
Y5_MOB
Y4_MOB
Y3_MOB
Y2_MOB
Y1_MOB
Y0_MOB
VPIXCLK_MOB
ALM_OUT2
1.0V(MOB)_ON
3.3V(MOB)_ON
CFG_1
CFG_3
CLK(M)
SI(M)
DDR_DQ19
DDR_DQ8
DDR_A5
DDR_A6
DDR_A9
DDR_A12
DDR_DQ10
DDR_DQ9
DDR_A10
DDR_DQ12
DDR_A7
DDR_CKE
DDR_A9
DDR_A4
DDR_CKE
DDR_A5
DDR_A3
DDR_CLK0
DDR_A12
DDR_DQ11
DDR_BA1
DDR_DQ14
DDR_BA0
DDR_DQ13
DDR_DQ15DDR_DQM1
DDR_DQ17
DDR_DQM2
DDR_A8
DDR_A1
DDR_DQM3
DDR_WEn
DDR_RASn
DDR_DQ30
DDR_DQ22
DDR_DQ25
DDR_A7
DDR_DQ20
DDR_A11
DDR_DQ6
DDR_DQM0
DDR_DQ4
DDR_DQ3
DDR_WEn
DDR_BA0
DDR_BA1
DDR_A10
DDR_A3
DDR_A0
DDR_A2
DDR_CSn
DDR_CASn
DDR_DQ5
DDR_DQ2
DDR_DQ0
DDR_DQ7
DDR_DQ31
DDR_DQ24
DDR_DQ26
DDR_DQ23
DDR_DQ16
DDR_DQ18
DDR_DQ21
DDR_RASn
DDR_CASn
DDR_CSn
DDR_A2
DDR_A1DDR_A0
DDR_A6
DDR_A4
DDR_A11
DDR_A8
HOST_D15
HOST_D14
HOST_D13
HOST_D12
HOST_D11
HOST_D10
HOST_D8
HOST_D9
HOST_REn
HOST_CS1n
HOST_A1
HOST_ALEn
HOST_WEn
HOST_WPn
DDR_DQ29
AUDIO_CSN
AUDIO_RST
AUDIO_OUT
AUDIO_MUTE
MPI
DDR_DQ1
DDR_VREF(D) DDR_VREF(D)
DDR_A12
DDR_A11
DDR_A10
DDR_A9
DDR_A7
DDR_A8
DDR_A4
DDR_A6
DDR_A5
DDR_A1
DDR_A0
DDR_A3
DDR_A2
HOST_ALEn
HOST_CS1n
HOST_D15
HOST_D14
HOST_D13
HOST_D12
HOST_D11
HOST_D10
HOST_D9
HOST_D8
HOST_WPn
HOST_WEn
HOST_WAITn
HOST_REn
DDR_DQS1n
DDR_DQS1
DDR_DQS0n
DDR_DQS0
DDR_DQ27
DDR_DQ28
DDR_CLK1
I2C_CLK
I2C_DAT
ETH_TXEN
ETH_TXD0
ETH_TXD1
ETH_TXD2
ETH_TXD3
ETH_TXC
ETH_RXER
ETH_RXDV
ETH_RXD0
ETH_RXD1
ETH_RXD2
ETH_RXD3
ETH_RXC
ETH_MDIO
ETH_MDCLK
ETH_CRS
ETH_COL
TXD_MOB
RXD_MOB
JTAG_TCK
JTAG_TMS
JTAG_TDI
JTAG_RST
JTAG_TDO
RXD_DBG
TXD_DBG
FLMD0
OCD1A
OCD1B
JTAG_RST
JTAG_TMS
JTAG_TDO
JTAG_TDI
JTAG_TCK
TXD_MOB
RXD_MOB
3.3V(MOB)
RXD1(A)
CFG_0
CFG_1
CFG_2
CFG_3
AUDIO_RST
OCD1A
OCD1B
3.3V(MOB)
I2C_CLK
I2C_DAT
AUDIO_CCLK
AUDIO_CDTI
A_MCLK
A_BCK
A_LRCLK
A_IDAT
A_ODAT
A_BCK
A_IDAT
A_MCLK
A_LRCLK
A_ODAT
1.8V(MOB)
3.3V(MOB)
TXD_DBG
SD_WP
SD_CD
SD_D3
SD_CMD
SD_D2
SD_D0
SD_D1
SD_D3
SD_CMD
SD_CLK
SD_D0
SD_D1
SD_D2
SD_CD
SD_WP
SD_CLK
RXD_DBG
AUDIO_CSN
AUDIO_CCLK
AUDIO_CDTI
MOB_RST
DDR_DQS3n
DDR_DQS3
DDR_DQS2n
DDR_DQS2
HOST_WAITn
3.3V(MOB)
3.3V(MOB)
ETH_TXER
3.3V(MOB)
ALARAM_OUT1
ALARAM_OUT2
ALARM_IN2
ALARAM_OUT2
ALARAM_OUT1
ALARM_IN2
AUDIO_MUTE
TXD1(A)
DDR_CLK0n
DDR_CLK1n
FLMD0
SO(M)
CLK(M)
MIC_IN
3.3V(MOB)_ON
1.0V(MOB)_ON
SO(M)
ALM_OUT1
ALM_IN2
SD_CARD_ON
SD_CARD_ON
CFG_2
FIRM_UP
FIRM_UP
POWER_FAIL_MG
DDR_VREF(D)
ACT_LED_ON
SUB_PHY_RESET
MIC_IN
MPI
AUDIO_OUT
GPIO
1.0V(MOB)
ENC_I2CSCLK
ENC_D5
ENC_D2
ENC_D6
ENC_D7
ENC_D0
ENC_D3
ENC_I2CSDATA
ENC_D4
ENC_D1
ENC_CLK
ALM_IN1
ALARM_IN1
MOB_RST
3.6V(AL)
ENC_RESET
ETH_COL
ETH_TXD2
SUB_PHY_RESET
ACT_LED_ON
ETH_TXD3
ETH_CRS
POWER_FAIL
ENC_I2CSDATA
ENC_I2CSCLK
ENC_RESET
ENC_CLK
ENC_D0
ENC_D1
ENC_D2
ENC_D3
ENC_D4
ENC_D5
ENC_D6
ENC_D7
Y7_MOB
Y6_MOB
Y5_MOB
Y4_MOB
Y3_MOB
Y2_MOB
Y1_MOB
Y0_MOB
uCOM_RST
uCOM_RST
RXD1(A)
TXD1(A)
ALM_OUT2
ALM_OUT1
ALM_IN2
UV1_MOB
UV4_MOB
UV7_MOB
BACKUP_GND
UV3_MOB
UV6_MOB
VPIXCLK_MOB
UV2_MOB
UV5_MOB
ETH_MDIO
ETH_MDCLK
ETH_RXD3
ETH_RXD2
ETH_RXD1
ETH_RXD0
ETH_RXDV
ETH_RXC
ETH_RXER
ETH_TXER
ETH_TXC
ETH_TXEN
ETH_TXD0
ETH_TXD1
UV0_MOB
CFG_0
CFG_2
CFG_3
CFG_1
CFG_0
3.3V(MOB)
3.3V(MOB)
3.3V(MOB)
3.3V(MOB)
uCOM_RST
uCOM_RST
POWER_FAIL
AUDIO OUT
MIC IN
TO CA-5 CN881
AUDIO OUT
MIC IN
AMP
TO SD
TEST POINT
DDR2 SDRAM DDR2 SDRAM
NAND FLASH MEMORY
LA6458M-TE-L
AUDIO
CODEC
EEPROM
OPEN
BUFFER
MG3500A3(CCTV)
WE
CS
CAS
CK
RAS
LDQS/NU
WE
CS
CAS
CK
RAS
LDQS/NU
RY/BY
RE
CE
WE
WP
ALM_IN1 ALM_IN1
P10/SCK10/TXD0
RESET
78F0512GA(T)-8EU-E1
8bit MICRO-
PROCESSOR
RESET
XC61GN2502HR
RESET
TEST POINT
TO DM-A
TO DM-A
TO SY-A
TO PW-A
TO PW-A
TO PW-A, DM-A
TO PW-A
CODEC
DM-B
D2-40800/L5DE2-XE
ALARM_IN1
ETHERNET PHY
1.5K;1/16D
VOLTAGE: POWER ON
3.3
3.3
1.8 1.8
3.3
3.3
5.0
3.3

A
B
C
D
E
F
G
H
I
J
K
12345678910 11 12 13 14 15 16 17 18 19
A
B
C
D
E
F
G
H
I
J
K
C14
CA-2 BOARD (DM-B) CODEC [LOWER-LEFT]
15P;CH
C3504
8P;CH
C3506
0;1/16Z
R3505
100;1/16J
R3503
10.000MHz
X3502
1
2
3
0;1/16Z
R3507
1M;1/16J
R3508
BD5226G
QBD5226G-TR-G
IC351
1
VOUT
2
VDD
3
GND
4
N.C.
5
CT
10K;1/16J
R3504
BLM18PG121SN1
L3501
3.3V(MOB)
32.768KHz
X3501
AT24C128B-TH-T(OLD)
QXXACAT128B-P
IC604
1
A0
2
A1
3
A2
4
GND
5
SDA
6
SCL
7
WP
8
VCC
10;B
C3514
10;B
C3513
1000P;B
C3502
1;B
C6062
0.1;BC3501
1000P;B
C3508
0.1;B
C3515
0.1;B
C6063
0.1;B
C3512
0;1/16Z
R6107
0;1/16Z
R6108
20
CN605
10
RX
4
GND
11
RTCK
5
TDI
12
TX
6
GND
13
TDO
7
TMS
14
uCOM_RESET
8
uCOM_REST0
15
nSRST
9
TCK
16
FLMDO
17
OCD1A
18
MOB_RX
19
OCD1B
20
MOB_TX
1
3.3V
2
3.3V
3
nTRST
Z1 Z2
0.1;B
C6085
10P;100
CT351
1 2
QXXAGF512GA8G
IC352
1
P60/SCL0
2
P61/SDA0
3
P62/EXSCL0
4
P63
5
P33/TI51/TO51/INTP4
6
P75/AUDIO_RST
7
P74
8
P73/KR3
9
P72/KR2
10
P71/KR1
11
P70/KR0
12
P32/INTP3
13
P31/INTP2
14
P30/INTP1
15
P17/TI50/TO50
16
P16/TOH1/INTP5
17
P15/TOH0
18
P14/RXD6
19
P13/TXD6
20
P12/SO10
21
P11/SI10/RXD0
22
23
AVREF
24
AVSS
25
P27/ANI7
26
P26/ANI6
27
P25/ANI5
28
P24/ANI4
29
P23/ANI3
30
P22/ANI2
31
P21/ANI1
32
P20/ANI0
33
P130
34
P01/TI010/TO00
35
P00/TI000
36
P140/PCL/INTP6
37
P120/INTP0/EXLVI
38
P41
39
P40
40
41
P124/XT2/EXCLKS
42
P123/XT1
43
FLMD0
44
P122/X2/EXCLK
45
P121/X1
46
REGC
47
VSS
48
VDD
0;1/16Z
R6057
0;1/16Z
R6056
0;1/16Z
R6055
0;1/16Z
R6054
0;1/16Z
R6053
0;1/16Z
R6052
0;1/16Z
R6051
0;1/16Z
R6050
0;1/16Z
R6039
0;1/16Z
R6040
0;1/16Z
R6041
0;1/16Z
R6042
0;1/16Z
R6043
0;1/16Z
R6044
0;1/16Z
R6045
0;1/16Z
R6046
0;1/16Z
R6047
1K;1/16J
R3512
10K;1/16J
R3510
2SA1576A-R
Q3501
1000P;B
C3509
10K;1/16J
R3509
560;1/16D
R3526
560;1/16D
R3537
8
CN351
4
NC
5
Tx
6
Rx
7
NC
8
GND
1
FLMD0
2
3.3V
3
RESET_OUT
Z1Z2
10K;1/16J
R3501
10;B
C3517
1000P;B
C3518
10K;1/16J
R3515
10K;1/16J
R3516
10K;1/16J
R3517
10K;1/16J
R3518
1;B
C3511
10K;1/16J
R3532
0;1/16Z
R6082
3.3V(MOB)
1K;1/16J
R3525
1.8V(MOB)
BLM18PG121SN1
L6015
BLM18PG121SN1
L6016
1.0V(MOB)
10;B
C6048
BLM18PG121SN1
L6012
3.3V(MOB)
BLM18PG121SN1
L6013
IC605
QXXACB037---M
MT47H32M16HR-25E(CCTV)
A1
VDD
A2
NC
A3
VSS
B1
DQ14
B2
VSSQ
B3
UDM
C1
VDDQ
C2
DQ9
C3
VDDQ
D1
DQ12
D2
VSSQ
D3
DQ11
E1
VDD
E2
NC
E3
VSS
F1
DQ6
F2
VSSQ
F3
LDM
G1
VDDQ
G2
DQ1
G3
VDDQ
H1
DQ4
H2
VSSQ
H3
DQ3
J1
VDDL
J2
VREF
J3
VSS
K2
CKE
K3L1
RFU
L2
BA0
L3
BA1
M2
A10
M3
A1
N1
VSS
N2
A3
N3
A5
P2
A7
P3
A9
R1
VDD
R2
A12
R3
RFU
R8
RFU
R7
RFU
P9
VSS
P8
A8
P7
A11
N8
A4
N7
A6
M9
VDD
M8
A0
M7
A2
L8 L7 K9
ODT
K8 K7 J9
VDD
J8
CK
J7
VSSDL
H9
DQ5
H8
VSSQ
H7
DQ2
G9
VDDQ
G8
DQ0
G7
VDDQ
F9
DQ7
F8
VSSQ
F7
LDQS
E9
VDDQ
E8 E7
VSSQ
D9
DQ13
D8
VSSQ
D7
DQ10
C9
VDDQ
C8
DQ8
C7
VDDQ
B9
DQ15
B8
VSSQ
B7
UDQS
A9
VDDQ
A8
UDQS/NU
A7
VSSQ
IC606
QXXACB037---M
MT47H32M16HR-25E(CCTV)
A1
VDD
A2
NC
A3
VSS
B1
DQ14
B2
VSSQ
B3
UDM
C1
VDDQ
C2
DQ9
C3
VDDQ
D1
DQ12
D2
VSSQ
D3
DQ11
E1
VDD
E2
NC
E3
VSS
F1
DQ6
F2
VSSQ
F3
LDM
G1
VDDQ
G2
DQ1
G3
VDDQ
H1
DQ4
H2
VSSQ
H3
DQ3
J1
VDDL
J2
VREF
J3
VSS
K2
CKE
K3L1
RFU
L2
BA0
L3
BA1
M2
A10
M3
A1
N1
VSS
N2
A3
N3
A5
P2
A7
P3
A9
R1
VDD
R2
A12
R3
RFU
R8
RFU
R7
RFU
P9
VSS
P8
A8
P7
A11
N8
A4
N7
A6
M9
VDD
M8
A0
M7
A2
L8 L7 K9
ODT
K8 K7 J9
VDD
J8
CK
J7
VSSDL
H9
DQ5
H8
VSSQ
H7
DQ2
G9
VDDQ
G8
DQ0
G7
VDDQ
F9
DQ7
F8
VSSQ
F7
LDQS
E9
VDDQ
E8 E7
VSSQ
D9
DQ13
D8
VSSQ
D7
DQ10
C9
VDDQ
C8
DQ8
C7
VDDQ
B9
DQ15
B8
VSSQ
B7
UDQS
A9
VDDQ
A8
UDQS/NU
A7
VSSQ
1.0V(MOB)
3.3V(MOB)
3.3V(MOB)
BLM18PG121SN1
L6010
BLM18PG121SN1
L6011
1.0V(MOB)
CL604
IC607
TC58NVG0S3CTA00
QXXACB042---M
1
NC
2
NC
3
NC
4
NC
5
NC
6
NC
7
8
9
10
NC
11
NC
12
VCC
13
VSS
14
NC
15
NC
16
CLE
17
ALE
18
19
20
NC
21
NC
22
NC
23
NC
24
NC
25
NC
26
NC
27
NC
28
NC
29
I/O1
30
I/O2
31
I/O3
32
I/O4
33
NC
34
NC
35
NC
36
VSS
37
VCC
38
NC
39
NC
40
NC
41
I/O5
42
I/O6
43
I/O7
44
I/O8
45
NC
46
NC
47
NC
48
NC
56;1/16D
R6100
56;1/16D
R6099
1.8V(MOB)
0.1;B
C6087
BLM18PG121SN1
L6020
3.3V(MOB)
0.1;B
C6083
0.1;B
C6082
0.1;B
C6210
1000P;B
C6213
10;B
C6208
5.0V(AL)
4.7K;1/16J
R6201
10K;1/16J
R6207
0.1;B
C6212
560;1/16J
R6205
BLM18PG121SN1
L6203
10;B
C6207
4700P;B
C6211
BK1608LM252
L6202
0;1/16Z
R6208
10;B
C6204
BLM18PG121SN1
L6205
10;B
C6214
560;1/16J
R6203
AK4633VN(CCTV)
QAK4633VNL--J
IC621
1
VCOM
2
AVSS
3
AVDD
4
VCOC
5
PDN
6
CSN
7
CCLK
8
CDTI
9
SDTI
10
SDTO
11
FCK
12
BICK
13
DVDD
14
DVSS
15
MCKI
16
MCKO
17
SPP
18
SPN
19
SVSS
20
SVDD
21
AOUT
22
BEEP
23
MPI
24
MIC
Z1
0.1;B
C6205
3.3V(MOB)
1;B
C6203
22K;1/16J
R6204
0.1;B
C6209
1;B
C6202
DTC343TK
Q6201
BK1608LM252
L6201
0.01;B
C6201
DTC114EUA
Q6202
BLM18PG121SN1
L6204
0;1/16Z
R6202
RB551V-30
D6201
BLM18PG121SN1
L6019
1.8V(MOB)1.8V(MOB)
BLM18PG121SN1
L6018
1;B
C6079
1;B
C6078
1;B
C6075
1;B
C6072
1;B
C6076
1;B
C6080
1;B
C6077
10;B
C6081
10;B
C6084
10;B
C6074
1;B
C6071
1;B
C6070
1;B
C6069
1;B
C6068
1;B
C6073
10K;1/16J
R6158
0;1/16Z
R6123R6124
0;1/16Z
R6125
0.1;B
C6064
0.1;B
C6065
0.1;B
C6066
0.1;B
C6067
1.8V(MOB)
BLM18PG121SN1
L6017
0
RB601
1 2
3 4
5 6
7 8
10;1/16J
R6102
10;1/16J
R6103
10;1/16J
R6104
10;1/16J
R6105
10;1/16J
R6106
10;1/16J
R6111
10;1/16J
R6112
10;1/16J
R6113
10;1/16J
R6114
10;1/16J
R6115
10;1/16J
R6116
10;1/16J
R6117
10;1/16J
R6118
10;1/16J
R6119
10;1/16J
R6120
10;1/16J
R6121
10;1/16J
R6122
0;1/16Z
R6094
0;1/16Z
R6097
0;1/16Z
R6209
10K;1/16J
R3529
0;1/16Z
R3535
0;1/16Z
R3530
10K;1/16J
R3536
10K;1/16J
R6079
1000P;B
C6025
0;1/16Z
R6078
BK1005LL241
L6024
0;1/16Z
R6024
10;B
C6022
BLM18PG121SN1
L6022
180;1/16J
R6021
180;1/16J
R6023
0.1;B
C6024
NC7WZ16P6X
QNC7WZ16P6X-K
IC602
1
A1
2
GND
3
A2
4
Y2
5
VCC
6
Y1
0;1/16Z
R6026
BK1005LL241
L6023
10;B
C6023
27.000MHz
X6021
1
STANDBY
2
GND
3
OUTPUT
4
VDD
180;1/16J
R6022
3.3V(MOB)
0.1;BC6021
0;1/16Z
R6025
4.7K;1/16J
R6089
4.7K;1/16J
R6090
0;1/16Z
R6211
0;1/16Z
R6210
10;B
C6049
0.1;B
C6050
0.1;B
C6051
0.1;B
C6052
0.1;B
C6053
0.1;B
C6054
0;1/16Z
R6081
10K;1/16J
R6080
0;1/16Z
R6084
0;1/16Z
R6083
3.3V(MOB)
10K;1/16J
R6157
10K;1/16J
R6156
10K;1/16J
R6154
10K;1/16J
R6153
10K;1/16J
R6151
10K;1/16J
R6150
10K;1/16J
R6148
BLM18PG121SN1
L6021
100;1/16J
R6136
100;1/16J
R6137
0;1/16Z
R6138
100;1/16J
R6139
100;1/16J
R6140
100;1/16J
R6141
100;1/16J
R6142
100;1/16J
R6143
BLM15BA330SN1
L6014
10P;CH
C6047
22;1/16J
R6098
1000P;B
C3503
3.3V(MOB)
100;1/16D
R6127
100;1/16D
R6128
100;1/16D
R6129
100;1/16D
R6131
100;1/16D
R6130
100;1/16D
R6132
10K;1/16J
R6133
10K;1/16J
R6134
10K;1/16J
R6144
10K;1/16J
R6135
10K;1/16J
R6146
10K;1/16J
R6145
10K;1/16J
R6149
10K;1/16J
R6147
10;B
C6086
3.3V(MOB)
1K;1/16D
R6126
10;1/16J
R6101
3.3V(MOB)
10;B
C6036
10;B
C6037
0.1;B
C6038
0.1;B
C6039
0.1;B
C6040
0.1;B
C6041
0.1;B
C6042
10;B
C6055
0.1;B
C6057
0.1;B
C6058
0.1;B
C6059
0.1;B
C6060
0.1;B
C6061
10;B
C6056
10;B
C6043
0.1;B
C6044
0.1;B
C6045
0.1;B
C6046
0.1;B
C6027
0.1;B
C6026
0.1;B
C6032
0.1;B
C6034
1;B
C6031
1;B
C6033
BLM18PG121SN1
L6009
3.3V(MOB)
10;B
C6028
0.1;B
C6029
0.1;B
C6030
BLM18PG121SN1
L6007
BLM18PG121SN1
L6008
1.0V(MOB)
3.3V(MOB)
1.8V(MOB)
5.0V(AL)
0;1/16Z
R6085
0;1/16Z
R6086
0;1/16Z
R6087
0;1/16Z
R6088
0;1/16Z
R6092
0;1/16Z
R6091
10K;1/16J
R3527
10K;1/16J
R3528
10;B
C6035
0;1/16Z
R3520
10K;1/16J
R6093
0;1/16Z
R6212
10;B
C3519
10;B
C3522
SB05-05C-E
D3501
1
2
3
VL621/F9D
Z3501
680;1/16J
R3531
1.2K;1/16J
R3538
0;1/16Z
R3539
SSM6J50TU
Q6001
1
2
34
5
6
100K;1/16J
R6002
47K;1/16J
R6003
47K;1/16J
R6001
0.1;B
C6001
10K;1/16J
R3546
1M;1/16J
R6004
3P;CJ
C6003
3P;CJ
C6002
2SC4081-R
Q6002
0.1;B
C6006
0.1;B
C6007
0.1;B
C6004
0;1/16Z
R6007
0;1/16Z
R6005
0.1;B
C6005
1K;1/16D
R6008
1K;1/16D
R6006
BLM18PG121SN1
L6001
0;1/16Z
R3514
QXC61GN2502HP
IC353
1
VSS
2
VOUT
3
VIN
1K;1/16D
R3545
1;B
C3526
10K;1/16J
R3543
10K;1/16J
R3511
R3542
1K;1/16J
0.1;B
C3523
10K;1/16D
R3544
22;B
C3524
22;B
C3525
IC603
QMG3500A3---M
G20
AUD0_BCK
F21
AUD0_IDAT
G21
AUD0_LRCK
G19
AUD0_MCLK
G22
AUD0_ODAT0
F19
AUD0_ODAT1
F20
AUD0_ODAT2
F22
AUD0_SPDIF
E20
AUD1_BCK
E22
AUD1_IDAT
E21
AUD1_LRCK
E19
AUD1_MCLK
C20
VID01_MCLK
A21
VID01_MISO
B20
VID01_MOSI
D19
VID01_MSS
C16
VID0_D7
B16
VID0_D6
A16
VID0_D5
D15
VID0_D4
C15
VID0_D3
B15
VID0_D2
A15
VID0_D1
D14
VID0_D0
A13
VID0_FIELD
C14
VID0_HSYNC
A14
VID0_OUTCLK
B13
VID0_PIXCLK
B14
VID0_VSYNC
A20
VID1_D7
C19
VID1_D6
B19
VID1_D5
A19
VID1_D4
D18
VID1_D3
C18
VID1_D2
B18
VID1_D1
A18
VID1_D0
D16
VID1_FIELD
D17
VID1_HSYNC
B17
VID1_OUTCLK
A17
VID1_PIXCLK
C17
VID1_VSYNC
A1
VID23_MCLK
B2
VID23_MISO
C3
VID23_MOSI
D4
VID23_MSS
B5
VID2_D7
A5
VID2_D6
B4
VID2_D5
A4
VID2_D4
C4
VID2_D3
B3
VID2_D2
A3
VID2_D1
A2
VID2_D0
B6
VID2_FIELD
D5
VID2_HSYNC
A6
VID2_PIXCLK
C5
VID2_VSYNC
B8
VID3_D7
A8
VID3_D6
D7
VID3_D5
C7
VID3_D4
B7
VID3_D3
A7
VID3_D2
D6
VID3_D1
C6
VID3_D0
D8
VID23_D17
C8
VID23_D16
D9
VID23_GPIO
Y9
HOST_A6
AA8
HOST_A5
AB8
HOST_A4
Y10
HOST_A3
AA9
HOST_A2
AB9
HOST_A1
M5
HOST_A22
N5 HOST_A21
P5 HOST_A20
R5 HOST_A19
T5 HOST_A18
U5 HOST_A17
V6 HOST_A16
V7 HOST_A15
V8 HOST_A14
V9 HOST_A13
W6 HOST_A12
W7 HOST_A11
W8 HOST_A10
V10 HOST_A9
W9 HOST_A8
W10 HOST_A7
Y4 HOST_ALEn
AB10 HOST_CS5n
W12 HOST_CS4n
Y12 HOST_CS3n
AA12 HOST_CS2n
AB12 HOST_CS1n
AA10 HOST_CS0n
U4 HOST_D15
U3 HOST_D14
U2 HOST_D13
U1 HOST_D12
V4 HOST_D11
V3 HOST_D10
V2 HOST_D9
V1 HOST_D8
W4 HOST_D7
W3 HOST_D6
W2 HOST_D5
W1 HOST_D4
Y2 HOST_D3
Y1 HOST_D2
AA1 HOST_D1
AB1 HOST_D0
AA2 HOST_D_EN
AB3 HOST_DMARQ
AA4 HOST_INTn
AB2 HOST_REn
AA3 HOST_WAITn
Y3 HOST_WEn
AB4 HOST_WPn
AB5 CF_BVD1
Y6 CF_BVD2
AA6 CF_CD1
AB6 CF_CD2
W5 CF_INPACKn
Y5 CF_IORDn
AA5 CF_IOWRn
Y8 CF_REGn
Y7 CF_RESET
AB7 CF_WAITn
AA7 CF_WP
N19 DDR_PADHI
P19 DDR_PADLO
Y18 DDR_A12
AB20 DDR_A11
AA16 DDR_A10
AA20 DDR_A9
AA18 DDR_A8
AA19 DDR_A7
Y19 DDR_A6
AB18 DDR_A5
AB19 DDR_A4
AB15 DDR_A3
AA15 DDR_A2
Y15 DDR_A1
AB16 DDR_A0
W16
DDR_BA0
Y16
DDR_BA1
Y17
DDR_CASn
W18
DDR_CKE
T21
DDR_CLK0
T22
DDR_CLK0n
R21
DDR_CLK1
R22
DDR_CLK1n
AB17
DDR_CSn
N20
DDR_DQ31
N21
DDR_DQ30
P22
DDR_DQ29
N22
DDR_DQ28
P21
DDR_DQ27
L19
DDR_DQ26
P20
DDR_DQ25
L20
DDR_DQ24
K20
DDR_DQ23
K22
DDR_DQ22
K21
DDR_DQ21
J20
DDR_DQ20
J19
DDR_DQ19
H19
DDR_DQ18
J21
DDR_DQ17
J22
DDR_DQ16
U20
DDR_DQ15
U19
DDR_DQ14
U21
DDR_DQ13
V22
DDR_DQ12
U22
DDR_DQ11
V21
DDR_DQ10
T19
DDR_DQ9
V20
DDR_DQ8
W20
DDR_DQ7
AB22
DDR_DQ6
W19
DDR_DQ5
AA21
DDR_DQ4
Y22
DDR_DQ3
AA22
DDR_DQ2
Y21
DDR_DQ1
Y20
DDR_DQ0
K19
DDR_DQM3
H20
DDR_DQM2
R20
DDR_DQM1
V19
DDR_DQM0
L22
DDR_DQS3
H22
DDR_DQS2
T20
DDR_DQS1
W22
DDR_DQS0
L21
DDR_DQS3n
H21
DDR_DQS2n
R19
DDR_DQS1n
W21
DDR_DQS0n
AA17
DDR_RASn
AB21
DDR_VREF
W17
DDR_WEn
E4
ETH_COL
F4
ETH_CRS
F3
ETH_MDCLK
G4
ETH_MDIO
C1
ETH_RXCLK
D1
ETH_RXD7
E1
ETH_RXD6
F1
ETH_RXD5
F2
ETH_RXD4
E2
ETH_RXD3
D2
ETH_RXD2
D3
ETH_RXD1
E3
ETH_RXD0
C2
ETH_RXDV
B1
ETH_RXER
J3
ETH_TXCLK
J1ETH_TXD7
J2ETH_TXD6
H2ETH_TXD5
G2ETH_TXD4
H3ETH_TXD3
H4ETH_TXD2
J4ETH_TXD1
G3ETH_TXD0
G1ETH_TXEN
H1ETH_TXER
D10USB_ANA_TST
A10USB_DM
A11USB_DP
C9USB_D_VBUS
B11USB_ID
C10USB_REXT
B10USB_VBUS
A9USB_XIN
B9USB_XO
W13SDMMC_CDn
AA14SDMMC_CLK
AB14SDMMC_CMD
AA13SDMMC_D3
AB13SDMMC_D2
W14SDMMC_D1
Y14SDMMC_D0
Y13SDMMC_WP
N4UARTD_RXD
M4UARTD_TXD
N2UART0_CTS
M2UART0_RTS
N3UART0_RXD
M3UART0_TXD
N1UART1_RXD
P4UART1_TXD
K3SPI_MCLK
J5SPI_MISO
K2SPI_MOSI
K5SPI_MSS0
K4SPI_MSS1
K1TWI0_SCL
M1TWI0_SDA
P3PWM_0
P2PWM_1
P1PWM_2
R4GPIO_0
R3GPIO_1
R2GPIO_2
R1GPIO_3
T4GPIO_4
T3GPIO_5
T2GPIO_6
T1GPIO_7
B22JTAG_TAP_SEL
B21TEST
D21JTAG_TCK
C21JTAG_TDI
D20JTAG_TDO
D22JTAG_TMS
C22JTAG_TRSTn
E13CFG_0
E11CFG_1
D11CFG_2
C11CFG_3
D13CFG_HOST0
C13CFG_HOST1
W15CLK_IN
V14CLK_SEL
A22RESETn
F18
AUD_VDD
G17
AUD_VDD
E18
AUD_GND
F17
AUD_GND
E14
CORE_VDD
F13
CORE_VDD
F16
CORE_VDD
H17
CORE_VDD
J6
CORE_VDD
R6
CORE_VDD
U13
CORE_VDD
U15
CORE_VDD
V12
CORE_VDD
V15
CORE_VDD
H18
DDR_VDD
J17
DDR_VDD
K17
DDR_VDD
L17
DDR_VDD
N17
DDR_VDD
P17
DDR_VDD
R17
DDR_VDD
R18
DDR_VDD
T17
DDR_VDD
U16
DDR_VDD
U18
DDR_VDD
V17
DDR_VDD
G6
ETH_VDD
H6
ETH_VDD
T6
HOST_VDD
U10
HOST_VDD
U12
HOST_VDD
U7
HOST_VDD
U8
HOST_VDD
U9
HOST_VDD
N6
HOST_VDD
U14
PLL_VDD
F11
USB_DVDD
F10
USB_AVDD
F9
USB_AVDD
F8
USB_ACVDD
E15
VID01_VDD
F14
VID01_VDD
F15
VID01_VDD
E6
VID23_VDD
F5
VID23_VDD
F7
VID23_VDD
E17
CORE_GND
G18
CORE_GND
K6
CORE_GND
L11
CORE_GND
L12
CORE_GND
M12
CORE_GND
N12
CORE_GND
N13
CORE_GND
P6
CORE_GND
V13
CORE_GND
J18
DDR_GND
K13
DDR_GND
K18
DDR_GND
L13
DDR_GND
L18
DDR_GND
M13
DDR_GND
N18
DDR_GND
P18
DDR_GND
T18
DDR_GND
U17
DDR_GND
V16
DDR_GND
V18
DDR_GND
G5
ETH_GND
H5
ETH_GND
M6
HOST_GND
M10
HOST_GND
M11
HOST_GND
N10
HOST_GND
N11
HOST_GND
U6
HOST_GND
V5
HOST_GND
E8
USB_AGND
E9
USB_AGND
E10
USB_AGND
E7
USB_ACGND
K10
USB_DGND
E16
VID01_GND
K11
VID01_GND
K12
VID01_GND
E5
VID23_GND
F6
VID23_GND
L10
VID23_GND
CL603
CL609
0;1/16Z
R6013
0;1/16Z
R6010
3.3K;1/16D
R6011
100;1/16D
R6012
CL602
C6008
1;B
12
CN604
10
CARD
4
VDD
11
CARD/WP
5
CLOCK
12
WP
6
VSS
7
DATA0
8
DATA1
9
DATA2
1
DATA3
2
COMMAND
3
VSS
Z1 Z2 Z3 Z4
USBD1+
USBD1-
USBD1-
USBD1+
0;1/16Z
R6060
0;1/16Z
R6061
0;1/16Z
R6062
0;1/16Z
R6063
0;1/16Z
R6064
0;1/16Z
R6065
0;1/16Z
R6066
0;1/16Z
R6067
0;1/16Z
R6068
0;1/16Z
R6070
0;1/16Z
R6071
0;1/16Z
R3513
3.6V(AL)
3.6V(AL)
0.1;B
C3521
0.1;B
C3520
0;1/16Z
R6014
12.000MHz
X6022
5.0V(AL)
49.9;1/16F
R6801
15P;CH
C6855
15P;CH
C6857
6.2K;1/16D
R6856
DLP11SN900SL2
L6802
12
34
0.022;B
C6803
DTC114EUA
Q6852
49.9;1/16F
R6804
1;B
C2004
RB551V-30
D6851
1000P;B
C2001
1;B
C2005
49.9;1/16F
R6803
0.1;B
C6859
0.1;B
C6801
DLP11SN900SL2
L6801
12
34
1;B
C2010
1K;1/16J
R6854
10K;1/16J
R2004
UDZS7.5B
D2002
R6853
0;1/16Z
20;1/16D
R6858
10;B
C2009
BLM18PG121SN1
L2003
QLA6458M-E--P
IC201
1
2
3
45
6
7
8
BK1608LM252
L2002
100K;1/16J
R2007
BLM18PG121SN1
L6852
0;1/10Z
R6806
49.9;1/16F
R6802
0.1;B
C6852
UDZS7.5B
D2004
10K;1/16J
R6861
1M;1/16J
R6862
UDZS7.5B
D2001
3.3K;1/16J
R2006
0.1;B
C6802
R6859
1K;1/16J
390;1/16J
R6863
1000P;B
C2002
0.1;B
C6858
KSZ8041TL
IC685
QKSZ8041TL--P
1
GND
2
GND
3
GND
4
VDDA_1.8
5
VDDA_1.8
6
V1.8_OUT
7
VDDA_3.3
8
VDDA_3.3
9
RX-
10
RX+
11
TX-
12
TX+
13
GND
14
XO
15
XI/REFCLK/CLOCK
16
REXT
17
GND
18
MDIO
19
MDC
20
RXD3/PHYAD0
21
RXD2/PHYAD1
22
RXD1/RXD[1]/PHYAD2
23
RXD0/RXD[0]/RX/DUPLEX
24
GND
25
VDDIO_3.3
26
VDDIO_3.3
27
RXDV/CRSDV/CONFIG2
28
RXC
29
RXER/RX_ER/ISO
30
GND
31
VDD_1.8
32
INTRP
33
TXC
34
TXEN/TX_EN
35
TXD0/TXD[0]/TX
36
TXD1/TXD[1]/SYNC
37
GND
38
TXD2
39
TXD3
40
COL/CONFIG0
41
CRS/CONFIG1
42
LED0/NWAYEN
43
LED1/SPEED/noFEF
44
NC
45
NC
46
NC
47
RST
48
FXSD/FXEN
0.1;BC2008
2.2K;1/16J
R2002
BLM18PG121SN1
L6851
BLM18PG121SN1
L6854
4.7K;1/16J
R6855
25.000MHz
X6851
1
2 3
4
RSBC6.8CS
D6804
270;1/16D
R6857
10K;1/16J
R2008
0.1;B
C6860
100P;CH
C6854
RSBC6.8CS
D6803
22;B
C6851
2700P;B
C2007
10K;1/16J
R2009
100P;CH
C2006
4.7K;1/16J
R6852
3.3V(MOB)
1K;1/16J
R2005
UDZS7.5B
D2003
10;B
C6856
0.1;B
C6853
BK1608LM252
L2001
BLM18PG121SN1
L6853
1.0V(MOB)
3.6V(AL)
3.3V(MOB)
1.8V(MOB)
3.3V(MOB)_ON
5.0V(AL)
POWER_FAIL
1.0V(MOB)_ON
USBD1-
USBD1+
ALM_IN2
ALM_OUT1
ALM_OUT2
TXD1(A)
RXD1(A)
uCOM_RST
BACKUP_GND
VPIXCLK_MOB
UV7_MOB
UV6_MOB
UV5_MOB
UV4_MOB
UV3_MOB
UV2_MOB
UV1_MOB
Y0_MOB
Y1_MOB
Y2_MOB
Y3_MOB
Y4_MOB
Y5_MOB
Y6_MOB
Y7_MOB
ENC_D7
ENC_D6
ENC_D5
ENC_D4
ENC_D3
ENC_D2
ENC_D1
ENC_D0
ENC_CLK
ENC_RESET
ENC_I2CSCLK
ENC_I2CSDATA
DN_JPEG_2M
UV0_MOB
0;1/16Z
R6815
0;1/16Z
R6812
0;1/16Z
R6814
0;1/16Z
R6813
8
CN683
4
TX-
5
RX+
6
RXCT
7
RX-
8
GND
1
GND
2
TX+
3
TXCT
2
CN202
1AC0W31B83000
1
MIC IN
2
GND
Z1 Z2
2
CN201
1AC0W31B76500
1
AD OUT
2
GND
Z1 Z2
1:1
1:1
S558-5500-25-F
T6801
2
TCT
3
TD-
4
5
1
TD+
6
RD+
7
RCT
12
11
RX+
10
RXCT
9
RX-
8
RD-
13
14
TX-
15
TXCT
16
TX+
CL610
3.3V(MOB)
3.3V(MOB)
SML-E12U8WG
D6850
SSM6J50TU
Q6003
1
2
34
5
6
47K;1/16J
R6016
5.0V(AL)
XBS104S13
D6001
XBS104S13
D3520
XBS104S13
D3518
XBS104S13
D3519
R6162
0;1/16Z
R6018
0;1/16Z
22;B
C6009
47;B
C3527
3.3V(MOB)
DDR_WEn
DDR_RASn
DDR_DQS0n
DDR_DQS1n
DDR_DQS2n
DDR_DQS3n
DDR_DQS0
DDR_DQS1
DDR_DQS2
DDR_DQS3
DDR_DQM0
DDR_DQM1
DDR_DQM2
DDR_DQM3
DDR_DQ0
DDR_DQ1
DDR_DQ2
DDR_DQ3
DDR_DQ4
DDR_DQ5
DDR_DQ6
DDR_DQ7
DDR_DQ8
DDR_DQ9
DDR_DQ10
DDR_DQ11
DDR_DQ12
DDR_DQ13
DDR_DQ14
DDR_DQ15
DDR_DQ16
DDR_DQ17
DDR_DQ18
DDR_DQ19
DDR_DQ20
DDR_DQ21
DDR_DQ22
DDR_DQ23
DDR_DQ24
DDR_DQ25
DDR_DQ26
DDR_DQ27
DDR_DQ28
DDR_DQ29
DDR_DQ30
DDR_DQ31
DDR_CSn
DDR_CLK1n
DDR_CLK1
DDR_CLK0n
DDR_CLK0
DDR_CKE
DDR_CASn
DDR_BA1
DDR_BA0
HOST_A1
UV0_MOB
UV1_MOB
UV3_MOB
UV2_MOB
UV5_MOB
UV6_MOB
UV4_MOB
UV7_MOB
Y7_MOB
Y6_MOB
Y5_MOB
Y4_MOB
Y3_MOB
Y2_MOB
Y1_MOB
Y0_MOB
VPIXCLK_MOB
ALM_OUT2
1.0V(MOB)_ON
3.3V(MOB)_ON
CFG_1
CFG_3
CLK(M)
SI(M)
DDR_DQ19
DDR_DQ8
DDR_A5
DDR_A6
DDR_A9
DDR_A12
DDR_DQ10
DDR_DQ9
DDR_A10
DDR_DQ12
DDR_A7
DDR_CKE
DDR_A9
DDR_A4
DDR_CKE
DDR_A5
DDR_A3
DDR_CLK0
DDR_A12
DDR_DQ11
DDR_BA1
DDR_DQ14
DDR_BA0
DDR_DQ13
DDR_DQ15DDR_DQM1
DDR_DQ17
DDR_DQM2
DDR_A8
DDR_A1
DDR_DQM3
DDR_WEn
DDR_RASn
DDR_DQ30
DDR_DQ22
DDR_DQ25
DDR_A7
DDR_DQ20
DDR_A11
DDR_DQ6
DDR_DQM0
DDR_DQ4
DDR_DQ3
DDR_WEn
DDR_BA0
DDR_BA1
DDR_A10
DDR_A3
DDR_A0
DDR_A2
DDR_CSn
DDR_CASn
DDR_DQ5
DDR_DQ2
DDR_DQ0
DDR_DQ7
DDR_DQ31
DDR_DQ24
DDR_DQ26
DDR_DQ23
DDR_DQ16
DDR_DQ18
DDR_DQ21
DDR_RASn
DDR_CASn
DDR_CSn
DDR_A2
DDR_A1DDR_A0
DDR_A6
DDR_A4
DDR_A11
DDR_A8
HOST_D15
HOST_D14
HOST_D13
HOST_D12
HOST_D11
HOST_D10
HOST_D8
HOST_D9
HOST_REn
HOST_CS1n
HOST_A1
HOST_ALEn
HOST_WEn
HOST_WPn
DDR_DQ29
AUDIO_CSN
AUDIO_RST
AUDIO_OUT
AUDIO_MUTE
MPI
DDR_DQ1
DDR_VREF(D) DDR_VREF(D)
DDR_A12
DDR_A11
DDR_A10
DDR_A9
DDR_A7
DDR_A8
DDR_A4
DDR_A6
DDR_A5
DDR_A1
DDR_A0
DDR_A3
DDR_A2
HOST_ALEn
HOST_CS1n
HOST_D15
HOST_D14
HOST_D13
HOST_D12
HOST_D11
HOST_D10
HOST_D9
HOST_D8
HOST_WPn
HOST_WEn
HOST_WAITn
HOST_REn
DDR_DQS1n
DDR_DQS1
DDR_DQS0n
DDR_DQS0
DDR_DQ27
DDR_DQ28
DDR_CLK1
I2C_CLK
I2C_DAT
ETH_TXEN
ETH_TXD0
ETH_TXD1
ETH_TXD2
ETH_TXD3
ETH_TXC
ETH_RXER
ETH_RXDV
ETH_RXD0
ETH_RXD1
ETH_RXD2
ETH_RXD3
ETH_RXC
ETH_MDIO
ETH_MDCLK
ETH_CRS
ETH_COL
TXD_MOB
RXD_MOB
JTAG_TCK
JTAG_TMS
JTAG_TDI
JTAG_RST
JTAG_TDO
RXD_DBG
TXD_DBG
FLMD0
OCD1A
OCD1B
JTAG_RST
JTAG_TMS
JTAG_TDO
JTAG_TDI
JTAG_TCK
TXD_MOB
RXD_MOB
3.3V(MOB)
RXD1(A)
CFG_0
CFG_1
CFG_2
CFG_3
AUDIO_RST
OCD1A
OCD1B
3.3V(MOB)
I2C_CLK
I2C_DAT
AUDIO_CCLK
AUDIO_CDTI
A_MCLK
A_BCK
A_LRCLK
A_IDAT
A_ODAT
A_BCK
A_IDAT
A_MCLK
A_LRCLK
A_ODAT
1.8V(MOB)
3.3V(MOB)
TXD_DBG
SD_WP
SD_CD
SD_D3
SD_CMD
SD_D2
SD_D0
SD_D1
SD_D3
SD_CMD
SD_CLK
SD_D0
SD_D1
SD_D2
SD_CD
SD_WP
SD_CLK
RXD_DBG
AUDIO_CSN
AUDIO_CCLK
AUDIO_CDTI
MOB_RST
DDR_DQS3n
DDR_DQS3
DDR_DQS2n
DDR_DQS2
HOST_WAITn
3.3V(MOB)
3.3V(MOB)
ETH_TXER
3.3V(MOB)
ALARAM_OUT1
ALARAM_OUT2
ALARM_IN2
ALARAM_OUT2
ALARAM_OUT1
ALARM_IN2
AUDIO_MUTE
TXD1(A)
DDR_CLK0n
DDR_CLK1n
FLMD0
SO(M)
CLK(M)
MIC_IN
3.3V(MOB)_ON
1.0V(MOB)_ON
SO(M)
ALM_OUT1
ALM_IN2
SD_CARD_ON
SD_CARD_ON
CFG_2
FIRM_UP
FIRM_UP
POWER_FAIL_MG
DDR_VREF(D)
ACT_LED_ON
SUB_PHY_RESET
MIC_IN
MPI
AUDIO_OUT
GPIO
1.0V(MOB)
ENC_I2CSCLK
ENC_D5
ENC_D2
ENC_D6
ENC_D7
ENC_D0
ENC_D3
ENC_I2CSDATA
ENC_D4
ENC_D1
ENC_CLK
ALM_IN1
ALARM_IN1
MOB_RST
3.6V(AL)
ENC_RESET
ETH_COL
ETH_TXD2
SUB_PHY_RESET
ACT_LED_ON
ETH_TXD3
ETH_CRS
POWER_FAIL
ENC_I2CSDATA
ENC_I2CSCLK
ENC_RESET
ENC_CLK
ENC_D0
ENC_D1
ENC_D2
ENC_D3
ENC_D4
ENC_D5
ENC_D6
ENC_D7
Y7_MOB
Y6_MOB
Y5_MOB
Y4_MOB
Y3_MOB
Y2_MOB
Y1_MOB
Y0_MOB
uCOM_RST
uCOM_RST
RXD1(A)
TXD1(A)
ALM_OUT2
ALM_OUT1
ALM_IN2
UV1_MOB
UV4_MOB
UV7_MOB
BACKUP_GND
UV3_MOB
UV6_MOB
VPIXCLK_MOB
UV2_MOB
UV5_MOB
ETH_MDIO
ETH_MDCLK
ETH_RXD3
ETH_RXD2
ETH_RXD1
ETH_RXD0
ETH_RXDV
ETH_RXC
ETH_RXER
ETH_TXER
ETH_TXC
ETH_TXEN
ETH_TXD0
ETH_TXD1
UV0_MOB
CFG_0
CFG_2
CFG_3
CFG_1
CFG_0
3.3V(MOB)
3.3V(MOB)
3.3V(MOB)
3.3V(MOB)
uCOM_RST
uCOM_RST
POWER_FAIL
AUDIO OUT
MIC IN
TO CA-5 CN881
AUDIO OUT
MIC IN
AMP
TO SD
TEST POINT
DDR2 SDRAM DDR2 SDRAM
NAND FLASH MEMORY
LA6458M-TE-L
AUDIO
CODEC
EEPROM
OPEN
BUFFER
MG3500A3(CCTV)
WE
CS
CAS
CK
RAS
LDQS/NU
WE
CS
CAS
CK
RAS
LDQS/NU
RY/BY
RE
CE
WE
WP
ALM_IN1 ALM_IN1
P10/SCK10/TXD0
RESET
78F0512GA(T)-8EU-E1
8bit MICRO-
PROCESSOR
RESET
XC61GN2502HR
RESET
TEST POINT
TO DM-A
TO DM-A
TO SY-A
TO PW-A
TO PW-A
TO PW-A, DM-A
TO PW-A
CODEC
DM-B
D2-40800/L5DE2-XE
ALARM_IN1
ETHERNET PHY
1.5K;1/16D
VOLTAGE: POWER ON
3.3
3.3
1.8 1.8
3.3
3.3
5.0
3.3

A
B
C
D
E
F
G
H
I
J
K
12345678910 11 12 13 14 15 16 17 18 19
A
B
C
D
E
F
G
H
I
J
K
C15
CA-2 BOARD (DM-B) CODEC [LOWER-RIGHT]
15P;CH
C3504
8P;CH
C3506
0;1/16Z
R3505
100;1/16J
R3503
10.000MHz
X3502
1
2
3
0;1/16Z
R3507
1M;1/16J
R3508
BD5226G
QBD5226G-TR-G
IC351
1
VOUT
2
VDD
3
GND
4
N.C.
5
CT
10K;1/16J
R3504
BLM18PG121SN1
L3501
3.3V(MOB)
32.768KHz
X3501
AT24C128B-TH-T(OLD)
QXXACAT128B-P
IC604
1
A0
2
A1
3
A2
4
GND
5
SDA
6
SCL
7
WP
8
VCC
10;B
C3514
10;B
C3513
1000P;B
C3502
1;B
C6062
0.1;BC3501
1000P;B
C3508
0.1;B
C3515
0.1;B
C6063
0.1;B
C3512
0;1/16Z
R6107
0;1/16Z
R6108
20
CN605
10
RX
4
GND
11
RTCK
5
TDI
12
TX
6
GND
13
TDO
7
TMS
14
uCOM_RESET
8
uCOM_REST0
15
nSRST
9
TCK
16
FLMDO
17
OCD1A
18
MOB_RX
19
OCD1B
20
MOB_TX
1
3.3V
2
3.3V
3
nTRST
Z1 Z2
0.1;B
C6085
10P;100
CT351
1 2
QXXAGF512GA8G
IC352
1
P60/SCL0
2
P61/SDA0
3
P62/EXSCL0
4
P63
5
P33/TI51/TO51/INTP4
6
P75/AUDIO_RST
7
P74
8
P73/KR3
9
P72/KR2
10
P71/KR1
11
P70/KR0
12
P32/INTP3
13
P31/INTP2
14
P30/INTP1
15
P17/TI50/TO50
16
P16/TOH1/INTP5
17
P15/TOH0
18
P14/RXD6
19
P13/TXD6
20
P12/SO10
21
P11/SI10/RXD0
22
23
AVREF
24
AVSS
25
P27/ANI7
26
P26/ANI6
27
P25/ANI5
28
P24/ANI4
29
P23/ANI3
30
P22/ANI2
31
P21/ANI1
32
P20/ANI0
33
P130
34
P01/TI010/TO00
35
P00/TI000
36
P140/PCL/INTP6
37
P120/INTP0/EXLVI
38
P41
39
P40
40
41
P124/XT2/EXCLKS
42
P123/XT1
43
FLMD0
44
P122/X2/EXCLK
45
P121/X1
46
REGC
47
VSS
48
VDD
0;1/16Z
R6057
0;1/16Z
R6056
0;1/16Z
R6055
0;1/16Z
R6054
0;1/16Z
R6053
0;1/16Z
R6052
0;1/16Z
R6051
0;1/16Z
R6050
0;1/16Z
R6039
0;1/16Z
R6040
0;1/16Z
R6041
0;1/16Z
R6042
0;1/16Z
R6043
0;1/16Z
R6044
0;1/16Z
R6045
0;1/16Z
R6046
0;1/16Z
R6047
1K;1/16J
R3512
10K;1/16J
R3510
2SA1576A-R
Q3501
1000P;B
C3509
10K;1/16J
R3509
560;1/16D
R3526
560;1/16D
R3537
8
CN351
4
NC
5
Tx
6
Rx
7
NC
8
GND
1
FLMD0
2
3.3V
3
RESET_OUT
Z1Z2
10K;1/16J
R3501
10;B
C3517
1000P;B
C3518
10K;1/16J
R3515
10K;1/16J
R3516
10K;1/16J
R3517
10K;1/16J
R3518
1;B
C3511
10K;1/16J
R3532
0;1/16Z
R6082
3.3V(MOB)
1K;1/16J
R3525
1.8V(MOB)
BLM18PG121SN1
L6015
BLM18PG121SN1
L6016
1.0V(MOB)
10;B
C6048
BLM18PG121SN1
L6012
3.3V(MOB)
BLM18PG121SN1
L6013
IC605
QXXACB037---M
MT47H32M16HR-25E(CCTV)
A1
VDD
A2
NC
A3
VSS
B1
DQ14
B2
VSSQ
B3
UDM
C1
VDDQ
C2
DQ9
C3
VDDQ
D1
DQ12
D2
VSSQ
D3
DQ11
E1
VDD
E2
NC
E3
VSS
F1
DQ6
F2
VSSQ
F3
LDM
G1
VDDQ
G2
DQ1
G3
VDDQ
H1
DQ4
H2
VSSQ
H3
DQ3
J1
VDDL
J2
VREF
J3
VSS
K2
CKE
K3L1
RFU
L2
BA0
L3
BA1
M2
A10
M3
A1
N1
VSS
N2
A3
N3
A5
P2
A7
P3
A9
R1
VDD
R2
A12
R3
RFU
R8
RFU
R7
RFU
P9
VSS
P8
A8
P7
A11
N8
A4
N7
A6
M9
VDD
M8
A0
M7
A2
L8 L7 K9
ODT
K8 K7 J9
VDD
J8
CK
J7
VSSDL
H9
DQ5
H8
VSSQ
H7
DQ2
G9
VDDQ
G8
DQ0
G7
VDDQ
F9
DQ7
F8
VSSQ
F7
LDQS
E9
VDDQ
E8 E7
VSSQ
D9
DQ13
D8
VSSQ
D7
DQ10
C9
VDDQ
C8
DQ8
C7
VDDQ
B9
DQ15
B8
VSSQ
B7
UDQS
A9
VDDQ
A8
UDQS/NU
A7
VSSQ
IC606
QXXACB037---M
MT47H32M16HR-25E(CCTV)
A1
VDD
A2
NC
A3
VSS
B1
DQ14
B2
VSSQ
B3
UDM
C1
VDDQ
C2
DQ9
C3
VDDQ
D1
DQ12
D2
VSSQ
D3
DQ11
E1
VDD
E2
NC
E3
VSS
F1
DQ6
F2
VSSQ
F3
LDM
G1
VDDQ
G2
DQ1
G3
VDDQ
H1
DQ4
H2
VSSQ
H3
DQ3
J1
VDDL
J2
VREF
J3
VSS
K2
CKE
K3L1
RFU
L2
BA0
L3
BA1
M2
A10
M3
A1
N1
VSS
N2
A3
N3
A5
P2
A7
P3
A9
R1
VDD
R2
A12
R3
RFU
R8
RFU
R7
RFU
P9
VSS
P8
A8
P7
A11
N8
A4
N7
A6
M9
VDD
M8
A0
M7
A2
L8 L7 K9
ODT
K8 K7 J9
VDD
J8
CK
J7
VSSDL
H9
DQ5
H8
VSSQ
H7
DQ2
G9
VDDQ
G8
DQ0
G7
VDDQ
F9
DQ7
F8
VSSQ
F7
LDQS
E9
VDDQ
E8 E7
VSSQ
D9
DQ13
D8
VSSQ
D7
DQ10
C9
VDDQ
C8
DQ8
C7
VDDQ
B9
DQ15
B8
VSSQ
B7
UDQS
A9
VDDQ
A8
UDQS/NU
A7
VSSQ
1.0V(MOB)
3.3V(MOB)
3.3V(MOB)
BLM18PG121SN1
L6010
BLM18PG121SN1
L6011
1.0V(MOB)
CL604
IC607
TC58NVG0S3CTA00
QXXACB042---M
1
NC
2
NC
3
NC
4
NC
5
NC
6
NC
7
8
9
10
NC
11
NC
12
VCC
13
VSS
14
NC
15
NC
16
CLE
17
ALE
18
19
20
NC
21
NC
22
NC
23
NC
24
NC
25
NC
26
NC
27
NC
28
NC
29
I/O1
30
I/O2
31
I/O3
32
I/O4
33
NC
34
NC
35
NC
36
VSS
37
VCC
38
NC
39
NC
40
NC
41
I/O5
42
I/O6
43
I/O7
44
I/O8
45
NC
46
NC
47
NC
48
NC
56;1/16D
R6100
56;1/16D
R6099
1.8V(MOB)
0.1;B
C6087
BLM18PG121SN1
L6020
3.3V(MOB)
0.1;B
C6083
0.1;B
C6082
0.1;B
C6210
1000P;B
C6213
10;B
C6208
5.0V(AL)
4.7K;1/16J
R6201
10K;1/16J
R6207
0.1;B
C6212
560;1/16J
R6205
BLM18PG121SN1
L6203
10;B
C6207
4700P;B
C6211
BK1608LM252
L6202
0;1/16Z
R6208
10;B
C6204
BLM18PG121SN1
L6205
10;B
C6214
560;1/16J
R6203
AK4633VN(CCTV)
QAK4633VNL--J
IC621
1
VCOM
2
AVSS
3
AVDD
4
VCOC
5
PDN
6
CSN
7
CCLK
8
CDTI
9
SDTI
10
SDTO
11
FCK
12
BICK
13
DVDD
14
DVSS
15
MCKI
16
MCKO
17
SPP
18
SPN
19
SVSS
20
SVDD
21
AOUT
22
BEEP
23
MPI
24
MIC
Z1
0.1;B
C6205
3.3V(MOB)
1;B
C6203
22K;1/16J
R6204
0.1;B
C6209
1;B
C6202
DTC343TK
Q6201
BK1608LM252
L6201
0.01;B
C6201
DTC114EUA
Q6202
BLM18PG121SN1
L6204
0;1/16Z
R6202
RB551V-30
D6201
BLM18PG121SN1
L6019
1.8V(MOB)1.8V(MOB)
BLM18PG121SN1
L6018
1;B
C6079
1;B
C6078
1;B
C6075
1;B
C6072
1;B
C6076
1;B
C6080
1;B
C6077
10;B
C6081
10;B
C6084
10;B
C6074
1;B
C6071
1;B
C6070
1;B
C6069
1;B
C6068
1;B
C6073
10K;1/16J
R6158
0;1/16Z
R6123R6124
0;1/16Z
R6125
0.1;B
C6064
0.1;B
C6065
0.1;B
C6066
0.1;B
C6067
1.8V(MOB)
BLM18PG121SN1
L6017
0
RB601
1 2
3 4
5 6
7 8
10;1/16J
R6102
10;1/16J
R6103
10;1/16J
R6104
10;1/16J
R6105
10;1/16J
R6106
10;1/16J
R6111
10;1/16J
R6112
10;1/16J
R6113
10;1/16J
R6114
10;1/16J
R6115
10;1/16J
R6116
10;1/16J
R6117
10;1/16J
R6118
10;1/16J
R6119
10;1/16J
R6120
10;1/16J
R6121
10;1/16J
R6122
0;1/16Z
R6094
0;1/16Z
R6097
0;1/16Z
R6209
10K;1/16J
R3529
0;1/16Z
R3535
0;1/16Z
R3530
10K;1/16J
R3536
10K;1/16J
R6079
1000P;B
C6025
0;1/16Z
R6078
BK1005LL241
L6024
0;1/16Z
R6024
10;B
C6022
BLM18PG121SN1
L6022
180;1/16J
R6021
180;1/16J
R6023
0.1;B
C6024
NC7WZ16P6X
QNC7WZ16P6X-K
IC602
1
A1
2
GND
3
A2
4
Y2
5
VCC
6
Y1
0;1/16Z
R6026
BK1005LL241
L6023
10;B
C6023
27.000MHz
X6021
1
STANDBY
2
GND
3
OUTPUT
4
VDD
180;1/16J
R6022
3.3V(MOB)
0.1;BC6021
0;1/16Z
R6025
4.7K;1/16J
R6089
4.7K;1/16J
R6090
0;1/16Z
R6211
0;1/16Z
R6210
10;B
C6049
0.1;B
C6050
0.1;B
C6051
0.1;B
C6052
0.1;B
C6053
0.1;B
C6054
0;1/16Z
R6081
10K;1/16J
R6080
0;1/16Z
R6084
0;1/16Z
R6083
3.3V(MOB)
10K;1/16J
R6157
10K;1/16J
R6156
10K;1/16J
R6154
10K;1/16J
R6153
10K;1/16J
R6151
10K;1/16J
R6150
10K;1/16J
R6148
BLM18PG121SN1
L6021
100;1/16J
R6136
100;1/16J
R6137
0;1/16Z
R6138
100;1/16J
R6139
100;1/16J
R6140
100;1/16J
R6141
100;1/16J
R6142
100;1/16J
R6143
BLM15BA330SN1
L6014
10P;CH
C6047
22;1/16J
R6098
1000P;B
C3503
3.3V(MOB)
100;1/16D
R6127
100;1/16D
R6128
100;1/16D
R6129
100;1/16D
R6131
100;1/16D
R6130
100;1/16D
R6132
10K;1/16J
R6133
10K;1/16J
R6134
10K;1/16J
R6144
10K;1/16J
R6135
10K;1/16J
R6146
10K;1/16J
R6145
10K;1/16J
R6149
10K;1/16J
R6147
10;B
C6086
3.3V(MOB)
1K;1/16D
R6126
10;1/16J
R6101
3.3V(MOB)
10;B
C6036
10;B
C6037
0.1;B
C6038
0.1;B
C6039
0.1;B
C6040
0.1;B
C6041
0.1;B
C6042
10;B
C6055
0.1;B
C6057
0.1;B
C6058
0.1;B
C6059
0.1;B
C6060
0.1;B
C6061
10;B
C6056
10;B
C6043
0.1;B
C6044
0.1;B
C6045
0.1;B
C6046
0.1;B
C6027
0.1;B
C6026
0.1;B
C6032
0.1;B
C6034
1;B
C6031
1;B
C6033
BLM18PG121SN1
L6009
3.3V(MOB)
10;B
C6028
0.1;B
C6029
0.1;B
C6030
BLM18PG121SN1
L6007
BLM18PG121SN1
L6008
1.0V(MOB)
3.3V(MOB)
1.8V(MOB)
5.0V(AL)
0;1/16Z
R6085
0;1/16Z
R6086
0;1/16Z
R6087
0;1/16Z
R6088
0;1/16Z
R6092
0;1/16Z
R6091
10K;1/16J
R3527
10K;1/16J
R3528
10;B
C6035
0;1/16Z
R3520
10K;1/16J
R6093
0;1/16Z
R6212
10;B
C3519
10;B
C3522
SB05-05C-E
D3501
1
2
3
VL621/F9D
Z3501
680;1/16J
R3531
1.2K;1/16J
R3538
0;1/16Z
R3539
SSM6J50TU
Q6001
1
2
34
5
6
100K;1/16J
R6002
47K;1/16J
R6003
47K;1/16J
R6001
0.1;B
C6001
10K;1/16J
R3546
1M;1/16J
R6004
3P;CJ
C6003
3P;CJ
C6002
2SC4081-R
Q6002
0.1;B
C6006
0.1;B
C6007
0.1;B
C6004
0;1/16Z
R6007
0;1/16Z
R6005
0.1;B
C6005
1K;1/16D
R6008
1K;1/16D
R6006
BLM18PG121SN1
L6001
0;1/16Z
R3514
QXC61GN2502HP
IC353
1
VSS
2
VOUT
3
VIN
1K;1/16D
R3545
1;B
C3526
10K;1/16J
R3543
10K;1/16J
R3511
R3542
1K;1/16J
0.1;B
C3523
10K;1/16D
R3544
22;B
C3524
22;B
C3525
IC603
QMG3500A3---M
G20
AUD0_BCK
F21
AUD0_IDAT
G21
AUD0_LRCK
G19
AUD0_MCLK
G22
AUD0_ODAT0
F19
AUD0_ODAT1
F20
AUD0_ODAT2
F22
AUD0_SPDIF
E20
AUD1_BCK
E22
AUD1_IDAT
E21
AUD1_LRCK
E19
AUD1_MCLK
C20
VID01_MCLK
A21
VID01_MISO
B20
VID01_MOSI
D19
VID01_MSS
C16
VID0_D7
B16
VID0_D6
A16
VID0_D5
D15
VID0_D4
C15
VID0_D3
B15
VID0_D2
A15
VID0_D1
D14
VID0_D0
A13
VID0_FIELD
C14
VID0_HSYNC
A14
VID0_OUTCLK
B13
VID0_PIXCLK
B14
VID0_VSYNC
A20
VID1_D7
C19
VID1_D6
B19
VID1_D5
A19
VID1_D4
D18
VID1_D3
C18
VID1_D2
B18
VID1_D1
A18
VID1_D0
D16
VID1_FIELD
D17
VID1_HSYNC
B17
VID1_OUTCLK
A17
VID1_PIXCLK
C17
VID1_VSYNC
A1
VID23_MCLK
B2
VID23_MISO
C3
VID23_MOSI
D4
VID23_MSS
B5
VID2_D7
A5
VID2_D6
B4
VID2_D5
A4
VID2_D4
C4
VID2_D3
B3
VID2_D2
A3
VID2_D1
A2
VID2_D0
B6
VID2_FIELD
D5
VID2_HSYNC
A6
VID2_PIXCLK
C5
VID2_VSYNC
B8
VID3_D7
A8
VID3_D6
D7
VID3_D5
C7
VID3_D4
B7
VID3_D3
A7
VID3_D2
D6
VID3_D1
C6
VID3_D0
D8
VID23_D17
C8
VID23_D16
D9
VID23_GPIO
Y9
HOST_A6
AA8
HOST_A5
AB8
HOST_A4
Y10
HOST_A3
AA9
HOST_A2
AB9
HOST_A1
M5
HOST_A22
N5 HOST_A21
P5 HOST_A20
R5 HOST_A19
T5 HOST_A18
U5 HOST_A17
V6 HOST_A16
V7 HOST_A15
V8 HOST_A14
V9 HOST_A13
W6 HOST_A12
W7 HOST_A11
W8 HOST_A10
V10 HOST_A9
W9 HOST_A8
W10 HOST_A7
Y4 HOST_ALEn
AB10 HOST_CS5n
W12 HOST_CS4n
Y12 HOST_CS3n
AA12 HOST_CS2n
AB12 HOST_CS1n
AA10 HOST_CS0n
U4 HOST_D15
U3 HOST_D14
U2 HOST_D13
U1 HOST_D12
V4 HOST_D11
V3 HOST_D10
V2 HOST_D9
V1 HOST_D8
W4 HOST_D7
W3 HOST_D6
W2 HOST_D5
W1 HOST_D4
Y2 HOST_D3
Y1 HOST_D2
AA1 HOST_D1
AB1 HOST_D0
AA2 HOST_D_EN
AB3 HOST_DMARQ
AA4 HOST_INTn
AB2 HOST_REn
AA3 HOST_WAITn
Y3 HOST_WEn
AB4 HOST_WPn
AB5 CF_BVD1
Y6 CF_BVD2
AA6 CF_CD1
AB6 CF_CD2
W5 CF_INPACKn
Y5 CF_IORDn
AA5 CF_IOWRn
Y8 CF_REGn
Y7 CF_RESET
AB7 CF_WAITn
AA7 CF_WP
N19 DDR_PADHI
P19 DDR_PADLO
Y18 DDR_A12
AB20 DDR_A11
AA16 DDR_A10
AA20 DDR_A9
AA18 DDR_A8
AA19 DDR_A7
Y19 DDR_A6
AB18 DDR_A5
AB19 DDR_A4
AB15 DDR_A3
AA15 DDR_A2
Y15 DDR_A1
AB16 DDR_A0
W16
DDR_BA0
Y16
DDR_BA1
Y17
DDR_CASn
W18
DDR_CKE
T21
DDR_CLK0
T22
DDR_CLK0n
R21
DDR_CLK1
R22
DDR_CLK1n
AB17
DDR_CSn
N20
DDR_DQ31
N21
DDR_DQ30
P22
DDR_DQ29
N22
DDR_DQ28
P21
DDR_DQ27
L19
DDR_DQ26
P20
DDR_DQ25
L20
DDR_DQ24
K20
DDR_DQ23
K22
DDR_DQ22
K21
DDR_DQ21
J20
DDR_DQ20
J19
DDR_DQ19
H19
DDR_DQ18
J21
DDR_DQ17
J22
DDR_DQ16
U20
DDR_DQ15
U19
DDR_DQ14
U21
DDR_DQ13
V22
DDR_DQ12
U22
DDR_DQ11
V21
DDR_DQ10
T19
DDR_DQ9
V20
DDR_DQ8
W20
DDR_DQ7
AB22
DDR_DQ6
W19
DDR_DQ5
AA21
DDR_DQ4
Y22
DDR_DQ3
AA22
DDR_DQ2
Y21
DDR_DQ1
Y20
DDR_DQ0
K19
DDR_DQM3
H20
DDR_DQM2
R20
DDR_DQM1
V19
DDR_DQM0
L22
DDR_DQS3
H22
DDR_DQS2
T20
DDR_DQS1
W22
DDR_DQS0
L21
DDR_DQS3n
H21
DDR_DQS2n
R19
DDR_DQS1n
W21
DDR_DQS0n
AA17
DDR_RASn
AB21
DDR_VREF
W17
DDR_WEn
E4
ETH_COL
F4
ETH_CRS
F3
ETH_MDCLK
G4
ETH_MDIO
C1
ETH_RXCLK
D1
ETH_RXD7
E1
ETH_RXD6
F1
ETH_RXD5
F2
ETH_RXD4
E2
ETH_RXD3
D2
ETH_RXD2
D3
ETH_RXD1
E3
ETH_RXD0
C2
ETH_RXDV
B1
ETH_RXER
J3
ETH_TXCLK
J1ETH_TXD7
J2ETH_TXD6
H2ETH_TXD5
G2ETH_TXD4
H3ETH_TXD3
H4ETH_TXD2
J4ETH_TXD1
G3ETH_TXD0
G1ETH_TXEN
H1ETH_TXER
D10USB_ANA_TST
A10USB_DM
A11USB_DP
C9USB_D_VBUS
B11USB_ID
C10USB_REXT
B10USB_VBUS
A9USB_XIN
B9USB_XO
W13SDMMC_CDn
AA14SDMMC_CLK
AB14SDMMC_CMD
AA13SDMMC_D3
AB13SDMMC_D2
W14SDMMC_D1
Y14SDMMC_D0
Y13SDMMC_WP
N4UARTD_RXD
M4UARTD_TXD
N2UART0_CTS
M2UART0_RTS
N3UART0_RXD
M3UART0_TXD
N1UART1_RXD
P4UART1_TXD
K3SPI_MCLK
J5SPI_MISO
K2SPI_MOSI
K5SPI_MSS0
K4SPI_MSS1
K1TWI0_SCL
M1TWI0_SDA
P3PWM_0
P2PWM_1
P1PWM_2
R4GPIO_0
R3GPIO_1
R2GPIO_2
R1GPIO_3
T4GPIO_4
T3GPIO_5
T2GPIO_6
T1GPIO_7
B22JTAG_TAP_SEL
B21TEST
D21JTAG_TCK
C21JTAG_TDI
D20JTAG_TDO
D22JTAG_TMS
C22JTAG_TRSTn
E13CFG_0
E11CFG_1
D11CFG_2
C11CFG_3
D13CFG_HOST0
C13CFG_HOST1
W15CLK_IN
V14CLK_SEL
A22RESETn
F18
AUD_VDD
G17
AUD_VDD
E18
AUD_GND
F17
AUD_GND
E14
CORE_VDD
F13
CORE_VDD
F16
CORE_VDD
H17
CORE_VDD
J6
CORE_VDD
R6
CORE_VDD
U13
CORE_VDD
U15
CORE_VDD
V12
CORE_VDD
V15
CORE_VDD
H18
DDR_VDD
J17
DDR_VDD
K17
DDR_VDD
L17
DDR_VDD
N17
DDR_VDD
P17
DDR_VDD
R17
DDR_VDD
R18
DDR_VDD
T17
DDR_VDD
U16
DDR_VDD
U18
DDR_VDD
V17
DDR_VDD
G6
ETH_VDD
H6
ETH_VDD
T6
HOST_VDD
U10
HOST_VDD
U12
HOST_VDD
U7
HOST_VDD
U8
HOST_VDD
U9
HOST_VDD
N6
HOST_VDD
U14
PLL_VDD
F11
USB_DVDD
F10
USB_AVDD
F9
USB_AVDD
F8
USB_ACVDD
E15
VID01_VDD
F14
VID01_VDD
F15
VID01_VDD
E6
VID23_VDD
F5
VID23_VDD
F7
VID23_VDD
E17
CORE_GND
G18
CORE_GND
K6
CORE_GND
L11
CORE_GND
L12
CORE_GND
M12
CORE_GND
N12
CORE_GND
N13
CORE_GND
P6
CORE_GND
V13
CORE_GND
J18
DDR_GND
K13
DDR_GND
K18
DDR_GND
L13
DDR_GND
L18
DDR_GND
M13
DDR_GND
N18
DDR_GND
P18
DDR_GND
T18
DDR_GND
U17
DDR_GND
V16
DDR_GND
V18
DDR_GND
G5
ETH_GND
H5
ETH_GND
M6
HOST_GND
M10
HOST_GND
M11
HOST_GND
N10
HOST_GND
N11
HOST_GND
U6
HOST_GND
V5
HOST_GND
E8
USB_AGND
E9
USB_AGND
E10
USB_AGND
E7
USB_ACGND
K10
USB_DGND
E16
VID01_GND
K11
VID01_GND
K12
VID01_GND
E5
VID23_GND
F6
VID23_GND
L10
VID23_GND
CL603
CL609
0;1/16Z
R6013
0;1/16Z
R6010
3.3K;1/16D
R6011
100;1/16D
R6012
CL602
C6008
1;B
12
CN604
10
CARD
4
VDD
11
CARD/WP
5
CLOCK
12
WP
6
VSS
7
DATA0
8
DATA1
9
DATA2
1
DATA3
2
COMMAND
3
VSS
Z1 Z2 Z3 Z4
USBD1+
USBD1-
USBD1-
USBD1+
0;1/16Z
R6060
0;1/16Z
R6061
0;1/16Z
R6062
0;1/16Z
R6063
0;1/16Z
R6064
0;1/16Z
R6065
0;1/16Z
R6066
0;1/16Z
R6067
0;1/16Z
R6068
0;1/16Z
R6070
0;1/16Z
R6071
0;1/16Z
R3513
3.6V(AL)
3.6V(AL)
0.1;B
C3521
0.1;B
C3520
0;1/16Z
R6014
12.000MHz
X6022
5.0V(AL)
49.9;1/16F
R6801
15P;CH
C6855
15P;CH
C6857
6.2K;1/16D
R6856
DLP11SN900SL2
L6802
12
34
0.022;B
C6803
DTC114EUA
Q6852
49.9;1/16F
R6804
1;B
C2004
RB551V-30
D6851
1000P;B
C2001
1;B
C2005
49.9;1/16F
R6803
0.1;B
C6859
0.1;B
C6801
DLP11SN900SL2
L6801
12
34
1;B
C2010
1K;1/16J
R6854
10K;1/16J
R2004
UDZS7.5B
D2002
R6853
0;1/16Z
20;1/16D
R6858
10;B
C2009
BLM18PG121SN1
L2003
QLA6458M-E--P
IC201
1
2
3
45
6
7
8
BK1608LM252
L2002
100K;1/16J
R2007
BLM18PG121SN1
L6852
0;1/10Z
R6806
49.9;1/16F
R6802
0.1;B
C6852
UDZS7.5B
D2004
10K;1/16J
R6861
1M;1/16J
R6862
UDZS7.5B
D2001
3.3K;1/16J
R2006
0.1;B
C6802
R6859
1K;1/16J
390;1/16J
R6863
1000P;B
C2002
0.1;B
C6858
KSZ8041TL
IC685
QKSZ8041TL--P
1
GND
2
GND
3
GND
4
VDDA_1.8
5
VDDA_1.8
6
V1.8_OUT
7
VDDA_3.3
8
VDDA_3.3
9
RX-
10
RX+
11
TX-
12
TX+
13
GND
14
XO
15
XI/REFCLK/CLOCK
16
REXT
17
GND
18
MDIO
19
MDC
20
RXD3/PHYAD0
21
RXD2/PHYAD1
22
RXD1/RXD[1]/PHYAD2
23
RXD0/RXD[0]/RX/DUPLEX
24
GND
25
VDDIO_3.3
26
VDDIO_3.3
27
RXDV/CRSDV/CONFIG2
28
RXC
29
RXER/RX_ER/ISO
30
GND
31
VDD_1.8
32
INTRP
33
TXC
34
TXEN/TX_EN
35
TXD0/TXD[0]/TX
36
TXD1/TXD[1]/SYNC
37
GND
38
TXD2
39
TXD3
40
COL/CONFIG0
41
CRS/CONFIG1
42
LED0/NWAYEN
43
LED1/SPEED/noFEF
44
NC
45
NC
46
NC
47
RST
48
FXSD/FXEN
0.1;BC2008
2.2K;1/16J
R2002
BLM18PG121SN1
L6851
BLM18PG121SN1
L6854
4.7K;1/16J
R6855
25.000MHz
X6851
1
2 3
4
RSBC6.8CS
D6804
270;1/16D
R6857
10K;1/16J
R2008
0.1;B
C6860
100P;CH
C6854
RSBC6.8CS
D6803
22;B
C6851
2700P;B
C2007
10K;1/16J
R2009
100P;CH
C2006
4.7K;1/16J
R6852
3.3V(MOB)
1K;1/16J
R2005
UDZS7.5B
D2003
10;B
C6856
0.1;B
C6853
BK1608LM252
L2001
BLM18PG121SN1
L6853
1.0V(MOB)
3.6V(AL)
3.3V(MOB)
1.8V(MOB)
3.3V(MOB)_ON
5.0V(AL)
POWER_FAIL
1.0V(MOB)_ON
USBD1-
USBD1+
ALM_IN2
ALM_OUT1
ALM_OUT2
TXD1(A)
RXD1(A)
uCOM_RST
BACKUP_GND
VPIXCLK_MOB
UV7_MOB
UV6_MOB
UV5_MOB
UV4_MOB
UV3_MOB
UV2_MOB
UV1_MOB
Y0_MOB
Y1_MOB
Y2_MOB
Y3_MOB
Y4_MOB
Y5_MOB
Y6_MOB
Y7_MOB
ENC_D7
ENC_D6
ENC_D5
ENC_D4
ENC_D3
ENC_D2
ENC_D1
ENC_D0
ENC_CLK
ENC_RESET
ENC_I2CSCLK
ENC_I2CSDATA
DN_JPEG_2M
UV0_MOB
0;1/16Z
R6815
0;1/16Z
R6812
0;1/16Z
R6814
0;1/16Z
R6813
8
CN683
4
TX-
5
RX+
6
RXCT
7
RX-
8
GND
1
GND
2
TX+
3
TXCT
2
CN202
1AC0W31B83000
1
MIC IN
2
GND
Z1 Z2
2
CN201
1AC0W31B76500
1
AD OUT
2
GND
Z1 Z2
1:1
1:1
S558-5500-25-F
T6801
2
TCT
3
TD-
4
5
1
TD+
6
RD+
7
RCT
12
11
RX+
10
RXCT
9
RX-
8
RD-
13
14
TX-
15
TXCT
16
TX+
CL610
3.3V(MOB)
3.3V(MOB)
SML-E12U8WG
D6850
SSM6J50TU
Q6003
1
2
34
5
6
47K;1/16J
R6016
5.0V(AL)
XBS104S13
D6001
XBS104S13
D3520
XBS104S13
D3518
XBS104S13
D3519
R6162
0;1/16Z
R6018
0;1/16Z
22;B
C6009
47;B
C3527
3.3V(MOB)
DDR_WEn
DDR_RASn
DDR_DQS0n
DDR_DQS1n
DDR_DQS2n
DDR_DQS3n
DDR_DQS0
DDR_DQS1
DDR_DQS2
DDR_DQS3
DDR_DQM0
DDR_DQM1
DDR_DQM2
DDR_DQM3
DDR_DQ0
DDR_DQ1
DDR_DQ2
DDR_DQ3
DDR_DQ4
DDR_DQ5
DDR_DQ6
DDR_DQ7
DDR_DQ8
DDR_DQ9
DDR_DQ10
DDR_DQ11
DDR_DQ12
DDR_DQ13
DDR_DQ14
DDR_DQ15
DDR_DQ16
DDR_DQ17
DDR_DQ18
DDR_DQ19
DDR_DQ20
DDR_DQ21
DDR_DQ22
DDR_DQ23
DDR_DQ24
DDR_DQ25
DDR_DQ26
DDR_DQ27
DDR_DQ28
DDR_DQ29
DDR_DQ30
DDR_DQ31
DDR_CSn
DDR_CLK1n
DDR_CLK1
DDR_CLK0n
DDR_CLK0
DDR_CKE
DDR_CASn
DDR_BA1
DDR_BA0
HOST_A1
UV0_MOB
UV1_MOB
UV3_MOB
UV2_MOB
UV5_MOB
UV6_MOB
UV4_MOB
UV7_MOB
Y7_MOB
Y6_MOB
Y5_MOB
Y4_MOB
Y3_MOB
Y2_MOB
Y1_MOB
Y0_MOB
VPIXCLK_MOB
ALM_OUT2
1.0V(MOB)_ON
3.3V(MOB)_ON
CFG_1
CFG_3
CLK(M)
SI(M)
DDR_DQ19
DDR_DQ8
DDR_A5
DDR_A6
DDR_A9
DDR_A12
DDR_DQ10
DDR_DQ9
DDR_A10
DDR_DQ12
DDR_A7
DDR_CKE
DDR_A9
DDR_A4
DDR_CKE
DDR_A5
DDR_A3
DDR_CLK0
DDR_A12
DDR_DQ11
DDR_BA1
DDR_DQ14
DDR_BA0
DDR_DQ13
DDR_DQ15DDR_DQM1
DDR_DQ17
DDR_DQM2
DDR_A8
DDR_A1
DDR_DQM3
DDR_WEn
DDR_RASn
DDR_DQ30
DDR_DQ22
DDR_DQ25
DDR_A7
DDR_DQ20
DDR_A11
DDR_DQ6
DDR_DQM0
DDR_DQ4
DDR_DQ3
DDR_WEn
DDR_BA0
DDR_BA1
DDR_A10
DDR_A3
DDR_A0
DDR_A2
DDR_CSn
DDR_CASn
DDR_DQ5
DDR_DQ2
DDR_DQ0
DDR_DQ7
DDR_DQ31
DDR_DQ24
DDR_DQ26
DDR_DQ23
DDR_DQ16
DDR_DQ18
DDR_DQ21
DDR_RASn
DDR_CASn
DDR_CSn
DDR_A2
DDR_A1DDR_A0
DDR_A6
DDR_A4
DDR_A11
DDR_A8
HOST_D15
HOST_D14
HOST_D13
HOST_D12
HOST_D11
HOST_D10
HOST_D8
HOST_D9
HOST_REn
HOST_CS1n
HOST_A1
HOST_ALEn
HOST_WEn
HOST_WPn
DDR_DQ29
AUDIO_CSN
AUDIO_RST
AUDIO_OUT
AUDIO_MUTE
MPI
DDR_DQ1
DDR_VREF(D) DDR_VREF(D)
DDR_A12
DDR_A11
DDR_A10
DDR_A9
DDR_A7
DDR_A8
DDR_A4
DDR_A6
DDR_A5
DDR_A1
DDR_A0
DDR_A3
DDR_A2
HOST_ALEn
HOST_CS1n
HOST_D15
HOST_D14
HOST_D13
HOST_D12
HOST_D11
HOST_D10
HOST_D9
HOST_D8
HOST_WPn
HOST_WEn
HOST_WAITn
HOST_REn
DDR_DQS1n
DDR_DQS1
DDR_DQS0n
DDR_DQS0
DDR_DQ27
DDR_DQ28
DDR_CLK1
I2C_CLK
I2C_DAT
ETH_TXEN
ETH_TXD0
ETH_TXD1
ETH_TXD2
ETH_TXD3
ETH_TXC
ETH_RXER
ETH_RXDV
ETH_RXD0
ETH_RXD1
ETH_RXD2
ETH_RXD3
ETH_RXC
ETH_MDIO
ETH_MDCLK
ETH_CRS
ETH_COL
TXD_MOB
RXD_MOB
JTAG_TCK
JTAG_TMS
JTAG_TDI
JTAG_RST
JTAG_TDO
RXD_DBG
TXD_DBG
FLMD0
OCD1A
OCD1B
JTAG_RST
JTAG_TMS
JTAG_TDO
JTAG_TDI
JTAG_TCK
TXD_MOB
RXD_MOB
3.3V(MOB)
RXD1(A)
CFG_0
CFG_1
CFG_2
CFG_3
AUDIO_RST
OCD1A
OCD1B
3.3V(MOB)
I2C_CLK
I2C_DAT
AUDIO_CCLK
AUDIO_CDTI
A_MCLK
A_BCK
A_LRCLK
A_IDAT
A_ODAT
A_BCK
A_IDAT
A_MCLK
A_LRCLK
A_ODAT
1.8V(MOB)
3.3V(MOB)
TXD_DBG
SD_WP
SD_CD
SD_D3
SD_CMD
SD_D2
SD_D0
SD_D1
SD_D3
SD_CMD
SD_CLK
SD_D0
SD_D1
SD_D2
SD_CD
SD_WP
SD_CLK
RXD_DBG
AUDIO_CSN
AUDIO_CCLK
AUDIO_CDTI
MOB_RST
DDR_DQS3n
DDR_DQS3
DDR_DQS2n
DDR_DQS2
HOST_WAITn
3.3V(MOB)
3.3V(MOB)
ETH_TXER
3.3V(MOB)
ALARAM_OUT1
ALARAM_OUT2
ALARM_IN2
ALARAM_OUT2
ALARAM_OUT1
ALARM_IN2
AUDIO_MUTE
TXD1(A)
DDR_CLK0n
DDR_CLK1n
FLMD0
SO(M)
CLK(M)
MIC_IN
3.3V(MOB)_ON
1.0V(MOB)_ON
SO(M)
ALM_OUT1
ALM_IN2
SD_CARD_ON
SD_CARD_ON
CFG_2
FIRM_UP
FIRM_UP
POWER_FAIL_MG
DDR_VREF(D)
ACT_LED_ON
SUB_PHY_RESET
MIC_IN
MPI
AUDIO_OUT
GPIO
1.0V(MOB)
ENC_I2CSCLK
ENC_D5
ENC_D2
ENC_D6
ENC_D7
ENC_D0
ENC_D3
ENC_I2CSDATA
ENC_D4
ENC_D1
ENC_CLK
ALM_IN1
ALARM_IN1
MOB_RST
3.6V(AL)
ENC_RESET
ETH_COL
ETH_TXD2
SUB_PHY_RESET
ACT_LED_ON
ETH_TXD3
ETH_CRS
POWER_FAIL
ENC_I2CSDATA
ENC_I2CSCLK
ENC_RESET
ENC_CLK
ENC_D0
ENC_D1
ENC_D2
ENC_D3
ENC_D4
ENC_D5
ENC_D6
ENC_D7
Y7_MOB
Y6_MOB
Y5_MOB
Y4_MOB
Y3_MOB
Y2_MOB
Y1_MOB
Y0_MOB
uCOM_RST
uCOM_RST
RXD1(A)
TXD1(A)
ALM_OUT2
ALM_OUT1
ALM_IN2
UV1_MOB
UV4_MOB
UV7_MOB
BACKUP_GND
UV3_MOB
UV6_MOB
VPIXCLK_MOB
UV2_MOB
UV5_MOB
ETH_MDIO
ETH_MDCLK
ETH_RXD3
ETH_RXD2
ETH_RXD1
ETH_RXD0
ETH_RXDV
ETH_RXC
ETH_RXER
ETH_TXER
ETH_TXC
ETH_TXEN
ETH_TXD0
ETH_TXD1
UV0_MOB
CFG_0
CFG_2
CFG_3
CFG_1
CFG_0
3.3V(MOB)
3.3V(MOB)
3.3V(MOB)
3.3V(MOB)
uCOM_RST
uCOM_RST
POWER_FAIL
AUDIO OUT
MIC IN
TO CA-5 CN881
AUDIO OUT
MIC IN
AMP
TO SD
TEST POINT
DDR2 SDRAM DDR2 SDRAM
NAND FLASH MEMORY
LA6458M-TE-L
AUDIO
CODEC
EEPROM
OPEN
BUFFER
MG3500A3(CCTV)
WE
CS
CAS
CK
RAS
LDQS/NU
WE
CS
CAS
CK
RAS
LDQS/NU
RY/BY
RE
CE
WE
WP
ALM_IN1 ALM_IN1
P10/SCK10/TXD0
RESET
78F0512GA(T)-8EU-E1
8bit MICRO-
PROCESSOR
RESET
XC61GN2502HR
RESET
TEST POINT
TO DM-A
TO DM-A
TO SY-A
TO PW-A
TO PW-A
TO PW-A, DM-A
TO PW-A
CODEC
DM-B
D2-40800/L5DE2-XE
ALARM_IN1
ETHERNET PHY
1.5K;1/16D
VOLTAGE: POWER ON
3.3
3.3
1.8 1.8
3.3
3.3
5.0
3.3

A
B
C
D
E
F
G
H
I
J
K
12345678910 11 12 13 14 15 16 17 18 19
A
B
C
D
E
F
G
H
I
J
K
C16
10;B
6.3
2125
C5205
20K;1/16D
R5211
1.2V(AS)_ON
1.8V(VDD)
XC9235A18CE
QXC9235A18CEP
IC524
1
LX
2
VSS
3
VOUT
4
CE/MODE
5
VSS
6
VIN
Z1
10;1/16D
R5205
2.2K;1/16J
R5215
2A32V
F5201
12
1.8V(I/O)_ON
4.7;B
1608
6.3
C5209
4.7;N
1AV4L2NQ4R7NG
CDRH2D14NP-4R7NC-S
L5204
390P;B
50
C5212
4.7;B
1608
6.3
C5201
10;B
6.3
2125
C5214
22;B
6.3
2125
C5211
10K;1/16J
R5202
1;B
6.3
C5216
2.2K;1/16J
R5206
20K;1/16D
R5209
3P;CJ
50
C5210
2;M
1AV4L2WN2R0MG
L5202
24K;1/16D
R5204
0.047;B
10
C5204
100K;1/16J
R5216
47K;1/16J
R5214
1.8V(I/O)
1.8V(CS)_ON
1;B 6.3
C5207
10K;1/16J
R5220
0.01;B
C5218
4.7;N
1AV4L2NQ4R7NG
CDRH2D14NP-4R7NC-S
L5203
1;B
6.3
C5219
270P;CH
C5213
2.2K;1/16J
R5217
XC9235A18CE
QXC9235A18CEP
IC521
1
LX
2
VSS
3
VOUT
4
CE/MODE
5
VSS
6
VIN
Z1
SC4624MLTRT
QSC4624MLT--P
IC522
1
PVIN1
2
ISET
3
SS
4
FS
5
VCC
6
PGOOD
7
NC
8
NC
9
NC
10
COMP
11
FB
12
VCC
13
AGND
14
SYNC/EN
15
PGND1
16
PGND2
17
PH1
18
PH2
19
PH3
20
PVIN2
Z1
3.3V(AL)
4.7;B
1608
6.3
C5215
51K;1/16D
R5203
10K;1/16J
R5208
VDD1.2
100K;1/16J
R5201
1.8V(CS)
10;B
6.3
2125
C5217
0.1;B
10
C5203
100K;1/16J
R5207
XC9235A18CE
QXC9235A18CEP
IC523
1
LX
2
VSS
3
VOUT
4
CE/MODE
5
VSS
6
VIN
Z1
0;1/16Z
R5219
22;B
6.3
2125
C5208
0.1;B
10
C5202
3.0V(CS)_ON
0;1/16Z
R5212
30K;1/16D
R5210
UP03396
Q5201
1
2
34
5
4.7;N
1AV4L2NQ4R7NG
CDRH2D14NP-4R7NC-S
L5201
2.4K;1/16D
R5213
1K;1/16J
R5218
2.7V(CS)
5.0V(AL)
REG
2.7V
NJM2877F3-27
QNJM2877F327P
IC525
1
2
3 4
5
30
CN521
10
3.6V(AL)
4
5.0V(AL)
11
3.6V(AL)
5
5.0V(AL)
12
3.6V(AL)
6
3.3V(AL)
13
GND
7
3.3V(AL)
14
GND
8
3.3V(AL)
15
POWER_FAIL
9
3.3V(AL)
16
GND
17
GND
18
GND
19
3.6V(AL)
20
3.6V(AL)
1
GND
2
GND
3
5.0V(AL)
21
3.6V(AL)
22
3.3V(AL)
23
3.3V(AL)
24
3.3V(AL)
25
3.3V(AL)
26
5.0V(AL)
27
5.0V(AL)
28
5.0V(AL)
29
GND
30
GND
1K;1/16J
R5311
22;B
6.3
2125
C5308
0.1;B
C5332
4.7;N
1AV4L2NQ4R7NG
CDRH2D14NP-4R7NC-S
L5332
SSM6J50TU
Q5331
1
2
34
5
6
10;B
6.3
2125
C5336
4.7;B
1608
6.3
C5335
0.1;B
C5334
47K;1/16J
R5310
20K;1/16D
R5307
2SC4081-R
Q5332
20K;1/16D
R5305
BLM18PG121SN1
L5331
24K;1/16D
R5303
SC4624MLTRT
QSC4624MLT--P
IC531
1
PVIN1
2
ISET
3
SS
4
FS
5
VCC
6
PGOOD
7
NC
8
NC
9
NC
10
COMP
11
FB
12
VCC
13
AGND
14
SYNC/EN
15
PGND1
16
PGND2
17
PH1
18
PH2
19
PH3
20
PVIN2
Z1
2;M
1AV4L2WN2R0MG
L5301
4.7;B
6.3
1608
C5333
47K;1/16J
R5332
1;B 6.3
C5304
100K;1/16J
R5331
2A32V
F5301
12
270P;CH
C5310
XC9235A18CE
QXC9235A18CEP
IC532
1
LX
2
VSS
3
VOUT
4
CE/MODE
5
VSS
6
VIN
Z1
0.1;B
10
C5301
3P;CJ
50
C5307
390P;B
50
C5309
RSX101M-30
D5331
22;B
6.3
2125
C5305
2.2K;1/16J
R5335
0.047;B
10
C5302
0.1;B
10
C5303
47K;1/16J
R5333
10K;1/16J
R5334
2.4K;1/16D
R5309
4.7;B
1608
6.3
C5331
10;1/16D
R5304
51K;1/16D
R5302
22K;1/16D
R5306
0;1/16Z
R5312
UP03396
Q5301
1
2
34
5
0;1/16Z
R5308
1.0V(MOB)
1.0V(MOB)_ON
3.6V(AL)
3.3V(MOB)
1.8V(MOB)
3.3V(MOB)_ON
5.0V(AL)
POWER_FAIL
FILTER+
FILTER-
INA+
IRIS_VCA
IRIS_REF
INB-
INA-
INB+
30
CN522
10
IRIS_REF
4
FILTER+
11
BACKUP_GND
5
ABF A+
12
GND
6
ABF A-
13
GND
7
ABF B+
14
GND
8
ABF B-
15
GND
9
IRIS_VCA
16
GND
17
GND
18
GND
19
GND
20
BACKUP_GND
1
GND
2
GND
3
FILTER-
21
IRIS_REF
22
IRIS_VCA
23
ABF B-
24
ABF B+
25
ABF A-
26
ABF A+
27
FILTER+
28
FILTER-
29
GND
30
GND
BACKUP_GND
10K;1/16J
R5221
OG-603070
CN547
1
GND
POWER_FAIL
1.8V(MOB)
1.8V(MOB)
3.3V(MOB)_ON
3.6V(AL)
3.6V(AL)
BACKUP_GND
3.3V(MOB)
1.8K;1/16J
R5222
PW-A
P1-40800/L5DE2-XE
TO CA-3 (SY-B)
CN971
TO CA-3 (PW-B)
CN411
SW REG
SW REG
REG.
REG.
REG.
REG.
TO DM-A
TO DM-A, SY-A
TO DM-A, DM-B
TO SY-A
TO SY-A
TO DM-A
TO DM-A
TO DM-B
TO SY-A
TO DM-A
TO DM-B
TO DM-B
VOLTAGE: POWER ON
1.8
1.8
1.8
1.0
3.3
1.8
1.2
2.7
CA-2 BOARD (PW-A) POWER

A
B
C
D
E
F
G
H
I
J
K
12345678910 11 12 13 14 15 16 17 18 19
A
B
C
D
E
F
G
H
I
J
K
C17
CA-2 BOARD (SY-A) SYSTEM CONTROL
1000P;B
C3021
47K;1/16J
R3043
1;B
C3023
ZSREQ
ZUSB_DET
ZBOOT_COMREQ
1;B
C3017
QXXGA0500027P
IC301
B1
SCK
1
C2
2
C1
3
D2
4
D1
HOTLINE
5
E2
ALM_OUT
6
E1
B_LEDPWM
7
F2
ST_CHG_SEL
8
F1
VDD2
9
G2
VSS2
10
G1
PLL_EN
11
H2
B_LEDON
12
H1
P ON2
13
J2
P ON
14
J1
BL ON
15
K2
D/N1
16
K1
17
L2
18
K3
GREEN LED
19
L3D/N2
20
K4D/N3
21
L4D/N4
22
K5ZBOOT-H
23
L5ALM IN2
24
K6NC
25
L6FOCUS1
26
K7FOCUS2
27
L7BATCHGCNT
28
K8VDIN
29
L8SCAN IN5
30
K9SCAN IN4
31
L9SCAN IN3
32
K10
SCAN IN2
33
L10
34
DC_IN2
K11
SCAN IN1
35
J10
SCAN IN0
36
J11
VSS3
37
H10
VDD3
38
H11
RDSEL
39
G10
CLK(SFW)
40
G11
DATA0(SFW)
41
F10
DC_IN1
42
F11
ZOOM1
43
E10
ZOOM2
44
E11
SCAN OUT1
45
D10
SCAN OUT0
46
D11
ZBOOT
47
C10
ZUSB_TRIG
48
C11
AV_JACK
49
B10
HDMI_HI
50
B11
COMREQ
51
A10 BAT_OFF
52
B9 SREQ
53
A9 HD IN
54
B8 REM_IN
55
A8
56
B7 XCIN
57
A7 XCOUT
58
B6 VSS1
59
A6 XIN
60
B5 XOUT
61
A5 VDD1
62
B4 USB_I_DET
63
A4 FAN STOP
64
B3 INT_TEMP
65
A3 SO
66
B2 SI
67
A2 DC_ON2
68
Z1 Z2 Z3 Z4
1;B
C3022
1000P;B
C3018
1K;1/16J
R3047
NCP15WF104F03-RC
TH301
1K;1/16J
R3045
UP04213
Q3004
1
2
3 4
5
6
22K;1/16D
R3039
ASIC_SCK
ASIC_SDI
1.2V(AS)_ON
10K;1/16J
R3048
150K;1/16J
R3040
47K;1/16J
R3038
ASIC_SDO
6
CN302
4
PC5(DATA0)
5
ALL_RESET
6
GND
1
3.3V
2
PC7(RDSEL)
3
PC6(CLK)
Z1 Z2
4.7K;1/16J
R3071
4.7K;1/16J
R3069
4.7K;1/16J
R3067
1K;1/16J
R3028
QXC61GN2502HP
IC303
1
VSS
2
VOUT
3
VIN
1;B
C3012
47K;1/16J
R3017
47K;1/16J
R3018
47K;1/16J
R3019
47K;1/16J
R3020
47K;1/16J
R3021
47K;1/16J
R3022
3.3K;1/16J
R3053
3.3K;1/16J
R3054
47K;1/16J
R3062
3.3K;1/16J
R3056
3.3K;1/16J
R3057
3.3K;1/16J
R3058
3.3K;1/16J
R3059
10K;1/16J
R3030
100K;1/16J
R3029
MRST
SML-310MT
D3003
560;1/16J
R3037
33K;1/16J
R3025
3.3K;1/16J
R3027
3.3K;1/16J
R3073
33K;1/16J
R3074
1000P;B
C3020
1000P;B
C3024
3.3V(AL)
0;1/8Z
R3034
47K;1/16J
R3081
100K;1/16J
R3089
220;1/16J
R3049
SKQGAB
S3008
10K;1/16J
R3001
1K;1/16J
R3002
3.3V(AL)
0;1/16Z
R3008
0;1/16Z
R3007
1000P;B
C3015
0;1/16Z
R3042
4.000MHz
X3001
1
2
3
3.3V(AL)
5.0V(AL)
3.3V(AL)
FILTER+
FILTER-
SKQGAB
S9904
SET
DSH015
D9901
1 2
3
1000P;B
C9901
SKQGAB
S9902
ABF-
SKQGAB
S9903
ABF+
SKQGAB
S9901
RESET
SKQGAB
REVERSE
S9909
150;1/16J
R3093
100K;1/16J
R3095
150;1/16J
R3091
150;1/16J
R3094
150;1/16J
R3092
MCH6428-E
Q3006
1
2
3 4
5
6
uCOM_RST
SI5
SI3
SI2
SI0
SI4
SI4
SI1
SI5
SI3
SI2
SI1
SI0
RDSEL
DATA0(SFW)
FILTER+
FILTER-
SO0
CLK(SFW)
SI0
SI2
SI1
SO0
SI3
uCOM_RST
RIGHT
04
DOWN
IN
1
0
1
UP
SET
OUT
LEFT
2 3
MENU
5
SY-A
Y1-40800/L5DE2-XE
CARD
BACKUP_CTL
CARD2
USB_DET
MAIN RESET
RESET
LC87F2832AUFL68TBM-E
XC61GN2502HR
--- ------ ------
---
TO DM-A
TO PW-A, DM-A
TO PW-A, DM-A
TO PW-A
TO DM-A
TO DM-A
TO PW-A
TO PW-A
TO DM-A
TO DM-B
TO PW-A, DM-A
TEST POINT
8bit MICROPROCESSOR
RESET
VOLTAGE: POWER ON
3.3

A
B
C
D
E
F
G
H
I
J
K
12345678910 11 12 13 14 15 16 17 18 19
A
B
C
D
E
F
G
H
I
J
K
C18
CA-3 BOARD (PW-B) POWER
UDZS8.2B
D4082
1.5K;1/16D
R4081
56K;1/16J
R4084
68;1/16J
R4116
39K;1/16D
R4082
PS2701A-1-F3
D4083
1
2 3
4
1K;1/16D
R4112
0.1;B
C4101
0.01;630H
C4001
0.047;250H
C4121
10
47;B
C4408
FBMH3225HM102N
L4003
56K;1/16J
R4086
15K;1/16J
R4115
0.047;250H
C4006
0;1/16Z
R4420
10;B
C4404
0;1/16Z
R4108
R4127
220K;1/16J
150K;1/16J
R4110
0.1;B
C4081
47;B
10
C4407
4.7K;1/10J
R4114
XBS104S13
D4114
QXC61CN1502NP
IC401
1
VOUT
2
VIN
3
NC
4
VSS
56K;1/16J
R4085
47;B
C4406
10K;1/16D
R4083
0.01;630H
C4003
180;50-E
C4005
SK34A
D4402
100K;1/16J
R4129
24K;1/16D
R4111
RF071M2S
D4003
0;1/16Z
R4106
2SC2412K-Q
Q4102
CEE158
T4001
1
2
3
4
5
6
7
10
9
8
18K;1/16D
R4102
33K;1/16D
R4103
15K;1/16J
R4130
2.2;100H
C4115
3.5A125V
F4001
1 2
UDZS5.1B
D4081
470P;CH
50
C4401
3.9;63-W
C4107
RKZ36BKG
D4111
10K;1/16J
R4128
47;B
6.3
C4405
0.047;B
C4106
2SC4081-R
Q4103
RKZ36BKG
D4110
FBMH3225HM102N
L4004
SJPB-L6
D4004
39K;1/16D
R4109
FA7700V
QFA7700V----P
IC413
1
RT
2
REF
3
IN-
4
FB
5
GND
6
OUT
7
VCC
8
CS
0.1;B
C4105
SJPB-H9
D4403
0.1;B
C4104
RF071M2S
D4002
0.1;B
25
C4109
4.7;B
1608
C4111
0.047;250H
C4103
UDZS8.2B
D4115
RKZ15B2KG
D4113
1;B
25
1608
C4119
QXC61CN1502NP
IC411
1
VOUT
2
VIN
3
NC
4
VSS
100;1/16J
R4113
4.7K;1/10J
R4117
0.047;250H
C4002
4700P;630H
C4004
0;1/16Z
R4131
PS2701A-1-F3
D4120
1
23
4
0.1;B
C4116
10;1/16J
R4120
39K;1/16J
R4107
IC412
1
UVLORTN
2
UVLO
3
VIN
4
RCLASS
5
FAUX
6
DCCL
7
VEE
8
NC
9
RTN
10
NC
11
nPGOOD
12
nSD
13
SD
14
RAUX
Z1
10;1/16J
R4401
1SS400
D4116
100K;1/16D
R4101
RF071M2S
D4401
SJPB-L6
D4001
XBS104S13
D4311
220P;CH
C4306
270;1/16J
R4204
SK34A
D4303
2.2K;1/16D
R4208
1.5K;1/16J
R4302
10;M
6.3X6.2
H=2.0
L4301
1K;1/16D
R4210
33;6.3-V
C4304
QTA76432FC--G
IC421
1
NC
2
A
3
K
4
REF
5
A
RSX101M-30
D4301
2.7K;1/16D
R4313
22;B
6.3
C4211
0.22;B
16
C4209
27K;1/16D
R4314
68K;1/16J
R4213
10K;1/16J
R4312
33;6.3-V
C4308
XC9220C09AE
QXC9220C09AEP
IC431
1
VIN
2
NC
3
EXT/
4
FB
5
VSS
6
CE/CSS
Z1
120;1/16J
R4304
8.2K;1/16D
R4207
24K;1/16D
R4214
SI-3012KS
QSI3012KS-TLP
IC422
1
VCC
2
VIN
3
VO
4
ADJ
5
GND
6
GND
7
GND
8
GND
0.01;B
C4307
10K;1/16D
R4315
UDZS5.1B
D4204
120;1/16J
R4311
10;B
C4214
1.5K;1/16J
R4301
2.2K;1/16D
R4212
L4201
FBMH1608HM221
120;1/16J
R4306
2.2K;1/16J
R4205
120;1/16J
R4307
0.01;B
C4212
2.2F;2.5-D
C4301
120;1/16J
R4305
120;1/16J
R4308
120;1/16J
R4309
2.2F;2.5-D
C4302
FBMH1608HM221
L4302
RSX101M-30
D4302
1.2K;1/16D
R4209
120;1/16J
R4310
10;B
C4215
XBS104S13
D4313
330;1/16J
R4206
33;6.3-V
3.5X2.8
C4305
C4213
33;6.3-V
UDZS4.3B
D4312
SSM6J50TU
Q4301
1
2
34
5
6
0;1/16Z
R4316
FBMH3225HM601N
L4001
FBMH3225HM601N
L4002
3
CN401
1
AC24V/+
2
AC24V/-
3
F.GND
Z1Z2
30
CN411
10
3.6V(AL)
4
5.0V(AL)
11
3.6V(AL)
5
5.0V(AL)
12
3.6V(AL)
6
3.3V(AL)
13
GND
7
3.3V(AL)
14
GND
8
3.3V(AL)
15
POWER_FAIL
9
3.3V(AL)
16
GND
17
GND
18
GND
19
3.6V(AL)
20
3.6V(AL)
1
GND
2
GND
3
5.0V(AL)
21
3.6V(AL)
22
3.3V(AL)
23
3.3V(AL)
24
3.3V(AL)
25
3.3V(AL)
26
5.0V(AL)
27
5.0V(AL)
28
5.0V(AL)
29
GND
30
GND
Z1 Z2 Z3 Z4
QMC78L12ABD-G
IC433
1
VOUT
2
GND
3
GND
4
NC
5
NC
6
GND
7
GND
8
VIN
10;B
C4331
0.1;B
C4332
2.2;B
C4344
IRIS12V
6.5V(AL)
3.3V(AL)
C4007
180;50-E
10;1/10J
R4121
470P;100SL
C4120
2
CN403
1
48V(PoE)
2
0V(PoE)
Z1Z2
180K;1/16J
R4317
0.01;B
C4318
220K;1/16J
R4318
IC432
1
VOUT
2
VIN
3
NC
4
VSS
1K;1/10J
R4010
1K;1/10J
R4012
1K;1/10J
R4011
1K;1/10J
R4009
1K;1/10J
R4013
2
CN402
1
HEATER+
2
HEATER-
Z1Z2
100K;1/16J
R4217
2SK3979-E
Q4101
R4319
680K;1/16J
R4132
0;1/16Z
R4133
0;1/16Z
POWER_FAIL
3.3V(Back)
15V(AL)
6.5V(AL)
6.5V(AL)
XC61CN1502N-R
XC61CN1502N-R
QXC61CN1502NP
TA76432
QLM5073MHX--P
LM5073MHX/NOPB
XC61CN1502N-R
MC78L12ABD
PW-B
P2-40800/L5DE2-XE
TO SY-B
TO CA-2 (PW-A)
CN521
D/D
D/D
D/D
REG
LDO
SWITCHING CONTROL
D/D CONV.
SWITCHING
CONTROL
REG
TO CA-5 CN882
POWER IN
HEATER
REG
VOLTAGE: POWER ON
12.0
6.5
3.3
3.6
SJPB-L6
*D4141

A
B
C
D
E
F
G
H
I
J
K
12345678910 11 12 13 14 15 16 17 18 19
A
B
C
D
E
F
G
H
I
J
K
C19
CA-3 BOARD (SY-B) IRIS DRIVER
2SA2029-R
Q9702
0;1/10Z
2125
R9721
100K;1/16J
R9705
1K;1/16J
R9713
0;1/16Z
R9717
0.47;B
1608
C9706
2SC2412K-R
Q9705
0;1/16Z
R9701
0;1/10Z
2125
R9723
4.7K;1/16J
R9709
330;1/10J
2125
R9719
4.7K;1/16J
R9704
QUPC358GRA--G
IC971
1
2
3
4 5
6
7
8
1K;1/16J
R9707
1M;1/16J
R9718
0;1/16Z
R9702
BLM11B102SPT
1608
L9704
0.1;B
C9701
0.47;B
1608
C9711
4.7K;1/16J
R9711
22K;1/16J
R9703
2SA2029-R
Q9701
330;1/10J
2125
R9720
BLM11B102SPT
1608
L9701
2SC5658-R
Q9703
BLM11B102SPT
1608
L9703
2SC5658-R
Q9704
27K;1/16J
R9715
0.1;B
1608
C9708
0;1/10Z
2125
R9722
56K;1/16J
R9706
4.7;B
2125
C9704
4.7K;1/16J
R9708
4.7;B
1608
C9703
1K;1/16J
R9710
BLM11B102SPT
1608
L9702
0.1;B
C9707
4.7K;1/16J
R9712
0;1/16Z
R9716
5.6K;1/16J
R9714
BA6287F
IC975
1
OUT1
2
VM
3
VCC
4
FIN
5
RIN
6
VREF
7
OUT2
8
GND
0;1/16Z
R9752
10;1/16J
R9755
0;1/16Z
R9753
1;B
C9751
0;1/16Z
R9751
0;1/16Z
R9757
0;1/16Z
R9756
0;1/16Z
R9806
0;1/16Z
R9804
0;1/16Z
R9805
0.1;B
C9801
0;1/16Z
R9802
IC981
1
VCC
2
IN4
3
IN3
4
IN1
5
IN2
6
GND
7
OUT2
8
OUT1
9
OUT3
10
OUT4
0;1/16Z
R9803
0;1/16Z
R9801
30
CN971
10
IRIS_REF
4
FILTER+
11
BACKUP_GND
5
ABF A+
12
GND
6
ABF A-
13
GND
7
ABF B+
14
GND
8
ABF B-
15
GND
9
IRIS_VCA
16
GND
17
GND
18
GND
19
GND
20
BACKUP_GND
1
GND
2
GND
3
FILTER-
21
IRIS_REF
22
IRIS_VCA
23
ABF B-
24
ABF B+
25
ABF A-
26
ABF A+
27
FILTER+
28
FILTER-
29
GND
30
GND
Z1Z2Z3Z4
IRIS12V
3.3V(AL)
6.5V(AL)
10;B
C9712
10;B
C9713
10;B
C9752
10;B
C9802
10
CN972
10
ABF B-
4
5
DRIVE+
6
DRIVE-
7
ABF A-
8
ABF A+
9
ABF B+
1
FILTER+
2
FILTER-
3
Z1 Z2
SY-B
Y2-40800/L5DE2-XE
BRAKE+
BRAKE-
QLB1906CL-E
LB1906CL-TLM
UPC358GR-9LG-E1
QBA6287F----P
DRIVER
DRIVER
TO CA-4 CN713
TO CA-2 (PW-A)
CN522
TO PW-B
VOLTAGE: POWER ON
6.5
12.0
3.3

A
B
C
D
E
F
G
H
I
J
K
12345678910 11 12 13 14 15 16 17 18 19
A
B
C
D
E
F
G
H
I
J
K
C20
CA-4 BOARD D/N, IRIS, ABF, CMOS IMAGE SENSOR CONNECTOR
2
CN702
1
FILTER+
2
FILTER-
Z1Z2
4
CN703
4
DRIVE-
1
2
3
DRIVE+
Z1Z2
44
CN701
10
SDIN5
4
DGND
11
SDIP4
5
SDIP7
12
SDIN4
6
SDIN7
13
SCKIP0
7
SDIP6
14
SCKIN0
8
SDIN6
15
SDIP3
9
SDIP5
16
SDIN3
17
SDIP2
18
SDIN2
19
SDIP1
20
SDIN1
1
DGND
2
DGND
3
XCLR
21
SDIP0
22
SDIN0
23
I/O1.8V
24
I/O1.8V
25
I/OGND
26
I/OGND
27
DGND
28
ADCK
29
DGND
30
TGVD
31
TGHD
32
CCDSD
33
CCDCK
34
CCDEN
35
D1.8V
36
D1.8V
37
D1.8V
38
DGND
39
A2.7V
40
A2.7V
41
A2.7V
42
A_GND
43
A_GND
44
A_GND
Z1Z2Z3Z4
10
CN713
10
ABF B-
4
5
DRIVE+
6
DRIVE-
7
ABF A-
8
ABF A+
9
ABF B+
1
FILTER+
2
FILTER-
3
Z1 Z2
D_GNDD_GND
A_GND
A_GND
D_GND
40
CN714
10
CCDSD
4
A2.7V
11
TGHD
5
DGND
12
TGVD
6
D1.8V
13
DGND
7
D1.8V
14
ADCK
8
CCDEN
15
DGND
9
CCDCK
16
I/OGND
17
I/OGND
18
I/O1.8V
19
I/O1.8V
20
SDIN0
1
A_GND
2
A_GND
3
A2.7V
21
SDIP0
22
SDIN1
23
SDIP1
24
SDIN2
25
SDIP2
26
SDIN3
27
SDIP3
28
SCKIN0
29
SCKIP0
30
SDIN4
31
SDIP4
32
SDIN5
33
SDIP5
34
SDIN6
35
SDIP6
36
SDIN7
37
SDIP7
38
DGND
39
XCLR
40
DGND
Z1 Z2 Z3 Z4 Z5 Z6 Z7
D_GND
6
CN704
4
ABF A+
5
ABF A-
6
NC
1
NC
2
ABF B-
3
ABF B+
XCLR
SDIP7
SDIN7
SDIN6
SDIP6
SDIN5
SDIN4
SDIP5
SDIP4
SCKIN0
SDIP1
SDIN3
SCKIP0
SDIP3
SDIN2
SDIN1
SDIP2
SDIN0
SDIP0
ADCK
TGHD
TGVD
CCDSD
CCDEN
CCDCK
XCLR
SDIP7
SDIN7
SDIN6
SDIP6
SDIN4
SDIP4
SDIN5
SDIP5
SDIP2
SDIN2
SDIN3
SDIP3
SCKIN0
SDIN1
SCKIP0
SDIP1
SDIP0
SDIN0
ADCK
TGHD
TGVD
CCDSD
CCDCK
CCDEN
CA-4
C4-40800/L5DE2-XE
BRAKE-
BRAKE+
BRAKE+
BRAKE-
TO CA-1 CN911
TO CA-2 (DM-A)
CN104
TO CA-3 (SY-B)
CN972
D/N
IRIS
ABF
CA-5 BOARD ETHERNET
RF071M2S
D8855
0.01;350B
C8853
75;1/10J
R8851
RF071M2S
D8854
RF071M2S
D8852
0.01;350B
C8855
75;1/10J
R8854
RF071M2S
D8853
75;1/10J
R8852
0.01;350B
C8852
85508-5001
JK881
1
2
3
4
5
6
7
8
Z1
Z2
RF071M2S
D8856
1000P;630H
C8854
8
CN881
4
5
6
7
8
GND
1
GND
2
3
75;1/10J
R8853
2
CN882
1
48V(PoE)
2
0V(PoE)
Z1 Z2
0.01;350B
C8851
RF071M2S
D8858
RF071M2S
D8857
RF071M2S
D8851
48V(PoE)
48V(PoE)
CA-5
C5-40800/L5DE2-XE
TO CA-3 (PW-B)
CN403
TO CA-2 (DM-B)
CN683
ETHERNET
TO LAN
TX-
RX+
RXCT
RX-
TX+
TXCT

A
B
C
D
E
F
G
H
I
J
K
12345678910 11 12 13 14 15 16 17 18 19
A
B
C
D
E
F
G
H
I
J
K
C21
PRINTED WIRING BOARDS (P.W.B.)
CA-1 P.W.B. (SIDE A) CA-1 P.W.B. (SIDE B)
A1
R1
R14
SIDE-A
1AC4B13B0020AA
PWB,CA-1
IC911
SIDE-B
PWB,CA-1
1AC4B13B0020AA
L9101
L9102
L9103
C9101
C9102
C9103
C9104
C9105
C9106
C9107
C9108
C9109
C9110
VA911
C9111
C9112
C9113
C9114
C9115
C9116
C9117
C9118
C9119
C9120
C9121
C9122
C9123
C9124
C9125
C9126
C9127
C9128
C9129
R9101
R9102
R9103
R9104
R9105
R9106
C9130
C9131
R9109
C9132
C9133
C9134
R9110
R9111
R9112
CL911
CN911

A
B
C
D
E
F
G
H
I
J
K
12345678910 11 12 13 14 15 16 17 18 19
A
B
C
D
E
F
G
H
I
J
K
C22
CA-2 P.W.B. (SIDE A)
L5DE2 PWB,CA2
SIDE-A
FAR
NEAR
SET
RESET
1AC4B10H3800AC
REVERSE
MON OUT
GND
CN683
CN102
X3501
IC104
IC110
CN201
CN202
Z3501
IC353
CN604
CN605
CL301
CL302 CL304
CL305
X6851
CL306
CL307
CL308
CL309
CL310
CL312
CL313
CL314
CL315
CL316
CL317
CL318
CL319
CL320
CL321
CL322
CL323
CL324
CL325
CL522
CL6021
CL6022
CL6023
CL6024
CL1015
CL1016
CL1017
CL1018
X3001
IC201
IC602
CN106
CN302
CN521
CN522
IC685
CL601
CL605
CN351
CL606
CL607
CL608
S9901
S9902
S9903
S9904
IC108
IC303
IC111
IC112
X6021
X6022
S9909
T6801
CN104
IC607
CN111
TP111
TP112
XF106
IC301
CN683
CN102
X3501
R6814
R3030
R6815
R3037
R3038
R3039
R3040
R1101
R3042
R1102
R3043
R1103R1104 R1105
R3045
R1106
R3047
R1107
R3048
R1108
R3049
R1109
L6007
L6008
R1110
L6009
R1111
R1112
R3053
R1113
R6128
R3054
R1114
R6129
R3055
R1115
R3056
R1116
R3057
R1117
L6010
R3058
R1118
L6011
R3059
R1119
L6013
L6015
R6131
L1001
L6016
R6132
L1002
R6133
L1003
R6134
L1004
R1120
R6135
R3062
R1123
R1124
R3065
R1125
R3066
R1126
R3067
L6020
R3068
R3069
L6022
L6023
L6024
R6144
R3070
R6145
R3071
R6146
R3072
R6147
R3073
R1134
R3074
R6149
R1136
R1139
R3081
R6158
R3088
R3089
R3090
C3526
Q5201
L2001
L2002
L2003
L1081
L1082
L1083
L1084
C3503
VA101
VA102
VA103
VA104
C6002C6003
VA301
VA302
VA112
C1001
C1002
C1003
C1004
Q1001
C1005
Q1002
C1006
C1008
C1009 C6021
R3501
C6022
R3502
C6023
C6024
C1011
C6026
C1012
C6027
C1013
C6028
C1014
C6029
C1015
C1016
C1017
R6004
C1018
C1019
C6030
C6031
C6801
C6802
C6032
C6033
C6803
C6034
C6035
C6037
C6038
C1024
C6039
C1025
C1026C1027
R1001
R1002
R1003
C6040
C6041
C6042
R1006
C6043
C6044
R1008
C1030
C6045
R1009
C6046
C1033
C6048
R6021
C6049
R6022
C1036
R6023
C1037
R6024
R1010
R6025
R1011
C1039
R6026
R1012
R1013
C6050
R1014
C6051
R3531
C6052
R1016
C6053
C6054
C1040
C6055
C1041
R1019
C6056
C1042
C6057
R3538
C6058
C6059
R6801
R6802 R6803
C1047
R6804
C1048
C9901
R6806
C6060
C6061
R3543
C1050
C1051
L1101
C1052
C1053
C1054
C1055
C1056
C1057
C1058
C1059
R1034
C6071
C2001
C2002
C2003
C1063
C2004
C6078
C1064
C2005
C6079
C1065
C2006
C1066
C2007
C1067
C2008
C1068
C2009
R1043
R1044
R1045
D9901
C6082
R1046
C6083
C2010
C6084
C6854
C6085
C6855
Q6852
C6856
C6087
C6857
R1056
R1058
C1081
R1059
C1082
C1083
C1084
D2001
C1085
Q1081
D2002
D2003
D2004
R1060
R2001
R1061
R2002
R1062
R2003
R1063
R2004
R1064
R2005
R1065
R2006
R1066
R2007
R1067
R2008 R2009
D6851
R6851
R6081
R6852
R6853
R6854
R1070
R6855
R6856
R6857 R6858
R6861
R6862
R6863
R1081
R1082
R1083
R1084
R6099
R1085
R1086
R1087
Q3004
C3008
IC104
C3012
C3015
C3017
IC110
C3018
C3020
C3021
C3022
C3023
C3024
R3007
R3008
R3017
R3018
R3019
C1101
C1102
C1103
C1104
C1105
C1106
C1107
R3020
C1108
R3021
C1109
R3022
R3024
R3025
R3027
R3028
C1110
C1111
R3029
C1112
C1113
R6100
C1114
C1115
R6812 R6813
R6859
Q1005
R1091
R1092
R1093
R6015
R6016
R6017
D6001
R3034
CN201
CN202
Z3501
IC353
CN604
CN605
L6801
L6802
CL301
CL302
CL304
CL305
X6851
CL306
CL307
CL308
CL309
CL310
CL312
CL313
CL314
CL315CL316
CL317
CL318
CL319
CL320
CL321
CL322
CL323
CL324
CL325
CL522
CL6021
CL6022
CL6023
CL6024
CL1015
CL1016CL1017 CL1018
RB110
X3001
IC201
IC602
Q1003
CN106
CN302
D6803 D6804
CN521
CN522
IC685
CL601
CL605
CN351
CL606
Q1082
CL607
Q1083
CL608
S9901
S9902
S9903
S9904
IC108
IC303
IC111
IC112
D3003
X6021
X6022
S9909
T6801
CN104
Q1004
Q6003
Q3006
IC607
CN111
D6850
IC301

A
B
C
D
E
F
G
H
I
J
K
12345678910 11 12 13 14 15 16 17 18 19
A
B
C
D
E
F
G
H
I
J
K
C23
CA-2 P.W.B. (SIDE B)
SIDE-B
L5DE2 PWB,CA2
2A
2A
1AC4B10H3800AC
IC102
IC103
IC351
IC352
CL512
CL519
CL521
CL1001
CL1002
CL1003
CL1004
CL1005 CL1006
CL1007
CL1008
CL1009
CL1010
CL1011
CL1012
CL1013
CL1014
CL1019
CL352
CL354
CL355
CL356
CL358
CL361
IC603
F5201
IC621
X1102
CL602
CL603
CL604
CL609
IC101
IC105
IC106
IC107
CT351
X3502
IC121
IC521
IC522
IC523 IC524
F5301
IC525
IC531
IC532
S3008
CL610
CL106
IC604
CN545
CN546
CN547
CN548
IC605
IC606
R6104
R6105
R6106
R6107
R6108
R6109
C1121
C1122
R6110
R6111
R6112
R6113
R6114
R6115
L3501
R6116
R6117
R6118
R6119
L6001
R6120
R6121
R6122
R6123 R6124
R6125 R6126
R6127
L6201
L6202
L6203
L6204
L6205
L6012
L6014
R6130
L6017
L6018
L6019
R1121
L1005
R1122
R6136
R6137
R6138
R6139
L6021
R6140
R6141
R6142
R6143
R1133
R6148
R6150
R6151
R6153
R6154
R6155
R6156
R6157
R6159
R6160
R6161
C5201
C5202
C5203
C5204
C5205
C5206
C5207
C5208
C5209
C5210
C5211
C5212
C5213
C5214
C5215
C5216
C5217
C5218
C5219
R3546
L6851
D5201
L6852
L6853
L6854
R5203
R5204
R5205 R5206
R5209
R5210
R5211
R5212
R5213
R5214
R5215 R5217
R5218
R5219
R5220
C3501
C3502
C3504
Q3501
C3505
C3506
C3507
C3508
C3509
C6001
C6004 C6005
Q6002
C6006 C6007
C6008
C3510
C3511
C3512
C3513
C3514
C3515
C6201
C3516
C6202
C3517
C6203
C3518
C6204
C6205
C3519
C6206
Q6202
C6207
C6208
C6209
C3520
C3521
C3522
C3523
C1007
C3524
C6210
C6211
C3525
D3502
C6212
C6213
C6214
C1201
C1202
R3503
C1203
R3504
C1010
R3505
C6025
R3506
R3507
R3508
R3509
R6001
R6002
R6003
R6005
L5331
R6006
R6007
R3510
R6008
R6009
D6201
R3511
R3512
R3513
R3514
C1020
R3515
R6201
C1021
R3516
C6036
R6202
C1022
R3517
R6203
C1023
R6204
R6010
R3518
R6205
R6011
R6012
R6206
R6013
R6207
R6014
R6208
C1028
R6209
C1029
R3520
R1004
R1005
R1007
R6210
R3525
R6211
C1031
R3526
R6212
C1032
R3527
C6047
R3528
C1034
R3529
C1035
R1203
C1038
R3530
R3532
R3533
R3534
R1018
R3535
R3536
R3537
C1043
C1044
R3539
R1020
R1021
C1049
R1022
R1023
R3540
R1024
R3541
R6039
R1025
C6062
R3542
R1026
C6063
R1027
R3544
C6064
R1028
R3545
C6065
R1029
C6066C6067
R6040
C6068
C6069
R6041
R6042
R6043
R6044
R1030
R6045
TH301
R1031
R6046
R1032
R6047
R1033
C6070
R1035
C6072
R1036
C6073
R1037
C6074
R1038
C6075
R1039
C6076
C1062
C6077
R6050
R6051
R6052 R6053
R6054
R1040
R6055
R1041
R6056 R6057
C6080
C6081
C6851
C6852
C6853
R1049
C6086
R6060
C6858
R6061
C6859
R6062
R6063
R6064
R1050
R6065
R1051
R6066
R1052
R6067
R6068
C6860
R1057
R6070
R6071
R6078
R6079
R1068
R1069
R6080
R6082
R6083
R6084
R6085
C5301
R1071
C5302
R6086
R1072
C5303
R6087
R1073
R6088
C5304
R1074
R6089
C5305
Q5301
R1075
C5306
R1076
C5307
C5308
C5309
R6090
R6091
R6092
R6093
R6094
C5310
R6097
R6098
D5302
R5302
R5303
R5304
R5305
R5306
R5307
R5308
C5331
R5309
C5332
IC102
C5333
IC103
C5334
C5335
Q5332
C5336
R5310
R5311
R5312
R3001
R3002
R5331
R5332
R5333
R5334
R5335
R6101
R6102R6103
R5201
R5202
R5207R5208
R5216
R5221
IC351
IC352
CL512
CL519
CL521
CL1001
CL1002 CL1003 CL1004CL1005
CL1006 CL1007CL1008
CL1009
CL1010
CL1011
RB106
CL1012
CL1013
CL1014
CL1019
CL352
CL354
CL355
RB111
CL356
RB113
CL358
RB114
CL361
L5301
IC603
Q6001
Q6201
F5201
D3501
IC621
X1102
L5332
CL602
CL603
CL604
CL609
IC101
Q5331
IC105
IC106
IC107
CT351
RB601
L5201
L5202
L5203
L5204
X3502
IC121
IC521
IC522
IC523 IC524
F5301
IC525
IC531
IC532
S3008
RB109
CL610
CL106
IC604
D5331
IC605
IC606

A
B
C
D
E
F
G
H
I
J
K
12345678910 11 12 13 14 15 16 17 18 19
A
B
C
D
E
F
G
H
I
J
K
C24
CA-3 P.W.B. (SIDE A) CA-3 P.W.B. (SIDE B)
L5DE2/L5DK2 PWB,CA3
SIDE-A
C4301
1AC4B10H3900AB
C4007
C4005
C4302
IC401
D4403
D4303
D4004
C4404
+
C4304
+
IC411
IC413
D4120
IC421
IC422
IC431
C4331
IC433
D4083
IC412
Q4101
D4001
IC432
C4001
C4003
L4301
D4002
D4003
R4301
L4201
R4302
R4102
L4302
R4403
C4403
R4304
R4204
R4305
R4205
R4306
R4206
R4307
R4207
R4308
R4208
R4309
R4209
R4009
C4209
R4310
R4210
R4110
R4010
C4210
R4311
R4211
C4211
C4111
R4212
C4212
R4213
R4113
R4214
C4214
C4215
R4119
R4420
C4332
C4344
R4081
C4081
R4082
R4083
R4084
R4085
R4086
R4011
R4012
R4013
R4101
Q4301
IC401
R4103
Q4103
D4403
D4303
C4103
D4204
D4004
C4404
C4304
C4104
CL4105
C4305
C4105
R4106
C4306
C4106
C4006
R4107
C4407
R4108
C4408
R4109
R4111
IC411
D4311
R4112
D4312
IC413
D4313
D4114
R4115
D4115
R4316
R4116
C4116
R4120
D4120
IC421
C4121
IC422
R4127
R4128
R4129
R4130
R4131
IC431
C4331
IC433
D4081
D4082
D4083
IC412
Q4101
D4001
R4317
R4318
C4318
IC432
C4307
R4312
R4313 R4314
R4315
R4141
Q4141
R4142
R4143
D4116
Q4142
C4001
C4003
L4301
D4002
D4003
D4301
D4302
SIDE-B
L5DE2/L5DK2 PWB,CA3
3.5A
125V
1AC4B10H3900AB
C4007
C4005
C4302
C4301
C4107
CN411
CN972
CN971
+
C4308
+
C4213
D4402
C4115
L4003
L4004
L4001
F4001
L4002
Q9705
IC975
IC981
IC971
CN403
CN401
CN412
D4111
D4110
CL4012
CL4011
CN402
T4001
D4401
C4007
C4005
C4302
C4301
R4402
C4402
R4401
C4401
R4121
C4119
R4117
R4114
C4109
L9701
R9722
R9806
R9801
L9702
C9801
C9703
R9719
C9711
C9709
C9712
R9803
Q9703
R9723
C9802
R9755
L9703
C9710
Q9702
R9721
R9805
C9751
C9708
R9720
R9804
C9713
Q9704
C9752
C9706
C9704
R9802
R9756
L9704
Q9701
C4120
C4107
CN411
CN972
CN971
C4308
C4213
D4402
C4406
C4405
C4115
C4004
D4113
L4003
L4004
L4001
F4001
L4002
C4002
R9713
C9707
R9754
R9757
R9752
R9717
R9701
C9702
R9751
C9705
Q9705
R9753
R9706
IC975
R9718
R9707
R9712
R9704
IC981
R9715
C9701
R9711
C9714
R9709
R9703
R9716
R9705
IC971
R9710
R9708
R9702
R9714
CN403
CN401
CN412
D4111
D4110
CL4012
CL4011
CN402
T4001
D4401
Q4102
C4101

A
B
C
D
E
F
G
H
I
J
K
12345678910 11 12 13 14 15 16 17 18 19
A
B
C
D
E
F
G
H
I
J
K
C25
CA-4 P.W.B. (SIDE A) CA-4 P.W.B. (SIDE B)
CA-5 P.W.B. (SIDE A) CA-5 P.W.B. (SIDE B)
PWB,CA4
SIDE-A
1AC4B10H3900BB
CN702
CN703
CN714
CN704
CN713
CN702
CN703
CN714
CN704
CN713
PWB.CA4
SIDE-B
1AC4B10H3900BB
CN701
CN701
1AC4B10H3900CB
SIDE-A
PWB,CA-5
JK881
CN881
CN882
CN882
1AC4B10H3900CB
PWB,CA-5
SIDE-B
D8852
D8853
D8854
D8851
D8857
D8856
D8855
D8858
R8852
R8854
R8853
R8851
C8854
C8852
C8851
C8853
C8855
D8852
D8853
D8854
D8851
D8857
D8856D8855
D8858

Nov./’09
SANYO Electric Co., Ltd.
Osaka, Japan