Wistron 2012 S Series Richie 13.3 Schematics. Www.s Manuals.com. R 1 Schematics
User Manual: Motherboard Wistron 2012 S-Series Richie - Schematics. Free.
Open the PDF directly: View PDF
.
Page Count: 104 [warning: Documents this large are best viewed by clicking the View PDF Link!]

5
5
4
4
3
3
2
2
1
1
D D
C C
B B
A A
Title
Size Document Number Rev
Date: Sheet of
Wistron Corporation
21F, 88, Sec.1, Hsin Tai Wu Rd., Hsichih,
Taipei Hsien 221, Taiwan, R.O.C.
2012 S-Series Richie 13.3
-1
Cover Page
A4
1 103Wednesday, March 14, 2012
<Core Design>
Title
Size Document Number Rev
Date: Sheet of
Wistron Corporation
21F, 88, Sec.1, Hsin Tai Wu Rd., Hsichih,
Taipei Hsien 221, Taiwan, R.O.C.
2012 S-Series Richie 13.3
-1
Cover Page
A4
1 103Wednesday, March 14, 2012
<Core Design>
Title
Size Document Number Rev
Date: Sheet of
Wistron Corporation
21F, 88, Sec.1, Hsin Tai Wu Rd., Hsichih,
Taipei Hsien 221, Taiwan, R.O.C.
2012 S-Series Richie 13.3
-1
Cover Page
A4
1 103Wednesday, March 14, 2012
<Core Design>
DY:No stuff
DIS_PX:Only DIS install
2012 S-Series Richie 13.3"
REV:-1
2012-03-15
Intel Chief River Platform
Panther Point PCH
Ivy Bridge (rPGA989)
UMA/DIS Muxless Schematic

5
5
4
4
3
3
2
2
1
1
D D
C C
B B
A A
Title
Size Document Number Rev
Date: Sheet of
Wistron Corporation
21F, 88, Sec.1, Hsin Tai Wu Rd., Hsichih,
Taipei Hsien 221, Taiwan, R.O.C.
2012 S-Series Richie 13.3
-1
Block Diagram
A3
2 103Wednesday, March 14, 2012
<Core Design>
Title
Size Document Number Rev
Date: Sheet of
Wistron Corporation
21F, 88, Sec.1, Hsin Tai Wu Rd., Hsichih,
Taipei Hsien 221, Taiwan, R.O.C.
2012 S-Series Richie 13.3
-1
Block Diagram
A3
2 103Wednesday, March 14, 2012
<Core Design>
Title
Size Document Number Rev
Date: Sheet of
Wistron Corporation
21F, 88, Sec.1, Hsin Tai Wu Rd., Hsichih,
Taipei Hsien 221, Taiwan, R.O.C.
2012 S-Series Richie 13.3
-1
Block Diagram
A3
2 103Wednesday, March 14, 2012
<Core Design>
PCB LAYER
L1:Top
L2:GND
L3:Signal
L4:Signal
VCC_GFXCORE
ISL95832HRTZ
TPS51461RGER
INPUTS
+VCCSA
OUTPUTS
SYSTEM DC/DC
DCBATOUT
48
L5:Vcc
L6:Signal
L7:GND
L8:Bottom
42~44
45
41
46
25
92
40
FDMC7696
INPUTS OUTPUTS
1D5V_S3 1V_VGA_S0
INPUTS
VGA
DCBATOUT
OUTPUTS
26
UP1527QQDD
VGA_CORE
0D75V_S0
3D3V_AUX_S5
ISL95832HRTZ
1D5V_S3
INPUTS
VCC_CORE
OUTPUTS
SYSTEM DC/DC
TPS51216RUKR
DDR_VREF_S3
OUTPUTS
CPU DC/DC
DCBATOUT
1D5V_S3
INPUTS
TPS51123RGER
DCBATOUT 5V_S5
OUTPUTS
3D3V_S5
TPS51211DSCR
OUTPUTS
SYSTEM DC/DC
INPUTS
DCBATOUT
INPUTS
SYSTEM DC/DC
DCBATOUT
1D5V_S0
OUTPUTS
OUTPUTS
GFX DC/DC
INPUTS
BQ24736RGRR
INPUTS
CHARGER
DCBATOUT
AD+
5V_AUX_S5
SYSTEM DC/DC
Switches
INPUTS OUTPUTS
47
93
INPUTS
SYSTEM DC/DC
5V_S0
OUTPUTS
26
5V_S5
RT8068AZQWID
3D3V_S5
3D3V_S03D3V_S5
1D8V_S0
DCBATOUT
S-Series Richie Block Diagram
42~44
BT+
(Muxless)
Accelerometer
CRT
HDMI 1.4
RGB CRT
LVDS
HDMI
PCIE ports (8)
L2:
L3:
L4:
L5:
L6:
L7:
L8:
Signal
Signal
GND
SMSC KBC1126
DMI2.0*4
5GT/s
PCH
Panther Point-M
Speaker
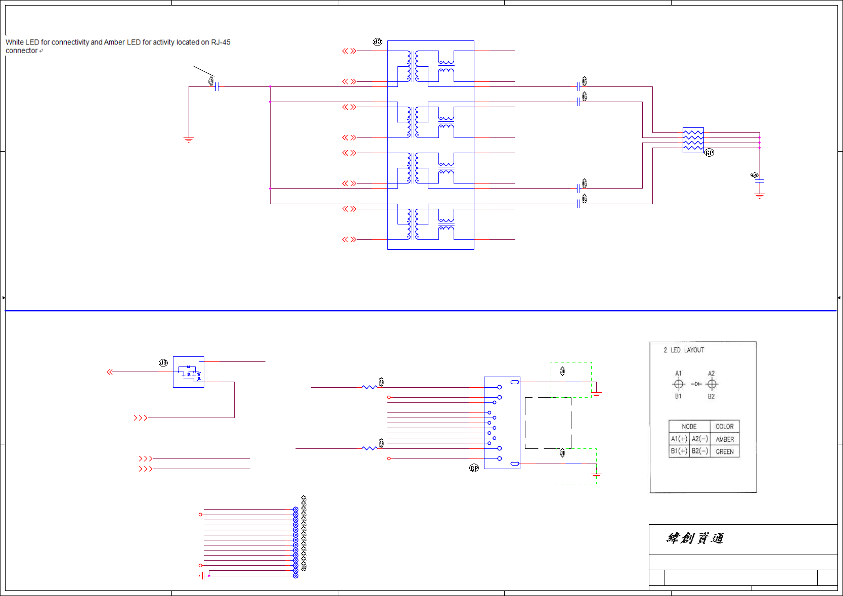
RJ45 CONN
SD/MMC/MS
PCIE
KBC
Intel CPU
Int.
KB
Ivy Bridge-M
Dual Core SV
35W
LAN
Realtek 8151FH
JMB709
JMicron
LPC Bus
SATA II 6Gb/s
HD Audio
Serial Peripheral I/F(dual output)
SPI Flash
8MB
PCIe
802.11abg/n
Mini-Card
USB2.0
ODD
HDD
Touch
Pad
SMBus
INT MIC
Headphone
WLAN
AUDIO CODEC
Slot 0DDR III
1600/1333
Slot 1
DDRIII 1600/1333 Channel A
DDRIII 1600/1333 Channel B
DDR III
1600/1333
IDT92HD87
GMT G781
Thermal Sensor
(10/100/1000Mb)
USB 3.0/2.0/1.1 ports (14)
ETHERNET
High Definition Audio
SATA ports (6)
ACPI 1.1
LPC I/F
INTEL
SATA II 6Gb/s
10/100/1000
Battery
PCB 8 LAYER
VCC
Signal
Top
GND
L1:
Bottom
SMBus
PCIE
FDI*2
2.7GT/s
HP3DC2
Pre-AMP
TLV2462
EXT MIC
SPI/PECI
18W
Thames Pro
PCIe x 16
VRAM
4
128MBx16 128MBx16
GDDR5
VRAM
4
GDDR5
LCD
Blue Tooth
4,5,6,7,8,9,10
17,18,19,20,21,22,23,24,25 27
56
56
83,84,85,86,87
88 89
14
15
50
51
49
3233
3435
29
65
69
6939
60
53
28
30
31
31
31
31
1D05V_S0
64
61
49
62 USB3.0
USB3.0 x 3
USB2.0 x 1
FingerPrinter
CAMERA
USB 2.0
RGB CRT
54
54
SIM Card WWAN
Mini-Card
S3 Package
SPI
Project code:91.4RS01.001
PCB P/N:11241
X1701
X1801
32.768KHz
25MHz
X3401
25MHz
26
XDP
X8501
27MHz

5
5
4
4
3
3
2
2
1
1
D D
C C
B B
A A
Title
Size Document Number Rev
Date: Sheet of
Wistron Corporation
21F, 88, Sec.1, Hsin Tai Wu Rd., Hsichih,
Taipei Hsien 221, Taiwan, R.O.C.
2012 S-Series Richie 13.3
-1
Table of Content
Custom
3 103Wednesday, March 14, 2012
<Core Design>
Title
Size Document Number Rev
Date: Sheet of
Wistron Corporation
21F, 88, Sec.1, Hsin Tai Wu Rd., Hsichih,
Taipei Hsien 221, Taiwan, R.O.C.
2012 S-Series Richie 13.3
-1
Table of Content
Custom
3 103Wednesday, March 14, 2012
<Core Design>
Title
Size Document Number Rev
Date: Sheet of
Wistron Corporation
21F, 88, Sec.1, Hsin Tai Wu Rd., Hsichih,
Taipei Hsien 221, Taiwan, R.O.C.
2012 S-Series Richie 13.3
-1
Table of Content
Custom
3 103Wednesday, March 14, 2012
<Core Design>
PCIe Routing
LANE2
LANE3 Card Reader
LANE4
Processor Strapping
Chief River Schematic Checklist Rev0.72
PCH Strapping
Voltage Rails
VOLTAGE DESCRIPTION
ACTIVE IN
POWER PLANE
CPU Core Rail
Graphics Core Rail
AC Brick Mode only
Powered by Li Coin Cell in G3
and 3D3V_S5 in Sx
3.3V
DSW, Sx ON for supporting Deep Sleep states
S0
S3
All S states
G3, Sx
5V_S0
3D3V_S0
1D8V_S0
1D5V_S0
1D05V_S0
VCCSA
0D75V_S0
VCC_CORE
VCC_GFXCORE
VGA_CORE
1D8V_VGA_S0
3D3V_VGA_S0
1D5V_VGA_S0
1V_VGA_S0
5V
3.3V
1.8V
1.5V
1.05V
1.0V
0.9 - 0.675V
0.75V
0.35V to 1.5V
0.4 to 1.25V
1.8V
3.3V
1V
5V
1.5V
1D5V_S3
DDR_VREF_S3
BT+
DCBATOUT
5V_S5
5V_AUX_S5
3D3V_S5
3D3V_AUX_S5
9V-14.1V
9V-19.5V
5V
5V
3.3V
3.3V
3D3V_AUX_S5
PCH_SML1CLK/PCH_SML1DATA
Device
I C / SMBus Addresses
2
SMBus ADDRESSES
Chief River CRV
Address Hex Bus
Ref Des
LANE1
LANE5
LANE6
LANE7
LANE8
LAN
X
X
Mini Card1(WLAN)
SATA Table
Pair
SATA
Device
0
5
4
3
2
1
HDD
N/A
ODD
N/A
X
Chief River Schematic Checklist Rev0.72
3D3V_AUX_KBC 3.3V
G-Sensor
USB 2.0 Table
13
12
10
0
11
Pair
4
5
2
3
1
Device
6
7
8
9
N/A
N/A
FREE
BT WLAN combo
FREE
WWAN
Camera
Fingerprint
FREE
FREE
FREE
FREE
USB 2.0 I/O CONN. 1
X
X
Pair Device
1
2
3
4
USB
USB3.0 Table
I/O CONN. 1
I/O CONN. 2
FREE
I/O CONN. 3
USB 3.0 I/O CONN. 2
USB 3.0 I/O CONN. 1
USB 3.0 I/O CONN. 3
DIMM1
DIMM2
PCH_SMB_CLK/PCH_SMB_DATA
PCH_SMB_CLK/PCH_SMB_DATA
KBC
G781_Thermal IC
GPU_Thames PRO
PCH_SML1CLK/PCH_SML1DATA
PCH_SML1CLK/PCH_SML1DATA
PCH_SMB_CLK/PCH_SMB_DATATouch-Pad
PCH_SML0_CLK/PCH_SML0_DATAN/A
0X52 PCH_SML1CLK/PCH_SML1DATA
DSWVRMEN Deep S4/S5 Well On-Die Voltage Regulator Enable
If strap is sampled high, the Integrated Deep S4/S5 Well (DSW) On-Die VR mode is enabled.
SDVO_CTRLDATA Port B Detected
When '1'- Port B is detected; When '0'- Port B is not detected. This signal has a weak internal pull-down.
NOTE: The internal pull-down is disabled after PLTRST# deasserts.
This signal is a strap for selecting DMI and FDI termination voltage.
For Ivy Bridge processor only implementation:
DF_TVS needs to be pulled up to VccDFTERM power rail through 2.2 kOhms ±5% resistor.
For future processor compatibility:
It needs to be connected to PROC_SELECT through a
1.0 kOhms ±5% series resistor. The PROC_SELECT signal would need a 2.2 kOhms ±5% pull-up resistor to PCH VccDFTERM.
GPIO28 The On-Die PLL voltage regulator is enabled when sampled high. When sampled low the On-Die PLL Voltage Regulator is
disabled. If not used, 8.2-kΩ to 10-kΩ pull-up to +V3.3A power-rail.
Note: This signal has a weak internal pull-up. The internal pull-up is disabled after RSMRST# deasserts.
DDPC_CTRLDATA Port C Detected.
When '1'- Port C is detected; When '0'- Port C is not detected This signal has a weak internal pull-down.
NOTE: The internal pull-down is disabled after PLTRST# deasserts
SPKR
Name Schematics Notes
SATA3GP/
GPIO37
HDA_DOCK_EN#
/GPIO33
HDA_SDO
INIT3_3V# This signal has a weak internal pull-up.
Note: The internal pull-up is disabled after PLTRST# deasserts.
NOTE: This signal should not be pulled low. Leave as "No Connect".
GNT3#/GPIO55
GNT2#/GPIO53
GNT1#/GPIO51
High Definition Audio Dock Enable: This signal controls the external Intel HD Audio docking isolation logic. This is an
active-low-signal. When deasserted the external docking switch is in isolate mode. When asserted the external docking switch
electrically connects the Intel? HD Audio dock signals to the corresponding Cougar Point signals. This signal can instead be
used as GPIO33.
DF_TVS
The signal has a weak internal pull-down.
Note: the internal pull-down is disabled after PLTRST# deasserts. If the signal is sampled high, this indicates that the system is
strapped to the "No Reboot" mode (Cougar Point will disable the TCO Timer system reboot feature).
SATA2GP/
GPIO36
Reserved.
This signal has a weak internal pull-down.
NOTE: The internal pull-down is disabled after PLTRST# deasserts.
NOTE: This signal should not be pulled high when strap is sampled.
Reserved
This signal has a weak internal pull-down.
NOTE: The internal pull-down is disabled after PLTRST# deasserts.
NOTE: This signal should not be pulled high when strap is sampled.
L_DDC_DATA LVDS Detected.
When '1'- LVDS is detected; When '0'- LVDS is not detected. This signal has a weak internal pull-down.
NOTE: The internal pull-down is disabled after PLTRST# deasserts.
SATA1GP/
GPIO19
This Signal has a weak internal pull-up.
Note: the internal pull-up is disabled after PLTRST# deasserts. This field determines the destination of accesses to the BIOS
memory range. Also controllable via Boot BIOS Destination bit (Chipset Config Registers: Offset 3410h:Bit 10). This strap is used
in conjunction with Boot BIOS Destination Selection 1 strap.
Bit11 Bit 10 Boot BIOS Destination
0 1 Reserved
1 0 PCI
1 1 SPI
0 0 LPC
NOTE: If option 00 LPC is selected BIOS may still be placed on LPC, but all platforms with Cougar Point require SPI flash
connected directly to the Cougar Point's SPI bus with a valid descriptor in order to boot.
NOTE: Booting to PCI is intended for debut/testing only. Boot BIOS Destination Select to LPC/PCI by functional strap or via Boot
BIOS Destination Bit will not affect SPI accesses initiated by Management Engine or Integrated GbE LAN.
NOTE: PCI Boot BIOS destination is not supported on mobile.
GNT[3:0]# functionality is not available on Mobile. Used as GPIO only. Pull-up resistors are not required on these signals. If
pull-ups are used, they should be tied to the Vcc3_3 power rail.
DDPD_CTRLDATA Port D Detected.
When '1'- Port D is detected; When '0'- Port D is not detected This signal has a weak internal pull-down.
NOTE: The internal pull-down is disabled after PLTRST# deasserts.
HDA_SYNC This signal has a weak internal pull-down.
On Die PLL VR is supplied by 1.5 V from VCCVRM when sampled high, 1.8 V from VCCVRM when sampled low.
Needs to be pulled High for Chief River platform.
GPIO15
TLS Confidentiality
Low (0) - Intel ME Crypto Transport Layer Security (TLS) cipher suite with no confidentiality
High (1) - Intel ME Crypto Transport Layer Security (TLS) cipher suite with confidentiality
This signal has a weak internal pull-down.
NOTE: The weak internal pull-down is disabled after RSMRST# deasserts.
NOTE: A strong pull-up may be needed for GPIO functionality
INTVRMEN
Integrated 1.05 V VRM Enable / Disable. Integrated 1.05 V VRMs is enabled when high
NOTE: This signal should always be pulled high
External 1.05 V VRM Enable / Disable. Integrated 1.05 V VRMs is enabled when Low.
NOTE: This signal should be pulled down to GND through 330 kOhms resistor
GPIO29/
SLP_LAN#
GPIO29 is multiplexed with SLP_LAN#. If Intel LAN is implemented on the platform, SLP_LAN# must be used to control the power
to the PHY LAN (no other implementation is supported). If integrated Intel LAN is not supported on the platform, GPIO29 can be
used as a normal GPIO. A soft strap determines the functionality of GPIO29, either as SLP_LAN# or GPIO. By default, the soft
strap enables SLP_LAN# functionality on the pin. If the soft trap is changed to enable GPIO functionality,
then SLP_LAN# functionality is no longer available, and the signal can be used as a normal GPIO (default to GPI).
Signal has a weak internal pull-down. If strap is sampled low, the security measures defined in the Flash Descriptor will be in
effect (default). If sampled high, the Flash Descriptor Security will be overridden. This strap should only be asserted high via
external pull-up in manufacturing/debug environments ONLY.
Note: The weak internal pull-down is disabled after PLTRST# deasserts. Asserting the HDA_SDO high on the rising edge of
RSMRST# will also halt Intel Management Engine after chipset bring up and disable runtime Intel Management Engine features.
This is a debug mode and must not be asserted after manufacturing/ debug.
CFG[6:5]
CFG[17:7]
CFG[2]
CFG2 is for
the 16x
1:Disabled - No Physical Display Port attached to Embedded DisplayPort
0:Enabled - An external Display Port device is connected to the Embedded
Display Port Pull down to GND through a 1KΩ ± 5% resistor to enable port
CFG[4]
Pin Name Strap Description Configuration (Default value for each bit is
1 unless specified otherwise)
PCIe Static x16
Lane Numbering
Reversal.
1: Normal Operation; Lane # definition matches socket pin map definition
0:Lane Reversed
Default
Value
Display Port
Presence strap
00 = 1 x 8, 2 x 4 PCI Express
01 = reserved
10 = 2 x 8 PCI Express
11 = 1 x 16 PCI Express
Reserved configuration
lands. A test point may
be placed on the board
for these lands.
1
1
11
PCIE Port Bifurcation
Straps
CFG[0] Connect a series 1K ohm resistor on the critical CFG[0] trace in a manner
which does not introduce any stubs to CFG[0] trace. Route as needed
from the opposite side of this series isolation resistor to the debug port.
ITP will drive the net to GND.
1001100
0X41

5
5
4
4
3
3
2
2
1
1
D D
C C
B B
A A
DP_COMP
FDI_TX_N0
FDI_TX_N1
FDI_TX_N2
FDI_TX_N3
FDI_TX_N4
FDI_TX_N5
FDI_TX_N6
FDI_TX_N7
FDI_TX_P0
FDI_TX_P1
FDI_TX_P2
FDI_TX_P3
FDI_TX_P4
FDI_TX_P6
FDI_TX_P7
FDI_TX_P5
DMI_TXN0
DMI_TXN1
DMI_TXN2
DMI_TXN3
DMI_TXP0
DMI_TXP1
DMI_TXP2
DMI_TXP3
DMI_RXN0
DMI_RXN1
DMI_RXN2
DMI_RXN3
DMI_RXP0
DMI_RXP1
DMI_RXP2
DMI_RXP3
PEG_COMP
PEG_RXN8
PEG_RXN7
PEG_RXN6
PEG_RXN5
PEG_RXN4
PEG_RXN3
PEG_RXN2
PEG_RXN1
PEG_RXN0
PEG_RXN15
PEG_RXN14
PEG_RXN13
PEG_RXN12
PEG_RXN11
PEG_RXN10
PEG_RXN9
PEG_RXP8
PEG_RXP7
PEG_RXP6
PEG_RXP5
PEG_RXP4
PEG_RXP3
PEG_RXP2
PEG_RXP1
PEG_RXP15
PEG_RXP14
PEG_RXP13
PEG_RXP0
PEG_RXP12
PEG_RXP11
PEG_RXP10
PEG_RXP9
PEG_C_TXP0 PEG_TXP0
PEG_TXP1PEG_C_TXP1 PEG_TXP2PEG_C_TXP2 PEG_TXP3PEG_C_TXP3 PEG_TXP4PEG_C_TXP4
PEG_C_TXP6 PEG_TXP6
PEG_TXP7PEG_C_TXP7
PEG_TXP5
PEG_C_TXP8 PEG_TXP8
PEG_C_TXP5
PEG_C_TXP10 PEG_TXP10
PEG_TXP11PEG_C_TXP11
PEG_TXP9
PEG_C_TXP12 PEG_TXP12
PEG_C_TXP9
PEG_C_TXP14 PEG_TXP14
PEG_TXP15PEG_C_TXP15
PEG_TXP13PEG_C_TXP13
PEG_C_TXN0 PEG_TXN0
PEG_C_TXN1 PEG_TXN1
PEG_C_TXN2 PEG_TXN2
PEG_C_TXN3 PEG_TXN3
PEG_C_TXN4 PEG_TXN4
PEG_C_TXN5 PEG_TXN5
PEG_C_TXN6 PEG_TXN6
PEG_C_TXN7
PEG_C_TXN11
PEG_C_TXN12 PEG_TXN11
PEG_TXN12
PEG_TXN7
PEG_C_TXN8 PEG_TXN8
PEG_C_TXN9
PEG_C_TXN10 PEG_TXN9
PEG_TXN10
PEG_C_TXN14
PEG_C_TXN15
PEG_C_TXN13 PEG_TXN14
PEG_TXN15
PEG_TXN13
1D05V_S0
1D05V_S0
FDI_FSYNC119
FDI_LSYNC119 FDI_LSYNC019
FDI_INT19
FDI_TX_N[7:0]19
FDI_TX_P[7:0]19
DMI_RXN[3:0]19
DMI_RXP[3:0]19
DMI_TXN[3:0]19
DMI_TXP[3:0]19
FDI_FSYNC019
PEG_RXN[0..15] 83
PEG_RXP[0..15] 83
PEG_TXN[0..15] 83
PEG_TXP[0..15] 83
Title
Size Document Number Rev
Date: Sheet of
Wistron Corporation
21F, 88, Sec.1, Hsin Tai Wu Rd., Hsichih,
Taipei Hsien 221, Taiwan, R.O.C.
2012 S-Series Richie 13.3
-1
CPU(1/7): DMI/PEG/FDI
A3
4 103Wednesday, March 14, 2012
<Core Design>
Title
Size Document Number Rev
Date: Sheet of
Wistron Corporation
21F, 88, Sec.1, Hsin Tai Wu Rd., Hsichih,
Taipei Hsien 221, Taiwan, R.O.C.
2012 S-Series Richie 13.3
-1
CPU(1/7): DMI/PEG/FDI
A3
4 103Wednesday, March 14, 2012
<Core Design>
Title
Size Document Number Rev
Date: Sheet of
Wistron Corporation
21F, 88, Sec.1, Hsin Tai Wu Rd., Hsichih,
Taipei Hsien 221, Taiwan, R.O.C.
2012 S-Series Richie 13.3
-1
CPU(1/7): DMI/PEG/FDI
A3
4 103Wednesday, March 14, 2012
<Core Design>
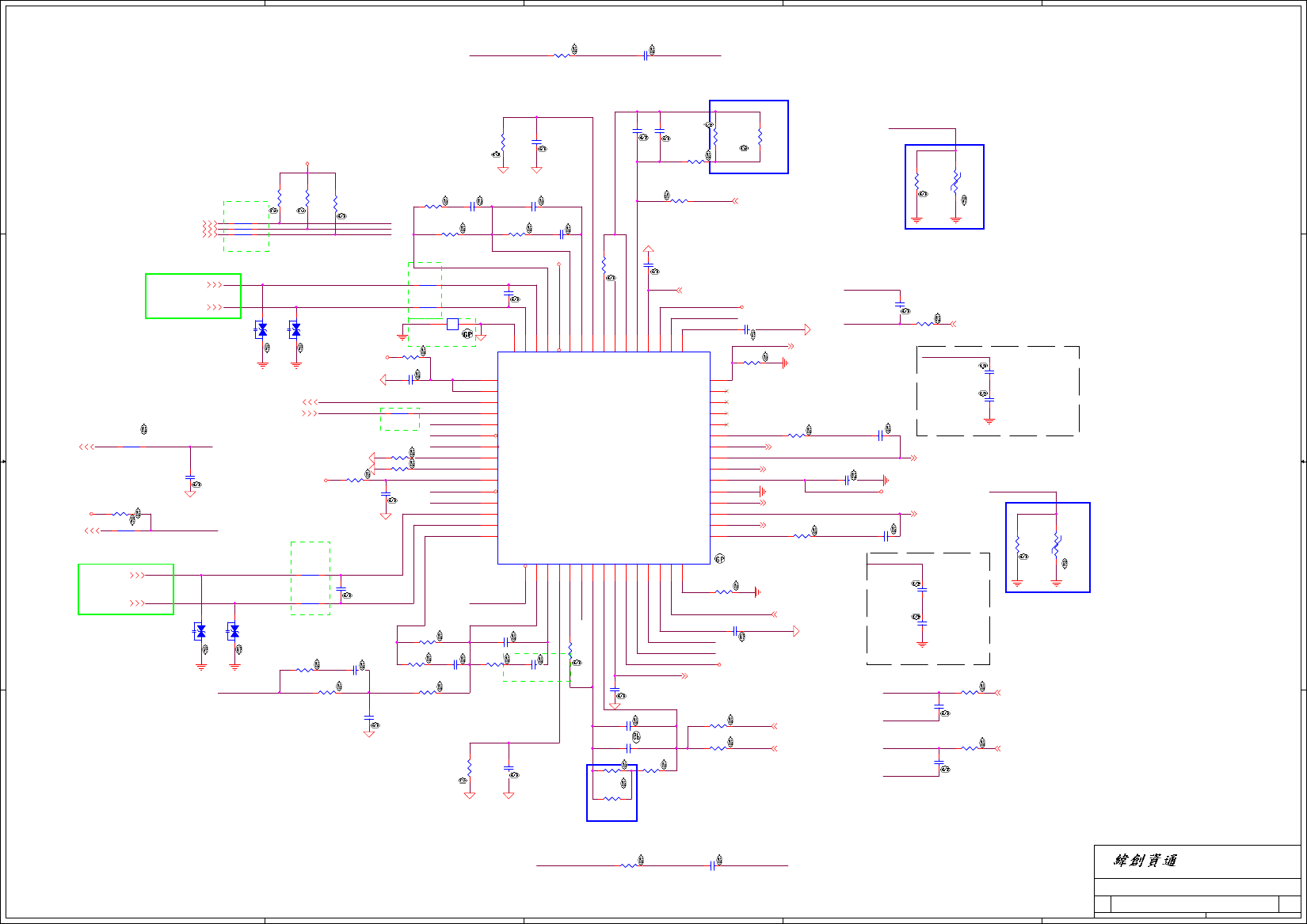
IVY BRIDGE PROCESSOR (DMI,DP,PEG,FDI)
DP Compensation, within 500mil
PEG Compensation
12mil
CPU(1/7)
Note:
Intel DMI supports both Lane
Reversal and polarity inversion
but only at PCH side. This is
enabled via a soft strap.
4mil
Note:
Intel FDI supports both Lane
Reversal and polarity inversion
but only at PCH side. This is
enabled via a soft strap.
Note:
Lane reversal does not apply to
FDI sideband signals.
Signal Routing Guideline:
PEG_ICOMPO keep W/S=12/15 mils and routing length less than 500 mils.
PEG_ICOMPI & PEG_RCOMPO keep W/S=4/15 mils and routing length less than 500 mils.
NOTE: EDP_HPD
Select a Fast FET similar to 2N7002E whose rise/
fall time is less than 6 ns.
If HPD on eDP interface is
disabled, connect it to CPU VCCIO via a 10-kΩ pull-Up
resistor on the motherboard.
This signal can be left as no connect if entire eDP interface is disabled.
Signal Routing Guideline:
EDP_ICOMPO keep W/S=12/15 mils and routing
length less than 500 mils.
EDP_COMPIO keep W/S=4/15 mils and routing
length less than 500 mils.
NOTE.
Processor strap CFG[4] should be pulled low to enable Embedded DisplayPort. BOM Note:1st/2nd/3rd Add in BOM
1 2
R402 24D9R2F-L-GPR402 24D9R2F-L-GP
1 2
C402 SCD22U16V2KX-GP
DIX_PX
C402 SCD22U16V2KX-GP
DIX_PX
1 2
C405 SCD22U16V2KX-GP
DIX_PX
C405 SCD22U16V2KX-GP
DIX_PX
1 2
C408 SCD22U16V2KX-GP
DIX_PX
C408 SCD22U16V2KX-GP
DIX_PX
1 2
C411 SCD22U16V2KX-GP
DIX_PX
C411 SCD22U16V2KX-GP
DIX_PX
1 2
C414 SCD22U16V2KX-GP
DIX_PX
C414 SCD22U16V2KX-GP
DIX_PX
1 2
C426 SCD22U16V2KX-GP
DIX_PX
C426 SCD22U16V2KX-GP
DIX_PX
1 2
C429 SCD22U16V2KX-GP
DIX_PX
C429 SCD22U16V2KX-GP
DIX_PX
1 2
C432 SCD22U16V2KX-GP
DIX_PX
C432 SCD22U16V2KX-GP
DIX_PX
1 2
C401 SCD22U16V2KX-GP
DIX_PX
C401 SCD22U16V2KX-GP
DIX_PX
1 2
C418 SCD22U16V2KX-GP
DIX_PX
C418 SCD22U16V2KX-GP
DIX_PX
1 2
C421 SCD22U16V2KX-GP
DIX_PX
C421 SCD22U16V2KX-GP
DIX_PX
1 2
C424 SCD22U16V2KX-GP
DIX_PX
C424 SCD22U16V2KX-GP
DIX_PX
1 2
C403 SCD22U16V2KX-GP
DIX_PX
C403 SCD22U16V2KX-GP
DIX_PX
1 2
C406 SCD22U16V2KX-GP
DIX_PX
C406 SCD22U16V2KX-GP
DIX_PX
1 2
C409 SCD22U16V2KX-GP
DIX_PX
C409 SCD22U16V2KX-GP
DIX_PX
1 2
C412 SCD22U16V2KX-GP
DIX_PX
C412 SCD22U16V2KX-GP
DIX_PX
1 2
C415 SCD22U16V2KX-GP
DIX_PX
C415 SCD22U16V2KX-GP
DIX_PX
1 2
C427 SCD22U16V2KX-GP
DIX_PX
C427 SCD22U16V2KX-GP
DIX_PX
1 2
C430 SCD22U16V2KX-GP
DIX_PX
C430 SCD22U16V2KX-GP
DIX_PX
1 2
C419 SCD22U16V2KX-GP
DIX_PX
C419 SCD22U16V2KX-GP
DIX_PX
1 2
C422 SCD22U16V2KX-GP
DIX_PX
C422 SCD22U16V2KX-GP
DIX_PX
1 2
C425 SCD22U16V2KX-GP
DIX_PX
C425 SCD22U16V2KX-GP
DIX_PX
1 2
C404 SCD22U16V2KX-GP
DIX_PX
C404 SCD22U16V2KX-GP
DIX_PX
1 2
C407 SCD22U16V2KX-GP
DIX_PX
C407 SCD22U16V2KX-GP
DIX_PX
1 2
C410 SCD22U16V2KX-GP
DIX_PX
C410 SCD22U16V2KX-GP
DIX_PX
1 2
C413 SCD22U16V2KX-GP
DIX_PX
C413 SCD22U16V2KX-GP
DIX_PX
1 2
C416 SCD22U16V2KX-GP
DIX_PX
C416 SCD22U16V2KX-GP
DIX_PX
1 2
C428 SCD22U16V2KX-GP
DIX_PX
C428 SCD22U16V2KX-GP
DIX_PX
1 2
C431 SCD22U16V2KX-GP
DIX_PX
C431 SCD22U16V2KX-GP
DIX_PX
DMI_RX#0
B27
DMI_RX#1
B25
DMI_RX#2
A25
DMI_RX#3
B24
DMI_RX0
B28
DMI_RX1
B26
DMI_RX2
A24
DMI_RX3
B23
DMI_TX#0
G21
DMI_TX#1
E22
DMI_TX#2
F21
DMI_TX#3
D21
DMI_TX0
G22
DMI_TX1
D22
DMI_TX3
C21 DMI_TX2
F20
FDI0_TX#0
A21
FDI0_TX#1
H19
FDI0_TX#2
E19
FDI0_TX#3
F18
FDI1_TX#0
B21
FDI1_TX#1
C20
FDI1_TX#2
D18
FDI1_TX#3
E17
FDI0_TX0
A22
FDI0_TX1
G19
FDI0_TX2
E20
FDI0_TX3
G18
FDI1_TX0
B20
FDI1_TX1
C19
FDI1_TX2
D19
FDI1_TX3
F17
FDI0_FSYNC
J18
FDI1_FSYNC
J17
FDI_INT
H20
FDI0_LSYNC
J19
FDI1_LSYNC
H17
PEG_ICOMPI J22
PEG_ICOMPO J21
PEG_RCOMPO H22
PEG_RX#0 K33
PEG_RX#1 M35
PEG_RX#2 L34
PEG_RX#3 J35
PEG_RX#4 J32
PEG_RX#5 H34
PEG_RX#6 H31
PEG_RX#7 G33
PEG_RX#8 G30
PEG_RX#9 F35
PEG_RX#10 E34
PEG_RX#11 E32
PEG_RX#12 D33
PEG_RX#13 D31
PEG_RX#14 B33
PEG_RX#15 C32
PEG_RX0 J33
PEG_RX1 L35
PEG_RX2 K34
PEG_RX3 H35
PEG_RX4 H32
PEG_RX5 G34
PEG_RX6 G31
PEG_RX7 F33
PEG_RX8 F30
PEG_RX9 E35
PEG_RX10 E33
PEG_RX11 F32
PEG_RX12 D34
PEG_RX13 E31
PEG_RX14 C33
PEG_RX15 B32
PEG_TX#0 M29
PEG_TX#1 M32
PEG_TX#2 M31
PEG_TX#3 L32
PEG_TX#4 L29
PEG_TX#5 K31
PEG_TX#6 K28
PEG_TX#7 J30
PEG_TX#8 J28
PEG_TX#9 H29
PEG_TX#10 G27
PEG_TX#11 E29
PEG_TX#12 F27
PEG_TX#13 D28
PEG_TX#14 F26
PEG_TX#15 E25
PEG_TX0 M28
PEG_TX1 M33
PEG_TX2 M30
PEG_TX3 L31
PEG_TX4 L28
PEG_TX5 K30
PEG_TX6 K27
PEG_TX7 J29
PEG_TX8 J27
PEG_TX9 H28
PEG_TX10 G28
PEG_TX11 E28
PEG_TX12 F28
PEG_TX13 D27
PEG_TX14 E26
PEG_TX15 D25
EDP_AUX
C15
EDP_AUX#
D15
EDP_TX0
C17
EDP_TX1
F16
EDP_TX2
C16
EDP_TX3
G15
EDP_TX#0
C18
EDP_TX#1
E16
EDP_TX#2
D16
EDP_TX#3
F15
EDP_COMPIO
A18
EDP_HPD
B16 EDP_ICOMPO
A17
PCI EXPRESS* - GRAPHICS
DMI
Intel(R) FDI
eDP
1 OF 9
IVY-BRIDGE
CPU1A
62.10040.821
2nd = 62.10055.321
3rd = 62.10055.731
1ST = 62.10055.551
PCI EXPRESS* - GRAPHICS
DMI
Intel(R) FDI
eDP
1 OF 9
IVY-BRIDGE
CPU1A
62.10040.821
2nd = 62.10055.321
3rd = 62.10055.731
1ST = 62.10055.551
1 2
C417 SCD22U16V2KX-GP
DIX_PX
C417 SCD22U16V2KX-GP
DIX_PX
1 2
R401 24D9R2F-L-GPR401 24D9R2F-L-GP
1 2
C420 SCD22U16V2KX-GP
DIX_PX
C420 SCD22U16V2KX-GP
DIX_PX
1 2
C423 SCD22U16V2KX-GP
DIX_PX
C423 SCD22U16V2KX-GP
DIX_PX

5
5
4
4
3
3
2
2
1
1
D D
C C
B B
A A
SM_RCOMP_0
SM_RCOMP_1
SM_RCOMP_2
XDP_TRST#
H_PM_SYNC_R
H_PROCHOT#
XDP_TMS
XDP_TDI
XDP_PREQ#
XDP_TCK
H_PROCHOT#_D
TP_SKTOCC#_R
PM_DRAM_PWRGD_R
CLK_DP_N_R
CLK_DP_P_R
BUF_CPU_RST#_R
CPU_BCLK_P
SM_RCOMP_0
SM_RCOMP_1
SM_RCOMP_2
CPUDRAMRST#
CPUDRAMRST#_R
H_CPUPWRGD_R
H_CPUPWRGD_R
CPU_BCLK_N
CPUDRAMRST#
H_CATERR#
PM_DRAM_PWRGD_M
BUF_CPU_RST#
XDP_BPM1_R
XDP_BPM0_R
XDP_BPM3_R
XDP_BPM2_R
XDP_BPM4_R
XDP_BPM5_R
XDP_BPM6_R
XDP_BPM7_R
XDP_PRDY#
XDP_PREQ#
XDP_TDI
XDP_TDO
XDP_TMS
XDP_TRST#
XDP_TCK
XDP_TDO
XDP_DBRESET#
1D05V_S0
1D05V_S0
1D5V_S3
1D05V_S0 3D3V_S0
3D3V_S0
1D05V_S0
1D5V_S03D3V_S5
3D3V_S0 1D05V_S0
3D3V_S5
H_PROCHOT# 42
PM_DRAM_PWRGD19
H_SNB_IVB#22
H_THRMTRIP#22,85
H_PECI22,27
H_PM_SYNC19
CLKOUT_DMI_P 18
CLKOUT_DMI_N 18
PCH_DDR_EN# 8
H_CPUPWRGD22
DDR3_DRAMRST# 14,15,97
KBC_PROCHOT27
PLT_RST#17,21,32,34,53,54,56,71,83,96,97
XDP_DBRESET# 19
PWR_GOOD27,37,42,50,96
PCH_DDR_RST#18 PCH_DDR_EN# 8
KBC_DDR_RST#27,46
Title
Size Document Number Rev
Date: Sheet of
Wistron Corporation
21F, 88, Sec.1, Hsin Tai Wu Rd., Hsichih,
Taipei Hsien 221, Taiwan, R.O.C.
2012 S-Series Richie 13.3
-1
CPU(2/7) : CLK/MISC/JTAG
Custom
5 103Wednesday, March 14, 2012
<Core Design>
Title
Size Document Number Rev
Date: Sheet of
Wistron Corporation
21F, 88, Sec.1, Hsin Tai Wu Rd., Hsichih,
Taipei Hsien 221, Taiwan, R.O.C.
2012 S-Series Richie 13.3
-1
CPU(2/7) : CLK/MISC/JTAG
Custom
5 103Wednesday, March 14, 2012
<Core Design>
Title
Size Document Number Rev
Date: Sheet of
Wistron Corporation
21F, 88, Sec.1, Hsin Tai Wu Rd., Hsichih,
Taipei Hsien 221, Taiwan, R.O.C.
2012 S-Series Richie 13.3
-1
CPU(2/7) : CLK/MISC/JTAG
Custom
5 103Wednesday, March 14, 2012
<Core Design>
CPU(2/7)
Buffered reset to CPU
S3 Power Reduction Circuit
SM_DRAMRST#
PM_DRAM_PWRGD Traces impedance= 50 ohm
DDR3 Compensation Signals
IVY BRIDGE PROCESSOR (CLK,MISC,JTAG)
PU/PD for JTAG signals
AND GATE
PUT CLOSE CPU
DEEP S3
20120112 PV-R
20120116PV-R
20120116PV-R
12
R515
4K99R2F-L-GP
R515
4K99R2F-L-GP
1 2
R530
0R0402-PAD
R530
0R0402-PAD
12
R501
62R2F-GP
R501
62R2F-GP
G
S
D
Q501
2N7002K-2-GP
2nd = 84.07002.I31
84.2N702.J31
3rd = 84.2N702.W31
Q501
2N7002K-2-GP
2nd = 84.07002.I31
84.2N702.J31
3rd = 84.2N702.W31
G
DS
Q503
DMN5L06K-7-GP
84.05067.031
2ND = 84.07002.I31
3rd = 84.2N702.W31
DY_DS3
Q503
DMN5L06K-7-GP
84.05067.031
2ND = 84.07002.I31
3rd = 84.2N702.W31
DY_DS3
1TP510 TPAD14-OP-GPTP510 TPAD14-OP-GP
12
R510
200R2F-L-GP
R510
200R2F-L-GP
12
R524
200R2F-L-GP
R524
200R2F-L-GP
1TP511 TPAD14-OP-GPTP511 TPAD14-OP-GP
1
TP502
TPAD14-OP-GP
TP502
TPAD14-OP-GP
IN B
1
IN A
2
GND
3OUT Y 4
VCC 5
U501
74VHC1G09DFT2G-GP
73.01G09.AAH
2nd = 73.01G09.0AB
3rd = 73.01G09.BAH
U501
74VHC1G09DFT2G-GP
73.01G09.AAH
2nd = 73.01G09.0AB
3rd = 73.01G09.BAH
G
DS
Q502
DMN5L06K-7-GP
2ND = 84.00138.F31
84.05067.031
Q502
DMN5L06K-7-GP
2ND = 84.00138.F31
84.05067.031
1TP515 TPAD14-OP-GPTP515 TPAD14-OP-GP
1 2
R502
0R2J-2-GP
DY
R502
0R2J-2-GP
DY
12
R503
140R2F-GP
R503
140R2F-GP
1TP512 TPAD14-OP-GPTP512 TPAD14-OP-GP
12
C503
SCD1U10V2KX-5GP
C503
SCD1U10V2KX-5GP
12
C504
SCD1U10V2KX-5GP
C504
SCD1U10V2KX-5GP
1 2
R527
1K5R2F-2-GP
DY
R527
1K5R2F-2-GP
DY
12
R513
1KR2F-3-GP
R513
1KR2F-3-GP
1TP503 TPAD14-OP-GPTP503 TPAD14-OP-GP
1TP516 TPAD14-OP-GPTP516 TPAD14-OP-GP
1 2
R528
20KR2J-L2-GP
DY_DS3
R528
20KR2J-L2-GP
DY_DS3
1 2
R511 51R2J-2-GPR511 51R2J-2-GP
12
R526
75R2J-1-GP
R526
75R2J-1-GP
12
R529
20KR2J-L2-GP
DY
R529
20KR2J-L2-GP
DY
12
C501
SCD047U25V2KX-GP
C501
SCD047U25V2KX-GP
1 2
R1110
1KR2J-1-GP
R1110
1KR2J-1-GP
1
TP501TPAD14-OP-GPTP501TPAD14-OP-GP
1 2
R507 51R2J-2-GPR507 51R2J-2-GP
12
C502
SC1U6D3V2KX-GP
C502
SC1U6D3V2KX-GP
12
R521
750R2F-GP
DY
R521
750R2F-GP
DY
1TP513 TPAD14-OP-GPTP513 TPAD14-OP-GP
1 2
R1111
51R2J-2-GP
R1111
51R2J-2-GP
12
R504
25D5R2F-GP
R504
25D5R2F-GP
1 2
R517
43R2J-GP
R517
43R2J-GP
1 2
R514
1KR2J-1-GP
R514
1KR2J-1-GP
1 2
R520 0R0402-PAD-1-GPR520 0R0402-PAD-1-GP
1TP517 TPAD14-OP-GPTP517 TPAD14-OP-GP
1 2
R522
0R2J-2-GP
DY
R522
0R2J-2-GP
DY
1 2
R505 51R2J-2-GP
DY
R505 51R2J-2-GP
DY
1TP514 TPAD14-OP-GPTP514 TPAD14-OP-GP
1
2 3
4
RN
0R4P2R-PADRN501
RN
0R4P2R-PADRN501
1 2
R506 51R2J-2-GPR506 51R2J-2-GP
1 2
R512 130R2F-1-GPR512 130R2F-1-GP
12
R525
100KR2J-1-GP
R525
100KR2J-1-GP
12
R523
200R2F-L-GP
R523
200R2F-L-GP
1
2 3
4RN504
SRN1KJ-7-GP
RN504
SRN1KJ-7-GP
1 2
R518 10KR2J-3-GPR518 10KR2J-3-GP
1 2
R508 56R2F-1-GPR508 56R2F-1-GP
1 2
R519 0R0402-PAD-1-GPR519 0R0402-PAD-1-GP
SM_RCOMP1 A5
SM_RCOMP2 A4
SM_DRAMRST# R8
SM_RCOMP0 AK1
BCLK# A27
BCLK A28
DPLL_REF_CLK# A15
DPLL_REF_CLK A16
CATERR#
AL33
PECI
AN33
PROCHOT#
AL32
THERMTRIP#
AN32
SM_DRAMPWROK
V8
RESET#
AR33
PRDY# AP29
PREQ# AP27
TCK AR26
TMS AR27
TRST# AP30
TDI AR28
TDO AP26
DBR# AL35
BPM#0 AT28
BPM#1 AR29
BPM#2 AR30
BPM#3 AT30
BPM#4 AP32
BPM#5 AR31
BPM#6 AT31
BPM#7 AR32
PM_SYNC
AM34
SKTOCC#
AN34
PROC_SELECT#
C26
UNCOREPWRGOOD
AP33
CLOCKS
MISCTHERMALPWR MANAGEMENT
DDR3
MISC
JTAG & BPM
2 OF 9
IVY-BRIDGE
CPU1B
CLOCKS
MISCTHERMALPWR MANAGEMENT
DDR3
MISC
JTAG & BPM
2 OF 9
IVY-BRIDGE
CPU1B
1 2
R509 51R2J-2-GPR509 51R2J-2-GP
NC#1
1
A
2
GND
3Y4
VCC 5
U502
74LVC1G07GW-GP
3rd = 73.17S07.0AG
1st = 73.01G07.AHG
2nd = 73.01G07.AHG
U502
74LVC1G07GW-GP
3rd = 73.17S07.0AG
1st = 73.01G07.AHG
2nd = 73.01G07.AHG

5
5
4
4
3
3
2
2
1
1
D D
C C
B B
A A
M_A_DQS4
M_A_DQS3
M_A_DQS5
M_A_DQS6
M_A_DQS7
M_A_DQS2
M_A_DQS1
M_A_DQS0
M_B_DQ39
M_B_DQ54
M_B_DQ24
M_A_DQ13
M_B_DQ21
M_B_DQ8
M_A_DQ55
M_B_DQ40
M_B_DQ55
M_B_DQ25
M_B_DQ22
M_B_DQ9
M_A_DQ56
M_B_DQ41
M_B_DQ56
M_B_DQ26
M_A_DQ0
M_B_DQ10
M_A_DQ57
M_B_DQ42
M_A_DQ14
M_B_DQ27
M_B_DQ57
M_A_DQ1
M_B_DQ11
M_A_DQ58
M_B_DQ43
M_A_DQ15
M_B_DQ28
M_B_DQ58
M_B_DQ23
M_A_DQ2
M_B_DQ12
M_A_DQ59
M_B_DQ44
M_A_DQ16
M_B_DQ29
M_B_DQ59
M_A_DQ3
M_B_DQ13
M_A_DQ60
M_B_DQ45
M_A_DQ17
M_B_DQ30
M_B_DQ60
M_A_DQ4
M_B_DQ14
M_B_DQ46
M_A_DQ18
M_A_DQ61
M_B_DQ31
M_A_DQ5
M_B_DQ15
M_A_DQ19
M_B_DQ47
M_A_DQ62
M_B_DQ32
M_B_DQ0
M_A_DQ6
M_B_DQ16
M_A_DQ20
M_B_DQ48
M_B_DQ33
M_A_DQ63
M_B_DQ1
M_B_DQ62
M_A_DQ7
M_B_DQ17
M_A_DQ21
M_B_DQ34
M_B_DQ49
M_B_DQ2
M_A_DQ8
M_A_DQ22
M_A_DQ26
M_A_DQ27
M_A_DQ28
M_A_DQ29
M_A_DQ30
M_A_DQ32
M_A_DQ31
M_A_DQ33
M_A_DQ34
M_A_DQ35
M_A_DQ37
M_B_DQS0
M_A_DQ36
M_A_DQ38
M_A_DQ39
M_A_DQ40
M_A_DQ41
M_A_DQ43
M_A_DQ42
M_A_DQ44
M_A_DQ45
M_A_DQ46
M_A_DQ47
M_A_DQ48
M_A_DQ49
M_A_DQ50
M_B_DQ35
M_B_DQ3
M_B_DQS1
M_B_DQS2
M_B_DQS3
M_B_DQS4
M_B_DQ50
M_A_DQ9
M_A_DQ51
M_A_DQ23
M_B_DQ4
M_B_DQ36
M_B_DQ51
M_B_DQS5
M_B_DQS6
M_B_DQS7
M_A_DQ10
M_B_DQ18
M_A_DQ52
M_A_DQ24
M_B_DQ5
M_B_DQ37
M_B_DQ52
M_A_DQ11
M_B_DQ61
M_B_DQ19
M_A_DQ53
M_A_DQ25
M_B_DQ6
M_B_DQ38
M_B_DQ53
M_A_DQ12
M_B_DQ63
M_B_DQ20
M_A_DQ54
M_B_DQ7
M_A_A7
M_A_A12
M_A_A14
M_A_A13
M_A_A9
M_A_A15
M_A_A10
M_A_A0
M_A_A6
M_A_A8
M_A_A1
M_A_A2
M_A_A3
M_A_A4
M_A_A5
M_A_A11
M_A_DQS#4
M_A_DQS#5
M_A_DQS#6
M_A_DQS#7
M_A_DQS#3
M_A_DQS#2
M_A_DQS#1
M_A_DQS#0
M_B_DQS#3
M_B_DQS#2
M_B_DQS#1
M_B_DQS#0
M_B_DQS#7
M_B_DQS#6
M_B_DQS#5
M_B_DQS#4
M_B_A5
M_B_A6
M_B_A7
M_B_A8
M_B_A9
M_B_A10
M_B_A11
M_B_A12
M_B_A13
M_B_A14
M_B_A15
M_B_A4
M_B_A3
M_B_A2
M_B_A1
M_B_A0
M_A_BS014 M_A_BS114 M_A_BS214
M_A_CAS#14 M_A_RAS#14 M_A_WE#14
M_A_A[15:0] 14
M_A_DQS[7:0] 14
M_B_BS015 M_B_BS115 M_B_BS215
M_B_CAS#15 M_B_RAS#15 M_B_WE#15
M_A_DQS#[7:0] 14
M_A_DIM0_CKE0 14
M_A_DIM0_CKE1 14
M_A_DIM0_CS#0 14
M_A_DIM0_CS#1 14
M_A_DIM0_ODT0 14
M_A_DIM0_ODT1 14
M_A_DIM0_CLK_DDR0 14
M_A_DIM0_CLK_DDR#0 14
M_A_DIM0_CLK_DDR1 14
M_A_DIM0_CLK_DDR#1 14
M_B_DIM0_CKE0 15
M_B_DIM0_CKE1 15
M_B_DIM0_CS#0 15
M_B_DIM0_CS#1 15
M_B_DIM0_ODT0 15
M_B_DIM0_ODT1 15
M_B_DIM0_CLK_DDR0 15
M_B_DIM0_CLK_DDR#0 15
M_B_DIM0_CLK_DDR1 15
M_B_DIM0_CLK_DDR#1 15
M_B_A[15:0] 15
M_B_DQS[7:0] 15
M_B_DQS#[7:0] 15
M_A_DQ[63:0]14 M_B_DQ[63:0]15
Title
Size Document Number Rev
Date: Sheet of
Wistron Corporation
21F, 88, Sec.1, Hsin Tai Wu Rd., Hsichih,
Taipei Hsien 221, Taiwan, R.O.C.
2012 S-Series Richie 13.3
-1
CPU(3/7) : DDR3
Custom
6 103Wednesday, March 14, 2012
<Core Design>
Title
Size Document Number Rev
Date: Sheet of
Wistron Corporation
21F, 88, Sec.1, Hsin Tai Wu Rd., Hsichih,
Taipei Hsien 221, Taiwan, R.O.C.
2012 S-Series Richie 13.3
-1
CPU(3/7) : DDR3
Custom
6 103Wednesday, March 14, 2012
<Core Design>
Title
Size Document Number Rev
Date: Sheet of
Wistron Corporation
21F, 88, Sec.1, Hsin Tai Wu Rd., Hsichih,
Taipei Hsien 221, Taiwan, R.O.C.
2012 S-Series Richie 13.3
-1
CPU(3/7) : DDR3
Custom
6 103Wednesday, March 14, 2012
<Core Design>
IVY BRIDGE PROCESSOR (DDR3)
CPU(3/7)
SB_BS0
AA9
SB_BS1
AA7
SB_BS2
R6
SB_CAS#
AA10
SB_RAS#
AB8
SB_WE#
AB9
SB_CK0 AE2
SB_CK1 AE1
SB_CLK#0 AD2
SB_CLK#1 AD1
SB_CKE0 R9
SB_CKE1 R10
SB_ODT0 AE4
SB_ODT1 AD4
SB_DQS4 AN6
SB_DQS#4 AN5
SB_DQS5 AP8
SB_DQS#5 AP9
SB_DQS6 AK11
SB_DQS#6 AK12
SB_DQS7 AP14
SB_DQS#7 AP15
SB_DQS0 C7
SB_DQS#0 D7
SB_DQS1 G3
SB_DQS#1 F3
SB_DQS2 J6
SB_DQS#2 K6
SB_DQS3 M3
SB_DQS#3 N3
SB_MA0 AA8
SB_MA1 T7
SB_MA2 R7
SB_MA3 T6
SB_MA4 T2
SB_MA5 T4
SB_MA6 T3
SB_MA7 R2
SB_MA8 T5
SB_MA9 R3
SB_MA10 AB7
SB_MA11 R1
SB_MA12 T1
SB_MA13 AB10
SB_MA14 R5
SB_MA15 R4
SB_DQ0
C9
SB_DQ1
A7
SB_DQ2
D10
SB_DQ3
C8
SB_DQ4
A9
SB_DQ5
A8
SB_DQ6
D9
SB_DQ7
D8
SB_DQ8
G4
SB_DQ9
F4
SB_DQ10
F1
SB_DQ11
G1
SB_DQ12
G5
SB_DQ13
F5
SB_DQ14
F2
SB_DQ15
G2
SB_DQ16
J7
SB_DQ17
J8
SB_DQ18
K10
SB_DQ19
K9
SB_DQ20
J9
SB_DQ21
J10
SB_DQ22
K8
SB_DQ23
K7
SB_DQ24
M5
SB_DQ25
N4
SB_DQ26
N2
SB_DQ27
N1
SB_DQ28
M4
SB_DQ29
N5
SB_DQ30
M2
SB_DQ31
M1
SB_DQ32
AM5
SB_DQ33
AM6
SB_DQ34
AR3
SB_DQ35
AP3
SB_DQ36
AN3
SB_DQ37
AN2
SB_DQ38
AN1
SB_DQ39
AP2
SB_DQ40
AP5
SB_DQ41
AN9
SB_DQ42
AT5
SB_DQ43
AT6
SB_DQ44
AP6
SB_DQ45
AN8
SB_DQ46
AR6
SB_DQ47
AR5
SB_DQ48
AR9
SB_DQ49
AJ11
SB_DQ50
AT8
SB_DQ51
AT9
SB_DQ52
AH11
SB_DQ53
AR8
SB_DQ54
AJ12
SB_DQ55
AH12
SB_DQ56
AT11
SB_DQ57
AN14
SB_DQ58
AR14
SB_DQ59
AT14
SB_DQ60
AT12
SB_DQ61
AN15
SB_DQ62
AR15
SB_DQ63
AT15
SB_CK2 AB2
SB_CLK#2 AA2
SB_CKE2 T9
SB_CK3 AA1
SB_CLK#3 AB1
SB_CKE3 T10
SB_CS#0 AD3
SB_CS#1 AE3
SB_CS#2 AD6
SB_CS#3 AE6
SB_ODT2 AD5
SB_ODT3 AE5
DDR SYSTEM MEMORY B
4 OF 9
IVY-BRIDGE
CPU1D
DDR SYSTEM MEMORY B
4 OF 9
IVY-BRIDGE
CPU1D
SA_BS0
AE10
SA_BS1
AF10
SA_BS2
V6
SA_CAS#
AE8
SA_RAS#
AD9
SA_WE#
AF9
SA_CK0 AB6
SA_CK1 AA5
SA_CLK#0 AA6
SA_CLK#1 AB5
SA_CKE0 V9
SA_CKE1 V10
SA_CS#0 AK3
SA_CS#1 AL3
SA_ODT0 AH3
SA_ODT1 AG3
SA_DQS0 D4
SA_DQS#0 C4
SA_DQS1 F6
SA_DQS#1 G6
SA_DQS2 K3
SA_DQS#2 J3
SA_DQS3 N6
SA_DQS#3 M6
SA_DQS4 AL5
SA_DQS#4 AL6
SA_DQS5 AM9
SA_DQS#5 AM8
SA_DQS6 AR11
SA_DQS#6 AR12
SA_DQS7 AM14
SA_DQS#7 AM15
SA_MA0 AD10
SA_MA1 W1
SA_MA2 W2
SA_MA3 W7
SA_MA4 V3
SA_MA5 V2
SA_MA6 W3
SA_MA7 W6
SA_MA8 V1
SA_MA9 W5
SA_MA10 AD8
SA_MA11 V4
SA_MA12 W4
SA_MA13 AF8
SA_MA14 V5
SA_MA15 V7
SA_DQ0
C5
SA_DQ1
D5
SA_DQ2
D3
SA_DQ3
D2
SA_DQ4
D6
SA_DQ5
C6
SA_DQ6
C2
SA_DQ7
C3
SA_DQ8
F10
SA_DQ9
F8
SA_DQ10
G10
SA_DQ11
G9
SA_DQ12
F9
SA_DQ13
F7
SA_DQ14
G8
SA_DQ15
G7
SA_DQ16
K4
SA_DQ17
K5
SA_DQ18
K1
SA_DQ19
J1
SA_DQ20
J5
SA_DQ21
J4
SA_DQ22
J2
SA_DQ23
K2
SA_DQ24
M8
SA_DQ25
N10
SA_DQ26
N8
SA_DQ27
N7
SA_DQ28
M10
SA_DQ29
M9
SA_DQ30
N9
SA_DQ31
M7
SA_DQ32
AG6
SA_DQ33
AG5
SA_DQ34
AK6
SA_DQ35
AK5
SA_DQ36
AH5
SA_DQ37
AH6
SA_DQ38
AJ5
SA_DQ39
AJ6
SA_DQ40
AJ8
SA_DQ41
AK8
SA_DQ42
AJ9
SA_DQ43
AK9
SA_DQ44
AH8
SA_DQ45
AH9
SA_DQ46
AL9
SA_DQ47
AL8
SA_DQ48
AP11
SA_DQ49
AN11
SA_DQ50
AL12
SA_DQ51
AM12
SA_DQ52
AM11
SA_DQ53
AL11
SA_DQ54
AP12
SA_DQ55
AN12
SA_DQ56
AJ14
SA_DQ57
AH14
SA_DQ58
AL15
SA_DQ59
AK15
SA_DQ60
AL14
SA_DQ61
AK14
SA_DQ62
AJ15
SA_DQ63
AH15
SA_CK2 AB4
SA_CLK#2 AA4
SA_CK3 AB3
SA_CLK#3 AA3
SA_CKE2 W9
SA_CKE3 W10
SA_CS#2 AG1
SA_CS#3 AH1
SA_ODT2 AG2
SA_ODT3 AH2
DDR SYSTEM MEMORY A
3 OF 9
IVY-BRIDGE
CPU1C
DDR SYSTEM MEMORY A
3 OF 9
IVY-BRIDGE
CPU1C

5
5
4
4
3
3
2
2
1
1
D D
C C
B B
A A
H_CPU_SVIDALRT#
H_CPU_SVIDCLK
H_CPU_SVIDDAT
VSSSENSE
VCCSENSE
1D05V_S0
1D05V_S0
VCC_CORE
VCC_CORE
1D05V_S0
VCCSENSE 42
VSSSENSE 42
VTT_SENSE 45
VR_SVID_ALERT# 42
H_CPU_SVIDDAT 42
H_CPU_SVIDCLK 42
VSSP_SENSE 45
Title
Size Document Number Rev
Date: Sheet of
Wistron Corporation
21F, 88, Sec.1, Hsin Tai Wu Rd., Hsichih,
Taipei Hsien 221, Taiwan, R.O.C.
2012 S-Series Richie 13.3
-1
CPU(4/7) : PWR
Custom
7 103Wednesday, March 14, 2012
<Core Design>
Title
Size Document Number Rev
Date: Sheet of
Wistron Corporation
21F, 88, Sec.1, Hsin Tai Wu Rd., Hsichih,
Taipei Hsien 221, Taiwan, R.O.C.
2012 S-Series Richie 13.3
-1
CPU(4/7) : PWR
Custom
7 103Wednesday, March 14, 2012
<Core Design>
Title
Size Document Number Rev
Date: Sheet of
Wistron Corporation
21F, 88, Sec.1, Hsin Tai Wu Rd., Hsichih,
Taipei Hsien 221, Taiwan, R.O.C.
2012 S-Series Richie 13.3
-1
CPU(4/7) : PWR
Custom
7 103Wednesday, March 14, 2012
<Core Design>
Differential Sense feedback
IVY BRIDGE PROCESSOR (POWER)
PROCESSOR UNCORE POWER
8.5A
CPU(4/7)
53A
Route these three net together
PUT CLOSE CPU
PUT CLOSE CPU
PROCESSOR CORE
POWER
Place Bottom
Place Top
reserve PAD for ESD
12
C709
SC10U6D3V3MX-GP
C709
SC10U6D3V3MX-GP
12
R707
10R2F-L-GP
R707
10R2F-L-GP
12
C716
SC22U6D3V5MX-2GP
C716
SC22U6D3V5MX-2GP
1 2
D702
0R2J-2-GP
DY
D702
0R2J-2-GP
DY
12
C742
SC22U6D3V5MX-2GP
C742
SC22U6D3V5MX-2GP
12
C735
SC22U6D3V5MX-2GP
C735
SC22U6D3V5MX-2GP
12
C717
SC22U6D3V5MX-2GP
C717
SC22U6D3V5MX-2GP
12
C741
SC10U6D3V5KX-1GP
C741
SC10U6D3V5KX-1GP
12
C712
SC22U6D3V5MX-2GP
C712
SC22U6D3V5MX-2GP
12
R706
100R2F-L1-GP-U
R706
100R2F-L1-GP-U
1 2
R703 130R2F-1-GPR703 130R2F-1-GP
1 2
D701
0R2J-2-GP
DY
D701
0R2J-2-GP
DY
12
C702
SC10U6D3V5KX-1GP
C702
SC10U6D3V5KX-1GP
12
C701
SC10U6D3V5KX-1GP
C701
SC10U6D3V5KX-1GP
12
C738
SC10U6D3V5KX-1GP
C738
SC10U6D3V5KX-1GP
12
C715
SC10U6D3V3MX-GP
C715
SC10U6D3V3MX-GP
12
C703
SC22U6D3V5MX-2GP
C703
SC22U6D3V5MX-2GP
12
C710
SC22U6D3V5MX-2GP
C710
SC22U6D3V5MX-2GP
12
C727
SC10U6D3V3MX-GP
C727
SC10U6D3V3MX-GP
12
C714
SC22U6D3V5MX-2GP
C714
SC22U6D3V5MX-2GP
12
C734
SC10U6D3V3MX-GP
C734
SC10U6D3V3MX-GP
12
C733
SC10U6D3V3MX-GP
C733
SC10U6D3V3MX-GP
12
R704
100R2F-L1-GP-U
R704
100R2F-L1-GP-U
12
C722
SC22U6D3V5MX-2GP
C722
SC22U6D3V5MX-2GP
12
C729
SC10U6D3V3MX-GP
C729
SC10U6D3V3MX-GP
VCC_SENSE AJ35
VSS_SENSE AJ34
VIDALERT# AJ29
VIDSCLK AJ30
VIDSOUT AJ28
VSS_SENSE_VCCIO A10
VCC1
AG35
VCC2
AG34
VCC3
AG33
VCC4
AG32
VCC5
AG31
VCC6
AG30
VCC7
AG29
VCC8
AG28
VCC9
AG27
VCC10
AG26
VCC11
AF35
VCC12
AF34
VCC13
AF33
VCC14
AF32
VCC15
AF31
VCC16
AF30
VCC17
AF29
VCC18
AF28
VCC19
AF27
VCC20
AF26
VCC21
AD35
VCC22
AD34
VCC23
AD33
VCC24
AD32
VCC25
AD31
VCC26
AD30
VCC27
AD29
VCC28
AD28
VCC29
AD27
VCC30
AD26
VCC31
AC35
VCC32
AC34
VCC33
AC33
VCC34
AC32
VCC35
AC31
VCC36
AC30
VCC37
AC29
VCC38
AC28
VCC39
AC27
VCC40
AC26
VCC41
AA35
VCC42
AA34
VCC43
AA33
VCC44
AA32
VCC45
AA31
VCC46
AA30
VCC47
AA29
VCC48
AA28
VCC49
AA27
VCC50
AA26
VCC51
Y35
VCC52
Y34
VCC53
Y33
VCC54
Y32
VCC55
Y31
VCC56
Y30
VCC57
Y29
VCC58
Y28
VCC59
Y27
VCC60
Y26
VCC61
V35
VCC62
V34
VCC63
V33
VCC64
V32
VCC65
V31
VCC66
V30
VCC67
V29
VCC68
V28
VCC69
V27
VCC70
V26
VCC71
U35
VCC72
U34
VCC73
U33
VCC74
U32
VCC75
U31
VCC76
U30
VCC77
U29
VCC78
U28
VCC79
U27
VCC80
U26
VCC81
R35
VCC82
R34
VCC83
R33
VCC84
R32
VCC85
R31
VCC86
R30
VCC87
R29
VCC88
R28
VCC89
R27
VCC90
R26
VCC91
P35
VCC92
P34
VCC93
P33
VCC94
P32
VCC95
P31
VCC96
P30
VCC97
P29
VCC98
P28
VCC99
P27
VCC100
P26
VCCIO1 AH13
VCCIO12 J11
VCCIO18 G12
VCCIO19 F14
VCCIO20 F13
VCCIO21 F12
VCCIO22 F11
VCCIO23 E14
VCCIO24 E12
VCCIO2 AH10
VCCIO3 AG10
VCCIO4 AC10
VCCIO5 Y10
VCCIO6 U10
VCCIO7 P10
VCCIO8 L10
VCCIO9 J14
VCCIO10 J13
VCCIO11 J12
VCCIO13 H14
VCCIO14 H12
VCCIO15 H11
VCCIO16 G14
VCCIO17 G13
VCCIO25 E11
VCCIO32 C12
VCCIO33 C11
VCCIO34 B14
VCCIO35 B12
VCCIO36 A14
VCCIO37 A13
VCCIO38 A12
VCCIO39 A11
VCCIO26 D14
VCCIO27 D13
VCCIO28 D12
VCCIO29 D11
VCCIO30 C14
VCCIO31 C13
VCCIO_SENSE B10
VCCIO40 J23
CORE SUPPLY
PEG AND DDR
SENSE LINES SVID
6 OF 9
POWER
IVY-BRIDGE
CPU1F
CORE SUPPLY
PEG AND DDR
SENSE LINES SVID
6 OF 9
POWER
IVY-BRIDGE
CPU1F
12
C720
SC22U6D3V5MX-2GP
C720
SC22U6D3V5MX-2GP
12
C732
SC10U6D3V3MX-GP
C732
SC10U6D3V3MX-GP
12
C718
SC10U6D3V3MX-GP
C718
SC10U6D3V3MX-GP
12
C706
SC10U6D3V5KX-1GP
C706
SC10U6D3V5KX-1GP
12
C736
SC22U6D3V5MX-2GP
C736
SC22U6D3V5MX-2GP
12
C728
SC22U6D3V5MX-2GP
C728
SC22U6D3V5MX-2GP
12
C739
SC22U6D3V5MX-2GP
C739
SC22U6D3V5MX-2GP
12
C719
SC10U6D3V3MX-GP
C719
SC10U6D3V3MX-GP
12
C740
SC22U6D3V5MX-2GP
C740
SC22U6D3V5MX-2GP
12
C711
SC22U6D3V5MX-2GP
C711
SC22U6D3V5MX-2GP
12
R708
10R2F-L-GP
R708
10R2F-L-GP
12
C726
SC10U6D3V3MX-GP
C726
SC10U6D3V3MX-GP
12
C730
SC10U6D3V3MX-GP
C730
SC10U6D3V3MX-GP
12
C721
SC22U6D3V5MX-2GP
C721
SC22U6D3V5MX-2GP
12
C731
SC22U6D3V5MX-2GP
C731
SC22U6D3V5MX-2GP
12
C723
SC22U6D3V5MX-2GP
C723
SC22U6D3V5MX-2GP
12
C708
SC10U6D3V5KX-1GP
C708
SC10U6D3V5KX-1GP
12
C713
SC22U6D3V5MX-2GP
C713
SC22U6D3V5MX-2GP
12
C707
SC10U6D3V5KX-1GP
C707
SC10U6D3V5KX-1GP
12
C704
SC22U6D3V5MX-2GP
C704
SC22U6D3V5MX-2GP
1 2
R705 43R2J-GPR705 43R2J-GP

5
5
4
4
3
3
2
2
1
1
D D
C C
B B
A A
DDR_VREF_S3_B4
H_FC_C22
DDR_VREF_S3_D1
H_VCCP_SEL
VCCUSA_SENSE
+V_SM_VREF_CNT
VCCSA_SEL
+V_SM_VREF_CNT
DDR_VREF_S3_D1
PCH_DDR_EN#
DDR_VREF_S3_B4
+V_SM_VREF
+V_SM_VREF_G
VSSGT_SENSE
VCCGT_SENSE
DDR_VREF_S3
VCCSA
1D5V_S0
1D8V_S0
VCCSA
VCC_GFXCORE
1D5V_S3
VCC_GFXCORE
VCC_GFXCORE
H_SNB_IVB#_PWRCTRL 45
VCCGT_SENSE 42
VSSGT_SENSE 42
VCCUSA_SENSE 48
PCH_DDR_EN#5
VCCSA_SEL 48
H_FC_C22 48
M_VREF_DQ_DIMM014
PCH_DDR_EN#5
M_VREF_DQ_DIMM115
PM_SLP_S3#19,27,29,34,35,36,37,45,46,47,48,92,93
Title
Size Document Number Rev
Date: Sheet of
Wistron Corporation
21F, 88, Sec.1, Hsin Tai Wu Rd., Hsichih,
Taipei Hsien 221, Taiwan, R.O.C.
2012 S-Series Richie 13.3
-1
CPU(5/7) : GFX/PWR
Custom
8 103Wednesday, March 14, 2012
<Core Design>
Title
Size Document Number Rev
Date: Sheet of
Wistron Corporation
21F, 88, Sec.1, Hsin Tai Wu Rd., Hsichih,
Taipei Hsien 221, Taiwan, R.O.C.
2012 S-Series Richie 13.3
-1
CPU(5/7) : GFX/PWR
Custom
8 103Wednesday, March 14, 2012
<Core Design>
Title
Size Document Number Rev
Date: Sheet of
Wistron Corporation
21F, 88, Sec.1, Hsin Tai Wu Rd., Hsichih,
Taipei Hsien 221, Taiwan, R.O.C.
2012 S-Series Richie 13.3
-1
CPU(5/7) : GFX/PWR
Custom
8 103Wednesday, March 14, 2012
<Core Design>
33A
B4:VREF_DQ CHA
D1:VREF_DQ CHB
6A
SNB: No Connect
IVB: VSS
1.0V
1.05V
H_VCCP_SEL Voltage
0
1
S3 Power Reduction Circuit Processor VREF_DQ Implementation
12~16A
IVY BRIDGE PROCESSOR (GRAPHICS POWER)
33OU*1 10U*6
CPU(5/7)
R0801 need be close to pin H23.
CAD Note: +V_SM_VREF should
have 10 mil trace width
1.5A
M3 - Processor Generated SO-DIMM VREF_DQ
Under Socket and Closed to CPU
Closed to CPU Socket
reserve PAD for ESD 20120112 PV-R
20120112 PV-R
20120112 PV-R
20120131PVR
1 2
R814
0R2J-2-GP
DY
R814
0R2J-2-GP
DY
1 2
R802
0R2J-2-GP
DY
R802
0R2J-2-GP
DY
12
R806
1KR2J-1-GP
R806
1KR2J-1-GP
12
C821
SC22U6D3V5MX-2GP
C821
SC22U6D3V5MX-2GP
12
D801
0R2J-2-GP
DY
D801
0R2J-2-GP
DY
SM_VREF AL1
VSSAXG_SENSE AK34
VAXG_SENSE AK35
VAXG1
AT24
VAXG2
AT23
VAXG3
AT21
VAXG4
AT20
VAXG5
AT18
VAXG6
AT17
VAXG7
AR24
VAXG8
AR23
VAXG9
AR21
VAXG10
AR20
VAXG11
AR18
VAXG12
AR17
VAXG13
AP24
VAXG14
AP23
VAXG15
AP21
VAXG16
AP20
VAXG17
AP18
VAXG18
AP17
VAXG19
AN24
VAXG20
AN23
VAXG21
AN21
VAXG22
AN20
VAXG23
AN18
VAXG24
AN17
VAXG25
AM24
VAXG26
AM23
VAXG27
AM21
VAXG28
AM20
VAXG29
AM18
VAXG30
AM17
VAXG31
AL24
VAXG32
AL23
VAXG33
AL21
VAXG34
AL20
VAXG35
AL18
VAXG36
AL17
VAXG37
AK24
VAXG38
AK23
VAXG39
AK21
VAXG40
AK20
VAXG41
AK18
VAXG42
AK17
VAXG43
AJ24
VAXG44
AJ23
VAXG45
AJ21
VAXG46
AJ20
VAXG47
AJ18
VAXG48
AJ17
VAXG49
AH24
VAXG50
AH23
VAXG51
AH21
VAXG52
AH20
VAXG53
AH18
VAXG54
AH17
VDDQ11 U4
VDDQ12 U1
VDDQ13 P7
VDDQ14 P4
VDDQ15 P1
VDDQ1 AF7
VDDQ2 AF4
VDDQ3 AF1
VDDQ4 AC7
VDDQ5 AC4
VDDQ6 AC1
VDDQ7 Y7
VDDQ8 Y4
VDDQ9 Y1
VDDQ10 U7
VCCPLL1
B6
VCCPLL2
A6
VCCSA1 M27
VCCSA2 M26
VCCSA3 L26
VCCSA4 J26
VCCSA5 J25
VCCSA6 J24
VCCSA7 H26
VCCSA8 H25
VCCSA_SENSE H23
VCCSA_VID1 C24
VCCPLL3
A2 VCCSA_VID0 C22
SA_DIMM_VREFDQ B4
SB_DIMM_VREFDQ D1
VCCIO_SEL A19
GRAPHICS
DDR3 -1.5V RAILS SENSE
LINES
1.8V RAIL
SA RAIL
VREFMISC
7 OF 9
POWER
IVY-BRIDGE
CPU1G
GRAPHICS
DDR3 -1.5V RAILS SENSE
LINES
1.8V RAIL
SA RAIL
VREFMISC
7 OF 9
POWER
IVY-BRIDGE
CPU1G
12
C817
SC1U10V2KX-1GP
C817
SC1U10V2KX-1GP
1 2
R810
0R2J-2-GP
DY
R810
0R2J-2-GP
DY
12
C808
SC10U6D3V5KX-1GP
C808
SC10U6D3V5KX-1GP
12
C805
SC10U6D3V5KX-1GP
C805
SC10U6D3V5KX-1GP
12
R804
1KR2J-1-GP
R804
1KR2J-1-GP
12
C819
SC10U6D3V5KX-1GP
DY
C819
SC10U6D3V5KX-1GP
DY
12
C814
SC10U6D3V5KX-1GP
C814
SC10U6D3V5KX-1GP
1 2
R818
0R2J-2-GP
DY
R818
0R2J-2-GP
DY
1 2
R807
0R0402-PAD
R807
0R0402-PAD
1 2
R819
100R2F-L1-GP-U
R819
100R2F-L1-GP-U
12
C820
SC22U6D3V5MX-2GP
C820
SC22U6D3V5MX-2GP
12
C803
SC10U6D3V3MX-GP
C803
SC10U6D3V3MX-GP
G
D S
Q802
AP2302GN-HF-GP
2nd = 84.00138.F31
3rd = 84.05067.031
1st = 84.05067.031
Q802
AP2302GN-HF-GP
2nd = 84.00138.F31
3rd = 84.05067.031
1st = 84.05067.031
12
TC802
SE330U2D5VDM-1GP
2ND = 79.33719.L01
DY
1st = 77.23371.13L
TC802
SE330U2D5VDM-1GP
2ND = 79.33719.L01
DY
1st = 77.23371.13L
12
R822
1KR2F-3-GP
DY
R822
1KR2F-3-GP
DY
12
C816
SC10U6D3V5KX-1GP
C816
SC10U6D3V5KX-1GP
1 2
R823 0R0402-PADR823 0R0402-PAD
G
D S
Q801
DMN5L06K-7-GP
84.05067.031
2ND = 84.07002.I31
3rd = 84.2N702.W31
1st = 84.2N702.J31
Q801
DMN5L06K-7-GP
84.05067.031
2ND = 84.07002.I31
3rd = 84.2N702.W31
1st = 84.2N702.J31
G
DS
Q803
AP2302GN-HF-GP
2nd = 84.00138.F31
3rd = 84.05067.031
1st = 84.05067.031
Q803
AP2302GN-HF-GP
2nd = 84.00138.F31
3rd = 84.05067.031
1st = 84.05067.031
12
C827
SC22U6D3V5MX-2GP
C827
SC22U6D3V5MX-2GP
1 2
C832
SC470P50V2KX-3GP
DY
C832
SC470P50V2KX-3GP
DY
1 2
R811
0R2J-2-GP
DY
R811
0R2J-2-GP
DY
12
C802
SC2D2U10V3ZY-1GP
DY
C802
SC2D2U10V3ZY-1GP
DY
12
C828
SC22U6D3V5MX-2GP
C828
SC22U6D3V5MX-2GP
12
R801
100R2J-2-GP
DY
R801
100R2J-2-GP
DY
12
C815
SC10U6D3V5KX-1GP
C815
SC10U6D3V5KX-1GP
12
C823
SC10U6D3V5KX-1GP
C823
SC10U6D3V5KX-1GP
12
C801
SCD1U16V2ZY-2GP
DY
C801
SCD1U16V2ZY-2GP
DY
12
C830
SC22U6D3V5MX-2GP
C830
SC22U6D3V5MX-2GP
12
R821
1KR2F-3-GP
DY
R821
1KR2F-3-GP
DY
12
C807
SC10U6D3V5KX-1GP
C807
SC10U6D3V5KX-1GP
12
C818
SC1U10V2KX-1GP
C818
SC1U10V2KX-1GP
12
C831
SC22U6D3V5MX-2GP
C831
SC22U6D3V5MX-2GP
12
C822
SC22U6D3V5MX-2GP
C822
SC22U6D3V5MX-2GP
12
C829
SC22U6D3V5MX-2GP
C829
SC22U6D3V5MX-2GP
1 2 R820
100R2F-L1-GP-U
R820
100R2F-L1-GP-U
12
R803
100KR2J-1-GP
R803
100KR2J-1-GP
12
R817
0R2J-2-GP
DY
R817
0R2J-2-GP
DY
12
R815
1KR2F-3-GP
DY
R815
1KR2F-3-GP
DY
12
C825
SC22U6D3V5MX-2GP
C825
SC22U6D3V5MX-2GP
12
TC803
ST330U2D5VBM-1-GP
80.3371V.A2L
2nd = 77.22771.00L
TC803
ST330U2D5VBM-1-GP
80.3371V.A2L
2nd = 77.22771.00L
12
C826
SC10U6D3V5KX-1GP
C826
SC10U6D3V5KX-1GP
12
C813
SC10U6D3V5KX-1GP
C813
SC10U6D3V5KX-1GP
12
C806
SC10U6D3V5KX-1GP
C806
SC10U6D3V5KX-1GP
12
R816
1KR2F-3-GP
DY
R816
1KR2F-3-GP
DY
12
C804
SC10U6D3V3MX-GP
C804
SC10U6D3V3MX-GP
12
D802
0R2J-2-GP
DY
D802
0R2J-2-GP
DY
12
C824
SC22U6D3V5MX-2GP
C824
SC22U6D3V5MX-2GP

5
5
4
4
3
3
2
2
1
1
D D
C C
B B
A A
Title
Size Document Number Rev
Date: Sheet of
Wistron Corporation
21F, 88, Sec.1, Hsin Tai Wu Rd., Hsichih,
Taipei Hsien 221, Taiwan, R.O.C.
2012 S-Series Richie 13.3
-1
CPU(6/7) : GND
A3
9 103Wednesday, March 14, 2012
<Core Design>
Title
Size Document Number Rev
Date: Sheet of
Wistron Corporation
21F, 88, Sec.1, Hsin Tai Wu Rd., Hsichih,
Taipei Hsien 221, Taiwan, R.O.C.
2012 S-Series Richie 13.3
-1
CPU(6/7) : GND
A3
9 103Wednesday, March 14, 2012
<Core Design>
Title
Size Document Number Rev
Date: Sheet of
Wistron Corporation
21F, 88, Sec.1, Hsin Tai Wu Rd., Hsichih,
Taipei Hsien 221, Taiwan, R.O.C.
2012 S-Series Richie 13.3
-1
CPU(6/7) : GND
A3
9 103Wednesday, March 14, 2012
<Core Design>
IVY BRIDGE PROCESSOR (GND)
CPU(6/7)
VSS161
T35
VSS162
T34
VSS163
T33
VSS164
T32
VSS165
T31
VSS166
T30
VSS167
T29
VSS168
T28
VSS169
T27
VSS170
T26
VSS171
P9
VSS172
P8
VSS173
P6
VSS174
P5
VSS175
P3
VSS176
P2
VSS177
N35
VSS178
N34
VSS179
N33
VSS180
N32
VSS181
N31
VSS182
N30
VSS183
N29
VSS184
N28
VSS185
N27
VSS186
N26
VSS187
M34
VSS188
L33
VSS189
L30
VSS190
L27
VSS191
L9
VSS192
L8
VSS193
L6
VSS194
L5
VSS195
L4
VSS196
L3
VSS197
L2
VSS198
L1
VSS199
K35
VSS200
K32
VSS201
K29
VSS202
K26
VSS203
J34
VSS204
J31
VSS205
H33
VSS206
H30
VSS207
H27
VSS208
H24
VSS209
H21
VSS210
H18
VSS211
H15
VSS212
H13
VSS213
H10
VSS214
H9
VSS215
H8
VSS216
H7
VSS217
H6
VSS218
H5
VSS219
H4
VSS220
H3
VSS221
H2
VSS222
H1
VSS223
G35
VSS224
G32
VSS225
G29
VSS226
G26
VSS227
G23
VSS228
G20
VSS229
G17
VSS230
G11
VSS231
F34
VSS232
F31
VSS233
F29
VSS234 F22
VSS235 F19
VSS236 E30
VSS237 E27
VSS238 E24
VSS239 E21
VSS240 E18
VSS241 E15
VSS242 E13
VSS243 E10
VSS244 E9
VSS245 E8
VSS246 E7
VSS247 E6
VSS248 E5
VSS249 E4
VSS250 E3
VSS251 E2
VSS252 E1
VSS253 D35
VSS254 D32
VSS255 D29
VSS256 D26
VSS257 D20
VSS258 D17
VSS259 C34
VSS260 C31
VSS261 C28
VSS262 C27
VSS263 C25
VSS264 C23
VSS265 C10
VSS266 C1
VSS267 B22
VSS268 B19
VSS269 B17
VSS270 B15
VSS271 B13
VSS272 B11
VSS273 B9
VSS274 B8
VSS275 B7
VSS276 B5
VSS277 B3
VSS278 B2
VSS279 A35
VSS280 A32
VSS281 A29
VSS282 A26
VSS283 A23
VSS284 A20
VSS285 A3
VSS
9 OF 9
IVY-BRIDGE
CPU1I
VSS
9 OF 9
IVY-BRIDGE
CPU1I
VSS1
AT35
VSS2
AT32
VSS3
AT29
VSS4
AT27
VSS5
AT25
VSS6
AT22
VSS7
AT19
VSS8
AT16
VSS9
AT13
VSS10
AT10
VSS11
AT7
VSS12
AT4
VSS13
AT3
VSS14
AR25
VSS15
AR22
VSS16
AR19
VSS17
AR16
VSS18
AR13
VSS19
AR10
VSS20
AR7
VSS21
AR4
VSS22
AR2
VSS23
AP34
VSS24
AP31
VSS25
AP28
VSS26
AP25
VSS27
AP22
VSS28
AP19
VSS29
AP16
VSS30
AP13
VSS31
AP10
VSS32
AP7
VSS33
AP4
VSS34
AP1
VSS35
AN30
VSS36
AN27
VSS37
AN25
VSS38
AN22
VSS39
AN19
VSS40
AN16
VSS41
AN13
VSS42
AN10
VSS43
AN7
VSS44
AN4
VSS45
AM29
VSS46
AM25
VSS47
AM22
VSS48
AM19
VSS49
AM16
VSS50
AM13
VSS51
AM10
VSS52
AM7
VSS53
AM4
VSS54
AM3
VSS55
AM2
VSS56
AM1
VSS57
AL34
VSS58
AL31
VSS59
AL28
VSS60
AL25
VSS61
AL22
VSS62
AL19
VSS63
AL16
VSS64
AL13
VSS65
AL10
VSS66
AL7
VSS67
AL4
VSS68
AL2
VSS69
AK33
VSS70
AK30
VSS71
AK27
VSS72
AK25
VSS73
AK22
VSS74
AK19
VSS75
AK16
VSS76
AK13
VSS77
AK10
VSS78
AK7
VSS79
AK4
VSS80
AJ25
VSS81 AJ22
VSS82 AJ19
VSS83 AJ16
VSS84 AJ13
VSS85 AJ10
VSS86 AJ7
VSS87 AJ4
VSS88 AJ3
VSS89 AJ2
VSS90 AJ1
VSS91 AH35
VSS92 AH34
VSS93 AH32
VSS94 AH30
VSS95 AH29
VSS96 AH28
VSS98 AH25
VSS99 AH22
VSS100 AH19
VSS101 AH16
VSS102 AH7
VSS103 AH4
VSS104 AG9
VSS105 AG8
VSS106 AG4
VSS107 AF6
VSS108 AF5
VSS109 AF3
VSS110 AF2
VSS111 AE35
VSS112 AE34
VSS113 AE33
VSS114 AE32
VSS115 AE31
VSS116 AE30
VSS117 AE29
VSS118 AE28
VSS119 AE27
VSS120 AE26
VSS121 AE9
VSS122 AD7
VSS123 AC9
VSS124 AC8
VSS125 AC6
VSS126 AC5
VSS127 AC3
VSS128 AC2
VSS129 AB35
VSS130 AB34
VSS131 AB33
VSS132 AB32
VSS133 AB31
VSS134 AB30
VSS135 AB29
VSS136 AB28
VSS137 AB27
VSS138 AB26
VSS139 Y9
VSS140 Y8
VSS141 Y6
VSS142 Y5
VSS143 Y3
VSS144 Y2
VSS145 W35
VSS146 W34
VSS147 W33
VSS148 W32
VSS149 W31
VSS150 W30
VSS151 W29
VSS152 W28
VSS153 W27
VSS154 W26
VSS155 U9
VSS156 U8
VSS157 U6
VSS158 U5
VSS159 U3
VSS160 U2
VSS
8 OF 9
IVY-BRIDGE
CPU1H
VSS
8 OF 9
IVY-BRIDGE
CPU1H

5
5
4
4
3
3
2
2
1
1
D D
C C
B B
A A
VCC_VAL_SENSE
VCC_DIE_SENSE
VSS_VAL_SENSE
CFG6
CFG4
CFG5
CFG2
CFG7
VAXG_VAL_SENSE
VSSAXG_VAL_SENSE
CFG2
CFG4
CFG5
CFG6
CFG7
CLK_XDP_ITP_P
CLK_XDP_ITP_N
VCC_CORE
VCC_GFXCORE
Title
Size Document Number Rev
Date: Sheet of
Wistron Corporation
21F, 88, Sec.1, Hsin Tai Wu Rd., Hsichih,
Taipei Hsien 221, Taiwan, R.O.C.
2012 S-Series Richie 13.3
-1
CPU(7/7): CFG/RSVD/DDR3_VREF
A3
10 103Wednesday, March 14, 2012
<Core Design>
Title
Size Document Number Rev
Date: Sheet of
Wistron Corporation
21F, 88, Sec.1, Hsin Tai Wu Rd., Hsichih,
Taipei Hsien 221, Taiwan, R.O.C.
2012 S-Series Richie 13.3
-1
CPU(7/7): CFG/RSVD/DDR3_VREF
A3
10 103Wednesday, March 14, 2012
<Core Design>
Title
Size Document Number Rev
Date: Sheet of
Wistron Corporation
21F, 88, Sec.1, Hsin Tai Wu Rd., Hsichih,
Taipei Hsien 221, Taiwan, R.O.C.
2012 S-Series Richie 13.3
-1
CPU(7/7): CFG/RSVD/DDR3_VREF
A3
10 103Wednesday, March 14, 2012
<Core Design>
0:Enable eDP
PEG Static Lane Reversal
1:(Default) Normal Operation; Lane #
definition matches socket pin map definition
0:Lane Reversed
CFG2
1: (Default) PEG Train immediately following xxRESETB de assertion
0: PEG Wait for BIOS for training
IVY BRIDGE PROCESSOR (RESERVED)
Display Port Presence Strap
1:(Default) Disabled; No Physical Display Port
attached to Embedded Display Port
0:Enabled; An external Display Port device is
connected to the Embedded Display Port
CFG4
CFG[6:5] 11: (Default) x16 - Device 1 functions 1 and 2 disabled
10: x8, x8 - Device 1 function 1 enabled ; function 2 disabled
01: Reserved - (Device 1 function 1 disabled ; function 2 enabled)
00: x8,x4,x4 - Device 1 functions 1 and 2 enabled
PCIE Port Bifurcation Straps
CFG7
PEG DEFER TRAINING
CPU(7/7)
12
R1009
1KR2J-1-GP
DY
R1009
1KR2J-1-GP
DY
1
TP1004 TPAD14-OP-GPTP1004 TPAD14-OP-GP
12
R1005
1KR2J-1-GP
R1005
1KR2J-1-GP
12
R1007
1KR2J-1-GP
DY
R1007
1KR2J-1-GP
DY
1
TP1024 TPAD14-OP-GPTP1024 TPAD14-OP-GP
1
TP1025 TPAD14-OP-GPTP1025 TPAD14-OP-GP
12
R1008
1KR2J-1-GP
DY
R1008
1KR2J-1-GP
DY
1 2
R100249D9R2F-GP
DY
R100249D9R2F-GP
DY
1 2
R100349D9R2F-GP
DY
R100349D9R2F-GP
DY
1 2
R100449D9R2F-GP
DY
R100449D9R2F-GP
DY
CFG0
AK28
CFG1
AK29
CFG2
AL26
CFG3
AL27
CFG4
AK26
CFG5
AL29
CFG6
AL30
CFG7
AM31
CFG8
AM32
CFG9
AM30
CFG10
AM28
CFG11
AM26
CFG12
AN28
CFG13
AN31
CFG14
AN26
CFG15
AM27
CFG16
AK31
CFG17
AN29
RSVD#AM33 AM33
RSVD#AJ27 AJ27
RSVD#J16 J16
RSVD_NCTF#AT34 AT34
RSVD#H16 H16
RSVD#G16 G16
RSVD_NCTF#AR35 AR35
RSVD_NCTF#AT33 AT33
RSVD_NCTF#AR34 AR34
RSVD_NCTF#AT2 AT2
RSVD_NCTF#AT1 AT1
RSVD_NCTF#AR1 AR1
RSVD_NCTF#B34 B34
RSVD_NCTF#A33 A33
RSVD_NCTF#A34 A34
RSVD_NCTF#B35 B35
RSVD_NCTF#C35 C35
RSVD#AJ32 AJ32
RSVD#AK32 AK32
RSVD#J15
J15
RSVD#C30
C30 RSVD#D23
D23
RSVD#A31
A31
RSVD#B30
B30
RSVD#D30
D30 RSVD#B29
B29
RSVD#A30
A30 RSVD#B31
B31
RSVD#C29
C29
RSVD#T8 T8
RSVD#F25
F25
RSVD#F24
F24
RSVD#D24
D24
RSVD#G25
G25
RSVD#G24
G24
RSVD#E23
E23
RSVD#W8 W8
RSVD#AT26 AT26
RSVD_NCTF#AP35 AP35
RSVD#F23
F23
RSVD#AJ26
AJ26
VAXG_VAL_SENSE
AJ31
VSSAXG_VAL_SENSE
AH31
VCC_VAL_SENSE
AJ33
VSS_VAL_SENSE
AH33
VCC_DIE_SENSE AH27
BCLK_ITP AN35
BCLK_ITP# AM35
VSS_DIE_SENSE AH26
RSVD#AK2 AK2
RSVD#AE7 AE7
RSVD#AG7 AG7
RSVD#L7 L7
RSVD#J20
J20
RSVD#B18
B18
RESERVED
CFG
5 OF 9
IVY-BRIDGE
CPU1E
RESERVED
CFG
5 OF 9
IVY-BRIDGE
CPU1E
1 2
R100149D9R2F-GP
DY
R100149D9R2F-GP
DY
12
R1006
1KR2J-1-GP
DY
R1006
1KR2J-1-GP
DY

5
5
4
4
3
3
2
2
1
1
D D
C C
B B
A A
Title
Size Document Number Rev
Date: Sheet of
Wistron Corporation
21F, 88, Sec.1, Hsin Tai Wu Rd., Hsichih,
Taipei Hsien 221, Taiwan, R.O.C.
2012 S-Series Richie 13.3
-1
CPU_XDP
A3
11 103Wednesday, March 14, 2012
<Core Design>
Title
Size Document Number Rev
Date: Sheet of
Wistron Corporation
21F, 88, Sec.1, Hsin Tai Wu Rd., Hsichih,
Taipei Hsien 221, Taiwan, R.O.C.
2012 S-Series Richie 13.3
-1
CPU_XDP
A3
11 103Wednesday, March 14, 2012
<Core Design>
Title
Size Document Number Rev
Date: Sheet of
Wistron Corporation
21F, 88, Sec.1, Hsin Tai Wu Rd., Hsichih,
Taipei Hsien 221, Taiwan, R.O.C.
2012 S-Series Richie 13.3
-1
CPU_XDP
A3
11 103Wednesday, March 14, 2012
<Core Design>
(Blanking)

5
5
4
4
3
3
2
2
1
1
D D
C C
B B
A A
Title
Size Document Number Rev
Date: Sheet of
Wistron Corporation
21F, 88, Sec.1, Hsin Tai Wu Rd., Hsichih,
Taipei Hsien 221, Taiwan, R.O.C.
2012 S-Series Richie 13.3
-1
RESERVED
A3
12 103Wednesday, March 14, 2012
<Core Design>
Title
Size Document Number Rev
Date: Sheet of
Wistron Corporation
21F, 88, Sec.1, Hsin Tai Wu Rd., Hsichih,
Taipei Hsien 221, Taiwan, R.O.C.
2012 S-Series Richie 13.3
-1
RESERVED
A3
12 103Wednesday, March 14, 2012
<Core Design>
Title
Size Document Number Rev
Date: Sheet of
Wistron Corporation
21F, 88, Sec.1, Hsin Tai Wu Rd., Hsichih,
Taipei Hsien 221, Taiwan, R.O.C.
2012 S-Series Richie 13.3
-1
RESERVED
A3
12 103Wednesday, March 14, 2012
<Core Design>
(Blanking)

5
5
4
4
3
3
2
2
1
1
D D
C C
B B
A A
Title
Size Document Number Rev
Date: Sheet of
Wistron Corporation
21F, 88, Sec.1, Hsin Tai Wu Rd., Hsichih,
Taipei Hsien 221, Taiwan, R.O.C.
2012 S-Series Richie 13.3
-1
RESERVED
A3
13 103Wednesday, March 14, 2012
<Core Design>
Title
Size Document Number Rev
Date: Sheet of
Wistron Corporation
21F, 88, Sec.1, Hsin Tai Wu Rd., Hsichih,
Taipei Hsien 221, Taiwan, R.O.C.
2012 S-Series Richie 13.3
-1
RESERVED
A3
13 103Wednesday, March 14, 2012
<Core Design>
Title
Size Document Number Rev
Date: Sheet of
Wistron Corporation
21F, 88, Sec.1, Hsin Tai Wu Rd., Hsichih,
Taipei Hsien 221, Taiwan, R.O.C.
2012 S-Series Richie 13.3
-1
RESERVED
A3
13 103Wednesday, March 14, 2012
<Core Design>
(Blanking)

5
5
4
4
3
3
2
2
1
1
D D
C C
B B
A A
M_VREF_DQ_DIMM0
M_VREF_CA_DIMM0
TS#_DIMM0_1
SA0_DIM0
SA1_DIM0
M_A_A1
M_A_DQS#0
M_A_DQ43
M_A_DQ42
M_A_DQ41
M_A_DQ40
M_A_DQ13
M_A_DQ12
M_A_DQ14
M_A_DQ15
M_A_DQS3
M_A_DQ0
M_A_A2
M_A_DQS#5
M_A_DQ44
SA0_DIM0
M_A_DQ47
M_A_DQ46
M_A_DQ45
M_A_DQ19
M_A_DQ18
M_A_DQ17
M_A_DQ16
SODIMM1_1_SMB_CLK_R
M_A_DQS4
M_A_A3
M_A_DQS#6
M_A_DQ50
M_A_DQ49
M_A_DQ48
M_A_DQ51
M_A_DQ23
M_A_DQ22
M_A_DQ21
M_A_DQ20
SA1_DIM0
M_A_A4
M_A_DQ1
M_A_DQS5
M_A_DQ53
M_A_DQ52
M_A_DQS#7
M_A_DQ24
M_A_DQ55
M_A_DQ54
M_A_DQ27
M_A_DQ26
M_A_DQ25
M_A_DQS#1
M_A_DQ2
M_A_A5
M_A_DQS6
M_A_DQ59
M_A_DQ58
M_A_DQ57
M_A_DQ56
M_A_DQ30
M_A_DQ29
M_A_DQ28
M_A_DQS0
M_A_DQ31
M_A_A9
M_A_A8
M_A_A7
M_A_A6
M_A_A11
M_A_A10
M_A_DQ3
M_A_DQS#2
M_A_DQS7
M_A_DQ62
M_A_DQ61
M_A_DQ60
M_A_DQ32
M_A_DQ63
M_A_DQ35
M_A_DQ34
M_A_DQ33
M_A_A13
M_A_DQS1
M_A_A12
M_A_A15
M_A_A14
M_A_DQ7
M_A_DQ6
M_A_DQ5
M_A_DQ4
M_A_DQS#3
M_VREF_CA_DIMM0
M_A_A0
M_A_DQ38
M_A_DQ37
M_A_DQ36
M_A_DQ39
SODIMM1_1_SMB_DATA_R
M_A_DQ8
M_A_DQ11
M_A_DQ10
M_A_DQ9
M_A_DQS2
M_A_DQS#4
1D5V_S3
1D5V_S3
3D3V_S0
0D75V_S0
3D3V_S0
0D75V_S0
1D5V_S3
1D5V_S3
DDR_VREF_S3
DDR_VREF_S3
M_A_WE# 6
DDR3_DRAMRST#5,15,97
M_A_CAS# 6
M_A_DIM0_CS#0 6
M_A_DIM0_CKE0 6
M_A_DIM0_ODT16 M_A_DIM0_ODT06
M_A_DIM0_CLK_DDR#0 6
M_A_DIM0_CLK_DDR0 6
M_A_DIM0_CS#1 6
M_A_DIM0_CKE1 6
PCH_SMBDATA 15,18,31,65
M_A_DIM0_CLK_DDR#1 6
M_A_DIM0_CLK_DDR1 6
M_A_BS16 M_A_BS06
M_A_BS26
M_A_DQS#[7:0] 6
PCH_SMBCLK 15,18,31,65
M_A_RAS# 6
TS#_DIMM0_1 15
M_A_A[15:0] 6
M_A_DQS[7:0] 6
M_A_DQ[63:0]6
M_VREF_DQ_DIMM08
Title
Size Document Number Rev
Date: Sheet of
Wistron Corporation
21F, 88, Sec.1, Hsin Tai Wu Rd., Hsichih,
Taipei Hsien 221, Taiwan, R.O.C.
2012 S-Series Richie 13.3
-1
DDR3 SO-DIMM1
Custom
14 103Wednesday, March 14, 2012
<Core Design>
Title
Size Document Number Rev
Date: Sheet of
Wistron Corporation
21F, 88, Sec.1, Hsin Tai Wu Rd., Hsichih,
Taipei Hsien 221, Taiwan, R.O.C.
2012 S-Series Richie 13.3
-1
DDR3 SO-DIMM1
Custom
14 103Wednesday, March 14, 2012
<Core Design>
Title
Size Document Number Rev
Date: Sheet of
Wistron Corporation
21F, 88, Sec.1, Hsin Tai Wu Rd., Hsichih,
Taipei Hsien 221, Taiwan, R.O.C.
2012 S-Series Richie 13.3
-1
DDR3 SO-DIMM1
Custom
14 103Wednesday, March 14, 2012
<Core Design>
H=9.2mm
DIMM1
Note:
If SA0 DIM0 = 0, SA1_DIM0 = 0
SO-DIMMA SPD Address is 0xA0
SO-DIMMA TS Address is 0x30
If SA0 DIM0 = 1, SA1_DIM0 = 0
SO-DIMMA SPD Address is 0xA2
SO-DIMMA TS Address is 0x32
SODIMM A DECOUPLING
Layout Note:
Place these Caps near
SO-DIMMA.
Place these caps
close to VTT1 and
VTT2.
Thermal EVENT
Bom Not: 1st/2nd/3rd Add in BOM
12
C1419
SC1U10V2KX-1GP
C1419
SC1U10V2KX-1GP
12
C1409
SC10U6D3V5KX-1GP
C1409
SC10U6D3V5KX-1GP
12
R1406
1KR2F-3-GP
R1406
1KR2F-3-GP
12
C1416
SCD1U10V2KX-5GP
C1416
SCD1U10V2KX-5GP
A0
98
A1
97
A2
96
A3
95
A4
92
A5
91
A6
90
A7
86
A8
89
A9
85
A10/AP
107
A11
84
A12
83
A13
119
A14
80
A15
78
A16/BA2
79
BA0
109
BA1
108
DQ0
5
DQ1
7
DQ2
15
DQ3
17
DQ4
4
DQ5
6
DQ6
16
DQ7
18
DQ8
21
DQ9
23
DQ10
33
DQ11
35
DQ12
22
DQ13
24
DQ14
34
DQ15
36
DQ16
39
DQ17
41
DQ18
51
DQ19
53
DQ20
40
DQ21
42
DQ22
50
DQ23
52
DQ24
57
DQ25
59
DQ26
67
DQ27
69
DQ28
56
DQ29
58
DQ30
68
DQ31
70
DQ32
129
DQ33
131
DQ34
141
DQ35
143
DQ36
130
DQ37
132
DQ38
140
DQ39
142
DQ40
147
DQ41
149
DQ42
157
DQ43
159
DQ44
146
DQ45
148
DQ46
158
DQ47
160
DQ48
163
DQ49
165
DQ50
175
DQ51
177
DQ52
164
DQ53
166
DQ54
174
DQ55
176
DQ56
181
DQ57
183
DQ58
191
DQ59
193
DQ60
180
DQ61
182
DQ62
192
DQ63
194
DQS0#
10
DQS1#
27
DQS2#
45
DQS3#
62
DQS4#
135
DQS5#
152
DQS6#
169
DQS7#
186
DQS0
12
DQS1
29
DQS2
47
DQS3
64
DQS4
137
DQS5
154
DQS6
171
DQS7
188
ODT0
116
ODT1
120
VREF_DQ
1
VSS 2
NP1 NP1
NP2 NP2
RAS# 110
WE# 113
CAS# 115
CS0# 114
CS1# 121
CKE0 73
CKE1 74
CK0 101
CK0# 103
CK1 102
CK1# 104
DM0 11
DM1 28
DM2 46
DM3 63
DM4 136
DM5 153
DM6 170
DM7 187
SDA 200
SCL 202
VDDSPD 199
SA0 197
SA1 201
VREF_CA
126
VDD 124
NC#77 77
NC#122 122
NC#125/TEST 125
VDD 81
VDD 82
VDD 87
VDD 88
VDD 93
VDD 94
VDD 99
VDD 100
VDD 111
VDD 112
VDD 117
VDD 118
VSS 3
VSS 8
VSS 9
VSS 13
VSS 14
VSS 19
VSS 20
VSS 25
VSS 26
VSS 31
VSS 32
VSS 37
VSS 38
VSS 43
VSS 44
VSS 48
VSS 49
VSS 54
VSS 55
VSS 60
VSS 61
VDD 75
VSS 65
VSS 66
VSS 71
VSS 72
VDD 76
VDD 105
VDD 106
VDD 123
VSS 127
VSS 128
VSS 134
VSS 133
VSS 138
VSS 139
VSS 144
VSS 145
VSS 151
VSS 150
VSS 155
VSS 156
VSS 161
VSS 162
VSS 167
VSS 168
VSS 173
VSS 172
VSS 179
VSS 178
VSS 185
VSS 184
VSS 189
VSS 190
VSS 195
VSS 196
RESET#
30
EVENT# 198
VSS 205
VSS 206
VTT1
203
VTT2
204
DIMM1
DDR3-204P-168-GP
2nd = 62.10017.U01
3rd = 62.10024.H81
1st = 62.10024.I91
DIMM1
DDR3-204P-168-GP
2nd = 62.10017.U01
3rd = 62.10024.H81
1st = 62.10024.I91
12
C1411
SC10U6D3V5KX-1GP
C1411
SC10U6D3V5KX-1GP
1
23
4
RN1402
SRN10KJ-5-GP
RN1402
SRN10KJ-5-GP
12
C1413
SCD1U10V2KX-5GP
C1413
SCD1U10V2KX-5GP
12
R1405
1KR2F-3-GP
R1405
1KR2F-3-GP
12
C1403
SCD1U10V2KX-4GP
C1403
SCD1U10V2KX-4GP
12
C1405
SCD1U10V2KX-4GP
C1405
SCD1U10V2KX-4GP
12
R1401
0R2J-2-GP
DY
R1401
0R2J-2-GP
DY
12
C1410
SC10U6D3V5KX-1GP
C1410
SC10U6D3V5KX-1GP
12
C1421
SC1U6D3V2KX-GP
C1421
SC1U6D3V2KX-GP
12
C1408
SC10U6D3V5KX-1GP
C1408
SC10U6D3V5KX-1GP
12
R1407
1KR2F-3-GP
R1407
1KR2F-3-GP
12
C1406
SC2D2U10V3ZY-1GP
DY
C1406
SC2D2U10V3ZY-1GP
DY
12
C1420
SC1U6D3V2KX-GP
C1420
SC1U6D3V2KX-GP
1
2 3
4
RN
0R4P2R-PADRN1401
RN
0R4P2R-PADRN1401
12
C1407
SC10U6D3V5KX-1GP
C1407
SC10U6D3V5KX-1GP
12
R1402
10KR2J-3-GP
R1402
10KR2J-3-GP
12
C1402
SC2D2U6D3V3KX-GP
C1402
SC2D2U6D3V3KX-GP
12
C1415
SCD1U10V2KX-5GP
C1415
SCD1U10V2KX-5GP
12
C1417
SC1U10V2KX-1GP
C1417
SC1U10V2KX-1GP
12
C1422
SC1U6D3V2KX-GP
DY
C1422
SC1U6D3V2KX-GP
DY
12
C1423
SC1U6D3V2KX-GP
DY
C1423
SC1U6D3V2KX-GP
DY
12
C1414
SCD1U10V2KX-5GP
C1414
SCD1U10V2KX-5GP
12
C1412
SC10U6D3V5KX-1GP
C1412
SC10U6D3V5KX-1GP
12
C1401
SCD1U16V2ZY-2GP
C1401
SCD1U16V2ZY-2GP
12
R1403
1KR2F-3-GP
R1403
1KR2F-3-GP
12
C1404
SC2D2U6D3V3KX-GP
DY
C1404
SC2D2U6D3V3KX-GP
DY
12
C1418
SC1U10V2KX-1GP
C1418
SC1U10V2KX-1GP
12
R809
0R2J-2-GP
DY
R809
0R2J-2-GP
DY

5
5
4
4
3
3
2
2
1
1
D D
C C
B B
A A
M_VREF_DQ_DIMM1
M_VREF_CA_DIMM1
M_B_A1
M_B_DQ42
M_B_DQ41
M_B_DQ40
M_B_DQS#0
M_B_DQ43
M_B_DQ14
M_B_DQ13
M_B_DQ12
M_B_DQ15
M_B_DQS3
M_B_DQ0
M_B_A2
M_B_DQS#5
SB0_DIM0
M_B_DQ46
M_B_DQ45
M_B_DQ44
M_B_DQ47
M_B_DQ19
M_B_DQ18
M_B_DQ17
M_B_DQ16
M_B_DQS4
M_B_A3
M_B_DQS#6
M_B_DQ51
M_B_DQ50
M_B_DQ49
M_B_DQ48
M_B_DQ23
M_B_DQ22
M_B_DQ21
M_B_DQ20
SB1_DIM0
M_B_DQ1
M_B_A4
M_B_DQS5
M_B_DQS#7
M_B_DQ53
M_B_DQ52
M_B_DQ24
M_B_DQ55
M_B_DQ54
M_B_DQ27
M_B_DQ26
M_B_DQ25
M_B_DQS#1
M_B_DQ2
M_B_A5
M_B_DQS6
M_B_DQ57
M_B_DQ56
M_B_DQS0
M_B_DQ59
M_B_DQ58
M_B_DQ31
M_B_DQ30
M_B_DQ29
M_B_DQ28
M_B_A7
M_B_A6
M_B_A11
M_B_A10
M_B_A9
M_B_A8
M_B_DQ3
M_B_DQS#2
M_B_DQS7
M_B_DQ63
M_B_DQ62
M_B_DQ61
M_B_DQ60
M_B_DQ33
M_B_DQ32
M_B_DQ35
M_B_DQ34
M_B_DQS1
M_B_A12
M_B_A15
M_B_A14
M_B_A13
M_B_DQ5
M_B_DQ4
M_B_DQ7
M_B_DQ6
M_B_DQS#3
M_VREF_CA_DIMM1
M_B_A0
M_B_DQ39
M_B_DQ38
M_B_DQ37
M_B_DQ36
M_B_DQ8
M_B_DQ11
M_B_DQ10
M_B_DQ9
M_B_DQS2
SODIMM0_1_SMB_CLK_R
SODIMM0_1_SMB_DATA_R
M_B_DQS#4
SB1_DIM0
SB0_DIM0
1D5V_S3
1D5V_S3
0D75V_S0
1D5V_S3
3D3V_S0
1D5V_S3
3D3V_S0
DDR_VREF_S3
DDR_VREF_S3
M_B_WE# 6
M_B_DIM0_CS#0 6
DDR3_DRAMRST#5,14,97
M_B_CAS# 6
M_B_DIM0_ODT06 M_B_DIM0_ODT16
M_B_DIM0_CKE0 6
M_B_DIM0_CKE1 6
M_B_DIM0_CS#1 6
M_B_DIM0_CLK_DDR0 6
M_B_DIM0_CLK_DDR#0 6
M_B_DIM0_CLK_DDR1 6
M_B_DIM0_CLK_DDR#1 6
M_B_BS06
M_B_BS26
M_B_BS16
M_B_RAS# 6
M_B_DQS[7:0]6
M_B_A[15:0]6
M_B_DQS#[7:0]6
TS#_DIMM0_1 14
PCH_SMBDATA 14,18,31,65
PCH_SMBCLK 14,18,31,65
M_B_DQ[63:0]6
M_VREF_DQ_DIMM18
Title
Size Document Number Rev
Date: Sheet of
Wistron Corporation
21F, 88, Sec.1, Hsin Tai Wu Rd., Hsichih,
Taipei Hsien 221, Taiwan, R.O.C.
2012 S-Series Richie 13.3
-1
DDR3 SO-DIMM2
Custom
15 103Wednesday, March 14, 2012
<Core Design>
Title
Size Document Number Rev
Date: Sheet of
Wistron Corporation
21F, 88, Sec.1, Hsin Tai Wu Rd., Hsichih,
Taipei Hsien 221, Taiwan, R.O.C.
2012 S-Series Richie 13.3
-1
DDR3 SO-DIMM2
Custom
15 103Wednesday, March 14, 2012
<Core Design>
Title
Size Document Number Rev
Date: Sheet of
Wistron Corporation
21F, 88, Sec.1, Hsin Tai Wu Rd., Hsichih,
Taipei Hsien 221, Taiwan, R.O.C.
2012 S-Series Richie 13.3
-1
DDR3 SO-DIMM2
Custom
15 103Wednesday, March 14, 2012
<Core Design>
SODIMM B DECOUPLING
Layout Note:
Place these Caps near
SO-DIMMB.
H=5.2mm
Note:
SO-DIMMB SPD Address is 0xA4
SO-DIMMB TS Address is 0x34
DIMM2
Place these caps
close to VTT1 and
VTT2.
12
C1501
SC1U6D3V2KX-GP
C1501
SC1U6D3V2KX-GP
1
2 3
4
RN
0R4P2R-PADRN1501
RN
0R4P2R-PADRN1501
12
C1517
SCD1U10V2KX-5GP
C1517
SCD1U10V2KX-5GP
12
R1506
1KR2F-3-GP
R1506
1KR2F-3-GP
12
R1508
1KR2F-3-GP
R1508
1KR2F-3-GP
12
C1519
SCD1U10V2KX-5GP
C1519
SCD1U10V2KX-5GP
12
C1522
SC1U10V2KX-1GP
C1522
SC1U10V2KX-1GP
12
C1504
SCD1U16V2ZY-2GP
C1504
SCD1U16V2ZY-2GP
12
C1508
SC10U6D3V5KX-1GP
C1508
SC10U6D3V5KX-1GP
12
TC1401
SE330U2D5VDM-1GP
2ND = 79.33719.L01
1st = 77.23371.13L
3rd = 77.23371.13L
TC1401
SE330U2D5VDM-1GP
2ND = 79.33719.L01
1st = 77.23371.13L
3rd = 77.23371.13L
12
C1509
SC10U6D3V5KX-1GP
C1509
SC10U6D3V5KX-1GP
12
C1523
SC1U6D3V2KX-GP
C1523
SC1U6D3V2KX-GP
12
C1502
SC1U6D3V2KX-GP
DY
C1502
SC1U6D3V2KX-GP
DY
1
2 3
4
RN1502
SRN10KJ-5-GP
RN1502
SRN10KJ-5-GP
12
C1518
SCD1U10V2KX-5GP
C1518
SCD1U10V2KX-5GP
12
R1507
1KR2F-3-GP
R1507
1KR2F-3-GP
12
C1505
SC2D2U10V3ZY-1GP
DY
C1505
SC2D2U10V3ZY-1GP
DY
12
C1510
SC10U6D3V5KX-1GP
C1510
SC10U6D3V5KX-1GP
12
C1506
SCD1U10V2KX-4GP
C1506
SCD1U10V2KX-4GP
A0
98
A1
97
A2
96
A3
95
A4
92
A5
91
A6
90
A7
86
A8
89
A9
85
A10/AP
107
A11
84
A12
83
A13
119
A14
80
A15
78
A16/BA2
79
BA0
109
BA1
108
DQ0
5
DQ1
7
DQ2
15
DQ3
17
DQ4
4
DQ5
6
DQ6
16
DQ7
18
DQ8
21
DQ9
23
DQ10
33
DQ11
35
DQ12
22
DQ13
24
DQ14
34
DQ15
36
DQ16
39
DQ17
41
DQ18
51
DQ19
53
DQ20
40
DQ21
42
DQ22
50
DQ23
52
DQ24
57
DQ25
59
DQ26
67
DQ27
69
DQ28
56
DQ29
58
DQ30
68
DQ31
70
DQ32
129
DQ33
131
DQ34
141
DQ35
143
DQ36
130
DQ37
132
DQ38
140
DQ39
142
DQ40
147
DQ41
149
DQ42
157
DQ43
159
DQ44
146
DQ45
148
DQ46
158
DQ47
160
DQ48
163
DQ49
165
DQ50
175
DQ51
177
DQ52
164
DQ53
166
DQ54
174
DQ55
176
DQ56
181
DQ57
183
DQ58
191
DQ59
193
DQ60
180
DQ61
182
DQ62
192
DQ63
194
DQS0#
10
DQS1#
27
DQS2#
45
DQS3#
62
DQS4#
135
DQS5#
152
DQS6#
169
DQS7#
186
DQS0
12
DQS1
29
DQS2
47
DQS3
64
DQS4
137
DQS5
154
DQS6
171
DQS7
188
ODT0
116
ODT1
120
VREF_DQ
1
VSS 2
NP1 NP1
NP2 NP2
RAS# 110
WE# 113
CAS# 115
CS0# 114
CS1# 121
CKE0 73
CKE1 74
CK0 101
CK0# 103
CK1 102
CK1# 104
DM0 11
DM1 28
DM2 46
DM3 63
DM4 136
DM5 153
DM6 170
DM7 187
SDA 200
SCL 202
VDDSPD 199
SA0 197
SA1 201
VREF_CA
126
VDD18 124
NC#1 77
NC#2 122
NC#/TEST 125
VDD3 81
VDD4 82
VDD5 87
VDD6 88
VDD7 93
VDD8 94
VDD9 99
VDD10 100
VDD13 111
VDD14 112
VDD15 117
VDD16 118
VSS 3
VSS 8
VSS 9
VSS 13
VSS 14
VSS 19
VSS 20
VSS 25
VSS 26
VSS 31
VSS 32
VSS 37
VSS 38
VSS 43
VSS 44
VSS 48
VSS 49
VSS 54
VSS 55
VSS 60
VSS 61
VDD1 75
VSS 65
VSS 66
VSS 71
VSS 72
VDD2 76
VDD11 105
VDD12 106
VDD17 123
VSS 127
VSS 128
VSS 134
VSS 133
VSS 138
VSS 139
VSS 144
VSS 145
VSS 151
VSS 150
VSS 155
VSS 156
VSS 161
VSS 162
VSS 167
VSS 168
VSS 173
VSS 172
VSS 179
VSS 178
VSS 185
VSS 184
VSS 189
VSS 190
VSS 195
VSS 196
RESET#
30
EVENT# 198
VSS 205
VSS 206
VTT1
203
VTT2
204
DIMM2
DDR3-204P-85-GP-U
62.10017.U21
3rd = 62.10024.I61
2nd = 62.10017.T91
DIMM2
DDR3-204P-85-GP-U
62.10017.U21
3rd = 62.10024.I61
2nd = 62.10017.T91
12
C1521
SC1U10V2KX-1GP
C1521
SC1U10V2KX-1GP
12
C1514
SCD1U10V2KX-4GP
C1514
SCD1U10V2KX-4GP
12
C1516
SCD1U10V2KX-5GP
C1516
SCD1U10V2KX-5GP
12
C1515
SC2D2U10V3ZY-1GP
DY
C1515
SC2D2U10V3ZY-1GP
DY
12
C1511
SC10U6D3V5KX-1GP
C1511
SC10U6D3V5KX-1GP
12
R1509
1KR2F-3-GP
R1509
1KR2F-3-GP
12
R1501
0R2J-2-GP
DY
R1501
0R2J-2-GP
DY
12
C1507
SC2D2U6D3V3KX-GP
DY
C1507
SC2D2U6D3V3KX-GP
DY
12
C1512
SC10U6D3V5KX-1GP
C1512
SC10U6D3V5KX-1GP
12
C1503
SC1U6D3V2KX-GP
DY
C1503
SC1U6D3V2KX-GP
DY
12
C1520
SC1U10V2KX-1GP
C1520
SC1U10V2KX-1GP
12
C1513
SC10U6D3V5KX-1GP
C1513
SC10U6D3V5KX-1GP
12
R808
0R2J-2-GP
DY
R808
0R2J-2-GP
DY

5
5
4
4
3
3
2
2
1
1
D D
C C
B B
A A
Title
Size Document Number Rev
Date: Sheet of
Wistron Corporation
21F, 88, Sec.1, Hsin Tai Wu Rd., Hsichih,
Taipei Hsien 221, Taiwan, R.O.C.
2012 S-Series Richie 13.3
-1
RESERVED
A3
16 103Wednesday, March 14, 2012
<Core Design>
Title
Size Document Number Rev
Date: Sheet of
Wistron Corporation
21F, 88, Sec.1, Hsin Tai Wu Rd., Hsichih,
Taipei Hsien 221, Taiwan, R.O.C.
2012 S-Series Richie 13.3
-1
RESERVED
A3
16 103Wednesday, March 14, 2012
<Core Design>
Title
Size Document Number Rev
Date: Sheet of
Wistron Corporation
21F, 88, Sec.1, Hsin Tai Wu Rd., Hsichih,
Taipei Hsien 221, Taiwan, R.O.C.
2012 S-Series Richie 13.3
-1
RESERVED
A3
16 103Wednesday, March 14, 2012
<Core Design>
(Blanking)

A
A
B
B
C
C
D
D
E
E
4 4
3 3
2 2
1 1
HDA_SPKR
SRTC_RST#
RTC_PWR+RTC_VCC
RTC_X2
SATA_COMP
RBIAS_SATA3
HDA_BIT_CLK
RTC_X1
BAT_GRNLED#_S
PCH_JTAG_TMS
PCH_JTAG_TDO
PCH_JTAG_TDI
PLT_RST#_G
PCH_JTAG_TCK_BUF
PCH_INTVRMEN
HDA_SDO
PCH_HDA_SPKR
PCH_JTAG_TMS
PCH_JTAG_TDI
PCH_JTAG_TDO
HDD_HALTLED_R
HDD_HALTLED_R
PCH_HDA_RST#
PCH_JTAG_TCK_BUF
PCH_JTAG_TDI
SIRQ
PCH_INTVRMEN PCH_GPIO23
BAT_GRNLED#_G
RTC_RST#
HDA_SYNC
HDA_SDO
HDA_SDO_R
BAT_GRNLED#_D
SATA3_COMP
SATA_LED#
LPC_AD0
LPC_AD1
LPC_AD2
LPC_AD3
LPC_FRAME#_R
HDA_SYNC
ISO_PREP#
ISO_PREP#
HDA_SYNC_C
HDA_SDO_G
HDA_SDO_G
HDA_SYNCHDA_SYNC_C
HDA_SDO HDA_SDO_R
PCH_JTAG_TMS
PCH_JTAG_TDO
RTC_X2
RTC_X1
+RTC_VCC
3D3V_S0
1D05V_S0
3D3V_AUX_S5 RTC_AUX_S5
RTC_AUX_S5
RTC_AUX_S5
RTC_AUX_S5
3D3V_S0
3D3V_S5
3D3V_S5
3D3V_S5
1D05V_S0
5V_S0
INTRUDER#54,97
PLT_RST#
5,21,32,34,53,54,56,71,83,96,97
BAT_GRNLED#27,82
SATA_TXN0 56
SATA_RXP0 56
SATA_RXN0 56
SATA_TXP0 56
LPC_AD[3:0] 27,71
HDA_SYNC_CODEC29
HDA_RST#_CODEC29,97
HDA_SDIN0_CODEC29
HDA_SDOUT_CODEC29,97
HDA_BITCLK_CODEC29,97
SIRQ 27,71
SATA_TXN1 56
SATA_RXP1 56
SATA_RXN1 56
SATA_TXP1 56
LPC_FRAME# 27,71
SATA_LED# 68
SATA0GP_GPIO21 22
PCH_SPI_MOSI60
PCH_SPI_CLK60
PCH_SPI_CS#060
PCH_SPI_MISO60 SATA_ODD_DET# 56
SPI_CS1#27,71
HDA_SPKR29
HDD_HALTLED68
Title
Size Document Number Rev
Date: Sheet of
Wistron Corporation
21F, 88, Sec.1, Hsin Tai Wu Rd., Hsichih,
Taipei Hsien 221, Taiwan, R.O.C.
2012 S-Series Richie 13.3
-1
PCH(1/9) : HDA/JTAG/SATA
A3
17 103Wednesday, March 14, 2012
<Core Design>
Title
Size Document Number Rev
Date: Sheet of
Wistron Corporation
21F, 88, Sec.1, Hsin Tai Wu Rd., Hsichih,
Taipei Hsien 221, Taiwan, R.O.C.
2012 S-Series Richie 13.3
-1
PCH(1/9) : HDA/JTAG/SATA
A3
17 103Wednesday, March 14, 2012
<Core Design>
Title
Size Document Number Rev
Date: Sheet of
Wistron Corporation
21F, 88, Sec.1, Hsin Tai Wu Rd., Hsichih,
Taipei Hsien 221, Taiwan, R.O.C.
2012 S-Series Richie 13.3
-1
PCH(1/9) : HDA/JTAG/SATA
A3
17 103Wednesday, March 14, 2012
<Core Design>
RTC Battery
NEED TO PLACE CLOSE TO PCH
HDD
NO REBOOT STRAP
PCH(1/9)
For Flash Descriptor Security Override HW strap
INTVRMEN- Integrated
SUS 1.05V VRM Enable
High - Enable internal VRs
ODD
No Reboot Strap R710
HDA_SPKR Low = Default
High = No Reboot
LAYOUT NOTE:
JTAG_TMS TERMINATIONS NEED TO BE PLACED NEAR PCH
JTAG_TDI TERMINATIONS NEED TO BE PLACED NEAR PCH
JTAG_TDO TERMINATIONS NEED TO BE PLACED NEAR XDP
JTAG_TCK TERMINATIONS NEED TO BE PLACED NEAR PCH
7pF20PPM
20120112 PV-R
20120210PV-R
20120312MV
20120314 MV
20120315 MV
1 2
R1727 1KR2J-1-GP
DY
R1727 1KR2J-1-GP
DY
12
C1703
SC6P50V2CN-1GP
C1703
SC6P50V2CN-1GP
1 2
R1713 37D4R2F-GPR1713 37D4R2F-GP
1 2
R1709 1MR2J-1-GPR1709 1MR2J-1-GP
1 2
R1726 22R2J-2-GPR1726 22R2J-2-GP
1 2
R1706
10MR2J-L-GP
R1706
10MR2J-L-GP
1 2
R1715 750R2F-GPR1715 750R2F-GP
1
2
3
4 5
6
7
8
RN1703
SRN100J-4-GP
PCHXDP
RN1703
SRN100J-4-GP
PCHXDP
1 2
R1717 210R2F-L-GP
PCHXDP
R1717 210R2F-L-GP
PCHXDP
PWR 1
GND 2
NP1 NP1
NP2 NP2
RTC1
BAT-060003HA002M213ZL-GP-U
62.70014.001
2nd = 62.70001.061
RTC1
BAT-060003HA002M213ZL-GP-U
62.70014.001
2nd = 62.70001.061
1 2
R1708
20KR2J-L2-GP
R1708
20KR2J-L2-GP
1 2
R1710 330KR2J-L1-GPR1710 330KR2J-L1-GP
12
C1702
SC6P50V2CN-1GP
C1702
SC6P50V2CN-1GP
1 2
R1714 49D9R2F-GPR1714 49D9R2F-GP
1 2
R1719 210R2F-L-GP
PCHXDP
R1719 210R2F-L-GP
PCHXDP
RTCX1
A20
RTCX2
C20
INTVRMEN
C17
INTRUDER#
K22
HDA_BCLK
N34
HDA_SYNC
L34
HDA_RST#
K34
HDA_SDIN0
E34
HDA_SDIN1
G34
HDA_SDIN2
C34
HDA_SDO
A36
SATALED# P3
FWH0/LAD0 C38
FWH1/LAD1 A38
FWH2/LAD2 B37
FWH3/LAD3 C37
LDRQ1#/GPIO23 K36
FWH4/LFRAME# D36
LDRQ0# E36
RTCRST#
D20
HDA_SDIN3
A34
HDA_DOCK_EN#/GPIO33
C36
HDA_DOCK_RST#/GPIO13
N32
SRTCRST#
G22
SATA0RXN AM3
SATA0RXP AM1
SATA0TXN AP7
SATA0TXP AP5
SATA1RXN AM10
SATA1RXP AM8
SATA1TXN AP11
SATA1TXP AP10
SATA2RXN AD7
SATA2RXP AD5
SATA2TXN AH5
SATA2TXP AH4
SATA3RXN AB8
SATA3RXP AB10
SATA3TXN AF3
SATA3TXP AF1
SATA4RXN Y7
SATA4RXP Y5
SATA4TXN AD3
SATA4TXP AD1
SATA5RXN Y3
SATA5RXP Y1
SATA5TXN AB3
SATA5TXP AB1
SATAICOMPI Y10
SPI_CLK
T3
SPI_CS0#
Y14
SPI_CS1#
T1
SPI_MOSI
V4
SPI_MISO
U3
SATA0GP/GPIO21 V14
SATA1GP/GPIO19 P1
JTAG_TCK
J3
JTAG_TMS
H7
JTAG_TDI
K5
JTAG_TDO
H1
SERIRQ V5
SPKR
T10
SATAICOMPO Y11
SATA3COMPI AB13
SATA3RCOMPO AB12
SATA3RBIAS AH1
RTCIHDA
SATA
LPC
SPI JTAG
SATA 6G
1 OF 10
PCH1A
PANTHER-GP-NF
RTCIHDA
SATA
LPC
SPI JTAG
SATA 6G
1 OF 10
PCH1A
PANTHER-GP-NF
1 2
R1705
20KR2J-L2-GP
R1705
20KR2J-L2-GP
1 2
R1720 1KR2J-1-GPR1720 1KR2J-1-GP
1 2
R1729 10KR2J-3-GPR1729 10KR2J-3-GP
1
2
3
4 5
6
7
8
RN1701
SRN33J-7-GP
RN1701
SRN33J-7-GP
1
2
3 4
5
6
U1704
2N7002KDW-GP
2nd = 84.2N702.E3F
84.2N702.A3F
3rd = 84.2N702.F3F
U1704
2N7002KDW-GP
2nd = 84.2N702.E3F
84.2N702.A3F
3rd = 84.2N702.F3F
12
C1704
SC1U10V2KX-1GP
C1704
SC1U10V2KX-1GP
G
D S
Q1701
BSS84-7-F-GP
2nd = 84.BSS84.B31
84.00084.F31
Q1701
BSS84-7-F-GP
2nd = 84.BSS84.B31
84.00084.F31
21
G1701
GAP-OPEN
G1701
GAP-OPEN
1 2
R1724 1KR2J-1-GPR1724 1KR2J-1-GP
12
C1705
SC1U10V3ZY-6GP
C1705
SC1U10V3ZY-6GP
1 2
R1701
10KR2J-3-GP
R1701
10KR2J-3-GP
1
2 3
4
RN1702
SRN10KJ-5-GP
RN1702
SRN10KJ-5-GP
1
TP1701 TPAD14-OP-GPTP1701 TPAD14-OP-GP
12
C1701
SC1U10V2KX-1GP
C1701
SC1U10V2KX-1GP
1 2
R1711
0R0402-PAD
R1711
0R0402-PAD
1
2 3
4
X1701
X-32D768KHZ-34GPU
82.30001.661
2ND = 82.30001.B21
X1701
X-32D768KHZ-34GPU
82.30001.661
2ND = 82.30001.B21
G
D S
Q1702
BSS84-7-F-GP
2nd = 84.BSS84.B31
84.00084.F31
Q1702
BSS84-7-F-GP
2nd = 84.BSS84.B31
84.00084.F31
1 2
R1718 210R2F-L-GP
PCHXDP
R1718 210R2F-L-GP
PCHXDP
1 2
R1721 51R2J-2-GP
PCHXDP
R1721 51R2J-2-GP
PCHXDP
1 2
R1712
1KR2J-1-GP
R1712
1KR2J-1-GP
1 2
R1702
10KR2J-3-GP
R1702
10KR2J-3-GP
12
R1725
1KR2J-1-GP
R1725
1KR2J-1-GP
1
2
3
U1701
CH715FGP-GP-U
83.R0304.D81
2ND = 83.00040.E81
U1701
CH715FGP-GP-U
83.R0304.D81
2ND = 83.00040.E81
1 2
R1707 330KR2J-L1-GP
DY
R1707 330KR2J-L1-GP
DY
1 2
R1723 10KR2J-3-GPR1723 10KR2J-3-GP
1 2
R1722 10KR2J-3-GP
DY
R1722 10KR2J-3-GP
DY
12
R1716
10KR2J-3-GP
R1716
10KR2J-3-GP
1 2
R1728 20KR2J-L2-GPR1728 20KR2J-L2-GP

A
A
B
B
C
C
D
D
E
E
4 4
3 3
2 2
1 1
CLKREQ_LAN#
XTAL25_OUT
CLK_14M_KBC_P
GPIO44
GPIO73
PCIE_TXN6_C
PCIE_TXP6_C
GPIO20
GPIO18
CLK_BUF_EXP_N
CLK_BUF_EXP_P
CLK_BUF_DOT96_N
CLK_BUF_DOT96_P
CLK_BUF_CKSSCD_N
CLK_BUF_CKSSCD_P
PCIE_TXP3_C
PCIE_TXN3_C
CLK_BUF_CPYCLK_N
CLK_BUF_CPYCLK_P
CLK_48_USB30
PCH_SML1CLK
PCH_SML1DATA
GPIO56
GPIO73
CLK_BUF_REF14
GPIO44
PCIE_TXN4_C
PCIE_TXP4_C
CLK_27_NSSC
CLKREQ_MEDIA#
GPIO18
XTAL25_IN
XCLK_RCOMP
XTAL25_OUT
CLKRQ_WWAN# GPIO56
PCH_SML1DATA
PCH_GPIO74
PCH_SML0_CLK
PCH_SML0_DATA
PCH_SML1CLK
PCH_SML1DATA
PCH_GPIO74
PCH_SMB_CLK
PCH_SMB_DATA
CLK_48_KBC_PCH_SIO
CLKRQ_WLAN#
GPIO20
CLKOUT_PEG_A_N
CLKOUT_PEG_A_P
PCH_SMB_CLK
PCH_SMB_DATA
PCH_SML0_CLK
PCH_SMB_DATA
CLKRQ_WWAN#
CLKREQ_PEG_A#
PCIE_CLK_XDP_N
PCIE_CLK_XDP_P
PCH_SML1CLK
PCH_SML0_DATA
PCH_SMB_CLK
XTAL25_IN
3D3V_S5
3D3V_S5
3D3V_S5
1D05V_S0
3D3V_S5
3D3V_S0
3D3V_S5
3D3V_S5
3D3V_S0
3D3V_S0
3D3V_S5
3D3V_S5
3D3V_AUX_S5
PCH_DDR_RST# 5
CLKREQ_MEDIA#32
CLK_PCI_FB 21
CLKOUT_DMI_P 5
CLKOUT_DMI_N 5
CLKREQ_LAN#34
CLKRQ_WLAN#53
FPR_OFF 64,97
CLK_PCIE_WLAN#53 CLK_PCIE_WLAN53
PCIE_TXN3_MEDIA32 PCIE_TXP3_MEDIA32
PCIE_RXP3_MEDIA32 PCIE_RXN3_MEDIA32
CLK_PCIE_MEDIA#32 CLK_PCIE_MEDIA32
PCIE_TXN4_WLAN53 PCIE_TXP4_WLAN53
PCIE_RXP4_WLAN53 PCIE_RXN4_WLAN53
PCIE_TXN6_LAN34 PCIE_TXP6_LAN34
PCIE_RXP6_LAN34 PCIE_RXN6_LAN34
CLK_PCIE_LAN34 CLK_PCIE_LAN#34
PCH_KBC_DATA 27,28,85
PCH_KBC_CLK27,28,85
CLK_PCIE_VGA 83
CLK_PCIE_VGA# 83
PCH_SMBDATA14,15,31,65
PCH_SMBCLK 14,15,31,65
WWAN_DET#54
PE_PWRGD 22,86,92,93,96,97
Title
Size Document Number Rev
Date: Sheet of
Wistron Corporation
21F, 88, Sec.1, Hsin Tai Wu Rd., Hsichih,
Taipei Hsien 221, Taiwan, R.O.C.
2012 S-Series Richie 13.3
-1
PCH : PCI/USB/NVRAM/RSVD
A3
18 103Wednesday, March 14, 2012
<Core Design>
Title
Size Document Number Rev
Date: Sheet of
Wistron Corporation
21F, 88, Sec.1, Hsin Tai Wu Rd., Hsichih,
Taipei Hsien 221, Taiwan, R.O.C.
2012 S-Series Richie 13.3
-1
PCH : PCI/USB/NVRAM/RSVD
A3
18 103Wednesday, March 14, 2012
<Core Design>
Title
Size Document Number Rev
Date: Sheet of
Wistron Corporation
21F, 88, Sec.1, Hsin Tai Wu Rd., Hsichih,
Taipei Hsien 221, Taiwan, R.O.C.
2012 S-Series Richie 13.3
-1
PCH : PCI/USB/NVRAM/RSVD
A3
18 103Wednesday, March 14, 2012
<Core Design>
LAN
Media
Media
CLOCK TERMINATION FOR FCIM
WLAN
All resistors need very close to PCH
PCH(2/9)
WLAN
LAN
20120112 PV-R
20120116PV-R
20120212 MV
1
2
3
45
6
7
8
RN1802
SRN2K2J-4-GP
RN1802
SRN2K2J-4-GP
1 2
C1809 SCD1U10V2KX-5GPC1809 SCD1U10V2KX-5GP
1
TP1802 TPAD14-OP-GPTP1802 TPAD14-OP-GP
G
S
D
Q1801
2N7002K-2-GP
2nd = 84.07002.I31
84.2N702.J31
DIS_PX
3rd = 84.2N702.W31
Q1801
2N7002K-2-GP
2nd = 84.07002.I31
84.2N702.J31
DIS_PX
3rd = 84.2N702.W31
1 2
R1803 90D9R2F-1-GPR1803 90D9R2F-1-GP
PERN1
BG34
PERP1
BJ34
PERN2
BE34
PERP2
BF34
PERN3
BG36
PERP3
BJ36
PERN4
BF36
PERP4
BE36
PERN5
BG37
PERP5
BH37
PERN6
BJ38
PERP6
BG38
PERN7
BG40
PERP7
BJ40
PERN8
BE38
PERP8
BC38
PETN1
AV32
PETP1
AU32
PETN2
BB32
PETP2
AY32
PETN3
AV34
PETP3
AU34
PETN4
AY34
PETP4
BB34
PETN5
AY36
PETP5
BB36
PETN6
AU36
PETP6
AV36
PETN7
AY40
PETP7
BB40
PETN8
AW38
PETP8
AY38
CLKOUT_PCIE0N
Y40
CLKOUT_PCIE0P
Y39
CLKOUT_PCIE1N
AB49
CLKOUT_PCIE1P
AB47
CLKOUT_PCIE2N
AA48
CLKOUT_PCIE2P
AA47
CLKOUT_PCIE3N
Y37
CLKOUT_PCIE3P
Y36
CLKOUT_PCIE4N
Y43
CLKOUT_PCIE4P
Y45
CLKOUT_PCIE5N
V45
CLKOUT_PCIE5P
V46
CLKIN_GND1_N BJ30
CLKIN_GND1_P BG30
CLKIN_DMI_N BF18
CLKIN_DMI_P BE18
CLKIN_DOT_96N G24
CLKIN_DOT_96P E24
CLKIN_SATA_N AK7
CLKIN_SATA_P AK5
XTAL25_IN V47
XTAL25_OUT V49
REFCLK14IN K45
CLKIN_PCILOOPBACK H45
CLKOUT_PEG_A_N AB37
CLKOUT_PEG_A_P AB38
PEG_A_CLKRQ#/GPIO47 M10
PCIECLKRQ0#/GPIO73
J2
PCIECLKRQ1#/GPIO18
M1
PCIECLKRQ2#/GPIO20
V10
PCIECLKRQ3#/GPIO25
A8
PCIECLKRQ4#/GPIO26
L12
PCIECLKRQ5#/GPIO44
L14
CLKOUTFLEX0/GPIO64 K43
CLKOUTFLEX1/GPIO65 F47
CLKOUTFLEX2/GPIO66 H47
CLKOUTFLEX3/GPIO67 K49
CLKOUT_DMI_N AV22
CLKOUT_DMI_P AU22
PEG_B_CLKRQ#/GPIO56
E6
CLKOUT_PEG_B_P
AB40 CLKOUT_PEG_B_N
AB42
XCLK_RCOMP Y47
CLKOUT_DP_P AM13
CLKOUT_DP_N AM12
CLKOUT_PCIE6N
V40
CLKOUT_PCIE6P
V42
PCIECLKRQ7#/GPIO46
K12
CLKOUT_PCIE7N
V38
CLKOUT_PCIE7P
V37
CLKOUT_ITPXDP_N
AK14
CLKOUT_ITPXDP_P
AK13
SMBALERT#/GPIO11 E12
SMBCLK H14
SMBDATA C9
SML0ALERT#/GPIO60 A12
SML0CLK C8
SML0DATA G12
SML1ALERT#/PCHHOT#/GPIO74 C13
SML1CLK/GPIO58 E14
SML1DATA/GPIO75 M16
CL_CLK1 M7
CL_DATA1 T11
CL_RST1# P10
PCIECLKRQ6#/GPIO45
T13
PCI-E*
CLOCKS
FLEX CLOCKS
SMBUSController
Link
2 OF 10
PCH1B
PANTHER-GP-NF
PCI-E*
CLOCKS
FLEX CLOCKS
SMBUSController
Link
2 OF 10
PCH1B
PANTHER-GP-NF
12
R1801
10KR2J-3-GP
R1801
10KR2J-3-GP
12
R1808
10KR2J-3-GP
DY
R1808
10KR2J-3-GP
DY
1
2
3 4
5
6
U1801
2N7002KDW-GP
2nd = 84.2N702.E3F
84.2N702.A3F
3rd = 84.2N702.F3F
U1801
2N7002KDW-GP
2nd = 84.2N702.E3F
84.2N702.A3F
3rd = 84.2N702.F3F
1
TP1801 TPAD14-OP-GPTP1801 TPAD14-OP-GP
1 2
C1806 SCD1U10V2KX-5GPC1806 SCD1U10V2KX-5GP
1
2 3
4
RN1807
SRN10KJ-5-GP
RN1807
SRN10KJ-5-GP
1
2
3
4
5 6
7
8
9
10
RN1804
SRN10KJ-L3-GP
RN1804
SRN10KJ-L3-GP
1
2 3
4
RN1808
SRN10KJ-5-GP
RN1808
SRN10KJ-5-GP
1 2
C1801
SC15P50V2JN-2-GP
C1801
SC15P50V2JN-2-GP
1 2
C1807 SCD1U10V2KX-5GPC1807 SCD1U10V2KX-5GP
1
TP1803TPAD14-OP-GPTP1803TPAD14-OP-GP
1 2
C1802
SC18P50V2JN-1-GP
C1802
SC18P50V2JN-1-GP
1 2
C1811 SCD1U10V2KX-5GPC1811 SCD1U10V2KX-5GP
1
2 3
4
RN1809
SRN10KJ-5-GP
RN1809
SRN10KJ-5-GP
1 2
R1804
0R2J-2-GP
R1804
0R2J-2-GP
1
2 3
4
RN1803
SRN2K2J-1-GP
RN1803
SRN2K2J-1-GP
1
TP1806TPAD14-OP-GPTP1806TPAD14-OP-GP
1
2
3
45
6
7
8
RN1801
SRN2K2J-4-GP
RN1801
SRN2K2J-4-GP
1
2 3
4
RN1806
SRN10KJ-5-GP
RN1806
SRN10KJ-5-GP
1
2 3
4
RN
0R4P2R-PAD
RN1810
RN
0R4P2R-PAD
RN1810
1 2
R1807 1KR2J-1-GP
R1807 1KR2J-1-GP
1 2
R1802 10KR2J-3-GPR1802 10KR2J-3-GP
1 2
C1810 SCD1U10V2KX-5GPC1810 SCD1U10V2KX-5GP
41
2 3
X1801
XTAL-25MHZ-155-GP
82.30020.D41
3rd = 82.30020.G61
2nd = 82.30020.G71
X1801
XTAL-25MHZ-155-GP
82.30020.D41
3rd = 82.30020.G61
2nd = 82.30020.G71
1
TP1805TPAD14-OP-GPTP1805TPAD14-OP-GP
1 2
C1805 SCD1U10V2KX-5GPC1805 SCD1U10V2KX-5GP
1
TP1804TPAD14-OP-GPTP1804TPAD14-OP-GP
12
R1805
1MR2J-1-GP
R1805
1MR2J-1-GP
12
R1806 10KR2J-3-GP
R1806 10KR2J-3-GP
1
2
3 4
5
6
U1802
2N7002KDW-GP
2nd = 84.2N702.E3F
84.2N702.A3F
3rd = 84.2N702.F3F
U1802
2N7002KDW-GP
2nd = 84.2N702.E3F
84.2N702.A3F
3rd = 84.2N702.F3F
1
2 3
4
RN1805
SRN10KJ-5-GP
RN1805
SRN10KJ-5-GP

A
A
B
B
C
C
D
D
E
E
4 4
3 3
2 2
1 1
DMI_RXP0
DMI_RXP1
DMI_RXP2
DMI_RXP3
DMI_TXN0
DMI_TXN1
DMI_TXN2
DMI_TXN3
DMI_TXP0
DMI_TXP1
DMI_TXP2
DMI_TXP3
PM_SLP_S5#
PM_RI#
SLP_S4#_R
DMI_RXN0
DMI_RXN1
DMI_RXN2
DMI_RXN3
PM_PCH_PWROK PCH_GPIO61
RBIAS_CPY
PM_SYSRST#_R
DSWODVREN
DSWODVREN
RSMRST#
PCH_DPWROK
PM_CLKRUN#
APWROK
DMI_COMP_R
SYS_PWROK_R
PM_SLP_A#_R
PWR_BTN_OUT#
ADP_PRES_OUT
FDI_TX_N0
FDI_TX_N1
FDI_TX_N2
FDI_TX_N3
FDI_TX_N4
FDI_TX_N5
FDI_TX_N6
FDI_TX_N7
FDI_TX_P0
FDI_TX_P1
FDI_TX_P2
FDI_TX_P3
FDI_TX_P4
FDI_TX_P5
FDI_TX_P6
FDI_TX_P7
SUSACK#_R
PCH_GPIO72
SLP_LAN#
SLP_SUS#
PCIE_WAKE#
PM_RI#
PM_SLP_S3#
PM_SLP_S4#
PM_SLP_S5#
PM_SLP_A#
ON_OFF#
SLP_LAN#
SLP_S3#_R
PCH_GPIO72
SUS_PWR_ACK
RTC_AUX_S5
3D3V_S0
3D3V_S0
1D05V_S0
3D3V_S5
3D3V_S5
3D3V_S5
PM_DRAM_PWRGD5
XDP_DBRESET#5
RSMRST#27,41,97
SUS_PWR_ACK27
PWR_BTN_OUT#27
PM_CLKRUN# 27
PCIE_WAKE# 34,53
SUSCLK32_KBC 27
PM_SLP_S4# 46,62,97
PM_SLP_S3# 8,27,29,34,35,36,37,45,46,47,48,92,93
H_PM_SYNC 5
DMI_RXN[3:0]4
DMI_RXP[3:0]4
DMI_TXN[3:0]4
DMI_TXP[3:0]4
ADP_PRES_OUT27,85
PM_PWROK27,97
PM_SLP_A# 27
VGATE42
FDI_TX_N[7:0] 4
FDI_TX_P[7:0] 4
FDI_INT 4
FDI_FSYNC0 4
FDI_FSYNC1 4
FDI_LSYNC0 4
FDI_LSYNC1 4
ON_OFF#82,97
Title
Size Document Number Rev
Date: Sheet of
Wistron Corporation
21F, 88, Sec.1, Hsin Tai Wu Rd., Hsichih,
Taipei Hsien 221, Taiwan, R.O.C.
2012 S-Series Richie 13.3
-1
PCH(3/9) : DMI/FDI/PM
A3
19 103Wednesday, March 14, 2012
<Core Design>
Title
Size Document Number Rev
Date: Sheet of
Wistron Corporation
21F, 88, Sec.1, Hsin Tai Wu Rd., Hsichih,
Taipei Hsien 221, Taiwan, R.O.C.
2012 S-Series Richie 13.3
-1
PCH(3/9) : DMI/FDI/PM
A3
19 103Wednesday, March 14, 2012
<Core Design>
Title
Size Document Number Rev
Date: Sheet of
Wistron Corporation
21F, 88, Sec.1, Hsin Tai Wu Rd., Hsichih,
Taipei Hsien 221, Taiwan, R.O.C.
2012 S-Series Richie 13.3
-1
PCH(3/9) : DMI/FDI/PM
A3
19 103Wednesday, March 14, 2012
<Core Design>
DSWODVREN - On Die DSW VR Enable
HIGH Enabled (DEFAULT)
(R1917 STUFFED,
R1901 UNSTUFFED
LOW Disabled
(R1901 STUFFED,
R1917 UNSTUFFED
PCH(3/9)
Signal Name Platform With M3 Support
(e.g., Intel AMT) Platform Without M3 Support
SUSPWRDNACK(GPIO30) Required Required
Required RequiredACPRESENT(GPIO31)
SLP_A# Required
(Tie to SLP_S3#)
Note: If SLP_S3# is not
routed from PCH to EC, then
SLP_A# becomes required
from Intel ME-EC
prespecrive.
Intel ME-EC Interaction Signal List with and without M3 support
AMT/ME COMPLIANCY TEST CONN.
PUT CLOSE PCH
20120112 PV-R
20120112 PV-R
1 2
R1915 8K2R2J-3-GPR1915 8K2R2J-3-GP
1
2 3
4
RN1902
SRN10KJ-5-GP
RN1902
SRN10KJ-5-GP
1 2
R1910 0R2J-2-GP
DY
R1910 0R2J-2-GP
DY
1 2
R1904 0R0402-PADR1904 0R0402-PAD
1
2
3
4 5
6
7
8
RN1901
SRN10KJ-6-GP
RN1901
SRN10KJ-6-GP
1
TP1903TPAD14-OP-GPTP1903TPAD14-OP-GP
DMI0RXN
BC24
DMI1RXN
BE20
DMI2RXN
BG18
DMI3RXN
BG20
DMI0RXP
BE24
DMI1RXP
BC20
DMI2RXP
BJ18
DMI3RXP
BJ20
DMI0TXN
AW24
DMI1TXN
AW20
DMI2TXN
BB18
DMI3TXN
AV18
DMI0TXP
AY24
DMI1TXP
AY20
DMI2TXP
AY18
DMI3TXP
AU18
DMI_ZCOMP
BJ24
DMI_IRCOMP
BG25
FDI_RXN0 BJ14
FDI_RXN1 AY14
FDI_RXN2 BE14
FDI_RXN3 BH13
FDI_RXN4 BC12
FDI_RXN5 BJ12
FDI_RXN6 BG10
FDI_RXN7 BG9
FDI_RXP0 BG14
FDI_RXP1 BB14
FDI_RXP2 BF14
FDI_RXP3 BG13
FDI_RXP4 BE12
FDI_RXP5 BG12
FDI_RXP6 BJ10
FDI_RXP7 BH9
FDI_FSYNC0 AV12
FDI_FSYNC1 BC10
FDI_LSYNC0 AV14
FDI_LSYNC1 BB10
FDI_INT AW16
PMSYNCH AP14
SLP_SUS# G16
SLP_S3# F4
SLP_S4# H4
SLP_S5#/GPIO63 D10
SYS_RESET#
K3
SYS_PWROK
P12
PWRBTN#
E20
RI#
A10
WAKE# B9
SUS_STAT#/GPIO61 G8
SUSCLK/GPIO62 N14
ACPRESENT/GPIO31
H20
BATLOW#/GPIO72
E10
PWROK
L22
CLKRUN#/GPIO32 N3
SUSWARN#/SUSPWRDNACK/GPIO30
K16
RSMRST#
C21
DRAMPWROK
B13
SLP_LAN#/GPIO29 K14
APWROK
L10
DPWROK E22
DMI2RBIAS
BH21
SLP_A# G10
DSWVRMEN A18
SUSACK#
C12
DMI
FDI
System Power Management
3 OF 10
PCH1C
PANTHER-GP-NF
DMI
FDI
System Power Management
3 OF 10
PCH1C
PANTHER-GP-NF
1
TP1905 TPAD14-OP-GPTP1905 TPAD14-OP-GP
1 2
R1911 0R0402-PADR1911 0R0402-PAD
1 2
R1905 10KR2J-3-GP
DY
R1905 10KR2J-3-GP
DY
1 2
R1917 330KR2J-L1-GPR1917 330KR2J-L1-GP
1
TP1901 TPAD14-OP-GPTP1901 TPAD14-OP-GP
1 2
R1913 0R0402-PADR1913 0R0402-PAD
12
R1907 0R0402-PADR1907 0R0402-PAD
1 2
R1901 330KR2J-L1-GP
DY
R1901 330KR2J-L1-GP
DY
12
R1908 0R0402-PADR1908 0R0402-PAD
12
R1906 0R0402-PADR1906 0R0402-PAD
1 2
R1903 750R2F-GPR1903 750R2F-GP
1 2
R1912 0R0402-PADR1912 0R0402-PAD
12
R1909 0R0402-PADR1909 0R0402-PAD
1 2
R1902 49D9R2F-GPR1902 49D9R2F-GP
1
2
3
4
5
6
7
8
9
10
APS1
ACES-CON8-13-GP-U1
20.F1295.008
DY
APS1
ACES-CON8-13-GP-U1
20.F1295.008
DY

A
A
B
B
C
C
D
D
E
E
4 4
3 3
2 2
1 1
LVD_IBG
L_CTRL_CLK
L_CTRL_DATA
DAC_IREF
DPD_AUXN
DPD_AUXP
3D3V_S0
3D3V_S0
TXOUTA_L0-49 TXOUTA_L1-49 TXOUTA_L2-49
TXOUTA_L0+49 TXOUTA_L1+49 TXOUTA_L2+49
CRT_DDC_CLK50 CRT_DDC_DATA50
PCH_RED50 PCH_GREEN50 PCH_BLUE50
BKLT_CTL49
TXCLKA_L+49 TXCLKA_L-49
LCD_BL_EN49,97 LCDVDD_EN49,97
LCD_SMBCLK49 LCD_SMBDATA49
CRT_HSYNC50 CRT_VSYNC50
PCH_HDMI_CLK 51
PCH_HDMI_DATA 51
HDMI_PCH_DET 51,97
HDMI_DATA0_R 51
HDMI_DATA0_R# 51
HDMI_CLK_R 51
HDMI_DATA1_R 51
HDMI_CLK_R# 51
HDMI_DATA1_R# 51
HDMI_DATA2_R 51
HDMI_DATA2_R# 51
Title
Size Document Number Rev
Date: Sheet of
Wistron Corporation
21F, 88, Sec.1, Hsin Tai Wu Rd., Hsichih,
Taipei Hsien 221, Taiwan, R.O.C.
2012 S-Series Richie 13.3
-1
PCH(4/9) : LVDS/CRT/DDI
A3
20 103Wednesday, March 14, 2012
<Core Design>
Title
Size Document Number Rev
Date: Sheet of
Wistron Corporation
21F, 88, Sec.1, Hsin Tai Wu Rd., Hsichih,
Taipei Hsien 221, Taiwan, R.O.C.
2012 S-Series Richie 13.3
-1
PCH(4/9) : LVDS/CRT/DDI
A3
20 103Wednesday, March 14, 2012
<Core Design>
Title
Size Document Number Rev
Date: Sheet of
Wistron Corporation
21F, 88, Sec.1, Hsin Tai Wu Rd., Hsichih,
Taipei Hsien 221, Taiwan, R.O.C.
2012 S-Series Richie 13.3
-1
PCH(4/9) : LVDS/CRT/DDI
A3
20 103Wednesday, March 14, 2012
<Core Design>
PCH(4/9)
1
2 3
4
RN2001
SRN2K2J-1-GP
RN2001
SRN2K2J-1-GP
1 2
R2005 2K37R2F-GPR2005 2K37R2F-GP
12
R2003
1KR2D-1-GP
R2003
1KR2D-1-GP
1
23
4
RN2002
SRN2K2J-1-GP
RN2002
SRN2K2J-1-GP
L_BKLTCTL
P45
L_BKLTEN
J47
L_CTRL_CLK
T45
L_CTRL_DATA
P39
L_DDC_CLK
T40
L_DDC_DATA
K47
L_VDD_EN
M45
LVDSA_CLK#
AK39
LVDSA_CLK
AK40
LVDSA_DATA#0
AN48
LVDSA_DATA#1
AM47
LVDSA_DATA#2
AK47
LVDSA_DATA#3
AJ48
LVDSA_DATA0
AN47
LVDSA_DATA1
AM49
LVDSA_DATA2
AK49
LVDSA_DATA3
AJ47
LVDSB_CLK#
AF40
LVDSB_CLK
AF39
LVDSB_DATA#0
AH45
LVDSB_DATA#1
AH47
LVDSB_DATA#2
AF49
LVDSB_DATA#3
AF45
LVDSB_DATA0
AH43
DDPB_0N AV42
DDPB_1N AV45
LVD_VREFH
AE48
LVD_VREFL
AE47
DDPD_2N BF42
DDPD_3N BJ42
DDPB_2N AU48
DDPB_3N AV47
DDPC_0N AY47
DDPC_1N AY43
DDPC_2N BA47
DDPC_3N BB47
DDPD_0N BB43
DDPD_1N BF44
DDPB_0P AV40
DDPB_1P AV46
DDPD_2P BE42
DDPD_3P BG42
DDPB_2P AU47
DDPB_3P AV49
LVDSB_DATA1
AH49
LVDSB_DATA2
AF47
LVDSB_DATA3
AF43
LVD_IBG
AF37
LVD_VBG
AF36
DDPC_1P AY45
DDPC_0P AY49
DDPC_2P BA48
DDPC_3P BB49
DDPD_0P BB45
DDPD_1P BE44
CRT_BLUE
N48
CRT_DDC_CLK
T39
CRT_DDC_DATA
M40
CRT_GREEN
P49
CRT_HSYNC
M47
CRT_IRTN
T42
CRT_RED
T49
CRT_VSYNC
M49
DAC_IREF
T43
SDVO_CTRLCLK P38
SDVO_CTRLDATA M39
DDPC_CTRLCLK P46
DDPC_CTRLDATA P42
DDPD_CTRLCLK M43
DDPD_CTRLDATA M36
DDPB_AUXN AT49
DDPC_AUXN AP47
DDPD_AUXN AT45
DDPB_AUXP AT47
DDPC_AUXP AP49
DDPD_AUXP AT43
DDPB_HPD AT40
DDPC_HPD AT38
DDPD_HPD BH41
SDVO_TVCLKINP AP45
SDVO_TVCLKINN AP43
SDVO_STALLP AM40
SDVO_STALLN AM42
SDVO_INTP AP40
SDVO_INTN AP39
LVDS
Digital Display Interface
CRT
4 OF 10
PCH1D
PANTHER-GP-NF
LVDS
Digital Display Interface
CRT
4 OF 10
PCH1D
PANTHER-GP-NF
1
TP2002TPAD14-OP-GPTP2002TPAD14-OP-GP
1
TP2001TPAD14-OP-GPTP2001TPAD14-OP-GP

A
A
B
B
C
C
D
D
E
E
4 4
3 3
2 2
1 1
LANLINK_STATUS
OC1#_GPIO40
OC5#_GPIO9
PCI_PLTRST#
CLK_PCI_SIO_R OC2#_GPIO41
NMI_SMI_DBG#
INT_PIRQA#
INT_PIRQB#
INT_PIRQC#
INT_PIRQD#
PCH_GPIO50
PLT_DET_R
PE_GPIO1
PCH_GPIO2
ACCEL_INT
OC3#_GPIO42
PME#
USB_BIAS
CAMERA_ON
OC0#_GPIO59
CLK_OUT_PCI3
CLK_PCI_FB_R
PCH_GPIO51
OC4#_GPIO43
CLK_OUT_PCI2
OC7#_GPIO14
PE_GPIO0
PCH_GPIO51
PCH_GPIO51
INT_PIRQA#
PCH_GPIO50
INT_PIRQC# PCH_GPIO2
PE_GPIO1
INT_PIRQB# PLT_DET_R
INT_PIRQD#
CLK_PCI_KBC_R
PCI_PLTRST# OC1#_GPIO40
OC4#_GPIO43
OC2#_GPIO41
OC3#_GPIO42
OC7#_GPIO14
OC5#_GPIO9
OC0#_GPIO59
PLT_RST#
3D3V_S5
3D3V_S5
3D3V_S0
3D3V_S5
3D3V_S0
3D3V_S0
3D3V_S0
3D3V_S0
CLK_PCI_KBC27,97
USB3_RXN462
USB3_RXP462
USB3_TXN462
USB3_TXP462
CLK_PCI_DEBUG71,97
CLK_PCI_FB18
SATA_ODD_DA#56,96
PLT_RST# 5,17,32,34,53,54,56,71,83,96,97
USB_PP8 64
USB_PN8 64
NMI_SMI_DBG#27,71
CAMERA_ON49
ACCEL_INT65
USB3_RXN362
USB3_RXP362
USB3_TXN362
USB3_TXP362
LANLINK_STATUS 35
USB_PP10 49
USB_PN10 49
USB_PP12 54
USB_PN12 54
USB_PP5 53
USB_PN5 53
USB_PP3 62
USB_PN3 62
USB_PP1 62
USB_PN1 62
USB_PP2 62
USB_PN2 62
USB_PP9 61
USB_PN9 61
PE_GPIO083
PE_GPIO192,93
USB3_RXN262
USB3_RXP262
USB3_TXN262
USB3_TXP262
PLT_DET27,69
Title
Size Document Number Rev
Date: Sheet of
Wistron Corporation
21F, 88, Sec.1, Hsin Tai Wu Rd., Hsichih,
Taipei Hsien 221, Taiwan, R.O.C.
2012 S-Series Richie 13.3
-1
PCH(5/9) : PCI/USB/NVM
A3
21 103Wednesday, March 14, 2012
<Core Design>
Title
Size Document Number Rev
Date: Sheet of
Wistron Corporation
21F, 88, Sec.1, Hsin Tai Wu Rd., Hsichih,
Taipei Hsien 221, Taiwan, R.O.C.
2012 S-Series Richie 13.3
-1
PCH(5/9) : PCI/USB/NVM
A3
21 103Wednesday, March 14, 2012
<Core Design>
Title
Size Document Number Rev
Date: Sheet of
Wistron Corporation
21F, 88, Sec.1, Hsin Tai Wu Rd., Hsichih,
Taipei Hsien 221, Taiwan, R.O.C.
2012 S-Series Richie 13.3
-1
PCH(5/9) : PCI/USB/NVM
A3
21 103Wednesday, March 14, 2012
<Core Design>
Pair Device
1
2
3
4
FREE
USB
USB3.0 Table
PCH(5/9)
I/O CONN. 2
WWAN
I/O CONN. 3
12
13
Camera
Pair Device
0
1
2
3
4
5
6
7
8
9
10
11
FREE
FREE
USB 3.0 I/O CONN. 2
BT WLAN combo
USB
USB2.0 Table
Fingerprint
AND GATE
I/O CONN. 1
FREE
FREE
USB 2.0 I/O CONN. 1
FREE
FREE
USB 3.0 Conn. 1
Fingerprint
Camera
WWAN
BT WLAN combo
USB 3.0 I/O CONN. 1
USB 3.0 I/O CONN. 3
USB 3.0 Conn. 2
USB 3.0 Conn. 3
USB 2.0 Conn. 1
S 2012 Chief River PCH GPIO 52
Richie U&D (13 inches)
Rocky U&D (14 inches)
Rocky U&D (15/17 inches)
1
1
0
GPIO Table
GNT1#/GPIO51
0
Boot BIOS Strap
SATA1GP#/GPIO19 Boot BIOS Location
0
0
01
1
1 1
LPC
Reserved
SPI(Default)
PCI
20120112 PV-R
1
2 3
4
RN2101
SRN8K2J-3-GP
RN2101
SRN8K2J-3-GP
1 2
R2107 22R2J-2-GPR2107 22R2J-2-GP
1 2
R2103 22R2J-2-GPR2103 22R2J-2-GP
1
2
3
45
6
7
8
RN2104
SRN10KJ-6-GP
RN2104
SRN10KJ-6-GP
1
2
3
4
5 6
7
8
9
10
RN2102
SRN8K2J-2-GP-U
RN2102
SRN8K2J-2-GP-U
1 2
R2101 22D6R2F-L1-GPR2101 22D6R2F-L1-GP
1 2
R2110
10KR2J-3-GP
DY
R2110
10KR2J-3-GP
DY
1 2
R2109 10KR2J-3-GP
DY
R2109 10KR2J-3-GP
DY
1 2
R2113 10KR2J-3-GP
R2113 10KR2J-3-GP
1 2
R2112
10KR2J-3-GP
DY
R2112
10KR2J-3-GP
DY
1 2
R2105 22R2J-2-GPR2105 22R2J-2-GP
1 2
R2102 10KR2J-3-GP
DY
R2102 10KR2J-3-GP
DY
1
2
3
45
6
7
8
RN2103
SRN10KJ-6-GP
RN2103
SRN10KJ-6-GP
1 2
R2106 0R0402-PADR2106 0R0402-PAD
A
1
B
2
GND
3Y4
VCC 5
U2101
U74LVC1G08G-AL5-R-GP-U
3rd = 73.01G08.L04
2nd = 73.7SZ08.EAH
73.01G08.EHG
U2101
U74LVC1G08G-AL5-R-GP-U
3rd = 73.01G08.L04
2nd = 73.7SZ08.EAH
73.01G08.EHG
12
R2108
100KR2J-1-GP
DY
R2108
100KR2J-1-GP
DY
RSVD23 AV5
RSVD1 AY7
RSVD2 AV7
RSVD3 AU3
RSVD4 BG4
RSVD5 AT10
RSVD6 BC8
RSVD7 AU2
RSVD8 AT4
RSVD17 BB5
RSVD18 BB3
RSVD19 BB7
RSVD20 BE8
RSVD21 BD4
RSVD22 BF6
RSVD9 AT3
RSVD10 AT1
RSVD11 AY3
RSVD12 AT5
RSVD13 AV3
RSVD14 AV1
RSVD15 BB1
RSVD16 BA3
RSVD25 AT8
RSVD24 AV10
RSVD26 AY5
RSVD27 BA2
RSVD28 AT12
RSVD29 BF3
PIRQA#
K40
PIRQB#
K38
PIRQC#
H38
PIRQD#
G38
REQ1#/GPIO50
C46
REQ2#/GPIO52
C44
REQ3#/GPIO54
E40
GNT1#/GPIO51
D47
GNT2#/GPIO53
E42
GNT3#/GPIO55
F46
PIRQE#/GPIO2
G42
PIRQF#/GPIO3
G40
PIRQG#/GPIO4
C42
PIRQH#/GPIO5
D44
USBP0N C24
USBP0P A24
USBP1N C25
USBP1P B25
USBP2N C26
USBP2P A26
USBP3N K28
USBP3P H28
USBP4N E28
USBP4P D28
USBP5N C28
USBP5P A28
USBP6N C29
USBP6P B29
USBP7N N28
USBP7P M28
USBP8N L30
USBP8P K30
USBP9N G30
USBP9P E30
USBP10N C30
USBP10P A30
USBP11N L32
USBP11P K32
USBP12N G32
USBP12P E32
USBP13N C32
USBP13P A32
PME#
K10
CLKOUT_PCI0
H49
CLKOUT_PCI1
H43
CLKOUT_PCI2
J48
USBRBIAS# C33
USBRBIAS B33
OC0#/GPIO59 A14
OC1#/GPIO40 K20
OC2#/GPIO41 B17
OC3#/GPIO42 C16
OC4#/GPIO43 L16
OC5#/GPIO9 A16
OC6#/GPIO10 D14
OC7#/GPIO14 C14
CLKOUT_PCI4
H40 CLKOUT_PCI3
K42
PLTRST#
C6
TP1
BG26
TP2
BJ26
TP3
BH25
TP6
AH38
TP7
AH37
TP8
AK43
TP9
AK45
TP16
Y13
TP17
K24
TP18
L24
TP19
AB46
TP20
AB45
TP21
B21
TP22
M20
TP23
AY16
USB3RN1
BE28
USB3RN2
BC30
USB3RN3
BE32
USB3RN4
BJ32
USB3RP1
BC28
USB3RP2
BE30
USB3RP3
BF32
USB3RP4
BG32
USB3TN1
AV26
USB3TN2
BB26
USB3TN3
AU28
USB3TN4
AY30
USB3TP1
AU26
USB3TP2
AY26
USB3TP3
AV28
USB3TP4
AW30
TP4
BJ16
TP5
BG16
TP15
AM5 TP14
AM4 TP13
AH12 TP12
H3 TP11
N30 TP10
C18
TP24
BG46
RSVD
PCI
USB
5 OF 10
PCH1E
PANTHER-GP-NF
RSVD
PCI
USB
5 OF 10
PCH1E
PANTHER-GP-NF
1
TP2106TPAD14-OP-GP TP2106TPAD14-OP-GP
1
TP2108TPAD14-OP-GP TP2108TPAD14-OP-GP
1 2
R2104
0R2J-2-GP
DY
R2104
0R2J-2-GP
DY

A
A
B
B
C
C
D
D
E
E
4 4
3 3
2 2
1 1
D3E_WAKE#
SATA5GP_GPIO49
FPR_LOCK#
SATA3GP_GPIO37
KBRST#
RUNSCI_EC#
PE_PWRGD
SATA2GP_GPIO36
SATA4GP_GPIO16
WWAN_TRANSMIT_OFF#
PCH_GPIO24
GPIO34
PE_PWRGD
TLS_ENcrytion
PCH_GPIO39
PCH_GPIO38
SATA5GP_GPIO49
INIT3_3V#
CRD_REQ#_R_R
GATEA20
PCH_GPIO28
SATA4GP_GPIO16
GPIO34
OCP_OC#
PCH_GPIO12
GPS_XMIT_OFF#
WLAN_TRANSMIT_OFF#
PCH_GPIO24
GPI_INV_LIDWAKE
DF_TVS
SATA3GP_GPIO37
H_PECI_R
PCH_THRMTRIP#_R
LPC_RESET#
PCH_GPIO27
PCH_GPIO27
CRD_REQ#_R_R
SATA2GP_GPIO36
SATA_ODD_PWR_EN
NCTF_VSS#A4
NCTF_VSS#BG48
NCTF_VSS#BF49
NCTF_VSS#BF1
NCTF_VSS#BH3
NCTF_VSS#B47
NCTF_VSS#B3
NCTF_VSS#BG2
NCTF_VSS#C48
NCTF_VSS#C2
NCTF_VSS#D49
NCTF_VSS#BH47
BT_OFF#
GPI_INV_LIDWAKE
PCH_GPIO39 PCH_GPIO38
BT_OFF#
PCH_GPIO12
3D3V_S0
1D8V_S0
3D3V_S0
3D3V_S03D3V_S0
1D05V_S0
3D3V_S0
3D3V_S0
3D3V_S0
3D3V_S0
3D3V_S5
3D3V_S5
3D3V_S0 3D3V_S0
3D3V_S5
H_SNB_IVB# 5
D3E_WAKE# 32,97
GPS_XMIT_OFF# 54,97
LPC_RESET# 27
FPR_LOCK#64,97
OCP_OC#38
KBRST# 27,97
H_THRMTRIP# 5,85
GATEA20 27
H_CPUPWRGD 5
H_PECI 5,27
RUNSCI_EC#27
SATA_ODD_PWR_EN 56,97
THERM_SCI#28
WWAN_TRANSMIT_OFF#54,68
WLAN_TRANSMIT_OFF#53
SATA0GP_GPIO21 17
CRD_REQ#_R_R32
PE_PWRGD18,86,92,93,96,97
BT_OFF#53,97
SATA4GP_GPIO16 96
Title
Size Document Number Rev
Date: Sheet of
Wistron Corporation
21F, 88, Sec.1, Hsin Tai Wu Rd., Hsichih,
Taipei Hsien 221, Taiwan, R.O.C.
2012 S-Series Richie 13.3
-1
PCH(6/9) : GPIO/NTCF/RSVD
A3
22 103Wednesday, March 14, 2012
<Core Design>
Title
Size Document Number Rev
Date: Sheet of
Wistron Corporation
21F, 88, Sec.1, Hsin Tai Wu Rd., Hsichih,
Taipei Hsien 221, Taiwan, R.O.C.
2012 S-Series Richie 13.3
-1
PCH(6/9) : GPIO/NTCF/RSVD
A3
22 103Wednesday, March 14, 2012
<Core Design>
Title
Size Document Number Rev
Date: Sheet of
Wistron Corporation
21F, 88, Sec.1, Hsin Tai Wu Rd., Hsichih,
Taipei Hsien 221, Taiwan, R.O.C.
2012 S-Series Richie 13.3
-1
PCH(6/9) : GPIO/NTCF/RSVD
A3
22 103Wednesday, March 14, 2012
<Core Design>
DF_TVS SNB: "1"
IVB: "0"
DMI & FDI Termination Voltage
PROC_SELECT
GPIO36
DMI TERMINATION VOLTAGE OVERRIDE
LOW - Tx, Rx terminated to same voltage
(DC Coupling Model DEFAULT)
PCH(6/9)
GPIO37
(FDI_OVRVLTG)
FDI TERMINATION VOLTAGE OVERRIDE
LOW - Tx, Rx terminated to same voltage
(DC Coupling Model DEFAULT)
VRAM ID TABLE
PCH_GPIO38PCH_GPIO39
0 1
1 0
1 1
0 0
VENDER
UMA
Elpida
Hynix
Samsung
0 (13") GDDR5
PCH GPIO 12
GDDR5/DDR3 TABLE
20110822SI
1(14",15",17")DDR3
1(14",15",17")DDR3
2012 Chief River
Richie U&D (13 inches)
Rocky U&D (14 inches)
Rocky U&D (15/17 inches)
1 2
R2223
10KR2J-3-GP
UMA_Samsung
R2223
10KR2J-3-GP
UMA_Samsung
12
R2222
56R2J-4-GP
DY
R2222
56R2J-4-GP
DY
1
2 3
4
RN2202
SRN10KJ-5-GP
RN2202
SRN10KJ-5-GP
1
TP2203TPAD14-OP-GPTP2203TPAD14-OP-GP
GPIO27
E16
GPIO28
P8
GPIO24
E8
GPIO57
D6
LAN_PHY_PWR_CTRL/GPIO12
C4
VSS_NCTF_1#A4
A4
VSS_NCTF_2#A44
A44
VSS_NCTF_3#A45
A45
VSS_NCTF_4#A46
A46
VSS_NCTF_5#A5
A5
VSS_NCTF_6#A6
A6
VSS_NCTF_7#B3
B3
VSS_NCTF_8#B47
B47
VSS_NCTF_9#BD1
BD1
VSS_NCTF_10#BD49
BD49
VSS_NCTF_11#BE1
BE1
VSS_NCTF_12#BE49
BE49
TACH2/GPIO6
H36
TACH0/GPIO17
D40
TACH3/GPIO7
E38
SATA3GP/GPIO37
M5
SATA5GP/GPIO49/TEMP_ALERT#
V3
SCLOCK/GPIO22
T5
SLOAD/GPIO38
N2
SDATAOUT0/GPIO39
M3
SDATAOUT1/GPIO48
V13
PROCPWRGD AY11
RCIN# P5
PECI AU16
THRMTRIP# AY10
GPIO8
C10
BMBUSY#/GPIO0
T7
GPIO15
G2
TACH1/GPIO1
A42
SATA2GP/GPIO36
V8
INIT3_3V# T14
STP_PCI#/GPIO34
K1
GPIO35
K4
SATA4GP/GPIO16
U2
VSS_NCTF_32#F49 F49
A20GATE P4
TACH4/GPIO68 C40
TACH6/GPIO70 C41
TACH7/GPIO71 A40
TACH5/GPIO69 B41
VSS_NCTF_17#BH3 BH3
VSS_NCTF_18#BH47 BH47
VSS_NCTF_19#BJ4 BJ4
VSS_NCTF_20#BJ44 BJ44
VSS_NCTF_21#BJ45 BJ45
VSS_NCTF_22#BJ46 BJ46
VSS_NCTF_23#BJ5 BJ5
VSS_NCTF_24#BJ6 BJ6
VSS_NCTF_25#C2 C2
VSS_NCTF_26#C48 C48
VSS_NCTF_27#D1 D1
VSS_NCTF_28#D49 D49
VSS_NCTF_29#E1 E1
VSS_NCTF_30#E49 E49
VSS_NCTF_31#F1 F1
TS_VSS4 AK10
TS_VSS3 AH10
TS_VSS2 AK11
TS_VSS1 AH8
NC_1 P37
VSS_NCTF_13#BF1
BF1
VSS_NCTF_14#BF49
BF49
VSS_NCTF_15#BG2 BG2
VSS_NCTF_16#BG48 BG48
DF_TVS AY1
CPU/MISC
NCTF
GPIO
6 OF 10
NCTF TEST PIN:
A4,A44,A45,A46,A5,A6,B3,B47,
BD1,BD49,BE1,BE49,BF1,BF49,
BG2,BG48,BH3,BH47,BJ4,BJ44,
BJ45,BJ46,BJ5,BJ6,C2,C48,D1,
D49,E1,E49,F1,F49
PCH1F
PANTHER-GP-NF
CPU/MISC
NCTF
GPIO
6 OF 10
NCTF TEST PIN:
A4,A44,A45,A46,A5,A6,B3,B47,
BD1,BD49,BE1,BE49,BF1,BF49,
BG2,BG48,BH3,BH47,BJ4,BJ44,
BJ45,BJ46,BJ5,BJ6,C2,C48,D1,
D49,E1,E49,F1,F49
PCH1F
PANTHER-GP-NF
1
TP2207 TPAD14-OP-GPTP2207 TPAD14-OP-GP
12
R2206
10KR2J-3-GP
DY
R2206
10KR2J-3-GP
DY
1 2
R2216 10KR2J-3-GP
DY
R2216 10KR2J-3-GP
DY
1 2
R2204 10KR2J-3-GP
DY
R2204 10KR2J-3-GP
DY
1
TP2211TPAD14-OP-GPTP2211TPAD14-OP-GP
1 2
R2217 200KR2J-L1-GP
DY
R2217 200KR2J-L1-GP
DY
1 2
R2202 1KR2J-1-GPR2202 1KR2J-1-GP
1
TP2214TPAD14-OP-GPTP2214TPAD14-OP-GP
1
TP2213TPAD14-OP-GPTP2213TPAD14-OP-GP
1
2
3
4
5 6
7
8
9
10
RP2201
SRN10KJ-L3-GP
RP2201
SRN10KJ-L3-GP
1
TP2212TPAD14-OP-GPTP2212TPAD14-OP-GP
1
TP2208 TPAD14-OP-GPTP2208 TPAD14-OP-GP
1
TP2210 TPAD14-OP-GPTP2210 TPAD14-OP-GP
1 2
R2213 200KR2J-L1-GP
DY
R2213 200KR2J-L1-GP
DY
1 2
R2209 0R2J-2-GP
DY
R2209 0R2J-2-GP
DY
1 2
R2214 1KR2J-1-GP
R2214 1KR2J-1-GP
1
TP2217TPAD14-OP-GPTP2217TPAD14-OP-GP
1 2
R2218
10KR2J-3-GP
R2218
10KR2J-3-GP
1 2
R2207 10KR2J-3-GPR2207 10KR2J-3-GP
1 2
R2212 10KR2J-3-GP
DY
R2212 10KR2J-3-GP
DY
1 2
R2210 390R2F-2GPR2210 390R2F-2GP
1
TP2218TPAD14-OP-GPTP2218TPAD14-OP-GP
1 2
R2225
10KR2J-3-GP
Hynix_Elpida
R2225
10KR2J-3-GP
Hynix_Elpida
12
R2201
2K2R2J-2-GP
R2201
2K2R2J-2-GP
1
TP2209 TPAD14-OP-GPTP2209 TPAD14-OP-GP
1 2
R2211 10KR2J-3-GPR2211 10KR2J-3-GP
1 2
R2220
10KR2J-3-GP
Samsung_Elipda
R2220
10KR2J-3-GP
Samsung_Elipda
1
2
3
45
6
7
8
RN2205
SRN10KJ-6-GP
RN2205
SRN10KJ-6-GP
1
TP2206TPAD14-OP-GPTP2206TPAD14-OP-GP
1
TP2216TPAD14-OP-GPTP2216TPAD14-OP-GP
1
2 3
4
RN2203
SRN10KJ-5-GP
RN2203
SRN10KJ-5-GP
1 2
R2224
10KR2J-3-GP
UMA_Hynix
R2224
10KR2J-3-GP
UMA_Hynix
1 2
R2205 10KR2J-3-GPR2205 10KR2J-3-GP
1
TP2215TPAD14-OP-GPTP2215TPAD14-OP-GP

5
5
4
4
3
3
2
2
1
1
D D
C C
B B
A A
+V1.05S_VCCAPLL_FDI
VCCCLKDMI
+V1.05S_VCCAPLL_EXP
+VCCAFDI_VRM
+VCCAFDI_VRM
+V1.05S_VCCDPLL_FDI
5V_S0
3D3V_S5
3D3V_S0
3D3V_S0_LDO
1D5V_S0
+V1.05S_VCC_DMI
+V1.05S_VCC_DMI 1D05V_S0
3D3V_S0
1D8V_S0
3D3V_S0
+VCCAFDI_VRM
1D8V_S0
1D05V_S0
1D05V_S0
1D05V_S0
1D05V_S0
1D05V_S0
1D05V_S0
1D8V_S0
Title
Size Document Number Rev
Date: Sheet of
Wistron Corporation
21F, 88, Sec.1, Hsin Tai Wu Rd., Hsichih,
Taipei Hsien 221, Taiwan, R.O.C.
2012 S-Series Richie 13.3
-1
PCH(7/9) : PWR1
A3
23 103Wednesday, March 14, 2012
<Core Design>
Title
Size Document Number Rev
Date: Sheet of
Wistron Corporation
21F, 88, Sec.1, Hsin Tai Wu Rd., Hsichih,
Taipei Hsien 221, Taiwan, R.O.C.
2012 S-Series Richie 13.3
-1
PCH(7/9) : PWR1
A3
23 103Wednesday, March 14, 2012
<Core Design>
Title
Size Document Number Rev
Date: Sheet of
Wistron Corporation
21F, 88, Sec.1, Hsin Tai Wu Rd., Hsichih,
Taipei Hsien 221, Taiwan, R.O.C.
2012 S-Series Richie 13.3
-1
PCH(7/9) : PWR1
A3
23 103Wednesday, March 14, 2012
<Core Design>
PCH(7/9)
20mA
190mA
42mA
160mA
266mA
1mA
VCC_PCH: 6A
1mA
60mA
20mA
2.925A
1.3A
20120112 PV-R
20120116PV-R
12
C2310
SC10U6D3V3MX-GP
C2310
SC10U6D3V3MX-GP
1 2
R2304 0R0603-PAD-1-GPR2304 0R0603-PAD-1-GP
12
C2318
SCD1U10V2KX-4GP
C2318
SCD1U10V2KX-4GP
12
C2301
SC1U10V2KX-1GP
C2301
SC1U10V2KX-1GP
12
C2309
SC22U6D3V5MX-2GP
C2309
SC22U6D3V5MX-2GP
1 2
R2306
0R0402-PAD
R2306
0R0402-PAD
12
C2325
SC2D2U6D3V3KX-GP
C2325
SC2D2U6D3V3KX-GP
12
C2314
SC1U10V2KX-1GP
C2314
SC1U10V2KX-1GP
12
C2316
SC1U10V2KX-1GP
DY
C2316
SC1U10V2KX-1GP
DY
12
R2303
0R0402-PAD
R2303
0R0402-PAD
12
C2320
SC1U10V2KX-1GP
C2320
SC1U10V2KX-1GP
12
C2308
SC1U10V2KX-1GP
C2308
SC1U10V2KX-1GP
12
C2319
SC1U10V2KX-1GP
C2319
SC1U10V2KX-1GP
NC#4
4
OUT
5IN 1
GND 2
EN 3
U2301
TLV70233DBVR-GP
3rd = 74.09090.D3F
2nd = 74.08818.B3F
74.70233.03F
U2301
TLV70233DBVR-GP
3rd = 74.09090.D3F
2nd = 74.08818.B3F
74.70233.03F
12
C2311
SC1U10V2KX-1GP
C2311
SC1U10V2KX-1GP
12
C2306
SCD01U16V2KX-3GP
C2306
SCD01U16V2KX-3GP
12
R2301
0R0402-PAD
R2301
0R0402-PAD
12
C2322
SCD01U16V2KX-3GP
C2322
SCD01U16V2KX-3GP
1 2
R2305 0R3J-0-U-GP
DY
R2305 0R3J-0-U-GP
DY
12
C2315
SC1U10V2KX-1GP
C2315
SC1U10V2KX-1GP
12
C2307
SCD01U16V2KX-3GP
C2307
SCD01U16V2KX-3GP
12
C2305
SC1U10V2KX-1GP
C2305
SC1U10V2KX-1GP
1 2
R2302 0R3J-0-U-GP
DY
R2302 0R3J-0-U-GP
DY
12
C2317
SC10U6D3V3MX-GP
DY
C2317
SC10U6D3V3MX-GP
DY
12
C2323
SCD1U10V2KX-4GP
C2323
SCD1U10V2KX-4GP
12
C2321
SC1U10V2KX-1GP
C2321
SC1U10V2KX-1GP
VCCCORE1
AA23
VCCCORE2
AC23
VCCCORE3
AD21
VCCCORE4
AD23
VCCCORE5
AF21
VCCCORE6
AF23
VCCCORE7
AG21
VCCCORE8
AG23
VCCCORE9
AG24
VCCCORE10
AG26
VCCCORE11
AG27
VCCCORE12
AG29
VCCCORE13
AJ23
VCCCORE14
AJ26
VCCCORE15
AJ27
VCCDFTERM4 AJ17
VCCDFTERM3 AJ16
VCCIO17
AN21
VCCIO18
AN26
VCCIO19
AN27
VCCIO20
AP21
VCCIO23
AP26
VCCIO24
AT24
VCCIO15
AN16
VCCIO16
AN17
VCCIO21
AP23
VCCIO22
AP24
VCCADAC U48
VCCTX_LVDS1 AM37
VCCTX_LVDS2 AM38
VCCALVDS AK36
VCCVRM3 AT16
VCCVRM2
AP16
VCCAPLLEXP
BJ22
VCCAFDIPLL
BG6
VCCIO28
AN19 VCCTX_LVDS4 AP37
VCCTX_LVDS3 AP36
VSSADAC U47
VSSALVDS AK37
VCCIO27
AP17
VCC3_3_6 V33
VCC3_3_7 V34
VCC3_3_3
BH29 VCCDFTERM2 AG17
VCCDFTERM1 AG16
VCCDMI1 AT20
VCCIO25
AN33
VCCIO26
AN34
VCCCORE16
AJ29
VCCCORE17
AJ31
VCCSPI V1
VCCCLKDMI AB36
VCCDMI2
AU20
POWER
VCC CORE
DMI
VCCIO
CRTLVDS
FDI
DFT / SPI HVCMOS
7 OF 10
PCH1G
PANTHER-GP-NF
POWER
VCC CORE
DMI
VCCIO
CRTLVDS
FDI
DFT / SPI HVCMOS
7 OF 10
PCH1G
PANTHER-GP-NF
12
C2313
SC10U6D3V3MX-GP
C2313
SC10U6D3V3MX-GP
1 2
L2301
IND-1UH-100-GP
DY
L2301
IND-1UH-100-GP
DY
12
C2304
SCD1U10V2KX-4GP
C2304
SCD1U10V2KX-4GP
12
C2303
SCD1U10V2KX-4GP
C2303
SCD1U10V2KX-4GP
12
C2302
SC1U10V2KX-1GP
C2302
SC1U10V2KX-1GP

A
A
B
B
C
C
D
D
E
E
4 4
3 3
2 2
1 1
+VCCACLK
+V1.05S_VCCA_A_DPL
+V5A_PCH_VCC5REFSUS
+V1.05S_VCCA_B_DPL
+VCCA_USBSUS
PCH_VCCDSW
+V5S_PCH_VCC5REF
+VCCRTCEXT
+VCCAFDI_VRM
+V1.05S_VCCAPLL_SATA3
+V3.3S_VCC_CLKF33
+V3.3S_VCC_CLKF33
+V1.05S_VCCA_B_DPL
+V1.05S_VCCA_A_DPL
+VCCPDSW
+VCCAPLL_CPY_PCH
+VCCSUS1
PCH_DCPSST
+V1.05M_VCCSUS
1D05V_S0
RTC_AUX_S5
3D3V_S0
3D3V_S5
3D3V_S5
3D3V_S5 5V_S5
1D05V_S0
3D3V_S5
1D05V_S0
+VCCAFDI_VRM
1D05V_S0
3D3V_S0 5V_S0
3D3V_S0
3D3V_S0
3D3V_S5
3D3V_S5
1D05V_S0
1D05V_S0
1D05V_S0
1D05V_S0 1D05V_S0
1D05V_S0
1D05V_S0
1D05V_S0
1D05V_S0
1D05V_S0
1D05V_S0
1D05V_S0
Title
Size Document Number Rev
Date: Sheet of
Wistron Corporation
21F, 88, Sec.1, Hsin Tai Wu Rd., Hsichih,
Taipei Hsien 221, Taiwan, R.O.C.
2012 S-Series Richie 13.3
-1
PCH(8/9) : PWR2
A3
24 103Wednesday, March 14, 2012
<Core Design>
Title
Size Document Number Rev
Date: Sheet of
Wistron Corporation
21F, 88, Sec.1, Hsin Tai Wu Rd., Hsichih,
Taipei Hsien 221, Taiwan, R.O.C.
2012 S-Series Richie 13.3
-1
PCH(8/9) : PWR2
A3
24 103Wednesday, March 14, 2012
<Core Design>
Title
Size Document Number Rev
Date: Sheet of
Wistron Corporation
21F, 88, Sec.1, Hsin Tai Wu Rd., Hsichih,
Taipei Hsien 221, Taiwan, R.O.C.
2012 S-Series Richie 13.3
-1
PCH(8/9) : PWR2
A3
24 103Wednesday, March 14, 2012
<Core Design>
AF33, AF34 and AG34 should be VCCDIFFCLKN[3:1]
55mA
95mA
80mA
80mA
160mA
PCH(8/9)
2mA
2.925A
97mA
1mA
1mA
10mA
6uA
1mA
266mA
1.01A
20120116PV-R
20120201PV-R
20120201PV-R
12
TC2402
SC22U6D3V5MX-2GP
DY
TC2402
SC22U6D3V5MX-2GP
DY
12
C2412
SC1U10V2KX-1GP
C2412
SC1U10V2KX-1GP
12
C2435
SCD1U10V2KX-4GP
C2435
SCD1U10V2KX-4GP
12
C2418
SCD1U10V2KX-4GP
C2418
SCD1U10V2KX-4GP
12
C2402
SC1U10V2KX-1GP
C2402
SC1U10V2KX-1GP
12
C2405
SC1U10V2KX-1GP
C2405
SC1U10V2KX-1GP
12
L2405
IND-10UH-193-GP
DY
L2405
IND-10UH-193-GP
DY
12
C2433
SCD1U10V2KX-4GP
C2433
SCD1U10V2KX-4GP
12
C2414
SC1U10V2KX-1GP
DY
C2414
SC1U10V2KX-1GP
DY
12
C2424
SCD1U10V2KX-4GP
C2424
SCD1U10V2KX-4GP
12
C2406
SCD1U10V2KX-4GP
C2406
SCD1U10V2KX-4GP
1 2
R2401
0R0603-PAD-1-GP
R2401
0R0603-PAD-1-GP
1 2
C2430
SCD1U10V2KX-4GP
C2430
SCD1U10V2KX-4GP
12
C2429
SC1U10V2KX-1GP
C2429
SC1U10V2KX-1GP
12
C2432
SC4D7U6D3V3KX-GP
C2432
SC4D7U6D3V3KX-GP
12
C2436
SCD1U10V2KX-4GP
DY
C2436
SCD1U10V2KX-4GP
DY
12
C2426
SC1U10V2KX-1GP
C2426
SC1U10V2KX-1GP
12
C2409
SCD1U10V2KX-4GP
C2409
SCD1U10V2KX-4GP
12
C2411
SC10U6D3V3MX-GP
C2411
SC10U6D3V3MX-GP
12
C2408
SC1U10V2KX-1GP
DY
C2408
SC1U10V2KX-1GP
DY
1 2
L2401
IND-10UH-238-GP
2nd = 68.1001D.10E
1st = 68.1001A.10B
3rd = 68.1001A.10B
L2401
IND-10UH-238-GP
2nd = 68.1001D.10E
1st = 68.1001A.10B
3rd = 68.1001A.10B
1 2
R2405 0R3J-0-U-GP
DY
R2405 0R3J-0-U-GP
DY
12
C2407
SCD1U10V2KX-4GP
C2407
SCD1U10V2KX-4GP
12
C2422
SCD1U10V2KX-4GP
C2422
SCD1U10V2KX-4GP
12
C2410
SC10U6D3V3MX-GP
C2410
SC10U6D3V3MX-GP
12
C2415
SC1U10V2KX-1GP
DY
C2415
SC1U10V2KX-1GP
DY
AK
D2401
CH751H-40-1-GP
83.R0304.D8F
2ND = 83.R2004.C8F
3RD = 83.1PS76.01F
D2401
CH751H-40-1-GP
83.R0304.D8F
2ND = 83.R2004.C8F
3RD = 83.1PS76.01F
12
C2419
SCD1U10V2KX-4GP
C2419
SCD1U10V2KX-4GP
12
TC2401
SC22U6D3V5MX-2GP
DY
TC2401
SC22U6D3V5MX-2GP
DY
1 2
L2402 IND-10UH-238-GP
1st = 68.1001A.10B
2nd = 68.1001D.10E
3rd = 68.1001A.10B
L2402 IND-10UH-238-GP
1st = 68.1001A.10B
2nd = 68.1001D.10E
3rd = 68.1001A.10B
12
C2434
SCD1U10V2KX-4GP
C2434
SCD1U10V2KX-4GP
12
C2431
SC1U10V2KX-1GP
DY
C2431
SC1U10V2KX-1GP
DY
1 2
R2404 0R3J-0-U-GP
DY
R2404 0R3J-0-U-GP
DY
12
C2438
SCD1U10V2KX-4GP
C2438
SCD1U10V2KX-4GP
AK
D2402
CH751H-40-1-GP
2ND = 83.R2004.C8F
83.R0304.D8F
3RD = 83.1PS76.01F
D2402
CH751H-40-1-GP
2ND = 83.R2004.C8F
83.R0304.D8F
3RD = 83.1PS76.01F
12
R2402
10R2J-2-GP
R2402
10R2J-2-GP
12
C2420
SC1U10V2KX-1GP
C2420
SC1U10V2KX-1GP
12
C2427
SC1U10V2KX-1GP
C2427
SC1U10V2KX-1GP
1 2
L2403
IND-10UH-238-GP
2nd = 68.1001D.10E
1st = 68.1001A.10B
3rd = 68.1001A.10B
L2403
IND-10UH-238-GP
2nd = 68.1001D.10E
1st = 68.1001A.10B
3rd = 68.1001A.10B
12
C2403
SCD1U10V2KX-4GP
C2403
SCD1U10V2KX-4GP
12
C2417
SC1U10V2KX-1GP
C2417
SC1U10V2KX-1GP
12
C2423
SC1U10V2KX-1GP
C2423
SC1U10V2KX-1GP
12
R2403
10R2J-2-GP
R2403
10R2J-2-GP
DCPSUSBYP
V12
VCCASW1
AA19
VCCASW2
AA21
VCCASW3
AA24
VCCASW5
AA27
VCCASW6
AA29
VCCSUSHDA P32
VCCSUS3_3_6 P24
VCCIO34 T26
VCCIO4 AD17
VCCASW7
AA31
VCCASW8
AC26
VCCASW9
AC27
VCCASW10
AC29
VCCASW11
AC31
VCCASW12
AD29
V5REF P34
VCC3_3_4 T34
VCCRTC
A22
VCCSUS3_3_10 V24
VCCSUS3_3_9 V23
VCCSUS3_3_8 T24
VCCSUS3_3_7 T23
VCCIO2 AC16
VCCADPLLB
BF47
VCCDIFFCLKN1
AF33
V5REF_SUS M26
VCCIO3 AC17
DCPSUS1
T17
VCCSSC
AG33
VCCADPLLA
BD47
VCCVRM4
Y49
VCCACLK
AD49
DCPRTC
N16
VCCASW4
AA26
VCCDIFFCLKN2
AF34
VCCIO7
AF17
DCPSST
V16
VCCIO5 AF13
VCCASW22 T21
VCCASW23 V21
VCCASW21 T19
VCC3_3_1 AA16
VCC3_3_8 W16
VCCSUS3_3_2 N20
VCCSUS3_3_3 N22
VCCSUS3_3_4 P20
VCCSUS3_3_5 P22
VCCIO29 N26
VCCIO30 P26
VCCIO31 P28
VCCIO32 T27
V_PROC_IO
BJ8
VCCIO33 T29
VCCDIFFCLKN3
AG34
VCCASW13
AD31
VCCASW14
W21
VCCASW15
W23
VCCASW16
W24
VCCASW17
W26
VCCASW18
W29
VCCASW19
W31
VCCASW20
W33
VCCIO6 AF14
VCCVRM1 AF11
VCCIO12 AH13
VCCIO13 AH14
VCC3_3_2 AJ2
VCCAPLLSATA AK1
DCPSUS3
AL24
VCCIO14
AL29
DCPSUS4 AN23
VCCSUS3_3_1 AN24
VCCAPLLDMI2
BH23
DCPSUS2
V19
VCCDSW3_3
T16
VCC3_3_5
T38
POWER
SATA USB
Clock and Miscellaneous
HDA
CPURTC
PCI/GPIO/LPCMISC
10 OF 10
PCH1J
PANTHER-GP-NF
POWER
SATA USB
Clock and Miscellaneous
HDA
CPURTC
PCI/GPIO/LPCMISC
10 OF 10
PCH1J
PANTHER-GP-NF
12
C2425
SC10U6D3V3MX-GP
DY
C2425
SC10U6D3V3MX-GP
DY
12
C2416
SC1U10V2KX-1GP
C2416
SC1U10V2KX-1GP
12
C2439
SC10U6D3V3MX-GP
DY
C2439
SC10U6D3V3MX-GP
DY
12
C2413
SC1U10V2KX-1GP
C2413
SC1U10V2KX-1GP
12
C2421
SC1U10V2KX-1GP
C2421
SC1U10V2KX-1GP
12
C2401
SCD1U10V2KX-4GP
DY
C2401
SCD1U10V2KX-4GP
DY
12
C2404
SC10U6D3V3MX-GP
C2404
SC10U6D3V3MX-GP
12
C2437
SC1U10V2KX-1GP
DY
C2437
SC1U10V2KX-1GP
DY
1 2
L2404
IND-10UH-193-GP
DY
L2404
IND-10UH-193-GP
DY
12
C2428
SC1U10V2KX-1GP
C2428
SC1U10V2KX-1GP

A
A
B
B
C
C
D
D
E
E
4 4
3 3
2 2
1 1
Title
Size Document Number Rev
Date: Sheet of
Wistron Corporation
21F, 88, Sec.1, Hsin Tai Wu Rd., Hsichih,
Taipei Hsien 221, Taiwan, R.O.C.
2012 S-Series Richie 13.3
-1
PCH(9/9) : GND
A3
25 103Wednesday, March 14, 2012
<Core Design>
Title
Size Document Number Rev
Date: Sheet of
Wistron Corporation
21F, 88, Sec.1, Hsin Tai Wu Rd., Hsichih,
Taipei Hsien 221, Taiwan, R.O.C.
2012 S-Series Richie 13.3
-1
PCH(9/9) : GND
A3
25 103Wednesday, March 14, 2012
<Core Design>
Title
Size Document Number Rev
Date: Sheet of
Wistron Corporation
21F, 88, Sec.1, Hsin Tai Wu Rd., Hsichih,
Taipei Hsien 221, Taiwan, R.O.C.
2012 S-Series Richie 13.3
-1
PCH(9/9) : GND
A3
25 103Wednesday, March 14, 2012
<Core Design>
PCH(9/9)
VSS159
AY4
VSS160
AY42
VSS161
AY46
VSS162
AY8
VSS163
B11
VSS164
B15
VSS165
B19
VSS166
B23
VSS167
B27
VSS168
B31
VSS169
B35
VSS170
B39
VSS171
B7
VSS173
BB12
VSS174
BB16
VSS175
BB20
VSS176
BB22
VSS177
BB24
VSS178
BB28
VSS179
BB30
VSS180
BB38
VSS181
BB4
VSS182
BB46
VSS183
BC14
VSS184
BC18
VSS185
BC2
VSS186
BC22
VSS187
BC26
VSS188
BC32
VSS189
BC34
VSS190
BC36
VSS191
BC40
VSS192
BC42
VSS193
BC48
VSS194
BD46
VSS195
BD5
VSS196
BE22
VSS197
BE26
VSS198
BE40
VSS199
BF10
VSS200
BF12
VSS201
BF16
VSS202
BF20
VSS203
BF22
VSS204
BF24
VSS205
BF26
VSS206
BF28
VSS207
BD3
VSS208
BF30
VSS209
BF38
VSS210
BF40
VSS211
BF8
VSS212
BG17
VSS213
BG21
VSS214
BG33
VSS215
BG44
VSS216
BG8
VSS217
BH11
VSS218
BH15
VSS219
BH17
VSS220
BH19
VSS222
BH27
VSS223
BH31
VSS224
BH33
VSS225
BH35
VSS226
BH39
VSS227
BH43
VSS228
BH7
VSS229
D3
VSS230
D12
VSS231
D16
VSS232
D18
VSS233
D22
VSS234
D24
VSS235
D26
VSS236
D30
VSS237
D32
VSS264 K7
VSS265 L18
VSS266 L2
VSS267 L20
VSS268 L26
VSS269 L28
VSS270 L36
VSS271 L48
VSS272 M12
VSS273 P16
VSS274 M18
VSS275 M22
VSS276 M24
VSS277 M30
VSS278 M32
VSS279 M34
VSS280 M38
VSS281 M4
VSS282 M42
VSS283 M46
VSS284 M8
VSS285 N18
VSS286 P30
VSS288 P11
VSS289 P18
VSS290 T33
VSS291 P40
VSS292 P43
VSS293 P47
VSS294 P7
VSS295 R2
VSS296 R48
VSS297 T12
VSS298 T31
VSS299 T37
VSS300 T4
VSS301 W34
VSS302 T46
VSS303 T47
VSS304 T8
VSS305 V11
VSS306 V17
VSS307 V26
VSS308 V27
VSS309 V29
VSS310 V31
VSS311 V36
VSS312 V39
VSS313 V43
VSS314 V7
VSS315 W17
VSS316 W19
VSS238
D34
VSS239
D38
VSS240
D42
VSS241
D8
VSS242
E18
VSS243
E26
VSS244
G18
VSS245
G20
VSS246
G26
VSS247
G28
VSS248
G36
VSS249
G48
VSS250
H12
VSS251
H18
VSS317 W2
VSS318 W27
VSS319 W48
VSS320 Y12
VSS321 Y38
VSS322 Y4
VSS323 Y42
VSS324 Y46
VSS325 Y8
VSS328 BG29
VSS329 N24
VSS330 AJ3
VSS287 N47
VSS252
H22
VSS253
H24
VSS254
H26
VSS255
H30
VSS256
H32
VSS257
H34
VSS258
F3
VSS262 K39
VSS263 K46
VSS259 H46
VSS260 K18
VSS261 K26
VSS331 AD47
VSS333 B43
VSS334 BE10
VSS335 BG41
VSS337 G14
VSS338 H16
VSS340 T36
VSS342 BG22
VSS343 BG24
VSS344 C22
VSS345 AP13
VSS172
F45
VSS221
H10
VSS346 M14
VSS347 AP3
VSS348 AP1
VSS349 BE16
VSS350 BC16
VSS351 BG28
VSS352 BJ28
9 OF 10
PCH1I
PANTHER-GP-NF
9 OF 10
PCH1I
PANTHER-GP-NF
VSS1
AA17
VSS2
AA2
VSS3
AA3
VSS5
AA34
VSS6
AB11
VSS7
AB14
VSS8
AB39
VSS9
AB4
VSS10
AB43
VSS11
AB5
VSS12
AB7
VSS13
AC19
VSS14
AC2
VSS15
AC21
VSS16
AC24
VSS17
AC33
VSS18
AC34
VSS19
AC48
VSS20
AD10
VSS21
AD11
VSS22
AD12
VSS23
AD13
VSS24
AD19
VSS25
AD24
VSS26
AD26
VSS27
AD27
VSS28
AD33
VSS29
AD34
VSS30
AD36
VSS31
AD37
VSS33
AD39
VSS34
AD4
VSS35
AD40
VSS36
AD42
VSS37
AD43
VSS38
AD45
VSS39
AD46
VSS43
AF10
VSS44
AF12
VSS46
AD16
VSS47
AF16
VSS48
AF19
VSS49
AF24
VSS50
AF26
VSS51
AF27
VSS52
AF29
VSS53
AF31
VSS54
AF38
VSS55
AF4
VSS56
AF42
VSS57
AF46
VSS59
AF7
VSS60
AF8
VSS61
AG19
VSS62
AG2
VSS63
AG31
VSS64
AG48
VSS65
AH11
VSS66
AH3
VSS67
AH36
VSS68
AH39
VSS69
AH40
VSS70
AH42
VSS71
AH46
VSS72
AH7
VSS73
AJ19
VSS76
AJ33
VSS77
AJ34
VSS78
AK12
VSS79
AK3
VSS80 AK38
VSS81 AK4
VSS82 AK42
VSS83 AK46
VSS84 AK8
VSS85 AL16
VSS86 AL17
VSS87 AL19
VSS88 AL2
VSS89 AL21
VSS90 AL23
VSS91 AL26
VSS92 AL27
VSS93 AL31
VSS96 AL48
VSS97 AM11
VSS98 AM14
VSS99 AM36
VSS100 AM39
VSS102 AM45
VSS103 AM46
VSS104 AM7
VSS105 AN2
VSS106 AN29
VSS107 AN3
VSS108 AN31
VSS109 AP12
VSS110 AP19
VSS111 AP28
VSS112 AP30
VSS113 AP32
VSS114 AP38
VSS116 AP42
VSS117 AP46
VSS118 AP8
VSS119 AR2
VSS120 AR48
VSS121 AT11
VSS122 AT13
VSS123 AT18
VSS124 AT22
VSS125 AT26
VSS126 AT28
VSS127 AT30
VSS128 AT32
VSS131 AT42
VSS132 AT46
VSS133 AT7
VSS134 AU24
VSS135 AU30
VSS136 AV16
VSS137 AV20
VSS138 AV24
VSS139 AV30
VSS140 AV38
VSS141 AV4
VSS142 AV43
VSS143 AV8
VSS144 AW14
VSS145 AW18
VSS146 AW2
VSS147 AW22
VSS148 AW26
VSS149 AW28
VSS150 AW32
VSS151 AW34
VSS152 AW36
VSS153 AW40
VSS154 AW48
VSS155 AV11
VSS156 AY12
VSS157 AY22
VSS158 AY28
VSS40
AD8
VSS42
AE3
VSS45
AD14
VSS115 AP4
VSS0
H5
VSS58
AF5
VSS32
AD38
VSS4
AA33
VSS74
AJ21
VSS75
AJ24
VSS41
AE2
VSS129 AT34
VSS130 AT39
VSS101 AM43
VSS95 AL34
VSS94 AL33
8 OF 10
PCH1H
PANTHER-GP-NF
8 OF 10
PCH1H
PANTHER-GP-NF

5
5
4
4
3
3
2
2
1
1
D D
C C
B B
A A
Title
Size Document Number Rev
Date: Sheet of
Wistron Corporation
21F, 88, Sec.1, Hsin Tai Wu Rd., Hsichih,
Taipei Hsien 221, Taiwan, R.O.C.
2012 S-Series Richie 13.3
-1
PCH_XDP
A3
26 103Wednesday, March 14, 2012
<Core Design>
Title
Size Document Number Rev
Date: Sheet of
Wistron Corporation
21F, 88, Sec.1, Hsin Tai Wu Rd., Hsichih,
Taipei Hsien 221, Taiwan, R.O.C.
2012 S-Series Richie 13.3
-1
PCH_XDP
A3
26 103Wednesday, March 14, 2012
<Core Design>
Title
Size Document Number Rev
Date: Sheet of
Wistron Corporation
21F, 88, Sec.1, Hsin Tai Wu Rd., Hsichih,
Taipei Hsien 221, Taiwan, R.O.C.
2012 S-Series Richie 13.3
-1
PCH_XDP
A3
26 103Wednesday, March 14, 2012
<Core Design>
(Blanking)

5
5
4
4
3
3
2
2
1
1
D D
C C
B B
A A
TACH_FAN_IN_R
ADC_VREF_L
KBC_DDR_RST#
GPIO17
GPIO8/RXD
KSO17
VOLTAGE_ADC_R
KBC_CAP
PWR_GOOD
VOLTAGE_ADC_R
OCP_IN_ADC_L
ADP_EN_L
ADC_VREF_L
CURRENT_ADC_L
FET_A
RSMRST#_R
PGD_IN
CHG_RST
KBC_DDR_RST#
8051_RECOVER#
PWM_LED#
VCC1_POR#
AMBER_BATLED#
PLT_DET
SPI_CS1#_R
KSI7
KSI0
KSI6
KSI2
KBRST#_L
KBC_GPIO37
PWR_BTN_OUT#_KBC PLT_DET
ADP_ID_ADC_L
OCP_IN_ADC_L
GPIO8/RXD
CURRENT_ADC_L
KCB_GPIO33
KBC_GPIO15
TACH_FAN_IN_R
PGD_IN
VREF_PECI
1070_TEST
PM_SLP_S4#_KBC
1070_VCC2
VCC1_POR#
KBRST#_L
ADP_DET_R
KSI0
KSI3
KSI2
KSI1
KSI4
KSI7
KSI6
KSI5
LPC_AD2
LPC_AD1
LPC_AD0
LPC_AD3
ADP_ID_ADC_L
SPI_CS1#_R
CPPWR_EN
EC_PECI
RSMRST#_R
KBC_GPIO36
KBC_PWR_ON
SUSCLK32_KBC_IN
ADP_EN_L
8051RX/CAPS_LED
8051TX/S3_LED#
FET_A
FET_B
FET_B
KSO14
KSO15
KSO0
KSO1
KSO2
KSO3
KSO4
KSO5
KSO6
KSO7
KSO8
KSO9
KSO10
KSO11
KSO12
KSO13
KSO5
KSO15
PWR_BD_LED#
KB_CAPS_LED8051RX/CAPS_LED
8051TX/S3_LED#
TP_LED#
KSI4
KSI5
KSI3
KSI1
VOLTAGE_ADC
KBC_GPIO15
KBC_DDR_RST#
KBC_AGND
3D3V_S0
3D3V_S0
+VCC0 RTC_AUX_S5
3D3V_AUX_S5
3D3V_AUX_S5
3D3V_AUX_S5
KBC_AGND
3D3V_AUX_S5
+VCC0
3D3V_AUX_KBC
3D3V_AUX_S5
3D3V_AUX_KBC
KBC_AGND
1D05V_S0
3D3V_AUX_KBC
3D3V_AUX_S5
3D3V_AUX_KBC
3D3V_S5
PM_SLP_S3#8,19,29,34,35,36,37,45,46,47,48,92,93
TACH_FAN_IN28
SPI_CS1#17,71
IMDAT31
KBC_PWR_ON 41
PM_CLKRUN#19
SPI_SI_FLASH60
LID_SW#49,82,97
A_SD# 29
FAN_PWM 28
CHARGER_CLK 40
CURRENT_ADC38
ADC_VREF38
IMCLK31
WLAN_OFF53
SPI_CS0#_FLASH60
CHARGER_DAT 40
NMI_SMI_DBG# 21,71
KBRST# 22,97
GATEA20 22
RSMRST# 19,41,97
8051RX/CAPS_LED 71
ADP_PRES_OUT 19,85
8051TX/S3_LED# 71
AB1A_CLK 39,97
AMBER_BATLED# 82
AB1A_DATA 39,97
PM_PWROK 19,97
PWR_GOOD 5,37,42,50,96
BAT_GRNLED# 17,82
SPI_CLK_FLH60
LPC_FRAME#17,71 LPC_RESET#22
KSI[0..7]69,82,97
RUNSCI_EC#22
LPC_AD[3:0]17,71
WWAN_OFF54
CLK_PCI_KBC21,97
SPI_SO_FLASH60
PCH_KBC_DATA 18,28,85
OCP_A_IN38
PCH_KBC_CLK 18,28,85
KBC_PROCHOT 5
ADP_PRES 34,38
PWR_BTN_OUT#19
OCP_PWM_OUT38
ADP_A_ID38
SUSCLK32_KBC19
ON/OFFBTN_KBC# 82
VCC1_POR# 71
PM_SLP_A# 19
SUS_PWR_ACK 19
PM_SLP_S3# 8,19,29,34,35,36,37,45,46,47,48,92,93
8051_RECOVER# 71
KSO1782,97
H_PECI 5,22
MAIN_BAT_DET#39,97
QUICKX_LED#82,97
CHG_RST40
VOLTAGE_ADC 38
ADP_EN40
ADP_DET40
KSO[0..15]69,97
PLT_DET 21,69
SIRQ17,71
PWR_BD_LED# 82
KB_CAPS_LED 69,97
PM_SLP_S4#_KBC46
KBC_DDR_RST# 5,46
KBC_GPIO5141
Title
Size Document Number Rev
Date: Sheet of
Wistron Corporation
21F, 88, Sec.1, Hsin Tai Wu Rd., Hsichih,
Taipei Hsien 221, Taiwan, R.O.C.
2012 S-Series Richie 13.3
-1
KBC_SMSC_KBC1126
A3
27 103Wednesday, March 14, 2012
<Core Design>
Title
Size Document Number Rev
Date: Sheet of
Wistron Corporation
21F, 88, Sec.1, Hsin Tai Wu Rd., Hsichih,
Taipei Hsien 221, Taiwan, R.O.C.
2012 S-Series Richie 13.3
-1
KBC_SMSC_KBC1126
A3
27 103Wednesday, March 14, 2012
<Core Design>
Title
Size Document Number Rev
Date: Sheet of
Wistron Corporation
21F, 88, Sec.1, Hsin Tai Wu Rd., Hsichih,
Taipei Hsien 221, Taiwan, R.O.C.
2012 S-Series Richie 13.3
-1
KBC_SMSC_KBC1126
A3
27 103Wednesday, March 14, 2012
<Core Design>
127
KBC PIN
122
113
60
100
85
123
77
78
75
63
86
Keyboard Matrix:
high for 13"&14"
and low for 15"&17"
114
83
115
61
116
PM_PWROK DELAY 99ms 92
20111117PV
20111122PV
20120112 PV-R
20120112 PV-R
20120112 PV-R
20120112 PV-R
20120112 PV-R
20120112 PV-R
20120112 PV-R
20120116PV-R
20120131PVR
20120201PV-R
20120201PV-R
20120210PV-R
20120210PV-R
1 2
R2721 0R2J-2-GP
DY
R2721 0R2J-2-GP
DY
1 2
R2713 22KR2J-GP
DY_DS3
R2713 22KR2J-GP
DY_DS3
12
C2712SC100P50V2JN-3GP C2712SC100P50V2JN-3GP
1 2
R2709 100KR2J-1-GPR2709 100KR2J-1-GP
1 2
C2714
SCD1U16V2ZY-2GP
C2714
SCD1U16V2ZY-2GP
1 2
R2744 0R0402-PADR2744 0R0402-PAD
1
2 3
4
RN2703
SRN100KJ-6-GP
RN2703
SRN100KJ-6-GP
12
C2705
SCD1U16V2ZY-2GP
C2705
SCD1U16V2ZY-2GP
1 2
R2712 10KR2J-3-GP
DY
R2712 10KR2J-3-GP
DY
LFRAME#
52
LRESET#
53
LAD3
51
LAD1
48
VCC1 119
LAD0
46
LAD2
50
KSO13/GPIO18
5KSO12/GPIO0/KBRST
6KSO11
7KSO10
8KSO9
9KSO8
10 KSO7
12 KSO6
13 KSO5
16 KSO4
17 KSO3
18 KSO2
19 KSO1
20 KSO0
21
PWMOK_PWMDEAD#_CKT#2/GPIO51
70
32KHZ_INPUT
71
GPIO4/KSO14
81
GPIO5/KSO15
83
PCI_CLK
54
CLKRUN#
55
SER_IRQ
57
VCC0 68
VCC1 58
VCC1 106
VCC2 49
ADC3/GPIO23 39
VSS
117 VSS
104 VSS
82 VSS
56 VSS
47 VCC1
37 VSS
11
GPIO52/PWM3
72
VCC1 14
VCC1 84
ALARM_CKT#2/GPIO36 1
HSTCLK/GPIO41 2
FLCLK 3
GPIO39 30
AC_CKT#2/GPIO42 31
IMDAT 32
GPIO38 33
GPIO37 34
KDAT 62
GPIO35 63
GPIO34 64
Q/GPIO33 65
EMCLK 66
EMDAT 67
HSTDATAIN/GPIO43 94
FLDATAIN 95
HSTCS0#/GPIO44 96
FLCS0# 97
HSTDATAOUT/GPIO45 127
FLDATAOUT 128
CAP
15
ADC1/GPIO46 43
ADC_TO_PWM_IN 44
ADC_TO_PWM_OUT/GPIO19
59
GPIO26/KSO17
108 GPIO24/KSO16
4
KSI0
29
KSI1
28
KSI2
27
KSI3
26
KSI4
25
KSI5
24
KSI6
23
KSI7
22
IMCLK
35
VSS
36
ADC4/GPIO50
38
AVCC
40
ADC_VREF
41
ADC2/GPIO40
42
AVSS
45
EC_SCI#
76
OUT0/SCI 124
GPIO53/AB3_DATA 125
CFETA/OUT7/SMI# 123
OUT8/KBRST 122
OUT9/TACH2PWM_OUT 121
OUT10/PWM0 120
CHRGCTL_PWM/OUT11 118
GPIO1 107
VREF_PECI 79
GPIO3/PECI_DATA 80
RESET_OUT#/GPIO6 60
OUT1/RSMRST# 85
GPIO8/RXD 86
GPIO9/TXD 87
GPIO11/AB2A_DATA 88
GPIO12/AB2A_CLK 89
GPIO13/AB2B_DATA 90
GPIO15/FAN_TACH1 92
GPIO16/TACH2PWM_IN 101
GPIO17/A20M 102
KCLK 61
GPIO20/PS2CLK 103
GPIO21/PS2DAT 105
32KHZ_OUT/GPIO22 75
GPIO25 73
ADP_PRES_CKT#2/GPIO27 74
GPIO28 93
GPIO29/BC_CLK 98
GPIO30/BC_DAT 99
GPIO31/BC_INT# 100
GPIO32/AB3_CLK 126
AB1A_DATA 111
AB1A_CLK 112
AB1B_DATA 109
AB1B_CLK 110
TEST_PIN 69
PWRGD 78
VCC1_RST# 77
CFETB/GPIO10 116
BAT_LED# 113
PWR_LED#/8051TX 115
FDD_LED#/8051RX 114
GPIO14/AB2B_CLK 91
U2701
KBC1126-NU-GP
71.01126.00G
U2701
KBC1126-NU-GP
71.01126.00G
12
R2715
0R0402-PAD
R2715
0R0402-PAD
1 2
R2751 100KR2J-1-GPR2751 100KR2J-1-GP
1 2
R2737 0R0402-PADR2737 0R0402-PAD
1 2
R2710 10KR2J-3-GPR2710 10KR2J-3-GP
1 2
R2747 4K7R2J-2-GPR2747 4K7R2J-2-GP
12
C2701
SCD1U10V2KX-4GP
C2701
SCD1U10V2KX-4GP
1 2
R2732
20KR2J-L2-GP
DY_DS3
R2732
20KR2J-L2-GP
DY_DS3
1 2
R2708 300R2J-4-GP
R2708 300R2J-4-GP
1 2
R2706 10R2J-2-GPR2706 10R2J-2-GP
1
2
3
45
6
7
8
RN2702
SRN4K7J-10-GP
RN2702
SRN4K7J-10-GP
12
C2708
SCD1U16V2ZY-2GP
C2708
SCD1U16V2ZY-2GP
1 2
R2738 43R2J-GPR2738 43R2J-GP
1 2
R2725
0R2J-2-GP
DY
R2725
0R2J-2-GP
DY
1 2
R2742 10KR2J-3-GPR2742 10KR2J-3-GP
12
C2716
SCD1U16V2ZY-2GP
DY
C2716
SCD1U16V2ZY-2GP
DY
1 2
R2716 22KR2J-GPR2716 22KR2J-GP
1
TP2709
TPAD14-OP-GP TP2709
TPAD14-OP-GP
1 2
R2733 10KR2J-3-GPR2733 10KR2J-3-GP
1
TP2707 TPAD14-OP-GPTP2707 TPAD14-OP-GP
12
C2713SC2200P50V2KX-2GP C2713SC2200P50V2KX-2GP
1 2
R2703
0R0402-PAD
R2703
0R0402-PAD
1 2
R2701
0R0603-PAD-1-GP
R2701
0R0603-PAD-1-GP
12
C2711SC2200P50V2KX-2GP C2711SC2200P50V2KX-2GP
1 2
R2734 10KR2J-3-GP
DY
R2734 10KR2J-3-GP
DY
12
R2727
10KR2J-3-GP
DY
R2727
10KR2J-3-GP
DY
1 2
R2731 0R0402-PADR2731 0R0402-PAD
1 2
R2728 300R2J-4-GPR2728 300R2J-4-GP
A1
1
GND
2
A2
3Y2 4
VCC 5
Y1 6
U2702
NC7WZ07P6X-1GP
73.7WZ07.0AJ
DY
U2702
NC7WZ07P6X-1GP
73.7WZ07.0AJ
DY
1
TP2708TPAD14-OP-GPTP2708TPAD14-OP-GP
1 2
R2707 10KR2J-3-GPR2707 10KR2J-3-GP
1
TP2703TPAD14-OP-GPTP2703TPAD14-OP-GP
12
C2702
SC1U10V2KX-1GP
DY
C2702
SC1U10V2KX-1GP
DY
12
C2703
SC4D7U10V5ZY-3GP
C2703
SC4D7U10V5ZY-3GP
1 2
R2714 1KR2J-1-GPR2714 1KR2J-1-GP
12
C2704
SCD1U16V2ZY-2GP
C2704
SCD1U16V2ZY-2GP
1 2
R2748 100KR2J-1-GPR2748 100KR2J-1-GP
AK
D2702
CH751H-40-1-GP
83.R0304.D8F
2ND = 83.R2004.C8F
3RD = 83.1PS76.01F
D2702
CH751H-40-1-GP
83.R0304.D8F
2ND = 83.R2004.C8F
3RD = 83.1PS76.01F
1 2
R2741 0R0402-PADR2741 0R0402-PAD
1 2
R2717 0R0402-PADR2717 0R0402-PAD
12
C2706
SCD1U16V2ZY-2GP
C2706
SCD1U16V2ZY-2GP
1 2
R2729 300R2J-4-GPR2729 300R2J-4-GP
1 2
R2736 0R2J-2-GP
R2736 0R2J-2-GP
12
C2709SC2200P50V2KX-2GP C2709SC2200P50V2KX-2GP
12
R2718
10KR2J-3-GP
R2718
10KR2J-3-GP
1 2
R2726 0R0402-PADR2726 0R0402-PAD
1
2
3
45
6
7
8
RN2701
SRN4K7J-10-GP
RN2701
SRN4K7J-10-GP
12
C2707
SCD1U16V2ZY-2GP
C2707
SCD1U16V2ZY-2GP
1 2
R2724 10KR2J-3-GP
DY
R2724 10KR2J-3-GP
DY
1 2
R2719 100KR2J-1-GPR2719 100KR2J-1-GP
1 2
R2739 0R2J-2-GP
R2739 0R2J-2-GP
12
C2710SC2200P50V2KX-2GP C2710SC2200P50V2KX-2GP
1
2
3
D2703
BAV99-5-GP-U
83.00099.T11
2nd = 83.BAV99.D11
3rd = 83.BAV99.H11
D2703
BAV99-5-GP-U
83.00099.T11
2nd = 83.BAV99.D11
3rd = 83.BAV99.H11
AK
D2701 CH751H-40-1-GP
83.R0304.D8F2ND = 83.R2004.C8F 3RD = 83.1PS76.01F
D2701 CH751H-40-1-GP
83.R0304.D8F2ND = 83.R2004.C8F 3RD = 83.1PS76.01F
1 2
R2746 100KR2J-1-GPR2746 100KR2J-1-GP
1 2
R2711 10KR2J-3-GPR2711 10KR2J-3-GP
1 2
R2704 0R2J-2-GP
DY
R2704 0R2J-2-GP
DY
1 2
R2723 10KR2J-3-GP
DY
R2723 10KR2J-3-GP
DY
1
TP2704TPAD14-OP-GPTP2704TPAD14-OP-GP
1 2
R2722
300R2J-4-GP
R2722
300R2J-4-GP
1 2
R2735
10KR2J-3-GP
DY
R2735
10KR2J-3-GP
DY
1 2
R2730 0R0402-PADR2730 0R0402-PAD
1 2
R2720 100KR2J-1-GPR2720 100KR2J-1-GP
1 2
R2705 10KR2J-3-GPR2705 10KR2J-3-GP
1 2
R2702
0R0402-PAD
R2702
0R0402-PAD
1 2
C2715
SC4D7U6D3V3KX-GP
C2715
SC4D7U6D3V3KX-GP

5
5
4
4
3
3
2
2
1
1
D D
C C
B B
A A
DXP1
DXN1 THERM_SDA
THERM_SCL
THERM#
TACH_FAN_IN_C
THERM_SDA
THERM_SCL
THERM#
FAN_PWM_Y
FAN_PWM_Y
TACH_FAN_IN_C
5V_S0_FAN
GND
U2804_SET U2804_VCC
U2804_HYST
5V_S0
3D3V_S0
3D3V_S0 3D3V_S0
5V_S0 5V_S0_FAN
3D3V_S0
TACH_FAN_IN27
FAN_PWM27
THERM_SCI# 22
PCH_KBC_DATA 18,27,85
PCH_KBC_CLK 18,27,85
AMB_TEMP_SD#41
Meter_SMBCLK65 Meter_SMBDATA65
Title
Size Document Number Rev
Date: Sheet of
Wistron Corporation
21F, 88, Sec.1, Hsin Tai Wu Rd., Hsichih,
Taipei Hsien 221, Taiwan, R.O.C.
2012 S-Series Richie 13.3
-1
Thermal G781 / FAN
A3
28 103Wednesday, March 14, 2012
<Core Design>
Title
Size Document Number Rev
Date: Sheet of
Wistron Corporation
21F, 88, Sec.1, Hsin Tai Wu Rd., Hsichih,
Taipei Hsien 221, Taiwan, R.O.C.
2012 S-Series Richie 13.3
-1
Thermal G781 / FAN
A3
28 103Wednesday, March 14, 2012
<Core Design>
Title
Size Document Number Rev
Date: Sheet of
Wistron Corporation
21F, 88, Sec.1, Hsin Tai Wu Rd., Hsichih,
Taipei Hsien 221, Taiwan, R.O.C.
2012 S-Series Richie 13.3
-1
Thermal G781 / FAN
A3
28 103Wednesday, March 14, 2012
<Core Design>
Thermal IC Control circuit
KBC control signal is LOW , Fan ON
4 WIRE PWM Fan Control circuit
20mil
FAN PWM LEVEL = 5V
NAND gate
A B
L
Y
L
L
L
H
H
H
H
H
L
H
H
Cap closed to Q2801
T8 H/W Shutdown Control circuit
85
90
95
Degree Rset
25.5K
22.1K
18.7K
Layout: PUT U2805 Bottom side and close CPU
PUT R2806 Close U2806
20110906SI
20120112 PV-R
20120112 PV-R
20120116PV-R
20120116PV-R
1
AFTP2801 AFTE14P-GPAFTP2801 AFTE14P-GP
12
R2803
2K2R2J-2-GP
R2803
2K2R2J-2-GP
12
C2806
SCD1U10V2KX-5GP
C2806
SCD1U10V2KX-5GP
1
AFTP2802 AFTE14P-GPAFTP2802 AFTE14P-GP
4
3
2
1
56
FAN1
ACES-CON4-19-GP
3rd = 20.F1579.004
2nd = 20.F1808.004
20.F1637.004
FAN1
ACES-CON4-19-GP
3rd = 20.F1579.004
2nd = 20.F1808.004
20.F1637.004
12
R2804
10KR2J-3-GP
R2804
10KR2J-3-GP
1 2
R2802 0R0402-PAD
R2802 0R0402-PAD
1
AFTP2803 AFTE14P-GPAFTP2803 AFTE14P-GP
1
2
3 4
5
6
U2803
2N7002KDW-GP
2nd = 84.2N702.E3F
84.2N702.A3F
3rd = 84.2N702.F3F
U2803
2N7002KDW-GP
2nd = 84.2N702.E3F
84.2N702.A3F
3rd = 84.2N702.F3F
1 2
R2806
22K1R2F-L-GP
R2806
22K1R2F-L-GP
1
2 3
4
RN
0R4P2R-PAD
RN2802
RN
0R4P2R-PAD
RN2802
C
B
E
Q2801
PMBS3904-3-GP
2nd = 84.03904.X11
84.S3904.011
Q2801
PMBS3904-3-GP
2nd = 84.03904.X11
84.S3904.011
VCC
1
DXP
2
DXN
3
THERM#
4GND 5
ALERT# 6
SMBDATA 7
SMBCLK 8
U2801
G781P8F-GP
U2801
G781P8F-GP
1
23
4
RN2801
SRN2K2J-1-GP
RN2801
SRN2K2J-1-GP
12
R2801
0R0402-PAD
R2801
0R0402-PAD
1
AFTP2804 AFTE14P-GPAFTP2804 AFTE14P-GP
12
C2803
SC2200P50V2KX-2GP
C2803
SC2200P50V2KX-2GP
1 2
R2813
0R0402-PAD
R2813
0R0402-PAD
SET
1
GND
2
OUT#
3HYST 4
VCC 5
U2805
G709T1UF-GP
2nd = 74.00709.0BF
74.00709.A7F
U2805
G709T1UF-GP
2nd = 74.00709.0BF
74.00709.A7F
12
C2802
SC1U10V3ZY-6GP
C2802
SC1U10V3ZY-6GP
GND
3A
2B
1VCC 5
Y4
U2802
74AHCT1G00GW-GP
73.01G00.0BG
3rd = 73.01G00.0BG
2nd = 73.7SET0.0BG
1st = 73.01G00.01G
U2802
74AHCT1G00GW-GP
73.01G00.0BG
3rd = 73.01G00.0BG
2nd = 73.7SET0.0BG
1st = 73.01G00.01G
1 2
R2811 150R2F-1-GP
R2811 150R2F-1-GP
12
C2801
SC47P50V2JN-3GP
DY
C2801
SC47P50V2JN-3GP
DY

5
5
4
4
3
3
2
2
1
1
D D
C C
B B
A A
AUD_VREFFLT
AUD_DVDDCORE
HDA_CODEC_SDIN0
HDA_BITCLK_CODEC
HDA_SDOUT_CODEC
HDA_SYNC_CODEC
HDA_RST#_CODEC
PUMP_CAPN
PUMP_CAPP
AUD_V_B
AUD_VREG AUD_V_B
AUD_VREG
AUD_VREFFLT
AUD_CAP2
AUD_SENSE_A
AUD_SENSE_A
AUD_SENSE_B
AUD_EXT_MIC_R
AUD_SPK_R+
AUD_SPK_L-
AUD_CAP2
A_SD#_R
MONO_L AUD_PC_BEEPMONO_L_0
HDA_RST#_CODEC
AUDIO_AVDD
AVDD_CODEC_EN
MONO_L_1
DMIC_CLK_RDMIC_CLK_R
DMIC_DATA_R
TPS793475_NR
AUD_SPK_R-
AUD_EXT_MIC_L
AUD_VREFOUT_B
AUD_SPK_L+
AUD_SENSE_B
AUD_PC_BEEP
3D3V_S0
AUD_AGND
5V_S0
5V_S0
AVDD_CODEC
AVDD_CODEC
3D3V_S0
AUD_AGND
AVDD_CODEC
AUD_AGND
3D3V_S0
AUD_AGND
AUD_AGND
AUD_AGND AUD_AGND AUD_AGND AUD_AGND
AUD_AGND
AUD_AGND
AVDD_CODEC
AVDD_CODEC
AUD_AGND
AUD_AGND
HDA_BITCLK_CODEC17,97
HDA_SDIN0_CODEC17
HDA_SDOUT_CODEC17,97
HDA_SYNC_CODEC17
HDA_RST#_CODEC17,97
DMIC_CLK49,97 DMIC_DATA49,97
HP_DETECT# 31,97
MIC_DETECT# 31,97
MICR 30
MICL 30
HP_OUT_R 31,97
HP_OUT_L 31,97
AUD_SPK_L+ 31
AUD_SPK_L- 31
AUD_SPK_R- 31
AUD_SPK_R+ 31
A_SD#27
HDA_SPKR17
AUD_VREFOUT_B 30
PM_SLP_S3# 8,19,27,34,35,36,37,45,46,47,48,92,93
DMIC_CLK_R97 DMIC_DATA_R97
Title
Size Document Number Rev
Date: Sheet of
Wistron Corporation
21F, 88, Sec.1, Hsin Tai Wu Rd., Hsichih,
Taipei Hsien 221, Taiwan, R.O.C.
2012 S-Series Richie 13.3
-1
Audio Codec 92HD87B2X5
A3
29 103Wednesday, March 14, 2012
<Core Design>
Title
Size Document Number Rev
Date: Sheet of
Wistron Corporation
21F, 88, Sec.1, Hsin Tai Wu Rd., Hsichih,
Taipei Hsien 221, Taiwan, R.O.C.
2012 S-Series Richie 13.3
-1
Audio Codec 92HD87B2X5
A3
29 103Wednesday, March 14, 2012
<Core Design>
Title
Size Document Number Rev
Date: Sheet of
Wistron Corporation
21F, 88, Sec.1, Hsin Tai Wu Rd., Hsichih,
Taipei Hsien 221, Taiwan, R.O.C.
2012 S-Series Richie 13.3
-1
Audio Codec 92HD87B2X5
A3
29 103Wednesday, March 14, 2012
<Core Design>
Close to codec
Close to codec
Close to codec Close to Pin14
Close to Pin13
from KBC
PC BEEP
Vout = 1.25(1+R1/R2)
Vout = 4.75 V
Digital GND & AUD_AGND
Tie Analog GND and Digital GND
under codec by a single point
digital ground with an 80 mil copper
audio ground must be connect to
bridge located directly under codec
to prevent ESD latch up.
20110904SI
20120112 PV-R
20120112 PV-R
20120112 PV-R
20120116PV-R
20120201PV-R
12
C2908
SCD1U10V2KX-4GP
C2908
SCD1U10V2KX-4GP
12
C2917
SC4D7U6D3V3KX-GP
C2917
SC4D7U6D3V3KX-GP
12
R2915
2K49R2F-GP
R2915
2K49R2F-GP
1 2
G2902 GAP-CLOSE-PWR-3-GPG2902 GAP-CLOSE-PWR-3-GP
12
C2912
SC2D2U6D3V3KX-GP
C2912
SC2D2U6D3V3KX-GP
AK
D2901
CH751H-40-1-GP
83.R0304.D8F
2ND = 83.R2004.C8F
3RD = 83.1PS76.01F
D2901
CH751H-40-1-GP
83.R0304.D8F
2ND = 83.R2004.C8F
3RD = 83.1PS76.01F
12
C2910
SC10U10V5KX-2GP
C2910
SC10U10V5KX-2GP
12
R2905
10KR2J-3-GP
DY
R2905
10KR2J-3-GP
DY
1 2
R2926
4K7R2J-2-GP
R2926
4K7R2J-2-GP
12
C2902
SCD1U10V2KX-4GP
DY
C2902
SCD1U10V2KX-4GP
DY
IN
1GND
2EN
3NR 4
OUT 5
Q2902
HPA01085DBVR-GP
74.01085.03F
Q2902
HPA01085DBVR-GP
74.01085.03F
12
C2922 SC1U10V2KX-1GPC2922 SC1U10V2KX-1GP
12
R2922
10KR2J-3-GP
R2922
10KR2J-3-GP
12
C2905
SCD1U10V2KX-4GP
C2905
SCD1U10V2KX-4GP
12
C2903
SC1U10V2KX-1GP
C2903
SC1U10V2KX-1GP
1 2
C2914
SC4D7U6D3V3KX-GP
C2914
SC4D7U6D3V3KX-GP
12
R2906
0R0402-PAD
R2906
0R0402-PAD
12
C2918
SC4D7U6D3V3KX-GP
C2918
SC4D7U6D3V3KX-GP
12
C2924
SCD1U10V2KX-4GP
C2924
SCD1U10V2KX-4GP
12
C2901
SC10U10V5KX-2GP
C2901
SC10U10V5KX-2GP
12
C2911
SCD01U16V2KX-3GP
C2911
SCD01U16V2KX-3GP
12
C2906
SC1U10V2KX-1GP
C2906
SC1U10V2KX-1GP
12
C2904
SCD1U10V2KX-4GP
C2904
SCD1U10V2KX-4GP
1 2
R2921 0R2J-2-GPR2921 0R2J-2-GP
G
S
D
Q2901
2N7002K-2-GP
2nd = 84.07002.I31
84.2N702.J31
3rd = 84.2N702.W31
Q2901
2N7002K-2-GP
2nd = 84.07002.I31
84.2N702.J31
3rd = 84.2N702.W31
12
C2925
SCD1U16V2KX-3GP
C2925
SCD1U16V2KX-3GP
1 2
L2901 MCB1608S300IBP-GP
2nd = 68.00217.B11
68.00909.191
L2901 MCB1608S300IBP-GP
2nd = 68.00217.B11
68.00909.191
12
C2928
SC820P50V2KX-1GP
C2928
SC820P50V2KX-1GP
1 2
R2927
100KR2J-1-GP
R2927
100KR2J-1-GP
12
R2924
10KR2J-3-GP
R2924
10KR2J-3-GP
12
C2907
SCD1U10V2KX-4GP
C2907
SCD1U10V2KX-4GP
1 2
R2923
100KR2J-1-GP
R2923
100KR2J-1-GP
12
C2921 SC1U10V2KX-1GPC2921 SC1U10V2KX-1GP
1 2
R2919 10KR2F-2-GPR2919 10KR2F-2-GP
1 2
33R2J-2-GP
R2901
33R2J-2-GP
R2901
12
C2915
SC10U10V5KX-2GP
C2915
SC10U10V5KX-2GP
1 2
R2920 100R2J-2-GPR2920 100R2J-2-GP
12
C2927
SCD1U16V2KX-3GP
C2927
SCD1U16V2KX-3GP
1 2
R2913 20KR2F-L-GPR2913 20KR2F-L-GP
12
C2919
SC1KP50V2KX-1GP
C2919
SC1KP50V2KX-1GP
1 2
G2903 GAP-CLOSE-PWR-3-GPG2903 GAP-CLOSE-PWR-3-GP
12
C2909
SC1U10V2KX-1GP
C2909
SC1U10V2KX-1GP
12
R2925
10KR2J-3-GP
R2925
10KR2J-3-GP
DVDD_LV
1
DMIC_CLK/GPIO1
2
DMIC_0/GPIO2
3
SDATA_OUT
4
BITCLK
5
SDATA_IN
6
DVDD
7
SYNC
8
RESET#
9
PCBEEP 10
SENSE_A 11
SENSE_B 12
PORTF_L 13
PORTF_R 14
PORTC_L 15
PORTC_R 16
VREFFILT 17
CAP2 18
VREFOUT_A 19
VREFOUT_C 20
AVDD1 21
PORTA_L 22
PORTA_R 23
AVSS2
24
PORTB_L 25
PORTB_R 26
AVSS2
27
V- 28
CAP-
29
CAP+
30
VREG/+2_5V 31
AVDD2 32
PVDD 33
PORTD_+L 34
PORTD_-L 35
PVSS
36
PORTD_-R 37
PORTD_+R 38
PVDD 39
EAPD
40
GND
41
!! Notice PORTD_-R/+R
U2901
92HD87B2X5NDGXRAX-GP-U1
71.92H87.C03
!! Notice PORTD_-R/+R
U2901
92HD87B2X5NDGXRAX-GP-U1
71.92H87.C03
1 2
G2901 GAP-CLOSE-PWR-3-GPG2901 GAP-CLOSE-PWR-3-GP
12
C2916
SCD1U10V2KX-4GP
C2916
SCD1U10V2KX-4GP
12
C2926
SCD01U16V2KX-3GP
C2926
SCD01U16V2KX-3GP

5
5
4
4
3
3
2
2
1
1
D D
C C
B B
A A
EXT_MICL_1 EXT_MICR_R EXT_MICR_1
EXT_MIC_1IN- EXT_MIC_2IN-
EXT_MICL_R EXT_MICR
EXT_MICL
CODEC_VREF_EQ
AUD_AGND AUD_AGND
AUD_AGND
AVDD_CODEC
CODEC_VREF_EQAVDD_CODEC
AUD_AGND
AUD_AGND
AUD_AGND
CODEC_VREF_EQ
AUD_AGND
MIC_IN_R 31,97
AUD_VREFOUT_B29 AUD_VREFOUT_B29
MICR 29
MIC_IN_L31,97
MICL 29
Title
Size Document Number Rev
Date: Sheet of
Wistron Corporation
21F, 88, Sec.1, Hsin Tai Wu Rd., Hsichih,
Taipei Hsien 221, Taiwan, R.O.C.
2012 S-Series Richie 13.3
-1
External MIC_Pre-Amp
A3
30 103Wednesday, March 14, 2012
<Core Design>
Title
Size Document Number Rev
Date: Sheet of
Wistron Corporation
21F, 88, Sec.1, Hsin Tai Wu Rd., Hsichih,
Taipei Hsien 221, Taiwan, R.O.C.
2012 S-Series Richie 13.3
-1
External MIC_Pre-Amp
A3
30 103Wednesday, March 14, 2012
<Core Design>
Title
Size Document Number Rev
Date: Sheet of
Wistron Corporation
21F, 88, Sec.1, Hsin Tai Wu Rd., Hsichih,
Taipei Hsien 221, Taiwan, R.O.C.
2012 S-Series Richie 13.3
-1
External MIC_Pre-Amp
A3
30 103Wednesday, March 14, 2012
<Core Design>
Pre-AMP. for External MIC
20120112 PV-R
20120112 PV-R
1 2
L3001
MCB1005S601FBP-GP-U
2nd = 68.00217.601
68.00213.011
3rd = 68.00225.121
L3001
MCB1005S601FBP-GP-U
2nd = 68.00217.601
68.00213.011
3rd = 68.00225.121
12
C3012
SCD47U10V2KX-GP
C3012
SCD47U10V2KX-GP
1 2
C3006
SC15P50V2JN-2-GP
C3006
SC15P50V2JN-2-GP
1 2
R3007
0R0402-PAD
R3007
0R0402-PAD
12
R3005
100KR2J-1-GP
R3005
100KR2J-1-GP
12
C3015
SC4D7U6D3V3KX-GP
C3015
SC4D7U6D3V3KX-GP
1 2
C3004
SC68P50V2JN-1GP
C3004
SC68P50V2JN-1GP
1 2
C3011
SC68P50V2JN-1GP
C3011
SC68P50V2JN-1GP
1 2
R3004
100KR2J-1-GP
R3004
100KR2J-1-GP
OUTA
1
INA-
2
INA+
3
VSS
4INB+ 5
INB- 6
OUTB 7
VDD 8
U3001
G1224P8U-1-GP
2nd = 74.02462.019
74.G1224.019
U3001
G1224P8U-1-GP
2nd = 74.02462.019
74.G1224.019
1 2
C3003
SCD47U10V2KX-GP
C3003
SCD47U10V2KX-GP
1 2
R3003
10KR2J-3-GP
R3003
10KR2J-3-GP
12
C3002
SC220P50V2KX-3GP
C3002
SC220P50V2KX-3GP
1 2
C3008
SC15P50V2JN-2-GP
C3008
SC15P50V2JN-2-GP
12
R3009
47KR2J-2-GP
R3009
47KR2J-2-GP
12
R3001
3K9R2F-GP
R3001
3K9R2F-GP
12
C3014
SCD1U10V2KX-4GP
C3014
SCD1U10V2KX-4GP
12
R3010
47KR2J-2-GP
R3010
47KR2J-2-GP
1 2
C3001
SC1U10V2KX-1GP
C3001
SC1U10V2KX-1GP
12
C3005
SC100P50V2JN-3GP
C3005
SC100P50V2JN-3GP
1 2
L3002
MCB1005S601FBP-GP-U
2nd = 68.00217.601
68.00213.011
3rd = 68.00225.121
L3002
MCB1005S601FBP-GP-U
2nd = 68.00217.601
68.00213.011
3rd = 68.00225.121
12
R3008
3K9R2F-GP
R3008
3K9R2F-GP
12
C3009
SC100P50V2JN-3GP
C3009
SC100P50V2JN-3GP
12
R3002
0R0402-PAD
R3002
0R0402-PAD
12
C3013
SC220P50V2KX-3GP
C3013
SC220P50V2KX-3GP
12
R3006
10KR2J-3-GP
R3006
10KR2J-3-GP

5
5
4
4
3
3
2
2
1
1
D D
C C
B B
A A
HP_OUT_R1HP_OUT_R_1
HP_OUT_L1HP_OUT_L_1
HP_OUT_L1
HP_OUT_R1
HP_DETECT#
MIC_DETECT#
IMDAT_R
HP_DETECT#
HP_OUT_R1
HP_OUT_L1
MIC_IN_L
MIC_IN_R
MIC_DETECT#
PCH_SMBCLK
PCH_SMBDATA
IMCLK_R
AUD_SPK_R+
AUD_SPK_L+
AUD_SPK_L-
AUD_SPK_R-
IMDAT_R
IMCLK_R
AUD_SPK_R+
AUD_SPK_R-
AUD_SPK_L+
AUD_SPK_L-
AUD_SPK_R-
AUD_SPK_L+
AUD_SPK_L-
AUD_SPK_R+
IMCLK_R
IMDAT_R
IMCLK
MIC_DETECT#HP_DETECT#
IMDAT
AUD_AGNDAUD_AGND AUD_AGND AUD_AGND AUD_AGND AUD_AGND
AUD_AGND
3D3V_S0
3D3V_S0
3D3V_S0
AUD_AGND
3D3V_S0
3D3V_S0
HP_OUT_L29,97
HP_OUT_R29,97
MIC_IN_L 30,97
MIC_IN_R 30,97
HP_DETECT# 29,97
MIC_DETECT# 29,97
IMDAT 27
IMCLK 27
AUD_SPK_R-29
AUD_SPK_R+29 AUD_SPK_L-29 AUD_SPK_L+29
PCH_SMBCLK 14,15,18,65
PCH_SMBDATA 14,15,18,65
Title
Size Document Number Rev
Date: Sheet of
Wistron Corporation
21F, 88, Sec.1, Hsin Tai Wu Rd., Hsichih,
Taipei Hsien 221, Taiwan, R.O.C.
2012 S-Series Richie 13.3
-1
AUDIO Connector
A3
31 103Wednesday, March 14, 2012
<Core Design>
Title
Size Document Number Rev
Date: Sheet of
Wistron Corporation
21F, 88, Sec.1, Hsin Tai Wu Rd., Hsichih,
Taipei Hsien 221, Taiwan, R.O.C.
2012 S-Series Richie 13.3
-1
AUDIO Connector
A3
31 103Wednesday, March 14, 2012
<Core Design>
Title
Size Document Number Rev
Date: Sheet of
Wistron Corporation
21F, 88, Sec.1, Hsin Tai Wu Rd., Hsichih,
Taipei Hsien 221, Taiwan, R.O.C.
2012 S-Series Richie 13.3
-1
AUDIO Connector
A3
31 103Wednesday, March 14, 2012
<Core Design>
HeadPhone OUT
Audio Board +Touch Pad Connector
Speaker Connector
20120130PV-R
20120130PV-R
20120307 MV
1
AFTP3103 AFTE14P-GPAFTP3103 AFTE14P-GP
12
C3105
SCD1U16V2ZY-2GP
C3105
SCD1U16V2ZY-2GP
1
AFTP3126 AFTE14P-GPAFTP3126 AFTE14P-GP
1
AFTP3104 AFTE14P-GPAFTP3104 AFTE14P-GP
12
R3111
20KR2J-L2-GP
R3111
20KR2J-L2-GP
1 2
EC3102 SC100P50V2JN-3GP
EMI
EC3102 SC100P50V2JN-3GP
EMI
1
AFTP3127 AFTE14P-GPAFTP3127 AFTE14P-GP
1 2
R3101 16D2R3F-2-GPR3101 16D2R3F-2-GP
12
C3104
SCD033U16V2KX-GP
C3104
SCD033U16V2KX-GP
1
2
3
4
5
6
7
8
9
10
11
12
13
14
15
16
17
18
AUDIO1
ACES-CON16-17-GP
2nd = 20.K0382.016
20.K0721.016
AUDIO1
ACES-CON16-17-GP
2nd = 20.K0382.016
20.K0721.016
1
AFTP3130 AFTE14P-GPAFTP3130 AFTE14P-GP
1
AFTP3118 AFTE14P-GPAFTP3118 AFTE14P-GP
1
AFTP3105 AFTE14P-GPAFTP3105 AFTE14P-GP
1 2
L3101
MCB1005S301S301EBP-GP
68.00213.081
2nd = 68.00217.B21
L3101
MCB1005S301S301EBP-GP
68.00213.081
2nd = 68.00217.B21
12
R3112
20KR2J-L2-GP
R3112
20KR2J-L2-GP
1
AFTP3131 AFTE14P-GPAFTP3131 AFTE14P-GP
1
AFTP3119 AFTE14P-GPAFTP3119 AFTE14P-GP
1
AFTP3106 AFTE14P-GPAFTP3106 AFTE14P-GP
1
AFTP3132 AFTE14P-GPAFTP3132 AFTE14P-GP
1
AFTP3120 AFTE14P-GPAFTP3120 AFTE14P-GP
1 2
L3102
MCB1005S301S301EBP-GP
68.00213.081
2nd = 68.00217.B21
L3102
MCB1005S301S301EBP-GP
68.00213.081
2nd = 68.00217.B21
1 2
EC3103 SC100P50V2JN-3GP
EMI
EC3103 SC100P50V2JN-3GP
EMI
1
AFTP3133 AFTE14P-GPAFTP3133 AFTE14P-GP
1
AFTP3124 AFTE14P-GPAFTP3124 AFTE14P-GP
12
C3103
SCD033U16V2KX-GP
C3103
SCD033U16V2KX-GP
1
AFTP3128 AFTE14P-GPAFTP3128 AFTE14P-GP
1
2 3
4
RN3102 SRN0J-6-GP
RN3102 SRN0J-6-GP
1
AFTP3129 AFTE14P-GPAFTP3129 AFTE14P-GP
1
2 3
4
RN6901
SRN4K7J-8-GP
RN6901
SRN4K7J-8-GP
1 2
R3102 16D2R3F-2-GPR3102 16D2R3F-2-GP
1 2
EC3104 SC100P50V2JN-3GP
EMI
EC3104 SC100P50V2JN-3GP
EMI
1
AFTP3123 AFTE14P-GPAFTP3123 AFTE14P-GP
12
C3101
SC1KP50V2KX-1GP
C3101
SC1KP50V2KX-1GP
1
AFTP3122 AFTE14P-GPAFTP3122 AFTE14P-GP
1
AFTP3121 AFTE14P-GPAFTP3121 AFTE14P-GP
12
C3102
SC1KP50V2KX-1GP
C3102
SC1KP50V2KX-1GP
1 2
EC3101 SC100P50V2JN-3GP
EMI
EC3101 SC100P50V2JN-3GP
EMI
1
AFTP3101 AFTE14P-GPAFTP3101 AFTE14P-GP
1
2
3
4
5
6
SPK1
ACES-CON4-17-GP-U1
20.F1621.004
3rd = 20.F1937.004
SPK1
ACES-CON4-17-GP-U1
20.F1621.004
3rd = 20.F1937.004
1
AFTP3102 AFTE14P-GPAFTP3102 AFTE14P-GP
VI/O#1
1
GROUND
2
VIO#3
3VIO#4 4
VBUS 5
VIO#6 6
U3101
IP4223CZ6-GP
83.42236.0AE
2nd = 83.09904.AAE
3rd = 83.02304.0AE
DY
U3101
IP4223CZ6-GP
83.42236.0AE
2nd = 83.09904.AAE
3rd = 83.02304.0AE
DY

5
5
4
4
3
3
2
2
1
1
D D
C C
B B
A A
D3E_CPPE#
CD0N APREXTSDDV33_18
MDIF5_R
PTXP
PTXN
MDIF5_R
D3E_CPPE#
CD0N
3D3V_S0
3D3V_S0_CARD
1D8V_S0_CARD
3D3V_S0_CARD
1D8V_S0_CARD1D8V_S0_CARD
3D3V_S0
3D3V_S0
PLT_RST#5,17,21,34,53,54,56,71,83,96,97 MDIF6 33
PCIE_TXN3_MEDIA 18
D3E_WAKE#22,97
MDIF5 33,97
CLK_PCIE_MEDIA# 18
CLKREQ_MEDIA#18
PCIE_TXP3_MEDIA 18
PCIE_RXP3_MEDIA 18
MDIF1 33,97
MDIF0 33,97
MDIF3 33,97
MDIF2 33,97
CLK_PCIE_MEDIA 18
MDIF4 33
PCIE_RXN3_MEDIA 18
MS_INS#33,97
CRD_REQ#_R_R22
CD0N33
Title
Size Document Number Rev
Date: Sheet of
Wistron Corporation
21F, 88, Sec.1, Hsin Tai Wu Rd., Hsichih,
Taipei Hsien 221, Taiwan, R.O.C.
2012 S-Series Richie 13.3
-1
Card Reader-JMB 709
A3
32 103Wednesday, March 14, 2012
<Core Design>
Title
Size Document Number Rev
Date: Sheet of
Wistron Corporation
21F, 88, Sec.1, Hsin Tai Wu Rd., Hsichih,
Taipei Hsien 221, Taiwan, R.O.C.
2012 S-Series Richie 13.3
-1
Card Reader-JMB 709
A3
32 103Wednesday, March 14, 2012
<Core Design>
Title
Size Document Number Rev
Date: Sheet of
Wistron Corporation
21F, 88, Sec.1, Hsin Tai Wu Rd., Hsichih,
Taipei Hsien 221, Taiwan, R.O.C.
2012 S-Series Richie 13.3
-1
Card Reader-JMB 709
A3
32 103Wednesday, March 14, 2012
<Core Design>
(25mil)
(20mil)
CLOSE TO CHIP
CardReader JMicron JMB709
1 0
H
L
LL
(No Card)
L
H H
H
CR1_CDxN Detection Table
XD Card
MemoryStick
SD Card/MMC
Card Type
CR1_CDxN
H
L
D3E Detection Table
Normal mode
D3E mode
Status
D3E_CPPE#
CAD Note:
Put Close Pin5.
CAD Note:
Put Close Pin10
20120112 PV-R
20120112 PV-R
12
C3202
SCD1U10V2KX-4GP
C3202
SCD1U10V2KX-4GP
12
C3203
SCD1U10V2KX-4GP
C3203
SCD1U10V2KX-4GP
12
C3204
SCD1U10V2KX-4GP
C3204
SCD1U10V2KX-4GP
12
C3205
SCD1U10V2KX-4GP
C3205
SCD1U10V2KX-4GP
12
C3206
SC10U6D3V3MX-GP
C3206
SC10U6D3V3MX-GP
12
C3207
SCD1U10V2KX-4GP
C3207
SCD1U10V2KX-4GP
12
C3208
SCD1U10V2KX-4GP
DY
C3208
SCD1U10V2KX-4GP
DY
12
C3209 SC2D2U6D3V3KX-GPC3209 SC2D2U6D3V3KX-GP
1 2
R3204 0R2J-2-GP
DY
R3204 0R2J-2-GP
DY
12
R3203
0R0402-PAD
R3203
0R0402-PAD
1 2
R3201 12KR2J-L-GPR3201 12KR2J-L-GP
12
R3202
1KR2J-1-GP
R3202
1KR2J-1-GP
1 2
C3211 SCD1U10V2KX-5GPC3211 SCD1U10V2KX-5GP
1 2
R3205 0R0402-PADR3205 0R0402-PAD
1 2
C3210 SCD1U10V2KX-5GPC3210 SCD1U10V2KX-5GP
G
S
D
Q3201
2N7002K-2-GP
2nd = 84.07002.I31
84.2N702.J31
3rd = 84.2N702.W31
Q3201
2N7002K-2-GP
2nd = 84.07002.I31
84.2N702.J31
3rd = 84.2N702.W31
XRST#
1
XTEST
2
CPPE#
13
DV18
18
DV33
19
DV33
20
DV18
37
TXIN
39
SDDV33_18
43
DV33
44
CR1_CD1
15
CR1_CD0
16
CR1_PCTLN
17
CR1_LEDN
21
APCLKN 3
APCLKP 4
APREXT 7
APRXP 8
APRXN 9
APTXN 11
APTXP 12
APVDD
5
APGND 6
APV18
10
MDIO6 24
MDIO11 26
MDIO10 27
MDIO9 28
MDIO8 29
MDIO7 40
MDIO4 41
MDIO5 42
MDIO3 45
MDIO2 46
MDIO1 47
MDIO0 48
GND 31
GND 32
GND 38
NC#14
14
NC#22
22
NC#23
23
NC#25
25
NC#30
30
NC#33
33
NC#34
34
NC#35
35
NC#36
36
U3201
JMB709-LGAZ0A-GP
71.00709.00G
U3201
JMB709-LGAZ0A-GP
71.00709.00G
12
C3201
SC10U6D3V3MX-GP
C3201
SC10U6D3V3MX-GP

5
5
4
4
3
3
2
2
1
1
D D
C C
B B
A A
3D3V_S0_CARD
MDIF232,97 MDIF132,97 MDIF032,97
MDIF332,97
MDIF432 MDIF532,97
MDIF632
MDIF2 32,97
MDIF1 32,97
MDIF0 32,97
MDIF3 32,97
MDIF5 32,97
MS_INS# 32,97
MDIF4 32
CD0N32
Title
Size Document Number Rev
Date: Sheet of
Wistron Corporation
21F, 88, Sec.1, Hsin Tai Wu Rd., Hsichih,
Taipei Hsien 221, Taiwan, R.O.C.
2012 S-Series Richie 13.3
-1
SD/MS/MMC CONNECTOR
A3
33 103Wednesday, March 14, 2012
<Core Design>
Title
Size Document Number Rev
Date: Sheet of
Wistron Corporation
21F, 88, Sec.1, Hsin Tai Wu Rd., Hsichih,
Taipei Hsien 221, Taiwan, R.O.C.
2012 S-Series Richie 13.3
-1
SD/MS/MMC CONNECTOR
A3
33 103Wednesday, March 14, 2012
<Core Design>
Title
Size Document Number Rev
Date: Sheet of
Wistron Corporation
21F, 88, Sec.1, Hsin Tai Wu Rd., Hsichih,
Taipei Hsien 221, Taiwan, R.O.C.
2012 S-Series Richie 13.3
-1
SD/MS/MMC CONNECTOR
A3
33 103Wednesday, March 14, 2012
<Core Design>
SD_DAT2
1
MS_VSS 2
SD_CD/DAT3/MMC_RSV
3
MS_VCC
4
MS_SCLK 5
SD_CMD/MMC_CMD
6
MS_DATA3 7
MS_INS 8
SD_VSS/MMC_VSS1 9
MS_DATA2 10
SD_VDD/MMC_VDD
11 MS_DATA0 12
MS_DATA1 13
SD_CLK/MMC_CLK
14
MS_BS 15
MS_VSS 16
SD_VSS/MMC_VSS2 17
SD_DAT0/MMC_DAT
18
SD_DAT1
19
SD_CD
20
SD_GND 21
SD_WP/SW
22
GND 23
GND 24
NP1
NP1
NP2
NP2
CARD1
CARD-PUSH-22P-GP-U
20.I0110.021
2nd = 20.I0133.001
CARD1
CARD-PUSH-22P-GP-U
20.I0110.021
2nd = 20.I0133.001
12
C3301
SC10U6D3V3MX-GP
C3301
SC10U6D3V3MX-GP
12
C3302
SCD1U10V2KX-4GP
C3302
SCD1U10V2KX-4GP

5
5
4
4
3
3
2
2
1
1
D D
C C
B B
A A
VDDREG
VDD10
3D3V_LAN_S5
RSET
VDD10
EEDI
VDD10
LANXIN
LANXOUT
REGOUT
EECS
LANXIN
LANXOUT
VDD10
VDD10
LAN_SMBDATA
ISOLATE#
LAN_GPO
PCIE_RXP6_R
3D3V_LAN_S5
VDD10
ISOLATE#
LAN_SMBDATA
LAN_GPO
VDDREG
PCIE_RXN6_R
3D3V_LAN_S5
3D3V_LAN_S5
EVDD10
LAN_POWER_EN#_R
LAN_POWER_EN#
ENSWREG
REGOUT
EECS
VDD10
ENSWREG
3D3V_LAN_S5
LAN_LED3#
EEDI
VDD10
3D3V_LAN_S5
3D3V_LAN_S5
3D3V_S0
EVDD10
3D3V_S5 3D3V_LAN_S5
3D3V_LAN_S5
GREEN_LED# 35,97
PCIE_WAKE# 19,53
PLT_RST# 5,17,21,32,53,54,56,71,83,96,97
MDIP135
MDIP035
MDIN135
PCIE_TXP6_LAN 18
MDIN035
CLK_PCIE_LAN 18
PCIE_TXN6_LAN 18
CLK_PCIE_LAN# 18
PCIE_RXN6_LAN 18
PCIE_RXP6_LAN 18
YELLOW_LED# 35,97
MDIP235
MDIP335
MDIN235
MDIN335
PM_SLP_S3# 8,19,27,29,35,36,37,45,46,47,48,92,93ADP_PRES27,38
CLKREQ_LAN#18
LANXIN 97
Title
Size Document Number Rev
Date: Sheet of
Wistron Corporation
21F, 88, Sec.1, Hsin Tai Wu Rd., Hsichih,
Taipei Hsien 221, Taiwan, R.O.C.
2012 S-Series Richie 13.3
-1
Lan Realtek 8151FH
A3
34 103Wednesday, March 14, 2012
<Core Design>
Title
Size Document Number Rev
Date: Sheet of
Wistron Corporation
21F, 88, Sec.1, Hsin Tai Wu Rd., Hsichih,
Taipei Hsien 221, Taiwan, R.O.C.
2012 S-Series Richie 13.3
-1
Lan Realtek 8151FH
A3
34 103Wednesday, March 14, 2012
<Core Design>
Title
Size Document Number Rev
Date: Sheet of
Wistron Corporation
21F, 88, Sec.1, Hsin Tai Wu Rd., Hsichih,
Taipei Hsien 221, Taiwan, R.O.C.
2012 S-Series Richie 13.3
-1
Lan Realtek 8151FH
A3
34 103Wednesday, March 14, 2012
<Core Design>
Place
closed to
Pin 34,35
Using Efuse
Without ASF
Put 4D7U L + 4D7U cap near pin36 <200mils
(2nd = 78.22610.81L)
+3.3V_LAN_S5 Rising time
(10%~90%)
Spec >1mS and <100mS
25MHz Crystal Isolate Strap Pin
Regout Switch
Close to LanChip
60 mils (average 300mA)
LAN CHIP-RTL8151FH Regout power plane(1D05V)
EEPROM LED OPTION USE '00'
=> LED0 : ACT (Yellow)
=> LED1 : LINK (Green)
(BOTH 10/100 & GIGA CHIP)
(Power down => Kept high)
USE EFuse No ASF
Lan Power Inductance Spec
(1) IDC >= 600mA
(2) Tolerance < 20%
(3) RDC <= 0.8ohms(Max)
(4) Efficiency >= 80%
LanChip Power
cap near pin12,27,39,42,47,48 <200mils
40 mils (average 100mA)
ENSWREG (REGOUT 1D05V)
PH = Enable
PL = Disable
Put cap near pin21
cap near pin3,6,9,13,29,41,45
20120112 PV-R
20120116PV-R
20120210PV-R
12
C3417
SCD1U10V2KX-5GP
C3417
SCD1U10V2KX-5GP
12
R3414
15KR2F-GP
R3414
15KR2F-GP
1 2
L3401
IND-4D7UH-192-GP
68.4R750.20C
3rd = 68.4R71G.10G
2nd = 68.4R71E.10Q
L3401
IND-4D7UH-192-GP
68.4R750.20C
3rd = 68.4R71G.10G
2nd = 68.4R71E.10Q
12
C3419
SCD1U10V2KX-5GP
C3419
SCD1U10V2KX-5GP
12
C3401
SC4D7U6D3V3KX-GP
C3401
SC4D7U6D3V3KX-GP
12
C3409
SCD1U16V2ZY-2GP
C3409
SCD1U16V2ZY-2GP
1 2
C3410
SCD1U10V2KX-5GP
C3410
SCD1U10V2KX-5GP
1
TP3401 TPAD14-OP-GPTP3401 TPAD14-OP-GP
12
R3401
100KR2J-1-GP
R3401
100KR2J-1-GP
12
C3418
SCD1U10V2KX-5GP
C3418
SCD1U10V2KX-5GP
12
C3424
SCD1U10V2KX-5GP
C3424
SCD1U10V2KX-5GP
12
C3425
SCD1U10V2KX-5GP
C3425
SCD1U10V2KX-5GP
12
C3423
SCD1U10V2KX-5GP
C3423
SCD1U10V2KX-5GP
12
C3407
SCD1U16V2ZY-2GP
C3407
SCD1U16V2ZY-2GP
12
C3404
SC18P50V2JN-1-GP
C3404
SC18P50V2JN-1-GP
12
C3420
SCD1U10V2KX-5GP
C3420
SCD1U10V2KX-5GP
1 2
R3404
2K49R2F-GP
R3404
2K49R2F-GP
1 2
R3408 10KR2J-3-GPR3408 10KR2J-3-GP
12
C3421
SCD1U10V2KX-5GP
C3421
SCD1U10V2KX-5GP
1 2
R3409 10KR2J-3-GPR3409 10KR2J-3-GP
12
C3416
SCD1U10V2KX-5GP
C3416
SCD1U10V2KX-5GP
1 2
R3403
0R0603-PAD-1-GP
R3403
0R0603-PAD-1-GP
12
C3415
SCD1U10V2KX-5GP
C3415
SCD1U10V2KX-5GP
G
DS
Q3401
DMP2305U-7-GP
84.02305.G31
2ND = 84.02377.031
3rd = 84.02035.031
Q3401
DMP2305U-7-GP
84.02305.G31
2ND = 84.02377.031
3rd = 84.02035.031
12
C3435
SCD1U16V2ZY-2GP
C3435
SCD1U16V2ZY-2GP
12
C3405
SC18P50V2JN-1-GP
C3405
SC18P50V2JN-1-GP
12
C3403
SCD1U16V2ZY-2GP
C3403
SCD1U16V2ZY-2GP
1 2
R3407
0R2J-2-GP
DY
R3407
0R2J-2-GP
DY
12
C3413
SCD1U10V2KX-5GP
C3413
SCD1U10V2KX-5GP
1 2
R3418 10KR2J-3-GPR3418 10KR2J-3-GP
12
C3414
SCD1U10V2KX-5GP
C3414
SCD1U10V2KX-5GP
12
C3406
SC4D7U6D3V3KX-GP
C3406
SC4D7U6D3V3KX-GP
DVDD10
13
GND
24
HSIP
17
HSIN
18
REFCLK_P
19
REFCLK_N
20
EVDD10
21
HSOP
22
HSON
23
SMBCLK
14
SMBDATA
15
CLKREQ#
16
AVDD10
3
MDIP0
1
MDIN0
2
AVDD10
6
MDIP1
4
MDIN1
5
AVDD10
9
MDIP2
7
MDIN2
8
AVDD33
12
MDIP3
10
MDIN3
11
REGOUT 36
VDDREG 35
VDDREG 34
ENSWREG 33
EEDI/SDA 32
LED3/EEDO 31
EECS/SCL 30
DVDD10 29
DVDD33 27
ISOLATE# 26
PERST# 25
LANWAKE# 28
AVDD33 48
AVDD33 47
RSET 46
AVDD10 45
CKXTAL2 44
CKXTAL1 43
AVDD33 42
DVDD10 41
LED0 40
DVDD33 39
GPO/SMBALERT 38
LED1/EESK 37
GND
49
U3401
RTL8151FH-CG-1-GP
71.08151.M04
U3401
RTL8151FH-CG-1-GP
71.08151.M04
4 1
23
X3401
XTAL-25MHZ-155-GP
82.30020.D41
3rd = 82.30020.G61
2nd = 82.30020.G71
X3401
XTAL-25MHZ-155-GP
82.30020.D41
3rd = 82.30020.G61
2nd = 82.30020.G71
1 2
R3417
0R0603-PAD-1-GP
R3417
0R0603-PAD-1-GP
1 2
C3411
SCD1U10V2KX-5GP
C3411
SCD1U10V2KX-5GP
1 2
R3406 1KR2J-1-GPR3406 1KR2J-1-GP
12
C3412
SC1U6D3V2KX-GP
C3412
SC1U6D3V2KX-GP
12
R3411
1KR2J-1-GP
R3411
1KR2J-1-GP
12
C3422
SCD1U10V2KX-5GP
C3422
SCD1U10V2KX-5GP
12
C3402
SC1U10V3ZY-6GP
C3402
SC1U10V3ZY-6GP
12
R3402
10KR2F-2-GP
R3402
10KR2F-2-GP
1 2
R3405 0R0402-PADR3405 0R0402-PAD
1
2
3 4
5
6
Q3402
2N7002KDW-GP
2nd = 84.2N702.E3F
84.2N702.A3F
3rd = 84.2N702.F3F
Q3402
2N7002KDW-GP
2nd = 84.2N702.E3F
84.2N702.A3F
3rd = 84.2N702.F3F

5
5
4
4
3
3
2
2
1
1
D D
C C
B B
A A
RJ45-4
MCT1
MCT0
RJ45-1
MCT3
RJ45-6
RJ45-7
RJ45-2
MCT2
RJ45-8
RJ45-5
MCT1_C
XRF_RDC
LAN_TERMINAL
MCT2_C
MCT3_C
MCT0_C
RJ45-3
GREEN_LED#
RJ45-5
RJ45-7
RJ45-8
RJ45-6
RJ45-2
RJ45-3
RJ45-4
RJ45-14
RJ45-1
GREEN_LED# RJ45-13
YELLOW_R_LED#YELLOW_LED#
GREEN_R_LED#
YELLOW_R_LED#
RJ45-1
GREEN_R_LED#
RJ45-5
RJ45-7
RJ45-8
RJ45-6
RJ45-2
RJ45-3
RJ45-4
3D3V_LAN_S5
3D3V_LAN_S5
3D3V_LAN_S5
3D3V_LAN_S5
YELLOW_LED#34,97
GREEN_LED#34,97
MDIN134
MDIP034
MDIP134
MDIN034
MDIN334
MDIP234
MDIP334
MDIN234
PM_SLP_S3#8,19,27,29,34,36,37,45,46,47,48,92,93
LANLINK_STATUS21
Title
Size Document Number Rev
Date: Sheet of
Wistron Corporation
21F, 88, Sec.1, Hsin Tai Wu Rd., Hsichih,
Taipei Hsien 221, Taiwan, R.O.C.
2012 S-Series Richie 13.3
-1
LAN RJ45
A3
35 103Wednesday, March 14, 2012
<Core Design>
Title
Size Document Number Rev
Date: Sheet of
Wistron Corporation
21F, 88, Sec.1, Hsin Tai Wu Rd., Hsichih,
Taipei Hsien 221, Taiwan, R.O.C.
2012 S-Series Richie 13.3
-1
LAN RJ45
A3
35 103Wednesday, March 14, 2012
<Core Design>
Title
Size Document Number Rev
Date: Sheet of
Wistron Corporation
21F, 88, Sec.1, Hsin Tai Wu Rd., Hsichih,
Taipei Hsien 221, Taiwan, R.O.C.
2012 S-Series Richie 13.3
-1
LAN RJ45
A3
35 103Wednesday, March 14, 2012
<Core Design>
close to XF3501
(1)route on bottom as differential pairs.
(2)Tx+/Tx- are pairs. Rx+/Rx- are pairs.
(3)No vias, No 90 degree bends.
(4)pairs must be equal lengths.
(5)6mil trace width,12mil separation.
(6)36mil between pairs and any other trace.
(7)Must not cross ground moat,
except RJ-45 moat.
Green
10(+),9(-)
Amber
12(+),11(-)
RJ45 Connector
GREEN = Lan Link
YELLOW = LAN ACK
20120116PV-R
20120116PV-R
1
AFTP3501 AFTE14P-GPAFTP3501 AFTE14P-GP
1 2
C3503 SCD01U50V2KX-1GPC3503 SCD01U50V2KX-1GP
1
AFTP3502 AFTE14P-GPAFTP3502 AFTE14P-GP
1
AFTP3503 AFTE14P-GPAFTP3503 AFTE14P-GP
1 2
R3501
470R2J-2-GP
R3501
470R2J-2-GP
1
AFTP3504 AFTE14P-GPAFTP3504 AFTE14P-GP
1 2
R3502
470R2J-2-GP
R3502
470R2J-2-GP
1
AFTP3505 AFTE14P-GPAFTP3505 AFTE14P-GP
1
AFTP3506 AFTE14P-GPAFTP3506 AFTE14P-GP
1 2
C3504
SC1KP2KV6KX-GP
C3504
SC1KP2KV6KX-GP
1
AFTP3507 AFTE14P-GPAFTP3507 AFTE14P-GP
1
AFTP3508 AFTE14P-GPAFTP3508 AFTE14P-GP
1
AFTP3509 AFTE14P-GPAFTP3509 AFTE14P-GP
1
2
3
4 5
6
7
8
RN3501
SRN75J-1-GP
RN3501
SRN75J-1-GP
1
AFTP3510 AFTE14P-GPAFTP3510 AFTE14P-GP
1 2
C3505 SCD01U50V2KX-1GPC3505 SCD01U50V2KX-1GP
1
AFTP3511 AFTE14P-GPAFTP3511 AFTE14P-GP
G
S
D
Q3501
2N7002K-2-GP
2nd = 84.07002.I31
84.2N702.J31
3rd = 84.2N702.W31
Q3501
2N7002K-2-GP
2nd = 84.07002.I31
84.2N702.J31
3rd = 84.2N702.W31
1
2
3
4
5
6
7
8
13
14
12
11
10
9
RJ45
RJ45-8P-99-GP
22.10177.N21
2nd = 22.10177.N31
RJ45
RJ45-8P-99-GP
22.10177.N21
2nd = 22.10177.N31
1
AFTP3512 AFTE14P-GPAFTP3512 AFTE14P-GP
1 2
C3506 SCD01U50V2KX-1GPC3506 SCD01U50V2KX-1GP
1
AFTP3513 AFTE14P-GPAFTP3513 AFTE14P-GP
12
C3501
SCD01U16V2KX-3GP
C3501
SCD01U16V2KX-3GP
12
R3504
0R0603-PAD-1-GP
R3504
0R0603-PAD-1-GP
3
1
2
4
5
6
9
7
8
10
11
1213
14
15
17
18
16
20
21
19
23
24
22
1:1
1:1
1:1
1:1
XF3501 XFORM-24P-38-GP
68.IH115.30A
2nd = 68.69241.30C
3rd = 68.00069.30A
1:1
1:1
1:1
1:1
XF3501 XFORM-24P-38-GP
68.IH115.30A
2nd = 68.69241.30C
3rd = 68.00069.30A
1
AFTP3514 AFTE14P-GPAFTP3514 AFTE14P-GP
12
R3503
0R0603-PAD-1-GP
R3503
0R0603-PAD-1-GP
1 2
C3502 SCD01U50V2KX-1GPC3502 SCD01U50V2KX-1GP

5
5
4
4
3
3
2
2
1
1
D D
C C
B B
A A
PM_SLP_S3
3906_83_B
PM_SLP_S3 PM_SLP_S3
+1.05VS_DC
PM_SLP_S3 PM_SLP_S3
+3VS_DC
PWR_5V_PH_RC_1
PM_SLP_S3
+1.8VS_DC
3906_84_C
PWR_5V_PH_RC_2
+5VS_DC
PM_SLP_S3
DDR_VREF_S0_DC
3906_84_B
+1.5VS_DC
3906_8384_CE
SPWON
SPWON_DC
PM_SLP_S3
3D3V_S0 3D3V_S5
5V_S0 5V_S5
1D5V_S0 1D5V_S3
5V_S5
3D3V_S0
1D05V_S0
1D8V_S0
5V_S0
0D75V_S0
1D5V_S0
15V_S0
5V_S5
5V_ODD_HDD_S0
PWR_5V_PH41
PM_SLP_S3# 8,19,27,29,34,35,37,45,46,47,48,92,93
PM_SLP_S3 93
Title
Size Document Number Rev
Date: Sheet of
Wistron Corporation
21F, 88, Sec.1, Hsin Tai Wu Rd., Hsichih,
Taipei Hsien 221, Taiwan, R.O.C.
2012 S-Series Richie 13.3
-1
Power Plane Enable
A3
36 103Wednesday, March 14, 2012
<Core Design>
Title
Size Document Number Rev
Date: Sheet of
Wistron Corporation
21F, 88, Sec.1, Hsin Tai Wu Rd., Hsichih,
Taipei Hsien 221, Taiwan, R.O.C.
2012 S-Series Richie 13.3
-1
Power Plane Enable
A3
36 103Wednesday, March 14, 2012
<Core Design>
Title
Size Document Number Rev
Date: Sheet of
Wistron Corporation
21F, 88, Sec.1, Hsin Tai Wu Rd., Hsichih,
Taipei Hsien 221, Taiwan, R.O.C.
2012 S-Series Richie 13.3
-1
Power Plane Enable
A3
36 103Wednesday, March 14, 2012
<Core Design>
Run Power
+5VALW to +5VS Transfer
+3VALW to +3VS Transfer
+1.5VU to +1.5VS Transfer
+V1.05M_LAN to +V1.05S Transfer
3A
3A
10A
2.5A
20120131PVR
20120131PVR
20120206 PV-R
20120210PV-R
1 2
R3608
470R2J-2-GP
R3608
470R2J-2-GP
12
R3613
200KR2J-L1-GP
R3613
200KR2J-L1-GP
1
2
3 4
5
6
U3607
2N7002KDW-GP
2nd = 84.2N702.E3F
84.2N702.A3F
3rd = 84.2N702.F3F
U3607
2N7002KDW-GP
2nd = 84.2N702.E3F
84.2N702.A3F
3rd = 84.2N702.F3F
1 2
R3603
220R2J-L2-GP
R3603
220R2J-L2-GP
1 2
C3604
SCD1U25V2KX-GP
DY
C3604
SCD1U25V2KX-GP
DY
1 2
C3612
SCD1U25V2KX-GP
DY
C3612
SCD1U25V2KX-GP
DY
C
B
E
Q3603
MMBT3906-4-GP
2nd = 84.C3906.A11
84.T3906.A11
Q3603
MMBT3906-4-GP
2nd = 84.C3906.A11
84.T3906.A11
1 2
R3614
47KR2J-2-GP
R3614
47KR2J-2-GP
1
2
3
4
5
6
7
8
S
S
S
G
D
D
D
D
U3604
QM3006M3-GP
84.03006.B37
2nd = 84.07202.030
S
S
S
G
D
D
D
D
U3604
QM3006M3-GP
84.03006.B37
2nd = 84.07202.030
G
S
D
U3606
2N7002K-2-GP
2nd = 84.07002.I31
84.2N702.J31
3rd = 84.2N702.W31
DY
U3606
2N7002K-2-GP
2nd = 84.07002.I31
84.2N702.J31
3rd = 84.2N702.W31
DY
12
R3609
61K9R2F-GP
R3609
61K9R2F-GP
12
C3609
SCD1U16V2ZY-2GP
C3609
SCD1U16V2ZY-2GP
1 2
C3603
SCD1U25V2KX-GP
DY
C3603
SCD1U25V2KX-GP
DY
1 2
C3613
SCD1U25V2KX-GP
DY
C3613
SCD1U25V2KX-GP
DY
1
2
3 4
5
6
U3605
2N7002KDW-GP
2nd = 84.2N702.E3F
84.2N702.A3F
3rd = 84.2N702.F3F
U3605
2N7002KDW-GP
2nd = 84.2N702.E3F
84.2N702.A3F
3rd = 84.2N702.F3F
1 2
R3601
220R2J-L2-GP
R3601
220R2J-L2-GP
12
R3610
124KR2F-GP
R3610
124KR2F-GP
12
C3606
SCD1U25V2KX-GP
C3606
SCD1U25V2KX-GP
1
2
3
4
5
6
7
8
S
S
S
G
D
D
D
D
U3602
QM3002M3-GP
84.30023.037
2nd = 84.01528.037
S
S
S
G
D
D
D
D
U3602
QM3002M3-GP
84.30023.037
2nd = 84.01528.037
1 2
R3606
22R2J-2-GP
R3606
22R2J-2-GP
C
B
E
Q3602
MMBT3906-4-GP
2nd = 84.C3906.A11
84.T3906.A11
Q3602
MMBT3906-4-GP
2nd = 84.C3906.A11
84.T3906.A11
1 2
R3605
470R2J-2-GP
R3605
470R2J-2-GP
1 2
R3611
10R2J-2-GP
R3611
10R2J-2-GP
G
S
D
U3609
2N7002K-2-GP
2nd = 84.07002.I31
84.2N702.J31
3rd = 84.2N702.W31
U3609
2N7002K-2-GP
2nd = 84.07002.I31
84.2N702.J31
3rd = 84.2N702.W31
1
2
3
4
5
6
7
8
S
S
S
G
D
D
D
D
U3601
QM3002M3-GP
84.30023.037
2nd = 84.01528.037
S
S
S
G
D
D
D
D
U3601
QM3002M3-GP
84.30023.037
2nd = 84.01528.037
1 2
C3605
SCD01U50V2KX-1GP
C3605
SCD01U50V2KX-1GP
12
C3615
SCD01U16V2KX-3GP
C3615
SCD01U16V2KX-3GP
1 2
R3604
470R2J-2-GP
DY
R3604
470R2J-2-GP
DY
12
C3607
SCD1U16V2ZY-2GP
C3607
SCD1U16V2ZY-2GP
1 2
C3614
SCD1U25V2KX-GP
DY
C3614
SCD1U25V2KX-GP
DY
1 2
R3607
470R2J-2-GP
R3607
470R2J-2-GP
1 2
C3601
SCD1U25V2KX-GP
DY
C3601
SCD1U25V2KX-GP
DY
1
2
3
4
5
6
7
8
S
S
S
G
D
D
D
D
U3603
QM3002M3-GP
84.30023.037
2nd = 84.01528.037
S
S
S
G
D
D
D
D
U3603
QM3002M3-GP
84.30023.037
2nd = 84.01528.037
1 2
C3611
SCD1U25V2KX-GP
DY
C3611
SCD1U25V2KX-GP
DY
12
C3608
SCD1U16V2ZY-2GP
C3608
SCD1U16V2ZY-2GP
G
S
D
Q3601
2N7002K-2-GP
2nd = 84.07002.I31
84.2N702.J31
3rd = 84.2N702.W31
Q3601
2N7002K-2-GP
2nd = 84.07002.I31
84.2N702.J31
3rd = 84.2N702.W31
12
C3610
SCD1U16V2ZY-2GP
C3610
SCD1U16V2ZY-2GP
1
2
3
D3601
BAV99H-75V-GP
2ND = 83.BAV99.H11
3RD = 83.00099.P11
1ST = 83.00099.M11
D3601
BAV99H-75V-GP
2ND = 83.BAV99.H11
3RD = 83.00099.P11
1ST = 83.00099.M11
12
R3612
100KR2J-1-GP
R3612
100KR2J-1-GP
G
S
D
U3608
2N7002K-2-GP
2nd = 84.07002.I31
84.2N702.J31
3rd = 84.2N702.W31
U3608
2N7002K-2-GP
2nd = 84.07002.I31
84.2N702.J31
3rd = 84.2N702.W31
1 2
C3602
SCD1U25V2KX-GP
DY
C3602
SCD1U25V2KX-GP
DY

5
5
4
4
3
3
2
2
1
1
D D
C C
B B
A A
POK_B_APX+_R
POK_B_APX+
2VREF_R_APX-
PM_SLP_S3#_R
POK_A_APX+ POK_A_APX+_R
1D05V_S0
3D3V_S0
5V_S5
3D3V_S0
5V_S0
0D75V_S0
2VREF
1D5V_S0
PWR_GOOD 5,27,42,50,96
VCCP_PG45
VCCSA_PG48
PM_SLP_S3#8,19,27,29,34,35,36,45,46,47,48,92,93
VCC_GFXCORE_PG42
V1.8S_PG47
Title
Size Document Number Rev
Date: Sheet of
Wistron Corporation
21F, 88, Sec.1, Hsin Tai Wu Rd., Hsichih,
Taipei Hsien 221, Taiwan, R.O.C.
2012 S-Series Richie 13.3
-1
POK
A3
37 103Wednesday, March 14, 2012
<Core Design>
Title
Size Document Number Rev
Date: Sheet of
Wistron Corporation
21F, 88, Sec.1, Hsin Tai Wu Rd., Hsichih,
Taipei Hsien 221, Taiwan, R.O.C.
2012 S-Series Richie 13.3
-1
POK
A3
37 103Wednesday, March 14, 2012
<Core Design>
Title
Size Document Number Rev
Date: Sheet of
Wistron Corporation
21F, 88, Sec.1, Hsin Tai Wu Rd., Hsichih,
Taipei Hsien 221, Taiwan, R.O.C.
2012 S-Series Richie 13.3
-1
POK
A3
37 103Wednesday, March 14, 2012
<Core Design>
POK
Bom Not: 1st/2nd/3rd Add in BOM
20120201PV-R
1 2
R3724 24K3R2F-1-GPR3724 24K3R2F-1-GP
1 2
R3714
10KR2F-2-GP
R3714
10KR2F-2-GP
12
R3717
49K9R2F-L-GP
R3717
49K9R2F-L-GP
1 2
R3710
1MR2F-L-GP
R3710
1MR2F-L-GP
1 2
R3720
10KR2F-2-GP
R3720
10KR2F-2-GP
3
2
1
84
+
-
U3701A
AP393SG-13-GP-U
2ND = 74.00393.S21
1st = 74.10393.A21
3rd = 74.00393.H21
+
-
U3701A
AP393SG-13-GP-U
2ND = 74.00393.S21
1st = 74.10393.A21
3rd = 74.00393.H21
1 2
R3715
1MR2F-L-GP
DY
R3715
1MR2F-L-GP
DY
1 2
R3704 76K8R2F-GP
R3704 76K8R2F-GP
1 2
R3716 3K3R2J-3-GPR3716 3K3R2J-3-GP
1 2
R3711
1MR2F-L-GP
R3711
1MR2F-L-GP
AK
D3701
CH751H-40-1-GP
83.R0304.D8F
2ND = 83.R2004.C8F
3RD = 83.1PS76.01F
D3701
CH751H-40-1-GP
83.R0304.D8F
2ND = 83.R2004.C8F
3RD = 83.1PS76.01F
12
C3704
SCD1U10V2KX-4GP
C3704
SCD1U10V2KX-4GP
5
6
7
8 4
+
-
U3701B
AP393SG-13-GP-U
2ND = 74.00393.S21
1st = 74.10393.A21
3rd = 74.00393.H21
+
-
U3701B
AP393SG-13-GP-U
2ND = 74.00393.S21
1st = 74.10393.A21
3rd = 74.00393.H21
1 2
R3706
34K8R2F-1-GP
R3706
34K8R2F-1-GP
1 2
R3709 3K3R2J-3-GP
R3709 3K3R2J-3-GP
1 2
R3723 75KR2F-GPR3723 75KR2F-GP
1 2
R3712 3K3R2J-3-GP
R3712 3K3R2J-3-GP
12
R3721
61K9R2F-GP
R3721
61K9R2F-GP
12
C3703
SC3300P50V2KX-1GP
C3703
SC3300P50V2KX-1GP
1 2
C3701
SC1KP50V2KX-1GP
C3701
SC1KP50V2KX-1GP
12
C3702
SC3300P50V2KX-1GP
C3702
SC3300P50V2KX-1GP
1 2
R3718 3K3R2J-3-GPR3718 3K3R2J-3-GP
1 2
R3722 34KR2F-GPR3722 34KR2F-GP
1 2
R3708 11K5R2F-GP
R3708 11K5R2F-GP
12
R3703
3K3R2J-3-GP
R3703
3K3R2J-3-GP
1 2
R3719 3K3R2J-3-GP
DY
R3719 3K3R2J-3-GP
DY

5
5
4
4
3
3
2
2
1
1
D D
C C
B B
A A
LIMIT_SIGNAL_100R
OCP_MAIN#_APX
OCP_MAIN#_APX_R
V_3.9K_R
APX_IN
LIMIT_SIGNAL_D
ADC_VREF_R
OCP_MAIN#_R
2VREF_APX+
VBIAS
U3804_5
U3804_6
LIMIT_SIGNAL_ELIMIT_SIGNAL_100R
VBIAS
AD+_RC
5V_AUX_S5
5V_S0
5V_S0
5V_S0
2VREF
2VREF
5V_AUX_S5
3D3V_AUX_S5 AD+_IN_G
3D3V_AUX_S5
AD+
AD+
OCP_OC# 22
OCP_PWM_OUT27
V_3.9K40
LIMIT_SIGNAL82,97
OCP_A_IN 27
ICS40
OCP_MAIN#39
CURRENT_ADC 27
ADC_VREF 27
ILIM 40
ADP_PRES27,34
ADP_A_ID 27
VOLTAGE_ADC 27
Title
Size Document Number Rev
Date: Sheet of
Wistron Corporation
21F, 88, Sec.1, Hsin Tai Wu Rd., Hsichih,
Taipei Hsien 221, Taiwan, R.O.C.
2012 S-Series Richie 13.3
-1
ADP OCP
A3
38 103Wednesday, March 14, 2012
<Core Design>
Title
Size Document Number Rev
Date: Sheet of
Wistron Corporation
21F, 88, Sec.1, Hsin Tai Wu Rd., Hsichih,
Taipei Hsien 221, Taiwan, R.O.C.
2012 S-Series Richie 13.3
-1
ADP OCP
A3
38 103Wednesday, March 14, 2012
<Core Design>
Title
Size Document Number Rev
Date: Sheet of
Wistron Corporation
21F, 88, Sec.1, Hsin Tai Wu Rd., Hsichih,
Taipei Hsien 221, Taiwan, R.O.C.
2012 S-Series Richie 13.3
-1
ADP OCP
A3
38 103Wednesday, March 14, 2012
<Core Design>
ADP OCP
For Layout:
C3808 Close to DCIN1
R3801,C3809 Close to U2701
20120312MV
1 2
R3806
118KR2F-1-GP
R3806
118KR2F-1-GP
12
R3801
49K9R2F-L-GP
R3801
49K9R2F-L-GP
1 2
R3826
8K06R2F-GP
R3826
8K06R2F-GP
B
E C
Q3804
CH3906GP-GP-U
84.C3906.A11
2ND = 84.C3906.A11
1ST = 84.T3906.A11
Q3804
CH3906GP-GP-U
84.C3906.A11
2ND = 84.C3906.A11
1ST = 84.T3906.A11
12
R3821
41K2R2F-GP
R3821
41K2R2F-GP
12
R3829
8K66R2F-GP
R3829
8K66R2F-GP
12
C3808
SC100P50V2JN-3GP
C3808
SC100P50V2JN-3GP
C
B
E
Q3803
PMBS3904-3-GP
2nd = 84.03904.X11
84.S3904.011
Q3803
PMBS3904-3-GP
2nd = 84.03904.X11
84.S3904.011
12
R3832
45K3R2F-L-GP
R3832
45K3R2F-L-GP
12
C3809
SCD22U10V2KX-1GP
C3809
SCD22U10V2KX-1GP
G
DS
Q3802
BSS84-7-F-GP
2nd = 84.BSS84.B31
84.00084.F31
Q3802
BSS84-7-F-GP
2nd = 84.BSS84.B31
84.00084.F31
1
2
3
D3801
BAV70T-GP
83.BAV70.R11
2ND = 83.BAV70.H11
D3801
BAV70T-GP
83.BAV70.R11
2ND = 83.BAV70.H11
1
2
3 4
5
-
+
U3801
APX321SEG-7-GP
74.00321.J1F
2ND = 74.00321.G1F
-
+
U3801
APX321SEG-7-GP
74.00321.J1F
2ND = 74.00321.G1F
1 2
R3803
665KR2F-GP
R3803
665KR2F-GP
12
C3802
SCD1U16V2ZY-2GP
C3802
SCD1U16V2ZY-2GP
+IN 1
GND 2
-IN 3
OUTPUT
4
VCC
5
U3804
LMV331SQ3T2G-GP
2nd = 74.00331.A2F
74.00331.F2F
U3804
LMV331SQ3T2G-GP
2nd = 74.00331.A2F
74.00331.F2F
12
R3824
255KR2F-GP
R3824
255KR2F-GP
12
R3818
22KR2J-GP
R3818
22KR2J-GP
G
S
D
Q3801
2N7002K-2-GP
2nd = 84.07002.I31
84.2N702.J31
3rd = 84.2N702.W31
Q3801
2N7002K-2-GP
2nd = 84.07002.I31
84.2N702.J31
3rd = 84.2N702.W31
12
C3803
SC3900P50V2KX-2GP
C3803
SC3900P50V2KX-2GP
1 2
R3804
200KR2F-L-GP
R3804
200KR2F-L-GP
12
C3805
SC100P50V2JN-3GP
C3805
SC100P50V2JN-3GP
1
2
3 4
5
-
+
U3802
APX321SEG-7-GP
74.00321.J1F
2ND = 74.00321.G1F
-
+
U3802
APX321SEG-7-GP
74.00321.J1F
2ND = 74.00321.G1F
12
R3825
22KR2J-GP
R3825
22KR2J-GP
1 2
R3812
20KR2F-L-GP
R3812
20KR2F-L-GP
12
R3816
200KR2F-L-GP
R3816
200KR2F-L-GP
1 2
C3801
SC1U10V2KX-1GP
C3801
SC1U10V2KX-1GP
12
C3806
SCD1U16V2ZY-2GP
C3806
SCD1U16V2ZY-2GP
1 2
R3833
576KR2F-GP
R3833
576KR2F-GP
12
R3817
200KR2F-L-GP
R3817
200KR2F-L-GP
1 2
R3813
100KR2J-1-GP
R3813
100KR2J-1-GP
1 2
R3810
100R2J-2-GP
R3810
100R2J-2-GP
12
R3814
3K9R2J-1-GP
R3814
3K9R2J-1-GP
1 2
R3815 100KR2F-L1-GPR3815 100KR2F-L1-GP
12
R3822
220KR2J-L2-GP
R3822
220KR2J-L2-GP
1 2
R3820
46K4R2F-2-GP
R3820
46K4R2F-2-GP
A K
D3802
BZT52H-C4V7-GP
83.4R703.03H
2nd = 83.4R703.D3H
D3802
BZT52H-C4V7-GP
83.4R703.03H
2nd = 83.4R703.D3H
12
R3808
2KR2J-1-GP
R3808
2KR2J-1-GP
12
R3805
200KR2F-L-GP
R3805
200KR2F-L-GP
12
C3807
SCD1U16V2ZY-2GP
C3807
SCD1U16V2ZY-2GP
12
R3802
49K9R2F-L-GP
R3802
49K9R2F-L-GP
12
R3823
130KR2F-GP
R3823
130KR2F-GP
12
R3807
1MR2F-L-GP
R3807
1MR2F-L-GP
1 2
R3811
100R2J-2-GP
R3811
100R2J-2-GP
12
C3804
SCD22U10V2KX-1GP
C3804
SCD22U10V2KX-1GP

5
5
4
4
3
3
2
2
1
1
D D
C C
B B
A A
AB1A_CLK_R
AB1A_DATA_R
AB1A_DATA_R
AB1A_CLK_R OCP_MAIN#_C
GND
BT+
BT+
OCP_MAIN#_C
AB1A_CLK_R
GND
AB1A_DATA_R
MAIN_BAT_DET#_C
MAIN_BAT_DET#_C
MAIN_BAT_DET#_C
3D3V_AUX_S5
BT+
3D3V_AUX_S5
3D3V_AUX_S5
3D3V_AUX_S5
AB1A_DATA27,97 AB1A_CLK27,97
OCP_MAIN# 38
MAIN_BAT_DET#27,97
MAIN_BAT_DET#_C97
Title
Size Document Number Rev
Date: Sheet of
Wistron Corporation
21F, 88, Sec.1, Hsin Tai Wu Rd., Hsichih,
Taipei Hsien 221, Taiwan, R.O.C.
2012 S-Series Richie 13.3
-1
BATT CONN
A3
39 103Wednesday, March 14, 2012
<Core Design>
Title
Size Document Number Rev
Date: Sheet of
Wistron Corporation
21F, 88, Sec.1, Hsin Tai Wu Rd., Hsichih,
Taipei Hsien 221, Taiwan, R.O.C.
2012 S-Series Richie 13.3
-1
BATT CONN
A3
39 103Wednesday, March 14, 2012
<Core Design>
Title
Size Document Number Rev
Date: Sheet of
Wistron Corporation
21F, 88, Sec.1, Hsin Tai Wu Rd., Hsichih,
Taipei Hsien 221, Taiwan, R.O.C.
2012 S-Series Richie 13.3
-1
BATT CONN
A3
39 103Wednesday, March 14, 2012
<Core Design>
Battery Connector
20120210PV-R
20120210PV-R
1
AFTP3908 AFTE14P-GPAFTP3908 AFTE14P-GP
1 2
R3905
100R2J-2-GP
R3905
100R2J-2-GP
1 2
R3903
100KR2J-1-GP
R3903
100KR2J-1-GP
12
C3904
SCD1U25V3KX-GP
C3904
SCD1U25V3KX-GP
1
AFTP3901 AFTE14P-GPAFTP3901 AFTE14P-GP
1
2
3
D392
BAV99H-75V-GP
2ND = 83.BAV99.H11
3RD = 83.00099.P11
1ST = 83.00099.M11
D392
BAV99H-75V-GP
2ND = 83.BAV99.H11
3RD = 83.00099.P11
1ST = 83.00099.M11
12
C3903
SC100P50V2JN-3GP
C3903
SC100P50V2JN-3GP
12
C3901
SC100P50V2JN-3GP
C3901
SC100P50V2JN-3GP
1
2
3 4
5
6
D3901
BAV99S-GP
83.00099.AAE
2ND = 83.BAV99.AAE
D3901
BAV99S-GP
83.00099.AAE
2ND = 83.BAV99.AAE
1
AFTP3902 AFTE14P-GPAFTP3902 AFTE14P-GP
12
R3901
2K2R2J-2-GP
R3901
2K2R2J-2-GP
1 2
R3904 1KR2J-1-GPR3904 1KR2J-1-GP
1
AFTP3903 AFTE14P-GPAFTP3903 AFTE14P-GP
12
C3902
SC100P50V2JN-3GP
C3902
SC100P50V2JN-3GP
1
AFTP3904 AFTE14P-GPAFTP3904 AFTE14P-GP
12
R3902
2K2R2J-2-GP
R3902
2K2R2J-2-GP
1
AFTP3905 AFTE14P-GPAFTP3905 AFTE14P-GP
1
AFTP3906 AFTE14P-GPAFTP3906 AFTE14P-GP
1
2 3
4
RN3901
SRN100J-3-GP
RN3901
SRN100J-3-GP
1
AFTP3907 AFTE14P-GPAFTP3907 AFTE14P-GP
1
2
3
D3903
BAV99H-75V-GP
2ND = 83.BAV99.H11
3RD = 83.00099.P11
1ST = 83.00099.M11
D3903
BAV99H-75V-GP
2ND = 83.BAV99.H11
3RD = 83.00099.P11
1ST = 83.00099.M11
1
2
3
4
5
6
NP1
NP2
BAT1
ALP-CON6-4-GP
20.81683.006
2nd = 20.81673.006
BAT1
ALP-CON6-4-GP
20.81683.006
2nd = 20.81673.006

5
5
4
4
3
3
2
2
1
1
D D
C C
B B
A A
BQ24726_SRN_R
BQ24726_VCC
BQ24726_SRN
VIN_G
BT_L
BQ24726_ACN
P2_G
BQ24726_BST
BQ24726_ACDRV
BQ24726_REGN
BQ24726_PH
BQ24726_CMSRC
BQ24726_SRP
BQ24726_HG
BQ24726_BST_R
CHARGER_CLK
BQ24726_ACP
CHARGER_DAT
BQ24726_ACDET
BQ24726_LG
BQ24726_ACDET_L
ADP_EN_D
BQ24726_SRP_R
DC_IN_R
BQ24726_PH_R
BQ24726_PH
V_3.9K_DLIM
BQ24726_AGND
BT+
AD+_IN_G
5V_S0
BT+
BQ24726_AGND
BQ24726_AGNDBQ24726_AGND
3D3V_AUX_S5
AD+
BQ24726_AGND
BQ24726_AGND
BQ24726_AGND
BQ24726_AGND
AD+
DCBATOUT
BQ24726_AGND
3D3V_AUX_S5
3D3V_AUX_S5
+VBAT_DEBUG
DCBATOUT
ICS38
ILIM38
ADP_DET27
CHARGER_DAT27
CHARGER_CLK27
ADP_EN 27 V_3.9K38
CHG_RST 27
DC_IN_R97
Title
Size Document Number Rev
Date: Sheet of
Wistron Corporation
21F, 88, Sec.1, Hsin Tai Wu Rd., Hsichih,
Taipei Hsien 221, Taiwan, R.O.C.
2012 S-Series Richie 13.3
-1
Charger_BQ24736
A3
40 103Wednesday, March 14, 2012
<Core Design>
Title
Size Document Number Rev
Date: Sheet of
Wistron Corporation
21F, 88, Sec.1, Hsin Tai Wu Rd., Hsichih,
Taipei Hsien 221, Taiwan, R.O.C.
2012 S-Series Richie 13.3
-1
Charger_BQ24736
A3
40 103Wednesday, March 14, 2012
<Core Design>
Title
Size Document Number Rev
Date: Sheet of
Wistron Corporation
21F, 88, Sec.1, Hsin Tai Wu Rd., Hsichih,
Taipei Hsien 221, Taiwan, R.O.C.
2012 S-Series Richie 13.3
-1
Charger_BQ24736
A3
40 103Wednesday, March 14, 2012
<Core Design>
BQ24736 for CHARGER
Place close to PU4004 SNUBBER
20111115PV
20111117PV
For acoustics Test
20120131PVR
12
TC4001
SE100U25VM-10GP
79.10112.3JL
TC4001
SE100U25VM-10GP
79.10112.3JL
12
PC4018
SCD1U25V2KX-GP
PC4018
SCD1U25V2KX-GP
G
S
D
PQ4001
2N7002K-2-GP
2nd = 84.07002.I31
84.2N702.J31
3rd = 84.2N702.W31
PQ4001
2N7002K-2-GP
2nd = 84.07002.I31
84.2N702.J31
3rd = 84.2N702.W31
12
PC4011
SC10U25V5KX-GP PC4011
SC10U25V5KX-GP
1 2
PG4002
GAP-CLOSE-PWR-3-GP
PG4002
GAP-CLOSE-PWR-3-GP
12
PR4015
127KR2F-L-GP
PR4015
127KR2F-L-GP
G
S
D
PQ4002
2N7002K-2-GP
2nd = 84.07002.I31
84.2N702.J31
3rd = 84.2N702.W31
PQ4002
2N7002K-2-GP
2nd = 84.07002.I31
84.2N702.J31
3rd = 84.2N702.W31
1 2
PR4001 D01R3721F-GP-U
PR4001 D01R3721F-GP-U
12
PR4013
22KR2F-GP
PR4013
22KR2F-GP
12
PC4017
SCD1U25V2KX-GP
PC4017
SCD1U25V2KX-GP
1 2
PR4002
10KR2J-3-GP
DY
PR4002
10KR2J-3-GP
DY
1 2
PR4016 0R2J-2-GPPR4016 0R2J-2-GP
12
PC4001
SCD1U25V3KX-GP
PC4001
SCD1U25V3KX-GP
1 2
PL4001
COIL-4D7UH-33-GP
2nd = 68.4R710.20R
68.4R71A.20H
PL4001
COIL-4D7UH-33-GP
2nd = 68.4R710.20R
68.4R71A.20H
ACP 2
ACN 1
ACDRV
4
CMSRC
3
ACPRES
5
VCC 20
SCL
9
SDA
8
DLIM
11
ACDET
6
IOUT
7
ILIM
10
BTST 17
HIDRV 18
PHASE 19
LODRV 15
REGN 16
SRP 13
SRN 12
GND 14
AGND
21
PU4004
BQ24736RGRR-GP
PU4004
BQ24736RGRR-GP
1 2
PR4012 0R0402-PAD-1-GP
PR4012 0R0402-PAD-1-GP
12
PC4002
SC1U25V3KX-1-GP
DY
PC4002
SC1U25V3KX-1-GP
DY
12
PR4007
10R5J-GP
PR4007
10R5J-GP
1 2
PG4004
GAP-CLOSE-PWR-3-GP
PG4004
GAP-CLOSE-PWR-3-GP
1 2
PC4009
SCD047U25V3KX-3-GP
PC4009
SCD047U25V3KX-3-GP
12
PR4004
4K02R2F-GP
PR4004
4K02R2F-GP
1 2
PC4015
SCD1U25V2KX-GP
PC4015
SCD1U25V2KX-GP
KA
PD4004
B0530WS-7-F-GP
2nd = 83.5R003.08F
83.R5003.G8H
PD4004
B0530WS-7-F-GP
2nd = 83.5R003.08F
83.R5003.G8H
12
PR4006
100KR2J-1-GP
PR4006
100KR2J-1-GP
AK
PD4001
CH035H-40PT0-GP
2nd = 83.1R504.A8F
3rd = 83.2R004.08F
1st = 83.R3504.08F
PD4001
CH035H-40PT0-GP
2nd = 83.1R504.A8F
3rd = 83.2R004.08F
1st = 83.R3504.08F
12
PR4019
20KR2F-L-GP
PR4019
20KR2F-L-GP
12
PC4007
SC10U25V5KX-GP
PC4007
SC10U25V5KX-GP
12
PR4003
200KR2J-L1-GP
PR4003
200KR2J-L1-GP
1 2
PR4010
10KR2J-3-GP
PR4010
10KR2J-3-GP
12
PC4012SC10U25V5KX-GP PC4012SC10U25V5KX-GP
1 2
PR4011
47KR2J-2-GP
PR4011
47KR2J-2-GP
1 2
PR4008
1R3J-L1-GP
PR4008
1R3J-L1-GP
12
PC4014
SC1U10V3KX-3GP
PC4014
SC1U10V3KX-3GP
1 2
PG4003
GAP-CLOSE-PWR-3-GP
PG4003
GAP-CLOSE-PWR-3-GP
12
PC4020
SC10U25V5KX-GP PC4020
SC10U25V5KX-GP
12
PR4014
18K2R2F-L-GP
PR4014
18K2R2F-L-GP
1
2
3
4
5
6
7
8
S
S
S
GD
D
D
D
PU4003
TPCC8131-GP
84.08131.037
2nd = 84.07403.037
S
S
S
GD
D
D
D
PU4003
TPCC8131-GP
84.08131.037
2nd = 84.07403.037
1 2
PR4017 1MR2F-L-GP
PR4017 1MR2F-L-GP
12
PC4016
SC100P50V2JN-3GP
DY
PC4016
SC100P50V2JN-3GP
DY
1
2
3
4
5
6
7
8
S
S
S
G
D
D
D
D
PU4006
TPCC8065-H-GP
84.08065.B37
2nd = 84.07518.037
S
S
S
G
D
D
D
D
PU4006
TPCC8065-H-GP
84.08065.B37
2nd = 84.07518.037
1
2
3
4
5
6
7
8
S
S
S
GD
D
D
D
PU4001
TPCC8131-GP
84.08131.037
2nd = 84.07403.037
S
S
S
GD
D
D
D
PU4001
TPCC8131-GP
84.08131.037
2nd = 84.07403.037
12
PC4005
SC10U25V5KX-GP
PC4005
SC10U25V5KX-GP
1 2
R4001
4D7R3J-L1-GP
RF-DY
R4001
4D7R3J-L1-GP
RF-DY
1
2
3
PD4003
BAS16-1-GP
83.00016.B11
2nd = 83.00016.K11
PD4003
BAS16-1-GP
83.00016.B11
2nd = 83.00016.K11
12
PC4003
SCD1U25V2KX-GP
PC4003
SCD1U25V2KX-GP
12
PC4022
SCD01U16V2KX-3GP
PC4022
SCD01U16V2KX-3GP
1
2
3
4
5
6
7
8
S
S
S
G
D
D
D
D
PU4005
TPCC8065-H-GP
84.08065.B37
2nd = 84.07518.037
S
S
S
G
D
D
D
D
PU4005
TPCC8065-H-GP
84.08065.B37
2nd = 84.07518.037
12
PR4005
4K02R2F-GP
PR4005
4K02R2F-GP
1 2
PR4018 0R2J-2-GPPR4018 0R2J-2-GP
12
PC4004
SCD1U25V2KX-GP
PC4004
SCD1U25V2KX-GP
12
PR4020
10KR2F-2-GP
PR4020
10KR2F-2-GP
1
2 3
4
PN4001
SRN10KJ-5-GP
PN4001
SRN10KJ-5-GP
12
PC4010
SC10U25V5KX-GP
PC4010
SC10U25V5KX-GP
1 2
PR4009
D02R3721F-GP-U
PR4009
D02R3721F-GP-U
1 2
EC4006
SC680P50V2KX-2GP
RF-DY
EC4006
SC680P50V2KX-2GP
RF-DY
12
PC4021
SCD01U16V2KX-3GP
PC4021
SCD01U16V2KX-3GP
1
2
3
4
5
6
7
8
S
S
S
G
D
D
D
D
PU4002
TPCC8065-H-GP
84.08065.B37
2nd = 84.07518.037
S
S
S
G
D
D
D
D
PU4002
TPCC8065-H-GP
84.08065.B37
2nd = 84.07518.037
1
2
3
PD4002
BAT54CGP-GP
2nd = 83.00054.Q81
83.R2003.H81
3rd = 83.BAT54.081
PD4002
BAT54CGP-GP
2nd = 83.00054.Q81
83.R2003.H81
3rd = 83.BAT54.081
1 2
PC4019
SCD1U25V2KX-GP
PC4019
SCD1U25V2KX-GP
1 2
PC4008
SCD1U25V3KX-GP
PC4008
SCD1U25V3KX-GP
1 2
PG4001
GAP-CLOSE-PWR-3-GP
PG4001
GAP-CLOSE-PWR-3-GP

5
5
4
4
3
3
2
2
1
1
D D
C C
B B
A A
PWR_5V_BOOT1_RPWR_3V_BOOT
PWR_5V_HG
PWR_5V_ENTIP
PWR_5V_LG
PWR_5V_PH
PWR_5V_VO
PWR_3V_PH
PWR_3V_HG
51125_FB1_R
PWR_3V_VO
PWR_5V3V_EN
PWR_3V_ENTIP
2VREF
51125_FB2_R
5V_AUX_S5_51123
PWR_3V_FB
3D3V_AUX_S5_5_51123
PWR_3V_LG
PWR_5V_BOOT
PWR_5V3V_SKIP
PWR_5V_FB
PWR_5V3V_TON
PWR_5V_PGD
PWR_3V_BOOT_R
+VBAT_DEBUG_R
PWR_3V_ENTIP
PWR_5V_ENTIP
PWR_5V_PH_R
PWR_3V_PH_R
PWR_3V_PH
PWR_5V_PH
PWR_ENC_GATEPWR_5V3V_ENC
PWR_5V3V_ENC
PWR_ENC_R
5V_PWR 5V_S5
2VREF
5V_AUX_S5
5V_PWR
DCBATOUT_5V
3D3V_AUX_S5
3D3V_AUX_S5
3D3V_S5
RT8223_PWR
DCBATOUT_3V
2VREF
DCBATOUT
RT8223_PWR
2VREF
3D3V_AUX_S5
DCBATOUT_3V
RT8223_PWR
BT+
+VBAT_DEBUG
DCBATOUT
AD+
DCBATOUT_5VDCBATOUT
DCBATOUT_3VDCBATOUT
3D3V_AUX_S5 3D3V_AUX_S5
RSMRST# 19,27,97
AMB_TEMP_SD# 28
PWR_5V_PH 36
KBC_PWR_ON 27
KBC_GPIO51 27
Title
Size Document Number Rev
Date: Sheet of
Wistron Corporation
21F, 88, Sec.1, Hsin Tai Wu Rd., Hsichih,
Taipei Hsien 221, Taiwan, R.O.C.
2012 S-Series Richie 13.3
-1
TPS51123RGER_5V/3D3V
A3
41 103Saturday, March 17, 2012
<Core Design>
Title
Size Document Number Rev
Date: Sheet of
Wistron Corporation
21F, 88, Sec.1, Hsin Tai Wu Rd., Hsichih,
Taipei Hsien 221, Taiwan, R.O.C.
2012 S-Series Richie 13.3
-1
TPS51123RGER_5V/3D3V
A3
41 103Saturday, March 17, 2012
<Core Design>
Title
Size Document Number Rev
Date: Sheet of
Wistron Corporation
21F, 88, Sec.1, Hsin Tai Wu Rd., Hsichih,
Taipei Hsien 221, Taiwan, R.O.C.
2012 S-Series Richie 13.3
-1
TPS51123RGER_5V/3D3V
A3
41 103Saturday, March 17, 2012
<Core Design>
Vout=2*(1+R1/R2)
D
S
G
D
S
G
S
G
D
G
D
S
Close to VFB Pin (pin5) Close to VFB Pin (pin2)
VREG3
245k/CH1
250k/CH2
VREF
200k/CH1 300k/CH1 365k/CH1
305k/CH2
00A AUTOSKIP
375k/CH2
VREG5
00A AUTOSKIP
GND
AUTOSKIP PWM
TONSEL 460k/CH2
Iomax=5.5A
OCP>9A
SKIPSEL
84.07692.A37
FDMC7692
Rdson=9.5~11.5mohm,
Idc=10.6A, Qg=10~20nc
TPS51123 for 3V5V
SNUBBER
SNUBBER
20111115PV
20111128PV
20120112 PV-R
20120116PV-R
20120116PV-R
20120116PV-R
20120116PV-R
20120116PV-R
20120116PV-R
20120116PV-R
1 2
PG4114
GAP-CLOSE-PWR-3-GP
PG4114
GAP-CLOSE-PWR-3-GP
1 2
PG4137
GAP-CLOSE-PWR-3-GP
PG4137
GAP-CLOSE-PWR-3-GP
1 2
PG4142
GAP-CLOSE-PWR-3-GP
PG4142
GAP-CLOSE-PWR-3-GP
12
PC4120
SCD1U10V2KX-4GP
PC4120
SCD1U10V2KX-4GP
1
2
3
4
5
6
7
8
S
S
S
G
D
D
D
D
PU4102
TPCC8067-H-GP
84.08067.A37
2nd = 84.07410.A37
S
S
S
G
D
D
D
D
PU4102
TPCC8067-H-GP
84.08067.A37
2nd = 84.07410.A37
1 2
PR4114
0R2J-2-GP
DY
PR4114
0R2J-2-GP
DY
12
PR4125
0R2J-2-GP
DY
PR4125
0R2J-2-GP
DY
1 2
PG4128
GAP-CLOSE-PWR-3-GP
PG4128
GAP-CLOSE-PWR-3-GP
1 2
PG4141
GAP-CLOSE-PWR-3-GP
PG4141
GAP-CLOSE-PWR-3-GP
1 2
PR4118
0R2J-2-GP
DY
PR4118
0R2J-2-GP
DY
12
PC4105
SCD1U25V3KX-GP
DY
PC4105
SCD1U25V3KX-GP
DY
1 2
PR4124
0R0402-PAD
PR4124
0R0402-PAD
12
PR4126
0R0402-PAD
PR4126
0R0402-PAD
1 2
PG4116
GAP-CLOSE-PWR-3-GP
PG4116
GAP-CLOSE-PWR-3-GP
1
2
3
4
5
6
7
8
S
S
S
G
D
D
D
D
PU4105
TPCC8065-H-GP
84.08065.B37
2nd = 84.07518.037
S
S
S
G
D
D
D
D
PU4105
TPCC8065-H-GP
84.08065.B37
2nd = 84.07518.037
12
PC4118
SC10U6D3V3MX-GP
PC4118
SC10U6D3V3MX-GP
12
PR4107
0R2J-2-GP
DY
PR4107
0R2J-2-GP
DY
1 2
PG4107
GAP-CLOSE-PWR-3-GP
PG4107
GAP-CLOSE-PWR-3-GP
A K
PD4105
1SS355GP-GP
83.00355.F1F
2nd = 83.00355.D1F
DY
PD4105
1SS355GP-GP
83.00355.F1F
2nd = 83.00355.D1F
DY
1 2
R4101
4D7R3J-L1-GP
RF-DY
R4101
4D7R3J-L1-GP
RF-DY
1 2
PG4106
GAP-CLOSE-PWR-3-GP
PG4106
GAP-CLOSE-PWR-3-GP
1 2
EC4106
SC680P50V2KX-2GP
RF-DY
EC4106
SC680P50V2KX-2GP
RF-DY
12
PC4104
SC68P50V2JN-1GP
DY
PC4104
SC68P50V2JN-1GP
DY
1 2
PR4122
33R5J-2-GP
PR4122
33R5J-2-GP
KA
PD4104
PDZ27B-3-GP
2nd = 83.27R03.D3F
83.27R03.E3F
PD4104
PDZ27B-3-GP
2nd = 83.27R03.D3F
83.27R03.E3F
1 2
PR4104
0R0603-PAD-1-GP
PR4104
0R0603-PAD-1-GP
1 2
PG4118
GAP-CLOSE-PWR-3-GP
PG4118
GAP-CLOSE-PWR-3-GP
12
PG4127
GAP-CLOSE-PWR-3-GP
PG4127
GAP-CLOSE-PWR-3-GP
1 2
R4102
4D7R3J-L1-GP
RF-DY
R4102
4D7R3J-L1-GP
RF-DY
12
PC4107
SCD01U16V2KX-3GP
DY
PC4107
SCD01U16V2KX-3GP
DY
1
2
3
4
5
6
7
8
S
S
S
G
D
D
D
D
PU4106
TPCC8065-H-GP
84.08065.B37
2nd = 84.07518.037
S
S
S
G
D
D
D
D
PU4106
TPCC8065-H-GP
84.08065.B37
2nd = 84.07518.037
12
PC4110
SC10U25V5KX-GP
PC4110
SC10U25V5KX-GP
12
PC4101
SC2200P50V2KX-2GP
DY
PC4101
SC2200P50V2KX-2GP
DY
A K
PD4103 1SS355GP-GP
83.00355.F1F
2nd = 83.00355.D1F
PD4103 1SS355GP-GP
83.00355.F1F
2nd = 83.00355.D1F
1 2
EC4105
SC680P50V2KX-2GP
RF-DY
EC4105
SC680P50V2KX-2GP
RF-DY
1 2
PG4125
GAP-CLOSE-PWR-3-GP
PG4125
GAP-CLOSE-PWR-3-GP
12
PC4114
SCD22U10V2KX-1GP
PC4114
SCD22U10V2KX-1GP
12
PC4108
SC10U25V5KX-GP
PC4108
SC10U25V5KX-GP
A K
PD4101 1SS355GP-GP
83.00355.F1F
2nd = 83.00355.D1F
PD4101 1SS355GP-GP
83.00355.F1F
2nd = 83.00355.D1F
1 2
PG4113
GAP-CLOSE-PWR-3-GP
PG4113
GAP-CLOSE-PWR-3-GP
12
PG4126
GAP-CLOSE-PWR-3-GP
PG4126
GAP-CLOSE-PWR-3-GP
12
PC4111
SC10U25V5KX-GP
DY
PC4111
SC10U25V5KX-GP
DY
1 2
PG4136
GAP-CLOSE-PWR-3-GP
PG4136
GAP-CLOSE-PWR-3-GP
1 2
PL4101
IND-2D2UH-46-GP-U
68.2R210.20B
2nd = 68.2R210.20P
PL4101
IND-2D2UH-46-GP-U
68.2R210.20B
2nd = 68.2R210.20P
12
PR4113
20KR2F-L-GP
PR4113
20KR2F-L-GP
1
2
3
4
5
6
7
8
S
S
S
G
D
D
D
D
PU4101
TPCC8067-H-GP
84.08067.A37
2nd = 84.07410.A37
S
S
S
G
D
D
D
D
PU4101
TPCC8067-H-GP
84.08067.A37
2nd = 84.07410.A37
12
PC4119
ST220U6D3VDM-15GP
77.C2271.00L
2nd = 77.22271.27L
PC4119
ST220U6D3VDM-15GP
77.C2271.00L
2nd = 77.22271.27L
1 2
PG4102
GAP-CLOSE-PWR-3-GP
PG4102
GAP-CLOSE-PWR-3-GP
AK
PD4102 1SS355GP-GP
83.00355.F1F
2nd = 83.00355.D1F
PD4102 1SS355GP-GP
83.00355.F1F
2nd = 83.00355.D1F
12
PR4101
100KR2F-L1-GP
PR4101
100KR2F-L1-GP
12
PR4102
110KR2F-GP
PR4102
110KR2F-GP
12
PC4109
SCD1U25V3KX-GP
PC4109
SCD1U25V3KX-GP
12
PR4120
0R0402-PAD
PR4120
0R0402-PAD
1 2
PL4102IND-2D2UH-46-GP-U
68.2R210.20B
2nd = 68.2R210.20P
PL4102IND-2D2UH-46-GP-U
68.2R210.20B
2nd = 68.2R210.20P
12
PC4103
SCD1U25V3KX-GP
PC4103
SCD1U25V3KX-GP
12
PC4106
SCD01U16V2KX-3GP
DY
PC4106
SCD01U16V2KX-3GP
DY
12
PR4103
2D2R3J-2-GP
PR4103
2D2R3J-2-GP
1 2
PG4140
GAP-CLOSE-PWR-3-GP
PG4140
GAP-CLOSE-PWR-3-GP
1 2
PR4106 100KR2F-L1-GP
DY
PR4106 100KR2F-L1-GP
DY
1 2
PR4123
0R0402-PAD-1-GP
PR4123
0R0402-PAD-1-GP
12
PC4115
SC18P50V2JN-1-GP
DY
PC4115
SC18P50V2JN-1-GP
DY
VBST2
9
DRVH2
10
LL2
11
DRVL2
12
VO2
7
VFB2
5
EN0
13
TRIP2
6
VREF
3
TONSEL
4
VREG3
8
VIN 16
VBST1 22
DRVH1 21
LL1 20
DRVL1 19
VO1 24
VFB1 2
PGOOD 23
TRIP1 1
GND 15
VREG5
17
GND 25
ENC 18
SKIPSEL
14
PU4103
TPS51123RGER-GP
74.51123.073
PU4103
TPS51123RGER-GP
74.51123.073
1 2
PR4111
0R0402-PAD-1-GP
PR4111
0R0402-PAD-1-GP
12
PC4112
SCD1U25V3KX-GP
PC4112
SCD1U25V3KX-GP
12
PC4117
SC4D7U6D3V3KX-GP
PC4117
SC4D7U6D3V3KX-GP
12
PR4119
0R0402-PAD
PR4119
0R0402-PAD
12
PR4121
0R2J-2-GP
PR4121
0R2J-2-GP
12
PR4112
10KR2F-2-GP
PR4112
10KR2F-2-GP
1 2
PG4105
GAP-CLOSE-PWR-3-GP
PG4105
GAP-CLOSE-PWR-3-GP
12
PC4116
SC18P50V2JN-1-GP
DY
PC4116
SC18P50V2JN-1-GP
DY
1 2
PC4113
SCD1U25V3KX-GP
PC4113
SCD1U25V3KX-GP
1 2
PG4103
GAP-CLOSE-PWR-3-GP
PG4103
GAP-CLOSE-PWR-3-GP
12
PR4117
0R2J-2-GP
DY
PR4117
0R2J-2-GP
DY
1 2
PR4115
0R0402-PAD
PR4115
0R0402-PAD
1 2
PR4105
249KR2F-GP
DY
PR4105
249KR2F-GP
DY
A1
B2
GND 3
Y
4
VCC
5
U4101
SNLVC1G32DCKR-LGP
73.01G32.L03
DY_DS3
U4101
SNLVC1G32DCKR-LGP
73.01G32.L03
DY_DS3
12
PR4110
30KR2F-GP
PR4110
30KR2F-GP
12
PC4121
ST220U6D3VDM-15GP
2nd = 77.22271.27L
77.C2271.00L
PC4121
ST220U6D3VDM-15GP
2nd = 77.22271.27L
77.C2271.00L
12
PC4102
SCD1U25V3KX-GP
PC4102
SCD1U25V3KX-GP
1 2
PG4129
GAP-CLOSE-PWR-3-GP
PG4129
GAP-CLOSE-PWR-3-GP
12
PR4116
0R2J-2-GP
DY
PR4116
0R2J-2-GP
DY
1 2
PG4139
GAP-CLOSE-PWR-3-GP
PG4139
GAP-CLOSE-PWR-3-GP
1 2
PG4115
GAP-CLOSE-PWR-3-GP
PG4115
GAP-CLOSE-PWR-3-GP
12
PR4108
6K8R2F-2-GP
PR4108
6K8R2F-2-GP
12
PR4109
0R2J-2-GP
DY
PR4109
0R2J-2-GP
DY
1 2
PG4138
GAP-CLOSE-PWR-3-GP
PG4138
GAP-CLOSE-PWR-3-GP

5
5
4
4
3
3
2
2
1
1
D D
C C
B B
A A
PWR_GFX_CSCOMPA 6132_DROOPA PWR_GFX_CSREFA
6132_DROOPA
PWR_VCORE_VCC
PWR_GFX_CSSUMA
PWR_GFX_COMPA
PWR_GFX_CSREFA
PWR_GFX_IMONA
PWR_GFX_ILIMA
PWR_GFX_CSCOMPA
PWR_VCORE_CSSUMA_L
PWR_GFX_DIFFA
VCORE_FB_R
PWR_VCORE_IMON
VCORE_FB_L
PWR_VCORE_FB
PWR_VCORE_COMP
VCORE_TRBST#_U
PWR_VCORE_CSCOMP
PWR_VCORE_VRMP
PWR_GFX_FBA
PWR_GFX_VSPA
PWR_VCORE_SCLK
PWR_VCORE_ROSC
PWR_VCORE_BST1_R
VCORE_CSSUM_L
PWR_VCORE_CSSUM
PWR_VCORE_ILIM
6132_DROOP
PWR_VCORE_CSCOMP
PWR_VCORE_ALERT#
PWR_VCORE_SDIO
PWR_VCORE_BOOT
PWR_VCORE_CSREF
PWR_VCORE_TRBST#
PWR_GFX_DIFFA_R
PWR_VCORE_VR_RDY
PWR_VCORE_CSREF
6132_DROOP
PWR_VCORE_TSENSE
PWR_VCORE_EN
PWR_VCORE_CSREF
PWM_R
PWR_VCORE_TSENSE
PWR_GFX_TSENSEA
PWR_VCORE_BST2_R
PWR_GFX_VSNA
PWR_VCORE_BST2
PWR_GFX_TSENSEA
PWR_VCORE_BST1
PWR_VCORE_CSP2
PWR_VCORE_CSP1
PWR_VCORE_SDIO
PWR_VCORE_VR_HOT#
PWR_VCORE_SCLK
PWR_VCORE_VR_RDY
PWR_VCORE_ALERT#
PWR_GFX_CSP1
PWR_VCORE_CSP2
PWR_VCORE_CSP1
GFX_FBA_R
PWR_VCORE_TRBST#
PWR_VCORE_DIFF
PWR_VCORE_TRBST#_R
PWR_VCORE_VSN
PWR_VCORE_VSP
PWR_VCORE_CSREF
PWR_GFX_CSP1
PWR_GFX_CSREFA
PWR_VCORE_VR_HOT#
PWR_GFX_TSENSEA
PWR_GFX_TSENSEA_C
PWR_VCORE_TSENSE_C
PWR_VCORE_TSENSE
5V_S0
6132_AGND
6132_AGND
6132_AGND
5V_S0
6132_AGND6132_AGND
6132_AGND
6132_AGND
5V_S0
6132_AGND
6132_AGND
6132_AGND
3D3V_S0
1D05V_S0
5V_S0
PWR_VCCCORE1_DCBATOUT
5V_S0
6132_AGND 6132_AGND
6132_AGND
6132_AGND
6132_AGND
PWR_6132_DRVEN 44
PWR_VCORE_CSREF 43
PWR_6132_PWMA 44
PWR_VCORE_HG1 43
PWR_VCORE_SW1 43
PWR_VCORE_HG2 43
PWR_VCORE_SW2 43
VCCSENSE7
PWR_VCORE_LG1 43
PWR_VCORE_LG2 43
VCCGT_SENSE8
VSSSENSE7
H_CPU_SVIDCLK7
PWR_GOOD5,27,37,50,96
VSSGT_SENSE8
VR_SVID_ALERT#7 H_CPU_SVIDDAT7
VGATE19
H_PROCHOT#5
PWR_VCORE_SWN2 43
PWR_VCORE_SWN1 43
PWR_VCORE_SWN1 43
PWR_VCORE_SWN2 43
PWR_GFX_CSREFA 44
PWR_GFX_SWN1 44
PWR_GFX_SWN1 44
VCC_GFXCORE_PG37
Title
Size Document Number Rev
Date: Sheet of
Wistron Corporation
21F, 88, Sec.1, Hsin Tai W u Rd., Hsichih,
Taipei Hsien 221, Taiwan, R.O.C.
2012 S-Series Richie 13.3
-1
ISL95832_IMVP7-1/3
A2
42 103Wednesday, March 14, 2012
<Core Design>
Title
Size Document Number Rev
Date: Sheet of
Wistron Corporation
21F, 88, Sec.1, Hsin Tai W u Rd., Hsichih,
Taipei Hsien 221, Taiwan, R.O.C.
2012 S-Series Richie 13.3
-1
ISL95832_IMVP7-1/3
A2
42 103Wednesday, March 14, 2012
<Core Design>
Title
Size Document Number Rev
Date: Sheet of
Wistron Corporation
21F, 88, Sec.1, Hsin Tai W u Rd., Hsichih,
Taipei Hsien 221, Taiwan, R.O.C.
2012 S-Series Richie 13.3
-1
ISL95832_IMVP7-1/3
A2
42 103Wednesday, March 14, 2012
<Core Design>
PUT COLSE
TO GT
Inductor
PUT COLSE
TO VCORE
Phase 1
Inductor
PUT COLSE
TO VCORE
HOT SPOT
PUT COLSE
TO V_GT
HOT SPOT
Route Parallel
SSID = CPU.Regulator
Route Parallel
20111114PV
reserve PAD for ESD
reserve PAD for ESD
20120116PV-R
20120116PV-R
20120116PV-R
20120116PV-R
20120213 PV-R
1 2
EC4204
SC1U10V3ZY-6GP
DY
EC4204
SC1U10V3ZY-6GP
DY
1 2
PR4244
2R3J-2-GP
PR4244
2R3J-2-GP
1 2
PR4250
49D9R2F-GP
PR4250
49D9R2F-GP
12
PR4213
NTC-100K-11-GP
PR4213
NTC-100K-11-GP
1 2
PC4225
SC1500P50V2KX-2GP
PC4225
SC1500P50V2KX-2GP
1 2
PR4241
0R0402-PAD
PR4241
0R0402-PAD
1 2
PR4258
1KR2F-L-GP
PR4258
1KR2F-L-GP
12
D4203
VARISTOR-5D5V-16-GP
EMI 2nd = 69.80024.061
69.80018.021
D4203
VARISTOR-5D5V-16-GP
EMI 2nd = 69.80024.061
69.80018.021
1 2
PR4257
165KR2F-GP
PR4257
165KR2F-GP
VCC
1
VDDBP
2
VRDYA
3
EN
4
SDIO
5
ALERT#
6
SCLK
7
VBOOT
8
ROSC
9
VRMP
10
VRHOT#
11
VRDY
12
VSN
13
VSP
14
DIFF
15
TRBST#
16
FB
17
COMP
18
IOUT
19
ILIM
20
DROOP
21
CSCOMP
22
CSSUM
23
CSREF
24
CSP3
25
CSP2
26
CSP1
27
TSNS
28
DRVEN
29
PWM
30
BST1 31
HG1 32
SW1 33
LG1 34
PGND 35
PVCC 36
LG2 37
SW2 38
HG2 39
BST2 40
LGA 41
SWA 42
HGA 43
BSTA 44
PWMA 45
TSNSA 46
CSP1A 47
CSP2A 48
CSREFA 49
CSSUMA 50
CSCOMPA 51
DROOPA 52
ILIMA 53
IOUTA 54
COMPA 55
FBA 56
TRBSTA# 57
DIFFA 58
VSPA 59
VSNA 60
GND 61
PU4201
NCP6132BMNR2G-GP
74.06132.E73
PU4201
NCP6132BMNR2G-GP
74.06132.E73
12
PR4212
8K25R2F-1-GP
PR4212
8K25R2F-1-GP
1 2
PC4215
SCD22U25V3KX-GP
PC4215
SCD22U25V3KX-GP
12
PC4227
SC1KP50V2JN-2GP
PC4227
SC1KP50V2JN-2GP
1 2
R4237
80K6R2F-GP
R4237
80K6R2F-GP
1 2
EC4202
SC1U10V3ZY-6GP
DY
EC4202
SC1U10V3ZY-6GP
DY
1 2
PR4262
127KR3F-GP
PR4262
127KR3F-GP
12
PC4205
SC270P50V2JN-2GP
PC4205
SC270P50V2JN-2GP
12
PR4245
8K25R2F-1-GP
PR4245
8K25R2F-1-GP
12
PR4208
54K9R2F-L-GP
PR4208
54K9R2F-L-GP
1 2
PC4218
SC2D2U10V3KX-1GP
PC4218
SC2D2U10V3KX-1GP
1 2
PR4249
1KR2F-L-GP
PR4249
1KR2F-L-GP
12
PC4231
SCD047U25V2KX-GP
PC4231
SCD047U25V2KX-GP
12
PR4225
15K8R2F-GP
PR4225
15K8R2F-GP
12
PR4210
NTC-220K-5-GP
PR4210
NTC-220K-5-GP
12
PC4217
SC1KP50V2JN-2GP
PC4217
SC1KP50V2JN-2GP
12
PC4206
SCD1U25V2KX-GP
PC4206
SCD1U25V2KX-GP
1 2
PR4228
26K1R2F-2-GP
PR4228
26K1R2F-2-GP
12
PR4246
NTC-100K-11-GP
PR4246
NTC-100K-11-GP
1 2
PR4205
1KR2F-L-GP
PR4205
1KR2F-L-GP
1 2
PR4267
0R0402-PAD
PR4267
0R0402-PAD
1 2
PR4237
10KR2F-2-GP
PR4237
10KR2F-2-GP
1 2
PC4221
SC680P50V2KX-2GP
PC4221
SC680P50V2KX-2GP
1 2
PR4243
41K2R2F-GP
PR4243
41K2R2F-GP
12
PC4210
SC1KP50V2JN-2GP
PC4210
SC1KP50V2JN-2GP
1 2
PR4238
1KR2F-L-GP
PR4238
1KR2F-L-GP
12
PC4211
SC1KP50V2JN-2GP
PC4211
SC1KP50V2JN-2GP
12
D4204
VARISTOR-5D5V-16-GP
EMI
2nd = 69.80024.061
69.80018.021
D4204
VARISTOR-5D5V-16-GP
EMI
2nd = 69.80024.061
69.80018.021
12
PC4204
SC1KP50V2JN-2GP
PC4204
SC1KP50V2JN-2GP
1 2
R224
165KR2F-GP
R224
165KR2F-GP
12
PC4209
SC47P50V2JN-3GP
PC4209
SC47P50V2JN-3GP
12
PR4201
130R2F-1-GP
PR4201
130R2F-1-GP
1 2
PR4255
75KR2F-GP
PR4255
75KR2F-GP
1 2
PC4224
SC10P50V2JN-4GP
PC4224
SC10P50V2JN-4GP
1 2
PR4239
0R0402-PAD
PR4239
0R0402-PAD
1 2
PR4220
0R0402-PAD
PR4220
0R0402-PAD
1 2
PR4204
10R2F-L-GP
PR4204
10R2F-L-GP
12
D4205
VARISTOR-5D5V-16-GP
EMI
2nd = 69.80024.061
69.80018.021
D4205
VARISTOR-5D5V-16-GP
EMI
2nd = 69.80024.061
69.80018.021
12
PC4213
SCD047U25V2KX-GP
PC4213
SCD047U25V2KX-GP
1 2
PC4230
SC2D2U10V3KX-1GP
PC4230
SC2D2U10V3KX-1GP
12
PC4222
SC4700P50V2KX-1GP
PC4222
SC4700P50V2KX-1GP
12
PR4254
12K4R2F-GP
PR4254
12K4R2F-GP
1 2
PC4219
SCD22U25V3KX-GP
PC4219
SCD22U25V3KX-GP
1 2
PR4261
127KR3F-GP
PR4261
127KR3F-GP
1 2
PR4236
10KR2F-2-GP
PR4236
10KR2F-2-GP
1 2
PR4215
10KR2F-2-GP
PR4215
10KR2F-2-GP
12
PR4203
54D9R2F-L1-GP
PR4203
54D9R2F-L1-GP
1 2
PC4208
SC330P50V2JC-2-GP
PC4208
SC330P50V2JC-2-GP
1 2
PR4207
5K1R2F-2-GP
PR4207
5K1R2F-2-GP
1 2
PR4251
1K21R2F-2-GP
PR4251
1K21R2F-2-GP
1 2
PG4201
GAP-CLOSE-PWR-3-GP
PG4201
GAP-CLOSE-PWR-3-GP
1 2
PC4203
SC3300P50V2KX-1GP
PC4203
SC3300P50V2KX-1GP
1 2
PC4223
SC470P50V2KX-3GP
PC4223
SC470P50V2KX-3GP
1 2
PC4202
SC10P50V2JN-4GP
PC4202
SC10P50V2JN-4GP
12
PC4216
SCD01U50V2KX-1GP
PC4216
SCD01U50V2KX-1GP
1 2
PR4240
0R0402-PAD
PR4240
0R0402-PAD
1 2
PC4220
SCD1U25V2KX-GP
PC4220
SCD1U25V2KX-GP
1 2
PC4201
SC47P50V2JN-3GP
PC4201
SC47P50V2JN-3GP
1 2
PC4207
SCD1U25V2KX-GP
PC4207
SCD1U25V2KX-GP
1 2
PR4223
2R2J-2-GP
PR4223
2R2J-2-GP
1 2
PR4235
5K11R2F-L1-GP
PR4235
5K11R2F-L1-GP
1 2
PR4268
0R0402-PAD-1-GP
PR4268
0R0402-PAD-1-GP
12
PR4214
24K9R2F-L-GP
PR4214
24K9R2F-L-GP
1 2
PR4230
2R3J-2-GP
PR4230
2R3J-2-GP
1 2
PR4247
10R2F-L-GP
PR4247
10R2F-L-GP
1 2
PC4235
SC1KP50V2JN-2GP
PC4235
SC1KP50V2JN-2GP
1 2
PR4221
0R0402-PAD
PR4221
0R0402-PAD
1 2
EC4201
SC1U10V3ZY-6GP
DY
EC4201
SC1U10V3ZY-6GP
DY
1 2
PR4248
5K11R2F-L1-GP
PR4248
5K11R2F-L1-GP
1 2
PR4242
0R0402-PAD
PR4242
0R0402-PAD
1 2
PC4234
SC1KP50V2JN-2GP
PC4234
SC1KP50V2JN-2GP
12
PC4226
SCD1U25V2KX-GP
PC4226
SCD1U25V2KX-GP
12
PR4211
24K9R2F-L-GP
PR4211
24K9R2F-L-GP
1 2
PR4206
4K32R2F-GP
PR4206
4K32R2F-GP
1 2
PR4256
NTC-220K-5-GP
PR4256
NTC-220K-5-GP
1 2
EC4203
SC1U10V3ZY-6GP
DY
EC4203
SC1U10V3ZY-6GP
DY
12
D4202
VARISTOR-5D5V-16-GP
EMI
2nd = 69.80024.061
69.80018.021
D4202
VARISTOR-5D5V-16-GP
EMI
2nd = 69.80024.061
69.80018.021
1 2
PR4232
5K11R2F-L1-GP
PR4232
5K11R2F-L1-GP
12
PR4202
75R2F-2-GP
PR4202
75R2F-2-GP
1 2
PR4209
75KR2F-GP
PR4209
75KR2F-GP
1 2
PR4224
0R0402-PAD
PR4224
0R0402-PAD
1 2
PR4252
820R2F-GP
PR4252
820R2F-GP
1 2
PC4228
SC1KP50V2JN-2GP
PC4228
SC1KP50V2JN-2GP
1 2
PR4217
0R0402-PAD-1-GP
PR4217
0R0402-PAD-1-GP
12
PC4232
SCD047U25V2KX-GP
PC4232
SCD047U25V2KX-GP

5
5
4
4
3
3
2
2
1
1
D D
C C
B B
A A
PWR_VCORE_CSREF_R
PWR_VCORE_CSREF_R_2
PWR_VCORE_SW1_R
PWR_VCORE_SW2_R
DCBATOUT
PWR_VCCCORE1_DCBATOUT
DCBATOUT
PWR_VCCCORE2_DCBATOUT
VCC_CORE
VCC_CORE
PWR_VCCCORE1_DCBATOUT
PWR_VCCCORE2_DCBATOUT
PWR_VCORE_CSREF42
PWR_VCORE_CSREF42
PWR_VCORE_SWN142
PWR_VCORE_SWN242
PWR_VCORE_LG142
PWR_VCORE_SW142 PWR_VCORE_HG142
PWR_VCORE_LG242 PWR_VCORE_SW242 PWR_VCORE_HG242
Title
Size Document Number Rev
Date: Sheet of
Wistron Corporation
21F, 88, Sec.1, Hsin Tai Wu Rd., Hsichih,
Taipei Hsien 221, Taiwan, R.O.C.
2012 S-Series Richie 13.3
-1
ISL95832_IMVP7-2/3
A3
43 103Wednesday, March 14, 2012
<Core Design>
Title
Size Document Number Rev
Date: Sheet of
Wistron Corporation
21F, 88, Sec.1, Hsin Tai Wu Rd., Hsichih,
Taipei Hsien 221, Taiwan, R.O.C.
2012 S-Series Richie 13.3
-1
ISL95832_IMVP7-2/3
A3
43 103Wednesday, March 14, 2012
<Core Design>
Title
Size Document Number Rev
Date: Sheet of
Wistron Corporation
21F, 88, Sec.1, Hsin Tai Wu Rd., Hsichih,
Taipei Hsien 221, Taiwan, R.O.C.
2012 S-Series Richie 13.3
-1
ISL95832_IMVP7-2/3
A3
43 103Wednesday, March 14, 2012
<Core Design>
Vcc_core
Iccmax=53A
Itdc=36A
OCP>65A
SNUBBER
SNUBBER
12
PT4307
ST15U25VDM-5-GP
DY
77.C1561.03L
2nd = 77.21561.00L
PT4307
ST15U25VDM-5-GP
DY
77.C1561.03L
2nd = 77.21561.00L
1 2
PG4311
GAP-CLOSE-PWR-3-GP
PG4311
GAP-CLOSE-PWR-3-GP
1 2
PG4302
GAP-CLOSE-PWR-3-GP
PG4302
GAP-CLOSE-PWR-3-GP
12
PC4306
SC10U25V5KX-GP
PC4306
SC10U25V5KX-GP
12
PC4308
SC10U25V5KX-GP
PC4308
SC10U25V5KX-GP
12
PC4307
SC10U25V5KX-GP
PC4307
SC10U25V5KX-GP
1 2
PR4271
10R2F-L-GP
PR4271
10R2F-L-GP
1 2
PG4316
GAP-CLOSE-PWR
PG4316
GAP-CLOSE-PWR
12
PC4309
SC10U25V5KX-GP
PC4309
SC10U25V5KX-GP
12
PT4304
ST470UF2VDM-GP
2nd = 77.24771.13L
1st = 79.47719.2BL
3rd = 79.47719.2BL
PT4304
ST470UF2VDM-GP
2nd = 77.24771.13L
1st = 79.47719.2BL
3rd = 79.47719.2BL
1 2
PG4310
GAP-CLOSE-PWR-3-GP
PG4310
GAP-CLOSE-PWR-3-GP
12
PT4305
ST470UF2VDM-GP
2nd = 77.24771.13L
1st = 79.47719.2BL
3rd = 79.47719.2BL
PT4305
ST470UF2VDM-GP
2nd = 77.24771.13L
1st = 79.47719.2BL
3rd = 79.47719.2BL
1 2
R4301
4D7R3J-L1-GP
RF-DY
R4301
4D7R3J-L1-GP
RF-DY
1 2
R4302
4D7R3J-L1-GP
RF-DY
R4302
4D7R3J-L1-GP
RF-DY
1 2
PG4307
GAP-CLOSE-PWR-3-GP
PG4307
GAP-CLOSE-PWR-3-GP
1 2
PG4306
GAP-CLOSE-PWR-3-GP
PG4306
GAP-CLOSE-PWR-3-GP
1 2
EC4302
SC680P50V2KX-2GP
RF-DY
EC4302
SC680P50V2KX-2GP
RF-DY
1 2
EC4311
SC680P50V2KX-2GP
RF-DY
EC4311
SC680P50V2KX-2GP
RF-DY
12
PT4301
ST470UF2VDM-GP
2nd = 77.24771.13L
1st = 79.47719.2BL
3rd = 79.47719.2BL
PT4301
ST470UF2VDM-GP
2nd = 77.24771.13L
1st = 79.47719.2BL
3rd = 79.47719.2BL
1 2
PG4309
GAP-CLOSE-PWR-3-GP
PG4309
GAP-CLOSE-PWR-3-GP
1
2
3
4
5
6
7
8
S
S
S
G
D
D
D
D
PU4303
FDMS7698-GP
84.07698.037
2nd = 84.06414.037
S
S
S
G
D
D
D
D
PU4303
FDMS7698-GP
84.07698.037
2nd = 84.06414.037
1 2
PR4272
10R2F-L-GP
PR4272
10R2F-L-GP
1 2
PG4305
GAP-CLOSE-PWR-3-GP
PG4305
GAP-CLOSE-PWR-3-GP
12
PC4301
SC10U25V5KX-GP
PC4301
SC10U25V5KX-GP
1
2
3
4
5
6
7
8
D
DG
D
S
D S
S
PU4304
FDMS0302S-GP
84.00302.037
2nd = 84.06512.037
D
DG
D
S
D S
S
PU4304
FDMS0302S-GP
84.00302.037
2nd = 84.06512.037
12
PC4302
SC10U25V5KX-GP
PC4302
SC10U25V5KX-GP
1 2
PG4308
GAP-CLOSE-PWR-3-GP
PG4308
GAP-CLOSE-PWR-3-GP
1 2
PG4304
GAP-CLOSE-PWR-3-GP
PG4304
GAP-CLOSE-PWR-3-GP
1 2
PG4301
GAP-CLOSE-PWR-3-GP
PG4301
GAP-CLOSE-PWR-3-GP
1 2
PG4313
GAP-CLOSE-PWR
PG4313
GAP-CLOSE-PWR
1
2
3
4
5
6
7
8
S
S
S
G
D
D
D
D
PU4301
FDMS7698-GP
84.07698.037
2nd = 84.06414.037
S
S
S
G
D
D
D
D
PU4301
FDMS7698-GP
84.07698.037
2nd = 84.06414.037
1 2
PL4302
IND-D24UH-1-GP
68.R2410.201
2nd = 68.R2610.101
PL4302
IND-D24UH-1-GP
68.R2410.201
2nd = 68.R2610.101
12
PT4303
ST470UF2VDM-GP
2nd = 77.24771.13L
1st = 79.47719.2BL
3rd = 79.47719.2BL
PT4303
ST470UF2VDM-GP
2nd = 77.24771.13L
1st = 79.47719.2BL
3rd = 79.47719.2BL
12
PC4303
SC10U25V5KX-GP
PC4303
SC10U25V5KX-GP
1 2
PG4312
GAP-CLOSE-PWR-3-GP
PG4312
GAP-CLOSE-PWR-3-GP
1 2
PL4301
IND-D24UH-1-GP
68.R2410.201
2nd = 68.R2610.101
PL4301
IND-D24UH-1-GP
68.R2410.201
2nd = 68.R2610.101
1 2
PG4314
GAP-CLOSE-PWR
PG4314
GAP-CLOSE-PWR
1 2
PG4303
GAP-CLOSE-PWR-3-GP
PG4303
GAP-CLOSE-PWR-3-GP
1
2
3
4
5
6
7
8
D
DG
D
S
D S
S
PU4302
FDMS0302S-GP
84.00302.037
2nd = 84.06512.037
D
DG
D
S
D S
S
PU4302
FDMS0302S-GP
84.00302.037
2nd = 84.06512.037
1 2
PG4315
GAP-CLOSE-PWR
PG4315
GAP-CLOSE-PWR
12
PC4304
SC10U25V5KX-GP
PC4304
SC10U25V5KX-GP

5
5
4
4
3
3
2
2
1
1
D D
C C
B B
A A
AXG_NC5911_BST_1_L
AXG_NC5911_BST_1
PWR_6132_DRVEN_R
PWR_GFX_CSREFA_R
PWR_GFX_HG1
PWR_GFX_LG1
PWR_GFX_SW1_R
PWR_GFX_SW1
5V_S5
DCBATOUT
PWR_GFXCORE1_DCBATOUT
VCC_GFXCORE
PWR_GFXCORE1_DCBATOUT
PWR_6132_PWMA42 PWR_6132_DRVEN42
PWR_GFX_CSREFA42
PWR_GFX_SWN142
Title
Size Document Number Rev
Date: Sheet of
Wistron Corporation
21F, 88, Sec.1, Hsin Tai Wu Rd., Hsichih,
Taipei Hsien 221, Taiwan, R.O.C.
2012 S-Series Richie 13.3
-1
ISL95832_IMVP7-3/3
A3
44 103Monday, March 19, 2012
<Core Design>
Title
Size Document Number Rev
Date: Sheet of
Wistron Corporation
21F, 88, Sec.1, Hsin Tai Wu Rd., Hsichih,
Taipei Hsien 221, Taiwan, R.O.C.
2012 S-Series Richie 13.3
-1
ISL95832_IMVP7-3/3
A3
44 103Monday, March 19, 2012
<Core Design>
Title
Size Document Number Rev
Date: Sheet of
Wistron Corporation
21F, 88, Sec.1, Hsin Tai Wu Rd., Hsichih,
Taipei Hsien 221, Taiwan, R.O.C.
2012 S-Series Richie 13.3
-1
ISL95832_IMVP7-3/3
A3
44 103Monday, March 19, 2012
<Core Design>
VCC_GFXCORE
Iccmax=33A
Itdc=21.5A
OCP>40A
SNUBBER
20120201PV-R
1 2
PR4226
10R2F-L-GP
PR4226
10R2F-L-GP
1 2
PG4407
GAP-CLOSE-PWR-3-GP
PG4407
GAP-CLOSE-PWR-3-GP
1
2
3
4
5
6
7
8
910
PU4401
FDMS3600-02-RJK0215-COLAY-GP
DUAL-MOS
1st = 84.03660.037
2nd = 84.00038.A37
3rd = 84.03660.037
PU4401
FDMS3600-02-RJK0215-COLAY-GP
DUAL-MOS
1st = 84.03660.037
2nd = 84.00038.A37
3rd = 84.03660.037
1 2
PG4403
GAP-CLOSE-PWR-3-GP
PG4403
GAP-CLOSE-PWR-3-GP
BST
1
PWM
2
EN
3
VCC
4DRVL 5
GND 6
SW 7
DRVH 8
FLAG
9
PU4404
NCP5911MNTBG-GP-U
74.05911.073
PU4404
NCP5911MNTBG-GP-U
74.05911.073
1 2
PG4402
GAP-CLOSE-PWR-3-GP
PG4402
GAP-CLOSE-PWR-3-GP
12
PC4404
SC10U25V5KX-GP
PC4404
SC10U25V5KX-GP
12
PC4401
SC10U25V5KX-GP
PC4401
SC10U25V5KX-GP
12
PT4401
ST470UF2VDM-GP
2nd = 77.24771.13L
1st = 79.47719.2BL
3rd = 79.47719.2BL
PT4401
ST470UF2VDM-GP
2nd = 77.24771.13L
1st = 79.47719.2BL
3rd = 79.47719.2BL
1 2
PG4408
GAP-CLOSE-PWR-3-GP
PG4408
GAP-CLOSE-PWR-3-GP
12
PT4405
ST15U25VDM-5-GP
77.C1561.03L
DY
2nd = 77.21561.00L
PT4405
ST15U25VDM-5-GP
77.C1561.03L
DY
2nd = 77.21561.00L
1 2
PG4411
GAP-CLOSE-PWR
PG4411
GAP-CLOSE-PWR
1 2
PG4404
GAP-CLOSE-PWR-3-GP
PG4404
GAP-CLOSE-PWR-3-GP
1 2
EC4402
SC680P50V2KX-2GP
RF-DY
EC4402
SC680P50V2KX-2GP
RF-DY
1 2
PC4407
SCD22U25V3KX-GP
PC4407
SCD22U25V3KX-GP
1 2
PG4405
GAP-CLOSE-PWR-3-GP
PG4405
GAP-CLOSE-PWR-3-GP
12
PT4402
ST470UF2VDM-GP
2nd = 77.24771.13L
1st = 79.47719.2BL
3rd = 79.47719.2BL
PT4402
ST470UF2VDM-GP
2nd = 77.24771.13L
1st = 79.47719.2BL
3rd = 79.47719.2BL
12
PR4401
2K2R2J-2-GP
PR4401
2K2R2J-2-GP
12
PC4408
SC1U6D3V2KX-GP
PC4408
SC1U6D3V2KX-GP
12
PC4403
SC10U25V5KX-GP
PC4403
SC10U25V5KX-GP
12
PC4402
SC10U25V5KX-GP
PC4402
SC10U25V5KX-GP
1 2
PL4401
IND-D24UH-1-GP
68.R2410.201
2nd = 68.R2610.101
PL4401
IND-D24UH-1-GP
68.R2410.201
2nd = 68.R2610.101
1 2
PG4406
GAP-CLOSE-PWR-3-GP
PG4406
GAP-CLOSE-PWR-3-GP
1 2
PG4410
GAP-CLOSE-PWR
PG4410
GAP-CLOSE-PWR
1 2
R4401
4D7R3J-L1-GP
RF-DY
R4401
4D7R3J-L1-GP
RF-DY
1 2
PR4402
2R3J-2-GP
PR4402
2R3J-2-GP

5
5
4
4
3
3
2
2
1
1
D D
C C
B B
A A
TPS51219_GSNS
TPS51219_VSNS_R
TPS51219_VCCP_TRIP
TPS51219_COMP
TPS51219_MODE
TPS51219_VREF
TPS51219_VSNS
TPS51219_VCCP_DRVL
RT8209B_VCCP_LL_1TPS51219_VCCP_VBST
TPS51219_VCCP_DRVH
RT8209B_VCCP_V5FILT
VCCP_RUN_ON
TPS51219_VCCP_LL
VCCP_PG
TPS51219_VCCP_LL_R
5V_S5
3D3V_S0
DCBATOUT_RT8209B_VCCP
+VCCP_PWR 1D05V_S0
+VCCP_PWR
DCBATOUT_RT8209B_VCCPDCBATOUT
3D3V_S5
PM_SLP_S3#8,19,27,29,34,35,36,37,46,47,48,92,93
VCCP_PG37
H_SNB_IVB#_PWRCTRL8
VTT_SENSE 7
VSSP_SENSE 7
Title
Size Document Number Rev
Date: Sheet of
Wistron Corporation
21F, 88, Sec.1, Hsin Tai Wu Rd., Hsichih,
Taipei Hsien 221, Taiwan, R.O.C.
2012 S-Series Richie 13.3
-1
TPS51218_1D05V / 1D0V
A3
45 103Wednesday, March 14, 2012
<Core Design>
Title
Size Document Number Rev
Date: Sheet of
Wistron Corporation
21F, 88, Sec.1, Hsin Tai Wu Rd., Hsichih,
Taipei Hsien 221, Taiwan, R.O.C.
2012 S-Series Richie 13.3
-1
TPS51218_1D05V / 1D0V
A3
45 103Wednesday, March 14, 2012
<Core Design>
Title
Size Document Number Rev
Date: Sheet of
Wistron Corporation
21F, 88, Sec.1, Hsin Tai Wu Rd., Hsichih,
Taipei Hsien 221, Taiwan, R.O.C.
2012 S-Series Richie 13.3
-1
TPS51218_1D05V / 1D0V
A3
45 103Wednesday, March 14, 2012
<Core Design>
1.0V
1.05V
TPS51219_REFIN Voltage
0
1
Route Parallel
Differential Sense feedback
Resistor need close to controller
D
SG
G S
D
Iomax=13A
OCP>20A
SNUBBER
1 2
PG4518
GAP-CLOSE-PWR-3-GP
PG4518
GAP-CLOSE-PWR-3-GP
12
PT4503
SE330U2D5VDM-1GP
2nd = 79.33719.L01
1st = 77.23371.13L
3rd = 77.23371.13L
PT4503
SE330U2D5VDM-1GP
2nd = 79.33719.L01
1st = 77.23371.13L
3rd = 77.23371.13L
1
2
3
4 5
6
7
8
S
S
S
GD
D
D
D
PU4503
FDMC7672S-GP
84.07672.B37
2nd = 84.00402.037
S
S
S
GD
D
D
D
PU4503
FDMC7672S-GP
84.07672.B37
2nd = 84.00402.037
1 2
PG4511
GAP-CLOSE-PWR-3-GP
PG4511
GAP-CLOSE-PWR-3-GP
VREF
1
REFIN
2
GSNS
3
VSNS
4
COMP
5
TRIP
6
GND
7
PGND
8
V5 9
DL 10
DH 11
SW 12
BST 13
EN 14
MODE 15
PGOOD 16
GND 17
PU4502
TPS51219RTER-GP
PU4502
TPS51219RTER-GP
1 2
R4501
4D7R3J-L1-GP
RF-DY
R4501
4D7R3J-L1-GP
RF-DY
1 2
PG4520
GAP-CLOSE-PWR-3-GP
PG4520
GAP-CLOSE-PWR-3-GP
12
PR4506
10K5R2F-GP
DY
PR4506
10K5R2F-GP
DY
12
PR4505
8K25R2F-1-GP
DY
PR4505
8K25R2F-1-GP
DY
1 2
PG4513
GAP-CLOSE-PWR-3-GP
PG4513
GAP-CLOSE-PWR-3-GP
12
PC4509
SC1KP50V2KX-1GP
PC4509
SC1KP50V2KX-1GP
1 2
PG4501
GAP-CLOSE-PWR-3-GP
PG4501
GAP-CLOSE-PWR-3-GP
12
PC4502
SC10U25V5KX-GP
PC4502
SC10U25V5KX-GP
1 2
EC4502
SC680P50V2KX-2GP
RF-DY
EC4502
SC680P50V2KX-2GP
RF-DY
1 2
PG4505
GAP-CLOSE-PWR-3-GP
PG4505
GAP-CLOSE-PWR-3-GP
1 2
PR4512 0R0402-PAD-1-GPPR4512 0R0402-PAD-1-GP
1 2
PG4522
GAP-CLOSE-PWR-3-GP
PG4522
GAP-CLOSE-PWR-3-GP
12
PR4510
95K3R2F-GP
PR4510
95K3R2F-GP
12
PR4509
10R2F-L-GP
PR4509
10R2F-L-GP
12
PT4501
SE330U2D5VDM-1GP
2nd = 79.33719.L01
1st = 77.23371.13L
3rd = 77.23371.13L
PT4501
SE330U2D5VDM-1GP
2nd = 79.33719.L01
1st = 77.23371.13L
3rd = 77.23371.13L
1 2
PG4515
GAP-CLOSE-PWR-3-GP
PG4515
GAP-CLOSE-PWR-3-GP
1 2
PG4503
GAP-CLOSE-PWR-3-GP
PG4503
GAP-CLOSE-PWR-3-GP
1 2
PG4508
GAP-CLOSE-PWR-3-GP
PG4508
GAP-CLOSE-PWR-3-GP
12
PC4501
SCD1U10V2KX-4GP
PC4501
SCD1U10V2KX-4GP
1 2
PR4511 0R0402-PAD-1-GPPR4511 0R0402-PAD-1-GP
12
PC4508
SC1U10V2KX-1GP
PC4508
SC1U10V2KX-1GP
12
PC4506
SC2200P50V2KX-2GP
DY
PC4506
SC2200P50V2KX-2GP
DY
1 2
PG4517
GAP-CLOSE-PWR-3-GP
PG4517
GAP-CLOSE-PWR-3-GP
12
PR4519
10KR2J-3-GP
PR4519
10KR2J-3-GP
1 2
PG4510
GAP-CLOSE-PWR-3-GP
PG4510
GAP-CLOSE-PWR-3-GP
1 2
PL4501
COIL-D68UH-5-GP
68.R6810.20B
2nd = 68.R681A.10A
PL4501
COIL-D68UH-5-GP
68.R6810.20B
2nd = 68.R681A.10A
1 2
PC4507
SCD01U16V2KX-L1-GP
PC4507
SCD01U16V2KX-L1-GP
1 2
PR4504
2D2R3J-2-GP
PR4504
2D2R3J-2-GP
1 2
PG4519
GAP-CLOSE-PWR-3-GP
PG4519
GAP-CLOSE-PWR-3-GP
1 2
PG4506
GAP-CLOSE-PWR-3-GP
PG4506
GAP-CLOSE-PWR-3-GP
1 2
PR4507
0R2J-2-GP
DY
PR4507
0R2J-2-GP
DY
1 2
PG4512
GAP-CLOSE-PWR-3-GP
PG4512
GAP-CLOSE-PWR-3-GP
1
2
3
4 5
6
7
8
S
S
S
GD
D
D
D
PU4501
FDMC8884-GP-U
84.08884.A37
2nd = 84.00412.037
S
S
S
GD
D
D
D
PU4501
FDMC8884-GP-U
84.08884.A37
2nd = 84.00412.037
1 2
PG4521
GAP-CLOSE-PWR-3-GP
PG4521
GAP-CLOSE-PWR-3-GP
12
PC4505
SCD1U10V2KX-5GP
PC4505
SCD1U10V2KX-5GP
12
PR4508
3D3R2F-GP
PR4508
3D3R2F-GP
1 2
PR4501
20KR2F-L-GP
PR4501
20KR2F-L-GP
1 2
PG4514
GAP-CLOSE-PWR-3-GP
PG4514
GAP-CLOSE-PWR-3-GP
1 2
PR4502
1KR2F-3-GP
PR4502
1KR2F-3-GP
1 2
PG4504
GAP-CLOSE-PWR-3-GP
PG4504
GAP-CLOSE-PWR-3-GP
1 2
PG4507
GAP-CLOSE-PWR-3-GP
PG4507
GAP-CLOSE-PWR-3-GP
12
PC4503
SC10U25V5KX-GP
DY
PC4503
SC10U25V5KX-GP
DY
12
PC4510
SC1U10V2KX-1GP
DY
PC4510
SC1U10V2KX-1GP
DY
1 2
PG4516
GAP-CLOSE-PWR-3-GP
PG4516
GAP-CLOSE-PWR-3-GP
1 2
PG4502
GAP-CLOSE-PWR-3-GP
PG4502
GAP-CLOSE-PWR-3-GP
1 2
PG4509
GAP-CLOSE-PWR-3-GP
PG4509
GAP-CLOSE-PWR-3-GP
1 2
PC4504
SCD1U25V3KX-GP
PC4504
SCD1U25V3KX-GP
1 2
PR4503 10KR2J-3-GP
DY
PR4503 10KR2J-3-GP
DY

5
5
4
4
3
3
2
2
1
1
D D
C C
B B
A A
PWR_1D5V_VDDQS
PWR_1D5V_SW
PWR_1D5V_TRIP
PWR_1D5V_MODE
TPS51216_DRVLPWR_1D5V_REFIN
PWR_0D75V_EN
PWR_1D5V_VREF
PWR_1D5V_VBST
PWR_1D5V_DRVH
VBST_R
PWR_0D75V_EN
PWR_1D5V_VDDQS
PWR_1D5V_EN
PWR_1D5V_SW_R
PWR_1D5V_EN
KBC_DDR_RST#_R
1D5V_S3
DCBATOUT_1D5V
DCBATOUT_1D5VDCBATOUT
1D5V_S3
0D75V_PWR 0D75V_S0
5V_S5
DDR_VREF_S3 0D75V_PWR
3D3V_S0
PM_SLP_S3#8,19,27,29,34,35,36,37,45,47,48,92,93
PM_SLP_S4#_KBC 27
KBC_DDR_RST#5,27
PM_SLP_S4#19,62,97
Title
Size Document Number Rev
Date: Sheet of
Wistron Corporation
21F, 88, Sec.1, Hsin Tai Wu Rd., Hsichih,
Taipei Hsien 221, Taiwan, R.O.C.
2012 S-Series Richie 13.3
-1
UP1561_1D5V&0D75V
A3
46 103
Wednesday, March 14, 2012
<Core Design>
Title
Size Document Number Rev
Date: Sheet of
Wistron Corporation
21F, 88, Sec.1, Hsin Tai Wu Rd., Hsichih,
Taipei Hsien 221, Taiwan, R.O.C.
2012 S-Series Richie 13.3
-1
UP1561_1D5V&0D75V
A3
46 103
Wednesday, March 14, 2012
<Core Design>
Title
Size Document Number Rev
Date: Sheet of
Wistron Corporation
21F, 88, Sec.1, Hsin Tai Wu Rd., Hsichih,
Taipei Hsien 221, Taiwan, R.O.C.
2012 S-Series Richie 13.3
-1
UP1561_1D5V&0D75V
A3
46 103
Wednesday, March 14, 2012
<Core Design>
Close to output
Cap pin1
1D5V_PWR
Iomax=13A
OCP>19A
Vout=1.8*(R2/(R1+R2))
R1
R2
0D75V_PWR
Iomax=1A
SNUBBER
DEEP S3
20120116PV-R
20120201PV-R
1
2
3
4 5
6
7
8
S
S
S
GD
D
D
D
PU4601
FDMC8884-GP-U
84.08884.A37
2nd = 84.00412.037
S
S
S
GD
D
D
D
PU4601
FDMC8884-GP-U
84.08884.A37
2nd = 84.00412.037
12
PR4612
20KR2J-L2-GP
DY_DS3
PR4612
20KR2J-L2-GP
DY_DS3
12
PC4601
SC1U10V3KX-3GP
PC4601
SC1U10V3KX-3GP
12
PG4619
GAP-CLOSE-PWR-3-GP
PG4619
GAP-CLOSE-PWR-3-GP
1 2
EC4602
SC680P50V2KX-2GP
RF-DY
EC4602
SC680P50V2KX-2GP
RF-DY
AK
D4601 CH751H-40-1-GP
83.R0304.D8F
2ND = 83.R2004.C8F
3RD = 83.1PS76.01F
D4601 CH751H-40-1-GP
83.R0304.D8F
2ND = 83.R2004.C8F
3RD = 83.1PS76.01F
VTT 3
VREF
6
VTTS 1
V5IN 12
VTTIN 2
PGND 10
PGOOD
20
VDDQS 9
MODE
19
VTTGND 4
VBST 15
DRVH 14
SW 13
DRVL 11
GND
7
GND
21
EN/PSV
16
VTTEN
17
REFIN
8
TRIP
18
VTTREF
5
PU4602
TPS51216RUKR-GP
PU4602
TPS51216RUKR-GP
1 2
PG4620
GAP-CLOSE-PWR-3-GP
PG4620
GAP-CLOSE-PWR-3-GP
1 2
PC4605
SCD1U10V2KX-5GP
DY
PC4605
SCD1U10V2KX-5GP
DY
1 2
PR4610
0R0402-PAD
PR4610
0R0402-PAD
12
C4601
SCD1U10V2KX-5GP
DY
C4601
SCD1U10V2KX-5GP
DY
12
PC4607
SCD01U16V2KX-3GP
PC4607
SCD01U16V2KX-3GP
1 2
PG4605
GAP-CLOSE-PWR-3-GP
PG4605
GAP-CLOSE-PWR-3-GP
1 2
PG4602
GAP-CLOSE-PWR-3-GP
PG4602
GAP-CLOSE-PWR-3-GP
1
2
3
PD4601
BAT54CGP-GP
83.R2003.H81
2nd = 83.R2003.Q81
3rd = 83.BAT54.081
DY_DS3
PD4601
BAT54CGP-GP
83.R2003.H81
2nd = 83.R2003.Q81
3rd = 83.BAT54.081
DY_DS3
12
PC4612
SC1U6D3V2KX-GP
78.10520.5FL
PC4612
SC1U6D3V2KX-GP
78.10520.5FL
12
PC4610
SC10U6D3V3MX-GP
78.10610.5BL
PC4610
SC10U6D3V3MX-GP
78.10610.5BL
12
PC4608
SCD22U10V2KX-1GP
PC4608
SCD22U10V2KX-1GP
12
PC4606
SCD1U10V2MX-3GP
78.10413.5FL
PC4606
SCD1U10V2MX-3GP
78.10413.5FL
1 2
PR4607
0R2J-2-GP
DY_DS3
PR4607
0R2J-2-GP
DY_DS3
1 2
PC4604
SCD1U25V3KX-GP
PC4604
SCD1U25V3KX-GP
12
PC4611
SC10U6D3V3MX-GP
DY
78.10610.5BL
PC4611
SC10U6D3V3MX-GP
DY
78.10610.5BL
12
PC4602
SC10U25V5KX-GP
DY
PC4602
SC10U25V5KX-GP
DY
12
PR4601
10KR2F-2-GP
PR4601
10KR2F-2-GP
12
PR4606
82K5R2F-GP
PR4606
82K5R2F-GP
1 2
PR4602
2D2R3J-2-GP
PR4602
2D2R3J-2-GP
1 2
PG4603
GAP-CLOSE-PWR-3-GP
PG4603
GAP-CLOSE-PWR-3-GP
12
PC4603
SC10U25V5KX-GP
PC4603
SC10U25V5KX-GP
1 2
PG4601
GAP-CLOSE-PWR-3-GP
PG4601
GAP-CLOSE-PWR-3-GP
1 2
PL4601
COIL-D82UH-2-GP
2nd = 68.R8210.10Z
68.R8210.10V
PL4601
COIL-D82UH-2-GP
2nd = 68.R8210.10Z
68.R8210.10V
12
PR4603
9K31R2F-GP
PR4603
9K31R2F-GP
1 2
PC4613
SCD47U10V2KX-GP
PC4613
SCD47U10V2KX-GP
12
PC4609
SCD1U10V2KX-4GP
PC4609
SCD1U10V2KX-4GP
1
2
3
4 5
6
7
8
S
S
S
GD
D
D
D
PU4603
FDMC7672S-GP
84.07672.B37
2nd = 84.00402.037
S
S
S
GD
D
D
D
PU4603
FDMC7672S-GP
84.07672.B37
2nd = 84.00402.037
1 2
PG4621
GAP-CLOSE-PWR-3-GP
PG4621
GAP-CLOSE-PWR-3-GP
12
PR4605
200KR2F-L-GP
PR4605
200KR2F-L-GP
12
PR4604
54K9R2F-L-GP
PR4604
54K9R2F-L-GP
1 2
PR4611
0R2J-2-GP
PR4611
0R2J-2-GP
12
PT4601
SE330U2D5VDM-1GP
2nd = 79.33719.L01
1st = 77.23371.13L
3rd = 77.23371.13L
PT4601
SE330U2D5VDM-1GP
2nd = 79.33719.L01
1st = 77.23371.13L
3rd = 77.23371.13L
1 2
PG4604
GAP-CLOSE-PWR-3-GP
PG4604
GAP-CLOSE-PWR-3-GP
1 2
R4601
4D7R3J-L1-GP
RF-DY
R4601
4D7R3J-L1-GP
RF-DY

5
5
4
4
3
3
2
2
1
1
D D
C C
B B
A A
PWR_1D8V_PVDD
PWR_1D8V_SVIN
PWR_1D8V_S0_EN
PWR_1D8V_FB
PWR_1D8V_PHASE
1D8V_PWR
1D8V_S0
3D3V_S5
PM_SLP_S3#8,19,27,29,34,35,36,37,45,46,48,92,93
V1.8S_PG37
Title
Size Document Number Rev
Date: Sheet of
Wistron Corporation
21F, 88, Sec.1, Hsin Tai Wu Rd., Hsichih,
Taipei Hsien 221, Taiwan, R.O.C.
2012 S-Series Richie 13.3
-1
1D8V_S0
A3
47 103Wednesday, March 14, 2012
<Core Design>
Title
Size Document Number Rev
Date: Sheet of
Wistron Corporation
21F, 88, Sec.1, Hsin Tai Wu Rd., Hsichih,
Taipei Hsien 221, Taiwan, R.O.C.
2012 S-Series Richie 13.3
-1
1D8V_S0
A3
47 103Wednesday, March 14, 2012
<Core Design>
Title
Size Document Number Rev
Date: Sheet of
Wistron Corporation
21F, 88, Sec.1, Hsin Tai Wu Rd., Hsichih,
Taipei Hsien 221, Taiwan, R.O.C.
2012 S-Series Richie 13.3
-1
1D8V_S0
A3
47 103Wednesday, March 14, 2012
<Core Design>
RT8068A for 1D8V_S0
R1
R2
Vo=0.6*(1+(R1/R2))
Iomax=2.811A
OCP>3.2A
20111124PV
1 2
PG4707
GAP-CLOSE-PWR-3-GP
PG4707
GAP-CLOSE-PWR-3-GP
12
PC4707
SC10U6D3V3MX-GP
PC4707
SC10U6D3V3MX-GP
12
PC4706
SC10U6D3V3MX-GP
PC4706
SC10U6D3V3MX-GP
1 2
PL4701
COIL-2D2UH-26-GP
2nd = 68.2R21C.10R
68.2R210.20W
PL4701
COIL-2D2UH-26-GP
2nd = 68.2R21C.10R
68.2R210.20W
1 2
PR4701
2D2R2F-GP
PR4701
2D2R2F-GP
1 2
PG4702
GAP-CLOSE-PWR-3-GP
PG4702
GAP-CLOSE-PWR-3-GP
12
PR4704
51KR2F-L-GP
PR4704
51KR2F-L-GP
1 2
PG4706
GAP-CLOSE-PWR-3-GP
PG4706
GAP-CLOSE-PWR-3-GP
12
PC4701
SC10U6D3V3MX-GP
PC4701
SC10U6D3V3MX-GP
12
PC4705
SC22P50V2JN-4GP
PC4705
SC22P50V2JN-4GP
1 2
PG4705
GAP-CLOSE-PWR-3-GP
PG4705
GAP-CLOSE-PWR-3-GP
12
PC4702
SC10U6D3V3MX-GP
PC4702
SC10U6D3V3MX-GP
12
PC4703
SC1U6D3V2KX-GP
PC4703
SC1U6D3V2KX-GP
1 2
PG4704
GAP-CLOSE-PWR-3-GP
PG4704
GAP-CLOSE-PWR-3-GP
PVIN
10
PGOOD
4
SVIN
8
FB 6
NC#7 7
LX#1 1
EN
5
PVIN
9
GND 11
LX#2 2
LX#3 3
PU4701
RT8068AZQWID-GP-U
2nd = 74.05671.043
74.08068.A43
PU4701
RT8068AZQWID-GP-U
2nd = 74.05671.043
74.08068.A43
12
PR4703
102KR2F-GP
PR4703
102KR2F-GP
1 2
PR4702 0R2J-2-GP
PR4702 0R2J-2-GP
1 2
PG4701
GAP-CLOSE-PWR-3-GP
PG4701
GAP-CLOSE-PWR-3-GP
12
PC4704
SC22P50V2GN-GP
DY
PC4704
SC22P50V2GN-GP
DY
1 2
PG4703
GAP-CLOSE-PWR-3-GP
PG4703
GAP-CLOSE-PWR-3-GP

5
5
4
4
3
3
2
2
1
1
D D
C C
B B
A A
PWR_VCCSA_SW
PWR_VCCSA_SLEW
PWR_VCCSA_BST_RPWR_VCCSA_BST
PWR_VCCSA_V5DRV
PWR_VCCSA_EN
PWR_VCCSA_COMP_1PWR_VCCSA_COMP
PWR_VCCSA_VIN
PWR_VCCSA_VID0
PWR_VCCSA_VREF
PWR_VCCSA_VID1
+VCCSA
5V_S5
5V_S5
+VCCSA
+VCCSA VCCSA
PM_SLP_S3# 8,19,27,29,34,35,36,37,45,46,47,92,93
VCCSA_PG 37
VCCSA_SEL 8
H_FC_C22 8
VCCUSA_SENSE 8
Title
Size Document Number Rev
Date: Sheet of
Wistron Corporation
21F, 88, Sec.1, Hsin Tai Wu Rd., Hsichih,
Taipei Hsien 221, Taiwan, R.O.C.
2012 S-Series Richie 13.3
-1
ISL95870A_VCCSA
A3
48 103Wednesday, March 14, 2012
<Core Design>
Title
Size Document Number Rev
Date: Sheet of
Wistron Corporation
21F, 88, Sec.1, Hsin Tai Wu Rd., Hsichih,
Taipei Hsien 221, Taiwan, R.O.C.
2012 S-Series Richie 13.3
-1
ISL95870A_VCCSA
A3
48 103Wednesday, March 14, 2012
<Core Design>
Title
Size Document Number Rev
Date: Sheet of
Wistron Corporation
21F, 88, Sec.1, Hsin Tai Wu Rd., Hsichih,
Taipei Hsien 221, Taiwan, R.O.C.
2012 S-Series Richie 13.3
-1
ISL95870A_VCCSA
A3
48 103Wednesday, March 14, 2012
<Core Design>
Design Current =6 A
6.6A<OCP< 7.8A
VID0 VCCSA
0.675V
0.725VL
L
VID1
H
0.8V
L
H
L
H
H
0.9V
TPS51461 for VCCSA
20120112 PV-R
20120116PV-R
20120116PV-R
20120130PV-R
20120130PV-R
12
PC4809
SC22U6D3V5MX-2GP
PC4809
SC22U6D3V5MX-2GP
1 2
PC4802
SCD22U10V2KX-1GP
PC4802
SCD22U10V2KX-1GP
12
PR4801
10KR2F-2-GP
PR4801
10KR2F-2-GP
1 2
PL4801
COIL-D47UH-9-GP
68.R4710.20G
2nd = 68.R471A.10S
PL4801
COIL-D47UH-9-GP
68.R4710.20G
2nd = 68.R471A.10S
1 2
PR4811
100R2F-L1-GP-U
PR4811
100R2F-L1-GP-U
12
PR4805 0R0402-PADPR4805 0R0402-PAD
12
PR4806
1R2F-GP
PR4806
1R2F-GP
1 2
PC4808 SCD033U16V2KX-GP
DY
PC4808 SCD033U16V2KX-GP
DY
1 2
PC4806
SCD01U50V2KX-1GP
PC4806
SCD01U50V2KX-1GP
12
PC4816
SC2D2U10V3KX-1GP
PC4816
SC2D2U10V3KX-1GP
12
PC4814
SC1U10V2KX-1GP
PC4814
SC1U10V2KX-1GP
12
PC4815
SC10U10V5KX-2GP
DY
PC4815
SC10U10V5KX-2GP
DY
1 2
PR4807
0R0603-PAD-1-GP
PR4807
0R0603-PAD-1-GP
1 2
PG4803
GAP-CLOSE-PWR-3-GP
PG4803
GAP-CLOSE-PWR-3-GP
1 2
PC4805
SCD1U25V3KX-GP
PC4805
SCD1U25V3KX-GP
1 2
PR4812 1KR2F-3-GP
DY
PR4812 1KR2F-3-GP
DY
12
PC4804
SC1U6D3V2KX-GP
PC4804
SC1U6D3V2KX-GP
12
PC4810
SC22U6D3V5MX-2GP
PC4810
SC22U6D3V5MX-2GP
12
PR4804 0R0402-PADPR4804 0R0402-PAD
1 2
PG4810
GAP-CLOSE-PWR-3-GP
PG4810
GAP-CLOSE-PWR-3-GP
12
PC4801
SC10U6D3V5KX-1GP
PC4801
SC10U6D3V5KX-1GP
12
PC4813
SC10U10V5KX-2GP
PC4813
SC10U10V5KX-2GP
1 2
PG4808
GAP-CLOSE-PWR-3-GP
PG4808
GAP-CLOSE-PWR-3-GP
1 2
PG4801
GAP-CLOSE-PWR-3-GP
PG4801
GAP-CLOSE-PWR-3-GP
1 2
PG4807
GAP-CLOSE-PWR-3-GP
PG4807
GAP-CLOSE-PWR-3-GP
1 2
PG4806
GAP-CLOSE-PWR-3-GP
PG4806
GAP-CLOSE-PWR-3-GP
1 2
PG4805
GAP-CLOSE-PWR-3-GP
PG4805
GAP-CLOSE-PWR-3-GP
1 2
PG4804
GAP-CLOSE-PWR-3-GP
PG4804
GAP-CLOSE-PWR-3-GP
GND
1
VREF
2
COMP
3
SLEW
4
VOUT
5
MODE
6
SW#7 7
SW#8 8
SW#9 9
SW#10 10
SW#11 11
BST 12
EN 13
VID0 14
VID1 15
PGOOD 16
V5FILT 17
V5DRV 18
PGND
19
PGND
20
PGND
21
VIN
22
VIN
23
VIN
24
GND
25
PU4801
TPS51461RGER-GP
74.51461.043
PU4801
TPS51461RGER-GP
74.51461.043
12
PC4807
SC10U6D3V5KX-1GP
PC4807
SC10U6D3V5KX-1GP
12
PC4803
SCD1U25V3KX-GP
PC4803
SCD1U25V3KX-GP
1 2
PG4809
GAP-CLOSE-PWR-3-GP
PG4809
GAP-CLOSE-PWR-3-GP
1 2
PG4802
GAP-CLOSE-PWR-3-GP
PG4802
GAP-CLOSE-PWR-3-GP
12
PC4817
SC3300P50V3KX-1GP
PC4817
SC3300P50V3KX-1GP
12
PR4802
4K99R2F-L-GP
PR4802
4K99R2F-L-GP

5
5
4
4
3
3
2
2
1
1
D D
C C
B B
A A
DMIC_DATA
DMIC_CLK
CAM_USB_10+
CAM_USB_10-
DISP_OFF#
CAM_USB_10+
CAM_USB_10-
LCD_SMBDATA_C
DISP_OFF#
BRIGHTNESS_CTRL
LCD_SMBCLK_C
5V_S0
3D3V_S0
+LCDVDD
+LCDVDD 3D3V_S0
3D3V_AUX_S5
5V_S0
3D3V_S0
DCBATOUT
3D3V_S0
3D3V_S0
+LCDVDD
USB_PN1021
USB_PP1021
LID_SW# 27,82,97
LCD_BL_EN 20,97
LCDVDD_EN20,97
TXCLKA_L- 20
TXCLKA_L+ 20
TXOUTA_L0- 20
TXOUTA_L0+ 20
TXOUTA_L1- 20
TXOUTA_L1+ 20
TXOUTA_L2- 20
TXOUTA_L2+ 20
DMIC_CLK 29,97
DMIC_DATA 29,97
LCD_SMBDATA 20
CAMERA_ON 21
DISP_OFF# 97
BKLT_CTL 20
LCD_SMBCLK 20
Title
Size Document Number Rev
Date: Sheet of
Wistron Corporation
21F, 88, Sec.1, Hsin Tai Wu Rd., Hsichih,
Taipei Hsien 221, Taiwan, R.O.C.
2012 S-Series Richie 13.3
-1
LCD Connector
A3
49 103Wednesday, March 14, 2012
<Core Design>
Title
Size Document Number Rev
Date: Sheet of
Wistron Corporation
21F, 88, Sec.1, Hsin Tai Wu Rd., Hsichih,
Taipei Hsien 221, Taiwan, R.O.C.
2012 S-Series Richie 13.3
-1
LCD Connector
A3
49 103Wednesday, March 14, 2012
<Core Design>
Title
Size Document Number Rev
Date: Sheet of
Wistron Corporation
21F, 88, Sec.1, Hsin Tai Wu Rd., Hsichih,
Taipei Hsien 221, Taiwan, R.O.C.
2012 S-Series Richie 13.3
-1
LCD Connector
A3
49 103Wednesday, March 14, 2012
<Core Design>
LED BACKLIGHT CONVERTER POWER
Near LCD1 CONN
LCD POWER CIRCUIT
Layout 40 mil
CAMERA
LCD Connector
CARMER PINDEFINE
20120112 PV-R
20120116PV-R
20120116PV-R
20120201PV-R
20120214 PV-R
12
C4907
SCD1U10V2KX-4GP
C4907
SCD1U10V2KX-4GP
1
2 3
4
RN
0R4P2R-PAD
RN4902
RN
0R4P2R-PAD
RN4902
1
2
3
4
5
6
7
8
9
10
11
12
13
14
15
16
17
18
19
20
21
22
23
24
25
26
27
28
29
30
31
32
33
34
35
36
37
38
39
40
LVDS1
IPEX-CON30-7-GP-U
20.F1093.030
2nd = 20.F2141.030
LVDS1
IPEX-CON30-7-GP-U
20.F1093.030
2nd = 20.F2141.030
12
C4906
SC4D7U10V5ZY-3GP
C4906
SC4D7U10V5ZY-3GP
1 2
R4904
100KR2J-1-GP
R4904
100KR2J-1-GP
EN
1GND
2OUT
3IN#4 4
IN#5 5
U4901
G5285T11U-GP
74.05285.07F
2nd = 74.09724.09F
3rd = 74.03514.07F
U4901
G5285T11U-GP
74.05285.07F
2nd = 74.09724.09F
3rd = 74.03514.07F
1 2
34
TR4901
FILTER-4P-6-GP
EMI
69.10103.041
2nd = 69.10080.011
TR4901
FILTER-4P-6-GP
EMI
69.10103.041
2nd = 69.10080.011
1 2
R4905
100KR2J-1-GP
DY
R4905
100KR2J-1-GP
DY
1
2
3 4
5
6
D4902
BAV99S-GP
83.00099.AAE
2ND = 83.BAV99.AAE
DY
D4902
BAV99S-GP
83.00099.AAE
2ND = 83.BAV99.AAE
DY
12
C4911
SC10U6D3V3MX-GP
DY
C4911
SC10U6D3V3MX-GP
DY
12
R4902
2KR2J-1-GP
R4902
2KR2J-1-GP
12
C4905
SC1U6D3V2KX-GP
C4905
SC1U6D3V2KX-GP
12
R4901
100KR2J-1-GP
R4901
100KR2J-1-GP
A K
D4901
CH751H-40-1-GP
83.R0304.D8F
2ND = 83.R2004.C8F
3RD = 83.1PS76.01F
D4901
CH751H-40-1-GP
83.R0304.D8F
2ND = 83.R2004.C8F
3RD = 83.1PS76.01F
12
C4910
SCD1U10V2KX-4GP
DY
C4910
SCD1U10V2KX-4GP
DY
1
23
4
RN4901
SRN2K2J-1-GP
RN4901
SRN2K2J-1-GP
12
C4901
SCD1U10V2KX-4GP
C4901
SCD1U10V2KX-4GP
1 2
R4910 1KR2J-1-GPR4910 1KR2J-1-GP
12
R4903
100KR2J-1-GP
R4903
100KR2J-1-GP
12
C4909
SC47P50V2JN-3GP
C4909
SC47P50V2JN-3GP
12
C4902
SCD1U10V2KX-4GP
C4902
SCD1U10V2KX-4GP
12
C4908
SCD01U16V2KX-3GP
C4908
SCD01U16V2KX-3GP

5
5
4
4
3
3
2
2
1
1
D D
C C
B B
A A
DDC_CLK_CON
DDC_DATA_CON
CRT_B
M_VSYNC HSYNC_5
VSYNC_5
M_HSYNC
CRT_VSYNC_CON_1
CRT_HSYNC_CON_1
DDC_DATA_CON
DDC_CLK_CON
CRT_HSYNC_CON_1
CRT_VSYNC_CON_1
CRTVDD_EN#_1
CRT_R
CRT_B
CRT_G
CRT_HSYNC_CON_1
CRT_VSYNC_CON_1
CRTVDD_EN#
+5VS_CRT_F2
DDC_DATA_CON
MUX_G
MUX_B
CRT_DDC_CLK_RCRT_DDC_CLK_R
DDC_CLK_CON
MUX_R
CRT_G
CRT_R
DDC_DATA_CON
DDC_CLK_CON
CRT_G
CRT_VSYNC_CON_1
CRT_R
CRT_B
CRT_HSYNC_CON_1
CRT_DDC_DATA_R
M_VSYNC
M_HSYNC
MUX_R
CRT_G
CRT_R
CRT_B
MUX_L_R
MUX_G MUX_L_G
MUX_B MUX_L_B
3D3V_S0
3D3V_S0
3D3V_S0 3D3V_S0
5V_S0_CRT
5V_S0_CRT
5V_S0_CRT
5V_S0 5V_S0_CRT
3D3V_S0
5V_S0_CRT
3D3V_S0
CRT_DDC_CLK20
CRT_VSYNC20 CRT_HSYNC20
PWR_GOOD5,27,37,42,96
PCH_RED20
PCH_GREEN20
PCH_BLUE20
CRT_DDC_DATA20
Title
Size Document Number Rev
Date: Sheet of
Wistron Corporation
21F, 88, Sec.1, Hsin Tai Wu Rd., Hsichih,
Taipei Hsien 221, Taiwan, R.O.C.
2012 S-Series Richie 13.3
-1
CRT Connector
A3
50 103Wednesday, March 14, 2012
<Core Design>
Title
Size Document Number Rev
Date: Sheet of
Wistron Corporation
21F, 88, Sec.1, Hsin Tai Wu Rd., Hsichih,
Taipei Hsien 221, Taiwan, R.O.C.
2012 S-Series Richie 13.3
-1
CRT Connector
A3
50 103Wednesday, March 14, 2012
<Core Design>
Title
Size Document Number Rev
Date: Sheet of
Wistron Corporation
21F, 88, Sec.1, Hsin Tai Wu Rd., Hsichih,
Taipei Hsien 221, Taiwan, R.O.C.
2012 S-Series Richie 13.3
-1
CRT Connector
A3
50 103Wednesday, March 14, 2012
<Core Design>
DDC&HSYNC&VSYNC
5V @ ext. CRT side
Place these resistors as
the closest components to
connector CRT1
Transmission line characteristic
impedance Zo = 50 Ohm
Transmission line characteristic
impedance Zo= 50 Ohm
CRT1
Transmission line
characteristic
impedance for RGB
signals Zo = 37.5 Ohm
DDC
CRT Connector
1.1A/8V
CRT RGB
R1
2011102PV
20120112 PV-R
20120112 PV-R
20120116PV-R
20120116PV-R
20120116PV-R
20120116PV-R
20120116PV-R
20120116PV-R
20120131PVR
20120210PV-R
1 2
L5001
BLM18BB470SN1D-GP
2nd = 68.00245.051
68.00084.B61
3rd = 68.00226.141
L5001
BLM18BB470SN1D-GP
2nd = 68.00245.051
68.00084.B61
3rd = 68.00226.141
1
AFTP5008 AFTE14P-GPAFTP5008 AFTE14P-GP
12
C5025
SC33P50V2JN-3GP
DY
C5025
SC33P50V2JN-3GP
DY
1
2 3
4
RN
0R4P2R-PAD
RN5008
RN
0R4P2R-PAD
RN5008
1
23
4
RN5001
SRN2K2J-1-GP
RN5001
SRN2K2J-1-GP
G
S
D
Q5001
2N7002K-2-GP
2nd = 84.07002.I31
84.2N702.J31
3rd = 84.2N702.W31
Q5001
2N7002K-2-GP
2nd = 84.07002.I31
84.2N702.J31
3rd = 84.2N702.W31
12
C5023
SC22P50V2JN-4GP
DY
C5023
SC22P50V2JN-4GP
DY
1
2
3 4
5
6
D5004
BAV99S-GP
DY
83.00099.AAE
2ND = 83.BAV99.AAE
D5004
BAV99S-GP
DY
83.00099.AAE
2ND = 83.BAV99.AAE
1 2
R5007 0R0402-PADR5007 0R0402-PAD
12
C5004 SC22P50V2JN-4GP
DY
C5004 SC22P50V2JN-4GP
DY
12
R5001 75R2F-2-GPR5001 75R2F-2-GP
1 2
R5006 0R0402-PADR5006 0R0402-PAD
1 2
L5002
BLM18BB470SN1D-GP
2nd = 68.00245.051
68.00084.B61
3rd = 68.00226.141
L5002
BLM18BB470SN1D-GP
2nd = 68.00245.051
68.00084.B61
3rd = 68.00226.141
1
AFTP5009 AFTE14P-GPAFTP5009 AFTE14P-GP
12
R5020
10KR2J-3-GP
R5020
10KR2J-3-GP
1 2
F5001
FUSE-1D1A6V-4GP-U
69.50007.691
2nd = 69.50007.771
3rd = 69.60040.011
F5001
FUSE-1D1A6V-4GP-U
69.50007.691
2nd = 69.50007.771
3rd = 69.60040.011
1
2 3
4
RN
0R4P2R-PAD
RN5002
RN
0R4P2R-PAD
RN5002
12
C5020
SC4D7U10V5ZY-3GP
DY
C5020
SC4D7U10V5ZY-3GP
DY
1 2
R5008 0R0402-PADR5008 0R0402-PAD
1
2 3
4
RN5003
SRN33J-5-GP-U
RN5003
SRN33J-5-GP-U
12
C5005 SC22P50V2JN-4GP
DY
C5005 SC22P50V2JN-4GP
DY
1
AFTP5010 AFTE14P-GPAFTP5010 AFTE14P-GP
1 2
L5003
BLM18BB470SN1D-GP
2nd = 68.00245.051
68.00084.B61
3rd = 68.00226.141
L5003
BLM18BB470SN1D-GP
2nd = 68.00245.051
68.00084.B61
3rd = 68.00226.141
12
C5019
SCD1U16V2ZY-2GP
DY
C5019
SCD1U16V2ZY-2GP
DY
1
AFTP5011 AFTE14P-GPAFTP5011 AFTE14P-GP
12
C5022
SCD1U16V2ZY-2GP
C5022
SCD1U16V2ZY-2GP
12
C5018
SC10P50V2JN-4GP
DY
C5018
SC10P50V2JN-4GP
DY
12
C5006 SC22P50V2JN-4GP
DY
C5006 SC22P50V2JN-4GP
DY
12
R5019
10KR2J-3-GP
R5019
10KR2J-3-GP
OE#
1
A
2
GND
3Y4
VCC 5
U5002
U74AHCT1G125G-AL5-R-GP-U
73.1G125.D0G
2nd = 73.07125.0AG
3rd = 73.1G125.0JH
U5002
U74AHCT1G125G-AL5-R-GP-U
73.1G125.D0G
2nd = 73.07125.0AG
3rd = 73.1G125.0JH
1
AFTP5012 AFTE14P-GPAFTP5012 AFTE14P-GP
1 2
R5013 0R2J-2-GPR5013 0R2J-2-GP
12
C5007 SC22P50V2JN-4GPC5007 SC22P50V2JN-4GP
CRT_RED 1
CRT_GREEN 2
CRT_BLUE 3
NC#4
4VCC_CRT 9
NC#11
11
DDCDATA_ID1 12
DDCCLK_ID3 15
VSYNC 14
HSYNC 13
GND
5
GND
6
GND
7
GND
8
GND
10
GND
16
GND
17
CRT1
D-SUB-15-123-GP
20.20938.015
2nd = 20.20984.015
CRT1
D-SUB-15-123-GP
20.20938.015
2nd = 20.20984.015
1
AFTP5006 AFTE14P-GPAFTP5006 AFTE14P-GP
1
2
3 4
5
6
D5006
BAV99S-GP
DY
83.00099.AAE
2ND = 83.BAV99.AAE
D5006
BAV99S-GP
DY
83.00099.AAE
2ND = 83.BAV99.AAE
1
2
3
D5003
BAV99-5-GP-U
83.00099.T11
2nd = 83.BAV99.D11
3rd = 83.BAV99.H11
DY
D5003
BAV99-5-GP-U
83.00099.T11
2nd = 83.BAV99.D11
3rd = 83.BAV99.H11
DY
12
C5008 SC22P50V2JN-4GPC5008 SC22P50V2JN-4GP
12
R5002 75R2F-2-GPR5002 75R2F-2-GP
12
C5002 SC22P50V2JN-4GPC5002 SC22P50V2JN-4GP
12
C5003 SC22P50V2JN-4GPC5003 SC22P50V2JN-4GP
12
C5009 SC22P50V2JN-4GPC5009 SC22P50V2JN-4GP
1 2
R5012 0R2J-2-GPR5012 0R2J-2-GP
12
R5003 75R2F-2-GPR5003 75R2F-2-GP
1
AFTP5002 AFTE14P-GPAFTP5002 AFTE14P-GP
12
C5017
SC10P50V2JN-4GP
DY
C5017
SC10P50V2JN-4GP
DY
12
C5024
SC33P50V2JN-3GP
DY
C5024
SC33P50V2JN-3GP
DY
OE#
1
A
2
GND
3Y4
VCC 5
U5001
U74AHCT1G125G-AL5-R-GP-U
73.1G125.D0G
2nd = 73.07125.0AG
3rd = 73.1G125.0JH
U5001
U74AHCT1G125G-AL5-R-GP-U
73.1G125.D0G
2nd = 73.07125.0AG
3rd = 73.1G125.0JH
12
C5016
SCD1U16V2ZY-2GP
C5016
SCD1U16V2ZY-2GP
1
AFTP5003 AFTE14P-GPAFTP5003 AFTE14P-GP
1
23
4
RN5007
SRN10KJ-5-GP
RN5007
SRN10KJ-5-GP
G
D S
Q5002
DMP2305U-7-GP
2nd = 84.02377.031
84.02305.G31
3rd = 84.02035.031
Q5002
DMP2305U-7-GP
2nd = 84.02377.031
84.02305.G31
3rd = 84.02035.031
12
C5001 SC22P50V2JN-4GPC5001 SC22P50V2JN-4GP
1
2
3 4
5
6
D5005
BAV99S-GP
DY
83.00099.AAE
2ND = 83.BAV99.AAE
D5005
BAV99S-GP
DY
83.00099.AAE
2ND = 83.BAV99.AAE
1
AFTP5004 AFTE14P-GPAFTP5004 AFTE14P-GP
1
AFTP5007 AFTE14P-GPAFTP5007 AFTE14P-GP
12
C5010
SCD1U10V2KX-4GP
DY
C5010
SCD1U10V2KX-4GP
DY
1 2
R5011 0R2J-2-GPR5011 0R2J-2-GP
1
2
34
5
6
Q5003
2N7002KDW-GP
2nd = 84.2N702.E3F
84.2N702.A3F
3rd = 84.2N702.F3F
Q5003
2N7002KDW-GP
2nd = 84.2N702.E3F
84.2N702.A3F
3rd = 84.2N702.F3F
1
AFTP5005 AFTE14P-GPAFTP5005 AFTE14P-GP
1
23
4
RN5004
SRN2K2J-1-GP
RN5004
SRN2K2J-1-GP
1
AFTP5001 AFTE14P-GPAFTP5001 AFTE14P-GP
12
C5021
SC22P50V2JN-4GP
DY
C5021
SC22P50V2JN-4GP
DY

5
5
4
4
3
3
2
2
1
1
D D
C C
B B
A A
DDC_DATA_HDMI
DDC_CLK_HDMI
HDMI_PLL_GND
HDMI_HPD_R
HDMI_HPD_B
HPD_HDMI_CON
DDC_DATA_HDMI
DDC_CLK_HDMI
HDMI_DATA0_R_C_CON
HDMI_DATA2_R_C_CON
HDMI_CLK_R_C#_CON
HDMI_DATA1_R_C#_CON
HDMI_DATA2_R_C#_CON
HDMI_DATA0_R_C#_CON
HDMI_CLK_R_C_CON
HDMI_DATA1_R_C_CON
HDMI_DATA2_R_C
HDMI_DATA2_R_C#
HDMI_DATA1_R_C
HDMI_DATA1_R_C#
HDMI_PLL_GND
HDMI_DATA0_R_C
HDMI_DATA0_R_C#
HDMI_CLK_R_C
HDMI_CLK_R_C#
HDMI_CLK_R_C
HDMI_CLK_R_C# HDMI_CLK_R_C#_CON
HDMI_CLK_R_C_CON
HDMI_DATA1_R_C# HDMI_DATA1_R_C#_CON
HDMI_DATA1_R_C_CON
HDMI_DATA0_R_C HDMI_DATA0_R_C_CON
HDMI_DATA0_R_C#_CONHDMI_DATA0_R_C# HDMI_DATA2_R_C#_CONHDMI_DATA2_R_C#
HDMI_DATA2_R_C HDMI_DATA2_R_C_CON
HDMI_DATA1_R_C
3D3V_S0
3D3V_S0
3D3V_S0
5V_S0_CRT
5V_S0_CRT
HDMI_PCH_DET 20,97
PCH_HDMI_DATA20
PCH_HDMI_CLK20
HDMI_DATA2_R20
HDMI_CLK_R#20 HDMI_CLK_R20
HDMI_DATA0_R#20 HDMI_DATA0_R20
HDMI_DATA1_R#20 HDMI_DATA1_R20
HDMI_DATA2_R#20
Title
Size Document Number Rev
Date: Sheet of
Wistron Corporation
21F, 88, Sec.1, Hsin Tai Wu Rd., Hsichih,
Taipei Hsien 221, Taiwan, R.O.C.
2012 S-Series Richie 13.3
-1
HDMI Level Shifter/Conn
A3
51 103Wednesday, March 14, 2012
<Core Design>
Title
Size Document Number Rev
Date: Sheet of
Wistron Corporation
21F, 88, Sec.1, Hsin Tai Wu Rd., Hsichih,
Taipei Hsien 221, Taiwan, R.O.C.
2012 S-Series Richie 13.3
-1
HDMI Level Shifter/Conn
A3
51 103Wednesday, March 14, 2012
<Core Design>
Title
Size Document Number Rev
Date: Sheet of
Wistron Corporation
21F, 88, Sec.1, Hsin Tai Wu Rd., Hsichih,
Taipei Hsien 221, Taiwan, R.O.C.
2012 S-Series Richie 13.3
-1
HDMI Level Shifter/Conn
A3
51 103Wednesday, March 14, 2012
<Core Design>
Routing Guidelines:
CTRLDATA must be routed longer than CTRLCLK within 1000 mils (25.4 mm).
The total delay on CTRLDATA should be longer than CTRLCLK.
Close to PCH
HDMI CONN
Close to HDMI Connector
HDMI Connector
20120116PV-R
20120130PV-R
1 2
34
TR5103
COIL-90OHM-100MHZ-3-GP
2nd = 69.10098.031
3rd = 69.10118.021
68.11900.20A
TR5103
COIL-90OHM-100MHZ-3-GP
2nd = 69.10098.031
3rd = 69.10118.021
68.11900.20A
1 2
34
TR5104
COIL-90OHM-100MHZ-3-GP
2nd = 69.10098.031
3rd = 69.10118.021
68.11900.20A
TR5104
COIL-90OHM-100MHZ-3-GP
2nd = 69.10098.031
3rd = 69.10118.021
68.11900.20A
1 2
C5105 SCD1U10V2KX-5GPC5105 SCD1U10V2KX-5GP
1 2
34
TR5102
COIL-90OHM-100MHZ-3-GP
2nd = 69.10098.031
3rd = 69.10118.021
68.11900.20A
TR5102
COIL-90OHM-100MHZ-3-GP
2nd = 69.10098.031
3rd = 69.10118.021
68.11900.20A
1 2
34
TR5101
COIL-90OHM-100MHZ-3-GP
2nd = 69.10098.031
3rd = 69.10118.021
68.11900.20A
TR5101
COIL-90OHM-100MHZ-3-GP
2nd = 69.10098.031
3rd = 69.10118.021
68.11900.20A
1
2
3
4 5
6
7
8
RN5107
SRN680J-GP
RN5107
SRN680J-GP
1 2
R5111
150KR2J-L1-GP
R5111
150KR2J-L1-GP
1
2
34
5
6
Q5104
2N7002KDW-GP
2nd = 84.2N702.E3F
84.2N702.A3F
3rd = 84.2N702.F3F
Q5104
2N7002KDW-GP
2nd = 84.2N702.E3F
84.2N702.A3F
3rd = 84.2N702.F3F
1
2 3
4
RN5101
SRN2K2J-1-GP
RN5101
SRN2K2J-1-GP
1
2
3
4 5
6
7
8
RN5106
SRN680J-GP
RN5106
SRN680J-GP
1 2
C5104 SCD1U10V2KX-5GPC5104 SCD1U10V2KX-5GP
1
2
3
4
5
6
7
8
9
10
11
12
13
14
15
16
17
18
19
20
21
22
23
HDMI1
SKT-HDMI23-54-GP
22.10296.721
2nd = 22.10296.761
HDMI1
SKT-HDMI23-54-GP
22.10296.721
2nd = 22.10296.761
1 2
C5103 SCD1U10V2KX-5GPC5103 SCD1U10V2KX-5GP
1 2
R5123
0R2J-2-GP
DY
R5123
0R2J-2-GP
DY
1 2
C5110 SCD1U10V2KX-5GPC5110 SCD1U10V2KX-5GP
1 2
C5109 SCD1U10V2KX-5GPC5109 SCD1U10V2KX-5GP
G
S
D
Q5103
2N7002K-2-GP
2nd = 84.07002.I31
84.2N702.J31
3rd = 84.2N702.W31
Q5103
2N7002K-2-GP
2nd = 84.07002.I31
84.2N702.J31
3rd = 84.2N702.W31
12
R5110
200KR2J-L1-GP
DY
R5110
200KR2J-L1-GP
DY
12
R5112
20KR2F-L-GP
R5112
20KR2F-L-GP
1 2
C5106 SCD1U10V2KX-5GPC5106 SCD1U10V2KX-5GP
1 2
R5128
0R0402-PAD
R5128
0R0402-PAD
1 2
C5107 SCD1U10V2KX-5GPC5107 SCD1U10V2KX-5GP
12
C5102
SCD1U10V2KX-5GP
C5102
SCD1U10V2KX-5GP
12
R5113
100KR2J-1-GP
DY
R5113
100KR2J-1-GP
DY
3
1
2
Q5102
PMBS3904-1-GP
84.03904.L06
2nd = 84.03904.X11
Q5102
PMBS3904-1-GP
84.03904.L06
2nd = 84.03904.X11
1 2
C5108 SCD1U10V2KX-5GPC5108 SCD1U10V2KX-5GP

5
5
4
4
3
3
2
2
1
1
D D
C C
B B
A A
Title
Size Document Number Rev
Date: Sheet of
Wistron Corporation
21F, 88, Sec.1, Hsin Tai Wu Rd., Hsichih,
Taipei Hsien 221, Taiwan, R.O.C.
2012 S-Series Richie 13.3
-1
(Reserved)
A3
52 103Wednesday, March 14, 2012
<Core Design>
Title
Size Document Number Rev
Date: Sheet of
Wistron Corporation
21F, 88, Sec.1, Hsin Tai Wu Rd., Hsichih,
Taipei Hsien 221, Taiwan, R.O.C.
2012 S-Series Richie 13.3
-1
(Reserved)
A3
52 103Wednesday, March 14, 2012
<Core Design>
Title
Size Document Number Rev
Date: Sheet of
Wistron Corporation
21F, 88, Sec.1, Hsin Tai Wu Rd., Hsichih,
Taipei Hsien 221, Taiwan, R.O.C.
2012 S-Series Richie 13.3
-1
(Reserved)
A3
52 103Wednesday, March 14, 2012
<Core Design>
(Blanking)

5
5
4
4
3
3
2
2
1
1
D D
C C
B B
A A
XMIT_OFF_R
1D5V_S0_MINI
USB_PP5
USB_PN5
PCIE_WAKE#_WLAN
BT_COMBO#_5
CLKREQD#_WLAN
XMIT_OFF_R
LED_WIRELESS
WLAN_OFF_G
LED_WIRELESS_R_G
LED_WIRELESS_R_S
LED_WIRELESS
WLAN_RST#
WLAN_RST#
BT_COMBO#_19
3D3V_WLAN
3D3V_WLAN
1D5V_S0
3D3V_WLAN
3D3V_WLAN
3D3V_S0
3D3V_WLAN
3D3V_S0
5V_S0
3D3V_S0
3D3V_WLAN
B+_DEBUG_MINI
WLAN_TRANSMIT_OFF#22
WL_LED# 68
USB_PP5 21
USB_PN5 21
PCIE_WAKE#19,34
CLKRQ_WLAN#18
CLK_PCIE_WLAN#18 CLK_PCIE_WLAN18
PCIE_RXP4_WLAN18 PCIE_RXN4_WLAN18
PCIE_TXP4_WLAN18 PCIE_TXN4_WLAN18
BT_OFF#22,97
XMIT_OFF_R 97
WLAN_OFF27
CLKRQ_WLAN# 18
PLT_RST#5,17,21,32,34,54,56,71,83,96,97
WL_LED#68
WLAN_OFF27
BT_OFF#22,97
PLT_RST# 5,17,21,32,34,54,56,71,83,96,97
LPC_FRAME#_MINI 71
LPC_AD0_MINI 71
LPC_AD1_MINI 71
LPC_AD2_MINI 71
LPC_AD3_MINI 71
BT_COMBO#_1971
Title
Size Document Number Rev
Date: Sheet of
Wistron Corporation
21F, 88, Sec.1, Hsin Tai Wu Rd., Hsichih,
Taipei Hsien 221, Taiwan, R.O.C.
2012 S-Series Richie 13.3
-1
WLAN MINI SLOT
A3
53 103Wednesday, March 14, 2012
<Core Design>
Title
Size Document Number Rev
Date: Sheet of
Wistron Corporation
21F, 88, Sec.1, Hsin Tai Wu Rd., Hsichih,
Taipei Hsien 221, Taiwan, R.O.C.
2012 S-Series Richie 13.3
-1
WLAN MINI SLOT
A3
53 103Wednesday, March 14, 2012
<Core Design>
Title
Size Document Number Rev
Date: Sheet of
Wistron Corporation
21F, 88, Sec.1, Hsin Tai Wu Rd., Hsichih,
Taipei Hsien 221, Taiwan, R.O.C.
2012 S-Series Richie 13.3
-1
WLAN MINI SLOT
A3
53 103Wednesday, March 14, 2012
<Core Design>
Mini-Card--WLAN (Half)
WLAN Connector
20120112 PV-R
20120116PV-R
20120210PV-R
1 2
R5315
1KR2F-3-GP
R5315
1KR2F-3-GP
12
C5303
SC4D7U10V5ZY-3GP
C5303
SC4D7U10V5ZY-3GP
1 2
C5305
SCD1U10V2KX-4GP
C5305
SCD1U10V2KX-4GP
12
R5314
220KR2J-L2-GP
R5314
220KR2J-L2-GP
1 2
R5313
0R2J-2-GP
DY
R5313
0R2J-2-GP
DY
12
R53120R2J-2-GP
DY
R53120R2J-2-GP
DY
G
D S
Q5301
DMP2305U-7-GP
2nd = 84.02377.031
84.02305.G31
3rd = 84.02035.031
Q5301
DMP2305U-7-GP
2nd = 84.02377.031
84.02305.G31
3rd = 84.02035.031
1 2
R5303 0R2J-2-GP
DY
R5303 0R2J-2-GP
DY
1 2
R5309
10KR2J-3-GP
R5309
10KR2J-3-GP
1 2
R5302 0R2J-2-GP
DY
R5302 0R2J-2-GP
DY
A K
D5302
1SS355GP-GP
83.00355.F1F
2nd = 83.00355.D1F
D5302
1SS355GP-GP
83.00355.F1F
2nd = 83.00355.D1F
1 2
R5301 0R0402-PADR5301 0R0402-PAD
1
2
3 4
5
6
U5301
2N7002KDW-GP
2nd = 84.2N702.E3F
84.2N702.A3F
3rd = 84.2N702.F3F
U5301
2N7002KDW-GP
2nd = 84.2N702.E3F
84.2N702.A3F
3rd = 84.2N702.F3F
1
TP5302TPAD14-OP-GPTP5302TPAD14-OP-GP
1
2
3 4
5
6
U5302
2N7002KDW-GP
2nd = 84.2N702.E3F
84.2N702.A3F
3rd = 84.2N702.F3F
U5302
2N7002KDW-GP
2nd = 84.2N702.E3F
84.2N702.A3F
3rd = 84.2N702.F3F
1 2
R5304
0R0603-PAD-1-GP
R5304
0R0603-PAD-1-GP
1 2
R5308
1K2R2J-1-GP
R5308
1K2R2J-1-GP
12
R5305
10KR2J-3-GP
DY
R5305
10KR2J-3-GP
DY
1 2
C5304
SCD1U16V2ZY-2GP
C5304
SCD1U16V2ZY-2GP
1 2
R5306
220KR2J-L2-GP
R5306
220KR2J-L2-GP
1 2
R5310
0R2J-2-GP
DY
R5310
0R2J-2-GP
DY
12
C5301
SCD01U16V2KX-3GP
C5301
SCD01U16V2KX-3GP
1 2
R5307
4K7R2J-2-GP
DY
R5307
4K7R2J-2-GP
DY
12
C5302
SCD1U16V2ZY-2GP
C5302
SCD1U16V2ZY-2GP
AK
D5301
1SS355GP-GP
83.00355.F1F
2nd = 83.00355.D1F
D5301
1SS355GP-GP
83.00355.F1F
2nd = 83.00355.D1F
1 2
R5311
10KR2F-2-GP
R5311
10KR2F-2-GP
1 2
3 4
5 6
7 8
9 10
11 12
13 14
15 16
17 18
19 20
21 22
23 24
25 26
27 28
29 30
31 32
33 34
35 36
37 38
39 40
41 42
43 44
45 46
47 48
49 50
51 52
53
54
NP1
NP2
WLAN1
SKT-MINI52P-94-GP
62.10043.E51
2nd = 62.10043.951
3rd = 62.10043.F31
WLAN1
SKT-MINI52P-94-GP
62.10043.E51
2nd = 62.10043.951
3rd = 62.10043.F31
1 2
C5307
SCD022U16V2KX-3GP
C5307
SCD022U16V2KX-3GP

5
5
4
4
3
3
2
2
1
1
D D
C C
B B
A A
WWAN_OFF_R
UIM_DATA
UIM_CLK
UIM_RST
UIM_VPP
UIM_PWR
INTRUDER#
WWAN_DET#
3D3V_WWAN_R
UIM_CLK
UIM_VPP
UIM_DATA
UIM_RST
WIFI_RF_EN#
USB_PP12_R
WWAN_TP
WWAN_DET#
BT_COMBO#_W5
BT_COMBO#_W51
UIM_PWR
USB_PN12_R
USB_PP12_R
USB_PN12_R
3D3V_WWAN
BT_COMBO#_W5
WWAN_TP
UIM_DATA
UIM_CLK
UIM_PWR
UIM_VPP
WIFI_RF_EN#
UIM_RST
3D3V_WWAN
WWAN_DET#
3D3V_WWAN
WW_LED#
3D3V_WWAN
3D3V_WWAN
BT_COMBO#_W51
PLT_RST#
PLT_RST#_R
3D3V_S5
3D3V_WWAN
3D3V_WWAN
RTC_AUX_S5
3D3V_WWAN
3D3V_WWAN
3D3V_WWAN
3D3V_WWAN
3D3V_S0
WWAN_OFF27
WWAN_TRANSMIT_OFF# 22,68
PLT_RST# 5,17,21,32,34,53,56,71,83,96,97
INTRUDER# 17,97
USB_PN12 21
USB_PP12 21
WW_LED# 68
WIFI_RF_EN# 97
WWAN_DET# 18
GPS_XMIT_OFF#22,97
GPS_XMIT_OFF#22,97
Title
Size Document Number Rev
Date: Sheet of
Wistron Corporation
21F, 88, Sec.1, Hsin Tai Wu Rd., Hsichih,
Taipei Hsien 221, Taiwan, R.O.C.
2012 S-Series Richie 13.3
-1
WWAN MINI SLOT/SIM
A3
54 103Wednesday, March 14, 2012
<Core Design>
Title
Size Document Number Rev
Date: Sheet of
Wistron Corporation
21F, 88, Sec.1, Hsin Tai Wu Rd., Hsichih,
Taipei Hsien 221, Taiwan, R.O.C.
2012 S-Series Richie 13.3
-1
WWAN MINI SLOT/SIM
A3
54 103Wednesday, March 14, 2012
<Core Design>
Title
Size Document Number Rev
Date: Sheet of
Wistron Corporation
21F, 88, Sec.1, Hsin Tai Wu Rd., Hsichih,
Taipei Hsien 221, Taiwan, R.O.C.
2012 S-Series Richie 13.3
-1
WWAN MINI SLOT/SIM
A3
54 103Wednesday, March 14, 2012
<Core Design>
Mini-Card--WWAN
3A
WWAN Connector
PUT R5412 Close WWAN1
20120112 PV-R
20120116PV-R
20120116PV-R
20120130PV-R
20120201PV-R
20120210PV-R
12
R5408
1MR2J-1-GP
DY
R5408
1MR2J-1-GP
DY
1
AFTP5407 AFTE14P-GPAFTP5407 AFTE14P-GP
12
R5409
47KR2J-2-GP
DY
R5409
47KR2J-2-GP
DY
12
C5401
SCD1U16V2ZY-2GP
DY
C5401
SCD1U16V2ZY-2GP
DY
1
AFTP5413 AFTE14P-GPAFTP5413 AFTE14P-GP
VI/O#1 1
GROUND 2
VIO#3 3
VIO#4
4
VBUS
5
VIO#6
6
U5401
IP4223CZ6-GP
83.42236.0AE
2nd = 83.09904.AAE
3rd = 83.02304.0AE
DY
U5401
IP4223CZ6-GP
83.42236.0AE
2nd = 83.09904.AAE
3rd = 83.02304.0AE
DY
1
AFTP5406 AFTE14P-GPAFTP5406 AFTE14P-GP
1 2
R5401
10KR2F-2-GP
DY
R5401
10KR2F-2-GP
DY
1 2
R5403
0R0402-PAD
R5403
0R0402-PAD
1
AFTP5405 AFTE14P-GPAFTP5405 AFTE14P-GP
1
AFTP5414 AFTE14P-GPAFTP5414 AFTE14P-GP
1
AFTP5404 AFTE14P-GPAFTP5404 AFTE14P-GP
1
AFTP5415 AFTE14P-GPAFTP5415 AFTE14P-GP
G
S
D
Q5402
2N7002K-2-GP
2nd = 84.07002.I31
84.2N702.J31
3rd = 84.2N702.W31
DY
Q5402
2N7002K-2-GP
2nd = 84.07002.I31
84.2N702.J31
3rd = 84.2N702.W31
DY
1
AFTP5403 AFTE14P-GPAFTP5403 AFTE14P-GP
1
AFTP5416 AFTE14P-GPAFTP5416 AFTE14P-GP
VCC
C1
RST
C2
CLK
C3 GND C5
VPP C6
I/O C7
NP1
NP1 NP2 NP2
SIM1
SKT-SIMM6-20-GP
62.10034.491
WWAN
SIM1
SKT-SIMM6-20-GP
62.10034.491
WWAN
12
C5403 SCD1U16V2ZY-2GP
DY
C5403 SCD1U16V2ZY-2GP
DY
1
AFTP5402 AFTE14P-GPAFTP5402 AFTE14P-GP
1 2
R5402
0R2J-2-GP
DY
R5402
0R2J-2-GP
DY
1
AFTP5417 AFTE14P-GPAFTP5417 AFTE14P-GP
12
C5402
SCD1U16V2ZY-2GP
WWAN
C5402
SCD1U16V2ZY-2GP
WWAN
12
R5405 0R0402-PADR5405 0R0402-PAD
1
AFTP5401 AFTE14P-GPAFTP5401 AFTE14P-GP
12
C5406
SCD1U16V2ZY-2GP
WWAN
C5406
SCD1U16V2ZY-2GP
WWAN
12
R5410 0R0402-PADR5410 0R0402-PAD
12
C5405
SCD01U16V2KX-3GP
WWAN
C5405
SCD01U16V2KX-3GP
WWAN
1 2
R5407
220KR2J-L2-GP
WWAN
R5407
220KR2J-L2-GP
WWAN
12
C5404
SCD1U16V2ZY-2GP
WWAN
C5404
SCD1U16V2ZY-2GP
WWAN
12
R5406
10KR2J-3-GP
WWAN
R5406
10KR2J-3-GP
WWAN
G
DS
Q5401
DMP2305U-7-GP
84.02305.G31
2ND = 84.02377.031
WWAN
3rd = 84.02035.031
Q5401
DMP2305U-7-GP
84.02305.G31
2ND = 84.02377.031
WWAN
3rd = 84.02035.031
1 2
R5404 0R2J-2-GP
DY
R5404 0R2J-2-GP
DY
A K
D5401
CH751H-40-1-GP
83.R0304.D8F
2ND = 83.R2004.C8F
3RD = 83.1PS76.01F
WWAN
D5401
CH751H-40-1-GP
83.R0304.D8F
2ND = 83.R2004.C8F
3RD = 83.1PS76.01F
WWAN
12
R5411
0R0805-PAD-1-GP
R5411
0R0805-PAD-1-GP
1 2
C5414
SC22P50V2JN-4GP
DY
C5414
SC22P50V2JN-4GP
DY
12
C5411
SCD1U16V2ZY-2GP
DY
C5411
SCD1U16V2ZY-2GP
DY
12
C5413
SCD1U16V2ZY-2GP
WWAN
C5413
SCD1U16V2ZY-2GP
WWAN
12
C5412
SC4D7U10V5ZY-3GP
WWAN
C5412
SC4D7U10V5ZY-3GP
WWAN
1 2
3 4
5 6
7 8
9 10
11 12
13 14
15 16
17 18
19 20
21 22
23 24
25 26
27 28
29 30
31 32
33 34
35 36
37 38
39 40
41 42
43 44
45 46
47 48
49 50
51 52
53
54
NP1
NP2
WWAN1
SKT-MINI52P-94-GP
62.10043.E51
2nd = 62.10043.951
3rd = 62.10043.F31
WWAN1
SKT-MINI52P-94-GP
62.10043.E51
2nd = 62.10043.951
3rd = 62.10043.F31
1
AFTP5410 AFTE14P-GPAFTP5410 AFTE14P-GP
1
AFTP5409 AFTE14P-GPAFTP5409 AFTE14P-GP
1
TP5401
TPAD14-OP-GP
TP5401
TPAD14-OP-GP
1
AFTP5411 AFTE14P-GPAFTP5411 AFTE14P-GP
1
AFTP5408 AFTE14P-GPAFTP5408 AFTE14P-GP
1 2
C5408
SC39P50V2JN-1GP
DY
C5408
SC39P50V2JN-1GP
DY
12
C5407
SC4D7U10V5ZY-3GP
WWAN
C5407
SC4D7U10V5ZY-3GP
WWAN
12
R5412
510R2J-1-GP
WWAN
R5412
510R2J-1-GP
WWAN
1 2
C5409
SC39P50V2JN-1GP
DY
C5409
SC39P50V2JN-1GP
DY
1 2
C5410
SC39P50V2JN-1GP
DY
C5410
SC39P50V2JN-1GP
DY
1
AFTP5412 AFTE14P-GPAFTP5412 AFTE14P-GP

5
5
4
4
3
3
2
2
1
1
D D
C C
B B
A A
Title
Size Document Number Rev
Date: Sheet of
Wistron Corporation
21F, 88, Sec.1, Hsin Tai Wu Rd., Hsichih,
Taipei Hsien 221, Taiwan, R.O.C.
2012 S-Series Richie 13.3
-1
Reserved
A3
55 103Wednesday, March 14, 2012
<Core Design>
Title
Size Document Number Rev
Date: Sheet of
Wistron Corporation
21F, 88, Sec.1, Hsin Tai Wu Rd., Hsichih,
Taipei Hsien 221, Taiwan, R.O.C.
2012 S-Series Richie 13.3
-1
Reserved
A3
55 103Wednesday, March 14, 2012
<Core Design>
Title
Size Document Number Rev
Date: Sheet of
Wistron Corporation
21F, 88, Sec.1, Hsin Tai Wu Rd., Hsichih,
Taipei Hsien 221, Taiwan, R.O.C.
2012 S-Series Richie 13.3
-1
Reserved
A3
55 103Wednesday, March 14, 2012
<Core Design>
(Blanking)

5
5
4
4
3
3
2
2
1
1
D D
C C
B B
A A
SATA_ODD_DA#_C
SATA_PWR_EN_G_1
SATA_TXN1_C
SATA_PWR_EN_G
SATA_TXN0_C
SATA_TXP0_C
SATA_RXN0_C
SATA_RXP0_C
SATA_ODD_DET#_C
SATA_TXP1_C
SATA_RXN1_C
SATA_RXP1_C
SATA_TXP1_C
SATA_RXP1_C SATA_RXN1_C
SATA_TXN1_C
SATA_RXN0_C
SATA_TXN0_CSATA_TXP0_C
SATA_RXP0_C
5V_ODD_HDD_S0
3D3V_S0
3D3V_S0
5V_ODD_S0
5V_ODD_HDD_S0
5V_ODD_S0
5V_S0
SATA_TXN117
SATA_ODD_PWR_EN22,97 PLT_RST# 5,17,21,32,34,53,54,71,83,96,97
SATA_ODD_DA#21,96
SATA_ODD_DET#17
SATA_TXP0 17
SATA_TXN0 17
SATA_RXN0 17
SATA_RXP0 17
SATA_ODD_DA#_C97
SATA_ODD_DET#_C97
SATA_TXP117
SATA_RXN117 SATA_RXP117
Title
Size Document Number Rev
Date: Sheet of
Wistron Corporation
21F, 88, Sec.1, Hsin Tai Wu Rd., Hsichih,
Taipei Hsien 221, Taiwan, R.O.C.
2012 S-Series Richie 13.3
-1
HDD/ODD
A3
56 103Wednesday, March 14, 2012
<Core Design>
Title
Size Document Number Rev
Date: Sheet of
Wistron Corporation
21F, 88, Sec.1, Hsin Tai Wu Rd., Hsichih,
Taipei Hsien 221, Taiwan, R.O.C.
2012 S-Series Richie 13.3
-1
HDD/ODD
A3
56 103Wednesday, March 14, 2012
<Core Design>
Title
Size Document Number Rev
Date: Sheet of
Wistron Corporation
21F, 88, Sec.1, Hsin Tai Wu Rd., Hsichih,
Taipei Hsien 221, Taiwan, R.O.C.
2012 S-Series Richie 13.3
-1
HDD/ODD
A3
56 103Wednesday, March 14, 2012
<Core Design>
HDD Connector
ODD Connector
Put AC Coupling on connector side
1.5A
1A
2011102SC
20120112 PV-R
20120130PV-R
20120130PV-R
20120210PV-R
12
R5604
220KR2J-L2-GP
R5604
220KR2J-L2-GP
12
R5602
8K2R2J-3-GP
R5602
8K2R2J-3-GP
GND
S1
GND
S4
GND
S7
V33 P1
V33 P2
V33 P3
GND
P4
GND
P5
GND
P6
V5 P7
V5 P8
V5 P9
GND
P10
DAS/DSS
P11
GND
P12
V12 P13
V12 P14
V12 P15
NP1
NP1
NP2
NP2
A+ S2
A- S3
B+ S6
B- S5
23
23
24
24
HDD1
SKT-SATA7P-15P-99-GP
62.10065.I91
2nd = 62.10065.J31
HDD1
SKT-SATA7P-15P-99-GP
62.10065.I91
2nd = 62.10065.J31
12
C5610SCD01U16V2KX-3GP C5610SCD01U16V2KX-3GP
VI/O#1
1
GROUND
2
VIO#3
3VIO#4 4
VBUS 5
VIO#6 6
U5602
IP4223CZ6-GP
83.42236.0AE
2nd = 83.09904.AAE
3rd = 83.02304.0AE
U5602
IP4223CZ6-GP
83.42236.0AE
2nd = 83.09904.AAE
3rd = 83.02304.0AE
1 2
R5605
0R0402-PAD
R5605
0R0402-PAD
12
C5611SCD01U16V2KX-3GP C5611SCD01U16V2KX-3GP
12
R5603
10KR2J-3-GP
R5603
10KR2J-3-GP
VI/O#1
1
GROUND
2
VIO#3
3VIO#4 4
VBUS 5
VIO#6 6
U5601
IP4223CZ6-GP
83.42236.0AE
2nd = 83.09904.AAE
3rd = 83.02304.0AE
DY
U5601
IP4223CZ6-GP
83.42236.0AE
2nd = 83.09904.AAE
3rd = 83.02304.0AE
DY
12
C5609SCD01U16V2KX-3GP C5609SCD01U16V2KX-3GP
12
C5607
SCD1U16V2ZY-2GP
C5607
SCD1U16V2ZY-2GP
12
C5608SCD01U16V2KX-3GP C5608SCD01U16V2KX-3GP
1 2
C5601 SCD01U16V2KX-3GPC5601 SCD01U16V2KX-3GP
12
TC5601
SC10U10V5KX-2GP
TC5601
SC10U10V5KX-2GP
1 2
C5602 SCD01U16V2KX-3GPC5602 SCD01U16V2KX-3GP
G
D S
Q5601
DMP2305U-7-GP
84.02305.G31
2nd = 84.02377.031
3rd = 84.02035.031
Q5601
DMP2305U-7-GP
84.02305.G31
2nd = 84.02377.031
3rd = 84.02035.031
GND S1
A+
S2 A-
S3 GND S4
B-
S5
B+
S6
GND S7
DP P1
+5V
P2
+5V
P3 MD P4
GND P5
GND P6
GND 14
GND 15
NP1
NP1 NP2 NP2
ODD1
SKT-SATA7P-6P-104-GP
2nd = 22.10300.F21
22.10300.E41
ODD1
SKT-SATA7P-6P-104-GP
2nd = 22.10300.F21
22.10300.E41
12
C5612
SCD1U16V2ZY-2GP
DY
C5612
SCD1U16V2ZY-2GP
DY
12
R5601
10KR2J-3-GP
R5601
10KR2J-3-GP
1 2
C5603 SCD01U16V2KX-3GPC5603 SCD01U16V2KX-3GP
12
C5606
SC1U10V2KX-1GP
C5606
SC1U10V2KX-1GP
1 2
C5604 SCD01U16V2KX-3GPC5604 SCD01U16V2KX-3GP
12
C5605
SCD1U16V2ZY-2GP
C5605
SCD1U16V2ZY-2GP
1
2
3 4
5
6
Q5602
2N7002KDW-GP
2nd = 84.2N702.E3F
84.2N702.A3F
3rd = 84.2N702.F3F
Q5602
2N7002KDW-GP
2nd = 84.2N702.E3F
84.2N702.A3F
3rd = 84.2N702.F3F

5
5
4
4
3
3
2
2
1
1
D D
C C
B B
A A
Title
Size Document Number Rev
Date: Sheet of
Wistron Corporation
21F, 88, Sec.1, Hsin Tai Wu Rd., Hsichih,
Taipei Hsien 221, Taiwan, R.O.C.
2012 S-Series Richie 13.3
-1
(Reserved)
A3
57 103Wednesday, March 14, 2012
<Core Design>
Title
Size Document Number Rev
Date: Sheet of
Wistron Corporation
21F, 88, Sec.1, Hsin Tai Wu Rd., Hsichih,
Taipei Hsien 221, Taiwan, R.O.C.
2012 S-Series Richie 13.3
-1
(Reserved)
A3
57 103Wednesday, March 14, 2012
<Core Design>
Title
Size Document Number Rev
Date: Sheet of
Wistron Corporation
21F, 88, Sec.1, Hsin Tai Wu Rd., Hsichih,
Taipei Hsien 221, Taiwan, R.O.C.
2012 S-Series Richie 13.3
-1
(Reserved)
A3
57 103Wednesday, March 14, 2012
<Core Design>
(Blanking)

5
5
4
4
3
3
2
2
1
1
D D
C C
B B
A A
Title
Size Document Number Rev
Date: Sheet of
Wistron Corporation
21F, 88, Sec.1, Hsin Tai Wu Rd., Hsichih,
Taipei Hsien 221, Taiwan, R.O.C.
2012 S-Series Richie 13.3
-1
(Reserved)
A3
58 103Wednesday, March 14, 2012
<Core Design>
Title
Size Document Number Rev
Date: Sheet of
Wistron Corporation
21F, 88, Sec.1, Hsin Tai Wu Rd., Hsichih,
Taipei Hsien 221, Taiwan, R.O.C.
2012 S-Series Richie 13.3
-1
(Reserved)
A3
58 103Wednesday, March 14, 2012
<Core Design>
Title
Size Document Number Rev
Date: Sheet of
Wistron Corporation
21F, 88, Sec.1, Hsin Tai Wu Rd., Hsichih,
Taipei Hsien 221, Taiwan, R.O.C.
2012 S-Series Richie 13.3
-1
(Reserved)
A3
58 103Wednesday, March 14, 2012
<Core Design>
(Blanking)

5
5
4
4
3
3
2
2
1
1
D D
C C
B B
A A
Title
Size Document Number Rev
Date: Sheet of
Wistron Corporation
21F, 88, Sec.1, Hsin Tai Wu Rd., Hsichih,
Taipei Hsien 221, Taiwan, R.O.C.
2012 S-Series Richie 13.3
-1
Reserved
A3
59 103Wednesday, March 14, 2012
<Core Design>
Title
Size Document Number Rev
Date: Sheet of
Wistron Corporation
21F, 88, Sec.1, Hsin Tai Wu Rd., Hsichih,
Taipei Hsien 221, Taiwan, R.O.C.
2012 S-Series Richie 13.3
-1
Reserved
A3
59 103Wednesday, March 14, 2012
<Core Design>
Title
Size Document Number Rev
Date: Sheet of
Wistron Corporation
21F, 88, Sec.1, Hsin Tai Wu Rd., Hsichih,
Taipei Hsien 221, Taiwan, R.O.C.
2012 S-Series Richie 13.3
-1
Reserved
A3
59 103Wednesday, March 14, 2012
<Core Design>
(Blanking)

5
5
4
4
3
3
2
2
1
1
D D
C C
B B
A A
SPI_MOSI
SPI_CLK SPI_CLK_C
SPI_MOSI_C
SPI_MISO
SPI_PWR
SPI_MOSI_C
SPI_CS#0
SPI_MISO_C SPI_HOLD#_1 SPI_CLK_C
SPI_MISO_C
SPI_CS#0
SPI_WP#_1
SPI_HOLD#_1
SPI_CS#0
3D3V_S5 3D3V_AUX_S5
SPI_PWR
SPI_PWR
SPI_SI_FLASH 27
SPI_SO_FLASH 27
SPI_CS0#_FLASH 27
SPI_CLK_FLH 27
PCH_SPI_CS#017
PCH_SPI_CLK17
PCH_SPI_MISO17
PCH_SPI_MOSI17
SPI_HOLD#_1 71
SPI_CS#071
SPI_CLK71
SPI_MISO71
SPI_MOSI71
Title
Size Document Number Rev
Date: Sheet of
Wistron Corporation
21F, 88, Sec.1, Hsin Tai Wu Rd., Hsichih,
Taipei Hsien 221, Taiwan, R.O.C.
2012 S-Series Richie 13.3
-1
Flash
A3
60 103Wednesday, March 14, 2012
<Core Design>
Title
Size Document Number Rev
Date: Sheet of
Wistron Corporation
21F, 88, Sec.1, Hsin Tai Wu Rd., Hsichih,
Taipei Hsien 221, Taiwan, R.O.C.
2012 S-Series Richie 13.3
-1
Flash
A3
60 103Wednesday, March 14, 2012
<Core Design>
Title
Size Document Number Rev
Date: Sheet of
Wistron Corporation
21F, 88, Sec.1, Hsin Tai Wu Rd., Hsichih,
Taipei Hsien 221, Taiwan, R.O.C.
2012 S-Series Richie 13.3
-1
Flash
A3
60 103Wednesday, March 14, 2012
<Core Design>
SSID = Flash.ROM
From BIOS
To PCH SYSTEM SPI ROM Socket
From KBC
NOTE: SPI signal use GND reference
R1R3
R6
R3 closley to PCH side R1 closley to SPI ROM side
R6 closley to KBC side
SPI Layout Note
72.25Q64.F01 W25Q64FVSSIG WINBOND
72.25Q64.D01 N25Q064A13ESE40F NUMONYX
SPI ROM PART
20120112 PV-R
20120116PV-R
20120116PV-R
20120116PV-R
20120116PV-R
12
C6002
SC68P50V2JN-1GP
DY
C6002
SC68P50V2JN-1GP
DY
1 2
R6013 3K3R2J-3-GPR6013 3K3R2J-3-GP
1
4
2
5
3 6
7
8
BIOS1
SKT-G6179-GP-U
62.10076.011
BIOS1
SKT-G6179-GP-U
62.10076.011
1 2
R6015
3K3R2J-3-GP
R6015
3K3R2J-3-GP
1 2
R6001 0R0402-PADR6001 0R0402-PAD
1 2
R6014 33R2J-2-GPR6014 33R2J-2-GP
12
R6016
3K3R2J-3-GP
DY
R6016
3K3R2J-3-GP
DY
12
R6009
0R2J-2-GP
DY
R6009
0R2J-2-GP
DY
1 2
R6002 33R2J-2-GPR6002 33R2J-2-GP
1 2
R6010 0R0402-PADR6010 0R0402-PAD
1 2
R6004 0R0402-PADR6004 0R0402-PAD
1 2
R6017 4K7R2J-2-GPR6017 4K7R2J-2-GP
12
C6003
SCD1U16V2ZY-2GP
C6003
SCD1U16V2ZY-2GP
12
R6008
0R0402-PAD
R6008
0R0402-PAD
1 2
R6007 33R2J-2-GPR6007 33R2J-2-GP
1 2
R6012 0R0402-PADR6012 0R0402-PAD
1 2
R6005 0R0402-PADR6005 0R0402-PAD
1 2
R6011 0R0402-PADR6011 0R0402-PAD
12
C6001
SC68P50V2JN-1GP
DY
C6001
SC68P50V2JN-1GP
DY
1 2
R6003 0R0402-PADR6003 0R0402-PAD
1 2
R6006 33R2J-2-GPR6006 33R2J-2-GP

5
5
4
4
3
3
2
2
1
1
D D
C C
B B
A A
USB_9+
USB_9-
USB_9-
USB_9+
USB_3+
USB_3-
USB_9-
USB_9+
USB_9+
USB_9-
USB_VCCA USB_VCCA
5V_S5
USB_PN921
USB_PP921
USB_3- 62
USB_3+ 62
Title
Size Document Number Rev
Date: Sheet of
Wistron Corporation
21F, 88, Sec.1, Hsin Tai Wu Rd., Hsichih,
Taipei Hsien 221, Taiwan, R.O.C.
2012 S-Series Richie 13.3
-1
USB Power SW
A3
61 103Wednesday, March 14, 2012
<Core Design>
Title
Size Document Number Rev
Date: Sheet of
Wistron Corporation
21F, 88, Sec.1, Hsin Tai Wu Rd., Hsichih,
Taipei Hsien 221, Taiwan, R.O.C.
2012 S-Series Richie 13.3
-1
USB Power SW
A3
61 103Wednesday, March 14, 2012
<Core Design>
Title
Size Document Number Rev
Date: Sheet of
Wistron Corporation
21F, 88, Sec.1, Hsin Tai Wu Rd., Hsichih,
Taipei Hsien 221, Taiwan, R.O.C.
2012 S-Series Richie 13.3
-1
USB Power SW
A3
61 103Wednesday, March 14, 2012
<Core Design>
Right Side USB 2.0
Right Side USB 2.0 Connector
20120130PV-R 20120203PV-R
For RF Placement CAP Close to USB21
VI/O#1
1
GROUND
2
VIO#3
3VIO#4 4
VBUS 5
VIO#6 6
U6101
IP4223CZ6-GP
83.42236.0AE
2nd = 83.09904.AAE
3rd = 83.02304.0AE
U6101
IP4223CZ6-GP
83.42236.0AE
2nd = 83.09904.AAE
3rd = 83.02304.0AE
12
C6102
SC5D6P50V2CN-1GP
C6102
SC5D6P50V2CN-1GP
1
AFTP6106 AFTE14P-GPAFTP6106 AFTE14P-GP
1
AFTP6104 AFTE14P-GPAFTP6104 AFTE14P-GP
1
AFTP6102 AFTE14P-GPAFTP6102 AFTE14P-GP
1 2
R6101 0R2J-2-GP
DY
R6101 0R2J-2-GP
DY
1 2
R6102 0R2J-2-GP
DY
R6102 0R2J-2-GP
DY
1
AFTP6101 AFTE14P-GPAFTP6101 AFTE14P-GP
12
3 4
TR6101
FILTER-4P-6-GP
EMI
2nd = 69.10080.011
69.10103.041
TR6101
FILTER-4P-6-GP
EMI
2nd = 69.10080.011
69.10103.041
1
AFTP6105 AFTE14P-GPAFTP6105 AFTE14P-GP
1
AFTP6103 AFTE14P-GPAFTP6103 AFTE14P-GP
1
2
3
4
5
6
7
8
USB21
SKT-USB8-113-GP
22.10339.C71
2nd = 22.10341.781
USB21
SKT-USB8-113-GP
22.10339.C71
2nd = 22.10341.781
12
C6101
SC5D6P50V2CN-1GP
C6101
SC5D6P50V2CN-1GP

5
5
4
4
3
3
2
2
1
1
D D
C C
B B
A A
USB3_RX3-
USB3_TX3+
USB3_TX3-
USB3_RX3+
USB3_TX3-USB3_TXN3_C
USB_2+
USB3_TX3+
USB_2-
USB3_TXP3_C
USB3_RX3+
USB3_RX3-
USB3_RX2-
7534B_OC#1
USB_3-
USB_3+
USB3_TX2+
USB3_RX2-
USB3_TX2+
USB3_TX2-
USB3_RX2+
USB3_TX2-
USB3_RX3-
USB3_TX3+
USB3_TX3-
USB3_RX3+
USB3_TXP4_C
USB3_TXN4_C USB3_TX4-
USB3_TX4+
USB3_RX4-
USB3_RX4+
USB3_RX2+
7534B_OC#2
USB3_TX2-USB3_TXN1_C
USB_1-
USB_1+
USB3_TXP1_C
USB3_RX2+
USB3_RX2-
USB3_TX2+
USB_2+
USB_2-
USB_1-
USB_1+
USB3_RX4-
USB3_TX4+
USB3_TX4-
USB3_RX4+ USB3_RX4-
USB3_TX4+
USB3_TX4-
USB3_RX4+
USB_1-
USB_1+
USB_2-
USB_2+
USB_3-
USB_3+
USB_1-
USB_1+
USB_2-
USB_2+USB_2+
USB_3+
USB_3-
USB_VCCB
5V_S5 USB_VCCA
5V_S5
USB_VCCA
5V_S5 USB_VCCB
5V_S5
5V_S5
USB_VCCB
USB3_TXN321 USB3_TXP321
USB3_RXN321 USB3_RXP321
USB_PP221
USB_PN221
USB_PN321
USB_PP321
USB3_TXN421 USB3_TXP421
USB3_RXN421 USB3_RXP421
PM_SLP_S4#19,46,97
PM_SLP_S4#19,46,97
USB3_TXN221 USB3_TXP221
USB3_RXN221 USB3_RXP221
USB_PP121
USB_PN121
USB_3- 61
USB_3+ 61
Title
Size Document Number Rev
Date: Sheet of
Wistron Corporation
21F, 88, Sec.1, Hsin Tai Wu Rd., Hsichih,
Taipei Hsien 221, Taiwan, R.O.C.
2012 S-Series Richie 13.3
-1
USB3.0
A3
62 103Wednesday, March 14, 2012
<Core Design>
Title
Size Document Number Rev
Date: Sheet of
Wistron Corporation
21F, 88, Sec.1, Hsin Tai Wu Rd., Hsichih,
Taipei Hsien 221, Taiwan, R.O.C.
2012 S-Series Richie 13.3
-1
USB3.0
A3
62 103Wednesday, March 14, 2012
<Core Design>
Title
Size Document Number Rev
Date: Sheet of
Wistron Corporation
21F, 88, Sec.1, Hsin Tai Wu Rd., Hsichih,
Taipei Hsien 221, Taiwan, R.O.C.
2012 S-Series Richie 13.3
-1
USB3.0
A3
62 103Wednesday, March 14, 2012
<Core Design>
Ultra Low Capacitance TVS Arrays
(Pin5.6.7.8 No Internal Connection)
2A Active High
100 mil
Ultra Low Capacitance TVS Arrays
(Pin5.6.7.8 No Internal Connection)
USB POWER
GND
USB 2.0 D+
StdA_SSRX-
4
USB 3.0 Connector
Pin definition
5
2
3
1
StdA_SSTX-
9
GND
POWER
USB 2.0 D-
StdA_SSTX+
6
7
8
StdA_SSRX+
2A Active High
100 mil
Left Side USB 3.0 Connector Right Side USB 3.0 Connector
PUT CAP CLOSE to USB31
PUT CAP CLOSE to USB33
PUT CAP CLOSE to USB32 HIGH Enable
HIGH Enable
20120130PV-R
20120130PV-R
20120130PV-R
20120130PV-R
20120131PVR
20120131PVR 20120131PVR
20120131PVR
20120201PV-R
20120201PV-R
Placement CAP Close to USB33
Placement CAP Close to USB32
Placement CAP Close to USB31
20120203PV-R
20120203PV-R
20120203PV-R
VI/O#1
1
GROUND
2
VIO#3
3VIO#4 4
VBUS 5
VIO#6 6
U6207
IP4223CZ6-GP
83.42236.0AE
2nd = 83.09904.AAE
3rd = 83.02304.0AE
U6207
IP4223CZ6-GP
83.42236.0AE
2nd = 83.09904.AAE
3rd = 83.02304.0AE
12
C6219
SC5D6P50V2CN-1GP
C6219
SC5D6P50V2CN-1GP
12
C6214
SCD1U16V2ZY-2GP
C6214
SCD1U16V2ZY-2GP
12
C6212
SC10P50V2JN-4GP
C6212
SC10P50V2JN-4GP
1 2
R6210 0R0402-PADR6210 0R0402-PAD
L1#1
1
L2#2
2
GND
G1
L3#3
3
L4#4
4L4#5 5
L3#6 6
L2#7 7
L1#8 8
GND G2
U6206
RCLAMP0524PATCT-GP
83.00524.AA0
2nd = 83.01045.AA0
U6206
RCLAMP0524PATCT-GP
83.00524.AA0
2nd = 83.01045.AA0
VBUS 1
D- 2
D+ 3
GND
4
GND_DRAIN
7
STDA_SSRX-
5
STDA_SSRX+
6
STDA_SSTX-
8
STDA_SSTX+
9
CHASSIS#10 10
CHASSIS#11 11
CHASSIS#12 12
CHASSIS#13 13
USB31
SKT-USB13-46-GP-U
22.10339.D21
2nd = 22.10339.F51
USB31
SKT-USB13-46-GP-U
22.10339.D21
2nd = 22.10339.F51
12
TC6202
ST100U6D3VBM-16GP
2nd = 77.C1071.18L
77.C1071.18L
1st = 77.C1071.081
3rd = 77.81071.06L
TC6202
ST100U6D3VBM-16GP
2nd = 77.C1071.18L
77.C1071.18L
1st = 77.C1071.081
3rd = 77.81071.06L
GND 1
IN#2
2
IN#3
3
EN/EN#
4
FLT#
5
OUT#6 6
OUT#7 7
OUT#8 8
GND 9
U6204
TPS2001CDGNR-GP
74.02001.079
2nd = 74.02311.079
U6204
TPS2001CDGNR-GP
74.02001.079
2nd = 74.02311.079
12
C6208
SC1U10V3ZY-6GP
DY
C6208
SC1U10V3ZY-6GP
DY
1 2
R6219
10KR2J-3-GP
DY
R6219
10KR2J-3-GP
DY
1 2
R6215 0R0402-PADR6215 0R0402-PAD
12
C6217
SC5D6P50V2CN-1GP
C6217
SC5D6P50V2CN-1GP
1 2
C6201
SCD1U10V2KX-5GP
C6201
SCD1U10V2KX-5GP
12
C6207
SCD1U16V2ZY-2GP
C6207
SCD1U16V2ZY-2GP
1 2
R6209 0R0402-PADR6209 0R0402-PAD
GND 1
IN#2
2
IN#3
3
EN/EN#
4
FLT#
5
OUT#6 6
OUT#7 7
OUT#8 8
GND 9
U6205
TPS2001CDGNR-GP
74.02001.079
2nd = 74.02311.079
U6205
TPS2001CDGNR-GP
74.02001.079
2nd = 74.02311.079
12
3 4
TR6201
FILTER-4P-6-GP
EMI
69.10103.041
2nd = 69.10080.011
TR6201
FILTER-4P-6-GP
EMI
69.10103.041
2nd = 69.10080.011
VBUS 1
D- 2
D+ 3
GND
4
GND_DRAIN
7
STDA_SSRX-
5
STDA_SSRX+
6
STDA_SSTX-
8
STDA_SSTX+
9
CHASSIS#10 10
CHASSIS#11 11
CHASSIS#12 12
CHASSIS#13 13
USB32
SKT-USB13-46-GP-U
22.10339.D21
2nd = 22.10339.F51
USB32
SKT-USB13-46-GP-U
22.10339.D21
2nd = 22.10339.F51
L1#1
1
L2#2
2
GND
G1
L3#3
3
L4#4
4L4#5 5
L3#6 6
L2#7 7
L1#8 8
GND G2
U6202
RCLAMP0524PATCT-GP
83.00524.AA0
2nd = 83.01045.AA0
U6202
RCLAMP0524PATCT-GP
83.00524.AA0
2nd = 83.01045.AA0
1 2
R6208 0R0402-PADR6208 0R0402-PAD
12
3 4
TR6202
FILTER-4P-6-GP
EMI
69.10103.041
2nd = 69.10080.011
TR6202
FILTER-4P-6-GP
EMI
69.10103.041
2nd = 69.10080.011
12
C6215
SC5D6P50V2CN-1GP
C6215
SC5D6P50V2CN-1GP
1 2
R6214 0R0402-PADR6214 0R0402-PAD
1 2
R6207 0R0402-PADR6207 0R0402-PAD
12
C6220
SC5D6P50V2CN-1GP
C6220
SC5D6P50V2CN-1GP
1 2
R6220
10KR2J-3-GP
DY
R6220
10KR2J-3-GP
DY
1 2
C6205
SCD1U10V2KX-5GP
C6205
SCD1U10V2KX-5GP
1 2
C6203
SCD1U10V2KX-5GP
C6203
SCD1U10V2KX-5GP
VBUS 1
D- 2
D+ 3
GND
4
GND_DRAIN
7
STDA_SSRX-
5
STDA_SSRX+
6
STDA_SSTX-
8
STDA_SSTX+
9
CHASSIS#10 10
CHASSIS#11 11
CHASSIS#12 12
CHASSIS#13 13
USB33
SKT-USB13-46-GP-U
22.10339.D21
2nd = 22.10339.F51
USB33
SKT-USB13-46-GP-U
22.10339.D21
2nd = 22.10339.F51
L1#1
1
L2#2
2
GND
G1
L3#3
3
L4#4
4L4#5 5
L3#6 6
L2#7 7
L1#8 8
GND G2
U6203
RCLAMP0524PATCT-GP
83.00524.AA0
2nd = 83.01045.AA0
U6203
RCLAMP0524PATCT-GP
83.00524.AA0
2nd = 83.01045.AA0
12
3 4
TR6203
FILTER-4P-6-GP
EMI
69.10103.041
2nd = 69.10080.011
TR6203
FILTER-4P-6-GP
EMI
69.10103.041
2nd = 69.10080.011
1 2
C6202
SCD1U10V2KX-5GP
C6202
SCD1U10V2KX-5GP
12
C6218
SC5D6P50V2CN-1GP
C6218
SC5D6P50V2CN-1GP
1 2
R6213 0R0402-PADR6213 0R0402-PAD
12
C6213
SCD1U16V2ZY-2GP
C6213
SCD1U16V2ZY-2GP
1 2
R6212 0R0402-PADR6212 0R0402-PAD
12
C6211
SC10P50V2JN-4GP
C6211
SC10P50V2JN-4GP
1 2
C6204
SCD1U10V2KX-5GP
C6204
SCD1U10V2KX-5GP
1 2
R6211 0R0402-PADR6211 0R0402-PAD
12
C6209
SC1U10V3ZY-6GP
DY
C6209
SC1U10V3ZY-6GP
DY
12
C6216
SC5D6P50V2CN-1GP
C6216
SC5D6P50V2CN-1GP
1 2
R6216 0R0402-PADR6216 0R0402-PAD
1 2
R6217 0R0402-PADR6217 0R0402-PAD
1 2
R6218 0R0402-PADR6218 0R0402-PAD
12
TC6201
ST100U6D3VBM-16GP
2nd = 77.C1071.18L
77.C1071.18L
1st = 77.C1071.081
3rd = 77.81071.06L
TC6201
ST100U6D3VBM-16GP
2nd = 77.C1071.18L
77.C1071.18L
1st = 77.C1071.081
3rd = 77.81071.06L
12
C6210
SCD1U16V2ZY-2GP
C6210
SCD1U16V2ZY-2GP
1 2
C6206
SCD1U10V2KX-5GP
C6206
SCD1U10V2KX-5GP

5
5
4
4
3
3
2
2
1
1
D D
C C
B B
A A
Title
Size Document Number Rev
Date: Sheet of
Wistron Corporation
21F, 88, Sec.1, Hsin Tai Wu Rd., Hsichih,
Taipei Hsien 221, Taiwan, R.O.C.
2012 S-Series Richie 13.3
-1
(Reserved)
A3
63 103Wednesday, March 14, 2012
<Core Design>
Title
Size Document Number Rev
Date: Sheet of
Wistron Corporation
21F, 88, Sec.1, Hsin Tai Wu Rd., Hsichih,
Taipei Hsien 221, Taiwan, R.O.C.
2012 S-Series Richie 13.3
-1
(Reserved)
A3
63 103Wednesday, March 14, 2012
<Core Design>
Title
Size Document Number Rev
Date: Sheet of
Wistron Corporation
21F, 88, Sec.1, Hsin Tai Wu Rd., Hsichih,
Taipei Hsien 221, Taiwan, R.O.C.
2012 S-Series Richie 13.3
-1
(Reserved)
A3
63 103Wednesday, March 14, 2012
<Core Design>
(Blanking)

5
5
4
4
3
3
2
2
1
1
D D
C C
B B
A A
USB_PP8_FP
USB_PN8_FP
USB_PP8_FP
USB_PN8_FP
USB_PP8_FP USB_PN8_FP
FPR_LOCK#
FPR_OFF
USB_PP8_FP
USB_PN8_FP
3D3V_S5
3D3V_S5
3D3V_S5
USB_PP821
USB_PN821
FPR_LOCK#22,97 FPR_OFF18,97
Title
Size Document Number Rev
Date: Sheet of
Wistron Corporation
21F, 88, Sec.1, Hsin Tai Wu Rd., Hsichih,
Taipei Hsien 221, Taiwan, R.O.C.
2012 S-Series Richie 13.3
-1
Finger Print Conn
A3
64 103Wednesday, March 14, 2012
<Core Design>
Title
Size Document Number Rev
Date: Sheet of
Wistron Corporation
21F, 88, Sec.1, Hsin Tai Wu Rd., Hsichih,
Taipei Hsien 221, Taiwan, R.O.C.
2012 S-Series Richie 13.3
-1
Finger Print Conn
A3
64 103Wednesday, March 14, 2012
<Core Design>
Title
Size Document Number Rev
Date: Sheet of
Wistron Corporation
21F, 88, Sec.1, Hsin Tai Wu Rd., Hsichih,
Taipei Hsien 221, Taiwan, R.O.C.
2012 S-Series Richie 13.3
-1
Finger Print Conn
A3
64 103Wednesday, March 14, 2012
<Core Design>
Finger Printer Connector
20120116PV-R
1 2
R6401
10KR2J-3-GP
R6401
10KR2J-3-GP
1
23
4
D6401
PRTR5V0U2X-GP
DY
D6401
PRTR5V0U2X-GP
DY
1
2
3
4
5
6
7
8
FP1
PTWO-CON6-12-GP
20.K0382.006
2nd = 20.K0721.006
FP1
PTWO-CON6-12-GP
20.K0382.006
2nd = 20.K0721.006
1
AFTP6402 AFTE14P-GPAFTP6402 AFTE14P-GP
1
AFTP6403 AFTE14P-GPAFTP6403 AFTE14P-GP
1
AFTP6404 AFTE14P-GPAFTP6404 AFTE14P-GP
1
AFTP6405 AFTE14P-GPAFTP6405 AFTE14P-GP
12
C6402
SCD1U10V2KX-4GP
C6402
SCD1U10V2KX-4GP
1
AFTP6406 AFTE14P-GPAFTP6406 AFTE14P-GP
1 2
R6403 0R0402-PADR6403 0R0402-PAD
1
AFTP6407 AFTE14P-GPAFTP6407 AFTE14P-GP
1 2
R6404 0R0402-PADR6404 0R0402-PAD
1
AFTP6408 AFTE14P-GPAFTP6408 AFTE14P-GP
12
C6401
SC47P50V2JN-3GP
DY
C6401
SC47P50V2JN-3GP
DY
1
AFTP6409 AFTE14P-GPAFTP6409 AFTE14P-GP

5
5
4
4
3
3
2
2
1
1
D D
C C
B B
A A
G_CS G_SDO
3D3V_S0
3D3V_S0
PCH_SMBDATA 14,15,18,31
PCH_SMBCLK 14,15,18,31
ACCEL_INT21
Meter_SMBCLK 28
Meter_SMBDATA 28
Title
Size Document Number Rev
Date: Sheet of
Wistron Corporation
21F, 88, Sec.1, Hsin Tai Wu Rd., Hsichih,
Taipei Hsien 221, Taiwan, R.O.C.
2012 S-Series Richie 13.3
-1
ACCELEROMETER
A3
65 103Wednesday, March 14, 2012
<Core Design>
Title
Size Document Number Rev
Date: Sheet of
Wistron Corporation
21F, 88, Sec.1, Hsin Tai Wu Rd., Hsichih,
Taipei Hsien 221, Taiwan, R.O.C.
2012 S-Series Richie 13.3
-1
ACCELEROMETER
A3
65 103Wednesday, March 14, 2012
<Core Design>
Title
Size Document Number Rev
Date: Sheet of
Wistron Corporation
21F, 88, Sec.1, Hsin Tai Wu Rd., Hsichih,
Taipei Hsien 221, Taiwan, R.O.C.
2012 S-Series Richie 13.3
-1
ACCELEROMETER
A3
65 103Wednesday, March 14, 2012
<Core Design>
ACCELEROMETER
Must be placed in the
center of the system
0X50
0X52
GND
VCC
I2C ADDRESS
20120112 PV-R
1
2 3
4
RN6501 SRN0J-6-GP
DY
RN6501 SRN0J-6-GP
DY
12
C6501
SCD1U16V2ZY-2GP
C6501
SCD1U16V2ZY-2GP
12
C6502
SC4D7U6D3V3KX-GP
C6502
SC4D7U6D3V3KX-GP
1 2
R6502
0R2J-2-GP
DY
R6502
0R2J-2-GP
DY
VDD_IO
1
NC#2
2
NC#3
3
SCL/SPC 4
GND 5
SDA/SDI/SDO 6
SDO/SA0 7
CS
8
INT2
9
RES#10 10
INT1
11
GND 12
RES#13 13
VDD
14 RES#15 15
RES#16 16
U6501
HP3DC2TR-GP
74.HP3DC.ABZ
U6501
HP3DC2TR-GP
74.HP3DC.ABZ
1 2
R6501
0R0402-PAD
R6501
0R0402-PAD

5
5
4
4
3
3
2
2
1
1
D D
C C
B B
A A
Title
Size Document Number Rev
Date: Sheet of
Wistron Corporation
21F, 88, Sec.1, Hsin Tai Wu Rd., Hsichih,
Taipei Hsien 221, Taiwan, R.O.C.
2012 S-Series Richie 13.3
-1
Reserved
A3
66 103Wednesday, March 14, 2012
<Core Design>
Title
Size Document Number Rev
Date: Sheet of
Wistron Corporation
21F, 88, Sec.1, Hsin Tai Wu Rd., Hsichih,
Taipei Hsien 221, Taiwan, R.O.C.
2012 S-Series Richie 13.3
-1
Reserved
A3
66 103Wednesday, March 14, 2012
<Core Design>
Title
Size Document Number Rev
Date: Sheet of
Wistron Corporation
21F, 88, Sec.1, Hsin Tai Wu Rd., Hsichih,
Taipei Hsien 221, Taiwan, R.O.C.
2012 S-Series Richie 13.3
-1
Reserved
A3
66 103Wednesday, March 14, 2012
<Core Design>
(Blanking)

5
5
4
4
3
3
2
2
1
1
D D
C C
B B
A A
Title
Size Document Number Rev
Date: Sheet of
Wistron Corporation
21F, 88, Sec.1, Hsin Tai Wu Rd., Hsichih,
Taipei Hsien 221, Taiwan, R.O.C.
2012 S-Series Richie 13.3
-1
Reserved
A3
67 103Wednesday, March 14, 2012
<Core Design>
Title
Size Document Number Rev
Date: Sheet of
Wistron Corporation
21F, 88, Sec.1, Hsin Tai Wu Rd., Hsichih,
Taipei Hsien 221, Taiwan, R.O.C.
2012 S-Series Richie 13.3
-1
Reserved
A3
67 103Wednesday, March 14, 2012
<Core Design>
Title
Size Document Number Rev
Date: Sheet of
Wistron Corporation
21F, 88, Sec.1, Hsin Tai Wu Rd., Hsichih,
Taipei Hsien 221, Taiwan, R.O.C.
2012 S-Series Richie 13.3
-1
Reserved
A3
67 103Wednesday, March 14, 2012
<Core Design>
(Blanking)

5
5
4
4
3
3
2
2
1
1
D D
C C
B B
A A
SATA_LED_L
HALE_LED1 HDD_HALTLED#
HDD_HALTLED#HDD_HALTLED#
SATA_LED#_RSATA_LED#_R
3D3V_S0
3D3V_S0
3D3V_S0
WL_LED#53
WWAN_TRANSMIT_OFF#22,54
WW_LED#54
WL_LED#_ALL 82,97
HDD_HALTLED 17
SATA_LED# 17
Title
Size Document Number Rev
Date: Sheet of
Wistron Corporation
21F, 88, Sec.1, Hsin Tai Wu Rd., Hsichih,
Taipei Hsien 221, Taiwan, R.O.C.
2012 S-Series Richie 13.3
-1
LED Control
A3
68 103Wednesday, March 14, 2012
<Core Design>
Title
Size Document Number Rev
Date: Sheet of
Wistron Corporation
21F, 88, Sec.1, Hsin Tai Wu Rd., Hsichih,
Taipei Hsien 221, Taiwan, R.O.C.
2012 S-Series Richie 13.3
-1
LED Control
A3
68 103Wednesday, March 14, 2012
<Core Design>
Title
Size Document Number Rev
Date: Sheet of
Wistron Corporation
21F, 88, Sec.1, Hsin Tai Wu Rd., Hsichih,
Taipei Hsien 221, Taiwan, R.O.C.
2012 S-Series Richie 13.3
-1
LED Control
A3
68 103Wednesday, March 14, 2012
<Core Design>
WLAN / WWAN POWER LED
HDD LED
White
Amber
20120112 PV-R
20120220 PV-R
1
2
3 4
5
6
U6801
2N7002KDW-GP
2nd = 84.2N702.E3F
84.2N702.A3F
3rd = 84.2N702.F3F
U6801
2N7002KDW-GP
2nd = 84.2N702.E3F
84.2N702.A3F
3rd = 84.2N702.F3F
12
R6807 560R2J-3-GPR6807 560R2J-3-GP
G
S
D
Q6802
2N7002K-2-GP
2nd = 84.07002.I31
84.2N702.J31
3rd = 84.2N702.W31
Q6802
2N7002K-2-GP
2nd = 84.07002.I31
84.2N702.J31
3rd = 84.2N702.W31
12
R6808
10KR2J-3-GP
R6808
10KR2J-3-GP
1 2
R6805
10KR2J-3-GP
R6805
10KR2J-3-GP
12
R6809 270R2J-L-GPR6809 270R2J-L-GP
1 2
R6801
0R0402-PAD
R6801
0R0402-PAD
3
2 4
1
Orange
White
LED1
LED-OW-2-GP-U
2nd = 83.19223.M70
1st = 83.00195.Y70
3rd = 83.00195.Y70
Orange
White
LED1
LED-OW-2-GP-U
2nd = 83.19223.M70
1st = 83.00195.Y70
3rd = 83.00195.Y70

5
5
4
4
3
3
2
2
1
1
D D
C C
B B
A A
KSO11
KSI2
KSO3
KSO9
KSO7
KSI7
KSO1
KSO14
KSO0
KSI6
KSO4
KSO15
KSI1
KSO5
KSO13
KSI5
KSO6
KSO2
KSO10
KSI3
KSO12
KSI4
KSO8
KSI0
3D3_CAPS_LED
KB_CAPS_LED
PLT_DET
3D3V_S0
3D3_CAPS_LED
3D3_CAPS_LED
KSO[0..15] 27,97
KSI[0..7] 27,82,97
PLT_DET 21,27
KB_CAPS_LED 27,97
Title
Size Document Number Rev
Date: Sheet of
Wistron Corporation
21F, 88, Sec.1, Hsin Tai Wu Rd., Hsichih,
Taipei Hsien 221, Taiwan, R.O.C.
2012 S-Series Richie 13.3
-1
Key Board/Touch Pad
A3
69 103Wednesday, March 14, 2012
<Core Design>
Title
Size Document Number Rev
Date: Sheet of
Wistron Corporation
21F, 88, Sec.1, Hsin Tai Wu Rd., Hsichih,
Taipei Hsien 221, Taiwan, R.O.C.
2012 S-Series Richie 13.3
-1
Key Board/Touch Pad
A3
69 103Wednesday, March 14, 2012
<Core Design>
Title
Size Document Number Rev
Date: Sheet of
Wistron Corporation
21F, 88, Sec.1, Hsin Tai Wu Rd., Hsichih,
Taipei Hsien 221, Taiwan, R.O.C.
2012 S-Series Richie 13.3
-1
Key Board/Touch Pad
A3
69 103Wednesday, March 14, 2012
<Core Design>
Keyboard Connector
1
AFTP6916 AFTE14P-GPAFTP6916 AFTE14P-GP
1
AFTP6917 AFTE14P-GPAFTP6917 AFTE14P-GP
1
AFTP6919 AFTE14P-GPAFTP6919 AFTE14P-GP
1
AFTP6912 AFTE14P-GPAFTP6912 AFTE14P-GP
1
AFTP6925 AFTE14P-GPAFTP6925 AFTE14P-GP
1
2
3
4
5
6
7
8
9
10
11
12
13
14
15
16
17
18
19
20
21
22
23
24
25
26
27
28
29
30
31
32
KB1
ACES-CON30-8-GP-U
20.K0524.030
2nd = 20.K0626.030
KB1
ACES-CON30-8-GP-U
20.K0524.030
2nd = 20.K0626.030
1
AFTP6929 AFTE14P-GPAFTP6929 AFTE14P-GP
1
AFTP6920 AFTE14P-GPAFTP6920 AFTE14P-GP
1
AFTP6921 AFTE14P-GPAFTP6921 AFTE14P-GP
1
AFTP6922 AFTE14P-GPAFTP6922 AFTE14P-GP
1
AFTP6931 AFTE14P-GPAFTP6931 AFTE14P-GP
1
AFTP6907 AFTE14P-GPAFTP6907 AFTE14P-GP
1
AFTP6915 AFTE14P-GPAFTP6915 AFTE14P-GP
1
AFTP6909 AFTE14P-GPAFTP6909 AFTE14P-GP
1
AFTP6932 AFTE14P-GPAFTP6932 AFTE14P-GP
1
AFTP6910 AFTE14P-GPAFTP6910 AFTE14P-GP
1
AFTP6913 AFTE14P-GPAFTP6913 AFTE14P-GP
1
AFTP6911 AFTE14P-GPAFTP6911 AFTE14P-GP
1
AFTP6905 AFTE14P-GPAFTP6905 AFTE14P-GP
1
AFTP6933 AFTE14P-GPAFTP6933 AFTE14P-GP
1
AFTP6928 AFTE14P-GPAFTP6928 AFTE14P-GP
1
AFTP6918 AFTE14P-GPAFTP6918 AFTE14P-GP
1
AFTP6914 AFTE14P-GPAFTP6914 AFTE14P-GP
1
AFTP6906 AFTE14P-GPAFTP6906 AFTE14P-GP
1
AFTP6934 AFTE14P-GPAFTP6934 AFTE14P-GP
1
AFTP6908 AFTE14P-GPAFTP6908 AFTE14P-GP
1
AFTP6924 AFTE14P-GPAFTP6924 AFTE14P-GP
1 2
R6904
560R2J-3-GP
R6904
560R2J-3-GP
1
AFTP6927 AFTE14P-GPAFTP6927 AFTE14P-GP
1
AFTP6926 AFTE14P-GPAFTP6926 AFTE14P-GP
1
AFTP6935 AFTE14P-GPAFTP6935 AFTE14P-GP
1
AFTP6923 AFTE14P-GPAFTP6923 AFTE14P-GP

5
5
4
4
3
3
2
2
1
1
D D
C C
B B
A A
Title
Size Document Number Rev
Date: Sheet of
Wistron Corporation
21F, 88, Sec.1, Hsin Tai Wu Rd., Hsichih,
Taipei Hsien 221, Taiwan, R.O.C.
2012 S-Series Richie 13.3
-1
(Reserved)
A3
70 103Wednesday, March 14, 2012
<Core Design>
Title
Size Document Number Rev
Date: Sheet of
Wistron Corporation
21F, 88, Sec.1, Hsin Tai Wu Rd., Hsichih,
Taipei Hsien 221, Taiwan, R.O.C.
2012 S-Series Richie 13.3
-1
(Reserved)
A3
70 103Wednesday, March 14, 2012
<Core Design>
Title
Size Document Number Rev
Date: Sheet of
Wistron Corporation
21F, 88, Sec.1, Hsin Tai Wu Rd., Hsichih,
Taipei Hsien 221, Taiwan, R.O.C.
2012 S-Series Richie 13.3
-1
(Reserved)
A3
70 103Wednesday, March 14, 2012
<Core Design>
(Blanking)

5
5
4
4
3
3
2
2
1
1
D D
C C
B B
A A
SPI_CS0#_JP
LPC_AD1
SPI_CS1#
SPI_SO_JP
LPC_AD2
LPC_AD0
SPI_HOLD#_0
LPC_AD3
SPI_SI_JP
SPI_CLK_JP
LPC_AD1
CLK_PCI_DEBUG
LPC_AD2
LPC_FRAME#
LPC_AD0
LPC_AD3
SPI_PWR
+VBAT_DEBUG
B+_DEBUG_MINI+VBAT_DEBUG
LPC_FRAME#17,27
8051_RECOVER#27
8051TX/S3_LED#27
CLK_PCI_DEBUG21,97
PLT_RST#5,17,21,32,34,53,54,56,83,96,97
8051RX/CAPS_LED27
VCC1_POR#27
SIRQ17,27
NMI_SMI_DBG#21,27
SPI_CS#060
SPI_CS1#17,27
SPI_MOSI60
LPC_AD[3:0]17,27
SPI_CLK60
SPI_MISO60
SPI_HOLD#_160
BT_COMBO#_19 53
LPC_FRAME#_MINI 53
LPC_AD0_MINI 53
LPC_AD1_MINI 53
LPC_AD2_MINI 53
LPC_AD3_MINI 53
Title
Size Document Number Rev
Date: Sheet of
Wistron Corporation
21F, 88, Sec.1, Hsin Tai Wu Rd., Hsichih,
Taipei Hsien 221, Taiwan, R.O.C.
2012 S-Series Richie 13.3
-1
Dubug connector
A3
71 103Wednesday, March 14, 2012
<Core Design>
Title
Size Document Number Rev
Date: Sheet of
Wistron Corporation
21F, 88, Sec.1, Hsin Tai Wu Rd., Hsichih,
Taipei Hsien 221, Taiwan, R.O.C.
2012 S-Series Richie 13.3
-1
Dubug connector
A3
71 103Wednesday, March 14, 2012
<Core Design>
Title
Size Document Number Rev
Date: Sheet of
Wistron Corporation
21F, 88, Sec.1, Hsin Tai Wu Rd., Hsichih,
Taipei Hsien 221, Taiwan, R.O.C.
2012 S-Series Richie 13.3
-1
Dubug connector
A3
71 103Wednesday, March 14, 2012
<Core Design>
24 PIN LPC DEBUG CONN.
20120116PV-R
20120305 MV
GROUND
1
LPC_PCI_CLK
2
GROUND
3
LPC_FRAME#
4
+V3S
5
LPC_RESET#
6
+V3S
7
LPC_AD0
8
LPC_AD1
9
LPC_AD2
10
LPC_AD3
11
VCC_3VA
12
PWR_LED#
13
CAPS_LED#
14
NUM_LED#
15
VCC1_PWRGD
16
SPI_CLK
17
SPI_CS#
18
SPI_SI
19
SPI_SO
20
SPI_HOLD#
21
RESERVED#22
22
RESERVED#23
23
RESERVED#24
24
GND
25
GND
26
NP1
NP1
NP2
NP2
DEBUG1
ACES-CONN24A-2-GP
20.F1954.024
DY
DEBUG1
ACES-CONN24A-2-GP
20.F1954.024
DY
1 2
G7103 GAP-OPEN-PWRG7103 GAP-OPEN-PWR
1 2
R7105 0R0402-PADR7105 0R0402-PAD
1 2
G7104 GAP-OPEN-PWRG7104 GAP-OPEN-PWR
1 2
R7104 0R2J-2-GP
DY
R7104 0R2J-2-GP
DY
1 2
G7101 GAP-OPEN-PWRG7101 GAP-OPEN-PWR
1 2
G7105 GAP-OPEN-PWRG7105 GAP-OPEN-PWR
1 2
G7102 GAP-OPEN-PWRG7102 GAP-OPEN-PWR
1 2
G7106 GAP-OPEN-PWRG7106 GAP-OPEN-PWR
1 2
G7107 GAP-OPEN-PWRG7107 GAP-OPEN-PWR
1 2
R7101 0R2J-2-GP
DY
R7101 0R2J-2-GP
DY
1 2
R7102 0R2J-2-GP
DY
R7102 0R2J-2-GP
DY
1 2
R7107 4K7R2J-2-GP
DY
R7107 4K7R2J-2-GP
DY
1 2
R7103 0R2J-2-GP
DY
R7103 0R2J-2-GP
DY

5
5
4
4
3
3
2
2
1
1
D D
C C
B B
A A
Title
Size Document Number Rev
Date: Sheet of
Wistron Corporation
21F, 88, Sec.1, Hsin Tai Wu Rd., Hsichih,
Taipei Hsien 221, Taiwan, R.O.C.
2012 S-Series Richie 13.3
-1
Reserved
A3
72 103Wednesday, March 14, 2012
<Core Design>
Title
Size Document Number Rev
Date: Sheet of
Wistron Corporation
21F, 88, Sec.1, Hsin Tai Wu Rd., Hsichih,
Taipei Hsien 221, Taiwan, R.O.C.
2012 S-Series Richie 13.3
-1
Reserved
A3
72 103Wednesday, March 14, 2012
<Core Design>
Title
Size Document Number Rev
Date: Sheet of
Wistron Corporation
21F, 88, Sec.1, Hsin Tai Wu Rd., Hsichih,
Taipei Hsien 221, Taiwan, R.O.C.
2012 S-Series Richie 13.3
-1
Reserved
A3
72 103Wednesday, March 14, 2012
<Core Design>
(Blanking)

5
5
4
4
3
3
2
2
1
1
D D
C C
B B
A A
Title
Size Document Number Rev
Date: Sheet of
Wistron Corporation
21F, 88, Sec.1, Hsin Tai Wu Rd., Hsichih,
Taipei Hsien 221, Taiwan, R.O.C.
2012 S-Series Richie 13.3
-1
Reserved
A3
73 103Wednesday, March 14, 2012
<Core Design>
Title
Size Document Number Rev
Date: Sheet of
Wistron Corporation
21F, 88, Sec.1, Hsin Tai Wu Rd., Hsichih,
Taipei Hsien 221, Taiwan, R.O.C.
2012 S-Series Richie 13.3
-1
Reserved
A3
73 103Wednesday, March 14, 2012
<Core Design>
Title
Size Document Number Rev
Date: Sheet of
Wistron Corporation
21F, 88, Sec.1, Hsin Tai Wu Rd., Hsichih,
Taipei Hsien 221, Taiwan, R.O.C.
2012 S-Series Richie 13.3
-1
Reserved
A3
73 103Wednesday, March 14, 2012
<Core Design>
(Blanking)

5
5
4
4
3
3
2
2
1
1
D D
C C
B B
A A
Title
Size Document Number Rev
Date: Sheet of
Wistron Corporation
21F, 88, Sec.1, Hsin Tai Wu Rd., Hsichih,
Taipei Hsien 221, Taiwan, R.O.C.
2012 S-Series Richie 13.3
-1
RESERVED
A3
74 103Wednesday, March 14, 2012
<Core Design>
Title
Size Document Number Rev
Date: Sheet of
Wistron Corporation
21F, 88, Sec.1, Hsin Tai Wu Rd., Hsichih,
Taipei Hsien 221, Taiwan, R.O.C.
2012 S-Series Richie 13.3
-1
RESERVED
A3
74 103Wednesday, March 14, 2012
<Core Design>
Title
Size Document Number Rev
Date: Sheet of
Wistron Corporation
21F, 88, Sec.1, Hsin Tai Wu Rd., Hsichih,
Taipei Hsien 221, Taiwan, R.O.C.
2012 S-Series Richie 13.3
-1
RESERVED
A3
74 103Wednesday, March 14, 2012
<Core Design>
(Blanking)

5
5
4
4
3
3
2
2
1
1
D D
C C
B B
A A
Title
Size Document Number Rev
Date: Sheet of
Wistron Corporation
21F, 88, Sec.1, Hsin Tai Wu Rd., Hsichih,
Taipei Hsien 221, Taiwan, R.O.C.
2012 S-Series Richie 13.3
-1
(Reserved)
A3
75 103Wednesday, March 14, 2012
<Core Design>
Title
Size Document Number Rev
Date: Sheet of
Wistron Corporation
21F, 88, Sec.1, Hsin Tai Wu Rd., Hsichih,
Taipei Hsien 221, Taiwan, R.O.C.
2012 S-Series Richie 13.3
-1
(Reserved)
A3
75 103Wednesday, March 14, 2012
<Core Design>
Title
Size Document Number Rev
Date: Sheet of
Wistron Corporation
21F, 88, Sec.1, Hsin Tai Wu Rd., Hsichih,
Taipei Hsien 221, Taiwan, R.O.C.
2012 S-Series Richie 13.3
-1
(Reserved)
A3
75 103Wednesday, March 14, 2012
<Core Design>
(Blanking)

5
5
4
4
3
3
2
2
1
1
D D
C C
B B
A A
Title
Size Document Number Rev
Date: Sheet of
Wistron Corporation
21F, 88, Sec.1, Hsin Tai Wu Rd., Hsichih,
Taipei Hsien 221, Taiwan, R.O.C.
2012 S-Series Richie 13.3
-1
Reserved
A3
76 103Wednesday, March 14, 2012
<Core Design>
Title
Size Document Number Rev
Date: Sheet of
Wistron Corporation
21F, 88, Sec.1, Hsin Tai Wu Rd., Hsichih,
Taipei Hsien 221, Taiwan, R.O.C.
2012 S-Series Richie 13.3
-1
Reserved
A3
76 103Wednesday, March 14, 2012
<Core Design>
Title
Size Document Number Rev
Date: Sheet of
Wistron Corporation
21F, 88, Sec.1, Hsin Tai Wu Rd., Hsichih,
Taipei Hsien 221, Taiwan, R.O.C.
2012 S-Series Richie 13.3
-1
Reserved
A3
76 103Wednesday, March 14, 2012
<Core Design>
(Blanking)

5
5
4
4
3
3
2
2
1
1
D D
C C
B B
A A
Title
Size Document Number Rev
Date: Sheet of
Wistron Corporation
21F, 88, Sec.1, Hsin Tai Wu Rd., Hsichih,
Taipei Hsien 221, Taiwan, R.O.C.
2012 S-Series Richie 13.3
-1
TPM
A3
77 103Wednesday, March 14, 2012
<Core Design>
Title
Size Document Number Rev
Date: Sheet of
Wistron Corporation
21F, 88, Sec.1, Hsin Tai Wu Rd., Hsichih,
Taipei Hsien 221, Taiwan, R.O.C.
2012 S-Series Richie 13.3
-1
TPM
A3
77 103Wednesday, March 14, 2012
<Core Design>
Title
Size Document Number Rev
Date: Sheet of
Wistron Corporation
21F, 88, Sec.1, Hsin Tai Wu Rd., Hsichih,
Taipei Hsien 221, Taiwan, R.O.C.
2012 S-Series Richie 13.3
-1
TPM
A3
77 103Wednesday, March 14, 2012
<Core Design>
(Blanking)

5
5
4
4
3
3
2
2
1
1
D D
C C
B B
A A
Title
Size Document Number Rev
Date: Sheet of
Wistron Corporation
21F, 88, Sec.1, Hsin Tai Wu Rd., Hsichih,
Taipei Hsien 221, Taiwan, R.O.C.
2012 S-Series Richie 13.3
-1
Reserved
A3
78 103Wednesday, March 14, 2012
<Core Design>
Title
Size Document Number Rev
Date: Sheet of
Wistron Corporation
21F, 88, Sec.1, Hsin Tai Wu Rd., Hsichih,
Taipei Hsien 221, Taiwan, R.O.C.
2012 S-Series Richie 13.3
-1
Reserved
A3
78 103Wednesday, March 14, 2012
<Core Design>
Title
Size Document Number Rev
Date: Sheet of
Wistron Corporation
21F, 88, Sec.1, Hsin Tai Wu Rd., Hsichih,
Taipei Hsien 221, Taiwan, R.O.C.
2012 S-Series Richie 13.3
-1
Reserved
A3
78 103Wednesday, March 14, 2012
<Core Design>
(Blanking)

5
5
4
4
3
3
2
2
1
1
D D
C C
B B
A A
Title
Size Document Number Rev
Date: Sheet of
Wistron Corporation
21F, 88, Sec.1, Hsin Tai Wu Rd., Hsichih,
Taipei Hsien 221, Taiwan, R.O.C.
2012 S-Series Richie 13.3
-1
Reserved
A3
79 103Wednesday, March 14, 2012
<Core Design>
Title
Size Document Number Rev
Date: Sheet of
Wistron Corporation
21F, 88, Sec.1, Hsin Tai Wu Rd., Hsichih,
Taipei Hsien 221, Taiwan, R.O.C.
2012 S-Series Richie 13.3
-1
Reserved
A3
79 103Wednesday, March 14, 2012
<Core Design>
Title
Size Document Number Rev
Date: Sheet of
Wistron Corporation
21F, 88, Sec.1, Hsin Tai Wu Rd., Hsichih,
Taipei Hsien 221, Taiwan, R.O.C.
2012 S-Series Richie 13.3
-1
Reserved
A3
79 103Wednesday, March 14, 2012
<Core Design>
(Blanking)

5
5
4
4
3
3
2
2
1
1
D D
C C
B B
A A
Title
Size Document Number Rev
Date: Sheet of
Wistron Corporation
21F, 88, Sec.1, Hsin Tai Wu Rd., Hsichih,
Taipei Hsien 221, Taiwan, R.O.C.
2012 S-Series Richie 13.3
-1
Reserved
A3
80 103Wednesday, March 14, 2012
<Core Design>
Title
Size Document Number Rev
Date: Sheet of
Wistron Corporation
21F, 88, Sec.1, Hsin Tai Wu Rd., Hsichih,
Taipei Hsien 221, Taiwan, R.O.C.
2012 S-Series Richie 13.3
-1
Reserved
A3
80 103Wednesday, March 14, 2012
<Core Design>
Title
Size Document Number Rev
Date: Sheet of
Wistron Corporation
21F, 88, Sec.1, Hsin Tai Wu Rd., Hsichih,
Taipei Hsien 221, Taiwan, R.O.C.
2012 S-Series Richie 13.3
-1
Reserved
A3
80 103Wednesday, March 14, 2012
<Core Design>
(Blanking)

5
5
4
4
3
3
2
2
1
1
D D
C C
B B
A A
Title
Size Document Number Rev
Date: Sheet of
Wistron Corporation
21F, 88, Sec.1, Hsin Tai Wu Rd., Hsichih,
Taipei Hsien 221, Taiwan, R.O.C.
2012 S-Series Richie 13.3
-1
Reserved
A3
81 103Wednesday, March 14, 2012
<Core Design>
Title
Size Document Number Rev
Date: Sheet of
Wistron Corporation
21F, 88, Sec.1, Hsin Tai Wu Rd., Hsichih,
Taipei Hsien 221, Taiwan, R.O.C.
2012 S-Series Richie 13.3
-1
Reserved
A3
81 103Wednesday, March 14, 2012
<Core Design>
Title
Size Document Number Rev
Date: Sheet of
Wistron Corporation
21F, 88, Sec.1, Hsin Tai Wu Rd., Hsichih,
Taipei Hsien 221, Taiwan, R.O.C.
2012 S-Series Richie 13.3
-1
Reserved
A3
81 103Wednesday, March 14, 2012
<Core Design>
(Blanking)

5
5
4
4
3
3
2
2
1
1
D D
C C
B B
A A
AD+
LIMIT_SIGNAL
AD+
AMBER_BATLED# BAT_GRNLED#
KSI1
KSI3
KSO17
DC_PIN1
DC_PIN2
QUICKX_LED#
WL_LED#_ALL
LID_SW#_R
ON_OFF#
PWR_BD_LED#
LID_SW#_R
ON_OFF#
DC_PIN1 DC_PIN2
DC_PIN2
DC_PIN1
AD+
3D3V_AUX_S5
3D3V_AUX_S5
3D3V_AUX_S5
3D3V_S0
3D3V_S0
3D3V_AUX_S5
3D3V_AUX_S5
3D3V_S0
5V_AUX_S5
5V_AUX_S5
LIMIT_SIGNAL 38,97
AMBER_BATLED#27 BAT_GRNLED# 17,27
ON/OFFBTN_KBC# 27
KSI1 27,69,97
KSI3 27,69,97
ON_OFF# 19,97
WL_LED#_ALL 68,97
KSO17 27,97
PWR_BD_LED# 27
QUICKX_LED# 27,97
LID_SW# 27,49,97
DC_PIN2 97
DC_PIN1 97
Title
Size Document Number Rev
Date: Sheet of
Wistron Corporation
21F, 88, Sec.1, Hsin Tai Wu Rd., Hsichih,
Taipei Hsien 221, Taiwan, R.O.C.
2012 S-Series Richie 13.3
-1
POWER Button/ DCIN Connector
A3
82 103Wednesday, March 14, 2012
<Core Design>
Title
Size Document Number Rev
Date: Sheet of
Wistron Corporation
21F, 88, Sec.1, Hsin Tai Wu Rd., Hsichih,
Taipei Hsien 221, Taiwan, R.O.C.
2012 S-Series Richie 13.3
-1
POWER Button/ DCIN Connector
A3
82 103Wednesday, March 14, 2012
<Core Design>
Title
Size Document Number Rev
Date: Sheet of
Wistron Corporation
21F, 88, Sec.1, Hsin Tai Wu Rd., Hsichih,
Taipei Hsien 221, Taiwan, R.O.C.
2012 S-Series Richie 13.3
-1
POWER Button/ DCIN Connector
A3
82 103Wednesday, March 14, 2012
<Core Design>
Adaptor in to generate DCBATOUT
Power Button +Quick Lanch board
20120112PV-R
20120130PV-R
1
2
3
D8201
SM24DTCT-GP-U
83.0SM24.A11
2nd = 83.03024.0A1
D8201
SM24DTCT-GP-U
83.0SM24.A11
2nd = 83.03024.0A1
12
C8202
SC1KP50V2KX-1GP
C8202
SC1KP50V2KX-1GP
1 2
L8202
MLVS0402M04-GP
DY
L8202
MLVS0402M04-GP
DY
1
AFTP8208 AFTE14P-GPAFTP8208 AFTE14P-GP
12
34 56 78
DCIN1
ACES-CONN8D-GP
20.81633.008
2nd = 20.81650.008
DCIN1
ACES-CONN8D-GP
20.81633.008
2nd = 20.81650.008
1
AFTP8224 AFTE14P-GPAFTP8224 AFTE14P-GP
1
AFTP8205 AFTE14P-GPAFTP8205 AFTE14P-GP
1
AFTP8206 AFTE14P-GPAFTP8206 AFTE14P-GP
1
AFTP8214 AFTE14P-GPAFTP8214 AFTE14P-GP
12
C8201
SC100P50V2JN-3GP
C8201
SC100P50V2JN-3GP
12
R8201
510R2J-1-GP
R8201
510R2J-1-GP
1
AFTP8212 AFTE14P-GPAFTP8212 AFTE14P-GP
1 2
R8209
100R2J-2-GP
R8209
100R2J-2-GP
1
AFTP8218 AFTE14P-GPAFTP8218 AFTE14P-GP
1 2
L8203
MLVS0402M04-GP
DY
L8203
MLVS0402M04-GP
DY
1
AFTP8211 TPAD28-1-GP-UAFTP8211 TPAD28-1-GP-U
12
R8206
100KR2J-1-GP
R8206
100KR2J-1-GP
1
AFTP8216 AFTE14P-GPAFTP8216 AFTE14P-GP
1
2
34
5
6
U8201
2N7002KDW-GP
2nd = 84.2N702.E3F
84.2N702.A3F
3rd = 84.2N702.F3F
U8201
2N7002KDW-GP
2nd = 84.2N702.E3F
84.2N702.A3F
3rd = 84.2N702.F3F
21
G8201
GAP-OPEN
G8201
GAP-OPEN
1
AFTP8202 AFTE14P-GPAFTP8202 AFTE14P-GP
1
AFTP8207 AFTE14P-GPAFTP8207 AFTE14P-GP
1
AFTP8222 AFTE14P-GPAFTP8222 AFTE14P-GP
1
AFTP8203 AFTE14P-GPAFTP8203 AFTE14P-GP
1 2
R8202
330R2J-3-GP
R8202
330R2J-3-GP
1
AFTP8209 AFTE14P-GPAFTP8209 AFTE14P-GP
1
AFTP8220 AFTE14P-GPAFTP8220 AFTE14P-GP
1
2
3
4
5
6
7
8
9
10
11
12
13
14
15
16
17
18
PWR1
ACES-CON16-17-GP
2nd = 20.K0382.016
20.K0721.016
PWR1
ACES-CON16-17-GP
2nd = 20.K0382.016
20.K0721.016
12
C8204
SC100P50V2JN-3GP
C8204
SC100P50V2JN-3GP
1
AFTP8213 AFTE14P-GPAFTP8213 AFTE14P-GP
1 2
R8207
100R2J-2-GP
R8207
100R2J-2-GP
A K
D8202
P6SMB27A-1-GP
2ND = 83.P6SBM.EAG
83.P6SMB.KAG
DY
D8202
P6SMB27A-1-GP
2ND = 83.P6SBM.EAG
83.P6SMB.KAG
DY
1
AFTP8217 AFTE14P-GPAFTP8217 AFTE14P-GP
1
AFTP8215 AFTE14P-GPAFTP8215 AFTE14P-GP
1
AFTP8223 AFTE14P-GPAFTP8223 AFTE14P-GP
1
AFTP8221 AFTE14P-GPAFTP8221 AFTE14P-GP
12
C8203
SC1KP50V2KX-1GP
C8203
SC1KP50V2KX-1GP
1
AFTP8219 AFTE14P-GPAFTP8219 AFTE14P-GP
12
R8205
15KR2J-1-GP
DY
R8205
15KR2J-1-GP
DY
12
C8206
SC1U10V3ZY-6GP
C8206
SC1U10V3ZY-6GP
1
AFTP8210 AFTE14P-GPAFTP8210 AFTE14P-GP

5
5
4
4
3
3
2
2
1
1
D D
C C
B B
A A
VGA_RST#
PLT_RST#_VGA
PEG_RXP4
PEG_RXP5
PEG_RXN5
PEG_RXN4
PEG_RXP6
PEG_RXP7
PEG_RXN7
PEG_RXN6
PEG_RXP0
PEG_RXP1
PEG_RXN1
PEG_RXN0
PEG_RXP2
PEG_RXP3
PEG_RXN3
PEG_RXN2
PEG_C_RXP5
PEG_C_RXN7
PEG_C_RXP1
PEG_C_RXN1
PEG_C_RXP3
PEG_C_RXN3
PEG_C_RXP2
PEG_C_RXN2
PEG_C_RXP0
PEG_C_RXN0
PEG_C_RXN5
PEG_C_RXP7
PEG_C_RXP6
PEG_C_RXN6
PEG_C_RXP4
PEG_C_RXN4
PCIE_CALRP
PCIE_CALRN
VGA_RST#
VGA_PWRGOOD
PEG_RXP12
PEG_RXP13
PEG_RXN13
PEG_RXN12
PEG_RXP14
PEG_RXP15
PEG_RXN15
PEG_RXN14
PEG_RXP8
PEG_RXP9
PEG_RXN9
PEG_RXN8
PEG_RXP10
PEG_RXP11
PEG_RXN11
PEG_RXN10
PEG_C_RXP13
PEG_C_RXN15
PEG_C_RXP9
PEG_C_RXN9
PEG_C_RXP11
PEG_C_RXN11
PEG_C_RXP10
PEG_C_RXN10
PEG_C_RXP8
PEG_C_RXN8
PEG_C_RXN13
PEG_C_RXP15
PEG_C_RXP14
PEG_C_RXN14
PEG_C_RXP12
PEG_C_RXN12
PEG_TXP12
PEG_TXP13
PEG_TXN13
PEG_TXN12
PEG_TXP14
PEG_TXP15
PEG_TXN15
PEG_TXN14
PEG_TXP8
PEG_TXP9
PEG_TXN9
PEG_TXN8
PEG_TXP10
PEG_TXP11
PEG_TXN11
PEG_TXN10
PEG_TXP4
PEG_TXP5
PEG_TXN5
PEG_TXN4
PEG_TXP6
PEG_TXP7
PEG_TXN7
PEG_TXN6
PEG_TXP0
PEG_TXP1
PEG_TXN1
PEG_TXN0
PEG_TXP2
PEG_TXP3
PEG_TXN3
PEG_TXN2
3D3V_S0
1V_VGA_S0
3D3V_VGA_S0
PLT_RST#5,17,21,32,34,53,54,56,71,96,97
PE_GPIO021
PEG_RXN[0..15] 4
PEG_RXP[0..15] 4
PEG_TXN[0..15]4
PEG_TXP[0..15]4
GPIO5_AC_BATT85
BIOS_ROM_EN85
TX_PWRS_ENB85
TX_DEEMPH_EN85
BIF_GEN2_EN_A85
GPIO8_ROMSO85
VGA_DIS85
CONFIG085
CONFIG185
CONFIG285
TESTEN85
CLK_PCIE_VGA18 CLK_PCIE_VGA#18
VGA_RST# 85
Title
Size Document Number Rev
Date: Sheet of
Wistron Corporation
21F, 88, Sec.1, Hsin Tai Wu Rd., Hsichih,
Taipei Hsien 221, Taiwan, R.O.C.
2012 S-Series Richie 13.3
-1
GPU PCIE/STRAPPING(1/5)
A3
83 103Wednesday, March 14, 2012
<Core Design>
Title
Size Document Number Rev
Date: Sheet of
Wistron Corporation
21F, 88, Sec.1, Hsin Tai Wu Rd., Hsichih,
Taipei Hsien 221, Taiwan, R.O.C.
2012 S-Series Richie 13.3
-1
GPU PCIE/STRAPPING(1/5)
A3
83 103Wednesday, March 14, 2012
<Core Design>
Title
Size Document Number Rev
Date: Sheet of
Wistron Corporation
21F, 88, Sec.1, Hsin Tai Wu Rd., Hsichih,
Taipei Hsien 221, Taiwan, R.O.C.
2012 S-Series Richie 13.3
-1
GPU PCIE/STRAPPING(1/5)
A3
83 103Wednesday, March 14, 2012
<Core Design>
GPIO8
GPIO9
GPIO5
GPIO11
GPIO12
GPIO13
GPIO0
GPIO1
GPIO2
GPIO22
NC
NC
pilot run
mode
NC
"0"(PD)
Debug
mode
Normal
mode
Signal
CLK
"1"(PU)TESTEN "1"(PU)
"0"(PD) "1"(PU)JTAG_TRST#
JTAG_TCK
JTAG_TMS
"1"(PU)
"1"(PU)"1"(PU)
JTAG SIGNAL OPTION
dGPU reset for PX/SG transitions
0
0
?
1
RESERVED
0
GPIO8_ROMSO
HSYNC XAUD[1]
ALLOW FOR PULL-UP PADS FOR THESE STRAPS AND IF THESE GPIOS ARE USED,
THEY MUST NOT CONFLICT DURING RESET
X
Transmitter Power Savings Enable
0: 50% Tx output swing 1: Full Tx output swing
TX_PWRS_ENB
X XX
X
0GPIO9
0:Disable external BIOS ROM device
1:Enable external BIOS ROM device
0:VGA Controller capacity enabled
1:The device won't be recognized as the system's VGA controller
VGA_DIS
VIP_DEVICE_STRAP_EN
VIP Device Strap Enable indicates to the software driver that it sense
whether or not a VIP device is connected on the VIP Host interface.
RECOMMENDED SETTINGS
0= DO NOT INSTALL RESISTOR
1 = INSTALL 3K RESISTOR
X = DESIGN DEPENDANT
NA = NOT APPLICABLE
GPIO_22_ROMCSB
STRAPS
DESCRIPTION OF DEFAULT SETTINGS
PIN
GPIO1TX_DEEMPH_EN PCIE TRANSMITTER DE-EMPHASIS ENABLED
0:Tx de-emphasis disabled 1:Tx de-emphasis enabled
GPIO[13:11]ROMIDCFG[2:0] BIOS_ROM_EN=1, Config[2:0] defines the ROM type
BIOS_ROM_EN=0, Config[2:0] defines the primary memory aperture size
CONFIGURATION STRAPS
BIOS_ROM_EN
X
VSYNC XAUD[0]
H2SYNC 0
0:Advertises the PCIe device as 2.5GT/s capable at power on.
1:Advertises the PCIe device as 5.0GT/s capable at power on.
RSVD
GPIO21_BB_EN
GENERICC 0RSVD
GPIO8 RESERVED 0
GPIO21 RESERVED
GPIO2BIF_GEN2_EN_A 0
RECOMMEND PLATFORM
SETTING
GPIO5GPIO5_AC_BATT AC (Performance mode) = 3.3 V
Battery saving mode = 0.0 V 0
0
0
0
AUD[1:0]:11-Audio for both DisplayPort and HDMI
0
0
1
GPIO0
V2SYNC
0
0 0 1
(256MB)
RESERVED
1
1
X
20120201PV-R
20120201PV-R
1 2
C8319 SCD22U16V2KX-GP
DIX_PX
C8319 SCD22U16V2KX-GP
DIX_PX
1 2
C8325 SCD22U16V2KX-GP
DIX_PX
C8325 SCD22U16V2KX-GP
DIX_PX
1 2
C8348 SCD22U16V2KX-GP
DIX_PX
C8348 SCD22U16V2KX-GP
DIX_PX
1 2
C8342 SCD22U16V2KX-GP
DIX_PX
C8342 SCD22U16V2KX-GP
DIX_PX
1 2
R8308 10KR2J-3-GP
DY
R8308 10KR2J-3-GP
DY
1 2
C8317 SCD22U16V2KX-GP
DIX_PX
C8317 SCD22U16V2KX-GP
DIX_PX
PWRGOOD
N10 PCIE_CALRN AA22
PCIE_CALRP Y22
PCIE_REFCLKN
AK32 PCIE_REFCLKP
AK30
PCIE_RX0N
AE31 PCIE_RX0P
AF30
PCIE_RX10N
R31 PCIE_RX10P
T30
PCIE_RX11N
P28 PCIE_RX11P
R29
PCIE_RX12N
N31 PCIE_RX12P
P30
PCIE_RX13N
M28 PCIE_RX13P
N29
PCIE_RX14N
L31 PCIE_RX14P
M30
PCIE_RX15N
K30 PCIE_RX15P
L29
PCIE_RX1N
AD28 PCIE_RX1P
AE29
PCIE_RX2N
AC31 PCIE_RX2P
AD30
PCIE_RX3N
AB28 PCIE_RX3P
AC29
PCIE_RX4N
AA31 PCIE_RX4P
AB30
PCIE_RX5N
Y28 PCIE_RX5P
AA29
PCIE_RX6N
W31 PCIE_RX6P
Y30
PCIE_RX7N
V28 PCIE_RX7P
W29
PCIE_RX8N
U31 PCIE_RX8P
V30
PCIE_RX9N
T28 PCIE_RX9P
U29
PERST#
AL27
PCIE_TX0N AG31
PCIE_TX0P AH30
PCIE_TX10N U23
PCIE_TX10P U24
PCIE_TX11N T27
PCIE_TX11P T26
PCIE_TX12N T23
PCIE_TX12P T24
PCIE_TX13N P26
PCIE_TX13P P27
PCIE_TX14N P23
PCIE_TX14P P24
PCIE_TX15N N26
PCIE_TX15P M27
PCIE_TX1N AF28
PCIE_TX1P AG29
PCIE_TX2N AF26
PCIE_TX2P AF27
PCIE_TX3N AD26
PCIE_TX3P AD27
PCIE_TX4N AB25
PCIE_TX4P AC25
PCIE_TX5N Y24
PCIE_TX5P Y23
PCIE_TX6N AB26
PCIE_TX6P AB27
PCIE_TX7N Y26
PCIE_TX7P Y27
PCIE_TX8N W23
PCIE_TX8P W24
PCIE_TX9N U26
PCIE_TX9P V27
PCI EXPRESS INTERFACE
CLOCK
CALIBRATION
1 OF 7
VGA1A
SEYMOUR-PRO-S3-GP
DIS_PX
PCI EXPRESS INTERFACE
CLOCK
CALIBRATION
1 OF 7
VGA1A
SEYMOUR-PRO-S3-GP
DIS_PX
12
C8350
SCD1U10V2KX-5GP
DIS_BOCO
C8350
SCD1U10V2KX-5GP
DIS_BOCO
1 2
C8320 SCD22U16V2KX-GP
DIX_PX
C8320 SCD22U16V2KX-GP
DIX_PX
1 2
R8314 10KR2J-3-GP
DIS_PX
R8314 10KR2J-3-GP
DIS_PX
1 2
C8326 SCD22U16V2KX-GP
DIX_PX
C8326 SCD22U16V2KX-GP
DIX_PX
1 2
R8327 5K1R2F-2-GP
DIS_PX
R8327 5K1R2F-2-GP
DIS_PX
1 2
C8349 SCD22U16V2KX-GP
DIX_PX
C8349 SCD22U16V2KX-GP
DIX_PX
1 2
C8344 SCD22U16V2KX-GP
DIX_PX
C8344 SCD22U16V2KX-GP
DIX_PX
1 2
R8302 3KR2J-2-GP
DY
R8302 3KR2J-2-GP
DY
A
1
B
2
GND
3Y4
VCC 5
U8301
U74LVC1G08G-AL5-R-GP-U
DIS_BOCO
3rd = 73.01G08.L04
2nd = 73.7SZ08.EAH
73.01G08.EHG
U8301
U74LVC1G08G-AL5-R-GP-U
DIS_BOCO
3rd = 73.01G08.L04
2nd = 73.7SZ08.EAH
73.01G08.EHG
1 2
C8341 SCD22U16V2KX-GP
DIX_PX
C8341 SCD22U16V2KX-GP
DIX_PX
1 2
C8321 SCD22U16V2KX-GP
DIX_PX
C8321 SCD22U16V2KX-GP
DIX_PX
1 2
C8327 SCD22U16V2KX-GP
DIX_PX
C8327 SCD22U16V2KX-GP
DIX_PX
1 2
C8339 SCD22U16V2KX-GP
DIX_PX
C8339 SCD22U16V2KX-GP
DIX_PX
1 2
C8346 SCD22U16V2KX-GP
DIX_PX
C8346 SCD22U16V2KX-GP
DIX_PX
1 2
C8338 SCD22U16V2KX-GP
DIX_PX
C8338 SCD22U16V2KX-GP
DIX_PX
1 2
C8340 SCD22U16V2KX-GP
DIX_PX
C8340 SCD22U16V2KX-GP
DIX_PX
1 2
R8304 10KR2J-3-GP
DY
R8304 10KR2J-3-GP
DY
1 2
C8322 SCD22U16V2KX-GP
DIX_PX
C8322 SCD22U16V2KX-GP
DIX_PX
12
C8333
SC47P50V2JN-3GP
DY
C8333
SC47P50V2JN-3GP
DY
1 2
C8328 SCD22U16V2KX-GP
DIX_PX
C8328 SCD22U16V2KX-GP
DIX_PX
1 2
R8306 10KR2J-3-GP
DIS_PX
R8306 10KR2J-3-GP
DIS_PX
1 2
C8347 SCD22U16V2KX-GP
DIX_PX
C8347 SCD22U16V2KX-GP
DIX_PX
1 2
C8337 SCD22U16V2KX-GP
DIX_PX
C8337 SCD22U16V2KX-GP
DIX_PX
1 2
R8301 3KR2J-2-GP
DY
R8301 3KR2J-2-GP
DY
1 2
R8355
0R2J-2-GP
DIS_PX
R8355
0R2J-2-GP
DIS_PX
1 2
C8336 SCD22U16V2KX-GP
DIX_PX
C8336 SCD22U16V2KX-GP
DIX_PX
1 2
C8332 SCD22U16V2KX-GP
DIX_PX
C8332 SCD22U16V2KX-GP
DIX_PX
1 2
R8313 3KR2J-2-GP
DY
R8313 3KR2J-2-GP
DY
1 2
C8323 SCD22U16V2KX-GP
DIX_PX
C8323 SCD22U16V2KX-GP
DIX_PX
1 2
C8335 SCD22U16V2KX-GP
DIX_PX
C8335 SCD22U16V2KX-GP
DIX_PX
1 2
R8305 10KR2J-3-GP
DY
R8305 10KR2J-3-GP
DY
1 2
C8343 SCD22U16V2KX-GP
DIX_PX
C8343 SCD22U16V2KX-GP
DIX_PX
1 2
R8326 1K27R2F-L-GP
DIS_PX
R8326 1K27R2F-L-GP
DIS_PX
1 2
R8307 10KR2J-3-GP
DY
R8307 10KR2J-3-GP
DY
1 2
C8318 SCD22U16V2KX-GP
DIX_PX
C8318 SCD22U16V2KX-GP
DIX_PX
1 2
C8331 SCD22U16V2KX-GP
DIX_PX
C8331 SCD22U16V2KX-GP
DIX_PX
1 2
C8324 SCD22U16V2KX-GP
DIX_PX
C8324 SCD22U16V2KX-GP
DIX_PX
1 2
R8317 10KR2F-2-GP
DIS_PX
R8317 10KR2F-2-GP
DIS_PX
1 2
C8330 SCD22U16V2KX-GP
DIX_PX
C8330 SCD22U16V2KX-GP
DIX_PX
1 2
C8334 SCD22U16V2KX-GP
DIX_PX
C8334 SCD22U16V2KX-GP
DIX_PX
1 2
R8354
0R2J-2-GP
DY DIS_PX
R8354
0R2J-2-GP
DY DIS_PX
1 2
R8318 2KR2F-3-GP
DIS_PX
R8318 2KR2F-3-GP
DIS_PX
1 2
C8329 SCD22U16V2KX-GP
DIX_PX
C8329 SCD22U16V2KX-GP
DIX_PX
1 2
C8345 SCD22U16V2KX-GP
DIX_PX
C8345 SCD22U16V2KX-GP
DIX_PX
1 2
R8303 10KR2J-3-GP
DIS_PX
R8303 10KR2J-3-GP
DIS_PX

5
5
4
4
3
3
2
2
1
1
D D
C C
B B
A A
MAA0_8
MAA1_8
MAA0_3
MAA0_2
MAA0_7
MAA0_8
MAA0_4
MAA1_1
MAA1_0
MAA0_0
MAA1_3
MAA1_2
MAA1_7
MAA0_5
MAA1_4
MAA0_1
MAA0_6
MAA1_8
DQA1_24
DQA1_23
DQA1_27
DQA1_26
DQA1_5
DQA1_21
DQA1_22
DQA1_25
DQA1_29
DQA1_28
DQA1_6
DQA1_10
DQA1_9
DQA1_13
DQA1_12
DQA1_30
DQA0_12
DQA1_31
DQA1_7
DQA1_8
DQA1_11
DQA0_31
DQA1_3
DQA1_2
DQA0_30
DQA0_11
DQA0_28
DQA1_4
DQA0_15
DQA0_1
DQA0_25
DQA0_0
DQA0_20
DQA0_23
DQA0_4
DQA0_18
DQA0_21
DQA0_22
DQA0_29
DQA0_8
DQA0_13
DQA0_27
DQA0_9
DQA0_17
DQA0_14
DQA0_19
DQA0_24
DQA0_5
DQA0_3
DQA0_6
DQA0_2
DQA0_26
DQA1_1
DQA1_20
DQA1_19
DQA1_0
DQA0_16
DQA0_10
DQA0_7
DQA1_14
DQA1_15
DQA1_18
DQA1_17
DQA1_16
MAA1_6
MVREFSA
DRAM_RST_1
MVREFDA
MVREFSA
CLKTESTA
DRAM_RST
CLKTESTB
MAA1_5
MEM_CALRP0
MEM_CALRN0
MVREFDA
1D5V_VGA_S0 1D5V_VGA_S0
1D5V_VGA_S0
CLKA0# 88
CLKA1# 89
CLKA1 89
CLKA0 88
CASA1# 89
RASA1# 89
RASA0# 88
CSA1#_0 89
CSA0#_0 88
CASA0# 88
WEA1# 89
CKEA1 89
CKEA0 88
WEA0# 88
EDCA0_3 88
WCKA0_0 88
WCKA0_0# 88
ADBIA0 88
WCKA0_1 88
EDCA1_0 89
DDBIA0_0 88
WCKA0_1# 88
MAA1_[8..0] 89
EDCA0_0 88
ADBIA1 89
EDCA1_1 89
DDBIA0_1 88
EDCA1_2 89
DDBIA0_2 88
DDBIA1_0 89
WCKA1_0 89
EDCA1_3 89
DDBIA0_3 88
WCKA1_0# 89
MAA0_[8..0] 88
DDBIA1_3 89
DDBIA1_2 89
DDBIA1_1 89
WCKA1_1 89
EDCA0_2 88
WCKA1_1# 89
EDCA0_1 88
DQA0_[31..0]88
DQA1_[31..0]89
MEM_RST88,89
Title
Size Document Number Rev
Date: Sheet of
Wistron Corporation
21F, 88, Sec.1, Hsin Tai Wu Rd., Hsichih,
Taipei Hsien 221, Taiwan, R.O.C.
2012 S-Series Richie 13.3
-1
GPU Memory(2/5)
A3
84 103Wednesday, March 14, 2012
<Core Design>
Title
Size Document Number Rev
Date: Sheet of
Wistron Corporation
21F, 88, Sec.1, Hsin Tai Wu Rd., Hsichih,
Taipei Hsien 221, Taiwan, R.O.C.
2012 S-Series Richie 13.3
-1
GPU Memory(2/5)
A3
84 103Wednesday, March 14, 2012
<Core Design>
Title
Size Document Number Rev
Date: Sheet of
Wistron Corporation
21F, 88, Sec.1, Hsin Tai Wu Rd., Hsichih,
Taipei Hsien 221, Taiwan, R.O.C.
2012 S-Series Richie 13.3
-1
GPU Memory(2/5)
A3
84 103Wednesday, March 14, 2012
<Core Design>
R_MEM_2
Rb
Ra
R_MEM_3
C_MEM
R_MEM_1
Rb
Ra
GDDR3/GDDR5 Memory Stuff Option
GDDR3
1.8V/1.5V
Rb
Ra 40.2R
MVDDQ
GDDR5
100R
1.5V
DDR3
40.2R
100R
1.5V
100R
40.2R
1 2
R8405
51R2J-2-GP
DIS_PX
R8405
51R2J-2-GP
DIS_PX
12
C8402
SCD1U10V2KX-5GP
DIS_PX
C8402
SCD1U10V2KX-5GP
DIS_PX
12
R8410
40D2R2F-GP
DIS_PX
R8410
40D2R2F-GP
DIS_PX
1 2
R8408 240R2F-1-GP
DIS_PX
R8408 240R2F-1-GP
DIS_PX
1 2
R8402
10R2J-2-GP
DIS_PX
R8402
10R2J-2-GP
DIS_PX
12
R8404
5K1R2F-2-GP
DIS_PX
R8404
5K1R2F-2-GP
DIS_PX
12
R8415
100R2F-L1-GP-U
DIS_PX
R8415
100R2F-L1-GP-U
DIS_PX
MVREFDA
K26
MVREFSA
J26
MEM_CALRN0
J25
MEM_CALRP0
K25
CASA0# G19
CASA1# G16
CKEA0 K20
CKEA1 J17
CLKA0 H26
CLKA0# H25
CLKA1 G9
CLKA1# H9
CSA0_0# H22
CSA0_1# J22
CSA1_0# G13
CSA1_1# K13
ADBIA0/ODTA0 L18
ADBIA1/ODTA1 K16
RASA0# G22
RASA1# G17
WEA0# G25
WEA1# H10
DRAM_RST#
L10
CLKTESTA
K8
CLKTESTB
L7
DQA0_0
K27
DQA0_1
J29
DQA0_2
H30
DQA0_3
H32
DQA0_4
G29
DQA0_5
F28
DQA0_6
F32
DQA0_7
F30
DQA0_8
C30
DQA0_9
F27
DQA0_10
A28
DQA0_11
C28
DQA0_12
E27
DQA0_13
G26
DQA0_14
D26
DQA0_15
F25
DQA0_16
A25
DQA0_17
C25
DQA0_18
E25
DQA0_19
D24
DQA0_20
E23
DQA0_21
F23
DQA0_22
D22
DQA0_23
F21
DQA0_24
E21
DQA0_25
D20
DQA0_26
F19
DQA0_27
A19
DQA0_28
D18
DQA0_29
F17
DQA0_30
A17
DQA0_31
C17
DQA1_0
E17
DQA1_1
D16
DQA1_2
F15
DQA1_3
A15
DQA1_4
D14
DQA1_5
F13
DQA1_6
A13
DQA1_7
C13
DQA1_8
E11
DQA1_9
A11
DQA1_10
C11
DQA1_11
F11
DQA1_12
A9
DQA1_13
C9
DQA1_14
F9
DQA1_15
D8
DQA1_16
E7
DQA1_17
A7
DQA1_18
C7
DQA1_19
F7
DQA1_20
A5
DQA1_21
E5
DQA1_22
C3
DQA1_23
E1
DQA1_24
G7
DQA1_25
G6
DQA1_26
G1
DQA1_27
G3
DQA1_28
J6
DQA1_29
J1
DQA1_30
J3
DQA1_31
J5
MAA0_0/MAA_0 K17
MAA0_1/MAA_1 J20
MAA0_2/MAA_2 H23
MAA0_3/MAA_3 G23
MAA0_4/MAA_4 G24
MAA0_5/MAA_5 H24
MAA0_6/MAA0_6 J19
MAA0_7/MAA0_7 K19
MAA1_0/MAA_8 J14
MAA1_1/MAA_9 K14
MAA1_2/MAA_10 J11
MAA1_3/MAA_11 J13
MAA1_4/MAA_12 H11
MAA1_5/MAA_BA2 G11
MAA1_6/MAA_BA0 J16
MAA1_7/MAA_BA1 L15
WCKA0_0/DQMA0_0 E32
WCKA0B_0/DQMA0_1 E30
WCKA0_1/DQMA0_2 A21
WCKA0B_1/DQMA0_3 C21
WCKA1_0/DQMA1_0 E13
WCKA1B_0/DQMA1_1 D12
WCKA1_1/DQMA1_2 E3
WCKA1B_1/DQMA1_3 F4
EDCA0_0/QSA0_0 H28
EDCA0_1/QSA0_1 C27
EDCA0_2/QSA0_2 A23
EDCA0_3/QSA0_3 E19
EDCA1_0/QSA1_0 E15
EDCA1_1/QSA1_1 D10
EDCA1_2/QSA1_2 D6
EDCA1_3/QSA1_3 G5
DDBIA0_0/QSA0_0# H27
DDBIA0_1/QSA0_1# A27
DDBIA0_2/QSA0_2# C23
DDBIA0_3/QSA0_3# C19
DDBIA1_0/QSA1_0# C15
DDBIA1_1/QSA1_1# E9
DDBIA1_2/QSA1_2# C5
DDBIA1_3/QSA1_3# H4
MAA0_8/MAA_13 G20
MAA1_8/RSVD G14
MEMORY INTERFACE
GDDR5/DDR3
GDDR5 / DDR3
GDDR5/DDR3
3 OF 7
VGA1C
SEYMOUR-PRO-S3-GP
DIS_PX
MEMORY INTERFACE
GDDR5/DDR3
GDDR5 / DDR3
GDDR5/DDR3
3 OF 7
VGA1C
SEYMOUR-PRO-S3-GP
DIS_PX
1
TP8450TP8450
1 2
R8403 240R2F-1-GP
DIS_PX
R8403 240R2F-1-GP
DIS_PX
12
R8411
40D2R2F-GP
DIS_PX
R8411
40D2R2F-GP
DIS_PX
12
R8414
100R2F-L1-GP-U
DIS_PX
R8414
100R2F-L1-GP-U
DIS_PX
1
TP8451TP8451
12
C8403
SCD1U10V2KX-5GP
DIS_PX
C8403
SCD1U10V2KX-5GP
DIS_PX
1 2
C8401
SC120P50V2JN-1GP
DIS_PX
C8401
SC120P50V2JN-1GP
DIS_PX

5
5
4
4
3
3
2
2
1
1
D D
C C
B B
A A
XTALOUT
DMINUS
SS_SEL1
PX_EN_R
XO_IN1_R
GPIO_10_ROMSCK
GPIO_VGA_04_CLK
GPIO_VGA_03_DATA
PWRCNTL_1
GPIO16_SSIN
XTALIN_1
GPIO21_BB_EN
XTALOUT_1
PWRCNTL_0
GPU_VREFG
THERMTRIP_VGA
XO_IN1
GPIO6_VGA
GPIO18_VGA
DPC_CALR
MEM_ID3
GPIO_VGA_03_DATA
GPIO_VGA_04_CLK
XO_IN2
TESTEN
MEM_ID1
MEM_ID0
XTALIN
XTALOUT
DIGON
R2SET
GPU_RSET
3D3V_16020_1
DPC_VDD10
MEM_ID2
XO_IN1
VARY_BL
XO_IN2
XTALIN
3D3V_16020_2
SS_SEL1
SS_SEL0
DPLUS
SS_SEL0
PEG_CLKREQ#
PWRCNTL_0
PWRCNTL_1
THERMTRIP_VGA_R
THERMTRIP_Q8550
THERMTRIP_VGA
Q8550_2
XO_IN1_R
XO_IN2_R
1D8V_VGA_S0
1D8V_VGA_S0
1D8V_VGA_S0
DPLL_VDDC
1D8V_VGA_S0
1V_VGA_S0
DPLL_PVDD
AVDD_A2VDDQ
3D3V_VGA_S0
1V_VGA_S0
1D8V_VGA_S0 TSVDD
3D3V_VGA_S0
3D3V_VGA_S0
AVDD_A2VDDQ
1D8V_VGA_S0
3D3V_VGA_S0
1D8V_VGA_S0
ADP_PRES_OUT19,27
GPIO5_AC_BATT83
TX_PW RS_ENB83
BIOS_ROM_EN83
VGA_DIS83GPIO8_ROMSO83
BIF_GEN2_EN_A83 TX_DEEMPH_EN83
CONFIG283 CONFIG183 CONFIG083
PCH_KBC_DATA 18,27,28
PCH_KBC_CLK 18,27,28
TESTEN83
PWRCNTL_192
PWRCNTL_092
PX_EN86
H_THRMTRIP#5,22
VGA_RST#83
Title
Size Document Number Rev
Date: Sheet of
Wistron Corporation
21F, 88, Sec.1, Hsin Tai W u Rd., Hsichih,
Taipei Hsien 221, Taiwan, R.O.C.
2012 S-Series Richie 13.3
-1
GPU_DP/LVDS/CRT/GPIO(3/5)
A2
85 103Wednesday, March 14, 2012
<Core Design>
Title
Size Document Number Rev
Date: Sheet of
Wistron Corporation
21F, 88, Sec.1, Hsin Tai W u Rd., Hsichih,
Taipei Hsien 221, Taiwan, R.O.C.
2012 S-Series Richie 13.3
-1
GPU_DP/LVDS/CRT/GPIO(3/5)
A2
85 103Wednesday, March 14, 2012
<Core Design>
Title
Size Document Number Rev
Date: Sheet of
Wistron Corporation
21F, 88, Sec.1, Hsin Tai W u Rd., Hsichih,
Taipei Hsien 221, Taiwan, R.O.C.
2012 S-Series Richie 13.3
-1
GPU_DP/LVDS/CRT/GPIO(3/5)
A2
85 103Wednesday, March 14, 2012
<Core Design>
75mA
125mA
110mA
5mA
LVDS Interface
45mA
70mA
VRAM ID TABLE
MEM
ID3 MEM
ID2 MEM
ID1 MEM
ID0 Vendor & PN DIE Ver
0
3
NC
NC
NC
NC
NC
NC
NC
NC
NC
NC
NC
NC
0
0
0
2
0
1
1
1
NC NC
Reserve
Pul-High
Resistor for
MEM_ID2/MEM_ID3
0= Old Die
1= New Die
Samsung(128X16) K4G20325FC-HC04
Samsung(128X16) K4G20325FD-FC04
Hynix(128MX16) H5GQ2H24MFR-T2C
Hynix(128MX16) H5GQ2H24AFR-T2C
Elpida(128MX16) EDW2032BBBG-50-F
UMA
VBIOS 1 : Samsung
VBIOS 2 : Hynix
VBIOS 3 : Elpida
C
D
M
A
B
CTF setpoint is 118°C, and is programmed
during ASIC initialization.
Intel is H_THERMTRIP#
GPU SIDE UP1527QQDD
1
0
GPIO_20_PWRCNTL_1
0
VGA_CORE
1V0
GPIO_15_PWRCNTL_0
0.9V
GPU Power ID Table
0
0
0
NC
1
1
MEM ID
VALUE
20111102PV
CAD NOTE: EC5803,EC8504 Close VGA1
20111220PV
20120112 PV-R
20120112 PV-R
20120112 PV-R
20120112 PV-R
20120112 PV-R
20120116PV-R
20120116PV-R
20120116PV-R
20120131PVR
20120201PV-R
1
2
3 4
5
6
Q8550
2N7002KDW-GP
2nd = 84.2N702.E3F
84.2N702.A3F
3rd = 84.2N702.F3F
DIS_PX
Q8550
2N7002KDW-GP
2nd = 84.2N702.E3F
84.2N702.A3F
3rd = 84.2N702.F3F
DIS_PX
12
C8532
SCD1U10V2KX-5GP
DIS_PX
C8532
SCD1U10V2KX-5GP
DIS_PX
12
C8515
SC1U6D3V2KX-GP
DIS_PX
C8515
SC1U6D3V2KX-GP
DIS_PX
1 2
R8554
10KR2J-3-GP
DIS_PX
R8554
10KR2J-3-GP
DIS_PX
AK
D8550
1SS355GP-GP
83.00355.F1F
2nd = 83.00355.D1F
DIS_PX
D8550
1SS355GP-GP
83.00355.F1F
2nd = 83.00355.D1F
DIS_PX
12
C8503
SC56P50V2JN-2GP
DIS_PX
C8503
SC56P50V2JN-2GP
DIS_PX
1
2 3
4
RN8504
SRN2K2J-1-GP
DIS_PX
RN8504
SRN2K2J-1-GP
DIS_PX
1 2
R8533
10KR2J-3-GP
DIS_PX_VRAMID
R8533
10KR2J-3-GP
DIS_PX_VRAMID
12
R8553
10KR2J-3-GP
DY
R8553
10KR2J-3-GP
DY
12
R8501
0R2J-2-GP
DY
R8501
0R2J-2-GP
DY
12
R8509
0R0402-PAD
R8509
0R0402-PAD
12
C8522
SCD1U10V2KX-5GP
DIS_PX
C8522
SCD1U10V2KX-5GP
DIS_PX
1
TP8520TPAD14-OPTP8520TPAD14-OP
12
C8517
SC4D7U6D3V3KX-GP
DY
C8517
SC4D7U6D3V3KX-GP
DY
12
EC8503
SC8P250V2CC-GP
DIS_PX
EC8503
SC8P250V2CC-GP
DIS_PX
12
C8531
SCD1U10V2KX-5GP
DIS_PX
C8531
SCD1U10V2KX-5GP
DIS_PX
1 2
R8524
0R0402-PAD
R8524
0R0402-PAD
1
TP8515TP8515
1 2
R8534
10KR2J-3-GP
DIS_PX_VRAMID
R8534
10KR2J-3-GP
DIS_PX_VRAMID
1 2
R8510 0R0402-PADR8510 0R0402-PAD
1
TP8507TPAD14-OPTP8507TPAD14-OP
12
R8507
0R0603-PAD-1-GP
R8507
0R0603-PAD-1-GP
1 2
R8521
10KR2J-3-GP
DY
R8521
10KR2J-3-GP
DY
DIGON AB12
TXCLK_LN_DPE3N AK14
TXCLK_LP_DPE3P AL15
TXCLK_UN_DPF3N AJ19
TXCLK_UP_DPF3P AH20
TXOUT_L0N_DPE2N AJ15
TXOUT_L0P_DPE2P AH16
TXOUT_L1N_DPE1N AK16
TXOUT_L1P_DPE1P AL17
TXOUT_L2N_DPE0N AJ17
TXOUT_L2P_DPE0P AH18
TXOUT_L3N AK18
TXOUT_L3P AL19
TXOUT_U0N_DPF2N AK20
TXOUT_U0P_DPF2P AL21
TXOUT_U1N_DPF1N AJ21
TXOUT_U1P_DPF1P AH22
TXOUT_U2N_DPF0N AK22
TXOUT_U2P_DPF0P AL23
TXOUT_U3N AJ23
TXOUT_U3P AK24
VARY_BL AB11
LVTMDP
LVDS CONTROL
6 OF 7
VGA1F
SEYMOUR-PRO-S3-GP
DIS_PX
LVTMDP
LVDS CONTROL
6 OF 7
VGA1F
SEYMOUR-PRO-S3-GP
DIS_PX
1 2
L8507
FCM1005MF-121T03-GP
2nd = 68.00084.B21
68.00217.701
DIS_PX
L8507
FCM1005MF-121T03-GP
2nd = 68.00084.B21
68.00217.701
DIS_PX
12
C8518
SC1U6D3V2KX-GP
DIS_PX
C8518
SC1U6D3V2KX-GP
DIS_PX
1
TP8551TPAD14-OPTP8551TPAD14-OP
1
2
3 4
5
6
Q8503
2N7002KDW-GP
2nd = 84.2N702.E3F
84.2N702.A3F
3rd = 84.2N702.F3F
DIS_PX
Q8503
2N7002KDW-GP
2nd = 84.2N702.E3F
84.2N702.A3F
3rd = 84.2N702.F3F
DIS_PX
12
C8516
SCD1U10V2KX-5GP
DIS_PX
C8516
SCD1U10V2KX-5GP
DIS_PX
1 2
L8509
FCM1005MF-121T03-GP
68.00217.701
2nd = 68.00084.B21
DIS_PX
L8509
FCM1005MF-121T03-GP
68.00217.701
2nd = 68.00084.B21
DIS_PX
1 2
R8527
10KR2J-3-GP
DIS_PX
R8527
10KR2J-3-GP
DIS_PX
12
C8510
SCD1U10V2KX-5GP
DIS_PX
C8510
SCD1U10V2KX-5GP
DIS_PX
12
R8515
499R2F-2-GP
DIS_PX
R8515
499R2F-2-GP
DIS_PX
1 2
R8541
0R0402-PAD
R8541
0R0402-PAD
1
TP8514TP8514
1 2
R8526
10KR2J-3-GP
DY
R8526
10KR2J-3-GP
DY
1 2
R8513
5K1R2F-2-GP
DIS_PX
R8513
5K1R2F-2-GP
DIS_PX
12
C8501
SCD1U10V2KX-5GP
DIS_PX
C8501
SCD1U10V2KX-5GP
DIS_PX
1
2 3
4
RN8501
SRN10KJ-5-GP
DY
RN8501
SRN10KJ-5-GP
DY
1
TP8510TPAD14-OPTP8510TPAD14-OP
12
C8514
SCD1U10V2KX-5GP
DIS_PX
C8514
SCD1U10V2KX-5GP
DIS_PX
12
C8519
SCD1U10V2KX-5GP
DIS_PX
C8519
SCD1U10V2KX-5GP
DIS_PX
1 2
R8523
10KR2J-3-GP
DY
R8523
10KR2J-3-GP
DY
12
R8505
10KR2J-3-GP
DIS_PX
R8505
10KR2J-3-GP
DIS_PX
1 2
R8514
499R2F-2-GP
DIS_PX
R8514
499R2F-2-GP
DIS_PX
1 2
R8504 3KR2J-2-GP
DIS_PX
R8504 3KR2J-2-GP
DIS_PX
1 2
C8525
SC18P50V2JN-1-GP
DIS_PX
C8525
SC18P50V2JN-1-GP
DIS_PX
12
EC8504
SC8P250V2CC-GP
DIS_PX
EC8504
SC8P250V2CC-GP
DIS_PX
1 2
L8508
FCM1005MF-121T03-GP
68.00217.701
2nd = 68.00084.B21
DIS_PX
L8508
FCM1005MF-121T03-GP
68.00217.701
2nd = 68.00084.B21
DIS_PX
12
C8502
SC4D7U6D3V3KX-GP
DIS_PX
C8502
SC4D7U6D3V3KX-GP
DIS_PX
1
TP8552TPAD14-OPTP8552TPAD14-OP
12
C8505
SC4D7U6D3V3KX-GP
DY
C8505
SC4D7U6D3V3KX-GP
DY
12
C8504
SC5D6P50V2CN-1GP
DIS_PX
C8504
SC5D6P50V2CN-1GP
DIS_PX
1 2
R8520
10KR2J-3-GP
DIS_PX_VRAMID
R8520
10KR2J-3-GP
DIS_PX_VRAMID
41
2 3
X8501
XTAL-27MHZ-85-GP
DIS_PX
2nd = 82.30034.651
3rd = 82.30034.681
82.30034.641
X8501
XTAL-27MHZ-85-GP
DIS_PX
2nd = 82.30034.651
3rd = 82.30034.681
82.30034.641
1 2
R8517 0R0402-PADR8517 0R0402-PAD
12
C8506
SC1U6D3V2KX-GP
DIS_PX
C8506
SC1U6D3V2KX-GP
DIS_PX
12
C8521
SC1U6D3V2KX-GP
DIS_PX
C8521
SC1U6D3V2KX-GP
DIS_PX
12
C8526
SC10U6D3V5KX-1GP
DY
C8526
SC10U6D3V5KX-1GP
DY
DMINUS
T2
DPLL_PVDD
AF14
DPLL_PVSS
AE14
DPLL_VDDC
AD14
DPLUS
T4
DP_VSSR
U1
DVDATA_7
AC7
TX2M_DPC0N Y2
TXCCM_DPC3N U5
DP_VSSR
AA1
TX1P_DPC1P Y4
DVDATA_0
Y7
TX0M_DPC2N V2
DPC_VDD18
AC6
DPC_VDD18
W6
DVDATA_9
AD7
TX2P_DPC0P AA3
DVDATA_8
AC8
DPC_VDD10
AA5
DVDATA_12
AE8
DPC_VDD10
AA6
DVCNTL_0
AE9
DVDATA_3
AB4
DVDATA_1
Y8
DVDATA_11
AD9
DVDATA_2
AB2
DVDATA_10
AC10
DPC_VDD18
AC5
TXCCP_DPC3P V4
DVDATA_4
AB7
DP_VSSR
W1
DVDATA_5
AB8
TX0P_DPC2P W3
DVDATA_6
AB9
TX1M_DPC1N W5
GENERICA
AB13
GENERICB
W8
GENERICC
W9
GENERICD
W7
GENERICE_HPD4
AD10
GPIO_0
U6
GPIO_1
U10
GPIO_10_ROMSCK
P2
GPIO_11
N6
GPIO_12
N5
GPIO_13
N3
GPIO_14_HPD2
Y9
GPIO_15_PWRCNTL_0
N1
GPIO_16
M4
GPIO_17_THERMAL_INT
R6
GPIO_18_HPD3
W10
GPIO_19_CTF
M2
GPIO_2
T10
GPIO_20_PWRCNTL_1
P8
GPIO_21_BB_EN
P7
GPIO_22_ROMCSB
N8
GPIO_23_CLKREQB
N7
GPIO_3_SMBDATA
U8
GPIO_4_SMBCLK
U7
GPIO_5_AC_BATT
T9
GPIO_6
T8
GPIO_7_BLON
T7
GPIO_8_ROMSO
P10
GPIO_9_ROMSI
P4
GENLK_CLK AL13
HPD1
AC14
HSYNC AH26
JTAG_TCK
L3 JTAG_TDI
L5
JTAG_TDO
K4 JTAG_TMS
L1
JTAG_TRST#
L6
DDCDATA_AUX3N AC20
DDCCLK_AUX3P AD20
TS_FDO
R5
TSVDD
AD17
TSVSS
AC17
VREFG
AC16
VSS1DI AD23
NC#AC19/VSS2IDI AC19
XTALIN
AM28
XTALOUT
AK28
NC#AE20/A2VDD AE20
NC#AE27/A2VDDQ AE17
TSVSSQ/A2VSSQ AE19
AUX1N AD4
AUX1P AD2
AUX2N AD11
AUX2P AD13
AVDD AG24
AVSSQ AE22
BAH24
NC#AK10/B2 AK10
NC#AL9/B2# AL9
B# AG25
SWAPLOCKB/C AH12
NC#AJ9/COMP AJ9
DDC1CLK AE6
DDC1DATA AE5
DDC2CLK AC11
DDC2DATA AC13
DDC6CLK AC1
DDC6DATA AC3
DDCDATA_AUX5N AD16
DDCCLK_AUX5P AE16
GAL25
NC#AL11/G2 AL11
NC#AJ11/G2# AJ11
G# AJ25
RAM26
NC#AM12/R2 AM12
NC#AK12/R2# AK12
SWAPLOCKA/R2SET AG13
R# AK26
RSET AD22
SCL
R1
SDA
R3
TX0M_DPA2N AG5
TX0P_DPA2P AG3
TX1M_DPA1N AH1
TX1P_DPA1P AH3
TX2M_DPA0N AK1
TX2P_DPA0P AK3
TX3M_DPB2N AM5
TX3P_DPB2P AK6
TX4M_DPB1N AH6
TX4P_DPB1P AJ7
TX5M_DPB0N AL7
TX5P_DPB0P AK8
TXCAM_DPA3N AF4
TXCAP_DPA3P AF2
TXCBM_DPB3N AM3
TXCBP_DPB3P AK5
GENLK_V2SYNC AJ13
VDD1DI AE23
NC#AD19/VDD2IDI AD19
VSYNC AJ27
NC#AM10/Y AM10
XO_IN2
AB22 XO_IN
AC22
TESTEN_LEGACY
AF24
DVCNTL_2
N9
DP_VSSR
U3
DP_VSSR
V6
DP_VSSR
Y6
DVCNTL_1
L9
DVCLK
Y11
DPC_CALR J8
PX_EN
AB16
TESTEN
K7
DPA
DPB
DVO
I2C
GENERAL PURPOSE I/O
DAC1
DDC/AUX
THERMAL
PLL/CLOCK
DPC
SEYMOUR/PARK
2 OF 7
VGA1B
SEYMOUR-PRO-S3-GP
DIS_PX
DPA
DPB
DVO
I2C
GENERAL PURPOSE I/O
DAC1
DDC/AUX
THERMAL
PLL/CLOCK
DPC
SEYMOUR/PARK
2 OF 7
VGA1B
SEYMOUR-PRO-S3-GP
DIS_PX
12
R8531
150R2F-1-GP
DIS_PX
R8531
150R2F-1-GP
DIS_PX
VDD_100M
4
VDD_27M
8
XIN
1
XOUT
10
SS_SEL0
7
SS_SEL1
3GND 11
GND_100M 6
GND_27M 2
100M 5
27M 9
U8501
6V40088DNBGI8-GP
DIS_PX
U8501
6V40088DNBGI8-GP
DIS_PX
1
TP8502TPAD14-OPTP8502TPAD14-OP
12
C8523
SCD1U10V2KX-5GP
DY DIS_PX
C8523
SCD1U10V2KX-5GP
DY DIS_PX
12
C8527
SC1U6D3V2KX-GP
DIS_PX
C8527
SC1U6D3V2KX-GP
DIS_PX
1 2
R8502
1MR2F-GP
DY
R8502
1MR2F-GP
DY
1 2
R8503 3KR2J-2-GP
DIS_PX
R8503 3KR2J-2-GP
DIS_PX
1
TP8505TPAD14-OPTP8505TPAD14-OP
1 2
R8528
10KR2J-3-GP
DIS_PX
R8528
10KR2J-3-GP
DIS_PX
12
C8528
SCD1U10V2KX-5GP
DIS_PX
C8528
SCD1U10V2KX-5GP
DIS_PX
1 2
C8524 SC18P50V2JN-1-GP
DIS_PX
C8524 SC18P50V2JN-1-GP
DIS_PX
12
R8512
0R0402-PAD
R8512
0R0402-PAD
1 2
R8525
10KR2J-3-GP
DY
R8525
10KR2J-3-GP
DY
12
R8516
249R2F-GP
DIS_PX
R8516
249R2F-GP
DIS_PX
1 2
R8519
10KR2J-3-GP
DIS_PX_VRAMID
R8519
10KR2J-3-GP
DIS_PX_VRAMID
12
C8520
SC4D7U6D3V3KX-GP
DY
C8520
SC4D7U6D3V3KX-GP
DY
1 2
L8506
PBY160808T-471Y-N-GP
3rd = 68.00214.211
2nd = 68.00335.061
68.00206.261
DIS_PX
L8506
PBY160808T-471Y-N-GP
3rd = 68.00214.211
2nd = 68.00335.061
68.00206.261
DIS_PX

5
5
4
4
3
3
2
2
1
1
D D
C C
B B
A A
3D3V_VGA_VDDR3
SPV10
PX_EN#
BIF_VDDC_1V
PX_EN##
8209A_EN/DEM_VGA
PX_MODE
PX_EN##
PX_EN#
BIF_VDDC_CORE
PCIE_PVDD
1D8V_VGA_S0
1D5V_VGA_S0
SPV18
VDDC_CT
3D3V_VGA_S0
MPV18
PCIE_PVDD
1V_VGA_S0
SPV18
1V_VGA_S0
VGA_CORE
1D8V_VGA_S0
VGA_CORE
1V_VGA_S0BIF_VDDC
5V_S0
BIF_VDDC
5V_S0
VGA_CORE
BIF_VDDC
MPV18
3D3V_S0
PE_PWRGD18,22,92,93,96,97
PX_EN85
8209A_EN/DEM_VGA92,93
Title
Size Document Number Rev
Date: Sheet of
Wistron Corporation
21F, 88, Sec.1, Hsin Tai W u Rd., Hsichih,
Taipei Hsien 221, Taiwan, R.O.C.
2012 S-Series Richie 13.3
-1
GPU_POWER(4/5)
A2
86 103Wednesday, March 14, 2012
<Core Design>
Title
Size Document Number Rev
Date: Sheet of
Wistron Corporation
21F, 88, Sec.1, Hsin Tai W u Rd., Hsichih,
Taipei Hsien 221, Taiwan, R.O.C.
2012 S-Series Richie 13.3
-1
GPU_POWER(4/5)
A2
86 103Wednesday, March 14, 2012
<Core Design>
Title
Size Document Number Rev
Date: Sheet of
Wistron Corporation
21F, 88, Sec.1, Hsin Tai W u Rd., Hsichih,
Taipei Hsien 221, Taiwan, R.O.C.
2012 S-Series Richie 13.3
-1
GPU_POWER(4/5)
A2
86 103Wednesday, March 14, 2012
<Core Design>
170mA
440mA
1A
2A
11A
219mA
2A
8209A_EN/DEM_VGA
75mA
50mA
BIF_VDDC
VGA_Core
1V_VGA
PX_EN Mode
0 Normal
BACO1
BIF_VDDC
1V_VGA
VGA_Core
1 00 1
PX_EN# = High, BIF_VDDC = 1V_VGA_S0
PX_EN## = High, BIF_VDDC = VGA_CORE
0 0 1BACO
PX_EN PX_MODE PX_EN# PX_EN##
Non-BACO
01
1
100mA
100mA
20120116PV-R
20120116PV-R
12
C8730
SC1U6D3V2KX-GP
DIS_PX
C8730
SC1U6D3V2KX-GP
DIS_PX
12
C8738
SC10U6D3V5KX-1GP
DY
C8738
SC10U6D3V5KX-1GP
DY
12
C8673
SC1U6D3V2KX-GP
DIS_PX
C8673
SC1U6D3V2KX-GP
DIS_PX
12
C8694
SCD1U10V2KX-5GP
DIS_PX
C8694
SCD1U10V2KX-5GP
DIS_PX
12
C8700
SC4D7U6D3V3KX-GP
DIS_PX
C8700
SC4D7U6D3V3KX-GP
DIS_PX
12
C8676
SCD1U10V2KX-5GP
DIS_PX
C8676
SCD1U10V2KX-5GP
DIS_PX
12
C8629
SC1U6D3V2KX-GP
DIS_PX
C8629
SC1U6D3V2KX-GP
DIS_PX
12
C8731
SCD1U10V2KX-5GP
DIS_PX
C8731
SCD1U10V2KX-5GP
DIS_PX
G
DS
Q8601
AO3400A-GP
DY DIS_BACO
84.03400.B37
2nd = 84.03404.C31
3rd = 84.03203.031
Q8601
AO3400A-GP
DY DIS_BACO
84.03400.B37
2nd = 84.03404.C31
3rd = 84.03203.031
12
C8669
SC1U6D3V2KX-GP
DIS_PX
C8669
SC1U6D3V2KX-GP
DIS_PX
12
C8739
SC10U6D3V5KX-1GP
DIS_PX
C8739
SC10U6D3V5KX-1GP
DIS_PX
12
C8691
SCD1U10V2KX-5GP
DIS_PX
C8691
SCD1U10V2KX-5GP
DIS_PX
G
S
D
Q8605
2N7002K-2-GP
2nd = 84.07002.I31
84.2N702.J31
3rd = 84.2N702.W31
DY DIS_BACO
Q8605
2N7002K-2-GP
2nd = 84.07002.I31
84.2N702.J31
3rd = 84.2N702.W31
DY DIS_BACO
12
C8610
SC1U6D3V2KX-GP
DIS_PX
C8610
SC1U6D3V2KX-GP
DIS_PX
G
DS
U8602
AO3418-GP
DY DIS_BACO
84.03418.031
U8602
AO3418-GP
DY DIS_BACO
84.03418.031
12
C8680
SCD1U10V2KX-5GP
DIS_PX
C8680
SCD1U10V2KX-5GP
DIS_PX
12
C8732
SC4D7U6D3V3KX-GP
DIS_PX
C8732
SC4D7U6D3V3KX-GP
DIS_PX
12
C8627
SCD1U10V2KX-5GP
DIS_PX
C8627
SCD1U10V2KX-5GP
DIS_PX
G
D S
U8604
AO3418-GP
DY DIS_BACO
84.03418.031
U8604
AO3418-GP
DY DIS_BACO
84.03418.031
12
C8622
SCD1U10V2KX-5GP
DIS_PX
C8622
SCD1U10V2KX-5GP
DIS_PX
12
C8612
SC1U6D3V2KX-GP
DIS_PX
C8612
SC1U6D3V2KX-GP
DIS_PX
12
C8733
SC1U6D3V2KX-GP
DIS_PX
C8733
SC1U6D3V2KX-GP
DIS_PX
1 2
C8677
SC1U6D3V2KX-GP
DIS_PX
C8677
SC1U6D3V2KX-GP
DIS_PX
1 2
L8607
FCM1005MF-121T03-GP
68.00217.701
2nd = 68.00084.B21
DIS_PX
L8607
FCM1005MF-121T03-GP
68.00217.701
2nd = 68.00084.B21
DIS_PX
12
C8734
SC4D7U6D3V3KX-GP
DIS_PX
C8734
SC4D7U6D3V3KX-GP
DIS_PX
12
C8630
SC1U6D3V2KX-GP
DIS_PX
C8630
SC1U6D3V2KX-GP
DIS_PX
12
C8646
SC1U6D3V2KX-GP
DIS_PX
C8646
SC1U6D3V2KX-GP
DIS_PX
12
R8602
0R0603-PAD-1-GP
R8602
0R0603-PAD-1-GP
G
D S
Q8603
AO3400A-GP
DY DIS_BACO
84.03400.B37
2nd = 84.03404.C31
3rd = 84.03203.031
Q8603
AO3400A-GP
DY DIS_BACO
84.03400.B37
2nd = 84.03404.C31
3rd = 84.03203.031
12
C8652
SC1U6D3V2KX-GP
DIS_PX
C8652
SC1U6D3V2KX-GP
DIS_PX
12
C8631
SC1U6D3V2KX-GP
DIS_PX
C8631
SC1U6D3V2KX-GP
DIS_PX
12
C8602
SC1U6D3V2KX-GP
DIS_PX
C8602
SC1U6D3V2KX-GP
DIS_PX
12
C8670
SC1U6D3V2KX-GP
DIS_PX
C8670
SC1U6D3V2KX-GP
DIS_PX
12
R8605
0R0603-PAD-1-GP
R8605
0R0603-PAD-1-GP
12
C8724
SC4D7U6D3V3KX-GP
DIS_PX
C8724
SC4D7U6D3V3KX-GP
DIS_PX
12
R8604
1KR2J-1-GP
DY DIS_BACO
R8604
1KR2J-1-GP
DY DIS_BACO
12
C8737
SC10U6D3V5KX-1GP
DIS_PX
C8737
SC10U6D3V5KX-1GP
DIS_PX
12
C8729
SC4D7U6D3V3KX-GP
DIS_PX
C8729
SC4D7U6D3V3KX-GP
DIS_PX
1 2
C8648
SC10U6D3V3MX-GP
DIS_PX
C8648
SC10U6D3V3MX-GP
DIS_PX
12
C8606
SC1U6D3V2KX-GP
DIS_PX
C8606
SC1U6D3V2KX-GP
DIS_PX
1 2
C8649
SC1U6D3V2KX-GP
DIS_PX
C8649
SC1U6D3V2KX-GP
DIS_PX
12
C8625
SC1U6D3V2KX-GP
DIS_PX
C8625
SC1U6D3V2KX-GP
DIS_PX
1 2
C8601
SC1U6D3V2KX-GP
DIS_PX
C8601
SC1U6D3V2KX-GP
DIS_PX
12
R8603
1KR2J-1-GP
DY DIS_BACO
R8603
1KR2J-1-GP
DY DIS_BACO
12
C8736
SC10U6D3V5KX-1GP
DY
C8736
SC10U6D3V5KX-1GP
DY
1 2
L8606
FCM1005MF-121T03-GP
68.00217.701
2nd = 68.00084.B21
DIS_PX
L8606
FCM1005MF-121T03-GP
68.00217.701
2nd = 68.00084.B21
DIS_PX
12
C8653
SCD1U10V2KX-5GP
DIS_PX
C8653
SCD1U10V2KX-5GP
DIS_PX
12
C8615
SC1U6D3V2KX-GP
DIS_PX
C8615
SC1U6D3V2KX-GP
DIS_PX
PCIE_VDDR
AM30
NC#L8_MPV18
L8
SPV18
H7
PCIE_VDDC L23
PCIE_VDDC T22
PCIE_VDDC U22
PCIE_VDDC V22
PCIE_VDDC L24
PCIE_VDDC L25
PCIE_VDDC L26
PCIE_VDDC M22
PCIE_VDDC N22
PCIE_VDDC N23
PCIE_VDDC N24
PCIE_VDDC R22
PCIE_VDDR AB23
PCIE_VDDR AC23
PCIE_VDDR AD24
PCIE_VDDR AE24
PCIE_VDDR AE25
PCIE_VDDR AE26
PCIE_VDDR AF25
PCIE_VDDR AG26
SPV10
H8
SPVSS
J7
VDDR1
H13
VDDR1
K24
VDDR1
K9
VDDR1
L11
VDDR1
L12
VDDR1
L13
VDDR1
L20
VDDR1
L21
VDDR1
L22
VDDR1
H16
VDDR1
H19
VDDR1
J10
VDDR1
J23
VDDR1
J24
VDDR1
J9
VDDR1
K10
VDDR1
K23
VDDR3
AA17
VDDR3
AA18
VDDR3
AB17
VDDR3
AB18
VDDR4
V12
VDDR4
Y12
NC#L17_VDDRHA
L17
NC#L16_VSSRHA
L16
VDD_CT
AA20
VDD_CT
AA21
VDD_CT
AB20
VDD_CT
AB21 VDDC AA15
VDDC T17
VDDC T20
VDDC U13
VDDC U16
VDDC U18
BIF_VDDC U21
VDDC V15
VDDC V17
VDDC V20
VDDC V21
VDDC N15
VDDC Y13
VDDC Y16
VDDC Y18
VDDC Y21
VDDC N17
VDDC R13
VDDC R16
VDDC R18
BIF_VDDC R21
VDDC T12
VDDC T15
VDDCI M13
VDDCI M15
VDDCI M16
VDDCI M17
VDDC M11
VDDC M12
VDDCI M18
VDDCI M21
VDDCI M20
VDDCI N20
NC#AA11
AA11
NC#V11
V11
NC#U11
U11
VDDR4
U12
NC#AA12
AA12
POWER
PLL
PCIE
CORE
MEM I/O
MEM CLK
I/O
LEVEL
TRANSLATION
ISOLATED
CORE I/O
4 OF 7
VGA1D
SEYMOUR-PRO-S3-GP
DIS_PX
POWER
PLL
PCIE
CORE
MEM I/O
MEM CLK
I/O
LEVEL
TRANSLATION
ISOLATED
CORE I/O
4 OF 7
VGA1D
SEYMOUR-PRO-S3-GP
DIS_PX
12
C8690
SCD1U10V2KX-5GP
DIS_PX
C8690
SCD1U10V2KX-5GP
DIS_PX
12
C8671
SC1U6D3V2KX-GP
DIS_PX
C8671
SC1U6D3V2KX-GP
DIS_PX
12
C8603
SC4D7U6D3V3KX-GP
DY
C8603
SC4D7U6D3V3KX-GP
DY
12
C8644
SC1U6D3V2KX-GP
DIS_PX
C8644
SC1U6D3V2KX-GP
DIS_PX
12
C8667
SC1U6D3V2KX-GP
DIS_PX
C8667
SC1U6D3V2KX-GP
DIS_PX
12
C8626
SCD1U10V2KX-5GP
DIS_PX
C8626
SCD1U10V2KX-5GP
DIS_PX
12
C8623
SCD1U10V2KX-5GP
DIS_PX
C8623
SCD1U10V2KX-5GP
DIS_PX
12
C8607
SC1U6D3V2KX-GP
DIS_PX
C8607
SC1U6D3V2KX-GP
DIS_PX
12
C8632
SC1U6D3V2KX-GP
DIS_PX
C8632
SC1U6D3V2KX-GP
DIS_PX
1 2
L8605
FCM1005MF-121T03-GP
68.00217.701
2nd = 68.00084.B21
DIS_PX
L8605
FCM1005MF-121T03-GP
68.00217.701
2nd = 68.00084.B21
DIS_PX
12
C8672
SC1U6D3V2KX-GP
DIS_PX
C8672
SC1U6D3V2KX-GP
DIS_PX
12
C8698
SC22U6D3V3MX-L-GP
DIS_PX
C8698
SC22U6D3V3MX-L-GP
DIS_PX
12
C8699
SC4D7U6D3V3KX-GP
DIS_PX
C8699
SC4D7U6D3V3KX-GP
DIS_PX
12
C8674
SCD1U10V2KX-5GP
DIS_PX
C8674
SCD1U10V2KX-5GP
DIS_PX
12
C8650
SC1U6D3V2KX-GP
DIS_PX
C8650
SC1U6D3V2KX-GP
DIS_PX
12
C8621
SC1U6D3V2KX-GP
DIS_PX
C8621
SC1U6D3V2KX-GP
DIS_PX
1 2
L8604
FCM1005MF-121T03-GP
68.00217.701
2nd = 68.00084.B21
DIS_PX
L8604
FCM1005MF-121T03-GP
68.00217.701
2nd = 68.00084.B21
DIS_PX
12
C8616
SC1U6D3V2KX-GP
DIS_PX
C8616
SC1U6D3V2KX-GP
DIS_PX
12
C8692
SC1U6D3V2KX-GP
DIS_PX
C8692
SC1U6D3V2KX-GP
DIS_PX
12
C8740
SC1U6D3V2KX-GP
DIS_PX
C8740
SC1U6D3V2KX-GP
DIS_PX
1 2
C8679
SCD1U10V2KX-5GP
DIS_PX
C8679
SCD1U10V2KX-5GP
DIS_PX
12
C8645
SC1U6D3V2KX-GP
DIS_PX
C8645
SC1U6D3V2KX-GP
DIS_PX
12
C8624
SCD1U10V2KX-5GP
DIS_PX
C8624
SCD1U10V2KX-5GP
DIS_PX
12
C8608
SC1U6D3V2KX-GP
DIS_PX
C8608
SC1U6D3V2KX-GP
DIS_PX
12
C8697
SC10U6D3V5KX-1GP
DIS_PX
C8697
SC10U6D3V5KX-1GP
DIS_PX
12
C8628
SC1U6D3V2KX-GP
DIS_PX
C8628
SC1U6D3V2KX-GP
DIS_PX
1
2
34
5
6
Q8602
2N7002KDW-GP
2nd = 84.2N702.E3F
84.2N702.A3F
3rd = 84.2N702.F3F
DY DIS_BACO
Q8602
2N7002KDW-GP
2nd = 84.2N702.E3F
84.2N702.A3F
3rd = 84.2N702.F3F
DY DIS_BACO
B
1
A
2
GND
3Y4
VCC 5
U8605
74LVC1G08GW-1-GP
DY DIS_BACO
U8605
74LVC1G08GW-1-GP
DY DIS_BACO
1 2
L8608
FCM1005MF-121T03-GP
68.00217.701
2nd = 68.00084.B21
DIS_PX
L8608
FCM1005MF-121T03-GP
68.00217.701
2nd = 68.00084.B21
DIS_PX
12
C8665
SC1U6D3V2KX-GP
DIS_PX
C8665
SC1U6D3V2KX-GP
DIS_PX
12
C8666
SC1U6D3V2KX-GP
DIS_PX
C8666
SC1U6D3V2KX-GP
DIS_PX
12
C8613
SCD1U10V2KX-5GP
DIS_PX
C8613
SCD1U10V2KX-5GP
DIS_PX
12
C8611
SCD1U10V2KX-5GP
DIS_PX
C8611
SCD1U10V2KX-5GP
DIS_PX
12
C8609
SC1U6D3V2KX-GP
DIS_PX
C8609
SC1U6D3V2KX-GP
DIS_PX
12
C8664
SC1U6D3V2KX-GP
DIS_PX
C8664
SC1U6D3V2KX-GP
DIS_PX
12
C8741
SC4D7U6D3V3KX-GP
DIS_PX
C8741
SC4D7U6D3V3KX-GP
DIS_PX
12
C8633
SC1U6D3V2KX-GP
DIS_PX
C8633
SC1U6D3V2KX-GP
DIS_PX

5
5
4
4
3
3
2
2
1
1
D D
C C
B B
A A
VGA_VSS_MECH2
VGA_VSS_MECH3
VGA_VSS_MECH1
DPCD_CALR DPAB_CALR
1D8V_VGA_S0
1D8V_VGA_S0
1D8V_VGA_S0
1V_VGA_S0
1D8V_VGA_S0
1V_VGA_S0
1D8V_VGA_S0
1V_VGA_S0
1D8V_VGA_S01D8V_VGA_S0
1V_VGA_S0
Title
Size Document Number Rev
Date: Sheet of
Wistron Corporation
21F, 88, Sec.1, Hsin Tai Wu Rd., Hsichih,
Taipei Hsien 221, Taiwan, R.O.C.
2012 S-Series Richie 13.3
-1
GPU_DPPWR/GND(5/5)
A3
87 103Wednesday, March 14, 2012
<Core Design>
Title
Size Document Number Rev
Date: Sheet of
Wistron Corporation
21F, 88, Sec.1, Hsin Tai Wu Rd., Hsichih,
Taipei Hsien 221, Taiwan, R.O.C.
2012 S-Series Richie 13.3
-1
GPU_DPPWR/GND(5/5)
A3
87 103Wednesday, March 14, 2012
<Core Design>
Title
Size Document Number Rev
Date: Sheet of
Wistron Corporation
21F, 88, Sec.1, Hsin Tai Wu Rd., Hsichih,
Taipei Hsien 221, Taiwan, R.O.C.
2012 S-Series Richie 13.3
-1
GPU_DPPWR/GND(5/5)
A3
87 103Wednesday, March 14, 2012
<Core Design>
1
TP8703TPAD14-OP-GP TP8703TPAD14-OP-GP
1 2
R8701 150R2F-1-GP
DIS_PX
R8701 150R2F-1-GP
DIS_PX
DPAB_VDD18 AG8
DP_VSSR AG7
DPAB_VDD10 AF6
DPAB_VDD10 AF7
DPAB_VDD18 AE11
DPAB_VDD18 AF11
DP_VSSR AE1
DP_VSSR AE3
DP_VSSR AG1
DP_VSSR AG6
DP_VSSR AH5
DPAB_CALR AE10
DPAB_VDD18 AG10
DP_VSSR AG11
DPAB_VDD10 AF8
DPAB_VDD10 AF9
DP_VSSR AF10
DP_VSSR AG9
DP_VSSR AH8
DP_VSSR AM6
DP_VSSR AM8
DPAB_VDD18 AE13
DPAB_VDD18 AF13
DPEF_VDD18
AG18
DP_VSSR
AF19
DPEF_VDD10
AG20
DPEF_VDD10
AG21
DPEF_VDD18
AG15
DPEF_VDD18
AG16
DP_VSSR
AG14
DP_VSSR
AH14
DP_VSSR
AM14
DP_VSSR
AM16
DP_VSSR
AM18
DPEF_CALR
AF17
DPEF_VDD18
AG19
DP_VSSR
AF20
DPEF_VDD10
AF22
DPEF_VDD10
AG22
DPEF_VDD18
AF16
DPEF_VDD18
AG17
DP_VSSR
AF23
DP_VSSR
AG23
DP_VSSR
AM20
DP_VSSR
AM22
DP_VSSR
AM24
DP PLL POWER
DP A/B POWERDP E/F POWER
7 OF 7
VGA1G
SEYMOUR-PRO-S3-GP
DIS_PX
DP PLL POWER
DP A/B POWERDP E/F POWER
7 OF 7
VGA1G
SEYMOUR-PRO-S3-GP
DIS_PX
PCIE_VSS
AA27
PCIE_VSS
AF32
PCIE_VSS
AG27
PCIE_VSS
AH32
PCIE_VSS
K28
PCIE_VSS
K32
PCIE_VSS
L27
PCIE_VSS
M32
PCIE_VSS
N25
PCIE_VSS
N27
PCIE_VSS
P25
PCIE_VSS
AB24
PCIE_VSS
P32
PCIE_VSS
R27
PCIE_VSS
T25
PCIE_VSS
T32
PCIE_VSS
U25
PCIE_VSS
U27
PCIE_VSS
V32
PCIE_VSS
W25
PCIE_VSS
W26
PCIE_VSS
W27
PCIE_VSS
AB32
PCIE_VSS
Y25
PCIE_VSS
Y32
PCIE_VSS
AC24
PCIE_VSS
AC26
PCIE_VSS
AC27
PCIE_VSS
AD25
PCIE_VSS
AD32
PCIE_VSS
AE27
VSS_MECH A32
VSS_MECH AM1
VSS_MECH AM32
GND A3
GND AD8
GND AE7
GND AG12
GND AH10
GND AH28
GND B10
GND B12
GND B14
GND B16
GND B18
GND A30
GND B20
GND B22
GND B24
GND B26
GND B6
GND B8
GND C1
GND C32
GND E28
GND F10
GND AA13
GND F12
GND F14
GND F16
GND F18
GND F2
GND F20
GND F22
GND F24
GND F26
GND F6
GND AA16
GND F8
GND G10
GND G27
GND G31
GND G8
GND H14
GND H17
GND H2
GND H20
GND H6
GND AB10
GND J27
GND J31
GND K11
GND K2
GND K22
GND K6
GND
M6
GND
N11
GND
N12
GND
N13
GND AB15
GND
N16
GND
N18
GND
N21
GND
P6
GND
P9
GND
R12
GND
R15
GND
R17
GND
R20
GND
T13
GND AB6
GND
T16
GND
T18
GND
T21
GND
T6
GND
U15
GND
U17
GND
U20
GND
U9
GND
V13
GND AC9
GND
V16
GND
V18
GND
Y10
GND
Y15
GND
Y17
GND
Y20
GND AD6
GND
R11
GND
T11
GND
5 OF 7
VGA1E
SEYMOUR-PRO-S3-GP
DIS_PX
GND
5 OF 7
VGA1E
SEYMOUR-PRO-S3-GP
DIS_PX
1 2
R8703
150R2F-1-GP
DIS_PX
R8703
150R2F-1-GP
DIS_PX
1
TP8702TPAD14-OP-GP TP8702TPAD14-OP-GP
1
TP8701TPAD14-OP-GP TP8701TPAD14-OP-GP

5
5
4
4
3
3
2
2
1
1
D D
C C
B B
A A
MAA0_5
CLKA0#
SEN_A1
CLKA0
VRAM2_ZQ
MAA0_8
VREFC_A0
MAA0_4
VREFD1_A0
MAA0_3
VRAM2_EDC4
DQA0_7
DQA0_4
DQA0_3
DQA0_0
DQA0_1
DQA0_2
DQA0_6
SEN_A0
MAA0_7
DQA0_5
MAA0_4
MAA0_6
MAA0_2
VRAM1_EDC3
MAA0_1
MAA0_0
MAA0_3
MAA0_2
MAA0_7
MAA0_6
MAA0_5
VREFC_A1
VREFD1_A1
VREFD2_A1
VRAM1_ZQ
MAA0_1
MAA0_0 MAA0_8
VREFD2_A0
DQA0_8
DQA0_13
DQA0_15
DQA0_14
DQA0_10
DQA0_12
DQA0_9
DQA0_11
DQA0_29
DQA0_28
DQA0_27
DQA0_31
DQA0_30
DQA0_25
DQA0_24
DQA0_26
DQA0_18
DQA0_20
DQA0_23
DQA0_22
DQA0_21
DQA0_17
DQA0_19
DQA0_16
1D5V_VGA_S0
1D5V_VGA_S0
1D5V_VGA_S0
1D5V_VGA_S0
1D5V_VGA_S0
1D5V_VGA_S0
1D5V_VGA_S0
1D5V_VGA_S0
1D5V_VGA_S0
1D5V_VGA_S0
1D5V_VGA_S0
1D5V_VGA_S0
1D5V_VGA_S0
1D5V_VGA_S0
1D5V_VGA_S0
1D5V_VGA_S0
1D5V_VGA_S0
1D5V_VGA_S0 1D5V_VGA_S0
1D5V_VGA_S0
DDBIA0_084
DDBIA0_284
WCKA0_084 WCKA0_0#84
DQA0_[31..0] 84
DQA0_[31..0] 84
MEM_RST84,89
CKEA084
MAA0_[8..0]84
CSA0#_084
MEM_RST84,89
WEA0#84
CLKA0#84 CKEA084
CLKA084
ADBIA084
MAA0_[8..0]84
CASA0#84
RASA0#84
CASA0#84
RASA0#84 CSA0#_084
WEA0#84
ADBIA084
EDCA0_3 84
EDCA0_1 84
WCKA0_184 WCKA0_1#84
DDBIA0_184
DDBIA0_384
EDCA0_2 84
EDCA0_0 84
WCKA0_084 WCKA0_0#84
WCKA0_184 WCKA0_1#84
Title
Size Document Number Rev
Date: Sheet of
Wistron Corporation
21F, 88, Sec.1, Hsin Tai W u Rd., Hsichih,
Taipei Hsien 221, Taiwan, R.O.C.
2012 S-Series Richie 13.3
-1
GPU-VRAM1,2 (1/4)
A2
88 103Wednesday, March 14, 2012
<Core Design>
Title
Size Document Number Rev
Date: Sheet of
Wistron Corporation
21F, 88, Sec.1, Hsin Tai W u Rd., Hsichih,
Taipei Hsien 221, Taiwan, R.O.C.
2012 S-Series Richie 13.3
-1
GPU-VRAM1,2 (1/4)
A2
88 103Wednesday, March 14, 2012
<Core Design>
Title
Size Document Number Rev
Date: Sheet of
Wistron Corporation
21F, 88, Sec.1, Hsin Tai W u Rd., Hsichih,
Taipei Hsien 221, Taiwan, R.O.C.
2012 S-Series Richie 13.3
-1
GPU-VRAM1,2 (1/4)
A2
88 103Wednesday, March 14, 2012
<Core Design>
Hynix --> 64M*32
Use internal Vref memory voltage
MF=1
Mirror
5X0.1uF 8X1uF 1X10uF
5X0.1uF 8X1uF 1X10uF
20110817SI
20110817SI
DQ0|
DQ1|
DQ2|
DQ4|
DQ5|
DQ3|
DQ6|
DQ8|
DQ9|
DQ7|
DQ10|
DQ12|
DQ13|
DQ11|
DQ14|
DQ16|
DQ17|
DQ15|
DQ18|
DQ20|
DQ21|
DQ19|
DQ22|
DQ24|
DQ25|
DQ23|
DQ26|
DQ28|
DQ29|
DQ27|
DQ30|
DQ31|
DQ0|
DQ1|
DQ2|
DQ4|
DQ5|
DQ3|
DQ6|
DQ8|
DQ9|
DQ7|
DQ10|
DQ12|
DQ13|
DQ11|
DQ14|
DQ16|
DQ17|
DQ15|
DQ18|
DQ20|
DQ21|
DQ19|
DQ22|
DQ24|
DQ25|
DQ23|
DQ26|
DQ28|
DQ29|
DQ27|
DQ30|
DQ31|
Vender Vandor Part Part Number
HYNIX
SAMSUNG
H5GQ2H24AFR-T2C 635930-352
635930-952
K4G20325FD-FC04
GDDR5 Table
ELPIDA EDW1032BBBG-50-F 635930-152
20120112 PV-R
20120112 PV-R
20120112 PV-R
20120112 PV-R
1 2
R8816 2K37R2F-GP
DIS_PX
R8816 2K37R2F-GP
DIS_PX
12
C8841
SC1U6D3V2KX-GP
DIS_PX
C8841
SC1U6D3V2KX-GP
DIS_PX
12
C8856
SCD1U10V2KX-5GP
DIS_PX
C8856
SCD1U10V2KX-5GP
DIS_PX
1 2
R8817 5K49R2F-GP
DIS_PX
R8817 5K49R2F-GP
DIS_PX
DQ0 A4
DQ1 A2
DQ10 B11
DQ11 B13
DQ12 E11
DQ13 E13
DQ14 F11
DQ15 F13
DQ16 U11
DQ17 U13
DQ18 T11
DQ19 T13
DQ2 B4
DQ20 N11
DQ21 N13
DQ22 M11
DQ23 M13
DQ24 U4
DQ25 U2
DQ26 T4
DQ27 T2
DQ28 N4
DQ29 N2
DQ3 B2
DQ30 M4
DQ31 M2
DQ4 E4
DQ5 E2
DQ6 F4
DQ7 F2
DQ8 A11
DQ9 A13
EDC0 C2
EDC1 C13
EDC2 R13
EDC3 R2
A12/RFU#J5/NC#J5
J5
ZQ
J13
DBI0#
D2
DBI1#
D13
DBI3#
P2 DBI2#
P13
WCK1
D4
WCK1#
D5
WE#
L12
WCK23
P4
WCK23#
P5
BA3/A3
H10
BA0/A2
H11
BA1/A5
K10
BA2/A4
K11
CKE#
J3 CK#
J11 CK
J12
RAS#
G3
CS#
G12
A10/A0
H4 A9/A1
H5
MF
J1
RESET#
J2
ABI#
J4
SEN
J10
A8/A7
K4
A11/A6
K5
CAS#
L3
2 OF 2
VRAM2B
H5GQ2H24MFR-T2C-GP
DIS_PX
2 OF 2
VRAM2B
H5GQ2H24MFR-T2C-GP
DIS_PX
12
C8858
SCD1U10V2KX-5GP
DIS_PX
C8858
SCD1U10V2KX-5GP
DIS_PX
1 2
R8843
0R0402-PAD
R8843
0R0402-PAD
1 2
R8811 120R2F-GP
DIS_PX
R8811 120R2F-GP
DIS_PX
12
C8834
SCD1U10V2KX-5GP
DIS_PX
C8834
SCD1U10V2KX-5GP
DIS_PX
12
R8809
60D4R2F-GP
DIS_PX
R8809
60D4R2F-GP
DIS_PX
12
C8838
SC1U6D3V2KX-GP
DIS_PX
C8838
SC1U6D3V2KX-GP
DIS_PX
1 2
C8867 SC1U6D3V2KX-GP
DIS_PX
C8867 SC1U6D3V2KX-GP
DIS_PX
12
C8857
SC1U6D3V2KX-GP
DIS_PX
C8857
SC1U6D3V2KX-GP
DIS_PX
1 2
R8842
0R0402-PAD
R8842
0R0402-PAD
12
C8842
SC1U6D3V2KX-GP
DIS_PX
C8842
SC1U6D3V2KX-GP
DIS_PX
1 2
C8829 SC1U6D3V2KX-GP
DIS_PX
C8829 SC1U6D3V2KX-GP
DIS_PX
12
C8851
SCD1U10V2KX-5GP
DIS_PX
C8851
SCD1U10V2KX-5GP
DIS_PX
1 2
R8814 2K37R2F-GP
DIS_PX
R8814 2K37R2F-GP
DIS_PX
1 2
R8812 0R0402-PADR8812 0R0402-PAD
12
C8850
SC1U6D3V2KX-GP
DIS_PX
C8850
SC1U6D3V2KX-GP
DIS_PX
1 2
C8826 SC1U6D3V2KX-GP
DIS_PX
C8826 SC1U6D3V2KX-GP
DIS_PX
VREFD
A10
VREFC
J14
VREFD
U10
VDD
C5
VDD
C10
VDD
D11
VDD
G1
VDD
G4
VDD
G11
VDD
G14
VDD
L1
VDD
L4
VDD
L11
VDD
L14
VDD
P11
VDD
R5
VDD
R10
VDDQ
B1
VDDQ
B3
VDDQ
B12
VDDQ
B14
VDDQ
D1
VDDQ
D3
VDDQ
D12
VDDQ
D14
VDDQ
E5
VDDQ
E10
VDDQ
F1
VDDQ
F3
VDDQ
F12
VDDQ
F14
VDDQ
G2
VDDQ
G13
VDDQ
H3
VDDQ
H12
VDDQ
K3
VDDQ
K12
VDDQ
L2
VDDQ
L13
VDDQ
M1
VDDQ
M3
VDDQ
M12
VDDQ
M14
VDDQ
N5
VDDQ
N10
VDDQ
P1
VDDQ
P3
VDDQ
P12
VDDQ
P14
VDDQ
T1
VDDQ
T3
VDDQ
T12
VDDQ
T14
VSS T10
VSS T5
VSS P10
VSS L10
VSS L5
VSS K14
VSS K1
VSS H14
VSS H1
VSS G10
VSS G5
VSS D10
VSS B10
VSS B5
VSSQ U14
VSSQ U12
VSSQ U3
VSSQ U1
VSSQ R14
VSSQ R12
VSSQ R11
VSSQ R4
VSSQ R3
VSSQ R1
VSSQ N14
VSSQ N12
VSSQ N3
VSSQ N1
VSSQ M10
VSSQ M5
VSSQ K13
VSSQ K2
VSSQ H13
VSSQ H2
VSSQ F10
VSSQ F5
VSSQ E14
VSSQ E12
VSSQ E3
VSSQ E1
VSSQ C14
VSSQ C12
VSSQ C11
VSSQ C4
VSSQ C3
VSSQ C1
VSSQ A14
VSSQ A12
VSSQ A3
VSSQ A1
VPP/NC#A5 A5
VPP/NC#U5 U5
1 OF 2
VRAM2A
H5GQ2H24MFR-T2C-GP
DIS_PX
1 OF 2
VRAM2A
H5GQ2H24MFR-T2C-GP
DIS_PX
1 2
R8830 0R0402-PADR8830 0R0402-PAD
1 2
R8819 5K49R2F-GP
DIS_PX
R8819 5K49R2F-GP
DIS_PX
12
C8859
SC1U6D3V2KX-GP
DIS_PX
C8859
SC1U6D3V2KX-GP
DIS_PX
1 2
C8824 SC1U6D3V2KX-GP
DIS_PX
C8824 SC1U6D3V2KX-GP
DIS_PX
DQ0 A4
DQ1 A2
DQ10 B11
DQ11 B13
DQ12 E11
DQ13 E13
DQ14 F11
DQ15 F13
DQ16 U11
DQ17 U13
DQ18 T11
DQ19 T13
DQ2 B4
DQ20 N11
DQ21 N13
DQ22 M11
DQ23 M13
DQ24 U4
DQ25 U2
DQ26 T4
DQ27 T2
DQ28 N4
DQ29 N2
DQ3 B2
DQ30 M4
DQ31 M2
DQ4 E4
DQ5 E2
DQ6 F4
DQ7 F2
DQ8 A11
DQ9 A13
EDC0 C2
EDC1 C13
EDC2 R13
EDC3 R2
A12/RFU#J5/NC#J5
J5
ZQ
J13
DBI0#
D2
DBI1#
D13
DBI3#
P2 DBI2#
P13
WCK1
D4
WCK1#
D5
WE#
L12
WCK23
P4
WCK23#
P5
BA3/A3
H10
BA0/A2
H11
BA1/A5
K10
BA2/A4
K11
CKE#
J3 CK#
J11 CK
J12
RAS#
G3
CS#
G12
A10/A0
H4 A9/A1
H5
MF
J1
RESET#
J2
ABI#
J4
SEN
J10
A8/A7
K4
A11/A6
K5
CAS#
L3
2 OF 2
VRAM1B
H5GQ2H24MFR-T2C-GP
DIS_PX
2 OF 2
VRAM1B
H5GQ2H24MFR-T2C-GP
DIS_PX
12
C8839
SC1U6D3V2KX-GP
DIS_PX
C8839
SC1U6D3V2KX-GP
DIS_PX
1 2
C8825 SC1U6D3V2KX-GP
DIS_PX
C8825 SC1U6D3V2KX-GP
DIS_PX
1 2
C8862 SC1U6D3V2KX-GP
DIS_PX
C8862 SC1U6D3V2KX-GP
DIS_PX
1 2
R8828 120R2F-GP
DIS_PX
R8828 120R2F-GP
DIS_PX
12
C8860
SCD1U10V2KX-5GP
DIS_PX
C8860
SCD1U10V2KX-5GP
DIS_PX
12
C8835
SCD1U10V2KX-5GP
DIS_PX
C8835
SCD1U10V2KX-5GP
DIS_PX
1 2
R8825 5K49R2F-GP
DIS_PX
R8825 5K49R2F-GP
DIS_PX
1 2
C8865 SC1U6D3V2KX-GP
DIS_PX
C8865 SC1U6D3V2KX-GP
DIS_PX
1 2
R8821 5K49R2F-GP
DIS_PX
R8821 5K49R2F-GP
DIS_PX
1 2
C8864 SC1U6D3V2KX-GP
DIS_PX
C8864 SC1U6D3V2KX-GP
DIS_PX
12
C8861
SC1U6D3V2KX-GP
DIS_PX
C8861
SC1U6D3V2KX-GP
DIS_PX
12
R8810
60D4R2F-GP
DIS_PX
R8810
60D4R2F-GP
DIS_PX
12
C8833
SCD1U10V2KX-5GP
DIS_PX
C8833
SCD1U10V2KX-5GP
DIS_PX
12
C8843
SC1U6D3V2KX-GP
DIS_PX
C8843
SC1U6D3V2KX-GP
DIS_PX
12
C8840
SC1U6D3V2KX-GP
DIS_PX
C8840
SC1U6D3V2KX-GP
DIS_PX
1 2
R8815 5K49R2F-GP
DIS_PX
R8815 5K49R2F-GP
DIS_PX
1 2
C8827 SC1U6D3V2KX-GP
DIS_PX
C8827 SC1U6D3V2KX-GP
DIS_PX
1 2
C8828 SC1U6D3V2KX-GP
DIS_PX
C8828 SC1U6D3V2KX-GP
DIS_PX
12
C8836
SCD1U10V2KX-5GP
DIS_PX
C8836
SCD1U10V2KX-5GP
DIS_PX
1 2
R8822 5K49R2F-GP
DIS_PX
R8822 5K49R2F-GP
DIS_PX
1 2
R8824 2K37R2F-GP
DIS_PX
R8824 2K37R2F-GP
DIS_PX
1 2
R8820 2K37R2F-GP
DIS_PX
R8820 2K37R2F-GP
DIS_PX
12
C8852
SC1U6D3V2KX-GP
DIS_PX
C8852
SC1U6D3V2KX-GP
DIS_PX
12
C8880
SC10U6D3V5KX-1GP
DIS_PX
C8880
SC10U6D3V5KX-1GP
DIS_PX
12
C8844
SC1U6D3V2KX-GP
DIS_PX
C8844
SC1U6D3V2KX-GP
DIS_PX
1 2
C8863 SC1U6D3V2KX-GP
DIS_PX
C8863 SC1U6D3V2KX-GP
DIS_PX
1 2
C8866 SC1U6D3V2KX-GP
DIS_PX
C8866 SC1U6D3V2KX-GP
DIS_PX
12
C8853
SCD1U10V2KX-5GP
DIS_PX
C8853
SCD1U10V2KX-5GP
DIS_PX
12
C8846
SC1U6D3V2KX-GP
DIS_PX
C8846
SC1U6D3V2KX-GP
DIS_PX
12
C8837
SCD1U10V2KX-5GP
DIS_PX
C8837
SCD1U10V2KX-5GP
DIS_PX
1 2
R8823 2K37R2F-GP
DIS_PX
R8823 2K37R2F-GP
DIS_PX
12
C8854
SC1U6D3V2KX-GP
DIS_PX
C8854
SC1U6D3V2KX-GP
DIS_PX
12
C8845
SC1U6D3V2KX-GP
DIS_PX
C8845
SC1U6D3V2KX-GP
DIS_PX
1 2
R8818 2K37R2F-GP
DIS_PX
R8818 2K37R2F-GP
DIS_PX
12
C8881
SC10U6D3V5KX-1GP
DIS_PX
C8881
SC10U6D3V5KX-1GP
DIS_PX
VREFD
A10
VREFC
J14
VREFD
U10
VDD
C5
VDD
C10
VDD
D11
VDD
G1
VDD
G4
VDD
G11
VDD
G14
VDD
L1
VDD
L4
VDD
L11
VDD
L14
VDD
P11
VDD
R5
VDD
R10
VDDQ
B1
VDDQ
B3
VDDQ
B12
VDDQ
B14
VDDQ
D1
VDDQ
D3
VDDQ
D12
VDDQ
D14
VDDQ
E5
VDDQ
E10
VDDQ
F1
VDDQ
F3
VDDQ
F12
VDDQ
F14
VDDQ
G2
VDDQ
G13
VDDQ
H3
VDDQ
H12
VDDQ
K3
VDDQ
K12
VDDQ
L2
VDDQ
L13
VDDQ
M1
VDDQ
M3
VDDQ
M12
VDDQ
M14
VDDQ
N5
VDDQ
N10
VDDQ
P1
VDDQ
P3
VDDQ
P12
VDDQ
P14
VDDQ
T1
VDDQ
T3
VDDQ
T12
VDDQ
T14
VSS T10
VSS T5
VSS P10
VSS L10
VSS L5
VSS K14
VSS K1
VSS H14
VSS H1
VSS G10
VSS G5
VSS D10
VSS B10
VSS B5
VSSQ U14
VSSQ U12
VSSQ U3
VSSQ U1
VSSQ R14
VSSQ R12
VSSQ R11
VSSQ R4
VSSQ R3
VSSQ R1
VSSQ N14
VSSQ N12
VSSQ N3
VSSQ N1
VSSQ M10
VSSQ M5
VSSQ K13
VSSQ K2
VSSQ H13
VSSQ H2
VSSQ F10
VSSQ F5
VSSQ E14
VSSQ E12
VSSQ E3
VSSQ E1
VSSQ C14
VSSQ C12
VSSQ C11
VSSQ C4
VSSQ C3
VSSQ C1
VSSQ A14
VSSQ A12
VSSQ A3
VSSQ A1
VPP/NC#A5 A5
VPP/NC#U5 U5
1 OF 2
VRAM1A
H5GQ2H24MFR-T2C-GP
DIS_PX
1 OF 2
VRAM1A
H5GQ2H24MFR-T2C-GP
DIS_PX
12
C8848
SC1U6D3V2KX-GP
DIS_PX
C8848
SC1U6D3V2KX-GP
DIS_PX

5
5
4
4
3
3
2
2
1
1
D D
C C
B B
A A
DQA1_23
DQA1_22
DQA1_18
DQA1_16
DQA1_19
DQA1_20
DQA1_21
DQA1_17
DQA1_9
DQA1_11
DQA1_12
DQA1_13
DQA1_14
DQA1_10
DQA1_15
DQA1_8
MAA1_3
MAA1_4
MAA1_5
MAA1_7
MAA1_0
MAA1_2
MAA1_6
MAA1_8
MAA1_1
SEN_A3
VRAM3_EDC2
VRAM3_ZQ
VREFC_A3
VREFD1_A3
VREFD2_A3
SEN_A4
VRAM4_EDC1
VRAM4_ZQ
DQA1_3
DQA1_7
DQA1_0
DQA1_5
DQA1_6
DQA1_2
DQA1_4
DQA1_1
VREFC_A4
VREFD1_A4
MAA1_4
MAA1_7
MAA1_8
MAA1_5
VREFD2_A4
MAA1_0
MAA1_6
MAA1_2
MAA1_3
MAA1_1
CLKA1
CLKA1#
DQA1_27
DQA1_24
DQA1_26
DQA1_28
DQA1_25
DQA1_29
DQA1_30
DQA1_31
1D5V_VGA_S0
1D5V_VGA_S0
1D5V_VGA_S0
1D5V_VGA_S0
1D5V_VGA_S0
1D5V_VGA_S0
1D5V_VGA_S0
1D5V_VGA_S0
1D5V_VGA_S0
1D5V_VGA_S0
1D5V_VGA_S0
1D5V_VGA_S0
1D5V_VGA_S0
1D5V_VGA_S0
1D5V_VGA_S0
1D5V_VGA_S0
1D5V_VGA_S0
1D5V_VGA_S0
EDCA1_3 84
EDCA1_1 84
DDBIA1_184
DDBIA1_384
DQA1_[31..0] 84
CSA1#_084
MEM_RST84,88
WEA1#84
CLKA184
CKEA184
CLKA1#84
RASA1#84
ADBIA184 CASA1#84
MEM_RST84,88
DQA1_[31..0] 84
ADBIA184
CKEA184
WCKA1_1#84 WCKA1_184
EDCA1_0 84
WCKA1_0#84 WCKA1_084
EDCA1_2 84
DDBIA1_084
DDBIA1_284
WEA1#84
RASA1#84
CASA1#84
MAA1_[8..0]84 MAA1_[8..0]84
CSA1#_084
WCKA1_1#84 WCKA1_184
WCKA1_084 WCKA1_0#84
Title
Size Document Number Rev
Date: Sheet of
Wistron Corporation
21F, 88, Sec.1, Hsin Tai W u Rd., Hsichih,
Taipei Hsien 221, Taiwan, R.O.C.
2012 S-Series Richie 13.3
-1
GPU-VRAM3,4 (2/4)
A2
89 103Wednesday, March 14, 2012
<Core Design>
Title
Size Document Number Rev
Date: Sheet of
Wistron Corporation
21F, 88, Sec.1, Hsin Tai W u Rd., Hsichih,
Taipei Hsien 221, Taiwan, R.O.C.
2012 S-Series Richie 13.3
-1
GPU-VRAM3,4 (2/4)
A2
89 103Wednesday, March 14, 2012
<Core Design>
Title
Size Document Number Rev
Date: Sheet of
Wistron Corporation
21F, 88, Sec.1, Hsin Tai W u Rd., Hsichih,
Taipei Hsien 221, Taiwan, R.O.C.
2012 S-Series Richie 13.3
-1
GPU-VRAM3,4 (2/4)
A2
89 103Wednesday, March 14, 2012
<Core Design>
20100903 X01: Change VRAM1,VRAM2 to GDDR5.
20100908 X01: Modify VRAM net name for Mirror Function.
MF=1
Mirror
20100903 X01: Change VRAM1,VRAM2 to GDDR5.
20100908 X01: Modify VRAM net name for Mirror Function.
20110817SI
20110817SI
DQ0|
DQ1|
DQ2|
DQ4|
DQ5|
DQ3|
DQ6|
DQ8|
DQ9|
DQ7|
DQ10|
DQ12|
DQ13|
DQ11|
DQ14|
DQ16|
DQ17|
DQ15|
DQ18|
DQ20|
DQ21|
DQ19|
DQ22|
DQ24|
DQ25|
DQ23|
DQ26|
DQ28|
DQ29|
DQ27|
DQ30|
DQ31|
DQ0|
DQ1|
DQ2|
DQ4|
DQ5|
DQ3|
DQ6|
DQ8|
DQ9|
DQ7|
DQ10|
DQ12|
DQ13|
DQ11|
DQ14|
DQ16|
DQ17|
DQ15|
DQ18|
DQ20|
DQ21|
DQ19|
DQ22|
DQ24|
DQ25|
DQ23|
DQ26|
DQ28|
DQ29|
DQ27|
DQ30|
DQ31|
Vender Vandor Part Part Number
HYNIX
SAMSUNG
H5GQ2H24MFR-T2C 72.05224.00U
72.20325.00UK4G20325FC-HC04
GDDR5 Table
20120112 PV-R
20120112 PV-R
20120112 PV-R
20120112 PV-R
1 2
C8929 SC1U6D3V2KX-GP
DIS_PX
C8929 SC1U6D3V2KX-GP
DIS_PX
1 2
R8921 5K49R2F-GP
DIS_PX
R8921 5K49R2F-GP
DIS_PX
1 2
C8964 SC1U6D3V2KX-GP
DIS_PX
C8964 SC1U6D3V2KX-GP
DIS_PX
1 2
R8912 0R0402-PADR8912 0R0402-PAD
1 2
R8922 5K49R2F-GP
DIS_PX
R8922 5K49R2F-GP
DIS_PX
DQ0 A4
DQ1 A2
DQ10 B11
DQ11 B13
DQ12 E11
DQ13 E13
DQ14 F11
DQ15 F13
DQ16 U11
DQ17 U13
DQ18 T11
DQ19 T13
DQ2 B4
DQ20 N11
DQ21 N13
DQ22 M11
DQ23 M13
DQ24 U4
DQ25 U2
DQ26 T4
DQ27 T2
DQ28 N4
DQ29 N2
DQ3 B2
DQ30 M4
DQ31 M2
DQ4 E4
DQ5 E2
DQ6 F4
DQ7 F2
DQ8 A11
DQ9 A13
EDC0 C2
EDC1 C13
EDC2 R13
EDC3 R2
A12/RFU#J5/NC#J5
J5
ZQ
J13
DBI0#
D2
DBI1#
D13
DBI3#
P2 DBI2#
P13
WCK1
D4
WCK1#
D5
WE#
L12
WCK23
P4
WCK23#
P5
BA3/A3
H10
BA0/A2
H11
BA1/A5
K10
BA2/A4
K11
CKE#
J3 CK#
J11 CK
J12
RAS#
G3
CS#
G12
A10/A0
H4 A9/A1
H5
MF
J1
RESET#
J2
ABI#
J4
SEN
J10
A8/A7
K4
A11/A6
K5
CAS#
L3
2 OF 2
VRAM4B
H5GQ2H24MFR-T2C-GP
DIS_PX
2 OF 2
VRAM4B
H5GQ2H24MFR-T2C-GP
DIS_PX
1 2
R8916 2K37R2F-GP
DIS_PX
R8916 2K37R2F-GP
DIS_PX
1 2
C8927 SC1U6D3V2KX-GP
DIS_PX
C8927 SC1U6D3V2KX-GP
DIS_PX
1 2
R8919 5K49R2F-GP
DIS_PX
R8919 5K49R2F-GP
DIS_PX
1 2
C8965 SC1U6D3V2KX-GP
DIS_PX
C8965 SC1U6D3V2KX-GP
DIS_PX
1 2
R8925 5K49R2F-GP
DIS_PX
R8925 5K49R2F-GP
DIS_PX
1 2
R8915 5K49R2F-GP
DIS_PX
R8915 5K49R2F-GP
DIS_PX
1 2
R8956
0R0402-PAD
R8956
0R0402-PAD
1 2
R8942
0R0402-PAD
R8942
0R0402-PAD
1 2
C8966 SC1U6D3V2KX-GP
DIS_PX
C8966 SC1U6D3V2KX-GP
DIS_PX
DQ0 A4
DQ1 A2
DQ10 B11
DQ11 B13
DQ12 E11
DQ13 E13
DQ14 F11
DQ15 F13
DQ16 U11
DQ17 U13
DQ18 T11
DQ19 T13
DQ2 B4
DQ20 N11
DQ21 N13
DQ22 M11
DQ23 M13
DQ24 U4
DQ25 U2
DQ26 T4
DQ27 T2
DQ28 N4
DQ29 N2
DQ3 B2
DQ30 M4
DQ31 M2
DQ4 E4
DQ5 E2
DQ6 F4
DQ7 F2
DQ8 A11
DQ9 A13
EDC0 C2
EDC1 C13
EDC2 R13
EDC3 R2
A12/RFU#J5/NC#J5
J5
ZQ
J13
DBI0#
D2
DBI1#
D13
DBI3#
P2 DBI2#
P13
WCK1
D4
WCK1#
D5
WE#
L12
WCK23
P4
WCK23#
P5
BA3/A3
H10
BA0/A2
H11
BA1/A5
K10
BA2/A4
K11
CKE#
J3 CK#
J11 CK
J12
RAS#
G3
CS#
G12
A10/A0
H4 A9/A1
H5
MF
J1
RESET#
J2
ABI#
J4
SEN
J10
A8/A7
K4
A11/A6
K5
CAS#
L3
2 OF 2
VRAM3B
H5GQ2H24MFR-T2C-GP
DIS_PX
2 OF 2
VRAM3B
H5GQ2H24MFR-T2C-GP
DIS_PX
1 2
R8918 2K37R2F-GP
DIS_PX
R8918 2K37R2F-GP
DIS_PX
12
R8910
60D4R2F-GP
DIS_PX
R8910
60D4R2F-GP
DIS_PX
VREFD
A10
VREFC
J14
VREFD
U10
VDD
C5
VDD
C10
VDD
D11
VDD
G1
VDD
G4
VDD
G11
VDD
G14
VDD
L1
VDD
L4
VDD
L11
VDD
L14
VDD
P11
VDD
R5
VDD
R10
VDDQ
B1
VDDQ
B3
VDDQ
B12
VDDQ
B14
VDDQ
D1
VDDQ
D3
VDDQ
D12
VDDQ
D14
VDDQ
E5
VDDQ
E10
VDDQ
F1
VDDQ
F3
VDDQ
F12
VDDQ
F14
VDDQ
G2
VDDQ
G13
VDDQ
H3
VDDQ
H12
VDDQ
K3
VDDQ
K12
VDDQ
L2
VDDQ
L13
VDDQ
M1
VDDQ
M3
VDDQ
M12
VDDQ
M14
VDDQ
N5
VDDQ
N10
VDDQ
P1
VDDQ
P3
VDDQ
P12
VDDQ
P14
VDDQ
T1
VDDQ
T3
VDDQ
T12
VDDQ
T14
VSS T10
VSS T5
VSS P10
VSS L10
VSS L5
VSS K14
VSS K1
VSS H14
VSS H1
VSS G10
VSS G5
VSS D10
VSS B10
VSS B5
VSSQ U14
VSSQ U12
VSSQ U3
VSSQ U1
VSSQ R14
VSSQ R12
VSSQ R11
VSSQ R4
VSSQ R3
VSSQ R1
VSSQ N14
VSSQ N12
VSSQ N3
VSSQ N1
VSSQ M10
VSSQ M5
VSSQ K13
VSSQ K2
VSSQ H13
VSSQ H2
VSSQ F10
VSSQ F5
VSSQ E14
VSSQ E12
VSSQ E3
VSSQ E1
VSSQ C14
VSSQ C12
VSSQ C11
VSSQ C4
VSSQ C3
VSSQ C1
VSSQ A14
VSSQ A12
VSSQ A3
VSSQ A1
VPP/NC#A5 A5
VPP/NC#U5 U5
1 OF 2
VRAM3A
H5GQ2H24MFR-T2C-GP
DIS_PX
1 OF 2
VRAM3A
H5GQ2H24MFR-T2C-GP
DIS_PX
1 2
R8923 2K37R2F-GP
DIS_PX
R8923 2K37R2F-GP
DIS_PX
1 2
R8911 120R2F-GP
DIS_PX
R8911 120R2F-GP
DIS_PX
1 2
C8926 SC1U6D3V2KX-GP
DIS_PX
C8926 SC1U6D3V2KX-GP
DIS_PX
12
R8909
60D4R2F-GP
DIS_PX
R8909
60D4R2F-GP
DIS_PX
1 2
R8914 2K37R2F-GP
DIS_PX
R8914 2K37R2F-GP
DIS_PX
12
C8983
SC10U6D3V5KX-1GP
DIS_PX
C8983
SC10U6D3V5KX-1GP
DIS_PX
1 2
R8920 2K37R2F-GP
DIS_PX
R8920 2K37R2F-GP
DIS_PX
VREFD
A10
VREFC
J14
VREFD
U10
VDD
C5
VDD
C10
VDD
D11
VDD
G1
VDD
G4
VDD
G11
VDD
G14
VDD
L1
VDD
L4
VDD
L11
VDD
L14
VDD
P11
VDD
R5
VDD
R10
VDDQ
B1
VDDQ
B3
VDDQ
B12
VDDQ
B14
VDDQ
D1
VDDQ
D3
VDDQ
D12
VDDQ
D14
VDDQ
E5
VDDQ
E10
VDDQ
F1
VDDQ
F3
VDDQ
F12
VDDQ
F14
VDDQ
G2
VDDQ
G13
VDDQ
H3
VDDQ
H12
VDDQ
K3
VDDQ
K12
VDDQ
L2
VDDQ
L13
VDDQ
M1
VDDQ
M3
VDDQ
M12
VDDQ
M14
VDDQ
N5
VDDQ
N10
VDDQ
P1
VDDQ
P3
VDDQ
P12
VDDQ
P14
VDDQ
T1
VDDQ
T3
VDDQ
T12
VDDQ
T14
VSS T10
VSS T5
VSS P10
VSS L10
VSS L5
VSS K14
VSS K1
VSS H14
VSS H1
VSS G10
VSS G5
VSS D10
VSS B10
VSS B5
VSSQ U14
VSSQ U12
VSSQ U3
VSSQ U1
VSSQ R14
VSSQ R12
VSSQ R11
VSSQ R4
VSSQ R3
VSSQ R1
VSSQ N14
VSSQ N12
VSSQ N3
VSSQ N1
VSSQ M10
VSSQ M5
VSSQ K13
VSSQ K2
VSSQ H13
VSSQ H2
VSSQ F10
VSSQ F5
VSSQ E14
VSSQ E12
VSSQ E3
VSSQ E1
VSSQ C14
VSSQ C12
VSSQ C11
VSSQ C4
VSSQ C3
VSSQ C1
VSSQ A14
VSSQ A12
VSSQ A3
VSSQ A1
VPP/NC#A5 A5
VPP/NC#U5 U5
1 OF 2
VRAM4A
H5GQ2H24MFR-T2C-GP
DIS_PX
1 OF 2
VRAM4A
H5GQ2H24MFR-T2C-GP
DIS_PX
12
C8982
SC10U6D3V5KX-1GP
DIS_PX
C8982
SC10U6D3V5KX-1GP
DIS_PX
1 2
R8930 0R0402-PADR8930 0R0402-PAD
1 2
R8928 120R2F-GP
DIS_PX
R8928 120R2F-GP
DIS_PX
1 2
C8928 SC1U6D3V2KX-GP
DIS_PX
C8928 SC1U6D3V2KX-GP
DIS_PX
1 2
C8925 SC1U6D3V2KX-GP
DIS_PX
C8925 SC1U6D3V2KX-GP
DIS_PX
1 2
R8917 5K49R2F-GP
DIS_PX
R8917 5K49R2F-GP
DIS_PX
1 2
C8924 SC1U6D3V2KX-GP
DIS_PX
C8924 SC1U6D3V2KX-GP
DIS_PX
1 2
C8962 SC1U6D3V2KX-GP
DIS_PX
C8962 SC1U6D3V2KX-GP
DIS_PX
1 2
C8963 SC1U6D3V2KX-GP
DIS_PX
C8963 SC1U6D3V2KX-GP
DIS_PX
1 2
C8967 SC1U6D3V2KX-GP
DIS_PX
C8967 SC1U6D3V2KX-GP
DIS_PX
1 2
R8924 2K37R2F-GP
DIS_PX
R8924 2K37R2F-GP
DIS_PX

5
5
4
4
3
3
2
2
1
1
D D
C C
B B
A A
Title
Size Document Number Rev
Date: Sheet of
Wistron Corporation
21F, 88, Sec.1, Hsin Tai Wu Rd., Hsichih,
Taipei Hsien 221, Taiwan, R.O.C.
2012 S-Series Richie 13.3
-1
(Reserved) GPU-VRAM5,6 (3/4)
A3
90 103Wednesday, March 14, 2012
<Core Design>
Title
Size Document Number Rev
Date: Sheet of
Wistron Corporation
21F, 88, Sec.1, Hsin Tai Wu Rd., Hsichih,
Taipei Hsien 221, Taiwan, R.O.C.
2012 S-Series Richie 13.3
-1
(Reserved) GPU-VRAM5,6 (3/4)
A3
90 103Wednesday, March 14, 2012
<Core Design>
Title
Size Document Number Rev
Date: Sheet of
Wistron Corporation
21F, 88, Sec.1, Hsin Tai Wu Rd., Hsichih,
Taipei Hsien 221, Taiwan, R.O.C.
2012 S-Series Richie 13.3
-1
(Reserved) GPU-VRAM5,6 (3/4)
A3
90 103Wednesday, March 14, 2012
<Core Design>
(Blanking)

5
5
4
4
3
3
2
2
1
1
D D
C C
B B
A A
Title
Size Document Number Rev
Date: Sheet of
Wistron Corporation
21F, 88, Sec.1, Hsin Tai Wu Rd., Hsichih,
Taipei Hsien 221, Taiwan, R.O.C.
2012 S-Series Richie 13.3
-1
(Reserved) GPU-VRAM7,8 (4/4)
A3
91 103Wednesday, March 14, 2012
<Core Design>
Title
Size Document Number Rev
Date: Sheet of
Wistron Corporation
21F, 88, Sec.1, Hsin Tai Wu Rd., Hsichih,
Taipei Hsien 221, Taiwan, R.O.C.
2012 S-Series Richie 13.3
-1
(Reserved) GPU-VRAM7,8 (4/4)
A3
91 103Wednesday, March 14, 2012
<Core Design>
Title
Size Document Number Rev
Date: Sheet of
Wistron Corporation
21F, 88, Sec.1, Hsin Tai Wu Rd., Hsichih,
Taipei Hsien 221, Taiwan, R.O.C.
2012 S-Series Richie 13.3
-1
(Reserved) GPU-VRAM7,8 (4/4)
A3
91 103Wednesday, March 14, 2012
<Core Design>
(Blanking)

5
5
4
4
3
3
2
2
1
1
D D
C C
B B
A A
PWR_VGA_CORE_UGATE
PWR_VGA_CORE_LGATE
PWR_VGA_CORE_BOOT
PWR_VGA_CORE_VDD
PWR_VGA_CORE_PGOOD
PWR_VGA_CORE_TON
PWR_VGA_CORE_D0
PWR_VGA_CORE_FB
PWR_VGA_CORE_VOUT
PWR_VGA_CORE_D0
PWR_VGA_CORE_FB
PWR_VGA_CORE_D1
PWR_VGA_CORE_BOOT_C
PWR_VGA_CORE_CS
PWR_VGA_CORE_D1
PWR_VGA_CORE_PGOOD
PWR_VGA_CORE_PHASE
PWR_VGA_CORE_VOUT
PWR_VGA_CORE_EN_R#
8209A_EN/DEM_VGA PQ9206_3
PWR_VGA_CORE_PHASE_R
8209A_EN/DEM_VGA
8209A_EN/DEM_VGA
8209A_EN/DEM_VGA
3D3V_S0
5V_S5
VGA_CORE
VGA_CORE
DCBATOUT
5V_S0
3D3V_S0
PE_PWRGD 18,22,86,93,96,97
PWRCNTL_0 85
PWRCNTL_1 85
8209A_EN/DEM_VGA 86,93
PE_GPIO121,93
PM_SLP_S3#8,19,27,29,34,35,36,37,45,46,47,48,93
Title
Size Document Number Rev
Date: Sheet of
Wistron Corporation
21F, 88, Sec.1, Hsin Tai Wu Rd., Hsichih,
Taipei Hsien 221, Taiwan, R.O.C.
2012 S-Series Richie 13.3
-1
VGA_ISL95870
A3
92 103Monday, March 19, 2012
<Core Design>
Title
Size Document Number Rev
Date: Sheet of
Wistron Corporation
21F, 88, Sec.1, Hsin Tai Wu Rd., Hsichih,
Taipei Hsien 221, Taiwan, R.O.C.
2012 S-Series Richie 13.3
-1
VGA_ISL95870
A3
92 103Monday, March 19, 2012
<Core Design>
Title
Size Document Number Rev
Date: Sheet of
Wistron Corporation
21F, 88, Sec.1, Hsin Tai Wu Rd., Hsichih,
Taipei Hsien 221, Taiwan, R.O.C.
2012 S-Series Richie 13.3
-1
VGA_ISL95870
A3
92 103Monday, March 19, 2012
<Core Design>
Vout=0.75V*(R1+R2)/R2
Design Current = 20A
OCP< 30A
1
0
PWRCNTL_1
0
VGA_CORE
1V0
PWRCNTL_0
Thames Pro S3 GDDR5
0.9V
R1
R3 R2 R4
+VGA_CORE
GPU SIDE UP1527QQDD
GPU Power ID Table
SNUBBER
20120201PV-R
1 2
PR9215
100R2J-2-GP
DY
PR9215
100R2J-2-GP
DY
12
PC9205
SC10U25V5KX-GP
DIS_PX
PC9205
SC10U25V5KX-GP
DIS_PX
1 2
PC9203
SCD1U25V3KX-GP
DIS_PX
PC9203
SCD1U25V3KX-GP
DIS_PX
1 2
PR9205
9K09R2F-GP
DIS_PX
PR9205
9K09R2F-GP
DIS_PX
1 2
PR9214
100KR2J-1-GP
DY
PR9214
100KR2J-1-GP
DY
12
PR9201
10R2F-L-GP
DIS_PX
PR9201
10R2F-L-GP
DIS_PX
12
PR9207
10KR2J-3-GP
DY DIS_PX
PR9207
10KR2J-3-GP
DY DIS_PX
1 2
PR9211
0R0402-PAD
PR9211
0R0402-PAD
12
PC9206
SCD1U10V2KX-4GP
DIS_PX
PC9206
SCD1U10V2KX-4GP
DIS_PX
12
PR9216
59KR2F-GP
DIS_PX
PR9216
59KR2F-GP
DIS_PX
12
PR9209
75KR2F-GP
DIS_PX
PR9209
75KR2F-GP
DIS_PX
1 2
R9201
4D7R3J-L1-GP
RF-DY
R9201
4D7R3J-L1-GP
RF-DY
12
PR9208
10KR2F-2-GP
DIS_PX
PR9208
10KR2F-2-GP
DIS_PX
2 1
D9201
CH551H-30PT-GP
2ND = 83.R5003.H8H
83.R5003.C8F
DY DIS_BACO
D9201
CH551H-30PT-GP
2ND = 83.R5003.H8H
83.R5003.C8F
DY DIS_BACO
1
2
3
4
5
6
7
8
910
PU9202
FDMS3600-02-RJK0215-COLAY-GP
DIS_PX DUAL-MOS
1st = 84.03660.037
2nd = 84.00038.A37
3rd = 84.03660.037
PU9202
FDMS3600-02-RJK0215-COLAY-GP
DIS_PX DUAL-MOS
1st = 84.03660.037
2nd = 84.00038.A37
3rd = 84.03660.037
12
PT9202
SE330U2D5VDM-1GP
2nd = 79.33719.L01
DIS_PX
1st = 77.23371.13L
3rd = 77.23371.13L
PT9202
SE330U2D5VDM-1GP
2nd = 79.33719.L01
DIS_PX
1st = 77.23371.13L
3rd = 77.23371.13L
12
PC9207
SC10U25V5KX-GP
DY DIS_PX
PC9207
SC10U25V5KX-GP
DY DIS_PX
1 2
PR9202
2R3J-2-GP
DIS_PX
PR9202
2R3J-2-GP
DIS_PX
1
2
3 4
5
6
PQ9201
2N7002KDW-GP
2nd = 84.2N702.E3F
84.2N702.A3F
3rd = 84.2N702.F3F
DY
PQ9201
2N7002KDW-GP
2nd = 84.2N702.E3F
84.2N702.A3F
3rd = 84.2N702.F3F
DY
12
PT9203
SE330U2D5VDM-1GP
2nd = 79.33719.L01
DIS_PX
1st = 77.23371.13L
3rd = 77.23371.13L
PT9203
SE330U2D5VDM-1GP
2nd = 79.33719.L01
DIS_PX
1st = 77.23371.13L
3rd = 77.23371.13L
12
PC9222
SC100P50V2JN-3GP
DIS_PX
PC9222
SC100P50V2JN-3GP
DIS_PX
VOUT 1
VCC
2
FB 3
POK
4
D1 5
D0 6
G0 7
LGATE 8
PVCC
9
IMAX
10
PHASE 11
UGATE 12
BOOT 13
G1 14
EN/PSM
15
TON
16
AGND
17
PU9201
UP1527QQDD-GP-U
DIS_PX
2nd = 74.08208.B73
74.01527.A73
PU9201
UP1527QQDD-GP-U
DIS_PX
2nd = 74.08208.B73
74.01527.A73
12
PG9205
GAP-CLOSE-PWR-3-GP
PG9205
GAP-CLOSE-PWR-3-GP
12
PC9208
SC10P50V2JN-4GP
DY
PC9208
SC10P50V2JN-4GP
DY
12
PC9204
SC1U25V3KX-1-GP
DIS_PX
PC9204
SC1U25V3KX-1-GP
DIS_PX
1 2
R9203
0R2J-2-GP
DY DIS_PX
R9203
0R2J-2-GP
DY DIS_PX
12
PC9223
SCD1U10V2KX-4GP
DIS_PX
PC9223
SCD1U10V2KX-4GP
DIS_PX
1 2
EC9202
SC680P50V2KX-2GP
RF-DY
EC9202
SC680P50V2KX-2GP
RF-DY
1 2
PL9201
L-D47UH-GP-U
68.R4710.20A
2nd = 68.R471A.10R
DIS_PX
PL9201
L-D47UH-GP-U
68.R4710.20A
2nd = 68.R471A.10R
DIS_PX
1 2
PR9203
249KR2F-GP
DIS_PX
PR9203
249KR2F-GP
DIS_PX
12
PR9210
300KR2F-GP
DIS_PX
PR9210
300KR2F-GP
DIS_PX
12
PC9209
SC10P50V2JN-4GP
DY
PC9209
SC10P50V2JN-4GP
DY
1 2
PR9204
10KR2F-2-GP
DIS_BOCO
PR9204
10KR2F-2-GP
DIS_BOCO
12
PC9221
SC1U10V2KX-1GP
DIS_PX
PC9221
SC1U10V2KX-1GP
DIS_PX
1 2
PR9217
10KR2F-2-GP
DY DIS_BACO
PR9217
10KR2F-2-GP
DY DIS_BACO

5
5
4
4
3
3
2
2
1
1
D D
C C
B B
A A
VGA_1D5V_EN
1D8V_S0_VGA_PG
PWR_1D8V_ADJ
PWR_1D8V_VDD
PWR_1D8V_VGA_S0_EN
1D5V_ENABLE_R
PE_GPIO1_R
3.3V_RUN_VGA_1
PWR_1V_PGOOD
PWR_1V_ADJ
PWR_1V_VDD
PWR_1V_EN
PM_SLP_S3#
DIS_1D5V_VGA_S0
VGA_1D5V_EN#
1D5V_ENABLE_RC
SOFT_STAR
3.3V_ALW _1
VGA_1D5V_EN#
1D8V_VGA_PWR 1D8V_VGA_S0
3D3V_S0
5V_S5
3D3V_VGA_S0
15V_S0
3D3V_S0
3D3V_VGA_S0
1V_PWR 1V_VGA_S0
1D5V_S3
5V_S5
5V_S5
1D5V_S3 1D5V_VGA_S0
1D5V_VGA_S0
3D3V_S0
15V_S0
PE_GPIO121,92
8209A_EN/DEM_VGA86,92
PE_GPIO121,92
PE_PWRGD18,22,86,92,96,97
PM_SLP_S3#8,19,27,29,34,35,36,37,45,46,47,48,92
PM_SLP_S3 36
PE_GPIO121,92
PM_SLP_S3#8,19,27,29,34,35,36,37,45,46,47,48,92
Title
Size Document Number Rev
Date: Sheet of
Wistron Corporation
21F, 88, Sec.1, Hsin Tai W u Rd., Hsichih,
Taipei Hsien 221, Taiwan, R.O.C.
2012 S-Series Richie 13.3
-1
DISCRETE VGA POWER
A2
93 103Wednesday, March 14, 2012
<Variant Name>
Title
Size Document Number Rev
Date: Sheet of
Wistron Corporation
21F, 88, Sec.1, Hsin Tai W u Rd., Hsichih,
Taipei Hsien 221, Taiwan, R.O.C.
2012 S-Series Richie 13.3
-1
DISCRETE VGA POWER
A2
93 103Wednesday, March 14, 2012
<Variant Name>
Title
Size Document Number Rev
Date: Sheet of
Wistron Corporation
21F, 88, Sec.1, Hsin Tai W u Rd., Hsichih,
Taipei Hsien 221, Taiwan, R.O.C.
2012 S-Series Richie 13.3
-1
DISCRETE VGA POWER
A2
93 103Wednesday, March 14, 2012
<Variant Name>
3D3V_VGA_S0 > VGA_CORE > 1V_VGA_S0 > 1D5V_VGA_S0 > 1D8V_VGA_S0
5A
60mA 1.5A
1.6A
RT9025 for 1V_S0
Vo(cal.)=1.005V
Iomax>1.2A
G
GD
D
S
S
1D5V_VGA_S0
20111102SC
20120112 PV-R
20120112 PV-R
20120112 PV-R
20120116PV-R
20120116PV-R
20120305 MV
20120306 MV
12
PR9305
10KR2F-2-GP
DIS_PX
PR9305
10KR2F-2-GP
DIS_PX
12
PC9318
SCD47U10V2KX-GP
DIS_PX
PC9318
SCD47U10V2KX-GP
DIS_PX
12
PR9324
2K2R2J-2-GP
DY
PR9324
2K2R2J-2-GP
DY
12
PR9319
100KR2J-1-GP
DIS_BOCO
PR9319
100KR2J-1-GP
DIS_BOCO
12
PR9315
39KR2F-GP
DIS_PX
PR9315
39KR2F-GP
DIS_PX
1 2
PR9303
34KR2F-GP
DIS_BOCO
PR9303
34KR2F-GP
DIS_BOCO
12
PC9332
SC10U6D3V3MX-GP
DIS_PX
PC9332
SC10U6D3V3MX-GP
DIS_PX
1 2
PC9301
SCD022U16V2KX-3GP
DIS_BOCO
PC9301
SCD022U16V2KX-3GP
DIS_BOCO
12
PC9307
SC10U6D3V5MX-3GP
DIS_PX
PC9307
SC10U6D3V5MX-3GP
DIS_PX
1 2
PG9303
GAP-CLOSE-PWR-3-GP
PG9303
GAP-CLOSE-PWR-3-GP
1 2
PR9317
34KR2F-GP
DY DIS_PX
PR9317
34KR2F-GP
DY DIS_PX
12
PC9327
SC10U6D3V3MX-GP
DIS_PX
PC9327
SC10U6D3V3MX-GP
DIS_PX
1 2
PR9302
10KR2J-3-GP
DY
PR9302
10KR2J-3-GP
DY
12
PR9313
0R0402-PAD
PR9313
0R0402-PAD
1 2
PR9310
0R2J-2-GP
DY DIS_PX
PR9310
0R2J-2-GP
DY DIS_PX
12
PC9314
SC10U6D3V5MX-3GP
DIS_PX
PC9314
SC10U6D3V5MX-3GP
DIS_PX
12
PC9315
SC100P50V2JN-3GP
DY
PC9315
SC100P50V2JN-3GP
DY
1 2
PR9328
0R2J-2-GP
DIS_BOCO
PR9328
0R2J-2-GP
DIS_BOCO
1 2
PG9301
GAP-CLOSE-PWR-3-GP
PG9301
GAP-CLOSE-PWR-3-GP
1 2
PR9304
10KR2F-2-GP
DIS_BOCO
PR9304
10KR2F-2-GP
DIS_BOCO
1
2
3 4
5
6
PQ9305
2N7002KDW-GP
2nd = 84.2N702.E3F
84.2N702.A3F
3rd = 84.2N702.F3F
DIS_BOCO
PQ9305
2N7002KDW-GP
2nd = 84.2N702.E3F
84.2N702.A3F
3rd = 84.2N702.F3F
DIS_BOCO
12
PR9308
0R2J-2-GP
DY DIS_PX
PR9308
0R2J-2-GP
DY DIS_PX
12
PC9316
SC10U6D3V5MX-3GP
DY
PC9316
SC10U6D3V5MX-3GP
DY
1 2
PR9307
4K7R2J-2-GP
DIS_BOCO
PR9307
4K7R2J-2-GP
DIS_BOCO
GND 1
FB 2
VOUT#3 3
VOUT#4 4
VIN#5 5
VCNTL
6
POK
7
EN
8
VIN#9
9
PU9303
APL5930KAI-TRG-GP
DIS_PX
2nd = 74.G9731.03D
74.05930.03D
PU9303
APL5930KAI-TRG-GP
DIS_PX
2nd = 74.G9731.03D
74.05930.03D
12
PC9306
SC10U6D3V5MX-3GP
DY
PC9306
SC10U6D3V5MX-3GP
DY
12
PC9317
SC10U6D3V5MX-3GP
DIS_PX
PC9317
SC10U6D3V5MX-3GP
DIS_PX
12
PR9318
0R0402-PAD
PR9318
0R0402-PAD
12
PC9304
SC100P50V2JN-3GP
DY
PC9304
SC100P50V2JN-3GP
DY
1 2
PR9332 100KR2J-1-GP
DIS_BOCO
PR9332 100KR2J-1-GP
DIS_BOCO
12
PC9324
SCD47U10V2KX-GP
DIS_PX
PC9324
SCD47U10V2KX-GP
DIS_PX
1 2
PR9314
470R2J-2-GP
DIS_BOCO
PR9314
470R2J-2-GP
DIS_BOCO
12
PC9325
SCD1U10V2KX-5GP
DIS_BOCO
PC9325
SCD1U10V2KX-5GP
DIS_BOCO
12
PR9306
10KR2F-2-GP
DIS_PX
PR9306
10KR2F-2-GP
DIS_PX
12
C9309
SCD1U10V2KX-5GP
DY
C9309
SCD1U10V2KX-5GP
DY
1 2
PG9304
GAP-CLOSE-PWR-3-GP
PG9304
GAP-CLOSE-PWR-3-GP
12
PR4705
12K7R2F-GP
DIS_PX
PR4705
12K7R2F-GP
DIS_PX
12
PR9316
100KR2J-1-GP
DIS_BOCO
PR9316
100KR2J-1-GP
DIS_BOCO
1
2
3
4
5
6
7
8
S
S
S
G
D
D
D
D
U9305
QM3004M3-GP
DIS_PX
84.30043.037
2nd = 84.01525.037
S
S
S
G
D
D
D
D
U9305
QM3004M3-GP
DIS_PX
84.30043.037
2nd = 84.01525.037
12
PC9313
SC1U6D3V2KX-GP
DIS_PX
PC9313
SC1U6D3V2KX-GP
DIS_PX
1 2
PR9312
10KR2F-2-GP
DY DIS_PX
PR9312
10KR2F-2-GP
DY DIS_PX
1 2
PR9311
0R0402-PAD
PR9311
0R0402-PAD
G
S
D
PQ9307
2N7002K-2-GP
2nd = 84.07002.I31
84.2N702.J31
3rd = 84.2N702.W31
DIS_PX
PQ9307
2N7002K-2-GP
2nd = 84.07002.I31
84.2N702.J31
3rd = 84.2N702.W31
DIS_PX
12
PC9328
SC10U6D3V5MX-3GP
DIS_PX
PC9328
SC10U6D3V5MX-3GP
DIS_PX
1 2
PR9330
20KR2F-L-GP
DIS_BOCO
PR9330
20KR2F-L-GP
DIS_BOCO
12
PR9336
470R2J-2-GP
DIS_PX
PR9336
470R2J-2-GP
DIS_PX
12
PC9321
SC1U10V2KX-1GP
DIS_PX
PC9321
SC1U10V2KX-1GP
DIS_PX
12
PC9326
SCD1U10V2KX-4GP
DIS_PX
PC9326
SCD1U10V2KX-4GP
DIS_PX
1 2
PG9302
GAP-CLOSE-PWR-3-GP
PG9302
GAP-CLOSE-PWR-3-GP
1 2
PR9309
20KR2F-L-GP
DY DIS_PX
PR9309
20KR2F-L-GP
DY DIS_PX
SD
G
G
D
PQ9302
DMP2130L-7-GP
DIS_BOCO
2ND = 84.00102.031
84.02130.031
3rd = 84.03413.A31
G
D
PQ9302
DMP2130L-7-GP
DIS_BOCO
2ND = 84.00102.031
84.02130.031
3rd = 84.03413.A31
1
2
3 4
5
6
PQ9303
2N7002KDW-GP
2nd = 84.2N702.E3F
84.2N702.A3F
3rd = 84.2N702.F3F
DIS_BOCO
PQ9303
2N7002KDW-GP
2nd = 84.2N702.E3F
84.2N702.A3F
3rd = 84.2N702.F3F
DIS_BOCO
1 2
PR9327
0R2J-2-GP
DY
PR9327
0R2J-2-GP
DY
GND 1
FB 2
VOUT#3 3
VOUT#4 4
VIN#5 5
VCNTL
6
POK
7
EN
8
VIN#9
9
PU9304
APL5930KAI-TRG-GP
DIS_PX
74.05930.03D
2nd = 74.G9731.03D
PU9304
APL5930KAI-TRG-GP
DIS_PX
74.05930.03D
2nd = 74.G9731.03D

5
5
4
4
3
3
2
2
1
1
D D
C C
B B
A A
Title
Size Document Number Rev
Date: Sheet of
Wistron Corporation
21F, 88, Sec.1, Hsin Tai Wu Rd., Hsichih,
Taipei Hsien 221, Taiwan, R.O.C.
2012 S-Series Richie 13.3
-1
Reserved
A3
94 103Wednesday, March 14, 2012
<Core Design>
Title
Size Document Number Rev
Date: Sheet of
Wistron Corporation
21F, 88, Sec.1, Hsin Tai Wu Rd., Hsichih,
Taipei Hsien 221, Taiwan, R.O.C.
2012 S-Series Richie 13.3
-1
Reserved
A3
94 103Wednesday, March 14, 2012
<Core Design>
Title
Size Document Number Rev
Date: Sheet of
Wistron Corporation
21F, 88, Sec.1, Hsin Tai Wu Rd., Hsichih,
Taipei Hsien 221, Taiwan, R.O.C.
2012 S-Series Richie 13.3
-1
Reserved
A3
94 103Wednesday, March 14, 2012
<Core Design>
(Blanking)

5
5
4
4
3
3
2
2
1
1
D D
C C
B B
A A
Title
Size Document Number Rev
Date: Sheet of
Wistron Corporation
21F, 88, Sec.1, Hsin Tai Wu Rd., Hsichih,
Taipei Hsien 221, Taiwan, R.O.C.
2012 S-Series Richie 13.3
-1
Reserved
A3
95 103Wednesday, March 14, 2012
<Core Design>
Title
Size Document Number Rev
Date: Sheet of
Wistron Corporation
21F, 88, Sec.1, Hsin Tai Wu Rd., Hsichih,
Taipei Hsien 221, Taiwan, R.O.C.
2012 S-Series Richie 13.3
-1
Reserved
A3
95 103Wednesday, March 14, 2012
<Core Design>
Title
Size Document Number Rev
Date: Sheet of
Wistron Corporation
21F, 88, Sec.1, Hsin Tai Wu Rd., Hsichih,
Taipei Hsien 221, Taiwan, R.O.C.
2012 S-Series Richie 13.3
-1
Reserved
A3
95 103Wednesday, March 14, 2012
<Core Design>
(Blanking)

5
5
4
4
3
3
2
2
1
1
D D
C C
B B
A A
5V_S5
3D3V_S5
1V_VGA_S0
1D8V_VGA_S0
VGA_CORE
1D5V_VGA_S0
1D5V_S3
VCCSA
VCC_CORE
1D05V_S0
3D3V_S5
DCBATOUT
DCBATOUT
3D3V_S5
5V_S5
3D3V_LAN_S5
3D3V_S5
3D3V_S0
1D8V_S0
1D05V_S0
5V_ODD_HDD_S0
PE_PWRGD18,22,86,92,93,97
Sata_Odd_Da#21,56
SATA4GP_GPIO1622
pwr_good5,27,37,42,50
plt_rst#5,17,21,32,34,53,54,56,71,83,97
Title
Size Document Number Rev
Date: Sheet of
Wistron Corporation
21F, 88, Sec.1, Hsin Tai Wu Rd., Hsichih,
Taipei Hsien 221, Taiwan, R.O.C.
2012 S-Series Richie 13.3
-1
Reserved
A3
96 103Wednesday, March 14, 2012
<Core Design>
Title
Size Document Number Rev
Date: Sheet of
Wistron Corporation
21F, 88, Sec.1, Hsin Tai Wu Rd., Hsichih,
Taipei Hsien 221, Taiwan, R.O.C.
2012 S-Series Richie 13.3
-1
Reserved
A3
96 103Wednesday, March 14, 2012
<Core Design>
Title
Size Document Number Rev
Date: Sheet of
Wistron Corporation
21F, 88, Sec.1, Hsin Tai Wu Rd., Hsichih,
Taipei Hsien 221, Taiwan, R.O.C.
2012 S-Series Richie 13.3
-1
Reserved
A3
96 103Wednesday, March 14, 2012
<Core Design>
5V_S5 9 PCS
1D8V_PWR 2 PCS
1V_VGA_S0 2 PCS
1D8V_VGA_S0 2 PCS
VGA_CORE 2 PCS
1D5V_VGA_S0 2 PCS
1D5V_S3 8 PCS
VCCSA 1 PCS
VCC_CORE 4 PCS
1D05V_S0 11 PCS
3D3V_S5 11 PCS
DCBATOUT 21 PCS
20120306 MV
1 2
EC9645 SC1KP50V2KX-1GP
DY
EC9645 SC1KP50V2KX-1GP
DY
1 2
EC9631 SC1KP50V2KX-1GP
DY
EC9631 SC1KP50V2KX-1GP
DY
1 2
EC9693 SC82P50V2JN-3GP
RF
EC9693 SC82P50V2JN-3GP
RF
1 2
EC9658 SC1U6D3V2KX-GP
EMI
EC9658 SC1U6D3V2KX-GP
EMI
1 2
EC9604 SCD1U25V2KX-GP
EMI
EC9604 SCD1U25V2KX-GP
EMI
1 2
EC9706 SC82P50V2JN-3GP
RF-DY
EC9706 SC82P50V2JN-3GP
RF-DY
1 2
EC9641 SC1KP50V2KX-1GP
DY
EC9641 SC1KP50V2KX-1GP
DY
1 2
EC9619 SC1KP50V2KX-1GP
DY
EC9619 SC1KP50V2KX-1GP
DY
1 2
EC9676 SC1KP50V2KX-1GP
DY
EC9676 SC1KP50V2KX-1GP
DY
1 2
EC9661 SC1KP50V2KX-1GP
DY
EC9661 SC1KP50V2KX-1GP
DY
1 2
EC9646 SC1KP50V2KX-1GP
DY
EC9646 SC1KP50V2KX-1GP
DY
1 2
EC9612 SC1KP50V2KX-1GP
DY
EC9612 SC1KP50V2KX-1GP
DY
1 2
EC9697 SC68P50V2JN-1GP
RF-DY
EC9697 SC68P50V2JN-1GP
RF-DY
1 2
EC9674 SC1U6D3V2KX-GP
EMI
EC9674 SC1U6D3V2KX-GP
EMI
1 2
EC9642 SC1KP50V2KX-1GP
DY
EC9642 SC1KP50V2KX-1GP
DY
1 2
EC9605 SC1KP50V2KX-1GP
DY
EC9605 SC1KP50V2KX-1GP
DY
1 2
EC9647 SC1KP50V2KX-1GP
DY
EC9647 SC1KP50V2KX-1GP
DY
1 2
EC9613 SC1KP50V2KX-1GP
DY
EC9613 SC1KP50V2KX-1GP
DY
1 2
EC9662 SCD1U25V2KX-GP
EMI
EC9662 SCD1U25V2KX-GP
EMI
1 2
EC9622 SCD1U25V2KX-GP
EMI
EC9622 SCD1U25V2KX-GP
EMI
1 2
EC9625 SC1KP50V2KX-1GP
DY
EC9625 SC1KP50V2KX-1GP
DY
1 2
EC9714 SCD1U25V2KX-GP
EMI
EC9714 SCD1U25V2KX-GP
EMI
1 2
EC9632 SC1KP50V2KX-1GP
DY
EC9632 SC1KP50V2KX-1GP
DY
1 2
EC9685 SCD1U25V2KX-GP
EMI
EC9685 SCD1U25V2KX-GP
EMI
1 2
EC9705 SC68P50V2JN-1GP
RF-DY
EC9705 SC68P50V2JN-1GP
RF-DY
1 2
EC9638 SC1KP50V2KX-1GP
DY
EC9638 SC1KP50V2KX-1GP
DY
1 2
EC9680 SC68P50V2JN-1GP
RF
EC9680 SC68P50V2JN-1GP
RF
1 2
EC9702 SCD1U25V2KX-GP
EMI
EC9702 SCD1U25V2KX-GP
EMI
1 2
EC9620 SC1KP50V2KX-1GP
DY
EC9620 SC1KP50V2KX-1GP
DY
1 2
EC9670 SC1U6D3V2KX-GP
EMI
EC9670 SC1U6D3V2KX-GP
EMI
1 2
EC9696 SC68P50V2JN-1GP
RF-DY
EC9696 SC68P50V2JN-1GP
RF-DY
1 2
EC9643 SC1KP50V2KX-1GP
DY
EC9643 SC1KP50V2KX-1GP
DY
1 2
EC9606 SC1KP50V2KX-1GP
DY
EC9606 SC1KP50V2KX-1GP
DY
1 2
EC9663 SC1KP50V2KX-1GP
DY
EC9663 SC1KP50V2KX-1GP
DY
1 2
EC9648 SC1KP50V2KX-1GP
DY
EC9648 SC1KP50V2KX-1GP
DY
1 2
EC9649 SC1KP50V2KX-1GP
DY
EC9649 SC1KP50V2KX-1GP
DY
1 2
EC9667 SC1KP50V2KX-1GP
DY
EC9667 SC1KP50V2KX-1GP
DY
1 2
EC9715 SCD1U25V2KX-GP
EMI
EC9715 SCD1U25V2KX-GP
EMI
1 2
EC9633 SC1KP50V2KX-1GP
DY
EC9633 SC1KP50V2KX-1GP
DY
1 2
EC9681 SC68P50V2JN-1GP
RF
EC9681 SC68P50V2JN-1GP
RF
1 2
EC9709 SCD1U25V2KX-GP
EMI
EC9709 SCD1U25V2KX-GP
EMI
1 2
EC9639 SC1KP50V2KX-1GP
DY
EC9639 SC1KP50V2KX-1GP
DY
1 2
EC9657 SCD1U25V2KX-GP
EMI
EC9657 SCD1U25V2KX-GP
EMI
1 2
EC9720 SCD1U25V2KX-GP
EMI
EC9720 SCD1U25V2KX-GP
EMI
1 2
EC9644 SC1KP50V2KX-1GP
DY
EC9644 SC1KP50V2KX-1GP
DY
1 2
EC9607 SC1KP50V2KX-1GP
DY
EC9607 SC1KP50V2KX-1GP
DY
1 2
EC9664 SCD1U25V2KX-GP
EMI
EC9664 SCD1U25V2KX-GP
EMI
1 2
EC9688 SC82P50V2JN-3GP
RF
EC9688 SC82P50V2JN-3GP
RF
1 2
EC9704 SC68P50V2JN-1GP
RF-DY
EC9704 SC68P50V2JN-1GP
RF-DY
1 2
EC9691 SCD1U25V2KX-GP
EMI
EC9691 SCD1U25V2KX-GP
EMI
1 2
EC9718 SCD1U25V2KX-GP
EMI
EC9718 SCD1U25V2KX-GP
EMI
1 2
EC9614 SC1KP50V2KX-1GP
DY
EC9614 SC1KP50V2KX-1GP
DY
1 2
EC9695 SC68P50V2JN-1GP
RF-DY
EC9695 SC68P50V2JN-1GP
RF-DY
1 2
EC9640 SC1KP50V2KX-1GP
DY
EC9640 SC1KP50V2KX-1GP
DY
1 2
EC9601 SC1KP50V2KX-1GP
DY
EC9601 SC1KP50V2KX-1GP
DY
1 2
EC9608 SC1KP50V2KX-1GP
DY
EC9608 SC1KP50V2KX-1GP
DY
1 2
EC9623 SCD1U25V2KX-GP
EMI
EC9623 SCD1U25V2KX-GP
EMI
1 2
EC9665 SC1KP50V2KX-1GP
DY
EC9665 SC1KP50V2KX-1GP
DY
1 2
EC9716 SCD1U25V2KX-GP
EMI
EC9716 SCD1U25V2KX-GP
EMI
1 2
EC9689 SC82P50V2JN-3GP
RF
EC9689 SC82P50V2JN-3GP
RF
1 2
EC9650 SC1KP50V2KX-1GP
DY
EC9650 SC1KP50V2KX-1GP
DY
1 2
EC9669 SC1KP50V2KX-1GP
DY
EC9669 SC1KP50V2KX-1GP
DY
1 2
EC9630 SCD1U25V2KX-GP
EMI
EC9630 SCD1U25V2KX-GP
EMI
1 2
EC9615 SC1KP50V2KX-1GP
DY
EC9615 SC1KP50V2KX-1GP
DY
1 2
EC9687 SC82P50V2JN-3GP
RF
EC9687 SC82P50V2JN-3GP
RF
1 2
EC9703 SC68P50V2JN-1GP
RF-DY
EC9703 SC68P50V2JN-1GP
RF-DY
1 2
EC9668 SCD1U25V2KX-GP
EMI
EC9668 SCD1U25V2KX-GP
EMI
1 2
EC9666 SC1KP50V2KX-1GP
DY
EC9666 SC1KP50V2KX-1GP
DY
1 2
EC9721 SCD1U25V2KX-GP
EMI
EC9721 SCD1U25V2KX-GP
EMI
1 2
EC9651 SC1KP50V2KX-1GP
DY
EC9651 SC1KP50V2KX-1GP
DY
1 2
EC9710 SCD1U25V2KX-GP
EMI
EC9710 SCD1U25V2KX-GP
EMI
1 2
EC9602 SC1KP50V2KX-1GP
DY
EC9602 SC1KP50V2KX-1GP
DY
1 2
EC9624 SCD1U25V2KX-GP
EMI
EC9624 SCD1U25V2KX-GP
EMI
1 2
EC9609 SC1KP50V2KX-1GP
DY
EC9609 SC1KP50V2KX-1GP
DY
1 2
EC9677 SCD1U25V2KX-GP
EMI
EC9677 SCD1U25V2KX-GP
EMI
1 2
EC9679 SC68P50V2JN-1GP
RF
EC9679 SC68P50V2JN-1GP
RF
1 2
EC9682 SC68P50V2JN-1GP
RF
EC9682 SC68P50V2JN-1GP
RF
1 2
EC9652 SC1KP50V2KX-1GP
DY
EC9652 SC1KP50V2KX-1GP
DY
1 2
EC9671 SC1KP50V2KX-1GP
DY
EC9671 SC1KP50V2KX-1GP
DY
1 2
EC9634 SC1KP50V2KX-1GP
DY
EC9634 SC1KP50V2KX-1GP
DY
1 2
EC9656 SC1KP50V2KX-1GP
DY
EC9656 SC1KP50V2KX-1GP
DY
1 2
EC9711 SCD1U25V2KX-GP
EMI
EC9711 SCD1U25V2KX-GP
EMI
1 2
EC9678 SCD1U25V2KX-GP
EMI
EC9678 SCD1U25V2KX-GP
EMI
1 2
EC9700 SC82P50V2JN-3GP
RF-DY
EC9700 SC82P50V2JN-3GP
RF-DY
1 2
EC9616 SC1KP50V2KX-1GP
DY
EC9616 SC1KP50V2KX-1GP
DY
1 2
EC9686 SCD1U25V2KX-GP
EMI
EC9686 SCD1U25V2KX-GP
EMI
1 2
EC9629 SC1KP50V2KX-1GP
DY
EC9629 SC1KP50V2KX-1GP
DY
1 2
EC9672 SC1KP50V2KX-1GP
DY
EC9672 SC1KP50V2KX-1GP
DY
1 2
EC9635 SC1KP50V2KX-1GP
DY
EC9635 SC1KP50V2KX-1GP
DY
1 2
EC9653 SC1KP50V2KX-1GP
DY
EC9653 SC1KP50V2KX-1GP
DY
1 2
EC9603 SC1KP50V2KX-1GP
DY
EC9603 SC1KP50V2KX-1GP
DY
1 2
EC9708 SC82P50V2JN-3GP
RF-DY
EC9708 SC82P50V2JN-3GP
RF-DY
1 2
EC9690 SC82P50V2JN-3GP
RF-DY
EC9690 SC82P50V2JN-3GP
RF-DY
1 2
EC9617 SC1KP50V2KX-1GP
DY
EC9617 SC1KP50V2KX-1GP
DY
1 2
EC9610 SC1KP50V2KX-1GP
DY
EC9610 SC1KP50V2KX-1GP
DY
1 2
EC9684 SC68P50V2JN-1GP
RF-DY
EC9684 SC68P50V2JN-1GP
RF-DY
1 2
EC9654 SC1KP50V2KX-1GP
DY
EC9654 SC1KP50V2KX-1GP
DY
1 2
EC9699 SC82P50V2JN-3GP
RF-DY
EC9699 SC82P50V2JN-3GP
RF-DY
1 2
EC9673 SC1KP50V2KX-1GP
DY
EC9673 SC1KP50V2KX-1GP
DY
1 2
EC9636 SC1KP50V2KX-1GP
DY
EC9636 SC1KP50V2KX-1GP
DY
1 2
EC9694 SCD1U25V2KX-GP
EMI
EC9694 SCD1U25V2KX-GP
EMI
1 2
EC9660 SCD1U25V2KX-GP
EMI
EC9660 SCD1U25V2KX-GP
EMI
1 2
EC9621 SC1KP50V2KX-1GP
DY
EC9621 SC1KP50V2KX-1GP
DY
1 2
EC9719 SCD1U25V2KX-GP
EMI
EC9719 SCD1U25V2KX-GP
EMI
1 2
EC9683 SCD1U25V2KX-GP
EMI
EC9683 SCD1U25V2KX-GP
EMI
1 2
EC9712 SCD1U25V2KX-GP
EMI
EC9712 SCD1U25V2KX-GP
EMI
1 2
EC9611 SC1KP50V2KX-1GP
DY
EC9611 SC1KP50V2KX-1GP
DY
1 2
EC9637 SC1KP50V2KX-1GP
DY
EC9637 SC1KP50V2KX-1GP
DY
1 2
EC9655 SC1KP50V2KX-1GP
DY
EC9655 SC1KP50V2KX-1GP
DY
1 2
EC9659 SC1KP50V2KX-1GP
DY
EC9659 SC1KP50V2KX-1GP
DY
1 2
EC9707 SC82P50V2JN-3GP
RF-DY
EC9707 SC82P50V2JN-3GP
RF-DY
1 2
EC9717 SCD1U25V2KX-GP
EMI
EC9717 SCD1U25V2KX-GP
EMI
1 2
EC9692 SC82P50V2JN-3GP
RF-DY
EC9692 SC82P50V2JN-3GP
RF-DY
1 2
EC9698 SC82P50V2JN-3GP
RF-DY
EC9698 SC82P50V2JN-3GP
RF-DY
1 2
EC9713 SCD1U25V2KX-GP
EMI
EC9713 SCD1U25V2KX-GP
EMI
1 2
EC9618 SC1KP50V2KX-1GP
DY
EC9618 SC1KP50V2KX-1GP
DY
1 2
EC9675 SC1KP50V2KX-1GP
DY
EC9675 SC1KP50V2KX-1GP
DY
1 2
EC9701 SCD1U25V2KX-GP
EMI
EC9701 SCD1U25V2KX-GP
EMI

5
5
4
4
3
3
2
2
1
1
D D
C C
B B
A A
KSO3
KSO13
KSO6
KSO12
KSO11
KSO14
KSO15
KSO10KSO7
KSO4
KSO2
KSO8
KSO1
KSI3
KSI0
KSO5
KSI2
KSO0
KSI5
KSI4
KSO9
KSI7
KSI6
KSI1
USB_VCCA
USB_VCCB
USB_VCCB
DCBATOUT
DCBATOUT
DCBATOUT
DCBATOUT
DCBATOUT
DCBATOUT
DCBATOUT
DCBATOUT
DCBATOUT5V_S0
AUD_AGND
3D3V_LAN_S5
1D5V_S3
1D5V_S3
DCBATOUT
DCBATOUT_3V
DCBATOUT_5V
3D3V_S0
+LCDVDD
DCBATOUT
5V_S0
5V_S0
USB_VCCA
3D3V_S0
3D3V_AUX_S5
AD+
USB_VCCA
USB_VCCB
PWR_VCCCORE1_DCBATOUT
PWR_VCCCORE2_DCBATOUT
PWR_GFXCORE1_DCBATOUT
DCBATOUT_RT8209B_VCCP
DCBATOUT_1D5V
+LCDVDD
3D3V_WLAN
1D5V_S0
3D3V_WWAN
DCBATOUT
AUD_AGND
AUD_AGNDAVDD_CODEC
AD+_IN_G
KSO[0..15] 27,69
KSI[0..7] 27,69,82
PLT_RST#5,17,21,32,34,53,54,56,71,83,96
PM_SLP_S4#19,46,62
PM_SLP_S4#19,46,62
KB_CAPS_LED27,69
DDR3_DRAMRST#5,14,15
DDR3_DRAMRST#5,14,15
HDA_RST#_CODEC17,29
MIC_IN_R30,31 MIC_IN_L30,31
MDIF532,33
HDA_BITCLK_CODEC17,29 HDA_SDOUT_CODEC17,29
LANXIN34
LCDVDD_EN20,49
LCD_BL_EN20,49 LID_SW#27,49,82
DISP_OFF#49
AB1A_DATA27,39 AB1A_CLK27,39
MAIN_BAT_DET#27,39
PLT_RST#5,17,21,32,34,53,54,56,71,83,96
DMIC_DATA29,49 DMIC_CLK29,49
YELLOW_LED#34,35 GREEN_LED#34,35
MDIF232,33 MDIF132,33 MDIF032,33 MDIF332,33
D3E_WAKE#22,32 MS_INS#32,33
PLT_RST#5,17,21,32,34,53,54,56,71,83,96
BT_OFF#22,53
XMIT_OFF_R53
HDMI_PCH_DET20,51
SATA_ODD_DA#_C56
SATA_ODD_PWR_EN22,56 SATA_ODD_DET#_C56
PLT_RST#5,17,21,32,34,53,54,56,71,83,96
WIFI_RF_EN#54
GPS_XMIT_OFF#22,54 INTRUDER#17,54
KSI327,69,82 KSI127,69,82
KSO1727,82
LIMIT_SIGNAL38,82 DC_PIN182 DC_PIN282
QUICKX_LED#27,82 ON_OFF#19,82 LID_SW#27,49,82
WL_LED#_ALL68,82
FPR_LOCK#22,64 FPR_OFF18,64
CLK_PCI_KBC21,27
CLK_PCI_DEBUG21,71
MAIN_BAT_DET#_C39
DMIC_CLK_R29 DMIC_DATA_R29
HP_OUT_L29,31 HP_OUT_R29,31
KBrst#22,27 Pm_Pwrok19,27 Rsmrst#19,27,41
DC_IN_R40
PE_PWRGD18,22,86,92,93,96
Title
Size Document Number Rev
Date: Sheet of
Wistron Corporation
21F, 88, Sec.1, Hsin Tai Wu Rd., Hsichih,
Taipei Hsien 221, Taiwan, R.O.C.
2012 S-Series Richie 13.3
-1
UNUSED PARTS/EMI Capacitors
Custom
97 103Wednesday, March 14, 2012
<Core Design>
Title
Size Document Number Rev
Date: Sheet of
Wistron Corporation
21F, 88, Sec.1, Hsin Tai Wu Rd., Hsichih,
Taipei Hsien 221, Taiwan, R.O.C.
2012 S-Series Richie 13.3
-1
UNUSED PARTS/EMI Capacitors
Custom
97 103Wednesday, March 14, 2012
<Core Design>
Title
Size Document Number Rev
Date: Sheet of
Wistron Corporation
21F, 88, Sec.1, Hsin Tai Wu Rd., Hsichih,
Taipei Hsien 221, Taiwan, R.O.C.
2012 S-Series Richie 13.3
-1
UNUSED PARTS/EMI Capacitors
Custom
97 103Wednesday, March 14, 2012
<Core Design>
PAGE 62_USB3.0 CAP
PAGE 32_Card Reader EMI CAP CLOSE U6204
CLOSE U6205
CLOSE U3201 PIN1
PAGE 69_KEYBOARD/TOUCH PAD EMI CAP
CLOSE USB32
CLOSE USB33
CLOSE USB31
PAGE 15_DIMM1 EMI CAP
CLOSE TO PU4005
CLOSE TO PU4301
CLOSE TO PU4303
CLOSE TO PU4401
CLOSE TO PU4501
CLOSE TO PU4601
CLOSE TO PU4701
CLOSE TO PU4801
CLOSE TO PU9202
PAGE 40-48,92_POWER EMI CAP
PAGE 14_DIMM1 EMI CAP
PAGE 29_AUDIO CODEC EMI CAP
PAGE 31_AUDIO CONNECTOR EMI CAP
PAGE 17_PCH(1/9)
WLAN & WWAN
Put Caps near DIMMA2
Put Caps near DIMMA1 PCH
H1 ~ H16 --> ZZ.00PAD.D11
H17 ~ H22 --> ZZ.00PAD.N11
H23 ~ H26 --> 34.4Y824.001
H27 ~ H28 --> 34.4Q602.101
PAGE 49_LVDS EMI CAP
PUT CLOSE R4911
PAGE 34_Lan RTL8111E EMI CAP
CLOSE U3401 Pin25
PAGE 39_BATT CONN EMI CAP
PAGE 35_LAN RJ45 EMI CAP
PAGE 33_SD/MS/MMC CONNECTOR EMI CAP
CLOSE CARD1
PAGE 53_WLAN SLOT EMI CAP
PAGE 50_CRT EMI CAP
PAGE 51_HDMI EMI CAP
PAGE 56_HDD/ODD EMI CAP
CLOSE WWAN1
PAGE 54_WLAN SLOT EMI CAP
CLOSE USB21
PAGE 61_USB2.0 EMI CAP
PAGE 82_DCIN EMI CAP
CLOSE PWR1
PAGE 62_USB3.0 EMI CAP
PAGE 64_FINGER PRINT EMI CAP
EC2904/EC2903 CLOSE U2901
PAGE 27_KBC
20120112 PV-R
20120130PV-R
1 2
EC5305 SC82P50V2JN-3GP
RF-DY
EC5305 SC82P50V2JN-3GP
RF-DY
1 2
EC4301 SCD1U50V3KX-GP
DY
EC4301 SCD1U50V3KX-GP
DY
12
EC9207
SC47P50V2JN-3GP
EMI
EC9207
SC47P50V2JN-3GP
EMI
1 2
EC1425 SC68P50V2JN-1GP
RF-DY
EC1425 SC68P50V2JN-1GP
RF-DY
1 2
EC3110 SC1KP50V2KX-1GP
DY
EC3110 SC1KP50V2KX-1GP
DY
1 2
3 4
5 6
7 8
EC6906SRC1KP50VM-GP
EMI
EC6906SRC1KP50VM-GP
EMI
1 2
EC8209 SC1U25V3KX-1-GP
EMI
EC8209 SC1U25V3KX-1-GP
EMI
1 2
EC4002 SC82P50V2JN-3GP
RF-DY
EC4002 SC82P50V2JN-3GP
RF-DY
1 2
EC5601 SC1U10V3ZY-6GP
DY
EC5601 SC1U10V3ZY-6GP
DY
1 2
EC4902 SC1U6D3V2KX-GP
DY
EC4902 SC1U6D3V2KX-GP
DY
1 2
EC8213 SC1KP50V2KX-1GP
EMI
EC8213 SC1KP50V2KX-1GP
EMI
1 2
EC5101 SC1KP50V2KX-1GP
DY
EC5101 SC1KP50V2KX-1GP
DY
1 2
EC4914 SC1KP50V2KX-1GP
DY
EC4914 SC1KP50V2KX-1GP
DY
1 2
EC2904 SC220P50V2KX-3GP
EMI
EC2904 SC220P50V2KX-3GP
EMI
1 2
EC3305 SC22P50V2JN-4GP
DY
EC3305 SC22P50V2JN-4GP
DY
1 2
EC4604 SC82P50V2JN-3GP
RF-DY
EC4604 SC82P50V2JN-3GP
RF-DY
1
H31
HOLE256R115-GP
ZZ.00PAD.D11
H31
HOLE256R115-GP
ZZ.00PAD.D11
1 2
EC3114 SC100P50V2JN-L-GP
DY
EC3114 SC100P50V2JN-L-GP
DY
1 2
EC1702 SC22P50V2JN-4GP
DY
EC1702 SC22P50V2JN-4GP
DY
1 2
EC8211 SCD1U25V2KX-GP
EMI
EC8211 SCD1U25V2KX-GP
EMI
1 2
EC8205 SC1KP50V2KX-1GP
EMI
EC8205 SC1KP50V2KX-1GP
EMI
1 2
EC4506 SCD1U25V2KX-GP
RF
EC4506 SCD1U25V2KX-GP
RF
1
H5
HOLE256R115-GP
ZZ.00PAD.D11
H5
HOLE256R115-GP
ZZ.00PAD.D11
1 2
EC5615 SC1KP50V2KX-1GP
DY
EC5615 SC1KP50V2KX-1GP
DY
1 2
EC3303 SC22P50V2JN-4GP
DY
EC3303 SC22P50V2JN-4GP
DY
1 2
EC4405 SC2200P50V2KX-2GP
RF-DY
EC4405 SC2200P50V2KX-2GP
RF-DY
1 2
EC3107 SCD1U16V2ZY-2GP
DY
EC3107 SCD1U16V2ZY-2GP
DY
1 2
EC4903 SC1U6D3V2KX-GP
DY
EC4903 SC1U6D3V2KX-GP
DY
1 2
EC4701 SCD1U25V2KX-GP
EMI
EC4701 SCD1U25V2KX-GP
EMI
1
H24
STF256R168H65-GP
34.4KD36.001
H24
STF256R168H65-GP
34.4KD36.001
1 2
EC6214 SCD1U16V2ZY-2GP
DY
EC6214 SCD1U16V2ZY-2GP
DY
1 2
EC9206 SCD1U50V3KX-GP
RF-DY
EC9206 SCD1U50V3KX-GP
RF-DY
1 2
EC8218 SC1KP50V2KX-1GP
EMI
EC8218 SC1KP50V2KX-1GP
EMI
1 2
3 4
5 6
7 8
EC6903SRC1KP50VM-GP
EMI
EC6903SRC1KP50VM-GP
EMI
1 2
EC3403 SCD1U10V2KX-5GP
RF-DY
EC3403 SCD1U10V2KX-5GP
RF-DY
1 2
EC1525 SC68P50V2JN-1GP
RF-DY
EC1525 SC68P50V2JN-1GP
RF-DY
1 2
EC2903 SC220P50V2KX-3GP
EMI
EC2903 SC220P50V2KX-3GP
EMI
1 2
EC4004 SC2200P50V2KX-2GP
RF-DY
EC4004 SC2200P50V2KX-2GP
RF-DY
1 2
EC4305 SCD1U25V2KX-GP
EMI
EC4305 SCD1U25V2KX-GP
EMI
1 2
EC6202 SC1U10V3ZY-6GP
DY
EC6202 SC1U10V3ZY-6GP
DY
1 2
EC6907 SC100P50V2JN-L-GP
DY
EC6907 SC100P50V2JN-L-GP
DY
1
H4
HOLE256R115-GP
ZZ.00PAD.D11
H4
HOLE256R115-GP
ZZ.00PAD.D11
1 2
EC9201 SCD1U50V3KX-GP
DY
EC9201 SCD1U50V3KX-GP
DY
1 2
EC4913 SC1KP50V2KX-1GP
DY
EC4913 SC1KP50V2KX-1GP
DY
1 2
EC4103 SC2200P50V2KX-2GP
RF-DY
EC4103 SC2200P50V2KX-2GP
RF-DY
1 2
EC4404 SCD1U25V2KX-GP
EMI
EC4404 SCD1U25V2KX-GP
EMI
1 2
EC4916 SCD1U16V2ZY-2GP
DY
EC4916 SCD1U16V2ZY-2GP
DY
1 2
EC9204 SCD1U25V2KX-GP
EMI
EC9204 SCD1U25V2KX-GP
EMI
1 2
EC8217 SC1KP50V2KX-1GP
EMI
EC8217 SC1KP50V2KX-1GP
EMI
1 2
EC8215 SCD1U16V2ZY-2GP
DY
EC8215 SCD1U16V2ZY-2GP
DY
1
H16
HOLE276R178-GP
ZZ.00PAD.N11
H16
HOLE276R178-GP
ZZ.00PAD.N11
1 2
EC4309 SC2200P50V2KX-2GP
RF-DY
EC4309 SC2200P50V2KX-2GP
RF-DY
1 2
EC5303 SC100P50V2JN-L-GP
DY
EC5303 SC100P50V2JN-L-GP
DY
1 2
EC2701 SC1KP50V2KX-1GP
DY
EC2701 SC1KP50V2KX-1GP
DY
1 2
EC6102 SCD1U16V2ZY-2GP
DY
EC6102 SCD1U16V2ZY-2GP
DY
1 2
EC3201 SC22P50V2JN-4GP
DY
EC3201 SC22P50V2JN-4GP
DY
1 2
EC3405 SC82P50V2JN-3GP
RF-DY
EC3405 SC82P50V2JN-3GP
RF-DY
1
H19
HOLE276R178-GP
ZZ.00PAD.N11
H19
HOLE276R178-GP
ZZ.00PAD.N11
1
H3
HOLE256R115-GP
ZZ.00PAD.D11
H3
HOLE256R115-GP
ZZ.00PAD.D11
1 2
EC6215 SCD1U16V2ZY-2GP
DY
EC6215 SCD1U16V2ZY-2GP
DY
1 2
EC4904 SC33P50V2JN-3GP
DY
EC4904 SC33P50V2JN-3GP
DY
1 2
EC8216 SC1KP50V2KX-1GP
EMI
EC8216 SC1KP50V2KX-1GP
EMI
1 2
EC4603 SC68P50V2JN-1GP
RF-DY
EC4603 SC68P50V2JN-1GP
RF-DY
1 2
EC5304 SC68P50V2JN-1GP
RF-DY
EC5304 SC68P50V2JN-1GP
RF-DY
1 2
EC4303 SCD1U50V3KX-GP
DY
EC4303 SCD1U50V3KX-GP
DY
1
H20
HOLE276R178-GP
ZZ.00PAD.N11
H20
HOLE276R178-GP
ZZ.00PAD.N11
1 2
EC4003 SC68P50V2JN-1GP
RF-DY
EC4003 SC68P50V2JN-1GP
RF-DY
1 2
EC4308 SCD1U25V2KX-GP
EMI
EC4308 SCD1U25V2KX-GP
EMI
1 2
EC5311 SC2200P50V2KX-2GP
RF-DY
EC5311 SC2200P50V2KX-2GP
RF-DY
1 2
EC5405 SC68P50V2JN-1GP
RF-DY
EC5405 SC68P50V2JN-1GP
RF-DY
1 2
EC5403 SC1KP50V2KX-1GP
DY
EC5403 SC1KP50V2KX-1GP
DY
1 2
EC3404 SC56P50V2JN-2GP
RF-DY
EC3404 SC56P50V2JN-2GP
RF-DY
1 2
EC4110 SCD1U50V3KX-GP
RF-DY
EC4110 SCD1U50V3KX-GP
RF-DY
1 2
EC4108 SC82P50V2JN-3GP
RF-DY
EC4108 SC82P50V2JN-3GP
RF-DY
1
H2
HOLE256R115-GP
ZZ.00PAD.D11
H2
HOLE256R115-GP
ZZ.00PAD.D11
1 2
EC5407 SC2200P50V2KX-2GP
RF-DY
EC5407 SC2200P50V2KX-2GP
RF-DY
1 2
EC4406 SCD1U50V3KX-GP
RF-DY
EC4406 SCD1U50V3KX-GP
RF-DY
1 2
EC4001 SCD1U25V2KX-GP
EMI
EC4001 SCD1U25V2KX-GP
EMI
1 2
EC6405 SC1KP50V2KX-1GP
DY
EC6405 SC1KP50V2KX-1GP
DY
1
H23
STF256R168H65-GP
34.4KD36.001
H23
STF256R168H65-GP
34.4KD36.001
1 2
EC4905 SC33P50V2JN-3GP
DY
EC4905 SC33P50V2JN-3GP
DY
1 2
EC5306 SC2200P50V2KX-2GP
RF-DY
EC5306 SC2200P50V2KX-2GP
RF-DY
1 2
EC3502 SCD1U16V2ZY-2GP
DY
EC3502 SCD1U16V2ZY-2GP
DY
1 2
EC4505 SC2200P50V2KX-2GP
RF
EC4505 SC2200P50V2KX-2GP
RF
1 2
EC4310 SCD1U50V3KX-GP
RF-DY
EC4310 SCD1U50V3KX-GP
RF-DY
1
H30
HOLE276R178-GP
ZZ.00PAD.N11
H30
HOLE276R178-GP
ZZ.00PAD.N11
1 2
EC5301 SC1KP50V2KX-1GP
DY
EC5301 SC1KP50V2KX-1GP
DY
1 2
EC5401 SC1KP50V2KX-1GP
DY
EC5401 SC1KP50V2KX-1GP
DY
1
H29
HOLE256R115-GP
ZZ.00PAD.D11
H29
HOLE256R115-GP
ZZ.00PAD.D11
1 2
EC5404 SC100P50V2JN-L-GP
DY
EC5404 SC100P50V2JN-L-GP
DY
1 2
EC3901 SC22P50V2JN-4GP
DY
EC3901 SC22P50V2JN-4GP
DY
1 2
EC4005 SCD1U50V3KX-GP
RF-DY
EC4005 SCD1U50V3KX-GP
RF-DY
1 2
EC4801 SCD1U25V2KX-GP
EMI
EC4801 SCD1U25V2KX-GP
EMI
1 2
EC8202 SC1U25V3KX-1-GP
DY
EC8202 SC1U25V3KX-1-GP
DY
1 2
EC4911 SC1KP50V2KX-1GP
DY
EC4911 SC1KP50V2KX-1GP
DY
1 2
EC6404 SC1KP50V2KX-1GP
DY
EC6404 SC1KP50V2KX-1GP
DY
1 2
EC4107 SCD1U25V2KX-GP
EMI
EC4107 SCD1U25V2KX-GP
EMI
1 2
EC4306 SC2200P50V2KX-2GP
RF-DY
EC4306 SC2200P50V2KX-2GP
RF-DY
1 2
3 4
5 6
7 8
EC6902SRC1KP50VM-GP
EMI
EC6902SRC1KP50VM-GP
EMI
1 2
EC3402 SC56P50V2JN-2GP
RF-DY
EC3402 SC56P50V2JN-2GP
RF-DY
1 2
EC8212 SC1KP50V2KX-1GP
EMI
EC8212 SC1KP50V2KX-1GP
EMI
1 2
EC4504 SC82P50V2JN-3GP
RF
EC4504 SC82P50V2JN-3GP
RF
1 2
EC3307 SC1KP50V2KX-1GP
DY
EC3307 SC1KP50V2KX-1GP
DY
1 2
EC4606 SCD1U25V2KX-GP
EMI
EC4606 SCD1U25V2KX-GP
EMI
1 2
EC5402 SC1KP50V2KX-1GP
DY
EC5402 SC1KP50V2KX-1GP
DY
1 2
EC2703 SC1KP50V2KX-1GP
DY
EC2703 SC1KP50V2KX-1GP
DY
1 2
EC5302 SC1KP50V2KX-1GP
DY
EC5302 SC1KP50V2KX-1GP
DY
12
EC2102 SC12P50V2JN-3GP
RF-DY
EC2102 SC12P50V2JN-3GP
RF-DY
1 2
EC6213 SCD1U16V2ZY-2GP
DY
EC6213 SCD1U16V2ZY-2GP
DY
1 2
EC9203 SC68P50V2JN-1GP
RF-DY
EC9203 SC68P50V2JN-1GP
RF-DY
1 2
EC3501 SCD1U16V2ZY-2GP
DY
EC3501 SCD1U16V2ZY-2GP
DY
1 2
EC8201 SC1U25V3KX-1-GP
EMI
EC8201 SC1U25V3KX-1-GP
EMI
1 2
EC4312 SC68P50V2JN-1GP
RF-DY
EC4312 SC68P50V2JN-1GP
RF-DY
1 2
EC8210 SC1U25V3KX-1-GP
EMI
EC8210 SC1U25V3KX-1-GP
EMI
1
H17
HOLE276R178-GP
ZZ.00PAD.N11
H17
HOLE276R178-GP
ZZ.00PAD.N11
1
H15
HOLE276R178-GP
ZZ.00PAD.N11
H15
HOLE276R178-GP
ZZ.00PAD.N11
1 2
EC3112 SC100P50V2JN-L-GP
DY
EC3112 SC100P50V2JN-L-GP
DY
1 2
EC4307 SCD1U50V3KX-GP
RF-DY
EC4307 SCD1U50V3KX-GP
RF-DY
1 2
EC3115 SC1U6D3V2KX-GP
DY
EC3115 SC1U6D3V2KX-GP
DY
12
EC9208
SC47P50V2JN-3GP
EMI
EC9208
SC47P50V2JN-3GP
EMI
1 2
EC3902 SC22P50V2JN-4GP
DY
EC3902 SC22P50V2JN-4GP
DY
1 2
EC4008 SC1U25V3KX-1-GP
EMI
EC4008 SC1U25V3KX-1-GP
EMI
1
H1
HOLE256R115-GP
ZZ.00PAD.D11
H1
HOLE256R115-GP
ZZ.00PAD.D11
1 2
3 4
5 6
7 8
EC6901SRC1KP50VM-GP
EMI
EC6901SRC1KP50VM-GP
EMI
1 2
EC4908 SC1KP50V2KX-1GP
RF-DY
EC4908 SC1KP50V2KX-1GP
RF-DY
1 2
EC3308 SC1KP50V2KX-1GP
DY
EC3308 SC1KP50V2KX-1GP
DY
1 2
EC4102 SC82P50V2JN-3GP
RF-DY
EC4102 SC82P50V2JN-3GP
RF-DY
1 2
EC8208 SCD1U25V2KX-GP
EMI
EC8208 SCD1U25V2KX-GP
EMI
1 2
EC8206 SC1KP50V2KX-1GP
EMI
EC8206 SC1KP50V2KX-1GP
EMI
1 2
EC4503 SC68P50V2JN-1GP
RF
EC4503 SC68P50V2JN-1GP
RF
1 2
EC4501 SCD1U50V3KX-GP
DY
EC4501 SCD1U50V3KX-GP
DY
1 2
EC4912 SC1KP50V2KX-1GP
DY
EC4912 SC1KP50V2KX-1GP
DY
1 2
EC5308 SCD1U50V3KX-GP
RF-DY
EC5308 SCD1U50V3KX-GP
RF-DY
1
H26
STF256R168H65-GP
WWAN
34.4KD36.001
H26
STF256R168H65-GP
WWAN
34.4KD36.001
1 2
EC6201 SC1U10V3ZY-6GP
DY
EC6201 SC1U10V3ZY-6GP
DY
1 2
EC1424 SC68P50V2JN-1GP
RF-DY
EC1424 SC68P50V2JN-1GP
RF-DY
1 2
EC4605 SCD1U25V2KX-GP
EMI
EC4605 SCD1U25V2KX-GP
EMI
1 2
EC3212 SC100P50V2JN-L-GP
DY
EC3212 SC100P50V2JN-L-GP
DY
1 2
EC2901 SC1KP50V2KX-1GP
DY
EC2901 SC1KP50V2KX-1GP
DY
1 2
EC4403 SC68P50V2JN-1GP
RF-DY
EC4403 SC68P50V2JN-1GP
RF-DY
1 2
EC4401 SCD1U25V2KX-GP
EMI
EC4401 SCD1U25V2KX-GP
EMI
1 2
EC9205 SC2200P50V2KX-2GP
RF-DY
EC9205 SC2200P50V2KX-2GP
RF-DY
1 2
EC5613 SC1KP50V2KX-1GP
DY
EC5613 SC1KP50V2KX-1GP
DY
1 2
EC4909 SC68P50V2JN-1GP
RF-DY
EC4909 SC68P50V2JN-1GP
RF-DY
1 2
EC5309 SC68P50V2JN-1GP
RF-DY
EC5309 SC68P50V2JN-1GP
RF-DY
1 2
EC3903 SC1KP50V2KX-1GP
DY
EC3903 SC1KP50V2KX-1GP
DY
1 2
EC4101 SC68P50V2JN-1GP
RF-DY
EC4101 SC68P50V2JN-1GP
RF-DY
1 2
EC4007 SC1U25V3KX-1-GP
EMI
EC4007 SC1U25V3KX-1-GP
EMI
1
H11
HOLE256R115-GP
ZZ.00PAD.D11
H11
HOLE256R115-GP
ZZ.00PAD.D11
1 2
EC3108 SC1KP50V2KX-1GP
DY
EC3108 SC1KP50V2KX-1GP
DY
1 2
EC3904 SC1KP50V2KX-1GP
DY
EC3904 SC1KP50V2KX-1GP
DY
1 2
EC6203 SC1U10V3ZY-6GP
DY
EC6203 SC1U10V3ZY-6GP
DY
1 2
EC4601 SCD1U50V3KX-GP
DY
EC4601 SCD1U50V3KX-GP
DY
1 2
3 4
5 6
7 8
EC6905SRC1KP50VM-GP
EMI
EC6905SRC1KP50VM-GP
EMI
1 2
EC8214 SC1KP50V2KX-1GP
EMI
EC8214 SC1KP50V2KX-1GP
EMI
1
H28
STF256R168H103-GP
H28
STF256R168H103-GP
1 2
EC3304 SC22P50V2JN-4GP
DY
EC3304 SC22P50V2JN-4GP
DY
1
H12
HOLE256R115-GP
ZZ.00PAD.D11
H12
HOLE256R115-GP
ZZ.00PAD.D11
1 2
EC5011 SCD1U50V3KX-GP
DY
EC5011 SCD1U50V3KX-GP
DY
1 2
EC6211 SC1KP50V2KX-1GP
DY
EC6211 SC1KP50V2KX-1GP
DY
1 2
EC1428 SC1KP50V2KX-1GP
DY
EC1428 SC1KP50V2KX-1GP
DY
1 2
EC4109 SC2200P50V2KX-2GP
RF-DY
EC4109 SC2200P50V2KX-2GP
RF-DY
1 2
EC4104 SCD1U25V2KX-GP
EMI
EC4104 SCD1U25V2KX-GP
EMI
12
EC2101 SC12P50V2JN-3GP
RF-DY
EC2101 SC12P50V2JN-3GP
RF-DY
1 2
EC1526 SC68P50V2JN-1GP
RF-DY
EC1526 SC68P50V2JN-1GP
RF-DY
1 2
3 4
5 6
7 8
EC6904SRC1KP50VM-GP
EMI
EC6904SRC1KP50VM-GP
EMI
1
H8
HOLE256R115-GP
ZZ.00PAD.D11
H8
HOLE256R115-GP
ZZ.00PAD.D11
1 2
EC5307 SCD1U50V3KX-GP
RF-DY
EC5307 SCD1U50V3KX-GP
RF-DY
1 2
EC5310 SC82P50V2JN-3GP
RF-DY
EC5310 SC82P50V2JN-3GP
RF-DY
1 2
EC3111 SC100P50V2JN-L-GP
DY
EC3111 SC100P50V2JN-L-GP
DY
1 2
EC2702 SC1KP50V2KX-1GP
DY
EC2702 SC1KP50V2KX-1GP
DY
1 2
EC5408 SCD1U50V3KX-GP
RF-DY
EC5408 SCD1U50V3KX-GP
RF-DY
1 2
EC3109 SC1KP50V2KX-1GP
DY
EC3109 SC1KP50V2KX-1GP
DY
1 2
EC3401 SCD1U25V2KX-GP
EMI
EC3401 SCD1U25V2KX-GP
EMI
1 2
EC4901 SC1U6D3V2KX-GP
DY
EC4901 SC1U6D3V2KX-GP
DY
1
H25
STF256R168H65-GP
WWAN
34.4KD36.001
H25
STF256R168H65-GP
WWAN
34.4KD36.001
1 2
EC8207 SC1KP50V2KX-1GP
EMI
EC8207 SC1KP50V2KX-1GP
EMI
1 2
EC3306 SC22P50V2JN-4GP
DY
EC3306 SC22P50V2JN-4GP
DY
1 2
EC5614 SC1KP50V2KX-1GP
DY
EC5614 SC1KP50V2KX-1GP
DY
1
H27
STF256R168H103-GP
H27
STF256R168H103-GP
1 2
EC4915 SCD1U50V3KX-GP
DY
EC4915 SCD1U50V3KX-GP
DY
1 2
EC6212 SC1KP50V2KX-1GP
DY
EC6212 SC1KP50V2KX-1GP
DY
1 2
EC1524 SC1KP50V2KX-1GP
DY
EC1524 SC1KP50V2KX-1GP
DY
1 2
EC1701 SC22P50V2JN-4GP
DY
EC1701 SC22P50V2JN-4GP
DY
1 2
EC5406 SC82P50V2JN-3GP
RF-DY
EC5406 SC82P50V2JN-3GP
RF-DY
1 2
EC4304 SC68P50V2JN-1GP
RF-DY
EC4304 SC68P50V2JN-1GP
RF-DY
1 2
EC3113 SC100P50V2JN-L-GP
DY
EC3113 SC100P50V2JN-L-GP
DY

5
5
4
4
3
3
2
2
1
1
D D
C C
B B
A A
Title
Size Document Number Rev
Date: Sheet of
Wistron Corporation
21F, 88, Sec.1, Hsin Tai Wu Rd., Hsichih,
Taipei Hsien 221, Taiwan, R.O.C.
2012 S-Series Richie 13.3
-1
Change History
A3
98 103Wednesday, March 14, 2012
<Core Design>
Title
Size Document Number Rev
Date: Sheet of
Wistron Corporation
21F, 88, Sec.1, Hsin Tai Wu Rd., Hsichih,
Taipei Hsien 221, Taiwan, R.O.C.
2012 S-Series Richie 13.3
-1
Change History
A3
98 103Wednesday, March 14, 2012
<Core Design>
Title
Size Document Number Rev
Date: Sheet of
Wistron Corporation
21F, 88, Sec.1, Hsin Tai Wu Rd., Hsichih,
Taipei Hsien 221, Taiwan, R.O.C.
2012 S-Series Richie 13.3
-1
Change History
A3
98 103Wednesday, March 14, 2012
<Core Design>

5
5
4
4
3
3
2
2
1
1
D D
C C
B B
A A
Title
Size Document Number Rev
Date: Sheet of
Wistron Corporation
21F, 88, Sec.1, Hsin Tai Wu Rd., Hsichih,
Taipei Hsien 221, Taiwan, R.O.C.
2012 S-Series Richie 13.3
-1
Power Sequence
A3
99 103Wednesday, March 14, 2012
<Core Design>
Title
Size Document Number Rev
Date: Sheet of
Wistron Corporation
21F, 88, Sec.1, Hsin Tai Wu Rd., Hsichih,
Taipei Hsien 221, Taiwan, R.O.C.
2012 S-Series Richie 13.3
-1
Power Sequence
A3
99 103Wednesday, March 14, 2012
<Core Design>
Title
Size Document Number Rev
Date: Sheet of
Wistron Corporation
21F, 88, Sec.1, Hsin Tai Wu Rd., Hsichih,
Taipei Hsien 221, Taiwan, R.O.C.
2012 S-Series Richie 13.3
-1
Power Sequence
A3
99 103Wednesday, March 14, 2012
<Core Design>

5
5
4
4
3
3
2
2
1
1
D D
C C
B B
A A
Title
Size Document Number Rev
Date: Sheet of
Wistron Corporation
21F, 88, Sec.1, Hsin Tai Wu Rd., Hsichih,
Taipei Hsien 221, Taiwan, R.O.C.
2012 S-Series Richie 13.3
-1
Power Block Diagram
A3
100 103Wednesday, March 14, 2012
<Core Design>
Title
Size Document Number Rev
Date: Sheet of
Wistron Corporation
21F, 88, Sec.1, Hsin Tai Wu Rd., Hsichih,
Taipei Hsien 221, Taiwan, R.O.C.
2012 S-Series Richie 13.3
-1
Power Block Diagram
A3
100 103Wednesday, March 14, 2012
<Core Design>
Title
Size Document Number Rev
Date: Sheet of
Wistron Corporation
21F, 88, Sec.1, Hsin Tai Wu Rd., Hsichih,
Taipei Hsien 221, Taiwan, R.O.C.
2012 S-Series Richie 13.3
-1
Power Block Diagram
A3
100 103Wednesday, March 14, 2012
<Core Design>

5
5
4
4
3
3
2
2
1
1
D D
C C
B B
A A
Title
Size Document Number Rev
Date: Sheet of
Wistron Corporation
21F, 88, Sec.1, Hsin Tai Wu Rd., Hsichih,
Taipei Hsien 221, Taiwan, R.O.C.
2012 S-Series Richie 13.3
-1
SMBUS Block Diagram
A3
101 103Wednesday, March 14, 2012
<Core Design>
Title
Size Document Number Rev
Date: Sheet of
Wistron Corporation
21F, 88, Sec.1, Hsin Tai Wu Rd., Hsichih,
Taipei Hsien 221, Taiwan, R.O.C.
2012 S-Series Richie 13.3
-1
SMBUS Block Diagram
A3
101 103Wednesday, March 14, 2012
<Core Design>
Title
Size Document Number Rev
Date: Sheet of
Wistron Corporation
21F, 88, Sec.1, Hsin Tai Wu Rd., Hsichih,
Taipei Hsien 221, Taiwan, R.O.C.
2012 S-Series Richie 13.3
-1
SMBUS Block Diagram
A3
101 103Wednesday, March 14, 2012
<Core Design>

5
5
4
4
3
3
2
2
1
1
D D
C C
B B
A A
Title
Size Document Number Rev
Date: Sheet of
Wistron Corporation
21F, 88, Sec.1, Hsin Tai Wu Rd., Hsichih,
Taipei Hsien 221, Taiwan, R.O.C.
2012 S-Series Richie 13.3
-1
Thermal/Audio Block Diagram
A3
102 103Wednesday, March 14, 2012
<Core Design>
Title
Size Document Number Rev
Date: Sheet of
Wistron Corporation
21F, 88, Sec.1, Hsin Tai Wu Rd., Hsichih,
Taipei Hsien 221, Taiwan, R.O.C.
2012 S-Series Richie 13.3
-1
Thermal/Audio Block Diagram
A3
102 103Wednesday, March 14, 2012
<Core Design>
Title
Size Document Number Rev
Date: Sheet of
Wistron Corporation
21F, 88, Sec.1, Hsin Tai Wu Rd., Hsichih,
Taipei Hsien 221, Taiwan, R.O.C.
2012 S-Series Richie 13.3
-1
Thermal/Audio Block Diagram
A3
102 103Wednesday, March 14, 2012
<Core Design>

5
5
4
4
3
3
2
2
1
1
D D
C C
B B
A A
Title
Size Document Number Rev
Date: Sheet of
Wistron Corporation
21F, 88, Sec.1, Hsin Tai Wu Rd., Hsichih,
Taipei Hsien 221, Taiwan, R.O.C.
2012 S-Series Richie 13.3
-1
mSATA
A3
103 103Wednesday, March 14, 2012
<Core Design>
Title
Size Document Number Rev
Date: Sheet of
Wistron Corporation
21F, 88, Sec.1, Hsin Tai Wu Rd., Hsichih,
Taipei Hsien 221, Taiwan, R.O.C.
2012 S-Series Richie 13.3
-1
mSATA
A3
103 103Wednesday, March 14, 2012
<Core Design>
Title
Size Document Number Rev
Date: Sheet of
Wistron Corporation
21F, 88, Sec.1, Hsin Tai Wu Rd., Hsichih,
Taipei Hsien 221, Taiwan, R.O.C.
2012 S-Series Richie 13.3
-1
mSATA
A3
103 103Wednesday, March 14, 2012
<Core Design>
(Blanking)
