Wistron Angel CY UMA Schematics. Www.s Manuals.com. R1 Schematics
User Manual: Motherboard Wistron Angel-CY UMA - Schematics. Free.
Open the PDF directly: View PDF
.
Page Count: 103 [warning: Documents this large are best viewed by clicking the View PDF Link!]

www.rosefix.com
confidential, refer by Annie CSD
5
5
4
4
3
3
2
2
1
1
D D
C C
B B
A A
Title
Size Document Number Rev
Date: Sheet of
Wistron Corporation
21F, 88, Sec.1, Hsin Tai Wu Rd., Hsichih,
Taipei Hsien 221, Taiwan, R.O.C.
Angel-CY
1
Cover Page
A3
1 102
Monday, April 22, 2013
<Variant Name>
Title
Size Document Number Rev
Date: Sheet of
Wistron Corporation
21F, 88, Sec.1, Hsin Tai Wu Rd., Hsichih,
Taipei Hsien 221, Taiwan, R.O.C.
Angel-CY
1
Cover Page
A3
1 102
Monday, April 22, 2013
<Variant Name>
Title
Size Document Number Rev
Date: Sheet of
Wistron Corporation
21F, 88, Sec.1, Hsin Tai Wu Rd., Hsichih,
Taipei Hsien 221, Taiwan, R.O.C.
Angel-CY
1
Cover Page
A3
1 102
Monday, April 22, 2013
<Variant Name>
ANNIE: ONLY FOR ANNIE solution.
PSL: KBC795 PSL circuit for 10mW solution installed.
10mW: External circuit for 10mW solution installed.
65W: for 65W adaptor installed.
90W: for 90W adaptor installed.
DY :None Installed
DIS:DIS installed
DIS_Muxless :BOTH DIS or Muxless installed
DIS_PX:BOTH DIS or PX installed
DIS_PX_Muxless:DIS or PX or Muxless installed.
Muxless: Muxless installed.(PX4.0)
PX:MUX installed.(PX3.0)
PX_Muxless:BOTH PX or Muxless installed.
UMA:UMA installed
UMA_Muxless:BOTH UMA or Muxless installed
UMA_PX_Muxless:UMA or PX or Muxless installed
Intel PCH
UMA Schematics Document
IVY Bridge
Angel_CY
Wistron Confidential document, Anyone can not Duplicate,
Modify, Forward or any other purpose application without get
Wistron permission

5
5
4
4
3
3
2
2
1
1
D D
C C
B B
A A
Title
Size Document Number Rev
Date: Sheet of
Wistron Corporation
21F, 88, Sec.1, Hsin Tai Wu Rd., Hsichih,
Taipei Hsien 221, Taiwan, R.O.C.
Angel-CY
1
Block Diagram
A3
2 102
Monday, April 22, 2013
<Variant Name>
Title
Size Document Number Rev
Date: Sheet of
Wistron Corporation
21F, 88, Sec.1, Hsin Tai Wu Rd., Hsichih,
Taipei Hsien 221, Taiwan, R.O.C.
Angel-CY
1
Block Diagram
A3
2 102
Monday, April 22, 2013
<Variant Name>
Title
Size Document Number Rev
Date: Sheet of
Wistron Corporation
21F, 88, Sec.1, Hsin Tai Wu Rd., Hsichih,
Taipei Hsien 221, Taiwan, R.O.C.
Angel-CY
1
Block Diagram
A3
2 102
Monday, April 22, 2013
<Variant Name>
26
3D3V_AUX_S5
TPS51640
INPUTS
VCC_CORE
OUTPUTS
CPU DC/DC
DCBATOUT
TPS51225
DCBATOUT 5V_S5
OUTPUTS
3D3V_S5
SYSTEM DC/DC
INPUTS
5V_AUX_S5
INPUTS
SYSTEM DC/DC
OUTPUTS
SYW232
3D3V_S0 1D8V_S0
PCB LAYER
L1:Top
L2:VCC
L3:Signal
L4:GND
42~44
41
47
2869 25
69
L5:Signal
L6:Signal
L7:GND
L8:Bottom
60 71
LPC debug port
Project code : 91.4LJ01.001
PCB P/N :
Revision : 12313-1
NCT7718W
ALC3225
DMIx4
SPI
Flash ROM
8MB
KBC
Thermal
Int.
KB
LPC Bus
Intel CPU
DDRIII 1066/1333 Channel A
4,5,6,7,8,9,10,11,12,13
Angel-CY Block Diagram
USB 3.0x 1
Camera / Touch Sensor
49
WLAN on Board
802.11a/b/g
eDP
Intel
Panel
56
USB 2.0 ports (14)
High Definition Audio
SATA ports (6)
ACPI 1.1
LPC I/F
HDD
Azalia
CODEC
USB2.0 x 1
29
Digital MIC array
NPCE885P
PCIE 2.0 ports (8)
28
Fan
27
49
17,18,19,20,21,22,23,24,25,26
Touch
PAD
FDIx4x2
AZALIA
SMBus
IVY-Bridge
FSB: 1066 MHz
PCH HM77
Cougar Point
RAM x 16
RAM x 16
RAM x 16
RAM x 16
Card Reader
RTS5170
SD/MMC
USB x 1
USB3.0 x 1
SATA x1
63
mDP
DP
52
DDRIII 1066/1333 Channel B
14
3
Wistron Confidential document, Anyone can not Duplicate,
Modify, Forward or any other purpose application without get
Wistron permission
USB 3.0 ports (4)
SY8037
INPUTS
0D85V_S0
OUTPUTS
SYSTEM DC/DC
5V_S5
48
47
INPUTS
SYSTEM LOD
OUTPUTS
S-1339D
1D8V_S0 1D5V_S0
BT+
SYSTEM DC/DC
40
OUTPUTS
BQ24727
INPUTS
DCBATOUT
46
0D675V_S0
SYSTEM DC/DC
RT8207
DDR_VREF_S3
OUTPUTS
1D35V_S3
INPUTS
DCBATOUT
45
1D05V_VTT
TPS51363
OUTPUTS
DCBATOUT
INPUTS
SYSTEM DC/DC
VCC_GFXCORE
Speaker(1W)
14
14
14
USB3.0 x 1+ USB2.0 x 1
DDR3L-SO DIMM
15
2
PCIE x1
USB x1
USB2.0 x 1
USB2.0 x 1
Combo Mic
USB 2.0x 1
82

A
A
B
B
C
C
D
D
E
E
4 4
3 3
2 2
1 1
Title
Size Document Number Rev
Date: Sheet of
Wistron Corporation
21F, 88, Sec.1, Hsin Tai Wu Rd., Hsichih,
Taipei Hsien 221, Taiwan, R.O.C.
Angel-CY
1
Table of Content
A3
3 102
Monday, April 22, 2013
<Variant Name>
Title
Size Document Number Rev
Date: Sheet of
Wistron Corporation
21F, 88, Sec.1, Hsin Tai Wu Rd., Hsichih,
Taipei Hsien 221, Taiwan, R.O.C.
Angel-CY
1
Table of Content
A3
3 102
Monday, April 22, 2013
<Variant Name>
Title
Size Document Number Rev
Date: Sheet of
Wistron Corporation
21F, 88, Sec.1, Hsin Tai Wu Rd., Hsichih,
Taipei Hsien 221, Taiwan, R.O.C.
Angel-CY
1
Table of Content
A3
3 102
Monday, April 22, 2013
<Variant Name>
PCIE Routing
LANE2
LANE3 Card Reader
Onboard LANLANE4
Mini Card1(WLAN)
SATA Table
Pair
SATA
Device
0
5
4
3
2
1
HDD1
ODD
N/A
HDD2
N/A
ESATA
LANE1 Mini Card2(WWAN)
LANE5
LANE6
LANE7
LANE8 New Card
Intel GBE LAN
CFG[6:5]
CFG[7]
Processor Strapping
CFG[2]
Disabled - No Physical Display Port attached to
Embedded DisplayPort.
CFG[4]
Pin Name Strap Description Configuration (Default value for each bit is
1 unless specified otherwise)
1:
Huron River Schematic Checklist Rev.0_7
0:
PCI-Express Static
Lane Reversal
Normal Operation.
Lane Numbers Reversed 15 -> 0, 14 -> 1, ...
Default
Value
PCI-Express
Port Bifurcation
Straps
11 : x16 - Device 1 functions 1 and 2 disabled
10 : x8, x8 - Device 1 function 1 enabled ;
function 2 disabled
01 : Reserved - (Device 1 function 1 disabled ;
function 2 enabled)
00 : x8, x4, x4 - Device 1 functions 1 and 2
enabled
PEG DEFER TRAINING
1
0
1
1:
0: Enabled - An external Display Port device is
connectd to the EMBEDDED display Port
11
1:
0:
PEG Train immediately following xxRESETB de assertion
PEG Wait for BIOS for training
SPKR
Name Schematics Notes
HAD_DOCK_EN#
/GPIO[33]
HDA_SDO Weak internal pull-down. Do not pull high. Sampled at rising edge of RSMRST#.
HDA_SYNC
Huron River Schematic Checklist Rev.0_7
INIT3_3V# Weak internal pull-up. Leave as "No Connect".
GNT3#/GPIO55
GNT2#/GPIO53
GNT1#/GPIO51
Weak internal pull-down. Do not pull high. Sampled at rising edge of RSMRST#.
GPIO8 on PCH is the Integrated Clock Enable strap and is required to be pulled-down
using a 1k +/- 5% resistor. When this signal is sampled high at the rising edge of
RSMRST#, Integrated Clocking is enabled, When sampled low, Buffer Through Mode is
enabled.
PCH Strapping
SPI_MOSI
Internal weak Pull-down.
Connect to Vcc3_3 with 8.2-kΩ
- 10-kΩ weak pull-up resistor.
NV_ALE
Enable Danbury:
Disable Danbury:
NC_CLE DMI termination voltage. Weak internal pull-up. Do not pull low.
GPIO15
GPIO8
Reboot option at power-up
Default Mode:
No Reboot Mode with TCO Disabled:
Connect to Vcc3_3 with 8.2-k? weak pull-up resistor.
Left floating, no pull-down required.
Connect to +NVRAM_VCCQ with 8.2-kohm
weak pull-up resistor [CRB has it pulled up
with 1-kohm no-stuff resistor]
Leave floating (internal pull-down)
Low (0) - Flash Descriptor Security will be overridden. Also,
when this signals is sampled on the rising edge of PWROK
then it will also disable Intel ME and its features.
High (1) - Security measure defined in the Flash Descriptor will be enabled.
Platform design should provide appropriate pull-up or pull-down depending on
the desired settings. If a jumper option is used to tie this signal to GND as
required by the functional strap, the signal should be pulled low through a weak
pull-down in order to avoid asserting HDA_DOCK_EN# inadvertently.
Note: CRB recommends 1-kohm pull-down for FD Override. There is an internal
pull-up of 20 kohm for DA_DOCK_EN# which is only enabled at boot/reset for
strapping functions.
GPIO27
Default = Do not connect (floating)
High(1) = Enables the internal VccVRM to have a clean supply for
analog rails. No need to use on-board filter circuit.
Low (0) = Disables the VccVRM. Need to use on-board filter
circuits for analog rails.
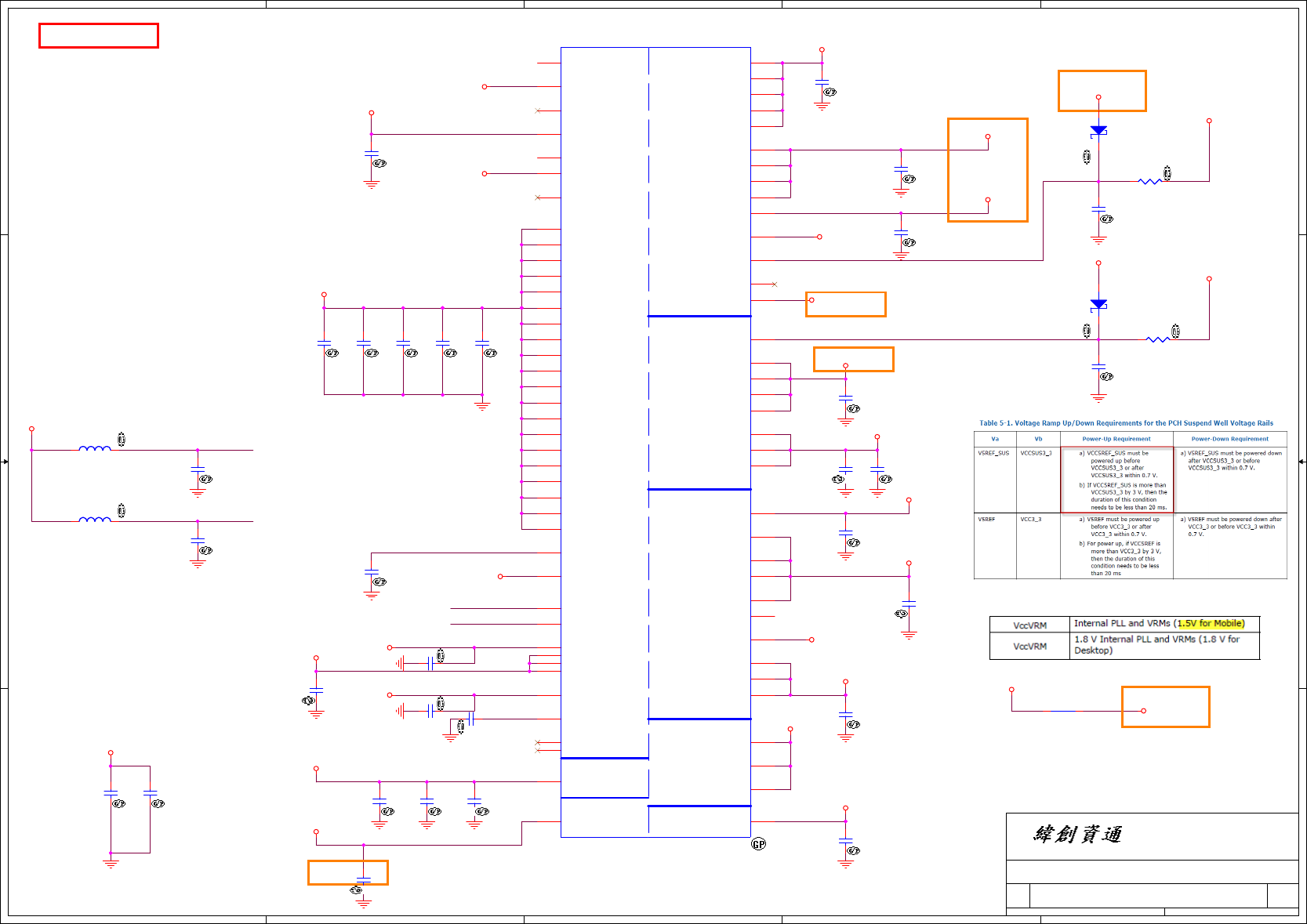
Voltage Rails
VOLTAGE DESCRIPTION
ACTIVE IN
POWER PLANE
CPU Core Rail
Graphics Core Rail
AC Brick Mode only
Legacy WOL
Powered by Li Coin Cell in G3
and +V3ALW in Sx
3D3V_AUX_KBC
3.3V
DSW, Sx ON for supporting Deep Sleep states
S0
S3
All S states
WOL_EN
G3, Sx
5V_S0
3D3V_S0
1D8V_S0
1D5V_S0
1D05V_VTT
0D85V_S0
0D75V_S0
VCC_CORE
VCC_GFXCORE
1D8V_VGA_S0
3D3V_VGA_S0
1V_VGA_S0
5V
3.3V
1.8V
1.5V
1.05V
0.95 - 0.85V
0.75V
0.35V to 1.5V
0.4 to 1.25V
1.8V
3.3V
1V
5V
1.5V
0.75V
5V_USBX_S3
1D5V_S3
DDR_VREF_S3
BT+
DCBATOUT
5V_S5
5V_AUX_S5
3D3V_S5
3D3V_AUX_S5
6V-14.1V
6V-14.1V
5V
5V
3.3V
3.3V
3.3V3D3V_LAN_S5
3.3V
3D3V_AUX_S5
GNT[3:0]# functionality is not available on Mobile.
Mobile: Used as GPIO only
Pull-up resistors are not required on these signals.
If pull-ups are used, they should be tied to the Vcc3_3power rail.
Enable Danbury:
Disable Danbury:
Low (1) - Intel ME Crypto Transport Layer Security (TLS) cipher suite with no
confidentiality High (1) - Intel ME Crypto Transport Layer Security (TLS) cipher
suite with confidentiality
Note : This is an un-muxed signal.
This signal has a weak internal pull-down of 20 kohm which is enabled when PWROK is low.
Sampled at rising edge of RSMRST#.
CRB has a 1-kohm pull-up on this signal to +3.3VA rail.
SML1_CLK/SML1_DATA
PCH_SMBDATA/PCH_SMBCLK
PCH_SMBDATA/PCH_SMBCLK
PCH_SMBDATA/PCH_SMBCLK
PCH_SMBDATA/PCH_SMBCLK
Device
I C / SMBus Addresses
2
EC SMBus 1
Battery
CHARGER
EC SMBus 2
PCH
eDP
PCH SMBus
SO-DIMMA (SPD)
SO-DIMMB (SPD)
Digital Pot
G-Sensor
MINI
BAT_SCL/BAT_SDA
SMBus ADDRESSES
HURON RIVER ORB
Address Hex Bus Ref Des
USB3.0
Dock
USB Table
13
EDP CAMERA
12
X
Mini Card1 (WLAN)
Fingerprint
X
New Card
USB Ext. port 2
10
0
11
USB Ext. port 1 (HS)
Pair
4
5
2
3
1
Device
6
7
8
9
BLUETOOTH
Touch Panel / 3G SIM
CARD READER
USB Ext. port 4 / E-SATA /USB CHARGER
CAMERA
Mini Card2 (WWAN)
BAT_SCL/BAT_SDA
BAT_SCL/BAT_SDA
SML1_CLK/SML1_DATA
SML1_CLK/SML1_DATA
PCH_SMBDATA/PCH_SMBCLK
PCH_SMBDATA/PCH_SMBCLK
Wistron Confidential document, Anyone can not Duplicate,
Modify, Forward or any other purpose application without get
Wistron permission

5
5
4
4
3
3
2
2
1
1
D D
C C
B B
A A
DP_COMP
FDI_TXP4
FDI_TXP5
DMI_TXN0
DMI_TXN1
DMI_TXN2
DMI_TXN3
DMI_TXP0
DMI_TXP1
DMI_TXP2
DMI_TXP3
DMI_RXN0
DMI_RXN1
DMI_RXN2
DMI_RXN3
DMI_RXP0
DMI_RXP1
DMI_RXP2
DMI_RXP3
FDI_TXP6
FDI_TXP7
FDI_TXN0
FDI_TXN1
FDI_TXN3
FDI_TXN4
FDI_TXN5
FDI_TXN6
FDI_TXN7
FDI_TXN2
FDI_TXP0
FDI_TXP1
FDI_TXP2
FDI_TXP3
PEG_IRCOMP_R
CPU_EDP_HPD#
1D05V_VTT
1D05V_VTT
1D05V_VTT
DMI_RXN[3:0]19
DMI_RXP[3:0]19
DMI_TXN[3:0]19
DMI_TXP[3:0]19
FDI_TXN[7:0]19
FDI_TXP[7:0]19
FDI_FSYNC019 FDI_FSYNC119
FDI_INT19
FDI_LSYNC019 FDI_LSYNC119
CPU_EDP_HPD#49
CPU_EDP_AUXP49 CPU_EDP_AUXN49
CPU_EDP_DATA0#49 CPU_EDP_DATA1#49
CPU_EDP_DATA049 CPU_EDP_DATA149
Title
Size Document Number Rev
Date: Sheet of
Wistron Corporation
21F, 88, Sec.1, Hsin Tai Wu Rd., Hsichih,
Taipei Hsien 221, Taiwan, R.O.C.
Angel-CY 1
CPU (PCIE/DMI/FDI)
A3
4 102
Monday, April 22, 2013
<Variant Name>
Title
Size Document Number Rev
Date: Sheet of
Wistron Corporation
21F, 88, Sec.1, Hsin Tai Wu Rd., Hsichih,
Taipei Hsien 221, Taiwan, R.O.C.
Angel-CY 1
CPU (PCIE/DMI/FDI)
A3
4 102
Monday, April 22, 2013
<Variant Name>
Title
Size Document Number Rev
Date: Sheet of
Wistron Corporation
21F, 88, Sec.1, Hsin Tai Wu Rd., Hsichih,
Taipei Hsien 221, Taiwan, R.O.C.
Angel-CY 1
CPU (PCIE/DMI/FDI)
A3
4 102
Monday, April 22, 2013
<Variant Name>
SSID = CPU
Wistron Confidential document, Anyone can not Duplicate,
Modify, Forward or any other purpose application without get
Wistron permission
1 2
R402
24D9R2F-L-GP
R402
24D9R2F-L-GP
DMI_RX#0
M2
DMI_RX#1
P6
DMI_RX#2
P1
DMI_RX#3
P10
DMI_RX0
N3
DMI_RX1
P7
DMI_RX2
P3
DMI_RX3
P11
DMI_TX#0
K1
DMI_TX#1
M8
DMI_TX#2
N4
DMI_TX#3
R2
DMI_TX0
K3
DMI_TX1
M7
DMI_TX3
T3 DMI_TX2
P4
FDI0_TX#0
U7
FDI0_TX#1
W11
FDI0_TX#2
W1
FDI0_TX#3
AA6
FDI1_TX#0
W6
FDI1_TX#1
V4
FDI1_TX#2
Y2
FDI1_TX#3
AC9
FDI0_TX0
U6
FDI0_TX1
W10
FDI0_TX2
W3
FDI0_TX3
AA7
FDI1_TX0
W7
FDI1_TX1
T4
FDI1_TX2
AA3
FDI1_TX3
AC8
FDI0_FSYNC
AA11
FDI1_FSYNC
AC12
FDI_INT
U11
FDI0_LSYNC
AA10
FDI1_LSYNC
AG8
PEG_ICOMPI G3
PEG_ICOMPO G1
PEG_RCOMPO G4
PEG_RX#0 H22
PEG_RX#1 J21
PEG_RX#2 B22
PEG_RX#3 D21
PEG_RX#4 A19
PEG_RX#5 D17
PEG_RX#6 B14
PEG_RX#7 D13
PEG_RX#8 A11
PEG_RX#9 B10
PEG_RX#10 G8
PEG_RX#11 A8
PEG_RX#12 B6
PEG_RX#13 H8
PEG_RX#14 E5
PEG_RX#15 K7
PEG_RX0 K22
PEG_RX1 K19
PEG_RX2 C21
PEG_RX3 D19
PEG_RX4 C19
PEG_RX5 D16
PEG_RX6 C13
PEG_RX7 D12
PEG_RX8 C11
PEG_RX9 C9
PEG_RX10 F8
PEG_RX11 C8
PEG_RX12 C5
PEG_RX13 H6
PEG_RX14 F6
PEG_RX15 K6
PEG_TX#0 G22
PEG_TX#1 C23
PEG_TX#2 D23
PEG_TX#3 F21
PEG_TX#4 H19
PEG_TX#5 C17
PEG_TX#6 K15
PEG_TX#7 F17
PEG_TX#8 F14
PEG_TX#9 A15
PEG_TX#10 J14
PEG_TX#11 H13
PEG_TX#12 M10
PEG_TX#13 F10
PEG_TX#14 D9
PEG_TX#15 J4
PEG_TX0 F22
PEG_TX1 A23
PEG_TX2 D24
PEG_TX3 E21
PEG_TX4 G19
PEG_TX5 B18
PEG_TX6 K17
PEG_TX7 G17
PEG_TX8 E14
PEG_TX9 C15
PEG_TX10 K13
PEG_TX11 G13
PEG_TX12 K10
PEG_TX13 G10
PEG_TX14 D8
PEG_TX15 K4
EDP_AUX
AF4 EDP_AUX#
AG4
EDP_TX0
AC1
EDP_TX1
AA4
EDP_TX2
AE10
EDP_TX3
AE6
EDP_COMPIO
AF3
EDP_HPD#
AG11 EDP_ICOMPO
AD2
EDP_TX#0
AC3
EDP_TX#1
AC4
EDP_TX#2
AE11
EDP_TX#3
AE7
PCI EXPRESS -- GRAPHICS
DMI Intel(R) FDI eDP
1 OF 9
CPU2A
IVY-BRIDGE-GP-NF
71.00IVY.A0U
PCI EXPRESS -- GRAPHICS
DMI Intel(R) FDI eDP
1 OF 9
CPU2A
IVY-BRIDGE-GP-NF
71.00IVY.A0U
1 2
R401
24D9R2F-L-GP
R401
24D9R2F-L-GP
12
R403
1KR2F-L1-GP
R403
1KR2F-L1-GP

5
5
4
4
3
3
2
2
1
1
D D
C C
B B
A A
SM_RCOMP_0
SM_RCOMP_1
SM_RCOMP_2
H_PROCHOT#_R
H_PROCHOT#
XDP_TRST#
XDP_TDO
XDP_DBRESET#
BUF_CPU_RST#
XDP_DBRESET#
BUF_CPU_RST#
XDP_TRST#
XDP_TDO
1D05V_VTT
3D3V_S0
1D05V_VTT
H_PM_SYNC19
H_PECI27
CLK_EXP_P 20
CLK_EXP_N 20
H_SNB_IVB#22
H_THERMTRIP#22,36
H_CPUPWRGD22,97
VDDPWRGOOD37
PLT_RST#18,27,36,65,71,77,97
H_PROCHOT#27,40,42
SM_DRAMRST# 37
CLK_DP_P 20
CLK_DP_N 20
Title
Size Document Number Rev
Date: Sheet of
Wistron Corporation
21F, 88, Sec.1, Hsin Tai Wu Rd., Hsichih,
Taipei Hsien 221, Taiwan, R.O.C.
Angel-CY 1
CPU (THERMAL/CLOCK/PM )
A3
5 102
Monday, April 22, 2013
<Variant Name>
Title
Size Document Number Rev
Date: Sheet of
Wistron Corporation
21F, 88, Sec.1, Hsin Tai Wu Rd., Hsichih,
Taipei Hsien 221, Taiwan, R.O.C.
Angel-CY 1
CPU (THERMAL/CLOCK/PM )
A3
5 102
Monday, April 22, 2013
<Variant Name>
Title
Size Document Number Rev
Date: Sheet of
Wistron Corporation
21F, 88, Sec.1, Hsin Tai Wu Rd., Hsichih,
Taipei Hsien 221, Taiwan, R.O.C.
Angel-CY 1
CPU (THERMAL/CLOCK/PM )
A3
5 102
Monday, April 22, 2013
<Variant Name>
SSID = CPU
Wistron Confidential document, Anyone can not Duplicate,
Modify, Forward or any other purpose application without get
Wistron permission
1 2
R503
10KR2J-L-GP
R503
10KR2J-L-GP
12
C502
SC47P50V2JN-3GP
C502
SC47P50V2JN-3GP
1 2
R508 200R2F-L1-GPR508 200R2F-L1-GP
1 2
R507 25D5R2F-GPR507 25D5R2F-GP
SM_RCOMP1 BE43
SM_RCOMP2 BG43
SM_DRAMRST# AT30
SM_RCOMP0 BF44
BCLK# H2
BCLK J3
DPLL_REF_CLK# AG1
DPLL_REF_CLK AG3
CATERR#
C49
PECI
A48
PROCHOT#
C45
THERMTRIP#
D45
SM_DRAMPWROK
BE45
RESET#
D44
PRDY# N53
PREQ# N55
TCK L56
TMS L55
TRST# J58
TDI M60
TDO L59
DBR# K58
BPM#0 G58
BPM#1 E55
BPM#2 E59
BPM#3 G55
BPM#4 G59
BPM#5 H60
BPM#6 J59
BPM#7 J61
PM_SYNC
C48
PROC_DETECT#
C57
PROC_SELECT#
F49
UNCOREPWRGOOD
B46
CLOCKS
MISC THERMAL PWR MANAGEMENT
DDR3
MISC
JTAG & BPM
2 OF 9
CPU2B
IVY-BRIDGE-GP-NF
71.00IVY.A0U
CLOCKS
MISC THERMAL PWR MANAGEMENT
DDR3
MISC
JTAG & BPM
2 OF 9
CPU2B
IVY-BRIDGE-GP-NF
71.00IVY.A0U
1 2
R513
56R2J-L1-GP
R513
56R2J-L1-GP
1
2
3
4 5
6
7
8
RN503
SRN1K5J-1-GP
RN503
SRN1K5J-1-GP
1 2
R501
62R2J-GP
R501
62R2J-GP
12
R502
4K99R2F-L-GP
R502
4K99R2F-L-GP
1 2
R506 140R2F-GPR506 140R2F-GP
1
2 3
4
RN502
SRN51J-GP
RN502
SRN51J-GP

5
5
4
4
3
3
2
2
1
1
D D
C C
B B
A A
M_A_DQ44
M_A_DQ36
M_A_DQ47
M_A_DQ40
M_A_DQ39
M_A_DQ37
M_A_DQ35
M_A_DQ34
M_A_DQ59
M_A_DQ54
M_A_DQ53
M_A_DQ63
M_A_DQ60
M_A_DQ61
M_A_DQ58
M_A_DQ51
M_A_DQ48
M_A_DQ57
M_A_DQ55
M_A_DQ49
M_A_DQ50
M_A_DQ62
M_A_DQ52
M_A_DQ56
M_A_DQ0
M_A_DQ1
M_A_DQ2
M_A_DQ3
M_A_DQ7
M_A_DQ5
M_A_DQ4
M_A_DQ6
M_A_DQ12
M_A_DQ10
M_A_DQ13
M_A_DQ9
M_A_DQ8
M_A_DQ11
M_A_DQ15
M_A_DQ14
M_A_DQ27
M_A_DQ25
M_A_DQ20
M_A_DQ19
M_A_DQ30
M_A_DQ18
M_A_DQ16
M_A_DQ28
M_A_DQ17
M_A_DQ26
M_A_DQ31
M_A_DQ29
M_A_DQ22
M_A_DQ23
M_A_DQ24
M_A_DQ21
M_A_DQ46
M_A_DQ42
M_A_DQ38
M_A_DQ32
M_A_DQ45
M_A_DQ33
M_A_DQ43
M_A_DQ41
M_A_A7
M_A_A12
M_A_A14
M_A_A13
M_A_A9
M_A_A15
M_A_A10
M_A_A0
M_A_A6
M_A_A8
M_A_A1
M_A_A2
M_A_A3
M_A_A4
M_A_A5
M_A_A11
M_A_DQS4
M_A_DQS3
M_A_DQS5
M_A_DQS6
M_A_DQS7
M_A_DQS2
M_A_DQS1
M_A_DQS0
M_A_DQS#4
M_A_DQS#5
M_A_DQS#6
M_A_DQS#7
M_A_DQS#3
M_A_DQS#2
M_A_DQS#1
M_A_DQS#0
M_B_DQ0
M_B_DQ1
M_B_DQ2
M_B_DQ3
M_B_DQ4
M_B_DQ5
M_B_DQ6
M_B_DQ7
M_B_DQ8
M_B_DQ9
M_B_DQ10
M_B_DQ11
M_B_DQ15
M_B_DQ13
M_B_DQ12
M_B_DQ14
M_B_DQ16
M_B_DQ17
M_B_DQ18
M_B_DQ19
M_B_DQ23
M_B_DQ21
M_B_DQ20
M_B_DQ22
M_B_DQ28
M_B_DQ26
M_B_DQ29
M_B_DQ25
M_B_DQ31
M_B_DQ24
M_B_DQ27
M_B_DQ30
M_B_DQ32
M_B_DQ33
M_B_DQ34
M_B_DQ35
M_B_DQ39
M_B_DQ37
M_B_DQ36
M_B_DQ38
M_B_DQ44
M_B_DQ42
M_B_DQ45
M_B_DQ41
M_B_DQ47
M_B_DQ40
M_B_DQ43
M_B_DQ46
M_B_DQ48
M_B_DQ49
M_B_DQ50
M_B_DQ51
M_B_DQ55
M_B_DQ53
M_B_DQ52
M_B_DQ54
M_B_DQ60
M_B_DQ58
M_B_DQ61
M_B_DQ57
M_B_DQ63
M_B_DQ56
M_B_DQ59
M_B_DQ62
M_B_DQS0
M_B_DQS1
M_B_DQS2
M_B_DQS3
M_B_DQS4
M_B_DQS5
M_B_DQS6
M_B_DQS7
M_B_DQS#3
M_B_DQS#2
M_B_DQS#1
M_B_DQS#0
M_B_DQS#7
M_B_DQS#6
M_B_DQS#5
M_B_DQS#4
M_B_A5
M_B_A6
M_B_A7
M_B_A8
M_B_A9
M_B_A10
M_B_A11
M_B_A12
M_B_A13
M_B_A14
M_B_A15
M_B_A4
M_B_A3
M_B_A2
M_B_A1
M_B_A0
M_A_DQ[63:0]14
M_A_DIM0_ODT0 14
M_A_A[15:0] 14
M_A_DQS[7:0] 14
M_A_DQS#[7:0] 14
M_A_DIM0_CS#0 14
M_A_DIM0_CKE0 14
M_A_DIM0_CLK_DDR0 14
M_A_DIM0_CLK_DDR#0 14
M_A_BS014
M_A_CAS#14 M_A_RAS#14 M_A_WE#14
M_A_BS114 M_A_BS214
M_B_CAS#15 M_B_RAS#15 M_B_WE#15
M_B_BS015 M_B_BS115 M_B_BS215
M_B_DQ[63:0]15
M_B_A[15:0] 15
M_B_DQS[7:0] 15
M_B_DQS#[7:0] 15
M_B_DIM0_CKE0 15
M_B_DIM0_CKE1 15
M_B_DIM0_CS#0 15
M_B_DIM0_CS#1 15
M_B_DIM0_ODT0 15
M_B_DIM0_ODT1 15
M_B_DIM0_CLK_DDR0 15
M_B_DIM0_CLK_DDR#0 15
M_B_DIM0_CLK_DDR1 15
M_B_DIM0_CLK_DDR#1 15
Title
Size Document Number Rev
Date: Sheet of
Wistron Corporation
21F, 88, Sec.1, Hsin Tai Wu Rd., Hsichih,
Taipei Hsien 221, Taiwan, R.O.C.
Angel-CY 1
CPU (DDR)
A3
6 102
Monday, April 22, 2013
<Variant Name>
Title
Size Document Number Rev
Date: Sheet of
Wistron Corporation
21F, 88, Sec.1, Hsin Tai Wu Rd., Hsichih,
Taipei Hsien 221, Taiwan, R.O.C.
Angel-CY 1
CPU (DDR)
A3
6 102
Monday, April 22, 2013
<Variant Name>
Title
Size Document Number Rev
Date: Sheet of
Wistron Corporation
21F, 88, Sec.1, Hsin Tai Wu Rd., Hsichih,
Taipei Hsien 221, Taiwan, R.O.C.
Angel-CY 1
CPU (DDR)
A3
6 102
Monday, April 22, 2013
<Variant Name>
SSID = CPU
Wistron Confidential document, Anyone can not Duplicate,
Modify, Forward or any other purpose application without get
Wistron permission
SB_CK0 BA34
SB_CK1 BA36
SB_CK#0 AY34
SB_CK#1 BB36
SB_CKE0 AR22
SB_CKE1 BF27
SB_ODT0 AT43
SB_ODT1 BG47
SB_DQS4 BE51
SB_DQS#4 BG51
SB_DQS5 BA61
SB_DQS#5 BA59
SB_DQS6 AR59
SB_DQS#6 AT60
SB_DQS7 AK61
SB_DQS#7 AK59
SB_DQS0 AM2
SB_DQS#0 AL3
SB_DQS1 AV1
SB_DQS#1 AV3
SB_DQS2 BE11
SB_DQS#2 BG11
SB_DQS3 BD18
SB_DQS#3 BD17
SB_MA0 BF32
SB_MA1 BE33
SB_MA2 BD33
SB_MA3 AU30
SB_MA4 BD30
SB_MA5 AV30
SB_MA6 BG30
SB_MA7 BD29
SB_MA8 BE30
SB_MA9 BE28
SB_MA10 BD43
SB_MA11 AT28
SB_MA12 AV28
SB_MA13 BD46
SB_MA14 AT26
SB_MA15 AU22
SB_DQ0
AL4
SB_DQ1
AL1
SB_DQ2
AN3
SB_DQ3
AR4
SB_DQ4
AK4
SB_DQ5
AK3
SB_DQ6
AN4
SB_DQ7
AR1
SB_DQ8
AU4
SB_DQ9
AT2
SB_DQ10
AV4
SB_DQ11
BA4
SB_DQ12
AU3
SB_DQ13
AR3
SB_DQ14
AY2
SB_DQ15
BA3
SB_DQ16
BE9
SB_DQ17
BD9
SB_DQ18
BD13
SB_DQ19
BF12
SB_DQ20
BF8
SB_DQ21
BD10
SB_DQ22
BD14
SB_DQ23
BE13
SB_DQ24
BF16
SB_DQ25
BE17
SB_DQ26
BE18
SB_DQ27
BE21
SB_DQ28
BE14
SB_DQ29
BG14
SB_DQ30
BG18
SB_DQ31
BF19
SB_DQ32
BD50
SB_DQ33
BF48
SB_DQ34
BD53
SB_DQ35
BF52
SB_DQ36
BD49
SB_DQ37
BE49
SB_DQ38
BD54
SB_DQ39
BE53
SB_DQ40
BF56
SB_DQ41
BE57
SB_DQ42
BC59
SB_DQ43
AY60
SB_DQ44
BE54
SB_DQ45
BG54
SB_DQ46
BA58
SB_DQ47
AW59
SB_DQ48
AW58
SB_DQ49
AU58
SB_DQ50
AN61
SB_DQ51
AN59
SB_DQ52
AU59
SB_DQ53
AU61
SB_DQ54
AN58
SB_DQ55
AR58
SB_DQ56
AK58
SB_DQ57
AL58
SB_DQ58
AG58
SB_DQ59
AG59
SB_DQ60
AM60
SB_DQ61
AL59
SB_DQ62
AF61
SB_DQ63
AH60
SB_CS#0 BE41
SB_CS#1 BE47
SB_CAS#
AV43
SB_RAS#
BF40
SB_WE#
BD45
SB_BS0
BG39
SB_BS1
BD42
SB_BS2
AT22
DDR SYSTEM MEMORY B
4 OF 9
CPU2D
IVY-BRIDGE-GP-NF
DDR SYSTEM MEMORY B
4 OF 9
CPU2D
IVY-BRIDGE-GP-NF
SA_CK0 AU36
SA_CK1 AT40
SA_CK#0 AV36
SA_CK#1 AU40
SA_CKE0 AY26
SA_CKE1 BB26
SA_CS#0 BB40
SA_CS#1 BC41
SA_ODT0 AY40
SA_ODT1 BA41
SA_DQS0 AJ11
SA_DQS#0 AL11
SA_DQS1 AR10
SA_DQS#1 AR8
SA_DQS2 AY11
SA_DQS#2 AV11
SA_DQS3 AU17
SA_DQS4 AW45
SA_DQS#4 AV45
SA_DQS5 AV51
SA_DQS#5 AY51
SA_DQS6 AT56
SA_DQS#6 AT55
SA_DQS7 AK54
SA_DQS#7 AK55
SA_MA0 BG35
SA_MA1 BB34
SA_MA2 BE35
SA_MA3 BD35
SA_MA4 AT34
SA_MA5 AU34
SA_MA6 BB32
SA_MA7 AT32
SA_MA8 AY32
SA_MA9 AV32
SA_MA10 BE37
SA_MA11 BA30
SA_MA12 BC30
SA_MA13 AW41
SA_MA14 AY28
SA_MA15 AU26
SA_DQ0
AG6
SA_DQ1
AJ6
SA_DQ2
AP11
SA_DQ3
AL6
SA_DQ4
AJ10
SA_DQ5
AJ8
SA_DQ6
AL8
SA_DQ7
AL7
SA_DQ8
AR11
SA_DQ9
AP6
SA_DQ10
AU6
SA_DQ11
AV9
SA_DQ12
AR6
SA_DQ13
AP8
SA_DQ14
AT13
SA_DQ15
AU13
SA_DQ16
BC7
SA_DQ17
BB7
SA_DQ18
BA13
SA_DQ19
BB11
SA_DQ20
BA7
SA_DQ21
BA9
SA_DQ22
BB9
SA_DQ23
AY13
SA_DQ24
AV14
SA_DQ25
AR14
SA_DQ26
AY17
SA_DQ27
AR19
SA_DQ28
BA14
SA_DQ29
AU14
SA_DQ30
BB14
SA_DQ31
BB17
SA_DQ32
BA45
SA_DQ33
AR43
SA_DQ34
AW48
SA_DQ35
BC48
SA_DQ36
BC45
SA_DQ37
AR45
SA_DQ38
AT48
SA_DQ39
AY48
SA_DQ40
BA49
SA_DQ41
AV49
SA_DQ42
BB51
SA_DQ43
AY53
SA_DQ44
BB49
SA_DQ45
AU49
SA_DQ46
BA53
SA_DQ47
BB55
SA_DQ48
BA55
SA_DQ49
AV56
SA_DQ50
AP50
SA_DQ51
AP53
SA_DQ52
AV54
SA_DQ53
AT54
SA_DQ54
AP56
SA_DQ55
AP52
SA_DQ56
AN57
SA_DQ57
AN53
SA_DQ58
AG56
SA_DQ59
AG53
SA_DQ60
AN55
SA_DQ61
AN52
SA_DQ62
AG55
SA_DQ63
AK56
SA_CAS#
BE39
SA_RAS#
BD39
SA_WE#
AT41
SA_BS0
BD37
SA_BS1
BF36
SA_BS2
BA28
SA_DQS#3 AT17
DDR SYSTEM MEMORY A
3 OF 9
CPU2C
IVY-BRIDGE-GP-NF
DDR SYSTEM MEMORY A
3 OF 9
CPU2C
IVY-BRIDGE-GP-NF

5
5
4
4
3
3
2
2
1
1
D D
C C
B B
A A
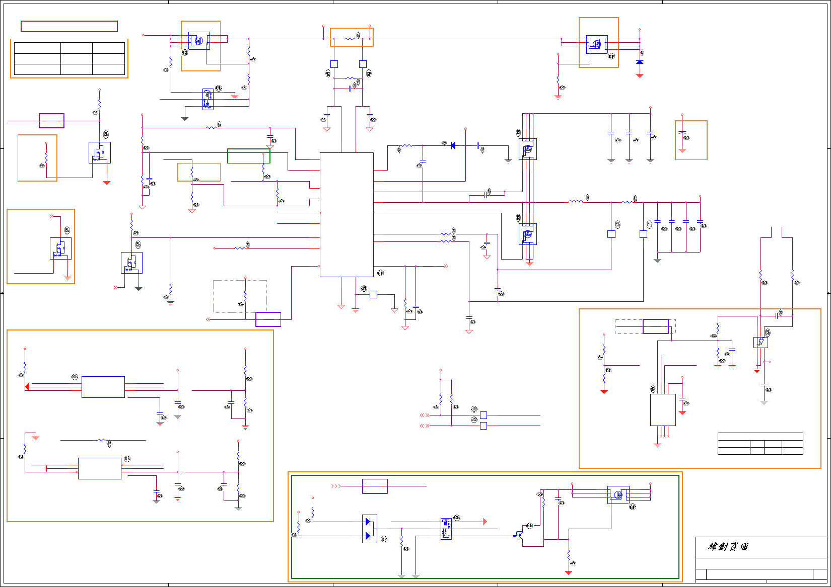
CFG4
Title
Size Document Number Rev
Date: Sheet of
Wistron Corporation
21F, 88, Sec.1, Hsin Tai Wu Rd., Hsichih,
Taipei Hsien 221, Taiwan, R.O.C.
Angel-CY 1
CPU (RESERVED)
A3
7 102
Monday, April 22, 2013
<Variant Name>
Title
Size Document Number Rev
Date: Sheet of
Wistron Corporation
21F, 88, Sec.1, Hsin Tai Wu Rd., Hsichih,
Taipei Hsien 221, Taiwan, R.O.C.
Angel-CY 1
CPU (RESERVED)
A3
7 102
Monday, April 22, 2013
<Variant Name>
Title
Size Document Number Rev
Date: Sheet of
Wistron Corporation
21F, 88, Sec.1, Hsin Tai Wu Rd., Hsichih,
Taipei Hsien 221, Taiwan, R.O.C.
Angel-CY 1
CPU (RESERVED)
A3
7 102
Monday, April 22, 2013
<Variant Name>
SSID = CPU
CFG[6:5]
CFG[17:7]
CFG[2]
CFG[4]
Pin Name Strap Description Configuration (Default value for each bit is 1 unless specified otherwise)
PCIe Static x16 Lane
Numbering Reversal.
Default Value
PCI-Express
Port Bifurcation
Straps
Reserved configuration
lands. A test point may
be placed on the board
for these lands.
0
0
00
CFG[0]
Connect a series 1 kOhms resistor on the critical CFG[0
trace in a manner which does not introduce any stubs
to CFG[0] trace.
Route as needed from the opposite side of this series
isolation resistor to the debug port.
ITP will drive the net to GND.
1: Normal Operation;
Lane # definition matches socket pin map definition
0:Lane Reversed
Display Port
Presence strap
1:Disabled - No Physical Display Port attached to
Embedded DisplayPort
No connect for disable
0:Enabled - An external Display Port device is connected to
the Embedded Display Port
Pull-down to GND through a 1KΩ ± 5%
resistor to enable port
00 = 1 x 8, 2 x 4 PCI Express
01 = reserved
10 = 2 x 8 PCI Express
11 = 1 x 16 PCI Express
Wistron Confidential document, Anyone can not Duplicate,
Modify, Forward or any other purpose application without get
Wistron permission
CFG0
B50
CFG1
C51
CFG2
B54
CFG3
D53
CFG4
A51
CFG5
C53
CFG6
C55
CFG7
H49
CFG8
A55
CFG9
H51
CFG10
K49
CFG11
K53
CFG12
F53
CFG13
G53
CFG14
L51
CFG15
F51
CFG16
D52
CFG17
L53
DC_TEST_A4 A4
DC_TEST_A58 A58
DC_TEST_A59 A59
DC_TEST_A61 A61
DC_TEST_BD1 BD1
DC_TEST_BD61 BD61
DC_TEST_BE1 BE1
DC_TEST_BE3 BE3
DC_TEST_BE59 BE59
DC_TEST_BE61 BE61
DC_TEST_BG1 BG1
DC_TEST_BG3 BG3
DC_TEST_BG4 BG4
DC_TEST_BG58 BG58
DC_TEST_BG59 BG59
DC_TEST_BG61 BG61
DC_TEST_C4 C4
DC_TEST_C59 C59
DC_TEST_C61 C61
DC_TEST_D1 D1
DC_TEST_D3 D3
DC_TEST_D61 D61
VCC_VAL_SENSE
H43
VSS_VAL_SENSE
K43
VAXG_VAL_SENSE
H45
VSSAXG_VAL_SENSE
K45
VCC_DIE_SENSE
F48
RSVD41 AH2
RSVD42 AG13
RSVD43 AM14
RSVD44 AM15
RSVD8
BA19
RSVD9
AV19
RSVD10
AT21
RSVD11
BB21
RSVD12
BB19
RSVD13
AY21
RSVD14
BA22
RSVD15
AY22
RSVD16
AU19
RSVD17
AU21
RSVD18
BD21
RSVD19
BD22
RSVD20
BD25
RSVD21
BD26
RSVD22
BG22
RSVD23
BE22
RSVD24
BG26
RSVD25
BE26
RSVD26
BF23
RSVD27
BE24
RSVD45 N50
RSVD30 N42
RSVD31 L42
RSVD32 L45
RSVD33 L47
RSVD34 M13
RSVD35 M14
RSVD36 U14
RSVD37 W14
RSVD38 P13
RSVD39 AT49
RSVD40 K24
RSVD6
H48
RSVD7
K48
RSVD47
G48
BCLK_ITP N59
BCLK_ITP# N58
RESERVED
5 OF 9
CPU2E
IVY-BRIDGE-GP-NF
71.00IVY.A0U
RESERVED
5 OF 9
CPU2E
IVY-BRIDGE-GP-NF
71.00IVY.A0U
12
R702
1KR2J-L2-GP
R702
1KR2J-L2-GP

5
5
4
4
3
3
2
2
1
1
D D
C C
B B
A A
H_CPU_SVIDCLK
H_CPU_SVIDALRT#
H_CPU_SVIDDAT
VCC_CORE
1D05V_VTT
1D05V_VTT
1D05V_VTT
1D05V_VTT
1D05V_VTT
VCC_CORE
1D05V_VTT
VCC_CORE
H_CPU_SVIDDAT 42
VR_SVID_ALERT# 42
H_CPU_SVIDCLK 42
VSSSENSE 43
VCCSENSE 43
VCCIO_SENSE 45
VSSIO_SENSE 45
Title
Size Document Number Rev
Date: Sheet of
Wistron Corporation
21F, 88, Sec.1, Hsin Tai W u Rd., Hsichih,
Taipei Hsien 221, Taiwan, R.O.C.
Angel-CY 1
CPU (VCC_CORE)
A2
8 102
Monday, April 22, 2013
<Variant Name>
Title
Size Document Number Rev
Date: Sheet of
Wistron Corporation
21F, 88, Sec.1, Hsin Tai W u Rd., Hsichih,
Taipei Hsien 221, Taiwan, R.O.C.
Angel-CY 1
CPU (VCC_CORE)
A2
8 102
Monday, April 22, 2013
<Variant Name>
Title
Size Document Number Rev
Date: Sheet of
Wistron Corporation
21F, 88, Sec.1, Hsin Tai W u Rd., Hsichih,
Taipei Hsien 221, Taiwan, R.O.C.
Angel-CY 1
CPU (VCC_CORE)
A2
8 102
Monday, April 22, 2013
<Variant Name>
SSID = CPU
Place near processor
ULV:17W
Iccmax:33A
ICC_TDC:25A
Iccmax:8.5A
ICC_TDC:8.5A
Place near processor
Wistron Confidential document, Anyone can not Duplicate,
Modify, Forward or any other purpose application without get
Wistron permission
SA_1031
SA_1031
12
C836
SC10U6D3V3MX-L-GP
C836
SC10U6D3V3MX-L-GP
12
C806
SC1U6D3V2KX-L-1-GP
C806
SC1U6D3V2KX-L-1-GP
12
C838
SC10U6D3V3MX-L-GP
DY
C838
SC10U6D3V3MX-L-GP
DY
12
C831
SC10U6D3V3MX-L-GP
C831
SC10U6D3V3MX-L-GP
1 2
R803
43R2J-GP
R803
43R2J-GP
12
C814
SC1U6D3V2KX-L-1-GP
C814
SC1U6D3V2KX-L-1-GP
12
R802
100R2F-L1-GP-U
R802
100R2F-L1-GP-U
12
C840
SC10U6D3V3MX-L-GP
C840
SC10U6D3V3MX-L-GP
12
C845
SC10U6D3V3MX-L-GP
C845
SC10U6D3V3MX-L-GP
12
C808
SC2D2U6D3V2KX-GP
C808
SC2D2U6D3V2KX-GP
1 2
R801
100R2F-L1-GP-U
R801
100R2F-L1-GP-U
VCC_SENSE F43
VSS_SENSE G43
VIDALERT# A44
VIDSCLK B43
VIDSOUT C44
VSS_SENSE_VCCIO AN17
VCC1
A26
VCC2
A29
VCC3
A31
VCC4
A34
VCC5
A35
VCC6
A38
VCC7
A39
VCC8
A42
VCC9
C26
VCC10
C27
VCC11
C32
VCC12
C34
VCC13
C37
VCC14
C39
VCC15
C42
VCC16
D27
VCC17
D32
VCC18
D34
VCC19
D37
VCC20
D39
VCC21
D42
VCC22
E26
VCC23
E28
VCC24
E32
VCC25
E34
VCC26
E37
VCC27
E38
VCC28
F25
VCC29
F26
VCC30
F28
VCC31
F32
VCC32
F34
VCC33
F37
VCC34
F38
VCC35
F42
VCC36
G42
VCC37
H25
VCC38
H26
VCC39
H28
VCC40
H29
VCC41
H32
VCC42
H34
VCC43
H35
VCC44
H37
VCC45
H38
VCC46
H40
VCC47
J25
VCC48
J26
VCC49
J28
VCC50
J29
VCC51
J32
VCC52
J34
VCC53
J35
VCC54
J37
VCC55
J38
VCC56
J40
VCC57
J42
VCC58
K26
VCC59
K27
VCC60
K29
VCC61
K32
VCC62
K34
VCC63
K35
VCC64
K37
VCC66
K39
VCC67
K42
VCC68
L25
VCC69
L28
VCC70
L33
VCC71
L36
VCC72
L40
VCC73
N26
VCC74
N30
VCC75
N34
VCC76
N38
VCCIO1 AF46
VCCIO3 AG48
VCCIO4 AG50
VCCIO5 AG51
VCCIO6 AJ17
VCCIO7 AJ21
VCCIO8 AJ25
VCCIO9 AJ43
VCCIO10 AJ47
VCCIO11 AK50
VCCIO12 AK51
VCCIO13 AL14
VCCIO14 AL15
VCCIO15 AL16
VCCIO16 AL20
VCCIO17 AL22
VCCIO18 AL26
VCCIO19 AL45
VCCIO20 AL48
VCCIO21 AM16
VCCIO22 AM17
VCCIO23 AM21
VCCIO24 AM43
VCCIO25 AM47
VCCIO26 AN20
VCCIO27 AN42
VCCIO28 AN45
VCCIO29 AN48
VCCIO30 AA14
VCCIO31 AA15
VCCIO32 AB17
VCCIO33 AB20
VCCIO34 AC13
VCCIO35 AD16
VCCIO36 AD18
VCCIO37 AD21
VCCIO38 AE14
VCCIO39 AE15
VCCIO40 AF16
VCCIO41 AF18
VCCIO42 AF20
VCCIO43 AG15
VCCIO44 AG16
VCCIO45 AG17
VCCIO46 AG20
VCCIO47 AG21
VCCIO48 AJ14
VCCIO49 AJ15
VCCIO50 W16
VCCIO51 W17
VCCPQE1 AM25
VCCPQE2 AN22
VCCIO_SENSE AN16
VCCIO_SEL BC22
POWER
CORE SUPPLY
PEG IO AND DDR IO
SENSE LINES SVID QUIET
RAILS
6 OF 9
CPU2F
IVY-BRIDGE-GP-NF
71.00IVY.A0U
POWER
CORE SUPPLY
PEG IO AND DDR IO
SENSE LINES SVID QUIET
RAILS
6 OF 9
CPU2F
IVY-BRIDGE-GP-NF
71.00IVY.A0U
12
C802
SC2D2U6D3V2KX-GP
C802
SC2D2U6D3V2KX-GP
12
C811
SC2D2U6D3V2KX-GP
C811
SC2D2U6D3V2KX-GP
12
C805
SC10U6D3V3MX-L-GP
DY
C805
SC10U6D3V3MX-L-GP
DY
12
C815
SC2D2U6D3V2KX-GP
C815
SC2D2U6D3V2KX-GP
12
C827
SC10U6D3V3MX-L-GP
DY
C827
SC10U6D3V3MX-L-GP
DY
12
C821
SC1U6D3V2KX-L-1-GP
DY
C821
SC1U6D3V2KX-L-1-GP
DY
12
C832
SC10U6D3V3MX-L-GP
C832
SC10U6D3V3MX-L-GP
12
C844
SC10U6D3V3MX-L-GP
DY
C844
SC10U6D3V3MX-L-GP
DY
12
C834
SC10U6D3V3MX-L-GP
C834
SC10U6D3V3MX-L-GP
12
C816
SC2D2U6D3V2KX-GP
C816
SC2D2U6D3V2KX-GP
12
C825
SC10U6D3V3MX-L-GP
C825
SC10U6D3V3MX-L-GP
12
C807
SC1U6D3V2KX-L-1-GP
C807
SC1U6D3V2KX-L-1-GP
12
C803
SC2D2U6D3V2KX-GP
DY
C803
SC2D2U6D3V2KX-GP
DY
12
C817
SC2D2U6D3V2KX-GP
DY
C817
SC2D2U6D3V2KX-GP
DY
12
C809
SC1U6D3V2KX-L-1-GP
C809
SC1U6D3V2KX-L-1-GP
12
C877
SC1U6D3V2KX-L-1-GP
C877
SC1U6D3V2KX-L-1-GP
12
C822
SC1U6D3V2KX-L-1-GP
DY
C822
SC1U6D3V2KX-L-1-GP
DY
12
C843
SC10U6D3V3MX-L-GP
C843
SC10U6D3V3MX-L-GP
12
C835
SC10U6D3V3MX-L-GP
DY
C835
SC10U6D3V3MX-L-GP
DY
12
C818
SC2D2U6D3V2KX-GP
DY
C818
SC2D2U6D3V2KX-GP
DY
12
C823
SC1U6D3V2KX-L-1-GP
C823
SC1U6D3V2KX-L-1-GP
12
C812
SC1U6D3V2KX-L-1-GP
C812
SC1U6D3V2KX-L-1-GP
12
C804
SC2D2U6D3V2KX-GP
C804
SC2D2U6D3V2KX-GP
12
C826
SC10U6D3V3MX-L-GP
C826
SC10U6D3V3MX-L-GP
12
C819
SC2D2U6D3V2KX-GP
DY
C819
SC2D2U6D3V2KX-GP
DY
12
C824
SC1U6D3V2KX-L-1-GP
C824
SC1U6D3V2KX-L-1-GP
12
C833
SC10U6D3V3MX-L-GP
C833
SC10U6D3V3MX-L-GP
12
R807
10R2F-L-GP
DY
R807
10R2F-L-GP
DY
12
C810
SC10U6D3V3MX-L-GP
C810
SC10U6D3V3MX-L-GP
12
C813
SC1U6D3V2KX-L-1-GP
C813
SC1U6D3V2KX-L-1-GP
12
C830
SC10U6D3V3MX-L-GP
C830
SC10U6D3V3MX-L-GP
12
C820
SC2D2U6D3V2KX-GP
DY
C820
SC2D2U6D3V2KX-GP
DY
12
C828
SC10U6D3V3MX-L-GP
C828
SC10U6D3V3MX-L-GP
1 2
R804
130R2F-L-GP
R804
130R2F-L-GP
12
C829
SC10U6D3V3MX-L-GP
DY
C829
SC10U6D3V3MX-L-GP
DY
1 2
R808
75R2F-2-GP
R808
75R2F-2-GP
12
C801
SC2D2U6D3V2KX-GP
C801
SC2D2U6D3V2KX-GP
1 2
R805
10R2F-L-GP
DY
R805
10R2F-L-GP
DY

5
5
4
4
3
3
2
2
1
1
D D
C C
B B
A A
VSS_AXG_SENSE
VCC_AXG_SENSE
VCCSA_VID0
VCCSA_VID1
VCCSA_VID1
VCCSA_VID0
VCCSA_SENSE VCCSA_SENSE
VCCPLL
VCC_GFXCORE
0D85V_S0
1D35V_S0
1D35V_S0
VCC_GFXCORE
0D85V_S0
1D8V_S0
1D35V_S0
VCC_AXG_SENSE44 VSS_AXG_SENSE44
VCCSA_VID0 48
VCCSA_VID1 48
+V_SM_VREF_CNT 37
M_VREF_DQ_DIMM0_C 37
M_VREF_DQ_DIMM1_C 37
Title
Size Document Number Rev
Date: Sheet of
Wistron Corporation
21F, 88, Sec.1, Hsin Tai Wu Rd., Hsichih,
Taipei Hsien 221, Taiwan, R.O.C.
Angel-CY 1
CPU (VCC_GFXCORE)
A3
9 102
Monday, April 22, 2013
<Variant Name>
Title
Size Document Number Rev
Date: Sheet of
Wistron Corporation
21F, 88, Sec.1, Hsin Tai Wu Rd., Hsichih,
Taipei Hsien 221, Taiwan, R.O.C.
Angel-CY 1
CPU (VCC_GFXCORE)
A3
9 102
Monday, April 22, 2013
<Variant Name>
Title
Size Document Number Rev
Date: Sheet of
Wistron Corporation
21F, 88, Sec.1, Hsin Tai Wu Rd., Hsichih,
Taipei Hsien 221, Taiwan, R.O.C.
Angel-CY 1
CPU (VCC_GFXCORE)
A3
9 102
Monday, April 22, 2013
<Variant Name>
SSID = CPU Routing Guideline:
Power from DDR_VREF_S3 and +V_SM_VREF_CNT
should have 10 mils trace width.
Iccmax:18A(GT1)
ICC_TDC:12A(GT1)
ICC_MAX:1.2A
ICC_MAX:4A
Iccmax:5A
VID0
VCCSA
ULV
0.75V
0.775VL
L
VID1
H
0.85VL
H
L
H
H
0.9V
Wistron Confidential document, Anyone can not Duplicate,
Modify, Forward or any other purpose application without get
Wistron permission
SA_1031
SA_1031
SA_1031
SA_1031
Angel-SA
12
C938
SC1U10V2KX-1GP
C938
SC1U10V2KX-1GP
12
C959
SC10U6D3V3MX-L-GP
C959
SC10U6D3V3MX-L-GP
12
C907
SC10U6D3V3MX-L-GP
C907
SC10U6D3V3MX-L-GP
12
C950
SC1U10V2KX-1GP
C950
SC1U10V2KX-1GP
12
C921
SC10U6D3V3MX-L-GP
C921
SC10U6D3V3MX-L-GP
12
C903
SC10U6D3V3MX-L-GP
C903
SC10U6D3V3MX-L-GP
12
C951
SC1U10V2KX-1GP
C951
SC1U10V2KX-1GP
12
C929
SC1U10V2KX-1GP
C929
SC1U10V2KX-1GP
12
R907
100R2F-L1-GP-U
R907
100R2F-L1-GP-U
12
C958
SC10U6D3V3MX-L-GP
C958
SC10U6D3V3MX-L-GP
12
C936
SC1U10V2KX-1GP
C936
SC1U10V2KX-1GP
1 2
R908 0R3J-L1-GP
DY
R908 0R3J-L1-GP
DY
1 2
R909
0R0603-PAD
R909
0R0603-PAD
12
C933
SC10U6D3V3MX-L-GP
C933
SC10U6D3V3MX-L-GP
12
C905
SC10U6D3V3MX-L-GP
C905
SC10U6D3V3MX-L-GP
12
C944
SC1U10V2KX-1GP
C944
SC1U10V2KX-1GP
1 2
C948
SC1U6D3V2KX-L-1-GP
C948
SC1U6D3V2KX-L-1-GP
12
C931
SC10U6D3V3MX-L-GP
C931
SC10U6D3V3MX-L-GP
12
C906
SC10U6D3V3MX-L-GP
C906
SC10U6D3V3MX-L-GP
12
C960
SC1U10V2KX-1GP
C960
SC1U10V2KX-1GP
1 2
R910
10KR2J-L-GP
R910
10KR2J-L-GP
SM_VREF AY43
VAXG1
AA46
VAXG2
AB47
VAXG3
AB50
VAXG4
AB51
VAXG5
AB52
VAXG6
AB53
VAXG7
AB55
VAXG8
AB56
VAXG9
AB58
VAXG10
AB59
VAXG11
AC61
VAXG12
AD47
VAXG13
AD48
VAXG14
AD50
VAXG15
AD51
VAXG16
AD52
VAXG17
AD53
VAXG18
AD55
VAXG19
AD56
VAXG20
AD58
VAXG21
AD59
VAXG22
AE46
VAXG23
N45
VAXG24
P47
VAXG25
P48
VAXG26
P50
VAXG27
P51
VAXG28
P52
VAXG29
P53
VAXG30
P55
VAXG31
P56
VAXG32
P61
VAXG33
T48
VAXG34
T58
VAXG35
T59
VAXG36
T61
VAXG37
U46
VAXG38
V47
VAXG39
V48
VAXG40
V50
VAXG41
V51
VAXG42
V52
VAXG43
V53
VAXG44
V55
VAXG45
V56
VAXG46
V58
VAXG47
V59
VAXG48
W50
VAXG49
W51
VAXG50
W52
VAXG51
W53
VAXG52
W55
VAXG53
W56
VAXG54
W61
VDDQ11 AM40
VDDQ12 AN30
VDDQ13 AN34
VDDQ14 AN38
VDDQ15 AR26
VDDQ1 AJ28
VDDQ2 AJ33
VDDQ3 AJ36
VDDQ4 AJ40
VDDQ5 AL30
VDDQ6 AL34
VDDQ7 AL38
VDDQ8 AL42
VDDQ9 AM33
VDDQ10 AM36
VCCPLL1
BB3
VCCPLL2
BC1
VCCSA_SENSE U10
VCCSA_VID1 D49
VAXG55
Y48
VAXG56
Y61
VCCPLL3
BC4
VAXG_SENSE
F45
VSSAXG_SENSE
G45
VCCSA1
L17
VCCSA10
R21
VCCSA12
V16
VCCSA13
V17
VCCSA14
V18
VCCSA4
N20
VCCSA5
N22
VCCSA6
P17
VCCSA9
R18
VDDQ16 AR28
VDDQ17 AR30
VDDQ18 AR32
VDDQ19 AR34
VDDQ20 AR36
VDDQ21 AR40
VDDQ22 AV41
VDDQ23 AW26
VDDQ24 BA40
VDDQ25 BB28
VDDQ26 BG33
VCCSA11
U15
VCCSA15
V21
VCCSA16
W20
VCCSA2
L21
VCCSA3
N16
VCCDQ1 AM28
VCCDQ2 AN26
VCCSA7
P20
VCCSA8
R16
VDDQ_SENSE BC43
VSS_SENSE_VDDQ BA43
VCCSA_VID0 D48
SA_DIMM_VREFDQ BE7
SB_DIMM_VREFDQ BG7
POWER
GRAPHICS
DDR3 - 1.5V RAILS
1.8V RAIL
SENSE
LINES
SA RAIL
SENSE LINES QUIET RAILS
VREF
VCCSA VID
lines
7 OF 9
CPU2G
IVY-BRIDGE-GP-NF
71.00IVY.A0U
POWER
GRAPHICS
DDR3 - 1.5V RAILS
1.8V RAIL
SENSE
LINES
SA RAIL
SENSE LINES QUIET RAILS
VREF
VCCSA VID
lines
7 OF 9
CPU2G
IVY-BRIDGE-GP-NF
71.00IVY.A0U
12
C932
SC10U6D3V3MX-L-GP
C932
SC10U6D3V3MX-L-GP
12
C902
SC10U6D3V3MX-L-GP
C902
SC10U6D3V3MX-L-GP
12
C943
SC1U10V2KX-1GP
C943
SC1U10V2KX-1GP
12
C908
SC10U6D3V3MX-L-GP
C908
SC10U6D3V3MX-L-GP
12
C952
SC1U10V2KX-1GP
C952
SC1U10V2KX-1GP
12
C935
SC1U10V2KX-1GP
C935
SC1U10V2KX-1GP
12
C949
SC1U10V2KX-1GP
C949
SC1U10V2KX-1GP
12
C904
SC10U6D3V3MX-L-GP
C904
SC10U6D3V3MX-L-GP
1 2
R904
10KR2J-L-GP
R904
10KR2J-L-GP
12
C927
SC1U10V2KX-1GP
C927
SC1U10V2KX-1GP
12
C934
SC10U6D3V3MX-L-GP
C934
SC10U6D3V3MX-L-GP
12
C928
SC10U6D3V3MX-L-GP
C928
SC10U6D3V3MX-L-GP
12
C942
SC1U10V2KX-1GP
C942
SC1U10V2KX-1GP
12
C939
SC1U10V2KX-1GP
C939
SC1U10V2KX-1GP
12
C937
SC1U10V2KX-1GP
C937
SC1U10V2KX-1GP
12
R906
100R2F-L1-GP-U
R906
100R2F-L1-GP-U
12
C901
SC10U6D3V3MX-L-GP
C901
SC10U6D3V3MX-L-GP
12
R912
100R2F-L1-GP-U
R912
100R2F-L1-GP-U
12
C923
SC10U6D3V3MX-L-GP
C923
SC10U6D3V3MX-L-GP

5
5
4
4
3
3
2
2
1
1
D D
C C
B B
A A
Title
Size Document Number Rev
Date: Sheet of
Wistron Corporation
21F, 88, Sec.1, Hsin Tai Wu Rd., Hsichih,
Taipei Hsien 221, Taiwan, R.O.C.
Angel-CY 1
CPU (VSS)
A3
10 102
Monday, April 22, 2013
<Variant Name>
Title
Size Document Number Rev
Date: Sheet of
Wistron Corporation
21F, 88, Sec.1, Hsin Tai Wu Rd., Hsichih,
Taipei Hsien 221, Taiwan, R.O.C.
Angel-CY 1
CPU (VSS)
A3
10 102
Monday, April 22, 2013
<Variant Name>
Title
Size Document Number Rev
Date: Sheet of
Wistron Corporation
21F, 88, Sec.1, Hsin Tai Wu Rd., Hsichih,
Taipei Hsien 221, Taiwan, R.O.C.
Angel-CY 1
CPU (VSS)
A3
10 102
Monday, April 22, 2013
<Variant Name>
SSID = CPU
Wistron Confidential document, Anyone can not Duplicate,
Modify, Forward or any other purpose application without get
Wistron permission
VSS1
A13
VSS2
A17
VSS3
A21
VSS4
A25
VSS5
A28
VSS6
A33
VSS7
A37
VSS8
A40
VSS9
A45
VSS10
A49
VSS11
A53
VSS12
A9
VSS13
AA1
VSS14
AA13
VSS15
AA50
VSS16
AA51
VSS17
AA52
VSS18
AA53
VSS19
AA55
VSS20
AA56
VSS21
AA8
VSS22
AB16
VSS23
AB18
VSS24
AB21
VSS25
AB48
VSS26
AB61
VSS27
AC10
VSS28
AC14
VSS29
AC46
VSS30
AC6
VSS31
AD17
VSS32
AD20
VSS33
AD4
VSS34
AD61
VSS35
AE13
VSS36
AE8
VSS37
AF1
VSS38
AF17
VSS39
AF21
VSS40
AF47
VSS41
AF48
VSS42
AF50
VSS43
AF51
VSS44
AF52
VSS45
AF53
VSS46
AF55
VSS47
AF56
VSS48
AF58
VSS49
AF59
VSS50
AG10
VSS51
AG14
VSS52
AG18
VSS53
AG47
VSS54
AG52
VSS55
AG61
VSS56
AG7
VSS57
AH4
VSS58
AH58
VSS59
AJ13
VSS60
AJ16
VSS61
AJ20
VSS62
AJ22
VSS63
AJ26
VSS64
AJ30
VSS65
AJ34
VSS66
AJ38
VSS67
AJ42
VSS68
AJ45
VSS69
AJ48
VSS70
AJ7
VSS71
AK1
VSS72
AK52
VSS73
AL10
VSS74
AL13
VSS75
AL17
VSS76
AL21
VSS77
AL25
VSS78
AL28
VSS79
AL33
VSS80
AL36
VSS81
AL40
VSS82
AL43
VSS83
AL47
VSS84
AL61
VSS85
AM13
VSS86
AM20
VSS87
AM22
VSS88
AM26
VSS89
AM30
VSS90
AM34
VSS91 AM38
VSS92 AM4
VSS93 AM42
VSS94 AM45
VSS95 AM48
VSS96 AM58
VSS97 AN1
VSS98 AN21
VSS99 AN25
VSS100 AN28
VSS101 AN33
VSS102 AN36
VSS103 AN40
VSS104 AN43
VSS105 AN47
VSS106 AN50
VSS107 AN54
VSS108 AP10
VSS109 AP51
VSS110 AP55
VSS111 AP7
VSS112 AR13
VSS113 AR17
VSS114 AR21
VSS115 AR41
VSS116 AR48
VSS117 AR61
VSS118 AR7
VSS119 AT14
VSS120 AT19
VSS121 AT36
VSS122 AT4
VSS123 AT45
VSS124 AT52
VSS125 AT58
VSS126 AU1
VSS127 AU11
VSS128 AU28
VSS129 AU32
VSS130 AU51
VSS131 AU7
VSS132 AV17
VSS133 AV21
VSS134 AV22
VSS135 AV34
VSS136 AV40
VSS137 AV48
VSS138 AV55
VSS139 AW13
VSS140 AW43
VSS141 AW61
VSS142 AW7
VSS143 AY14
VSS144 AY19
VSS145 AY30
VSS146 AY36
VSS147 AY4
VSS148 AY41
VSS149 AY45
VSS150 AY49
VSS151 AY55
VSS152 AY58
VSS153 AY9
VSS154 BA1
VSS155 BA11
VSS156 BA17
VSS157 BA21
VSS158 BA26
VSS159 BA32
VSS160 BA48
VSS161 BA51
VSS162 BB53
VSS163 BC13
VSS164 BC5
VSS165 BC57
VSS166 BD12
VSS167 BD16
VSS168 BD19
VSS169 BD23
VSS170 BD27
VSS171 BD32
VSS172 BD36
VSS173 BD40
VSS174 BD44
VSS175 BD48
VSS176 BD52
VSS177 BD56
VSS178 BD8
VSS179 BE5
VSS180 BG13
VSS
8 OF 9
CPU2H
IVY-BRIDGE-GP-NF
VSS
8 OF 9
CPU2H
IVY-BRIDGE-GP-NF
VSS181
BG17
VSS182
BG21
VSS183
BG24
VSS184
BG28
VSS185
BG37
VSS186
BG41
VSS187
BG45
VSS188
BG49
VSS189
BG53
VSS190
BG9
VSS191
C29
VSS192
C35
VSS193
C40
VSS194
D10
VSS195
D14
VSS196
D18
VSS197
D22
VSS198
D26
VSS199
D29
VSS200
D35
VSS201
D4
VSS202
D40
VSS203
D43
VSS204
D46
VSS205
D50
VSS206
D54
VSS207
D58
VSS208
D6
VSS209
E25
VSS210
E29
VSS211
E3
VSS212
E35
VSS213
E40
VSS214
F13
VSS215
F15
VSS216
F19
VSS217
F29
VSS218
F35
VSS219
F40
VSS220
F55
VSS221
G51
VSS222
G6
VSS223
G61
VSS224
H10
VSS225
H14
VSS226
H17
VSS227
H21
VSS228
H4
VSS229
H53
VSS230
H58
VSS231
J1
VSS232
J49
VSS233
J55
VSS234
K11
VSS235
K21
VSS236
K51
VSS237
K8
VSS238
L16
VSS239
L20
VSS240
L22
VSS241
L26
VSS242
L30
VSS243
L34
VSS244
L38
VSS245
L43
VSS246
L48
VSS268 P14
VSS269 P16
VSS270 P18
VSS271 P21
VSS272 P58
VSS273 P59
VSS274 P9
VSS275 R17
VSS276 R20
VSS277 R4
VSS278 R46
VSS279 T1
VSS280 T47
VSS281 T50
VSS282 T51
VSS283 T52
VSS284 T53
VSS285 T55
VSS286 T56
VSS287 U13
VSS288 U8
VSS289 V20
VSS290 V61
VSS_NCTF_1#A5 A5
VSS_NCTF_2#A57 A57
VSS_NCTF_3#BC61 BC61
VSS_NCTF_8#BG5 BG5
VSS_NCTF_9#BG57 BG57
VSS_NCTF_10#C3 C3
VSS_NCTF_13#E1 E1
VSS_NCTF_14#E61 E61
VSS250 M4
VSS251 M58
VSS252 M6
VSS253 N1
VSS254 N17
VSS255 N21
VSS256 N25
VSS257 N28
VSS258 N33
VSS259 N36
VSS260 N40
VSS261 N43
VSS262 N47
VSS263 N48
VSS264 N51
VSS265 N52
VSS266 N56
VSS267 N61
VSS247
L61
VSS248
M11
VSS291 W13
VSS292 W15
VSS293 W18
VSS294 W21
VSS295 W46
VSS296 W8
VSS297 Y4
VSS298 Y47
VSS299 Y58
VSS300 Y59
VSS249
M15
VSS_NCTF_4 BD3
VSS_NCTF_5 BD59
VSS_NCTF_6 BE4
VSS_NCTF_7 BE58
VSS_NCTF_11 C58
VSS_NCTF_12 D59
VSS
9 OF 9
NCTF
NCTF TEST PIN
A5,A57,BC61,BG5
BG57,C3,E1,E61
CPU2I
IVY-BRIDGE-GP-NF
VSS
9 OF 9
NCTF
NCTF TEST PIN
A5,A57,BC61,BG5
BG57,C3,E1,E61
CPU2I
IVY-BRIDGE-GP-NF

5
5
4
4
3
3
2
2
1
1
D D
C C
B B
A A
Title
Size Document Number Rev
Date: Sheet of
Wistron Corporation
21F, 88, Sec.1, Hsin Tai Wu Rd., Hsichih,
Taipei Hsien 221, Taiwan, R.O.C.
Angel-CY
1
XDP
A4
11 102
Monday, April 22, 2013
<Variant Name>
Title
Size Document Number Rev
Date: Sheet of
Wistron Corporation
21F, 88, Sec.1, Hsin Tai Wu Rd., Hsichih,
Taipei Hsien 221, Taiwan, R.O.C.
Angel-CY
1
XDP
A4
11 102
Monday, April 22, 2013
<Variant Name>
Title
Size Document Number Rev
Date: Sheet of
Wistron Corporation
21F, 88, Sec.1, Hsin Tai Wu Rd., Hsichih,
Taipei Hsien 221, Taiwan, R.O.C.
Angel-CY
1
XDP
A4
11 102
Monday, April 22, 2013
<Variant Name>
Wistron Confidential document, Anyone can not Duplicate,
Modify, Forward or any other purpose application without get
Wistron permission
Blanking

5
5
4
4
3
3
2
2
1
1
D D
C C
B B
A A
Title
Size Document Number Rev
Date: Sheet of
Wistron Corporation
21F, 88, Sec.1, Hsin Tai Wu Rd., Hsichih,
Taipei Hsien 221, Taiwan, R.O.C.
Angel-CY
1
Reserved
A4
12 102
Monday, April 22, 2013
<Variant Name>
Title
Size Document Number Rev
Date: Sheet of
Wistron Corporation
21F, 88, Sec.1, Hsin Tai Wu Rd., Hsichih,
Taipei Hsien 221, Taiwan, R.O.C.
Angel-CY
1
Reserved
A4
12 102
Monday, April 22, 2013
<Variant Name>
Title
Size Document Number Rev
Date: Sheet of
Wistron Corporation
21F, 88, Sec.1, Hsin Tai Wu Rd., Hsichih,
Taipei Hsien 221, Taiwan, R.O.C.
Angel-CY
1
Reserved
A4
12 102
Monday, April 22, 2013
<Variant Name>
Wistron Confidential document, Anyone can not Duplicate,
Modify, Forward or any other purpose application without get
Wistron permission
Blanking

5
5
4
4
3
3
2
2
1
1
D D
C C
B B
A A
Title
Size Document Number Rev
Date: Sheet of
Wistron Corporation
21F, 88, Sec.1, Hsin Tai Wu Rd., Hsichih,
Taipei Hsien 221, Taiwan, R.O.C.
Angel-CY
1
Reserved
A4
13 102
Monday, April 22, 2013
<Variant Name>
Title
Size Document Number Rev
Date: Sheet of
Wistron Corporation
21F, 88, Sec.1, Hsin Tai Wu Rd., Hsichih,
Taipei Hsien 221, Taiwan, R.O.C.
Angel-CY
1
Reserved
A4
13 102
Monday, April 22, 2013
<Variant Name>
Title
Size Document Number Rev
Date: Sheet of
Wistron Corporation
21F, 88, Sec.1, Hsin Tai Wu Rd., Hsichih,
Taipei Hsien 221, Taiwan, R.O.C.
Angel-CY
1
Reserved
A4
13 102
Monday, April 22, 2013
<Variant Name>
Wistron Confidential document, Anyone can not Duplicate,
Modify, Forward or any other purpose application without get
Wistron permission
Blanking

5
5
4
4
3
3
2
2
1
1
D D
C C
B B
A A
M_A_DIM0_CKE0
M_A_DIM0_CS#0
M_A_RAS#
M_A_CAS#
M_A_WE#
M_A_BS0
M_A_BS1
M_A_BS2
M_A_A0
M_A_A1
M_A_A2
M_A_A3
M_A_A4
M_A_A5
M_A_A6
M_A_A7
M_A_A8
M_A_A9
M_A_A10
M_A_A11
M_A_A12
M_A_A13
M_A_A14
M_A_A15
M_A_DIM0_CLK_DDR_R
M_A_DIM0_CLK_DDR0
M_A_DIM0_CLK_DDR#0
VRAM_CH_A_ZQ_3B VRAM_CH_A_ZQ_4B
M_A_A15
M_A_A8
M_A_A7
M_A_A1
M_A_A10
M_A_A5
M_A_A4
M_A_A3
M_A_A2
M_A_A14
M_A_A9
M_A_A13
M_A_A6
M_A_A11
VRAM_CH_A_ZQ_3A
M_A_A0
M_A_A12
M_A_A15
M_A_A1
M_A_A8
M_A_A7
M_A_A5
M_A_A4
M_A_A3
M_A_A2
M_A_A13
M_A_A6
M_A_A11
M_A_A10
M_A_A9
M_A_A0
M_A_A12
M_A_A14
VRAM_CH_A_ZQ_1A
M_A_A15
M_A_A1
M_A_A7
M_A_A8
M_A_A2
M_A_A3
M_A_A4
M_A_A5
M_A_A10
M_A_A11
M_A_A6
M_A_A13
M_A_A9
M_A_A14
M_A_A12
M_A_A0
VRAM_CH_A_ZQ_2A
M_A_A15
M_A_A8
M_A_A7
M_A_A1
M_A_A10
M_A_A5
M_A_A4
M_A_A3
M_A_A2
M_A_A14
M_A_A9
M_A_A13
M_A_A6
M_A_A11
VRAM_CH_A_ZQ_4A
M_A_A0
M_A_A12
VRAM_CH_A_ZQ_1B VRAM_CH_A_ZQ_2B
M_A_DIM0_ODT0
M_A_DQ10
M_A_DQ8
M_A_DQ14
M_A_DQ12
M_A_DQ9
M_A_DQ13
M_A_DQ15
M_A_DQ11
M_A_DQ2
M_A_DQ4
M_A_DQ5
M_A_DQ7
M_A_DQ3
M_A_DQ0
M_A_DQ1
M_A_DQ6
M_A_DQS0
M_A_DQS#0
M_A_DQS#1
M_A_DQS1
M_A_DQ27
M_A_DQ25
M_A_DQ28
M_A_DQ26
M_A_DQ29
M_A_DQ31
M_A_DQ30
M_A_DQ24
M_A_DQ17
M_A_DQ16
M_A_DQ21
M_A_DQ23
M_A_DQ20
M_A_DQ22
M_A_DQ19
M_A_DQ18
M_A_DQS3
M_A_DQS#3
M_A_DQS2
M_A_DQS#2
M_A_DQ36
M_A_DQ38
M_A_DQ35
M_A_DQ34
M_A_DQ37
M_A_DQS#5
M_A_DQS5
M_A_DQS4
M_A_DQS#4
M_A_DQ33
M_A_DQ39
M_A_DQ32
M_A_DQ44
M_A_DQ40
M_A_DQ41
M_A_DQ45
M_A_DQ47
M_A_DQ42
M_A_DQ46
M_A_DQ43
M_A_DQ54
M_A_DQ55
M_A_DQ53
M_A_DQ60
M_A_DQ52
M_A_DQ49
M_A_DQ56
M_A_DQ51
M_A_DQ62
M_A_DQ61
M_A_DQ57
M_A_DQ59
M_A_DQ58
M_A_DQ63
M_A_DQ50
M_A_DQ48
M_A_DQS#7
M_A_DQS7
M_A_DQS6
M_A_DQS#6
DDR_VREF_S3 0D675V_S0
0D675V_S0
0D675V_S0
DDR_WR_VREF_CHA
1D35V_S3 1D35V_S3 1D35V_S3 1D35V_S3
DDR_WR_VREF_CHA DDR_WR_VREF_CHA DDR_WR_VREF_CHA
DDR_WR_VREF_CHA 1D35V_S3
DDR_VREF_S3 DDR_VREF_S3 DDR_VREF_S3 DDR_VREF_S3
3D3V_S0
M_A_DQ[63:0]6
M_A_A[15:0]6
M_A_DQS#[7:0]6
M_A_DQS[7:0]6
DDR3_DRAMRST# 15,37
M_A_BS26
M_A_BS06
M_A_DIM0_CLK_DDR#06 M_A_DIM0_CLK_DDR06
M_A_BS16
M_A_CAS#6 M_A_WE#6
M_A_RAS#6
M_A_DIM0_ODT0 6
M_A_DIM0_CS#0 6
M_A_DIM0_CKE06
M_A_BS06
M_A_BS26
DDR3_DRAMRST# 15,37
M_A_DIM0_CLK_DDR#06 M_A_DIM0_CLK_DDR06
M_A_BS16
M_A_CAS#6 M_A_WE#6
M_A_RAS#6
M_A_DIM0_CS#0 6
M_A_DIM0_ODT0 6
M_A_DIM0_CKE06
M_A_BS06
M_A_BS26
DDR3_DRAMRST# 15,37
M_A_BS16
M_A_DIM0_CLK_DDR06 M_A_DIM0_CLK_DDR#06
M_A_RAS#6
M_A_WE#6 M_A_CAS#6
M_A_DIM0_CS#0 6
M_A_DIM0_ODT0 6
M_A_DIM0_CKE06
DDR3_DRAMRST# 15,37
M_A_BS26
M_A_BS06
M_A_DIM0_CLK_DDR#06 M_A_DIM0_CLK_DDR06
M_A_BS16
M_A_CAS#6 M_A_WE#6
M_A_RAS#6
M_A_DIM0_ODT0 6
M_A_DIM0_CS#0 6
M_A_DIM0_CKE06
DDR_WR_VREF_CHA 37
PCH_SMBDATA 15,20,52,69,97
PCH_SMBCLK 15,20,52,69,97
Title
Size Document Number Rev
Date: Sheet of
Wistron Corporation
21F, 88, Sec.1, Hsin Tai Wu Rd., Hsichih,
Taipei Hsien 221, Taiwan, R.O.C.
Angel-CY
1
DDR3-SODIMM1
Custom
14 102
Monday, April 22, 2013
<Variant Name>
Title
Size Document Number Rev
Date: Sheet of
Wistron Corporation
21F, 88, Sec.1, Hsin Tai Wu Rd., Hsichih,
Taipei Hsien 221, Taiwan, R.O.C.
Angel-CY
1
DDR3-SODIMM1
Custom
14 102
Monday, April 22, 2013
<Variant Name>
Title
Size Document Number Rev
Date: Sheet of
Wistron Corporation
21F, 88, Sec.1, Hsin Tai Wu Rd., Hsichih,
Taipei Hsien 221, Taiwan, R.O.C.
Angel-CY
1
DDR3-SODIMM1
Custom
14 102
Monday, April 22, 2013
<Variant Name>
SSID = MEMORY
Wistron Confidential document, Anyone can not Duplicate, Modify,
Forward or any other purpose application without get Wistron
permission
SA_1031 1x10u+4x0.1u per/SDRAM SA_1031
Angel_SA Angel_SA Angel_SA Angel_SA
1 2
R1407
36R2F-1-GP
R1407
36R2F-1-GP
RAS#
J3
CK
J7
ODT K1
CAS#
K3
CK#
K7
CKE
K9
CS# L2
WE#
L3
ZQ
L8 VREFCA
M8
VDD
B2
VDD
D9
VDD
G7
VDD
K2 VDD
K8
VDD
N1
VDD
N9 VDD
R1
VDD
R9
VDDQ
C1
VDDQ
C9
VDDQ
D2
VDDQ
E9
VDDQ
F1
VDDQ
H2 VDDQ
H9
DQ14 B8
DQ11 C2
DQ9 C3
DQ10 C8
DQ8 D7
DQ0 E3
DQ2 F2
DQ1 F7
DQ3 F8
DQ6 G2
DQ4 H3
DQ7 H7
DQ5 H8
VSS T1
VSS B3
VSS E1
VSS G8
VSS T9
VSS J2
VSS J8
VSS M1
VSS M9
VSS P1
VSS P9
VSSQ B1
VSSQ B9
VSSQ D1
VSSQ D8
VSSQ E2
VSSQ E8
VSSQ F9
VSSQ G1
VSSQ G9
UDQS# B7
UDQS C7
UDM
D3
LDM
E7
LDQS F3
LDQS# G3
VREFDQ
H1
RESET# T2
VDDQ
A1 VDDQ
A8
A8
T8
A14
T7 A13
T3
DQ13 A2
DQ15 A3
DQ12 A7
A10/AP
L7
A3
N2
A0
N3
A12/BC#
N7
A5
P2
A2
P3 A1
P7
A4
P8
A7
R2
A9
R3
A11
R7
A6
R8
VSS A9
BA0
M2
BA2
M3 BA1
N8
NC#J1 J1
NC#J9 J9
NC#L1 L1
NC#L9 L9
NC#M7 M7
RAM2
MT41J256M16RE-107-D-GP
72.41256.D0U
E1600:KN.00409.002
H1600:KN.0040G.007
RAM2
MT41J256M16RE-107-D-GP
72.41256.D0U
E1600:KN.00409.002
H1600:KN.0040G.007
12
C1410
SCD1U10V2KX-L1-GP
C1410
SCD1U10V2KX-L1-GP
12
C1426
SCD1U10V2KX-L1-GP
C1426
SCD1U10V2KX-L1-GP
RAS#
J3
CK
J7
ODT K1
CAS#
K3
CK#
K7
CKE
K9
CS# L2
WE#
L3
ZQ
L8 VREFCA
M8
VDD
B2
VDD
D9
VDD
G7
VDD
K2 VDD
K8
VDD
N1
VDD
N9 VDD
R1
VDD
R9
VDDQ
C1
VDDQ
C9
VDDQ
D2
VDDQ
E9
VDDQ
F1
VDDQ
H2 VDDQ
H9
DQ14 B8
DQ11 C2
DQ9 C3
DQ10 C8
DQ8 D7
DQ0 E3
DQ2 F2
DQ1 F7
DQ3 F8
DQ6 G2
DQ4 H3
DQ7 H7
DQ5 H8
VSS T1
VSS B3
VSS E1
VSS G8
VSS T9
VSS J2
VSS J8
VSS M1
VSS M9
VSS P1
VSS P9
VSSQ B1
VSSQ B9
VSSQ D1
VSSQ D8
VSSQ E2
VSSQ E8
VSSQ F9
VSSQ G1
VSSQ G9
UDQS# B7
UDQS C7
UDM
D3
LDM
E7
LDQS F3
LDQS# G3
VREFDQ
H1
RESET# T2
VDDQ
A1 VDDQ
A8
A8
T8
A14
T7 A13
T3
DQ13 A2
DQ15 A3
DQ12 A7
A10/AP
L7
A3
N2
A0
N3
A12/BC#
N7
A5
P2
A2
P3 A1
P7
A4
P8
A7
R2
A9
R3
A11
R7
A6
R8
VSS A9
BA0
M2
BA2
M3 BA1
N8
NC#J1 J1
NC#J9 J9
NC#L1 L1
NC#L9 L9
NC#M7 M7
RAM4
MT41J256M16RE-107-D-GP
72.41256.D0U
E1600:KN.00409.002
H1600:KN.0040G.007
RAM4
MT41J256M16RE-107-D-GP
72.41256.D0U
E1600:KN.00409.002
H1600:KN.0040G.007
RAS#
J3
CK
J7
ODT K1
CAS#
K3
CK#
K7
CKE
K9
CS# L2
WE#
L3
ZQ
L8 VREFCA
M8
VDD
B2
VDD
D9
VDD
G7
VDD
K2 VDD
K8
VDD
N1
VDD
N9 VDD
R1
VDD
R9
VDDQ
C1
VDDQ
C9
VDDQ
D2
VDDQ
E9
VDDQ
F1
VDDQ
H2 VDDQ
H9
DQ14 B8
DQ11 C2
DQ9 C3
DQ10 C8
DQ8 D7
DQ0 E3
DQ2 F2
DQ1 F7
DQ3 F8
DQ6 G2
DQ4 H3
DQ7 H7
DQ5 H8
VSS T1
VSS B3
VSS E1
VSS G8
VSS T9
VSS J2
VSS J8
VSS M1
VSS M9
VSS P1
VSS P9
VSSQ B1
VSSQ B9
VSSQ D1
VSSQ D8
VSSQ E2
VSSQ E8
VSSQ F9
VSSQ G1
VSSQ G9
UDQS# B7
UDQS C7
UDM
D3
LDM
E7
LDQS F3
LDQS# G3
VREFDQ
H1
RESET# T2
VDDQ
A1 VDDQ
A8
A8
T8
A14
T7 A13
T3
DQ13 A2
DQ15 A3
DQ12 A7
A10/AP
L7
A3
N2
A0
N3
A12/BC#
N7
A5
P2
A2
P3 A1
P7
A4
P8
A7
R2
A9
R3
A11
R7
A6
R8
VSS A9
BA0
M2
BA2
M3 BA1
N8
NC#J1 J1
NC#J9 J9
NC#L1 L1
NC#L9 L9
NC#M7 M7
RAM3
MT41J256M16RE-107-D-GP
72.41256.D0U
E1600:KN.00409.002
H1600:KN.0040G.007
RAM3
MT41J256M16RE-107-D-GP
72.41256.D0U
E1600:KN.00409.002
H1600:KN.0040G.007
1 2
C1432
SCD1U10V2KX-L1-GP
C1432
SCD1U10V2KX-L1-GP
12
C1422
SCD1U10V2KX-L1-GP
C1422
SCD1U10V2KX-L1-GP
12
C1447
SCD1U10V2KX-L1-GP
C1447
SCD1U10V2KX-L1-GP
12
C1424
SCD1U10V2KX-L1-GP
C1424
SCD1U10V2KX-L1-GP
12
C1413
SCD1U10V2KX-L1-GP
C1413
SCD1U10V2KX-L1-GP
12
C1433
SCD1U10V2KX-L1-GP
C1433
SCD1U10V2KX-L1-GP
12
C1411
SCD1U10V2KX-L1-GP
C1411
SCD1U10V2KX-L1-GP
12
C1434
SCD1U10V2KX-L1-GP
C1434
SCD1U10V2KX-L1-GP
12
C1418
SCD1U10V2KX-L1-GP
C1418
SCD1U10V2KX-L1-GP
12
C1409
SCD1U10V2KX-L1-GP
C1409
SCD1U10V2KX-L1-GP
12
C1430
SC1D6P16V2BN-GP
C1430
SC1D6P16V2BN-GP
12
R1408
240R2F-1-GP
DY
R1408
240R2F-1-GP
DY
12
R1436
30D1R2F-L-GP
R1436
30D1R2F-L-GP
12
R1403
240R2F-1-GP
DY
R1403
240R2F-1-GP
DY
12
R1405
240R2F-1-GP
DY
R1405
240R2F-1-GP
DY
12
R1410
240R2F-1-GP
R1410
240R2F-1-GP
12
C1448
SCD1U10V2KX-L1-GP
C1448
SCD1U10V2KX-L1-GP
1 2
R1433
36R2F-1-GP
R1433
36R2F-1-GP
12
R1404
240R2F-1-GP
R1404
240R2F-1-GP
12
C1431
SC1U6D3V2KX-L-1-GP
C1431
SC1U6D3V2KX-L-1-GP
1 2
R1432
36R2F-1-GP
R1432
36R2F-1-GP
12
C1403
SC10U6D3V3MX-L-GP
C1403
SC10U6D3V3MX-L-GP
12
R1406
240R2F-1-GP
R1406
240R2F-1-GP
1 2
R1431
36R2F-1-GP
R1431
36R2F-1-GP
1 2
R1430
36R2F-1-GP
R1430
36R2F-1-GP
1 2
R1429
36R2F-1-GP
R1429
36R2F-1-GP
12
C1412
SCD1U10V2KX-L1-GP
C1412
SCD1U10V2KX-L1-GP
1 2
R1428
36R2F-1-GP
R1428
36R2F-1-GP
12
C1415
SCD1U10V2KX-L1-GP
C1415
SCD1U10V2KX-L1-GP
12
C1405
SC10U6D3V3MX-L-GP
C1405
SC10U6D3V3MX-L-GP
12
C1423
SCD1U10V2KX-L1-GP
C1423
SCD1U10V2KX-L1-GP
12
C1408
SCD1U10V2KX-L1-GP
C1408
SCD1U10V2KX-L1-GP
1 2
R1427
36R2F-1-GP
R1427
36R2F-1-GP
1 2
R1426
36R2F-1-GP
R1426
36R2F-1-GP
1 2
R1425
36R2F-1-GP
R1425
36R2F-1-GP
A0
1
A1
2
A2
3
GND
4SDA 5
SCL 6
WP 7
VCC 8
U1401
AT24C02C-XHM-T-GP
DY
72.24C02.B0Q
U1401
AT24C02C-XHM-T-GP
DY
72.24C02.B0Q
1 2
R1424
36R2F-1-GP
R1424
36R2F-1-GP
12
C1427
SCD1U10V2KX-L1-GP
C1427
SCD1U10V2KX-L1-GP
12
C1438
SCD1U10V2KX-L1-GP
C1438
SCD1U10V2KX-L1-GP
12
C1406
SC10U6D3V3MX-L-GP
C1406
SC10U6D3V3MX-L-GP
1 2
R1423
36R2F-1-GP
R1423
36R2F-1-GP
1 2
R1422
36R2F-1-GP
R1422
36R2F-1-GP
12
C1407
SCD1U10V2KX-L1-GP
C1407
SCD1U10V2KX-L1-GP
12
R1435
30D1R2F-L-GP
R1435
30D1R2F-L-GP
12
C1417
SCD1U10V2KX-L1-GP
C1417
SCD1U10V2KX-L1-GP
12
C1421
SC1U6D3V2KX-L-1-GP
C1421
SC1U6D3V2KX-L-1-GP
1 2
R1421
36R2F-1-GP
R1421
36R2F-1-GP
1 2
R1420
36R2F-1-GP
R1420
36R2F-1-GP
12
R1402
240R2F-1-GP
DY
R1402
240R2F-1-GP
DY
12
C1428
SCD1U10V2KX-L1-GP
C1428
SCD1U10V2KX-L1-GP
1 2
R1419
36R2F-1-GP
R1419
36R2F-1-GP
12
C1404
SC10U6D3V3MX-L-GP
C1404
SC10U6D3V3MX-L-GP
1 2
R1418
36R2F-1-GP
R1418
36R2F-1-GP
1 2
R1417
36R2F-1-GP
R1417
36R2F-1-GP
1 2
R1416
36R2F-1-GP
R1416
36R2F-1-GP
12
C1419
SC1U6D3V2KX-L-1-GP
C1419
SC1U6D3V2KX-L-1-GP
1 2
R1415
36R2F-1-GP
R1415
36R2F-1-GP
1 2
R1414
36R2F-1-GP
R1414
36R2F-1-GP
12
C1429
SC1U6D3V2KX-L-1-GP
C1429
SC1U6D3V2KX-L-1-GP
12
C1425
SCD1U10V2KX-L1-GP
C1425
SCD1U10V2KX-L1-GP
1 2
R1413
36R2F-1-GP
R1413
36R2F-1-GP
1 2
R1412
36R2F-1-GP
R1412
36R2F-1-GP
12
C1414
SCD1U10V2KX-L1-GP
C1414
SCD1U10V2KX-L1-GP
1 2
R1411
36R2F-1-GP
R1411
36R2F-1-GP
1 2
R1409
36R2F-1-GP
R1409
36R2F-1-GP
12
C1436
SC10U6D3V3MX-L-GP
C1436
SC10U6D3V3MX-L-GP
12
C1420
SCD1U10V2KX-L1-GP
C1420
SCD1U10V2KX-L1-GP
12
R1401
240R2F-1-GP
R1401
240R2F-1-GP
12
C1437
SC10U6D3V3MX-L-GP
C1437
SC10U6D3V3MX-L-GP
12
C1435
SCD1U10V2KX-L1-GP
C1435
SCD1U10V2KX-L1-GP
12
C1416
SCD1U10V2KX-L1-GP
C1416
SCD1U10V2KX-L1-GP
RAS#
J3
CK
J7
ODT K1
CAS#
K3
CK#
K7
CKE
K9
CS# L2
WE#
L3
ZQ
L8 VREFCA
M8
VDD
B2
VDD
D9
VDD
G7
VDD
K2 VDD
K8
VDD
N1
VDD
N9 VDD
R1
VDD
R9
VDDQ
C1
VDDQ
C9
VDDQ
D2
VDDQ
E9
VDDQ
F1
VDDQ
H2 VDDQ
H9
DQ14 B8
DQ11 C2
DQ9 C3
DQ10 C8
DQ8 D7
DQ0 E3
DQ2 F2
DQ1 F7
DQ3 F8
DQ6 G2
DQ4 H3
DQ7 H7
DQ5 H8
VSS T1
VSS B3
VSS E1
VSS G8
VSS T9
VSS J2
VSS J8
VSS M1
VSS M9
VSS P1
VSS P9
VSSQ B1
VSSQ B9
VSSQ D1
VSSQ D8
VSSQ E2
VSSQ E8
VSSQ F9
VSSQ G1
VSSQ G9
UDQS# B7
UDQS C7
UDM
D3
LDM
E7
LDQS F3
LDQS# G3
VREFDQ
H1
RESET# T2
VDDQ
A1 VDDQ
A8
A8
T8
A14
T7 A13
T3
DQ13 A2
DQ15 A3
DQ12 A7
A10/AP
L7
A3
N2
A0
N3
A12/BC#
N7
A5
P2
A2
P3 A1
P7
A4
P8
A7
R2
A9
R3
A11
R7
A6
R8
VSS A9
BA0
M2
BA2
M3 BA1
N8
NC#J1 J1
NC#J9 J9
NC#L1 L1
NC#L9 L9
NC#M7 M7
RAM1
MT41J256M16RE-107-D-GP
72.41256.D0U
E1600:KN.00409.002
H1600:KN.0040G.007
RAM1
MT41J256M16RE-107-D-GP
72.41256.D0U
E1600:KN.00409.002
H1600:KN.0040G.007

5
5
4
4
3
3
2
2
1
1
D D
C C
B B
A A
M_B_A1
M_B_DQ42
M_B_DQ41
M_B_DQ40
M_B_DQS#0
M_B_DQ43
M_B_DQ14
M_B_DQ13
M_B_DQ12
M_B_DQ15
M_B_DQS3
M_B_DQ0
M_B_A2
M_B_DQS#5
M_B_DQ46
M_B_DQ45
M_B_DQ44
M_B_DQ47
M_B_DQ19
M_B_DQ18
M_B_DQ17
M_B_DQ16
M_B_DQS4
M_B_A3
M_B_DQS#6
M_B_DQ51
M_B_DQ50
M_B_DQ49
M_B_DQ48
M_B_DQ23
M_B_DQ22
M_B_DQ21
M_B_DQ20
SA1_DIM1
M_B_DQ1
M_B_A4
M_B_DQS5
M_B_DQS#7
M_B_DQ53
M_B_DQ52
M_B_DQ24
M_B_DQ55
M_B_DQ54
M_B_DQ27
M_B_DQ26
M_B_DQ25
M_B_DQS#1
M_B_DQ2
M_B_A5
M_B_DQS6
M_B_DQ57
M_B_DQ56
M_B_DQS0
M_B_DQ59
M_B_DQ58
M_B_DQ31
M_B_DQ30
M_B_DQ29
M_B_DQ28
M_B_A7
M_B_A6
M_B_A11
M_B_A10
M_B_A9
M_B_A8
M_B_DQ3
M_B_DQS#2
M_B_DQS7
M_B_DQ63
M_B_DQ62
M_B_DQ61
M_B_DQ60
M_B_DQ33
M_B_DQ32
M_B_DQ35
M_B_DQ34
M_B_DQS1
M_B_A12
M_B_A15
M_B_A14
M_B_A13
M_B_DQ5
M_B_DQ4
M_B_DQ7
M_B_DQ6
M_B_DQS#3
M_B_A0
M_B_DQ39
M_B_DQ38
M_B_DQ37
M_B_DQ36
M_B_DQ8
M_B_DQ11
M_B_DQ10
M_B_DQ9
M_B_DQS2
M_B_DQS#4
TS#_DIMM0_1
SA1_DIM1
TS#_DIMM0_1
1D35V_S3
3D3V_S0
0D675V_S0
1D35V_S3
3D3V_S0
DDR_WR_VREF_CHB
DDR_WR_VREF_CHB
0D675V_S0
DDR_VREF_S3
DDR3_DRAMRST#14,37
M_B_BS06
M_B_BS26
M_B_BS16 M_B_DQ[63:0]6
PCH_SMBCLK 14,20,52,69,97
PCH_SMBDATA 14,20,52,69,97
M_B_A[15:0]6
M_B_DQS[7:0]6
M_B_DQS#[7:0]6
M_B_DIM0_ODT06 M_B_DIM0_ODT16
M_B_WE# 6
M_B_DIM0_CS#0 6
M_B_CAS# 6
M_B_DIM0_CKE0 6
M_B_DIM0_CKE1 6
M_B_DIM0_CS#1 6
M_B_DIM0_CLK_DDR0 6
M_B_DIM0_CLK_DDR#0 6
M_B_DIM0_CLK_DDR1 6
M_B_DIM0_CLK_DDR#1 6
M_B_RAS# 6
DDR_WR_VREF_CHB 37
Title
Size Document Number Rev
Date: Sheet of
Wistron Corporation
21F, 88, Sec.1, Hsin Tai Wu Rd., Hsichih,
Taipei Hsien 221, Taiwan, R.O.C.
Angel-CY
1
DDR3-SODIMM2
Custom
15 102
Monday, April 22, 2013
<Variant Name>
Title
Size Document Number Rev
Date: Sheet of
Wistron Corporation
21F, 88, Sec.1, Hsin Tai Wu Rd., Hsichih,
Taipei Hsien 221, Taiwan, R.O.C.
Angel-CY
1
DDR3-SODIMM2
Custom
15 102
Monday, April 22, 2013
<Variant Name>
Title
Size Document Number Rev
Date: Sheet of
Wistron Corporation
21F, 88, Sec.1, Hsin Tai Wu Rd., Hsichih,
Taipei Hsien 221, Taiwan, R.O.C.
Angel-CY
1
DDR3-SODIMM2
Custom
15 102
Monday, April 22, 2013
<Variant Name>
Wistron Confidential document, Anyone can not Duplicate,
Modify, Forward or any other purpose application without get
Wistron permission
SA_1031
12
C1512
SC1U6D3V2KX-L-1-GP
C1512
SC1U6D3V2KX-L-1-GP
12
C1506
SC10U6D3V3MX-L-GP
C1506
SC10U6D3V3MX-L-GP
12
C1516
SC10U6D3V3MX-L-GP
DY
C1516
SC10U6D3V3MX-L-GP
DY
A0
98
A1
97
A2
96
A3
95
A4
92
A5
91
A6
90
A7
86
A8
89
A9
85
A10/AP
107
A11
84
A12
83
A13
119
A14
80
A15
78
A16/BA2
79
BA0
109
BA1
108
DQ0
5
DQ1
7
DQ2
15
DQ3
17
DQ4
4
DQ5
6
DQ6
16
DQ7
18
DQ8
21
DQ9
23
DQ10
33
DQ11
35
DQ12
22
DQ13
24
DQ14
34
DQ15
36
DQ16
39
DQ17
41
DQ18
51
DQ19
53
DQ20
40
DQ21
42
DQ22
50
DQ23
52
DQ24
57
DQ25
59
DQ26
67
DQ27
69
DQ28
56
DQ29
58
DQ30
68
DQ31
70
DQ32
129
DQ33
131
DQ34
141
DQ35
143
DQ36
130
DQ37
132
DQ38
140
DQ39
142
DQ40
147
DQ41
149
DQ42
157
DQ43
159
DQ44
146
DQ45
148
DQ46
158
DQ47
160
DQ48
163
DQ49
165
DQ50
175
DQ51
177
DQ52
164
DQ53
166
DQ54
174
DQ55
176
DQ56
181
DQ57
183
DQ58
191
DQ59
193
DQ60
180
DQ61
182
DQ62
192
DQ63
194
DQS0#
10
DQS1#
27
DQS2#
45
DQS3#
62
DQS4#
135
DQS5#
152
DQS6#
169
DQS7#
186
DQS0
12
DQS1
29
DQS2
47
DQS3
64
DQS4
137
DQS5
154
DQS6
171
DQS7
188
ODT0
116
ODT1
120
VREF_DQ
1
VSS 2
NP1 NP1
NP2 NP2
RAS# 110
WE# 113
CAS# 115
CS0# 114
CS1# 121
CKE0 73
CKE1 74
CK0 101
CK0# 103
CK1 102
CK1# 104
DM0 11
DM1 28
DM2 46
DM3 63
DM4 136
DM5 153
DM6 170
DM7 187
SDA 200
SCL 202
VDDSPD 199
SA0 197
SA1 201
VREF_CA
126
VDD18 124
NC#1 77
NC#2 122
NC#/TEST 125
VDD3 81
VDD4 82
VDD5 87
VDD6 88
VDD7 93
VDD8 94
VDD9 99
VDD10 100
VDD13 111
VDD14 112
VDD15 117
VDD16 118
VSS 3
VSS 8
VSS 9
VSS 13
VSS 14
VSS 19
VSS 20
VSS 25
VSS 26
VSS 31
VSS 32
VSS 37
VSS 38
VSS 43
VSS 44
VSS 48
VSS 49
VSS 54
VSS 55
VSS 60
VSS 61
VDD1 75
VSS 65
VSS 66
VSS 71
VSS 72
VDD2 76
VDD11 105
VDD12 106
VDD17 123
VSS 127
VSS 128
VSS 134
VSS 133
VSS 138
VSS 139
VSS 144
VSS 145
VSS 151
VSS 150
VSS 155
VSS 156
VSS 161
VSS 162
VSS 167
VSS 168
VSS 173
VSS 172
VSS 179
VSS 178
VSS 185
VSS 184
VSS 189
VSS 190
VSS 195
VSS 196
RESET#
30
EVENT# 198
VSS 205
VSS 206
VTT1
203
VTT2
204
DIM2
DDR3-204P-123-GP
2ND = 62.10024.G11
4th = 62.10017.X31
3RD = 62.10024.S11
1st = 62.10024.M51
DIM2
DDR3-204P-123-GP
2ND = 62.10024.G11
4th = 62.10017.X31
3RD = 62.10024.S11
1st = 62.10024.M51
12
C1502
SC1U6D3V2KX-L-1-GP
C1502
SC1U6D3V2KX-L-1-GP
12
C1519
SCD1U10V2KX-L1-GP
C1519
SCD1U10V2KX-L1-GP
12
C1507
SC10U6D3V3MX-L-GP
DY
C1507
SC10U6D3V3MX-L-GP
DY
12
C1509
SC10U6D3V3MX-L-GP
DY
C1509
SC10U6D3V3MX-L-GP
DY
12
C1501
SC1U6D3V2KX-L-1-GP
C1501
SC1U6D3V2KX-L-1-GP
12
C1514
SC1U6D3V2KX-L-1-GP
C1514
SC1U6D3V2KX-L-1-GP
12
C1511
SC10U6D3V3MX-L-GP
C1511
SC10U6D3V3MX-L-GP
12
C1510
SC10U6D3V3MX-L-GP
DY
C1510
SC10U6D3V3MX-L-GP
DY
12
C1515
SC1U6D3V2KX-L-1-GP
C1515
SC1U6D3V2KX-L-1-GP
12
C1517
SC10U6D3V3MX-L-GP
C1517
SC10U6D3V3MX-L-GP
12
C1504
SCD1U10V2KX-L1-GP
C1504
SCD1U10V2KX-L1-GP
12
C1513
SCD1U10V2KX-L1-GP
C1513
SCD1U10V2KX-L1-GP
1
23
4
RN1501
SRN10KJ-L-GP
RN1501
SRN10KJ-L-GP
12
C1508
SC10U6D3V3MX-L-GP
DY
C1508
SC10U6D3V3MX-L-GP
DY

5
5
4
4
3
3
2
2
1
1
D D
C C
B B
A A
Title
Size Document Number Rev
Date: Sheet of
Wistron Corporation
21F, 88, Sec.1, Hsin Tai Wu Rd., Hsichih,
Taipei Hsien 221, Taiwan, R.O.C.
Angel-CY
1
DDR3-SODIMM2
A4
16 102
Monday, April 22, 2013
<Variant Name>
Title
Size Document Number Rev
Date: Sheet of
Wistron Corporation
21F, 88, Sec.1, Hsin Tai Wu Rd., Hsichih,
Taipei Hsien 221, Taiwan, R.O.C.
Angel-CY
1
DDR3-SODIMM2
A4
16 102
Monday, April 22, 2013
<Variant Name>
Title
Size Document Number Rev
Date: Sheet of
Wistron Corporation
21F, 88, Sec.1, Hsin Tai Wu Rd., Hsichih,
Taipei Hsien 221, Taiwan, R.O.C.
Angel-CY
1
DDR3-SODIMM2
A4
16 102
Monday, April 22, 2013
<Variant Name>
Wistron Confidential document, Anyone can not Duplicate,
Modify, Forward or any other purpose application without get
Wistron permission
Blanking

5
5
4
4
3
3
2
2
1
1
D D
C C
B B
A A
DAC_IREF_R
CTR_DP_CLK
CTR_DP_DATA
LCDVDD_EN
PANEL_BLEN
3D3V_S0
LCDVDD_EN49PANEL_BLEN27
PCH_BKLT_CTL49
PCH_DP_DATA2# 52
PCH_DP_DATA2 52
PCH_DP_DATA3# 52
PCH_DP_DATA3 52
PCH_DP_DATA0# 52
PCH_DP_DATA0 52
PCH_DP_DATA1# 52
PCH_DP_DATA1 52
PCH_DP_AUXN 52
PCH_DP_AUXP 52
PCH_DP_HPD 52
CTR_DP_DATA 52
CTR_DP_CLK 52
Title
Size Document Number Rev
Date: Sheet of
Wistron Corporation
21F, 88, Sec.1, Hsin Tai Wu Rd., Hsichih,
Taipei Hsien 221, Taiwan, R.O.C.
Angel-CY
1
PCH (LVDS/CRT/DDI)
A3
17 102
Monday, April 22, 2013
<Variant Name>
Title
Size Document Number Rev
Date: Sheet of
Wistron Corporation
21F, 88, Sec.1, Hsin Tai Wu Rd., Hsichih,
Taipei Hsien 221, Taiwan, R.O.C.
Angel-CY
1
PCH (LVDS/CRT/DDI)
A3
17 102
Monday, April 22, 2013
<Variant Name>
Title
Size Document Number Rev
Date: Sheet of
Wistron Corporation
21F, 88, Sec.1, Hsin Tai Wu Rd., Hsichih,
Taipei Hsien 221, Taiwan, R.O.C.
Angel-CY
1
PCH (LVDS/CRT/DDI)
A3
17 102
Monday, April 22, 2013
<Variant Name>
Wistron Confidential document, Anyone can not Duplicate,
Modify, Forward or any other purpose application without get
Wistron permission
Angel-SA
12
R1702
1KR2F-L1-GP
R1702
1KR2F-L1-GP
L_BKLTCTL
P45
L_BKLTEN
J47
L_CTRL_CLK
T45
L_CTRL_DATA
P39
L_DDC_CLK
T40
L_DDC_DATA
K47
L_VDD_EN
M45
LVDSA_CLK#
AK39
LVDSA_CLK
AK40
LVDSA_DATA#0
AN48
LVDSA_DATA#1
AM47
LVDSA_DATA#2
AK47
LVDSA_DATA#3
AJ48
LVDSA_DATA0
AN47
LVDSA_DATA1
AM49
LVDSA_DATA2
AK49
LVDSA_DATA3
AJ47
LVDSB_CLK#
AF40
LVDSB_CLK
AF39
LVDSB_DATA#0
AH45
LVDSB_DATA#1
AH47
LVDSB_DATA#2
AF49
LVDSB_DATA#3
AF45
LVDSB_DATA0
AH43
DDPB_0N AV42
DDPB_1N AV45
LVD_VREFH
AE48
LVD_VREFL
AE47
DDPD_2N BF42
DDPD_3N BJ42
DDPB_2N AU48
DDPB_3N AV47
DDPC_0N AY47
DDPC_1N AY43
DDPC_2N BA47
DDPC_3N BB47
DDPD_0N BB43
DDPD_1N BF44
DDPB_0P AV40
DDPB_1P AV46
DDPD_2P BE42
DDPD_3P BG42
DDPB_2P AU47
DDPB_3P AV49
LVDSB_DATA1
AH49
LVDSB_DATA2
AF47
LVDSB_DATA3
AF43
LVD_IBG
AF37
LVD_VBG
AF36
DDPC_1P AY45
DDPC_0P AY49
DDPC_2P BA48
DDPC_3P BB49
DDPD_0P BB45
DDPD_1P BE44
CRT_BLUE
N48
CRT_DDC_CLK
T39
CRT_DDC_DATA
M40
CRT_GREEN
P49
CRT_HSYNC
M47
CRT_IRTN
T42
CRT_RED
T49
CRT_VSYNC
M49
DAC_IREF
T43
SDVO_CTRLCLK P38
SDVO_CTRLDATA M39
DDPC_CTRLCLK P46
DDPC_CTRLDATA P42
DDPD_CTRLCLK M43
DDPD_CTRLDATA M36
DDPB_AUXN AT49
DDPC_AUXN AP47
DDPD_AUXN AT45
DDPB_AUXP AT47
DDPC_AUXP AP49
DDPD_AUXP AT43
DDPB_HPD AT40
DDPC_HPD AT38
DDPD_HPD BH41
SDVO_TVCLKINP AP45
SDVO_TVCLKINN AP43
SDVO_STALLP AM40
SDVO_STALLN AM42
SDVO_INTP AP40
SDVO_INTN AP39
LVDS
Digital Display Interface
CRT
4 OF 10
PCH1D
PANTHER-GP-NF
71.PANTH.00U
LVDS
Digital Display Interface
CRT
4 OF 10
PCH1D
PANTHER-GP-NF
71.PANTH.00U
1
2 3
4
RN1701
SRN2K2J-5-GP
RN1701
SRN2K2J-5-GP
1
2 3
4
RN1702
SRN100KJ-6-GP
RN1702
SRN100KJ-6-GP

5
5
4
4
3
3
2
2
1
1
D D
C C
B B
A A
CLK_PCI_LPC_R
INT_PIRQE#
CLK_PCI_FB_R
CLK_PCI_KBC_R
INT_PIRQB#
INT_PIRQC#
INT_PIRQD#
INT_PIRQA#
USB_RBIASINT_PIRQG#
USB_OC
INT_PIRQF#
INT_PIRQG#
INT_PIRQE#
SYS_COM_REQ_R
INT_PIRQF#
INT_PIRQD#
INT_PIRQC#
INT_PIRQB#
INT_PIRQA#
TP_IN#
3D3V_S5
3D3V_S0
3D3V_S0
PLT_RST#5,27,36,65,71,77,97
CLK_PCI_LPC71 CLK_PCI_FB20 CLK_PCI_KBC27
USB_PN0 62
USB_PP0 62
USB_PN11 65
USB_PP11 65
USB_PN3 49
USB_PP3 49
USB_PN10 32
USB_PP10 32
USB_PN2 52
USB_PP2 52
USB30_RN162
USB30_RP162
USB30_TN162
USB30_TP162
TP_IN#69,97
SYS_COM_REQ27,52
USB_PP1 49
USB_PN1 49
CLK_PCI_TPM77
USB_PN9 82,97
USB_PP9 82,97
USB30_RN352
USB30_RP352
USB30_TN352
USB30_TP352
Title
Size Document Number Rev
Date: Sheet of
Wistron Corporation
21F, 88, Sec.1, Hsin Tai Wu Rd., Hsichih,
Taipei Hsien 221, Taiwan, R.O.C.
Angel-CY
1
PCH (PCI/USB/NVRAM)
A3
18 102
Monday, April 22, 2013
<Variant Name>
Title
Size Document Number Rev
Date: Sheet of
Wistron Corporation
21F, 88, Sec.1, Hsin Tai Wu Rd., Hsichih,
Taipei Hsien 221, Taiwan, R.O.C.
Angel-CY
1
PCH (PCI/USB/NVRAM)
A3
18 102
Monday, April 22, 2013
<Variant Name>
Title
Size Document Number Rev
Date: Sheet of
Wistron Corporation
21F, 88, Sec.1, Hsin Tai Wu Rd., Hsichih,
Taipei Hsien 221, Taiwan, R.O.C.
Angel-CY
1
PCH (PCI/USB/NVRAM)
A3
18 102
Monday, April 22, 2013
<Variant Name>
SSID = PCH
USB Table
12
X
Mini Card1 (BT)
X
10
0
11
Pair
4
5
2
3
1
Device
6
7
8
9
Card Reader
USB3.0 Ext. port 1
mDP
TOUCH PANEL
Wistron Confidential document, Anyone can not Duplicate,
Modify, Forward or any other purpose application without get
Wistron permission
NC
NC
NC
CCD
NC
SA_1026
USB2.0 Ext. port 1
Angel-1
Angel-SA
Angel-SA Angel-SA
Angel-1
1 2
R1804 22R2J-2-GP
DB
R1804 22R2J-2-GP
DB
1 2
R1807 22R2J-2-GP
TPM
R1807 22R2J-2-GP
TPM
1 2
R1811
22D6R2F-L1-GP
R1811
22D6R2F-L1-GP
12
EC1801
SC33P50V2JN-3GP
DY
EC1801
SC33P50V2JN-3GP
DY
12
R1820
10KR2J-L-GP
R1820
10KR2J-L-GP
1 2
R1806 22R2J-2-GPR1806 22R2J-2-GP
1 2
R1809 0R2J-L-GP
DY
R1809 0R2J-L-GP
DY
RSVD23 AV5
RSVD1 AY7
RSVD2 AV7
RSVD3 AU3
RSVD4 BG4
RSVD5 AT10
RSVD6 BC8
RSVD7 AU2
RSVD8 AT4
RSVD17 BB5
RSVD18 BB3
RSVD19 BB7
RSVD20 BE8
RSVD21 BD4
RSVD22 BF6
RSVD9 AT3
RSVD10 AT1
RSVD11 AY3
RSVD12 AT5
RSVD13 AV3
RSVD14 AV1
RSVD15 BB1
RSVD16 BA3
RSVD25 AT8
RSVD24 AV10
RSVD26 AY5
RSVD27 BA2
RSVD28 AT12
RSVD29 BF3
PIRQA#
K40
PIRQB#
K38
PIRQC#
H38
PIRQD#
G38
REQ1#/GPIO50
C46
REQ2#/GPIO52
C44
REQ3#/GPIO54
E40
GNT1#/GPIO51
D47
GNT2#/GPIO53
E42
GNT3#/GPIO55
F46
PIRQE#/GPIO2
G42
PIRQF#/GPIO3
G40
PIRQG#/GPIO4
C42
PIRQH#/GPIO5
D44
USBP0N C24
USBP0P A24
USBP1N C25
USBP1P B25
USBP2N C26
USBP2P A26
USBP3N K28
USBP3P H28
USBP4N E28
USBP4P D28
USBP5N C28
USBP5P A28
USBP6N C29
USBP6P B29
USBP7N N28
USBP7P M28
USBP8N L30
USBP8P K30
USBP9N G30
USBP9P E30
USBP10N C30
USBP10P A30
USBP11N L32
USBP11P K32
USBP12N G32
USBP12P E32
USBP13N C32
USBP13P A32
PME#
K10
CLKOUT_PCI0
H49
CLKOUT_PCI1
H43
CLKOUT_PCI2
J48
USBRBIAS# C33
USBRBIAS B33
OC0#/GPIO59 A14
OC1#/GPIO40 K20
OC2#/GPIO41 B17
OC3#/GPIO42 C16
OC4#/GPIO43 L16
OC5#/GPIO9 A16
OC6#/GPIO10 D14
OC7#/GPIO14 C14
CLKOUT_PCI4
H40 CLKOUT_PCI3
K42
PLTRST#
C6
TP1
BG26
TP2
BJ26
TP3
BH25
TP6
AH38
TP7
AH37
TP8
AK43
TP9
AK45
TP16
Y13
TP17
K24
TP18
L24
TP19
AB46
TP20
AB45
TP21
B21
TP22
M20
TP23
AY16
USB3RN1
BE28
USB3RN2
BC30
USB3RN3
BE32
USB3RN4
BJ32
USB3RP1
BC28
USB3RP2
BE30
USB3RP3
BF32
USB3RP4
BG32
USB3TN1
AV26
USB3TN2
BB26
USB3TN3
AU28
USB3TN4
AY30
USB3TP1
AU26
USB3TP2
AY26
USB3TP3
AV28
USB3TP4
AW30
TP4
BJ16
TP5
BG16
TP15
AM5 TP14
AM4 TP13
AH12 TP12
H3 TP11
N30 TP10
C18
TP24
BG46
RSVD
PCI
USB
5 OF 10
PCH1E
PANTHER-GP-NF
71.PANTH.00U
RSVD
PCI
USB
5 OF 10
PCH1E
PANTHER-GP-NF
71.PANTH.00U
1
2
3
4
5 6
7
8
9
10
RN1801
SRN8K2J-2-GP-U
RN1801
SRN8K2J-2-GP-U
1 2
R1805 22R2J-2-GPR1805 22R2J-2-GP

5
5
4
4
3
3
2
2
1
1
D D
C C
B B
A A
BATLOW#
RBIAS_CPY
DSWODVREN
DSWODVREN
SYS_RESET#
PCH_DPWROK PM_RSMRST#
DMI_COMP_R
PM_RI#
PM_RSMRST#
DMI_RXN2
DMI_RXN0
DMI_RXN3
DMI_TXN0
DMI_TXP3
DMI_TXP2
DMI_TXP1
DMI_TXP0
DMI_TXN3
DMI_TXN2
DMI_TXN1
DMI_RXP3
DMI_RXP2
DMI_RXP1
DMI_RXP0
DMI_RXN1 FDI_TXN1
FDI_TXN3
FDI_TXN7
FDI_TXN5
FDI_TXN2
FDI_TXN4
FDI_TXN6
FDI_TXN0
FDI_TXP1
FDI_TXP3
FDI_TXP7
FDI_TXP5
FDI_TXP2
FDI_TXP6
FDI_TXP4
FDI_TXP0
PM_SUSACK#
PM_SUSWARN#
PM_SLP_SUS#
PM_CLKRUN#
S0_PWR_GOOD
PM_RSMRST#
3V_5V_POK_C
PM_RSMRST#
3V_5V_POK_#PM_SUSWARN#
PM_SLP_SUS#
AC_PRESENT
CLK_PCIE_WLAN_REQ#
PM_RI#
PCH_PCIE_WAKE#
PM_SUSACK#
PCH_GPIO22
PCH_GPIO27
RTC_AUX_S5
1D05V_VTT
3D3V_S5
3D3V_S0
3D3V_AUX_S5
3D3V_S0
H_PM_SYNC 5
DMI_RXP[3:0]4
DMI_RXN[3:0]4
DMI_TXP[3:0]4
DMI_TXN[3:0]4
SYS_PWROK36
S0_PWR_GOOD27
PM_DRAM_PWRGD37
PM_PWRBTN#27,97
AC_PRESENT27
FDI_TXP[7:0] 4
FDI_TXN[7:0] 4
FDI_INT 4
FDI_FSYNC0 4
FDI_FSYNC1 4
FDI_LSYNC0 4
FDI_LSYNC1 4
PM_CLKRUN# 27,77
PM_SLP_S4# 27,46
PM_SLP_S3# 27
PCH_SUSCLK_KBC 27
PCH_PCIE_WAKE# 27,65
RSMRST#_KBC 27
3V_5V_POK 41
PM_SUS_STAT# 77
SYS_RESET#22
PCH_GPIO22 22
BATLOW#20
CLK_PCIE_WLAN_REQ# 20,65
PCH_GPIO27 22
Title
Size Document Number Rev
Date: Sheet of
Wistron Corporation
21F, 88, Sec.1, Hsin Tai Wu Rd., Hsichih,
Taipei Hsien 221, Taiwan, R.O.C.
Angel-CY 1
PCH (DM I/FDI/PM)
Custom
19 102
Monday, April 22, 2013
<Variant Name>
Title
Size Document Number Rev
Date: Sheet of
Wistron Corporation
21F, 88, Sec.1, Hsin Tai Wu Rd., Hsichih,
Taipei Hsien 221, Taiwan, R.O.C.
Angel-CY 1
PCH (DM I/FDI/PM)
Custom
19 102
Monday, April 22, 2013
<Variant Name>
Title
Size Document Number Rev
Date: Sheet of
Wistron Corporation
21F, 88, Sec.1, Hsin Tai Wu Rd., Hsichih,
Taipei Hsien 221, Taiwan, R.O.C.
Angel-CY 1
PCH (DM I/FDI/PM)
Custom
19 102
Monday, April 22, 2013
<Variant Name>
Signal Routing Guideline:
DMI_ZCOMP keep W=4 mils and
routing length less than 500 mils.
DMI_IRCOMP keep W=4 mils and
routing length less than 500 mils.
DSWODVREN - On Die DSW VR Enable
HIGH Enabled (DEFAULT)
LOW Disabled
SSID = PCH
Wistron Confidential document, Anyone can not Duplicate,
Modify, Forward or any other purpose application without get
Wistron permission
S0 to DS3
DS3 to S0
Angel-SA
Angel-SA
Angel-SA
Angel-SA
Angel-SA
DMI0RXN
BC24
DMI1RXN
BE20
DMI2RXN
BG18
DMI3RXN
BG20
DMI0RXP
BE24
DMI1RXP
BC20
DMI2RXP
BJ18
DMI3RXP
BJ20
DMI0TXN
AW24
DMI1TXN
AW20
DMI2TXN
BB18
DMI3TXN
AV18
DMI0TXP
AY24
DMI1TXP
AY20
DMI2TXP
AY18
DMI3TXP
AU18
DMI_ZCOMP
BJ24
DMI_IRCOMP
BG25
FDI_RXN0 BJ14
FDI_RXN1 AY14
FDI_RXN2 BE14
FDI_RXN3 BH13
FDI_RXN4 BC12
FDI_RXN5 BJ12
FDI_RXN6 BG10
FDI_RXN7 BG9
FDI_RXP0 BG14
FDI_RXP1 BB14
FDI_RXP2 BF14
FDI_RXP3 BG13
FDI_RXP4 BE12
FDI_RXP5 BG12
FDI_RXP6 BJ10
FDI_RXP7 BH9
FDI_FSYNC0 AV12
FDI_FSYNC1 BC10
FDI_LSYNC0 AV14
FDI_LSYNC1 BB10
FDI_INT AW16
PMSYNCH AP14
SLP_SUS# G16
SLP_S3# F4
SLP_S4# H4
SLP_S5#/GPIO63 D10
SYS_RESET#
K3
SYS_PWROK
P12
PWRBTN#
E20
RI#
A10
WAKE# B9
SUS_STAT#/GPIO61 G8
SUSCLK/GPIO62 N14
ACPRESENT/GPIO31
H20
BATLOW#/GPIO72
E10
PWROK
L22
CLKRUN#/GPIO32 N3
SUSWARN#/SUSPWRDNACK/GPIO30
K16
RSMRST#
C21
DRAMPWROK
B13
SLP_LAN#/GPIO29 K14
APWROK
L10
DPWROK E22
DMI2RBIAS
BH21
SLP_A# G10
DSWVRMEN A18
SUSACK#
C12
DMI
FDI
System Power Management
3 OF 10
PCH1C
PANTHER-GP-NF
71.PANTH.00U
DMI
FDI
System Power Management
3 OF 10
PCH1C
PANTHER-GP-NF
71.PANTH.00U
1 2
R1922
0R0402-PAD
R1922
0R0402-PAD
1 2
R1916
10KR2J-L-GP
R1916
10KR2J-L-GP 1 2
R1917 330KR2F-L-GPR1917 330KR2F-L-GP
1 2
R1904
100KR2J-4-GP
R1904
100KR2J-4-GP
1
2
34
5
6
Q1901
2N7002KDW-GP
84.2N702.A3F
2nd = 75.00601.07C
3rd = 84.2N702.F3F
Q1901
2N7002KDW-GP
84.2N702.A3F
2nd = 75.00601.07C
3rd = 84.2N702.F3F
1
2
3
4 5
6
7
8
RN1902
SRN10KJ-6-GP
RN1902
SRN10KJ-6-GP
1 2
R1919
8K2R2J-3-GP
R1919
8K2R2J-3-GP
1
2
3
4 5
6
7
8
RN1901
SRN10KJ-6-GP
RN1901
SRN10KJ-6-GP
1 2
R1901 49D9R2F-GPR1901 49D9R2F-GP
1 2
R1905 10KR2J-L-GPR1905 10KR2J-L-GP
1 2
R1902 750R2F-L-GPR1902 750R2F-L-GP
12
R1912
1KR2J-L2-GP
R1912
1KR2J-L2-GP
1 2
R1908
100KR2J-4-GP
R1908
100KR2J-4-GP
1 2
R1909
100KR2J-4-GP
Non DS3
R1909
100KR2J-4-GP
Non DS3
1 2
R1910
0R0402-PAD
R1910
0R0402-PAD

5
5
4
4
3
3
2
2
1
1
D D
C C
B B
A A
XTAL25_OUT
XTAL25_IN
EC_SW I#
PCH_GPIO74
XCLK_RCOMP
SMB_DATA
SML0_CLK
SMB_CLK
SML0_DATA
PCH_GPIO74
PCIE_CLK_REQ#
PCIE_CLK_REQ2#
PCIE_CLK_REQ1#
PCIE_CLK_REQ#
PCIE_CLK_REQ#
PEG_B_CLKRQ#
PCIE_CLK_REQ#
PEG_CLKREQ#
XTAL25_IN
CLK_BUF_EXP_N
CLK_BUF_EXP_P
CLK_BUF_CKSSCD_P
XTAL25_OUT
CLK_BUF_DOT96_P
CLK_BUF_DOT96_N
CLK_BUF_CKSSCD_N
CLK_BUF_CPYCLK_N
CLK_BUF_CPYCLK_P
CLK_BUF_REF14
DRAMRST_CNTRL_PCH
PCIE_CLK_REQ#
PCIE_TXP4_C
PCIE_TXN4_C
DRAM_TYPE3
DRAM_TYPE1
DRAM_TYPE2
DRAM_TYPE2
DRAM_TYPE3
DRAM_TYPE1
SMB_DATA
SMB_CLK
PEG_CLKREQ#
CLK_BUF_DOT96_N CLK_BUF_CKSSCD_N
CLK_BUF_CKSSCD_P
CLK_BUF_DOT96_P
SMB_DATA
SMB_CLK
SML1_CLK
SML1_DATA
SML0_CLK
SML0_DATA
CLK_BUF_EXP_P
CLK_BUF_EXP_N
EC_SW I#
PEG_B_CLKRQ#
PCIE_CLK_REQ#
BATLOW#
TOUCH_DET#
H_RCIN#
H_A20GATE
1D05V_VTT
3D3V_S5
3D3V_S5
3D3V_S0
3D3V_S0
3D3V_S0
SML1_DATA 27,28
SML1_CLK 27,28
DRAMRST_CNTRL_PCH 37
CLK_EXP_N 5
CLK_EXP_P 5
CLK_PCI_FB 18
CLK_PCIE_WLAN_REQ#19,65
CLK_PCIE_WLAN65 CLK_PCIE_WLAN#65
PCIE_RXN465 PCIE_RXP465 PCIE_TXN465 PCIE_TXP465
PCH_SMBDATA 14,15,52,69,97
CLK_DP_P 5
CLK_DP_N 5
PCH_SMBCLK 14,15,52,69,97
PCIE_CLK_REQ1#22
PCIE_CLK_REQ2#22BATLOW# 19
H_A20GATE 22,27
H_RCIN# 22,27
TOUCH_DET# 22
CLK_BUF_REF14 22
Title
Size Document Number Rev
Date: Sheet of
Wistron Corporation
21F, 88, Sec.1, Hsin Tai W u Rd., Hsichih,
Taipei Hsien 221, Taiwan, R.O.C.
Angel-CY 1
PCH (PCI-E/SMBUS/CLOCK/CL)
A2
20 102
Monday, April 22, 2013
<Variant Name>
Title
Size Document Number Rev
Date: Sheet of
Wistron Corporation
21F, 88, Sec.1, Hsin Tai W u Rd., Hsichih,
Taipei Hsien 221, Taiwan, R.O.C.
Angel-CY 1
PCH (PCI-E/SMBUS/CLOCK/CL)
A2
20 102
Monday, April 22, 2013
<Variant Name>
Title
Size Document Number Rev
Date: Sheet of
Wistron Corporation
21F, 88, Sec.1, Hsin Tai W u Rd., Hsichih,
Taipei Hsien 221, Taiwan, R.O.C.
Angel-CY 1
PCH (PCI-E/SMBUS/CLOCK/CL)
A2
20 102
Monday, April 22, 2013
<Variant Name>
SSID = PCH
NEW CARD
Dock
Card Reader
WWAN
LAN
USB3.0
WLAN
UMA_DIS#;DGPU_PRSNT#
UMA: 1 1
DIS :0 1
SG(PX) : 0 0
Optimus(Muxless) : 1 0
PCIECLKRQ1# and PCIECLKRQ2#
Support S0 power only
WLAN
Wistron Confidential document, Anyone can not Duplicate,
Modify, Forward or any other purpose application without get
Wistron permission
SA_1024
SA_1031
Angel-SA
Angel-SA
Angel-SA
Angel-SA
Angel-SA
Angel-SA
1
2
3
4
5 6
7
8
9
10
RN2009
SRN10KJ-L3-GP
RN2009
SRN10KJ-L3-GP
1
23
4
RN2007
SRN2K2J-5-GP
RN2007
SRN2K2J-5-GP
12
R2022
10KR2J-L-GP
Hynix/Samsung
R2022
10KR2J-L-GP
Hynix/Samsung
1 2
C2001 SCD1U10V2KX-L1-GPC2001 SCD1U10V2KX-L1-GP
PERN1
BG34
PERP1
BJ34
PERN2
BE34
PERP2
BF34
PERN3
BG36
PERP3
BJ36
PERN4
BF36
PERP4
BE36
PERN5
BG37
PERP5
BH37
PERN6
BJ38
PERP6
BG38
PERN7
BG40
PERP7
BJ40
PERN8
BE38
PERP8
BC38
PETN1
AV32
PETP1
AU32
PETN2
BB32
PETP2
AY32
PETN3
AV34
PETP3
AU34
PETN4
AY34
PETP4
BB34
PETN5
AY36
PETP5
BB36
PETN6
AU36
PETP6
AV36
PETN7
AY40
PETP7
BB40
PETN8
AW38
PETP8
AY38
CLKOUT_PCIE0N
Y40
CLKOUT_PCIE0P
Y39
CLKOUT_PCIE1N
AB49
CLKOUT_PCIE1P
AB47
CLKOUT_PCIE2N
AA48
CLKOUT_PCIE2P
AA47
CLKOUT_PCIE3N
Y37
CLKOUT_PCIE3P
Y36
CLKOUT_PCIE4N
Y43
CLKOUT_PCIE4P
Y45
CLKOUT_PCIE5N
V45
CLKOUT_PCIE5P
V46
CLKIN_GND1_N BJ30
CLKIN_GND1_P BG30
CLKIN_DMI_N BF18
CLKIN_DMI_P BE18
CLKIN_DOT_96N G24
CLKIN_DOT_96P E24
CLKIN_SATA_N AK7
CLKIN_SATA_P AK5
XTAL25_IN V47
XTAL25_OUT V49
REFCLK14IN K45
CLKIN_PCILOOPBACK H45
CLKOUT_PEG_A_N AB37
CLKOUT_PEG_A_P AB38
PEG_A_CLKRQ#/GPIO47 M10
PCIECLKRQ0#/GPIO73
J2
PCIECLKRQ1#/GPIO18
M1
PCIECLKRQ2#/GPIO20
V10
PCIECLKRQ3#/GPIO25
A8
PCIECLKRQ4#/GPIO26
L12
PCIECLKRQ5#/GPIO44
L14
CLKOUTFLEX0/GPIO64 K43
CLKOUTFLEX1/GPIO65 F47
CLKOUTFLEX2/GPIO66 H47
CLKOUTFLEX3/GPIO67 K49
CLKOUT_DMI_N AV22
CLKOUT_DMI_P AU22
PEG_B_CLKRQ#/GPIO56
E6
CLKOUT_PEG_B_P
AB40 CLKOUT_PEG_B_N
AB42
XCLK_RCOMP Y47
CLKOUT_DP_P AM13
CLKOUT_DP_N AM12
CLKOUT_PCIE6N
V40
CLKOUT_PCIE6P
V42
PCIECLKRQ7#/GPIO46
K12
CLKOUT_PCIE7N
V38
CLKOUT_PCIE7P
V37
CLKOUT_ITPXDP_N
AK14
CLKOUT_ITPXDP_P
AK13
SMBALERT#/GPIO11 E12
SMBCLK H14
SMBDATA C9
SML0ALERT#/GPIO60 A12
SML0CLK C8
SML0DATA G12
SML1ALERT#/PCHHOT#/GPIO74 C13
SML1CLK/GPIO58 E14
SML1DATA/GPIO75 M16
CL_CLK1 M7
CL_DATA1 T11
CL_RST1# P10
PCIECLKRQ6#/GPIO45
T13
PCI-E*
CLOCKS
FLEX CLOCKS
SMBUSController
Link
2 OF 10
PCH1B
PANTHER-GP-NF
71.PANTH.00U
PCI-E*
CLOCKS
FLEX CLOCKS
SMBUSController
Link
2 OF 10
PCH1B
PANTHER-GP-NF
71.PANTH.00U
1 2
R2023 10KR2J-L-GP
R2023 10KR2J-L-GP
12
R2014
10KR2J-L-GP
Elpida60/Samsung
R2014
10KR2J-L-GP
Elpida60/Samsung
12
R2017
10KR2J-L-GP
Elpida33_Hynix60
R2017
10KR2J-L-GP
Elpida33_Hynix60
1
2
3
4 5
6
7
8
RN2001
SRN10KJ-6-GP
RN2001
SRN10KJ-6-GP
12
R2006
1MR2F-GP
R2006
1MR2F-GP
12
R2019
10KR2J-L-GP
RAM
R2019
10KR2J-L-GP
RAM
12
C2008
SC15P50V2JN-2-GP
C2008
SC15P50V2JN-2-GP
1 2
C2002 SCD1U10V2KX-L1-GPC2002 SCD1U10V2KX-L1-GP
12
R2018
10KR2J-L-GP
Elpida
R2018
10KR2J-L-GP
Elpida
1
2
34
5
6
Q2001
2N7002KDW-GP
84.2N702.A3F
2nd = 75.00601.07C
Q2001
2N7002KDW-GP
84.2N702.A3F
2nd = 75.00601.07C
1
2
3
4 5
6
7
8
RN2018
SRN10KJ-6-GP
RN2018
SRN10KJ-6-GP
1
2 3
4
RN2008
SRN10KJ-L-GP
RN2008
SRN10KJ-L-GP
41
2 3
X2001
XTAL-25MHZ-181-GP
82.30020.G71
2nd = 82.30020.G61
X2001
XTAL-25MHZ-181-GP
82.30020.G71
2nd = 82.30020.G61
12
R2016
10KR2J-L-GP
RAM_DY
R2016
10KR2J-L-GP
RAM_DY
1
2
3
45
6
7
8
RN2003
SRN2K2J-4-GP
RN2003
SRN2K2J-4-GP
12
C2007
SC15P50V2JN-2-GP
C2007
SC15P50V2JN-2-GP
1
23
4
RN2004
SRN2K2J-5-GP
RN2004
SRN2K2J-5-GP
1 2
R2007
90D9R2F-1-GP
R2007
90D9R2F-1-GP
1 2
R2009
1KR2J-L2-GP
R2009
1KR2J-L2-GP

5
5
4
4
3
3
2
2
1
1
D D
C C
B B
A A
HDA_SYNC
HDA_BITCLK
HDA_RST#
HDA_SYNC
SATA_LED#
HDA_SDOUT
RBIAS_SATA3
SATA_COMP
SATA_DET#0
PCH_JTAG_TCK_BUF
RTC_X2
SM_INTRUDER#
RTC_X2
RTC_X1
SRTC_RST#
PCH_INTVRMEN
RTC_X1
RTC_RST#
SATA3_COMP
RTCRST_ON_C
LPC_AD0
LPC_AD1
LPC_AD2
LPC_AD3
HDA_SYNCHDA_SYNC_R HDA_SDOUT
HDA_SYNC_R
INT_SERIRQ
SATA_DET#0
SATA_LED#
HDA_BITCLK
HDA_RST#
+3VS_+1.5VS_HDA_IO
RTC_AUX_S5
RTC_AUX_S5
1D05V_VTT
5V_S0
3D3V_S0
HDA_SPKR29
HDA_SDIN029
ME_UNLOCK27
PCH_SPI_CLK60
PCH_SPI_CS0#60
SPI_SO_R27,60
PCH_SPI_SI60
LPC_FRAME# 27,71,77
INT_SERIRQ 27,77
SATA_RXN0 56
SATA_RXP0 56
SATA_TXN0 56
SATA_TXP0 56
RTCRST_ON27
LPC_AD[0..3] 27,71,77
HDA_CODEC_SDOUT29
HDA_CODEC_SYNC29
HDA_CODEC_RST#29HDA_CODEC_BITCLK29
Title
Size Document Number Rev
Date: Sheet of
Wistron Corporation
21F, 88, Sec.1, Hsin Tai Wu Rd., Hsichih,
Taipei Hsien 221, Taiwan, R.O.C.
Angel-CY 1
PCH (SPI/RTC/LPC/SATA/IHDA)
A3
21 102
Monday, April 22, 2013
<Variant Name>
Title
Size Document Number Rev
Date: Sheet of
Wistron Corporation
21F, 88, Sec.1, Hsin Tai Wu Rd., Hsichih,
Taipei Hsien 221, Taiwan, R.O.C.
Angel-CY 1
PCH (SPI/RTC/LPC/SATA/IHDA)
A3
21 102
Monday, April 22, 2013
<Variant Name>
Title
Size Document Number Rev
Date: Sheet of
Wistron Corporation
21F, 88, Sec.1, Hsin Tai Wu Rd., Hsichih,
Taipei Hsien 221, Taiwan, R.O.C.
Angel-CY 1
PCH (SPI/RTC/LPC/SATA/IHDA)
A3
21 102
Monday, April 22, 2013
<Variant Name>
PLL ODVR VOLTAGE
HDA_SYNC Low = 1.8V (Default)
High = 1.5V
SSID = PCH
INTVRMEN- Integrated SUS
1.05V VRM Enable
High - Enable internal VRs
Low - Enable external VRs
HDA_SDOUT Low = Default
High = Enable
Flash Descriptor Security Overide
HDA_SYNC:
This strap is sampled on rising edge of RSMRST# and is used to sample 1.5V VccVRM supply mode.
1K external pull-up resistor is required on this signal on the board.
Signal may have leakage paths via powered off devices(Audio Codec)
and hence contend with the external pull-up.
A blocking FET is recommended in such a case to isolate HDA_SYNC from the Audio Codec device
until after the Strap sampling is complete.
RTC Reset
Strap pin ,Internal PU
HDD1
Wistron Confidential document, Anyone can not Duplicate,
Modify, Forward or any other purpose application without get
Wistron permission
Angel_SA
1 2
R2120 20KR2F-L3-GPR2120 20KR2F-L3-GP
12
C2103
SC1U10V3KX-L1-GP
C2103
SC1U10V3KX-L1-GP
1 2
R2121
4K7R2J-L-GP
R2121
4K7R2J-L-GP
1 2
R2114
750R2F-L-GP
R2114
750R2F-L-GP
1
2 3
4
RN2103
SRN10KJ-L-GP
RN2103
SRN10KJ-L-GP
1
2
3
4 5
6
7
8
RN2102
SRN33J-7-GP-U
RN2102
SRN33J-7-GP-U
12
C2102
SC6P50V2CN-1GP
C2102
SC6P50V2CN-1GP
1 2
R2111
10KR2J-L-GP
R2111
10KR2J-L-GP
12
R2117
2K2R2F-GP
R2117
2K2R2F-GP
12
C2104
SC1U10V3KX-L1-GP
C2104
SC1U10V3KX-L1-GP
12
C2101
SC6P50V2CN-1GP
C2101
SC6P50V2CN-1GP
1 2
R2125 20KR2F-L3-GPR2125 20KR2F-L3-GP
1
2 3
4
X2101
X-32D768KHZ-34GPU
82.30001.661
2nd = 82.30001.B21
X2101
X-32D768KHZ-34GPU
82.30001.661
2nd = 82.30001.B21
1 2
R2101
10MR2J-L-GP
R2101
10MR2J-L-GP
1 2
R2107
1KR2J-L2-GP
R2107
1KR2J-L2-GP
12
R2118
100KR2J-4-GP
R2118
100KR2J-4-GP
RTCX1
A20
RTCX2
C20
INTVRMEN
C17
INTRUDER#
K22
HDA_BCLK
N34
HDA_SYNC
L34
HDA_RST#
K34
HDA_SDIN0
E34
HDA_SDIN1
G34
HDA_SDIN2
C34
HDA_SDO
A36
SATALED# P3
FWH0/LAD0 C38
FWH1/LAD1 A38
FWH2/LAD2 B37
FWH3/LAD3 C37
LDRQ1#/GPIO23 K36
FWH4/LFRAME# D36
LDRQ0# E36
RTCRST#
D20
HDA_SDIN3
A34
HDA_DOCK_EN#/GPIO33
C36
HDA_DOCK_RST#/GPIO13
N32
SRTCRST#
G22
SATA0RXN AM3
SATA0RXP AM1
SATA0TXN AP7
SATA0TXP AP5
SATA1RXN AM10
SATA1RXP AM8
SATA1TXN AP11
SATA1TXP AP10
SATA2RXN AD7
SATA2RXP AD5
SATA2TXN AH5
SATA2TXP AH4
SATA3RXN AB8
SATA3RXP AB10
SATA3TXN AF3
SATA3TXP AF1
SATA4RXN Y7
SATA4RXP Y5
SATA4TXN AD3
SATA4TXP AD1
SATA5RXN Y3
SATA5RXP Y1
SATA5TXN AB3
SATA5TXP AB1
SATAICOMPI Y10
SPI_CLK
T3
SPI_CS0#
Y14
SPI_CS1#
T1
SPI_MOSI
V4
SPI_MISO
U3
SATA0GP/GPIO21 V14
SATA1GP/GPIO19 P1
JTAG_TCK
J3
JTAG_TMS
H7
JTAG_TDI
K5
JTAG_TDO
H1
SERIRQ V5
SPKR
T10
SATAICOMPO Y11
SATA3COMPI AB13
SATA3RCOMPO AB12
SATA3RBIAS AH1
RTCIHDA
SATA
LPC
SPI JTAG
SATA 6G
1 OF 10
PCH1A
PANTHER-GP-NF
71.PANTH.00U
RTCIHDA
SATA
LPC
SPI JTAG
SATA 6G
1 OF 10
PCH1A
PANTHER-GP-NF
71.PANTH.00U
G
S
D
Q2102
2N7002K-2-GP
84.2N702.J31
2ND = 84.2N702.031
Q2102
2N7002K-2-GP
84.2N702.J31
2ND = 84.2N702.031
1 2
R2103
1KR2J-L2-GP
R2103
1KR2J-L2-GP
12
R2105
330KR2F-L-GP
R2105
330KR2F-L-GP
12
R2104
1MR2F-GP
R2104
1MR2F-GP
1 2
R2112
37D4R2F-GP
R2112
37D4R2F-GP
21
G2101
GAP-OPEN
G2101
GAP-OPEN
1 2
R2113
49D9R2F-GP
R2113
49D9R2F-GP
G
S
D
Q2101
2N7002K-2-GP
84.2N702.J31
2ND = 84.2N702.031
Q2101
2N7002K-2-GP
84.2N702.J31
2ND = 84.2N702.031

5
5
4
4
3
3
2
2
1
1
D D
C C
B B
A A
USB3_SUPPORT
FDI_OVRVLTG
DMI_OVRVLTG
LAN_DISABLE#
PCH_GPIO15
EC_SMI#
DGPU_HPD_INTR#
MFG_MODE
ICC_EN#
PCH_TEMP_ALERT#
TOUCH_DET#
PCH_THERMTRIP_R
S_GPIO
PCH_GPIO15
PSW_CLR#
NV_CLE
SATA_ODD_PRSNT#
ICC_EN#
PCH_GPIO27
PCH_GPIO17
PCH_GPIO22
PCH_GPIO24
NV_CLE
DGPU_HPD_INTR#
PCH_GPIO39
PCH_GPIO68
PCH_GPIO69
PCH_GPIO70
PCH_GPIO71
PCH_GPIO69
DMI_OVRVLTG
FDI_OVRVLTG
PCH_GPIO71
LAN_DISABLE#
USB3_SUPPORT
PCH_GPIO39
EC_SCI#
PCH_GPIO17
MFG_MODE
EC_SMI#
S_GPIO
PCH_GPIO68
PSW_CLR#
SATA_ODD_PRSNT#
PCH_TEMP_ALERT#
PCH_GPIO70
CLK_BUF_REF14
PCIE_CLK_REQ2#
PCIE_CLK_REQ1#
SYS_RESET#
PCH_GPIO24
3D3V_S0
1D8V_S0
3D3V_S5
3D3V_S0
EC_SCI#27
H_A20GATE 20,27
H_RCIN# 20,27
H_CPUPWRGD 5,97
H_THERMTRIP# 5,36
H_SNB_IVB# 5
SYS_RESET# 19
PCIE_CLK_REQ1# 20
PCIE_CLK_REQ2# 20
CLK_BUF_REF14 20
PCH_GPIO2219
PCH_GPIO2719
TOUCH_DET#20
Title
Size Document Number Rev
Date: Sheet of
Wistron Corporation
21F, 88, Sec.1, Hsin Tai Wu Rd., Hsichih,
Taipei Hsien 221, Taiwan, R.O.C.
Angel-CY 1
PCH (GPIO/CPU)
Custom
22 102
Monday, April 22, 2013
<Variant Name>
Title
Size Document Number Rev
Date: Sheet of
Wistron Corporation
21F, 88, Sec.1, Hsin Tai Wu Rd., Hsichih,
Taipei Hsien 221, Taiwan, R.O.C.
Angel-CY 1
PCH (GPIO/CPU)
Custom
22 102
Monday, April 22, 2013
<Variant Name>
Title
Size Document Number Rev
Date: Sheet of
Wistron Corporation
21F, 88, Sec.1, Hsin Tai Wu Rd., Hsichih,
Taipei Hsien 221, Taiwan, R.O.C.
Angel-CY 1
PCH (GPIO/CPU)
Custom
22 102
Monday, April 22, 2013
<Variant Name>
SSID = PCH
ICC_EN#
(GPIO8)
DMI_OVRVLTG
(GPIO36)
DMI TERMINATION VOLTAGE OVERRIDE(Reserved)
LOW - Tx, Rx terminated to same voltage
(DC Coupling Model DEFAULT)
LOW - ENABLED
Integrated Clock Chip Enable(Reserved)
HIGH- DISABLED [DEFAULT]
FDI_OVRVLTG
(GPIO37)
FDI TERMINATION VOLTAGE OVERRIDE(Reserved)
LOW - Tx, Rx terminated to same voltage
(DC Coupling Model DEFAULT)
Pass Word Clear
Wistron Confidential document, Anyone can not Duplicate,
Modify, Forward or any other purpose application without get
Wistron permission
SA_1101
SA_1106
Angel-SA
Angel_SA
Angel_SA
1
2 3
4
RN2204
SRN10KJ-L-GP
RN2204
SRN10KJ-L-GP
1 2
R2204
390R2F-2GP
R2204
390R2F-2GP
12
R2221
10KR2J-L-GP
R2221
10KR2J-L-GP
12
R2207
2K2R2F-GP
R2207
2K2R2F-GP
1
2
3
45
6
7
8
RN2205
SRN10KJ-6-GP
RN2205
SRN10KJ-6-GP
21
G2201
GAP-OPEN
G2201
GAP-OPEN
1
2
3
45
6
7
8
RN2201
SRN10KJ-6-GP
RN2201
SRN10KJ-6-GP
1 2
R2201
1KR2J-L2-GP
R2201
1KR2J-L2-GP
1 2
R2211
1KR2J-L2-GP
DY
R2211
1KR2J-L2-GP
DY
1 2
R2205
1KR2J-L2-GP
R2205
1KR2J-L2-GP
1
2
3
45
6
7
8
RN2202
SRN10KJ-6-GP
RN2202
SRN10KJ-6-GP
12
R2220
10KR2J-L-GP
R2220
10KR2J-L-GP
1 2
R2208
10KR2J-L-GP
R2208
10KR2J-L-GP
GPIO27
E16
GPIO28
P8
GPIO24
E8
GPIO57
D6
LAN_PHY_PWR_CTRL/GPIO12
C4
VSS_NCTF_1#A4
A4
VSS_NCTF_2#A44
A44
VSS_NCTF_3#A45
A45
VSS_NCTF_4#A46
A46
VSS_NCTF_5#A5
A5
VSS_NCTF_6#A6
A6
VSS_NCTF_7#B3
B3
VSS_NCTF_8#B47
B47
VSS_NCTF_9#BD1
BD1
VSS_NCTF_10#BD49
BD49
VSS_NCTF_11#BE1
BE1
VSS_NCTF_12#BE49
BE49
TACH2/GPIO6
H36
TACH0/GPIO17
D40
TACH3/GPIO7
E38
SATA3GP/GPIO37
M5
SATA5GP/GPIO49/TEMP_ALERT#
V3
SCLOCK/GPIO22
T5
SLOAD/GPIO38
N2
SDATAOUT0/GPIO39
M3
SDATAOUT1/GPIO48
V13
PROCPWRGD AY11
RCIN# P5
PECI AU16
THRMTRIP# AY10
GPIO8
C10
BMBUSY#/GPIO0
T7
GPIO15
G2
TACH1/GPIO1
A42
SATA2GP/GPIO36
V8
INIT3_3V# T14
STP_PCI#/GPIO34
K1
GPIO35
K4
SATA4GP/GPIO16
U2
VSS_NCTF_32#F49 F49
A20GATE P4
TACH4/GPIO68 C40
TACH6/GPIO70 C41
TACH7/GPIO71 A40
TACH5/GPIO69 B41
VSS_NCTF_17#BH3 BH3
VSS_NCTF_18#BH47 BH47
VSS_NCTF_19#BJ4 BJ4
VSS_NCTF_20#BJ44 BJ44
VSS_NCTF_21#BJ45 BJ45
VSS_NCTF_22#BJ46 BJ46
VSS_NCTF_23#BJ5 BJ5
VSS_NCTF_24#BJ6 BJ6
VSS_NCTF_25#C2 C2
VSS_NCTF_26#C48 C48
VSS_NCTF_27#D1 D1
VSS_NCTF_28#D49 D49
VSS_NCTF_29#E1 E1
VSS_NCTF_30#E49 E49
VSS_NCTF_31#F1 F1
TS_VSS4 AK10
TS_VSS3 AH10
TS_VSS2 AK11
TS_VSS1 AH8
NC_1 P37
VSS_NCTF_13#BF1
BF1
VSS_NCTF_14#BF49
BF49
VSS_NCTF_15#BG2 BG2
VSS_NCTF_16#BG48 BG48
DF_TVS AY1
CPU/MISC
NCTF
GPIO
6 OF 10
NCTF TEST PIN:
A4,A44,A45,A46,A5,A6,B3,B47,
BD1,BD49,BE1,BE49,BF1,BF49,
BG2,BG48,BH3,BH47,BJ4,BJ44,
BJ45,BJ46,BJ5,BJ6,C2,C48,D1,
D49,E1,E49,F1,F49
PCH1F
PANTHER-GP-NF
71.PANTH.00U
CPU/MISC
NCTF
GPIO
6 OF 10
NCTF TEST PIN:
A4,A44,A45,A46,A5,A6,B3,B47,
BD1,BD49,BE1,BE49,BF1,BF49,
BG2,BG48,BH3,BH47,BJ4,BJ44,
BJ45,BJ46,BJ5,BJ6,C2,C48,D1,
D49,E1,E49,F1,F49
PCH1F
PANTHER-GP-NF
71.PANTH.00U
1
2
3
45
6
7
8
RN2203
SRN10KJ-6-GP
RN2203
SRN10KJ-6-GP
1 2
R2210
10KR2J-L-GP
R2210
10KR2J-L-GP
12
R2222
10KR2J-L-GP
DY
R2222
10KR2J-L-GP
DY
1 2
R2214
10KR2J-L-GP
R2214
10KR2J-L-GP

5
5
4
4
3
3
2
2
1
1
D D
C C
B B
A A
+1.05VS_VCC_DMI_CCI
1D5V_S0
1D5V_S0
1D05V_VTT
1D05V_VTT
1D05V_VTT
1D05V_VTT
3D3V_S0
1D05V_VTT
3D3V_S0
1D05V_VTT
1D8V_S0
1D05V_VTT
3D3V_S5
3D3V_S0
Title
Size Document Number Rev
Date: Sheet of
Wistron Corporation
21F, 88, Sec.1, Hsin Tai Wu Rd., Hsichih,
Taipei Hsien 221, Taiwan, R.O.C.
Angel-CY 1
PCH (POWER1)
A3
23 102
Monday, April 22, 2013
<Variant Name>
Title
Size Document Number Rev
Date: Sheet of
Wistron Corporation
21F, 88, Sec.1, Hsin Tai Wu Rd., Hsichih,
Taipei Hsien 221, Taiwan, R.O.C.
Angel-CY 1
PCH (POWER1)
A3
23 102
Monday, April 22, 2013
<Variant Name>
Title
Size Document Number Rev
Date: Sheet of
Wistron Corporation
21F, 88, Sec.1, Hsin Tai Wu Rd., Hsichih,
Taipei Hsien 221, Taiwan, R.O.C.
Angel-CY 1
PCH (POWER1)
A3
23 102
Monday, April 22, 2013
<Variant Name>
1.7A
3.711A(Total)
228mA(Total)
167mA(Total)
47mA(Total)
70mA
2mA
10mA
Wistron Confidential document, Anyone can not Duplicate,
Modify, Forward or any other purpose application without get
Wistron permission
12
C2308
SC1U6D3V2KX-L-1-GP
C2308
SC1U6D3V2KX-L-1-GP
12
C2301
SC10U6D3V3MX-L-GP
C2301
SC10U6D3V3MX-L-GP
12
C2323
SCD1U10V2KX-L1-GP
C2323
SCD1U10V2KX-L1-GP
12
C2311
SC22U4V3MX-GP
DY
C2311
SC22U4V3MX-GP
DY
12
C2314
SC22U4V3MX-GP
DY
C2314
SC22U4V3MX-GP
DY
12
C2320
SC1U6D3V2KX-L-1-GP
C2320
SC1U6D3V2KX-L-1-GP
12
C2319
SCD1U10V2KX-L1-GP
C2319
SCD1U10V2KX-L1-GP
12
C2321
SC1U6D3V2KX-L-1-GP
C2321
SC1U6D3V2KX-L-1-GP
VCCCORE1
AA23
VCCCORE2
AC23
VCCCORE3
AD21
VCCCORE4
AD23
VCCCORE5
AF21
VCCCORE6
AF23
VCCCORE7
AG21
VCCCORE8
AG23
VCCCORE9
AG24
VCCCORE10
AG26
VCCCORE11
AG27
VCCCORE12
AG29
VCCCORE13
AJ23
VCCCORE14
AJ26
VCCCORE15
AJ27
VCCDFTERM4 AJ17
VCCDFTERM3 AJ16
VCCIO17
AN21
VCCIO18
AN26
VCCIO19
AN27
VCCIO20
AP21
VCCIO23
AP26
VCCIO24
AT24
VCCIO15
AN16
VCCIO16
AN17
VCCIO21
AP23
VCCIO22
AP24
VCCADAC U48
VCCTX_LVDS1 AM37
VCCTX_LVDS2 AM38
VCCALVDS AK36
VCCVRM3 AT16
VCCVRM2
AP16
VCCAPLLEXP
BJ22
VCCAFDIPLL
BG6
VCCIO28
AN19 VCCTX_LVDS4 AP37
VCCTX_LVDS3 AP36
VSSADAC U47
VSSALVDS AK37
VCCIO27
AP17
VCC3_3_6 V33
VCC3_3_7 V34
VCC3_3_3
BH29 VCCDFTERM2 AG17
VCCDFTERM1 AG16
VCCDMI1 AT20
VCCIO25
AN33
VCCIO26
AN34
VCCCORE16
AJ29
VCCCORE17
AJ31
VCCSPI V1
VCCCLKDMI AB36
VCCDMI2
AU20
POWER
VCC CORE
DMI
VCCIO
CRTLVDS
FDI
DFT / SPI HVCMOS
7 OF 10
PCH1G
PANTHER-GP-NF
71.PANTH.00U
POWER
VCC CORE
DMI
VCCIO
CRTLVDS
FDI
DFT / SPI HVCMOS
7 OF 10
PCH1G
PANTHER-GP-NF
71.PANTH.00U
12
C2307
SC1U6D3V2KX-L-1-GP
C2307
SC1U6D3V2KX-L-1-GP
12
C2313
SC22U4V3MX-GP
DY
C2313
SC22U4V3MX-GP
DY
12
C2326
SCD1U10V2KX-L1-GP
C2326
SCD1U10V2KX-L1-GP
12
C2304
SC1U6D3V2KX-L-1-GP
C2304
SC1U6D3V2KX-L-1-GP
12
C2310
SCD1U10V2KX-L1-GP
C2310
SCD1U10V2KX-L1-GP
1 2
L2303
IND-10UH-218-GP
68.10050.10Y
2nd = 68.10090.10B
L2303
IND-10UH-218-GP
68.10050.10Y
2nd = 68.10090.10B
12
C2322
SCD1U10V2KX-L1-GP
C2322
SCD1U10V2KX-L1-GP
12
C2312
SC22U4V3MX-GP
DY
C2312
SC22U4V3MX-GP
DY
12
C2309
SC1U6D3V2KX-L-1-GP
C2309
SC1U6D3V2KX-L-1-GP
12
C2315
SC22U4V3MX-GP
DY
C2315
SC22U4V3MX-GP
DY
12
C2303
SC1U6D3V2KX-L-1-GP
C2303
SC1U6D3V2KX-L-1-GP
12
C2302
SC1U6D3V2KX-L-1-GP
C2302
SC1U6D3V2KX-L-1-GP
12
C2306
SC1U6D3V2KX-L-1-GP
C2306
SC1U6D3V2KX-L-1-GP

5
5
4
4
3
3
2
2
1
1
D D
C C
B B
A A
+1.05VS_VCCA_A_DPL
+VCCRTCEXT
+1.05VS_VCCA_A_DPL
+VCCSST
+1.05VS_VCCA_B_DPL
+5VA_PCH_VCC5REFSUS
+5VS_PCH_VCC5REF
+1.05VS_VCCA_B_DPL
1D05V_VTT
1D05V_VTT
3D3V_S0
3D3V_S0
1D05V_VTT
1D05V_VTT
1D05V_VTT
RTC_AUX_S5
1D05V_VTT
1D05V_VTT
3D3V_S0
1D5V_S0
1D05V_VTT
1D05V_VTT
3D3V_S5
1D05V_VTT
5V_S0
1D5V_S0
+3VS_+1.5VS_HDA_IO
+3VS_+1.5VS_HDA_IO
1D05V_VTT
1D05V_VTT
3D3V_S5
3D3V_S5
3D3V_S5
3D3V_S5
3D3V_S5
3D3V_S5
5V_S5
1D5V_S0
3D3V_S0
Title
Size Document Number Rev
Date: Sheet of
Wistron Corporation
21F, 88, Sec.1, Hsin Tai Wu Rd., Hsichih,
Taipei Hsien 221, Taiwan, R.O.C.
Angel-CY 1
PCH (POWER2)
A3
24 102
Monday, April 22, 2013
<Variant Name>
Title
Size Document Number Rev
Date: Sheet of
Wistron Corporation
21F, 88, Sec.1, Hsin Tai Wu Rd., Hsichih,
Taipei Hsien 221, Taiwan, R.O.C.
Angel-CY 1
PCH (POWER2)
A3
24 102
Monday, April 22, 2013
<Variant Name>
Title
Size Document Number Rev
Date: Sheet of
Wistron Corporation
21F, 88, Sec.1, Hsin Tai Wu Rd., Hsichih,
Taipei Hsien 221, Taiwan, R.O.C.
Angel-CY 1
PCH (POWER2)
A3
24 102
Monday, April 22, 2013
<Variant Name>
SSID = PCH
1mA
903mA
80mA
80mA
55mA
95mA
1mA
6uA
95mA
1mA
1mA
10mA
Wistron Confidential document, Anyone can not Duplicate,
Modify, Forward or any other purpose application without get
Wistron permission
Angel-SA
Angel-SA
Angel-SA
Angel-SA
Angel-SA
12
C2435
SC1U6D3V2KX-L-1-GP
C2435
SC1U6D3V2KX-L-1-GP
1 2
R2409
0R0402-PAD
R2409
0R0402-PAD
12
C2432
SC1U6D3V2KX-L-1-GP
C2432
SC1U6D3V2KX-L-1-GP
12
C2408
SC1U6D3V2KX-L-1-GP
C2408
SC1U6D3V2KX-L-1-GP
12
C2434
SC1U10V3KX-L1-GP
C2434
SC1U10V3KX-L1-GP
DCPSUSBYP
V12
VCCASW1
AA19
VCCASW2
AA21
VCCASW3
AA24
VCCASW5
AA27
VCCASW6
AA29
VCCSUSHDA P32
VCCSUS3_3_6 P24
VCCIO34 T26
VCCIO4 AD17
VCCASW7
AA31
VCCASW8
AC26
VCCASW9
AC27
VCCASW10
AC29
VCCASW11
AC31
VCCASW12
AD29
V5REF P34
VCC3_3_4 T34
VCCRTC
A22
VCCSUS3_3_10 V24
VCCSUS3_3_9 V23
VCCSUS3_3_8 T24
VCCSUS3_3_7 T23
VCCIO2 AC16
VCCADPLLB
BF47
VCCDIFFCLKN1
AF33
V5REF_SUS M26
VCCIO3 AC17
DCPSUS1
T17
VCCSSC
AG33
VCCADPLLA
BD47
VCCVRM4
Y49
VCCACLK
AD49
DCPRTC
N16
VCCASW4
AA26
VCCDIFFCLKN2
AF34
VCCIO7
AF17
DCPSST
V16
VCCIO5 AF13
VCCASW22 T21
VCCASW23 V21
VCCASW21 T19
VCC3_3_1 AA16
VCC3_3_8 W16
VCCSUS3_3_2 N20
VCCSUS3_3_3 N22
VCCSUS3_3_4 P20
VCCSUS3_3_5 P22
VCCIO29 N26
VCCIO30 P26
VCCIO31 P28
VCCIO32 T27
V_PROC_IO
BJ8
VCCIO33 T29
VCCDIFFCLKN3
AG34
VCCASW13
AD31
VCCASW14
W21
VCCASW15
W23
VCCASW16
W24
VCCASW17
W26
VCCASW18
W29
VCCASW19
W31
VCCASW20
W33
VCCIO6 AF14
VCCVRM1 AF11
VCCIO12 AH13
VCCIO13 AH14
VCC3_3_2 AJ2
VCCAPLLSATA AK1
DCPSUS3
AL24
VCCIO14
AL29
DCPSUS4 AN23
VCCSUS3_3_1 AN24
VCCAPLLDMI2
BH23
DCPSUS2
V19
VCCDSW3_3
T16
VCC3_3_5
T38
POWER
SATA USB
Clock and Miscellaneous
HDA
CPURTC
PCI/GPIO/LPCMISC
10 OF 10
PCH1J
PANTHER-GP-NF
71.PANTH.00U
POWER
SATA USB
Clock and Miscellaneous
HDA
CPURTC
PCI/GPIO/LPCMISC
10 OF 10
PCH1J
PANTHER-GP-NF
71.PANTH.00U
12
C2431
SCD1U10V2KX-L1-GP
C2431
SCD1U10V2KX-L1-GP
12
C2423
SC1U6D3V2KX-L-1-GP
C2423
SC1U6D3V2KX-L-1-GP
12
C2415
SCD1U10V2KX-L1-GP
C2415
SCD1U10V2KX-L1-GP
12
C2410
SC1U6D3V2KX-L-1-GP
C2410
SC1U6D3V2KX-L-1-GP
12
C2428
SC1U6D3V2KX-L-1-GP
C2428
SC1U6D3V2KX-L-1-GP
1 2
R2408
10R2F-L-GP
R2408
10R2F-L-GP
12
C2414
SC1U6D3V2KX-L-1-GP
C2414
SC1U6D3V2KX-L-1-GP
12
C2417
SC4D7U6D3V3KX-L-GP
C2417
SC4D7U6D3V3KX-L-GP
12
C2418
SCD1U10V2KX-L1-GP
C2418
SCD1U10V2KX-L1-GP
12
C2424
SCD1U10V2KX-L1-GP
C2424
SCD1U10V2KX-L1-GP
12
C2419
SCD1U10V2KX-L1-GP
C2419
SCD1U10V2KX-L1-GP
12
C2433
SCD1U10V2KX-L1-GP
C2433
SCD1U10V2KX-L1-GP
1 2
L2402
IND-10UH-203-GP
68.1001D.10S
L2402
IND-10UH-203-GP
68.1001D.10S
1 2
C2413
SC1U6D3V2KX-L-1-GP
C2413
SC1U6D3V2KX-L-1-GP
12
C2407
SC1U6D3V2KX-L-1-GP
C2407
SC1U6D3V2KX-L-1-GP
12
C2403
SC10U6D3V3MX-L-GP
C2403
SC10U6D3V3MX-L-GP
12
C2430
SCD1U10V2KX-L1-GP
C2430
SCD1U10V2KX-L1-GP
12
C2409
SC1U6D3V2KX-L-1-GP
C2409
SC1U6D3V2KX-L-1-GP
12
C2421
SCD1U10V2KX-L1-GP
C2421
SCD1U10V2KX-L1-GP
12
C2429
SCD1U10V2KX-L1-GP
C2429
SCD1U10V2KX-L1-GP
12
C2425
SCD1U10V2KX-L1-GP
C2425
SCD1U10V2KX-L1-GP
12
C2404
SC10U6D3V3MX-L-GP
C2404
SC10U6D3V3MX-L-GP
1 2
C2412
SC1U6D3V2KX-L-1-GP
C2412
SC1U6D3V2KX-L-1-GP
12
C2427
SC1U10V2KX-1GP
C2427
SC1U10V2KX-1GP
12
C2426
SCD1U10V2KX-L1-GP
C2426
SCD1U10V2KX-L1-GP
12
C2406
SC1U6D3V2KX-L-1-GP
C2406
SC1U6D3V2KX-L-1-GP
1 2
L2403
IND-10UH-203-GP
68.1001D.10S
L2403
IND-10UH-203-GP
68.1001D.10S
12
C2402
SC1U10V2KX-1GP
C2402
SC1U10V2KX-1GP
21
D2402
CH751H-40PT-GP
83.R0304.A8F
2nd = 83.R0304.D8F
D2402
CH751H-40PT-GP
83.R0304.A8F
2nd = 83.R0304.D8F
1 2
R2402
10R2F-L-GP
R2402
10R2F-L-GP
12
C2422
SCD1U10V2KX-L1-GP
C2422
SCD1U10V2KX-L1-GP
21
D2401
CH751H-40PT-GP
83.R0304.A8F
2nd = 83.R0304.D8F
D2401
CH751H-40PT-GP
83.R0304.A8F
2nd = 83.R0304.D8F
12
C2411
SCD1U10V2KX-L1-GP
C2411
SCD1U10V2KX-L1-GP

5
5
4
4
3
3
2
2
1
1
D D
C C
B B
A A
Title
Size Document Number Rev
Date: Sheet of
Wistron Corporation
21F, 88, Sec.1, Hsin Tai Wu Rd., Hsichih,
Taipei Hsien 221, Taiwan, R.O.C.
Angel-CY 1
PCH (VSS)
A3
25 102
Monday, April 22, 2013
<Variant Name>
Title
Size Document Number Rev
Date: Sheet of
Wistron Corporation
21F, 88, Sec.1, Hsin Tai Wu Rd., Hsichih,
Taipei Hsien 221, Taiwan, R.O.C.
Angel-CY 1
PCH (VSS)
A3
25 102
Monday, April 22, 2013
<Variant Name>
Title
Size Document Number Rev
Date: Sheet of
Wistron Corporation
21F, 88, Sec.1, Hsin Tai Wu Rd., Hsichih,
Taipei Hsien 221, Taiwan, R.O.C.
Angel-CY 1
PCH (VSS)
A3
25 102
Monday, April 22, 2013
<Variant Name>
SSID = PCH
Wistron Confidential document, Anyone can not Duplicate,
Modify, Forward or any other purpose application without get
Wistron permission
VSS1
AA17
VSS2
AA2
VSS3
AA3
VSS5
AA34
VSS6
AB11
VSS7
AB14
VSS8
AB39
VSS9
AB4
VSS10
AB43
VSS11
AB5
VSS12
AB7
VSS13
AC19
VSS14
AC2
VSS15
AC21
VSS16
AC24
VSS17
AC33
VSS18
AC34
VSS19
AC48
VSS20
AD10
VSS21
AD11
VSS22
AD12
VSS23
AD13
VSS24
AD19
VSS25
AD24
VSS26
AD26
VSS27
AD27
VSS28
AD33
VSS29
AD34
VSS30
AD36
VSS31
AD37
VSS33
AD39
VSS34
AD4
VSS35
AD40
VSS36
AD42
VSS37
AD43
VSS38
AD45
VSS39
AD46
VSS43
AF10
VSS44
AF12
VSS46
AD16
VSS47
AF16
VSS48
AF19
VSS49
AF24
VSS50
AF26
VSS51
AF27
VSS52
AF29
VSS53
AF31
VSS54
AF38
VSS55
AF4
VSS56
AF42
VSS57
AF46
VSS59
AF7
VSS60
AF8
VSS61
AG19
VSS62
AG2
VSS63
AG31
VSS64
AG48
VSS65
AH11
VSS66
AH3
VSS67
AH36
VSS68
AH39
VSS69
AH40
VSS70
AH42
VSS71
AH46
VSS72
AH7
VSS73
AJ19
VSS76
AJ33
VSS77
AJ34
VSS78
AK12
VSS79
AK3
VSS80 AK38
VSS81 AK4
VSS82 AK42
VSS83 AK46
VSS84 AK8
VSS85 AL16
VSS86 AL17
VSS87 AL19
VSS88 AL2
VSS89 AL21
VSS90 AL23
VSS91 AL26
VSS92 AL27
VSS93 AL31
VSS96 AL48
VSS97 AM11
VSS98 AM14
VSS99 AM36
VSS100 AM39
VSS102 AM45
VSS103 AM46
VSS104 AM7
VSS105 AN2
VSS106 AN29
VSS107 AN3
VSS108 AN31
VSS109 AP12
VSS110 AP19
VSS111 AP28
VSS112 AP30
VSS113 AP32
VSS114 AP38
VSS116 AP42
VSS117 AP46
VSS118 AP8
VSS119 AR2
VSS120 AR48
VSS121 AT11
VSS122 AT13
VSS123 AT18
VSS124 AT22
VSS125 AT26
VSS126 AT28
VSS127 AT30
VSS128 AT32
VSS131 AT42
VSS132 AT46
VSS133 AT7
VSS134 AU24
VSS135 AU30
VSS136 AV16
VSS137 AV20
VSS138 AV24
VSS139 AV30
VSS140 AV38
VSS141 AV4
VSS142 AV43
VSS143 AV8
VSS144 AW14
VSS145 AW18
VSS146 AW2
VSS147 AW22
VSS148 AW26
VSS149 AW28
VSS150 AW32
VSS151 AW34
VSS152 AW36
VSS153 AW40
VSS154 AW48
VSS155 AV11
VSS156 AY12
VSS157 AY22
VSS158 AY28
VSS40
AD8
VSS42
AE3
VSS45
AD14
VSS115 AP4
VSS0
H5
VSS58
AF5
VSS32
AD38
VSS4
AA33
VSS74
AJ21
VSS75
AJ24
VSS41
AE2
VSS129 AT34
VSS130 AT39
VSS101 AM43
VSS95 AL34
VSS94 AL33
8 OF 10
PCH1H
PANTHER-GP-NF
8 OF 10
PCH1H
PANTHER-GP-NF
VSS159
AY4
VSS160
AY42
VSS161
AY46
VSS162
AY8
VSS163
B11
VSS164
B15
VSS165
B19
VSS166
B23
VSS167
B27
VSS168
B31
VSS169
B35
VSS170
B39
VSS171
B7
VSS173
BB12
VSS174
BB16
VSS175
BB20
VSS176
BB22
VSS177
BB24
VSS178
BB28
VSS179
BB30
VSS180
BB38
VSS181
BB4
VSS182
BB46
VSS183
BC14
VSS184
BC18
VSS185
BC2
VSS186
BC22
VSS187
BC26
VSS188
BC32
VSS189
BC34
VSS190
BC36
VSS191
BC40
VSS192
BC42
VSS193
BC48
VSS194
BD46
VSS195
BD5
VSS196
BE22
VSS197
BE26
VSS198
BE40
VSS199
BF10
VSS200
BF12
VSS201
BF16
VSS202
BF20
VSS203
BF22
VSS204
BF24
VSS205
BF26
VSS206
BF28
VSS207
BD3
VSS208
BF30
VSS209
BF38
VSS210
BF40
VSS211
BF8
VSS212
BG17
VSS213
BG21
VSS214
BG33
VSS215
BG44
VSS216
BG8
VSS217
BH11
VSS218
BH15
VSS219
BH17
VSS220
BH19
VSS222
BH27
VSS223
BH31
VSS224
BH33
VSS225
BH35
VSS226
BH39
VSS227
BH43
VSS228
BH7
VSS229
D3
VSS230
D12
VSS231
D16
VSS232
D18
VSS233
D22
VSS234
D24
VSS235
D26
VSS236
D30
VSS237
D32
VSS264 K7
VSS265 L18
VSS266 L2
VSS267 L20
VSS268 L26
VSS269 L28
VSS270 L36
VSS271 L48
VSS272 M12
VSS273 P16
VSS274 M18
VSS275 M22
VSS276 M24
VSS277 M30
VSS278 M32
VSS279 M34
VSS280 M38
VSS281 M4
VSS282 M42
VSS283 M46
VSS284 M8
VSS285 N18
VSS286 P30
VSS288 P11
VSS289 P18
VSS290 T33
VSS291 P40
VSS292 P43
VSS293 P47
VSS294 P7
VSS295 R2
VSS296 R48
VSS297 T12
VSS298 T31
VSS299 T37
VSS300 T4
VSS301 W34
VSS302 T46
VSS303 T47
VSS304 T8
VSS305 V11
VSS306 V17
VSS307 V26
VSS308 V27
VSS309 V29
VSS310 V31
VSS311 V36
VSS312 V39
VSS313 V43
VSS314 V7
VSS315 W17
VSS316 W19
VSS238
D34
VSS239
D38
VSS240
D42
VSS241
D8
VSS242
E18
VSS243
E26
VSS244
G18
VSS245
G20
VSS246
G26
VSS247
G28
VSS248
G36
VSS249
G48
VSS250
H12
VSS251
H18
VSS317 W2
VSS318 W27
VSS319 W48
VSS320 Y12
VSS321 Y38
VSS322 Y4
VSS323 Y42
VSS324 Y46
VSS325 Y8
VSS328 BG29
VSS329 N24
VSS330 AJ3
VSS287 N47
VSS252
H22
VSS253
H24
VSS254
H26
VSS255
H30
VSS256
H32
VSS257
H34
VSS258
F3
VSS262 K39
VSS263 K46
VSS259 H46
VSS260 K18
VSS261 K26
VSS331 AD47
VSS333 B43
VSS334 BE10
VSS335 BG41
VSS337 G14
VSS338 H16
VSS340 T36
VSS342 BG22
VSS343 BG24
VSS344 C22
VSS345 AP13
VSS172
F45
VSS221
H10
VSS346 M14
VSS347 AP3
VSS348 AP1
VSS349 BE16
VSS350 BC16
VSS351 BG28
VSS352 BJ28
9 OF 10
PCH1I
PANTHER-GP-NF
9 OF 10
PCH1I
PANTHER-GP-NF

5
5
4
4
3
3
2
2
1
1
D D
C C
B B
A A
Title
Size Document Number Rev
Date: Sheet of
Wistron Corporation
21F, 88, Sec.1, Hsin Tai Wu Rd., Hsichih,
Taipei Hsien 221, Taiwan, R.O.C.
Angel-CY
1
Clock(colay)
A4
26 102
Monday, April 22, 2013
<Variant Name>
Title
Size Document Number Rev
Date: Sheet of
Wistron Corporation
21F, 88, Sec.1, Hsin Tai Wu Rd., Hsichih,
Taipei Hsien 221, Taiwan, R.O.C.
Angel-CY
1
Clock(colay)
A4
26 102
Monday, April 22, 2013
<Variant Name>
Title
Size Document Number Rev
Date: Sheet of
Wistron Corporation
21F, 88, Sec.1, Hsin Tai Wu Rd., Hsichih,
Taipei Hsien 221, Taiwan, R.O.C.
Angel-CY
1
Clock(colay)
A4
26 102
Monday, April 22, 2013
<Variant Name>
Wistron Confidential document, Anyone can not Duplicate,
Modify, Forward or any other purpose application without get
Wistron permission
Blanking

5
5
4
4
3
3
2
2
1
1
D D
C C
B B
A A
KBC_PWRBTN#_R
SPI_SO_R
PCB_VER_AD
ECSCI#_KBC
FAN_TACH1
CHG_ON#
PROCHOT_EC
S5_ENABLE
WLAN_PWR_EN#
PCH_SUSCLK_KBC
PURE_HW_SHUTDOWN#_R
KROW1
KROW0
KROW6
KROW5
KROW2
KROW4
KROW3
KROW7
KCOL15
KCOL9
KCOL10
KCOL1
KCOL2
KCOL11
KCOL12
KCOL13
KCOL14
KCOL8
KCOL5
KCOL6
KCOL3
KCOL4
KCOL7
KCOL0
PECI
ECRST#
PM_SLP_S3#
ECRST#
KBC_VCORF
PCB_VER_AD
EC_VBKUP
PROCHOT_EC
SML1_DATA_KBC
SML1_CLK_KBC
KBC_PWRBTN#_R
MODEL_ID
EC_VSBY
EC_VSBY
EC_VBKUP
AC_IN#
ECSCI#_KBC
ECRST#
AD_OFF
AD_IA
LPC_AD0
LPC_AD1
LPC_AD2
LPC_AD3
WLAN_PCIE_WAKE#
AP_DET#
AC_IN#
BAT_IN#
SML1_CLK_KBC
SML1_DATA_KBC
ADT_TYPE
ADT_TYPE
BAT_IN#_2
BAT_SDA
BAT_SCL
MODEL_ID
ALL_POWER_OK
3D3V_AUX_KBC
3D3V_AUX_S5
3D3V_AUX_S5
3D3V_S5
3D3V_AUX_KBC
3D3V_S0
3D3V_AUX_KBC
3D3V_AUX_S5
1D05V_VTT
3D3V_S0
3D3V_AUX_KBC
3D3V_AUX_S5
RTC_AUX_S5
3D3V_S5
3D3V_IOAC
3D3V_S5 3D3V_AUX_S5
3D3V_S5
3D3V_S5
PURE_HW_SHUTDOWN#28,36
EC_SCI#22
H_PROCHOT# 5,40,42
KBC_PWRBTN#29,82,97
CHARGE_LED68
KROW[0..7] 69,97
KCOL[0..15] 69,97
FAN1_PWM28,97
PM_SLP_S3#19
KBC_BEEP29
H_PECI5
PCH_SUSCLK_KBC19
E51_TxD65 E51_RxD65ME_UNLOCK21
STDBY_LED68
PWRLED68
DC_BATFULL 68
CHG_ON# 40
BLON_OUT 49
H_A20GATE 20,22
H_RCIN# 20,22
CLK_PCI_KBC 18
WIFI_RF_EN65
AD_IA40
AD_OFF38
PLT_RST# 5,18,36,65,71,77,97
EC_SPI_CLK60
RSMRST#_KBC19
BAT_SDA 39,40
BAT_SCL 39,40
SML1_DATA_KBC 39
SML1_CLK_KBC 39
AC_PRESENT19
LID_CLOSE#70 TPCLK 69
TPDATA 69
PANEL_BLEN 17
INT_SERIRQ 21,77
EC_SPI_SI60
S0_PWR_GOOD19
PM_CLKRUN# 19,77
EC_SPI_CS0#60
PM_PWRBTN#19,97
BAT_IN#39
BLUETOOTH_EN65
LPC_FRAME# 21,71,77
SPI_SO_R21,60
S5_ENABLE36,97
PM_SLP_S4#19,46
USB_PWR_EN#62,82
AC_IN# 38,40
WLAN_PWR_EN# 65
RTCRST_ON21
EC_PM_SLP_S3# 29,36,37,47
AMP_MUTE#29
TOUCH_EN 49
LPC_AD[0..3] 21,71,77
FAN_TACH128
KB_BL_PWM69
KB_BL_DET69
WLAN_PERST#65
WLAN_PCIE_WAKE#65
AP_DET# 65
SML1_DATA20,28
SML1_CLK20,28
ALL_POWER_OK37,42,48
PCH_PCIE_WAKE# 19,65
BAT_IN#_239
2ND_BATT_CHR_OFF40
SYS_COM_REQ18,52
HDD_PWR_EN56
Title
Size Document Number Rev
Date: Sheet of
Wistron Corporation
21F, 88, Sec.1, Hsin Tai Wu Rd., Hsichih,
Taipei Hsien 221, Taiwan, R.O.C.
Angel-CY 1
KBC ENE 9016
Custom
27 102
Monday, April 22, 2013
<Variant Name>
Title
Size Document Number Rev
Date: Sheet of
Wistron Corporation
21F, 88, Sec.1, Hsin Tai Wu Rd., Hsichih,
Taipei Hsien 221, Taiwan, R.O.C.
Angel-CY 1
KBC ENE 9016
Custom
27 102
Monday, April 22, 2013
<Variant Name>
Title
Size Document Number Rev
Date: Sheet of
Wistron Corporation
21F, 88, Sec.1, Hsin Tai Wu Rd., Hsichih,
Taipei Hsien 221, Taiwan, R.O.C.
Angel-CY 1
KBC ENE 9016
Custom
27 102
Monday, April 22, 2013
<Variant Name>
-3M
-1M For PCH B3
Reserved
1.3VReserved 100.0K
ADT_TYPE A/D(PIN65) PULL-LOW RESISTOR PULL-HIGH RESISTOR VOLTAGE
N/A65W
90W
3.3V
0V
30W
100.0K
0.3V
40W
100.0K
20.0K
10.0K
47.0K
64.9K
0.55V
120W 0.82V33.0K
1.06V
100.0K
N/A
-2
47.0K
1.65V-3
64.9K
45W_60W#
High: 65W / Low 40W
DISCRETE#
High: UMA / Low: Muxless
76.8K
SSID = KBC
100K
100.0K
100.0K
143.0K
PCB VERSION A/D(PIN64) PULL-LOW RESISTOR PULL-HIGH RESISTOR VOLTAGE
100.0KSA
SB
3.0V
2.75V
SC
100.0K
2.48V
-1
100.0K
100.0K
100.0K
100.0K
100.0K
10.0K
2.24V
-1M
20.0K
2.0V
33.0K
1.87V
100.0K
100.0K
100.0K
174.0K
1.358V
1.204V
SA_1026
SA_1026
SA_1031
Angel-SA
Angel-SA
Main Battery/ charger
PCH/Thermal/2nd Battery
Angel-SA
Angel-SA
Angel-SA
Angel-SA
Angel-SA
12
R2702
0R0402-PAD
R2702
0R0402-PAD
12
R2735
100KR2F-L3-GP
R2735
100KR2F-L3-GP
1 2
R2779
0R0402-PAD
R2779
0R0402-PAD
KBSOUT0/GPOB0/JENK# 53
KBSOUT1/GPIOB1/TCK 52
KBSOUT2/GPIOB2/TMS 51
KBSOUT3/GPIOB3/TDI 50
KBSOUT4/GPOB4/JEN0# 49
KBSOUT5/GPIOB5/TDO 48
KBSOUT6/GPIOB6/RDY# 47
KBSOUT7/GPIOB7 43
KBSOUT8/GPIOC0 42
KBSOUT9/GPOC1/SDP_VIS# 41
KBSOUT10&P80_CLK/GPIOC2 40
KBSOUT11&P80_DAT/GPIOC3 39
KBSOUT12/GPIO64 38
KBSOUT13/GPIO63 37
KBSOUT14/GPIO62 36
KBSOUT15/GPIO61/XOR_OUT 35
GPIO60/KBSOUT16 34
GPIO57/KBSOUT17 33
KBSIN0/GPIOA0/N2TCK 54
KBSIN1/GPIOA1/N2TMS 55
KBSIN2/GPIOA2 56
KBSIN3/GPIOA3 57
KBSIN4/GPIOA4 58
KBSIN5/GPIOA5 59
KBSIN6/GPIOA6 60
KBSIN7/GPIOA7 61
GPIO56/TA1
31
GPIO14/TB1
63
GPIO1/TB2
64
GPIO15/A_PWM
32
GPIO21/B_PWM
118
GPIO13/C_PWM
62
GPIO32/D_PWM
65
GPIO66/G_PWM
81
GPIO33/H_PWM
66
GPIO45/E_PWM
22
GPIO40/F_PWM
16
VCC_POR#
85
GPIO0/EXTCLK
77
PECI
13
VTT
12
GPIO87/CIRRXM/SIN_CR
113 GPIO46/CIRRXM/TRIST#
23
GP/I/O83/SOUT_CR/TRIST#
111
GPIO55/CLKOUT/IOX_DIN_DIO
30
2 0F 2
U2701B
NPCE885PA0DX-GP
2 0F 2
U2701B
NPCE885PA0DX-GP
1
2 3
4
RN2705
SRN10KJ-L-GP
RN2705
SRN10KJ-L-GP
1 2
C2714
SCD1U10V2KX-L1-GP
DY
C2714
SCD1U10V2KX-L1-GP
DY
12
C2704
SCD1U10V2KX-L1-GP
C2704
SCD1U10V2KX-L1-GP
12
R2734
10KR2F-L1-GP
R2734
10KR2F-L1-GP
1 2
R2704
330KR2F-L-GP
R2704
330KR2F-L-GP
12
C2707
SCD1U10V2KX-L1-GP
C2707
SCD1U10V2KX-L1-GP
1
23
4
RN2710
SRN4K7J-8-GP
RN2710
SRN4K7J-8-GP
2 1
G2701
GAP-OPEN
G2701
GAP-OPEN
12
C2702
SCD1U10V2KX-L1-GP
C2702
SCD1U10V2KX-L1-GP
12
C2716
SCD1U10V2KX-L1-GP
C2716
SCD1U10V2KX-L1-GP
12
C2711
SC20P50V2JN-1GP
C2711
SC20P50V2JN-1GP
12
C2717
SC220P50V2KX-3GP
DY
C2717
SC220P50V2KX-3GP
DY
12
R2706
100KR2F-L3-GP
R2706
100KR2F-L3-GP
12
EC2703
SC68P50V2JN-1GP
DY
EC2703
SC68P50V2JN-1GP
DY
1
2 3
4
RN2701
SRN4K7J-8-GP
RN2701
SRN4K7J-8-GP
12
R2724
47KR2F-GP
R2724
47KR2F-GP
1 2
R2759
0R0402-PAD
R2759
0R0402-PAD
12
R2769
100KR2J-4-GP
R2769
100KR2J-4-GP
12
R2770
1KR2J-L2-GP
R2770
1KR2J-L2-GP
1 2
R2774 100KR2J-4-GP
R2774 100KR2J-4-GP
1
2
3 4
5
6
Q2804
2N7002KDW-GP
84.2N702.A3F
3rd = 84.2N702.F3F
2nd = 84.2N702.E3F
Q2804
2N7002KDW-GP
84.2N702.A3F
3rd = 84.2N702.F3F
2nd = 84.2N702.E3F
12
EC2701
SC68P50V2JN-1GP
DY
EC2701
SC68P50V2JN-1GP
DY
1 2
R2778
0R0402-PAD
R2778
0R0402-PAD
12
R2757
470R2J-2-GP
R2757
470R2J-2-GP
12
C2710
SCD1U10V2KX-L1-GP
C2710
SCD1U10V2KX-L1-GP
1
2 3
4
RN2709
SRN10KJ-L-GP
RN2709
SRN10KJ-L-GP
VCC1 19
VCC2 46
VCC3 76
VCC4 88
VCC5 115
AVCC 102
VDD 4
GND1
18
GND2
45
GND3
78
GND4
89
GND5
116
GND6
5
AGND
103
GPIO11/CLKRUN# 8
LAD3/GPIOF4 1
LAD2/GPIOF3 128
LAD1/GPIOF2 127
LAD0/GPIOF1 126
LFRAME#/GPIOF6 3
LCLK/GPIOF5 2
LRESET#/GPIOF7 7
SERIRQ/GPIOF0 125
GPIO85/GA20 121
KBRST#/GPIO86 122
ECSCI#/GPIO54 29
GPIO65/SMI# 9
GPIO10/LPCPD# 124
GPIO67N2TMS
123
GPIO17/SCL1/N2TCK 70
GPIO73/SCL2 67
GPIO23/SCL3 119
GPIO22/SDA1/N2TMS 69
GPIO74/SDA2 68
GPIO31/SDA3 120
F_SDI&F_SDIO1
86
F_SDIO&F_SDIO0
87
F_SCK
92 F_CS0#
90
VREF
104
GPIO90/AD0
97
GPIO91/AD1
98
GPIO92/AD2
99
GPIO93/AD3
100
GPIO94/DA0
101
GPIO95/DA1
105
GPIO96/DA2
106
GPIO37/PSCLK1 72
GPIO26/PSCLK2 10
GPIO35/PSDAT1 71
GPIO27/PSDAT2 11
GPIO24
6
GPIO42/TCK
17
GPIO43/TMS
20
GPIO44/TDI
21
GPIO34/CIRRXL
14
GPIO47/SCL4 24
GPIO50/PSCLK3/TDO 25
GPIO52/PSDAT3/RDY# 27
GPIO53/SDA4 28
PSL_IN1_GPI70# 73
PSL_OUT_GPIO71# 74
VSBY 75
GPIO41/F_WP#
80
GPIO75
82
GPIO76
83
GPIO77
84
GPIO81/F_WP#
91 PSL_IN2_GPI06# 93
GPIO7/AD7
94 GPIO3/AD6
95 GPIO4/AD5
96
GPIO97/DA3
107
GPIO5/AD4
108
GPIO30/F_WP#
109
GPO82/IOX_LDSH/TEST#
110 GP/I/O84/IOX_SCLK/XORTR#
112
VBKUP 114
VCORF 44
GPIO02
79
GPIO20/TA2/IOX_DIN_DIO
117
GPIO36
15
GPIO51/N2TCK
26
1 0F 2
U2701A
NPCE885PA0DX-GP
71.00885.A0G
1 0F 2
U2701A
NPCE885PA0DX-GP
71.00885.A0G
12
R2775
100KR2J-4-GP
R2775
100KR2J-4-GP
12
EC2702
SC68P50V2JN-1GP
DY
EC2702
SC68P50V2JN-1GP
DY
12
C2701
SC2D2U10V3KX-L-GP
C2701
SC2D2U10V3KX-L-GP
1 2
R2721
43R2J-GP
R2721
43R2J-GP
G
S
D
Q2702
2N7002K-2-GP
84.2N702.J31
2ND = 84.2N702.031
Q2702
2N7002K-2-GP
84.2N702.J31
2ND = 84.2N702.031
12
R2726
100KR2F-L3-GP
R2726
100KR2F-L3-GP
12
R2737
100KR2F-L3-GP
R2737
100KR2F-L3-GP
1 2
R2773
100KR2J-4-GP
R2773
100KR2J-4-GP
12
C2706
SCD1U10V2KX-L1-GP
C2706
SCD1U10V2KX-L1-GP
1 2
R2732
100KR2J-4-GP
R2732
100KR2J-4-GP
12
R2736
20KR2F-L3-GP
R2736
20KR2F-L3-GP
1
2 3
4
RN2703
SRN10KJ-L-GP
RN2703
SRN10KJ-L-GP
12
R2776
100KR2J-4-GP
R2776
100KR2J-4-GP
12
C2712
SC1U10V3KX-L1-GP
C2712
SC1U10V3KX-L1-GP
12
C2713
SC1U6D3V2KX-L-1-GP
DY
C2713
SC1U6D3V2KX-L-1-GP
DY
12
R2711
10KR2J-L-GP
R2711
10KR2J-L-GP
1 2
R2772
0R0603-PAD
R2772
0R0603-PAD
1 2
R2712 10KR2J-L-GP
R2712 10KR2J-L-GP
C
B
E
Q2701
MMBT3906-4-GP
2nd = 84.03906.F11
84.T3906.A11
3rd = 84.M3906.B11
Q2701
MMBT3906-4-GP
2nd = 84.03906.F11
84.T3906.A11
3rd = 84.M3906.B11

5
5
4
4
3
3
2
2
1
1
D D
C C
B B
A A
FAN_TACH1_C
FAN1_PWM_R
FAN_TACH1_C
ALERT#
P2800_DXP
THERM_SYS_SHDN#
P2800_DXN
NCT_CLK
NCT_CLK
NCT_DATA
NCT_DATA
THERM_SYS_SHDN# ALERT#
5V_S0
5V_S0
3D3V_S0
3D3V_S0
3D3V_S0 3D3V_S0
FAN1_PWM27,97
FAN_TACH127
SML1_DATA 20,27
SML1_CLK 20,27
PURE_HW_SHUTDOWN#27,36
IMVP_PWRGD 36,42
FAN_TACH1_C97
Title
Size Document Number Rev
Date: Sheet of
Wistron Corporation
21F, 88, Sec.1, Hsin Tai Wu Rd., Hsichih,
Taipei Hsien 221, Taiwan, R.O.C.
Angel-CY
1
Thermal Sensor NCT7718W
Custom
28 102
Monday, April 22, 2013
<Variant Name>
Title
Size Document Number Rev
Date: Sheet of
Wistron Corporation
21F, 88, Sec.1, Hsin Tai Wu Rd., Hsichih,
Taipei Hsien 221, Taiwan, R.O.C.
Angel-CY
1
Thermal Sensor NCT7718W
Custom
28 102
Monday, April 22, 2013
<Variant Name>
Title
Size Document Number Rev
Date: Sheet of
Wistron Corporation
21F, 88, Sec.1, Hsin Tai Wu Rd., Hsichih,
Taipei Hsien 221, Taiwan, R.O.C.
Angel-CY
1
Thermal Sensor NCT7718W
Custom
28 102
Monday, April 22, 2013
<Variant Name>
*Layout* 15 mil
Layout notice :
Both DXN and DXP routing 10 mil
trace width and 10 mil spacing.
1.H/W T8 Shutdown
2.System Sensor, Put on palm rest
Thermal sensor NCT 7718W
SSID = Thermal
R5R7
Wistron Confidential document, Anyone can not Duplicate,
Modify, Forward or any other purpose application without get
Wistron permission
SA_1031
SA_1031
Angel-CL SB
12
C2804
SC470P50V-2-GP
DY
C2804
SC470P50V-2-GP
DY
12
C2805
SC2K2P50V2KX-L-GP
C2805
SC2K2P50V2KX-L-GP
21
D2802
CH551H-30PT-GP
2ND = 83.R5003.H8H
3rd = 83.5R003.08F
83.R5003.C8F
D2802
CH551H-30PT-GP
2ND = 83.R5003.H8H
3rd = 83.5R003.08F
83.R5003.C8F
3
1
2
Q2801
PMBS3904-1-GP
84.03904.L06
2nd = 84.03904.E11
Q2801
PMBS3904-1-GP
84.03904.L06
2nd = 84.03904.E11
21
D2801
CH551H-30PT-GP
2ND = 83.R5003.H8H
3rd = 83.5R003.08F
83.R5003.C8F
D2801
CH551H-30PT-GP
2ND = 83.R5003.H8H
3rd = 83.5R003.08F
83.R5003.C8F
12
C2808
SCD1U10V2KX-L1-GP
C2808
SCD1U10V2KX-L1-GP
1 2
R2806
0R0402-PAD
R2806
0R0402-PAD
G
S
D
Q2803
2N7002K-2-GP
84.2N702.J31
2ND = 84.2N702.031
3rd = 84.2N702.W31
Q2803
2N7002K-2-GP
84.2N702.J31
2ND = 84.2N702.031
3rd = 84.2N702.W31
1
2
3 4
5
6
Q2802
2N7002KDW-GP
84.2N702.A3F
3rd = 84.2N702.F3F
2nd = 84.2N702.E3F
Q2802
2N7002KDW-GP
84.2N702.A3F
3rd = 84.2N702.F3F
2nd = 84.2N702.E3F
12
C2801
SCD1U10V2KX-L1-GP
C2801
SCD1U10V2KX-L1-GP
1
23
4
RN2801
SRN10KJ-L-GP
RN2801
SRN10KJ-L-GP
12
R2805
18K7R2F-GP
R2805
18K7R2F-GP
12
R2809
2KR2F-L1-GP
R2809
2KR2F-L1-GP
VDD
1
D+
2
D-
3
T_CRIT#
4GND 5
ALERT# 6
SDA 7
SCL 8
U2801
NCT7718W-GP
74.07718.0B9
U2801
NCT7718W-GP
74.07718.0B9
4
3
2
15
6
FAN1
ACES-CON4-29-GP
20.F1639.004
2nd = 20.F1804.004
FAN1
ACES-CON4-29-GP
20.F1639.004
2nd = 20.F1804.004
12
R2804
NTC-100K-8-GP
DY
R2804
NTC-100K-8-GP
DY
12
C2809
SC4D7U10V3KX-GP
C2809
SC4D7U10V3KX-GP

5
5
4
4
3
3
2
2
1
1
D D
C C
B B
A A
COMBO_MIC_R
AUDIO_DVDD
ALC282_SENSE_A
AUDIO_PC_BEEP AUDIO_BEEP
MIC2-R_PORT-B
AUD_CBN
AC97_DATIN
HP_OUT_R_AUD
HP_OUT_L_AUD
MIC2V
MIC2-L_PORT-B
LDO1_CAP
CPVEE
MIC2V
LDO2_CAP
COMBO_MIC COMBO_MIC_JD#
PD#
HDA_CODEC_BITCLK
LDO3_CAP
AUDIO_PC_BEEP
IDREF
COMBO_MIC_JD#
AUD_CBP
PVDD1
PVDD1
VREF
PVDD2
PVDD2
PD#
AUDIO_DVDD COMBO_MIC_R1
AUD_SPK1_R-
AUD_SPK1_R+
AUD_SPK1_L-
AUD_SPK1_L+
INT_MIC_L_R
LDO1_CAP
INT_MIC_L
LIN2-R_PORT-C
LIN2-L_PORT-C
3D3V_S0
AUD_AGND
AUD_AGND
AUD_AGND
3D3V_S0
5VA_S0
AUD_AGND
AUD_AGND
5VA_S0
5V_S0
AUD_AGND
AUD_AGND
3D3V_S0
1D5V_S0
AUD_AGND
5V_S0
5V_S0
AUD_AGND
AUD_AGND
1D5V_S0
3D3V_S0
AUD_AGND
AUD_HP1_JD# 82,97
HDA_CODEC_BITCLK21
KBC_BEEP 27
HDA_SPKR 21
HDA_CODEC_RST# 21
HDA_CODEC_SYNC 21
HDA_CODEC_SDOUT21
COMBO_MIC 82,97
AMP_MUTE# 27
KBC_PWRBTN# 27,82,97
EC_PM_SLP_S3# 27,36,37,47
AUD_HP1_JACK_R282,97 AUD_HP1_JACK_L282,97
HDA_CODEC_RST# 21
HDA_SDIN021
AUD_SPK1_R+58 AUD_SPK1_R-58 AUD_SPK1_L-58 AUD_SPK1_L+58
INT_MIC_L_R 58,97
Title
Size Document Number Rev
Date: Sheet of
Wistron Corporation
21F, 88, Sec.1, Hsin Tai W u Rd., Hsichih,
Taipei Hsien 221, Taiwan, R.O.C.
Angel-CY
1
Audio Codec_ALC3225
Custom
29 102
Monday, April 22, 2013
<Variant Name>
Title
Size Document Number Rev
Date: Sheet of
Wistron Corporation
21F, 88, Sec.1, Hsin Tai W u Rd., Hsichih,
Taipei Hsien 221, Taiwan, R.O.C.
Angel-CY
1
Audio Codec_ALC3225
Custom
29 102
Monday, April 22, 2013
<Variant Name>
Title
Size Document Number Rev
Date: Sheet of
Wistron Corporation
21F, 88, Sec.1, Hsin Tai W u Rd., Hsichih,
Taipei Hsien 221, Taiwan, R.O.C.
Angel-CY
1
Audio Codec_ALC3225
Custom
29 102
Monday, April 22, 2013
<Variant Name>
ANALOG
DIGITAL
Spilt by DGND
Close to Pin1 Close to Pin9
Close to Pin26
Close to Pin28
Close to Pin40
Close to Pin41
Close to Pin46
AUD_AGND close to codec IC
Vendor suggest
Wistron Confidential document, Anyone can not Duplicate,
Modify, Forward or any other purpose application without get
Wistron permission
SA_1031
Angel-SA
Angel-SA
Angel-SA
Angel-CL SB
Angel-CL SB
1 2
C2921 SC2D2U10V3KX-L-GPC2921 SC2D2U10V3KX-L-GP
1 2
C2901
SC10U6D3V3MX-L-GP
C2901
SC10U6D3V3MX-L-GP
12
R2915
22K1R2F-L-GP
R2915
22K1R2F-L-GP
1 2
G2902
GAP-CLOSE
G2902
GAP-CLOSE
1
2
3
D2901
BAW56-5-GP
83.00056.Q11
2nd = 83.00056.R11
DY
D2901
BAW56-5-GP
83.00056.Q11
2nd = 83.00056.R11
DY
12
C2903
SC10U6D3V3MX-L-GP
C2903
SC10U6D3V3MX-L-GP
1 2
C2920 SC2D2U10V3KX-L-GPC2920 SC2D2U10V3KX-L-GP
1 2
R2917
0R0603-PAD
R2917
0R0603-PAD
DVDD 1
GPIO0/DMIC-DATA 2
GPIO1/DMIC-CLK 3
DVSS 4
SDATA-OUT 5
BCLK 6
LDO3-CAP 7
SDATA-IN 8
DVDD-IO 9
SYNC 10
RESETB 11
PCBEEP 12
SPDIF-OUT/GPIO2
48 GND
49
PDB
47
PVDD2
46
SPK-OUT-R+
45
SPK-OUT-R-
44
SPK-OUT-L-
43
SPK-OUT-L+
42
PVDD1
41
AVDD2
40
LDO2-CAP
39
AVSS2
38
SENSE_A 13
SENSE_B 14
JDREF 15
MONO-OUT 16
MIC2-L_PORT-F-L 17
MIC2-R_PORT-F-R 18
MIC1-L_PORT-B-L 19
MIC1-R_PORT-B-R 20
LINE1-R_PORT-C-R 21
LINE1-L_PORT-C-L 22
LINE2-R_PORT-E-R 23
LINE2-L_PORT-E-L 24
AVSS1
25 AVDD1
26 LDO1-CAP
27 VREF
28 MIC2-VREFO
29 MIC1-VREFO-R
30 MIC1-VREFO-L
31 HPOUT-L_PORT-I-L
32 HPOUT-R_PORT-I-R
33 CPVEE
34 CBN
35 CPVDD
36
CBP
37
U2901
ALC3225-CG-GP
71.03225.003
U2901
ALC3225-CG-GP
71.03225.003
12
C2919
SC10U10V3MX-GP
C2919
SC10U10V3MX-GP
12
R2913
1KR2J-L2-GP
R2913
1KR2J-L2-GP
1 2
R2902
0R0603-PAD
R2902
0R0603-PAD
1 2
C2935
SC2D2U10V3KX-L-GP
C2935
SC2D2U10V3KX-L-GP
12
C2902
SC22P50V2JN-L-GP
C2902
SC22P50V2JN-L-GP
12
EC2901
VARISTOR-5D5V-19-GP
69.80024.011
EC2901
VARISTOR-5D5V-19-GP
69.80024.011
12
C2930
SCD1U10V2KX-L1-GP
C2930
SCD1U10V2KX-L1-GP
12
C2929
SC10U10V3MX-GP
C2929
SC10U10V3MX-GP
1 2
R2907
22K1R2F-L-GP
R2907
22K1R2F-L-GP
1
23
4
RN2901
SRN47K-2-GP-U
RN2901
SRN47K-2-GP-U
12
C2915
SC10U6D3V3MX-L-GP
C2915
SC10U6D3V3MX-L-GP
12
C2924
SCD1U10V2KX-L1-GP
C2924
SCD1U10V2KX-L1-GP
12
C2923
SC2D2U10V3KX-L-GP
C2923
SC2D2U10V3KX-L-GP
2
1
3
D2904
AZ2025-02S-R7G-GP
75.02025.07D
2nd = 75.005V0.A7D
D2904
AZ2025-02S-R7G-GP
75.02025.07D
2nd = 75.005V0.A7D
12
R2903
4K7R2J-L-GP
R2903
4K7R2J-L-GP
1 2
R2920 56R2J-L1-GPR2920 56R2J-L1-GP
12
C2912
SCD1U10V2KX-L1-GP
C2912
SCD1U10V2KX-L1-GP
1 2
R2912 20KR2F-L3-GPR2912 20KR2F-L3-GP
1 2
G2903
GAP-CLOSE
G2903
GAP-CLOSE
12
R2929
1KR2J-L2-GP
R2929
1KR2J-L2-GP
12
C2918
SCD1U10V2KX-L1-GP
C2918
SCD1U10V2KX-L1-GP
12
C2925
SC10U6D3V3MX-L-GP
C2925
SC10U6D3V3MX-L-GP
12
C2905
SC10U6D3V3MX-L-GP
C2905
SC10U6D3V3MX-L-GP
2
1
3
D2905
AZ2025-02S-R7G-GP
75.02025.07D
2nd = 75.005V0.A7D
D2905
AZ2025-02S-R7G-GP
75.02025.07D
2nd = 75.005V0.A7D
1 2
R2919 56R2J-L1-GPR2919 56R2J-L1-GP
12
C2907
SC1U10V3KX-L1-GP
DY
C2907
SC1U10V3KX-L1-GP
DY
12
C2913
SC10U10V3MX-GP
C2913
SC10U10V3MX-GP
12
C2906
SCD1U10V2KX-L1-GP
C2906
SCD1U10V2KX-L1-GP
1 2
R2918
0R0603-PAD
R2918
0R0603-PAD
1 2
C2922 SC10U6D3V3MX-L-GPC2922 SC10U6D3V3MX-L-GP
12
C2909
SC10U10V3MX-GP
DY
C2909
SC10U10V3MX-GP
DY
1 2
R2908
0R0402-PAD
R2908
0R0402-PAD
1 2
G2904
GAP-CLOSE
G2904
GAP-CLOSE
12
C2931
SC10U6D3V3MX-L-GP
DY
C2931
SC10U6D3V3MX-L-GP
DY
1 2
G2905
GAP-CLOSE
G2905
GAP-CLOSE
1 2
C2914
SC1U6D3V2KX-L-1-GP
C2914
SC1U6D3V2KX-L-1-GP
12
R2927
10KR2J-L-GP
R2927
10KR2J-L-GP
1 2
R2910 39K2R2F-L-GPR2910 39K2R2F-L-GP
12
C2928
SCD1U10V2KX-L1-GP
C2928
SCD1U10V2KX-L1-GP
1 2
C2934 SC1U6D3V2KX-L-1-GP
C2934 SC1U6D3V2KX-L-1-GP
1 2
R2923
33R2J-L1-GP
R2923
33R2J-L1-GP
12
C2926
SCD1U10V2KX-L1-GP
C2926
SCD1U10V2KX-L1-GP
2
1
3
D2903
AZ2025-02S-R7G-GP
75.02025.07D
2nd = 75.005V0.A7D
D2903
AZ2025-02S-R7G-GP
75.02025.07D
2nd = 75.005V0.A7D
12
C2927
SC10U6D3V3MX-L-GP
C2927
SC10U6D3V3MX-L-GP
1 2
C2937 SC1U6D3V2KX-L-1-GP
C2937 SC1U6D3V2KX-L-1-GP
1 2
R2909
0R0603-PAD
R2909
0R0603-PAD
12
C2904
SCD1U10V2KX-L1-GP
C2904
SCD1U10V2KX-L1-GP
1 2
R2901
0R0603-PAD
R2901
0R0603-PAD
1 2
R2911
2K2R2F-GP
R2911
2K2R2F-GP
12
C2936
SC5600P25V2KX-1GP
DY
C2936
SC5600P25V2KX-1GP
DY
1 2
C2932
SC2D2U10V3KX-L-GP
C2932
SC2D2U10V3KX-L-GP
12
C2910
TVL-0402-01-AB1-1-GP
75.40201.070
C2910
TVL-0402-01-AB1-1-GP
75.40201.070
1 2
G2901
GAP-CLOSE
G2901
GAP-CLOSE
1
2
3
D2902
BAW56-5-GP
83.00056.Q11
2nd = 83.00056.R11
DY
D2902
BAW56-5-GP
83.00056.Q11
2nd = 83.00056.R11
DY

5
5
4
4
3
3
2
2
1
1
D D
C C
B B
A A
Title
Size Document Number Rev
Date: Sheet of
Wistron Corporation
21F, 88, Sec.1, Hsin Tai Wu Rd., Hsichih,
Taipei Hsien 221, Taiwan, R.O.C.
Angel-CY
1
Audio AMP
A4
30 102
Monday, April 22, 2013
<Variant Name>
Title
Size Document Number Rev
Date: Sheet of
Wistron Corporation
21F, 88, Sec.1, Hsin Tai Wu Rd., Hsichih,
Taipei Hsien 221, Taiwan, R.O.C.
Angel-CY
1
Audio AMP
A4
30 102
Monday, April 22, 2013
<Variant Name>
Title
Size Document Number Rev
Date: Sheet of
Wistron Corporation
21F, 88, Sec.1, Hsin Tai Wu Rd., Hsichih,
Taipei Hsien 221, Taiwan, R.O.C.
Angel-CY
1
Audio AMP
A4
30 102
Monday, April 22, 2013
<Variant Name>
AUDIO OP AMPLIFIER
Wistron Confidential document, Anyone can not Duplicate,
Modify, Forward or any other purpose application without get
Wistron permission
Blanking

5
5
4
4
3
3
2
2
1
1
D D
C C
B B
A A
Title
Size Document Number Rev
Date: Sheet of
Wistron Corporation
21F, 88, Sec.1, Hsin Tai Wu Rd., Hsichih,
Taipei Hsien 221, Taiwan, R.O.C.
Angel-CY
1
AR8158
A4
31 102
Monday, April 22, 2013
<Variant Name>
Title
Size Document Number Rev
Date: Sheet of
Wistron Corporation
21F, 88, Sec.1, Hsin Tai Wu Rd., Hsichih,
Taipei Hsien 221, Taiwan, R.O.C.
Angel-CY
1
AR8158
A4
31 102
Monday, April 22, 2013
<Variant Name>
Title
Size Document Number Rev
Date: Sheet of
Wistron Corporation
21F, 88, Sec.1, Hsin Tai Wu Rd., Hsichih,
Taipei Hsien 221, Taiwan, R.O.C.
Angel-CY
1
AR8158
A4
31 102
Monday, April 22, 2013
<Variant Name>
Wistron Confidential document, Anyone can not Duplicate,
Modify, Forward or any other purpose application without get
Wistron permission
Blanking

5
5
4
4
3
3
2
2
1
1
D D
C C
B B
A A
SD_DATA1
SD_DATA2
SD_WP
SD_DATA3
SD_DATA0
SD_CMD
SD_CLK_R
SD_DATA0_R
SD_DATA1_R
SD_DATA2_R
SD_DATA3_R
SD_CMD_R
SD_CD#
USB_PP10
CARD_RREF
CARD_VREG
CARD_V1D8
SD_DATA2_R
SD_DATA3_R
SD_CMD_R
SD_CLK_R
SD_CD#
SD_DATA0_R
SD_DATA1_R
SD_WP
USB_PN10
3D3V_S0 3D3V_CARD_S0
3D3V_CARD_S0
3D3V_S0
SD_CLK 74,97
SD_DATA0 74,97
SD_DATA1 74,97
SD_DATA2 74,97
SD_DATA3 74,97
SD_WP 74,97
SD_CMD 74,97
SD_CD# 74,97
USB_PP1018 USB_PN1018
Title
Size Document Number Rev
Date: Sheet of
Wistron Corporation
21F, 88, Sec.1, Hsin Tai Wu Rd., Hsichih,
Taipei Hsien 221, Taiwan, R.O.C.
Angel-CY
1
RTS5159 (CARD READER)
A4
32 102
Monday, April 22, 2013
<Variant Name>
Title
Size Document Number Rev
Date: Sheet of
Wistron Corporation
21F, 88, Sec.1, Hsin Tai Wu Rd., Hsichih,
Taipei Hsien 221, Taiwan, R.O.C.
Angel-CY
1
RTS5159 (CARD READER)
A4
32 102
Monday, April 22, 2013
<Variant Name>
Title
Size Document Number Rev
Date: Sheet of
Wistron Corporation
21F, 88, Sec.1, Hsin Tai Wu Rd., Hsichih,
Taipei Hsien 221, Taiwan, R.O.C.
Angel-CY
1
RTS5159 (CARD READER)
A4
32 102
Monday, April 22, 2013
<Variant Name>
Wistron Confidential document, Anyone can not Duplicate,
Modify, Forward or any other purpose application without get
Wistron permission
Angel-1
Angel-SA
Angel-1
12
C3205
SC4D7U6D3V3KX-L-GP
C3205
SC4D7U6D3V3KX-L-GP
12
C3206
SCD1U10V2KX-L1-GP
C3206
SCD1U10V2KX-L1-GP
12
C3203
SC4D7U6D3V3KX-L-GP
C3203
SC4D7U6D3V3KX-L-GP
1 2
R3206 0R0402-PAD
R3206 0R0402-PAD
DM
2
DP
3
SP1 8
SP2 9
SP3 10
SP4 11
SP5 12
SP6 13
SP7 14
GPIO0
17
XD_D7 23
3V3_IN 4
V18 24
GND
25
CARD_3V3 5
SDREG 6
RREF
1
XD_CD# 7
SP12
20
SP10
18
SP13
21
SP11
19
SP8
15
SP14
22
SP9
16
U3201
RTS5170-GR-GP
71.05170.003
U3201
RTS5170-GR-GP
71.05170.003
12
C3204
SCD1U10V2KX-L1-GP
C3204
SCD1U10V2KX-L1-GP
12
C3208
SC22P50V2JN-L-GP
DY
C3208
SC22P50V2JN-L-GP
DY
1 2
R3201 6K19R2F-GP
R3201 6K19R2F-GP
12
C3209
SC22P50V2JN-L-GP
DY
C3209
SC22P50V2JN-L-GP
DY
1 2
R3209 0R0402-PAD
R3209 0R0402-PAD
12
C3210
SC22P50V2JN-L-GP
DY
C3210
SC22P50V2JN-L-GP
DY
12
C3202
SC1U10V2KX-1GP
C3202
SC1U10V2KX-1GP
1 2
C3201
SC1U10V2KX-1GP
C3201
SC1U10V2KX-1GP
12
C3211
SC22P50V2JN-L-GP
DY
C3211
SC22P50V2JN-L-GP
DY
1 2
R3205 0R0402-PAD
R3205 0R0402-PAD
1 2
R3208 0R0402-PAD
R3208 0R0402-PAD
1 2
R3202 0R0402-PAD
R3202 0R0402-PAD
12
C3212
SC22P50V2JN-L-GP
DY
C3212
SC22P50V2JN-L-GP
DY
1 2
R3207 0R0402-PAD
R3207 0R0402-PAD

A
A
B
B
C
C
D
D
E
E
4 4
3 3
2 2
1 1
Title
Size Document Number Rev
Date: Sheet of
Wistron Corporation
21F, 88, Sec.1, Hsin Tai Wu Rd., Hsichih,
Taipei Hsien 221, Taiwan, R.O.C.
Angel-CY
1
Reserved
A4
33 102
Monday, April 22, 2013
<Variant Name>
Title
Size Document Number Rev
Date: Sheet of
Wistron Corporation
21F, 88, Sec.1, Hsin Tai Wu Rd., Hsichih,
Taipei Hsien 221, Taiwan, R.O.C.
Angel-CY
1
Reserved
A4
33 102
Monday, April 22, 2013
<Variant Name>
Title
Size Document Number Rev
Date: Sheet of
Wistron Corporation
21F, 88, Sec.1, Hsin Tai Wu Rd., Hsichih,
Taipei Hsien 221, Taiwan, R.O.C.
Angel-CY
1
Reserved
A4
33 102
Monday, April 22, 2013
<Variant Name>
Wistron Confidential document, Anyone can not Duplicate,
Modify, Forward or any other purpose application without get
Wistron permission
Blanking

5
5
4
4
3
3
2
2
1
1
D D
C C
B B
A A
Title
Size Document Number Rev
Date: Sheet of
Wistron Corporation
21F, 88, Sec.1, Hsin Tai Wu Rd., Hsichih,
Taipei Hsien 221, Taiwan, R.O.C.
Angel-CY
1
Reserved
A4
34 102
Monday, April 22, 2013
<Variant Name>
Title
Size Document Number Rev
Date: Sheet of
Wistron Corporation
21F, 88, Sec.1, Hsin Tai Wu Rd., Hsichih,
Taipei Hsien 221, Taiwan, R.O.C.
Angel-CY
1
Reserved
A4
34 102
Monday, April 22, 2013
<Variant Name>
Title
Size Document Number Rev
Date: Sheet of
Wistron Corporation
21F, 88, Sec.1, Hsin Tai Wu Rd., Hsichih,
Taipei Hsien 221, Taiwan, R.O.C.
Angel-CY
1
Reserved
A4
34 102
Monday, April 22, 2013
<Variant Name>
Wistron Confidential document, Anyone can not Duplicate,
Modify, Forward or any other purpose application without get
Wistron permission
Blanking

5
5
4
4
3
3
2
2
1
1
D D
C C
B B
A A
Title
Size Document Number Rev
Date: Sheet of
Wistron Corporation
21F, 88, Sec.1, Hsin Tai Wu Rd., Hsichih,
Taipei Hsien 221, Taiwan, R.O.C.
Angel-CY
1
USB 3.0 Controller
A4
35 102
Monday, April 22, 2013
<Variant Name>
Title
Size Document Number Rev
Date: Sheet of
Wistron Corporation
21F, 88, Sec.1, Hsin Tai Wu Rd., Hsichih,
Taipei Hsien 221, Taiwan, R.O.C.
Angel-CY
1
USB 3.0 Controller
A4
35 102
Monday, April 22, 2013
<Variant Name>
Title
Size Document Number Rev
Date: Sheet of
Wistron Corporation
21F, 88, Sec.1, Hsin Tai Wu Rd., Hsichih,
Taipei Hsien 221, Taiwan, R.O.C.
Angel-CY
1
USB 3.0 Controller
A4
35 102
Monday, April 22, 2013
<Variant Name>
Wistron Confidential document, Anyone can not Duplicate,
Modify, Forward or any other purpose application without get
Wistron permission
Blanking

5
5
4
4
3
3
2
2
1
1
D D
C C
B B
A A
PLT_RST#_R
VTT_CT_5VC
VTT_CT_3VC VTT_CT_1D35V
1D05V_VTT
3D3V_S5
3D3V_S5 5V_S5
5V_S0
3D3V_S0
1D35V_S3 1D35V_S0
5V_S5
IMVP_PWRGD28,42 SYS_PWROK 19
PLT_RST#5,18,27,65,71,77,97
H_THERMTRIP# 5,22
PURE_HW_SHUTDOWN# 27,28
S5_ENABLE 27,97
3V_5V_EN41
EC_PM_SLP_S3#27,29,37,47
PS_S3CNTRL 37
EC_PM_SLP_S3#27,29,37,47
EC_PM_SLP_S3#27,29,37,47
EC_PM_SLP_S3#27,29,37,47
Title
Size Document Number Rev
Date: Sheet of
Wistron Corporation
21F, 88, Sec.1, Hsin Tai Wu Rd., Hsichih,
Taipei Hsien 221, Taiwan, R.O.C.
Angel-CY
1
Power Plane Enable
A3
36 102
Monday, April 22, 2013
<Variant Name>
Title
Size Document Number Rev
Date: Sheet of
Wistron Corporation
21F, 88, Sec.1, Hsin Tai Wu Rd., Hsichih,
Taipei Hsien 221, Taiwan, R.O.C.
Angel-CY
1
Power Plane Enable
A3
36 102
Monday, April 22, 2013
<Variant Name>
Title
Size Document Number Rev
Date: Sheet of
Wistron Corporation
21F, 88, Sec.1, Hsin Tai Wu Rd., Hsichih,
Taipei Hsien 221, Taiwan, R.O.C.
Angel-CY
1
Power Plane Enable
A3
36 102
Monday, April 22, 2013
<Variant Name>
Power Sequence
Wistron Confidential document, Anyone can not Duplicate,
Modify, Forward or any other purpose application without get
Wistron permission
SA_1025
SA_1101
SA_1101
SA_1101
C
B
E
Q3601
MMBT2222A-3-GP
84.02222.V11
2nd = 84.02222.X11
Q3601
MMBT2222A-3-GP
84.02222.V11
2nd = 84.02222.X11
G
S
D
Q3606
2N7002K-2-GP
84.2N702.J31
2ND = 84.2N702.031
Q3606
2N7002K-2-GP
84.2N702.J31
2ND = 84.2N702.031
1 2
R3608
100KR2J-4-GP
R3608
100KR2J-4-GP
12
C3603
SC1KP50V2KX-L-1-GP
DY
C3603
SC1KP50V2KX-L-1-GP
DY
VIN#1
1
VIN#2
2
ON
3
VBIAS
4GND 5
CT 6
VOUT#7 7
VOUT#8 8
GND 9
U3602
TPS22965DSGR-GP
74.22965.093
2ND = 74.03526.093
U3602
TPS22965DSGR-GP
74.22965.093
2ND = 74.03526.093
1 2
R3614
0R0402-PAD
R3614
0R0402-PAD
12
C3602
SCD1U10V2KX-L1-GP
C3602
SCD1U10V2KX-L1-GP
12
C3633
SC1U10V2KX-1GP
C3633
SC1U10V2KX-1GP
1
2
3
D3603
BAS16-6-GP
2ND = 83.00016.F11
83.00016.K11
D3603
BAS16-6-GP
2ND = 83.00016.F11
83.00016.K11
12
R3616
4K7R2J-L-GP
R3616
4K7R2J-L-GP
12
C3605
SC1KP50V2KX-L-1-GP
DY
C3605
SC1KP50V2KX-L-1-GP
DY
12
R3603
2KR2F-L1-GP
R3603
2KR2F-L1-GP
VIN1#1
1
VIN1#2
2
ON1
3
VBIAS
4
ON2
5
VIN2#6
6
VIN2#7
7VOUT2#8 8
VOUT2#9 9
CT2 10
GND 11
CT1 12
VOUT1#13 13
VOUT1#14 14
GND 15
U3601
TPS22966DPUR-GP
74.22966.093
2ND = 74.03523.A73
U3601
TPS22966DPUR-GP
74.22966.093
2ND = 74.03523.A73
12
C3608
SC1KP50V2KX-L-1-GP
DY
C3608
SC1KP50V2KX-L-1-GP
DY
1 2
R3622
1KR2J-L2-GP
R3622
1KR2J-L2-GP
12
C3632
SC1U10V2KX-1GP
C3632
SC1U10V2KX-1GP
12
R3632
2K2R2F-GP
R3632
2K2R2F-GP
1
2
3
D3601
BAS16-6-GP
2ND = 83.00016.F11
83.00016.K11
D3601
BAS16-6-GP
2ND = 83.00016.F11
83.00016.K11

5
5
4
4
3
3
2
2
1
1
D D
C C
B B
A A
0D675V_EN_1
VDDPWRGOOD_R
PS_S3CNTRL_Q
SM_DRAMRST#_D
0D675V_EN
DRAMRST_CNTRL
DRAMRST_CNTRL
DRAMRST_CNTRL
3D3V_S5
1D35V_S03D3V_S5
0D675V_S0
1D35V_S3
DDR_VREF_S3
3D3V_S0
VDDPWRGOOD 5
PM_DRAM_PWRGD19
PS_S3CNTRL36
DDR3_DRAMRST# 14,15
SM_DRAMRST#5
+V_SM_VREF_CNT 9
0D675V_EN 46
1D05VTT_PWRGD 45,48
ALL_POWER_OK27,42,48
EC_PM_SLP_S3# 27,29,36,47
PS_S3CNTRL36
1D05VTT_PWRGD45,48
DRAMRST_CNTRL_PCH 20
DDR_WR_VREF_CHB15 M_VREF_DQ_DIMM1_C 9
M_VREF_DQ_DIMM0_C 9
DDR_WR_VREF_CHA14
Title
Size Document Number Rev
Date: Sheet of
Wistron Corporation
21F, 88, Sec.1, Hsin Tai Wu Rd., Hsichih,
Taipei Hsien 221, Taiwan, R.O.C.
Angel-CY
1
ADAPTER
A3
37 102
Monday, April 22, 2013
<Variant Name>
Title
Size Document Number Rev
Date: Sheet of
Wistron Corporation
21F, 88, Sec.1, Hsin Tai Wu Rd., Hsichih,
Taipei Hsien 221, Taiwan, R.O.C.
Angel-CY
1
ADAPTER
A3
37 102
Monday, April 22, 2013
<Variant Name>
Title
Size Document Number Rev
Date: Sheet of
Wistron Corporation
21F, 88, Sec.1, Hsin Tai Wu Rd., Hsichih,
Taipei Hsien 221, Taiwan, R.O.C.
Angel-CY
1
ADAPTER
A3
37 102
Monday, April 22, 2013
<Variant Name>
Close to CPU
S3 Power Reduction Circuit SM_DRAMPWROK
S3 Power Reduction Circuit
SM_DRAMRST#
Close to CPU
S3 Power Reduction Circuit Processor VREF_DQ Implementation
Wistron Confidential document, Anyone can not Duplicate,
Modify, Forward or any other purpose application without get
Wistron permission
SA_1026(HM2
)
SA_1101
SA_1101 SA_1101
SA_1101
SA_1101
SA_1101
SA_1101
Angel-SA
12
C3701
SCD1U10V2KX-L1-GP
DY
C3701
SCD1U10V2KX-L1-GP
DY
G
S
D
Q3703
2N7002K-2-GP
84.2N702.J31
2ND = 84.2N702.031
Q3703
2N7002K-2-GP
84.2N702.J31
2ND = 84.2N702.031
1 2
R3719
130R2F-L-GP
R3719
130R2F-L-GP
1 2
R3710
0R0402-PAD
R3710
0R0402-PAD
1 2
R3705
100KR2J-4-GP
R3705
100KR2J-4-GP
G
D S
Q3708
AO3418L-GP
84.03418.A31
2nd = 84.03404.C31
Q3708
AO3418L-GP
84.03418.A31
2nd = 84.03404.C31
G
S
D
Q3704
2N7002K-2-GP
84.2N702.J31
2ND = 84.2N702.031
Q3704
2N7002K-2-GP
84.2N702.J31
2ND = 84.2N702.031
IN B
1
IN A
2
GND
3OUT Y 4
VCC 5
U3701
74VHC1G09DFT2G-GP
73.01G09.AAH
2nd = 73.01G09.0AB
U3701
74VHC1G09DFT2G-GP
73.01G09.AAH
2nd = 73.01G09.0AB
12
R3702
200R2F-L1-GP
R3702
200R2F-L1-GP
G
D S
Q3709
AO3418L-GP
84.03418.A31
2nd = 84.03404.C31
Q3709
AO3418L-GP
84.03418.A31
2nd = 84.03404.C31
1 2
R3701
0R0402-PAD
R3701
0R0402-PAD
12
R3706
1KR2J-L2-GP
R3706
1KR2J-L2-GP
1 2
R3704
0R2J-L-GP
DY
R3704
0R2J-L-GP
DY
12
C3703
SCD047U25V2KX-GP
C3703
SCD047U25V2KX-GP
12
R3703
22R2J-2-GP
R3703
22R2J-2-GP
1 2
R3718
1KR2J-L2-GP
R3718
1KR2J-L2-GP
12
R3713
200R2F-L1-GP
DY
R3713
200R2F-L1-GP
DY
1 2
R3723
0R0402-PAD
R3723
0R0402-PAD
G
D S
Q3710
AO3418L-GP
84.03418.A31
2nd = 84.03404.C31
Q3710
AO3418L-GP
84.03418.A31
2nd = 84.03404.C31
12
R3721
200R2F-L1-GP
R3721
200R2F-L1-GP
G
S
D
Q3701
2N7002K-2-GP
84.2N702.J31
2ND = 84.2N702.031
Q3701
2N7002K-2-GP
84.2N702.J31
2ND = 84.2N702.031

5
5
4
4
3
3
2
2
1
1
D D
C C
B B
A A
PWR_AD+_2
PWR_AD+_5
PWR_ADJK_EN
AD_2ND_BATT_G
AD_JK_IN_D
AD_JK_IN_G_2
AD_JK_IN_G_1
PWR_AD+_4
PWR_AD+_3
AD_JK_IN_G_3
AD+
AD_JK
AD_JK_IN
AD_JKAD_2ND_BATT
AD_JK_IN
AD_JKAD_JK_IN
AD_JK
AD_OFF27
AC_IN# 27,40
Title
Size Document Number Rev
Date: Sheet of
Wistron Corporation
21F, 88, Sec.1, Hsin Tai Wu Rd., Hsichih,
Taipei Hsien 221, Taiwan, R.O.C.
Angel-CY
1
DCIN JACK
A3
38 102
Monday, April 22, 2013
<Variant Name>
Title
Size Document Number Rev
Date: Sheet of
Wistron Corporation
21F, 88, Sec.1, Hsin Tai Wu Rd., Hsichih,
Taipei Hsien 221, Taiwan, R.O.C.
Angel-CY
1
DCIN JACK
A3
38 102
Monday, April 22, 2013
<Variant Name>
Title
Size Document Number Rev
Date: Sheet of
Wistron Corporation
21F, 88, Sec.1, Hsin Tai Wu Rd., Hsichih,
Taipei Hsien 221, Taiwan, R.O.C.
Angel-CY
1
DCIN JACK
A3
38 102
Monday, April 22, 2013
<Variant Name>
remember to check pin define
ANNIE solution
pitch = 2mm
Wistron Confidential document, Anyone can not Duplicate,
Modify, Forward or any other purpose application without get
Wistron permission
Angel-SA
12/19 Raymond
For 2nd BATT Structure
2/26 wayler
1
2
3 4
5
6
S
S
GG
D
D
PQ3803
2N7002BKS-GP-U
84.2N702.E3F
2nd = 84.2N702.A3F
3rd = 84.2N702.F3F
S
S
GG
D
D
PQ3803
2N7002BKS-GP-U
84.2N702.E3F
2nd = 84.2N702.A3F
3rd = 84.2N702.F3F
1 2
PR3815
200KR2F-L-GP
PR3815
200KR2F-L-GP
2
13
R1
R2
PQ3801
LTC024EUB-FS8-GP
2ND = 84.05124.011
3rd = 84.00124.M1K
84.00024.A1K
R1
R2
PQ3801
LTC024EUB-FS8-GP
2ND = 84.05124.011
3rd = 84.00124.M1K
84.00024.A1K
12
PR3806
10KR2F-L1-GP
DY
PR3806
10KR2F-L1-GP
DY
12
PC3814
SC1U50V5ZY-1-GP
PC3814
SC1U50V5ZY-1-GP
12
PR3819
100KR2J-4-GP
PR3819
100KR2J-4-GP
1 2
PR3801
200KR2F-L-GP
PR3801
200KR2F-L-GP
12
PR3804
100KR2F-L3-GP
PR3804
100KR2F-L3-GP
12
PR3802
100KR2J-4-GP
PR3802
100KR2J-4-GP
1
2
3
4
5
6
7
8
S
S
S
GD
D
D
D
PU3802
TPCC8131-GP
2nd = 84.07129.037
84.08131.037
3rd = 84.03604.B37
S
S
S
GD
D
D
D
PU3802
TPCC8131-GP
2nd = 84.07129.037
84.08131.037
3rd = 84.03604.B37
C
B
E
R1
R2
PQ3802
DRA9115E0L-GP
R1
R2
PQ3802
DRA9115E0L-GP
12
PC3801
SC1U25V3KX-1-GP
PC3801
SC1U25V3KX-1-GP
1
2
3
4
5
7
NP1
NP2
6
DCIN1
ACES-CON5-27-GP
20.F2182.005
2nd = 20.F2198.005
DCIN1
ACES-CON5-27-GP
20.F2182.005
2nd = 20.F2198.005
12
PC3812
SCD1U50V3KX-L-GP
PC3812
SCD1U50V3KX-L-GP
12
PR3805
10KR2F-L1-GP
PR3805
10KR2F-L1-GP
12
PC3813
SC1U50V5ZY-1-GP
PC3813
SC1U50V5ZY-1-GP
12
PR3814
100KR2J-4-GP
DY
PR3814
100KR2J-4-GP
DY
12
PR3817
100KR2J-4-GP
DY
PR3817
100KR2J-4-GP
DY
1
2
3
4
5
6
7
8
S
S
S
G
D
D
D
D
PU3801
TPCC8131-GP
S
S
S
G
D
D
D
D
PU3801
TPCC8131-GP
12
PR3807
100KR2J-4-GP
DY
PR3807
100KR2J-4-GP
DY
12
PR3818
10KR2F-L1-GP
DY
PR3818
10KR2F-L1-GP
DY
1
2
3
4
5
6
7
8
S
S
S
G
D
D
D
D
PU3803
TPCC8131-GP
2nd = 84.07129.037
84.08131.037
S
S
S
G
D
D
D
D
PU3803
TPCC8131-GP
2nd = 84.07129.037
84.08131.037
12
PR3803
4K7R2J-L-GP
PR3803
4K7R2J-L-GP
G
S
D
PQ3804
2N7002K-2-GP
84.2N702.J31
2ND = 84.2N702.W31
DY
PQ3804
2N7002K-2-GP
84.2N702.J31
2ND = 84.2N702.W31
DY
A K
PD3801
P6SBMJ27APT-GP
2nd = 83.P6SMB.JAG
83.P6SBM.DAG
3rd = 83.P6SMB.CAG
PD3801
P6SBMJ27APT-GP
2nd = 83.P6SMB.JAG
83.P6SBM.DAG
3rd = 83.P6SMB.CAG
1 2
PR3816
10KR2F-L1-GP
PR3816
10KR2F-L1-GP
G
S
D
PQ3805
2N7002K-2-GP
84.2N702.J31
2ND = 84.2N702.W31
PQ3805
2N7002K-2-GP
84.2N702.J31
2ND = 84.2N702.W31
A K
PD3802
MMPZ5240BPT-GP
DY
PD3802
MMPZ5240BPT-GP
DY

5
5
4
4
3
3
2
2
1
1
D D
C C
B B
A A
BT+
BI
BAT_IN#_1
BAT_RST
SML1_CLK_2
BAT_IN#_2R BAT_G_2
BAT_SCL_1
BAT_SDA_1
SML1_DATA_2
BI_low
BT+
RTC_AUX_S5
AD_2ND_BATT
AD_2ND_BATT_CHR
BAT_IN#_197
BAT_SCL_197
BAT_SDA_197
BAT_IN#27
BAT_SDA27,40 BAT_SCL27,40
BI97
BAT_IN#_227
BAT_G_297
SML1_DATA_297
SML1_CLK_297
BAT_IN#_2R97
SML1_CLK_KBC27SML1_DATA_KBC27
Title
Size Document Number Rev
Date: Sheet of
Wistron Corporation
21F, 88, Sec.1, Hsin Tai Wu Rd., Hsichih,
Taipei Hsien 221, Taiwan, R.O.C.
Angel-CY
1
BATT CONN
A3
39 102
Monday, April 22, 2013
<Variant Name>
Title
Size Document Number Rev
Date: Sheet of
Wistron Corporation
21F, 88, Sec.1, Hsin Tai Wu Rd., Hsichih,
Taipei Hsien 221, Taiwan, R.O.C.
Angel-CY
1
BATT CONN
A3
39 102
Monday, April 22, 2013
<Variant Name>
Title
Size Document Number Rev
Date: Sheet of
Wistron Corporation
21F, 88, Sec.1, Hsin Tai Wu Rd., Hsichih,
Taipei Hsien 221, Taiwan, R.O.C.
Angel-CY
1
BATT CONN
A3
39 102
Monday, April 22, 2013
<Variant Name>
1Pin=3A, Use AWG 28 cable
Wistron Confidential document, Anyone can not Duplicate,
Modify, Forward or any other purpose application without get
Wistron permission
pitch = 1.25mm
EC Protect
For AFTE
BATTERY CONNECTOR
Check Net ..
Check Net and pin define ..
Angel-SA
Angel-SA
Angel-SB
2
1
3
PD3903
AZ2025-02S-R7G-GP
75.02025.07D
2ND = 75.005V0.A7D
PD3903
AZ2025-02S-R7G-GP
75.02025.07D
2ND = 75.005V0.A7D
T1 T2
T4T3
T5 T6
SW1
SW-TACT6-1-GP-U
2nd = 62.40009.B71
62.40009.D51
SW1
SW-TACT6-1-GP-U
2nd = 62.40009.B71
62.40009.D51
1
2
3
4 5
6
7
8
RN3902
SRN33J-7-GP-U
RN3902
SRN33J-7-GP-U
1
2
3
4
5
6
7
8
9
10
BAT1
ACES-CON8-53-GP
20.F2132.008
BAT1
ACES-CON8-53-GP
20.F2132.008
KA
PD3901
MMPZ5232BPT-GP-U
83.5R603.D3F
2ND = 83.5R603.K3F
3rd = 83.5R603.Q3F
PD3901
MMPZ5232BPT-GP-U
83.5R603.D3F
2ND = 83.5R603.K3F
3rd = 83.5R603.Q3F
12
R3903
0R2J-L-GP
DY
R3903
0R2J-L-GP
DY
1
2
3
4
5
6
8
7
10
9
BAT2
ALP-CON8-19-GP
20.82023.008
BAT2
ALP-CON8-19-GP
20.82023.008
12
PC3902
SC2K2P50V2KX-L-GP
PC3902
SC2K2P50V2KX-L-GP
KA
PD3902
MMPZ5232BPT-GP-U
83.5R603.D3F
2ND = 83.5R603.K3F
3rd = 83.5R603.Q3F
PD3902
MMPZ5232BPT-GP-U
83.5R603.D3F
2ND = 83.5R603.K3F
3rd = 83.5R603.Q3F
12
PR3901
1KR2F-L1-GP
PR3901
1KR2F-L1-GP
12
PC3901
SCD1U50V3KX-L-GP
PC3901
SCD1U50V3KX-L-GP
12
PC3904
SC2K2P50V2KX-L-GP
PC3904
SC2K2P50V2KX-L-GP
12
PC3903
SCD1U50V3KX-L-GP
PC3903
SCD1U50V3KX-L-GP
1 2
PR3903
0R0402-PAD
PR3903
0R0402-PAD
2
1
3
PD3904
AZ2025-02S-R7G-GP
75.02025.07D
2ND = 75.005V0.A7D
PD3904
AZ2025-02S-R7G-GP
75.02025.07D
2ND = 75.005V0.A7D
1 2
R3902
10KR2F-L1-GP
R3902
10KR2F-L1-GP
1
2
3
4 5
6
7
8
RN3901
SRN33J-7-GP-U
RN3901
SRN33J-7-GP-U
T1 T2
T4T3
T5 T6
RESET1
SW-TACT6-1-GP-U
2nd = 62.40009.B71
62.40009.D51
RESET1
SW-TACT6-1-GP-U
2nd = 62.40009.B71
62.40009.D51

5
5
4
4
3
3
2
2
1
1
D D
C C
B B
A A
PWR_CHG_CMPIN
PWR_CHG_IOUT
PWR_CHG_ILIM
PWR_CHG_PHASE
PWR_CHG_HIDRV
AC_PROTECT
BT+_R
PWR_CHG_BAT_SCL
PWR_CHG_BAT_SDA
PWR_CHG_CSOP_1
BATT_SENSE_G
PWR_CHG_ACP
PWR_CHG_BTST
PWR_CHG_BTST_R
AD+_G_1
AC_IN#_C
PWR_CHG_ACDET
PWR_CHG_ACOK
AD+_G_2
PWR_CHG_IOUT
DC_IN_D
PWR_CHG_VCC
PWR_CHG_LODRV
PWR_CHG_SRP
PWR_CHG_BM#
PWR_CHG_BAT_SCL
PWR_CHG_BAT_SDA
PWR_CHG_SRN
PWR_CHG_ACN
PWR_CHG_ACOK
PWR_IN#
AC_OK_TYPE
PWR_CHG_ACOK_R
ADT_2NDBT_TYPE
ADT_2NDBT_TYPE_CD
PWR_IN#
AC_OK_TYPE_CD
AC_OK_TYPE_EN
AC_OK_TYPE
ADT_2NDBT_TYPE_EN
ADT_2NDBT_TYPE
ADT_2NDBT_TYPE_CD
AC_OK_TYPE_CD
PWR_ADP_CMPOUT
PWR_ADP_CMPIN
ADPmon
PWR_ADP_CMPIN
PWR_CHG_ACP
PWR_CHG_ACN_R
PWR_CHG_ACN
PWR_CHG_ACP_R
ADPmon_R
AC_PROTECT
PWR_2ND_BATT_CHR_G_2
PWR_ADP_CMPOUT PWR_2ND_BATT_CHR_G_1
2ND_BATT_CHR_OFF_R
AC_IN#
PWR_2ND_BATT_CHR_G_1
PWR_2ND_BATT_CHR_G
2ND_BATT_CHR_OFF_R
PWR_CHG_IOUT
PWR_CHG_ACOK_R
AC_IN#
PWR_IN# AC_IN#
CHG_AGND
DCBATOUT
AD+
AD+_TO_SYS
CHG_AGND
CHG_AGND
CHG_AGND CHG_AGND
AD+
CHG_AGND
CHG_AGND
CHG_AGND
CHG_AGND
CHG_AGND
PWR_CHG_REGN
3D3V_AUX_S5
AD+
BT+
DCBATOUT
BT+
3D3V_AUX_S5
3D3V_AUX_S5
DCBATOUT
3D3V_AUX_S5
3D3V_AUX_S5
AD+
3D3V_AUX_S5
AD+
3D3V_AUX_S5
3D3V_AUX_S5
3D3V_AUX_S5
3D3V_AUX_S5
5V_AUX_S5
3D3V_AUX_S5
AD_2ND_BATT_CHRDCBATOUT
3D3V_AUX_S5
3D3V_AUX_S5
PWR_CHG_REGN
AD_IA 27
AC_IN#27,38
BAT_SDA27,39
BAT_SCL27,39
CHG_ON#27
H_PROCHOT#5,27,42
2ND_BATT_CHR_OFF27
Title
Size Document Number Rev
Date: Sheet of
Wistron Corporation
21F, 88, Sec.1, Hsin Tai W u Rd., Hsichih,
Taipei Hsien 221, Taiwan, R.O.C.
Angel-CY
1
CHARGER BQ24745
A2
40 102
Monday, April 22, 2013
<Variant Name>
Title
Size Document Number Rev
Date: Sheet of
Wistron Corporation
21F, 88, Sec.1, Hsin Tai W u Rd., Hsichih,
Taipei Hsien 221, Taiwan, R.O.C.
Angel-CY
1
CHARGER BQ24745
A2
40 102
Monday, April 22, 2013
<Variant Name>
Title
Size Document Number Rev
Date: Sheet of
Wistron Corporation
21F, 88, Sec.1, Hsin Tai W u Rd., Hsichih,
Taipei Hsien 221, Taiwan, R.O.C.
Angel-CY
1
CHARGER BQ24745
A2
40 102
Monday, April 22, 2013
<Variant Name>
R2
Charger Current=1.4~3.6A
SSID = Charger
Wistron Confidential document, Anyone can not Duplicate, Modify,
Forward or any other purpose application without get Wistron
permission
SA_1105
<--Check ADT_TYPE V
RESET V=0.778V
11/16 Raymond
MAG. 7*7*3
DCR: 37~40mOhm
Idc : 5.5 A , Isat : 10A
Angel-SA
R3
R4R3
47K
2.1A
3.4A
40W
65W
DC detect current :
ADP OCP
49.9K
147K 49.9K
DC output current = 50 x ( PWR_CHG_ACP - PWR_CHG_ACN ) / 20mohm
modify circuit
for 2nd battery
Angel-SA
Angel-SA
40w
65w
AD+ total power R1 R2
100K
100K
47K
137K
R1
Angel-SA Angel-SA
Angel-SA
Angel-SA
Angel-SA
12/25 Raymond
2nd Battery charger
SENSE>0.5V(Vit+)
SENSE_OUT#:LOW
R4
Angel-SA
19Vx10K/(280+10)K=0.655V
16Vx10K/(280+10)K=0.552V
14Vx10K/(280+10)K=0.483V
<-9Vx10K/(169+10)K=0.503V
8.5Vx10K/(169+10)K=0.475V
1
2
3 4
5
6
S
S
GG
D
D
PQ4009
2N7002BKS-GP-U
84.2N702.E3F
2nd = 84.2N702.A3F
3rd = 84.2N702.F3F
S
S
GG
D
D
PQ4009
2N7002BKS-GP-U
84.2N702.E3F
2nd = 84.2N702.A3F
3rd = 84.2N702.F3F
12
PC4024
SC1U50V5ZY-1-GP
PC4024
SC1U50V5ZY-1-GP
12
PR4029
100KR2J-4-GP
DY
PR4029
100KR2J-4-GP
DY
12
PC4030
SCD1U10V2KX-L-GP
DY
PC4030
SCD1U10V2KX-L-GP
DY
12
PG4002
GAP-CLOSE-PWR-3-GP
PG4002
GAP-CLOSE-PWR-3-GP
12
PR4005
10KR2F-L1-GP
PR4005
10KR2F-L1-GP
12
PR4047
10KR2F-L1-GP
SA
PR4047
10KR2F-L1-GP
SA
12
PR4015
100KR2F-L3-GP
PR4015
100KR2F-L3-GP
12
PR4035
100KR2J-4-GP
PR4035
100KR2J-4-GP
12
PR4036
100KR2J-4-GP
PR4036
100KR2J-4-GP
12
PR4022
100KR2F-L3-GP
PR4022
100KR2F-L3-GP
12
PR4049
10KR2J-L-GP
SA
PR4049
10KR2J-L-GP
SA
12
PC4028
SCD1U10V2KX-L-GP
SA
PC4028
SCD1U10V2KX-L-GP
SA
1 2
PR4003
0R0402-PAD
PR4003
0R0402-PAD
12
PR4013
49K9R2F-L-GP
PR4013
49K9R2F-L-GP
1 2
PR4006
0R2J-L-GP
DY
PR4006
0R2J-L-GP
DY
1 2
PR4024
49K9R2F-L-GP
PR4024
49K9R2F-L-GP
1 2
PR4034
0R0402-PAD
PR4034
0R0402-PAD
1
2
3
4
5
6
7
8
S
S
S
G
D
D
D
D
PU4002
TPCC8131-GP
2nd = 84.07129.037
84.08131.037
3rd = 84.03604.B37
S
S
S
G
D
D
D
D
PU4002
TPCC8131-GP
2nd = 84.07129.037
84.08131.037
3rd = 84.03604.B37
12
PR4030
100KR2J-4-GP
DY
PR4030
100KR2J-4-GP
DY
12
PC4014
SC10U25V5KX-GP
PC4014
SC10U25V5KX-GP
OUT1
1-IN1
2+IN1
3VEE
4+IN2 5
-IN2 6
OUT2 7
VCC 8
PU4009
BA10393F-GE2-GP
74.10393.A21
PU4009
BA10393F-GE2-GP
74.10393.A21
12
PC4017
SCD1U25V2KX-L-GP
PC4017
SCD1U25V2KX-L-GP
12
PC4029
SCD1U10V2KX-L-GP
DY
PC4029
SCD1U10V2KX-L-GP
DY
12
PR4012
10KR2F-L1-GP
PR4012
10KR2F-L1-GP
12
PG4008 GAP-CLOSE-PWR-3-GPPG4008 GAP-CLOSE-PWR-3-GP
12
PC4010
SCD047U25V2KX-GP
PC4010
SCD047U25V2KX-GP
1
2
3 4
5
6
-
+
PU4008
INA199A1-GP
SA
-
+
PU4008
INA199A1-GP
SA
A K
PD4001
SMF18A-GP
83.SMF18.AAH
2ND = 83.SMF18.0AH
3rd = 83.00218.0AH
DY
PD4001
SMF18A-GP
83.SMF18.AAH
2ND = 83.SMF18.0AH
3rd = 83.00218.0AH
DY
12
PC4005
SCD47U25V3KX-1GP
PC4005
SCD47U25V3KX-1GP
1 2
PC4011
SC3300P50V2KX-1GP
DY
PC4011
SC3300P50V2KX-1GP
DY
G
S
D
PQ4006
2N7002K-2-GP
84.2N702.J31
2ND = 84.2N702.031
PQ4006
2N7002K-2-GP
84.2N702.J31
2ND = 84.2N702.031
12
PC4007
SCD1U25V2KX-L-GP
PC4007
SCD1U25V2KX-L-GP
12
PG4009 GAP-CLOSE-PWR-3-GPPG4009 GAP-CLOSE-PWR-3-GP
12
PR4037
100KR2J-4-GP
DY
PR4037
100KR2J-4-GP
DY
12
PC4022
SCD1U25V2KX-L-GP
PC4022
SCD1U25V2KX-L-GP
12
PR4010
0R3J-L1-GP
PR4010
0R3J-L1-GP
12
PR4014
3D3MR2J-GP
PR4014
3D3MR2J-GP
12
PC4019
SCD1U25V2KX-L-GP
PC4019
SCD1U25V2KX-L-GP
1
2
3
4
5
6
7
8
S
S
S
GD
D
D
D
PU4007
TPCC8131-GP
2nd = 84.07129.037
3rd = 84.03604.B37
84.08131.037
S
S
S
GD
D
D
D
PU4007
TPCC8131-GP
2nd = 84.07129.037
3rd = 84.03604.B37
84.08131.037
12
PR4009
316KR2F-GP
PR4009
316KR2F-GP
12
PC4023
SC1U25V3KX-1-GP
SA
PC4023
SC1U25V3KX-1-GP
SA
ENABLE
1GND
2SENSE
3SENSE_OUT 4
CT 5
VCC 6
PU4010
TPS3895PDRYR-GP
74.T3895.073
PU4010
TPS3895PDRYR-GP
74.T3895.073
12
PC4021
SC1U25V3KX-1-GP
SA
PC4021
SC1U25V3KX-1-GP
SA
12
PC4009
SC10U25V5KX-GP
DY
PC4009
SC10U25V5KX-GP
DY
1 2
PC4002
SCD1U25V2KX-L-GP
PC4002
SCD1U25V2KX-L-GP
1 2
PR4021
0R0402-PAD
PR4021
0R0402-PAD
ILIM
10
VCC
20
GND
14
SCL
9
SDA
8
ACDET
6
IOUT 7
ACOK#
5
ACP 2
ACN 1
BTST 17
REGN 16
HIDRV 18
PHASE 19
LODRV 15
CMPIN
4
SRN 12
CMPOUT
3
SRP 13
GND
21
NC#11
11
PU4001
BQ24727RGRR-1-GP
74.24727.A73
PU4001
BQ24727RGRR-1-GP
74.24727.A73
12
PG4001
GAP-CLOSE-PWR-3-GP
PG4001
GAP-CLOSE-PWR-3-GP
1 2
PR4016
D01R3721F-GP-U
PR4016
D01R3721F-GP-U
12
PR4033
100KR2F-L3-GP
DY
PR4033
100KR2F-L3-GP
DY
1
2
3
4
5
6
7
8
S
S
S
GD
D
D
D
PU4006
TPCC8131-GP
2nd = 84.07129.037
84.08131.037
3rd = 84.03604.B37
S
S
S
GD
D
D
D
PU4006
TPCC8131-GP
2nd = 84.07129.037
84.08131.037
3rd = 84.03604.B37
12
PR4028
10R2F-L-GP
SA
PR4028
10R2F-L-GP
SA
12
PT4001
ST22U25VDM-1-GP
77.22261.04L
2nd = 77.C2261.04L
PT4001
ST22U25VDM-1-GP
77.22261.04L
2nd = 77.C2261.04L
12
PR4045
10KR2F-L1-GP
PR4045
10KR2F-L1-GP
12
PC4012
SC10U25V5KX-GP
PC4012
SC10U25V5KX-GP
1 2
PR4020
10KR2F-L1-GP
DY
PR4020
10KR2F-L1-GP
DY
12
PR4025
100KR2J-4-GP
DY
PR4025
100KR2J-4-GP
DY
1 2
PR4017
10R2F-L-GP
PR4017
10R2F-L-GP
12
PC4015
SC10U25V5KX-GP
PC4015
SC10U25V5KX-GP
12
PC4006
SC10U25V5KX-GP
PC4006
SC10U25V5KX-GP
12
PR4032
10R2F-L-GP
SA
PR4032
10R2F-L-GP
SA
1 2
PC4020
SCD1U25V2KX-L-GP
SA
PC4020
SCD1U25V2KX-L-GP
SA
12
PR4027
100KR2F-L3-GP
DY
PR4027
100KR2F-L3-GP
DY
12
PR4004
100KR2F-L3-GP
PR4004
100KR2F-L3-GP
12
PC4016
SCD1U25V2KX-L-GP
DY
PC4016
SCD1U25V2KX-L-GP
DY
1 2
PC4008
SC1U25V3KX-1-GP
PC4008
SC1U25V3KX-1-GP
1
2
3
4 5
6
7
8
S
S
S
GD
D
D
D
PU4005
SIS412DN-T1-GE3-GP
2nd = 84.08067.A37
84.00412.037
S
S
S
GD
D
D
D
PU4005
SIS412DN-T1-GE3-GP
2nd = 84.08067.A37
84.00412.037
1 2
PL4001
IND-4D7UH-173-GP
68.4R71C.10K
2nd = 68.4R710.20D
PL4001
IND-4D7UH-173-GP
68.4R71C.10K
2nd = 68.4R710.20D
12
PG4007
GAP-CLOSE-PWR-3-GP
PG4007
GAP-CLOSE-PWR-3-GP
12
PR4039
100KR2J-4-GP
PR4039
100KR2J-4-GP
1 2
PR4042
0R0402-PAD
PR4042
0R0402-PAD
12
PR4026
8K45R2F-2-GP
DY
PR4026
8K45R2F-2-GP
DY
1 2
PR4008
10R5J-GP
PR4008
10R5J-GP
1 2
PG4005
GAP-CLOSE-PWR-3-GP
PG4005
GAP-CLOSE-PWR-3-GP
K A
PD4002
CH520S-30PT-GP
2nd = 83.1R003.I8F
83.R0203.08F
3rd = 83.R2003.B8M
PD4002
CH520S-30PT-GP
2nd = 83.1R003.I8F
83.R0203.08F
3rd = 83.R2003.B8M
1 2
PR4002
D02R3721F-GP-U
PR4002
D02R3721F-GP-U
12
PR4040
100KR2J-4-GP
PR4040
100KR2J-4-GP
1
2
3 4
5
6
PQ4001
2N7002KDW-GP
84.2N702.A3F
2nd = 75.00601.07C
PQ4001
2N7002KDW-GP
84.2N702.A3F
2nd = 75.00601.07C
12
PC4018
SC220P50V2JN-3GP
PC4018
SC220P50V2JN-3GP
G
S
D
PQ4007
2N7002K-2-GP
84.2N702.J31
2ND = 84.2N702.031
PQ4007
2N7002K-2-GP
84.2N702.J31
2ND = 84.2N702.031
C
B
E
R1
R2
PQ4008
DRA9115E0L-GP
R1
R2
PQ4008
DRA9115E0L-GP
12
PR4038
470KR2F-GP
PR4038
470KR2F-GP
12
PR4007
470KR2F-GP
PR4007
470KR2F-GP
12
PC4025
SCD1U10V2KX-L-GP
PC4025
SCD1U10V2KX-L-GP
12
PR4023
147KR2F-GP
PR4023
147KR2F-GP
12
PC4013
SCD1U50V3KX-L-GP
PC4013
SCD1U50V3KX-L-GP
12
PR4001
10KR2F-L1-GP
PR4001
10KR2F-L1-GP
12
PR4044
280KR2F-GP
PR4044
280KR2F-GP
1
2
3
4 5
6
7
8
S
S
S
GD
D
D
D
PU4004
SIS412DN-T1-GE3-GP
2nd = 84.08067.A37
84.00412.037
S
S
S
GD
D
D
D
PU4004
SIS412DN-T1-GE3-GP
2nd = 84.08067.A37
84.00412.037
1
2
3
PD4003
CHN222GP-GP
PD4003
CHN222GP-GP
1 2
PR4019
7D5R2F-GP
PR4019
7D5R2F-GP
ENABLE#
1GND
2SENSE
3SENSE_OUT# 4
CT 5
VCC 6
PU4011
TPS3896PDRYR-GP
74.03896.073
SA
PU4011
TPS3896PDRYR-GP
74.03896.073
SA
12
PC4004
SCD1U50V3KX-L-GP
PC4004
SCD1U50V3KX-L-GP
12
PC4026
SCD1U10V2KX-L-GP
SA
PC4026
SCD1U10V2KX-L-GP
SA
12
PC4001
SCD01U50V2KX-L-GP
PC4001
SCD01U50V2KX-L-GP
12
PR4048
10KR2J-L-GP
PR4048
10KR2J-L-GP
12
PR4011
47KR2F-GP
PR4011
47KR2F-GP
1 2
PR4041
0R0402-PAD
PR4041
0R0402-PAD
G
S
D
PQ4005
2N7002K-2-GP
84.2N702.J31
2ND = 84.2N702.031
DY
PQ4005
2N7002K-2-GP
84.2N702.J31
2ND = 84.2N702.031
DY
1 2
PR4018
200KR2F-L-GP
PR4018
200KR2F-L-GP
12
PC4003
SCD1U50V3KX-L-GP
PC4003
SCD1U50V3KX-L-GP
12
PC4027
SCD1U10V2KX-L-GP
PC4027
SCD1U10V2KX-L-GP
12
PR4031
100KR2J-4-GP
DY
PR4031
100KR2J-4-GP
DY
1 2
PG4006
GAP-CLOSE-PWR-3-GP
PG4006
GAP-CLOSE-PWR-3-GP
12
PR4046
169KR2F-1-GP
SA
PR4046
169KR2F-1-GP
SA
1 2
PR4043
0R2J-L-GP
DY
PR4043
0R2J-L-GP
DY

5
5
4
4
3
3
2
2
1
1
D D
C C
B B
A A
3V_5V_POK
PWR_5V_FB1_R
PWR_3D3V_ENTRIP2
PWR_5V_FB1
PWR_5V_VOUT
PWR_3D3V_UGATE2
PWR_5V_BOOT1 PWR_5V_BOOT1_1
PWR_5V_PHASE1
PWR_3D3V_BOOT2
PWR_3D3V_FB2
PWR_3D3V_LGATE2
PWR_3D3V_PHASE2
PWR_3D3V_BOOT2_1
PWR_5V_UGATE1
PWR_5V_LGATE1
PWR_5V3D3V_VREG3
PWR_3D3V_ENTRIP2 PWR_5V_ENTRIP1
PWR_5V3D3V_VREG5
PWR_5V_ENTRIP1
PWR_3D3V_FB2_R
PWR_3D3V_VOUT
5V_PWR
PWR_5V_DCBATOUT
3D3V_PWR
PWR_3D3V_DCBATOUT
5V_AUX_S5
3D3V_AUX_S5
5V_PWR 5V_S5
PWR_5V_DCBATOUTDCBATOUT
3D3V_PWR3D3V_S5 PWR_3D3V_DCBATOUTDCBATOUT
3D3V_S5
DCBATOUT
3V_5V_POK19
3V_5V_EN 363V_5V_EN36
Title
Size Document Number Rev
Date: Sheet of
Wistron Corporation
21F, 88, Sec.1, Hsin Tai W u Rd., Hsichih,
Taipei Hsien 221, Taiwan, R.O.C.
Angel-CY
1
TPS51125A_5V/3D3V
Custom
41 102
Monday, April 22, 2013
<Variant Name>
Title
Size Document Number Rev
Date: Sheet of
Wistron Corporation
21F, 88, Sec.1, Hsin Tai W u Rd., Hsichih,
Taipei Hsien 221, Taiwan, R.O.C.
Angel-CY
1
TPS51125A_5V/3D3V
Custom
41 102
Monday, April 22, 2013
<Variant Name>
Title
Size Document Number Rev
Date: Sheet of
Wistron Corporation
21F, 88, Sec.1, Hsin Tai W u Rd., Hsichih,
Taipei Hsien 221, Taiwan, R.O.C.
Angel-CY
1
TPS51125A_5V/3D3V
Custom
41 102
Monday, April 22, 2013
<Variant Name>
Wistron Confidential document, Anyone can not Duplicate,
Modify, Forward or any other purpose application without get
Wistron permission
Vout = 2 * ( 1 + R1/R2 )
= 2 * ( 1 + 6.8K / 10K)
= 3.36V
R1
R2
Close to VFB Pin (pin5)
R2
R1
Close to VFB Pin (pin2)
check (UVP)
5V OCP3D3V OCP
check (DCBATOUT)
check (DCBATOUT)
SSID = PWR.Plane.Regulator_3p3v5v
Vout = 2 * ( 1 + R1/R2 )
= 2 * ( 1 +33K / 21K)
= 5.14V
SA_1031
SA_1101
Icc_Max:3.607A
TDC: 2.89A
OCP:4.689A
CYNTEC. 7*7*3
DCR: 18~20mOhm
Idc :8A , Isat :14A
CYNTEC. 7*7*3
DCR: 18~20mOhm
Idc :8A , Isat :14A
Icc_Max:8.402A
TDC: 6.72A
OCP:10.92A
Angel-SA
Angel-SA
Angel-SA
Angel-SA
Angel-SA
12
PR4114
0R2J-L-GP
DY
PR4114
0R2J-L-GP
DY
12
PT4101
SE220U6D3VM-30-GP
77.52271.09L
2nd = 77.52271.07L
3rd = 77.52271.16L
PT4101
SE220U6D3VM-30-GP
77.52271.09L
2nd = 77.52271.07L
3rd = 77.52271.16L
1 2
PG4112
GAP-CLOSE-PWR
PG4112
GAP-CLOSE-PWR
VBST2
9
DRVH2
10
SW2
8
DRVL2
11
VFB2
4
EN2
6
CS2
5
VREG3
3
VIN 12
VBST1 17
DRVH1 16
SW1 18
DRVL1 15
VO1 14
VFB1 2
EN1 20
CS1 1
VREG5
13
GND 21
VCLK 19
PGOOD
7
PU4101 TPS51225CRUKR-1-GP
74.51225.B73
PU4101 TPS51225CRUKR-1-GP
74.51225.B73
1
2
3
4 5
6
7
8
S
S
S
GD
D
D
D
PU4103
SIS412DN-T1-GE3-GP
2nd = 84.08067.A37
84.00412.037
3rd = 84.30023.037
S
S
S
GD
D
D
D
PU4103
SIS412DN-T1-GE3-GP
2nd = 84.08067.A37
84.00412.037
3rd = 84.30023.037
1 2
PG4116
GAP-CLOSE-PWR
PG4116
GAP-CLOSE-PWR
1 2
PG4126
GAP-CLOSE-PWR
PG4126
GAP-CLOSE-PWR
1 2
PG4107
GAP-CLOSE-PWR
PG4107
GAP-CLOSE-PWR
1
2
3
4 5
6
7
8
S
S
S
G D
D
D
D
PU4104
SIS412DN-T1-GE3-GP
2nd = 84.08067.A37
84.00412.037
3rd = 84.30023.037
S
S
S
G D
D
D
D
PU4104
SIS412DN-T1-GE3-GP
2nd = 84.08067.A37
84.00412.037
3rd = 84.30023.037
12
PC4107
SC10U25V5KX-GP
PC4107
SC10U25V5KX-GP
1 2
PG4113
GAP-CLOSE-PWR
PG4113
GAP-CLOSE-PWR
12
PC4108
SCD1U25V3KX-L-GP
PC4108
SCD1U25V3KX-L-GP
12
PC4115
SC18P50V2JN-1-GP
DY
PC4115
SC18P50V2JN-1-GP
DY
12
PR4109
10KR2F-L1-GP
PR4109
10KR2F-L1-GP
1
2
3
4 5
6
7
8
S
S
S
G D
D
D
D
PU4102
SIS412DN-T1-GE3-GP
2nd = 84.08067.A37
84.00412.037
3rd = 84.30023.037
S
S
S
G D
D
D
D
PU4102
SIS412DN-T1-GE3-GP
2nd = 84.08067.A37
84.00412.037
3rd = 84.30023.037
12
PC4114
SC18P50V2JN-1-GP
DY
PC4114
SC18P50V2JN-1-GP
DY
1 2
PG4117
GAP-CLOSE-PWR
PG4117
GAP-CLOSE-PWR
1 2
PR4110
120KR2F-L-GP
PR4110
120KR2F-L-GP
1 2
PG4122
GAP-CLOSE-PWR
PG4122
GAP-CLOSE-PWR
1
2
3
4
5
6
7
8
S
S
S
G
D
D
D
D
PU4105
SIS780DN-T1-GE3-GP
84.00780.037
2nd = 84.08065.B37
3rd = 84.30043.037
S
S
S
G
D
D
D
D
PU4105
SIS780DN-T1-GE3-GP
84.00780.037
2nd = 84.08065.B37
3rd = 84.30043.037
12
PR4107
6K8R2F-2-GP
PR4107
6K8R2F-2-GP
1 2
PC4109
SCD1U25V3KX-L-GP
PC4109
SCD1U25V3KX-L-GP
12
PC4102
SCD01U50V2KX-L-GP
PC4102
SCD01U50V2KX-L-GP
12
PT4103
ST15U25VBM-1-GP
DY
77.C1561.06L
PT4103
ST15U25VBM-1-GP
DY
77.C1561.06L
12
PG4105
GAP-CLOSE-PWR
PG4105
GAP-CLOSE-PWR
1 2
PG4118
GAP-CLOSE-PWR
PG4118
GAP-CLOSE-PWR
1 2
PG4104
GAP-CLOSE-PWR
PG4104
GAP-CLOSE-PWR
12
PC4110
SCD1U10V2KX-L1-GP
DY
PC4110
SCD1U10V2KX-L1-GP
DY
1 2
PG4108
GAP-CLOSE-PWR
PG4108
GAP-CLOSE-PWR
12
PC4101
SC10U25V5KX-GP
DY
PC4101
SC10U25V5KX-GP
DY
12
PL4101
IND-2D2UH-122-GP
68.2R21B.10J
2nd = 68.2R210.20B
3rd = 68.2R21E.10Z
PL4101
IND-2D2UH-122-GP
68.2R21B.10J
2nd = 68.2R210.20B
3rd = 68.2R21E.10Z
1 2
PR4104
2D2R3J-2-GP
PR4104
2D2R3J-2-GP
12
PC4105
SCD01U50V2KX-L-GP
PC4105
SCD01U50V2KX-L-GP
1 2
PG4115
GAP-CLOSE-PWR
PG4115
GAP-CLOSE-PWR
12
PR4105
33KR2F-2-GP
PR4105
33KR2F-2-GP
12
PR4108
21K5R2F-GP
PR4108
21K5R2F-GP
12
PG4103
GAP-CLOSE-PWR-3-GP
PG4103
GAP-CLOSE-PWR-3-GP
1 2
PG4111
GAP-CLOSE-PWR
PG4111
GAP-CLOSE-PWR
12
PC4103
SC10U25V5KX-GP
PC4103
SC10U25V5KX-GP
12
PR4106
100KR2J-4-GP
DY
PR4106
100KR2J-4-GP
DY
12
PG4102
GAP-CLOSE-PWR-3-GP
PG4102
GAP-CLOSE-PWR-3-GP
12
PL4102
IND-2D2UH-122-GP
68.2R21B.10J
2nd = 68.2R210.20B
3rd = 68.2R21E.10Z
PL4102
IND-2D2UH-122-GP
68.2R21B.10J
2nd = 68.2R210.20B
3rd = 68.2R21E.10Z
1 2
PR4103
2D2R3J-2-GP
PR4103
2D2R3J-2-GP
12
PC4106
SCD01U50V2KX-L-GP
PC4106
SCD01U50V2KX-L-GP
12
PC4113
SC4D7U6D3V3KX-L-GP
PC4113
SC4D7U6D3V3KX-L-GP
12
PC4116
SC10U25V5KX-GP
PC4116
SC10U25V5KX-GP
1 2
PG4110
GAP-CLOSE-PWR
PG4110
GAP-CLOSE-PWR
1 2
PG4120
GAP-CLOSE-PWR
PG4120
GAP-CLOSE-PWR
1 2
PG4106
GAP-CLOSE-PWR
PG4106
GAP-CLOSE-PWR
12
PC4111
SCD1U10V2KX-L1-GP
PC4111
SCD1U10V2KX-L1-GP
12
PC4104
SC10U25V5KX-GP
PC4104
SC10U25V5KX-GP
1 2
PG4125
GAP-CLOSE-PWR
PG4125
GAP-CLOSE-PWR
12
PC4117
SC18P50V2JN-1-GP
DY
PC4117
SC18P50V2JN-1-GP
DY
12
PR4113
110KR2F-GP
PR4113
110KR2F-GP
1 2
PG4114
GAP-CLOSE-PWR
PG4114
GAP-CLOSE-PWR
1 2
PG4121
GAP-CLOSE-PWR
PG4121
GAP-CLOSE-PWR
12
PT4102
SE220U6D3VM-30-GP
77.52271.09L
2nd = 77.52271.07L
3rd = 77.52271.16L
PT4102
SE220U6D3VM-30-GP
77.52271.09L
2nd = 77.52271.07L
3rd = 77.52271.16L
1 2
PG4127
GAP-CLOSE-PWR
PG4127
GAP-CLOSE-PWR
1 2
PG4123
GAP-CLOSE-PWR
PG4123
GAP-CLOSE-PWR
12
PC4112
SC4D7U10V3KX-GP
PC4112
SC4D7U10V3KX-GP
12
PG4101
GAP-CLOSE-PWR-3-GP
PG4101
GAP-CLOSE-PWR-3-GP

5
5
4
4
3
3
2
2
1
1
D D
C C
B B
A A
ISUMN_RC
PWR_VCORE_GOODG
PWR_VCORE_SDA
PWR_VCORE_ALERT#
ISUMNG_RC
PWR_VCORE_SCLK
PWR_VCORE_VR_ON P
PWR_VCORE_SDA
PWR_VCORE_SCLK
VSUMG_R
PWR_VCORE_ALERT#
PWR_VCORE_ISUMNG
PWR_VCORE_NTC
PWR_VCORE_VDD
VSUM_R
PWR_VCORE_VCCP
PWR_VCORE_ISEN2
PWR_VCORE_ISUMN
PWR_VCORE_NTCG
3D3V_S0
1D05V_VTT
3D3V_S0
5V_S5
5V_S5
5V_S5
PWR_VCORE_RTN 43
PWR_VCORE_COMP 43
PWR_VCORE_FB 43
PWR_VCORE_VSUM+43
PWR_VCORE_VSUM-43
ALL_POW ER_OK27,37,48
PWR_VCORE_VSUMG-44
PWR_VCORE_VSUMG+44
H_CPU_SVIDDAT8
VR_SVID_ALERT#8
H_CPU_SVIDCLK8
PWR_VCORE_FBG 44
IMVP_PWRGD 28,36
H_PROCHOT#5,27,40
PWR_VCORE_BOOT1 43
PWR_VCORE_LGATE1 43
PWR_VCORE_RTNG 44
PWR_VCORE_COMPG 44
PWR_VCORE_LGATEG 44
PWR_VCORE_PHASE1 43
PWR_VCORE_UGATE1 43
PWR_VCORE_PHASEG 44
PWR_VCORE_UGATEG 44
PWR_VCORE_BOOTG 44
PWR_VCORE_NTCG44
PWR_VCORE_NTC43
Title
Size Document Number Rev
Date: Sheet of
Wistron Corporation
21F, 88, Sec.1, Hsin Tai W u Rd., Hsichih,
Taipei Hsien 221, Taiwan, R.O.C.
Angel-CY
1
ISL95833_CPU_CORE(1/3)
Custom
42 103
Monday, April 22, 2013
UMA C
Title
Size Document Number Rev
Date: Sheet of
Wistron Corporation
21F, 88, Sec.1, Hsin Tai W u Rd., Hsichih,
Taipei Hsien 221, Taiwan, R.O.C.
Angel-CY
1
ISL95833_CPU_CORE(1/3)
Custom
42 103
Monday, April 22, 2013
UMA C
Title
Size Document Number Rev
Date: Sheet of
Wistron Corporation
21F, 88, Sec.1, Hsin Tai W u Rd., Hsichih,
Taipei Hsien 221, Taiwan, R.O.C.
Angel-CY
1
ISL95833_CPU_CORE(1/3)
Custom
42 103
Monday, April 22, 2013
UMA C
SSID = CPU.Regulator
Wistron Confidential document, Anyone can not
Duplicate, Modify, Forward or any other purpose
application without get Wistron permission
PR4202 confirm with EE have 75ohm or not
For VCCCORE
Place near choke of Phase1
Place near choke of AXG Phase1
For GFX
SB_20121105-1
SB_20121105-1
SB_20121105-1
1 2
PR4209
0R0402-PAD
PR4209
0R0402-PAD
12
PR4222
649R2F-GP
DY
PR4222
649R2F-GP
DY
12
PC4203
SC1U10V3KX-3GP
PC4203
SC1U10V3KX-3GP
12
PC4211
SC2200P50V2KX-2GP
DY
PC4211
SC2200P50V2KX-2GP
DY
12
PR4228
1K91R2F-1-GP
PR4228
1K91R2F-1-GP
1 2
PR4210
0R0402-PAD
PR4210
0R0402-PAD
12
PR4205 0R0402-PADPR4205 0R0402-PAD
12
PR4217 0R0402-PADPR4217 0R0402-PAD
1 2
PR4226
732R2F-GP
PR4226
732R2F-GP
12
PC4208
SCD068U16V2KX-GP
PC4208
SCD068U16V2KX-GP
12
PR4219
11KR2F-L-GP
PR4219
11KR2F-L-GP
12
PR4223
2K61R2F-1-GP
PR4223
2K61R2F-1-GP
12
PR4204
499R2F-2-GP
PR4204
499R2F-2-GP
1 2
PR4203 54D9R2F-L1-GP
PR4203 54D9R2F-L1-GP
12
PR4224
11KR2F-L-GP
PR4224
11KR2F-L-GP
12
PC4205
SCD1U16V2JX-1-GP
PC4205
SCD1U16V2JX-1-GP
12
PC4210
SCD1U16V2JX-1-GP
PC4210
SCD1U16V2JX-1-GP
12
PR4207 0R0402-PADPR4207 0R0402-PAD
12
PR4206 0R0402-PADPR4206 0R0402-PAD
12
PC4209
SCD1U16V2JX-1-GP
PC4209
SCD1U16V2JX-1-GP
12
PC4206
SCD1U16V2JX-1-GP
PC4206
SCD1U16V2JX-1-GP
1 2
PR4202 75R2F-2-GP
PR4202 75R2F-2-GP
12
PR4227
649R2F-GP
DY
PR4227
649R2F-GP
DY
12
PR4208 0R0402-PADPR4208 0R0402-PAD
12
PR4229
1K91R2F-1-GP
PR4229
1K91R2F-1-GP
1 2
PR4221
732R2F-GP
PR4221
732R2F-GP
SCLK
3
ALERT#
4
SDA
5
VR_HOT#
6
NTC
7
ISEN2
8
ISEN1
9
BOOT1 16
ISUMP
10
ISUMN
11
RTN 12
COMP 14
PGOOD
15
FB 13
UGATE1 17
PHASE1 18
LGATE1 19
PWM2 20
VDD 21
VCCP 22
LGATEG 23
PHASEG 24
UGATEG 25
BOOTG 26
PGOODG
27
COMPG
28
ISUMPG
32
ISUMNG
31
FBG
29
RTNG
30
NTCG
1
VR_ON
2
GND
33
PU4201
ISL95833HRTZ-GP
PU4201
ISL95833HRTZ-GP
12
PC4204
SCD068U16V2KX-GP
PC4204
SCD068U16V2KX-GP
12
PC4202
SC1U10V3KX-3GP
PC4202
SC1U10V3KX-3GP
12
PR4218
2K61R2F-1-GP
PR4218
2K61R2F-1-GP
12
PC4207
SC2200P50V2KX-2GP
DY
PC4207
SC2200P50V2KX-2GP
DY
12
PR4220
NTC-10K-26-GP
2nd = 69.60013.131
PR4220
NTC-10K-26-GP
2nd = 69.60013.131
12
PR4225
NTC-10K-26-GP
2nd = 69.60013.131
PR4225
NTC-10K-26-GP
2nd = 69.60013.131
12
PC4201
SC1U10V3KX-3GP
PC4201
SC1U10V3KX-3GP
1 2
PR4201 130R2F-1-GP
PR4201 130R2F-1-GP

5
5
4
4
3
3
2
2
1
1
D D
C C
B B
A A
COMP_R
FB_RC
PWR_VCORE_VSUM+_GAP
COMP_RC
PWR_VCORE_VSUM-_GAP
BOOT1_RC
NTC_RC
PWR_VCCCORE1_DCBATOUT
VCC_CORE
PWR_VCCCORE1_DCBATOUTDCBATOUT
PWR_VCCCORE1_DCBATOUT DCBATOUT
PWR_VCORE_COMP42
PWR_VCORE_VSUM-42
PWR_VCORE_BOOT142
PWR_VCORE_RTN42
PWR_VCORE_FB42
VSSSENSE 8
VCCSENSE 8
PWR_VCORE_UGATE142
PWR_VCORE_PHASE142
PWR_VCORE_LGATE142
PWR_VCORE_VSUM+42
PWR_VCORE_NTC 42
Title
Size Document Number Rev
Date: Sheet of
Wistron Corporation
21F, 88, Sec.1, Hsin Tai Wu Rd., Hsichih,
Taipei Hsien 221, Taiwan, R.O.C.
Angel-CY 1
ISL95833_CPU_CORE(2/3)
Custom
43 103
Monday, April 22, 2013
UMA C
Title
Size Document Number Rev
Date: Sheet of
Wistron Corporation
21F, 88, Sec.1, Hsin Tai Wu Rd., Hsichih,
Taipei Hsien 221, Taiwan, R.O.C.
Angel-CY 1
ISL95833_CPU_CORE(2/3)
Custom
43 103
Monday, April 22, 2013
UMA C
Title
Size Document Number Rev
Date: Sheet of
Wistron Corporation
21F, 88, Sec.1, Hsin Tai Wu Rd., Hsichih,
Taipei Hsien 221, Taiwan, R.O.C.
Angel-CY 1
ISL95833_CPU_CORE(2/3)
Custom
43 103
Monday, April 22, 2013
UMA C
Wistron Confidential document, Anyone can not
Duplicate, Modify, Forward or any other purpose
application without get Wistron permission
Mount
2nd source
BOM control
PU4302
PU4301 84.03664.037
(FDMS3664S)
Main source
84.03664.037
(FDMS3664S)
DY
Parallel
Parallel
BOM control
SB_20121105-1
SA_20121019
SA_20121019
Pana . 7 x 7 x 4
DCR 1.8~2.3 mOhm
Isat : 32A
NTC Place near high side MOSFET of Phase1
1 2
PC4306
SC470P50V2KX-3GP
PC4306
SC470P50V2KX-3GP
1 2
PC4307
SC47P50V2JN-3GP
PC4307
SC47P50V2JN-3GP
1 2
PC4308
SC150P50V2JN-3GP
PC4308
SC150P50V2JN-3GP
1 2
PR4315
16K9R2F-GP
PR4315
16K9R2F-GP
1 2
PL4301
IND-D36UH-42-GP
68.R361A.10B
PL4301
IND-D36UH-42-GP
68.R361A.10B
1 2
PG4308
GAP-CLOSE-PWR
PG4308
GAP-CLOSE-PWR
1 2
PC4310
SC330P50V2JC-2-GP
DY
PC4310
SC330P50V2JC-2-GP
DY
1 2
PG4309
GAP-CLOSE-PWR
PG4309
GAP-CLOSE-PWR
1 2
PR4316
NTC-470K-8-GP
2nd = 69.60013.141
PR4316
NTC-470K-8-GP
2nd = 69.60013.141
12
PC4304
SC10U25V5KX-GP
PC4304
SC10U25V5KX-GP
12
PC4305
SC10U25V5KX-GP
PC4305
SC10U25V5KX-GP
1
2
3
PT4304
ST470U2VDM-5-GP-U1
79.47719.2FL
2nd = 77.24771.01L
PT4304
ST470U2VDM-5-GP-U1
79.47719.2FL
2nd = 77.24771.01L
1
2
3
PT4305
ST470U2VDM-5-GP-U1
79.47719.2FL
2nd = 77.24771.01L
PT4305
ST470U2VDM-5-GP-U1
79.47719.2FL
2nd = 77.24771.01L
12
PR4314
3K83R2F-GP
PR4314
3K83R2F-GP
1 2
PG4320
GAP-CLOSE-PWR
PG4320
GAP-CLOSE-PWR
12
PC4303
SC10U25V5KX-GP
PC4303
SC10U25V5KX-GP
1 2
PR4305
499R2F-2-GP
PR4305
499R2F-2-GP
1 2
PR4307
267KR2F-GP
PR4307
267KR2F-GP
12
PG4323
GAP-CLOSE-PWR-3-GP
PG4323
GAP-CLOSE-PWR-3-GP
1 2
PG4311
GAP-CLOSE-PWR
PG4311
GAP-CLOSE-PWR
1 2
PG4307
GAP-CLOSE-PWR
PG4307
GAP-CLOSE-PWR
1 2
PR4303
1R2F-GP
PR4303
1R2F-GP
1 2
PR4304
42K2R2F-L-GP
PR4304
42K2R2F-L-GP
1 2
PG4304
GAP-CLOSE-PWR
PG4304
GAP-CLOSE-PWR
1 2
PG4315
GAP-CLOSE-PWR
PG4315
GAP-CLOSE-PWR
1 2
PG4314
GAP-CLOSE-PWR
PG4314
GAP-CLOSE-PWR
1 2
PC4309
SC680P50V2KX-2GP
PC4309
SC680P50V2KX-2GP
1 2
PG4316
GAP-CLOSE-PWR
PG4316
GAP-CLOSE-PWR
12
PG4319
GAP-CLOSE-PWR-3-GP
PG4319
GAP-CLOSE-PWR-3-GP
1 2
PG4321
GAP-CLOSE-PWR
PG4321
GAP-CLOSE-PWR
1 2
PG4310
GAP-CLOSE-PWR
PG4310
GAP-CLOSE-PWR
1 2
PR4302
3K65R2F-1-GP
PR4302
3K65R2F-1-GP
1 2
PG4312
GAP-CLOSE-PWR
PG4312
GAP-CLOSE-PWR
1
2
3
4
5
6
7
8
910
PU4301
FDMS3600-02-RJK0215-COLAY-GP
1st = 84.00920.037
2nd = 84.08107.B37
3rd = 84.00033.037
PU4301
FDMS3600-02-RJK0215-COLAY-GP
1st = 84.00920.037
2nd = 84.08107.B37
3rd = 84.00033.037
12
R4301
0R0402-PAD
R4301
0R0402-PAD
1 2
PC4311
SCD01U50V2KX-1GP
PC4311
SCD01U50V2KX-1GP
1 2
PR4306
1K62R2F-GP
PR4306
1K62R2F-GP
1 2
PG4301
GAP-CLOSE-PWR
PG4301
GAP-CLOSE-PWR
1 2
PR4301
2D2R3-1-U-GP
PR4301
2D2R3-1-U-GP
1 2
PR4308
2KR2F-3-GP
PR4308
2KR2F-3-GP
1 2
PG4313
GAP-CLOSE-PWR
PG4313
GAP-CLOSE-PWR
1 2
PC4301
SCD22U50V3ZY-1GP
PC4301
SCD22U50V3ZY-1GP

5
5
4
4
3
3
2
2
1
1
D D
C C
B B
A A
COMPG_R
FBG_RC
COMPG_RC
PWR_VCORE_VSUMG+_GAP
PWR_VCORE_VSUMG-_GAP
BOOTG_RC
NTCG_RC PWR_VCORE_NTCG
PWR_GFXCORE1_DCBATOUT
VCC_GFXCORE
PWR_GFXCORE1_DCBATOUTDCBATOUT
PWR_VCORE_VSUMG-42
PWR_VCORE_VSUMG+42
PWR_VCORE_COMPG42
PWR_VCORE_FBG42
VSS_AXG_SENSE 9
VCC_AXG_SENSE 9
PWR_VCORE_BOOTG42
PWR_VCORE_RTNG42
PWR_VCORE_UGATEG42
PWR_VCORE_PHASEG42
PWR_VCORE_LGATEG42
PWR_VCORE_NTCG 42
Title
Size Document Number Rev
Date: Sheet of
Wistron Corporation
21F, 88, Sec.1, Hsin Tai Wu Rd., Hsichih,
Taipei Hsien 221, Taiwan, R.O.C.
Angel-CY
1
ISL95833_CPU_CORE(3/3)
Custom
44 103
Monday, April 22, 2013
UMA C
Title
Size Document Number Rev
Date: Sheet of
Wistron Corporation
21F, 88, Sec.1, Hsin Tai Wu Rd., Hsichih,
Taipei Hsien 221, Taiwan, R.O.C.
Angel-CY
1
ISL95833_CPU_CORE(3/3)
Custom
44 103
Monday, April 22, 2013
UMA C
Title
Size Document Number Rev
Date: Sheet of
Wistron Corporation
21F, 88, Sec.1, Hsin Tai Wu Rd., Hsichih,
Taipei Hsien 221, Taiwan, R.O.C.
Angel-CY
1
ISL95833_CPU_CORE(3/3)
Custom
44 103
Monday, April 22, 2013
UMA C
Wistron Confidential document, Anyone can not
Duplicate, Modify, Forward or any other purpose
application without get Wistron permission
Mount
DY
BOM control
2nd source
PU4401
PU4402
Main source
84.03664.037
(FDMS3664S)
84.03664.037
(FDMS3664S)
Parallel
Parallel
BOM control
AXG Loadline
GT1
GT2
4.6mohm
3.9mohm
PR4064
237ohm
432ohm
SB_20121105-1
-SB 20121113-2
Pana . 7 x 7 x 4
DCR 1.8~2.3 mOhm
Isat : 32A
NTC place near high side MOSFET of AXG Phase1
12
PC4404
SC10U25V5KX-GP
PC4404
SC10U25V5KX-GP
12
PR4411
3K83R2F-GP
PR4411
3K83R2F-GP
12
PR4402
3K65R2F-1-GP
PR4402
3K65R2F-1-GP
12
PR4403
1R2F-GP
PR4403
1R2F-GP
1 2
PR4413
NTC-470K-8-GP
2nd = 69.60013.141
PR4413
NTC-470K-8-GP
2nd = 69.60013.141
12
PC4407
SC47P50V2JN-3GP
PC4407
SC47P50V2JN-3GP
1 2
PC4410
SC330P50V2JC-2-GP
DY
PC4410
SC330P50V2JC-2-GP
DY
1 2
PG4405
GAP-CLOSE-PWR
PG4405
GAP-CLOSE-PWR
1 2
PG4411
GAP-CLOSE-PWR
PG4411
GAP-CLOSE-PWR
1 2
PR4404
150KR2F-L-GP
PR4404
150KR2F-L-GP
1 2
PG4407
GAP-CLOSE-PWR
PG4407
GAP-CLOSE-PWR
12
PR4407
267KR2F-GP
PR4407
267KR2F-GP
12
PC4408
SC150P50V2JN-3GP
PC4408
SC150P50V2JN-3GP
1 2
PC4409
SC330P50V2KX-3GP
PC4409
SC330P50V2KX-3GP
1 2
PR4408
2KR2F-3-GP
PR4408
2KR2F-3-GP
1
2
3
PT4401
ST330U2VDM-8-GP-U
79.33719.2EL
PT4401
ST330U2VDM-8-GP-U
79.33719.2EL
1 2
PL4401
IND-D36UH-42-GP
68.R361A.10B
PL4401
IND-D36UH-42-GP
68.R361A.10B
1 2
PG4401
GAP-CLOSE-PWR
PG4401
GAP-CLOSE-PWR
12
R4401
0R0402-PAD
R4401
0R0402-PAD
1 2
PG4408
GAP-CLOSE-PWR
PG4408
GAP-CLOSE-PWR
1 2
PG4406
GAP-CLOSE-PWR
PG4406
GAP-CLOSE-PWR
12
PC4403
SC10U25V5KX-GP
PC4403
SC10U25V5KX-GP
1 2
PR4401
2D2R3-1-U-GP
PR4401
2D2R3-1-U-GP
1 2
PC4406
SC470P50V2KX-3GP
PC4406
SC470P50V2KX-3GP
12
PR4405
499R2F-2-GP
PR4405
499R2F-2-GP
1
2
3
4
5
6
7
8
910
PU4402
FDMS3600-02-RJK0215-COLAY-GP
1st = 84.00920.037
2nd = 84.08107.B37
3rd = 84.00033.037
PU4402
FDMS3600-02-RJK0215-COLAY-GP
1st = 84.00920.037
2nd = 84.08107.B37
3rd = 84.00033.037
12
PG4409
GAP-CLOSE-PWR-3-GP
PG4409
GAP-CLOSE-PWR-3-GP
1
2
3
PT4402
ST330U2VDM-8-GP-U
79.33719.2EL
PT4402
ST330U2VDM-8-GP-U
79.33719.2EL
1 2
PR4406
2K15R2F-1-GP
PR4406
2K15R2F-1-GP
1 2
PC4401
SCD22U50V3ZY-1GP
PC4401
SCD22U50V3ZY-1GP
12
PG4410
GAP-CLOSE-PWR-3-GP
PG4410
GAP-CLOSE-PWR-3-GP
1 2
PC4411
SCD01U50V2KX-1GP
PC4411
SCD01U50V2KX-1GP
1 2
PR4412
16KR2F-GP
PR4412
16KR2F-GP
12
PC4405
SC10U25V5KX-GP
PC4405
SC10U25V5KX-GP
1 2
PG4404
GAP-CLOSE-PWR
PG4404
GAP-CLOSE-PWR

5
5
4
4
3
3
2
2
1
1
D D
C C
B B
A A
PWR_1D05V_GSNS
PWR_1D05V_BOOT
PWR_1D05V_SLEW
PWR_1D05V_VSNS
PWR1D05V_SW
PWR_1D05V_MODE
PWR_1D05V_GSNS
PWR_1D05V_VSNS
PWR_1D05V_REFIN
PWR_1D05V_TRIP
PWR_1D05V_TRIP
PWR_1D05V_VREF
PWR_1D05V_BOOT_RC
PWR_1D05V_EN
PWR_1D05V_VSNS
PWR_1D05V_GSNS
5V_S5
5V_S5
3D3V_S0
1D05V_PWR
1D05V_PWR1D05V_VTT 1D05V_VTT
PWR_DCBATOUT_1D05V
PWR_DCBATOUT_1D05V
5V_S5
DCBATOUT
1D05VTT_PWRGD 37,48
RUNPWROK46,47
VSSIO_SENSE 8
VCCIO_SENSE 8
Title
Size Document Number Rev
Date: Sheet of
Wistron Corporation
21F, 88, Sec.1, Hsin Tai Wu Rd., Hsichih,
Taipei Hsien 221, Taiwan, R.O.C.
Angel-CY
1
DC to DC_1D05V(TPS51218D)
A3
45 102
Monday, April 22, 2013
HR PX
Title
Size Document Number Rev
Date: Sheet of
Wistron Corporation
21F, 88, Sec.1, Hsin Tai Wu Rd., Hsichih,
Taipei Hsien 221, Taiwan, R.O.C.
Angel-CY
1
DC to DC_1D05V(TPS51218D)
A3
45 102
Monday, April 22, 2013
HR PX
Title
Size Document Number Rev
Date: Sheet of
Wistron Corporation
21F, 88, Sec.1, Hsin Tai Wu Rd., Hsichih,
Taipei Hsien 221, Taiwan, R.O.C.
Angel-CY
1
DC to DC_1D05V(TPS51218D)
A3
45 102
Monday, April 22, 2013
HR PX
11/13 Raymond
Reserve PR4507 for OCP setting. Pin19 direct connect
to thermal pad
Vout=2*(R2/(R1+R2))
=2*(82/(73.2+82))=1.056V
MAG. 7*7*3
DCR: 9mOhm
Idc : 11 A , Isat : 22A
TPS51363 for 1D05V
R1
R2
Angel-SA
Angel-SA
Angel-SA
12
PC4502
SC1U10V2KX-1GP
PC4502
SC1U10V2KX-1GP
1 2
PG4506
GAP-CLOSE-PWR
PG4506
GAP-CLOSE-PWR
1 2
PG4518
GAP-CLOSE-PWR
PG4518
GAP-CLOSE-PWR
SW#7 7
REFIN
25
SW#8 8
EN
28
V5
18
PGND 12
PGOOD 1
SW#6 6
GSNS
23
PGND 14
BST 5
MODE 3
NC#4 4
NU#2 2
GND
19
VREF
26
NU#27
27
REFIN2
24
VSNS
22
SLEW
21
TRIP
20
PGND 13
PGND 10
PGND 11
SW#9 9
VIN
15
GND
29
VIN
16
VIN
17
PU4501
TPS51363RVER-GP
74.51363.043
PU4501
TPS51363RVER-GP
74.51363.043
12
PC4509
SC10U25V5KX-GP
PC4509
SC10U25V5KX-GP
1 2
PR4513
0R2J-L-GP
DY
PR4513
0R2J-L-GP
DY
12
PC4514
SC22U6D3V5MX-L3-GP
PC4514
SC22U6D3V5MX-L3-GP
1 2
PG4509
GAP-CLOSE-PWR
PG4509
GAP-CLOSE-PWR
1 2
PG4503
GAP-CLOSE-PWR
PG4503
GAP-CLOSE-PWR
12
PC4512
SC1000P50V3JN-GP-U
DY
PC4512
SC1000P50V3JN-GP-U
DY
12
PC4510
SCD1U50V3KX-L-GP
PC4510
SCD1U50V3KX-L-GP
12
PC4513
SCD1U10V2KX-L1-GP
PC4513
SCD1U10V2KX-L1-GP
1 2
PR4514
0R2J-L-GP
DY
PR4514
0R2J-L-GP
DY
12
PR4510 0R2J-L-GP
DY
PR4510 0R2J-L-GP
DY
1 2
PL4501
IND-1UH-94-GP
68.1R01B.10K
2nd = 68.1R010.20I
PL4501
IND-1UH-94-GP
68.1R01B.10K
2nd = 68.1R010.20I
12
PC4508
SC10U25V5KX-GP
DY
PC4508
SC10U25V5KX-GP
DY
12
PR4505
82KR2F-1-GP
PR4505
82KR2F-1-GP
12
PC4504 SC10P50V2JN-L1-GP
DY
PC4504 SC10P50V2JN-L1-GP
DY
1 2
PG4516
GAP-CLOSE-PWR
PG4516
GAP-CLOSE-PWR
1 2
PR4506
0R0402-PAD
PR4506
0R0402-PAD
12
PR4504
73K2R2F-GP
PR4504
73K2R2F-GP
12
PC4511
SCD1U25V3KX-L-GP
PC4511
SCD1U25V3KX-L-GP
12
PC4515
SC22U6D3V5MX-L3-GP
PC4515
SC22U6D3V5MX-L3-GP
1 2
PG4514
GAP-CLOSE-PWR
PG4514
GAP-CLOSE-PWR
12
PC4516
SC22U6D3V5MX-L3-GP
PC4516
SC22U6D3V5MX-L3-GP
1 2
PR4511
2D2R3F-L-GP
PR4511
2D2R3F-L-GP
1 2
PG4508
GAP-CLOSE-PWR
PG4508
GAP-CLOSE-PWR
12
PC4517
SC22U6D3V5MX-L3-GP
DY
PC4517
SC22U6D3V5MX-L3-GP
DY
12
PR4507 0R2J-L-GP
DY
PR4507 0R2J-L-GP
DY
1 2
PG4501
GAP-CLOSE-PWR
PG4501
GAP-CLOSE-PWR
1 2
PG4507
GAP-CLOSE-PWR-3-GP
PG4507
GAP-CLOSE-PWR-3-GP
12
PG4505
GAP-CLOSE-PWR-3-GP
PG4505
GAP-CLOSE-PWR-3-GP
12
PC4503 SC10P50V2JN-L1-GP
DY
PC4503 SC10P50V2JN-L1-GP
DY
12
PC4505
SC1KP50V2KX-L-1-GP
PC4505
SC1KP50V2KX-L-1-GP
12
PR4508
100KR2F-L3-GP
PR4508
100KR2F-L3-GP
12
PC4506
SC1U16V2KX-GP
PC4506
SC1U16V2KX-GP
12
PR4509
0R0402-PAD
PR4509
0R0402-PAD
1 2
PR4512 0R0402-PADPR4512 0R0402-PAD
1 2
PC4507 SC2700P50V2KX-1-GPPC4507 SC2700P50V2KX-1-GP

5
5
4
4
3
3
2
2
1
1
D D
C C
B B
A A
PWR_VDDQ_LGATE
PWR_VDDQ_UGATE
PWR_VDDQ_TON
PWR_VDDQ_VTTIN
PWR_VDDQ_SENSE
PWR_VDDQ_EN
PWR_VDDQ_FB
RUNPWROK
PWR_VDDQ_PHASE
PWR_VDDQ_PHASE
PWR_VDDQ_PHASE_LPWR_VDDQ_BOOT
PWR_VDDQ_LGATE
PWR_VDDQ_UGATE
PWR_VDDQ_EN
PWR_VDDQ_VTTREF
PWR_VDDQ_VCC5
PWR_VDDQ_CS
DDR_VREF_PWR
1D35V_S3
PWR_1D35V_DCBATOUT
1D35V_S3
3D3V_S5
DDR_VREF_S3
1D35V_PWR
5V_S5
5V_S5
PWR_1D35V_DCBATOUT
DDR_VREF_PWR0D675V_S0
1D35V_PWR 1D35V_S3
DCBATOUT PWR_1D35V_DCBATOUT
RUNPWROK45,47
PM_SLP_S4#19,27
0D675V_EN37
Title
Size Document Number Rev
Date: Sheet of
Wistron Corporation
21F, 88, Sec.1, Hsin Tai Wu Rd., Hsichih,
Taipei Hsien 221, Taiwan, R.O.C.
Angel-CY
1
TPS51116_+1.5V_SUS
A3
46 102
Monday, April 22, 2013
<Variant Name>
Title
Size Document Number Rev
Date: Sheet of
Wistron Corporation
21F, 88, Sec.1, Hsin Tai Wu Rd., Hsichih,
Taipei Hsien 221, Taiwan, R.O.C.
Angel-CY
1
TPS51116_+1.5V_SUS
A3
46 102
Monday, April 22, 2013
<Variant Name>
Title
Size Document Number Rev
Date: Sheet of
Wistron Corporation
21F, 88, Sec.1, Hsin Tai Wu Rd., Hsichih,
Taipei Hsien 221, Taiwan, R.O.C.
Angel-CY
1
TPS51116_+1.5V_SUS
A3
46 102
Monday, April 22, 2013
<Variant Name>
SSID = PWR.Plane.Regulator_1p35v0p675v
CYNTEC. 0.68uH 7*7*3
DCR= 5 ~ 5.5 mohm
Idc=15.5A, Isat=25A
OCP setting
Vout setting
Vout=0.75 x (1+R1/R2)
=0.75 x ( 1+40/49.9)
=1.35
Close to output cap pin1, not
inside of the output cap
Iomax=1A
OCP>1.5A R1
R2
Close to pin23
Close to PIN9
RT8207L for VDDQ
Close to pin23
20100728
Wistron Confidential document, Anyone can not Duplicate,
Modify, Forward or any other purpose application without get
Wistron permission
Icc_Max:11A
TDC: 8.8A
OCP:14.3A
+0.675VS
Iomax: 1.2A
Angel-SA
Angel-SA
Angel-SB
High limit, can't add second!!
12
PC4614
SC10U25V5KX-GP
PC4614
SC10U25V5KX-GP
1 2
PG4618
GAP-CLOSE-PWR
PG4618
GAP-CLOSE-PWR
12
PG4620
GAP-CLOSE-PWR
PG4620
GAP-CLOSE-PWR
1 2
PL4601
IND-D68UH-36-GP
68.R681A.10A
2nd = 68.R6810.20J
PL4601
IND-D68UH-36-GP
68.R681A.10A
2nd = 68.R6810.20J
12
PC4602
SC1U10V2KX-1GP
PC4602
SC1U10V2KX-1GP
1 2
PG4609
GAP-CLOSE-PWR
PG4609
GAP-CLOSE-PWR
12
PC4610
SC10U6D3V3MX-L-GP
PC4610
SC10U6D3V3MX-L-GP
12
PC4615
SCD1U25V3KX-L-GP
PC4615
SCD1U25V3KX-L-GP
12
PC4613
SCD033U16V2KX-GP
PC4613
SCD033U16V2KX-GP
12
PC4611
SC1U16V3KX-5GP
DY
PC4611
SC1U16V3KX-5GP
DY
12
PT4601
SE330U2D5VM-8-GP
77.53371.18L
PT4601
SE330U2D5VM-8-GP
77.53371.18L
1 2
PG4619
GAP-CLOSE-PWR
PG4619
GAP-CLOSE-PWR
12
PC4912
SC18P50V2JN-1-GP
DY
PC4912
SC18P50V2JN-1-GP
DY
1 2
PG4625
GAP-CLOSE-PWR
PG4625
GAP-CLOSE-PWR
1 2
PG4624
GAP-CLOSE-PWR
PG4624
GAP-CLOSE-PWR
12
PC4603
SC1KP50V2KX-L-1-GP
PC4603
SC1KP50V2KX-L-1-GP
12
PC4617
SC10U6D3V3MX-L-GP
PC4617
SC10U6D3V3MX-L-GP
1
2
3
4 5
6
7
8
S
S
S
GD
D
D
D
PU4605
SIS412DN-T1-GE3-GP
2ND = 84.08067.A37
84.00412.037
S
S
S
GD
D
D
D
PU4605
SIS412DN-T1-GE3-GP
2ND = 84.08067.A37
84.00412.037
1 2
PR4610
0R0402-PAD
PR4610
0R0402-PAD
1
2
3
4
5
6
7
8
S
S
S
G
D
D
D
D
PU4603
SIS780DN-T1-GE3-GP
84.00780.037
2ND = 84.08065.B37
S
S
S
G
D
D
D
D
PU4603
SIS780DN-T1-GE3-GP
84.00780.037
2ND = 84.08065.B37
12
PR4603
23K7R2F-GP
PR4603
23K7R2F-GP
12
PR4609
49K9R2F-L-GP
PR4609
49K9R2F-L-GP
VTT
20
VTTREF
4
FB 6
VTTSNS
2
VDDP 12
VLDOIN
19
PHASE 16
UGATE 17
CS 13
S5
8
VTTGND
1
PGOOD
10
VDDQ 5
BOOT 18
LGATE 15
GND
3
PGND 14
S3
7
VDD 11
TON
9
GND
21
PU4601
RT8207MZQW-GP-U
74.08207.C73
2nd = 74.01566.073
PU4601
RT8207MZQW-GP-U
74.08207.C73
2nd = 74.01566.073
12
PC4608
SC1U10V2KX-1GP
PC4608
SC1U10V2KX-1GP
12
PT4604
ST22U25VDM-1-GP
77.22261.04L
2nd = 77.C2261.04L
PT4604
ST22U25VDM-1-GP
77.22261.04L
2nd = 77.C2261.04L
1 2
PG4623
GAP-CLOSE-PWR
PG4623
GAP-CLOSE-PWR
1 2
PG4608
GAP-CLOSE-PWR
PG4608
GAP-CLOSE-PWR
12
PR4602
5D1R2F-GP
PR4602
5D1R2F-GP
1 2
PR4615
0R0402-PAD
PR4615
0R0402-PAD
12
PC4616
SC10U6D3V3MX-L-GP
DY
PC4616
SC10U6D3V3MX-L-GP
DY
1 2
PR4607
620KR2F-GP
PR4607
620KR2F-GP
1 2
PG4617
GAP-CLOSE-PWR
PG4617
GAP-CLOSE-PWR
1 2
PG4616
GAP-CLOSE-PWR
PG4616
GAP-CLOSE-PWR
1 2
PG4615
GAP-CLOSE-PWR
PG4615
GAP-CLOSE-PWR
1 2
PG4611
GAP-CLOSE-PWR
PG4611
GAP-CLOSE-PWR
1 2
PG4621
GAP-CLOSE-PWR
PG4621
GAP-CLOSE-PWR
1 2
PC4609
SCD1U25V3KX-L-GP
PC4609
SCD1U25V3KX-L-GP
12
PC4612
SC10U25V5KX-GP
PC4612
SC10U25V5KX-GP
12
PC4606
SCD1U10V2KX-L1-GP
DY
PC4606
SCD1U10V2KX-L1-GP
DY
12
PR4605
20KR2F-L3-GP
PR4605
20KR2F-L3-GP
12
PR4608
40K2R2F-GP
PR4608
40K2R2F-GP
1 2
PR4606
2D2R3F-L-GP
PR4606
2D2R3F-L-GP
1 2
PG4614
GAP-CLOSE-PWR
PG4614
GAP-CLOSE-PWR
1 2
PG4610
GAP-CLOSE-PWR
PG4610
GAP-CLOSE-PWR
1 2
PG4613
GAP-CLOSE-PWR
PG4613
GAP-CLOSE-PWR
1 2
PG4612
GAP-CLOSE-PWR
PG4612
GAP-CLOSE-PWR
1 2
PG4622
GAP-CLOSE-PWR
PG4622
GAP-CLOSE-PWR

5
5
4
4
3
3
2
2
1
1
D D
C C
B B
A A
PWR_1D8V_PHASE
PWR_1D8V_FB
PWR_1D8V_PVDD
PWR_1D8V_S0_EN
PWR_1D8V_PG
PWR_1D8V_FB
PWR_1D8V_PG
PWR_1D5V_S0_EN
3D3V_S5 PWR_1D8V_PVDD
1D8V_PWR
PWR_1D8V_PVDD
1D8V_S0
3D3V_S0
1D5V_S0
1D5V_PWRPWR_1D5V_PVDD
1D8V_S0
EC_PM_SLP_S3#27,29,36,37
RUNPWROK 45,46
EC_PM_SLP_S3#27,29,36,37
Title
Size Document Number Rev
Date: Sheet of
Wistron Corporation
21F, 88, Sec.1, Hsin Tai Wu Rd., Hsichih,
Taipei Hsien 221, Taiwan, R.O.C.
Angel-CY
1
DC CONVERTER_1D8V&1D5V
A3
47 102
Monday, April 22, 2013
<Variant Name>
Title
Size Document Number Rev
Date: Sheet of
Wistron Corporation
21F, 88, Sec.1, Hsin Tai Wu Rd., Hsichih,
Taipei Hsien 221, Taiwan, R.O.C.
Angel-CY
1
DC CONVERTER_1D8V&1D5V
A3
47 102
Monday, April 22, 2013
<Variant Name>
Title
Size Document Number Rev
Date: Sheet of
Wistron Corporation
21F, 88, Sec.1, Hsin Tai Wu Rd., Hsichih,
Taipei Hsien 221, Taiwan, R.O.C.
Angel-CY
1
DC CONVERTER_1D8V&1D5V
A3
47 102
Monday, April 22, 2013
<Variant Name>
SSID = PWR.Plane.Regulator_1p8v
Wistron Confidential document, Anyone can not Duplicate,
Modify, Forward or any other purpose application without get
Wistron permission
Check!!
R1
R2
1D8V_PWR_EN
Vo=0.6x(1+R1/R2)
=0.6x(1+200/100)
=1.8
Close Pin1
PR5103 package change to 0402
1D8V_PWR_GOOD
Icc_Max:1.242A
TDC: 0.99A
OCP:1.615A
Check!!
Icc_Max:0.167A
TDC: 0.134A
OCP:0.217A
Check!!
S-1339D15 for +1.5V
1D5V_PWR_EN
Angel-SA
1 2
PG4710
GAP-CLOSE-PWR
PG4710
GAP-CLOSE-PWR
1 2
PG4711
GAP-CLOSE-PWR
PG4711
GAP-CLOSE-PWR
1 2
PG4705
GAP-CLOSE-PWR
PG4705
GAP-CLOSE-PWR
1 2
PG4702
GAP-CLOSE-PWR
PG4702
GAP-CLOSE-PWR
12
PC4714
SC22P50V2GN-GP
DY
PC4714
SC22P50V2GN-GP
DY
12
PC4709
SC1U6D3V2KX-L-1-GP
PC4709
SC1U6D3V2KX-L-1-GP
12
PC4705
SC10U6D3V3MX-L-GP
PC4705
SC10U6D3V3MX-L-GP
1 2
PL4701
IND-1UH-145-GP
68.1R050.10H
2nd = 68.1R050.10G
PL4701
IND-1UH-145-GP
68.1R050.10H
2nd = 68.1R050.10G
PGND
4
NC#5
5
SGND
8
PGND
9
FB 1
PG 2
IN 3
LX 6
EN 7
PU4701
SYW232DFC-GP
74.00232.033
PU4701
SYW232DFC-GP
74.00232.033
1 2
PG4701
GAP-CLOSE-PWR
PG4701
GAP-CLOSE-PWR
12
PC4706
SC10U6D3V3MX-L-GP
PC4706
SC10U6D3V3MX-L-GP
12
PR4703
100KR2F-L3-GP
PR4703
100KR2F-L3-GP
12
PC4711
SC10U6D3V3MX-L-GP
PC4711
SC10U6D3V3MX-L-GP
1 2
PR4707
0R0402-PAD
PR4707
0R0402-PAD
1 2
PR4701
0R0402-PAD
PR4701
0R0402-PAD
1 2
PR4706
0R0402-PAD
PR4706
0R0402-PAD
12
PC4702
SC10U6D3V3MX-L-GP
PC4702
SC10U6D3V3MX-L-GP
12
PR4702
200KR2F-L-3-GP
PR4702
200KR2F-L-3-GP
12
PC4708
SC10U6D3V3MX-L-GP
PC4708
SC10U6D3V3MX-L-GP
12
PC4704
SC22P50V2JN-4GP
PC4704
SC22P50V2JN-4GP
12
PC4703
SC10U6D3V3MX-L-GP
PC4703
SC10U6D3V3MX-L-GP
VIN
1
VSS
2
ON/OFF
3NC#4 4
VOUT 5
PU4702
S-1339D15-M5001-GP
74.01339.B3F
PU4702
S-1339D15-M5001-GP
74.01339.B3F
12
PR4705
100KR2J-4-GP
DY
PR4705
100KR2J-4-GP
DY
12
PC4713
SC22P50V2GN-GP
DY
PC4713
SC22P50V2GN-GP
DY
1 2
PG4707
GAP-CLOSE-PWR
PG4707
GAP-CLOSE-PWR
12
PC4710
SC1U6D3V2KX-L-1-GP
PC4710
SC1U6D3V2KX-L-1-GP
12
PC4707
SC1U6D3V2KX-L-1-GP
PC4707
SC1U6D3V2KX-L-1-GP

5
5
4
4
3
3
2
2
1
1
D D
C C
B B
A A
PWR_VCCSA_EN
PWR_VCCSA_VID0
PWR_VCCSA_VID1
D85V_PWRGD
PWR_VCCSA_VID1
PWR_VCCSA_VID0
PWR_G978_VIN
PWR_VCCSA_EN
D85V_PWRGD
PWR_G978_VIN
3D3V_S0
0D85V_S0
1D05V_VTT
5V_S0
VCCSA_VID1 9
VCCSA_VID0 9
1D05VTT_PWRGD 37,45
ALL_POWER_OK 27,37,42
Title
Size Document Number Rev
Date: Sheet of
Wistron Corporation
21F, 88, Sec.1, Hsin Tai Wu Rd., Hsichih,
Taipei Hsien 221, Taiwan, R.O.C.
Angel-CY
1
VCCSA LDO G978
A3
48 103Monday, April 22, 2013
UMA C
Title
Size Document Number Rev
Date: Sheet of
Wistron Corporation
21F, 88, Sec.1, Hsin Tai Wu Rd., Hsichih,
Taipei Hsien 221, Taiwan, R.O.C.
Angel-CY
1
VCCSA LDO G978
A3
48 103Monday, April 22, 2013
UMA C
Title
Size Document Number Rev
Date: Sheet of
Wistron Corporation
21F, 88, Sec.1, Hsin Tai Wu Rd., Hsichih,
Taipei Hsien 221, Taiwan, R.O.C.
Angel-CY
1
VCCSA LDO G978
A3
48 103Monday, April 22, 2013
UMA C
Design Current =4 A
1011 SA
LDO G978 for VCCSA
Wistron Confidential document, Anyone can not
Duplicate, Modify, Forward or any other purpose
application without get Wistron permission
Vccsa Power Good
Vccsa EN
D0
1
D1
2
VO#3
3
VO#4
4
VIN 5
VPP 6
POK 7
VEN/MODE 8
GND 9
PU4802
G978F11U-GP
74.00978.031
PU4802
G978F11U-GP
74.00978.031
12
PC4805
SC10U6D3V3MX-L-GP
DY
PC4805
SC10U6D3V3MX-L-GP
DY
12
PC4808
SC10U6D3V3MX-L-GP
PC4808
SC10U6D3V3MX-L-GP
1 2
PR4805 0R0402-PADPR4805 0R0402-PAD
1 2
PR4803 10KR2J-L-GPPR4803 10KR2J-L-GP
12
PC4804
SC10U6D3V3MX-L-GP
PC4804
SC10U6D3V3MX-L-GP
12
PC4809
SC1U10V2KX-1GP
PC4809
SC1U10V2KX-1GP
12
PC4806
SCD1U10V2KX-L1-GP
DY
PC4806
SCD1U10V2KX-L1-GP
DY
1 2
PR4812 1KR2F-L1-GP
DY
PR4812 1KR2F-L1-GP
DY
1 2
PG4813
GAP-CLOSE-PWR
PG4813
GAP-CLOSE-PWR
1 2
PR4804 0R0402-PADPR4804 0R0402-PAD
1 2
PR4801 0R0402-PADPR4801 0R0402-PAD
1 2
PR4808 0R0402-PADPR4808 0R0402-PAD
1 2
PG4811
GAP-CLOSE-PWR
PG4811
GAP-CLOSE-PWR
1 2
PG4812
GAP-CLOSE-PWR
PG4812
GAP-CLOSE-PWR
12
PC4803
SC10U6D3V3MX-L-GP
PC4803
SC10U6D3V3MX-L-GP
1 2
PG4810
GAP-CLOSE-PWR
PG4810
GAP-CLOSE-PWR
12
PC4807
SC10U6D3V3MX-L-GP
PC4807
SC10U6D3V3MX-L-GP
12
PC4810
SC1U6D3V2KX-L-1-GP
DY
PC4810
SC1U6D3V2KX-L-1-GP
DY

USB_PN2_R
USB_PP2_R
DP_HPD0_C
CPU_EDP_DATA1_C
BLON_OUT_C
LCD_BRIGHTNESS
CPU_EDP_DATA0_C
CPU_EDP_DATA0#_C
CPU_EDP_AUXP_C
CPU_EDP_AUXN_C
USB_CAMERA
USB_CAMERA#
CPU_EDP_DATA1#_C
DP_HPD0_C
BLON_OUT_C
CPU_EDP_AUXP_C
CPU_EDP_AUXN_C
TOUCH_EN_R
TS_AGND
DCBATOUT_LCD
LCDVDD 3D3V_S0
3D3V_CAMERA_S0 3D3V_S0
3D3V_S0
LCDVDD
TS_AGND
LCDVDD
5V_S0
3D3V_CAMERA_S0
DCBATOUT_LCD DCBATOUT
5V_S0
CPU_EDP_AUXN_C97
CPU_EDP_AUXP_C97
CPU_EDP_DATA1_C97
CPU_EDP_DATA1#_C97
CPU_EDP_DATA0_C97
CPU_EDP_DATA0#_C97
BLON_OUT_C97
DP_HPD0_C97
LCD_BRIGHTNESS97
LCDVDD_EN17
BLON_OUT 27
CPU_EDP_HPD# 4
USB_PP1 18
USB_PN1 18
TOUCH_EN 27
CPU_EDP_DATA1 4
PCH_BKLT_CTL 17
CPU_EDP_DATA0# 4
CPU_EDP_DATA0 4
CPU_EDP_AUXP 4
CPU_EDP_AUXN 4
USB_PP3 18
USB_PN3 18
CPU_EDP_DATA1# 4
Title
Size Document Number Rev
Date: Sheet of
Wistron Corporation
21F, 88, Sec.1, Hsin Tai Wu Rd., Hsichih,
Taipei Hsien 221, Taiwan, R.O.C.
Angel-CY
1
LCD Connector
A3
49 102
Monday, April 22, 2013
<Variant Name>
Title
Size Document Number Rev
Date: Sheet of
Wistron Corporation
21F, 88, Sec.1, Hsin Tai Wu Rd., Hsichih,
Taipei Hsien 221, Taiwan, R.O.C.
Angel-CY
1
LCD Connector
A3
49 102
Monday, April 22, 2013
<Variant Name>
Title
Size Document Number Rev
Date: Sheet of
Wistron Corporation
21F, 88, Sec.1, Hsin Tai Wu Rd., Hsichih,
Taipei Hsien 221, Taiwan, R.O.C.
Angel-CY
1
LCD Connector
A3
49 102
Monday, April 22, 2013
<Variant Name>
Layout 40 mil
For AFTE
Wistron Confidential document, Anyone can not Duplicate, Modify,
Forward or any other purpose application without get Wistron
permission
SSID = VIDEO INVERTER POWER
Touch
Camera Power
Angel-SA
Angel-SA
Angel-SB
Pull high 1D05V in P.4
12
C4938
SC10U6D3V3MX-L-GP
C4938
SC10U6D3V3MX-L-GP
12
C4942
SCD1U50V3KX-L-GP
C4942
SCD1U50V3KX-L-GP
EN
1
GND
2
OUT
3NC#4 4
IN 5
U4902
SY6288C6AAC-GP
74.06288.B7F
2ND = 74.03514.07F
U4902
SY6288C6AAC-GP
74.06288.B7F
2ND = 74.03514.07F
1 2
R4933
100KR2J-4-GP
R4933
100KR2J-4-GP
1 2
C4935 SCD1U10V2KX-L1-GPC4935 SCD1U10V2KX-L1-GP
1 2
R4963
0R0402-PAD
R4963
0R0402-PAD
12
C4928
SC100P50V2JN-L-GP
C4928
SC100P50V2JN-L-GP
1 2
C4936 SCD1U10V2KX-L1-GPC4936 SCD1U10V2KX-L1-GP
G
S
D
Q4901
2N7002K-2-GP
84.2N702.J31
2ND = 84.2N702.031
EDP
Q4901
2N7002K-2-GP
84.2N702.J31
2ND = 84.2N702.031
EDP
12
C4929
SC4D7U6D3V3KX-L-GP
C4929
SC4D7U6D3V3KX-L-GP
12
F4902
POLYSW-1D1A6V-9-GP
2ND = 69.50011.081
69.48001.081
F4902
POLYSW-1D1A6V-9-GP
2ND = 69.50011.081
69.48001.081
12
R4934
100KR2J-4-GP
DY
R4934
100KR2J-4-GP
DY
1 2
C4932 SCD1U10V2KX-L1-GPC4932 SCD1U10V2KX-L1-GP
12
C4939
SC1KP50V2KX-L-1-GP
C4939
SC1KP50V2KX-L-1-GP
12
C4930
SC56P50V2JN-2GP
DY
C4930
SC56P50V2JN-2GP
DY
12
EC4901
VARISTOR-5D5V-19-GP
69.80024.011
DY
EC4901
VARISTOR-5D5V-19-GP
69.80024.011
DY
1 2
R4935
1KR2J-L2-GP
R4935
1KR2J-L2-GP
1 2
C4933 SCD1U10V2KX-L1-GPC4933 SCD1U10V2KX-L1-GP
1 2
R4939
33R2J-L1-GP R4939
33R2J-L1-GP
1 2
R4937 0R0402-PADR4937 0R0402-PAD
12
R4921
100KR2J-4-GP
DY
R4921
100KR2J-4-GP
DY
1 2
C4934 SCD1U10V2KX-L1-GPC4934 SCD1U10V2KX-L1-GP
1 2
R4938 0R0402-PADR4938 0R0402-PAD
12
C4931
SC4D7U6D3V3KX-L-GP
C4931
SC4D7U6D3V3KX-L-GP
1
2
3
4
5
6
7
8
9
10
11
12
13
14
15
16
17
18
19
20
21
22
23
24
25
26
27
28
29
30
31
32
33
34
36
35
LVDS1
STAR-CON34-1-GP-U1
20.K0809.034
2ND = 20.K0678.034
LVDS1
STAR-CON34-1-GP-U1
20.K0809.034
2ND = 20.K0678.034
12
C4940
SCD1U50V3KX-L-GP
C4940
SCD1U50V3KX-L-GP
1 2
C4926
SC1U6D3V2KX-L-1-GP
C4926
SC1U6D3V2KX-L-1-GP
1 2
C4937 SCD1U10V2KX-L1-GPC4937 SCD1U10V2KX-L1-GP
12
C4927
SCD1U10V2KX-L1-GP
C4927
SCD1U10V2KX-L1-GP
12
C4941
SC4D7U25V5KX-L2-GP
C4941
SC4D7U25V5KX-L2-GP
12
F4903
POLYSW-1D1A24V-GP-U
2nd = 69.50007.A41
69.50007.A31
F4903
POLYSW-1D1A24V-GP-U
2nd = 69.50007.A41
69.50007.A31
12
R4930
100KR2J-4-GP
DY
R4930
100KR2J-4-GP
DY
1 2
R4936 33R2J-L1-GPR4936 33R2J-L1-GP
12
R4931
100KR2J-4-GP
R4931
100KR2J-4-GP
1 2
R4962
0R0402-PAD R4962
0R0402-PAD
1 2
R4964
0R0402-PAD R4964
0R0402-PAD

5
5
4
4
3
3
2
2
1
1
D D
C C
B B
A A
Title
Size Document Number Rev
Date: Sheet of
Wistron Corporation
21F, 88, Sec.1, Hsin Tai Wu Rd., Hsichih,
Taipei Hsien 221, Taiwan, R.O.C.
Angel-CY
1
CRT Connector
A4
50 102
Monday, April 22, 2013
<Variant Name>
Title
Size Document Number Rev
Date: Sheet of
Wistron Corporation
21F, 88, Sec.1, Hsin Tai Wu Rd., Hsichih,
Taipei Hsien 221, Taiwan, R.O.C.
Angel-CY
1
CRT Connector
A4
50 102
Monday, April 22, 2013
<Variant Name>
Title
Size Document Number Rev
Date: Sheet of
Wistron Corporation
21F, 88, Sec.1, Hsin Tai Wu Rd., Hsichih,
Taipei Hsien 221, Taiwan, R.O.C.
Angel-CY
1
CRT Connector
A4
50 102
Monday, April 22, 2013
<Variant Name>
Wistron Confidential document, Anyone can not Duplicate,
Modify, Forward or any other purpose application without get
Wistron permission
Blanking

5
5
4
4
3
3
2
2
1
1
D D
C C
B B
A A
Title
Size Document Number Rev
Date: Sheet of
Wistron Corporation
21F, 88, Sec.1, Hsin Tai Wu Rd., Hsichih,
Taipei Hsien 221, Taiwan, R.O.C.
Angel-CY
1
HDMI Level Shifter/Connector
A3
51 102
Monday, April 22, 2013
<Variant Name>
Title
Size Document Number Rev
Date: Sheet of
Wistron Corporation
21F, 88, Sec.1, Hsin Tai Wu Rd., Hsichih,
Taipei Hsien 221, Taiwan, R.O.C.
Angel-CY
1
HDMI Level Shifter/Connector
A3
51 102
Monday, April 22, 2013
<Variant Name>
Title
Size Document Number Rev
Date: Sheet of
Wistron Corporation
21F, 88, Sec.1, Hsin Tai Wu Rd., Hsichih,
Taipei Hsien 221, Taiwan, R.O.C.
Angel-CY
1
HDMI Level Shifter/Connector
A3
51 102
Monday, April 22, 2013
<Variant Name>
HDMI Level Shifter & CONNECTOR
Wistron Confidential document, Anyone can not Duplicate,
Modify, Forward or any other purpose application without get
Wistron permission

5
5
4
4
3
3
2
2
1
1
D D
C C
B B
A A
USB3_MUXUSB2_MUX USB3_SELUSB2_SEL
DP_HPD_IN_R
CONFIG_2
CONFIG_1CONFIG_1_R
CONFIG_PU#
CONFIG_PU#
CONFIG_2_R
CHARGE_OFF
DONGLE_PWREN#
TEST
RST
CONFIG_1
CONFIG_2
SYS_COM_REQ
CONFIG_1_RR
PCH_DP_DATA2#_C
PCH_DP_DATA2_C
USB30_TN3_C
USB30_TP3_C
PCH_DP_DATA3_C
PCH_DP_DATA3#_C
USB2N_CONFIG2
USB2P_CONFIG1 CONFIG_1
CONFIG_2
DP_DATA2#_SSTXN
DP_DATA2_SSTXP
DP_DATA3#_SSRXN
DP_DATA3_SSRXP
AUXN_PWR
USB3_MUX
USB3_SEL
USB2_SEL USB2_MUX
USB3_SEL
USB2_SEL
USB3_MUX
USB2_MUX
DP_HPD_IN
CONFIG_1
CONFIG_2
CONFIG_PU# DONGLE_PWREN#
CHARGE_OFF
CHARGE_DELAY
SLEEP
SYS_COM_REQ
TEST
MODE_LED
RST
CONFIG_2_RR
SYS_COM_REQ
CONFIG_1
CONFIG_2
DONGLE_PWREN#
5V_DP_R
5V_DP_EN
5V_DP_EN
DONGLE_PWREN
DPC_AUXN
DPC_AUXP
DPC_AUXP
DPC_AUXN
PCH_DPC_P1_R
USB2P_CONFIG1_R
PCH_DPC_N1_R
USB2N_CONFIG2_R
DPC_AUXP
DPC_AUXN
PCH_DPC_P0_R
DP_HPD_IN_R
PCH_DPC_N0_R
PCH_DP_AUXP_R
CONFIG_1
PCH_DP_AUXN_R
DP_USB_PP
USB_PN2
USB_PP2
USB2N_CONFIG2
USB2P_CONFIG1
DP_USB_PN
DP_DATA2_SSTXP
DP_DATA3#_SSRXN
DP_DATA2#_SSTXN
DP_DATA3_SSRXP
PCH_DP_HPD
DP_HPD_INDP_HPD_IN_C
USB2P_CONFIG1
USB2N_CONFIG2
USB2P_CONFIG1_R
USB2N_CONFIG2_R
CHARGE_OFF
DP_PWR_CONDP_PWR
3D3V_DP 3D3V_DP
3D3V_DP
3D3V_DP
5V_S5 5V_DP
3D3V_DP 3D3V_DP
5V_DP
3D3V_DP
3D3V_DP
3D3V_S0 3D3V_DP
3D3V_S0
3D3V_DP
3D3V_DP
3D3V_DP
3D3V_DP
3D3V_DP
AUXN_PWR
DP_PWR_CON5V_DP
5V_S0
5V_S0
DP_PWR
SYS_COM_REQ 18,27
PCH_DP_DATA2# 17
PCH_DP_DATA2 17
USB30_TN3 18
USB30_TP3 18
PCH_DP_DATA3 17
PCH_DP_DATA3# 17
USB30_RN3 18
USB30_RP3 18
USB_PN2 18
USB_PP2 18
PCH_DP_HPD 17
PCH_SMBDATA14,15,20,69,97
PCH_SMBCLK14,15,20,69,97
CTR_DP_CLK17CTR_DP_DATA17
PCH_DP_DATA117 PCH_DP_DATA1#17
PCH_DP_DATA017 PCH_DP_DATA0#17
PCH_DP_AUXP17 PCH_DP_AUXN17
Title
Size Document Number Rev
Date: Sheet of
Wistron Corporation
21F, 88, Sec.1, Hsin Tai Wu Rd., Hsichih,
Taipei Hsien 221, Taiwan, R.O.C.
Angel-CY
1
Display Port
Custom
52 102
Monday, April 22, 2013
<Variant Name>
Title
Size Document Number Rev
Date: Sheet of
Wistron Corporation
21F, 88, Sec.1, Hsin Tai Wu Rd., Hsichih,
Taipei Hsien 221, Taiwan, R.O.C.
Angel-CY
1
Display Port
Custom
52 102
Monday, April 22, 2013
<Variant Name>
Title
Size Document Number Rev
Date: Sheet of
Wistron Corporation
21F, 88, Sec.1, Hsin Tai Wu Rd., Hsichih,
Taipei Hsien 221, Taiwan, R.O.C.
Angel-CY
1
Display Port
Custom
52 102
Monday, April 22, 2013
<Variant Name>
Wistron Confidential document, Anyone can not Duplicate,
Modify, Forward or any other purpose application without get
Wistron permission
w/o charging=>charge_delay pull down
FW update:REQ high active
normal:config_pu=>high
FW update:config_pu=>low
discharge quickly
i=-(v/R)e^(-t/tau)
Need Check
maximum current 2 A
maximum current 2 A maximum current of 500 mA
Place near pin 10 and 11 Place near pin 37 and 38
RF request
Angel-SA
RF request
Angel-SA
Angel-SA Angel-SA
Angel-SA
Angel-SA
Angel-SA
Angel-SB
12
C5204
SCD1U10V2KX-L1-GP
C5204
SCD1U10V2KX-L1-GP
12
C5209SCD1U10V2KX-L1-GP C5209SCD1U10V2KX-L1-GP
1
TP5204TPAD14-OP-GP TP5204TPAD14-OP-GP
12
C5225
SC2K2P50V2KX-L-GP
C5225
SC2K2P50V2KX-L-GP
12
R5207
10KR2J-L-GP
R5207
10KR2J-L-GP
1
2
3
D5201
BAW56-5-GP
83.00056.Q11
2nd = 83.00056.R11
D5201
BAW56-5-GP
83.00056.Q11
2nd = 83.00056.R11
OUT 1
GND 2
OC# 3
EN/EN#
4
IN
5
U5203
SY6288CAAC-GP
2ND = 74.02171.07F
74.06288.07F
U5203
SY6288CAAC-GP
2ND = 74.02171.07F
74.06288.07F
12
C5215
SCD1U10V2KX-L1-GP
C5215
SCD1U10V2KX-L1-GP
12
C5218SCD1U10V2KX-L1-GP C5218SCD1U10V2KX-L1-GP
12
R5226
10KR2J-L-GP
R5226
10KR2J-L-GP
KA
D5202
MBRL140S-GP
83.1R004.Q8H
2ND = 83.1R004.P8H
D5202
MBRL140S-GP
83.1R004.Q8H
2ND = 83.1R004.P8H
S
D
G
G
D
Q5202
DMP2130L-7-GP
84.02130.031
2nd = 84.03413.B31
G
D
Q5202
DMP2130L-7-GP
84.02130.031
2nd = 84.03413.B31
12
R5222
10KR2J-L-GP
R5222
10KR2J-L-GP
12
C5216
SCD1U10V2KX-L1-GP
C5216
SCD1U10V2KX-L1-GP
1 2
C5208 SCD1U10V2KX-L1-GPC5208 SCD1U10V2KX-L1-GP
12
C5212SCD1U10V2KX-L1-GP C5212SCD1U10V2KX-L1-GP
12
R5208
10KR2J-L-GP
DY
R5208
10KR2J-L-GP
DY
12
C5219SCD1U10V2KX-L1-GP C5219SCD1U10V2KX-L1-GP
1
2
34
5
6
Q5207
2N7002KDW-GP
84.2N702.A3F
2nd = 75.00601.07C
Q5207
2N7002KDW-GP
84.2N702.A3F
2nd = 75.00601.07C
12
R5220
10KR2J-L-GP
R5220
10KR2J-L-GP
1 2
R5229
240R2F-1-GP
R5229
240R2F-1-GP
1 2
C5228 SCD1U10V2KX-L1-GPC5228 SCD1U10V2KX-L1-GP
12
R5511
100KR2J-4-GP
R5511
100KR2J-4-GP
1 2
C5230SC1500P50V2KX-2GP C5230SC1500P50V2KX-2GP
12
R5215
100KR2J-4-GP
R5215
100KR2J-4-GP
1 2
R5214 1MR2F-GPR5214 1MR2F-GP
12
C5221
SCD1U10V2KX-L1-GP
C5221
SCD1U10V2KX-L1-GP
1 2
C5213 SCD1U10V2KX-L1-GPC5213 SCD1U10V2KX-L1-GP
12
R5211
10KR2J-L-GP
DY
R5211
10KR2J-L-GP
DY
G
D S
Q5209
DMN5L06K-7-GP
84.05067.031
Q5209
DMN5L06K-7-GP
84.05067.031
12
C5211SCD1U10V2KX-L1-GP C5211SCD1U10V2KX-L1-GP
12
R5202
10KR2J-L-GP
DY
R5202
10KR2J-L-GP
DY
12
R5205
10KR2J-L-GP
R5205
10KR2J-L-GP
12
R5225
0R0603-PAD
R5225
0R0603-PAD
12
R5501
100KR2J-4-GP
R5501
100KR2J-4-GP
12
C5217
SC10U6D3V3MX-L-GP
DY
C5217
SC10U6D3V3MX-L-GP
DY
12
R5227
10KR2J-L-GP
DY
R5227
10KR2J-L-GP
DY
1 2
C5232 SC1500P50V2KX-2GPC5232 SC1500P50V2KX-2GP
1 2
C5229 SCD1U10V2KX-L1-GPC5229 SCD1U10V2KX-L1-GP
1 2
R5201
10KR2J-L-GP
R5201
10KR2J-L-GP
12
C5222
SC10U10V3MX-GP
C5222
SC10U10V3MX-GP
12
C5220
SC1U10V3KX-L1-GP
C5220
SC1U10V3KX-L1-GP
12
C5224
SC4D7U6D3V3KX-L-GP
C5224
SC4D7U6D3V3KX-L-GP
A0P
2
A0N
3
A1P
5
A1N
6
B0P 48
B0N 47
B1P 46
B1N 45
C0P 44
C0N 43
C1P 42
C1N 41
ADP
11 ADM
10
BDP 35
BDM 36
AUX_N
18
SS_SEL_IN 7
HS_SEL_IN 12
SS_OE#_OUT 34
HS_OE#_OUT 32
SS_OE#_IN 8
HS_OE#_IN 9
HPD_OUT 17
DONGLE_PWREN 27
CHRG_OFF 21
CHRG_DELAY 22
SLEEP 23
SYS_COM_REQ
25
TEST
31 RST
30
MODE_LED
15
VCC 52
VCC 40
VCC 14
VCC 13
VCC 4
VCC 1
GND
53 GND
39 GND
33
GND 57
CDM 38
CDP 37
NC#56
56 NC#55
55 NC#54
54 NC#51
51 NC#50
50 NC#49
49 NC#24
24
CONFIG_PU
26
CONFIG_2
28
CONFIG_1
29
HPD_IN
16
HS_SEL_OUT
19
SS_SEL_OUT
20
U5201
HD3SS2521-1-GP
71.32521.003
U5201
HD3SS2521-1-GP
71.32521.003
12
R5212
10KR2J-L-GP
R5212
10KR2J-L-GP
1 2
C5234 SC1500P50V2KX-2GPC5234 SC1500P50V2KX-2GP
1
3
5
7
9
11
13
15
17
19
2
4
6
8
10
12
14
16
18
20
21 22
23 24
NP1
NP2
DP1
SKT-DISPLAY20P-23-GP-U
62.10105.291
2nd =
DP1
SKT-DISPLAY20P-23-GP-U
62.10105.291
2nd =
12
R5210
3K3R2F-2-GP
R5210
3K3R2F-2-GP
1
TP5205TPAD14-OP-GP TP5205TPAD14-OP-GP
1
2
3 4
5
6
Q5208
2N7002KDW-GP
84.2N702.A3F
2nd = 75.00601.07C
Q5208
2N7002KDW-GP
84.2N702.A3F
2nd = 75.00601.07C
1 2
C5233SC1500P50V2KX-2GP C5233SC1500P50V2KX-2GP
12
R5209
3K3R2F-2-GP
R5209
3K3R2F-2-GP
12
R5213
10KR2J-L-GP
R5213
10KR2J-L-GP
12
C5201
SCD1U10V2KX-L1-GP
C5201
SCD1U10V2KX-L1-GP
12
TC5201
ST100U6D3VAM-3-GP
80.10715.B1L
DY
TC5201
ST100U6D3VAM-3-GP
80.10715.B1L
DY
OUT
1
GND
2
OC#
3EN/EN# 4
IN 5
U5205
SY6288CAAC-GP
74.06288.07F
2ND = 74.02171.07F
U5205
SY6288CAAC-GP
74.06288.07F
2ND = 74.02171.07F
1 2
C5214 SCD1U10V2KX-L1-GPC5214 SCD1U10V2KX-L1-GP
1 2
34
EL5201
MCM1012B900FBP-GP-U
EL5201
MCM1012B900FBP-GP-U
1 2
R5203
47KR2J-L2-GP
R5203
47KR2J-L2-GP
G
S
D
Q5206
2N7002K-2-GP
84.2N702.J31
2ND = 84.2N702.031
Q5206
2N7002K-2-GP
84.2N702.J31
2ND = 84.2N702.031
12
C5223
SC4D7U6D3V3KX-L-GP
C5223
SC4D7U6D3V3KX-L-GP
1 2
C5226
SCD1U10V2KX-L1-GP
C5226
SCD1U10V2KX-L1-GP
12
R5204
10KR2J-L-GP
R5204
10KR2J-L-GP
1 2
C5227 SCD1U10V2KX-L1-GPC5227 SCD1U10V2KX-L1-GP
12
R5228 10KR2J-L-GPR5228 10KR2J-L-GP
S1
1B1
2
1B2
3
1A 4
2B1
5
2B2
6
2A 7
GND 8
3A 9
3B2
10
3B1
11
4A 12
4B2
13
4B1
14 OE# 15
VCC
16
GND 17
U5202
CBT3257ABQ-GP
73.03257.A03
U5202
CBT3257ABQ-GP
73.03257.A03
1 2
R5224 0R0402-PADR5224 0R0402-PAD
1 2
R5219
0R0402-PAD
R5219
0R0402-PAD
1 2
R5223
10KR2J-L-GP
R5223
10KR2J-L-GP
S
D
G
G
D
Q5201
DMP2130L-7-GP
84.02130.031
2nd = 84.03413.B31
G
D
Q5201
DMP2130L-7-GP
84.02130.031
2nd = 84.03413.B31
1
TP5206TPAD14-OP-GP TP5206TPAD14-OP-GP
G
S
D
Q5205
2N7002K-2-GP
84.2N702.J31
2ND = 84.2N702.031
Q5205
2N7002K-2-GP
84.2N702.J31
2ND = 84.2N702.031
12
C5202
SCD1U10V2KX-L1-GP
C5202
SCD1U10V2KX-L1-GP
1
TP5202TPAD14-OP-GP TP5202TPAD14-OP-GP
12
R5206
10KR2J-L-GP
DY
R5206
10KR2J-L-GP
DY
1
TP5201TPAD14-OP-GP TP5201TPAD14-OP-GP
1
23
4
RN5201
SRN100KJ-6-GP
RN5201
SRN100KJ-6-GP
12
C5210
SCD1U10V2KX-L1-GP C5210
SCD1U10V2KX-L1-GP
1
TP5203TPAD14-OP-GP TP5203TPAD14-OP-GP
12
C5203
SCD1U10V2KX-L1-GP
C5203
SCD1U10V2KX-L1-GP
1 2
R5216 5M1R2J-GPR5216 5M1R2J-GP
12
R5230
100KR2J-4-GP
R5230
100KR2J-4-GP

5
5
4
4
3
3
2
2
1
1
D D
C C
B B
A A
Title
Size Document Number Rev
Date: Sheet of
Wistron Corporation
21F, 88, Sec.1, Hsin Tai Wu Rd., Hsichih,
Taipei Hsien 221, Taiwan, R.O.C.
Angel-CY
1
S-VIDEO
A4
53 102
Monday, April 22, 2013
<Variant Name>
Title
Size Document Number Rev
Date: Sheet of
Wistron Corporation
21F, 88, Sec.1, Hsin Tai Wu Rd., Hsichih,
Taipei Hsien 221, Taiwan, R.O.C.
Angel-CY
1
S-VIDEO
A4
53 102
Monday, April 22, 2013
<Variant Name>
Title
Size Document Number Rev
Date: Sheet of
Wistron Corporation
21F, 88, Sec.1, Hsin Tai Wu Rd., Hsichih,
Taipei Hsien 221, Taiwan, R.O.C.
Angel-CY
1
S-VIDEO
A4
53 102
Monday, April 22, 2013
<Variant Name>
Wistron Confidential document, Anyone can not Duplicate,
Modify, Forward or any other purpose application without get
Wistron permission
Blanking

5
5
4
4
3
3
2
2
1
1
D D
C C
B B
A A
Title
Size Document Number Rev
Date: Sheet of
Wistron Corporation
21F, 88, Sec.1, Hsin Tai Wu Rd., Hsichih,
Taipei Hsien 221, Taiwan, R.O.C.
Angel-CY
1
Reserved
A4
54 102
Monday, April 22, 2013
<Variant Name>
Title
Size Document Number Rev
Date: Sheet of
Wistron Corporation
21F, 88, Sec.1, Hsin Tai Wu Rd., Hsichih,
Taipei Hsien 221, Taiwan, R.O.C.
Angel-CY
1
Reserved
A4
54 102
Monday, April 22, 2013
<Variant Name>
Title
Size Document Number Rev
Date: Sheet of
Wistron Corporation
21F, 88, Sec.1, Hsin Tai Wu Rd., Hsichih,
Taipei Hsien 221, Taiwan, R.O.C.
Angel-CY
1
Reserved
A4
54 102
Monday, April 22, 2013
<Variant Name>
Wistron Confidential document, Anyone can not Duplicate,
Modify, Forward or any other purpose application without get
Wistron permission
Blanking

5
5
4
4
3
3
2
2
1
1
D D
C C
B B
A A
Title
Size Document Number Rev
Date: Sheet of
Wistron Corporation
21F, 88, Sec.1, Hsin Tai Wu Rd., Hsichih,
Taipei Hsien 221, Taiwan, R.O.C.
Angel-CY
1
ITP
A4
55 102
Monday, April 22, 2013
<Variant Name>
Title
Size Document Number Rev
Date: Sheet of
Wistron Corporation
21F, 88, Sec.1, Hsin Tai Wu Rd., Hsichih,
Taipei Hsien 221, Taiwan, R.O.C.
Angel-CY
1
ITP
A4
55 102
Monday, April 22, 2013
<Variant Name>
Title
Size Document Number Rev
Date: Sheet of
Wistron Corporation
21F, 88, Sec.1, Hsin Tai Wu Rd., Hsichih,
Taipei Hsien 221, Taiwan, R.O.C.
Angel-CY
1
ITP
A4
55 102
Monday, April 22, 2013
<Variant Name>
SSID = User.Interface
Wistron Confidential document, Anyone can not Duplicate,
Modify, Forward or any other purpose application without get
Wistron permission
Blanking

SATA_TXN0_C
SATA_TXP0_C
SATA_RXP0_C
SATA_RXN0_C
5V_HDD_S0
5V_S5 5V_HDD_S0
SATA_TXN021
SATA_RXN021 SATA_RXP021
SATA_TXP021
HDD_PWR_EN27
Title
Size Document Number Rev
Date: Sheet of
Wistron Corporation
21F, 88, Sec.1, Hsin Tai Wu Rd., Hsichih,
Taipei Hsien 221, Taiwan, R.O.C.
Angel-CY
1
HDD
A4
56 102
Monday, April 22, 2013
<Variant Name>
Title
Size Document Number Rev
Date: Sheet of
Wistron Corporation
21F, 88, Sec.1, Hsin Tai Wu Rd., Hsichih,
Taipei Hsien 221, Taiwan, R.O.C.
Angel-CY
1
HDD
A4
56 102
Monday, April 22, 2013
<Variant Name>
Title
Size Document Number Rev
Date: Sheet of
Wistron Corporation
21F, 88, Sec.1, Hsin Tai Wu Rd., Hsichih,
Taipei Hsien 221, Taiwan, R.O.C.
Angel-CY
1
HDD
A4
56 102
Monday, April 22, 2013
<Variant Name>
SATA HDD Connector
Wistron Confidential document, Anyone can not Duplicate,
Modify, Forward or any other purpose application without get
Wistron permission
AC coupling caps near connector<100 mils
1
2
3
4
5
6
7
8
9
10
11
12
13
14
15
16
17
18
19
20
2122
2324
NP1
NP2
HDD1
FOX-CON20-1-GP-U1
2nd = 20.F1473.020
3rd = 20.F2307.020
20.F1546.020
HDD1
FOX-CON20-1-GP-U1
2nd = 20.F1473.020
3rd = 20.F2307.020
20.F1546.020
GND
1
IN#2
2
IN#3
3
EN/EN#
4OCB 5
OUT#6 6
OUT#7 7
OUT#8 8
U5601
SY6288C4CAC-GP
74.06288.C79
2nd = 74.02001.A79
U5601
SY6288C4CAC-GP
74.06288.C79
2nd = 74.02001.A79
1 2 C5603SCD01U16V2KX-L1-GP C5603SCD01U16V2KX-L1-GP
12
C5606
SC10U10V3MX-GP
C5606
SC10U10V3MX-GP
1 2
R5601
100KR2J-4-GP
R5601
100KR2J-4-GP
1 2 C5604SCD01U16V2KX-L1-GP C5604SCD01U16V2KX-L1-GP
1 2 C5602SCD01U16V2KX-L1-GP C5602SCD01U16V2KX-L1-GP 1 2 C5601SCD01U16V2KX-L1-GP C5601SCD01U16V2KX-L1-GP
12
C5605
SCD1U10V2KX-L1-GP
C5605
SCD1U10V2KX-L1-GP
12
C5607
SC1U10V3KX-L1-GP
C5607
SC1U10V3KX-L1-GP

5
5
4
4
3
3
2
2
1
1
D D
C C
B B
A A
Title
Size Document Number Rev
Date: Sheet of
Wistron Corporation
21F, 88, Sec.1, Hsin Tai Wu Rd., Hsichih,
Taipei Hsien 221, Taiwan, R.O.C.
Angel-CY
1
E-SATA/USB CHARGER
A4
57 102
Monday, April 22, 2013
<Variant Name>
Title
Size Document Number Rev
Date: Sheet of
Wistron Corporation
21F, 88, Sec.1, Hsin Tai Wu Rd., Hsichih,
Taipei Hsien 221, Taiwan, R.O.C.
Angel-CY
1
E-SATA/USB CHARGER
A4
57 102
Monday, April 22, 2013
<Variant Name>
Title
Size Document Number Rev
Date: Sheet of
Wistron Corporation
21F, 88, Sec.1, Hsin Tai Wu Rd., Hsichih,
Taipei Hsien 221, Taiwan, R.O.C.
Angel-CY
1
E-SATA/USB CHARGER
A4
57 102
Monday, April 22, 2013
<Variant Name>
Wistron Confidential document, Anyone can not Duplicate,
Modify, Forward or any other purpose application without get
Wistron permission
Blanking

5
5
4
4
3
3
2
2
1
1
D D
C C
B B
A A
AUD_SPK1_L-_R
AUD_GND
AUD_SPK1_R+_R
AUD_SPK1_L+_R
AUD_SPK1_R-_R
AUD_GND
AUD_AGND
INT_MIC_L_R 29,97
AUD_SPK1_L- 29
AUD_SPK1_R+ 29
AUD_SPK1_L-_R 97
AUD_SPK1_L+_R 97
AUD_SPK1_R-_R 97
AUD_SPK1_R+_R 97
AUD_SPK1_R- 29
AUD_SPK1_L+ 29
AUD_GND 97
Title
Size Document Number Rev
Date: Sheet of
Wistron Corporation
21F, 88, Sec.1, Hsin Tai Wu Rd., Hsichih,
Taipei Hsien 221, Taiwan, R.O.C.
Angel-CY
1
MIC/SPEAKER/JACK
A4
58 102
Monday, April 22, 2013
<Variant Name>
Title
Size Document Number Rev
Date: Sheet of
Wistron Corporation
21F, 88, Sec.1, Hsin Tai Wu Rd., Hsichih,
Taipei Hsien 221, Taiwan, R.O.C.
Angel-CY
1
MIC/SPEAKER/JACK
A4
58 102
Monday, April 22, 2013
<Variant Name>
Title
Size Document Number Rev
Date: Sheet of
Wistron Corporation
21F, 88, Sec.1, Hsin Tai Wu Rd., Hsichih,
Taipei Hsien 221, Taiwan, R.O.C.
Angel-CY
1
MIC/SPEAKER/JACK
A4
58 102
Monday, April 22, 2013
<Variant Name>
SSID = AUDIO
Wistron Confidential document, Anyone can not Duplicate,
Modify, Forward or any other purpose application without get
Wistron permission
For AFTE
SSID = AUDIO
Trace width=40mil
Layout Note:
Speaker
Combo Jack on Small Board
SA
10/22 change by Edwin
Pin Define SWAP
4
1
2
3
MIC1
ACES-CON2-20-GP
20.F1639.002
2nd = 20.F1841.002
3rd = 20.F1804.002
MIC1
ACES-CON2-20-GP
20.F1639.002
2nd = 20.F1841.002
3rd = 20.F1804.002
1 2
R5806 0R0603-PAD
R5806 0R0603-PAD
12
EC5805
VARISTOR-5D5V-19-GP
69.80024.011
DY
EC5805
VARISTOR-5D5V-19-GP
69.80024.011
DY
1 2
R5805 0R0603-PAD
R5805 0R0603-PAD
1 2
R5821
0R0402-PAD
R5821
0R0402-PAD
12
EC5806
VARISTOR-5D5V-19-GP
69.80024.011
DY
EC5806
VARISTOR-5D5V-19-GP
69.80024.011
DY
1 2
R5816 0R2J-L-GP
DY
R5816 0R2J-L-GP
DY
4
3
2
1
5
6
SPK1
ACES-CON4-29-GP
20.F1639.004
2nd = 20.F1804.004
SPK1
ACES-CON4-29-GP
20.F1639.004
2nd = 20.F1804.004
12
EC5804
VARISTOR-5D5V-19-GP
69.80024.011
DY
EC5804
VARISTOR-5D5V-19-GP
69.80024.011
DY
1 2
R5804 0R0603-PAD
R5804 0R0603-PAD
12
EC5803
VARISTOR-5D5V-19-GP
69.80024.011
DY
EC5803
VARISTOR-5D5V-19-GP
69.80024.011
DY
1 2
R5814 0R0603-PAD
R5814 0R0603-PAD

5
5
4
4
3
3
2
2
1
1
D D
C C
B B
A A
Title
Size Document Number Rev
Date: Sheet of
Wistron Corporation
21F, 88, Sec.1, Hsin Tai Wu Rd., Hsichih,
Taipei Hsien 221, Taiwan, R.O.C.
Angel-CY
1
LAN CONNECTOR
A4
59 102
Monday, April 22, 2013
<Variant Name>
Title
Size Document Number Rev
Date: Sheet of
Wistron Corporation
21F, 88, Sec.1, Hsin Tai Wu Rd., Hsichih,
Taipei Hsien 221, Taiwan, R.O.C.
Angel-CY
1
LAN CONNECTOR
A4
59 102
Monday, April 22, 2013
<Variant Name>
Title
Size Document Number Rev
Date: Sheet of
Wistron Corporation
21F, 88, Sec.1, Hsin Tai Wu Rd., Hsichih,
Taipei Hsien 221, Taiwan, R.O.C.
Angel-CY
1
LAN CONNECTOR
A4
59 102
Monday, April 22, 2013
<Variant Name>
1.route on bottom as differential pairs.
2.Tx+/Tx- are pairs. Rx+/Rx- are pairs.
3.No vias, No 90 degree bends.
4.pairs must be equal lengths.
5.6mil trace width,12mil separation.
6.36mil between pairs and any other trace.
7.Must not cross ground moat,except
RJ-45 moat.
Wistron Confidential document, Anyone can not Duplicate,
Modify, Forward or any other purpose application without get
Wistron permission
Blanking

5
5
4
4
3
3
2
2
1
1
D D
C C
B B
A A
SPI_CLK_R
SPI_SI_R
SPI_CS0#_R SPI_SO
SPI_WP#
SPI_HOLD_0#
SPI_CLK_R
SPI_CS0#_R
SPI_SI_R
3D3V_S5
3D3V_S5
3D3V_S5
RTC_AUX_S5 RTC_VCC
3D3V_AUX_S5
SPI_SO_R21,27
PCH_SPI_CLK21 EC_SPI_CLK27
PCH_SPI_SI21 EC_SPI_SI27
EC_SPI_CS0#27 PCH_SPI_CS0#21
Title
Size Document Number Rev
Date: Sheet of
Wistron Corporation
21F, 88, Sec.1, Hsin Tai Wu Rd., Hsichih,
Taipei Hsien 221, Taiwan, R.O.C.
Angel-CY
1
Flash/RTC
Custom
60 102
Monday, April 22, 2013
<Variant Name>
Title
Size Document Number Rev
Date: Sheet of
Wistron Corporation
21F, 88, Sec.1, Hsin Tai Wu Rd., Hsichih,
Taipei Hsien 221, Taiwan, R.O.C.
Angel-CY
1
Flash/RTC
Custom
60 102
Monday, April 22, 2013
<Variant Name>
Title
Size Document Number Rev
Date: Sheet of
Wistron Corporation
21F, 88, Sec.1, Hsin Tai Wu Rd., Hsichih,
Taipei Hsien 221, Taiwan, R.O.C.
Angel-CY
1
Flash/RTC
Custom
60 102
Monday, April 22, 2013
<Variant Name>
SSID = RBATT
SSID = Flash.ROM
Wistron Confidential document, Anyone can not Duplicate,
Modify, Forward or any other purpose application without get
Wistron permission
DIP
72.25640.D01, 72.25Q64.B01, 72.25Q64.A03
SA_1031
Angel-SA
Angel-SA
1
2 3
4
RN6003
SRN33J-5-GP-U
RN6003
SRN33J-5-GP-U
1 2
R6002
1KR2J-L2-GP
R6002
1KR2J-L2-GP
12
C6003
SC1U10V3KX-L1-GP
C6003
SC1U10V3KX-L1-GP
12
NP1NP2
RTC2
BAT-AAA-BAT-046-P03-GP-U
62.70010.071
RTC2
BAT-AAA-BAT-046-P03-GP-U
62.70010.071
12
C6002
SCD1U10V2KX-L1-GP
C6002
SCD1U10V2KX-L1-GP
1 2
R6001 33R2J-L1-GPR6001 33R2J-L1-GP
1
2
3
4 5
6
7
8
RN6002
SRN33J-7-GP-U
RN6002
SRN33J-7-GP-U
CS#
1
SO/SIO1
2
WP#
3
GND
4
VCC 8
HOLD# 7
SCLK 6
SI/SIO0 5
U6001
MX25L6406EM2I-12G-GP
72.25640.D01
2nd = 72.25Q64.K01
U6001
MX25L6406EM2I-12G-GP
72.25640.D01
2nd = 72.25Q64.K01
1
2
3
D6001
BAT54GP-GP-U
83.R2003.I81
D6001
BAT54GP-GP-U
83.R2003.I81
1
2
3
4 5
6
7
8
RN6001
SRN4K7J-10-GP
RN6001
SRN4K7J-10-GP

5
5
4
4
3
3
2
2
1
1
D D
C C
B B
A A
Title
Size Document Number Rev
Date: Sheet of
Wistron Corporation
21F, 88, Sec.1, Hsin Tai Wu Rd., Hsichih,
Taipei Hsien 221, Taiwan, R.O.C.
Angel-CY
1
USB Power SW
A4
61 102
Monday, April 22, 2013
<Variant Name>
Title
Size Document Number Rev
Date: Sheet of
Wistron Corporation
21F, 88, Sec.1, Hsin Tai Wu Rd., Hsichih,
Taipei Hsien 221, Taiwan, R.O.C.
Angel-CY
1
USB Power SW
A4
61 102
Monday, April 22, 2013
<Variant Name>
Title
Size Document Number Rev
Date: Sheet of
Wistron Corporation
21F, 88, Sec.1, Hsin Tai Wu Rd., Hsichih,
Taipei Hsien 221, Taiwan, R.O.C.
Angel-CY
1
USB Power SW
A4
61 102
Monday, April 22, 2013
<Variant Name>
SSID = USB
Wistron Confidential document, Anyone can not Duplicate,
Modify, Forward or any other purpose application without get
Wistron permission

5
5
4
4
3
3
2
2
1
1
D D
C C
B B
A A
USB30_TN1_C USB_CG_PN0_R
USB_CG_PP0_R
USB30_TP1_C
USB_CG_PN0_R
USB_CG_PP0_R USB30_RP1
USB30_RN1
USB30_TP1_C
USB30_TN1_C
USB30_RN1
USB30_RP1
USB30_TN1_C
USB30_TP1_C
5V_USB1_S3
5V_S5 5V_USB1_S3
USB30_TN118
USB30_RN118
USB30_RP118
USB_PWR_EN#27,82
USB_PN018
USB_PP018
USB30_TP118
Title
Size Document Number Rev
Date: Sheet of
Wistron Corporation
21F, 88, Sec.1, Hsin Tai Wu Rd., Hsichih,
Taipei Hsien 221, Taiwan, R.O.C.
Angel-CY 1
USB 3.0 Port
A3
62 102
Monday, April 22, 2013
<Variant Name>
Title
Size Document Number Rev
Date: Sheet of
Wistron Corporation
21F, 88, Sec.1, Hsin Tai Wu Rd., Hsichih,
Taipei Hsien 221, Taiwan, R.O.C.
Angel-CY 1
USB 3.0 Port
A3
62 102
Monday, April 22, 2013
<Variant Name>
Title
Size Document Number Rev
Date: Sheet of
Wistron Corporation
21F, 88, Sec.1, Hsin Tai Wu Rd., Hsichih,
Taipei Hsien 221, Taiwan, R.O.C.
Angel-CY 1
USB 3.0 Port
A3
62 102
Monday, April 22, 2013
<Variant Name>
Wistron Confidential document, Anyone can not Duplicate,
Modify, Forward or any other purpose application without get
Wistron permission
GND
USB 2.0 D+
StdA_SSRX-
4
USB 3.0 Connector
Pin definition
5
2
3
1
StdA_SSTX-
GND
POWER
USB 2.0 D-
SuperSpeed RX
6
7
8
9
StdA_SSRX+
StdA_SSTX+
SuperSpeed TX
Angel-SA
12
C6205SCD1U16V2KX-L-GP C6205SCD1U16V2KX-L-GP
12
C6204SCD1U16V2KX-L-GP C6204SCD1U16V2KX-L-GP
12
C6201
SC1U10V3KX-L1-GP
C6201
SC1U10V3KX-L1-GP
1
2
3
4
5
6
7
8
9
10
11 12
13
USB1
SKT-USB13-83-GP-U
22.10341.941
2nd = 22.10341.B11
USB1
SKT-USB13-83-GP-U
22.10341.941
2nd = 22.10341.B11
12
C6203
SC10U10V5KX-L1-GP
DY
C6203
SC10U10V5KX-L1-GP
DY
1 2
34
EL6201
FILTER-4P-6-GP
69.10103.041
EL6201
FILTER-4P-6-GP
69.10103.041
12
C6202
SCD1U10V2KX-L1-GP
C6202
SCD1U10V2KX-L1-GP
12
TC6201
SE220U6D3VM-30-GP
77.52271.09L
2ND = 77.52271.07L
TC6201
SE220U6D3VM-30-GP
77.52271.09L
2ND = 77.52271.07L
GND
1
IN#2
2
IN#3
3
EN/EN#
4OCB 5
OUT#6 6
OUT#7 7
OUT#8 8
U6201
SY6288DCAC-GP
74.06288.A79
2nd = 74.02301.079
U6201
SY6288DCAC-GP
74.06288.A79
2nd = 74.02301.079
1 2
ED6202
AIES12U020R2-GP
ED6202
AIES12U020R2-GP
1 2
ED6203
AIES12U020R2-GP
ED6203
AIES12U020R2-GP
LINE_1
1
LINE_2
2
LINE_3
4
LINE_4
5
GND
3
NC#10 10
NC#9 9
GND 8
NC#7 7
NC#6 6
EU6201
AZ1045-04F-R7G-GP
EU6201
AZ1045-04F-R7G-GP

5
5
4
4
3
3
2
2
1
1
D D
C C
B B
A A
Title
Size Document Number Rev
Date: Sheet of
Wistron Corporation
21F, 88, Sec.1, Hsin Tai Wu Rd., Hsichih,
Taipei Hsien 221, Taiwan, R.O.C.
Angel-CY
1
Bluetooth
A4
63 102
Monday, April 22, 2013
<Variant Name>
Title
Size Document Number Rev
Date: Sheet of
Wistron Corporation
21F, 88, Sec.1, Hsin Tai Wu Rd., Hsichih,
Taipei Hsien 221, Taiwan, R.O.C.
Angel-CY
1
Bluetooth
A4
63 102
Monday, April 22, 2013
<Variant Name>
Title
Size Document Number Rev
Date: Sheet of
Wistron Corporation
21F, 88, Sec.1, Hsin Tai Wu Rd., Hsichih,
Taipei Hsien 221, Taiwan, R.O.C.
Angel-CY
1
Bluetooth
A4
63 102
Monday, April 22, 2013
<Variant Name>
SSID = User.Interface
Bluetooth Module conn.
Without BT
Wistron Confidential document, Anyone can not Duplicate,
Modify, Forward or any other purpose application without get
Wistron permission
Blanking

5
5
4
4
3
3
2
2
1
1
D D
C C
B B
A A
Title
Size Document Number Rev
Date: Sheet of
Wistron Corporation
21F, 88, Sec.1, Hsin Tai Wu Rd., Hsichih,
Taipei Hsien 221, Taiwan, R.O.C.
Angel-CY
1
RESERVED
A4
64 102
Monday, April 22, 2013
<Variant Name>
Title
Size Document Number Rev
Date: Sheet of
Wistron Corporation
21F, 88, Sec.1, Hsin Tai Wu Rd., Hsichih,
Taipei Hsien 221, Taiwan, R.O.C.
Angel-CY
1
RESERVED
A4
64 102
Monday, April 22, 2013
<Variant Name>
Title
Size Document Number Rev
Date: Sheet of
Wistron Corporation
21F, 88, Sec.1, Hsin Tai Wu Rd., Hsichih,
Taipei Hsien 221, Taiwan, R.O.C.
Angel-CY
1
RESERVED
A4
64 102
Monday, April 22, 2013
<Variant Name>
Wistron Confidential document, Anyone can not Duplicate,
Modify, Forward or any other purpose application without get
Wistron permission
Blanking

5
5
4
4
3
3
2
2
1
1
D D
C C
B B
A A
+5V_MINI_DEBUG
DEBUG_DET#
+5V_MINI_DEBUG
WLAN_RST#
AP_DET#
+5V_MINI_DEBUG
WLAN_PCIE_WAKE#_C
E51_RXD_R
DEBUG_DET#
WIFI_RF_EN_RE51_TXD_R WLAN_RST#
1D5V_WLAN
WLAN_PCIE_WAKE#_C
3D3V_S0 3D3V_IOAC
3D3V_S5
3D3V_IOAC 3D3V_IOAC 1D5V_S0
5V_S5
3D3V_IOAC
1D5V_S0
WLAN_PWR_EN#27
BLUETOOTH_EN27
WLAN_PERST# 27
PLT_RST# 5,18,27,36,71,77,97
PCH_PCIE_WAKE# 19,27
CLK_PCIE_WLAN_REQ#19,20
WLAN_PCIE_WAKE#27
PCIE_RXN420
E51_RXD27
PCIE_TXP420
CLK_PCIE_WLAN#20
AP_DET# 27
USB_PN11 18
PCIE_RXP420
WIFI_RF_EN 27
E51_TXD27
CLK_PCIE_WLAN20
USB_PP11 18
PCIE_TXN420
Title
Size Document Number Rev
Date: Sheet of
Wistron Corporation
21F, 88, Sec.1, Hsin Tai Wu Rd., Hsichih,
Taipei Hsien 221, Taiwan, R.O.C.
Angel-CY
1
MINICARD(WLAN)
A3
65 102
Monday, April 22, 2013
<Variant Name>
Title
Size Document Number Rev
Date: Sheet of
Wistron Corporation
21F, 88, Sec.1, Hsin Tai Wu Rd., Hsichih,
Taipei Hsien 221, Taiwan, R.O.C.
Angel-CY
1
MINICARD(WLAN)
A3
65 102
Monday, April 22, 2013
<Variant Name>
Title
Size Document Number Rev
Date: Sheet of
Wistron Corporation
21F, 88, Sec.1, Hsin Tai Wu Rd., Hsichih,
Taipei Hsien 221, Taiwan, R.O.C.
Angel-CY
1
MINICARD(WLAN)
A3
65 102
Monday, April 22, 2013
<Variant Name>
Wistron Confidential document, Anyone can not Duplicate,
Modify, Forward or any other purpose application without get
Wistron permission
SSID = Wireless
Mini Card Connector(802.11a/b/g/n)
Debug Card Circuit
BT
Angel-SA
1 2
R6503 0R2J-L-GPR6503 0R2J-L-GP
1 2
R6510 0R2J-L-GP
non_WLAN_IOAC
R6510 0R2J-L-GP
non_WLAN_IOAC
1 2
R6508
0R3J-L1-GP
non_WLAN_IOAC
R6508
0R3J-L1-GP
non_WLAN_IOAC
1 2
R6515
0R0402-PAD
R6515
0R0402-PAD
1 2
R6509
100KR2J-4-GP
R6509
100KR2J-4-GP
12
R6502
100KR2J-4-GP
R6502
100KR2J-4-GP
12
C6504
SCD1U10V2KX-L1-GP
C6504
SCD1U10V2KX-L1-GP
12
R6513 0R0402-PAD
R6513 0R0402-PAD
12
R6511 0R0402-PAD
R6511 0R0402-PAD
1 2
R6512
100KR2J-4-GP
DY
R6512
100KR2J-4-GP
DY
12
C6506
SC1U10V2KX-1GP
WLAN_IOAC
C6506
SC1U10V2KX-1GP
WLAN_IOAC
1 2
R6517 1KR2J-L2-GPR6517 1KR2J-L2-GP
12
C6503
SC10U6D3V5KX-L-1-GP
C6503
SC10U6D3V5KX-L-1-GP
12
C6505
SC10U6D3V5KX-L-1-GP
DY
C6505
SC10U6D3V5KX-L-1-GP
DY
G
S
D
Q6503
2N7002K-2-GP
84.2N702.J31
2nd = 84.2N702.W31
Q6503
2N7002K-2-GP
84.2N702.J31
2nd = 84.2N702.W31
S
D
G
G
D
Q6502
DMP2130L-7-GP
84.02130.031
2nd = 84.03413.B31
G
D
Q6502
DMP2130L-7-GP
84.02130.031
2nd = 84.03413.B31
GND
1
IN#2
2
IN#3
3
EN/EN#
4OCB 5
OUT#6 6
OUT#7 7
OUT#8 8
U6501
SY6288DCAC-GP
74.06288.A79
WLAN_IOAC
2nd = 74.02301.079
U6501
SY6288DCAC-GP
74.06288.A79
WLAN_IOAC
2nd = 74.02301.079
1 2
3 4
5 6
7 8
9 10
11 12
13 14
15 16
17 18
19 20
21 22
23 24
25 26
27 28
29 30
31 32
33 34
35 36
37 38
39 40
41 42
43 44
45 46
47 48
49 50
51 52
53
54
NP1
NP2
WLAN1
SKT-MINI52P-172-GP
62.10043.M91
WLAN1
SKT-MINI52P-172-GP
62.10043.M91
1 2
R6507 0R2J-L-GP
DY
R6507 0R2J-L-GP
DY
12
C6502
SCD1U10V2KX-L1-GP
C6502
SCD1U10V2KX-L1-GP
12
R6501
0R2J-L-GP
WLAN_IOAC
R6501
0R2J-L-GP
WLAN_IOAC

5
5
4
4
3
3
2
2
1
1
D D
C C
B B
A A
Title
Size Document Number Rev
Date: Sheet of
Wistron Corporation
21F, 88, Sec.1, Hsin Tai Wu Rd., Hsichih,
Taipei Hsien 221, Taiwan, R.O.C.
Angel-CY
1
WWAN Connector
A4
66 102
Monday, April 22, 2013
<Variant Name>
Title
Size Document Number Rev
Date: Sheet of
Wistron Corporation
21F, 88, Sec.1, Hsin Tai Wu Rd., Hsichih,
Taipei Hsien 221, Taiwan, R.O.C.
Angel-CY
1
WWAN Connector
A4
66 102
Monday, April 22, 2013
<Variant Name>
Title
Size Document Number Rev
Date: Sheet of
Wistron Corporation
21F, 88, Sec.1, Hsin Tai Wu Rd., Hsichih,
Taipei Hsien 221, Taiwan, R.O.C.
Angel-CY
1
WWAN Connector
A4
66 102
Monday, April 22, 2013
<Variant Name>
SSID = Wireless
Wistron Confidential document, Anyone can not Duplicate,
Modify, Forward or any other purpose application without get
Wistron permission
Blanking

5
5
4
4
3
3
2
2
1
1
D D
C C
B B
A A
Title
Size Document Number Rev
Date: Sheet of
Wistron Corporation
21F, 88, Sec.1, Hsin Tai Wu Rd., Hsichih,
Taipei Hsien 221, Taiwan, R.O.C.
Angel-CY
1
M-SATA
A4
67 102
Monday, April 22, 2013
<Variant Name>
Title
Size Document Number Rev
Date: Sheet of
Wistron Corporation
21F, 88, Sec.1, Hsin Tai Wu Rd., Hsichih,
Taipei Hsien 221, Taiwan, R.O.C.
Angel-CY
1
M-SATA
A4
67 102
Monday, April 22, 2013
<Variant Name>
Title
Size Document Number Rev
Date: Sheet of
Wistron Corporation
21F, 88, Sec.1, Hsin Tai Wu Rd., Hsichih,
Taipei Hsien 221, Taiwan, R.O.C.
Angel-CY
1
M-SATA
A4
67 102
Monday, April 22, 2013
<Variant Name>
Wistron Confidential document, Anyone can not Duplicate,
Modify, Forward or any other purpose application without get
Wistron permission

5
5
4
4
3
3
2
2
1
1
D D
C C
B B
A A
FRONT_PWRLED#_R
DC_BATFULL#_R
STDBY_LED#_R
CHARGE_LED#_R
CHARGE_LED#_Q
DC_BATFULL#_Q
STDBY_LED#_Q
FRONT_PWRLED#_Q
DC_BATFULL#_Q
STDBY_LED#_Q
CHARGE_LED#_Q
FRONT_PWRLED#_Q
5V_AUX_S5
5V_S5
PWRLED27
STDBY_LED27
DC_BATFULL27
CHARGE_LED27
Title
Size Document Number Rev
Date: Sheet of
Wistron Corporation
21F, 88, Sec.1, Hsin Tai Wu Rd., Hsichih,
Taipei Hsien 221, Taiwan, R.O.C.
Angel-CY
1
LED Bard/Power Button
A4
68 102
Monday, April 22, 2013
<Variant Name>
Title
Size Document Number Rev
Date: Sheet of
Wistron Corporation
21F, 88, Sec.1, Hsin Tai Wu Rd., Hsichih,
Taipei Hsien 221, Taiwan, R.O.C.
Angel-CY
1
LED Bard/Power Button
A4
68 102
Monday, April 22, 2013
<Variant Name>
Title
Size Document Number Rev
Date: Sheet of
Wistron Corporation
21F, 88, Sec.1, Hsin Tai Wu Rd., Hsichih,
Taipei Hsien 221, Taiwan, R.O.C.
Angel-CY
1
LED Bard/Power Button
A4
68 102
Monday, April 22, 2013
<Variant Name>
Wistron Confidential document, Anyone can not Duplicate,
Modify, Forward or any other purpose application without get
Wistron permission
SSID = User.Interface
Power button LED
Battery LED2(DC_BATFULL)
Battery LED1(CHARGE)
Power STDBY_LED
13
24
+
+ -
-
PLED1
LED-BO-23-GP
83.00195.Z70
+
+ -
-
PLED1
LED-BO-23-GP
83.00195.Z70
13
24
+
+ -
-
CHLED1
LED-BO-23-GP
83.00195.Z70
+
+ -
-
CHLED1
LED-BO-23-GP
83.00195.Z70
2
13
R1
R2
Q6803
LTC043ZUB-FS8-GP
2nd = 84.00143.D1K
84.00043.011
R1
R2
Q6803
LTC043ZUB-FS8-GP
2nd = 84.00143.D1K
84.00043.011
1 2
R6804 300R2F-GPR6804 300R2F-GP
2
13
R1
R2
Q6804
LTC043ZUB-FS8-GP
2nd = 84.00143.D1K
84.00043.011
R1
R2
Q6804
LTC043ZUB-FS8-GP
2nd = 84.00143.D1K
84.00043.011
1 2
R6803 560R2F-GPR6803 560R2F-GP
2
13
R1
R2
Q6806
LTC043ZUB-FS8-GP
2nd = 84.00143.D1K
84.00043.011
R1
R2
Q6806
LTC043ZUB-FS8-GP
2nd = 84.00143.D1K
84.00043.011
1 2
R6802 300R2F-GPR6802 300R2F-GP
2
13
R1
R2
Q6801
LTC043ZUB-FS8-GP
2nd = 84.00143.D1K
84.00043.011
R1
R2
Q6801
LTC043ZUB-FS8-GP
2nd = 84.00143.D1K
84.00043.011
1 2
R6801 560R2F-GPR6801 560R2F-GP

5
5
4
4
3
3
2
2
1
1
D D
C C
B B
A A
TP_DATA
KROW0
KB_LED_PWM_D
KB_BL_DET_R
KCOL15
KB_BL_PWM_R
KCOL2
KROW4
KCOL13
KCOL3
KROW5
KROW3
KCOL9
KCOL14
KROW2
KCOL5
KCOL10
KCOL4
KROW6
KROW1
KCOL7
KROW7
KCOL0
KCOL6
KCOL11
KCOL1
KCOL8
KCOL12
TP_CLK
3D3V_S0
3D3V_S0
5V_S0
PCH_SMBDATA14,15,20,52,97 PCH_SMBCLK14,15,20,52,97 TP_IN#18,97
TPCLK27 TPDATA27
TP_DATA97
KCOL327,97
KCOL127,97
TP_CLK97
KCOL727,97
KCOL527,97
KCOL227,97
KCOL927,97
KCOL427,97
KCOL627,97
KCOL1327,97
KCOL1027,97
KCOL1127,97
KCOL1227,97
KCOL1427,97
KCOL1527,97
KROW127,97
KCOL827,97
KROW227,97
KROW327,97
KROW627,97
KROW727,97
KROW527,97
KROW427,97
KROW027,97
KCOL027,97
KB_BL_PWM27
KB_BL_DET 27
KCOL[0..15] 27,97
KROW[0..7] 27,97
Title
Size Document Number Rev
Date: Sheet of
Wistron Corporation
21F, 88, Sec.1, Hsin Tai Wu Rd., Hsichih,
Taipei Hsien 221, Taiwan, R.O.C.
Angel-CY
1
Key Board/Touch Pad
Custom
69 102
Monday, April 22, 2013
<Variant Name>
Title
Size Document Number Rev
Date: Sheet of
Wistron Corporation
21F, 88, Sec.1, Hsin Tai Wu Rd., Hsichih,
Taipei Hsien 221, Taiwan, R.O.C.
Angel-CY
1
Key Board/Touch Pad
Custom
69 102
Monday, April 22, 2013
<Variant Name>
Title
Size Document Number Rev
Date: Sheet of
Wistron Corporation
21F, 88, Sec.1, Hsin Tai Wu Rd., Hsichih,
Taipei Hsien 221, Taiwan, R.O.C.
Angel-CY
1
Key Board/Touch Pad
Custom
69 102
Monday, April 22, 2013
<Variant Name>
For AFTE
K/B
SSID = KBC
124
Internal KeyBoard
Connector
TOUCH PAD
KB Pin define need to check again
Wistron Confidential document, Anyone can not Duplicate,
Modify, Forward or any other purpose application without get
Wistron permission
Angel-SA
Angel-SA
1
2
3
4
5
6
7
8
9
10
TPAD1
ACES-CON8-37-GP
2nd = 20.K0767.008
20.K0637.008
TPAD1
ACES-CON8-37-GP
2nd = 20.K0767.008
20.K0637.008
12
C6906
SCD1U10V2KX-L1-GP
DY
C6906
SCD1U10V2KX-L1-GP
DY
12
EC6905
SC33P50V2JN-3GP
EC6905
SC33P50V2JN-3GP
G
DS
Q6901
AO3418L-GP
Q6901
AO3418L-GP
1 2
R6901
100KR2J-4-GP
R6901
100KR2J-4-GP
12
EC6902
SC33P50V2JN-3GP
EC6902
SC33P50V2JN-3GP
1
2 3
4
RN6902
SRN33J-5-GP-U
RN6902
SRN33J-5-GP-U
12
C6907
SCD1U25V2KX-L-GP
C6907
SCD1U25V2KX-L-GP
12
EC6904
SC33P50V2JN-3GP
EC6904
SC33P50V2JN-3GP
1
23
4
RN6903
SRN4K7J-8-GP
RN6903
SRN4K7J-8-GP
12
EC6906
SC33P50V2JN-3GP
EC6906
SC33P50V2JN-3GP
12
R6902
200KR2F-L-GP
R6902
200KR2F-L-GP
12
EC6903
SC33P50V2JN-3GP
EC6903
SC33P50V2JN-3GP
1
2
3
4
5
6
7
8
9
10
11
12
13
14
15
16
17
18
19
20
21
22
23
24
25
26
KB1
ACES-CON24-4-GP
20.K0255.024 2nd = 20.K0287.024
KB1
ACES-CON24-4-GP
20.K0255.024 2nd = 20.K0287.024
1
2
3
4
5
6
ELKB1
ACES-CON4-39-GP
20.K0422.004
2nd = 20.K0465.004
3rd = 20.K0382.004
ELKB1
ACES-CON4-39-GP
20.K0422.004
2nd = 20.K0465.004
3rd = 20.K0382.004
1 2
R6903
0R0402-PAD
R6903
0R0402-PAD
12
EC6901
SC56P50V2JN-2GP
EC6901
SC56P50V2JN-2GP

5
5
4
4
3
3
2
2
1
1
D D
C C
B B
A A
LID_CLOSE#_1
3D3V_AUX_S5
LID_CLOSE#27
Title
Size Document Number Rev
Date: Sheet of
Wistron Corporation
21F, 88, Sec.1, Hsin Tai Wu Rd., Hsichih,
Taipei Hsien 221, Taiwan, R.O.C.
Angel-CY
1
Hall Sensor
A4
70 102
Monday, April 22, 2013
<Variant Name>
Title
Size Document Number Rev
Date: Sheet of
Wistron Corporation
21F, 88, Sec.1, Hsin Tai Wu Rd., Hsichih,
Taipei Hsien 221, Taiwan, R.O.C.
Angel-CY
1
Hall Sensor
A4
70 102
Monday, April 22, 2013
<Variant Name>
Title
Size Document Number Rev
Date: Sheet of
Wistron Corporation
21F, 88, Sec.1, Hsin Tai Wu Rd., Hsichih,
Taipei Hsien 221, Taiwan, R.O.C.
Angel-CY
1
Hall Sensor
A4
70 102
Monday, April 22, 2013
<Variant Name>
Wistron Confidential document, Anyone can not Duplicate,
Modify, Forward or any other purpose application without get
Wistron permission
1 2
R7001
100R2J-L-GP
R7001
100R2J-L-GP
VDD
1
VOUT
2
GND 3
LID1
APX9132HAI-TRG-GP
2nd = 74.05712.0BB
3rd = 74.01803.07B
1st = 74.01810.0BB
LID1
APX9132HAI-TRG-GP
2nd = 74.05712.0BB
3rd = 74.01803.07B
1st = 74.01810.0BB
12
C7001
SCD1U10V2KX-L1-GP
C7001
SCD1U10V2KX-L1-GP
12
C7002
SCD047U16V2KX-1-GP
DY
C7002
SCD047U16V2KX-1-GP
DY

5
5
4
4
3
3
2
2
1
1
D D
C C
B B
A A
3D3V_S0
PLT_RST#5,18,27,36,65,77,97
CLK_PCI_LPC18
LPC_FRAME#21,27,77
LPC_AD021,27,77 LPC_AD121,27,77 LPC_AD221,27,77 LPC_AD321,27,77
Title
Size Document Number Rev
Date: Sheet of
Wistron Corporation
21F, 88, Sec.1, Hsin Tai Wu Rd., Hsichih,
Taipei Hsien 221, Taiwan, R.O.C.
Angel-CY
1
Dubug connector
A4
71 102
Monday, April 22, 2013
<Variant Name>
Title
Size Document Number Rev
Date: Sheet of
Wistron Corporation
21F, 88, Sec.1, Hsin Tai Wu Rd., Hsichih,
Taipei Hsien 221, Taiwan, R.O.C.
Angel-CY
1
Dubug connector
A4
71 102
Monday, April 22, 2013
<Variant Name>
Title
Size Document Number Rev
Date: Sheet of
Wistron Corporation
21F, 88, Sec.1, Hsin Tai Wu Rd., Hsichih,
Taipei Hsien 221, Taiwan, R.O.C.
Angel-CY
1
Dubug connector
A4
71 102
Monday, April 22, 2013
<Variant Name>
Wistron Confidential document, Anyone can not Duplicate,
Modify, Forward or any other purpose application without get
Wistron permission
1
2
3
4
5
6
7
8
9
10
11
12
DB1
MLX-CON10-7-GP
DB
1st = 20.F0714.010
DB1
MLX-CON10-7-GP
DB
1st = 20.F0714.010

5
5
4
4
3
3
2
2
1
1
D D
C C
B B
A A
Title
Size Document Number Rev
Date: Sheet of
Wistron Corporation
21F, 88, Sec.1, Hsin Tai Wu Rd., Hsichih,
Taipei Hsien 221, Taiwan, R.O.C.
Angel-CY
1
Reserved
A4
72 102
Monday, April 22, 2013
<Variant Name>
Title
Size Document Number Rev
Date: Sheet of
Wistron Corporation
21F, 88, Sec.1, Hsin Tai Wu Rd., Hsichih,
Taipei Hsien 221, Taiwan, R.O.C.
Angel-CY
1
Reserved
A4
72 102
Monday, April 22, 2013
<Variant Name>
Title
Size Document Number Rev
Date: Sheet of
Wistron Corporation
21F, 88, Sec.1, Hsin Tai Wu Rd., Hsichih,
Taipei Hsien 221, Taiwan, R.O.C.
Angel-CY
1
Reserved
A4
72 102
Monday, April 22, 2013
<Variant Name>
Wistron Confidential document, Anyone can not Duplicate,
Modify, Forward or any other purpose application without get
Wistron permission
Blanking

5
5
4
4
3
3
2
2
1
1
D D
C C
B B
A A
Title
Size Document Number Rev
Date: Sheet of
Wistron Corporation
21F, 88, Sec.1, Hsin Tai Wu Rd., Hsichih,
Taipei Hsien 221, Taiwan, R.O.C.
Angel-CY
1
Reserved
A4
73 102
Monday, April 22, 2013
<Variant Name>
Title
Size Document Number Rev
Date: Sheet of
Wistron Corporation
21F, 88, Sec.1, Hsin Tai Wu Rd., Hsichih,
Taipei Hsien 221, Taiwan, R.O.C.
Angel-CY
1
Reserved
A4
73 102
Monday, April 22, 2013
<Variant Name>
Title
Size Document Number Rev
Date: Sheet of
Wistron Corporation
21F, 88, Sec.1, Hsin Tai Wu Rd., Hsichih,
Taipei Hsien 221, Taiwan, R.O.C.
Angel-CY
1
Reserved
A4
73 102
Monday, April 22, 2013
<Variant Name>
Wistron Confidential document, Anyone can not Duplicate,
Modify, Forward or any other purpose application without get
Wistron permission
Blanking

5
5
4
4
3
3
2
2
1
1
D D
C C
B B
A A
SD_CLK
SD_CMD
SD_CLK
SD_CD#
SD_WP
SD_DATA1
SD_DATA0
SD_DATA3
SD_DATA2
CARD_3V33D3V_CARD_S0
CARD_3V3
SD_CMD 32,97
SD_CLK 32,97
SD_CD#32,97 SD_WP32,97
SD_DATA1 32,97
SD_DATA0 32,97
SD_DATA3 32,97
SD_DATA2 32,97
Title
Size Document Number Rev
Date: Sheet of
Wistron Corporation
21F, 88, Sec.1, Hsin Tai Wu Rd., Hsichih,
Taipei Hsien 221, Taiwan, R.O.C.
Angel-CY
1
CARD Reader CONN
A4
74 102
Monday, April 22, 2013
<Variant Name>
Title
Size Document Number Rev
Date: Sheet of
Wistron Corporation
21F, 88, Sec.1, Hsin Tai Wu Rd., Hsichih,
Taipei Hsien 221, Taiwan, R.O.C.
Angel-CY
1
CARD Reader CONN
A4
74 102
Monday, April 22, 2013
<Variant Name>
Title
Size Document Number Rev
Date: Sheet of
Wistron Corporation
21F, 88, Sec.1, Hsin Tai Wu Rd., Hsichih,
Taipei Hsien 221, Taiwan, R.O.C.
Angel-CY
1
CARD Reader CONN
A4
74 102
Monday, April 22, 2013
<Variant Name>
SD/XD/MS Card Reader
Wistron Confidential document, Anyone can not Duplicate,
Modify, Forward or any other purpose application without get
Wistron permission
Close to Connector Angel-SA
CD/DAT3 1
CMD 2
VSS
3
VDD 4
CLK 5
VSS
6
GND
12
GND
13
DAT0 7
DAT1 8
DAT2 9
CARD_DETECT
10
WRITE_PROTECT
11
NP1
NP1
NP2
NP2
CARD1
CARDBUS11P-SKT-GP
62.10051.661
CARD1
CARDBUS11P-SKT-GP
62.10051.661
12
C7403
SC4D7U6D3V3KX-L-GP
C7403
SC4D7U6D3V3KX-L-GP
12
EC7402
SC6D8P50V2CN-GP
EC7402
SC6D8P50V2CN-GP
1 2
R7401
0R0603-PAD
R7401
0R0603-PAD

5
5
4
4
3
3
2
2
1
1
D D
C C
B B
A A
Title
Size Document Number Rev
Date: Sheet of
Wistron Corporation
21F, 88, Sec.1, Hsin Tai Wu Rd., Hsichih,
Taipei Hsien 221, Taiwan, R.O.C.
Angel-CY
1
New Card
A4
75 102
Monday, April 22, 2013
<Variant Name>
Title
Size Document Number Rev
Date: Sheet of
Wistron Corporation
21F, 88, Sec.1, Hsin Tai Wu Rd., Hsichih,
Taipei Hsien 221, Taiwan, R.O.C.
Angel-CY
1
New Card
A4
75 102
Monday, April 22, 2013
<Variant Name>
Title
Size Document Number Rev
Date: Sheet of
Wistron Corporation
21F, 88, Sec.1, Hsin Tai Wu Rd., Hsichih,
Taipei Hsien 221, Taiwan, R.O.C.
Angel-CY
1
New Card
A4
75 102
Monday, April 22, 2013
<Variant Name>
SSID = ExpressCard
Wistron Confidential document, Anyone can not Duplicate,
Modify, Forward or any other purpose application without get
Wistron permission
Blanking

5
5
4
4
3
3
2
2
1
1
D D
C C
B B
A A
Title
Size Document Number Rev
Date: Sheet of
Wistron Corporation
21F, 88, Sec.1, Hsin Tai Wu Rd., Hsichih,
Taipei Hsien 221, Taiwan, R.O.C.
Angel-CY
1
Reserved
A4
76 102
Monday, April 22, 2013
<Variant Name>
Title
Size Document Number Rev
Date: Sheet of
Wistron Corporation
21F, 88, Sec.1, Hsin Tai Wu Rd., Hsichih,
Taipei Hsien 221, Taiwan, R.O.C.
Angel-CY
1
Reserved
A4
76 102
Monday, April 22, 2013
<Variant Name>
Title
Size Document Number Rev
Date: Sheet of
Wistron Corporation
21F, 88, Sec.1, Hsin Tai Wu Rd., Hsichih,
Taipei Hsien 221, Taiwan, R.O.C.
Angel-CY
1
Reserved
A4
76 102
Monday, April 22, 2013
<Variant Name>
Wistron Confidential document, Anyone can not Duplicate,
Modify, Forward or any other purpose application without get
Wistron permission
Blanking

5
5
4
4
3
3
2
2
1
1
D D
C C
B B
A A
PLT_RST#_R88
LPCPD#
3D3V_S0
3D3V_S5
3D3V_S5
CLK_PCI_TPM 18
LPC_FRAME# 21,27,71
LPC_AD2 21,27,71
PM_SUS_STAT# 19
LPC_AD0 21,27,71
LPC_AD1 21,27,71
PLT_RST#5,18,27,36,65,71,97
PM_CLKRUN#19,27
INT_SERIRQ 21,27
LPC_AD3 21,27,71
Title
Size Document Number Rev
Date: Sheet of
Wistron Corporation
21F, 88, Sec.1, Hsin Tai Wu Rd., Hsichih,
Taipei Hsien 221, Taiwan, R.O.C.
Angel-CY
1
Reserved
A4
77 102
Monday, April 22, 2013
<Variant Name>
Title
Size Document Number Rev
Date: Sheet of
Wistron Corporation
21F, 88, Sec.1, Hsin Tai Wu Rd., Hsichih,
Taipei Hsien 221, Taiwan, R.O.C.
Angel-CY
1
Reserved
A4
77 102
Monday, April 22, 2013
<Variant Name>
Title
Size Document Number Rev
Date: Sheet of
Wistron Corporation
21F, 88, Sec.1, Hsin Tai Wu Rd., Hsichih,
Taipei Hsien 221, Taiwan, R.O.C.
Angel-CY
1
Reserved
A4
77 102
Monday, April 22, 2013
<Variant Name>
Wistron Confidential document, Anyone can not Duplicate,
Modify, Forward or any other purpose application without get
Wistron permission
-SA 20121115-1 Follow EA40
12
R7703
0R0402-PAD
R7703
0R0402-PAD
1
3
5
7
9
11
13
15
2
4
6
8
10
12
14
16
TPM1
FOX-CONN16D-GP
20.F2190.016
TPM
2nd = 20.F0881.016
TPM1
FOX-CONN16D-GP
20.F2190.016
TPM
2nd = 20.F0881.016
12 R7702
0R0402-PAD
R7702
0R0402-PAD
12
R7701
10KR2J-L-GP
DY
R7701
10KR2J-L-GP
DY

5
5
4
4
3
3
2
2
1
1
D D
C C
B B
A A
Title
Size Document Number Rev
Date: Sheet of
Wistron Corporation
21F, 88, Sec.1, Hsin Tai Wu Rd., Hsichih,
Taipei Hsien 221, Taiwan, R.O.C.
Angel-CY
1
Reserved
A4
78 102
Monday, April 22, 2013
<Variant Name>
Title
Size Document Number Rev
Date: Sheet of
Wistron Corporation
21F, 88, Sec.1, Hsin Tai Wu Rd., Hsichih,
Taipei Hsien 221, Taiwan, R.O.C.
Angel-CY
1
Reserved
A4
78 102
Monday, April 22, 2013
<Variant Name>
Title
Size Document Number Rev
Date: Sheet of
Wistron Corporation
21F, 88, Sec.1, Hsin Tai Wu Rd., Hsichih,
Taipei Hsien 221, Taiwan, R.O.C.
Angel-CY
1
Reserved
A4
78 102
Monday, April 22, 2013
<Variant Name>
Wistron Confidential document, Anyone can not Duplicate,
Modify, Forward or any other purpose application without get
Wistron permission
Blanking

5
5
4
4
3
3
2
2
1
1
D D
C C
B B
A A
Title
Size Document Number Rev
Date: Sheet of
Wistron Corporation
21F, 88, Sec.1, Hsin Tai Wu Rd., Hsichih,
Taipei Hsien 221, Taiwan, R.O.C.
Angel-CY
1
Free Fall Sensor
A4
79 102
Monday, April 22, 2013
<Variant Name>
Title
Size Document Number Rev
Date: Sheet of
Wistron Corporation
21F, 88, Sec.1, Hsin Tai Wu Rd., Hsichih,
Taipei Hsien 221, Taiwan, R.O.C.
Angel-CY
1
Free Fall Sensor
A4
79 102
Monday, April 22, 2013
<Variant Name>
Title
Size Document Number Rev
Date: Sheet of
Wistron Corporation
21F, 88, Sec.1, Hsin Tai Wu Rd., Hsichih,
Taipei Hsien 221, Taiwan, R.O.C.
Angel-CY
1
Free Fall Sensor
A4
79 102
Monday, April 22, 2013
<Variant Name>
Note
(1) Keep all signals are the same trace width. (included VDD, GND).
(2) No VIA under IC bottom.
SSID = User.Interface
Free Fall Sensor
Note
- no via, trace, under the sensor (keep out area around 2mm)
- stay away from the screw hole or metal shield soldering joints
- design PCB pad based on our sensor LGA pad size (add 0.1mm)
- solder stencil opening to 90% of the PCB pad size
- mount the sensor near the center of mass of the NB as possible as you can
Wistron Confidential document, Anyone can not Duplicate,
Modify, Forward or any other purpose application without get
Wistron permission
Blanking

5
5
4
4
3
3
2
2
1
1
D D
C C
B B
A A
Title
Size Document Number Rev
Date: Sheet of
Wistron Corporation
21F, 88, Sec.1, Hsin Tai Wu Rd., Hsichih,
Taipei Hsien 221, Taiwan, R.O.C.
Angel-CY
1
Reserved
A4
80 102
Monday, April 22, 2013
<Variant Name>
Title
Size Document Number Rev
Date: Sheet of
Wistron Corporation
21F, 88, Sec.1, Hsin Tai Wu Rd., Hsichih,
Taipei Hsien 221, Taiwan, R.O.C.
Angel-CY
1
Reserved
A4
80 102
Monday, April 22, 2013
<Variant Name>
Title
Size Document Number Rev
Date: Sheet of
Wistron Corporation
21F, 88, Sec.1, Hsin Tai Wu Rd., Hsichih,
Taipei Hsien 221, Taiwan, R.O.C.
Angel-CY
1
Reserved
A4
80 102
Monday, April 22, 2013
<Variant Name>
Wistron Confidential document, Anyone can not Duplicate,
Modify, Forward or any other purpose application without get
Wistron permission
Angel-SA

5
5
4
4
3
3
2
2
1
1
D D
C C
B B
A A
Title
Size Document Number Rev
Date: Sheet of
Wistron Corporation
21F, 88, Sec.1, Hsin Tai Wu Rd., Hsichih,
Taipei Hsien 221, Taiwan, R.O.C.
Angel-CY
1
Reserved
A4
81 102
Monday, April 22, 2013
<Variant Name>
Title
Size Document Number Rev
Date: Sheet of
Wistron Corporation
21F, 88, Sec.1, Hsin Tai Wu Rd., Hsichih,
Taipei Hsien 221, Taiwan, R.O.C.
Angel-CY
1
Reserved
A4
81 102
Monday, April 22, 2013
<Variant Name>
Title
Size Document Number Rev
Date: Sheet of
Wistron Corporation
21F, 88, Sec.1, Hsin Tai Wu Rd., Hsichih,
Taipei Hsien 221, Taiwan, R.O.C.
Angel-CY
1
Reserved
A4
81 102
Monday, April 22, 2013
<Variant Name>
Wistron Confidential document, Anyone can not Duplicate,
Modify, Forward or any other purpose application without get
Wistron permission
ZZ.00PAD.921
34.4LK01.001 Angel-SA
Angel-SA
34.4PT16.001 Angel-SA
ZZ.00PAD.931
1
H1
HOLE237R95-GP
H1
HOLE237R95-GP
1
H2
HOLET315B236R95-GP
H2
HOLET315B236R95-GP
1
H5
HOLET315B236R95-GP
H5
HOLET315B236R95-GP
1
HS1
SPRING-115-GP
DY
HS1
SPRING-115-GP
DY
1
HS2
SPRING-115-GP
DY
HS2
SPRING-115-GP
DY
1
H7
STF236R140H42-GP
H7
STF236R140H42-GP
1
H4
HTE9BE9R24-R-45-GP
ZZ.00PAD.A21
H4
HTE9BE9R24-R-45-GP
ZZ.00PAD.A21
1
H3
HOLET315B236R95-GP
H3
HOLET315B236R95-GP
1
H8
STF236R140H42-GP
H8
STF236R140H42-GP
1
H6
HOLET315B236R95-GP
H6
HOLET315B236R95-GP
1
HS3
SPRING-115-GP
DY
HS3
SPRING-115-GP
DY
1
H9
HOLE237R95-GP
H9
HOLE237R95-GP
1
H10
STF237R128H34-2-GP
H10
STF237R128H34-2-GP

5
5
4
4
3
3
2
2
1
1
D D
C C
B B
A A
5V_S5 5V_USB2_S3
5V_USB2_S3
AUD_AGND
USB_PWR_EN#27,62
KBC_PWRBTN#27,29,97
COMBO_MIC29,97
AUD_HP1_JD#29,97
AUD_HP1_JACK_R229,97 AUD_HP1_JACK_L229,97
USB_PP918,97 USB_PN918,97
Title
Size Document Number Rev
Date: Sheet of
Wistron Corporation
21F, 88, Sec.1, Hsin Tai Wu Rd., Hsichih,
Taipei Hsien 221, Taiwan, R.O.C.
Angel-CY
1
IO Board Connector
A3
82 102
Monday, April 22, 2013
<Variant Name>
Title
Size Document Number Rev
Date: Sheet of
Wistron Corporation
21F, 88, Sec.1, Hsin Tai Wu Rd., Hsichih,
Taipei Hsien 221, Taiwan, R.O.C.
Angel-CY
1
IO Board Connector
A3
82 102
Monday, April 22, 2013
<Variant Name>
Title
Size Document Number Rev
Date: Sheet of
Wistron Corporation
21F, 88, Sec.1, Hsin Tai Wu Rd., Hsichih,
Taipei Hsien 221, Taiwan, R.O.C.
Angel-CY
1
IO Board Connector
A3
82 102
Monday, April 22, 2013
<Variant Name>
Wistron Confidential document, Anyone can not Duplicate,
Modify, Forward or any other purpose application without get
Wistron permission
Low Active 2A
Close to Connector
COMBO JACK
USB Port (DB)
Angel-SA
Angel-SA
12
C8202
SC1U10V3KX-L1-GP
C8202
SC1U10V3KX-L1-GP
12
C8204
SC10U10V5KX-L1-GP
DY
C8204
SC10U10V5KX-L1-GP
DY
1
2
3
4
5
6
7
8
9
10
11
12
13
14
15
16
17
18
SMBD1
ACES-CON16-8-GP-U
20.K0460.016
2nd = 20.K0429.016
SMBD1
ACES-CON16-8-GP-U
20.K0460.016
2nd = 20.K0429.016
GND
1
IN#2
2
IN#3
3
EN/EN#
4OCB 5
OUT#6 6
OUT#7 7
OUT#8 8
U8201
SY6288DCAC-GP
74.06288.A79
2nd = 74.02301.079
U8201
SY6288DCAC-GP
74.06288.A79
2nd = 74.02301.079
12
C8205
SCD1U10V2KX-L1-GP
C8205
SCD1U10V2KX-L1-GP

5
5
4
4
3
3
2
2
1
1
D D
C C
B B
A A
Title
Size Document Number Rev
Date: Sheet of
Wistron Corporation
21F, 88, Sec.1, Hsin Tai W u Rd., Hsichih,
Taipei Hsien 221, Taiwan, R.O.C.
Angel-CY
1
GPU(PEG)
A2
83 102
Monday, April 22, 2013
<Variant Name>
Title
Size Document Number Rev
Date: Sheet of
Wistron Corporation
21F, 88, Sec.1, Hsin Tai W u Rd., Hsichih,
Taipei Hsien 221, Taiwan, R.O.C.
Angel-CY
1
GPU(PEG)
A2
83 102
Monday, April 22, 2013
<Variant Name>
Title
Size Document Number Rev
Date: Sheet of
Wistron Corporation
21F, 88, Sec.1, Hsin Tai W u Rd., Hsichih,
Taipei Hsien 221, Taiwan, R.O.C.
Angel-CY
1
GPU(PEG)
A2
83 102
Monday, April 22, 2013
<Variant Name>
Wistron Confidential document, Anyone can not Duplicate,
Modify, Forward or any other purpose application without get
Wistron permission

5
5
4
4
3
3
2
2
1
1
D D
C C
B B
A A
Title
Size Document Number Rev
Date: Sheet of
Wistron Corporation
21F, 88, Sec.1, Hsin Tai W u Rd., Hsichih,
Taipei Hsien 221, Taiwan, R.O.C.
Angel-CY
1
GPU (DIGITALOUT)
A2
84 102
Monday, April 22, 2013
<Variant Name>
Title
Size Document Number Rev
Date: Sheet of
Wistron Corporation
21F, 88, Sec.1, Hsin Tai W u Rd., Hsichih,
Taipei Hsien 221, Taiwan, R.O.C.
Angel-CY
1
GPU (DIGITALOUT)
A2
84 102
Monday, April 22, 2013
<Variant Name>
Title
Size Document Number Rev
Date: Sheet of
Wistron Corporation
21F, 88, Sec.1, Hsin Tai W u Rd., Hsichih,
Taipei Hsien 221, Taiwan, R.O.C.
Angel-CY
1
GPU (DIGITALOUT)
A2
84 102
Monday, April 22, 2013
<Variant Name>
Wistron Confidential document, Anyone can not Duplicate,
Modify, Forward or any other purpose application without get
Wistron permission

5
5
4
4
3
3
2
2
1
1
D D
C C
B B
A A
Title
Size Document Number Rev
Date: Sheet of
Wistron Corporation
21F, 88, Sec.1, Hsin Tai W u Rd., Hsichih,
Taipei Hsien 221, Taiwan, R.O.C.
Angel-CY
1
GPU (VRAM I/F)
A2
85 102
Monday, April 22, 2013
<Variant Name>
Title
Size Document Number Rev
Date: Sheet of
Wistron Corporation
21F, 88, Sec.1, Hsin Tai W u Rd., Hsichih,
Taipei Hsien 221, Taiwan, R.O.C.
Angel-CY
1
GPU (VRAM I/F)
A2
85 102
Monday, April 22, 2013
<Variant Name>
Title
Size Document Number Rev
Date: Sheet of
Wistron Corporation
21F, 88, Sec.1, Hsin Tai W u Rd., Hsichih,
Taipei Hsien 221, Taiwan, R.O.C.
Angel-CY
1
GPU (VRAM I/F)
A2
85 102
Monday, April 22, 2013
<Variant Name>
Wistron Confidential document, Anyone can not Duplicate,
Modify, Forward or any other purpose application without get
Wistron permission

5
5
4
4
3
3
2
2
1
1
D D
C C
B B
A A
Title
Size Document Number Rev
Date: Sheet of
Wistron Corporation
21F, 88, Sec.1, Hsin Tai Wu Rd., Hsichih,
Taipei Hsien 221, Taiwan, R.O.C.
Angel-CY
1
GPU (GPIO/STRAP)
Custom
86 102
Monday, April 22, 201 3
<Variant Name>
Title
Size Document Number Rev
Date: Sheet of
Wistron Corporation
21F, 88, Sec.1, Hsin Tai Wu Rd., Hsichih,
Taipei Hsien 221, Taiwan, R.O.C.
Angel-CY
1
GPU (GPIO/STRAP)
Custom
86 102
Monday, April 22, 201 3
<Variant Name>
Title
Size Document Number Rev
Date: Sheet of
Wistron Corporation
21F, 88, Sec.1, Hsin Tai Wu Rd., Hsichih,
Taipei Hsien 221, Taiwan, R.O.C.
Angel-CY
1
GPU (GPIO/STRAP)
Custom
86 102
Monday, April 22, 201 3
<Variant Name>
Wistron Confidential document, Anyone can not Duplicate,
Modify, Forward or any other purpose application without get
Wistron permission

5
5
4
4
3
3
2
2
1
1
D D
C C
B B
A A
Title
Size Document Number Rev
Date: Sheet of
Wistron Corporation
21F, 88, Sec.1, Hsin Tai W u Rd., Hsichih,
Taipei Hsien 221, Taiwan, R.O.C.
Angel-CY
1
GPU (POWER/GND)
Custom
87 102
Monday, April 22, 2013
<Variant Name>
Title
Size Document Number Rev
Date: Sheet of
Wistron Corporation
21F, 88, Sec.1, Hsin Tai W u Rd., Hsichih,
Taipei Hsien 221, Taiwan, R.O.C.
Angel-CY
1
GPU (POWER/GND)
Custom
87 102
Monday, April 22, 2013
<Variant Name>
Title
Size Document Number Rev
Date: Sheet of
Wistron Corporation
21F, 88, Sec.1, Hsin Tai W u Rd., Hsichih,
Taipei Hsien 221, Taiwan, R.O.C.
Angel-CY
1
GPU (POWER/GND)
Custom
87 102
Monday, April 22, 2013
<Variant Name>
Wistron Confidential document, Anyone can not Duplicate,
Modify, Forward or any other purpose application without get
Wistron permission

5
5
4
4
3
3
2
2
1
1
D D
C C
B B
A A
Title
Size Document Number Rev
Date: Sheet of
Wistron Corporation
21F, 88, Sec.1, Hsin Tai Wu Rd., Hsichih,
Taipei Hsien 221, Taiwan, R.O.C.
Angel-CY
1
GPU-VRAM1,2 (1/4)
A3
88 102
Monday, April 22, 2013
<Variant Name>
Title
Size Document Number Rev
Date: Sheet of
Wistron Corporation
21F, 88, Sec.1, Hsin Tai Wu Rd., Hsichih,
Taipei Hsien 221, Taiwan, R.O.C.
Angel-CY
1
GPU-VRAM1,2 (1/4)
A3
88 102
Monday, April 22, 2013
<Variant Name>
Title
Size Document Number Rev
Date: Sheet of
Wistron Corporation
21F, 88, Sec.1, Hsin Tai Wu Rd., Hsichih,
Taipei Hsien 221, Taiwan, R.O.C.
Angel-CY
1
GPU-VRAM1,2 (1/4)
A3
88 102
Monday, April 22, 2013
<Variant Name>
Wistron Confidential document, Anyone can not Duplicate,
Modify, Forward or any other purpose application without get
Wistron permission

5
5
4
4
3
3
2
2
1
1
D D
C C
B B
A A
Title
Size Document Number Rev
Date: Sheet of
Wistron Corporation
21F, 88, Sec.1, Hsin Tai Wu Rd., Hsichih,
Taipei Hsien 221, Taiwan, R.O.C.
Angel-CY
1
GPU-VRAM3,4 (2/4)
A3
89 102
Monday, April 22, 2013
<Variant Name>
Title
Size Document Number Rev
Date: Sheet of
Wistron Corporation
21F, 88, Sec.1, Hsin Tai Wu Rd., Hsichih,
Taipei Hsien 221, Taiwan, R.O.C.
Angel-CY
1
GPU-VRAM3,4 (2/4)
A3
89 102
Monday, April 22, 2013
<Variant Name>
Title
Size Document Number Rev
Date: Sheet of
Wistron Corporation
21F, 88, Sec.1, Hsin Tai Wu Rd., Hsichih,
Taipei Hsien 221, Taiwan, R.O.C.
Angel-CY
1
GPU-VRAM3,4 (2/4)
A3
89 102
Monday, April 22, 2013
<Variant Name>
Wistron Confidential document, Anyone can not Duplicate,
Modify, Forward or any other purpose application without get
Wistron permission

5
5
4
4
3
3
2
2
1
1
D D
C C
B B
A A
Title
Size Document Number Rev
Date: Sheet of
Wistron Corporation
21F, 88, Sec.1, Hsin Tai Wu Rd., Hsichih,
Taipei Hsien 221, Taiwan, R.O.C.
Angel-CY
1
GPU-VRAM5,6 (3/4)
A4
90 102
Monday, April 22, 2013
<Variant Name>
Title
Size Document Number Rev
Date: Sheet of
Wistron Corporation
21F, 88, Sec.1, Hsin Tai Wu Rd., Hsichih,
Taipei Hsien 221, Taiwan, R.O.C.
Angel-CY
1
GPU-VRAM5,6 (3/4)
A4
90 102
Monday, April 22, 2013
<Variant Name>
Title
Size Document Number Rev
Date: Sheet of
Wistron Corporation
21F, 88, Sec.1, Hsin Tai Wu Rd., Hsichih,
Taipei Hsien 221, Taiwan, R.O.C.
Angel-CY
1
GPU-VRAM5,6 (3/4)
A4
90 102
Monday, April 22, 2013
<Variant Name>
Wistron Confidential document, Anyone can not Duplicate,
Modify, Forward or any other purpose application without get
Wistron permission
Blanking

5
5
4
4
3
3
2
2
1
1
D D
C C
B B
A A
Title
Size Document Number Rev
Date: Sheet of
Wistron Corporation
21F, 88, Sec.1, Hsin Tai Wu Rd., Hsichih,
Taipei Hsien 221, Taiwan, R.O.C.
Angel-CY
1
GPU-VRAM7,8 (4/4)
A4
91 102
Monday, April 22, 2013
<Variant Name>
Title
Size Document Number Rev
Date: Sheet of
Wistron Corporation
21F, 88, Sec.1, Hsin Tai Wu Rd., Hsichih,
Taipei Hsien 221, Taiwan, R.O.C.
Angel-CY
1
GPU-VRAM7,8 (4/4)
A4
91 102
Monday, April 22, 2013
<Variant Name>
Title
Size Document Number Rev
Date: Sheet of
Wistron Corporation
21F, 88, Sec.1, Hsin Tai Wu Rd., Hsichih,
Taipei Hsien 221, Taiwan, R.O.C.
Angel-CY
1
GPU-VRAM7,8 (4/4)
A4
91 102
Monday, April 22, 2013
<Variant Name>
Wistron Confidential document, Anyone can not Duplicate,
Modify, Forward or any other purpose application without get
Wistron permission
Blanking

5
5
4
4
3
3
2
2
1
1
D D
C C
B B
A A
Title
Size Document Number Rev
Date: Sheet of
Wistron Corporation
21F, 88, Sec.1, Hsin Tai W u Rd., Hsichih,
Taipei Hsien 221, Taiwan, R.O.C.
Angel-CY
1
RT8812A_VGA_CORE
A2
92 102
Monday, April 22, 2013
<Variant Name>
Title
Size Document Number Rev
Date: Sheet of
Wistron Corporation
21F, 88, Sec.1, Hsin Tai W u Rd., Hsichih,
Taipei Hsien 221, Taiwan, R.O.C.
Angel-CY
1
RT8812A_VGA_CORE
A2
92 102
Monday, April 22, 2013
<Variant Name>
Title
Size Document Number Rev
Date: Sheet of
Wistron Corporation
21F, 88, Sec.1, Hsin Tai W u Rd., Hsichih,
Taipei Hsien 221, Taiwan, R.O.C.
Angel-CY
1
RT8812A_VGA_CORE
A2
92 102
Monday, April 22, 2013
<Variant Name>
Wistron Confidential document, Anyone can not Duplicate,
Modify, Forward or any other purpose application without get
Wistron permission

5
5
4
4
3
3
2
2
1
1
D D
C C
B B
A A
Title
Size Document Number Rev
Date: Sheet of
Wistron Corporation
21F, 88, Sec.1, Hsin Tai Wu Rd., Hsichih,
Taipei Hsien 221, Taiwan, R.O.C.
Angel-CY
1
DISCRETE VGA POWER
Custom
93 102
Monday, April 22, 2013
<Variant Name>
Title
Size Document Number Rev
Date: Sheet of
Wistron Corporation
21F, 88, Sec.1, Hsin Tai Wu Rd., Hsichih,
Taipei Hsien 221, Taiwan, R.O.C.
Angel-CY
1
DISCRETE VGA POWER
Custom
93 102
Monday, April 22, 2013
<Variant Name>
Title
Size Document Number Rev
Date: Sheet of
Wistron Corporation
21F, 88, Sec.1, Hsin Tai Wu Rd., Hsichih,
Taipei Hsien 221, Taiwan, R.O.C.
Angel-CY
1
DISCRETE VGA POWER
Custom
93 102
Monday, April 22, 2013
<Variant Name>
Wistron Confidential document, Anyone can not Duplicate,
Modify, Forward or any other purpose application without get
Wistron permission

5
5
4
4
3
3
2
2
1
1
D D
C C
B B
A A
Title
Size Document Number Rev
Date: Sheet of
Wistron Corporation
21F, 88, Sec.1, Hsin Tai Wu Rd., Hsichih,
Taipei Hsien 221, Taiwan, R.O.C.
Angel-CY
1
LVDS_Switch
A4
94 102
Monday, April 22, 2013
<Variant Name>
Title
Size Document Number Rev
Date: Sheet of
Wistron Corporation
21F, 88, Sec.1, Hsin Tai Wu Rd., Hsichih,
Taipei Hsien 221, Taiwan, R.O.C.
Angel-CY
1
LVDS_Switch
A4
94 102
Monday, April 22, 2013
<Variant Name>
Title
Size Document Number Rev
Date: Sheet of
Wistron Corporation
21F, 88, Sec.1, Hsin Tai Wu Rd., Hsichih,
Taipei Hsien 221, Taiwan, R.O.C.
Angel-CY
1
LVDS_Switch
A4
94 102
Monday, April 22, 2013
<Variant Name>
Wistron Confidential document, Anyone can not Duplicate,
Modify, Forward or any other purpose application without get
Wistron permission
Blanking

5
5
4
4
3
3
2
2
1
1
D D
C C
B B
A A
Title
Size Document Number Rev
Date: Sheet of
Wistron Corporation
21F, 88, Sec.1, Hsin Tai Wu Rd., Hsichih,
Taipei Hsien 221, Taiwan, R.O.C.
Angel-CY
1
CRT_Switch
A4
95 102
Monday, April 22, 2013
<Variant Name>
Title
Size Document Number Rev
Date: Sheet of
Wistron Corporation
21F, 88, Sec.1, Hsin Tai Wu Rd., Hsichih,
Taipei Hsien 221, Taiwan, R.O.C.
Angel-CY
1
CRT_Switch
A4
95 102
Monday, April 22, 2013
<Variant Name>
Title
Size Document Number Rev
Date: Sheet of
Wistron Corporation
21F, 88, Sec.1, Hsin Tai Wu Rd., Hsichih,
Taipei Hsien 221, Taiwan, R.O.C.
Angel-CY
1
CRT_Switch
A4
95 102
Monday, April 22, 2013
<Variant Name>
Wistron Confidential document, Anyone can not Duplicate,
Modify, Forward or any other purpose application without get
Wistron permission
Blanking

5
5
4
4
3
3
2
2
1
1
D D
C C
B B
A A
Title
Size Document Number Rev
Date: Sheet of
Wistron Corporation
21F, 88, Sec.1, Hsin Tai Wu Rd., Hsichih,
Taipei Hsien 221, Taiwan, R.O.C.
Angel-CY
1
TOUCH PANEL
A4
96 102
Monday, April 22, 2013
<Variant Name>
Title
Size Document Number Rev
Date: Sheet of
Wistron Corporation
21F, 88, Sec.1, Hsin Tai Wu Rd., Hsichih,
Taipei Hsien 221, Taiwan, R.O.C.
Angel-CY
1
TOUCH PANEL
A4
96 102
Monday, April 22, 2013
<Variant Name>
Title
Size Document Number Rev
Date: Sheet of
Wistron Corporation
21F, 88, Sec.1, Hsin Tai Wu Rd., Hsichih,
Taipei Hsien 221, Taiwan, R.O.C.
Angel-CY
1
TOUCH PANEL
A4
96 102
Monday, April 22, 2013
<Variant Name>
SSID = SDIO
Wistron Confidential document, Anyone can not Duplicate,
Modify, Forward or any other purpose application without get
Wistron permission
Blanking

5
5
4
4
3
3
2
2
1
1
D D
C C
B B
A A
3D3V_AUX_S5
BT+
5V_S5
3D3V_S5
3D3V_S0
LCDVDD
DCBATOUT_LCD
DCBATOUT_LCD
BT+
AD_JK_IN
AD_JK_IN
3D3V_S0
5V_S0
AUD_AGND
5V_USB2_S3
5V_USB2_S3
CARD_3V3
AD_2ND_BATT_CHR
AD_2ND_BATT
3D3V_S0
DCBATOUT AD_2ND_BATT AD_JK BT+
BAT_IN#_2R39
BAT_SDA_139
BAT_SCL_139
S5_ENABLE27,36
PM_PWRBTN#19,27
H_CPUPWRGD5,22
KBC_PWRBTN#27,29,82
BAT_IN#_139
PLT_RST#5,18,27,36,65,71,77
AUD_SPK1_L+_R58
AUD_SPK1_L-_R58
AUD_SPK1_R+_R58
AUD_SPK1_R-_R58
KCOL227,69
KCOL327,69
KCOL127,69
KCOL627,69
KCOL727,69
KCOL527,69
KCOL1127,69
KCOL927,69
KCOL427,69
KCOL1527,69
KCOL1327,69
KCOL1027,69
KCOL827,69
KCOL1227,69
KCOL1427,69
KROW227,69
KROW327,69
KROW127,69
KROW427,69
KROW627,69
KROW727,69
KROW527,69
KCOL027,69
KROW027,69
FAN1_PWM27,28
FAN_TACH1_C28
LCD_BRIGHTNESS49
BLON_OUT_C49
AUD_GND58
CPU_EDP_DATA1#_C49
CPU_EDP_AUXP_C49
CPU_EDP_DATA1_C49
CPU_EDP_DATA0#_C49
CPU_EDP_DATA0_C49
CPU_EDP_AUXN_C49
INT_MIC_L_R29,58
DP_HPD0_C49
SD_CLK32,74
SD_WP32,74
SD_CD#32,74
SD_DATA132,74
SD_DATA032,74
SD_CMD32,74
AUD_HP1_JACK_L229,82
AUD_HP1_JD#29,82
SD_DATA332,74
SD_DATA232,74
USB_PP918,82
USB_PN918,82
AUD_HP1_JACK_R229,82
BI39
COMBO_MIC29,82
SML1_CLK_239
BAT_G_239
SML1_DATA_239
TP_CLK69
TP_IN#18,69
PCH_SMBCLK14,15,20,52,69
PCH_SMBDATA14,15,20,52,69
TP_DATA69
Title
Size Document Number Rev
Date: Sheet of
Wistron Corporation
21F, 88, Sec.1, Hsin Tai Wu Rd., Hsichih,
Taipei Hsien 221, Taiwan, R.O.C.
Angel-CY
1
UNUSED PARTS/EMI Capacitors
C
97 102
Monday, April 22, 2013
<Variant Name>
Title
Size Document Number Rev
Date: Sheet of
Wistron Corporation
21F, 88, Sec.1, Hsin Tai Wu Rd., Hsichih,
Taipei Hsien 221, Taiwan, R.O.C.
Angel-CY
1
UNUSED PARTS/EMI Capacitors
C
97 102
Monday, April 22, 2013
<Variant Name>
Title
Size Document Number Rev
Date: Sheet of
Wistron Corporation
21F, 88, Sec.1, Hsin Tai Wu Rd., Hsichih,
Taipei Hsien 221, Taiwan, R.O.C.
Angel-CY
1
UNUSED PARTS/EMI Capacitors
C
97 102
Monday, April 22, 2013
<Variant Name>
FAN connector
DC IN connector
HP connector
Normal KB connector
Test Point
Dimm Door
Check test point
PWR connector
-SA 20121116-1
Card reader connector
Battery connector
EDP + MIC connector
USBBD connector
Speaker connector
Second Battery connector
Wistron Confidential document, Anyone can not Duplicate,
Modify, Forward or any other purpose application without get
Wistron permission
Angel_SA
Angel_SA
Angel_SA
Angel_SA
Angel_SA
Angel_SA Angel_SA
1
AFTP58 AFTE14P-GPAFTP58 AFTE14P-GP
1
AFTPA4 AFTE14P-GPAFTPA4 AFTE14P-GP
1
AFTP55 AFTE14P-GPAFTP55 AFTE14P-GP
12
EC9704
SCD1U50V3KX-L-GP
DY
EC9704
SCD1U50V3KX-L-GP
DY
1
AFTP29 AFTE14P-GPAFTP29 AFTE14P-GP
1
AFTP77 AFTE14P-GPAFTP77 AFTE14P-GP
1
TTP1 AFTE14P-GPTTP1 AFTE14P-GP
1
TTP6 AFTE14P-GPTTP6 AFTE14P-GP
1
AFTPB0 AFTE14P-GPAFTPB0 AFTE14P-GP
1
AFTPA3 AFTE14P-GPAFTPA3 AFTE14P-GP
1
AFTP27 AFTE14P-GPAFTP27 AFTE14P-GP
1
AFTP18 AFTE14P-GPAFTP18 AFTE14P-GP
1
AFTP37 AFTE14P-GPAFTP37 AFTE14P-GP
1
AFTP43 AFTE14P-GPAFTP43 AFTE14P-GP
1
AFTP66 AFTE14P-GPAFTP66 AFTE14P-GP
12
EC9709
SCD1U50V3KX-L-GP
DY
EC9709
SCD1U50V3KX-L-GP
DY
1
AFTP26 AFTE14P-GPAFTP26 AFTE14P-GP
1
TTP3 AFTE14P-GPTTP3 AFTE14P-GP
1
AFTP28 AFTE14P-GPAFTP28 AFTE14P-GP
1
AFTPA5 AFTE14P-GPAFTPA5 AFTE14P-GP
1
AFTP78 AFTE14P-GPAFTP78 AFTE14P-GP
1
AFTP17 AFTE14P-GPAFTP17 AFTE14P-GP
12
EC9703
SCD1U50V3KX-L-GP
DY
EC9703
SCD1U50V3KX-L-GP
DY
1
AFTP36 AFTE14P-GPAFTP36 AFTE14P-GP
1
AFTP93 AFTE14P-GPAFTP93 AFTE14P-GP
1
AFTP42 AFTE14P-GPAFTP42 AFTE14P-GP
1
AFTP39 AFTE14P-GPAFTP39 AFTE14P-GP
12
EC9715
SCD1U50V3KX-L-GP
EC9715
SCD1U50V3KX-L-GP
12
EC9719
SCD1U50V3KX-L-GP
DY
EC9719
SCD1U50V3KX-L-GP
DY
1
AFTPA7 AFTE14P-GPAFTPA7 AFTE14P-GP
1
AFTP40 AFTE14P-GPAFTP40 AFTE14P-GP
1
AFTP23 AFTE14P-GPAFTP23 AFTE14P-GP
1
AFTP38 AFTE14P-GPAFTP38 AFTE14P-GP
1
AFTP41 AFTE14P-GPAFTP41 AFTE14P-GP
1
AFTP32 AFTE14P-GPAFTP32 AFTE14P-GP
12
EC9707
SCD1U50V3KX-L-GP
DY
EC9707
SCD1U50V3KX-L-GP
DY
1
TTP4 AFTE14P-GPTTP4 AFTE14P-GP
1
AFTPA6 AFTE14P-GPAFTPA6 AFTE14P-GP
1
AFTP53 AFTE14P-GPAFTP53 AFTE14P-GP
1
AFTP34 AFTE14P-GPAFTP34 AFTE14P-GP
1
AFTP62 AFTE14P-GPAFTP62 AFTE14P-GP
1
AFTP61 AFTE14P-GPAFTP61 AFTE14P-GP
1
AFTP68 AFTE14P-GPAFTP68 AFTE14P-GP
1
AFTP70 AFTE14P-GPAFTP70 AFTE14P-GP
1
AFTP33 AFTE14P-GPAFTP33 AFTE14P-GP
1
AFTP52 AFTE14P-GPAFTP52 AFTE14P-GP
1
AFTP15 AFTE14P-GPAFTP15 AFTE14P-GP
12
EC9701
SCD1U50V3KX-L-GP
DY
EC9701
SCD1U50V3KX-L-GP
DY
1
AFTPA9 AFTE14P-GPAFTPA9 AFTE14P-GP
1
AFTP14 AFTE14P-GPAFTP14 AFTE14P-GP
12
EC9716
SCD1U50V3KX-L-GP
EC9716
SCD1U50V3KX-L-GP
1
TTP2 AFTE14P-GPTTP2 AFTE14P-GP
1
AFTP16 AFTE14P-GPAFTP16 AFTE14P-GP
1
AFTP51 AFTE14P-GPAFTP51 AFTE14P-GP
1
AFTP54 AFTE14P-GPAFTP54 AFTE14P-GP
1
AFTPA8 AFTE14P-GPAFTPA8 AFTE14P-GP
1
AFTP97 AFTE14P-GPAFTP97 AFTE14P-GP
1
TTP8 AFTE14P-GPTTP8 AFTE14P-GP
12
EC9706
SCD1U50V3KX-L-GP
DY
EC9706
SCD1U50V3KX-L-GP
DY
1
AFTP71 AFTE14P-GPAFTP71 AFTE14P-GP
1
AFTP44 AFTE14P-GPAFTP44 AFTE14P-GP
12
EC9711
SCD1U50V3KX-L-GP
EC9711
SCD1U50V3KX-L-GP
1
AFTP24 AFTE14P-GPAFTP24 AFTE14P-GP
1
AFTP46 AFTE14P-GPAFTP46 AFTE14P-GP
1
AFTP25 AFTE14P-GPAFTP25 AFTE14P-GP
1
AFTPB2 AFTE14P-GPAFTPB2 AFTE14P-GP
1
AFTP13 AFTE14P-GPAFTP13 AFTE14P-GP
12
EC9713
SCD1U50V3KX-L-GP
EC9713
SCD1U50V3KX-L-GP
1
AFTP73 AFTE14P-GPAFTP73 AFTE14P-GP
1
AFTP10 AFTE14P-GPAFTP10 AFTE14P-GP
1
AFTP94 AFTE14P-GPAFTP94 AFTE14P-GP
12
EC9712
SCD1U50V3KX-L-GP
EC9712
SCD1U50V3KX-L-GP
1
AFTP11 AFTE14P-GPAFTP11 AFTE14P-GP
1
AFTP96 AFTE14P-GPAFTP96 AFTE14P-GP
1
AFTP72 AFTE14P-GPAFTP72 AFTE14P-GP
12
EC9705
SCD1U50V3KX-L-GP
DY
EC9705
SCD1U50V3KX-L-GP
DY
12
EC9714
SCD1U50V3KX-L-GP
DY
EC9714
SCD1U50V3KX-L-GP
DY
1
AFTP9 AFTE14P-GPAFTP9 AFTE14P-GP
1
AFTP31 AFTE14P-GPAFTP31 AFTE14P-GP
1
AFTP75 AFTE14P-GPAFTP75 AFTE14P-GP
1
AFTP59 AFTE14P-GPAFTP59 AFTE14P-GP
1
AFTP47 AFTE14P-GPAFTP47 AFTE14P-GP
1
AFTP56 AFTE14P-GPAFTP56 AFTE14P-GP
1
AFTP76 AFTE14P-GPAFTP76 AFTE14P-GP
1
AFTP80 AFTE14P-GPAFTP80 AFTE14P-GP
1
AFTP98 AFTE14P-GPAFTP98 AFTE14P-GP
1
AFTP74 AFTE14P-GPAFTP74 AFTE14P-GP
1
AFTP69 AFTE14P-GPAFTP69 AFTE14P-GP
1
AFTP57 AFTE14P-GPAFTP57 AFTE14P-GP
1
AFTP19 AFTE14P-GPAFTP19 AFTE14P-GP
1
TTP5 AFTE14P-GPTTP5 AFTE14P-GP
1
AFTP50 AFTE14P-GPAFTP50 AFTE14P-GP
1
AFTP65 AFTE14P-GPAFTP65 AFTE14P-GP
1
AFTP99 AFTE14P-GPAFTP99 AFTE14P-GP
12
EC9717
SCD1U50V3KX-L-GP
DY
EC9717
SCD1U50V3KX-L-GP
DY
1
TTP7 AFTE14P-GPTTP7 AFTE14P-GP
1
AFTP48 AFTE14P-GPAFTP48 AFTE14P-GP
1
AFTP20 AFTE14P-GPAFTP20 AFTE14P-GP
12
EC9708
SCD1U50V3KX-L-GP
DY
EC9708
SCD1U50V3KX-L-GP
DY
1
AFTP45 AFTE14P-GPAFTP45 AFTE14P-GP
12
EC9702
SCD1U50V3KX-L-GP
DY
EC9702
SCD1U50V3KX-L-GP
DY
1
AFTP60 AFTE14P-GPAFTP60 AFTE14P-GP
1
AFTP30 AFTE14P-GPAFTP30 AFTE14P-GP
1
AFTP95 AFTE14P-GPAFTP95 AFTE14P-GP
1
AFTP63 AFTE14P-GPAFTP63 AFTE14P-GP
1
AFTP81 AFTE14P-GPAFTP81 AFTE14P-GP
1
AFTP49 AFTE14P-GPAFTP49 AFTE14P-GP
1
AFTP79 AFTE14P-GPAFTP79 AFTE14P-GP
1
AFTPA1 AFTE14P-GPAFTPA1 AFTE14P-GP
12
EC9718
SCD1U50V3KX-L-GP
DY
EC9718
SCD1U50V3KX-L-GP
DY
1
AFTP67 AFTE14P-GPAFTP67 AFTE14P-GP
1
AFTP21 AFTE14P-GPAFTP21 AFTE14P-GP
1
AFTPA2 AFTE14P-GPAFTPA2 AFTE14P-GP
1
AFTP64 AFTE14P-GPAFTP64 AFTE14P-GP
1
AFTP82 AFTE14P-GPAFTP82 AFTE14P-GP
1
AFTP35 AFTE14P-GPAFTP35 AFTE14P-GP
12
EC9710
SCD1U50V3KX-L-GP
EC9710
SCD1U50V3KX-L-GP
1
AFTP12 AFTE14P-GPAFTP12 AFTE14P-GP
1
AFTP22 AFTE14P-GPAFTP22 AFTE14P-GP
1
AFTPA0 AFTE14P-GPAFTPA0 AFTE14P-GP

5
5
4
4
3
3
2
2
1
1
D D
C C
B B
A A
Title
Size Document Number Rev
Date: Sheet of
Wistron Corporation
21F, 88, Sec.1, Hsin Tai Wu Rd., Hsichih,
Taipei Hsien 221, Taiwan, R.O.C.
Angel-CY
1
Change History
A4
98 102
Monday, April 22, 2013
<Variant Name>
Title
Size Document Number Rev
Date: Sheet of
Wistron Corporation
21F, 88, Sec.1, Hsin Tai Wu Rd., Hsichih,
Taipei Hsien 221, Taiwan, R.O.C.
Angel-CY
1
Change History
A4
98 102
Monday, April 22, 2013
<Variant Name>
Title
Size Document Number Rev
Date: Sheet of
Wistron Corporation
21F, 88, Sec.1, Hsin Tai Wu Rd., Hsichih,
Taipei Hsien 221, Taiwan, R.O.C.
Angel-CY
1
Change History
A4
98 102
Monday, April 22, 2013
<Variant Name>
Wistron Confidential document, Anyone can not Duplicate,
Modify, Forward or any other purpose application without get
Wistron permission

5
5
4
4
3
3
2
2
1
1
D D
C C
B B
A A
Title
Size Docu men t Num ber Rev
Date : Shee t of
Wistron Corporation
21F, 88 , Sec.1, Hs in Tai Wu Rd., Hs ichih ,
Taip ei Hs ien 22 1, Taiwa n, R.O.C.
Angel-CY
1
Power Sequence
A0
99 102
Monda y, April 2 2, 2013
<Varian t Nam e>
Title
Size Docu men t Num ber Rev
Date : Shee t of
Wistron Corporation
21F, 88 , Sec.1, Hs in Tai Wu Rd., Hs ichih ,
Taip ei Hs ien 22 1, Taiwa n, R.O.C.
Angel-CY
1
Power Sequence
A0
99 102
Monda y, April 2 2, 2013
<Varian t Nam e>
Title
Size Docu men t Num ber Rev
Date : Shee t of
Wistron Corporation
21F, 88 , Sec.1, Hs in Tai Wu Rd., Hs ichih ,
Taip ei Hs ien 22 1, Taiwa n, R.O.C.
Angel-CY
1
Power Sequence
A0
99 102
Monda y, April 2 2, 2013
<Varian t Nam e>
+1.05V_VTT
T3
1.0V_RUN_VGA_EN(Discrete only)------Delay 4ms
T41
+1.05V_VTT
SUS_PWR_DN_ACK
PCH to KBC GPI94
+KBC_PWR
+PWR_SRC
H_VTTPWRGD
S5_ENABLE
KBC GPIO43 to PCH
1.5CPU_1.05VTT_PWRGD
T39
PCH to KBC GPI94
TPS51125 to KBC GPIO46
IMVP_VR_ON
(DC mode)
(AC mode)
KBC GPO53 to ISL62883
+5V_ALW
+VCC_CORE
T48
PM_DRAM_PWRGD
>30us
+3.3V_RUN_VGA_EN(Discrete only)-->DY reserved
KBC GPI95
SUS_PWR_DN_ACK
-->Reserved for sequence
KBC GPIO66 to APL5930
(for S3 Reduction)
+1.5V_RUN_CPU
T49
>100ns >1ms
KBC GPIO43 to PCH
CK_PWRGD
+3.3V_ALW
T44
>1ms
AC
ISL62883 to CLOCKGEN
T42
KBC_PWRBTN_EC# GPIO3
1.8V_VGA_RUN_EN(Discrete only)------Delay 5ms
43
T14
H_PWRGD
T50
PLT_RST#
IMVP_PWRGD
PLTRST_DELAY#
ISL62884 to KBC GPO14
T54
+1.8V_RUN_VGA(Discrete only)
H_CPURST#
KBC GPIO45
T45
KBC LRESET#
GFX_VR_EN(UMA only)
+3.3V_RUN_VGA(Discrete only)
T4
T35
T36
T5
T37
T38
PM_PWROK
EC_ENABLE# (GPIO51) keep low
3V_5V_POK
( >99ms )
+1.8V_RUN
T25
T6
CPU to TPS51611
GFX_CORE_EN(Discrete only)------Delay 5ms
PM_PWRBTN#
T8 T9
T26
PCH_SUSCLK_KBC
PCH to KBC GPIO01
RUNPWROK
KBC GPIO71 to RT8208B
T11
KBC GPO16 to LAN
T12
PCH_SUSCLK_KBC
+V_DDR_REF(0.9V)
PCH to KBC GPIO00
+15V_ALW
+0.75V_DDR_VTT
+5V_RUN
+15V_ALW
TPS51125 to KBC GPIO46
+1.5V_RUN
KBC GPIO30 to APL5930
+CPU_GFX_CORE(UMA only)
+3.3V_RUN
Intel-Power Up Sequence
KBC_PWRBTN_EC#
PM_SLP_S3#
T8
+3.3V_LAN
TPS51218 to KBC GPI34
PCH_RSMRST#(EC Delay 40ms)
+5V_ALW
S5_ENABLE
PM_SLP_S4#
+3.3V_ALW
KBC GPIO36 control
+3.3V_RTC_LDO
T4
PM_PWRBTN#
KBC_PWRBTN_EC#
+VGA_CORE(Discrete only)
AC
KBC GPO84 to PCH
T13
UMA GFX CORE Power
CPU CORE Power
<3ms
T13
T5
T15
T16
PCH_RTCRST#
+PWR_SRC
+RTC_VCC
T2
3V_5V_POK
T1
+1.5V_SUS
T3
PCH_RTCRST#
+RTC_VCC T1
T9
<200ms
T11
T12
>10ms
>10ms
>1ms
T21
+5V_ALW & +3.3V_ALW need meet 0.7V difference
+5V_RUN & +3.3V_RUN need meet 0.7V difference
H_PWRGD
T10
T6
+5VALW_PCH_VCC5REFSUS
PM_PWRBTN#
AC
T7 +5V_ALW & +3.3V_ALW need meet 0.7V difference
+5VALW_PCH_VCC5REFSUS
Press Power button
+5VS_PCH_VCC5REF
T7
PM_LAN_ENABLE
T22
T28
T29
T30
T19
T31
T32
T33
T34
T20
AC_PRESENT_EC
+1.0V_RUN_VGA(Discrete only)
T23
T24
T17
T18
T27
KBC GPO84 to PCH
CLK_CPU_BCLK CLKIN_BCLK(from CK505) stable
>1ms
T47
+VCC_CORE
T53
T55
0.05ms< <650ms
3ms< <20ms
T46
1.5CPU_1.05VTT_PWRGD >5ms
T52
H_VTTPWRGD >1ms
PM_PWROK
T51
>1ms
>1ms
1.5CPU_1.05VTT_PWRGD(after delay 1ms GPI96-VDDPWRGOOD_EC output for s3 reduction)
PCH_RSMRST#
Press Power button
+3.3V_RTC_LDO
T2
red word: KBC GPIO
T40
KBC_PWRBTN_EC# GPIO3
KBC GPIO36 control
3V_5V_POK
Delay 10m s
KBC GPIO47 to PCH
T10
+1.05V_VTT
1.0V_RUN_VGA_EN(Discrete only)
H_VTTPWRGD
>30us
+3.3V_RUN_VGA_EN(Discrete only)-->DY reserved
KBC GPI95
-->Reserved for sequence
KBC GPIO66 to APL5930
1.8V_VGA_RUN_EN(Discrete only)
T14
DC
+1.8V_RUN_VGA(Discrete only)
+3.3V_RUN_VGA(Discrete only)
T35
T36
T37
T38
+1.8V_RUN
T25
GFX_CORE_EN(Discrete only) T26
RUNPWROK
KBC GPIO71 to RT8208B
KBC GPO16 to LAN
+V_DDR_REF(0.9V)
+0.75V_DDR_VTT
+5V_RUN
+1.5V_RUN
KBC GPIO30 to APL5930
+3.3V_RUN
PM_SLP_S3#
+3.3V_LAN
TPS51218 to KBC GPI34
PM_SLP_S4#
+VGA_CORE(Discrete only)
T15
T16
+1.5V_SUS
>1ms
T21
+5V_RUN & +3.3V_RUN need meet 0.7V difference
H_PWRGD
+5VS_PCH_VCC5REF
PM_LAN_ENABLE
T22
T28
T29
T30
T19
T31
T32
T33
T34
T20
+1.0V_RUN_VGA(Discrete only)
T23
T24
T17
T18
T27
1.5CPU_1.05VTT_PWRGD(after delay 1ms GPI96-VDDPWRGOOD_EC output for s3 reduction)
PCH_RSMRST#
T41
+1.05V_VTT
1.5CPU_1.05VTT_PWRGD
T39
IMVP_VR_ON
KBC GPO53 to ISL62883
+VCC_CORE
T48
PM_DRAM_PWRGD
(for S3 Reduction)
+1.5V_RUN_CPU
T49
>100ns >1ms
CK_PWRGD
T44
>1ms
ISL62883 to CLOCKGEN
T42
43
H_PWRGD
T50
PLT_RST#
IMVP_PWRGD
PLTRST_DELAY#
ISL62884 to KBC GPO14
T54
H_CPURST#
KBC GPIO45
T45
KBC LRESET#
GFX_VR_EN(UMA only)
PM_PWROK
( >99ms )
CPU to TPS51611
+CPU_GFX_CORE(UMA only) UMA GFX CORE Power
CPU CORE Power
<3ms
CLK_CPU_BCLK CLKIN_BCLK(from CK505) stable
>1ms
T47
+VCC_CORE
T53
T55
0.05ms< <650ms
3ms< <20ms
T46
1.5CPU_1.05VTT_PWRGD >5ms
T52
H_VTTPWRGD >1ms
PM_PWROK
T51
>1ms
>1ms
T40
Delay 10m s
KBC GPIO47 to PCH
red word: KBC GPIO
H_CPU_SVIDCLK
H_CPU_SVIDCLK
Power Sequence
PU4601
1D5V_S3PM_SLP_S4#
0D75V_EN
U?
EC S0_PWR_GOOD
U?
CPU_CORE
VCC_GFXCORE
RUNPWROK
VCC_CORE
ALL_POWER_OK
IMVP_PWRGD
1D5V_S3
0D75V_S0
U?
PCH PM_DRAM_PWRGD
PU4501
1D05V_S0 1.05VTT_PWRGD
1D05V_VTT
U4801
0D85V_S0 0D85V_S0
ALL_POWER_OK
U?
AND GATE
ALL_POWER_OK
U?
AND GATE
VDDPWRGOOD
S0_PWR_GOOD
U?
CPU
H_CPUPWRGD
SYS_PWROK
PLT_RST#

5
5
4
4
3
3
2
2
1
1
D D
C C
B B
A A
Title
Size Document Number Rev
Date: Sheet of
Wistron Corporation
21F, 88, Sec.1, Hsin Tai Wu Rd., Hsichih,
Taipei Hsien 221, Taiwan, R.O.C.
Angel-CY
1
Power Block Diagram
A3
100 102
Monday, April 22, 2013
<Variant Name>
Title
Size Document Number Rev
Date: Sheet of
Wistron Corporation
21F, 88, Sec.1, Hsin Tai Wu Rd., Hsichih,
Taipei Hsien 221, Taiwan, R.O.C.
Angel-CY
1
Power Block Diagram
A3
100 102
Monday, April 22, 2013
<Variant Name>
Title
Size Document Number Rev
Date: Sheet of
Wistron Corporation
21F, 88, Sec.1, Hsin Tai Wu Rd., Hsichih,
Taipei Hsien 221, Taiwan, R.O.C.
Angel-CY
1
Power Block Diagram
A3
100 102
Monday, April 22, 2013
<Variant Name>
Charger
BQ24745
+AD
Adapter
Battery
UP6183PQAG
5V_AUX_S5
Regulator LDO Switch
5V_S5
3D3V_AUX_S5
UP7534BRA8
5V_USB1_S3
3D3V_S5
1D8V_VGA_S0
RT9025
NCP6131S52MNR2G
VCC_CORE
RT8208B VGA_CORE
3D3V_VGA_S0
UP6128PQDD
DCBATOUT
VCC_GFXCORE
For UMA
UP6165BQKF-1
0D75V_S0DDR_VREF_S3
1D5V_S0
1D5V_S3
Power Shape
AO4468
AO4407A
5V_S0
3D3V_DAC_S0
G9091
USB Charge Power
UP7534BRA8
5V_USB0_S5
For Discrete
For Discrete
APL5916KAI
0D85V_S0
USB Power USB Power
1D05V_VTT
1D5V_DDR_S0
UP7534BRA8
5V_USB2_S3
AO4468
3D3V_S0
3D3V_CARD_S0
G5285T11U-GP
LCDVDD
SI2301CDS
+KBC_PWR
For Discrete RT9025
RT9025
1D8V_S0
AO4468
1D5V_VGA_S0
AO4468
1V_VGA_S0
For Discrete

A
A
B
B
C
C
D
D
E
E
1 1
2 2
3 3
4 4
Title
Size Document Number Rev
Date: Sheet of
Wistron Corporation
21F, 88, Sec.1, Hsin Tai W u Rd., Hsichih,
Taipei Hsien 221, Taiwan, R.O.C.
Angel-CY
1
SMBUS Block Diagram
A2
101 102
Monday, April 22, 2013
<Variant Name>
Title
Size Document Number Rev
Date: Sheet of
Wistron Corporation
21F, 88, Sec.1, Hsin Tai W u Rd., Hsichih,
Taipei Hsien 221, Taiwan, R.O.C.
Angel-CY
1
SMBUS Block Diagram
A2
101 102
Monday, April 22, 2013
<Variant Name>
Title
Size Document Number Rev
Date: Sheet of
Wistron Corporation
21F, 88, Sec.1, Hsin Tai W u Rd., Hsichih,
Taipei Hsien 221, Taiwan, R.O.C.
Angel-CY
1
SMBUS Block Diagram
A2
101 102
Monday, April 22, 2013
<Variant Name>
SML0CLK
SML0DATA
SML0_CLK
SML0_DATA
BQ24745
SCL
SDA
VGA_CRT_DDCDATA
VGA_CRT_DDCCLK
XDP
SRN0J-6-GP
UMA
UMA
UMA
UMA
UMA
SRN0J-6-GP
DIS
CRT_DDC_DATA
CRT_DDC_CLK
DIS
3D3V_S0
SRN2K2J-1-GP
LVDS_DDC_CLK_R
LVDS_DDC_DATA_R
LCD_SMBCLK
SRN0J-6-GP
SRN10KJ-5-GP
SRN4K7J-8-GP
SRN2K2J-1-GP
SRN2K2J-1-GP
3D3V_VGA_S0
LCD_SMBDATA
TPDATA
TPCLK
5V_S0
LCDVDD_eDP
TouchPad Conn.
TPDATA
TPCLKPSCLK1
PSDAT1
VGA
LCD CONN
PCH SMBus Block Diagram
PCH
SMBCLK
SMBDATA
GPIO74/SDA2
GPIO73/SCL2
KBC
CLK_SMB
eDP
SCL
SDA
3D3V_S0
SRN2K2J-1-GP
3D3V_S5
SRN2K2J-1-GP
3D3V_S0
2N7002SPT
DAT_SMB
SML1_CLK
SML1_DATA To KBC & eDP
SML1DATA
SML1CLK
BAT_SCL
BAT_SDA
2N7002DW-1-GP
UMA
PCH_SMBCLK
PCH_SMBDATA
3D3V_S0
G-Sensor
SCLK
SDATA
PCH_SMBCLK
PCH_SMBDATA
SRN2K2J-1-GP
TPDATA
TPCLK
DDC1DATA
DDC1CLK
CRT CONN
CRT_DDCCLK_CON
CRT_DDCDATA_CON
CRT_DDC_CLK
CRT_DDC_DATA
DDC2CLK
DDC2DATA
5V_S0
SRN10KJ-6-GP
Minicard
WLAN
SMB_DATA
SMB_CLK
GPIO17/SCL1
GPIO22/SDA1
SML1_CLK
SML1_DATA
SMBus address:xx
SMBus Address:A0
SMBus Address:A4
DIMM 1
SCL
SDA
3D3V_AUX_KBC
DIMM 2
SCL
SDA SMBus address:16
SMB_CLK
SMB_DATA
PCH_SMBCLK
PCH_SMBDATA
BATA_SCL_1
BATA_SDA_1
KBC SMBus Block Diagram
Battery Conn.
PCH_SMBDATA
PCH_SMBCLK
UMA
3D3V_S0
SRN2K2J-1-GP
SDVO_CTRLDATA
SDVO_CTRLCLK
5V_S0
SRN1K5J-GP
PCH_HDMI_DATA
PCH_HDMI_CLK
SRN2K2J-8-GP
3D3V_S5
Level
Shift
DDC_CLK_HDMI
DDC_DATA_HDMI
SMBus address:XX
NPCE795
SRN100J-3-GP
L_DDC_DATA
L_DDC_CLK
SRN2K2J-1-GP
GPU_HDMI_CLK
GPU_HDMI_DATA
3D3V_VGA_S0
HDMI CONN
DDC2DATA
LVDS_DDC_CLK
LVDS_DDC_DATA
DDC2CLK
CLK
DATA
SRN0J-6-GP
Minicard
W-WAN
SMB_DATA
SMB_CLK
PCH_SMBDATA
PCH_SMBCLK
DIS
GPU_LVDS_CLK
GPU_LVDS_DATA
DDC_CLK_HDMI
DDC_DATA_HDMI
SRN0J-6-GP
DIS
PCH
SCL
SDA
DIS
5V_S0
TSCBTD3305CPWR
3D3V_S0
3D3V_S5
SRN2K2J-1-GP
LCDVDD_eDP
2N7002DW-1-GP
SMBus address:12

A
A
B
B
C
C
D
D
E
E
1 1
2 2
3 3
4 4
Title
Size Document Number Rev
Date: Sheet of
Wistron Corporation
21F, 88, Sec.1, Hsin Tai Wu Rd., Hsichih,
Taipei Hsien 221, Taiwan, R.O.C.
Angel-CY
1
Thermal/Audio Block Diagram
Custom
102 102
Monday, April 22, 2013
<Variant Name>
Title
Size Document Number Rev
Date: Sheet of
Wistron Corporation
21F, 88, Sec.1, Hsin Tai Wu Rd., Hsichih,
Taipei Hsien 221, Taiwan, R.O.C.
Angel-CY
1
Thermal/Audio Block Diagram
Custom
102 102
Monday, April 22, 2013
<Variant Name>
Title
Size Document Number Rev
Date: Sheet of
Wistron Corporation
21F, 88, Sec.1, Hsin Tai Wu Rd., Hsichih,
Taipei Hsien 221, Taiwan, R.O.C.
Angel-CY
1
Thermal/Audio Block Diagram
Custom
102 102
Monday, April 22, 2013
<Variant Name>
OTZ 2N7002
THERM_SYS_SHDN#
SD
G
IMVP_PWRGD
PURE_HW_SHUTDOWN#
VR
3V/5V
EN
PGOD
OTZ
T8
PH
FAN CONTROL
PAGE28
VIN
VSET
FAN1_DAC
GPIO94
5V
VOUT
FAN
VIN
TACH
GPIO56
FAN_TACH1
P2793
Digital
MIC
Put under CPU(T8 HW shutdown)
P2800_DXP
P2800_DXN
DMIC_CLK/GPIO1
DMIC0/GPIO2
THRMDC
THRMDA
VGA
MMBT3904-3-GP
Place near CPU
PWM CORE
Audio Block Diagram
Codec
92HD79B1 HP
OUT
MIC
IN
SPEAKER
HP0_PORT_A_L
HP0_PORT_A_R
VREFOUT_A_OR_F
MMBT3904-3-GP
TDR
TDL
KBC
NPCE795P
GPIO5
GPIO92
SYS_THRM
CPU_THRM
GPIO4 TDR
VGA_THRM
PAGE28
PAGE28
PAGE27
Place near GPU(DISCRETE only).
HP1_PORT_B_L
HP1_PORT_B_R
Analog
MIC
PORTC_L
PORTC_R
VREFOUT_C
SPKR_PORT_D_L-
SPKR_PORT_D_R+
Thermal Block Diagram
UMA
Thermal
P2800
DXP
DXN
MMBT3904-3-GP
VGA
Thermal
P2800
DXP
DXN
P2800_VGA_DXP
P2800_VGA_DXN
SC2200P50V2KX-2GPSC2200P50V2KX-2GP
SC2200P50V2KX-2GP
