Wistron EA30_BM Schematics. Www.s Manuals.com. Ea30 Bm R 1 Schematics
User Manual: Motherboard Wistron EA30-BM - Schematics. Free.
Open the PDF directly: View PDF
.
Page Count: 103 [warning: Documents this large are best viewed by clicking the View PDF Link!]

5
5
4
4
3
3
2
2
1
1
D D
C C
B B
A A
Title
Size Document Number Rev
Date: Sheet of
Wistron Corporation
21F, 88, Sec.1, Hsin Tai Wu Rd., Hsichih,
Taipei Hsien 221, Taiwan, R.O.C.
EA30_BM
-1
Cover Page
A3
1102
Tuesday, July 08, 2014
No eMMC
Title
Size Document Number Rev
Date: Sheet of
Wistron Corporation
21F, 88, Sec.1, Hsin Tai Wu Rd., Hsichih,
Taipei Hsien 221, Taiwan, R.O.C.
EA30_BM
-1
Cover Page
A3
1102
Tuesday, July 08, 2014
No eMMC
Title
Size Document Number Rev
Date: Sheet of
Wistron Corporation
21F, 88, Sec.1, Hsin Tai Wu Rd., Hsichih,
Taipei Hsien 221, Taiwan, R.O.C.
EA30_BM
-1
Cover Page
A3
1102
Tuesday, July 08, 2014
No eMMC
Schematics Document
EA30_BM
Wistron Confidential document, Anyone can not
Duplicate, Modify, Forward or any other purpose
application without get Wistron permission

5
5
4
4
3
3
2
2
1
1
D D
C C
B B
A A
Titl e
Size Document Number Rev
Date: Sheet of
Wistron Corporation
21F, 88, Sec.1, Hsin Tai Wu Rd., Hsichih,
Taipei Hsien 221, Taiwan, R.O.C.
EA30_BM
-1
Block Diagram
Custom
2102
Tuesday, July 08, 2014
Titl e
Size Document Number Rev
Date: Sheet of
Wistron Corporation
21F, 88, Sec.1, Hsin Tai Wu Rd., Hsichih,
Taipei Hsien 221, Taiwan, R.O.C.
EA30_BM
-1
Block Diagram
Custom
2102
Tuesday, July 08, 2014
Titl e
Size Document Number Rev
Date: Sheet of
Wistron Corporation
21F, 88, Sec.1, Hsin Tai Wu Rd., Hsichih,
Taipei Hsien 221, Taiwan, R.O.C.
EA30_BM
-1
Block Diagram
Custom
2102
Tuesday, July 08, 2014
PS2
Touch PAD
HDMI 1.4a
LCD 14"
eDP
HDMI
RJ45
LAN/Cardreader
Realtek
RTL8411B
DDR3L/ 1.35V
DDR3L 1333MHz Channel A
8G Slot 1
PCIe x 1
USB2.0 x 1
Mini-Card
WLAN & BT
comb module
LPC BUS
8MB
SPI Flash
Wistron Confidential document, Anyone can not
Duplicate, Modify, Forward or any other purpose
application without get Wistron permission
3D3V_S5
BT+
44
OUTPUTS
BQ24727
INPUTS
CHARGER
DCBATOUT
TPS51225
DCBATOUT
5V_S5
OUTPUTS
SYSTEM DC/DC
INPUTS
45
46-47
ISL95833
INPUTS
VCC_CORE
OUTPUTS
CPU DC/DC
DCBATOUT
1D0V_S5
SY8208
OUTPUTS
DCBATOUT
INPUTS
SYSTEM DC/DC
50
SYSTEM DC/DC
SY8208DQNC
OUTPUTS
1D35V_S3
INPUTS
DCBATOUT
49
HD Audio Codec
ALC283
2CH
SPEAKER
External MIC
Headphone
HD Audio
PCIe x 1
DDR3L-1333
24
12
25
27
30 31
KBC
44
52
Int.
KB
54
58
6262
Intel CPU
65
29
5,7,8,9,10,
11,15,16,18,19,21
USB 3.0/2.0 ports (4)
High Definition Audio
SATA ports (2)
LPC I/F
ETHERNET (10/100/1000Mb)
NPCE985PB
PCIe ports (4)
Bay Trail-M
SMBus
BGA1170
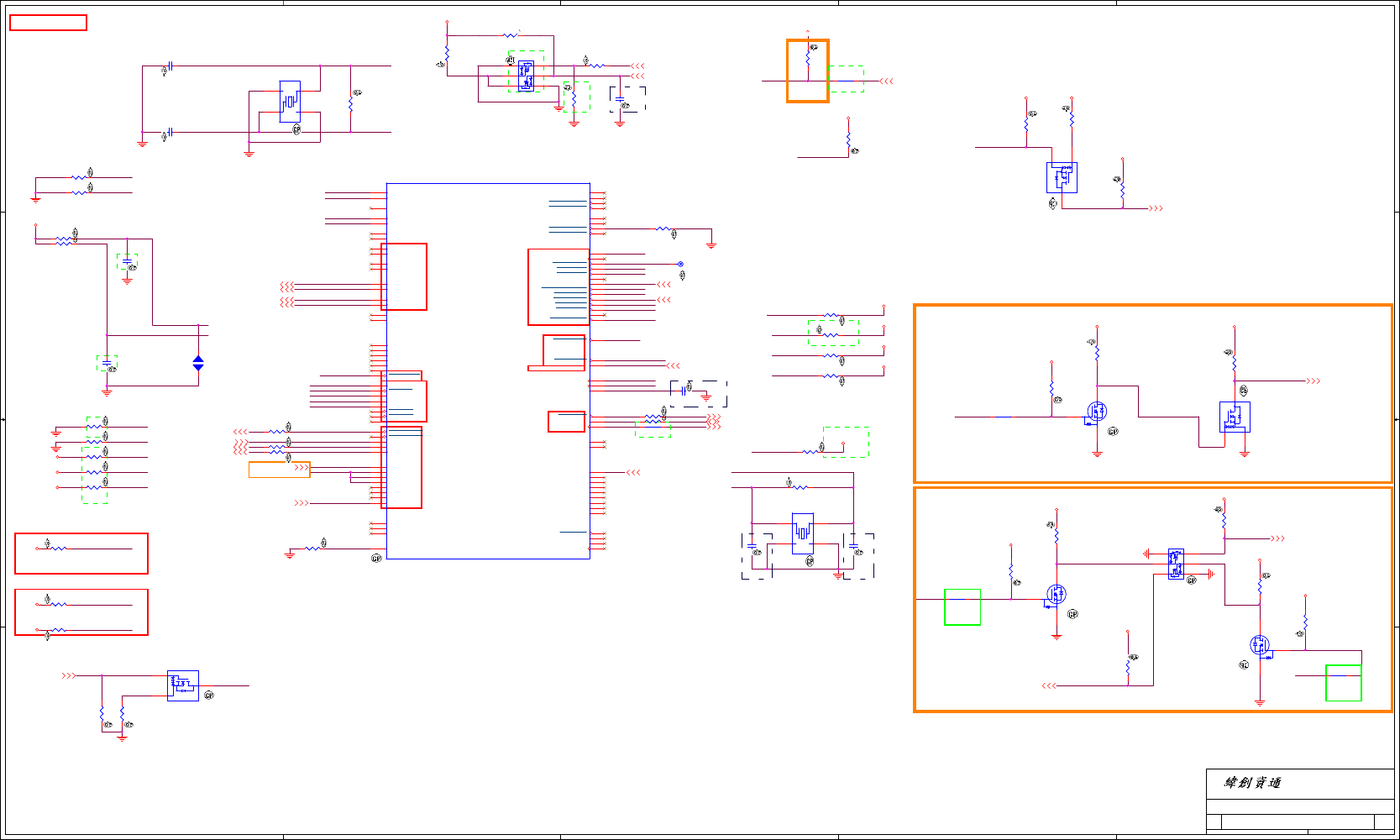
EA30_BM Board Block Diagram
LPC debug port
Charger
BQ24727RGRR
Project code :
PCB P/N : 14221
Revision : SB
63
USB2.0
Package
25*27*1.4
Camera
L4:Signal
L5:GND
L6:Bottom
L1:Top
L2:VCC
L3:Signal
PCB LAYER
SYSTEM LDO
51
S-1339D15
INPUTS
1D5V_S0
OUTPUTS
TLV70218
1D8V_S5
51
3D3V_S5
SYSTEM LDO
INPUTS
3D3V_S5
OUTPUTS
TLV70012
OUTPUTS
1D2V_S5
INPUTS
3D3V_S5
51
INPUTS
1D05V_S0
OUTPUTS
SYW232
51
1D0V_S0_PG
SYSTEM LDO
Step Down Regulator
OUTPUTSINPUTS
VGA_COREDCBATOUT
82
GPU Core
RT8812
OUTPUTSINPUTS
1D35V_S01D35V_S3
37
LOAD SWITCH
TPS22966
1D0V_S0
INPUTS OUTPUTS
37
1D0V_S5
TPS22965
LOAD SWITCH
OUTPUTSINPUTS
83
SYSTEM DC/DC
SY8208
1D5V_VGA_S0DCBATOUT
83
INPUTS OUTPUTS
1D05V_S0 1D5V_VGA_S1
TPS22966
LOAD SWITCH
3D3V_S0 3D3V_VGA_S0
W25Q64FWSSIG
14 WXGA (1366x768) Glare
USB2.0 x 1
USB2.0 x 1
34
USB 3.0/2.0
USB2.0 x 1
USB3.0 x 1
SPI
57 eMMC
eMMC
56
SATA2.0 (3Gb/s, 300MB/s)
HDD
SATA PORT0
33
Card Reader

5
5
4
4
3
3
2
2
1
1
D
D
C
C
B
B
A
A
Title
Size Document Number Rev
Date: Sheet of
Wistron Corporation
21F, 88, Sec.1, Hsin Tai Wu Rd., Hsichih,
Taipei Hsien 221, Taiwan, R.O.C.
EA30_BM
-1
(Reserved)
A4
3102
Tuesday, July 08, 2014
No eMMC
Title
Size Document Number Rev
Date: Sheet of
Wistron Corporation
21F, 88, Sec.1, Hsin Tai Wu Rd., Hsichih,
Taipei Hsien 221, Taiwan, R.O.C.
EA30_BM
-1
(Reserved)
A4
3102
Tuesday, July 08, 2014
No eMMC
Title
Size Document Number Rev
Date: Sheet of
Wistron Corporation
21F, 88, Sec.1, Hsin Tai Wu Rd., Hsichih,
Taipei Hsien 221, Taiwan, R.O.C.
EA30_BM
-1
(Reserved)
A4
3102
Tuesday, July 08, 2014
No eMMC

5
5
4
4
3
3
2
2
1
1
D
D
C
C
B
B
A
A
Title
Size Document Number Rev
Date: Sheet of
Wistron Corporation
21F, 88, Sec.1, Hsin Tai Wu Rd., Hsichih,
Taipei Hsien 221, Taiwan, R.O.C.
EA30_BM
-1
CPU (Reserved)
A4
4102
Tuesday, July 08, 2014
No eMMC
Title
Size Document Number Rev
Date: Sheet of
Wistron Corporation
21F, 88, Sec.1, Hsin Tai Wu Rd., Hsichih,
Taipei Hsien 221, Taiwan, R.O.C.
EA30_BM
-1
CPU (Reserved)
A4
4102
Tuesday, July 08, 2014
No eMMC
Title
Size Document Number Rev
Date: Sheet of
Wistron Corporation
21F, 88, Sec.1, Hsin Tai Wu Rd., Hsichih,
Taipei Hsien 221, Taiwan, R.O.C.
EA30_BM
-1
CPU (Reserved)
A4
4102
Tuesday, July 08, 2014
No eMMC
SSID = CPU
Wistron Confidential document, Anyone can not
Duplicate, Modify, Forward or any other purpose
application without get Wistron permission
Blanking

5
5
4
4
3
3
2
2
1
1
D D
C C
B B
A A
M_A_A1
M_A_A2
M_A_A3
M_A_A4
M_A_A5
M_A_A7
M_A_A8
M_A_A9
M_A_A10
M_A_A11
M_A_A6
M_A_A13
M_A_A14
M_A_A15
M_A_A12
M_A_A0
M_A_DRAMRST#
ICL K_D RAM_TERMN
ICL K_D RAM_TERMN _AF42
DRAM_RCOMP_0
DRAM_RCOMP_1
DRAM_RCOMP_2
M_A_DM0
M_A_DM1
M_A_DM2
M_A_DM3
M_A_DM4
M_A_DM5
M_A_DM6
M_A_DM7
DRAM_VREF
DDR3_DRAM_PWROK
DDR3_VCCA_PWRGD
DRAM_RCOMP_2
DRAM_RCOMP_1
DRAM_RCOMP_0
ICL K_D RAM_TERMN _AF42
ICL K_D RAM_TERMN
M_A_DQ44
M_A_DQ37
M_A_DQ39
M_A_DQ40
M_A_DQ47
M_A_DQ36
M_A_DQ53
M_A_DQ54
M_A_DQ59
M_A_DQ34
M_A_DQ35
M_A_DQ48
M_A_DQ51
M_A_DQ58
M_A_DQ61
M_A_DQ60
M_A_DQ63
M_A_DQ62
M_A_DQ50
M_A_DQ49
M_A_DQ55
M_A_DQ57
M_A_DQ2
M_A_DQ1
M_A_DQ0
M_A_DQ56
M_A_DQ52
M_A_DQ6
M_A_DQ4
M_A_DQ5
M_A_DQ7
M_A_DQ3
M_A_DQ8
M_A_DQ9
M_A_DQ13
M_A_DQ10
M_A_DQ12
M_A_DQ20
M_A_DQ25
M_A_DQ27
M_A_DQ14
M_A_DQ15
M_A_DQ11
M_A_DQ28
M_A_DQ16
M_A_DQ18
M_A_DQ30
M_A_DQ19
M_A_DQ22
M_A_DQ29
M_A_DQ31
M_A_DQ26
M_A_DQ17
M_A_DQ38
M_A_DQ42
M_A_DQ46
M_A_DQ21
M_A_DQ24
M_A_DQ23
M_A_DQ41
M_A_DQ43
M_A_DQ33
M_A_DQ45
M_A_DQ32
DRAM_VREF
M_A_DRAMRST#
1D35V_S3
M_A_A[15:0]12
M_A_RAS#12
M_A_WE#12
M_A_CAS#12
M_A_BS012
M_A_BS112
M_A_BS212
M_A_CS#012
M_A_CS#112
M_A_CKE012
M_A_CKE112
M_A_CLK#012
M_A_CLK012
M_A_CLK#112
M_A_CLK112
M_A_DRAMRST#12
M_A_ODT012
M_A_ODT112
M_A_DM012
M_A_DM112
M_A_DM212
M_A_DM312
M_A_DM412
M_A_DM512
M_A_DM612
M_A_DM712
DDR3_VCCA_PWRGD36
DDR3_DRAM_PWROK36
M_A_DQ[63:0] 12
M_A_DQS_DP0 12
M_A_DQS_DN1 12
M_A_DQS_DP3 12
M_A_DQS_DN4 12
M_A_DQS_DP6 12
M_A_DQS_DN7 12
M_A_DQS_DN0 12
M_A_DQS_DP2 12
M_A_DQS_DN3 12
M_A_DQS_DP5 12
M_A_DQS_DN6 12
M_A_DQS_DP1 12
M_A_DQS_DN2 12
M_A_DQS_DP4 12
M_A_DQS_DN5 12
M_A_DQS_DP7 12
M_A_DQS_DN[7:0] 12
M_A_DQS_DP[7:0] 12
Title
Size Document Number Rev
Date: Sheet of
Wistron Corporation
21F, 88, Sec.1, Hsin Tai Wu Rd., Hsichih,
Taipei Hsien 221, Taiwan, R.O.C.
EA30_BM
-1
CPU (DDR)
A2
5102
Tuesday, July 08, 2014
No eMMC
Title
Size Document Number Rev
Date: Sheet of
Wistron Corporation
21F, 88, Sec.1, Hsin Tai Wu Rd., Hsichih,
Taipei Hsien 221, Taiwan, R.O.C.
EA30_BM
-1
CPU (DDR)
A2
5102
Tuesday, July 08, 2014
No eMMC
Title
Size Document Number Rev
Date: Sheet of
Wistron Corporation
21F, 88, Sec.1, Hsin Tai Wu Rd., Hsichih,
Taipei Hsien 221, Taiwan, R.O.C.
EA30_BM
-1
CPU (DDR)
A2
5102
Tuesday, July 08, 2014
No eMMC
SSID = CPU
Wistron Confidential document, Anyone can not
Duplicate, Modify, Forward or any other purpose
application without get Wistron permission
reserve the 0402 0.1u caps on reset for EMI.
-1M 2040630
DRAM1_ODT_0
AP41
DRAM1_CKN_0
AV48 DRAM1_CKP_0
AV50
DRAM1_DRAMRST
AT41
DRAM1_CKN_2
AT48 DRAM1_CKP_2
AT50
DRAM1_DQSN_7 AJ51
DRAM1_DQSP_7 AH52
DRAM1_DQSN_6 AK48
DRAM1_DQSP_6 AK47
DRAM1_DQSN_5 AP44
DRAM1_DQSP_5 AP42
DRAM1_DQSN_4 AV52
DRAM1_DQSP_4 AU53
DRAM1_DQSN_3 BG43
DRAM1_DQSP_3 BH44
DRAM1_DQSN_2 AY38
DRAM1_DQSP_2 BA38
DRAM1_DQSN_1 BH34
DRAM1_DQSP_1 BG35
DRAM1_DQSN_0 BD40
DRAM1_DQSP_0 BF40
DRAM1_DQ_63 AF51
DRAM1_DQ_62 AF52
DRAM1_DQ_61 AK51
DRAM1_DQ_60 AL53
DRAM1_DQ_59 AG51
DRAM1_DQ_58 AG53
DRAM1_DQ_57 AL51
DRAM1_DQ_56 AM52
DRAM1_DQ_55 AK45
DRAM1_DQ_54 AH44
DRAM1_DQ_53 AM50
DRAM1_DQ_52 AM48
DRAM1_DQ_51 AF50
DRAM1_DQ_50 AF48
DRAM1_DQ_49 AM47
DRAM1_DQ_48 AM45
DRAM1_DQ_47 AH40
DRAM1_DQ_46 AK42
DRAM1_DQ_45 AP50
DRAM1_DQ_44 AP48
DRAM1_DQ_43 AM41
DRAM1_DQ_42 AK40
DRAM1_DQ_41 AP45
DRAM1_DQ_40 AP47
DRAM1_DQ_39 AR53
DRAM1_DQ_38 AR51
DRAM1_DQ_37 AW53
DRAM1_DQ_36 AW51
DRAM1_DQ_35 AP51
DRAM1_DQ_34 AP52
DRAM1_DQ_33 AY51
DRAM1_DQ_32 AY52
DRAM1_DQ_31 BH47
DRAM1_DQ_30 BH48
DRAM1_DQ_29 BH40
DRAM1_DQ_28 BG40
DRAM1_DQ_27 BH46
DRAM1_DQ_26 BJ45
DRAM1_DQ_25 BG41
DRAM1_DQ_24 BJ41
DRAM1_DQ_23 AY40
DRAM1_DQ_22 AY42
DRAM1_DQ_21 AV36
DRAM1_DQ_20 BA36
DRAM1_DQ_19 AT40
DRAM1_DQ_18 AV40
DRAM1_DQ_17 AT36
DRAM1_DQ_16 AU36
DRAM1_DQ_15 BH38
DRAM1_DQ_14 BG37
DRAM1_DQ_13 BJ33
DRAM1_DQ_12 BG33
DRAM1_DQ_11 BJ37
DRAM1_DQ_10 BG36
DRAM1_DQ_9 BG32
DRAM1_DQ_8 BH32
DRAM1_DQ_7 BC44
DRAM1_DQ_6 BF42
DRAM1_DQ_5 BD36
DRAM1_DQ_4 BC38
DRAM1_DQ_3 BD42
DRAM1_DQ_2 BA42
DRAM1_DQ_1 BC40
DRAM1_DQ_0 BG38
DRAM1_ODT_2
AT42
DRAM1_CKE_2
BD44
DRAM1_CKE_0
BG47
DRAM1_CS_2
AT45
DRAM1_CS_0
AT44
DRAM1_BS_2
BF52 DRAM1_BS_1
AY44 DRAM1_BS_0
AY47
DRAM1_WE
BB51 DRAM1_CAS
AV44 DRAM1_RAS
AV45
DRAM1_DM_7
AK52 DRAM1_DM_6
AK50 DRAM1_DM_5
AM42 DRAM1_DM_4
AT51 DRAM1_DM_3
BH42 DRAM1_DM_2
BC36 DRAM1_DM_1
BH36 DRAM1_DM_0
BD38
DRAM1_MA_15
BH50 DRAM1_MA_14
BH49 DRAM1_MA_13
BA51 DRAM1_MA_12
BD47 DRAM1_MA_11
BE51 DRAM1_MA_10
AY48 DRAM1_MA_9
BE52 DRAM1_MA_8
BC52 DRAM1_MA_7
BF50 DRAM1_MA_6
BB49 DRAM1_MA_5
BC53 DRAM1_MA_4
BB50 DRAM1_MA_3
BB44 DRAM1_MA_2
AW41 DRAM1_MA_1
BB47 DRAM1_MA_0
AY45
RESERVED_BF48
BF48
RESERVED_BE46
BE46
2 OF 13
BAY TRAIL-M/D SOC
CPU1B
BAY-TRAIL-GP
2 OF 13
BAY TRAIL-M/D SOC
CPU1B
BAY-TRAIL-GP
1 2
R507 162R2F-GPR507 162R2F-GP
1 2
R504
100KR2F-L3-GP
R504
100KR2F-L3-GP
1 2
R506
29D4R2F-GP
R506
29D4R2F-GP
DRAM0_DM_7
Y52
DRAM0_MA_9
E52
DRAM0_MA_14
B49
DRAM0_BS_2
D52
DRAM0_DQ_19 J42
DRAM0_DQ_18 F42
DRAM0_DQ_24 A41
DRAM0_DQ_23 D42
DRAM0_DQ_22 G44
DRAM0_DQ_21 C38
DRAM0_DQ_20 G40
DRAM0_DQ_29 B40
DRAM0_DQ_28 C40
DRAM0_DQ_27 B46
DRAM0_DQ_26 A45
DRAM0_DQ_25 C41
DRAM0_DQ_34 T52
DRAM0_DQ_33 K51
DRAM0_DQ_32 K52
DRAM0_DQ_31 B47
DRAM0_DQ_30 B48
DRAM0_DQ_39 R53
DRAM0_DQ_38 R51
DRAM0_DQ_37 L53
DRAM0_DQ_36 L51
DRAM0_DQ_35 T51
DRAM0_DQ_40 T47
DRAM0_DQ_44 T48
DRAM0_DQ_43 V41
DRAM0_DQ_42 Y40
DRAM0_DQ_41 T45
DRAM0_DQ_45 T50
DRAM0_DQ_49 V47
DRAM0_DQ_48 V45
DRAM0_DQ_47 AB40
DRAM0_DQ_46 Y42
DRAM0_DQ_50 AD48
DRAM0_DQ_55 Y45
DRAM0_DQ_54 AB44
DRAM0_DQ_53 V50
DRAM0_DQ_52 V48
DRAM0_DQ_51 AD50
DRAM0_DQ_60 W53
DRAM0_DQ_59 AC51
DRAM0_DQ_58 AC53
DRAM0_DQ_57 W51
DRAM0_DQ_56 V52
DRAM0_DQ_63 AD51
DRAM0_DQ_62 AD52
DRAM0_DQ_61 Y51
DRAM0_DQSP_0 J38
DRAM0_DQSN_0 K38
DRAM0_DQSN_1 B34
DRAM0_DQSP_1 C35
DRAM0_DQSP_2 D40
DRAM0_DQSP_3 B44
DRAM0_DQSN_2 F40
DRAM0_DQSN_3 C43
DRAM0_DQSP_4 N53
DRAM0_DQSN_4 M52
DRAM0_DQSN_5 T44
DRAM0_DQSP_5 T42
DRAM0_DQSP_7 AB52
DRAM0_DQSN_6 Y48
DRAM0_DQSP_6 Y47
DRAM0_DQSN_7 AA51
DRAM0_MA_3
H44 DRAM0_MA_2
L41 DRAM0_MA_1
H47 DRAM0_MA_0
K45
DRAM0_MA_4
H50
DRAM0_MA_6
H49 DRAM0_MA_5
G53
DRAM0_MA_15
B50
DRAM0_DM_1
B36 DRAM0_DM_0
G36
DRAM0_DM_2
F38
DRAM0_DM_4
P51
DRAM0_WE
H51
DRAM0_BS_0
K47
DRAM0_CS_2
P45
DRAM_RCOMP_0
AD44
DRAM_RCOMP_1
AF45
DRAM_RCOMP_2
AD45
RESERVED_AF40
AF40
RESERVED_AF41
AF41
RESERVED_AD41
AD41 RESERVED_AD40
AD40
DRAM0_MA_8
G52 DRAM0_MA_7
D50
DRAM0_CAS
M44 DRAM0_RAS
M45
DRAM0_DM_6
Y50 DRAM0_DM_5
V42
DRAM_CORE_PWROK
AB42
DRAM0_CKE_0
C47
DRAM0_CKE_2
F44
DRAM0_ODT_0
T41
DRAM0_ODT_2
P42
DRAM0_CKP_0
M50
DRAM0_CKN_0
M48
DRAM0_DRAMRST
P41
DRAM0_CKN_2
P48 DRAM0_CKP_2
P50
DRAM_VREF
AF44
DRAM0_CS_0
P44
DRAM0_BS_1
K44
DRAM0_DM_3
B42
DRAM0_DQ_17 G38
DRAM0_DQ_16 F36
DRAM0_DQ_15 B38
DRAM0_DQ_14 C37
DRAM0_DQ_13 A33
DRAM0_DQ_12 C33
DRAM0_DQ_11 A37
DRAM0_DQ_10 C36
DRAM0_DQ_8 B32
DRAM0_DQ_7 K42
DRAM0_DQ_6 K40
DRAM0_DQ_5 N36
DRAM0_DQ_4 P36
DRAM0_DQ_3 M40
DRAM0_DQ_2 P40
DRAM0_DQ_1 J36
DRAM0_DQ_0 M36
DRAM0_MA_13
J51 DRAM0_MA_12
F47 DRAM0_MA_11
E51 DRAM0_MA_10
K48
RESERVED_E46
E46
RESERVED_D48
D48
ICLK_DRAM_TERMN
AH42
DRAM_VDD_S4_PWROK
AD42
ICLK_DRAM_TERMN_AF42
AF42
DRAM0_DQ9_C32 C32
1 OF 13
BAY TRAIL-M/D SOC
CPU1A
BAY-TRAIL-GP
1 OF 13
BAY TRAIL-M/D SOC
CPU1A
BAY-TRAIL-GP
1 2
R505
23D2R2F-GP
R505
23D2R2F-GP
12
C501
SCD1U16V2KX-L-GP
C501
SCD1U16V2KX-L-GP
12
R501
4K7R2F-GP
R501
4K7R2F-GP
1 2
R503
100KR2F-L3-GP
R503
100KR2F-L3-GP
12
R502
4K7R2F-GP
R502
4K7R2F-GP
1 2
EC501
AZ5725-01FDR7G-GP
EC501
AZ5725-01FDR7G-GP

5
5
4
4
3
3
2
2
1
1
D D
C C
B B
A A
Title
Size Document Number Rev
Date: Sheet of
Wistron Corporation
21F, 88, Sec.1, Hsin Tai Wu Rd., Hsichih,
Taipei Hsien 221, Taiwan, R.O.C.
EA30_BM
-1
CPU (CFG)
A4
6102
Tuesday, July 08, 2014
No eMMC
Title
Size Document Number Rev
Date: Sheet of
Wistron Corporation
21F, 88, Sec.1, Hsin Tai Wu Rd., Hsichih,
Taipei Hsien 221, Taiwan, R.O.C.
EA30_BM
-1
CPU (CFG)
A4
6102
Tuesday, July 08, 2014
No eMMC
Title
Size Document Number Rev
Date: Sheet of
Wistron Corporation
21F, 88, Sec.1, Hsin Tai Wu Rd., Hsichih,
Taipei Hsien 221, Taiwan, R.O.C.
EA30_BM
-1
CPU (CFG)
A4
6102
Tuesday, July 08, 2014
No eMMC
SSID = CPU
Wistron Confidential document, Anyone can not
Duplicate, Modify, Forward or any other purpose
application without get Wistron permission
Blanking

5
5
4
4
3
3
2
2
1
1
D D
C C
B B
A A
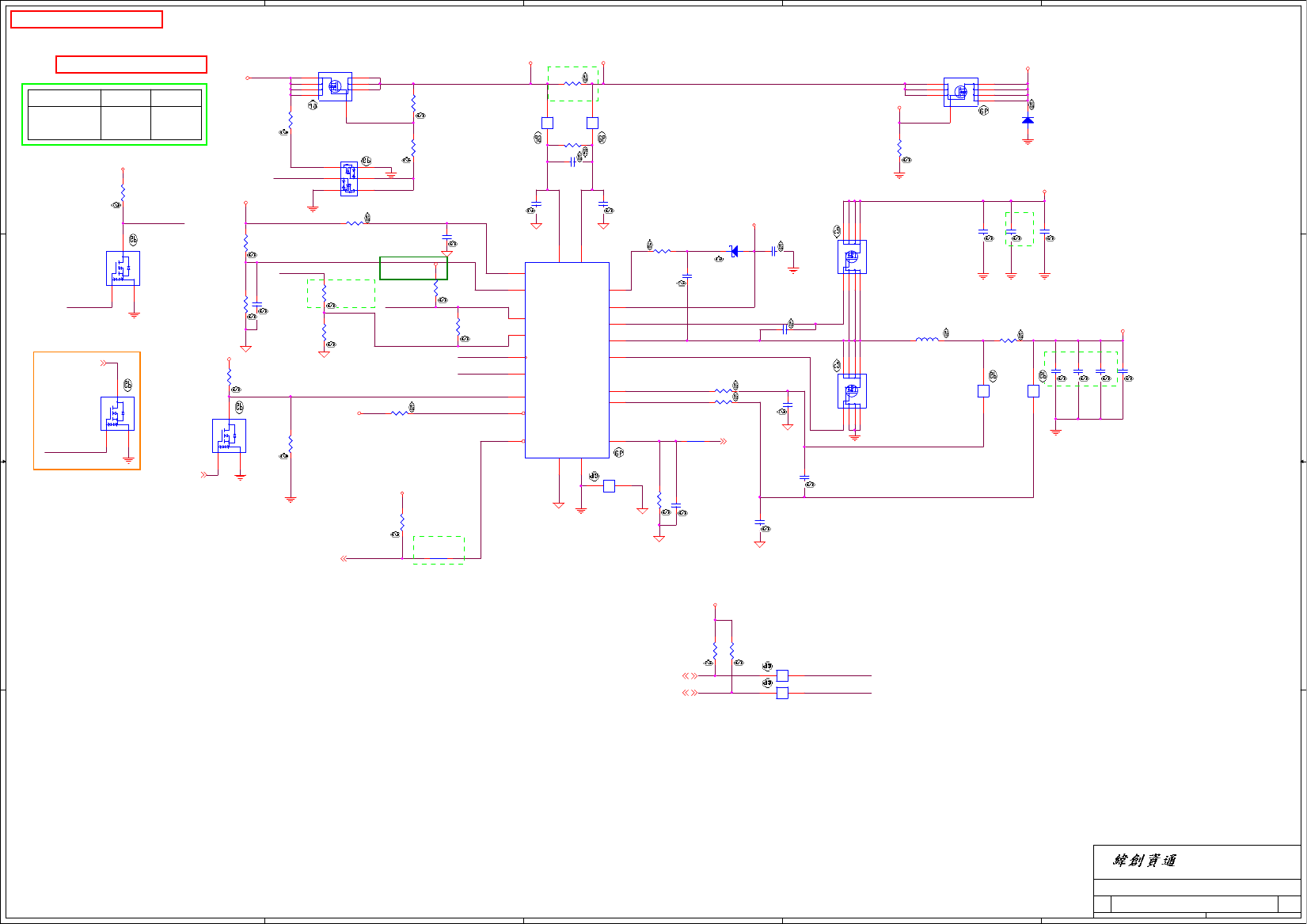
VSS_SENSE
TP_CORE_V1P05_S4
VCC_AXG_SENSE
TP2_CORE_VCC_S0IX
VCC_SENSE
VCC_SENSE
VSS_SENSE
CPU_CORE
1D35V_S3
GFX_CORE
1D35V_S3
CPU_CORE
GFX_CORE
VSS_SENSE47
VCC_SENSE47
VCC_AXG_SENSE48
VSS_AXG_SENSE48
Title
Size Document Number Rev
Date: Sheet of
Wistron Corporation
21F, 88, Sec.1, Hsin Tai Wu Rd., Hsichih,
Taipei Hsien 221, Taiwan, R.O.C.
EA30_BM
-1
CPU (VCC_CORE)
A3
7102
Tuesday, July 08, 2014
No eMMC
Title
Size Document Number Rev
Date: Sheet of
Wistron Corporation
21F, 88, Sec.1, Hsin Tai Wu Rd., Hsichih,
Taipei Hsien 221, Taiwan, R.O.C.
EA30_BM
-1
CPU (VCC_CORE)
A3
7102
Tuesday, July 08, 2014
No eMMC
Title
Size Document Number Rev
Date: Sheet of
Wistron Corporation
21F, 88, Sec.1, Hsin Tai Wu Rd., Hsichih,
Taipei Hsien 221, Taiwan, R.O.C.
EA30_BM
-1
CPU (VCC_CORE)
A3
7102
Tuesday, July 08, 2014
No eMMC
SSID = CPU
Wistron Confidential document, Anyone can not
Duplicate, Modify, Forward or any other purpose
application without get Wistron permission
2013/05/09
20140225
20140225
SA 20140502-1
SA 20140502-1
12
R703
100R2F-L3-GP
R703
100R2F-L3-GP
1
2 3
4
R1
R2
RN701
SRN100F-1-GP
R1
R2
RN701
SRN100F-1-GP
1
TP702TP702
1 2
R704
100R2F-L3-GP
R704
100R2F-L3-GP
CORE_VSS_SENSE_N28
N28
CORE_VCC_SENSE_P28
P28
DRAM_VDD_S4
A48
TP2_CORE_VCC_S0IX AA22
UNCORE_VNN_S3_AA24 AA24
CORE_VCC_S0IX_AA27
AA27
CORE_VCC_S0IX_AA29
AA29
CORE_VCC_S0IX_AA30
AA30
UNCORE_VNN_S3_AC22 AC22
CORE_VCC_S0IX_AC27
AC27
CORE_VCC_S0IX_AC29
AC29
CORE_VCC_S0IX_AC30
AC30
UNCORE_VNN_S3_AD22 AD22
UNCORE_VNN_S3_AD24 AD24
CORE_VCC_S0IX_AD27
AD27
CORE_VCC_S0IX_AD29
AD29
CORE_VCC_S0IX_AD30
AD30
DRAM_VDD_S4_AD38
AD38
UNCORE_VNN_S3_AF22 AF22
UNCORE_VNN_S3_AF24 AF24
CORE_VCC_S0IX_AF27
AF27
CORE_VCC_S0IX_AF29
AF29
TP_CORE_V1P05_S4
AF30
DRAM_VDD_S4_AF38
AF38
UNCORE_VNN_S3_AG22 AG22
UNCORE_VNN_S3_AG24 AG24
CORE_VCC_S0IX_AG27
AG27
CORE_VCC_S0IX_AG29
AG29
CORE_VCC_S0IX_AG30
AG30 UNCORE_VNN_S3_AJ22 AJ22
UNCORE_VNN_S3_AJ24 AJ24
UNCORE_VNN_S3_AK22 AK22
UNCORE_VNN_S3_AK24 AK24
UNCORE_VNN_S3_AK25 AK25
UNCORE_VNN_S3_AK27 AK27
UNCORE_VNN_S3_AK29 AK29
UNCORE_VNN_S3_AK30 AK30
UNCORE_VNN_S3_AK32 AK32
DRAM_VDD_S4_AK38
AK38
UNCORE_VNN_S3_AM22 AM22
DRAM_VDD_S4_AM38
AM38
DRAM_VDD_S4_AV41
AV41
DRAM_VDD_S4_AV42
AV42
UNCORE_VNN_SENSE
BB8
DRAM_VDD_S4_BB46
BB46
DRAM_VDD_S4_BD49 BD49
DRAM_VDD_S4_BD52 BD52
DRAM_VDD_S4_BD53 BD53
DRAM_VDD_S4_BF44 BF44
DRAM_VDD_S4_BG51 BG51
DRAM_VDD_S4_BJ48 BJ48
DRAM_VDD_S4_C51 C51
DRAM_VDD_S4_D44 D44
DRAM_VDD_S4_F49 F49
DRAM_VDD_S4_F52 F52
DRAM_VDD_S4_F53 F53
DRAM_VDD_S4_H46 H46
DRAM_VDD_S4_M41 M41
DRAM_VDD_S4_M42 M42
CORE_VCC_S0IX_P26
P26
CORE_VCC_S0IX_P27
P27
CORE_VCC_S0IX_U27
U27
CORE_VCC_S0IX_U29
U29
CORE_VCC_S0IX_V27
V27
CORE_VCC_S0IX_V29
V29
CORE_VCC_S0IX_V30
V30
DRAM_VDD_S4_V38 V38
CORE_VCC_S0IX_Y27
Y27
CORE_VCC_S0IX_Y29
Y29
CORE_VCC_S0IX_Y30
Y30
DRAM_VDD_S4_Y38 Y38
UNCORE_VNN_S3_AC24 AC24
7 OF 13
BAY TRAIL-M/D SOC
CPU1G
BAY-TRAIL-GP
7 OF 13
BAY TRAIL-M/D SOC
CPU1G
BAY-TRAIL-GP
1
TP701TP701

5
5
4
4
3
3
2
2
1
1
D D
C C
B B
A A
GPIO_S0_NC13
GPIO_S0_NC12
DDI0_RCOMP_N
DDI0_RCOMP_P
GPIO_S0_NC14_C29
DDI0_GEN_R_DAT
1D8V_S0
GPIO_S0_NC1315
HDMI_CLK_CPU54
HDMI_DATA_CPU15,54
HDMI_DATA_CPU_N254
HDMI_DATA_CPU_N054
HDMI_DATA_CPU_P154
HDMI_DATA_CPU_N154
HDMI_DATA_CPU_P254
HDMI_DATA_CPU_P354
HDMI_DATA_CPU_N354
HDMI_DATA_CPU_P054
HDMI_DET_CPU54
eDP_AUX_CPU_P 52,86
eDP_AUX_CPU_N 52,86
eDP_TX_CPU_N0 52,86
eDP_TX_CPU_P0 52,86
eDP_TX_CPU_P1 52,86
eDP_TX_CPU_N1 52,86
DDI0_GEN_R_DAT 15
eDP_VDDEN_CPU 52
eDP_BLCTRL_CPU 52
eDP_BLEN_CPU 24
eDP_HPD_CPU_N 52
Title
Size Document Number Rev
Date: Sheet of
Wistron Corporation
21F, 88, Sec.1, Hsin Tai Wu Rd., Hsichih,
Taipei Hsien 221, Taiwan, R.O.C.
EA30_BM
-1
CPU (DDI/EDP/GPIO)
Custom
8102
Tuesday, July 08, 2014
No eMMC
Title
Size Document Number Rev
Date: Sheet of
Wistron Corporation
21F, 88, Sec.1, Hsin Tai Wu Rd., Hsichih,
Taipei Hsien 221, Taiwan, R.O.C.
EA30_BM
-1
CPU (DDI/EDP/GPIO)
Custom
8102
Tuesday, July 08, 2014
No eMMC
Title
Size Document Number Rev
Date: Sheet of
Wistron Corporation
21F, 88, Sec.1, Hsin Tai Wu Rd., Hsichih,
Taipei Hsien 221, Taiwan, R.O.C.
EA30_BM
-1
CPU (DDI/EDP/GPIO)
Custom
8102
Tuesday, July 08, 2014
No eMMC
SSID = CPU
Wistron Confidential document, Anyone can not
Duplicate, Modify, Forward or any other purpose
application without get Wistron permission
1.0V
1.8V
1.0V
1.8V
3.3V
3.3V
Close to CPU
13/7/5
HDMI PANEL
SA 20140423-1
1
TP801TP801
1 2
R806
402R2F-GP
R806
402R2F-GP
1
TP802TP802
1
2 3
4
RN801
SRN2K2J-5-GP
RN801
SRN2K2J-5-GP
DDI1_TXP_0 AG3
DDI0_HPD
D27
DDI1_TXN_1 AF2
DDI1_TXP_1 AF3
VGA_HSYNC BD2
VGA_IRTN AY3
VGA_IREF AW 1
VGA_GREEN BA1
DDI0_TXP_0
AV3
DDI0_TXN_0
AV2
DDI0_TXP_1
AT2
DDI0_TXN_1
AT3
DDI0_TXP_2
AR3
DDI0_TXP_3
AP3 DDI0_TXN_2
AR1
DDI0_TXN_3
AP2
DDI0_AUXP
AL3
DDI0_AUXN
AL1
DDI0_DDCDATA
C26
DDI0_DDCCLK
C28
DDI0_BKLTEN
C27 DDI0_VDDEN
B28
RESERVED_AM13
AM13
RESERVED_T2
T2
RESERVED_W3
W3
RESERVED_W1
W1
RESERVED_V2
V2
RESERVED_R3
R3 RESERVED_V3
V3
RESERVED_R1
R1
RESERVED_AD6
AD6
RESERVED_AD4
AD4
RESERVED_AB7
AB7 RESERVED_AB9
AB9
RESERVED_Y4
Y4
RESERVED_Y6
Y6
RESERVED_V4
V4
RESERVED_V6
V6
RESERVED_AB14
AB14
GPIO_S0_NC12
B30
RESERVED_C30
C30
DDI1_TXN_0 AG1
DDI1_TXP_2 AD3
DDI1_TXN_2 AD2
VGA_BLUE AY2
VGA_RED BA3
DDI1_BKLTCTL M30
DDI1_BKLTEN J30
DDI1_VDDEN N30
DDI1_DDCCLK G30
DDI1_DDCDATA P30
DDI1_HPD K30
DDI1_AUXN AK2
DDI1_AUXP AK3
DDI1_TXN_3 AC1
DDI1_TXP_3 AC3
RESERVED_AF13 AF13
RESERVED_AF14 AF14
RESERVED_AH13 AH13
RESERVED_AH14 AH14
VGA_DDCDATA BC2
VGA_DDCCLK BC1
VGA_VSYNC BF2
RESERVED_T7 T7
RESERVED_AB13 AB13
RESERVED_T9 T9
RESERVED_AB12 AB12
RESERVED_Y13 Y13
RESERVED_Y12 Y12
RESERVED_T12 T12
RESERVED_V9 V9
RESERVED_V10 V10
RESERVED_V14 V14
RESERVED_T10 T10
RESERVED_T13 T13
RESERVED_T14 T14
RESERVED_V13 V13
RESERVED_T4 T4
RESERVED_T6 T6
RESERVED_P14 P14
RESERVED_K34 K34
DDI0_BKLTCTL
B26
RESERVED_AM14
AM14
RESERVED_Y2
Y2 RESERVED_Y3
Y3 RESERVED_AB2
AB2 RESERVED_AB3
AB3 RESERVED_T3
T3
GPIO_S0_NC13
A29
GPIO_S0_NC25 N32
GPIO_S0_NC16 M32
GPIO_S0_NC23 K28
GPIO_S0_NC24 J34
GPIO_S0_NC18 J28
GPIO_S0_NC15 F34
GPIO_S0_NC21 F32
GPIO_S0_NC22 F28
GPIO_S0_NC20 D34
GPIO_S0_NC26 D32
GPIO_S0_NC17 D28
GPIO_S0_NC14_C29
C29
VSS_AM3
AM3
VSS_AM2
AM2
DDI0_RCOMP
AK13
DDI0_RCOMP_P
AK12
VSS_AH3 AH3
VSS_AH2 AH2
3 OF 13
BAY TRAIL-M/D SOC
CPU1C
BAY-TRAIL-GP
3 OF 13
BAY TRAIL-M/D SOC
CPU1C
BAY-TRAIL-GP

5
5
4
4
3
3
2
2
1
1
D D
C C
B B
A A
Title
Size Document Number Rev
Date: Sheet of
Wistron Corporation
21F, 88, Sec.1, Hsin Tai Wu Rd., Hsichih,
Taipei Hsien 221, Taiwan, R.O.C.
EA30_BM
-1
CPU (VSS)
A3
9102
Tuesday, July 08, 2014
No eMMC
Title
Size Document Number Rev
Date: Sheet of
Wistron Corporation
21F, 88, Sec.1, Hsin Tai Wu Rd., Hsichih,
Taipei Hsien 221, Taiwan, R.O.C.
EA30_BM
-1
CPU (VSS)
A3
9102
Tuesday, July 08, 2014
No eMMC
Title
Size Document Number Rev
Date: Sheet of
Wistron Corporation
21F, 88, Sec.1, Hsin Tai Wu Rd., Hsichih,
Taipei Hsien 221, Taiwan, R.O.C.
EA30_BM
-1
CPU (VSS)
A3
9102
Tuesday, July 08, 2014
No eMMC
SSID = CPU
Wistron Confidential document, Anyone can not
Duplicate, Modify, Forward or any other purpose
application without get Wistron permission
VSS141
AT24
VSS142
AT27
VSS143
AT30
VSS144
AT35
VSS145
AT38
VSS147
AT47 VSS146
AT4
VSS149
AU1 VSS148
AT52
VSS150
AU24
VSS152
AU30 VSS151
AU3
VSS153
AU38
VSS154
AU51
VSS155
AV12
VSS157
AV14 VSS156
AV13
VSS159
AV19 VSS158
AV18
VSS160
AV24
VSS161
AV27
VSS162
AV30
VSS163
AV35
VSS165
AV47 VSS164
AV38
VSS166
AV51
VSS167
AV7
VSS170
AW27
VSS172
AW35
VSS173
AY10
VSS175
AY32 VSS174
AY22 VSS209 BF24
VSS210 BF38
VSS208 BF16
VSS207 BF12
VSS206 BE8
VSS205 BE35
VSS204 BE2
VSS203 BE19
VSS202 BD35
VSS201 BD30
VSS199 BD24
VSS200 BD27
VSS198 BD19
VSS197 BC42
VSS196 BC34
VSS195 BC32
VSS193 BC26
VSS194 BC28
VSS191 BC20
VSS192 BC22
VSS190 BB35
VSS189 BB27
VSS188 BB19
VSS186 BA40
VSS187 BA53
VSS185 BA35
VSS183 BA27
VSS184 BA32
VSS181 BA19
VSS182 BA22
VSS180 BA14
VSS179 AY9
VSS178 AY50
VSS177 AY4
VSS176 AY36
VSS168
AW13
VSS169
AW19
VSS171
AW3
11 OF 13
BAY TRAIL-M/D SOC
CPU1K
BAY-TRAIL-GP
11 OF 13
BAY TRAIL-M/D SOC
CPU1K
BAY-TRAIL-GP
VSS73
AH41 VSS72
AH4 VSS71
AG38
VSS104
AM40
VSS105
M28
VSS103
AM36 VSS102
AM35 VSS101
AM33 VSS100
AM29 VSS99
AM25 VSS98
AM24 VSS97
AM19 VSS96
AM12
VSS94
AK41
VSS95
AK44
VSS93
AK33 VSS92
AK16 VSS91
AK14 VSS90
AK10
VSS88
AJ38
VSS89
AJ53
VSS86
AJ33
VSS87
AJ35
VSS85
AJ32 VSS84
AJ30 VSS83
AJ3
VSS81
AJ27
VSS82
AJ29
VSS80
AJ25
VSS78
AJ16
VSS79
AJ21
VSS76
AH9
VSS77
AJ1
VSS75
AH7 VSS74
AH45
VSS139 AT16
VSS140 AT19
VSS138 AT12
VSS137 AP40
VSS136 AN9
VSS135 AN8
VSS134 AN6
VSS133 AN53
VSS132 AN51
VSS131 AN5
VSS129 AN48
VSS130 AN49
VSS128 AN46
VSS127 AN45
VSS126 AN43
VSS125 AN42
VSS123 AN38
VSS124 AN40
VSS121 AN35
VSS122 AN36
VSS120 AN33
VSS119 AN3
VSS118 AN22
VSS116 AN12
VSS117 AN14
VSS115 AN11
VSS113 AM7
VSS114 AN1
VSS111 AM44
VSS112 AM51
VSS110 AH6
VSS109 AH51
VSS108 AH50
VSS107 AH48
VSS106 AH47
10 OF 13
BAY TRAIL-M/D SOC
CPU1J
BAY-TRAIL-GP
10 OF 13
BAY TRAIL-M/D SOC
CPU1J
BAY-TRAIL-GP
VSS211
BF30
VSS212
BF36
VSS213
BF4
VSS214
BG31
VSS215
BG34
VSS217
BG42 VSS216
BG39
VSS219
BG49 VSS218
BG45
VSS220
BJ11
VSS222
BJ19 VSS221
BJ15
VSS229
BJ47
VSS231
C14
VSS232
C31
VSS233
C34
VSS235
C42 VSS234
C39
VSS236
C45
VSS237
C49
VSS238
D12
VSS239
D16
VSS240
D24
VSS241
D30
VSS242
D36
VSS243
D38
VSS245
E35 VSS244
E19
VSS252 F35
VSS254 F7
VSS253 F5
VSS255 G10
VSS257 G22
VSS256 G20
VSS258 G26
VSS259 G28
VSS260 G32
VSS262 G42
VSS261 G34
VSS264 H27
VSS263 H19
VSS265 H35
VSS266 J1
VSS267 J16
VSS268 J19
VSS270 J27
VSS269 J22
VSS271 J32
VSS272 J35
VSS273 J40
VSS274 J53
VSS275 K14
VSS276 K22
VSS277 K32
VSS278 K36
VSS280 K50
VSS279 K4
VSS230
BJ7
VSS228
BJ43 VSS227
BJ39 VSS226
BJ35 VSS225
BJ31 VSS224
BJ27 VSS223
BJ23
VSS251 F30
VSS250 F27
VSS249 F24
VSS248 F2
VSS247 F19
VSS246 E8
12 OF 13
BAY TRAIL-M/D SOC
CPU1L
BAY-TRAIL-GP
12 OF 13
BAY TRAIL-M/D SOC
CPU1L
BAY-TRAIL-GP
VSS1
A11
VSS2
A15
VSS3
A19
VSS4
A23
VSS5
A27
VSS6
A31
VSS7
A35
VSS9
A43 VSS8
A39
VSS10
A47
VSS12
AA16 VSS11
AA1
VSS15
AA3 VSS14
AA21 VSS13
AA19
VSS16
AA32
VSS17
AA35
VSS19
AA53 VSS18
AA38
VSS20
AB10
VSS21
AB4
VSS22
AB41
VSS23
AB45
VSS24
AB47
VSS25
AB48
VSS27
AB51 VSS26
AB50
VSS28
AB6
VSS29
AC16
VSS30
AC18
VSS31
AC19
VSS32
AC21
VSS33
AC25
VSS34
AC33
VSS35
AC35
VSS37 AC38
VSS36 AC36
VSS38 AD19
VSS39 AD21
VSS40 AD25
VSS41 AD32
VSS42 AD33
VSS44 AD7
VSS43 AD47
VSS45 AE1
VSS47 AE12
VSS46 AE11
VSS50 AE4
VSS49 AE3
VSS48 AE14
VSS51 AE40
VSS52 AE42
VSS53 AE43
VSS54 AE45
VSS55 AE46
VSS56 AE48
VSS57 AE50
VSS58 AE51
VSS59 AE53
VSS60 AE6
VSS62 AE9
VSS61 AE8
VSS63 AF10
VSS64 AF12
VSS65 AF25
VSS66 AF32
VSS67 AF47
VSS68 AG16
VSS69 AG25
VSS70 AG36
9 OF 13
BAY TRAIL-M/D SOC
CPU1I
BAY-TRAIL-GP
9 OF 13
BAY TRAIL-M/D SOC
CPU1I
BAY-TRAIL-GP
VSS282
L13
VSS283
L19
VSS284
L27
VSS287
M26
VSS289
M34 VSS288
M27
VSS290
M35
VSS292
M47 VSS291
M38
VSS293
M51
VSS294
N1
VSS295
N16
VSS297
N51 VSS296
N38
VSS299
P16 VSS298
P13
VSS300
P19
VSS301
P20
VSS302
P24
VSS303
P32
VSS305
P38 VSS304
P35
VSS306
P4
VSS307
P47
VSS308
P52
VSS309
P9
VSS310
T40
VSS311
U1
VSS312
U11
VSS313
U12
VSS315
U21 VSS314
U14
VSS316 U3
VSS317 U30
VSS320 U42
VSS322 U45
VSS321 U43
VSS323 U46
VSS327 U51
VSS326 U5
VSS328 U53
VSS329 U6
VSS330 U8
VSS332 V12
VSS331 U9
VSS334 V19
VSS333 V16
VSS335 V21
VSS336 V35
VSS337 V40
VSS338 V44
VSS340 V7
VSS339 V51
VSS341 Y10
VSS342 Y14
VSS343 Y16
VSS344 Y21
VSS345 Y25
VSS346 Y33
VSS347 Y41
VSS348 Y44
VSS350 Y9
VSS349 Y7
VSS285
L35
VSS286
M19
VSS324 U48
VSS325 U49
VSS281
K9
VSS319 U40
VSS318 U32
13 OF 13
BAY TRAIL-M/D SOC
CPU1M
BAY-TRAIL-GP
13 OF 13
BAY TRAIL-M/D SOC
CPU1M
BAY-TRAIL-GP

5
5
4
4
3
3
2
2
1
1
D D
C C
B B
A A
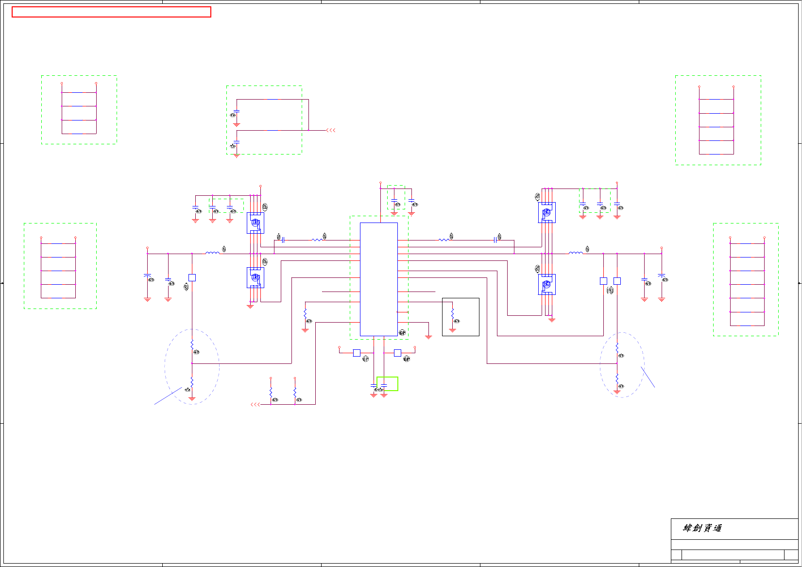
GFX_CORE
1D35V_S3
CPU_CORE CPU_CORE
1D35V_S3
GFX_CORE
Title
Size Document Number Rev
Date: Sheet of
Wistron Corporation
21F, 88, Sec.1, Hsin Tai Wu Rd., Hsichih,
Taipei Hsien 221, Taiwan, R.O.C.
EA30_BM
-1
CPU (Power CAP1)
A4
10 102
Tuesday, July 08, 2014
No eMMC
Title
Size Document Number Rev
Date: Sheet of
Wistron Corporation
21F, 88, Sec.1, Hsin Tai Wu Rd., Hsichih,
Taipei Hsien 221, Taiwan, R.O.C.
EA30_BM
-1
CPU (Power CAP1)
A4
10 102
Tuesday, July 08, 2014
No eMMC
Title
Size Document Number Rev
Date: Sheet of
Wistron Corporation
21F, 88, Sec.1, Hsin Tai Wu Rd., Hsichih,
Taipei Hsien 221, Taiwan, R.O.C.
EA30_BM
-1
CPU (Power CAP1)
A4
10 102
Tuesday, July 08, 2014
No eMMC
Wistron Confidential document, Anyone can not
Duplicate, Modify, Forward or any other purpose
application without get Wistron permission
Cap Modify Cap Modify
Close to pin AD38 & AF38
Cap Modify
(For power)
Cap Modify
(For power)
Cap Modify
(For power)
SA 20140225 P7 del close gap
SA 20140225 P7 del close gap
SA 20140225 change to 0805
SA 20140225 change to 0603
SA 20140416 change to 0603
-1M 2040630
12
C1023
SC22U6D3V5MX-L3-GP
C1023
SC22U6D3V5MX-L3-GP
12
C1017
SC4D7U6D3V3KX-L-GP
C1017
SC4D7U6D3V3KX-L-GP
12
C1008
Do Not Stuff
C1008
Do Not Stuff
12
C1014
SCD1U16V2KX-L-GP
C1014
SCD1U16V2KX-L-GP
12
C1027
SC22U6D3V5MX-L3-GP
C1027
SC22U6D3V5MX-L3-GP
12
C1011
SC22U6D3V3MX-1-GP
C1011
SC22U6D3V3MX-1-GP
12
C1018
SC4D7U6D3V3KX-L-GP
C1018
SC4D7U6D3V3KX-L-GP
12
C1001
SC4D7U6D3V3KX-L-GP
C1001
SC4D7U6D3V3KX-L-GP
12
C1015
SCD1U16V2KX-L-GP
C1015
SCD1U16V2KX-L-GP
12
C1005
Do Not Stuff
C1005
Do Not Stuff
12
C1020
SC22U6D3V3MX-1-GP
C1020
SC22U6D3V3MX-1-GP
12
C1021
SC22U6D3V5MX-L3-GP
C1021
SC22U6D3V5MX-L3-GP
12
C1004
SC4D7U6D3V3KX-L-GP
C1004
SC4D7U6D3V3KX-L-GP
12
C1013
SC22U6D3V5MX-L3-GP
C1013
SC22U6D3V5MX-L3-GP
12
C1003
SC4D7U6D3V3KX-L-GP
C1003
SC4D7U6D3V3KX-L-GP
12
C1007
Do Not Stuff
C1007
Do Not Stuff
12
C1024
SC22U6D3V5MX-L3-GP
C1024
SC22U6D3V5MX-L3-GP
12
C1012
SC22U6D3V3MX-1-GP
C1012
SC22U6D3V3MX-1-GP
12
C1025
SC22U6D3V5MX-L3-GP
C1025
SC22U6D3V5MX-L3-GP
12
C1006
Do Not Stuff
C1006
Do Not Stuff
12
C1002
SC4D7U6D3V3KX-L-GP
C1002
SC4D7U6D3V3KX-L-GP
12
C1009
SC22U6D3V3MX-1-GP
C1009
SC22U6D3V3MX-1-GP
12
C1019
SC22U6D3V3MX-1-GP
C1019
SC22U6D3V3MX-1-GP
12
C1010
SC22U6D3V3MX-1-GP
C1010
SC22U6D3V3MX-1-GP
12
C1016
SC22U6D3V3MX-1-GP
C1016
SC22U6D3V3MX-1-GP

5
5
4
4
3
3
2
2
1
1
D D
C C
B B
A A
1D8V_S5
1D05V_S0 1D05V_S01D05V_S0
1D35V_S0
1D5V_S0
1D05V_S0
1D8V_S5
1D05V_S0
1D35V_S0
1D05V_S0
1D35V_S0
3D3V_S0
3D3V_S5
1D05V_S0
1D0V_S5
1D05V_S0 1D05V_S0
1D05V_S0 1D05V_S0
1D8V_S0
1D05V_S0
Title
Size Document Number Rev
Date: Sheet of
Wistron Corporation
21F, 88, Sec.1, Hsin Tai Wu Rd., Hsichih,
Taipei Hsien 221, Taiwan, R.O.C.
EA30_BM
-1
CPU (Power CAP2)
A3
11 102
Tuesday, July 08, 2014
No eMMC
Title
Size Document Number Rev
Date: Sheet of
Wistron Corporation
21F, 88, Sec.1, Hsin Tai Wu Rd., Hsichih,
Taipei Hsien 221, Taiwan, R.O.C.
EA30_BM
-1
CPU (Power CAP2)
A3
11 102
Tuesday, July 08, 2014
No eMMC
Title
Size Document Number Rev
Date: Sheet of
Wistron Corporation
21F, 88, Sec.1, Hsin Tai Wu Rd., Hsichih,
Taipei Hsien 221, Taiwan, R.O.C.
EA30_BM
-1
CPU (Power CAP2)
A3
11 102
Tuesday, July 08, 2014
No eMMC
Wistron Confidential document, Anyone can not
Duplicate, Modify, Forward or any other purpose
application without get Wistron permission
Cap Modify
N22 U36 AF19AG19
U22
AN25AM16 AN18
V36
V22C5 B6
U38
Cap Modify
AA36 & Y35 & Y36
AJ19 & AG18AA25 & AG32 AD36AM27 & AN24N18 & P18
Y18 & G1 AF16 & AF18BJ6
AN29 & AN30 &
V24 & Y22 & Y24
U18 & U19
AK18 & AM18 AF36
AD35 & AF35
AA33
AJ18 AJ36 & AK35 & AK36
U24 & V25 & N20 & U25
AM30 & AN32
AA18
AM32
AF21 & AG21
Y19 & C3
SA 20140505-1
SA 20140418
12
C1114
SC1U10V2KX-L1-GP
C1114
SC1U10V2KX-L1-GP
12
C1136
SC1U10V2KX-L1-GP
C1136
SC1U10V2KX-L1-GP
12
C1101
SC1U10V2KX-L1-GP
C1101
SC1U10V2KX-L1-GP
12
C1111
SC1U10V2KX-L1-GP
C1111
SC1U10V2KX-L1-GP
12
C1141
SC1U10V2KX-L1-GP
C1141
SC1U10V2KX-L1-GP
12
C1116
SC1U10V2KX-L1-GP
C1116
SC1U10V2KX-L1-GP
12
C1125
SC1U10V2KX-L1-GP
C1125
SC1U10V2KX-L1-GP
12
C1102
SCD1U16V2KX-L-GP
C1102
SCD1U16V2KX-L-GP
12
C1117
SC1U10V2KX-L1-GP
C1117
SC1U10V2KX-L1-GP
12
C1123
SCD01U50V2KX-L-GP
C1123
SCD01U50V2KX-L-GP
12
C1131
SC1U10V2KX-L1-GP
C1131
SC1U10V2KX-L1-GP
12
C1137
SC1U10V2KX-L1-GP
C1137
SC1U10V2KX-L1-GP
12
C1142
SC1U10V2KX-L1-GP
C1142
SC1U10V2KX-L1-GP
12
C1104
SC1U10V2KX-L1-GP
C1104
SC1U10V2KX-L1-GP
12
C1127
SC1U10V2KX-L1-GP
C1127
SC1U10V2KX-L1-GP
12
C1103
SC1U10V2KX-L1-GP
C1103
SC1U10V2KX-L1-GP
12
C1135
SC1U10V2KX-L1-GP
C1135
SC1U10V2KX-L1-GP
12
C1107
SC1U10V2KX-L1-GP
C1107
SC1U10V2KX-L1-GP
12
C1109
SC1U10V2KX-L1-GP
C1109
SC1U10V2KX-L1-GP
12
C1112
SC1U10V2KX-L1-GP
C1112
SC1U10V2KX-L1-GP
12
C1124
SC1U10V2KX-L1-GP
C1124
SC1U10V2KX-L1-GP
12
C1146
SC22U6D3V5MX-L3-GP
C1146
SC22U6D3V5MX-L3-GP
12
C1132
SC1U10V2KX-L1-GP
C1132
SC1U10V2KX-L1-GP
12
C1143
SC1U10V2KX-L1-GP
C1143
SC1U10V2KX-L1-GP
12
C1138
SC1U10V2KX-L1-GP
C1138
SC1U10V2KX-L1-GP
12
C1121
SC1U10V2KX-L1-GP
C1121
SC1U10V2KX-L1-GP
12
C1110
SC1U10V2KX-L1-GP
C1110
SC1U10V2KX-L1-GP
12
C1126
SC1U10V2KX-L1-GP
C1126
SC1U10V2KX-L1-GP
12
C1108
SC1U10V2KX-L1-GP
C1108
SC1U10V2KX-L1-GP
12
C1122
SC1U10V2KX-L1-GP
C1122
SC1U10V2KX-L1-GP
12
C1147
Do Not Stuff
DY
C1147
Do Not Stuff
DY
12
C1105
SC1U10V2KX-L1-GP
C1105
SC1U10V2KX-L1-GP
12
C1129
SC1U10V2KX-L1-GP
C1129
SC1U10V2KX-L1-GP
12
C1113
SC1U10V2KX-L1-GP
C1113
SC1U10V2KX-L1-GP
12
C1106
SC1U10V2KX-L1-GP
C1106
SC1U10V2KX-L1-GP
12
C1140
SC1U10V2KX-L1-GP
C1140
SC1U10V2KX-L1-GP
12
C1119
SC1U10V2KX-L1-GP
C1119
SC1U10V2KX-L1-GP
12
C1139
SC1U10V2KX-L1-GP
C1139
SC1U10V2KX-L1-GP
12
C1144
SCD01U50V2KX-L-GP
C1144
SCD01U50V2KX-L-GP
12
C1128
SC1U10V2KX-L1-GP
C1128
SC1U10V2KX-L1-GP
12
C1118
SC1U10V2KX-L1-GP
C1118
SC1U10V2KX-L1-GP
12
C1130
SC1U10V2KX-L1-GP
C1130
SC1U10V2KX-L1-GP
12
C1115
SCD1U16V2KX-L-GP
C1115
SCD1U16V2KX-L-GP
12
C1134
SC1U10V2KX-L1-GP
C1134
SC1U10V2KX-L1-GP
12
C1148
Do Not Stuff
DY
C1148
Do Not Stuff
DY

5
5
4
4
3
3
2
2
1
1
D D
C C
B B
A A
M_A_A1
M_A_A2
SMB_CLK_DIMM
M_A_A3
M_A_A4
M_A_A5
M_A_A7
M_A_A8
M_A_A9
M_A_A10
M_A_A11
M_A_A6
M_A_A13
M_A_A14
M_A_A15
M_A_A12
M_A_A0
SMB_DATA_DIMM
TS#_DIMM0_1
TS#_DIMM0_1
VREF _CA
VREF _DQ
VREF _DQ _0VREF _DQ
VREF _CA_ 0VREF _CA
M_A_DQS_DN4
M_A_DQS_DN3
M_A_DQS_DN5
M_A_DQS_DN6
M_A_DQS_DN7
M_A_DQS_DN2
M_A_DQS_DN1
M_A_DQS_DN0
M_A_DQS_DP4
M_A_DQS_DP3
M_A_DQS_DP5
M_A_DQS_DP6
M_A_DQS_DP7
M_A_DQS_DP2
M_A_DQS_DP1
M_A_DQS_DP0
M_A_DQ40
M_A_DQ41
M_A_DQ42
M_A_DQ43
M_A_DQ12
M_A_DQ13
M_A_DQ14
M_A_DQ15
M_A_DQ0
M_A_DQ44
M_A_DQ45
M_A_DQ46
M_A_DQ47
M_A_DQ16
M_A_DQ17
M_A_DQ18
M_A_DQ19
M_A_DQ48
M_A_DQ49
M_A_DQ50
M_A_DQ51
M_A_DQ20
M_A_DQ21
M_A_DQ22
M_A_DQ23
M_A_DQ1
M_A_DQ52
M_A_DQ53
M_A_DQ54
M_A_DQ55
M_A_DQ24
M_A_DQ25
M_A_DQ26
M_A_DQ27
M_A_DQ2
M_A_DQ56
M_A_DQ57
M_A_DQ58
M_A_DQ59
M_A_DQ28
M_A_DQ29
M_A_DQ30
M_A_DQ31
M_A_DQ3
M_A_DQ60
M_A_DQ61
M_A_DQ62
M_A_DQ63
M_A_DQ32
M_A_DQ33
M_A_DQ34
M_A_DQ35
M_A_DQ4
M_A_DQ5
M_A_DQ6
M_A_DQ7
M_A_DQ36
M_A_DQ37
M_A_DQ38
M_A_DQ39
M_A_DQ8
M_A_DQ9
M_A_DQ10
M_A_DQ11
M_A_DM4
M_A_DM2
M_A_DM0
M_A_DM7
M_A_DM5
M_A_DM3
M_A_DM1
M_A_DM6
VREF _DQVRE F_CA
SMB_DATA_DIMM
SMB_CLK_DIMM
1D35V_S3
3D3V_S0
0D675V_VREF_S0
3D3V_S0
1D35V_S3
0D675V_VREF_S0
1D35V_S3
1D35V_S3
3D3V_S0 1D8V_S0
3D3V_S0 1D8V_S0
M_A_DRAMRST#5
M_A_BS25
M_A_BS05
M_A_BS15
M_A_A[15:0] 5
M_A_ODT05
M_A_ODT15
SMB_CLK_CPU 16
SMB_DATA_CPU 16
M_A_DQS_DN[7:0]5
M_A_DQS_DP[7:0]5
M_A_DQ[63:0]5
M_A_WE# 5
M_A_CS#0 5
M_A_CAS# 5
M_A_CKE0 5
M_A_CKE1 5
M_A_CS#1 5
M_A_CLK0 5
M_A_CLK#0 5
M_A_CLK1 5
M_A_CLK#1 5
M_A_RAS# 5
M_A_DM4 5
M_A_DM2 5
M_A_DM0 5
M_A_DM7 5
M_A_DM5 5
M_A_DM3 5
M_A_DM1 5
M_A_DM6 5
Title
Size Document Number Rev
Date: Sheet of
Wistron Corporation
21F, 88, Sec.1, Hsin Tai Wu Rd., Hsichih,
Taipei Hsien 221, Taiwan, R.O.C.
EA30_BM
-1
DDR3-SODIMM1
A1
12 102
Tuesday, July 08, 2014
No eMMC
Title
Size Document Number Rev
Date: Sheet of
Wistron Corporation
21F, 88, Sec.1, Hsin Tai Wu Rd., Hsichih,
Taipei Hsien 221, Taiwan, R.O.C.
EA30_BM
-1
DDR3-SODIMM1
A1
12 102
Tuesday, July 08, 2014
No eMMC
Title
Size Document Number Rev
Date: Sheet of
Wistron Corporation
21F, 88, Sec.1, Hsin Tai Wu Rd., Hsichih,
Taipei Hsien 221, Taiwan, R.O.C.
EA30_BM
-1
DDR3-SODIMM1
A1
12 102
Tuesday, July 08, 2014
No eMMC
H = 4mm
SSID = MEMORY
Note:
If SA0 DIM0 = 0, SA1_DIM0 = 0
SO-DIMMA SPD Address is 0xA0
SO-DIMMA TS Address is 0x30
If SA0 DIM0 = 1, SA1_DIM0 = 0
SO-DIMMA SPD Address is 0xA2
SO-DIMMA TS Address is 0x32
Thermal EVENT
SODIMM A DECOUPLING
Layout Note:
Place these Caps near
SO-DIMMA.
Place these caps
close to VTT1 and
VTT2.
0726_SA
Wistron Confidential document, Anyone can not
Duplicate, Modify, Forward or any other purpose
application without get Wistron permission
For Intel Recommend Close to DIMM(Bay Trail)For Intel Recommend Close to DIMM(Bay Trail)
Level shift
VGS(th) = 1V
DM1 change part number to 62.10024.S61(13/7/3)
Close DM1 CA & DQ pin
SA 20140422
SB 20140520-1 SB 20140520-1
-1M 2040630
12
C1221
Do Not Stuff
C1221
Do Not Stuff
12
C1208
SCD1U16V2KX-L-GP
C1208
SCD1U16V2KX-L-GP
12
C1222
Do Not Stuff
C1222
Do Not Stuff
1 2
R1203
Do Not Stuff
R1203
Do Not Stuff
G
D S
Q1201
DMN5L06K-7-GP
Q1201
DMN5L06K-7-GP
12
C1214
SC1U10V2KX-L1-GP
C1214
SC1U10V2KX-L1-GP
12
C1209
SC1U10V2KX-L1-GP
C1209
SC1U10V2KX-L1-GP
12
C1206
SC10U6D3V3MX-L-GP
C1206
SC10U6D3V3MX-L-GP
12
C1202
SCD1U16V2KX-L-GP
C1202
SCD1U16V2KX-L-GP
12
C1220
Do Not Stuff
DY
C1220
Do Not Stuff
DY
12
C1219
Do Not Stuff
DY
C1219
Do Not Stuff
DY
12
R1205
4K7R2F-GP
R1205
4K7R2F-GP
A0
98
A1
97
A2
96
A3
95
A4
92
A5
91
A6
90
A7
86
A8
89
A9
85
A10/AP
107
A11
84
A12
83
A13
119
A14
80
A15
78
A16/BA2
79
BA0
109
BA1
108
DQ0
5
DQ1
7
DQ2
15
DQ3
17
DQ4
4
DQ5
6
DQ6
16
DQ7
18
DQ8
21
DQ9
23
DQ10
33
DQ11
35
DQ12
22
DQ13
24
DQ14
34
DQ15
36
DQ16
39
DQ17
41
DQ18
51
DQ19
53
DQ20
40
DQ21
42
DQ22
50
DQ23
52
DQ24
57
DQ25
59
DQ26
67
DQ27
69
DQ28
56
DQ29
58
DQ30
68
DQ31
70
DQ32
129
DQ33
131
DQ34
141
DQ35
143
DQ36
130
DQ37
132
DQ38
140
DQ39
142
DQ40
147
DQ41
149
DQ42
157
DQ43
159
DQ44
146
DQ45
148
DQ46
158
DQ47
160
DQ48
163
DQ49
165
DQ50
175
DQ51
177
DQ52
164
DQ53
166
DQ54
174
DQ55
176
DQ56
181
DQ57
183
DQ58
191
DQ59
193
DQ60
180
DQ61
182
DQ62
192
DQ63
194
DQS0#
10
DQS1#
27
DQS2#
45
DQS3#
62
DQS4#
135
DQS5#
152
DQS6#
169
DQS7#
186
DQS0
12
DQS1
29
DQS2
47
DQS3
64
DQS4
137
DQS5
154
DQS6
171
DQS7
188
ODT0
116
ODT1
120
VREF_DQ
1
VSS 2
NP1 NP1
NP2 NP2
RAS# 110
WE# 113
CAS# 115
CS0# 114
CS1# 121
CKE0 73
CKE1 74
CK0 101
CK0# 103
CK1 102
CK1# 104
DM0 11
DM1 28
DM2 46
DM3 63
DM4 136
DM5 153
DM6 170
DM7 187
SDA 200
SCL 202
VDDSPD 199
SA0 197
SA1 201
VREF_CA
126
VDD18 124
NC#1 77
NC#2 122
NC#/TEST 125
VDD3 81
VDD4 82
VDD5 87
VDD6 88
VDD7 93
VDD8 94
VDD9 99
VDD10 100
VDD13 111
VDD14 112
VDD15 117
VDD16 118
VSS 3
VSS 8
VSS 9
VSS 13
VSS 14
VSS 19
VSS 20
VSS 25
VSS 26
VSS 31
VSS 32
VSS 37
VSS 38
VSS 43
VSS 44
VSS 48
VSS 49
VSS 54
VSS 55
VSS 60
VSS 61
VDD1 75
VSS 65
VSS 66
VSS 71
VSS 72
VDD2 76
VDD11 105
VDD12 106
VDD17 123
VSS 127
VSS 128
VSS 134
VSS 133
VSS 138
VSS 139
VSS 144
VSS 145
VSS 151
VSS 150
VSS 155
VSS 156
VSS 161
VSS 162
VSS 167
VSS 168
VSS 173
VSS 172
VSS 179
VSS 178
VSS 185
VSS 184
VSS 189
VSS 190
VSS 195
VSS 196
RESET#
30
EVENT# 198
VSS 205
VSS 206
VTT1
203
VTT2
204
SKT_DDR 204P SMD
DM1
DDR3-204P-262-GP-U
1st = 62.10024.S21
2nd = 62.10024.Q61
3rd = 62.10024.M31
4th = 62.10017.I31
SKT_DDR 204P SMD
DM1
DDR3-204P-262-GP-U
1st = 62.10024.S21
2nd = 62.10024.Q61
3rd = 62.10024.M31
4th = 62.10017.I31
12
R1204
4K7R2F-GP
R1204
4K7R2F-GP
12
C1211
SC1U10V2KX-L1-GP
C1211
SC1U10V2KX-L1-GP
1 2
R1201
10KR2J-L-GP
R1201
10KR2J-L-GP
12
C1201
SCD1U16V2KX-L-GP
C1201
SCD1U16V2KX-L-GP
12
C1215
SC1U10V2KX-L1-GP
C1215
SC1U10V2KX-L1-GP
12
C1204
SC10U6D3V3MX-L-GP
C1204
SC10U6D3V3MX-L-GP
12
C1212
SC1U10V2KX-L1-GP
C1212
SC1U10V2KX-L1-GP
12
R1206
4K7R2F-GP
R1206
4K7R2F-GP
12
R1202
4K7R2F-GP
R1202
4K7R2F-GP
12
C1203
SC10U6D3V3MX-L-GP
C1203
SC10U6D3V3MX-L-GP
G
D S
Q1202
DMN5L06K-7-GP
Q1202
DMN5L06K-7-GP
12
C1216
SC1U10V2KX-L1-GP
C1216
SC1U10V2KX-L1-GP
12
R1212
2K2R2J-L1-GP
R1212
2K2R2J-L1-GP
12
C1213
SC1U10V2KX-L1-GP
C1213
SC1U10V2KX-L1-GP
1 2
R1207
Do Not Stuff
R1207
Do Not Stuff
12
C1205
SC10U6D3V3MX-L-GP
C1205
SC10U6D3V3MX-L-GP
12
C1207
SC10U6D3V3MX-L-GP
C1207
SC10U6D3V3MX-L-GP
12
R1213
2K2R2J-L1-GP
R1213
2K2R2J-L1-GP
12
C1223
Do Not Stuff
DY
C1223
Do Not Stuff
DY
12
C1210
SC1U10V2KX-L1-GP
C1210
SC1U10V2KX-L1-GP

5
5
4
4
3
3
2
2
1
1
D D
C C
B B
A A
Title
Size Document Number Rev
Date: Sheet of
Wistron Corporation
21F, 88, Sec.1, Hsin Tai Wu Rd., Hsichih,
Taipei Hsien 221, Taiwan, R.O.C.
EA30_BM
-1
DDR3-SODIMM2
A2
13 102
Tuesday, July 08, 2014
No eMMC
Title
Size Document Number Rev
Date: Sheet of
Wistron Corporation
21F, 88, Sec.1, Hsin Tai Wu Rd., Hsichih,
Taipei Hsien 221, Taiwan, R.O.C.
EA30_BM
-1
DDR3-SODIMM2
A2
13 102
Tuesday, July 08, 2014
No eMMC
Title
Size Document Number Rev
Date: Sheet of
Wistron Corporation
21F, 88, Sec.1, Hsin Tai Wu Rd., Hsichih,
Taipei Hsien 221, Taiwan, R.O.C.
EA30_BM
-1
DDR3-SODIMM2
A2
13 102
Tuesday, July 08, 2014
No eMMC
SSID = MEMORY
Wistron Confidential document, Anyone can not
Duplicate, Modify, Forward or any other purpose
application without get Wistron permission

5
5
4
4
3
3
2
2
1
1
D D
C C
B B
A A
Title
Size Document Number Rev
Date: Sheet of
Wistron Corporation
21F, 88, Sec.1, Hsin Tai Wu Rd., Hsichih,
Taipei Hsien 221, Taiwan, R.O.C.
EA30_BM
-1
Reserved
A4
14 102
Tuesday, July 08, 2014
No eMMC
Title
Size Document Number Rev
Date: Sheet of
Wistron Corporation
21F, 88, Sec.1, Hsin Tai Wu Rd., Hsichih,
Taipei Hsien 221, Taiwan, R.O.C.
EA30_BM
-1
Reserved
A4
14 102
Tuesday, July 08, 2014
No eMMC
Title
Size Document Number Rev
Date: Sheet of
Wistron Corporation
21F, 88, Sec.1, Hsin Tai Wu Rd., Hsichih,
Taipei Hsien 221, Taiwan, R.O.C.
EA30_BM
-1
Reserved
A4
14 102
Tuesday, July 08, 2014
No eMMC
Wistron Confidential document, Anyone can not
Duplicate, Modify, Forward or any other purpose
application without get Wistron permission
Blanking

5
5
4
4
3
3
2
2
1
1
D D
C C
B B
A A
1D8V_S0 1D8V_S01D8V_S01D8V_S0 1D8V_S0 1D8V_S0
GPIO_S0_NC13 8 GPIO_S0_SC_56 16DDI0_GEN_R_DAT 8LPE_I2S2_FRM 19 LPE_I2S2_DATAOUT 19,24 HDMI_DATA_CPU 8,54
Title
Size Document Number Rev
Date: Sheet of
Wistron Corporation
21F, 88, Sec.1, Hsin Tai Wu Rd., Hsichih,
Taipei Hsien 221, Taiwan, R.O.C.
EA30_BM
-1
CPU(STRAP)
A3
15 102
Tuesday, July 08, 2014
No eMMC
Title
Size Document Number Rev
Date: Sheet of
Wistron Corporation
21F, 88, Sec.1, Hsin Tai Wu Rd., Hsichih,
Taipei Hsien 221, Taiwan, R.O.C.
EA30_BM
-1
CPU(STRAP)
A3
15 102
Tuesday, July 08, 2014
No eMMC
Title
Size Document Number Rev
Date: Sheet of
Wistron Corporation
21F, 88, Sec.1, Hsin Tai Wu Rd., Hsichih,
Taipei Hsien 221, Taiwan, R.O.C.
EA30_BM
-1
CPU(STRAP)
A3
15 102
Tuesday, July 08, 2014
No eMMC
Wistron Confidential document, Anyone can not
Duplicate, Modify, Forward or any other purpose
application without get Wistron permission
STRAP RESISTORS SHOULD BE PLACED CLOSE TO SOC
SHOULD BE PLACED OUTSIDE KOZ AREA
DDI0_DDCDATA MDSI_DDCDATA GPIO_S0_SC[063]
SSID = STRAP
GPIO_S0_SC[065] DDI1_DDCDATA
SPI
LPC
Normal Operation
Override
BIOS Boot Selection Security Flash
Descriptors
Description
GPIO
Schematic
High
Low DDI1 not detected
DDI1 detected DDI0 detected
DDI0 not detected
DDI1 detected
DDI1 not detected
DDI1 Detect DDI0 Detect DDI1 Detect Top swap
GPIO_S0_SC [56]
2013/04/11
S0
GPIO table
S5
SA 20140222
RN801 PH
12
R1507
Do Not Stuff
DY
R1507
Do Not Stuff
DY
12
R1506
Do Not Stuff
DY
R1506
Do Not Stuff
DY
12
R1501
Do Not Stuff
DY
R1501
Do Not Stuff
DY
12
R1508
Do Not Stuff
DY
R1508
Do Not Stuff
DY
12
R1503
10KR2F-L1-GP
R1503
10KR2F-L1-GP
12
R1502
2K2R2J-L1-GP
R1502
2K2R2J-L1-GP
12
R1512
Do Not Stuff
DY
R1512
Do Not Stuff
DY
12
R1504
Do Not Stuff
DY
R1504
Do Not Stuff
DY
12
R1511
10KR2F-L1-GP
R1511
10KR2F-L1-GP
12
R1505
Do Not Stuff
DY
R1505
Do Not Stuff
DY
12
R1509
10KR2F-L1-GP
R1509
10KR2F-L1-GP
12
R1510
Do Not Stuff
DY
R1510
Do Not Stuff
DY

5
5
4
4
3
3
2
2
1
1
D D
C C
B B
A A
GPIO_S0_SC_56
ICL K_U SB _TERMN_0
ICL K_U SB _TERMN_1
ICL K_U SB _TERMN_0
ICL K_U SB _TERMN_1
USB_RCOMP
USB_RCOMP
USB_PLL_MON
USB_PLL_MON
USB_HSIC_RCOMP
USB_HSIC_RCOMP
RCOMP_LPC_HVT
RCOMP_LPC_HVT
CLK_PCI_LPC_R
USB3_P1_REXT
SMB_DATA_CPU
SMB_CLK_CPU
PCU_SMB_ALERT#
USB_OC# USB_OC#
PCU_SMB_ALERT#
PSW_CLR#
GPIO_S0_SC_93
PSW_CLR#
GPIO_S0_SC_93
DBG_UART3_TXD
DBG_UART3_RXD
I2C 0_D AT A_CPU
I2C 0_C LK_CPU
I2C 0_D AT A_CPU
I2C 0_C LK_CPU
CLK_PCI_TPM_R
SMB_DATA_CPU
SMB_CLK_CPU
1D8V_S0
1D8V_S5
1D8V_S0
1D8V_S0
1D8V_S0
1D8V_S0
3D3V_S3
3D3V_S3
GPIO_S0_SC_56 15
USB_CPU_PN034
USB_CPU_PP034
USB_CPU_PN134
USB_CPU_PP134
USB_CPU_PN352,86
USB_CPU_PP352,86
LPC_AD_CPU_P024,65,88
LPC_AD_CPU_P124,65,88
LPC_AD_CPU_P224,65,88
LPC_AD_CPU_P324,65,88
LPC_FRAME#_CPU24,65,88
CLK_PCI_LPC65
CLK_PCI_KBC24
INT _SERIRQ24,88
USB30_TX_CPU_N1 34
USB30_TX_CPU_P1 34
USB30_RX_CPU_N1 34
USB30_RX_CPU_P1 34
HDA_SPKR 27
SMB_CLK_CPU12
SMB_DATA_CPU12
PM_CLKRUN#_EC24,88
USB_CPU_PP258,86
USB_CPU_PN258,86
I2C 1_D AT A_TP 62,86
I2C 1_C LK_TP 62,86
CLK_PCI_TPM88
Title
Size Document Number Rev
Date: Sheet of
Wistron Corporation
21F, 88, Sec.1, Hsin Tai Wu Rd., Hsichih,
Taipei Hsien 221, Taiwan, R.O.C.
EA30_BM
-1
CPU (USB/LPC/GPIO)
A2
16 102
Tuesday, July 08, 2014
No eMMC
Title
Size Document Number Rev
Date: Sheet of
Wistron Corporation
21F, 88, Sec.1, Hsin Tai Wu Rd., Hsichih,
Taipei Hsien 221, Taiwan, R.O.C.
EA30_BM
-1
CPU (USB/LPC/GPIO)
A2
16 102
Tuesday, July 08, 2014
No eMMC
Title
Size Document Number Rev
Date: Sheet of
Wistron Corporation
21F, 88, Sec.1, Hsin Tai Wu Rd., Hsichih,
Taipei Hsien 221, Taiwan, R.O.C.
EA30_BM
-1
CPU (USB/LPC/GPIO)
A2
16 102
Tuesday, July 08, 2014
No eMMC
SSID = PCH
Wistron Confidential document, Anyone can not
Duplicate, Modify, Forward or any other purpose
application without get Wistron permission
USB 2.0 (debug port)
USB Table
0
USB3.0 Port 0(USB2.0)
Pair
2
3
1
Device
Camera
USB 3.0
Wifi + BT
Camera
WiFi + BT
3.3V/1.8V
1.8V
1.8V
1%
Connected to package ground.
Avoid routing next to
clock/high speed signals.
USB 2.0
13/7/5
For PSW_CLR#(5/14)
Close to CPU
13/7/5
1.8V
AFTP34,35 For Android
SB 20140521-1
SB 20140521-1
SA 20140502-3
12
R1603
1KR2F-L-GP
R1603
1KR2F-L-GP
1 2
R1607
49D9R2F-L1-GP
R1607
49D9R2F-L1-GP
21
G1601
Do Not Stuff
G1601
Do Not Stuff
12
R1601
1KR2F-L-GP
R1601
1KR2F-L-GP
1 2
R1608
22R2J-L1-GP
R1608
22R2J-L1-GP
1 2
R1604
45D3R2F-L-GP
R1604
45D3R2F-L-GP
1 2
R1611
10KR2J-L-GP
R1611
10KR2J-L-GP
12
R1613
Do Not Stuff
DY
R1613
Do Not Stuff
DY
1 2
R1606
45D3R2F-L-GP
R1606
45D3R2F-L-GP
12
R1617
Do Not Stuff
DY
R1617
Do Not Stuff
DY
1 2
R1602
1K24R2F-GP
R1602
1K24R2F-GP
1
2 3
4
RN1601
SRN2K2J-5-GP
RN1601
SRN2K2J-5-GP
G
DS
Q1601
DMN5L06K-7-GP
TP_I2C
Q1601
DMN5L06K-7-GP
TP_I2C
1 2
R161022R2J-L1-GP R161022R2J-L1-GP
12
R1618
10KR2J-L-GP
R1618
10KR2J-L-GP
12
R1616
2K2R2J-L1-GP
TP_I2C
R1616
2K2R2J-L1-GP
TP_I2C
1 2
R160922R2J-L1-GP R160922R2J-L1-GP
12
R1619
Do Not Stuff
DY
R1619
Do Not Stuff
DY
1
TP1603TP1603
12
R1614
2K2R2J-L1-GP
TP_I2C
R1614
2K2R2J-L1-GP
TP_I2C
1
AFTP35
Do Not Stuff
AFTP35
Do Not Stuff
1
AFTP34
Do Not Stuff
AFTP34
Do Not Stuff
1 2
R1605
Do Not Stuff
DY
R1605
Do Not Stuff
DY
12
R1615
Do Not Stuff
DY
R1615
Do Not Stuff
DY
SIO_I2C5_DATA BH28
SIO_I2C5_CLK BG28
PCU_SMB_ALERT
BG11 PCU_SMB_CLK
BH10 PCU_SMB_DATA
BG12
ILB_LPC_SERIRQ
BG13
ILB_LPC_CLK_0
BG15
ILB_LPC_AD_3
BG14
ILB_LPC_AD_1
BJ17
ILB_LPC_CLKRUN
BG16 ILB_LPC_CLK_1
BH14
ILB_LPC_FRAME
BG17
ILB_LPC_AD_2
BJ13
ILB_LPC_AD_0
BH16
USB_HSIC_RCOMP
A7 SIO_I2C0_CLK BG23
SIO_I2C0_DATA BH22
USB_HSIC1_STROBE
D2 USB_HSIC1_DATA
E2
USB_HSIC0_STROBE
B5 USB_HSIC0_DATA
B4
USB_RCOMPO
D6
USB_RCOMPI
C7
USB_OC_0
C20
USB_OC_1
B20
RESERVED_M9 M9
RESERVED_M10 M10
RESERVED_H7 H7
RESERVED_H8 H8
SIO_I2C1_CLK BH24
SIO_I2C1_DATA BG24
SIO_I2C2_DATA BG25
SIO_I2C2_CLK BJ25
SIO_I2C6_CLK BG29
SIO_I2C6_DATA BJ29
SIO_I2C4_CLK BG27
SIO_I2C4_DATA BF27
SIO_I2C3_CLK BH26
SIO_I2C3_DATA BG26
ILB_8254_SPKR BH12
GPIO_S0_SC_55 BD12
GPIO_S0_SC_56 BC12
GPIO_S0_SC_57 BD14
GPIO_S0_SC_58 BC14
GPIO_S0_SC_59 BF14
GPIO_S0_SC_60 BD16
GPIO_S0_SC_61 BC16
LPC_RCOMP
BF18
ICLK_USB_TERMN
F10
RESERVED_M4 M4
RESERVED_M6 M6
RESERVED_M7 M7
RESERVED_P10 P10
RESERVED_P12 P12
USB_DN0
K16
USB_DN1
G14
USB_DN2
J12
USB_DN3
H10
USB_DP0
M16
USB_DP1
J14
USB_DP2
K12
USB_DP3
K10
GPIO_S0_SC_92 BH30
GPIO_S0_SC_93 BG30
GPIO_S5_31
G2
GPIO_S5_32
M3
GPIO_S5_33
L1
GPIO_S5_34
K2
GPIO_S5_35
K3
GPIO_S5_36
M2
GPIO_S5_37
N3
GPIO_S5_38
P2
GPIO_S5_39
L3
GPIO_S5_40
J3
GPIO_S5_41
P3
GPIO_S5_42
H3
GPIO_S5_43
B12
USB3_REXT0 M12
USB3_RXN0 E3
USB3_RXP0 D4
USB3_TXN0 K7
USB3_TXP0 K6
RESERVED_P7 P7
RESERVED_P6 P6
USB_PLL_MON
M13
RESERVED_H5 H5
RESERVED_H4 H4
ICLK_USB_TERMN_D10
D10
6 OF 13
BAY TRAIL-M/D SOC
CPU1F
BAY-TRAIL-GP
6 OF 13
BAY TRAIL-M/D SOC
CPU1F
BAY-TRAIL-GP
1 2
R1612
Do Not Stuff
DY
R1612
Do Not Stuff
DY
G
DS
Q1602
DMN5L06K-7-GP
TP_I2C
Q1602
DMN5L06K-7-GP
TP_I2C

5
5
4
4
3
3
2
2
1
1
D D
C C
B B
A A
Title
Size Document Number Rev
Date: Sheet of
Wistron Corporation
21F, 88, Sec.1, Hsin Tai Wu Rd., Hsichih,
Taipei Hsien 221, Taiwan, R.O.C.
EA30_BM
-1
CPU (DMI/FDI/PM)
A4
17 102
Tuesday, July 08, 2014
No eMMC
Title
Size Document Number Rev
Date: Sheet of
Wistron Corporation
21F, 88, Sec.1, Hsin Tai Wu Rd., Hsichih,
Taipei Hsien 221, Taiwan, R.O.C.
EA30_BM
-1
CPU (DMI/FDI/PM)
A4
17 102
Tuesday, July 08, 2014
No eMMC
Title
Size Document Number Rev
Date: Sheet of
Wistron Corporation
21F, 88, Sec.1, Hsin Tai Wu Rd., Hsichih,
Taipei Hsien 221, Taiwan, R.O.C.
EA30_BM
-1
CPU (DMI/FDI/PM)
A4
17 102
Tuesday, July 08, 2014
No eMMC
SSID = PCH
Wistron Confidential document, Anyone can not
Duplicate, Modify, Forward or any other purpose
application without get Wistron permission
Blanking

5
5
4
4
3
3
2
2
1
1
D D
C C
B B
A A
ICLK_RCOMP
CPU_XTAL_25M_OUT
CPU_XTAL_25M_IN
ICLK_ICOMP
CPU_XTAL_25M_OUT
CPU_XTAL_25M_IN
ICLK_RCOMP
ICLK_ICOMP
RTC_RST#
XDP_TCK
XDP_TCK
XDP_TRST#
XDP_TRST#
XDP_TMS
GPIO_RCOMP18
CPU_XTAL_32K_X1
CPU_XTAL_32K_X2
BVCCRTC_EXTPAD
SPI_CLK_CPU
SPI_SI_CPU
SPI_CS_CPU_N0
XDP_TDI
XDP_TDO
PCIE_WAKE#_CPU
BATLOW#
PM_RSMRST#
XDP_TMS
XDP_TDI
XDP_TDO
CPU_SVIDALRT#
SVID_DATA
SVID_CLK
COREPWROK
RTC_RST#_S
SRTC_RST#
RSMRST#_KBC_G
PM_SLP_S3#_CPU
PM_SLP_S4#_CPU
PLT_RST#_CPU
VR_SVID_ALERT#
BATLOW#
SUS_PWR_ACK_CPU
PMC_WAKE_PCIE_1#
PM_RSMRST#
PMC_WAKE_PCIE_1#
RTC_RST#
SRTC_RST#
SOC_WAKE_SCI#
EC_SMI#
PMC_RSTBTN#
AC_PRESENT_CPU
PM_PWRBTN#_CPU
PMC_SLP_S0IX
PCIE_WAKE#_CPU
PM_SLP_S3#_CPU_G
PM_SLP_S3#_CPU_D
PM_SLP_S4#_CPU_G
PM_SLP_S4#
PM_SLP_S4#_CPU_D
PLT_RST#_CPU_G
PLT_RST#_D
EC_SMI#
SOC_WAKE_SCI#
PM_SLP_S3#
PLT_RST#_CPU
PM_SLP_S3#_CPU
PM_SLP_S4#_CPU
PM_SLP_S4#_CPU_D
SRTC_RST#
CPU_XTAL_32K_X2
CPU_XTAL_32K_X1
PMC_RSTBTN#
SUS_PWR_ACK_CPU
AMIC_DMIC#
PM_SUS_STAT#_B
PM_SUS_STAT#_CPU
PM_SUS_STAT#_CPU
3D3V_RTC_AUX
1D8V_S5
1D8V_S5
1D8V_S5
3D3V_AUX_S5
1D05V_S0
1D8V_S5
1D8V_S5
1D8V_S5
1D8V_S5
1D8V_S5
1D8V_S5
1D8V_S5
1D8V_S5
3D3V_S5
3D3V_S5
1D8V_S5
3D3V_S5
3D3V_S0
1D8V_S5
3D3V_S5
3D3V_S5
1D8V_S5
1D8V_S5
5V_S51D8V_S5
3D3V_S5
SPI_CS_ROM_N024,25
SPI_SO_CPU24,25
SPI_SI_ROM24,25
SPI_CLK_ROM24,25
VR_SVID_ALERT# 46
H_CPU_SVIDCLK 46
H_CPU_SVIDDAT 46
COREPWROK 36
RTCRST_ON24
1D0V_S5_PWRGD 51
RSMRST#_KBC 24
AC_PRESENT_CPU 24WLAN_CLK_CPU#58
WLAN_CLK_CPU58
PCIE_CLK_LAN30
PCIE_CLK_LAN#30
PM_SLP_S4# 24,36,49
PLT_RST# 24,30,58,65,86,88
PCIE_WAKE# 24,30,58
EC_SMI#24
SOC_WAKE_SCI#24
PM_SLP_S3#24,36,46,49
PM_PWRBTN#_CPU 24,86
PM_SUS_STAT# 88
RTC_DET# 25
Title
Size Document Number Rev
Date: Sheet of
Wistron Corporation
21F, 88, Sec.1, Hsin Tai Wu Rd., Hsichih,
Taipei Hsien 221, Taiwan, R.O.C.
EA30_BM
-1
CPU (CLK/SPI/SIDEBAND/JTAG)
Custom
18 102
Tuesday, July 08, 2014
No eMMC
Title
Size Document Number Rev
Date: Sheet of
Wistron Corporation
21F, 88, Sec.1, Hsin Tai Wu Rd., Hsichih,
Taipei Hsien 221, Taiwan, R.O.C.
EA30_BM
-1
CPU (CLK/SPI/SIDEBAND/JTAG)
Custom
18 102
Tuesday, July 08, 2014
No eMMC
Title
Size Document Number Rev
Date: Sheet of
Wistron Corporation
21F, 88, Sec.1, Hsin Tai Wu Rd., Hsichih,
Taipei Hsien 221, Taiwan, R.O.C.
EA30_BM
-1
CPU (CLK/SPI/SIDEBAND/JTAG)
Custom
18 102
Tuesday, July 08, 2014
No eMMC
SSID = PCH
Wistron Confidential document, Anyone can not
Duplicate, Modify, Forward or any other purpose
application without get Wistron permission
RTC Reset
1.0V
3.3V
1.8V
1.8V
1.8V
3.3V
3.3V
1.0V_S
2013/04/10
If no PCI Express ports is implemented on the platform, pull-up to V1P8 Via a 10-kΩ resistor.
2013/04/12
LAN+Cardreader
WLAN
13/7/11
13/07/10
13/7/10
13/7/11
13/9/18
AMIC is high , DMIC is low
20140220
20140220
Only to TPM connector
Level shift
SA 20140418
SA 20140424-1
SA 20140424-1
SA 20140508-1
SB 20140520-1
SB 20140520-1
SB 20140521-1
SB 20140521-1
SB 20140528-1
-1 20140620
1 2
R1827
Do Not Stuff
R1827
Do Not Stuff
12
R1853
1KR2F-L-GP
R1853
1KR2F-L-GP
1 2
R1824
75R2J-1-GP
R1824
75R2J-1-GP
12
R1852
Do Not Stuff
DY
R1852
Do Not Stuff
DY
1
TP1801TP1801
1 2
R181022R2F-1-GP R181022R2F-1-GP
12
R1807
10MR2J-L-GP
R1807
10MR2J-L-GP
12
C1805
SC1U10V2KX-L1-GP
C1805
SC1U10V2KX-L1-GP
1 2
R1826
Do Not Stuff
R1826
Do Not Stuff
12
R1821
10KR2F-L1-GP
R1821
10KR2F-L1-GP
12
R1839
20KR2J-L3-GP
R1839
20KR2J-L3-GP
1 2
R1825
100KR2J-4-GP
R1825
100KR2J-4-GP
4 1
23
X1802
XTAL-32D768KHZ-6-GP
2nd = 82.30001.661
1st = 82.30001.B21
X1802
XTAL-32D768KHZ-6-GP
2nd = 82.30001.661
1st = 82.30001.B21
1 2
R1828
10KR2J-L-GP
R1828
10KR2J-L-GP
4 1
23
X1801
XTAL-25MHZ-181-GP
1st = 82.30020.G71
2nd = 82.30020.G61
X1801
XTAL-25MHZ-181-GP
1st = 82.30020.G71
2nd = 82.30020.G61
12
C1807
SC4D7P50V2BN-GP
C1807
SC4D7P50V2BN-GP
1 2
R1846
Do Not Stuff
TPM
R1846
Do Not Stuff
TPM
1 2
R1813
Do Not Stuff
DY
R1813
Do Not Stuff
DY
12
R1819
100KR2F-L3-GP
R1819
100KR2F-L3-GP
ICLK_ICOMP
AD14
ICLK_RCOMP
AD13
ICLK_OSCOUT
AH10
RESERVED_AD9
AD9
RESERVED_AD10
AD10
RESERVED_AD12
AD12
PCIE_CLKN_0
AF6
PCIE_CLKP_0
AF4
PCIE_CLKN_1
AF9
PCIE_CLKP_1
AF7
GPIO_RCOMP
N26
PMC_PLT_CLK_0
BH7
PMC_PLT_CLK_2
BH4 PMC_PLT_CLK_1
BH5
PMC_PLT_CLK_3
BH8
PMC_PLT_CLK_4
BH6
PMC_PLT_CLK_5
BJ9
ILB_RTC_RST
C12
PCIE_CLKP_2
AK6 PCIE_CLKN_2
AK4
PCIE_CLKP_3
AM6 PCIE_CLKN_3
AM4
TAP_TCK
D14
TAP_TDO
G16
TAP_PREQ
F16 TAP_PRDY
D18
RESERVED
AT34
PCU_SPI_CS_0
C23
PCU_SPI_CS_1
C21
PCU_SPI_MISO
B22
PCU_SPI_MOSI
A21
PCU_SPI_CLK
C22
SIO_UART2_CTS BF32
SIO_SPI_CS AV32
SIO_SPI_MISO BA28
SIO_SPI_CLK AY30
SIO_SPI_MOSI AY28
SIO_PWM_0 AU32
SIO_PWM_1 AT32
SVID_CLK C25
PMC_SUSPWRDN ACK D26
PMC_SLP_S0IX F18
PMC_SLP_S4 F22
PMC_SLP_S3 D22
PMC_BATLOW K26
PMC_ACPRESENT D20
PMC_RSTBTN BG9
PMC_PW RBTN J26
PMC_PLTRST F20
SIO_UART2_RTS BD32
SIO_UART2_TXD BD34
SIO_UART2_RXD BF34
SIO_UART1_TXD AV34
SIO_UART1_RTS BA34
SIO_UART1_CTS AY34
ICLK_OSCIN
AH12 SIO_UART1_RXD AU34
TAP_TRST
G12
TAP_TMS
F14
TAP_TDI
F12
SVID_DATA A25
SVID_ALERT B24
ILB_RTC_EXTPAD B8
ILB_RTC_X2 A9
ILB_RTC_X1 C9
PMC_CORE_PWROK B7
PMC_RSMRST B10
ILB_RTC_TEST C11
PMC_SUS_STAT G18
PMC_W AKE_PCIE_0 F26
GPIO_S5_22 K24
GPIO_S5_23 N24
GPIO_S5_24 M20
GPIO_S5_25 J18
GPIO_S5_26 M18
GPIO_S5_27 K18
GPIO_S5_28 K20
GPIO_S5_29 M22
GPIO_S5_30 M24
GPIO_S5_0
B18
GPIO_S5_1
B16
GPIO_S5_2
C18
GPIO_S5_3
A17
GPIO_S5_4
C17
GPIO_S5_5
C16
GPIO_S5_6
B14
GPIO_S5_7
C15
GPIO_S5_8
C13
GPIO_S5_9
A13
GPIO_S5_10
C19
GPIO_S517_J24 J24
GPIO_S514_J20 J20
PMC_SUSCLK0_G24 G24
RESERVED_AM10
AM10
RESERVED_AM9
AM9
5 OF 13
BAY TRAIL-M/D SOC
CPU1E
BAY-TRAIL-GP
5 OF 13
BAY TRAIL-M/D SOC
CPU1E
BAY-TRAIL-GP
1 2
R1851
10KR2J-L-GP
R1851
10KR2J-L-GP
12
R1840
Do Not Stuff
DY
R1840
Do Not Stuff
DY
1 2
R1856
10KR2J-L-GP
R1856
10KR2J-L-GP
G
S
D
Q1813
Do Not Stuff
TPM
1st = 84.2N702.J31
2nd = 84.2N702.031
3rd = 84.2N702.W31
Q1813
Do Not Stuff
TPM
1st = 84.2N702.J31
2nd = 84.2N702.031
3rd = 84.2N702.W31
12
R1835
1KR2J-L2-GP
R1835
1KR2J-L2-GP
1 2
R1832
Do Not Stuff
R1832
Do Not Stuff
1 2
R1802
4K02R2F-GP
R1802
4K02R2F-GP
1 2
R1831
10KR2J-L-GP
R1831
10KR2J-L-GP
G
S
D
Q1801
2N7002K-2-GP
1st = 84.2N702.J31
2nd = 84.2N702.031
3rd = 84.2N702.W31
Q1801
2N7002K-2-GP
1st = 84.2N702.J31
2nd = 84.2N702.031
3rd = 84.2N702.W31
1 2
R1830
Do Not Stuff
R1830
Do Not Stuff
1 2
R1822
Do Not Stuff
DY
R1822
Do Not Stuff
DY
1
2
34
5
6
Q1802
2N7002KDW-GP
84.2N702.A3F
2nd = 75.00601.07C
Q1802
2N7002KDW-GP
84.2N702.A3F
2nd = 75.00601.07C
1 2
R1806
Do Not Stuff
DY
R1806
Do Not Stuff
DY
G
DS
Q1812
DMN5L06K-7-GP
Q1812
DMN5L06K-7-GP
1 2
R1857
10KR2J-L-GP
R1857
10KR2J-L-GP
1 2
R1808
51R2J-L1-GP
R1808
51R2J-L1-GP
12
R1842
Do Not Stuff
DY
R1842
Do Not Stuff
DY
1 2
R1817 16D9R2F-1-GPR1817 16D9R2F-1-GP
12
C1803
SC1U10V2KX-L1-GP
C1803
SC1U10V2KX-L1-GP
1 2
R1854
10KR2J-L-GP
R1854
10KR2J-L-GP
12
C1801
SC15P50V2JN-L-GP
C1801
SC15P50V2JN-L-GP
1 2
R1815
Do Not Stuff
DY
R1815
Do Not Stuff
DY
12
R1823
1KR2F-L-GP
R1823
1KR2F-L-GP
12
R1833
10KR2J-L-GP
R1833
10KR2J-L-GP
G
DS
Q1815
DMN5L06K-7-GP
Q1815
DMN5L06K-7-GP
G
S
D
Q1808
2N7002K-2-GP
1st = 84.2N702.J31
2nd = 84.2N702.031
3rd = 84.2N702.W31
Q1808
2N7002K-2-GP
1st = 84.2N702.J31
2nd = 84.2N702.031
3rd = 84.2N702.W31
1 2
R1850
10KR2J-L-GP
R1850
10KR2J-L-GP
1 2
R1811
22R2F-1-GP
R1811
22R2F-1-GP
1 2
R1843
10KR2J-L-GP
R1843
10KR2J-L-GP
1 2
R1803
47D5R2F-1-GP
R1803
47D5R2F-1-GP
1 2
R1818Do Not Stuff R1818Do Not Stuff
12
C1802
SC15P50V2JN-L-GP
C1802
SC15P50V2JN-L-GP
1 2
R1859
10KR2J-L-GP
DMIC
R1859
10KR2J-L-GP
DMIC
12
C1806
SC4D7P50V2BN-GP
C1806
SC4D7P50V2BN-GP
21
G1801
Do Not Stuff
G1801
Do Not Stuff
1 2
R1805
20KR2F-L3-GP
R1805
20KR2F-L3-GP
1 2
R1858
Do Not Stuff
DY
R1858
Do Not Stuff
DY
1 2
R1801
1MR2J-L3-GP
R1801
1MR2J-L3-GP
1 2
C1804
SCD1U16V2KX-L-GP
C1804
SCD1U16V2KX-L-GP
12
C1808
SC22P50V2JN-L-GP
C1808
SC22P50V2JN-L-GP
1 2
R1845
Do Not Stuff
TPM
R1845
Do Not Stuff
TPM
G
DS
Q1806
DMN5L06K-7-GP
Q1806
DMN5L06K-7-GP
1
2
3 4
5
6
Q1810
2N7002KDW-GP
84.2N702.A3F
2nd = 75.00601.07C
Q1810
2N7002KDW-GP
84.2N702.A3F
2nd = 75.00601.07C
1 2
R1829
10KR2J-L-GP
R1829
10KR2J-L-GP
1 2
R1814
Do Not Stuff
DY
R1814
Do Not Stuff
DY
12
R1834
10KR2J-L-GP
R1834
10KR2J-L-GP
1 2
R1812
49D9R2F-L1-GP
R1812
49D9R2F-L1-GP
12
R1820
2KR2F-L1-GP
R1820
2KR2F-L1-GP
1 2
R1844
Do Not Stuff
TPM
R1844
Do Not Stuff
TPM
1 2
R1804 20KR2F-L3-GPR1804 20KR2F-L3-GP
1 2
R1809
22R2F-1-GP
R1809
22R2F-1-GP
1 2
R1816
20R2F-GP
R1816
20R2F-GP

5
5
4
4
3
3
2
2
1
1
D D
C C
B B
A A
ICLK_SATA_TERMP
ICLK_SATA_TERMN
ICLK_SATA_TERMP
ICLK_SATA_TERMN
SATA_RCOMP_DP
MMC1_RCOMP
SD3_RCOMP
PCIE_RCOMP_P_AP14_AP14
PCIE_RCOMP_N_AP13_AP13
HDA_LPE_RCOMP
HDA_RST#_CPU
HDA_BITCLK_CPU
HDA_RST#_CPU
HDA_SYNC_CPU
HDA_BITCLK_CPU
HDA_SDOUT_CPU
HDA_RST#_CPU
SATA_RCOMP_DN
LPE_I2S2_FRM
LPE_I2S2_DATAOUT
H_PROCHOT#_R
PCIE_TX_CPU_N2
PCIE_TX_CPU_P2
PCIE_TX_CPU_N3
PCIE_TX_CPU_P3
PEG_CLKREQ_CPU#
CK_REQ
WLAN_CLKREQ_WLAN#
HDA_SYNC_CPU HDA_SYNC_R
PCIE_CLK_LAN_REQ#
SOC_RUNTIME_SCI#
PEG_CLKREQ_CPU#
PCIE_CLK_LAN_REQ#
I2C_INT_CPU
TP_IN#_CPU
PCIE_RX_CPU_P3
PCIE_RX_CPU_N3
SATA_LED#
SATA_LED#
MMC1_CLK
MMC1_CMD_CPUMMC1_CMD_CPU
MMC1_RST
MMC1_D2_CPUMMC1_D2_CPU
MMC1_D3_CPUMMC1_D3_CPU
MMC1_D4_CPUMMC1_D4_CPU
MMC1_D5_CPUMMC1_D5_CPU
MMC1_D6_CPUMMC1_D6_CPU
MMC1_D7_CPUMMC1_D7_CPU
MMC1_D1_CPUMMC1_D1_CPU
MMC1_D0_CPUMMC1_D0_CPU
1D05V_S0
1D8V_S0
5V_S0
1D8V_S0
1D8V_S0
1D8V_S0
1D8V_S0
HDA_RST#_CODEC27
HDA_BITCLK_CODEC27
HDA_SDOUT_CODEC 27
HDA_SDIN0_CPU 27
H_PROCHOT# 24,44,46
LPE_I2S2_FRM 15
LPE_I2S2_DATAOUT 15,24
PCIE_TX_WLAN_N2 58,86
PCIE_TX_WLAN_P2 58,86
PCIE_RX_CPU_N2 58,86
PCIE_RX_CPU_P2 58,86
HDA_SYNC_CODEC 27
SOC_RUNTIME_SCI#24
WLAN_CLKREQ_WLAN# 58,86
SATA_RX_CPU_P056
SATA_RX_CPU_N056
SATA_TX_CPU_N056
SATA_TX_CPU_P056
TP_IN#_CPU 62
PCIE_TX_LAN_P3 30
PCIE_TX_LAN_N3 30
PCIE_RX_CPU_P3 30
PCIE_RX_CPU_N3 30
PCIE_CLK_LAN_REQ# 30
MMC1_CLK57
MMC1_RST57
MMC1_D1_CPU57
MMC1_D0_CPU57
MMC1_D2_CPU57
MMC1_D3_CPU57
MMC1_D4_CPU57
MMC1_D5_CPU57 MMC1_D6_CPU57
MMC1_CMD_CPU57
MMC1_D7_CPU57
Title
Size Document Number Rev
Date: Sheet of
Wistron Corporation
21F, 88, Sec.1, Hsin Tai Wu Rd., Hsichih,
Taipei Hsien 221, Taiwan, R.O.C.
EA30_BM
-1
CPU (SATA/PCIE/IHDA)
A3
19 102
Tuesday, July 08, 2014
No eMMC
Title
Size Document Number Rev
Date: Sheet of
Wistron Corporation
21F, 88, Sec.1, Hsin Tai Wu Rd., Hsichih,
Taipei Hsien 221, Taiwan, R.O.C.
EA30_BM
-1
CPU (SATA/PCIE/IHDA)
A3
19 102
Tuesday, July 08, 2014
No eMMC
Title
Size Document Number Rev
Date: Sheet of
Wistron Corporation
21F, 88, Sec.1, Hsin Tai Wu Rd., Hsichih,
Taipei Hsien 221, Taiwan, R.O.C.
EA30_BM
-1
CPU (SATA/PCIE/IHDA)
A3
19 102
Tuesday, July 08, 2014
No eMMC
SSID = PCH
Bay Trail
1.5V
1.8V
1.8V
1.8V
1.0V
1.0V
Wistron Confidential document, Anyone can not
Duplicate, Modify, Forward or any other purpose
application without get Wistron permission
WLAN
LAN
HDD
ODD
20140220
SA 20140418
SB 20140520-1
-1 20140617
1 2
R1931
33D2R2F-GP
R1931
33D2R2F-GP
1 2
C1906 SCD1U16V2KX-L-GPC1906 SCD1U16V2KX-L-GP
1 2
R1912
49D9R2F-L1-GP
R1912
49D9R2F-L1-GP
1 2
C1907 SCD1U16V2KX-L-GPC1907 SCD1U16V2KX-L-GP
1 2
R1936
10KR2J-L-GP
R1936
10KR2J-L-GP
1 2
R1914
49D9R2F-L1-GP
R1914
49D9R2F-L1-GP
12
R1926
33R2J-L1-GP
R1926
33R2J-L1-GP
12
R1919
402R2F-GP
R1919
402R2F-GP
12
R1909 402R2F-GPR1909 402R2F-GP
1 2
R1923Do Not Stuff R1923Do Not Stuff
12
R1924Do Not Stuff R1924Do Not Stuff
12
C1910
Do Not Stuff
DY
C1910
Do Not Stuff
DY
1 2
R1922
49D9R2F-L1-GP
R1922
49D9R2F-L1-GP
1 2
C1908 SCD1U16V2KX-L-GPC1908 SCD1U16V2KX-L-GP
1 2
R1927
10KR2J-L-GP
R1927
10KR2J-L-GP
1 2
R1928
10KR2J-L-GP
R1928
10KR2J-L-GP
12
R1925Do Not Stuff R1925Do Not Stuff
1
2 3
4
RN1901
SRN33J-5-GP-U
RN1901
SRN33J-5-GP-U
12
R1937
10KR2J-L-GP
R1937
10KR2J-L-GP
12
C1901
Do Not Stuff
DY
C1901
Do Not Stuff
DY
1
TP703TP703
1 2
R1917 33R2J-L1-GPR1917 33R2J-L1-GP
1 2
C1909 SCD1U16V2KX-L-GPC1909 SCD1U16V2KX-L-GP
G
S
D
Q1902
Do Not Stuff
1st = 84.2N702.J31
2nd = 84.2N702.031
3rd = 84.2N702.W31
DY
Q1902
Do Not Stuff
1st = 84.2N702.J31
2nd = 84.2N702.031
3rd = 84.2N702.W31
DY
1 2
R1939
10KR2J-L-GP
R1939
10KR2J-L-GP
ICLK_SATA_TERMP
BB10
ICLK_SATA_TERMN
BC10
LPE_I2S2_CLK BF28
SD3_RCOMP
BF26
SD3_1P8EN
BF22
HDA_LPE_RCOMP BF20
LPE_I2S2_DATAIN BD28
SD3_PWREN
BD22
LPE_I2S2_DATAOUT BC30
SD3_CD#
BC24
SD2_CMD
BC18
LPE_I2S2_FRM BA30
MMC1_RST
BA24
SD2_CLK
BA18
SD3_CLK
AY26
MMC1_RCOMP
AY18
SD3_CMD
AV28
MMC1_CMD
AV26
MMC1_CLK
AT22
PCIE_CLKREQ_0 BG3
PCIE_CLKREQ_1 BD7
PCIE_CLKREQ_2 BG5
PCIE_CLKREQ_3 BE3
PCIE_TXN_0 AY6
SATA_TXP_0
BF6
SATA_TXN_0
BG7
PCIE_RXP_0 AT14
PCIE_RXN_0 AT13
SATA_RXN_0
AV16
PCIE_TXP_1 AV6
PCIE_TXN_1 AV4
SATA_TXN_1
BF10
PCIE_RXN_1 AT9
PCIE_RXP_1 AT10
SATA_RXN_1
BA16
PCIE_TXP_2 AT7
PCIE_TXN_2 AT6
PCIE_RXN_3 AP7
PCIE_RXP_3 AP9
PCIE_TXN_3 AP4
RESERVED_P34 P34
RESERVED_N34 N34
RESERVED_AK9 AK9
RESERVED_AK7 AK7
PROCHOT C24
HDA_RST BG22
HDA_SYNC BH20
HDA_CLK BJ21
HDA_SDO BG20
HDA_SDI0 BG19
HDA_SDI1 BG21
HDA_DOCKRST BH18
HDA_DOCKEN BG18
PCIE_RXP_2 AP12
PCIE_RXN_2 AP10
PCIE_TXP_3 AP6
SATA_GP0
BA12
SATA_LED
AY12 SATA_GP1
AY14
PCIE_TXP_0 AY7
SATA_RXP_1
AY16
SATA_RXP_0
AU16
MMC1_D0
AV20
MMC1_D1
AU22
MMC1_D2
AV22
MMC1_D3
AT20
MMC1_D4
AY24
MMC1_D5
AU26
MMC1_D6
AT26
MMC1_D7
AU20
SD2_D0
AY20
SD2_D1
BD20
SD2_D2
BA20
SD2_D3_CD
BD18
SD3_D0
AT28
SD3_D1
BD26
SD3_D2
AU28
SD3_D3
BA26
SD3_WP_BD5 BD5
VSS_BB7 BB7
VSS_BB5 BB5
RESERVED_BB4 BB4
RESERVED_BB3 BB3
RESERVED_AV10 AV10
RESERVED_AV9 AV9
SATA_RCOMP_P_AU18
AU18
SATA_RCOMP_N_AT18
AT18
PCIE_RCOMP_P_AP14 AP14
PCIE_RCOMP_N_AP13 AP13
SATA_TXP_1
BD10
4 OF 13
BAY TRAIL-M/D SOC
CPU1D
BAY-TRAIL-GP
4 OF 13
BAY TRAIL-M/D SOC
CPU1D
BAY-TRAIL-GP
12
R1929
Do Not Stuff
R1929
Do Not Stuff

5
5
4
4
3
3
2
2
1
1
D D
C C
B B
A A
Title
Size Document Number Rev
Date: Sheet of
Wistron Corporation
21F, 88, Sec.1, Hsin Tai Wu Rd., Hsichih,
Taipei Hsien 221, Taiwan, R.O.C.
EA30_BM
-1
Reserved
A4
20 102
Tuesday, July 08, 2014
No eMMC
Title
Size Document Number Rev
Date: Sheet of
Wistron Corporation
21F, 88, Sec.1, Hsin Tai Wu Rd., Hsichih,
Taipei Hsien 221, Taiwan, R.O.C.
EA30_BM
-1
Reserved
A4
20 102
Tuesday, July 08, 2014
No eMMC
Title
Size Document Number Rev
Date: Sheet of
Wistron Corporation
21F, 88, Sec.1, Hsin Tai Wu Rd., Hsichih,
Taipei Hsien 221, Taiwan, R.O.C.
EA30_BM
-1
Reserved
A4
20 102
Tuesday, July 08, 2014
No eMMC
SSID = PCH
Wistron Confidential document, Anyone can not
Duplicate, Modify, Forward or any other purpose
application without get Wistron permission
Blanking

5
5
4
4
3
3
2
2
1
1
D D
C C
B B
A A
USB_HSIC_V1P2_G3_V18
USB_HSIC_V1P2_G3_V18
1D05V_S0
3D3V_S0
1D05V_S0
1D05V_S0
1D05V_S0
1D8V_S5
1D35V_S0
1D35V_S0
1D05V_S0
1D8V_S5
3D3V_S5
3D3V_RTC_AUX
1D8V_S0
3D3V_S5
1D05V_S0
1D8V_S0
1D0V_S5
1D8V_S5
1D05V_S0
3D3V_S0
1D5V_S0
1D0V_S5
1D0V_S5
3D3V_S0
Title
Size Document Number Rev
Date: Sheet of
Wistron Corporation
21F, 88, Sec.1, Hsin Tai Wu Rd., Hsichih,
Taipei Hsien 221, Taiwan, R.O.C.
EA30_BM
-1
CPU (POWER1)
A3
21 102
Tuesday, July 08, 2014
No eMMC
Title
Size Document Number Rev
Date: Sheet of
Wistron Corporation
21F, 88, Sec.1, Hsin Tai Wu Rd., Hsichih,
Taipei Hsien 221, Taiwan, R.O.C.
EA30_BM
-1
CPU (POWER1)
A3
21 102
Tuesday, July 08, 2014
No eMMC
Title
Size Document Number Rev
Date: Sheet of
Wistron Corporation
21F, 88, Sec.1, Hsin Tai Wu Rd., Hsichih,
Taipei Hsien 221, Taiwan, R.O.C.
EA30_BM
-1
CPU (POWER1)
A3
21 102
Tuesday, July 08, 2014
No eMMC
Wistron Confidential document, Anyone can not
Duplicate, Modify, Forward or any other purpose
application without get Wistron permission
CRB
1.05V
13/8/22
SA 20140418
SA 20140418
SA 20140418
SA 20140418
SA 20140430-3
SA 20140430-3
1 2
R2104
Do Not Stuff
R2104
Do Not Stuff
VIS_V1P0_S0IX_V24
V24
VIS_V1P0_S0IX_Y24
Y24 VIS_V1P0_S0IX_Y22
Y22
VIS_V1P0_S0IX_AN29
AN29
VIS_V1P0_S0IX_AN30
AN30
CORE_V1P0_S3_AC32
AC32
CORE_V1P0_S3_Y32
Y32
CORE_V1P05_S3_AA33
AA33
CORE_V1P05_S3_AF33 AF33
CORE_V1P05_S3_AG33 AG33
CORE_V1P05_S3_AG35 AG35
CORE_V1P05_S3_U33 U33
CORE_V1P05_S3_U35 U35
CORE_V1P05_S3_V33 V33
DDI_V1P0_S0IX_AJ18
AJ18
DDI_V1P0_S0IX_AK19
AK19
DDI_V1P0_S0IX_AK21
AK21
DDI_V1P0_S0IX_AM16
AM16
DRAM_V1P0_S0IX_AA36
AA36
DRAM_V1P0_S0IX_AD35
AD35
DRAM_V1P0_S0IX_AF35
AF35
DRAM_V1P0_S0IX_AF36
AF36
DRAM_V1P0_S0IX_AJ36
AJ36
DRAM_V1P0_S0IX_AK35
AK35
DRAM_V1P0_S0IX_AK36
AK36
DRAM_V1P0_S0IX_Y35
Y35
DRAM_V1P0_S0IX_Y36
Y36
GPIO_V1P0_S3_AN25
AN25
HDA_LPE_V1P5V1P8_S3_AM32 AM32
LPC_V1P8V3P3_S3_AM27 AM27
PCIE_GBE_SATA_V1P0_S3_AN18
AN18
PCU_V1P8_G3_V25 V25
PCU_V3P3_G3_N22 N22
PMU_V1P8_G3_U25 U25
RESERVED_F1 F1
RTC_VCC_P22 P22
SATA_V1P0_S3_AN19
AN19
SD3_V1P8V3P3_S3_AN27 AN27
SVID_V1P0_S3_V32
V32
UNCORE_V1P0_G3_B6
B6 UNCORE_V1P0_G3_C5
C5
UNCORE_V1P0_G3_U22
U22
UNCORE_V1P0_G3_V22
V22
UNCORE_V1P0_S0IX_AF21
AF21
UNCORE_V1P0_S0IX_AG21
AG21
UNCORE_V1P0_S3_AF16
AF16
UNCORE_V1P0_S3_AF18
AF18
UNCORE_V1P0_S3_G1
G1 UNCORE_V1P0_S3_Y18
Y18
UNCORE_V1P8_G3_U24 U24
UNCORE_V1P8_S3_AM30 AM30
UNCORE_V1P8_S3_AN32 AN32
UNCORE_V1P8_S3_U38 U38
USB3_V1P0_G3_C3
C3 USB3_V1P0_G3_Y19
Y19
USB_V1P0_S3_M14
M14
USB_V1P0_S3_U18
U18
USB_V1P0_S3_U19
U19
USB_V1P8_G3_N20 N20
USB_V3P3_G3_N18 N18
USB_V3P3_G3_P18 P18
USB_VSSA_U16
U16
VGA_V1P0_S3_BJ6
BJ6
VGA_V1P35_S3_F1_BD1
BD1
VGA_V3P3_S3_AN24 AN24
VSSA_AN16
AN16
VSS_A3 A3
VSS_A5 A5
VSS_A6 A6
VSS_A49 A49
VSS_A51 A51
VSS_A52 A52
VSS_AD16 AD16
VSS_AD18 AD18
VSS_B2 B2
VSS_B52 B52
VSS_B53 B53
VSS_BE1 BE1
VSS_BE53 BE53
VSS_BG1 BG1
VSS_BG53 BG53
VSS_BH1 BH1
VSS_BH2 BH2
VSS_BH52 BH52
VSS_BH53 BH53
VSS_BJ2 BJ2
VSS_BJ3 BJ3
VSS_BJ5 BJ5
VSS_BJ49 BJ49
VSS_BJ51 BJ51
VSS_BJ52 BJ52
VSS_C1 C1
VSS_C53 C53
VSS_E1 E1
VSS_E53 E53
UNCORE_V1P8_G3_AA18 AA18
UNCORE_V1P35_S0IX_F5_AA25
AA25
DRAM_V1P35_S0IX_F1_AD36 AD36
UNCORE_V1P35_S0IX_F6
AF19
UNCORE_V1P35_S0IX_F3_V36
V36
USB_HSIC_V1P2_G3_V18 V18
UNCORE_V1P35_S0IX_F4_U36
U36
PCIE_V1P0_S3_AN21
AN21 PCIE_V1P0_S3_AM21
AM21
PCIE_V1P0_S3_AM18 AM18
PCIE_V1P0_S3_AK18 AK18
ICLK_V1P35_S3_F1_AJ19
AJ19
UNCORE_V1P35_S0IX_F2_AG32
AG32
UNCORE_V1P35_S0IX_F1_AG19
AG19
ICLK_V1P35_S3_F2
AG18
8 OF 13
BAY TRAIL-M/D SOC
CPU1H
BAY-TRAIL-GP
8 OF 13
BAY TRAIL-M/D SOC
CPU1H
BAY-TRAIL-GP

5
5
4
4
3
3
2
2
1
1
D D
C C
B B
A A
Title
Size Document Number Rev
Date: Sheet of
Wistron Corporation
21F, 88, Sec.1, Hsin Tai Wu Rd., Hsichih,
Taipei Hsien 221, Taiwan, R.O.C.
EA30_BM
-1
Reserved
Custom
22 102
Tuesday, July 08, 2014
No eMMC
Title
Size Document Number Rev
Date: Sheet of
Wistron Corporation
21F, 88, Sec.1, Hsin Tai Wu Rd., Hsichih,
Taipei Hsien 221, Taiwan, R.O.C.
EA30_BM
-1
Reserved
Custom
22 102
Tuesday, July 08, 2014
No eMMC
Title
Size Document Number Rev
Date: Sheet of
Wistron Corporation
21F, 88, Sec.1, Hsin Tai Wu Rd., Hsichih,
Taipei Hsien 221, Taiwan, R.O.C.
EA30_BM
-1
Reserved
Custom
22 102
Tuesday, July 08, 2014
No eMMC
Wistron Confidential document, Anyone can not
Duplicate, Modify, Forward or any other purpose
application without get Wistron permission
Blanking

5
5
4
4
3
3
2
2
1
1
D D
C C
B B
A A
Title
Size Document Number Rev
Date: Sheet of
Wistron Corporation
21F, 88, Sec.1, Hsin Tai Wu Rd., Hsichih,
Taipei Hsien 221, Taiwan, R.O.C.
EA30_BM
-1
CPU (VSS)
Custom
23 102
Tuesday, July 08, 2014
No eMMC
Title
Size Document Number Rev
Date: Sheet of
Wistron Corporation
21F, 88, Sec.1, Hsin Tai Wu Rd., Hsichih,
Taipei Hsien 221, Taiwan, R.O.C.
EA30_BM
-1
CPU (VSS)
Custom
23 102
Tuesday, July 08, 2014
No eMMC
Title
Size Document Number Rev
Date: Sheet of
Wistron Corporation
21F, 88, Sec.1, Hsin Tai Wu Rd., Hsichih,
Taipei Hsien 221, Taiwan, R.O.C.
EA30_BM
-1
CPU (VSS)
Custom
23 102
Tuesday, July 08, 2014
No eMMC
SSID = PCH
Wistron Confidential document, Anyone can not
Duplicate, Modify, Forward or any other purpose
application without get Wistron permission
Blanking

5
5
4
4
3
3
2
2
1
1
D D
C C
B B
A A
ECRST#
BAT_IN#
ECRST#_Q
KBC_PWRBTN#_R
S5_ENABLE
CHG_ON#
H_A20GATE
AD_OFF
PROCHOT_EC
BAT_SDA
BAT_SCL
PCB_VER_AD
ECRST#
SML1_DATA
SML1_CLK
H_RCIN#
AD_IA
PM_CLKRUN#_EC
ADT_TYPE_ADMODE L_ID_AD
BLUETOOTH_EN
CLK_PCI_KBC
SOC_RUNTIME_SCI#_KBC
PM_PWRBTN#
SOC_WAKE_SCI#_KBC
SYS_PWROK
KB_BL_DET
KBC_VCORF
3D3V_KBC_AVCC
SOC_RUNTIME_SCI#_KBC
KBC_BEEP
H_A20GATE
SOC_WAKE_SCI#_KBC
PCB_VER_AD
MODE L_ID_AD
ADT_TYPE_AD
ECRST#
SPI_SO_KBC
SPI_SI_KBC
SPI_CLK_KBC
SPI_CS_KBC_N0
KCOL10
KCOL9
KCOL0
KCOL15
KCOL14
KCOL13
KCOL12
KCOL11
KCOL5
KCOL4
KCOL3
KCOL2
KCOL1
KCOL8
KCOL7
KCOL6
KBC_PWRBTN#_R
PROCHOT_EC
H_RCIN#
ECSMI#_KBC
KROW4
KROW3
KROW0
KROW2
KROW1
KROW7
KROW6
KROW5
1D8V_S0
1D8V_S5
1D05V_S0
VD1_EN#
VD1_EN#
VD_IN1
AC_PRESENT
TXE_UNLOCK#
TXE_UNLOCK#
AC_PRESENT
PCIE_WAKE#_R
L_BKLT_EN
LID_CLOSE#
PM_PWRBTN#
FAN_TACH1
FAN_TACH1
FUN_OFF#
SML1_DATA
SML1_CLK
3D3V_AUX_S5
3D3V_S0
3D3V_AUX_S5
3D3V_AUX_S5
3D3V_AUX_S53D3V_AUX_S5
EC_AGND
EC_AGND
3D3V_AUX_S5 3D3V_AUX_S5
EC_AGND
3D3V_S5
3D3V_S0
3D3V_AUX_S5
1D8V_S0
3D3V_AUX_S5
EC_AGND
3D3V_KBC_AVCC
3D3V_AUX_S5 3D3V_RTC_AUX
EC_AGND
1D8V_S0 1D8V_S5 1D05V_S0
3D3V_AUX_S5
3D3V_S0
H_PROCHOT# 19,44,46
PURE_HW_SHUTDOWN#26,36
KBC_PWRBTN#61
LPE_I2S2_DATAOUT15, 19
PM_PWRBTN#_CPU 18,86
SOC_RUNTIME_SCI# 19
SOC_WAKE_SCI# 18
STDBY_LED61
CHARGE_LED61
AD_IA44
RTCRST_ON18
PM_SLP_S4# 18,36,49
CHG_ON#44
E51_RxD 58
E51_TxD58
KBC_BEEP27
PLT_RST# 18,30,58,65,86,88
LPC_FRAME#_CPU 16,65,88
CLK_PCI_KBC 16
AC_IN# 44
BLON_OUT52
PWRLED61
S5_ENABLE 36,86
SYS_PWROK36
BLUETOOTH_EN58
WIFI_RF_EN58
PM_CLKRUN#_EC16,88
INT_SERIRQ 16,88
RSMRST#_KBC 18
AMP_MUTE#27
KCOL[0..15] 62,86
DC_BATFULL61
AD_OFF 42
EC_SMI#18
PM_SLP_S3#18,36,46,49
KROW[0..7] 62,86
VD_OUT126
ALL_SYS_PWRGD36
LPC_AD_CPU_P1 16,65,88
LPC_AD_CPU_P2 16,65,88
LPC_AD_CPU_P3 16,65,88
LPC_AD_CPU_P0 16,65,88
LID_CLOSE# 64
VD_IN226
WLAN_PERST#58
WLAN_PCIE_WAKE# 58
LAN_PCIE_WAKE# 30
BAT_IN# 43
USB_PWR_EN# 34
eDP_BLEN_CPU8
VD_IN126
AC_PRESENT_CPU 18
PCIE_WAKE#18,30,58
SPI_CS_ROM_N0 18,25
SPI_CLK_ROM 18,25
SPI_SI_ROM 18,25
SPI_SO_CPU 18,25
BAT_SCL43,44
BAT_SDA43,44
FAN_TACH126
FAN1_PWM26,86
TPDATA62
TPCLK62
EC_TP_IN#62
FUN_OFF#62,86
PTP_PWR_EN62
LAN_DIS#30
Titl e
Size Document Number Rev
Date: Sheet of
Wistron Corporation
21F, 88, Sec.1, Hsin Tai Wu Rd., Hsichih,
Taipei Hsien 221, Taiwan, R.O.C.
EA30_BM
-1
KBC_NPCE781LA
Custom
24 102
Tuesday, July 08, 2014
No eMMC
Titl e
Size Document Number Rev
Date: Sheet of
Wistron Corporation
21F, 88, Sec.1, Hsin Tai Wu Rd., Hsichih,
Taipei Hsien 221, Taiwan, R.O.C.
EA30_BM
-1
KBC_NPCE781LA
Custom
24 102
Tuesday, July 08, 2014
No eMMC
Titl e
Size Document Number Rev
Date: Sheet of
Wistron Corporation
21F, 88, Sec.1, Hsin Tai Wu Rd., Hsichih,
Taipei Hsien 221, Taiwan, R.O.C.
EA30_BM
-1
KBC_NPCE781LA
Custom
24 102
Tuesday, July 08, 2014
No eMMC
SSID = KBC
GPIO0 High Active
Wistron Confidential document, Anyone can not
Duplicate, Modify, Forward or any other purpose
application without get Wistron permission
Level shift
13/7/10,CPU
pull high
EC HW Strap
2013/05/21
13/7/14
? 10K for GPIO table,but before is 330K
pull high to page.18
pull high to page.18
pull high to page.18
BATTERY / CHARGER ------>
eDP to LVDS ------>
SA 20140220
20140220
SA 20140418
SB 20140520-1
SA 20140423-1
SA 2040429-2
SA 20140508-1
SB 20140520-1
SB 20140520-1
SB 20140520-1
SB 20140520-1
SB 20140520-1
SB 20140520-1
-1 20140617
12
R2418
10KR2F-L1-GP
R2418
10KR2F-L1-GP
1 2
R2471Do Not Stu ff R2471Do Not Stu ff
12
R2432
100KR2J-4-GP
R2432
100KR2J-4-GP
1 2
R2477
Do Not Stuff
R2477
Do Not Stuff
12
C2441
SCD1U16V2KX-L-GP
C2441
SCD1U16V2KX-L-GP
12
R2420
10KR2F-L1-GP
R2420
10KR2F-L1-GP
1 2
C2418
Do Not Stuff
DY
C2418
Do Not Stuff
DY
12
C2440
SCD1U16V2KX-L-GP
C2440
SCD1U16V2KX-L-GP
12
R2441
Do Not Stuff
DY
R2441
Do Not Stuff
DY
12
C2439
SC1KP50V2KX-L-1-GP
C2439
SC1KP50V2KX-L-1-GP
12
R2422 10KR2F-L1-GPR2422 10KR2F-L1-GP
1 2
R2401
330KR2J-L-GP
R2401
330KR2J-L-GP
12
R2436
20KR2F-L3-GP
40W
R2436
20KR2F-L3-GP
40W
LAD3/GPIOF4 1
LCLK/GPIOF5 2
LFRAME#/GPIOF6 3
VDD1D8
4
LRESET#/GPIOF7 7
VTT
12
PECI 13
ECSCI#/GPIO54 29
VCORF 44
VSBY 75
EXT_RST# 85
VBKUP 114
KBRST#/GPIO86 122
SERIRQ/GPIOF0 125
LAD0/GPIOF1 126
LAD1/GPIOF2 127
LAD2/GPIOF3 128
VCC
19
VCC
46
VCC
76
VCC1D8
88
AVCC
102
VCC
115
GPIO24 6
GPIO36/TB3 15
GPIO42/TCK 17
GPIO43/TMS 20
GPIO44/TDI 21
GPIO46/CIRRXM/TRST# 23
GPIO56/TA1
31
GPIO57/KBSOUT17 33
GPIO60/KBSOUT16 34
GPIO7/AD7/VD_IN2
94 GPIO3/EXT_PURST#/AD6
95 GPIO4/AD5
96
GPIO90/AD0
97
GPIO91/AD1
98
GPIO92/AD2
99
GPIO93/AD3
100
GPIO94/DA0
101
GPIO95/DA1
105
GPIO96/DA2
106
GPIO97/DA3
107
GPIO5/AD4
108
GPIO20/TA2/IOX_DIN_DIO
117
GND 5
GND 18
GND 45
GND 78
GND 89
AGND 103
GND 116
KBSOUT14/GPIO62/XORTR# 36
KBSOUT13/GPIO63/TRIST# 37
KBSOUT12/GPO64/TEST# 38
KBSOUT11/P80_DAT/GPIOC3 39
KBSOUT10/P80_CLK/GPIOC2 40
KBSOUT9/GPOC1/SDP_VIS# 41
KBSOUT8/GPIOC0 42
KBSOUT7/GPIOB7 43
KBSOUT6/GPIOB6/RDY# 47
KBSOUT5/GPIOB5/TDO 48
KBSOUT4/GPOB4/JEN0# 49
KBSOUT3/GPIOB3/TDI 50
KBSOUT2/GPIOB2/TMS 51
KBSOUT1/GPIOB1/TCK 52
KBSOUT0/GPOB0/SOUT_CR/JENK# 53
KBSIN0/GPIOA0/N2TCK 54
KBSIN1/GPIOA1/N2TMS 55
KBSIN2/GPIOA2 56
KBSIN3/GPIOA3 57
KBSIN4/GPIOA4 58
KBSIN5/GPIOA5 59
KBSIN6/GPIOA6 60
KBSIN7/GPIOA7 61
F_CS0# 90
F_SCK 92
PSL_IN1#/GPI70 73
PSL_IN2#/GPI6/EXT_PURST# 93
GPIO17/SCL1/N2TCK
70
GPIO22/SDA1/N2TMS
69
GPIO73/SCL2/N2TCK
67
GPIO74/SDA2/N2TMS
68
GPIO23/SCL3/N2TCK
119
GPIO31/SDA3/N2TMS
120
GPIO47/SCL4/N2TCK
24
GPIO53/SDA4/N2TMS
28
GPIO37/PSCLK1
72
GPIO35/PSDAT1
71
GPIO26/PSCLK2
10
GPIO27/PSDAT2
11
GPIO50/PSCLK3/TDO
25
GPIO52/PSDAT3/RDY#
27
F_SDO 87
F_SDI 86
GPIO81/F_WP# 91
GPIO0/EXTCLK 77
GPIO1/TB2
64 GPIO14/TB1
63
GPIO21/B_PW M
118
GPIO66/G_PWM
81
GPIO32/D_PWM
65 GPIO13/C_PWM
62
GPIO15/A_PW M
32
GPIO45/E_PW M
22
KBSOUT15/GPIO61/XOR_OUT 35
PSL_OUT#/GPIO71 74
GPIO82/IOX_LDSH/VD_OUT1
110
GPIO84/IOX_SCLK/VD_OUT2
112
GPIO80/VD_IN1
104
GPO33/H_PW M/VD1_EN#
66
GPIO10/LPCPD#
124
GPIO67/N2TMS
123
GPIO85/GA20
121
GPIO87/CIRRXM/SIN_CR 113
GPIO83/SOUT_CR
111
GPIO30/F_WP# 109
GPIO77/SPI_MISO
84
GPIO76/SPI_MOSI
83
GPIO75/SPI_SCK
82
GPIO41/F_WP# 80
GPIO2/SPI_CS#
79
GPIO55/CLKOUT/IOX_DIN_DIO
30
GPIO51/TA3/N2TCK
26
GPIO40/F_PWM/1_W IRE
16
GPIO34/CIRRXL 14
GPIO65/SMI#
9
GPIO11/CLKRUN#
8
!!Notice:
VCC1D8
U2404
NPCE985PB1DX-GP-U
!!Notice:
VCC1D8
U2404
NPCE985PB1DX-GP-U
12
C2421
SCD1U16V2KX-L-GP
C2421
SCD1U16V2KX-L-GP
12
C2425
SCD1U16V2KX-L-GP
C2425
SCD1U16V2KX-L-GP
12
R2434
10KR2F-L1-GP
R2434
10KR2F-L1-GP
C
B
E
Q2401
MMBT3906- 4-G P
2nd = 84.T3906.E11
84.T3906.A11
3rd = 84.M3906.B11
Q2401
MMBT3906- 4-G P
2nd = 84.T3906.E11
84.T3906.A11
3rd = 84.M3906.B11
1 2
R2406
Do Not Stuff
R2406
Do Not Stuff
12
R2469
10KR2J-L-GP
R2469
10KR2J-L-GP
12
C2427
SCD1U16V2KX-L-GP
C2427
SCD1U16V2KX-L-GP
12
R2473
Do Not Stuff
DY
R2473
Do Not Stuff
DY
1 2
R2479
Do Not Stuff
R2479
Do Not Stuff
12
C2436
Do Not Stuff
DY
C2436
Do Not Stuff
DY
12
R2435
4K7R2J-L-GP
R2435
4K7R2J-L-GP
12
R2426
100KR2F-L3-GP
R2426
100KR2F-L3-GP
G
S
D
Q2402
2N7002K-2-GP
1st = 84.2N702.J31
2nd = 84.2N702.031
3rd = 84.2N702.W 31
Q2402
2N7002K-2-GP
1st = 84.2N702.J31
2nd = 84.2N702.031
3rd = 84.2N702.W 31
12
C2422
SCD1U16V2KX-L-GP
C2422
SCD1U16V2KX-L-GP
1 2
R2478
Do Not Stuff
R2478
Do Not Stuff
12
R2438
1KR2J-L2-GP
R2438
1KR2J-L2-GP
1 2
R240733R2J-L1-GP R240733R2J-L1-GP
1 2
R2419
10KR2F-L1-GP
R2419
10KR2F-L1-GP
1
2 3
4
RN2401
SRN2K2J-5-GP
RN2401
SRN2K2J-5-GP
12
C2420
Do Not Stuff
DY
C2420
Do Not Stuff
DY
1 2
R2468
Do Not Stuff
R2468
Do Not Stuff
1 2
R2452
1KR2J-L2-GP
R2452
1KR2J-L2-GP
12
R2421
10KR2F-L1-GP
R2421
10KR2F-L1-GP
12
R2424
47KR2F-GP
R2424
47KR2F-GP
1 2
R240533R2J-L1-GP R240533R2J-L1-GP
12
C2431
SC2D2U10V3KX-L-GP
C2431
SC2D2U10V3KX-L-GP
12
C2428
SCD1U16V2KX-L-GP
C2428
SCD1U16V2KX-L-GP
12
C2415
SC1U10V2KX-L1-GP
C2415
SC1U10V2KX-L1-GP
1 2
R2470
Do Not Stuff
R2470
Do Not Stuff
1 2
R2442
100KR2J-4-GP
R2442
100KR2J-4-GP
2 1
G2401
Do Not Stuff
G2401
Do Not Stuff
12
C2426
SCD1U16V2KX-L-GP
C2426
SCD1U16V2KX-L-GP
1 2
R2429
4K7R2J-L-GP
R2429
4K7R2J-L-GP
12
R2403
Do Not Stuff
R2403
Do Not Stuff
12
R2417
10KR2F-L1-GP
R2417
10KR2F-L1-GP
12
R2425
100KR2F-L3-GP
R2425
100KR2F-L3-GP
1 2
R2428
4K7R2J-L-GP
R2428
4K7R2J-L-GP
12
R2439
10KR2F-L1-GP
R2439
10KR2F-L1-GP
1 2
R2427
4K7R2J-L-GP
R2427
4K7R2J-L-GP
1 2
R240233R2J-L1-GP R240233R2J-L1-GP
1 2
R2476
Do Not Stuff
R2476
Do Not Stuff
12
R2404
470R2J-2-GP
R2404
470R2J-2-GP
12
C2417
Do Not Stuff
DY
C2417
Do Not Stuff
DY
12
R2430
100KR2F-L3-GP
R2430
100KR2F-L3-GP
12
C2419
Do Not Stuff
DY
C2419
Do Not Stuff
DY
1 2
R2445
Do Not Stuff
DY
R2445
Do Not Stuff
DY
12
R2433
76K8R2F-GP
FAN
R2433
76K8R2F-GP
FAN
12
C2423
SCD1U16V2KX-L-GP
C2423
SCD1U16V2KX-L-GP
12
R2453
100KR2J-4-GP
R2453
100KR2J-4-GP
12
C2424
SCD1U16V2KX-L-GP
C2424
SCD1U16V2KX-L-GP
1 2
R2467
Do Not Stuff
R2467
Do Not Stuff
12
R2423 10KR2F-L1-GPR2423 10KR2F-L1-GP
1 2
R241233R2J-L1-GP R241233R2J-L1-GP

5
5
4
4
3
3
2
2
1
1
D D
C C
B B
A A
RTC_PWR
SPI_HOLD_ROM
SPI_WP_ROM
SPI_CS_ROM_N0
SPI_CS_ROM_N0
SPI_WP_ROM SPI_CLK_ROM
SPI_HOLD_ROM
RTC_PWR
SPI_SO_ROM
SPI_SI_ROM
3D3V_RTC_AUX
3D3V_RTC_VCC
3D3V_AUX_S5
1D8V_S5
1D8V_S5
3D3V_S5
1D8V_S5
RTC_DET# 18
SPI_CS_ROM_N018,24
SPI_CLK_ROM 18,24
SPI_SO_CPU18,24
SPI_SI_ROM 18,24
Title
Size Document Number Rev
Date: Sheet of
Wistron Corporation
21F, 88, Sec.1, Hsin Tai Wu Rd., Hsichih,
Taipei Hsien 221, Taiwan, R.O.C.
EA30_BM
-1
Flash(KBC+PCH)/RTC
A3
25 102
Tuesday, July 08, 2014
No eMMC
Title
Size Document Number Rev
Date: Sheet of
Wistron Corporation
21F, 88, Sec.1, Hsin Tai Wu Rd., Hsichih,
Taipei Hsien 221, Taiwan, R.O.C.
EA30_BM
-1
Flash(KBC+PCH)/RTC
A3
25 102
Tuesday, July 08, 2014
No eMMC
Title
Size Document Number Rev
Date: Sheet of
Wistron Corporation
21F, 88, Sec.1, Hsin Tai Wu Rd., Hsichih,
Taipei Hsien 221, Taiwan, R.O.C.
EA30_BM
-1
Flash(KBC+PCH)/RTC
A3
25 102
Tuesday, July 08, 2014
No eMMC
Width=20mils
SSID = RBAT
SSID = Flash.ROM
SPI FLASH ROM (128k
byte) for EC
SPI ROM Equal length need to less than 500mil
Wistron Confidential document, Anyone can not
Duplicate, Modify, Forward or any other purpose
application without get Wistron permission
SPI FLASH ROM (8M byte) for PCH
72.25010.N01
SB 20140522-1
12
C2503
SCD1U16V2KX-L-GP
C2503
SCD1U16V2KX-L-GP
12
C2506
Do Not Stuff
DY
C2506
Do Not Stuff
DY
2
1
3
Q2501
CH715FPT-GP
2nd = 83.00040.E81
83.R0304.B81
Q2501
CH715FPT-GP
2nd = 83.00040.E81
83.R0304.B81
CS#
1
DO/IO1
2
WP#/IO2
3
GND
4
VCC 8
HOLD#/RESET#/IO3 7
CLK 6
DI/IO0 5
U2502
W25Q64FWSSIG-GP
1st = 72.25Q64.S01
2nd = 072.25S64.0001
U2502
W25Q64FWSSIG-GP
1st = 72.25Q64.S01
2nd = 072.25S64.0001
12
R2507
10MR2J-L-GP
R2507
10MR2J-L-GP
1 2
R2506
22R2F-1-GP
R2506
22R2F-1-GP
12
R2517
1KR2J-L2-GP
R2517
1KR2J-L2-GP
1 2
C2505
Do Not Stuff
DY
C2505
Do Not Stuff
DY
12
R2508
10KR2J-L-GP
R2508
10KR2J-L-GP
PWR
1
GND
2
NP1
NP1
NP2
NP2
RTC1
BAT-060003HA002M213ZL-GP-U1
2nd = 62.70001.061
3rd = 20.F2316.002
1st = 62.70014.001
RTC1
BAT-060003HA002M213ZL-GP-U1
2nd = 62.70001.061
3rd = 20.F2316.002
1st = 62.70014.001
1
2
3
4 5
6
7
8
RN2501
SRN4K7J-10-GP
RN2501
SRN4K7J-10-GP
G
S
D
Q2502
2N7002K-2-GP
1st = 84.2N702.J31
2nd = 84.2N702.031
3rd = 84.2N702.W31
Q2502
2N7002K-2-GP
1st = 84.2N702.J31
2nd = 84.2N702.031
3rd = 84.2N702.W31

5
5
4
4
3
3
2
2
1
1
D D
C C
B B
A A
IMVP_PWRGD_G
FAN_TACH1_C
THERM_SYS_SHDN#_R
3D3V_S0
5V_S0
3D3V_AUX_S5
3D3V_AUX_S5
3D3V_S0
PURE_HW_SHUTDOWN#24,36
FAN1_PWM24,86
VD_IN2 24
VD_IN1 24
VD_OUT1 24
FAN_TACH1_C86
FAN_TACH124
Title
Size Document Number Rev
Date: Sheet of
Wistron Corporation
21F, 88, Sec.1, Hsin Tai Wu Rd., Hsichih,
Taipei Hsien 221, Taiwan, R.O.C.
EA30_BM
-1
G788P81/Fan Controllor P2793
A4
26 102
Tuesday, July 08, 2014
No eMMC
Title
Size Document Number Rev
Date: Sheet of
Wistron Corporation
21F, 88, Sec.1, Hsin Tai Wu Rd., Hsichih,
Taipei Hsien 221, Taiwan, R.O.C.
EA30_BM
-1
G788P81/Fan Controllor P2793
A4
26 102
Tuesday, July 08, 2014
No eMMC
Title
Size Document Number Rev
Date: Sheet of
Wistron Corporation
21F, 88, Sec.1, Hsin Tai Wu Rd., Hsichih,
Taipei Hsien 221, Taiwan, R.O.C.
EA30_BM
-1
G788P81/Fan Controllor P2793
A4
26 102
Tuesday, July 08, 2014
No eMMC
SSID = Thermal
*Layout* 15 mil
PT2602 close CPU and memory
PT2601 close CPU and Vcore chock
SB 20140520-1
SB 20140520-1
12
C2608
SC100P50V2JN-L-GP
C2608
SC100P50V2JN-L-GP
4
3
2
1
5
6
FAN1
ACES-CON4-7-GP-U
1st = 20.F0772.004
FAN1
ACES-CON4-7-GP-U
1st = 20.F0772.004
12
R2606
2KR2F-L1-GP
R2606
2KR2F-L1-GP
12
R2608
Do Not Stuff
DY
R2608
Do Not Stuff
DY
12
RT2601
NTC-100K-11-GP-U
RT2601
NTC-100K-11-GP-U
12
C2603
SC4D7U25V5KX-L2-GP
C2603
SC4D7U25V5KX-L2-GP
KA
D2601
RB551V30-1-GP
2nd = 83.R5003.H8H
1st = 083.55130.008F
D2601
RB551V30-1-GP
2nd = 83.R5003.H8H
1st = 083.55130.008F
12
C2609
SC100P50V2JN-L-GP
C2609
SC100P50V2JN-L-GP
12
R2611
16KR2F-GP
R2611
16KR2F-GP
1 2
R2610
Do Not Stuff
R2610
Do Not Stuff
12
RT2602
NTC-100K-11-GP-U
RT2602
NTC-100K-11-GP-U
12
R2612
16KR2F-GP
R2612
16KR2F-GP
12
C2607
SCD1U16V2KX-L-GP
C2607
SCD1U16V2KX-L-GP
12
C2610
SCD1U16V2KX-L-GP
C2610
SCD1U16V2KX-L-GP
G
S
D
Q2603
2N7002K-2-GP
1st = 84.2N702.J31
2nd = 84.2N702.031
3rd = 84.2N702.W31
Q2603
2N7002K-2-GP
1st = 84.2N702.J31
2nd = 84.2N702.031
3rd = 84.2N702.W31
12
C2606
Do Not Stuff
DY
C2606
Do Not Stuff
DY
KA
D2602
RB551V30-1-GP
2nd = 83.R5003.H8H
1st = 083.55130.008F
D2602
RB551V30-1-GP
2nd = 83.R5003.H8H
1st = 083.55130.008F
12
C2602
SCD1U16V2KX-L-GP
C2602
SCD1U16V2KX-L-GP
1 2
R2609
Do Not Stuff
R2609
Do Not Stuff

5
5
4
4
3
3
2
2
1
1
D D
C C
B B
A A
3D3V_AUDIO_DVDD
HDA_SDIN0_CODEC
3V_LDO2_CAP
PD#
HDA_BITCLK_CODEC
3V_LDO3_CAP
AUDIO_PC_BEEP
AUD_CBP
PD#
3D3V_AUDIO_DVDD
1D5V_AUDIO_AVDD2
HDA_SDOUT_CODEC
ALC282_SENSE_A
AUD_SPK1_R-
AUD_CBN
HP_OUT_R_AUD
HP_OUT_L_AUD
3V_MIC2V
CPVEE
2D5V_AUDIO_VREF
IDREF
AUD_SPK1_L-
AUD_SPK1_L+
AUD_SPK1_R+
3V_LDO1_CAP
3V_MIC2V
LINE1_R
LINE1_L HP_OUT_L_AUD
LINE1_VREFO_L
LINE1_VREFO_R
LINE1_VREFO_L
LINE1_VREFO_R
HP_OUT_R_AUD
MIC-CAP
KBC_BEEP_C
AUDIO_PC_BEEP
AUDIO_PC_BEEP
HDA_SPKR_C
AUDIO_DVSS
5V_S0
3D3V_S0
AUD_AGND
AUD_AGND
5VA_S0
5V_S0
1D5V_S0
AUD_AGND
1D5V_AUDIO_AVDD2
5VA_S0
AUD_AGND
AUD_AGND
AUD_AGND
3D3V_S0
AUD_AGND
AUD_AGND
1D5V_S0
AUD_SPK1_L-29,86
HDA_BITCLK_CODEC19
AUD_SPK1_R+29,86
HDA_RST#_CODEC 19
HDA_SYNC_CODEC 19
AUD_SPK1_R-29,86
HDA_SDOUT_CODEC19
AMP_MUTE# 24
AUD_HP1_JACK_R229,86
AUD_HP1_JACK_L229,86
HDA_SDIN0_CPU19
AUD_HP1_JD# 29,86
AUD_SPK1_L+29,86
RING2 29,86
SELEEVE 29,86
DMIC_DATA29
DMIC_CLK29
KBC_BEEP 24
HDA_SPKR 16
Title
Size Document Number Rev
Date: Sheet of
Wistron Corporation
21F, 88, Sec.1, Hsin Tai Wu Rd., Hsichih,
Taipei Hsien 221, Taiwan, R.O.C.
EA30_BM
-1
Audio Codec_ALC3225
C
27 102
Tuesday, July 08, 2014
No eMMC
Title
Size Document Number Rev
Date: Sheet of
Wistron Corporation
21F, 88, Sec.1, Hsin Tai Wu Rd., Hsichih,
Taipei Hsien 221, Taiwan, R.O.C.
EA30_BM
-1
Audio Codec_ALC3225
C
27 102
Tuesday, July 08, 2014
No eMMC
Title
Size Document Number Rev
Date: Sheet of
Wistron Corporation
21F, 88, Sec.1, Hsin Tai Wu Rd., Hsichih,
Taipei Hsien 221, Taiwan, R.O.C.
EA30_BM
-1
Audio Codec_ALC3225
C
27 102
Tuesday, July 08, 2014
No eMMC
Close to Pin1
Close to Pin9
Close to Pin46
ANALOG
AUD_AGND close to codec IC
Close to Pin41
Wistron Confidential document, Anyone can not Duplicate,
Modify, Forward or any other purpose application without
get Wistron permission
ANALOG
DIGITAL
Spilt by DGND
ALC283
Close to Pin40
Close to Pin28
Close to Pin26
Wistron Confidential document, Anyone can not Duplicate, Modify,
Forward or any other purpose application without get Wistron
permission
vic1212
vic1213
vic1216
2/19
13/7/14
placed nearby codec PIN12(5/9)
SB 20140520-1
SA 20140424-1
SA 20140424-1
SB 20140520-1
SA 2040429-1
SB 20140520-1
SB 20140520-1
SB 20140528-1
SB 20140523-1
SB 20140529-1
SB 20140529-1
1 2
R2712
39K2R2F-L-GP
R2712
39K2R2F-L-GP
12
C2729
SC10U6D3V3MX-L-GP
C2729
SC10U6D3V3MX-L-GP
1 2
G2701
Do Not Stuff
G2701
Do Not Stuff
12
C2730
SCD1U16V2KX-L-GP
C2730
SCD1U16V2KX-L-GP
12
C2707
Do Not Stuff
DY
C2707
Do Not Stuff
DY
1 2
C2714 SC4D7U6D3V3KX-L-GPC2714 SC4D7U6D3V3KX-L-GP
1 2
C2711
SCD1U16V2KX-L-GP
C2711
SCD1U16V2KX-L-GP
12
C2728
SCD1U16V2KX-L-GP
C2728
SCD1U16V2KX-L-GP
DVDD 1
GPIO0/DMIC-DATA 2
GPIO1/DMIC-CLK 3
DVSS 4
SDATA-OUT 5
BCLK 6
LDO3-CAP 7
SDATA-IN 8
DVDD-IO 9
SYNC 10
RESET# 11
PCBEEP 12
SENSE-A 13
LINE2-L/PORT-E-L 24
LINE2-R/PORT-E-R 23
MIC2-L/PORT-F-L/RING2 17
MIC2-R/PORT-F-R/SLEEVE 18
SENSE-B 14
JDREF 15
MONO-OUT 16
MIC-CAP 19
CPVREF 20
LINE1-L/PORT-C-L 22
LINE1-R/PORT-C-R 21
AVDD1
26
AVSS1
25
VREF
28
LDO1-CAP
27
MIC2-VREFO
29
LINE1-VREFO-R
30
LINE1-VREFO-L
31
HPOUT-L/PORT-I-L
32
HPOUT-R/PORT-I-R
33
CPVEE
34
CBN
35
CPVDD
36
CBP
37
AVSS2
38
LDO2-CAP
39
AVDD2
40
PVDD1
41
SPK-OUT -L+
42
SPK-OUT -L-
43
SPK-OUT -R-
44
SPK-OUT -R+
45
PVDD2
46
PDB
47
SPDIF-OUT/GPIO2
48
GND
49
U2701
ALC283-CG-GP
U2701
ALC283-CG-GP
12
C2706
SCD1U16V2KX-L-GP
C2706
SCD1U16V2KX-L-GP
1 2
C2732
SC2D2U10V3KX-L-GP
C2732
SC2D2U10V3KX-L-GP
12
C2702
SC10P50V2JN-L1-GP
C2702
SC10P50V2JN-L1-GP
2
1
3
D2703
AZ5125-02S-R7G-GP
D2703
AZ5125-02S-R7G-GP
2
1
3
ED2701
AZ5125-02S-R7G-GP
ED2701
AZ5125-02S-R7G-GP
1 2
R2729
47KR2J-L2-GP
R2729
47KR2J-L2-GP
12
C2712
SCD1U16V2KX-L-GP
C2712
SCD1U16V2KX-L-GP
12
C2710
SC10P50V2JN-L1-GP
C2710
SC10P50V2JN-L1-GP
1 2
C2735
SC2D2U10V3KX-L-GP
C2735
SC2D2U10V3KX-L-GP
1 2
C2722 SC10U6D3V3MX-L-GPC2722 SC10U6D3V3MX-L-GP
12
R2720
100KR2J-4-GP
R2720
100KR2J-4-GP
12
C2723
SC2D2U10V3KX-L-GP
C2723
SC2D2U10V3KX-L-GP
1 2
G2703
Do Not Stuff
G2703
Do Not Stuff
12
C2726
SCD1U16V2KX-L-GP
C2726
SCD1U16V2KX-L-GP
12
R2730
4K7R2J-L-GP
R2730
4K7R2J-L-GP
1 2
R2723 56R2F-1-GPR2723 56R2F-1-GP
1 2
G2702
Do Not Stuff
G2702
Do Not Stuff
1 2
C2715 SC4D7U6D3V3KX-L-GPC2715 SC4D7U6D3V3KX-L-GP
12
C2713
Do Not Stuff
DY
C2713
Do Not Stuff
DY
1 2
R2716
Do Not Stuff
R2716
Do Not Stuff
1 2
R2727
33R2J-L1-GP
R2727
33R2J-L1-GP
12
C2724
SCD1U16V2KX-L-GP
C2724
SCD1U16V2KX-L-GP
1
2 3
4
RN2701
SRN2K2J-5-GP
RN2701
SRN2K2J-5-GP
12
C2727
SC10U6D3V3MX-L-GP
C2727
SC10U6D3V3MX-L-GP
2
1
3
D2704
AZ5125-02S-R7G-GP
D2704
AZ5125-02S-R7G-GP
1 2
R2728
47KR2J-L2-GP
R2728
47KR2J-L2-GP
1 2
R2724
Do Not Stuff
R2724
Do Not Stuff
12
R2731
10K5R2F-GP
R2731
10K5R2F-GP
12
C2705
SC10U6D3V3MX-L-GP
C2705
SC10U6D3V3MX-L-GP
1 2
C2731
SC10U6D3V3MX-L-GP
C2731
SC10U6D3V3MX-L-GP
2
1
3
D2705
AZ5125-02S-R7G-GP
D2705
AZ5125-02S-R7G-GP
12
C2725
SC10U6D3V3MX-L-GP
C2725
SC10U6D3V3MX-L-GP
12
C2716
SCD1U16V2KX-L-GP
C2716
SCD1U16V2KX-L-GP
12
C2703
SC10U6D3V3MX-L-GP
C2703
SC10U6D3V3MX-L-GP
1 2
R2722 56R2F-1-GPR2722 56R2F-1-GP
12
C2734
SCD1U16V2KX-L-GP
C2734
SCD1U16V2KX-L-GP
1 2
R2714
20KR2F-L3-GP
R2714
20KR2F-L3-GP
1 2
C2717
SCD1U16V2KX-L-GP
C2717
SCD1U16V2KX-L-GP
1 2
R2703
Do Not Stuff
R2703
Do Not Stuff
12
C2704
SCD1U16V2KX-L-GP
C2704
SCD1U16V2KX-L-GP
12
C2719
SC10U10V5KX-L1-GP
C2719
SC10U10V5KX-L1-GP
1
2 3
4
RN2703
SRN4K7J-8-GP
RN2703
SRN4K7J-8-GP
1 2
C2701
SC10U6D3V3MX-L-GP
C2701
SC10U6D3V3MX-L-GP
1 2
R2711
Do Not Stuff
R2711
Do Not Stuff
1 2
R2707
Do Not Stuff
DY
R2707
Do Not Stuff
DY

5
5
4
4
3
3
2
2
1
1
D D
C C
B B
A A
Title
Size Document Number Rev
Date: Sheet of
Wistron Corporation
21F, 88, Sec.1, Hsin Tai Wu Rd., Hsichih,
Taipei Hsien 221, Taiwan, R.O.C.
EA30_BM
-1
Audio AMP_1001
A4
28 102
Tuesday, July 08, 2014
No eMMC
Title
Size Document Number Rev
Date: Sheet of
Wistron Corporation
21F, 88, Sec.1, Hsin Tai Wu Rd., Hsichih,
Taipei Hsien 221, Taiwan, R.O.C.
EA30_BM
-1
Audio AMP_1001
A4
28 102
Tuesday, July 08, 2014
No eMMC
Title
Size Document Number Rev
Date: Sheet of
Wistron Corporation
21F, 88, Sec.1, Hsin Tai Wu Rd., Hsichih,
Taipei Hsien 221, Taiwan, R.O.C.
EA30_BM
-1
Audio AMP_1001
A4
28 102
Tuesday, July 08, 2014
No eMMC
Wistron Confidential document, Anyone can not
Duplicate, Modify, Forward or any other purpose
application without get Wistron permission

5
5
4
4
3
3
2
2
1
1
D D
C C
B B
A A
AUD_SPK1_R+_CON
AUD_SPK1_R-_CON
AUD_SPK1_L-_CON
DMIC_CLK_R
DMIC_DATA_R
AUD_SPK1_L+_CON
AUD_HP1_JD#_R
AUD_HP1_JD#_TYPE
AUD_HP1_JACK_R1
AUD_HP1_JACK_L1
AUD_HP1_JD#_R
AUD_HP1_JD#_TYPE
AUD_HP1_JD#
3D3V_S0
AUD_AGNDAUD_AGND AUD_AGND
3D3V_S0
AUD_AGND
AUD_SPK1_R-27,86
AUD_SPK1_L+27,86
AUD_SPK1_L-27,86
AUD_SPK1_R+27,86
DMIC_DATA27
DMIC_CLK27
RING227,86
AUD_HP1_JD#27,86
AUD_HP1_JACK_R227,86
SELEEVE27,86
AUD_HP1_JACK_L227,86
Title
Size Document Number Rev
Date: Sheet of
Wistron Corporation
21F, 88, Sec.1, Hsin Tai Wu Rd., Hsichih,
Taipei Hsien 221, Taiwan, R.O.C.
EA30_BM
-1
Audio Jack
A4
29 102
Tuesday, July 08, 2014
No eMMC
Title
Size Document Number Rev
Date: Sheet of
Wistron Corporation
21F, 88, Sec.1, Hsin Tai Wu Rd., Hsichih,
Taipei Hsien 221, Taiwan, R.O.C.
EA30_BM
-1
Audio Jack
A4
29 102
Tuesday, July 08, 2014
No eMMC
Title
Size Document Number Rev
Date: Sheet of
Wistron Corporation
21F, 88, Sec.1, Hsin Tai Wu Rd., Hsichih,
Taipei Hsien 221, Taiwan, R.O.C.
EA30_BM
-1
Audio Jack
A4
29 102
Tuesday, July 08, 2014
No eMMC
Wistron Confidential document, Anyone can not Duplicate, Modify,
Forward or any other purpose application without get Wistron
permission
DMIC
Trace width=40mil
Layout Note:
3/5
SA 20140423-1
SB 20140520-1
SB 20140530-1 -1 20140605
-1 20140617
-1 20140617
-1 20140620
-1 20140617
1 2
R2902
Do Not Stuff
R2902
Do Not Stuff
1 2
ER2903
Do Not Stuff
ER2903
Do Not Stuff
1 2
R2901
Do Not Stuff
DY
R2901
Do Not Stuff
DY
G
S
D
Q2901
Do Not Stuff
1st = 84.2N702.J31
2nd = 84.2N702.031
3rd = 84.2N702.W31
DY
Q2901
Do Not Stuff
1st = 84.2N702.J31
2nd = 84.2N702.031
3rd = 84.2N702.W31
DY
1 2
EC2904
Do Not Stuff
DY
EC2904
Do Not Stuff
DY
1 2
ER2904
Do Not Stuff
ER2904
Do Not Stuff
1 2
EC2913
SC22P50V2JN-L-GP
EC2913
SC22P50V2JN-L-GP
GND 1
CS 2
GND 3
CLK
4
DATA
5
VDD
6
DMIC1
MICROPHONE-93-GP
2nd = 082.40002.0031
1st = 082.40006.0001
DMIC1
MICROPHONE-93-GP
2nd = 082.40002.0031
1st = 082.40006.0001
1 2
C2902
SCD1U16V2KX-L-GP
C2902
SCD1U16V2KX-L-GP
1
2
3
4
5
6
SPK1
ACES-CON4-17-GP-U1
2nd = 20.F1937.004
1st = 20.F1621.004
SPK1
ACES-CON4-17-GP-U1
2nd = 20.F1937.004
1st = 20.F1621.004
12
C2903
Do Not Stuff
DY
C2903
Do Not Stuff
DY
1 2
ER29050R2J-L-GP ER29050R2J-L-GP
1 2
EC2914
SC22P50V2JN-L-GP
EC2914
SC22P50V2JN-L-GP
1 2
EC2905
Do Not Stuff
DY
EC2905
Do Not Stuff
DY
1 2
EC2902
Do Not Stuff
DY
EC2902
Do Not Stuff
DY
1 2
EC2912
SC22P50V2JN-L-GP
EC2912
SC22P50V2JN-L-GP
12
R2903
Do Not Stuff
DY
R2903
Do Not Stuff
DY
1 2
ER2901
Do Not Stuff
ER2901
Do Not Stuff
1 2
ER2908
Do Not Stuff
ER2908
Do Not Stuff
1 2
EC2901
Do Not Stuff
DY
EC2901
Do Not Stuff
DY
1 2
EC2910
SC22P50V2JN-L-GP
EC2910
SC22P50V2JN-L-GP
1 2
EC2915
SC22P50V2JN-L-GP
EC2915
SC22P50V2JN-L-GP
1 2
ER2907
Do Not Stuff
ER2907
Do Not Stuff
1 2
ER2909
Do Not Stuff
ER2909
Do Not Stuff
1 2
EC2903
Do Not Stuff
DY
EC2903
Do Not Stuff
DY
1 2
ER29060R2J-L-GP ER29060R2J-L-GP
1 2
EC2911
Do Not Stuff
DY
EC2911
Do Not Stuff
DY
1 2
ER2902
Do Not Stuff
ER2902
Do Not Stuff
2
3
5
4
1
6
MS
Audio(IP/NK comb)
LOUT1
AUDIO-JK440-GP
Audio(IP/NK comb)
LOUT1
AUDIO-JK440-GP

5
5
4
4
3
3
2
2
1
1
D D
C C
B B
A A
LAN_WAKE#_R
LAN_XTAL_25M_IN
RSET
ISOLATEB
3D3V_LAN_VDD33
ENSWREG
REGOUT 1V_LAN_VDD10
1V_LAN_EVDD10
SD_CD#
PLT_RST#
PCIE_CLK_LAN_REQ#
SD_WP
SP9
PCIE_CLK_LAN
PCIE_CLK_LAN#
PCIE_TX_LAN_P3
SP8
SP7
SP10
SP5
SP6
PCIE_TX_LAN_N3
PCIE_RX_CPU_P3
PCIE_RX_CPU_N3
1V_LAN_VDD10
1V_LAN_EVDD10
3D3V_CARD_3V3
3D3V_VDD33/18
3D3V_LAN_VDD33
3D3V_VDD33/18
LAN_XTAL_25M_IN
LAN_XTAL_25M_OUT
PCIE_RX_CPU_P3
PCIE_RX_LAN_N3
PCIE_RX_LAN_P3
PCIE_TX_LAN_N3
PCIE_CLK_LAN
PCIE_RX_CPU_N3
PCIE_CLK_LAN#
PCIE_TX_LAN_P3
SP5
SP10
SP9
SP8
SP7
SP6
ENSWREG
REGOUT
PCIE_CLK_LAN_REQ#
PLT_RST#
LAN_WAKE#_R
ISOLATEB
RSET
SD_WP
SD_CD#
LAN_DIS#
3D3V_LAN_VDD33
LAN_XTAL_25M_OUT
MS_CD#
LAN_DIS#
3D3V_S5
3D3V_CARD_3V3
3D3V_S0
3D3V_LAN_VDD33
3D3V_S5
3D3V_S5
LAN_PCIE_WAKE# 24
PCIE_CLK_LAN 18
PCIE_CLK_LAN# 18
PCIE_CLK_LAN_REQ# 19
PLT_RST# 18,24,58,65,86,88 PCIE_TX_LAN_P3 19
PCIE_TX_LAN_N3 19
PCIE_RX_CPU_P3 19
PCIE_RX_CPU_N3 19
SD_DATA3 33,86
SD_DATA1 33,86
SD_DATA2 33,86
SD_WP 33
SD_CLK 33,86
SD_CMD 33,86
SD_DATA0 33,86
SD_CD# 33,86
PCIE_WAKE# 18,24,58
MDI0+ 31
MDI0- 31
MDI1+ 31
MDI1- 31
MDI2+ 31
MDI2- 31
MDI3+ 31
MDI3- 31
LAN_DIS# 24
Title
Size Document Number Rev
Date: Sheet of
Wistron Corporation
21F, 88, Sec.1, Hsin Tai Wu Rd., Hsichih,
Taipei Hsien 221, Taiwan, R.O.C.
EA30_BM
-1
LAN(RTL8411)
A3
30 102
Tuesday, July 08, 2014
No eMMC
Title
Size Document Number Rev
Date: Sheet of
Wistron Corporation
21F, 88, Sec.1, Hsin Tai Wu Rd., Hsichih,
Taipei Hsien 221, Taiwan, R.O.C.
EA30_BM
-1
LAN(RTL8411)
A3
30 102
Tuesday, July 08, 2014
No eMMC
Title
Size Document Number Rev
Date: Sheet of
Wistron Corporation
21F, 88, Sec.1, Hsin Tai Wu Rd., Hsichih,
Taipei Hsien 221, Taiwan, R.O.C.
EA30_BM
-1
LAN(RTL8411)
A3
30 102
Tuesday, July 08, 2014
No eMMC
Wistron Confidential document, Anyone can not
Duplicate, Modify, Forward or any other purpose
application without get Wistron permission
LDO
SWR
the Caps close to VDD33 pin
the components of C3005 & C3006 should be mount rather than DY.
LDO
Close to VDDREG pin
SA 20140424-1
SA 20140424-1 SA 20140424-1
SA 20140424-1
SA 20140424-1 SA 20140424-1
SA 2040428-1
SA 2040429-1
SA 2040429-1
SA 20140430-1
-1 20140618
SB 20140520-1
SB 20140520-1
SB 20140520-1
SB 20140520-1
SB 20140521-1
12
C3020
SCD1U16V2KX-L-GP
C3020
SCD1U16V2KX-L-GP
12
C3008
Do Not Stuff
DY
C3008
Do Not Stuff
DY
12
C3007
Do Not Stuff
DY
C3007
Do Not Stuff
DY
12
C3017
SCD1U16V2KX-L-GP
C3017
SCD1U16V2KX-L-GP
12
C3002
SCD1U16V2KX-L-GP
C3002
SCD1U16V2KX-L-GP
GND 49
AVDD10
3
AVDD10
8
AVDD33
11
DVDD33
12
CARD_3V3
13
SD_D1 14
SD_D0/MS_D1 15
SD_CLK/MS_D0 16
SD_SMD/MS_D2 17
SD_D3/MS_D3 18
SD_D2/MS_CLK 19
EVDD10
20
HSIP
21
HSIN
22
REFCLK_P
23
REFCLK_N
24
HSOP
25
HSON
26
VDD33/18
27
SD_WP/MS_BS 28
CLKREQ#
29
PERST#
30
ISOLATE#
31
DVDD33
32
DVDD10
33
ENSWREG_H 34
VDDREG
35
REGOUT 36
LED3 37
LED1/GPO 38
LANWAKE#
39
LED_CR 40
LED0 41
SD_CD# 42
MS_CD# 43
CKXTAL1 44
CKXTAL2 45
AVDD10
46
RSET 47
AVDD33
48
MDIP0 1
MDIN0 2
MDIP1 4
MDIN1 5
MDIP2 6
MDIN2 7
MDIP3 9
MDIN3 10
U3001
RTL8411B-CGT-GP
1st = 071.8411B.0003
U3001
RTL8411B-CGT-GP
1st = 071.8411B.0003
41
2 3
X3001
XTAL-25MHZ-181-GP
82.30020.G71
2nd = 82.30020.G61
1st = 82.30020.G71
X3001
XTAL-25MHZ-181-GP
82.30020.G71
2nd = 82.30020.G61
1st = 82.30020.G71
12
C3028 SCD1U16V2KX-L-GPC3028 SCD1U16V2KX-L-GP
1
TP806TP806
12
C3011
Do Not Stuff
DY
C3011
Do Not Stuff
DY
12
C3006
SCD1U16V2KX-L-GP
C3006
SCD1U16V2KX-L-GP
12
C3016
SCD1U16V2KX-L-GP
C3016
SCD1U16V2KX-L-GP
12
C3023
SC15P50V2JN-L-GP
C3023
SC15P50V2JN-L-GP
12
R3010
1KR2J-L2-GP
R3010
1KR2J-L2-GP
12
ER3021
22R2F-1-GP
ER3021
22R2F-1-GP
1 2
R3003
Do Not Stuff
R3003
Do Not Stuff
12
ER3022
Do Not Stuff
ER3022
Do Not Stuff
12
C3025
SCD1U16V2KX-L-GP
C3025
SCD1U16V2KX-L-GP
1 2
R3007
Do Not Stuff
R3007
Do Not Stuff
12
C3004
SCD1U16V2KX-L-GP
C3004
SCD1U16V2KX-L-GP
1 2
R3016
Do Not Stuff
DY
R3016
Do Not Stuff
DY
12
ER3025
Do Not Stuff
ER3025
Do Not Stuff
12
C3010
SCD1U16V2KX-L-GP
C3010
SCD1U16V2KX-L-GP
12
C3013
Do Not Stuff
DY
C3013
Do Not Stuff
DY
12
C3005
SCD1U16V2KX-L-GP
C3005
SCD1U16V2KX-L-GP
12
C3015
SCD1U16V2KX-L-GP
C3015
SCD1U16V2KX-L-GP
12
C3019
SCD1U16V2KX-L-GP
C3019
SCD1U16V2KX-L-GP
1 2
R3004
Do Not Stuff
R3004
Do Not Stuff
12
C3029 SCD1U16V2KX-L-GPC3029 SCD1U16V2KX-L-GP
1 2
R3009
Do Not Stuff
DY
R3009
Do Not Stuff
DY
12
C3022 SC12P50V2JN-3GPC3022 SC12P50V2JN-3GP
12
C3027
Do Not Stuff
DY
C3027
Do Not Stuff
DY
1 2
R3002
Do Not Stuff
R3002
Do Not Stuff
12
C3021
Do Not Stuff
DY
C3021
Do Not Stuff
DY
12
R3001
10KR2F-L1-GP
R3001
10KR2F-L1-GP
1 2
R3017
Do Not Stuff
R3017
Do Not Stuff
12
C3024
SCD1U16V2KX-L-GP
C3024
SCD1U16V2KX-L-GP
12
ER3014
Do Not Stuff
ER3014
Do Not Stuff
12
C3026
Do Not Stuff
DY
C3026
Do Not Stuff
DY
12
C3009
SCD1U16V2KX-L-GP
C3009
SCD1U16V2KX-L-GP
12
ER3023
Do Not Stuff
ER3023
Do Not Stuff
12
C3018
Do Not Stuff
DY
C3018
Do Not Stuff
DY
12
R3008
2K49R2F-2-L-GP
R3008
2K49R2F-2-L-GP
12
C3014
SCD1U16V2KX-L-GP
C3014
SCD1U16V2KX-L-GP
12
R3013
15K4R2F-GP
R3013
15K4R2F-GP
12
C3003
SC1U10V2KX-L1-GP
C3003
SC1U10V2KX-L1-GP
12
ER3024
Do Not Stuff
ER3024
Do Not Stuff
12
C3012
Do Not Stuff
DY
C3012
Do Not Stuff
DY
1 2
R3015
10KR2J-L-GP
R3015
10KR2J-L-GP

5
5
4
4
3
3
2
2
1
1
D D
C C
B B
A A
MDI2-
MDI0-
MCT_R
MDI0+
MDI2+
MCT4
MDI1-
MDI3-
MCT1
MDI1+
MDI3+
MCT3
MCT2
RJ45_8
RJ45_6
RJ45_3
RJ45_2
RJ45_7
RJ45_5
RJ45_4
RJ45_1
XRF_TDC1
MCT3
MCT4
MCT1
MCT2
RJ45_1
RJ45_2
RJ45_4
RJ45_5
RJ45_3
RJ45_6
RJ45_8
RJ45_7
5V_S5
5V_S5
LAN_AGND
LAN_AGND
LAN_AGND
MDI1+30
MDI1-30
MDI0-30
MDI0+30
MDI3-30
MDI3+30
MDI2+30
MDI2-30
MDI3+30
MDI1-30
MDI1+30
MDI3-30
MDI0+30
MDI2-30
MDI2+30
MDI0-30
RJ45_1 86
RJ45_2 86
RJ45_3 86
RJ45_4 86
RJ45_5 86
RJ45_6 86
RJ45_7 86
RJ45_8 86
Title
Size Document Number Rev
Date: Sheet of
Wistron Corporation
21F, 88, Sec.1, Hsin Tai Wu Rd., Hsichih,
Taipei Hsien 221, Taiwan, R.O.C.
EA30_BM
-1
(LAN+VGA) CONNECTOR
Custom
31 102
Tuesday, July 08, 2014
No eMMC
Title
Size Document Number Rev
Date: Sheet of
Wistron Corporation
21F, 88, Sec.1, Hsin Tai Wu Rd., Hsichih,
Taipei Hsien 221, Taiwan, R.O.C.
EA30_BM
-1
(LAN+VGA) CONNECTOR
Custom
31 102
Tuesday, July 08, 2014
No eMMC
Title
Size Document Number Rev
Date: Sheet of
Wistron Corporation
21F, 88, Sec.1, Hsin Tai Wu Rd., Hsichih,
Taipei Hsien 221, Taiwan, R.O.C.
EA30_BM
-1
(LAN+VGA) CONNECTOR
Custom
31 102
Tuesday, July 08, 2014
No eMMC
SSID = LAN
LAN_RJ45 connector
SA 20140423-1
SA 20140423-1
SA 2040428-1
SA 20140506-2
SA 20140502-1
SA 20140502-3
-1M 20140630
SB 20140528-1
12
R3113
75R3J-L-GP
R3113
75R3J-L-GP
12
R3112
75R3J-L-GP
R3112
75R3J-L-GP
1 2
EC3103
Do Not Stuff
DY
EC3103
Do Not Stuff
DY
12
C3117
SC100P3KV8JN-2-GP
C3117
SC100P3KV8JN-2-GP
1
2
3 4
6
5
U3101
TVLST2304BD0-GP
U3101
TVLST2304BD0-GP
1 2
EC3109
Do Not Stuff
DY
EC3109
Do Not Stuff
DY
1 2
EC3105
Do Not Stuff
DY
EC3105
Do Not Stuff
DY
1 2
EC3108
Do Not Stuff
DY
EC3108
Do Not Stuff
DY
1
2
3 4
6
5
U3102
TVLST2304BD0-GP
U3102
TVLST2304BD0-GP
12
R3114
75R3J-L-GP
R3114
75R3J-L-GP
12
EC3102
SC6P50V2CN-1GP
EC3102
SC6P50V2CN-1GP
1 2
EC3107
Do Not Stuff
DY
EC3107
Do Not Stuff
DY
1 2
EC3104
Do Not Stuff
DY
EC3104
Do Not Stuff
DY
12
EC3101
SC6P50V2CN-1GP
EC3101
SC6P50V2CN-1GP
1
2
3
5
4
6
7
8
9
10
11
12 13
14
15
16
17
18
19
20
21
22
23
24
1:1
1:1
1:1
1:1
XF3101
XFORM-24P-63-GP
68.IH601.301
1st = 68.89240.30D
1:1
1:1
1:1
1:1
XF3101
XFORM-24P-63-GP
68.IH601.301
1st = 68.89240.30D
12
C3118
SCD1U16V2KX-L-GP
C3118
SCD1U16V2KX-L-GP
12
R3115
75R3J-L-GP
R3115
75R3J-L-GP
1
2
3
4
5
6
7
8
9
10
CHASSIS
CHASSIS
RJ1
RJ45-8P-128-GP
22.10019.181
22.10019.151
CHASSIS
CHASSIS
RJ1
RJ45-8P-128-GP
22.10019.181
22.10019.151
1 2
EC3106
Do Not Stuff
DY
EC3106
Do Not Stuff
DY
1 2
EC3110
Do Not Stuff
DY
EC3110
Do Not Stuff
DY

5
5
4
4
3
3
2
2
1
1
D D
C C
B B
A A
Title
Size Document Number Rev
Date: Sheet of
Wistron Corporation
21F, 88, Sec.1, Hsin Tai Wu Rd., Hsichih,
Taipei Hsien 221, Taiwan, R.O.C.
EA30_BM
-1
RTS5229(CARD READER)
A4
32 102
Tuesday, July 08, 2014
No eMMC
Title
Size Document Number Rev
Date: Sheet of
Wistron Corporation
21F, 88, Sec.1, Hsin Tai Wu Rd., Hsichih,
Taipei Hsien 221, Taiwan, R.O.C.
EA30_BM
-1
RTS5229(CARD READER)
A4
32 102
Tuesday, July 08, 2014
No eMMC
Title
Size Document Number Rev
Date: Sheet of
Wistron Corporation
21F, 88, Sec.1, Hsin Tai Wu Rd., Hsichih,
Taipei Hsien 221, Taiwan, R.O.C.
EA30_BM
-1
RTS5229(CARD READER)
A4
32 102
Tuesday, July 08, 2014
No eMMC
Wistron Confidential document, Anyone can not
Duplicate, Modify, Forward or any other purpose
application without get Wistron permission

5
5
4
4
3
3
2
2
1
1
D D
C C
B B
A A
3D3V_CARD_3V3
SD_DATA030,86
SD_DATA130,86
SD_DATA230,86
SD_DATA330,86
SD_CLK30,86 SD_CMD30,86
SD_WP 30
SD_CD# 30,86
Title
Size Document Number Rev
Date: Sheet of
Wistron Corporation
21F, 88, Sec.1, Hsin Tai Wu Rd., Hsichih,
Taipei Hsien 221, Taiwan, R.O.C.
EA30_BM
-1
CARD Reader CONN
Custom
33 102
Tuesday, July 08, 2014
No eMMC
Title
Size Document Number Rev
Date: Sheet of
Wistron Corporation
21F, 88, Sec.1, Hsin Tai Wu Rd., Hsichih,
Taipei Hsien 221, Taiwan, R.O.C.
EA30_BM
-1
CARD Reader CONN
Custom
33 102
Tuesday, July 08, 2014
No eMMC
Title
Size Document Number Rev
Date: Sheet of
Wistron Corporation
21F, 88, Sec.1, Hsin Tai Wu Rd., Hsichih,
Taipei Hsien 221, Taiwan, R.O.C.
EA30_BM
-1
CARD Reader CONN
Custom
33 102
Tuesday, July 08, 2014
No eMMC
SSID = SDIO
SD//MS Card Reader
Wistron Confidential document, Anyone can not
Duplicate, Modify, Forward or any other purpose
application without get Wistron permission
Close to Connector
-1 20140605 SA 20140505-1
CD 11
DAT1
8
DAT0
7
CD/DAT3
1
DAT2
9
CMD
2
VSS1 3
VDD 4
CLK
5VSS2 6
WP 10
GND 12
GND 13
NP1
NP1
NP2
NP2
CARD1
CARDBUS11P-SKT-GP-U
2nd = 62.10051.H51
3rd = 062.10002.0041
Part Number = 62.10051.661
CARD1
CARDBUS11P-SKT-GP-U
2nd = 62.10051.H51
3rd = 062.10002.0041
Part Number = 62.10051.661
12
C3301
SC4D7U6D3V3KX-L-GP
C3301
SC4D7U6D3V3KX-L-GP
12
C3302
SCD1U16V2KX-L-GP
C3302
SCD1U16V2KX-L-GP
12
C3303
Do Not Stuff
DY
C3303
Do Not Stuff
DY

5
5
4
4
3
3
2
2
1
1
D D
C C
B B
A A
USB30_RX_CPU_P1
USB30_RX_CPU_N1
USB30_TX_CON_P1
USB30_TX_CON_N1USB30_TX_CON_N1
USB30_TX_CON_P1
USB_CON_PN1
USB_CON_PP1
USB_CON_PP0 USB_CON_PN0
USB_CON_PP0
USB_CON_PN0
USB_CON_PN1USB_CON_PP1
USB_CON_PP0
USB_CON_PN0
USB30_TX_CON_P1
USB30_TX_CON_N1
USB30_RX_CPU_N1
USB30_RX_CPU_P1
USB_CON_PN1
USB_CON_PP1
5V_S5
5V_USB20
5V_USB30
5V_USB20
5V_USB30
5V_S5
5V_USB20
5V_USB30
USB_PWR_EN#24
USB30_TX_CPU_N116
USB30_TX_CPU_P116
USB30_RX_CPU_P116
USB30_RX_CPU_N116
USB_CPU_PN116
USB_CPU_PP116
USB_CPU_PN0 16
USB_CPU_PP0 16
USB_PWR_EN#24
USB_CON_PN186
USB_CON_PP186
Title
Size Document Number Rev
Date: Sheet of
Wistron Corporation
21F, 88, Sec.1, Hsin Tai Wu Rd., Hsichih,
Taipei Hsien 221, Taiwan, R.O.C.
EA30_BM
-1
USB 2.0 / 3.0 Port
A3
34 102
Tuesday, July 08, 2014
No eMMC
Title
Size Document Number Rev
Date: Sheet of
Wistron Corporation
21F, 88, Sec.1, Hsin Tai Wu Rd., Hsichih,
Taipei Hsien 221, Taiwan, R.O.C.
EA30_BM
-1
USB 2.0 / 3.0 Port
A3
34 102
Tuesday, July 08, 2014
No eMMC
Title
Size Document Number Rev
Date: Sheet of
Wistron Corporation
21F, 88, Sec.1, Hsin Tai Wu Rd., Hsichih,
Taipei Hsien 221, Taiwan, R.O.C.
EA30_BM
-1
USB 2.0 / 3.0 Port
A3
34 102
Tuesday, July 08, 2014
No eMMC
GND
USB 2.0 D+
StdA_SSRX-
4
USB 3.0 Connector
Pin definition
5
2
3
1
StdA_SSTX-
GND
POWER
USB 2.0 D-
SuperSpeed RX
6
7
8
9
StdA_SSRX+
StdA_SSTX+
SuperSpeed TX
2/19
2/19
3/5
3/5
SA 20140418
-1M 2040630
SB 20140521-1
SB 20140521-1
SB 20140522-1
SB 20140522-1
SB 20140528-1
SB 20140528-1
-1M 2040630
-1M 2040630
-1M 2040630
I/O1
1
GND
2
I/O2
3I/O3 4
VDD 5
I/O4 6
EU3402
Do Not Stuff
EU3402
Do Not Stuff
11 12
10
9
1
8
2
7
3
6
4
5
13
CHASSIS CHASSIS
CHASSIS CHASSIS
USB1
SKT-USB13-24-GP-U1
1st = 22.10339.571
CHASSIS CHASSIS
CHASSIS CHASSIS
USB1
SKT-USB13-24-GP-U1
1st = 22.10339.571
12
C3404
Do Not Stuff
DY
C3404
Do Not Stuff
DY
12
C3409 SCD1U16V2KX-L-GPC3409 SCD1U16V2KX-L-GP
12
43
EL3403
COIL-90OHM-100MHZ-5-GP
68.00396.001
2nd = 69.10118.001
EL3403
COIL-90OHM-100MHZ-5-GP
68.00396.001
2nd = 69.10118.001
LINE_1
1
LINE_2
2
LINE_3
4
LINE_4
5
GND
3
NC#10 10
NC#9 9
GND 8
NC#7 7
NC#6 6
EU3401
Do Not Stuff
2nd = 83.3V3U4.0A0
Do Not Stuff
EU3401
Do Not Stuff
2nd = 83.3V3U4.0A0
Do Not Stuff
12
C3408 SCD1U16V2KX-L-GPC3408 SCD1U16V2KX-L-GP
VBUS
1
D-
2
D+
3
GND
4
CHASSIS#6
6CHASSIS#5
5
CHASSIS#8
8CHASSIS#7
7
USB2
SKT-USB8-168-GP
1st = 22.10339.W71
USB2
SKT-USB8-168-GP
1st = 22.10339.W71
12
C3413
SC100U6D3V6MX-GP
C3413
SC100U6D3V6MX-GP
12
C3402
SCD1U16V2KX-L-GP
C3402
SCD1U16V2KX-L-GP
OUT 1
GND 2
FLG 3
EN
4
IN
5
U3401
AP22802BW5-7-GP
3rd = 074.06288.009B
1st = 074.22802.0A9F
2nd = 074.00524.0C9F
U3401
AP22802BW5-7-GP
3rd = 074.06288.009B
1st = 074.22802.0A9F
2nd = 074.00524.0C9F
1 2
4 3
EL3402
COIL-90OHM-100MHZ-5-GP
68.00396.001
2nd = 69.10118.001
EL3402
COIL-90OHM-100MHZ-5-GP
68.00396.001
2nd = 69.10118.001
I/O1
1
GND
2
I/O2
3I/O3 4
VDD 5
I/O4 6
EU3403
Do Not Stuff
EU3403
Do Not Stuff
OUT 1
GND 2
FLG 3
EN
4
IN
5
U3402
AP22802BW5-7-GP
3rd = 074.06288.009B
1st = 074.22802.0A9F
2nd = 074.00524.0C9F
U3402
AP22802BW5-7-GP
3rd = 074.06288.009B
1st = 074.22802.0A9F
2nd = 074.00524.0C9F
12
C3412
SC100U6D3V6MX-GP
C3412
SC100U6D3V6MX-GP
12
C3401
SC1U50V5ZY-1-GP-U
C3401
SC1U50V5ZY-1-GP-U
12
C3403
SC1U50V5ZY-1-GP-U
C3403
SC1U50V5ZY-1-GP-U

5
5
4
4
3
3
2
2
1
1
D D
C C
B B
A A
Title
Size Document Number Rev
Date: Sheet of
Wistron Corporation
21F, 88, Sec.1, Hsin Tai Wu Rd., Hsichih,
Taipei Hsien 221, Taiwan, R.O.C.
EA30_BM
-1
USB CHARGER
A3
35 102
Tuesday, July 08, 2014
No eMMC
Title
Size Document Number Rev
Date: Sheet of
Wistron Corporation
21F, 88, Sec.1, Hsin Tai Wu Rd., Hsichih,
Taipei Hsien 221, Taiwan, R.O.C.
EA30_BM
-1
USB CHARGER
A3
35 102
Tuesday, July 08, 2014
No eMMC
Title
Size Document Number Rev
Date: Sheet of
Wistron Corporation
21F, 88, Sec.1, Hsin Tai Wu Rd., Hsichih,
Taipei Hsien 221, Taiwan, R.O.C.
EA30_BM
-1
USB CHARGER
A3
35 102
Tuesday, July 08, 2014
No eMMC

5
5
4
4
3
3
2
2
1
1
D D
C C
B B
A A
1D5V_DIS_Q
VTT_PWR VTT_CT_5VC
VTT_CT_3D3VC
DDR3_DRAM_PWROK_D
DDR3_VCCA_PWRGD_3P3
VTT_PWR
1D5V_DIS
DDR3_VCCA_PWRGD_G
PM_SLP_S4#_D
1D05V_DIS
1D05V_DIS_Q
3D3V_DIS
3D3V_DIS_Q
3D3V_S5
5V_SYS_OUT_2
3V_SYS_OUT
1D5V_S0
5V_S5
1D35V_S3
1D35V_S3
1D8V_S0
3D3V_S5
3D3V_S5
3D3V_S5
3D3V_S5
1D05V_S0
3D3V_S5
3D3V_S0
3D3V_S03V_SYS_OUT
5V_SYS_OUT_2 5V_S0
PURE_HW _SHUTDOWN# 24,26
S5_ENABLE 24,86
3V_5V_EN45
PM_SLP_S3#18,24,46,49
DDR3_DRAM_PWROK 5
SYS_PWROK24
COREPWROK 18
DDR3_VCCA_PWRGD 5
ALL_SYS_PWRGD 24
PM_SLP_S4#18,24,49
1D35V_S3_PW RGD 49
1D05V_S0_PW RGD37,50
PM_SLP_S3#18,24,46,49
PM_SLP_S3#18,24,46,49
Title
Size Document Number Rev
Date: Sheet of
Wistron Corporation
21F, 88, Sec.1, Hsin Tai Wu Rd., Hsichih,
Taipei Hsien 221, Taiwan, R.O.C.
EA30_BM
-1
Power Plane Enable & SEQUENCE
A2
36 102
Tuesday, July 08, 2014
No eMMC
Title
Size Document Number Rev
Date: Sheet of
Wistron Corporation
21F, 88, Sec.1, Hsin Tai Wu Rd., Hsichih,
Taipei Hsien 221, Taiwan, R.O.C.
EA30_BM
-1
Power Plane Enable & SEQUENCE
A2
36 102
Tuesday, July 08, 2014
No eMMC
Title
Size Document Number Rev
Date: Sheet of
Wistron Corporation
21F, 88, Sec.1, Hsin Tai Wu Rd., Hsichih,
Taipei Hsien 221, Taiwan, R.O.C.
EA30_BM
-1
Power Plane Enable & SEQUENCE
A2
36 102
Tuesday, July 08, 2014
No eMMC
ANNIE Run Power
Discharge circuit
Wistron Confidential document, Anyone can not
Duplicate, Modify, Forward or any other purpose
application without get Wistron permission
ALL_SYS_PWRGD
Power Sequence DDR3_VCCA_PWRGD
COREPWROK
DDR3_DRAM_PWROK
From EC
To EC
2013/04/09
Delay 104ms with ALL_SYS_PWRGO
2013/04/12
2013/07/14
13/8/22
13/9/18
SB 20140520-1
SA 20140423-1 SA 20140423-1
SA 20140423-1
SB 20140520-1
SB 20140520-1
SB 20140520-1
SB 20140520-1
SB 20140520-1
SB 20140528-1
SB 20140528-1
1 2
PR3611
Do Not Stuff
PR3611
Do Not Stuff
12
C3607
Do Not Stuff
DY
C3607
Do Not Stuff
DY
12
C3633
SC1U10V2KX-L1-GP
C3633
SC1U10V2KX-L1-GP
1 2
R3632 10KR2F-L1-GPR3632 10KR2F-L1-GP
1 2
PR3604
Do Not Stuff
PR3604
Do Not Stuff
12
R3620
10KR2F-L1-GP
R3620
10KR2F-L1-GP
1 2
PR3612
Do Not Stuff
PR3612
Do Not Stuff
1 2
R3607Do Not Stuff
DY
R3607Do Not Stuff
DY
1 2
R3614
Do Not Stuff
R3614
Do Not Stuff
1 2
R3618
Do Not Stuff
DY
R3618
Do Not Stuff
DY
1 2
PR3605
Do Not Stuff
PR3605
Do Not Stuff
12
C3603
Do Not Stuff
DY
C3603
Do Not Stuff
DY
1 2
R3619
Do Not Stuff
R3619
Do Not Stuff
1
2
3 4
5
6
Q3610
2N7002KDW -GP
84.2N702.A3F
2nd = 75.00601.07C
Q3610
2N7002KDW -GP
84.2N702.A3F
2nd = 75.00601.07C
1 2
PR3606
Do Not Stuff
PR3606
Do Not Stuff
12
C3606
Do Not Stuff
DY
C3606
Do Not Stuff
DY
1
2
3 4
5
6
Q3612
2N7002KDW -GP
84.2N702.A3F
2nd = 75.00601.07C
Q3612
2N7002KDW -GP
84.2N702.A3F
2nd = 75.00601.07C
1
2
3 4
5
6
Q3611
2N7002KDW -GP
84.2N702.A3F
2nd = 75.00601.07C
Q3611
2N7002KDW -GP
84.2N702.A3F
2nd = 75.00601.07C
1 2
R3616
10KR2F-L1-GP
R3616
10KR2F-L1-GP
VIN1#1
1
VIN1#2
2
ON1
3
VBIAS
4
ON2
5
VIN2#6
6
VIN2#7
7VOUT2#8 8
VOUT2#9 9
CT2 10
GND 11
CT1 12
VOUT1#13 13
VOUT1#14 14
GND 15
U3601
TPS22966DPUR-GP
2nd = 074.05016.0093
3rd = 74.22966.093
1st = 074.22966.0093
U3601
TPS22966DPUR-GP
2nd = 074.05016.0093
3rd = 74.22966.093
1st = 074.22966.0093
12
C3632
SC1U10V2KX-L1-GP
C3632
SC1U10V2KX-L1-GP
1 2
PR3607
Do Not Stuff
PR3607
Do Not Stuff
1 2
R3628
Do Not Stuff
R3628
Do Not Stuff
1 2
R3611
Do Not Stuff
DY
R3611
Do Not Stuff
DY
1
2
3
D3602
BAS16PT-GP
3rd = 83.00016.H11
1st = 83.00016.F11
2nd = 83.00016.K11
D3602
BAS16PT-GP
3rd = 83.00016.H11
1st = 83.00016.F11
2nd = 83.00016.K11
1 2
PR3608
Do Not Stuff
PR3608
Do Not Stuff
1 2
R3605220R3F-1-GP R3605220R3F-1-GP
12
R3612
2KR2F-L1-GP
R3612
2KR2F-L1-GP
1
2
3 4
5
6
Q3613
2N7002KDW -GP
84.2N702.A3F
2nd = 75.00601.07C
Q3613
2N7002KDW -GP
84.2N702.A3F
2nd = 75.00601.07C
1 2
R3627
Do Not Stuff
R3627
Do Not Stuff
12
R3621
10KR2F-L1-GP
R3621
10KR2F-L1-GP
12
C3605
Do Not Stuff
DY
C3605
Do Not Stuff
DY
12
C3609
Do Not Stuff
DY
C3609
Do Not Stuff
DY
1 2
R3606220R3F-1-GP R3606220R3F-1-GP
12
R3623
10KR2F-L1-GP
R3623
10KR2F-L1-GP
12
C3611
SCD1U16V2KX-L-GP
C3611
SCD1U16V2KX-L-GP
12
C3610
SCD1U16V2KX-L-GP
C3610
SCD1U16V2KX-L-GP
1 2
PR3609
Do Not Stuff
PR3609
Do Not Stuff
1 2
PR3601
Do Not Stuff
PR3601
Do Not Stuff
12
R3624
10KR2F-L1-GP
R3624
10KR2F-L1-GP
12
C3608
Do Not Stuff
DY
C3608
Do Not Stuff
DY
1
2
3 4
5
6
Q3614
Do Not Stuff
Do Not Stuff
2nd = 75.00601.07C
DY
Q3614
Do Not Stuff
Do Not Stuff
2nd = 75.00601.07C
DY
1 2
PR3602
Do Not Stuff
PR3602
Do Not Stuff
1 2
PR3610
Do Not Stuff
PR3610
Do Not Stuff
1 2
R3626
Do Not Stuff
R3626
Do Not Stuff
1 2
R3617
10KR2F-L1-GP
R3617
10KR2F-L1-GP
1 2
PR3603
Do Not Stuff
PR3603
Do Not Stuff

5
5
4
4
3
3
2
2
1
1
D D
C C
B B
A A
VTT_CT_1D35VC
1D8V_S0_EN VTT_CT_1D8VC
1D35V_S0_EN
1D05V_S0_PWRGD 1D35V_S0_EN
1D8V_S0_EN
5V_S5
1D8V_S5
1D5V_S0
1D35V_S3
1D35V_S0
1D8V_S0
1D35V_S0
1D05V_S0_PWRGD36,50
Title
Size Document Number Rev
Date: Sheet of
Wistron Corporation
21F, 88, Sec.1, Hsin Tai Wu Rd., Hsichih,
Taipei Hsien 221, Taiwan, R.O.C.
EA30_BM
-1
ADAPTER OCP / S3 reduction
A3
37 102
Tuesday, July 08, 2014
No eMMC
Title
Size Document Number Rev
Date: Sheet of
Wistron Corporation
21F, 88, Sec.1, Hsin Tai Wu Rd., Hsichih,
Taipei Hsien 221, Taiwan, R.O.C.
EA30_BM
-1
ADAPTER OCP / S3 reduction
A3
37 102
Tuesday, July 08, 2014
No eMMC
Title
Size Document Number Rev
Date: Sheet of
Wistron Corporation
21F, 88, Sec.1, Hsin Tai Wu Rd., Hsichih,
Taipei Hsien 221, Taiwan, R.O.C.
EA30_BM
-1
ADAPTER OCP / S3 reduction
A3
37 102
Tuesday, July 08, 2014
No eMMC
Wistron Confidential document, Anyone can not
Duplicate, Modify, Forward or any other purpose
application without get Wistron permission
1D8V_S0
H
i
:
1
.
0
5
V
H
i
:
1
.
0
5
V
H
i
:
1
.
0
5
V
H
i
:
1
.
0
5
V
L
o
:
0
.
6
V
L
o
:
0
.
6
V
L
o
:
0
.
6
V
L
o
:
0
.
6
V
1D35V_S0
SA 20140508-1
-1 20140617
VIN1#1
1
VIN1#2
2
ON1
3
VBIAS
4
ON2
5
VIN2#6
6
VIN2#7
7VOUT2#8 8
VOUT2#9 9
CT2 10
GND 11
CT1 12
VOUT1#13 13
VOUT1#14 14
GND 15
U3701
TPS22966DPUR-GP
2nd = 074.05016.0093
3rd = 74.22966.093
1st = 074.22966.0093
U3701
TPS22966DPUR-GP
2nd = 074.05016.0093
3rd = 74.22966.093
1st = 074.22966.0093
12
R3701
Do Not Stuff
U3701_EN_DY
R3701
Do Not Stuff
U3701_EN_DY
12
C3701
SC1U10V2KX-L1-GP
C3701
SC1U10V2KX-L1-GP
12
C3705
SC1U10V2KX-L1-GP
C3705
SC1U10V2KX-L1-GP
12
C3704
Do Not Stuff
DY
C3704
Do Not Stuff
DY
12
C3703
Do Not Stuff
DY
C3703
Do Not Stuff
DY
1 2
R3703
Do Not Stuff
R3703
Do Not Stuff
12
C3702
Do Not Stuff
DY
C3702
Do Not Stuff
DY
1 2
R3702
Do Not Stuff
R3702
Do Not Stuff
12
C3706
Do Not Stuff
DY
C3706
Do Not Stuff
DY

5
5
4
4
3
3
2
2
1
1
D D
C C
B B
A A
Title
Size Document Number Rev
Date: Sheet of
Wistron Corporation
21F, 88, Sec.1, Hsin Tai Wu Rd., Hsichih,
Taipei Hsien 221, Taiwan, R.O.C.
EA30_BM
-1
DS3
A4
38 102
Tuesday, July 08, 2014
No eMMC
Title
Size Document Number Rev
Date: Sheet of
Wistron Corporation
21F, 88, Sec.1, Hsin Tai Wu Rd., Hsichih,
Taipei Hsien 221, Taiwan, R.O.C.
EA30_BM
-1
DS3
A4
38 102
Tuesday, July 08, 2014
No eMMC
Title
Size Document Number Rev
Date: Sheet of
Wistron Corporation
21F, 88, Sec.1, Hsin Tai Wu Rd., Hsichih,
Taipei Hsien 221, Taiwan, R.O.C.
EA30_BM
-1
DS3
A4
38 102
Tuesday, July 08, 2014
No eMMC
Wistron Confidential document, Anyone can not
Duplicate, Modify, Forward or any other purpose
application without get Wistron permission

5
5
4
4
3
3
2
2
1
1
D D
C C
B B
A A
Title
Size Document Number Rev
Date: Sheet of
Wistron Corporation
21F, 88, Sec.1, Hsin Tai Wu Rd., Hsichih,
Taipei Hsien 221, Taiwan, R.O.C.
EA30_BM
-1
1D05_M
Custom
39 102
Tuesday, July 08, 2014
No eMMC
Title
Size Document Number Rev
Date: Sheet of
Wistron Corporation
21F, 88, Sec.1, Hsin Tai Wu Rd., Hsichih,
Taipei Hsien 221, Taiwan, R.O.C.
EA30_BM
-1
1D05_M
Custom
39 102
Tuesday, July 08, 2014
No eMMC
Title
Size Document Number Rev
Date: Sheet of
Wistron Corporation
21F, 88, Sec.1, Hsin Tai Wu Rd., Hsichih,
Taipei Hsien 221, Taiwan, R.O.C.
EA30_BM
-1
1D05_M
Custom
39 102
Tuesday, July 08, 2014
No eMMC
Power Sequence
Wistron Confidential document, Anyone can not
Duplicate, Modify, Forward or any other purpose
application without get Wistron permission

5
5
4
4
3
3
2
2
1
1
D D
C C
B B
A A
Title
Size Document Number Rev
Date: Sheet of
Wistron Corporation
21F, 88, Sec.1, Hsin Tai Wu Rd., Hsichih,
Taipei Hsien 221, Taiwan, R.O.C.
EA30_BM
-1
Connected Standby1
A
40 102
Tuesday, July 08, 2014
No eMMC
Title
Size Document Number Rev
Date: Sheet of
Wistron Corporation
21F, 88, Sec.1, Hsin Tai Wu Rd., Hsichih,
Taipei Hsien 221, Taiwan, R.O.C.
EA30_BM
-1
Connected Standby1
A
40 102
Tuesday, July 08, 2014
No eMMC
Title
Size Document Number Rev
Date: Sheet of
Wistron Corporation
21F, 88, Sec.1, Hsin Tai Wu Rd., Hsichih,
Taipei Hsien 221, Taiwan, R.O.C.
EA30_BM
-1
Connected Standby1
A
40 102
Tuesday, July 08, 2014
No eMMC
Wistron Confidential document, Anyone can not
Duplicate, Modify, Forward or any other purpose
application without get Wistron permission

5
5
4
4
3
3
2
2
1
1
D D
C C
B B
A A
Title
Size Document Number Rev
Date: Sheet of
Wistron Corporation
21F, 88, Sec.1, Hsin Tai Wu Rd., Hsichih,
Taipei Hsien 221, Taiwan, R.O.C.
EA30_BM
-1
Connected Standby2
A
41 102
Tuesday, July 08, 2014
No eMMC
Title
Size Document Number Rev
Date: Sheet of
Wistron Corporation
21F, 88, Sec.1, Hsin Tai Wu Rd., Hsichih,
Taipei Hsien 221, Taiwan, R.O.C.
EA30_BM
-1
Connected Standby2
A
41 102
Tuesday, July 08, 2014
No eMMC
Title
Size Document Number Rev
Date: Sheet of
Wistron Corporation
21F, 88, Sec.1, Hsin Tai Wu Rd., Hsichih,
Taipei Hsien 221, Taiwan, R.O.C.
EA30_BM
-1
Connected Standby2
A
41 102
Tuesday, July 08, 2014
No eMMC
Wistron Confidential document, Anyone can not
Duplicate, Modify, Forward or any other purpose
application without get Wistron permission

5
5
4
4
3
3
2
2
1
1
D D
C C
B B
A A
PWR_ADJK_EN
PWR_AD+_2
AD_JK
AD+AD_JK
AD_OFF24
Title
Size Document Number Rev
Date: Sheet of
Wistron Corporation
21F, 88, Sec.1, Hsin Tai Wu Rd., Hsichih,
Taipei Hsien 221, Taiwan, R.O.C.
EA30_BM
-1
DCIN JACK
A4
42 102
Tuesday, July 08, 2014
No eMMC
Title
Size Document Number Rev
Date: Sheet of
Wistron Corporation
21F, 88, Sec.1, Hsin Tai Wu Rd., Hsichih,
Taipei Hsien 221, Taiwan, R.O.C.
EA30_BM
-1
DCIN JACK
A4
42 102
Tuesday, July 08, 2014
No eMMC
Title
Size Document Number Rev
Date: Sheet of
Wistron Corporation
21F, 88, Sec.1, Hsin Tai Wu Rd., Hsichih,
Taipei Hsien 221, Taiwan, R.O.C.
EA30_BM
-1
DCIN JACK
A4
42 102
Tuesday, July 08, 2014
No eMMC
Adaptor in to generate DCBATOUT
ANNIE solution
Wistron Confidential document, Anyone can not
Duplicate, Modify, Forward or any other purpose
application without get Wistron permission
DC IN connector
vic0103
84.00024.A1H
84.00124.F1K
84.00124.G1K
84.00124.E1K
84.00024.01H
3/4
SA 20140418
-1M 2040630
2
1
3
R1
R2
PQ4201
LTC024EUB-FS8-GP
3rd = 84.00124.V1K
1st = 84.00024.A1K
2nd = 84.00124.H1K
R1
R2
PQ4201
LTC024EUB-FS8-GP
3rd = 84.00124.V1K
1st = 84.00024.A1K
2nd = 84.00124.H1K
12
PC4203
SC1U50V5ZY-1-GP-U
PC4203
SC1U50V5ZY-1-GP-U
12
PC4201
SCD1U50V3KX-L-GP
PC4201
SCD1U50V3KX-L-GP
12
EC4205
Do Not Stuff
EC4205
Do Not Stuff
12
PC4202
SC1U50V5ZY-1-GP-U
PC4202
SC1U50V5ZY-1-GP-U
E
B
C
R1
R2
PQ4202
PDTA124EU-1-GP
2nd = 84.00024.01K
3rd = 84.02303.01K
1st = 84.00124.K1K
R1
R2
PQ4202
PDTA124EU-1-GP
2nd = 84.00024.01K
3rd = 84.02303.01K
1st = 84.00124.K1K
1
2
3
4
5
6
7
8
S
S
S
GD
D
D
D
PU4201
TPCC8131-GP
2nd = 84.07129.037
1st = 84.08131.037
S
S
S
GD
D
D
D
PU4201
TPCC8131-GP
2nd = 84.07129.037
1st = 84.08131.037
12
PR4202
100KR2J-4-GP
PR4202
100KR2J-4-GP
A K
PD4203
P6SMBJ20A-GP
2nd = 083.00020.00AG
1st = 83.P6SMB.AAG
3rd = 83.P6SMB.EAG
PD4203
P6SMBJ20A-GP
2nd = 083.00020.00AG
1st = 83.P6SMB.AAG
3rd = 83.P6SMB.EAG
1
2
3
4
5
6
7
CHASSIS
CHASSIS
CHASSIS
CHASSIS
DCIN1
DC-JACK323-GP-U1
022.10015.0171
CHASSIS
CHASSIS
CHASSIS
CHASSIS
DCIN1
DC-JACK323-GP-U1
022.10015.0171
12
PR4201
200KR3F-GP
PR4201
200KR3F-GP

5
5
4
4
3
3
2
2
1
1
D D
C C
B B
A A
BAT_IN#_1
BATA_SDA_1
BATA_SCL_1
BAT_G
BAT_G
BAT_RST
BT+
3D3V_RTC_AUX
BAT_IN#24
BAT_SCL24,44
BAT_SDA24,44
BATA_SDA_186
BATA_SCL_186
BAT_IN#_186
BAT_G86
Title
Size Document Number Rev
Date: Sheet of
Wistron Corporation
21F, 88, Sec.1, Hsin Tai Wu Rd., Hsichih,
Taipei Hsien 221, Taiwan, R.O.C.
EA30_BM
-1
BATT CONN
A4
43 102
Tuesday, July 08, 2014
No eMMC
Title
Size Document Number Rev
Date: Sheet of
Wistron Corporation
21F, 88, Sec.1, Hsin Tai Wu Rd., Hsichih,
Taipei Hsien 221, Taiwan, R.O.C.
EA30_BM
-1
BATT CONN
A4
43 102
Tuesday, July 08, 2014
No eMMC
Title
Size Document Number Rev
Date: Sheet of
Wistron Corporation
21F, 88, Sec.1, Hsin Tai Wu Rd., Hsichih,
Taipei Hsien 221, Taiwan, R.O.C.
EA30_BM
-1
BATT CONN
A4
43 102
Tuesday, July 08, 2014
No eMMC
BATTERY CONNECTOR
Wistron Confidential document, Anyone can not
Duplicate, Modify, Forward or any other purpose
application without get Wistron permission
need check with vendor
02/27
12/05
vic1210
SA 2040429-1
SA 20140430-1
12
PC4302
SC2K2P50V2KX-L-GP
PC4302
SC2K2P50V2KX-L-GP
T1 T2
T4T3
T5 T6
SW2
SW-TACT6-1-GP-U
2nd = 62.40009.B71
1st = 62.40009.D51
SW2
SW-TACT6-1-GP-U
2nd = 62.40009.B71
1st = 62.40009.D51
KA
PD4301
Do Not Stuff
3rd = 83.5R603.Q3F
DY
2nd = 83.5R603.K3F
1st = 83.5R603.D3F
PD4301
Do Not Stuff
3rd = 83.5R603.Q3F
DY
2nd = 83.5R603.K3F
1st = 83.5R603.D3F
12
PR4303
8K2R2F-1-GP
PR4303
8K2R2F-1-GP
1
2
3
4 5
6
7
8
PN4301
SRN33J-7-GP-U
PN4301
SRN33J-7-GP-U
1
2
3
4
5
6
7
8
9
10
BAT1
ACES-CON8-53-GP
3rd = 20.F2464.008
1st = 20.F2132.008
2nd = 020.F0043.0008
BAT1
ACES-CON8-53-GP
3rd = 20.F2464.008
1st = 20.F2132.008
2nd = 020.F0043.0008
12
PC4301
SCD1U50V3KX-L-GP
PC4301
SCD1U50V3KX-L-GP
12
PR4301
1KR2J-L2-GP
PR4301
1KR2J-L2-GP
2
1
3
PD4302
Do Not Stuff
Do Not Stuff
2nd = 75.005V0.A7D
DY
PD4302
Do Not Stuff
Do Not Stuff
2nd = 75.005V0.A7D
DY

5
5
4
4
3
3
2
2
1
1
D D
C C
B B
A A
AC_IN#
PWR_CHG_HIDRV
AC_PROTECT
AC_PROTECT
PWR_CHG_BTSTPWR_CHG_ACDET
AC_IN#_C
PWR_CHG_LODRV
AC_IN#
PWR_CHG_ILIM
PWR_CHG_IOUT
PWR_CHG_CMPIN
BT+_RPWR_CHG_PHASE
BATT_SENSE_G
PWR_CHG_CSOP_1
PWR_CHG_BAT_SDA
PWR_CHG_BAT_SCL
PWR_CHG_ACP
AD+_G_1
PWR_CHG_BTST_R
PWR_CHG_ACOK
DC_IN_D
PWR_CHG_IOUT
AD+_G_2
PWR_CHG_VCC
PWR_CHG_SRP
PWR_CHG_SRN
PWR_CHG_BAT_SDA
PWR_CHG_BAT_SCL
PWR_CHG_ACN
PWR_CHG_ACOK
PWR_CHG_BM#
PWR_CHG_REGN
AD+
DCBATOUT
CHG_AGND
CHG_AGND
CHG_AGND
CHG_AGND
AD+_TO_SYS
CHG_AGND
CHG_AGND
AD+
CHG_AGND
PWR_CHG_REGN
CHG_AGND
CHG_AGND
CHG_AGND
AD+
3D3V_AUX_S5
DCBATOUT
BT+
3D3V_AUX_S5
3D3V_AUX_S5
BT+
3D3V_AUX_S5
3D3V_AUX_S5
BAT_SDA24,43
AC_IN#24
AD_IA 24
CHG_ON#24
BAT_SCL24,43
H_PROCHOT#19,24,46
Title
Size Document Number Rev
Date: Sheet of
Wistron Corporation
21F, 88, Sec.1, Hsin Tai Wu Rd., Hsichih,
Taipei Hsien 221, Taiwan, R.O.C.
EA51_BM
-1
CHARGER_BQ24727
A2
44 102
Tuesday, July 08, 2014
No eMMC
Title
Size Document Number Rev
Date: Sheet of
Wistron Corporation
21F, 88, Sec.1, Hsin Tai Wu Rd., Hsichih,
Taipei Hsien 221, Taiwan, R.O.C.
EA51_BM
-1
CHARGER_BQ24727
A2
44 102
Tuesday, July 08, 2014
No eMMC
Title
Size Document Number Rev
Date: Sheet of
Wistron Corporation
21F, 88, Sec.1, Hsin Tai Wu Rd., Hsichih,
Taipei Hsien 221, Taiwan, R.O.C.
EA51_BM
-1
CHARGER_BQ24727
A2
44 102
Tuesday, July 08, 2014
No eMMC
SSID = Charger
MAGLAYERS. 7*7*3
DCR: 37~40mOhm
Idc : 5.5 A , Isat : 10A
R1
SSID = Charger
Charger Current=1.4~3.6A
R2
AD+ total power
40W
R2R1
100K41.2K
SA 20140430-1
SA 20140430-1
SB 20140520-1
SB 20140529-1
SB 20140529-1
12
PR4406
316KR2F-GP
PR4406
316KR2F-GP
12
PR4438
Do Not Stuff
DY
PR4438
Do Not Stuff
DY
1
2
3 4
5
6
PQ4401
2N7002KDW -GP
84.2N702.A3F
2nd = 75.00601.07C
PQ4401
2N7002KDW -GP
84.2N702.A3F
2nd = 75.00601.07C
1 2
PR4404
D02R3721F-GP-U
PR4404
D02R3721F-GP-U
1 2
PR4424
7D5R2F-GP
PR4424
7D5R2F-GP
1 2
PR4427
Do Not Stuff
PR4427
Do Not Stuff
12
PR4420
100KR2F-L3-GP
PR4420
100KR2F-L3-GP
12
PR4410
49K9R2F-L-GP
PR4410
49K9R2F-L-GP
12
PC4425
SC10U25V5KX-L-GP
PC4425
SC10U25V5KX-L-GP
12
PR4430
100KR2J-4-GP
PR4430
100KR2J-4-GP
1 2
PC4413
Do Not Stuff
DY
PC4413
Do Not Stuff
DY
K A
PD4403
CH520S-30GP-GP-U
2nd = 83.1R003.I8F
3rd = 83.R2003.B8M
PD4403
CH520S-30GP-GP-U
2nd = 83.1R003.I8F
3rd = 83.R2003.B8M
12
PC4412
SCD1U25V2KX-L-GP
PC4412
SCD1U25V2KX-L-GP
1 2
PC4403
SCD1U25V2KX-L-GP
PC4403
SCD1U25V2KX-L-GP
12
PC4416
SCD1U25V2KX-L-GP
PC4416
SCD1U25V2KX-L-GP
12
PG4407 Do Not StuffPG4407 Do Not Stuff
1 2
PR4413
Do Not Stuff
PR4413
Do Not Stuff
12
PC4405
Do Not Stuff
DY
PC4405
Do Not Stuff
DY
12
PC4420
SC10U25V5KX-L-GP
PC4420
SC10U25V5KX-L-GP
12
PR4408
0R3J-L1-GP
PR4408
0R3J-L1-GP
12
PG4402
Do Not Stuff
PG4402
Do Not Stuff
1 2
PC4409
SC2D2U10V3KX-L-GP
PC4409
SC2D2U10V3KX-L-GP
12
PR4437
Do Not Stuff
DY
PR4437
Do Not Stuff
DY
1
2
3
4
5
6
7
8
S
S
S
G
D
D
D
D
PU4401
TPCC8131-GP
84.08131.037
S
S
S
G
D
D
D
D
PU4401
TPCC8131-GP
84.08131.037
1 2
PG4403
Do Not Stuff
PG4403
Do Not Stuff
A K
PD4402
Do Not Stuff
3rd = 83.00218.0AH
DY
2nd = 83.SMF18.0AH
1st = 83.SMF18.AAH
PD4402
Do Not Stuff
3rd = 83.00218.0AH
DY
2nd = 83.SMF18.0AH
1st = 83.SMF18.AAH
12
PC4402
SCD1U50V3KX-L-GP
PC4402
SCD1U50V3KX-L-GP
12
PR4401
100KR2F-L3-GP
PR4401
100KR2F-L3-GP
12
PG4406
Do Not Stuff
PG4406
Do Not Stuff
12
PC4401
SCD47U25V3KX-1GP
PC4401
SCD47U25V3KX-1GP
12
PC4411
SC220P50V2JN-3GP
PC4411
SC220P50V2JN-3GP
12
PR4429
100KR2J-4-GP
PR4429
100KR2J-4-GP
1 2
PR4405
Do Not Stuff
DY
PR4405
Do Not Stuff
DY
12
PC4406
SCD1U25V2KX-L-GP
PC4406
SCD1U25V2KX-L-GP
1 2
PG4404
Do Not Stuff
PG4404
Do Not Stuff
12
PC4422
SC10U25V5KX-L-GP
PC4422
SC10U25V5KX-L-GP
12
PC4404
SCD1U50V3KX-L-GP
PC4404
SCD1U50V3KX-L-GP
12
PR4431
10KR2F-L1-GP
PR4431
10KR2F-L1-GP
12
PG4401
Do Not Stuff
PG4401
Do Not Stuff
12
PG4413
Do Not Stuff
PG4413
Do Not Stuff
G
S
D
PQ4407
2N7002K-2-GP
1st = 84.2N702.J31
2nd = 84.2N702.031
3rd = 84.2N702.W31
PQ4407
2N7002K-2-GP
1st = 84.2N702.J31
2nd = 84.2N702.031
3rd = 84.2N702.W31
1 2
PR4415
10R5J-GP
PR4415
10R5J-GP
1 2
PR4425
10R2F-L1-GP
PR4425
10R2F-L1-GP
12
PC4419
Do Not Stuff
DY
PC4419
Do Not Stuff
DY
12
PR4407
41K2R2F-GP
PR4407
41K2R2F-GP
1
2
3
4 5
6
7
8
S
S
S
GD
D
D
D
PU4404
SIS412DN-T1-GE3-GP
S
S
S
GD
D
D
D
PU4404
SIS412DN-T1-GE3-GP
12
PC4423
SCD1U50V3KX-L-GP
PC4423
SCD1U50V3KX-L-GP
12
PR4402
3D3MR2J-GP
PR4402
3D3MR2J-GP
12
PR4421
100KR2F-L3-GP
PR4421
100KR2F-L3-GP
12
PC4410
SCD01U50V2KX-L-GP
PC4410
SCD01U50V2KX-L-GP
1 2
PL4401
IND -4D7UH -173-GP
PL4401
IND -4D7UH -173-GP
1
2
3
4
5
6
7
8
S
S
S
GD
D
D
D
PU4402
TPCC8131-GP
84.08131.037
S
S
S
GD
D
D
D
PU4402
TPCC8131-GP
84.08131.037
12
PR4428
Do Not Stuff
DY
PR4428
Do Not Stuff
DY
1
2
3
4 5
6
7
8
S
S
S
GD
D
D
D
PU4405
SIS412DN-T1-GE3-GP
S
S
S
GD
D
D
D
PU4405
SIS412DN-T1-GE3-GP
12
PR4411
470KR2F-GP
PR4411
470KR2F-GP
1 2
PR4417
D01R3721F-GP-U
PR4417
D01R3721F-GP-U
12
PR4422
10KR2F-L1-GP
PR4422
10KR2F-L1-GP
G
S
D
PQ4408
2N7002K-2-GP
1st = 84.2N702.J31
2nd = 84.2N702.031
3rd = 84.2N702.W31
PQ4408
2N7002K-2-GP
1st = 84.2N702.J31
2nd = 84.2N702.031
3rd = 84.2N702.W31
12
PC4421
SC10U25V5KX-L-GP
PC4421
SC10U25V5KX-L-GP
G
S
D
PQ4406
2N7002K-2-GP
1st = 84.2N702.J31
2nd = 84.2N702.031
3rd = 84.2N702.W31
PQ4406
2N7002K-2-GP
1st = 84.2N702.J31
2nd = 84.2N702.031
3rd = 84.2N702.W31
1 2
PR4409
Do Not Stuff
DY
PR4409
Do Not Stuff
DY
ILIM
10
VCC
20
GND
14
SCL
9
SDA
8
ACDET
6
IOUT 7
ACOK#
5
ACP 2
ACN 1
BTST 17
REG 16
HIDRV 18
PHASE 19
LODRV 15
CMPIN
4
SRN 12
CMPOUT
3
SRP 13
GND
21
BM#
11
PU4403
HPA02224RGRR-1-GP
PU4403
HPA02224RGRR-1-GP
12
PR4423
10KR2F-L1-GP
PR4423
10KR2F-L1-GP
12
PC4417
SCD047U25V2KX-GP
PC4417
SCD047U25V2KX-GP
12
PR4426
Do Not Stuff
DY
PR4426
Do Not Stuff
DY

5
5
4
4
3
3
2
2
1
1
D D
C C
B B
A A
3V_5V_POK
PWR_3D3V_VBST2_1
PWR_3D3V_EN2
PWR_5V_VBST1_1
PWR_5V_EN1
PWR_5V_CS1
PWR_3D3V_EN2
PWR_5V3D3V_VREG5
PWR_5V_EN1
PWR_3D3V_VFB2
PWR_5V3D3V_VREG3
PWR_3D3V_FEEDBACK
PWR_5V_DRVL1PWR_3D3V_DRVL2
PWR_5V_VFB1
PWR_5V_SW1
PWR_3D3V_VBST2
PWR_5V_DRVH1
PWR_5V_FEEDBACK
PWR_3D3V_DRVH2
PWR_5V_VO1
PWR_3D3V_SW2
PWR_5V_VBST1
PWR_3D3V_CS2
3D3V_AUX_S5
3D3V_PW R
PWR_DCBATOUT_3D3V
DCBATOUT PWR_DCBATOUT_5V
5V_AUX_S5
5V_PWR
3D3V_S53D3V_AUX_S5
PWR_DCBATOUT_3D3V
DCBATOUT
3D3V_PW R3D3V_S5
PWR_DCBATOUT_5V
DCBATOUT
5V_PWR 5V_S5
3V_5V_POK51
3V_5V_EN 36
Title
Size Document Number Rev
Date: Sheet of
Wistron Corporation
21F, 88, Sec.1, Hsin Tai Wu Rd., Hsichih,
Taipei Hsien 221, Taiwan, R.O.C.
EA51_BM
-1
TPS51225_5V/3D3V
A2
45 102
Tuesday, July 08, 2014
No eMMC
Title
Size Document Number Rev
Date: Sheet of
Wistron Corporation
21F, 88, Sec.1, Hsin Tai Wu Rd., Hsichih,
Taipei Hsien 221, Taiwan, R.O.C.
EA51_BM
-1
TPS51225_5V/3D3V
A2
45 102
Tuesday, July 08, 2014
No eMMC
Title
Size Document Number Rev
Date: Sheet of
Wistron Corporation
21F, 88, Sec.1, Hsin Tai Wu Rd., Hsichih,
Taipei Hsien 221, Taiwan, R.O.C.
EA51_BM
-1
TPS51225_5V/3D3V
A2
45 102
Tuesday, July 08, 2014
No eMMC
SSID = PWR.Plane.Regulator_3p3v5v
220uF,
6.3V,
6.3*5.9
15mohm
Design Current=5.21A
8.6A < OCP < 14.4A
0329
220uF,
6.3V,
6.3*5.9
15mohm
Design Current=4.5A
7.2A< OCP < 12A
D
SG
GS
D
Vout=2*(1+R1/R2)
=2*(1+(15K/10K))
=5V
Vout=2*(1+R1/R2)
=2*(1+(6.65K/10K))
=3.33V
Close to VFB2 Pin (pin4)
Close to VFB1 Pin (pin2)
20140117
MAGLAYERS. 7*7*3
DCR: 18~20mOhm
Idc : 8.0 A , Isat : 14.0A
MAGLAYERS. 7*7*3
DCR: 18~20mOhm
Idc : 8.0 A , Isat : 14.0A
SB 20140520-1
SB 20140520-1
SB 20140520-1
SB 20140520-1
SB 20140528-1
SA 20140430-1
SB 20140529-1
SB 20140529-1
0605 SB
-1 20140617
1 2
PR4503
Do Not Stuff
PR4503
Do Not Stuff
1 2
PR4529
Do Not Stuff
PR4529
Do Not Stuff
12
PC4519
Do Not Stuff
DY
PC4519
Do Not Stuff
DY
12
PC4509
SC10U25V5KX-L-GP
PC4509
SC10U25V5KX-L-GP
12
PG4530
Do Not Stuff
PG4530
Do Not Stuff
1
2
3
4 5
6
7
8
S
S
S
GD
D
D
D
PU4507
SIS412DN-T1-GE3-GP
S
S
S
GD
D
D
D
PU4507
SIS412DN-T1-GE3-GP
12
PR4519
100KR2J-4-GP
PR4519
100KR2J-4-GP
12
PC4517
SCD1U50V3KX-L-GP
PC4517
SCD1U50V3KX-L-GP
12
EC4510
SCD1U50V3KX-L-GP
EC4510
SCD1U50V3KX-L-GP
12
PC4527
SC10U10V5KX-L1-GP
PC4527
SC10U10V5KX-L1-GP
1 2
PR4532
Do Not Stuff
PR4532
Do Not Stuff
1 2
PC4518
SCD1U50V3KX-L-GP
PC4518
SCD1U50V3KX-L-GP
1 2
PL4502
IND -2D2UH -122-GP
PL4502
IND -2D2UH -122-GP
12
PR4501
69K8R2F-GP
PR4501
69K8R2F-GP
12
PC4522
SC10U25V5KX-L-GP
PC4522
SC10U25V5KX-L-GP
1 2
PR4505
Do Not Stuff
PR4505
Do Not Stuff
12
PT4501
SE220U6D3VM-30-GP
PT4501
SE220U6D3VM-30-GP
1 2
PR4514
Do Not Stuff
PR4514
Do Not Stuff
1 2
PR4528
Do Not Stuff
PR4528
Do Not Stuff
1 2
PR4508
1D5R3F-GP
PR4508
1D5R3F-GP
1 2
PR4533
Do Not Stuff
PR4533
Do Not Stuff
12
PR4512
6K65R2F-GP
PR4512
6K65R2F-GP
1 2
PR4527
Do Not Stuff
PR4527
Do Not Stuff
1 2
PR4524
Do Not Stuff
PR4524
Do Not Stuff
12
EC4511
Do Not Stuff
DY
EC4511
Do Not Stuff
DY
12
PC4512
Do Not Stuff
DY
PC4512
Do Not Stuff
DY
12
PC4520
Do Not Stuff
DY
PC4520
Do Not Stuff
DY
VBST2
9
DRVH2
10
SW2
8
DRVL2
11
VFB2
4
EN2
6
CS2
5
VREG3
3
VIN 12
VBST1 17
DRVH1 16
SW1 18
DRVL1 15
VO1 14
VFB1 2
EN1 20
CS1 1
VREG5
13
GND 21
VCLK 19
PGOOD
7
PU4503
TPS51225CRUKR-1-GP
74.51225.B73
PU4503
TPS51225CRUKR-1-GP
74.51225.B73
1 2
PG4533
Do Not Stuff
PG4533
Do Not Stuff
1 2
PR4523
Do Not Stuff
PR4523
Do Not Stuff
1
2
3
4 5
6
7
8
S
S
S
GD
D
D
D
PU4506
SIS412DN-T1-GE3-GP
S
S
S
GD
D
D
D
PU4506
SIS412DN-T1-GE3-GP
1 2
PR4530
Do Not Stuff
PR4530
Do Not Stuff
12
PR4520
10KR2F-L1-GP
PR4520
10KR2F-L1-GP
12
PC4526
SC10U10V5KX-L1-GP
PC4526
SC10U10V5KX-L1-GP
1 2
PL4501
IND -2D2UH -122-GP
PL4501
IND -2D2UH -122-GP
1 2
PR4516
Do Not Stuff
PR4516
Do Not Stuff
12
PG4532
Do Not Stuff
PG4532
Do Not Stuff
1 2
PR4511
Do Not Stuff
PR4511
Do Not Stuff
1 2
PR4509
1D5R3F-GP
PR4509
1D5R3F-GP
1
2
3
4 5
6
7
8
S
S
S
GD
D
D
D
PU4505
SIS412DN-T1-GE3-GP
S
S
S
GD
D
D
D
PU4505
SIS412DN-T1-GE3-GP
1 2
PR4525
Do Not Stuff
PR4525
Do Not Stuff
1 2
PR4507
Do Not Stuff
PR4507
Do Not Stuff
12
PG4531
Do Not Stuff
PG4531
Do Not Stuff
12
PR4515
15KR2F-GP
PR4515
15KR2F-GP
1 2
PR4510
Do Not Stuff
PR4510
Do Not Stuff
12
PR4517
10KR2F-L1-GP
PR4517
10KR2F-L1-GP
1 2
PR4531
Do Not Stuff
PR4531
Do Not Stuff
12
PR4522
Do Not Stuff
DY
PR4522
Do Not Stuff
DY
12
PC4515
SC10U25V5KX-L-GP
PC4515
SC10U25V5KX-L-GP
1 2
PR4521
Do Not Stuff
PR4521
Do Not Stuff
1 2
PG4534
Do Not Stuff
PG4534
Do Not Stuff
1 2
PR4504
Do Not Stuff
PR4504
Do Not Stuff
12
PC4513
SCD01U50V2KX-L-GP
PC4513
SCD01U50V2KX-L-GP
12
EC4516
SCD1U50V3KX-L-GP
EC4516
SCD1U50V3KX-L-GP
12
PC4511
SC10U25V5KX-L-GP
PC4511
SC10U25V5KX-L-GP
1 2
PR4513
Do Not Stuff
PR4513
Do Not Stuff
1
2
3
4 5
6
7
8
S
S
S
GD
D
D
D
PU4504
SIS412DN-T1-GE3-GP
S
S
S
GD
D
D
D
PU4504
SIS412DN-T1-GE3-GP
1 2
PR4506
Do Not Stuff
PR4506
Do Not Stuff
12
EC4512
Do Not Stuff
DY
EC4512
Do Not Stuff
DY
1 2
PR4526
Do Not Stuff
PR4526
Do Not Stuff
12
PR4502
110KR2F-GP
PR4502
110KR2F-GP
12
PT4502
SE220U6D3VM-30-GP
PT4502
SE220U6D3VM-30-GP
1 2
PR4518
Do Not Stuff
PR4518
Do Not Stuff

5
5
4
4
3
3
2
2
1
1
D D
C C
B B
A A
ISUMN_RC
PWR_VCORE_GOODG
PWR_VCORE_SDA
PWR_VCORE_ALERT#
ISUMNG_RC
PWR_VCORE_SCLK
PWR_VCORE_VR_ON P
VSUMG_R
PWR_VCORE_ISUMNG
PWR_VCORE_NTC
PWR_VCORE_VDD
VSUM_R
PWR_VCORE_VCCP
PWR_VCORE_ISEN2
PWR_VCORE_ISUMN
PWR_VCORE_NTCG
H_CPU_SVIDCLK
H_CPU_SVIDDAT
3D3V_S5
1D05V_S0
5V_S5
5V_S5
5V_S5
1D05V_S0
1D05V_S0
3D3V_S5
PWR_VCORE_NTC47
PWR_VCORE_RTN 47
PWR_VCORE_COMP 47
PWR_VCORE_FB 47
PWR_VCORE_VSUM+47
PWR_VCORE_VSUM-47
PM_SLP_S3#18,24,36,49
PWR_VCORE_VSUMG-48
PWR_VCORE_VSUMG+48
H_CPU_SVIDDAT18
VR_SVID_ALERT#18
H_CPU_SVIDCLK18
PWR_VCORE_FBG 48
IMVP_PWRGD 50
H_PROCHOT#19,24,44
PWR_VCORE_BOOT1 47
PWR_VCORE_LGATE1 47
PWR_VCORE_RTNG 48
PWR_VCORE_COMPG 48
PWR_VCORE_LGATEG 48
PWR_VCORE_PHASE1 47
PWR_VCORE_UGATE1 47
PWR_VCORE_PHASEG 48
PWR_VCORE_UGATEG 48
PWR_VCORE_BOOTG 48
PWR_VCORE_NTCG48
Title
Size Document Number Rev
Date: Sheet of
Wistron Corporation
21F, 88, Sec.1, Hsin Tai Wu Rd., Hsichih,
Taipei Hsien 221, Taiwan, R.O.C.
EA51_BM
-1
ISL95833_CPUCORE(1/3)
C
46 102
Tuesday, July 08, 2014
No eMMC
Title
Size Document Number Rev
Date: Sheet of
Wistron Corporation
21F, 88, Sec.1, Hsin Tai Wu Rd., Hsichih,
Taipei Hsien 221, Taiwan, R.O.C.
EA51_BM
-1
ISL95833_CPUCORE(1/3)
C
46 102
Tuesday, July 08, 2014
No eMMC
Title
Size Document Number Rev
Date: Sheet of
Wistron Corporation
21F, 88, Sec.1, Hsin Tai Wu Rd., Hsichih,
Taipei Hsien 221, Taiwan, R.O.C.
EA51_BM
-1
ISL95833_CPUCORE(1/3)
C
46 102
Tuesday, July 08, 2014
No eMMC
SSID = CPU.Regulator
For VCCCORE
Place near choke of Phase1
Place near choke of AXG Phase1
For GFX
Vcore OCP setting
OCP:21 A
2014/01/08
GFX OCP setting
OCP:21 A
2014/01/08
2014/01/08
2014/01/08
20140117
SA 20140418
SA 20140418
SA 20140430-1
SA 20140430-1
SB 20140519-1
SB 20140519-1
SB 20140519-1
SB 20140519-1
SB 20140520-1
SB 20140520-1
12
PR4621
Do Not Stuff
DY
PR4621
Do Not Stuff
DY
12
PR4611 Do Not StuffPR4611 Do Not Stuff
12
PR4618
11KR2F-L-GP
PR4618
11KR2F-L-GP
1 2
PC4607
SC4700P50V2KX-1GP
PC4607
SC4700P50V2KX-1GP
1 2
PR4615
649R2F-GP
PR4615
649R2F-GP
12
PC4609
SCD047U16V2KX-1-GP
PC4609
SCD047U16V2KX-1-GP
12
PR4626
69D8R2F-GP
PR4626
69D8R2F-GP
12
PC4604
SCD022U16V2KX-3GP
PC4604
SCD022U16V2KX-3GP
12
PR4612
2K61R2F-1-GP
PR4612
2K61R2F-1-GP
12
PC4606
SCD1U16V2KX-L-GP
PC4606
SCD1U16V2KX-L-GP
1 2
PR4622
649R2F-GP
PR4622
649R2F-GP
12
PR4613
11KR2F-L-GP
PR4613
11KR2F-L-GP
12
PR4620
1K91R2F-1-GP
PR4620
1K91R2F-1-GP
12
PR4614
NTC-10K-26-GP-U
PR4614
NTC-10K-26-GP-U
12
PR4624
69D8R2F-GP
PR4624
69D8R2F-GP
1 2
PR4603
Do Not Stuff
PR4603
Do Not Stuff
12
PC4610
SCD1U16V2KX-L-GP
PC4610
SCD1U16V2KX-L-GP
1 2
PC4611
SC4700P50V2KX-1GP
PC4611
SC4700P50V2KX-1GP
12
PC4602
SC2D2U10V3KX-L-GP
PC4602
SC2D2U10V3KX-L-GP
12
PR4606
Do Not Stuff
PR4606
Do Not Stuff
12
PR4617
2K61R2F-1-GP
PR4617
2K61R2F-1-GP
12
PC4605
SCD047U16V2KX-1-GP
PC4605
SCD047U16V2KX-1-GP
1 2
PR4627
Do Not Stuff
PR4627
Do Not Stuff
12
PC4608
SCD022U16V2KX-3GP
PC4608
SCD022U16V2KX-3GP
12
PC4603
SC2D2U10V3KX-L-GP
PC4603
SC2D2U10V3KX-L-GP
1 2
PR4616
649R2F-GP
PR4616
649R2F-GP
1 2
PR4610 16D9R2F-1-GPPR4610 16D9R2F-1-GP
12
PR4619
NTC-10K-26-GP-U
PR4619
NTC-10K-26-GP-U
1 2
PR4609 Do Not StuffPR4609 Do Not Stuff
12
PR4608 20R2F-GPPR4608 20R2F-GP
1 2
PR4602
Do Not Stuff
PR4602
Do Not Stuff
1 2
PR4623
649R2F-GP
PR4623
649R2F-GP
12
PR4607
Do Not Stuff
DY
PR4607
Do Not Stuff
DY
12
PC4601
Do Not Stuff
DY
PC4601
Do Not Stuff
DY
SCLK
3
ALERT#
4
SDA
5
VR_HOT#
6
NTC
7
ISEN2
8
ISEN1
9
BOOT1 16
ISUMP
10
ISUMN
11
RTN 12
COMP 14
PGOOD
15
FB 13
UGATE1 17
PHASE1 18
LGATE1 19
PWM2 20
VDD 21
VCCP 22
LGATEG 23
PHASEG 24
UGATEG 25
BOOTG 26
PGOODG
27
COMPG
28
ISUMPG
32
ISUMNG
31
FBG
29
RTNG
30
NTCG
1
VR_ON
2
GND
33
PU4601
ISL95833HRTZ-GP
74.95833.073
PU4601
ISL95833HRTZ-GP
74.95833.073

5
5
4
4
3
3
2
2
1
1
D D
C C
B B
A A
COMP_R
FB_RC
PWR_VCORE_VSUM+_GAP
COMP_RC
PWR_VCORE_VSUM-_GAP
BOOT1_RC
NTC_RC
DCBATOUT
CPU_CORE
PWR_VCORE_NTC 46
PWR_VCORE_COMP46
PWR_VCORE_VSUM-46
PWR_VCORE_BOOT146
PWR_VCORE_RTN46
PWR_VCORE_FB46
VSS_SENSE 7
VCC_SENSE 7
PWR_VCORE_UGATE146
PWR_VCORE_PHASE146
PWR_VCORE_LGATE146
PWR_VCORE_VSUM+46
Title
Size Document Number Rev
Date: Sheet of
Wistron Corporation
21F, 88, Sec.1, Hsin Tai Wu Rd., Hsichih,
Taipei Hsien 221, Taiwan, R.O.C.
EA51_BM
-1
ISL95833_CPUCORE(2/3)
A3
47 102
Tuesday, July 08, 2014
No eMMC
Title
Size Document Number Rev
Date: Sheet of
Wistron Corporation
21F, 88, Sec.1, Hsin Tai Wu Rd., Hsichih,
Taipei Hsien 221, Taiwan, R.O.C.
EA51_BM
-1
ISL95833_CPUCORE(2/3)
A3
47 102
Tuesday, July 08, 2014
No eMMC
Title
Size Document Number Rev
Date: Sheet of
Wistron Corporation
21F, 88, Sec.1, Hsin Tai Wu Rd., Hsichih,
Taipei Hsien 221, Taiwan, R.O.C.
EA51_BM
-1
ISL95833_CPUCORE(2/3)
A3
47 102
Tuesday, July 08, 2014
No eMMC
Parallel
Parallel
NTC Place near high side MOSFET of Phase1
Pana . 7 x 7 x 3
DCR 3 mOhm
Isat : 25A
Vcore LL setting
LL : 5.9mOhm
Vboot setting
Vout = 1.1V
2014/01/08
2014/01/08
2014/01/08
SA 20140430-1
SA 20140430-1
SA 20140506-2
SB 20140529-1
1 2
PR4701
2D2R3F-L-GP
PR4701
2D2R3F-L-GP
12
PC4704
SC10U25V5KX-L-GP
PC4704
SC10U25V5KX-L-GP
12
PC4702
SC10U25V5KX-L-GP
PC4702
SC10U25V5KX-L-GP
1 2
PC4705
SC470P50V2KX-3GP
1st = 78.47124.L0L
PC4705
SC470P50V2KX-3GP
1st = 78.47124.L0L
1
2
3
4
5
6
7
8
9
10
PU4701
FDMS3600-02-RJK0215-COLAY-GP
1st = 84.00920.037
2nd = 84.08107.B37
3rd = 84.00033.037
PU4701
FDMS3600-02-RJK0215-COLAY-GP
1st = 84.00920.037
2nd = 84.08107.B37
3rd = 84.00033.037
1 2
PC4706
SC180P50V2KX-1-GP
PC4706
SC180P50V2KX-1-GP
12
PR4702
3K83R2F-GP
PR4702
3K83R2F-GP
12
PT4702
SE330U2D5VM-8-GP
PT4702
SE330U2D5VM-8-GP
1 2
PR4708
499R2F-2-GP
PR4708
499R2F-2-GP
1 2
PC4710
SCD01U50V2KX-L-GP
PC4710
SCD01U50V2KX-L-GP
12
PR4712
Do Not Stuff
PR4712
Do Not Stuff
1 2
PR4710
49K9R2F-L-GP
PR4710
49K9R2F-L-GP
12
PG4701
Do Not Stuff
PG4701
Do Not Stuff
1 2
PR4705
3K65R2F-1-GP
PR4705
3K65R2F-1-GP
1 2
PC4708
SC680P50V2KX-2GP
PC4708
SC680P50V2KX-2GP
1 2
PR4709
2K05R2F-GP
PR4709
2K05R2F-GP
12
PG4708
Do Not Stuff
PG4708
Do Not Stuff
1 2
PC4701
SCD22U50V3ZY-1GP
PC4701
SCD22U50V3ZY-1GP
12
PC4703
SC10U25V5KX-L-GP
PC4703
SC10U25V5KX-L-GP
1 2
PR4704
NTC-470K-8-GP-U
2nd = 69.60013.141
PR4704
NTC-470K-8-GP-U
2nd = 69.60013.141
1 2
PL4701
IND-D36UH-26-GP-U
PL4701
IND-D36UH-26-GP-U
1 2
PR4706
1R2F-L-GP
PR4706
1R2F-L-GP
1 2
PR4703
27K4R2F-GP
PR4703
27K4R2F-GP
1 2
PC4707
SC1KP50V2KX-L-1-GP
PC4707
SC1KP50V2KX-L-1-GP
1 2
PC4709
Do Not Stuff
DY
PC4709
Do Not Stuff
DY
1 2
PR4711
2KR2F-L1-GP
PR4711
2KR2F-L1-GP
1 2
PR4707
64K9R2F-1-GP
PR4707
64K9R2F-1-GP

5
5
4
4
3
3
2
2
1
1
D D
C C
B B
A A
NTCG_RC PWR_VCORE_NTCG
COMPG_R
FBG_RC
COMPG_RC
PWR_VCORE_VSUMG+_GAP
PWR_VCORE_VSUMG-_GAP
BOOTG_RC
DCBATOUT
GFX_CORE
GFX_CORE
PWR_VCORE_NTCG 46
PWR_VCORE_VSUMG-46
PWR_VCORE_VSUMG+46
PWR_VCORE_COMPG46
PWR_VCORE_FBG46
VCC_AXG_SENSE 7
PWR_VCORE_BOOTG46
PWR_VCORE_RTNG46
PWR_VCORE_UGATEG46
PWR_VCORE_PHASEG46
PWR_VCORE_LGATEG46
VSS_AXG_SENSE 7
Title
Size Document Number Rev
Date: Sheet of
Wistron Corporation
21F, 88, Sec.1, Hsin Tai Wu Rd., Hsichih,
Taipei Hsien 221, Taiwan, R.O.C.
EA51_BM
-1
ISL95833_AGX_CORE(3/3)
A2
48 102
Tuesday, July 08, 2014
No eMMC
Title
Size Document Number Rev
Date: Sheet of
Wistron Corporation
21F, 88, Sec.1, Hsin Tai Wu Rd., Hsichih,
Taipei Hsien 221, Taiwan, R.O.C.
EA51_BM
-1
ISL95833_AGX_CORE(3/3)
A2
48 102
Tuesday, July 08, 2014
No eMMC
Title
Size Document Number Rev
Date: Sheet of
Wistron Corporation
21F, 88, Sec.1, Hsin Tai Wu Rd., Hsichih,
Taipei Hsien 221, Taiwan, R.O.C.
EA51_BM
-1
ISL95833_AGX_CORE(3/3)
A2
48 102
Tuesday, July 08, 2014
No eMMC
NTC place near high side MOSFET of AXG Phase1
Parallel
Parallel
7 x 7 x 3
DCR 3 mOhm
Isat : 25A
2013/04/26
Vcore LL setting
LL : 5.9mOhm
Freq. setting
FSW = 450KHz
2014/01/08
2014/01/08
2014/01/08
SA 20140424-1
SA 20140430-1
SA 20140430-1
SB 20140529-1
12
PC4803
SC10U25V5KX-L-GP
PC4803
SC10U25V5KX-L-GP
12
PR4805
3K65R2F-1-GP
PR4805
3K65R2F-1-GP
1 2
PR4806
1R2F-L-GP
PR4806
1R2F-L-GP
12
PR4808
499R2F-2-GP
PR4808
499R2F-2-GP
12
PC4814
SC22U6D3V5MX-L3-GP
PC4814
SC22U6D3V5MX-L3-GP
1
2
3
4
5
6
7
8
9
10
PU4801
FDMS3600-02-RJK0215-COLAY-GP
1st = 84.00920.037
2nd = 84.08107.B37
3rd = 84.00033.037
PU4801
FDMS3600-02-RJK0215-COLAY-GP
1st = 84.00920.037
2nd = 84.08107.B37
3rd = 84.00033.037
1 2
PL4801
IND -D36UH -26-G P-U
PL4801
IND -D36UH -26-G P-U
12
PC4804
SC10U25V5KX-L-GP
PC4804
SC10U25V5KX-L-GP
1 2
PR4809
2K05R2F-GP
PR4809
2K05R2F-GP
1 2
PC4806
SC470P50V2KX-3GP
78.47124.L0L
PC4806
SC470P50V2KX-3GP
78.47124.L0L
1 2
PC4801
SCD22U50V3ZY-1GP
PC4801
SCD22U50V3ZY-1GP
1 2
PR4811
2KR2F-L1-GP
PR4811
2KR2F-L1-GP
1 2
PC4807
SC180P50V2KX-1-GP
PC4807
SC180P50V2KX-1-GP
12
PR4812
Do Not Stuff
PR4812
Do Not Stuff
12
PC4812
SC22U6D3V5MX-L3-GP
PC4812
SC22U6D3V5MX-L3-GP
1 2
PR4801
2D2R3F-L-GP
PR4801
2D2R3F-L-GP
1 2
PC4808
SC1KP50V2KX-L-1-GP
PC4808
SC1KP50V2KX-L-1-GP
12
PG4801
Do Not Stuff
PG4801
Do Not Stuff
1 2
PC4810
Do Not Stuff
DY
PC4810
Do Not Stuff
DY
12
PG4802
Do Not Stuff
PG4802
Do Not Stuff
1 2
PR4803
27K4R2F-GP
PR4803
27K4R2F-GP
1 2
PR4810
49K9R2F-L-GP
PR4810
49K9R2F-L-GP
12
PC4813
SC22U6D3V5MX-L3-GP
PC4813
SC22U6D3V5MX-L3-GP
12
PR4802
3K83R2F-GP
PR4802
3K83R2F-GP
12
PC4802
SC10U25V5KX-L-GP
PC4802
SC10U25V5KX-L-GP
12
PC4805
SC10U25V5KX-L-GP
PC4805
SC10U25V5KX-L-GP
1 2
PR4804
NTC-470K-8-GP-U
2nd = 69.60013.141
PR4804
NTC-470K-8-GP-U
2nd = 69.60013.141
1 2
PC4809
SC330P50V2KX-3GP
PC4809
SC330P50V2KX-3GP
1 2
PR4807
21KR2F-GP
PR4807
21KR2F-GP
12
PT4801
SE330U2D5VM-8-GP
PT4801
SE330U2D5VM-8-GP
1 2
PC4811
SCD01U50V2KX-L-GP PC4811
SCD01U50V2KX-L-GP

5
5
4
4
3
3
2
2
1
1
D D
C C
B B
A A
PWR_VTT_EN
PWR_VDDQ_TON
PWR_VDDQ_VTTIN
PWR_VTT_EN
PWR_VDDQ_SENSE
PWR_VDDQ_EN
PWR_VDDQ_FB
PWR_VDDQ_PHASE
PWR_VDDQ_PHASE_LPWR_VDDQ_BOOT
PWR_VDDQ_LGATE
PWR_VDDQ_UGATE
PWR_VDDQ_EN
PWR_VDDQ_VTTREF
PWR_VDDQ_VDDP
PWR_VDDQ_CS
PWR_VDDQ_VCC5
PWR_DCBATOUT_VDDQ
1D35V_S3
DDR_VREF_PWR
1D35V_S3
3D3V_S5
PWR_DCBATOUT_VDDQ
1D35V_PWR
DDR_VREF_PWR
5V_S5
5V_S5
0D675V_VREF_S0
PWR_DCBATOUT_VDDQ
DCBATOUT
1D35V_PWR 1D35V_S3
PM_SLP_S3#18,24,36,46
PM_SLP_S4#18,24,36
1D35V_S3_PW RGD36
Title
Size Document Number Rev
Date: Sheet of
Wistron Corporation
21F, 88, Sec.1, Hsin Tai Wu Rd., Hsichih,
Taipei Hsien 221, Taiwan, R.O.C.
EA51_BM
-1
RT8231(1.35V_S3/0.675V_S0)
Custom
49 102
Tuesday, July 08, 2014
No eMMC
Title
Size Document Number Rev
Date: Sheet of
Wistron Corporation
21F, 88, Sec.1, Hsin Tai Wu Rd., Hsichih,
Taipei Hsien 221, Taiwan, R.O.C.
EA51_BM
-1
RT8231(1.35V_S3/0.675V_S0)
Custom
49 102
Tuesday, July 08, 2014
No eMMC
Title
Size Document Number Rev
Date: Sheet of
Wistron Corporation
21F, 88, Sec.1, Hsin Tai Wu Rd., Hsichih,
Taipei Hsien 221, Taiwan, R.O.C.
EA51_BM
-1
RT8231(1.35V_S3/0.675V_S0)
Custom
49 102
Tuesday, July 08, 2014
No eMMC
SSID = PWR.Plane.Regulator_1p35v0p675v
State S3 S5 VDDR VTTREF VTT
S3
S0
Lo
S4/S5
Hi
Hi
Lo
On
On
On
On
Off
Hi
Off
On
Off(Hi-Z)
OffLo
High Side
84.00412.037 SIS412
Vgs @ 4.5V,
Id = 12A,
Rds(on) = 24 ~ 30mohm
Low Side
84.00412.037 SIS412
Vgs @ 4.5V,
Id = 12A,
Rds(on) = 24 ~ 30mohm
Choke
Cyntec. 7x7x3 , 1R0
Dcr : 6.7 ~ 7.4 mOhm
Idc : 12A Isat : 15 A
IccMAX = 3.17A
OCP > 8A
OCP setting
Vout setting
PU4901 change to RT8207M Vout=0.675 x (1+R1/R2)
=0.675 x ( 1+20/20)
=1.35
Iomax=1A
OCP>1.5A Close to output cap pin1, not
inside of the output cap
R1
R2
+0.675VS
Iomax: 1.2A
RT8231 for VDDQ
SA 20140421
SB 20140520-1
SB 20140520-1
SB 20140520-1
SB 20140520-1
-1 20140617
-1 20140617
1 2
PR4906
2D2R3F-L-GP
PR4906
2D2R3F-L-GP
12
PC4919
SC22U6D3V5MX-L3-GP
PC4919
SC22U6D3V5MX-L3-GP
12
PC4918
SC22U6D3V5MX-L3-GP
PC4918
SC22U6D3V5MX-L3-GP
12
PC4903
SC1U10V2KX-L1-GP
PC4903
SC1U10V2KX-L1-GP
1 2
PC4906
SCD1U25V2KX-L-GP
PC4906
SCD1U25V2KX-L-GP
1 2
PR4918
Do Not Stuff
PR4918
Do Not Stuff
12
PC4905
SC1U10V2KX-L1-GP
PC4905
SC1U10V2KX-L1-GP
12
PR4911
324KR2F-1-GP
PR4911
324KR2F-1-GP
12
PR4902
Do Not Stuff
DY
PR4902
Do Not Stuff
DY
1 2
PR4914
Do Not Stuff
PR4914
Do Not Stuff
12
PC4917
SC22U6D3V5MX-L3-GP
PC4917
SC22U6D3V5MX-L3-GP
1 2
PR4901
Do Not Stuff
PR4901
Do Not Stuff
12
PR4907
20KR2F-L3-GP
PR4907
20KR2F-L3-GP
1 2
PR4912
Do Not Stuff
PR4912
Do Not Stuff
12
PC4910
Do Not Stuff
DY
PC4910
Do Not Stuff
DY
1 2
PR4915
Do Not Stuff
PR4915
Do Not Stuff
12
PC4911
SC4D7U25V5KX-L2-GP
PC4911
SC4D7U25V5KX-L2-GP
1 2
PR4919
Do Not Stuff
PR4919
Do Not Stuff
1 2
PR4916
Do Not Stuff
PR4916
Do Not Stuff
1 2
PL4901
COIL-1UH-63-GP
PL4901
COIL-1UH-63-GP
12
PG4907
Do Not Stuff
PG4907
Do Not Stuff
12
PC4914
SCD1U25V2KX-L-GP
PC4914
SCD1U25V2KX-L-GP
1 2
PR4909
Do Not Stuff
PR4909
Do Not Stuff
12
PC5020
SCD1U16V2KX-L-GP
PC5020
SCD1U16V2KX-L-GP
12
PC4915
SC22U6D3V5MX-L3-GP
PC4915
SC22U6D3V5MX-L3-GP
12
PR4904
5D1R2F-GP
PR4904
5D1R2F-GP
1
2
3
4 5
6
7
8
S
S
S
GD
D
D
D
PU4902
SIS412DN-T1-GE3-GP
84.00412.037
2nd = 84.08067.A37
S
S
S
GD
D
D
D
PU4902
SIS412DN-T1-GE3-GP
84.00412.037
2nd = 84.08067.A37
1 2
PR4903
620KR2F-GP
PR4903
620KR2F-GP
12
PC4902
SC10U6D3V3MX-L-GP
PC4902
SC10U6D3V3MX-L-GP
1 2
PR4917
Do Not Stuff
PR4917
Do Not Stuff
1 2
PR4905
Do Not Stuff
PR4905
Do Not Stuff
1 2
PR4913
Do Not Stuff
PR4913
Do Not Stuff
1 2
PR4920
Do Not Stuff
PR4920
Do Not Stuff
12
PC4909
SC10U6D3V3MX-L-GP
PC4909
SC10U6D3V3MX-L-GP
1
2
3
4 5
6
7
8
S
S
S
GD
D
D
D
PU4904
SIS412DN-T1-GE3-GP
84.00412.037
2nd = 84.08067.A37
S
S
S
GD
D
D
D
PU4904
SIS412DN-T1-GE3-GP
84.00412.037
2nd = 84.08067.A37
12
PC4907
Do Not Stuff
DY
PC4907
Do Not Stuff
DY
VTT
20
VTTREF
4
FB 6
VTTSNS
2
VDD 12
VLDOIN
19
PHASE 16
UGATE 17
CS 13
S5
8
VTTGND
1
PGOOD
10
VDDQ 5
BOOT 18
LGATE 15
GND
3
PGND 14
S3
7
VID 11
TON
9
GND
21
PU4901
RT8231AGQW-GP
PU4901
RT8231AGQW-GP
12
PC4916
SC22U6D3V5MX-L3-GP
PC4916
SC22U6D3V5MX-L3-GP
1 2
PR4910
Do Not Stuff
PR4910
Do Not Stuff
12
PC4901
Do Not Stuff
DY
PC4901
Do Not Stuff
DY
12
PC4912
SC4D7U25V5KX-L2-GP
PC4912
SC4D7U25V5KX-L2-GP
12
PC4908
SCD033U16V2KX-GP
PC4908
SCD033U16V2KX-GP
12
PR4908
20KR2F-L3-GP
PR4908
20KR2F-L3-GP

5
5
4
4
3
3
2
2
1
1
D D
C C
B B
A A
1D05V_PG_CTRL
PWR_1D05V_TRIP
PWR_1D05V_MODE
PWR_1D05V_VTTSNS
PWR_1D05V_DRVL
PWR_1D05V_VTTREF
PWR_1D05V_VDDQS
PWR_1D05V_VBST
PWR_1D05V_VREF
PWR_1D05V_REFIN
PWR_1D05V_DRVH
PR5009_2
PWR_1D05V_EN
PWR_1D05V_SW
PWR_1D05V_VDDQS
1D05V_PG_CTRL
PWR_DCBATOUT_1D05V
5V_S5
PWR_1D05V
PWR_1D05V
3D3V_S5
PWR_DCBATOUT_1D05V
DCBATOUT PWR_1D05V 1D05V_S0
IMVP_PWRGD46
1D05V_S0_PW RGD36,37
Title
Size Document Number Rev
Date: Sheet of
Wistron Corporation
21F, 88, Sec.1, Hsin Tai Wu Rd., Hsichih,
Taipei Hsien 221, Taiwan, R.O.C.
EA51_BM
-1
DC to DC_1D05V(RT8231A)
Custom
50 102
Tuesday, July 08, 2014
No eMMC
Title
Size Document Number Rev
Date: Sheet of
Wistron Corporation
21F, 88, Sec.1, Hsin Tai Wu Rd., Hsichih,
Taipei Hsien 221, Taiwan, R.O.C.
EA51_BM
-1
DC to DC_1D05V(RT8231A)
Custom
50 102
Tuesday, July 08, 2014
No eMMC
Title
Size Document Number Rev
Date: Sheet of
Wistron Corporation
21F, 88, Sec.1, Hsin Tai Wu Rd., Hsichih,
Taipei Hsien 221, Taiwan, R.O.C.
EA51_BM
-1
DC to DC_1D05V(RT8231A)
Custom
50 102
Tuesday, July 08, 2014
No eMMC
SSID = PWR.Plane.Regulator_1p05v
Design Current=3.8A
OCP<8A
TPS51716 for 1D05V_S0
PR5006
670kHz
33k ohm
State S3 S5 VDDR VTTREF VTT
670kHz
500kHz
Tracking Discharge
MODE
Discharge ModeFrequency
Non-tracking Discharge
S3 Lo
S0 On
Lo
Hi
Hi
S4/S5
Hi
Off
On
On
On
Lo Off
Off(Hi-Z)
On
Off
1k ohm
22k ohm
500kHz
12k ohm
SA 20140418
SB 20140520-1 SB 20140520-1
SB 20140529-1
SB 20140529-1
-1 20140617
12
PC5008
SC10U25V5KX-L-GP
PC5008
SC10U25V5KX-L-GP
1 2
PL5001
COIL-1UH-63-GP
PL5001
COIL-1UH-63-GP
12
PC5013
SC22U6D3V5MX-L3-GP
PC5013
SC22U6D3V5MX-L3-GP
12
PC5001
SC2D2U10V3KX-L-GP
PC5001
SC2D2U10V3KX-L-GP
1 2
PR5015
Do Not Stuff
PR5015
Do Not Stuff
1
2
3
4 5
6
7
8
S
S
S
GD
D
D
D
PU5003
SIS412DN-T1-GE3-GP
S
S
S
GD
D
D
D
PU5003
SIS412DN-T1-GE3-GP
1 2
PC5006
SCD1U50V3KX-L-GP
PC5006
SCD1U50V3KX-L-GP
1 2
PG5013
Do Not Stuff
PG5013
Do Not Stuff
VTT 3
VREF
6
VTTSNS 1
V5IN 12
VLDOIN 2
PGND 10
PGOOD
20
VDDQSNS 9
MODE
19
VTTGND 4
VBST 15
DRVH 14
SW 13
DRVL 11
GND
7
GND
21
S5
16
S3
17
REFIN
8
TRIP
18
VTTREF
5
PU5001
TPS51716RUKR-GP
PU5001
TPS51716RUKR-GP
12
PC5007
SC10U25V5KX-L-GP
PC5007
SC10U25V5KX-L-GP
1 2
PR5008
1KR2F-L-GP
PR5008
1KR2F-L-GP
12
PC5011
SC22U6D3V5MX-L3-GP
PC5011
SC22U6D3V5MX-L3-GP
12
PC5003
SCD01U50V2KX-L-GP
PC5003
SCD01U50V2KX-L-GP
1 2
PR5011
Do Not Stuff
PR5011
Do Not Stuff
12
PC5009
SCD1U50V3KX-L-GP
PC5009
SCD1U50V3KX-L-GP
1 2
PR5006
1KR2F-L-GP
PR5006
1KR2F-L-GP
12
PC5010
SC22U6D3V5MX-L3-GP
PC5010
SC22U6D3V5MX-L3-GP
1 2
PR5012
Do Not Stuff
PR5012
Do Not Stuff
12
PC4927
Do Not Stuff
DY
PC4927
Do Not Stuff
DY
1 2
PR5010
Do Not Stuff
PR5010
Do Not Stuff
12
PR5002 Do Not Stuff
DY
PR5002 Do Not Stuff
DY
1
2
3
4 5
6
7
8
S
S
S
GD
D
D
D
PU5002
SIS412DN-T1-GE3-GP
S
S
S
GD
D
D
D
PU5002
SIS412DN-T1-GE3-GP
12
PR5001
20KR2F-L3-GP
PR5001
20KR2F-L3-GP
12
PC5012
SC22U6D3V5MX-L3-GP
PC5012
SC22U6D3V5MX-L3-GP
1 2
PR5013
Do Not Stuff
PR5013
Do Not Stuff
12
PR5003
Do Not Stuff
PR5003
Do Not Stuff
12
PC5005
SC10U10V5KX-L1-GP
PC5005
SC10U10V5KX-L1-GP
12
PC5004
SCD22U10V2KX-L1-GP
PC5004
SCD22U10V2KX-L1-GP
12
PR5004
10KR2F-L1-GP
PR5004
10KR2F-L1-GP
12
PC5002
SCD1U16V2KX-L-GP
PC5002
SCD1U16V2KX-L-GP
1 2
PR5014
Do Not Stuff
PR5014
Do Not Stuff
1 2
PR5009
2D2R3F-L-GP
PR5009
2D2R3F-L-GP
12
PR5007
75KR2F-GP
PR5007
75KR2F-GP
12
PR5005
14KR2F-GP
PR5005
14KR2F-GP

5
5
4
4
3
3
2
2
1
1
D D
C C
B B
A A
1D5V_S0_EN
PWR_1D8V_EN
1D0V_EN
1D0V_S5_PW RGD
1D0V_VIN
1D0V_VIN
1D0V_S5_PW RGD
1D0V_EN 1D0V_FB
1D8V_LDO 1D8V_S5
3D3V_S5
3D3V_S5
1D5V_S0
1D5V_LDOPWR_1D5V_PVDD
1D35V_S0
3D3V_S5
5V_S5
PWR_1D0V
1D0V_S5
3D3V_S5
1D8V_S0
1D0V_S5_PW RGD18
3V_5V_POK45
1D0V_S5_PW RGD 18
Title
Size Document Number Rev
Date: Sheet of
Wistron Corporation
21F, 88, Sec.1, Hsin Tai Wu Rd., Hsichih,
Taipei Hsien 221, Taiwan, R.O.C.
EA51_BM
-1
LDO_1D8V&1D5V(SYW232)
A2
51 102
Tuesday, July 08, 2014
No eMMC
Title
Size Document Number Rev
Date: Sheet of
Wistron Corporation
21F, 88, Sec.1, Hsin Tai Wu Rd., Hsichih,
Taipei Hsien 221, Taiwan, R.O.C.
EA51_BM
-1
LDO_1D8V&1D5V(SYW232)
A2
51 102
Tuesday, July 08, 2014
No eMMC
Title
Size Document Number Rev
Date: Sheet of
Wistron Corporation
21F, 88, Sec.1, Hsin Tai Wu Rd., Hsichih,
Taipei Hsien 221, Taiwan, R.O.C.
EA51_BM
-1
LDO_1D8V&1D5V(SYW232)
A2
51 102
Tuesday, July 08, 2014
No eMMC
modify schematic
Wayler , 2013-0315
SSID = PWR.Plane.Regulator_1p8v
TLV70218DBVR for 1D8V_S5
Enable=0.9V
Disable=0.6V
Io=180mA
Io=65mA
Icc_Max:0.167A
TDC: 0.134A
OCP:0.217A
H
i
:
1
.
0
V
H
i
:
1
.
0
V
H
i
:
1
.
0
V
H
i
:
1
.
0
V
L
o
:
0
.
2
5
V
L
o
:
0
.
2
5
V
L
o
:
0
.
2
5
V
L
o
:
0
.
2
5
V
H
i
:
0
.
9
V
H
i
:
0
.
9
V
H
i
:
0
.
9
V
H
i
:
0
.
9
V
L
o
:
0
.
4
V
L
o
:
0
.
4
V
L
o
:
0
.
4
V
L
o
:
0
.
4
V
S-1339D15 for 1D5V_S0
Enable=1.0V
Disable=0.25V
20140418 Change to LDO
SA 20140416 Change to RT9198-18GBR-GP-U
Vout = 0.8 x (1+R1/R2)
= 0.8 x (1+25.5/100)
= 1.004
TDC :0.5A(Imax)
Pd=(1.8-1.0)*0.5=0.4W
R1
R2
APL5930 for 1D0V_S5
Enable=1.1V
Disable=0.5V
SA 20140418
SA 20140418
SB 20140520-1
SB 20140520-1
SA 20140423-1
SA 20140508-1
SB 20140520-1
SA 20140424-1
SA 20140424-1
SA 20140424-1
SA 20140424-1
SB 20140520-1
-1 20140617
-1 20140617
-1M 20140630
1 2
PR5113
Do Not Stuff
PR5113
Do Not Stuff
VIN
1
VSS
2
ON/OFF
3NC#4 4
VOUT 5
PU5103
Do Not Stuff
Do Not Stuff
1D5V_S0_LDO
PU5103
Do Not Stuff
Do Not Stuff
1D5V_S0_LDO
EN/EN#
3GND
2VIN
1VOUT 5
NC#4 4
PU5101
RT9198-18GBR-GP-U
74.09198.W7F
PU5101
RT9198-18GBR-GP-U
74.09198.W7F
12
PR5115
100KR2F-L3-GP
PR5115
100KR2F-L3-GP
12
PC5104
SC10U6D3V3MX-L-GP
PC5104
SC10U6D3V3MX-L-GP
12
PC5115
Do Not Stuff
1D5V_S0_LDO
PC5115
Do Not Stuff
1D5V_S0_LDO
1 2
PR5104
Do Not Stuff
PR5104
Do Not Stuff
1 2
PR5109
Do Not Stuff
PR5109
Do Not Stuff
12
PC5110
SC33P50V2JN-3GP
PC5110
SC33P50V2JN-3GP
12
PC5113
Do Not Stuff
1D5V_S0_LDO
PC5113
Do Not Stuff
1D5V_S0_LDO
12
PC5106
Do Not Stuff
DY
PC5106
Do Not Stuff
DY
1 2
PR5101
Do Not Stuff
PR5101
Do Not Stuff
1 2
PR5103
Do Not Stuff
PR5103
Do Not Stuff
1 2
PR5108
Do Not Stuff
PR5108
Do Not Stuff
12
PC5108
SCD1U16V2KX-L-GP
PC5108
SCD1U16V2KX-L-GP
12
PR5110
Do Not Stuff
1D5V_S0_LDO_RC_R
PR5110
Do Not Stuff
1D5V_S0_LDO_RC_R
12
PC5103
SC1U10V2KX-L1-GP
PC5103
SC1U10V2KX-L1-GP
GND 1
FB 2
VOUT#3 3
VOUT#4 4
VIN#5 5
VCNTL
6
POK
7
EN
8
VIN#9
9
PU5102
APL5930KAI-TRG-1-GP
74.05930.B3D
PU5102
APL5930KAI-TRG-1-GP
74.05930.B3D
12
PC5105
SCD1U16V2KX-L-GP
PC5105
SCD1U16V2KX-L-GP
1 2
PR5107
Do Not Stuff
1D5V_S0_LDO_DY
PR5107
Do Not Stuff
1D5V_S0_LDO_DY
12
PC5125
Do Not Stuff
DY
PC5125
Do Not Stuff
DY
1 2
PR5112
Do Not Stuff
PR5112
Do Not Stuff
12
PC5118
Do Not Stuff
DY
PC5118
Do Not Stuff
DY
12
PC5102
SCD1U16V2KX-L-GP
PC5102
SCD1U16V2KX-L-GP
12
PC5101
SC10U10V5KX-L1-GP
PC5101
SC10U10V5KX-L1-GP
1 2
PR5102
Do Not Stuff
PR5102
Do Not Stuff
12
PC5111
SCD1U16V2KX-L-GP
PC5111
SCD1U16V2KX-L-GP
1 2
PR5111
Do Not Stuff
PR5111
Do Not Stuff
12
PC5109
SC10U6D3V3MX-L-GP
PC5109
SC10U6D3V3MX-L-GP
12
PC5116
Do Not Stuff
1D5V_S0_LDO
PC5116
Do Not Stuff
1D5V_S0_LDO
12
PR5105
25K5R2F-GP
PR5105
25K5R2F-GP
12
PR5114
100KR2J-4-GP
PR5114
100KR2J-4-GP
12
PC5107
SC10U10V5KX-L1-GP
PC5107
SC10U10V5KX-L1-GP
1 2
PR5106
Do Not Stuff
PR5106
Do Not Stuff
12
PC5114
Do Not Stuff
1D5V_S0_LDO
PC5114
Do Not Stuff
1D5V_S0_LDO
1 2
PR5116
0R0402-PAD
PR5116
0R0402-PAD

LVDS_VDD_EN
eDP_BLCTRL_CON
eDP_AUX_CON_P
eDP_AUX_CON_N
eDP_TX_CON_N0
eDP_TX_CON_P0
eDP_TX_CON_N1
eDP_TX_CON_P1
eDP_BLEN_CON
eDP_HPD_CON
USB_CAMERA_PP3
USB_CAMERA_PN3
eDP_BLEN_CON
3D3V_LCDVDD_R_S0
eDP_HPD_CON
LVDS_VDD_EN#
L_BKLT_CTRL_R
L_BKLT_CTRL
L_BKLT_CTRL#
LVDS_VDD_EN_R
LVDS_VDD_EN
L_BKLT_CTRL
3D3V_S0
3D3V_CAMERA_S0 3D3V_S0
DCBATOUT_LCD
3D3V_LCDVDD_S0
3D3V_LCDVDD_S0
DCBATOUT
DCBATOUT_LCD
3D3V_CAMERA_S0
1D8V_S0
1D8V_S0 3D3V_S0
3D3V_S5
3D3V_S0
3D3V_S5
eDP_AUX_CPU_N 8,86
eDP_AUX_CPU_P 8,86
eDP_TX_CPU_N0 8,86
eDP_TX_CPU_P0 8,86
eDP_TX_CPU_N1 8,86
eDP_TX_CPU_P1 8,86
BLON_OUT 24
eDP_HPD_CPU_N 8
USB_CPU_PN3 16,86
USB_CPU_PP3 16,86
eDP_VDDEN_CPU8eDP_BLCTRL_CPU 8
USB_CPU_PN316,86
USB_CPU_PP316,86
Title
Size Document Number Rev
Date: Sheet of
Wistron Corporation
21F, 88, Sec.1, Hsin Tai Wu Rd., Hsichih,
Taipei Hsien 221, Taiwan, R.O.C.
EA30_BM
-1
EDP Connector
A3
52 102
Tuesday, July 08, 2014
No eMMC
Title
Size Document Number Rev
Date: Sheet of
Wistron Corporation
21F, 88, Sec.1, Hsin Tai Wu Rd., Hsichih,
Taipei Hsien 221, Taiwan, R.O.C.
EA30_BM
-1
EDP Connector
A3
52 102
Tuesday, July 08, 2014
No eMMC
Title
Size Document Number Rev
Date: Sheet of
Wistron Corporation
21F, 88, Sec.1, Hsin Tai Wu Rd., Hsichih,
Taipei Hsien 221, Taiwan, R.O.C.
EA30_BM
-1
EDP Connector
A3
52 102
Tuesday, July 08, 2014
No eMMC
SSID = VIDEO
Layout 40 mil
Camera Power
INVERTER POWER
Wistron Confidential document, Anyone can not Duplicate, Modify,
Forward or any other purpose application without get Wistron
permission
T-COM POWER
vic1210
EDP connector
vic1217
Level shift
13/8/22
SB 20140520-1
-1 20140617
-1 20140619
1 2
C5207 SCD1U16V2KX-L-GPC5207 SCD1U16V2KX-L-GP
12
R5223
1KR2J-L2-GP
R5223
1KR2J-L2-GP
1
2
3
EU5201
Do Not Stuff
DY
EU5201
Do Not Stuff
DY
12
C5202
SC4D7U25V5KX-L2-GP
C5202
SC4D7U25V5KX-L2-GP
1 2
C5206 SCD1U16V2KX-L-GPC5206 SCD1U16V2KX-L-GP
1 2
R5221
2K2R2J-L1-GP
R5221
2K2R2J-L1-GP
1 2
C5214
SC10U10V5KX-L1-GP
C5214
SC10U10V5KX-L1-GP
1 2
C5217 SCD1U16V2KX-L-GPC5217 SCD1U16V2KX-L-GP
C
B
E
Q5203
METR3904-G-GP
84.03904.E11
Q5203
METR3904-G-GP
84.03904.E11
1 2
R5220
33R2J-L1-GP
R5220
33R2J-L1-GP
1 2
R5211
100KR2J-4-GP
R5211
100KR2J-4-GP
C
B
E
Q5201
METR3904-G-GP
84.03904.E11
Q5201
METR3904-G-GP
84.03904.E11
1 2
R5209
100KR2J-4-GP
R5209
100KR2J-4-GP
1 2
R5210
1KR2J-L2-GP
R5210
1KR2J-L2-GP
1 2
C5213
SC100P50V2JN-L-GP
C5213
SC100P50V2JN-L-GP
12
R5224
1KR2J-L2-GP
R5224
1KR2J-L2-GP
12
F5201
POLYSW-1D1A24V-GP-U
2nd = 69.50007.A41
69.50007.A31
FUSE
F5201
POLYSW-1D1A24V-GP-U
2nd = 69.50007.A41
69.50007.A31
FUSE
1 2
R5228
1MR2J-L3-GP
R5228
1MR2J-L3-GP
12
R5216 2K2R2J-L1-GPR5216 2K2R2J-L1-GP
1 2
R5229
100KR2J-4-GP
R5229
100KR2J-4-GP
1 2
C5210
Do Not Stuff
DY
C5210
Do Not Stuff
DY
1 2
C5218 SCD1U16V2KX-L-GPC5218 SCD1U16V2KX-L-GP
1 2
C5201 SCD1U16V2KX-L-GPC5201 SCD1U16V2KX-L-GP
1 2
ER5202
Do Not Stuff
ER5202
Do Not Stuff
1 2
ER5201
Do Not Stuff
ER5201
Do Not Stuff
1
2
3
4
5
6
7
8
9
10
11
12
13
14
15
16
17
18
19
20
21
22
23
24
25
26
27
28
29
30
31
32
33
34
36
35
LVDS1
STAR-CON34-1-GP-U1
1st = 20.K0809.034
2nd = 20.K0678.034
LVDS1
STAR-CON34-1-GP-U1
1st = 20.K0809.034
2nd = 20.K0678.034
1
2
3 4
5
6
Q5204
2N7002KDW-GP
84.2N702.A3F
2nd = 75.00601.07C
Q5204
2N7002KDW-GP
84.2N702.A3F
2nd = 75.00601.07C
12
R5217
10KR2J-L-GP
R5217
10KR2J-L-GP
12
C5204
SCD1U50V3KX-L-GP
C5204
SCD1U50V3KX-L-GP
1 2
C5215
SCD1U16V2KX-L-GP
C5215
SCD1U16V2KX-L-GP
1 2
C5208
SCD1U16V2KX-L-GP
C5208
SCD1U16V2KX-L-GP
12
R5227
2K2R2J-L1-GP
R5227
2K2R2J-L1-GP
1 2
C5211
SC4D7U6D3V3KX-L-GP
C5211
SC4D7U6D3V3KX-L-GP
G
S
D
Q5202
2N7002K-2-GP
1st = 84.2N702.J31
2nd = 84.2N702.031
3rd = 84.2N702.W31
Q5202
2N7002K-2-GP
1st = 84.2N702.J31
2nd = 84.2N702.031
3rd = 84.2N702.W31
12
C5212
SC4D7U6D3V3KX-L-GP
C5212
SC4D7U6D3V3KX-L-GP
1 2
R5201
Do Not Stuff
R5201
Do Not Stuff
1 2
C5209
SC1U10V2KX-L1-GP
C5209
SC1U10V2KX-L1-GP
12
F5202
POLYSW-1D1A6V-9-GP-U
FUSE
2nd = 69.50011.081
1st = 69.48001.081
F5202
POLYSW-1D1A6V-9-GP-U
FUSE
2nd = 69.50011.081
1st = 69.48001.081
12
R5222
Do Not Stuff
DY
R5222
Do Not Stuff
DY
12
R5241
Do Not Stuff
DY
R5241
Do Not Stuff
DY
1 2
C5205 SCD1U16V2KX-L-GPC5205 SCD1U16V2KX-L-GP
12
C5203
SC1KP50V2KX-L-1-GP
C5203
SC1KP50V2KX-L-1-GP
1 2
R5226
2K2R2J-L1-GP
R5226
2K2R2J-L1-GP
1 2
R5214
100KR2J-4-GP
R5214
100KR2J-4-GP
EN
1
GND
2
VOUT
3
VIN#5 5
VIN#4 4
U5201
RT9724GB-GP
1st = 74.09724.09F
2nd = 74.03514.07F
U5201
RT9724GB-GP
1st = 74.09724.09F
2nd = 74.03514.07F

5
5
4
4
3
3
2
2
1
1
D D
C C
B B
A A
Title
Size Document Number Rev
Date: Sheet of
Wistron Corporation
21F, 88, Sec.1, Hsin Tai Wu Rd., Hsichih,
Taipei Hsien 221, Taiwan, R.O.C.
EA30_BM
-1
CRT Board Connector
A3
53 102
Tuesday, July 08, 2014
No eMMC
Title
Size Document Number Rev
Date: Sheet of
Wistron Corporation
21F, 88, Sec.1, Hsin Tai Wu Rd., Hsichih,
Taipei Hsien 221, Taiwan, R.O.C.
EA30_BM
-1
CRT Board Connector
A3
53 102
Tuesday, July 08, 2014
No eMMC
Title
Size Document Number Rev
Date: Sheet of
Wistron Corporation
21F, 88, Sec.1, Hsin Tai Wu Rd., Hsichih,
Taipei Hsien 221, Taiwan, R.O.C.
EA30_BM
-1
CRT Board Connector
A3
53 102
Tuesday, July 08, 2014
No eMMC
Wistron Confidential document, Anyone can not
Duplicate, Modify, Forward or any other purpose
application without get Wistron permission

5
5
4
4
3
3
2
2
1
1
D D
C C
B B
A A
HDMI_DATA_CON_P3
HDMI_DATA_CON_N3
5V_HDMI_S0
HDMI_DATA_CON_P2
HDMI_DATA_CON_P0
HDMI_DATA_CON_N0
HDMI_DATA_CON_N2
HDMI_DATA_CON_N1
HDMI_DATA_CON_P1
HDMI_PLL_GND
HDMI_DATA_CON
HDMI_CLK_CON
5V_DDC_HDMI1
5V_DDC_HDMI2
HDMI_HPD_G
HDMI_DATA_CON_P0
HDMI_DATA_CON_P3
HDMI_DATA_CON_P1
HDMI_DATA_CON_N1
HDMI_DATA_CON_N2
HDMI_DATA_CON_N0
HDMI_DATA_CON_P2
HDMI_DATA_CON_N3
HDMI_DATA_CON_P2
HDMI_DATA_CON_N2
HDMI_DATA_CON_P0
HDMI_DATA_CON_N0
HDMI_DATA_CON_P1
HDMI_DATA_CON_N1
HDMI_DATA_CON_P3
HDMI_DATA_CON_N3
5V_HDMI_S0
HDMI_CLK_CON
HDMI_DATA_CON
HDMI_DET_CON
5V_S05V_HDMI_S0
5V_S0
1D8V_S0
5V_S0
1D8V_S0
1D8V_S0
HDMI_DATA_CPU_N38
HDMI_DATA_CPU_P38
HDMI_DATA_CPU_N08
HDMI_DATA_CPU_P08
HDMI_DATA_CPU_N18
HDMI_DATA_CPU_P18
HDMI_DATA_CPU_N28
HDMI_DATA_CPU_P28
HDMI_CLK_CPU 8
HDMI_DATA_CPU 8,15
HDMI_DET_CPU 8
Title
Size Document Number Rev
Date: Sheet of
Wistron Corporation
21F, 88, Sec.1, Hsin Tai Wu Rd., Hsichih,
Taipei Hsien 221, Taiwan, R.O.C.
EA30_BM
-1
HDMI Level Shifter/Connector
A3
54 102
Tuesday, July 08, 2014
No eMMC
Title
Size Document Number Rev
Date: Sheet of
Wistron Corporation
21F, 88, Sec.1, Hsin Tai Wu Rd., Hsichih,
Taipei Hsien 221, Taiwan, R.O.C.
EA30_BM
-1
HDMI Level Shifter/Connector
A3
54 102
Tuesday, July 08, 2014
No eMMC
Title
Size Document Number Rev
Date: Sheet of
Wistron Corporation
21F, 88, Sec.1, Hsin Tai Wu Rd., Hsichih,
Taipei Hsien 221, Taiwan, R.O.C.
EA30_BM
-1
HDMI Level Shifter/Connector
A3
54 102
Tuesday, July 08, 2014
No eMMC
SSID = VIDEO
Close to HDMI Connector
HDMI Level Shifter & CONNECTOR
HDMI CONN
Close to Level Shift
Wistron Confidential document, Anyone can not
Duplicate, Modify, Forward or any other purpose
application without get Wistron permission
FUSE check
2013/04/22
Level shift
Low active, Check DG page 217
SA 20140424-1
SB 20140520-1
SB 20140521-1
SB 20140521-1
SB 20140521-1
1 2
C5402 SCD1U16V2KX-L-GPC5402 SCD1U16V2KX-L-GP
1 2
R5406 470R2F-GPR5406 470R2F-GP
12
ER5401
Do Not Stuff
DY
ER5401
Do Not Stuff
DY
1 2
C5405 SCD1U16V2KX-L-GPC5405 SCD1U16V2KX-L-GP
1 2
R5411 470R2F-GPR5411 470R2F-GP
G
D S
Q5405
DMN5L06K-7-GP
Q5405
DMN5L06K-7-GP
1 2
R5402
Do Not Stuff
R5402
Do Not Stuff
G
S
D
Q5404
2N7002K-2-GP
1st = 84.2N702.J31
2nd = 84.2N702.031
3rd = 84.2N702.W31
Q5404
2N7002K-2-GP
1st = 84.2N702.J31
2nd = 84.2N702.031
3rd = 84.2N702.W31
1 2
R5407 470R2F-GPR5407 470R2F-GP
1 2
R5413 470R2F-GPR5413 470R2F-GP
1 2
R5403
100KR2J-4-GP
R5403
100KR2J-4-GP
12
F5401
POLYSW-1D1A6V-9-GP-U
FUSE
2nd = 69.50011.081
1st = 69.48001.081
F5401
POLYSW-1D1A6V-9-GP-U
FUSE
2nd = 69.50011.081
1st = 69.48001.081
G
S
D
Q5402
2N7002K-2-GP
1st = 84.2N702.J31
2nd = 84.2N702.031
3rd = 84.2N702.W31
Q5402
2N7002K-2-GP
1st = 84.2N702.J31
2nd = 84.2N702.031
3rd = 84.2N702.W31
1 2
C5404 SCD1U16V2KX-L-GPC5404 SCD1U16V2KX-L-GP
12
ER5403
Do Not Stuff
DY
ER5403
Do Not Stuff
DY
1 2
C5407 SCD1U16V2KX-L-GPC5407 SCD1U16V2KX-L-GP
1
2
3
4
5
6
7
8
9
11
12
13
14
15
16
17
18
19
20
21
22
23
10
HDMI1
SKT-HDMI19P-12GP-U2
1st = 22.10296.011
HDMI1
SKT-HDMI19P-12GP-U2
1st = 22.10296.011
1 2
R5408 470R2F-GPR5408 470R2F-GP
12
R5405
10KR2J-L-GP
R5405
10KR2J-L-GP
1
2 3
4
RN5401
SRN2K2J-5-GP
RN5401
SRN2K2J-5-GP
1 2
C5406 SCD1U16V2KX-L-GPC5406 SCD1U16V2KX-L-GP
1 2
R5410 470R2F-GPR5410 470R2F-GP
1
2
3
D5401
BAW56-5-GP
83.00056.Q11
D5401
BAW56-5-GP
83.00056.Q11
12
ER5402
Do Not Stuff
DY
ER5402
Do Not Stuff
DY
1 2
R5412 470R2F-GPR5412 470R2F-GP
1 2
R5409 470R2F-GPR5409 470R2F-GP
1 2
C5403 SCD1U16V2KX-L-GPC5403 SCD1U16V2KX-L-GP
1 2
C5401 SCD1U16V2KX-L-GPC5401 SCD1U16V2KX-L-GP
12
ER5404
Do Not Stuff
DY
ER5404
Do Not Stuff
DY
G
D S
Q5403
DMN5L06K-7-GP
Q5403
DMN5L06K-7-GP
1 2
C5408 SCD1U16V2KX-L-GPC5408 SCD1U16V2KX-L-GP

5
5
4
4
3
3
2
2
1
1
D D
C C
B B
A A
Title
Size Document Number Rev
Date: Sheet of
Wistron Corporation
21F, 88, Sec.1, Hsin Tai Wu Rd., Hsichih,
Taipei Hsien 221, Taiwan, R.O.C.
EA30_BM
-1
Display Port
A3
55 102
Tuesday, July 08, 2014
No eMMC
Title
Size Document Number Rev
Date: Sheet of
Wistron Corporation
21F, 88, Sec.1, Hsin Tai Wu Rd., Hsichih,
Taipei Hsien 221, Taiwan, R.O.C.
EA30_BM
-1
Display Port
A3
55 102
Tuesday, July 08, 2014
No eMMC
Title
Size Document Number Rev
Date: Sheet of
Wistron Corporation
21F, 88, Sec.1, Hsin Tai Wu Rd., Hsichih,
Taipei Hsien 221, Taiwan, R.O.C.
EA30_BM
-1
Display Port
A3
55 102
Tuesday, July 08, 2014
No eMMC

SATA_TX_HDD_N0
SATA_TX_HDD_P0
SATA_RX_HDD_P0
SATA_RX_HDD_N0
5V_S0
SATA_TX_CPU_N019
SATA_TX_CPU_P019
SATA_RX_CPU_P019
SATA_RX_CPU_N019
Title
Size Document Number Rev
Date: Sheet of
Wistron Corporation
21F, 88, Sec.1, Hsin Tai Wu Rd., Hsichih,
Taipei Hsien 221, Taiwan, R.O.C.
EA30_BM
-1
HDD / ODD / NGFF_SSD
A3
56 102
Tuesday, July 08, 2014
No eMMC
Title
Size Document Number Rev
Date: Sheet of
Wistron Corporation
21F, 88, Sec.1, Hsin Tai Wu Rd., Hsichih,
Taipei Hsien 221, Taiwan, R.O.C.
EA30_BM
-1
HDD / ODD / NGFF_SSD
A3
56 102
Tuesday, July 08, 2014
No eMMC
Title
Size Document Number Rev
Date: Sheet of
Wistron Corporation
21F, 88, Sec.1, Hsin Tai Wu Rd., Hsichih,
Taipei Hsien 221, Taiwan, R.O.C.
EA30_BM
-1
HDD / ODD / NGFF_SSD
A3
56 102
Tuesday, July 08, 2014
No eMMC
SSID = SATA
AC coupling caps near connector<100 mils
SATA HDD Connector
SSID = SATA
SA 2040429-1
SA 2040429-1
GND S1
GND S4
GND S7
V33
P1
V33
P2
V33
P3
GND P4
GND P5
GND P6
V5
P7
V5
P8
V5
P9
GND P10
DAS/DSS P11
GND P12
V12
P13
V12
P14
V12
P15
NP1 NP1
NP2 NP2
A+
S2
A-
S3
B+
S6
B-
S5
23 23
24 24
HDD1
SKT-SATA7P-15P-125-GP-U
1st = 22.10300.I11
2nd = 22.10300.891
3rd = 22.10300.991
HDD1
SKT-SATA7P-15P-125-GP-U
1st = 22.10300.I11
2nd = 22.10300.891
3rd = 22.10300.991
12
C5605
SC10U10V5KX-L1-GP
C5605
SC10U10V5KX-L1-GP
1 2
C5602SCD01U50V2KX-L-GP C5602SCD01U50V2KX-L-GP
1 2
C5606
SCD1U16V2KX-L-GP
C5606
SCD1U16V2KX-L-GP
1 2
C5601SCD01U50V2KX-L-GP C5601SCD01U50V2KX-L-GP
1 2
C5604SCD01U50V2KX-L-GP C5604SCD01U50V2KX-L-GP
1 2
C5603SCD01U50V2KX-L-GP C5603SCD01U50V2KX-L-GP

5
5
4
4
3
3
2
2
1
1
D D
C C
B B
A A
MMC1_CMD_R
MMC1_D0
MMC1_D1
MMC1_D2
MMC1_D4
MMC1_D5
MMC1_D7
MMC1_D6
MMC1_RST
MMC1_D3
VDDI
MMC1_D2
MMC1_D3
MMC1_D4
MMC1_D5
MMC1_D6
MMC1_D7
MMC1_D1
MMC1_D0
VDDI
MMC1_RST
MMC1_DS
MMC1_CMD_R
MMC1_CLK_R
MMC1_CLK_R
3D3V_S0 1D8V_S0
1D8V_S0
3D3V_S0
1D8V_S0
MMC1_D1_CPU19
MMC1_D0_CPU19
MMC1_D2_CPU19
MMC1_D3_CPU19
MMC1_D4_CPU19
MMC1_D5_CPU19 MMC1_D6_CPU19
MMC1_D7_CPU19
MMC1_RST19
MMC1_CMD_CPU19
MMC1_CLK19
Title
Size Document Number Rev
Date: Sheet of
Wistron Corporation
21F, 88, Sec.1, Hsin Tai Wu Rd., Hsichih,
Taipei Hsien 221, Taiwan, R.O.C.
EA30_BM
-1
eMMC
A3
57 102
Tuesday, July 08, 2014
No eMMC
Title
Size Document Number Rev
Date: Sheet of
Wistron Corporation
21F, 88, Sec.1, Hsin Tai Wu Rd., Hsichih,
Taipei Hsien 221, Taiwan, R.O.C.
EA30_BM
-1
eMMC
A3
57 102
Tuesday, July 08, 2014
No eMMC
Title
Size Document Number Rev
Date: Sheet of
Wistron Corporation
21F, 88, Sec.1, Hsin Tai Wu Rd., Hsichih,
Taipei Hsien 221, Taiwan, R.O.C.
EA30_BM
-1
eMMC
A3
57 102
Tuesday, July 08, 2014
No eMMC
SA 20140424-1
SA 20140428-1
SB 20140520-1
SB 20140528-1
-1 20140618
-1 20140618
12
R5707
Do Not Stuff
DY_EMMC
R5707
Do Not Stuff
DY_EMMC
12
C5703
Do Not Stuff
EMMC
C5703
Do Not Stuff
EMMC
12
R5716
Do Not Stuff
R5716
Do Not Stuff
DS
H5
GND A6
GND C4
GND E7
GND G5
GND H10
GND J5
GND K8
GND N2
GND N5
GND P4
GND P6
NC#M1 M1
NC#M2 M2
NC#M3 M3
NC#M7 M7
NC#M8 M8
NC#M9 M9
NC#M10 M10
NC#M11 M11
NC#M12 M12
NC#M13 M13
NC#M14 M14
NC#N1 N1
NC#N3 N3
NC#N6 N6
NC#N7 N7
NC#N8 N8
NC#N9 N9
NC#N10 N10
NC#N11 N11
NC#N12 N12
NC#N13 N13
NC#N14 N14
NC#P1 P1
NC#P2 P2
NC#P8 P8
NC#P9 P9
NC#P11 P11
NC#P12 P12
NC#P13 P13
NC#P14 P14
RFU#A7 A7
RFU#C5 C5
RFU#E5 E5
RFU#E8 E8
RFU#E9 E9
RFU#E10 E10
RFU#F10 F10
RFU#G3 G3
RFU#G10 G10
RFU#K6 K6
RFU#K7 K7
RFU#K10 K10
RFU#P7 P7
RFU#P10 P10
VCC
E6
VCC
F5
VCC
J10
VCC
K9
VCCQ1
N4
VCCQ1
P3
VCCQ1
P5
VCCQ2
C6
VCCQ2
M4
VDD1
C2
DAT0
A3
DAT1
A4
DAT2
A5
DAT3
B2
DAT4
B3
DAT5
B4
DAT6
B5
DAT7
B6
CLK
M6 CMD
M5
LOCK_RST
K5
NC#A1
A1
NC#A2
A2
NC#A8
A8
NC#A9
A9
NC#A10
A10
NC#A11
A11
NC#A12
A12
NC#A13
A13
NC#A14
A14
NC#B1
B1
NC#B7
B7
NC#B8
B8
NC#B9
B9
NC#B10
B10
NC#B11
B11
NC#B12
B12
NC#B13
B13
NC#B14
B14
NC#C1
C1
NC#C3
C3
NC#C7
C7
NC#C8
C8
NC#C9
C9
NC#C10
C10
NC#C11
C11
NC#C12
C12
NC#C13
C13
NC#C14
C14
NC#D1
D1
NC#D2
D2
NC#D3
D3
NC#D4
D4
NC#D12
D12
NC#D13
D13
NC#D14
D14
NC#E1
E1
NC#E2
E2
NC#E3
E3
NC#E12
E12
NC#E13
E13
NC#E14
E14
NC#F1
F1
NC#F2
F2
NC#F3
F3
NC#F12
F12
NC#F13
F13
NC#F14
F14
NC#H1 H1
NC#H2 H2
NC#H3 H3
NC#H12 H12
NC#H13 H13
NC#H14 H14
NC#J1 J1
NC#J2 J2
NC#J3 J3
NC#J12 J12
NC#J13 J13
NC#J14 J14
NC#K1 K1
NC#K2 K2
NC#K3 K3
NC#K12 K12
NC#K13 K13
NC#K14 K14
NC#L1 L1
NC#L2 L2
NC#L3 L3
NC#L12 L12
NC#L13 L13
NC#L14 L14
NC#G1
G1
NC#G2
G2
NC#G12
G12
NC#G13
G13
NC#G14
G14
U5701
Do Not Stuff
Do Not Stuff
EMMC
U5701
Do Not Stuff
Do Not Stuff
EMMC
12
R5706
Do Not Stuff
DY_EMMC
R5706
Do Not Stuff
DY_EMMC
12
R5713
Do Not Stuff
R5713
Do Not Stuff
12
R5717
Do Not Stuff
R5717
Do Not Stuff
12
R5710
Do Not Stuff
DY_EMMC
R5710
Do Not Stuff
DY_EMMC
12
R5704
Do Not Stuff
DY_EMMCEMMC
R5704
Do Not Stuff
DY_EMMCEMMC
12
C5706
Do Not Stuff
EMMC
C5706
Do Not Stuff
EMMC
12
R5711
Do Not Stuff
EMMC
R5711
Do Not Stuff
EMMC
12
R5718
Do Not Stuff
R5718
Do Not Stuff
1 2
R5721
Do Not Stuff
EMMC
R5721
Do Not Stuff
EMMC
12
R5705
Do Not Stuff
DY_EMMC
R5705
Do Not Stuff
DY_EMMC
12
C5704
Do Not Stuff
EMMC
C5704
Do Not Stuff
EMMC
12
R5709
Do Not Stuff
DY_EMMC
R5709
Do Not Stuff
DY_EMMC
12
R5722
Do Not Stuff
DY_EMMC
R5722
Do Not Stuff
DY_EMMC
12
R5701
Do Not Stuff
DY_EMMC
R5701
Do Not Stuff
DY_EMMC
12
R5712
Do Not Stuff
R5712
Do Not Stuff
12
R5719
Do Not Stuff
R5719
Do Not Stuff
12
C5702
Do Not Stuff
EMMC
C5702
Do Not Stuff
EMMC
12
R5702
Do Not Stuff
DY_EMMC
R5702
Do Not Stuff
DY_EMMC
12
R5703
Do Not Stuff
DY_EMMC
R5703
Do Not Stuff
DY_EMMC
12
R5714
Do Not Stuff
R5714
Do Not Stuff
12
R5708
Do Not Stuff
DY_EMMC
R5708
Do Not Stuff
DY_EMMC
12
C5705
Do Not Stuff
EMMC
C5705
Do Not Stuff
EMMC
12
R5720
Do Not Stuff
R5720
Do Not Stuff
12
C5701
Do Not Stuff
EMMC
C5701
Do Not Stuff
EMMC
12
R5715
Do Not Stuff
R5715
Do Not Stuff

5
5
4
4
3
3
2
2
1
1
D D
C C
B B
A A
WLAN_RST#
WIFI_RF_EN_CON
WIFI_RF_EN_CON
WLAN_PCIE_WAKE#_C
WLAN_CLK_CON#
WLAN_CLK_CON
+5V_MINI_DEBUG
+5V_MINI_DEBUG
DEBUG_DET#
+5V_MINI_DEBUG
E51_RXD_R
E51_TXD_R
WLAN_CLK_CON#
WLAN_CLK_CON
WLAN_PCIE_WAKE#_C
1D5V_WLAN
DEBUG_DET#
WIFI_RF_EN_CON
PCIE_TX_WLAN_N2
USB_CPU_PP2
WLAN_RST#
USB_CPU_PN2
WIFI_RF_EN_CON
WLAN_CLKREQ_WLAN#
WLAN_CLK_CON
WLAN_PCIE_WAKE#_C
PCIE_RX_CPU_N2
PCIE_TX_WLAN_P2
WLAN_CLK_CON#
PCIE_RX_CPU_P2
3D3V_S0
5V_S5
1D5V_S0
3D3V_S0
3D3V_S0
3D3V_S0
WLAN_PERST# 24
PLT_RST# 18,24,30,65,86,88
WIFI_RF_EN24
WLAN_PCIE_WAKE#24
PCIE_WAKE#18,24,30
WLAN_CLK_CPU# 18
WLAN_CLK_CPU 18
USB_CPU_PP2 16,86
USB_CPU_PN2 16,86
WLAN_CLKREQ_WLAN#19,86
BLUETOOTH_EN24
E51_TXD24
E51_RXD24
PCIE_TX_WLAN_N219,86
PCIE_TX_WLAN_P219,86
PCIE_RX_CPU_N219,86
PCIE_RX_CPU_P219,86
WLAN_PCIE_WAKE#_C 86
WLAN_CLKREQ_WLAN# 19,86
WLAN_CLK_CON# 86
WLAN_CLK_CON 86
WLAN_RST# 86
PCIE_RX_CPU_N2 19,86
PCIE_RX_CPU_P2 19,86
PCIE_TX_WLAN_N2 19,86
PCIE_TX_WLAN_P2 19,86
USB_CPU_PN2 16,86
USB_CPU_PP2 16,86
WIFI_RF_EN_CON 86
Title
Size Document Number Rev
Date: Sheet of
Wistron Corporation
21F, 88, Sec.1, Hsin Tai Wu Rd., Hsichih,
Taipei Hsien 221, Taiwan, R.O.C.
EA30_BM
-1
MINICARD(WLAN)
A3
58 102
Tuesday, July 08, 2014
No eMMC
Title
Size Document Number Rev
Date: Sheet of
Wistron Corporation
21F, 88, Sec.1, Hsin Tai Wu Rd., Hsichih,
Taipei Hsien 221, Taiwan, R.O.C.
EA30_BM
-1
MINICARD(WLAN)
A3
58 102
Tuesday, July 08, 2014
No eMMC
Title
Size Document Number Rev
Date: Sheet of
Wistron Corporation
21F, 88, Sec.1, Hsin Tai Wu Rd., Hsichih,
Taipei Hsien 221, Taiwan, R.O.C.
EA30_BM
-1
MINICARD(WLAN)
A3
58 102
Tuesday, July 08, 2014
No eMMC
SSID = Wireless
Mini Card Connector(802.11a/b/g/n)
Debug Card Circuit
SA 20140423-1
SA 20140423-1 SA 20140423-1
SA 20140423-1
SA 20140423-1
SA 20140423-1
SB 20140519-1 SB 20140520-1
SB 20140520-1
-1 20140617
1 2
R5805
Do Not Stuff
DY
R5805
Do Not Stuff
DY
1 2
ER5801
Do Not Stuff
ER5801
Do Not Stuff
12
FC5801
Do Not Stuff
DY
FC5801
Do Not Stuff
DY
1 2
ER5802
Do Not Stuff
ER5802
Do Not Stuff
12
C5804
SCD1U16V2KX-L-GP
C5804
SCD1U16V2KX-L-GP
12
R5815
10KR2F-L1-GP
R5815
10KR2F-L1-GP
12
R5816
Do Not Stuff
DY
R5816
Do Not Stuff
DY
12
FC5802
Do Not Stuff
DY
FC5802
Do Not Stuff
DY
12
EC5802
Do Not Stuff
DY
EC5802
Do Not Stuff
DY
12
EC5801
Do Not Stuff
DY
EC5801
Do Not Stuff
DY
1 2
R5804
Do Not Stuff
R5804
Do Not Stuff
1 2
R5808
Do Not Stuff
R5808
Do Not Stuff
1 2
3 4
5 6
7 8
910
11 12
13 14
15 16
17 18
19 20
21 22
23 24
25 26
27 28
29 30
31 32
33 34
35 36
37 38
39 40
41 42
43 44
45 46
47 48
49 50
51 52
53
54
NP1
NP2
WLAN1
SKT-MINI52P-156-GP
1st = 62.10043.J11
2nd = 62.10043.F11
3rd = 62.10043.H81
4th = 20.F1764.052
WLAN1
SKT-MINI52P-156-GP
1st = 62.10043.J11
2nd = 62.10043.F11
3rd = 62.10043.H81
4th = 20.F1764.052
12
R5809
33R2J-L1-GP
R5809
33R2J-L1-GP
12
R5810
33R2J-L1-GP
R5810
33R2J-L1-GP
12
C5802
SCD1U16V2KX-L-GP
C5802
SCD1U16V2KX-L-GP
1 2
R5814
1KR2J-L2-GP
R5814
1KR2J-L2-GP
S
D
G
G
D
Q5802
DMP2130L-7-GP
84.02130.031
G
D
Q5802
DMP2130L-7-GP
84.02130.031
G
S
D
Q5803
2N7002K-2-GP
84.2N702.J31
2nd = 84.2N702.031
Q5803
2N7002K-2-GP
84.2N702.J31
2nd = 84.2N702.031
12
C5803
SC10U6D3V3MX-L-GP
C5803
SC10U6D3V3MX-L-GP
12
R5811
Do Not Stuff
DY
R5811
Do Not Stuff
DY
12
R5802
100KR2J-4-GP
R5802
100KR2J-4-GP

5
5
4
4
3
3
2
2
1
1
D D
C C
B B
A A
Title
Size Document Number Rev
Date: Sheet of
Wistron Corporation
21F, 88, Sec.1, Hsin Tai Wu Rd., Hsichih,
Taipei Hsien 221, Taiwan, R.O.C.
EA30_BM
-1
WWAN CONN
A4
59 102
Tuesday, July 08, 2014
No eMMC
Title
Size Document Number Rev
Date: Sheet of
Wistron Corporation
21F, 88, Sec.1, Hsin Tai Wu Rd., Hsichih,
Taipei Hsien 221, Taiwan, R.O.C.
EA30_BM
-1
WWAN CONN
A4
59 102
Tuesday, July 08, 2014
No eMMC
Title
Size Document Number Rev
Date: Sheet of
Wistron Corporation
21F, 88, Sec.1, Hsin Tai Wu Rd., Hsichih,
Taipei Hsien 221, Taiwan, R.O.C.
EA30_BM
-1
WWAN CONN
A4
59 102
Tuesday, July 08, 2014
No eMMC
SSID = Wireless
Mini Card Connector(mSATA)
Wistron Confidential document, Anyone can not
Duplicate, Modify, Forward or any other purpose
application without get Wistron permission

5
5
4
4
3
3
2
2
1
1
D D
C C
B B
A A
Title
Size Document Number Rev
Date: Sheet of
Wistron Corporation
21F, 88, Sec.1, Hsin Tai Wu Rd., Hsichih,
Taipei Hsien 221, Taiwan, R.O.C.
EA30_BM
-1
mSATA Connector
A4
60 102
Tuesday, July 08, 2014
No eMMC
Title
Size Document Number Rev
Date: Sheet of
Wistron Corporation
21F, 88, Sec.1, Hsin Tai Wu Rd., Hsichih,
Taipei Hsien 221, Taiwan, R.O.C.
EA30_BM
-1
mSATA Connector
A4
60 102
Tuesday, July 08, 2014
No eMMC
Title
Size Document Number Rev
Date: Sheet of
Wistron Corporation
21F, 88, Sec.1, Hsin Tai Wu Rd., Hsichih,
Taipei Hsien 221, Taiwan, R.O.C.
EA30_BM
-1
mSATA Connector
A4
60 102
Tuesday, July 08, 2014
No eMMC
SSID = mSATA
Mini Card Connector(mSATA)
Wistron Confidential document, Anyone can not
Duplicate, Modify, Forward or any other purpose
application without get Wistron permission

5
5
4
4
3
3
2
2
1
1
D D
C C
B B
A A
DC_BATFULL#_Q
STDBY_LED#_Q
CHARGE_LED#_Q
FRONT_PWRLED#_Q
CHARGE_LED#_Q
DC_BATFULL#_Q
STDBY_LED#_Q
FRONT_PWRLED#_Q
STDBY_LED#_R
FRONT_PWRLED#_R
CHARGE_LED#_R
DC_BATFULL#_R
5V_S5
5V_AUX_S5
PWRLED24
STDBY_LED24
DC_BATFULL24
CHARGE_LED24
KBC_PWRBTN#24
KBC_PWRBTN# 24
Title
Size Document Number Rev
Date: Sheet of
Wistron Corporation
21F, 88, Sec.1, Hsin Tai Wu Rd., Hsichih,
Taipei Hsien 221, Taiwan, R.O.C.
EA30_BM
-1
LED Bard/Power Button
A4
61 102
Tuesday, July 08, 2014
No eMMC
Title
Size Document Number Rev
Date: Sheet of
Wistron Corporation
21F, 88, Sec.1, Hsin Tai Wu Rd., Hsichih,
Taipei Hsien 221, Taiwan, R.O.C.
EA30_BM
-1
LED Bard/Power Button
A4
61 102
Tuesday, July 08, 2014
No eMMC
Title
Size Document Number Rev
Date: Sheet of
Wistron Corporation
21F, 88, Sec.1, Hsin Tai Wu Rd., Hsichih,
Taipei Hsien 221, Taiwan, R.O.C.
EA30_BM
-1
LED Bard/Power Button
A4
61 102
Tuesday, July 08, 2014
No eMMC
SSID = User.Interface
Power button_LED
Battery LED2(DC_BATFULL)
Battery LED1(CHARGE)
Power STDBY_LED
vic1210
vic1212
SA 20140418
-1M 20140703
1
23
4
Blue
Orange
+
-
+
-
PLED1
LED-OB-15-GP
83.19123.070
Blue
Orange
+
-
+
-
PLED1
LED-OB-15-GP
83.19123.070
1AFTP31AFTP31
2
1
3
R1
R2
Q6101
LTC043ZUB-FS8-GP
2nd = 84.00143.D1K
84.00043.011
R1
R2
Q6101
LTC043ZUB-FS8-GP
2nd = 84.00143.D1K
84.00043.011
1 2
R6104 220R2F-GPR6104 220R2F-GP
2
1
3
R1
R2
Q6103
LTC043ZUB-FS8-GP
2nd = 84.00143.D1K
84.00043.011
R1
R2
Q6103
LTC043ZUB-FS8-GP
2nd = 84.00143.D1K
84.00043.011
1 2
R6102 220R2F-GPR6102 220R2F-GP
2
1
3
R1
R2
Q6106
LTC043ZUB-FS8-GP
2nd = 84.00143.D1K
84.00043.011
R1
R2
Q6106
LTC043ZUB-FS8-GP
2nd = 84.00143.D1K
84.00043.011
2
1
3
R1
R2
Q6104
LTC043ZUB-FS8-GP
2nd = 84.00143.D1K
84.00043.011
R1
R2
Q6104
LTC043ZUB-FS8-GP
2nd = 84.00143.D1K
84.00043.011
1
23
4
Blue
Orange
+
-
+
-
CLED1
LED-OB-15-GP
83.19123.070
Blue
Orange
+
-
+
-
CLED1
LED-OB-15-GP
83.19123.070
1 2
R6101 499R2F-2-GPR6101 499R2F-2-GP
1 2
43
56
SW1
SW-TACT-124-GP
1st = 62.40078.001
2nd = 62.40009.D71
3rd = 62.40089.441
SW1
SW-TACT-124-GP
1st = 62.40078.001
2nd = 62.40009.D71
3rd = 62.40089.441
1 2
R6103 499R2F-2-GPR6103 499R2F-2-GP

5
5
4
4
3
3
2
2
1
1
D D
C C
B B
A A
EC_TP_CLK_C
EC_TP_DATA_C
I2C1_DATA_TP
I2C1_CLK_TP
TP_IN#_R
KROW0
KROW1
KROW2
KCOL0
KCOL2
KCOL1
KROW3
KCOL4
KCOL8
KCOL5
KCOL7
KCOL3
KCOL6
KROW4
KROW5
KROW6
KCOL10
KCOL9
KCOL12
KCOL15
KCOL13
KCOL14
KROW7
KCOL11
FUN_OFF#
TP_IN#_R
I2C1_DATA_TP
I2C1_CLK_TP
3D3V_S3
3D3V_S3
3D3V_S3
3D3V_S5 3D3V_S3
1D8V_S0
KROW[0..7]24,86
KCOL[0..15]24,86
TP_IN#_CPU19
EC_TP_IN#24
FUN_OFF#24,86
PTP_PWR_EN 24
I2C1_CLK_TP16,86
I2C1_DATA_TP16,86
EC_TP_DATA_C86
EC_TP_CLK_C86
I2C1_DATA_TP16,86
I2C1_CLK_TP16,86
TPDATA24
TPCLK24
TP_IN#_R86
Title
Size Document Number Rev
Date: Sheet of
Wistron Corporation
21F, 88, Sec.1, Hsin Tai Wu Rd., Hsichih,
Taipei Hsien 221, Taiwan, R.O.C.
EA30_BM
-1
Key Board/Touch Pad
A3
62 102
Tuesday, July 08, 2014
No eMMC
Title
Size Document Number Rev
Date: Sheet of
Wistron Corporation
21F, 88, Sec.1, Hsin Tai Wu Rd., Hsichih,
Taipei Hsien 221, Taiwan, R.O.C.
EA30_BM
-1
Key Board/Touch Pad
A3
62 102
Tuesday, July 08, 2014
No eMMC
Title
Size Document Number Rev
Date: Sheet of
Wistron Corporation
21F, 88, Sec.1, Hsin Tai Wu Rd., Hsichih,
Taipei Hsien 221, Taiwan, R.O.C.
EA30_BM
-1
Key Board/Touch Pad
A3
62 102
Tuesday, July 08, 2014
No eMMC
SSID = Key Board CN & TP CN
K/B
126
MB PIN DEFINE 26 25 24 23 22 21 20 19 18 17 16 15 14 13 12 11 10 9 8 7 6 5 4 3 2 1
KB PIN DEFINE 1 2 3 4 5 6 7 8 9 10 11 12 13 14 15 16 17 18 19 20 21 22 23 24 25 26
TOUCH PAD
Wistron Confidential document, Anyone can not
Duplicate, Modify, Forward or any other purpose
application without get Wistron permission
vic1213
vic0102
SB 20140520-1
SB 20140521-1
-1 20140620
12
R1620
Do Not Stuff
DY
R1620
Do Not Stuff
DY
VOUT 1
GND 2
EN 3
VIN
4
VIN
5
U6202
AP2821KTR-G1-GP
74.02821.07F
U6202
AP2821KTR-G1-GP
74.02821.07F
G
DS
Q6201
DMN5L06K-7-GP
TP_I2C
Q6201
DMN5L06K-7-GP
TP_I2C
1
23
4
RN6203
SRN4K7J-8-GP
RN6203
SRN4K7J-8-GP
12
R6206
100KR2J-4-GP
TP_I2C
R6206
100KR2J-4-GP
TP_I2C
1 2
EC6202
SC22P50V2JN-L-GP
DY
EC6202
SC22P50V2JN-L-GP
DY
1
2
3
4
5
6
7
8
9
10
11
12
13
14
15
16
17
18
19
20
21
22
23
24
25
26
KB1
ACES-CON24-17-GP
2nd = 20.K0846.024
1st = 20.K0610.024
KB1
ACES-CON24-17-GP
2nd = 20.K0846.024
1st = 20.K0610.024
1 2
R6212
Do Not Stuff
R6212
Do Not Stuff
12
C6204
SCD47U25V3KX-1GP
C6204
SCD47U25V3KX-1GP
1
2
3
4
5
6
7
8
9
10
TPAD1
ETY-CON8-20-GP-U
TPAD1
ETY-CON8-20-GP-U
1 2
EC6203
SC22P50V2JN-L-GP
DY
EC6203
SC22P50V2JN-L-GP
DY
1
2 3
4
RN6202
SRN33J-5-GP-U
RN6202
SRN33J-5-GP-U

5
5
4
4
3
3
2
2
1
1
D D
C C
B B
A A
Title
Size Document Number Rev
Date: Sheet of
Wistron Corporation
21F, 88, Sec.1, Hsin Tai Wu Rd., Hsichih,
Taipei Hsien 221, Taiwan, R.O.C.
EA30_BM
-1
IO Board Connector
A3
63 102
Tuesday, July 08, 2014
No eMMC
Title
Size Document Number Rev
Date: Sheet of
Wistron Corporation
21F, 88, Sec.1, Hsin Tai Wu Rd., Hsichih,
Taipei Hsien 221, Taiwan, R.O.C.
EA30_BM
-1
IO Board Connector
A3
63 102
Tuesday, July 08, 2014
No eMMC
Title
Size Document Number Rev
Date: Sheet of
Wistron Corporation
21F, 88, Sec.1, Hsin Tai Wu Rd., Hsichih,
Taipei Hsien 221, Taiwan, R.O.C.
EA30_BM
-1
IO Board Connector
A3
63 102
Tuesday, July 08, 2014
No eMMC
Wistron Confidential document, Anyone can not
Duplicate, Modify, Forward or any other purpose
application without get Wistron permission
vic1211

5
5
4
4
3
3
2
2
1
1
D D
C C
B B
A A
LID_CLOSE#_1
3D3V_AUX_S5
LID_CLOSE#24
Title
Size Document Number Rev
Date: Sheet of
Wistron Corporation
21F, 88, Sec.1, Hsin Tai Wu Rd., Hsichih,
Taipei Hsien 221, Taiwan, R.O.C.
EA30_BM
-1
Hall Sensor
A3
64 102
Tuesday, July 08, 2014
No eMMC
Title
Size Document Number Rev
Date: Sheet of
Wistron Corporation
21F, 88, Sec.1, Hsin Tai Wu Rd., Hsichih,
Taipei Hsien 221, Taiwan, R.O.C.
EA30_BM
-1
Hall Sensor
A3
64 102
Tuesday, July 08, 2014
No eMMC
Title
Size Document Number Rev
Date: Sheet of
Wistron Corporation
21F, 88, Sec.1, Hsin Tai Wu Rd., Hsichih,
Taipei Hsien 221, Taiwan, R.O.C.
EA30_BM
-1
Hall Sensor
A3
64 102
Tuesday, July 08, 2014
No eMMC
Wistron Confidential document, Anyone can not
Duplicate, Modify, Forward or any other purpose
application without get Wistron permission
12
C6401
SCD1U16V2KX-L-GP
C6401
SCD1U16V2KX-L-GP
VDD
1
VOUT
2
GND 3
HALL1
APX9132HAI-TRG-GP
74.09132.C7B
2nd = 74.05712.0BB
3rd = 74.01810.0BB
HALL1
APX9132HAI-TRG-GP
74.09132.C7B
2nd = 74.05712.0BB
3rd = 74.01810.0BB
1 2
R6401
100R2J-L-GP
R6401
100R2J-L-GP
12
C6402
Do Not Stuff
DY
C6402
Do Not Stuff
DY

5
5
4
4
3
3
2
2
1
1
D D
C C
B B
A A
3D3V_S0
PLT_RST#18,24,30,58,86,88
CLK_PCI_LPC16
LPC_FRAME#_CPU16,24,88
LPC_AD_CPU_P016,24,88
LPC_AD_CPU_P116,24,88
LPC_AD_CPU_P216,24,88
LPC_AD_CPU_P316,24,88
Title
Size Document Number Rev
Date: Sheet of
Wistron Corporation
21F, 88, Sec.1, Hsin Tai Wu Rd., Hsichih,
Taipei Hsien 221, Taiwan, R.O.C.
EA30_BM
-1
Dubug connector
A3
65 102
Tuesday, July 08, 2014
No eMMC
Title
Size Document Number Rev
Date: Sheet of
Wistron Corporation
21F, 88, Sec.1, Hsin Tai Wu Rd., Hsichih,
Taipei Hsien 221, Taiwan, R.O.C.
EA30_BM
-1
Dubug connector
A3
65 102
Tuesday, July 08, 2014
No eMMC
Title
Size Document Number Rev
Date: Sheet of
Wistron Corporation
21F, 88, Sec.1, Hsin Tai Wu Rd., Hsichih,
Taipei Hsien 221, Taiwan, R.O.C.
EA30_BM
-1
Dubug connector
A3
65 102
Tuesday, July 08, 2014
No eMMC
Wistron Confidential document, Anyone can not
Duplicate, Modify, Forward or any other purpose
application without get Wistron permission
SB 20140528-1
1
2
3
4
5
6
7
8
9
10
11
12
DB1
Do Not Stuff
DY
1st = 20.D0183.110
2nd = 20.F0714.010
DB1
Do Not Stuff
DY
1st = 20.D0183.110
2nd = 20.F0714.010

5
5
4
4
3
3
2
2
1
1
D D
C C
B B
A A
Title
Size Document Number Rev
Date: Sheet of
Wistron Corporation
21F, 88, Sec.1, Hsin Tai Wu Rd., Hsichih,
Taipei Hsien 221, Taiwan, R.O.C.
EA30_BM
-1
SENSOR HUB
A3
66 102
Tuesday, July 08, 2014
No eMMC
Title
Size Document Number Rev
Date: Sheet of
Wistron Corporation
21F, 88, Sec.1, Hsin Tai Wu Rd., Hsichih,
Taipei Hsien 221, Taiwan, R.O.C.
EA30_BM
-1
SENSOR HUB
A3
66 102
Tuesday, July 08, 2014
No eMMC
Title
Size Document Number Rev
Date: Sheet of
Wistron Corporation
21F, 88, Sec.1, Hsin Tai Wu Rd., Hsichih,
Taipei Hsien 221, Taiwan, R.O.C.
EA30_BM
-1
SENSOR HUB
A3
66 102
Tuesday, July 08, 2014
No eMMC
(Blanking)
Wistron Confidential document, Anyone can not
Duplicate, Modify, Forward or any other purpose
application without get Wistron permission

5
5
4
4
3
3
2
2
1
1
D D
C C
B B
A A
Title
Size Document Number Rev
Date: Sheet of
Wistron Corporation
21F, 88, Sec.1, Hsin Tai Wu Rd., Hsichih,
Taipei Hsien 221, Taiwan, R.O.C.
EA30_BM
-1
G Sensor
A
67 102
Tuesday, July 08, 2014
No eMMC
Title
Size Document Number Rev
Date: Sheet of
Wistron Corporation
21F, 88, Sec.1, Hsin Tai Wu Rd., Hsichih,
Taipei Hsien 221, Taiwan, R.O.C.
EA30_BM
-1
G Sensor
A
67 102
Tuesday, July 08, 2014
No eMMC
Title
Size Document Number Rev
Date: Sheet of
Wistron Corporation
21F, 88, Sec.1, Hsin Tai Wu Rd., Hsichih,
Taipei Hsien 221, Taiwan, R.O.C.
EA30_BM
-1
G Sensor
A
67 102
Tuesday, July 08, 2014
No eMMC
SDO="H"; address="3Ah"
*SDO="L"; address="38h"
*CS="H"; mode="I2C"
CS="L"; mode="SPI"
Free Fall Sensor
Note
- no via, trace, under the sensor (keep out area around 2mm)
- stay away from the screw hole or metal shield soldering joints
- design PCB pad based on our sensor LGA pad size (add 0.1mm)
- solder stencil opening to 90% of the PCB pad size
- mount the sensor near the center of mass of the NB as possible as you can
Wistron Confidential document, Anyone can not
Duplicate, Modify, Forward or any other purpose
application without get Wistron permission

5
5
4
4
3
3
2
2
1
1
D D
C C
B B
A A
Title
Size Document Number Rev
Date: Sheet of
Wistron Corporation
21F, 88, Sec.1, Hsin Tai Wu Rd., Hsichih,
Taipei Hsien 221, Taiwan, R.O.C.
EA30_BM
-1
Thunderbolt (1/5)
Custom
68 102
Tuesday, July 08, 2014
No eMMC
Title
Size Document Number Rev
Date: Sheet of
Wistron Corporation
21F, 88, Sec.1, Hsin Tai Wu Rd., Hsichih,
Taipei Hsien 221, Taiwan, R.O.C.
EA30_BM
-1
Thunderbolt (1/5)
Custom
68 102
Tuesday, July 08, 2014
No eMMC
Title
Size Document Number Rev
Date: Sheet of
Wistron Corporation
21F, 88, Sec.1, Hsin Tai Wu Rd., Hsichih,
Taipei Hsien 221, Taiwan, R.O.C.
EA30_BM
-1
Thunderbolt (1/5)
Custom
68 102
Tuesday, July 08, 2014
No eMMC
Wistron Confidential document, Anyone can not
Duplicate, Modify, Forward or any other purpose
application without get Wistron permission

5
5
4
4
3
3
2
2
1
1
D D
C C
B B
A A
Title
Size Document Number Rev
Date: Sheet of
Wistron Corporation
21F, 88, Sec.1, Hsin Tai Wu Rd., Hsichih,
Taipei Hsien 221, Taiwan, R.O.C.
EA30_BM
-1
Thunderbolt (2/5)
Custom
69 102
Tuesday, July 08, 2014
No eMMC
Title
Size Document Number Rev
Date: Sheet of
Wistron Corporation
21F, 88, Sec.1, Hsin Tai Wu Rd., Hsichih,
Taipei Hsien 221, Taiwan, R.O.C.
EA30_BM
-1
Thunderbolt (2/5)
Custom
69 102
Tuesday, July 08, 2014
No eMMC
Title
Size Document Number Rev
Date: Sheet of
Wistron Corporation
21F, 88, Sec.1, Hsin Tai Wu Rd., Hsichih,
Taipei Hsien 221, Taiwan, R.O.C.
EA30_BM
-1
Thunderbolt (2/5)
Custom
69 102
Tuesday, July 08, 2014
No eMMC
Wistron Confidential document, Anyone can not
Duplicate, Modify, Forward or any other purpose
application without get Wistron permission

5
5
4
4
3
3
2
2
1
1
D D
C C
B B
A A
Title
Size Document Number Rev
Date: Sheet of
Wistron Corporation
21F, 88, Sec.1, Hsin Tai Wu Rd., Hsichih,
Taipei Hsien 221, Taiwan, R.O.C.
EA30_BM
-1
Thunderbolt (3/5)
Custom
70 102
Tuesday, July 08, 2014
No eMMC
Title
Size Document Number Rev
Date: Sheet of
Wistron Corporation
21F, 88, Sec.1, Hsin Tai Wu Rd., Hsichih,
Taipei Hsien 221, Taiwan, R.O.C.
EA30_BM
-1
Thunderbolt (3/5)
Custom
70 102
Tuesday, July 08, 2014
No eMMC
Title
Size Document Number Rev
Date: Sheet of
Wistron Corporation
21F, 88, Sec.1, Hsin Tai Wu Rd., Hsichih,
Taipei Hsien 221, Taiwan, R.O.C.
EA30_BM
-1
Thunderbolt (3/5)
Custom
70 102
Tuesday, July 08, 2014
No eMMC
Wistron Confidential document, Anyone can not
Duplicate, Modify, Forward or any other purpose
application without get Wistron permission

5
5
4
4
3
3
2
2
1
1
D D
C C
B B
A A
Title
Size Document Number Rev
Date: Sheet of
Wistron Corporation
21F, 88, Sec.1, Hsin Tai Wu Rd., Hsichih,
Taipei Hsien 221, Taiwan, R.O.C.
EA30_BM
-1
Thunderbolt (4/5)
Custom
71 102
Tuesday, July 08, 2014
No eMMC
Title
Size Document Number Rev
Date: Sheet of
Wistron Corporation
21F, 88, Sec.1, Hsin Tai Wu Rd., Hsichih,
Taipei Hsien 221, Taiwan, R.O.C.
EA30_BM
-1
Thunderbolt (4/5)
Custom
71 102
Tuesday, July 08, 2014
No eMMC
Title
Size Document Number Rev
Date: Sheet of
Wistron Corporation
21F, 88, Sec.1, Hsin Tai Wu Rd., Hsichih,
Taipei Hsien 221, Taiwan, R.O.C.
EA30_BM
-1
Thunderbolt (4/5)
Custom
71 102
Tuesday, July 08, 2014
No eMMC
Wistron Confidential document, Anyone can not
Duplicate, Modify, Forward or any other purpose
application without get Wistron permission

5
5
4
4
3
3
2
2
1
1
D D
C C
B B
A A
Title
Size Document Number Rev
Date: Sheet of
Wistron Corporation
21F, 88, Sec.1, Hsin Tai Wu Rd., Hsichih,
Taipei Hsien 221, Taiwan, R.O.C.
EA30_BM
-1
Thunderbolt (5/5)
A4
72 102
Tuesday, July 08, 2014
No eMMC
Title
Size Document Number Rev
Date: Sheet of
Wistron Corporation
21F, 88, Sec.1, Hsin Tai Wu Rd., Hsichih,
Taipei Hsien 221, Taiwan, R.O.C.
EA30_BM
-1
Thunderbolt (5/5)
A4
72 102
Tuesday, July 08, 2014
No eMMC
Title
Size Document Number Rev
Date: Sheet of
Wistron Corporation
21F, 88, Sec.1, Hsin Tai Wu Rd., Hsichih,
Taipei Hsien 221, Taiwan, R.O.C.
EA30_BM
-1
Thunderbolt (5/5)
A4
72 102
Tuesday, July 08, 2014
No eMMC
Wistron Confidential document, Anyone can not
Duplicate, Modify, Forward or any other purpose
application without get Wistron permission

5
5
4
4
3
3
2
2
1
1
D D
C C
B B
A A
Title
Size Document Number Rev
Date: Sheet of
Wistron Corporation
21F, 88, Sec.1, Hsin Tai Wu Rd., Hsichih,
Taipei Hsien 221, Taiwan, R.O.C.
EA30_BM
-1
GPU(PEG)
Custom
73 102
Tuesday, July 08, 2014
No eMMC
Title
Size Document Number Rev
Date: Sheet of
Wistron Corporation
21F, 88, Sec.1, Hsin Tai Wu Rd., Hsichih,
Taipei Hsien 221, Taiwan, R.O.C.
EA30_BM
-1
GPU(PEG)
Custom
73 102
Tuesday, July 08, 2014
No eMMC
Title
Size Document Number Rev
Date: Sheet of
Wistron Corporation
21F, 88, Sec.1, Hsin Tai Wu Rd., Hsichih,
Taipei Hsien 221, Taiwan, R.O.C.
EA30_BM
-1
GPU(PEG)
Custom
73 102
Tuesday, July 08, 2014
No eMMC
Wistron Confidential document, Anyone can not
Duplicate, Modify, Forward or any other purpose
application without get Wistron permission

5
5
4
4
3
3
2
2
1
1
D D
C C
B B
A A
Title
Size Document Number Rev
Date: Sheet of
Wistron Corporation
21F, 88, Sec.1, Hsin Tai Wu Rd., Hsichih,
Taipei Hsien 221, Taiwan, R.O.C.
EA30_BM
-1
GPU (DIGITALOUT)
Custom
74 102
Tuesday, July 08, 2014
No eMMC
Title
Size Document Number Rev
Date: Sheet of
Wistron Corporation
21F, 88, Sec.1, Hsin Tai Wu Rd., Hsichih,
Taipei Hsien 221, Taiwan, R.O.C.
EA30_BM
-1
GPU (DIGITALOUT)
Custom
74 102
Tuesday, July 08, 2014
No eMMC
Title
Size Document Number Rev
Date: Sheet of
Wistron Corporation
21F, 88, Sec.1, Hsin Tai Wu Rd., Hsichih,
Taipei Hsien 221, Taiwan, R.O.C.
EA30_BM
-1
GPU (DIGITALOUT)
Custom
74 102
Tuesday, July 08, 2014
No eMMC
Wistron Confidential document, Anyone can not
Duplicate, Modify, Forward or any other purpose
application without get Wistron permission

5
5
4
4
3
3
2
2
1
1
D D
C C
B B
A A
Title
Size Document Number Rev
Date: Sheet of
Wistron Corporation
21F, 88, Sec.1, Hsin Tai Wu Rd., Hsichih,
Taipei Hsien 221, Taiwan, R.O.C.
EA30_BM
-1
GPU (VRAM I/F)
A2
75 102
Tuesday, July 08, 2014
No eMMC
Title
Size Document Number Rev
Date: Sheet of
Wistron Corporation
21F, 88, Sec.1, Hsin Tai Wu Rd., Hsichih,
Taipei Hsien 221, Taiwan, R.O.C.
EA30_BM
-1
GPU (VRAM I/F)
A2
75 102
Tuesday, July 08, 2014
No eMMC
Title
Size Document Number Rev
Date: Sheet of
Wistron Corporation
21F, 88, Sec.1, Hsin Tai Wu Rd., Hsichih,
Taipei Hsien 221, Taiwan, R.O.C.
EA30_BM
-1
GPU (VRAM I/F)
A2
75 102
Tuesday, July 08, 2014
No eMMC

5
5
4
4
3
3
2
2
1
1
D D
C C
B B
A A
Title
Size Document Number Rev
Date: Sheet of
Wistron Corporation
21F, 88, Sec.1, Hsin Tai Wu Rd., Hsichih,
Taipei Hsien 221, Taiwan, R.O.C.
EA30_BM
-1
GPU (GPIO/STRAP)
Custom
76 102
Tuesday, July 08, 2014
No eMMC
Title
Size Document Number Rev
Date: Sheet of
Wistron Corporation
21F, 88, Sec.1, Hsin Tai Wu Rd., Hsichih,
Taipei Hsien 221, Taiwan, R.O.C.
EA30_BM
-1
GPU (GPIO/STRAP)
Custom
76 102
Tuesday, July 08, 2014
No eMMC
Title
Size Document Number Rev
Date: Sheet of
Wistron Corporation
21F, 88, Sec.1, Hsin Tai Wu Rd., Hsichih,
Taipei Hsien 221, Taiwan, R.O.C.
EA30_BM
-1
GPU (GPIO/STRAP)
Custom
76 102
Tuesday, July 08, 2014
No eMMC

5
5
4
4
3
3
2
2
1
1
D D
C C
B B
A A
Title
Size Document Number Rev
Date: Sheet of
Wistron Corporation
21F, 88, Sec.1, Hsin Tai Wu Rd., Hsichih,
Taipei Hsien 221, Taiwan, R.O.C.
EA30_BM
-1
GPU (POWER/GND)
Custom
77 102
Tuesday, July 08, 2014
No eMMC
Title
Size Document Number Rev
Date: Sheet of
Wistron Corporation
21F, 88, Sec.1, Hsin Tai Wu Rd., Hsichih,
Taipei Hsien 221, Taiwan, R.O.C.
EA30_BM
-1
GPU (POWER/GND)
Custom
77 102
Tuesday, July 08, 2014
No eMMC
Title
Size Document Number Rev
Date: Sheet of
Wistron Corporation
21F, 88, Sec.1, Hsin Tai Wu Rd., Hsichih,
Taipei Hsien 221, Taiwan, R.O.C.
EA30_BM
-1
GPU (POWER/GND)
Custom
77 102
Tuesday, July 08, 2014
No eMMC
Wistron Confidential document, Anyone can not
Duplicate, Modify, Forward or any other purpose
application without get Wistron permission

5
5
4
4
3
3
2
2
1
1
D D
C C
B B
A A
Title
Size Document Number Rev
Date: Sheet of
Wistron Corporation
21F, 88, Sec.1, Hsin Tai Wu Rd., Hsichih,
Taipei Hsien 221, Taiwan, R.O.C.
EA30_BM
-1
GPU-VRAM1,2 (1/4)
Custom
78 102
Tuesday, July 08, 2014
No eMMC
Title
Size Document Number Rev
Date: Sheet of
Wistron Corporation
21F, 88, Sec.1, Hsin Tai Wu Rd., Hsichih,
Taipei Hsien 221, Taiwan, R.O.C.
EA30_BM
-1
GPU-VRAM1,2 (1/4)
Custom
78 102
Tuesday, July 08, 2014
No eMMC
Title
Size Document Number Rev
Date: Sheet of
Wistron Corporation
21F, 88, Sec.1, Hsin Tai Wu Rd., Hsichih,
Taipei Hsien 221, Taiwan, R.O.C.
EA30_BM
-1
GPU-VRAM1,2 (1/4)
Custom
78 102
Tuesday, July 08, 2014
No eMMC
Wistron Confidential document, Anyone can not
Duplicate, Modify, Forward or any other purpose
application without get Wistron permission

5
5
4
4
3
3
2
2
1
1
D D
C C
B B
A A
Title
Size Document Number Rev
Date: Sheet of
Wistron Corporation
21F, 88, Sec.1, Hsin Tai Wu Rd., Hsichih,
Taipei Hsien 221, Taiwan, R.O.C.
EA30_BM
-1
GPU-VRAM3,4 (2/4)
Custom
79 102
Tuesday, July 08, 2014
No eMMC
Title
Size Document Number Rev
Date: Sheet of
Wistron Corporation
21F, 88, Sec.1, Hsin Tai Wu Rd., Hsichih,
Taipei Hsien 221, Taiwan, R.O.C.
EA30_BM
-1
GPU-VRAM3,4 (2/4)
Custom
79 102
Tuesday, July 08, 2014
No eMMC
Title
Size Document Number Rev
Date: Sheet of
Wistron Corporation
21F, 88, Sec.1, Hsin Tai Wu Rd., Hsichih,
Taipei Hsien 221, Taiwan, R.O.C.
EA30_BM
-1
GPU-VRAM3,4 (2/4)
Custom
79 102
Tuesday, July 08, 2014
No eMMC
Wistron Confidential document, Anyone can not
Duplicate, Modify, Forward or any other purpose
application without get Wistron permission

5
5
4
4
3
3
2
2
1
1
D D
C C
B B
A A
Title
Size Document Number Rev
Date: Sheet of
Wistron Corporation
21F, 88, Sec.1, Hsin Tai Wu Rd., Hsichih,
Taipei Hsien 221, Taiwan, R.O.C.
EA30_BM
-1
GPU-VRAM5,6 (3/4)
Custom
80 102
Tuesday, July 08, 2014
No eMMC
Title
Size Document Number Rev
Date: Sheet of
Wistron Corporation
21F, 88, Sec.1, Hsin Tai Wu Rd., Hsichih,
Taipei Hsien 221, Taiwan, R.O.C.
EA30_BM
-1
GPU-VRAM5,6 (3/4)
Custom
80 102
Tuesday, July 08, 2014
No eMMC
Title
Size Document Number Rev
Date: Sheet of
Wistron Corporation
21F, 88, Sec.1, Hsin Tai Wu Rd., Hsichih,
Taipei Hsien 221, Taiwan, R.O.C.
EA30_BM
-1
GPU-VRAM5,6 (3/4)
Custom
80 102
Tuesday, July 08, 2014
No eMMC
Wistron Confidential document, Anyone can not
Duplicate, Modify, Forward or any other purpose
application without get Wistron permission

5
5
4
4
3
3
2
2
1
1
D D
C C
B B
A A
Title
Size Document Number Rev
Date: Sheet of
Wistron Corporation
21F, 88, Sec.1, Hsin Tai Wu Rd., Hsichih,
Taipei Hsien 221, Taiwan, R.O.C.
EA30_BM
-1
GPU-VRAM7,8 (4/4)
Custom
81 102
Tuesday, July 08, 2014
No eMMC
Title
Size Document Number Rev
Date: Sheet of
Wistron Corporation
21F, 88, Sec.1, Hsin Tai Wu Rd., Hsichih,
Taipei Hsien 221, Taiwan, R.O.C.
EA30_BM
-1
GPU-VRAM7,8 (4/4)
Custom
81 102
Tuesday, July 08, 2014
No eMMC
Title
Size Document Number Rev
Date: Sheet of
Wistron Corporation
21F, 88, Sec.1, Hsin Tai Wu Rd., Hsichih,
Taipei Hsien 221, Taiwan, R.O.C.
EA30_BM
-1
GPU-VRAM7,8 (4/4)
Custom
81 102
Tuesday, July 08, 2014
No eMMC
Wistron Confidential document, Anyone can not
Duplicate, Modify, Forward or any other purpose
application without get Wistron permission

5
5
4
4
3
3
2
2
1
1
D D
C C
B B
A A
Title
Size Document Number Rev
Date: Sheet of
Wistron Corporation
21F, 88, Sec.1, Hsin Tai Wu Rd., Hsichih,
Taipei Hsien 221, Taiwan, R.O.C.
EA30_BM
-1
RT8812A_VGA_CORE
Custom
82 102
Tuesday, July 08, 2014
No eMMC
Title
Size Document Number Rev
Date: Sheet of
Wistron Corporation
21F, 88, Sec.1, Hsin Tai Wu Rd., Hsichih,
Taipei Hsien 221, Taiwan, R.O.C.
EA30_BM
-1
RT8812A_VGA_CORE
Custom
82 102
Tuesday, July 08, 2014
No eMMC
Title
Size Document Number Rev
Date: Sheet of
Wistron Corporation
21F, 88, Sec.1, Hsin Tai Wu Rd., Hsichih,
Taipei Hsien 221, Taiwan, R.O.C.
EA30_BM
-1
RT8812A_VGA_CORE
Custom
82 102
Tuesday, July 08, 2014
No eMMC
Wistron Confidential document, Anyone can not
Duplicate, Modify, Forward or any other purpose
application without get Wistron permission

5
5
4
4
3
3
2
2
1
1
D D
C C
B B
A A
Title
Size Document Number Rev
Date: Sheet of
Wistron Corporation
21F, 88, Sec.1, Hsin Tai Wu Rd., Hsichih,
Taipei Hs ien 221, Taiwan, R.O.C .
EA30_BM
-1
DISCRETE VGA POWER
Custom
83 102
Tues day, July 08, 2014
No eMMC
Title
Size Document Number Rev
Date: Sheet of
Wistron Corporation
21F, 88, Sec.1, Hsin Tai Wu Rd., Hsichih,
Taipei Hs ien 221, Taiwan, R.O.C .
EA30_BM
-1
DISCRETE VGA POWER
Custom
83 102
Tues day, July 08, 2014
No eMMC
Title
Size Document Number Rev
Date: Sheet of
Wistron Corporation
21F, 88, Sec.1, Hsin Tai Wu Rd., Hsichih,
Taipei Hs ien 221, Taiwan, R.O.C .
EA30_BM
-1
DISCRETE VGA POWER
Custom
83 102
Tues day, July 08, 2014
No eMMC
Wistron Confidential document, Anyone can not
Duplicate, Modify, Forward or any other purpose
application without get Wistron permission

5
5
4
4
3
3
2
2
1
1
D D
C C
B B
A A
Title
Size Document Number Rev
Date: Sheet of
Wistron Corporation
21F, 88, Sec.1, Hsin Tai Wu Rd., Hsichih,
Taipei Hsien 221, Taiwan, R.O.C.
EA30_BM
-1
Switchable GFX LCD(1/2)
A4
84 102
Tuesday, July 08, 2014
No eMMC
Title
Size Document Number Rev
Date: Sheet of
Wistron Corporation
21F, 88, Sec.1, Hsin Tai Wu Rd., Hsichih,
Taipei Hsien 221, Taiwan, R.O.C.
EA30_BM
-1
Switchable GFX LCD(1/2)
A4
84 102
Tuesday, July 08, 2014
No eMMC
Title
Size Document Number Rev
Date: Sheet of
Wistron Corporation
21F, 88, Sec.1, Hsin Tai Wu Rd., Hsichih,
Taipei Hsien 221, Taiwan, R.O.C.
EA30_BM
-1
Switchable GFX LCD(1/2)
A4
84 102
Tuesday, July 08, 2014
No eMMC
Wistron Confidential document, Anyone can not
Duplicate, Modify, Forward or any other purpose
application without get Wistron permission

5
5
4
4
3
3
2
2
1
1
D D
C C
B B
A A
Title
Size Document Number Rev
Date: Sheet of
Wistron Corporation
21F, 88, Sec.1, Hsin Tai Wu Rd., Hsichih,
Taipei Hsien 221, Taiwan, R.O.C.
EA30_BM
-1
Switchable GFX LCD(2/2)
A4
85 102
Tuesday, July 08, 2014
No eMMC
Title
Size Document Number Rev
Date: Sheet of
Wistron Corporation
21F, 88, Sec.1, Hsin Tai Wu Rd., Hsichih,
Taipei Hsien 221, Taiwan, R.O.C.
EA30_BM
-1
Switchable GFX LCD(2/2)
A4
85 102
Tuesday, July 08, 2014
No eMMC
Title
Size Document Number Rev
Date: Sheet of
Wistron Corporation
21F, 88, Sec.1, Hsin Tai Wu Rd., Hsichih,
Taipei Hsien 221, Taiwan, R.O.C.
EA30_BM
-1
Switchable GFX LCD(2/2)
A4
85 102
Tuesday, July 08, 2014
No eMMC
Wistron Confidential document, Anyone can not
Duplicate, Modify, Forward or any other purpose
application without get Wistron permission

5
5
4
4
3
3
2
2
1
1
D D
C C
B B
A A
KROW2
KROW7
KROW5
KROW6
KCOL12
KCOL15
KCOL13
KCOL14
KCOL0
KCOL11
KCOL10
KCOL2
KCOL1
KCOL9
KROW3
KCOL4
KCOL8
KCOL5
KCOL7
KCOL3
KCOL6
KROW0
KROW4
KROW1
5V_S5
3D3V_AUX_S5
3D3V_S5
3D3V_S0
AD_JK
AD_JK
BT+
BT+
3D3V_S3
5V_S0
3D3V_LAN_VDD33
3D3V_CAMERA_S0
3D3V_S0
DCBATOUT
3D3V_LCDVDD_S0
5V_USB20
PLT_RST#18,24,30,58,65,88
S5_ENABLE24,36
PM_PWRBTN#_CPU18,24
BATA_SDA_143
BATA_SCL_143
BAT_IN#_143
EC_TP_CLK_C62
EC_TP_DATA_C62
I2C1_CLK_TP16,62
I2C1_DATA_TP16,62
TP_IN#_R62
FUN_OFF#24,62
FAN_TACH1_C26
FAN1_PWM24,26
USB_CPU_PN316,52
USB_CPU_PP316,52
AUD_SPK1_R-27,29
AUD_SPK1_L+27,29
AUD_SPK1_L-27,29
AUD_SPK1_R+27,29
KROW[0..7] 24,62
KCOL[0..15] 24,62
RING227,29
AUD_HP1_JD#27,29
AUD_HP1_JACK_R227,29
SELEEVE27,29
AUD_HP1_JACK_L227,29
SD_DATA030,33
SD_DATA130,33
SD_DATA230,33 SD_DATA330,33
SD_CLK30,33 SD_CMD30,33
WIFI_RF_EN_CON58
WLAN_CLKREQ_WLAN#19,58
PCIE_RX_CPU_N219,58
WLAN_PCIE_WAKE#_C58
PCIE_RX_CPU_P219,58
USB_CPU_PN216,58
USB_CPU_PP216,58
WLAN_RST#58
WLAN_CLK_CON#58
WLAN_CLK_CON58
PCIE_TX_WLAN_N219,58
PCIE_TX_WLAN_P219,58
SD_CD#30,33
BAT_G43
SD_DATA030,33
SD_DATA130,33
SD_DATA230,33
SD_DATA330,33
SD_CLK30,33
SD_CMD30,33
eDP_TX_CPU_N08,52
eDP_TX_CPU_P08,52
eDP_TX_CPU_N18,52
eDP_TX_CPU_P18,52
eDP_AUX_CPU_N8,52
eDP_AUX_CPU_P8,52
PLT_RST#18,24,30,58,65,88
USB_CON_PN134
USB_CON_PP134
RJ45_131
RJ45_431
RJ45_331
RJ45_231
RJ45_731
RJ45_631
RJ45_531
RJ45_831
Title
Size Document Number Rev
Date: Sheet of
Wistron Corporation
21F, 88, Sec.1, Hsin Tai Wu Rd., Hsichih,
Taipei Hsien 221, Taiwan, R.O.C.
EA30_BM
-1
UNUSED PARTS/EMI Capacitors
A3
86 102
Tuesday, July 08, 2014
No eMMC
Title
Size Document Number Rev
Date: Sheet of
Wistron Corporation
21F, 88, Sec.1, Hsin Tai Wu Rd., Hsichih,
Taipei Hsien 221, Taiwan, R.O.C.
EA30_BM
-1
UNUSED PARTS/EMI Capacitors
A3
86 102
Tuesday, July 08, 2014
No eMMC
Title
Size Document Number Rev
Date: Sheet of
Wistron Corporation
21F, 88, Sec.1, Hsin Tai Wu Rd., Hsichih,
Taipei Hsien 221, Taiwan, R.O.C.
EA30_BM
-1
UNUSED PARTS/EMI Capacitors
A3
86 102
Tuesday, July 08, 2014
No eMMC
Test Point
Bottom side
Check test point
DCIN
BARRETY
Touch PAD
FAN
eDP
CCD
Speaker
DMIC
KB
Audio Jack
Card reader
SA 20140430-1SA 20140422-1 SA 20140422-1
WLAN
SA 20140423-1
SA 20140506-1
SB 20140528-1
SA 2040429-1
SA 2040429-1
SA 2040429-1
SA 2040429-1
SA 2040429-1
SA 2040429-1
SA 2040429-1
SA 2040429-1
SA 2040429-1
SA 2040429-1
SA 2040429-1
SA 2040505-1
SB 20140528-1
SA 20140430-1
SA 2040430-1
SA 2040430-1
EMI
EMI
SA 20140502-3
SB 20140521-1
USB2
SB 20140528-1
SB 20140528-1
LAN_RJ45 connector
-1 20140618
-1M 20140630
1
AFTP7AFTP7
1
AFTP88AFTP88
1
AFTP123AFTP123
1
AFTP4AFTP4
1
AFTP74AFTP74
1
AFTP2AFTP2
1
AFTP132AFTP132
1
AFTP112AFTP112
1
AFTP1AFTP1
1
AFTP6AFTP6
1
AFTP22AFTP22
1
AFTP11AFTP11
1
AFTP5AFTP5
1
AFTP105AFTP105
1
AFTP133AFTP133
1
AFTP113AFTP113
1
AFTP57AFTP57
1
AFTP47AFTP47
1
AFTP101AFTP101
1
AFTP40AFTP40
1
AFTP15AFTP15
1
AFTP90AFTP90
1 2
EC8611 SC6D8P50V2CN-GPEC8611 SC6D8P50V2CN-GP
1
AFTP54AFTP54
1
H1
Do Not Stuff
Do Not Stuff
H1
Do Not Stuff
Do Not Stuff
1
AFTP114AFTP114
1
AFTP51AFTP51
1
AFTP66AFTP66
1
AFTP23AFTP23
1
AFTP77AFTP77
1
AFTP48AFTP48
1
AFTP9AFTP9
1
AFTP115AFTP115
1
AFTP67AFTP67
1
AFTP24AFTP24
1 2
EC8605 SCD1U25V2KX-L-GPEC8605 SCD1U25V2KX-L-GP
1
AFTP106AFTP106
1
AFTP28AFTP28
1
AFTP29AFTP29
1
H2
Do Not Stuff
H2
Do Not Stuff
1
AFTP10AFTP10
1
AFTP70AFTP70
1
AFTP68AFTP68
1
AFTP141AFTP141
1 2
EC8607 SC6D8P50V2CN-GPEC8607 SC6D8P50V2CN-GP
1
AFTP136AFTP136
1
H4
Do Not Stuff
Do Not Stuff
H4
Do Not Stuff
Do Not Stuff
1
AFTP69AFTP69
1
AFTP137AFTP137
1
AFTP39AFTP39
1 2
EC8601 SCD1U25V2KX-L-GPEC8601 SCD1U25V2KX-L-GP
1
AFTP25AFTP25
1 2
EC8606 SC6D8P50V2CN-GPEC8606 SC6D8P50V2CN-GP
1
AFTP75AFTP75
1
AFTP73AFTP73
1
AFTP107AFTP107
1
AFTP56AFTP56
1
AFTP12AFTP12
1
AFTP139AFTP139
1
AFTP78AFTP78
1
AFTP21AFTP21
1
AFTP53AFTP53
1 2
EC8608 SC6D8P50V2CN-GPEC8608 SC6D8P50V2CN-GP
1
AFTP80AFTP80
1 2
EC8602 SCD1U25V2KX-L-GPEC8602 SCD1U25V2KX-L-GP
1
AFTP63AFTP63
1
AFTP81AFTP81
1
AFTP20AFTP20
1
AFTP14AFTP14
1
AFTP64AFTP64
1 2
EC8604 SCD1U25V2KX-L-GPEC8604 SCD1U25V2KX-L-GP
1
AFTP65AFTP65
1
H6
Do Not Stuff
Do Not Stuff
H6
Do Not Stuff
Do Not Stuff
1
AFTP30AFTP30
1
H5
Do Not Stuff
Do Not Stuff
H5
Do Not Stuff
Do Not Stuff
1
AFTP18AFTP18
1
AFTP102AFTP102
1
AFTP62AFTP62
1
AFTP116AFTP116
1
AFTP82AFTP82
1
AFTP19AFTP19
1
AFTP92AFTP92
1
AFTP100AFTP100
1
AFTP16AFTP16
1
AFTP130AFTP130
1
AFTP117AFTP117
1
AFTP26AFTP26
1
AFTP27AFTP27
1
AFTP72AFTP72
1
AFTP131AFTP131
1
AFTP93AFTP93
1
AFTP118AFTP118
1
H3
Do Not Stuff
Do Not Stuff
H3
Do Not Stuff
Do Not Stuff
1
AFTP71AFTP71
1
HS1
STF237R128H34-4-GP
34.4YP25.201
34.4YP25.101
HS1
STF237R128H34-4-GP
34.4YP25.201
34.4YP25.101
1
AFTP17AFTP17
1
AFTP103AFTP103
1 2
EC8609 SC6D8P50V2CN-GPEC8609 SC6D8P50V2CN-GP
1
AFTP119AFTP119
1
AFTP33AFTP33
1
AFTP55AFTP55
1
AFTP76AFTP76
1
AFTP134AFTP134
1
AFTP108AFTP108
1
AFTP126AFTP126
1
AFTP52AFTP52
1
AFTP120AFTP120
1
AFTP79AFTP79
1 2
EC8603 SCD1U25V2KX-L-GPEC8603 SCD1U25V2KX-L-GP
1
AFTP89AFTP89
1
HS2
STF237R128H34-4-GP
34.4YP25.201
34.4YP25.101
HS2
STF237R128H34-4-GP
34.4YP25.201
34.4YP25.101
1
AFTP32AFTP32
1
AFTP135AFTP135
1
AFTP109AFTP109
1
AFTP127AFTP127
1
H7
Do Not Stuff
Do Not Stuff
H7
Do Not Stuff
Do Not Stuff
1
AFTP8AFTP8
1
AFTP121AFTP121
1
AFTP3AFTP3
1
AFTP110AFTP110
1
AFTP104AFTP104
1
HS3
STF237R128H34-4-GP
34.4YP25.201
34.4YP25.101
HS3
STF237R128H34-4-GP
34.4YP25.201
34.4YP25.101
1
AFTP61AFTP61
1
AFTP128AFTP128
1
HS4
STF237R128H42-7-GP
34.4WZ01.201
34.4WZ01.101
HS4
STF237R128H42-7-GP
34.4WZ01.201
34.4WZ01.101
1 2
EC8610 SC6D8P50V2CN-GP
DY
EC8610 SC6D8P50V2CN-GP
DY
1
AFTP13AFTP13
1
AFTP122AFTP122
1
AFTP111AFTP111

5
5
4
4
3
3
2
2
1
1
D D
C C
B B
A A
Title
Size Document Number Rev
Date: Sheet of
Wistron Corporation
21F, 88, Sec.1, Hsin Tai Wu Rd., Hsichih,
Taipei Hsien 221, Taiwan, R.O.C.
EA30_BM
-1
NFC
Custom
87 102
Tuesday, July 08, 2014
No eMMC
Title
Size Document Number Rev
Date: Sheet of
Wistron Corporation
21F, 88, Sec.1, Hsin Tai Wu Rd., Hsichih,
Taipei Hsien 221, Taiwan, R.O.C.
EA30_BM
-1
NFC
Custom
87 102
Tuesday, July 08, 2014
No eMMC
Title
Size Document Number Rev
Date: Sheet of
Wistron Corporation
21F, 88, Sec.1, Hsin Tai Wu Rd., Hsichih,
Taipei Hsien 221, Taiwan, R.O.C.
EA30_BM
-1
NFC
Custom
87 102
Tuesday, July 08, 2014
No eMMC
Wistron Confidential document, Anyone can not
Duplicate, Modify, Forward or any other purpose
application without get Wistron permission

5
5
4
4
3
3
2
2
1
1
D D
C C
B B
A A
INT_SERIRQ_TPM
LPCPD#
TPM_PP
TPM_PP
INT_SERIRQ_TPM_OE
INT_SERIRQ_TPM
3D3V_S5
3D3V_S0
3D3V_S0
3D3V_S0
1D8V_S0
3D3V_S01D8V_S0
PM_SUS_STAT#18
CLK_PCI_TPM16
LPC_FRAME#_CPU16,24,65
PLT_RST#18,24,30,58,65,86
PM_CLKRUN#_EC 16,24
LPC_AD_CPU_P216,24,65
LPC_AD_CPU_P316,24,65
LPC_AD_CPU_P016,24,65
LPC_AD_CPU_P116,24,65
INT_SERIRQ 16,24
Title
Size Document Number Rev
Date: Sheet of
Wistron Corporation
21F, 88, Sec.1, Hsin Tai Wu Rd., Hsichih,
Taipei Hsien 221, Taiwan, R.O.C.
EA30_BM
-1
TPM
A4
88 102
Tuesday, July 08, 2014
No eMMC
Title
Size Document Number Rev
Date: Sheet of
Wistron Corporation
21F, 88, Sec.1, Hsin Tai Wu Rd., Hsichih,
Taipei Hsien 221, Taiwan, R.O.C.
EA30_BM
-1
TPM
A4
88 102
Tuesday, July 08, 2014
No eMMC
Title
Size Document Number Rev
Date: Sheet of
Wistron Corporation
21F, 88, Sec.1, Hsin Tai Wu Rd., Hsichih,
Taipei Hsien 221, Taiwan, R.O.C.
EA30_BM
-1
TPM
A4
88 102
Tuesday, July 08, 2014
No eMMC
Wistron Confidential document, Anyone can not
Duplicate, Modify, Forward or any other purpose
application without get Wistron permission
SA 20140513-1
SB 20140513-1
SB 20140521-1
SB 20140521-1
12
R8803
Do Not Stuff
DY
R8803
Do Not Stuff
DY
12
C8806
Do Not Stuff
DY
C8806
Do Not Stuff
DY
LCLK/SCLK
21 NC#12 12
NC#13 13
NC#14 14
NC#3 3
TEST 8
VDD
10
VDD
19
VDD
24
VSB
5
LAD0/MISO
26
LAD1/MOSI
23
LAD2/SPI_IRQ#
20
LAD3
17 GND 4
GND 11
GND 18
GND 25
LFRAME#/SCS#
22
LRESET#/SPI_RST#/SRESET#
16
SERIRQ
27
LPCPD#
28
SDA/GPIO0/XOR_OUT 1
SCL/GPIO1 2
GPX/GPIO2 6
GPIO3/BADD 9
CLKRUN#/SINT#/GPIO4 15
PP 7
U8801
Do Not Stuff
TPM
U8801
Do Not Stuff
TPM
12
R8805
Do Not Stuff
DY
R8805
Do Not Stuff
DY
1 2
R8802
Do Not Stuff
DY
R8802
Do Not Stuff
DY
1 2
C8803
Do Not Stuff
TPM
C8803
Do Not Stuff
TPM
12
R8806
Do Not Stuff
DY
R8806
Do Not Stuff
DY
12
R8801
Do Not Stuff
TPM
R8801
Do Not Stuff
TPM
1 2
C8802
Do Not Stuff
TPM
C8802
Do Not Stuff
TPM
12
R8804
Do Not Stuff
DY
R8804
Do Not Stuff
DY
VCCA 1
B
4
VCCB
6
OE
5
A3
GND 2
U8811
Do Not Stuff
DY
Do Not Stuff
U8811
Do Not Stuff
DY
Do Not Stuff
1 2
C8804
Do Not Stuff
TPM
C8804
Do Not Stuff
TPM
1 2
C8801
Do Not Stuff
TPM
C8801
Do Not Stuff
TPM
12
C8805
Do Not Stuff
DY
C8805
Do Not Stuff
DY

5
5
4
4
3
3
2
2
1
1
D D
C C
B B
A A
Title
Size Document Number Rev
Date: Sheet of
Wistron Corporation
21F, 88, Sec.1, Hsin Tai Wu Rd., Hsichih,
Taipei Hsien 221, Taiwan, R.O.C.
EA30_BM
-1
Finger Print
A4
89 102
Tuesday, July 08, 2014
No eMMC
Title
Size Document Number Rev
Date: Sheet of
Wistron Corporation
21F, 88, Sec.1, Hsin Tai Wu Rd., Hsichih,
Taipei Hsien 221, Taiwan, R.O.C.
EA30_BM
-1
Finger Print
A4
89 102
Tuesday, July 08, 2014
No eMMC
Title
Size Document Number Rev
Date: Sheet of
Wistron Corporation
21F, 88, Sec.1, Hsin Tai Wu Rd., Hsichih,
Taipei Hsien 221, Taiwan, R.O.C.
EA30_BM
-1
Finger Print
A4
89 102
Tuesday, July 08, 2014
No eMMC
Wistron Confidential document, Anyone can not
Duplicate, Modify, Forward or any other purpose
application without get Wistron permission

5
5
4
4
3
3
2
2
1
1
D D
C C
B B
A A
Title
Size Document Number Rev
Date: Sheet of
Wistron Corporation
21F, 88, Sec.1, Hsin Tai Wu Rd., Hsichih,
Taipei Hsien 221, Taiwan, R.O.C.
EA30_BM
-1
Express Card
A
90 102
Tuesday, July 08, 2014
No eMMC
Title
Size Document Number Rev
Date: Sheet of
Wistron Corporation
21F, 88, Sec.1, Hsin Tai Wu Rd., Hsichih,
Taipei Hsien 221, Taiwan, R.O.C.
EA30_BM
-1
Express Card
A
90 102
Tuesday, July 08, 2014
No eMMC
Title
Size Document Number Rev
Date: Sheet of
Wistron Corporation
21F, 88, Sec.1, Hsin Tai Wu Rd., Hsichih,
Taipei Hsien 221, Taiwan, R.O.C.
EA30_BM
-1
Express Card
A
90 102
Tuesday, July 08, 2014
No eMMC
Wistron Confidential document, Anyone can not
Duplicate, Modify, Forward or any other purpose
application without get Wistron permission

5
5
4
4
3
3
2
2
1
1
D D
C C
B B
A A
Title
Size Document Number Rev
Date: Sheet of
Wistron Corporation
21F, 88, Sec.1, Hsin Tai Wu Rd., Hsichih,
Taipei Hsien 221, Taiwan, R.O.C.
EA30_BM
-1
Smart Card socket
A
91 102
Tuesday, July 08, 2014
No eMMC
Title
Size Document Number Rev
Date: Sheet of
Wistron Corporation
21F, 88, Sec.1, Hsin Tai Wu Rd., Hsichih,
Taipei Hsien 221, Taiwan, R.O.C.
EA30_BM
-1
Smart Card socket
A
91 102
Tuesday, July 08, 2014
No eMMC
Title
Size Document Number Rev
Date: Sheet of
Wistron Corporation
21F, 88, Sec.1, Hsin Tai Wu Rd., Hsichih,
Taipei Hsien 221, Taiwan, R.O.C.
EA30_BM
-1
Smart Card socket
A
91 102
Tuesday, July 08, 2014
No eMMC
Wistron Confidential document, Anyone can not
Duplicate, Modify, Forward or any other purpose
application without get Wistron permission

5
5
4
4
3
3
2
2
1
1
D D
C C
B B
A A
Title
Size Document Number Rev
Date: Sheet of
Wistron Corporation
21F, 88, Sec.1, Hsin Tai Wu Rd., Hsichih,
Taipei Hsien 221, Taiwan, R.O.C.
EA30_BM
-1
Switchable GFX eDP
A
92 102
Tuesday, July 08, 2014
No eMMC
Title
Size Document Number Rev
Date: Sheet of
Wistron Corporation
21F, 88, Sec.1, Hsin Tai Wu Rd., Hsichih,
Taipei Hsien 221, Taiwan, R.O.C.
EA30_BM
-1
Switchable GFX eDP
A
92 102
Tuesday, July 08, 2014
No eMMC
Title
Size Document Number Rev
Date: Sheet of
Wistron Corporation
21F, 88, Sec.1, Hsin Tai Wu Rd., Hsichih,
Taipei Hsien 221, Taiwan, R.O.C.
EA30_BM
-1
Switchable GFX eDP
A
92 102
Tuesday, July 08, 2014
No eMMC
Wistron Confidential document, Anyone can not
Duplicate, Modify, Forward or any other purpose
application without get Wistron permission

5
5
4
4
3
3
2
2
1
1
D D
C C
B B
A A
Title
Size Document Number Rev
Date: Sheet of
Wistron Corporation
21F, 88, Sec.1, Hsin Tai Wu Rd., Hsichih,
Taipei Hsien 221, Taiwan, R.O.C.
EA30_BM
-1
Bottom Docking
A
93 102
Tuesday, July 08, 2014
No eMMC
Title
Size Document Number Rev
Date: Sheet of
Wistron Corporation
21F, 88, Sec.1, Hsin Tai Wu Rd., Hsichih,
Taipei Hsien 221, Taiwan, R.O.C.
EA30_BM
-1
Bottom Docking
A
93 102
Tuesday, July 08, 2014
No eMMC
Title
Size Document Number Rev
Date: Sheet of
Wistron Corporation
21F, 88, Sec.1, Hsin Tai Wu Rd., Hsichih,
Taipei Hsien 221, Taiwan, R.O.C.
EA30_BM
-1
Bottom Docking
A
93 102
Tuesday, July 08, 2014
No eMMC
Wistron Confidential document, Anyone can not
Duplicate, Modify, Forward or any other purpose
application without get Wistron permission

A
A
B
B
C
C
D
D
E
E
4 4
3 3
2 2
1 1
Title
Size Document Number Rev
Date: Sheet of
Wistron Corporation
21F, 88, Sec.1, Hsin Tai Wu Rd., Hsichih,
Taipei Hsien 221, Taiwan, R.O.C.
EA30_BM
-1
Inter LAN WG1217LM
A3
94 102
Tuesday, July 08, 2014
No eMMC
Title
Size Document Number Rev
Date: Sheet of
Wistron Corporation
21F, 88, Sec.1, Hsin Tai Wu Rd., Hsichih,
Taipei Hsien 221, Taiwan, R.O.C.
EA30_BM
-1
Inter LAN WG1217LM
A3
94 102
Tuesday, July 08, 2014
No eMMC
Title
Size Document Number Rev
Date: Sheet of
Wistron Corporation
21F, 88, Sec.1, Hsin Tai Wu Rd., Hsichih,
Taipei Hsien 221, Taiwan, R.O.C.
EA30_BM
-1
Inter LAN WG1217LM
A3
94 102
Tuesday, July 08, 2014
No eMMC
Wistron Confidential document, Anyone can not
Duplicate, Modify, Forward or any other purpose
application without get Wistron permission

5
5
4
4
3
3
2
2
1
1
D D
C C
B B
A A
Title
Size Document Number Rev
Date: Sheet of
Wistron Corporation
21F, 88, Sec.1, Hsin Tai Wu Rd., Hsichih,
Taipei Hsien 221, Taiwan, R.O.C.
EA30_BM
-1
LAN Switch
A
95 102
Tuesday, July 08, 2014
No eMMC
Title
Size Document Number Rev
Date: Sheet of
Wistron Corporation
21F, 88, Sec.1, Hsin Tai Wu Rd., Hsichih,
Taipei Hsien 221, Taiwan, R.O.C.
EA30_BM
-1
LAN Switch
A
95 102
Tuesday, July 08, 2014
No eMMC
Title
Size Document Number Rev
Date: Sheet of
Wistron Corporation
21F, 88, Sec.1, Hsin Tai Wu Rd., Hsichih,
Taipei Hsien 221, Taiwan, R.O.C.
EA30_BM
-1
LAN Switch
A
95 102
Tuesday, July 08, 2014
No eMMC
Wistron Confidential document, Anyone can not
Duplicate, Modify, Forward or any other purpose
application without get Wistron permission

5
5
4
4
3
3
2
2
1
1
D D
C C
B B
A A
Title
Size Document Number Rev
Date: Sheet of
Wistron Corporation
21F, 88, Sec.1, Hsin Tai Wu Rd., Hsichih,
Taipei Hsien 221, Taiwan, R.O.C.
EA30_BM
-1
PCH_XDP
A4
96 102
Tuesday, July 08, 2014
No eMMC
Title
Size Document Number Rev
Date: Sheet of
Wistron Corporation
21F, 88, Sec.1, Hsin Tai Wu Rd., Hsichih,
Taipei Hsien 221, Taiwan, R.O.C.
EA30_BM
-1
PCH_XDP
A4
96 102
Tuesday, July 08, 2014
No eMMC
Title
Size Document Number Rev
Date: Sheet of
Wistron Corporation
21F, 88, Sec.1, Hsin Tai Wu Rd., Hsichih,
Taipei Hsien 221, Taiwan, R.O.C.
EA30_BM
-1
PCH_XDP
A4
96 102
Tuesday, July 08, 2014
No eMMC
Wistron Confidential document, Anyone can not
Duplicate, Modify, Forward or any other purpose
application without get Wistron permission

A
A
B
B
C
C
D
D
E
E
4
4
3
3
2
2
1
1
Title
Size Document Number Rev
Date: Sheet of
Wistron Corporation
21F, 88, Sec.1, Hsin Tai Wu Rd., Hsichih,
Taipei Hsien 221, Taiwan, R.O.C.
EA30_BM
-1
table of content
A4
97 102
Tuesday, July 08, 2014
No eMMC
Title
Size Document Number Rev
Date: Sheet of
Wistron Corporation
21F, 88, Sec.1, Hsin Tai Wu Rd., Hsichih,
Taipei Hsien 221, Taiwan, R.O.C.
EA30_BM
-1
table of content
A4
97 102
Tuesday, July 08, 2014
No eMMC
Title
Size Document Number Rev
Date: Sheet of
Wistron Corporation
21F, 88, Sec.1, Hsin Tai Wu Rd., Hsichih,
Taipei Hsien 221, Taiwan, R.O.C.
EA30_BM
-1
table of content
A4
97 102
Tuesday, July 08, 2014
No eMMC
Wistron Confidential document, Anyone can not
Duplicate, Modify, Forward or any other purpose
application without get Wistron permission
Blanking

5
5
4
4
3
3
2
2
1
1
D D
C C
B B
A A
Title
Size Document Number Rev
Date: Sheet of
Wistron Corporation
21F, 88, Sec.1, Hsin Tai Wu Rd., Hsichih,
Taipei Hsien 221, Taiwan, R.O.C.
EA30_BM
-1
Change History
A4
98 102
Tuesday, July 08, 2014
No eMMC
Title
Size Document Number Rev
Date: Sheet of
Wistron Corporation
21F, 88, Sec.1, Hsin Tai Wu Rd., Hsichih,
Taipei Hsien 221, Taiwan, R.O.C.
EA30_BM
-1
Change History
A4
98 102
Tuesday, July 08, 2014
No eMMC
Title
Size Document Number Rev
Date: Sheet of
Wistron Corporation
21F, 88, Sec.1, Hsin Tai Wu Rd., Hsichih,
Taipei Hsien 221, Taiwan, R.O.C.
EA30_BM
-1
Change History
A4
98 102
Tuesday, July 08, 2014
No eMMC
Wistron Confidential document, Anyone can not
Duplicate, Modify, Forward or any other purpose
application without get Wistron permission

5
5
4
4
3
3
2
2
1
1
D D
C C
B B
A A
Title
Size Document Number Rev
Date: Sheet of
Wistron Corporation
21F, 88, Sec.1, Hsin Tai Wu Rd., Hsichih,
Taipei Hsien 221, Taiwan, R.O.C.
EA30_BM
-1
Power Sequence
A1
99 102
Tuesday, July 08, 2014
No eMMC
Title
Size Document Number Rev
Date: Sheet of
Wistron Corporation
21F, 88, Sec.1, Hsin Tai Wu Rd., Hsichih,
Taipei Hsien 221, Taiwan, R.O.C.
EA30_BM
-1
Power Sequence
A1
99 102
Tuesday, July 08, 2014
No eMMC
Title
Size Document Number Rev
Date: Sheet of
Wistron Corporation
21F, 88, Sec.1, Hsin Tai Wu Rd., Hsichih,
Taipei Hsien 221, Taiwan, R.O.C.
EA30_BM
-1
Power Sequence
A1
99 102
Tuesday, July 08, 2014
No eMMC
PGOOD
5
6
6a
2
PM_SLP_S4#
PGOOD 1D35V_S3_PWRGD
3
0D675V_S03D3V_S0
14
IMVP_PWRGD
SYW232
VOUT
VIN
1D0V_S0_PG EN
DCBATOUT
Charger
BQ24727
44
DCBATOUT
VIN
(5V_S5)
TPS51225
VTTREF
EN 41
3V_5V_EN
VDDQ_VREF
VTT
3D3V_S5
1D05V_S0
PGOOD 1D05V_S0_PG
PMC_CORE_PWROK
RT8207M
VOUT
PWRBTN#
RSMRST#
VR_ON
DC
Battery 43
7a
BT+
8
8a
PLTRST#
PM_RSMRST#
1b
PM_PWRBTN#
S3
S5
5V_S5
24
GPIO23
GPIO43
GPE4 NPCE985P
GPIO34
VCC_CORE
PGOOD
3V_5V_POK
Bay Trail - M
GPIO70
AC_IN
KBC_PWRBTN#
VR
1
5
-11
-12_AC
-9
1D35V_S3
Bay Trail - M POWER UP SEQUENCE DIAGRAM
1c
PM_SLP_S3#
PM_SLP_S4# GPIO44
GPIO01
OUTPUT
ISL95833
PM_SLP_S3#
VIN
3V_5V_EN
46
51
12
13
ALL_SYS_PWRGD
GPIO07 Delay110ms
DDR3_DRAM_PWROK
GPIO77
1D2V_S5_PWRGD
PM_SLP_S3#
1D05V_S0_PG (ALL_SYS_PWRGD to EC)
Intel-Power Up Sequence with non-S0ix
1D5V_S0
1D0V_S0
1D2V_S5
5V_S5/3D3V_S5
PM_SLP_S4#
3V_5V_EN
RTC_RST#
1D0V_S5
1D35V_S3
RSMRST#_KBC
1D05V_S0
3D3V_S0 & 5V_S0
3D3V_AUX/5V_AUX
1D8V_S5_PG
VCC_CORE & GFX_CORE
1D0V_S0_PG
1D35V_S0 & 1D35V_CRT_S0
1D0V_S5_PWRGD
(3D3V_S5)
3D3V_DSW
DCBATOUT
VIN
Wistron Confidential document, Anyone can not
Duplicate, Modify, Forward or any other purpose
application without get Wistron permission
EN
3V_5V_EN
AC
SWITCH
Adapter in 42
AD_OFF
AD+
42
-12
SWITCHAD+
44
3D3V_AUX
5V_AUX
3D3V_S5
3D3V_AUX
5V_AUX
-8
-9
-9
-12
-10
-10
-8
50
SY8208D
VOUT
VIN
EN
DCBATOUT
1D0V_S5
PGOOD 1D0V_S5_PWRGD
36
5V_S5
3D3V_S5
SWITCH 36
3D3V_S0
SWITCH
5V_S0
12
12
TPS22966
TPS22965
15
8a
4
1D8V_S0
IMVP_PWRGD
RTC_AUX_S5
ECRST#
1D8V_S5
T1 = 10 us
0D675V_S0
DDR3_DRAM_PWROK
COREPWROK
DDR3_VCCA_PWRGD
3.3V Level
1.35V Level
SYS_PWROK (Base on ALL_SYS_PWRGD to delay 110ms)
T1 = 110ms
PLT_RST#
2
SYS_PWROK
3V_5V_POK
37
1D35V_S3
SWITCH
1D35V_S0
9
TPS229651D05V_S0_PG
3D3V_S5
LDO
S-1339D15
1D5V_S0
1D0V_S5
SWITCH
TPS22966
1D0V_S0
IMVP_PWRGD
6a
PWRGD
Circuit
7
8a 10
37
37
1D8V_S5
SWITCH
TPS22966
1D8V_S0
11
PM_SLP_S4#
1D35V_S3_PWRGD
3a
3a
2
DDR3_VCCA_PWRGD
1D0V_S5_PWRGD
51
RT9025
VOUT
VIN
EN
3D3V_S5
1D8V_S5
PGOOD 1D8V_S5_PG
1D8V_S5_PG
51
RT9025
VOUT
VIN
EN
3D3V_S5
1D2V_S5
PGOOD 1D2V_S5_PWRGD
-1
-2
-3
-3
-4
-5
-5
-6
-7
-7

5
5
4
4
3
3
2
2
1
1
D D
C C
B B
A A
Title
Size Document Number Rev
Date: Sheet of
Wistron Corporation
21F, 88, Sec.1, Hsin Tai Wu Rd., Hsichih,
Taipei Hsien 221, Taiwan, R.O.C.
EA30_BM
-1
Power Block Diagram
A3
100 102
Tuesday, July 08, 2014
No eMMC
Title
Size Document Number Rev
Date: Sheet of
Wistron Corporation
21F, 88, Sec.1, Hsin Tai Wu Rd., Hsichih,
Taipei Hsien 221, Taiwan, R.O.C.
EA30_BM
-1
Power Block Diagram
A3
100 102
Tuesday, July 08, 2014
No eMMC
Title
Size Document Number Rev
Date: Sheet of
Wistron Corporation
21F, 88, Sec.1, Hsin Tai Wu Rd., Hsichih,
Taipei Hsien 221, Taiwan, R.O.C.
EA30_BM
-1
Power Block Diagram
A3
100 102
Tuesday, July 08, 2014
No eMMC
Charger
BQ24727RGRR
+AD
Adapter
Battery
TPS51225CRUKR
5V_S5
Regulator LDO Switch
3D3V_S5
ISL95833HRTZ
VCC_CORE
SY8208DQNC
DCBATOUT
RT8207MZQW
0D675V_S01D35V_S3
Power Shape
TPCC8131
1D0V_S5
TPS22966DPUR
5V_S0
TPS22966DPUR
3D3V_S0
RT9724GB
LCDVDD
TPCC8131
Wistron Confidential document, Anyone can not
Duplicate, Modify, Forward or any other purpose
application without get Wistron permission
SY6288DCAC
5V_USB30
SYW232DFC
1D05V_S0 3D3V_IOAC
SY6288DCAC
For IOAC
SY6288DCAC
5V_USB
SY6288C4CAC
5V_HDD_S0
RT9025
1D8V_S5
RT9025
1D2V_S5
TPS22965DSGR
1D35V_S0
TPS22966DPUR
1D8V_S0
TPS22966DPUR
1D0V_S0

A
A
B
B
C
C
D
D
E
E
1 1
2 2
3 3
4 4
Title
Size Document Number Rev
Date: Sheet of
Wistron Corporation
21F, 88, Sec.1, Hsin Tai Wu Rd., Hsichih,
Taipei Hsien 221, Taiwan, R.O.C.
EA30_BM
-1
SMBUS BLOCK DIAGRAM
A2
101 102
Tuesday, July 08, 2014
No eMMC
Title
Size Document Number Rev
Date: Sheet of
Wistron Corporation
21F, 88, Sec.1, Hsin Tai Wu Rd., Hsichih,
Taipei Hsien 221, Taiwan, R.O.C.
EA30_BM
-1
SMBUS BLOCK DIAGRAM
A2
101 102
Tuesday, July 08, 2014
No eMMC
Title
Size Document Number Rev
Date: Sheet of
Wistron Corporation
21F, 88, Sec.1, Hsin Tai Wu Rd., Hsichih,
Taipei Hsien 221, Taiwan, R.O.C.
EA30_BM
-1
SMBUS BLOCK DIAGRAM
A2
101 102
Tuesday, July 08, 2014
No eMMC
BQ24727
SCL
SDA
1D8VV_S0
TPDATA
TPCLK
3D3V_S0
TouchPad Conn.
TPDATA
TPCLK
PSCLK1
PSDAT1
PCH SMBus Block Diagram
CPU
SMBCLK
SMBDATA
KBC
CLK_SMB
3D3V_S0
3D3V_S5
3D3V_S0
2N7002SPT
DAT_SMB
BAT_SCL
BAT_SDA
SMCLK0
SMDAT0
DIMM SLOT1
SCL
SDA
3D3V_AUX_S5
SMBus address:16
SMB_CLK_CPU
SMB_DATA_CPU
SMB_CLK_DIMM
SMB_DATA_DIMM
BATA_SCL_1
BATA_SDA_1
KBC SMBus Block Diagram
Battery Conn.
DDPB_CTRLDATA
DDPB_CTRLCLK
5V_S0
HDMI_DATA_CPU
HDMI_CLK_CPU
NPCE985P
HDMI CONN
HDMI_CLK_CON
HDMI_DATA_CON
SMBus address:12
Level
Shift
Wistron Confidential document, Anyone can not
Duplicate, Modify, Forward or any other purpose
application without get Wistron permission
Bay Trail M

A
A
B
B
C
C
D
D
E
E
1 1
2 2
3 3
4 4
Title
Size Document Number Rev
Date: Sheet of
Wistron Corporation
21F, 88, Sec.1, Hsin Tai Wu Rd., Hsichih,
Taipei Hsien 221, Taiwan, R.O.C.
EA30_BM
-1
THERMAL/AUDIO BLOCK DIAGRAM
Custom
102 102
Tuesday, July 08, 2014
No eMMC
Title
Size Document Number Rev
Date: Sheet of
Wistron Corporation
21F, 88, Sec.1, Hsin Tai Wu Rd., Hsichih,
Taipei Hsien 221, Taiwan, R.O.C.
EA30_BM
-1
THERMAL/AUDIO BLOCK DIAGRAM
Custom
102 102
Tuesday, July 08, 2014
No eMMC
Title
Size Document Number Rev
Date: Sheet of
Wistron Corporation
21F, 88, Sec.1, Hsin Tai Wu Rd., Hsichih,
Taipei Hsien 221, Taiwan, R.O.C.
EA30_BM
-1
THERMAL/AUDIO BLOCK DIAGRAM
Custom
102 102
Tuesday, July 08, 2014
No eMMC
T_CRIT#
2N7002THERM_SYS_SHDN#
S
D
G3D3V_S0
PURE_HW_SHUTDOWN#
3V/5V
EN
FAN1_PWM
PWM4
5V
FAN Conn.
VIN
GPD6
FAN_TACH1
Put under CPU(T8 HW shutdown)
P2800_DXP
P2800_DXN
Place near CPU
PWM CORE
Audio Block Diagram
Codec
ALC3225
HP
OUT
MIC
IN
SPEAKER
LINE2-L/PORT-E-L
SENSE_A
SCL
SDA
KBC
IT8587
SCL1
SDA1
NCT_CLK
NCT_DATA
HPOUT-L/PORT-T-L
HPOUT-R/PORT-T-R
AMIC
MIC1-L/PORT-B-L
SPK-OUT-L-
SPK-OUT-L+
Thermal Block Diagram
System
Thermal
NCT7718W
D+
D-
LEVEL
SHIFT
SML1_CLK
SML1_DATA
PH
ALERT#
MIC2-L/PORT-F-L
MIC2-R/PORT-F-R
MIC1-R/PORT-B-R
SENSE_A
SPEAKER
SPK-OUT-R+
SPK-OUT-R-
3D3V_S0
Wistron Confidential document, Anyone can not
Duplicate, Modify, Forward or any other purpose
application without get Wistron permission
LINE2-R/PORT-E-R
