Wistron JV42 DN Schematics. Www.s Manuals.com. Rsa Schematics
User Manual: Motherboard Wistron JV42-DN - Schematics. Free.
Open the PDF directly: View PDF
.
Page Count: 64

5
5
4
4
3
3
2
2
1
1
D D
C C
B B
A A
Title
Size Document Number Rev
Date: Sheet of
Wistron Corporation
21F, 88, Sec.1, Hsin Tai Wu Rd., Hsichih,
Taipei Hsien 221, Taiwan, R.O.C.
JV42-DN
SA
BLOCK DIAGRAM
A3
1 63Wednesday, November 18, 2009
UMA
Title
Size Document Number Rev
Date: Sheet of
Wistron Corporation
21F, 88, Sec.1, Hsin Tai Wu Rd., Hsichih,
Taipei Hsien 221, Taiwan, R.O.C.
JV42-DN
SA
BLOCK DIAGRAM
A3
1 63Wednesday, November 18, 2009
UMA
Title
Size Document Number Rev
Date: Sheet of
Wistron Corporation
21F, 88, Sec.1, Hsin Tai Wu Rd., Hsichih,
Taipei Hsien 221, Taiwan, R.O.C.
JV42-DN
SA
BLOCK DIAGRAM
A3
1 63Wednesday, November 18, 2009
UMA
VDDNB
0~1.55V 4A
DDR3
DDR3
ODD SATA
HDD SATA
SATA
Mini USB
Blue Tooth
Camera
USB
3 Port
USB
KBC
NPCE781B
Novoton
INT.
KB
Touch
Pad
MXIC
MX25L1605
BIOS
DEBUG
CONN.
LPC
LPC BUS
Mini Card
PCIex1
WLAN
BCM57780
LAN
Giga LAN
TXFM RJ45
CRT
LCD
CLK GEN.
ICS9LPRS480BKLFT 71.09480.A03
RTM880N-796-VB-GRT 71.00880.A03
Codec
ALC272
INT MIC
MIC In
AZALIA
Line Out
3
16,17
16,17
19
20
23
22
24
25
26 27 27
33
28
30
30
30
36
38 36
37 37
JV42-DN Block Diagram
OP AMP
INT.SPKR
29
30
Project code: 91.4HD01.001
PCB P/N : 48.4GX01.0SA
REVISION :
TOP
VCC
S
S
GND
BOTTOM
PCB STACKUP
DCBATOUT
SYSTEM DC/DC
INPUTS
SYSTEM DC/DC
RT8223
5V_S5(5.5A)
46
OUTPUTS
3D3V_S5(5A)
47
RT8209E
50
45
VCC_CORE_S0
0~1.55V 18A
OUTPUTS
CPU DC/DC
INPUTS
DCBATOUT
CHARGER
OUTPUTSINPUTS
CHG_PWR
DCBATOUT
UP+5V
5V 100mA
18V 6.0A
BQ24745
ISL6265AHR
MS/MS Pro/xD
/MMC/SD
5 in 1
CardReader
AU6433
3232
A-Link
AMD Champlain CPU
S1G4 (45W)
638-Pin uFCPGA638
AMD RS880M
CPU I/F
INTEGRATED GRAHPICS
LVDS, CRT I/F
AMD SB820
USB 2.0/1.1 ports
(10/100/1000Mb)ETHERNET
ATA 66/100
High Definition Audio
ACPI 1.1
LPC I/F
South Bridge
PCI/PCI BRIDGE
OUT
IN
16X16
North Bridge
4X1
11,12,13,14,15
8,9,10
4,5,6,7
SYSTEM DC/DC
RT8209E
DCBATOUT 1D1V_S0(11A)
INPUTS
48
Daughter Board
PWR+LED Board
Daughter Board
USB Board
53,54,55,56,57
16X
DDR3
VRAM
58, 59, 60, 61
800/1066/1333 MHz
800/1066/1333MHz
800/1066/1333MHz
HT 3.0
Madison
ATI
PCI EXPRESS GRAPHIC
RT9025
49
1D5V_S3 1D05V_S0
(1.4A)
3D3V_S0 2D5V_S0
(200mA)
RT9161
49
RT9025
49
5V_S5 1D1V_VGA
RT9025
48
3D3V_S5 1D1V_S5(1.4A)
5V_S5
1D5V_S3(14A)
RT9026
47
5V_S5
0D75_S3(1.2A)
PCB
: 09919 SA
HDMI
21

5
5
4
4
3
3
2
2
1
1
D D
C C
B B
A A
Title
Size Document Number Rev
Date: Sheet of
Wistron Corporation
21F, 88, Sec.1, Hsin Tai Wu Rd., Hsichih,
Taipei Hsien 221, Taiwan, R.O.C.
JV42-DN
SA
History
A3
2 63Thursday, November 05, 2009
UMA
Title
Size Document Number Rev
Date: Sheet of
Wistron Corporation
21F, 88, Sec.1, Hsin Tai Wu Rd., Hsichih,
Taipei Hsien 221, Taiwan, R.O.C.
JV42-DN
SA
History
A3
2 63Thursday, November 05, 2009
UMA
Title
Size Document Number Rev
Date: Sheet of
Wistron Corporation
21F, 88, Sec.1, Hsin Tai Wu Rd., Hsichih,
Taipei Hsien 221, Taiwan, R.O.C.
JV42-DN
SA
History
A3
2 63Thursday, November 05, 2009
UMA

5
5
4
4
3
3
2
2
1
1
D D
C C
B B
A A
3D3V_48MPWR_S0
GEN_XTAL_IN
GEN_XTAL_OUT
3D3V_48MPWR_S0
REF2
REF0
REF1
PD#
CLKREQ0#
CLKREQ2#
CLK_SMBDAT
VDD_REF
CLK_SRC0T_LPRS
CLK_SRC0C_LPRS
PD#
REF0
REF2
REF1
REF0
CLK_48
CLK_NB_GPPSB_1
CLK_NB_GPPSB#_1
CLK_PCIE_LAN_1
CLK_PCIE_LAN#_1
CLK_PCIE_SB_1
CLK_PCIE_SB#_1
CLK_PCIE_MINI1_1
CLK_PCIE_MINI1#_1
CLK_NBHT_CLK_1
CLK_NBHT_CLK#_1
CPU_CLK_1
CPU_CLK#_1
RUNPWROK_D
CLK_NB_GFX_1
CLK_NB_GFX#_1
CLK_PCIE_PEG_1
CLK_PCIE_PEG#_1
REF1
CLK_SMBCLK
WLAN_CLKREQ#
LAN_CLKREQ#
3D3V_S0 3D3V_CLK_VDD 3D3V_S0
3D3V_CLK_VDD
3D3V_S0
3D3V_S0
1D1V_CLK_VDDIO
3D3V_CLK_VDD
1D1V_CLK_VDDIO
3D3V_S0
3D3V_S5
CLK48_USB 12
SMBD0_SB 12,16,17
CPU_CLK 6
CPU_CLK# 6
CLK_NBHT_CLK9
CLK_NBHT_CLK#9
CLK_PCIE_SB#11
CLK_PCIE_SB11
CLK_PCIE_MINI133
CLK_PCIE_MINI1#33
CLK_NB_GPPSB#9
CLK_NB_GPPSB9
CLK_PCIE_LAN#26
CLK_PCIE_LAN26
CLK_NB_14M 9
CLK48_6433 32
RUNPWROK_D 42
CLK_NB_GFX 9
CLK_NB_GFX# 9
CLK_PCIE_PEG 53
CLK_PCIE_PEG# 53
SMBC0_SB 12,16,17
CLK_27M_VGA54
OSC_SPREAD54
CLK_SB_14M 12
LAN_CLKREQ# 26
WLAN_CLKREQ# 33
Title
Size Document Number Rev
Date: Sheet of
Wistron Corporation
21F, 88, Sec.1, Hsin Tai Wu Rd., Hsichih,
Taipei Hsien 221, Taiwan, R.O.C.
JV42-DN
SA
CLKGEN_ICS9LPRS480
A3
3 63Wednesday, November 25, 2009
UMA
Title
Size Document Number Rev
Date: Sheet of
Wistron Corporation
21F, 88, Sec.1, Hsin Tai Wu Rd., Hsichih,
Taipei Hsien 221, Taiwan, R.O.C.
JV42-DN
SA
CLKGEN_ICS9LPRS480
A3
3 63Wednesday, November 25, 2009
UMA
Title
Size Document Number Rev
Date: Sheet of
Wistron Corporation
21F, 88, Sec.1, Hsin Tai Wu Rd., Hsichih,
Taipei Hsien 221, Taiwan, R.O.C.
JV42-DN
SA
CLKGEN_ICS9LPRS480
A3
3 63Wednesday, November 25, 2009
UMA
3000mA.80ohm
CPU_CLK(200MHz)
CL=20pF±0.2pF
Due to PLL issue on current clock chip, the SBlink clock
need to come from SRC clocks for RS740 and RS780.
Future clock chip revision will fix this.
Clock chip has internal serial terminations
for differencial pairs, external resistors are
reserved for debug purpose.
CLKREQ# Internal
pull Low
1.1V 158R/90.9RRS880M
OSC_14M_NB
66MHz 3.3V single ended HTT clock
SEL_SATA
REF1
SEL_HTT66
REF0
100MHz differential spreading SRC clock
1
*0
1
0 * 100MHz differential HTT clock
100MHz non-spreading differential SATA clock
SEL_27
REF2
0 100MHz differential spreading SRC clock
27MHz non-spreading singled clock on pin 5
and 27MHz spread clock on pin 6
1
NB HT
NB A-Link
MINI1
LAN
SB A-Link
For SB820
No new card function
No mini2 card function 0908
No mini2 card function
0908
0908
1029
1009
1008
1030 GPPSB_REFCLK 100M DIFF
100M DIFF(IN/OUT)*
HT_REFCLKP
RS880M
NB CLOCK INPUT TABLE
NC or 100M DIFF OUTPUT
* RS880M can be used as clock buffer to output two PCIE referecence clocks
By deault, chip will configured as input mode, BIOS can program it to output mode.
100M DIFF
100M DIFF
14M SE (1.1V)
NB CLOCKS
vref
HT_REFCLKN
REFCLK_P
REFCLK_N
GFX_REFCLK
GPP_REFCLK
*
1 2
C733
SC12P50V2JN-L1-GP C733
SC12P50V2JN-L1-GP
1 2
R415 Do Not StuffR415 Do Not Stuff
1 2
R473
10KR2J-3-GP
R473
10KR2J-3-GP
1 2
R188
33R2F-3-GP
R188
33R2F-3-GP
TP101 Do Not StuffTP101 Do Not Stuff
1 2
R479
10KR2J-3-GP
R479
10KR2J-3-GP
1 2
R477 Do Not StuffR477 Do Not Stuff
12
R197
Do Not Stuff
DY
R197
Do Not Stuff
DY
1
2
3
45
6
7
8
RN56
SRN10KJ-6-GP
RN56
SRN10KJ-6-GP
12
C726
SCD1U10V2KX-4GP
C726
SCD1U10V2KX-4GP
1 2
R420 Do Not StuffR420 Do Not Stuff
12
C360
Do Not Stuff
DY
C360
Do Not Stuff
DY
12
C387
SC1U10V2KX-1GP
C387
SC1U10V2KX-1GP
1 2
R469 33R2J-2-GPR469 33R2J-2-GP
1 2
R417 Do Not StuffR417 Do Not Stuff
1 2
R193
Do Not Stuff
DY
R193
Do Not Stuff
DY
1 2
R421 Do Not StuffR421 Do Not Stuff
1 2
R474 Do Not StuffR474 Do Not Stuff
1 2
R466 Do Not StuffR466 Do Not Stuff
12
C727
SCD1U10V2KX-4GP
C727
SCD1U10V2KX-4GP
1 2
R442 0R0402-PADR442 0R0402-PAD
12
C682
SCD1U10V2KX-4GP
C682
SCD1U10V2KX-4GP
1 2
R478
Do Not Stuff
DY
R478
Do Not Stuff
DY
12
EC80
Do Not Stuff
DY
EC80
Do Not Stuff
DY
12
C677
SC10U10V5ZY-1GP
C677
SC10U10V5ZY-1GP
12
C713
Do Not Stuff
DY
C713
Do Not Stuff
DY
GND48 1
SMBCLK 2
SMBDAT 3
VDD
4
SRC7C_LPRS/27MHZ_NS
5SRC7T_LPRS/27MHZ_SS
6GND 7
SRC4C_LPRS
8SRC4T_LPRS
9
GNDSRC 10
VDDSRC_IO
11
SRC3C_LPRS
12 SRC3T_LPRS
13 SRC2C_LPRS
14 SRC2T_LPRS
15
VDDSRC
16
VDDSRC_IO
17
GNDSRC 18
SRC1C_LPRS
19 SRC1T_LPRS
20 SRC0C_LPRS
21 SRC0T_LPRS
22
CLKREQ0# 23
GNDATIG 24
VDDATIG_IO
25 VDDATIG
26
ATIG1C_LPRS 27
ATIG1T_LPRS 28
ATIG0C_LPRS 29
ATIG0T_LPRS 30
SB_SRC1C_LPRS
31 SB_SRC1T_LPRS
32
GNDSB_SRC 33
VDDSB_SRC_IO
34 VDDSB_SRC
35
SB_SRC0C_LPRS
36 SB_SRC0T_LPRS
37
CLKREQ4# 38
CLKREQ3# 39
VDDSATA
40
SRC6C/SATAC_LPRS
41 SRC6T/SATAT_LPRS
42 GNDSATA 43
CLKREQ2# 44
CLKREQ1# 45
GNDCPU 46
VDDCPU_IO
47 VDDCPU
48
CPUKG0C_LPRS 49
CPUKG0T_LPRS 50
PD#
51
GNDHTT 52
HTT0C_LPRS/66M
53 HTT0T_LPRS/66M
54
VDDHTT
55
VDDREF
56
REF2/SEL_27 57
REF1/SEL_SATA 58
REF0/SEL_HTT66 59
GNDREF 60
X1 61
X2 62
VDD48
63
48MHZ_0 64
GND 65
U51
ICS9LPRS480BKLFT-GP
71.09480.A03
2ND = 71.00880.A03
U51
ICS9LPRS480BKLFT-GP
71.09480.A03
2ND = 71.00880.A03
1 2
R422 Do Not StuffR422 Do Not Stuff
12
C691
SC10U6D3V3MX-GP
C691
SC10U6D3V3MX-GP
1 2
R190
10KR2J-3-GP
R190
10KR2J-3-GP
12
R451
Do Not Stuff
DY
R451
Do Not Stuff
DY
1 2
R433
Do Not Stuff
R433
Do Not Stuff
1 2
R189
Do Not Stuff
DY
R189
Do Not Stuff
DY
1 2
R187
Do Not Stuff
R187
Do Not Stuff
12
C358
Do Not Stuff
DY
C358
Do Not Stuff
DY
12
EC81
Do Not Stuff
DY
EC81
Do Not Stuff
DY
1 2
C734
SC12P50V2JN-L1-GP
C734
SC12P50V2JN-L1-GP
12
R455
1KR2F-3-GP
R455
1KR2F-3-GP
1 2
R476 Do Not StuffR476 Do Not Stuff
1 2
R471 10R2J-2-GPR471 10R2J-2-GP
12
C724
SCD1U10V2KX-4GP
C724
SCD1U10V2KX-4GP
TP102 Do Not StuffTP102 Do Not Stuff
12
C678
SC10U10V5ZY-1GP
C678
SC10U10V5ZY-1GP
12
C680
SCD1U10V2KX-4GP
C680
SCD1U10V2KX-4GP
12
C707
SCD1U10V2KX-4GP
C707
SCD1U10V2KX-4GP
1 2
R416 Do Not StuffR416 Do Not Stuff
1 2
R418 Do Not StuffR418 Do Not Stuff
12
C712
SCD1U10V2KX-4GP
C712
SCD1U10V2KX-4GP
12
C359
SC1U10V2KX-1GP
C359
SC1U10V2KX-1GP
12
R185
90D9R2F-1-GP
R185
90D9R2F-1-GP
1 2
R448 Do Not StuffR448 Do Not Stuff
1 2
R419 Do Not StuffR419 Do Not Stuff
1 2
R435 Do Not StuffR435 Do Not Stuff
1 2
R186
158R2F-GP
R186
158R2F-GP
12
C681
SCD1U10V2KX-4GP
C681
SCD1U10V2KX-4GP
1 2
R425
Do Not Stuff
R425
Do Not Stuff
1 2
R475 Do Not StuffR475 Do Not Stuff
12
X6
X-14D31818M-50GP
82.30005.A51
2ND = 82.30005.901
X6
X-14D31818M-50GP
82.30005.A51
2ND = 82.30005.901
12
R456
Do Not Stuff
DY
R456
Do Not Stuff
DY
12
C690
SC10U6D3V3MX-GP
C690
SC10U6D3V3MX-GP
12
C702
SCD1U10V2KX-4GP
C702
SCD1U10V2KX-4GP
1 2
R438 Do Not StuffR438 Do Not Stuff
1 2
R465 Do Not StuffR465 Do Not Stuff
1 2
R177
2R3J-GP
R177
2R3J-GP
12
C689
SCD1U10V2KX-4GP
C689
SCD1U10V2KX-4GP

5
5
4
4
3
3
2
2
1
1
D D
C C
B B
A A
1D1V_S0
HT_NB_CPU_CTL_L18
HT_NB_CPU_CLK_H08
HT_NB_CPU_CAD_H08
HT_NB_CPU_CLK_L08
HT_NB_CPU_CTL_H18
HT_NB_CPU_CAD_H28
HT_NB_CPU_CAD_L18
HT_NB_CPU_CAD_H18
HT_NB_CPU_CAD_L08
HT_NB_CPU_CAD_L38
HT_NB_CPU_CAD_H38
HT_NB_CPU_CAD_L28
HT_NB_CPU_CAD_H58
HT_NB_CPU_CAD_L48
HT_NB_CPU_CAD_H48
HT_NB_CPU_CAD_L68
HT_NB_CPU_CAD_H68
HT_NB_CPU_CAD_L58
HT_NB_CPU_CAD_H88
HT_NB_CPU_CAD_L78
HT_NB_CPU_CAD_H78
HT_NB_CPU_CAD_H108
HT_NB_CPU_CAD_L98
HT_NB_CPU_CAD_H98
HT_NB_CPU_CAD_L88
HT_NB_CPU_CAD_L118
HT_NB_CPU_CAD_H118
HT_NB_CPU_CAD_L108
HT_NB_CPU_CAD_H138
HT_NB_CPU_CAD_L128
HT_NB_CPU_CAD_H128
HT_NB_CPU_CAD_L148
HT_NB_CPU_CAD_H148
HT_NB_CPU_CAD_L138
HT_NB_CPU_CLK_H18
HT_NB_CPU_CAD_L158
HT_NB_CPU_CAD_H158
HT_NB_CPU_CTL_H08
HT_NB_CPU_CTL_L08
HT_NB_CPU_CLK_L18
HT_CPU_NB_CAD_H3 8
HT_CPU_NB_CAD_H2 8
HT_CPU_NB_CAD_H7 8
HT_CPU_NB_CAD_H6 8
HT_CPU_NB_CAD_H5 8
HT_CPU_NB_CAD_H4 8
HT_CPU_NB_CAD_H12 8
HT_CPU_NB_CAD_H11 8
HT_CPU_NB_CAD_H10 8
HT_CPU_NB_CAD_H15 8
HT_CPU_NB_CAD_H14 8
HT_CPU_NB_CAD_H13 8
HT_CPU_NB_CAD_L9 8
HT_CPU_NB_CAD_L13 8
HT_CPU_NB_CAD_L8 8
HT_CPU_NB_CAD_H8 8
HT_CPU_NB_CAD_L10 8
HT_CPU_NB_CAD_L14 8
HT_CPU_NB_CAD_H9 8
HT_CPU_NB_CAD_L12 8
HT_CPU_NB_CAD_L11 8
HT_CPU_NB_CAD_L15 8
HT_CPU_NB_CAD_L1 8
HT_CPU_NB_CAD_L5 8
HT_CPU_NB_CAD_L0 8
HT_CPU_NB_CAD_H0 8
HT_CPU_NB_CAD_L2 8
HT_CPU_NB_CAD_L6 8
HT_CPU_NB_CAD_L4 8
HT_CPU_NB_CAD_L3 8
HT_CPU_NB_CAD_L7 8
HT_CPU_NB_CLK_H0 8
HT_CPU_NB_CTL_H0 8
HT_CPU_NB_CAD_H1 8
HT_CPU_NB_CTL_L0 8
HT_CPU_NB_CLK_L1 8
HT_CPU_NB_CLK_H1 8
HT_CPU_NB_CLK_L0 8
HT_CPU_NB_CTL_H1 8
HT_CPU_NB_CTL_L1 8
Title
Size Document Number Rev
Date: Sheet of
Wistron Corporation
21F, 88, Sec.1, Hsin Tai Wu Rd., Hsichih,
Taipei Hsien 221, Taiwan, R.O.C.
JV42-DN
SA
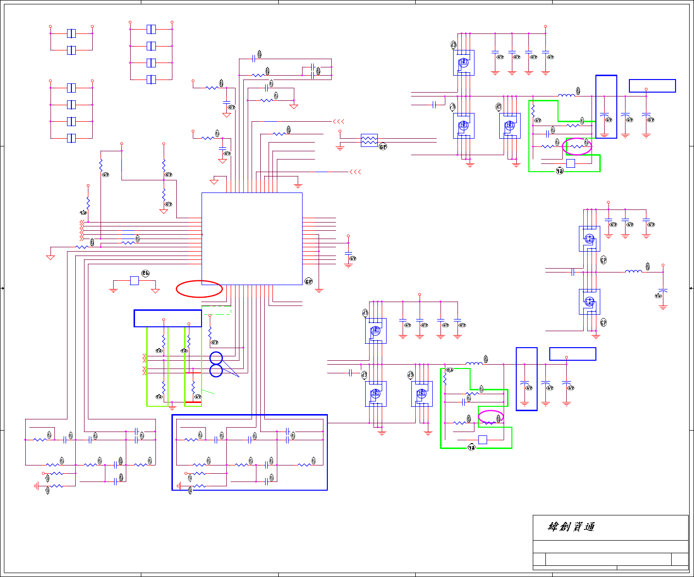
CPU_HT_LINK I/F_(1/4)
A3
4 63Thursday, November 05, 2009
UMA
Title
Size Document Number Rev
Date: Sheet of
Wistron Corporation
21F, 88, Sec.1, Hsin Tai Wu Rd., Hsichih,
Taipei Hsien 221, Taiwan, R.O.C.
JV42-DN
SA
CPU_HT_LINK I/F_(1/4)
A3
4 63Thursday, November 05, 2009
UMA
Title
Size Document Number Rev
Date: Sheet of
Wistron Corporation
21F, 88, Sec.1, Hsin Tai Wu Rd., Hsichih,
Taipei Hsien 221, Taiwan, R.O.C.
JV42-DN
SA
CPU_HT_LINK I/F_(1/4)
A3
4 63Thursday, November 05, 2009
UMA
Place close to socket
SKT-BGA638H176
1.5Amp
0904
1027 For AMD review request
12
C279
SC10U6D3V3MX-GP
C279
SC10U6D3V3MX-GP
12
C276
SC10U6D3V3MX-GP
C276
SC10U6D3V3MX-GP
12
C272
Do Not Stuff
DY
C272
Do Not Stuff
DY
12
C281
SCD22U6D3V2KX-1GP
C281
SCD22U6D3V2KX-1GP
12
C271
Do Not Stuff
DY
C271
Do Not Stuff
DY
12
C283
SC10U6D3V3MX-GP
C283
SC10U6D3V3MX-GP
VLDT_A3
D4 VLDT_A2
D3 VLDT_A1
D2 VLDT_A0
D1
VLDT_B3 AE5
VLDT_B2 AE4
VLDT_B1 AE3
VLDT_B0 AE2
L0_CADIN_H15
N5
L0_CADIN_L15
P5
L0_CADIN_H14
M3
L0_CADIN_L14
M4
L0_CADIN_H13
L5
L0_CADIN_L13
M5
L0_CADIN_H12
K3
L0_CADIN_L12
K4
L0_CADIN_H11
H3
L0_CADIN_L11
H4
L0_CADIN_H10
G5
L0_CADIN_L10
H5
L0_CADIN_H9
F3
L0_CADIN_L9
F4
L0_CADIN_H8
E5
L0_CADIN_L8
F5
L0_CADIN_H7
N3
L0_CADIN_L7
N2
L0_CADIN_H6
L1
L0_CADIN_L6
M1
L0_CADIN_H5
L3
L0_CADIN_L5
L2
L0_CADIN_H4
J1
L0_CADIN_L4
K1
L0_CADIN_H3
G1
L0_CADIN_L3
H1
L0_CADIN_H2
G3
L0_CADIN_L2
G2
L0_CADIN_H1
E1
L0_CADIN_L1
F1
L0_CADIN_H0
E3
L0_CADIN_L0
E2
L0_CADOUT_H15 T4
L0_CADOUT_L15 T3
L0_CADOUT_H14 V5
L0_CADOUT_L14 U5
L0_CADOUT_H13 V4
L0_CADOUT_L13 V3
L0_CADOUT_H12 Y5
L0_CADOUT_L12 W5
L0_CADOUT_H11 AB5
L0_CADOUT_L11 AA5
L0_CADOUT_H10 AB4
L0_CADOUT_L10 AB3
L0_CADOUT_H9 AD5
L0_CADOUT_L9 AC5
L0_CADOUT_H8 AD4
L0_CADOUT_L8 AD3
L0_CADOUT_H7 T1
L0_CADOUT_L7 R1
L0_CADOUT_H6 U2
L0_CADOUT_L6 U3
L0_CADOUT_H5 V1
L0_CADOUT_L5 U1
L0_CADOUT_H4 W2
L0_CADOUT_L4 W3
L0_CADOUT_H3 AA2
L0_CADOUT_L3 AA3
L0_CADOUT_H2 AB1
L0_CADOUT_L2 AA1
L0_CADOUT_H1 AC2
L0_CADOUT_L1 AC3
L0_CADOUT_H0 AD1
L0_CADOUT_L0 AC1
L0_CLKIN_H1
J5
L0_CLKIN_L1
K5
L0_CLKIN_H0
J3
L0_CLKIN_L0
J2
L0_CTLIN_H1
P3
L0_CTLIN_L1
P4
L0_CTLIN_H0
N1
L0_CTLIN_L0
P1
L0_CLKOUT_H1 Y4
L0_CLKOUT_L1 Y3
L0_CLKOUT_H0 Y1
L0_CLKOUT_L0 W1
L0_CTLOUT_H1 T5
L0_CTLOUT_L1 R5
L0_CTLOUT_H0 R2
L0_CTLOUT_L0 R3
HT LINK
ACPU1A
SKT-CPU638P-GP-U2
62.10055.111
HT LINK
ACPU1A
SKT-CPU638P-GP-U2
62.10055.111
12
C282
Do Not Stuff
DY
C282
Do Not Stuff
DY

5
5
4
4
3
3
2
2
1
1
D D
C C
B B
A A
MEMZP
MEMZN
M_A_RST#
M_B_RST#
VTT_SENSE
1D05V_S0
VREF_DDR_CLAW
1D5V_S3
1D5V_S3
MEM_MB_DATA24 17
MEM_MA_DATA1216
MEM_MA_DATA5216
MEM_MB_DATA25 17
MEM_MA_DATA1316
MEM_MB_DATA26 17
MEM_MA_DATA1416
MEM_MA_DATA5316
MEM_MB_DATA27 17
MEM_MA_DATA1516
MEM_MA_DATA5416
MEM_MB_DATA28 17
MEM_MA_DATA1616
MEM_MA_DATA5516
MEM_MB_DATA29 17
MEM_MA_DATA1716
MEM_MA_DATA5616
MEM_MB_DATA30 17
MEM_MB_DM1 17
MEM_MA_DATA1816
MEM_MA_DATA5716
MEM_MB_DATA31 17
MEM_MB_DM2 17
MEM_MA_DQS7_P16
MEM_MA_DQS0_N16
MEM_MA_DQS0_P16
MEM_MA_DQS3_N16
MEM_MA_DQS3_P16
MEM_MA_DQS7_N16
MEM_MA_DQS2_P16
MEM_MA_DQS6_N16
MEM_MA_DQS6_P16
MEM_MA_DQS5_N16
MEM_MA_DQS5_P16
MEM_MA_DQS2_N16
MEM_MA_DQS4_P16
MEM_MA_DQS1_N16
MEM_MA_DQS1_P16
MEM_MA_DQS4_N16
MEM_MA_DATA1916
MEM_MB_DATA32 17
MEM_MB_DM3 17
MEM_MA_DATA2016
MEM_MB_DATA33 17
MEM_MB_DM4 17
MEM_MA_DATA2116
MEM_MB_DATA34 17
MEM_MB_DM5 17
MEM_MA_DATA2216
MEM_MB_DATA35 17
MEM_MB_DM6 17
MEM_MA_DATA2316
MEM_MB_DATA36 17
MEM_MB_DM7 17
MEM_MA_DATA2416
MEM_MB_DATA37 17
MEM_MB_DATA0 17
MEM_MA_DATA2516
MEM_MB_DATA38 17
MEM_MA_DATA2616
MEM_MB_DATA39 17
MEM_MA_DATA2716
MEM_MB_DATA40 17
MEM_MA_DATA2816
MEM_MB_DATA41 17
MEM_MA_DATA2916
MEM_MB_DATA42 17
MEM_MA_DATA5816
MEM_MA_DATA3016
MEM_MB_DATA43 17
MEM_MA_DATA3116
MEM_MA_DATA5916
MEM_MB_DATA1 17
MEM_MB_DATA44 17
MEM_MA_DATA6016
MEM_MA_DATA3216
MEM_MB_DATA45 17
MEM_MB_DATA2 17
MEM_MA_DATA6116
MEM_MA_DATA3316
MEM_MA_DM016
MEM_MB_DATA46 17
MEM_MB_DATA3 17
MEM_MA_DATA3416
MEM_MA_DATA6216
MEM_MB_DATA4 17
MEM_MB_DATA47 17
MEM_MA_DATA6316
MEM_MA_DATA3516
MEM_MB_DATA48 17
MEM_MB_DATA5 17
MEM_MA_DATA3616
MEM_MB_DATA49 17
MEM_MB_DATA6 17
MEM_MA_DATA3716
MEM_MA_DATA016
MEM_MB_DATA50 17
MEM_MB_DATA7 17
MEM_MA_DATA3816
MEM_MB_DATA51 17
MEM_MB_DATA8 17
MEM_MA_DATA3916
MEM_MA_DM116
MEM_MB_DATA9 17
MEM_MB_DATA52 17
MEM_MA_DATA4016
MEM_MA_DM216
MEM_MB_DATA53 17
MEM_MB_DATA10 17
MEM_MA_DATA4116
MEM_MA_DM316
MEM_MB_DATA54 17
MEM_MB_DATA11 17
MEM_MA_DATA4216
MEM_MA_DM416
MEM_MB_DATA12 17
MEM_MB_DATA55 17
MEM_MA_DATA4316
MEM_MA_DM516
MEM_MB_DATA56 17
MEM_MB_DATA13 17
MEM_MA_DATA4416
MEM_MA_DATA116
MEM_MA_DM616
MEM_MB_DATA57 17
MEM_MB_DATA14 17
MEM_MA_DATA4516
MEM_MA_DATA216
MEM_MA_DM716
MEM_MB_DATA58 17
MEM_MB_DATA15 17
MEM_MA_DATA4616
MEM_MA_DATA316
MEM_MB_DATA59 17
MEM_MB_DATA16 17
MEM_MA_DATA4716
MEM_MB_DATA17 17
MEM_MB_DATA60 17
MEM_MA_DATA416
MEM_MA_DATA4816
MEM_MB_DQS6_P 17
MEM_MB_DQS6_N 17
MEM_MB_DQS2_P 17
MEM_MB_DQS2_N 17
MEM_MB_DQS5_P 17
MEM_MB_DQS5_N 17
MEM_MB_DQS1_P 17
MEM_MB_DQS1_N 17
MEM_MB_DQS4_P 17
MEM_MB_DQS4_N 17
MEM_MB_DQS0_P 17
MEM_MB_DQS0_N 17
MEM_MB_DATA61 17
MEM_MB_DQS7_P 17
MEM_MB_DQS7_N 17
MEM_MB_DQS3_P 17
MEM_MB_DATA18 17
MEM_MB_DQS3_N 17
MEM_MA_DATA516
MEM_MB_DATA62 17
MEM_MB_DATA19 17
MEM_MA_DATA616
MEM_MB_DATA20 17
MEM_MB_DATA63 17
MEM_MA_DATA716
MEM_MB_DATA21 17
MEM_MA_DATA816
MEM_MB_DATA22 17
MEM_MA_DATA916
MEM_MA_DATA4916
MEM_MB_DATA23 17
MEM_MB_DM0 17
MEM_MA_DATA1016
MEM_MA_DATA5016
MEM_MA_DATA1116
MEM_MA_DATA5116
MEM_MA_ADD516
MEM_MA_ADD616
MEM_MA_ADD716
MEM_MA_ADD816
MEM_MA_ADD916
MEM_MA_ADD1016
MEM_MA_ADD1116
MEM_MA_ADD1216
MEM_MA_ADD1316
MEM_MA_ADD1416
MEM_MA_ADD1516
MEM_MA_BANK216
MEM_MA_CAS#16
MEM_MA_RAS#16
MEM_MA_W E#16
MEM_MA_BANK116
MEM_MA_BANK016
MEM_MA_CKE116
MEM_MA_CKE016
MEM_MA0_CS#016
MEM_MA0_CS#116
MEM_MB0_ODT1 17
MEM_MB0_ODT0 17
MEM_MA0_ODT016
MEM_MA0_ODT116
MEM_MB0_CS#0 17
MEM_MB0_CS#1 17
MEM_MB_BANK0 17
MEM_MB_BANK1 17
MEM_MB_BANK2 17
MEM_MB_RAS# 17
MEM_MB_CAS# 17
MEM_MB_W E# 17
MEM_MB_ADD0 17
MEM_MB_ADD1 17
MEM_MB_ADD2 17
MEM_MB_ADD3 17
MEM_MB_ADD4 17
MEM_MB_ADD5 17
MEM_MB_ADD6 17
MEM_MB_ADD7 17
MEM_MB_ADD8 17
MEM_MB_ADD9 17
MEM_MB_ADD10 17
MEM_MB_ADD11 17
MEM_MB_ADD12 17
MEM_MB_ADD13 17
MEM_MB_ADD14 17
MEM_MB_ADD15 17
MEM_MB_CKE0 17
MEM_MB_CKE1 17
MEM_MA_ADD016
MEM_MA_ADD116
MEM_MA_ADD216
MEM_MA_ADD316
MEM_MA_ADD416
M_A_RST#16
M_B_RST# 17
MEM_MA_CLK0_N16
MEM_MA_CLK0_P16
MEM_MA_CLK1_P16
MEM_MA_CLK1_N16
MEM_MB_CLK0_N 17
MEM_MB_CLK0_P 17
MEM_MB_CLK1_P 17
MEM_MB_CLK1_N 17
Title
Size Document Number Rev
Date: Sheet of
Wistron Corporation
21F, 88, Sec.1, Hsin Tai Wu Rd., Hsichih,
Taipei Hsien 221, Taiwan, R.O.C.
JV42-DN
SA
CPU_DDR_(2/4)
A3
5 63Thursday, November 05, 2009
UMA
Title
Size Document Number Rev
Date: Sheet of
Wistron Corporation
21F, 88, Sec.1, Hsin Tai Wu Rd., Hsichih,
Taipei Hsien 221, Taiwan, R.O.C.
JV42-DN
SA
CPU_DDR_(2/4)
A3
5 63Thursday, November 05, 2009
UMA
Title
Size Document Number Rev
Date: Sheet of
Wistron Corporation
21F, 88, Sec.1, Hsin Tai Wu Rd., Hsichih,
Taipei Hsien 221, Taiwan, R.O.C.
JV42-DN
SA
CPU_DDR_(2/4)
A3
5 63Thursday, November 05, 2009
UMA
Place near to CPU
CLOSE TO CPU
4.7u x 4 0.22u X 2 180P x 6
1750 mA
0904
0904
0904
0907
0907
VDDR
0922 0922
12
C302
Do Not Stuff
DY
C302
Do Not Stuff
DY
12
C310
Do Not Stuff
DY
C310
Do Not Stuff
DY
12
C306
SC180P50V2JN-1GP
C306
SC180P50V2JN-1GP
12
C307
SC180P50V2JN-1GP
C307
SC180P50V2JN-1GP
VTT1
D10
VTT2
C10
VTT3
B10
VTT4
AD10
VTT5 W10
VTT6 AC10
VTT7 AB10
VTT8 AA10
VTT9 A10
MA1_ODT1
V19 MA1_ODT0
U21 MA0_ODT1
V22 MA0_ODT0
T19
MB1_ODT0 Y26
MB0_ODT1 W23
MB0_ODT0 W26
RSVD_M2 B18
MB1_CS_L0 U22
MB0_CS_L1 W25
MB0_CS_L0 V26
MA0_CS_L1
U19
MA1_CS_L1
V20 MA1_CS_L0
U20
MA0_CS_L0
T20
MA_ADD15
K19 MA_ADD14
K24 MA_ADD13
V24 MA_ADD12
K20 MA_ADD11
L22 MA_ADD10
R21 MA_ADD9
K22 MA_ADD8
L19 MA_ADD7
L21 MA_ADD6
M24 MA_ADD5
L20 MA_ADD4
M22 MA_ADD3
M19 MA_ADD2
N22 MA_ADD1
M20 MA_ADD0
N21
MA_BANK2
J21 MA_BANK1
R23 MA_BANK0
R20
MA_RAS_L
R19
MA_CAS_L
T22
MA_WE_L
T24
MEMZP
AF10
MEMZN
AE10 VTT_SENSE Y10
MEMVREF W17
MA_CLK_H4
P19
MA_CLK_L4
P20
MA_CLK_H7
Y16
MA_CLK_L7
AA16
MA_CLK_H1
E16
MA_CLK_L1
F16
MA_CLK_H5
N19
MA_CLK_L5
N20
MB_CLK_H4 R26
MB_CLK_L4 R25
MB_CLK_H7 AF18
MB_CLK_L7 AF17
MB_CLK_H1 A17
MB_CLK_L1 A18
MB_CLK_H5 P22
MB_CLK_L5 R22
MA_CKE0
J22
MA_CKE1
J20 MB_CKE0 J25
MB_CKE1 H26
MB_ADD15 J24
MB_ADD14 J23
MB_ADD13 W24
MB_ADD12 L25
MB_ADD11 L26
MB_ADD10 T26
MB_ADD9 K26
MB_ADD8 M26
MB_ADD7 L24
MB_ADD6 N25
MB_ADD5 L23
MB_ADD4 N26
MB_ADD3 N23
MB_ADD2 P26
MB_ADD1 N24
MB_ADD0 P24
MB_BANK2 J26
MB_BANK1 U26
MB_BANK0 R24
MB_RAS_L U25
MB_CAS_L U24
MB_WE_L U23
RSVD_M1
H16
MEM:CMD/CTRL/CLK
ACPU1B
SKT-CPU638P-GP-U2
62.10055.111
MEM:CMD/CTRL/CLK
ACPU1B
SKT-CPU638P-GP-U2
62.10055.111
1
2 3
4
RN26
SRN1KJ-7-GP
RN26
SRN1KJ-7-GP
1 2
R405
39D2R2F-L-GP
R405
39D2R2F-L-GP
12
C328
SC1KP50V2KX-1GP
C328
SC1KP50V2KX-1GP
12
C305
Do Not Stuff
DY
C305
Do Not Stuff
DY
12
C327
SCD1U10V2KX-4GP
C327
SCD1U10V2KX-4GP
12
C329
SCD1U10V2KX-4GP
C329
SCD1U10V2KX-4GP
MB_DATA63 AD11
MB_DATA62 AF11
MB_DATA61 AF14
MB_DATA60 AE14
MB_DATA59 Y11
MB_DATA58 AB11
MB_DATA57 AC12
MB_DATA56 AF13
MB_DATA55 AF15
MB_DATA54 AF16
MB_DATA53 AC18
MB_DATA52 AF19
MB_DATA51 AD14
MB_DATA50 AC14
MB_DATA49 AE18
MB_DATA48 AD18
MB_DATA47 AD20
MB_DATA46 AC20
MB_DATA45 AF23
MB_DATA44 AF24
MB_DATA43 AF20
MB_DATA42 AE20
MB_DATA41 AD22
MB_DATA40 AC22
MB_DATA39 AE25
MB_DATA38 AD26
MB_DATA37 AA25
MB_DATA36 AA26
MB_DATA35 AE24
MB_DATA34 AD24
MB_DATA33 AA23
MB_DATA32 AA24
MB_DATA31 G24
MB_DATA30 G23
MB_DATA29 D26
MB_DATA28 C26
MB_DATA27 G26
MB_DATA26 G25
MB_DATA25 E24
MB_DATA24 E23
MB_DATA23 C24
MB_DATA22 B24
MB_DATA21 C20
MB_DATA20 B20
MB_DATA19 C25
MB_DATA18 D24
MB_DATA17 A21
MB_DATA16 D20
MB_DATA15 D18
MB_DATA14 C18
MB_DATA13 D14
MB_DATA12 C14
MB_DATA11 A20
MB_DATA10 A19
MB_DATA9 A16
MB_DATA8 A15
MB_DATA7 A13
MB_DATA6 D12
MB_DATA5 E11
MB_DATA4 G11
MB_DATA3 B14
MB_DATA2 A14
MB_DATA1 A11
MB_DATA0 C11
MA_DATA63
AA12 MA_DATA62
AB12 MA_DATA61
AA14 MA_DATA60
AB14 MA_DATA59
W11 MA_DATA58
Y12 MA_DATA57
AD13 MA_DATA56
AB13 MA_DATA55
AD15 MA_DATA54
AB15 MA_DATA53
AB17 MA_DATA52
Y17 MA_DATA51
Y14 MA_DATA50
W14 MA_DATA49
W16 MA_DATA48
AD17 MA_DATA47
Y18 MA_DATA46
AD19 MA_DATA45
AD21 MA_DATA44
AB21 MA_DATA43
AB18 MA_DATA42
AA18 MA_DATA41
AA20 MA_DATA40
Y20 MA_DATA39
AA22 MA_DATA38
Y22 MA_DATA37
W21 MA_DATA36
W22 MA_DATA35
AA21 MA_DATA34
AB22 MA_DATA33
AB24 MA_DATA32
Y24 MA_DATA31
H22 MA_DATA30
H20 MA_DATA29
E22 MA_DATA28
E21 MA_DATA27
J19 MA_DATA26
H24 MA_DATA25
F22 MA_DATA24
F20 MA_DATA23
C23 MA_DATA22
B22 MA_DATA21
F18 MA_DATA20
E18 MA_DATA19
E20 MA_DATA18
D22 MA_DATA17
C19 MA_DATA16
G18 MA_DATA15
G17 MA_DATA14
C17 MA_DATA13
F14 MA_DATA12
E14 MA_DATA11
H17 MA_DATA10
E17 MA_DATA9
E15 MA_DATA8
H15 MA_DATA7
E13 MA_DATA6
C13 MA_DATA5
H12 MA_DATA4
H11 MA_DATA3
G14 MA_DATA2
H14 MA_DATA1
F12 MA_DATA0
G12
MB_DM7 AD12
MB_DM6 AC16
MB_DM5 AE22
MB_DM4 AB26
MB_DM3 E25
MB_DM2 A22
MB_DM1 B16
MB_DM0 A12
MB_DQS_H7 AF12
MB_DQS_L7 AE12
MB_DQS_H6 AE16
MB_DQS_L6 AD16
MB_DQS_H5 AF21
MB_DQS_L5 AF22
MB_DQS_H4 AC25
MB_DQS_L4 AC26
MB_DQS_H3 F26
MB_DQS_L3 E26
MB_DQS_H2 A24
MB_DQS_L2 A23
MB_DQS_H1 D16
MB_DQS_L1 C16
MB_DQS_H0 C12
MB_DQS_L0 B12
MA_DM7
Y13 MA_DM6
AB16 MA_DM5
Y19 MA_DM4
AC24 MA_DM3
F24 MA_DM2
E19 MA_DM1
C15 MA_DM0
E12
MA_DQS_H7
W12
MA_DQS_L7
W13
MA_DQS_H6
Y15
MA_DQS_L6
W15
MA_DQS_H5
AB19
MA_DQS_L5
AB20
MA_DQS_H4
AD23
MA_DQS_L4
AC23
MA_DQS_H3
G22
MA_DQS_L3
G21
MA_DQS_H2
C22
MA_DQS_L2
C21
MA_DQS_H1
G16
MA_DQS_L1
G15
MA_DQS_H0
G13
MA_DQS_L0
H13
MEM:DATA
ACPU1C
SKT-CPU638P-GP-U2
62.10055.111
MEM:DATA
ACPU1C
SKT-CPU638P-GP-U2
62.10055.111
12
C312
Do Not Stuff
DY
C312
Do Not Stuff
DY
12
C303
SC180P50V2JN-1GP
C303
SC180P50V2JN-1GP
12
C311
SC4D7U6D3V3MX-2GP
C311
SC4D7U6D3V3MX-2GP
1 2
R409
39D2R2F-L-GP
R409
39D2R2F-L-GP
1
TP49 Do Not StuffTP49 Do Not Stuff
12
C308
SC180P50V2JN-1GP
C308
SC180P50V2JN-1GP
12
C313
SC4D7U6D3V3MX-2GP
C313
SC4D7U6D3V3MX-2GP
12
C301
Do Not Stuff
DY
C301
Do Not Stuff
DY
12
C300
Do Not Stuff
DY
C300
Do Not Stuff
DY

5
5
4
4
3
3
2
2
1
1
D D
C C
B B
A A
CPU_TEST22
CPU_HTREF0
CPU_TEST18
CPU_HTREF1
CPU_TEST12
CPU_TEST14
CPU_TEST15
CPU_TEST16
CPU_TEST17
CPU_LDT_REQ#_CPU
CPU_TDO
CPU_DBREQ#
CPU_TEST9
CPU_TEST27
CPU_TRST#
CPU_TDI
CPU_DBRDY
CPU_TMS
CPU_TCK
CPU_MEMHOT#
CPU_SIC
CPU_SID
CLKCPU_IN
CPU_TEST19
LDT_PWROK
LDT_STP#_CPU
CPU_ALERT#
CPU_TRST#
HDT_RST#
CPU_DBRDY
CPU_TCK
CPU_TMS
CPU_DBREQ#
CPU_TDI
CLKCPU#_IN
CPU_TDO
CPU_VDDIO_SUS_FB_L
CPU_VDDIO_SUS_FB_H
HDT_RST#
LDT_RST#_CPU
LDT_PWROK
1D8V_SUS_Q2
THERMTRIP#
THERMTRIP#
PROCHOT#
CPU_TEST21
CPU_TEST20
CPU_TEST24
CPU_DBREQ#
CPU_VDD0_RUN_FB_H_R
CPU_VDD0_RUN_FB_L_R
CPU_VDD1_RUN_FB_H_R
CPU_VDD1_RUN_FB_L_R
CPU_TEST23
CPU_TEST25
CPU_TEST25#
LDT_PWROK
CPU_LDT_REQ#_CPU
LDT_PWROK
LDT_PWROK_G
CPU_PWRGD_SVID_REG
LDT_PWROK
CPU_TEST29H
CPU_TEST29L
CPU_DBRDY
CPU_TEST18
CPU_TEST19
CPU_SIC
THERMTRIP#
CPU_SID
CPU_ALERT#
1D1V_S0
1D5V_S3
2D5V_VDDA_S0
2D5V_S0
1D5V_S3
1D5V_S3
1D5V_S0
1D5V_S3
1D5V_S3
1D5V_S3 1D5V_S3 1D5V_S3
3D3V_S0
3D3V_S0
1D5V_S3
1D5V_S3
CPU_VDDNB_RUN_FB_H 45
CPU_SVC 45
CPU_SVD 45
H_THERMDC 35
H_THERMDA 35
CPU_CLK#3
CPU_CLK3
RSMRST# 35,36
CPU_VDD0_RUN_FB_H45
CPU_VDD0_RUN_FB_L45
PROCHOT#_SB 11
CPU_MEMHOT# 16
LDT_STP#_CPU 9
LDT_RST#_CPU 9
CPU_LDT_RST#11,52
CPU_LDT_STOP#11
CPU_PWRGD11,52
ALLOW_LDTSTOP9
CPU_PWRGD_SVID_REG45
CPU_VDD1_RUN_FB_H45
CPU_VDD1_RUN_FB_L45 CPU_VDDNB_RUN_FB_L 45
Title
Size Document Number Rev
Date: Sheet of
Wistron Corporation
21F, 88, Sec.1, Hsin Tai Wu Rd., Hsichih,
Taipei Hsien 221, Taiwan, R.O.C.
JV42-DN
SA
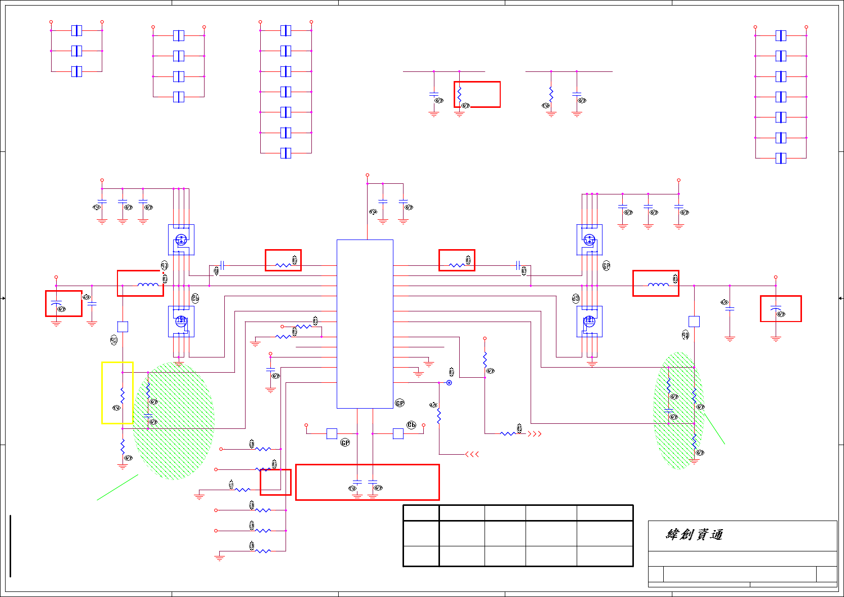
CPU_Control&Debug_(3/4)
Custom
6 63Thursday, November 05, 2009
UMA
Title
Size Document Number Rev
Date: Sheet of
Wistron Corporation
21F, 88, Sec.1, Hsin Tai Wu Rd., Hsichih,
Taipei Hsien 221, Taiwan, R.O.C.
JV42-DN
SA
CPU_Control&Debug_(3/4)
Custom
6 63Thursday, November 05, 2009
UMA
Title
Size Document Number Rev
Date: Sheet of
Wistron Corporation
21F, 88, Sec.1, Hsin Tai Wu Rd., Hsichih,
Taipei Hsien 221, Taiwan, R.O.C.
JV42-DN
SA
CPU_Control&Debug_(3/4)
Custom
6 63Thursday, November 05, 2009
UMA
LYAOUT:ROUTE VDDA TRACE APPROX.
50mils WIDE(USE 2X25 mil TRACES TO
EXIT BALL FIELD) AND 500 mils LONG.
Cloce To CPU
LAYOUT: Route FBCLKOUT_H/L
differentially impedance 80
HDT Connectors
For HDT DBG
The Processor has
reached a preset
maximum operating
temperature. 100
I=Active HTC
O=FAN
CPU exceeds to 125
IF 0 ohm IS NOT GOOD ENOUGH, TRY 68.00082.491
internal pull high 300 ohm
0904
1009
0904
0907
1102
1105
0918
1001
1001
0929
Near CPU PIN
1008
1009
1020
Route as 80ohm, diff
R373's value is TBD.
1012
1027
1
2
3
4 5
6
7
8
RN48
SRN1KJ-4-GP
RN48
SRN1KJ-4-GP
1
TP96
Do Not Stuff TP96
Do Not Stuff
1 2
C663
SCD1U16V2ZY-2GP
C663
SCD1U16V2ZY-2GP
1 2
R147
Do Not Stuff
R147
Do Not Stuff
1 2
R358
300R2J-4-GP
R358
300R2J-4-GP
1
TP42TP42
1
TP99
Do Not Stuff TP99
Do Not Stuff
1 2
R148 Do Not StuffR148 Do Not Stuff
1 2
R141 44D2R2F-GPR141 44D2R2F-GP
1 2
R140 44D2R2F-GPR140 44D2R2F-GP
1 2
R143 Do Not Stuff
DY
R143 Do Not Stuff
DY
1TP45TP45
12
R392
1KR2J-1-GP
R392
1KR2J-1-GP
1 2
R139 0R0402-PADR139 0R0402-PAD
1TP41TP41
1TP46TP46
1 2
R155
80D6R2F-L-GP
R155
80D6R2F-L-GP
12
C286
Do Not Stuff
DY
C286
Do Not Stuff
DY
1TP40TP40
12
R386
2K2R2J-2-GP
R386
2K2R2J-2-GP
1 2
R401 169R2F-GPR401 169R2F-GP
12
R377
1KR2J-1-GP
R377
1KR2J-1-GP
12
C299
Do Not Stuff
DY
C299
Do Not Stuff
DY
VDDA1
F8
VDDA2
F9
RESET_L
B7
PWROK
A7
LDTSTOP_L
F10
SIC
AF4
SID
AF5
HT_REF1
P6 HT_REF0
R6
VDD0_FB_H
F6
VDD0_FB_L
E6 VDDIO_FB_H W 9
VDDIO_FB_L Y9
THERMTRIP_L AF6
PROCHOT_L AC7
RSVD2
A5
LDTREQ_L
C6
SVC A6
SVD A4
RSVD6 C5
RSVD4
B5
RSVD1
A3
CLKIN_H
A9
CLKIN_L
A8
DBRDY
G10
TMS
AA9
TCK
AC9
TRST_L
AD9
TDI
AF9
DBREQ_L E10
TDO AE9
TEST25_H
E9
TEST25_L
E8
TEST19
G9 TEST18
H10
RSVD8 AA7
TEST9
C2
TEST17 D7
TEST16 E7
TEST15 F7
TEST14 C7
TEST12
AC8
TEST7 C3
TEST6
AA6
THERMDC W 7
THERMDA W 8
VDD1_FB_H
Y6
VDD1_FB_L
AB6
TEST29_H C9
TEST29_L C8
TEST24
AE7
TEST23
AD7
TEST22
AE8
TEST21
AB8
TEST20
AF7
TEST28_H J7
TEST28_L H8
TEST27
AF8
ALERT_L
AE6
TEST10 K8
TEST8 C4
RSVD3
B3
RSVD5
C1
VDDNB_FB_H H6
VDDNB_FB_L G6
RSVD7 D5
KEY2 W18
MEMHOT_L AA8
RSVD10 H18
RSVD9 H19
KEY1 M11
ACPU1D
SKT-CPU638P-GP-U2
62.10055.111
ACPU1D
SKT-CPU638P-GP-U2
62.10055.111
1
TP98
Do Not Stuff TP98
Do Not Stuff
1TP43TP43
1 2
R153
0R3-U-GP
R153
0R3-U-GP
1
2
3
4 5
6
7
8
RN20
SRN1KJ-4-GP
RN20
SRN1KJ-4-GP
1 2
C669 SC3900P50V2KX-2GPC669 SC3900P50V2KX-2GP
1TP44TP44
1 2
R393
Do Not Stuff
R393
Do Not Stuff
1 2
R146510R2F-L-GP R146510R2F-L-GP
12
R132
Do Not Stuff
DY
R132
Do Not Stuff
DY
12
R396
Do Not Stuff
DY
R396
Do Not Stuff
DY
1
2 3
4
RN19
SRN300J-3-GP
RN19
SRN300J-3-GP
1 2
R157510R2F-L-GP R157510R2F-L-GP
12
C296
Do Not Stuff
DY
C296
Do Not Stuff
DY
1 2
R373
Do Not Stuff
R373
Do Not Stuff
1 2
R159
Do Not Stuff
DY
R159
Do Not Stuff
DY
12
R364
Do Not Stuff
DY
R364
Do Not Stuff
DY
12
R372
1KR2J-1-GP
R372
1KR2J-1-GP
1 2
C288
Do Not Stuff
DY
C288
Do Not Stuff
DY
1 2
R145 Do Not StuffR145 Do Not Stuff
12
C293
SC3300P50V2KX-1GP
C293
SC3300P50V2KX-1GP
12
R381
Do Not Stuff
DY
R381
Do Not Stuff
DY
1 2
R387
Do Not Stuff
R387
Do Not Stuff
12
R156
1KR2J-1-GP
R156
1KR2J-1-GP
1 2
R152 Do Not StuffR152 Do Not Stuff
C
B
E
Q17
Do Not Stuff
Do Not Stuff
3RD = 84.03904.P11
2ND = 84.03904.L06
DY
Q17
Do Not Stuff
Do Not Stuff
3RD = 84.03904.P11
2ND = 84.03904.L06
DY
12
C295
Do Not Stuff
DY
C295
Do Not Stuff
DY
12
C294
SC10U10V5ZY-1GP
C294
SC10U10V5ZY-1GP
1 2
R383
300R2J-4-GP
R383
300R2J-4-GP
1
3
5
7
9
11
13
15
17
19
21
23
2
4
6
8
10
12
14
16
18
20
22
24
26
HDT1
Do Not Stuff
DY
HDT1
Do Not Stuff
DY
1 2
R359
Do Not Stuff
R359
Do Not Stuff
12
R133
Do Not Stuff
DY
R133
Do Not Stuff
DY
C
B
E
Q39
MMBT3904-4-GP
84.T3904.C11
2ND = 84.03904.L06
3RD = 84.03904.P11
Q39
MMBT3904-4-GP
84.T3904.C11
2ND = 84.03904.L06
3RD = 84.03904.P11
1TP47TP47
12
R363
Do Not Stuff
DY
R363
Do Not Stuff
DY
1 2
R385
300R2J-4-GP
R385
300R2J-4-GP
1TP48TP48
1 2
R357
Do Not Stuff
R357
Do Not Stuff
1
2
3
4 5
6
7
8
RN21
SRN1KJ-4-GP
RN21
SRN1KJ-4-GP
1 2
C671 SC3900P50V2KX-2GPC671 SC3900P50V2KX-2GP
1 2
C289Do Not Stuff
DY
C289Do Not Stuff
DY
1 2
R137 0R2J-2-GPR137 0R2J-2-GP

5
5
4
4
3
3
2
2
1
1
D D
C C
B B
A A
1D5V_S3
VCC_CORE_S0
VCC_CORE_S0
1D5V_S3
VDDNB
Title
Size Document Number Rev
Date: Sheet of
Wistron Corporation
21F, 88, Sec.1, Hsin Tai Wu Rd., Hsichih,
Taipei Hsien 221, Taiwan, R.O.C.
JV42-DN
SA
CPU_Power_(4/4)
A3
7 63Thursday, November 05, 2009
UMA
Title
Size Document Number Rev
Date: Sheet of
Wistron Corporation
21F, 88, Sec.1, Hsin Tai Wu Rd., Hsichih,
Taipei Hsien 221, Taiwan, R.O.C.
JV42-DN
SA
CPU_Power_(4/4)
A3
7 63Thursday, November 05, 2009
UMA
Title
Size Document Number Rev
Date: Sheet of
Wistron Corporation
21F, 88, Sec.1, Hsin Tai Wu Rd., Hsichih,
Taipei Hsien 221, Taiwan, R.O.C.
JV42-DN
SA
CPU_Power_(4/4)
A3
7 63Thursday, November 05, 2009
UMA
Bottom Side Decoupling Bottom Side Decoupling
Bottom Side Decoupling
Place near to CPU
36A for VDD0&VDD1
3A for VDDIO
4A for VDDNB
3A for VDDIO
add 0.1U 0907
0907
12
C270
SCD01U50V2KX-1GP
C270
SCD01U50V2KX-1GP
12
C333
Do Not Stuff
DY
C333
Do Not Stuff
DY
12
C361
Do Not Stuff
DY
C361
Do Not Stuff
DY
VDD1_25 AC4
VDD1_26 AD2
VDD0_1
G4
VDD0_2
H2
VDD0_3
J9
VDD0_4
J11
VDD0_5
J13
VDD0_7
K6
VDD0_8
K10
VDD0_9
K12
VDD0_10
K14
VDD0_11
L4
VDD0_12
L7
VDD0_13
L9
VDD0_14
L11
VDD0_15
L13
VDD0_17
M2
VDD0_18
M6
VDD0_19
M8
VDD0_20
M10
VDD0_21
N7
VDD0_22
N9
VDD0_23
N11
VDD1_1 P8
VDD1_2 P10
VDD1_3 R4
VDD1_4 R7
VDD1_5 R9
VDD1_6 R11
VDD1_7 T2
VDD1_8 T6
VDD1_9 T8
VDD1_10 T10
VDD1_11 T12
VDD1_12 T14
VDD1_13 U7
VDD1_14 U9
VDD1_15 U11
VDD1_16 U13
VDD1_18 V6
VDD1_19 V8
VDD1_20 V10
VDD1_21 V12
VDD1_22 V14
VDD1_23 W4
VDD1_24 Y2
VDD0_6
J15
VDDNB_1
K16
VDD0_16
L15
VDDNB_2
M16
VDDNB_3
P16
VDDNB_4
T16
VDD1_17 U15
VDDNB_5
V16
VDDIO1
H25
VDDIO2
J17
VDDIO3
K18
VDDIO4
K21
VDDIO5
K23
VDDIO6
K25
VDDIO7
L17
VDDIO8
M18
VDDIO9
M21
VDDIO10
M23
VDDIO11
M25
VDDIO12
N17 VDDIO13 P18
VDDIO14 P21
VDDIO15 P23
VDDIO16 P25
VDDIO17 R17
VDDIO18 T18
VDDIO19 T21
VDDIO20 T23
VDDIO21 T25
VDDIO22 U17
VDDIO23 V18
VDDIO24 V21
VDDIO25 V23
VDDIO26 V25
VDDIO27 Y25
ACPU1E
SKT-CPU638P-GP-U2
62.10055.111
ACPU1E
SKT-CPU638P-GP-U2
62.10055.111
12
C304
SC10U6D3V5KX-1GP
C304
SC10U6D3V5KX-1GP
12
C321
Do Not Stuff
DY
C321
Do Not Stuff
DY
12
C382
Do Not Stuff
DY
C382
Do Not Stuff
DY
12
C291
Do Not Stuff
DY
C291
Do Not Stuff
DY
12
C324
SC10U6D3V5KX-1GP
C324
SC10U6D3V5KX-1GP
12
C315
SC10U6D3V5KX-1GP
C315
SC10U6D3V5KX-1GP
12
C309
Do Not Stuff
DY
C309
Do Not Stuff
DY
12
C323
SCD22U6D3V2KX-1GP
C323
SCD22U6D3V2KX-1GP
VSS1
AA4
VSS2
AA11
VSS3
AA13
VSS4
AA15
VSS5
AA17
VSS6
AA19
VSS7
AB2
VSS8
AB7
VSS9
AB9
VSS10
AB23
VSS11
AB25
VSS12
AC11
VSS13
AC13
VSS14
AC15
VSS15
AC17
VSS16
AC19
VSS17
AC21
VSS18
AD6
VSS19
AD8
VSS20
AD25
VSS21
AE11
VSS22
AE13
VSS23
AE15
VSS24
AE17
VSS25
AE19
VSS26
AE21
VSS27
AE23
VSS28
B4
VSS29
B6
VSS30
B8
VSS31
B9
VSS32
B11
VSS33
B13
VSS34
B15
VSS35
B17
VSS36
B19
VSS37
B21
VSS38
B23
VSS39
B25
VSS40
D6
VSS41
D8
VSS42
D9
VSS43
D11
VSS44
D13
VSS45
D15
VSS46
D17
VSS47
D19
VSS48
D21
VSS49
D23
VSS50
D25
VSS51
E4
VSS52
F2
VSS53
F11
VSS54
F13
VSS55
F15
VSS56
F17
VSS57
F19
VSS58
F21
VSS59
F23
VSS60
F25
VSS61
H7
VSS62
H9
VSS63
H21
VSS64
H23
VSS65
J4
VSS66 J6
VSS67 J8
VSS68 J10
VSS69 J12
VSS70 J14
VSS71 J16
VSS72 J18
VSS73 K2
VSS74 K7
VSS75 K9
VSS76 K11
VSS77 K13
VSS78 K15
VSS79 K17
VSS80 L6
VSS81 L8
VSS82 L10
VSS83 L12
VSS84 L14
VSS85 L16
VSS86 L18
VSS87 M7
VSS88 M9
VSS89 AC6
VSS90 M17
VSS91 N4
VSS92 N8
VSS93 N10
VSS94 N16
VSS95 N18
VSS96 P2
VSS97 P7
VSS98 P9
VSS99 P11
VSS100 P17
VSS101 R8
VSS102 R10
VSS103 R16
VSS104 R18
VSS105 T7
VSS106 T9
VSS107 T11
VSS108 T13
VSS109 T15
VSS110 T17
VSS111 U4
VSS112 U6
VSS113 U8
VSS114 U10
VSS115 U12
VSS116 U14
VSS117 U16
VSS118 U18
VSS119 V2
VSS120 V7
VSS121 V9
VSS122 V11
VSS123 V13
VSS124 V15
VSS125 V17
VSS126 W6
VSS127 Y21
VSS128 Y23
VSS129 N6
ACPU1F
SKT-CPU638P-GP-U2
62.10055.111
ACPU1F
SKT-CPU638P-GP-U2
62.10055.111
12
C320
SC10U6D3V5KX-1GP
C320
SC10U6D3V5KX-1GP
12
C381
Do Not Stuff
DY
C381
Do Not Stuff
DY
12
C326
SC10U6D3V5KX-1GP
C326
SC10U6D3V5KX-1GP
12
C322
Do Not Stuff
DY
C322
Do Not Stuff
DY
12
C273
SCD01U50V2KX-1GP
C273
SCD01U50V2KX-1GP
12
C339
Do Not Stuff
DY
C339
Do Not Stuff
DY
12
C338
SCD22U6D3V2KX-1GP
C338
SCD22U6D3V2KX-1GP
12
C314
SC10U6D3V5KX-1GP
C314
SC10U6D3V5KX-1GP
12
C369
SC10U6D3V5KX-1GP
C369
SC10U6D3V5KX-1GP
12
C370
Do Not Stuff
DY
C370
Do Not Stuff
DY
12
C268
SC180P50V2JN-1GP
C268
SC180P50V2JN-1GP
12
C367
SC180P50V2JN-1GP
C367
SC180P50V2JN-1GP
12
C285
SCD22U6D3V2KX-1GP
C285
SCD22U6D3V2KX-1GP
12
C331
Do Not Stuff
DY
C331
Do Not Stuff
DY
12
C347
SC4D7U6D3V3MX-2GP
C347
SC4D7U6D3V3MX-2GP
12
C383
SCD22U6D3V2KX-1GP
C383
SCD22U6D3V2KX-1GP
12
C275
SC180P50V2JN-1GP
C275
SC180P50V2JN-1GP
12
C364
Do Not Stuff
DY
C364
Do Not Stuff
DY
12
C380
Do Not Stuff
DY
C380
Do Not Stuff
DY
12
C336
SCD22U6D3V2KX-1GP
C336
SCD22U6D3V2KX-1GP
12
C341
Do Not Stuff
DY
C341
Do Not Stuff
DY
12
C330
Do Not Stuff
DY
C330
Do Not Stuff
DY
12
C342
Do Not Stuff
DY
C342
Do Not Stuff
DY

5
5
4
4
3
3
2
2
1
1
D D
C C
B B
A A
HT_RXCALN
HT_RXCALP HT_TXCALP
HT_TXCALN
PCE_NCAL
PCE_PCAL
ALINK_NBTX_SBRX_N2
ALINK_NBTX_SBRX_P2
ALINK_NBTX_SBRX_N1
ALINK_NBTX_SBRX_P1
ALINK_NBTX_SBRX_N0
ALINK_NBTX_SBRX_P0
ALINK_NBTX_SBRX_N3
ALINK_NBTX_SBRX_P3
TXP1
TXN1
GPP_RX5N
GPP_RX5P
GPP_TX5N
GPP_TX5P
TXP0
TXN0
PEG_RXP0
PEG_RXN0
PEG_RXP1
PEG_RXN1
PEG_RXP2
PEG_RXN2
PEG_RXP3
PEG_RXN3
PEG_RXP4
PEG_RXN4
PEG_RXP5
PEG_RXN5
PEG_RXP6
PEG_RXN6
PEG_RXP7
PEG_RXN7
PEG_RXP8
PEG_RXN8
PEG_RXP9
PEG_RXN9
PEG_RXP10
PEG_RXN10
PEG_RXP11
PEG_RXN11
PEG_RXP12
PEG_RXN12
PEG_RXP13
PEG_RXN13
PEG_RXP14
PEG_RXN14
PEG_RXP15
PEG_RXN15
GTXP0 PEG_TXP0
PEG_TXN0GTXN0
PEG_TXP1GTXP1
PEG_TXN1GTXN1
PEG_TXP2GTXP2
PEG_TXN2GTXN2
GTXP3 PEG_TXP3
PEG_TXN3GTXN3
GTXP4 PEG_TXP4
PEG_TXN4GTXN4
PEG_TXP5GTXP5
PEG_TXN5GTXN5
PEG_TXP6GTXP6
GTXN6 PEG_TXN6
PEG_TXP7GTXP7
PEG_TXN7GTXN7
PEG_TXP8GTXP8
PEG_TXN8GTXN8
GTXP9 PEG_TXP9
GTXN9 PEG_TXN9
PEG_TXP10GTXP10
PEG_TXN10GTXN10
GTXP11 PEG_TXP11
PEG_TXN11GTXN11
PEG_TXP12GTXP12
GTXN12 PEG_TXN12
GTXP13 PEG_TXP13
PEG_TXN13GTXN13
GTXP14 PEG_TXP14
PEG_TXN14GTXN14
GTXP15 PEG_TXP15
GTXN15 PEG_TXN15
GTXN14
GTXN12
GTXN13
GTXN15
GTXP14
GTXP12
GTXP15
GTXP13
1D1V_S0
HT_NB_CPU_CLK_L1 4
HT_NB_CPU_CLK_H0 4
HT_NB_CPU_CAD_H0 4
HT_NB_CPU_CLK_H1 4
HT_NB_CPU_CTL_L0 4
HT_NB_CPU_CTL_H0 4
HT_NB_CPU_CLK_L0 4
HT_NB_CPU_CAD_L0 4
HT_NB_CPU_CTL_L1 4
HT_NB_CPU_CTL_H1 4
HT_NB_CPU_CAD_L2 4
HT_NB_CPU_CAD_H2 4
HT_NB_CPU_CAD_L1 4
HT_NB_CPU_CAD_H1 4
HT_NB_CPU_CAD_H4 4
HT_NB_CPU_CAD_L3 4
HT_NB_CPU_CAD_H3 4
HT_NB_CPU_CAD_L5 4
HT_NB_CPU_CAD_H5 4
HT_NB_CPU_CAD_L4 4
HT_NB_CPU_CAD_H7 4
HT_NB_CPU_CAD_L6 4
HT_NB_CPU_CAD_H6 4
HT_NB_CPU_CAD_L8 4
HT_NB_CPU_CAD_H8 4
HT_NB_CPU_CAD_L7 4
HT_NB_CPU_CAD_L10 4
HT_NB_CPU_CAD_H10 4
HT_NB_CPU_CAD_L9 4
HT_NB_CPU_CAD_H9 4
HT_NB_CPU_CAD_H14 4
HT_NB_CPU_CAD_L13 4
HT_NB_CPU_CAD_H13 4
HT_NB_CPU_CAD_L15 4
HT_NB_CPU_CAD_H15 4
HT_NB_CPU_CAD_L14 4
HT_NB_CPU_CAD_H12 4
HT_NB_CPU_CAD_L11 4
HT_NB_CPU_CAD_H11 4
HT_NB_CPU_CAD_L12 4
HT_CPU_NB_CLK_L04
HT_CPU_NB_CLK_H14
HT_CPU_NB_CLK_L14
HT_CPU_NB_CTL_H04
HT_CPU_NB_CTL_L04
HT_CPU_NB_CLK_H04
HT_CPU_NB_CAD_H04
HT_CPU_NB_CTL_H14
HT_CPU_NB_CTL_L14
HT_CPU_NB_CAD_L14
HT_CPU_NB_CAD_H14
HT_CPU_NB_CAD_L04
HT_CPU_NB_CAD_L34
HT_CPU_NB_CAD_H34
HT_CPU_NB_CAD_L24
HT_CPU_NB_CAD_H24
HT_CPU_NB_CAD_H54
HT_CPU_NB_CAD_L44
HT_CPU_NB_CAD_H44
HT_CPU_NB_CAD_L64
HT_CPU_NB_CAD_H64
HT_CPU_NB_CAD_L54
HT_CPU_NB_CAD_H84
HT_CPU_NB_CAD_L74
HT_CPU_NB_CAD_H74
HT_CPU_NB_CAD_L94
HT_CPU_NB_CAD_H94
HT_CPU_NB_CAD_L84
HT_CPU_NB_CAD_L114
HT_CPU_NB_CAD_H114
HT_CPU_NB_CAD_L104
HT_CPU_NB_CAD_H104
HT_CPU_NB_CAD_H134
HT_CPU_NB_CAD_L124
HT_CPU_NB_CAD_H124
HT_CPU_NB_CAD_L144
HT_CPU_NB_CAD_H144
HT_CPU_NB_CAD_L134
HT_CPU_NB_CAD_L154
HT_CPU_NB_CAD_H154
ALINK_NBRX_SBTX_N011
ALINK_NBRX_SBTX_P011
ALINK_NBRX_SBTX_P111
ALINK_NBRX_SBTX_N111
ALINK_NBRX_SBTX_P211
ALINK_NBRX_SBTX_N211
ALINK_NBRX_SBTX_P311
ALINK_NBRX_SBTX_N311
ALINK_NBTX_C_SBRX_P0 11
ALINK_NBTX_C_SBRX_N0 11
ALINK_NBTX_C_SBRX_P1 11
ALINK_NBTX_C_SBRX_N1 11
ALINK_NBTX_C_SBRX_P2 11
ALINK_NBTX_C_SBRX_N2 11
ALINK_NBTX_C_SBRX_P3 11
ALINK_NBTX_C_SBRX_N3 11
PEG_RXN[15..0]53
PEG_RXP[15..0]53
PEG_TXP[15..0] 53
PEG_TXN[15..0] 53
PCIE_TXN1 33
PCIE_TXP1 33
PCIE_TXN0 26
PCIE_TXP0 26
PCIE_RXN133
PCIE_RXP133
PCIE_RXN026
PCIE_RXP026
HDMI_CLK+ 21
HDMI_DATA2+ 21
HDMI_DATA1+ 21
HDMI_DATA0+ 21
HDMI_CLK- 21
HDMI_DATA2- 21
HDMI_DATA1- 21
HDMI_DATA0- 21
Title
Size Document Number Rev
Date: Sheet of
Wistron Corporation
21F, 88, Sec.1, Hsin Tai Wu Rd., Hsichih,
Taipei Hsien 221, Taiwan, R.O.C.
JV42-DN
SA
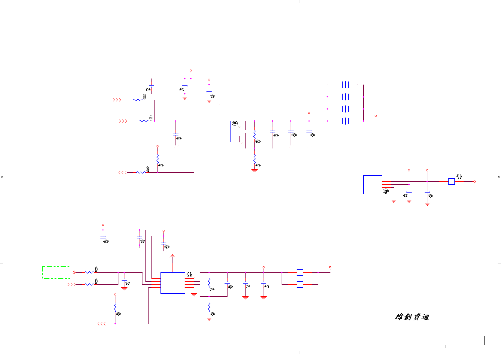
ATi-RS880M_HT LINK&PCIe(1/3)
Custom
8 63Thursday, November 05, 2009
UMA
Title
Size Document Number Rev
Date: Sheet of
Wistron Corporation
21F, 88, Sec.1, Hsin Tai Wu Rd., Hsichih,
Taipei Hsien 221, Taiwan, R.O.C.
JV42-DN
SA
ATi-RS880M_HT LINK&PCIe(1/3)
Custom
8 63Thursday, November 05, 2009
UMA
Title
Size Document Number Rev
Date: Sheet of
Wistron Corporation
21F, 88, Sec.1, Hsin Tai Wu Rd., Hsichih,
Taipei Hsien 221, Taiwan, R.O.C.
JV42-DN
SA
ATi-RS880M_HT LINK&PCIe(1/3)
Custom
8 63Thursday, November 05, 2009
UMA
DP0
GFX_TX4,TX5,TX6,TX7,AUX1,HPD1DP1
RS780M Display Port Support(muxed on GFX)
GFX_TX0,TX1,TX2,TX3,AUX0,HPD0
A-LINK
LAN
Place < 100mils from pin C23 and A24 Place < 100mils from pin B25 and B24
Placement: close RS880
Place < 100mils from pin AC8 and AB8
LAN
MINICARD1 MINICARD1
Placement: close RS880
No new card function
0908
No new card function
0908
0908
No mini2 card function No mini2 card function
0915
Exchange
0915
Exchange
1030
for HDMI function
1019 1019
1 2
C599 Do Not Stuff
DIS_PX
C599 Do Not Stuff
DIS_PX
1 2
C564 Do Not Stuff
DIS_PX
C564 Do Not Stuff
DIS_PX
1 2
C550 Do Not Stuff
DIS_PX
C550 Do Not Stuff
DIS_PX
SB_TX3P AD5
SB_TX3N AE5
GPP_TX2P AA2
GPP_TX2N AA1
GPP_TX3P Y1
GPP_TX3N Y2
SB_RX3P
W5
SB_RX3N
Y5
GPP_RX2P
AD1
GPP_RX2N
AD2
GPP_RX3P
V5
GPP_RX3N
W6
SB_TX0P AD7
SB_TX0N AE7
SB_TX1P AE6
SB_TX1N AD6
SB_RX0P
AA8
SB_RX0N
Y8
SB_RX1P
AA7
SB_RX1N
Y7
PCE_CALRP AC8
PCE_CALRN AB8
SB_TX2N AC6
SB_RX2P
AA5
SB_RX2N
AA6 SB_TX2P AB6
GPP_RX0P
AE3
GPP_RX0N
AD4
GPP_RX1P
AE2
GPP_RX1N
AD3
GPP_TX0P AC1
GPP_TX0N AC2
GPP_TX1P AB4
GPP_TX1N AB3
GFX_RX0P
D4
GFX_RX0N
C4
GFX_RX1P
A3
GFX_RX1N
B3
GFX_RX2P
C2
GFX_RX2N
C1
GFX_RX3P
E5
GFX_RX3N
F5
GFX_RX4P
G5
GFX_RX4N
G6
GFX_RX5P
H5
GFX_RX5N
H6
GFX_RX6P
J6
GFX_RX6N
J5
GFX_RX7P
J7
GFX_RX7N
J8
GFX_RX8P
L5
GFX_RX8N
L6
GFX_RX9P
M8
GFX_RX9N
L8
GFX_RX10P
P7
GFX_RX10N
M7
GFX_RX11P
P5
GFX_RX11N
M5
GFX_RX12P
R8
GFX_RX12N
P8
GFX_RX13P
R6
GFX_RX13N
R5
GFX_RX14P
P4
GFX_RX14N
P3
GFX_RX15P
T4
GFX_RX15N
T3
GFX_TX0P A5
GFX_TX0N B5
GFX_TX1P A4
GFX_TX1N B4
GFX_TX2P C3
GFX_TX2N B2
GFX_TX3P D1
GFX_TX3N D2
GFX_TX4P E2
GFX_TX4N E1
GFX_TX5P F4
GFX_TX5N F3
GFX_TX6P F1
GFX_TX6N F2
GFX_TX7P H4
GFX_TX7N H3
GFX_TX8P H1
GFX_TX8N H2
GFX_TX9P J2
GFX_TX9N J1
GFX_TX10P K4
GFX_TX10N K3
GFX_TX11P K1
GFX_TX11N K2
GFX_TX12P M4
GFX_TX12N M3
GFX_TX13P M1
GFX_TX13N M2
GFX_TX14P N2
GFX_TX14N N1
GFX_TX15P P1
GFX_TX15N P2
GPP_TX4P Y4
GPP_TX4N Y3
GPP_TX5P V1
GPP_TX5N V2
GPP_RX4P
U5
GPP_RX4N
U6
GPP_RX5P
U8
GPP_RX5N
U7
PART 2 OF 6
PCIE I/F GFX
PCIE I/F GPP
PCIE I/F SB
ANB1B
RS780M-GP-U2
PART 2 OF 6
PCIE I/F GFX
PCIE I/F GPP
PCIE I/F SB
ANB1B
RS780M-GP-U2
1 2
C561 SCD1U16V2KX-3GP
UMA
C561 SCD1U16V2KX-3GP
UMA
1 2
C579 Do Not Stuff
DIS_PX
C579 Do Not Stuff
DIS_PX
1 2
C570 Do Not Stuff
DIS_PX
C570 Do Not Stuff
DIS_PX
1 2
C582 Do Not Stuff
DIS_PX
C582 Do Not Stuff
DIS_PX
HT_RXCAD15P
U19
HT_RXCAD15N
U18
HT_RXCAD14P
U20
HT_RXCAD14N
U21
HT_RXCAD13P
V21
HT_RXCAD13N
V20
HT_RXCAD12P
W21
HT_RXCAD12N
W20
HT_RXCAD11P
Y22
HT_RXCAD11N
Y23
HT_RXCAD10P
AA24
HT_RXCAD10N
AA25
HT_RXCAD9P
AB25
HT_RXCAD9N
AB24
HT_RXCAD8P
AC24
HT_RXCAD8N
AC25
HT_RXCAD7P
N24
HT_RXCAD7N
N25
HT_RXCAD6P
P25
HT_RXCAD6N
P24
HT_RXCAD5P
P22
HT_RXCAD5N
P23
HT_RXCAD4P
T25
HT_RXCAD4N
T24
HT_RXCAD3P
U24
HT_RXCAD3N
U25
HT_RXCAD2P
V25
HT_RXCAD2N
V24
HT_RXCAD1P
V22
HT_RXCAD1N
V23
HT_RXCAD0P
Y25
HT_RXCAD0N
Y24
HT_RXCLK1P
AB23
HT_RXCLK1N
AA22
HT_RXCLK0P
T22
HT_RXCLK0N
T23
HT_RXCTL0P
M22
HT_RXCTL0N
M23
HT_RXCTL1P
R21
HT_RXCTL1N
R20
HT_RXCALP
C23
HT_RXCALN
A24
HT_TXCAD15P P18
HT_TXCAD15N M18
HT_TXCAD14P M21
HT_TXCAD14N P21
HT_TXCAD13P M19
HT_TXCAD13N L18
HT_TXCAD12P L19
HT_TXCAD12N J19
HT_TXCAD11P J18
HT_TXCAD11N K17
HT_TXCAD10P J20
HT_TXCAD10N J21
HT_TXCAD9P G20
HT_TXCAD9N H21
HT_TXCAD8P F21
HT_TXCAD8N G21
HT_TXCAD7P K23
HT_TXCAD7N K22
HT_TXCAD6P K24
HT_TXCAD6N K25
HT_TXCAD5P J25
HT_TXCAD5N J24
HT_TXCAD4P H23
HT_TXCAD4N H22
HT_TXCAD3P F23
HT_TXCAD3N F22
HT_TXCAD2P F24
HT_TXCAD2N F25
HT_TXCAD1P E24
HT_TXCAD1N E25
HT_TXCAD0P D24
HT_TXCAD0N D25
HT_TXCLK1P L21
HT_TXCLK1N L20
HT_TXCLK0P H24
HT_TXCLK0N H25
HT_TXCTL0P M24
HT_TXCTL0N M25
HT_TXCTL1P P19
HT_TXCTL1N R18
HT_TXCALP B24
HT_TXCALN B25
PART 1 OF 6
HYPER TRANSPORT CPU I/F
ANB1A
RS780M-GP-U2
PART 1 OF 6
HYPER TRANSPORT CPU I/F
ANB1A
RS780M-GP-U2
1 2
C569 SCD1U16V2KX-3GP
UMA
C569 SCD1U16V2KX-3GP
UMA
1 2
C597 Do Not Stuff
DIS_PX
C597 Do Not Stuff
DIS_PX
1 2
C567 Do Not Stuff
DIS_PX
C567 Do Not Stuff
DIS_PX
1 2
R87 2KR2F-3-GPR87 2KR2F-3-GP
1 2
C551 Do Not Stuff
DIS_PX
C551 Do Not Stuff
DIS_PX
1 2
C575 Do Not Stuff
DIS_PX
C575 Do Not Stuff
DIS_PX
1 2
C549 SCD1U16V2KX-3GP
UMA
C549 SCD1U16V2KX-3GP
UMA
1 2
C614 SCD1U16V2KX-3GPC614 SCD1U16V2KX-3GP
1 2
C577 Do Not Stuff
DIS_PX
C577 Do Not Stuff
DIS_PX
1 2
C585 Do Not Stuff
DIS_PX
C585 Do Not Stuff
DIS_PX
1 2
C616 SCD1U16V2KX-3GPC616 SCD1U16V2KX-3GP
1 2
C612 SCD1U16V2KX-3GPC612 SCD1U16V2KX-3GP
1 2
C552 SCD1U16V2KX-3GP
UMA
C552 SCD1U16V2KX-3GP
UMA
1 2
C615 SCD1U16V2KX-3GPC615 SCD1U16V2KX-3GP
1 2
C563 SCD1U16V2KX-3GP
UMA
C563 SCD1U16V2KX-3GP
UMA
1 2
C595 Do Not Stuff
DIS_PX
C595 Do Not Stuff
DIS_PX
1 2
C568 Do Not Stuff
DIS_PX
C568 Do Not Stuff
DIS_PX
TP16 Do Not StuffTP16 Do Not Stuff
1 2
C560 SCD1U16V2KX-3GP
UMA
C560 SCD1U16V2KX-3GP
UMA
1 2
C594 Do Not Stuff
DIS_PX
C594 Do Not Stuff
DIS_PX
1 2
C557 Do Not Stuff
DIS_PX
C557 Do Not Stuff
DIS_PX
1 2
C571 Do Not Stuff
DIS_PX
C571 Do Not Stuff
DIS_PX
1 2
C617 SCD1U16V2KX-3GPC617 SCD1U16V2KX-3GP
TP17 Do Not StuffTP17 Do Not Stuff
1 2
C581 Do Not Stuff
DIS_PX
C581 Do Not Stuff
DIS_PX
1 2
C565 SCD1U16V2KX-3GP
UMA
C565 SCD1U16V2KX-3GP
UMA
1 2
C584 Do Not Stuff
DIS_PX
C584 Do Not Stuff
DIS_PX
1 2
C556 Do Not Stuff
DIS_PX
C556 Do Not Stuff
DIS_PX
1 2
C566 Do Not Stuff
DIS_PX
C566 Do Not Stuff
DIS_PX
1 2
R300
301R2F-GP
R300
301R2F-GP
1 2
C590 Do Not Stuff
DIS_PX
C590 Do Not Stuff
DIS_PX
1 2
C578 Do Not Stuff
DIS_PX
C578 Do Not Stuff
DIS_PX
1 2
C602 SCD1U16V2KX-3GPC602 SCD1U16V2KX-3GP
1 2
C603 SCD1U16V2KX-3GPC603 SCD1U16V2KX-3GP
1 2
C580 Do Not Stuff
DIS_PX
C580 Do Not Stuff
DIS_PX
1 2
C611 SCD1U16V2KX-3GPC611 SCD1U16V2KX-3GP
1 2
C588 Do Not Stuff
DIS_PX
C588 Do Not Stuff
DIS_PX
1 2
C610 SCD1U16V2KX-3GPC610 SCD1U16V2KX-3GP
1 2
C609 SCD1U16V2KX-3GPC609 SCD1U16V2KX-3GP
1 2
C596 Do Not Stuff
DIS_PX
C596 Do Not Stuff
DIS_PX
1 2
C562 Do Not Stuff
DIS_PX
C562 Do Not Stuff
DIS_PX
1 2
C613 SCD1U16V2KX-3GPC613 SCD1U16V2KX-3GP
1 2
C546 Do Not Stuff
DIS_PX
C546 Do Not Stuff
DIS_PX
TP14
Do Not Stuff TP14
Do Not Stuff
1 2
R333 1K27R2F-L-GPR333 1K27R2F-L-GP
1 2
C576 Do Not Stuff
DIS_PX
C576 Do Not Stuff
DIS_PX
1 2
C572 Do Not Stuff
DIS_PX
C572 Do Not Stuff
DIS_PX
1 2
C583 Do Not Stuff
DIS_PX
C583 Do Not Stuff
DIS_PX
TP15
Do Not Stuff TP15
Do Not Stuff
1 2
C618 SCD1U16V2KX-3GPC618 SCD1U16V2KX-3GP
1 2
R299
301R2F-GP
R299
301R2F-GP
1 2
C586 Do Not Stuff
DIS_PX
C586 Do Not Stuff
DIS_PX
1 2
C554 SCD1U16V2KX-3GP
UMA
C554 SCD1U16V2KX-3GP
UMA

5
5
4
4
3
3
2
2
1
1
D D
C C
B B
A A
STRP_DATA
NB_ALLOW_LDTSTOP
SYSREST#
NB_LDT_STOP#
1D8V_S0_PLVDD18
1D8V_S0_VDDLP18
3D3V_S0_AVDD
1D8V_S0_AVDDDI
1D8V_S0_AVDDQ
VDDA18HTPLL
DAC_RSET
TESTMODE_NB
1D1V_S0_PLLVDD
RS780_AUX_CAL
VDDA18HTPLL
VDDA18PCIEPLL
VDDA18PCIEPLL
NB_REFCLK_N
NB_ALLOW_LDTSTOP
NB_DVI_HPD
GMCH_HSYNC
GMCH_VSYNC
SYSREST#
CLK_NBGPP_CLK#
CLK_NBGPP_CLK
1D1V_S0_PLLVDD
1D8V_S0_VDDLT18
SUS_STAT#
STRP_DATA
CLK_NB_GFX
CLK_NB_GFX#
GMCH_GREEN
GMCH_BLUE
RS780_DXP3_1
RS780_DXN3_1
GMCH_RED
DDC_CLK0/AUX0P
AUX0N
NB_LDT_STOP#NB_LDT_STOP#
GMCH_HDMI_DATA
GMCH_HDMI_CLK
LDT_CTL
1D1V_S0
1D8V_S0
3D3V_S0
1D8V_S0
1D8V_S0
1D8V_S0
1D8V_S0
1D8V_S0
1D1V_S0
3D3V_S0
3D3V_S0
3D3V_S0
1D8V_S0
1D5V_S0
1D8V_S0
DAT_DDC_EDID18
GMCH_DDCDATA20
CLK_NB_GPPSB#3
CLK_NB_GPPSB3
NB_PWRGD12,42
CLK_DDC_EDID18
CLK_NBHT_CLK3
CLK_NBHT_CLK#3
CLK_NB_14M3
GMCH_BLUE18
GMCH_GREEN18
GMCH_RED18
GMCH_VSYNC20
GMCH_HSYNC20
GMCH_DDCCLK20
PLT_RST1#11,36,53
LDT_RST#_CPU6
ALLOW _LDTSTOP6
GMCH_TXAOUT0+ 18
GMCH_TXAOUT1+ 18
GMCH_TXAOUT2+ 18
GMCH_TXAOUT0- 18
GMCH_TXAOUT1- 18
GMCH_TXAOUT2- 18
GMCH_TXACLK- 18
GMCH_TXACLK+ 18
GMCH_LCDVDD_ON 19
CLK_NB_GFX#3
CLK_NB_GFX3
NB_ALLOW_LDTSTOP11
DP_AUX0N18
LDT_STP#_CPU6
GMCH_HDMI_CLK21
GMCH_HDMI_DATA21
HDMI_DETECT# 21
LVDS_ENA_BL 18
GMCH_BL_PWM 19
Title
Size Document Number Rev
Date: Sheet of
Wistron Corporation
21F, 88, Sec.1, Hsin Tai Wu Rd., Hsichih,
Taipei Hsien 221, Taiwan, R.O.C.
JV42-DN
SA
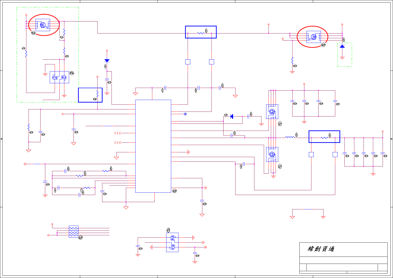
ATi-RS880M_LVDS&CRT_(2/3)
A3
9 63Tuesday, November 10, 2009
UMA
Title
Size Document Number Rev
Date: Sheet of
Wistron Corporation
21F, 88, Sec.1, Hsin Tai Wu Rd., Hsichih,
Taipei Hsien 221, Taiwan, R.O.C.
JV42-DN
SA
ATi-RS880M_LVDS&CRT_(2/3)
A3
9 63Tuesday, November 10, 2009
UMA
Title
Size Document Number Rev
Date: Sheet of
Wistron Corporation
21F, 88, Sec.1, Hsin Tai Wu Rd., Hsichih,
Taipei Hsien 221, Taiwan, R.O.C.
JV42-DN
SA
ATi-RS880M_LVDS&CRT_(2/3)
A3
9 63Tuesday, November 10, 2009
UMA
Close to NB ball
220ohm 200mA
RS880: Enables Side port memory ( RS880 use HSYNC#)
Enables the Test Debug Bus using GPIO.(PIN: RS880M--> VSYNC#)
1 :Disable 0 : Enable
STRAP_DEBUG_BUS_GPIO_ENABLEb
DDC_CLK0/AUX0P
DDC_DATA0/AUX0N
ENABLE External CLK GEN
Selects Loading of STRAPS From EEPROM
1 : Bypass the loading of EEPROM straps and use Hardware Default Values
0 : I2C Master can load strap values from EEPROM if connected,
or use default values if not connected
1 :Disable 0 : Enable
*
*
*
SUS_STAT#
220ohm 200mA
220ohm 200mA
220ohm 200mA
220ohm 200mA
220ohm 200mA
UMA-->L1-->Bead 2R 0603
C62-->47U/6.3V
DIS-->L1-->Bead
C62-->DY
1020
0908
0908
1026
0922
0928
0918
1020
1028
1104
12
C55
SC220P50V2KX-3GP
C55
SC220P50V2KX-3GP
12
C555
SC1U10V2KX-1GP
C555
SC1U10V2KX-1GP
VDDA18HTPLL
H17
SYSRESET#
D8
POWERGOOD
A10
LDTSTOP#
C10
ALLOW_LDTSTOP
C12
REFCLK_P/OSCIN
E11
PLLVDD
A12
HPD D10
DDC_DATA0/AUX0N
A8 DDC_CLK0/AUX0P
B8
THERMALDIODE_P AE8
THERMALDIODE_N AD8
I2C_CLK
B9
STRP_DATA
B10
GFX_REFCLKP
T2
GFX_REFCLKN
T1
GPP_REFCLKP
U1
GPP_REFCLKN
U2
PLLVDD18
D14
PLLVSS
B12
TXOUT_L0P A22
TXOUT_L0N B22
TXOUT_L1P A21
TXOUT_L1N B21
TXOUT_L2P B20
TXOUT_L2N A20
TXOUT_L3P A19
TXOUT_U0P B18
TXOUT_L3N B19
TXOUT_U0N A18
TXOUT_U1P A17
TXOUT_U1N B17
TXOUT_U2P D20
TXOUT_U2N D21
TXOUT_U3P D18
TXOUT_U3N D19
TXCLK_LP B16
TXCLK_LN A16
TXCLK_UP D16
TXCLK_UN D17
VDDLTP18 A13
VSSLTP18 B13
C_Pr
E17
Y
F17
COMP_Pb
F15
RED
G18
TMDS_HPD D9
I2C_DATA
A9
TESTMODE D13
HT_REFCLKN
C24 HT_REFCLKP
C25
SUS_STAT# D12
GREEN
E18
BLUE
E19
DAC_VSYNC
B11 DAC_HSYNC
A11
DAC_RSET
G14
AVDD1
F12
AVDD2
E12
REDb
G17
GREENb
F18
AVDDDI
F14
AVSSDI
G15
AVDDQ
H15
AVSSQ
H14
VDDLT18_2 B15
VDDLT33_1 A14
VDDLT33_2 B14
VSSLT1 C14
VSSLT2 D15
VDDLT18_1 A15
VSSLT3 C16
VSSLT4 C18
VSSLT5 C20
LVDS_DIGON E9
LVDS_BLON F7
LVDS_ENA_BL G12
VSSLT6 E20
VDDA18PCIEPLL1
D7
VDDA18PCIEPLL2
E7
BLUEb
F19
AUX_CAL
C8
GPPSB_REFCLKP
V4
GPPSB_REFCLKN
V3
DDC_DATA1/AUX1N
A7 DDC_CLK1/AUX1P
B7
DAC_SCL
F8
DAC_SDA
E8
REFCLK_N
F11
VSSLT7 C22
RESERVED
G11
PART 3 OF 6
PM
CLOCKs PLL PWR
MIS.
CRT/TVOUT
LVTM
ANB1C
RS780M-GP-U2
PART 3 OF 6
PM
CLOCKs PLL PWR
MIS.
CRT/TVOUT
LVTM
ANB1C
RS780M-GP-U2
TP30 Do Not StuffTP30 Do Not Stuff
12
TC5
ST100U6D3VBML1GP
80.10715.L04
2ND = 77.C1071.081
TC5
ST100U6D3VBML1GP
80.10715.L04
2ND = 77.C1071.081
1 2
L37
SBK160808T-221Y-N-GP
2ND = 68.00217.711
68.00119.111
L37
SBK160808T-221Y-N-GP
2ND = 68.00217.711
68.00119.111
12
C67
SC1U10V2KX-1GP
C67
SC1U10V2KX-1GP
12
C559
Do Not Stuff
DY
C559
Do Not Stuff
DY
12
R294
3K3R3J-L-GP
R294
3K3R3J-L-GP
12
TC1
Do Not Stuff
DY
TC1
Do Not Stuff
DY
12
C558
SCD1U10V2KX-4GP
C558
SCD1U10V2KX-4GP
12
R57
150R2F-1-GP
R57
150R2F-1-GP
12
C87
SCD1U10V2KX-4GP
C87
SCD1U10V2KX-4GP
1
2 3
4
RN12
SRN4K7J-8-GP
RN12
SRN4K7J-8-GP
1 2
R298
Do Not Stuff
R298
Do Not Stuff
12
C100
Do Not Stuff
DY
C100
Do Not Stuff
DY
12
C114
SCD1U10V2KX-4GP
C114
SCD1U10V2KX-4GP
12
R46
1KR2F-3-GP
R46
1KR2F-3-GP
12
C81
SC1U10V2KX-1GP
C81
SC1U10V2KX-1GP
C
B
E
Q2
MMBT3904-4-GP
84.T3904.C11
2ND = 84.03904.L06
3RD = 84.03904.P11
Q2
MMBT3904-4-GP
84.T3904.C11
2ND = 84.03904.L06
3RD = 84.03904.P11
12
R296
Do Not Stuff
DY
R296
Do Not Stuff
DY
12
C83
SC1U10V2KX-1GP
C83
SC1U10V2KX-1GP
1 2
R44
Do Not Stuff
R44
Do Not Stuff
TP32 Do Not StuffTP32 Do Not Stuff
1 2
R45
Do Not Stuff
R45
Do Not Stuff
12
R58
140R2F-GP
R58
140R2F-GP
12
R33 10KR2J-3-GPR33 10KR2J-3-GP
TP9 Do Not StuffTP9 Do Not Stuff
12
R29
2K2R2J-2-GP
R29
2K2R2J-2-GP
TP91
Do Not Stuff TP91
Do Not Stuff
12
R54
150R2F-1-GP
R54
150R2F-1-GP
1 2
L6
SBK160808T-221Y-N-GP
2ND = 68.00217.711
68.00119.111
L6
SBK160808T-221Y-N-GP
2ND = 68.00217.711
68.00119.111
1 2
L4
SBK160808T-221Y-N-GP
2ND = 68.00217.711
68.00119.111
L4
SBK160808T-221Y-N-GP
2ND = 68.00217.711
68.00119.111
12
C80
Do Not Stuff
DY
C80
Do Not Stuff
DY
1 2
L38
SBK160808T-221Y-N-GP
2ND = 68.00217.711
68.00119.111
L38
SBK160808T-221Y-N-GP
2ND = 68.00217.711
68.00119.111
1 2
R47
0R2J-2-GP
R47
0R2J-2-GP
12
C82
Do Not Stuff
DY
C82
Do Not Stuff
DY
12
R295
3K3R3J-L-GP
R295
3K3R3J-L-GP
1 2
L5
SBK160808T-221Y-N-GP
2ND = 68.00217.711
68.00119.111
L5
SBK160808T-221Y-N-GP
2ND = 68.00217.711
68.00119.111
1
2 3
4
RN11
SRN4K7J-8-GP
RN11
SRN4K7J-8-GP
12
R32
1K8R2F-GP
R32
1K8R2F-GP
1 2
R60
715R2F-GP
R60
715R2F-GP
1 2
L3
SBK160808T-221Y-N-GP
2ND = 68.00217.711
68.00119.111
L3
SBK160808T-221Y-N-GP
2ND = 68.00217.711
68.00119.111
12
C107
SCD1U10V2KX-4GP
C107
SCD1U10V2KX-4GP
12
C553
Do Not Stuff
DY
C553
Do Not Stuff
DY
1 2
R43 Do Not Stuff
DY
R43 Do Not Stuff
DY
12
C77
Do Not Stuff
DY
C77
Do Not Stuff
DY
1 2
L1
SBK160808T-221Y-N-GP
2ND = 68.00217.711
CRT
68.00119.111
L1
SBK160808T-221Y-N-GP
2ND = 68.00217.711
CRT
68.00119.111
1 2
L2
PBY201209T-221Y-N-GP
68.00206.121
2ND = 68.00216.161
L2
PBY201209T-221Y-N-GP
68.00206.121
2ND = 68.00216.161
12
C118
Do Not Stuff
DY
C118
Do Not Stuff
DY
12
C70
SC1U10V2KX-1GP
C70
SC1U10V2KX-1GP
12
C129
SCD1U10V2KX-4GP
C129
SCD1U10V2KX-4GP
12
C62
SC47U6D3V5MX-1-GP
CRT
C62
SC47U6D3V5MX-1-GP
CRT
TP92
Do Not Stuff TP92
Do Not Stuff
12
C85
SC4D7U6D3V3MX-2GP
C85
SC4D7U6D3V3MX-2GP
1 2
R362
4K7R2J-2-GP
R362
4K7R2J-2-GP
12
R297
150R2F-1-GP
R297
150R2F-1-GP
TP93
Do Not Stuff TP93
Do Not Stuff
12
R27
10KR2J-3-GP
R27
10KR2J-3-GP

5
5
4
4
3
3
2
2
1
1
D D
C C
B B
A A
+1.1V_RUN_VDDHTRX
+1.1V_RUN_VDDHTTX
+1.8V_RUN_VDDA18PCIE
+1.1V_RUN_VDDHT
+1.8V_RUN_VDD18_MEM
+3.3V_RUN_VDD33
VDD_MEM
+1.1V_IOPLLVDD
+1.8V_IOPLLVDD18
1D8V_S0
1D8V_S0
1D1V_S0
1D1V_S0
1D1V_S0
1D1V_S0
3D3V_S0
1D1V_S0
1D8V_S0
1D1V_S0
Title
Size Document Number Rev
Date: Sheet of
Wistron Corporation
21F, 88, Sec.1, Hsin Tai Wu Rd., Hsichih,
Taipei Hsien 221, Taiwan, R.O.C.
JV42-DN
SA
ATi-RS880M_Side Port&PWR&GND(3/3)
A3
10 63Thursday, November 05, 2009
UMA
Title
Size Document Number Rev
Date: Sheet of
Wistron Corporation
21F, 88, Sec.1, Hsin Tai Wu Rd., Hsichih,
Taipei Hsien 221, Taiwan, R.O.C.
JV42-DN
SA
ATi-RS880M_Side Port&PWR&GND(3/3)
A3
10 63Thursday, November 05, 2009
UMA
Title
Size Document Number Rev
Date: Sheet of
Wistron Corporation
21F, 88, Sec.1, Hsin Tai Wu Rd., Hsichih,
Taipei Hsien 221, Taiwan, R.O.C.
JV42-DN
SA
ATi-RS880M_Side Port&PWR&GND(3/3)
A3
10 63Thursday, November 05, 2009
UMA
0.6A per ANT Rev1.1, Page3
0.45A per ANT Rev1.1, Page3
220 ohm @ 100MHz,2A
220 ohm @ 100MHz,2A
220 ohm @ 100MHz,2A
80mil Width
Per check list (Rev 0.02)
RS780M: 1V ~ 1.1V, check PWR team
10A per ANT Rev1.1, Page3
300mil Width
+NB_VCORE
220 ohm @ 100MHz,2A
MEM_COMP_P and MEM_COMP_N trace
width >=10mils and 10mils spacing from
other Signals in X,Y,Z directions
1103
0910
1027 For AMD review request
1027 For AMD review request
12
C141
Do Not Stuff
DY
C141
Do Not Stuff
DY
12
C183
Do Not Stuff
DY
C183
Do Not Stuff
DY
12
C69
SC4D7U6D3V3MX-2GP
C69
SC4D7U6D3V3MX-2GP
12
C127
Do Not Stuff
DY
C127
Do Not Stuff
DY
1 2
R38
0R0603-PAD
R38
0R0603-PAD
12
C76
Do Not Stuff
DY
C76
Do Not Stuff
DY
1 2
L19
PBY201209T-221Y-N-GP
68.00206.121
2ND = 68.00216.161
L19
PBY201209T-221Y-N-GP
68.00206.121
2ND = 68.00216.161
1 2
R313
Do Not Stuff
R313
Do Not Stuff
12
C161
Do Not Stuff
DY
C161
Do Not Stuff
DY
12
C135
SCD1U10V2KX-4GP
C135
SCD1U10V2KX-4GP
12
C229
SC4D7U6D3V3MX-2GP
C229
SC4D7U6D3V3MX-2GP
12
C198
SC1U10V2KX-1GP
C198
SC1U10V2KX-1GP
VSSAHT1
A25
VSSAHT2
D23
VSSAHT3
E22
VSSAHT4
G22
VSSAHT5
G24
VSSAHT6
G25
VSSAHT7
H19
VSSAHT8
J22
VSSAHT9
L17
VSSAHT10
L22
VSSAHT11
L24
VSSAHT12
L25
VSSAHT13
M20
VSSAHT14
N22
VSSAHT15
P20
VSSAHT16
R19
VSSAHT17
R22
VSSAHT18
R24
VSSAHT19
R25
VSSAHT21
U22
VSSAHT22
V19
VSSAHT23
W22
VSSAHT24
W24
VSSAHT25
W25
VSSAHT26
Y21
VSSAHT27
AD25
VSS2 D11
VSS3 G8
VSS4 E14
VSS5 E15
VSS7 J12
VSS8 K14
VSS9 M11
VSS10 L15
VSS11
L12
VSS12
M14
VSS13
N13
VSS14
P12
VSS15
P15
VSS16
R11
VSS17
R14
VSS18
T12
VSS19
U14
VSS20
U11
VSS21
U15
VSS22
V12
VSS23
W11
VSS24
W15
VSS25
AC12
VSS26
AA14
VSS27
Y18
VSS28
AB11
VSS29
AB15
VSS30
AB17
VSS31
AB19
VSS32
AE20
VSSAPCIE1 A2
VSSAPCIE2 B1
VSSAPCIE3 D3
VSSAPCIE4 D5
VSSAPCIE5 E4
VSSAPCIE6 G1
VSSAPCIE7 G2
VSSAPCIE8 G4
VSSAPCIE9 H7
VSSAPCIE10 J4
VSSAPCIE11 R7
VSSAPCIE12 L1
VSSAPCIE13 L2
VSSAPCIE14 L4
VSSAPCIE15 L7
VSS34
K11
VSSAPCIE16 M6
VSSAPCIE17 N4
VSSAPCIE18 P6
VSSAPCIE19 R1
VSSAPCIE20 R2
VSSAPCIE21 R4
VSSAPCIE22 V7
VSSAPCIE23 U4
VSSAPCIE24 V8
VSSAPCIE25 V6
VSSAPCIE26 W1
VSSAPCIE27 W2
VSSAPCIE28 W4
VSSAPCIE29 W7
VSSAPCIE30 W8
VSSAPCIE31 Y6
VSSAPCIE32 AA4
VSSAPCIE33 AB5
VSSAPCIE34 AB1
VSSAPCIE35 AB7
VSSAPCIE36 AC3
VSSAPCIE37 AC4
VSSAPCIE38 AE1
VSSAPCIE39 AE4
VSSAPCIE40 AB2
VSS1 AE14
VSSAHT20
H20
VSS33
AB21
VSS6 J15
PART 6/6
GROUND
ANB1F
RS780M-GP-U2
PART 6/6
GROUND
ANB1F
RS780M-GP-U2
1 2
R308
Do Not Stuff
R308
Do Not Stuff
12
C212
SC10U6D3V3MX-GP
C212
SC10U6D3V3MX-GP
1 2
L7
PBY201209T-221Y-N-GP
68.00206.121
2ND = 68.00216.161
L7
PBY201209T-221Y-N-GP
68.00206.121
2ND = 68.00216.161
12
C122
SC1U10V2KX-1GP
C122
SC1U10V2KX-1GP
12
C191
Do Not Stuff
DY
C191
Do Not Stuff
DY
12
C223
SC4D7U6D3V3MX-2GP
C223
SC4D7U6D3V3MX-2GP
12
C219
Do Not Stuff
DY
C219
Do Not Stuff
DY
12
C86
Do Not Stuff
DY
C86
Do Not Stuff
DY
1 2
L18
PBY201209T-221Y-N-GP
2ND = 68.00216.161
68.00206.121
L18
PBY201209T-221Y-N-GP
2ND = 68.00216.161
68.00206.121
MEM_A0
AB12
MEM_A1
AE16
MEM_A2
V11
MEM_A3
AE15
MEM_A4
AA12
MEM_A5
AB16
MEM_A6
AB14
MEM_A7
AD14
MEM_A8
AD13
MEM_A9
AD15
MEM_A10
AC16
MEM_A11
AE13
MEM_A12
AC14
MEM_A13
Y14
MEM_BA0
AD16
MEM_BA1
AE17
MEM_BA2
AD17
MEM_RAS#
W12
MEM_CAS#
Y12
MEM_WE#
AD18
MEM_CS#
AB13
MEM_CKE
AB18
MEM_ODT
V14
MEM_CKP
V15
MEM_CKN
W14
MEM_DM0 W17
MEM_DM1/DVO_D8 AE19
MEM_DQS0P/DVO_IDCKP Y17
MEM_DQS0N/DVO_IDCKN W18
MEM_DQS1P AD20
MEM_DQS1N AE21
MEM_DQ0/DVO_VSYNC AA18
MEM_DQ1/DVO_HSYNC AA20
MEM_DQ2/DVO_DE AA19
MEM_DQ3/DVO_D0 Y19
MEM_DQ4 V17
MEM_DQ5/DVO_D1 AA17
MEM_DQ6/DVO_D2 AA15
MEM_DQ7/DVO_D4 Y15
MEM_DQ8/DVO_D3 AC20
MEM_DQ9/DVO_D5 AD19
MEM_DQ10/DVO_D6 AE22
MEM_DQ11/DVO_D7 AC18
MEM_DQ12 AB20
MEM_DQ13/DVO_D9 AD22
MEM_DQ14/DVO_D10 AC22
MEM_DQ15/DVO_D11 AD21
MEM_COMPP
AE12
MEM_COMPN
AD12 MEM_VREF AE18
IOPLLVDD18 AE23
IOPLLVSS AD23
IOPLLVDD AE24
SBD_MEM/DVO_I/F
PAR 4 OF 6
ANB1D
RS780M-GP-U2
SBD_MEM/DVO_I/F
PAR 4 OF 6
ANB1D
RS780M-GP-U2
1 2
R307
Do Not Stuff
R307
Do Not Stuff
12
C193
Do Not Stuff
DY
C193
Do Not Stuff
DY
VDDHT_1
J17
VDDHT_2
K16
VDDHT_3
L16
VDDHT_4
M16
VDDHT_5
P16
VDDHT_6
R16
VDDHT_7
T16
VDDHTTX_1
AE25
VDDHTTX_2
AD24
VDDHTTX_3
AC23
VDDHTTX_4
AB22
VDDHTTX_5
AA21
VDDHTTX_6
Y20
VDDHTTX_7
W19
VDDHTTX_8
V18
VDDHTRX_1
H18
VDDHTRX_2
G19
VDDHTRX_3
F20
VDDHTRX_4
E21
VDDHTRX_5
D22
VDD18_1
F9
VDD18_2
G9
VDD18_MEM1
AE11
VDD18_MEM2
AD11
VDDA18PCIE_1
J10
VDDA18PCIE_2
P10
VDDA18PCIE_3
K10
VDDA18PCIE_10
Y9
VDDA18PCIE_11
AA9
VDDA18PCIE_12
AB9
VDDA18PCIE_13
AD9
VDDA18PCIE_14
AE9
VDDA18PCIE_6
W9
VDDA18PCIE_7
H9
VDDPCIE_1 A6
VDDPCIE_2 B6
VDDPCIE_3 C6
VDDPCIE_4 D6
VDDPCIE_5 E6
VDDPCIE_6 F6
VDDPCIE_7 G7
VDDPCIE_8 H8
VDDPCIE_9 J9
VDDA18PCIE_4
M10
VDDA18PCIE_5
L10
VDDC_1 K12
VDDC_2 J14
VDDC_3 U16
VDDPCIE_11 M9
VDDC_4 J11
VDDC_5 K15
VDDPCIE_10 K9
VDDC_6 M12
VDDC_7 L14
VDDC_8 L11
VDDC_9 M13
VDDC_10 M15
VDDC_11 N12
VDDC_12 N14
VDDC_13 P11
VDDC_14 P13
VDDC_15 P14
VDDC_16 R12
VDDC_17 R15
VDDC_18 T11
VDDC_19 T15
VDDC_20 U12
VDDC_21 T14
VDD33_1 H11
VDD33_2 H12
VDD_MEM1 AE10
VDD_MEM2 AA11
VDD_MEM3 Y11
VDD_MEM4 AD10
VDD_MEM6 AC10
VDD_MEM5 AB10
VDDA18PCIE_8
T10
VDDC_22 J16
VDDPCIE_12 L9
VDDA18PCIE_9
R10
VDDPCIE_13 P9
VDDPCIE_14 R9
VDDPCIE_15 T9
VDDPCIE_16 V9
VDDPCIE_17 U9
VDDA18PCIE_15
U10
VDDHTRX_6
B23
VDDHTRX_7
A23
VDDHTTX_9
U17
VDDHTTX_10
T17
VDDHTTX_11
R17
VDDHTTX_12
P17
VDDHTTX_13
M17
PART 5/6
POWER
ANB1E
RS780M-GP-U2
PART 5/6
POWER
ANB1E
RS780M-GP-U2
12
C197
SCD1U10V2KX-4GP
C197
SCD1U10V2KX-4GP
12
C139
SCD1U10V2KX-4GP
C139
SCD1U10V2KX-4GP
12
C213
SC2D2U10V3KX-1GP
C213
SC2D2U10V3KX-1GP
12
C216
SCD1U10V2KX-4GP
C216
SCD1U10V2KX-4GP
12
C622
SC2D2U10V3KX-1GP
C622
SC2D2U10V3KX-1GP
12
C121
SCD1U10V2KX-4GP
C121
SCD1U10V2KX-4GP
12
C151
SCD1U10V2KX-4GP
C151
SCD1U10V2KX-4GP
12
C200
Do Not Stuff
DY
C200
Do Not Stuff
DY
12
C150
Do Not Stuff
DY
C150
Do Not Stuff
DY
12
C175
SCD1U10V2KX-4GP
C175
SCD1U10V2KX-4GP
12
C199
SCD1U10V2KX-4GP
C199
SCD1U10V2KX-4GP
12
C134
SCD1U10V2KX-4GP
C134
SCD1U10V2KX-4GP
12
C209
Do Not Stuff
DY
C209
Do Not Stuff
DY
12
C160
SCD1U10V2KX-4GP
C160
SCD1U10V2KX-4GP
12
C188
Do Not Stuff
DY
C188
Do Not Stuff
DY
12
C176
SCD1U10V2KX-4GP
C176
SCD1U10V2KX-4GP
12
C606
Do Not Stuff
DY
C606
Do Not Stuff
DY
12
C218
SC10U6D3V3MX-GP
C218
SC10U6D3V3MX-GP
1 2
L42
PBY201209T-221Y-N-GP
68.00206.121
2ND = 68.00216.161
L42
PBY201209T-221Y-N-GP
68.00206.121
2ND = 68.00216.161
12
C54
Do Not Stuff
DY
C54
Do Not Stuff
DY
1 2
R306
Do Not Stuff
R306
Do Not Stuff
12
C607
SC4D7U6D3V3MX-2GP
C607
SC4D7U6D3V3MX-2GP
12
C189
Do Not Stuff
DY
C189
Do Not Stuff
DY

5
5
4
4
3
3
2
2
1
1
D D
C C
B B
A A
PCIE_CALRN
PCIE_CALRP
NB_RST#
ALINK_NBRX_C_SBTX_N3
ALINK_NBRX_C_SBTX_P3
ALINK_NBRX_C_SBTX_P2
ALINK_NBRX_C_SBTX_N2
ALINK_NBRX_C_SBTX_P1
ALINK_NBRX_C_SBTX_N1
ALINK_NBRX_C_SBTX_N0
ALINK_NBRX_C_SBTX_P0
PCI_CLK2_R
PCI_CLK1_R
PCI_CLK0_R
PCIRST#_SB
PCI_CLK4_R
PCI_CLK3_R
PE_RST
PE_GPIO0
PCIE_RST#
PCI_REQ#2
PCI_REQ#1
PCI_REQ#3
PCI_REQ#0
INT_PIRQE#
INT_PIRQF#
PE_GPIO0PE_GPIO0_R
PE_GPIO1
PCI_GND0#
PCI_GNT1#
PCI_GNT3#
PCI_LOOK#
LPC_LAD[0..3]
LDRQ1#
LDRQ0#
RTC_AUX_S5_R
INTRUDER#
32K_X2
32K_X1
LPCCLK0_R
LPCCLK1_R
PCIE_RST#_1
INT_PIRQG#
SB_25M_X1
SB_25M_X2
PCI_CLK0
TP162
1D1V_PCIE_VDDR_S0
3D3V_S5
3D3V_S5
3D3V_VGA 3D3V_S5
3D3V_S0
RTC_AUX_S5
PLT_RST1#9,36,53
ALINK_NBRX_SBTX_N08
ALINK_NBRX_SBTX_P08
ALINK_NBRX_SBTX_P18
ALINK_NBRX_SBTX_N18
ALINK_NBRX_SBTX_P28
ALINK_NBRX_SBTX_N28
ALINK_NBRX_SBTX_P38
ALINK_NBRX_SBTX_N38
ALINK_NBTX_C_SBRX_P28
ALINK_NBTX_C_SBRX_N28
ALINK_NBTX_C_SBRX_P38
ALINK_NBTX_C_SBRX_N38
ALINK_NBTX_C_SBRX_P08
ALINK_NBTX_C_SBRX_N08
ALINK_NBTX_C_SBRX_P18
ALINK_NBTX_C_SBRX_N18
CLK_PCIE_SB3
CLK_PCIE_SB#3
PLT_RST1#_B 32,37
PLT_RST1#9,36,53
PCI_CLK4 15
PCI_CLK3 15
PCI_CLK1 15
PCI_CLK2 15
PCI_AD23 15
PCI_AD24 15
PCI_AD25 15
PCI_AD26 15
PCI_AD27 15
PCI_AD28 15
PCI_AD29 15
PCI_AD30 15
PM_CLKRUN# 36
DGPU_HOLD_RST# 53
DGPU_PWROK49,53,62
PCLK_KBC 36
PCLK_FWH 37
PE_GPIO1 44,49,54
LPC_LAD0 36,37
LPC_LAD1 36,37
LPC_LAD2 36,37
LPC_LAD3 36,37
LPC_LAD[0..3] 36,37
INT_SERIRQ 36
LPC_LFRAME# 36,37
CPU_LDT_RST# 6,52
CPU_LDT_STOP# 6
CPU_PWRGD 6,52
NB_ALLOW_LDTSTOP 9
PROCHOT#_SB 6
LPCCLK0_R 15
LPCCLK1_R 15
PCIE_RST#26,33
RTC_CLK 35,36
INT_VGA_EN# 18
EDP_EN 18
PX_EN# 18
Title
Size Document Number Rev
Date: Sheet of
Wistron Corporation
21F, 88, Sec.1, Hsin Tai W u Rd., Hsichih,
Taipei Hsien 221, Taiwan, R.O.C.
JV42-DN
SA
ATi-SB820_PCIE&PCI_(1/5)
11 63Thursday, November 26, 2009
UMA
Title
Size Document Number Rev
Date: Sheet of
Wistron Corporation
21F, 88, Sec.1, Hsin Tai W u Rd., Hsichih,
Taipei Hsien 221, Taiwan, R.O.C.
JV42-DN
SA
ATi-SB820_PCIE&PCI_(1/5)
11 63Thursday, November 26, 2009
UMA
Title
Size Document Number Rev
Date: Sheet of
Wistron Corporation
21F, 88, Sec.1, Hsin Tai W u Rd., Hsichih,
Taipei Hsien 221, Taiwan, R.O.C.
JV42-DN
SA
ATi-SB820_PCIE&PCI_(1/5)
11 63Thursday, November 26, 2009
UMA
Place R <100mils form pins T25,T24
43 mA
GPP PCIE
0907
0907
0929
1012
JV42-DN SA
Pin 1 -> right side
0914
0924
0928
1009
1002
1008
1012
TMDS_HPD0 MXM HOT PLUG
H: Enable
POWER EXPRESS SUPPORT
PE_GPIO1 MXM POWER ENABLE
PE_GPIO0 MXM RESET H: Enable
PE_GPIO2 MODE SWITCH(BY NB) H:MXM L:NB
1019
1019
1019
1019
1023
TP74 Do Not StuffTP74 Do Not Stuff
4
1
2
3
RTC1
PTW O-CON2-6-GP
20.F1561.002
2ND = 20.F1621.002
RTC1
PTW O-CON2-6-GP
20.F1561.002
2ND = 20.F1621.002
1 2
C354 SCD1U16V2KX-3GP
C354 SCD1U16V2KX-3GP
1 2
R214
0R2J-2-GP
R214
0R2J-2-GP
1 2
R510 Do Not Stuff
R510 Do Not Stuff
1 2
R461
590R2F-GP
R461
590R2F-GP
12
C757
SC1U10V2KX-1GP
C757
SC1U10V2KX-1GP
1 2
C356 SCD1U16V2KX-3GPC356 SCD1U16V2KX-3GP
12
R209
Do Not Stuff
DY
R209
Do Not Stuff
DY
1 2
R221 0R0402-PAD
R221 0R0402-PAD
12
R517Do Not Stuff
DY
R517Do Not Stuff
DY
1 2
R462 2K05R2F-GPR462 2K05R2F-GP
1 2
C722 SCD1U16V2KX-3GP
C722 SCD1U16V2KX-3GP
1 2
X2
XTAL-25MHZ-102-GP
82.30020.851
2ND = 82.30020.791
3RD = 82.30020.A31
X2
XTAL-25MHZ-102-GP
82.30020.851
2ND = 82.30020.791
3RD = 82.30020.A31
1 2
C756
SC12P50V2JN-3GP
C756
SC12P50V2JN-3GP
9
10
8
147
U54C
Do Not Stuff
Do Not Stuff
2ND = 73.07408.02B
U54C
Do Not Stuff
Do Not Stuff
2ND = 73.07408.02B
1 2
C355 SCD1U16V2KX-3GPC355 SCD1U16V2KX-3GP
1 2
R508 Do Not Stuff
R508 Do Not Stuff
12
C758
SCD1U16V2ZY-2GP
C758
SCD1U16V2ZY-2GP
A_RST#
L1
A_RX2P
AC24
A_RX2N
AC25
A_RX3P
AB25
A_TX3N
AB27 A_TX3P
AB26 A_TX2N
AB28 A_TX2P
AB29
A_RX1P
AD25
A_RX1N
AD24
A_RX0P
AE24
A_RX0N
AE23
A_TX1N
AC29 A_TX1P
AC28 A_TX0N
AD27 A_TX0P
AD26
PCIE_RCLKP/NB_LNK_CLKP
M23
PCIE_RCLKN/NB_LNK_CLKN
P23
PCIE_CALRP
AD29
PCIE_CALRN
AD28
GPP_CLK1N
N28
VDDBT_RTC_G B1
GPP_CLK0N
L28
GPP_CLK2P
M29
CPU_HT_CLKN
T21
GPP_CLK2N
M28
SLT_GFX_CLKP
V23
CPU_HT_CLKP
V21
PCICLK0 W2
PCICLK1/GPO36 W1
PCICLK2/GPO37 W3
PCICLK3/GPO38 W4
PCIRST# V2
CBE0# AA8
CBE1# AD5
CBE2# AD8
CBE3# AA10
FRAME# AE8
DEVSEL# AB9
IRDY# AJ3
TRDY# AE7
PAR AC5
STOP# AF5
PERR# AE6
REQ0# AE11
REQ1#/GPIO40 AH5
REQ2#/CLK_REQ8#/GPIO41 AH4
REQ3#/CLK_REQ5#/GPIO42 AC12
GNT0# AD12
GNT1#/GPO44 AJ5
GNT2#/GPO45 AH6
GNT3#/CLK_REQ7#/GPIO46 AB12
SERR# AE4
CLKRUN# AB11
LAD0 J27
LAD1 J26
LAD2 H29
LAD3 H28
LFRAME# G28
LDRQ0# J25
SERIRQ/GPIO48 AB19
PCICLK4/14M_OSC/GPO39 Y1
LPCCLK0 H24
LPCCLK1 H25
AD0/GPIO0 AA1
AD1/GPIO1 AA4
AD2/GPIO2 AA3
AD3/GPIO3 AB1
AD4/GPIO4 AA5
AD5/GPIO5 AB2
AD6/GPIO6 AB6
AD7/GPIO7 AB5
AD8/GPIO8 AA6
AD9/GPIO9 AC2
AD10/GPIO10 AC3
AD12/GPIO12 AC1
AD13/GPIO13 AD1
AD14/GPIO14 AD2
AD15/GPIO15 AC6
AD16/GPIO16 AE2
AD17/GPIO17 AE1
AD18/GPIO18 AF8
AD19/GPIO19 AE3
AD20/GPIO20 AF1
AD21/GPIO21 AG1
AD22/GPIO22 AF2
AD23/GPIO23 AE9
AD24/GPIO24 AD9
AD25/GPIO25 AC11
AD26/GPIO26 AF6
AD27/GPIO27 AF4
AD28/GPIO28 AF3
AD29/GPIO29 AH2
AD30/GPIO30 AG2
AD31/GPIO31 AH3
AD11/GPIO11 AC4
LDRQ1#/CLK_REQ6#/GPIO49 AA18
GPP_CLK1P
N29
RTCCLK D2
A_RX3N
AB24
INTE#/GPIO32 AJ6
INTF#/GPIO33 AG6
INTG#/GPIO34 AG4
INTH#/GPIO35 AJ4
LOCK# AD7
NB_HT_CLKP
T26
GPP_CLK3N
V25
INTRUDER_ALERT# B2
NB_DISP_CLKP
U29
14M_25M_48M_OSC
L25
GPP_CLK0P
L29
NB_HT_CLKN
T27
SLT_GFX_CLKN
T23
GPP_CLK3P
T25
25M_X1
L26
25M_X2
L27
NB_DISP_CLKN
U28
GPP_CLK4P
L24
GPP_CLK4N
L23
GPP_CLK5P
P25
GPP_CLK5N
M25
GPP_CLK6P
P29
GPP_CLK6N
P28
GPP_CLK7P
N26
GPP_CLK7N
N27
GPP_CLK8P
T29
GPP_CLK8N
T28
GPP_TX0P
AA28
GPP_TX0N
AA29
GPP_TX1P
Y29
GPP_TX1N
Y28
GPP_TX2P
Y26
GPP_TX2N
Y27
GPP_TX3P
W28
GPP_TX3N
W29
GPP_RX0P
AA22
GPP_RX0N
Y21
GPP_RX1P
AA25
GPP_RX1N
AA24
GPP_RX2P
W23
GPP_RX2N
V24
GPP_RX3P
W24
GPP_RX3N
W25
PCIE_RST#
P1
ALLOW_LDTSTP/DMA_ACTIVE# G21
LDT_RST# J24
32K_X1 C1
32K_X2 C2
PROCHOT# H21
LDT_STP# G22
LDT_PG K19
PCI EXPRESS INTERFACES
Part 1 of 5
PCI INTERFACELPC
RTC
PCI CLKS
CLOCK GENERATOR
CPU
ASB1A
SB820M-GP
PCI EXPRESS INTERFACES
Part 1 of 5
PCI INTERFACELPC
RTC
PCI CLKS
CLOCK GENERATOR
CPU
ASB1A
SB820M-GP
1 2
C721 SCD1U16V2KX-3GP
C721 SCD1U16V2KX-3GP
TP63 Do Not StuffTP63 Do Not Stuff
4
5
6
147
U54B
Do Not Stuff
Do Not Stuff
2ND = 73.07408.02B
U54B
Do Not Stuff
Do Not Stuff
2ND = 73.07408.02B
TP86 Do Not Stuff
TP86 Do Not Stuff
TP117
Do Not Stuff
TP117
Do Not Stuff
1
2
3
14
7
U54A
Do Not Stuff
2ND = 73.07408.02B
Do Not Stuff
U54A
Do Not Stuff
2ND = 73.07408.02B
Do Not Stuff
TP121 Do Not Stuff
TP121 Do Not Stuff
1 2
R51333R2J-2-GP R51333R2J-2-GP
TP81 Do Not StuffTP81 Do Not Stuff
1 2
C719 SCD1U16V2KX-3GPC719 SCD1U16V2KX-3GP
TP73 Do Not StuffTP73 Do Not Stuff
TP62 Do Not StuffTP62 Do Not Stuff
1 2
R511 Do Not Stuff
R511 Do Not Stuff
1 2
R512 Do Not Stuff
R512 Do Not Stuff
1
2 3
4
RN54
SRN22-3-GP
RN54
SRN22-3-GP
TP105 Do Not StuffTP105 Do Not Stuff
1 2
C760 SC150P50V2KX-GP
C760 SC150P50V2KX-GP
12
R507
10MR2J-L-GP
R507
10MR2J-L-GP
1 2
C720 SCD1U16V2KX-3GPC720 SCD1U16V2KX-3GP
12
R181
1MR2J-1-GP
R181
1MR2J-1-GP
12
R493
Do Not Stuff
PX
R493
Do Not Stuff
PX
1 2
EC79
Do Not Stuff
DY
EC79
Do Not Stuff
DY
12
R184
Do Not Stuff
PX
R184
Do Not Stuff
PX
12
EC48 Do Not Stuff
DY
EC48 Do Not Stuff
DY
12
EC86 Do Not Stuff
DY
EC86 Do Not Stuff
DY
TP65 Do Not StuffTP65 Do Not Stuff
1 2
C363
SC20P50V2JN-1GP
C363
SC20P50V2JN-1GP
1 2
EC78
Do Not Stuff
DY
EC78
Do Not Stuff
DY
1 2
C761 SC150P50V2KX-GP
C761 SC150P50V2KX-GP
12
C385
Do Not Stuff
PX
C385
Do Not Stuff
PX
1 2
C759
SC12P50V2JN-3GP
C759
SC12P50V2JN-3GP
TP59 Do Not StuffTP59 Do Not Stuff
12
EC87 Do Not Stuff
DY
EC87 Do Not Stuff
DY
1 2
C365
SC20P50V2JN-1GP
C365
SC20P50V2JN-1GP
1 2
R499
Do Not Stuff
PX
R499
Do Not Stuff
PX
1 2
R52033R2J-2-GP R52033R2J-2-GP
12
EC83 Do Not Stuff
DY
EC83 Do Not Stuff
DY
1 2
C353 SCD1U16V2KX-3GP
C353 SCD1U16V2KX-3GP
TP55
Do Not Stuff
TP55
Do Not Stuff
TP107 Do Not StuffTP107 Do Not Stuff
TP104 Do Not StuffTP104 Do Not Stuff
TP53 Do Not StuffTP53 Do Not Stuff
1
2 3
4
X7 X-32D768KHZ-38GPU
82.30001.691
2ND = 82.30001.A81
3RD = 82.30001.B81
X7 X-32D768KHZ-38GPU
82.30001.691
2ND = 82.30001.A81
3RD = 82.30001.B81
TP64 Do Not StuffTP64 Do Not Stuff
1 2
R521
510R2J-1-GP
R521
510R2J-1-GP

5
5
4
4
3
3
2
2
1
1
D D
C C
B B
A A
ICH_PME#
PM_SUS_STAT#
IR_LED#
S2#
ICH_PME#
PCIE_WAKE#
SMB_ALERT#
NB_PWRGD
SB_TEST1
SB_TEST0
SB_TEST2
RI#
GPIO63
SMB_CLK
SMB_DATA
SMBC0_SB
SMBD0_SB
CLK_REQ1#
ACZ_BIT_CLK
ACZ_SDIN2
ACZ_SDIN3
ACZ_SYNC_R
ACZ_RST#_R
GPIO50
SMARTVOLT2
ACZ_SDATAOUT_R
DDR3_RST#
NB_PWRGD_R
PM_SLP_S3#
ECSWI#
ECSCI#_1
PM_SLP_S5#
ECSMI#_KBC
GPIO55
USB_PCOMP
CLK48_USB_R2
CLK48_USB
SB_TEST0
SB_TEST1
SB_TEST2
GEVENT5#
ECSMI#_KBC
SYS_RST#
NB_PWRGD_R
EC_TMR
SMB_ALERT#
USB_OC#1
USB_OC#2
USB_OC#4
USB_OC#5
ACZ_SDIN1
USB_OC#0
USB_OC#4
USB_OC#3
CLK_SB_14M_1
TP158
TP161
GBE_PHY_INTR
SCL2
SCL3
SDA3
GBE_COL
GBE_CRS
GBE_MDIO
GBE_RXEER
SDA2
3D3V_S5
3D3V_S03D3V_S5
1D8V_S0
3D3V_S0
3D3V_S5
3D3V_S5
PM_SLP_S3#29,35,36,42,44,47,48,49
PM_PWRBTN#36,52
ACZ_SPKR28
SMB_DATA33
SMB_CLK33
SMBC0_SB3,16,17
SMBD0_SB3,16,17
ACZ_SDATAOUT28
ACZ_SDATAIN028
ACZ_SYNC28
ACZ_RST#28
ACZ_BITCLK28
SB_PWRGD42
NB_PWRGD9,42
PM_RSMRST#44
CLK48_USB 3
SB_GPO200 15
SB_GPO199 15
USBPN0 25
USBPP0 25
USBPN1 33
USBPP1 33
ECSCI#_136
KA20GATE36
KBRCIN#36
PCIE_WAKE#26,33
ECSWI#36
USB_OC#025
PM_SLP_S5#36,47
ACZ_SDATAOUT_R15
CLK_SB_14M3
USBPN4 32
USBPP4 32
USBPN6 25
USBPP6 25
USBPN5 25
USBPP5 25
USBPN7 24
USBPP7 24
USBPN9 19
USBPP9 19
USB_OC#525
Title
Size Document Number Rev
Date: Sheet of
Wistron Corporation
21F, 88, Sec.1, Hsin Tai Wu Rd., Hsichih,
Taipei Hsien 221, Taiwan, R.O.C.
JV42-DN
SA
ATi-SB820_USB&GPIO_(2/5)
Custom
12 63Thursday, November 05, 2009
UMA
Title
Size Document Number Rev
Date: Sheet of
Wistron Corporation
21F, 88, Sec.1, Hsin Tai Wu Rd., Hsichih,
Taipei Hsien 221, Taiwan, R.O.C.
JV42-DN
SA
ATi-SB820_USB&GPIO_(2/5)
Custom
12 63Thursday, November 05, 2009
UMA
Title
Size Document Number Rev
Date: Sheet of
Wistron Corporation
21F, 88, Sec.1, Hsin Tai Wu Rd., Hsichih,
Taipei Hsien 221, Taiwan, R.O.C.
JV42-DN
SA
ATi-SB820_USB&GPIO_(2/5)
Custom
12 63Thursday, November 05, 2009
UMA
Close to SB820
NEWCARD /GLAN
Place R near pin14. Route it with 10mils
Trace width and 25mils spacing to any
signals in X, Y, Z directions.
Place these close SB820
Strap Pin / define to use LPC or SPI ROM
1%
Pair
USB10
5
USB
MINI CARD
4
6
Device
1
3
2
9
8
7
10
11
OCP0#
OCP5#
No HDMI function
NC
1012
No Finger Printer function
0908
No Modem function
1019
NC
0908
No new card function
0909
1012
0910
No USB function
NC
1103
1103
1002
1008
Reference Datashht
1012
1019
CardReader
USB3
USB2
Bluetooth
NC
CCD
NC
1019
1019
1027
1028
TP68
Do Not Stuff TP68
Do Not Stuff
1 2
C749
Do Not Stuff
DY
C749
Do Not Stuff
DY
1 2
R200 Do Not Stuff
DY
R200 Do Not Stuff
DY
1 2
R212
10KR2J-3-GP
R212
10KR2J-3-GP
TP57
Do Not Stuff TP57
Do Not Stuff
1 2
R227
Do Not Stuff
DY
R227
Do Not Stuff
DY
TP114
Do Not Stuff TP114
Do Not Stuff
1 2
R203
11K8R2F-GP
R203
11K8R2F-GP
1 2
R216 Do Not Stuff
DY
R216 Do Not Stuff
DY
USBCLK/14M_25M_48M_OSC A10
USB_OC6#/IR_TX1/GEVENT6#
D1
USB_HSD5P D16
USB_HSD5N C16
USB_HSD4P B14
USB_HSD4N A14
USB_HSD3P E18
USB_HSD3N E16
USB_HSD2P J16
USB_HSD2N J18
USB_HSD1P B17
USB_HSD1N A17
USB_HSD0P A16
USB_HSD0N B16
USB_OC4#/IR_RX0/GEVENT16#
D4
USB_OC3#/AC_PRES/TDO/GEVENT15#
E8
USB_OC1#/TDI/GEVENT13#
E7 USB_OC2#/TCK/GEVENT14#
F7
USB_HSD7P G12
USB_HSD7N G14
USB_HSD6P G16
USB_HSD6N G18
USB_OC0#/TRST#/GEVENT12#
F8
DDR3_RST#/GEVENT7#
H4
CLK_REQ4#/SATA_IS0#/GPIO64
AD19
AZ_SDIN3/GPIO170
M4
PCI_PME#/GEVENT4#
J2
RI#/GEVENT22#
K1
SLP_S3#
F1
SLP_S5#
H1
PWR_BTN#
F2
PWR_GOOD
H5
SUS_STAT#
G6
GBE_LED1/GEVENT9#
D7 GBE_LED0/GPIO183
D5
GA20IN/GEVENT0#
AD21
KBRST#/GEVENT1#
AE21
THRMTRIP#/SMBALERT#/GEVENT2#
J6
LPC_PME#/GEVENT3#
K2
LPC_SMI#/GEVENT23#
J29
GEVENT5#
H2
SYS_RESET#/GEVENT19#
J1
WAKE#/GEVENT8#
H6
RSMRST#
G1
CLK_REQ3#/SATA_IS1#/GPIO63
AA16
NB_PWRGD
AC19
SMARTVOLT1/SATA_IS2#/GPIO50
AB21
SMARTVOLT2/SHUTDOWN#/GPIO51
AJ21
SPKR/GPIO66
AF19
SCL0/GPIO43
AD22
SDA0/GPIO47
AE22
CLK_REQ2#/FANIN4/GPIO62
AH21
CLK_REQ1#/FANOUT4/GPIO61
AB18
GBE_CRS
T4 GBE_COL
T1
AZ_SYNC
N2
USB_HSD9P A13
USB_HSD9N B13
USB_HSD8P D13
USB_HSD8N C13
IR_LED#/LLB#/GPIO184
E1
IR_RX1/GEVENT20#
F3
USB_OC5#/IR_TX0/GEVENT17#
E4
BLINK/USB_OC7#/GEVENT18#
H3
SCL1/GPIO227
F5
SDA1/GPIO228
F4
CLK_REQ0#/SATA_IS3#/GPIO60
AC18
AZ_SDIN2/GPIO169
M1
AZ_SDIN0/GPIO167
L2
SATA_IS4#/FANOUT3/GPIO55
AF20
SATA_IS5#/FANIN3/GPIO59
AE19
USB_FSD1P/GPIO186 J10
USB_FSD1N H11
USB_FSD0P/GPIO185 H9
USB_FSD0N J8
USB_HSD11P E14
USB_HSD11N E12
USB_HSD10P J12
USB_HSD10N J14
KSO_17/GPIO226 B22
EC_PWM0/EC_TIMER0/GPIO197 F25
SCL2/GPIO193 D25
SDA2/GPIO194 F23
SCL3_LV/GPIO195 B26
SDA3_LV/GPIO196 E26
EC_PWM1/EC_TIMER1/GPIO198 E22
EC_PWM2/EC_TIMER2/GPIO199 F22
EC_PWM3/EC_TIMER3/GPIO200 E21
KSI_0/GPIO201 G24
KSI_1/GPIO202 G25
KSI_2/GPIO203 E28
KSI_3/GPIO204 E29
KSI_4/GPIO205 D29
KSI_5/GPIO206 D28
KSI_6/GPIO207 C29
KSI_7/GPIO208 C28
PS2_DAT/SDA4/GPIO187
E23
PS2_CLK/SCL4/GPIO188
E24
SPI_CS2#/GBE_STAT2/GPIO166
F21
FC_RST#/GPO160
G29
PS2KB_DAT/GPIO189
D27
PS2KB_CLK/GPIO190
F28
PS2M_DAT/GPIO191
F29
PS2M_CLK/GPIO192
E27
KSO_16/GPIO225 A22
KSO_0/GPIO209 B28
KSO_1/GPIO210 A27
KSO_2/GPIO211 B27
KSO_3/GPIO212 D26
KSO_4/GPIO213 A26
KSO_5/GPIO214 C26
KSO_6/GPIO215 A24
KSO_7/GPIO216 B25
KSO_8/GPIO217 A25
KSO_9/GPIO218 D24
KSO_10/GPIO219 B24
KSO_11/GPIO220 C24
KSO_12/GPIO221 B23
KSO_13/GPIO222 A23
KSO_14/GPIO223 D22
KSO_15/GPIO224 C22
USB_HSD13P B12
USB_HSD13N A12
USB_HSD12P F11
USB_HSD12N E11
GBE_TXD2
P9 GBE_TXD3
M5
GBE_MDCK
L6
GBE_MDIO
L5
GBE_RXCLK
T9
AZ_BITCLK
M3
AZ_SDOUT
N1
AZ_SDIN1/GPIO168
M2
AZ_RST#
P2
GBE_RXCTL/RXDV
T5
GBE_RXERR
V5
GBE_TXCLK
P5
GBE_RXD0
U2
GBE_RXD2
U3 GBE_RXD3
U1
GBE_TXCTL/TXEN
M7
GBE_PHY_PD
P4
GBE_PHY_RST#
M9
GBE_PHY_INTR
V7
SPI_CS3#/GBE_STAT1/GEVENT21#
D3
GBE_LED2/GEVENT10#
G5
GBE_TXD1
T7
GBE_RXD1
T2
GBE_TXD0
P7
GBE_STAT0/GEVENT11#
K3
TEST0
B3
TEST1/TMS
C4
TEST2
F6
CLK_REQG#/GPIO65/OSCIN/IDLEEXT#
AA20
USB_RCOMP G19
USB 2.0
Part 4 of 5
ACPI / WAKE UP EVENTS
GPIO
HD AUDIO
USB OC USB 1.1USB MISCEMBEDDED CTRL
EMBEDDED CTRL
GBE LAN
ASB1D
SB820M-GP
USB 2.0
Part 4 of 5
ACPI / WAKE UP EVENTS
GPIO
HD AUDIO
USB OC USB 1.1USB MISCEMBEDDED CTRL
EMBEDDED CTRL
GBE LAN
ASB1D
SB820M-GP
TP61
Do Not Stuff TP61
Do Not Stuff
1 2
R222
Do Not Stuff
DY
R222
Do Not Stuff
DY
1
TP87TP87
1 2
R218 Do Not Stuff
DY
R218 Do Not Stuff
DY
12
C394
SC100P50V2JN-3GP
C394
SC100P50V2JN-3GP
TP83
Do Not Stuff TP83
Do Not Stuff
1 2
R514 33R2J-2-GPR514 33R2J-2-GP
1 2
EC88
Do Not Stuff
DY
EC88
Do Not Stuff
DY
1
2
3
4 5
6
7
8
RN27
SRN10KJ-6-GP
RN27
SRN10KJ-6-GP
1 2
R219 2K2R2F-GPR219 2K2R2F-GP
1 2
R450
Do Not Stuff
DY
R450
Do Not Stuff
DY
12
C391
SC100P50V2JN-3GP
C391
SC100P50V2JN-3GP
12
R196 0R2J-2-GP
R196 0R2J-2-GP
1
2
3
45
6
7
8
RN59
SRN10KJ-6-GP
RN59
SRN10KJ-6-GP
1 2
R223 Do Not Stuff
DY
R223 Do Not Stuff
DY
1 2
EC49
Do Not Stuff
DY
EC49
Do Not Stuff
DY
1 2
R213 Do Not Stuff
DY
R213 Do Not Stuff
DY
TP120
Do Not Stuff TP120
Do Not Stuff
TP78
Do Not Stuff TP78
Do Not Stuff
1 2
EC84
Do Not Stuff
DY
EC84
Do Not Stuff
DY
TP103
Do Not Stuff TP103
Do Not Stuff
TP56
Do Not Stuff TP56
Do Not Stuff
TP60
Do Not Stuff TP60
Do Not Stuff
1 2
R502 Do Not Stuff
DY
R502 Do Not Stuff
DY
TP85
Do Not Stuff TP85
Do Not Stuff
TP75
Do Not Stuff TP75
Do Not Stuff
TP58
Do Not Stuff TP58
Do Not Stuff
1 2
R191 300R2J-4-GP
R191 300R2J-4-GP
1
2
3
4 5
6
7
8
RN62
SRN2K2J-2-GP
RN62
SRN2K2J-2-GP
1 2
R503 Do Not Stuff
DY
R503 Do Not Stuff
DY
1
2
3
4 5
6
7
8
RN30
SRN10KJ-6-GP
RN30
SRN10KJ-6-GP
1 2
R226 33R2J-2-GPR226 33R2J-2-GP
TP116
Do Not Stuff TP116
Do Not Stuff
TP69
Do Not Stuff TP69
Do Not Stuff
TP119
Do Not Stuff TP119
Do Not Stuff
1 2
R211 Do Not Stuff
DY
R211 Do Not Stuff
DY
1
TP118
TP118
1
2 3
4
RN60
SRN33J-5-GP-U
RN60
SRN33J-5-GP-U
TP54
Do Not Stuff TP54
Do Not Stuff
1 2
EC89
Do Not Stuff
DY
EC89
Do Not Stuff
DY
TP115
Do Not Stuff TP115
Do Not Stuff
1
TP82
TP82
1
TP84
TP84
1 2
R490
Do Not Stuff
DY
R490
Do Not Stuff
DY
TP72
Do Not Stuff TP72
Do Not Stuff

5
5
4
4
3
3
2
2
1
1
D D
C C
B B
A A
SATA_X1
SATA_X2_R SATA_X2
PSW_CLR#
ALERT#
PSW_CLR#
PSW_CLR#
SATA_CAL
SATA_CALN
SPI_CLK
SPI_DO
SPI_CS1#
ROM_RST#
SPI_DI
SATA_LED#
SATA_LED#
TEMPIN0
TEMPIN1
TEMPIN2
VIN1
VIN2
VIN3
VIN6
VIN7
VIN4
VIN5
3D3V_S5
1D1V_AVDD_SATA_S0
3D3V_S0
SATA_TXN123
SATA_TXP123
SATA_RXN123
SATA_RXP123
SATA_TXN022
SATA_TXP022
SATA_RXN022
SATA_RXP022
ALERT# 35
SATA_LED#41
Title
Size Document Number Rev
Date: Sheet of
Wistron Corporation
21F, 88, Sec.1, Hsin Tai Wu Rd., Hsichih,
Taipei Hsien 221, Taiwan, R.O.C.
ATi-SB820_SATA-IDE_(3/5)
A3
13 63Thursday, November 19, 2009
JV42-DN
SA
UMA
Title
Size Document Number Rev
Date: Sheet of
Wistron Corporation
21F, 88, Sec.1, Hsin Tai Wu Rd., Hsichih,
Taipei Hsien 221, Taiwan, R.O.C.
ATi-SB820_SATA-IDE_(3/5)
A3
13 63Thursday, November 19, 2009
JV42-DN
SA
UMA
Title
Size Document Number Rev
Date: Sheet of
Wistron Corporation
21F, 88, Sec.1, Hsin Tai Wu Rd., Hsichih,
Taipei Hsien 221, Taiwan, R.O.C.
ATi-SB820_SATA-IDE_(3/5)
A3
13 63Thursday, November 19, 2009
JV42-DN
SA
UMA
SATA HDD
SATA ODD
Very Close to SB820
0908
0908
0928
Depand on SB820 Ver.
1001
1001 For AMD request
1008
1012
1016 CAP to Connector
21
G80
Do Not Stuff
G80
Do Not Stuff
12
R206
10MR2J-L-GP
DY
R206
10MR2J-L-GP
DY
1
2
3
4 5
6
7
8
RN58
SRN10KJ-6-GP
RN58
SRN10KJ-6-GP
1
2
3
4 5
6
7
8
RN29
SRN10KJ-6-GP
RN29
SRN10KJ-6-GP
12
C425
SC15P50V2JN-2-GP
DY
C425
SC15P50V2JN-2-GP
DY
1 2
R208
1KR2F-3-GP
R208
1KR2F-3-GP
TP113Do Not Stuff TP113Do Not Stuff
12
X3XTAL-25MHZ-120-GP-U
82.30020.A31
2ND = 82.30020.851
DY
X3XTAL-25MHZ-120-GP-U
82.30020.A31
2ND = 82.30020.851
DY
TP79Do Not Stuff TP79Do Not Stuff
1
2
3
4 5
6
7
8
RN57
SRN10KJ-6-GP
RN57
SRN10KJ-6-GP
TP71Do Not Stuff TP71Do Not Stuff
TP112Do Not Stuff TP112Do Not Stuff
1 2
R207 300R2J-4-GP
DY
R207 300R2J-4-GP
DY
TP76Do Not Stuff TP76Do Not Stuff
12
C409
SC15P50V2JN-2-GP
DY
C409
SC15P50V2JN-2-GP
DY
1 2
R500 10KR2J-3-GPR500 10KR2J-3-GP
1 2
R501 10KR2J-3-GPR501 10KR2J-3-GP
1 2
R204 931R2F-1-GPR204 931R2F-1-GP
FC_CLK AH28
FC_FBCLKOUT AG28
FC_FBCLKIN AF26
FC_INT1/GPIOD144 AF29
FC_OE#/GPIOD145 AF28
FC_AVD#/GPIOD146 AG29
FC_INT2/GPIOD147 AH27
FC_WE#/GPIOD148 AG26
FC_CE1#/GPIOD149 AF27
FC_CE2#/GPIOD150 AE29
FC_ADQ0/GPIOD128 AJ27
FC_ADQ1/GPIOD129 AJ26
FC_ADQ2/GPIOD130 AH25
FC_ADQ3/GPIOD131 AH24
FC_ADQ4/GPIOD132 AG23
FC_ADQ5/GPIOD133 AH23
FC_ADQ6/GPIOD134 AJ22
FC_ADQ7/GPIOD135 AG21
FC_ADQ8/GPIOD136 AF21
FC_ADQ9/GPIOD137 AH22
FC_ADQ10/GPIOD138 AJ23
FC_ADQ11/GPIOD139 AF23
FC_ADQ12/GPIOD140 AJ24
FC_ADQ13/GPIOD141 AJ25
FC_ADQ14/GPIOD142 AG25
FC_ADQ15/GPIOD143 AH26
SATA_TX2P
AG12
SATA_TX2N
AF12
SATA_RX2P
AH12 SATA_RX2N
AJ12
SATA_TX3P
AH14
SATA_TX3N
AJ14
SATA_RX3P
AF14 SATA_RX3N
AG14
SATA_TX0P
AH9
SATA_TX0N
AJ9
SATA_RX0N
AJ8
SATA_RX0P
AH8
SATA_TX1P
AH10
SATA_TX1N
AJ10
SATA_RX1N
AG10
SATA_RX1P
AF10
SATA_CALRN
AA14
SATA_X1
AD16
SATA_X2
AC16
SATA_ACT#/GPIO67
AD11
FANOUT1/GPIO53 W6
FANOUT2/GPIO54 Y9
FANIN0/GPIO56 W7
FANIN1/GPIO57 V9
FANIN2/GPIO58 W8
VIN0/GPIO175 A3
VIN1/GPIO176 B4
VIN2/GPIO177 A4
VIN3/GPIO178 C5
VIN4/GPIO179 A7
VIN5/GPIO180 B7
VIN6/GBE_STAT3/GPIO181 B8
VIN7/GBE_LED3/GPIO182 A8
TEMPIN0/GPIO171 B6
TEMPIN1/GPIO172 A6
TEMPIN2/GPIO173 A5
TEMPIN3/TALERT#/GPIO174 B5
FANOUT0/GPIO52 W5
TEMP_COMM C7
SATA_TX4P
AG17
SATA_TX4N
AF17
SATA_RX4N
AJ17
SATA_RX4P
AH17
SATA_TX5P
AJ18
SATA_TX5N
AH18
SATA_RX5N
AH19
SATA_RX5P
AJ19
SPI_DI/GPIO164
J5
SPI_DO/GPIO163
E2
SPI_CLK/GPIO162
K4
SPI_CS1#/GPIO165
K9
ROM_RST#/GPIO161
G2
NC2#Y2 Y2
NC#G27 G27
SATA_CALRP
AB14
FLASH
Part 2 of 5
SERIAL ATA
SPI ROM
HW MONITOR
ASB1B
SB820M-GP
FLASH
Part 2 of 5
SERIAL ATA
SPI ROM
HW MONITOR
ASB1B
SB820M-GP
1 2
R210 10KR2J-3-GPR210 10KR2J-3-GP

5
5
4
4
3
3
2
2
1
1
D D
C C
B B
A A
3D3V_VDDIO_AZ_S5
3D3V_VDDXL_S5
VDDIO_18_FC
1D1V_S5
1D1V_VDDPL_S5
3V_AVDD_USB_S5
1D1V_VDDCR_USB_S5 1D1V_S5
3D3V_AVDD_HWM_S5
3D3V_S5
3D3V_S5
3V_VDDPL_S0
1D1V_S0
3D3V_S5
1D1V_S0
1D1V_SB_CLKGEN_S0
3D3V_VDDXL_S5 3D3V_S5
3D3V_VDDIO_AZ_S5
3D3V_VDDPL_SATA_S03D3V_S0
3V_AVDD_USB_S5
3D3V_S5
3D3V_VDDPL_PCIE_S03D3V_S0
3D3V_S03V_VDDPL_S0
1D1V_PCIE_VDDR_S01D1V_S0
1D1V_VDDPL_S5 1D1V_S5
1D1V_S0 1D1V_AVDD_SATA_S0
3D3V_AVDD_HWM_S5
3D3V_S0
1D1V_S5
1D1V_AVDD_USB_S5
Title
Size Document Number Rev
Date: Sheet of
Wistron Corporation
21F, 88, Sec.1, Hsin Tai W u Rd., Hsichih,
Taipei Hsien 221, Taiwan, R.O.C.
ATi-SB820_POWER&GND_(4/5)
Custom
14 63Tuesday, November 10, 2009
JV42-DN
SA
UMA
Title
Size Document Number Rev
Date: Sheet of
Wistron Corporation
21F, 88, Sec.1, Hsin Tai W u Rd., Hsichih,
Taipei Hsien 221, Taiwan, R.O.C.
ATi-SB820_POWER&GND_(4/5)
Custom
14 63Tuesday, November 10, 2009
JV42-DN
SA
UMA
Title
Size Document Number Rev
Date: Sheet of
Wistron Corporation
21F, 88, Sec.1, Hsin Tai W u Rd., Hsichih,
Taipei Hsien 221, Taiwan, R.O.C.
ATi-SB820_POWER&GND_(4/5)
Custom
14 63Tuesday, November 10, 2009
JV42-DN
SA
UMA
Decoupled along with the
VDDAN_33_USB_S power rail.
Separate ferrite bead or
additional capacitors are not required
32mA
197mA
TBDmA
47mA
62mA
17mA
510mA
TBDmA
113mA
5mA
GBE PHY not
used
PLACE ALL THE DECOUPLING CAPS ON
THIS SHEET CLOSE TO SB AS POSSIBLE.
Close to SB820
20mil Width
Close to SB820
20mil Width
567mA
131mA
600mA
42R 3A
TBDmA
658mA
71mA
43mA
93mA
60R 3A
GPIOD not used
0909
0909
0928
0928
1001
1021 For cost issue
1027 For AMD review request
1027 For AMD review request
220R 2A
1027 For AMD review request
1028 For cost issue
1029
1030
12
C426
SCD1U10V2MX-3GP
C426
SCD1U10V2MX-3GP
1 2
L28
PBY160808T-600Y-N-GP
L28
PBY160808T-600Y-N-GP
12
C407
Do Not Stuff
DY
C407
Do Not Stuff
DY
12
C422
SCD1U10V2MX-3GP
C422
SCD1U10V2MX-3GP
12
C384
Do Not Stuff
DY
C384
Do Not Stuff
DY
12
C412
SCD1U10V2MX-3GP
C412
SCD1U10V2MX-3GP
12
C740
SC1U10V3KX-3GP
C740
SC1U10V3KX-3GP
12
C455
Do Not Stuff
DY
C455
Do Not Stuff
DY
12
C443
Do Not Stuff
DY
C443
Do Not Stuff
DY
1 2
L53
PBY160808T-221Y-N-GP
L53
PBY160808T-221Y-N-GP
12
C343
Do Not Stuff
DY
C343
Do Not Stuff
DY
12
C750
SCD1U10V2MX-3GP
C750
SCD1U10V2MX-3GP
12
C423
SC10U6D3V3MX-GP
C423
SC10U6D3V3MX-GP
12
C439
SCD1U10V2MX-3GP
C439
SCD1U10V2MX-3GP
12
C398
Do Not Stuff
DY
C398
Do Not Stuff
DY
12
C433
SC2D2U10V3KX-1GP
C433
SC2D2U10V3KX-1GP
12
C400
SC22U6D3V5MX-2GP
C400
SC22U6D3V5MX-2GP
12
C438
SCD1U10V2MX-3GP
C438
SCD1U10V2MX-3GP
1 2
L31
PBY160808T-221Y-N-GP
L31
PBY160808T-221Y-N-GP
12
C404
Do Not Stuff
DY
C404
Do Not Stuff
DY
1 2
L27
BLM15AG221SS1D-GP
L27
BLM15AG221SS1D-GP
12
C442
SC2D2U10V3KX-1GP
C442
SC2D2U10V3KX-1GP
1 2
R172
0R3J-0-U-GP
R172
0R3J-0-U-GP
12
C378
SC1U6D3V2KX-GP
C378
SC1U6D3V2KX-GP
12
C419
Do Not Stuff
DY
C419
Do Not Stuff
DY
12
C402
SC10U6D3V3MX-GP
C402
SC10U6D3V3MX-GP
12
C393
SC2D2U10V3KX-1GP
C393
SC2D2U10V3KX-1GP
12
C464
SC22U6D3V5MX-2GP
C464
SC22U6D3V5MX-2GP
12
C351
SC22U6D3V5MX-2GP
C351
SC22U6D3V5MX-2GP
1 2
L29
BLM15AG221SS1D-GP
L29
BLM15AG221SS1D-GP
12
C434
SCD1U10V2MX-3GP
C434
SCD1U10V2MX-3GP
1 2
L51
BLM15AG221SS1D-GP
L51
BLM15AG221SS1D-GP
12
C373
SCD1U10V2MX-3GP
C373
SCD1U10V2MX-3GP
12
C431
SC2D2U10V3KX-1GP
C431
SC2D2U10V3KX-1GP
12
C368
Do Not Stuff
DY
C368
Do Not Stuff
DY
1 2
L30
BLM15AG221SS1D-GP
L30
BLM15AG221SS1D-GP
12
C405
Do Not Stuff
DY
C405
Do Not Stuff
DY
12
C745
Do Not Stuff
DY
C745
Do Not Stuff
DY
12
C432
SCD1U10V2MX-3GP
C432
SCD1U10V2MX-3GP
12
C741
SC10U6D3V3MX-GP
C741
SC10U6D3V3MX-GP
12
C410
SCD1U10V2KX-4GP
C410
SCD1U10V2KX-4GP
12
C723
SCD1U10V2MX-3GP
C723
SCD1U10V2MX-3GP
12
C401
SCD1U10V2MX-3GP
C401
SCD1U10V2MX-3GP
12
C392
Do Not Stuff
DY
C392
Do Not Stuff
DY
12
C377
SC1U6D3V2KX-GP
C377
SC1U6D3V2KX-GP
VDDIO_33_PCIGP
V6
VDDIO_33_PCIGP
AA2
VDDIO_33_PCIGP
Y19
VDDIO_33_PCIGP
AF7
VDDIO_33_PCIGP
AH1
VDDIO_33_PCIGP
AE5
VDDIO_33_PCIGP
AC21
VDDIO_33_PCIGP
AA19
VDDIO_33_PCIGP
AA9
VDDIO_33_PCIGP
AB4
VDDIO_33_PCIGP
AC8
VDDIO_33_PCIGP
AA7
VDDIO_33_S A21
VDDIO_33_S D21
VDDIO_33_S B21
VDDIO_33_S K10
VDDIO_33_S L10
VDDCR_11_S G26
VDDCR_11_S F26
VDDCR_11_USB_S A11
VDDCR_11_USB_S B11
VDDPL_33_SYS M21
VDDPL_11_SYS_S L22
VDDAN_33_USB_S
A18
VDDAN_33_USB_S
B18
VDDAN_33_USB_S
A19
VDDAN_33_USB_S
B19
VDDPL_33_USB_S F19
VDDAN_33_USB_S
D18 VDDAN_33_USB_S
C20
VDDAN_33_USB_S
A20
VDDAN_33_USB_S
D20 VDDAN_33_USB_S
D19
VDDAN_11_PCIE
V27 VDDAN_11_PCIE
V26
VDDAN_11_PCIE
W22
VDDAN_11_PCIE
V22
VDDAN_11_PCIE
V28
VDDAN_11_PCIE
U26
VDDAN_11_PCIE
V29
VDDAN_11_SATA
AJ20
VDDAN_11_SATA
AF18
VDDAN_11_SATA
AH20
VDDAN_11_SATA
AG19
VDDAN_11_SATA
AE18
VDDAN_11_SATA
AD18
VDDAN_11_SATA
AE16
VDDCR_11 N13
VDDCR_11 R15
VDDCR_11 N17
VDDCR_11 U13
VDDCR_11 U17
VDDCR_11 V12
VDDCR_11 V18
VDDCR_11 W 18
VDDCR_11 W 12
VDDAN_33_USB_S
B20
VDDAN_33_USB_S
C18
VDDIO_18_FC
AE25
VDDIO_18_FC
AC22
VDDIO_18_FC
AF22
VDDAN_11_CLK K29
VDDAN_11_CLK K28
VDDAN_11_CLK K26
VDDAN_11_CLK J28
VDDCR_11_GBE_S L9
VDDIO_33_S J9
VDDAN_11_PCIE
W26
VDDPL_33_PCIE
AE28
VDDPL_33_SATA
AD14
VDDAN_33_HW M_S D6
VDDAN_11_CLK J21
VDDAN_11_CLK K21
VDDAN_11_USB_S
C11
VDDAN_11_USB_S
D11
VDDCR_11_GBE_S L7
VDDIO_GBE_S M6
VDDIO_33_GBE_S M10
VDDIO_GBE_S P8
VDDIO_33_S T6
VDDIO_33_S T8
VDDXL_33_S L20
VDDRF_GBE_S V1
VDDIO_AZ_S M8
VDDIO_18_FC
AF24
VDDAN_11_CLK J20
VDDAN_11_CLK J22
VDDAN_33_USB_S
E19
Part 3 of 5
POWER
PCI/GPIO I/O
CORE S03.3V_S5 I/O
CORE S5
PCI EXPRESSSERIAL ATA
USB I/O
PLL CLKGEN I/O
FLASH I/O
GBE LAN
ASB1C
SB820M-GP
Part 3 of 5
POWER
PCI/GPIO I/O
CORE S03.3V_S5 I/O
CORE S5
PCI EXPRESSSERIAL ATA
USB I/O
PLL CLKGEN I/O
FLASH I/O
GBE LAN
ASB1C
SB820M-GP
12
C399
SC2D2U10V3KX-1GP
C399
SC2D2U10V3KX-1GP
1 2
L32
BLM15AG221SS1D-GP
L32
BLM15AG221SS1D-GP
12
C744
SCD1U10V2MX-3GP
C744
SCD1U10V2MX-3GP
1 2
R498
0R2J-2-GP
R498
0R2J-2-GP
12
C395
SCD1U10V2MX-3GP
C395
SCD1U10V2MX-3GP
12
C372
SC1U6D3V2KX-GP
C372
SC1U6D3V2KX-GP
1 2
R215
0R2J-2-GP
R215
0R2J-2-GP
12
C435
SC2D2U10V3KX-1GP
C435
SC2D2U10V3KX-1GP
12
C414
SC1U10V3KX-3GP
C414
SC1U10V3KX-3GP
12
C375
Do Not Stuff
DY
C375
Do Not Stuff
DY
12
C755
SCD1U10V2MX-3GP
C755
SCD1U10V2MX-3GP
VSS E5
VSS A28
VSS J7
VSS R13
VSS R17
VSS AJ2
VSS V19
VSS F24
VSS N15
VSS H7
VSS P10
VSS V11
VSS U15
VSS M18
VSS M11
VSS L12
VSS L18
VSS P3
VSS V4
VSS AB7
VSS AC9
VSS V8
VSS W 9
VSS B29
VSS U4
VSS Y18
VSS Y12
VSS Y11
VSS A2
VSS Y10
VSS W 10
VSSIO_SATA
AH16
VSSIO_USB
K14
VSSIO_SATA
AE12
VSSIO_SATA
AG8
VSSIO_USB
K16
VSS AJ28
VSS AD6
VSSIO_SATA
AH13
VSSIO_SATA
Y16
VSSIO_SATA
AB16
VSSIO_SATA
Y14
VSSIO_SATA
AJ11
VSSIO_SATA
AC14
VSSIO_SATA
AH7
VSSIO_SATA
AE14
VSSIO_SATA
AF16
VSSIO_SATA
AF9
VSSIO_SATA
AF11
VSSIO_SATA
AJ7
VSSIO_USB
K18
VSSIO_SATA
AH11
VSSIO_USB
D10
VSSIO_USB
D17
VSSIO_USB
B9 VSSIO_USB
K11
VSSIO_USB
D12
VSSIO_USB
D14
VSSIO_USB
B10
VSSIO_USB
H18
VSSIO_USB
F9
VSSIO_USB
H16
VSSIO_USB
J11
VSSIO_USB
F12
VSSIO_USB
F14
VSSIO_USB
J19
VSSIO_USB
F18 VSSIO_USB
G11
VSSIO_USB
H14
VSSIO_USB
A9
VSSIO_USB
K12
VSS T10
VSSIO_USB
H12
VSS E6
VSS AD4
VSS E25
VSSIO_USB
F16
VSSIO_USB
E9
VSSPL_SYS M20
VSSIO_PCIECLK
M22
VSSIO_PCIECLK H23
VSSIO_PCIECLK
J23
VSSIO_PCIECLK AB23
VSSIO_PCIECLK
P22
VSSIO_PCIECLK
P26 VSSIO_PCIECLK
P24
VSSIO_PCIECLK AA23
VSSIO_PCIECLK AA21
VSSIO_PCIECLK H26
VSS N4
VSSIO_PCIECLK AC26
VSSIO_PCIECLK AD23
VSSIO_PCIECLK AA26
VSSIO_PCIECLK
P20 VSSIO_PCIECLK
P21
VSSIO_PCIECLK
M24
VSS D23
VSSIO_PCIECLK
M26
VSS P6
VSS M12
VSS AF25
VSS G8
VSS V10
VSS J4
VSS G9
VSS AA11
VSS AA12
VSS G4
VSSIO_SATA
AF13
EFUSE
Y4
VSSAN_HWM
D8
VSSIO_PCIECLK AE26
VSSIO_USB
H19
VSSIO_PCIECLK Y20
VSSIO_PCIECLK W 21
VSSIO_PCIECLK W 20
VSSIO_PCIECLK
T20
VSSIO_PCIECLK
T22
VSSIO_PCIECLK
T24
VSSIO_PCIECLK
V20
VSS L4
VSS L8
VSSXL
M19
VSS AH29
VSSIO_PCIECLK K20
VSSIO_PCIECLK L21
VSSIO_USB
C9
VSSIO_USB
D9
VSSIO_SATA
AJ16 VSSIO_SATA
AJ13
GROUND
Part 5 of 5
ASB1E
SB820M-GP
GROUND
Part 5 of 5
ASB1E
SB820M-GP
12
C406
SCD1U10V2MX-3GP
C406
SCD1U10V2MX-3GP
1 2
R199
Do Not Stuff
R199
Do Not Stuff
12
C427
SCD1U10V2MX-3GP
C427
SCD1U10V2MX-3GP
12
C403
SCD1U10V2KX-4GP
C403
SCD1U10V2KX-4GP
12
C396
SC1U6D3V2KX-GP
C396
SC1U6D3V2KX-GP
12
C413
SC2D2U10V3KX-1GP
C413
SC2D2U10V3KX-1GP
12
C408
Do Not Stuff
DY
C408
Do Not Stuff
DY
12
C748
SC10U6D3V3MX-GP
C748
SC10U6D3V3MX-GP
12
C397
Do Not Stuff
DY
C397
Do Not Stuff
DY
1 2
L55
BLM15AG221SS1D-GP
L55
BLM15AG221SS1D-GP
12
C718
SC2D2U10V3KX-1GP
C718
SC2D2U10V3KX-1GP
12
C739
SC2D2U10V3KX-1GP
C739
SC2D2U10V3KX-1GP
12
C411
SC1U6D3V2KX-GP
C411
SC1U6D3V2KX-GP
1 2
L24
PBY160808T-600Y-N-GP
L24
PBY160808T-600Y-N-GP
12
C444
SC4D7U6D3V3KX-GP
C444
SC4D7U6D3V3KX-GP

5
5
4
4
3
3
2
2
1
1
D D
C C
B B
A A
3D3V_S0 3D3V_S5
ACZ_SDATAOUT_R 12
LPCCLK0_R 11
PCI_CLK4 11
LPCCLK1_R 11
SB_GPO200 12
PCI_CLK3 11
PCI_AD24 11
PCI_AD25 11
PCI_AD26 11
PCI_AD27 11
PCI_AD28 11
PCI_AD29 11
PCI_AD30 11
PCI_AD23 11
PCI_CLK2 11
PCI_CLK1 11
SB_GPO199 12
Title
Size Document Number Rev
Date: Sheet of
Wistron Corporation
21F, 88, Sec.1, Hsin Tai Wu Rd., Hsichih,
Taipei Hsien 221, Taiwan, R.O.C.
ATi-SB820_STRAPPING_(5/5)
A3
15 63Wednesday, November 18, 2009
JV42-DN
SA
UMA
Title
Size Document Number Rev
Date: Sheet of
Wistron Corporation
21F, 88, Sec.1, Hsin Tai Wu Rd., Hsichih,
Taipei Hsien 221, Taiwan, R.O.C.
ATi-SB820_STRAPPING_(5/5)
A3
15 63Wednesday, November 18, 2009
JV42-DN
SA
UMA
Title
Size Document Number Rev
Date: Sheet of
Wistron Corporation
21F, 88, Sec.1, Hsin Tai Wu Rd., Hsichih,
Taipei Hsien 221, Taiwan, R.O.C.
ATi-SB820_STRAPPING_(5/5)
A3
15 63Wednesday, November 18, 2009
JV42-DN
SA
UMA
REQUIRED SYSTEM STRAPS
REQUIRED STRAPS
DEBUG STRAPS
PCI_AD25 PCI_AD24
USE EEPROM
PCIE STRAPS
USE DEFAULT
PCIE STRAPS
DEFAULT
ENABLE PCI
MEM BOOT
ENABLE ILA
AUTORUN
DISABLE ILA
AUTORUN
DEFAULT
USE FC
PLL
USE PCI
PLL
DEFAULT
BYPASS FC
PLL
PULL
HIGH
DEFAULT
BYPASS
PCI PLL
PCI_AD27 PCI_AD26
PULL
LOW
DISABLE PCI
MEM BOOT
DEFAULT
PCI_AD23
GPIO200
PULL
LOW
PULL
HIGH
GPIO199
L,H = LPC ROM (Default)
H,H = Reserved
H,L = SPI ROM
L,L = FWH ROM
Watchdog
Timer
Enabled
Watchdog
Timer
Disabled
DEFAULT
PCI_CLK1 PCI_CLK2
ALLOW
PCIE Gen2
DEFAULT
FORCE
PCIE Gen1
PCI_CLK3
USE
DEBUG
STRAP
PCI_CLK4
DEFAULT
non_Fusion
CLOCK MODE
FUSION
CLOCK MODE
IGNORE
DEBUG
STRAP
DEFAULT
LPC_CLK0
EC
DISABLED
CLKGEN
DISABLED
DEFAULT
CLKGEN
ENABLED
LPC_CLK1
EC
ENABLED
LOW POWER
MODE
AZ_SDOUT
PERFORMANCE
MODE
DEFAULT
1002
Internal Pull High
DEFAULT
12
R515
10KR2J-3-GP
R515
10KR2J-3-GP
TP110
Do Not Stuff TP110
Do Not Stuff
TP66
Do Not Stuff TP66
Do Not Stuff
12
R460
Do Not Stuff
DY
R460
Do Not Stuff
DY
12
R205
Do Not Stuff
DY
R205
Do Not Stuff
DY
TP111
Do Not Stuff TP111
Do Not Stuff
12
R202
Do Not Stuff
DY
R202
Do Not Stuff
DY
12
R176
10KR2J-3-GP
R176
10KR2J-3-GP
TP108
Do Not Stuff TP108
Do Not Stuff
12
R236
Do Not Stuff
DY
R236
Do Not Stuff
DY
TP77
Do Not Stuff TP77
Do Not Stuff
12
R201
Do Not Stuff
DY
R201
Do Not Stuff
DY
12
R220
Do Not Stuff
DY
R220
Do Not Stuff
DY
12
R198
2K2R2F-GP
R198
2K2R2F-GP
12
R229
10KR2J-3-GP
R229
10KR2J-3-GP
TP67
Do Not Stuff TP67
Do Not Stuff
12
R459
10KR2J-3-GP
DY
R459
10KR2J-3-GP
DY
12
R175
Do Not Stuff
R175
Do Not Stuff
12
R232
Do Not Stuff
DY
R232
Do Not Stuff
DY
12
R233
10KR2J-3-GP
R233
10KR2J-3-GP
1
23
4
RN31
SRN10KJ-5-GP
RN31
SRN10KJ-5-GP
TP80
Do Not Stuff TP80
Do Not Stuff
TP70
Do Not Stuff TP70
Do Not Stuff
12
R230
Do Not Stuff
DY
R230
Do Not Stuff
DY
12
R518
Do Not Stuff
DY
R518
Do Not Stuff
DY

5
5
4
4
3
3
2
2
1
1
D D
C C
B B
A A
M_B_EVENT#
M_A_EVENT#
M_A_EVENT#
1D5V_S3 DDR_VREF_DQ
1D5V_S3 VREF_DDR_MEM
3D3V_S0
1D5V_S3
1D5V_S3
0D75V_S3
VREF_DDR_MEM
DDR_VREF_DQ
DDR_VREF_S3 VREF_DDR_MEM
DDR_VREF_DQ
MEM_MA_DM0 5
MEM_MA_DM1 5
MEM_MA_DM2 5
MEM_MA_DM3 5
MEM_MA_DM4 5
MEM_MA_DM5 5
MEM_MA_DM6 5
MEM_MA_DM7 5
SMBD0_SB 3,12,17
SMBC0_SB 3,12,17
MEM_MA_RAS# 5
MEM_MA_WE# 5
MEM_MA_CAS# 5
MEM_MA0_CS#0 5
MEM_MA0_CS#1 5
MEM_MA_CKE0 5
MEM_MA_CKE1 5
MEM_MA_CLK0_P 5
MEM_MA_CLK0_N 5
MEM_MA_CLK1_P 5
MEM_MA_CLK1_N 5
CPU_MEMHOT#6 M_B_EVENT# 17
MEM_MA_DATA125
MEM_MA_DATA525
MEM_MA_DATA135
MEM_MA_DATA145
MEM_MA_DATA535
MEM_MA_DATA155
MEM_MA_DATA545
MEM_MA_DATA165
MEM_MA_DATA555
MEM_MA_DATA175
MEM_MA_DATA565
MEM_MA_DATA185
MEM_MA_DATA575
MEM_MA_DATA195
MEM_MA_DATA205
MEM_MA_DATA215
MEM_MA_DATA225
MEM_MA_DATA235
MEM_MA_DATA245
MEM_MA_DATA255
MEM_MA_DATA265
MEM_MA_DATA275
MEM_MA_DATA285
MEM_MA_DATA295
MEM_MA_DATA585
MEM_MA_DATA305
MEM_MA_DATA315
MEM_MA_DATA595
MEM_MA_DATA605
MEM_MA_DATA325
MEM_MA_DATA615
MEM_MA_DATA335
MEM_MA_DATA345
MEM_MA_DATA625
MEM_MA_DATA635
MEM_MA_DATA355
MEM_MA_DATA365
MEM_MA_DATA375
MEM_MA_DATA05
MEM_MA_DATA385
MEM_MA_DATA395
MEM_MA_DATA405
MEM_MA_DATA415
MEM_MA_DATA425
MEM_MA_DATA435
MEM_MA_DATA445
MEM_MA_DATA15
MEM_MA_DATA25
MEM_MA_DATA465
MEM_MA_DATA35
MEM_MA_DATA475
MEM_MA_DATA45
MEM_MA_DATA455
MEM_MA_DATA485
MEM_MA_DATA55
MEM_MA_DATA65
MEM_MA_DATA75
MEM_MA_DATA85
MEM_MA_DATA95
MEM_MA_DATA495
MEM_MA_DATA105
MEM_MA_DATA505
MEM_MA_DATA115
MEM_MA_DATA515
MEM_MA_DQS7_P5
MEM_MA_DQS0_N5
MEM_MA_DQS0_P5
MEM_MA_DQS3_N5
MEM_MA_DQS3_P5
MEM_MA_DQS7_N5
MEM_MA_DQS2_P5
MEM_MA_DQS6_N5
MEM_MA_DQS6_P5
MEM_MA_DQS5_N5
MEM_MA_DQS5_P5
MEM_MA_DQS2_N5
MEM_MA_DQS4_P5
MEM_MA_DQS1_N5
MEM_MA_DQS1_P5
MEM_MA_DQS4_N5
M_A_RST#5
MEM_MA_ADD95
MEM_MA_ADD105
MEM_MA_ADD115
MEM_MA_ADD125
MEM_MA_ADD135
MEM_MA_ADD145
MEM_MA_ADD155
MEM_MA_ADD05
MEM_MA_ADD15
MEM_MA_ADD25
MEM_MA_ADD35
MEM_MA_ADD45
MEM_MA_ADD55
MEM_MA_ADD65
MEM_MA_ADD75
MEM_MA_ADD85
MEM_MA0_ODT05
MEM_MA0_ODT15
MEM_MA_BANK15
MEM_MA_BANK05
MEM_MA_BANK25
Title
Size Document Number Rev
Date: Sheet of
Wistron Corporation
21F, 88, Sec.1, Hsin Tai Wu Rd., Hsichih,
Taipei Hsien 221, Taiwan, R.O.C.
JV42-DN
SA
DDRIII_SO-DIMM SKT_1
Custom
16 63Thursday, November 05, 2009
UMA
Title
Size Document Number Rev
Date: Sheet of
Wistron Corporation
21F, 88, Sec.1, Hsin Tai Wu Rd., Hsichih,
Taipei Hsien 221, Taiwan, R.O.C.
JV42-DN
SA
DDRIII_SO-DIMM SKT_1
Custom
16 63Thursday, November 05, 2009
UMA
Title
Size Document Number Rev
Date: Sheet of
Wistron Corporation
21F, 88, Sec.1, Hsin Tai Wu Rd., Hsichih,
Taipei Hsien 221, Taiwan, R.O.C.
JV42-DN
SA
DDRIII_SO-DIMM SKT_1
Custom
16 63Thursday, November 05, 2009
UMA
DDR_VREF_DQ
LAYOUT: Locate close to DIMM
VREF_DDR_MEM
LAYOUT: Locate close to DIMM
0907
Check if SB need
Memhot event
(A0)
0907
SODIMM A DECOUPLING
Layout Note:
Place these Caps near
SO-DIMMA.
0910
STANDARD TYPE
0921
1001
1021
1029
12
C473
SC10U6D3V3MX-GP
C473
SC10U6D3V3MX-GP
12
C441
SC1KP50V2KX-1GP
C441
SC1KP50V2KX-1GP
12
C481
SCD1U10V2KX-5GP
C481
SCD1U10V2KX-5GP
1 2
R240
0R3J-0-U-GP
R240
0R3J-0-U-GP
1
2 3
4
RN33
Do Not Stuff
DY
RN33
Do Not Stuff
DY
1 2
R241
0R3J-0-U-GP
R241
0R3J-0-U-GP
12
C474
SCD1U10V2KX-5GP
C474
SCD1U10V2KX-5GP
12
C466
SCD1U10V2KX-4GP
C466
SCD1U10V2KX-4GP
12
C477
SC1U10V2KX-1GP
C477
SC1U10V2KX-1GP
1
2 3
4
RN32
Do Not Stuff
DY
RN32
Do Not Stuff
DY
1 2
R224 Do Not Stuff
DY
R224 Do Not Stuff
DY
12
C453
SC10U6D3V3MX-GP
C453
SC10U6D3V3MX-GP
12
C467
SCD1U10V2KX-4GP
C467
SCD1U10V2KX-4GP
12
C479
SC1KP50V2KX-1GP
C479
SC1KP50V2KX-1GP
12
C476
SC10U6D3V3MX-GP
C476
SC10U6D3V3MX-GP
12
C456
SCD1U10V2KX-5GP
C456
SCD1U10V2KX-5GP
1 2
R237 Do Not Stuff
DY
R237 Do Not Stuff
DY
12
C475
SC10U6D3V3MX-GP
C475
SC10U6D3V3MX-GP
12
C469
Do Not Stuff
DY
C469
Do Not Stuff
DY
12
C461
SC1U10V2KX-1GP
C461
SC1U10V2KX-1GP
12
C480
SCD1U10V2KX-4GP
C480
SCD1U10V2KX-4GP
A0
98
A1
97
A2
96
A3
95
A4
92
A5
91
A6
90
A7
86
A8
89
A9
85
A10/AP
107
A11
84
A12
83
A13
119
A14
80
A15
78
A16/BA2
79
BA0
109
BA1
108
DQ0
5
DQ1
7
DQ2
15
DQ3
17
DQ4
4
DQ5
6
DQ6
16
DQ7
18
DQ8
21
DQ9
23
DQ10
33
DQ11
35
DQ12
22
DQ13
24
DQ14
34
DQ15
36
DQ16
39
DQ17
41
DQ18
51
DQ19
53
DQ20
40
DQ21
42
DQ22
50
DQ23
52
DQ24
57
DQ25
59
DQ26
67
DQ27
69
DQ28
56
DQ29
58
DQ30
68
DQ31
70
DQ32
129
DQ33
131
DQ34
141
DQ35
143
DQ36
130
DQ37
132
DQ38
140
DQ39
142
DQ40
147
DQ41
149
DQ42
157
DQ43
159
DQ44
146
DQ45
148
DQ46
158
DQ47
160
DQ48
163
DQ49
165
DQ50
175
DQ51
177
DQ52
164
DQ53
166
DQ54
174
DQ55
176
DQ56
181
DQ57
183
DQ58
191
DQ59
193
DQ60
180
DQ61
182
DQ62
192
DQ63
194
DQS0#
10
DQS1#
27
DQS2#
45
DQS3#
62
DQS4#
135
DQS5#
152
DQS6#
169
DQS7#
186
DQS0
12
DQS1
29
DQS2
47
DQS3
64
DQS4
137
DQS5
154
DQS6
171
DQS7
188
ODT0
116
ODT1
120
VREF_DQ
1
VSS 2
NP1 NP1
NP2 NP2
RAS# 110
WE# 113
CAS# 115
CS0# 114
CS1# 121
CKE0 73
CKE1 74
CK0 101
CK0# 103
CK1 102
CK1# 104
DM0 11
DM1 28
DM2 46
DM3 63
DM4 136
DM5 153
DM6 170
DM7 187
SDA 200
SCL 202
VDDSPD 199
SA0 197
SA1 201
VREF_CA
126
VDD18 124
NC#1 77
NC#2 122
NC#/TEST 125
VDD3 81
VDD4 82
VDD5 87
VDD6 88
VDD7 93
VDD8 94
VDD9 99
VDD10 100
VDD13 111
VDD14 112
VDD15 117
VDD16 118
VSS 3
VSS 8
VSS 9
VSS 13
VSS 14
VSS 19
VSS 20
VSS 25
VSS 26
VSS 31
VSS 32
VSS 37
VSS 38
VSS 43
VSS 44
VSS 48
VSS 49
VSS 54
VSS 55
VSS 60
VSS 61
VDD1 75
VSS 65
VSS 66
VSS 71
VSS 72
VDD2 76
VDD11 105
VDD12 106
VDD17 123
VSS 127
VSS 128
VSS 134
VSS 133
VSS 138
VSS 139
VSS 144
VSS 145
VSS 151
VSS 150
VSS 155
VSS 156
VSS 161
VSS 162
VSS 167
VSS 168
VSS 173
VSS 172
VSS 179
VSS 178
VSS 185
VSS 184
VSS 189
VSS 190
VSS 195
VSS 196
RESET#
30
EVENT# 198
VSS 205
VSS 206
VTT1
203
VTT2
204
ADM1
DDR3-204P-53-GP
62.10017.P91
2ND = 62.10017.V91
3RD = 62.10017.V41
ADM1
DDR3-204P-53-GP
62.10017.P91
2ND = 62.10017.V91
3RD = 62.10017.V41
12
C471
SC2D2U6D3V3KX-GP
C471
SC2D2U6D3V3KX-GP
12
C478
SCD1U10V2KX-4GP
C478
SCD1U10V2KX-4GP
12
C460
Do Not Stuff
DY
C460
Do Not Stuff
DY
12
C462
SC10U6D3V3MX-GP
C462
SC10U6D3V3MX-GP
12
C452
SC1U10V2KX-1GP
C452
SC1U10V2KX-1GP
12
C450
SC1KP50V2KX-1GP
C450
SC1KP50V2KX-1GP
12
C470
SC1KP50V2KX-1GP
C470
SC1KP50V2KX-1GP

5
5
4
4
3
3
2
2
1
1
D D
C C
B B
A A
DIMM2_SA1
M_B_EVENT#
0D75V_S3
VREF_DDR_MEM
DDR_VREF_DQ
1D5V_S3
3D3V_S0
1D5V_S3
MEM_MB_ADD85
MEM_MB_ADD95
MEM_MB_ADD105
MEM_MB_ADD115
MEM_MB_ADD125
MEM_MB_ADD135
MEM_MB_ADD145
MEM_MB_ADD155
MEM_MB_ADD05
MEM_MB_ADD15
MEM_MB_ADD25
MEM_MB_ADD35
MEM_MB_ADD45
MEM_MB_ADD55
MEM_MB_ADD65
MEM_MB_ADD75
MEM_MB_BANK15
MEM_MB_BANK05
MEM_MB_BANK25
MEM_MB_DATA475
MEM_MB_DATA485
MEM_MB_DATA55
MEM_MB_DATA495
MEM_MB_DATA65
MEM_MB_DATA505
MEM_MB_DATA75
MEM_MB_DATA515
MEM_MB_DATA85
MEM_MB_DATA95
MEM_MB_DATA525
MEM_MB_DATA535
MEM_MB_DATA105
MEM_MB_DATA545
MEM_MB_DATA115
MEM_MB_DATA125
MEM_MB_DATA555
MEM_MB_DATA565
MEM_MB_DATA135
MEM_MB_DATA575
MEM_MB_DATA145
MEM_MB_DATA585
MEM_MB_DATA155
MEM_MB_DATA595
MEM_MB_DATA165
MEM_MB_DATA175
MEM_MB_DATA605
MEM_MB_DATA615
MEM_MB_DATA185
MEM_MB_DATA625
MEM_MB_DATA195
MEM_MB_DATA205
MEM_MB_DATA635
MEM_MB_DATA215
MEM_MB_DATA225
MEM_MB_DATA235
MEM_MB_DATA245
MEM_MB_DATA255
MEM_MB_DATA265
MEM_MB_DATA275
MEM_MB_DATA285
MEM_MB_DATA295
MEM_MB_DATA305
MEM_MB_DATA315
MEM_MB_DATA325
MEM_MB_DATA335
MEM_MB_DATA345
MEM_MB_DATA355
MEM_MB_DATA365
MEM_MB_DATA375
MEM_MB_DATA05
MEM_MB_DATA385
MEM_MB_DATA395
MEM_MB_DATA405
MEM_MB_DATA415
MEM_MB_DATA425
MEM_MB_DATA435
MEM_MB_DATA15
MEM_MB_DATA445
MEM_MB_DATA455
MEM_MB_DATA25
MEM_MB_DATA465
MEM_MB_DATA35
MEM_MB_DATA45
MEM_MB_DQS6_N5
MEM_MB_DQS2_N5
MEM_MB_DQS5_N5
MEM_MB_DQS1_N5
MEM_MB_DQS4_N5
MEM_MB_DQS7_N5
MEM_MB_DQS3_N5
MEM_MB_DQS0_N5
MEM_MB_DQS6_P5
MEM_MB_DQS2_P5
MEM_MB_DQS5_P5
MEM_MB_DQS1_P5
MEM_MB_DQS4_P5
MEM_MB_DQS0_P5
MEM_MB_DQS7_P5
MEM_MB_DQS3_P5
MEM_MB0_ODT05
MEM_MB0_ODT15
M_B_RST#5
MEM_MB_RAS# 5
MEM_MB_WE# 5
MEM_MB_CAS# 5
MEM_MB0_CS#0 5
MEM_MB0_CS#1 5
MEM_MB_CKE0 5
MEM_MB_CKE1 5
MEM_MB_DM1 5
MEM_MB_DM2 5
MEM_MB_DM3 5
MEM_MB_DM4 5
MEM_MB_DM5 5
MEM_MB_DM6 5
MEM_MB_DM7 5
MEM_MB_DM0 5
MEM_MB_CLK0_P 5
MEM_MB_CLK0_N 5
MEM_MB_CLK1_P 5
MEM_MB_CLK1_N 5
SMBD0_SB 3,12,16
SMBC0_SB 3,12,16
M_B_EVENT# 16
Title
Size Document Number Rev
Date: Sheet of
Wistron Corporation
21F, 88, Sec.1, Hsin Tai Wu Rd., Hsichih,
Taipei Hsien 221, Taiwan, R.O.C.
JV42-DN
SA
DDRIII_SO-DIMM SKT_2
Custom
17 63Thursday, November 05, 2009
UMA
Title
Size Document Number Rev
Date: Sheet of
Wistron Corporation
21F, 88, Sec.1, Hsin Tai Wu Rd., Hsichih,
Taipei Hsien 221, Taiwan, R.O.C.
JV42-DN
SA
DDRIII_SO-DIMM SKT_2
Custom
17 63Thursday, November 05, 2009
UMA
Title
Size Document Number Rev
Date: Sheet of
Wistron Corporation
21F, 88, Sec.1, Hsin Tai Wu Rd., Hsichih,
Taipei Hsien 221, Taiwan, R.O.C.
JV42-DN
SA
DDRIII_SO-DIMM SKT_2
Custom
17 63Thursday, November 05, 2009
UMA
0924
(A2)
0910
REVERSE TYPE
0921
SODIMM B DECOUPLING
1029
12
C445
SC10U6D3V3MX-GP
C445
SC10U6D3V3MX-GP
A0
98
A1
97
A2
96
A3
95
A4
92
A5
91
A6
90
A7
86
A8
89
A9
85
A10/AP
107
A11
84
A12
83
A13
119
A14
80
A15
78
A16/BA2
79
BA0
109
BA1
108
DQ0
5
DQ1
7
DQ2
15
DQ3
17
DQ4
4
DQ5
6
DQ6
16
DQ7
18
DQ8
21
DQ9
23
DQ10
33
DQ11
35
DQ12
22
DQ13
24
DQ14
34
DQ15
36
DQ16
39
DQ17
41
DQ18
51
DQ19
53
DQ20
40
DQ21
42
DQ22
50
DQ23
52
DQ24
57
DQ25
59
DQ26
67
DQ27
69
DQ28
56
DQ29
58
DQ30
68
DQ31
70
DQ32
129
DQ33
131
DQ34
141
DQ35
143
DQ36
130
DQ37
132
DQ38
140
DQ39
142
DQ40
147
DQ41
149
DQ42
157
DQ43
159
DQ44
146
DQ45
148
DQ46
158
DQ47
160
DQ48
163
DQ49
165
DQ50
175
DQ51
177
DQ52
164
DQ53
166
DQ54
174
DQ55
176
DQ56
181
DQ57
183
DQ58
191
DQ59
193
DQ60
180
DQ61
182
DQ62
192
DQ63
194
DQS0#
10
DQS1#
27
DQS2#
45
DQS3#
62
DQS4#
135
DQS5#
152
DQS6#
169
DQS7#
186
DQS0
12
DQS1
29
DQS2
47
DQS3
64
DQS4
137
DQS5
154
DQS6
171
DQS7
188
ODT0
116
ODT1
120
VREF_DQ
1
VSS 2
NP1 NP1
NP2 NP2
RAS# 110
WE# 113
CAS# 115
CS0# 114
CS1# 121
CKE0 73
CKE1 74
CK0 101
CK0# 103
CK1 102
CK1# 104
DM0 11
DM1 28
DM2 46
DM3 63
DM4 136
DM5 153
DM6 170
DM7 187
SDA 200
SCL 202
VDDSPD 199
SA0 197
SA1 201
VREF_CA
126
VDD18 124
NC#1 77
NC#2 122
NC#/TEST 125
VDD3 81
VDD4 82
VDD5 87
VDD6 88
VDD7 93
VDD8 94
VDD9 99
VDD10 100
VDD13 111
VDD14 112
VDD15 117
VDD16 118
VSS 3
VSS 8
VSS 9
VSS 13
VSS 14
VSS 19
VSS 20
VSS 25
VSS 26
VSS 31
VSS 32
VSS 37
VSS 38
VSS 43
VSS 44
VSS 48
VSS 49
VSS 54
VSS 55
VSS 60
VSS 61
VDD1 75
VSS 65
VSS 66
VSS 71
VSS 72
VDD2 76
VDD11 105
VDD12 106
VDD17 123
VSS 127
VSS 128
VSS 134
VSS 133
VSS 138
VSS 139
VSS 144
VSS 145
VSS 151
VSS 150
VSS 155
VSS 156
VSS 161
VSS 162
VSS 167
VSS 168
VSS 173
VSS 172
VSS 179
VSS 178
VSS 185
VSS 184
VSS 189
VSS 190
VSS 195
VSS 196
RESET#
30
EVENT# 198
VSS 205
VSS 206
VTT1
203
VTT2
204
ADM2
DDR3-204P-99-GP
62.10017.W01
2ND = 62.10017.V31
3RD = 62.10017.M41
ADM2
DDR3-204P-99-GP
62.10017.W01
2ND = 62.10017.V31
3RD = 62.10017.M41
12
C459
SCD1U10V2KX-5GP
C459
SCD1U10V2KX-5GP
12
C416
SC10U6D3V3MX-GP
C416
SC10U6D3V3MX-GP
12
C415
SC10U6D3V3MX-GP
C415
SC10U6D3V3MX-GP
12
C430
Do Not Stuff
DY
C430
Do Not Stuff
DY
12
C417
SCD1U10V2KX-5GP
C417
SCD1U10V2KX-5GP
12
C428
Do Not Stuff
DY
C428
Do Not Stuff
DY
12
C418
SC1U10V2KX-1GP
C418
SC1U10V2KX-1GP
12
C448
SC2D2U6D3V3KX-GP
C448
SC2D2U6D3V3KX-GP
12
C437
SC1KP50V2KX-1GP
C437
SC1KP50V2KX-1GP
12
C457
SC1U10V2KX-1GP
C457
SC1U10V2KX-1GP
12
C420
SC1U10V2KX-1GP
C420
SC1U10V2KX-1GP
12
C449
SC1KP50V2KX-1GP
C449
SC1KP50V2KX-1GP
12
C451
SCD1U10V2KX-5GP
C451
SCD1U10V2KX-5GP
12
C421
SC10U6D3V3MX-GP
C421
SC10U6D3V3MX-GP
1 2
R235 10KR2J-3-GPR235 10KR2J-3-GP
12
C458
SC10U6D3V3MX-GP
C458
SC10U6D3V3MX-GP

5
5
4
4
3
3
2
2
1
1
D D
C C
B B
A A
PE_GPIO2_R
LCD_EDID_DAT_1
LCD_EDID_CLK_1
LCD_TXACLK+
LCD_TXACLK-GPU_TXACLK-
GPU_TXACLK+
PE_GPIO2_R
EDID_SELETE#_LCD
PE_GPIO2
LCD_EDID_DAT_1
LCD_EDID_CLK_1
GMCH_TXAOUT0+
GMCH_TXAOUT1+
GMCH_TXAOUT0-
GMCH_TXAOUT1-
LCD_TXAOUT0+
LCD_TXAOUT1-
LCD_TXAOUT1+
LCD_TXAOUT0-
EDP_EN_C#
EDP_EN_C
DAT_DDC_EDID
EDP_EN_C#
EDP_EN_C
PE_GPIO2
GPIO_SEL_RPE_GPIO2
MA_LCD_EDID_DAT
MA_LCD_EDID_CLK
KBC_BL_ON_IN
MA_BLON_IN
LVDS_ENA_BL
PE_GPIO2
KBC_BL_ON_IN
GMCH_TXAOUT2+ LCD_TXAOUT2+
GMCH_TXAOUT2- LCD_TXAOUT2-
GPU_TXAOUT1+ LCD_TXAOUT1+
GMCH_TXACLK- LCD_TXACLK-
GPU_TXAOUT1- LCD_TXAOUT1-
GMCH_TXACLK+ LCD_TXACLK+
GPU_TXAOUT2- LCD_TXAOUT2-
GPU_TXAOUT2+ LCD_TXAOUT2+
GPU_TXAOUT0+ LCD_TXAOUT0+
LCD_TXAOUT0-GPU_TXAOUT0-
LCD_EDID_CLK_1
LCD_EDID_DAT_1
5V_S0
3D3V_S0
3D3V_S0
3D3V_S0
3D3V_S0
1D8V_S0
3D3V_VGA
3D3V_S0
CLK_DDC_EDID9
DAT_DDC_EDID9
MA_LCD_EDID_CLK54
MA_LCD_EDID_DAT54
GPU_TXACLK+54
GPU_TXACLK-54
CRT_RED 20
GMCH_BLUE9
CRT_BLUE 20
CRT_GREEN 20
CRT_RED 20
MA_CRT_RED54
MA_CRT_BLUE54
MA_CRT_GREEN54
CRT_BLUE 20
MA_CRT_GREEN54
GMCH_GREEN9
MA_CRT_BLUE54
GMCH_BLUE9
MA_CRT_RED54
GMCH_RED9
CRT_GREEN 20
GMCH_GREEN9
GMCH_RED9
LCD_EDID_DAT_1 19
LCD_EDID_CLK_1 19
LCD_TXAOUT0- 19
LCD_TXAOUT1- 19
LCD_TXAOUT0+ 19
LCD_TXAOUT1+ 19
GMCH_TXAOUT0+9
GMCH_TXAOUT1+9
GMCH_TXAOUT1-9
GMCH_TXAOUT0-9
CRT_BLUE 20
CRT_RED 20
CRT_GREEN 20
LCD_EDID_DAT_1 19
LCD_EDID_CLK_1 19
LCD_TXACLK+ 19
LCD_TXACLK- 19
DP_AUX0N9
EDP_EN11
PX_EN#11
PE_GPIO2 19,20
INT_VGA_EN#11
MA_LCD_EDID_DAT54
DAT_DDC_EDID9
CLK_DDC_EDID9
MA_LCD_EDID_CLK54
GMCH_TXAOUT0- 9
GPU_TXAOUT0- 54
GPU_TXAOUT1+ 54
GPU_TXACLK+ 54
GMCH_TXAOUT1+ 9
GPU_TXAOUT1- 54
GPU_TXACLK- 54
GPU_TXAOUT2+ 54
GPU_TXAOUT0+ 54
GPU_TXAOUT2- 54
GMCH_TXACLK+ 9
GMCH_TXAOUT1- 9
LCD_TXAOUT0+19
GMCH_TXACLK- 9
LCD_TXAOUT0-19
LCD_TXAOUT1+19
LCD_TXAOUT1-19
LCD_TXAOUT2+19
LCD_TXAOUT2-19
LCD_TXACLK+19
GMCH_TXAOUT2+ 9
LCD_TXACLK-19
GMCH_TXAOUT0+ 9
GMCH_TXAOUT2- 9
KBC_BL_ON_IN 36
MA_BLON_IN54
LVDS_ENA_BL9
GMCH_TXAOUT2+9 LCD_TXAOUT2+ 19
GMCH_TXAOUT2-9 LCD_TXAOUT2- 19
GPU_TXAOUT1+54 LCD_TXAOUT1+ 19
GMCH_TXACLK-9 LCD_TXACLK- 19
GPU_TXAOUT1-54 LCD_TXAOUT1- 19
GMCH_TXACLK+9 LCD_TXACLK+ 19
GPU_TXAOUT2-54 LCD_TXAOUT2- 19
GPU_TXAOUT2+54 LCD_TXAOUT2+ 19
GPU_TXAOUT0-54
GPU_TXAOUT0+54 LCD_TXAOUT0- 19
LCD_TXAOUT0+ 19
LCD_EDID_CLK_1 19
LCD_EDID_DAT_1 19
Title
Size Docum ent Number Rev
Date: Sheet of
Wistron Corporation
21F, 88, Sec.1, Hsin Tai W u Rd., Hsichih,
Taipei Hsien 221, Taiwan, R.O.C.
JV42-DN
SA
PX
A2
18 63Monday, November 16, 2009
UMA
Title
Size Docum ent Number Rev
Date: Sheet of
Wistron Corporation
21F, 88, Sec.1, Hsin Tai W u Rd., Hsichih,
Taipei Hsien 221, Taiwan, R.O.C.
JV42-DN
SA
PX
A2
18 63Monday, November 16, 2009
UMA
Title
Size Docum ent Number Rev
Date: Sheet of
Wistron Corporation
21F, 88, Sec.1, Hsin Tai W u Rd., Hsichih,
Taipei Hsien 221, Taiwan, R.O.C.
JV42-DN
SA
PX
A2
18 63Monday, November 16, 2009
UMA
None PX
None PX
None PX
L=>0 -UMA
H=>1 -DIS
0924
1019 AMD
1023
L=>B0 -UMA
H=>B1 -DIS
0924
None PX
0924
1023
CRT
LVDS
EDID
L=>A -UMA
H=>B -DIS
1016
BLON_IN
1026
L=>B0 -UMA
H=>B1 -DIS
12
R48
Do Not Stuff
PX
R48
Do Not Stuff
PX
12
C261
Do Not Stuff
PX
C261
Do Not Stuff
PX
12
R41
Do Not Stuff
PX
R41
Do Not Stuff
PX
B1
1GND
2B0
3A4
VCC 5
S6
U4
Do Not Stuff
Do Not Stuff
PX
2ND = 73.53157.A0J
3RD = 73.03201.00J
U4
Do Not Stuff
Do Not Stuff
PX
2ND = 73.53157.A0J
3RD = 73.03201.00J
1
2
3 4
5
6
Q4
Do Not Stuff
2ND = 84.DMN66.03F
Do Not Stuff
PX
Q4
Do Not Stuff
2ND = 84.DMN66.03F
Do Not Stuff
PX
VCC
16
S
1
IA0
2
IA1
3
IB0
5
IB1
6
IC0
11
IC1
10
ID0
14
ID1
13
GND
8
YA 4
YB 7
YC 9
YD 12
OE# 15
U12
Do Not Stuff
Do Not Stuff
2ND = 73.03257.A07
PX
3RD = 73.03204.007
U12
Do Not Stuff
Do Not Stuff
2ND = 73.03257.A07
PX
3RD = 73.03204.007
1 2
R138
Do Not Stuff
DIS
R138
Do Not Stuff
DIS
1
23
4
RN36
Do Not Stuff
DIS
RN36
Do Not Stuff
DIS
12
C32
Do Not Stuff
PX
C32
Do Not Stuff
PX
B1
1GND
2B0
3A4
VCC 5
S6
U5
Do Not Stuff
Do Not Stuff
PX
2ND = 73.53157.A0J
3RD = 73.03201.00J
U5
Do Not Stuff
Do Not Stuff
PX
2ND = 73.53157.A0J
3RD = 73.03201.00J
G
S D
Q5
Do Not Stuff
2ND = 84.27002.Y31
PX
Q5
Do Not Stuff
2ND = 84.27002.Y31
PX
12
R25
Do Not Stuff
PX
R25
Do Not Stuff
PX
12
C548
Do Not Stuff
PX
C548
Do Not Stuff
PX
12
R382
Do Not Stuff
DY
R382
Do Not Stuff
DY
1
23
4
RN37
SRN0J-6-GP
UMA
RN37
SRN0J-6-GP
UMA
12
C31
Do Not Stuff
PX
C31
Do Not Stuff
PX
1
2
3
4 5
6
7
8
RN8
SRN0J-7-GP
DIS
RN8
SRN0J-7-GP
DIS
G
S D
Q7
Do Not Stuff
2ND = 84.27002.Y31
PX
Q7
Do Not Stuff
2ND = 84.27002.Y31
PX
1
2
3
4 5
6
7
8
RN10
Do Not Stuff
DIS
RN10
Do Not Stuff
DIS
1
2
3
4 5
6
7
8
RN7
Do Not Stuff
UMA
RN7
Do Not Stuff
UMA
GND
1
A0
2
A1
3
GND
4VDD 5
A2
6
A3
7
VDD 8
SEL
9
GND
10
A4
11
A5
12
VDD 13
GND
14
A6
15
A7
16
GND
17 VDD 18
GND
19 VDD 20
GND
21
B2_7 22
B2_6 23
B2_5 24
B2_4 25
B1_7 26
B1_6 27
B1_5 28
B1_4 29
VDD 30
B2_3 31
B2_2 32
B2_1 33
B2_0 34
B1_3 35
B1_2 36
B1_1 37
B1_0 38
GND
39 VDD 40
GND
41 VDD 42
GND
43
U37
PI2PCIE412-DZHE-GP
71.02412.003
PX
U37
PI2PCIE412-DZHE-GP
71.02412.003
PX
1
23
4
RN38
Do Not Stuff
DY
RN38
Do Not Stuff
DY
12
R361
Do Not Stuff
DY
R361
Do Not Stuff
DY
1 2
R104
Do Not Stuff
PX
R104
Do Not Stuff
PX
1
2
3
4 5
6
7
8
RN9
SRN0J-7-GP
UMA
RN9
SRN0J-7-GP
UMA
K A
D3
Do Not Stuff
PX
D3
Do Not Stuff
PX
1
2 3
4
RN6
Do Not Stuff
PX
RN6
Do Not Stuff
PX
1
2
3
4 5
6
7
8
RN15
Do Not Stuff
DIS
RN15
Do Not Stuff
DIS
1
2
3 4
5
6
Q3
Do Not Stuff
2ND = 84.DMN66.03F
Do Not Stuff
PX
Q3
Do Not Stuff
2ND = 84.DMN66.03F
Do Not Stuff
PX
1 2
R368
0R2J-2-GP
UMA
R368
0R2J-2-GP
UMA
1
2
3
4 5
6
7
8
RN13
SRN0J-7-GP
UMA
RN13
SRN0J-7-GP
UMA
B1
1GND
2B0
3A4
VCC 5
S6
U41
Do Not Stuff
Do Not Stuff
PX
U41
Do Not Stuff
Do Not Stuff
PX
1 2
R14
Do Not Stuff
PX
R14
Do Not Stuff
PX
G
S D
Q8
Do Not Stuff
2ND = 84.27002.Y31
PX
Do Not Stuff
Q8
Do Not Stuff
2ND = 84.27002.Y31
PX
Do Not Stuff
G
S D
Q6
Do Not Stuff
2ND = 84.27002.Y31
PX
Q6
Do Not Stuff
2ND = 84.27002.Y31
PX
12
R376
100KR2J-1-GP
R376
100KR2J-1-GP

5
5
4
4
3
3
2
2
1
1
D D
C C
B B
A A
LCD_TXAOUT0-
LCD_TXAOUT0+
LCD_TXAOUT1-
LCD_TXAOUT1+
LCD_TXAOUT2-
LCD_TXAOUT2+
LCD_TXACLK-
LCD_TXACLK+
LCD_EDID_DAT_1
CCD_PW R
LCD_EDID_CLK_1
BLON_OUT_1
BRIGHTNESS_CN
LCDVDD_ON
LCDVDD_ON
LCDVDD_ONMA_LCDVDD_ON
GMCH_LCDVDD_ON
USBPP9
USBPN9
LCD_EDID_CLK_1
LCD_EDID_DAT_1
LCD_EDID_DAT_1
LCD_EDID_CLK_1
BLON_OUT_1
PE_GPIO2_C
L_BKLTCTL_R
BRIGHTNESS_CN
BRIGHTNESS_CN
BRIGHTNESS_DIS
BRIGHTNESS_DIS BRIGHTNESS_CN
BRIGHTNESS_DIS
L_BKLTCTL_R
DCBATOUT_LCD1
DCBATOUT
LCDVDD
3D3V_S0
3D3V_S0
CCD_PW R
LCDVDD
3D3V_S0
3D3V_S0
3D3V_S0
3D3V_S0
LCD_TXAOUT0- 18
LCD_TXAOUT0+ 18
LCD_TXAOUT1- 18
LCD_TXAOUT1+ 18
LCD_TXAOUT2- 18
LCD_TXAOUT2+ 18
LCD_TXACLK- 18
LCD_TXACLK+ 18
MA_LCDVDD_ON54
GMCH_LCDVDD_ON9
LCD_EDID_DAT_1 18
LCD_EDID_CLK_1 18
USBPN9 12
USBPP9 12
PE_GPIO218,20
BLON_OUT36
BRIGHTNESS36
GMCH_BL_PW M9
PE_GPIO218,20
ATI_BRIGHTNESS54
Title
Size Document Number Rev
Date: Sheet of
Wistron Corporation
21F, 88, Sec.1, Hsin Tai Wu Rd., Hsichih,
Taipei Hsien 221, Taiwan, R.O.C.
JV42-DN
SA
LCD CONN
19 63Thursday, November 05, 2009
Custom
UMA
Title
Size Document Number Rev
Date: Sheet of
Wistron Corporation
21F, 88, Sec.1, Hsin Tai Wu Rd., Hsichih,
Taipei Hsien 221, Taiwan, R.O.C.
JV42-DN
SA
LCD CONN
19 63Thursday, November 05, 2009
Custom
UMA
Title
Size Document Number Rev
Date: Sheet of
Wistron Corporation
21F, 88, Sec.1, Hsin Tai Wu Rd., Hsichih,
Taipei Hsien 221, Taiwan, R.O.C.
JV42-DN
SA
LCD CONN
19 63Thursday, November 05, 2009
Custom
UMA
1005
JV42-DN SA
define same as SJM50-PU,can use SJM50 Cable
0923
LCD/INVERTER/CCD CONN
0922
Brightness
6
1
3
4
2
GND
Symbol
BLON
Vin
Pin
5
CCD Pin
CCD_PWR
USB+
1
3
4
2
GND
Symbol
GND
USB-
Pin
5
GND
Inverter Pin
Vin
1005
0929 del CCD CON
Change PX
Layout 40 mil
JV42_DN SA
JV42_DN_PX SA
1016
Reserve direct connector to KBC
1026
1028 for EMC request
1 2
ECT2 Do Not Stuff
DY
ECT2 Do Not Stuff
DY
12
C9
SC4D7U6D3V3KX-GP
C9
SC4D7U6D3V3KX-GP
12
C23
SC100P50V2JN-3GP
C23
SC100P50V2JN-3GP
12
EC10
Do Not Stuff
DY
EC10
Do Not Stuff
DY
12
C14
SCD1U16V2ZY-2GP
C14
SCD1U16V2ZY-2GP
12
R22
Do Not Stuff
DY
R22
Do Not Stuff
DY
1
2
3
4
5
6
7
8
9
10
11
12
13
14
15
16
17
18
19
20
21
22
23
24
25
26
27
28
29
30
31
32
33
34
35
36
37
38
39
40
41
42
43
44
45
46
47
48
49
50
51
LCD1
IPEX-CONN40-2R-GP
2nd = 20.F1289.040
20.F1093.040
LCD1
IPEX-CONN40-2R-GP
2nd = 20.F1289.040
20.F1093.040
1 2
R10
Do Not Stuff
DIS_PX
R10
Do Not Stuff
DIS_PX
EN
1
GND
2
OUT
3IN#4 4
IN#5 5
U2
G5285T11U-GP
74.05285.07F
2ND = 74.09724.09F
U2
G5285T11U-GP
74.05285.07F
2ND = 74.09724.09F
1 2
EC9
Do Not Stuff
DY
EC9
Do Not Stuff
DY
12
R19
1KR2F-3-GP
R19
1KR2F-3-GP
1
23
4
RN5
SRN2K2J-1-GP
RN5
SRN2K2J-1-GP
1 2
EC8
Do Not Stuff
DY
EC8
Do Not Stuff
DY
1 2
R259
0R2J-2-GP
UMA
R259
0R2J-2-GP
UMA
12
C18
SC10U25V6KX-1GP
C18
SC10U25V6KX-1GP
1 2
R258
Do Not Stuff
PX
R258
Do Not Stuff
PX
1 2
R24 Do Not Stuff
DIS
R24 Do Not Stuff
DIS
12
R31
33R2J-2-GP
UMA_PX
R31
33R2J-2-GP
UMA_PX
12
R17
Do Not Stuff
DY
R17
Do Not Stuff
DY
12
C21
SC4D7U6D3V5KX-3GP
C21
SC4D7U6D3V5KX-3GP
12
F1
POLYSW -1D1A24V-GP
69.50007.A31
2nd = 69.50007.A41
F1
POLYSW -1D1A24V-GP
69.50007.A31
2nd = 69.50007.A41
12
C16
Do Not Stuff
DY
C16
Do Not Stuff
DY
12
C497
SC100P50V2JN-3GP
C497
SC100P50V2JN-3GP
12
R18
100KR2J-1-GP
R18
100KR2J-1-GP
1 2
R8
Do Not Stuff
DIS
R8
Do Not Stuff
DIS
1 2
R15 0R2J-2-GP
UMA
R15 0R2J-2-GP
UMA
B1
1GND
2B0
3A4
VCC 5
S6
U34
Do Not Stuff
Do Not Stuff
PX
U34
Do Not Stuff
Do Not Stuff
PX
12
C24
Do Not Stuff
DY
C24
Do Not Stuff
DY
1 2
ECT1 Do Not Stuff
DY
ECT1 Do Not Stuff
DY
B1
1GND
2B0
3A4
VCC 5
S6
U6
Do Not Stuff
Do Not Stuff
PX
2ND = 73.53157.A0J
U6
Do Not Stuff
Do Not Stuff
PX
2ND = 73.53157.A0J
1 2
F2
FUSE-1D1A6V-4GP-U
69.50007.691
2ND = 69.50007.771
F2
FUSE-1D1A6V-4GP-U
69.50007.691
2ND = 69.50007.771
12
C20
SC4D7U6D3V3KX-GP
C20
SC4D7U6D3V3KX-GP
12
R12
Do Not Stuff
DY
R12
Do Not Stuff
DY
12
R21
100KR2J-1-GP
R21
100KR2J-1-GP

5
5
4
4
3
3
2
2
1
1
D D
C C
B B
A A
CLK_DDC1_5
DAT_DDC1_5
CRT_R
CRT_HSYNC1
CRT_G
CRT_IN#_R
CRT_VSYNC1
CRT_B
CRT_IN#_R
CLK_DDC1_5
CRT_VSYNC1
DAT_DDC1_5
CRT_HSYNC1
CRT_IN#_R
3D3V_S0_DDC
5V_CRT_DDC
DAT_DDC1_5
CLK_DDC1_5
DDCCLK
CRT_IN#_R
PE_GPIO2
DDC_SELETE#_CRT
DDCDATA
PE_GPIO2
CRT_VSYNC1
CRT_HSYNC1
CRT_VSYNC1_1
CRT_HSYNC1_1
CRT_G
CRT_R
CRT_B
CRT_R CRT_G CRT_B
DDCDATA
DDCCLK
DDCDATA
DDCCLK
PE_GPIO2#
PE_GPIO2#
5V_S0
5V_CRT_S0
5V_S0
3D3V_S0
3D3V_S0
3D3V_S0
5V_CRT_S0
5V_S0
5V_S0 5V_S05V_S0
3D3V_S0
CRT_DEC#36
MA_CRT_HSYNC54,57
MA_CRT_VSYNC54,57
GMCH_HSYNC9
GMCH_VSYNC9
CRT_RED18
CRT_GREEN18
CRT_BLUE18
MA_CRT_DDCDATA54
MA_CRT_DDCCLK54
GMCH_DDCDATA9
GMCH_DDCCLK9
PE_GPIO218,19
GMCH_DDCDATA9
MA_CRT_DDCDATA54
GMCH_DDCCLK9
MA_CRT_DDCCLK54
Title
Size Document Number Rev
Date: Sheet of
Wistron Corporation
21F, 88, Sec.1, Hsin Tai W u Rd., Hsichih,
Taipei Hsien 221, Taiwan, R.O.C.
JV42-DN
SA
CRT Connector
20 63Tuesday, November 10, 2009
UMA
Title
Size Document Number Rev
Date: Sheet of
Wistron Corporation
21F, 88, Sec.1, Hsin Tai W u Rd., Hsichih,
Taipei Hsien 221, Taiwan, R.O.C.
JV42-DN
SA
CRT Connector
20 63Tuesday, November 10, 2009
UMA
Title
Size Document Number Rev
Date: Sheet of
Wistron Corporation
21F, 88, Sec.1, Hsin Tai W u Rd., Hsichih,
Taipei Hsien 221, Taiwan, R.O.C.
JV42-DN
SA
CRT Connector
20 63Tuesday, November 10, 2009
UMA
CRT I/F & CONNECTOR
1012
6
1
7
2
8
3
9
4
10
5
0918
0924
0924
update Symbol JV42 -SA
DDC_CLK & DATA level shift
500mA
L=>B0 -UMA
H=>B1 -DIS
Hsync & Vsync level shift
For UMA CRT
For DIS CRT
L=>UMA
H=>DIS
Ferrite bead impedance: 10 ohm@100MHz
Layout Note:
close to the CRT-out
connector
Place these resistors
Layout Note:
* Must be a ground return path between this ground and the ground on
the VGA connector.
Pi-filter & 150 Ohm pull-down resistors should be as close as to CRT
CONN. RGB will hit 75 Ohm first, pi-filter, then CRT CONN.
None PX
None PX
1016
1019
1022
1022
1022
1023
B1
1GND
2B0
3A4
VCC 5
S6
U20
Do Not Stuff
Do Not Stuff
PX
2ND = 73.53157.A0J
3RD = 73.03201.00J
U20
Do Not Stuff
Do Not Stuff
PX
2ND = 73.53157.A0J
3RD = 73.03201.00J
1 2
R162
Do Not Stuff
R162
Do Not Stuff
12
C325
SC100P50V2JN-3GP
C325
SC100P50V2JN-3GP
1 2
R103
Do Not Stuff
DIS
R103
Do Not Stuff
DIS
12
C357
Do Not Stuff
DY
C357
Do Not Stuff
DY
1 2
L26
FCB1608CF-GP
68.00230.021 2nd = 68.00226.121
L26
FCB1608CF-GP
68.00230.021 2nd = 68.00226.121
1OE#
1
1A
2
2Y
3
GND
42A 5
1Y 6
VCC 8
2OE# 7
U13
SSLVC2G125DP-1GP
73.2G125.A07
UMA_PX
2ND = 73.2G125.007
U13
SSLVC2G125DP-1GP
73.2G125.A07
UMA_PX
2ND = 73.2G125.007
B1
1GND
2B0
3A4
VCC 5
S6
U19
Do Not Stuff
Do Not Stuff
PX
2ND = 73.53157.A0J
3RD = 73.03201.00J
U19
Do Not Stuff
Do Not Stuff
PX
2ND = 73.53157.A0J
3RD = 73.03201.00J
1
2
3
D26
Do Not Stuff
DY
D26
Do Not Stuff
DY
12
C340
SC18P50V2JN-1-GP
C340
SC18P50V2JN-1-GP
12
C346
Do Not Stuff
DY
C346
Do Not Stuff
DY
12
R161
Do Not Stuff
PX
R161
Do Not Stuff
PX
1OE#
1
1A
2
2Y
3
GND
42A5
1Y6
VCC 8
2OE# 7
U14
Do Not Stuff
Do Not Stuff
DIS_PX
2ND = 73.2G125.007
U14
Do Not Stuff
Do Not Stuff
DIS_PX
2ND = 73.2G125.007
12
C701Do Not Stuff
DY
C701Do Not Stuff
DY
1 2
L23
FCB1608CF-GP
68.00230.021
2nd = 68.00226.121
L23
FCB1608CF-GP
68.00230.021
2nd = 68.00226.121
C698
SCD01U16V2KX-3GP
C698
SCD01U16V2KX-3GP
1
23
4
RN22
SRN0J-6-GP
UMA
RN22
SRN0J-6-GP
UMA
1
2
34
5
6
U22
2N7002KDW-GP
84.2N702.A3F
2ND = 84.DM601.03F
U22
2N7002KDW-GP
84.2N702.A3F
2ND = 84.DM601.03F
12
C332
Do Not Stuff
DY
C332
Do Not Stuff
DY
1
2
3
4 5
6
7
8
RN55
SRN150F-1-GP
RN55
SRN150F-1-GP
1
2
3
D4
Do Not Stuff
DY
D4
Do Not Stuff
DY
G
S D
Q18
Do Not Stuff
2ND = 84.27002.Y31
PX
Q18
Do Not Stuff
2ND = 84.27002.Y31
PX
12
C374
SC6D8P50V2DN-GP
C374
SC6D8P50V2DN-GP
12
C335
SC18P50V2JN-1-GP
C335
SC18P50V2JN-1-GP
1
2
3
4
5
6
7
8
9
10
11
12
13
14
15
16
17
CRT1
VIDEO-15-121-GP-U
2ND = 20.20832.015
20.20789.015
CRT1
VIDEO-15-121-GP-U
2ND = 20.20832.015
20.20789.015
1 2
R105
Do Not Stuff
UMA
R105
Do Not Stuff
UMA
1 2
R168 0R2J-2-GPR168 0R2J-2-GP
1
23
4
RN53
Do Not Stuff
DIS
RN53
Do Not Stuff
DIS
1
2
3
D25
Do Not Stuff
DY
D25
Do Not Stuff
DY
12
C344
SC6D8P50V2DN-GP
C344
SC6D8P50V2DN-GP
1
2
3
4 5
6
7
8
RN24
SRN10KJ-6-GP
RN24
SRN10KJ-6-GP
1
2
3
D22
BAS16-6-GP
2ND = 83.00016.F11
83.00016.K11
D22
BAS16-6-GP
2ND = 83.00016.F11
83.00016.K11
1 2
L25
FCB1608CF-GP
68.00230.021 2nd = 68.00226.121
L25
FCB1608CF-GP
68.00230.021 2nd = 68.00226.121
1
2 3
4
RN25
SRN2K2J-1-GP
RN25
SRN2K2J-1-GP
1 2
R160
Do Not Stuff PX
R160
Do Not Stuff PX
12
C376
Do Not Stuff
DY
C376
Do Not Stuff
DY
1 2
R171 0R2J-2-GPR171 0R2J-2-GP
12
F3
FUSE-1D1A6V-4GP-U
69.50007.691
2nd = 69.50007.771
F3
FUSE-1D1A6V-4GP-U
69.50007.691
2nd = 69.50007.771
12
R163
470R2J-2-GP
R163
470R2J-2-GP
1
2
3
D24
Do Not Stuff
DY
D24
Do Not Stuff
DY
12
C352
SC6D8P50V2DN-GP
C352
SC6D8P50V2DN-GP

5
5
4
4
3
3
2
2
1
1
D D
C C
B B
A A
HDMI_A_CEC
HDMI_TX1-
HDMI_TX1+
HDMI_TX0-
HDMI_TXC-
HDMI_TX2+
HDMI_TXC-
HDMI_TXC+
HDMI_TX0-
HDMI_TX0+
HDMI_TX2-
HDMI_TX1-
HDMI_TX1+
OE#_8101
HDMI_A_HPD_CNHDMI_A_HPD_CN
RT_EN#_8101
REXT_HDMI
OE#_8101
TMDS_A_TX2+_C
HDMI_A_HPD_CN
RT_EN#_8101
TDMS_A_CLK
TDMS_A_DAT
HDMI_A_DAT_1
HDMI_A_CLK_1
HPD
TDMS_A_CLK
HDMI_DETECT# HPD
PC0
DDC_EN_PS8101
HDMI_A_HPD_CN
TDMS_A_DAT
PC1
HDMI_TX2-
HDMI_TX0+
HDMI_A_HPD_CN
HDMI_TX2+
HDMI_TXC+
HDMI_A_CLK_1
HDMI_A_DAT_1
TMDS_A_TXC+_C
TMDS_A_TXC-_C
TMDS_A_TX0-_C
TMDS_A_TX2-_C
TMDS_A_TX1+_C
TMDS_A_TX0+_C
TMDS_A_TX1-_C
NC#35
NC#34
5V_S0
3D3V_S0
3D3V_S0
5V_S0
3D3V_S0
3D3V_S0
3D3V_S0
3D3V_S03D3V_VGA
HDMI_DETECT#9
HDMI_CLK+8
HDMI_DATA2+8
HDMI_DATA1+8
HDMI_DATA0+8
HDMI_CLK-8
HDMI_DATA2-8
HDMI_DATA1-8
HDMI_DATA0-8
HDMI_A_HPD54
GMCH_HDMI_CLK9
GMCH_HDMI_DATA9 MA_HDMI_DATA 54
MA_HDMI_CLK 54
TMDS_A_TX1+54
TMDS_A_TX1-54
TMDS_A_TX2-54
TMDS_A_TX2+54
TMDS_A_TXC+54
TMDS_A_TXC-54
TMDS_A_TX0-54
TMDS_A_TX0+54
HDMI_IN#36
Title
Size Document Number Rev
Date: Sheet of
Wistron Corporation
21F, 88, Sec.1, Hsin Tai Wu Rd., Hsichih,
Taipei Hsien 221, Taiwan, R.O.C.
JV42-DN
SA
HDMI Connector
21 63Tuesday, November 17, 2009
UMA
Title
Size Document Number Rev
Date: Sheet of
Wistron Corporation
21F, 88, Sec.1, Hsin Tai Wu Rd., Hsichih,
Taipei Hsien 221, Taiwan, R.O.C.
JV42-DN
SA
HDMI Connector
21 63Tuesday, November 17, 2009
UMA
Title
Size Document Number Rev
Date: Sheet of
Wistron Corporation
21F, 88, Sec.1, Hsin Tai Wu Rd., Hsichih,
Taipei Hsien 221, Taiwan, R.O.C.
JV42-DN
SA
HDMI Connector
21 63Tuesday, November 17, 2009
UMA
R496 : DIS-->100K
UMA & PX-->10K
R497 : DIS-->0R
UMA & PX-->5.1K
From NB Recommended Equalization: [PC1,PC0]=01, 4dB
1012
From VGA
1022
1026 for Layout request
1026 for Layout request
1026 for Layout request
1028 reference JV50-CP
1028 reference JV50-CP
12
R496
Do Not Stuff
HDMI
R496
Do Not Stuff
HDMI
1 2
C636
Do Not Stuff
DIS_PX
C636
Do Not Stuff
DIS_PX
1 2
C440
SCD1U10V2KX-4GP
C440
SCD1U10V2KX-4GP
1
2 3
4
RN42
SRN0J-10-GP-U
UMA
RN42
SRN0J-10-GP-U
UMA
1
2
3
4
5
6
7
8
9
10
11
12
13
14
15
16
17
18
19
21
22
23
20
HDMI1
SKT-HDMI19P-66-GP
22.10296.181
HDMI1
SKT-HDMI19P-66-GP
22.10296.181
1 2
R484
Do Not Stuff
DY
R484
Do Not Stuff
DY
1
2 3
4
RN43
SRN0J-10-GP-U
UMA
RN43
SRN0J-10-GP-U
UMA
1 2
R492
Do Not Stuff
DY
R492
Do Not Stuff
DY
1 2
C641
Do Not Stuff
DIS_PX
C641
Do Not Stuff
DIS_PX
1 2
R491
499R2F-2-GP
R491
499R2F-2-GP
1
2 3
4
RN44
Do Not Stuff
DIS
RN44
Do Not Stuff
DIS
1 2
C386
SCD1U10V2KX-4GP
C386
SCD1U10V2KX-4GP
1
2 3
4
RN40
SRN0J-10-GP-U
UMA
RN40
SRN0J-10-GP-U
UMA
1
2 3
4
RN45
SRN0J-6-GP
UMA
RN45
SRN0J-6-GP
UMA
1 2
R497
Do Not Stuff
DY
R497
Do Not Stuff
DY
1 2
C651
Do Not Stuff
DIS_PX
C651
Do Not Stuff
DIS_PX
12
EC45
Do Not Stuff
DY
EC45
Do Not Stuff
DY
12
R483
4K7R2J-2-GP
R483
4K7R2J-2-GP
1 2
C429
SCD1U10V2KX-4GP
C429
SCD1U10V2KX-4GP
1 2
R180
0R2J-2-GP
R180
0R2J-2-GP
12
Do Not Stuff
EC46
DY
Do Not Stuff
EC46
DY
1
23
4
RN28
SRN1K5J-GP
66.15236.04L
RN28
SRN1K5J-GP
66.15236.04L
1 2
C627
Do Not Stuff
DIS_PX
C627
Do Not Stuff
DIS_PX
1
2 3
4
RN14
SRN1K5J-GP
66.15236.04L
UMA
RN14
SRN1K5J-GP
66.15236.04L
UMA
1 2
C732
SCD1U10V2KX-4GP
C732
SCD1U10V2KX-4GP
1 2
C621
Do Not Stuff
DIS_PX
C621
Do Not Stuff
DIS_PX
12
EC43
Do Not Stuff
DY
EC43
Do Not Stuff
DY
1 2
R351
0R2J-2-GP
UMA_PX
R351
0R2J-2-GP
UMA_PX
1 2
C648
Do Not Stuff
DIS_PX
C648
Do Not Stuff
DIS_PX
12
R494 4K7R2J-2-GPR494 4K7R2J-2-GP
1 2
C645
Do Not Stuff
DIS_PX
C645
Do Not Stuff
DIS_PX
G
DS
Q20
Do Not Stuff
DY
Q20
Do Not Stuff
DY
1 2
R485
4K7R2J-2-GP
R485
4K7R2J-2-GP
1 2
R350 Do Not Stuff
DIS
R350 Do Not Stuff
DIS
1 2
C649
Do Not Stuff
DIS_PX
C649
Do Not Stuff
DIS_PX
1
TP106 Do Not Stuff
TP106 Do Not Stuff
1
2 3
4
RN16
Do Not Stuff
Do Not Stuff
DIS
RN16
Do Not Stuff
Do Not Stuff
DIS
GND
1VCC 2
PC0
3
PC1
4
GND
5
REXT
6
HPD 7
SDA 8
SCL 9
RT_EN#
10
VCC 11
GND
12
OUT_D4+ 13
OUT_D4- 14
VCC 15
OUT_D3+ 16
OUT_D3- 17
GND
18
OUT_D2+ 19
OUT_D2- 20
VCC 21
OUT_D1+ 22
OUT_D1- 23
GND
24
OE#
25
VCC 26
GND
27
SCL_SINK 28
SDA_SINK 29
HPD_SINK 30
GND
31
DDC_EN
32
VCC 33
NC#34 34
NC#35 35
GND
36
GND
37
IN_D1-
38
IN_D1+
39
VCC 40
IN_D2-
41
IN_D2+
42
GND
43
IN_D3-
44
IN_D3+
45
VCC 46
IN_D4-
47
IN_D4+
48
GND
49
U57
PS8101-GP
71.P8101.003
U57
PS8101-GP
71.P8101.003
12
R495 Do Not Stuff
DY
R495 Do Not Stuff
DY
1 2
R352
Do Not Stuff
DY
R352
Do Not Stuff
DY
1
2 3
4
RN41
SRN0J-10-GP-U
UMA
RN41
SRN0J-10-GP-U
UMA
1 2
R174
Do Not Stuff
DY
R174
Do Not Stuff
DY

5
5
4
4
3
3
2
2
1
1
D D
C C
B B
A A
SATA_RXN0
SATA_TXP0
SATA_TXN0
SATA_RXP0
SATA_TXN0_CO
SATA_RXN0_CO
SATA_TXP0_CO
SATA_RXP0_CO
3D3V_S03D3V_S0
3D3V_S0 3D3V_S0
5V_S0 5V_S0
SATA_TXP0 13
SATA_RXP0 13
SATA_TXN013
SATA_RXN013
Title
Size Document Number Rev
Date: Sheet of
Wistron Corporation
21F, 88, Sec.1, Hsin Tai Wu Rd., Hsichih,
Taipei Hsien 221, Taiwan, R.O.C.
JV42-DN
SA
HDD
22 63Thursday, November 05, 2009
UMA
Title
Size Document Number Rev
Date: Sheet of
Wistron Corporation
21F, 88, Sec.1, Hsin Tai Wu Rd., Hsichih,
Taipei Hsien 221, Taiwan, R.O.C.
JV42-DN
SA
HDD
22 63Thursday, November 05, 2009
UMA
Title
Size Document Number Rev
Date: Sheet of
Wistron Corporation
21F, 88, Sec.1, Hsin Tai Wu Rd., Hsichih,
Taipei Hsien 221, Taiwan, R.O.C.
JV42-DN
SA
HDD
22 63Thursday, November 05, 2009
UMA
SATA Connector
PWR TRACE 100mil
0923
1 2
C747 SCD01U50V2KX-1GPC747 SCD01U50V2KX-1GP
1
2
3
D29
Do Not Stuff
Do Not Stuff
DY
D29
Do Not Stuff
Do Not Stuff
DY
12
C753SCD01U50V2KX-1GP C753SCD01U50V2KX-1GP
12
C767
SCD1U25V3ZY-1GP
C767
SCD1U25V3ZY-1GP
12
TC19
SC10U10V5ZY-1GP
TC19
SC10U10V5ZY-1GP
12
C742SCD01U50V2KX-1GP C742SCD01U50V2KX-1GP
1
2
3
D30
Do Not Stuff
Do Not Stuff
DY
D30
Do Not Stuff
Do Not Stuff
DY
1
2
3
D28
Do Not Stuff
Do Not Stuff
DY
D28
Do Not Stuff
Do Not Stuff
DY
KA
D32
Do Not Stuff
DY
D32
Do Not Stuff
DY
1 2
C751 SCD01U50V2KX-1GPC751 SCD01U50V2KX-1GP
1
2
3
D27
Do Not Stuff
Do Not Stuff
DY
D27
Do Not Stuff
Do Not Stuff
DY
S1
S2
S3
S4
S5
S6
S7
P1
P2
P3
P4
P5
P6
P7
P8
P9
P10
P11
P12
P13
P14
P15
23
24
SATA1
SKT-SATA7P+15P-24-GP-U
22.10300.451
SATA1
SKT-SATA7P+15P-24-GP-U
22.10300.451

5
5
4
4
3
3
2
2
1
1
D D
C C
B B
A A
SATA_RXN1
SATA_TXN1
SATA_RXP1
SATA_TXP1
ODD_MD
SATA_TXN1_CN
SATA_TXP1_CN
SATA_RXP1_CN
SATA_RXN1_CN
ODD_DP
3D3V_S03D3V_S0
3D3V_S0 3D3V_S0
5V_S0
SATA_TXP113
SATA_TXN113
SATA_RXN113
SATA_RXP113
Title
Size Document Number Rev
Date: Sheet of
Wistron Corporation
21F, 88, Sec.1, Hsin Tai Wu Rd., Hsichih,
Taipei Hsien 221, Taiwan, R.O.C.
JV42-DN
SA
ODD
23 63Thursday, November 05, 2009
UMA
Title
Size Document Number Rev
Date: Sheet of
Wistron Corporation
21F, 88, Sec.1, Hsin Tai Wu Rd., Hsichih,
Taipei Hsien 221, Taiwan, R.O.C.
JV42-DN
SA
ODD
23 63Thursday, November 05, 2009
UMA
Title
Size Document Number Rev
Date: Sheet of
Wistron Corporation
21F, 88, Sec.1, Hsin Tai Wu Rd., Hsichih,
Taipei Hsien 221, Taiwan, R.O.C.
JV42-DN
SA
ODD
23 63Thursday, November 05, 2009
UMA
JV42-DN SA
ODD Connector
1006 -SA
S1~S7,P1~P6 same as 62.10065.631
1009
KA
D15
Do Not Stuff
DY
D15
Do Not Stuff
DY
1
2
3
D20
Do Not Stuff
Do Not Stuff
DY
D20
Do Not Stuff
Do Not Stuff
DY
P1
P2
P3
P4
P5
P6
8
9
NP1
NP2
S1
S2
S3
S4
S5
S6
S7
ODD1
SKT-SATA7P-6P-16-GP
62.10065.D01
ODD1
SKT-SATA7P-6P-16-GP
62.10065.D01
1 2
C661 SCD01U50V2KX-1GPC661 SCD01U50V2KX-1GP
1
2
3
D19
Do Not Stuff
Do Not Stuff
DY
D19
Do Not Stuff
Do Not Stuff
DY
12
C657
SCD1U16V2ZY-2GP
C657
SCD1U16V2ZY-2GP
1
2
3
D16
Do Not Stuff
Do Not Stuff
DY
D16
Do Not Stuff
Do Not Stuff
DY
1 2
C660 SCD01U50V2KX-1GPC660 SCD01U50V2KX-1GP
12
TC10
SC10U10V5ZY-1GP
TC10
SC10U10V5ZY-1GP
1
TP97
Do Not Stuff
TP97
Do Not Stuff
1 2
C670 SCD01U50V2KX-1GPC670 SCD01U50V2KX-1GP
1 2
C668 SCD01U50V2KX-1GPC668 SCD01U50V2KX-1GP
1
2
3
D17
Do Not Stuff
Do Not Stuff
DY
D17
Do Not Stuff
Do Not Stuff
DY
1 2
R378
Do Not Stuff
DY
R378
Do Not Stuff
DY

5
5
4
4
3
3
2
2
1
1
D D
C C
B B
A A
3D3V_BT_S0
3D3V_BT_S0
3D3V_S0
3D3V_BT_S0
BLUETOOTH_EN 36
USBPP7 12
USBPN7 12
Title
Size Document Number Rev
Date: Sheet of
Wistron Corporation
21F, 88, Sec.1, Hsin Tai Wu Rd., Hsichih,
Taipei Hsien 221, Taiwan, R.O.C.
BLUETOOTH
24 63Thursday, November 05, 2009
JV42-DN
SA
UMA
Title
Size Document Number Rev
Date: Sheet of
Wistron Corporation
21F, 88, Sec.1, Hsin Tai Wu Rd., Hsichih,
Taipei Hsien 221, Taiwan, R.O.C.
BLUETOOTH
24 63Thursday, November 05, 2009
JV42-DN
SA
UMA
Title
Size Document Number Rev
Date: Sheet of
Wistron Corporation
21F, 88, Sec.1, Hsin Tai Wu Rd., Hsichih,
Taipei Hsien 221, Taiwan, R.O.C.
BLUETOOTH
24 63Thursday, November 05, 2009
JV42-DN
SA
UMA
BLUETOOTH MODULE
EC21 put near
BLUE1 / all
USB put one
choke near
connector by
EMI request
1.5A / High Active Voltage 2V
JV-42 SA
Pin 1 ->right side
20.D0197.104 Pin1 -> left side
can us JV50-CP Cable
change net sequence
1009
1019
12
EC47
Do Not Stuff
DY
EC47
Do Not Stuff
DY
1 2
C379
Do Not Stuff
DY
C379
Do Not Stuff
DY
1
2
3
4
5
6
BT1
PTW O-CON4-11-GP
2nd = 20.F1621.004
20.F1561.004
BT1
PTW O-CON4-11-GP
2nd = 20.F1621.004
20.F1561.004
OUT
1
GND
2
NC#3
3EN 4
IN 5
U26
G5240B1T1U-GP
74.05240.A7F
2ND = 74.09711.A7F
U26
G5240B1T1U-GP
74.05240.A7F
2ND = 74.09711.A7F

5
5
4
4
3
3
2
2
1
1
D D
C C
B B
A A
USBPN0 USBPP0
USB_PWR_EN#
AUD_AGND_2
5V_USB1_S0
5V_USB1_S0
5V_S5
5V_USB1_S0
5V_S5
AUD_AGND_1
USB_OC#0 12
USB_OC#512
USB_PWR_EN#36
USBPN612
USBPP612
USBPN512
USBPP512
AUD_MICIN_R28
MIC_JD#28
AUD_MICIN_L28
HP_L28
USBPN012
USBPP012
HP_R28 LINEOUT_JD#28
Title
Size Document Number Rev
Date: Sheet of
Wistron Corporation
21F, 88, Sec.1, Hsin Tai Wu Rd., Hsichih,
Taipei Hsien 221, Taiwan, R.O.C.
USB
25 63Monday, November 23, 2009
JV42-DN
SA
UMA
Title
Size Document Number Rev
Date: Sheet of
Wistron Corporation
21F, 88, Sec.1, Hsin Tai Wu Rd., Hsichih,
Taipei Hsien 221, Taiwan, R.O.C.
USB
25 63Monday, November 23, 2009
JV42-DN
SA
UMA
Title
Size Document Number Rev
Date: Sheet of
Wistron Corporation
21F, 88, Sec.1, Hsin Tai Wu Rd., Hsichih,
Taipei Hsien 221, Taiwan, R.O.C.
USB
25 63Monday, November 23, 2009
JV42-DN
SA
UMA
0910
0910
Pin1 -> right side
22.10218.T51 Pin1 -> left side (JV42-DN)
change Net sequence
100 mil
JV42-DN SA
1028 for EMC request
0914
HS USB
Pin1 -> left side
1021
1019
1028
1123 -SB
1 2
R242
0R3J-0-U-GP
R242
0R3J-0-U-GP
1 2
R243
Do Not Stuff
DY
R243
Do Not Stuff
DY
1
2
3
4
5
6
7
8
9
10
11
12
13
14
15
16
17
18
19
20
21
22
23
24
25
26
USBCN1 ACES-CON24-GP
20.K0216.024
USBCN1 ACES-CON24-GP
20.K0216.024
12
EC90
Do Not Stuff
DY
EC90
Do Not Stuff
DY
1
2
3
4
5
6
7
8
USB3
SKT-USB-416-GP-U
22.10321.B81
2ND = 22.10321.C41
USB3
SKT-USB-416-GP-U
22.10321.B81
2ND = 22.10321.C41
1
34
2
L33
Do Not Stuff
DY
L33
Do Not Stuff
DY
GND
1IN#2
2IN#3
3EN/EN#
4
OUT#8 8
OUT#7 7
OUT#6 6
OC# 5
U70
G547F2P81U-GP
74.00547.A79
2ND = 74.09711.079
U70
G547F2P81U-GP
74.00547.A79
2ND = 74.09711.079
12
TC21
SE100U10V-6-GP
2ND = 79.10111.40L
79.10711.4AL
TC21
SE100U10V-6-GP
2ND = 79.10111.40L
79.10711.4AL
12
C799
SC4D7U16V5ZY-GP
C799
SC4D7U16V5ZY-GP
1
2 3
4
U27
Do Not Stuff
Do Not Stuff
DY
U27
Do Not Stuff
Do Not Stuff
DY
12
EC63
Do Not Stuff
DY
EC63
Do Not Stuff
DY
12
EC85
SCD1U16V2ZY-2GP
EC85
SCD1U16V2ZY-2GP
12
C465
SC1U16V3ZY-GP
C465
SC1U16V3ZY-GP

5
5
4
4
3
3
2
2
1
1
D D
C C
B B
A A
SCLK
SO
AVDDL_G
AVDDL_G
AVDDL_G
RDAC
LAN_X0
LAN_XI
LAN_XO_R
3D3V_LAN_S5
XTALVDD_G
PCIE_PLLVDD
PCIE_PLLVDD
GPHY_PLLVDD
AVDDL_G
LAN_AVDD
LAN_AVDD
VMAINPRSNT
1D2V_LAN_S5
SCLK
BIASVDD_G
GPHY_PLLVDD
BIASVDD_G
XTALVDD_G
1D2V_LAN_S5_SR
LAN_RST
SO
LAN_AVDD
PCIE_RXDP
PCIE_RXDN
LOW _PW RLOW _PW R
LAN_CLKREQ#
3D3V_LAN_S0
3D3V_LAN_S0
3D3V_S5
1D2V_LAN_S5
3D3V_LAN_S5
3D3V_S0
3D3V_LAN_S5
3D3V_LAN_S5
1D2V_LAN_S5
3D3V_LAN_S5
1D2V_LAN_S5
1D2V_LAN_S5
3D3V_LAN_S53D3V_LAN_S5
MDI0+ 27
MDI0- 27
MDI1- 27
MDI2- 27
MDI3- 27
MDI1+ 27
10M/100M/1G_LED# 27
LAN_ACT_LED# 27
MDI3+ 27
MDI2+ 27
PCIE_TXP08
PCIE_TXN08
CLK_PCIE_LAN3
PCIE_RXP08
PCIE_RXN08
PCIE_WAKE#12,33
PCIE_RST#11,33
CLK_PCIE_LAN#3
LAN_CLKREQ#3
Title
Size Document Number Rev
Date: Sheet of
Wistron Corporation
21F, 88, Sec.1, Hsin Tai Wu Rd., Hsichih,
Taipei Hsien 221, Taiwan, R.O.C.
JV42-DN
SA
BCM57780
A3
26 63Thursday, November 05, 2009
UMA
Title
Size Document Number Rev
Date: Sheet of
Wistron Corporation
21F, 88, Sec.1, Hsin Tai Wu Rd., Hsichih,
Taipei Hsien 221, Taiwan, R.O.C.
JV42-DN
SA
BCM57780
A3
26 63Thursday, November 05, 2009
UMA
Title
Size Document Number Rev
Date: Sheet of
Wistron Corporation
21F, 88, Sec.1, Hsin Tai Wu Rd., Hsichih,
Taipei Hsien 221, Taiwan, R.O.C.
JV42-DN
SA
BCM57780
A3
26 63Thursday, November 05, 2009
UMA
1002
1019
1019
12
C143SCD1U10V2KX-5GP C143SCD1U10V2KX-5GP
12
R61
IND-4D7UH-192-GP
68.4R750.20C
R61
IND-4D7UH-192-GP
68.4R750.20C
A0
1
A1
2
A2
3
GND
4SDA 5
SCL 6
WP 7
VCC 8
U8
Do Not Stuff
Do Not Stuff
DY
U8
Do Not Stuff
Do Not Stuff
DY
1 2
R59
1K24R2F-GP
R59
1K24R2F-GP
12
C50
SCD1U10V2KX-4GP
C50
SCD1U10V2KX-4GP
12
R49
Do Not Stuff
DY
R49
Do Not Stuff
DY
1 2
X1
XTAL-25MHZ-102-GP
82.30020.851
2ND = 82.30020.791
3RD = 82.30020.A31
X1
XTAL-25MHZ-102-GP
82.30020.851
2ND = 82.30020.791
3RD = 82.30020.A31
12
C51
SCD1U10V2KX-4GP
C51
SCD1U10V2KX-4GP
1 2
R35
Do Not Stuff
DY
R35
Do Not Stuff
DY
12
R42
0R3J-0-U-GP
R42
0R3J-0-U-GP
12
C146
SCD1U10V2KX-4GP
C146
SCD1U10V2KX-4GP
TRD3_N 37
TRD3_P 38
TRD2_N 35
TRD2_P 34
TRD1_N 31
TRD1_P 32
TRD0_N 29
TRD0_P 28
RDAC
26
LINKLED# 48
SPD100LED# 47
SPD1000LED# 46
TRAFFICLED# 45
XTALI
12
SR_VDDP 10
SR_LX 11
VDDC
6
VDDO
42
VDDC
41
EEDATA 43
EECLK 44
XTALVDDH 14
AVDDL
39
AVDDL
27
BIASVDDH 25
GPHY_PLLVDDL
24
PCIE_TXD_P
17
PCIE_TXD_N
16
PCIE_RXD_P
22
PCIE_RXD_N
23
PCIE_REFCLK_P
20
PCIE_REFCLK_N
19
VMAIN_PRSNT
40
PERST#
2
PCIE_PLLVDDL
18
PCIE_PLLVDDL
21
WAKE#
4
SR_VFB 8
AVDDL
33
CLKREQ#
3
MODE 5
VREGPNP_CTL 7
SR_VDD 9
AVDDH 36
AVDDH 30
VDDC
15
XTALO
13
LOW_PWR
1
GND 49
U9
BCM57780A0KMLG-GP
71.57780.M01
U9
BCM57780A0KMLG-GP
71.57780.M01
12
C115
SCD1U10V2KX-4GP
C115
SCD1U10V2KX-4GP
12
R55
0R3J-0-U-GP
R55
0R3J-0-U-GP
12
C64
SCD1U10V2KX-4GP
C64
SCD1U10V2KX-4GP
12
C52
SCD1U10V2KX-4GP
C52
SCD1U10V2KX-4GP
12
C154
SC15P50V2JN-2-GP
C154
SC15P50V2JN-2-GP
12
C96
SCD1U10V2KX-4GP
C96
SCD1U10V2KX-4GP
1 2
R40
1KR2J-1-GP
R40
1KR2J-1-GP
12
R72
0R3J-0-U-GP
R72
0R3J-0-U-GP
12
C92
SC10U6D3V3MX-GP
C92
SC10U6D3V3MX-GP
1 2
R34
1KR2J-1-GP
R34
1KR2J-1-GP
1 2
R39
Do Not Stuff
DY
R39
Do Not Stuff
DY
12
C95
SCD1U10V2KX-4GP
C95
SCD1U10V2KX-4GP
12
R30
0R3J-0-U-GP
R30
0R3J-0-U-GP
12
C59
SCD1U10V2KX-4GP
C59
SCD1U10V2KX-4GP
12
C155
SC15P50V2JN-2-GP
C155
SC15P50V2JN-2-GP
12
C74
SC33P50V2JN-3GP
C74
SC33P50V2JN-3GP
12
C48
SC4D7U6D3V3KX-GP
C48
SC4D7U6D3V3KX-GP
12
R36
0R3J-0-U-GP
R36
0R3J-0-U-GP
12
C165
SCD1U10V2KX-4GP
C165
SCD1U10V2KX-4GP
12
C45
SCD1U10V2KX-4GP
C45
SCD1U10V2KX-4GP
12
C145
SCD1U10V2KX-4GP
C145
SCD1U10V2KX-4GP
12
C156 SC4D7U6D3V3KX-GPC156 SC4D7U6D3V3KX-GP
12
R65
200R2J-L1-GP
R65
200R2J-L1-GP
12
C94
SCD1U10V2KX-4GP
C94
SCD1U10V2KX-4GP
12
C157 SC4D7U6D3V3KX-GPC157 SC4D7U6D3V3KX-GP
12
C131
SCD1U10V2KX-4GP
C131
SCD1U10V2KX-4GP
12
C144SCD1U10V2KX-5GP C144SCD1U10V2KX-5GP
12
C111
SC4D7U6D3V3KX-GP
C111
SC4D7U6D3V3KX-GP
12
R62
0R3J-0-U-GP
R62
0R3J-0-U-GP
12
C93
SC4D7U6D3V3KX-GP
C93
SC4D7U6D3V3KX-GP
12
R70
FCM1608K-601T03GP
R70
FCM1608K-601T03GP
12
C109 SC4D7U6D3V3KX-GPC109 SC4D7U6D3V3KX-GP
12
R51
100R2J-2-GP
R51
100R2J-2-GP
12
C40
Do Not Stuff
DY
C40
Do Not Stuff
DY
12
R69
0R3J-0-U-GP
R69
0R3J-0-U-GP
1 2
R37
1KR2J-1-GP
R37
1KR2J-1-GP

A
A
B
B
C
C
D
D
E
E
4 4
3 3
2 2
1 1
RJ45_6
RJ45_3
LAN_ACT_LED#
10M/100M/1G_LED#
CONN_PWR
CONN_PWR2
RJ45_4
XRF_TDC4
RJ45_2
RJ45_5
MCT4
MCT_R
MCT3
MCT1
MCT2
MCT2
MCT1
MCT4
RJ45_8
RJ45_7
XRF_TDC1
MCT3
XRF_TDC3
XRF_TDC2
RJ45_1
CONN_PWR2
RJ45_1
RJ45_8
RJ45_6
RJ45_3
RJ45_2
RJ45_7
RJ45_5
RJ45_4
CONN_PWR
3D3V_S5
MDI0-26
MDI1-26
MDI1+26
MDI3-26
MDI3+26
MDI0+26
MDI2-26
MDI2+26
10M/100M/1G_LED#26
LAN_ACT_LED#26
Title
Size Document Number Rev
Date: Sheet of
Wistron Corporation
21F, 88, Sec.1, Hsin Tai Wu Rd., Hsichih,
Taipei Hsien 221, Taiwan, R.O.C.
SA
LAN CONN
A3
27 63Wednesday, November 11, 2009
UMA
JV42-DN
Title
Size Document Number Rev
Date: Sheet of
Wistron Corporation
21F, 88, Sec.1, Hsin Tai Wu Rd., Hsichih,
Taipei Hsien 221, Taiwan, R.O.C.
SA
LAN CONN
A3
27 63Wednesday, November 11, 2009
UMA
JV42-DN
Title
Size Document Number Rev
Date: Sheet of
Wistron Corporation
21F, 88, Sec.1, Hsin Tai Wu Rd., Hsichih,
Taipei Hsien 221, Taiwan, R.O.C.
SA
LAN CONN
A3
27 63Wednesday, November 11, 2009
UMA
JV42-DN
SB 1208
1.route on bottom as differential pairs.
2.Tx+/Tx- are pairs. Rx+/Rx- are pairs.
3.No vias, No 90 degree bends.
4.pairs must be equal lengths.
5.6mil trace width,12mil separation.
6.36mil between pairs and any other trace.
7.Must not cross ground moat,except
RJ-45 moat.
LAN Connector
GIGA Lan Transformer
LAN Connector
Yellow(B2), when LAN is
transfering data.
Green(A3), behavior is the
same for 10/100/1000 bits
A2(+) A1(-)::GREEN
A2(+) A3(-):ORANGE
B1(+) B2(-):YELLOW
LED COLOR
0923
1 2
EC1
SC100P50V2JN-3GP
DY
EC1
SC100P50V2JN-3GP
DY
1 2
C33
SC1KP2KV8KX-GP
C33
SC1KP2KV8KX-GP
12
C27
Do Not Stuff
DY
C27
Do Not Stuff
DY
1
2
3 10
9
11
7
8
6
12
4
5
XF2
XFORM-276-GP-U
68.68160.30B
2ND = 68.HD081.30B
XF2
XFORM-276-GP-U
68.68160.30B
2ND = 68.HD081.30B
1
2 3
4
RN1
SRN470J-4-GP-U
RN1
SRN470J-4-GP-U
1
2
3 10
9
11
7
8
6
12
4
5
XF1
XFORM-276-GP-U
68.68160.30B
2ND = 68.HD081.30B
XF1
XFORM-276-GP-U
68.68160.30B
2ND = 68.HD081.30B
C2
Do Not Stuff
DY
C2
Do Not Stuff
DY
12
C28
Do Not Stuff
DY
C28
Do Not Stuff
DY
12
C29
Do Not Stuff
DY
C29
Do Not Stuff
DY
C1
Do Not Stuff
DY
C1
Do Not Stuff
DY
1
2
3
4
5
6
7
8
9
10
11
12
13
14
15
RJ45
RJ45-13P-5-GP
22.10177.C01
2ND = 22.10177.B51
3RD = 22.10177.C21(lab )
4TH = 22.10177.B81
RJ45
RJ45-13P-5-GP
22.10177.C01
2ND = 22.10177.B51
3RD = 22.10177.C21(lab )
4TH = 22.10177.B81
1
2
3
4 5
6
7
8
RN4
SRN75J-1-GP
RN4
SRN75J-1-GP
1 2
EC2
Do Not Stuff
DY
EC2
Do Not Stuff
DY
12
C26
Do Not Stuff
DY
C26
Do Not Stuff
DY

5
5
4
4
3
3
2
2
1
1
D D
C C
B B
A A
MIC2-R_PORT-B
MIC2V
MIC2V
MIC1V_R
5VA_S0_272
MIC1-VREFO
AUD_CBN
CPVEE
AUD_CBP
JDREF
AC97_DATINBITCLK_AUDIO
LINEOUT_JD#_1
HP_OUT_L_AUD
VREFHP_OUT_R_AUD
ALC268_SENSE
AUDIP_PC_BEEP
ALC_EAPD
MIC1-R_PORT-B
MIC1-L_PORT-B
MIC1V_L
AUD_MIC_L
AUD_MIC_R
MIC2-L_PORT-B
AUDIP_PC_BEEP
KBC_BEEP_1
SPKR_SB_1
AUDIO_BEEP
INT_MIC1_R
AUD_AGND
AUD_AGND
AUD_AGND
AUD_AGND
5V_S0
5VA_S0
1D5V_S0_AUD
1D5V_S0
AUD_AGND
5VA_S0
5VA_S0
3D3V_S0 AUD_3VD
AUD_3VD
1D5V_S0_AUD
AUD_AGND
AUD_AGND
AUD_AGND_1
AUD_AGND
INT_MIC1 30
ALC_EAPD29
HP_L25
HP_R25
ACZ_SDATAIN0 12
MIC_JD# 25
ACZ_BITCLK12
LINEOUT_JD#25
ACZ_SDATAOUT12
ACZ_SYNC 12
ACZ_RST# 12
SOUNDL29
SOUNDR29
AUD_MICIN_R 25
AUD_MICIN_L 25
KBC_BEEP36
ACZ_SPKR12
Title
Size Document Number Rev
Date: Sheet of
Wistron Corporation
21F, 88, Sec.1, Hsin Tai Wu Rd., Hsichih,
Taipei Hsien 221, Taiwan, R.O.C.
Azalia codec ALC272
A3
28 63Thursday, November 05, 2009
JV42-DN
SA
UMA
Title
Size Document Number Rev
Date: Sheet of
Wistron Corporation
21F, 88, Sec.1, Hsin Tai Wu Rd., Hsichih,
Taipei Hsien 221, Taiwan, R.O.C.
Azalia codec ALC272
A3
28 63Thursday, November 05, 2009
JV42-DN
SA
UMA
Title
Size Document Number Rev
Date: Sheet of
Wistron Corporation
21F, 88, Sec.1, Hsin Tai Wu Rd., Hsichih,
Taipei Hsien 221, Taiwan, R.O.C.
Azalia codec ALC272
A3
28 63Thursday, November 05, 2009
JV42-DN
SA
UMA
4.75V / 300mA
0910
0910
0910
0910
0910
1021
12
C784
SCD1U10V2KX-4GP
C784
SCD1U10V2KX-4GP
12
C779
SC10U10V5ZY-1GP
C779
SC10U10V5ZY-1GP
1
2
3
4 5
6
7
8
RN64
SRN1KJ-4-GP
RN64
SRN1KJ-4-GP
12
C822
SC2D2U10V3KX-1GP
C822
SC2D2U10V3KX-1GP
1 2
C805
SC4D7U10V3KX-GP
C805
SC4D7U10V3KX-GP
1 2
R556
0R3J-0-U-GP
R556
0R3J-0-U-GP
1 2
C816
SCD47U16V3ZY-3GP
C816
SCD47U16V3ZY-3GP
1
2 3
4
RN63
SRN47KJ-3-GP-U
RN63
SRN47KJ-3-GP-U
12
C807
Do Not Stuff
DY
C807
Do Not Stuff
DY
12
R582
Do Not Stuff
DY
R582
Do Not Stuff
DY
EN
1
GND
2
VIN
3VOUT 4
NC#5 5
U62
G9091-475T12U-GP
74.09091.F3F
2nd = 74.09198.A7F
U62
G9091-475T12U-GP
74.09091.F3F
2nd = 74.09198.A7F
12
C802
SC2D2U10V3ZY-1GP
C802
SC2D2U10V3ZY-1GP
1 2
R576
Do Not Stuff
DY
R576
Do Not Stuff
DY
1 2
C815
SC1U10V3KX-3GP
C815
SC1U10V3KX-3GP
1 2
G105
Do Not Stuff
G105
Do Not Stuff
12
R540
Do Not Stuff
R540
Do Not Stuff
1 2
R553 49D9R2F-GPR553 49D9R2F-GP
KA
D37
1SS355PT-GP
2ND = 83.00355.E1F
3RD = 83.00355.E1F
D37
1SS355PT-GP
2ND = 83.00355.E1F
3RD = 83.00355.E1F
12
C824
SC100P50V2JN-3GP
C824
SC100P50V2JN-3GP
12
C821
SC2D2U10V3KX-1GP
C821
SC2D2U10V3KX-1GP
1
2
3
4 5
6
7
8
RN65
SRN1KJ-4-GP
RN65
SRN1KJ-4-GP
12
C769
SC1U10V3KX-3GP
C769
SC1U10V3KX-3GP
DVDD 1
GPIO0/DMIC-DATA1/2 2
GPIO1/DMIC-DATA3/4 3
DVSS 4
SDATA-OUT 5
BITCLK 6
DVSS 7
SDATA-IN 8
DVDD-IO 9
SYNC 10
RESET# 11
PCBEEP-IN 12
SENSE-A 13
LINE2-L/PORT-E-L 14
LINE2-R/PORT-E-R 15
MIC2-L/PORT-F-L 16
MIC2-R/PORT-F-R 17
LINE1-VREFO 18
MIC2-VREFO 19
LINE2-VREFO 20
MIC1-L/PORT-B-L 21
MIC1-R/PORT-B-R 22
LINE1-L/PORT-C-L 23
LINE1-R/PORT-C-R 24
AVDD1
25
AVSS1
26
VREF
27
MIC1-VREFO
28
CBP
29
CBN
30
CPVEE
31
HPOUT-R/PORT-I-R
32
HPOUT-L/PORT-I-L
33
SENSE-B
34
LOUT1-L/PORT-D-L
35
LOUT1-R/PORT-D-R
36
MONO-OUT
37
AVDD2
38
LOUT2-L/PORT-A-L
39
JDREF
40
LOUT2-R/PORT-A-R
41
AVSS2
42
NC#43
43
DMIC-CLK3/4
44
SPDIFO2
45
DMIC-CLK1/2
46
EAPD
47
SPDIFO1
48
ALC272
U72
ALC272X-GR-GP
71.AL272.A0G
ALC272
U72
ALC272X-GR-GP
71.AL272.A0G
12
R600
10KR2J-3-GP
R600
10KR2J-3-GP
1 2
C811 Do Not Stuff
DY
C811 Do Not Stuff
DY
1 2
G114
Do Not Stuff
G114
Do Not Stuff
12
R543
20KR2F-L-GP
R543
20KR2F-L-GP
1 2
R548
5K1R2F-2-GP
R548
5K1R2F-2-GP
1 2
R593
20KR2F-L-GP
R593
20KR2F-L-GP
1 2
R557
0R3J-0-U-GP
R557
0R3J-0-U-GP
12
C818 SC2D2U10V3KX-1GPC818 SC2D2U10V3KX-1GP
12
R563
22R2J-2-GP
R563
22R2J-2-GP
1 2
R550 49D9R2F-GPR550 49D9R2F-GP
1 2
C812 SCD1U10V2KX-4GPC812 SCD1U10V2KX-4GP
12
C817 SC2D2U10V3KX-1GPC817 SC2D2U10V3KX-1GP
KA
D35
1SS355PT-GP
2ND = 83.00355.E1F
3RD = 83.00355.E1F
D35
1SS355PT-GP
2ND = 83.00355.E1F
3RD = 83.00355.E1F
12
C783
SC10U10V5ZY-1GP
C783
SC10U10V5ZY-1GP
1 2
R558
Do Not Stuff
R558
Do Not Stuff
12
C794 Do Not Stuff
DY
C794 Do Not Stuff
DY
12
C795
SC2D2U10V3ZY-1GP
C795
SC2D2U10V3ZY-1GP
12
C809
Do Not Stuff
DY
C809
Do Not Stuff
DY
1 2
C826
SCD47U16V3ZY-3GP
C826
SCD47U16V3ZY-3GP

A
A
B
B
C
C
D
D
E
E
4 4
3 3
2 2
1 1
L_LINE_IN
L_LINE_INL_LINE_IN_1
R_LINE_INR_LINE_IN_1
R_LINE_IN
EAPD#_R
PM_SLP_S3#_R
RIN+_R RIN+
BYPASS
LIN+_R
RIN+
R_LINE_IN
SPKR_R+
SPKR_R-
1451_SD1451_SD
1451_SD
EAPD#_R
L_LINE_IN
LIN+ SPKR_L+
SPKR_L-
1451_SD1451_SD
LIN+
3D3V_S0
5V_S0 5VA_OP_S0
5VA_OP_S0
5V_S0
ALC_EAPD28
AMP_SHUTDOW N#36
SOUNDL28
SOUNDR28
PM_SLP_S3#12,35,36,42,44,47,48,49
SPKR_L+ 30
SPKR_R- 30
SPKR_L- 30
SPKR_R+ 30
Title
Size Document Number Rev
Date: Sheet of
Wistron Corporation
21F, 88, Sec.1, Hsin Tai Wu Rd., Hsichih,
Taipei Hsien 221, Taiwan, R.O.C.
JV42-DN
SA
AUDIO AMP
29 63Thursday, November 26, 2009
UMA
Title
Size Document Number Rev
Date: Sheet of
Wistron Corporation
21F, 88, Sec.1, Hsin Tai Wu Rd., Hsichih,
Taipei Hsien 221, Taiwan, R.O.C.
JV42-DN
SA
AUDIO AMP
29 63Thursday, November 26, 2009
UMA
Title
Size Document Number Rev
Date: Sheet of
Wistron Corporation
21F, 88, Sec.1, Hsin Tai Wu Rd., Hsichih,
Taipei Hsien 221, Taiwan, R.O.C.
JV42-DN
SA
AUDIO AMP
29 63Thursday, November 26, 2009
UMA
AUDIO OP AMPLIFIER
Gain= Rf/Ri=52K/20K=2.6V/V
f(HP)=1/(2 Pi*20K*0.47uf)=16.9Hz
If VIN= 1.54V Gain=2.6V/V RL=4Ω VO(peak) = 4V V(rms)=2.828V
Power= 2.828^2/4=1.999W
1126
1126
2
1
C796
SCD47U6D3V2KX-GP
2
1
C796
SCD47U6D3V2KX-GP
1 2
R559
20KR2J-L2-GP
R559
20KR2J-L2-GP
12
C782
SC4D7U6D3V3KX-GP
C782
SC4D7U6D3V3KX-GP
12
R561
Do Not Stuff
DY
R561
Do Not Stuff
DY
1 2
R581
44K2R2F-1-GP
R581
44K2R2F-1-GP
1 2
C789
SC4D7U6D3V3KX-GP
C789
SC4D7U6D3V3KX-GP
1 2
R568 20KR2J-L2-GPR568 20KR2J-L2-GP
12
R571
10KR2J-3-GP
R571
10KR2J-3-GP
1 2
G104
Do Not Stuff
G104
Do Not Stuff
1 2
R572
44K2R2F-1-GP
R572
44K2R2F-1-GP
1 2
C813 SC4D7U6D3V3KX-GPC813 SC4D7U6D3V3KX-GP
12
R583
10KR2J-3-GP
R583
10KR2J-3-GP
G
S
D
.
.
.
. .
Q46
2N7002E-1-GP
84.2N702.D31
2ND = 84.2N702.E31
.
.
.
. .
Q46
2N7002E-1-GP
84.2N702.D31
2ND = 84.2N702.E31
1 2
R549
44K2R2F-1-GP
R549
44K2R2F-1-GP
1
2
3
D36
BAW 56-5-GP
83.00056.Q11
2ND = 83.00056.G11
D36
BAW 56-5-GP
83.00056.Q11
2ND = 83.00056.G11
1 2
R574
Do Not Stuff
DY
R574
Do Not Stuff
DY
1 2
C810 SC1U10V2KX-1GPC810 SC1U10V2KX-1GP
1 2
R575
Do Not Stuff
DY
R575
Do Not Stuff
DY
1 2
R551
44K2R2F-1-GP
R551
44K2R2F-1-GP
2
1
C790
SCD47U6D3V2KX-GP
2
1
C790
SCD47U6D3V2KX-GP
VCC
2
VSS 3
BYPASS 5
NC#6
6
RIN-
7
RIN+
8
VSS 10
VCC
11
NC#13
13
SHUTDOWN 14
LIN-
15
LIN+
16
GND 17
LVO1 1
LVO2 4
RVO1 12
RVO2 9
U71
G1454R41U-GP
74.01454.013
U71
G1454R41U-GP
74.01454.013
1 2
R554 20KR2J-L2-GPR554 20KR2J-L2-GP
2
1
C804
SCD47U6D3V2KX-GP
2
1
C804
SCD47U6D3V2KX-GP
1 2
R584
Do Not Stuff
DY
R584
Do Not Stuff
DY
1 2
R560
20KR2J-L2-GP
R560
20KR2J-L2-GP
2
1
C800
SCD47U6D3V2KX-GP
2
1
C800
SCD47U6D3V2KX-GP

5
5
4
4
3
3
2
2
1
1
D D
C C
B B
A A
SPKR_R-
SPKR_L+
SPKR_L-
SPKR_R+
SPKR_L+
SPKR_R+
SPKR_R-
SPKR_L-
SPKR_L+29
SPKR_R-29
SPKR_R+29
SPKR_L-29
INT_MIC128
Title
Size Document Number Rev
Date: Sheet of
Wistron Corporation
21F, 88, Sec.1, Hsin Tai Wu Rd., Hsichih,
Taipei Hsien 221, Taiwan, R.O.C.
JV42-DN
SA
AUDIO JACK
30 63Thursday, November 05, 2009
UMA
Title
Size Document Number Rev
Date: Sheet of
Wistron Corporation
21F, 88, Sec.1, Hsin Tai Wu Rd., Hsichih,
Taipei Hsien 221, Taiwan, R.O.C.
JV42-DN
SA
AUDIO JACK
30 63Thursday, November 05, 2009
UMA
Title
Size Document Number Rev
Date: Sheet of
Wistron Corporation
21F, 88, Sec.1, Hsin Tai Wu Rd., Hsichih,
Taipei Hsien 221, Taiwan, R.O.C.
JV42-DN
SA
AUDIO JACK
30 63Thursday, November 05, 2009
UMA
LINE OUT
0910
0910
0911
1016
JV42-DN SA
P1in 1- > right side
JV42-DN SA
Internal Speaker
0914
Pin 1- >right side
Internal Mic
20.F1240.002 Pin1->left side
same as JV70-CP
JV42-DN PX
12
EC12
Do Not Stuff
DY
EC12
Do Not Stuff
DY
12
EC13
Do Not Stuff
DY
EC13
Do Not Stuff
DY
12
D1
Do Not Stuff
DY
D1
Do Not Stuff
DY
1
2
3
4
5
6
SPKR1
PTW O-CON4-11-GP
20.F1561.004
2ND = 20.F1621.004
SPKR1
PTW O-CON4-11-GP
20.F1561.004
2ND = 20.F1621.004
12
EC14 Do Not Stuff
DY
EC14 Do Not Stuff
DY
12
EC15 Do Not Stuff
DY
EC15 Do Not Stuff
DY
4
1
2
3
AAMIC1
PTW O-CON2-6-GP
20.F1561.002
GateWay
2ND = 20.F1621.002
AAMIC1
PTW O-CON2-6-GP
20.F1561.002
GateWay
2ND = 20.F1621.002

5
5
4
4
3
3
2
2
1
1
D D
C C
B B
A A
Title
Size Document Number Rev
Date: Sheet of
Wistron Corporation
21F, 88, Sec.1, Hsin Tai Wu Rd., Hsichih,
Taipei Hsien 221, Taiwan, R.O.C.
MDC
31 63Thursday, November 05, 2009
JV42-DN
SA
UMA
Title
Size Document Number Rev
Date: Sheet of
Wistron Corporation
21F, 88, Sec.1, Hsin Tai Wu Rd., Hsichih,
Taipei Hsien 221, Taiwan, R.O.C.
MDC
31 63Thursday, November 05, 2009
JV42-DN
SA
UMA
Title
Size Document Number Rev
Date: Sheet of
Wistron Corporation
21F, 88, Sec.1, Hsin Tai Wu Rd., Hsichih,
Taipei Hsien 221, Taiwan, R.O.C.
MDC
31 63Thursday, November 05, 2009
JV42-DN
SA
UMA
No Modem Function

5
5
4
4
3
3
2
2
1
1
D D
C C
B B
A A
SD_CD/XD_WE
SD_DAT2/XD_D2/MS_D2
SD_DAT1/XD_D1/MS_D1
SD_DAT0/XD_D0/MS_D0
SD_DAT3/XD_D3/MS_D3
SD_CMD/XD_R/B
SD_CLK/XD_ALE/MS_BS
SD_WP/XD_CLE/MS_CLK
Chip_RST_R
Chip_RST
SD_DAT0/XD_D0/MS_D0
SD_DAT3/XD_D3/MS_D3
SD_DAT2/XD_D2/MS_D2
SD_DAT1/XD_D1/MS_D1
SD_DAT1/XD_D1/MS_D1
1D8V_D_S0
XD_WP
SD_CMD/XD_R/B
XD_D4
SD_DAT3/XD_D3/MS_D3
SD_DAT2/XD_D2/MS_D2
SD_CLK/XD_ALE/MS_BS
SD_CD/XD_WE
SD_DAT2/XD_D2/MS_D2
SD_DAT1/XD_D1/MS_D1
SD_DAT0/XD_D0/MS_D0
SD_DAT3/XD_D3/MS_D3
REXT_AU6433
XD_D6
XD_RE/MS_INS
XD_WP
XD_CE
XD_CD
SD_CMD/XD_R/B
SD_CD/XD_WE
SD_WP/XD_CLE/MS_CLK
SD_CLK/XD_ALE/MS_BS
XD_CE
XD_CD
XD_RE/MS_INS
XD_RE/MS_INS
SD_WP/XD_CLE/MS_CLK_1
SD_CMD/XD_R/B
SD_CLK/XD_ALE/MS_BS
SD_CD/XD_WE
SD_WP/XD_CLE/MS_CLK
XD_D5
SD_DAT1/XD_D1/MS_D1
XD_D4
XD_D6
XD_D5
SD_DAT3/XD_D3/MS_D3
XD_D7
SD_DAT2/XD_D2/MS_D2
SD_DAT0/XD_D0/MS_D0
EXT_48M_IN
SD_WP/XD_CLE/MS_CLK_1SD_WP/XD_CLE/MS_CLK
SD_CLK/XD_ALE/MS_BS_1
SD_CLK/XD_ALE/MS_BS_1
USB_11-
USB_11+
SD_DAT0/XD_D0/MS_D0
XD_D7
Chip_RST_R
3D3V_D_S0
3D3V_S0
CARD_3D3V_S0
CARD_3D3V_S0
3D3V_D_S0
CARD_3D3V_S0
3D3V_D_S0
PLT_RST1#_B11,37
USBPP412
USBPN412
CLK48_64333
Title
Size Document Number Rev
Date: Sheet of
Wistron Corporation
21F, 88, Sec.1, Hsin Tai Wu Rd., Hsichih,
Taipei Hsien 221, Taiwan, R.O.C.
CARDREADER
32 63Thursday, November 05, 2009
JV42-DN
SA
UMA
Title
Size Document Number Rev
Date: Sheet of
Wistron Corporation
21F, 88, Sec.1, Hsin Tai Wu Rd., Hsichih,
Taipei Hsien 221, Taiwan, R.O.C.
CARDREADER
32 63Thursday, November 05, 2009
JV42-DN
SA
UMA
Title
Size Document Number Rev
Date: Sheet of
Wistron Corporation
21F, 88, Sec.1, Hsin Tai Wu Rd., Hsichih,
Taipei Hsien 221, Taiwan, R.O.C.
CARDREADER
32 63Thursday, November 05, 2009
JV42-DN
SA
UMA
Place as chock
SA 0626
5 IN1 CARD-READER (SD/MMC/MS/MS PRO/XD)
EMI capacitor
C670 near CARD1 pin23
0910
1019
0911
0914
1 2
R534
0R2J-2-GP
R534
0R2J-2-GP
12
EC94
Do Not Stuff
DY
EC94
Do Not Stuff
DY
12
EC52
Do Not Stuff
DY
EC52
Do Not Stuff
DY
12
C463
SC4D7U10V3KX-GP
C463
SC4D7U10V3KX-GP
1 2
R231 0R2J-2-GPR231 0R2J-2-GP
12
EC93
Do Not Stuff
DY
EC93
Do Not Stuff
DY
12
EC53
Do Not Stuff
DY
EC53
Do Not Stuff
DY
1 2
R234 0R2J-2-GPR234 0R2J-2-GP
12
EC56
Do Not Stuff
DY
EC56
Do Not Stuff
DY
12
EC54
Do Not Stuff
DY
EC54
Do Not Stuff
DY
12
EC57
Do Not Stuff
DY
EC57
Do Not Stuff
DY
12
C773
SCD47U16V3ZY-3GP
C773
SCD47U16V3ZY-3GP
XD_R/B
1
XD_RE
2
XD_CE
3
XD_CLE
4
XD_ALE
5
XD_WE
6
XD_WP
7
XD_D0
8
XD_D1
9
SD_DAT2 10
SD_DAT3 11
SD_CMD 12
MS_VCC
14
MS_SCLK 15
MS_DATA3 16
MS_INS 17
MS_DATA2 18
MS_DATA0 19
MS_DATA1 20
MS_BS 21
SD_VCC
23
SD_CLK 24
SD_DAT0 25
XD_D2
26
XD_D3
27
XD_D4
28
SD_DAT1 29
XD_D5
30
XD_D6
31
XD_D7
32
XD_VCC
33
XD_CD_SW
34
SD_WP_SW 35
SD_CD_SW 36
GROUND 37
GROUND 38
4IN1_GND 13
4IN1_GND 22
NP2
NP2
NP1
NP1
CARD1
CARD-PUSH-36P-7-GP-U1
2nd = 20.I0108.001
20.I0043.011
CARD1
CARD-PUSH-36P-7-GP-U1
2nd = 20.I0108.001
20.I0043.011
12
EC55
Do Not Stuff
DY
EC55
Do Not Stuff
DY
12
C770
Do Not Stuff
DY
C770
Do Not Stuff
DY
1 2
R537
Do Not Stuff
DY
R537
Do Not Stuff
DY
1 2
R536
330R2F-GP
R536
330R2F-GP
12
EC51
Do Not Stuff
DY
EC51
Do Not Stuff
DY
12
C774
SC4D7U10V3KX-GP
C774
SC4D7U10V3KX-GP
12
C468
SCD1U16V2ZY-2GP
C468
SCD1U16V2ZY-2GP
GND 15
CTRL4 16
XDCDN 17
XDCEN 18
XDWPN 19
DATA2 20
DATA3 21
DATA4 22
CTRL2 23
DATA5 24
CTRL0 25
DATA6 26
DATA7 27
DATA0 28
DATA1
1
CTRL3
2
CTRL1
3
EXT48IN
4
CHIPRESET#
5
REXT
6
VD33P
7
DP
8
DM
9
VS33P
10
VDD
11
CF_V33
12
V33
13
V33
14
U61
AU6433-GGS-GP
71.06433.00I
U61
AU6433-GGS-GP
71.06433.00I
12
C775
SC4D7U10V3KX-GP
C775
SC4D7U10V3KX-GP
12
R535
Do Not Stuff
R535
Do Not Stuff
1 2
R539 0R2J-2-GPR539 0R2J-2-GP
12
R528
Do Not Stuff
R528
Do Not Stuff
1 2
R538 0R2J-2-GPR538 0R2J-2-GP
1 2
R533
4K7R2J-2-GP
R533
4K7R2J-2-GP
12
EC50
Do Not Stuff
DY
EC50
Do Not Stuff
DY

A
A
B
B
C
C
D
D
E
E
4 4
3 3
2 2
1 1
RXP2
RXN2
5V_S5_MIN2
WLAN_CLKREQ#_1
MINI1_WAKE#
3D3V_S0_MIN1_2
MINI1_PW R
MINI1_PW R
MINI1_PWR_1
SMB_CLK_MINI1
USBPN1_1
PLT_RST1#_MINI1
LED_WWAN#
SMB_DATA_MINI1
USBPP1_1
5V_S5
1D5V_S0
3D3V_S5
3D3V_S0
3D3V_S5
3D3V_S0
3D3V_S0
3D3V_S5
3D3V_S0 1D5V_S0
PCIE_RXP18
PCIE_RXN18
SMB_CLK 12
SMB_DATA 12
CLK_PCIE_MINI1#3
CLK_PCIE_MINI13
WLAN_LED# 41
PCIE_RST# 11,26
PCIE_TXN18
PCIE_TXP18
E51_RxD36
E51_TxD36
USBPP1 12
USBPN1 12
WIRELESS_EN 36
WLAN_CLKREQ#3
PCIE_WAKE#12,26
Title
Size Document Number Rev
Date: Sheet of
Wistron Corporation
21F, 88, Sec.1, Hsin Tai Wu Rd., Hsichih,
Taipei Hsien 221, Taiwan, R.O.C.
MINI CARD
33 63Wednesday, November 18, 2009
JV42-DN
SA
UMA
Title
Size Document Number Rev
Date: Sheet of
Wistron Corporation
21F, 88, Sec.1, Hsin Tai Wu Rd., Hsichih,
Taipei Hsien 221, Taiwan, R.O.C.
MINI CARD
33 63Wednesday, November 18, 2009
JV42-DN
SA
UMA
Title
Size Document Number Rev
Date: Sheet of
Wistron Corporation
21F, 88, Sec.1, Hsin Tai Wu Rd., Hsichih,
Taipei Hsien 221, Taiwan, R.O.C.
MINI CARD
33 63Wednesday, November 18, 2009
JV42-DN
SA
UMA
Mini Card Connector(WLAN) No Mini Card Function (Robson2 and 3G)
H=6.0/8.0mm
0923
Place near MINI1
1019
1 2
C765
Do Not Stuff
DY
C765
Do Not Stuff
DY
1 2
R525
Do Not Stuff
DY
R525
Do Not Stuff
DY
1
TP109 Do Not StuffTP109 Do Not Stuff
12
R523
0R2J-2-GP
R523
0R2J-2-GP
12
R532
0R2J-2-GP
R532
0R2J-2-GP
12
R217
Do Not Stuff
R217
Do Not Stuff
1 2
R524
330R2J-3-GP
R524
330R2J-3-GP
12
C447
Do Not Stuff
DY
C447
Do Not Stuff
DY
12
R530
Do Not Stuff
DY
R530
Do Not Stuff
DY
1 2
C764
SCD1U16V2KX-3GP
C764
SCD1U16V2KX-3GP
12
C763
SCD1U16V2ZY-2GP
C763
SCD1U16V2ZY-2GP
1 2
R225
0R2J-2-GP
R225
0R2J-2-GP
1 2
C762
SCD1U16V2KX-3GP
C762
SCD1U16V2KX-3GP
12
C771
SCD1U16V2ZY-2GP
C771
SCD1U16V2ZY-2GP
12
C754
SC1U10V3ZY-6GP
C754
SC1U10V3ZY-6GP
12
R522
Do Not Stuff
DY
R522
Do Not Stuff
DY
12
R531
Do Not Stuff
DY
R531
Do Not Stuff
DY
1 2
R228
DY
Do Not StuffR228
DY
Do Not Stuff
12
C454
SCD1U16V2ZY-2GP
C454
SCD1U16V2ZY-2GP
1 2
R504 0R2J-2-GPR504 0R2J-2-GP
1 2
R509 0R2J-2-GPR509 0R2J-2-GP
1
2 3
4
RN61 Do Not Stuff
DY
RN61 Do Not Stuff
DY
12
C446
SC1U10V3ZY-6GP
C446
SC1U10V3ZY-6GP
1
3
5
7
9
11
13
15
17
19
21
23
25
27
29
31
33
35
37
39
41
43
45
47
49
51
2
4
6
8
10
12
14
16
18
20
22
24
26
28
30
32
34
36
38
40
42
44
46
48
50
52
53
54
NP1
NP2
MINI1
PTW O-CONN52A-9-GP
20.F1519.052
2ND = 62.10043.601
3RD = 62.10043.841
MINI1
PTW O-CONN52A-9-GP
20.F1519.052
2ND = 62.10043.601
3RD = 62.10043.841
1 2
R529
Do Not Stuff
UMA
R529
Do Not Stuff
UMA

5
5
4
4
3
3
2
2
1
1
D D
C C
B B
A A
Title
Size Document Number Rev
Date: Sheet of
Wistron Corporation
21F, 88, Sec.1, Hsin Tai Wu Rd., Hsichih,
Taipei Hsien 221, Taiwan, R.O.C.
NEW CARD
34 63Thursday, November 05, 2009
JV42-DN
SA
UMA
Title
Size Document Number Rev
Date: Sheet of
Wistron Corporation
21F, 88, Sec.1, Hsin Tai Wu Rd., Hsichih,
Taipei Hsien 221, Taiwan, R.O.C.
NEW CARD
34 63Thursday, November 05, 2009
JV42-DN
SA
UMA
Title
Size Document Number Rev
Date: Sheet of
Wistron Corporation
21F, 88, Sec.1, Hsin Tai Wu Rd., Hsichih,
Taipei Hsien 221, Taiwan, R.O.C.
NEW CARD
34 63Thursday, November 05, 2009
JV42-DN
SA
UMA
No NEWCARD Function

5
5
4
4
3
3
2
2
1
1
D D
C C
B B
A A
RSMRST#_CTRL
RSMRST# RSMRST#PURE_HW_SHUTDOWN#
G792_DXP2
G792_DXN3
G792_DXP3
G792_DXN2
G792_32K
V_DEGREE
5V_G792_S0
PURE_HW_SHUTDOWN#
32KHZ G792_32K
FAN_TACH1_D
RSMRST#
3D3V_AUX_S5
3D3V_S0
3D3V_S0
3D3V_AUX_S5
5V_S0
5V_S0
3D3V_S5
5V_S0
FAN1_VCC
FAN1_VCC
RSMRST# 6,36
ALERT#13
H_THERMDA 6
H_THERMDC 6
RUNPW ROK42
SMBD_Therm 36,54
SMBC_Therm 36,54
PM_SLP_S3#12,29,36,42,44,47,48,49
RTC_CLK11,36
S5_ENABLE 36,46,52
KBC_THERMTRIP# 36
Title
Size Document Number Rev
Date: Sheet of
Wistron Corporation
21F, 88, Sec.1, Hsin Tai Wu Rd., Hsichih,
Taipei Hsien 221, Taiwan, R.O.C.
JV42-DN
SA
G792
Custom
35 63Thursday, November 05, 2009
UMA
Title
Size Document Number Rev
Date: Sheet of
Wistron Corporation
21F, 88, Sec.1, Hsin Tai Wu Rd., Hsichih,
Taipei Hsien 221, Taiwan, R.O.C.
JV42-DN
SA
G792
Custom
35 63Thursday, November 05, 2009
UMA
Title
Size Document Number Rev
Date: Sheet of
Wistron Corporation
21F, 88, Sec.1, Hsin Tai Wu Rd., Hsichih,
Taipei Hsien 221, Taiwan, R.O.C.
JV42-DN
SA
G792
Custom
35 63Thursday, November 05, 2009
UMA
SA 0626
(dummy, KBC already delay)
Place near chip as close
as possible
3.System Sensor, Put Plamrest.
2.H/W Shutdown
*Layout* 30 mil
T8=90
32K suspend clock output
*Layout* 15 mil
1028
*Layout* 15 mil
1026
12
C494
SC1KP50V2KX-1GP
C494
SC1KP50V2KX-1GP
1 2
G1
Do Not Stuff
G1
Do Not Stuff
12
13
11
147
U54D
Do Not Stuff
Do Not Stuff
2ND = 73.07408.02B
U54D
Do Not Stuff
Do Not Stuff
2ND = 73.07408.02B
G
S D
Q23
2N7002-11-GP
2ND = 84.27002.Y31
Q23
2N7002-11-GP
2ND = 84.27002.Y31
12
C255
SCD1U16V2ZY-2GP
C255
SCD1U16V2ZY-2GP
1 2
R251
10KR2J-3-GP
R251
10KR2J-3-GP
KA
D9
RB551V30-GP
2ND = 83.5R003.08F
83.R5003.H8H
3RD = 83.R5003.C8F
D9
RB551V30-GP
2ND = 83.5R003.08F
83.R5003.H8H
3RD = 83.R5003.C8F
12
C256
SC2200P50V2KX-2GP
C256
SC2200P50V2KX-2GP
12
R92
49K9R2F-L-GP
R92
49K9R2F-L-GP
12
C259
Do Not Stuff
DY
C259
Do Not Stuff
DY
1 2
R118
10R2J-2-GP
R118
10R2J-2-GP
12
C493
SC4D7U6D3V3KX-GP
C493
SC4D7U6D3V3KX-GP
12
R256
10KR2J-3-GP
R256
10KR2J-3-GP
1 2
G5
Do Not Stuff
G5
Do Not Stuff
12
C496
Do Not Stuff
DY
C496
Do Not Stuff
DY
12
C491
Do Not Stuff
DY
C491
Do Not Stuff
DY
1
2
3
5
4
FAN1
ACES-CON3-GP-U1
20.F0714.003
2ND = 20.D0246.103
FAN1
ACES-CON3-GP-U1
20.F0714.003
2ND = 20.D0246.103
12
C495
SCD1U16V2ZY-2GP
C495
SCD1U16V2ZY-2GP
FAN1 1
RESET#
2THERM_SET
3
FG1 4
DGND 5
VCC
6
DXP1
7
SGND1 8
DXP2
9
SGND2 10
DXP3
11
SGND3 12
THERM#
13
CLK 14
ALERT#
15
SDA 16
DGND 17
SCL 18
NC#19 19
DVCC
20
U11
G792SFUF-GP
74.00792.A79
U11
G792SFUF-GP
74.00792.A79
1
2
3
D5
BAT54C-7-F-GP
83.00054.X81 2ND = 83.00054.I81
3RD = 83.R2003.E81
D5
BAT54C-7-F-GP
83.00054.X81 2ND = 83.00054.I81
3RD = 83.R2003.E81
C436
SC470P50V3JN-2GP
C436
SC470P50V3JN-2GP
12
C238
SC1U10V3ZY-6GP
C238
SC1U10V3ZY-6GP
1
2
3
D8
Do Not Stuff
2ND = 83.BAT54.D81
Do Not Stuff
DY
D8
Do Not Stuff
2ND = 83.BAT54.D81
Do Not Stuff
DY
12
C244
SC2200P50V2KX-2GP
C244
SC2200P50V2KX-2GP
C
B
E
Q36
MMBT3904-4-GP
84.T3904.C11
2ND = 84.03904.L06
3RD = 84.03904.P11
Q36
MMBT3904-4-GP
84.T3904.C11
2ND = 84.03904.L06
3RD = 84.03904.P11
12
C242
SC2200P50V2KX-2GP
C242
SC2200P50V2KX-2GP
12
C258
SC4D7U6D3V3MX-2GP
C258
SC4D7U6D3V3MX-2GP
C
B
E
Q21
MMBT3904-4-GP
84.T3904.C11
2ND = 84.03904.L06
3RD = 84.03904.P11
Q21
MMBT3904-4-GP
84.T3904.C11
2ND = 84.03904.L06
3RD = 84.03904.P11
C652
SC470P50V3JN-2GP
C652
SC470P50V3JN-2GP
1
2 3
4
RN35
SRN10KJ-5-GP
RN35
SRN10KJ-5-GP
1 2
R116
10R2J-2-GP
R116
10R2J-2-GP
12
R89
21KR2F-GP
R89
21KR2F-GP

5
5
4
4
3
3
2
2
1
1
D D
C C
B B
A A
KBC_CIR
KCOL8
KCOL9
KCOL11
KCOL14
KCOL10
KCOL15
KCOL13
KCOL12
KCOL16
KBC_XO
PLT_RST1#_1
BAT_SCL
KROW1
KROW4
KROW7
KROW3
KROW6
KROW2
KROW5
ECRST#
VCORF
KCOL6
KCOL5
KCOL2
KCOL3
KCOL7
KCOL4
KCOL1
VBAT
KCOL17
TPDATA
TPCLK
ECSCI#_KBC
SMBD_Therm
VBAT
SMBC_Therm
BAT_SDA
PCLK_KBC_RC
CCD_ON
MODEL_ID1
ECSW I#_KBC
KCOL0
LPC_LAD[0..3]
KBC_XO_R
KBC_XI
SPI_WP_R#
KCOL0
KROW8
LCD_CB_SEL
SB_ID
SPI_WP_R#
E51_RxD
E51_TxD
E51_TxD
DBC_EN
FAN_TACH1
FAN1_PWM
CRT_DEC#
LID_CLOSE#
PCB_VER_AD
PCB_VER_AD
EC_3D3V_S0
EC_3D3V_S0
Model_ID
Model_ID
HDMI_IN#
DC_BATFULL
GPIO10
RSMRST#_KBC
RSMRST#_KBC
CHG_ON#
65W_90W #
65W_90W #
BLUETOOTH_EN
DISCRETE#
DISCRETE#
LID_CLOSE#LID_CLOSE#_1
ECSW I#_KBC
ECSCI#_KBC
DBC_EN
BLUETOOTH_EN
KA20GATE
KBRCIN#
RSMRST#_R
ECRST#
S5_ENABLE
KBC_THERMTRIP#
BAT_IN#
RSMRST#
PM_CLKRUN#
ECSW I#_KBC
INT_SERIRQECSCI#_KBC
TP95
KCOL9
KCOL7
KCOL5
KCOL8
KCOL4
KCOL6
KCOL11
KCOL12
KCOL3
KCOL1
KCOL2
KCOL10
KCOL16
KCOL14
KCOL13
KCOL15
KCOL17
KROW4
KROW6
KROW1
KROW3
KROW2
KROW5
KROW7
KROW8
5V_AUX_S5
3D3V_S0
3D3V_AUX_S5
3D3V_S0
3D3V_AUX_S5
3D3V_AUX_S5 3D3V_S0
3D3V_S0
3D3V_S0
3D3V_AUX_S5
3D3V_S0
3D3V_S0
3D3V_AUX_S5 3D3V_AUX_S5
3D3V_AUX_S5
3D3V_AUX_S5
3D3V_S0
3D3V_AUX_S5
3D3V_AUX_S5
3D3V_AUX_S5
3D3V_AUX_S5
3D3V_S0
3D3V_S5
3D3V_S0
3D3V_S0
LPC_LAD011,37
LPC_LAD111,37
LPC_LAD211,37
LPC_LAD311,37
LPC_LFRAME#11,37
PLT_RST1#9,11,53
INT_SERIRQ11
PM_CLKRUN#11
PCLK_KBC11
BAT_SCL50,51
BAT_SDA50,51
S5_ENABLE35,46,52
BLON_OUT 19
BRIGHTNESS19
AC_IN# 50
SPICS#37
SPICLK37
PM_SLP_S3# 12,29,35,42,44,47,48,49
FRONT_PWRLED 41
SPIDI37
SPIDO37
WIRELESS_EN33
AD_OFF 51
STDBY_LED 41
KBRCIN#12
KA20GATE12 KBC_THERMTRIP# 35
KBC_BEEP28
AD_IA 50
CHARGE_LED 41
RSMRST#_KBC 44
AMP_SHUTDOW N#29
PM_PW RBTN#12,52
WLAN_TEST_LED41
BAT_IN#51
KBC_BL_ON_IN18
LPC_LAD[0..3]11,37
SPI_WP# 37
TPDATA38
TPCLK38
SMBC_Therm35,54
SMBD_Therm35,54
E51_RxD33
E51_TxD33
KBC_PWRBTN # 41
PM_SLP_S5# 12,47
AC_IN_LED41
DC_BATFULL41
CRT_DEC#20
CHG_ON# 50
USB_PWR_EN# 25
ECSCI#_112
ECSW I#12
RTC_CLK 11,35
BLUETOOTH_EN24
HDMI_IN# 21
RSMRST#6,35
Title
Size Docum ent Number Rev
Date: Sheet of
Wistron Corporation
21F, 88, Sec.1, Hsin Tai W u Rd., Hsichih,
Taipei Hsien 221, Taiwan, R.O.C.
JV42-DN
SA
KBC NPCE781B
Custom
36 63Thursday, November 26, 2009
UMA
Title
Size Docum ent Number Rev
Date: Sheet of
Wistron Corporation
21F, 88, Sec.1, Hsin Tai W u Rd., Hsichih,
Taipei Hsien 221, Taiwan, R.O.C.
JV42-DN
SA
KBC NPCE781B
Custom
36 63Thursday, November 26, 2009
UMA
Title
Size Docum ent Number Rev
Date: Sheet of
Wistron Corporation
21F, 88, Sec.1, Hsin Tai W u Rd., Hsichih,
Taipei Hsien 221, Taiwan, R.O.C.
JV42-DN
SA
KBC NPCE781B
Custom
36 63Thursday, November 26, 2009
UMA
FOR KBC DEBUG
THERMAL----->
BATTERY----->
Internal KeyBoard Connector
Change to 71.00773.00G
GPIO34 and GPIO46 swap
No Finger Printer function
1022
No mini2 card function
1023
1026
1009
1009
1021
0924
Volume_down#
POWER CONSUMPTION_LED#
1019
POWER CONSUMPTION#
1019
BT_LED 1019
0928
TP_LOCK_LED
1019
1019
PCB VER 1019
14": PH 10K 3D3V_AUX_S5
17": PL 10K GND
1019
1019
1019
1019
1019
1019
1019
1019
High(PH 10K 3.3V_AUX_S5): 65W
Low(PL 10K GND): 90W High(PH 10K 3.3V_AUX_S5): UMA
Low(PL 10K GND): Discrete
1019
LID SWITCH
1029
Prevent BIOS data loss solution
1023
1023
1023
1120
RSMRST#_KBC(P44) --> Pull low 100K
1029 for CE request
1029
1029 CRT side add
1123
12
C278
SCD1U16V2ZY-2GP
C278
SCD1U16V2ZY-2GP
1 2
EC11
SCD1U16V2ZY-2GP
EC11
SCD1U16V2ZY-2GP
TP130Do Not Stuff
TP130Do Not Stuff
TP50 Do Not StuffTP50 Do Not Stuff
C
B
E
Q38
MMBT3906-3-GP
84.03906.R11
2ND = 84.03906.F11
3RD = 84.T3906.A11
Q38
MMBT3906-3-GP
84.03906.R11
2ND = 84.03906.F11
3RD = 84.T3906.A11
TP35Do Not Stuff
TP35Do Not Stuff
1 2
R394
Do Not Stuff
DY
R394
Do Not Stuff
DY
12
R134
Do Not Stuff
DY
R134
Do Not Stuff
DY
12
C319
SC10U6D3V3MX-GP
C319
SC10U6D3V3MX-GP
TP33
Do Not Stuff TP33
Do Not Stuff
TP51Do Not Stuff TP51Do Not Stuff
1
2
3
4
5
6
7
8
9
10
11
12
13
14
15
16
17
18
19
20
21
22
23
24
25
26
27
28
KB1
ACES-CON26-4GP
20.K0251.026
2ND = 20.K0333.026
KB1
ACES-CON26-4GP
20.K0251.026
2ND = 20.K0333.026
12
R391
Do Not Stuff
DIS_PX
R391
Do Not Stuff
DIS_PX
1 2
R367 Do Not Stuff
DY
R367 Do Not Stuff
DY
1 2
R369 Do Not Stuff
DY
R369 Do Not Stuff
DY
TP38Do Not Stuff TP38Do Not Stuff
TP36 Do Not StuffTP36 Do Not Stuff
12
R366
Do Not Stuff
90W
R366
Do Not Stuff
90W
12
R131
Do Not Stuff
R131
Do Not Stuff
12
EC33
Do Not Stuff
DY
EC33
Do Not Stuff
DY
1 2
R16
100R2J-2-GP
R16
100R2J-2-GP
12
R390
10KR2J-3-GP
R390
10KR2J-3-GP
12
R389
10KR2J-3-GP
UMA
R389
10KR2J-3-GP
UMA
1 2
R602
2K2R2J-2-GP
R602
2K2R2J-2-GP
12
C316
Do Not Stuff
DY
C316
Do Not Stuff
DY
12
C287
SC100P50V2JN-3GP
C287
SC100P50V2JN-3GP
12
R365
10KR2J-3-GP
65W
R365
10KR2J-3-GP
65W
12
C318
SCD1U16V2ZY-2GP
C318
SCD1U16V2ZY-2GP
1
2
3
45
6
7
8
RN50
SRN10KJ-6-GP
RN50
SRN10KJ-6-GP
1
2 3
4
RN52
SRN10KJ-5-GP
DY
RN52
SRN10KJ-5-GP
DY
VDD 1
VOUT 2
GND
3
LID1
APX9132HAI-TRG-GP
74.09132.C7B
LID1
APX9132HAI-TRG-GP
74.09132.C7B
GND
1
RESET#
2VCC 3
U45
G690L293T73UF-GP
74.00690.I7B
U45
G690L293T73UF-GP
74.00690.I7B
1
23
4
X5
Do Not Stuff
Do Not Stuff
2ND = 82.30001.A81
DY
3RD = 82.30001.B81
X5
Do Not Stuff
Do Not Stuff
2ND = 82.30001.A81
DY
3RD = 82.30001.B81
1
2
3
45
6
7
8
RN23
SRN10KJ-6-GP
RN23
SRN10KJ-6-GP
12
C655
SCD1U16V2ZY-2GP
C655
SCD1U16V2ZY-2GP
12
R135
100KR2F-L1-GP
R135
100KR2F-L1-GP
1
2
3
4 5
6
7
8
RN17
SRN4K7J-10-GP
RN17
SRN4K7J-10-GP
12
C658
Do Not Stuff
DY
C658
Do Not Stuff
DY
TP100Do Not Stuff TP100Do Not Stuff
12
C292
Do Not Stuff
DY
C292
Do Not Stuff
DY
2
1
34
5
6
D18
CH731UPT-GP
83.R0304.A8H
2ND = 83.R3004.A8E
D18
CH731UPT-GP
83.R0304.A8H
2ND = 83.R3004.A8E
12
R398
10KR2J-3-GP
R398
10KR2J-3-GP
12
C284
SC1U6D3V2KX-GP
C284
SC1U6D3V2KX-GP
12
R379
4K7R2J-2-GP
DY
R379
4K7R2J-2-GP
DY
12
C298
SC10U6D3V3MX-GP
C298
SC10U6D3V3MX-GP
TP34 Do Not StuffTP34 Do Not Stuff
12
C673
Do Not Stuff
DY
C673
Do Not Stuff
DY
12
R158
8K2R2J-3-GP
R158
8K2R2J-3-GP
1 2
C667
Do Not Stuff
DY
C667
Do Not Stuff
DY
TP37 Do Not StuffTP37 Do Not Stuff
1 2
R384 Do Not Stuff
DY
R384 Do Not Stuff
DY
1 2
R399
Do Not Stuff
DY
R399
Do Not Stuff
DY
32KX1/32KCLKIN
77
32KX2
79
GPIO55/CLKOUT
30
VCC_POR# 85
KBSIN0 54
KBSIN1 55
KBSIN2 56
KBSIN3 57
KBSIN4 58
KBSIN5 59
KBSIN6 60
KBSIN7 61
KBSOUT0/JENK# 53
KBSOUT1/TCK 52
KBSOUT2/TMS 51
KBSOUT3/TDI 50
KBSOUT4/JEN0# 49
KBSOUT5/TDO 48
KBSOUT6/RDY# 47
KBSOUT7 43
KBSOUT8 42
KBSOUT9 41
KBSOUT10 40
KBSOUT11 39
KBSOUT12/GPIO64 38
KBSOUT13/GPIO63 37
KBSOUT14/GPIO62 36
KBSOUT15/GPIO61/XOR_OUT 35
GPIO60/KBSOUT16 34
GPIO57/KBSOUT17 33
GPIO56/TA1
31
GPIO14/TB1
63
GPIO15/A_PWM
32
GPIO13/C_PWM
62
F_SDI
86
F_SDO
87
F_CS0#
90
F_SCK
92
GPIO12/PSDAT3
13
GPIO25/PSCLK3
12
GPIO27/PSDAT2
11
GPIO26/PSCLK2
10
GPIO35/PSDAT1
71
GPIO37/PSCLK1
72
GPIO20/TA2
117
GPIO21/B_PWM
118
KBC
FIU
PS/2
2 OF 2
U18B
NPCE781BA0DX-GP
KBC
FIU
PS/2
2 OF 2
U18B
NPCE781BA0DX-GP
12
C656
Do Not Stuff
DY
C656
Do Not Stuff
DY
12
C674
Do Not Stuff
DY
C674
Do Not Stuff
DY
12
EC17
SCD22U6D3V2KX-1GP
EC17
SCD22U6D3V2KX-1GP
TP39 Do Not StuffTP39 Do Not Stuff
1 2
R400
Do Not Stuff
DY
R400
Do Not Stuff
DY
12
R404
1KR2J-1-GP
R404
1KR2J-1-GP
1 2
R402 Do Not Stuff
DY
R402 Do Not Stuff
DY
12
R371
4K7R2J-2-GP
R371
4K7R2J-2-GP
12
R374
Do Not Stuff
DY
R374
Do Not Stuff
DY
1 2
R411
Do Not Stuff
R411
Do Not Stuff
1 2
R142
Do Not Stuff
R142
Do Not Stuff
12
R370
Do Not Stuff
DY
R370
Do Not Stuff
DY
12
R403
10KR2J-3-GP
R403
10KR2J-3-GP
GND
5
GND
18
GND
45
GND
78
GND
89
GND
116
AGND
103
VCORF
44
GPIO10/LPCPD#
124
LRESET#
7
LCLK
2
LFRAME#
3
LAD0
126
LAD1
127
LAD2
128
LAD3
1
SERIRQ
125
GPIO11/CLKRUN#
8
KBRST#
122
GA20
121
ECSCI#/GPIO54
29
GPIO65/SMI#
9
GPIO67/PWUREQ#
123
VDD 4
VCC 19
VCC 46
VCC 76
VCC 88
AVCC 102
GPIO41 80
GPIO87/SIN_CR
113 GPO83/SOUT_CR/BADDR1
111
GPIO16
114
GPO84/BADDR0
112
GPIO06 93
GPIO53 28
GPIO36
15
GPIO51 26
GPIO47 24
GPIO24 6
GPIO34
14
GPIO45/E_PWM 22
GPIO70 73
GPIO40/F_PWM 16
GPIO42/TCK 17
GPIO43/TMS 20
GPIO44/TDI 21
GPIO46/TRST# 23
GPIO50/TDO 25
GPIO52/RDY# 27
GPI90/AD0 97
GPI91/AD1 98
GPI92/AD2 99
GPI93/AD3 100
GPI94 101
GPI95 105
GPI96 106
GPI97 107
VREF 104
GPIO77
84
GPIO76/SHBM
83
GPIO75
82
GPIO66/G_PWM
81
GPIO23 119
GPIO03 95
GPIO05 108
GPIO04 96
GPIO31 120
GPIO07 94
GPIO01/TB2 64
GPIO30 109
VCC 115
GPIO32/D_PWM 65
GPIO33/H_PWM 66
GPIO74/SDA2
68
GPIO73/SCL2
67
GPIO22/SDA1
69
GPIO17/SCL1
70
GPO82/TRIS# 110
GPIO81
91
GPIO71 74
GPIO72 75
LPC
SER/IR
SPI GPIO
A/D
D/A
SP
SMB
1 OF 2
U18A
NPCE781BA0DX-GP
LPC
SER/IR
SPI GPIO
A/D
D/A
SP
SMB
1 OF 2
U18A
NPCE781BA0DX-GP
12
C274
SCD1U16V2ZY-2GP
C274
SCD1U16V2ZY-2GP
12
C317
SCD1U16V2ZY-2GP
C317
SCD1U16V2ZY-2GP
12
R397
100KR2F-L1-GP
R397
100KR2F-L1-GP
12
C654
SCD1U16V2ZY-2GP
C654
SCD1U16V2ZY-2GP
12
R360 Do Not Stuff
DY
R360 Do Not Stuff
DY

5
5
4
4
3
3
2
2
1
1
D D
C C
B B
A A
BIOS_DO
SPI_W P#
LPC_LAD[0..3]
SPI_HOLD#
BIOS_DIO
BIOS_VCC
BIOS_CLK
SPI_HOLD#
3D3V_AUX_S5
3D3V_S0
3D3V_AUX_S5
3D3V_AUX_S5
SPIDI36
SPICS#36
SPI_W P#36
PCLK_FWH11
LPC_LAD011,36
LPC_LAD111,36
LPC_LAD211,36
LPC_LAD311,36
LPC_LFRAME#11,36
PLT_RST1#_B11,32
LPC_LAD[0..3]11,36
SPIDO 36
SPICLK 36
Title
Size Document Number Rev
Date: Sheet of
Wistron Corporation
21F, 88, Sec.1, Hsin Tai Wu Rd., Hsichih,
Taipei Hsien 221, Taiwan, R.O.C.
JV42-DN
SA
BIOS
A3
37 63Thursday, November 05, 2009
UMA
Title
Size Document Number Rev
Date: Sheet of
Wistron Corporation
21F, 88, Sec.1, Hsin Tai Wu Rd., Hsichih,
Taipei Hsien 221, Taiwan, R.O.C.
JV42-DN
SA
BIOS
A3
37 63Thursday, November 05, 2009
UMA
Title
Size Document Number Rev
Date: Sheet of
Wistron Corporation
21F, 88, Sec.1, Hsin Tai Wu Rd., Hsichih,
Taipei Hsien 221, Taiwan, R.O.C.
JV42-DN
SA
BIOS
A3
37 63Thursday, November 05, 2009
UMA
16M Bits
SPI FLASH ROM
GOLDEN FINGER FOR DEBUG BOARD
base on FAE Kevin discuss with KBC
1023
for ENE FAE suggest,SPICS# is push-pull pin,
don't need to pull high
1023
1023
12
EC75
Do Not Stuff
DY
EC75
Do Not Stuff
DY
1
2 3
4
RN47
SRN10KJ-5-GP
RN47
SRN10KJ-5-GP
12
EC74
Do Not Stuff
DY
EC74
Do Not Stuff
DY
1 2
R354
Do Not Stuff
R354
Do Not Stuff
12
EC76
Do Not Stuff
DY
EC76
Do Not Stuff
DY
1 2
ER2 Do Not StuffER2 Do Not Stuff
1 2
R120
Do Not Stuff
DY
R120
Do Not Stuff
DY
1 2
ER1
33R2J-2-GP
ER1
33R2J-2-GP
12
EC72
Do Not Stuff
DY
EC72
Do Not Stuff
DY
1 2
ER3 Do Not StuffER3 Do Not Stuff
1 2
R121
10KR2J-3-GP
R121
10KR2J-3-GP
CS#
1
SO/SIO1
2
WP#/ACC
3
GND
4
VCC 8
HOLD# 7
SCLK 6
SI/SIO0 5
U40
MX25L1605DM2I-12G-GP
72.25165.A01
2ND = 72.25Q16.001
U40
MX25L1605DM2I-12G-GP
72.25165.A01
2ND = 72.25Q16.001
1
2
3
4
5
6
7
8
9
10
11
12
DB1
MLX-CON10-7-GP
20.D0183.110
DB1
MLX-CON10-7-GP
20.D0183.110
12
EC73
Do Not Stuff
DY
EC73
Do Not Stuff
DY

5
5
4
4
3
3
2
2
1
1
D D
C C
B B
A A
TP_RIGHT
TP_DATA
TP_CLK
TP_LEFT
TP_LEFTTP_RIGHT
TP_DATA
TP_LEFT
TP_RIGHT
TP_CLK
5V_S0
5V_S0
TPDATA36
TPCLK36
Title
Size Document Number Rev
Date: Sheet of
Wistron Corporation
21F, 88, Sec.1, Hsin Tai Wu Rd., Hsichih,
Taipei Hsien 221, Taiwan, R.O.C.
JV42-DN
SA
Touch PAD
A3
38 63Friday, November 20, 2009
UMA
Title
Size Document Number Rev
Date: Sheet of
Wistron Corporation
21F, 88, Sec.1, Hsin Tai Wu Rd., Hsichih,
Taipei Hsien 221, Taiwan, R.O.C.
JV42-DN
SA
Touch PAD
A3
38 63Friday, November 20, 2009
UMA
Title
Size Document Number Rev
Date: Sheet of
Wistron Corporation
21F, 88, Sec.1, Hsin Tai Wu Rd., Hsichih,
Taipei Hsien 221, Taiwan, R.O.C.
JV42-DN
SA
Touch PAD
A3
38 63Friday, November 20, 2009
UMA
No Finger printer Function
1120
RIGHT LEFT
0928
Pin 1 on right side
T/P
16
1001 -SA base on FFC cable pin defin from
TP module, so swap net
1 2
EC28
Do Not Stuff
DY
EC28
Do Not Stuff
DY
1
2
3
4
5
6
7
8
TPCN1
ACES-CON6-13-GP
20.K0320.006
2ND = 20.K0382.006
TPCN1
ACES-CON6-13-GP
20.K0320.006
2ND = 20.K0382.006
1 2
3 4
5
RIGHT1
SW -TACT-5P-1-GP
62.40009.A61
2ND = 62.40009.B21
RIGHT1
SW -TACT-5P-1-GP
62.40009.A61
2ND = 62.40009.B21
1
2 3
4
RN49
SRN33J-5-GP-U
RN49
SRN33J-5-GP-U
1 2
3 4
5
LEFT1
SW -TACT-5P-1-GP
62.40009.A61
2ND = 62.40009.B21
LEFT1
SW -TACT-5P-1-GP
62.40009.A61
2ND = 62.40009.B21
1
23
4
RN51
SRN4K7J-8-GP
RN51
SRN4K7J-8-GP
12
EC31
Do Not Stuff
DY
EC31
Do Not Stuff
DY
1 2
EC27
Do Not Stuff
DY
EC27
Do Not Stuff
DY
1 2
EC29
Do Not Stuff
DY
EC29
Do Not Stuff
DY
12
EC32
Do Not Stuff
DY
EC32
Do Not Stuff
DY
1 2
EC30
Do Not Stuff
DY
EC30
Do Not Stuff
DY

5
5
4
4
3
3
2
2
1
1
D D
C C
B B
A A
Title
Size Document Number Rev
Date: Sheet of
Wistron Corporation
21F, 88, Sec.1, Hsin Tai Wu Rd., Hsichih,
Taipei Hsien 221, Taiwan, R.O.C.
JV42-DN
SA
NONE BOARD
39 63Thursday, November 05, 2009
A3
Title
Size Document Number Rev
Date: Sheet of
Wistron Corporation
21F, 88, Sec.1, Hsin Tai Wu Rd., Hsichih,
Taipei Hsien 221, Taiwan, R.O.C.
JV42-DN
SA
NONE BOARD
39 63Thursday, November 05, 2009
A3
Title
Size Document Number Rev
Date: Sheet of
Wistron Corporation
21F, 88, Sec.1, Hsin Tai Wu Rd., Hsichih,
Taipei Hsien 221, Taiwan, R.O.C.
JV42-DN
SA
NONE BOARD
39 63Thursday, November 05, 2009
A3
NONE BOARD

5
5
4
4
3
3
2
2
1
1
D D
C C
B B
A A
Title
Size Document Number Rev
Date: Sheet of
Wistron Corporation
21F, 88, Sec.1, Hsin Tai W u Rd., Hsichih,
Taipei Hsien 221, Taiwan, R.O.C.
JV42-DN
SA
SWITCH
40 63Thursday, November 05, 2009
A2
Title
Size Document Number Rev
Date: Sheet of
Wistron Corporation
21F, 88, Sec.1, Hsin Tai W u Rd., Hsichih,
Taipei Hsien 221, Taiwan, R.O.C.
JV42-DN
SA
SWITCH
40 63Thursday, November 05, 2009
A2
Title
Size Document Number Rev
Date: Sheet of
Wistron Corporation
21F, 88, Sec.1, Hsin Tai W u Rd., Hsichih,
Taipei Hsien 221, Taiwan, R.O.C.
JV42-DN
SA
SWITCH
40 63Thursday, November 05, 2009
A2

5
5
4
4
3
3
2
2
1
1
D D
C C
B B
A A
DC_BATFULL#_Q
STDBY_LED#_Q
KBC_PWRBTN#_1
CHARGE_LED#_R
WLAN_LED#_1
FRONT_PWRLED#_56_R
DC_BATFULL#_Q
STDBY_LED#_Q
WLAN_LED#_R
CHARGE_LED#_Q
FRONT_PWRLED#_R
CHARGE_LED#_Q
MEDIA_LED#_R
FRONT_PWRLED#_56
MEDIA_LED#_R
KBC_PWRBTN#_1
FRONT_PWRLED#_56_R
FRONT_PWRLED#_56
FRONT_PWRLED#_56
DC_BATFULL#_R WLAN_LED#_R
STDBY_LED#_R
FRONT_PWRLED#_Q
FRONT_PWRLED#_Q
DC_BATFULL#_Q
CHARGE_LED#_Q
FRONT_PWRLED#_Q
STDBY_LED#_Q
FRONT_PWRLED#_Q
3D3V_S0
3D3V_AUX_S5
5V_AUX_S5
5V_S5
3D3V_S5
3D3V_AUX_S5
5V_S5
5V_S0
FRONT_PWRLED36
KBC_PWRBTN# 36
STDBY_LED36
DC_BATFULL36
CHARGE_LED36
WLAN_LED#33
SATA_LED#13
AC_IN_LED36
WLAN_TEST_LED36
Title
Size Document Number Rev
Date: Sheet of
Wistron Corporation
21F, 88, Sec.1, Hsin Tai Wu Rd., Hsichih,
Taipei Hsien 221, Taiwan, R.O.C.
JV42-DN
SA
LED
41 63Thursday, November 05, 2009
A3
Title
Size Document Number Rev
Date: Sheet of
Wistron Corporation
21F, 88, Sec.1, Hsin Tai Wu Rd., Hsichih,
Taipei Hsien 221, Taiwan, R.O.C.
JV42-DN
SA
LED
41 63Thursday, November 05, 2009
A3
Title
Size Document Number Rev
Date: Sheet of
Wistron Corporation
21F, 88, Sec.1, Hsin Tai Wu Rd., Hsichih,
Taipei Hsien 221, Taiwan, R.O.C.
JV42-DN
SA
LED
41 63Thursday, November 05, 2009
A3
NC
5V_S0
HDD
Power button
3D3V_S0
KBC_PWRBTN#_1
Pin 5
Pin 6
Pin 7
Pin 8
MEDIA_LED#_R
AC IN
SA 0622 EMI
JV42-DN SA
Pin 1 5V_S5
Pin 2
Pin 9
Pin 10
JV42-DN SA 0928
Pin1 - > right side
Pin 3
GND
WLAN_LED#_R WLAN
Pin 4
LED
3G_LED#_R
(DY)FRONT_PWRLED#_56_R
3G
Different CP 0928
1008
1019
1023
Charge LED(Oange)
BAT Full LED(Blue)
Power LED(Blue)
S3 LED(Oange)
G
S
D
.
.
.
. .
Q10
2N7002E-1-GP
84.2N702.D31
2ND = 84.2N702.E31
.
.
.
. .
Q10
2N7002E-1-GP
84.2N702.D31
2ND = 84.2N702.E31
E
B
C
R1
R2
Q11
PDTA143ZU-GP
84.00143.C1K
R1
R2
Q11
PDTA143ZU-GP
84.00143.C1K
1 2
R255 330R2F-GP
R255 330R2F-GP
12
R99
100R2J-2-GP
R99
100R2J-2-GP
1 2
EC22 Do Not Stuff
DY
EC22 Do Not Stuff
DY
1
3 2
4
PWR_LED1
LED-OB-2-GP
83.19223.A70
2nd = 83.00195.G70
PWR_LED1
LED-OB-2-GP
83.19223.A70
2nd = 83.00195.G70
1
2
3
4
5
6
7
8
9
10
11
12
PW RCN1
ACES-CON10-18-GP
20.K0315.010
PW RCN1
ACES-CON10-18-GP
20.K0315.010
1 2
EC67 Do Not Stuff
DY
EC67 Do Not Stuff
DY
12
C247
Do Not Stuff
DY
C247
Do Not Stuff
DY
12
C249
Do Not Stuff
DY
C249
Do Not Stuff
DY
2 1
G2
Do Not Stuff
G2
Do Not Stuff
1 2
R98
100R2J-2-GP
R98
100R2J-2-GP
2
1
3
R1
R2
Q27
DTC143ZUB-GP
84.00143.G1K
2nd = 84.00143.D1K
R1
R2
Q27
DTC143ZUB-GP
84.00143.G1K
2nd = 84.00143.D1K
1 2
EC69 Do Not Stuff
DY
EC69 Do Not Stuff
DY
12
EC21
Do Not Stuff
DY
EC21
Do Not Stuff
DY
2
1
3
R1
R2
Q25
DTC143ZUB-GP
84.00143.G1K
2nd = 84.00143.D1K
R1
R2
Q25
DTC143ZUB-GP
84.00143.G1K
2nd = 84.00143.D1K
12
C248
Do Not Stuff
DY
C248
Do Not Stuff
DY
1 2
EC66 Do Not Stuff
DY
EC66 Do Not Stuff
DY
1 2
R100
Do Not Stuff
DY
R100
Do Not Stuff
DY
12
R97
10KR2J-3-GP
R97
10KR2J-3-GP
1 2
R254 330R2F-GP
R254 330R2F-GP
12
R96
470R2J-2-GP
R96
470R2J-2-GP
1 2
R252 330R2F-GP
R252 330R2F-GP
2
1
3
R1
R2
Q9
Do Not Stuff
Do Not Stuff
2nd = 84.00143.D1K
DY
R1
R2
Q9
Do Not Stuff
Do Not Stuff
2nd = 84.00143.D1K
DY
1
3 2
4
CHARGER_LED1
LED-OB-2-GP
83.19223.A70
2nd = 83.00195.G70
CHARGER_LED1
LED-OB-2-GP
83.19223.A70
2nd = 83.00195.G70
2
1
3
R1
R2
Q24
DTC143ZUB-GP
84.00143.G1K
2nd = 84.00143.D1K
R1
R2
Q24
DTC143ZUB-GP
84.00143.G1K
2nd = 84.00143.D1K
1 2
EC68 Do Not Stuff
DY
EC68 Do Not Stuff
DY
1 2
R253 330R2F-GP
R253 330R2F-GP
2
1
3
R1
R2
Q26
DTC143ZUB-GP
84.00143.G1K
2nd = 84.00143.D1K
R1
R2
Q26
DTC143ZUB-GP
84.00143.G1K
2nd = 84.00143.D1K

5
5
4
4
3
3
2
2
1
1
D D
C C
B B
A A
2D5V_S0_PG
RUNPWROK_D
3D3V_S5
1D5V_S3
3D3V_S0
2D5V_S0
SB_PW RGD 12
PM_SLP_S3#12,29,35,36,44,47,48,49
RUNPW ROK35
1D1V_PWRGD48
VCORE_EN 45,49
3V/5V_POK44,46
PM_SLP_S3#12,29,35,36,44,47,48,49
1D1V_PWRGD 48VRM_PWRGD45,48
NB_PW RGD 9,12
RUNPWROK_D 3
1D5V_PWRGD47
Title
Size Document Number Rev
Date: Sheet of
Wistron Corporation
21F, 88, Sec.1, Hsin Tai Wu Rd., Hsichih,
Taipei Hsien 221, Taiwan, R.O.C.
JV42-DN
SA
POWER ON LOGIC
A3
42 63Thursday, November 05, 2009
UMA
Title
Size Document Number Rev
Date: Sheet of
Wistron Corporation
21F, 88, Sec.1, Hsin Tai Wu Rd., Hsichih,
Taipei Hsien 221, Taiwan, R.O.C.
JV42-DN
SA
POWER ON LOGIC
A3
42 63Thursday, November 05, 2009
UMA
Title
Size Document Number Rev
Date: Sheet of
Wistron Corporation
21F, 88, Sec.1, Hsin Tai Wu Rd., Hsichih,
Taipei Hsien 221, Taiwan, R.O.C.
JV42-DN
SA
POWER ON LOGIC
A3
42 63Thursday, November 05, 2009
UMA
P/H @ 1D8V_S3 PAGE
PH in page 3
1D5V_S3_PWRGD
0925
0918
1009
1027
1 2
R245
Do Not Stuff
DY
R245
Do Not Stuff
DY
1
2 3
4
RN34
SRN100KJ-6-GP
RN34
SRN100KJ-6-GP
1
2
3
D6
BAW 56-5-GP
83.00056.Q11
3RD = 83.00056.K11
2ND = 83.00056.G11
D6
BAW 56-5-GP
83.00056.Q11
3RD = 83.00056.K11
2ND = 83.00056.G11
1
2
3
D7
BAW 56-5-GP
83.00056.Q11
2ND = 83.00056.G11
3RD = 83.00056.K11
D7
BAW 56-5-GP
83.00056.Q11
2ND = 83.00056.G11
3RD = 83.00056.K11
1 2
R248
Do Not Stuff
DY
R248
Do Not Stuff
DY
G
S
D
.
.
...
Q22
Do Not Stuff
Do Not Stuff
2ND = 84.2N702.E31
DY
.
.
...
Q22
Do Not Stuff
Do Not Stuff
2ND = 84.2N702.E31
DY
1 2
R246
Do Not Stuff
DY
R246
Do Not Stuff
DY
12
C484
SC1U10V3ZY-6GP
C484
SC1U10V3ZY-6GP
9
10
8
147
U33C
TSLVC08APW-1-GP
73.07408.L16
2ND = 73.07408.L15
3RD = 73.07408.02B
U33C
TSLVC08APW-1-GP
73.07408.L16
2ND = 73.07408.L15
3RD = 73.07408.02B

5
5
4
4
3
3
2
2
1
1
D D
C C
B B
A A
Title
Size Document Number Rev
Date: Sheet of
Wistron Corporation
21F, 88, Sec.1, Hsin Tai Wu Rd., Hsichih,
Taipei Hsien 221, Taiwan, R.O.C.
JV42-DN
SB
Power Block Diagram
A3
43 63Thursday, November 05, 2009
UMA
Title
Size Document Number Rev
Date: Sheet of
Wistron Corporation
21F, 88, Sec.1, Hsin Tai Wu Rd., Hsichih,
Taipei Hsien 221, Taiwan, R.O.C.
JV42-DN
SB
Power Block Diagram
A3
43 63Thursday, November 05, 2009
UMA
Title
Size Document Number Rev
Date: Sheet of
Wistron Corporation
21F, 88, Sec.1, Hsin Tai Wu Rd., Hsichih,
Taipei Hsien 221, Taiwan, R.O.C.
JV42-DN
SB
Power Block Diagram
A3
43 63Thursday, November 05, 2009
UMA
Input Power Output Power
3D3V_S5
1D1V LDO
Input Signal Output Signal
1D1V_S5
RT9025
3D3V_S5
5V_S5
V(O) BT+
ACOK
DCIN
AD+
VCC_VORE0
VCC_CORE1
VCC_CORE(O)
VCC_CORE(O)
ENABLE
SVC
SVD
CPU_SVD
CPU_SVC
VCORE_EN
CPU_PWRGD_SVID_REG
VCLK +15V_ALW
ACIN
Input Power
BQ24745 ACIN
Output Power
CHARGER BQ24745
Input Signal Output Signal
SDA
SCL
BAT_SDA
BAT_SCL
VDDSMB
3D3V_AUX_S5
ACOK
CPU_CORE
ISL6265HRTZ
VCC
PGOOD
+5V_RUN
PWROK
VRM_PWRGD
DCBATOUT VIN
VDDNB
VCC_CORE(O)
Output Power
Input Signal Output Signal
Input Power
VCC(I)
(I)
Input Power
AD_OFF
Output Power
AD_JK
Adapter
Input Signal
(O)
Output Signal
VCC(O) AD+
AD_IN#
Input Power Output Power
1D8V LDO
Input Signal Output Signal
1D8V_S0
VIN
EN0
Input Power
S5_ENABLE
Output Power
DCBATOUT
DCDC 5V/3D3V(RT8223)
Input Signal
PGOOD
Output Signal
VREG3 3D3V_AUX_S5
3V/5V_POK
VREG5 5V_AUX_S5
Input Power
PM_SLP_S5#
Output Power
DCDC 1D5V(RT8209E)
Input Signal
PGOOD
Output Signal
VTT 1D5V_S3
1D5V_PWRGD
V5IN
5V_S5
ENTRIP1
ENTRIP2
VOUT
VOUT
VTTSNS
Input Power Output Power
DDR_VREF_S3
0D75V LDO
Input Signal Output Signal
VTT 0D75V_S3
RT9026
EN_PSV
V(I)
DCBATOUT
VTTREF
Input Power Output Power
5V_S5
1D1V LDO
Input Signal Output Signal
OUT 1D1V_S0
RT8209E
IN
IN OUT
RT8015A
3D3V_S5 IN OUT
PM_SLP_S3#
PM_SLP_S5#
VIN5V_S5 VLDOIN
VDDQSNS 10D5V_S3
PM_SLP_S3# ALL_PWRGD
1D05V_S0
VDD
EN
Input Power Output Power
DCDC 1D05V_S0(RT9025)
Input Signal
PGOOD
Output Signal
VTT
VIN
5V_S5
VCORE_EN
1D5V_S3
DGPU_PWROK 9025_POK
1V_VGA
VDD
EN
Input Power Output Power
DCDC 1V_VGA(RT9025)
Input Signal
PGOOD
Output Signal
VTTVIN
5V_S5
PE_GPIO1
1D5V_S3

5
5
4
4
3
3
2
2
1
1
D D
C C
B B
A A
3D3V_runpwr
1D5V_S0_ON
Z_12V_D3
Z_12V_D4
Z_12V
Z_12V_G3
1D5V_VGA_ON
1D8V_VGA_ON
Z_12V_D3
DGPU_3D3V_EN
DGPU_3D3V_DIS
DGPU_PW ROK_R9025_POK
RUNON_R
DIS_EN_1D5_RUN_R
DIS_EN_1D5_RUN
PE_GPIO1
PM_RSMRST#
CTL_C
3D3V_AUX_S5_G
CTL_C
3D3V_S0
1D5V_S31D5V_S0
1D8V_S01D8V_VGA
RUN_POWER_ON
3D3V_S0 3D3V_S5
DCBATOUT
5V_S0 5V_S5
1D5V_S31D5V_VGA
3D3V_S0
3D3V_S0
3D3V_VGA
RUN_POW ER_ON
1D8V_VGA1D8V_S0
1D5V_S31D5V_VGA
3D3V_AUX_S5
3D3V_S5
5V_AUX_S5
3D3V_AUX_S5
3D3V_S5
PM_SLP_S3# 12,29,35,36,42,47,48,49 PE_GPIO111,49,54
9025_POK49
3V/5V_POK 42,46
RSMRST#_KBC36
PM_RSMRST# 12
Title
Size Document Number Rev
Date: Sheet of
Wistron Corporation
21F, 88, Sec.1, Hsin Tai W u Rd., Hsichih,
Taipei Hsien 221, Taiwan, R.O.C.
JV42-DN
SA
RUN AND AUX POWER
Custom
44 63Tuesday, November 10, 2009
UMA
Title
Size Document Number Rev
Date: Sheet of
Wistron Corporation
21F, 88, Sec.1, Hsin Tai W u Rd., Hsichih,
Taipei Hsien 221, Taiwan, R.O.C.
JV42-DN
SA
RUN AND AUX POWER
Custom
44 63Tuesday, November 10, 2009
UMA
Title
Size Document Number Rev
Date: Sheet of
Wistron Corporation
21F, 88, Sec.1, Hsin Tai W u Rd., Hsichih,
Taipei Hsien 221, Taiwan, R.O.C.
JV42-DN
SA
RUN AND AUX POWER
Custom
44 63Tuesday, November 10, 2009
UMA
SB For 2KV ESD protect
0922
0918
Run Power
1021
1021
3D3V_VGA discharge CKT
+3VS to 3.3V_DELAY Transfer
1008
1008
0918
1021
Please closed U77 for Park issue
1022
I min = 150 mA
Aux Power
3D3V_AUX_S5
2nd source:74.09198.G7F
1 2
R81
Do Not Stuff
DY
R81
Do Not Stuff
DY
12
C472
SC22P50V2JN-4GP
C472
SC22P50V2JN-4GP
1 2
R505
Do Not Stuff
DY
R505
Do Not Stuff
DY
1 2
R85
Do Not Stuff
DIS_PX
R85
Do Not Stuff
DIS_PX
12
TC6
ST330U2D5VBM-1-GP
TC6
ST330U2D5VBM-1-GP
1 2
R117
Do Not Stuff
PX
R117
Do Not Stuff
PX
1 2
R566 10KR2J-3-GP
R566 10KR2J-3-GP
12
C267
Do Not Stuff
DY
C267
Do Not Stuff
DY
1 2
R239
1MR2F-GP
R239
1MR2F-GP
1 2
R82
Do Not Stuff
DY
R82
Do Not Stuff
DY
A K
D34
PDZ9D1B-GP
83.9R103.C3F
2ND = 83.9R103.E3F
D34
PDZ9D1B-GP
83.9R103.C3F
2ND = 83.9R103.E3F
12
R577
Do Not Stuff
DY
R577
Do Not Stuff
DY
G
S D
Q15
Do Not Stuff
2ND = 84.27002.Y31 PX
Do Not Stuff
Q15
Do Not Stuff
2ND = 84.27002.Y31 PX
Do Not Stuff
1
2
3
4 5
6
7
8
S
S
S
G D
D
D
D
U39
Do Not Stuff
Do Not Stuff
DIS_PX
S
S
S
G D
D
D
D
U39
Do Not Stuff
Do Not Stuff
DIS_PX
1
2
3
D31
Do Not Stuff
2ND = 83.BAT54.D81
Do Not Stuff
DY
D31
Do Not Stuff
2ND = 83.BAT54.D81
Do Not Stuff
DY
1
2
34
5
6
U69
2N7002KDW -GP
84.2N702.A3F
2ND = 84.DM601.03F
U69
2N7002KDW -GP
84.2N702.A3F
2ND = 84.DM601.03F
G
S D
Q12
Do Not Stuff
2ND = 84.27002.Y31PX Do Not Stuff
Q12
Do Not Stuff
2ND = 84.27002.Y31PX Do Not Stuff
12
C653
Do Not Stuff
DIS_PX
C653
Do Not Stuff
DIS_PX
1
2
3
4 5
6
7
8
S
S
S
G D
D
D
D
U10
Do Not Stuff
Do Not Stuff
DIS_PX
S
S
S
G D
D
D
D
U10
Do Not Stuff
Do Not Stuff
DIS_PX
2
1
C785
SCD22U25V3KX-GP
2
1
C785
SCD22U25V3KX-GP
12 R565
330KR2J-L1-GP
R565
330KR2J-L1-GP
1
2
34
5
6
Q43
2N7002KDW -GP
84.2N702.A3F
Q43
2N7002KDW -GP
84.2N702.A3F
12
R127
Do Not Stuff
DIS_PX
R127
Do Not Stuff
DIS_PX
12
R544
330KR2J-L1-GP
R544
330KR2J-L1-GP
12
BC1
Do Not Stuff
DY
BC1
Do Not Stuff
DY
1 2
C780
Do Not Stuff
DY
C780
Do Not Stuff
DY
12
C220
Do Not Stuff
DIS_PX
C220
Do Not Stuff
DIS_PX
12
R546
10KR2J-3-GP
R546
10KR2J-3-GP
1 2
R128
Do Not Stuff
DIS_PX
R128
Do Not Stuff
DIS_PX
1 2
R238
Do Not Stuff
DY
R238
Do Not Stuff
DY
1 2
R113
Do Not Stuff
DIS
R113
Do Not Stuff
DIS
12
R526
10KR2J-3-GP
R526
10KR2J-3-GP
12
BC2
Do Not Stuff
DY
BC2
Do Not Stuff
DY
1 2
R125
Do Not Stuff
DIS_PX
R125
Do Not Stuff
DIS_PX
12
R527
100KR2J-1-GP
R527
100KR2J-1-GP
G
S D
Q44
NDS0610-NL-GP
84.S0610.B31
2ND = 84.00610.C31
Q44
NDS0610-NL-GP
84.S0610.B31
2ND = 84.00610.C31
1
2
3
4 5
6
7
8
S
S
S
GD
D
D
D
U28
AO4468-GP
84.04468.037
S
S
S
GD
D
D
D
U28
AO4468-GP
84.04468.037
12
R516
1KR2F-3-GP
R516
1KR2F-3-GP
G
S D
Q14
Do Not Stuff
2ND = 84.00610.C31
Do Not Stuff
DIS_PX
Q14
Do Not Stuff
2ND = 84.00610.C31
Do Not Stuff
DIS_PX
VIN
1
GND
2
SHDN#
3NC#4 4
VOUT 5
U32
Do Not Stuff
Do Not Stuff
DY
U32
Do Not Stuff
Do Not Stuff
DY
1
2
3
4 5
6
7
8
S
S
S
G D
D
D
D
U29
AO4468-GP
84.04468.037
S
S
S
G D
D
D
D
U29
AO4468-GP
84.04468.037
1 2
R83
Do Not Stuff
DY
R83
Do Not Stuff
DY
1 2
R353
Do Not Stuff
DIS_PX
R353
Do Not Stuff
DIS_PX
12
R126
Do Not Stuff
PX
R126
Do Not Stuff
PX
12
R564
100KR2J-1-GP
R564
100KR2J-1-GP
1 2
G17
Do Not Stuff
G17
Do Not Stuff
12
R115
Do Not Stuff
DIS_PX
R115
Do Not Stuff
DIS_PX
12
R506
Do Not Stuff
DY
R506
Do Not Stuff
DY
1
2
3
4 5
6
7
8
S
S
S
GD
D
D
D
U63
AO4468-GP
84.04468.037
S
S
S
GD
D
D
D
U63
AO4468-GP
84.04468.037
G
DS
Q45
Do Not Stuff
DY
Q45
Do Not Stuff
DY
G
D S
Q13
Do Not Stuff
PX
Do Not Stuff
Q13
Do Not Stuff
PX
Do Not Stuff
12
TC9
ST330U2D5VBM-1-GP
TC9
ST330U2D5VBM-1-GP
12
R519
100KR2J-1-GP
R519
100KR2J-1-GP
G
S D
Q16
Do Not Stuff
2ND = 84.27002.N31
DIS_PX
Do Not Stuff
Q16
Do Not Stuff
2ND = 84.27002.N31
DIS_PX
Do Not Stuff

5
5
4
4
3
3
2
2
1
1
D D
C C
B B
A A
BOOT_NB
UGATE_NB
PHASE_NB
LGATE_NB
CPU_VDDNB_RUN_FB_H
CPU_VDDNB_RUN_FB_L
CPU_VDDNB_RUN_FB_L_R
6265_ENABLE
ISP0_R
ISP1_R
6265_FB0_R
6265_FB0_C
6265_VIN
ISP0
ISN0
6265_COMP_NB
6265_FB_NB
UGATE1
6265_FB0
6265_OCSET_NB
6265_VW0
BOOT_NB
6265_SVC
PHASE_NB
6265_OCSET
6265_SVD
LGATE0
LGATE1
PHASE1
CPU_PWRGD_SVID_REG
LGATE0
BOOT1
BOOT0
PHASE_NB
UGATE_NB
6265_FSET_NB
UGATE1
UGATE0
6265_VSEN_NB
LGATE1
PHASE1
BOOT1
ISP1
6265_RBIAS
ISP0
BOOT0
UGATE0
PHASE0
LGATE_NB
PHASE0
ISP1
ISN1
6265_FB_NB_R
ISN0
ISN1
6265_OFS/VFIXEN
6265_COMP0
6265_VCC6265_VCC6265_VCC6265_VCC6265_VCC6265_VCC6265_VCC6265_VCC6265_VCC6265_VCC
6265_VDIFF0
6265_FB1_C
6265_FB1
6265_COMP1
6265_VW1
6265_FB1_R
6265_VDIFF1
DCBATOUT_6265_1
DCBATOUT DCBATOUT_6265_3
1D5V_S3
3D3V_S0
GNDA_VCORE
5V_S0 3D3V_S0
GNDA_VCORE
GNDA_VCORE
5V_S0
GNDA_VCORE
GNDA_VCORE
5V_S0
DCBATOUT_6265_3
GNDA_VCORE
DCBATOUT_6265_1
DCBATOUT_6265_2
GNDA_VCORE
3D3V_S0
DCBATOUT
DCBATOUT_6265_2
DCBATOUT
VDDNB
DCBATOUT_6265_3
VDDNB
VCC_CORE_S0
VCC_CORE_S0
3D3V_S0
VCC_CORE_S0
VCC_CORE_S0
CPU_VDD1_RUN_FB_L6
CPU_VDDNB_RUN_FB_L 6
CPU_VDDNB_RUN_FB_H 6
CPU_VDD0_RUN_FB_H6
CPU_VDD0_RUN_FB_L6
CPU_SVC6
VCORE_EN42,49
CPU_SVD6
VRM_PWRGD42,48
CPU_VDD1_RUN_FB_H6
CPU_PWRGD_SVID_REG6
Title
Size Document Number Rev
Date: Sheet of
Wistron Corporation
21F, 88, Sec.1, Hsin Tai Wu Rd., Hsichih,
Taipei Hsien 221, Taiwan, R.O.C.
JV42-DN
SB
CPU Vcore(ISL6265HR)
Custom
45 63Tuesday, November 10, 2009
UMA
Title
Size Document Number Rev
Date: Sheet of
Wistron Corporation
21F, 88, Sec.1, Hsin Tai Wu Rd., Hsichih,
Taipei Hsien 221, Taiwan, R.O.C.
JV42-DN
SB
CPU Vcore(ISL6265HR)
Custom
45 63Tuesday, November 10, 2009
UMA
Title
Size Document Number Rev
Date: Sheet of
Wistron Corporation
21F, 88, Sec.1, Hsin Tai Wu Rd., Hsichih,
Taipei Hsien 221, Taiwan, R.O.C.
JV42-DN
SB
CPU Vcore(ISL6265HR)
Custom
45 63Tuesday, November 10, 2009
UMA
Iomax=4A
20091001
change to 74.06265.A73
VCC_CORE_S0
Iomax=18A
OCP_min:24A
VCC_CORE_S0
Iomax=18A
OCP_min:24A
Parallel
Parts
close to
PWM IC
Close to
CPU socket
Close to
CPU socket
Parts
close to
PWM IC
1001
20091001 Wayne
R402 close to L37
20091001 Wayne
R379 close to L38
20091001 WAYNE
20091001 WAYNE
1022 change 74.06265.C73-->74.06265.B73
1 2
R195
2R3J-GP
R195
2R3J-GP
1 2
C708 Do Not Stuff
DY
C708 Do Not Stuff
DY
1
2 3
4
RN18
SRN10J-7-GP
RN18
SRN10J-7-GP
1 2
C706
Do Not Stuff
DY
C706
Do Not Stuff
DY
12
R446
16K2R2F-GP
R446
16K2R2F-GP
1 2
G68
Do Not Stuff
G68
Do Not Stuff
1 2
R192
22KR2F-GP
R192
22KR2F-GP
1
2
3
4 5
6
7
8
S
S
S
G
D
D
D
D
U48
TPCA8030-H-GP
2ND = 84.07686.A37
S
S
S
G
D
D
D
D
U48
TPCA8030-H-GP
2ND = 84.07686.A37
12
R144
10R2J-2-GP
R144
10R2J-2-GP
12
TC2
Do Not Stuff
DY
TC2
Do Not Stuff
DY
1
2
3
4 5
6
7
8
S
S
S
GD
D
D
D
U25
AOL1712-1-GP
S
S
S
GD
D
D
D
U25
AOL1712-1-GP
12
R136
10R2J-2-GP
R136
10R2J-2-GP
1 2
C735 SC33P50V2JN-3GP
C735 SC33P50V2JN-3GP
1 2
C693 SCD1U16V2KX-3GPC693 SCD1U16V2KX-3GP
1 2
C705 Do Not Stuff
DY
C705 Do Not Stuff
DY
1
2
3
4 5
6
7
8
S
S
S
GD
D
D
D
U50
AOL1712-1-GP
S
S
S
GD
D
D
D
U50
AOL1712-1-GP
12
R173
Do Not Stuff
DY
R173
Do Not Stuff
DY
1
2
3
4 5
6
7
8
S
S
S
G D
D
D
D
U58
SI4800BDY-T1-GP
S
S
S
G D
D
D
D
U58
SI4800BDY-T1-GP
1 2
G60
Do Not Stuff
G60
Do Not Stuff
1 2
R428 4K02R2F-GPR428 4K02R2F-GP
1 2
G72
Do Not Stuff
G72
Do Not Stuff
1 2
R457
1KR2F-3-GP
R457
1KR2F-3-GP
12
C390
SC1U10V3KX-3GP
C390
SC1U10V3KX-3GP
1 2
R447
6K81R2F-1-GP
R447
6K81R2F-1-GP
12 R430
Do Not Stuff
DY
R430
Do Not Stuff
DY
12
R481
Do Not Stuff
DY
R481
Do Not Stuff
DY
12
R480
Do Not Stuff
R480
Do Not Stuff
1 2
G71
Do Not Stuff
G71
Do Not Stuff
1 2
G70
Do Not Stuff
G70
Do Not Stuff
1 2
R488
Do Not Stuff
R488
Do Not Stuff
12
TC13
SE330U2VDM-L-GP
TC13
SE330U2VDM-L-GP
12 R453
Do Not Stuff
DY
R453
Do Not Stuff
DY
1 2
R441
Do Not Stuff
DY
R441
Do Not Stuff
DY
12
C746
SCD1U25V3KX-GP
C746
SCD1U25V3KX-GP
1 2
C738 SC180P50V2JN-1GP
C738 SC180P50V2JN-1GP
12
TC12
Do Not Stuff
DY
TC12
Do Not Stuff
DY
12
TC15
SE330U2VDM-L-GP
TC15
SE330U2VDM-L-GP
12
C683
SC4D7U25V5KX-GP
C683
SC4D7U25V5KX-GP
12
C389
SCD1U25V3KX-GP
C389
SCD1U25V3KX-GP
12
C728
SCD1U25V3KX-GP
C728
SCD1U25V3KX-GP
1
2
3
4 5
6
7
8
S
S
S
GD
D
D
D
U23
AOL1712-1-GP
S
S
S
GD
D
D
D
U23
AOL1712-1-GP
1 2
R427
Do Not Stuff
DY
R427
Do Not Stuff
DY
1 2
R165
Do Not Stuff
DY
R165
Do Not Stuff
DY
12
C729
SC4D7U25V5KX-GP
C729
SC4D7U25V5KX-GP
1 2
C709 SC1KP50V2KX-1GPC709 SC1KP50V2KX-1GP
1 2
C697 SCD1U16V2KX-3GPC697 SCD1U16V2KX-3GP
1 2
R449
54K9R2F-L-GP
R449
54K9R2F-L-GP
1 2
R489 Do Not StuffR489 Do Not Stuff
1 2
G69
Do Not Stuff
G69
Do Not Stuff
12
C424
SC4D7U25V5KX-GP
C424
SC4D7U25V5KX-GP
12
R482
Do Not Stuff
DY
R482
Do Not Stuff
DY
1 2
C736
SCD22U10V3KX-2GP
C736
SCD22U10V3KX-2GP
12
C743
SC4D7U25V5KX-GP
C743
SC4D7U25V5KX-GP
1 2
C704
Do Not Stuff
DY
C704
Do Not Stuff
DY
1 2
L50
IND-D36UH-19-GP
L50
IND-D36UH-19-GP
1 2
G61
Do Not Stuff
G61
Do Not Stuff
1
2
3
4 5
6
7
8
S
S
S
G D
D
D
D
U56
SI4800BDY-T1-GP
S
S
S
G D
D
D
D
U56
SI4800BDY-T1-GP
12
C685
SC4D7U25V5KX-GP
C685
SC4D7U25V5KX-GP
1 2
G58
Do Not Stuff
G58
Do Not Stuff
1 2
L54
IND-3D3UH-116-GP
L54
IND-3D3UH-116-GP
12 R454
Do Not Stuff
DY
R454
Do Not Stuff
DY
1 2
C717
SC4700P50V2KX-1GP
C717
SC4700P50V2KX-1GP
12 R429
Do Not Stuff
DY
R429
Do Not Stuff
DY
1 2
C710
SC180P50V2JN-1GP
C710
SC180P50V2JN-1GP
1 2
L52
IND-D36UH-19-GP
L52
IND-D36UH-19-GP
1 2
R472 Do Not StuffR472 Do Not Stuff
OFS/VFIXEN
1
PGOOD
2
PWROK
3
SVD
4
SVC
5
ENABLE
6
RBIAS
7
OCSET
8
VDIFF0
9
FB0
10
COMP0
11
VW0
12
ISP0
13
ISN0
14
VSEN0
15
RTN0
16
RTN1
17
VSEN1
18
VDIFF1
19
FB1
20
COMP1
21
VW1
22
ISP1
23
ISN1
24
VIN 48
VCC 47
FB_NB 46
COMP_NB 45
FSET_NB 44
VSEN_NB 43
RTN_NB 42
OCSET_NB 41
PGND_NB 40
LGATE_NB 39
PHASE_NB 38
UGATE_NB 37
GND 49
BOOT_NB 36
BOOT0 35
UGATE0 34
PHASE0 33
PGND0 32
LGATE0 31
PVCC 30
LGATE1 29
PGND1 28
PHASE1 27
UGATE1 26
BOOT1 25
U53
ISL6265AHRTZ-T-GP
74.06265.B73
U53
ISL6265AHRTZ-T-GP
74.06265.B73
1 2
R487
11K3R2F-2-GP
R487
11K3R2F-2-GP
1 2
G59
Do Not Stuff
G59
Do Not Stuff
12
R468
Do Not Stuff
DY
R468
Do Not Stuff
DY
1 2
C388 SCD1U10V2KX-4GP
C388 SCD1U10V2KX-4GP
1 2
R443
Do Not Stuff
DY
R443
Do Not Stuff
DY
12
C725
SC2D2U10V3KX-1GP
C725
SC2D2U10V3KX-1GP
1 2
G73
Do Not Stuff
G73
Do Not Stuff
1 2
R467 Do Not StuffR467 Do Not Stuff
12
C684
SC4D7U25V5KX-GP
C684
SC4D7U25V5KX-GP
1 2
R464 23K7R2F-GPR464 23K7R2F-GP
12
R151
Do Not Stuff
DY
R151
Do Not Stuff
DY
1 2
C711 SC1KP50V2KX-1GPC711 SC1KP50V2KX-1GP
12
C730
SC4D7U25V5KX-GP
C730
SC4D7U25V5KX-GP
1 2
C695 Do Not Stuff
DY
C695 Do Not Stuff
DY
1 2
R439
Do Not Stuff
DY
R439
Do Not Stuff
DY
1 2
R470 Do Not StuffR470 Do Not Stuff
12
TC16
SE220U2VDM-8GP
TC16
SE220U2VDM-8GP
12
G63
Do Not Stuff
G63
Do Not Stuff
12
C686
SCD1U25V3KX-GP
C686
SCD1U25V3KX-GP
12
R149
10R2J-2-GP
R149
10R2J-2-GP
1 2
R194
2R3J-GP
R194
2R3J-GP
1 2
R444
16K2R2F-GP
R444
16K2R2F-GP
1 2
C715
SCD22U10V3KX-2GP
C715
SCD22U10V3KX-2GP
12
C371
SC4D7U25V5KX-GP
C371
SC4D7U25V5KX-GP
1 2
C696
Do Not Stuff
DY
C696
Do Not Stuff
DY
12
R182
10KR2F-2-GP
R182
10KR2F-2-GP
1 2
C700
Do Not Stuff
DY
C700
Do Not Stuff
DY
1 2
R440
Do Not Stuff
DY
R440
Do Not Stuff
DY
1
2
3
4 5
6
7
8
S
S
S
G
D
D
D
D
U55
TPCA8030-H-GP
2ND = 84.07686.A37
S
S
S
G
D
D
D
D
U55
TPCA8030-H-GP
2ND = 84.07686.A37
1
2
3
4 5
6
7
8
S
S
S
GD
D
D
D
U52
AOL1712-1-GP
S
S
S
GD
D
D
D
U52
AOL1712-1-GP
1 2
R463 93K1R2F-L-GPR463 93K1R2F-L-GP
1 2
R183
Do Not Stuff
DY
R183
Do Not Stuff
DY
1 2
G12
Do Not Stuff
G12
Do Not Stuff
1 2
C737 SC1KP50V2KX-1GP
C737 SC1KP50V2KX-1GP
12
TC3
SE330U2VDM-L-GP
TC3
SE330U2VDM-L-GP
1 2
R458
249R2F-GP
R458
249R2F-GP
12
G62
Do Not Stuff
G62
Do Not Stuff
1 2
R437
Do Not Stuff
DY
R437
Do Not Stuff
DY
12
TC4
SE330U2VDM-L-GP
TC4
SE330U2VDM-L-GP
1 2
R486
44K2R2F-1-GP
R486
44K2R2F-1-GP
1 2
C731
SCD22U10V3KX-2GP
C731
SCD22U10V3KX-2GP
1 2
R431
4K02R2F-GP
R431
4K02R2F-GP
1 2
C714
SC180P50V2JN-1GP
C714
SC180P50V2JN-1GP

5
5
4
4
3
3
2
2
1
1
D D
C C
B B
A A
51123_VBST1_R
51123_SKIPSEL
51123_VBST2
51123_PGOOD
51123_ENTIP2 51123_ENTIP1
51123_ENTIP1
51123_DRVH1
51123_LL1
51123_DRVL1
51123_DRVH2
51123_LL2
51123_VO151123_VO2
51123_VCLK
51125_FB1_R
51123_EN
51123_ENTIP2
51125_FB2_R
51123_VREF
5V_AUX_S5_51123
51123_FB2
51123_TONSEL
3D3V_AUX_S5_5_51123
51123_DRVL2
51123_VBST1
51123_FB1
51123_VBST2_R
5V_S5
5V_PWR
3D3V_S5
3D3V_PWR
51123_VREF
DCBATOUT_51123_2
5V_PW R
5V_AUX_S5
3D3V_PWR
3D3V_AUX_S5
3D3V_AUX_S5
51123_VREF
DCBATOUT
DCBATOUT_51123_1
DCBATOUT
DCBATOUT_51123_1
51123_VREF
DCBATOUT
3D3V_S0
3D3V_AUX_S5
DCBATOUT DCBATOUT_51123_2
S5_ENABLE 35,36,52
3V/5V_POK 42,44
Title
Size Document Number Rev
Date: Sheet of
Wistron Corporation
21F, 88, Sec.1, Hsin Tai Wu Rd., Hsichih,
Taipei Hsien 221, Taiwan, R.O.C.
JV42-DN
SA
RT8223_5V/3D3V
46 63Thursday, November 05, 2009
UMA
Title
Size Document Number Rev
Date: Sheet of
Wistron Corporation
21F, 88, Sec.1, Hsin Tai Wu Rd., Hsichih,
Taipei Hsien 221, Taiwan, R.O.C.
JV42-DN
SA
RT8223_5V/3D3V
46 63Thursday, November 05, 2009
UMA
Title
Size Document Number Rev
Date: Sheet of
Wistron Corporation
21F, 88, Sec.1, Hsin Tai Wu Rd., Hsichih,
Taipei Hsien 221, Taiwan, R.O.C.
JV42-DN
SA
RT8223_5V/3D3V
46 63Thursday, November 05, 2009
UMA
20090910
Vout=2*(1+R1/R2)
Id=7.7A
Qg=8.5~13nC,
Rdson=16.5~21mohm
Iomax=5A
OCP>7.5A
D
GS
D
GS
D
G S
D
G S
Close to VFB Pin (pin5)
Close to VFB Pin (pin2)
245k/CH1
VREG3VREF
250k/CH2 375k/CH2
00A AUTOSKIP
305k/CH2 365k/CH1300k/CH1200k/CH1
AUTOSKIP
GND
00A AUTOSKIP
VREG5
460k/CH2
TONSEL
PWM
SKIPSEL
20090910
Iomax=5.5A
OCP>9A
20090713 WAYNE
20091104 20091104
20091104
12
R589
Do Not Stuff
DY
R589
Do Not Stuff
DY
1 2
G89
Do Not Stuff
G89
Do Not Stuff
12
R587
Do Not Stuff
DY
R587
Do Not Stuff
DY
1 2
C768
Do Not Stuff
DY
C768
Do Not Stuff
DY
1 2
G110
Do Not Stuff
G110
Do Not Stuff
12
R591
30KR2F-GP
R591
30KR2F-GP
1 2
G96
Do Not Stuff
G96
Do Not Stuff
1
TP131 Do Not StuffTP131 Do Not Stuff
12
C793
SC4D7U25V5KX-GP
C793
SC4D7U25V5KX-GP
1 2
G87
Do Not Stuff
G87
Do Not Stuff
1 2
R588
0R2J-2-GP
R588
0R2J-2-GP
12
C786
SC4D7U25V5KX-GP
C786
SC4D7U25V5KX-GP
1 2
G88
Do Not Stuff
G88
Do Not Stuff
12
R596
10KR2F-2-GP
R596
10KR2F-2-GP
12
C825
Do Not Stuff
DY
C825
Do Not Stuff
DY
1
2
3
4 5
6
7
8
S
S
S
G D
D
D
D
U66
SI4800BDY-T1-GP
S
S
S
G D
D
D
D
U66
SI4800BDY-T1-GP
12
C781
SCD1U25V3KX-GP
C781
SCD1U25V3KX-GP
12
C820
Do Not Stuff
DY
C820
Do Not Stuff
DY
1 2
G93
Do Not Stuff
G93
Do Not Stuff
1 2
L57
IND-3D3UH-116-GP
L57
IND-3D3UH-116-GP
1 2
G111
Do Not Stuff
G111
Do Not Stuff
1 2
G90
Do Not Stuff
G90
Do Not Stuff
12
R595
150KR2F-L-GP
R595
150KR2F-L-GP
12
C814
SC4D7U6D3V5KX-3GP
78.47520.51L
C814
SC4D7U6D3V5KX-3GP
78.47520.51L
12
R601
0R2J-2-GP
R601
0R2J-2-GP
12
R579
Do Not Stuff
DY
R579
Do Not Stuff
DY
12
C788
SCD1U25V3KX-GP
C788
SCD1U25V3KX-GP
12
G13
Do Not Stuff
G13
Do Not Stuff
1 2
R585
0R2J-2-GP
R585
0R2J-2-GP
BOOT2
9
UGATE2
10
PHASE2
11
LGATE2
12
VOUT2
7
FB2
5
EN
13
ENTRIP2
6
REF
3
TONSEL
4
VREG3
8
VIN 16
BOOT1 22
UGATE1 21
PHASE1 20
LGATE1 19
VOUT1 24
FB1 2
PGOOD 23
ENTRIP1 1
PGND 15
VREG5
17
GND 25
ENC 18
SKIPSEL
14
U73
RT8223BGQW-GP
U73
RT8223BGQW-GP
1 2
C806
SCD1U25V3KX-GP
C806
SCD1U25V3KX-GP
12
C803
SCD01U50V2KX-1GP
C803
SCD01U50V2KX-1GP
12
C823
Do Not Stuff
DY
C823
Do Not Stuff
DY
1 2
G109
GAP-OPEN-PW R
G109
GAP-OPEN-PW R
1 2
G106
Do Not Stuff
G106
Do Not Stuff
12
C827
SCD22U6D3V2KX-1GP
C827
SCD22U6D3V2KX-1GP
1 2
R569 100KR2F-L1-GPR569 100KR2F-L1-GP
1 2
G107
Do Not Stuff
G107
Do Not Stuff
1 2
L58
IND-3D3UH-116-GP
L58
IND-3D3UH-116-GP
1 2
R599
Do Not Stuff
DY
R599
Do Not Stuff
DY
1 2
G85
Do Not Stuff
G85
Do Not Stuff
1 2
G113
Do Not Stuff
G113
Do Not Stuff
1
2
3
4 5
6
7
8
S
S
S
GD
D
D
D
U65
SI4800BDY-T1-GP
S
S
S
GD
D
D
D
U65
SI4800BDY-T1-GP
1 2
G92
Do Not Stuff
G92
Do Not Stuff
12
C787
SC4D7U25V5KX-GP
C787
SC4D7U25V5KX-GP
12
TC18
SE220U6D3VM-20-GP
TC18
SE220U6D3VM-20-GP
12
R578
Do Not Stuff
DY
R578
Do Not Stuff
DY
1 2
R567
0R2J-2-GP
R567
0R2J-2-GP
12
C798
SC10U6D3V5MX-3GP
78.10610.51L
C798
SC10U6D3V5MX-3GP
78.10610.51L
12
R592
6K98R2-GP
R592
6K98R2-GP
1 2
G98
Do Not Stuff
G98
Do Not Stuff
1 2
R586
0R2J-2-GP
R586
0R2J-2-GP
12
C797
SC4D7U25V5KX-GP
C797
SC4D7U25V5KX-GP
12
R590
Do Not Stuff
DY
R590
Do Not Stuff
DY
12
R594
133KR2F-GP
R594
133KR2F-GP
12
C819
Do Not Stuff
DY
C819
Do Not Stuff
DY
12
R597
20KR2F-L-GP
R597
20KR2F-L-GP
1 2
G94
Do Not Stuff
G94
Do Not Stuff
1 2
G95
Do Not Stuff
G95
Do Not Stuff
12
C808
SCD1U25V3KX-GP
C808
SCD1U25V3KX-GP
12
C792
Do Not Stuff
DY
C792
Do Not Stuff
DY
12
R598
Do Not Stuff
DY
R598
Do Not Stuff
DY
1
2
3
4 5
6
7
8
S
S
S
G D
D
D
D
U64
SI4134DY-T1-GE3-GP
S
S
S
G D
D
D
D
U64
SI4134DY-T1-GE3-GP
1 2
R570
249KR2F-GP
R570
249KR2F-GP
1 2
G97
Do Not Stuff
G97
Do Not Stuff
12
G99
Do Not Stuff
G99
Do Not Stuff
1 2
G86
Do Not Stuff
G86
Do Not Stuff
1 2
C766
Do Not Stuff
DY
C766
Do Not Stuff
DY
1 2
G108
Do Not Stuff
G108
Do Not Stuff
1 2
G112
Do Not Stuff
G112
Do Not Stuff
1 2
G91
Do Not Stuff
G91
Do Not Stuff
1 2
G115
Do Not Stuff
G115
Do Not Stuff
12
R580
0R2J-2-GP
R580
0R2J-2-GP
1
2
3
4 5
6
7
8
S
S
S
GD
D
D
D
U67
SI4134DY-T1-GE3-GP
S
S
S
GD
D
D
D
U67
SI4134DY-T1-GE3-GP
12
TC20
SE220U6D3VM-20-GP
TC20
SE220U6D3VM-20-GP

5
5
4
4
3
3
2
2
1
1
D D
C C
B B
A A
9026_S3
9026_S5
7141_VFB
7141_DRVH_R
7141_LL
7141_TRIP
7141_VBST
7141_VFB
7141_EN_PSV
7141_V5FILT
7141_LL_1
7141_TON
7141_DRVL
7141_DRVH
7141_PGOOD
5V_S5 1D5V_S3
0D75V_S3
DDR_VREF_S3
DDR_VREF_PWR
1D5V_PWR
5V_S5
DCBATOUT_7141_1D5V
5V_S5
1D5V_PWR
DCBATOUT DCBATOUT_7141_1D5V
3D3V_S0
1D5V_PWR 1D5V_S3
PM_SLP_S3#12,29,35,36,42,44,48,49
PM_SLP_S5#12,36
PM_SLP_S5#12,36
1D5V_PWRGD 42
Title
Size Document Number Rev
Date: Sheet of
Wistron Corporation
21F, 88, Sec.1, Hsin Tai Wu Rd., Hsichih,
Taipei Hsien 221, Taiwan, R.O.C.
JV42-DN
SA
RT8209E_1D5V
47 63Thursday, November 05, 2009
UMA
Title
Size Document Number Rev
Date: Sheet of
Wistron Corporation
21F, 88, Sec.1, Hsin Tai Wu Rd., Hsichih,
Taipei Hsien 221, Taiwan, R.O.C.
JV42-DN
SA
RT8209E_1D5V
47 63Thursday, November 05, 2009
UMA
Title
Size Document Number Rev
Date: Sheet of
Wistron Corporation
21F, 88, Sec.1, Hsin Tai Wu Rd., Hsichih,
Taipei Hsien 221, Taiwan, R.O.C.
JV42-DN
SA
RT8209E_1D5V
47 63Thursday, November 05, 2009
UMA
Iomax=1.2A
OCP>1.8A
RT9026 for 0D75V_S3
RT8209E for 1D5V
Vout=0.75V*(R1+R2)/R2
Freq=350KHz
Iomax=14A
OCP>21A
0917
0921
0921
0925
1102 for RT8209 issue
20091104
20091104
20091104
20091104
20091104
12
R552
10KR2F-2-GP
R552
10KR2F-2-GP
1 2
L56
IND-1D5UH-52-GP
L56
IND-1D5UH-52-GP
12
C482
SC10U6D3V5MX-3GP
C482
SC10U6D3V5MX-3GP
1 2
R547 0R2J-2-GPR547 0R2J-2-GP
12
C486
Do Not Stuff
DY
C486
Do Not Stuff
DY
12
R541
10KR2F-2-GP
R541
10KR2F-2-GP
12
C487
SC4D7U25V5KX-GP
C487
SC4D7U25V5KX-GP
1 2
Do Not StuffDo Not Stuff
1
2
3
4 5
6
7
8
S
S
S
GD
D
D
D
U30
Do Not Stuff
DY
S
S
S
GD
D
D
D
U30
Do Not Stuff
DY
12
G100
Do Not Stuff
G100
Do Not Stuff
1 2
R555
0R2J-2-GP
R555
0R2J-2-GP
1
2
3
4 5
6
7
8
S
S
S
GD
D
D
D
U59
SI7686DP-T1-GE3-GP
S
S
S
GD
D
D
D
U59
SI7686DP-T1-GE3-GP
12
R249
30KR2F-GP
R249
30KR2F-GP
1 2
R562
200KR2F-L-GP
R562
200KR2F-L-GP
1 2
G82
Do Not Stuff
G82
Do Not Stuff
1 2
G78
Do Not Stuff
G78
Do Not Stuff
12
R573
2D2R3-1-U-GP
R573
2D2R3-1-U-GP
1 2
G74
Do Not Stuff
G74
Do Not Stuff
12
C772
SCD1U25V3KX-GP
C772
SCD1U25V3KX-GP
12
C489
SC1U6D3V2KX-GP
C489
SC1U6D3V2KX-GP
12
C483
SC1U10V2KX-1GP
C483
SC1U10V2KX-1GP
1 2
G83
Do Not Stuff
G83
Do Not Stuff
EN/DEM
1
TON
2
VOUT 3
VDD
4
FB
5
PGOOD 6
GND 7
PGND 8
LGATE 9
VDDP
10
CS
11
PHASE 12
UGATE 13
BOOT
14
NC#15 15
U68
RT8209EGQW-GP
74.08209.B73
U68
RT8209EGQW-GP
74.08209.B73
12
G103
Do Not Stuff
G103
Do Not Stuff
1 2
G16
Do Not Stuff
G16
Do Not Stuff
12
R250
30KR2F-GP
R250
30KR2F-GP
1 2
G77
Do Not Stuff
G77
Do Not Stuff
1 2
R244
0R2J-2-GP
R244
0R2J-2-GP
12
C801
SC1U10V2KX-1GP
C801
SC1U10V2KX-1GP
12
C776
SC4D7U25V5KX-GP
C776
SC4D7U25V5KX-GP
1 2
R542
0R3J-0-U-GP
R542
0R3J-0-U-GP
1 2
R247
0R2J-2-GP
R247
0R2J-2-GP
1 2
R545
0R3J-0-U-GP
R545
0R3J-0-U-GP
1 2
G14
Do Not Stuff
G14
Do Not Stuff
1 2
C778
SCD1U25V3KX-GP
C778
SCD1U25V3KX-GP
1 2
C777
SC1U10V2KX-1GP
C777
SC1U10V2KX-1GP
12
C492
Do Not Stuff
DY
C492
Do Not Stuff
DY
1 2
G15
Do Not Stuff
G15
Do Not Stuff
12
C791
Do Not Stuff
DY
C791
Do Not Stuff
DY
1 2
G81
Do Not Stuff
G81
Do Not Stuff
12
TC17
SE390U2D5VM-8-GP
TC17
SE390U2D5VM-8-GP
1
2
3
4 5
6
7
8
S
S
S
GD
D
D
D
U60
SIR164DP-T1-GE3-GP
S
S
S
GD
D
D
D
U60
SIR164DP-T1-GE3-GP
1 2
C490
SCD1U10V2KX-5GP
C490
SCD1U10V2KX-5GP
VDDQSNS 1
VLDOIN 2
VTT 3
PGND 4
VTTSNS 5
VIN
10
S5
9
GND
8
S3
7
VTTREF
6
GND
11
U31
RT9026PFP-GP
74.09026.079
U31
RT9026PFP-GP
74.09026.079
K A
D33
Do Not Stuff
DY
D33
Do Not Stuff
DY
12
G101
Do Not Stuff
G101
Do Not Stuff
12
C488
SC10U6D3V5MX-3GP
C488
SC10U6D3V5MX-3GP
12
G102
Do Not Stuff
G102
Do Not Stuff
1 2
G79
Do Not Stuff
G79
Do Not Stuff
1 2
C752
Do Not Stuff
DY
C752
Do Not Stuff
DY
1 2
G76
Do Not Stuff
G76
Do Not Stuff
12
C485
SC10U6D3V5MX-3GP
C485
SC10U6D3V5MX-3GP
1 2
G84
Do Not Stuff
G84
Do Not Stuff

5
5
4
4
3
3
2
2
1
1
D D
C C
B B
A A
9025_ADJ_1D1
8015A_SHDN
8058_FB
8058_FB
RT8209E_LGATE_1D1V
RT8209E_BOOT_1D1V
RT8209E_VFB_1D1V
RT8209E_VCCP_DRVH_R
RT8209E_LL_1_1D1V
RT8209E_PHASE_1D1V
RT8209E_UGATE_1D1V
1D1V_PWRGD
RT8209E_CS_1D1V
RT8209E_TON_1D1V
RT8209E_VDD_1D1V
RT8209E_VFB_1D1V
RT8209E_EN/DEM_1D1V
1D1V_S5_PWRGD
5V_S5
1D1V_LDO
3D3V_S5
1D1V_S5
1D1V_PWR
5V_S5
1D1V_S0
1D1V_PWR
DCBATOUT_RT8209E_1D1V
5V_S5
DCBATOUT_RT8209E_1D1V
DCBATOUT
1D1V_PWR
3D3V_S5
1D8V_S0
1D8V_PWR
3D3V_S0
VRM_PWRGD42,45
1D1V_PWRGD 42
ALL_PW RGD49
PM_SLP_S3#12,29,35,36,42,44,47,49
Title
Size Document Number Rev
Date: Sheet of
Wistron Corporation
21F, 88, Sec.1, Hsin Tai W u Rd., Hsichih,
Taipei Hsien 221, Taiwan, R.O.C.
JV42-DN
SA
1D1V_S0 & 1D1V_S5 & 1D8V_S0
48 63Thursday, November 05, 2009
UMA
Title
Size Document Number Rev
Date: Sheet of
Wistron Corporation
21F, 88, Sec.1, Hsin Tai W u Rd., Hsichih,
Taipei Hsien 221, Taiwan, R.O.C.
JV42-DN
SA
1D1V_S0 & 1D1V_S5 & 1D8V_S0
48 63Thursday, November 05, 2009
UMA
Title
Size Document Number Rev
Date: Sheet of
Wistron Corporation
21F, 88, Sec.1, Hsin Tai W u Rd., Hsichih,
Taipei Hsien 221, Taiwan, R.O.C.
JV42-DN
SA
1D1V_S0 & 1D1V_S5 & 1D8V_S0
48 63Thursday, November 05, 2009
UMA
Iomax=1.4A
OCP>2A
Vo(cal.)=1.0518V
Vo=0.8*((R1+R2)/R2)
RT9025 for 1D1V_S5
20090903
RT8015A for 1D8V_S0
Iomax=1.8A
OCP>3A
Vo=0.8*(1+(R1/R2))
Iomax=1.4A
OCP>2A
=0.8*((6.2K+16.2K)/16.2K)=1.106V
0921
Vout=1.1071(Cal)
RT8209E for 1D1V_S0
Freq=280KHz
Vout=0.75*(1+R1/R2)
D
S
G
D
SIomax=11A
OCP>17A
0925
20091001
20091001 Wayne
0921
1022
20091104 20091104
20091104
1
2
3
4 5
6
7
8
S
S
S
GD
D
D
D
U42
SIR164DP-T1-GE3-GP
S
S
S
GD
D
D
D
U42
SIR164DP-T1-GE3-GP
12
C664
Do Not Stuff
DY
C664
Do Not Stuff
DY
12
R293
20KR2F-L-GP
R293
20KR2F-L-GP
1 2
G50
Do Not Stuff
G50
Do Not Stuff
1 2
R408
249KR2F-GP
R408
249KR2F-GP
1 2
R395
0R3J-0-U-GP
R395
0R3J-0-U-GP
G
S D
Q34
2N7002-7F-GP
84.27002.N31
2ND = 84.27002.Y31
Q34
2N7002-7F-GP
84.27002.N31
2ND = 84.27002.Y31
12
C538
SC330P50V2KX-3GP
C538
SC330P50V2KX-3GP
K A
D21
Do Not Stuff
DY
D21
Do Not Stuff
DY
12
C545
SC100P50V2JN-3GP
C545
SC100P50V2JN-3GP
12
R150
21KR2F-GP
R150
21KR2F-GP
1 2
R410
0R3J-0-U-GP
R410
0R3J-0-U-GP
1 2
G44
Do Not Stuff
G44
Do Not Stuff
1 2
Do Not StuffDo Not Stuff
12
C297
SC4D7U25V5KX-GP
C297
SC4D7U25V5KX-GP
12
C366
Do Not Stuff
DY
C366
Do Not Stuff
DY
12
R380
2D2R3-1-U-GP
R380
2D2R3-1-U-GP
1 2
G54
Do Not Stuff
G54
Do Not Stuff
12
R285
20KR2F-L-GP
R285
20KR2F-L-GP
1 2
G43
Do Not Stuff
G43
Do Not Stuff
1 2
C672
SCD1U25V3KX-GP
C672
SCD1U25V3KX-GP
1 2
G23
Do Not Stuff
G23
Do Not Stuff
TP52Do Not Stuff TP52Do Not Stuff
12
C290
Do Not Stuff
DY
C290
Do Not Stuff
DY
12
C532
Do Not Stuff
DY
C532
Do Not Stuff
DY
1 2
G52
Do Not Stuff
G52
Do Not Stuff
12
R154
10KR2F-2-GP
R154
10KR2F-2-GP
1 2
G42
Do Not Stuff
G42
Do Not Stuff
12
R375
10KR2J-3-GP
R375
10KR2J-3-GP
12
C530
SC22U6D3V5MX-2GP
C530
SC22U6D3V5MX-2GP
1 2
G47
Do Not Stuff
G47
Do Not Stuff
12
R280
1MR2F-GP
R280
1MR2F-GP
12
C666
SCD1U25V3KX-GP
C666
SCD1U25V3KX-GP
1 2
G56
Do Not Stuff
G56
Do Not Stuff
12
C348
SC10U6D3V5MX-3GP
C348
SC10U6D3V5MX-3GP
1 2
R406 Do Not Stuff
DY
R406 Do Not Stuff
DY
1 2
G22
Do Not Stuff
G22
Do Not Stuff
PGOOD
1EN
2VIN
3VDD
4NC#5 5
VOUT 6
ADJ 7
GND 8
GND 9
U24
RT9025-25PSP-GP
74.09025.03D
U24
RT9025-25PSP-GP
74.09025.03D
12
R283
1MR2F-GP
R283
1MR2F-GP
1 2
G53
Do Not Stuff
G53
Do Not Stuff
12
C350
Do Not Stuff
DY
C350
Do Not Stuff
DY
12
R179
16K2R2F-GP
R179
16K2R2F-GP
1 2
G11
Do Not Stuff
G11
Do Not Stuff
1 2
L35
IND-5D6UH-45-GP
L35
IND-5D6UH-45-GP
12
C537
SC22U6D3V5MX-2GP
C537
SC22U6D3V5MX-2GP
1 2
G55
Do Not Stuff
G55
Do Not Stuff
12
R284
820KR2F-GP
R284
820KR2F-GP
12
C345
SC1U6D3V2KX-GP
C345
SC1U6D3V2KX-GP
12
C659
SC1U10V2KX-1GP
C659
SC1U10V2KX-1GP
1 2
G49
Do Not Stuff
G49
Do Not Stuff
12
TC11
SE330U2VDM-L-GP
TC11
SE330U2VDM-L-GP
12
C662
SC1U10V2KX-1GP
C662
SC1U10V2KX-1GP
12
C536
Do Not Stuff
DY
C536
Do Not Stuff
DY
1 2
G46
Do Not Stuff
G46
Do Not Stuff
EN/DEM
1
TON
2
VOUT 3
VDD
4
FB
5
PGOOD 6
GND 7
PGND 8
LGATE 9
VDDP
10
CS
11
PHASE 12
UGATE 13
BOOT
14
NC#15 15
U43
RT8209EGQW -GP
U43
RT8209EGQW -GP
1 2
G45
Do Not Stuff
G45
Do Not Stuff
1 2
R407 0R2J-2-GPR407 0R2J-2-GP
12
R178
6K2R2F-GP
R178
6K2R2F-GP
1 2
G57
Do Not Stuff
G57
Do Not Stuff
12
C529
SC10U10V5ZY-1GP
C529
SC10U10V5ZY-1GP
12
R292
16KR2F-GP
R292
16KR2F-GP
1 2
L49
IND-1UH-93-GP
L49
IND-1UH-93-GP
1
2
3
4 5
6
7
8
S
S
S
GD
D
D
D
U44
SI7686DP-T1-GE3-GP
S
S
S
GD
D
D
D
U44
SI7686DP-T1-GE3-GP
1 2
G51
Do Not Stuff
G51
Do Not Stuff
SHDN/RT 1
GND 2
LX#3 3
LX#4 4
PVDD
7
VDD
8
FB
9
COMP
10
PGND 5
PVDD
6
GND
11
GND
U36
RT8015AGQW -GP
GND
U36
RT8015AGQW -GP
12
C349
SC10U6D3V5MX-3GP
C349
SC10U6D3V5MX-3GP
12
R388
11K5R2F-GP
R388
11K5R2F-GP
12
C665
SC4D7U25V5KX-GP
C665
SC4D7U25V5KX-GP
12
C362
Do Not Stuff
DY
C362
Do Not Stuff
DY

5
5
4
4
3
3
2
2
1
1
D D
C C
B B
A A
9025_EN
9025_ADJ
9025_PGOOD
9025_EN
9025_FB
9025_POK
2D5V_S0
3D3V_S0 2D5V_LDO
5V_S5
1D05V_LDO
1D05V_S0
1D5V_S3
3D3V_S0
5V_S5
1V_VGA
1D5V_S3
1V_VGA_PWR
3D3V_S0
DGPU_PWROK11,53,62
PE_GPIO111,44,54
PM_SLP_S3#12,29,35,36,42,44,47,48
ALL_PWRGD48
9025_POK44
VCORE_EN42,45
Title
Size Document Number Rev
Date: Sheet of
Wistron Corporation
21F, 88, Sec.1, Hsin Tai Wu Rd., Hsichih,
Taipei Hsien 221, Taiwan, R.O.C.
JV42-DN
SA
LDO 1D05V/2D5V/1V
A3
49 63Thursday, November 05, 2009
UMA
Title
Size Document Number Rev
Date: Sheet of
Wistron Corporation
21F, 88, Sec.1, Hsin Tai Wu Rd., Hsichih,
Taipei Hsien 221, Taiwan, R.O.C.
JV42-DN
SA
LDO 1D05V/2D5V/1V
A3
49 63Thursday, November 05, 2009
UMA
Title
Size Document Number Rev
Date: Sheet of
Wistron Corporation
21F, 88, Sec.1, Hsin Tai Wu Rd., Hsichih,
Taipei Hsien 221, Taiwan, R.O.C.
JV42-DN
SA
LDO 1D05V/2D5V/1V
A3
49 63Thursday, November 05, 2009
UMA
2D5V
Iomax=0.2A
Place near to CPU
Iomax=1.4A
OCP>2A
Vo(cal.)=1.0518V
Vo=0.8*((R1+R2)/R2)
RT9025 for 1D05V_S0
Iomax=1.2A
Vo=0.8*(1+(R1/R2))
1008
12
R119
Do Not Stuff
DIS_PX
R119
Do Not Stuff
DIS_PX
12
C269
Do Not Stuff
DY
C269
Do Not Stuff
DY
12
R110
Do Not Stuff
DY
R110
Do Not Stuff
DY
12
C254
Do Not Stuff
DY
C254
Do Not Stuff
DY
GND 1
VIN 2
VOUT 3
U17
RT9161-A-25PG-GP
74.09161.F3C
U17
RT9161-A-25PG-GP
74.09161.F3C
PGOOD
1EN
2VIN
3VDD
4NC#5 5
VOUT 6
ADJ 7
GND 8
GND 9
U15
Do Not Stuff
DIS_PX
Do Not Stuff
U15
Do Not Stuff
DIS_PX
Do Not Stuff
1 2
G9
Do Not Stuff
G9
Do Not Stuff
1 2
R111
Do Not Stuff
DY
R111
Do Not Stuff
DY
12
C265
SC10U6D3V5MX-3GP
C265
SC10U6D3V5MX-3GP
12
C246
Do Not Stuff
DIS_PX
C246
Do Not Stuff
DIS_PX
1 2
G7
Do Not Stuff
G7
Do Not Stuff
1 2
G8
Do Not Stuff
G8
Do Not Stuff
12
C263
Do Not Stuff
DY
C263
Do Not Stuff
DY
12
C262
Do Not Stuff
DY
C262
Do Not Stuff
DY
1 2
R112
0R2J-2-GP
R112
0R2J-2-GP
1 2
G10
Do Not Stuff
G10
Do Not Stuff
1 2
G6
Do Not Stuff
G6
Do Not Stuff
1 2
R122
0R2J-2-GP
R122
0R2J-2-GP
1 2
G4
Do Not Stuff
G4
Do Not Stuff
PGOOD
1EN
2VIN
3VDD
4NC#5 5
VOUT 6
ADJ 7
GND 8
GND 9
U16
RT9025-25PSP-GP
74.09025.03D
U16
RT9025-25PSP-GP
74.09025.03D
12
C266
Do Not Stuff
DY
C266
Do Not Stuff
DY
12
R107
Do Not Stuff
DIS_PX
R107
Do Not Stuff
DIS_PX
12
C257
Do Not Stuff
DIS_PX
C257
Do Not Stuff
DIS_PX
1 2
R123
Do Not Stuff
DIS
R123
Do Not Stuff
DIS
12
R129
5K1R2F-2-GP
R129
5K1R2F-2-GP
1 2
G3
Do Not Stuff
G3
Do Not Stuff
12
C250
Do Not Stuff
DIS_PX
C250
Do Not Stuff
DIS_PX
12
R102
Do Not Stuff
DIS_PX
R102
Do Not Stuff
DIS_PX
1 2
R124
Do Not Stuff
PX
R124
Do Not Stuff
PX
12
C280
SC22U6D3V5MX-2GP
C280
SC22U6D3V5MX-2GP
12
C251
Do Not Stuff
DY
C251
Do Not Stuff
DY
12
C253
SC10U6D3V5MX-3GP
C253
SC10U6D3V5MX-3GP
12
R130
16K2R2F-GP
R130
16K2R2F-GP
12
C252
Do Not Stuff
DY
C252
Do Not Stuff
DY
12
C260
SC1U6D3V2KX-GP
C260
SC1U6D3V2KX-GP
12
C277
SC1U10V3ZY-6GP
C277
SC1U10V3ZY-6GP
12
C264
Do Not Stuff
DIS_PX
C264
Do Not Stuff
DIS_PX

5
5
4
4
3
3
2
2
1
1
D D
C C
B B
A A
CHG_ON#
CHG_ON#
AC_OK
AC_OK
AC_IN#AC_IN#
BQ24745_BST
24745_HIGH_G
BQ24745_VDDP
BQ24745_EAO_RC
BQ24745_CSSP
BQ24745_CSSN
BQ24745_FBO_RC BQ24745_FBO
MAX8731A_CSIP
AD+_G_2
BQ24745_LX1
AD+_TO_SYS
24745_LOW_G
BQ24745_DCIN
BT+_R
BQ24745_EAO
AD+_G_1
AC_IN#
BQ24745_ACIN
DC_IN_D
AC_OK
BQ24745_EAI
MAX8731A_CSIN
AC_OK
BQ24745_VREF
BQ24745_ACOK
BQ24745_CHG_ON
BQ24745_IINP
BQ24745_CHG_ON
BQ24745_CHG_ON
BATT_SENSE
3D3V_AUX_S5
AD+
CHG_AGND
AD+
DCBATOUT
BT+
CHG_AGND
CHG_AGND
CHG_AGND
DCBATOUT BT+
AD+
AD+
CHG_AGND
CHG_AGND
CHG_AGND
BQ24745_VREF
CHG_AGND
3D3V_AUX_S5
AD_IA36
BATT_SENSE 51
AC_IN# 36
BAT_SCL36,51
BAT_SDA36,51
CHG_ON# 36
Title
Size Document Number Rev
Date: Sheet of
Wistron Corporation
21F, 88, Sec.1, Hsin Tai Wu Rd., Hsichih,
Taipei Hsien 221, Taiwan, R.O.C.
JV42-DN
SA
BQ24745 Charger
A3
50 63Thursday, November 05, 2009
UMA
Title
Size Document Number Rev
Date: Sheet of
Wistron Corporation
21F, 88, Sec.1, Hsin Tai Wu Rd., Hsichih,
Taipei Hsien 221, Taiwan, R.O.C.
JV42-DN
SA
BQ24745 Charger
A3
50 63Thursday, November 05, 2009
UMA
Title
Size Document Number Rev
Date: Sheet of
Wistron Corporation
21F, 88, Sec.1, Hsin Tai Wu Rd., Hsichih,
Taipei Hsien 221, Taiwan, R.O.C.
JV42-DN
SA
BQ24745 Charger
A3
50 63Thursday, November 05, 2009
UMA
NEAR
AC_IN# to KBC
20091001 Wayne
20091001 Wayne
20091001 Wayne
1021
1 2
G19
Do Not Stuff
G19
Do Not Stuff
1 2
R266
Do Not Stuff
R266
Do Not Stuff
12
C501
SC1U10V3KX-3GP
C501
SC1U10V3KX-3GP
12
C5
SCD1U50V3KX-GP
C5
SCD1U50V3KX-GP
12
C11
SC10U25V6KX-1GP
C11
SC10U25V6KX-1GP
12
C12
Do Not Stuff
DY
C12
Do Not Stuff
DY
12
C502
SC220P50V2KX-3GP
C502
SC220P50V2KX-3GP
12
R13
470KR2J-2-GP
R13
470KR2J-2-GP
12
C520
SC1U25V5KX-1GP
C520
SC1U25V5KX-1GP
1 2
L34
IND-5D6UH-51-GP
L34
IND-5D6UH-51-GP
12
R270
7K5R2F-1-GP
R270
7K5R2F-1-GP
1 2
C519
SCD1U50V3KX-GP
C519
SCD1U50V3KX-GP
1 2
R268
200KR2F-L-GP
R268
200KR2F-L-GP
1 2
G18
Do Not Stuff
G18
Do Not Stuff
K A
D13
1SS400GPT-GP
D13
1SS400GPT-GP
12
C3
SC10U25V6KX-1GP
C3
SC10U25V6KX-1GP
1 2
R265
D01R3721F-GP-U
R265
D01R3721F-GP-U
1 2
R263
10KR2F-2-GP
R263
10KR2F-2-GP
TP6TP6
1
2
3
4 5
6
7
8
S
S
S
GD
D
D
D
Q1
ME4425-GP
S
S
S
GD
D
D
D
Q1
ME4425-GP
1
2
34
5
6
Q30
2N7002DW-1-GP
Q30
2N7002DW-1-GP
12
C522
SC10U25V6KX-1GP
C522
SC10U25V6KX-1GP
1
2
3
4 5
6
7
8
RN2
SRN100KJ-8-GP-U
RN2
SRN100KJ-8-GP-U
1 2
R269
4K7R2J-2-GP
R269
4K7R2J-2-GP
1 2
C523
SCD1U25V3KX-GP
C523
SCD1U25V3KX-GP
12
R261
49K9R2F-L-GP
R261
49K9R2F-L-GP
12
C517
SCD1U50V3KX-GP
C517
SCD1U50V3KX-GP
12
C10
Do Not Stuff
DY
C10
Do Not Stuff
DY
1
2
3
4 5
6
7
8
S
S
S
G D
D
D
D
U3
SI4800BDY-T1-GP
S
S
S
G D
D
D
D
U3
SI4800BDY-T1-GP
K A
D14
CH520S-30PT-GP
2nd = 83.R2003.A8M
83.R0203.08F
D14
CH520S-30PT-GP
2nd = 83.R2003.A8M
83.R0203.08F
1 2
C507
SC56P50V2JN-2GP
C507
SC56P50V2JN-2GP
12
C503
SCD1U25V2ZY-1GP
C503
SCD1U25V2ZY-1GP
1 2
R274
D01R3721F-GP-U
R274
D01R3721F-GP-U
12
C506
SC1U10V3KX-3GP
C506
SC1U10V3KX-3GP
12
R264
100KR2J-1-GP
R264
100KR2J-1-GP
12
C524
SCD1U50V3KX-GP
C524
SCD1U50V3KX-GP
1
2
3
45
6
7
8
S
S
S
GD
D
D
D
Q32
ME4425-GP
S
S
S
GD
D
D
D
Q32
ME4425-GP
1 2
R1
Do Not Stuff
R1
Do Not Stuff
1 2
G21
Do Not Stuff
G21
Do Not Stuff
12
C512
SCD01U50V2KX-1GP
C512
SCD01U50V2KX-1GP
12
C500
Do Not Stuff
DY
C500
Do Not Stuff
DY
12
C509
SC1U10V3KX-3GP
C509
SC1U10V3KX-3GP
1 2
R267
Do Not Stuff
R267
Do Not Stuff
1 2
G20
Do Not Stuff
G20
Do Not Stuff
1
2
3
4 5
6
7
8
S
S
S
G D
D
D
D
U1
SI4800BDY-T1-GP
S
S
S
G D
D
D
D
U1
SI4800BDY-T1-GP
CE
7
VDDSMB
11
DCIN
22
PGND 19
SCL
10
SDA
9
ACIN
2
NC#14
14
VICM
8
ACOK
13
GND
12
FBO
6
EAI
5
EAO
4
CSSP 28
CSSN 27
VREF
3
BOOT 25
VDDP 21
UGATE 24
PHASE 23
LGATE 20
ICREF 1
CSON 17
NC#16 16
VFB 15
ICOUT 26
CSOP 18
GND
29
U35
BQ24745RHDR-GP
74.24745.073
U35
BQ24745RHDR-GP
74.24745.073
12
C6
Do Not Stuff
DY
C6
Do Not Stuff
DY
12
C514
SC10U25V6KX-1GP
C514
SC10U25V6KX-1GP
12
C505
SC2200P50V2KX-2GP
C505
SC2200P50V2KX-2GP
A K
D2
SMF18AT1G-GP
D2
SMF18AT1G-GP
1 2
C504
SC150P50V2JN-3GP
C504
SC150P50V2JN-3GP
12
R276
316KR3F-2-GP
R276
316KR3F-2-GP
12
C508
SCD1U50V3KX-GP
C508
SCD1U50V3KX-GP
12
R272
49K9R2F-L-GP
R272
49K9R2F-L-GP
1 2
C513
SC1U10V3KX-3GP
C513
SC1U10V3KX-3GP
1
2
3 4
5
6
Q33
2N7002DW-1-GP
Q33
2N7002DW-1-GP
12
C521
SC10U25V6KX-1GP
C521
SC10U25V6KX-1GP

A
A
B
B
C
C
D
D
E
E
4 4
3 3
2 2
1 1
BAT_IN#_1
BT+
AD_JK
AD_JK
AD_OFF#_JK
AD+_2
BT+
BATA_SDA_1
BATA_SCL_1
BATA_SDA_1
BATA_SCL_1
BAT_IN#_1
BI
AD+
AD_JK
AD_JK
BT+
AD_OFF36
BAT_IN#36
BAT_SCL36,50
BAT_SDA36,50
BATT_SENSE50
Title
Size Document Number Rev
Date: Sheet of
Wistron Corporation
21F, 88, Sec.1, Hsin Tai Wu Rd., Hsichih,
Taipei Hsien 221, Taiwan, R.O.C.
JV42-DN
SA
AD/BATT CONN
51 63Tuesday, November 10, 2009
UMA
Title
Size Document Number Rev
Date: Sheet of
Wistron Corporation
21F, 88, Sec.1, Hsin Tai Wu Rd., Hsichih,
Taipei Hsien 221, Taiwan, R.O.C.
JV42-DN
SA
AD/BATT CONN
51 63Tuesday, November 10, 2009
UMA
Title
Size Document Number Rev
Date: Sheet of
Wistron Corporation
21F, 88, Sec.1, Hsin Tai Wu Rd., Hsichih,
Taipei Hsien 221, Taiwan, R.O.C.
JV42-DN
SA
AD/BATT CONN
51 63Tuesday, November 10, 2009
UMA
1030
1ST change to 84.00124.H1K
1ST change to 84.00124.K1K
Adaptor in to generate DCBATOUT
1021
P1in 1- > Left side
David sh for samsung BAT can't detect 1110
BATTERY CONNECTOR
1030
1104 for Layout request EMI agree
Del EC
1
TP88Do Not Stuff TP88Do Not Stuff
12
EC3
Do Not Stuff
DY
EC3
Do Not Stuff
DY
1
TP2Do Not Stuff TP2Do Not Stuff
1 2
EC71
Do Not Stuff
DY
EC71
Do Not Stuff
DY
12
EL3
Do Not Stuff
DY
EL3
Do Not Stuff
DY
1
TP1Do Not Stuff TP1Do Not Stuff
KA
D12
MMPZ5232BPT-GP-U
83.5R603.D3F
2ND = 83.5R603.K3F
3RD = 83.5R603.Q3F
D12
MMPZ5232BPT-GP-U
83.5R603.D3F
2ND = 83.5R603.K3F
3RD = 83.5R603.Q3F
1
TP3Do Not Stuff TP3Do Not Stuff
12
EL2
Do Not Stuff
DY
EL2
Do Not Stuff
DY
12
EC6
Do Not Stuff
DY
EC6
Do Not Stuff
DY
1
TP5Do Not Stuff TP5Do Not Stuff
1
TP4Do Not Stuff TP4Do Not Stuff
A K
D10
P6SBMJ24APT-GP
83.P6SBM.AAG
2ND = 83.P6SMB.AAG
D10
P6SBMJ24APT-GP
83.P6SBM.AAG
2ND = 83.P6SMB.AAG
1 2
R260
200KR2F-L-GP
R260
200KR2F-L-GP
12
R262
100KR2J-1-GP
R262
100KR2J-1-GP
2
1
3
R1
R2
Q28
DTA124EUB-GP
84.00124.T1K
2ND = 84.00124.T1K
3RD = 84.00124.N1K
R1
R2
Q28
DTA124EUB-GP
84.00124.T1K
2ND = 84.00124.T1K
3RD = 84.00124.N1K
1 2
R3
Do Not Stuff
R3
Do Not Stuff
1
2
3
4
5
NP2
NP1
DCIN1
ACES-CON5-12-GP-U
20.F1666.005
DCIN1
ACES-CON5-12-GP-U
20.F1666.005
12
EC5
Do Not Stuff
DY
EC5
Do Not Stuff
DY
2
1
3
R1
R2
Q29
DTC124EUB-GP
84.00124.S1K
2ND = 84.00124.S1K
3RD = 84.00124.M1K
R1
R2
Q29
DTC124EUB-GP
84.00124.S1K
2ND = 84.00124.S1K
3RD = 84.00124.M1K
12
C499
SCD1U50V3ZY-GP
C499
SCD1U50V3ZY-GP
A K
D11
P6SBMJ24APT-GP
83.P6SBM.AAG
2ND = 83.P6SMB.AAG
D11
P6SBMJ24APT-GP
83.P6SBM.AAG
2ND = 83.P6SMB.AAG
12
C498
SC1U50V5ZY-1-GP
C498
SC1U50V5ZY-1-GP
12
EC4
Do Not Stuff
DY
EC4
Do Not Stuff
DY
1
TP89Do Not Stuff TP89Do Not Stuff
1
2
3
4 5
6
7
8
RN3
SRN33J-7-GP
RN3
SRN33J-7-GP
1 2
R2
0R2J-2-GP
R2
0R2J-2-GP
12
R257
1KR2F-3-GP
R257
1KR2F-3-GP
1
2
3
4 5
6
7
8
S
S
S
GD
D
D
D
Q31
ME4425-GP
S
S
S
GD
D
D
D
Q31
ME4425-GP
1
2
3
4
5
6
8
7
10
9
BAT1
ALP-CON8-6-GP
20.81320.008
BAT1
ALP-CON8-6-GP
20.81320.008
12
EL1
Do Not Stuff
DY
EL1
Do Not Stuff
DY

5
5
4
4
3
3
2
2
1
1
D D
C C
B B
A A
5V_S5
3D3V_AUX_S5
3D3V_S5
3D3V_S0
3D3V_S5
3D3V_S5
3D3V_S03D3V_S0 1D1V_S0 1D5V_VGA 1D5V_VGA
DCBATOUT
VCC_CORE_S0
1D1V_S0
1D5V_S3
S5_ENABLE35,36,46
CPU_LDT_RST#6,11
PM_PWRBTN#12,36
CPU_PW RGD6,11
Title
Size Document Number Rev
Date: Sheet of
Wistron Corporation
21F, 88, Sec.1, Hsin Tai W u Rd., Hsichih,
Taipei Hsien 221, Taiwan, R.O.C.
JV42-DN
SA
EMI/Spring/Boss
52 63Thursday, November 05, 2009
UMA
Title
Size Document Number Rev
Date: Sheet of
Wistron Corporation
21F, 88, Sec.1, Hsin Tai W u Rd., Hsichih,
Taipei Hsien 221, Taiwan, R.O.C.
JV42-DN
SA
EMI/Spring/Boss
52 63Thursday, November 05, 2009
UMA
Title
Size Document Number Rev
Date: Sheet of
Wistron Corporation
21F, 88, Sec.1, Hsin Tai W u Rd., Hsichih,
Taipei Hsien 221, Taiwan, R.O.C.
JV42-DN
SA
EMI/Spring/Boss
52 63Thursday, November 05, 2009
UMA
Test Point Dimm Door
SA SB
Check test point
-1
SA
MINICARD
SA
SA
0930
EMISpring RF
SA
1022 Del SPR51028
1028 for EMC request
1028 for EMC request 1028 for EMC request
1028 for EMC request
1028 for EMC request
1102 for RF request
1103
1103 for RF request
1104 for Layout request
1
H5
Do Not Stuff
DY
H5
Do Not Stuff
DY
TP129 Do Not StuffTP129 Do Not Stuff
1
ASPR4
SPRING-64-GP
34.4H602.001
ASPR4
SPRING-64-GP
34.4H602.001
1
H7
Do Not Stuff
DY
H7
Do Not Stuff
DY
TP128 Do Not StuffTP128 Do Not Stuff
12
EC119
Do Not Stuff
DY
EC119
Do Not Stuff
DY
1
H6
Do Not Stuff
DY
H6
Do Not Stuff
DY
12
EC23
Do Not Stuff
DY
EC23
Do Not Stuff
DY
12
EC91
Do Not Stuff
DY
EC91
Do Not Stuff
DY
1
AHS6
Do Not Stuff
ST_DIS
AHS6
Do Not Stuff
ST_DIS
12
EC58
Do Not Stuff
DY
EC58
Do Not Stuff
DY
1
AHS2
STF237R125H42-GP
ST_UMA_DIS
AHS2
STF237R125H42-GP
ST_UMA_DIS
1
AHS4
STF237R125H42-GP
ST_UMA_DIS
AHS4
STF237R125H42-GP
ST_UMA_DIS
12
EC64
Do Not Stuff
DY
EC64
Do Not Stuff
DY
TP126 Do Not StuffTP126 Do Not Stuff
TP125 Do Not StuffTP125 Do Not Stuff
12
13
11
14
7
U33D
TSLVC08APW -1-GP
73.07408.L16
2ND = 73.07408.L15
3RD = 73.07408.02B
U33D
TSLVC08APW -1-GP
73.07408.L16
2ND = 73.07408.L15
3RD = 73.07408.02B
1
H8
Do Not Stuff
DY
H8
Do Not Stuff
DY
1
HS1
STF256R89H178-GP
34.4B417.001
ST
HS1
STF256R89H178-GP
34.4B417.001
ST
12
EC18
Do Not Stuff
DY
EC18
Do Not Stuff
DY
TP127 Do Not StuffTP127 Do Not Stuff
12
EC42
Do Not Stuff
DY
EC42
Do Not Stuff
DY
1
SPR1
SPRING-64-GP
34.4H602.001
SPR1
SPRING-64-GP
34.4H602.001
12
EC70
Do Not Stuff
DY
EC70
Do Not Stuff
DY
1
H2
Do Not Stuff
DY
H2
Do Not Stuff
DY
12
EC35
Do Not Stuff
DY
EC35
Do Not Stuff
DY
12
EC120
Do Not Stuff
DY
EC120
Do Not Stuff
DY
1
H9
Do Not Stuff
DY
H9
Do Not Stuff
DY
1
SPR2
SPRING-64-GP
34.4H602.001
SPR2
SPRING-64-GP
34.4H602.001
12
EC24
Do Not Stuff
DY
EC24
Do Not Stuff
DY
12
EC36
Do Not Stuff
DY
EC36
Do Not Stuff
DY
1
H3
Do Not Stuff
DY
H3
Do Not Stuff
DY
TP124 Do Not StuffTP124 Do Not Stuff
12
EC92
Do Not Stuff
DY
EC92
Do Not Stuff
DY
1
SPR3
SPRING-64-GP
34.4H602.001
SPR3
SPRING-64-GP
34.4H602.001
12
EC34
Do Not Stuff
DY
EC34
Do Not Stuff
DY
12
EC44
Do Not Stuff
DY
EC44
Do Not Stuff
DY
1
H4
Do Not Stuff
DY
H4
Do Not Stuff
DY
1
AHS3
STF237R125H42-GP
ST_UMA_DIS
AHS3
STF237R125H42-GP
ST_UMA_DIS
12
EC7
Do Not Stuff
DY
EC7
Do Not Stuff
DY
12
EC26
Do Not Stuff
DY
EC26
Do Not Stuff
DY
12
EC16
Do Not Stuff
DY
EC16
Do Not Stuff
DY
1
AHS5
Do Not Stuff
ST_DIS
AHS5
Do Not Stuff
ST_DIS
1
AHS7
Do Not Stuff
ST_DIS
AHS7
Do Not Stuff
ST_DIS
TP122 Do Not StuffTP122 Do Not Stuff
1
SPR7
Do Not Stuff
Do Not Stuff
DY
SPR7
Do Not Stuff
Do Not Stuff
DY
12
EC37
Do Not Stuff
DY
EC37
Do Not Stuff
DY
12
EC96
Do Not Stuff
DY
EC96
Do Not Stuff
DY
1
AHS1
STF237R125H42-GP
ST_UMA_DIS
AHS1
STF237R125H42-GP
ST_UMA_DIS
12
EC19
Do Not Stuff
DY
EC19
Do Not Stuff
DY
12
EC40
Do Not Stuff
DY
EC40
Do Not Stuff
DY
12
EC41
Do Not Stuff
DY
EC41
Do Not Stuff
DY
12
EC95
Do Not Stuff
DY
EC95
Do Not Stuff
DY
12
EC25
Do Not Stuff
DY
EC25
Do Not Stuff
DY
1
SPR8
Do Not Stuff
Do Not Stuff
DY
SPR8
Do Not Stuff
Do Not Stuff
DY
12
EC62
Do Not Stuff
DY
EC62
Do Not Stuff
DY
1
SPR11
SPRING-58-GP
34.4B312.002
SPR11
SPRING-58-GP
34.4B312.002
TP123 Do Not StuffTP123 Do Not Stuff
12
EC39
Do Not Stuff
DY
EC39
Do Not Stuff
DY
12
EC59
Do Not Stuff
DY
EC59
Do Not Stuff
DY
12
EC20
Do Not Stuff
DY
EC20
Do Not Stuff
DY
12
EC82
Do Not Stuff
DY
EC82
Do Not Stuff
DY
12
EC61
Do Not Stuff
DY
EC61
Do Not Stuff
DY
12
EC38
Do Not Stuff
DY
EC38
Do Not Stuff
DY
1
SPR6
SPRING-64-GP
34.4H602.001
SPR6
SPRING-64-GP
34.4H602.001
12
EC77
Do Not Stuff
DY
EC77
Do Not Stuff
DY
1
H1
Do Not Stuff
DY
H1
Do Not Stuff
DY
12
EC65
Do Not Stuff
DY
EC65
Do Not Stuff
DY
12
EC60
Do Not Stuff
DY
EC60
Do Not Stuff
DY

5
5
4
4
3
3
2
2
1
1
D D
C C
B B
A A
ATI_RST#PLT_RST1#
PCIE_CALRN_M
PEG_RXP0
PEG_RXN0
PEG_RXP1
PEG_RXN1
PEG_RXP2
PEG_RXN2
PEG_RXP3
PEG_RXN3
PEG_RXP4
PEG_RXN4
PEG_RXP5
PEG_RXN5
PEG_RXP6
PEG_RXN6
PEG_RXP0_1
PEG_RXP7
PEG_RXN7
PEG_RXP8
PEG_RXN8
PEG_RXP9
PEG_RXN9
PEG_RXN0_1
PEG_RXP10
PEG_RXN10
PEG_RXP1_1
PEG_RXN1_1
PEG_RXP11
PEG_RXN11
PEG_RXP2_1
PEG_RXN2_1
PEG_RXP12
PEG_RXN12
PEG_RXP3_1
PEG_RXN3_1
PEG_RXP13
PEG_RXN13
PEG_RXP4_1
PEG_RXN4_1
PEG_RXP14
PEG_RXN14
PEG_RXP5_1
PEG_RXN5_1
PEG_RXP15
PEG_RXN15
PEG_RXP6_1
PEG_RXN6_1
PEG_RXP7_1
PEG_RXN7_1
PEG_RXP8_1
PEG_RXN8_1
PEG_RXP9_1
PEG_RXN9_1
PEG_RXP10_1
PEG_RXN10_1
PEG_RXP11_1
PEG_RXN11_1
PEG_RXP12_1
PEG_RXN12_1
PEG_RXP13_1
PEG_RXN13_1
PEG_RXP14_1
PEG_RXN14_1
PEG_RXP15_1
PEG_RXN15_1
PLT_RST1#_M92_1
PEG_TXP0
PEG_TXN0
PEG_TXP1
PEG_TXN1
PEG_TXP2
PEG_TXN2
PEG_TXP3
PEG_TXN3
PEG_TXP4
PEG_TXN4
PEG_TXP5
PEG_TXN5
PEG_TXP6
PEG_TXN6
PEG_TXP7
PEG_TXN7
PEG_TXP8
PEG_TXN8
PEG_TXP9
PEG_TXN9
PEG_TXP10
PEG_TXN10
PEG_TXP11
PEG_TXN11
PEG_TXP12
PEG_TXN12
PEG_TXP13
PEG_TXN13
PEG_TXP14
PEG_TXN14
PEG_TXP15
PEG_TXN15
ATI_RST#
PEG_RXP[15..0]
PEG_RXN[15..0]
PEG_TXP[15..0]
PEG_TXN[15..0]
ATI_RST#
PW RGOOD_ATI
PCIE_CALRP_M
1V_VGA
3D3V_VGA
CLK_PCIE_PEG#3
CLK_PCIE_PEG3
PEG_RXN[15..0]8
PEG_RXP[15..0]8
PEG_TXN[15..0]8
PEG_TXP[15..0]8
DGPU_PWROK11,49,62
DGPU_HOLD_RST#11
PLT_RST1#9,11,36
Title
Size Document Number Rev
Date: Sheet of
Wistron Corporation
21F, 88, Sec.1, Hsin Tai Wu Rd., Hsichih,
Taipei Hsien 221, Taiwan, R.O.C.
JV42-DN
SA
Madison PCIE
53 63Thursday, November 05, 2009
UMA
Title
Size Document Number Rev
Date: Sheet of
Wistron Corporation
21F, 88, Sec.1, Hsin Tai Wu Rd., Hsichih,
Taipei Hsien 221, Taiwan, R.O.C.
JV42-DN
SA
Madison PCIE
53 63Thursday, November 05, 2009
UMA
Title
Size Document Number Rev
Date: Sheet of
Wistron Corporation
21F, 88, Sec.1, Hsin Tai Wu Rd., Hsichih,
Taipei Hsien 221, Taiwan, R.O.C.
JV42-DN
SA
Madison PCIE
53 63Thursday, November 05, 2009
UMA
0908
1 2
C138 Do Not Stuff
DIS_PX
C138 Do Not Stuff
DIS_PX
1 2
C35 Do Not Stuff
DIS_PX
C35 Do Not Stuff
DIS_PX
1 2
C97
Do Not Stuff
DIS_PX
C97
Do Not Stuff
DIS_PX
1 2
C68
Do Not Stuff
DIS_PX
C68
Do Not Stuff
DIS_PX
1 2
C168 Do Not Stuff
DIS_PX
C168 Do Not Stuff
DIS_PX
1 2
C73
Do Not Stuff
DIS_PX
C73
Do Not Stuff
DIS_PX
A
1
B
2
GND
3Y4
VCC 5
U7
Do Not Stuff
Do Not Stuff
2ND = 73.01G08.L04
PX
U7
Do Not Stuff
Do Not Stuff
2ND = 73.01G08.L04
PX
1 2
C90
Do Not Stuff
DIS_PX
C90
Do Not Stuff
DIS_PX
1 2
C49
Do Not Stuff
DIS_PX
C49
Do Not Stuff
DIS_PX
1 2
C98
Do Not Stuff
DIS_PX
C98
Do Not Stuff
DIS_PX
1 2
C65 Do Not Stuff
DIS_PX
C65 Do Not Stuff
DIS_PX
1 2
R64 Do Not Stuff
DIS_PX
R64 Do Not Stuff
DIS_PX
1 2
C162
Do Not Stuff
DIS_PX
C162
Do Not Stuff
DIS_PX
1 2
C36
Do Not Stuff
DIS_PX
C36
Do Not Stuff
DIS_PX
1 2
R26 Do Not Stuff
DIS_PX
R26 Do Not Stuff
DIS_PX
1 2
C132
Do Not Stuff
DIS_PX
C132
Do Not Stuff
DIS_PX
NC#AJ21
AJ21
NC#AK21
AK21
PWRGOOD
AH16 PCIE_CALRN Y29
PCIE_CALRP Y30
PCIE_REFCLKN
AA36 PCIE_REFCLKP
AB35
PCIE_RX0N
Y37 PCIE_RX0P
AA38
PCIE_RX10N
K37 PCIE_RX10P
L38
PCIE_RX11N
J36 PCIE_RX11P
K35
PCIE_RX12N
H37 PCIE_RX12P
J38
PCIE_RX13N
G36 PCIE_RX13P
H35
PCIE_RX14N
F37 PCIE_RX14P
G38
PCIE_RX15N
E37 PCIE_RX15P
F35
PCIE_RX1N
W36 PCIE_RX1P
Y35
PCIE_RX2N
V37 PCIE_RX2P
W38
PCIE_RX3N
U36 PCIE_RX3P
V35
PCIE_RX4N
T37 PCIE_RX4P
U38
PCIE_RX5N
R36 PCIE_RX5P
T35
PCIE_RX6N
P37 PCIE_RX6P
R38
PCIE_RX7N
N36 PCIE_RX7P
P35
PCIE_RX8N
M37 PCIE_RX8P
N38
PCIE_RX9N
L36 PCIE_RX9P
M35
PERST#
AA30
PCIE_TX0N Y32
PCIE_TX0P Y33
PCIE_TX10N L32
PCIE_TX10P L33
PCIE_TX11N L29
PCIE_TX11P L30
PCIE_TX12N K32
PCIE_TX12P K33
PCIE_TX13N J32
PCIE_TX13P J33
PCIE_TX14N K29
PCIE_TX14P K30
PCIE_TX15N H32
PCIE_TX15P H33
PCIE_TX1N W32
PCIE_TX1P W33
PCIE_TX2N U32
PCIE_TX2P U33
PCIE_TX3N U29
PCIE_TX3P U30
PCIE_TX4N T32
PCIE_TX4P T33
PCIE_TX5N T29
PCIE_TX5P T30
PCIE_TX6N P32
PCIE_TX6P P33
PCIE_TX7N P29
PCIE_TX7P P30
PCIE_TX8N N32
PCIE_TX8P N33
PCIE_TX9N N29
PCIE_TX9P N30
PCI EXPRESS INTERFACE
CLOCK
CALIBRATION
1 OF 8
Do Not Stuff
AVGA1A
Do Not Stuff
DIS_PX
PCI EXPRESS INTERFACE
CLOCK
CALIBRATION
1 OF 8
Do Not Stuff
AVGA1A
Do Not Stuff
DIS_PX
1 2
C44
Do Not Stuff
DIS_PX
C44
Do Not Stuff
DIS_PX
1 2
C147
Do Not Stuff
DIS_PX
C147
Do Not Stuff
DIS_PX
12
C34
Do Not Stuff
DY
C34
Do Not Stuff
DY
1 2
C37 Do Not Stuff
DIS_PX
C37 Do Not Stuff
DIS_PX
12
R23
Do Not Stuff
DIS
R23
Do Not Stuff
DIS
1 2
C42 Do Not Stuff
DIS_PX
C42 Do Not Stuff
DIS_PX
1 2
C46 Do Not Stuff
DIS_PX
C46 Do Not Stuff
DIS_PX
1 2
R347
Do Not Stuff
DIS_PX
R347
Do Not Stuff
DIS_PX
1 2
C91 Do Not Stuff
DIS_PX
C91 Do Not Stuff
DIS_PX
1 2
C53 Do Not Stuff
DIS_PX
C53 Do Not Stuff
DIS_PX
1 2
C57 Do Not Stuff
DIS_PX
C57 Do Not Stuff
DIS_PX
1 2
C56
Do Not Stuff
DIS_PX
C56
Do Not Stuff
DIS_PX
1 2
C71 Do Not Stuff
DIS_PX
C71 Do Not Stuff
DIS_PX
1 2
C117 Do Not Stuff
DIS_PX
C117 Do Not Stuff
DIS_PX
1 2
C126
Do Not Stuff
DIS_PX
C126
Do Not Stuff
DIS_PX
1 2
C61
Do Not Stuff
DIS_PX
C61
Do Not Stuff
DIS_PX
1 2
C41
Do Not Stuff
DIS_PX
C41
Do Not Stuff
DIS_PX
1 2
C79 Do Not Stuff
DIS_PX
C79 Do Not Stuff
DIS_PX
1 2
C153 Do Not Stuff
DIS_PX
C153 Do Not Stuff
DIS_PX
1 2
C104 Do Not Stuff
DIS_PX
C104 Do Not Stuff
DIS_PX
1 2
R63 Do Not Stuff
DIS_PX
R63 Do Not Stuff
DIS_PX
1 2
C47 Do Not Stuff
DIS_PX
C47 Do Not Stuff
DIS_PX
1 2
C43
Do Not Stuff
DIS_PX
C43
Do Not Stuff
DIS_PX
12
R20
Do Not Stuff
DY
R20
Do Not Stuff
DY

5
5
4
4
3
3
2
2
1
1
D D
C C
B B
A A
VGA_XIN1_ATI
MEM_ID0
XTALIN
XTALOUT
TSVDD
RSET_ATI
FAN_PWM
MA_CRT_BLUE
MEM_ID1
MEM_ID3
R2SET_ATI
GPIO_VGA_07_BLON
TP107
TP109
VGA_VREFG
OSC_SPREAD_1
TP118
GPIO_VGA_03
TP102
GPIO_VGA_04
JTAG_TMS
TP101
TP115
THERMTRIP_VGA
Therm al_int
MEM_ID2
MA_CRT_RED
MA_CRT_GREEN
Therm al_int
SMBC_G781
GPU_DPLUS
GPU_DMINUSALERT#_G781
GPU_DPLUS
GPU_DMINUS
SMBD_G781
SMBC_Therm SMBC_G781
SMBD_Therm
JTAG_TCK
JTAG_TCK
HPD1
HPD1
SMBD_G781
SMBC_G781
SMBD_G781
TP196
THERM#
DAC1_VDD1DI
DAC1_AVDD
3D3V_VGADAC2_A2VDD
1D8V_VGADAC2_VDD2DI
DAC2_A2VDDQ
DAC2_VDD2DI
DAC2_A2VDD
DAC2_A2VDDQ 1D8V_VGA
DPLL_PVDD
1D8V_VGA
DPLL_VDDC
1V_VGA
1D8V_VGA
AVSSQ
AVSSQ
AVSSQ
DAC1_VDD1DI
DAC1_AVDD 1D8V_VGA
1D8V_VGA
AVSSQ
3D3V_VGA
1D8V_VGA
DPLL_PVDD
DPLL_VDDC
3D3V_VGA
3D3V_VGA
1D8V_VGA
3D3V_VGA
3D3V_VGA
3D3V_VGA
MA_LCD_EDID_DAT18
MA_LCD_EDID_CLK18
MA_CRT_RED 18
MA_CRT_GREEN 18
MA_CRT_BLUE 18
MA_CRT_HSYNC 20,57
MA_CRT_VSYNC 20,57
GPIO_VGA_0157
GPIO_VGA_0257
GPIO_VGA_0057
GPIO_VGA_0557
GPIO_VGA_1157
GPIO_VGA_0957
GPIO_VGA_0857
GPIO_VGA_1257
GPIO_VGA_1357
MAVDD_ALTV062
MAVDD_ALTV162
GPIO_VGA_2257
GPU_TXACLK+ 18
GPU_TXACLK- 18
MA_CRT_DDCDATA 20
MA_CRT_DDCCLK 20
GPU_TXAOUT0+ 18
GPU_TXAOUT0- 18
GPU_TXAOUT2+ 18
GPU_TXAOUT2- 18
GPU_TXAOUT1+ 18
GPU_TXAOUT1- 18
OSC_SPREAD3
MA_LCDVDD_ON 19
ATI_BRIGHTNESS 19
MA_BLON_IN18
CLK_27M_VGA3
SMBD_Therm35,36
SMBC_Therm35,36
PE_GPIO111,44,49
JTAG_TRSTB57
JTAG_TMS57
TMDS_A_TXC+ 21
TMDS_A_TXC- 21
TMDS_A_TX1+ 21
TMDS_A_TX1- 21
TMDS_A_TX0+ 21
TMDS_A_TX0- 21
TMDS_A_TX2+ 21
TMDS_A_TX2- 21
MA_HDMI_DATA 21
MA_HDMI_CLK 21
HDMI_A_HPD 21
Title
Size Document Number Rev
Date: Sheet of
Wistron Corporation
21F, 88, Sec.1, Hsin Tai W u Rd., Hsichih,
Taipei Hsien 221, Taiwan, R.O.C.
JV42-DN
SA
Madison IO
54 63Tuesday, Novemb er 10, 2009
UMA
Title
Size Document Number Rev
Date: Sheet of
Wistron Corporation
21F, 88, Sec.1, Hsin Tai W u Rd., Hsichih,
Taipei Hsien 221, Taiwan, R.O.C.
JV42-DN
SA
Madison IO
54 63Tuesday, Novemb er 10, 2009
UMA
Title
Size Document Number Rev
Date: Sheet of
Wistron Corporation
21F, 88, Sec.1, Hsin Tai W u Rd., Hsichih,
Taipei Hsien 221, Taiwan, R.O.C.
JV42-DN
SA
Madison IO
54 63Tuesday, Novemb er 10, 2009
UMA
VREFG VOLTAGE DIVIDER IS
(VREFG = VDDR4,5(1.8V) / 3 = 0.6V)
For Thermal sensor
Layout notice:
It should be pleace near HDMI connector
DVPDATA [3:0]
0100 512MB Hynix-H5PS1G63EFR-20L (500MHz)
1000 512MB Samsung-K4N1G164QE-HC20 (500MHz)
1100 512MB QIMONDA HYB18T1G161C2F-20 (500MHz)
It's strap for GDDR3-136ball
Need to Clarify SB 0817
DVPDATA [3:2:1:0] for VRAM type
selection H/W strap
Should provide VRAM Table for VBios
request
1005
0907
0907
0921
0908
0909
0909
0909
0924
1009
1009 for A11
1021
1014
1020
1020
1022
1022
1102 DEL FOR VGA PLANE
1
TP29TP29
1
TP25TP25
1 2
R316
Do Not Stuff
DY
R316
Do Not Stuff
DY
1 2
R75
Do Not Stuff
DIS_PX
R75
Do Not Stuff
DIS_PX
14
3 2
X4
Do Not Stuff
Do Not Stuff
2nd = 82.30034.461
DIS_PX
X4
Do Not Stuff
Do Not Stuff
2nd = 82.30034.461
DIS_PX
12
C222
Do Not Stuff
DIS_PX
C222
Do Not Stuff
DIS_PX
12
C174
Do Not Stuff
DIS_PX
C174
Do Not Stuff
DIS_PX
1 2
R78
Do Not Stuff
DIS
R78
Do Not Stuff
DIS
12
C179
Do Not Stuff
DIS_PX
C179
Do Not Stuff
DIS_PX
DMINUS
AG29
DPLL_PVDD
AM32
DPLL_PVSS
AN32
DPLL_VDDC
AN31
DPLUS
AF29
DVPCLK
AR1
DVPCNTL_0
AP8
DVPCNTL_1
AW8
DVPCNTL_2
AR3
DVPCNTL_MVP_0
AR8
DVPCNTL_MVP_1
AU8
DVPDATA_0
AU1
DVPDATA_1
AU3
DVPDATA_10
AV7
DVPDATA_11
AN7
DVPDATA_12
AV9
DVPDATA_13
AT9
DVPDATA_14
AR10
DVPDATA_15
AW10
DVPDATA_16
AU10
DVPDATA_17
AP10
DVPDATA_18
AV11
DVPDATA_19
AT11
DVPDATA_2
AW3
DVPDATA_20
AR12
DVPDATA_21
AW12
DVPDATA_22
AU12
DVPDATA_23
AP12
DVPDATA_3
AP6
DVPDATA_4
AW5
DVPDATA_5
AU5
DVPDATA_6
AR6
DVPDATA_7
AW6
DVPDATA_8
AU6
DVPDATA_9
AT7
GENERICA
AJ19
GENERICB
AK19
GENERICC
AJ20
GENERICD
AK20
GENERICE_HPD4
AJ24
GENERICF
AH26
GENERICG
AH24
GPIO_0
AH20
GPIO_1
AH18
GPIO_10_ROMSCK
AJ16
GPIO_11
AK16
GPIO_12
AL16
GPIO_13
AM16
GPIO_14_HPD2
AM14
GPIO_15_PWRCNTL_0
AM13
GPIO_16_SSIN
AK14
GPIO_17_THERMAL_INT
AG30
GPIO_18_HPD3
AN14
GPIO_19_CTF
AM17
GPIO_2
AN16
GPIO_20_PWRCNTL_1
AL13
GPIO_21_BB_EN
AJ14
GPIO_22_ROMCS#
AK13
GPIO_23_CLKREQ#
AN13
GPIO_3_SMBDATA
AH23
GPIO_4_SMBCLK
AJ23
GPIO_5_AC_BATT
AH17
GPIO_6
AJ17
GPIO_7_BLON
AK17
GPIO_8_ROMSO
AJ13
GPIO_9_ROMSI
AH15
H2SYNC AD29
HPD1
AK24
HSYNC AC36
JTAG_TCK
AK23 JTAG_TDI
AN23
JTAG_TDO
AM24 JTAG_TMS
AL24
JTAG_TRST#
AM23
DDCDATA_AUX7N AK29
DDCCLK_AUX7P AK30
TS_FDO
AK32
TSVDD
AJ32
TSVSS
AJ33
VREFG
AH13
VSS1DI AC34
VSS2DI AG32
XTALIN
AV33
XTALOUT
AU34
A2VDD AG33
A2VDDQ AD33
A2VSSQ AF33
AUX1N AL27
AUX1P AM27
AUX2N AM20
AUX2P AN20
AVDD AD34
AVSSQ AE34
BAF37
B2 AF30
B2# AF31
B# AE38
CAC32
COMP AF32
DDC1CLK AM26
DDC1DATA AN26
DDC2CLK AM19
DDC2DATA AL19
DDC6CLK AJ30
DDC6DATA AJ31
DDCDATA_AUX3N AM30
DDCCLK_AUX3P AL30
DDCDATA_AUX4N AM29
DDCCLK_AUX4P AL29
DDCDATA_AUX5N AM21
DDCCLK_AUX5P AN21
GAE36
G2 AD30
G2# AD31
G# AD35
RAD39
R2 AC30
R2# AC31
R2SET AA29
R# AD37
RSET AB34
SCL
AK26
SDA
AJ26
TX0M_DPA2N AR24
TX0M_DPC2N AR14
TX0P_DPA2P AT25
TX0P_DPC2P AT15
TX1M_DPA1N AV25
TX1M_DPC1N AV15
TX1P_DPA1P AU26
TX1P_DPC1P AU16
TX2M_DPA0N AR26
TX2M_DPC0N AR16
TX2P_DPA0P AT27
TX2P_DPC0P AT17
TX3M_DPB2N AU30
TX3M_DPD2N AR20
TX3P_DPB2P AV31
TX3P_DPD2P AT21
TX4M_DPB1N AT31
TX4M_DPD1N AV21
TX4P_DPB1P AR32
TX4P_DPD1P AU22
TX5M_DPB0N AU32
TX5M_DPD0N AR22
TX5P_DPB0P AT33
TX5P_DPD0P AT23
TXCAM_DPA3N AV23
TXCAP_DPA3P AU24
TXCBM_DPB3N AT29
TXCBP_DPB3P AR30
TXCCM_DPC3N AV13
TXCCP_DPC3P AU14
TXCDM_DPD3N AT19
TXCDP_DPD3P AU20
V2SYNC AC29
VDD1DI AC33
VDD2DI AG31
VSYNC AC38
YAD32
TS_A
AL31
XO_IN
AW34
XO_IN2
AW35
DPA
DPB
DPC
DPD
MUTI GFX
I2C
GENERAL PURPOSE I/O
DAC1
DAC2
DDC/AUX
THERMAL
PLL/CLOCK
2 OF 8
Do Not Stuff
AVGA1B
Do Not Stuff
DIS_PX
DPA
DPB
DPC
DPD
MUTI GFX
I2C
GENERAL PURPOSE I/O
DAC1
DAC2
DDC/AUX
THERMAL
PLL/CLOCK
2 OF 8
Do Not Stuff
AVGA1B
Do Not Stuff
DIS_PX
1
TP28TP28
1
TP19TP19
12
C635
Do Not Stuff
DIS_PX
C635
Do Not Stuff
DIS_PX
1 2
R321
Do Not Stuff
SAMSUNG
R321
Do Not Stuff
SAMSUNG
12
R76
Do Not Stuff
R76
Do Not Stuff
C
B
E
Q35
Do Not Stuff
Do Not Stuff
DIS_PX
2ND = 84.03904.L06
3RD = 84.03904.P11
Q35
Do Not Stuff
Do Not Stuff
DIS_PX
2ND = 84.03904.L06
3RD = 84.03904.P11
1
TP21TP21
1
TP26TP26
12
C180
Do Not Stuff
DIS_PX
C180
Do Not Stuff
DIS_PX
1 2
R114
Do Not Stuff
DY
R114
Do Not Stuff
DY
12
R84
Do Not Stuff
DY
R84
Do Not Stuff
DY
12
C192
Do Not Stuff
DIS_PX
C192
Do Not Stuff
DIS_PX
12
C235
Do Not Stuff
DY
C235
Do Not Stuff
DY
12
C228
Do Not Stuff
DIS_PX
C228
Do Not Stuff
DIS_PX
1 2
R320
Do Not Stuff
HYNIX
R320
Do Not Stuff
HYNIX
12
C181
Do Not Stuff
DIS_PX
C181
Do Not Stuff
DIS_PX
1 2
R73 Do Not Stuff
DIS_PX
R73 Do Not Stuff
DIS_PX
12
R349
Do Not Stuff
DIS_PX
R349
Do Not Stuff
DIS_PX
1 2
R348
Do Not Stuff
DIS_PX
R348
Do Not Stuff
DIS_PX
1 2
R319
Do Not Stuff
DY
R319
Do Not Stuff
DY
1 2
L10
Do Not Stuff
DIS_PX
2ND = 68.00217.701
Do Not Stuff
L10
Do Not Stuff
DIS_PX
2ND = 68.00217.701
Do Not Stuff
1 2
R322
Do Not Stuff
HYNIX
R322
Do Not Stuff
HYNIX
1 2
R318
Do Not Stuff
DIS_PX
R318
Do Not Stuff
DIS_PX
DIGON AJ27
TXCLK_LN_DPE3N AR34
TXCLK_LP_DPE3P AP34
TXCLK_UN_DPF3N AL36
TXCLK_UP_DPF3P AK35
TXOUT_L0N_DPE2N AU35
TXOUT_L0P_DPE2P AW37
TXOUT_L1N_DPE1N AU39
TXOUT_L1P_DPE1P AR37
TXOUT_L2N_DPE0N AR35
TXOUT_L2P_DPE0P AP35
TXOUT_L3N AP37
TXOUT_L3P AN36
TXOUT_U0N_DPF2N AK37
TXOUT_U0P_DPF2P AJ38
TXOUT_U1N_DPF1N AJ36
TXOUT_U1P_DPF1P AH35
TXOUT_U2N_DPF0N AH37
TXOUT_U2P_DPF0P AG38
TXOUT_U3N AG36
TXOUT_U3P AF35
VARY_BL AK27
LVTMDP
LVDS CONTROL
7 OF 8
Do Not Stuff
AVGA1G
Do Not Stuff
DIS_PX
LVTMDP
LVDS CONTROL
7 OF 8
Do Not Stuff
AVGA1G
Do Not Stuff
DIS_PX
1
TP31TP31
1
2
3 4
5
6
Q37
Do Not Stuff
2ND = 84.DMN66.03F
Do Not Stuff
PX
Q37
Do Not Stuff
2ND = 84.DMN66.03F
Do Not Stuff
PX
12
C650
Do Not Stuff
DIS_PX
C650
Do Not Stuff
DIS_PX
1 2
L8
Do Not Stuff
DIS_PX
Do Not Stuff
2ND = 68.00217.701
L8
Do Not Stuff
DIS_PX
Do Not Stuff
2ND = 68.00217.701
12
R77
Do Not Stuff
R77
Do Not Stuff
12
R314
Do Not Stuff
DIS_PX
R314
Do Not Stuff
DIS_PX
12
C214
Do Not Stuff
DIS_PX
C214
Do Not Stuff
DIS_PX
1 2
L21
Do Not Stuff
DIS_PX
2ND = 68.00217.701
Do Not Stuff
L21
Do Not Stuff
DIS_PX
2ND = 68.00217.701
Do Not Stuff
1 2
L12
Do Not Stuff
DIS_PX
2ND = 68.00217.701
Do Not Stuff
L12
Do Not Stuff
DIS_PX
2ND = 68.00217.701
Do Not Stuff
1
2 3
4
RN46
Do Not Stuff
DIS_PX
RN46
Do Not Stuff
DIS_PX
12
R315
Do Not Stuff
DY
R315
Do Not Stuff
DY
12
R86
Do Not Stuff
DIS_PX
R86
Do Not Stuff
DIS_PX
12
C195
Do Not Stuff
DIS_PX
C195
Do Not Stuff
DIS_PX
12
C206
Do Not Stuff
DIS_PX
C206
Do Not Stuff
DIS_PX
12
R303
Do Not Stuff
DIS_PX
R303
Do Not Stuff
DIS_PX
1
TP27TP27
1
TP23TP23
1 2
R355 Do Not Stuff
DIS
R355 Do Not Stuff
DIS
1 2
R317
Do Not Stuff
DIS_PX
R317
Do Not Stuff
DIS_PX
12
R79
Do Not Stuff
DIS_PX
R79
Do Not Stuff
DIS_PX
12
C203
Do Not Stuff
DIS_PX
C203
Do Not Stuff
DIS_PX
12
C202
Do Not Stuff
DY
C202
Do Not Stuff
DY
1 2
L16
Do Not Stuff
DIS_PX
Do Not Stuff
2ND = 68.00217.701
L16
Do Not Stuff
DIS_PX
Do Not Stuff
2ND = 68.00217.701
12
R304
Do Not Stuff
DIS_PX
R304
Do Not Stuff
DIS_PX
12
C196
Do Not Stuff
DIS_PX
C196
Do Not Stuff
DIS_PX
VCC 1
DXP 2
DXN 3
THERM# 4
GND
5ALERT#
6SMBDATA
7SMBCLK
8
U38
Do Not Stuff
DIS_PX
U38
Do Not Stuff
DIS_PX
1 2
L11
Do Not Stuff
DIS_PX
Do Not Stuff
2ND = 68.00217.701
L11
Do Not Stuff
DIS_PX
Do Not Stuff
2ND = 68.00217.701
1 2
R323
Do Not Stuff
SAMSUNG
R323
Do Not Stuff
SAMSUNG
12
C225
Do Not Stuff
DIS_PX
C225
Do Not Stuff
DIS_PX
12
R108
Do Not Stuff
DY
R108
Do Not Stuff
DY
1 2
R106
Do Not Stuff
DY
R106
Do Not Stuff
DY
12
R302
Do Not Stuff
DIS_PX
R302
Do Not Stuff
DIS_PX
12
C194
Do Not Stuff
DIS_PX
C194
Do Not Stuff
DIS_PX
12
C217
Do Not Stuff
DY
C217
Do Not Stuff
DY
1 2
R66 Do Not Stuff
DIS_PX
R66 Do Not Stuff
DIS_PX
1 2
R356 Do Not Stuff
DIS
R356 Do Not Stuff
DIS
12
R88
Do Not Stuff
DIS_PX
R88
Do Not Stuff
DIS_PX
12
C634
Do Not Stuff
DIS_PX
C634
Do Not Stuff
DIS_PX
1 2
R67
Do Not Stuff
DIS_PX
R67
Do Not Stuff
DIS_PX
12
R109
Do Not Stuff
DY
R109
Do Not Stuff
DY

5
5
4
4
3
3
2
2
1
1
D D
C C
B B
A A
VDD_CT
FB_VDDC
FB_VDDCI
FB_GND
VDDRHA
VSSRHA
VDDRHB
VSSRHB
+VGA_CORE
+VGA_CORE
SPV18
MPV18
1V_VGA
1D8V_VGA 1D8V_VGA
SPV18 MPV18
1D5V_VGA
1D8V_VGA
3D3V_VGA
1D8V_VGA
PCIE_PVDD
SPV10
1D8V_VGA PCIE_PVDD
1D8V_VGA
1V_VGA
+VGA_CORE
+VGA_CORE
SPV10
Title
Size Docum ent Number Rev
Date: Sheet of
Wistron Corporation
21F, 88, Sec.1, Hsin Tai W u Rd., Hsichih,
Taipei Hsien 221, Taiwan, R.O.C.
JV42-DN
SA
Madison POWER
A2
55 63Tuesday, November 10, 2009
UMA
Title
Size Docum ent Number Rev
Date: Sheet of
Wistron Corporation
21F, 88, Sec.1, Hsin Tai W u Rd., Hsichih,
Taipei Hsien 221, Taiwan, R.O.C.
JV42-DN
SA
Madison POWER
A2
55 63Tuesday, November 10, 2009
UMA
Title
Size Docum ent Number Rev
Date: Sheet of
Wistron Corporation
21F, 88, Sec.1, Hsin Tai W u Rd., Hsichih,
Taipei Hsien 221, Taiwan, R.O.C.
JV42-DN
SA
Madison POWER
A2
55 63Tuesday, November 10, 2009
UMA
110mA
4A
504mA
1920mA
120mA 75mA 150mA
40mA
12
C164
Do Not Stuff
DIS_PX
C164
Do Not Stuff
DIS_PX
1
TP7D o Not Stuff TP7Do Not Stuff
12
C592
Do Not Stuff
DIS_PX
C592
Do Not Stuff
DIS_PX
12
C58
Do Not Stuff
DIS_PX
C58
Do Not Stuff
DIS_PX
12
C637
Do Not Stuff
DIS_PX
C637
Do Not Stuff
DIS_PX
PCIE_PVDD
AB37
MPV18
H7
MPV18
H8
SPV18
AM10
PCIE_VDDC G30
PCIE_VDDC R28
PCIE_VDDC T28
PCIE_VDDC U28
PCIE_VDDC G31
PCIE_VDDC H29
PCIE_VDDC H30
PCIE_VDDC J29
PCIE_VDDC J30
PCIE_VDDC L28
PCIE_VDDC M28
PCIE_VDDC N28
PCIE_VDDR AA31
PCIE_VDDR AA32
PCIE_VDDR AA33
PCIE_VDDR AA34
PCIE_VDDR V28
PCIE_VDDR W29
PCIE_VDDR W30
PCIE_VDDR Y31
SPV10
AN9
SPVSS
AN10
VDDR1
AC7
VDDR1
G17
VDDR1
G20
VDDR1
G23
VDDR1
G26
VDDR1
G29
VDDR1
H10
VDDR1
J7
VDDR1
J9
VDDR1
K11
VDDR1
K13
VDDR1
AD11
VDDR1
K8
VDDR1
L12
VDDR1
L16
VDDR1
L21
VDDR1
L23
VDDR1
L26
VDDR1
L7
VDDR1
M11
VDDR1
N11
VDDR1
P7
VDDR1
AF7
VDDR1
R11
VDDR1
U11
VDDR1
U7
VDDR1
Y11
VDDR1
Y7
VDDR1
AG10
VDDR1
AJ7
VDDR1
AK8
VDDR1
AL9
VDDR1
G11
VDDR1
G14
VDDR3
AF23
VDDR3
AF24
VDDR3
AG23
VDDR3
AG24
VDDR4
AF13
VDDR4
AF15
VDDR4
AG13
VDDR4
AG15
VDDR4
AD12
VDDR4
AF11
VDDR4
AF12
VDDR4
AG11
NC_VDDRHA
M20
NC_VDDRHB
V12
NC_VSSRHA
M21
NC_VSSRHB
U12
VDD_CT
AF26
VDD_CT
AF27
VDD_CT
AG26
VDD_CT
AG27
VDDC AA15
VDDC AB21
VDDC AB23
VDDC AB26
VDDC AB28
VDDCI AC12
VDDCI AC15
VDDC AC17
VDDC AC20
VDDC AC22
VDDC AC24
VDDC AA17
VDDC AC27
VDDCI AD13
VDDCI AD16
VDDC AD18
VDDC AD21
VDDC AD23
VDDC AD26
VDDC AF17
VDDC AF20
VDDC AF22
VDDC AA20
VDDC AG16
VDDC AG18
VDDC AG21
VDDC AH22
VDDCI M16
VDDCI M18
VDDCI M23
VDDC M26
VDDCI N15
VDDCI N17
VDDC AA22
VDDCI N20
VDDCI N22
VDDC N24
VDDC/BIF_VDDC N27
VDDCI R13
VDDCI R16
VDDC R18
VDDC R21
VDDC R23
VDDC R26
VDDC AA24
VDDCI T15
VDDC T17
VDDC T20
VDDC T22
VDDC T24
VDDC/BIF_VDDC T27
VDDC U16
VDDC U18
VDDC U21
VDDC U23
VDDC AA27
VDDC U26
VDDCI V15
VDDC V17
VDDC V20
VDDC V22
VDDC V24
VDDC V27
VDDC Y16
VDDC Y18
VDDC Y21
VDDCI AB13
VDDC Y23
VDDC Y26
VDDC Y28
VDDC AB16
VDDC AB18
VDDCI M15
VDDCI N13
VDDCI R12
VDDCI T12
VDDCI AA13
VDDCI Y13
VDDC AH27
VDDC AH28
FB_VDDC
AF28
FB_VDDCI
AG28
FB_GND
AH29
POWER
PLL
PCIE
CORE
MEM I/O
I/O
LEVEL
TRANSLATION
ISOLATED
CORE I/O
VOLTAGE
SENESE
5 OF 8
Do Not Stuff
AVGA1E
Do Not Stuff
DIS_PX
POWER
PLL
PCIE
CORE
MEM I/O
I/O
LEVEL
TRANSLATION
ISOLATED
CORE I/O
VOLTAGE
SENESE
5 OF 8
Do Not Stuff
AVGA1E
Do Not Stuff
DIS_PX
12
C207
Do Not Stuff
DIS_PX
C207
Do Not Stuff
DIS_PX
12
C120
Do Not Stuff
DIS_PX
C120
Do Not Stuff
DIS_PX
12
C185
Do Not Stuff
DIS_PX
C185
Do Not Stuff
DIS_PX
12
C106
Do Not Stuff
DIS_PX
C106
Do Not Stuff
DIS_PX
12
C210
Do Not Stuff
DIS_PX
C210
Do Not Stuff
DIS_PX
12
C178
Do Not Stuff
DIS_PX
C178
Do Not Stuff
DIS_PX
1 2
L15
Do Not Stuff
DIS_PX
2ND = 68.00217.701
Do Not Stuff
L15
Do Not Stuff
DIS_PX
2ND = 68.00217.701
Do Not Stuff
12
C211
Do Not Stuff
DIS_PX
C211
Do Not Stuff
DIS_PX
12
C593
Do Not Stuff
DIS_PX
C593
Do Not Stuff
DIS_PX
12
C108
Do Not Stuff
DIS_PX
C108
Do Not Stuff
DIS_PX
12
C124
Do Not Stuff
DIS_PX
C124
Do Not Stuff
DIS_PX
12
C232
Do Not Stuff
DIS_PX
C232
Do Not Stuff
DIS_PX
12
C231
Do Not Stuff
DIS_PX
C231
Do Not Stuff
DIS_PX
12
C88
Do Not Stuff
DIS_PX
C88
Do Not Stuff
DIS_PX
12
C184
Do Not Stuff
DIS_PX
C184
Do Not Stuff
DIS_PX
12
C170
Do Not Stuff
DIS_PX
C170
Do Not Stuff
DIS_PX
1
TP8D o Not Stuff TP8Do Not Stuff
12
C133
Do Not Stuff
DIS_PX
C133
Do Not Stuff
DIS_PX
1 2
L17
Do Not Stuff
DIS_PX
2ND = 68.00217.701
Do Not Stuff
L17
Do Not Stuff
DIS_PX
2ND = 68.00217.701
Do Not Stuff
12
C110
Do Not Stuff
DIS_PX
C110
Do Not Stuff
DIS_PX
12
C103
Do Not Stuff
DIS_PX
C103
Do Not Stuff
DIS_PX
12
C182
Do Not Stuff
DIS_PX
C182
Do Not Stuff
DIS_PX
1
TP11Do Not Stuff TP11Do Not Stuff
12
C119
Do Not Stuff
DIS_PX
C119
Do Not Stuff
DIS_PX
12
C173
Do Not Stuff
DIS_PX
C173
Do Not Stuff
DIS_PX
12
C102
Do Not Stuff
DIS_PX
C102
Do Not Stuff
DIS_PX
12
C158
Do Not Stuff
DIS_PX
C158
Do Not Stuff
DIS_PX
12
C136
Do Not Stuff
DIS_PX
C136
Do Not Stuff
DIS_PX
12
C152
Do Not Stuff
DIS_PX
C152
Do Not Stuff
DIS_PX
12
C66
Do Not Stuff
DIS_PX
C66
Do Not Stuff
DIS_PX
12
C78
Do Not Stuff
DIS_PX
C78
Do Not Stuff
DIS_PX
12
C166
Do Not Stuff
DIS_PX
C166
Do Not Stuff
DIS_PX
12
C639
Do Not Stuff
DIS_PX
C639
Do Not Stuff
DIS_PX
1 2
L36
Do Not Stuff
DIS_PX
2ND = 68.00217.701
Do Not Stuff
L36
Do Not Stuff
DIS_PX
2ND = 68.00217.701
Do Not Stuff
12
C224
Do Not Stuff
DIS_PX
C224
Do Not Stuff
DIS_PX
12
C60
Do Not Stuff
DIS_PX
C60
Do Not Stuff
DIS_PX
12
C591
Do Not Stuff
DIS_PX
C591
Do Not Stuff
DIS_PX
12
C534
Do Not Stuff
DIS_PX
C534
Do Not Stuff
DIS_PX
12
C230
Do Not Stuff
DIS_PX
C230
Do Not Stuff
DIS_PX
12
C137
Do Not Stuff
DIS_PX
C137
Do Not Stuff
DIS_PX
12
C163
Do Not Stuff
DIS_PX
C163
Do Not Stuff
DIS_PX
12
C640
Do Not Stuff
DIS_PX
C640
Do Not Stuff
DIS_PX
12
C123
Do Not Stuff
DIS_PX
C123
Do Not Stuff
DIS_PX
12
C533
Do Not Stuff
DIS_PX
C533
Do Not Stuff
DIS_PX
12
C75
Do Not Stuff
DIS_PX
C75
Do Not Stuff
DIS_PX
12
C128
Do Not Stuff
DIS_PX
C128
Do Not Stuff
DIS_PX
1 2
L43
Do Not Stuff
DIS_PX
2ND = 68.00217.701
Do Not Stuff
L43
Do Not Stuff
DIS_PX
2ND = 68.00217.701
Do Not Stuff
12
C205
Do Not Stuff
DIS_PX
C205
Do Not Stuff
DIS_PX
12
C125
Do Not Stuff
DIS_PX
C125
Do Not Stuff
DIS_PX
12
C221
Do Not Stuff
DIS_PX
C221
Do Not Stuff
DIS_PX
1 2
L39
Do Not Stuff
DIS_PX
2ND = 68.00217.701
Do Not Stuff
L39
Do Not Stuff
DIS_PX
2ND = 68.00217.701
Do Not Stuff
12
C89
Do Not Stuff
DIS_PX
C89
Do Not Stuff
DIS_PX
12
C63
Do Not Stuff
DIS_PX
C63
Do Not Stuff
DIS_PX
12
C186
Do Not Stuff
DIS_PX
C186
Do Not Stuff
DIS_PX
12
C148
Do Not Stuff
DIS_PX
C148
Do Not Stuff
DIS_PX
12
C99
Do Not Stuff
DIS_PX
C99
Do Not Stuff
DIS_PX
12
C171
Do Not Stuff
DIS_PX
C171
Do Not Stuff
DIS_PX
12
C204
Do Not Stuff
DIS_PX
C204
Do Not Stuff
DIS_PX
12
C142
Do Not Stuff
DIS_PX
C142
Do Not Stuff
DIS_PX
12
C628
Do Not Stuff
DIS_PX
C628
Do Not Stuff
DIS_PX
1
TP10Do Not Stuff TP10Do Not Stuff
12
C177
Do Not Stuff
DIS_PX
C177
Do Not Stuff
DIS_PX
1
TP13Do Not Stuff TP13Do Not Stuff
12
C169
Do Not Stuff
DIS_PX
C169
Do Not Stuff
DIS_PX
12
C638
Do Not Stuff
DIS_PX
C638
Do Not Stuff
DIS_PX
12
C105
Do Not Stuff
DIS_PX
C105
Do Not Stuff
DIS_PX
12
C140
Do Not Stuff
DIS_PX
C140
Do Not Stuff
DIS_PX
12
C535
Do Not Stuff
DIS_PX
C535
Do Not Stuff
DIS_PX
12
C116
Do Not Stuff
DIS_PX
C116
Do Not Stuff
DIS_PX
12
C101
Do Not Stuff
DIS_PX
C101
Do Not Stuff
DIS_PX
12
C72
Do Not Stuff
DIS_PX
C72
Do Not Stuff
DIS_PX
1
TP18Do Not Stuff TP18Do Not Stuff
12
C130
Do Not Stuff
DIS_PX
C130
Do Not Stuff
DIS_PX
12
C159
Do Not Stuff
DIS_PX
C159
Do Not Stuff
DIS_PX
12
C84
Do Not Stuff
DIS_PX
C84
Do Not Stuff
DIS_PX
12
C149
Do Not Stuff
DIS_PX
C149
Do Not Stuff
DIS_PX
12
C226
Do Not Stuff
DIS_PX
C226
Do Not Stuff
DIS_PX
1
TP12Do Not Stuff TP12Do Not Stuff
12
C239
Do Not Stuff
DIS_PX
C239
Do Not Stuff
DIS_PX
12
C201
Do Not Stuff
DIS_PX
C201
Do Not Stuff
DIS_PX

5
5
4
4
3
3
2
2
1
1
D D
C C
B B
A A
DPE_VDD18
DPF_VDD10
DPB_VDD10
DPE_VDD10
DPA_VDD18
DPEF_CALR
DPC_VDD10
DPA_PVDD
DPB_PVDD
DPB_VDD18
DPA_VDD10
DPD_VDD10
DPAB_CALR
DPF_PVDD
DPC_PVDD
DPD_VDD18
DPC_VDD18
DPF_VDD18
VSS_MEC H1
VSS_MEC H2
VSS_MEC H3
DPCD_CALR
PX_EN
1V_VGA
1D8V_VGA
1D8V_VGA
1V_VGA
DPD_PVDD
1D8V_VGA
DPF_PVDD
DPD_PVDD
1D8V_VGA
1D8V_VGA
1D8V_VGA
1V_VGA
1V_VGA
1V_VGA
1D8V_VGA
1V_VGA
1D8V_VGA
1D8V_VGA
1D8V_VGA
1D8V_VGA
Title
Size Document Number Rev
Date: Sheet of
Wistron Corporation
21F, 88, Sec.1, Hsin Tai W u Rd., Hsichih,
Taipei Hsien 221, Taiwan, R.O.C.
JV42-DN
SA
DP POWER_GND
A2
56 63Thursday, November 05, 2009
UMA
Title
Size Document Number Rev
Date: Sheet of
Wistron Corporation
21F, 88, Sec.1, Hsin Tai W u Rd., Hsichih,
Taipei Hsien 221, Taiwan, R.O.C.
JV42-DN
SA
DP POWER_GND
A2
56 63Thursday, November 05, 2009
UMA
Title
Size Document Number Rev
Date: Sheet of
Wistron Corporation
21F, 88, Sec.1, Hsin Tai W u Rd., Hsichih,
Taipei Hsien 221, Taiwan, R.O.C.
JV42-DN
SA
DP POWER_GND
A2
56 63Thursday, November 05, 2009
UMA
120mA
200mA
130mA
20mA
130mA
130mA
20mA
110mA
130mA
20mA
SB 0821
20mA
20mA
20mA
120mA
200mA
SB 0824
1103
1104 for VGA plane
1 2
L46
Do Not Stuff
DIS_PX 2ND = 68.00217.701
Do Not Stuff
L46
Do Not Stuff
DIS_PX 2ND = 68.00217.701
Do Not Stuff
1 2
L14
Do Not Stuff
DIS_PX
2ND = 68.00217.701
Do Not Stuff
L14
Do Not Stuff
DIS_PX
2ND = 68.00217.701
Do Not Stuff
12
C215
Do Not Stuff
DIS_PX
C215
Do Not Stuff
DIS_PX
12
C598
Do Not Stuff
DIS_PX
C598
Do Not Stuff
DIS_PX
1 2
R325
Do Not Stuff
DIS_PX
R325
Do Not Stuff
DIS_PX
1 2
R329
Do Not Stuff
R329
Do Not Stuff
1 2
R332
Do Not Stuff
R332
Do Not Stuff
12
C233
Do Not Stuff
DIS_PX
C233
Do Not Stuff
DIS_PX
12
R305
Do Not Stuff
DIS_PX
R305
Do Not Stuff
DIS_PX
12
C644
Do Not Stuff
DIS_PX
C644
Do Not Stuff
DIS_PX
12
C187
Do Not Stuff
DIS_PX
C187
Do Not Stuff
DIS_PX
1 2
L45
Do Not Stuff
DIS_PX
2ND = 68.00206.341
Do Not Stuff
L45
Do Not Stuff
DIS_PX
2ND = 68.00206.341
Do Not Stuff
1 2
L44
Do Not Stuff
DIS_PX
2ND = 68.00217.701
Do Not Stuff
L44
Do Not Stuff
DIS_PX
2ND = 68.00217.701
Do Not Stuff
12
C236
Do Not Stuff
DIS_PX
C236
Do Not Stuff
DIS_PX
12
C643
Do Not Stuff
DIS_PX
C643
Do Not Stuff
DIS_PX
1 2
L22
Do Not Stuff
DIS_PX
2ND = 68.00206.341
Do Not Stuff
L22
Do Not Stuff
DIS_PX
2ND = 68.00206.341
Do Not Stuff
12
C208
Do Not Stuff
DIS_PX
C208
Do Not Stuff
DIS_PX
DPA_PVDD AU28
DPA_PVSS AV27
DPA_VDD10 AP31
DPA_VDD10 AP32
DPA_VDD18 AN24
DPA_VDD18 AP24
DPA_VSSR AN27
DPA_VSSR AP27
DPA_VSSR AP28
DPA_VSSR AW24
DPA_VSSR AW26
DPAB_CALR AW28
DPB_PVDD AV29
DPB_PVSS AR28
DPB_VDD10 AN33
DPB_VDD10 AP33
DPB_VDD18 AP25
DPB_VDD18 AP26
DPB_VSSR AN29
DPB_VSSR AP29
DPB_VSSR AP30
DPB_VSSR AW30
DPB_VSSR AW32
DPC_PVDD AU18
DPC_PVSS AV17
DPC_VDD10
AP13
DPC_VDD10
AT13
DPC_VDD18
AP20
DPC_VDD18
AP21
DPC_VSSR
AN17
DPC_VSSR
AP16
DPC_VSSR
AP17
DPC_VSSR
AW14
DPC_VSSR
AW16
DPCD_CALR
AW18
DPD_PVDD AV19
DPD_PVSS AR18
DPD_VDD10
AP14
DPD_VDD10
AP15
DPD_VDD18
AP22
DPD_VDD18
AP23
DPD_VSSR
AN19
DPD_VSSR
AP18
DPD_VSSR
AP19
DPD_VSSR
AW20
DPD_VSSR
AW22
DPE_PVDD AM37
DPE_PVSS AN38
DPE_VDD10
AL33
DPE_VDD10
AM33
DPE_VDD18
AH34
DPE_VDD18
AJ34
DPE_VSSR
AN34
DPE_VSSR
AP39
DPE_VSSR
AR39
DPE_VSSR
AU37
DPEF_CALR
AM39
DPF_PVDD AL38
DPF_PVSS AM35
DPF_VDD10
AK33
DPF_VDD10
AK34
DPF_VDD18
AF34
DPF_VDD18
AG34
DPF_VSSR
AF39
DPF_VSSR
AH39
DPF_VSSR
AK39
DPF_VSSR
AL34
DPF_VSSR
AM34
DP PLL POWER
DP A/B POWERDP C/D POWER
DP E/F POWER
8 OF 8
Do Not Stuff
AVGA1H
Do Not Stuff
DIS_PX
DP PLL POWER
DP A/B POWERDP C/D POWER
DP E/F POWER
8 OF 8
Do Not Stuff
AVGA1H
Do Not Stuff
DIS_PX
1 2
L20
Do Not Stuff
DIS_PX
2ND = 68.00217.701
Do Not Stuff
L20
Do Not Stuff
DIS_PX
2ND = 68.00217.701
Do Not Stuff
12
C624
Do Not Stuff
DIS_PX
C624
Do Not Stuff
DIS_PX
1
TP95 Do Not StuffTP95 Do Not Stuff
12
C245
Do Not Stuff
DIS_PX
C245
Do Not Stuff
DIS_PX
12
C237
Do Not Stuff
DIS_PX
C237
Do Not Stuff
DIS_PX
1 2
L9
Do Not Stuff
DIS_PX
2ND = 68.00217.701
Do Not Stuff
L9
Do Not Stuff
DIS_PX
2ND = 68.00217.701
Do Not Stuff
12
C190
Do Not Stuff
DIS_PX
C190
Do Not Stuff
DIS_PX
12
C632
Do Not Stuff
DIS_PX
C632
Do Not Stuff
DIS_PX
1
TP94 Do Not StuffTP94 Do Not Stuff
12
C642
Do Not Stuff
DIS_PX
C642
Do Not Stuff
DIS_PX
12
C630
Do Not Stuff
DIS_PX
C630
Do Not Stuff
DIS_PX
12
C600
Do Not Stuff
DIS_PX
C600
Do Not Stuff
DIS_PX
1 2
L40
Do Not Stuff
DIS_PX
2ND = 68.00217.701
Do Not Stuff
L40
Do Not Stuff
DIS_PX
2ND = 68.00217.701
Do Not Stuff
12
C625
Do Not Stuff
DIS_PX
C625
Do Not Stuff
DIS_PX
1
TP90 Do Not StuffTP90 Do Not Stuff
TP22 TPAD14-GPTP22 TPAD14-GP
1 2
L47
Do Not Stuff
DIS_PX
2ND = 68.00217.701
Do Not Stuff
L47
Do Not Stuff
DIS_PX
2ND = 68.00217.701
Do Not Stuff
12
C240
Do Not Stuff
DIS_PX
C240
Do Not Stuff
DIS_PX
12
C241
Do Not Stuff
DIS_PX
C241
Do Not Stuff
DIS_PX
12
C629
Do Not Stuff
DIS_PX
C629
Do Not Stuff
DIS_PX
12
C234
Do Not Stuff
DIS_PX
C234
Do Not Stuff
DIS_PX
PCIE_VSS
AB39
PCIE_VSS
J31
PCIE_VSS
J34
PCIE_VSS
K31
PCIE_VSS
K34
PCIE_VSS
K39
PCIE_VSS
L31
PCIE_VSS
L34
PCIE_VSS
M34
PCIE_VSS
M39
PCIE_VSS
N31
PCIE_VSS
E39
PCIE_VSS
N34
PCIE_VSS
P31
PCIE_VSS
P34
PCIE_VSS
P39
PCIE_VSS
R34
PCIE_VSS
T31
PCIE_VSS
T34
PCIE_VSS
T39
PCIE_VSS
U31
PCIE_VSS
U34
PCIE_VSS
F34
PCIE_VSS
V34
PCIE_VSS
V39
PCIE_VSS
W31
PCIE_VSS
W34
PCIE_VSS
Y34
PCIE_VSS
Y39
PCIE_VSS
F39
PCIE_VSS
G33
PCIE_VSS
G34
PCIE_VSS
H31
PCIE_VSS
H34
PCIE_VSS
H39
VSS_MECH A39
VSS_MECH AW1
VSS_MECH AW39
GND A3
GND AA6
GND F13
GND
F15
GND
F17
GND
F19
GND
F21
GND
F23
GND
F25
GND
F27
GND
F29
GND
F31
GND AB12
GND
F33
GND
F7
GND
F9
GND
G2
GND
G6
GND
H9
GND
J2
GND
J27
GND
J6
GND
J8
GND AB15
GND
K14
GND
K7
GND
L11
GND
L17
GND
L2
GND
L22
GND
L24
GND
L6
GND
M17
GND
M22
GND AB17
GND
M24
GND
N16
GND
N18
GND
N2
GND
N21
GND
N23
GND
N26
GND
N6
GND
R15
GND
R17
GND AB20
GND
R2
GND
R20
GND
R22
GND
R24
GND
R27
GND
R6
GND
T11
GND
T13
GND
T16
GND
T18
GND AB22
GND
T21
GND
T23
GND
T26
GND
U15
GND
U17
GND
U2
GND
U20
GND
U22
GND
U24
GND
U27
GND AB24
GND
U6
GND
V11
GND
V16
GND
V18
GND
V21
GND
V23
GND
V26
GND
W2
GND
W6
GND
Y15
GND AB27
GND
Y17
GND
Y20
GND
Y22
GND
Y24
GND
Y27
GND AC11
GND AC13
GND A37
GND AC16
GND AC18
GND AC2
GND AC21
GND AC23
GND AC26
GND AC28
GND AC6
GND AD15
GND AD17
GND AA16
GND AD20
GND AD22
GND AD24
GND AD27
GND AD9
GND AE2
GND AE6
GND AF10
GND AF16
GND AF18
GND AA18
GND AF21
GND AG17
GND AG2
GND AG20
GND AG22
GND AG6
GND AG9
GND AH21
GND AJ10
GND AA2
GND AJ11
GND AJ2
GND AJ28
GND AJ6
GND AK11
GND AK31
GND AK7
GND AL11
GND AL14
GND AL17
GND AA21
GND AL2
GND AL20
GND/PX_EN AL21
GND AL23
GND AL26
GND AL32
GND AL6
GND AL8
GND AM11
GND AM31
GND AA23
GND AM9
GND AN11
GND AN2
GND AN30
GND AN6
GND AN8
GND AP11
GND AP7
GND AP9
GND AR5
GND AA26
GND B11
GND B13
GND B15
GND B17
GND B19
GND B21
GND B23
GND B25
GND B27
GND AA28
GND B29
GND B31
GND B33
GND B7
GND B9
GND C1
GND C39
GND E35
GND E5
GND F11
GND
U13
GND
V13
GND
6 OF 8
Do Not Stuff
AVGA1F
Do Not Stuff
DIS_PX
GND
6 OF 8
Do Not Stuff
AVGA1F
Do Not Stuff
DIS_PX
12
C623
Do Not Stuff
DIS_PX
C623
Do Not Stuff
DIS_PX
12
C626
Do Not Stuff
DIS_PX
C626
Do Not Stuff
DIS_PX
1 2
R330
Do Not Stuff
R330
Do Not Stuff
1 2
R331
Do Not Stuff
R331
Do Not Stuff
12
C620
Do Not Stuff
DIS_PX
C620
Do Not Stuff
DIS_PX
1 2
R327
Do Not Stuff
R327
Do Not Stuff
12
R324
Do Not Stuff
DIS_PX
R324
Do Not Stuff
DIS_PX
1 2
L41
Do Not Stuff
DIS_PX
2ND = 68.00206.341
Do Not Stuff
L41
Do Not Stuff
DIS_PX
2ND = 68.00206.341
Do Not Stuff
12
C601
Do Not Stuff
DIS_PX
C601
Do Not Stuff
DIS_PX
1 2
L13
Do Not Stuff
DIS_PX
2ND = 68.00217.701
Do Not Stuff
L13
Do Not Stuff
DIS_PX
2ND = 68.00217.701
Do Not Stuff
12
C631
Do Not Stuff
DIS_PX
C631
Do Not Stuff
DIS_PX
1 2
R328
Do Not Stuff
R328
Do Not Stuff
12
C227
Do Not Stuff
DIS_PX
C227
Do Not Stuff
DIS_PX
12
C619
Do Not Stuff
DIS_PX
C619
Do Not Stuff
DIS_PX

5
5
4
4
3
3
2
2
1
1
D D
C C
B B
A A
MDB53
MDB54
MDB16
MDB17
MDB55
MDB18
MDB20
MDB57
MDB19
MDB56
MDB22
MDB58
MDB21
MDB59
MDB23
MAB11MAB11
MAB6MAB6
MAB4MAB4
MAB2MAB2
MAB5MAB5
MAB3MAB3
MAB1MAB1
MAB8MAB8
MAB0MAB0
MDB60
MAB9MAB9
MAB12MAB12
MAB7MAB7
MAB10MAB10
MDB24
MDB62
MDB25
MAB13
MDB61
MDB27
MDB63
MDB26
BB2
MVREFSB
BB1
BB0
MDB28
MDB29
MDB32
MDB31
MDB30
DQMB#3
DQMB#7
DQMB#1
DQMB#5
DQMB#0
DQMB#2
DQMB#6
DQMB#4
CLKTESTB
MDB34
MDB33
MDB35
MDB36
MDB37
MVREFDB
RDQSB6
RDQSB1
RDQSB2
RDQSB5
RDQSB4
RDQSB3
RDQSB0
MDB38
RDQSB7
MDB0
BA0
BA1
BA2
DQMA#2
DQMA#3
DQMA#7
DQMA#1
DQMA#6
DQMA#0
DQMA#5
DQMA#4
MVREFDA
MVREFSA
MAA1
MAA7
MAA0
MAA6
MAA9
MAA5
MAA4
MAA12
MAA8
MAA2
MAA3
MAA11
MBM_CALRN0
MAA10
MBM_CALRP1
MBM_CALRP0
MBM_CALRN1
MDA4
MDA3
MDA2
MDA1
MDA0
MDA12
MDA11
MDA10
MDA9
MDA8
MDA7
MDA6
MDA5
MDA20
MDA19
MDA18
MDA17
MDA16
MDA15
MDA14
MDA13
MDA28
MDA27
MDA26
MDA25
MDA24
MDA23
MDA22
MDA21
MDA36
MDA35
MDA34
MDA33
MDA32
MDA31
MDA30
MDA29
MDA44
MDA43
MDA42
MDA41
MDA40
MDA39
MDA38
MDA37
MDA52
MDA51
MDA50
MDA49
MDA48
MDA47
MDA46
MDA45
MDA60
MDA59
MDA58
MDA57
MDA56
MDA55
MDA54
MDA53
MDA63
MDA62
MDA61
MBM_CALRP2
MBM_CALRN2
RDQSA1
RDQSA4
RDQSA0
RDQSA5
RDQSA2
RDQSA7
RDQSA3
RDQSA6
MAA13
WDQSA6
WDQSA2
WDQSA0
WDQSA5
WDQSA1
WDQSA7
WDQSA3
WDQSA4
MDB40
TESTEN
MDB39
MDB1
VRAM_RST#
MDB42
MDB3
MDB2
MDB41
ODTA1
CLKA0#
WDQSB4
CLKA0
CASA0#
WDQSB6
WDQSB2
WDQSB3
WDQSB1
WDQSB5
CSA0#_0
CSA1#_0
ODTA0
WDQSB7
WDQSB0
WEA0#
CLKA1#
CKEA1
MDB44
MDB5
MDB43
MDB4
CKEA0
RASA1#
RASA0#
WEA1#
CLKA1
MDB7
MDB45
MDB6
CASA1#
MDB8
MDB46
MDB47
MDB9
ODTB0
CASB0#
CSB0#_0
CLKB0#
WEB1#
CLKB0
CKEB1
RASB0#
WEB0#
RASB1#
CKEB0
CSB1#_0
CLKB1#
CLKB1
ODTB1
CASB1#
MDB48
MDB10
MDB11
MDB49
CLKTESTA
MDB50
MDB12
MDB15
MDB52
MDB14
MDB51
MDB13
3D3V_VGA
1D5V_VGA
1D5V_VGA
1D5V_VGA
1D5V_VGA
1D5V_VGA
3D3V_VGA
GPIO_VGA_0254
GPIO_VGA_2254
GPIO_VGA_0154
GPIO_VGA_0054
GPIO_VGA_1154
GPIO_VGA_0954
JTAG_TMS54
GPIO_VGA_0554
GPIO_VGA_0854
GPIO_VGA_1254
GPIO_VGA_1354
BA2 58,59
MDA[0..63]58,59
MAA[0..12] 58,59
BA1 58,59
BA0 58,59
WDQSA[0..7] 58,59
RDQSA[0..7] 58,59
DQMA#[0..7] 58,59
CLKA0 58
ODTA1 59
ODTA0 58
CLKA0# 58
CLKA1 59
CLKA1# 59
CASA1# 59
CASA0# 58
RASA1# 59
RASA0# 58
WEA0# 58
CSA1#_0 59
CSA0#_0 58
CKEA1 59
CKEA0 58
WEA1# 59
MAA13 58,59
CLKB0 60
ODTB0 60
WDQSB[0..7] 60,61
CLKB1# 61
CLKB1 61
ODTB1 61
RASB0# 60
RASB1# 61
CLKB0# 60
WEB0# 60
CASB1# 61
CSB0#_0 60
CASB0# 60
CKEB1 61
WEB1# 61
CSB1#_0 61
MAB[0..12] 60,61
MDB[0..63]60,61
CKEB0 60
BB1 60,61
BB2 60,61
BB0 60,61
DQMB#[0..7] 60,61
VRAM_RST 58,59,60,61
MAB13 60,61
RDQSB[0..7] 60,61
JTAG_TRSTB54
MA_CRT_VSYNC20,54
MA_CRT_HSYNC20,54
Title
Size Document Number Rev
Date: Sheet of
Wistron Corporation
21F, 88, Sec.1, Hsin Tai W u Rd., Hsichih,
Taipei Hsien 221, Taiwan, R.O.C.
JV42-DN
SA
Madison Memory / Straps
A2
57 63Thursday, November 05, 2009
UMA
Title
Size Document Number Rev
Date: Sheet of
Wistron Corporation
21F, 88, Sec.1, Hsin Tai W u Rd., Hsichih,
Taipei Hsien 221, Taiwan, R.O.C.
JV42-DN
SA
Madison Memory / Straps
A2
57 63Thursday, November 05, 2009
UMA
Title
Size Document Number Rev
Date: Sheet of
Wistron Corporation
21F, 88, Sec.1, Hsin Tai W u Rd., Hsichih,
Taipei Hsien 221, Taiwan, R.O.C.
JV42-DN
SA
Madison Memory / Straps
A2
57 63Thursday, November 05, 2009
UMA
C_MEM 2.2nF 68pF
AMD RESERVED CONFIGURATION STRAPS
H2SYNC, GENERICC, GPIO2, GPIO21
ALLOW FOR PULLUP PADS FOR THESE STRAPS AND IF THESE GPIOS ARE USED,
THEY MUST NOT CONFLICT DURING RESET
MVREF TO GND 100R 100R 100R
MVREF 1.5V 1.8/1.5V 1.5V
For SSTL-1.8/SSTL-2/DDR1/GDDR1: 0.5 * VDDR1.
For DDR3/GDDR3/GDDR4/GDDR5: 0.7 * VDDR1.
MVREF TO PWR 40.2R 40.2R 40.2R
DIVIDER RESISTORS GDDR5 GDDR3 DDR3
MVREF TO GND 100R 100R 100R
ST
Microelectronics
Chingis
(formerly PMC)
M25P05A
M25P10A
M25P20
M25P40
M25P80
Pm25LV512A
Pm25LV010A
MVREF 1.5V 1.8/1.5V 1.5V
For SSTL-1.8/SSTL-2/DDR1/GDDR1: 0.5 * VDDR1.
For DDR3/GDDR3/GDDR4/GDDR5: 0.7 * VDDR1.
MVREF TO PWR 40.2R 40.2R 40.2R
128MB
256MB
64MB
32MB
512MB
1GB
2GB
4GB
Size of the primary
memory apertures
DIVIDER RESISTORS GDDR5 GDDR3 DDR3
If BIOS_ROM_EN (GPIO22) = 0
x000
x001
x010
x
x
x
x
x
GPIO[13,12,11] GPIO[13,12,11]Part NumberManufacturer
If BIOS_ROM_EN (GPIO22) = 1
V
0100
0101
0101
0101
0101
0100
0101
Madison: MEM_CALRP[0,2] signals are used.
Park: MEM_CALRP1 and MEM_CALRN1 are used
DESCRIPTIONPINSTRAPS
Transmitter De-emphasis Enable
0= Tx de-emphasis disabled
1= Tx de-emphasis enabled
Tansmitter Power Savings Enable
0= 50% Tx output swing
1= Full Tx output swing
GPIO1
GPIO0
TX_DEEMPH_EN
TX_PWRS_ENB
SERIAL ROM TYPE OR MEMORY APERTURE SIZE SELECT
(Internal PD)
(Internal PD)
VIP_DEVICE_STRAP_ENA
(Internal PD)
BIF_VGA_DIS GPIO9
X
RESERVED
X
GPIO21
if BIOS_ROM_EN=1,then Config[3:0]
defines the ROM type
if BIOS_ROM_EN=0,then Config[3:0]
defines the primary memory apeture size
PCIE FULL TX OUTPUT SW ING
GPIO[13,12,11]
0
AUD[1]
AUD[0]
X XX
RECOMMENDED SETTINGS
0= DO NOT INSTALL RESISTOR
1 = INSTALL 10K RESISTOR
X = DESIGN DEPENDANT
NA = NOT APPLICABLE
X
AUD[1:0]
00:No audio function
01:Audio for DisplayPort and HDMI
( if adapter is detected)
10:Audio for DisplayPort only
11:Audio for both DisplayPort and HDMI
VGA_HSYNC
(Internal PD)
VGA_VSYNC
GPIO8
RESERVED
RESERVED
VGA ENABLED
ENABLE EXTERNAL BIOS ROM
BIOS_ROM_EN GPIO22_ROMCSB
RESERVED
0
H2SYNC
V2SYNC
RSVD
RSVD
0
0
0
0
X
R_MEM_3 DY DY
R_MEM_2 40R/Short 680R
R_MEM_1 10K 10K
Designator For M97-M2 For Mannhatton
1009 for A11
1029 for A11
Madison->71.MDSON.M01,Park->71.0PARK.M04
1026
1103
12
C647
Do Not Stuff
DIS_PX
C647
Do Not Stuff
DIS_PX
12
R337
Do Not Stuff
DIS_PX
R337
Do Not Stuff
DIS_PX
1 2
R80 Do Not Stuff
DIS_PX
R80 Do Not Stuff
DIS_PX
1 2
R334 Do Not Stuff
DY
R334 Do Not Stuff
DY
12
C646
Do Not Stuff
DIS_PX
C646
Do Not Stuff
DIS_PX
1 2
R341
Do Not Stuff
DIS_PX
R341
Do Not Stuff
DIS_PX
1 2
R94 Do Not Stuff
Madison
R94 Do Not Stuff
Madison
1 2
R101 Do Not Stuff
DY
R101 Do Not Stuff
DY
1
2 3
4
RN39
Do Not Stuff
DIS_PX
RN39
Do Not Stuff
DIS_PX
1 2
R95 Do Not Stuff
DY
R95 Do Not Stuff
DY
12
C608
Do Not Stuff
DIS_PX
C608
Do Not Stuff
DIS_PX
12
R287
Do Not Stuff
Madison
R287
Do Not Stuff
Madison
1 2
R309
Do Not Stuff
DIS_PX
R309
Do Not Stuff
DIS_PX
1 2
R345 Do Not Stuff
DY
R345 Do Not Stuff
DY
1
TP24Do Not Stuff TP24Do Not Stuff
DQA0_0/DQA_0
C37
DQA0_1/DQA_1
C35
DQA0_10/DQA_10
C30
DQA0_11/DQA_11
A30
DQA0_12/DQA_12
F28
DQA0_13/DQA_13
C28
DQA0_14/DQA_14
A28
DQA0_15/DQA_15
E28
DQA0_16/DQA_16
D27
DQA0_17/DQA_17
F26
DQA0_18/DQA_18
C26
DQA0_19/DQA_19
A26
DQA0_2/DQA_2
A35
DQA0_20/DQA_20
F24
DQA0_21/DQA_21
C24
DQA0_22/DQA_22
A24
DQA0_23/DQA_23
E24
DQA0_24/DQA_24
C22
DQA0_25/DQA_25
A22
DQA0_26/DQA_26
F22
DQA0_27/DQA_27
D21
DQA0_28/DQA_28
A20
DQA0_29/DQA_29
F20
DQA0_3/DQA_3
E34
DQA0_30/DQA_30
D19
DQA0_31/DQA_31
E18
DQA1_0/DQA_32
C18
DQA1_1/DQA_33
A18
DQA1_2/DQA_34
F18
DQA1_3/DQA_35
D17
DQA1_4/DQA_36
A16
DQA1_5/DQA_37
F16
DQA1_6/DQA_38
D15
DQA1_7/DQA_39
E14
DQA0_4/DQA_4
G32
DQA1_8/DQA_40
F14
DQA1_9/DQA_41
D13
DQA1_10/DQA_42
F12
DQA1_11/DQA_43
A12
DQA1_12/DQA_44
D11
DQA1_13/DQA_45
F10
DQA1_14/DQA_46
A10
DQA1_15/DQA_47
C10
DQA1_16/DQA_48
G13
DQA1_17/DQA_49
H13
DQA0_5/DQA_5
D33
DQA1_18/DQA_50
J13
DQA1_19/DQA_51
H11
DQA1_20/DQA_52
G10
DQA1_21/DQA_53
G8
DQA1_22/DQA_54
K9
DQA1_23/DQA_55
K10
DQA1_24/DQA_56
G9
DQA1_25/DQA_57
A8
DQA1_26/DQA_58
C8
DQA1_27/DQA_59
E8
DQA0_6/DQA_6
F32
DQA1_28/DQA_60
A6
DQA1_29/DQA_61
C6
DQA1_30/DQA_62
E6
DQA1_31/DQA_63
A5
DQA0_7/DQA_7
E32
DQA0_8/DQA_8
D31
DQA0_9/DQA_9
F30
MEM_CALRP1
M12
MVREFDA
L18
MVREFSA
L20
MEM_CALRN0
L27
MEM_CALRN1
N12
MEM_CALRN2
AG12
MEM_CALRP0
M27
MEM_CALRP2
AH12
CASA0# K20
CASA1# K17
CKEA0 K21
CKEA1 J20
CLKA0 H27
CLKA0# G27
CLKA1 J14
CLKA1# H14
CSA0#_0 K24
CSA0#_1 K27
CSA1#_0 M13
CSA1#_1 K16
WCKA0_0/DQMA_0 A32
WCKA0#_0/DQMA_1 C32
WCKA0_1/DQMA_2 D23
WCKA0#_1/DQMA_3 E22
WCKA1_0/DQMA_4 C14
WCKA1#_0/DQMA_5 A14
WCKA1_1/DQMA_6 E10
WCKA1#_1/DQMA_7 D9
MAA0_0/MAA_0 G24
MAA0_1/MAA_1 J23
MAA1_2/MAA_10 L13
MAA1_3/MAA_11 G16
MAA1_4/MAA_12 J16
MAA1_5/MAA_13_BA2 H16
MAA1_6/MAA_14_BA0 J17
MAA1_7/MAA_A15_BA1 H17
MAA0_2/MAA_2 H24
MAA0_3/MAA_3 J24
MAA0_4/MAA_4 H26
MAA0_5/MAA_5 J26
MAA0_6/MAA_6 H21
MAA0_7/MAA_7 G21
MAA1_0/MAA_8 H19
MAA1_1/MAA_9 H20
ADBIA0/ODTA0 J21
ADBIA1/ODTA1 G19
RASA0# K23
RASA1# K19
EDCA0_0/QSA_0/RDQSA_0 C34
EDCA0_1/QSA_1/RDQSA_1 D29
EDCA0_2/QSA_2/RDQSA_2 D25
EDCA0_3/QSA_3/RDQSA_3 E20
EDCA1_0/QSA_4/RDQSA_4 E16
EDCA1_1/QSA_5/RDQSA_5 E12
EDCA1_2/QSA_6/RDQSA_6 J10
EDCA1_3/QSA_7/RDQSA_7 D7
MAA0_8 H23
MAA1_8 J19
DDBIA0_0/QSA_0#/WDQSA_0 A34
DDBIA0_1/QSA_1#/WDQSA_1 E30
DDBIA0_2/QSA_2#/WDQSA_2 E26
DDBIA0_3/QSA_3#/WDQSA_3 C20
DDBIA1_0/QSA_4#/WDQSA_4 C16
DDBIA1_1/QSA_5#/WDQSA_5 C12
DDBIA1_2/QSA_6#/WDQSA_6 J11
DDBIA1_3/QSA_7#/WDQSA_7 F8
WEA0# K26
WEA1# L15
MEMORY INTERFACE A
DDR2
GDDR3/GDDR5
DDR3
GDDR5/DDR2/GDDR3
DDR2
GDDR5/GDDR3
DDR3
GDDR5
3 OF 8
Do Not Stuff
AVGA1C
Do Not Stuff
DIS_PX
MEMORY INTERFACE A
DDR2
GDDR3/GDDR5
DDR3
GDDR5/DDR2/GDDR3
DDR2
GDDR5/GDDR3
DDR3
GDDR5
3 OF 8
Do Not Stuff
AVGA1C
Do Not Stuff
DIS_PX
12
R338
Do Not Stuff
DIS_PX
R338
Do Not Stuff
DIS_PX
1 2
R56 Do Not Stuff
Park
R56 Do Not Stuff
Park
1 2
R346 Do Not Stuff
DY
R346 Do Not Stuff
DY
1 2
R90 Do Not Stuff
Madison
R90 Do Not Stuff
Madison
12
C540
Do Not Stuff
Madison
C540
Do Not Stuff
Madison
1 2
R335 Do Not Stuff
DIS_PX
R335 Do Not Stuff
DIS_PX
1 2
R52 Do Not Stuff
Park
R52 Do Not Stuff
Park
1
TP20Do Not Stuff TP20Do Not Stuff
1 2
R68
Do Not Stuff
DY
R68
Do Not Stuff
DY
12
R286
Do Not Stuff
Madison
R286
Do Not Stuff
Madison
DQB0_0/DQB_0
C5
DQB0_1/DQB_1
C3
DQB0_10/DQB_10
J4
DQB0_11/DQB_11
K6
DQB0_12/DQB_12
K5
DQB0_13/DQB_13
L4
DQB0_14/DQB_14
M6
DQB0_15/DQB_15
M1
DQB0_16/DQB_16
M3
DQB0_17/DQB_17
M5
DQB0_18/DQB_18
N4
DQB0_19/DQB_19
P6
DQB0_2/DQB_2
E3
DQB0_20/DQB_20
P5
DQB0_21/DQB_21
R4
DQB0_22/DQB_22
T6
DQB0_23/DQB_23
T1
DQB0_24/DQB_24
U4
DQB0_25/DQB_25
V6
DQB0_26/DQB_26
V1
DQB0_27/DQB_27
V3
DQB0_28/DQB_28
Y6
DQB0_29/DQB_29
Y1
DQB0_3/DQB_3
E1
DQB0_30/DQB_30
Y3
DQB0_31/DQB_31
Y5
DQB1_0/DQB_32
AA4
DQB1_1/DQB_33
AB6
DQB1_2/DQB_34
AB1
DQB1_3/DQB_35
AB3
DQB1_4/DQB_36
AD6
DQB1_5/DQB_37
AD1
DQB1_6/DQB_38
AD3
DQB1_7/DQB_39
AD5
DQB0_4/DQB_4
F1
DQB1_8/DQB_40
AF1
DQB1_9/DQB_41
AF3
DQB1_10/DQB_42
AF6
DQB1_11/DQB_43
AG4
DQB1_12/DQB_44
AH5
DQB1_13/DQB_45
AH6
DQB1_14/DQB_46
AJ4
DQB1_15/DQB_47
AK3
DQB1_16/DQB_48
AF8
DQB1_17/DQB_49
AF9
DQB0_5/DQB_5
F3
DQB1_18/DQB_50
AG8
DQB1_19/DQB_51
AG7
DQB1_20/DQB_52
AK9
DQB1_21/DQB_53
AL7
DQB1_22/DQB_54
AM8
DQB1_23/DQB_55
AM7
DQB1_24/DQB_56
AK1
DQB1_25/DQB_57
AL4
DQB1_26/DQB_58
AM6
DQB1_27/DQB_59
AM1
DQB0_6/DQB_6
F5
DQB1_28/DQB_60
AN4
DQB1_29/DQB_61
AP3
DQB1_30/DQB_62
AP1
DQB1_31/DQB_63
AP5
DQB0_7/DQB_7
G4
DQB0_8/DQB_8
H5
DQB0_9/DQB_9
H6
MVREFDB
Y12
MVREFSB
AA12
TESTEN
AD28
CASB0# W10
CASB1# AA10
CKEB0 U10
CKEB1 AA11
CLKB0 L9
CLKB0# L8
CLKB1 AD8
CLKB1# AD7
CLKTESTA
AK10
CLKTESTB
AL10
CSB0#_0 P10
CSB0#_1 L10
CSB1#_0 AD10
CSB1#_1 AC10
WCKB0_0/DQMB_0 H3
WCKB0#_0/DQMB_1 H1
WCKB0_1/DQMB_2 T3
WCKB0#_1/DQMB_3 T5
WCKB1_0/DQMB_4 AE4
WCKB1#_0/DQMB_5 AF5
WCKB1_1/DQMB_6 AK6
WCKB1#_1/DQMB_7 AK5
DRAM_RST# AH11
MAB0_0/MAB_0 P8
MAB0_1/MAB_1 T9
MAB1_2/MAB_10 AC8
MAB1_3/MAB_11 AC9
MAB1_4/MAB_12 AA7
MAB1_5/BA2 AA8
MAB1_6/BA0 Y8
MAB1_7/BA1 AA9
MAB0_2/MAB_2 P9
MAB0_3/MAB_3 N7
MAB0_4/MAB_4 N8
MAB0_5/MAB_5 N9
MAB0_6/MAB_6 U9
MAB0_7/MAB_7 U8
MAB1_0/MAB_8 Y9
MAB1_1/MAB_9 W9
ADBIB0/ODTB0 T7
ADBIB1/ODTB1 W7
RASB0# T10
RASB1# Y10
EDCB0_0/QSB_0/RDQSB_0 F6
EDCB0_1/QSB_1/RDQSB_1 K3
EDCB0_2/QSB_2/RDQSB_2 P3
EDCB0_3/QSB_3/RDQSB_3 V5
EDCB1_0/QSB_4/RDQSB_4 AB5
EDCB1_1/QSB_5/RDQSB_5 AH1
EDCB1_2/QSB_6/RDQSB_6 AJ9
EDCB1_3/QSB_7/RDQSB_7 AM5
DDBIB0_0/QSB_0#/WDQSB_0 G7
DDBIB0_1/QSB_1#/WDQSB_1 K1
DDBIB0_2/QSB_2#/WDQSB_2 P1
DDBIB0_3/QSB_3#/WDQSB_3 W4
DDBIB1_0/QSB_4#/WDQSB_4 AC4
DDBIB1_1/QSB_5#/WDQSB_5 AH3
DDBIB1_2/QSB_6#/WDQSB_6 AJ8
DDBIB1_3/QSB_7#/WDQSB_7 AM3
WEB0# N10
WEB1# AB11
MAB0_8 T8
MAB1_8 W8
MEMORY INTERFACE B
DDR2
GDDR5/GDDR3
DDR3
DDR2
GDDR3/GDDR5
DDR3
GDDR5
GDDR5/DDR2/GDDR3
4 OF 8
Do Not Stuff
AVGA1D
Do Not Stuff
DIS_PX
MEMORY INTERFACE B
DDR2
GDDR5/GDDR3
DDR3
DDR2
GDDR3/GDDR5
DDR3
GDDR5
GDDR5/DDR2/GDDR3
4 OF 8
Do Not Stuff
AVGA1D
Do Not Stuff
DIS_PX
1 2
R342 Do Not Stuff
DIS_PX
R342 Do Not Stuff
DIS_PX
12
R281
Do Not Stuff
Madison
R281
Do Not Stuff
Madison
1 2
R340
Do Not Stuff
DIS_PX
R340
Do Not Stuff
DIS_PX
12
R343
Do Not Stuff
DIS_PX
R343
Do Not Stuff
DIS_PX
12
R326
Do Not Stuff
DIS_PX
R326
Do Not Stuff
DIS_PX
1 2
R53 Do Not Stuff
Madison
R53 Do Not Stuff
Madison
12
R282
Do Not Stuff
Madison
R282
Do Not Stuff
Madison
12
C541
Do Not Stuff
Madison
C541
Do Not Stuff
Madison
1 2
R50 Do Not Stuff
Madison
R50 Do Not Stuff
Madison
1 2
R336 Do Not Stuff
DIS_PX
R336 Do Not Stuff
DIS_PX
1 2
R74
Do Not Stuff
DIS_PX
R74
Do Not Stuff
DIS_PX
1 2
R339 Do Not Stuff
DIS_PX
R339 Do Not Stuff
DIS_PX
12
R344
Do Not Stuff
DIS_PX
R344
Do Not Stuff
DIS_PX

5
5
4
4
3
3
2
2
1
1
D D
C C
B B
A A
ODTA0
WDQSA1
WDQSA0
CSA0#_0
RDQSA1
RDQSA0
MAA13
MAA_VREF12
CKEA0
WEA0#
RASA0#
CASA0#
DQMA#2
DQMA#3
CLKA0
CLKA0#
BA2
BA0
BA1
MAA_ZQ1
MAA3
MAA8
MAA5
MAA10
MAA2
MAA7
MAA4
MAA9
MAA11
MAA1
MAA0
MAA12
MAA6
MAA_ZQ0
CKEA0
WEA0#
RASA0#
CASA0#
DQMA#1
DQMA#0
CLKA0
CLKA0#
BA2
BA0
BA1
ODTA0
WDQSA2
WDQSA3
CSA0#_0
RDQSA2
RDQSA3
CLK_A0
CLKA0#
CLKA0
MAA13
MAA3
MAA8
MAA5
MAA10
MAA2
MAA7
MAA4
MAA9
MAA11
MAA1
MAA0
MAA12
MAA6
MAA[0..12]
MAA_VREF12 MAA_VREF12
MDA29
MDA17
MDA31
MDA20
MDA5
MDA4
MDA0
MDA1
MDA7
MDA2
MDA6
MDA3
MDA8
MDA9
MDA10
MDA11
MDA12
MDA13
MDA15
MDA14
MDA16
MDA18
MDA19
MDA21
MDA23
MDA22
MDA25
MDA24
MDA26
MDA27
MDA30
MDA28
MDA[0..63]
1D5V_VGA
1D5V_VGA
1D5V_VGA
1D5V_VGA
1D5V_VGA
1D5V_VGA
MDA[0..63]57,59
MAA[0..12]57,59
DQMA#[0..7]57,59
RDQSA[0..7]57,59
WDQSA[0..7]57,59
CSA0#_0 57
ODTA0 57
WDQSA2 57
WDQSA3 57
RDQSA2 57
RDQSA3 57
VRAM_RST 57,59,60,61
CSA0#_0 57
MAA1357,59
ODTA0 57
WDQSA1 57
WDQSA0 57
RDQSA1 57
RDQSA0 57
VRAM_RST 57,59,60,61
CLKA057
CLKA0#57
CKEA057
WEA0#57
RASA0#57
CASA0#57
BA157,59
BA057,59
BA257,59
DQMA#257
DQMA#357
CLKA057
CLKA0#57
CKEA057
WEA0#57
RASA0#57
CASA0#57
BA157,59
BA057,59
BA257,59
DQMA#157
DQMA#057
MAA1357,59
Title
Size Document Number Rev
Date: Sheet of
Wistron Corporation
21F, 88, Sec.1, Hsin Tai Wu Rd., Hsichih,
Taipei Hsien 221, Taiwan, R.O.C.
JV42-DN
SA
VRAM(1/4)
A3
58 63Thursday, November 05, 2009
UMA
Title
Size Document Number Rev
Date: Sheet of
Wistron Corporation
21F, 88, Sec.1, Hsin Tai Wu Rd., Hsichih,
Taipei Hsien 221, Taiwan, R.O.C.
JV42-DN
SA
VRAM(1/4)
A3
58 63Thursday, November 05, 2009
UMA
Title
Size Document Number Rev
Date: Sheet of
Wistron Corporation
21F, 88, Sec.1, Hsin Tai Wu Rd., Hsichih,
Taipei Hsien 221, Taiwan, R.O.C.
JV42-DN
SA
VRAM(1/4)
A3
58 63Thursday, November 05, 2009
UMA
SAMSUNG: 72.41164.H0U
HYNIX: 72.51G63.C0U
DDR3
2.16A
12
C15
Do Not Stuff
Madison
C15
Do Not Stuff
Madison
12
C510
Do Not Stuff
DIS_PX
C510
Do Not Stuff
DIS_PX
12
C516
Do Not Stuff
DIS_PX
C516
Do Not Stuff
DIS_PX
12
C39
Do Not Stuff
DIS_PX
C39
Do Not Stuff
DIS_PX
DMU
D3
DML
E7
DQSU C7
A7
R2
CS# L2
CK#
K7
DQSU# B7
CKE
K9
A8
T8
WE#
L3
VREFDQ
H1
VREFCA
M8
VSSQ G9
DQSL F3
VSS A9
DQSL# G3
VSS E1
VSS B3
VSSQ G1
VSSQ F9
VSSQ B9
VSSQ B1
VSS T9
VSS T1
VSS P9
VSS P1
VSS M9
VSS M1
VSS J8
VSS J2
VSS G8
ODT K1
RAS#
J3
A1
P7 A0
N3
A10/AP
L7
A11
R7
A12/BC#
N7
A13
T3
A2
P3
A5
P2
A6
R8
A9
R3
BA1
N8 BA0
M2
BA2
M3
VSSQ D1
VSSQ D8
VSSQ E2
VSSQ E8
A3
N2
A4
P8
ZQ
L8
VDD
B2
VDD
D9
VDD
G7
VDD
K2 VDD
K8
VDD
N1
VDD
N9 VDD
R1
VDD
R9
VDDQ
A1 VDDQ
A8
VDDQ
C1
VDDQ
C9
VDDQ
D2
VDDQ
E9
VDDQ
F1
VDDQ
H2 VDDQ
H9
CK
J7
RESET# T2
CAS#
K3
DQL0 E3
DQL1 F7
DQL2 F2
DQL3 F8
DQL4 H3
DQL5 H8
DQL6 G2
DQL7 H7
DQU0 D7
DQU1 C3
DQU2 C8
DQU3 C2
DQU4 A7
DQU5 A2
DQU6 B8
DQU7 A3
NC#J1 J1
NC#J9 J9
NC#L1 L1
NC#L9 L9
NC#M7
M7
NC#T7 T7
AFBRAM1
Do Not Stuff
Madison
Do Not Stuff
AFBRAM1
Do Not Stuff
Madison
Do Not Stuff
12
C17
Do Not Stuff
DIS_PX
C17
Do Not Stuff
DIS_PX
12
R11
Do Not Stuff
Madison
R11
Do Not Stuff
Madison
12
C587
Do Not Stuff
DIS_PX
C587
Do Not Stuff
DIS_PX
12
C25
Do Not Stuff
DIS_PX
C25
Do Not Stuff
DIS_PX
12
C113
Do Not Stuff
DIS_PX
C113
Do Not Stuff
DIS_PX
12
C531
Do Not Stuff
DIS_PX
C531
Do Not Stuff
DIS_PX
12
C589
Do Not Stuff
DIS_PX
C589
Do Not Stuff
DIS_PX
12
C112
Do Not Stuff
DIS_PX
C112
Do Not Stuff
DIS_PX
12
C19
Do Not Stuff
DIS_PX
C19
Do Not Stuff
DIS_PX
12
C543
Do Not Stuff
DIS_PX
C543
Do Not Stuff
DIS_PX
12
C574
Do Not Stuff
DIS_PX
C574
Do Not Stuff
DIS_PX
12
C8
Do Not Stuff
DIS_PX
C8
Do Not Stuff
DIS_PX
12
C167
Do Not Stuff
DIS_PX
C167
Do Not Stuff
DIS_PX
12
C13
Do Not Stuff
DIS_PX
C13
Do Not Stuff
DIS_PX
12
C573
Do Not Stuff
DIS_PX
C573
Do Not Stuff
DIS_PX
12
R7
Do Not Stuff
Madison
R7
Do Not Stuff
Madison
12
C172
Do Not Stuff
DIS_PX
C172
Do Not Stuff
DIS_PX
12
R275
Do Not Stuff
Madison
R275
Do Not Stuff
Madison
12
C30
Do Not Stuff
DIS_PX
C30
Do Not Stuff
DIS_PX
12
C604
Do Not Stuff
DIS_PX
C604
Do Not Stuff
DIS_PX
12
C542
Do Not Stuff
DIS_PX
C542
Do Not Stuff
DIS_PX
12
C528
Do Not Stuff
DIS_PX
C528
Do Not Stuff
DIS_PX
12
C511
Do Not Stuff
DIS_PX
C511
Do Not Stuff
DIS_PX
12
C525
Do Not Stuff
DIS_PX
C525
Do Not Stuff
DIS_PX
12
C4
Do Not Stuff
DIS_PX
C4
Do Not Stuff
DIS_PX
12
R5
Do Not Stuff
Madison
R5
Do Not Stuff
Madison
12
R9
Do Not Stuff
Madison
R9
Do Not Stuff
Madison
12
C22
Do Not Stuff
Madison
C22
Do Not Stuff
Madison
12
R4
Do Not Stuff
Madison
R4
Do Not Stuff
Madison
12
C518
Do Not Stuff
DIS_PX
C518
Do Not Stuff
DIS_PX
12
C605
Do Not Stuff
DIS_PX
C605
Do Not Stuff
DIS_PX
12
C7
Do Not Stuff
DIS_PX
C7
Do Not Stuff
DIS_PX
12
C38
Do Not Stuff
DIS_PX
C38
Do Not Stuff
DIS_PX
12
C527
Do Not Stuff
DIS_PX
C527
Do Not Stuff
DIS_PX
DMU
D3
DML
E7
DQSU C7
A7
R2
CS# L2
CK#
K7
DQSU# B7
CKE
K9
A8
T8
WE#
L3
VREFDQ
H1
VREFCA
M8
VSSQ G9
DQSL F3
VSS A9
DQSL# G3
VSS E1
VSS B3
VSSQ G1
VSSQ F9
VSSQ B9
VSSQ B1
VSS T9
VSS T1
VSS P9
VSS P1
VSS M9
VSS M1
VSS J8
VSS J2
VSS G8
ODT K1
RAS#
J3
A1
P7 A0
N3
A10/AP
L7
A11
R7
A12/BC#
N7
A13
T3
A2
P3
A5
P2
A6
R8
A9
R3
BA1
N8 BA0
M2
BA2
M3
VSSQ D1
VSSQ D8
VSSQ E2
VSSQ E8
A3
N2
A4
P8
ZQ
L8
VDD
B2
VDD
D9
VDD
G7
VDD
K2 VDD
K8
VDD
N1
VDD
N9 VDD
R1
VDD
R9
VDDQ
A1 VDDQ
A8
VDDQ
C1
VDDQ
C9
VDDQ
D2
VDDQ
E9
VDDQ
F1
VDDQ
H2 VDDQ
H9
CK
J7
RESET# T2
CAS#
K3
DQL0 E3
DQL1 F7
DQL2 F2
DQL3 F8
DQL4 H3
DQL5 H8
DQL6 G2
DQL7 H7
DQU0 D7
DQU1 C3
DQU2 C8
DQU3 C2
DQU4 A7
DQU5 A2
DQU6 B8
DQU7 A3
NC#J1 J1
NC#J9 J9
NC#L1 L1
NC#L9 L9
NC#M7
M7
NC#T7 T7
AFBRAM2
Do Not Stuff
Madison
Do Not Stuff
AFBRAM2
Do Not Stuff
Madison
Do Not Stuff
12
C547
Do Not Stuff
DIS_PX
C547
Do Not Stuff
DIS_PX

5
5
4
4
3
3
2
2
1
1
D D
C C
B B
A A
MDA63
MDA57
MDA55
MDA54
MDA51
MAA_ZQ2
CKEA1
WEA1#
RASA1#
CASA1#
DQMA#5
DQMA#4
CLKA1
CLKA1#
BA2
BA0
BA1
MAA_VREF34
MAA_VREF34
MAA_ZQ3
MAA13
MAA3
MAA8
MAA5
MAA10
MAA2
MAA7
MAA4
MAA9
MAA11
MAA1
MAA0
MAA12
MAA6
CKEA1
WEA1#
RASA1#
CASA1#
CLKA1
CLKA1#
BA2
BA0
BA1
DQMA#6
DQMA#7
CLK_A1
CLKA1#
CLKA1
ODTA1
WDQSA5
WDQSA4
CSA1#_0
RDQSA5
RDQSA4
RDQSA6
WDQSA7
ODTA1
CSA1#_0
RDQSA7
WDQSA6
MAA13
MAA3
MAA8
MAA5
MAA10
MAA2
MAA7
MAA4
MAA9
MAA11
MAA1
MAA0
MAA12
MAA6
MAA[0..12]
MAA_VREF34
MDA47
MDA46
MDA44
MDA45
MDA37
MDA38
MDA35
MDA36
MDA32
MDA39
MDA49
MDA41
MDA43
MDA40
MDA42
MDA62
MDA34
MDA33
MDA58
MDA61
MDA52
MDA53
MDA48
MDA50
MDA59
MDA56
MDA60
MDA[0..63]
1D5V_VGA
1D5V_VGA
1D5V_VGA
1D5V_VGA
1D5V_VGA
MDA[0..63]57,58
MAA[0..12]57,58
DQMA#[0..7]57,58
RDQSA[0..7]57,58
WDQSA[0..7]57,58
CSA1#_0 57
ODTA1 57
WDQSA5 57
WDQSA4 57
RDQSA5 57
RDQSA4 57
VRAM_RST 57,58,60,61
RDQSA6 57
VRAM_RST 57,58,60,61
WDQSA7 57
CSA1#_0 57
ODTA1 57
RDQSA7 57
WDQSA6 57
CLKA157
CLKA1#57
CKEA157
WEA1#57
RASA1#57
CASA1#57
BA157,58
BA057,58
BA257,58
DQMA#557
DQMA#457
CLKA157
CLKA1#57
CKEA157
WEA1#57
RASA1#57
CASA1#57
BA157,58
BA057,58
BA257,58
DQMA#657
DQMA#757
MAA1357,58
MAA1357,58
Title
Size Document Number Rev
Date: Sheet of
Wistron Corporation
21F, 88, Sec.1, Hsin Tai Wu Rd., Hsichih,
Taipei Hsien 221, Taiwan, R.O.C.
JV42-DN
SA
VRAM(2/4)
A3
59 63Thursday, November 05, 2009
UMA
Title
Size Document Number Rev
Date: Sheet of
Wistron Corporation
21F, 88, Sec.1, Hsin Tai Wu Rd., Hsichih,
Taipei Hsien 221, Taiwan, R.O.C.
JV42-DN
SA
VRAM(2/4)
A3
59 63Thursday, November 05, 2009
UMA
Title
Size Document Number Rev
Date: Sheet of
Wistron Corporation
21F, 88, Sec.1, Hsin Tai Wu Rd., Hsichih,
Taipei Hsien 221, Taiwan, R.O.C.
JV42-DN
SA
VRAM(2/4)
A3
59 63Thursday, November 05, 2009
UMA
SAMSUNG: 72.41164.H0U
HYNIX: 72.51G63.C0U
DDR3
12
R279
Do Not Stuff
Madison
R279
Do Not Stuff
Madison
12
R271
Do Not Stuff
Madison
R271
Do Not Stuff
Madison
12
R277
Do Not Stuff
Madison
R277
Do Not Stuff
Madison
DMU
D3
DML
E7
DQSU C7
A7
R2
CS# L2
CK#
K7
DQSU# B7
CKE
K9
A8
T8
WE#
L3
VREFDQ
H1
VREFCA
M8
VSSQ G9
DQSL F3
VSS A9
DQSL# G3
VSS E1
VSS B3
VSSQ G1
VSSQ F9
VSSQ B9
VSSQ B1
VSS T9
VSS T1
VSS P9
VSS P1
VSS M9
VSS M1
VSS J8
VSS J2
VSS G8
ODT K1
RAS#
J3
A1
P7 A0
N3
A10/AP
L7
A11
R7
A12/BC#
N7
A13
T3
A2
P3
A5
P2
A6
R8
A9
R3
BA1
N8 BA0
M2
BA2
M3
VSSQ D1
VSSQ D8
VSSQ E2
VSSQ E8
A3
N2
A4
P8
ZQ
L8
VDD
B2
VDD
D9
VDD
G7
VDD
K2 VDD
K8
VDD
N1
VDD
N9 VDD
R1
VDD
R9
VDDQ
A1 VDDQ
A8
VDDQ
C1
VDDQ
C9
VDDQ
D2
VDDQ
E9
VDDQ
F1
VDDQ
H2 VDDQ
H9
CK
J7
RESET# T2
CAS#
K3
DQL0 E3
DQL1 F7
DQL2 F2
DQL3 F8
DQL4 H3
DQL5 H8
DQL6 G2
DQL7 H7
DQU0 D7
DQU1 C3
DQU2 C8
DQU3 C2
DQU4 A7
DQU5 A2
DQU6 B8
DQU7 A3
NC#J1 J1
NC#J9 J9
NC#L1 L1
NC#L9 L9
NC#M7
M7
NC#T7 T7
AFBRAM3
Do Not Stuff
Madison
Do Not Stuff
AFBRAM3
Do Not Stuff
Madison
Do Not Stuff
12
R273
Do Not Stuff
Madison
R273
Do Not Stuff
Madison
DMU
D3
DML
E7
DQSU C7
A7
R2
CS# L2
CK#
K7
DQSU# B7
CKE
K9
A8
T8
WE#
L3
VREFDQ
H1
VREFCA
M8
VSSQ G9
DQSL F3
VSS A9
DQSL# G3
VSS E1
VSS B3
VSSQ G1
VSSQ F9
VSSQ B9
VSSQ B1
VSS T9
VSS T1
VSS P9
VSS P1
VSS M9
VSS M1
VSS J8
VSS J2
VSS G8
ODT K1
RAS#
J3
A1
P7 A0
N3
A10/AP
L7
A11
R7
A12/BC#
N7
A13
T3
A2
P3
A5
P2
A6
R8
A9
R3
BA1
N8 BA0
M2
BA2
M3
VSSQ D1
VSSQ D8
VSSQ E2
VSSQ E8
A3
N2
A4
P8
ZQ
L8
VDD
B2
VDD
D9
VDD
G7
VDD
K2 VDD
K8
VDD
N1
VDD
N9 VDD
R1
VDD
R9
VDDQ
A1 VDDQ
A8
VDDQ
C1
VDDQ
C9
VDDQ
D2
VDDQ
E9
VDDQ
F1
VDDQ
H2 VDDQ
H9
CK
J7
RESET# T2
CAS#
K3
DQL0 E3
DQL1 F7
DQL2 F2
DQL3 F8
DQL4 H3
DQL5 H8
DQL6 G2
DQL7 H7
DQU0 D7
DQU1 C3
DQU2 C8
DQU3 C2
DQU4 A7
DQU5 A2
DQU6 B8
DQU7 A3
NC#J1 J1
NC#J9 J9
NC#L1 L1
NC#L9 L9
NC#M7
M7
NC#T7 T7
AFBRAM4
Do Not Stuff
Madison
Do Not Stuff
AFBRAM4
Do Not Stuff
Madison
Do Not Stuff
12
C526
Do Not Stuff
Madison
C526
Do Not Stuff
Madison
12
R6
Do Not Stuff
Madison
R6
Do Not Stuff
Madison
12
C515
Do Not Stuff
Madison
C515
Do Not Stuff
Madison
12
R278
Do Not Stuff
Madison
R278
Do Not Stuff
Madison

5
5
4
4
3
3
2
2
1
1
D D
C C
B B
A A
DQMB#0
WDQSB0
RDQSB0
WDQSB1
RDQSB1
DQMB#1
MDB0
MDB7
MAB13
MAB_ZQ1
MAB_VREF12
MAB_VREF12
ODTB0
CSB0#_0
MAB13
MAB8
MAB3
MAB2
MAB10
MAB5
MAB9
MAB4
MAB7
MAB1
MAB11
MAB6
MAB12
MAB0
CLK_B0
CLKB0#
CLKB0
CKEB0
WEB0#
RASB0#
CASB0#
CLKB0
CLKB0#
BB2
BB0
BB1
ODTB0
CSB0#_0
MAB_ZQ0
CKEB0
WEB0#
RASB0#
CASB0#
CLKB0
CLKB0#
BB2
BB0
BB1
MAB_VREF12
MAB8
MAB3
MAB2
MAB10
MAB5
MAB9
MAB4
MAB7
MAB1
MAB11
MAB6
MAB12
MAB0
MDB[0..63]
MAB[0..12]
WDQSB2
WDQSB3
RDQSB2
RDQSB3
DQMB#2
DQMB#3
MDB1
MDB2
MDB3
MDB4
MDB6
MDB5
MDB8
MDB9
MDB10
MDB14
MDB11
MDB12
MDB15
MDB13
MDB16
MDB17
MDB18
MDB19
MDB20
MDB21
MDB22
MDB31
MDB23
MDB24
MDB25
MDB26
MDB27
MDB28
MDB30
MDB29
1D5V_VGA
1D5V_VGA
1D5V_VGA
1D5V_VGA
1D5V_VGA
DQMB#057
WDQSB0 57
RDQSB0 57
WDQSB1 57
RDQSB1 57
DQMB#157
MDB[0..63]57,61
MAB[0..12]57,61
WDQSB[0..7]57,61
RDQSB[0..7]57,61
DQMB#[0..7]57,61
CSB0#_0 57
ODTB0 57
VRAM_RST 57,58,59,61
CSB0#_0 57
ODTB0 57
VRAM_RST 57,58,59,61
CLKB057
CLKB0#57
CKEB057
WEB0#57
RASB0#57
CASB0#57
BB157,61
BB057,61
BB257,61
CLKB057
CLKB0#57
CKEB057
WEB0#57
RASB0#57
CASB0#57
BB157,61
BB057,61
BB257,61
MAB1357,61 MAB1357,61
WDQSB2 57
WDQSB3 57
RDQSB2 57
RDQSB3 57
DQMB#257
DQMB#357
Title
Size Document Number Rev
Date: Sheet of
Wistron Corporation
21F, 88, Sec.1, Hsin Tai Wu Rd., Hsichih,
Taipei Hsien 221, Taiwan, R.O.C.
JV42-DN
SA
VRAM(3/4)
A3
60 63Thursday, November 05, 2009
UMA
Title
Size Document Number Rev
Date: Sheet of
Wistron Corporation
21F, 88, Sec.1, Hsin Tai Wu Rd., Hsichih,
Taipei Hsien 221, Taiwan, R.O.C.
JV42-DN
SA
VRAM(3/4)
A3
60 63Thursday, November 05, 2009
UMA
Title
Size Document Number Rev
Date: Sheet of
Wistron Corporation
21F, 88, Sec.1, Hsin Tai Wu Rd., Hsichih,
Taipei Hsien 221, Taiwan, R.O.C.
JV42-DN
SA
VRAM(3/4)
A3
60 63Thursday, November 05, 2009
UMA
DDR3
SAMSUNG: 72.41164.H0U
HYNIX: 72.51G63.C0U
DMU
D3
DML
E7
DQSU C7
A7
R2
CS# L2
CK#
K7
DQSU# B7
CKE
K9
A8
T8
WE#
L3
VREFDQ
H1
VREFCA
M8
VSSQ G9
DQSL F3
VSS A9
DQSL# G3
VSS E1
VSS B3
VSSQ G1
VSSQ F9
VSSQ B9
VSSQ B1
VSS T9
VSS T1
VSS P9
VSS P1
VSS M9
VSS M1
VSS J8
VSS J2
VSS G8
ODT K1
RAS#
J3
A1
P7 A0
N3
A10/AP
L7
A11
R7
A12/BC#
N7
A13
T3
A2
P3
A5
P2
A6
R8
A9
R3
BA1
N8 BA0
M2
BA2
M3
VSSQ D1
VSSQ D8
VSSQ E2
VSSQ E8
A3
N2
A4
P8
ZQ
L8
VDD
B2
VDD
D9
VDD
G7
VDD
K2 VDD
K8
VDD
N1
VDD
N9 VDD
R1
VDD
R9
VDDQ
A1 VDDQ
A8
VDDQ
C1
VDDQ
C9
VDDQ
D2
VDDQ
E9
VDDQ
F1
VDDQ
H2 VDDQ
H9
CK
J7
RESET# T2
CAS#
K3
DQL0 E3
DQL1 F7
DQL2 F2
DQL3 F8
DQL4 H3
DQL5 H8
DQL6 G2
DQL7 H7
DQU0 D7
DQU1 C3
DQU2 C8
DQU3 C2
DQU4 A7
DQU5 A2
DQU6 B8
DQU7 A3
NC#J1 J1
NC#J9 J9
NC#L1 L1
NC#L9 L9
NC#M7
M7
NC#T7 T7
AFBRAM6
Do Not Stuff
DIS_PX
Do Not Stuff
AFBRAM6
Do Not Stuff
DIS_PX
Do Not Stuff
12
R301
Do Not Stuff
DIS_PX
R301
Do Not Stuff
DIS_PX
12
C544
Do Not Stuff
DIS_PX
C544
Do Not Stuff
DIS_PX
12
C539
Do Not Stuff
DIS_PX
C539
Do Not Stuff
DIS_PX
12
R288
Do Not Stuff
DIS_PX
R288
Do Not Stuff
DIS_PX
12
R289
Do Not Stuff
DIS_PX
R289
Do Not Stuff
DIS_PX
12
R290
Do Not Stuff
DIS_PX
R290
Do Not Stuff
DIS_PX
DMU
D3
DML
E7
DQSU C7
A7
R2
CS# L2
CK#
K7
DQSU# B7
CKE
K9
A8
T8
WE#
L3
VREFDQ
H1
VREFCA
M8
VSSQ G9
DQSL F3
VSS A9
DQSL# G3
VSS E1
VSS B3
VSSQ G1
VSSQ F9
VSSQ B9
VSSQ B1
VSS T9
VSS T1
VSS P9
VSS P1
VSS M9
VSS M1
VSS J8
VSS J2
VSS G8
ODT K1
RAS#
J3
A1
P7 A0
N3
A10/AP
L7
A11
R7
A12/BC#
N7
A13
T3
A2
P3
A5
P2
A6
R8
A9
R3
BA1
N8 BA0
M2
BA2
M3
VSSQ D1
VSSQ D8
VSSQ E2
VSSQ E8
A3
N2
A4
P8
ZQ
L8
VDD
B2
VDD
D9
VDD
G7
VDD
K2 VDD
K8
VDD
N1
VDD
N9 VDD
R1
VDD
R9
VDDQ
A1 VDDQ
A8
VDDQ
C1
VDDQ
C9
VDDQ
D2
VDDQ
E9
VDDQ
F1
VDDQ
H2 VDDQ
H9
CK
J7
RESET# T2
CAS#
K3
DQL0 E3
DQL1 F7
DQL2 F2
DQL3 F8
DQL4 H3
DQL5 H8
DQL6 G2
DQL7 H7
DQU0 D7
DQU1 C3
DQU2 C8
DQU3 C2
DQU4 A7
DQU5 A2
DQU6 B8
DQU7 A3
NC#J1 J1
NC#J9 J9
NC#L1 L1
NC#L9 L9
NC#M7
M7
NC#T7 T7
AFBRAM5
Do Not Stuff
DIS_PX
Do Not Stuff
AFBRAM5
Do Not Stuff
DIS_PX
Do Not Stuff
12
R291
Do Not Stuff
DIS_PX
R291
Do Not Stuff
DIS_PX
12
R28
Do Not Stuff
DIS_PX
R28
Do Not Stuff
DIS_PX

5
5
4
4
3
3
2
2
1
1
D D
C C
B B
A A
WDQSB5
RDQSB5
BB2
BB0
BB1
BB2
BB0
BB1
MAB_ZQ2
MAB_VREF34
MAB13
MAB8
MAB3
MAB2
MAB10
MAB5
MAB9
MAB4
MAB7
MAB1
MAB11
MAB6
MAB12
MAB0
MAB[0..12]
ODTB1
CSB1#_0
MAB13
MAB8
MAB3
MAB2
MAB10
MAB5
MAB9
MAB4
MAB7
MAB1
MAB11
MAB6
MAB12
MAB0
CKEB1
WEB1#
RASB1#
CASB1#
CLKB1
CLKB1#
MAB_VREF34
MAB_ZQ3
CKEB1
WEB1#
RASB1#
CASB1#
CLKB1
CLKB1#
CLK_B1
CLKB1#
CLKB1
MAB_VREF34
ODTB1
CSB1#_0
WDQSB4
RDQSB4
DQMB#4
MDB47
MDB46
DQMB#5
RDQSB6
RDQSB7
WDQSB6
WDQSB7
DQMB#7
DQMB#6
MDB40
MDB50
MDB48
MDB63
MDB[0..63]
MDB51
MDB54
MDB55
MDB49
MDB53
MDB60
MDB56
MDB58
MDB61
MDB57
MDB59
MDB62
MDB33
MDB43
MDB42
MDB34
MDB32
MDB41
MDB52 MDB35
MDB37
MDB38
MDB45
MDB39
MDB44
MDB36
1D5V_VGA
1D5V_VGA
1D5V_VGA 1D5V_VGA
1D5V_VGA
WDQSB5 57
RDQSB5 57
BB157,60
BB057,60
BB257,60
BB157,60
BB057,60
BB257,60
MAB1357,60
MDB[0..63]57,60
MAB[0..12]57,60
WDQSB[0..7]57,60
RDQSB[0..7]57,60
DQMB#[0..7]57,60
CSB1#_0 57
ODTB1 57
VRAM_RST 57,58,59,60 VRAM_RST 57,58,59,60
CSB1#_0 57
ODTB1 57
CLKB157
CLKB1#57
CKEB157
WEB1#57
RASB1#57
CASB1#57
CLKB157
CLKB1#57
CKEB157
WEB1#57
RASB1#57
CASB1#57
MAB1357,60
WDQSB4 57
RDQSB4 57
DQMB#457
DQMB#557
RDQSB6 57
RDQSB7 57
WDQSB6 57
WDQSB7 57
DQMB#757
DQMB#657
Title
Size Document Number Rev
Date: Sheet of
Wistron Corporation
21F, 88, Sec.1, Hsin Tai Wu Rd., Hsichih,
Taipei Hsien 221, Taiwan, R.O.C.
JV42-DN
SA
VRAM(4/4)
A3
61 63Thursday, November 05, 2009
UMA
Title
Size Document Number Rev
Date: Sheet of
Wistron Corporation
21F, 88, Sec.1, Hsin Tai Wu Rd., Hsichih,
Taipei Hsien 221, Taiwan, R.O.C.
JV42-DN
SA
VRAM(4/4)
A3
61 63Thursday, November 05, 2009
UMA
Title
Size Document Number Rev
Date: Sheet of
Wistron Corporation
21F, 88, Sec.1, Hsin Tai Wu Rd., Hsichih,
Taipei Hsien 221, Taiwan, R.O.C.
JV42-DN
SA
VRAM(4/4)
A3
61 63Thursday, November 05, 2009
UMA
SAMSUNG: 72.41164.H0U
HYNIX: 72.51G63.C0U
DDR3
12
R91
Do Not Stuff
DIS_PX
R91
Do Not Stuff
DIS_PX
12
C633
Do Not Stuff
DIS_PX
C633
Do Not Stuff
DIS_PX
DMU
D3
DML
E7
DQSU C7
A7
R2
CS# L2
CK#
K7
DQSU# B7
CKE
K9
A8
T8
WE#
L3
VREFDQ
H1
VREFCA
M8
VSSQ G9
DQSL F3
VSS A9
DQSL# G3
VSS E1
VSS B3
VSSQ G1
VSSQ F9
VSSQ B9
VSSQ B1
VSS T9
VSS T1
VSS P9
VSS P1
VSS M9
VSS M1
VSS J8
VSS J2
VSS G8
ODT K1
RAS#
J3
A1
P7 A0
N3
A10/AP
L7
A11
R7
A12/BC#
N7
A13
T3
A2
P3
A5
P2
A6
R8
A9
R3
BA1
N8 BA0
M2
BA2
M3
VSSQ D1
VSSQ D8
VSSQ E2
VSSQ E8
A3
N2
A4
P8
ZQ
L8
VDD
B2
VDD
D9
VDD
G7
VDD
K2 VDD
K8
VDD
N1
VDD
N9 VDD
R1
VDD
R9
VDDQ
A1 VDDQ
A8
VDDQ
C1
VDDQ
C9
VDDQ
D2
VDDQ
E9
VDDQ
F1
VDDQ
H2 VDDQ
H9
CK
J7
RESET# T2
CAS#
K3
DQL0 E3
DQL1 F7
DQL2 F2
DQL3 F8
DQL4 H3
DQL5 H8
DQL6 G2
DQL7 H7
DQU0 D7
DQU1 C3
DQU2 C8
DQU3 C2
DQU4 A7
DQU5 A2
DQU6 B8
DQU7 A3
NC#J1 J1
NC#J9 J9
NC#L1 L1
NC#L9 L9
NC#M7
M7
NC#T7 T7
AFBRAM8
Do Not Stuff
DIS_PX
Do Not Stuff
AFBRAM8
Do Not Stuff
DIS_PX
Do Not Stuff
12
R311
Do Not Stuff
DIS_PX
R311
Do Not Stuff
DIS_PX
12
R312
Do Not Stuff
DIS_PX
R312
Do Not Stuff
DIS_PX
12
C243
Do Not Stuff
DIS_PX
C243
Do Not Stuff
DIS_PX
12
R71
Do Not Stuff
DIS_PX
R71
Do Not Stuff
DIS_PX
12
R93
Do Not Stuff
DIS_PX
R93
Do Not Stuff
DIS_PX
12
R310
Do Not Stuff
DIS_PX
R310
Do Not Stuff
DIS_PX
DMU
D3
DML
E7
DQSU C7
A7
R2
CS# L2
CK#
K7
DQSU# B7
CKE
K9
A8
T8
WE#
L3
VREFDQ
H1
VREFCA
M8
VSSQ G9
DQSL F3
VSS A9
DQSL# G3
VSS E1
VSS B3
VSSQ G1
VSSQ F9
VSSQ B9
VSSQ B1
VSS T9
VSS T1
VSS P9
VSS P1
VSS M9
VSS M1
VSS J8
VSS J2
VSS G8
ODT K1
RAS#
J3
A1
P7 A0
N3
A10/AP
L7
A11
R7
A12/BC#
N7
A13
T3
A2
P3
A5
P2
A6
R8
A9
R3
BA1
N8 BA0
M2
BA2
M3
VSSQ D1
VSSQ D8
VSSQ E2
VSSQ E8
A3
N2
A4
P8
ZQ
L8
VDD
B2
VDD
D9
VDD
G7
VDD
K2 VDD
K8
VDD
N1
VDD
N9 VDD
R1
VDD
R9
VDDQ
A1 VDDQ
A8
VDDQ
C1
VDDQ
C9
VDDQ
D2
VDDQ
E9
VDDQ
F1
VDDQ
H2 VDDQ
H9
CK
J7
RESET# T2
CAS#
K3
DQL0 E3
DQL1 F7
DQL2 F2
DQL3 F8
DQL4 H3
DQL5 H8
DQL6 G2
DQL7 H7
DQU0 D7
DQU1 C3
DQU2 C8
DQU3 C2
DQU4 A7
DQU5 A2
DQU6 B8
DQU7 A3
NC#J1 J1
NC#J9 J9
NC#L1 L1
NC#L9 L9
NC#M7
M7
NC#T7 T7
AFBRAM7
Do Not Stuff
DIS_PX
Do Not Stuff
AFBRAM7
Do Not Stuff
DIS_PX
Do Not Stuff

5
5
4
4
3
3
2
2
1
1
D D
C C
B B
A A
8209A_VFB_VGA
8209A_BOOT
8209A_PGOOD_VGA
8209A_VFB_VGA
8209A_LGATE_VGA
8209A_CS_VGA
8209A_VDD_VGA
8209A_PHASE_VGA
8209A_UGATE_VGA
8209A_R_BOOT_VGA
8209A_UGATE1_VGA
8209A_EN/DEM_VGA
8209A_TON_VGA
NV_VID1_G
NV_VID0
NV_VID1_1
8209A_VFB_VGA
NV_VID1_1_D NV_VID0_D
NV_VID0_G
DCBATOUT_8209E_VGA
5V_S5
3D3V_VGA
VGA_CORE
VGA_CORE
3D3V_VGA
5V_S5
+VGA_CORE
DCBATOUT DCBATOUT_8209E_VGA
VGA_CORE
3D3V_VGA
3D3V_VGA
DGPU_PWROK 11,49,53
MAVDD_ALTV0 54
MAVDD_ALTV1 54
Title
Size Document Number Rev
Date: Sheet of
Wistron Corporation
21F, 88, Sec.1, Hsin Tai Wu Rd., Hsichih,
Taipei Hsien 221, Taiwan, R.O.C.
JV42-DN
SA
RT8209E_VGA_CORE
Custom
62 63Friday, November 20, 2009
UMA
Title
Size Document Number Rev
Date: Sheet of
Wistron Corporation
21F, 88, Sec.1, Hsin Tai Wu Rd., Hsichih,
Taipei Hsien 221, Taiwan, R.O.C.
JV42-DN
SA
RT8209E_VGA_CORE
Custom
62 63Friday, November 20, 2009
UMA
Title
Size Document Number Rev
Date: Sheet of
Wistron Corporation
21F, 88, Sec.1, Hsin Tai Wu Rd., Hsichih,
Taipei Hsien 221, Taiwan, R.O.C.
JV42-DN
SA
RT8209E_VGA_CORE
Custom
62 63Friday, November 20, 2009
UMA
0921
0921
20090915
for 40nm GPU
1.5Kohm for N10P/M
Vout=0.75*((1+(R1/R2))
RT8209E for VGA
Iomax=18A
OCP>30A
20091022
20090915
20091001 Wayne
MADSION PRO
GPU VOLTAGE L: 1.12V
GPU VOLTAGE H: 0.90V
15KR2F
64.15025.6DL
6R81K
64.68115.6DL
YES
GPIO TABLE
NVVDD_ALTV0
I/O
O
Inter
Pull Low
MADSION
PRO
PARK XT
PARK
XT
R432
YES
GPIO TABLE
GPU VOLTAGE L: 1.00V
GPU VOLTAGE H: 0.90V
NVVDD_ALTV0
I/O
O
Inter
Pull Low
1022 Reference JV50CP -1
1 2
L48
Do Not Stuff
DIS_PX
L48
Do Not Stuff
DIS_PX
12
C675
Do Not Stuff
DIS_PX
C675
Do Not Stuff
DIS_PX
1 2
G38
Do Not Stuff
G38
Do Not Stuff
12
R169
Do Not Stuff
DY
R169
Do Not Stuff
DY
G
S D
Q41
Do Not Stuff
DIS_PX
Do Not Stuff
2ND = 84.27002.Y31
Q41
Do Not Stuff
DIS_PX
Do Not Stuff
2ND = 84.27002.Y31
1
2
3
4 5
6
7
8
S
S
S
GD
D
D
D
U21
Do Not Stuff
DIS_PX
S
S
S
GD
D
D
D
U21
Do Not Stuff
DIS_PX
1 2
G35
Do Not Stuff
G35
Do Not Stuff
1 2
G31
Do Not Stuff
G31
Do Not Stuff
1 2
R412
Do Not Stuff
DIS_PX
R412
Do Not Stuff
DIS_PX
1 2
G24
Do Not Stuff
G24
Do Not Stuff
12
TC14
ST15U25VDM-1-GP
DIS_PX
TC14
ST15U25VDM-1-GP
DIS_PX
1 2
G40
Do Not Stuff
G40
Do Not Stuff
1 2
G26
Do Not Stuff
G26
Do Not Stuff
12
R164
Do Not Stuff
DIS_PX
R164
Do Not Stuff
DIS_PX
1
2
3
4 5
6
7
8
S
S
S
GD
D
D
D
U46
Do Not Stuff
DIS_PX
S
S
S
GD
D
D
D
U46
Do Not Stuff
DIS_PX
1 2
G41
Do Not Stuff
G41
Do Not Stuff
12
R434
Do Not Stuff
R434
Do Not Stuff
12
R424
Do Not Stuff
DIS_PX
R424
Do Not Stuff
DIS_PX
12
C676
Do Not Stuff
DIS_PX
C676
Do Not Stuff
DIS_PX
12
C703
Do Not Stuff
DIS_PX
C703
Do Not Stuff
DIS_PX
1 2
G64
Do Not Stuff
G64
Do Not Stuff
1 2
G65
Do Not Stuff
G65
Do Not Stuff
1 2
G29
Do Not Stuff
G29
Do Not Stuff
1
2
3
4 5
6
7
8
S
S
S
GD
D
D
D
U47
Do Not Stuff
DIS_PX
S
S
S
GD
D
D
D
U47
Do Not Stuff
DIS_PX
1 2
G27
Do Not Stuff
G27
Do Not Stuff
12
TC7
Do Not Stuff
DIS_PX
TC7
Do Not Stuff
DIS_PX
12
C688
Do Not Stuff
DIS_PX
C688
Do Not Stuff
DIS_PX
12
R436
Do Not Stuff
DIS_PX
R436
Do Not Stuff
DIS_PX
12
R167
Do Not Stuff
DIS_PX
R167
Do Not Stuff
DIS_PX
1 2
R452
Do Not Stuff
DIS_PX
R452
Do Not Stuff
DIS_PX
1 2
G67
Do Not Stuff
G67
Do Not Stuff
EN/DEM
1
TON
2
VOUT 3
VDD
4
FB
5
PGOOD 6
GND 7
PGND 8
LGATE 9
VDDP
10
CS
11
PHASE 12
UGATE 13
BOOT
14
NC#15 15
U49
Do Not Stuff
DIS_PX
U49
Do Not Stuff
DIS_PX
1 2
G32
Do Not Stuff
G32
Do Not Stuff
1 2
G33
Do Not Stuff
G33
Do Not Stuff
1 2
G28
Do Not Stuff
G28
Do Not Stuff
G
S D
Q19
Do Not Stuff
DY
2ND = 84.27002.W31
3RD = 84.27002.G3F
Q19
Do Not Stuff
DY
2ND = 84.27002.W31
3RD = 84.27002.G3F
1 2
G36
Do Not Stuff
G36
Do Not Stuff
12
R166
Do Not Stuff
DIS_PX
R166
Do Not Stuff
DIS_PX
1 2
R423
Do Not Stuff
DIS_PX
R423
Do Not Stuff
DIS_PX
C
B
E
Q42
Do Not Stuff
Do Not Stuff
DIS_PX
2ND = 84.02222.R11
Q42
Do Not Stuff
Do Not Stuff
DIS_PX
2ND = 84.02222.R11
12
R426
Do Not Stuff
DIS_PX
R426
Do Not Stuff
DIS_PX
1 2
G37
Do Not Stuff
G37
Do Not Stuff
12
R170
Do Not Stuff
DY
R170
Do Not Stuff
DY
12
C687
Do Not Stuff
DIS_PX
C687
Do Not Stuff
DIS_PX
1 2
G66
Do Not Stuff
G66
Do Not Stuff
K A
D23
Do Not Stuff
DY
D23
Do Not Stuff
DY
12
TC8
Do Not Stuff
DIS_PX
TC8
Do Not Stuff
DIS_PX
12
C679
Do Not Stuff
DY
C679
Do Not Stuff
DY
12
C699
Do Not Stuff
DIS_PX
C699
Do Not Stuff
DIS_PX
12
C694
Do Not Stuff
DIS_PX
C694
Do Not Stuff
DIS_PX
C
B
E
Q40
Do Not Stuff
Do Not Stuff
DY
2ND = 84.02222.R11
Q40
Do Not Stuff
Do Not Stuff
DY
2ND = 84.02222.R11
12
C334
Do Not Stuff
DY
C334
Do Not Stuff
DY
12
R432
Do Not Stuff
MAD/PARK
R432
Do Not Stuff
MAD/PARK
1 2
R414
Do Not Stuff
DY
R414
Do Not Stuff
DY
12
R445
Do Not Stuff
DIS_PX
R445
Do Not Stuff
DIS_PX
12
C337
Do Not Stuff
DIS_PX
C337
Do Not Stuff
DIS_PX
12
C692
Do Not Stuff
DIS_PX
C692
Do Not Stuff
DIS_PX
1 2
R413
Do Not Stuff
DIS_PX
R413
Do Not Stuff
DIS_PX
1 2
G25
Do Not Stuff
G25
Do Not Stuff
1 2
G39
Do Not Stuff
G39
Do Not Stuff
12
C716
Do Not Stuff
DIS_PX
C716
Do Not Stuff
DIS_PX
1 2
G34
Do Not Stuff
G34
Do Not Stuff
1 2
G30
Do Not Stuff
G30
Do Not Stuff

A
A
B
B
C
C
D
D
E
E
4 4
3 3
2 2
1 1
Title
Size Document Number Rev
Date: Sheet of
Wistron Corporation
21F, 88, Sec.1, Hsin Tai Wu Rd., Hsichih,
Taipei Hsien 221, Taiwan, R.O.C.
JV42-DN
SA
NOTE
A3
63 63Friday, November 20, 2009
UMA
Title
Size Document Number Rev
Date: Sheet of
Wistron Corporation
21F, 88, Sec.1, Hsin Tai Wu Rd., Hsichih,
Taipei Hsien 221, Taiwan, R.O.C.
JV42-DN
SA
NOTE
A3
63 63Friday, November 20, 2009
UMA
Title
Size Document Number Rev
Date: Sheet of
Wistron Corporation
21F, 88, Sec.1, Hsin Tai Wu Rd., Hsichih,
Taipei Hsien 221, Taiwan, R.O.C.
JV42-DN
SA
NOTE
A3
63 63Friday, November 20, 2009
UMA
1st -> Diserete Madison Hynix(S02G)
2nd -> UMA (S01G)
1st +3rd -> Diserete Park Hynix(S03G)
1st +3rd -> Diserete Park Samsung(S04G)
1st -> Diserete Madison Samsung (S05G)
BOM
HDMI
R496 : DIS-->100K
UMA & PX-->10K(R496 63.10334.1DL R402H16 10KR2J-3-GP)
R497 : DIS-->0R
UMA & PX-->5.1K (R497 63.51234.1DL R402H16 5K1R2J-4-GP)
NB
RS780-->RS880M
71.RS780.M02-->71.RS880.M02
SB
SB820M-1-GP
71.SB820.00U-->71.SB820.M03
R432(MAD/PARK)
Madison-->V15KR2F 64.15025.6DL
Park-->R432 64.68115.6DL
PX=PARK+Hynix(1st +3rd)
VGA
Madison--> PN:71.MDSON.M01
Park--> PN:71.0PARK.M04
VRAM
Samsung-->VRAM FBRAM1~8 PN:VR.1GB0B.006
Hynix--> VRAM FBRAM1~8 PN:VR.1GB0G.004
CRT
UMA-->L1-->2R 0603
C62-->47U/6.3V
DIS-->L1-->Bead(L1 68.00217.711 L1608-UH38 SBK160808T-221Y-N-GP)
C62-->DY
SATA_CALRP
A11: 80 1% resistor to GND
A12: TBD 1% resistor to GND
SATA_CALRN
A11:A11: 931 1% resistor to VDDAN_11_SATA
A12: TBD 1% resistor to VDDAN_11_SATA.
