Wistron Tibet Schematics. Www.s Manuals.com. Rsa Schematics
User Manual: Motherboard Wistron Tibet - Schematics. Free.
Open the PDF directly: View PDF
.
Page Count: 45

5
5
4
4
3
3
2
2
1
1
D D
C C
B B
A A
Title
Size Document Number Rev
Date: Sheet of
Wistron Corporation
21F, 88, Sec.1, Hsin Tai Wu Rd., Hsichih,
Taipei Hsien 221, Taiwan, R.O.C.
TIBET SA
Block Diagram
A3
144Tuesday, August 14, 2007
test
Title
Size Document Number Rev
Date: Sheet of
Wistron Corporation
21F, 88, Sec.1, Hsin Tai Wu Rd., Hsichih,
Taipei Hsien 221, Taiwan, R.O.C.
TIBET SA
Block Diagram
A3
144Tuesday, August 14, 2007
test
Title
Size Document Number Rev
Date: Sheet of
Wistron Corporation
21F, 88, Sec.1, Hsin Tai Wu Rd., Hsichih,
Taipei Hsien 221, Taiwan, R.O.C.
TIBET SA
Block Diagram
A3
144Tuesday, August 14, 2007
test
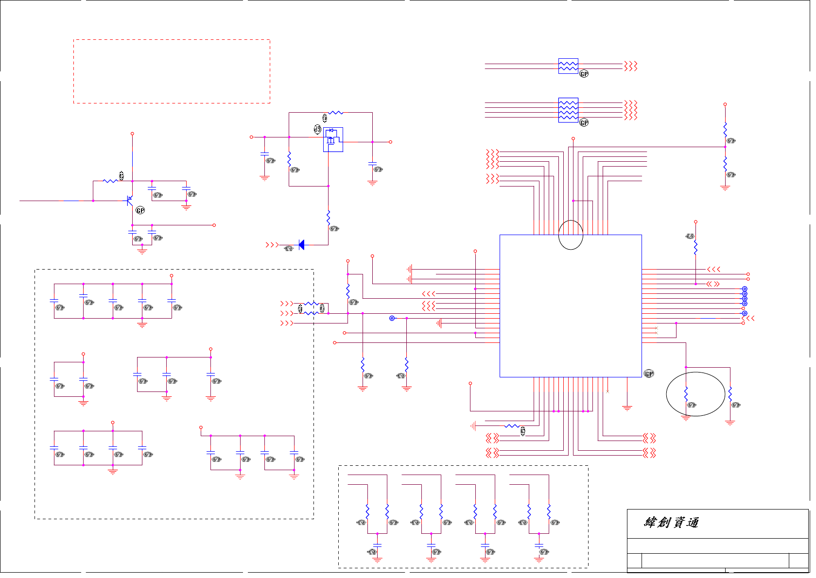
SYSTEM DC/DC
MAX8734A
INPUTS OUTPUTS
DCBATOUT 3D3V_S5
5V_S5
SYSTEM DC/DC
MAX8743
INPUTS OUTPUTS
DCBATOUT 1D2V_HT_S0
1D2V_CORE_S0
MAXIM CHARGER
MAX8725
INPUTS OUTPUTS
DCBATOUT BT+
18V 3.0A
5V 100mA
CPU DC/DC
MAX8760
INPUTS OUTPUTS
DCBATOUT
VCC_CORE_S0
1.35V
35A
PCB LAYER
L1:SIGNAL 1
L2:GND
L3:SIGNAL 2
L4:SIGNAL 3
L5:VCC
L6:SIGNAL 4
16
WINBOND
MARVELL
LINE OUT/SPDIF
LINE OUT
MACRGMII
33
34
34
33
25,26
28,29
26
26
29
PCIE x 1
EXPRESSCARD
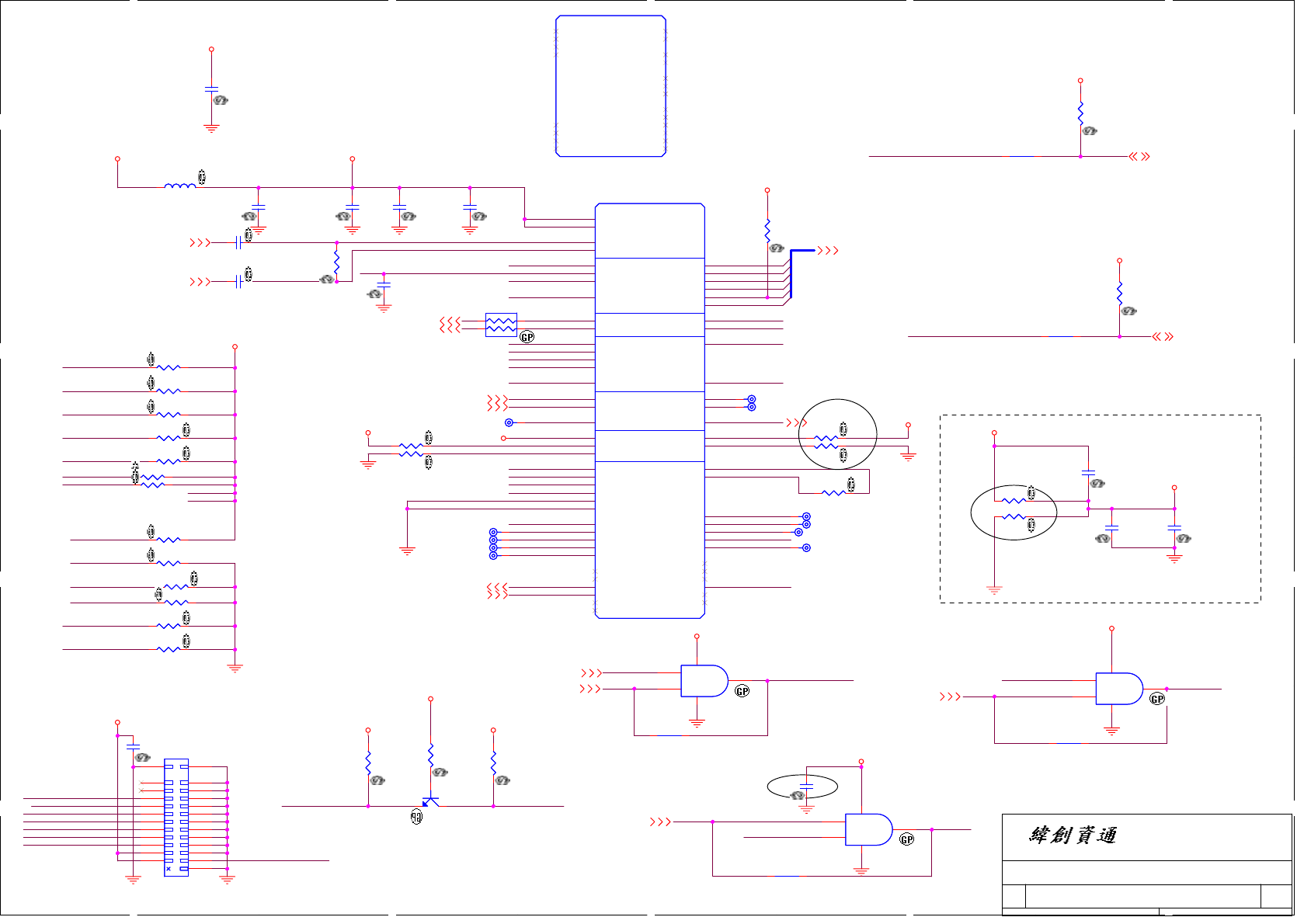
Tibet Block Diagram
ATA 133
5 in 1
Card reader
HD AUDIO
LPC I/F
HyperTransport
16X16
6.4GB/S
NPT Processor
Rev. G
S1 package
AMD CPU
DDRII
nVIDIA
MCP67
ACPI 2.0
Mini Card
802.11a/b/g
PCI
8xUSB 2.0
PATA
ODD
HDD
1* 1394
5 in 1 card reader
R5C833
SATA
1394
Conn
Power
Switch
RICOH R5538
PCI-E X 1
PCI-E X 1
3,4,5,6
9,10,11,12,13
17,18,19,20,21,22
7,8
14
14
27
16
RICOH
DDRII 667/800 Channel A
USB 2.0
USB x 2
USB x 1
CX20549-12Z
CX20548
HD AUDIO
CODEC
AMOM
KBC
Thermal
& Fan
Touch
Pad G792
8Mb
(1MB)
Int.
KB
LPC Bus
FlashRom
WPC8763
Comsumer
IR
PCIE x 1/ USB2.0
Slot 0
DDRII
DDRII 667/800 Channel B
Slot 1
88E3018
10/100/1000 PHY
Bluetooth
MODEM
MIC IN
ANPEC APA2031
OP AMP
RJ45
CONN
RJ11
CONN
DOCKING
2CH SPEAKER
SPI
PCI
HD AUDIO
SATA
SVIDEO/COMP
RGB CRT
CRT
TVOUT
LCD
UP to 1920 X 1201
Capacitive
Button
16
LVDS Dual Channel
INTERNAL MIC ARRAY
HDCP
HDCP
HDMI
EEPROM
HDCP
29
29
24
24
24
32
30
3123323232

5
5
4
4
3
3
2
2
1
1
D D
C C
B B
A
A
1D2V_S01D2V_CORE_S0
3D3V_AUX_S5
5V_S0
3D3V_RTC_S5
1D2V_HT_S0
3D3V_S0
1D2V_S0
AD_JK
3D3V_AUX_S5
PHY_RESET#_KBC28,30
RGMII_RESET#_PHY28
Title
Size Document Number Rev
Date: Sheet of
Wistron Corporation
21F, 88, Sec.1, Hsin Tai Wu Rd., Hsichih,
Taipei Hsien 221, Taiwan, R.O.C.
TIBET SA
A3
244Tuesday, August 14, 2007
test
Title
Size Document Number Rev
Date: Sheet of
Wistron Corporation
21F, 88, Sec.1, Hsin Tai Wu Rd., Hsichih,
Taipei Hsien 221, Taiwan, R.O.C.
TIBET SA
A3
244Tuesday, August 14, 2007
test
Title
Size Document Number Rev
Date: Sheet of
Wistron Corporation
21F, 88, Sec.1, Hsin Tai Wu Rd., Hsichih,
Taipei Hsien 221, Taiwan, R.O.C.
TIBET SA
A3
244Tuesday, August 14, 2007
test
1 2
G86
GAP-CLOSE-PWR
G86
GAP-CLOSE-PWR
1 2
G85
GAP-CLOSE-PWR
G85
GAP-CLOSE-PWR
2
1
C690
SC1U6D3V3KX-2GP
2
1
C690
SC1U6D3V3KX-2GP
2
1
C691
SC1U6D3V3KX-2GP
2
1
C691
SC1U6D3V3KX-2GP
1 2
G87
GAP-CLOSE-PWR
G87
GAP-CLOSE-PWR
2
1
C692
SC1U6D3V3KX-2GP
2
1
C692
SC1U6D3V3KX-2GP
2
1
C693
Do Not Stuff
DY
2
1
C693
Do Not Stuff
DY
12
C699
Do Not Stuff
DY
C699
Do Not Stuff
DY
2
1
C694
Do Not Stuff
DY
2
1
C694
Do Not Stuff
DY
12
C700
Do Not Stuff
DY
C700
Do Not Stuff
DY
1 2
R576
Do Not Stuff
DY
R576
Do Not Stuff
DY
1 2
G91
GAP-CLOSE-PWR
G91
GAP-CLOSE-PWR
1 2
G88
GAP-CLOSE-PWR
G88
GAP-CLOSE-PWR
1
2
34
5
6
U74
Do Not Stuff
DY
U74
Do Not Stuff
DY
1 2
G67
GAP-CLOSE-PWR
G67
GAP-CLOSE-PWR
1 2
G90
GAP-CLOSE-PWR
G90
GAP-CLOSE-PWR
12
C687
SC1U25V5KX-1GP
C687
SC1U25V5KX-1GP
1 2
G89
GAP-CLOSE-PWR
G89
GAP-CLOSE-PWR
1 2
R575
Do Not Stuff
DY
R575
Do Not Stuff
DY
1 2
G68
GAP-CLOSE-PWR
G68
GAP-CLOSE-PWR
12
C688
SC1U25V5KX-1GP
C688
SC1U25V5KX-1GP
1 2
G84
GAP-CLOSE-PWR
G84
GAP-CLOSE-PWR
2
1
C689
SC1U6D3V3KX-2GP
2
1
C689
SC1U6D3V3KX-2GP

5
5
4
4
3
3
2
2
1
1
D D
C C
B B
A
A
CPUHTTCLKOUTJ0
CPUHTTCLKOUT0
CPUHTTCLKOUT1
CPUHTTCLKOUTJ1
CPUCADOUT0
CPUCADOUT2
CPUCADOUT4
CPUCADOUT6
CPUCADOUT5
CPUCADOUTJ0
CPUCADOUTJ2
CPUCADOUTJ6
CPUCADOUTJ5
CPUCADOUTJ3
CPUCADOUTJ7
CPUCADOUTJ1
CPUCADOUT1
CPUCADOUT3
CPUCADOUT7
CPUCADOUTJ4
CPUCADOUT11
CPUCADOUT10
CPUCADOUT14
CPUCADOUT12
CPUCADOUT15
CPUCADOUT8
CPUCADOUT9
CPUCADOUTJ11
CPUCADOUTJ10
CPUCADOUTJ12
CPUCADOUTJ14
CPUCADOUTJ15
CPUCADOUTJ8
CPUCADOUTJ9
CPUCADOUTJ13
CPUCADOUT13
CPUHTTCTLOUT0
CPUHTTCTLOUTJ0
NB0CADOUT2
NB0CADOUT3
NB0CADOUT5
NB0CADOUT6
NB0CADOUT7
NB0CADOUT1
NB0CADOUTJ1
NB0CADOUTJ2
NB0CADOUTJ3
NB0CADOUTJ7
NB0CADOUTJ4
NB0CADOUTJ6
NB0CADOUTJ0
NB0CADOUTJ5
NB0CADOUT4
NB0CADOUT0
NB0CADOUT10
NB0CADOUT14
NB0CADOUT13
NB0CADOUT12
NB0CADOUT11
NB0CADOUT9
NB0CADOUT8
NB0CADOUTJ15
NB0CADOUTJ12
NB0CADOUTJ14
NB0CADOUTJ11
NB0CADOUTJ13
NB0CADOUTJ9
NB0CADOUTJ8
NB0CADOUTJ10
NB0CADOUT15
NB0HTTCTLOUTJ
NB0HTTCTLOUT
CPUHTTCTLIN1
CPUHTTCTLINJ1
NB0HTTCLKOUTJ1
NB0HTTCLKOUT1
NB0HTTCLKOUT0
NB0HTTCLKOUTJ0
1D2V_HT_S0
CPUHTTCLKOUT1 9
CPUHTTCLKOUTJ1 9
CPUHTTCLKOUT0 9
CPUHTTCLKOUTJ0 9
CPUCADOUTJ[15..0] 9
CPUCADOUT[15..0] 9
CPUHTTCTLOUT0 9
CPUHTTCTLOUTJ0 9
NB0CADOUT[15..0]9 NB0CADOUTJ[15..0]9
NB0HTTCTLOUT9 NB0HTTCTLOUTJ9
NB0HTTCLKOUT19 NB0HTTCLKOUTJ19 NB0HTTCLKOUT09 NB0HTTCLKOUTJ09
Title
Size Document Number Rev
Date: Sheet of
Wistron Corporation
21F, 88, Sec.1, Hsin Tai Wu Rd., Hsichih,
Taipei Hsien 221, Taiwan, R.O.C.
TIBET SA
CPU(1/4) HT
A3
344Tuesday, August 14, 2007
test
Title
Size Document Number Rev
Date: Sheet of
Wistron Corporation
21F, 88, Sec.1, Hsin Tai Wu Rd., Hsichih,
Taipei Hsien 221, Taiwan, R.O.C.
TIBET SA
CPU(1/4) HT
A3
344Tuesday, August 14, 2007
test
Title
Size Document Number Rev
Date: Sheet of
Wistron Corporation
21F, 88, Sec.1, Hsin Tai Wu Rd., Hsichih,
Taipei Hsien 221, Taiwan, R.O.C.
TIBET SA
CPU(1/4) HT
A3
344Tuesday, August 14, 2007
test
1 2
R92
51R2J-2-GP
R92
51R2J-2-GP
1 2
R90
51R2J-2-GP
R90
51R2J-2-GP
L0_CLKIN_H1
J5
L0_CLKIN_L1
K5
L0_CLKIN_H0
J3
L0_CLKIN_L0
J2
L0_CTLIN_H1
P3
L0_CTLIN_L1
P4
L0_CTLIN_H0
N1
L0_CTLIN_L0
P1
L0_CADIN_H15
N5
L0_CADIN_L15
P5
L0_CADIN_H14
M3
L0_CADIN_L14
M4
L0_CADIN_H13
L5
L0_CADIN_L13
M5
L0_CADIN_H12
K3
L0_CADIN_L12
K4
L0_CADIN_H11
H3
L0_CADIN_L11
H4
L0_CADIN_H10
G5
L0_CADIN_L10
H5
L0_CADIN_H9
F3
L0_CADIN_L9
F4
L0_CADIN_H8
E5
L0_CADIN_L8
F5
L0_CADIN_H7
N3
L0_CADIN_L7
N2
L0_CADIN_H6
L1
L0_CADIN_L6
M1
L0_CADIN_H5
L3
L0_CADIN_L5
L2
L0_CADIN_H4
J1
L0_CADIN_L4
K1
L0_CADIN_H3
G1
L0_CADIN_L3
H1
L0_CADIN_H2
G3
L0_CADIN_L2
G2
L0_CADIN_H1
E1
L0_CADIN_L1
F1
L0_CADIN_H0
E3
L0_CADIN_L0
E2
L0_CLKOUT_H1 Y4
L0_CLKOUT_L1 Y3
L0_CLKOUT_H0 Y1
L0_CLKOUT_L0 W1
L0_CTLOUT_H1 T5
L0_CTLOUT_L1 R5
L0_CTLOUT_H0 R2
L0_CTLOUT_L0 R3
L0_CADOUT_H15 T4
L0_CADOUT_L15 T3
L0_CADOUT_H14 V5
L0_CADOUT_L14 U5
L0_CADOUT_H13 V4
L0_CADOUT_L13 V3
L0_CADOUT_H12 Y5
L0_CADOUT_L12 W5
L0_CADOUT_H11 AB5
L0_CADOUT_L11 AA5
L0_CADOUT_H10 AB4
L0_CADOUT_L10 AB3
L0_CADOUT_H9 AD5
L0_CADOUT_L9 AC5
L0_CADOUT_H8 AD4
L0_CADOUT_L8 AD3
L0_CADOUT_H7 T1
L0_CADOUT_L7 R1
L0_CADOUT_H6 U2
L0_CADOUT_L6 U3
L0_CADOUT_H5 V1
L0_CADOUT_L5 U1
L0_CADOUT_H4 W2
L0_CADOUT_L4 W3
L0_CADOUT_H3 AA2
L0_CADOUT_L3 AA3
L0_CADOUT_H2 AB1
L0_CADOUT_L2 AA1
L0_CADOUT_H1 AC2
L0_CADOUT_L1 AC3
L0_CADOUT_H0 AD1
L0_CADOUT_L0 AC1
HYPERTRANSPORT
CPU1A
HYPERTRANSPORT
CPU1A

5
5
4
4
3
3
2
2
1
1
D D
C C
B B
A
A
M_A_DM6
M_A_DM4
M_A_DM5
M_A_DM2
M_A_DM0
M_A_DM1
M_A_DM3
M_A_DM7
M_A_DQS#7
M_A_DQS#6
M_A_DQS6
M_A_DQS#5
M_A_DQS#4
M_A_DQS4
M_A_DQS5
M_A_DQS#3
M_A_DQS#2
M_A_DQS2
M_A_DQS#1
M_A_DQS#0
M_A_DQS0
M_A_DQS1
M_A_DQS3
M_A_DQS7
M_A_A0
M_A_A1
M_A_A2
M_A_A3
M_A_A4
M_A_A5
M_A_A6
M_A_A7
M_A_A8
M_A_A9
M_A_A10
M_A_A11
M_A_A12
M_A_A13
M_B_A13
M_B_A12
M_B_A11
M_B_A10
M_B_A9
M_B_A8
M_B_A7
M_B_A6
M_B_A5
M_B_A4
M_B_A3
M_B_A2
M_B_A1
M_B_A0
M_B_DQS7
M_B_DQS#7
M_B_DQS6
M_B_DQS#6
M_B_DQS5
M_B_DQS#5
M_B_DQS4
M_B_DQS#4
M_B_DQS3
M_B_DQS#3
M_B_DQS2
M_B_DQS#2
M_B_DQS1
M_B_DQS#1
M_B_DQS0
M_B_DQS#0
M_B_DM7
M_B_DM6
M_B_DM5
M_B_DM4
M_B_DM3
M_B_DM2
M_B_DM1
M_B_DM0
M_A_DQ63
M_A_DQ60
M_A_DQ61
M_A_DQ58
M_A_DQ56
M_A_DQ57
M_A_DQ59
M_A_DQ62
M_A_DQ52
M_A_DQ53
M_A_DQ50
M_A_DQ48
M_A_DQ49
M_A_DQ51
M_A_DQ54
M_A_DQ55
M_A_DQ44
M_A_DQ45
M_A_DQ42
M_A_DQ40
M_A_DQ41
M_A_DQ43
M_A_DQ46
M_A_DQ36
M_A_DQ37
M_A_DQ34
M_A_DQ32
M_A_DQ33
M_A_DQ35
M_A_DQ38
M_A_DQ39
M_A_DQ47
M_A_DQ28
M_A_DQ29
M_A_DQ26
M_A_DQ24
M_A_DQ25
M_A_DQ27
M_A_DQ30
M_A_DQ20
M_A_DQ21
M_A_DQ18
M_A_DQ16
M_A_DQ17
M_A_DQ19
M_A_DQ22
M_A_DQ23
M_A_DQ12
M_A_DQ13
M_A_DQ10
M_A_DQ8
M_A_DQ9
M_A_DQ11
M_A_DQ14
M_A_DQ4
M_A_DQ5
M_A_DQ2
M_A_DQ0
M_A_DQ1
M_A_DQ3
M_A_DQ6
M_A_DQ7
M_A_DQ15
M_A_DQ31
M_B_DQ63
M_B_DQ62
M_B_DQ60
M_B_DQ61
M_B_DQ58
M_B_DQ56
M_B_DQ57
M_B_DQ59
M_B_DQ54
M_B_DQ52
M_B_DQ53
M_B_DQ50
M_B_DQ48
M_B_DQ49
M_B_DQ51
M_B_DQ55
M_B_DQ46
M_B_DQ44
M_B_DQ45
M_B_DQ42
M_B_DQ40
M_B_DQ41
M_B_DQ43
M_B_DQ38
M_B_DQ36
M_B_DQ37
M_B_DQ34
M_B_DQ32
M_B_DQ33
M_B_DQ35
M_B_DQ39
M_B_DQ47
M_B_DQ30
M_B_DQ28
M_B_DQ29
M_B_DQ26
M_B_DQ24
M_B_DQ25
M_B_DQ27
M_B_DQ22
M_B_DQ20
M_B_DQ21
M_B_DQ18
M_B_DQ16
M_B_DQ17
M_B_DQ19
M_B_DQ23
M_B_DQ14
M_B_DQ12
M_B_DQ13
M_B_DQ10
M_B_DQ8
M_B_DQ9
M_B_DQ11
M_B_DQ6
M_B_DQ4
M_B_DQ5
M_B_DQ2
M_B_DQ0
M_B_DQ1
M_B_DQ3
M_B_DQ7
M_B_DQ15
M_B_DQ31
M_A_A14
M_A_A15
M_B_A14
M_B_A15
M_A_DQ[63..0]7
M_B_DQ[63..0]7
M_A_DM[7..0] 7
M_A_DQS[7..0] 7
M_A_DQS#[7..0] 7
M_A_A[15..0] 7,8
M_A_CS1# 7,8
M_A_ODT1 7,8
M_A_ODT0 7,8
M_A_CS0# 7,8
M_A_CAS# 7,8
M_A_WE# 7,8
M_A_CKE1 7,8
M_A_CKE0 7,8
M_A_BS#1 7,8
M_A_BS#0 7,8
M_A_RAS# 7,8
M_A_BS#2 7,8
M_A_CLK_DDR1# 7
M_A_CLK_DDR1 7
M_A_CLK_DDR2# 7
M_A_CLK_DDR2 7
M_B_CLK_DDR1# 7
M_B_CLK_DDR1 7
M_B_CLK_DDR2# 7
M_B_CLK_DDR2 7
M_B_CS1# 7,8
M_B_CS0# 7,8
M_B_ODT1 7,8
M_B_ODT0 7,8
M_B_CAS# 7,8
M_B_WE# 7,8
M_B_CKE1 7,8
M_B_CKE0 7,8
M_B_BS#1 7,8
M_B_BS#0 7,8
M_B_RAS# 7,8
M_B_BS#2 7,8
M_B_DQS[7..0] 7
M_B_DQS#[7..0] 7
M_B_DM[7..0] 7
M_B_A[15..0] 7,8
M_A_CS3# 7,8
M_A_CS2# 7,8
M_B_CS3# 7,8
M_B_CS2# 7,8
Title
Size Document Number Rev
Date: Sheet of
Wistron Corporation
21F, 88, Sec.1, Hsin Tai Wu Rd., Hsichih,
Taipei Hsien 221, Taiwan, R.O.C.
TIBET SA
CPU(2/4) DDR II
A3
444Tuesday, August 14, 2007
test
Title
Size Document Number Rev
Date: Sheet of
Wistron Corporation
21F, 88, Sec.1, Hsin Tai Wu Rd., Hsichih,
Taipei Hsien 221, Taiwan, R.O.C.
TIBET SA
CPU(2/4) DDR II
A3
444Tuesday, August 14, 2007
test
Title
Size Document Number Rev
Date: Sheet of
Wistron Corporation
21F, 88, Sec.1, Hsin Tai Wu Rd., Hsichih,
Taipei Hsien 221, Taiwan, R.O.C.
TIBET SA
CPU(2/4) DDR II
A3
444Tuesday, August 14, 2007
test
MA0_CLK_H2 Y16
MA0_CLK_L2 AA16
MA0_CLK_H1 E16
MA0_CLK_L1 F16
MA0_CS_L3 V19
MA0_CS_L2 J22
MA0_CS_L1 V22
MA0_CS_L0 T19
MA0_ODT1 V20
MA0_ODT0 U19
MA_CAS_L U20
MA_WE_L U21
MA_RAS_L T20
MA_BANK2 K22
MA_BANK1 R20
MA_BANK0 T22
MA_CKE1 J20
MA_CKE0 J21
MA_ADD15 K19
MA_ADD14 K20
MA_ADD13 V24
MA_ADD12 K24
MA_ADD11 L20
MA_ADD10 R19
MA_ADD9 L19
MA_ADD8 L22
MA_ADD7 L21
MA_ADD6 M19
MA_ADD5 M20
MA_ADD4 M24
MA_ADD3 M22
MA_ADD2 N22
MA_ADD1 N21
MA_ADD0 R21
MA_DQS_H7 W12
MA_DQS_L7 W13
MA_DQS_H6 Y15
MA_DQS_L6 W15
MA_DQS_H5 AB19
MA_DQS_L5 AB20
MA_DQS_H4 AD23
MA_DQS_L4 AC23
MA_DQS_H3 G22
MA_DQS_L3 G21
MA_DQS_H2 C22
MA_DQS_L2 C21
MA_DQS_H1 G16
MA_DQS_L1 G15
MA_DQS_H0 G13
MA_DQS_L0 H13
MA_DM7 Y13
MA_DM6 AB16
MA_DM5 Y19
MA_DM4 AC24
MA_DM3 F24
MA_DM2 E19
MA_DM1 C15
MA_DM0 E12
MA_DATA63
AA12
MA_DATA62
AB12
MA_DATA61
AA14
MA_DATA60
AB14
MA_DATA59
W11
MA_DATA58
Y12
MA_DATA57
AD13
MA_DATA56
AB13
MA_DATA55
AD15
MA_DATA54
AB15
MA_DATA53
AB17
MA_DATA52
Y17
MA_DATA51
Y14
MA_DATA50
W14
MA_DATA49
W16
MA_DATA48
AD17
MA_DATA47
Y18
MA_DATA46
AD19
MA_DATA45
AD21
MA_DATA44
AB21
MA_DATA43
AB18
MA_DATA42
AA18
MA_DATA41
AA20
MA_DATA40
Y20
MA_DATA39
AA22
MA_DATA38
Y22
MA_DATA37
W21
MA_DATA36
W22
MA_DATA35
AA21
MA_DATA34
AB22
MA_DATA33
AB24
MA_DATA32
Y24
MA_DATA31
H22
MA_DATA30
H20
MA_DATA29
E22
MA_DATA28
E21
MA_DATA27
J19
MA_DATA26
H24
MA_DATA25
F22
MA_DATA24
F20
MA_DATA23
C23
MA_DATA22
B22
MA_DATA21
F18
MA_DATA20
E18
MA_DATA19
E20
MA_DATA18
D22
MA_DATA17
C19
MA_DATA16
G18
MA_DATA15
G17
MA_DATA14
C17
MA_DATA13
F14
MA_DATA12
E14
MA_DATA11
H17
MA_DATA10
E17
MA_DATA9
E15
MA_DATA8
H15
MA_DATA7
E13
MA_DATA6
C13
MA_DATA5
H12
MA_DATA4
H11
MA_DATA3
G14
MA_DATA2
H14
MA_DATA1
F12
MA_DATA0
G12
MEMORY
INTERFACE
CPU1B
MEMORY
INTERFACE
CPU1B
MB0_CLK_H2 AF18
MB0_CLK_L2 AF17
MB0_CLK_H1 A17
MB0_CLK_L1 A18
MB0_CS_L3 Y26
MB0_CS_L2 J24
MB0_CS_L1 W24
MB0_CS_L0 U23
MB0_ODT1 W23
MB0_ODT0 W26
MB_CAS_L V26
MB_WE_L U22
MB_RAS_L U24
MB_BANK2 K26
MB_BANK1 T26
MB_BANK0 U26
MB_CKE1 H26
MB_CKE0 J23
MB_ADD15 J25
MB_ADD14 J26
MB_ADD13 W25
MB_ADD12 L23
MB_ADD11 L25
MB_ADD10 U25
MB_ADD9 L24
MB_ADD8 M26
MB_ADD7 L26
MB_ADD6 N23
MB_ADD5 N24
MB_ADD4 N25
MB_ADD3 N26
MB_ADD2 P24
MB_ADD1 P26
MB_ADD0 T24
MB_DQS_H7 AF12
MB_DQS_L7 AE12
MB_DQS_H6 AE16
MB_DQS_L6 AD16
MB_DQS_H5 AF21
MB_DQS_L5 AF22
MB_DQS_H4 AC25
MB_DQS_L4 AC26
MB_DQS_H3 F26
MB_DQS_L3 E26
MB_DQS_H2 A24
MB_DQS_L2 A23
MB_DQS_H1 D16
MB_DQS_L1 C16
MB_DQS_H0 C12
MB_DQS_L0 B12
MB_DM7 AD12
MB_DM6 AC16
MB_DM5 AE22
MB_DM4 AB26
MB_DM3 E25
MB_DM2 A22
MB_DM1 B16
MB_DM0 A12
MB_DATA63
AD11
MB_DATA62
AF11
MB_DATA61
AF14
MB_DATA60
AE14
MB_DATA59
Y11
MB_DATA58
AB11
MB_DATA57
AC12
MB_DATA56
AF13
MB_DATA55
AF15
MB_DATA54
AF16
MB_DATA53
AC18
MB_DATA52
AF19
MB_DATA51
AD14
MB_DATA50
AC14
MB_DATA49
AE18
MB_DATA48
AD18
MB_DATA47
AD20
MB_DATA46
AC20
MB_DATA45
AF23
MB_DATA44
AF24
MB_DATA43
AF20
MB_DATA42
AE20
MB_DATA41
AD22
MB_DATA40
AC22
MB_DATA39
AE25
MB_DATA38
AD26
MB_DATA37
AA25
MB_DATA36
AA26
MB_DATA35
AE24
MB_DATA34
AD24
MB_DATA33
AA23
MB_DATA32
AA24
MB_DATA31
G24
MB_DATA30
G23
MB_DATA29
D26
MB_DATA28
C26
MB_DATA27
G26
MB_DATA26
G25
MB_DATA25
E24
MB_DATA24
E23
MB_DATA23
C24
MB_DATA22
B24
MB_DATA21
C20
MB_DATA20
B20
MB_DATA19
C25
MB_DATA18
D24
MB_DATA17
A21
MB_DATA16
D20
MB_DATA15
D18
MB_DATA14
C18
MB_DATA13
D14
MB_DATA12
C14
MB_DATA11
A20
MB_DATA10
A19
MB_DATA9
A16
MB_DATA8
A15
MB_DATA7
A13
MB_DATA6
D12
MB_DATA5
E11
MB_DATA4
G11
MB_DATA3
B14
MB_DATA2
A14
MB_DATA1
A11
MB_DATA0
C11
INTERFACE
MEMORY
CPU1C
INTERFACE
MEMORY
CPU1C

5
5
4
4
3
3
2
2
1
1
D D
C C
B B
A
A
VID4
VID3
VID2
VID0
THERMTRIP#
PSI#
PROCHOT#
TDO
TDI
TRST_L
DBREQJ
TMS
TCK
DBRDY
TDO
DBRDY
CPU_HTREF1
CPU_HTREF0
CPU_TEST29H
CPU_TEST29L
CPU_TEST25_L
CPU_TEST25_H
CPU_PRESENT#
LDT_RST#
LDT_STP#
LDT_PWROK
CPU_TEST26
CPU_TEST21
CPU_TEST21
VID5
CPU_SID
CPU_SIC
THERMTRIP#THERMTRIP#THERMTRIP#
CPU_TEST17
CPU_TEST19
LDT_RST#_HDT
CPU_TEST18
CPU_TEST26
LDT_STP#LDT_STP#LDT_STP#
HTCPU_STP#_RHTCPU_STP#_RHTCPU_STP#_RHTCPU_STP#_RHTCPU_STP#_RHTCPU_STP#_RHTCPU_STP#_RHTCPU_STP#_RHTCPU_STP#_RHTCPU_STP#_RHTCPU_STP#_RHTCPU_STP#_R
SYS_PWRGD
HTCPU_PWRGD_RHTCPU_PWRGD_RHTCPU_PWRGD_RHTCPU_PWRGD_RHTCPU_PWRGD_RHTCPU_PWRGD_RHTCPU_PWRGD_RHTCPU_PWRGD_RHTCPU_PWRGD_RHTCPU_PWRGD_RHTCPU_PWRGD_RHTCPU_PWRGD_RHTCPU_PWRGD_RHTCPU_PWRGD_RHTCPU_PWRGD_RHTCPU_PWRGD_R
SYS_PWRGD
LDT_RST#LDT_RST#
HTCPU_RST#_RHTCPU_RST#_RHTCPU_RST#_RHTCPU_RST#_RHTCPU_RST#_RHTCPU_RST#_RHTCPU_RST#_RHTCPU_RST#_R
SYS_PWRGD
VID1
CLKCPU_IN
CLKCPU#_IN LDT_PWROK
LDT_STP# LDT_RST#
CPU_PRESENT#
CPU_SIC
CPU_SID
TDI
TMS
TCK
TRST_L
DBREQJ
COREFB
COREFB#
CPU_TEST25_H
CPU_TEST25_L
MEMZN
MEMZP
CPU_TEST19
CPU_TEST18
CPU_TEST17
PROCHOT#PROCHOT#PROCHOT#PROCHOT#PROCHOT#PROCHOT#PROCHOT#PROCHOT#PROCHOT#PROCHOT#PROCHOT#PROCHOT#PROCHOT#PROCHOT#PROCHOT#PROCHOT#PROCHOT#PROCHOT#PROCHOT#PROCHOT#PROCHOT#PROCHOT#PROCHOT#PROCHOT#PROCHOT#PROCHOT#PROCHOT#PROCHOT#PROCHOT#PROCHOT#
HTCPU_PWRGD_RHTCPU_PWRGD_RHTCPU_PWRGD_RHTCPU_PWRGD_R LDT_PWROK
HTCPU_RST#_RHTCPU_RST#_RHTCPU_RST#_RHTCPU_RST#_R
HTCPU_STP#_RHTCPU_STP#_RHTCPU_STP#_RHTCPU_STP#_RHTCPU_STP#_RHTCPU_STP#_RHTCPU_STP#_RHTCPU_STP#_RHTCPU_STP#_RHTCPU_STP#_RHTCPU_STP#_RHTCPU_STP#_RHTCPU_STP#_RHTCPU_STP#_RHTCPU_STP#_RHTCPU_STP#_RHTCPU_STP#_RHTCPU_STP#_RHTCPU_STP#_RHTCPU_STP#_RHTCPU_STP#_RHTCPU_STP#_RHTCPU_STP#_RHTCPU_STP#_RHTCPU_STP#_RHTCPU_STP#_RHTCPU_STP#_RHTCPU_STP#_RHTCPU_STP#_RHTCPU_STP#_RHTCPU_STP#_RHTCPU_STP#_RHTCPU_STP#_RHTCPU_STP#_RHTCPU_STP#_RHTCPU_STP#_RHTCPU_STP#_RHTCPU_STP#_RHTCPU_STP#_RHTCPU_STP#_RHTCPU_STP#_RHTCPU_STP#_RHTCPU_STP#_RHTCPU_STP#_RHTCPU_STP#_RHTCPU_STP#_RHTCPU_STP#_RHTCPU_STP#_RHTCPU_STP#_RHTCPU_STP#_RHTCPU_STP#_RHTCPU_STP#_R
LDT_RST#_HDTLDT_RST#
1D8V_S3
1D8V_S3
1D2V_HT_S0
1D8V_S3
2D5V_VDDA_S02D5V_LDO_S0
1D8V_S3
VREF_DDR_CLAW
1D8V_S3
1D8V_S3
1D8V_S3
VREF_DDR_CLAW
1D8V_S3
1D8V_S3
1D8V_S3
VCC_CORE_S0
1D8V_S3 3D3V_S0
1D8V_S3
CPU_THERMTRIP# 9
VID[5..0] 36
PSI# 36
CLKCPU9
CLKCPU#9
COREFB36 COREFB#36
CPU_THERMDC23 CPU_THERMDA23
SYS_PWRGD17,23
THRM# 9,23
HTCPU_STP#9
HTCPU_PWRGD9
HTCPU_RST#9
CPU_SIC_MCP17 CPU_SID_MCP17
Title
Size Document Number Rev
Date: Sheet of
Wistron Corporation
21F, 88, Sec.1, Hsin Tai Wu Rd., Hsichih,
Taipei Hsien 221, Taiwan, R.O.C.
TIBET SA
CPU(3/4) CONTROL
A3
544Tuesday, August 14, 2007
test
Title
Size Document Number Rev
Date: Sheet of
Wistron Corporation
21F, 88, Sec.1, Hsin Tai Wu Rd., Hsichih,
Taipei Hsien 221, Taiwan, R.O.C.
TIBET SA
CPU(3/4) CONTROL
A3
544Tuesday, August 14, 2007
test
Title
Size Document Number Rev
Date: Sheet of
Wistron Corporation
21F, 88, Sec.1, Hsin Tai Wu Rd., Hsichih,
Taipei Hsien 221, Taiwan, R.O.C.
TIBET SA
CPU(3/4) CONTROL
A3
544Tuesday, August 14, 2007
test
HDT Connectors
Add HDT connector for
AMD suggested
VREF_DDR_CLAW
LAYOUT: Locate close to CPU.
IF 0 ohm IS NOT GOOD ENOUGH, TRY 68.00082.491
Change to single resistor
C36 near CLKCPU via
12
C74
SCD1U16V2ZY-2GP
C74
SCD1U16V2ZY-2GP
12
R354
300R2J-4-GP
R354
300R2J-4-GP
12
C449
SCD1U16V2ZY-2GP
C449
SCD1U16V2ZY-2GP
12
C72
SC1KP50V2KX-1GP
C72
SC1KP50V2KX-1GP
C
B
E
Q10
Do Not Stuff
DY
Q10
Do Not Stuff
DY
12
13 11
147
U57D
Do Not Stuff
DY
U57D
Do Not Stuff
DY
1 2
R305
0R0402-PAD
R305
0R0402-PAD
12
C264
SC4D7U10V5ZY-3GP
C264
SC4D7U10V5ZY-3GP
1
TP45TPAD28 TP45TPAD28
12
R139
Do Not Stuff
DY
R139
Do Not Stuff
DY
12
C20
Do Not Stuff
DY
C20
Do Not Stuff
DY
1 2
R356 510R2F-L-GP
R356 510R2F-L-GP
12
R388
300R2J-4-GP
R388
300R2J-4-GP
1
TP43 TPAD28TP43 TPAD28
1 2
R264
Do Not Stuff
DY
R264
Do Not Stuff
DY
1
TP5TPAD28 TP5TPAD28
1
TP44 TPAD28TP44 TPAD28
4
56
147
U57B
Do Not Stuff
DY
U57B
Do Not Stuff
DY
1
TP4 TPAD28TP4 TPAD28
RSVD_MA0_CLK_H3
P20
RSVD_MA0_CLK_L3
P19
RSVD_MA0_CLK_H0
N20
RSVD_MA0_CLK_L0
N19
RSVD_MB0_CLK_H3
R26
RSVD_MB0_CLK_L3
R25
RSVD_MB0_CLK_H0
P22
RSVD_MB0_CLK_L0
R22
RSVD_MA_RESET_L H16
RSVD_MB_RESET_L B18
RSVD_VIDSTRB1 B3
RSVD_VIDSTRB0 C1
RSVD_VDDNB_FB_H H6
RSVD_VDDNB_FB_L G6
RSVD_CORE_TYPE D5
FREE5 R24
FREE6 W18
FREE4 R23
FREE1 AA8
FREE2 H18
FREE3 H19
MISC
INTERNAL
CPU1E
MISC
INTERNAL
CPU1E
1 2
R357 510R2F-L-GP
R357 510R2F-L-GP
12
R387
Do Not Stuff
DY
R387
Do Not Stuff
DY
1 2
R58 39D2R2F-L-GPR58 39D2R2F-L-GP
1 2
R99 80D6R2F-L-GP
R99 80D6R2F-L-GP
1 2
R130
0R0402-PAD
R130
0R0402-PAD
12
C519
SC1U10V3KX-3GP
C519
SC1U10V3KX-3GP
1
2 3
4
RN66
Do Not Stuff
DY
RN66
Do Not Stuff
DY
1 2
R73
300R2J-4-GP
R73
300R2J-4-GP
1
23
147
U57A
Do Not Stuff
DY
U57A
Do Not Stuff
DY
1 2
R372
0R0402-PAD
R372
0R0402-PAD
1 2
R63 39D2R2F-L-GPR63 39D2R2F-L-GP
1 2
C514
SC3900P50V2KX-2GP
C514
SC3900P50V2KX-2GP
12
R270
300R2J-4-GP
R270
300R2J-4-GP
1
TP8TPAD28 TP8TPAD28
12
C73
SCD1U16V2ZY-2GP
C73
SCD1U16V2ZY-2GP
1
TP3 TPAD28TP3 TPAD28
1
TP11TPAD28 TP11TPAD28
1 2
C509
SC3900P50V2KX-2GP
C509
SC3900P50V2KX-2GP
1 2
R275
0R0402-PAD
R275
0R0402-PAD
12
R137
Do Not Stuff
DY
R137
Do Not Stuff
DY
12
R350
169R2F-GP
R350
169R2F-GP
1 2
R109
MLB-201209-8-GP
R109
MLB-201209-8-GP
1 2
R60
2KR2F-3-GP
R60
2KR2F-3-GP
1 2
R84 44D2R2F-GPR84 44D2R2F-GP
1 2
R133
0R0402-PAD
R133
0R0402-PAD
1 2
R88 44D2R2F-GPR88 44D2R2F-GP
12
R135
Do Not Stuff
DY
R135
Do Not Stuff
DY
12
R352
300R2J-4-GP
R352
300R2J-4-GP
1 2
R374
Do Not Stuff
DY
R374
Do Not Stuff
DY
12
R363
300R2J-4-GP
R363
300R2J-4-GP
1
TP1 TPAD28TP1 TPAD28
12
R358
300R2J-4-GP
R358
300R2J-4-GP
12
C263
SC10U10V5ZY-1GP
C263
SC10U10V5ZY-1GP
1
TP7TPAD28 TP7TPAD28
12
C277
Do Not Stuff
DY
C277
Do Not Stuff
DY
12
R371
300R2J-4-GP
R371
300R2J-4-GP
12
C262
SCD22U16V3ZY-GP
C262
SCD22U16V3ZY-GP
1
3
5
7
9
11
13
15
17
19
21
23
2
4
6
8
10
12
14
16
18
20
22
24
26
CN1
Do Not Stuff
Do Not Stuff
DY
CN1
Do Not Stuff
Do Not Stuff
DY
VDDA1
F8
VDDA2
F9
CLKIN_H
A9
CLKIN_L
A8
PWROK
A7
LDTSTOP_L
F10
RESET_L
B7
CPU_PRESENT_L
AC6
SIC
AF4
SID
AF5
TDI
AF9
TRST_L
AD9
TCK
AC9
TMS
AA9
DBREQ_L
E10
VDD_FB_H
F6
VDD_FB_L
E6
VTT_SENSE
Y10
M_VREF
W17
M_ZN
AE10
M_ZP
AF10
TEST25_H
E9
TEST25_L
E8
TEST19
G9
TEST18
H10
TEST13
AA7
TEST9
C2
TEST17
D7
TEST16
E7
TEST15
F7
TEST14
C7
TEST12
AC8
TEST7
C3
TEST6
AA6
THERMDC
W7
THERMDA
W8
TEST3
Y6
TEST2
AB6
VID5 A5
VID4 C6
VID3 A6
VID2 A4
VID1 C5
VID0 B5
THERMTRIP_L AF6
PROCHOT_L AC7
TDO AE9
DBRDY G10
VDDIO_FB_H W9
VDDIO_FB_L Y9
PSI_L A3
HTREF1 P6
HTREF0 R6
TEST29_H C9
TEST29_L C8
TEST24 AE7
TEST23 AD7
TEST22 AE8
TEST21 AB8
TEST20 AF7
TEST28_H J7
TEST28_L H8
TEST27 AF8
TEST26 AE6
TEST10 K8
TEST8 C4
MISC
CPU1D
MISC
CPU1D
1 2
R61
2KR2F-3-GP
R61
2KR2F-3-GP
12
C206
SC3300P50V2KX-1GP
C206
SC3300P50V2KX-1GP
12
R272
300R2J-4-GP
R272
300R2J-4-GP
12
R304
300R2J-4-GP
R304
300R2J-4-GP
12
R355
300R2J-4-GP
R355
300R2J-4-GP
1
TP2 TPAD28TP2 TPAD28

5
5
4
4
3
3
2
2
1
1
D D
C C
B B
A
A
1D2V_HT_CPU_S0
VCC_CORE_S0
VCC_CORE_S0
1D8V_S3
1D2V_HT_S0
0D9V_S3
1D2V_HT_S0
1D8V_S3 1D8V_S3
0D9V_S3
VCC_CORE_S0
1D8V_S3
0D9V_S3
0D9V_S3
0D9V_S3 1D8V_S3
0D9V_S3
VCC_CORE_S0
0D9V_S3
0D9V_S3
Title
Size Document Number Rev
Date: Sheet of
Wistron Corporation
21F, 88, Sec.1, Hsin Tai Wu Rd., Hsichih,
Taipei Hsien 221, Taiwan, R.O.C.
TIBET SA
CPU(4/4) POWER
A3
644Tuesday, August 14, 2007
test
Title
Size Document Number Rev
Date: Sheet of
Wistron Corporation
21F, 88, Sec.1, Hsin Tai Wu Rd., Hsichih,
Taipei Hsien 221, Taiwan, R.O.C.
TIBET SA
CPU(4/4) POWER
A3
644Tuesday, August 14, 2007
test
Title
Size Document Number Rev
Date: Sheet of
Wistron Corporation
21F, 88, Sec.1, Hsin Tai Wu Rd., Hsichih,
Taipei Hsien 221, Taiwan, R.O.C.
TIBET SA
CPU(4/4) POWER
A3
644Tuesday, August 14, 2007
test
22u x 2
4.7u x 5
4.7u x 4
0.01u x 1
LAYOUT: Place on backside of processor.
22u x 9 0.22u x 2 100p x 1
0.22u X 4
0.22u X 6
0.01u X 2 10p X 2 1n x 4
180p x 1
180p x 2
1n x 5
0.22u X 5
12
C491
SCD1U16V2ZY-2GP
C491
SCD1U16V2ZY-2GP
12
C169
SC22U6D3V5MX-2GP
C169
SC22U6D3V5MX-2GP
12
C171
SC22U10V6ZY-2GP
C171
SC22U10V6ZY-2GP
12
C181
Do Not Stuff
DY
C181
Do Not Stuff
DY
12
C164
SCD22U16V3ZY-GP
C164
SCD22U16V3ZY-GP
12
C496
SC1U10V3ZY-6GP
C496
SC1U10V3ZY-6GP
12
C154
SC4D7U10V5ZY-3GP
C154
SC4D7U10V5ZY-3GP
12
C111
SC4D7U10V5ZY-3GP
C111
SC4D7U10V5ZY-3GP
12
C190
SC22U10V6ZY-2GP
C190
SC22U10V6ZY-2GP
12
C71
SCD22U16V3ZY-GP
C71
SCD22U16V3ZY-GP
12
C69
SC4D7U10V5ZY-3GP
C69
SC4D7U10V5ZY-3GP
12
C75
SC1KP50V2KX-1GP
C75
SC1KP50V2KX-1GP
12
C123
SCD22U16V3ZY-GP
C123
SCD22U16V3ZY-GP
VLDT_A4
D4
VLDT_A3
D3
VLDT_A2
D2
VLDT_A1
D1
VTT8
D10
VTT7
C10
VTT6
B10
VTT5
AD10
VTT9
W10
VDDIO1
J17
VDDIO2
K18
VDDIO3
K21
VDDIO4
K23
VDDIO5
K25
VDDIO6
L17
VDDIO7
M18
VDDIO8
M21
VDDIO9
M23
VDDIO10
M25
VDDIO11
N17
VDDIO12
P18
VDDIO13
P21
VDDIO14
P23
VDDIO15
P25
VDDIO16
R17
VDDIO17
T18
VDDIO18
T21
VDDIO19
T23
VDDIO20
T25
VDDIO21
U17
VDDIO22
V18
VLDT_B4 AE5
VLDT_B3 AE4
VLDT_B2 AE3
VLDT_B1 AE2
VTT4 AC10
VTT3 AB10
VTT2 AA10
VTT1 A10
VSS47 D19
VSS48 D21
VSS49 D23
VSS50 D25
VSS51 E4
VSS52 F2
VSS53 F11
VSS54 F13
VSS55 F15
VSS56 F17
VSS57 F19
VSS58 F21
VSS59 F23
VSS60 F25
VSS61 H7
VSS62 H9
VSS63 H21
VSS64 H23
VDDIO23
H25
VSS66 J4
VSS67 J6
VSS68 J8
VSS69 J10
VSS70 J12
VSS71 J14
VSS72 J16
VSS73 J18
VSS74 K2
VSS75 K7
VSS76 K9
VSS77 K11
VSS78 K13
VSS79 K15
VSS80 K17
VSS81 L6
VSS82 L8
VSS83 L10
VSS84 L12
VSS85 L14
VSS86 L16
VSS87 L18
VSS88 M7
VSS89 M9
VSS90 M11
VDDIO24
V21
VDDIO25
V23
VDDIO26
V25
VDDIO27
Y25
I O
POWER
CPU1H
I O
POWER
CPU1H
12
C489
SC180P50V2JN-1GP
C489
SC180P50V2JN-1GP
12
C201
SC22U6D3V5MX-2GP
C201
SC22U6D3V5MX-2GP
12
C259
SC4D7U10V5ZY-3GP
C259
SC4D7U10V5ZY-3GP
12
C188
SCD22U16V3ZY-GP
C188
SCD22U16V3ZY-GP
12
C486
Do Not Stuff
DY
C486
Do Not Stuff
DY
12
C82
SC1KP50V2KX-1GP
C82
SC1KP50V2KX-1GP
12
C142
SC4D7U10V5ZY-3GP
C142
SC4D7U10V5ZY-3GP
12
C238
SCD22U16V3ZY-GP
C238
SCD22U16V3ZY-GP
12
C484
Do Not Stuff
DY
C484
Do Not Stuff
DY
12
C103
SC10P50V2JN-4GP
C103
SC10P50V2JN-4GP
12
C167
SC1KP50V2KX-1GP
C167
SC1KP50V2KX-1GP
12
C511
SC4D7U10V5ZY-3GP
C511
SC4D7U10V5ZY-3GP
12
C129
Do Not Stuff
DY
C129
Do Not Stuff
DY
12
C157
SCD22U16V3ZY-GP
C157
SCD22U16V3ZY-GP
12
C526
SCD22U16V3ZY-GP
C526
SCD22U16V3ZY-GP
12
C210
SC10P50V2JN-4GP
C210
SC10P50V2JN-4GP
12
C180
SCD22U16V3ZY-GP
C180
SCD22U16V3ZY-GP
VDD1
AC4
VDD2
AD2
VDD3
G4
VDD4
H2
VDD5
J9
VDD6
J11
VDD7
J13
VDD8
K6
VDD9
K10
VDD10
K12
VDD11
K14
VDD12
L4
VDD13
L7
VDD14
L9
VDD15
L11
VDD16
L13
VDD17
M2
VDD18
M6
VDD19
M8
VDD20
M10
VDD21
N7
VDD22
N9
VDD23
N11
VDD24
P8
VDD25
P10
VDD26
R4
VDD27
R7
VDD28
R9
VDD29
R11
VDD30
T2
VDD31
T6
VDD32
T8
VDD33
T10
VDD34
T12
VDD35
T14
VDD36
U7
VDD37
U9
VDD38
U11
VDD39
U13
VDD40
V6
VDD41
V8
VDD42
V10
VDD43
V12
VDD44
V14
VDD45
W4
VDD46
Y2
VSS1 AA4
VSS2 AA11
VSS3 AA13
VSS4 AA15
VSS5 AA17
VSS6 AA19
VSS7 AB2
VSS8 AB7
VSS9 AB9
VSS10 AB23
VSS11 AB25
VSS12 AC11
VSS13 AC13
VSS14 AC15
VSS15 AC17
VSS16 AC19
VSS17 AC21
VSS18 AD6
VSS19 AD8
VSS20 AD25
VSS21 AE11
VSS22 AE13
VSS23 AE15
VSS24 AE17
VSS25 AE19
VSS26 AE21
VSS27 AE23
VSS28 B4
VSS29 B6
VSS30 B8
VSS31 B9
VSS32 B11
VSS33 B13
VSS34 B15
VSS35 B17
VSS36 B19
VSS37 B21
VSS38 B23
VSS39 B25
VSS40 D6
VSS41 D8
VSS42 D9
VSS43 D11
VSS44 D13
VSS45 D15
VSS46 D17
VDD
CPU1F
VDD
CPU1F
12
C89
SC4D7U10V5ZY-3GP
C89
SC4D7U10V5ZY-3GP
12
C451
SC1KP50V2KX-1GP
C451
SC1KP50V2KX-1GP
12
C466
SCD22U16V3ZY-GP
C466
SCD22U16V3ZY-GP
12
C195
SC180P50V2JN-1GP
C195
SC180P50V2JN-1GP
12
C253
SC4D7U10V5ZY-3GP
C253
SC4D7U10V5ZY-3GP
12
C200
Do Not Stuff
DY
C200
Do Not Stuff
DY
VDD47
J15
VDD48
K16
VDD49
L15
VDD50
M16
VDD51
P16
VDD52
T16
VDD53
U15
VDD54
V16
VSS91 M17
VSS92 N4
VSS93 N8
VSS94 N10
VSS95 N16
VSS96 N18
VSS97 P2
VSS98 P7
VSS99 P9
VSS100 P11
VSS101 P17
VSS102 R8
VSS103 R10
VSS104 R16
VSS105 R18
VSS106 T7
VSS107 T9
VSS108 T11
VSS109 T13
VSS110 T15
VSS111 T17
VSS112 U4
VSS113 U6
VSS114 U8
VSS115 U10
VSS116 U12
VSS117 U14
VSS118 U16
VSS119 U18
VSS120 V2
VSS121 V7
VSS122 V9
VSS123 V11
VSS124 V13
VSS125 V15
VSS126 V17
VSS130 W6
VSS131 Y21
VSS132 Y23
VSS133 N6
VDD
CPU1G
VDD
CPU1G
12
C145
SC22U10V6ZY-2GP
C145
SC22U10V6ZY-2GP
12
C140
SCD22U16V3ZY-GP
C140
SCD22U16V3ZY-GP
12
C483
Do Not Stuff
DY
C483
Do Not Stuff
DY
12
C80
SCD22U16V3ZY-GP
C80
SCD22U16V3ZY-GP
1 2
C515
SC4D7U10V5ZY-3GP
C515
SC4D7U10V5ZY-3GP
12
C231
Do Not Stuff
DY
C231
Do Not Stuff
DY
12
C112
SC22U10V6ZY-2GP
C112
SC22U10V6ZY-2GP
12
C232
SC10P50V2JN-4GP
C232
SC10P50V2JN-4GP
12
C65
SC10P50V2JN-4GP
C65
SC10P50V2JN-4GP
12
C144
SCD01U50V2ZY-1GP
C144
SCD01U50V2ZY-1GP
12
C146
SC22U10V6ZY-2GP
C146
SC22U10V6ZY-2GP
12
C474
Do Not Stuff
DY
C474
Do Not Stuff
DY
12
C141
SC10P50V2JN-4GP
C141
SC10P50V2JN-4GP
12
C525
Do Not Stuff
DY
C525
Do Not Stuff
DY
1 2
C81
SC4D7U10V5ZY-3GP
C81
SC4D7U10V5ZY-3GP
12
C173
SC22U10V6ZY-2GP
C173
SC22U10V6ZY-2GP
12
C513
SCD22U16V3ZY-GP
C513
SCD22U16V3ZY-GP
12
C499
SC4D7U10V5ZY-3GP
C499
SC4D7U10V5ZY-3GP
12
C498
SC1KP50V2KX-1GP
C498
SC1KP50V2KX-1GP
12
C183
SCD22U16V3ZY-GP
C183
SCD22U16V3ZY-GP
12
C147
SC22U10V6ZY-2GP
C147
SC22U10V6ZY-2GP
12
C163
SC22U10V6ZY-2GP
C163
SC22U10V6ZY-2GP
12
C265
SCD22U16V3ZY-GP
C265
SCD22U16V3ZY-GP
12
C156
SCD22U16V3ZY-GP
C156
SCD22U16V3ZY-GP
12
C172
SC22U10V6ZY-2GP
C172
SC22U10V6ZY-2GP
12
C162
SCD22U16V3ZY-GP
C162
SCD22U16V3ZY-GP
12
C122
SCD01U50V2ZY-1GP
C122
SCD01U50V2ZY-1GP
12
C242
SC1KP50V2KX-1GP
C242
SC1KP50V2KX-1GP

A
A
B
B
C
C
D
D
E
E
4 4
3 3
2 2
1 1
M_B_CLK_DDR1#
M_B_CLK_DDR1
M_B_CLK_DDR2#
M_B_CLK_DDR2
M_B_A10
M_B_A7
M_B_A1
M_B_A8
M_B_A5
M_B_A2
M_B_A11
M_B_A6
M_B_A3
M_B_A12
M_B_A9
M_B_A0
M_B_A4
M_B_A13
M_A_A0
M_A_A1
M_A_A2
M_A_A3
M_A_A4
M_A_A5
M_A_A6
M_A_A7
M_A_A8
M_A_A9
M_A_A10
M_A_A11
M_A_A12
M_A_A13
M_A_DM5
M_A_DM7
M_A_DM3
M_A_DM2
M_A_DM1
M_A_DM6
M_A_DM4
M_A_DM0
M_A_CLK_DDR2
M_A_CLK_DDR1
M_A_CLK_DDR2#
M_A_CLK_DDR1#
M_A_DQ0
M_A_DQ1
M_A_DQ2
M_A_DQ3
M_A_DQ4
M_A_DQ5
M_A_DQ7
M_A_DQ6
M_A_DQ8
M_A_DQ9
M_A_DQ11
M_A_DQ10
M_A_DQ13
M_A_DQ14
M_A_DQ15
M_A_DQ12
M_A_DQ16
M_A_DQ17
M_A_DQ19
M_A_DQ18
M_A_DQ21
M_A_DQ22
M_A_DQ23
M_A_DQ20
M_A_DQ28
M_A_DQ31
M_A_DQ30
M_A_DQ27
M_A_DQ25
M_A_DQ24
M_A_DQ26
M_A_DQ29
M_A_DQ32
M_A_DQ33
M_A_DQ35
M_A_DQ34
M_A_DQ37
M_A_DQ38
M_A_DQ39
M_A_DQ36
M_A_DQ44
M_A_DQ47
M_A_DQ60
M_A_DQ49
M_A_DQ51
M_A_DQ50
M_A_DQ63
M_A_DQ53
M_A_DQ54
M_A_DQ46
M_A_DQ43
M_A_DQ41
M_A_DQ40
M_A_DQ42
M_A_DQ45
M_A_DQ55
M_A_DQ48
M_A_DQ52
M_A_DQ58
M_A_DQ62
M_A_DQ61
M_A_DQ57
M_A_DQ59
M_A_DQ56
M_A_DQS#2
M_A_DQS#3
M_A_DQS#5
M_A_DQS#6
M_A_DQS#7
M_A_DQS#1
M_A_DQS#0
M_A_DQS#4
SMBD_MCP_MEM
SMBC_MCP_MEM
M_A_DQS2
M_A_DQS1
M_A_DQS3
M_A_DQS7
M_A_DQS4
M_A_DQS5
M_A_DQS6
M_A_DQS0
M_B_A14
M_B_A15 M_A_A14
M_A_A15
M_B_DM0
M_B_DM1
M_B_DM7
M_B_DM6
M_B_DM4
M_B_DM5
M_B_DM3
M_B_DM2
M_B_DQ0
M_B_DQ8
M_B_DQ3
M_B_DQ10
M_B_DQ7
M_B_DQ1
M_B_DQ9
M_B_DQ4
M_B_DQ6
M_B_DQ2
M_B_DQ11
M_B_DQ5
M_B_DQ19
M_B_DQ14
M_B_DQ30
M_B_DQ22
M_B_DQ16
M_B_DQ28
M_B_DQ18
M_B_DQ27
M_B_DQ15
M_B_DQ23
M_B_DQ17
M_B_DQ31
M_B_DQ13
M_B_DQ21
M_B_DQ12
M_B_DQ20
M_B_DQ35
M_B_DQ24
M_B_DQ46
M_B_DQ38
M_B_DQ32
M_B_DQ44
M_B_DQ34
M_B_DQ43
M_B_DQ26
M_B_DQ39
M_B_DQ33
M_B_DQ47
M_B_DQ25
M_B_DQ37
M_B_DQ29
M_B_DQ36
M_B_DQ53
M_B_DQ45
M_B_DQ52
M_B_DQ51
M_B_DQ40
M_B_DQ62
M_B_DQ54
M_B_DQ48
M_B_DQ60
M_B_DQ50
M_B_DQ59
M_B_DQ42
M_B_DQ55
M_B_DQ49
M_B_DQ63
M_B_DQ41
M_B_DQ57
M_B_DQ61
M_B_DQ56
M_B_DQ58
M_B_DQS0
M_B_DQS1
M_B_DQS3
M_B_DQS7
M_B_DQS6
M_B_DQS4
M_B_DQS2
M_B_DQS5
M_B_DQS#3
M_B_DQS#1
M_B_DQS#7
M_B_DQS#6
M_B_DQS#5
M_B_DQS#2
M_B_DQS#4
M_B_DQS#0
DIMM2_SA0
1D8V_S3
DDR_VREF_S3
DDR_VREF_S3
1D8V_S3
3D3V_S0
DDR_VREF_S3
3D3V_S0
3D3V_S0
1D8V_S3
DDR_VREF_S3
M_A_DM[7..0] 4
M_B_A[15..0]4,8
M_A_A[15..0]4,8
M_A_DQ[63..0]4
M_A_DQS#[7..0]4
M_A_DQS[7..0]4
M_B_CLK_DDR1# 4
M_B_CLK_DDR1 4
M_B_CLK_DDR2 4
M_B_CLK_DDR2# 4
M_B_CKE0 4,8
M_B_CKE1 4,8
M_B_CS0# 4,8
M_B_CS1# 4,8
M_B_CAS# 4,8
M_B_RAS# 4,8
M_B_WE# 4,8
M_A_CLK_DDR1 4
M_A_CLK_DDR1# 4
M_A_CS1# 4,8
M_A_CS0# 4,8
M_A_CKE0 4,8
M_A_CKE1 4,8
M_A_CLK_DDR2 4
M_A_CLK_DDR2# 4
M_A_CAS# 4,8
M_A_WE# 4,8
M_A_RAS# 4,8
M_A_CS2# 4,8
M_A_CS3# 4,8
M_B_BS#24,8
M_B_BS#04,8 M_B_BS#14,8 M_A_BS#24,8
M_A_BS#14,8 M_A_BS#04,8
M_A_ODT04,8 M_A_ODT14,8
M_B_DM[7..0] 4
SMBD_MCP_MEM 17
SMBC_MCP_MEM 17
M_B_ODT04,8 M_B_ODT14,8
M_B_DQ[63..0]4
M_B_DQS#[7..0]4
M_B_DQS[7..0]4
M_B_CS2# 4,8
M_B_CS3# 4,8
VTTREF_DDR40
Title
Size Document Number Rev
Date: Sheet of
Wistron Corporation
21F, 88, Sec.1, Hsin Tai Wu Rd., Hsichih,
Taipei Hsien 221, Taiwan, R.O.C.
TIBET SA
DDR2-SOCKET
A2
744Tuesday, August 14, 2007
test
Title
Size Document Number Rev
Date: Sheet of
Wistron Corporation
21F, 88, Sec.1, Hsin Tai Wu Rd., Hsichih,
Taipei Hsien 221, Taiwan, R.O.C.
TIBET SA
DDR2-SOCKET
A2
744Tuesday, August 14, 2007
test
Title
Size Document Number Rev
Date: Sheet of
Wistron Corporation
21F, 88, Sec.1, Hsin Tai Wu Rd., Hsichih,
Taipei Hsien 221, Taiwan, R.O.C.
TIBET SA
DDR2-SOCKET
A2
744Tuesday, August 14, 2007
test
REVERSE TYPE
Place near CPU
Hi 9.2 mm
High 9.2mm
REVERSE TYPE
Low5.2 mm
Place near CPU
DDR_VREF
LAYOUT: Locate close to DIMM
Change to signle R
12
C40
Do Not Stuff
DY
C40
Do Not Stuff
DY
12
C218
SC1D5P50V2CN-1GP
C218
SC1D5P50V2CN-1GP
A0
102
A1
101
A2
100
A3
99
A4
98
A5
97
A6
94
A7
92
A8
93
A9
91
A10/AP
105
A11
90
A12
89
A13
116
A14
86
A15
84
A16/BA2
85
/RAS 108
/WE 109
/CAS 113
/CS0 110
/CS1 115
CKE0 79
CKE1 80
CK0 30
/CK0 32
CK1 164
/CK1 166
DM0 10
DM1 26
DM2 52
DM3 67
DM4 130
DM5 147
DM6 170
DM7 185
SDA 195
SCL 197
VDDSPD 199
SA0 198
SA1 200
NC#50 50
NC#69 69
NC#83 83
NC#120 120
NC#163/TEST 163
VDD 81
VDD 82
VDD 87
VDD 88
VDD 95
VDD 96
VDD 103
VDD 104
VDD 111
VDD 112
VDD 117
VSS 3
VSS 8
VSS 9
VSS 12
VSS 15
VSS 18
VSS 21
VSS 24
VSS 27
VSS 28
VSS 33
VSS 34
VSS 39
VSS 40
VSS 41
VSS 42
VSS 47
VSS 48
VSS 53
VSS 54
VSS 59
VSS 60
VSS 65
VSS 66
VSS 71
VSS 72
VSS 77
VSS 78
VSS 121
VSS 122
VSS 127
VSS 128
VSS 132
VSS 133
VSS 138
VSS 139
VSS 144
VSS 145
VSS 149
VSS 150
VSS 155
VSS 156
VSS 161
VSS 162
VSS 165
VSS 168
VSS 171
VSS 172
VSS 177
VSS 178
VSS 183
VSS 184
VSS 187
VSS 190
VSS 193
VSS 196
GND 201
BA0
107
BA1
106
DQ0
5
DQ1
7
DQ2
17
DQ3
19
DQ4
4
DQ5
6
DQ6
14
DQ7
16
DQ8
23
DQ9
25
DQ10
35
DQ11
37
DQ12
20
DQ13
22
DQ14
36
DQ15
38
DQ16
43
DQ17
45
DQ18
55
DQ19
57
DQ20
44
DQ21
46
DQ22
56
DQ23
58
DQ24
61
DQ25
63
DQ26
73
DQ27
75
DQ28
62
DQ29
64
DQ30
74
DQ31
76
DQ32
123
DQ33
125
DQ34
135
DQ35
137
DQ36
124
DQ37
126
DQ38
134
DQ39
136
DQ40
141
DQ41
143
DQ42
151
DQ43
153
DQ44
140
DQ45
142
DQ46
152
DQ47
154
DQ48
157
DQ49
159
DQ50
173
DQ51
175
DQ52
158
DQ53
160
DQ54
174
DQ55
176
DQ56
179
DQ57
181
DQ58
189
DQ59
191
DQ60
180
DQ61
182
DQ62
192
DQ63
194
/DQS0
11
/DQS1
29
/DQS2
49
/DQS3
68
/DQS4
129
/DQS5
146
/DQS6
167
/DQS7
186
DQS0
13
DQS1
31
DQS2
51
DQS3
70
DQS4
131
DQS5
148
DQS6
169
DQS7
188
ODT0
114
ODT1
119
VREF
1
VSS
2
GND
202
VDD 118
DIMM2
SKT-SODIMM20022U2GP
DIMM2
SKT-SODIMM20022U2GP
12
C494
SCD1U16V2ZY-2GP
C494
SCD1U16V2ZY-2GP
12
C523
Do Not Stuff
DY
C523
Do Not Stuff
DY
1 2
R342
Do Not Stuff
DY
R342
Do Not Stuff
DY
12
C502
SC1KP50V2KX-1GP
C502
SC1KP50V2KX-1GP
12
C501
SCD1U16V2ZY-2GP
C501
SCD1U16V2ZY-2GP
1 2
R14 1KR2J-1-GP
R14 1KR2J-1-GP
12
C76
SC1D5P50V2CN-1GP
C76
SC1D5P50V2CN-1GP
12
C522
SCD1U16V2ZY-2GP
C522
SCD1U16V2ZY-2GP
12
C255
SC1D5P50V2CN-1GP
C255
SC1D5P50V2CN-1GP
1 2
R348
2KR2F-3-GP
R348
2KR2F-3-GP
A0
102
A1
101
A2
100
A3
99
A4
98
A5
97
A6
94
A7
92
A8
93
A9
91
A10/AP
105
A11
90
A12
89
A13
116
A14
86
A15
84
A16/BA2
85
BA0
107
BA1
106
DQ0
5
DQ1
7
DQ2
17
DQ3
19
DQ4
4
DQ5
6
DQ6
14
DQ7
16
DQ8
23
DQ9
25
DQ10
35
DQ11
37
DQ12
20
DQ13
22
DQ14
36
DQ15
38
DQ16
43
DQ17
45
DQ18
55
DQ19
57
DQ20
44
DQ21
46
DQ22
56
DQ23
58
DQ24
61
DQ25
63
DQ26
73
DQ27
75
DQ28
62
DQ29
64
DQ30
74
DQ31
76
DQ32
123
DQ33
125
DQ34
135
DQ35
137
DQ36
124
DQ37
126
DQ38
134
DQ39
136
DQ40
141
DQ41
143
DQ42
151
DQ43
153
DQ44
140
DQ45
142
DQ46
152
DQ47
154
DQ48
157
DQ49
159
DQ50
173
DQ51
175
DQ52
158
DQ53
160
DQ54
174
DQ55
176
DQ56
179
DQ57
181
DQ58
189
DQ59
191
DQ60
180
DQ61
182
DQ62
192
DQ63
194
DQS0#
11
DQS1#
29
DQS2#
49
DQS3#
68
DQS4#
129
DQS5#
146
DQS6#
167
DQS7#
186
DQS0
13
DQS1
31
DQS2
51
DQS3
70
DQS4
131
DQS5
148
DQS6
169
DQS7
188
OTD0
114
OTD1
119
VREF
1
VSS
2
GND
202
RAS# 108
WE# 109
CAS# 113
CS0# 110
CS1# 115
CKE0 79
CKE1 80
CK0 30
CK0# 32
CK1 164
CK1# 166
DM0 10
DM1 26
DM2 52
DM3 67
DM4 130
DM5 147
DM6 170
DM7 185
SDA 195
SCL 197
VDDSPD 199
SA0 198
SA1 200
NC#50 50
NC#69 69
NC#83 83
NC#120 120
NC#163/TEST 163
VDD 81
VDD 82
VDD 87
VDD 88
VDD 95
VDD 96
VDD 103
VDD 104
VDD 111
VDD 112
VDD 117
VDD 118
VSS 3
VSS 8
VSS 9
VSS 12
VSS 15
VSS 18
VSS 21
VSS 24
VSS 27
VSS 28
VSS 33
VSS 34
VSS 39
VSS 40
VSS 41
VSS 42
VSS 47
VSS 48
VSS 53
VSS 54
VSS 59
VSS 60
VSS 65
VSS 66
VSS 71
VSS 72
VSS 77
VSS 78
VSS 121
VSS 122
VSS 127
VSS 128
VSS 132
VSS 133
VSS 138
VSS 139
VSS 144
VSS 145
VSS 149
VSS 150
VSS 155
VSS 156
VSS 161
VSS 162
VSS 165
VSS 168
VSS 171
VSS 172
VSS 177
VSS 178
VSS 183
VSS 184
VSS 187
VSS 190
VSS 193
VSS 196
GND 201
MH1
MH1 MH2 MH2
DIMM1
DDR2-200P-23-GP-U1
DIMM1
DDR2-200P-23-GP-U1
12
C39
SCD1U16V2ZY-2GP
C39
SCD1U16V2ZY-2GP
12
C38
Do Not Stuff
DY
C38
Do Not Stuff
DY
12
C504
SC2D2U6D3V3KX-GP
C504
SC2D2U6D3V3KX-GP
1 2
R344
2KR2F-3-GP
R344
2KR2F-3-GP
12
C510
SCD1U16V2ZY-2GP
C510
SCD1U16V2ZY-2GP
12
C37
SCD1U16V2ZY-2GP
C37
SCD1U16V2ZY-2GP
12
C109
SC1D5P50V2CN-1GP
C109
SC1D5P50V2CN-1GP

A
A
B
B
C
C
D
D
E
E
4 4
3 3
2 2
1 1
M_A_A11
M_A_A4
M_A_A6
M_A_A7
M_A_A10
M_A_BS#0
M_A_WE#
M_B_A10
M_B_A1
M_B_A4
M_B_A0
M_B_A2
M_B_A13
M_B_A15
M_B_A7
M_B_A11
M_B_A6
M_A_A2
M_B_A3
M_B_A5
M_B_A12
M_B_A8
M_B_A9
M_A_CS1#
M_A_CAS#
M_A_CKE1
M_A_A15
M_A_A14
M_B_A14
M_A_CKE0
M_A_CS2#
M_A_BS#2M_A_A12
M_A_A9
M_A_A8
M_A_A1
M_A_A5
M_A_A3
1D8V_S3
1D8V_S3
0D9V_S3
0D9V_S3
0D9V_S3
0D9V_S3
0D9V_S3
1D8V_S3
1D8V_S3
1D8V_S3
M_A_A[15..0] 4,7
M_B_A[15..0] 4,7
M_A_CS0# 4,7
M_A_ODT0 4,7
M_A_A13 4,7
M_A_CS3# 4,7
M_A_A0 4,7
M_A_BS#1 4,7
M_A_RAS# 4,7
M_B_BS#1 4,7
M_B_RAS# 4,7
M_B_CS0# 4,7
M_B_CKE1 4,7
M_A_BS#0 4,7
M_A_CAS# 4,7
M_A_CS1# 4,7
M_A_WE# 4,7
M_B_BS#0 4,7
M_B_CS3# 4,7
M_B_ODT0 4,7
M_A_ODT1 4,7
M_A_CKE1 4,7
M_B_BS#2 4,7
M_B_CAS# 4,7
M_B_CKE0 4,7
M_B_CS1# 4,7
M_B_CS2# 4,7
M_B_ODT1 4,7
M_B_WE# 4,7
M_A_CKE0 4,7
M_A_CS2# 4,7
M_A_BS#2 4,7
Title
Size Document Number Rev
Date: Sheet of
Wistron Corporation
21F, 88, Sec.1, Hsin Tai Wu Rd., Hsichih,
Taipei Hsien 221, Taiwan, R.O.C.
TIBET SA
DDR2-RESISTOR
A3
844Tuesday, August 14, 2007
test
Title
Size Document Number Rev
Date: Sheet of
Wistron Corporation
21F, 88, Sec.1, Hsin Tai Wu Rd., Hsichih,
Taipei Hsien 221, Taiwan, R.O.C.
TIBET SA
DDR2-RESISTOR
A3
844Tuesday, August 14, 2007
test
Title
Size Document Number Rev
Date: Sheet of
Wistron Corporation
21F, 88, Sec.1, Hsin Tai Wu Rd., Hsichih,
Taipei Hsien 221, Taiwan, R.O.C.
TIBET SA
DDR2-RESISTOR
A3
844Tuesday, August 14, 2007
test
Put decap near power(0.9V) and pull-up resistor
PARALLEL TERMINATION Decoupling Capacitor
Place these Caps near DM1
Put decap near power(0.9V)
and pull-up resistor
Place these Caps near DM2
Place these Caps near PARALLEL TERMINATION
0.1u x 15
180p x 5
180p x 4
12
C461
SCD1U16V2ZY-2GP
C461
SCD1U16V2ZY-2GP
12
C100
SCD1U16V2ZY-2GP
C100
SCD1U16V2ZY-2GP
12
C115
SCD1U16V2ZY-2GP
C115
SCD1U16V2ZY-2GP
1
2
3
4 5
6
7
8
RN16
SRN47J-4-GP
RN16
SRN47J-4-GP
12
C90
SCD1U16V2ZY-2GP
C90
SCD1U16V2ZY-2GP
12
C97
SCD1U16V2ZY-2GP
C97
SCD1U16V2ZY-2GP
1
2
3
4 5
6
7
8
RN49
SRN47J-4-GP
RN49
SRN47J-4-GP
12
C446
SCD1U16V2ZY-2GP
C446
SCD1U16V2ZY-2GP
1
2
3
4 5
6
7
8
RN48
SRN47J-4-GP
RN48
SRN47J-4-GP
12
C148
SC2D2U6D3V3KX-GP
C148
SC2D2U6D3V3KX-GP
1
2 3
4
RN50
SRN47J-7-GP
RN50
SRN47J-7-GP
12
C438
SCD1U16V2ZY-2GP
C438
SCD1U16V2ZY-2GP
12
C105
SC2D2U6D3V3KX-GP
C105
SC2D2U6D3V3KX-GP
12
C225
Do Not Stuff
C225
Do Not Stuff
12
C452
SC2D2U6D3V3KX-GP
C452
SC2D2U6D3V3KX-GP
12
C442
SCD1U16V2ZY-2GP
C442
SCD1U16V2ZY-2GP
12
C149
SC2D2U6D3V3KX-GP
C149
SC2D2U6D3V3KX-GP
12
C229
SCD1U16V2ZY-2GP
C229
SCD1U16V2ZY-2GP
1
2
3
4 5
6
7
8
RN9
SRN47J-4-GP
RN9
SRN47J-4-GP
12
C113
SC180P50V2JN-1GP
C113
SC180P50V2JN-1GP
1
2
3
4 5
6
7
8
RN17
SRN47J-4-GP
RN17
SRN47J-4-GP
12
C160
SC180P50V2JN-1GP
C160
SC180P50V2JN-1GP
1
2
3
4 5
6
7
8
RN13
SRN47J-4-GP
RN13
SRN47J-4-GP
12
C153
SCD1U16V2ZY-2GP
C153
SCD1U16V2ZY-2GP
12
C233
SC180P50V2JN-1GP
C233
SC180P50V2JN-1GP
12
C228
SCD1U16V2ZY-2GP
C228
SCD1U16V2ZY-2GP
12
C166
SCD1U16V2ZY-2GP
C166
SCD1U16V2ZY-2GP
12
C227
Do Not Stuff
DY
C227
Do Not Stuff
DY
12
C87
SC2D2U6D3V3KX-GP
C87
SC2D2U6D3V3KX-GP
12
C287
Do Not Stuff
DY
C287
Do Not Stuff
DY
12
C126
Do Not Stuff
DY
C126
Do Not Stuff
DY
12
C497
Do Not Stuff
DY
C497
Do Not Stuff
DY
12
C136
SCD1U16V2ZY-2GP
C136
SCD1U16V2ZY-2GP
12
C448
SCD1U16V2ZY-2GP
C448
SCD1U16V2ZY-2GP
12
C517
SCD1U16V2ZY-2GP
C517
SCD1U16V2ZY-2GP
12
C138
SC1U10V3ZY-6GP
C138
SC1U10V3ZY-6GP
12
C458
SC180P50V2JN-1GP
C458
SC180P50V2JN-1GP
12
C78
SCD1U16V2ZY-2GP
C78
SCD1U16V2ZY-2GP
1
2
3
4 5
6
7
8
RN47
SRN47J-4-GP
RN47
SRN47J-4-GP
12
C143
SCD1U16V2ZY-2GP
C143
SCD1U16V2ZY-2GP
12
C108
SCD1U16V2ZY-2GP
C108
SCD1U16V2ZY-2GP
12
C121
Do Not Stuff
DY
C121
Do Not Stuff
DY
12
C434
Do Not Stuff
DY
C434
Do Not Stuff
DY
1
2 3
4
RN7
SRN47J-7-GP
RN7
SRN47J-7-GP
12
C170
SCD1U16V2ZY-2GP
C170
SCD1U16V2ZY-2GP
12
C226
Do Not Stuff
DY
C226
Do Not Stuff
DY
12
C114
SCD1U16V2ZY-2GP
C114
SCD1U16V2ZY-2GP
12
C159
SCD1U16V2ZY-2GP
C159
SCD1U16V2ZY-2GP
12
C439
Do Not Stuff
DY
C439
Do Not Stuff
DY
1 2
R87 47R2J-2-GPR87 47R2J-2-GP
1
2
3
4 5
6
7
8
RN12
SRN47J-4-GP
RN12
SRN47J-4-GP
12
C470
Do Not Stuff
DY
C470
Do Not Stuff
DY
1 2
R68 47R2J-2-GPR68 47R2J-2-GP
12
C467
SCD1U16V2ZY-2GP
C467
SCD1U16V2ZY-2GP
12
C94
SC2D2U6D3V3KX-GP
C94
SC2D2U6D3V3KX-GP
12
C77
SCD1U16V2ZY-2GP
C77
SCD1U16V2ZY-2GP
12
C86
SC2D2U6D3V3KX-GP
C86
SC2D2U6D3V3KX-GP
12
C104
SCD1U16V2ZY-2GP
C104
SCD1U16V2ZY-2GP
12
C127
SCD1U16V2ZY-2GP
C127
SCD1U16V2ZY-2GP
12
C119
SCD1U16V2ZY-2GP
C119
SCD1U16V2ZY-2GP
1
2
3
4 5
6
7
8
RN10
SRN47J-4-GP
RN10
SRN47J-4-GP
12
C524
Do Not Stuff
DY
C524
Do Not Stuff
DY
1 2
R91 47R2J-2-GPR91 47R2J-2-GP
12
C85
SCD1U16V2ZY-2GP
C85
SCD1U16V2ZY-2GP
12
C473
SCD1U16V2ZY-2GP
C473
SCD1U16V2ZY-2GP
12
C512
SC180P50V2JN-1GP
C512
SC180P50V2JN-1GP
12
C118
SCD1U16V2ZY-2GP
C118
SCD1U16V2ZY-2GP
1
2
3
4 5
6
7
8
RN18
SRN47J-4-GP
RN18
SRN47J-4-GP
12
C101
SCD1U16V2ZY-2GP
C101
SCD1U16V2ZY-2GP
1 2
R274 47R2J-2-GPR274 47R2J-2-GP
12
C158
SC180P50V2JN-1GP
C158
SC180P50V2JN-1GP
12
C130
SCD1U16V2ZY-2GP
C130
SCD1U16V2ZY-2GP
12
C88
SC2D2U6D3V3KX-GP
C88
SC2D2U6D3V3KX-GP
12
C184
Do Not Stuff
DY
C184
Do Not Stuff
DY
12
C93
SCD1U16V2ZY-2GP
C93
SCD1U16V2ZY-2GP
1
2
3
4 5
6
7
8
RN14
SRN47J-4-GP
RN14
SRN47J-4-GP
12
C151
SCD1U16V2ZY-2GP
C151
SCD1U16V2ZY-2GP
12
C453
SCD1U16V2ZY-2GP
C453
SCD1U16V2ZY-2GP
12
C165
SCD1U16V2ZY-2GP
C165
SCD1U16V2ZY-2GP
12
C479
SC180P50V2JN-1GP
C479
SC180P50V2JN-1GP
12
C83
SC180P50V2JN-1GP
C83
SC180P50V2JN-1GP
12
C463
Do Not Stuff
DY
C463
Do Not Stuff
DY
12
C137
SCD1U16V2ZY-2GP
C137
SCD1U16V2ZY-2GP
12
C440
SC1U10V3ZY-6GP
C440
SC1U10V3ZY-6GP
12
C150
SC2D2U6D3V3KX-GP
C150
SC2D2U6D3V3KX-GP
12
C98
SCD1U16V2ZY-2GP
C98
SCD1U16V2ZY-2GP
1
2 3
4
RN46
SRN47J-7-GP
RN46
SRN47J-7-GP
1 2
R328 47R2J-2-GPR328 47R2J-2-GP
12
C135
Do Not Stuff
DY
C135
Do Not Stuff
DY
12
C478
SC180P50V2JN-1GP
C478
SC180P50V2JN-1GP
12
C464
Do Not Stuff
DY
C464
Do Not Stuff
DY
12
C128
SCD1U16V2ZY-2GP
C128
SCD1U16V2ZY-2GP
1
2 3
4
RN20
SRN47J-7-GP
RN20
SRN47J-7-GP
12
C224
Do Not Stuff
DY
C224
Do Not Stuff
DY
12
C99
SCD1U16V2ZY-2GP
C99
SCD1U16V2ZY-2GP
12
C84
Do Not Stuff
DY
C84
Do Not Stuff
DY
1
2 3
4
RN19
SRN47J-7-GP
RN19
SRN47J-7-GP
12
C110
SC2D2U6D3V3KX-GP
C110
SC2D2U6D3V3KX-GP
12
C462
SCD1U16V2ZY-2GP
C462
SCD1U16V2ZY-2GP
1
2
3
4 5
6
7
8
RN8
SRN47J-4-GP
RN8
SRN47J-4-GP

5
5
4
4
3
3
2
2
1
1
D D
C C
B B
A
A
1D2V_S0_PLL_CPU_HT
HT_MCP_COMP_GND
CPUHTTCLKOUTJ0
CPUHTTCLKOUT0
CPUHTTCLKOUT1
CPUHTTCLKOUTJ1
3D3V_S0_PLL_CPU
CPUCADOUT0
CPUCADOUTJ0
CPUCADOUT1
CPUCADOUTJ1
CPUCADOUT2
CPUCADOUTJ2
CPUCADOUT3
CPUCADOUTJ3
CPUCADOUT4
CPUCADOUTJ4
CPUCADOUT5
CPUCADOUTJ5
CPUCADOUT6
CPUCADOUTJ6
CPUHTTCTLOUT0
CPUHTTCTLOUTJ0
CPUCADOUT7
CPUCADOUTJ7
CPUCADOUT8
CPUCADOUTJ8
CPUCADOUT9
CPUCADOUTJ9
CPUCADOUT10
CPUCADOUTJ10
CPUCADOUT11
CPUCADOUTJ11
CPUCADOUT12
CPUCADOUTJ12
CPUCADOUT13
CPUCADOUTJ13
CPUCADOUT14
CPUCADOUTJ14
NB0HTTCLKOUTJ1
NB0HTTCLKOUT1
CPUCADOUT15
NB0HTTCLKOUT0
NB0HTTCLKOUTJ0
CPUCADOUTJ15
NB0CADOUT0
NB0CADOUTJ0
NB0CADOUT1
NB0CADOUTJ1
NB0CADOUT2
NB0CADOUTJ2
NB0CADOUT3
NB0CADOUTJ3
NB0CADOUT4
NB0CADOUTJ4
NB0CADOUT5
NB0CADOUTJ5
NB0CADOUT6
NB0CADOUTJ6
NB0CADOUT7
NB0CADOUTJ7
NB0CADOUT8
NB0CADOUTJ8
NB0CADOUT9
NB0CADOUTJ9
NB0CADOUT10
NB0CADOUTJ10
NB0CADOUT11
NB0CADOUTJ11
NB0CADOUT12
NB0CADOUTJ12
NB0CADOUT13
NB0CADOUTJ13
NB0CADOUT14
NB0CADOUTJ14
NB0CADOUT15
NB0CADOUTJ15
HT_CPU_REQ#HT_CPU_REQ#HT_CPU_REQ#HT_CPU_REQ#HT_CPU_REQ#HT_CPU_REQ#HT_CPU_REQ#HT_CPU_REQ#
HT_MCP_COMP_VDD
CLK200_TERM_GND
CLKCPU_C51CLKCPU_C51CLKCPU_C51CLKCPU_C51CLKCPU_C51CLKCPU_C51CLKCPU_C51CLKCPU_C51
CLKCPU#_C51
HTCPU_STP#
HTCPU_PWRGD
HTCPU_RST#
1D2V_HT_S0
3D3V_S0
3D3V_S0
1D2V_S0
1D8V_S3
1D2V_HT_S0
VCC_CORE_S0
CPUCADOUTJ[15..0] 3
CPUCADOUT[15..0] 3
NB0CADOUT[15..0]3 NB0CADOUTJ[15..0]3
CPUHTTCLKOUT03 CPUHTTCLKOUTJ03 CPUHTTCLKOUT13 CPUHTTCLKOUTJ13
CPUHTTCTLOUT03 CPUHTTCTLOUTJ03
NB0HTTCLKOUT1 3
NB0HTTCLKOUTJ1 3
NB0HTTCLKOUT0 3
NB0HTTCLKOUTJ0 3
NB0HTTCTLOUT 3
NB0HTTCTLOUTJ 3
HTCPU_PWRGD 5
HTCPU_STP# 5
HTCPU_RST# 5
CPU_THERMTRIP#5
CLKCPU 5
CLKCPU# 5
THRM#5,23
Title
Size Document Number Rev
Date: Sheet of
Wistron Corporation
21F, 88, Sec.1, Hsin Tai Wu Rd., Hsichih,
Taipei Hsien 221, Taiwan, R.O.C.
TIBET SA
MCP67(1/8) HT CPU
A3
944Tuesday, August 14, 2007
test
Title
Size Document Number Rev
Date: Sheet of
Wistron Corporation
21F, 88, Sec.1, Hsin Tai Wu Rd., Hsichih,
Taipei Hsien 221, Taiwan, R.O.C.
TIBET SA
MCP67(1/8) HT CPU
A3
944Tuesday, August 14, 2007
test
Title
Size Document Number Rev
Date: Sheet of
Wistron Corporation
21F, 88, Sec.1, Hsin Tai Wu Rd., Hsichih,
Taipei Hsien 221, Taiwan, R.O.C.
TIBET SA
MCP67(1/8) HT CPU
A3
944Tuesday, August 14, 2007
test
C37 near CLKCPU via
12
C125
SC4D7U6D3V3KX-GP
C125
SC4D7U6D3V3KX-GP
12
C176
SCD1U10V2MX-3GP
C176
SCD1U10V2MX-3GP
1
TP6 TPAD28TP6 TPAD28
12
R79
BLM18PG600SN-2GP
R79
BLM18PG600SN-2GP
1 2
R307
150R2F-1-GP
R307
150R2F-1-GP
1 2
R308
DUMMY-R2
R308
DUMMY-R2
12
C256
SCD1U16V2ZY-2GP
C256
SCD1U16V2ZY-2GP
1
2
3
4 5
6
7
8
RN26
Do Not Stuff
DY
RN26
Do Not Stuff
DY
12
C124
SC4D7U6D3V3KX-GP
C124
SC4D7U6D3V3KX-GP
1 2
R316
0R2J-2-GP
R316
0R2J-2-GP
1 2
R311
22KR2J-GP
R311
22KR2J-GP
12
R310
2K37R2F-GP
R310
2K37R2F-GP
12
C174
SCD1U10V2MX-3GP
C174
SCD1U10V2MX-3GP
HT_MCP_COMP_GND
AL12
HT_MCP_COMP_VDD
AM12
+1.2V_PLL_CPU_HT
AB15
+3.3V_PLL_CPU
AB16
PROCHOT#/GPIO_20
AB13 THERMTRIP#/GPIO_58
AC13
RESERVED#AD18
AD18
HT_MCP_RXCTL0_N
AG19 HT_MCP_RXCTL0_P
AH19
HT_MCP_RX_CLK1_N
AK14 HT_MCP_RX_CLK1_P
AL14 HT_MCP_RX_CLK0_N
AH17 HT_MCP_RX_CLK0_P
AJ17
HT_MCP_RXD15_N
AC17 HT_MCP_RXD15_P
AB17 HT_MCP_RXD14_N
AD17
HT_MCP_RXD13_N
AE16 HT_MCP_RXD13_P
AD16 HT_MCP_RXD12_N
AD15 HT_MCP_RXD12_P
AC15 HT_MCP_RXD11_N
AK13 HT_MCP_RXD11_P
AL13 HT_MCP_RXD10_N
AJ14 HT_MCP_RXD10_P
AH14 HT_MCP_RXD9_N
AG14 HT_MCP_RXD9_P
AF14 HT_MCP_RXD8_N
AE14 HT_MCP_RXD8_P
AD14 HT_MCP_RXD7_N
AK19 HT_MCP_RXD7_P
AJ19 HT_MCP_RXD6_N
AK18 HT_MCP_RXD6_P
AL18 HT_MCP_RXD5_N
AK17 HT_MCP_RXD5_P
AL17 HT_MCP_RXD4_N
AF17 HT_MCP_RXD4_P
AG17 HT_MCP_RXD3_N
AL16 HT_MCP_RXD3_P
AK16 HT_MCP_RXD2_N
AK15 HT_MCP_RXD2_P
AJ15 HT_MCP_RXD1_N
AJ16 HT_MCP_RXD1_P
AH16 HT_MCP_RXD0_N
AG16 HT_MCP_RXD0_P
AF16
CLK200_TERM_GND AJ28
CPU_SBVREF AG28
CLKOUT_25MHZ AK28
CLKOUT_200MHZ_N AM28
CLKOUT_200MHZ_P AL28
HT_MCP_PWRGD AD22
HT_MCP_RST# AC21
HT_MCP_STOP# AB20
HT_MCP_REQ# AD23
RESERVED#AC19 AC19
RESERVED#AD19 AD19
HT_MCP_TXCTL0_N AJ20
HT_MCP_TXCTL0_P AK20
HT_MCP_TX_CLK1_N AH23
HT_MCP_TX_CLK1_P AG23
HT_MCP_TX_CLK0_N AJ23
HT_MCP_TX_CLK0_P AK23
HT_MCP_TXD15_N AF19
HT_MCP_TXD15_P AE19
HT_MCP_TXD14_N AD20
HT_MCP_TXD14_P AC20
HT_MCP_TXD13_N AG21
HT_MCP_TXD13_P AF21
HT_MCP_TXD12_N AE21
HT_MCP_TXD12_P AD21
HT_MCP_TXD11_N AF23
HT_MCP_TXD11_P AE23
HT_MCP_TXD10_N AJ25
HT_MCP_TXD10_P AH25
HT_MCP_TXD9_N AG25
HT_MCP_TXD9_P AF25
HT_MCP_TXD8_N AH27
HT_MCP_TXD7_N AM20
HT_MCP_TXD7_P AL20
HT_MCP_TXD6_N AJ21
HT_MCP_TXD6_P AH21
HT_MCP_TXD5_N AL21
HT_MCP_TXD5_P AK21
HT_MCP_TXD4_N AL22
HT_MCP_TXD4_P AK22
HT_MCP_TXD3_N AK24
HT_MCP_TXD3_P AL24
HT_MCP_TXD2_N AL25
HT_MCP_TXD2_P AK25
HT_MCP_TXD1_N AL26
HT_MCP_TXD1_P AK26
HT_MCP_TXD0_N AJ27
HT_MCP_TXD0_P AK27
HT_MCP_TXD8_P AG27
HT_MCP_RXD14_P
AE17
RESERVED#AC18
AC18
HT
1 OF 8U55A
MCP67-GP
HT
1 OF 8U55A
MCP67-GP
12
R78
BLM18PG600SN-2GP
R78
BLM18PG600SN-2GP
1 2
R306
150R2F-1-GP
R306
150R2F-1-GP
1 2
R317
0R2J-2-GP
R317
0R2J-2-GP
12
C179
SCD1U10V2MX-3GP
C179
SCD1U10V2MX-3GP

5
5
4
4
3
3
2
2
1
1
D D
C C
B B
A
A
PCIE_TXP1_MCP67
PCIE_TXP2_MCP67
PE_CLK_COMP
3D3V_S0_PLL_PE
PCIE_PRSNT#_1
1D2V_S0_PLL
PCIE_TXN1_MCP67PCIE_TXN1_MCP67
PCIE_PRSNT#_1PCIE_PRSNT#_1PCIE_PRSNT#_1PCIE_PRSNT#_1PCIE_PRSNT#_1PCIE_PRSNT#_1PCIE_PRSNT#_1PCIE_PRSNT#_1PCIE_PRSNT#_1PCIE_PRSNT#_1
1D2V_S0_PLL_SS12
PCIE_TXP3_MCP67
PCIE_TXN2_MCP67
PCIE_TXN3_MCP67
PCIE_RST#_2_R
PCIE_RST#_1_R
3D3V_S0
3D3V_S0
1D2V_S0
3D3V_S5
1D2V_S0
NEW_G_CLKREQ#22
PCIE_TXP1 22
PCIE_TXN1 22
PCIE_TXP2 27
PCIE_TXN2 27
CLK_PCIE_1 22
CLK_PCIE_1# 22
CLK_PCIE_2 27
CLK_PCIE_2# 27
PCIE_WAKE#22,27,30
MINI1_CLKREQ#27
PCIE_RXP122 PCIE_RXN122
PCIE_RXP227 PCIE_RXN227
NEW_CPPE#22
PCIE_RST#_1 27
MINI2_CLKREQ#27 PCIE_RXN327 PCIE_RXP327
PCIE_TXN3 27
PCIE_TXP3 27
CLK_PCIE_3# 27
CLK_PCIE_3 27
PCIE_RST#_2 27
PCIE_RST#_NEW 22
Title
Size Document Number Rev
Date: Sheet of
Wistron Corporation
21F, 88, Sec.1, Hsin Tai Wu Rd., Hsichih,
Taipei Hsien 221, Taiwan, R.O.C.
TIBET SA
MCP67(2/8)_PCIE
A3
10 44Tuesday, August 14, 2007
test
Title
Size Document Number Rev
Date: Sheet of
Wistron Corporation
21F, 88, Sec.1, Hsin Tai Wu Rd., Hsichih,
Taipei Hsien 221, Taiwan, R.O.C.
TIBET SA
MCP67(2/8)_PCIE
A3
10 44Tuesday, August 14, 2007
test
Title
Size Document Number Rev
Date: Sheet of
Wistron Corporation
21F, 88, Sec.1, Hsin Tai Wu Rd., Hsichih,
Taipei Hsien 221, Taiwan, R.O.C.
TIBET SA
MCP67(2/8)_PCIE
A3
10 44Tuesday, August 14, 2007
test
CHECK LEAKAGE CURRENT
Near Connector, <500mil
Near MCP67, <500mil
For New_Card
MINI CARD1
NEW CARD
MINI CARD2
C675 close to
CLK_PCIE_1/# L3 to L6 via
12
C482
SC4D7U6D3V3KX-GP
C482
SC4D7U6D3V3KX-GP
12
C254
SC4D7U6D3V3KX-GP
C254
SC4D7U6D3V3KX-GP
1 2
R346
BLM18PG600SN-2GP
R346
BLM18PG600SN-2GP
1 2
C252 SCD1U10V2KX-5GPC252 SCD1U10V2KX-5GP
1 2
R339
33KR2J-3-GP
R339
33KR2J-3-GP
1 2
R408 33R2J-2-GPR408 33R2J-2-GP
12
C234
SCD1U10V2MX-3GP
C234
SCD1U10V2MX-3GP
12
R194
Do Not Stuff
DY
R194
Do Not Stuff
DY
1 2
C243
SCD1U10V2KX-5GP
C243
SCD1U10V2KX-5GP
12
C500
SC4D7U6D3V3KX-GP
C500
SC4D7U6D3V3KX-GP
1 2
C244 SCD1U10V2KX-5GPC244 SCD1U10V2KX-5GP
1
2
3
D27
MMBD4148-F-GP
D27
MMBD4148-F-GP
1 2
R144 33R2J-2-GPR144 33R2J-2-GP
1 2
R143 33R2J-2-GPR143 33R2J-2-GP
12
R104
BLM18PG600SN-2GP
R104
BLM18PG600SN-2GP
12
C677
Do Not Stuff
DY
C677
Do Not Stuff
DY
12
C676
Do Not Stuff
DY
C676
Do Not Stuff
DY
12
C675
SCD1U16V2ZY-2GP
C675
SCD1U16V2ZY-2GP
1 2
C247
SCD1U10V2KX-5GP
C247
SCD1U10V2KX-5GP
+3.3V_PLL_PE_SS2
P20 +3.3V_PLL_PE_SS1
P19
+1.2V_PLL_PE2
R19 +1.2V_PLL_PE1
R20
+1.2V_PLL_PE_SS2
U20 +1.2V_PLL_PE_SS1
U19
PEF_PRSNT#
V30 PEF_CLKREQ#/GPIO_18
U22 PE6_RX_N
P27 PE6_RX_P
P26
PEE_PRSNT#
V31 PEE_CLKREQ#/GPIO_17
T22 PE5_RX_N
P30 PE5_RX_P
P31
PED_PRSNT#
U23 PED_CLKREQ#/GPIO_16
R22 PE4_RX_N
N31 PE4_RX_P
N30
PEC_PRSNT#
U24 PEC_CLKREQ#
U25 PE3_RX_N
N22 PE3_RX_P
N23
PEB_PRSNT#
U27 PEB_CLKREQ#
U26 PE2_RX_N
M27 PE2_RX_P
M26
PEA_PRSNT#
W28 PEA_CLKREQ#
W27 PE1_RX_N
L30 PE1_RX_P
L29
PE0_PRSNTX16#
U28 PE0_PRSNTX8#/EXP_EN
U29 PE0_PRSNTX4#/DDC_DATA1
U30 PE0_PRSNTX1#/DDC_CLK1
U31 PE_WAKE#/GPIO_21
H17
PE0_RX15_N
K30 PE0_RX15_P
K31 PE0_RX14_N
J30 PE0_RX14_P
J31 PE0_RX13_N
K29 PE0_RX13_P
K28 PE0_RX12_N
K26 PE0_RX12_P
K27 PE0_RX11_N
K25 PE0_RX11_P
K24 PE0_RX10_N
H28 PE0_RX10_P
H27 PE0_RX9_N
H26 PE0_RX9_P
H25 PE0_RX8_N
H24 PE0_RX8_P
H23 PE0_RX7_N
F29 PE0_RX7_P
F28 PE0_RX6_N
F27 PE0_RX6_P
F26 PE0_RX5_N
D30 PE0_RX5_P
D29 PE0_RX4_N
C30 PE0_RX4_P
C29 PE0_RX3_N
D28 PE0_RX3_P
C28 PE0_RX2_N
D26 PE0_RX2_P
D25 PE0_RX1_N
F25 PE0_RX1_P
F24 PE0_RX0_N
G23 PE0_RX0_P
F23
PE_RST1# W29
PE_RST# W30
PE6_REFCLK_N R23
PE6_REFCLK_P P23
PE6_TX_N P25
PE6_TX_P P24
PE5_REFCLK_N T24
PE5_REFCLK_P T23
PE5_TX_N P28
PE5_TX_P P29
PE4_REFCLK_N T26
PE4_REFCLK_P T25
PE4_TX_N M31
PE4_TX_P M30
PE3_REFCLK_N T28
PE3_REFCLK_P T27
PE3_TX_N M23
PE3_TX_P M22
PE2_REFCLK_N T30
PE2_REFCLK_P T29
PE2_TX_N M25
PE2_TX_P M24
PE1_REFCLK_N T31
PE1_REFCLK_P T32
PE1_TX_N M29
PE1_TX_P M28
PE0_REFCLK_N R30
PE0_REFCLK_P R29
PE0_TX15_N H31
PE0_TX15_P H32
PE0_TX14_N H30
PE0_TX14_P H29
PE0_TX13_N G30
PE0_TX13_P G29
PE0_TX12_N F30
PE0_TX12_P F31
PE0_TX11_N E30
PE0_TX11_P E31
PE0_TX10_N D32
PE0_TX10_P D31
PE0_TX9_N C32
PE0_TX9_P C31
PE0_TX8_N B32
PE0_TX8_P B31
PE0_TX7_N B30
PE0_TX7_P A30
PE0_TX6_N B29
PE0_TX6_P A29
PE0_TX5_N B28
PE0_TX5_P A28
PE0_TX4_N D27
PE0_TX4_P C27
PE0_TX3_N C26
PE0_TX3_P B26
PE0_TX2_N C25
PE0_TX2_P B25
PE0_TX1_N B24
PE0_TX1_P A24
PE0_TX0_N C24
PE0_TX0_P D24
PE_CLK_COMP
V24
PCIE
2 OF 8U55B
MCP67-GP
PCIE
2 OF 8U55B
MCP67-GP
1 2
C248 SCD1U10V2KX-5GPC248 SCD1U10V2KX-5GP
12
C230
SCD1U10V2MX-3GP
C230
SCD1U10V2MX-3GP
1 2
R335
BLM18PG600SN-2GP
R335
BLM18PG600SN-2GP
12
R94
Do Not Stuff
DY
R94
Do Not Stuff
DY
12
C219
SCD1U10V2MX-3GP
C219
SCD1U10V2MX-3GP
1 2
C251
SCD1U10V2KX-5GP
C251
SCD1U10V2KX-5GP

5
5
4
4
3
3
2
2
1
1
D D
C C
B B
A
A
HDMI_VPROBE
RGMII_MDIO
VGA_TV_LUMA
MII_COMP_3P3V
VGA_TV_COMP
MII_COMP_GND
DDC_LVDS_CLK_R
VGA_REDVGA_REDVGA_REDVGA_REDVGA_REDVGA_RED
VGA_GREENVGA_GREENVGA_GREENVGA_GREENVGA_GREENVGA_GREEN
VGA_BLUEVGA_BLUEVGA_BLUEVGA_BLUEVGA_BLUEVGA_BLUE
RGMII_TXD0_R
DDC_LVDS_DAT_R
RGMII_TXD1_R
RGMII_TXD2_R
RGMII_TXD3_R
RGMII_TXCLK_R
DDC_VGA_CLK_R
RGMII_MDC
DDC_VGA_DAT_R
RGMII_TXCTL_R
RGB_DAC_RSET
RGMII_INTR
VGA_RED
IFPAB_RSET
CLK25_MII_MCP
VGA_GREEN
TV_DAC_RSET
VGA_BLUE
RGMII_TXD0
IFPAB_VPROBE
RGMII_TXD1
VGA_BLUEVGA_BLUEVGA_BLUE
VGA_REDVGA_REDVGA_RED
VGA_GREENVGA_GREENVGA_GREEN
MII_RESET#_LAN
RGMII_TXD2
3D3V_S5_MCP_MAC
RGMII_MDIORGMII_MDIORGMII_MDIORGMII_MDIO
3D3V_S5_MII
RGMII_TXD3
MCP67_TV_XI
MCP67_TV_XO
VGA_HSYNC
CLK_LAN_TX
VGA_VSYNC
RGB_DAC_VREF
HDMI_RSET
RGMII_TX_CTL
3D3V_RGB_DAC
TV_DAC_VREF
DDC_VGA_CLK_R
DDC_VGA_DAT_R
VGA_TV_CRMANEW_SHDN#
1D8V_S0_IFPA
3D3V_S0_HDMI3D3V_S0_HDMI3D3V_S0_HDMI3D3V_S0_HDMI3D3V_S0_HDMI3D3V_S0_HDMI3D3V_S0_HDMI3D3V_S0_HDMI3D3V_S0_HDMI3D3V_S0_HDMI3D3V_S0_HDMI3D3V_S0_HDMI3D3V_S0_HDMI3D3V_S0_HDMI3D3V_S0_HDMI3D3V_S0_HDMI
3D3V_S0_IFPAB
HPLUG_DET3
HPLUG_DET2
HDCP_ROM_SDATA
3D3V_S0
3D3V_S5_RMGT
3D3V_S5_RMGT
3D3V_S5_RMGT
3D3V_S5_RMGT
3D3V_S0_PLL
1D2V_S5_RMGT
3D3V_S0
1D8V_S0
3D3V_S0
3D3V_S5_RMGT
3D3V_S0
3D3V_S0
VGA_RED 14
TXA_OUT2- 15
VGA_GREEN 14
RGMII_MDIO 28
VGA_BLUE 14
VGA_HSYNC 14,16
VGA_VSYNC 14,16
RGMII_RXD028 RGMII_RXD128 RGMII_RXD228 RGMII_RXD328 CLK_LAN_RX28 RGMII_RX_CTL28
RGMII_TXD0 28
RGMII_TXD1 28
RGMII_TXD2 28
TXB_OUT2- 15
RGMII_TXD3 28
TXB_OUT0+ 15
TXB_OUT0- 15
TXB_OUT1+ 15
TXB_OUT1- 15
TXB_OUT2+ 15
CLK_LAN_TX 28
RGMII_TX_CTL 28
VGA_TV_CRMA 14
VGA_TV_LUMA 14
VGA_TV_COMP 14
RGMII_MDC 28
TXA_CLK+ 15
BL_ON30
TXB_CLK+ 15
TXB_CLK- 15
TXA_CLK- 15
CLK25_MII 28
TXA_OUT0+ 15
DDC_LVDS_3D3V_CLK 15
DDC_LVDS_3D3V_DAT 15
TXA_OUT0- 15
RGMII_RESET# 28
TXA_OUT1+ 15
TXA_OUT1- 15
DDC_VGA_5V_DAT14 DDC_VGA_5V_CLK14
TXA_OUT2+ 15
LCDVDD_ON15
LBKLT_CRTL15
NEW_SHDN#22
Title
Size Document Number Rev
Date: Sheet of
Wistron Corporation
21F, 88, Sec.1, Hsin Tai Wu Rd., Hsichih,
Taipei Hsien 221, Taiwan, R.O.C.
TIBET SA
MCP67(3/8)_LAN_DACS_FLAT PANEL
A3
11 44Tuesday, August 14, 2007
test
Title
Size Document Number Rev
Date: Sheet of
Wistron Corporation
21F, 88, Sec.1, Hsin Tai Wu Rd., Hsichih,
Taipei Hsien 221, Taiwan, R.O.C.
TIBET SA
MCP67(3/8)_LAN_DACS_FLAT PANEL
A3
11 44Tuesday, August 14, 2007
test
Title
Size Document Number Rev
Date: Sheet of
Wistron Corporation
21F, 88, Sec.1, Hsin Tai Wu Rd., Hsichih,
Taipei Hsien 221, Taiwan, R.O.C.
TIBET SA
MCP67(3/8)_LAN_DACS_FLAT PANEL
A3
11 44Tuesday, August 14, 2007
test
Near MCP67, <500mil
Near MCP67, <500mil
Near MCP67, <1000mil
Near MCP67, 20mil width, <750mil Near MCP67, 20mil width, <750mil
??? Current Rating
1
2 3
4
RN28
SRN22-3-GP
RN28
SRN22-3-GP
12
C530
SC4D7U6D3V3KX-GP
C530
SC4D7U6D3V3KX-GP
12
R110
150R2F-1-GP
R110
150R2F-1-GP
1 2
C279
SC12P50V2JN-3GP
C279
SC12P50V2JN-3GP
12
R129
150R2F-1-GP
R129
150R2F-1-GP
12
C270
SCD1U10V2MX-3GP
C270
SCD1U10V2MX-3GP
1 2
R138 33R2J-2-GPR138 33R2J-2-GP
1 2
R131
0R2J-2-GP
R131
0R2J-2-GP
12
C505
SCD1U10V2MX-3GP
C505
SCD1U10V2MX-3GP
1 2
R380
49D9R2F-GP
R380
49D9R2F-GP
12
C454
Do Not Stuff
DY
C454
Do Not Stuff
DY
1 2
R318
6K2R2J-1-GP
R318
6K2R2J-1-GP
12
R121
150R2F-1-GP
R121
150R2F-1-GP
HDMI_VPROBE
AK32 HDMI_RSET
AK31
+3.3V_HDMI
AH29
+3.3V_HDMI_PLL_HVDD
AC22 +3.3V_IFPAB_HVDD
AC23
+1.8V_IFPB
AC25 +1.8V_IFPA
AC24
HDCP_ROM_SDATA
AC26 HDCP_ROM_SCLK
AD25
HPLUG_DET2
AL32 HPLUG_DET3
AE26
HDMI_TXD2_N
AJ30 HDMI_TXD2_P
AK30 HDMI_TXD1_N
AL30 HDMI_TXD1_P
AM30 HDMI_TXD0_N
AJ29 HDMI_TXD0_P
AK29
HDMI_TXC_N
AM29 HDMI_TXC_P
AL29
LCD_PANEL_PWR
AE27 LCD_BKL_ON
AE25 LCD_BKL_CTL
AD24
GPIO_7/NFERR/SYS_PERR/IGPU_GPIO_7#
T11 GPIO_6/FERR/SYS_SERR/IGPU_GPIO_6#
U11
TV_XTALOUT
F17 TV_XTALIN
E17 +3.3V_PLL_DISP
N15
TV_DAC_VREF
H22 TV_DAC_RSET
E23
RGB_DAC_VREF
D21 RGB_DAC_RSET
K21
MII_COMP_GND
C17 MII_COMP_3P3V
B17
+3.3V_PLL_MAC_DUAL
N13
RGMII/MII_INTR/GPIO35
B18
MII_CRS/MI2C_CLK
D19 MII_COL/MI2C_DATA
J18 MII_RXER/GPIO_36
C19
RGMII_RXCTL/MII_RXDV
J20 RGMII_RXC/MII_RXCLK
G19 RGMII_RXD3/MII_RXD3
F19 RGMII_RXD2/MII_RXD2
E19 RGMII_RXD1/MII_RXD1
C20 RGMII_RXD0/MII_RXD0
B20
IFPAB_VPROBE AB30
IFPAB_RSET AB31
DDC_DATA3 K22
DDC_CLK3 L22
DDC_DATA2 J22
DDC_CLK2 L21
IFPB_TXD7_N AH30
IFPB_TXD7_P AH31
IFPB_TXD6_N AG29
IFPB_TXD6_P AG30
IFPB_TXD5_N AF31
IFPB_TXD5_P AF30
IFPB_TXD4_N AE29
IFPB_TXD4_P AE28
IFPB_TXC_N AJ32
IFPB_TXC_P AJ31
IFPA_TXD3_N AD32
IFPA_TXD3_P AD31
IFPA_TXD2_N AD29
IFPA_TXD2_P AD30
IFPA_TXD1_N AC28
IFPA_TXD1_P AC27
IFPA_TXD0_N AC29
IFPA_TXD0_P AC30
IFPA_TXC_N AE31
IFPA_TXC_P AE30
TV_DAC_BLUE D23
TV_DAC_GREEN C22
TV_DAC_RED C23
+3.3V_TV_DAC F21
+3.3V_RGB_DAC E21
DDC_CLK0 G8
RGB_DAC_VSYNC H21
RGB_DAC_HSYNC G21
RGB_DAC_BLUE B22
RGB_DAC_GREEN C21
RGB_DAC_RED B21
MII_VREF H20
MII_RESET# C18
BUF_25MHZ G17
RGMII/MII_PWRDWN#/GPIO_37 D17
RGMII/MII_MDIO L20
RGMII/MII_MDC K20
RGMII_TXCTL/MII_TXEN K18
RGMII_TXCLK/MII_TXCLK H19
RGMII_TXD3/MII_TXD3 L18
RGMII_TXD2/MII_TXD2 L19
RGMII_TXD1/MII_TXD1 K19
RGMII_TXD0/MII_TXD0 J19
+1.2V_DUAL_RMGT N18
+3.3V_DUAL_RMGT L14
DDC_DATA0 H8
FLAT
DACS
LAN
3 OF 8
PANEL
U55C
MCP67-GP
FLAT
DACS
LAN
3 OF 8
PANEL
U55C
MCP67-GP
1 2
R108 33R2J-2-GPR108 33R2J-2-GP
12
C236
SCD1U10V2MX-3GP
C236
SCD1U10V2MX-3GP
12
C465
Do Not Stuff
DY
C465
Do Not Stuff
DY
12
C271
SC4D7U6D3V3KX-GP
C271
SC4D7U6D3V3KX-GP
12
R115
150R2F-1-GP
R115
150R2F-1-GP
12
C258
SCD1U10V2MX-3GP
C258
SCD1U10V2MX-3GP
12
R124
150R2F-1-GP
R124
150R2F-1-GP
12
C194
SCD1U10V2MX-3GP
C194
SCD1U10V2MX-3GP
1 2
C278
SC12P50V2JN-3GP
C278
SC12P50V2JN-3GP
12
C456
SC4D7U6D3V3KX-GP
C456
SC4D7U6D3V3KX-GP
12
C529
SC4D7U6D3V3KX-GP
C529
SC4D7U6D3V3KX-GP
12
R327
10KR2J-3-GP
R327
10KR2J-3-GP
12
R125
1K5R2J-3-GP
R125
1K5R2J-3-GP
12
C460
SC4D7U6D3V3KX-GP
C460
SC4D7U6D3V3KX-GP
1 2
C257
SCD01U16V2KX-3GP
C257
SCD01U16V2KX-3GP
1 2
R379
10KR2J-3-GP
R379
10KR2J-3-GP
12
C168
SCD1U10V2MX-3GP
C168
SCD1U10V2MX-3GP
1 2
R309
BLM18PG600SN-2GP
R309
BLM18PG600SN-2GP
1
2 3
4
RN30
SRN2K2J-1-GP
RN30
SRN2K2J-1-GP
1 2
R313
BLM18PG600SN-2GP
R313
BLM18PG600SN-2GP
12
X2
XTAL-27MHZ-37-GP
X2
XTAL-27MHZ-37-GP
1 2
R378
BLM18PG600SN-2GP
R378
BLM18PG600SN-2GP
12
R360
1K47R2F-GP
R360
1K47R2F-GP
12
C450
Do Not Stuff
DY
C450
Do Not Stuff
DY
12
R319
Do Not Stuff
DY
R319
Do Not Stuff
DY
12
R126
Do Not Stuff
DY
R126
Do Not Stuff
DY
1
2 3
4
RN63
SRN0J-6-GP
RN63
SRN0J-6-GP
1 2
R362
10KR2J-3-GP
R362
10KR2J-3-GP
12
R127
150R2F-1-GP
R127
150R2F-1-GP
1 2
R111
124R2F-U-GP
R111
124R2F-U-GP
1 2
R324
6K2R2J-1-GP
R324
6K2R2J-1-GP
1
TP16
TPAD28
TP16
TPAD28
1
2
3
4 5
6
7
8
RN51
SRN22J-4-GP
RN51
SRN22J-4-GP
12
C540
Do Not Stuff
DY
C540
Do Not Stuff
DY
12
C480
Do Not Stuff
DY
C480
Do Not Stuff
DY
1 2
R361
1K47R2F-GP
R361
1K47R2F-GP
12
C186
SC1U6D3V2KX-GP
C186
SC1U6D3V2KX-GP
12
R336
Do Not Stuff
DY
R336
Do Not Stuff
DY
1 2
R118
15R2J-GP
R118
15R2J-GP
1 2
C266
SCD01U16V2KX-3GP
C266
SCD01U16V2KX-3GP
1 2
R102
124R2F-U-GP
R102
124R2F-U-GP
12
C507
SC4D7U6D3V3KX-GP
C507
SC4D7U6D3V3KX-GP
1 2
R351
BLM18PG600SN-2GP
R351
BLM18PG600SN-2GP
12
C246
SCD1U10V2MX-3GP
C246
SCD1U10V2MX-3GP
12
C235
SCD1U10V2MX-3GP
C235
SCD1U10V2MX-3GP
1 2
R364
49D9R2F-GP
R364
49D9R2F-GP

5
5
4
4
3
3
2
2
1
1
D D
C C
B B
A
A
LPC_LAD0_R
LPC_LAD1_R
LPC_LAD2_R
LPC_LAD3_R
SIDE_DREQ
IDE_COMP_3D3V
INT_SERIRQ
PCIRST#_IDE_R
IDE_COMP_GND
PM_CLKRUN#
LPC_PD#_R
LPC_CLK_R
LPC_LFRAME#_R
PCI_AD0
PCI_AD1
PCI_AD2
PCI_AD3
PCI_AD4
PCI_AD5
PCI_AD6
PCI_AD7
PCI_AD8
PCI_AD9
PCI_AD10
PCI_AD11
PCI_AD12
PCI_AD13
PCI_AD14
PCI_AD15
PCI_AD16
PCI_AD17
PCI_AD18
PCI_AD19
PCI_AD20
PCI_AD21
PCI_AD22
PCI_AD23
PCI_AD24
PCI_AD25
PCI_AD26
PCI_AD27
PCI_AD28
PCI_AD29
PCI_AD30
PCI_AD31
PCI_CLK_R
SIDE_IORDY
SIDE_D0
SIDE_D7
PCI_REQ#0
SIDE_D1
SIDE_D2
PCI_REQ#1
SIDE_D3
LPC_CLK1_R
PCI_REQ#2
PCI_CLK4
SIDE_D4
PCI_REQ#3
PCI_REQ#4
PCI_CLKIN
SIDE_D5
SIDE_CABDET
SIDE_D6
PCI_DEVSEL#
SIDE_D8
PM_CLKRUN#
PCI_IRDY#
PCI_PME#
PCI_PME#
PCI_INTW#
INT_SERIRQ
SIDE_D9
PCI_INTX#
SIDE_IRQ15
PCI_INTY#
SIDE_D10
PCI_TRDY#
SIDE_D11
LPC_LDRQ1#
PCI_INTZ#
SIDE_D12
LPC_LDRQ0#
SIDE_IOR#_R
SIDE_D13
SIDE_D14
PCI_REQ#0
SIDE_D15
LPC_RST#LPC_RST#_R
LPC_LFRAME#
PCI_CLK1_R
PCIRST#_NEW_R
PCIRST#_TPM_R
PCIRST#_R
LPC_LAD0_R
LPC_LAD3_R
LPC_LAD2_R
LPC_LAD1_R
LPC_LAD0
LPC_LAD1
LPC_LAD2
LPC_LAD3
PCI_INTW#
PCI_INTX#
PCI_INTY#
PCI_INTZ#
PCI_FRAME#
PCI_STOP#
PCI_SERR#
PCI_REQ#3
PCI_REQ#4
LPC_LDRQ0#
LPC_LDRQ1#
PCI_PERR#
PCI_TRDY#
PCI_REQ#2
PCI_REQ#1
3D3V_S0
3D3V_S5
3D3V_S0
3D3V_S0
3D3V_S0
SIDE_CS#0 24
SIDE_CS#1 24
SIDE_DACK# 24
INT_SERIRQ21,25,30
PM_CLKRUN#21,25,30
SIDE_IOW# 24
PCI_CLK 25
PCI_DEVSEL# 25
PCI_FRAME# 25
PCI_IRDY# 25
PCI_AD[0..31]25
PCI_PAR 25
PCI_PERR# 25
PCI_SERR# 25
LPC_CLK 30
SIDE_DREQ24
PCI_STOP# 25
PCI_GNT#0 25
PCI_INTW#25 PCI_INTX#25
PCI_C/BE#0 25
SIDE_A0 24
PCI_REQ#025
PCI_TRDY#25
PCI_C/BE#1 25
LPC_CLK1_TPM 21
PCI_C/BE#2 25
SIDE_IRQ1524
PCI_C/BE#3 25
SIDE_IORDY24
SIDE_A1 24
SIDE_A2 24
PCIRST# 25
PCIRST#_IDE 24
LPC_RST# 30,31
SIDE_D[15..0] 24
LPC_LFRAME# 21,30,31
PCI_CLK_GOLD 31
PCIRST#_TPM 21
LPC_PD# 21
SIDE_IOR#24
LPC_LAD1 21,30,31
LPC_LAD3 21,30,31
LPC_LAD2 21,30,31
LPC_LAD0 21,30,31
Title
Size Document Number Rev
Date: Sheet of
Wistron Corporation
21F, 88, Sec.1, Hsin Tai Wu Rd., Hsichih,
Taipei Hsien 221, Taiwan, R.O.C.
TIBET SA
MCP67(4/8)_PCI_LPC_IDE
A3
12 44Tuesday, August 14, 2007
test
Title
Size Document Number Rev
Date: Sheet of
Wistron Corporation
21F, 88, Sec.1, Hsin Tai Wu Rd., Hsichih,
Taipei Hsien 221, Taiwan, R.O.C.
TIBET SA
MCP67(4/8)_PCI_LPC_IDE
A3
12 44Tuesday, August 14, 2007
test
Title
Size Document Number Rev
Date: Sheet of
Wistron Corporation
21F, 88, Sec.1, Hsin Tai Wu Rd., Hsichih,
Taipei Hsien 221, Taiwan, R.O.C.
TIBET SA
MCP67(4/8)_PCI_LPC_IDE
A3
12 44Tuesday, August 14, 2007
test
1394
Near MCP67, <500mil
Near MCP67, <500mil
LPC_FRAME#
HDA_SDATA_OUT
For BIOS Select Strap
1 2
R117 8K2R2J-3-GPR117 8K2R2J-3-GP
1
2
3
4 5
6
7
8
RN29
SRN33J-7-GP
RN29
SRN33J-7-GP
1 2
R366 22R2J-2-GPR366 22R2J-2-GP
1 2
R368 22R2J-2-GPR368 22R2J-2-GP
1 2
R365 22R2J-2-GPR365 22R2J-2-GP
12
C275
Do Not Stuff
DY
C275
Do Not Stuff
DY
12
C538
Do Not Stuff
DY
C538
Do Not Stuff
DY
12
R107 8K2R2J-3-GPR107 8K2R2J-3-GP
1 2
R116 33R2J-2-GPR116 33R2J-2-GP
12
C537
Do Not Stuff
DY
C537
Do Not Stuff
DY
12
C272
Do Not Stuff
DY
C272
Do Not Stuff
DY
IDE_IOR_P#
AL10 IDE_RDY_P
AK10 IDE_INTR_P
AH10 IDE_DREQ_P
AK11
IDE_DATA_P15
AG10 IDE_DATA_P14
AK9 IDE_DATA_P13
AL8 IDE_DATA_P12
AJ8 IDE_DATA_P11
AJ7 IDE_DATA_P10
AL6 IDE_DATA_P9
AK5 IDE_DATA_P8
AJ5 IDE_DATA_P7
AL4 IDE_DATA_P6
AL5 IDE_DATA_P5
AJ6 IDE_DATA_P4
AK6 IDE_DATA_P3
AK7 IDE_DATA_P2
AK8 IDE_DATA_P1
AL9 IDE_DATA_P0
AF10
LPC_SERIRQ
D6 LPC_DRQ0#/GPIO_50
B6 LPC_DRQ1#/GPIO19/FANRPM1
C6
PCI_CLKRUN#/GPIO_42
D5
PCI_TRDY#
K14
PCI_INTZ#
K17 PCI_INTY#
B16 PCI_INTX#
J17 PCI_INTW#
L17
PCI_AD31
A16 PCI_AD30
F16 PCI_AD29
D16 PCI_AD28
H16 PCI_AD27
E16 PCI_AD26
J16 PCI_AD25
G16 PCI_AD24
L16 PCI_AD23
C15 PCI_AD22
K15 PCI_AD21
D15 PCI_AD20
C14 PCI_AD19
J15 PCI_AD18
D14 PCI_AD17
E14 PCI_AD16
G14 PCI_AD15
B12 PCI_AD14
C12 PCI_AD13
D12 PCI_AD12
E12 PCI_AD11
F12 PCI_AD10
G12 PCI_AD9
H12 PCI_AD8
J12 PCI_AD7
C11 PCI_AD6
D11 PCI_AD5
J11 PCI_AD4
K11 PCI_AD3
L12 PCI_AD2
C10 PCI_AD1
B10 PCI_AD0
D10
PCI_REQ4#/GPIO_52/RS232_SIN#
E8 PCI_REQ3#/GPIO_38/RS232_CTS#
M11 PCI_REQ2#/GPIO_40/RS232_DSR#
J10 PCI_REQ1#
G10 PCI_REQ0#
E10
IDE_COMP_GND AK4
IDE_COMP_3P3V AM4
IDE_IOW_P# AJ10
IDE_DACK_P# AJ11
IDE_CS3_P# AK12
IDE_CS1_P# AJ12
IDE_ADDR_P2 AH12
IDE_ADDR_P1 AE12
IDE_ADDR_P0 AG12
LPC_CLK1 C5
LPC_CLK0 B5
LPC_AD3 A3
LPC_AD2 C4
LPC_AD1 B4
LPC_AD0 A4
LPC_RESET# C7
LPC_PWRDWN#/GPIO_54/EXT_NMI# B3
LPC_FRAME# D7
PCI_CLKIN D8
PCI_CLK4 C8
PCI_CLK3 A8
PCI_CLK2 B8
PCI_CLK1 B9
PCI_CLK0 C9
PCI_RESET3# L9
PCI_RESET2# K8
PCI_RESET1# K9
PCI_RESET0# J9
PCI_PME#/GPIO_30 C16
PCI_STOP# B13
PCI_SERR# C13
PCI_PERR#/GPIO_43/RS232_DCD# J13
PCI_PAR B14
PCI_IRDY# H14
PCI_FRAME# J14
PCI_DEVSEL# L13
PCI_CBE3# K16
PCI_CBE2# F14
PCI_CBE1# K13
PCI_CBE0# K12
PCI_GNT4#/GPIO_53/RS232_SOUT# F8
PCI_GNT3#/GPIO_39/RS232_RTS# L10
PCI_GNT2#/GPIO_41/RS232_DTR# K10
PCI_GNT1# H10
PCI_GNT0# F10
CABLE_DET_P/GPIO_63
AF12
4 OF 8
PCI
IDE
LPC
U55D
MCP67-GP
4 OF 8
PCI
IDE
LPC
U55D
MCP67-GP
12
R373 8K2R2J-3-GPR373 8K2R2J-3-GP
1
2
3
4 5
6
7
8
RN25
SRN8K2J-4-GP
RN25
SRN8K2J-4-GP
1 2
R128 33R2J-2-GPR128 33R2J-2-GP
12
R411 8K2R2J-3-GPR411 8K2R2J-3-GP
1 2
R384
Do Not Stuff
DY
R384
Do Not Stuff
DY
1
2 3
4
RN53 Do Not Stuff
DY
RN53 Do Not Stuff
DY
1 2
R315
33R2J-2-GP
R315
33R2J-2-GP
1 2
R314
121R2F-GP
R314
121R2F-GP
12
R134 8K2R2J-3-GPR134 8K2R2J-3-GP
1 2
R120 Do Not Stuff
DY
R120 Do Not Stuff
DY
1 2
R89
15KR2J-1-GP
R89
15KR2J-1-GP
12
R412 8K2R2J-3-GPR412 8K2R2J-3-GP
12
R326
121R2F-GP
R326
121R2F-GP
1 2
R430
8K2R2J-3-GP
R430
8K2R2J-3-GP
1
2
3
4 5
6
7
8
RN55
SRN8K2J-4-GP
RN55
SRN8K2J-4-GP
1 2
R369 33R2J-2-GPR369 33R2J-2-GP
12
R112 8K2R2J-3-GPR112 8K2R2J-3-GP
1 2
R119
Do Not Stuff
DY
R119
Do Not Stuff
DY
1 2
R370 22R2J-2-GPR370 22R2J-2-GP
1 2
R114 33R2J-2-GPR114 33R2J-2-GP
1 2
R381
8K2R2J-3-GP
R381
8K2R2J-3-GP
1
2
3
4 5
6
7
8
RN52
SRN22J-4-GP
RN52
SRN22J-4-GP
12
R173 8K2R2J-3-GPR173 8K2R2J-3-GP

5
5
4
4
3
3
2
2
1
1
D D
C C
B B
A
A
HDA_SDATA_IN1
SATA_TXN0_MCP67
HDA_SDATA_IN2
ACZ_RST#_R
USB_RBIAS_GND_R
HDA_BITCLK ACZ_BITCLK
USB_OC4_5#
USB_OC2_3#
USB_OC0#
NEW_OC#_RNEW_OC#_RNEW_OC#_RNEW_OC#_RNEW_OC#_RNEW_OC#_RNEW_OC#_RNEW_OC#_RNEW_OC#_RNEW_OC#_RNEW_OC#_RNEW_OC#_RNEW_OC#_RNEW_OC#_RNEW_OC#_RNEW_OC#_RNEW_OC#_RNEW_OC#_RNEW_OC#_RNEW_OC#_RNEW_OC#_RNEW_OC#_R
USB_OC
ACZ_SDATAIN0_R
ACZ_SYNC_R
1D2V_S0_MCP
SATA_TERMP
SATA_TXP0_MCP67
ACZ_SDATAIN0
ACZ_SDATAOUT
HDA_BITCLK
ACZ_SDATAOUT_R
ACZ_SDATAOUT
USB_OC0#
USB_OC2_3#
NEW_OC#_RNEW_OC#_RNEW_OC#_RNEW_OC#_RNEW_OC#_RNEW_OC#_R
USB_OC4_5#
USB11_P
USB11_N
USB10_N
USB10_P
3D3V_S0
3D3V_S5
3D3V_S5
3D3V_S0
3D3V_S0_PLL
3D3V_S0
1D2V_S0
3D3V_S0
3D3V_S5
SATA_LED#15
ACZ_BITCLK 33
USB3_P 32
USB3_N 32
USB4_P 24
USB4_N 24
USB6_P 27
USB6_N 27
USB7_P 32
USB7_N 32
USB10_N
USB10_P
ACZ_RST# 33
ACZ_SYNC 33
ACZ_SDATAOUT 33
ACZ_SDATAIN0 33
SATA_RXP024 SATA_RXN024
SATA_TXP024 SATA_TXN024
USB1_P 22
USB1_N 22
USB8_P 20
USB8_N 20
USB2_P 20
USB2_N 20
USB9_N 27
USB9_P 27
NEW_OC# 22
USB11_N
USB11_P
USB0_P 16
USB0_N 16
USB5_P 24
USB5_N 24
Title
Size Document Number Rev
Date: Sheet of
Wistron Corporation
21F, 88, Sec.1, Hsin Tai Wu Rd., Hsichih,
Taipei Hsien 221, Taiwan, R.O.C.
TIBET SA
MCP67(5/8)_SATA_USB_HDA
A3
13 44Tuesday, August 14, 2007
test
Title
Size Document Number Rev
Date: Sheet of
Wistron Corporation
21F, 88, Sec.1, Hsin Tai Wu Rd., Hsichih,
Taipei Hsien 221, Taiwan, R.O.C.
TIBET SA
MCP67(5/8)_SATA_USB_HDA
A3
13 44Tuesday, August 14, 2007
test
Title
Size Document Number Rev
Date: Sheet of
Wistron Corporation
21F, 88, Sec.1, Hsin Tai Wu Rd., Hsichih,
Taipei Hsien 221, Taiwan, R.O.C.
TIBET SA
MCP67(5/8)_SATA_USB_HDA
A3
13 44Tuesday, August 14, 2007
test
4_USB1 CONN 1
3_BT
7_Camera
6_Mini Card 1
Check this NEW_OC#
LPC_FRAME#
HDA_SDATA_OUT
For BIOS Select Strap
place near MCP67
1_Express Card
8_Finger Printer
2_USB2 CONN/HDMI
9_Mini Card 2
0_Docking
5_USB1 CONN 2
1 2
R390 22R2J-2-GPR390 22R2J-2-GP
1
2 3
4
RN44
Do Not Stuff
DY
RN44
Do Not Stuff
DY
12
R392
Do Not Stuff
DY
R392
Do Not Stuff
DY
1
2 3
4
RN27 Do Not Stuff
DY
RN27 Do Not Stuff
DY
1 2
R95 10KR2J-3-GPR95 10KR2J-3-GP
1 2
R391 22R2J-2-GPR391 22R2J-2-GP
12
C539
Do Not Stuff
DY
C539
Do Not Stuff
DY
12
R113
10KR2J-3-GP
R113
10KR2J-3-GP
12
C528
Do Not Stuff
DY
C528
Do Not Stuff
DY
12
C220
SCD1U10V2MX-3GP
C220
SCD1U10V2MX-3GP
1 2
R382 33R2J-2-GPR382 33R2J-2-GP
1 2
R100
0R2J-2-GP
R100
0R2J-2-GP
12
C202
SCD1U10V2MX-3GP
C202
SCD1U10V2MX-3GP
1 2
R321 2K49R2F-GP
R321 2K49R2F-GP
12
C221
SC4D7U6D3V3KX-GP
C221
SC4D7U6D3V3KX-GP
12
C527
Do Not Stuff
DY
C527
Do Not Stuff
DY
12
C544
Do Not Stuff
DY
C544
Do Not Stuff
DY
1 2
C177
SCD01U16V2KX-3GP
C177
SCD01U16V2KX-3GP
1 2
R377 22R2J-2-GPR377 22R2J-2-GP
1 2
R376
BLM18PG600SN-2GP
R376
BLM18PG600SN-2GP
12
C245
SCD1U10V2MX-3GP
C245
SCD1U10V2MX-3GP
12
C208
SCD1U10V2MX-3GP
C208
SCD1U10V2MX-3GP
1 2
R331
1K1R3F-GP
R331
1K1R3F-GP
12
C535
SC3P50V2CN-1-GP
C535
SC3P50V2CN-1-GP
12
C455
SC4D7U6D3V3KX-GP
C455
SC4D7U6D3V3KX-GP
1 2
R385
8K2R2J-3-GP
R385
8K2R2J-3-GP
+3.3V_PLL_LEG
P13
+3.3V_PLL_SP_SS
R13
+1.2V_PLL_SP_VDD
W13
SATA_LED#/GPIO_57
D4
SATA_TERMP
AJ4
RESERVED#AK2
AK2 RESERVED#AK1
AK1
RESERVED#AJ2
AJ2 RESERVED#AJ1
AJ1
RESERVED#AL3
AL3 RESERVED#AK3
AK3
RESERVED#AL2
AL2 RESERVED#AL1
AL1
SATA_B1_RX_P
AF3 SATA_B1_RX_N
AF2
SATA_B1_TX_N
AG8 SATA_B1_TX_P
AG7
SATA_B0_RX_P
AH2 SATA_B0_RX_N
AH3
SATA_B0_TX_N
AG3 SATA_B0_TX_P
AG4
SATA_A1_RX_P
AE3 SATA_A1_RX_N
AE2
SATA_A1_TX_N
AD2 SATA_A1_TX_P
AD1
SATA_A0_RX_P
AG6 SATA_A0_RX_N
AG5
SATA_A0_TX_N
AE5 SATA_A0_TX_P
AE4
HDA_DOCK_RST#/GPIO_46 C3
HDA_DOCK_EN#/GPIO_51 D3
HDA_SYNC/GPIO_44 C1
HDA_RESET# C2
HDA_SDATA_IN2/GPIO_24/MGPIO_2 D1
HDA_SDATA_IN1/GPIO_23/MGPIO_0 A2
HDA_SDATA_IN0/GPIO_22 B2
HDA_SDATA_OUT/GPIO_45 B1
HDA_BITCLK D2
+3.3V_USB_DUAL2 Y9
+3.3V_USB_DUAL1 Y8
USB_OC4/GPIO_29/MGPIO_3# T6
USB_OC3/GPIO_28/MGPIO_1# T5
USB_OC2/GPIO_27# T4
USB_OC1/GPIO_26# T3
USB_OC0/GPIO_25# T2
USB_RBIAS_GND T1
RESERVED#AC4 AC4
RESERVED#AC3 AC3
USB11_N AB2
USB11_P AB3
USB10_N AA6
USB10_P AA7
USB9_N AA4
USB9_P AA5
USB8_N AA2
USB8_P AA3
USB7_N Y3
USB7_P Y2
USB6_N W8
USB6_P W7
USB5_N W6
USB5_P W5
USB4_N W3
USB4_P W4
USB3_N V2
USB3_P V3
USB2_N U7
USB2_P U6
USB1_N U5
USB1_P U4
USB0_N U2
USB0_P U3
+1.2V_PLL_SP_SS
V13
5 OF 8
SATA
HDA
USB
U55E
MCP67-GP
5 OF 8
SATA
HDA
USB
U55E
MCP67-GP
1
2 3
4
RN22
Do Not Stuff
DY
RN22
Do Not Stuff
DY
1 2
R386
10KR2J-3-GP
R386
10KR2J-3-GP
1
2
3
4 5
6
7
8
RN23
SRN10KJ-6-GP
RN23
SRN10KJ-6-GP
12
C531
SCD1U10V2MX-3GP
C531
SCD1U10V2MX-3GP
12
C536
Do Not Stuff
DY
C536
Do Not Stuff
DY
1 2
R312
BLM18PG600SN-2GP
R312
BLM18PG600SN-2GP
1 2
R383
Do Not Stuff
DY
R383
Do Not Stuff
DY
1 2
R396
10KR2J-3-GP
RGMII
R396
10KR2J-3-GP
RGMII
1 2
C182 SCD01U16V2KX-3GPC182 SCD01U16V2KX-3GP
12
C212
SC4D7U6D3V3KX-GP
C212
SC4D7U6D3V3KX-GP
1 2
R389
Do Not Stuff
DY
R389
Do Not Stuff
DY

A
A
B
B
C
C
D
D
E
E
4 4
3 3
2 2
1 1
VSYNC_5
HSYNC_5
CRT_B
CRT_G
CRT_R
DDC_DATA_CON
TV_CRMA
JVGA_VS_L
JVGA_HS_L
TV_LUMA
CRT_R
CRT_G
CRT_B
JVGA_VS
JVGA_HS
DDC_CLK_CON
CRT_R
CRT_G
CRT_B
DDC_DATA_CON
DDC_CLK_CON
JVGA_HS
JVGA_VS
TV_COMP
TV_LUMA
TV_CRMA
TV_COMP
5V_CRT_S0_D
JVGA_HS_L
JVGA_VS_L
JVGA_HS
JVGA_VS
VGA_BLUE
VGA_RED
VGA_GREEN
VGA_TV_COMP
VGA_TV_LUMA
VGA_TV_CRMA
3D3V_S0
3D3V_S0
5V_CRT_S0
3D3V_S0
3D3V_S0
5V_S0
5V_S05V_CRT_S0
5V_CRT_S0
3D3V_S0
DDC_VGA_5V_DAT11
DDC_VGA_5V_CLK 11DDC_CLK_CON16
DDC_DATA_CON 16
CRT_R 16
CRT_G 16
CRT_B 16
TV_CRMA 16
TV_COMP 16
TV_LUMA 16
VGA_RED11
VGA_GREEN11
VGA_BLUE11
VGA_HSYNC11,16
VGA_VSYNC11,16
PR_INSERT 16
VGA_TV_CRMA11
VGA_TV_COMP11
VGA_TV_LUMA11
Title
Size Document Number Rev
Date: Sheet of
Wistron Corporation
21F, 88, Sec.1, Hsin Tai Wu Rd., Hsichih,
Taipei Hsien 221, Taiwan, R.O.C.
TIBET SA
CRT/TV CONNECTOR
A3
14 44Tuesday, August 14, 2007
test
Title
Size Document Number Rev
Date: Sheet of
Wistron Corporation
21F, 88, Sec.1, Hsin Tai Wu Rd., Hsichih,
Taipei Hsien 221, Taiwan, R.O.C.
TIBET SA
CRT/TV CONNECTOR
A3
14 44Tuesday, August 14, 2007
test
Title
Size Document Number Rev
Date: Sheet of
Wistron Corporation
21F, 88, Sec.1, Hsin Tai Wu Rd., Hsichih,
Taipei Hsien 221, Taiwan, R.O.C.
TIBET SA
CRT/TV CONNECTOR
A3
14 44Tuesday, August 14, 2007
test
CRT I/F & CONNECTOR
Layout Note:
* Must be a ground return path between this ground and the ground on
the VGA connector.
Pi-filter & 150 Ohm pull-down resistors should be as close as to CRT
CONN. RGB will hit 75 Ohm first, pi-filter, then CRT CONN.
Hsync & Vsync level shift
5V @ ext. CRT side
TV OUT CONN
Layout Note:
close to the CRT-out
connector
Place these resistors
close to the TV-out
Place this 2 resistors
connector
Layout Note:
Thr org part is 68.2703N.10B
12
C22
SC22P50V2JN-4GP
C22
SC22P50V2JN-4GP
12
R7
150R2F-1-GP
R7
150R2F-1-GP
1
2
34
5
6
U6
2N7002SPT
U6
2N7002SPT
12
R2
150R2F-1-GP
R2
150R2F-1-GP
12
F1
FUSE-1D1A6V-8GP
F1
FUSE-1D1A6V-8GP
12
C18
Do Not Stuff
DY
C18
Do Not Stuff
DY
1 2
C9 SC8P250V2CC-GPC9 SC8P250V2CC-GP
1
2 3
4
RN3
SRN33J-5-GP-U
RN3
SRN33J-5-GP-U
12
C1
SC82P50V2JN-3GP
C1
SC82P50V2JN-3GP
12
R1
150R2F-1-GP
R1
150R2F-1-GP
1
2
3
D3
CHBD2004SPT-GP
D3
CHBD2004SPT-GP
1 2
L6
BLM18BB470SN1D-GP
L6
BLM18BB470SN1D-GP
GND 1
NC#2 2
GND 3
LUMA
4
NC#5
5
CRMA
6
COMP
7
GND 8
GND 9
TV1
MINDIN7-16-GP-U
TV1
MINDIN7-16-GP-U
1
2
3
D5
Do Not Stuff
DY
D5
Do Not Stuff
DY
12
R3
150R2F-1-GP
R3
150R2F-1-GP
1 2
L5
BLM18BB470SN1D-GP
L5
BLM18BB470SN1D-GP
1
2 3
4
RN2
SRN2K7J-3-GP
RN2
SRN2K7J-3-GP
1
2
3
D6
Do Not Stuff
DY
D6
Do Not Stuff
DY
12
R12
150R2F-1-GP
R12
150R2F-1-GP
1 2
L1
IND-D56UH-16-GP
L1
IND-D56UH-16-GP
12
C15
Do Not Stuff
DY
C15
Do Not Stuff
DY
12
C4
SC82P50V2JN-3GP
C4
SC82P50V2JN-3GP
1 2
L2
IND-D56UH-16-GP
L2
IND-D56UH-16-GP
12
C25
SC2P50V2CN-GP
C25
SC2P50V2CN-GP
1 2
L3
IND-D56UH-16-GP
L3
IND-D56UH-16-GP
1
2
3
D1
CHBD2004SPT-GP
D1
CHBD2004SPT-GP
12
R8
150R2F-1-GP
R8
150R2F-1-GP
12
C8
SC82P50V2JN-3GP
C8
SC82P50V2JN-3GP
12
C27
SC22P50V2JN-4GP
C27
SC22P50V2JN-4GP
12
C2
SCD1U16V2ZY-2GP
C2
SCD1U16V2ZY-2GP
12
C10
SCD1U16V2ZY-2GP
C10
SCD1U16V2ZY-2GP
12
C13
Do Not Stuff
DY
C13
Do Not Stuff
DY
2 3
14
1
7
U12A TSAHCT125PW-GPU12A TSAHCT125PW-GP
12
C19
SC22P50V2JN-4GP
C19
SC22P50V2JN-4GP
1
23
4
RN1
SRN8K2J-3-GP
RN1
SRN8K2J-3-GP
12
C11
SC82P50V2JN-3GP
C11
SC82P50V2JN-3GP
1
2
3
D2
CHBD2004SPT-GP
D2
CHBD2004SPT-GP
5 6
14
4
7
U12B TSAHCT125PW-GPU12B TSAHCT125PW-GP
12
C58
SCD1U16V2ZY-2GP
C58
SCD1U16V2ZY-2GP
12
C16
Do Not Stuff
DY
C16
Do Not Stuff
DY
1 2
C5 SC8P250V2CC-GPC5 SC8P250V2CC-GP
1 2
L4
BLM18BB470SN1D-GP
L4
BLM18BB470SN1D-GP
12
C6
SCD1U16V2ZY-2GP
C6
SCD1U16V2ZY-2GP
K A
D7
CH751H-40PT-1GP
D7
CH751H-40PT-1GP
12
C26
SC2P50V2CN-GP
C26
SC2P50V2CN-GP
12
C7
SC82P50V2JN-3GP
C7
SC82P50V2JN-3GP
1
2
3
4
5
6
7
8
9
10
11
12
13
14
15
17
16
CRT1
VIDEO-15-57-GP-U1
CRT1
VIDEO-15-57-GP-U1
12
C30
SC2P50V2CN-GP
C30
SC2P50V2CN-GP
1 2
L8 0R0402-PADL8 0R0402-PAD
1 2
L9 0R0402-PADL9 0R0402-PAD
12
C17
Do Not Stuff
DY
C17
Do Not Stuff
DY
1 2
C12 SC8P250V2CC-GPC12 SC8P250V2CC-GP
8
7
6
5 4
3
2
1
U1
Do Not Stuff
DY
U1
Do Not Stuff
DY
12
C3
SC82P50V2JN-3GP
C3
SC82P50V2JN-3GP

BRIGHTNESS_CONN
CHG_LED#
MEDIA_LED#
EC_BLON_CONN
BRIGHTNESS_CONN
CHG_LED#_5V
PWR_LED#_5V
MEDIA_LED#_5V
CAPS_LED#_5V
TP_LED#_B_5V
TP_LED#_O_5V TP_LED#_O
CR_LED#_5V CR_LED#
TP_LED#_B
LCDVDD_ON
CAPS_LED#_BUF
TP_LED#_O
TP_LED#_B
BRIGHTNESS_CONN
PWR_LED#
EC_BLON_CONNBRIGHTNESS_CONN
EC_BLON_CONN
LCDVDD_S0
3D3V_S0
5V_S5
3D3V_S5
5V_S0
5V_S0
5V_S0
3D3V_S0
5V_S0
5V_S5
5V_S5
5V_S5
LCDVDD_S0
5V_S0 3D3V_S0
5V_S0
LCDVDD_S0
DCBATOUT_LCD
DCBATOUT_LCD DCBATOUT
3D3V_S5
3D3V_S5
3D3V_S5
BRIGHTNESS 30
CHG_LED 30
PWR_LED 30
LBKLT_CRTL 11
CAPS_LED# 30
MS_LED# 26
LCDVDD_ON11
CDROM_LED# 24
SATA_LED# 13
TP_LED 30
TXA_OUT2-11
TXA_OUT0+11
TXB_OUT2+11
TXA_CLK-11
TXB_OUT0+11
TXA_OUT2+11
TXA_OUT1-11
TXB_OUT1-11
TXB_CLK-11
TXA_OUT1+11
TXA_CLK+11
TXB_OUT1+11
TXB_CLK+11
TXA_OUT0-11
TXB_OUT2-11
TXB_OUT0-11
DDC_LVDS_3D3V_CLK 11
DDC_LVDS_3D3V_DAT 11
EC_BLON_CONN
PWR_LED# 31
MCP67_PWR_LED 17
EC_BLON 30
Title
Size Document Number Rev
Date: Sheet of
Wistron Corporation
21F, 88, Sec.1, Hsin Tai Wu Rd., Hsichih,
Taipei Hsien 221, Taiwan, R.O.C.
TIBET SA
LCD/Inverter Connector
Custom
15 44Tuesday, August 14, 2007
test
Title
Size Document Number Rev
Date: Sheet of
Wistron Corporation
21F, 88, Sec.1, Hsin Tai Wu Rd., Hsichih,
Taipei Hsien 221, Taiwan, R.O.C.
TIBET SA
LCD/Inverter Connector
Custom
15 44Tuesday, August 14, 2007
test
Title
Size Document Number Rev
Date: Sheet of
Wistron Corporation
21F, 88, Sec.1, Hsin Tai Wu Rd., Hsichih,
Taipei Hsien 221, Taiwan, R.O.C.
TIBET SA
LCD/Inverter Connector
Custom
15 44Tuesday, August 14, 2007
test
LED / INVERTER INTERFACE
Layout 40 mil
Near KBC
Near KBC
A1
B2
GND 3
Y
4
VCC
5
U39
74AHCT1G08DBVR-GP
U39
74AHCT1G08DBVR-GP
12
C33
SCD1U16V2ZY-2GP
C33
SCD1U16V2ZY-2GP
1
2
3
D38
BAV99TPT-GP
D38
BAV99TPT-GP
12
C697
SCD1U16V2ZY-2GP
C697
SCD1U16V2ZY-2GP
1 2
L7
MLB-201209-8-GP
L7
MLB-201209-8-GP
12
C407
Do Not Stuff
DY
C407
Do Not Stuff
DY
12
R19
Do Not Stuff
DY
R19
Do Not Stuff
DY
1 2
LED2
LED-B-27-U-GP
LED2
LED-B-27-U-GP
EB
C
R1
R2
Q33
PDTC124EU-1-GP
R1
R2
Q33
PDTC124EU-1-GP
12
C48
SC1U10V3ZY-6GP
C48
SC1U10V3ZY-6GP
1 2
C409
Do Not Stuff
DY
C409
Do Not Stuff
DY
1
2
3
D37
BAV99TPT-GP
D37
BAV99TPT-GP
1 2
R175 255R2F-L-GPR175 255R2F-L-GP
1 2
LED1
LED-B-27-U-GP
LED1
LED-B-27-U-GP
12
13
11
147
U66D
TSAHCT08PWR-1GP
U66D
TSAHCT08PWR-1GP
1
3
5
7
9
11
13
15
17
19 21
23
25
27
29
31
33
35
37
39
42
2
4
6
8
10
12
14
16
18
20 22
24
26
28
30
32
34
36
38
40
41
LCD1
ACES-CONN40C-1-GP
LCD1
ACES-CONN40C-1-GP
1 2
C408
Do Not Stuff
DY
C408
Do Not Stuff
DY
12
C35
SCD1U16V2ZY-2GP
C35
SCD1U16V2ZY-2GP
EB
C
R1
R2
Q34
PDTC124EU-1-GP
R1
R2
Q34
PDTC124EU-1-GP
EB
C
R1
R2
Q35
Do Not Stuff
DY
R1
R2
Q35
Do Not Stuff
DY
12
C696
SCD1U16V2ZY-2GP
C696
SCD1U16V2ZY-2GP
1 2
R564
Do Not Stuff
DY
R564
Do Not Stuff
DY
KA
NC
LED7
LED-B-67-GP-U2
1394
LED7
LED-B-67-GP-U2
1394
12
C36
SC10U10V5ZY-1GP
C36
SC10U10V5ZY-1GP
1 2
LED4
LED-B-27-U-GP
LED4
LED-B-27-U-GP
12
C410
DUMMY-C2
C410
DUMMY-C2
1
2
34
5
6
U9
Do Not Stuff
DY
U9
Do Not Stuff
DY
1
2
3 4
5
6
U31
2N7002SPT
U31
2N7002SPT
12
C34
SCD1U16V2ZY-2GP
C34
SCD1U16V2ZY-2GP
1 2
R477 330R2J-3-GP
1394
R477 330R2J-3-GP
1394
1 2
R329 560R2J-3-GPR329 560R2J-3-GP
IN#1
1
IN#5 5
IN#6 6
IN#7 7
IN#8 8
OUT
2
EN
3
GND
4
GND 9
U8
G5281RC1U-GP
U8
G5281RC1U-GP
1 2
R551
51R3J-1-GP
R551
51R3J-1-GP
1 2
R542 255R2F-L-GPR542 255R2F-L-GP
A K
LED3
LED-O-16-GP
LED3
LED-O-16-GP
1 2
LED5
LED-B-27-U-GP
LED5
LED-B-27-U-GP
1 2
R543 255R2F-L-GPR543 255R2F-L-GP
1 2
R174 560R2J-3-GPR174 560R2J-3-GP
1 2
R242
1KR2J-1-GP
R242
1KR2J-1-GP
9
10
8
147
U66C
TSAHCT08PWR-1GP
U66C
TSAHCT08PWR-1GP
1 2
R250
22KR2J-GP
R250
22KR2J-GP
1 2
R246
Do Not Stuff
DY
R246
Do Not Stuff
DY
1 2
R554
1KR2J-1-GP
R554
1KR2J-1-GP
1 2
R240
Do Not Stuff
DY
R240
Do Not Stuff
DY
1 2
R241 DUMMY-R2
R241 DUMMY-R2
12
C406
Do Not Stuff
DY
C406
Do Not Stuff
DY
1 2
LED6
LED-B-27-U-GP
LED6
LED-B-27-U-GP
1 2
R538 Do Not Stuff
DY
R538 Do Not Stuff
DY

A
A
B
B
C
C
D
D
E
E
4 4
3 3
2 2
1 1
VOL_UP_DK# VOL_DWN_DK#
CIR_PR
HSYNC_5_1
VSYNC_5_1 DOCK_VS
DOCK_HS
SPDIF_1D5_VCC
SPDIF_L SPDIF_DOCK
SPDIF_R
DOCK_HS
DOCK_VS PWR_ON
CIR_PR
SPDIF_DOCK
DK_MIC_L_CN_1
DK_MIC_R_CN_1
DK_SPKR_L_1
DK_SPKR_R_1
DOCK_PRESENT
DK_SPKR_L_1
DK_SPKR_R_1 DK_MIC_R_CN_1
DK_MIC_L_CN_1
PWR_S3_R
PWR_ON
PM_SLP_S5_RPM_SLP_S5
DOCK_PRESENT
PWR_S3
USB_1-
USB_1+
CIR_PR
PWR_ON
VOL_UP_DK#
VOL_DWN_DK#
CAP_MUTE
DOCK_PRESENT
SLP_BTN#
JACK_DETECT#
USB_1-
USB_1+
1D5V_S0
AUD_AGND
AUD_AGND
AD+ AD+
5V_S0
5V_S0
3D3V_S5
3D3V_S5
5V_S0 5V_S0
5V_S0
DCBATOUT
AD+
AUD_AGND
DDC_CLK_CON14DDC_DATA_CON14
RJ45-629
CAP_MUTE 32
TV_CRMA 14
TV_COMP 14
TV_LUMA 14
CIR_SENSE
VOL_DWN_DK# 30
VOL_UP_DK# 30
SLP_BTN# 30
JACK_DETECT# 33
DK_MIC_L_CN33
DK_MIC_R_CN33
DOCK_IN#30
CIR30,33
CRT_R14
SPDIF33
CRT_G14 CRT_B14
DK_SPKR_L33
DK_SPKR_R33
DOCK_IN# 30
VGA_HSYNC11,14
VGA_VSYNC11,14
PM_SLP_S5#17,20,24,30,40 PR_INSERT 14
USB0_N13
USB0_P13
RJ45-829 RJ45-729 RJ45-529 RJ45-429
RJ45-329 RJ45-229 RJ45-129
USB0_P13 USB0_N13
Title
Size Document Number Rev
Date: Sheet of
Wistron Corporation
21F, 88, Sec.1, Hsin Tai Wu Rd., Hsichih,
Taipei Hsien 221, Taiwan, R.O.C.
TIBET SA
Board to board conn/ Docking
A3
16 44Tuesday, August 14, 2007
test
Title
Size Document Number Rev
Date: Sheet of
Wistron Corporation
21F, 88, Sec.1, Hsin Tai Wu Rd., Hsichih,
Taipei Hsien 221, Taiwan, R.O.C.
TIBET SA
Board to board conn/ Docking
A3
16 44Tuesday, August 14, 2007
test
Title
Size Document Number Rev
Date: Sheet of
Wistron Corporation
21F, 88, Sec.1, Hsin Tai Wu Rd., Hsichih,
Taipei Hsien 221, Taiwan, R.O.C.
TIBET SA
Board to board conn/ Docking
A3
16 44Tuesday, August 14, 2007
test
Docking Connector
Hsync & Vsync level shift
Place near Dock connector Place near Codec
S0 = 4V
S3 = 2.5V
S5 = 0V
Change to 330ohm
Change to 220ohm
1
2 3
4
RN5
SRN15KJ-3-GP
RN5
SRN15KJ-3-GP
9 8
14
10
7
U12C TSAHCT125PW-GPU12C TSAHCT125PW-GP
1 2
R179
0R0402-PAD
R179
0R0402-PAD
12
C436
Do Not Stuff
DY
C436
Do Not Stuff
DY
1 2
EC14 SCD1U16V2ZY-2GPEC14 SCD1U16V2ZY-2GP
1 2
R48 0R0402-PADR48 0R0402-PAD
12
C68
Do Not Stuff
DY
C68
Do Not Stuff
DY
12
R277
47R2J-2-GP
R277
47R2J-2-GP
45
NP1
NP2
1
3
5
7
9
11
13
15
17
19
21
23
25
27
29
31
33
35
37
39
2
6
10
14
18
22
26
30
34
38
4
8
12
16
20
24
28
32
36
40
4142
4344
46
DOCK1
FOX-CONN40-1-GP-U1
DOCK1
FOX-CONN40-1-GP-U1
12
C432
Do Not Stuff
DY
C432
Do Not Stuff
DY
1
2
3
D24
Do Not Stuff
DY
D24
Do Not Stuff
DY
1 2
EC40 SCD1U16V2ZY-2GPEC40 SCD1U16V2ZY-2GP
12
EC92
SC470P50V2KX-3GP
EC92
SC470P50V2KX-3GP
12
R57
22KR2J-GP
R57
22KR2J-GP
12
C60
Do Not Stuff
DY
C60
Do Not Stuff
DY
12
R273
220R2J-L2-GP
R273
220R2J-L2-GP
1 2
EC44 SCD1U16V2ZY-2GPEC44 SCD1U16V2ZY-2GP
12
R271
33R2J-2-GP
R271
33R2J-2-GP
1 2
R56 0R0402-PADR56 0R0402-PAD
1 2
R49 22KR2J-GP
R49 22KR2J-GP
1 2
L27
BLM18PG600SN-2GP
L27
BLM18PG600SN-2GP
C
B
E
Q3
CH3906PT-GP
Q3
CH3906PT-GP
12
EC17
SC470P50V2KX-3GP
EC17
SC470P50V2KX-3GP
1 2
EC34 SCD1U16V2ZY-2GPEC34 SCD1U16V2ZY-2GP
1
2
4
3
TR3
Do Not Stuff
DY
TR3
Do Not Stuff
DY
1 2
EC45 SCD1U16V2ZY-2GPEC45 SCD1U16V2ZY-2GP
1 2
R268
1KR2J-1-GP
R268
1KR2J-1-GP
12
EC93
SC470P50V2KX-3GP
EC93
SC470P50V2KX-3GP
1 2
EC83 SCD1U16V2ZY-2GPEC83 SCD1U16V2ZY-2GP
12
R265
10KR2J-3-GP
R265
10KR2J-3-GP
1 2
L11 BLM18PG600SN-2GP
L11 BLM18PG600SN-2GP
1 2
EC43 SCD1U16V2ZY-2GPEC43 SCD1U16V2ZY-2GP
1
2
3
D23
Do Not Stuff
DY
D23
Do Not Stuff
DY
12
EC8
SCD1U25V3ZY-1GP
EC8
SCD1U25V3ZY-1GP
1 2
R566
10R2J-2-GP
R566
10R2J-2-GP
2
1
3
U52
CH715FPT-GP
U52
CH715FPT-GP
12
R45
10KR2J-3-GP
R45
10KR2J-3-GP
12
EC16
SC470P50V2KX-3GP
EC16
SC470P50V2KX-3GP
12
R278
47KR2J-2-GP
R278
47KR2J-2-GP
1 2
EC42 SC100P50V2JN-3GPEC42 SC100P50V2JN-3GP
1 2
EC15 Do Not Stuff
DY
EC15 Do Not Stuff
DY
12 11
14
13
7
U12D TSAHCT125PW-GPU12D TSAHCT125PW-GP
12
C64
Do Not Stuff
DY
C64
Do Not Stuff
DY
1 2
L10 BLM18PG600SN-2GP
L10 BLM18PG600SN-2GP
1 2
L26
BLM18PG600SN-2GP
L26
BLM18PG600SN-2GP
1 2
R567 10R2J-2-GPR567 10R2J-2-GP
1 2
R178
0R0402-PAD
R178
0R0402-PAD
12
C435
Do Not Stuff
DY
C435
Do Not Stuff
DY
1 2
R276 330R2J-3-GPR276 330R2J-3-GP
1 2
L23
BLM18PG600SN-2GP
L23
BLM18PG600SN-2GP
1 2
EC51 SCD1U16V2ZY-2GPEC51 SCD1U16V2ZY-2GP
C
B
E
Q23
CH3904PT-GP
Q23
CH3904PT-GP
1
2
34
5
6
U17
2N7002SPT
U17
2N7002SPT

5
5
4
4
3
3
2
2
1
1
D D
C C
B B
A
A
MCP_SMB_ALERT#
1D2V_HT_S0_PG1D2V_HT_S0_PG
PKG_TEST
1D2V_HT_S0_PG
MCP_RI#
MCP51_TMS
INTRUDER#
VCORE_EN
XTALOUT_25M
MCP_LID#_GPIO
LLB#
1D2V_HT_S0_EN
PM_SLP_S3#
SMBD_MCP_IO
SMBC_MCP_IO
SMBC_MCP_MEM
SMBD_MCP_MEM
INTRUDER#
MCP_SMB_ALERT#
KA20GATE
XTALIN_25M
XTALIN_RTC
XTALOUT_RTC
ECSWI#
KA20GATE
KBRCIN#
MCP_SUS_CLK#_R
KBRCIN#
PM_SLP_S3#
PWRBTN#_MCP
ECSWI#
MCP51_TDI
MCP51_TCK
1D2V_HT_PG#
1D2V_HT_S0_R
MCP51_TRST#
MCP_RSTBTN#
TEST_MODE_EN
BAT
SMBC_MCP_MEM
SMBD_MCP_MEM
SMBC_MCP_IO
SMBD_MCP_IO
RTC_RST#
MCP_SUS_CLK#MCP_SUS_CLK#
THERM_SID1
MCP_SUS_CLK#
SMBC_MCP_MEM
SMBD_MCP_MEM
SMBC_MCP_IO
SMBD_MCP_IO
MCP_SUS_CLK#
ECSCI#
MCP_VCORE_VID0
SYS_PWRGD
3D3V_S0
3D3V_S0
3D3V_S5
RTC_AUX_S5
3D3V_S0
3D3V_RTC_S5
3D3V_S5
5V_S5
3D3V_S5 3D3V_S0
1D2V_HT_S0
5V_S5
3D3V_AUX_S5
3D3V_RTC_S5
1D8V_S3
MCP_SPKR 33
PM_RSMRST#30
1D8V_S3_PG40
1D2V_HT_S0_EN 35
VCORE_EN 36
VRM_PWRGD36
KA20GATE30
CLK32_G792 23
KBRCIN#30
MCP_SPKR33
ECSWI#30
PWRBTN#_MCP30
SYS_PWRGD5,23
PM_SLP_S3# 22,23,30,35,38,39,41
PM_SLP_S5# 16,20,24,30,40
VCORE_VID0 39
VCORE_VID1 39
MCP_RSTBTN#30
SMBC_MCP_MEM 7
SMBD_MCP_MEM 7
SMBC_MCP_IO 22,27
SMBD_MCP_IO 22,27
TPM_32K 21
ECSMI#30
MCP67_PWR_LED 15
CPU_SIC_MCP 5
CPU_SID_MCP 5
ECSCI# 30
Title
Size Document Number Rev
Date: Sheet of
Wistron Corporation
21F, 88, Sec.1, Hsin Tai Wu Rd., Hsichih,
Taipei Hsien 221, Taiwan, R.O.C.
TIBET SA
MCP67(6/8)MISC
A3
17 44Tuesday, August 14, 2007
test
Title
Size Document Number Rev
Date: Sheet of
Wistron Corporation
21F, 88, Sec.1, Hsin Tai Wu Rd., Hsichih,
Taipei Hsien 221, Taiwan, R.O.C.
TIBET SA
MCP67(6/8)MISC
A3
17 44Tuesday, August 14, 2007
test
Title
Size Document Number Rev
Date: Sheet of
Wistron Corporation
21F, 88, Sec.1, Hsin Tai Wu Rd., Hsichih,
Taipei Hsien 221, Taiwan, R.O.C.
TIBET SA
MCP67(6/8)MISC
A3
17 44Tuesday, August 14, 2007
test
Add for
de-glitch
requested by nV
SLP_RMGT#
Near U55
1
2 3
4
RN54
SRN2K7J-3-GP
RN54
SRN2K7J-3-GP
1
TP14
TPAD28
TP14
TPAD28
12
C508
SC12P50V2JN-3GP
C508
SC12P50V2JN-3GP
1 2
C260
DUMMY-C2
C260
DUMMY-C2
1 2
R340 22R2J-2-GPR340 22R2J-2-GP
1 2
R103
51KR2F-L-GP
R103
51KR2F-L-GP
1 2
R353 2K7R2J-GP
R353 2K7R2J-GP
12
R565
15KR2J-1-GP
R565
15KR2J-1-GP
12
C239
Do Not Stuff
DY
C239
Do Not Stuff
DY
12
R106
Do Not Stuff
DY
R106
Do Not Stuff
DY
12
C485SC4D7U10V5ZY-3GP C485SC4D7U10V5ZY-3GP
1 2
R341
1MR2J-1-GP
R341
1MR2J-1-GP
1
TP28 TPAD28TP28 TPAD28
12
R425
1KR2J-1-GP
R425
1KR2J-1-GP
1
TP29TPAD28 TP29TPAD28
1
2
3
D28
BAT54CPT-GP
D28
BAT54CPT-GP
12
R105
10KR2J-3-GP
R105
10KR2J-3-GP
1 2
R303 300R2J-4-GPR303 300R2J-4-GP
1
2 3
4
RN31
Do Not Stuff
DY
RN31
Do Not Stuff
DY
12
C268
SC18P50V2JN-1-GP
C268
SC18P50V2JN-1-GP
1
TP15 TPAD28TP15 TPAD28
1
23
147
U66A
TSAHCT08PWR-1GP
U66A
TSAHCT08PWR-1GP
1 2
R292 Do Not Stuff
DY
R292 Do Not Stuff
DY
1
TP9
TPAD28
TP9
TPAD28
1
TP10
TPAD28
TP10
TPAD28
12
R97
1KR2J-1-GP
R97
1KR2J-1-GP
1
TP13
TPAD28
TP13
TPAD28
XTALOUT_RTC
H1 XTALIN_RTC
H2
XTALOUT
H3 XTALIN
H4
JTAG_TCK
T9 JTAG_TRST#
U8 JTAG_TMS
T7 JTAG_TDO
T8 JTAG_TDI
U9
CPU_VLD
M3 MCP_VLD/HT_VLD
P7 MEM_VLD
M8 PWRGD
T10 PWRGD_SB
L4
RTC_RST#
M5
RSTBTN#
P9 PWRBTN#
R10
LLB#
N10 LID#
P5
INTRUDER#
L3 RI#/GPIO33
P8 EXT_SMI#/GPIO_32
P4 SIO_PME#/GPIO_31/SPI_CS2
M6 KBRDRSTIN#/GPIO_56
K6 A20GATE/GPIO_55
K7
GPIO_12/SUS_STAT/ACCLMTR_EXT_TRIG#
M4
GPIO_5/INIT#/PS2_DATA1
M10 GPIO_4/SCI/INTR/PS2_CLK1
M9 GPIO_3/SMI#/PS2_DATA0
R11
GPIO_2/NMI/PS2_CLK0
N11
GPIO_1/PWRDN_OK/SPI_CS1
P6
PKG_TEST P10
TEST_MODE_EN P11
BUF_SIO_CLK J3
SUS_CLK/GPIO_34 P2
SPI_DO/GPIO_9 J2
SPI_DI/GPIO_8 M7
SPI_CLK/GPIO_11 K3
SPI_CS0/GPIO_10 K2
CPUVDD_EN M2
MCPVDD_EN/HTVDD_EN N3
FANCTL1/GPIO_62 F4
FANCTL0/GPIO_61 F5
FANRPM0/GPIO_60 F6
THERM_SID1/GPIO_47/PWR_LED# AD12
THERM_SID0/GPIO_49 AB14
THERM_SIC/GPIO_48 AC14
THERM#/GPIO_59 K5
SMB_ALERT#/GPIO_64 F3
SMB_DATA1/MSMB_DATA F2
SMB_CLK1/MSMB_CLK E2
SMB_DATA0 G3
SMB_CLK0 E3
SPKR K4
MCP_VID2/GPIO_15 H7
MCP_VID1/GPIO_14 H6
MCP_VID0/GPIO_13 H5
SLP_S5# R4
SLP_S3# R3
SLP_RMGT# P3
MISC
6 OF 8U55F
MCP67-GP
MISC
6 OF 8U55F
MCP67-GP
1 2
C551
DUMMY-C2
C551
DUMMY-C2
1
TP12
TPAD28
TP12
TPAD28
1
23
4
X1
X-32D768KHZ-38GPU
X1
X-32D768KHZ-38GPU
12
R337
Do Not Stuff
DY
R337
Do Not Stuff
DY
12
C447
SCD01U50V2ZY-1GP
C447
SCD01U50V2ZY-1GP
12
R338
Do Not Stuff
DY
R338
Do Not Stuff
DY
12
C241
SCD1U16V2ZY-2GP
C241
SCD1U16V2ZY-2GP
1 2
R529
Do Not Stuff
DY
R529
Do Not Stuff
DY
C
B
E
Q26
CH3904PT-GP
Q26
CH3904PT-GP
12
R290
47KR2J-2-GP
R290
47KR2J-2-GP
1 2
C550
DUMMY-C2
C550
DUMMY-C2
12
R285
47KR2J-2-GP
R285
47KR2J-2-GP
12
R101
0R2J-2-GP
R101
0R2J-2-GP
1
2
3
4
5
RTC1
ACES-CON3-1-GP
RTC1
ACES-CON3-1-GP
12
X5
XTAL-25MHZ-67GP
X5
XTAL-25MHZ-67GP
12
R291
47KR2J-2-GP
R291
47KR2J-2-GP
12
R568
100KR2J-1-GP
R568
100KR2J-1-GP
12
C516
SC12P50V2JN-3GP
C516
SC12P50V2JN-3GP
1
2 3
4
RN32
SRN10KJ-5-GP
RN32
SRN10KJ-5-GP
12
C249
SCD1U16V2ZY-2GP
C249
SCD1U16V2ZY-2GP
1 2
R424
10KR2J-3-GP
R424
10KR2J-3-GP
1 2
C267
DUMMY-C2
C267
DUMMY-C2
1 2
R294 300R2J-4-GPR294 300R2J-4-GP
1 2
R300 300R2J-4-GPR300 300R2J-4-GP
1
2 3
4
RN24
SRN2K7J-3-GP
RN24
SRN2K7J-3-GP
G
S D
Q27
2N7002-7F-GP
Q27
2N7002-7F-GP
1 2
R334
10KR2J-3-GP
R334
10KR2J-3-GP
1 2
R553 Do Not Stuff
DY
R553 Do Not Stuff
DY
12
C269
SC18P50V2JN-1-GP
C269
SC18P50V2JN-1-GP

5
5
4
4
3
3
2
2
1
1
D D
C C
B B
A
A
1D2V_S0_PEA1_6
1D2V_S0_A1_5
1D2V_S0
1D2V_CORE_S0
1D2V_HT_S0_BL
3D3V_S0
3D3V_S5
1D2V_S0
1D2V_S0
3D3V_RTC_S5
1D2V_S5
1D2V_HT_S0
Title
Size Document Number Rev
Date: Sheet of
Wistron Corporation
21F, 88, Sec.1, Hsin Tai Wu Rd., Hsichih,
Taipei Hsien 221, Taiwan, R.O.C.
TIBET SA
MCP67(7/8)_POWER
A3
18 44Tuesday, August 14, 2007
test
Title
Size Document Number Rev
Date: Sheet of
Wistron Corporation
21F, 88, Sec.1, Hsin Tai Wu Rd., Hsichih,
Taipei Hsien 221, Taiwan, R.O.C.
TIBET SA
MCP67(7/8)_POWER
A3
18 44Tuesday, August 14, 2007
test
Title
Size Document Number Rev
Date: Sheet of
Wistron Corporation
21F, 88, Sec.1, Hsin Tai Wu Rd., Hsichih,
Taipei Hsien 221, Taiwan, R.O.C.
TIBET SA
MCP67(7/8)_POWER
A3
18 44Tuesday, August 14, 2007
test
1 2
R83
BLM18PG600SN-2GP
R83
BLM18PG600SN-2GP
12
C490
SC1U10V3ZY-6GP
C490
SC1U10V3ZY-6GP
12
C192
SCD1U16V2ZY-2GP
C192
SCD1U16V2ZY-2GP
12
C237
Do Not Stuff
DY
C237
Do Not Stuff
DY
12
C457
SC1U10V3ZY-6GP
C457
SC1U10V3ZY-6GP
12
C481
SCD1U16V2ZY-2GP
C481
SCD1U16V2ZY-2GP
12
C204
SCD1U16V2ZY-2GP
C204
SCD1U16V2ZY-2GP
12
C292
Do Not Stuff
DY
C292
Do Not Stuff
DY
12
C223
SC4D7U10V5ZY-3GP
C223
SC4D7U10V5ZY-3GP
12
C139
Do Not Stuff
DY
C139
Do Not Stuff
DY
12
C487
SCD1U16V2ZY-2GP
C487
SCD1U16V2ZY-2GP
12
C493
SC4D7U10V5ZY-3GP
C493
SC4D7U10V5ZY-3GP
12
C293
SC4D7U10V5ZY-3GP
C293
SC4D7U10V5ZY-3GP
12
C492
SCD1U16V2ZY-2GP
C492
SCD1U16V2ZY-2GP
12
C193
SCD1U16V2ZY-2GP
C193
SCD1U16V2ZY-2GP
12
C477
Do Not Stuff
DY
C477
Do Not Stuff
DY
12
C476
SCD1U16V2ZY-2GP
C476
SCD1U16V2ZY-2GP
12
C471
Do Not Stuff
DY
C471
Do Not Stuff
DY
12
C222
SC4D7U10V5ZY-3GP
C222
SC4D7U10V5ZY-3GP
12
C240
SCD1U16V2ZY-2GP
C240
SCD1U16V2ZY-2GP
12
C198
SCD1U16V2ZY-2GP
C198
SCD1U16V2ZY-2GP
12
C213
SC1U10V3ZY-6GP
C213
SC1U10V3ZY-6GP
12
C217
SCD1U16V2ZY-2GP
C217
SCD1U16V2ZY-2GP
12
C215
SC1U10V3ZY-6GP
C215
SC1U10V3ZY-6GP
12
C216
SCD1U16V2ZY-2GP
C216
SCD1U16V2ZY-2GP
12
C488
SC4D7U10V5ZY-3GP
C488
SC4D7U10V5ZY-3GP
12
C555
SC1U10V3ZY-6GP
C555
SC1U10V3ZY-6GP
12
C152
SCD1U16V2ZY-2GP
C152
SCD1U16V2ZY-2GP
12
C197
SCD1U16V2ZY-2GP
C197
SCD1U16V2ZY-2GP
12
C209
SCD1U16V2ZY-2GP
C209
SCD1U16V2ZY-2GP
12
C506
SC1U10V3ZY-6GP
C506
SC1U10V3ZY-6GP
12
C196
SCD1U16V2ZY-2GP
C196
SCD1U16V2ZY-2GP
GND
P15 GND
L23 GND
V11 GND
AD11 GND
P22 GND
AD27 GND
L15 GND
AG11 GND
AM32 GND
AF4 GND
F22 GND
AM31 GND
E27 GND
AH4 GND
AF8 GND
AM8 GND
AB12 GND
AM9 GND
AB19 GND
AC12 GND
V29 GND
F15 GND
Y14 GND
G27 GND
N27 GND
R27 GND
V27 GND
AE11 GND
U15 GND
AB27 GND
AB25 GND
AE18 GND
M32 GND
AD8 GND
Y32 GND
AE32 GND
AH6 GND
AD9
+3.3V_VBAT
N2
+3.3V_DUAL2
L8 +3.3V_DUAL1
L6
+3.3V4
H11 +3.3V3
F11 +3.3V2
AG9 +3.3V1
AJ9
+1.2V_RBB4
W15 +1.2V_RBB3
W16 +1.2V_RBB2
V16 +1.2V_RBB1
V15
+1.2V_DUAL2 N17
+1.2V_DUAL1 N16
+1.2V_SP_A5 AE10
+1.2V_SP_A4 AC10
+1.2V_SP_A3 AD10
+1.2V_SP_A2 AB10
+1.2V_SP_A1 AB11
+1.2V_SP_D4 AE6
+1.2V_SP_D3 AE9
+1.2V_SP_D2 AE7
+1.2V_SP_D1 AE8
+1.2V_PEA8 Y24
+1.2V_PEA7 W23
+1.2V_PEA6 W22
+1.2V_PEA5 Y25
+1.2V_PEA4 Y29
+1.2V_PEA3 Y27
+1.2V_PEA2 Y23
+1.2V_PEA1 Y22
+1.2V_PED5 W26
+1.2V_PED4 V22
+1.2V_PED3 W24
+1.2V_PED2 W25
+1.2V_PED1 V23
+1.2V_HT3 Y16
+1.2V_HT2 Y17
+1.2V_HT1 Y15
+1.2V9 V20
+1.2V8 AA31
+1.2V7 AA30
+1.2V6 W19
+1.2V5 AA29
+1.2V4 AA28
+1.2V3 AA27
+1.2V29 AB23
+1.2V28 W18
+1.2V27 AB22
+1.2V26 AA26
+1.2V25 AA25
+1.2V24 V18
+1.2V23 AA24
+1.2V22 U16
+1.2V21 Y18
+1.2V20 W17
+1.2V2 Y31
+1.2V19 U18
+1.2V18 U17
+1.2V17 Y30
+1.2V16 AA23
+1.2V15 AB21
+1.2V14 V17
+1.2V13 Y19
+1.2V12 Y20
+1.2V11 W20
+1.2V10 V19
+1.2V1 AA22
7 OF 8U55G
MCP67-GP
7 OF 8U55G
MCP67-GP
12
C155
SCD1U16V2ZY-2GP
C155
SCD1U16V2ZY-2GP
12
C290
Do Not Stuff
DY
C290
Do Not Stuff
DY
12
C472
SCD1U16V2ZY-2GP
C472
SCD1U16V2ZY-2GP
12
C261
SC1U10V3ZY-6GP
C261
SC1U10V3ZY-6GP
1 2
R98
MLB-201209-8-GP
R98
MLB-201209-8-GP
12
C199
SCD1U16V2ZY-2GP
C199
SCD1U16V2ZY-2GP
1 2
R345
BLM18PG600SN-2GP
R345
BLM18PG600SN-2GP
12
C250
SC1U10V3ZY-6GP
C250
SC1U10V3ZY-6GP
12
C205
SC1U10V3ZY-6GP
C205
SC1U10V3ZY-6GP
12
C214
SCD1U16V2ZY-2GP
C214
SCD1U16V2ZY-2GP
12
C178
SC4D7U10V5ZY-3GP
C178
SC4D7U10V5ZY-3GP
12
C203
SCD1U16V2ZY-2GP
C203
SCD1U16V2ZY-2GP
12
C161
SC4D7U10V5ZY-3GP
C161
SC4D7U10V5ZY-3GP
12
C185
SCD1U16V2ZY-2GP
C185
SCD1U16V2ZY-2GP
12
C274
SCD1U16V2ZY-2GP
C274
SCD1U16V2ZY-2GP
12
C291
Do Not Stuff
DY
C291
Do Not Stuff
DY
12
C207
SCD1U16V2ZY-2GP
C207
SCD1U16V2ZY-2GP
12
C191
SCD1U16V2ZY-2GP
C191
SCD1U16V2ZY-2GP
12
C187
SCD1U16V2ZY-2GP
C187
SCD1U16V2ZY-2GP
12
C175
SCD1U16V2ZY-2GP
C175
SCD1U16V2ZY-2GP
12
C495
SCD1U16V2ZY-2GP
C495
SCD1U16V2ZY-2GP
12
C211
SCD1U16V2ZY-2GP
C211
SCD1U16V2ZY-2GP
12
C189
SCD1U16V2ZY-2GP
C189
SCD1U16V2ZY-2GP
12
C475
SCD1U16V2ZY-2GP
C475
SCD1U16V2ZY-2GP

5
5
4
4
3
3
2
2
1
1
D D
C C
B B
A
A
Title
Size Document Number Rev
Date: Sheet of
Wistron Corporation
21F, 88, Sec.1, Hsin Tai Wu Rd., Hsichih,
Taipei Hsien 221, Taiwan, R.O.C.
TIBET SA
MCP67(8/8)_GND
A3
19 44Tuesday, August 14, 2007
test
Title
Size Document Number Rev
Date: Sheet of
Wistron Corporation
21F, 88, Sec.1, Hsin Tai Wu Rd., Hsichih,
Taipei Hsien 221, Taiwan, R.O.C.
TIBET SA
MCP67(8/8)_GND
A3
19 44Tuesday, August 14, 2007
test
Title
Size Document Number Rev
Date: Sheet of
Wistron Corporation
21F, 88, Sec.1, Hsin Tai Wu Rd., Hsichih,
Taipei Hsien 221, Taiwan, R.O.C.
TIBET SA
MCP67(8/8)_GND
A3
19 44Tuesday, August 14, 2007
test
GND
AM3 GND
AM2 GND
N29 GND
U10 GND
AC16 GND
U14 GND
AM5 GND
L24 GND
H18 GND
P17 GND
L25 GND
AJ3 GND
V25 GND
A21 GND
AM21 GND
AM1 GND
N24 GND
N20 GND
AG24 GND
A17 GND
R15 GND
AM17 GND
E25 GND
AG15 GND
AB4 GND
AF6 GND
F13 GND
AE15 GND
AG13 GND
AA32 GND
AJ13 GND
AF29 GND
AM24 GND
T20 GND
U32 GND
AJ24 GND
AJ26 GND
AE24 GND
T19 GND
P16 GND
AG22 GND
G6 GND
N4 GND
A20 GND
D18 GND
J21 GND
T17 GND
H15 GND
AC11 GND
E6 GND
N8 GND
A12 GND
A5 GND
Y6 GND
AE1 GND
Y13 GND
J6 GND
J4 GND
J1 GND
U1 GND
N1 GND
M1 GND
R8 GND
R6 GND
U13 GND
AH1 GND
AM16 GND
K23 GND
AD13 GND
AA1 GND
N6 GND
H13 GND
V8 GND
L11
RESERVED#AC9
AC9 RESERVED#AC5
AC5 RESERVED#AA9
AA9 RESERVED#AD4
AD4 RESERVED#AD3
AD3 RESERVED#AA8
AA8 RESERVED#AC8
AC8 RESERVED#AC6
AC6 RESERVED#AB9
AB9
GND T14
GND N19
GND R24
GND AE22
GND AJ18
GND P18
GND Y4
GND D22
GND T13
GND Y1
GND A31
GND J24
GND T18
GND F7
GND J8
GND V4
GND E1
GND D20
GND F20
GND F18
GND V14
GND AG20
GND AG18
GND AJ22
GND AE20
GND J32
GND A9
GND J27
GND L27
GND AE13
GND E4
GND AB29
GND N14
GND J23
GND V10
GND E32
GND E29
GND P14
GND A32
GND AH8
GND AF27
GND R14
GND R9
GND A25
GND N25
GND D13
GND AH32
GND AB18
GND G25
GND AL31
GND N9
GND F9
GND AM25
GND N32
GND A13
GND V6
GND R16
GND AM13
GND AB24
GND AD6
GND W14
GND J29
GND T15
GND T16
GND R25
GND J25
GND AB6
GND G4
GND AG26
GND D9
GND A1
GND R17
GND H9
GND R18
RESERVED#AA10 AA10
RESERVED#AA11 AA11
RESERVED#Y10 Y10
RESERVED#Y11 Y11
RESERVED#W9 W9
RESERVED#W10 W10
RESERVED#W11 W11
RESERVED#V9 V9
RESERVED#AB8 AB8
RESERVED#AC7 AC7
8 OF 8U55H
MCP67-GP
8 OF 8U55H
MCP67-GP

5
5
4
4
3
3
2
2
1
1
D D
C C
B B
A
A
545_EN
1D2V_S5_RMGT_Q_BASE1
USB_7-
USB_7+
USB8_N_FP
USB8_P_FP
USB8_N_FP
USB8_P_FP
1D2V_S5_RMGT_Q_GATE
5V_S5 5V_USB2_S3
5V_S5 1D2V_S5 1D2V_S5_RMGT
3D3V_S5 3D3V_S5_RMGT
5V_USB2_S3
3D3V_S0
PM_SLP_S5#16,17,24,30,40
USB2_N13
USB2_P13
USB8_N13
USB8_P13
USB2_N13 USB2_P13
USB8_P13 USB8_N13
SLP_S3_DC28,30
SLP_S3_DC28,30
Title
Size Document Number Rev
Date: Sheet of
Wistron Corporation
21F, 88, Sec.1, Hsin Tai Wu Rd., Hsichih,
Taipei Hsien 221, Taiwan, R.O.C.
TIBET SA
HDMI/FINGER PRINTER
A3
20 44Tuesday, August 14, 2007
test
Title
Size Document Number Rev
Date: Sheet of
Wistron Corporation
21F, 88, Sec.1, Hsin Tai Wu Rd., Hsichih,
Taipei Hsien 221, Taiwan, R.O.C.
TIBET SA
HDMI/FINGER PRINTER
A3
20 44Tuesday, August 14, 2007
test
Title
Size Document Number Rev
Date: Sheet of
Wistron Corporation
21F, 88, Sec.1, Hsin Tai Wu Rd., Hsichih,
Taipei Hsien 221, Taiwan, R.O.C.
TIBET SA
HDMI/FINGER PRINTER
A3
20 44Tuesday, August 14, 2007
test
100 mil
Finger Printer
??? Current Rating
12
C521
SCD1U16V2ZY-2GP
USB2
C521
SCD1U16V2ZY-2GP
USB2
12
R549
Do Not Stuff
DY
R549
Do Not Stuff
DY
1
2
3
4
5
6
7
8
USB2
SKT-USB-131-GP-U
USB2
USB2
SKT-USB-131-GP-U
USB2
12
C541
SCD1U16V2ZY-2GP
C541
SCD1U16V2ZY-2GP
C
B
E
Q31
CH3906WPT-GP
Q31
CH3906WPT-GP
SD
G
G
D
Q9
AO3403-GP
G
D
Q9
AO3403-GP
12
C520
SC1000P50V3JN-GP
USB2
C520
SC1000P50V3JN-GP
USB2
12
C518
Do Not Stuff
DY
C518
Do Not Stuff
DY
G
D S
Q30
AO3400-1-GP-U
Q30
AO3400-1-GP-U
12
TC14
SE100U16VM-L1-GP
USB2
TC14
SE100U16VM-L1-GP
USB2
1 2
R141 0R0402-PADR141 0R0402-PAD
1
2
4
3
TR6
Do Not Stuff
DY
TR6
Do Not Stuff
DY
12
R359
10KR2J-3-GP
R359
10KR2J-3-GP
12
C288
SC1U10V3ZY-6GP
C288
SC1U10V3ZY-6GP
1 2
R375
1KR2J-1-GP
R375
1KR2J-1-GP
12
C273
SCD1U16V2ZY-2GP
USB2
C273
SCD1U16V2ZY-2GP
USB2
1
2 3
4
RN36
SRN15KJ-3-GP
FP
RN36
SRN15KJ-3-GP
FP
12
C284
Do Not Stuff
DY
C284
Do Not Stuff
DY
1
2 3
4
RN33
SRN15KJ-3-GP
USB2
RN33
SRN15KJ-3-GP
USB2
1 2
R140 0R0402-PADR140 0R0402-PAD
5
1
2
3
4
6
CN2
FOX-CON4-12-GP
FP
CN2
FOX-CON4-12-GP
FP
1 2
R398 0R0402-PADR398 0R0402-PAD
12
C282
Do Not Stuff
DY
C282
Do Not Stuff
DY
12
C534
Do Not Stuff
DY
C534
Do Not Stuff
DY
K A
D26
1SS355PT-GP
D26
1SS355PT-GP
1 2
R397 0R0402-PADR397 0R0402-PAD
12
C286
SCD1U16V2ZY-2GP
C286
SCD1U16V2ZY-2GP
12
R550
Do Not Stuff
DY
R550
Do Not Stuff
DY
12
C276
SC1U10V3ZY-6GP
C276
SC1U10V3ZY-6GP
1
2
4
3
TR12
Do Not Stuff
DY
TR12
Do Not Stuff
DY
1 2
R367
100KR2J-1-GP
R367
100KR2J-1-GP
GND 1
IN#2
2
IN#3
3
EN/EN#
4
OC#
5
OUT#6 6
OUT#7 7
OUT#8 8
GND 9
U20
G545A2RD1U-GP
USB2
U20
G545A2RD1U-GP
USB2
12
C280
SCD1U16V2ZY-2GP
C280
SCD1U16V2ZY-2GP
1 2
R552
1KR2J-1-GP
R552
1KR2J-1-GP
12
R122
10KR2J-3-GP
R122
10KR2J-3-GP
G
S D
Q7
2N7002-7F-GP
USB2
Q7
2N7002-7F-GP
USB2
12
R123
100KR2J-1-GP
R123
100KR2J-1-GP

5
5
4
4
3
3
2
2
1
1
D D
C C
B B
A
A
9636GPIO
9636GPIO2
TESTB1
PP
TEST1_1
PP
TPM_XTALO
TPM_XTALO
TPM_XTALI
TPM_XTALI
TPM_XTALI
3D3V_S0
3D3V_S0
3D3V_S0 3D3V_S5
LPC_CLK1_TPM12 LPC_PD#12LPC_LFRAME#12,30,31
LPC_LAD012,30,31
LPC_LAD212,30,31 LPC_LAD112,30,31
LPC_LAD312,30,31
PCIRST#_TPM12
PM_CLKRUN# 12,25,30
INT_SERIRQ 12,25,30
TPM_32K17
Title
Size Document Number Rev
Date: Sheet of
Wistron Corporation
21F, 88, Sec.1, Hsin Tai Wu Rd., Hsichih,
Taipei Hsien 221, Taiwan, R.O.C.
TIBET SA
A3
21 44Tuesday, August 14, 2007
test
Title
Size Document Number Rev
Date: Sheet of
Wistron Corporation
21F, 88, Sec.1, Hsin Tai Wu Rd., Hsichih,
Taipei Hsien 221, Taiwan, R.O.C.
TIBET SA
A3
21 44Tuesday, August 14, 2007
test
Title
Size Document Number Rev
Date: Sheet of
Wistron Corporation
21F, 88, Sec.1, Hsin Tai Wu Rd., Hsichih,
Taipei Hsien 221, Taiwan, R.O.C.
TIBET SA
A3
21 44Tuesday, August 14, 2007
test
TPM 1.2
12
R231
Do Not Stuff
DY
R231
Do Not Stuff
DY
12
C385
Do Not Stuff
DY
C385
Do Not Stuff
DY
12
R230
Do Not Stuff
DY
R230
Do Not Stuff
DY
1 2
R537
Do Not Stuff
DY
R537
Do Not Stuff
DY
12
C386
Do Not Stuff
DY
C386
Do Not Stuff
DY
12
C372
Do Not Stuff
DY
C372
Do Not Stuff
DY
1 2
R220
Do Not Stuff
DY
R220
Do Not Stuff
DY
1
TP24TP24
1 2
R221
Do Not Stuff
DY
R221
Do Not Stuff
DY
12
C388
Do Not Stuff
DY
C388
Do Not Stuff
DY
12
C391
Do Not Stuff
DY
C391
Do Not Stuff
DY
1
TP25TP25
12
34
X4
Do Not Stuff
DY
X4
Do Not Stuff
DY
NC#1 1
GPIO2 2
NC#3 3
GND 4
VSB
5GPIO 6
PP 7
TESTI 8
TESTBI/BADD 9
VDD
10
GND 11
NC#12 12
XTALI/32K_IN
13
XTALO
14 CLKRUN# 15
LRESET#
16
LAD3
17 GND 18
VDD
19
LAD2
20
LCLK
21
LFRAME#
22
LAD1
23
VDD
24
GND 25
LAD0
26
SERIRQ 27
LPCPD#
28
U45
Do Not Stuff
DY
U45
Do Not Stuff
DY
12
R236
Do Not Stuff
DY
R236
Do Not Stuff
DY
1 2
R228 Do Not Stuff
DY
R228 Do Not Stuff
DY
12
C375
Do Not Stuff
DY
C375
Do Not Stuff
DY

5
5
4
4
3
3
2
2
1
1
D D
C C
B B
A
A
NEW_PS_SYSRST#
NEW_CLKEN
NEW_PERST#
NEW_CPUSB#
NEW_CLKREQ#
NEW_CLKEN
SMBD_MCP_IO
NEW_CLKREQ#
NEW_CPPE#
NEW_CPUSB#
CONN_TP2
NEW_PERST#
CONN_TP3
SMBC_MCP_IO
NEW_PS_SYSRST#
3D3V_S5_N 1D5V_S0 3D3V_NEW_LAN_S53D3V_NEW_S0 1D5V_NEW_S0
3D3V_NEW_LAN_S5
1D5V_S0
3D3V_S0_N
3D3V_NEW_S0
1D5V_NEW_S0
3D3V_S5_N
3D3V_S0_N3D3V_S0_N
3D3V_NEW_S0
3D3V_NEW_LAN_S5
1D5V_NEW_S0
3D3V_S5_N 3D3V_S0_N
3D3V_S5 3D3V_S0
3D3V_S5_N
NEW_SHDN#11
NEW_OC#13
PM_SLP_S3#17,23,30,35,38,39,41
NEW_CPPE#10
USB1_P13 USB1_N13
NEW_G_CLKREQ# 10
USB1_P13 USB1_N13
PCIE_TXP110 PCIE_TXN110
CLK_PCIE_110 CLK_PCIE_1#10
SMBD_MCP_IO17,27
PCIE_WAKE#10,27,30
PCIE_RXP110 PCIE_RXN110
SMBC_MCP_IO17,27
PCIE_RST#_NEW10
Title
Size Document Number Rev
Date: Sheet of
Wistron Corporation
21F, 88, Sec.1, Hsin Tai Wu Rd., Hsichih,
Taipei Hsien 221, Taiwan, R.O.C.
TIBET SA
NEW CARD
A3
22 44Tuesday, August 14, 2007
test
Title
Size Document Number Rev
Date: Sheet of
Wistron Corporation
21F, 88, Sec.1, Hsin Tai Wu Rd., Hsichih,
Taipei Hsien 221, Taiwan, R.O.C.
TIBET SA
NEW CARD
A3
22 44Tuesday, August 14, 2007
test
Title
Size Document Number Rev
Date: Sheet of
Wistron Corporation
21F, 88, Sec.1, Hsin Tai Wu Rd., Hsichih,
Taipei Hsien 221, Taiwan, R.O.C.
TIBET SA
NEW CARD
A3
22 44Tuesday, August 14, 2007
test
For Newcard socket
NEWCARD Connector
Place them Near to Chip Place them Near to Connector
1 2
R573
100KR2J-1-GP
R573
100KR2J-1-GP
1 2
R136
Do Not Stuff
DY
R136
Do Not Stuff
DY
1
2 3
4
RN38
SRN15KJ-3-GP
RN38
SRN15KJ-3-GP
4
3
2
1
5
6
7
8
9
10
11
12
13
14
15
16
17
18
19
20
21
22
23
24
25
26
27
28
NEW1
TYCO-CON26-1-GP
NEW1
TYCO-CON26-1-GP
12
C683
SCD1U16V2ZY-2GP
C683
SCD1U16V2ZY-2GP
1
2
NP1
NEW2
CARDBUS2P-11-GP
NEW2
CARDBUS2P-11-GP
1 2
R219
0R0402-PAD
R219
0R0402-PAD
1
2
34
5
6
U73
2N7002SPT
U73
2N7002SPT
1 2
R570 0R0603-PADR570 0R0603-PAD
12
R497
22KR2J-GP
R497
22KR2J-GP
1 2
R572
22KR2J-GP
R572
22KR2J-GP
12
C330
Do Not Stuff
DY
C330
Do Not Stuff
DY
12
C623
Do Not Stuff
DY
C623
Do Not Stuff
DY
12
C585
SCD1U16V2ZY-2GP
C585
SCD1U16V2ZY-2GP
12
C364
Do Not Stuff
DY
C364
Do Not Stuff
DY
12
C334
Do Not Stuff
DY
C334
Do Not Stuff
DY
12
C684
Do Not Stuff
DY
C684
Do Not Stuff
DY
12
C353
SC10U10V5ZY-1GP
C353
SC10U10V5ZY-1GP
12
C589
SCD1U16V2ZY-2GP
C589
SCD1U16V2ZY-2GP
12
C593
SCD1U16V2ZY-2GP
C593
SCD1U16V2ZY-2GP
12
C341
SC10U10V5ZY-1GP
C341
SC10U10V5ZY-1GP
12
R490
22KR2J-GP
R490
22KR2J-GP
G
S D
Q18
2N7002-7F-GP
Q18
2N7002-7F-GP
1 2
R569 0R0603-PADR569 0R0603-PAD
1
TP37TPAD30 TP37TPAD30
3.3VIN 2
3.3VOUT 3
SYSRST#
6
GND
7
PERST#
8CPUSB#
9CPPE#
10
1.5VOUT 11
1.5VIN 12
AUXOUT 15
AUXIN 17
SHDN#
20
NC#4 4
NC#5 5
NC#13 13
NC#14 14
NC#16 16
STBY#
1
RCLKEN
18
OC#
19
THERMAL_PAD
21
U43
TPS2231RGP-GP
U43
TPS2231RGP-GP
12
C685
Do Not Stuff
DY
C685
Do Not Stuff
DY
1
TP38TPAD30 TP38TPAD30
12
C682
SCD1U16V2ZY-2GP
C682
SCD1U16V2ZY-2GP
1 2
R142
Do Not Stuff
DY
R142
Do Not Stuff
DY

FAN1_FG1
G792_ALERT#
SMBD_G792
SMBC_G792
G792_RST#
G792_SGND2
G792_DXP2
V_DEGREE
5V_G792_S0
G792_DXP3
G792_SGND3
G792_ALERT# SMBD_G792
SMBC_G792
PM_SLP_S3#
FAN1_VCC
FAN1_VCC
5V_S0
5V_S0
5V_S0
3D3V_S0
3D3V_S0
3D3V_S0
3D3V_S0
CLK32_G792 17
CPU_THERMDC 5
SYS_PWRGD5,17
CPU_THERMDA 5
EC_RST#30
KBC_SDA1 30,32
KBC_SCL130,32
THRM#5,9
PM_SLP_S3# 17,22,30,35,38,39,41
Title
Size Document Number Rev
Date: Sheet of
Wistron Corporation
21F, 88, Sec.1, Hsin Tai Wu Rd., Hsichih,
Taipei Hsien 221, Taiwan, R.O.C.
TIBET SA
Thermal/Fan Controllor
Custom
23 44Tuesday, August 14, 2007
test
Title
Size Document Number Rev
Date: Sheet of
Wistron Corporation
21F, 88, Sec.1, Hsin Tai Wu Rd., Hsichih,
Taipei Hsien 221, Taiwan, R.O.C.
TIBET SA
Thermal/Fan Controllor
Custom
23 44Tuesday, August 14, 2007
test
Title
Size Document Number Rev
Date: Sheet of
Wistron Corporation
21F, 88, Sec.1, Hsin Tai Wu Rd., Hsichih,
Taipei Hsien 221, Taiwan, R.O.C.
TIBET SA
Thermal/Fan Controllor
Custom
23 44Tuesday, August 14, 2007
test
*Layout* 15 mil
DXP1:108 Degree
DXP2:H/W Setting
DXP3:88 Degree
*Layout* 15 mil
V_DEGREE
=(((Degree-72)*0.02)+0.34)*VCC
Setting T8 as
85 Degree
*Layout* 30 mil
SENSE1
SENSE2
SENSE3
1 2
R51 0R0402-PADR51 0R0402-PAD
12
C674
SCD1U16V2ZY-2GP
C674
SCD1U16V2ZY-2GP
1 2
R21
0R0402-PAD
R21
0R0402-PAD
12
C63
SC2200P50V2KX-2GP
C63
SC2200P50V2KX-2GP
12
C61
SC10U10V5ZY-1GP
C61
SC10U10V5ZY-1GP
12
C49
SCD1U16V2ZY-2GP
C49
SCD1U16V2ZY-2GP
1 2
R55 200R2F-L-GP
R55 200R2F-L-GP
12
R22
10KR2J-3-GP
R22
10KR2J-3-GP
12
C67
SC2200P50V2KX-2GP
C67
SC2200P50V2KX-2GP
12
C51
SC4D7U10V5ZY-3GP
C51
SC4D7U10V5ZY-3GP
12
R53
100KR2F-L1-GP
R53
100KR2F-L1-GP
12
C66
SC1U10V3ZY-6GP
C66
SC1U10V3ZY-6GP
FAN1 1
RESET#
2THERM_SET
3
FG1 4
DGND 5
VCC
6
DXP1
7
SGND1 8
DXP2
9
SGND2 10
DXP3
11
SGND3 12
THERM#
13
CLK 14
ALERT#
15
SDA 16
DGND 17
SCL 18
NC#19 19
DVCC
20
U15
G792SFUF-GP
U15
G792SFUF-GP
B1
A2
GND 3
Y
4
VCC
5
U71
74LVC1G08GW-1-GP
U71
74LVC1G08GW-1-GP
C
B
E
Q28
CH3904PT-GP
Q28
CH3904PT-GP
1
2
3
D9
MMBD4148-F-GP
D9
MMBD4148-F-GP
1
2 3
4
RN6
SRN2K7J-3-GP
RN6
SRN2K7J-3-GP
G
SD
Q2
2N7002-7F-GP
Q2
2N7002-7F-GP
12
R50
66K5R3F-GP
R50
66K5R3F-GP
12
C59
SCD1U16V2ZY-2GP
C59
SCD1U16V2ZY-2GP
12
R35
10KR2J-3-GP
R35
10KR2J-3-GP
1
2
34
5
6
U18
2N7002SPT
U18
2N7002SPT
12
C444
SC2200P50V2KX-2GP
C444
SC2200P50V2KX-2GP
C
B
E
Q6
CH3904PT-GP
Q6
CH3904PT-GP
1
2
3
4
5
FAN1
ACES-CON3-1-GP
FAN1
ACES-CON3-1-GP
12
C56
SC1KP50V2KX-1GP
C56
SC1KP50V2KX-1GP

CDROM_LED#
USB_3-
USB_2+
USB_3+
USB_2-
5V_S5_USB1_CONN
NUM_LED#
SIDE_D0
SIDE_D2
SIDE_D6
SIDE_D3
SIDE_D5
SIDE_D1
SIDE_D4
SIDE_D7
SIDE_D11
SIDE_D12
SIDE_D13
SIDE_D8
SIDE_D9
SIDE_D10
SIDE_D14
SIDE_D15
RSTDRV#_5
RSTDRV#_5
PCIRST#_IDE
USB_3+
USB_3-
USB_2-
USB_2+
SATA_RXP0_HDD
SATA_TXN0_HDDSATA_TXN0_HDDSATA_TXN0_HDDSATA_TXN0_HDDSATA_TXN0_HDDSATA_TXN0_HDDSATA_TXN0_HDDSATA_TXN0_HDDSATA_TXN0_HDDSATA_TXN0_HDD
SATA_RXN0_HDD
SATA_TXP0_HDDSATA_TXP0_HDDSATA_TXP0_HDDSATA_TXP0_HDDSATA_TXP0_HDDSATA_TXP0_HDDSATA_TXP0_HDDSATA_TXP0_HDD
USB1_545_EN
SIDE_D7SIDE_DREQ
SIDE_IRQ15 SIDE_IORDY
5V_S5
5V_S05V_S0
5V_S0
5V_USB1_S3
5V_S5
5V_USB1_S3
5V_S0
3D3V_S0 5V_S0
3D3V_S0
SIDE_D[15..0] 12
SIDE_A1 12
SIDE_A0 12
USB5_N13
USB5_P13
USB4_N13
USB4_P13
SIDE_A212
NUM_LED30
SIDE_IOW# 12
SIDE_IORDY 12
SIDE_CS#0 12
SATA_RXP0 13SATA_RXN013
SIDE_IRQ15 12
CDROM_LED# 15
PCIRST#_IDE12
SIDE_DACK#12
SIDE_CS#112
SIDE_DREQ12 SIDE_IOR#12
SATA_TXN013 SATA_TXP0 13
PM_SLP_S5#16,17,20,30,40
USB5_N13 USB5_P13 USB4_N13 USB4_P13
Title
Size Document Number Rev
Date: Sheet of
Wistron Corporation
21F, 88, Sec.1, Hsin Tai Wu Rd., Hsichih,
Taipei Hsien 221, Taiwan, R.O.C.
TIBET SA
A3
24 44Tuesday, August 14, 2007
HD/CDROM
test
Title
Size Document Number Rev
Date: Sheet of
Wistron Corporation
21F, 88, Sec.1, Hsin Tai Wu Rd., Hsichih,
Taipei Hsien 221, Taiwan, R.O.C.
TIBET SA
A3
24 44Tuesday, August 14, 2007
HD/CDROM
test
Title
Size Document Number Rev
Date: Sheet of
Wistron Corporation
21F, 88, Sec.1, Hsin Tai Wu Rd., Hsichih,
Taipei Hsien 221, Taiwan, R.O.C.
TIBET SA
A3
24 44Tuesday, August 14, 2007
HD/CDROM
test
CD-ROM CONNECTOR
primary channel:low
100 mil
High limit under 2.5 mm
USB PORT
SATA HD Connector
? Pull High Power
place near odd connector place near odd connector
place near HDD connector
place near HDD connector
12
C594
SC10U10V5ZY-1GP
C594
SC10U10V5ZY-1GP
12
C416
SCD1U16V2ZY-2GP
C416
SCD1U16V2ZY-2GP
1 2
R38 0R0402-PADR38 0R0402-PAD
12
C578
SC10U10V5ZY-1GP
C578
SC10U10V5ZY-1GP
12
R248
10KR2J-3-GP
R248
10KR2J-3-GP
1 2
R266
150R2J-L1-GP-U
R266
150R2J-L1-GP-U
1 2
R449
4K7R2J-2-GP
R449
4K7R2J-2-GP
GND 1
IN#2
2
IN#3
3
EN/EN#
4
OC#
5
OUT#6 6
OUT#7 7
OUT#8 8
GND 9
U50
G545A2RD1U-GP
U50
G545A2RD1U-GP
12
C572
SCD1U16V2ZY-2GP
C572
SCD1U16V2ZY-2GP
12
C596
Do Not Stuff
DY
C596
Do Not Stuff
DY
E
BC
R1
R2
Q24
PDTC124EU-1-GP
R1
R2
Q24
PDTC124EU-1-GP
1 2
R26 0R0402-PADR26 0R0402-PAD
3
5
7
9
1
4
6
8
10
2
11 12
13 14
15 16
17 18
19 20
21 22
23
24
HDD1
SYN-CONN22A-GP-U2
HDD1
SYN-CONN22A-GP-U2
1 2
R40 0R0402-PADR40 0R0402-PAD
1 2
R472 5K6R2J-1-GP
R472 5K6R2J-1-GP
1 2
C588 SCD01U16V2KX-3GPC588 SCD01U16V2KX-3GP
1
2
3
4
5
6
7
8
9
10
11
12
USB1
ACES-CON10-5-GP
USB1
ACES-CON10-5-GP
1 2
R457 10KR2J-3-GP
R457 10KR2J-3-GP
12
C601
SCD1U16V2ZY-2GP
C601
SCD1U16V2ZY-2GP
1
2
4
3
TR1
Do Not Stuff
DY
TR1
Do Not Stuff
DY
2
4
6
8
10
12
14
16
18
20
22
24
26
28
30
32 31
29
27
25
23
21
19
17
15
13
11
9
7
5
3
1
34
36
38
40
42
44
46
48
50
33
35
37
39
41
43
45
47
49
51
52
NP1
NP2
CDROM1
TYCO-CONN50-4R-GP-U1
CDROM1
TYCO-CONN50-4R-GP-U1
1 2
R461 4K7R2J-2-GP
R461 4K7R2J-2-GP
12
C421
SCD1U16V2ZY-2GP
C421
SCD1U16V2ZY-2GP
1 2
R30 0R0402-PADR30 0R0402-PAD
1
2
3
4 5
6
7
8
RN64
SRN15KJ-4-GP
RN64
SRN15KJ-4-GP
12
C549
SC10U10V5ZY-1GP
C549
SC10U10V5ZY-1GP
12
C583
SCD1U16V2ZY-2GP
C583
SCD1U16V2ZY-2GP
12
C591SCD01U16V2KX-3GP C591SCD01U16V2KX-3GP
12
R47310KR2J-3-GP R47310KR2J-3-GP
G
S D
Q20
2N7002-7F-GP
Q20
2N7002-7F-GP
4
56
147
U66B
TSAHCT08PWR-1GP
U66B
TSAHCT08PWR-1GP
1
2
4
3
TR2
Do Not Stuff
DY
TR2
Do Not Stuff
DY

5
5
4
4
3
3
2
2
1
1
D D
C C
B B
A
A
R5C832_VCCROUT
PCI_AD20
PCI_AD21
PCI_AD2
PCI_AD10
PCI_AD24
PCI_AD5
PCI_AD4
PCI_AD6
PCI_AD22
PCI_AD31
PCI_AD0
PCI_AD7
PCI_AD26
PCI_AD13
PCI_AD16
PCI_AD23
PCI_AD30
PCI_AD27
PCI_AD8
PCI_AD19
PCI_AD14
PCI_AD29
PCI_AD9
PCI_AD1
PCI_AD3
PCI_AD11
PCI_AD12
PCI_AD15
PCI_AD28
PCI_AD25
PCI_AD17
PCI_AD18
PCI_CLK_T
GBRST#
PCI_C/BE#3
PCI_C/BE#0
PCI_C/BE#1
PCI_AD25 R5C834_IDSEL
PM_CLKRUN#_R5C832
PCI_C/BE#2
R5C832_UDIO5
R5C832_TEST
R5C832_XDEN
R5C832_UDIO3
R5C832_UDIO4
R5C832_MSEN
INT_SERIRQ_CR
R5C832_HWSPND#
3D3V_S0
3D3V_S0
3D3V_S0
3D3V_S0
3D3V_S0
3D3V_S0
3D3V_S0
3D3V_S0
PCI_AD[0..31]12
PCI_REQ#012 PCI_GNT#012
PCIRST#12
PCI_CLK12
PCI_PAR12 PCI_C/BE#312 PCI_C/BE#212 PCI_C/BE#112 PCI_C/BE#012
PCI_TRDY#12 PCI_DEVSEL#12 PCI_STOP#12 PCI_PERR#12 PCI_SERR#12
PCI_IRDY#12 PCI_FRAME#12
PM_CLKRUN#12,21,30
INT_SERIRQ 12,21,30
PCI_INTW# 12
PCI_INTX# 12
Title
Size Document Number Rev
Date: Sheet of
Wistron Corporation
21F, 88, Sec.1, Hsin Tai Wu Rd., Hsichih,
Taipei Hsien 221, Taiwan, R.O.C.
TIBET SA
R5C832/PCI
A3
25 44Tuesday, August 14, 2007
test
Title
Size Document Number Rev
Date: Sheet of
Wistron Corporation
21F, 88, Sec.1, Hsin Tai Wu Rd., Hsichih,
Taipei Hsien 221, Taiwan, R.O.C.
TIBET SA
R5C832/PCI
A3
25 44Tuesday, August 14, 2007
test
Title
Size Document Number Rev
Date: Sheet of
Wistron Corporation
21F, 88, Sec.1, Hsin Tai Wu Rd., Hsichih,
Taipei Hsien 221, Taiwan, R.O.C.
TIBET SA
R5C832/PCI
A3
25 44Tuesday, August 14, 2007
test
SHIELD
GND
1394 : INTA#
4in1 : INTB#
12
C669
SCD01U50V2ZY-1GP
1394
C669
SCD01U50V2ZY-1GP
1394
12
R488
DY
R488
DY
AD28
1
AD27
2
AD26
3
GND 4
AD25
5
AD24
6
C/BE3#
7
IDSEL
8
AD23
9
VCC_PCI3V
10
AD22
11
AD21
12
GND 13
AD20
14
AD19
15
VCC_ROUT
16
AD18
17
AD17
18
AD16
19
VCC_PCI3V
20
C/BE2#
21
GND 22
FRAME#
23
IRDY#
24
TRDY#
25
DEVSEL#
26
VCC_PCI3V
27
GND 28
STOP#
29
PERR#
30
SERR#
31
VCC_PCI3V
32
PAR
33
VCC_ROUT
34
C/BE1#
35
AD15
36
AD14
37
AD13
38
AD12
39
AD11
40
VCC_PCI3V
41
AD10
42
AD9
43
AD8
44
C/BE0#
45
AD7
46
AD6
47
AD5
48
AD4
49
AD3
50
AD2
51
AD1
52
AD0
53
GND 54
XDEN 55
UDIO2 56
UDIO5 57
MSEN 58
UDIO4 59
UDIO1 60
VCC_RIN
61
GND 62
GND 63
VCC_ROUT
64
UDIO3 65
TEST 66
VCC_3V 67
GND 68
HWSPND# 69
PME#
70
GBRST#
71
UDIO0/SRIRQ# 72
VCC_MD 86
AGND 99
AGND 102
AGND 103
AGND 107
AGND 111
VCC_ROUT
114
INTA# 115
INTB# 116
CLKRUN#
117
GND 118
PCIRST#
119
VCC_ROUT
120
PCICLK
121
GND 122
GNT#
123 REQ#
124
AD31
125
AD30
126
AD29
127
VCC_PCI3V
128
2 OF 2
U62B
R5C833-GP
1394
2 OF 2
U62B
R5C833-GP
1394
1 2
R526
100KR2J-1-GP
1394
R526
100KR2J-1-GP
1394
12
C670
SCD47U16V3ZY-3GP
1394
C670
SCD47U16V3ZY-3GP
1394
12
C657
SCD01U50V2ZY-1GP
1394
C657
SCD01U50V2ZY-1GP
1394
12
C640
SCD01U50V2ZY-1GP
1394
C640
SCD01U50V2ZY-1GP
1394
12
C621
Do Not Stuff
DY
C621
Do Not Stuff
DY
12
C631
Do Not Stuff
DY
C631
Do Not Stuff
DY
1 2
R491
0R0402-PAD
R491
0R0402-PAD
12
C671
SCD01U50V2ZY-1GP
1394
C671
SCD01U50V2ZY-1GP
1394
12
C632
SCD1U16V2ZY-2GP
1394
C632
SCD1U16V2ZY-2GP
1394
12
C673
SC10U10V5ZY-1GP
1394
C673
SC10U10V5ZY-1GP
1394
1
2
3
4 5
6
7
8
RN62
SRN10KJ-6-GP
1394
RN62
SRN10KJ-6-GP
1394
12
R515
10KR2J-3-GP
1394
R515
10KR2J-3-GP
1394
12
R525
4K7R2J-2-GP
1394
R525
4K7R2J-2-GP
1394
12
R492
Do Not Stuff
DY
R492
Do Not Stuff
DY
12
C643
SCD47U16V3ZY-3GP
1394
C643
SCD47U16V3ZY-3GP
1394
1 2
R507
0R0402-PAD
R507
0R0402-PAD
12
C639
SCD01U50V2ZY-1GP
1394
C639
SCD01U50V2ZY-1GP
1394
12
C668
SCD01U50V2ZY-1GP
1394
C668
SCD01U50V2ZY-1GP
1394
12
C649
SCD01U50V2ZY-1GP
1394
C649
SCD01U50V2ZY-1GP
1394
1 2
R541 100KR2J-1-GP
1394
R541 100KR2J-1-GP
1394
12
C628
SCD01U50V2ZY-1GP
1394
C628
SCD01U50V2ZY-1GP
1394
1 2
R49910R3J-3-GP
1394
R49910R3J-3-GP
1394
12
C648
SCD1U16V2ZY-2GP
1394
C648
SCD1U16V2ZY-2GP
1394
12
C651
SC10U10V5ZY-1GP
1394
C651
SC10U10V5ZY-1GP
1394

A
A
B
B
C
C
D
D
E
E
4 4
3 3
2 2
1 1
TPB0-
TPA0N
TPB0N
TPBIAS0
TPA0P
TPB0P
1394_TPB1_R
TPB0+
1394_XO
RICHO_REXT
RICHO_FILO
RICHO_VREF
1394_XI
TPA0+
SD/XD/MS_CMD_1 SD/XD/MS_CMD
SDPWR_SET
MC_PWR_CTRL_1
XD_DATA7_1 XD_DATA7
XD_DATA6_1 XD_DATA6
XD_DATA4_1 XD_DATA4
XD_DATA5_1 XD_DATA5
SD/XD/MS_DATA0
SD/XD/MS_DATA1
SD/XD/MS_DATA3
SD/XD/MS_DATA2
SD/XD/MS_DATA3_1
SD/XD/MS_DATA2_1
SD/XD/MS_DATA0_1
SD/XD/MS_DATA1_1
SD/XD/MS_DATA3_1
SD_WP#(XDR/B#)
SD_WP#(XDR/B#)
SD/XD/MS_CLK_1
SD/XD/MS_CLK_1
MS_INS#
SD/XD/MS_DATA2_1
TPA0-
XD_SW
MC_PWR_CTRL_0
MC_PWR_CTRL_1
XD_SW#
MS_INS#
XD_SW#
XD_ALE
SD_WP#(XDR/B#)
SD/XD/MS_CLK_1
XD_CE#
XD_CLE
SD/XD/MS_CMD_1
XD_WP#
SD/XD/MS_DATA0_1
SD/XD/MS_DATA1_1
SD/XD/MS_DATA2_1
SD/XD/MS_DATA3_1
XD_DATA4_1
XD_DATA5_1
XD_DATA6_1
XD_DATA7_1
SD_CD#
SD/XD/MS_DATA0_1
SD/XD/MS_DATA1_1
SD/XD/MS_DATA1_1SD/XD/MS_DATA1_1
SD/XD/MS_CMD_1
SD/XD/MS_DATA0_1
SD/XD/MS_DATA1_1
SD/XD/MS_DATA2_1
SD_CD#
SD/XD/MS_CMD_1
SD/XD/MS_DATA0_1
SD/XD/MS_DATA3_1
CARD1_SD_IO
TPBIAS0
TPB0N
TPB0P
TPA0N
TPA0P
SD/XD/MS_DATA3
R5C832_MDIO1
SD_CD#
XD_WP#
SD/XD/MS_CMD
XD_CE#
XD_CLE
XD_ALE
MS_LED#MS_LED#
MC_PWR_CTRL_0
SD/XD/MS_CLK_1
SD/XD/MS_DATA1
MS_INS#
SD/XD/MS_DATA0
XD_SW
SD/XD/MS_DATA2
SD_WP#(XDR/B#)
XD_DATA4
XD_DATA5
XD_DATA6
XD_DATA7
SD/XD/MS_CLKSD/XD/MS_CLK
3D3V_S0 3D3V_PHY
3D3V_S0
3D3V_CARD
3D3V_CARD
3D3V_CARD
3D3V_PHY
3D3V_S0
MS_LED#15
Title
Size Document Number Rev
Date: Sheet of
Wistron Corporation
21F, 88, Sec.1, Hsin Tai Wu Rd., Hsichih,
Taipei Hsien 221, Taiwan, R.O.C.
TIBET SA
R5C832/IEEE1394/SD
A3
26 44Tuesday, August 14, 2007
test
Title
Size Document Number Rev
Date: Sheet of
Wistron Corporation
21F, 88, Sec.1, Hsin Tai Wu Rd., Hsichih,
Taipei Hsien 221, Taiwan, R.O.C.
TIBET SA
R5C832/IEEE1394/SD
A3
26 44Tuesday, August 14, 2007
test
Title
Size Document Number Rev
Date: Sheet of
Wistron Corporation
21F, 88, Sec.1, Hsin Tai Wu Rd., Hsichih,
Taipei Hsien 221, Taiwan, R.O.C.
TIBET SA
R5C832/IEEE1394/SD
A3
26 44Tuesday, August 14, 2007
test
CLOSE TO CHIP
Reserve R547,R548,R550,R551 for co-layout
For SD Card Power
20mil
GUARD GND
GUARD GND
Change to TAI-CON43-GP-U4, 20.I0030.001
12
C618
SC10U10V5ZY-1GP
1394
C618
SC10U10V5ZY-1GP
1394
1 2
C637
SC15P50V2JN-2-GP
1394
C637
SC15P50V2JN-2-GP
1394
12
R494
56R2J-4-GP
1394
R494
56R2J-4-GP
1394
12
C635
SCD1U16V2ZY-2GP
1394
C635
SCD1U16V2ZY-2GP
1394
12
C629
SCD01U50V2ZY-1GP
1394
C629
SCD01U50V2ZY-1GP
1394
1 2
C620
SC270P50V2JN-2GP
1394
C620
SC270P50V2JN-2GP
1394
12
R413
10KR2J-3-GP
1394
R413
10KR2J-3-GP
1394
1 2
R498 33R2J-2-GP
1394
R498 33R2J-2-GP
1394
1
2
3
4 5
6
7
8
RN60
SRN33J-7-GP
1394
RN60
SRN33J-7-GP
1394
1
2
3
4 5
6
7
8
RN61
SRN33J-7-GP
1394
RN61
SRN33J-7-GP
1394
1
TP42
TPAD30
1394
TP42
TPAD30
1394
1 2
L25
MLB-160808-18-GP
1394
L25
MLB-160808-18-GP
1394
1 2
C636
SCD01U50V2ZY-1GP
1394
C636
SCD01U50V2ZY-1GP
1394
SD_VCC
31
VCC
19
SD_DAT1
22 SD_DAT0
23
SD_VSS 24
MS_VSS 25
MS_VCC
28
MS_VCC
38
SD_DAT3
39 SD_DAT2
41
SD_CD_DETECT
42
NP1
NP1
NP2
NP2 GND 10
GND 20
SD_WP_PROTECT
21
GND 40
GND 43
SD_CLK
27
SD_I/O
29
MS_SDIO
30
MS_RESERVED#MS_5
32
SD_VSS 33
MS_INS
34
MS_RESERVED#MS_7
35
SD_CMD
36
MS_SCLK
37
CD 2
ALE 7
R/B# 3
RE# 4
CE# 5
CLE 6
WE# 8
WP# 9
D0 11
D1 12
D2 13
D3 14
D4 15
D5 16
D6 17
D7 18
MS_BS
26
GND 1
SD_WP2
44 SD_WP1
45
SD_8P 46
SD_7P 47
SD_6P 48
SD_3P 49
SD_CO1 50
SD_CO2 51
NP3
NP3
NP4
NP4
NP5
NP5
NP6
NP6
GND 52
GND 53
GND 54
CARD1
SKT-MEMO-15-GP-U4
1394
CARD1
SKT-MEMO-15-GP-U4
1394
1 2
C619
SCD01U50V2ZY-1GP
1394
C619
SCD01U50V2ZY-1GP
1394
XI
94
XO
95
FIL0
96
RSV
97
VREF
100
REXT
101
AVCC_PHY3V 98
AVCC_PHY3V 106
AVCC_PHY3V 110
AVCC_PHY3V 112
TPBIAS0 113
TPBN0 104
TPBP0 105
TPAN0 108
TPAP0 109
MDIO17 87
MDIO16 92
MDIO15 89
MDIO14 91
MDIO13 90
MDIO12 93
MDIO11 81
MDIO10 82
MDIO05 75
MDIO08 88
MDIO19 83
MDIO18 85
MDIO02 78
MDIO03 77
MDIO00 80
MDIO01 79
MDIO09 84
MDIO04 76
MDIO06 74
MDIO07 73
1 OF 2
U62A
R5C833-GP
1394
1 OF 2
U62A
R5C833-GP
1394
1 2
R484 5K11R2F-L1-GP
1394
R484 5K11R2F-L1-GP
1394
12
X6
X-24D576MHZ-52GP
1394
X6
X-24D576MHZ-52GP
1394
TPB* 1
TPB 2
TPA* 3
TPA 4
VG#5
5
VG#6
6
VG#7
7
VG#8
8
IEEE1
SKT-1394-4P-13GP-U1
IEEE1
SKT-1394-4P-13GP-U1
12
C577
SC1U10V3ZY-6GP
1394
C577
SC1U10V3ZY-6GP
1394
2
1
34
5
6
D32
CH731UPT-GP
1394
D32
CH731UPT-GP
1394
1 2
R166 0R0402-PADR166 0R0402-PAD
12
C608
SCD1U16V2ZY-2GP
1394
C608
SCD1U16V2ZY-2GP
1394
VOUT
1
GND
2
NC#3
3EN/EN# 4
VIN 5
U58
RT9711DPBG-GP
1394
U58
RT9711DPBG-GP
1394
1 2
C638
SC15P50V2JN-2-GP
1394
C638
SC15P50V2JN-2-GP
1394
12
C579
SCD1U16V2ZY-2GP
1394
C579
SCD1U16V2ZY-2GP
1394
1 2
R496 56R2J-4-GP
1394
R496 56R2J-4-GP
1394
12
C622
SCD33U10V3KX-2GP
1394
C622
SCD33U10V3KX-2GP
1394
1
3
4
2
L15
Do Not Stuff
DY
L15
Do Not Stuff
DY
12
R410
15KR2J-1-GP
DY-1394
R410
15KR2J-1-GP
DY-1394
12
R505
10KR2J-3-GP
1394
R505
10KR2J-3-GP
1394
12
C575
SCD1U16V2ZY-2GP
1394
C575
SCD1U16V2ZY-2GP
1394
1
3
4
2
L16
Do Not Stuff
DY
L16
Do Not Stuff
DY
1 2
R489 10KR2F-2-GP
1394
R489 10KR2F-2-GP
1394
12
R493
56R2J-4-GP
1394
R493
56R2J-4-GP
1394
1 2
C627 SCD01U50V2ZY-1GP
1394
C627 SCD01U50V2ZY-1GP
1394
12
C580
SC2D2U10V3ZY-1GP
1394
C580
SC2D2U10V3ZY-1GP
1394
1 2
R164 0R0402-PADR164 0R0402-PAD
12
R422
10KR2J-3-GP
1394
R422
10KR2J-3-GP
1394
1 2
R159 0R0402-PADR159 0R0402-PAD
1 2
R501
22R2J-2-GP
1394
R501
22R2J-2-GP
1394
1 2
R156 0R0402-PADR156 0R0402-PAD
1 2
C576
SCD1U16V2ZY-2GP
1394
C576
SCD1U16V2ZY-2GP
1394
12
R500
100KR2J-1-GP
1394
R500
100KR2J-1-GP
1394
1
TP41
TPAD28
TP41
TPAD28
1 2
R495 56R2J-4-GP
1394
R495 56R2J-4-GP
1394
1
2
34
5
6
U61
2N7002SPT
1394
U61
2N7002SPT
1394

A
A
B
B
C
C
D
D
E
E
4 4
3 3
2 2
1 1
USB_6-
USB_6+
PCIE_WAKE#_MINI1
COEX2_WLAN_ACTIVE_1
MINI2_CLKREQ#
SMBC_MCP_IO
SMBD_MCP_IO
LED_WPAN#
LED_WWAN#
MINI2_LED_WP#
MINI2_LED_WW#
USB_6-
USB_6+
USB_9+
USB_9-
USB_9-
USB_9+
LED_WLAN#LED_WLAN#LED_WLAN#LED_WLAN#LED_WLAN#LED_WLAN#LED_WLAN#LED_WLAN#LED_WLAN#LED_WLAN#LED_WLAN#LED_WLAN#LED_WLAN#LED_WLAN#LED_WLAN#LED_WLAN#
PCIE_WAKE#_MINI2
MINI2_PERST#
MINI1_PERST#UIM_VPP
UIM_RST
UIM_CLK
UIM_DATA
UIM_PWR
UIM_CLK
UIM_RST
UIM_VPP
UIM_PWRUIM_PWRUIM_PWRUIM_PWRUIM_PWRUIM_PWR
UIM_DATAUIM_DATAUIM_DATAUIM_DATAUIM_DATAUIM_DATAUIM_DATAUIM_DATAUIM_DATAUIM_DATAUIM_DATAUIM_DATAUIM_DATAUIM_DATAUIM_DATAUIM_DATAUIM_DATAUIM_DATAUIM_DATAUIM_DATAUIM_DATAUIM_DATAUIM_DATAUIM_DATAUIM_DATAUIM_DATAUIM_DATAUIM_DATAUIM_DATAUIM_DATAUIM_DATAUIM_DATAUIM_DATAUIM_DATAUIM_DATAUIM_DATAUIM_DATAUIM_DATAUIM_DATAUIM_DATAUIM_DATAUIM_DATAUIM_DATAUIM_DATAUIM_DATAUIM_DATAUIM_DATAUIM_DATAUIM_DATAUIM_DATAUIM_DATAUIM_DATAUIM_DATAUIM_DATAUIM_DATAUIM_DATAUIM_DATAUIM_DATAUIM_DATAUIM_DATAUIM_DATAUIM_DATAUIM_DATAUIM_DATAUIM_DATAUIM_DATAUIM_DATAUIM_DATAUIM_DATAUIM_DATAUIM_DATAUIM_DATAUIM_DATAUIM_DATAUIM_DATAUIM_DATAUIM_DATAUIM_DATAUIM_DATAUIM_DATAUIM_DATAUIM_DATAUIM_DATAUIM_DATAUIM_DATAUIM_DATAUIM_DATAUIM_DATAUIM_DATAUIM_DATAUIM_DATAUIM_DATAUIM_DATAUIM_DATAUIM_DATAUIM_DATAUIM_DATAUIM_DATAUIM_DATAUIM_DATAUIM_DATAUIM_DATAUIM_DATAUIM_DATAUIM_DATAUIM_DATAUIM_DATAUIM_DATAUIM_DATAUIM_DATA
COEX1_BT_ACTIVE_1COEX1_BT_ACTIVECOEX1_BT_ACTIVECOEX1_BT_ACTIVECOEX1_BT_ACTIVECOEX1_BT_ACTIVECOEX1_BT_ACTIVECOEX1_BT_ACTIVECOEX1_BT_ACTIVECOEX1_BT_ACTIVECOEX1_BT_ACTIVECOEX1_BT_ACTIVECOEX1_BT_ACTIVECOEX1_BT_ACTIVECOEX1_BT_ACTIVECOEX1_BT_ACTIVECOEX1_BT_ACTIVECOEX1_BT_ACTIVECOEX1_BT_ACTIVECOEX1_BT_ACTIVECOEX1_BT_ACTIVECOEX1_BT_ACTIVECOEX1_BT_ACTIVECOEX1_BT_ACTIVECOEX1_BT_ACTIVECOEX1_BT_ACTIVECOEX1_BT_ACTIVECOEX1_BT_ACTIVECOEX1_BT_ACTIVECOEX1_BT_ACTIVECOEX1_BT_ACTIVECOEX1_BT_ACTIVECOEX1_BT_ACTIVECOEX1_BT_ACTIVECOEX1_BT_ACTIVECOEX1_BT_ACTIVECOEX1_BT_ACTIVECOEX1_BT_ACTIVECOEX1_BT_ACTIVECOEX1_BT_ACTIVECOEX1_BT_ACTIVECOEX1_BT_ACTIVECOEX1_BT_ACTIVECOEX1_BT_ACTIVECOEX1_BT_ACTIVECOEX1_BT_ACTIVECOEX1_BT_ACTIVECOEX1_BT_ACTIVE
COEX1_BT_ACTIVE_2COEX1_BT_ACTIVECOEX1_BT_ACTIVECOEX1_BT_ACTIVECOEX1_BT_ACTIVECOEX1_BT_ACTIVECOEX1_BT_ACTIVECOEX1_BT_ACTIVECOEX1_BT_ACTIVECOEX1_BT_ACTIVECOEX1_BT_ACTIVECOEX1_BT_ACTIVECOEX1_BT_ACTIVECOEX1_BT_ACTIVECOEX1_BT_ACTIVECOEX1_BT_ACTIVECOEX1_BT_ACTIVECOEX1_BT_ACTIVECOEX1_BT_ACTIVECOEX1_BT_ACTIVECOEX1_BT_ACTIVECOEX1_BT_ACTIVECOEX1_BT_ACTIVECOEX1_BT_ACTIVECOEX1_BT_ACTIVECOEX1_BT_ACTIVECOEX1_BT_ACTIVECOEX1_BT_ACTIVECOEX1_BT_ACTIVECOEX1_BT_ACTIVECOEX1_BT_ACTIVECOEX1_BT_ACTIVECOEX1_BT_ACTIVECOEX1_BT_ACTIVECOEX1_BT_ACTIVECOEX1_BT_ACTIVECOEX1_BT_ACTIVECOEX1_BT_ACTIVECOEX1_BT_ACTIVECOEX1_BT_ACTIVECOEX1_BT_ACTIVECOEX1_BT_ACTIVECOEX1_BT_ACTIVECOEX1_BT_ACTIVECOEX1_BT_ACTIVECOEX1_BT_ACTIVECOEX1_BT_ACTIVECOEX1_BT_ACTIVE
COEX2_WLAN_ACTIVE_2
3D3V_S5
3D3V_S0_M2
1D5V_S0
3D3V_S5
3D3V_S5
3D3V_S5
3D3V_S0_M1
1D5V_S0
1D5V_S03D3V_S0_M2
1D5V_S0
3D3V_S0_M1
5V_S5
3D3V_S0_M1
3D3V_S0
3D3V_S0_M2
3D3V_S0
3D3V_S0
5V_S5
SMBC_MCP_IO 17,22
SMBD_MCP_IO 17,22
LPC_LAD[0..3]12,21,30,31
USB6_P13
USB6_N13
PCIE_TXP2 10
PCIE_TXN2 10
PCIE_RXP2 10
PCIE_RXN2 10
CLK_PCIE_2 10
CLK_PCIE_2# 10
MINI1_CLKREQ# 10
PCIE_WAKE# 10,22,30
BT_PRIORITY32
WL_PRIORITY32
E51_RXD30,31 E51_TXD30,31
PCIE_TXN3 10
PCIE_TXP3 10
PCIE_RXN3 10
PCIE_RXP3 10
CLK_PCIE_3# 10
CLK_PCIE_3 10
USB9_P13
USB9_N13
WLANONLED31
PCIE_WAKE# 10,22,30
MINI2_CLKREQ# 10
WIFI_RF_EN#30
M_WXMIT_OFF#30
UIM_PWR
UIM_RST
UIM_CLK
UIM_VPP
UIM_DATA
PCIE_RST#_2 10
PCIE_RST#_1 10
USB6_P13 USB6_N13
USB9_P13 USB9_N13
BT_PRIORITY32
WL_PRIORITY32
WLANONLED31
E51_TXD30,31 E51_RXD30,31
Title
Size Document Number Rev
Date: Sheet of
Wistron Corporation
21F, 88, Sec.1, Hsin Tai Wu Rd., Hsichih,
Taipei Hsien 221, Taiwan, R.O.C.
MINI CARD CONN .
A3
27 44Tuesday, August 14, 2007
TIBET SA
test
Title
Size Document Number Rev
Date: Sheet of
Wistron Corporation
21F, 88, Sec.1, Hsin Tai Wu Rd., Hsichih,
Taipei Hsien 221, Taiwan, R.O.C.
MINI CARD CONN .
A3
27 44Tuesday, August 14, 2007
TIBET SA
test
Title
Size Document Number Rev
Date: Sheet of
Wistron Corporation
21F, 88, Sec.1, Hsin Tai Wu Rd., Hsichih,
Taipei Hsien 221, Taiwan, R.O.C.
MINI CARD CONN .
A3
27 44Tuesday, August 14, 2007
TIBET SA
test
Mini Card Connector 1Mini Card Connector 2
Change to 62.10043.341
For Pre-N
KBD debug BD
WWAN
Wireless Card
SIM-CARD
KBD debug BD
12
R24
Do Not Stuff
SIM
R24
Do Not Stuff
SIM
1
2 3
4
RN37
Do Not Stuff
SIM
RN37
Do Not Stuff
SIM
12
C437
SCD1U16V2ZY-2GP
C437
SCD1U16V2ZY-2GP
1
TP36TPAD30 TP36TPAD30
1 2
R399
Do Not Stuff
SIM
R399
Do Not Stuff
SIM
1
TP35TPAD30 TP35TPAD30
1
2 3
4
RN45
SRN15KJ-3-GP
RN45
SRN15KJ-3-GP
1 2
R161 0R0402-PADR161 0R0402-PAD
1 2
R325
0R0402-PAD
R325
0R0402-PAD
1 2
R393 DUMMY-R2
R393 DUMMY-R2
1 2
R163 0R0402-PADR163 0R0402-PAD
1 2
R320 DUMMY-R2
R320 DUMMY-R2
12
C47
Do Not Stuff
SIM
C47
Do Not Stuff
SIM
1 2
R420
0R0402-PAD
R420
0R0402-PAD
1 2
R395
0R0402-PAD
R395
0R0402-PAD
1 2
R82
MLB-201209-8-GP
R82
MLB-201209-8-GP
12
C52
Do Not Stuff
DY
C52
Do Not Stuff
DY
1
H28H28
1 2
R394
DUMMY-R2
R394
DUMMY-R2
1 2
R323
DUMMY-R2
R323
DUMMY-R2
1 2
R267 0R0402-PADR267 0R0402-PAD
1 2
R279 0R0402-PADR279 0R0402-PAD
1 2
R269 0R0402-PADR269 0R0402-PAD
1
2
3
4
5
6
7
8
9
10
SIM1
Do Not Stuff
Do Not Stuff
SIM
SIM1
Do Not Stuff
Do Not Stuff
SIM
1
H27
HOLE
H27
HOLE
1
TP27TPAD30 TP27TPAD30
WAKE# 1
3.3V
2
RESERVED#3
3
GND 4
RESERVED#5
5
1.5V
6
CLKREQ# 7
RESERVED#8
8
GND 9
RESERVED#10
10
REFCLK- 11
RESERVED#12
12
REFCLK+ 13
RESERVED#14
14
GND 15
RESERVED#16
16
RESERVED#17
17
GND 18
RESERVED#19
19
RESERVED#20
20
GND 21
PERST# 22
PERN0 23
+3.3VAUX
24
PERP0 25
GND 26
GND 27
+1.5V
28
GND 29
SMB_CLK 30
PETN0 31
SMB_DATA 32
PETP0 33
GND 34
GND 35
USB_D- 36
RESERVED#37
37
USB_D+ 38
RESERVED#39
39
GND 40
RESERVED#41
41
LED_WWAN#
42
RESERVED#43
43
LED_WLAN#
44
RESERVED#45
45
LED_WPAN#
46
RESERVED#47
47
+1.5V
48
RESERVED#49
49
GND 50
RESERVED#51
51
+3.3V
52
GND 53
GND 54
NP1
NP1
NP2
NP2
MINI2
Do Not Stuff
SIM
MINI2
Do Not Stuff
SIM
1 2
C430
Do Not Stuff
DY
C430
Do Not Stuff
DY
8
7
6
54
3
2
1
U11
Do Not Stuff
SIM
U11
Do Not Stuff
SIM
12
C428
SC10U10V5ZY-1GP
C428
SC10U10V5ZY-1GP
WAKE# 1
3.3V
2
RESERVED#3
3
GND 4
RESERVED#5
5
1.5V
6
CLKREQ# 7
RESERVED#8
8
GND 9
RESERVED#10
10
REFCLK- 11
RESERVED#12
12
REFCLK+ 13
RESERVED#14
14
GND 15
RESERVED#16
16
RESERVED#17
17
GND 18
RESERVED#19
19
RESERVED#20
20
GND 21
PERST# 22
PERN0 23
+3.3VAUX
24
PERP0 25
GND 26
GND 27
+1.5V
28
GND 29
SMB_CLK 30
PETN0 31
SMB_DATA 32
PETP0 33
GND 34
GND 35
USB_D- 36
RESERVED#37
37
USB_D+ 38
RESERVED#39
39
GND 40
RESERVED#41
41
LED_WWAN#
42
RESERVED#43
43
LED_WLAN#
44
RESERVED#45
45
LED_WPAN#
46
RESERVED#47
47
+1.5V
48
RESERVED#49
49
GND 50
RESERVED#51
51
+3.3V
52
GND 53
GND 54
NP1
NP1
NP2
NP2
MINI1
SKT-MINI52P-3-GP
MINI1
SKT-MINI52P-3-GP
12
C570
Do Not Stuff
SIM
C570
Do Not Stuff
SIM
12
C567
Do Not Stuff
SIM
C567
Do Not Stuff
SIM
1 2
C431
Do Not Stuff
DY
C431
Do Not Stuff
DY
12
C429
SC10U10V5ZY-1GP
C429
SC10U10V5ZY-1GP
12
C569
Do Not Stuff
SIM
C569
Do Not Stuff
SIM
12
C314
Do Not Stuff
SIM
C314
Do Not Stuff
SIM
12
C117
SCD1U16V2ZY-2GP
C117
SCD1U16V2ZY-2GP
12
C571
Do Not Stuff
SIM
C571
Do Not Stuff
SIM
1
2
4
3
TR7
Do Not Stuff
DY
TR7
Do Not Stuff
DY
12
C433
SCD1U16V2ZY-2GP
C433
SCD1U16V2ZY-2GP
1
TP26TPAD30 TP26TPAD30

5
5
4
4
3
3
2
2
1
1
D D
C C
B B
A
A
RGMII_RX_CLK_R
LAN_RSET
LAN_X1
LAN_X2
RGMII_RX_CTL_R
LAN_CTRL_18
LAN_CTRL_18
VSS
VSS
LAN_TRST#
PHY_VREF
LAN_TDO
LAN_TDI
LAN_TCK
LAN_TMS
LED100
LED100
MDI0-
MID0X
MDI0+
MID1X
MDI1+
MDI1-
MID2X
MDI2+
MDI2-
MID3X
MDI3+
MDI3-
LED1000
LED1000
RGMII_RXD3_R
RGMII_RXD2_R
RGMII_RXD1_R
RGMII_RXD0_R
RGMII_RXD3_R
RGMII_RXD2_R
LED10
NC#18
RGMII_RX_CLK_R
RGMII_RXD1_R
RGMII_RXD0_R
RGMII_RX_CTL_R
RGMII_RESET#_PHY
3D3V_LAN_S5
3D3V_LAN_S5
1D8V_LAN_S5
1D8V_LAN_S5
3D3V_LAN_S5
3D3V_LAN_S5
3D3V_LAN_S5
3D3V_LAN_S5
1D8V_LAN_S5
1D2V_LAN_S5
1D2V_LAN_S5
1D2V_LAN_S5
3D3V_LAN_S5
3D3V_LAN_S5
3D3V_S5
1D2V_LAN_S5
1D8V_LAN_S5
1D8V_LAN_S5 3D3V_LAN_S5
3D3V_LAN_S5
3D3V_LAN_S5
3D3V_LAN_S5
RGMII_MDIO 11
MDI1+ 29
MDI1- 29
MDI2+29 MDI2-29
MDI3+29 MDI3-29 MDI0+ 29
MDI0- 29
RGMII_MDC 11
LED100029
LED10029 LED1029
RGMII_RXD3 11
RGMII_RXD2 11
RGMII_TXD011 RGMII_TXD111 RGMII_TXD211 RGMII_TXD311
CLK_LAN_TX11 RGMII_TX_CTL11
CLK_LAN_RX 11
RGMII_RXD1 11
RGMII_RX_CTL 11
RGMII_RXD0 11
CLK25_MII 11
SLP_S3_DC20,30
RGMII_RESET#11
PHY_RESET#_KBC2,30
RGMII_RESET#_PHY2
Title
Size Document Number Rev
Date: Sheet of
Wistron Corporation
21F, 88, Sec.1, Hsin Tai Wu Rd., Hsichih,
Taipei Hsien 221, Taiwan, R.O.C.
TIBET SA
LAN MARVELL 88E1116
A3
28 44Tuesday, August 14, 2007
test
Title
Size Document Number Rev
Date: Sheet of
Wistron Corporation
21F, 88, Sec.1, Hsin Tai Wu Rd., Hsichih,
Taipei Hsien 221, Taiwan, R.O.C.
TIBET SA
LAN MARVELL 88E1116
A3
28 44Tuesday, August 14, 2007
test
Title
Size Document Number Rev
Date: Sheet of
Wistron Corporation
21F, 88, Sec.1, Hsin Tai Wu Rd., Hsichih,
Taipei Hsien 221, Taiwan, R.O.C.
TIBET SA
LAN MARVELL 88E1116
A3
28 44Tuesday, August 14, 2007
test
Hardware Configuration: See config _0:4
1. PHY address:00001
2. ENA_XC:Enable Auto-Crossover
3. RGMII_TX:Transmit clock not internally delayed
4. RGMII_RX:Receive clock transition when data transitions
5. Advertise all capabilities
Bypass cap can share. User check it by layout consideration.
E1116 use external 2.5V single
power supply.
1.8V create by PNP and 1.2V use
internal reg.
3016:2K 1%
1116: 4K99 1%
CLOSE TO
LAN CHIP
3016:4K7 5%
1116: NC
Change to 71.88318.003
Pull high near SB
12
C301
SCD1U16V2ZY-2GP
C301
SCD1U16V2ZY-2GP
1
2 3
4
RN35
SRN22-3-GP
RN35
SRN22-3-GP
12
C558
SCD1U16V2ZY-2GP
C558
SCD1U16V2ZY-2GP
12
C302
SCD1U16V2ZY-2GP
C302
SCD1U16V2ZY-2GP
12
C297
SCD1U16V2ZY-2GP
C297
SCD1U16V2ZY-2GP
12
R423
100KR2J-1-GP
R423
100KR2J-1-GP
12
C573
SCD01U50V2ZY-1GP
C573
SCD01U50V2ZY-1GP
12
C559
SCD1U16V2ZY-2GP
C559
SCD1U16V2ZY-2GP
12
R409
2KR2F-3-GP
10/100
R409
2KR2F-3-GP
10/100
12
R561
1KR2J-1-GP
R561
1KR2J-1-GP
12
C552
SCD1U16V2ZY-2GP
C552
SCD1U16V2ZY-2GP
12
C313
SCD1U16V2ZY-2GP
C313
SCD1U16V2ZY-2GP
12
C574
SCD01U50V2ZY-1GP
C574
SCD01U50V2ZY-1GP
12
C309
Do Not Stuff
DY
C309
Do Not Stuff
DY
1
TP33 TPAD30TP33 TPAD30
1 2
R152
4K7R2J-2-GP
R152
4K7R2J-2-GP
12
C299
SCD1U16V2ZY-2GP
C299
SCD1U16V2ZY-2GP
12
R417
49D9R2F-GP
R417
49D9R2F-GP
1 2
R165
4K7R2J-2-GP
10/100
R165
4K7R2J-2-GP
10/100
12
R403
Do Not Stuff
DY
R403
Do Not Stuff
DY
12
R402
0R2J-2-GP
R402
0R2J-2-GP
12
R146
1KR2J-1-GP
R146
1KR2J-1-GP
SD
G
G
D
Q15
AO3403-GP
G
D
Q15
AO3403-GP
2
1
3
Q11
2SB772PT-1-GP
Q11
2SB772PT-1-GP
12
R416
49D9R2F-GP
R416
49D9R2F-GP
12
C553
SCD1U16V2ZY-2GP
C553
SCD1U16V2ZY-2GP
12
C296
SC4D7U10V5ZY-3GP
C296
SC4D7U10V5ZY-3GP
12
C311
SCD1U16V2ZY-2GP
C311
SCD1U16V2ZY-2GP
12
R415
49D9R2F-GP
R415
49D9R2F-GP
1 2
R155
0R0402-PAD
R155
0R0402-PAD
12
R547
Do Not Stuff
Giga
R547
Do Not Stuff
Giga
12
R421
Do Not Stuff
DY
R421
Do Not Stuff
DY
12
R414
49D9R2F-GP
R414
49D9R2F-GP
12
C564
SCD1U16V2ZY-2GP
C564
SCD1U16V2ZY-2GP
12
C315
SCD1U16V2ZY-2GP
C315
SCD1U16V2ZY-2GP
1 2
R401
Do Not Stuff
DY
R401
Do Not Stuff
DY
12
C554
SCD1U16V2ZY-2GP
C554
SCD1U16V2ZY-2GP
12
C304
SCD1U16V2ZY-2GP
C304
SCD1U16V2ZY-2GP
12
C316
SC10U10V5ZY-1GP
C316
SC10U10V5ZY-1GP
12
R169
Do Not Stuff
GIGA
R169
Do Not Stuff
GIGA
12
C563
SCD1U16V2ZY-2GP
C563
SCD1U16V2ZY-2GP
12
R405
4K7R2J-2-GP
10/100
R405
4K7R2J-2-GP
10/100
12
C300
SCD1U16V2ZY-2GP
C300
SCD1U16V2ZY-2GP
1
2
3
4 5
6
7
8
RN34
SRN22J-4-GP
RN34
SRN22J-4-GP
12
R577
Do Not Stuff
DY
R577
Do Not Stuff
DY
12
R170
Do Not Stuff
GIGA
R170
Do Not Stuff
GIGA
1
TP31 TPAD30TP31 TPAD30
1 2
R400
Do Not Stuff
DY
R400
Do Not Stuff
DY
1
TP34
TPAD30
TP34
TPAD30
12
C557
SCD1U16V2ZY-2GP
C557
SCD1U16V2ZY-2GP
12
C560
SCD1U16V2ZY-2GP
C560
SCD1U16V2ZY-2GP
12
R145
1KR2J-1-GP
R145
1KR2J-1-GP
12
R171
Do Not Stuff
GIGA
R171
Do Not Stuff
GIGA
K A
D13
1SS355PT-GP
D13
1SS355PT-GP
1
TP23 TPAD28TP23 TPAD28
12
C556
SCD1U16V2ZY-2GP
C556
SCD1U16V2ZY-2GP
12
C562
SCD1U16V2ZY-2GP
C562
SCD1U16V2ZY-2GP
1 2
R147
0R0603-PAD
R147
0R0603-PAD
12
C566
Do Not Stuff
GIGA
C566
Do Not Stuff
GIGA
12
R172
Do Not Stuff
GIGA
R172
Do Not Stuff
GIGA
CONFIG_1
1
CONFIG_2
2
CONFIG_3
3
CONFIG_4
4
DVDD5
5
LED_0
6
VDDO7
7
LED_1
8
LED_2
9
RESETn
10
TRSTn
11
DIS_REG12
12
DVDD13
13
AVDDR14
14
AVDDR15
15
AVDDX
16
CTRL18
17
NC#18
18
MDI_N_3
19
MDI_P_3
20
AVDD21
21
AVDD22
22
MDI_N_2
23
MDI_P_2
24
MDI_N_1
25
MDI_P_1
26
AVDD27
27
AVDD28
28
AVDD29
29
MDI_N_0
30
MDI_P_0
31
TSTPT
32
RSET 33
AVDDC34 34
HSDAC_N 35
HSDAC_P 36
AVDDC37 37
XTAL_1 38
XTAL_2 39
DVDD40 40
TMS 41
TCK 42
TDI 43
TDO 44
MDIO 45
VDDO46 46
DVDD47 47
MDC 48
RX_CTRL 49
RXD_0 50
RXD_1 51
VDDOR52 52
RX_CLK 53
RXD_2 54
RXD_3 55
VDDOR56 56
VREF 57
TXD_0 58
TXD_1 59
TX_CLK 60
TXD_2 61
TXD_3 62
TX_CTRL 63
CONFIG_0 64
EPAD
65
U22
88E1116-GP
U22
88E1116-GP
12
C565
Do Not Stuff
GIGA
C565
Do Not Stuff
GIGA
1
TP30 TPAD30TP30 TPAD30
12
R158
0R0603-PAD
R158
0R0603-PAD
1
TP32 TPAD30TP32 TPAD30
12
C561
SCD1U16V2ZY-2GP
C561
SCD1U16V2ZY-2GP

A
A
B
B
C
C
D
D
E
E
4 4
3 3
2 2
1 1
LAN_TC_GND
RJ45-7_L
RJ45-8_L
MCT1
MCT2
RJ45-6_L
RJ45-3_L
RJ45-1_L
RJ45-2_L
RJ45-4_L
RJ45-5_L
MCT4
MCT3
LAN_AVDDL_1
LED2#
LED1#
LED0#
LED2#
LED1#
LED0#
MCT1MCT1MCT1
RJ45-7 RJ45-3
RJ45-6
RJ45-1RJ45-1
RJ45-2RJ45-2
RJ45-5
RJ45-4
RJ45-8
RJ45-3_L
RJ45-6_L
RJ45-1_LRJ45-1_L
RJ45-2_LRJ45-2_L
RJ45-5_L
RJ45-4_L
RJ45-8_L
RJ45-7_L
RJ45-7_L
RJ45-5_L
RJ45-8_L
RJ45-4_L
MCT2MCT2 MCT1
3D3V_S0
3D3V_S0
1D8V_LAN_S5
MDI2+28 MDI2-28
MDI3+28 MDI3-28
RJ45-716 RJ45-816
RJ45-116
RJ45-216 RJ45-316 RJ45-416 RJ45-516 RJ45-616
LED100028
LED10028
LED1028
MDI1+28 MDI1-28
MDI0+28 MDI0-28
Title
Size Document Number Rev
Date: Sheet of
Wistron Corporation
21F, 88, Sec.1, Hsin Tai Wu Rd., Hsichih,
Taipei Hsien 221, Taiwan, R.O.C.
TIBET SA
LAN CONN
A3
29 44Tuesday, August 14, 2007
test
Title
Size Document Number Rev
Date: Sheet of
Wistron Corporation
21F, 88, Sec.1, Hsin Tai Wu Rd., Hsichih,
Taipei Hsien 221, Taiwan, R.O.C.
TIBET SA
LAN CONN
A3
29 44Tuesday, August 14, 2007
test
Title
Size Document Number Rev
Date: Sheet of
Wistron Corporation
21F, 88, Sec.1, Hsin Tai Wu Rd., Hsichih,
Taipei Hsien 221, Taiwan, R.O.C.
TIBET SA
LAN CONN
A3
29 44Tuesday, August 14, 2007
test
1.route on bottom as differential pairs.
2.Tx+/Tx- are pairs. Rx+/Rx- are pairs.
3.No vias, No 90 degree bends.
4.pairs must be equal lengths.
5.6mil trace width,12mil separation.
6.36mil between pairs and any other trace.
7.Must not cross ground moat,except
RJ-45 moat.
Stuff for 10/100
PIN09 : GREEN
PIN11 : ORANGE
PIN13 : YELLOW
GREEN: LINK 10/100 Mbps
YELLOW: TX/RX ACTIVITY
ORANGE: LINK 1000Mbps
reversed, need to be modify
1
2
3
4
5
6
7
8
9
10
11
12
13 14
15
RJ1
RJ45-112-GP-U
RJ1
RJ45-112-GP-U
1 2
C92
SC1500P2KV8KX-3GP
C92
SC1500P2KV8KX-3GP
1
2
3
4 5
6
7
8
RN11
SRN75J-1-GP
RN11
SRN75J-1-GP
1 2
R86 0R0402-PADR86 0R0402-PAD
1 2
R85 0R0402-PADR85 0R0402-PAD
1 2
R332 Do Not Stuff
GIGA
R332 Do Not Stuff
GIGA
1 2
R343
680R3-GP
R343
680R3-GP
1 2
R287 0R0402-PADR287 0R0402-PAD
1
2
3
4 5
6
7
8
RN15
SRN0J-7-GP
10/100
RN15
SRN0J-7-GP
10/100
1 2
R322 0R0402-PADR322 0R0402-PAD
1
2
4
3
TR11
Do Not Stuff
DY
TR11
Do Not Stuff
DY
1
2
4
3
TR5
Do Not Stuff
DY
TR5
Do Not Stuff
DY
1 2
R283 0R0402-PADR283 0R0402-PAD
1 2
R330
0R0402-PAD
R330
0R0402-PAD
1 2
R75
0R0402-PAD
R75
0R0402-PAD
12
C107
SCD01U50V2ZY-1GP
C107
SCD01U50V2ZY-1GP
1 2
R286 0R0402-PADR286 0R0402-PAD
RD+
1
RD-
2
RDCT
3
TDCT
4
TD+
5
TD-
6TX- 7
TX+ 8
TXCT 9
RXCT 10
RX- 11
RX+ 12
XF2
Do Not Stuff
GIGA
XF2
Do Not Stuff
GIGA
1 2
R347
0R0402-PAD
R347
0R0402-PAD
12
C469
SCD01U50V2ZY-1GP
C469
SCD01U50V2ZY-1GP
1 2
R282 0R0402-PADR282 0R0402-PAD
12
C468
SCD01U50V2ZY-1GP
C468
SCD01U50V2ZY-1GP
1
2
4
3
TR10
Do Not Stuff
DY
TR10
Do Not Stuff
DY
12
C120
SCD01U50V2ZY-1GP
C120
SCD01U50V2ZY-1GP
RD+
1
RD-
2
RDCT
3
TDCT
4
TD+
5
TD-
6TX- 7
TX+ 8
TXCT 9
RXCT 10
RX- 11
RX+ 12
XF1
XFORM-208-GP
XF1
XFORM-208-GP
1 2
R71
0R0402-PAD
R71
0R0402-PAD
1 2
R333
680R3-GP
R333
680R3-GP

5
5
4
4
3
3
2
2
1
1
D D
C C
B B
A
A
CIR
ECSCI#_L
KCOL6
CIR
CIR
S5_EN
EC_RST#
SPI_CS#
KBRCIN#
KA20GATE
SLP_BTN#
LPC_RST#
KCOL9
AD_OFF
KCOL10
EAPD
KCOL11
PM_RSMRST#
KCOL12
BT_SDA
BT_SCL
LPC_CLK
CAP_ACK
KCOL13
AD_IN#
CIR_FW
CAP_DAT
CHG_4CELL
BL_ON
EC_BLON
ECSCI#_L
LPC_LFRAME#
KCOL14
PWRBTN#_MCP
KCOL15
NUM_LED
BRIGHTNESS_PWM
KCOL16
KBC_SDA1
KBC_SCL1
CAPS_LED#
WIFI_RF_EN#
INSTANT_ON_BTN#
AD_IA
AIRLINE_VOLT_RC
PWR_LED
CHG_I_PRE_SEL
4CELL#
BT_TH
KBC_MUTE#
AMP_SHUTDOWN
3D3V_KBC_AUX_S5
CIR_HW
PCB_VER0
S5_EN
BT_SENSE
ECSWI#_L
PM_RSMRST#
PM_CLKRUN#
SLP_BTN#
PCB_VER1
PCB_VER0
PCB_VER2
PCB_VER1
E51_TxD
AD_IA
AD_OFF
INT_SERIRQ
PCB_VER2
SPI_SCK
PCIE_WAKE#
E51_RxD
BT_DET#
LID_CLOSE#
PWRBTN#_EC
BT_SENSE
CHG_LED
KROW1
ECSMI#_L
KBC_VCORF
KROW2
LPC_LAD0
KBC_SDA1 KCOL1
VOL_UP_DK#
KROW3
KBC_SCL1
LPC_LAD1
KCOL2
TP_LED
INSTANT_ON_BTN#
BT_SDA
KROW4
PM_CLKRUN#
KCOL3
LPC_LAD2
CHG_I_SEL
BT_SCL
KROW5
KCOL4
KBC_MUTE#
LPC_LAD3
PM_SLP_S3#
WIRELESS_BTN#
KROW6
PCIE_WAKE#
KCOL5
KCOL1
SPI_SDO
PWRBTN#_EC
KROW7
KCOL6
TP_BTN#
AD_IN#
EC_BLON
KROW8
KBRCIN#
KCOL7
SPI_SDI
LID_CLOSE#
BL_ON
CHG_ON#
KCOL8
KCOL7
KCOL2
KA20GATE
KCOL1
VOL_DWN_DK#
E51_TxD
KCOL3
KBC_VBAT
KBC_32KX1
KCOL4
AMP_SHUTDOWN
KBC_32KX2
BT_SENSE
ECSWI#_L
ECSMI#_L
KBC_32KX2_R
MCP_RSTBTN#_KBC
MCP_RSTBTN#_KBC
AIRLINE_VOLT_RC
PHY_RESET#_KBC
SLP_BTN#
BT_EN#
AMP_SHUTDOWN
KBC_BEEP
SLP_S3_DC
EC_RST#_L
EC_RST#
KBC_SLP_S5#
3D3V_S5
3D3V_KBC_S5
3D3V_AUX_S5 3D3V_KBC_S5
3D3V_S0
3D3V_S0
3D3V_KBC_S5
3D3V_S0
3D3V_S5
3D3V_KBC_S5
3D3V_KBC_S5
3D3V_S0
5V_S0
3D3V_KBC_S53D3V_KBC_S5 3D3V_S0
3D3V_KBC_S5
3D3V_S0
BT+
3D3V_KBC_S5
3D3V_KBC_S5
3D3V_S5
3D3V_S5
3D3V_S5 3D3V_KBC_S5
DOCK_IN# 16
ECSCI# 17
PWR_S5_EN38
KCOL[1..16]32
VOL_UP_DK#16
TDATA_532
TCLK_532
BT_DET#32
WIRELESS_BTN#31
TP_BTN#32
CHG_ON#42
BT_TH42,43
AD_IN#42
KA20GATE 17
SLP_BTN#16
TP_LED15
INSTANT_ON_BTN# 32
BRIGHTNESS15
PWR_LED15
EC_BLON15
LID_CLOSE#31
CIR16,33
KBC_SDA1 23,32
PM_CLKRUN# 12,21,25
LPC_RST# 12,31
WIFI_RF_EN# 27
PM_RSMRST#17
PWRBTN#_EC31 KBC_SCL1 23,32
BL_ON11
BT_SDA 43
VOL_DWN_DK#16
AD_OFF43
PWRBTN#_MCP17
CHG_I_SEL42
E51_TxD 27,31
PM_SLP_S3#17,22,23,35,38,39,41
EAPD32,33,34
E51_RxD 27,31
LPC_LFRAME# 12,21,31
LPC_CLK 12
CHG_I_PRE_SEL 42
KBC_MUTE#34
PM_SLP_S5# 16,17,20,24,40
BT_SCL 43
CAP_ACK32
NUM_LED24
CAP_DAT32
CHG_4CELL42
CIR 16,33
INT_SERIRQ 12,21,25
PCIE_WAKE#10,22,27
4CELL# 42
CHG_LED15
AD_IA42
KBRCIN# 17
LPC_LAD[0..3] 12,21,31
CAPS_LED#15
KROW[1..8]32
ECSWI# 17
ECSMI# 17
M_WXMIT_OFF#27
EC_RST# 23
MCP_RSTBTN#17
AIRLINE_VOLT42
PHY_RESET#_KBC2,28
BT_EN# 32
KBC_BEEP34 SLP_S3_DC20,28
KBC_SLP_S5#40
Title
Size Document Number Rev
Date: Sheet of
Wistron Corporation
21F, 88, Sec.1, Hsin Tai Wu Rd., Hsichih,
Taipei Hsien 221, Taiwan, R.O.C.
TIBET SA
KBC_ENE K3910SF
A3
30 44Tuesday, August 14, 2007
test
Title
Size Document Number Rev
Date: Sheet of
Wistron Corporation
21F, 88, Sec.1, Hsin Tai Wu Rd., Hsichih,
Taipei Hsien 221, Taiwan, R.O.C.
TIBET SA
KBC_ENE K3910SF
A3
30 44Tuesday, August 14, 2007
test
Title
Size Document Number Rev
Date: Sheet of
Wistron Corporation
21F, 88, Sec.1, Hsin Tai Wu Rd., Hsichih,
Taipei Hsien 221, Taiwan, R.O.C.
TIBET SA
KBC_ENE K3910SF
A3
30 44Tuesday, August 14, 2007
test
Add Label "5V_S0"
connector
SA: 0,0,0
Planar
ID[2,1,0]
SB: 0,0,1
SC: 0,1,0
SD: 0,1,1
CAP close to VCC-GND pin pair
CAP near ADC
at one point
2 GND connect
TP near KB
SE: 1,1,0
-1: 1,1,1
Change to 71.08763.A0G
Change to 71.08763.A0G
-2: 0,0,0
GND
5GND
18 GND
45 GND
78 GND
89 GND
116
AGND
103
VCORF 44
LPCPD#/GPIO10/HGPIO00 124
LRESET# 7
LCLK 2
LFRAME# 3
LAD0 126
LAD1 127
LAD2 128
LAD3 1
SERIRQ 125
CLKRUN#/GPIO11/HGPIO02 8
KBRST# 122
GA20 121
ECSCI# 29
SMI# 9
PWUREQ# 123
VDD 4
VCC 19
VCC 46
VCC 76
VCC 88
AVCC 102
VBAT 80
SIN_CR/CIRRX/GPIO87 113
SOUT_CR/GPIO83/BADDR1 111
CIRTX/GPIO16/HGPIO04 114
GPIO84/HGPIO01/BADDR0 112
GPIO06/HGPIO06
93
GPIO53
28
GPIO36 15
GPIO51
26
GPIO47/JEN0#
24
GPIO24/HGPIO01
6
GPIO34/CIRRX2 14
GPIO45
22
GPIO70
73
GPIO40
16
GPIO42/TCK
17
GPIO43/TMS
20
GPIO44/TDI
21
GPIO46/TRST#
23
GPIO50/TDO
25
GPIO52/RDY#
27
AD0/GPI90
97
AD1/GPI91
98
AD2/GPI92
99
AD3/GPI93
100
DA0/GPI94
101
DA1/GPI95
105
DA2/GPI96
106
DA3/GPI97
107
VREF
104
SPI_DI/GPIO77 84
SP_DO/GPIO76/SHBM 83
SPI_SCK/GPIO75 82
SWD/GPIO66 81
GPIO23
119
GPIO03
95
AD4/GPIO05
108
AD5/GPIO04
96
GPIO31
120
GPIO07/HGPIO07
94
GPIO01
64
GPIO30
109
VCC 115
GPIO32
65
GPIO33
66
SDA2 68
SCL2 67
SDA1 69
SCL1 70
GPIO82/HGPIO00/TRIS#
110
GPIO81 91
GPIO71
74
GPIO72
75
LPC
SER/IR
SPI
GPIO
A/D
D/A
SP
SMB
U36A
WPC8769L-GP
LPC
SER/IR
SPI
GPIO
A/D
D/A
SP
SMB
U36A
WPC8769L-GP
1 2
R447Do Not Stuff
DY
R447Do Not Stuff
DY
1
2 3
4
RN41
Do Not Stuff
DY
RN41
Do Not Stuff
DY
1 2
R211
0R0402-PAD
R211
0R0402-PAD
12
R200
20MR3-GP
R200
20MR3-GP
12
C332
SC10U10V5ZY-1GP
C332
SC10U10V5ZY-1GP
1 2
R453
1KR2J-1-GP
R453
1KR2J-1-GP
1
TP17 TPAD30
TP17 TPAD30
1 2
R548
0R0402-PAD
R548
0R0402-PAD
12
C592
SCD1U10V2KX-5GP
C592
SCD1U10V2KX-5GP
12
C611
SC10U10V5ZY-1GP
C611
SC10U10V5ZY-1GP
1 2
R444
10KR2J-3-GP
R444
10KR2J-3-GP
12
R452
4K7R2J-2-GP
R452
4K7R2J-2-GP
12
R442
Do Not Stuff
DY
R442
Do Not Stuff
DY
1 2
R429
DUMMY-R2
R429
DUMMY-R2
K A
D16 1SS355PT-GPD16 1SS355PT-GP
1 2
R185
4K7R2J-2-GP
R185
4K7R2J-2-GP
12
C333
Do Not Stuff
DY
C333
Do Not Stuff
DY
1
TP19 TPAD30
TP19 TPAD30
1 2
R439
Do Not Stuff
DY
R439
Do Not Stuff
DY
12
C604
SCD1U16V2ZY-2GP
C604
SCD1U16V2ZY-2GP
1 2
C346
SC15P50V2JN-2-GP
C346
SC15P50V2JN-2-GP
12
C361
SCD1U10V2KX-5GP
C361
SCD1U10V2KX-5GP
12
R212
10KR2J-3-GP
R212
10KR2J-3-GP
12
R458
Do Not Stuff
DY
R458
Do Not Stuff
DY
K A
D17
1SS355PT-GP
D17
1SS355PT-GP
1 2
R436
Do Not Stuff
DY
R436
Do Not Stuff
DY
12
R512
Do Not Stuff
DY
R512
Do Not Stuff
DY
12
R463
10KR2J-3-GP
R463
10KR2J-3-GP
1 2
R203 10KR2J-3-GP
R203 10KR2J-3-GP
12
C598
SCD1U10V2KX-5GP
C598
SCD1U10V2KX-5GP
1 2
R451 Do Not Stuff
DY
R451 Do Not Stuff
DY
12
C595
SC1U10V3ZY-6GP
C595
SC1U10V3ZY-6GP
1 2
R183 Do Not Stuff
DY
R183 Do Not Stuff
DY
12
C605
SCD1U16V2ZY-2GP
C605
SCD1U16V2ZY-2GP
12
C597
SCD1U10V2KX-5GP
C597
SCD1U10V2KX-5GP
12
R206
Do Not Stuff
DY
R206
Do Not Stuff
DY
CS#
1
DO
2
WP#
3
GND
4DIO 5
CLK 6
HOLD# 7
VCC 8
U60
W25X80-VSSI-GP
U60
W25X80-VSSI-GP
21
D29
Do Not Stuff
DY
D29
Do Not Stuff
DY
12
C606
SCD1U16V2ZY-2GP
C606
SCD1U16V2ZY-2GP
12
R215
Do Not Stuff
DY
R215
Do Not Stuff
DY
1
TP40 TPAD30TP40 TPAD30
12
R213
Do Not Stuff
DY
R213
Do Not Stuff
DY
B1
A2
GND 3
Y
4
VCC
5
U59
Do Not Stuff
DY
U59
Do Not Stuff
DY
1 2
G57
GAP-CLOSE-PWR
G57
GAP-CLOSE-PWR
1
2 3
4
RN58
Do Not Stuff
DY
RN58
Do Not Stuff
DY
1 2
R204 10KR2J-3-GP
R204 10KR2J-3-GP
12
R511
Do Not Stuff
DY
R511
Do Not Stuff
DY
12
C603
SCD1U10V2KX-5GP
C603
SCD1U10V2KX-5GP
1 2
R465
0R2J-2-GP
R465
0R2J-2-GP
1 2
R466
10KR2J-3-GP
R466
10KR2J-3-GP
1 2
R440 Do Not Stuff
DY
R440 Do Not Stuff
DY
1
23
4
RN59
Do Not Stuff
DY
RN59
Do Not Stuff
DY
12
R182
10KR2J-3-GP R182
10KR2J-3-GP
12
C356 SCD1U16V2ZY-2GPC356 SCD1U16V2ZY-2GP
1 2
R181
0R0402-PAD
R181
0R0402-PAD
12
R437
10KR2J-3-GP R437
10KR2J-3-GP
12
R475
Do Not Stuff
DY
R475
Do Not Stuff
DY
1 2
R227Do Not Stuff
DY
R227Do Not Stuff
DY
1
TP21 TPAD30
TP21 TPAD30
1
TP18 TPAD30
TP18 TPAD30
1 2
R438
Do Not Stuff
DY
R438
Do Not Stuff
DY
12
R202
Do Not Stuff
DY
R202
Do Not Stuff
DY
12
C339
SC1U10V3KX-3GP
C339
SC1U10V3KX-3GP
12
R476
10KR2J-3-GP
R476
10KR2J-3-GP
1 2
L24
BLM18AG601SN-3GP
L24
BLM18AG601SN-3GP
32KX1/32KCLKIN
77
32KX2
79
CLKOUT/GPIO55
30
VCC_POR# 85
KBSIN0 54
KBSIN1 55
KBSIN2 56
KBSIN3 57
KBSIN4 58
KBSIN5 59
KBSIN6 60
KBSIN7 61
KBSOUT0 53
KBSOUT1 52
KBSOUT2 51
KBSOUT3 50
KBSOUT4 49
KBSOUT5 48
KBSOUT6 47
KBSOUT7 43
KBSOUT8 42
KBSOUT9 41
KBSOUT10 40
KBSOUT11 39
KBSOUT12/GPIO64 38
KBSOUT13/GPIO63 37
KBSOUT14/GPIO62 36
KBSOUT15/GPIO61/XOR_OUT 35
KBSOUT16/GPIO60 34
KBSOUT17/GPIO57/HGPIO03 33
TA1/GPIO56
31
TB1/GPIO14/HGPIO04
63
A_PWM0
32
B_PWM0/GPIO13
62
F_SDI
86
F_SDO
87
F_CS0#
90
F_SCK
92
PSDAT3/GPIO12
13
PSCLK3/GPIO25
12
PSDAT2/GPIO27
11
PSCLC2/GPIO26
10
PSDAT1
71
PSCLK1
72
TA2/GPIO20
117
A_PWM1/GPIO21
118
KBC
FIU
PS/2
U36B
WPC8769L-GP
KBC
FIU
PS/2
U36B
WPC8769L-GP
1
2 3
4
RN39
SRN4K7J-8-GP
RN39
SRN4K7J-8-GP
12
C350
SCD1U10V2KX-5GP
C350
SCD1U10V2KX-5GP
1 2
C347
SC15P50V2JN-2-GP
C347
SC15P50V2JN-2-GP
12
C613
SC10U10V5ZY-1GP
C613
SC10U10V5ZY-1GP
1 2
R214
Do Not Stuff
DY
R214
Do Not Stuff
DY
1 2
3 4
X3
RESO-32D768KHZ-GP
X3
RESO-32D768KHZ-GP
1 2
R434
1KR2J-1-GP
R434
1KR2J-1-GP
1
23
4
RN40
SRN10KJ-5-GP
RN40
SRN10KJ-5-GP
1
TP20 TPAD30
TP20 TPAD30
12
R462
Do Not Stuff
DY
R462
Do Not Stuff
DY
1 2
R201
33KR3-GP
R201
33KR3-GP
12
C360
SCD1U16V2ZY-2GP
C360
SCD1U16V2ZY-2GP
12
R574
0R2J-2-GP
R574
0R2J-2-GP
1 2
R205
Do Not Stuff
DY
R205
Do Not Stuff
DY
12
C610
SCD1U16V2ZY-2GP
C610
SCD1U16V2ZY-2GP
1
TP22 TPAD30
TP22 TPAD30
1 2
R435
10KR2J-3-GP
R435
10KR2J-3-GP
12
C590
SCD1U10V2KX-5GP
C590
SCD1U10V2KX-5GP
1
2 3
4
RN56
SRN4K7J-8-GP
RN56
SRN4K7J-8-GP
K A
D31
1SS355PT-GP
D31
1SS355PT-GP
1 2
R546 10KR2J-3-GP
R546 10KR2J-3-GP

A
A
B
B
C
C
D
D
E
E
4 4
3 3
2 2
1 1
PWR_LED#_BD
COVER_SW
WIRELESS_BTN#_R
WLAN_LED
EXT_FWH#
LPC_LAD1
LPC_LAD2
LPC_LAD3
LPC_LFRAME#
LPC_LAD0
PCI_CLK_GOLD
LPC_RST#
WLAN_LED
EXT_FWH#
3D3V_AUX_S5
3D3V_AUX_S5
3D3V_S0
3D3V_S5
5V_S0
5V_S0
3D3V_S0
3D3V_S0
3D3V_S0
5V_S0
3D3V_S0
3D3V_S0
3D3V_AUX_S5
3D3V_AUX_S5
LPC_LAD[0..3] 12,21,30
PWR_LED#15
LID_CLOSE# 30
PWRBTN#_EC 30
WIRELESS_BTN# 30
E51_TXD 27,30
PCI_CLK_GOLD12
LPC_LFRAME#12,21,30
LPC_RST#12,30
E51_RXD 27,30
WLANONLED27
BT_LED#32
Title
Size Document Number Rev
Date: Sheet of
Wistron Corporation
21F, 88, Sec.1, Hsin Tai Wu Rd., Hsichih,
Taipei Hsien 221, Taiwan, R.O.C.
TIBET SA
FLASH and Debug
A3
31 44Tuesday, August 14, 2007
test
Title
Size Document Number Rev
Date: Sheet of
Wistron Corporation
21F, 88, Sec.1, Hsin Tai Wu Rd., Hsichih,
Taipei Hsien 221, Taiwan, R.O.C.
TIBET SA
FLASH and Debug
A3
31 44Tuesday, August 14, 2007
test
Title
Size Document Number Rev
Date: Sheet of
Wistron Corporation
21F, 88, Sec.1, Hsin Tai Wu Rd., Hsichih,
Taipei Hsien 221, Taiwan, R.O.C.
TIBET SA
FLASH and Debug
A3
31 44Tuesday, August 14, 2007
test
COVER SWITCH
POWER SWITCH
WIRELESS SWITCH
Put near board edge
(BOTTOM VIEW)
(B1)
A2 (B14)
(B2)
A1
A14
TOP VIEW
....
....
A15
(B15)
GOLDEN FINGER FOR DEBUG BOARD
1
2
3
D10
Do Not Stuff
DY
D10
Do Not Stuff
DY
1 2
G63
GAP-OPEN-PWR
G63
GAP-OPEN-PWR
12
C392
SC1KP50V2KX-1GP
C392
SC1KP50V2KX-1GP
12
C306
SC1KP50V2KX-1GP
C306
SC1KP50V2KX-1GP
1 2
G78
GAP-OPEN-PWR
G78
GAP-OPEN-PWR
4
3
2
1
56
WLAN1
ACES-CON4-1-GP
WLAN1
ACES-CON4-1-GP
1
2
3
4
LID1
ACES-CON2-1-GP-U
LID1
ACES-CON2-1-GP-U
12
R160
100KR2J-1-GP
R160
100KR2J-1-GP
12
R162
10KR2J-3-GP
R162
10KR2J-3-GP
1 2
R153
100R2J-2-GP
R153
100R2J-2-GP
12
R238
10KR2J-3-GP
R238
10KR2J-3-GP
12
R5
10KR2J-3-GP
R5
10KR2J-3-GP
1 2
G59
GAP-OPEN-PWR
G59
GAP-OPEN-PWR
1
2
3
D4
Do Not Stuff
DY
D4
Do Not Stuff
DY
1 2
R237 100R2J-2-GP
R237 100R2J-2-GP
1 2
G82
GAP-OPEN-PWR
G82
GAP-OPEN-PWR
12
EC23
Do Not Stuff
DY
EC23
Do Not Stuff
DY
1 2
G79
GAP-OPEN-PWR
G79
GAP-OPEN-PWR
1 2
G81
GAP-OPEN-PWR
G81
GAP-OPEN-PWR
12
R167
10KR2J-3-GP
R167
10KR2J-3-GP
1 2
G80
GAP-OPEN-PWR
G80
GAP-OPEN-PWR
1 2
G62
GAP-OPEN-PWR
G62
GAP-OPEN-PWR
12
R6
100R2J-2-GP
R6
100R2J-2-GP
1 2
G61
GAP-OPEN-PWR
G61
GAP-OPEN-PWR
E
BC
R1
R2
Q1
PDTA124EU-1-GP
R1
R2
Q1
PDTA124EU-1-GP
1 2
R459
100KR2J-1-GP
R459
100KR2J-1-GP
G
S D
Q14
2N7002-7F-GP
Q14
2N7002-7F-GP
1 2
R4 100R2J-2-GP
R4 100R2J-2-GP
12
C24
SCD1U16V2ZY-2GP
C24
SCD1U16V2ZY-2GP
12
C14
SC1KP50V2KX-1GP
C14
SC1KP50V2KX-1GP
1 2
G83
GAP-OPEN-PWR
G83
GAP-OPEN-PWR
12
C21
SCD1U16V2ZY-2GP
C21
SCD1U16V2ZY-2GP
12
EC122
SCD1U25V2ZY-1GP
EC122
SCD1U25V2ZY-1GP
1
2
3
4
5
PWR1
ACES-CON3-1-GP
PWR1
ACES-CON3-1-GP
1 2
G64
GAP-OPEN-PWR
G64
GAP-OPEN-PWR
12
R154
10KR2J-3-GP
R154
10KR2J-3-GP
1 2
G60
GAP-OPEN-PWR
G60
GAP-OPEN-PWR
12
C395
SCD22U16V3ZY-GP
C395
SCD22U16V3ZY-GP
4
3
2
1
56
DEBUG1
Do Not Stuff
DY
DEBUG1
Do Not Stuff
DY

KCOL2
KROW6KCOL12KROW8
KROW2
KCOL9KCOL10 KCOL1
KCOL14
KCOL16
KCOL5 KCOL11
KROW5
KROW3
KCOL8
KCOL3
KCOL4
KROW4
KCOL13
KROW7
KROW1
KCOL7
KCOL15
KCOL6
BT_LED#
WL_PRIORITY
BT_PRIORITY
KCOL1
KROW1
KCOL2
KCOL3
KCOL4
KCOL5
KCOL6
KCOL7
KCOL8
KCOL9
KCOL10
KCOL11
KCOL12
KCOL13
KCOL14
KCOL15
KCOL16
KROW2
KROW3
KROW4
KROW6
KROW7
KROW8
KROW5
USB_4-
USB_4+
USB_5-
USB_5+
CAP_MUTE
5V_S0
INSTANT_ON_BTN#
KBC_SDA1_CAP
KBC_SCL1_CAP
CAP_XPRES
3D3V_AUX_S5
TOUCH_PAD_SW
CAP_MUTE
CAP_BTN_S0
USB_5+
USB_5-
USB_4+
USB_4-
KBC_SCL1_CAP
KBC_SDA1_CAP
CAP_ACKCAP_DATINSTANT_ON_BTN#
3D3V_BT_S0
3D3V_BT_S0 3D3V_BT_S0
3D3V_S0
3D3V_S0
5V_S5
5V_S5
3D3V_S0
5V_S0
3D3V_S0
3D3V_AUX_S5
3D3V_S0
5V_S0
3D3V_CAM_S0
5V_S0
3D3V_CAM_S0
3D3V_AUX_S5
KROW[1..8]30
KCOL[1..16]30
BT_PRIORITY27 BT_DET#30
TCLK_530 TDATA_530
TP_BTN# 30
BT_EN#30
WL_PRIORITY27
USB7_N13
USB7_P13
USB3_P13
USB3_N13
BT_LED#31
INSTANT_ON_BTN#30
CAP_XPRES
CAP_DAT30
CAP_MUTE 16
CAP_ACK30
EAPD30,33,34
USB7_P13 USB7_N13
USB3_P13 USB3_N13
KBC_SCL123,30 KBC_SDA123,30
Title
Size Document Number Rev
Date: Sheet of
Wistron Corporation
21F, 88, Sec.1, Hsin Tai Wu Rd., Hsichih,
Taipei Hsien 221, Taiwan, R.O.C.
TIBET SA
KeyBoard-CONN
A3
32 44Tuesday, August 14, 2007
test
Title
Size Document Number Rev
Date: Sheet of
Wistron Corporation
21F, 88, Sec.1, Hsin Tai Wu Rd., Hsichih,
Taipei Hsien 221, Taiwan, R.O.C.
TIBET SA
KeyBoard-CONN
A3
32 44Tuesday, August 14, 2007
test
Title
Size Document Number Rev
Date: Sheet of
Wistron Corporation
21F, 88, Sec.1, Hsin Tai Wu Rd., Hsichih,
Taipei Hsien 221, Taiwan, R.O.C.
TIBET SA
KeyBoard-CONN
A3
32 44Tuesday, August 14, 2007
test
00
0
MATRIXID2#
MATRIXID1#
Eur
1
10
JapUS
Keyboard matrix ( from vendor )
Internal KeyBoard Connector
BT
MAX 150mA
CAMERA
for EMI
TOUCH-PAD SWITCH
TouchPad Connector
PLACE NEAR CAP1
CAPACITY BUTTON
R349, R253 place near G792
1 2
C396
Do Not Stuff
DY
C396
Do Not Stuff
DY
1
2
3
4 5
6
7
8
RC7
SRC100P50V-2-GP
RC7
SRC100P50V-2-GP
12
EC38
SCD1U16V2ZY-2GP
EC38
SCD1U16V2ZY-2GP
1 2
R232 0R0402-PADR232 0R0402-PAD
1
2
4
3
TR4
Do Not Stuff
DY
TR4
Do Not Stuff
DY
1 2
R233 0R0402-PADR233 0R0402-PAD
1
2 3
4
RN21 SRN15KJ-3-GPRN21 SRN15KJ-3-GP
1 2
C398
Do Not Stuff
DY
C398
Do Not Stuff
DY
12
R544
10KR2J-3-GP
R544
10KR2J-3-GP
1
2 3
4
RN42
SRN15KJ-3-GP
RN42
SRN15KJ-3-GP
1 2
R81 0R0402-PADR81 0R0402-PAD
12
C441SC1U10V3KX-3GP
CAM
C441SC1U10V3KX-3GP
CAM
12
R545
100KR2J-1-GP
R545
100KR2J-1-GP
5
1
2
3
4
6
TPAD1
FOX-CON4-12-GP
TPAD1
FOX-CON4-12-GP
1 2
R80 0R0402-PADR80 0R0402-PAD
1 2
C397
Do Not Stuff
DY
C397
Do Not Stuff
DY
1 2
R349 0R0402-PADR349 0R0402-PAD
12
C546
SCD1U16V2ZY-2GP
C546
SCD1U16V2ZY-2GP
1 2
C655
SCD01U50V2ZY-1GP
C655
SCD01U50V2ZY-1GP
1 2
R251 DUMMY-R2R251 DUMMY-R2
12
C568
SC1KP50V2KX-1GP
C568
SC1KP50V2KX-1GP
12
C545
SC33P50V2JN-3GP
C545
SC33P50V2JN-3GP
1
2
3
D36
BAV99TPT-GP
D36
BAV99TPT-GP
1
2
3
4
5
6
7
CAM1
ACES-CON5-1GP
CAM
CAM1
ACES-CON5-1GP
CAM
12
R562
68KR2F-GP
CAM
R562
68KR2F-GP
CAM
12
C666
Do Not Stuff
DY
C666
Do Not Stuff
DY
12
R295
Do Not Stuff
DY
R295
Do Not Stuff
DY
SD
G
G
D
Q32
AO3403-GP
G
D
Q32
AO3403-GP
12
C654
Do Not Stuff
DY
C654
Do Not Stuff
DY
12
4 3
56
SW1
SW-TACT-68-GP-U1
SW1
SW-TACT-68-GP-U1
12
C443
SCD1U16V2ZY-2GP
CAM
C443
SCD1U16V2ZY-2GP
CAM
1
2
3
D11
Do Not Stuff
DY
D11
Do Not Stuff
DY
1 2
R239 10KR2J-3-GP
R239 10KR2J-3-GP
SHDN#
1
GND
2
IN
3OUT 4
SET 5
U72
G913CF-GP
CAM
U72
G913CF-GP
CAM
G
S D
Q19
2N7002-7F-GP
Q19
2N7002-7F-GP
1
2
3
4
5
6
7
8
9
10
11
12
13
14
15
16
17
18
19
20
21
22
23
24
25
26
KB1
ACES-CON24-2-GP
KB1
ACES-CON24-2-GP
1
2 3
4
RN65
SRN10KJ-5-GP
RN65
SRN10KJ-5-GP
12
C678
SC1U10V3ZY-6GP
CAM
C678
SC1U10V3ZY-6GP
CAM
K A
D33
1SS355PT-GP
D33
1SS355PT-GP
1 2
R252 0R2J-2-GPR252 0R2J-2-GP
12
EC91
Do Not Stuff
DY
EC91
Do Not Stuff
DY
1
2
3
4
5
6
7
8
9
10
BT1
ACES-CON8-4-GP
BT
BT1
ACES-CON8-4-GP
BT
1
2
3
4 5
6
7
8
RC5
SRC100P50V-2-GP
RC5
SRC100P50V-2-GP
12
C695
SCD1U16V2ZY-2GP
C695
SCD1U16V2ZY-2GP
12
C679
SC10U10V5ZY-1GP
CAM
C679
SC10U10V5ZY-1GP
CAM
1
2
3
D34
BAV99TPT-GP
D34
BAV99TPT-GP
12
C686
Do Not Stuff
DY
C686
Do Not Stuff
DY
12
EC90
Do Not Stuff
DY
EC90
Do Not Stuff
DY
1 2
C400
Do Not Stuff
DY
C400
Do Not Stuff
DY
12
R563
31K6R2F-GP
CAM
R563
31K6R2F-GP
CAM
1 2
C420
Do Not Stuff
DY
C420
Do Not Stuff
DY
12
EC89
Do Not Stuff
DY
EC89
Do Not Stuff
DY
1
2
3
4 5
6
7
8
RC2
SRC100P50V-2-GP
RC2
SRC100P50V-2-GP
1
2
3
4 5
6
7
8
RC4
SRC100P50V-2-GP
RC4
SRC100P50V-2-GP
1
2
3
4 5
6
7
8
RC6
SRC100P50V-2-GP
RC6
SRC100P50V-2-GP
1 2
C399
Do Not Stuff
DY
C399
Do Not Stuff
DY
12
EC88
Do Not Stuff
DY
EC88
Do Not Stuff
DY
12
C542
SC33P50V2JN-3GP
C542
SC33P50V2JN-3GP
12
R418
10KR2J-3-GP
R418
10KR2J-3-GP
1 2
C393
Do Not Stuff
DY
C393
Do Not Stuff
DY
1 2
R253 0R0402-PADR253 0R0402-PAD
1
2
3
4 5
6
7
8
RC3
SRC100P50V-2-GP
RC3
SRC100P50V-2-GP
1 2
R296
Do Not Stuff
DY
R296
Do Not Stuff
DY
12
C543
Do Not Stuff
DY
C543
Do Not Stuff
DY
12
C656
SC1U10V3ZY-6GP
C656
SC1U10V3ZY-6GP
1 2
R419 100R2J-2-GP
R419 100R2J-2-GP
1
2
3
D35
BAV99TPT-GP
D35
BAV99TPT-GP
1
2
3
4
5
6
7
8
9
10
11
12
13
14
CAP1
ACES-CON12-4-GP
CAP1
ACES-CON12-4-GP
12
C665
SC1U10V3ZY-6GP
C665
SC1U10V3ZY-6GP

A
A
B
B
C
C
D
D
E
E
4 4
3 3
2 2
1 1
AUD_PC_BEEP
MIC_INT_R_C
DK_MIC_R_C
DK_MIC_L_C DK_MICL_C
DK_MICR_C
MCP_SPKR_C AUD_BEEP
MIC_R_JACK
BIASC
MIC_IN
MICBIAS_R_IN+
DK_MIC_IN#
DK_SPKR_R
CIR
HP_IN#
HP_OUT_L
3D3V_S0
HP_OUT_R
DK_SPKR_L
DK_MIC_IN
DK_SPKR_L
DK_SPKR_R
HP_OUT_R
MIC_INT_R_C
MIC_INT_L_C
HP_OUT_L
DK_MIC_R_CN
DK_MIC_L_CNDK_MIC_L_C
DK_MIC_R_C
CIR
JACK_DETECT#
3D3V_S0
MIC_INT_L_C
DK_MIC_R_CN
DK_MIC_R
DK_MIC_L DK_MICR_C
DK_MICL_C
MIC_INT_L
MIC_L_C
HDA_SDOUT_CODEC
3D3V_AUD_S0
HP_IN#
AMOM_DIPN
DVDD_1D8_AUD
MIC_R_C
AMOM_DIBP_RAMOM_DIBP_RAMOM_DIPP
DK_MIC_IN
BIASC
AUD_PC_BEEP
FLY_P
HDA_SDATAIN0_CODEC
RESERVED_22
AUD_GPIO2
HP_OUT_L
HP_OUT_R
AMOM_DIBP_NAMOM_DIBP_N
AUDIO_SENSE
DK_MIC_IN#
AUD_GPIO1
MIC_L_JACK
VREF_FILT
FLY_N
AUD_GPIO2
AUD_GPIO1
RESERVED_23
MIC_R_JACKMIC_R_JACKMIC_R_JACKMIC_R_JACK
MIC_IN#
MIC_R_JACK
AVEE_AUD
MIC_LMIC_L MIC_INT_R
MIC_IN#
MIC_R_JACK
MIC_L_JACK
MIC_IN
AMOM_DIPN
AMOM_DIPP
MICBIASB
MICBIASB BIASC
MIC_L_JACK
MIC_R_JACKMIC_R_JACKMIC_R_JACKMIC_R_JACK MIC_R_JACKDK_MIC_R
DK_MIC_L
DK_MICR_C
DK_MICL_C
MIC_R_C
MIC_L_C
MIC_R
AUD_AGND
AUD_AGND
AUD_AGND
AUD_AGND
AUD_AGNDAUD_AGND
3D3V_LDO_S0
5V_S0
AUD_AGNDAUD_AGND
AUD_AGND
5V_AUX_S5
AUD_AGND
5V_AUX_S5
3D3V_AUD_S0
AUD_AGND
DVDD_20561
3D3V_AUD_S0
AUD_AGND
3D3V_LDO_S0
3D3V_S0
AUD_AGND
3D3V_AUD_S0
3D3V_S0
AUD_AGND
AUD_AGND
3D3V_S0
3D3V_AUD_S0
DVDD_20561
3D3V_S0
AUD_AGND
DK_MIC_R_CN 16
DK_MIC_L_CN 16
MCP_SPKR17
MIC_INT_R34
MIC_INT_L34
DK_SPKR_L16
DK_SPKR_R16
CIR16,30
MIC_R_JACK
MIC_L_JACK
ACZ_SDATAIN013
EAPD30,32,34
ACZ_SDATAOUT13
ACZ_RST#13
ACZ_SYNC13 ACZ_BITCLK13
SPDIF16
MIC_INT_L 34
MIC_INT_R 34
AUD_LOL 34
AUD_LOR 34
JACK_DETECT# 16
Title
Size Document Number Rev
Date: Sheet of
Wistron Corporation
21F, 88, Sec.1, Hsin Tai Wu Rd., Hsichih,
Taipei Hsien 221, Taiwan, R.O.C.
TIBET SA
AUDIO CODEC CX20561-12Z
A3
33 44Tuesday, August 14, 2007
test
Title
Size Document Number Rev
Date: Sheet of
Wistron Corporation
21F, 88, Sec.1, Hsin Tai Wu Rd., Hsichih,
Taipei Hsien 221, Taiwan, R.O.C.
TIBET SA
AUDIO CODEC CX20561-12Z
A3
33 44Tuesday, August 14, 2007
test
Title
Size Document Number Rev
Date: Sheet of
Wistron Corporation
21F, 88, Sec.1, Hsin Tai Wu Rd., Hsichih,
Taipei Hsien 221, Taiwan, R.O.C.
TIBET SA
AUDIO CODEC CX20561-12Z
A3
33 44Tuesday, August 14, 2007
test
CUT MOAT
Put near Codec
SB
VDD_IO 9
DVDD_1-8 4
SDATA_OUT
5
BIT_CLK
6
SDATA_IN
8
DVDD_3-3 3
SYNC
10
RESET#
11
SENSEA 13
STEREO_L 30
STEREO_R 31
AVDD_26 26
MIC_L 20
MIC_R 21
RESERVED_22 22
RESERVED_23 23
FLY_P 39
FLY_N 37
VREF_FILT 24
RESERVED_32 32
PORTC_L 16
PORTC_R 17
MICBIASB 19
MICBIASC 18
DMIC_CLOCK
1
AVEE 36
PORTD_L 27
PORTD_R 28
AVSS_38
38
DVSS_41
41
EAPD/GPIO0
47
S/PDIF
48
DMIC_1/2
2
AVDD_40 40
PC_BEEP
12
RESERVED_33 33
GPIO1
46
PORTA_L 34
PORTA_R 35
AVSS_25
25
PORTB_R 15
PORTB_L 14
MONO 29
DVDD_44 44
DVSS_7
7
DIB_P
43
DIB_N
42
GPIO2
45
U44
CX20561-12Z-GP
U44
CX20561-12Z-GP
1 2
C382
Do Not Stuff
C382
Do Not Stuff
SHDN#
1
GND
2
IN
3OUT 4
SET 5
U68
G913CF-GP
U68
G913CF-GP
1 2
EC32 SCD01U16V2KX-3GPEC32 SCD01U16V2KX-3GP
1 2
C370 SC1U10V3ZY-6GP
DY
C370 SC1U10V3ZY-6GP
DY
12
C633
SC1U10V3ZY-6GP
C633
SC1U10V3ZY-6GP
12
C834
SC10U10V5ZY-1GP
C834
SC10U10V5ZY-1GP
16
1
2
3
4
5
6
7
8
9
10
11
12
13
14
15
17
AUD1
ACES-CON15-3-GP
AUD1
ACES-CON15-3-GP
1 2
R478
0R0402-PAD
R478
0R0402-PAD
1 2
EC30 SCD01U16V2KX-3GPEC30 SCD01U16V2KX-3GP
12
R503
10KR2J-3-GP
R503
10KR2J-3-GP
12
C616
SCD1U16V2ZY-2GP
C616
SCD1U16V2ZY-2GP
12
R664
2K2R2J-2-GP
DY
R664
2K2R2J-2-GP
DY
12
C644
SC1U10V3ZY-6GP
C644
SC1U10V3ZY-6GP
1 2
R483 Do Not Stuff
DY
R483 Do Not Stuff
DY
1
2
34
5
6
U67
2N7002SPT
U67
2N7002SPT
1 2
R504
20KR2F-L-GP
R504
20KR2F-L-GP
1 2
C376 SC1U10V3ZY-6GP
DY
C376 SC1U10V3ZY-6GP
DY
1 2
EC29 SCD1U16V2ZY-2GPEC29 SCD1U16V2ZY-2GP
12
C833
SCD1U16V2ZY-2GP
C833
SCD1U16V2ZY-2GP
12
R665
2K2R2J-2-GP
DY
R665
2K2R2J-2-GP
DY
1 2
C390 SC1U10V3KX-3GPC390 SC1U10V3KX-3GP
12
C612
Do Not Stuff
DY
C612
Do Not Stuff
DY
1 2
G58
GAP-CLOSE-PWR
G58
GAP-CLOSE-PWR
1 2
EC84 Do Not Stuff
DY
EC84 Do Not Stuff
DY
1 2
R686 0R2J-2-GP
DY
R686 0R2J-2-GP
DY
1 2
R579 Do Not StuffR579 Do Not Stuff
12
R520
330KR2J-L1-GP
R520
330KR2J-L1-GP
1 2
EC79 Do Not Stuff
DY
EC79 Do Not Stuff
DY
1 2
R487
10KR2F-2-GP
R487
10KR2F-2-GP
1 2
C367 SC1U10V3ZY-6GP
DY
C367 SC1U10V3ZY-6GP
DY
IN+
1
VSS
2
IN-
3OUT 4
VDD 5
U63
G1214TAUF-GP-U
U63
G1214TAUF-GP-U
1 2
R689 Do Not StuffR689 Do Not Stuff
1 2
EC82 Do Not Stuff
DY
EC82 Do Not Stuff
DY
1 2
R485 DUMMY-R2R485 DUMMY-R2
1 2
R486 0R0402-PADR486 0R0402-PAD
12
C832
SC10U10V5ZY-1GP
C832
SC10U10V5ZY-1GP
1 2
R668 2K2R2J-2-GPR668 2K2R2J-2-GP
12
C835
SCD1U16V2ZY-2GP
C835
SCD1U16V2ZY-2GP
1 2
C841 SC2D2U10V3ZY-1GP
DY
C841 SC2D2U10V3ZY-1GP
DY
1 2
R669 2K2R2J-2-GPR669 2K2R2J-2-GP
1
2
3
4 5
6
7
8
NP1
NP2
MDC1
SYN-CONN8E-GPU
MDC1
SYN-CONN8E-GPU
1 2
C368
SC1U10V3ZY-6GP
DY
C368
SC1U10V3ZY-6GP
DY
1 2
C381
Do Not Stuff
C381
Do Not Stuff
1 2
R482
5K11R2F-L1-GP
R482
5K11R2F-L1-GP
1 2
R480
5K11R2F-L1-GP
R480
5K11R2F-L1-GP
1 2
C840 SC2D2U10V3ZY-1GP
DY
C840 SC2D2U10V3ZY-1GP
DY
1 2
EC123 Do Not Stuff
DY
EC123 Do Not Stuff
DY
12
R234
1KR2J-1-GP
R234
1KR2J-1-GP
1 2
EC31 Do Not Stuff
DY
EC31 Do Not Stuff
DY
12
C615
SCD1U16V2ZY-2GP
C615
SCD1U16V2ZY-2GP
1 2
R687 Do Not Stuff
DY
R687 Do Not Stuff
DY
1 2
R663
0R3-0-U-GP
R663
0R3-0-U-GP
12
C371
Do Not Stuff
DY
C371
Do Not Stuff
DY
12
C663
SCD1U16V2ZY-2GP
C663
SCD1U16V2ZY-2GP
12
R666
Do Not Stuff
DY
R666
Do Not Stuff
DY
12
C836
SCD1U16V2ZY-2GP
C836
SCD1U16V2ZY-2GP
1
2 3
4
RN43
SRN10KJ-5-GP
RN43
SRN10KJ-5-GP
12
C667
SC10U10V5ZY-1GP
C667
SC10U10V5ZY-1GP
12
C837
SC1U10V2MX-GP
C837
SC1U10V2MX-GP
1 2
R508
0R3-0-U-GP
R508
0R3-0-U-GP
12
R479
Do Not Stuff
DY
R479
Do Not Stuff
DY
1 2
EC81 Do Not Stuff
DY
EC81 Do Not Stuff
DY
12
C626
SCD1U16V2ZY-2GP
C626
SCD1U16V2ZY-2GP
12
C617
SCD1U16V2ZY-2GP
C617
SCD1U16V2ZY-2GP
1 2
EC124 Do Not Stuff
DY
EC124 Do Not Stuff
DY
1 2
R535
10KR2J-3-GP
R535
10KR2J-3-GP
1 2
C379
Do Not Stuff
C379
Do Not Stuff
1 2
R470
0R0402-PAD
R470
0R0402-PAD
1 2
EC85 Do Not Stuff
DY
EC85 Do Not Stuff
DY
1 2
R688
0R2J-2-GP
R688
0R2J-2-GP
12
C624
SC10U10V5ZY-1GP
C624
SC10U10V5ZY-1GP
12
C838
SC1U10V2MX-GP
C838
SC1U10V2MX-GP
1 2
R509 33R2J-2-GPR509 33R2J-2-GP
12
R534
47KR2J-2-GP
R534
47KR2J-2-GP
1 2
C839 SC1U10V3ZY-6GPC839 SC1U10V3ZY-6GP
1 2
R578 Do Not StuffR578 Do Not Stuff
12
R235
1KR2J-1-GP
R235
1KR2J-1-GP
1 2
EC80 Do Not Stuff
DY
EC80 Do Not Stuff
DY
1 2
C380
Do Not Stuff
C380
Do Not Stuff
12
C625
SCD1U16V2ZY-2GP
C625
SCD1U16V2ZY-2GP
12
R667
Do Not Stuff
DY
R667
Do Not Stuff
DY
1 2
C389 SC1U10V3KX-3GPC389 SC1U10V3KX-3GP
12
C634
SC10U10V5ZY-1GP
C634
SC10U10V5ZY-1GP

A
A
B
B
C
C
D
D
E
E
4 4
3 3
2 2
1 1
SPKR_L-
SPKR_R+
SPKR_L+
SPKR_R-
SPKR_R-
RIN+
AUD_GAIN1
SPKR_L-
SPKR_L+
AUD_GAIN0
LIN+
L_LINE_IN_1
SPKR_R+
SPKR_L+
SPKR_L-
R_LINE_IN_1
R_LINE_IN
SPKR_R+
R_LINE_IN
BYPASS
SPKR_R-
L_LINE_IN
L_LINE_IN
AUD_GAIN1
AUD_GAIN0
KBC_BEEP_CC
AUD_AGNDAUD_AGND
AUD_AGND
AUD_AGND
AUD_AGND
AUD_AGND
AUD_AGND
5VA_OP_S05V_S0
5V_S0
5VA_OP_S0
AUD_AGND
AUD_AGND
5VA_OP_S0
EAPD 30,32,33
KBC_MUTE# 30
AUD_LOL33
AUD_LOR33
MIC_INT_R33 MIC_INT_L33
KBC_BEEP30
KBC_BEEP30
Title
Size Document Number Rev
Date: Sheet of
Wistron Corporation
21F, 88, Sec.1, Hsin Tai Wu Rd., Hsichih,
Taipei Hsien 221, Taiwan, R.O.C.
TIBET
SA
AUDIO AMP APA3031
A3
34 44Tuesday, August 14, 2007
test
Title
Size Document Number Rev
Date: Sheet of
Wistron Corporation
21F, 88, Sec.1, Hsin Tai Wu Rd., Hsichih,
Taipei Hsien 221, Taiwan, R.O.C.
TIBET
SA
AUDIO AMP APA3031
A3
34 44Tuesday, August 14, 2007
test
Title
Size Document Number Rev
Date: Sheet of
Wistron Corporation
21F, 88, Sec.1, Hsin Tai Wu Rd., Hsichih,
Taipei Hsien 221, Taiwan, R.O.C.
TIBET
SA
AUDIO AMP APA3031
A3
34 44Tuesday, August 14, 2007
test
Set to 15.6DB
Speaker
change to 470PChange to G1431F2U-GP
12
C383
SC1U10V3ZY-6GP
C383
SC1U10V3ZY-6GP
12
R527
10KR2J-3-GP
R527
10KR2J-3-GP
12
R224
DUMMY-R2
R224
DUMMY-R2
12
C547
DUMMY-C2
C547
DUMMY-C2
1 2
R225
47KR2J-2-GP
R225
47KR2J-2-GP
1 2
R226 1KR2J-1-GPR226 1KR2J-1-GP
1 2
C645
SCD47U16V3ZY-3GP
C645
SCD47U16V3ZY-3GP
1 2
R506
47KR2J-2-GP
R506
47KR2J-2-GP
12
R528
Do Not Stuff
DY
R528
Do Not Stuff
DY
12
R223
DUMMY-R2
R223
DUMMY-R2
1 2
C646
SCD47U16V3ZY-3GP
C646
SCD47U16V3ZY-3GP
12
C647 SCD1U16V2ZY-2GPC647 SCD1U16V2ZY-2GP
1
2
3
4 5
6
7
8
RC1
SRC100P50V-2-GP
RC1
SRC100P50V-2-GP
1
2 3
G
S
D
Q36
Do Not Stuff
DY
G
S
D
Q36
Do Not Stuff
DY
1 2
C373 SCD47U16V3ZY-3GPC373 SCD47U16V3ZY-3GP
1 2
G65
GAP-CLOSE-PWR
G65
GAP-CLOSE-PWR
1 2
C374
SCD47U16V3ZY-3GP
C374
SCD47U16V3ZY-3GP
12
R532
10KR2J-3-GP
R532
10KR2J-3-GP
12
C387
SC4D7U10V5ZY-3GP
C387
SC4D7U10V5ZY-3GP
12
R531
Do Not Stuff
DY
R531
Do Not Stuff
DY
12
R229
100KR2J-1-GP
R229
100KR2J-1-GP
4
3
2
1
5 6
SPKR1
ACES-CON4-1-GP
SPKR1
ACES-CON4-1-GP
1 2
R149
0R2J-2-GP
R149
0R2J-2-GP
GAIN0
2
GAIN1
3
LOUT+
4
LIN- 5
RIN+
7
LOUT-
8
LIN+ 9
BYPASS 10
SHUTDOWN# 19
ROUT+ 18
RIN-
17
ROUT- 14
NC#12
12
PVDD
6
VDD
16
PVDD
15
GND 1
GND 20
GND 13
GND 11
GND 21
U46
APA2031RI-TRLGP
U46
APA2031RI-TRLGP
1 2
C650
SCD47U16V3ZY-3GP
C650
SCD47U16V3ZY-3GP
12
C548
DUMMY-C2
C548
DUMMY-C2
12
C369
SCD1U16V2ZY-2GP
C369
SCD1U16V2ZY-2GP
4
3
2
1
56
MIC1
ACES-CON4-1-GP
MIC1
ACES-CON4-1-GP
1 2
R222 1KR2J-1-GPR222 1KR2J-1-GP

Z_12V RUN_PWR_CTLR
PM_SLP_S3#
3D3V_S0 3D3V_S5
5V_S0
DCBATOUT
5V_S5
1D2V_HT_S01D2V_S0 1D8V_S01D8V_S3
5V_S0
5V_S5 5V_S0
PM_SLP_S3#17,22,23,30,38,39,41
1D2V_HT_S0_EN17
Title
Size Document Number Rev
Date: Sheet of
Wistron Corporation
21F, 88, Sec.1, Hsin Tai Wu Rd., Hsichih,
Taipei Hsien 221, Taiwan, R.O.C.
TIBET SA
PWRPLANE&RESETLOGIC
A3
35 44Tuesday, August 14, 2007
test
Title
Size Document Number Rev
Date: Sheet of
Wistron Corporation
21F, 88, Sec.1, Hsin Tai Wu Rd., Hsichih,
Taipei Hsien 221, Taiwan, R.O.C.
TIBET SA
PWRPLANE&RESETLOGIC
A3
35 44Tuesday, August 14, 2007
test
Title
Size Document Number Rev
Date: Sheet of
Wistron Corporation
21F, 88, Sec.1, Hsin Tai Wu Rd., Hsichih,
Taipei Hsien 221, Taiwan, R.O.C.
TIBET SA
PWRPLANE&RESETLOGIC
A3
35 44Tuesday, August 14, 2007
test
Run Power
Suspend Power
Remove C642
Change C318 to 0.22U
Remove Dummy PAD
Place near U69
R360 close to U29
R380 close to U31
G
S D
Q13
NDS0610-NL-GP
Q13
NDS0610-NL-GP
1 2
R406 330KR2J-L1-GP
R406 330KR2J-L1-GP
12
R407
10KR2J-3-GP
R407
10KR2J-3-GP
1 2
C281
SCD01U50V2ZY-1GP
C281
SCD01U50V2ZY-1GP
1
2
3
4 5
6
7
8
S
S
S
GD
D
D
D
U30
AO4422-1-GP
S
S
S
GD
D
D
D
U30
AO4422-1-GP
1 2
C445
DUMMY-C2
C445
DUMMY-C2
1 2
R404 10KR2J-3-GP
R404 10KR2J-3-GP
E
BC
R1
R2
Q12
PDTC124EU-1-GP
R1
R2
Q12
PDTC124EU-1-GP
12
R218
330KR2J-L1-GP
R218
330KR2J-L1-GP
12
R523
Do Not Stuff
DY
R523
Do Not Stuff
DY
1 2
D12
Do Not Stuff
DY
D12
Do Not Stuff
DY
12
R539
Do Not Stuff
DY
R539
Do Not Stuff
DY
12
C320
SCD22U50V5KX-3GP
C320
SCD22U50V5KX-3GP
G
SD
Q29
PMV30UN-GP
Q29
PMV30UN-GP
12
C308
Do Not Stuff
DY
C308
Do Not Stuff
DY
1 2
R132
1KR2J-1-GP
R132
1KR2J-1-GP
1 2
R288 0R0402-PADR288 0R0402-PAD
1
2
34
5
6
U69
Do Not Stuff
DY
U69
Do Not Stuff
DY
1
2
3
4 5
6
7
8
S
S
S
GD
D
D
D
U42
AO4422-1-GP
S
S
S
GD
D
D
D
U42
AO4422-1-GP
G
D S
Q8
AO3400-1-GP-U
Q8
AO3400-1-GP-U

5
5
4
4
3
3
2
2
1
1
D D
C C
B B
A A
MAX8760_OFS
MAX8760_TIME
MAX8760_REF
MAX8760_ILIM
MAX8760_CCI
VID0_8760
VID1_8760
VID2_8760
VID3_8760
VID4_8760
MAX8760_SKIP#
VID5_8760
MAX8760_FB
MAX8760_OAIN-
MAX8760_CCV
MAX8760_BSTM
MAX8760_CMN
MAX8760_CMP
MAX8760_V+
MAX8760_BSTM
MAX8760_VCC
MAX8760_BSTS
MAX8760_FB
MAX8760_GNDS
MAX8760_BSTS
MAX8760_BSTS
MAX8760_CSP
MAX8760_CSN
MAX8760_V+
MAX8760_REF
MAX8760_CCI
MAX8760_REF
VID1_8760
VID2_8760
VID3_8760
VID4_8760
VID5_8760
VID0
VID1
VID2
VID3
VID4
VID5
VID0_8760
MAX8760_OAIN+
MAX8760_SKIP#
PSI
8760_AGND
8760_AGND
8760_AGND
8760_AGND
8760_AGND
8760_AGND
8760_AGND
8760_AGND
8760_AGND
8760_AGND
MAX8760_VCC
3D3V_S0
VCC_CORE_S0
5V_S0
DCBATOUT_MAX8760
3D3V_S0
8760_AGND8760_AGND 8760_AGND
3D3V_S0
MAX8760_CSP 37
MAX8760_CSN 37
MAX8760_CMN 37
MAX8760_CMP 37
VCORE_EN 17
MAX8760_DLM 37
MAX8760_DHM 37
MAX8760_LXM 37
VRM_PWRGD 17
COREFB# 5
COREFB 5
MAX8760_LXS 37
MAX8760_DLS 37
MAX8760_DHS 37
VID[5..0] 5
PSI# 5
Title
Size Document Number Rev
Date: Sheet of
Wistron Corporation
21F, 88, Sec.1, Hsin Tai Wu Rd., Hsichih,
Taipei Hsien 221, Taiwan, R.O.C.
TIBET SA
CPU CORE MAX8760(1/2)
A3
36 44Tuesday, August 14, 2007
test
Title
Size Document Number Rev
Date: Sheet of
Wistron Corporation
21F, 88, Sec.1, Hsin Tai Wu Rd., Hsichih,
Taipei Hsien 221, Taiwan, R.O.C.
TIBET SA
CPU CORE MAX8760(1/2)
A3
36 44Tuesday, August 14, 2007
test
Title
Size Document Number Rev
Date: Sheet of
Wistron Corporation
21F, 88, Sec.1, Hsin Tai Wu Rd., Hsichih,
Taipei Hsien 221, Taiwan, R.O.C.
TIBET SA
CPU CORE MAX8760(1/2)
A3
36 44Tuesday, August 14, 2007
test
For Dummy Phase 2
CPU_CORE_S0 feedback
For alone test==>short C1461 pin1 and pin2
NEAR CPU PIN
NEAR CPU PIN
TABLE 1. VOLTAGE IDENTIFICATION CODES
VID5 VID4 VID3 VID2 VID1 VID0 DAC
0 0 0 0 0 0 1.550
0 0 0 0 0 1 1.525
0 0 0 0 1 0 1.500
0 0 0 0 1 1 1.475
0 0 0 1 0 0 1.450
0 0 0 1 0 1 1.425
0 0 0 1 1 0 1.400
0 0 0 1 1 1 1.375
0 0 1 0 0 0 1.350
0 0 1 0 0 1 1.325
0 0 1 0 1 0 1.300
0 0 1 0 1 1 1.275
0 0 1 1 0 0 1.250
0 0 1 1 0 1 1.225
0 0 1 1 1 0 1.200
0 0 1 1 1 1 1.175
0 1 0 0 0 0 1.150
0 1 0 0 0 1 1.125
0 1 0 0 1 0 1.100
0 1 0 0 1 1 1.075
0 1 0 1 0 0 1.050
0 1 0 1 0 1 1.025
0 1 0 1 1 0 1.000
0 1 0 1 1 1 0.975
0 1 1 0 0 0 0.950
0 1 1 0 0 1 0.925
0 1 1 0 1 0 0.900
0 1 1 0 1 1 0.875
0 1 1 1 0 0 0.850
0 1 1 1 0 1 0.825
0 1 1 1 1 0 0.800
0 1 1 1 1 1 0.775
1 0 0 0 0 0 0.7625
1 0 0 0 0 1 0.75
1 0 0 0 1 0 0.7375
1 0 0 0 1 1 0.725
1 0 0 1 0 0 0.7125
1 0 0 1 0 1 0.7
1 1 1 1 1 1 0.375
TON: Frequency:
GND 550KHz
REF 300KHz
OPEN 200KHz
VCC 100KHz
CPU_VCORE
VID=1.15V(25W)/1.1V(35W)
Iomax=25A(25W)/35A (35W)
OCP=40A~45A
1 2
C31
SCD22U16V3KX-2-GP
C31
SCD22U16V3KX-2-GP
1 2
R16
31K6R2F-GP
R16
31K6R2F-GP
12
C29
SC1U25V5ZY-4GP
C29
SC1U25V5ZY-4GP
12
R290R0402-PAD R290R0402-PAD
12
C57
SC470P50V2KX-3GP
C57
SC470P50V2KX-3GP
12
C54
SC270P50V2JN-2GP
C54
SC270P50V2JN-2GP
12
C53
SC1U10V3KX-3GP
C53
SC1U10V3KX-3GP
1 2
R257
0R0402-PAD
R257
0R0402-PAD
12
R250R0402-PAD R250R0402-PAD
12
R13
30K1R3F-GP
R13
30K1R3F-GP
12
R59
100KR2J-1-GP
R59
100KR2J-1-GP
12
R31R31
12
R180R0402-PAD R180R0402-PAD
1 2
R20
100KR2F-L1-GP
R20
100KR2F-L1-GP
1 2
R96
51R2J-2-GP
R96
51R2J-2-GP
12
R23
23K7R3F-1-GP
R23
23K7R3F-1-GP
12
R260
1K5R2F-2-GP
R260
1K5R2F-2-GP
1 2
R42
DUMMY-R2
R42
DUMMY-R2
1 2
C419
SCD22U16V3KX-2-GP
C419
SCD22U16V3KX-2-GP
1
2
34
5
6
U16
2N7002SPT
U16
2N7002SPT
1
2
3
D8
BAW56-2-GP
D8
BAW56-2-GP
12
R33
1MR2J-1-GP
R33
1MR2J-1-GP
12
R15
169KR2F-1-GP
DY
R15
169KR2F-1-GP
DY
12
R270R0402-PAD R270R0402-PAD
12
R36
100R2F-L1-GP-U
R36
100R2F-L1-GP-U
12
C46
SCD22U16V3KX-2-GP
C46
SCD22U16V3KX-2-GP
12
R32
1KR2F-3-GP
R32
1KR2F-3-GP
12
R41
1K5R2F-2-GP
R41
1K5R2F-2-GP
12
R10
Do Not Stuff
DY
R10
Do Not Stuff
DY
12
C44
SC100P50V2JN-3GP
C44
SC100P50V2JN-3GP
12
R37
1KR2F-3-GP
R37
1KR2F-3-GP
G
S D
D
Q4
FDV301N-NL-GP
D
Q4
FDV301N-NL-GP
1 2
R254
100KR2J-1-GP
R254
100KR2J-1-GP
12
R258
1KR2F-3-GP
R258
1KR2F-3-GP
12
R280R0402-PAD R280R0402-PAD
1 2
R11 0R0402-PADR11 0R0402-PAD
12
R2550R0402-PAD R2550R0402-PAD
TIME
1
TON
2
SUS
3
S0
4
S1
5
SHDN# 6
OFS
7
REF
8
ILIM 9
VCC 10
D4
20
D5
19
SKIP# 18
OAIN+
17 OAIN-
16
FB
15
CCI
14
GNDS
13
CCV 12
GND
11
VDD 30
DLM 29
DHM 28
LXM 27
BSTM 26
VROK 25
D0
24
D1
23
D2
22
D3
21
PGND
31
DLS 32
DHS 33
LXS 34
BSTS
35
V+ 36
CMP 37
CMN 38
CSN 39
CSP 40
GND
41
U10
MAX8760ETL-GP
U10
MAX8760ETL-GP
12
R44
100KR2J-1-GP
R44
100KR2J-1-GP
12
C32
SC2D2U6D3V3KX-GP
C32
SC2D2U6D3V3KX-GP
12
R256
1KR2F-3-GP
R256
1KR2F-3-GP
12
R93
51R2J-2-GP
R93
51R2J-2-GP
12
C55
SC1KP50V2KX-1GP
C55
SC1KP50V2KX-1GP
12
R9
0R0402-PAD
R9
0R0402-PAD

A
A
1 1
DCBATOUT_MAX8760
VCC_CORE_S0
VCC_CORE_S0
DCBATOUT
VCC_CORE_S0
DCBATOUT_MAX8760
DCBATOUT DCBATOUT_MAX8760
MAX8760_CMN 36
MAX8760_CMP 36
MAX8760_CSN 36
MAX8760_CSP 36
MAX8760_DHM36
MAX8760_LXM36
MAX8760_DLM36
MAX8760_DHS36
MAX8760_LXS36
MAX8760_DLS36
Title
Size Document Number Rev
Date: Sheet of
Wistron Corporation
21F, 88, Sec.1, Hsin Tai Wu Rd., Hsichih,
Taipei Hsien 221, Taiwan, R.O.C.
TIBET SA
CPU CORE MAX8760(2/2)
A3
37 44Tuesday, August 14, 2007
test
Title
Size Document Number Rev
Date: Sheet of
Wistron Corporation
21F, 88, Sec.1, Hsin Tai Wu Rd., Hsichih,
Taipei Hsien 221, Taiwan, R.O.C.
TIBET SA
CPU CORE MAX8760(2/2)
A3
37 44Tuesday, August 14, 2007
test
Title
Size Document Number Rev
Date: Sheet of
Wistron Corporation
21F, 88, Sec.1, Hsin Tai Wu Rd., Hsichih,
Taipei Hsien 221, Taiwan, R.O.C.
TIBET SA
CPU CORE MAX8760(2/2)
A3
37 44Tuesday, August 14, 2007
test
(Power Team)
SANYO 330uF 2.5V 9mohm
Panasonic 0.56uH, 10*10*4
DCR=1.6mohm,
Imax=15A(0.56uH), 27A(0.5uH)
Panasonic 0.56uH, 10*10*4
DCR=1.6mohm,
Imax=15A(0.56uH), 27A(0.5uH)
AOS / 24mOhm
@4.5V/Qg=9.8nQ
AOS / 7.5mOhm
@4.5V/Qg=48nQ
1 2
R263
D001R7520F-1-GP
R263
D001R7520F-1-GP
12
TC13
ST330U2D5VDM-9GP
TC13
ST330U2D5VDM-9GP
1 2
C45
SC4D7U25V5KX-GP
C45
SC4D7U25V5KX-GP
12
C423
SC4D7U25V5KX-GP
C423
SC4D7U25V5KX-GP
1 2
C43
SC1U25V5ZY-4GP
C43
SC1U25V5ZY-4GP
12
TC1
ST330U2D5VDM-9GP
TC1
ST330U2D5VDM-9GP
1 2
C425
SCD1U50V3KX-GP
C425
SCD1U50V3KX-GP
12
TC2
ST330U2D5VDM-9GP
TC2
ST330U2D5VDM-9GP
12
TC3
ST330U2D5VDM-9GP
TC3
ST330U2D5VDM-9GP
12
C41
SC4D7U25V5KX-GP
C41
SC4D7U25V5KX-GP
12
R259
0R0402-PAD
R259
0R0402-PAD
12
C42
SC4D7U25V5KX-GP
C42
SC4D7U25V5KX-GP
12
C23
SC4D7U25V5KX-GP
C23
SC4D7U25V5KX-GP
1
2
3
4 5
6
7
8
S
S
S
GD
D
D
D
U5
AOL1426-GP
S
S
S
GD
D
D
D
U5
AOL1426-GP
12
C422
SC4D7U25V5KX-GP
C422
SC4D7U25V5KX-GP
1
2
3
4 5
6
7
8
S
S
S
GD
D
D
D
U51
AOL1426-GP
S
S
S
GD
D
D
D
U51
AOL1426-GP
12
TC12
ST330U2D5VDM-9GP
TC12
ST330U2D5VDM-9GP
1 2
C28
SCD1U50V3KX-GP
C28
SCD1U50V3KX-GP
1 2
L20
IND-D56UH-12-GP
L20
IND-D56UH-12-GP
1 2
L21
IND-D56UH-12-GP
L21
IND-D56UH-12-GP
12
C424
SC4D7U25V5KX-GP
C424
SC4D7U25V5KX-GP
12
C427
SCD1U50V3KX-GP
C427
SCD1U50V3KX-GP
12
C412
Do Not Stuff
DY
C412
Do Not Stuff
DY
12
R261
0R0402-PAD
R261
0R0402-PAD
12
C681
SC4D7U25V5KX-GP
C681
SC4D7U25V5KX-GP
1
2
3
4 5
6
7
8
S
S
S
GD
D
D
D
U7
AO4456-GP
S
S
S
GD
D
D
D
U7
AO4456-GP
1
2
3
4 5
6
7
8
S
S
S
GD
D
D
D
U4
AO4456-GP
S
S
S
GD
D
D
D
U4
AO4456-GP
12
C680
SC4D7U25V5KX-GP
C680
SC4D7U25V5KX-GP
1
2
3
4 5
6
7
8
S
S
S
GD
D
D
D
U49
AO4456-GP
S
S
S
GD
D
D
D
U49
AO4456-GP
1 2
R262
D001R7520F-1-GP
R262
D001R7520F-1-GP
1
2
3
4 5
6
7
8
S
S
S
GD
D
D
D
U48
AO4456-GP
S
S
S
GD
D
D
D
U48
AO4456-GP

A
A
B
B
C
C
D
D
E
E
4 4
3 3
2 2
1 1
8734A_ILIM5
PRO#
8734A_FB5
8734A_DH3
MAC8734_PGOOD
BST5
8734A_LX5
8734A_REF
8734A_DH5
8734A_DL3
8734A_LX3
8734A_TON
8734A_FB3
8734A_ILIM3
8734A_DL5
BST5_1
8734A_REF
DCBATOUT_MAX8734_1
BST3
BST3_1
MAX8734_LDO3
3D3V_PWR_S5 5V_S5_PWR
MAX8734_LDO3
8734A_SKIP#_G
8734A_SKIP#_D
MAX8734_LDO5
8734A_SKIP#
MAC8734_SHDN#
DCBATOUT
DCBATOUT
5V_S5
8734A_VCC
5V_AUX_S5
MAX8734_LDO5
3D3V_S5
3D3V_AUX_S5
5V_S5
MAX8734_LDO5
8734A_VCC
PWR_S5_EN30
PM_SLP_S3#,23,30,35,39,41
Title
Size Document Number Rev
Date: Sheet of
Wistron Corporation
21F, 88, Sec.1, Hsin Tai Wu Rd., Hsichih,
Taipei Hsien 221, Taiwan, R.O.C.
TIBET SA
MAX8734 3D3V/5V
A3
38 44Tuesday, August 14, 2007
test
Title
Size Document Number Rev
Date: Sheet of
Wistron Corporation
21F, 88, Sec.1, Hsin Tai Wu Rd., Hsichih,
Taipei Hsien 221, Taiwan, R.O.C.
TIBET SA
MAX8734 3D3V/5V
A3
38 44Tuesday, August 14, 2007
test
Title
Size Document Number Rev
Date: Sheet of
Wistron Corporation
21F, 88, Sec.1, Hsin Tai Wu Rd., Hsichih,
Taipei Hsien 221, Taiwan, R.O.C.
TIBET SA
MAX8734 3D3V/5V
A3
38 44Tuesday, August 14, 2007
test
SKIP# > 2.4V : PWM mode
SKIP# = GND( ,0.8V) : SKIP MODE
SKIP# = REF (1.7V~2.3V)/FloatING
Ultrasonic MODE(25KHz min)
3D3V / 3.2A
5V_S0 / 5A
closed to IC
VTON = Vcc
3.3V = 300KHz
5V = 200KHz
FAIRCHILD/17mOhm
@4.5V/Qg=16nQ
FAIRCHILD/30mOhm
@4.5V/Qg=13nQ
SANYO/6.3V/220uF
25mOhm/ 2.4A
Tai-tech/ 40mOhm
/ 5.5A
Tai-tech/ 40mOhm
/ 5.5A
SANYO/6.3V/220uF
25mOhm/ 2.4A
12
C352
SC4D7U25V5KX-GP
C352
SC4D7U25V5KX-GP
1 2
G37
GAP-CLOSE-PWR
G37
GAP-CLOSE-PWR
1
2
3
4 5
6
7
8
S
S
S
GD
D
D
D
U35
AO4422-1-GP
S
S
S
GD
D
D
D
U35
AO4422-1-GP
12
R441
Do Not Stuff
DY
R441
Do Not Stuff
DY
12
R450
300KR2J-GP
R450
300KR2J-GP
G
S D
Q16
2N7002-7F-GP
Q16
2N7002-7F-GP
1 2
L17
IND-4D7UH-88-GP
L17
IND-4D7UH-88-GP
12
C351
SCD1U50V3KX-GP
C351
SCD1U50V3KX-GP
12
R207
DUMMY-R2
R207
DUMMY-R2
1 2
G39
GAP-CLOSE-PWR
G39
GAP-CLOSE-PWR
12
C607
SC2D2U6D3V3KX-GP
C607
SC2D2U6D3V3KX-GP
12
TC9
ST150U6VDM-GP
TC9
ST150U6VDM-GP
1 2
G40
GAP-CLOSE-PWR
G40
GAP-CLOSE-PWR
1 2
G41
GAP-CLOSE-PWR
G41
GAP-CLOSE-PWR
12
C358
SC4D7U10V5ZY-3GP
C358
SC4D7U10V5ZY-3GP
12
C349
SCD1U50V3KX-GP
C349
SCD1U50V3KX-GP
12
R210
0R0402-PAD
R210
0R0402-PAD
1 2
R217
0R3-0-U-GP
R217
0R3-0-U-GP
12
C602
SCD22U16V3KX-2-GP
C602
SCD22U16V3KX-2-GP
1 2
R468 10KR2J-3-GP
R468 10KR2J-3-GP
12
C348
SC4D7U25V5KX-GP
C348
SC4D7U25V5KX-GP
12
C359
SC4D7U25V5KX-GP
C359
SC4D7U25V5KX-GP
1 2
G38
GAP-CLOSE-PWR
G38
GAP-CLOSE-PWR
12
C366
SCD1U25V3KX-GP
C366
SCD1U25V3KX-GP
12
R448
100KR2J-1-GP
R448
100KR2J-1-GP
1 2
C614
SC1U10V3KX-3GP
C614
SC1U10V3KX-3GP
1 2
R208
0R0402-PAD
R208
0R0402-PAD
1 2
R469 100KR2J-1-GP
R469 100KR2J-1-GP
1 2
G71
GAP-CLOSE-PWR
G71
GAP-CLOSE-PWR
12
C362
SC1U50V5ZY-1-GP
C362
SC1U50V5ZY-1-GP
1 2
R443
0R3-0-U-GP
R443
0R3-0-U-GP
1 2
G76
GAP-CLOSE-PWR
G76
GAP-CLOSE-PWR
1 2
G73
GAP-CLOSE-PWR
G73
GAP-CLOSE-PWR
1 2
L18
IND-4D7UH-88-GP
L18
IND-4D7UH-88-GP
1 2
G72
GAP-CLOSE-PWR
G72
GAP-CLOSE-PWR
21
D30 Do Not Stuff
DY
D30 Do Not Stuff
DY
12
R454
DUMMY-R2
R454
DUMMY-R2
12
C599
SCD1U25V3KX-GP
C599
SCD1U25V3KX-GP
NC#1 1
PGOOD 2
ON3
3
ON5
4
ILIM3 5
SHDN#
6
FB3
7
REF
8
FB5 9
PRO# 10
ILIM5 11
SKIP#
12
TON
13
BST5 14
LX5 15
DH5 16
VCC 17
LDO5
18
DL5 19
V+ 20
OUT5 21
OUT3
22
GND 23
DL3
24
LDO3
25
DH3
26
LX3
27
BST3
28
U40
MAX8734AEEI-GP
U40
MAX8734AEEI-GP
1 2
R216
10R5J-GP
R216
10R5J-GP
1
2
3
4 5
6
7
8
S
S
S
GD
D
D
D
U38
AO4468-GP
S
S
S
GD
D
D
D
U38
AO4468-GP
G
S D
Q17
NDS0610-NL-GP
Q17
NDS0610-NL-GP
12
TC10
ST150U6VDM-GP
TC10
ST150U6VDM-GP
1 2
G74
GAP-CLOSE-PWR
G74
GAP-CLOSE-PWR
12
R464
100KR2F-L1-GP
R464
100KR2F-L1-GP
12
R474
DUMMY-R2
R474
DUMMY-R2
1 2
R209 10R5J-GPR209 10R5J-GP
12
R460
0R0402-PAD
R460
0R0402-PAD
1
2
3
4 5
6
7
8
S
S
S
GD
D
D
D
U37
AO4468-GP
S
S
S
GD
D
D
D
U37
AO4468-GP
1 2
C365
SC1U10V3KX-3GP
C365
SC1U10V3KX-3GP
1 2
R455 20K5R2F-GPR455 20K5R2F-GP
12
C363
SC4D7U25V5KX-GP
C363
SC4D7U25V5KX-GP
12
C377
Do Not Stuff
DY
C377
Do Not Stuff
DY
1 2
R481
10R3J-3-GP
R481
10R3J-3-GP
1 2
G75
GAP-CLOSE-PWR
G75
GAP-CLOSE-PWR
1 2
G56
GAP-CLOSE-PWR
G56
GAP-CLOSE-PWR
1 2
G77
GAP-CLOSE-PWR
G77
GAP-CLOSE-PWR
1
2
3
4 5
6
7
8
S
S
S
GD
D
D
D
U34
AO4422-1-GP
S
S
S
GD
D
D
D
U34
AO4422-1-GP
1
2
3
D18
BAW56-2-GP
D18
BAW56-2-GP
1 2
R471
0R0402-PAD
R471
0R0402-PAD
12
R456
100KR2F-L1-GP
R456
100KR2F-L1-GP
1 2
G42
GAP-CLOSE-PWR
G42
GAP-CLOSE-PWR

5
5
4
4
3
3
2
2
1
1
D D
C C
B B
A A
1D2V_S0_PWR1D2V_S0_PWR1D2V_S0_PWR1D2V_S0_PWR
SC411_VFB
SC411_BSTSC411_BST_L SC411_LX
SC411_PSV
SC411_LX
SC411_LXSC411_LX_L
SC411_VFB SC411_DL
SC411_PGD
SC411_DH
SC411_DL
SC411_DH
SC411_LX
SC471_VOUT
SC_VCC
SC471_BST
1D2V_S0_PWR
SC471_DH
SC471_PGOOD
SC471_LX
SC471_DL
SC471_EN
SC411_TON
SC471_FB
SC471_VCC
5V_S5
3D3V_S0 5V_S5
DCBATOUT
5V_S5
1D2V_S0
1D2V_S0_PWR
DCBATOUT_SC411
DCBATOUT_SC411
DCBATOUT_SC471
1D2V_CORE_PWR
DCBATOUT_SC411
5V_S5
1D2V_S0_PWR
DCBATOUT
3D3V_S0
1D2V_CORE_S0
DCBATOUT_SC471
1D2V_CORE_PWR
1D2V_CORE_PWR
5V_S5
5V_S5
DCBATOUT
PM_SLP_S3#17,22,23,30,35,38,41
VCORE_VID017
VCORE_VID117
PM_SLP_S3#17,22,23,30,35,38,41
Title
Size Document Number Rev
Date: Sheet of
Wistron Corporation
21F, 88, Sec.1, Hsin Tai Wu Rd., Hsichih,
Taipei Hsien 221, Taiwan, R.O.C.
TIBET SA
MAX8743 1D2V/1D2V_CORE
A3
39 44Tuesday, August 14, 2007
test
Title
Size Document Number Rev
Date: Sheet of
Wistron Corporation
21F, 88, Sec.1, Hsin Tai Wu Rd., Hsichih,
Taipei Hsien 221, Taiwan, R.O.C.
TIBET SA
MAX8743 1D2V/1D2V_CORE
A3
39 44Tuesday, August 14, 2007
test
Title
Size Document Number Rev
Date: Sheet of
Wistron Corporation
21F, 88, Sec.1, Hsin Tai Wu Rd., Hsichih,
Taipei Hsien 221, Taiwan, R.O.C.
TIBET SA
MAX8743 1D2V/1D2V_CORE
A3
39 44Tuesday, August 14, 2007
test
VCORE_VID1 VCORE_VID0
L L 1.2V
L Z 1.1V
Z L 1.0V
Z Z Reserved
1D2V__S0 /10A OCP=20A
1D2V_CORE_S0 /5A OCP=10A
1 2
G47
GAP-CLOSE-PWR
G47
GAP-CLOSE-PWR
1
2
3
4 5
6
7
8
S
S
S
GD
D
D
D
U26
AO4406-1-GP
S
S
S
GD
D
D
D
U26
AO4406-1-GP
12
C503
SC4D7U25V5KX-GP
C503
SC4D7U25V5KX-GP
12
C343
SC1U10V3ZY-6GP
C343
SC1U10V3ZY-6GP
1 2
G21
GAP-CLOSE-PWR
G21
GAP-CLOSE-PWR
1 2
R184 1KR2F-3-GPR184 1KR2F-3-GP
12
R195
Do Not Stuff
DVC
R195
Do Not Stuff
DVC
12
C326
SC4D7U25V5KX-GP
C326
SC4D7U25V5KX-GP
12
C307
Do Not Stuff
DVC
C307
Do Not Stuff
DVC
1 2
G36
GAP-CLOSE-PWR
G36
GAP-CLOSE-PWR
12
C533
SC4D7U25V5KX-GP
C533
SC4D7U25V5KX-GP
1 2
R197
Do Not Stuff
DVC
R197
Do Not Stuff
DVC
12
R426
10KR2F-2-GP
R426
10KR2F-2-GP
1 2
G30
GAP-CLOSE-PWR
G30
GAP-CLOSE-PWR
12
R189
10KR2F-2-GP
R189
10KR2F-2-GP
1 2
G20
GAP-CLOSE-PWR
G20
GAP-CLOSE-PWR
1 2
R190
Do Not Stuff
DVC
R190
Do Not Stuff
DVC
1 2
R187 Do Not Stuff
DVC
R187 Do Not Stuff
DVC
1 2
G48
GAP-CLOSE-PWR
G48
GAP-CLOSE-PWR
12
C335
SCD1U25V3ZY-1GP
C335
SCD1U25V3ZY-1GP
1 2
G19
GAP-CLOSE-PWR
G19
GAP-CLOSE-PWR
1 2
R177
0R3-0-U-GP
R177
0R3-0-U-GP
1 2
R188
Do Not Stuff
DVC
R188
Do Not Stuff
DVC
12
C584
SC100P50V2JN-3GP
C584
SC100P50V2JN-3GP
2 1
D15
Do Not Stuff
DVC
D15
Do Not Stuff
DVC
12
C295
SCD1U50V3ZY-GP
C295
SCD1U50V3ZY-GP
12
C586
Do Not Stuff
DVC
C586
Do Not Stuff
DVC
12
C345
Do Not Stuff
DVC
C345
Do Not Stuff
DVC
1 2
G16
GAP-CLOSE-PWR
G16
GAP-CLOSE-PWR
12
R428
10R2F-L-GP
R428
10R2F-L-GP
VOUT 10
VCC 3
FB 9
PGOOD
11
D1
7
PAD
17
DL 4
G0
14
ILIM 13
LX 1
DH 16
BST 2
D0
8
EN
12
GND
5
RTN
6
G1
15
U33
Do Not Stuff
DVC
U33
Do Not Stuff
DVC
12
C338
Do Not Stuff
DVC
C338
Do Not Stuff
DVC
12
R199
Do Not Stuff
DVC
R199
Do Not Stuff
DVC
1 2
G18
GAP-CLOSE-PWR
G18
GAP-CLOSE-PWR
1 2
G14
GAP-CLOSE-PWR
G14
GAP-CLOSE-PWR
1 2
R191 Do Not Stuff
DVC
R191 Do Not Stuff
DVC
1 2
G22
GAP-CLOSE-PWR
G22
GAP-CLOSE-PWR
12
R433
Do Not Stuff
DVC
R433
Do Not Stuff
DVC
12
C328
Do Not Stuff
DVC
C328
Do Not Stuff
DVC
1 2
R198
Do Not Stuff
DVC
R198
Do Not Stuff
DVC
12
TC8
Do Not Stuff
DVC
TC8
Do Not Stuff
DVC
12
C342
Do Not Stuff
DVC
C342
Do Not Stuff
DVC
1 2
G13
GAP-CLOSE-PWR
G13
GAP-CLOSE-PWR
1 2
G17
GAP-CLOSE-PWR
G17
GAP-CLOSE-PWR
1 2
G24
GAP-CLOSE-PWR
G24
GAP-CLOSE-PWR
12
C322
SCD1U25V3ZY-1GP
C322
SCD1U25V3ZY-1GP
12
TC7
SE330U2VDM-6-GP
TC7
SE330U2VDM-6-GP
1 2
G25
GAP-CLOSE-PWR
G25
GAP-CLOSE-PWR
12
R432
Do Not Stuff
DY
R432
Do Not Stuff
DY
12
C327
Do Not Stuff
DVC
C327
Do Not Stuff
DVC
1 2
G32
GAP-CLOSE-PWR
G32
GAP-CLOSE-PWR
2 1
D14
CH521S-30-GP-U1
D14
CH521S-30-GP-U1
12
C340
SC1KP50V2KX-1GP
C340
SC1KP50V2KX-1GP
1
2
3
4 5
6
7
8
S
S
S
GD
D
D
D
U29
Do Not Stuff
DVC
S
S
S
GD
D
D
D
U29
Do Not Stuff
DVC
12
C324
SC4D7U25V5KX-GP
C324
SC4D7U25V5KX-GP
1
2
3
4 5
6
7
8
S
S
S
GD
D
D
D
U27
AO4706-GP
S
S
S
GD
D
D
D
U27
AO4706-GP
12
C587
Do Not Stuff
DVC
C587
Do Not Stuff
DVC
1 2
G31
GAP-CLOSE-PWR
G31
GAP-CLOSE-PWR
1 2
G27
GAP-CLOSE-PWR
G27
GAP-CLOSE-PWR
1 2
L12
COIL-1UH-34-GP
L12
COIL-1UH-34-GP
VOUT
1
VCCA 2
FB
3
PGD
4
NC#5
5
VSSA
6
PGND
7
DL 8
VDDP 9
ILIM 10
LX 11
DH 12
BST 13
NC#14
14
EN/PSV
15
TON
16
GND
17
U32
SC411MLTRT-GP
U32
SC411MLTRT-GP
1 2
G26
GAP-CLOSE-PWR
G26
GAP-CLOSE-PWR
12
R427
14KR2F-GP
R427
14KR2F-GP
1 2
G34
GAP-CLOSE-PWR
G34
GAP-CLOSE-PWR
1 2
R180
Do Not Stuff
DVC
R180
Do Not Stuff
DVC
1 2
R192
Do Not Stuff
DVC
R192
Do Not Stuff
DVC
1 2
C331
SCD1U25V3KX-GP
C331
SCD1U25V3KX-GP
1 2
L14
Do Not Stuff
DVC
L14
Do Not Stuff
DVC
1 2
G35
GAP-CLOSE-PWR
G35
GAP-CLOSE-PWR
1 2
G28
GAP-CLOSE-PWR
G28
GAP-CLOSE-PWR
1 2
R186
1MR2F-GP
R186
1MR2F-GP
1 2
C336
Do Not Stuff
DVC
C336
Do Not Stuff
DVC
1 2
R196 Do Not Stuff
DVC
R196 Do Not Stuff
DVC
12
C582
SC47P50V2JN-3GP
C582
SC47P50V2JN-3GP
12
C329
Do Not Stuff
DVC
C329
Do Not Stuff
DVC
1 2
G33
GAP-CLOSE-PWR
G33
GAP-CLOSE-PWR
1 2
G15
GAP-CLOSE-PWR
G15
GAP-CLOSE-PWR
1 2
G50
GAP-CLOSE-PWR
G50
GAP-CLOSE-PWR
1 2
R176
12KR2F-L-GP
R176
12KR2F-L-GP
12
C581
SC1U10V3ZY-6GP
C581
SC1U10V3ZY-6GP
12
C337
Do Not Stuff
DVC
C337
Do Not Stuff
DVC
1
2
3
4 5
6
7
8
S
S
S
GD
D
D
D
U28
Do Not Stuff
DVC
S
S
S
GD
D
D
D
U28
Do Not Stuff
DVC
1 2
G49
GAP-CLOSE-PWR
G49
GAP-CLOSE-PWR
1 2
G29
GAP-CLOSE-PWR
G29
GAP-CLOSE-PWR
12
R193
Do Not Stuff
DVC
R193
Do Not Stuff
DVC
1 2
R431
Do Not Stuff
DY
R431
Do Not Stuff
DY
12
C344
Do Not Stuff
DVC
C344
Do Not Stuff
DVC

5
5
4
4
3
3
2
2
1
1
D D
C C
B B
A A
TIS5116_V5IN
VTTREF
TPS51116_VDDQ
VTTREF
TPS51116_UGT
TPS51116_LGTTPS51116_LGTTPS51116_LGTTPS51116_LGT
TPS51116_VBST TPS51116_PHS
TPS51116_VBST1 TPS51116_VBST
TPS51116_UGT
TPS51116_PHS
TPS51116_CS
TPS51116_LGT
TPS51116_CS
TIS5116_V5IN
TPS51116_VDDQ
1D8V_PWR_S3
1D8V_PWR_S3
0D9V_PWR_S3
DCBATOUTDCBATOUT_TPS51116
1D8V_PWR_S3
0D9V_PWR_S3
1D8V_S3
0D9V_S3
1D8V_PWR_S3
1D8V_PWR_S3
DCBATOUT_TPS51116
3D3V_S5
5V_S5
1D8V_S3_PG 17
PM_SLP_S5# 16,17,20,24,30
VTTREF_DDR 7
KBC_SLP_S5# 30
Title
Size Document Number Rev
Date: Sheet of
Wistron Corporation
21F, 88, Sec.1, Hsin Tai Wu Rd., Hsichih,
Taipei Hsien 221, Taiwan, R.O.C.
TIBET SA
TPS51116 1D8V/0D9V
A3
40 44Tuesday, August 14, 2007
test
Title
Size Document Number Rev
Date: Sheet of
Wistron Corporation
21F, 88, Sec.1, Hsin Tai Wu Rd., Hsichih,
Taipei Hsien 221, Taiwan, R.O.C.
TIBET SA
TPS51116 1D8V/0D9V
A3
40 44Tuesday, August 14, 2007
test
Title
Size Document Number Rev
Date: Sheet of
Wistron Corporation
21F, 88, Sec.1, Hsin Tai Wu Rd., Hsichih,
Taipei Hsien 221, Taiwan, R.O.C.
TIBET SA
TPS51116 1D8V/0D9V
A3
40 44Tuesday, August 14, 2007
test
TI TPS51116 for 1D8V and 0D9V
0D9V/2A , OCP >3A
1D8V/5A , OCP >12A
State S3 S5 VDDR VTTREF VTT
S0
S3
S4/S5
Hi Hi
HiLo
Lo Lo
On
On
On
On
On
Off Off Off
Off(Hi-Z)
AOS/30mOhm
@4.5V/Qg=13nQ
PANASONIC/2V/150uF
18mOhm/2.5A
CYNTEC /18mohm/8A
AOS/17mOhm
@4.5V/Qg=16nQ
1 2
C317
SC10U6D3V5MX-3GP
C317
SC10U6D3V5MX-3GP
1 2
G8
GAP-CLOSE-PWR
G8
GAP-CLOSE-PWR
1 2
R502
0R3-0-U-GP
R502
0R3-0-U-GP
12
R150
100KR2J-1-GP
R150
100KR2J-1-GP
1 2
C312
SC10U6D3V5MX-3GP
C312
SC10U6D3V5MX-3GP
1 2
R157
3D3R3J-L-GP
R157
3D3R3J-L-GP
12
TC5
Do Not Stuff
DY
TC5
Do Not Stuff
DY
12
C305
SC4D7U10V5ZY-3GP
C305
SC4D7U10V5ZY-3GP
1 2
G69
GAP-CLOSE-PWR
G69
GAP-CLOSE-PWR
1 2
C294
Do Not Stuff
DY
C294
Do Not Stuff
DY
1 2
G23
GAP-CLOSE-PWR
G23
GAP-CLOSE-PWR
12
TC6
SE150U2D5VDM-2GP
TC6
SE150U2D5VDM-2GP
1 2
L13
IND-2D2UH-46-GP-U
L13
IND-2D2UH-46-GP-U
12
C319
Do Not Stuff
DY
C319
Do Not Stuff
DY
1 2
R148
15KR3F-GP
R148
15KR3F-GP
12
C303
SCD033U50V3KX-1GP
C303
SCD033U50V3KX-1GP
1 2
C321
SCD1U25V3KX-GP
C321
SCD1U25V3KX-GP
1
2
3
4 5
6
7
8
S
S
S
GD
D
D
D
U25
AO4468-GP
S
S
S
GD
D
D
D
U25
AO4468-GP
1 2
R510
Do Not Stuff
DY
R510
Do Not Stuff
DY
1 2
R168
0R3-0-U-GP
R168
0R3-0-U-GP
1 2
C318
SCD1U25V3KX-GP
C318
SCD1U25V3KX-GP
1 2
G45
GAP-CLOSE-PWR
G45
GAP-CLOSE-PWR
1 2
G11
GAP-CLOSE-PWR
G11
GAP-CLOSE-PWR
1 2
G46
GAP-CLOSE-PWR
G46
GAP-CLOSE-PWR
1 2
G12
GAP-CLOSE-PWR
G12
GAP-CLOSE-PWR
1 2
R151
0R0603-PAD
R151
0R0603-PAD
1 2
G10
GAP-CLOSE-PWR
G10
GAP-CLOSE-PWR
1 2
C310
Do Not Stuff
DY
C310
Do Not Stuff
DY
1 2
G43
GAP-CLOSE-PWR
G43
GAP-CLOSE-PWR
1 2
C298
SC1KP50V2KX-1GP
C298
SC1KP50V2KX-1GP
1 2
G44
GAP-CLOSE-PWR
G44
GAP-CLOSE-PWR
1
2
3
4 5
6
7
8
S
S
S
GD
D
D
D
U24
AO4422-1-GP
S
S
S
GD
D
D
D
U24
AO4422-1-GP
12
C323
SC4D7U25V5KX-GP
C323
SC4D7U25V5KX-GP
VLDOIN
1
VTT
2
VTTGND
3
VTTSNS
4
GND
5
MODE
6
VTTREF
7
COMP
8
VDDQSNS
9
VDDQSET
10 S3 11
S5 12
PGOOD 13
V5IN 14
CS 15
PGND 16
DRVL 17
LL 18
DRVH 19
VBST 20
GND
21
U23
TPS51116PWPR-GP
U23
TPS51116PWPR-GP
1 2
G9
GAP-CLOSE-PWR
G9
GAP-CLOSE-PWR
1 2
G70
GAP-CLOSE-PWR
G70
GAP-CLOSE-PWR
12
C325
SC4D7U25V5KX-GP
C325
SC4D7U25V5KX-GP
1 2
G7
GAP-CLOSE-PWR
G7
GAP-CLOSE-PWR

5
5
4
4
3
3
2
2
1
1
D D
C C
B B
A A
1D5V_S01D5V_LDO
5V_S5 1D8V_S3
2D5V_LDO_S0
1D2V_S53D3V_S5
3D3V_S0
PM_SLP_S3#17,22,23,30,35,38,39
Title
Size Document Number Rev
Date: Sheet of
Wistron Corporation
21F, 88, Sec.1, Hsin Tai Wu Rd., Hsichih,
Taipei Hsien 221, Taiwan, R.O.C.
TIBET
SA
1D5V/2D5V/3D3V/5V_AUX
A3
41 44Tuesday, August 14, 2007
test
Title
Size Document Number Rev
Date: Sheet of
Wistron Corporation
21F, 88, Sec.1, Hsin Tai Wu Rd., Hsichih,
Taipei Hsien 221, Taiwan, R.O.C.
TIBET
SA
1D5V/2D5V/3D3V/5V_AUX
A3
41 44Tuesday, August 14, 2007
test
Title
Size Document Number Rev
Date: Sheet of
Wistron Corporation
21F, 88, Sec.1, Hsin Tai Wu Rd., Hsichih,
Taipei Hsien 221, Taiwan, R.O.C.
TIBET
SA
1D5V/2D5V/3D3V/5V_AUX
A3
41 44Tuesday, August 14, 2007
test
1D5V_S0
Iomax=1.3A
SO-8-P
Vo(cal.)=1.512V
Vo=0.8*(1+(R1/R2))
Trace Length=3cm
Trace Width=5mils
Trace Resistance>80mohm
OCP=2.6A
KEMET
100uF, 4V, B2 Size, NTD:5.615
Iripple=1.1A, ESR=70mohm
Change 3D3V_S0 to 1D8V_S3
Change G914 to G916
12
R446
1K78R3F-GP
R446
1K78R3F-GP
12
C285
SC1U10V3ZY-6GP
C285
SC1U10V3ZY-6GP
12
R445
2KR2F-3-GP
R445
2KR2F-3-GP
1 2
R467 0R0402-PADR467 0R0402-PAD
12
C357
Do Not Stuff
DY
C357
Do Not Stuff
DY
12
C600
SCD01U50V2ZY-1GP
C600
SCD01U50V2ZY-1GP
12
C532
SC1U10V3ZY-6GP
C532
SC1U10V3ZY-6GP
12
TC4
ST10U10VAM-1GP
TC4
ST10U10VAM-1GP
12
C355
SC10U10V5ZY-1GP
C355
SC10U10V5ZY-1GP
1 2
G52
GAP-CLOSE-PWR
G52
GAP-CLOSE-PWR
1 2
G53
GAP-CLOSE-PWR
G53
GAP-CLOSE-PWR
12
C289
SC1U10V3ZY-6GP
C289
SC1U10V3ZY-6GP
1 2
G54
GAP-CLOSE-PWR
G54
GAP-CLOSE-PWR
1 2
G55
GAP-CLOSE-PWR
G55
GAP-CLOSE-PWR
GND 1
VIN 2
VOUT 3
U56
RT9161-A-25PG-GP
U56
RT9161-A-25PG-GP
12
C283
SCD01U50V2ZY-1GP
C283
SCD01U50V2ZY-1GP
12
C609
SC1U10V3ZY-6GP
C609
SC1U10V3ZY-6GP
12
TC11
ST100U4VBM-U
TC11
ST100U4VBM-U
12
C354
Do Not Stuff
DY
C354
Do Not Stuff
DY
IN
1
GND
2
SHDN#
3BYP 4
OUT 5
U21
G916-120T1UF-GP
U21
G916-120T1UF-GP
1 2
G51
GAP-CLOSE-PWR
G51
GAP-CLOSE-PWR
GND
1
FB 2
VOUT 3
VOUT 4
VIN 5
VCNTL 6
POK
7
EN
8
VIN 9
U41
APL5913-KAC-1-GP
U41
APL5913-KAC-1-GP

A
A
B
B
C
C
D
D
E
E
4 4
3 3
2 2
1 1
MAX1909_DLO
MAX1909_CCV
MAX1909_IINP
MAX1909_DC_IN
MAX1909_REF
MAX1909_PDL
MAX1909_DHI
MAX1909_ACIN
MAX1909_CCI
MAX1909_DLOV
MAX8725_CSIN
MAX1909_CCS
MAX1909_DHIV
MAX1909_CLS
BT_TH
MAX1909_CLS
MAX8725_CSSP
MAX8725_CSSN
AD+_TO_SYS
MAX1909_PDS
AD+_TO_SYS
MAX1909_CCV_R
MAX8725_CSIP
CHG_PWR-2
AC_OK
CHG_PWR-3
4CELL
MAX1909_ICTL
CHG_ON#
MAX1909_ICTL CHG_I_PRE_SEL#
CHG_I_SEL#
CHG_4CELL#
MAX1909_ICTL
MAX1909_VCTL
MAX1909_MODE
AC_OK
MAX1909_LDO
DCBATOUT
AD+
MAX1909_LDO
AD+_TO_SYS
BT+
AD+
MAX1909_LDO
DCBATOUT
3D3V_AUX_S5
BT+
3D3V_AUX_S5
MAX1909_REF
3D3V_AUX_S5
AIRLINE_VOLT 30
AD_IA30 BT+SENSE 43
4CELL#30
CHG_ON#30
BT_TH30,43
CHG_I_SEL 30
AD_IN#30
CHG_4CELL30
CHG_I_PRE_SEL30
Title
Size Document Number Rev
Date: Sheet of
Wistron Corporation
21F, 88, Sec.1, Hsin Tai Wu Rd., Hsichih,
Taipei Hsien 221, Taiwan, R.O.C.
TIBET SA
CHARGER MAX8725
A2
42 44Tuesday, August 14, 2007
test
Title
Size Document Number Rev
Date: Sheet of
Wistron Corporation
21F, 88, Sec.1, Hsin Tai Wu Rd., Hsichih,
Taipei Hsien 221, Taiwan, R.O.C.
TIBET SA
CHARGER MAX8725
A2
42 44Tuesday, August 14, 2007
test
Title
Size Document Number Rev
Date: Sheet of
Wistron Corporation
21F, 88, Sec.1, Hsin Tai Wu Rd., Hsichih,
Taipei Hsien 221, Taiwan, R.O.C.
TIBET SA
CHARGER MAX8725
A2
42 44Tuesday, August 14, 2007
test
V_REF :4.2235V (<500uA)
ISOURCE_MAX =
(0.075/Rx1)*(VCLS/VREF) = 3.16A
So,Constant Power=18.5*3.16=58.46W (90%)
AC_IN Threshold 2.089V Max.
AC_IN > 2.089V --> AC DETECT
Near MAX8725
Pin 2
Near MAX1909
Pin 21
AD+ > 13V
ACOK is H
Close to
MAX8725
pin 24
Detect adaptor
input current
SET CHG OFF :
BAT_CHG_I = (0.075/Rx2)*(VICTL/3.6)
LI BAT :
CHG_I_SET = H(6cell),
Charge current = 3.0A
CHG_I_SET = L(12cell),
Charge current = 5.0A
Pre-Charge :
MAX8725 : CHG_I_PRE_SEL = H,
Pre-Charge current = 300mA
AD<=17V, disable
charger function
Rx1
Rx2
Change it to 68.1505B.10A
1 2
G66
GAP-CLOSE-PWR
G66
GAP-CLOSE-PWR
12
C91
SCD1U50V3ZY-GP
C91
SCD1U50V3ZY-GP
12
R66
Do Not Stuff
DY
R66
Do Not Stuff
DY
PDS
27
SRC
24
DCIN
1
VCTL
11
ICTL
10
MODE
7
ACIN
3
IINP
8
CLS
9
ACOK
6
PKPRES
5
CCV
13
CCI
12
CCS
14
CSSP 26
CSSN 25
REF
4
DHIV 22
PDL 28
LDO 2
DLOV 21
DHI 23
DLO 20
PGND 19
CSIP 18
CSIN 17
BATT 16
GND 15
PGND 29
U19
MAX8725ETI-GP-U
U19
MAX8725ETI-GP-U
1
2
3
4 5
6
7
8
S
S
S
GD
D
D
D
U3
AO4407-1-GP
S
S
S
GD
D
D
D
U3
AO4407-1-GP
G
S D
G
S
D
Q5
Do Not Stuff
DY
G
S
D
Q5
Do Not Stuff
DY
12
C62
SC10U25V0KX-3GP
C62
SC10U25V0KX-3GP
12
R72
100KR2J-1-GP
R72
100KR2J-1-GP
12
R74
33R2J-2-GP
R74
33R2J-2-GP
12
C131
SCD1U50V3ZY-GP
C131
SCD1U50V3ZY-GP
1 2
R284Do Not Stuff
DY
R284Do Not Stuff
DY
1 2
R280 Do Not Stuff
DY
R280 Do Not Stuff
DY
12
C79
SCD1U50V3ZY-GP
C79
SCD1U50V3ZY-GP
1 2
R67
31K6R2F-GP
R67
31K6R2F-GP
1
2
3
45
6
7
8
S
S
S
GD
D
D
D
U2
AO4407-1-GP
S
S
S
GD
D
D
D
U2
AO4407-1-GP
12
R297
100KR2F-L1-GP
R297
100KR2F-L1-GP
12
C401
SCD1U50V3ZY-GP
C401
SCD1U50V3ZY-GP
12
R301
100KR2J-1-GP
R301
100KR2J-1-GP
21
D25
CH521S-30-GP-U1
D25
CH521S-30-GP-U1
12
R70
10KR2J-3-GP
R70
10KR2J-3-GP
1
2
3
D20
BAV99TPT-GP
D20
BAV99TPT-GP
12
C133
SCD1U50V3ZY-GP
C133
SCD1U50V3ZY-GP
12
R289
43K2R2F-L-GP
R289
43K2R2F-L-GP
12
C102
SC1U10V3ZY-6GP
C102
SC1U10V3ZY-6GP
G
S D
Q25
2N7002-7F-GP
Q25
2N7002-7F-GP
1 2
G5
GAP-CLOSE-PWR
G5
GAP-CLOSE-PWR
12
R69
49K9R2F-L-GP
R69
49K9R2F-L-GP
12
C70
SC10U25V0KX-3GP
C70
SC10U25V0KX-3GP
12
C134
SCD1U50V3ZY-GP
C134
SCD1U50V3ZY-GP
1 2
R244
15K4R2F-GP
R244
15K4R2F-GP
12
R77
36K5R3F-2-GP
R77
36K5R3F-2-GP
12
C95
SCD01U50V2ZY-1GP
C95
SCD01U50V2ZY-1GP
12
R62
20KR2F-L-GP
R62
20KR2F-L-GP
12
R302
100KR2F-L1-GP
R302
100KR2F-L1-GP
1
2
3
45
6
7
8
S
S
GD
D
D
D
S
U14
SI4431BDY-E3-GP
S
S
GD
D
D
D
S
U14
SI4431BDY-E3-GP
12
C50
SCD1U50V3ZY-GP
C50
SCD1U50V3ZY-GP
12
R298
100KR2J-1-GP
R298
100KR2J-1-GP
12
C459
SCD1U50V3ZY-GP
C459
SCD1U50V3ZY-GP
1 2
L22
IND-15UH-50-GP
L22
IND-15UH-50-GP
12
C106
SC1U10V3ZY-6GP
C106
SC1U10V3ZY-6GP
12
C403
SC1KP50V2KX-1GP
C403
SC1KP50V2KX-1GP
1
2
3
4 5
6
7
8
S
S
S
GD
D
D
D
U13
SI4800BDY-T1
S
S
S
GD
D
D
D
U13
SI4800BDY-T1
1 2
R17 D01R2512F-4-GP
R17 D01R2512F-4-GP
1 2
R47 D01R2512F-4-GP
R47 D01R2512F-4-GP
1 2
C394 SCD1U50V3ZY-GPC394 SCD1U50V3ZY-GP
1 2
C116
SC1U10V3ZY-6GP
C116
SC1U10V3ZY-6GP
12
R243
100KR2F-L1-GP
R243
100KR2F-L1-GP
1 2
G4
GAP-CLOSE-PWR
G4
GAP-CLOSE-PWR
12
C417
SC4D7U25V5KX-GP
C417
SC4D7U25V5KX-GP
12
C96
SCD1U50V3ZY-GP
C96
SCD1U50V3ZY-GP
1
2
34
5
6
U53
Do Not Stuff
DY
U53
Do Not Stuff
DY
1 2
G1
GAP-CLOSE-PWR
G1
GAP-CLOSE-PWR
12
R76
49K9R2F-L-GP
R76
49K9R2F-L-GP
12
R299
19K1R2F-GP
R299
19K1R2F-GP
12
R65
DUMMY-R2
R65
DUMMY-R2
1 2
G2
GAP-CLOSE-PWR
G2
GAP-CLOSE-PWR
12
C132
SCD1U50V3ZY-GP
C132
SCD1U50V3ZY-GP
1 2
R293 3K65R3F-GPR293 3K65R3F-GP
12
R281
Do Not Stuff
DY
R281
Do Not Stuff
DY
1
2
34
5
6
U54
2N7002SPT
U54
2N7002SPT
12
R64
0R0402-PAD
R64
0R0402-PAD
1 2
G6
GAP-CLOSE-PWR
G6
GAP-CLOSE-PWR
12
C426
SC4D7U25V5KX-GP
C426
SC4D7U25V5KX-GP

5
5
4
4
3
3
2
2
1
1
D D
C C
B B
A A
BT_SDABT_SCL BT_TH
AD_OFF#
AD_JK
AD+_2
AD+
BT+
3D3V_AUX_S53D3V_AUX_S5 3D3V_AUX_S5
AD+
AD_JK
BT_SDA30 BT_SCL30
BT_TH30,42
BT+SENSE42
AD_OFF30
Title
Size Document Number Rev
Date: Sheet of
Wistron Corporation
21F, 88, Sec.1, Hsin Tai Wu Rd., Hsichih,
Taipei Hsien 221, Taiwan, R.O.C.
TIBET SA
AD/BATT CONN
A3
43 44Tuesday, August 14, 2007
test
Title
Size Document Number Rev
Date: Sheet of
Wistron Corporation
21F, 88, Sec.1, Hsin Tai Wu Rd., Hsichih,
Taipei Hsien 221, Taiwan, R.O.C.
TIBET SA
AD/BATT CONN
A3
43 44Tuesday, August 14, 2007
test
Title
Size Document Number Rev
Date: Sheet of
Wistron Corporation
21F, 88, Sec.1, Hsin Tai Wu Rd., Hsichih,
Taipei Hsien 221, Taiwan, R.O.C.
TIBET SA
AD/BATT CONN
A3
43 44Tuesday, August 14, 2007
test
Adaptor in to generate DCBATOUT
BATTERY CONNECTOR
12
R245
100KR2J-1-GP
R245
100KR2J-1-GP
1 2
G3
GAP-CLOSE
G3
GAP-CLOSE
12
C402
SCD1U50V3ZY-GP
C402
SCD1U50V3ZY-GP
12
C404
SCD1U50V3ZY-GP
C404
SCD1U50V3ZY-GP
1
2
3
D21
BAV99TPT-GP
D21
BAV99TPT-GP
1
2
3
D19
BAV99TPT-GP
D19
BAV99TPT-GP
12
C415
SCD1U50V3ZY-GP
C415
SCD1U50V3ZY-GP
E
BC
R1
R2
Q22
PDTC124EU-1-GP
R1
R2
Q22
PDTC124EU-1-GP
1
2
3
4
5
DCIN1
ACES-CON5-5-GP-U
DCIN1
ACES-CON5-5-GP-U
12
C413
SCD1U25V3ZY-1GP
C413
SCD1U25V3ZY-1GP
1 2
R249 4K7R2J-2-GPR249 4K7R2J-2-GP
12
C405
SC1KP50V2KX-1GP
C405
SC1KP50V2KX-1GP
1
2
3
D22
BAV99TPT-GP
D22
BAV99TPT-GP
1 2
C411
SCD1U50V3ZY-GP
C411
SCD1U50V3ZY-GP
12
C418
SCD1U50V3ZY-GP
C418
SCD1U50V3ZY-GP
12
R247
200KR2J-L1-GP
R247
200KR2J-L1-GP
12
C414
SC1KP50V2KX-1GP
C414
SC1KP50V2KX-1GP
1
2
3
4
5
6
7
8
BAT1
SYN-CON6-5-GP-U1
BAT1
SYN-CON6-5-GP-U1
E
BC
R1
R2
Q21
PDTA124EU-1-GP
R1
R2
Q21
PDTA124EU-1-GP
1
2
3
4 5
6
7
8
S
S
S
GD
D
D
D
U47
AO4407-1-GP
S
S
S
GD
D
D
D
U47
AO4407-1-GP

A
A
B
B
C
C
D
D
E
E
4 4
3 3
2 2
1 1
DCBATOUT
AD+
1D8V_S3 1D2V_S0 VCC_CORE_S0 1D5V_S0
3D3V_S0
5V_S0 5V_S0
1D8V_S3
5V_S5 5V_S0 3D3V_S0 VCC_CORE_S0
1D8V_S3BT+ AD+
3D3V_S0 1D2V_S0 1D8V_S0DCBATOUT
Title
Size Document Number Rev
Date: Sheet of
Wistron Corporation
21F, 88, Sec.1, Hsin Tai Wu Rd., Hsichih,
Taipei Hsien 221, Taiwan, R.O.C.
TIBET SA
MISC
A3
44 44Wednesday, August 15, 2007
test
Title
Size Document Number Rev
Date: Sheet of
Wistron Corporation
21F, 88, Sec.1, Hsin Tai Wu Rd., Hsichih,
Taipei Hsien 221, Taiwan, R.O.C.
TIBET SA
MISC
A3
44 44Wednesday, August 15, 2007
test
Title
Size Document Number Rev
Date: Sheet of
Wistron Corporation
21F, 88, Sec.1, Hsin Tai Wu Rd., Hsichih,
Taipei Hsien 221, Taiwan, R.O.C.
TIBET SA
MISC
A3
44 44Wednesday, August 15, 2007
test
FF DF
CAMERA
LAN
1394/5 IN 1
EXTRA USB
MIC
CR LED
10/100 10/100
THE FOOTPRINT OF SPR5, SPR6, SPR7 CAN NOT BE GND
Modify SPR7 P/N manually
EMI SI-R Add
1
SPR6
SPRING-12-GP-U
SPR6
SPRING-12-GP-U
1
H1
HOLE
H1
HOLE
1
H21
HOLE
H21
HOLE
12
EC26
SCD1U25V3ZY-1GP
EC26
SCD1U25V3ZY-1GP
12
EC9
SCD1U25V3ZY-1GP
EC9
SCD1U25V3ZY-1GP
12
EC118
Do Not Stuff
DY
EC118
Do Not Stuff
DY
1
H12
HOLE
H12
HOLE
12
EC5
SCD1U25V3ZY-1GP
EC5
SCD1U25V3ZY-1GP
12
EC121
Do Not Stuff
DY
EC121
Do Not Stuff
DY
1
H11
HOLE
H11
HOLE
12
EC7
Do Not Stuff
DY
EC7
Do Not Stuff
DY
1
SPR5
Do Not Stuff
DY
SPR5
Do Not Stuff
DY
12
EC37
Do Not Stuff
DY
EC37
Do Not Stuff
DY
12
EC39
Do Not Stuff
DY
EC39
Do Not Stuff
DY
12
EC48
SCD1U25V3ZY-1GP
EC48
SCD1U25V3ZY-1GP
1
H19
HOLE
H19
HOLE
12
EC106
SCD1U25V3ZY-1GP
EC106
SCD1U25V3ZY-1GP
12
EC10
SCD1U25V3ZY-1GP
EC10
SCD1U25V3ZY-1GP
12
EC41
Do Not Stuff
DY
EC41
Do Not Stuff
DY
1
H17
HOLE
H17
HOLE
1
H22
HOLE
H22
HOLE
1
H2
HOLE
H2
HOLE
12
EC100
SCD1U25V3ZY-1GP
EC100
SCD1U25V3ZY-1GP
12
EC98
SCD1U16V2ZY-2GP
EC98
SCD1U16V2ZY-2GP
1
H15
HOLE
H15
HOLE
12
EC36
SCD1U25V3ZY-1GP
EC36
SCD1U25V3ZY-1GP
9
10 8
147
U57C
Do Not Stuff
DY
U57C
Do Not Stuff
DY
12
EC75
SCD1U16V2ZY-2GP
EC75
SCD1U16V2ZY-2GP
1
H18
HOLE
H18
HOLE
12
EC109
Do Not Stuff
DY
EC109
Do Not Stuff
DY
12
EC13
SCD1U25V3ZY-1GP
EC13
SCD1U25V3ZY-1GP
12
EC65
SCD1U16V2ZY-2GP
EC65
SCD1U16V2ZY-2GP
1
SPR2
SPRING-18-U
SPR2
SPRING-18-U
1
H24
HOLE
H24
HOLE
12
EC116
SCD1U25V3ZY-1GP
EC116
SCD1U25V3ZY-1GP
1
SPR7
Do Not Stuff
DY
SPR7
Do Not Stuff
DY
12
EC59
Do Not Stuff
DY
EC59
Do Not Stuff
DY
1
H26
HOLE
H26
HOLE
1
H13
HOLE
H13
HOLE
12
EC28
SCD1U25V3ZY-1GP
EC28
SCD1U25V3ZY-1GP
1
SPR4
SPRING-18-U
SPR4
SPRING-18-U
1
H29
HOLE
H29
HOLE
12
EC21
SCD1U16V2ZY-2GP
EC21
SCD1U16V2ZY-2GP
12
EC119
Do Not Stuff
DY
EC119
Do Not Stuff
DY
12
EC61
SCD1U16V2ZY-2GP
EC61
SCD1U16V2ZY-2GP
12
EC72
SCD1U16V2ZY-2GP
EC72
SCD1U16V2ZY-2GP
12
EC2
Do Not Stuff
DY
EC2
Do Not Stuff
DY
1
H20
HOLE
H20
HOLE
1
H30
HOLE
H30
HOLE
12
EC22
SCD1U16V2ZY-2GP
EC22
SCD1U16V2ZY-2GP
1
H6
HOLE
H6
HOLE
12
EC66
Do Not Stuff
DY
EC66
Do Not Stuff
DY
12
EC74
SCD1U16V2ZY-2GP
EC74
SCD1U16V2ZY-2GP
12
EC114
SCD1U25V3ZY-1GP EC114
SCD1U25V3ZY-1GP
12
EC67
Do Not Stuff
DY
EC67
Do Not Stuff
DY
12
EC71
SCD1U16V2ZY-2GP
EC71
SCD1U16V2ZY-2GP
12
EC6
SCD1U25V3ZY-1GP
EC6
SCD1U25V3ZY-1GP
1
SPR8
SPRING-13-GP
SPR8
SPRING-13-GP
1
H4
HOLE
H4
HOLE
12
EC78
Do Not Stuff
DY
EC78
Do Not Stuff
DY
12
EC63
Do Not Stuff
DY
EC63
Do Not Stuff
DY
12
EC11
SCD1U25V3ZY-1GP
EC11
SCD1U25V3ZY-1GP
12
EC102
SCD1U16V2ZY-2GP
EC102
SCD1U16V2ZY-2GP
12
EC4
SCD1U25V3ZY-1GP
EC4
SCD1U25V3ZY-1GP
12
EC24
SCD1U25V3ZY-1GP
EC24
SCD1U25V3ZY-1GP
12
EC105
SCD1U25V3ZY-1GP
EC105
SCD1U25V3ZY-1GP
12
EC108
SCD1U25V3ZY-1GP
EC108
SCD1U25V3ZY-1GP
12
EC53
Do Not Stuff
DY
EC53
Do Not Stuff
DY
12
EC56
SCD1U16V2ZY-2GP
EC56
SCD1U16V2ZY-2GP
12
EC97
SCD1U25V3ZY-1GP
EC97
SCD1U25V3ZY-1GP
12
EC62
SCD1U25V3ZY-1GP
EC62
SCD1U25V3ZY-1GP
12
EC47
Do Not Stuff
DY
EC47
Do Not Stuff
DY
1
H8
HOLE
H8
HOLE
12
EC110
Do Not Stuff
DY
EC110
Do Not Stuff
DY
12
EC55
Do Not Stuff
DY
EC55
Do Not Stuff
DY
1
H23
HOLE
H23
HOLE
12
EC1
Do Not Stuff
DY
EC1
Do Not Stuff
DY
1
SPR9
SPRING-18-U
SPR9
SPRING-18-U
12
EC58
SCD1U16V2ZY-2GP
EC58
SCD1U16V2ZY-2GP
1
SPR1
SPRING-18-U
SPR1
SPRING-18-U
12
EC27
SCD1U25V3ZY-1GP
EC27
SCD1U25V3ZY-1GP
12
EC99
SCD1U16V2ZY-2GP
EC99
SCD1U16V2ZY-2GP
12
EC77
SCD1U16V2ZY-2GP
EC77
SCD1U16V2ZY-2GP
12
EC96
SCD1U16V2ZY-2GP
EC96
SCD1U16V2ZY-2GP
12
EC54
Do Not Stuff
DY
EC54
Do Not Stuff
DY
12
EC117
SCD1U25V3ZY-1GP
EC117
SCD1U25V3ZY-1GP
12
EC70
SCD1U16V2ZY-2GP
EC70
SCD1U16V2ZY-2GP
12
EC3
SCD1U25V3ZY-1GP
EC3
SCD1U25V3ZY-1GP
1
H9
HOLE
H9
HOLE
12
EC57
SCD1U25V3ZY-1GP
EC57
SCD1U25V3ZY-1GP
12
EC115
SCD1U25V3ZY-1GP EC115
SCD1U25V3ZY-1GP
12
EC95
SCD1U25V3ZY-1GP
EC95
SCD1U25V3ZY-1GP
12
EC64
Do Not Stuff
DY
EC64
Do Not Stuff
DY
1
H14
HOLE
H14
HOLE
1
H25
HOLE
H25
HOLE
12
EC120
SCD1U25V3ZY-1GP
EC120
SCD1U25V3ZY-1GP
12
EC73
SCD1U16V2ZY-2GP
EC73
SCD1U16V2ZY-2GP
1
H3
HOLE
H3
HOLE
12
EC111
SCD1U25V2ZY-1GP
EC111
SCD1U25V2ZY-1GP
1
H10
HOLE
H10
HOLE
12
EC94
SCD1U16V2ZY-2GP
EC94
SCD1U16V2ZY-2GP
12
EC87
SCD1U16V2ZY-2GP
EC87
SCD1U16V2ZY-2GP
12
EC107
SCD1U25V3ZY-1GP
EC107
SCD1U25V3ZY-1GP
1
H5
HOLE
H5
HOLE
12
EC60
Do Not Stuff
DY
EC60
Do Not Stuff
DY
12
EC101
SCD1U25V3ZY-1GP
EC101
SCD1U25V3ZY-1GP
12
EC52
Do Not Stuff
DY
EC52
Do Not Stuff
DY
1
H16
HOLE
H16
HOLE
12
EC104
SCD1U25V3ZY-1GP
EC104
SCD1U25V3ZY-1GP
12
EC76
SCD1U16V2ZY-2GP
EC76
SCD1U16V2ZY-2GP
12
EC25
Do Not Stuff
DY
EC25
Do Not Stuff
DY
12
EC68
SCD1U16V2ZY-2GP
EC68
SCD1U16V2ZY-2GP
1
H7
HOLE
H7
HOLE
12
EC69
SCD1U16V2ZY-2GP
EC69
SCD1U16V2ZY-2GP
12
EC12
SCD1U16V2ZY-2GP
EC12
SCD1U16V2ZY-2GP
12
EC19
SCD1U25V3ZY-1GP
EC19
SCD1U25V3ZY-1GP
12
EC86
Do Not Stuff
DY
EC86
Do Not Stuff
DY
12
EC113
SCD1U25V3ZY-1GP EC113
SCD1U25V3ZY-1GP
12
EC46
SCD1U16V2ZY-2GP
EC46
SCD1U16V2ZY-2GP
12
EC103
SCD1U16V2ZY-2GP
EC103
SCD1U16V2ZY-2GP
12
EC49
SCD1U25V3ZY-1GP
EC49
SCD1U25V3ZY-1GP
12
EC20
Do Not Stuff
DY
EC20
Do Not Stuff
DY
12
EC50
Do Not Stuff
DY
EC50
Do Not Stuff
DY
12
EC112
Do Not Stuff
DY
EC112
Do Not Stuff
DY
1
SPR3
SPRING-18-U
SPR3
SPRING-18-U
12
EC18
Do Not Stuff
DY
EC18
Do Not Stuff
DY
