EM Microelectronic Marin EMBC02 Blue tooth low energy proximity beacon User Manual 7788
EM Microelectronic-Marin SA Blue tooth low energy proximity beacon 7788
Users Manual

This document is the property of EM MICROELECTRONIC-MARIN SA upon the condition that all rights originating in the information, whether patented or not, will be
respected.
EMBC02 User Manual v0.1 January-2015
DRAFT A
PRELIMINARY
PRODUCT USER MANUAL
EMBC02
TABLE OF CONTENTS
1. PURPOSE .......................................................................................................................................................... 2
2. USER INSTRUCTIONS ...................................................................................................................................... 3
2.1. STATE MACHINE DEFINITION .................................................................................................................... 3
3. BATTERY REPLACEMENT INSTRUCTIONS .................................................................................................. 4
4. FCC & IC AUTHORIZATION ............................................................................................................................. 5
5. CE AUTHORIZATION ........................................................................................................................................ 5
EM MICROELECTRONIC - MARIN SA

This document is the property of EM MICROELECTRONIC-MARIN SA upon the condition that all rights originating in the information, whether patented or not, will be
respected.
EMBC02 User Manual v0.1 January-2015
DRAFT A
PRELIMINARY
1. PURPOSE
This is the product user manual. It contains FCC/CE/IC information, battery replacement instructions and a general
user’s guide.

This document is the property of EM MICROELECTRONIC-MARIN SA upon the condition that all rights originating in the information, whether patented or not, will be
respected.
EMBC02 User Manual v0.1 January-2015
DRAFT A
PRELIMINARY
2. USER INSTRUCTIONS
EMBC02 is a Bluetooth low-energy proximity beacon. It is controlled by a push button switch operated by pressing
on the center section of the coin like disc. Two LEDs, one red and one green will flash to indicate the state that the
beacon is in according to the state machine description given below. The standard firmware provided with each
beacon is V2.8.0, and implements the state machine described below, other state machines and beacon
operations can be defined by reprogramming the EMBC02.
2.1. STATE MACHINE DEFINITION
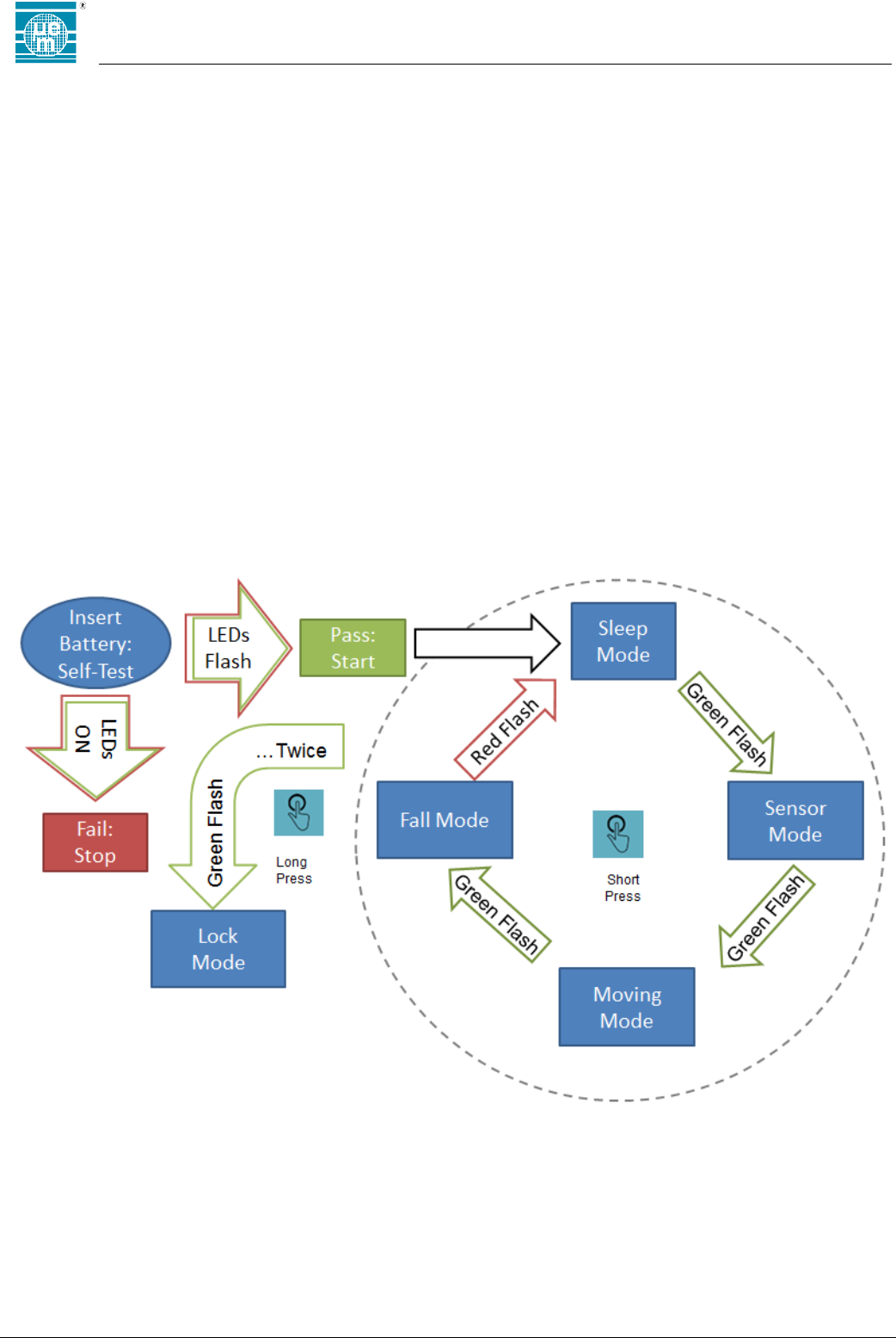
The state-diagram for the EMBC02 is shown in Figure 1. The firmware implements the following modes:
Self-test
Sleep-mode
Sensor Mode
Moving Mode
Fall Mode
Lock Mode
Upon insertion of the battery, a self-test is performed, and EMBC02 then enters a low-power sleep mode. On
subsequent short button presses (less than 2 seconds), the green LED flashes once and iterates through Sensor
Mode, Moving Mode, and Fall Mode. On the next short button press, the red LED flashes once and then EMBC02
enters the low power sleep mode again. Subsequent short presses iterates through these four modes again. In any
state, if a long button press is performed (longer than 2 seconds), the green LED will flash twice and EMBC02 will
stay in that mode until the end of battery life.
Figure 1: EMBC02 State-Diagram

This document is the property of EM MICROELECTRONIC-MARIN SA upon the condition that all rights originating in the information, whether patented or not, will be
respected.
EMBC02 User Manual v0.1 January-2015
DRAFT A
PRELIMINARY
3. BATTERY REPLACEMENT INSTRUCTIONS
The EMBC02 is powered by a single CR2032 battery. When the beacon stops functioning the battery will
need to be replaced. The step-by-step sequence to replace the expired battery with a fresh one is given in
the steps below.
Step 1: Open the beacon housing. Grasp the unit by the edges and pry the top off, exposing the circuit
board, battery and battery holder.
Step 2: Remove the battery. Slide the battery out from the holder.
Step 3: Replace the battery with a new Renata CR2032 Lithium 3V battery. Reverse the sequence in step2
above. Care must be taken to insert with a slight downward pressure so as not to damage the metal dome
switch that is located under the battery. On initial battery insertion both the red and green LEDs will flash
momentarily to indicate the start-up diagnostics have been completed successfully.
Step 4: Reassemble the case making sure the top is securely positioned around the bottom housing.

This document is the property of EM MICROELECTRONIC-MARIN SA upon the condition that all rights originating in the information, whether patented or not, will be
respected.
EMBC02 User Manual v0.1 January-2015
DRAFT A
PRELIMINARY
4. FCC & IC AUTHORIZATION
This device complies with FCC Part 15 and Industry Canada license exempt RSS standard(s). Operation is
subject to the following two conditions: (1) this device may not cause interference, and (2) this device must
accept any interference, including interference that may cause undesired operation of the device.
Le présent appareil est conforme aux CNR d'Industrie Canada applicables aux appareils radio exempts de
licence. L'exploitation est autorisée aux deux conditions suivantes : (1) l'appareil ne doit pas produire de
brouillage, et (2) l'utilisateur de l'appareil doit accepter tout brouillage radioélectrique subi, même si le
brouillage est susceptible d'en compromettre le fonctionnement
This device complies with Health Canada’s Safety Code. The installer of this device should ensure that RF
radiation is not emitted in excess of the Health Canada’s requirement.
Cet appareil est conforme avec Santé Canada Code de sécurité 6. Le programme d’installation de cet appareil
doit s’assurer que les rayonnements RF n’est pas émis au-delà de I ’exigence de Santé Canada.
“Changes or modifications not expressly approved by the party responsible for compliance could void the
user’s authority to operate the equipment.”
"Les changements ou modifications non expressément approuvés par la partie responsable de la conformité
pourraient annuler l'autorité de l'utilisateur à utiliser cet équipement."
5. CE AUTHORIZATION
Hereby, EM Microelectronic – Marin SA, declares that this EMBC02 is in compliance with the essential
requirements and other relevant provisions of Directive 1999/5/EC.
Par la présente EM Microelectronic – Marin SA déclare que l'appareil EMBC02 est conforme aux exigences
essentielles et aux autres dispositions pertinentes de la directive 1999/5/CE.
The complete Declaration of Conformity can be found at
http://www.emmicroelectronic.com/products/wireless-rf