ERG Transit Systems MCROEM CONTACTLESS SMART CARD READER User Manual APPENDIX I
ERG Transit Systems CONTACTLESS SMART CARD READER APPENDIX I
USERS MANUAL

Page 1 of 21
EMC Technologies Pty Ltd
ABN 82 057 105 549
Unit 3/87 Station Road
Seven Hills NSW 2147 Australia
Telephone +61 2 9624 2777
Facsimile +61 2 9838 4050
Email syd@emctech.com.au
www.emctech.com.au
Melbourne
57 Assembly Drive
Tullamarine Vic 3043
Tel: +61 3 9335 3333
Fax: +61 3 9338 9260
Sydney
Unit 3/87 Station Road
Seven Hills NSW 2147
Tel: +61 2 9624 2777
Fax: +61 2 9838 4050
Brisbane
1/15 Success Street
Acacia Ridge Qld 4110
Tel: +61 7 3875 2455
Fax: +61 7 3875 2466
Auckland (NZ)
47 MacKelvie Street
Grey Lynn Auckland
Tel: +64 9 360 0862
Fax: +64 9 360 0861
APPENDIX I
OF
TEST REPORT T50915R_F
Installation Manual
FCC ID: Q47-MCROEM
Manufacturer: ERG Transit Systems
Test Sample: Contact less Smart Card Readers
Model: MCR_OEM
Serial No: 14.7456MHz Unit: Antenna - 0350435, Main
Board - 04273566
and 22.1184MHz Unit: Antenna - 05129574,
Main Board - 0504009
Date: 27th October 2005

Device Product Group
MCROEM User Manual
Document No: DPG-00604 Category: 431 Revision: 1.0
ERG
Approvals Author Process Manager Manager
Name: Dan Zorde Stefan Walter Gino Bertino
Signature:
Date:
This material is confidential to ERG and may not be disclosed in whole or in part to any third party nor used in any
manner whatsoever other than for the purposes expressly consented to by ERG in writing.
This material is also copyright and may not be reproduced, stored in a retrieval system or transmitted in any form or
by any means in whole or in part without the express written consent of ERG.

Device Product Group Security Level 3 MCROEM User Manual
DPG-00604 ERG Confidential © ERG 2005 Page 2 of 20
Revision 1.0 / 11 October 2005
Document History
Revision Revision
Date Description Author
0.1 8 Aug 2005 Draft Dan Zorde
0.2 2 Sep 2005 Updates to Section 4.4 and onwards Dan Zorde
0.3 21 Sep 2005 Updates as per advice from EMC Tech Dan Zorde
0.4 11 Oct 2005 Change FCC ID to Q47-MCROEM Dan Zorde
1.0 11 Oct 2005 First release Dan Zorde

Device Product Group Security Level 3 MCROEM User Manual
DPG-00604 ERG Confidential © ERG 2005 Page 3 of 20
Revision 1.0 / 11 October 2005
Table of Contents
1 INTRODUCTION ....................................................................................................................................... 6
1.1 PURPOSE............................................................................................................................................. 6
1.2 SCOPE................................................................................................................................................. 6
1.3 TERMINOLOGY ..................................................................................................................................... 6
2 OVERVIEW OF THE MCR ........................................................................................................................ 7
3 MODULE ARCHITECTURE......................................................................................................................9
3.1 ELECTRICAL SPECIFICATION.................................................................................................................. 9
3.2 HOST SERIAL COMMUNICATION INTERFACE ............................................................................................ 9
3.3 POWER SUPPLY ................................................................................................................................. 10
3.4 RF CONTROLLER................................................................................................................................10
3.4.1 Transmitter............................................................................................................................... 10
3.4.2 Receiver ...................................................................................................................................10
3.4.3 Card Interface ..........................................................................................................................10
4 INTERFACE CONNECTIONS.................................................................................................................11
4.1 SUPPORTED COMMUNICATIONS INTERFACES ....................................................................................... 11
4.1.1 Communications Interface Connector ..................................................................................... 11
4.1.2 Communications Interface Connection.................................................................................... 11
4.2 SUPPORTED LCD INTERFACE ............................................................................................................. 11
4.2.1 LCD Interface Connector .........................................................................................................11
4.2.2 LCD Interface Connection........................................................................................................12
4.3 SUPPORTED I/O INTERFACES.............................................................................................................. 12
4.3.1 I/O Interface Connector............................................................................................................12
4.3.2 I/O Interface Connection ..........................................................................................................13
4.4 INTERCONNECTING CABLE................................................................................................................... 14
5 MECHANICAL SPECIFICATION............................................................................................................15
5.1 PHYSICAL DIMENSIONS....................................................................................................................... 15
5.1.1 Size ..........................................................................................................................................15
5.1.2 Mounting Holes ........................................................................................................................16
5.2 INDIVIDUAL COMPONENT DIMENSIONS................................................................................................. 17
5.2.1 Control Board Dimensions .......................................................................................................17
5.2.2 Antenna Dimensions................................................................................................................18
6 MOUNTING GUIDELINES ......................................................................................................................19
7 ANTENNA TUNING.................................................................................................................................20
List of Tables
TABLE 1: TERMINOLOGY....................................................................................................................................... 6
TABLE 2: SERIAL INTERFACE CONNECTIONS........................................................................................................ 11
TABLE 3: LCD INTERFACE CONNECTIONS ........................................................................................................... 12
TABLE 4: I/O INTERFACE CONNECTIONS.............................................................................................................. 13
TABLE 5: PHYSICAL DIMENSIONS ........................................................................................................................ 15

Device Product Group Security Level 3 MCROEM User Manual
DPG-00604 ERG Confidential © ERG 2005 Page 4 of 20
Revision 1.0 / 11 October 2005
List of Figures
FIGURE 1: MCROEM MODULE ............................................................................................................................ 7
FIGURE 2: MCROEM MODULE – OPERATION....................................................................................................... 8
FIGURE 3: MODULE ARCHITECTURE ...................................................................................................................... 9
FIGURE 4: INTERCONNECTING HOST CABLE ........................................................................................................ 14
FIGURE 5: TYPICAL STACKING ARRANGEMENT ..................................................................................................... 15
FIGURE 6: TYPICAL PHYSICAL ENVELOPE............................................................................................................. 16
FIGURE 7: CONTROL BOARD DIMENSIONS........................................................................................................... 17
FIGURE 8: ANTENNA DIMENSIONS....................................................................................................................... 18
FIGURE 9: CLEARANCE BETWEEN ANTENNA AND METALLIC OBJECTS..................................................................... 19
FIGURE 10: LOCATION OF TUNING CAPACITOR CV1 ............................................................................................. 20

Device Product Group Security Level 3 MCROEM User Manual
DPG-00604 ERG Confidential © ERG 2005 Page 5 of 20
Revision 1.0 / 11 October 2005
FCC Compliance Statement
This device complies with Part 15 of the FCC rules. Operation is subject to the following two
conditions: (1) This device may not cause harmful interference, and (2) this device must
accept any interference received, including interference that may cause undesired operation.
This equipment has been tested and found to comply with the limits for a Class B digital
device, pursuant to Part 15 of the FCC Rules. These limits are designed to provide
reasonable protection against harmful interference in a residential installation. This
equipment generates, uses and can radiate radio frequency energy and, if not installed and
used in accordance with the instructions, may cause harmful interference to radio
communications. However, there is no guarantee that interference will not occur in a
particular installation. If this equipment does cause harmful interference to radio or
television reception, which can be determined by turning the equipment off and on, the user
is encourage to try to correct the interference by one or more of the following measures:
• Reorient or relocate the receiving antenna.
• Increase the separation between the equipment and receiver.
• Connect the equipment into an outlet on a circuit different from that to which the receiver
is connected.
• Consult the dealer or an experienced radio/TV technician for help.
The MCR was submitted and a grant of authorisation received from the FCC as a modular
device under the intentional radiator requirements of part 15, Subpart C.
The party that incorporates the MCR into their product is responsible for verification of the
emissions produced by the final product and must adhere to the limits specified in the code
of Federal Regulations 47, Part 15, Subpart B.
Furthermore, a label must be applied on the exterior of the final product, referring to this
enclosed module, which shall state, “Contains FCC ID: Q47-MCROEM” or “Contains
Transmitter Module FCC ID: Q47-MCROEM”.
Notice: When an AC to DC power source is used to supply power to the integrated
equipment, the final equipment will also have to comply with the AC line conducted
emissions according to FCC Part 15, Subpart B.
Warning: Any changes or modifications not expressively approved by ERG Transit
Systems could void the user's authority to operate this equipment

Device Product Group Security Level 3 MCROEM User Manual
DPG-00604 ERG Confidential © ERG 2005 Page 6 of 20
Revision 1.0 / 11 October 2005
1 Introduction
1.1 Purpose
The purpose of this document is to provide summary technical details of the electrical
interface and physical characteristic of the Multiprotocol Card Reader (MCR). It is intended
for use by third party developers wanting to integrate the MCROEM Module into new or
existing products.
1.2 Scope
This manual is intended for use by third party developers and integrators familiar with similar
type of equipment. This manual contains technical information sufficient to give technical
personnel an operational understanding of the MCR.
1.3 Terminology
The following table contains a list of Equipment Terminology and their meanings.
Table 1: Terminology
Term Definition
A Amp(s), Ampere(s)
ASK Amplitude Shift Keying
bps Bits per second
BPSK Binary Phased Shift Keying
CMOS Complementary Metal-Oxide Semiconductor
CPU Central Processing Unit (microprocessor)
CSC Contact-less Smart Card
Host A processing unit communicating directly with and housing the MCR.
EIA Electronic Industry Association
EMC Electromagnetic Compatibility
GND Ground – negative supply
Hz Hertz, cycles per second
IEC International Electrotechnical Commission
ISO International Standards Organisation
LCD Liquid Crystal Display
MCR Multiprotocol Card Reader
mm millimetre(s)
NRZ-L Non-return to zero - level
OOK On-Off keying
PCB Printed Circuit Board
s second(s)
TIA Telecommunications Industry Association
TTL Transistor Transistor Logic

Device Product Group Security Level 3 MCROEM User Manual
DPG-00604 ERG Confidential © ERG 2005 Page 7 of 20
Revision 1.0 / 11 October 2005
2 Overview of the MCR
The MCROEM Module is an easy-to-use, economical means of introducing contact-less
smart card capability into a host. Figure 1 contains a picture of the MCROEM Module.
Section 3 provides an overview of the module architecture. Section 4 provides a description
of the interface connector and pins. Section 5 provides dimensional details, section 6
describes how the MCR is to be mounted inside the host and Section 7 describes the final
tuning procedure.
Figure 1: MCROEM Module
The MCROEM module is a compact contact-less reader, which enables developers to
rapidly add contact-less functionality to new or existing products.
Each MCR consists of a Control Board and Antenna Board; this set is tuned and tested at
the factory prior to shipment. Each set is shipped with a 100 mm interconnecting cable as
shown in Figure 1.
The MCR serves as the data communications link between customer smart cards and the
host in which the MCR is installed.
For MCR-to-Card communications, the Control Board receives data signals from the host. It
then transmits the data signals via RF to a smart card held within reading distance of the
MCR’s Antenna Board. For Card-to-MCR communications, RF data signals from the smart
card are received by the Control Board via the Antenna Board where they are sent to the
host via connector 1 located on the Control Board. Figure 2 contains a block diagram that
illustrates the MCR mode of operation.

Device Product Group Security Level 3 MCROEM User Manual
DPG-00604 ERG Confidential © ERG 2005 Page 8 of 20
Revision 1.0 / 11 October 2005
Antenna
Control Board
Controla Board
Connector
Antenna
Connector
Interconnect Cable
Contactless
Smart Card
L
C
D
I
/
O
H
O
S
T
Interconnect Cable
Interconnect Cable
Interconnect Cable
HOST LCD
HOST I/O
HOST 12V
POWER &
COMMS
Figure 2: MCROEM Module – Operation
For implementation into simple products, the MCR can be utilised as the controller of the
product, allowing for driving an onboard LCD and TTL I/O devices. Hence, all interfacing to
the device is via the MCR host connector. With the implementation of LCD and I/O, the MCR
CPU will, via commands from the host, display text/graphics and operate any I/O
implemented via the CPU port pins.
In more complex devices with their own LCD and I/O, or devices with no need for these
features, these circuit options can be depopulated during manufacturing to reduce costs.

Device Product Group Security Level 3 MCROEM User Manual
DPG-00604 ERG Confidential © ERG 2005 Page 9 of 20
Revision 1.0 / 11 October 2005
3 Module architecture
The Control Board contains a microprocessor, non-volatile memory, and radio frequency
transmitting and receiving circuitry. This board communicates with smart cards via a RF link
provided by the Antenna Board, and to the host terminal or integrated product via a RS-422
or RS-232 serial protocol.
The Antenna Board consists of a printed circuit board with copper traces forming the
transmit and receive antenna. The board is attached to a ferrite plate and a metal back plate
that serves as a ground plane.
Control of a device LCD and device I/O is achieved via direct access to port pins and the
data bus on the CPU. By sending appropriate command instructions via the serial link, the
LCD and device I/O can be operated.
The module architecture is illustrated in Figure 3.
text
Comms
Buffer CPU RF
Controller
RF
Tx and Rx
Circuit
Host
Connector
SERIAL
HOST PORT
12Vdc
From
Host
Control Board 70-0700
LCD
Connector I/O
Connector
Antenna Board
70-0694
Figure 3: Module Architecture
3.1 Electrical specification
3.2 Host serial communication interface
Item Description
MCR to Host
communication interface Serial
RS-232 and RS-422 full duplex.
MCR to host baud rate Serial
9600bps to 460Kbps.

Device Product Group Security Level 3 MCROEM User Manual
DPG-00604 ERG Confidential © ERG 2005 Page 10 of 20
Revision 1.0 / 11 October 2005
3.3 Power Supply
The MCROEM module derives power directly from the host. After supply power is applied to
the MCR it will be operational in less than 1.2 seconds.
Item Description
Supply voltage 12Vdc +10%/-5%, with ripple of less than 50mV peak-peak.
Supply current Maximum 300 mA, typical 150 mA
Input power
requirements Maximum 3.60 Watts
3.4 RF controller
The standards supported by the RF controller are ISO/IEC 14443 Type A, ISO/IEC 14443
Type B and Mifare Standard.
3.4.1 Transmitter
The MCR transmitter complies with the following specifications:
Item Description
Carrier Frequency 13.56 MHz + 7 kHz (ISO/IEC 14443-2:2001, 6.1)
Modulation Rise and
Fall Time < 2.0 µsec (ISO/IEC 14443-2:2001, 8.1.2 and 9.1.2)
ASK Modulation 100% Modified Miller (ISO/IEC 14443-2:2001, 7 and 8)
8%-14% NRZ (ISO/IEC 14443-2:2001, 7 and 9)
3.4.2 Receiver
The MCR receiver complies with the following specifications:
Item Description
Carrier Frequency 13.56 MHz
Subcarrier
Frequency 847.5 kHz (ISO/IEC 14443-2:2001, 7, 8 and 9)
Subcarrier Data OOK Manchester (ISO/IEC 14443-3:2001 7 and 8)
BPSK NRZ-L (ISO/IEC 14443-2:2001, 7 and 9)
3.4.3 Card Interface
The MCR module supports contact-less smart cards conforming to the following signal
interface protocols:
• ISO/IEC 14443 Type A.
• ISO/IEC 14443 Type B.

Device Product Group Security Level 3 MCROEM User Manual
DPG-00604 ERG Confidential © ERG 2005 Page 11 of 20
Revision 1.0 / 11 October 2005
4 Interface Connections
4.1 Supported Communications Interfaces
The serial interface between the Host and MCR supports both:
• RS-422, full duplex
• RS-232
The MCR is connected to the host via a 10-pin connector located on the Control Board. The
interconnection between the host and the MCR may be achieved using an interconnecting
cable as shown in Figure 4.
The default terminal to CAD communication speed is 460kbps for RS-422 and 115.2kbps for
RS-232. Slower communication speeds are available via software selection on start-up.
4.1.1 Communications Interface Connector
The MCR interface connector mates with a straight connector.
Straight connector: Molex #22-01-2105 or equivalent
4.1.2 Communications Interface Connection
Pin Designation Signal Level Function
1 Reset CMOS logic Can be used to reset the MCR.
2 GND Ground Power Supply negative
3 +12V +12Vdc Power Supply positive
4 Rx- RS-422 -ve Serial data from Host to MCR
5 Rx+ RS-422 +ve Serial data from Host to MCR
6 Tx- RS-422 -ve Serial data from MCR to Host
7 Tx+ RS-422 +ve Serial data from MCR to Host
8 TxD RS-232 Serial data from MCR to Host
9 GND Ground Power supply negative
10 RxD RS-232 Serial data from Host to MCR
Table 2: Serial Interface Connections
If the Host provides a hardware reset, it will be a logic-level, active-low signal with a
minimum pulse width of 10 microseconds.
4.2 Supported LCD Interface
The interface between the device LCD and the MCR is buffered 5V TTL signalling. The MCR
connection to an LCD is achieved via a simple 30 way flexible PCB connection to the CPU
data bus and control lines.
4.2.1 LCD Interface Connector
The MCR interface connector mates with a flexible PCB.
MCR Connector: JST_FLZ_SM30

Device Product Group Security Level 3 MCROEM User Manual
DPG-00604 ERG Confidential © ERG 2005 Page 12 of 20
Revision 1.0 / 11 October 2005
4.2.2 LCD Interface Connection
Pin Designation Signal Level Function
1 Not used
2 Not used
3 Not used
4 Not used
5 Not used
6 Backlight Ground Switch for backlight ground
7 +5V +5V Power supply positive for backlight
8 Not used
9 B_/Reset 5V TTL LCD Reset
10 B_CSLCD2 5V TTL LCD chip select upper half
11 B_CSLCD1 5V TTL LCD chip select lower half
12 B_D7 5V TTL LCD data bus
13 B_D6 5V TTL LCD data bus
14 B_D5 5V TTL LCD data bus
15 B_D4 5V TTL LCD data bus
16 B_D3 5V TTL LCD data bus
17 B_D2 5V TTL LCD data bus
18 B_D1 5V TTL LCD data bus
19 B_D0 5V TTL LCD data bus
20 B_LCD_CLK 5V TTL LCD data clock
21 /B_LCDRW 5V TTL LCD read write signal
22 B_A0 5V TTL LCD address bus
23 CTRST -20V Negative supply for LCD contrast
24 LCD_Volt +5V Power supply positive for LCD
25 GND Ground Power supply negative for LCD
26 Not used
27 Not used
28 Not used
29 Not used
30 Not used
Table 3: LCD Interface Connections
4.3 Supported I/O Interfaces
The I/O interface between the device and MCR is 3.3V TTL signalling. I/O interfacing is via a
15-pin connector located on the Control Board.
4.3.1 I/O Interface Connector
The MCR interface connector mates with a straight connector.
Straight connector: Molex #51021-1500 or equivalent

Device Product Group Security Level 3 MCROEM User Manual
DPG-00604 ERG Confidential © ERG 2005 Page 13 of 20
Revision 1.0 / 11 October 2005
4.3.2 I/O Interface Connection
Pin Designation Signal Level Function
1 +12V +12Vdc Power Supply positive
2 +3.3V +3.3Vdc Power Supply positive
3 Temp1 Analogue 0-3.3V input
4 GND Ground Power Supply negative
5 Audio 3.3V TTL PWM output
6 Audio_Vol 3.3V TTL Volume control
7 Keyrow1 3.3V TTL TTL input
8 Keyrow2 3.3V TTL TTL input
9 Keyrow3 3.3V TTL TTL input
10 Green_Led 3.3V TTL TTL output
11 Yellow_Led 3.3V TTL TTL output
12 Red_Led 3.3V TTL TTL output
13 Key_Led1 3.3V TTL TTL output
14 Key_Led2 3.3V TTL TTL output
15 Key_Led3 3.3V TTL TTL output
Table 4: I/O Interface Connections

Device Product Group Security Level 3 MCROEM User Manual
DPG-00604 ERG Confidential © ERG 2005 Page 14 of 20
Revision 1.0 / 11 October 2005
4.4 Interconnecting cable
Figure 4, show a suggested interconnecting cable when the MCR is connected to a remote
host. When the MCR is fitted as part of a product, connectors on the MCR can be plugged
straight onto matching sockets, eliminating the need for cables.
Figure 4: Interconnecting Host Cable
Ferrite bead, Steward #28B1122-100, must be fitted as shown in Figure 4, on the
power/communications cable connecting to the MCR

Device Product Group Security Level 3 MCROEM User Manual
DPG-00604 ERG Confidential © ERG 2005 Page 15 of 20
Revision 1.0 / 11 October 2005
5 Mechanical specification
5.1 Physical Dimensions
The two components that form the MCR (Control and Antenna boards) are organised so that
they can be physically separated by a distance of up to 100 mm, and connected via a
connecting cable. It is possible to stack the two components into a thickness of 24.5 mm.
Figure 5: Typical stacking arrangement
5.1.1 Size
The guaranteed Reader volumetric envelope is shown in Figure 6. It is acceptable to mount
the MCR in a larger volumetric envelope if space is available.
The Control Board and Antenna have the following dimensions:
Length
(mm) Width (mm) Height (mm) Tolerance (mm)
Control Board 104 67 15.5 ± 0.5
Antenna Board 104
67 5.5 ± 0.5
Table 5: Physical Dimensions

Device Product Group Security Level 3 MCROEM User Manual
DPG-00604 ERG Confidential © ERG 2005 Page 16 of 20
Revision 1.0 / 11 October 2005
Figure 6: Typical physical envelope
5.1.2 Mounting Holes
All mounting holes are M3.2. The mounting holes are aligned and may be used with screws
and plastic spacers to secure the MCR inside the product. The 100 mm cable allows the
Control Board and Antenna Board to be separated to accommodate different mounting
scenarios. For instance, the boards could be stacked, mounted side by side or mounted on
an angle.
Spacers between the shield and control pcb, ensure the shield remains fixed to the control
pcb, and eliminates shield deformation during assembly into the final device.

Device Product Group Security Level 3 MCROEM User Manual
DPG-00604 ERG Confidential © ERG 2005 Page 17 of 20
Revision 1.0 / 11 October 2005
5.2 Individual Component Dimensions
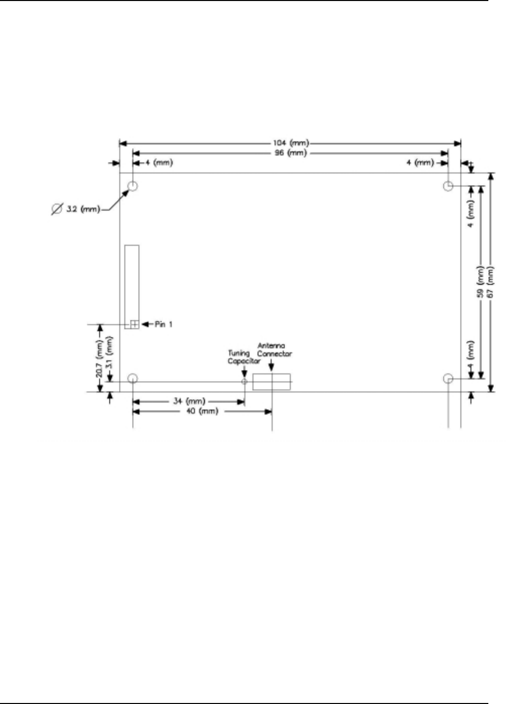
5.2.1 Control Board Dimensions
The Control Board dimensions, and the placement of the connectors, conform to those
shown in Figure 7.
Figure 7: Control Board Dimensions

Device Product Group Security Level 3 MCROEM User Manual
DPG-00604 ERG Confidential © ERG 2005 Page 18 of 20
Revision 1.0 / 11 October 2005
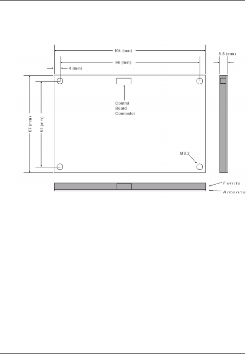
5.2.2 Antenna Dimensions
The Antenna conforms to the dimensions shown in Figure 8. The Antenna thickness is 5.5
mm.
Figure 8: Antenna Dimensions

Device Product Group Security Level 3 MCROEM User Manual
DPG-00604 ERG Confidential © ERG 2005 Page 19 of 20
Revision 1.0 / 11 October 2005
6 Mounting guidelines
These guidelines are intended to assist product designers maximise the operation of the
MCR in products:
• Ensure that any metalwork and/or EMC coatings are at least 15 mm away from the sides
of the antenna board in a horizontal plane and more than 5 mm below the vertical plane.
Designers should use the maximum possible clearance.
• The top of the antenna PCB (non-metallic side) must face towards the card reading
surface of the terminal and be less than 5 mm from the top surface. Any increase in this
distance will impact the Reader performance, and may result in the product being unable
to meet the project’s specifications, particularly the operating distance.
• The surface of the target area, which is directly above the Antenna Board, must be a
non-metallic surface such as plastic and be free of any metallic particles.
• It should be possible to tune the reader using the tuning capacitor shown in Figure 10
while leaving the antenna PCB fixed to the product. The product should ideally be
designed to permit re-tuning once the MCR is fitted.
• Removal of the shield to mount the MCR in ways not otherwise possible will breach the
FCC regulations and void all warranty.
• Ensure that the cable interconnecting the Antenna Board to the Control Board is located
away from metal surfaces and that the cable is fixed to avoid movement. Any movement
may degrade the reader performance, as the cable is an active part of the antenna
system.
• Ideally, both the control and antenna PCBs should be kept together as a unit.
Figure 9: Clearance between antenna and metallic objects.

Device Product Group Security Level 3 MCROEM User Manual
DPG-00604 ERG Confidential © ERG 2005 Page 20 of 20
Revision 1.0 / 11 October 2005
7 Antenna Tuning
The MCR is tuned at the factory for maximum operating range. It may be necessary to
retune the MCR when it is mounted into a host device to compensate for the effects of the
mounting environment (such as metallic parts or metallic paint near the antenna) and to
ensure optimum performance. For this function, use an active smart card that is initialised
for use with the particular host application.
1) With the MCR mounted in its operational environment place the test smart card onto
the card reading surface of the terminal. Use a non-metallic spacer with the depth of
the desired operating range. For example, if the desired operating range is 50 mm,
then place a 50 mm spacer. Ensure that the host and MCR are powered.
2) Verify operational range by running the host internal diagnostic routines. Via the
tuning hole in the shield, adjust the tuning by rotating CV1 using a plastic tuning tool to
maximise the operating distance.
Figure 10: Location of tuning capacitor CV1