Eclipse Fujitsu Ten Car Stereo System Cd8061 Users Manual
CD8061 to the manual 4dc9c4ad-09eb-42a6-b214-0650a529a918
2015-02-06
: Eclipse-Fujitsu-Ten Eclipse-Fujitsu-Ten-Eclipse-Fujitsu-Ten-Car-Stereo-System-Cd8061-Users-Manual-537370 eclipse-fujitsu-ten-eclipse-fujitsu-ten-car-stereo-system-cd8061-users-manual-537370 eclipse-fujitsu-ten pdf
Open the PDF directly: View PDF
.
Page Count: 108 [warning: Documents this large are best viewed by clicking the View PDF Link!]

OWNER'S MANUAL
We appreciate your purchase of this tuner.
Please read through this manual for correct operation.
We suggest that after reading it you keep this manual
in a safe place for future reference.
ESN Premium CD Tuner with
CDC/E-COM/DSP Control and NOB Remote
MODEL CD8061
DISC
BAND MODE
MUTE ILLUMI
PWRE-COM
TRACK
TUNE SEEK
P
U
S
H
-
M
O
D
E

2
For your safety in using the
CD8061
Warnings and caution signs, illustrated below, are posted
throughout this manual as well as on the CD8061. They show
safe and correct ways to handle the product so as to prevent
personal injury to you and others and avoid damage to property.
Before reading through the manual, take time to read through
and learn the important information listed in this section.
This sign indicates a situation in which
incorrect handling through disregard of a sign
might result in death or serious personal
injury.
This sign indicates a situation in which
incorrect handling through disregard of a sign
might result in personal injury or may result
solely in damage to property.
•Do not modify this system for use other than that specified
herein. Also, do not deviate from the installation procedures
described herein; Eclipse will not be held liable for damages
including, but not limited to serious injury, death or property
damage resulting from installations that enable unintended
operation.
•This unit is intended for operation in DC 12-volt, negative-
grounded vehicles only. Never use it in 24-volt vehicles such
as heavy trucks or diesel cars with cold-region specifications.
•Do not change CDs while driving. Doing so may result in an
accident.
Warning
Caution
Warning

3
•Do not place the vinyl storage bag over a person. It may
cause a serious accident or death by suffocation.
•Do not adjust the controls while driving the car. To adjust the
controls, stop the car in a safe location.
•To prevent accidents, store batteries for the remote control
out of the reach of small children. In case a child swallows a
battery, consult a physician immediately.
•Do not disassemble or rebuild this product. Doing so may
cause an accident, fire or electrical shock.
•When it is necessary to replace the fuse, always use a fuse of
the correct rating (number of amperes). Use of fuses with
higher amperage ratings may cause a fire.
•Do not operate the product in a malfunctioning condition, for
instance, when the audio does not play. Doing so may result
in an accident, fire or electrical shock.
•If an abnormal situation occurs, such as foreign matter
entering or liquid splashing on the product, or smoke or a
strange odor emitting from the unit, shut off the product
immediately and consult the dealer from whom you purchased
it. Continued operation may cause an accident, fire or
electrical shock.
•Do not install this product in locations where it may obstruct
the driver's view, or where it may endanger passengers in the
vehicle. Otherwise, an accident or injury may result.
•Do not install this product in locations where it may interfere
with the operation of the steering wheel, shift lever, brake
pedal, etc. Otherwise, an accident or injury may result.
•When installing this product, never use existing nuts or bolts
that secure parts of the fuel tank, or the steering or braking
systems. Otherwise improper steering or braking or a fire may
result.
Warning

4
•To prevent a short circuit from occurring, disconnect the
battery's negative terminal before installing this product.
Otherwise, an electric shock or injury may result.
•When using an existing nut and/or bolt from the vehicle to
ground this product, do not use any that secure parts of the
steering or braking systems. Otherwise, an accident may
result.
•Bundle cables and harnesses with electrical tape or wire ties
to prevent them from interfering with moving parts. If they
should entangle the steering wheel, shift lever or brake pedal,
an accident may result.
•Never supply power to another electrical appliance by splicing
or tapping into this product's power lead (wire). Otherwise, the
current capacity of the wire will be exceeded, resulting in a fire
or electric shock.
•Never attempt to disassemble or modify the product.
Otherwise, an accident, fire or electric shock may result.
•When installing the product into a vehicle with a passenger
side air bag, do not secure it to the air bag's cover or in places
where it may impede air bag deployment. Otherwise, proper
air bag operation may not be ensured in the event of an
accident, causing injury or death.
•When making holes using a drill or similar tool, be sure to wear
protective eyewear. Otherwise, an injury such as loss of
eyesight may result.
•Exposed wires must be insulated with electrical tape.
Otherwise, a short circuit, fire, or electric shock may result.
Warning

5
•Play the audio at a moderate volume level that permits you to hear
sounds from outside the car. Driving without being able to hear
outside sounds may result in an accident.
•Keep foreign objects out of the disc slot. They may cause fire or
electrical shock. Another possibility is that discs may be damaged
or become stuck.
•Do not stick your fingers or hands into the disc slot. Doing so
may cause personal injury.
•This product must be operated only as on-board equipment, or it
may cause electrical shock or injury.
•Do not play distorted sounds for long periods of time;
the speakers may overheat and cause a fire.
•This product uses an invisible laser light. In case a problem
develops, be sure to consult the dealer from whom you
purchased the product. Do not disassemble or rebuild the unit;
rebuilding it may expose you and others to a dangerous laser
emission (which would damage eyesight) or cause an accident.
•Never use batteries other than those specified. Do not mix new
and old cells. Doing so may cause a fire or personal injury due to
a battery explosion or chemical leaks.
•Pay attention to the (+) and (-) polarity of the battery when
installing them in the product. Incorrect installation may cause
personal injury or product damage spoilage due to a battery
explosion or chemical leakage.
•For best results, this product should be installed by a professional
installer.
Contact the dealer whom you purchased the product for an
appointment.
•When installing this product, be sure to use the supplied mounting
hardware. If parts other than those supplied are used, the unit
may be damaged internally, or may not be held in place securely
and become dislodged.
Caution

6
•Avoid installing this product in places where it may get wet,
such as near windows, or in places that are moist or dusty.
Presence of liquid, moisture or dust inside this product can
cause short circuiting, resulting in smoke or fire.
•Do not install this product in locations where it cannot be
fastened securely, such as places subject to frequent
vibration. Otherwise, it may become dislodged and cause an
accident or injury.
•Do not block this product's vent or heat sink. If either is
blocked, excessive heat build-up may occur and cause a fire.
•If this product is not connected properly, a short circuit, fire or
accident may occur.
•When routing cables, use care so that they do not contact
sharp metal parts such as brackets or screw tips. Otherwise,
a short circuit, electric shock, fire or accident may result.
•Do not obstruct the vent on this product. If blocked, excessive
heat build-up may occur and cause a fire.
Caution

7
Table of Contents
Operating precautions .............................................. 10
Notes on operation ...................................................................... 10
About compact discs .................................................................. 12
About cleaning a CD ................................................................... 15
Names of controls and parts .................................... 16
ESN (Key CD) security operating procedure ........... 17
How to program the Key CD ....................................................... 17
How to cancel the Key CD .......................................................... 18
How to change the Key CD ......................................................... 19
How to resume normal operation (ESN security lock out) .......... 20
What happens if an incorrect CD is inserted? .............................. 21
How to turn the security indicator on/off ...................................... 22
How to read the Electronic Serial Number ................................... 23
Basic operation ......................................................... 24
Turning the power on and off ...................................................... 24
Listening to a CD ......................................................................... 24
Listening to the tuner ................................................................... 25
Adjusting audio volume ............................................................... 26
Displaying the clock ..................................................................... 26
Others ......................................................................................... 27
How to operate the CD player .................................. 36
Listening to CDs .......................................................................... 36
Advancing to the next track or returning to the beginning of the
track being played ....................................................................... 37
Playing the beginning of tracks (SCAN) ........................................ 37
Repeating the same track (REPEAT) ............................................ 38
Playing tracks in random order (RANDOM) .................................. 38
Switching a CD to pause / play ................................................... 38
Ejecting the disc .......................................................................... 39
Creating a title for a CD ............................................................... 40
Changing a previously set title ..................................................... 42
Deleting a previously created title ................................................. 43
Changing the number of CD titles ................................................ 44
Displaying CD text ....................................................................... 45

8
How to operate the tuner .......................................... 46
Tuning to a station ....................................................................... 46
Entering stations into memory automatically
(The automatic preset mode: ASM) ............................................ 47
Manually setting stations into memory ......................................... 48
Preset station scan ...................................................................... 49
Setting a station name ................................................................. 50
Deleting a station name ............................................................... 52
Setting a band category .............................................................. 53
Deleting a band category ............................................................. 55
Changing the number of bands ................................................... 56
FM reception characteristics ........................................................ 57
How to use the NOB remote control ........................ 60
Precautions in use of the remote control ...................................... 60
Cleaning the remote control ........................................................ 60
Turning the power on/off ............................................................. 61
Adjusting the audio volume .......................................................... 61
Switching playback modes .......................................................... 62
How to play the tuner .................................................................. 62
How to play CDs ......................................................................... 63
Illuminating the NOB remote control ............................................ 64
Enabling the optional E-COM feature ........................................... 64
Switching the remote control settings .......................................... 65
Replacing the battery .................................................................. 66
How to use an optional Card remote control .......... 68
Turning the power on/off ............................................................. 68
Adjusting the audio volume .......................................................... 68
Switching playback modes .......................................................... 69
How to play the tuner .................................................................. 69
How to play CDs ......................................................................... 70
Switching the remote control settings .......................................... 72
Replacing the battery .................................................................. 73
How to operate the receiver with an
optional CD changer connected .............................. 74
Basic operation ........................................................................... 74

9
How to operate the receiver with an optional
DSP/EQ unit or Digital Sound Processor connected ...
77
How to operate the DSP functions .............................................. 77
How to operate the EQ functions ................................................ 81
How to operate the Digital Sound Processor ............................... 84
If you have a question: .............................................. 92
Displayed information (for troubleshooting) ................................ 93
Specifications ............................................................ 96
Before installation ..................................................... 97
Components ............................................................................... 97
Mounting instruction ................................................. 98
Mounting the main unit ................................................................ 98
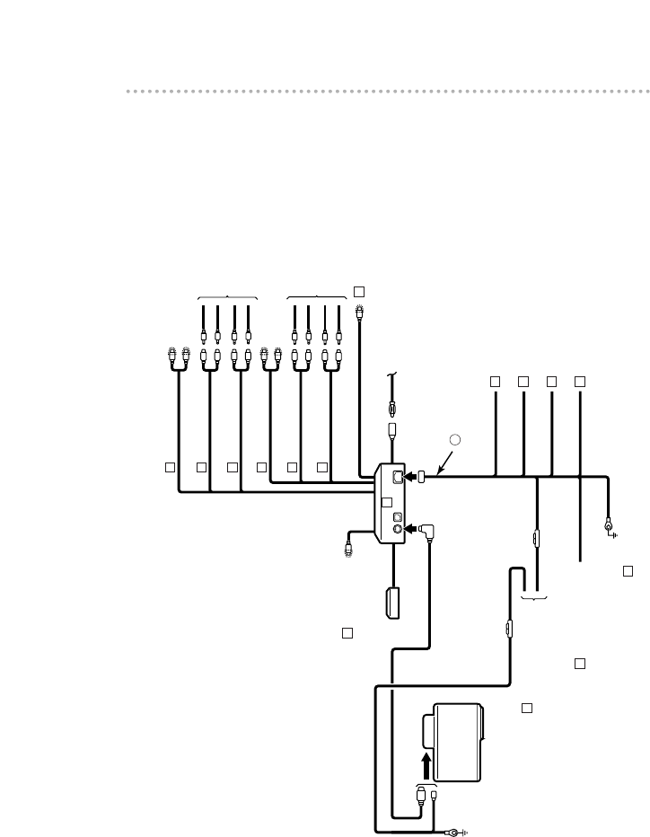
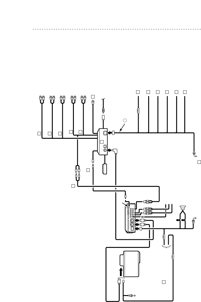
Names of lead wires and destinations ....................................... 100
System ...................................................................................... 101

Operating precautions
<Your CD8061 will perform well over a long period of time through correct
handling and care.>
•For your safety, play only at volume levels that allow outside sounds to
be heard.
•Use only audio compact discs.
This player can only play compact discs
bearing the logo shown to the left.
•It may not be possible to play back some
tracks on CD-Rs.
•It may not be possible to play back CD-Rs
with certain characteristics, or CD-Rs which
are scratched, dirty, or which have been left
inside a vehicle for long periods.
•CDs cannot be played back until all
sessions recorded on the CD-R have been
closed.
•CD-RW discs cannot be played back.
•Do not insert anything other than a CD into
the disc slot.
Do not insert any foreign objects, such as
coins or credit cards, into the disc slot. Be
especially watchful of children’s mischief in
this regard.
•Avoid severe mechanical shock.
When the player is subjected to severe
vibration while traveling over a rough
surface, playback may be intermittent.
When a situation like this occurs, resume
playback after returning to a smoother
road.
Notes on operation
Operating precautions
10

•About dew condensation.
In cold or rainy weather, just as the interior
glass surface gets fogged, dew (water
condensation) may also settle on the deck.
When this occurs, disc playback may
become intermittent or impossible.
Dehumidify the air in the vehicle for a while
before resuming playback.
•Cleaning the disc slot.
The disc slot tends to get dusty. Clean it
occasionally to prevent accumulated dust
from scratching the discs.
11
Operating precautions

Operating precautions
12
•The signal recorded on a compact disc is read by a laser beam, so
nothing touches the disc surface. A scratch on the recorded surface or
a badly warped disc may cause deteriorated sound quality or
intermittent playback. Observe the following precautions to ensure high
quality sound performance:
•Do not leave an ejected disc in the disc
slot for very long; the disc may warp.
Discs should be stored in their cases and
kept away from high temperature and
humidity.
•Do not stick a piece of paper or tape on,
nor write on or scratch either side of a
disc.
•Discs spin at a high speed inside the
deck. Keep cracked or warped discs out
of the player to avoid damaging it.
•Avoid touching the recorded surface when
handling a disc; handle discs by their
edges.
About compact discs

13
Operating precautions
About CD accessories
•Do not use accessories
(stabilizers, protective seals, laser
lens cleaners, etc.) sold for
“improving sound performance”
or “protecting CDs.” The
changes in CD thickness or
outside dimensions made by
these accessories may cause
problems in the player.
About brand new CDs
•You may notice that some brand
new discs are rough around the
center hole or outside edge.
Remove the rough edges with
the side of a ballpoint pen, etc.
Rough edges may prevent
proper loading in the deck.
Flakes from the rough edges
may also stick to the recorded
surface and interfere with
playback.
Rough Edges
Ballpoint
pen
Flakes
Recorded surface
Rough
Edges
•Please be sure NOT to attach any
ring-shape protector (or other
accessory) to your discs. Those
protectors are commercially
available and said to protect disc
and to improve sound quality
(and antivibration effect), but they
can do more harm than good in
regular uses. The most common
problems are Insert/Eject related
problems and "No playback"
problems due to the protectorring
that came off in the disc
mechanism.

Operating precautions
14
About borrowed CDs
•Do not use a CD with glue or
remnants of adhesive tape or
labels. They may cause the CD
to get stuck inside or damage
the deck.
How to remove CDs
•When removing the ejected disc,
pull it straight out along the slot.
Pressing downward in the
process may scratch the
recorded surface of the disc.
OKAY
NO GOOD
About irregularly-shaped CDs
•Specially-shaped CDs, like
heart-shaped or octagonal CDs,
cannot be played. Do not
attempt to play them, even with
an adapter, since they may
damage the player.

15
Operating precautions
•Use a commercially available compact disc
cleaner to clean a CD, wiping lightly from
the center to the edge.
•Do not use benzine, thinner, LP record
spray or other cleaners on CDs. They may
damage a CD’s finish.
XXXX
XXXX
XXXX
About cleaning a CD

Names of controls and parts
161616
Names of controls and parts
Front view
※NOTE : Double function button "E-COM" & "MUTE" functions
Though the words "press" and "tap" are used in the text for the
operation of the [ TU ] button and [ BND ] button, the
button is actually slid in the or direction.
With the front open
Caution
Never place an object or rest your hands or the like on the
front panel.
Disc slot
[MODE] button
[CUSTOM] button
[RESET] button
[SOURCE] button
[AUDIO CONTROL]
button
Buttons [1] to [6]
[FUNC] button
[OPEN] button
[E-COM] button
[ BND ] button
[ TU ]
button

17
ESN (Key CD) security operating procedure
[FUNC] button
Button [1]
ESN (Key CD) security operating
procedure
How to program the Key CD
1 .
Check that the Power is OFF.
2 .
Press and hold button [1], then the [FUNC]
button, and hold both for more than one
second.
A [SEC] message appears, then in two seconds it will
change to [DISC].
The front panel opens; the CD8061 is now ready to
accept your Key CD in the CD slot.
3 .
Insert the CD into the slot.
The front panel closes.
A [SEC] message appears, the front panel opens, then
the Key CD is ejected.

[FUNC] button
Button [1]
ESN (Key CD) security operating procedure
18
•If there is a problem with the inserted CD, an [ERR]
message will appear for two seconds and the CD will be
ejected. Reinsert the ejected CD.
•If a CD causes the [ERR] message to appear twice in a
row, a [CHANGE] message will appear for two seconds.
Try another CD.
•The Security indicator will flash whenever the vehicle’s
ignition is switched off.
How to cancel the Key CD
1 .
Turn OFF the Power.
2 .
Press and hold button [1], then the [FUNC]
button, and hold both for more than one
second.
A [SEC] message appears, then in two seconds it will
change to [DISC].
The front panel opens; the CD8061 is now ready to
accept your Key CD in the CD slot.
3 .
Insert your Key CD into the slot.
The front panel closes.
A [CANCEL] message appears, the front panel opens,
then the Key CD is ejected.
The Key CD is cancelled.

19
ESN (Key CD) security operating procedure
•
This process cancels the protection for the ESN
deck.
•If power to the ESN deck is disconnected, then
reconnected, a Key CD will not need to be inserted in
order to return the unit to normal operation.
•Inserting a CD other than the Key CD will not cancel the
protection. Instead, the display will show [ERR] for two
seconds, then the normal CD playback mode will activate.
How to change the Key CD
1 .
First, cancel the existing Key CD.
Refer to “How to cancel the Key CD.”
2 .
Next, program a new Key CD.
Refer to “How to program the Key CD.”

ESN (Key CD) security operating procedure
20
How to resume normal operation
(ESN security lock out)
If power is disconnected while ESN security is active (a Key
CD was programmed), operation is disabled until power is
restored and the unit unlocked. Follow this procedure to
resume normal operation.
1 .
When the power is turned on after
disconnecting the battery power, a [SEC]
message will appear for two seconds.
Thereafter, the message changes to [DISC]
and the CD8061 is ready to accept your Key
CD into the slot.
2 .
Insert your Key CD.
If the correct CD is inserted, an [OK] message will
appear for two seconds and the CD will begin playing.
•If an incorrect CD is inserted, an [ERR] message will
appear for two seconds, after which the CD will be
ejected.
•You must use the same CD used for Key CD
programming; a duplicate CD may not work properly.

21
ESN (Key CD) security operating procedure
What happens if an incorrect CD is
inserted?
1 .
An [ERR] message will be appear, then change
to a flashing [DISC], then the CD will be
ejected.
You will have five uninterrupted attempts to insert the
correct CD.
2 .
After the 5th incorrect attempt, the display
reads [HELP].
3 .
If [HELP] appears on the screen, press button
[6], then the [FUNC] button, and hold them for
five seconds.
4 .
Press the [FUNC] button.
You will have five more attempts to insert the correct
disc.
Number of errors: Numbers indicated the number of errors
that occurred.
Note
If after 10 tries the correct Key CD is not inserted, the display
reads [CALL800]; the unit must be returned to Eclipse to be
reset. In this case, please contact your Eclipse dealer for
assistance or call Eclipse directly at (800) 233-2216.
Your key CD can be easily forgotten. Write the
album name in a reminder note (See Page 107).

ESN (Key CD) security operating procedure
22
How to turn the security indicator on/off
Once PIN or ESN security is activated, the indicator flashes
whenever the vehicle’s ignition is turned off, warning
potential thieves that the unit is protected. However, if you
do not want this visible deterrent, it may be turned off.
1 .
With the power OFF,
press button [2], then the
[FUNC] button and hold both for more than one
second.
2 .
[INDICATOR flash] or [INDICATOR OFF] appears
on the display.
[IND. FLASH] means the security indicator will flash
when the vehicle’s ignition is off, and [IND. -----] means
it will not. Repeat the above steps to reactivate the flash
mode.
[FUNC] button
Button [2]

23
ESN (Key CD) security operating procedure
23
How to read the Electronic Serial Number
1 .
Turn OFF the Power.
2 .
Press button [4], then the [FUNC] button, and hold
both for more than one second.
[ESN] appears on the display, followed by an eight-digit
number; this number is your electronic serial number (ESN).
You may use this number to identify your Eclipse CD8061
in the event it is recovered after being stolen.
[FUNC] button
Button [4]

Basic operation
24
Buttons [1] to [6]
[OPEN] button
[ BND ] button
[ TU ]
button
[SOURCE] button
Basic operation
This section covers basic operating procedures. For
additional details, please refer to the sections on specific
functions.
Turning the power on and off
When the power is turned on, the state used when the power
was turned off such as CD and tuner playing is restored.
1 .
Press the [SOURCE] button.
Pressing the button turns the power on and off.
Less than two second:
Pressing the [SOURCE] button repeatedly while
the power is turned on will switch the modes in
the order of Tuner Disc AUX PWR OFF
(Stand by).
Non-shiftable modes are skipped.
More than two second: Off
If a car is not equipped with an ACC position (for example,
a European car), keep the [SOURCE] button depressed for
more than two seconds.
Listening to a CD
1 .
Press the [OPEN] button.
The front panel opens.
2 .
Insert a CD into the disc slot, label side up.
The CD will immediately start playing.

25
Basic operation
When a CD is already loaded, press the [SOURCE] button
repeatedly to switch to the CD mode.
Listening to the tuner
1 .
Press and hold the [SOURCE] button until the
mode switches to the tuner mode.
This will turn the tuner on.
To turn the tuner off, press the [SOURCE] button either
shorter to select another mode or longer to turn the
power off.
2 .
Tap the [ BND ] button to switch to the
desired FM or AM bands.
[BND ] button:Switch the FM band.
Pressing the button repeatedly
switches the FM band in the order of
FM1 FM2....
[BND ] button: Switch the AM band.
Pressing the button repeatedly
switches the AM band in the order of
AM1 AM2....
It is also possible to change the numbers of FM and AM
bands in a certain combination of them (See Page 56).
3 .
Press the [ TU ] button to tune to a station.
A tap on either the [ TU ] button for less than one
second will enable manual station tuning. Hold one
button down for more than two seconds to start the
automatic station search.
[TU ] button: Starts searching toward higher
frequencies.
[TU ] button: Starts searching toward lower
frequencies.
If stations have been stored in memory, pressing a button
from [1] to [6] will directly select a station. (Refer to the
section “Manually setting stations into memory” on page
48.)

Basic operation
26
[MODE] button
[CUSTOM] button
[AUDIO CONTROL]
button
[FUNC] button
[E-COM] button
[ BND ] button
[SOURCE] button
Button [6]
262626
Adjusting audio volume
1 .
Turn the [AUDIO CONTROL] button to the left
or right.
Turn to the left : Decreases the volume.
Turn to the right : Increases the volume.
Press the [E-COM] button for more than two seconds if E-
COM is connected and less than two seconds if E-COM is
not connected to cut the volume or restore it instantly.
Displaying the clock
1 .
Press the [FUNC] button.
2 .
Press the [ BND ] button repeatedly until
the clock appears on the screen.
Warning
Do not adjust the volume or other controls while driving the
vehicle. Do so only while parked in a safe location.

27
Basic operation
3 .
Press the [SOURCE] button to switch to
[CLOCK ON].
4 .
Press the [FUNC] button again.
•If the spectrum analyzer display is set to ON, priority is
given to the spectrum analyzer display (See Page 35).
•Pressing button [6] during power-off switches ON/OFF of
the clock display during power-off.
Others
Setting the clock
This receiver uses the 12-hour A.M. / P.M. display notation.
1. Press the [FUNC] button.
2. Press the [CUSTOM] button to switch to the clock
adjustment mode.
3. Press the [SOURCE] button to select the hour or
minutes to be adjusted.
The blinking one can be adjusted.
4. Press the [ BND ] button.
[BND ] button: Turns the time back.
[BND ] button: Turns the time forward.
5. Press the [CUSTOM] button again to return to the
normal mode.
To set the clock to 0 minutes, 0 seconds (an exact hour),
press the [MODE] button.
For example:
At 3:29: Pressing the [MODE] button returns to 3:00.
At 3:30: Pressing the [MODE] button advances to 4:00.

Basic operation
28
[AUDIO CONTROL]
button
Buttons [1] to [5]
[E-COM] button [OPEN] button
Switching audio control modes
Various audio control modes may be fine-tuned using this
procedure.
1. Press the [AUDIO CONTROL] button for less than
one second to select the item to be adjusted.
Each additional tap of the button switches in the order
of VOL, DSP*1, BASS (low frequencies), MID (middle
frequencies), TREB (high frequencies), CENTER*2,
REAR*2, FAD (front-rear speaker balance), BAL (left-
right speaker balance), and SUB-W (subwoofer level).
*1This is displayed only if DSP/EQ is connected.
*2This is displayed only if Digital Sound Processor is
connected.
2. Turn the [AUDIO CONTROL] button to the left or
right
It controls levels and adjust the sound to your
preference.
•When Tone Control feature is off, adjustment of BASS,
MID, and TREB will be skipped.
•When an optional DSP/EQ unit is connected, the mode
switches from Volume DSP level adjustment EQ level
adjustment. BASS, MID, TREB, FADER, BAL, may be
skipped, and it depends on the type of DSP/EQ and its
situation.
•Adjustment of BASS, MID, and TREB is set by each mode
such as CD, tuner.

29
Basic operation
Enabling the loudness control
The loudness control may be turned on to emphasize low
and high frequencies at low volume levels.
Loudness compensates for the apparent weakness of low
and high frequencies at low volume by boosting the bass
and treble levels.
1. Press and hold the [AUDIO CONTROL] button until
the [LOUD ON] display appears on the screen.
To disable the loudness feature, repeat the above
procedure to display the [LOUD OFF] indication.
Enabling E-COM feature
1. Press the [E-COM] button for one second.
Pressing the button will switch the E-COM feature on or
off.
Adjustment of the front panel angle
1. Press and hold the [OPEN] button for more than
two seconds.
While holding the button, the front panel opens
regardless of the stage. The operation stops when the
limit of adjustable angles is reached.
2 . Press the [OPEN] button again for more than two
seconds.
The front panel will be completely closed.
Displaying a memo
If memos have been set, a memo recorded corresponding
to a number button [1] to [5] appears on the screen when
the number button is pressed briefly while the power of the
main unit is turned off.

Basic operation
30
[MODE] button
[ BND ] button
[ TU ]
button
Buttons [1] to [5]
Setting a memo
1. Press and hold any number button for more than
two seconds while the power is turned off.
The state shifts to the MEMO setting mode.
2 . Press button [1] to select the character type.
Pressing the button will switch types from [ABC]
(alphabet characters) to [123] (numeric characters) and
then [!&?] (symbols).
3. Press either [ TU ] to select the position in which
to enter the character.
The character will be inserted where the cursor is
Flashing:
[TU ] button: Moves the cursor to the right.
[TU ] button: Advances the cursor to the left.

31
Basic operation
4 . Press either button [ BND ] to select characters.
[BND ] button: Advances the character forward in its
type.
[BND ] button: Moves the character backward in its
type.
•To change the type of character to be entered, repeat steps
2 and 3.
•A maximum of 30 characters may be entered per memo.
•A maximum of 5 memos may be stored.
5. Press the [MODE] button.
Memo settings are now completed.
Deleting a memo
1. Press the number button corresponding to the
memo to be deleted for two seconds while the
power is turned off.
2 . Press the [MODE] button for more than two
seconds.
The memo will be deleted.
[Symbol] Initial value [Up direction]
!"#$%&’()*+,–./:;<=>?@´_
[Upper-case alphabet characters] Initial value [Up direction]
ABC...XYZ
[numeric characters] Initial value [Up direction]
1 23...890

Basic operation
32
[FUNC] button
[ BND ] button
[SOURCE] button
Switching Non-Fader modes
1. Press the [FUNC] button.
2. Press the [ BND ] button repeatedly until
[PHASE] appears on the screen.
3. Press the [SOURCE] button to switch NORMAL
/REVERSE.
4. Press the [FUNC] button.
Pressing the button will cancel Function mode.
Disabling the guide tone feature (for button
operation)
The receiver is set at the factory to emit a beep tone in
response to button operation. The guide tone feature may
be disabled in the following procedure:
1. Press the [FUNC] button.
2. Press the [ BND ] button repeatedly until the
[BEEP ON] display appears on the screen.
3. Press the [SOURCE] button to switch to [BEEP
OFF].
4. Press the [FUNC] button again.

33
Basic operation
Disabling the display
1. Press the [FUNC] button.
2. Press the [ BND ] button.
Press the button repeatedly until [DISPLAY] appears on
the screen.
3. Press the [SOURCE] button to switch ON/OFF of
DISPLAY.
4. Press the [FUNC] button again.
Switching the dimming level
The brightness of the display is switched.
1. Press the [FUNC] button.
2. Press the [ BND ] button until [DIMMER]
appears on the screen.
3. Switch the dimming level by pressing the
[SOURCE] button.
4. Press the [FUNC] button to cancel the function
mode so that the settings are enabled.
Disabling the Tone Control feature
1. Press the [FUNC] button.
2. Press the [ BND ] button repeatedly until [TONE]
appears on the screen.
3. Press the [SOURCE] button to switch ON/OFF.
4. Press the [FUNC] button.
Pressing the button will cancel Function mode.

Basic operation
34
[FUNC] button
[ BND ] button
[SOURCE] button
Disabling the Cross Over (F.R) function
Here, the HPF (high-pass filter) to the front and rear pre-
outs can be switched ON and OFF.
Since the high-pass filter passes only higher ranges (lower
ranges are cut off), efficient playback is enabled by cutting
off lower-range elements not needed for the mid to higher
range speaker.
1. Press the [FUNC] button.
2. Press the [ BND ] button until [CO/F&R OFF]
appears on the screen.
3. Press the [SOURCE] button to switch Cross Over
(F.R) ON/OFF.
4. Press the [FUNC] button.
Pressing the button will cancel Function mode.
Disabling the Cross Over (NF) function
Here, the LPF (low-pass filter) to the non-fader pre-out can
be switched ON and OFF.
Since the low-pass filter passes only lower ranges (higher
ranges are cut off), efficient playback is enabled by cutting
off mid to higher range elements not needed for a woofer.
1. Press the [FUNC] button.
2. Press the [ BND ] button until [CO/NF OFF]
appears on the screen.
3. Press the [SOURCE] button to switch Cross Over
(NF) ON/OFF.
4. Press the [FUNC] button.
Pressing the button will cancel Function mode.

35
Basic operation
Switching the spectrum analyzer display
1. Press the [FUNC] button.
2. Press the [ BND ] button until [SA] appears on
the screen.
3. Switch ON/OFF by pressing the [SOURCE] button.
4. Press the [FUNC] button to cancel the function
mode so that the settings are enabled.
Changing the spectrum analyzer's
sensitivity
1. Press the [FUNC] button.
2. Press the [ BND ] button repeatedly until [SENS]
appears on the screen.
3. Press the [SOURCE] button to switch the
spectrum-analyzer mode.
Each press of the button changes the sensitivity of the
spectrum analyzer.
4 . Press the [FUNC] button again.
Switching the level meter display
The display pattern of the indicator like a meter in the right
of the display is switched.
1. Press the [FUNC] button.
2. Press the [ BND ] button until LEVEL DISP
appears on the screen.
3. Switch the level meter display by pressing the
[SOURCE] button.
Mode A: Vol level.
Mode B: S meter (radio)/source level (except radio)
indicator.
OFF: The indicator display becomes OFF.
4. Press the [FUNC] button to cancel the function
mode so that the settings are enabled.
Hi Mid Lo

How to operate the CD player
36
[ BND ] button
[SOURCE] button
How to operate the CD player
First press the [SOURCE] button to switch to the disc mode.
It is assumed here that a CD has already been loaded into
the unit.
Listening to CDs
1 .
Press the [SOURCE] button.
This starts CD play.
If an external CD changer is connected, each additional
tap of the [ BND ] button will switch modes from CD
changer 1 CD changer 2 CD player.
A changer or player with no discs loaded will be
skipped.
Caution
•Playback may be intermittent when there is a scratch on a
CD or when the recorded side is dirty.
•Only two external CD changers may be connected.

37
How to operate the CD player
[ TU ]
button
Button [4]
Advancing to the next track or returning to
the beginning of the track being played
1 .
Press the [ TU ] button.
[TU ] button: Advances to the next track.
[TU ] button: Returns to the beginning of the track
being played.
Pressing and holding the [TU ] button will fast-forward
through a track, while pressing the [TU ] button will fast-
reverse.
Playing the beginning of tracks (SCAN)
1 .
Press button [4 (SCAN)].
Tapping the button causes the player to move up to
the next track and play it for 10 seconds, then move
up to the next track and play it for 10 seconds, and so
on until the button is tapped again.
To continue playing a desired track, press the button again
to stop scanning.

How to operate the CD player
38
Buttons [5] and [6]
Button [3]
Repeating the same track (REPEAT)
1 .
Press button [5 (RPT)] to repeat the track being
played.
To cancel, press button [5] again.
Playing tracks in random order (RANDOM)
1 .
Press button [6 (RAND)] to play the tracks in
random order.
To cancel, press button [6] again.
Occasionally the same track happens to be played
(selected) two or more times in a row; this is normal
operation and is no sign of a problem.
Switching a CD to pause / play
1 .
Push button [3 ( )].
It pauses playing a CD.
To cancel, press button [3] again.

39
How to operate the CD player
[OPEN] button
Ejecting the disc
1 .
Press the [OPEN] button for less than two
seconds.
The front panel opens fully and ejects the disc.
2 .
Remove the disc and press the [OPEN] button.
The front panel returns to the angle before the disc
ejection. If left alone for 15 seconds after the disc
ejection, the front panel returns to the angle before the
disc ejection after the BEEP sound.
Caution
•While the ejected disc is still in the slot, pressing the
[OPEN] button will insert the disc and start playing it again.
•Do not drive with the front panel open. The panel may
cause unexpected personal injury during a panic stop, or
the like.
•Do not attempt to close the front panel by hand. Doing so
may damage the panel.

How to operate the CD player
40
[MODE] button [FUNC] button
[ TU ]
button
Button [1]
Creating a title for a CD
A CD title may be created, attached and displayed for your
discs. If external CD changers are connected, a title for a CD
will be created in the same way. It is assumed here that the
CD to be titled is playing.
No CD text disc can be set.
1 .
Press the [FUNC] button while in the Disc
mode.
2 .
Press the [MODE] button.
3 .
Press button [1] to select the character type.
Pressing the button will switch types from [ABC]
(alphabet characters) to [123] (numeric characters) and
then [!&?] (symbols).
4 .
Press either [ TU ] button to select the
position in which to enter the character.
The character will be inserted where the cursor is
flashing:
[TU ] button: Moves the cursor to the right.
[TU ] button: Advances the cursor to the left.

41
How to operate the CD player
[MODE] button
[ BND ] button
5 .
Press either [ BND ] button to select
characters.
[BND ] button: Advances the character forward in its
type.
[BND ] button: Moves the character backward in its
type.
•To change the type of character to be entered, repeat steps
2 and 3.
•A maximum of 10 characters may be entered per title.
•30 to 100 titles (changeable) can be stored (Use store).
•If the number of discs that can be memorized is exceeded,
the information about the disc whose playing time is oldest
is deleted.
6 .
Press the [MODE] button.
The CD title is now memorized.
[Symbol] Initial value [Up direction]
!"#$%&’()*+,–./:;<=>?@´_
[Upper-case alphabet characters] Initial value [Up direction]
ABC...XYZ
[numeric characters] Initial value [Up direction]
1 23...890

How to operate the CD player
42
[MODE] button [FUNC] button
[ BND ] button
[ TU ]
button
Changing a previously set title
If external CD changers are connected, a previously set title
for a CD will be changed in the same way. It is assumed
here that the disc mode is selected.
1 .
Press the [FUNC] button while in the Disc
mode.
2 .
Press the [MODE] button.
The CD title setting mode starts, and all titles are
displayed.
3 .
Press either of button [ TU ] to move the
cursor to the position in the title for inserting or
changing characters.
[TU ] button: Moves the cursor to the right.
[TU ] button: Advances the cursor to the left.
4 .
Press either button [ BND ] to make
changes in the character that is flashing.
[BND ] button:Advances the character forward in its
type.
[BND ] button:Moves the character backward in its
type.
To leave a space blank, follow these steps.
1. Select and flash the space to be blank.
2. Press the [ BND ] button to make a blank space
flashing.
3. Press the [ TU ] button to move.

43
How to operate the CD player
[MODE] button [FUNC] button
5 .
Press the [MODE] button.
The CD title entry process is now completed.
Deleting a previously created title
If external CD changers are connected, a previously created
title for a CD will be deleted in the same way. It is assumed
here that the disc mode is selected.
1 .
Press the [FUNC] button while in the Disc
mode.
2 .
Press the [MODE] button.
The CD title being played at this point will be deleted.
3 .
Hold the [MODE] button down for more than
two seconds.
The title has now been deleted.

How to operate the CD player
44
[CUSTOM] button
Changing the number of CD titles
The number of CD titles that can be set can be changed by
changing the memory allocation. The number of CD titles is
fixed for each pattern and the number of tuner bands that
can be recorded is also changed at the same time.
1 .
Press and hold the [CUSTOM] button for more
than two seconds.
Each time the button is pressed for more than two
seconds, the following patterns are switched.
MEMORY A (standard) AM/FM : 1/3,
CD title memory : 30 titles
MEMORY B AM/FM : 2/5,
CD title memory : 40 titles
MEMORY C AM/FM : 1/3,
CD title memory : 60 titles
MEMORY D AM/FM : 2/5,
CD title memory : 80 titles
MEMORY E AM/FM : 3/8,
CD title memory : 100 titles

45
How to operate the CD player
[MODE] button
Displaying CD text
Only the built-in CD player is supported.
It cannot be displayed with the optional CD changer.
If a CD has a logo shown below, it is recorded a Disc title and
track titles, and they can be displayed.
CD text can be displayed by turning OFF the spectrum
analyzer display and clock display.
1 .
Push the [MODE] button.
Pressing the [MODE] button while text is displayed
scrolls the display in the order DISC title TRACK title,
and then the display stops with the TRACK title.

How to operate the tuner
46
[ BND ] button
[SOURCE] button
How to operate the tuner
First, press the [SOURCE] button to start tuner operation.
There are automatic and manual methods for setting stations
in memory. The receiver will accept up to 24 stations in
memory: six in AM and 18 in FM (6 each for FM1, FM2 and
FM3.) (Initial setting)
Tuning to a station
1 .
Tap the [ BND ] button to switch to the
desired FM or AM bands.
[BND ] button:Switch the FM band.
Pressing the button repeatedly
switches the FM band in the order of
FM1 FM2....
[BND ] button: Switch the AM band.
Pressing the button repeatedly
switches the AM band in the order of
AM1 AM2....
It is also possible to change the numbers of FM and AM
bands in a certain combination of them (See Page 56).
When switching the tuner band, switching becomes cyclic
in the order of FM1FM2FM3 ... if the [BND ] button
is used and switching becomes cyclic in the order of
AM1AM2AM3 ... if the [BND ] button is used.
Therefore, AM cannot be switched with the [BND ] button
and FM cannot be switched with the [BND ] button.
The number of bands that cycle depends on the setting.
See "Changing the number of bands (Page 56)".

47
How to operate the tuner
[ BND ] button
[ TU ]
button
2 .
Press the [ TU ] button to tune to a station.
Tap the [ TU ] button for less than one second to
tune to a station manually.
To start searching for a station automatically, hold the
button down for more than one second.
[TU ] button: Tunes to higher frequencies.
[TU ] button: Tunes to lower frequencies.
At times, it may be difficult to maintain optimum reception
because the antenna affixed to your vehicle is in motion
constantly (relative to the broadcast antenna), encountering
continuous variation in the received radio signals’ strength.
Other factors affecting reception include interference from
natural obstacles, sign posts, etc.
Entering stations into memory automatically
(The automatic preset mode: ASM)
1 .
Tap the [ BND ] button to switch to the
desired FM or AM bands.
[BND ] button:Switch the FM band.
Pressing the button repeatedly
switches the FM band in the order of
FM1 FM2....
[BND ] button: Switch the AM band.
Pressing the button repeatedly
switches the AM band in the order of
AM1 AM2....
It is also possible to change the numbers of FM and AM
bands in a certain combination of them (See Page 56).

How to operate the tuner
48
[ BND ] button
[ TU ]
button
[MODE] button
Buttons [1] to [6]
2 .
Press the [MODE] button for more than two
seconds until a beep is heard.
The automatic preset mode starts.
The [ASM] indicator on the screen flashes, and stations
are automatically entered in memory under buttons [1]
to [6].
These buttons are called preset buttons.
•Press any numbered button to select the station whose
frequency is indicated right above the button.
•When a new station is set in memory, the station previously
set in memory will be deleted.
•If there are fewer than six receivable stations, the stations
set in the remaining buttons will be retained.
Manually setting stations into memory
This section covers the setting of stations in memory under
the numbered buttons.
1 .
Press the [ BND ] button to switch between
FM and AM.
2 .
Use the [ TU ] button to tune to the station
to be entered in memory.

49
How to operate the tuner
[MODE] button
Buttons [1] to [6]
3 .
Select any button, from [1] to [6], and press it
for more than two seconds.
The tuned station is now memorized and set in the
button selected. Repeat the procedure to set additional
manually tuned stations in memory, in turn, for buttons
[1] to [6]. These buttons are called the preset buttons.
Caution
If the vehicle’s battery is disconnected (for repairs to the
vehicle or for removing the receiver), all stations in memory
will be lost. In such a case, set stations in memory again.
Preset station scan
This function enables reception of all the stations stored in
the preset buttons for five seconds each.
1 .
Press the [MODE] button for less than two
seconds.
[P SCAN] will appear at the top of the display, and
stations stored under preset buttons [1] through [6] will
be played for five seconds each.
2 .
To stop the preset scan mode at a desired
station, press the [MODE] button again.
The receiver will stay tuned to the desired station.

How to operate the tuner
50
[MODE] button [FUNC] button
[ TU ]
button
Button [1]
Setting a station name
Station name settings can be changed.
1 .
Press the [FUNC] button in the tuner mode.
2 .
Press the [MODE] button for less than one
second.
3 .
Press button [1] to select the character type.
Pressing the button will switch types from [ABC]
(alphabet characters) to [123] (numeric characters) and
then [!&?] (symbols).
4 .
Press either [ TU ] button to select the
position in which to enter the character.
The character will be inserted where the cursor is
flashing:
[TU ] button: Moves the cursor to the right.
[TU ] button: Advances the cursor to the left.

51
How to operate the tuner
[MODE] button
[ BND ] button
5 .
Press either [ BND ] button to select
characters.
[BND ] button: Advances the character forward in its
type.
[BND ] button: Moves the character backward in its
type.
•To change the type of character to be entered, repeat steps
2 and 3.
•A maximum of 10 characters may be entered per station
name.
•A maximum of 100 station names may be stored.
6 .
Press the [MODE] button.
The changed station name is now memorized.
[Symbol] Initial value [Up direction]
!"#$%&’()*+,–./:;<=>?@´_
[Upper-case alphabet characters] Initial value [Up direction]
ABC...XYZ
[numeric characters] Initial value [Up direction]
1 23...890

How to operate the tuner
52
[MODE] button [FUNC] button
Deleting a station name
1 .
Press the [FUNC] button while in the Tuner
mode.
2 .
Press the [MODE] button.
The station name that is displayed at this point will be
deleted.
3 .
Hold the [MODE] button down for more than
two seconds.
The station name has now been deleted.

53
How to operate the tuner
[MODE] button [FUNC] button
[ TU ]
button
Button [1]
Setting a band category
Band category settings can be changed.
1 .
Press the [FUNC] button in the tuner mode.
2 .
Press the [MODE] button for more than one
second.
3 .
Press button [1] to select the character type.
Pressing the button will switch types from [ABC]
(alphabet characters) to [123] (numeric characters) and
then [!&?] (symbols).
4 .
Press either [ TU ] button to select the
position in which to enter the character.
The character will be inserted where the cursor is
flashing:
[TU ] button: Moves the cursor to the right.
[TU ] button: Advances the cursor to the left.

How to operate the tuner
54
[MODE] button
[ BND ] button
5 .
Press either [ BND ] button to select
characters.
[BND ] button: Advances the character forward in its
type.
[BND ] button: Moves the character backward in its
type.
•To change the type of character to be entered, repeat steps
2 and 3.
•A maximum of 10 characters may be entered per title.
6 .
Press the [MODE] button.
The changed band category is now memorized.
[Symbol] Initial value [Up direction]
!"#$%&’()*+,–./:;<=>?@´_
[Upper-case alphabet characters] Initial value [Up direction]
ABC...XYZ
[numeric characters] Initial value [Up direction]
1 23...890

55
How to operate the tuner
[MODE] button [FUNC] button
Deleting a band category
1 .
Press the [FUNC] button while in the Tuner
mode.
2 .
Press the [MODE] button for more than one
second.
The category that is displayed at this point will be
deleted.
3 .
Hold the [MODE] button down for more than
two seconds.
The band category has now been deleted.

How to operate the tuner
56
[CUSTOM] button
Changing the number of bands
The number of bands can be changed by changing the
memory allocations. The number of bands is fixed for each
pattern and the number of CD titles that can be set is also
changed at the same time.
1 .
Press and hold the [CUSTOM] button for more
than two seconds.
Each time the button is pressed for more than two
seconds, the following patterns are switched:
MEMORY A (standard) AM/FM : 1/3,
CD title memory : 30 titles
MEMORY B AM/FM : 2/5,
CD title memory : 40 titles
MEMORY C AM/FM : 1/3,
CD title memory : 60 titles
MEMORY D AM/FM : 2/5,
CD title memory : 80 titles
MEMORY E AM/FM : 3/8,
CD title memory : 100 titles

57
How to operate the tuner
57
FM reception characteristics
In general, FM has much better tonal quality than AM.
However, FM and FM stereo reception encounter several
characteristic problems not encountered with AM. FM is
more difficult to receive than AM in a moving vehicle. The
following are explanatory notes on what to expect from FM
reception and on how to get satisfactory performance.
1 .
FM RECEPTION DIFFERS FROM AM
A characteristic of transmitted signals is that lower
frequencies travel further. FM frequencies are much
higher than AM’s (similar to a ray of light): they won’t
bend but they will reflect. Often, they will be interrupted
by tall buildings, mountains, etc., taking direct and
indirect paths to your vehicle’s antenna. The distance at
which FM stations can be received satisfactorily is
usually not nearly as far as that which AM stations can
be received.
2 .
FADING OUT
In weak signal or “fringe” reception areas, FM stations
may fade out completely, or fade in and out. When
driving in weak signal areas, such as near hills, through
valleys or tunnels, among tall buildings, etc., you may
encounter unusual noise interference. THIS IS NOT A
TUNER PROBLEM. In this case, you can only wait until
you are in a better reception area, tune to a stronger
station, or reduce the treble level.
Ionosphere Ionosphere
AM Radio Waves FM Radio Waves

How to operate the tuner
5858
3 .
RECEPTION AREA OF FM BROADCASTS
A home receiver can catch weak FM stereo signals
through the use of a tall, directional or ultra-sensitive
antenna. In a moving vehicle, the area for good
reception is limited because of varying conditions
encountered while driving, including the types and
heights of broadcast antenna structures, signal
strength, engine noise, etc. For best reception with
manual antenna, extend the antenna mast as far as
possible.
Reception quality varies depending on the power of the FM
station, natural and artificial barriers,weather conditions, etc.
Transmitting Antenna 100 Meters High
Effective Radiation Power 1kW
FM Stereo Auto Radio 20 km
FM Monaural Auto Radio 50 km
Home FM Stereo Receiver 100 km

59
How to operate the tuner
59
4 .
MULTIPATH
The reflection characteristics of FM waves cause
another problem called multipath–FM wave signals
reflecting off of buildings, mountains, etc. When the
antenna receives direct and reflected waves at the same
time, distortion of sound in the treble range often
occurs, such as static or harsh-sounding voices. THIS
IS NOT A TUNER PROBLEM. Only moving to another
area with a clearer signal path can remedy the situation.
REFLECTED
WAVE
REFLECTED
WAVE
DIRECT
WAVE

How to use the NOB remote
control
•Be careful when handling the control, especially because it is
small and light. Dropping or striking it hard may damage it,
wear out the battery or cause a malfunction.
•Keep the remote control free of moisture, dust and water. Do
not subject it to shock.
•Do not place the remote control unit where it will get hot,
such as on the dashboard or near a heater vent. Allowing
the remote control unit to overheat may warp its case or
cause other problems.
•Do not operate the remote control unit while driving because
doing so could cause an accident.
•When using the remote control, point it directly at the remote
control light receptor.
•The light receptor may not operate correctly if it is exposed to
bright light such as direct sunlight.
•Be sure to press the [SOURCE] button on the main unit for
more than two seconds to shut it down before leaving the
car, or the car battery may be run down. When the main unit
is shut down, the remote control will not work.
•Remove the batteries from the remote control unit whenever
it is not to be used for a long time.
•Use a dry cloth to keep the unit clean. If the remote control
unit gets extremely dirty, clean it with a cloth moistened in
dilute liquid detergent. Do not use alcohol or thinner; these
compounds may damage the finish.
•In no event should benzine or thinner be used. These
substances will damage the case or finish.
Cleaning the remote control
Precautions in use of the remote control
How to use the NOB remote control
60

61
How to use the NOB remote control
Turning the power on/off
When the power is turned on, the state used when the power
was turned off such as CD and tuner playing is restored.
1 .
Press the [PWR] button.
The power turns on or off each time the button is pressed.
When the main unit is shut down, the remote control will not
work.
Adjusting the audio volume
1 .
Press the [AUDIO CONTROL] button, and turn
it to the left or right.
Each press of the button will switch the audio control
modes.
Turn to the right: Increases the volume.
Turn to the left : Decreases the volume.
Cutting the volume instantly (muting):
Press the [MUTE] button for more than two seconds to cut
the volume or restore it instantly.
Press the [MUTE] button for more than two seconds if E-
COM is connected and less than two seconds if E-COM is
not connected to cut the volume or restore it instantly.
・
SCAN REPEAT RANDOM
FUNC
PWR
3SCAN
4RPT
5RAND
6
LEVEL
CONT
REAR
LEFT MIN FRONT
MAX RIGHT
R
LL
F
5504
DISC
BAND MODE
MUTE ILLUMI
PWRE-COM
TRACK
TUNE SEEK
・
P
U
S
H
-
M
O
D
E
[PWR] button
[MUTE] button
Remote-control
light receptor
[AUDIO
CONTROL]
button

How to use the NOB remote control
62
Switching playback modes
1 .
Press the [MODE] button.
Tap the button to switch modes in the following
sequence:
How to play the tuner
Select the tuner mode first.
Selecting the FM/AM band
1. Tap the [BAND] button.
Tuner Disc AUX PWR OFF (Stand by)
DISC
BAND MODE
MUTE ILLUMI
PWRE-COM
TRACK
TUNE SEEK
・
P
U
S
H
-
M
O
D
E
[MODE] button[BAND] button

63
How to use the NOB remote control
Selecting a station (manually or
automatically)
A short tap of the button will allow manual station tuning.
Pressing for more than one second will start automatic
tuning.
1. Press the [ TUNE•SEEK ] button.
[] button: Tunes to higher frequency stations.
[] button: Tunes to lower frequency stations.
Selecting preset stations
A total of six stations may be selected (preset tuning) out of
those already set in memory through the main unit. (Refer to
“Manually setting stations into memory,” page 48.)
1. Press the [ DISC ] button.
[] button:
Selects the next higher number preset
button.
[] button:
Selects the next lower number preset button.
How to play CDs
Select the disc mode first.
Switching disc modes
1. Press the [BAND] button.
When one or two CD changers are connected, tap the
[BAND] button to change modes from CD player CD
changer 1 CD changer 2.
The indicator will skip a changer or player that has no
DISC
BAND MODE
MUTE ILLUMI
PWRE-COM
TRACK
TUNE SEEK
・
P
U
S
H
-
M
O
D
E
[TUNE . SEEK ] buttons
[DISC ] buttons
[BAND] button

How to use the NOB remote control
discs loaded.
Advancing to the next track or returning
to the beginning of the track being played
1. Press the [ TRACK ] button.
[] button: Skips to the next track.
[] button: Returns to the beginning of the track being
played. (Press repeatedly to move to
previous tracks.)
Hold the [ ] button down to fast-forward, or the [ ] button
to fast-reverse through the track being played.
Skipping to the next or previous disc
1. Press the[ DISC ] button.
[] button: Selects the next higher number disc.
[] button: Selects the next lower number disc.
Illuminating the NOB remote control
The buttons of the NOB remote control will be illuminated by
pressing the [ILLUMI] button.
Enabling the optional E-COM feature
Pressing the [E-COM] button for one second will switch the
E-COM feature on or off.
DISC
BAND MODE
MUTE ILLUMI
PWRE-COM
TRACK
TUNE SEEK
・
P
U
S
H
-
M
O
D
E
[E-COM] button
[ILLUMI] button
64
[DISC ] buttons
[TRACK ] buttons

65
How to use the NOB remote control
Switching the remote control settings
Remote control functions can be switched to the three
patterns.
1 .
Press the [CUSTOM] button of the main unit
for about one second.
2 .
Each time the button is pressed, the pattern is
switched in the order of A, B, and C so that the
E-com function can be supported.
REMOTE A: Conventional functions
REMOTE B: [DISC ] button ...... Repeat
[DISC ] button ...... Answer
[TRACK ] button .... Next
[TRACK ] button .... Previous
Other functions than the above are
conventional functions.
REMOTE C: [DISC ] button .... Option4
[DISC ] button .... Option3
[TRACK ] button .... Option2
[TRACK ] button .... Option1
Other functions than the above are
conventional functions.
SCAN REPEAT RANDOM
FUNC
PWR
3SCAN
4RPT
5RAND
6
LEVEL
CONT
REAR
LEFT MIN FRONT
MAX RIGHT
R
LL
F
5504
DISC
BAND MODE
MUTE ILLUMI
PWRE-COM
TRACK
TUNE SEEK
・
P
U
S
H
-
M
O
D
E
[CUSTOM] button
[DISC ]
buttons
[TRACK ] buttons

How to use the NOB remote control
66
Replacing the battery
Use two AA-size batteries.
1 .
Remove the back cover of the remote control
unit by gently pressing and sliding it in the
direction indicated by the arrow.
2 .
Install the two batteries provided into the
compartment as illustrated inside the
compartment.
3 .
Return the back cover into place by sliding it in
the direction indicated by the arrow.
Warning
To prevent accidents, store batteries out of the reach
of children. If a child has swallowed one, consult a doctor
immediately.

67
How to use the NOB remote control
Caution
•Be extremely careful not to swallow the battery.
•The battery life is approximately one year. If the remote
control unit does not operate correctly or if the button lamp
gets dim, replace the batteries.
•Be sure to orient the batteries correctly so that the positive
and negative poles match the diagram.
•Do not use one new battery and one old one; use two new
batteries.
•Use only two of the same kind of battery.
•If any liquid is seen leaking from the batteries, remove both
batteries and dispose of them properly. Thoroughly clean
the battery compartment with a dry cloth. Then install new
batteries.

How to use an optional Card remote control
68
How to use
an optional
Card
remote control
Turning the power on/off
When the power is turned on, the state used when the power
was turned off such as CD and tuner playing is restored.
1 .
Press the [PWR] button.
The power turns on or off each time the button is pressed.
When the main unit is shut down, the remote control will not
work.
Adjusting the audio volume
1 .
Press the [+] or [-] button.
[+] button: Increases the volume.
[-] button: Decreases the volume.
Cutting the volume instantly (muting):
Press the [MUTE] button to cut the volume or restore it
instantly.
Press the [MUTE] button for more than two seconds if E-
COM is connected and less than two seconds if E-COM is
not connected to cut the volume or restore it instantly.
SCAN REPEAT RANDOM
FUNC
PWR
2 3 SCAN
4RPT
5RAND
6
LEVEL
CONT
REAR
LEFT MIN FRONT
MAX RIGHT
R
LL
F
5504
[PWR]
button
[MUTE]
button
[+] button
[-] button
Remote-control
light receptor

69
How to use an optional Card remote control
Switching playback modes
1 .
Press the [MODE] button.
Tap the button to switch modes in the following
sequence:
How to play the tuner
Select the tuner mode first.
Selecting the FM/AM band
1. Tap the [BAND] button.
Tuner Disc AUX PWR OFF (Stand by)
[MODE] button
[BAND] button

How to use an optional Card remote control
70
Selecting a station (manually or
automatically)
A short tap of the button will allow manual station tuning.
Pressing for more than one second will start automatic
tuning.
1. Press the [ TUNE•SEEK ] button.
[] button: Tunes to higher frequency stations.
[] button: Tunes to lower frequency stations.
Selecting preset stations
A total of six stations may be selected (preset tuning) out of
those already set in memory through the main unit. (Refer to
“Manually setting stations into memory,” page 48.)
1. Press the [ PRESET CH ] button.
[] button: Tunes the next higher preset number.
[] button: Tunes the next lower preset number.
How to play CDs
Select the disc mode first.
Switching disc modes
1. Press the [BAND] button.
When one or two CD changers are connected, tap the
[BAND] button to change modes from CD player CD
changer 1 CD changer 2.
The indicator will skip a changer or player that has no
discs loaded.
[BAND] button
[PRESET CH ] buttons
[TUNE . SEEK ] buttons

71
How to use an optional Card remote control
Advancing to the next track or returning
to the beginning of the track being played
1. Press the [ TRACK•APS ] button.
[] button: Skips to the next track.
[] button: Returns to the beginning of the track being
played. (Press repeatedly to move to
previous tracks.)
Hold the [ ] button down to fast-forward, or the [ ]
button to fast-reverse through the track being played.
Skipping to the next or previous disc
1. Press the [ DISC ] button.
[] button: Selects the next higher number disc.
[] button: Selects the next lower number disc.
[DISC ] buttons
[TRACK . APS ] buttons

How to use an optional Card remote control
72
Switching the remote control settings
Remote control functions can be switched to the three
patterns.
1 .
Press the [CUSTOM] button of the main unit
for about one second.
2 .
Each time the button is pressed, the pattern is
switched in the order of A, B, and C so that the
E-com function can be supported.
REMOTE A: Conventional functions
REMOTE B: [DISC ] button ...... Repeat
[DISC ] button ...... Answer
[TRACK ] button .... Next
[TRACK ] button .... Previous
Other functions than the above are
conventional functions.
REMOTE C: [DISC ] button .... Option4
[DISC ] button .... Option3
[TRACK ] button .... Option2
[TRACK ] button .... Option1
Other functions than the above are
conventional functions.
SCAN REPEAT RANDOM
FUNC
PWR
3SCAN
4RPT
5RAND
6
LEVEL
CONT
REAR
LEFT MIN FRONT
MAX RIGHT
R
LL
F
5504
[CUSTOM] button
[DISC ] buttons
[TRACK ] buttons

73
How to use the NOB remote control
Replacing the battery
Use one CR2025 battery.
1 .
On the back of the remote control, while
pressing the locking knob on the battery slot
cover toward your right, pull out the battery
carrier with your fingernail.
2 .
Remove the old battery, then place the new
one in the carrier with the (+) mark facing up.
3 .
Push in the carrier until it snaps into place.
●
Caution
●
Be extremely careful not to swallow the battery.
Unlock
Warning
To prevent accidents, store batteries out of the reach
of children. If a child has swallowed one, consult a doctor
immediately.

How to operate the receiver with an optional CD changer connected
7474
[ BND ] button
[ TU ]
button
[SOURCE] button
How to operate the receiver with an
optional CD changer connected
Basic operation
This section covers the operation of an optional CD changer
that is connected to the receiver.
To switch from another mode, press the [SOURCE] button.
Listening to a CD
1. Press the [ BND ] button.
Each press of the button switches the mode from CD
Player CD Changer 1 CD Changer 2.
Advancing to the next track or returning
to the beginning of the track being played
1. Press the [ TU ] button.
[TU ] button: Advances to the next track
[TU ] button: Returns to the beginning of the track
being played. (Press repeatedly to
move to previous tracks.)
Hold down the [TU ] button to fast-forward, or the [TU ]
button to fast-reverse within the disc being played.

75
How to operate the receiver with an optional CD changer connected
Buttons [4] to [6]
Playing the beginning of tracks (SCAN):
1. Press button [4 (SCAN)].
Tapping the button causes the changer to move up to
the next track and play it for 10 seconds, then move up
to the next track and play it for 10 seconds, and so on,
on one CD, until the button is tapped again.
Hold the button until the [ALL SCAN] display appears
to play the first 10 seconds of the first track of every CD
loaded.
Repeating the same track (REPEAT):
1. Press button [5 (RPT)].
Tapping on the button causes the changer to repeat
the track currently being played, until the button is
tapped again.
Hold the button until the [ALL REPEAT] display appears
to repeat all tracks on the CD being played.
Playing tracks in random order (RANDOM):
1. Press button [6 (RAND)].
Tapping on the button causes the changer to play the
tracks on the currently playing CD in random order.
Hold the button until the [ALL RANDOM] display
appears to play tracks from all of CDs loaded in the
currently selected changer, in random order.

How to operate the receiver with an optional CD changer connected
7676
[MODE] button
Buttons [1] to [6]
•Occasionally the same track happens to be played
(selected) two or three times in a row, but it is no sign of
a problem.
•When any of the functions - “Playing the beginning of
tracks,” “Repeating the same track” and “Playing tracks
in random order” - is selected, a message such as
[SCAN], [ALL-SCAN], [REPEAT], [ALL-REPEAT],
[RANDOM] or [ALL-RANDOM] is displayed at the
bottom of the screen to verify the current function.
Skipping to the next or previous CD
1. Press button [1 (DISC )] or [2 (DISC )].
Button [2 (DISC )]: Selects the next higher number disc.
Button [1 (DISC )]: Selects the next lower number disc.
Specifying a CD to play
A CD of your choice is directly selectable out of the loaded
discs.
1. Press the [MODE] button for less than one second.
2. Press a button from [1] to [6].
Buttons 1 2 3456
CD 123456
789101112
To select a CD from nos. 7 to 12, press the desired button
considerably longer.

77
How to operate the receiver with an optional DSP/EQ unit or Digital Sound Processor connected
How to operate the receiver with
an optional DSP/EQ unit or Digital
Sound Processor connected
How to operate the DSP functions
The DSP feature adds reverberations to simulate ambience in
different types of surroundings (room sizes).
1 .
After pressing the [FUNC] button, tap button
[1].
Each tap of the button [1] will switch the room size.
Switching room sizes
1. Tap button [1] to switch room sizes for less than one
second.
Six room sizes are available for selection in the following
sequence:
1. CONCERT (a concert hall)
2. LIVE (a live house)
3. CATHEDRAL (a church with rich reverberations)
4. STADIUM (an outdoor stadium)
5. CLUB
6. DEFEAT (DSP OFF)
2.
Push the [FUNC] button.
This cancels the adjustment mode; the selected room
size will now take effect.
[FUNC] button
Button [1]

78
How to operate the receiver with an optional DSP/EQ unit or Digital Sound Processor connected
Fine-tuning an individual room-size mode
Detailed adjustments are available in any of the room size
modes.
1.
After pressing the [FUNC] button, hold
button [1]
down for more than a second.
The DSP mode starts.
2.
Tap the [AUDIO CONTROL] button to select the desired
mode of adjustment.
The mode sequence on the button is as follows:
•Easy-operation is used in normal audio control mode.
(Refer to page 28.)
•The following patterns are preset at the factory:
Button
1
2
3
4
5
6
Indicator display
CONCERT
LIVE
CATHEDRAL
STADIUM
CLUB
CONCERT
Level•Duration value
LR S
LR dB
ER mS
ER dB
(Reverberation duration)*
(Reverberation level)*
(Initial echo delay)
(Initial echo level)
The level and duration adjustments are available
in CONCERT and CATHEDRAL modes only.
*
[AUDIO CONTROL]
button
[FUNC] button
Button [1]
78

79
How to operate the receiver with an optional DSP/EQ unit or Digital Sound Processor connected
3. Turn the [
AUDIO CONTROL
] button.
This button adjusts the reverberation level and duration.
Turn to the right : Increases the value.
Turn to the left : Decreases the value.
4. Hold down a button, [1] to [6], for more than two
seconds to preset a value.
The preset value is overwritten by the value set using
the above steps.
5. Push the [FUNC] button.
The adjustment mode will be canceled and the
selected room size will now take effect.
ReverberationInitial echo delay
Long
Time
Initial echo]
Reverberation duration
Direct (original sound)
Level
High
[AUDIO CONTROL]
button
Buttons [1] to [6]
[FUNC] button

How to operate the receiver with an optional DSP/EQ unit or Digital Sound Processor connected
8080
Selecting a preset pattern from memory
Press a preset button to select the room size in memory.
The buttons under which room sizes are stored in memory
are called preset buttons.
1.
After pressing the [FUNC] button, hold
button [1]
down for more than one second.
2. Press a button, [1] to [6] for less than two seconds.
The room size, as preset in the button, is selected.
3. Press the
[FUNC] button to cancel the DSP
adjustment mode
.
Buttons [1] to [6]
[FUNC] button

81
How to operate the receiver with an optional DSP/EQ unit or Digital Sound Processor connected
[FUNC] button
Button [2]
How to operate the EQ functions
The EQ functions enable level adjustments of various
frequency groups for optimum listening conditions with a
specific kind of music or musical instrument.
Switching equalizer modes
1.
After pressing the [FUNC] button, tap
button [2]
for
less than one second to switch equalizer modes.
Six kinds of music categories are available for selection
in the following sequence:
1. POPS
2. ROCK
3. JAZZ
4. CLASSIC
5. VOCAL
6. NEWS/MOVIE*
7. DEFEAT (EQ OFF)
* If DSP/EQ is connected, "NEWS" appears on the
screen. If DIGITAL SOUND PROCESSOR is connected,
"MOVIE" appears on the screen.
2.
Push
the [FUNC] button
.
The adjustment mode will be canceled and the
selected equalizer mode will now take effect.
The initial EQ settings are factory preset.

82
How to operate the receiver with an optional DSP/EQ unit or Digital Sound Processor connected
82
Fine-tuning EQ functions
1.
After pressing the [FUNC] button, tap
button [2]
until
the desired equalizer mode is displayed.
2. Hold
button [2]
down for more than one second.
The EQ adjustment mode starts.
Press the [MODE] button only when a Digital Sound
Processor is connected to switch to [FRONT] or
[REAR].
Pressing the button repeatedly leads to switching in the
order of Front+Rear (not adjustable) Front Rear.
3.
Tap the [AUDIO CONTROL] button to switch
frequencies.
The frequencies will switch in the following sequence:
4. Turn
the [AUDIO CONTROL] button to adjust the level.
Right : Increases the value.
Left : Decreases the value.
63Hz 125Hz 250Hz 500Hz 1kHz 4kHz 12kH
[AUDIO CONTROL]
button
[FUNC] button
Button [2]
[MODE] button

83
How to operate the receiver with an optional DSP/EQ unit or Digital Sound Processor connected
5.
Hold down a button, [1] to [6], for more than two seconds
to preset a value.
The preset value is overwritten by the value set using
the above steps.
When the preset value is changed, the display shows as
follows:
USER
1~6 (Preset ch No.)
6.
Push
the [FUNC] button
.
This cancels the adjustment mode. The selected value
will now take effect.
Selecting an equalizer mode from
memory
Press a preset button to select the equalizer mode set in
memory for the button.
The buttons that set equalizer modes in memory are called
preset buttons.
1.
After pressing the [FUNC] button, hold
button [2]
down for more than one second.
2. Press the button, [1] to [6] for less than two
seconds.
3. Press the [FUNC] button.
The selected equalizer mode will now take effect, and
the EQ adjustment mode will be canceled.
Easy-operation is used in normal audio control mode.
Buttons [1] to [6]
[FUNC] button

84
Buttons [1] to [4]
[FUNC] button
How to operate the receiver with an optional DSP/EQ unit or Digital Sound Processor connected
(Refer to page 28.)
84

85
Buttons [1] to [3]
[FUNC] button
Button [6]
[AUDIO CONTROL]
button
How to operate the receiver with an optional DSP/EQ unit or Digital Sound Processor connected
How to operate the Digital Sound
Processor
In case the 39011 Digital Sound Unit is connected to the CD
Tuner, a CD recorded by DTS cannot be decoded.
Music can be enjoyed more comfortably by modifying the
speaker settings.
Setting the speaker size
The size of each speaker is switched.
1. Press the [FUNC] button.
2. Press and hold button [3] for more than two
seconds to shift to the setting mode.
3. Press button [1] to shift to the speaker setting
mode.
4. Switch the settings by pressing the button
corresponding to each speaker.
Button [1]: Front speaker
Large/small
Button [2]: Rear speaker
Large/small/none
Button [3]: Center speaker
Large/small/none
Button [4]: Woofer speaker
Yes/no
5. Press the [FUNC] button to return to the setting
mode.

86
[AUDIO CONTROL]
button
Buttons [1] to [6]
[FUNC] button
How to operate the receiver with an optional DSP/EQ unit or Digital Sound Processor connected
86
6. Press the [FUNC] button again to cancel the setting
mode.

87
Buttons [1] to [6]
[FUNC] button
How to operate the receiver with an optional DSP/EQ unit or Digital Sound Processor connected
Adjusting the delay (distance) setting
speaker
1. Press the [FUNC] button.
2. Press and hold button [3] for more than two
seconds to shift to the setting mode.
3. Press button [1] to shift to the speaker setting
mode.
4. Press button [6].
The following items are switched in this order:
FR FL RR RL Ce Wo
5. Turn the [AUDIO CONTROL] button to the left or
right to adjust the distance.
6. Press the [FUNC] button to return to the setting
mode.
7. Press the [FUNC] button again to cancel the setting
mode.
Adjusting the speaker level
The speaker level is adjusted based on the test tone output
from each speaker.
1. Press the [FUNC] button.
2. Press and hold button [3] for more than two
seconds to shift to the setting mode.
3. Press button [2] to shift to the speaker level
adjustment mode.
87

88
[FUNC] button
Button [4]
How to operate the receiver with an optional DSP/EQ unit or Digital Sound Processor connected
88
4. Press the [AUDIO CONTROL] button to select the
speaker to be adjusted.
5. Turn the [AUDIO CONTROL] button to the left or
right to adjust the speaker level.
6. Press the [FUNC] button to return to the setting
mode.
7. Press the [FUNC] button again to cancel the setting
mode.
Setting the level memory
This is a function to store the speaker level adjusted for
each speaker in speaker setting mode.
1. Set the speaker to a state to be stored.
2. Press the [FUNC] button.
3. Press button [3] for less than one second.
The state shifts to the level memory mode.
4. Press and hold any number button to store settings
for more than two seconds.
The level will be stored.
5. Press the [FUNC] button.
The level memory mode will be canceled to return to
the normal status.

89
[FUNC] button
Button [4]
How to operate the receiver with an optional DSP/EQ unit or Digital Sound Processor connected
Calling the level memory
The stored speaker level is called.
1. Press the [FUNC] button.
2. Press button [3] for less than one second.
The state shifts to the level memory mode.
3. Press any number button for one second.
The stored speaker level is called.
4. Press the [FUNC] button.
The level memory mode will be canceled to return to
the normal status.
Adjusting the center-level blend
This is a function to blend the sound of the center channel
with that of the right and left front speakers when the Dolby
pro-logic function is ON and this is a function of the Dolby
standard for car audio equipment. This function is used to
make adjustments for a music listener who is not directly
facing the center speaker.
1. Press the [FUNC] button.
2. Press and hold button [3] for more than two
seconds to shift to the setting mode.
3. Make adjustments by pressing button [5] or [6].
Button [5]: DOWN
Button [6]: UP
4. Press the [FUNC] button to return to the setting
mode.
5. Press the [FUNC] button again to cancel the setting
mode.

90
[FUNC] button
Button [6]
Switching the input channel
If the button is pressed during normal radio reception, or when
playing back a CD, the input channel being used at that time
will be displayed, and you can then select an external input
channel.
1. Press the [FUNC] button.
2. Press button [6] for more than one second.
The setting changes to Digital1 Digital2 Digital3
Analog1 Analog2 each time the button is pressed.
[DIGITAL 1 / DIGITAL 2 / DIGITAL] or [ANALOG 1 /
ANALOG 2] will appear on the display.
Initial settings
Radio mode : ANALOG 1
DVD player mode : DIGITAL 1 (optical input)
CD player mode : DIGITAL 3 (RCA input)
CD changer mode : ANALOG 1
Use this operation to set the input channels for each
mode.
3. Press the [FUNC] button again.
How to operate the receiver with an optional DSP/EQ unit or Digital Sound Processor connected
90

91
[FUNC] button
Button [5]
How to operate the receiver with an optional DSP/EQ unit or Digital Sound Processor connected
Switching the surround playback mode
1. Press the [FUNC] button.
2. Press button [5].
The surround mode will changes in the following order
each time the button is pressed.
<For digital input>
Do not change the setting if DTS signals are being
played.
<For analog input>
or will appear on the display.
3. Press the [FUNC] button again.
Dolby Digital Down-mixed 2-channel playback
PCM (2-channel playback) Dolby Prologic playback
Normal 2-channel playback Dolby Prologic playback

If you have a question:
9292
If you have a question:
First check the items mentioned below before attempting to
troubleshoot problems.
Caution
If a problem occurs, for instance when the unit does not
respond to any button presses, or the display doesn't work
correctly, press the [RESET] button using a sharp tool.
Pressing the [RESET] button will delete all the entries from
memory. The settings will return to those made at the factory
prior to shipment.
[RESET] button

Displayed information
(for troubleshooting)
The information listed in the chart below is displayed to show
the status of the tape player and CD changer. Refer to the
chart for the appropriate action.
Information Code Table When "INFO " flashes on the indicator
Nos.2~7 are displayed.
Information Contents Explanation and remedial action to take
2NO DISC LOADED IN There is no disc in the magazine or player. Load
THE MAGAZINE a disc in the magazine. (Load a music disc.)
3DISCS ARE DIRTY OR The loaded disc is dirty or upside down. Check
DAMAGED it for proper orientation and verify it is clean.
5CD CHANGER FAILS
•The CD changer is inoperative for some reason.
MECHANICALLY
Go through the magazine removal procedure.
•If a magazine fails to eject, have your dealer fix
the problem.
6
WHEN THE CD CHANGER
•The temperature in the CD changer is too high for
INTERNAL TEMPERATURE IS
operation. Wait till it cools down.
HIGH (TO PROTECT PICKUP
•Resume playing after the “High temperature sensed
UNIT)
and CD stopped" display disappears. If the CD still
cannot play, have your dealer repair it.
7AN INTERNAL POWER •Turn the ACC off once before turning it on once
SUPPLY FAILURE IS again to resume the operation.
OCCURRING WITH THE •If the function still cannot be restricted, contact your
AUTO CHANGER dealer.
Information Contents Explanation and remedial action to take
LOAD CD changer is in the process of verifying the
presence of CDs after a magazine has been
inserted into the CD changer.
DATA FULL Indicates that additional title entry has been
attempted when the title memory (maximum
capacity: 30∼100 titles) of CDs is full.
93
If you have a question:

If you have a question:
9494
Dead or
weak sound
Power does
not turn on.
Frequencies
or titles set in
memory are
deleted.
No guide
tone sounds.
The remote
control does
not work.
Common
to all
Is the volume control up sufficiently?
Is the muting function in effect
(MUTE)?
Is the fader or balance control set
far to one side?
Other probable causes include
broken audio-signal wiring or a
faulty speaker.
Are too many electrical items
installed, causing a lack of power?
Other probable causes include a
run-down car battery, broken
power or interconnection wiring.
Has the car battery been disconnected
for repair or checked out?
Are too many electrical items
installed and causing lack of
available power?
Other probable causes include run-
down car battery, broken power or
interconnection wiring.
Is the guide tone disabled?
Is the battery low?
Is the battery installed in reverse
polarity?
Is direct sunlight hitting the remote
control light receptor?
Other probable causes include a
malfunctioning remote control.
Turn up the volume control.
Cancel the muting
(MUTE) function.
Readjust the fader and
balance controls to more
normal positions.
Have your dealer check
the problem.
Have your dealer check
the problem.
Have your dealer check
the problem.
Reenter them into
memory.
Have your dealer check
the problem.
Have your dealer check
the problem.
Enable the guide tone.
Replace battery.
Reinstall the battery in
the correct polarity.
Use the remote control
close to the receptor.
Have your dealer check
the problem.
26
26,
61,
68
28
47,
48
32
66,
73
66,
73
ProblemMode Causes Remedial action
to take Refer
to page

95
If you have a question:
Mode Problem Causes Remedial action to take
Receives
no
stations,
or
receives
static
noise.
Extend the antenna.
Tune to a station.
Tune to a local station.
(Please note, there may be
no local stations servicing
the area where you are
currently driving.)
Avoid operating such
equipment while using the
receiver.
Have your authorized
Eclipse retailer check the
problem.
Is the antenna retracted?
Is the tuner correctly tuned to a
station?
Are you driving outside the service
area of your preset stations?
Are you operating other equipment
with a computer, or a mobile phone,
in your vehicle at the same time as
your receiver?
Other problems may include a loose
or disconnected antenna cable, a
bad antenna cable or a bad antenna
46
46
Tuner
Refer
to page
The disc cannot be inserted.
The disc is ejected as soon
as it is inserted.
Or, the disc cannot be
ejected.
The disc cannot be
changed.
Sound skips around.
Sound is intermittent.
Sound is bad in quality.
CD
Is an extra label or seal
applied to the disc?
Are there rough edges,
deformations or
damaged areas on the
disc?
Is the disc damaged?
(scratched, warped, etc.)
Is the disc clean?
Is the player mounted at
a proper angle?
Is the player mounted
loosely?
Are you driving over a
rough surface?
If unknown
Do not apply labels or seals
to the disc.
Try inserting another disc.
Removed any burrs. Do
not use a deformed or
damaged disc.
Try another disc. Do not
play a damaged disc.
Clean the disc.
Have your
dealer
check it
out.
Avoid playback while
driving over rough surfaces.
Press the [SOURCE] button
a bit longer and then press
the [OPEN] button (forced
Eject).
13
13
12
15
10
ProblemMode Causes Remedial action
to take Refer
to page
The disc cannot be ejected.

Specifications
9696
Specifications
<GENERAL>
Power Supply 14.4 V DC (11-16 V)
Current Drain 2A MAX
Dimensions (W x H x D)
In-Dash Unit 7" x 2" x 6 - 1/8" (178 x 50 x 155 mm)
<FM TUNER>
Frequency Range 87.75~107.9 MHz (200 kHz step)
Usable Sensitivity 13 dBf
50dB Quieting Sensitivity 21 dBf
Frequency Response 30~15,000 Hz, 3 dB
Stereo Separation 38 dB
<AM TUNER>
Frequency Range 530~1,710 kHz (10 kHz step)
Usable Sensitivity 20 µV
<CD SECTION>
Frequency Response 20~20,000 Hz, 3 dB
Wow & Flutter Below measurable limits
Stereo Separation 73 dB
S/N Ratio (A-weighted) 96 dB
Dynamic Range 95 dB
Total Harmonic Distortion 0.03 %
<AUDIO AMPLIFIER>
Output Level/Impedance 16 V (0 dB CD BALANCE OUTPUT)
8 V (0 dB CD UNBALANCE OUTPUT)
/55Ωline-out impedance
Tone Action Bass : 10 dB at 60Hz
Mid : 10 dB at 600 Hz
Treble : 10 dB at 10 kHz
Loudness +10 dB at 100 Hz/+6 dB at 10 kHz

97
Before installation
Before installation
Notes
Be sure to disconnect the vehicle battery's negative
terminal before installing the receiver.
Components
No. Item Q'ty
1Main unit 1
2Mounting sleeve 1
3Side bracket 2
4Rear bracket 1
5Bezel 1
6Bushing 1
7Self-tapping screw (6 x 16 mm) 2
8Stud bolt 1
9Flat Head screw (5 x 8 mm) 4
10 Hex-head bolt (5 x 20 mm) 2
11 Hex nut (5 mm) 2
12 Interconnecting cable 1
13 Remote control 1

Mounting instruction
98
Mounting instruction
Mounting the main unit
1 .
Insert the mounting sleeve into the opening in
the vehicle console.
2 .
Use a screwdriver or the like to bend the tabs in
the mounting sleeve to secure the mounting
sleeve.
3 .
Attach the side brackets to the main unit using
flathead screws.
MAIN UNIT1
SIDE BRACKETS [ x 2 ]
3
FLAT HEAD
SCREWS [ x 2 ]
(5 x 8mm)
9
BEND THE MOUNTING
TABS.
DASH BOARD
OR CONSOLE
MOUNTING
SLEEVE
2

99
Mounting instruction
4 .
Mount the stud bolt to the main unit.
5 .
Insert the main unit into the mounting sleeve
until it locks in place.
6 .
F
asten the rear of the main unit using either
method [A] or [B].
Select method [A] or [B] to suit the interior configuration
of the vehicle.
7 .
Install the bezel on the main unit.
[A]
[B]
TOPTOP
BEZEL
5
MOUNTING SLEEVE
2
STUD BOLT
8
REAR BRACKET
4
SELF TAPPING
SCREW (6 x 16mm)
DASH BOARD
OR CONSOLE
7
NUT (5mm)
METAL OF
VEHICLE
11
BOLT
(5 x 20mm)
10
NUT (5mm)
11
TOPTOP
BEZEL
5
MOUNTING SLEEVE
2
STUD BOLT
8
BUSHING
METAL OF
VEHICLE
DASH BOARD
OR CONSOLE
6

Mounting instruction
Notes
To prevent unconnected leads from shorting out, insulate
them by wrapping their tips with electrical tape. Similarly,
insulate the ends of connected leads.
If an external amplifier is to be connected to the receiver,
be sure to ground its outside housing to the vehicle body
(a metal part).
Names of lead wires and destinations
(refer to Page 102)
No. Name Wire color Destination
1ACC Red Connect where the power comes on
when the ignition is in the ACC
position.
2B+ Yellow Connect where power is constantly
available, regardless of the ignition
switch's position.
3Ground Black Connect where good body grounding
is available.
4
Antenna power supply
Blue Connect to the automatic-antenna
control terminal of the vehicle.
5
Lamp power supply
Orange/White
Connect to where power comes on
when the headlights are turned on.
6
Control power supply
Blue/White
Connect to the control terminal for the
external amplifier, etc.
7E-LAN terminal Connect to the E-LAN terminal of the
CD changer, DSP, etc.
8 & 9
Line-out terminals Connect to the RCA input connectors
of an external amplifier.
10
Line-out terminals (Nonfader)
Connect to the RCA input connectors
of a DSP or EQ, or the RCA input
connectors of a woofer amplifier.
11
&
12 Line-out terminals Connect to the RCA input connectors
of an external amplifier for BALANCE-
IN.
13 Line-out terminals (
Nonfader)
Connect to the RCA input connectors
of a DSP or EQ, or the RCA input
connectors of a woofer amplifier for
BALANCE-IN.
14
Cellular phone mute
Pink Connect to the ground output terminal
on a mobile phone.
15
Eclipse Commander terminal
Connect to the Eclipse Commander
module.
16
Digital out terminals
Connect to digital terminals of the
Eclipse Commander module.
17 Line in terminal (for MP3) Connect to the mini plug (φ3.5)
output connector of MP3 unit.
100

Mounting instruction
System
5
101

Mounting instruction
102
CD8061 + 5083 + Power Amplifier
NON-FADER(-) L
R
TO BATTERY + 12V
(Permanent Supply)
ANTENNA PLUG
MP3 unit
INTERCONNECTING CABLE
TO SIGNAL INPUT OF
AUXILIARY POWER
AMPLIFIER
1)
2
CD8061
13P
2P
13P
5083
16P
Yellow
Pink
Black
TO GROUND
3
CELLULAR PHONE
(For mute)
14
13
FRONT(-)
11
REAR(-)
12
NON-FADER(+)
10
FRONT(+)
9
REAR(+)
L
R
L
R
L
R
L
R
L
R
8
DIGITAL OUT
16
17
12
15
TO POWER ANTENNA RELAY (Supply)
TO HEADLIGHT SWITCH (Illumination)
TO TURN-ON LEAD OF EACH UNIT (Supply)
TO ACC (Power Supply)
Red
Blue
Orange/White
Blue/White
1
4
5
6

103
Mounting instruction
CD8061 + 5083 + Power Amplifier (for BALANCE-IN)
NON-FADER(-) L
R
TO BATTERY + 12V
(Permanent Supply)
ANTENNA PLUG
MP3 unit
INTERCONNECTING CABLE
TO SIGNAL INPUT OF
AUXILIARY POWER
AMPLIFIER
TO SIGNAL INPUT OF
AUXILIARY POWER
AMPLIFIER
2)
2
CD8061
13P
2P
13P
5083
16P
Yellow
Pink
Black
TO GROUND
3
CELLULAR PHONE
(For mute)
14
13
FRONT(-)
11
REAR(-)
12
NON-FADER(+)
10
FRONT(+)
9
REAR(+)
L
R
L
R
L
R
L
R
L
R
8
DIGITAL OUT
16 17
12
15
TO POWER ANTENNA RELAY (Supply)
TO HEADLIGHT SWITCH (Illumination)
TO TURN-ON LEAD OF EACH UNIT (Supply)
TO ACC (Power Supply)
Red
Blue
Orange/White
Blue/White
1
4
5
6

Mounting instruction
104
CD8061 + 5083 + 5083 + Power Amplifier
ANTENNA PLUG
INTERCONNECTING CABLE
3)
2P
2P
13P
( A )
( B )
13P
13P
5083
5083 TO GROUND
Red
Blue
Orange/White
Blue/WhitePink
Black
3
17
12
TO POWER ANTENNA RELAY
TO HEADLIGHT SWITCH
TO TURN-ON LEAD OF EACH UNIT
TO ACC (Power Supply)
1
4
5
6
(Supply)
(Illumination)
(Supply)
TO BATTERY + 12V
(Permanent Supply)
2
CD8061
13P 16P
Yellow
DIGITAL OUT
TO SIGNAL INPUT OF
AUXILIARY POWER
AMPLIFIER
MP3 unit
17
CELLULAR PHONE
(For mute)
14
NON-FADER(-) L
R
13
FRONT(-)
11
REAR(-)
12
NON-FADER(+)
10
FRONT(+)
9
REAR(+)
L
R
L
R
L
R
L
R
L
R
8
15
Note : 1. The switch on the back side of CD changer ( A ) must be set to the "L" position.
2. The switch on the back side of CD changer ( B ) must be set to the "H" position.

105
Mounting instruction
CD8061 + 2031 + 5083 + Power Amplifier
4)
NON-FADER(-) L
R
13
FRONT(-)
11
REAR(-)
12
FRONT(+)
9
REAR(+)
L
R
L
R
L
R
L
R
8
L
R
NON-FADER(+)
10
TO SIGNAL INPUT OF
AUXILIARY POWER
AMPLIFIER
ANTENNA PLUG
CD8061
2301
ESG-8220
5083
13P 16P
DIGITAL OUT
16
15
MP3 unit
17
INTERCONNECTING CABLE
12
Pink
Black
TO GROUND
3
CELLULAR PHONE
(For mute)
14
TO POWER ANTENNA RELAY
TO HEADLIGHT SWITCH
TO TURN-ON LEAD OF EACH UNIT
TO ACC (Power Supply)
Red
Blue
Orange/White
Blue/White
1
4
5
6
TO BATTERY + 12V
(Permanent Supply)
2Yellow
14P 13P
13P
2P
TO BATTERY + 12V
(Permanent Supply)
2
(Supply)
(Supply)
(Illumination)

Mounting instruction
106
CD8061 + 39011 + 5083 + Power Amplifier
5)
INTERCONNECTING CABLE
12
TO POWER ANTENNA RELAY
TO HEADLIGHT SWITCH
TO TURN-ON LEAD OF EACH UNIT
TO ACC (Power Supply)
Red
Blue
Orange/White
Blue/White
1
4
5
6
Yellow
Pink
Black
TO GROUND
3
13P 16P
15
CD8061
39011
DIGITAL OUT
DIGITAL 3 IN
CENTER SPEAKER
16
NON-FADER(-) L
R
13
FRONT(-)
11
10
REAR(-)
12
FRONT(+)
9
REAR(+)
L
R
L
R
L
R
L
R
8
MP3 unit
TO SIGNAL INPUT
OF AUXILIARY
POWER AMPLIFIER
17
ANTENNA PLUG
TO BATTERY + 12V
(Permanent Supply)
2
2P
13P
5083
CELLULAR PHONE
(For mute)
14
(Supply)
(Supply)
(Illumination)
TO BATTERY + 12V
(Permanent Supply)
2
NON-FADER(+) L
R

107
IMPORTANT
RECORD YOUR “KEY
CD” HERE…
STORE YOUR “KEY CD”
ALONG WITH YOUR
OWNER’S MANUAL IN
YOUR SOCK DRAWER.

DIVISION OF FUJITSU TEN CORP. OF AMERICA
19600 SOUTH VERMONT AVENUE, TORRANCE, CA 90502
(310) 327-2151
090001-13930700
0101MT (N.O)
CUSTOMER NOTICE
Please retain this booklet and write in the serial number of your CD8061 for
identification. The serial number is labeled or stamped on the chassis.
Serial No.