Elkay LZWSTLNA Drinking Fountain and/or Bottle Filling Station User Manual Models 3 to 4
Elkay Manufacturing Co. Drinking Fountain and/or Bottle Filling Station Users Manual Models 3 to 4
Elkay >
Contents
- 1. Users Manual Models 1 and 2
- 2. Users Manual Models 3 and 4
- 3. Users Manual Models 1 to 2
- 4. Users Manual Models 3 to 4
Users Manual Models 3 to 4

Page 1 1000002161 (Rev. A- 11/14)
EZSTL8WSLVP EZSTL8WSSVP LZSTL8WSLVP LZSTL8WSSVP
*Versatile cooler design allows units to be installed either left-hand high and right-hand low or left-low and right high.
Basin change may be required. See desired rough-in to help determine if the basin change is necessary.
* Versátil diseño refrigerador permite unidades ser instalado o baja alta y derecha izquierda o izquierda baja y alto a la derecha.
Cambio de cuenca puede ser necesario. Ver encastramiento deseado para ayudar a determinar si es necesario el cambio de Cuenca.
* Souples de conception plus frais permet aux unités d’être installé soit faible haute et droite gauche ou gauche basse et haute à droite.
Changement de bassin peut être exigé. Voir désiré rugueux-dans pour aider à déterminer si le changement de bassin est nécessaire.
*Versatile Cooler Model LZSTL8WSSVP
alternate installation
*Versátiles instalaciones alternas del
refrigerador Modelo LZSTL8WSSVP
*Installations où le refroidisseur
LZSTL8WSSVP modèle polyvalente
Amélioré EZ™ & LZ™ Stations de Remplissage de Bouteille Série et Refroidisseurs
Mejorado EZ™ & LZ™ Serie Botella Bombas y Enfriadores
Enhanced EZ ™ & LZ ™ Series Bottle Filling Stations & Coolers
INSTALLATION, CARE & USE MANUAL
Manual de Instalación, Cuidado y Utilización
Manuel d’installation/entretien/utilisation

Page 2
EZSTL8WSLVP EZSTL8WSSVP LZSTL8WSLVP LZSTL8WSSVP
1000002161 (Rev. A - 11/14)
Fig. 1
Pictured is unit only without bottle ller.
En la foto es unidad sin rellenadores de botellas.
Sur la photo est un élément sans remplissage de bouteille.
Uses HFC-R134A refrigerant
Usa refrigerante HFC-R134A
Utilise du uide frigorigéne HFC-R134A
20
8
1
See Fig. 9
2B
31
12
20
12
4
20
See Fig. 9
16
2A
29
12
3
6
20
19
20
34
22
1
15, 25, 33
3
6
21
7
35
24
5
5
14
30
32
17
18 28
16
23
13

Page 3 1000002161 (Rev. A- 11/14)
EZSTL8WSLVP EZSTL8WSSVP LZSTL8WSLVP LZSTL8WSSVP
C
L
C
L
FINISHED FLOOR
15"
381mm
2 7/8"
73mm
2"
51mm
28 13/16"
731mm
13 15/16"
354mm
2"
51mm
3 7/8"
98mm
5 3/4"
146mm
7"
178mm 7"
178mm
17 7/16"
443mm
19"
483mm
21 7/8"
556mm
34 5/16"
872mm
51 9/16"
1310mm
6 3/8"
162mm 6 3/8"
162mm
7"
178mm 7"
178mm
18"
458mm
12 1/2"
318mm
27"
686mm
ADA
REQUIREMENT
31 5/16"
796mm
RIM
HEIGHT
32 7/8"
835mm
ORIFICE
HEIGHT
19"
482mm
3 1/2"
90mm
19"
483mm
7/16" X 3/4" (11mm X 19mm)
OBROUND HOLES (6)
O 9/32" (7mm)
HOLES (12)
A
PREFERRED
LOCATION
B
D
ALTERNATE
LOCATION *
8 1/16"
205mm
C
HANGER
BRACKET
OPTIONAL
FILTER
36 13/16"
936mm
RIM
HEIGHT
38 3/8"
975mm
ORIFICE
HEIGHT
E
F
F
19 7/16"
494mm
2"
51mm
22 15/16"
583mm
24 1/2"
622mm
2"
51mm
7/8"
22mm
18 3/8"
467mm
6 3/8"
162mm
6 3/8"
162mm
A
ALTERNATE
LOCATION
E
FILTER
38 1/2"
979mm
ACTIVATION
SENSOR
1 7/8"
48mm
3"
76mm
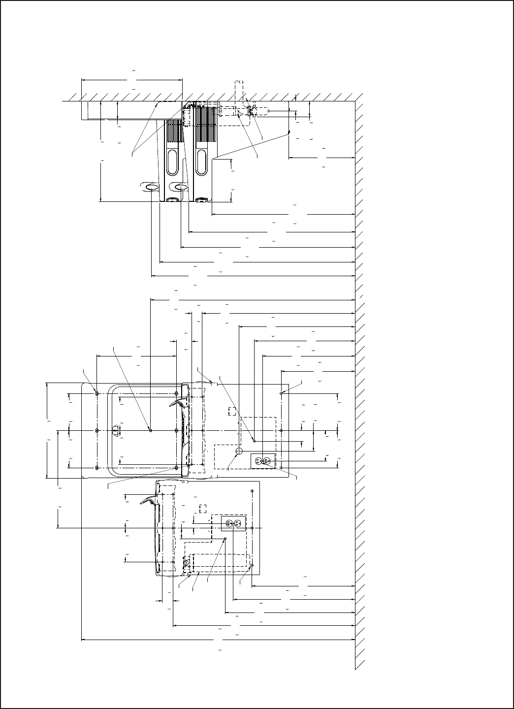
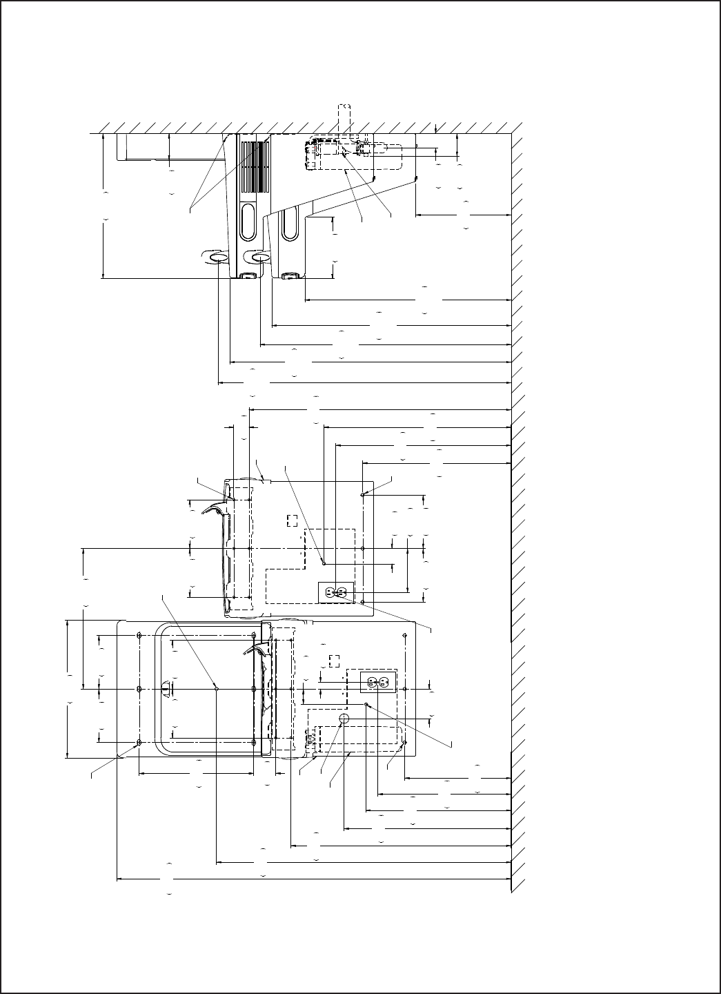
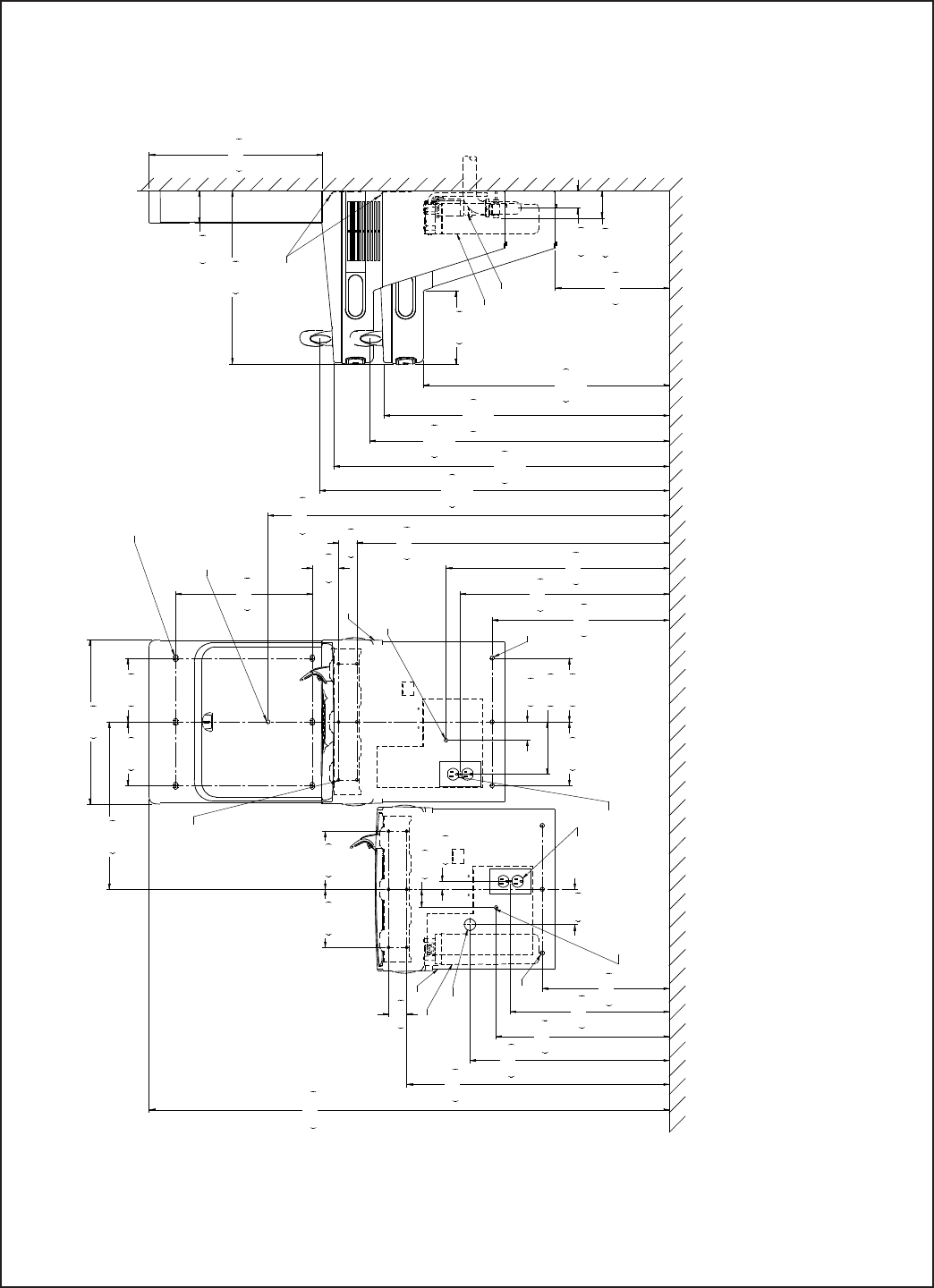
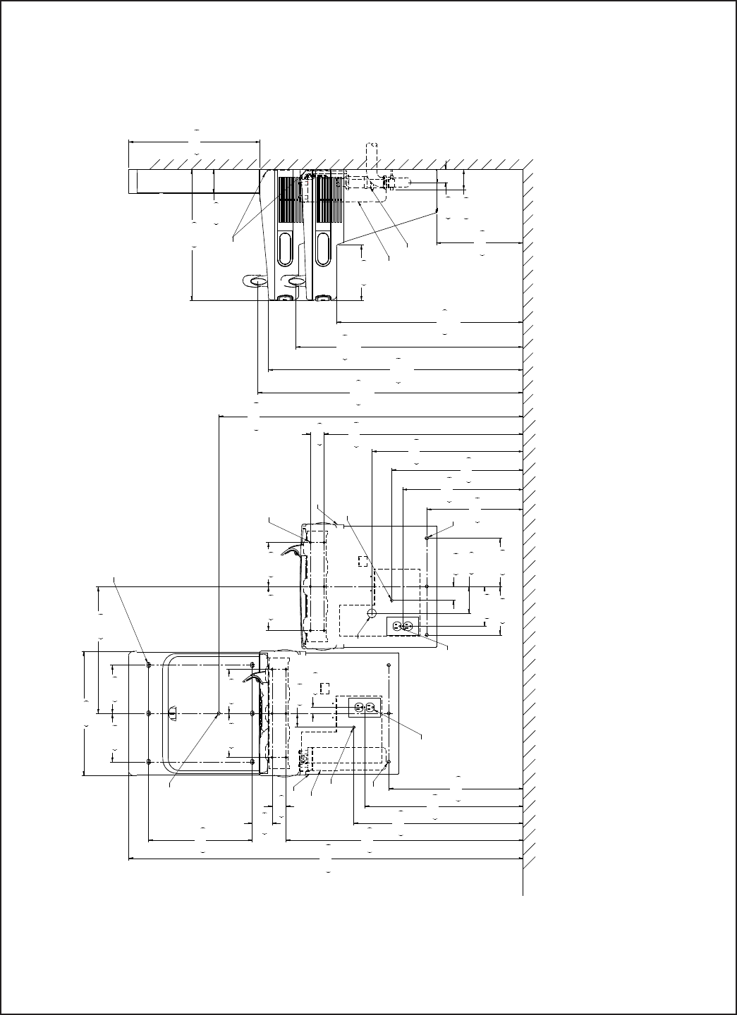
LEGEND/LEYENDA/LÉGENDE
A = RECOMMENDED WATER SUPPLY LOCATION 3/8 O.D. UNPLATED COPPER TUBE CONNECT STUB WITH SHUT OFF (BY OTHERS) 3 IN. (76mm)
MAXIMUM OUT FROM WALL
La UBICACION 3/8 O RECOMENDADA de ABASTECIMIENTO DE AGUA. D. El TUBO del COBRE de UNPLATED CONECTA TALONARIO CON APAGO
(POR OTROS) 3 en. (76 Mm) el MAXIMO FUERA DE PARED
L’O.D de 3/8 d’EMPLACEMENT DE PROVISION D’EAU RECOMMANDE. LE TUBE DE CUIVRE DE UNPLATED CONNECTE STUB AVEC ETEINT (PAR
LES AUTRES) 3 dans. (76 mm) le MAXIMUM HORS DU MUR
B = RECOMMENDED LOCATION FOR WASTE OUTLET 1-1/2” O.D. DRAIN STUB 2 IN. OUT FROM WALL
UBICACIÓN RECOMENDADA PARA EL DRENAJE DE SALIDA DE AGUA, DE 1-1/2” DE DIÁMETRO. El TALONARIO 2 FUERA DE PARED
EMPLACEMENT RECOMMANDÉ POUR LE DRAIN DE D.E. 1-1/2” DE SORTIE D’EAU. STUB 2 HORS DU MUR
C = 1-1/2” TRAP NOT FURNISHED
PURGADOR DE 1-1/2” NO PROPORCIONADO
SIPHON 1-1/2” NON FOURNI
D = ELECTRICAL SUPPLY (3) WIRE RECESSED BOX**
CAJA RECESIVA DE ALAMBRES (3) DE SUMINISTRO ELÉCTRICO
BOÎTE ENCASTRÉE D’ALIMENTATION ÉLECTRIQUE (3) FILS
LEGEND/LEYENDA/LÉGENDE
D = ELECTRICAL SUPPLY (3) WIRE RECESSED BOX**
CAJA RECESIVA DE ALAMBRES (3) DE SUMINISTRO ELÉCTRICO
BOÎTE ENCASTRÉE D’ALIMENTATION ÉLECTRIQUE (3) FILS
E = INSURE PROPER VENTILATION BY MAINTAINING 6” (152 mm) (MIN.) CLEARANCE FROM CABINET LOUVERS TO WALL.
ASEGURE UNA VENTILACIÓN ADECUADA MANTENIENDO UN ESPACIO E 6” (152 mm) (MÍN.) DE HOLGURA ENTRE LA REJILLA
DE VENTILACIÓN DEL MUEBLE Y LA PARED.
ASSUREZ-VOUS UNE BONNE VENTILATION EN GARDANT 6” (152 mm) (MIN.) ENTRE LES ÉVENTS DE L’ENCEINTE ET LE MUR.
F = 7/16 BOLT HOLES FOR FASTENING UNIT TO WALL
AGUJEROS DE LAS TUERCAS DE 7/16 PARA SUJETAR LA UNIDAD A LA PARED
TROUS D’ÉCROUS 7/16 POUR FIXER L’APPAREIL AU MUR
**NEW INSTALLATIONS MUST USE GROUND FAULT CIRCUIT INTERRUPTER (GFCI)
**Las nuevas instalaciones deben utilizar el interruptor de circuito de tierra de la avería (GFCI)
**Les nouvelles installations doivent employer l’interrupteur de circuit moulu de défaut (GFCI)
STANDARD ROUGH-IN FOR LEFT-HAND HIGH, BOTTLE FILLER LOW MODELS
ROUGH-IN ESTÁNDAR PARA ALTA IZQUIERDA, BOTELLA DE RELLENO BAJO MODELOS
ROUGH-IN STANDARD POUR GAUCHE FORTE, BOUTEILLE DE REMPLISSAGE MODÈLES BAS
FIG. 2
REDUCE HEIGHT BY 3 INCHES FOR INSTALLATION OF CHILDRENS ADA COOLER
Reducir la altura de 3 pulgadas para la instalación de childrens ADA del refrigerador
Réduire la hauteur de 3 pouces pour installation de childrens ADA refroidisseur
PISO ACABADO SOL FINI

Page 4
EZSTL8WSLVP EZSTL8WSSVP LZSTL8WSLVP LZSTL8WSSVP
1000002161 (Rev. A - 11/14)
C
L
C
L
FINISHED FLOOR
15"
381mm
2 7/8"
73mm
34 5/16"
871mm
19 7/16"
494mm
2"
51mm
5 3/4"
146mm
7"
178mm 7"
178mm
22 15/16"
583mm
24 1/2"
622mm
28 13/16"
732mm
6 3/8"
162mm 6 3/8"
162mm
7"
178mm 7"
178mm
18"
458mm
12 1/2"
318mm
27"
686mm
ADA
REQUIREMENT
31 5/16"
796mm
RIM
HEIGHT
32 7/8"
835mm
ORIFICE
HEIGHT
3 1/2"
90mm
A
PREFERRED
LOCATION
B
D
ALTERNATE
LOCATION
*
8 1/16"
205mm
C
HANGER
BRACKET
OPTIONAL
FILTER
38 3/8"
975mm
ORIFICE
HEIGHT
E
F
F
13 15/16"
354mm
17 7/16"
443mm
19"
483mm
2"
51mm
7/8"
22mm
18 3/8"
467mm
6 3/8"
162mm
6 3/8"
162mm
A
ALTERNATE
LOCATION
E
FILTER
38 9/16"
979mm
ACTIVATION
SENSOR
1 7/8"
48mm
3"
76mm
2"
51mm
O 9/32" (7mm)
HOLES (12)
3 7/8"
98mm
21 7/8"
556mm
51 5/8"
1311mm
7/16" X 3/4" (11mm X 19mm)
OBROUND HOLES (6) 19"
483mm
36 13/16"
936mm
RIM
HEIGHT
LEGEND/LEYENDA/LÉGENDE
A = RECOMMENDED WATER SUPPLY LOCATION 3/8 O.D. UNPLATED COPPER TUBE CONNECT STUB WITH SHUT OFF (BY OTHERS) 3 IN. (76mm)
MAXIMUM OUT FROM WALL
La UBICACION 3/8 O RECOMENDADA de ABASTECIMIENTO DE AGUA. D. El TUBO del COBRE de UNPLATED CONECTA TALONARIO CON APAGO
(POR OTROS) 3 en. (76 Mm) el MAXIMO FUERA DE PARED
L’O.D de 3/8 d’EMPLACEMENT DE PROVISION D’EAU RECOMMANDE. LE TUBE DE CUIVRE DE UNPLATED CONNECTE STUB AVEC ETEINT (PAR
LES AUTRES) 3 dans. (76 mm) le MAXIMUM HORS DU MUR
B = RECOMMENDED LOCATION FOR WASTE OUTLET 1-1/2” O.D. DRAIN STUB 2 IN. OUT FROM WALL
UBICACIÓN RECOMENDADA PARA EL DRENAJE DE SALIDA DE AGUA, DE 1-1/2” DE DIÁMETRO. El TALONARIO 2 FUERA DE PARED
EMPLACEMENT RECOMMANDÉ POUR LE DRAIN DE D.E. 1-1/2” DE SORTIE D’EAU. STUB 2 HORS DU MUR
C = 1-1/2” TRAP NOT FURNISHED
PURGADOR DE 1-1/2” NO PROPORCIONADO
SIPHON 1-1/2” NON FOURNI
D = ELECTRICAL SUPPLY (3) WIRE RECESSED BOX**
CAJA RECESIVA DE ALAMBRES (3) DE SUMINISTRO ELÉCTRICO
BOÎTE ENCASTRÉE D’ALIMENTATION ÉLECTRIQUE (3) FILS
LEGEND/LEYENDA/LÉGENDE
D = ELECTRICAL SUPPLY (3) WIRE RECESSED BOX**
CAJA RECESIVA DE ALAMBRES (3) DE SUMINISTRO ELÉCTRICO
BOÎTE ENCASTRÉE D’ALIMENTATION ÉLECTRIQUE (3) FILS
E = INSURE PROPER VENTILATION BY MAINTAINING 6” (152 mm) (MIN.) CLEARANCE FROM CABINET LOUVERS TO WALL.
ASEGURE UNA VENTILACIÓN ADECUADA MANTENIENDO UN ESPACIO E 6” (152 mm) (MÍN.) DE HOLGURA ENTRE LA REJILLA
DE VENTILACIÓN DEL MUEBLE Y LA PARED.
ASSUREZ-VOUS UNE BONNE VENTILATION EN GARDANT 6” (152 mm) (MIN.) ENTRE LES ÉVENTS DE L’ENCEINTE ET LE MUR.
F = 7/16 BOLT HOLES FOR FASTENING UNIT TO WALL
AGUJEROS DE LAS TUERCAS DE 7/16 PARA SUJETAR LA UNIDAD A LA PARED
TROUS D’ÉCROUS 7/16 POUR FIXER L’APPAREIL AU MUR
**NEW INSTALLATIONS MUST USE GROUND FAULT CIRCUIT INTERRUPTER (GFCI)
**Las nuevas instalaciones deben utilizar el interruptor de circuito de tierra de la avería (GFCI)
**Les nouvelles installations doivent employer l’interrupteur de circuit moulu de défaut (GFCI)
ALTERNATE ROUGH-IN FOR RIGHT-HAND HIGH, BOTTLE FILLER LOW MODELS – REQUIRES BASIN ASSY CHANGE
ALTERNATIVO PARA EMPOTRAR ALTA DERECHA, BOTELLA RELLENO BAJO MODELOS – REQUIERE CAMBIO CUENCA
REMPLAÇANT ROUGH-EN POUR HAUTE DROITE, BOUTEILLE DE REMPLISSAGE FAIBLE MODÈLES – EXIGE DU BASSIN CHANGEMENT ASSY
FIG. 3
REDUCE HEIGHT BY 3 INCHES FOR INSTALLATION OF CHILDRENS ADA COOLER
Reducir la altura de 3 pulgadas para la instalación de childrens ADA del refrigerador
Réduire la hauteur de 3 pouces pour installation de childrens ADA refroidisseur
PISO ACABADO SOL FINI

Page 5 1000002161 (Rev. A- 11/14)
EZSTL8WSLVP EZSTL8WSSVP LZSTL8WSLVP LZSTL8WSSVP
C
L
C
L
FINISHED FLOOR
2"
51mm
34 5/16"
871mm
19 7/16"
494mm
2"
51mm
5 3/4"
146mm
7"
178mm 7"
178mm
22 15/16"
583mm
24 1/2"
622mm
28 13/16"
732mm
57 1/16"
1450mm
7"
178mm 7"
178mm
18"
458mm
12 1/2"
318mm
27"
686mm
ADA
REQUIREMENT
36 13/16"
936mm
RIM
HEIGHT
38 3/8"
975mm
ORIFICE
HEIGHT
19"
482mm
3 1/2"
90mm
19"
483mm
7/16" X 3/4" (11mm X 19mm)
OBROUND HOLES (6)
O 9/32" (7mm)
HOLES (12)
A
PREFERRED
LOCATION
B
D
ALTERNATE
LOCATION
*
8 1/16"
205mm
C
HANGER
BRACKET
OPTIONAL
FILTER
31 5/16"
796mm
RIM
HEIGHT
32 7/8"
835mm
ORIFICE
HEIGHT
E
F
F
13 15/16"
354mm
2"
51mm
17 7/16"
443mm
19"
483mm
2"
51mm
7/8"
22mm
18 3/8"
467mm
6 3/8"
162mm
6 3/8"
162mm
A
ALTERNATE
LOCATION
E
FILTER
44"
1118mm
ACTIVATION
SENSOR
1 7/8"
48mm
3"
76mm
15"
381mm
2 7/8"
73mm
D
PREFERRED
LOCATION
3 7/8"
98mm
21 7/8"
556mm
LEGEND/LEYENDA/LÉGENDE
A = RECOMMENDED WATER SUPPLY LOCATION 3/8 O.D. UNPLATED COPPER TUBE CONNECT STUB WITH SHUT OFF (BY OTHERS) 3 IN. (76mm)
MAXIMUM OUT FROM WALL
La UBICACION 3/8 O RECOMENDADA de ABASTECIMIENTO DE AGUA. D. El TUBO del COBRE de UNPLATED CONECTA TALONARIO CON APAGO
(POR OTROS) 3 en. (76 Mm) el MAXIMO FUERA DE PARED
L’O.D de 3/8 d’EMPLACEMENT DE PROVISION D’EAU RECOMMANDE. LE TUBE DE CUIVRE DE UNPLATED CONNECTE STUB AVEC ETEINT (PAR
LES AUTRES) 3 dans. (76 mm) le MAXIMUM HORS DU MUR
B = RECOMMENDED LOCATION FOR WASTE OUTLET 1-1/2” O.D. DRAIN STUB 2 IN. OUT FROM WALL
UBICACIÓN RECOMENDADA PARA EL DRENAJE DE SALIDA DE AGUA, DE 1-1/2” DE DIÁMETRO. El TALONARIO 2 FUERA DE PARED
EMPLACEMENT RECOMMANDÉ POUR LE DRAIN DE D.E. 1-1/2” DE SORTIE D’EAU. STUB 2 HORS DU MUR
C = 1-1/2” TRAP NOT FURNISHED
PURGADOR DE 1-1/2” NO PROPORCIONADO
SIPHON 1-1/2” NON FOURNI
D = ELECTRICAL SUPPLY (3) WIRE RECESSED BOX**
CAJA RECESIVA DE ALAMBRES (3) DE SUMINISTRO ELÉCTRICO
BOÎTE ENCASTRÉE D’ALIMENTATION ÉLECTRIQUE (3) FILS
LEGEND/LEYENDA/LÉGENDE
D = ELECTRICAL SUPPLY (3) WIRE RECESSED BOX**
CAJA RECESIVA DE ALAMBRES (3) DE SUMINISTRO ELÉCTRICO
BOÎTE ENCASTRÉE D’ALIMENTATION ÉLECTRIQUE (3) FILS
E = INSURE PROPER VENTILATION BY MAINTAINING 6” (152 mm) (MIN.) CLEARANCE FROM CABINET LOUVERS TO WALL.
ASEGURE UNA VENTILACIÓN ADECUADA MANTENIENDO UN ESPACIO E 6” (152 mm) (MÍN.) DE HOLGURA ENTRE LA REJILLA
DE VENTILACIÓN DEL MUEBLE Y LA PARED.
ASSUREZ-VOUS UNE BONNE VENTILATION EN GARDANT 6” (152 mm) (MIN.) ENTRE LES ÉVENTS DE L’ENCEINTE ET LE MUR.
F = 7/16 BOLT HOLES FOR FASTENING UNIT TO WALL
AGUJEROS DE LAS TUERCAS DE 7/16 PARA SUJETAR LA UNIDAD A LA PARED
TROUS D’ÉCROUS 7/16 POUR FIXER L’APPAREIL AU MUR
**NEW INSTALLATIONS MUST USE GROUND FAULT CIRCUIT INTERRUPTER (GFCI)
**Las nuevas instalaciones deben utilizar el interruptor de circuito de tierra de la avería (GFCI)
**Les nouvelles installations doivent employer l’interrupteur de circuit moulu de défaut (GFCI)
ALTERNATE ROUGH-IN FOR LEFT-HAND LOW, BOTTLE FILLER HIGH MODELS
ALTERNAS ROUGH-IN PARA MANO IZQUIERDA BAJA, MODELOS ALTA DEL LLENADOR DE LA BOTELLA
EN QUINQUONCE INSTALLÉ LA PLOMBERIE BRUTE POUR BAS GAUCHE, BOUTEILLE DE REMPLISSAGE HAUTE MODÈLES
FIG. 4
REDUCE HEIGHT BY 3 INCHES FOR INSTALLATION OF CHILDRENS ADA COOLER
Reducir la altura de 3 pulgadas para la instalación de childrens ADA del refrigerador
Réduire la hauteur de 3 pouces pour installation de childrens ADA refroidisseur
PISO ACABADO SOL FINI

Page 6
EZSTL8WSLVP EZSTL8WSSVP LZSTL8WSLVP LZSTL8WSSVP
1000002161 (Rev. A - 11/14)
C
L
C
L
FINISHED FLOOR
15"
381mm
2"
51mm
28 13/16"
731mm
13 15/16"
354mm
2"
51mm
3 7/8"
98mm
5 3/4"
146mm
7"
178mm 7"
178mm
17 7/16"
443mm
19"
483mm
21 7/8"
556mm
34 5/16"
872mm
57 1/8"
1450mm
7"
178mm 7"
178mm
18"
458mm
12 1/2"
318mm
27"
686mm
ADA
REQUIREMENT
36 13/16"
936mm
RIM
HEIGHT
38 3/8"
975mm
ORIFICE
HEIGHT
19"
482mm
3 1/2"
90mm
19"
483mm
7/16" X 3/4" (11mm X 19mm)
OBROUND HOLES (6)
A
PREFERRED
LOCATION
B
D
ALTERNATE
LOCATION
*
8 1/16"
205mm
C
HANGER
BRACKET
OPTIONAL
FILTER
32 7/8"
835mm
ORIFICE
HEIGHT
E
F
F
19 7/16"
494mm
2"
51mm
22 15/16"
583mm
24 1/2"
622mm
2"
51mm
7/8"
22mm
18 3/8"
467mm
6 3/8"
162mm
6 3/8"
162mm
A
ALTERNATE
LOCATION
E
FILTER
44 1/16"
1119mm
ACTIVATION
SENSOR
1 7/8"
48mm
3"
76mm
2 7/8"
73mm
D
PREFERRED
LOCATION
6 3/8"
162mm
6 3/8"
162mm O 9/32" (7mm)
HOLES (12)
LEGEND/LEYENDA/LÉGENDE
A = RECOMMENDED WATER SUPPLY LOCATION 3/8 O.D. UNPLATED COPPER TUBE CONNECT STUB WITH SHUT OFF (BY OTHERS) 3 IN. (76mm)
MAXIMUM OUT FROM WALL
La UBICACION 3/8 O RECOMENDADA de ABASTECIMIENTO DE AGUA. D. El TUBO del COBRE de UNPLATED CONECTA TALONARIO CON APAGO
(POR OTROS) 3 en. (76 Mm) el MAXIMO FUERA DE PARED
L’O.D de 3/8 d’EMPLACEMENT DE PROVISION D’EAU RECOMMANDE. LE TUBE DE CUIVRE DE UNPLATED CONNECTE STUB AVEC ETEINT (PAR
LES AUTRES) 3 dans. (76 mm) le MAXIMUM HORS DU MUR
B = RECOMMENDED LOCATION FOR WASTE OUTLET 1-1/2” O.D. DRAIN STUB 2 IN. OUT FROM WALL
UBICACIÓN RECOMENDADA PARA EL DRENAJE DE SALIDA DE AGUA, DE 1-1/2” DE DIÁMETRO. El TALONARIO 2 FUERA DE PARED
EMPLACEMENT RECOMMANDÉ POUR LE DRAIN DE D.E. 1-1/2” DE SORTIE D’EAU. STUB 2 HORS DU MUR
C = 1-1/2” TRAP NOT FURNISHED
PURGADOR DE 1-1/2” NO PROPORCIONADO
SIPHON 1-1/2” NON FOURNI
D = ELECTRICAL SUPPLY (3) WIRE RECESSED BOX**
CAJA RECESIVA DE ALAMBRES (3) DE SUMINISTRO ELÉCTRICO
BOÎTE ENCASTRÉE D’ALIMENTATION ÉLECTRIQUE (3) FILS
LEGEND/LEYENDA/LÉGENDE
D = ELECTRICAL SUPPLY (3) WIRE RECESSED BOX**
CAJA RECESIVA DE ALAMBRES (3) DE SUMINISTRO ELÉCTRICO
BOÎTE ENCASTRÉE D’ALIMENTATION ÉLECTRIQUE (3) FILS
E = INSURE PROPER VENTILATION BY MAINTAINING 6” (152 mm) (MIN.) CLEARANCE FROM CABINET LOUVERS TO WALL.
ASEGURE UNA VENTILACIÓN ADECUADA MANTENIENDO UN ESPACIO E 6” (152 mm) (MÍN.) DE HOLGURA ENTRE LA REJILLA
DE VENTILACIÓN DEL MUEBLE Y LA PARED.
ASSUREZ-VOUS UNE BONNE VENTILATION EN GARDANT 6” (152 mm) (MIN.) ENTRE LES ÉVENTS DE L’ENCEINTE ET LE MUR.
F = 7/16 BOLT HOLES FOR FASTENING UNIT TO WALL
AGUJEROS DE LAS TUERCAS DE 7/16 PARA SUJETAR LA UNIDAD A LA PARED
TROUS D’ÉCROUS 7/16 POUR FIXER L’APPAREIL AU MUR
**NEW INSTALLATIONS MUST USE GROUND FAULT CIRCUIT INTERRUPTER (GFCI)
**Las nuevas instalaciones deben utilizar el interruptor de circuito de tierra de la avería (GFCI)
**Les nouvelles installations doivent employer l’interrupteur de circuit moulu de défaut (GFCI)
ALTERNATE ROUGH-IN FOR RIGHT-HAND LOW, BOTTLE FILLER HIGH MODELS – REQUIRES BASIN ASSY CHANGE
ALTERNATIVO PARA EMPOTRAR BAJO DERECHA, BOTELLA RELLENO MODELOS ALTA – REQUIERE CAMBIO CUENCA
REMPLAÇANT ROUGH-EN POUR BASSE DROITE, BOUTEILLE DE REMPLISSAGE HAUTE MODÈLES – EXIGE DU BASSIN CHANGEMENT ASSY
FIG. 5
REDUCE HEIGHT BY 3 INCHES FOR INSTALLATION OF CHILDRENS ADA COOLER
Reducir la altura de 3 pulgadas para la instalación de childrens ADA del refrigerador
Réduire la hauteur de 3 pouces pour installation de childrens ADA refroidisseur
PISO ACABADO SOL FINI

Page 7 1000002161 (Rev. A- 11/14)
EZSTL8WSLVP EZSTL8WSSVP LZSTL8WSLVP LZSTL8WSSVP
HANGER BRACKETS & TRAP
INSTALLATION
1) Remove hanger bracket fastened to back of
cooler by removing one (1) screw.
2) Mount the hanger bracket as shown in Figure
2,3,4,5.
NOTE: Hanger Bracket MUST be supported securely.
Add xture support carrier if wall will not provide
adequate support. Anchor hanger securely to
wall using all six (6) 1/4 in. dia. mounting holes.
IMPORTANT:
5-7/8 in. (150mm) dimension from wall to centerline
of trap must be maintained for proper t.
INSTALLATION OF COOLER
3) Hang the coolers on the hanger brackets. Be
certain hanger brackets are engaged properly
in the slots on the cooler backs as shown in
Figure 2,3,4,5.
4) Remove the four (4) screws holding the lower
front panel at the bottom of each cooler. Remove
the front panel by pulling straight down and set
aside.
5) Connect water inlet line--See Note 4 of the
General Instructions.
6) Install trap. Remove the slip nut and gasket from
the trap and install them on the cooler waste line
making sure that the end of the waste line ts into
the trap. Assemble the slip nut and gasket to the
trap and tighten securely.
IMPORTANT: If it is necessary to cut the drain,
loosen the screw at the black rubber boot and
remove tube, check for leaks after re-assembly.
7) Plug in electrical power. Unit must have
electrical power to have water ow.
START UP
Also See General Instructions
8) Stream height is factory set at 35 PSI. If supply
pressure varies greatly from this, adjust screw
located on the left side below push bar ass’y. on
crossbar. Clockwise adjustment will raise stream
and Counterclockwise adjustment will lower
stream. For best adjustment, stream should hit
basin approximately 6-1/2” (165mm) from bubbler
on the downward slope of the basin.
NOTE: If continuous ow occurs at the end of the
compressor cycle, turn cold control counterclockwise
1/4 turn.
9) Replace the front panel ensuring that the metal
wrapper is secured inside of the upper shroud.
Replace all four screws previously removed.
INSTALACIÓN DE LOS SOPORTES
FIJADORES Y EL PURGADOR
1) Retire el soporte jador que se encuentra conectado
a la parte posterior del enfriador sacando un (1)
tornillo.
2) Monte el soporte jador de la manera descrita en
Fig. 2,3,4,5.
NOTA: Es necesario que el soporte jador sea
apoyado seguramente. Agregue un portador al
soporte jador si La pared no aporta soporte
adecuado. Amarre el soporte colgante
seguramente a la pared. Usando todos los seis
(6) agujeros de montaje de ¼ pulg. (63.5 mm)
de diám.
IMPORTANTE:
Es necesario mantener una distancia de 5-7/8
pulg. (150mm) de la pared a la línea central
del purgador para poder obtener un ajuste
correcto.
INSTALACIÓN DEL ENFRIADOR
3) Cuelgue los refrigeradores en los soportes de
suspensión.
Tener la certeza de soportes de suspensión estén
bien jados en las ranuras de la parte de atrás más
frías, como se muestra en la Figura 2,3,4,5.4).
4) Retire los cuatro 4 tornillos que sujetan el panel
frontal inferior en el pie del enfriador. Retire el
panel frontal al jalarlo hacia abajo y póngalo al
lado.
5) Conecte la tubería de entrada de agua – Consulte
la Nota 4 de la Instrucciones Generales.
6) Instale el purgador. Retire la tuerca
deslizante y el obturador del purgador e
instálelos en la tubería de descarga del
enfriador, asegurándose de que el extremo de
la tubería de descarga encaje en el purgador.
Ensamble la tuerca deslizante y el obturador
en el purgador y apriete rmemente.
IMPORTANTE: Si llega a ser necesario cortar la
tubería de descarga, aoje el tornillo en el
fuelle negro de goma y retire la tubería,
después del reensamblaje, compruebe que
no haya pérdidas.
7) Enchufe la alimentación eléctrica.
INICIO
También consulte las
Instrucciones Generales
8) La altura del chorro viene predenida de la
fábrica en 35 psi. Si la presión de la fuente
varía grandemente de esto, ajuste el tornillo
situado en el lado izquierdo debajo de la
barra del empuje ass’y. en la barra transver
sal. Un ajuste en el sentido de las manecillas
del reloj alzará al chorro y un ajuste en el
sentido contrario a las manecillas del reloj
bajará el chorro. Para lograr el mejor ajuste,
el chorro debe caer al estanque
aproximadamente un 6-1/2 pulg. (165 mm)
del grifo en la inclinación hacia abajo del
estanque.
NOTA: Si ocurre un ujo continuo al n del
ciclo del compresor, gire el control del agua
fría una cuarta vuelta en el sentido contrario a
las manecillas del reloj.
9) Reemplace el panel frontal asegurando que la
envoltura metálica está bien sujetada adentro
de la cubierta superior. Reemplace todos los
cuatro tornillos previamente retirados.
INSTALLATION DES SUPPORTS
DE SUSPENSION ET DU SIPHON
1) Retirez le support de suspension xé au dos du
refroidisseur en retirant une (1) vis.
2) Montez le support de suspension comme indiqué
dans la gure 2,3,4,5.
REMARQUE: Le support de suspension doit être
accroché sûrement. Renforcez le soutien du mur
par l’ajout d’un élément porteur xe si le mur ne
peut pas, à lui tout seul, offrir un soutien sufsant.
Fixez le support au mur en utilisant des trous de
xation de 6 pouces ¼ de diamètre.
IMPORTANT:
Une distance de 5 à 7 pouces (150 mm) entre le
mur et l’axe du siphon doit être respectée pour
assurer une pose correcte.
INSTALLATION DU REFROIDISSEUR
3) Suspendez les refroidisseurs sur les supports de
suspension.
Soyez certains supports de suspension sont engagés
correctement dans les fentes sur le dos froides
comme le montre la gure 2,3,4,5.
4) Retirer les quatre 4 vis du panneau inférieur avant au
bas de chaque radiateur.
Retirez le capot inférieur en tirant vers le bas et
mettez-le de côté.
5) Reliez l’alimentation en eau — Référez-vous à la
remarque 4 des Instructions Générales.
6) Mettez en place le siphon. Retirez l’écrou
coulissant et le joint statique du siphon et
installez-les sur la conduite résiduaire du
refroidisseur en vériant bien que l’extrémité de
la conduite résiduaire entre dans le siphon.
Installez l’écrou coulissant et le joint statique au
siphon et serrez fortement.
IMPORTANT: Au cas où il serait nécessaire de
couper le drain, déserrez la vis située sur la
gaine noire en caoutchouc et retirez le tube,
puis vériez qu’il n’y a pas de fuites avant de
remonter.
7) Branchez l’alimentation électrique.
DEMARRAGE
Voir également le chapitre
Instructions Générales
8) La pression de la vapeur a été réglée en usine
à 35 psi. Si la pression d’approvisionnement
change considérablement de ceci, ajustez la
vis plac du côté gauche au-dessous de la
barre de poussée ass’y. sur la barre
transversale Le réglage dans le sens des
aiguilles d’une montre augmente le jet, et dans
le sens inverse le diminue.
Pour un meilleur réglage, le jet doit frapper le
bassin à une distance d’environ 6 pouces et
demi (165 mm) du barboteur sur la pente
descendante du bassin.
REMARQUE: Si un ot continu se déclenche à la
n du cycle de compression, tournez le Contrôle
de refroidissement d’un quart de tour dans le sens
inverse des aiguilles d’une montre.
9) Remettez le panneau frontal en place en
vériant que le couvre-joint métallique est bien
installé à l’intérieur de l’enveloppe de protection
supérieure. Revissez les four vis otées
précédemment.
Warm, soapy water or mild household cleaning
products can be used to clean the exterior
panels of the EZ coolers. Extra caution should
be used to clean the mirror nished stainless
steel panels. They can be easily scratched and
should only be cleaned with mild soap and water
or Windex glass cleaner and a clean, soft cloth.
Use of harsh chemicals or petroleum based or
abrasive cleaners will void the warranty.
CLEANING
LIMPIEZA ENTRETIEN
Se puede usar agua tibia enjabonada o un producto
no abrasivo de limpieza para limpiar los paneles
exteriores de los enfriadores EZ. Debe usar mucho
cuidado al limpiar los paneles de acero inoxidable de
acabado espejo. Es muy fácil rayarlos y únicamente
debe limpiarse con jabón no abrasivo y agua o con el
limpiador de vidrios Windex y un paño limpio y suave.
El uso de productos químicos o limpiadores abrasivos
o aquellos basados en petróleo anulará la garantía.
Utiliser de l’eau tiède savonneuse ou des produits de
nettoyage domestiques doux pour nettoyer les panneaux
extérieurs des refroidisseurs EZ. Une prudence supplé-
mentaire est requise lors du nettoyage du miroir ou des
panneaux inox. Ces éléments peuvent se rayer facile-
ment et doivent être uniquement nettoyés à l’aide de
savon doux et d’eau ou de liquide nettoyant pour vitres
Windex et d’un chiffon doux et propre. L’utilisation de
produits chimiques corrosifs et de nettoyants abrasifs ou
dérivés du pétrole annulera la garantie constructeur.

Page 8
EZSTL8WSLVP EZSTL8WSSVP LZSTL8WSLVP LZSTL8WSSVP
1000002161 (Rev. A - 11/14)
Lower and Upper Shroud
To access the refrigeration system and plumbing connections, remove four screws from bottom
of cooler to remove the lower shroud. To remove the upper shroud for access to the pushbars,
regulator, solenoid valve or other components located in the top of the unit, remove lower shroud,
disconnect drain, remove four screws from tabs along lower edge of upper shroud, unplug two wires
and water tube.
Switches Behind the Push Bar
The regulator in an EZ cooler is always held fully open by the use of a
single regulator nut (See Fig. 12, Pg 13). Water is not dispensed until the pushbar is depressed to
activate a switch which then opens a solenoid valve. When installing the regulator nut,
the regulator spring must be depressed while turning the nut.
Single bar units will have the same wiring as side push bar units but will not have the extra leads
attached to sidebars.
To remove sidebars, from the inside compress the ared tabs and pull out carefully. To reinstall side
pushbars, the front of the pushbar is inserted rst. While keeping the switch depressed, snap the
rear of the pushbar into position.
Las cubiertas inferiores y superiores
Para obtener acceso al sistema de refrigeración y las conexiones de plomería, retire
cuatro tornillos de la parte inferior del enfriador para así poder retirar la cubierta inferior.
Para retirar la cubierta superior para obtener acceso a las barras topes de empuje,
regulador, la válvula del solenoide u otros componentes ubicados en la parte superior de la
unidad, retire la cubierta inferior, desconecte el tubo de desagüe, retire cuatro tornillos de
las lengüetas a lo largo del borde inferior de la cubierta superior, desenchufe dos cables y
la tubería de agua.
Interruptores detrás de la barra tope de empuje
El enfriador EZ es parecido a un sensor fotoeléctrico en que el regulador siempre está
completamente abierto pero no surte el agua hasta que la barra tope se empuje (Figura 12,
Página 13). Se escuchará un sonido de chasquidos al activar el interruptor y la válvula del
solenoide. Una sola tuerca del regulador mantiene abierto el regulador en todo momento. Al
instalar la tuerca, es necesario presionar el
resorte del regulador mientras gira la tuerca.
Unidades con una sola barra tendrán el mismo cableado que las unidades con barras topes
laterales pero no tendrán los cables extras conectados a las barras laterales.
Para retirar las barras laterales, desde el interior, hay que contraer las lengüetas acampana-
das y retire cuidadosamente. Para reinstalar las barras topes laterales, se debe introducir la
parte frontal de las barras primero. Con el interruptor presionado, encaje con un chasquido la
parte posterior de la barra tope en la posición correcta.
Enveloppes de Protection Supérieure et Inférieure
Pour accéder au système de réfrigération et aux raccords de plomberie, retirez les six vis situées
au bas du refroidisseur pour retirer l’enveloppe inférieure.
Pour retirer l’enveloppe supérieure an d’avoir accès aux boutons-poussoir, au régulateur, à
l’électrorobinet ou à tout autre composant situé au sommet de l’unité, retirez l’enveloppe infé-
rieure, déconnectez le drain, retirez les quatre vis des pattes situées le long de l’arête inférieure
de l’enveloppe supérieure, et débranchez les deux câbles ainsi que le raccordement en eau.
Interrupteurs derrière le bouton-poussoir
Le refroidisseur EZ a un fonctionnement similaire à celui d’un capteur photo-électrique, dans le
sens où le régleur est toujours complètement ouvert mais ne dispense de l’eau que lorsque l’on
presse le bouton-poussoir (Figure 12, page 13). Un cliquetis se produit quand l’interrupteur et
l’électrorobinet se mettent en marche. Un seul écrou de régleur maintient le régleur en position
ouverte en permanence. Lors de l’installation de l’écrou, le ressort de détente doit être en
position relâchée pendant le réglage de l’écrou.
Les unités à une barre possèdent le même câblage que les unités à boutons-poussoir latéraux
mais ne possèdent pas les connections supplémentaires attachées aux barres latérales.
An de retirer les barres latérales, pressez les pattes évasées de l’intérieur et tirez doucement.
Pour réinstaller les barres latérales, la partie avant est d’abord insérée. En gardant l’interrup-
teur relâché, encastrez l’arrière du bouton-poussoir en position.
Service Instructions
Atienda a Instrucciones
Entretenir des Instructions
11
Fig. 3
2
12
6
8
12
Bubbler
To remove the bubbler, rst disconnect the power supply. The underside of the bubbler can be
reached through the access panel on the underside of the upper shroud. Remove the access panel
by removing the retaining screw. To remove the bubbler, loosen locknut from the underside of the
bubbler and remove the tubing from the quick connect tting per the Operation Of Quick Connect
Fittings section in the General Instructions. After servicing, replace the access panel and retaining
screw.
Barboteur
Pour déposer le barboteur, débranchez d’abord l’alimentation électrique.
Le dessous du barboteur est accessible par le biais du panneau d’accès sur la face inférieure du
collecteur d’air. Déposez le panneau d’accès en retirant la vis de retenue.
Pour déposer le barboteur, desserrez l’écrou de blocage du dessous du barboteur et retirez la
tubulure à partir du raccord rapide conformément à la section Utilisation des raccords rapides
dans les instruction générales. Une fois le travail terminé, replacez le panneau d’accès et la vis
de
Burbujeador
Para quitar el burbujeador, primero hay que desconectar la alimentación.
Se puede obtener acceso a la parte inferior del burbujeador a través del panel de acceso en la parte
inferior de la cubierta superior. Quite el panel de acceso sacando el tornillo de retención Para retirar el
burbujeador, suelte la contratuerca de la parte inferior del burbujeador y saque la tubería del accesorio de
conexión rápida según descrito en la sección Funcionamiento de los Accesorios de Conexión Rápida en
las Instrucciones Generales. Después de realizar el servicio, reemplace el panel de acceso y el tornillo de
rretención.
20
26
26

Page 9 1000002161 (Rev. A- 11/14)
EZSTL8WSLVP EZSTL8WSSVP LZSTL8WSLVP LZSTL8WSSVP
Fig. 6Fig. 5
BRACKET, WASHERS, &
SCREWS
SOPORTE, ARANDELAS Y
TORNILLOS
SUPPORT, RONDELLES,
ET VIS
BOTTLE FILLING UNIT
UNIDAD DE LLENADO DE BOTELLAS
EMBOUT DE REMPLISSAGE DE BOUTEILLE
# 41 WALL MOUNTING PLATE
# 41 PLACA DE MONTAJE DE PARED
# 41 PLAQUE DE MONTAGE MURAL
Fig. 4
MOUNTING BOLT HOLES (6)
ORIFICIOS DE MONTAJE (6)
TROUS DE BOULON DE FIXATION (6)
40
38
37
39
36

Page 10
EZSTL8WSLVP EZSTL8WSSVP LZSTL8WSLVP LZSTL8WSSVP
1000002161 (Rev. A - 11/14)
Bottle Filler Installation Instructions
1) Remove two (2) mounting screws with 5/32” Allen wrench holding top cover to Bottle Filler (See Fig.4, Pg. 9). Remove top cover. Note do not discard mounting screws, they will be needed to
reinstall top cover.
2) Remove wall mounting plate from Bottle Filler. Place wall plate against wall on top of basin. Center the wall plate side to side with the basin. Mark the six (6) mounting holes with a pencil
(See Fig. 2).
3) Remove wall mounting plate from wall. NOTE: Mounting plate MUST be supported securely. Add xture support carrier if wall will not provide adequate support.
4) Install wall mounting plate to wall using six (6) 7/16” obround mounting holes (mounting bolts not included) (See Fig.4, Pg. 9). Use appropriate fasteners for your wall type.
5) Lay Bottle Filler on water cooler basin and cut insulation from tube even with bottom of gasket, remove this insulation from the 3/8” tube, but do not discard. Fish the power cord and waterline
through the hole on top of water cooler. NOTE: To prevent scratching the basin place a towel or soft cloth over the entire basin when working above it.
6) Install gasket on bottom of bottle ller tower with gasket support bracket, (2) washers, & (2) screws (See Fig 5, Pg. 7).
7) Feed power cord & 3/8” water line through hole in tower/basin gasket (See Fig 6, Pg. 7).
8) Fish the purple wire (single units) or the purple and yellow wires (two-level units) up through basin hole & hole in gasket.
9) For Two-Level model installations: Attach the purple and yellow wires from coolers to the purple and yellow wires on the back of the unit, purple to purple, yellow to yellow.
10) With the power cord, wire(s), and waterline through hole on top of water cooler place Bottle Filler on the three (3) angled tabs protruding from the wall mounting plate, installed on wall. Make
sure round boss in gasket ts in hole of basin. (See Fig. 6, Pg. 7).
11) Once Bottle Filler is installed on wall plate tabs, water line, wire(s) and power cord are installed properly, push top of Bottle Filler toward wall and line up top cover two (2) holes.
12) Reinstall Top Cover on Bottle Filler (See Fig. 4, Pg. 9) with two mounting screws from step 1 above. Caution, do not over tighten screws.
13) Install remaining tube insulation to the water line from bottle ller, connect Bottle Filler waterline inside of the water cooler by connecting the 3/8” water line to the tee.
14) Install lter cartridge, remove lter from carton, remove protective cap, attach lter to lter head by rmly inserting into head and rotating lter clockwise.
15) Turn water supply on and inspect for leaks. Fix all leaks before continuing.
16) Once unit has been inspected for leaks and any leaks found corrected, plug Bottle Filler and unit into wall. Be sure to reinstall fuse to the circuit or switch the circuit breaker back to the “ON”
position.
17) Once power is applied to Bottle Filler, the GREEN LED light should illuminate showing good lter status along with the LCD Bottle Counter.
18) Verify proper dispensing by placing cup, hand, or any opaque object in front of sensor area and verify water dispenses. Note: the rst initial dispenses might have air in line which may cause a
sputter. This will be eliminated once all air is purged from the line.
19) Once unit tests out, install Lower Panel back on water cooler(s). Units are now ready for use.
Botella Instrucciones de instalación de relleno
1) Retire los dos tornillos (2) de montaje con 5/32 “llave Allen de la celebración de la cubierta superior a la botella de relleno (Ver gura 4, pág 9). Retire la cubierta superior. NOTA No deseche los
tornillos de montaje, que serán necesarios para volver a instalar la cubierta superior.
2) Retire la placa de montaje en la pared de la botella de relleno. Coloque la placa de pared contra la pared en la parte superior de la cuenca. Centre el lado de la placa de pared a lado con la
cuenca. Marque los seis agujeros (6) de montaje con un lápiz (Ver Fig. 2).
3) Retire la placa de montaje en la pared de la pared. NOTA: La placa de montaje debe ser apoyada de forma segura. Añadir soporte de apoyo accesorio si la pared no proveerá un soporte
adecuado.
4) Instale la placa de montaje de pared a pared mediante seis (6) de 7/16 “oblonga agujeros de montaje (pernos de montaje no incluidos) (Ver gura 4, pág 9). Use sujetadores adecuados para
su tipo de pared.
5) Coloque la botella de llenado de agua de la cuenca más fresco y cortar el aislamiento del tubo, incluso con la parte inferior de la junta, retire este aislamiento del “tubo de 3/8, pero no
descartes. Pesque el cable de alimentación y la línea de otación a través del agujero en la parte superior del refrigerador de agua. NOTA: Para evitar que se raye el lugar cuenca una toalla o
un paño suave sobre toda la cuenca cuando se trabaja por encima de ella.
6) Instale la junta en la parte inferior de la botella de la torre de relleno con soporte de apoyo de la junta, (2) arandelas, y (2) tornillos (Ver gura 5, pág 7).
7) Alimente el cable de alimentación y 3/8 “línea de agua a través del agujero en la torre / empaquetadura de la pileta (Ver gura 6, pág 7).
8) Pesque el cable violeta (unidades individuales) o los cables de color púrpura y amarillo (unidades de dos niveles) a través de agujero de la pila y el agujero en la junta.
9) Para instalaciones modelo de dos niveles: Conecte los cables de color púrpura y amarillo de los refrigeradores a los cables de color púrpura y amarillo en la parte posterior de la unidad, de
color púrpura a púrpura, amarillo a amarillo.
10) Con el cable de alimentación, cable (s), y la línea de otación a través del agujero en la parte superior de la botella de agua más fría lugar de relleno en los tres (3) pestañas inclinadas que
sobresalen de la placa de montaje en la pared, instalada en la pared. Asegúrese de que el jefe ronda en junta encaja en el agujero de la cuenca. (Ver Fig. 6, pág 7).
11) Una vez Botella de relleno está instalado en orejas de la placa de la pared, la línea de agua, cable (s) y el cable de alimentación se ha instalado correctamente, empuje la parte superior de la
botella de relleno hacia muro y la línea de cubierta superior y dos (2) agujeros.
12) Vuelva a instalar la cubierta superior de la botella de relleno (Ver Fig. 4, pág 9) con dos tornillos de montaje desde el paso 1 anterior. Precaución, no apretar demasiado los tornillos.
13) Instalar aislamiento restante tubo a la línea de agua de llenado de botella, conecte la línea de otación de la botella de relleno en el interior de la fuente de agua mediante la conexión de la
“línea de agua 3/8 de la camiseta.
14) Instale el cartucho del ltro, quite el ltro de la caja de cartón, retire la tapa protectora, coloque el ltro para ltrar la cabeza rmemente por la inserción en la cabeza y girando el ltro hacia la
derecha.
15) Abra el suministro de agua en e inspeccione si hay fugas. Fijar todas las fugas antes de continuar.
16) Una vez que la unidad ha sido inspeccionada en busca de fugas y las fugas que se encuentran corregidas, tapón de llenado de la botella y de la unidad en la pared. Asegúrese de volver a
instalar el fusible en el circuito o cambiar el interruptor a la posición “ON”.
17) Una vez que se aplica energía a la botella de llenado, la luz LED verde debe encenderse mostrando buen estado del ltro junto con el contador de la botella de cristal líquido
18) Verique dispensación correcta colocando la taza, la mano o cualquier objeto opaco frente a la zona del sensor y vericar dispensa agua. Nota: las primeras dispensaciones iniciales podrían
tener aire en línea que puede causar un chisporroteo. Este será eliminada una vez que todo el aire se purga desde la línea.
19) Una vez que la unidad de prueba a cabo, instale Baja Panel de vuelta en refrigerador (s) de agua. Unidades están ahora listos para su uso.
Bouteille Instructions d’installation de remplissage
1) Retirez les deux vis (2) de montage avec 5/32 “clé Allen tenant capot supérieur pour bouteille de remplissage (voir gure 4, Pg 9). Retirez le couvercle supérieur. Remarque Ne jetez pas les vis
de montage, ils seront nécessaires pour réinstaller le capot supérieur
2) Retirer la plaque de montage mural de bouteille de remplissage. Placer la plaque murale contre le mur au-dessus de la cuvette. Centrer le côté de la plaque murale à l’autre avec le bassin.
Marquez les six trous (6) de montage avec un crayon (voir g. 2).
3) Retirer la plaque de montage mural du mur. REMARQUE: La plaque de montage doit être pris en charge en toute sécurité. Ajoutez des ferrures de xation si le mur ne sera pas fournir un
soutien adéquat.
4) Installer la plaque de montage de mur à mur à l’aide de six (6) 7/16 “oblong trous de xation (vis de xation non inclus) (Voir la gure 4, pg. 9). Utiliser des attaches appropriées à votre type
de mur.
5) Posez Bouteille de remplissage sur le bassin refroidisseur d’eau et couper l’isolant de tube de même avec le fond de joint, enlever cette isolation du “tube 3/8, mais ne jetez pas. Pêcher le
cordon d’alimentation et la ligne de ottaison à travers le trou sur le dessus de refroidisseur d’eau. REMARQUE: Pour éviter de rayer le lieu de bassin une serviette ou un chiffon doux sur
l’ensemble du bassin lorsque l’on travaille dessus.
6) Installez le joint sur fond de bouteille tour de remplissage avec support de joint, (2) rondelles, et (2) vis (voir gure 5, pg. 7).
7) Nourrir le cordon d’alimentation et 3/8 “ligne d’eau à travers le trou dans la tour / bassin joint (voir gure 6, pg. 7).
8) Pêcher le l violet (unités individuelles) ou les ls violet et jaune (unités à deux niveaux) dans le trou et trou bassin joint.
9) Pour les installations de modèle à deux niveaux: Attachez les ls violet et jaune de refroidisseurs pour les ls violet et jaune sur le dos de l’appareil, pourpre au violet, jaune à
jaune.
10) Avec le cordon d’alimentation, le câble (s), et la ligne de ottaison à travers le trou sur le dessus de l’eau plus froide lieu bouteille de remplissage sur les trois (3) pattes coudées dépassant de
la plaque de montage mural, installé sur le mur. Assurez-vous que patron de ronde en joint inscrit dans le trou de bassin. (Voir g. 6, pg. 7).
11) Une fois Bouteille de remplissage est installé sur les onglets de la plaque murale, ligne d’eau, l (s) et le cordon d’alimentation sont installés correctement, appuyez dessus de bouteille de
remplissage vers mur et aligner rembourrage deux (2) trous.
12) Réinstaller le couvercle sur bouteille de remplissage (g. 4, pg. 9) avec deux vis de xation de l’étape 1 ci-dessus. Attention, ne pas trop serrer les vis
13) Installez restant isolation du tube de la ligne d’eau de remplissage de la bouteille, connectez Bouteille de remplissage ligne de ottaison à l’intérieur de la fontaine d’eau en reliant la “ligne
d’eau 3/8 de l’aire de départ.
14) Installez la cartouche de ltre, enlever le ltre de carton, enlever le capuchon protecteur, xer un ltre à tête en insérant fermement dans la tête et tournant dans le sens horaire ltre.
15) Mettez l’alimentation en eau et sur l’inspection des fuites. Réparez les fuites avant de continuer
16) Une fois que l’unité a été inspecté pour les fuites et les fuites trouvées corrigé, branchez Bouteille de remplissage et de l’unité dans le mur. Assurez-vous de réinstaller fusible pour le circuit
ou changer le disjoncteur à la position «ON».
17) Une fois que l’alimentation est appliquée Bouteille de remplissage, la LED verte doit éclairer montrant le bon état du ltre avec l’écran LCD Bouteille compteur.
18) Vériez distribution correcte en plaçant tasse à la main, ou tout autre objet opaque en avant de la zone du capteur et vérier les distributions d’eau. Remarque: les premières distributions
initiales pourraient avoir l’air en ligne qui peut provoquer une pulvérisation. Ce sera éliminée une fois que tout l’air soit purgé de la ligne.
19) Une fois l’unité expérimente, installer panneau arrière inférieur sur la fontaine (s) d’eau. Les unités sont maintenant prêt à l’emploi.

Page 11 1000002161 (Rev. A- 11/14)
EZSTL8WSLVP EZSTL8WSSVP LZSTL8WSLVP LZSTL8WSSVP
BOTTLE FILLER PLUMBING AND ELECTRICAL CONNECTIONS
BOTELLA RELLENO TUBERÍAS Y CONEXIONES ELÉCTRICAS
PLOMBERIE DE REMPLISSAGE DE BOUTEILLE ET BRANCHEMENTS ÉLECTRIQUES
Connect wiring harness to the top of Cooler.
Conecte el arnés de cableado a la parte superior del refrigerador.
Connectez le faisceau de ls vers le haut du refroidisseur.
Connect 3/8 inch water line to White Connector.
Conecte la línea de agua de 3/8 pulgadas con conector Blanco.
Raccorder la conduite d’eau 3/8 de pouce à connecteur blanc.
Fish 3/8 inch water line up through basin hole and hole in gasket.
Peces 3/8 pulgadas línea de agua a través de agujero de la pila y el agujero
en la junta.
Poisson 3/8 pouce ligne d’eau dans le trou de bassin et le trou dans le joint.

Page 12
EZSTL8WSLVP EZSTL8WSSVP LZSTL8WSLVP LZSTL8WSSVP
1000002161 (Rev. A - 11/14)
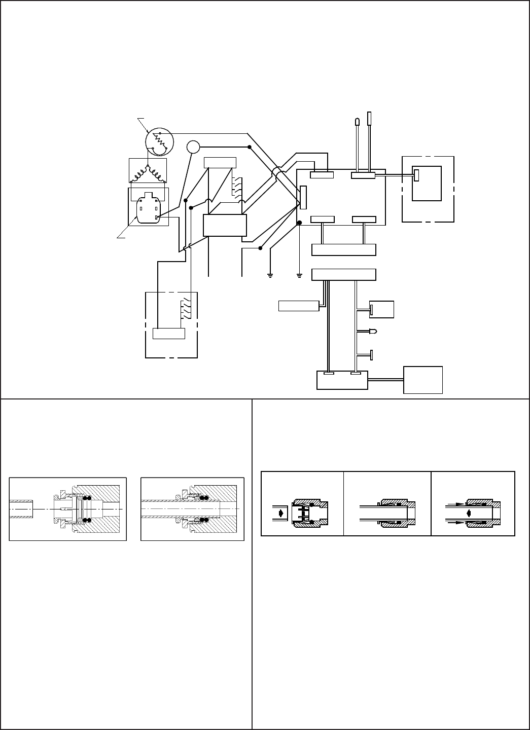
GRN
GND
SOLENOID
VALVE
OVERLOAD
RELAY
ORG
RIBBED
SMOOTH
GND
2
3
M
3
6
2
5
WHT
1FAN
SC
1TRANSFORMER
6
2
10
4
RED
BLK
J9 J8
J6
J7
J2
CONTROL
BOARD
WHT
SLT
120 VAC
24 VAC
BASIN FEMALE
CONNECTOR
EVAP. THERMISTER
COND. THERMISTER
NFC BOARD
(FILTER)
BOTTLE FILLER
MALE CONNECTOR
IR
BOARD
ALCOVE LED
GRAPHICS DISPLAY
BOARD
VIDEO
DISPLAY
24 VAC
24 VAC
BOTTLE FILLER
SOLENOID VALVE
SOLENOID
VALVE
NON-REFRIGERATED
MODEL
24 VAC
NON-REFRIGERATED
MODEL
FILTER LED
CONNECTOR
NOT USED
Fig. 7
115V Refrigerated Wiring Diagram
Video Display
Diagrama de cableado Refrigerados
115V aire alfa / del Display
Réfrigéré schéma de câblage
115V avec Alpha / Afchage
Fig. 8
Note: Screw the locknut hand tight to seal
Nota: Apriete la mano de la contratuerca para sellar
Remarque : Visser la main de l’écrou de blocage pour
assurer l’étanchéité
Fig. 9
Superseal Fitting Assembly
Supersello Accesorio de Montaje
Superseal Montage Assemblage
A
B CA
SIMPLY PUSH IN
TUBE TO ATTACH
TUBE IS SECURED
IN POSITION
PUSH IN COLLET
TO RELEASE TUBE
OPERATION OF QUICK CONNECT FITTINGS
PUSHING TUBE IN BEFORE
PULLING IT OUT HELPS TO
RELEASE TUBE
OPERATION OF QUICK CONNECT FITTINGS
OPERACIÓN DE RÁPIDO CONECTAR ACCESORIOS
OPÉRATION DE QUICK CONNECT RACCORDS
SIMPLY PUSH IN
TUBE TO ATTACH
TUBE IS SECURED
IN POSITION
PUSH IN COLLET
TO RELEASE TUBE
B C
SIMPLEMENTE PRESIONE EN
TUBO PARA FIJAR
IL SUFFIT DE POUSSER EN
TUBE POUR ATTACHER
TUBO ESTÁ ASEGURADO EN
POSICIÓN
TUBE EST FIXÉ EN POSITION PUSH IN COLLET
PARA LIBERAR EL TUBO
EMPUJAR EL TUBO EN antes de
sacarla ayuda a liberar TUBO
PUSH IN COLLET
POUR LIBÉRER TUBE
POUSSER DANS TUBE avant de la retirer
aide à libérer TUBE
PUSHING TUBE IN BEFORE PULLING IT
OUT HELPS TO RELEASE TUBE

Page 13 1000002161 (Rev. A- 11/14)
EZSTL8WSLVP EZSTL8WSSVP LZSTL8WSLVP LZSTL8WSSVP
DESCRIPTIONITEM NO. PART NO. DESCRIPCIÓN DESCRIPTION
WATERSENTRY® FILTER PARTS LIST
(See Fig. 10)
LISTA DE PIEZAS DEL FILTRO
(Vea la Fig. 10)
LISTE DES PIÈCES DU
FILTRE (Voir Fig. 10)
WATERSENTRY® Filter Detail
Detalle WATERSENTRY® Filtro
Description WATERSENTRY® Filtrage
9
Cleaning the strainer
To clean the strainer, unscrew the cap of the
solenoid valve. Remove screen and rinse
thoroughly with water. Insert screen back
into solenoid valve and screw cap on. Make
sure the o-ring is placed properly.
Limpieza del ltro
Para limpiar el ltro, desatornille la tapa de
la válvula solenoide. Retire la malla y enjuague
a fondo con agua. Inserte nuevamente la
malla en la válvula solenoide y atornille la
tapa. Asegurese de que el retén anular
quede colocado correctamente.
Pour nettoyer le ltre, dévisser le bouchon du
robinet électromagnétique (ou électrorobinet).
Retirez l’ écran et rincez-le á fond sous l’ eau.
Remettez l’ écran en place dans l’ électrorobinet
puis revissez le bouchon. Assurez-vous que le
joint torique est correctement positionné.
Nettoyage du ltre
Fig. 12
10, 27,31
NOTE:
When installing replacement bubbler and pedestal, tighten
nut only to hold parts snug in position. Do Not Overtighten.
NOTA:
Al instalar el grifo y pedestal de reemplazo, apriete la tuerca unicamente para
mantener las piezas en una posicion adjustada. No dede apretarse demasiado.
REMARQUE:
Lors de L’installation du barboteur de remplacement ou du socle, serez la vis an
de maintenir les elemants en place. Ne Pas Serrer Trop Fortement.
11
Fig. 11
Basin
Estanque
Bassin
Locknut
Tuerca de Fijación
Écrou de Blocage
1
22
3
Fig. 10
Filter Assy - 3000 Gal.
Kit - Filter Head Fittings includes
John Guest Fittings & 3/8” Elbow
Filter Bracket
Cover - Filter Board Protector
Board - NFC Circuit (RFID) PCB
Tube - 3/8” Water Inlet
Assy - Filter Head
Screw - #8-18 X .75 SS PHHL
Screw - #8-18 Type B, HH Self Tap
51300C
98926C
1000001685
1000001683
0000001221
1000002053
51294C
70792C
75722C
1
2
3
4
5
6
7
8
9
Ensamblado del Filtro-3000 Galón
Kit - Filtro cabeza accesorios incluye
racores John Guest & codo de 3/8”
Soporte del Filtro
Portada - Filtro Tablero Protector
Tablero - PCB Circuito NFC (RFID)
Tubo - 3/8” Entrada de Agua
CPL - cabeza del ltro
Tornillo - #8-18 X .75 SS PHHL
Tornillo - Self Tapping #8-18 Type B, HH
Ens. ltre - 3000 Gallon
Kit - ltre tête garnitures inclut les raccords John Guest & 3/8”
coude
Support de Filtre
Couverture - Filtre Protecteur de Conseil
Conseil - PCB Circuit NFC (RFID)
Tube - 3/8” d’arrivée d’eau
Cpl - tête du Filtre
Vis - #8-18 X .75 SS PHHL
vis - autotaraudeuses #8-18 Type B, HH
45
6
7
8
9BUBBLER DETAIL
DETALLE DEL GRIFO
DETAIL DU BARBOTEUR

Page 14
EZSTL8WSLVP EZSTL8WSSVP LZSTL8WSLVP LZSTL8WSSVP
1000002161 (Rev. A - 11/14)
Depress button for 3 seconds to activate main menu - release
Cycles through main menu items 2 seconds each for 3 cycles then exits menu unless selected.
Cycles through sub menu items 2 seconds each for 3 cycles then returns to main menu unless selected.
Selections are saved and exits menu when idle for 10 seconds
Top Level Menu Action Sub Menu 1 Action Sub Menu/Action Action Sub Menu/Action Action Sub Menu/Action Notes End Action
Set Day/Time Momentary Drops to next level
menu when selected
Day (Sunday - Saturday) Momentary Flash days of week on display waiting for signal of
selection, 3 cycles through days and display goes back
to default.
Drops to next level
menu when selected
Hour (12 Hour) Momentary Scroll hours from 1-12, 3 cycles through hours and
display goes back to default.
Drops to next level
menu when selected
Minute (0-60 in 5min
increments)
Momentary Scroll minutes from 0-60 in 5 minute increments, 3
cycles through minutes and display goes back to de-
fault.
Drops to next level
menu when selected
AM/PM Momentary Scroll AM and PM, 3 cycles through AM/PM and display
goes back to default.
Returns to main menu
Filter Unit? Momentary
No Momentary Turn off lter status and
errors
No lter unit - LED board not used - Graphics Display
does not show status - Error codes related to lter
turned off.
Returns to main menu
Yes Momentary Turn on lter status and
errors
Filter unit has default cong on - default cong has read/
write to lter, LED or Graphics stat display, lter error
capability.
Returns to main menu
Refrigeration Unit?
No Momentary Turn off all regrigeration
controls
Refrigeration off Returns to main menu
Yes Momentary Set unit to operate as
refrigerated unit
Refrigeration on Returns to main menu
Flow Rate?
High Momentary Set Water Rate 1.5 Gal/Min Set water rate setting to 1.5gal/min. Returns to main menu
Low Momentary Set Water Rate 1.1 Gal/min Set water rate setting to 1.1gal/min. Returns to main menu
Water Temperature Momentary
Cold Momentary Set to “Cold” Temperature Approx 58° F Returns to main menu
Colder Momentary Set to Default Temperature Approx 54° F Returns to main menu
Coldest Momentary Set to dened “Coldest”
Temperature
Approx 50° F Returns to main menu
Backlight Setting Momentary Set Backlight/Alcove
light in idle mode
Momentary Backlight settings are: 1=25%, 2=50%, 3=75% and
4=100%
1 (= 25%) Momentary Returns to main menu
2 (=50%) Momentary Returns to main menu
3 (=75%) Momentary Returns to main menu
4 (=100%) Momentary Returns to main menu
Energy Save Mode Momentary
Off Momentary Default operation Unit runs with control board controlled refrigeration on
always.
Returns to main menu
On Momentary Set Energy Save Schedule Unit refrigeration is shut off based on schedule. Drops to next level
menu when selected
Select Weekdays (default when
no time is selected = Always off)
Weekdays (Monday - Friday) schedule settings Drops to next level
menu when selected
Momentary Select Time on 24 Hours - 1-12AM and 1-12 PM Drops to next level
menu when selected
Momentary Select Time off 24 Hours - 1-12AM and 1-12 PM Drops to next level
menu when selected
Select Weekend Weekend (Saturday and Sunday) scheduled settings. Drops to next level
menu when selected
Momentary Select Time on 24 Hours - 1-12AM and 1-12 PM Drops to next level
menu when selected
Momentary Select Time off 24 Hours - 1-12AM and 1-12 PM Returns to main menu
View Error Codes Momentary Flashes Error Codes 2 seconds each / 3 cycles through codes Returns to main menu
Clear Error Codes Momentary Are you sure? Momentary Yes - Clear error modes Clears all error codes in control board memory. Exit Menu
Programming Instruction

Page 15 1000002161 (Rev. A- 11/14)
EZSTL8WSLVP EZSTL8WSSVP LZSTL8WSLVP LZSTL8WSSVP
Instrucción de Programación
Oprima el botón por 3 segundos activar el menú principal - lanzamiento
Ciclos de 2 segundos cada 3 ciclos a través de elementos de menú principal y luego sale menú a menos.
Ciclos a través de elementos de menú secundario 2 segundos cada 3 ciclos luego devuelve al menú principal, a menos que seleccionó.
Las selecciones se guardan y sale menú cuando esté inactivo durante 10 segundos.
Menú de nivel superior Acción Sub menú 1 Acción Sub menú/Acción Acción Sub menú/Acción Acción Sub menú/Acción Notas Acción nal
Fijar día y hora Momentáneo Gotas al próximo nivel menú
cuando se selecciona
Día (domingo - el
sabado)
Momentáneo Flash días de semana en pantalla esperando la señal de la selección,
3 ciclos a través de días y pantalla vuelve al valor predeterminado.
Gotas al próximo nivel menú
cuando se selecciona
Hora (12 horas) Momentáneo Horas de desplazamiento de 1-12, 3 ciclos a través
de horas y la pantalla vuelve a por defecto.
Gotas al próximo nivel menú
cuando se selecciona
Minutos (incrementos
de 0-60 en 5 min)
Momentáneo Desplazamiento minutos de 0-60 en 5 minutos
incrementos, 3 ciclos por minutos y la pantalla vuelve
al predeterminado.
Gotas al próximo nivel menú
cuando se selecciona
AM/PM Momentáneo Desplazamiento AM y PM, 3 ciclos a través de AM/
PM y la pantalla vuelve a por defecto.
Vuelve al menú prin-
cipal
Unidad de ltro? Momentáneo
No Momentáneo Desactivar ltro estado y
errores
Ninguna unidad de ltro - LED Tablero no usado -
visualización gráca no mostrar el estado - códigos
de Error relacionados con ltro apagado
Vuelve al menú prin-
cipal
Sí Momentáneo Encienda el estado del ltro
y errores
Unidad de ltro tiene conguración predeterminada -
conguración por defecto tiene leer/escribir en el ltro,
pantalla LED o gráficos de estadísticas, filtro error capacidad.
Vuelve al menú prin-
cipal
Unidad de refrigeración?
No Momentáneo Apague todos los controles
regrigeration
Refrigeración de Vuelve al menú prin-
cipal
Sí Momentáneo Coloque la unidad para operar
como unidad refrigerada
Refrigeración en Vuelve al menú prin-
cipal
Caudal?
Alta Momentáneo Establecer la tarifa de agua 1,5
Gal/Min
Ajuste de la tarifa de agua a 1.5 gal/min. Vuelve al menú prin-
cipal
Baja Momentáneo Establecer la tarifa de agua 1,1
Gal/Min
Ajuste de la tarifa de agua a 1.1 gal/min. Vuelve al menú prin-
cipal
Temperatura del agua Momentáneo
Cold Momentáneo Ajuste a la temperatura “En frío” Aproximadamente 58° F Vuelve al menú principal
Colder Momentáneo Establecer la temperatura
predeterminada
Aproximadamente 54° F Vuelve al menú prin-
cipal
Coldest Momentáneo Establecer la temperatura
denida “Más frío”
Aproximadamente 50° F Vuelve al menú prin-
cipal
Conguración de luz
de fondo
Momentáneo Poner luz Backlight/
alcoba en modo inactivo
Momentáneo Conguración de luz de fondo es: 1=25%, 2=50%, 3=75%
and 4=100%
1 (= 25%) Momentáneo Vuelve al menú principal
2 (=50%) Momentáneo Vuelve al menú principal
3 (=75%) Momentáneo Vuelve al menú principal
4 (=100%) Momentáneo Vuelve al menú principal
Modo de ahorro de energía Momentáneo
Apagado Momentáneo Operación predeterminada Unit runs with control board controlled refrigeration on always. Vuelve al menú principal
En Momentáneo Horario de ahorro de energía
set
Unidad funciona con refrigeración control tablero
controlado siempre.
Gotas al próximo nivel menú
cuando se selecciona
Seleccione los días laborables (por defecto
cuando no se selecciona ningún momento
= siempre apagado)
Días de la semana (lunes al viernes) horario ajustes Gotas al próximo nivel menú
cuando se selecciona
Momentáneo Seleccione el
tiempo en
24 Horas - 1-12AM y 1-12 PM Gotas al próximo nivel menú
cuando se selecciona
Momentáneo Tiempo libre 24 Horas - 1-12AM y 1-12 PM Gotas al próximo nivel menú
cuando se selecciona
Seleccionar n de semana Fin de semana (el sábado y el domingo) había
programado ajustes.
Gotas al próximo nivel menú
cuando se selecciona
Momentáneo Seleccione el
tiempo en
24 Horas - 1-12AM and 1-12 PM Gotas al próximo nivel menú
cuando se selecciona
Momentáneo Tiempo libre 24 Horas - 1-12AM y 1-12 PM Vuelve al menú principal
Ver códigos de Error Momentáneo Códigos de Error parpadea 2 segundos cada uno / 3 ciclos a través de códigos Vuelve al menú principal
Borrar códigos de Error Momentáneo Estás seguro? Momentáneo Claro-modos de error Borra todos los códigos de error en la memoria de tablero de control. Menú de salida

Page 16
EZSTL8WSLVP EZSTL8WSSVP LZSTL8WSLVP LZSTL8WSSVP
1000002161 (Rev. A - 11/14)
Appuyer sur le bouton pendant 3 secondes pour activer le menu principal - libération
Parcourt les éléments de menu principal de chaque 2 secondes pour 3 cycles puis quitte le menu sauf si sélectionné.
Parcourt les éléments de menu sup 2 secondes chacun pour 3 cycles puis retourne au menu principal, sauf s’il est sélectionné
Sélections sont enregistrées et quitte le menu en mode veille pendant 10 secondes
Menu de niveau supérieur Action Sous Menu 1 Action Sous Menu 1 Action Sous Menu/Action Action Sous Menu/Action Notes Action de n
La valeur de date
et heure
Momentanée Gouttes pour le prochain niveau
de menu lorsque sélectionné
Journée (dimanche -
samedi)
Momentanée Flash jours de la semaine à afchent en attente de
signal de sélection, 3 cycles par jours et afcheur revi-
ent à la valeur par défaut.
Gouttes pour le prochain niveau
de menu lorsque sélectionné
Heure (12 heures) Momentanée Délement des heures du 1-12, 3 cycles par heures et
afchage remonte à défaut.
Gouttes pour le prochain niveau
de menu lorsque sélectionné
Minute (0-60 en 5 min
par incréments)
Momentanée Délement minutes de 0 à 60 en 5 minutes par incréments,
3 cycles par minutes et afchage remonte à défaut.
Gouttes pour le prochain niveau
de menu lorsque sélectionné
AM/PM Momentanée Délement AM et PM, 3 cycles par le biais de AM/PM et
afchage remonte à défaut.
Retourne au menu principal
Unité de ltration ? Momentanée
Non Momentanée Désactiver l’état du ltre et
Erreurs
Aucune unité de ltration - ne LED Conseil ne pas
utilisé - graphiques afchage n’indique pas l’état - codes
d’erreur associés à ltre désactivé.
Retourne au menu principal
Oui Momentanée Mettre l’état du ltre et
Erreurs
Unité de ltration a cong par défaut - cong par
défaut a lire/écrire dans ltre, afchage stat LED ou
graphiques, la capacité d’erreur de ltre.
Retourne au menu principal
Unité de réfrigération ?
Non Momentanée Désactiver tous les contrôles
de regrigeration
Réfrigération hors Retourne au menu principal
Oui Momentanée Set appareil de fonctionner
comme une unité frigorique
Réfrigération sur Retourne au menu principal
Débit ?
Haute Momentanée Dénir le taux d’eau 1,5 Gal/Min Tarication de l’eau la valeur 1,5 gal/min. Retourne au menu principal
Faible Momentanée Dénir le taux d’eau 1,1 Gal/Min Tarication de l’eau la valeur 1,1 gal/min. Retourne au menu principal
Température de l’eau Momentanée
Froid Momentanée La valeur « froid » Environ 58° F Retourne au menu principal
Plus Froid Momentanée La valeur par défaut température Environ 54° F Retourne au menu principal
Plus Froid Momentanée La valeur dénie « Plus
froid » température
Environ 50° F Retourne au menu principal
Réglage du rétro-éclairage Momentanée Jeu de rétro-éclairage/alcôve
light en mode “ralenti”
Momentanée Les paramètres de rétro-éclairage sont: 1=25%,
2=50%, 3=75% and 4=100%
1 (= 25%) Momentanée Retourne au menu principal
2 (=50%) Momentanée Retourne au menu principal
3 (=75%) Momentanée Retourne au menu principal
4 (=100%) Momentanée Retourne au menu principal
Mode économie d’énergie Momentanée
Hors Momentanée Opération par défaut Unité fonctionne avec réfrigération Conseil contrôlée
contrôle avec toujours.
Retourne au menu principal
Sur Momentanée Économie d’énergie réglage
horaire
Réfrigération de l’appareil est éteint reposent sur grille. Gouttes pour le prochain niveau
de menu lorsque sélectionné
Sélectionnez les jours de la semaine
(par défaut lorsqu’aucun moment
n’est sélectionné = toujours éteint
En semaine (lundi - vendredi) calendrier des paramètres Gouttes pour le prochain niveau
de menu lorsque sélectionné
Momentanée Sélectionnez heure sur 24 Heures - 1-12AM et 1-12 PM Gouttes pour le prochain niveau
de menu lorsque sélectionné
Momentanée Sélectionnez temps off 24 Heures - 1-12AM et 1-12 PM Gouttes pour le prochain niveau
de menu lorsque sélectionné
Sélectionnez le week-end Week-end (samedi et dimanche) à la demande de
paramètres.
Gouttes pour le prochain niveau
de menu lorsque sélectionné
Momentanée Sélectionnez heure sur 24 Heures - 1-12AM et 1-12 PM Gouttes pour le prochain niveau
de menu lorsque sélectionné
Momentanée Sélectionnez temps off 24 Heures - 1-12AM et 1-12 PM Retourne au menu principal
Afchage des
Codes d’erreur
Momentanée Codes d’erreur
clignote
2 secondes chacune / 3 cycles par le biais de codes Retourne au menu principal
Effacer les Codes d’erreur Momentanée Es-tu sûr? Momentanée Clairement Oui - modes d’erreur Efface tous les codes d’erreur de mémoire de carte de contrôle. Quitter le Menu
Instruction de Programmation

Page 17 1000002161 (Rev. A- 11/14)
EZSTL8WSLVP EZSTL8WSSVP LZSTL8WSLVP LZSTL8WSSVP
Error Graphics Board
Displayed Message
Alpha Board
Displayed
Message
LED
Board
Menu
Error Code
Display
Message Sent to Support Action (See Notes) Activation Automatic
Reset Yes/No
Notes
Evaporator Thermistor Open Circuit Maintenance Maintenance E001 SR Refrigeration Error - 001 -
Support Required
Display Error - Shut Down
Refrigeration - Send Error
Always On No Extremely high resistance detected
Evaporator Thermistor Short Circuit Maintenance Maintenance E002 SR Refrigeration Error - 002 -
Support Required
Display Error - Shut Down
Refrigeration - Send Error
Always On No No resistance detected
Evaporator Thermistor Low Temperature (Variable) -See note Maintenance Maintenance E003 SR Refrigeration Low Temperature
Warning - 003 - Support
Required
Display Error - Shut Down
Refrigeration - Send Error
Always On - See
Note
No Variable set temp
Condenser Thermistor Open Circuit Maintenance Maintenance E004 Refrigeration Error - 004 -
Support Required
Have fan turn on/off with
compressor - Send Error
Always On No Extremely high resistance detected
Condenser Thermistor Short Circuit Maintenance Maintenance E005 Refrigeration Error - 005 -
Support Required
Have fan turn on/off with
compressor - Send Error
Always On No No resistance detected
Condenser Over Temperature E006 Refrigeration Warning - 006 Send Error Always On Yes Variable set temp
Compressor Over Temperature Warning E007 Refrigeration Warning - 007 Send Error Can be turned off/
Not used in initial
product launch
Yes Variable set temp
Compressor Over Temperature Error Maintenance Maintenance E008 SR Refrigeration Error - 008 -
Support Required
Display Error - Shut Down
Refrigeration - Send Error
Can be turned off/
Not used in initial
product launch
No Variable set temp
Too many compressor cycles in a timeframe (Variable) E009 Refrigeration Error - 009 -
Support Required
Send Error Always On No Variable set value
Compressor runs but evaporator temperature does not drop in rst
30 seconds
Maintenance Maintenance E011 SR Refrigeration Error - 011 -
Support Required
Display Error - Shut Down
Refrigeration - Send Error
Always On No Use this for “Too many compressor
cycles in a timeframe (Variable)” too
Bottle Sensor Obstruction detected after 20 second timeout Please Clear
Bottle Filling Area
Please Clear
Bottle Filling
Area
Display Error Always On Yes IR board must be present (Automatic
detection via rmware)
Bottle Sensor Obstruction over “X” time Maintenance Maintenance E012 Bottle Filling Area Obstructed
-012
Display Error - Send Error Always On Yes IR board must be present (Automatic
detection via rmware)
Water Filter 80% Used Filter Status Solid
Yellow
Water Filter Over 80% Used Send Error (LED Status
Solid Red / Graphics
Display status)
Filtered unit only Yes NFC and LED or Graphics Display
and NFC boards must both be present
to designate the unit is a ltered unit.
(Automatic via rmware)
Water Filter 100% Used Filter Status Solid Red Please Change Water Filter Send Error (LED Status
Solid Red / Graphics
Display status)
Filtered unit only Yes NFC and LED or Graphics Display
and NFC boards must both be present
to designate the unit is a ltered unit.
(Automatic via rmware)
Filter missing from a ltered unit or non-compatible lter Maintenance Blinking
Red
E013 Filter Error -013 - No Filter or
Non-Compatible Filter
Display Error - Send Error
(LED Status Blinking Red
/ Graphics Display status)
Filtered unit only Yes NFC board must be present. (Automatic
via rmware)
NFC Board not detected on a ltered unit Maintenance Blinking
Red
E014 Filter Error - 014 - Filter
Board Not Detected
Display Error - Send Error Filtered unit only Yes LED board be present to designate
the unit is a ltered unit. (Automatic
via rmware)
Note: Refrigeration Under Temperature Warning occurs when the
evaporator temperature reaches or goes below the variable set
temperature for more than 30 seconds.
On the Alpha Display, Bottle count will display for 15 seconds with the
“Maintenance” message displaying for 1 second.
Note: Refrigeration Under Temperature Warning occurs when the evaporator temperature reaches or goes below the variable set temperature for more than 30 seconds.
On the Alpha Display, Bottle count will display for 15 seconds with the “Maintenance” message displaying for 1 second.
Troubleshooting Guide

Page 18
EZSTL8WSLVP EZSTL8WSSVP LZSTL8WSLVP LZSTL8WSSVP
1000002161 (Rev. A - 11/14)
Error Tarjeta gráca
muestra mensaje
Alfa Junta
muestra
mensaje
LED
tablero de
Menú
pantalla
Mensaje enviado para apoyar Acción (ver notas) Activación Rearme
automático
Sí/No
Notas
Circuito abierto del evaporador del termistor Mantenimiento Mantenimiento E001 SR Error de refrigeración - 001 - apoyo
requerido
Mostrar Error - cierre refriger-
ación - enviar mensaje de Error
Siempre en No Altísima resistencia detectada
Evaporador del termistor del cortocircuito Mantenimiento Mantenimiento E002 SR Error de refrigeración - 002 - apoyo
requerido
Mostrar Error - cierre refriger-
ación - enviar mensaje de Error
Siempre en No Ninguna resistencia detectada
Baja temperatura del evaporador del termistor (Variable) - ver nota Mantenimiento Mantenimiento E003 SR Refrigeración temperatura baja
ADVERTENCIA-003-apoyo requerido
Mostrar Error - cierre refriger-
ación - enviar mensaje de Error
Siempre en - ver
nota
No AVariable denida como temperatura
Condensador del termistor circuito abierto Mantenimiento Mantenimiento E004 Error de refrigeración - 004 - apoyo
requerido
Tienen ventilador encender/
apagar con compresor -
enviar Error
Siempre en No Extremely high resistance detected
Condensador del termistor del cortocircuito Mantenimiento Mantenimiento E005 Error de refrigeración - 005 - apoyo
requerido
Tienen ventilador encender/
apagar con compresor -
enviar Error
Siempre en No No resistance detected
Condensador sobre temperatura E006 ADVERTENCIA de refrigeración - 006 Enviar Error Siempre Si Variable denida como temperatura
Compresor sobre advertencia de temperatura E007 ADVERTENCIA de refrigeración - 007 Enviar Error Can be turned off/
Not used in initial
product launch
Si Variable denida como temperatura
Compresor por Error de la temperatura Mantenimiento Mantenimiento E008 SR Refrigeration Error - 008 - Support
Required
Mostrar Error - cierre refriger-
ación - enviar mensaje de Error
Puede dar vuelta
apagado/no utilizado
en el lanzamiento
inicial del producto
No Variable denida como temperatura
Muchos ciclos del compresor en un plazo de tiempo (Variable) E009 Error de refrigeración - 009 - apoyo
requerido
Enviar Error Siempre en No Variable denida como temperatura
Compresor funciona pero evaporador la temperatura no descienda
en los primeros 30 segundos
Mantenimiento Mantenimiento E011 SR Error de refrigeración - 011 - apoyo
requerido
Mostrar Error - cierre refriger-
ación - enviar mensaje de Error
Siempre en No También lo uso para “Too muchos
ciclos de compresor en un plazo de
tiempo (Variable)”
Botella Sensor obstrucción detectados después de 20 segundos
de tiempo de espera
Por favor claro zona
de embotellado
Por favor
claro zona de
embotellado
Mostrar mensaje de Error Siempre en Si Tablero de IR deben presentar
(detección automática vía rmware)
Botella Sensor obstrucción sobre “X” tiempo Mantenimiento Mantenimiento E012 Embotellado del área obstru-
ida-012
Exhibición - Error de envío Siempre en Si Tablero de IR deben presentar
(detección automática vía rmware)
Agua ltro utilizado un Estado del ltro Amarillo
sólido
Filtro de agua utilizado más del
80%
Enviar Error (LED rojo sólido
estado / estado de visualización
de grácos)
Unidad de ltrado
sólo
Si NFC y tableros LED o visualización
gráca y NFC deben estar presente
para designar la unidad es una unidad
de ltrado. (Automático vía rmware)
Agua ltro 100% utilizado Estado del ltro Rojo
sólido
Por favor, cambie el ltro de agua Enviar Error (LED rojo sólido
estado / estado de visualización
de grácos)
Unidad de ltrado
sólo
Si NFC y tableros LED o visualización
gráca y NFC deben estar presente
para designar la unidad es una unidad
de ltrado. (Automático vía rmware)
Filtro de falta de una unidad de ltrado o no compatibles Mantenimiento Parpadeo
rojo
E013 Error-013 - ningún ltro o no
compatibles del ltro
Mostrar mensaje de Error
- Error enviar (estado LED
intermitente rojo / estado de
visualización de grácos)
Unidad de ltrado
sólo
Si Tablero de NFC debe estar presente.
(Automático vía rmware)
Tablero de NFC no detectados en una unidad de ltrado Mantenimiento Parpadeo
rojo
E014 Filtro de Error - 014 - ltro junta
no detectado
Exhibición - Error de envío Unidad de ltrado
sólo
Si LED tablero de estar presente
para designar la unidad es una
unidad de ltrado. (Automático vía
rmware)
Nota: Refrigeración bajo advertencia de temperatura se produce
cuando la temperatura del evaporador alcanza o cae por debajo
de la temperatura variable durante más de 30 segundos.
En la exhibición de alfa, cuenta de la botella mostrará durante 15
segundos con el mensaje de “Mantenimiento” mostrando durante
1 segundo
Nota: Refrigeración bajo advertencia de temperatura se produce cuando la temperatura del evaporador alcanza o cae por debajo de la temperatura variable durante más de 30 segundos.
En la exhibición de alfa, cuenta de la botella mostrará durante 15 segundos con el mensaje de “Mantenimiento” mostrando durante 1 segundo.
Guía de Solución de Problemas

Page 19 1000002161 (Rev. A- 11/14)
EZSTL8WSLVP EZSTL8WSSVP LZSTL8WSLVP LZSTL8WSSVP
Erreur Carte graphique
afche le Message
Alpha Conseil
afche le Mes-
sage
Conseil
LED
Afchage
du Code
erreur menu
Message envoyé à l’appui Action (voir Notes) Activation Réarmement
automatique
Oui/non
Notes
Évaporateur thermistance Circuit ouvert entretien Maintenance E001 SR Réfrigération Erreur - 001 -
Support requis
Erreur d’afchage - Arrêter de
réfrigération - Erreur envoi
toujours aucun Très haute résistance détecté
Évaporateur thermistance Court Circuit entretien Maintenance E002 SR Réfrigération Erreur - 002 -
Support requis
Erreur d’afchage - Arrêter de
réfrigération - Erreur envoi
toujours aucun Pas de résistance détecté
Evaporator Thermistor Low Temperature (Variable) -See note entretien Maintenance E003 SR Réfrigération basse température
Avertissement - 003 - Support
requis
Erreur d’afchage - Arrêter de
réfrigération - Erreur envoi
Toujours - Voir la
note
aucun Variable température réglée
Évaporateur thermistance Circuit ouvert entretien Maintenance E004 Réfrigération Erreur - 004 -
Support requis
Avoir ventilateur tour on / off avec
compresseur - Erreur envoi
toujours aucun Très haute résistance détecté
Évaporateur thermistance Court Circuit entretien Maintenance E005 Réfrigération Erreur - 005 -
Support requis
Avoir ventilateur tour on / off avec
compresseur - Erreur envoi
toujours aucun Pas de résistance détecté
Condenseur au-dessus de la température E006 Réfrigération Avertissement - 006 erreur d’envoi toujours oui Variable température réglée
Compresseur sur avertissement de la température E007 Réfrigération Avertissement - 007 erreur d’envoi Peut être désactivé
/ Non utilisé dans le
lancement initial du
produit
oui Variable température réglée
Compresseur sur erreur de température entretien Maintenance E008 SR Réfrigération Erreur - 008 -
Support requis
Erreur d’afchage - Arrêter de
réfrigération - Erreur envoi
Peut être désactivé
/ Non utilisé dans le
lancement initial du
produit
aucun Variable température réglée
Trop de cycles de compression dans un délai (de variables) E009 Réfrigération Erreur - 009 -
Support requis
erreur d’envoi toujours aucun Valeur de consigne variable
Le compresseur fonctionne, mais la température de l’évaporateur ne
tombe pas dans les 30 premières secondes
entretien entretien E011 SR Réfrigération Erreur - 011 -
Support requis
Erreur d’afchage - Arrêter de
réfrigération - Erreur envoi
toujours aucun Utilisez-le pour “Trop de cycles de
compression dans un délai
(variable)« trop
Bouteille capteur Obstruction détecté après 20 secondes délai Dégagez le
remplissage de
bouteilles Zone
Dégagez le
remplissage de
bouteilles Zone
erreur d’afchage toujours oui Bord IR doit être présent (détection
automatique via rmware)
Bouteille capteur Obstruction au l du temps “X” entretien entretien E012 Bouteille de remplissage
zone obstruée -012
Erreur d’afchage - Erreur
envoi
toujours oui Bord IR doit être présent (détection
automatique via rmware)
Filtre à eau de 80% OCCASION ltre Etat solide
jaune
Filtre à eau Plus de 80%
d’occasion
Envoyer erreur (LED d’état
solide Rouge / Graphics
statut d’afchage)
Unité ltré seulement oui Cartes NFC et LED ou afchage
graphique et NFC doivent tous deux
être présents pour désigner l’unité
est une unité ltré. (Automatique via
rmware)
Filtre à eau 100% OCCASION ltre Etat solide
Rouge
S’il vous plaît changer le ltre
de l’eau
Envoyer erreur (LED d’état
solide Rouge / Graphics
statut d’afchage)
Unité ltré seulement oui Cartes NFC et LED ou afchage
graphique et NFC doivent tous deux
être présents pour désigner l’unité
est une unité ltré. (Automatique via
rmware)
Filtre manque d’une unité ltrée ou ltre non-compatible entretien Rouge
clignotant
E013 Filtre erreur -013 - Pas de
ltre ou ltre non-compatible
Erreur d’afchage - En-
voyer erreur (LED d’état
clignotant rouge / Graphics
statut d’afchage)
Unité ltré seulement oui Carte NFC doit être présent. (Automa-
tique via rmware)
Conseil NFC pas détecté sur une unité ltré entretien Rouge
clignotant
E014 Filtre Erreur - 014 - Conseil
de ltre pas détectés
Erreur d’afchage - Erreur
envoi
Unité ltré seulement oui LED bord soit présent pour désigner
l’unité est une unité ltré. (Automa-
tique via rmware)
Remarque: la réfrigération à une température d’avertissement se produit
lorsque la température de l’évaporateur atteint ou passe en dessous de
la température de consigne variable pour plus de 30 secondes.
Sur l’écran Alpha, le nombre de bouteilles afche pendant 15 secondes
avec le message “Maintenance” afchage pendant 1 seconde.
Remarque: la réfrigération à une température d’avertissement se produit lorsque la température de l’évaporateur atteint ou passe en dessous de la température de consigne variable pour
plus de 30 secondes.
Sur l’écran Alpha, le nombre de bouteilles afche pendant 15 secondes avec le message “Maintenance” afchage pendant 1 seconde.
Guide de Dépannage

Page 20
EZSTL8WSLVP EZSTL8WSSVP LZSTL8WSLVP LZSTL8WSSVP
1000002161 (Rev. A - 11/14)
*COMPREND RELAIS ET SURCHARGE. SI SOUS GARANTIE, REM-
PLACEZ AVEC LE MÊME SURPRESSEUR QUE CELUI UTILISÉ
ORIGINALEMENT.
NOTE: Toute correspondance au sujet des refroidisseurs d’eau courante ou
toute commande de pièce de rechange DOIT inclure le numéro de modèle
et le numéro de série du refroidisseur ainsi que le nom et le numéro de
pièce à remplacer.
*INCLUDES RELAY & OVERLOAD. IF UNDER WAR-
RANTY, REPLACE WITH SAME COMPRESSOR USED
IN ORIGINAL ASSEMBLY.
NOTE: All correspondence pertaining to any of the above
water coolers or orders for repair parts MUST include
Model No. and Serial No. of cooler, name and part number
of replacement part.
*INCLUYE RELÉ Y SOBRECARGA. SI ESTÁ BAJO GARANTÍA,
REEMPLACE CON EL MISMO COMPRESOR USADO EN EL
ENSAMBLADO INICIAL.
NOTA: Toda la correspondencia relacionada con el enfriador de
agua anterior o con una orden de reparación piezas DEBERÁ incluir
el número de modelo y número de serie del enfriador, el nombre y
número de pieza de la pieza de repuesto.
ITEM NO. PART NO. DESCRIPTION DESCRIPCIÓN DESCRIPTION
115V PARTS LIST/ 115V LISTA DE PIEZAS/ 115V LISTE DES PIÈCES
Soporte Colgante
Cuenca - Rellenadores de Botellas Acero Inoxidable
Estanque - Acero Inoxidable
Barra de Empuje de Cableado-Frontal/Lateral
Compresor Paquete de Servicio 115V EMIS70HHR
Tubería de Polietileno (Corte a la Longitud)
Cubierta - Superior (Frontal Lateral Presión)
Secador
Kit - reemplazo EZ (botella relleno) de drenaje (soporte,
ramal, guarnición, abrazadera)
Kit del Reemplazo Tapa/Malla/Reten Anular
Kit - Montaje del Regulador/Válvula Solenoide
Kit - Flexi Borboteador/Oring/Teurca
Kit - Manillar (Frontal/Lateral) EZS TL
Kit - Manillar (Frontal) EZS TL
Tornillo - Solenoide #8
Soporte - Junta de Control de Montaje
Motor de ventilador
Transformador- 120VAC 24VAC
Kit - Condensador/Secador
Kit - Matériel de Montaje Compresor/Ojal/
Pinza/Taquete
Kit - Intercambiador Térmico/Secador
Kit - Juego de Accesorios (EZ)
Kit - Relé/Sobrecarga/Cubierta
Evaporador
Kit - Tee 1/4 x 1/4 x 3/8 (3-Pack)
Kit - codo 5/16 x 1/4 (3-Pack)
Motor de ventilador del soporte
Kit - de Drenaje de Llenada de la Botella (EZ)
Montaje del regulador - con resorte interno rojo
Antena
Cable eléctrico
Aspa del ventilador
Tuerca Regulador
Cubierta del ventilador
Tuerca - Hexagonal 1/4-20
Kit - Reemplazo de drenaje TL
Kit - Tee 1/4 (3-Pack)
Panel - contenedor gris TL
Panel - envoltura de acero inoxidable TL
Envoltura - Acero inoxidable LZTLD
Envoltura - Gris claro LZTLD
Relleno - gris claro de la envoltura LZTLD
Relleno - contenedor de acero inoxidable LZTLD
Soporte - recortar tiras gris LZTLD
Soporte - embellecedor de acero inoxidable LZTLD
Panel - Universal gris guarnecido LZTLD
Panel - Universal cortar acero inoxidable LZTLD
Kit de Filtro de Agua (Cuando Provisto)
Arnés - Termistor y RFID
Arnés - Comprimir y ventilador
Arnés - Junta de Control de Cuenca RSS
Arnés - condensador de ventilador de conmutación
Alambre blanco - 50” solenoide
Alambre negro - 50” solenoide
CPL - Control del refrigerador de la electrónica
Clip - Empate 1/4”(Placa de circuito)
Espacidor - #8 D.I. X .25 LG
Buje - alivio de tensión
Clip-enganche
Support de Suspension
Bassin - Remplisseur de Bouteille Inox
Basin - Inox
Barre Anti-Panique Câblage Avant/Côté
Kit d’Entretien du Compresseur 115V EMIS70HHR
Tubes - Polyéthylène (Couper à la Longueur)
Enveloppe de Protection - Supérieure (Face Laterel
Poussoir) Déshydrateur
Kit - vidange remplacement EZ (remplissage de
bouteille) (support, embranchement, raccord, collier)
Kit De Rechange De Bouchon/Ecran/Joint Torique
Kit - Solénoide de la Vanne/Régulateur
Kit - Flexi Barboteur/Oring/Noix
Kit - Barre de Poussée (Avant/Côté) EZS TL
Kit - Barre de Poussée (Avant) EZS TL
Visser - Solénoïde #8
Brkt - Commission de contrôle de montage
Moteur de ventilateur
Transformateur- 120VAC 24VAC
Kit - Condenseur/Séchoir
Kit - Montage du Compresseur materiel/Joint
d’étanchéité/Clip/Goujon
Kit - Echangeur Thermique/Déshydrateur
Kit - De Visserie (EZ)
Kit - Relais/Surcharge/Relais Coiffe
évaporateurt
Kit - Tee 1/4 x 1/4 x 3/8 (Pack de 3)
Kit - coude 5/16 x 1/4 (Pack de 3)
Moteur de ventilateur-support
Kit - de Remplissage de Bouteille de Vidange
Détendeur - avec rouge ressort interne
Antena
Cordon d’Alimentation
Pale de ventilateur
Écrou régulateur
Carénage du ventilateur
écrou - hexagonal 1/4-20
Kit - remplacement de Drain TL
Kit - Tee 1/4 (3-Pack)
Panneau - Wrapper gris clair TL
Panneau - Wrapper en acier inoxydable TL
Couvre-joint - Inox LZTLD
Couvre-joint - Gris Clair LZTLD
Remplissage - Wrapper gris clair LZTLD
Remplissage - wrapper inox LZTLD
Support - garniture bande gris clair LZTLD
Support - bande de garniture en acier inoxydable LZTLD
Panneau - universel nition gris clair LZTLD
Panneau - Universal garniture en acier inoxydable LZTLD
Kit de Filtrage d’Eau (Si Fourni)
Harnais - thermistance et RFID
Attelé - Compresser et ventilateur
Attelé - Commission de contrôle au ux bassin
Attelé - condensateur à commutation Fan
Fil blanc - solénoïde 50”
Fil noir - solénoïde 50”
Assemblée - Refroidisseur Electronique Control
Clip - Impasse 1/4”(Circuit Imprimé)
Spacer - I.D. #8 X .25 LG
Bague-bague anti-traction
Clip de verrouillage
28401C
1000001977
55001109
36216C
36322C
56092C
56229C
66703C
1000001877
98169C
100001621
92715C
98734C
1000001600
75722C
0000001374
1000001834
0000001224
98776C
98777C
98778C
98898C
0000000238
1000001763
1000002062
1000001602
28479C
1000001812
66654C
1000001679
0000001227
30664C
56082C
56237C
70018C
98900C
1000001994
27864C
27862C
27852C
27854C
28024C
28025C
1000001892
1000001891
1000001894
1000001893
See Filter Table
0000001225
0000001226
1000001608
1000001610
0000001371
0000001372
0000001220
1000001835
1000001941
383970005
56205C
Hanger Bracket
Basin - Bottle Filler Stainless Steel
Basin - Stainless Steel
Wiring - Front/Side Push Bar
Compr - Service Pak 115V EMIS70HHR
Tube - Poly (Cut To Length)
Assy - Shroud - Upper (Front Side Push)
Drier
Kit - Drain Replacement EZ (BF)
(Brkt, Branch Line, Ftg, Clamp)
Kit - Replacement Cap/Screen/O-Ring
Solenoid Valve
Kit - Flexi Bubbler/“O”-Ring/Nut
Kit - Pushbar (Front/Side)
Kit - Pushbar (Front)
Screw - Solenoid Brkt #8
Brkt - Control Board Mounting
Fan Motor
Transformer - 120VAC 24VAC
Kit - Condenser/Drier
Kit- Compr Mtg Hdwe/Grommets/
Clips/Studs
Kit - Heatx/Drier
Kit - Hardware (EZ)
Kit - Elect/Relay/Overload/Cover
Evaporator
Kit - Tee 1/4 x 1/4 x 3/8 (3-Pack)
Kit - Elbow 5/16 x 1/4 (3-Pack)
Brkt - Fan
Kit - Bottle Filler Drain (EZ)
Regulator Assy - w/Red Internal Spring
Antenna
Power Cord
Fan Blade
Regulator Nut
Fan Shroud
Nut - Hex 1/4-20
Kit - Drain Replace TL
Kit - Tee 1/4 (3-Pack)
Panel - Wrapper Light Gray TL
Panel - Wrapper Stainless TL
Wrapper - Stainless LZTLD
Wrapper - Light Grey LZTLD
Filler - Wrapper Light Grey LZTLD
Filler - Wrapper Stainless LZTLD
Bracket - Trim Strip Light Grey LZTLD
Bracket - Trim Strip Stainless LZTLD
Panel - Universal Trim Light Grey LZTLD
Panel - Universal Trim Stainless LZTLD
Water Filter Kit (When Provided)
Harness - Thermistor & RFID
Harness - Compress & Fan
Harness - Control Board to Basin Feed
Harness - Condenser to Fan Switching
White Wire - 50” Solenoid
Black Wire - 50” Solenoid
Assy - Cooler Electronics Control
Clip - Standoff 1/4” (Circuit Board)
Spacer - #8 I.D. X .25 LG
Bushing - Strain Relief
Clip - Latching
1
2A
2B
3
*4
5
6
7
8
9
10
11
12
13
14
15
16
17
18
19
20
21
22
23
24
25
26
27
28
29
30
31
32
33
34
35
NS
NS
NS
NS
NS
NS
NS
NS
NS
NS
NS
NS
NS
NS
NS
NS
NS

Page 21 1000002161 (Rev. A- 11/14)
EZSTL8WSLVP EZSTL8WSSVP LZSTL8WSLVP LZSTL8WSSVP
PRINTED IN U.S.A.
IMPRESO EN LOS E.E.U.U.
IMPRIMÉ AUX É.-U.
FOR PARTS, CONTACT YOUR LOCAL DISTRIBUTOR OR CALL 1.800.834.4816
PARA PIEZAS, CONTACTE A SU DISTRIBUIDOR LOCAL O LLAME AL 1.800.834.4816
POUR OBTENIR DES PIÈCES, CONTACTEZ VOTRE DISTRIBUTEUR LOCAL OU COMPOSEZ LE 1.800.834.4816
ELKAY MANUFACTURING COMPANY • 2222 CAMDEN COURT • OAK BROOK, IL 60523 • 630.574.8484
REPAIR SERVICE INFORMATION TOLL FREE NUMBER 1.800.260.6640
NÚMERO GRATIS DE SERVICIO 1.800.260.6640
INFORMATIONS POUR LE SERVICE PAR NUMERO SANS FRAIS 1.800.260.6640
BOTTLE FILLER REPLACEMENT PART KITS
36
37
38
39
40
41
NS
NS
NS
NS
NS
NS
NS
NS
NS
NS
NS
NS
NS
NS
NS
NS
NS
NS
NS
NS
NS
NS
NS
NS
NS
NS
NS
NS
ITEM
NO. PART NO. DESCRIPTION DESCRIPCIÓN DESCRIPTION
1000002060
1000002142
56205C
1000001708
75729C
1000001680
98546C
1000001813
1000001609
1000002001
56331C
0000001215
0000001217
0000001218
1000001980
1000002196
1000001981
75726C
75737C
70016C
50090C
70683C
70745C
56328C
70002C
70288C
75625C
75710C
0000001361
0000001375
55994C
1000001622
75730C
1000001609
Cover - Top & Front
Insert - Top Cover
Clip - Latching
Wrapper Assy - 5” Display
Screw - 1/4 - 20 SBHS
Plate - Bottle Filler Mounting
Kit - Aerator Replacement
Kit - Tower/Basin Gasket
Harness - Basin Feed to BF
Alcove - LK w/graphics
Connector
Assy - Alpha-Numeric Display
Assy - LED Filter Status
Assy - IR Bottle Proximity PCB
Brkt - Adaptor Alphanumeric Mtg
Cover - Protective Alpha Display
Nameplate - Elkay Filtered
Palnut .187 X .437
Spacer .250 X .125
Nut - Hex 10-32
Insul - Armaex
Fitting - Union-1/4
Fitting - Union-3/8 X 1/4 Tube
Lense - Electric Eye
Screw - #10 X .50 HHSM
Screw - #10X.37 HHSM
Screw - Pushbar
Screw - #2-28 X .250 48-2 Plastite PHPS
Bracket - Brace, Basin seal
Bracket - Solenoid Mounting
Tube - Poly 1/4X.040 Wall
Valve - Solenoid 24V (Bottle Filler)
Washer - #8 Type B
Harness Basin Feed to Bottle Filler
Tapa - Tapa y frontal
Insertar - Cubierta superior
Clip - enclavamiento
Envoltura Ens - Pantalla de 5 pulgadas
Tornillo - 01.04 - 20 SBHS
Plato - Bottle Filler montaje
Reemplazo Kit - Aireador
Kit - Torre/Cuenca Junta
Aarnés - cuenca de alimentación de rellenadores de botellas
Alcoba - LK w / grácos
Conector
Ens - Display alfanumérico
Ens - LED Status Filter
Ens - IR Botella proximidad PCB
Soporte - Adaptador alfanumérico Mtg
Cover - protector de pantalla Alfa
Placa - Elkay ltrada
Palnut .187 X .437
Spacer 0.250 X 0.125
Tuerca - Hexagonal 10-32
Insululation - Armaex
Fitting - Unión -1/4
Fitting - Unión -3/8 X 1/4 de metro
Eléctrico Lense ojos
Tornillo - # 10 X 0.50 HHSM
Tornillo - # 10X.37 HHSM
Tornillo - Pushbar
Tornillo - # 2-28 X 0,250 48-2 Plastite PHPS
Bracket - Brace , sello Cuenca
Bracket - Montaje solenoide
Tube - Poli 1 / 4X.040 pared
Válvula - Solenoide 24V ( Bottle Filler )
Lavadora - # 8 Tipo B
Cuenca Arnés Apacienta a Bottle Filler
Couverture - Haut et avant
Insérez - Top Cover
Clip - Verrouillage
Wrapper Assy - Afchage de 5 pouces
Vis - quart-20 SBHS
Plate - Bouteille de remplissage de montage
Remplacement du Kit - Aérateur
Kit - Tour/Collecteur
Harnais - bassin d’alimentation de remplisseur de bouteille
Alcove - LK w / graphiques
connecteur
Assy - Alpha - numérique d’afchage
Assy - LED Filtre Etat
Assy - IR Bouteille Proximité PCB
Brkt - Adaptateur alphanumérique Mtg
Couverture - Protection Alpha afchage
Plaque signalétique - Elkay ltré
Palnut .187 X .437
Spacer 0.250 X 0.125
Écrou - Hex 10-32
Insululation - Armaex
Montage - Union -1/4
Montage - Union -3/ 8 X 1/4 Tube
Électrique Eye Lense
Vis - # 10 X 0,50 HHSM
Vis - # 10X.37 HHSM
Vis - Barre de Poussée
Vis - # 2-28 X 0,250 48-2 Plastite PHPS
Support - Brace , joint bassin
Support - montage du solénoïde
Tube - Poly 1 / 4X.040 mur
Valve - solénoïde 24V ( Bouteille de remplissage )
Lave-linge - n ° 8 de type B
Bassin harnais Flux Bottle Filler
This device complies with part 15 of the FCC Rules. Operation is subject to the following two (2) conditions: (1) This device may
not cause harmful interference, and (2) this device must accept any interference received, including interference that may cause
undesired operation.
Changes or modications not approved by the manufacturer could void the user’s authority to operate the equipment.
This device complies with Industry Canada licence-exempt RSS standard(s). Operation is subject to the following two conditions: (1)
this device may not cause interference, and (2) this device must accept any interference, including interference that may cause
undesired operation of the device.
Under Industry Canada regulations, this radio transmitter may only operate using an antenna of a type and maximum (or lesser)
gain approved for the transmitter by Industry Canada. To reduce potential radio interference to other users, the antenna type and
its gain should be so chosen that the equivalent isotropically radiated power (e.i.r.p.) is not more than that necessary for successful
communication.
Le présent appareil est conforme aux CNR d’Industrie Canada applicables aux appareils radio exempts de licence. L’exploitation
est autorisée aux deux conditions suivantes : (1) l’appareil ne doit pas produire de brouillage, et (2) l’utilisateur de l’appareil doit
accepter tout brouillage radioélectrique subi, même si le brouillage est susceptible d’en compromettre le fonctionnement.
Conformément á la réglementation d’lndustrie Canada, le présent émetteur radio peut fonctionner avec une antenne d’un type
d’un gain maximal (ou inférieur) approuvé pour l’émetteur par lndustrie Canada. Dans le but de réduire les risques de brouillage
radioélectrique á l’intention des autres utilisateurs, il faut choisir le type d’antenne et son gain de sorte que la puissance isotrope
rayonnée équivalente (p.i.r.e) ne dépasse pas l’intensité nécessaire á l’établissement d’une communication satisfaisante.
This equipment complies with FCC radiation exposure limits set forth for an uncontrolled environment. The user should avoid
prolonged exposure within 20 cm of the antenna, which may exceed the FCC radio frequency exposure limits.
This equipment complies with IC RSS-102 radiation exposure limits set forth for an uncontrolled environment. The user should
avoid prolonged exposure within 20 cm of the antenna which may exceed the exposure limits.
Cet équipement est conforme avec IC RSS - 102 des limites d’exposition aux rayonnements dénies pour un environnement
non contrôlé . L’utilisateur doit éviter une exposition prolongée à 20 cm de l’antenne qui peut dépasser les limites d’exposition.