Elpas Solutions 5-LFA00125 ELPAS PROXIMITY READER, BUS, 125 KHz User Manual
Elpas Solutions Ltd. ELPAS PROXIMITY READER, BUS, 125 KHz
User Manual

Page 1 of 3
V2 - May 11
www.visonictech.com
Elpas Proximity BUS Reader
P/N: 5-LFA00125 Wiring Guide
Introduction
This wiring & installation guide provides basic instructions for common Proximity BUS Reader installation scenarios.
CAUTION! It is important that you read, understand, and follow the instructions in this document. If you have questions, call your local VT support representative.
Product Description
T
he Elpas Proximity BUS Reader is a 125KHz, EM4100
c
ompatible; indoor/outdoor surface mounted proximity reader.
T
he
r
eader features low power consumption, high reliability,
a
nd consistent read ranges (up to 10cm /4 inches), regardless
o
f card or tag.
Designed for harsh indoor/outdoor environments, the reader’s
solid state electronics is housed in an epoxy potted, IP-67
rated, weatherproof thermoplastic casing that ensures years of
maintenance free deployments.
The Proximity BUS Reader contains an onboard I/O that
enables the monitoring of one alarm sensor and control of one
digital open-collector output. The proximity reader also includes
a 2m/6.5ft long RS-485 power/data cable for interfacing to a
Elpas BUS Master (a RF IP Reader or an ELC Controller) via a
RS-485 Junction Box (P/N:5-JBA00485).
Note: An Elpas RS-485 BUS may contain up to fifteen Elpas BUS
d
evices (such as RF or IR Readers, Elpas Display Panels, LF Exciters,
o
r other Proximit
y
BUS Readers) which are wired together using Elpas
RS-485 Junction Boxes.
LF Proximity BUS Reader - Network Topology
Mounting Considerations
The Proximity BUS Reader should be wall mounted, adjacent to
the opening side of the door (outside of the protected area), at a
height of approximately 1.2m/4ft above the floor
Note: When installing Proximity BUS Readers on adjacent doors,
make certain that the minimum distance between readers is at
least 60cm/2.0ft to ensure proper operation.
Mounting Procedure
1. Insert a screwdriver into the recess at the bottom of the case,
and separate the cover from the reader.
2. Place the base on the installation surface, mark two screw
holes, drill the holes, and insert the supplied plastic anchors, if
necessary.
3. Fasten the base to the mounting surface, using the two #6 Tap
screws supplied with the reader.
4. Replace the reader’s cover, ensuring that the cover is aligned
with the reader. This enables the LED to be visible.
Note: Do not install the Proximity BUS Reader directly onto a metal
surface, since can significantly decrease the effective read range of
the device. If you have to mount the reader onto a metal surface,
insert a RDR-BACK (P/N: 3-6317-0) between the device’s reader
base and the metal surface.

Proximity BUS Reader – Wiring Guide
Page 2 of 3
V2 - May 11
www.visonictech.com
LED Status Indicator
The Proximity BUS Reader contains a tri-colored (Red, Green and
Orange) software configurable LED array that can be used to specify
the status of the device.
Refer to the Eiris Software (V4.7.1 or higher) or the ELC Programmer
Software (V2.1 or higher) Configuration Guides for setup details.
By default, the Red LED is used to indicate the following device
trouble conditions:
o The reader is unregistered (flashes once/sec.)
o The reader has lost RS-485 communication (flashes once/sec.)
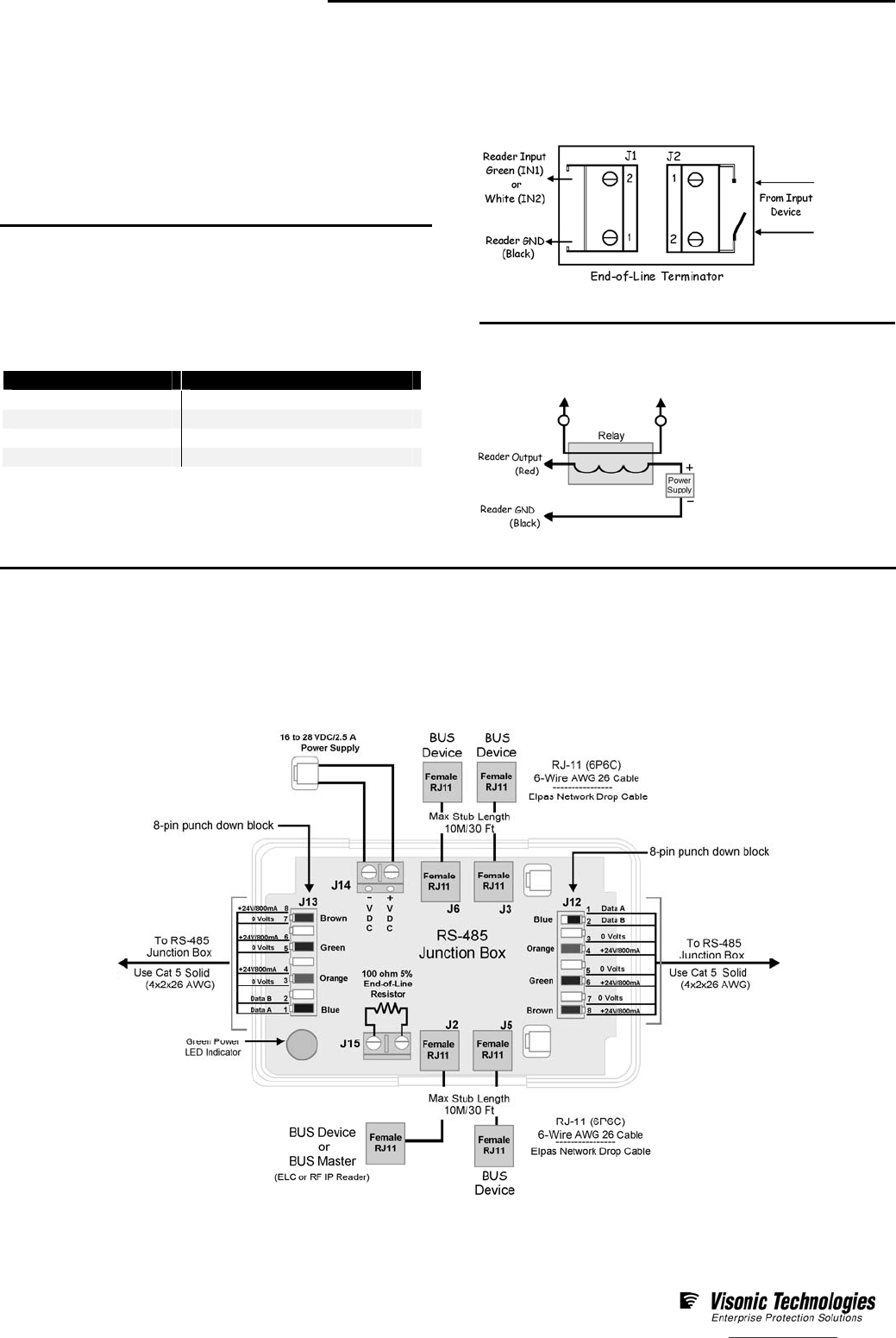
RS-485 Interface
The Proximity BUS Reader has one 2m/6.5ft, 6-wire AWG-26
power/data cable with a male RJ-11 connector (6P6C) for connecting
to the RS-485 Junction Box.
I/O Interface
The Proximity BUS Reader also has a 2m/6.5ft, 4-wire AWG-22 cable
with ends for connecting two inputs and one digital output.
Color Conductor Details
Black Ground
Red Digital Output
Green Input 1 (IN1)
White Input 2 (IN2)
IMPORTANT: BUS Exciters MUST BE powered-down while wiring the unit’s
I/Os and when connecting to the RS-485 BUS. This will prevent accidental
shorts/spikes to cause damage to the devices.
General Purpose Inputs
The Proximity BUS Reader have two general purpose inputs
designated IN1 and IN2. EOL supervision may be added to either
of these inputs to detect: Open, Close, Line Cut and Line Short
conditions using an End-of-Line Terminator (P/N: 5-IOX00001).
Recommended Cable: 22 AWG, unshielded/twisted pair.
Digital Output
The Proximity BUS Reader has one general purpose digital output,
which provides open-collector switching (up to 100mA, 28VDC).
Recommended Cable: 22 AWG, unshielded/twisted pair.
RS-485 BUS/Stub Topology
The RS-485 BUS MUST BE wired using a BUS/Stub topology where the BUS Master (a RF IP Reader or an ELC Controller) is connected
anywhere along the BUS. The topology supports data transmission between the BUS Master and up to 15 Elpas BUS Devices (such as RF or IR
Readers; LF Exciters primary & secondary), Elpas Display Panels and 6x6 I/O Modules using Elpas RS-485 Junction Boxes (P/N: 5-JBA00485).
IMPORTANT NOTE: Only 1 RF IP Reader/ELC Controller and up to 7 RF BUS Readers may coexist together on a single BUS.
200M/650Ft: Max. BUS length 10M/30Ft: Max. Stub length 100 Ohm Termination: Required each end of the BUS.
Recommended RS-485 Backbone Cable Type: CAT5 Solid (4x2x26AWG)
For Power: Use three-twisted pairs (six conductors) between RS-485 Junction Boxes
For Data: Use one-twisted pair (two conductors) between RS-485 Junction Boxes

Proximity BUS Reader – Wiring Guide
Page 3 of 3
V1/May 11
W.E.E.E. Product Recycling Declaration
For information regarding the recycling of this product you must contact the company from which you orignially purchased it.
If you are discarding this product and not returning it for repair then you must ensure that it is returned as identified by your supplier.
This product is not to be thrown away with everyday waste. Directive 2002/96/EC Waste Electrical and Electronic Equipment.
www.visonictech.com
Standards Compliance
This device complies with Part 15 of the FCC Rules and RSS-210 of
Industry and Science Canada. Operation is subject to the following two
conditions: (1) This device may not cause harmful interference, and (2)
this device must accept any interference received, including
interference that may cause undesired operation.
This device complies with Industry Canada license-exempt RSS
standard(s). Operation is subject to the following two conditions: (1) this
device may not cause interference, and (2) this device must accept any
interference, including interference that may cause undesired operation
of the device.
Le présent appareil est conforme aux CNR d'Industrie Canada
applicables aux appareils radio exempts de licence. L'exploitation est
autorisée aux deux conditions suivantes : (1) l'appareil ne doit pas
produire de brouillage, et (2) l'utilisateur de l'appareil doit accepter tout
brouillage radioélectrique subi, même si le brouillage est susceptible
d'en compromettre le fonctionnement.
Warning!
Visonic Technologies is not responsible for any radio or TV interference
caused by unauthorized modifications to this equipment. Such
modifications could void the user’s authority to operate the equipment.
Product Warranty
Visonic Technologies Ltd. (VT or the Company), and its affiliates,
warrants its products (hereinafter referred to as "the Product”) to be free
of defects in materials and workmanship under normal operating
conditions and use for a period of one year from the date of shipment
by VT. The Company’s obligations shall be limited within the warranty
period, at its option, to repair or to replace the defective Product or any
defective component or part thereof. To exercise this warranty, the
product must be returned to the manufacturer freight prepaid and
insured.
This warranty does not apply to repairs or replacement caused by
improper installation, Product misuse, failure to follow installation or
operating instructions, alteration, abuse, accident, tampering, repair by
anyone other than VT, external causes, and failure to perform required
preventive maintenance. This warranty also does not apply to any
products, accessories, or attachments used in conjunction with the
Product, including batteries, which shall be covered solely by their own
warranties, if any. VT shall not be liable for any damage or loss
whatsoever, whether directly, indirectly, incidentally, consequentially or
otherwise, resulting from a malfunction of the Product due to products,
accessories, or attachments of others, including batteries, used in
conjunction with the Product.
VT MAKES NO EXPRESS WARRANTIES EXCEPT THOSE STATED
IN THIS STATEMENT. VT DISCLAIMS ALL OTHER WARRANTIES,
EXPRESS OR IMPLIED, INCLUDING WITHOUT LIMITATION IMPLIED
WARRANTIES OF MERCHANTABILITY AND FITNESS FOR A
PARTICULAR PURPOSE. VT’S SOLE RESPONSIBILITY FOR
WARRANTY CLAIMS IS LIMITED TO REPAIR OR TO REPLACE AS
SET FORTH IN THIS STATEMENT.
VT shall have no liability for any death, personal injury, property
damage, or other loss whether direct, indirect, incidental, consequential,
or otherwise, based on a claim that the Product failed to function.
However, if VT is held liable, whether directly or indirectly, for any loss
or damage arising under this limited warranty or otherwise, regardless
of cause or origin, VT's maximum liability shall be limited to the
purchase price of the Product, which shall be fixed as liquidated
damages and not as a penalty, and shall be the complete and exclusive
liability of VT.
VT shall not, under any circumstances whatsoever, be liable for any
inaccuracy, error of judgment, default, or negligence of VT, its
employees, officers, agents, or any other party, or of the purchaser or
user, arising from any assistance or communication of any kind
regarding the configuration, design, installation, or creation of security
system involving the Product, that being the responsibility of the
purchaser or user.
If VT is unable to make such repair or replacement, VT’s entire liability
shall be limited to the cost of a reasonable substitute product. VT shall
not be responsible for any dismantling, installation, reinstallation,
purchasing, shipping, insurance, or any similar charges.
VT shall have no liability for any damages, including without limitation,
any direct, indirect, incidental, special, or consequential damages,
expenses, costs, profits, lost savings or earnings, or other damages
arising out of the use of the Product or the removal, installation,
reinstallation, repair or replacement of the Product or any related
events. In the event that there is any liability against VT, such liability
shall be limited to the purchase price of the Product which amount shall
be fixed as liquidated damages.
The purchaser and user understand that this Product may be
compromised or circumvented by intentional acts; that the Product will
not in all cases prevent death, personal injury, property damage, or
other loss resulting from burglary, robbery, fire or other causes; and that
the Product will not in all cases provide adequate warning or protection.
The purchaser and user also understand that a properly installed and
maintained alarm may reduce the risk of events such as burglary,
robbery, and fire without warning, but it is not insurance or a guarantee
that such events will not occur or that there will be no death, personal
injury, property damage, or other loss as a result of such events.
By purchasing the Product, the purchaser and user shall defend,
indemnify and hold VT, its officers, directors, affiliates, subsidiaries,
agents, servants, employees, and authorized representatives harmless
from and against any and all claims, suits, costs, damages, and
judgments incurred, claimed, or sustained whether for death, personal
injury, property damage, or otherwise, because of or in any way related
to the configuration, design, installation, or creation of a security system
involving the Product, and the use, sale, distribution, and installation of
the Product, including payment of any and all attorney’s fees, costs,
and expenses incurred as a result of any such events.
The purchaser or user should follow the Product installation and
operation instructions and test the Product and the entire system at
least once each week. For various reasons, including but not limited to
changes in environmental conditions, electric, electronic, or
electromagnetic disruptions, and tampering, the Product may not
perform as expected. The purchaser and user are advised to take all
necessary precautions for the protection and safety of persons and
property.
This statement provides certain legal rights. Other rights may vary
by state or country. Under certain circumstances, some states or
countries may not allow exclusion or limitation of incidental or
consequential damages or implied warranties, so the above exclusions
may not apply under those circumstances and in those states or
countries.
VT reserves the right to modify this statement at any time, in its sole
discretion without notice to any purchaser or user. However, this
statement shall not be modified or varied except by VT in writing, and
VT does not authorize any single individual to act on its behalf to modify
or vary this statement .
Any questions about this statement should be directed to VT. 3/0