Emerson Cr202Em8 Owners Manual P7154UT_CR202EM8_EN
7ff380fd-56e5-45f8-879c-26d13c20d6db Emerson CRT Television CR202EM8 User Guide |
2015-01-05
: Emerson Emerson-Cr202Em8-Owners-Manual-165320 emerson-cr202em8-owners-manual-165320 emerson pdf
Open the PDF directly: View PDF
.
Page Count: 52

WATCHING TVINTRODUCTION CONNECTION INITIAL SETTING
OPTIONAL SETTING
INFORMATION
TROUBLESHOOTING
20” Digital / Analog
Television
Owner’s Manual
CR202EM8
IF YOU NEED ADDITIONAL ASSISTANCE WITH SETUP OR OPERATING AFTER
READING OWNER’S MANUAL, PLEASE CALL TOLL FREE 1-800-256-2487, OR
VISIT OUR WEB SITE AT http://www.EmersonAudioVideo.com
TO RECEIVE DIGITAL/ANALOG SIGNAL,
YOU MUST CONNECT ANTENNA.
TM
EMERSON AND THE G-CLEF LOGO ARE REGISTERED TRADEMARKS
OF EMERSON RADIO CORP., PARSIPPANY, NEW JERSEY, U.S.A.
© 2007 Funai Electric Co., Ltd.

2
EN
INTRODUCTION
CAUTION: TO REDUCE THE RISK OF ELECTRIC SHOCK,
DO NOT REMOVE COVER (OR BACK). NO USER SERVICEABLE
PARTS INSIDE. REFER SERVICING TO QUALIFIED SERVICE
PERSONNEL.
CAUTION
RISK OF ELECTRIC SHOCK
DO NOT OPEN
THIS SYMBOL INDICATES THAT DANGEROUS
VOLTAGE CONSTITUTING A RISK OF ELECTRIC
SHOCK IS PRESENT WITHIN THIS UNIT.
THIS SYMBOL INDICATES THAT THERE ARE
IMPORTANT OPERATING AND MAINTENANCE
INSTRUCTIONS IN THE LITERATURE
ACCOMPANYING THE APPLIANCE.
The important note is located on the rear of the cabinet.
WARNING: TO REDUCE THE RISK OF FIRE OR ELECTRIC SHOCK, DO NOT EXPOSE THIS
APPLIANCE TO RAIN OR MOISTURE.
1. READ INSTRUCTIONS - All the safety and operating instructions
should be read before the appliance is operated.
2. RETAIN INSTRUCTIONS - The safety and operating instructions
should be retained for future reference.
3. HEED WARNINGS - All warnings on the appliance and in the
operating instructions should be adhered to.
4. FOLLOW INSTRUCTIONS - All operating and use instructions
should be followed.
5. CLEANING - Unplug TV from the wall outlet before cleaning. Do
not use liquid cleaners or aerosol cleaners. Use a damp cloth for
cleaning.
EXCEPTION: A product that is meant for uninterrupted service and,
that for some speci c reason, such as the possibility of the loss
of an authorization code for a CATV converter, is not intended to
be unplugged by the user for cleaning or any other purpose, may
exclude the reference to unplugging the appliance in the cleaning
description otherwise required in item 5.
6. ATTACHMENTS - Do not use attachments not recommended by
the TV manufacturer as they may cause hazards.
7. WATER AND MOISTURE - Do not use this TV near water, for
example, near a bath tub, wash bowl, kitchen sink, or laundry tub,
in a wet basement, or near a swimming pool, and the like.
8. ACCESSORIES - Do not place this TV on
an unstable cart, stand, tripod, bracket, or
table. The TV may fall, causing serious injury
to someone, and serious damage to the
appliance. Use only with a cart, stand, tripod,
bracket, or table recommended by the
manufacturer, or sold with the TV.
Any mounting of the appliance should follow
the manufacturer’s instructions and should
use a mounting accessory recommended by the manufacturer.
An appliance and cart combination should be moved with care.
Quick stops, excessive force, and uneven surfaces may cause the
appliance and cart combination to overturn.
AMEUBLES - Cet appareil ne doit être
placé que sur un meuble (avec ou sans
roulettes) recommandé par le fabricant. Si
vous l’installez sur un meuble à roulettes,
déplacez les deux ensembles avec
précaution. Un arrêt brusque, l’utilisation
d’une force excessive et des surfaces
irrégulières risquent de déstabiliser
l’ensemble et de le renverser.
9. VENTILATION - Slots and openings in the cabinet and the back
or bottom are provided for ventilation and to ensure reliable
operation of the TV and to protect it from overheating, these
openings must not be blocked or covered. The openings should
never be blocked by placing the TV on a bed, sofa, rug, or other
similar surface. This TV should never be placed near or over a
radiator or heat register. This TV should not be placed in a built-in
installation such as a bookcase or rack unless proper ventilation is
provided or the manufacturer’s instructions have been adhered to.
10. POWER SOURCES - This TV should be operated only from the type
of power source indicated on the marking label. If you are not sure
of the type of power supply to your home, consult your appliance
dealer or local power company. For TVs intended to operate from
battery power, or other sources, refer to the operating instructions.
11. GROUNDING OR POLARIZATION - This TV is equipped with a
polarized alternating-current line plug (a plug having one blade
wider than the other). This plug will t into the power outlet only
one way. This is a safety feature. If you are unable to insert the plug
fully into the outlet, try reversing the plug. If the plug should still
fail to t, contact your electrician to replace your obsolete outlet.
Do not defeat the safety purpose of the polarized plug.
12. POWER-CORD PROTECTION - Power-supply cords should be
routed so that they are not likely to be walked on or pinched by
items placed upon or against them, paying particular attention to
cords at plugs, convenience receptacles, and the point where they
exit from the appliance.
13. OUTDOOR ANTENNA GROUNDING - If an outside antenna or
cable system is connected to the TV, be sure the antenna or cable
system is grounded so as to provide some protection against
voltage surges and built-up static charges. Article 810 of the
National Electrical Code, ANSI/NFPA No. 70, provides information
with respect to proper grounding of the mast and supporting
structure, grounding of the lead-in wire to an antenna discharge
unit, size of grounding conductors, location of antenna-discharge
unit, connection to grounding electrodes, and requirements for
the grounding electrode. (Fig. A)
14. LIGHTNING - For added protection for this TV receiver during a
lightning storm, or when it is left unattended and unused for long
periods of time, unplug it from the wall outlet and disconnect the
antenna or cable system. This will prevent damage to the TV due to
lightning and power-line surges.
PORTABLE CART WARNING
S3126A
SYMBOLE D'AVERTISSEMENT POUR
LES COMPOSANTES
APPAREIL ET MEUBLE A ROULETTES
S3126A
Important Safeguards
FIGURE A
EXAMPLE OF ANTENNA GROUNDING AS PER
NATIONAL ELECTRICAL CODE
ELECTRIC
SERVICE
EQUIPMENT
GROUND
CLAMP
NEC - NATIONAL ELECTRICAL CODE POWER SERVICE GROUNDING
ELECTRODE SYSTEM
(NEC ART 250, PART H)
S2898A
GROUND CLAMPS
GROUNDING CONDUCTORS
(NEC SECTION 810-21)
ANTENNA
DISCHARGE UNIT
(NEC SECTION 810-20)
ANTENNA
LEAD IN WIRE

3
EN
INTRODUCTION CONNECTION INITIAL SETTING
OPTIONAL SETTING TROUBLESHOOTING
WATCHING TV INFORMATION
15. POWER LINES - An outside antenna system should not be located
in the vicinity of overhead power lines or other electric light of
power circuits, or where it can fall into such power lines or circuits.
When installing an outside antenna system, extreme care should be
taken to keep from touching such power lines or circuits as contact
with them might be fatal.
16. OVERLOADING - Do not overload wall outlets and extension cords
as this can result in a risk of re or electric shock.
17. OBJECT AND LIQUID ENTRY - Never push objects of any kind into
this TV through openings as they may touch dangerous voltage
points or short out parts that could result in a re or electric shock.
Never spill liquid of any kind on the TV.
18. SERVICING - Do not attempt to service this TV yourself as opening
or removing covers may expose you to dangerous voltage or other
hazards. Refer all servicing to quali ed service personnel.
19. DAMAGE REQUIRING SERVICE - Unplug this TV from the wall
outlet and refer servicing to quali ed service personnel under the
following conditions:
a. When the power supply cord or plug is damaged or frayed.
b. If liquid has been spilled, or objects have fallen into the TV.
c. If the TV has been exposed to rain or water.
d. If the TV does not operate normally by following the operating
instructions. Adjust only those controls that are covered by the
operating instructions, as improper adjustment of other controls
may result in damage and will often require extensive work by a
quali ed technician to restore the TV to its normal operation.
e. If the TV has been dropped or damaged in any way.
f. When the TV exhibits a distinct change in performance, this
indicates a need for service.
20. REPLACEMENT PARTS - When replacement parts are required, be
sure the service technician uses replacement parts speci ed by the
manufacturer that have the same characteristics as the original part.
Unauthorized substitutions may result in re, electric shock, injury
to persons or other hazards.
21. SAFETY CHECK - Upon completion of any service or repairs to this
TV, ask the service technician to perform routine safety checks to
determine that the TV is in proper operating condition.
22. HEAT - This TV product should be situated away from heat sources
such as radiators, heat registers, stoves, or other products (including
ampli ers) that produce heat.
Precautions
CAUTION: TO PREVENT ELECTRIC SHOCK, MATCH WIDE BLADE OF PLUG TO WIDE SLOT, FULLY INSERT.
ATTENTION: POUR ÉVITER LES CHOCS ÉLECTRIQUES, INTRODUIRE LA LAME LA PLUS LARGE DE LA FICHE DANS LA
BORNE CORRESPONDANTE DE LA PRISE ET POUSSER JUSQU’AU FOND.
FCC WARNING This equipment may generate or use radio frequency energy. Changes or modifications to this equipment
may cause harmful interference unless the modifications are expressly approved in the manual. The user
could lose the authority to operate this equipment if an unauthorized change or modification is made.
RADIO-TV INTERFERENCE
This equipment has been tested and found to comply with the limits for a Class B digital device, pursuant to Part 15 of the
FCC Rules. These limits are designed to provide reasonable protection against harmful interference in a residential installation.
This equipment generates, uses, and can radiate radio frequency energy and, if not installed and used in accordance with the
instructions, may cause harmful interference to radio communications. However, there is no guarantee that interference will not
occur in a particular installation. If this equipment does cause harmful interference to radio or television reception, which can be
determined by turning the equipment off and on, the user is encouraged to try to correct the interference by one or more of the
following measures:
1) Reorient or relocate the receiving antenna.
2) Increase the separation between the equipment and receiver.
3) Connect the equipment into an outlet on a circuit different from that to which the receiver is connected.
4) Consult the dealer or an experienced radio/TV technician for help.
This Class B digital apparatus complies with Canadian ICES-003.
Cet appareil numérique de la classe B est conforme à la norme NMB-003 du Canada.
Note to CATV system installer:
This reminder is provided to call the CATV system installer's attention to Article 820-40 of the NEC that provides guidelines
for proper grounding and, in particular, specifies that the cable ground should be connected to the grounding system of the
building as close to the point of cable entry as practical.
Manufactured under license from Dolby Laboratories. “Dolby” and the
double-D symbol are trademarks of Dolby Laboratories.
5

4
EN
INTRODUCTION
Supplied Accessories5
owner’s manual
(1EMN22400)
remote control
(NE601UE)
• If you need to replace these accessories, please refer to the part No. with the illustrations and call our toll free
customer support line found on the cover of this manual.
• Depending on your antenna system, you may need different types of combiners (mixers) or separators (splitters).
Contact your local electronics store for these items.
INFO
CH
CH
VOL VOL
POWER
CHANNEL
RETURN
AUDIO
–/ENT
INPUT
SELECT
321
654
98
+100
0
7
DTV/TV
MUTE
SLEEP
MENU
The following is the description for the symbols used in this manual.
Description refers to:
Symbols Used in this Manual5
DTV : Digital TV operation TV : Analog TV operation
Note about recycling:
This product’s packaging materials are recyclable and can be reused. Please dispose of any materials in accordance with
your local recycling regulations.
Batteries should never be thrown away or incinerated but disposed of in accordance with your local regulations concerning
chemical wastes.
The serial number of this product may be found on the back of the unit. No others have the same serial number as yours. You
should record the number and other vital information here and retain this book as a permanent record of your purchase to aid
identification in case of theft.
date of purchase
dealer purchase from
dealer phone No.
model No.
serial No.
dealer address
LOCATION
For safe operation and satisfactory performance of the unit, keep the following in mind when selecting a place for its installation:
• Shield it from direct sunlight and keep it away from sources of intense heat.
• Avoid dusty or humid places.
• Avoid places with insufficient ventilation for proper heat dissipation. Do not block the ventilation holes at the top and bottom of the
unit. Do not place the unit on a carpet because this will block the ventilation holes.
• Install the unit in a horizontal position.
• Avoid locations subject to strong vibration.
• Do not place the unit near strong magnetic fields.
• Avoid moving the unit to locations where temperature differences are extreme.
• Be sure to unplug the AC power cord from the outlet before carrying the unit.
TO AVOID THE HAZARDS OF ELECTRICAL SHOCK AND FIRE
• Do not handle the power cord with wet hands.
• Do not pull on the power cord when disconnecting it from an AC outlet. Grasp it by the plug.
• If, by accident, water is spilled on the unit, unplug the power cord immediately and take the unit to our Authorized Service Center
for servicing.
• Do not place anything directly on top of the unit.
• If neither symbol appears under the function heading, operation is applicable to both.
* Batteries (AA x 2) for remote control
not included.

5
EN
INTRODUCTION CONNECTION INITIAL SETTING
OPTIONAL SETTING TROUBLESHOOTING
WATCHING TV INFORMATION
Contents5
• DTV/TV/CATV
- You can use your remote control to select
channels which are broadcast in digital format and
conventional analog format. Also, cable subscribers
can access their cable TV channels.
• Information Display (DTV only)
- You can display the title, contents and other
information of the current DTV program on the TV
screen.
• Auto Channel Scan
- This unit automatically scans and memorizes
channels available in your area, eliminating difficult
setup procedures.
• V-chip
- This feature allows you to block children’s access to
inappropriate programs.
• Closed Caption Decoder
- Built-in closed caption decoder displays text for
closed caption supported programming.
• Auto Shut Off Function
- If there is no signal input from the antenna terminal
and no operation for 15 minutes, the unit will turn
itself off automatically.
• Sleep Timer
- This feature will automatically turned off the power
of the unit at a specific time.
• Choices for On-screen Language
- Select your on-screen language:
English, Spanish or French.
• Stereo Sound Function
• PLL Frequency Synthesized Tuning
- Provides free and easy channel selection and lets
you tune directly to any channel using the channel
number buttons on the remote control.
• S-video Input
• AV Input
• Digital Audio Coaxial Output
Features5
INTRODUCTION
Important Safeguards . . . . . . . . . . . . . . . . . . . . . . . . . . . . . . . . . . . . . . . . . . . . . 2
Precautions . . . . . . . . . . . . . . . . . . . . . . . . . . . . . . . . . . . . . . . . . . . . . . . . . . . . . . 3
Supplied Accessories . . . . . . . . . . . . . . . . . . . . . . . . . . . . . . . . . . . . . . . . . . . . . . 4
Symbols Used in this Manual . . . . . . . . . . . . . . . . . . . . . . . . . . . . . . . . . . . . . . . 4
Features . . . . . . . . . . . . . . . . . . . . . . . . . . . . . . . . . . . . . . . . . . . . . . . . . . . . . . . . . 5
Remote Control Function . . . . . . . . . . . . . . . . . . . . . . . . . . . . . . . . . . . . . . . . . . 6
Installing the Batteries . . . . . . . . . . . . . . . . . . . . . . . . . . . . . . . . . . . . . . . . . . . . 6
Control Panel . . . . . . . . . . . . . . . . . . . . . . . . . . . . . . . . . . . . . . . . . . . . . . . . . . . . . 7
Rear Panel . . . . . . . . . . . . . . . . . . . . . . . . . . . . . . . . . . . . . . . . . . . . . . . . . . . . . . . 7
CONNECTION
Basic Connection . . . . . . . . . . . . . . . . . . . . . . . . . . . . . . . . . . . . . . . . . . . . . . . . . . 8
External Device Connection . . . . . . . . . . . . . . . . . . . . . . . . . . . . . . . . . . . . . . . . 9
INITIAL SETTING
Initial Setup . . . . . . . . . . . . . . . . . . . . . . . . . . . . . . . . . . . . . . . . . . . . . . . . . . . . . 10
Main Menu . . . . . . . . . . . . . . . . . . . . . . . . . . . . . . . . . . . . . . . . . . . . . . . . . . . . . . 10
Auto Channel Scan . . . . . . . . . . . . . . . . . . . . . . . . . . . . . . . . . . . . . . . . . . . . . . . 11
Language Selection . . . . . . . . . . . . . . . . . . . . . . . . . . . . . . . . . . . . . . . . . . . . . . 11
WATCHING TV
Channel Selection . . . . . . . . . . . . . . . . . . . . . . . . . . . . . . . . . . . . . . . . . . . . . . . . 12
Volume Adjustment . . . . . . . . . . . . . . . . . . . . . . . . . . . . . . . . . . . . . . . . . . . . . . 12
Switching Each Mode . . . . . . . . . . . . . . . . . . . . . . . . . . . . . . . . . . . . . . . . . . . . . 13
Screen Information . . . . . . . . . . . . . . . . . . . . . . . . . . . . . . . . . . . . . . . . . . . . . . 13
TV Screen Display Mode. . . . . . . . . . . . . . . . . . . . . . . . . . . . . . . . . . . . . . . . . . . 14
Sleep Timer . . . . . . . . . . . . . . . . . . . . . . . . . . . . . . . . . . . . . . . . . . . . . . . . . . . . . 14
OPTIONAL SETTING
Channel Add/Delete . . . . . . . . . . . . . . . . . . . . . . . . . . . . . . . . . . . . . . . . . . . . . . 15
Picture Adjustment . . . . . . . . . . . . . . . . . . . . . . . . . . . . . . . . . . . . . . . . . . . . . . 16
Closed Caption. . . . . . . . . . . . . . . . . . . . . . . . . . . . . . . . . . . . . . . . . . . . . . . . . . . 16
DTV Closed Caption. . . . . . . . . . . . . . . . . . . . . . . . . . . . . . . . . . . . . . . . . . . . . . . 17
DTVCC Style . . . . . . . . . . . . . . . . . . . . . . . . . . . . . . . . . . . . . . . . . . . . . . . . . . . . . 18
V-chip . . . . . . . . . . . . . . . . . . . . . . . . . . . . . . . . . . . . . . . . . . . . . . . . . . . . . . . . . . 19
TROUBLESHOOTING
Troubleshooting Guide . . . . . . . . . . . . . . . . . . . . . . . . . . . . . . . . . . . . . . . . . . . 22
Maintenance . . . . . . . . . . . . . . . . . . . . . . . . . . . . . . . . . . . . . . . . . . . . . . . . . . . . 23
INFORMATION
Glossary . . . . . . . . . . . . . . . . . . . . . . . . . . . . . . . . . . . . . . . . . . . . . . . . . . . . . . . . 24
Cable Channel Designations . . . . . . . . . . . . . . . . . . . . . . . . . . . . . . . . . . . . . . . 24
General Speci cations . . . . . . . . . . . . . . . . . . . . . . . . . . . . . . . . . . . . . . . . . . . . 24
Electrical Speci cation . . . . . . . . . . . . . . . . . . . . . . . . . . . . . . . . . . . . . . . . . . . . 24
Other Speci cations . . . . . . . . . . . . . . . . . . . . . . . . . . . . . . . . . . . . . . . . . 24
Limited Warranty . . . . . . . . . . . . . . . . . . . . . . . . . . . . . . . . . . . . . . . . .Back cover
© 2007 Funai Electric Co., Ltd.
All rights reserved. No part of this manual may be reproduced, copied, transmitted, disseminated, transcribed, downloaded
or stored in any storage medium, in any form or for any purpose without the express prior written consent of Funai.
Furthermore, any unauthorized commercial distribution of this manual or any revision hereto is strictly prohibited.
Information in this document is subject to change without notice. Funai reserves the right to change the content herein without
the obligation to notify any person or organization of such changes.
with the design is a registered trademark of Funai Electric Co., Ltd and may not be used in any way without the express
written consent of Funai. All other trademarks used herein remain the exclusive property of their respective owners. Nothing
contained in this manual should be construed as granting, by implication or otherwise, any license or right to use any of the
trademarks displayed herein. Misuse of any trademarks or any other content in this manual is strictly prohibited. Funai shall
aggressively enforce its intellectual property rights to the fullest extent of the law.

6
EN
INTRODUCTION
Remote Control Function5
INFO
CH
CH
VOL VOL
POWER
CHANNEL
RETURN
AUDIO
–/ENT
INPUT
SELECT
321
654
98
+100
0
7
DTV /TV
MUTE
SLEEP
MENU
1 7
8
10
9
3
4
5
6
11
12
2
1. POWER button (p10)
Press to turn the unit on and off.
2. Number buttons (p12)
• Press to select channels.
-/ENT button
• Press to shift the minor channel
from the major channel.
+100 button
• Press to select 100 or higher
channels. (CATV)
• Press to search if there are minor
channels on the currently selected
major channel. (DTV)
3. CH K / L buttons (p12)
Press to select channels and the
external input mode or move
up/down through the main menu
items.
4. VOL
X / Y buttons (p12)
Press to adjust the volume or move
right(X)/left(Y) through the main
menu items.
5. MENU button (p10)
Press to display the main menu.
6. INPUT SELECT button (p13)
Press to access a connected
external device like a DVD player or
a VCR.
7. DTV/TV button (p13)
Press to switch between the digital
mode (DTV) and analog mode
(TV).
8. INFO button (p13)
Digital Mode (DTV)
• Press to display the channel
number and the program
information.
Analog Mode (TV)
• Press to display the channel
number.
External Input Mode
• Press to display the currently
selected external input mode.
9. AUDIO button (p13)
Digital Mode (DTV only)
Press to select the audio
language.
10. CHANNEL RETURN button (p12)
Press to return to previous channel.
11. MUTE button (p12)
Press to turn the sound on and off.
12. SLEEP button (p14)
Press to activate the sleep timer.
Installing the Batteries
Install the batteries (AA x 2) matching the polarity indicated inside battery compartment of the remote control.
213
5
Battery Precautions:
• Be sure to follow the correct polarity as indicated in the battery compartment. Reversed batteries may cause damage to the device.
• Do not mix different types of batteries together (e.g., Alkaline and Carbon-Zinc) or old batteries with fresh ones.
• If the device is not to be used for a long period of time, remove the batteries to prevent damage or injury from possible battery leakage.
• Do not try to recharge batteries; they can overheat and rupture.

7
EN
INTRODUCTION CONNECTION INITIAL SETTING
OPTIONAL SETTING TROUBLESHOOTING
WATCHING TV INFORMATION
ANT. INCOAXIALS-VIDEO
VIDEO
L
R
3
2
1
4
5
6
VIDEO
HEADPHONE
MENU VOLUME CHANNEL
POWER
AUDIO RL
4
3
5
6
7
8
2
1
1. Infrared Sensor Window
Receives infrared rays transmitted from the remote
control.
2. POWER button (p10)
Press to turn the unit on and off.
3. CHANNEL
K / L buttons (p12)
Press to select channels or move up/down through
the main menu items.
4. VOLUME
X / Y buttons (p12)
Press to adjust the volume or move right(X)/left(Y)
through the main menu items.
5. MENU button (p10)
Press to display the main menu.
6. HEADPHONE jack
Headphone connection for personal listening.
7. AUDIO input jacks (p9)
RCA audio cable connection for an external device.
8. VIDEO input jack (p9)
RCA video cable connection for an external device.
Control Panel5
Rear Panel5
1. ANT. IN jack (p8)
RF coaxial cable connection for your antenna or
cable/satellite box.
2. COAXIAL (digital audio) output jack (p9)
Digital audio coaxial cable connection for a decoder or
an audio receiver.
Use digital audio input jack of an external device.
3. S-VIDEO input jack (p9)
S-video cable connection for an external device.
4. AUDIO input jacks (p9)
RCA audio cable connection for an external device.
5. VIDEO input jack (p9)
RCA video cable connection for an external device.
6. AC Power cord
Connect to a standard AC outlet to supply power to
this unit.

8
EN
CONNECTION
Basic Connection
This section describes how to connect the unit to an antenna, cable/satellite box, etc.
Note:
• Be sure your antenna or other device is connected properly before plugging in the power cord.
[Antenna Cable Connection]
When connecting the unit to an antenna or cable TV company (without cable/satellite box)
Connect the RF coaxial cable on your home outlet to the antenna input jack of this unit.
VHF / UHF
antenna
cable TV
company
or
rear of this unit
e.g.)
ANT. IN
RF coaxial cable
* Once connections are completed, turn on the unit and begin initial setup.
Channel scanning is necessary for the unit to memorize all available channels in your area.
(Refer to “Initial Setup” on page 10.)
Note:
• For your safety and to avoid damage to device, please unplug the RF coaxial cable from the antenna input jack before moving the unit.
• If you use an antenna to receive analog TV, it should also work for DTV reception. Outdoor or attic antennas will be more effective than
settop versions.
• To easily switch your reception source between antenna and cable, install an antenna selector.
• If you connect to the cable system directly, contact the CATV installer.
[Connection to Cable Box or Satellite Box]
Connect the RF coaxial cable on your home outlet to the input jack of the cable/satellite box.
Use another RF coaxial cable to connect the antenna input jack of the unit to the output jack of the cable/satellite box.
rear of this unit
ANT. IN
cable/satellite box
satellite
dish
e.g.)
cable TV
company
or
RF OUTANT. IN
RF coaxial cable RF coaxial cable
* Required cables and connecting methods differ depending on the cable/satellite box.
For more information, please contact your cable/satellite provider.
5
Cables not included.
Please purchase the necessary cables at your local store.

9
EN
WATCHING TVINTRODUCTION CONNECTION INITIAL SETTING
OPTIONAL SETTING TROUBLESHOOTING
INFORMATION
External Device Connection
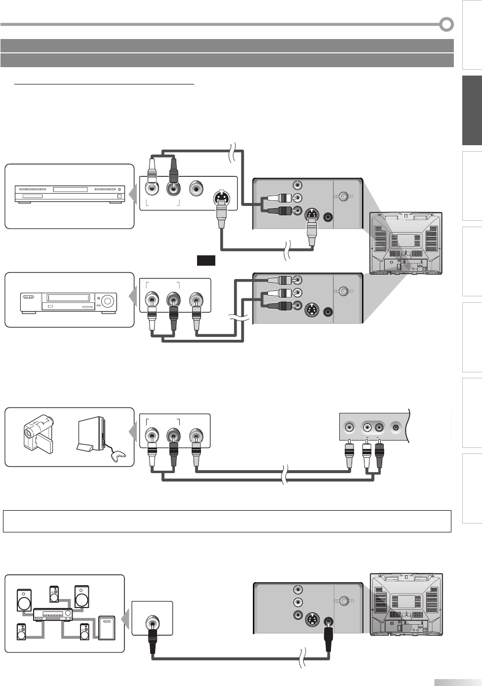
[S-video or Video Cable Connection (Rear)]
S-video connection offers good picture quality for video devices connected to the unit.
Video connection offers standard picture quality for video devices connected to the unit.
Make the connection as illustrated below.
When the audio jack of the video device is monaural, connect the RCA audio cable to the audio L input jack.
DVD player with
the S-video output jack
e.g.)
VCR
e.g.)
AUDIO OUT
RL VIDEO
OUT
S-VIDEO
OUT
AUDIO OUT
RL VIDEO
OUT
ANT. INCOAXIALS-VIDEO
VIDEO
L
R
rear of this unit
ANT. INCOAXIALS-VIDEO
VIDEO
L
R
rear of this unit
RCA audio cable
S-video cable
RCA audio cable
RCA video cable
or
• To use the S-video or video input jack on the rear of this unit, press [INPUT SELECT] to select “VIDEO1”.
[Video Cable Connection (Front)]
Video connection offers standard picture quality for video devices connected to the unit.
Make the connection as illustrated below.
When the audio jack of the video device is monaural, connect the RCA audio cable to the audio L input jack.
e.g.)
camcorder video game
AUDIO OUT
RL
VIDEO
OUT
VIDEO
HEADPHONE
MENU VOLUME
AUDIO RL
front of this unit
RCA audio cable
RCA video cable
• To use the video input jack on the front of this unit, press [INPUT SELECT] to select “VIDEO2”.
Note:
• If you connect to the S-video jack and the video jack at the same time, the S-video connection will have priority.
[Digital Audio Output Connection (for digital broadcasting only)]
If you connect this unit to an external digital audio device, you can enjoy multi-channel audio like 5.1ch digital
broadcasting sound.
Dolby Digital decoder
e.g.)
ANT. INCOAXIALS-VIDEO
VIDEO
L
R
rear of this unit
DIGITAL AUDIO
COAXIAL IN
digital audio coaxial cable
5
Cables not included.
Please purchase the necessary cables at your local store.

10
EN
INITIAL SETTING
Initial Setup
This section will guide you through the unit’s initial setting which includes
selecting a language for your on-screen menu and “AUTO PRESET CH”, which
automatically scans and memorizes viewable channels.
Before you begin:
Make sure if the unit is connected to antenna or cable.
1After making all the necessary connections, press
[POWER] to turn on the unit.
POWER
• This operation may take a few moments.
2Use [CH K / L] or [VOL X] to select the on-screen
language from the choices on the left side of the TV
screen. (ENGLISH / ESPAÑOL / FRANÇAIS)
or
CH
CH
VOL
SELECT LANGUAGE
ENGLISH
NEXT:PRESS CHK
ESPAÑOL
DESPUÉS:PRESIONE CHL
FRANÇAIS
APRÈS:PRESSEZ VOLX
• Press [CH K] for English.
• Press [CH L] for Spanish.
• Press [VOL X] for French.
3Use [CH K / L] to select “AUTO PRESET CH(TV/DTV)”
for TV channels or “AUTO PRESET CH(CATV)“ for CATV
channels, then press [VOL X].
or
CH
CH
VOL
- INITIAL SETUP -
1. PLEASE CONNECT ANTENNA
OR CABLE OR SATELLITE
TO THIS UNIT.
2. SET UP THE ITEMS WITH
, AND BUTTONS.
AUTO PRESET CH (TV/DTV)
AUTO PRESET CH (CATV)
• Scanning and memorizing the channels automatically
start.
AUTO PRESET CH(TV/DTV)
CH 25
• When the scanning and memorizing are completed,
the lowest memorized channel in the broadcasting
will be displayed.
5Note:
• If you connect the cable system directly, contact the CATV
installer.
• If you press [POWER] or [MENU] during “AUTO PRESET CH”,
this setting will be canceled.
• The initial auto channel scan function can be executed for
either TV/DTV or CATV only once. If you want to scan both
TV/DTV and CATV, you need to select “CHANNEL SETUP” in
the main menu to scan and memorize other channels after
initial presetting is completed. (Refer to page 11.)
• You can cancel or exit the initial “AUTO PRESET CH” menu by
pressing [MENU].
• When no channel can be received by “AUTO PRESET CH”,
“NO TV SIGNALS” is displayed on the TV screen.
• If there is no signal input from the antenna terminal and
no operation for more than 5 seconds, “HELPFUL HINTS”
appears. Follow the instructions listed on the TV screen.
- HELPFUL HINTS -
PLEASE CHECK TO SEE IF
THE ANTENNA / CABLE /
SATELLITE IS PROPERLY
CONNECTED.
DID YOU PERFORM
“AUTO PRESET CH”?
PLEASE REFER TO FRONT
PAGE OF THE OWNER’S
MANUAL OR REAR PANEL
FOR SUPPORT LINE
INFORMATION.
1.
2.
3.
Main Menu
This section describes the overview of the main menu displayed when you
press [MENU].
For more details, see the reference page for each item.
The main menu consists of the function setting items below.
Press [MENU].
e.g.) digital TV mode
MENU
- TV SETUP -
PICTURE
CHANNEL SETUP
V-CHIP SETUP
LANGUAGE [ENGLISH]
CAPTION [OFF]
DTV SETUP
• PICTURE
You can adjust the picture quality.
(Refer to “Picture Adjustment” on page 16.)
• CHANNEL SETUP
You can automatically scan the viewable channels and
remove those that are undesired.
(Refer to “Auto Channel Scan” on page 11.)
• V-CHIP SETUP
You can set the viewing limitations.
(Refer to “V-chip” on page 19.)
• LANGUAGE
You can change the language (English, Spanish,
French) displayed on the main menu.
(Refer to “Language Selection” on page 11.)
• CAPTION
You can change the display format for closed caption,
which displays the dialogue of a TV program or other
information across the TV screen.
(Refer to “Closed Caption” on page 16.)
• DTV SETUP
You can set the screen display or caption in the DTV
mode.
(Refer to “DTV Closed Caption” on page 17.)
5
These operations are accessible by remote control. Some may also be accessible by controls on the main unit.
or

11
EN
WATCHING TVINTRODUCTION CONNECTION INITIAL SETTING
OPTIONAL SETTING TROUBLESHOOTING
INFORMATION
Auto Channel Scan
If you switch wires (e.g., between antenna and CATV) or if you move the
unit to a di erent area after the initial setting, or if you recover the DTV
channel you deleted, you will need to perform auto channel scan.
Before you begin:
Make sure if the unit is connected to antenna or cable.
1Press [MENU] to display the main menu.
MENU
2 Use [CH K / L] to select “CHANNEL SETUP”,
then press [VOL X].
e.g.) digital TV mode
or
CH
CH
VOL
- TV SETUP -
PICTURE
CHANNEL SETUP
V-CHIP SETUP
LANGUAGE [ENGLISH]
CAPTION [OFF]
DTV SETUP
3 Use [CH K / L] to select your desired preset type,
then press [VOL X].
e.g.) digital TV mode
or
CH
CH
VOL
- CHANNEL SETUP -
ADD/DELETE(DTV)
AUTO PRESET CH(DTV)
AUTO PRESET CH(TV/DTV)
AUTO PRESET CH(CATV)
! CATV takes approx. 50min.
• When aerial antenna is connected, select
“AUTO PRESET CH (TV)”, “AUTO PRESET CH (DTV)” or
“AUTO PRESET CH (TV/DTV)”.
• When connected to CATV, select
“AUTO PRESET CH (CATV)”.
• Scanning and memorizing the channels automatically
start.
e.g.) digital TV mode
D25
AUTO PRESET CH(DTV)
• When the scanning and memorizing are completed,
the lowest memorized channel will be displayed.
• When you selected “AUTO PRESET CH (TV/DTV)”, the
lowest memorized analog channel will be displayed
when the scanning and memorizing are completed.
If there is no analog channel, the lowest memorized
digital channel will be displayed.
5Note:
• If you connect the cable system directly, contact the CATV
installer.
• If you press [POWER] or [MENU] during “AUTO PRESET CH”,
the setting will be canceled.
• When no channel can be received by “AUTO PRESET CH”,
“NO TV SIGNALS” is displayed on the TV screen.
• Channel setting will be saved even if the power fails.
• If you have Spanish or French menus and need English, press
[MENU]. Use [CH K / L] to select “IDIOMA” or “LANGAGE”.
Press [VOL X] to select “ENGLISH”. Press [MENU] to remove
the main menu.
• With regard only to the digital channel, even after the
scanning is complete if you unplug the AC power cord before
turning off the unit by pressing [POWER], the channel setting
may be lost.
Language Selection
You can choose English, Spanish, or French as your on-screen language.
1Press [MENU] to display the main menu.
MENU
2Use [CH K / L] to select “LANGUAGE”,
then press [VOL X] repeatedly to change the setting.
e.g.) digital TV mode
or
CH
CH
VOL
- TV SETUP -
PICTURE
CHANNEL SETUP
V-CHIP SETUP
LANGUAGE [ENGLISH]
CAPTION [OFF]
DTV SETUP
ENGLISH
ESPAÑOL
FRANÇAIS
3Press [MENU] to exit.
MENU
5

12
EN
WATCHING TV
Channel Selection
Select channels by pressing [CH K /L] or [the Number buttons].
• To select the memorized channels,
use [CH K / L] or [the Number buttons].
• To select the non-memorized channels,
use [the Number buttons].
To Use [the Number buttons]
TV
- When selecting analog channel 12
21
DTV
- When selecting digital channel 12-1
Be sure to press [–/ENT] before entering the minor
channel number.
–/ENT
21 1
• Press [CHANNEL RETURN] to return to the previously
viewed channel.
• When you select a channel larger than 100,
press [+100] first. Then use [the Number buttons] to
press the lower 2-digit numbers.
About digital TV broadcasting:
With its high definition broadcast, digital broadcasting
far surpasses analog broadcasting in both its picture
and sound quality.
What is the minor channel?
By using high compression technology, digital
broadcasting offers a service that enables multiple
signals to send simultaneously.
Therefore, you can select more than one program per
major channel since digital broadcasting technology
distinguishes between multiple channels broadcast by
a single network.
CH4
CH4
(high denition TV)
18:00
18:30
19:00
19:30
20:00
20:30
CH4-1
CH4
CH4
No signal
No signal No signal
CH4-2
ATSC (digital mode)
CH4
NTSC (analog mode)
[Air Time]
No signal
CH4-1CH4 CH4-2
: change automatically
major channel minor channel
: change manually by using [CH / ]
Although, you cannot watch the high definition TV
(HDTV) program, the unit converts the HDTV signal
down to the standard definition TV signal.
Note:
• “NO SIGNAL” will appear on the TV screen after the minor
channel broadcast is over.
5Volume Adjustment
This section describes how to adjust the volume. The mute function, which
turns the sound off and on, is also described.
Use
[VOL X / Y] to adjust the audio volume
.
or
VOL VOL
VOLUME 20
• The volume bar will be displayed at the bottom of the
TV screen when adjusting the volume.
• The volume bar display will automatically disappear in
a few seconds.
Press [MUTE] to turn off and on the sound.
MUTE
MUTE 20
• “MUTE” is displayed on the TV screen.
Press [MUTE] again or [VOL X / Y] to recover the
original volume.
5

13
EN
WATCHING TV
INTRODUCTION CONNECTION INITIAL SETTING OPTIONAL SETTING
TROUBLESHOOTING
INFORMATION
Switching Each Mode
You can easily switch with the remote control to the DTV (ATSC) and TV
(NTSC) or to access an external device when they are connected to the unit.
Press [DTV/TV] repeatedly to change the input mode.
DTV /TV
ANALOG MODE
DIGITAL MODE
Note:
• When you switch the analog mode to the digital mode,
it may take a while until the digital channel selection is
completed. The following TV screen is displayed while
switching the mode.
NOW SCANNING
Press [INPUT SELECT] repeatedly to cycle through the
input modes.
INPUT
SELECT
ANALOG MODE
DIGITAL MODE
VIDEO1
VIDEO2
• To use the video or S-video input jack on the rear of
the unit, select “VIDEO1”.
• To use the video input jack on the front of the unit,
select “VIDEO2”.
Screen Information
You can display the currently selected channel or other information such as
the audio mode on the TV screen.
TV
In the analog mode, the current channel number is displayed.
Press [INFO].
INFOINFO
CH 25
• The current channel number is displayed at the top-
right corner of the TV screen.
• To clear the display, press [INFO] again.
5
5
DTV
In the digital mode, the detailed broadcasting information for the current
channel such as program title, the program guides are displayed.
Press [INFO] repeatedly to cycle through the available
display modes.
INFOINFO
OFF
BROADCASTING INFORMATION
PROGRAM GUIDE
[Broadcasting Information]
• The following information is displayed.
1 channel number
2 broadcast station
3 program title
4 audio language
Press [AUDIO] repeatedly to cycle through the
available audio languages.
(“OTHER” is displayed when the audio language
cannot be acquired, or the acquired languages are
other than English, Spanish or French.)
KABC CH 95-03
A Day of Memories
ENGLISH 1/3
2
3
4
1
[Program Guide]
• The program guide added to broadcasting
information is displayed.
KABC CH 95-03
A Day of Memories
ENGLISH 1/3
Next - Push Vol
Y
Key Back - Push Vol
X
Key
A quarter-century ago, which may now
qualify as the good old days of newsp-
apering, run-of-paper sales accounted
for 80 percent of the industry’s adverti-
sing revenues.
program
guide
Note:
• When the program guide consists of more than 6 lines, use
[VOL X/Y] to scroll.
• “No description provided” is displayed when the program
guide is not provided.
• While the program guide is displayed, the closed caption
function is interrupted.
• In external input mode, the following screen is displayed;
e.g.) When an external device is connected to S-video input
jack.
VIDEO 1
• Available languages differ depending on the broadcast.
• The information display will automatically disappear in a
few seconds when the closed caption is on.
• Pressing [AUDIO] does not control external audio source.

14
EN
WATCHING TV
TV Screen Display Mode
DTV
2 types of display modes can be selected in the digital mode when the
broadcasting station is sending 16:9 video signal.
1Press [MENU] to display the main menu.
MENU
2Use [CH K / L] to select “DTV SETUP”, then press
[VOL X].
e.g.) digital TV mode
or
CH
CH
VOL
- TV SETUP -
PICTURE
CHANNEL SETUP
V-CHIP SETUP
LANGUAGE [ENGLISH]
CAPTION [OFF]
DTV SETUP
3Use [CH K / L] to select “DTV DISPLAY”, then use
[VOL X / Y] to switch the desired TV aspect ratio.
or
CH
CH
or
VOL VOL
- DTV SETUP -
DTV DISPLAY [LETTERBOX]
DTVCC
ZOOMLETTERBOX
[LETTERBOX]
Display the digital-supported program in full-screen.
Black borders will spread in the upper and lower
screen.
[ZOOM]
Enlarge and display the center area of the digital-
supported program.
The right and left side of image will be cut off.
4Press [MENU] to exit.
MENU
Note:
• You may not switch the display mode depending on the
program.
5Sleep Timer
The sleep timer can be set to automatically turn o the unit after an
incremental period of time.
1Press [SLEEP] to set the sleep timer.
SLEEP
SLEEP OFF
• Sleep timer display appears on the TV screen.
2Press [SLEEP] repeatedly to change the amount of
time until shut off.
SLEEP
SLEEP 120 MIN.
• You can set the unit to turn off after a set period of
time (from 30 to 120 minutes).
• Each press of [SLEEP] will increase the time by 30
minutes.
• After set up, the sleep timer display can be called up
for checking by pressing [SLEEP].
To Cancel the Sleep Timer
Press [SLEEP] repeatedly until “SLEEP OFF“ is displayed
on the TV screen.
Note:
• The sleep timer setting display will automatically disappear
in a few seconds.
• When you disconnect the unit from the AC outlet or when a
power failure occurs, the sleep timer setting will be canceled.
5

15
EN
OPTIONAL SETTING
WATCHING TVINTRODUCTION CONNECTION INITIAL SETTING OPTIONAL SETTING
TROUBLESHOOTING
INFORMATION
Channel Add/Delete
The channel add/delete function lets you add the channel that was not
added by the auto channel scan due to the reception status at the initial
setting. You can also delete the unnecessary channels.
1Press [MENU] to display the main menu.
MENU
2 Use [CH K / L] to select “CHANNEL SETUP”,
then press [VOL X].
e.g.) digital TV mode
or
CH
CH
VOL
- TV SETUP -
PICTURE
CHANNEL SETUP
V-CHIP SETUP
LANGUAGE [ENGLISH]
CAPTION [OFF]
DTV SETUP
3 Use [CH K / L] to select “ADD/DELETE(DTV)” or
“ADD/DELETE”, then press [VOL X].
e.g.) digital TV mode
or
CH
CH
VOL
- CHANNEL SETUP -
ADD/DELETE(DTV)
AUTO PRESET CH(DTV)
AUTO PRESET CH(TV/DTV)
AUTO PRESET CH(CATV)
! CATV takes approx. 50min.
4 Select the channel you want to add or delete.
(Refer to “Channel Selection“ on page 12.)
e.g.) digital TV mode
ADD/DELETE : DTV
D25
5Use [VOL X / Y] to select “ADD” or “DELETE”.
or
VOL VOL
• To add or delete another channels, repeat steps 4 to 5.
• Color of channel number displayed at the right top of
the TV screen indicates;
- Blue: The selected channel will be added.
- Red: The selected channel will be deleted.
5
6Press [MENU] to exit.
MENU
Note:
• ”ADD/DELETE(DTV)” or “ADD/DELETE” menu will disappear
automatically in a few seconds.
• In the digital mode (DTV), you can add or delete channels
only for major channel.
• Once you delete a DTV channel, you cannot recover the
channel without performing auto channel scan again.
(Refer to “Auto Channel Scan” on page 11.)

16
EN
OPTIONAL SETTING
Picture Adjustment
You can adjust brightness, contrast, color, tint and sharpness.
1Press [MENU] to display the main menu.
MENU
2Use [CH K / L] to select “PICTURE”, then press [VOL X].
e.g.) digital TV mode
or
CH
CH
VOL
- TV SETUP -
PICTURE
CHANNEL SETUP
V-CHIP SETUP
LANGUAGE [ENGLISH]
CAPTION [OFF]
DTV SETUP
3Use [CH K / L] to select the picture quality type you
want to adjust.
or
CH
CH
BRIGHT
CONTRAST
COLOR
TINT
SHARPNESS
4Use [VOL X / Y] to adjust the quality.
or
VOL VOL
Selection [VOL Y] [VOL X]
BRIGHT to decrease brightness to increase brightness
CONTRAST to decrease contrast to increase contrast
COLOR to decrease color to brighten color
TINT to add red to add green
SHARPNESS to make soft to make clear
5Press [MENU] to exit.
MENU
Note:
• The picture adjustment setting display will automatically
disappear in a few seconds.
5Closed Caption
You can view closed captioning (cc) for TV programs, movies and news.
Closed caption refer to text of dialogue or descriptions displayed on-screen
for the hearing impaired.
1Press [MENU] to display the main menu.
MENU
2Use [CH K / L] to select “CAPTION”,
then use [VOL X / Y] to change the setting.
e.g.) digital TV mode
- TV SETUP -
PICTURE
CHANNEL SETUP
V-CHIP SETUP
LANGUAGE [ENGLISH]
CAPTION [OFF]
DTV SETUP
or
CH
CH
or
VOL VOL
OFF
CAPTION1
CAPTION2
TEXT1
TEXT2
[Caption Mode]
CAPTION1 (C1) and TEXT1 (T1);
are the primary caption and text services.
The captioning or text is displayed in the same
language as the program’s dialogue
(up to 4 lines of script on the TV screen, where it does
not obstruct relevant parts of the picture).
CAPTION2 (C2) and TEXT2 (T2);
are rarely available and broadcasters use them
only in special conditions, such as when “CAPTION1”
or “TEXT1” is not available.
• There are 3 display modes according to programs:
Paint-on mode: Displays input characters on the TV
screen immediately.
Pop-on mode: Once characters are stored in
memory, they are displayed all at
once.
Roll-up mode: Displays the characters continuously
by scrolling (max. 4 lines).
5

17
EN
WATCHING TVINTRODUCTION CONNECTION INITIAL SETTING OPTIONAL SETTING
TROUBLESHOOTING
INFORMATION
3Press [MENU] to exit.
MENU
Note:
• To show the closed caption on your TV screen, broadcast
signal must contain the closed caption data.
• Not all TV programs and commercials have the closed
caption or all types of the closed caption.
• Captions and texts may not match the TV voice exactly.
• Changing channels may delay the closed caption for a few
seconds.
• Adjusting or muting the volume may delay the closed
caption for a few seconds.
• Abbreviations, symbols and other grammatical shortcuts
may be used in order to keep pace with the on-screen
action. This is not a problem with the unit.
• The caption or text characters will not be displayed while
the main menu or functions display is shown.
• If a black box appears on the TV screen, this means that
the closed caption is set to the text mode. To clear the box,
select “C1”, “C2” or “OFF”.
• If the unit receives poor quality television signals, the
captions may contain errors, or there might be no captions
at all. Some possible causes of poor quality signals are:
- Automobile ignition noise
- Electric motor noise
- Weak signal reception
- Multiplex signal reception (ghosts or screen flutter)
• The unit retains the closed caption setting if the power fails.
• When the unit receives a special effects playback signal (i.e.,
Search, Slow and Still) from a VCR’s video output channel
(CH3 or CH4), the unit may not display the correct caption
or text.
DTV Closed Caption
DTV
In addition to the basic closed caption described on page 16, DTV has its
own closed caption called DTVCC. Use this menu to change the settings for
DTVCC.
1Press [MENU] to display the main menu.
MENU
2Use [CH K / L] to select “DTV SETUP“,
then press [VOL X] .
e.g.) digital TV mode
or
CH
CH
VOL
- TV SETUP -
PICTURE
CHANNEL SETUP
V-CHIP SETUP
LANGUAGE [ENGLISH]
CAPTION [OFF]
DTV SETUP
3Use [CH K / L] to select “DTVCC“, then press [VOL X] .
e.g.) digital TV mode
or
CH
CH
VOL
- DTV SETUP -
DTV DISPLAY [LETTERBOX]
DTVCC
4Use [CH K / L] to select “CAPTION SERVICE“, then use
[VOL X / Y] to change the setting.
or
CH
CH
or
VOL VOL
- DTVCC -
CAPTION SERVICE [OFF]
USER SETTING [OFF]
CAPTION SIZE [MIDDLE]
FONT STYLE [STYLE1/8]
CHARACTER EDGE [NONE]
FORE OPACITY [SOLID]
FORE COLOR [WHITE]
BACK OPACITY [SOLID]
BACK COLOR [BLACK]
CAPTION SERVICE
OFF Select if you do not want
DTVCC. This is the default.
SERVICE1~6
Select one of these before
changing any other item in
“CAPTION” menu. Choose
“SERVICE1/6” under normal
circumstances.
5Press [MENU] to exit.
MENU
Note:
• “CAPTION SERVICE” that you can switch differs depending
on the broadcast description.
5

18
EN
OPTIONAL SETTING
DTVCC Style
DTV
You can change the style of DTV CC such as font, color or size, etc.
1Press [MENU] to display the main menu.
MENU
2Use [CH K / L] to select “DTV SETUP”,
then press [VOL X].
e.g.) digital TV mode
or
CH
CH
VOL
- TV SETUP -
PICTURE
CHANNEL SETUP
V-CHIP SETUP
LANGUAGE [ENGLISH]
CAPTION [OFF]
DTV SETUP
3Use [CH K / L] to select “DTVCC“, then press [VOL X].
e.g.) digital TV mode
or
CH
CH
VOL
- DTV SETUP -
DTV DISPLAY [LETTERBOX]
DTVCC
4Use [CH K / L] to select “USER SETTING“,
then use [VOL X / Y] to set to “ON”.
• Items in the dotted box are available only when
“USER SETTING“ is “ON“.
or
CH
CH
or
VOL VOL
- DTVCC -
CAPTION SERVICE [SERVICE1/6]
USER SETTING [ON]
CAPTION SIZE [MIDDLE]
FONT STYLE [STYLE1/8]
CHARACTER EDGE [NONE]
FORE OPACITY [SOLID]
FORE COLOR [WHITE]
BACK OPACITY [SOLID]
BACK COLOR [BLACK]
5Use [CH K / L ] to select an item, then use [VOL X / Y]
to change the setting for the item.
or
CH
CH
or
VOL VOL
- DTVCC -
CAPTION SERVICE [SERVICE1/6]
USER SETTING [ON]
CAPTION SIZE [MIDDLE]
FONT STYLE [STYLE1/8]
CHARACTER EDGE [NONE]
FORE OPACITY [SOLID]
FORE COLOR [WHITE]
BACK OPACITY [SOLID]
BACK COLOR [BLACK]
5
• CAPTION SIZE
Closed captioning font size can be changed as below.
• FONT STYLE
Font style of the displayed caption can be switched as
below.
• CHARACTER EDGE
Edge type of the displayed caption can be switched
as below.
• FORE COLOR, BACK COLOR
Font and background color of the displayed caption
can be switched as below.
• FORE OPACITY, BACK OPACITY
Text and background opacity of the displayed caption
can be switched as below.
CAPTION SIZE MIDDLE, LARGE, SMALL
FONT STYLE
STYLE1/8 Proportional font used in the
menu screen
STYLE2/8 Monospaced with serifs
STYLE3/8 Proportionally spaced with
serifs
STYLE4/8 Monospaced with serifs
STYLE5/8 Proportionally spaced
without serifs
STYLE6/8 Casual font type
STYLE7/8 Cursive font type
STYLE8/8 Small capitals
CHARACTER EDGE NONE, RAISED, DEPRESSED, UNIFORM,
SHADOW LEFT, SHADOW RIGHT
FORE OPACITY SOLID, TRANSLUCENT, FLASH
FORE COLOR WHITE, BLACK, RED, GREEN, YELLOW,
BLUE, MAGENTA, CYAN, TRANSPARENT
BACK OPACITY SOLID, TRANSLUCENT, FLASH
BACK COLOR BLACK, RED, GREEN, BLUE, YELLOW,
MAGENTA, CYAN, TRANSPARENT, WHITE
6Press [MENU] to exit.
MENU

19
EN
WATCHING TVINTRODUCTION CONNECTION INITIAL SETTING OPTIONAL SETTING
TROUBLESHOOTING
INFORMATION
V-chip
V-chip reads the ratings for programs, then denies access to the programs
which exceed the rating level you set. With this function, you can block
certain programming inappropriate for children.
1Press [MENU] to display the main menu.
MENU
2Use [CH K / L] to select “V-CHIP SETUP“,
then press [VOL X].
e.g.) digital TV mode
or
CH
CH
VOL
- TV SETUP -
PICTURE
CHANNEL SETUP
V-CHIP SETUP
LANGUAGE [ENGLISH]
CAPTION [OFF]
DTV SETUP
5
3Use [the Number buttons] to enter the 4-digit
numbers for your password.
321
654
98
0
7
PASSWORD
-
-
-
-
• When you have not set up your password, enter 0000.
• When the password is correct, the following “V-CHIP
SETUP” menu is displayed.
See the following description for setting each item.
e.g.) digital TV mode
A... “A. TV Rating” D page 20
B... “B. MPAA Rating”D page 21
C... “C. Change Password”
D page 21
- V - CHIP SETUP -
TV RATING
MPAA RATING
DOWNLOADABLE RATING
CHANGE PASSWORD
A
B
C
Note:
• “DOWNLOADABLE RATING“ will be available when the unit
receives a digital broadcast using the new rating system.
• When you select a rating and set it to “BLOCK”, the higher
ratings will be blocked automatically. The lower ratings will
be available for viewing.
• When you set the highest rating to “VIEW”, all ratings turn
to “VIEW” automatically.
• If the “PROTECTED PROGRAM” message appears during
your TV viewing, change to a channel that is not blocked.
Then, you can access “V-CHIP SETUP” menu and change the
setting to allow all TV viewing.
• To block any inappropriate programming, set your limits in
both “TV RATING” and “MPAA RATING”.
• The V-chip setting will be retained after a power failure
(except the access code reverts to 0000).

20
EN
OPTIONAL SETTING
A. TV Rating
4Use [CH K / L] to select “TV RATING“,
then press [VOL X].
e.g.) digital TV mode
or
CH
CH
VOL
- V - CHIP SETUP -
TV RATING
MPAA RATING
DOWNLOADABLE RATING
CHANGE PASSWORD
5Use [CH K / L ] to select the desired rating,
then press [VOL X] repeatedly to switch between
“VIEW” and “BLOCK”.
or
CH
CH
VOL
TV-Y [VIEW]
TV-Y7 ( ) [VIEW]
TV-G [VIEW]
TV-PG ( ) [VIEW]
TV-14 ( ) [VIEW]
TV-MA ( ) [VIEW]
Rating Category
TV-Y Appropriate for all children lower
TV-Y7 Appropriate for all children 7 and
older
TV-G General audience
TV-PG Parental guidance suggested
TV-14
Unsuitable for children under 14
TV-MA Mature audience only higher
[To Set the Sub Ratings]
As for TV-Y7, TV-PG, TV-14 or TV-MA, you can further
set the sub ratings to block specific elements of
programming. To set the sub ratings, follow the steps
below.
1 Use [CH K / L ] to select the desired main rating,
then press [VOL X] twice to show its sub ratings.
or
CH
CH
VOL
TV-Y [VIEW]
TV-Y7 (DLSV) [VIEW]
TV-G [VIEW]
TV-PG (DLSV) [BLOCK]
TV-14 (DLSV) [BLOCK]
TV-MA (DLSV) [BLOCK]
2 Use [CH K / L ], then press [VOL X] repeatedly to
change the setting.
e.g.) TV-PG
or
CH
CH
VOL
TV-PG [BLOCK]
D [BLOCK]
L [BLOCK]
S [BLOCK]
V [BLOCK]
Sub Rating Category Rating
FV Fantasy Violence TV-Y7
V Violence TV-PG
TV-14
TV-MA
S Sexual Situation
L Coarse Language
D Suggestive Dialogue TV-PG, TV-14
6Press [MENU] to exit.
MENU
Note:
• Blocked sub ratings will appear beside the main rating
category in “TV RATING” menu.
• You cannot block a sub rating (D, L, S or V) if the main rating
is set to “VIEW”.
• Changing the category to “BLOCK” or “VIEW” automatically
changes all its sub ratings to the same (“BLOCK” or “VIEW”).

21
EN
WATCHING TVINTRODUCTION CONNECTION INITIAL SETTING OPTIONAL SETTING
TROUBLESHOOTING
INFORMATION
B. MPAA Rating
MPAA Rating is the rating system created by MPAA (Motion Picture
Association of America).
4Use [CH K / L] to select “MPAA RATING”,
then press [VOL X].
e.g.) digital TV mode
or
CH
CH
VOL
- V - CHIP SETUP -
TV RATING
MPAA RATING
DOWNLOADABLE RATING
CHANGE PASSWORD
5Use [CH K / L], then press [VOL X] repeatedly to
change the setting.
or
CH
CH
VOL
G [VIEW]
PG [VIEW]
PG-13 [VIEW]
R [BLOCK]
NC-17 [BLOCK]
X [BLOCK]
Rating Category
GGeneral audience
PG Parental guidance suggested
PG-13 Unsuitable for children under 13
RRestricted; under 17 requires accompanying
parent or adult guardian
NC-17 No one under 17 admitted
XMature audience only
6Press [MENU] to exit.
MENU
C. Change Password
Although the default code “0000” is supplied with the unit, you can set
your own password.
4Use [CH K / L] to select “CHANGE PASSWORD”,
then press [VOL X].
e.g.) digital TV mode
or
CH
CH
VOL
- V - CHIP SETUP -
TV RATING
MPAA RATING
DOWNLOADABLE RATING
CHANGE PASSWORD
5Press [the Number buttons] on the remote control to
enter the new 4-digit password.
• Enter password again in “CONFIRM PASSWORD”
space.
321
654
98
0
7
NEW PASSWORD
_ _ _ _
CONFIRM PASSWORD
_ _ _ _
6Press [MENU] to exit.
MENU
Note:
• Make sure new password and confirm password must be
exactly the same. If they are different, the space is cleared
for reentering.
• Your password will be erased and return to the default
(0000) when a power failure occurs. If you forget the
password, unplug the power cord for 10 seconds to restore
the password to 0000.

22
EN
TROUBLESHOOTING
Troubleshooting Guide
If the unit does not perform properly when operated as instructed in this owner’s manual, check the following chart
once before calling for service.
5
Symptom Remedy
No power • Be sure the power cord is plugged in.
• If a power failure occurs, unplug the power cord for 30 minutes to allow the unit to
reset itself.
No picture or sound • Check if the power is on.
• Check the outlet connection.
• Check the antenna or cable connection to the main unit.
• When the outside antenna is used, check the wire condition and connection.
• View other TV channels. The problem might be limited to the broadcasting station.
• Turn off the power and wait for about 1 minute, then turn it on again.
No color • Check the antenna or cable connection to the main unit.
• When the outside antenna is used, check the wire condition and connection.
• View other TV channels. The problem might be limited to the broadcasting station.
• Adjust “COLOR” in “PICTURE” menu.
Sound OK, picture poor • Check the antenna or cable connection to the main unit.
• When the outside antenna is used, check the wire condition and connection.
• Electrical interference from nearby appliances may affect picture quality.
• Adjust “CONTRAST” and “BRIGHT” in “PICTURE” menu.
• View other TV channels. The problem might be limited to the broadcasting station.
Picture distorted • When the outside antenna is used, check the wire condition and connection.
• View other TV channels. The problem might be limited to the broadcasting station.
Weak picture • Check the antenna or cable connection to the main unit.
• When the outside antenna is used, check the wire condition and connection.
• Adjust “CONTRAST” and “BRIGHT” in “PICTURE” menu.
• View other TV channels. The problem might be limited to the broadcasting station.
Lines or streaks in picture • When the outside antenna is used, check the wire condition and connection.
• Electrical interference from nearby appliances may affect picture quality.
• View other TV channels. The problem might be limited to the broadcasting station.
Picture blurred • When the outside antenna is used, check the wire condition and connection.
• View other TV channels. The problem might be limited to the broadcasting station.
Ghosts in picture • Check the antenna or cable connection to the main unit.
• When the outside antenna is used, check the wire condition and connection.
• Electrical interference from nearby appliances may affect picture quality.
• View other TV channels. The problem might be limited to the broadcasting station.
Bars on TV screen • When the outside antenna is used, check the wire condition and connection.
• Electrical interference from nearby appliances may affect picture quality.
Picture rolls vertically • When the outside antenna is used, check the wire condition and connection.
• Electrical interference from nearby appliances may affect picture quality.
• View other TV channels. The problem might be limited to the broadcasting station.
Different color marks on TV
screen • Move the unit away from nearby electric appliances. Turn off the power and wait
30 minutes before turning it back on.
• View other TV channels. The problem might be limited to the broadcasting station.
Poor reception on some
channels • Check the antenna or cable connection to the main unit.
• When the outside antenna is used, check the wire condition and connection.
• Electrical interference from nearby appliances may affect picture quality.
• View other TV channels. The problem might be limited to the broadcasting station.
Picture OK, sound poor • View other TV channels. The problem might be limited to the broadcasting station.
No reception of digital signals • Make sure auto channel scan has been completed. (Refer to “Auto Channel Scan”
on page 11.)
Auto channel scan must be completed when you set up the unit for the first time
or move it to a location where previously unavailable channels are broadcast.
• The selected channel may not be broadcasting.
• When auto channel scan is interrupted and not completed, some channels will not
be received. Make sure to complete. (Refer to “Auto Channel Scan” on page 11.)

23
EN
WATCHING TVINTRODUCTION CONNECTION INITIAL SETTING OPTIONAL SETTING
TROUBLESHOOTING
INFORMATION
Symptom Remedy
The entered channel number
changes automatically • Many digital channels have alternate channel numbers. The unit changes the
numbers automatically to the ones signifying the broadcasting stations. These are
the numbers used for analog broadcasts.
Remote control does not work • Check the antenna or cable connection to the main unit.
• Check the batteries of the remote control.
• Check if there is an obstacle between the infrared sensor window and the remote
control.
• Test the signal output. If OK, then possible infrared sensor trouble.
(Refer to “IR Signal Check” on page 23.)
• Aim the remote control directly at the infrared sensor window on the front of the
unit.
• Reduce the distance to the unit.
• Re-insert the batteries with their polarities (+/– signs) as indicated.
Problems with Closed Caption Feature
Misspelled captions are
displayed. • Closed captioning production companies may broadcast programs without
correcting the misspelling in a live broadcast.
Captions are not entirely
displayed, or captions are
delayed behind the dialogue.
•
Captions that are delayed a few seconds behind the actual dialogue are common for
live broadcasts. Most captioning production companies can display a dialogue to a
maximum of 220 words per minute. If a dialogue exceeds that rate, selective editing is
used to insure that the captions remain up-to-date with the current TV screen dialogue.
Captions are displayed as a
white box.
No caption is displayed in the
closed caption-supported
program.
• Interference from buildings or weather conditions may cause captioning to be
incomplete.
• Broadcasting station may shorten the program to insert advertisement. The closed
caption decoder cannot read the information of the shortened program.
No caption is displayed
when playing the videotape
containing captions.
• The videotape may be illegally copied, or the caption signal might not have been
read during copying.
Black box is displayed in the
TV screen. • The text mode is selected for caption. Select “C1”, “C2” or “OFF”.
Note:
• Some functions are not available in specific modes, but this is not a malfunction. Read the description in this owner’s manual for more
details on correct operations.
Cabinet Cleaning
• Wipe the front panel and other exterior surfaces of the unit with a soft
cloth immersed in lukewarm water and wrung dry.
• Never use a solvent or alcohol. Do not spray insecticide liquid near the
unit. Such chemicals may cause damage and discoloration to the exposed
surfaces.
Panel Cleaning
Wipe the panel of the unit with a soft cloth. Before cleaning the panel,
disconnect the power cord.
Servicing
Should your unit become inoperative, do not try to correct the problem
yourself. There are no user serviceable parts inside. Turn o the unit,
unplug the power cord and call our toll free customer support line found on
the cover of this manual to locate an authorized service center.
Degaussing
A degaussing circuit in this unit clears up color errors on the TV screen.
Color errors occur when there is any excess magnetism close to the unit.
This circuit is designed to operate once when the unit is rst plugged
in. If you see minor color errors on the TV screen, unplug the unit for
approximately 30 minutes. When you plug the unit again, the degaussing
circuit will operate to clear errors. Take this step any time the TV screen is
accidentally magnetized or when you move the unit.
IR Signal Check
If the remote control is not working properly, you can use an AM radio or
digital camera (including a cellular phone with built-in camera) to see if it
is sending out an infrared signal.
• With an AM radio:
Tune the AM radio station to a non-broadcasting
frequency. Point the remote control towards it,
push any button and listen. If the sound from the
radio utters, it is receiving the remote control’s
infrared signal.
• With a digital camera
(including built-in cell phone cameras):
Point a digital camera towards the remote control.
Push any button on the remote control and look
through the digital camera. If the infrared light
appears through the camera, the remote control is
working.
Maintenance5

24
EN
INFORMATION
ATSC
Acronym that stands for Advanced Television
Systems Committee and the name of the
digital broadcasting standards.
Aspect Ratio
The width of a TV screen relative to its
height. Conventional TVs are 4:3 (in other
words, the TV screen is almost square);
widescreen models are 16:9 (the TV screen
is almost twice as wide as its height).
Dolby Digital
The system developed by Dolby
Laboratories to compress digital sound. It
o ers stereo sound (2ch) or multi-channel
audio.
HDTV (high definition TV)
Ultimate digital format that produces high
resolution and high picture quality.
NTSC
Acronym that stands for National Television
Systems Committee and the name of the
current analog broadcasting standards.
Password
A stored 4-digit number that allows access
to parental control features.
SDTV (standard de nition TV)
Standard digital format that is similar to the
NTSC picture quality.
S-video
O ers higher quality images by delivering
each signal, color (c) and luminance (y)
independently of each other through
separate cables.
Glossary5
If you subscribe to cable TV, the channels are displayed as 1-135. Cable companies often designate channels with letters or letter-number combinations.
Please check with your local cable company. The following is a chart of common cable channel designations.
CATV channel
TV Display
CATV channel
TV Display
CATV channel
TV Display
CATV channel
TV Display
CATV channel
TV Display
CATV channel
TV Display
5A
1
2
2
3
3
4
4
5
5
6
6
7
7
8
8
9
9
10
10
11
11
12
12
13
13
A
14
B
15
C
16
D
17
E
18
F
19
G
20
H
21
I
22
J
23
K
24
L
25
M
26
N
27
O
28
P
29
Q
30
R
31
S
32
T
33
U
34
V
35
W
36
W+1
37 38
W+2 W+3
39
W+4
40
W+5
41
W+6
42
W+7
43
W+8
44
W+9
45
W+10
46
W+11
47
W+12
48
W+13
49
W+14
50
W+15
51
W+16
52
W+17
53
W+18
54
W+19
55
W+20
56
W+21
57
W+22
58
W+23
59
W+24
60
W+25
61
W+26
62
W+27
63
W+28
64
W+29
65
W+30
66
W+31
67
W+32
68
W+33
69
W+34
70
W+35
71
W+36
72
W+37
73
W+38
74
W+39
75
W+40
76
W+41
77
W+42
78
W+43
79
W+44
80
W+45
81
W+46
82
W+47
83
W+48
84
W+49
85
W+50
86
W+51
87
W+52
88
W+53
89
W+54
90
W+55
91
W+56
92
W+57
93
W+58
94
A-5
95
A-4
96
A-3
97
A-2
98
A-1
99
W+59
100
W+60
101
W+61
102
W+62
103
W+63
104
W+64
105
W+85
126
W+65
106
W+66
107
W+67
108
W+68
109
W+69
110
W+70
111
W+71
112
W+72
113
W+73
114
W+74
115
W+75
116
W+76
117
W+77
118
W+78
119
W+79
120
W+80
121
W+81
122
W+82
123
W+83
124
W+84
125
CATV channel
TV Display
W+86
127
W+87
128
W+88
129
W+89
130
W+90
131
W+91
132
W+92
133
W+93
134
W+94
135
Cable Channel Designations5
General Specifications
TV format: ATSC / NTSC-M TV standard
Closed caption system:
§15.122/FCC (digital CC) §15.119/FCC (analog CC)
Channel coverage (ATSC/NTSC):
Terrestrial VHF: 2~13 UHF: 14~69
CATV 2~13, A~W, W+1~W+94 (analog W+1~W+84),
A-5~A-1, 5A
Tuning system: Channel frequency synthesized tuning system
Channel access: Direct access keyboard,
Programmable scan, and up/down
Electrical Specification
Sound output: 1W, 8Ω x 2
5
5
Other Specifications
Terminals:
Antenna input: VHF/UHF/CATV 75Ω unbalanced (F-type)
S-video input: Mini DIN 4-pin jack x 1 Y: 1Vp-p (75Ω)
C: 286mVp-p (75Ω)
Video input: RCA jack x 2 1Vp-p (75Ω)
Audio input: RCA jack x 4 500mV rms
Coaxial digital audio output:
RCA jack x1 500mVp-p (75Ω)
Headphone: 1/8 inches (3.5mm)
Remote control: Digital encoded infrared light system
Operating temperature:
41°F (5°C) to 104°F (40°C)
Power requirements:
120V AC +/- 10%, 60Hz +/- 0.5%
Power consumption (maximum):
79W
Picture tube: 20 inches
Dimensions: H: 17 1/8 inches (435mm)
W: 19 15/16 inches (506mm)
D: 17 15/16 inches (455mm)
Weight: 44.1 lbs. (20.0kg)
5
• Designs and speci cations are subject to change without notice and
without our legal obligation.
• If there is a discrepancy between languages, the default language will
be English.

25
MEMO
WATCHING TVINTRODUCTION CONNECTION INITIAL SETTING OPTIONAL SETTING INFORMATION
TROUBLESHOOTING
EN

Printed in Thailand
LIMITED WARRANTY
FUNAI CORP. will repair this product, free of charge in the USA in the event of defect in materials or
workmanship as follows:
DURATION:
PARTS: FUNAI CORP. will provide parts to replace defective parts without charge for one (1) year
from the date of original retail purchase. Two (2) years for Picture Tube. Certain parts are
excluded from this warranty.
LABOR: FUNAI CORP. will provide the labor without charge for a period of ninety (90) days from the
date of original retail purchase.
LIMITS AND EXCLUSIONS:
THIS WARRANTY IS EXTENDED ONLY TO THE ORIGINAL RETAIL PURCHASER. A PURCHASE RECEIPT OR
OTHER PROOF OF ORIGINAL RETAIL PURCHASE WILL BE REQUIRED TOGETHER WITH THE PRODUCT TO
OBTAIN SERVICE UNDER THIS WARRANTY.
This warranty shall not be extended to any other person or transferee.
This warranty is void and of no effect if any serial numbers on the product are altered, replaced, defaced,
missing or if service was attempted by an unauthorized service center. This limited warranty does not
apply to any product not purchased and used in the United States.
This warranty only covers failures due to defects in material or workmanship which occur during
normal use. It does not cover damage which occurs in shipment, or failures which are caused by repairs,
alterations or products not supplied by FUNAI CORP., or damage, which results from accident, misuse,
abuse, mishandling, misapplication, alteration, faulty installation, improper maintenance, commercial use
such as hotel, rental or office use of this product, or damage which results from fire, flood, lightning or
other acts of God.
THIS WARRANTY DOES NOT COVER PACKING MATERIALS, ANY ACCESSORIES (EXCEPT REMOTE CONTROL),
ANY COSMETIC PARTS, COMPLETE ASSEMBLY PARTS, DEMO OR FLOOR MODELS.
FUNAI CORP. AND ITS REPRESENTATIVES OR AGENTS SHALL IN NO EVENT BE LIABLE FOR ANY GENERAL,
INDIRECT OR CONSEQUENTIAL DAMAGES ARISING OUT OF OR OCCASIONED BY THE USE OF OR THE
INABILITY TO USE THIS PRODUCT. THIS WARRANTY IS MADE IN LIEU OF ALL OTHER WARRANTIES, EXPRESS
OR IMPLIED, AND OF ALL OTHER LIABILITIES ON THE PART OF FUNAI, ALL OTHER WARRANTIES INCLUDING
THE WARRANTY OF MERCHANTABILITY AND FITNESS FOR A PARTICULAR PURPOSE, ARE HEREBY
DISCLAIMED BY FUNAI AND ITS REPRESENTATIVES IN THE UNITED STATES.
ALL WARRANTY INSPECTIONS AND REPAIRS MUST BE PERFORMED BY AN AUTHORIZED SERVICE CENTER.
THIS WARRANTY IS ONLY VALID WHEN THE UNIT IS CARRIED-IN TO AN AUTHORIZED SERVICE CENTER.
THE PRODUCT MUST BE ACCOMPANIED BY A COPY OF THE ORIGINAL RETAIL PURCHASE RECEIPT. IF NO
PROOF OF PURCHASE IS ATTACHED, THE WARRANTY WILL NOT BE HONORED AND REPAIR COSTS WILL BE
CHARGED.
IMPORTANT:
THIS LIMITED WARRANTY GIVES YOU SPECIFIC LEGAL RIGHTS. YOU MAY HAVE OTHER RIGHTS THAT VARY
FROM STATE TO STATE. IF, AT ANY TIME DURING THE WARRANTY PERIOD, YOU ARE UNABLE TO OBTAIN
SATISFACTION WITH THE REPAIR OF THIS PRODUCT, PLEASE CONTACT FUNAI CORP.
ATTENTION:
FUNAI CORP. RESERVES THE RIGHT TO MODIFY ANY DESIGN OF THIS PRODUCT
WITHOUT PRIOR NOTICE.
WARRANTY STATEMENT REGARDING NON AUTHORIZED REPAIRS:
To obtain warranty service, you must take the product, or deliver the product freight prepaid, in either its
original packaging or packaging affording an equal degree of protection, to any AUTHORIZED SERVICE
CENTER. FUNAI CORP. will not reimburse you for any service done by unauthorized service providers
without prior written approval.
To locate your nearest AUTHORIZED SERVICE CENTER or for general service inquiries,
please contact us at: FUNAI CORPORATION
Customer Service
Tel : 1-800-256-2487
http://www.EmersonAudioVideo.com
19900 Van Ness Avenue, Torrance, CA 90501
P7154UT
1EMN22400 *****
TM

PARA VER LA TELEVISIÓN
INTRODUCCIÓN CONEXIÓN AJUSTE INICIAL
AJUSTE OPCIONAL
INFORMACIÓN
SOLUCIÓN DE PROBLEMAS
Televisión Digital / Analógica
de 20 Pulgadas
Manual del Usuario
CR202EM8
SI NECESITA AYUDA ADICIONAL CON LA INSTALACIÓN O CON EL FUNCIONAMIENTO DESPUÉS
DE LEER EL MANUAL DEL USUARIO, LLAME AL TELÉFONO GRATUITO
1-800-256-2487
O
VISITE NUESTRO SITIO WEB EN
http://www.EmersonAudioVideo.com
PARA RECIBIR LA SEÑAL DIGITAL/ANALÓGICA,
DEBE CONECTAR LA ANTENA.
TM
EMERSON Y EL LOGOTIPO G-CLEF SON MARCAS REGISTRADAS
DE EMERSON RADIO CORP., PARSIPPANY, NEW JERSEY, EE.UU.
© 2007 Funai Electric Co., Ltd.

2
ES
INTRODUCCIÓN
CUIDADO: PARA REDUCIR EL RIESGO DE DESCARGA ELÉCTRICA, NO
RETIRE LA CUBIERTA (NI LA PLACA TRASERA). EL INTERIOR DE ESTE APARATO
NO CONTIENE PIEZAS REPARABLES POR EL USUARIO. DEJE LA REPARACIÓN
EN MANOS DE PERSONAL DE SERVICIO TÉCNICO CUALIFICADO.
CAUTION
RISK OF ELECTRIC SHOCK
DO NOT OPEN
ESTE SÍMBOLO INDICA QUE EL INTERIOR DEL
APARATO CONTIENE TENSIÓN PELIGROSA CON
RIESGO DE DESCARGA ELÉCTRICA.
ESTE SÍMBOLO INDICA QUE LA DOCUMENTACIÓN
QUE ACOMPAÑA A ESTE APARATO CONTIENE
IMPORTANTES INSTRUCCIONES DE
FUNCIONAMIENTO Y MANTENIMIENTO.
Las notas importantes están ubicadas en la parte trasera del mueble.
ADVERTENCIA: PARA REDUCIR EL RIESGO DE INCENDIO O DESCARGA ELÉCTRICA, NO
EXPONGA ESTE APARATO A LLUVIA O HUMEDAD.
1. LEA LAS INSTRUCCIONES - Deben leerse todas las instrucciones
de seguridad y de funcionamiento antes de utilizar el aparato.
2. CONSERVE LAS INSTRUCCIONES - Las instrucciones de seguridad
y de funcionamiento deben conservarse para futura consulta.
3. HAGA CASO DE LAS ADVERTENCIAS - Todas las advertencias que
aparezcan en el aparato y en las instrucciones de funcionamiento
deben ser tenidas en cuenta.
4. SIGA LAS INSTRUCCIONES - Deben seguirse todas las
instrucciones de funcionamiento y de uso.
5. LIMPIEZA - Desenchufe el televisor de la toma de pared antes
de su limpieza. No utilice limpiadores líquidos ni limpiadores en
aerosol. Utilice un paño húmedo para la limpieza.
EXCEPCIÓN: Un producto destinado a su servicio interrumpido
y que, por alguna razón especí ca, por ejemplo la posibilidad
de pérdida de un código de autorización para un convertidor de
CATV, no debe ser desenchufado para su limpieza o cualquier
otro n, puede excluir la referencia a desenchufar el aparato en la
descripción de limpieza requerida en el elemento 5.
6. CONEXIONES - No utilice conexiones no recomendadas por el
fabricante del televisor, dado que podrían provocar riesgos.
7. AGUA Y HUMEDAD - No utilice este televisor cerca de agua, por
ejemplo, cerca de una bañera, un lavabo, un fregadero o una pila
de lavado de ropa, en un suelo húmedo o cerca de una piscina o
lugares similares.
8. ACCESORIOS - No coloque este televisor
sobre un mueble con ruedas, un soporte,
un trípode, un soporte vertical o una
mesa inestables. El televisor puede caerse,
provocando lesiones graves a alguien y
serios daños en el propio aparato. Utilícelo
solamente con un mueble con ruedas,
soporte, trípode, soporte vertical o mesa
recomendados por el fabricante o vendidos junto con el televisor.
Cualquier instalación del aparato debe seguir las instrucciones del
fabricante y debe utilizar un accesorio de montaje recomendado
por el fabricante.
El conjunto de aparato y mueble con ruedas debe moverse con
precaución.
Las paradas bruscas, la fuerza excesiva o las super cies irregulares
pueden provocar la caída del conjunto de aparato y mueble con
ruedas.
9. VENTILACIÓN - El mueble y la parte trasera o inferior del aparato
incluyen ranuras y aberturas para ventilación; para garantizar un
funcionamiento able del televisor y para protegerlo de un posible
sobrecalentamiento, dichas aberturas no deben bloquearse ni
taparse. Las aberturas no deben bloquearse nunca colocando el
televisor sobre una cama, un sofá, una alfombra u otra super cie
similar. Este televisor no debe colocarse nunca cerca o encima de
un radiador o una rejilla de aire caliente. Este televisor no debe
colocarse en una instalación empotrada, por ejemplo una librería o
estantería, a menos que se facilite la ventilación adecuada o que se
hayan seguido las instrucciones del fabricante.
10. FUENTES DE ALIMENTACIÓN - Este televisor debe utilizarse
solamente con el tipo de fuente de alimentación indicada en la
etiqueta de fábrica. Si no está seguro del tipo de suministro de
alimentación eléctrica de su hogar, consulte con el distribuidor
de su aparato o con la empresa eléctrica local. Para televisores
destinados a funcionar con alimentación por pilas u otras fuentes,
consulte las instrucciones de funcionamiento.
11. PUESTA A TIERRA O POLARIZACIÓN - Este televisor está
equipado con un enchufe de línea de corriente alterna polarizada
(un enchufe con un contacto plano más ancho que el otro). Este
enchufe encajará en la toma de corriente solamente en un sentido.
Esto es una característica de seguridad. Si no puede insertar el
enchufe totalmente en la toma, intente invertir la posición del
enchufe. Si el enchufe sigue sin encajar, póngase en contacto con
un electricista para sustituir su toma obsoleta. No subestime la
nalidad de seguridad del enchufe polarizado.
12. PROTECCIÓN DEL CABLE DE ALIMENTACIÓN - Los cables de
alimentación eléctrica deben extenderse de manera que resulte
improbable que nadie los pise o que queden pinzados por
elementos colocados encima o contra ellos, prestando especial
atención a enchufes de los cables, sus tomas de corriente y su
punto de salida del aparato.
13. PUESTA A TIERRA DE ANTENA EXTERIOR - Si hay una antena
exterior o un sistema de cable conectado al televisor, asegúrese
de que la antena o el sistema de cable está puesto a tierra de
manera que proporcione protección contra las subidas de tensión
y las cargas de electricidad estática acumulada. El artículo 810 del
National Electrical Code (Código Eléctrico Nacional), ANSI/NFPA
número 70, proporciona información con respecto a la adecuada
puesta a tierra del mástil y la estructura de soporte, puesta a tierra
del cable de entrada de corriente a una unidad de descarga de
antena, tamaño de los conductores de puesta a tierra, ubicación de
la unidad de descarga de antena, conexión a electrodos de puesta
a tierra y requisitos para el electrodo de puesta a tierra. (Fig. A)
14. RAYOS - Para protección añadida de este receptor de televisión
en caso de tormenta eléctrica, o cuando permanezca desatendido
y sin utilizar durante largos periodos de tiempo, desenchúfelo de
la toma de corriente y desconecte la antena o el sistema de cable.
Esto impedirá que se produzcan daños en el televisor debido a
daños provocados por rayos y sobretensiones de la línea eléctrica.
ADVERTENCIA SOBRE MUEBLE CON RUEDAS
S3126A
Importante para su Seguridad
FIGURA A
EJEMPLO DE PUESTA A TIERRA DE ANTENA
SEGÚN EL CÓDIGO ELÉCTRICO NACIONAL
EQUIPO DE
SERVICIO
ELÉCTRICO
TOMA DE
TIERRA
NEC - NATIONAL ELECTRICAL CODE
(CÓDIGO ELÉCTRICO NACIONAL) SISTEMA DE ELECTRODOS DE
PUESTA A TIERRA DEL
SERVICIO ELÉCTRICO
(NEC ART. 250, PARTE H)
S2898A
GROUND CLAMPS
CONDUCTO DE PUESTA A TIERRA
(NEC SECCIÓN 810-21)
UNIDAD DE DESCARGA
DE ANTENA
(NEC SECCIÓN 810-20)
CABLE DE ENTRADA DE
CORRIENTE DE ANTENA

3
ES
INTRODUCCIÓN CONEXIÓN AJUSTE INICIAL
AJUSTE OPCIONAL
SOLUCIÓN DE PROBLEMAS
PARA VER LA TELEVISIÓN
INFORMACIÓN
15. LÍNEAS DE CONDUCCIÓN ELÉCTRICA - Un sistema de antena
exterior no debe colocarse en las proximidades de líneas de
conducción eléctrica aéreas u otras líneas de conducción de
circuitos eléctricos, o de manera que puedan caer sobre dichas
líneas o circuitos eléctricos. Cuando se instale un sistema de antena
exterior, debe tenerse el máximo cuidado para no tocar dichas
líneas o circuitos eléctricos, dado que el contacto podría resultar
mortal.
16. SOBRECARGA - No sobrecargue las tomas de pared ni los cables
alargadores, dado que esto puede suponer un riesgo de incendio o
descarga eléctrica.
17. ENTRADA DE OBJETOS Y LÍQUIDOS - No fuerce la entrada de
objetos de ningún tipo en el interior de este televisor a través de
sus aberturas, dado que pueden tocar puntos peligrosos de tensión
o provocar un cortocircuito, lo cual podría dar lugar a incendio o
descarga eléctrica.
Nunca derrame líquidos de ningún tipo sobre el televisor.
18. REPARACIÓN - No intente reparar usted mismo este televisor, ya
que el hecho de abrir o extraer las cubiertas puede exponerle a
tensión peligrosa u otros riesgos. Deje toda reparación en manos de
personal de servicio técnico cuali cado.
19. DAÑOS QUE EXIGEN UNA REPARACIÓN - Desenchufe este
televisor de la toma de pared y llévelo a un servicio de reparación
cuali cado en las situaciones siguientes:
a. Cuando el cable o el enchufe de distribución de corriente esté
dañado o desgastado.
b. Si se ha derramado líquido o han caído objetos en el interior del
televisor.
c. Si el televisor ha estado expuesto a lluvia o agua.
d. Si el televisor no funciona normalmente cuando se siguen
las instrucciones de funcionamiento. Ajuste únicamente
los controles a los que se re eran las instrucciones de
funcionamiento, dado que el ajuste inadecuado de otros
controles puede provocar daños y a menudo exigirá una gran
cantidad de trabajo por parte de un técnico cuali cado para que
el televisor pueda volver a funcionar normalmente.
e. Si el televisor se ha caído o ha sufrido cualquier tipo de daño.
f. Cuando el televisor deje de funcionar con normalidad, esto
indica que necesita una reparación.
20. PIEZAS DE REPUESTO - Cuando se necesiten piezas de repuesto,
asegúrese de que el personal de servicio técnico utiliza piezas
de repuesto especi cadas por el fabricante y de las mismas
características que la pieza original.
Las sustituciones no autorizadas pueden provocar incendio,
descarga eléctrica, lesiones personales u otros riesgos.
21. COMPROBACIÓN DE SEGURIDAD - Al nalizar cualquier servicio
o reparación de este televisor, pida al personal de servicio técnico
que realice unas comprobaciones de seguridad de rutina para
determinar que el televisor está en condiciones correctas de
funcionamiento.
22. CALOR - Este televisor debe situarse lejos de fuentes de calor tales
como radiadores, rejillas de aire caliente, estufas u otros productos
(incluidos ampli cadores) emisores de calor.
Precauciones
CUIDADO: PARA EVITAR LA DESCARGA ELÉCTRICA, HAGA COINCIDIR EL CONTACTO ANCHO DEL
ENCHUFE CON LA RANURA ANCHA E INSERTE FIRMEMENTE.
ADVERTENCIA DE LA FCC Este equipo puede generar o utilizar energía de radiofrecuencia. Los cambios o modificaciones
en este equipo pueden provocar interferencia perjudicial a menos que las modificaciones estén
expresamente aprobadas en el manual. El usuario podría perder la autorización para utilizar este
equipo si realiza cambios o modificaciones para los que no tiene autorización.
INTERFERENCIA DE RADIO-TELEVISIÓN
Este equipo ha sido probado y declarado conforme con los límites de un dispositivo digital Clase B, de acuerdo con la Parte 15
de las Normas de la FCC. El objetivo de estos límites es proporcionar una protección razonable contra interferencias perjudiciales
en una instalación residencial. Este equipo genera, utiliza y puede emitir energía de radiofrecuencia y, si no se instala y se utiliza
de acuerdo con las instrucciones, puede causar interferencias perjudiciales en las comunicaciones por radio. No obstante, no
existe garantía de que no pueda producirse una interferencia en una instalación concreta. Si este equipo provoca interferencia
perjudicial en la recepción de radio o televisión, lo cual puede determinarse apagando y encendiendo el equipo, el usuario
puede intentar corregir la interferencia mediante una o más de las siguientes medidas:
1) Reorientar o reubicar la antena receptora.
2) Aumentar la separación entre el equipo y el receptor.
3) Conectar el equipo a una toma de corriente en un circuito distinto de aquel en el que está conectado el receptor.
4) Solicitar la ayuda del distribuidor o de un técnico experimentado de radio/televisión.
Este aparato digital Clase B es conforme con la norma canadiense ICES-003.
Nota para el instalador del sistema CATV:
Esta recordatorio se facilita para llamar la atención del instalador del sistema CATV sobre el Artículo 820-40 de la NEC, que
proporciona pautas para una apropiada puesta a tierra, y en particular especifica que la toma de tierra del cable debe estar
conectada al sistema de puesta a tierra del edificio lo más cerca posible del punto de entrada del cable.
Fabricado bajo licencia de Dolby Laboratories. ”Dolby” y el símbolo de la doble
D son marcas comerciales de Dolby Laboratories.
5

4
ES
INTRODUCCIÓN
Accesorios Suministrados5
manual del usuario
(1EMN22400)
mando a distancia
(NE601UE)
• Si necesita cambiar estos accesorios, consulte el número de pieza que aparece junto a las ilustraciones y llame a
nuestro teléfono gratuito de atención al cliente, que encontrará en la portada de este manual.
• Según su sistema de antena, puede necesitar tipos diferentes de combinadores (mezcladores) o separadores
(divisores). Para obtener estos elementos, acuda a su establecimiento de electrónica local.
Símbolos Utilizados en este Manual5
DTV : Funcionamiento de TV digital TV : Funcionamiento de TV analógica
Nota sobre reciclado:
Los materiales de embalaje de este producto son reciclables y pueden ser reutilizados. Cualquier material debe eliminarse de
acuerdo con la normativa local sobre reciclado.
Las pilas nunca deben tirarse a la basura ni incinerarse, sino ser eliminadas de acuerdo con las normativas locales sobre
residuos químicos.
El número de serie de este producto puede encontrarse en la parte trasera de la unidad. Ningún otro producto tiene el
mismo número de serie que el suyo. Debe anotar aquí el número y otros datos esenciales y conservar este libro como registro
permanente de su compra con el fin de ayudar a su identificación en caso de robo.
fecha de compra
comprado en
nº de teléfono del distribuidor
nº de modelo
nº de serie
dirección del distribuidor
UBICACIÓN
Para un funcionamiento seguro y un rendimiento satisfactorio de la unidad, tenga en cuenta lo siguiente a la hora de seleccionar un lugar
para su instalación:
• Debe protegerlo de la luz solar directa y mantenerlo apartado de fuentes de calor intenso.
• Evite lugares polvorientos o húmedos.
• Evite lugares con ventilación insuficiente para una disipación de calor adecuada. No bloquee los orificios de ventilación situados en la
parte superior e inferior de la unidad. No coloque la unidad sobre una alfombra, porque esto bloqueará los orificios de ventilación.
• Instale la unidad en posición horizontal.
• Evite lugares sometidos a intensas vibraciones.
• No coloque la unidad cerca de campos magnéticos intensos.
• Evite trasladar la unidad a lugares con diferencias extremas de temperatura.
• Asegúrese de desenchufar el cable de alimentación de CA de la toma de corriente antes de trasladar la unidad.
PARA EVITAR LOS RIESGOS DE DESCARGA ELÉCTRICA E INCENDIO
• No manipule el cable de alimentación con las manos húmedas.
• No tire del cable de alimentación para desconectarlo de una toma de CA. Agárrelo por el enchufe.
• Si por accidente se derrama agua sobre la unidad, desenchufe el cable de alimentación inmediatamente y lleve la unidad a nuestro
centro de servicio autorizado para su reparación.
• No coloque ningún objeto directamente encima de la unidad.
• Si no aparece ninguno de los símbolos bajo el encabezamiento de función, el funcionamiento es aplicable a ambos.
Ésta es la descripción de los símbolos utilizados en este manual.
La descripción se refiere a:
INFO
CH
CH
VOL VOL
POWER
CHANNEL
RETURN
AUDIO
–/ENT
INPUT
SELECT
321
654
98
+100
0
7
DTV/TV
MUTE
SLEEP
MENU
* Pilas (AA x 2) para el mando a distancia
no incluidas.

5
ES
INTRODUCCIÓN CONEXIÓN AJUSTE INICIAL
AJUSTE OPCIONAL
SOLUCIÓN DE PROBLEMAS
PARA VER LA TELEVISIÓN
INFORMACIÓN
Contenido5
INTRODUCCIÓN
Importante para su Seguridad . . . . . . . . . . . . . . . . . . . . . . . . . . . . . . . . . . . . . . 2
Precauciones . . . . . . . . . . . . . . . . . . . . . . . . . . . . . . . . . . . . . . . . . . . . . . . . . . . . . 3
Accesorios Suministrados . . . . . . . . . . . . . . . . . . . . . . . . . . . . . . . . . . . . . . . . . . 4
Símbolos Utilizados en este Manual . . . . . . . . . . . . . . . . . . . . . . . . . . . . . . . . . 4
Características . . . . . . . . . . . . . . . . . . . . . . . . . . . . . . . . . . . . . . . . . . . . . . . . . . . . 5
Función de Mando a Distancia . . . . . . . . . . . . . . . . . . . . . . . . . . . . . . . . . . . . . . 6
Instalación de las Pilas . . . . . . . . . . . . . . . . . . . . . . . . . . . . . . . . . . . . . . . . . . . . . 6
Panel de Control . . . . . . . . . . . . . . . . . . . . . . . . . . . . . . . . . . . . . . . . . . . . . . . . . . 7
Panel Trasero . . . . . . . . . . . . . . . . . . . . . . . . . . . . . . . . . . . . . . . . . . . . . . . . . . . . . 7
CONEXIÓN
Conexión Básica . . . . . . . . . . . . . . . . . . . . . . . . . . . . . . . . . . . . . . . . . . . . . . . . . . 8
Conexión de Dispositivo Externo . . . . . . . . . . . . . . . . . . . . . . . . . . . . . . . . . . . . 9
AJUSTE INICIAL
Con guración Inicial . . . . . . . . . . . . . . . . . . . . . . . . . . . . . . . . . . . . . . . . . . . . . 10
Menú Principal . . . . . . . . . . . . . . . . . . . . . . . . . . . . . . . . . . . . . . . . . . . . . . . . . . 10
Exploración Automática de Canales . . . . . . . . . . . . . . . . . . . . . . . . . . . . . . . . 11
Selección de Idioma . . . . . . . . . . . . . . . . . . . . . . . . . . . . . . . . . . . . . . . . . . . . . . 11
PARA VER LA TELEVISIÓN
Selección de Canal . . . . . . . . . . . . . . . . . . . . . . . . . . . . . . . . . . . . . . . . . . . . . . . 12
Ajuste de Volumen . . . . . . . . . . . . . . . . . . . . . . . . . . . . . . . . . . . . . . . . . . . . . . . 12
Para Cambiar entre Cada Modo . . . . . . . . . . . . . . . . . . . . . . . . . . . . . . . . . . . . 13
Información de Pantalla . . . . . . . . . . . . . . . . . . . . . . . . . . . . . . . . . . . . . . . . . . 13
Modo de Visualización de Pantalla del Televisor . . . . . . . . . . . . . . . . . . . . . 14
Temporizador de Apagado . . . . . . . . . . . . . . . . . . . . . . . . . . . . . . . . . . . . . . . . 14
AJUSTE OPCIONAL
Agregar/Borrar Canales . . . . . . . . . . . . . . . . . . . . . . . . . . . . . . . . . . . . . . . . . . . 15
Ajuste de Imagen . . . . . . . . . . . . . . . . . . . . . . . . . . . . . . . . . . . . . . . . . . . . . . . . 16
Subtítulos Cerrados . . . . . . . . . . . . . . . . . . . . . . . . . . . . . . . . . . . . . . . . . . . . . . 16
Subtítulos Cerrados en DTV . . . . . . . . . . . . . . . . . . . . . . . . . . . . . . . . . . . . . . . 17
Estilo DTVCC . . . . . . . . . . . . . . . . . . . . . . . . . . . . . . . . . . . . . . . . . . . . . . . . . . . . . 18
V-chip . . . . . . . . . . . . . . . . . . . . . . . . . . . . . . . . . . . . . . . . . . . . . . . . . . . . . . . . . . 19
SOLUCIÓN DE PROBLEMAS
Guía de Solución de Problemas . . . . . . . . . . . . . . . . . . . . . . . . . . . . . . . . . . . . 22
Mantenimiento . . . . . . . . . . . . . . . . . . . . . . . . . . . . . . . . . . . . . . . . . . . . . . . . . . 23
INFORMACIÓN
Glosario . . . . . . . . . . . . . . . . . . . . . . . . . . . . . . . . . . . . . . . . . . . . . . . . . . . . . . . . . 24
Denominaciones de Canales de Cable . . . . . . . . . . . . . . . . . . . . . . . . . . . . . . 24
Especi caciones Generales . . . . . . . . . . . . . . . . . . . . . . . . . . . . . . . . . . . . . . . . 24
Especi cación Eléctrica . . . . . . . . . . . . . . . . . . . . . . . . . . . . . . . . . . . . . . . . . . . 24
Otras Especi caciones . . . . . . . . . . . . . . . . . . . . . . . . . . . . . . . . . . . . . . . . . . . . 24
Garantía Limitada . . . . . . . . . . . . . . . . . . . . . . . . . . . . . . . . . . . . . . Tapa trasera
Características5
• DTV/TV/CATV
- Puede utilizar su mando a distancia para seleccionar
canales emitidos en formato digital y formato
analógico convencional. Además, los suscriptores de
cable pueden acceder a sus canales de televisión por
cable.
•
Pantalla de Información de Programas (solamente DTV)
- Puede visualizar el título, el contenido y otra
información del actual programa DTV en la pantalla
del televisor.
• Exploración Automática de Canales
- Esta unidad explora y memoriza automáticamente
los canales disponibles en su zona, eliminando
complicados procedimientos de configuración.
• V-chip
- Esta función le permite bloquear el acceso de los niños
a programas inapropiados.
• Decodificador de Subtítulos Cerrados
- El decodificador de subtítulos cerrados incorporado
muestra el texto de la programación que contiene
subtítulos cerrados.
• Función de Apagado Automático
- Si no hay entrada de señal desde el terminal de
antena y no se realiza ninguna operación durante 15
minutos, la unidad se apagará automáticamente.
• Temporizador de Apagado
- Esta función apagará automáticamente la unidad a
una hora especificada.
• Opciones para Idioma de Pantalla
- Seleccione su idioma de pantalla: Inglés, Español o
Francés.
• Función de Sonido Estéreo
• Sintonización de Frecuencia PLL Sintonizada
- Proporciona una selección de canales gratuita y
sencilla y le permite sintonizar directamente con
cualquier canal mediante los botones de número de
canal del mando a distancia.
• Entrada de S-video
• Entrada AV
• Salida de Audio Digital Coaxial
© 2007 Funai Electric Co., Ltd.
Todos los derechos reservados. No se permite la reproducción total o parcial de este manual, ni su copia, transmisión, difusión,
transcripción, descarga o almacenamiento en ningún soporte de almacenamiento, en forma alguna o con n alguno sin la
autorización expresa y previa por escrito de Funai. Además, toda distribución comercial no autorizada de este manual o toda
revisión del mismo queda estrictamente prohibida.
La información contenida en este documento puede ser objeto de cambios sin previo aviso. Funai se reserva el derecho de
cambiar el contenido de este documento sin la obligación de noti car dichos cambios a ninguna persona u organización.
con el diseño es una marca comercial registrada de Funai Electric Co., Ltd y no se puede utilizar en modo alguno sin la
autorización expresa por escrito de Funai. Todas las restantes marcas comerciales utilizadas en este documento siguen siendo
propiedad exclusiva de sus respectivos propietarios. Nada de lo contenido en este manual debe ser entendido como concesión,
implícita o de otro tipo, de cualquier licencia o derecho de uso de cualquiera de las marcas comerciales en él visualizadas. El uso
indebido de cualquier marca comercial o de cualquier otro contenido de este manual queda estrictamente prohibido. Funai hará
cumplir enérgicamente sus derechos de propiedad intelectual dentro de los límites máximos establecidos por la ley.

6
ES
INTRODUCCIÓN
Función de Mando a Distancia5
1. Botón POWER (p. 10)
Presione para activar y desactivar
la unidad.
2. Botones numéricos (p. 12)
• Presione para seleccionar los
canales.
Botón -/ENT
• Presione para separar el canal
menor del canal mayor.
Botón +100
• Presione para seleccionar el canal
100 o superiores. (CATV)
• Presione para buscar si hay
canales menores en el canal
mayor actualmente seleccionado.
(DTV)
3. Botones CH K / L (p. 12)
Presione para seleccionar los
canales o desplazarse arriba/
abajo por los elementos del
menú principal.
4. Botones VOL
X / Y (p. 12)
Presione para ajustar el volumen
y el mode de entrada externo
o desplazarse a derecha (X)/
izquierda (Y) por los elementos
del menú principal.
5. MENU button (p. 10)
Presione para visualizar el menú
principal.
6. Botón INPUT SELECT (p. 13)
Presione para acceder a un
dispositivo externo conectado,
como un reproductor DVD o
aparato de vídeo (VCR).
7. Botón DTV/TV (p. 13)
Presione para cambiar entre el
modo digital (DTV) y el modo
analógico (TV).
8. Botón INFO (p. 13)
Modo Digital (DTV)
• Presione para visualizar
el número de canal y la
información del programa.
Modo Analógico (TV)
• Presione para visualizar el
número de canal.
Modo de Entrada Externa
• Presione para visualizar el modo
de entrada externa actualmente
seleccionado.
9. Botón AUDIO (p. 13)
Modo Digital (solamente DTV)
Presione para seleccionar el
idioma de audio.
10. Botón CHANNEL RETURN (p. 12)
Presione para volver al canal
anterior.
11. Botón MUTE (p. 12)
Presione para activar y desactivar
el sonido.
12. Botón SLEEP (p. 14)
Presione para activar el
temporizador de apagado.
Instalación de las Pilas
Instale las pilas (AA x 2) de manera que coincida la polaridad indicada en el interior del compartimento de las pilas del mando
a distancia.
213
5
Precauciones sobre las Pilas:
• Asegúrese de seguir la polaridad correcta según lo indicado en el compartimento de las pilas. Unas pilas en posición invertida pueden
causar daños en el dispositivo.
• No mezcle diferentes tipos de pilas (por ejemplo, alcalinas y de carbono-zinc) ni pilas viejas con pilas nuevas.
• Si el dispositivo no se va a usar durante un periodo prolongado de tiempo, quite las pilas para evitar daños o lesiones por posibles fugas de
las pilas.
• No intente recargar las pilas; podrían sobrecalentarse y romperse.
INFO
CH
CH
VOL VOL
POWER
CHANNEL
RETURN
AUDIO
–/ENT
INPUT
SELECT
321
654
98
+100
0
7
DTV /TV
MUTE
SLEEP
MENU
1 7
8
10
9
3
4
5
6
11
12
2

7
ES
INTRODUCCIÓN CONEXIÓN AJUSTE INICIAL
AJUSTE OPCIONAL
SOLUCIÓN DE PROBLEMAS
PARA VER LA TELEVISIÓN
INFORMACIÓN
1. Ventana del Sensor de Infrarrojos
Recibe los rayos infrarrojos transmitidos desde el
mando a distancia.
2. Botón POWER (p. 10)
Presione para activar y desactivar la unidad.
3. Botones CHANNEL
K / L (p. 12)
Presione para seleccionar canales o desplazarse
arriba/abajo por los elementos del menú principal.
4. Botones VOLUME
X / Y (p. 12)
Presione para ajustar el volumen o moverse a derecha
(X)/izquierda (Y) por los elementos del menú
principal.
5. Botón MENU (p. 10)
Presione para visualizar el menú principal.
6. Toma HEADPHONE
Conexión de auriculares para escucha personal.
7. Tomas de entrada AUDIO (p. 9)
Conexión de cable de audio RCA para un dispositivo
externo.
8. Toma de entrada VIDEO (p. 9)
Conexión de cable de vídeo RCA para un dispositivo
externo.
Panel de Control5
Panel Trasero5
1. Toma ANT. IN (p. 8)
Conexión de cable coaxial RF para su antena o caja de
cable/satélite.
2. Toma de salida COAXIAL (audio digital ) (p. 9)
Conexión de cable de audio digital coaxial para un
decodificador o receptor de radio.
Utilice la toma de entrada de audio digital de un
dispositivo externo.
3. Toma de entrada S-VIDEO (p. 9)
Conexión de cable S-video para un dispositivo
externo.
4. Tomas de entrada AUDIO (p. 9)
Conexión de cable de audio RCA para un dispositivo
externo.
5. Toma de entrada VIDEO (p. 9)
Conexión de cable de vídeo RCA para un dispositivo
externo.
6. Cable de Alimentación de CA
Canéctelo una toma estándar de CA para suministrar
alimentación eléctrica a esta unidad.
VIDEO
HEADPHONE
MENU VOLUME CHANNEL
POWER
AUDIO RL
4
3
5
6
7
8
2
1
ANT. INCOAXIALS-VIDEO
VIDEO
L
R
3
2
1
4
5
6

8
ES
CONEXIÓN
Conexión Básica
En esta sección se describe cómo conectar la unidad a una antena, caja de cable/satélite, etc.
Nota:
• Asegúrese de que su antena u otro dispositivo está conectada correctamente antes de enchufar el cable de alimentación.
[Conexión de Cable de Antena]
Cuando conecte la unidad a una antena o una empresa de televisión por cable (sin caja de cable/satélite)
Conecte el cable coaxial RF de su toma de corriente a la toma de entrada de antena de esta unidad.
antena
VHF/UHF
empresa de
TV por cable
o
parte trasera de la unidad
p. ej.)
ANT. IN
cable coaxial RF
* Una vez completadas las conexiones, encienda la unidad e inicie la configuración inicial.
La exploración de canales es necesaria para que la unidad memorice todos los canales disponibles en su zona.
(Consulte “Configuración Inicial” en página 10).
Nota:
• Para su seguridad y para evitar daños en el dispositivo, desenchufe el cable coaxial RF de la toma de entrada de antena antes de mover la
unidad.
• Si utiliza una antena para recibir televisión analógica, ésta debería funcionar también para recepción de DTV. Las antenas de exterior o de
tejado serán más eficaces que las de versiones de sobremesa.
• Para cambiar fácilmente su fuente de recepción entre antena y cable, instale un selector de antena.
• Si se conecta directamente al sistema de cable, póngase en contacto con el instalador de CATV.
[Conexión a Caja de Cable o Caja de Satélite]
Conecte el cable coaxial RF de su toma de corriente a la toma de entrada de caja de cable/satélite.
Utilice otro cable coaxial RF para conectar la toma de entrada de antena de la unidad a la toma de salida de la caja de cable/
satélite.
ANT. IN
caja de cable/satélite
plato de
satélite
empresa de
TV por cable
p. ej.)
o
RF OUTANT. IN
cable coaxial RF cable coaxial RF
parte trasera de la unidad
* Los cables necesarios y los métodos de conexión varían según la caja de cable/satélite.
Para más información, póngase en contacto con su proveedor de cable/satélite.
5
Cables no incluidos.
Deberá adquirir los cables necesarios en su establecimiento local.

PARA VER LA TELEVISIÓN
INTRODUCCIÓN CONEXIÓN AJUSTE INICIAL
AJUSTE OPCIONAL
9
ES
SOLUCIÓN DE PROBLEMAS
INFORMACIÓN
Conexión de Dispositivo Externo
[Conexión de Cable de S-video o de Vídeo (Trasera)]
Conexión de S-video ofrece una buena calidad de imagen para dispositivos de vídeo conectados a la unidad.
Conexión de vídeo ofrece una calidad normal de imagen para dispositivos de vídeo conectados a la unidad.
Haga la conexión según lo indicado en la ilustración.
Cuando la toma de audio del dispositivo de vídeo sea monoaural, conecte el cable RCA de audio a la toma de entrada
de audio L (izquierda).
reproductor de DVD
con toma de salida S-video
p. ej.)
VCR
p. ej.)
AUDIO OUT
RL VIDEO
OUT
S-VIDEO
OUT
AUDIO OUT
RL VIDEO
OUT
parte trasera de la unidad
parte trasera de la unidad
ANT. INCOAXIALS-VIDEO
VIDEO
L
R
ANT. INCOAXIALS-VIDEO
VIDEO
L
R
cable RCA de audio
cable RCA de audio
cable RCA de vídeo
cable S-video
o
• Para utilizar la toma de entrada de S-video o de vídeo de la parte trasera de esta unidad, presione [INPUT SELECT]
para seleccionar “AUX1”.
[Conexión de Cable de Vídeo (Delantera)]
Conexión de vídeo ofrece una calidad normal de imagen para dispositivos de vídeo conectados a la unidad.
Haga la conexión según lo indicado en la ilustración.
Cuando la toma de audio del dispositivo de vídeo sea monoaural, conecte el cable RCA de audio a la toma de entrada
de audio L (izquierda).
cámara
de vídeo
videojuego
p. ej.) AUDIO OUT
RL
VIDEO
OUT
parte delantera de la unidad
VIDEO
HEADPHONE
MENU VOLUME
AUDIO RL
cable RCA de audio
cable RCA de vídeo
• Para utilizar la toma de entrada de vídeo de la parte delantera de esta unidad, presione [INPUT SELECT] para
seleccionar “AUX2”.
Nota:
• Si se conecta a la toma S-video y a la toma de vídeo al mismo tiempo, tendrá prioridad la conexión S-video.
[Conexión de Salida de Audio Digital (solamente para la emisión digital)]
Si conecta esta unidad a un dispositivo de audio digital externo, podrá disfrutar de audio multicanal, como el sonido
de emisiones digitales de 5+1 canales (5.1ch).
decodicador Dolby Digital
p. ej.)
ANT. INCOAXIALS-VIDEO
VIDEO
L
R
parte trasera de la unidad
DIGITAL AUDIO
COAXIAL IN
cable coaxial de audio digital
5
Cables no incluidos.
Deberá adquirir los cables necesarios en su establecimiento local.

10
ES
AJUSTE INICIAL
Configuración Inicial
Esta sección le guiará a través del ajuste inicial de la unidad, que incluye la
selección de un idioma para sus menús de pantalla y “PREA. AUTO CA.”, que
explora y memoriza automáticamente los canales visibles.
Antes de empezar:
Asegúrese de que la unidad está conectado a la antena o al cable.
1Después de hacer todas las conexiones necesarias,
presione [POWER] para encender la unidad.
POWER
• Esta operación tardará unos momentos.
2Utilice [CH K / L] o [VOL X] para seleccionar el idioma
de pantalla entre las opciones de la izquierda de la
pantalla del televisor.
(ENGLISH/ESPAÑOL/FRANÇAIS)
o
CH
CH
VOL
o
SELECT LANGUAGE
ENGLISH
NEXT:PRESS CHK
ESPAÑOL
DESPUÉS:PRESIONE CHL
FRANÇAIS
APRÈS:PRESSEZ VOLX
• Presione [CH K] para Inglés.
• Presione [CH L] para Español.
• Presione [VOL X] para Francés.
3Utilice [CH K / L] para seleccionar
“PREA. AUTO CA.(TV/DTV)” para canales de televisión o
“PREA. AUTO CA.(CATV)” para canales de CATV, y luego
presione [VOL X].
o
CH
CH
VOL
- INSTALACIÓN INICIAL -
1. CONECTE LA ANTENA O
CABLE O SATÉLITE EN
ESTA UNIDAD.
2. CONFIGURE LOS ELEMENTOS
CON LOS BOTONES , Y
PREA. AUTO CA. (TV/DTV)
PREA. AUTO CA. (CATV)
• Comienza automáticamente la exploración y la
memorización de los canales.
CA 25
PREA. AUTO CA. (TV/DTV)
• Cuando la exploración y la memorización han
finalizado, se muestra el canal memorizado más bajo
de la emisión.
5Nota:
• Si se conecta directamente al sistema de cable, póngase en
contacto con el instalador de CATV.
• Si presiona [POWER] o [MENU] durante “PREA. AUTO CA.”,
se cancelará este ajuste.
• La función de exploración automática inicial de canales
puede ejecutarse, para TV/DTV o CATV, solamente una
vez. Si desea explorar ambos (TV/DTV y CATV), deberá
seleccionar “AJUSTE DE CANAL” en el menú principal para
explorar y memorizar otros canales una vez finalizado el
preajuste inicial. (Consulte la página 11.)
• Puede cancelar o salir del menú inicial “PREA. AUTO CA.”
presionando [MENU].
• Cuando no pueda recibirse ningún canal mediante
“PREA. AUTO CA.”, en la pantalla del televisor aparece
“NO HAY SEÑAL DE TV”.
• Si no hay entrada de señal desde el terminal de antena y no
se realiza ninguna operación durante más de 5 segundos,
aparecerá “SUGERENCIAS ÚTILES”. Siga las instrucciones de
la pantalla del televisor.
- SUGERENCIAS ÚTILES -
VERIFIQUE ANTENA / CABLE /
SATÉLITE ESTÁ BIEN
CONECTADO.
VERIFIQUE
” PREA. AUTO CA. ”
ESTÁ BIEN AJUSTADO.
LEA LA PÁGINA FRONTAL
DEL MANUAL DEL USUARIO
O PANEL TRASERO PARA EL
NO. TEL DE AYUDA A LOS
CLIENTES.
1.
2.
3.
Menú Principal
En esta sección se describen los aspectos generales del menú principal que
aparece al presionar [MENU].
Para más detalles, consulte la página de referencia de cada elemento.
El menú principal se compone de los siguientes elementos de ajuste de función.
Presione [MENU].
p. ej.) modo TV digital
MENU
- AJUSTE DEL TV -
IMAGEN
AJUSTE DE CANAL
AJUSTE DE V-CHIP
IDIOMA [ESPAÑOL]
TITULO [OFF]
AJUSTE DEL DTV
• IMAGEN
Puede ajustar la calidad de la imagen.
(Consulte “Ajuste de Imagen” en página 16.)
• AJUSTE DE CANAL
Puede explorar automáticamente los canales visibles
y eliminar los no deseados.
(Consulte “Exploración Automática de Canales” en página 11.)
• AJUSTE DE V-CHIP
Puede ajustar las limitaciones de visión.
(Consulte “V-chip” en página 19.)
• IDIOMA
Puede cambiar el idioma (Inglés, Español, Francés)
visualizado en el menú principal.
(Consulte “Selección de Idioma” en página 11.)
• TITULO
Puede cambiar el formato de pantalla para subtítulos
cerrados, que muestran el diálogo de un programa de
televisión u otra información en la pantalla del televisor.
(Consulte “Subtítulos Cerrados” en página 16.)
• AJUSTE DEL DTV
Puede ajustar la visualización de pantalla y subtítulos
en el modo DTV.
(Consulte “Subtítulos Cerrados en DTV” en página 17.)
5
Se puede acceder a estas operaciones mediante el mando a distancia. Algunas también pueden ser
accesibles mediante los mandos de la unidad principal.

11
ES
PARA VER LA TELEVISIÓN
INTRODUCCIÓN CONEXIÓN AJUSTE INICIAL
AJUSTE OPCIONAL
SOLUCIÓN DE PROBLEMAS
INFORMACIÓN
Exploración Automática de Canales
Si cambia los cables (por ejemplo, entre antena y CATV) o si mueve la
unidad a una zona diferente después del ajuste inicial, o si recupera el canal
DTV eliminado, tendrá que realizar la exploración automática de canales.
Antes de empezar:
Asegúrese de que la unidad está conectado a la antena o al cable.
1Presione [MENU] para mostrar el menú principal.
MENU
2 Utilice [CH K / L] para seleccionar “AJUSTE DE CANAL”,
y luego presione [VOL X].
p. ej.) modo TV digital
o
CH
CH
VOL
- AJUSTE DEL TV -
IMAGEN
AJUSTE DE CANAL
AJUSTE DE V-CHIP
IDIOMA [ESPAÑOL]
TITULO [OFF]
AJUSTE DEL DTV
3 Utilice [CH K / L] para seleccionar su tipo de
presintonía deseado, y luego presione [VOL X].
p. ej.) modo TV digital
o
CH
CH
VOL
- AJUSTE DEL TV -
AGREGAR/BORRAR (DTV)
PREA. AUTO CA. (DTV)
PREA. AUTO CA. (TV/DTV)
PREA. AUTO CA.(CATV)
! CATV demora unos 50min.
•
Cuando tenga una antena aérea conectada, seleccione
“PREA. AUTO CA. (TV)”, “PREA. AUTO CA. (DTV)” o
“PREA. AUTO CA. (TV/DTV)”.
•
Cuando esté conectado a CATV, seleccione
“PREA. AUTO CA. (CATV)”.
• Comienza automáticamente la exploración y la
memorización de los canales.
p. ej.) modo TV digital
D25
PREA. AUTO CA. (DTV)
• Cuando la exploración y la memorización han
finalizado, se muestra el canal memorizado más bajo.
• Cuando haya seleccionado, “PREA. AUTO CA. (TV/DTV)”,
se mostrará el canal analógico memorizado más
bajo cuando la exploración y la memorización hayan
finalizado.
Cuando no haya ningún canal analógico, se mostrará
el canal digital memorizado más bajo.
5Nota:
• Si se conecta directamente al sistema de cable, póngase en
contacto con el instalador de CATV.
• Si presiona [POWER] o [MENU] durante “PREA. AUTO CA.”, se
cancelará este ajuste.
• Cuando no pueda recibirse ningún canal mediante la
“PREA. AUTO CA.”, en la pantalla del televisor aparece
“NO HAY SEÑAL DE TV”.
• El ajuste de canales se guardará incluso aunque se produzca
un corte de energía.
• Si tiene menús el inglés o en francés y necesita en español,
presione [MENU]. Utilice [CH K / L] para seleccionar
“LANGUAGE” o “LANGAGE”.
Presione [VOL ÅX] para seleccionar “ESPAÑOL”. Presione
[MENU] para eliminar el menú principal.
• Solamente con respecto al canal digital, incluso después
de finalizar la exploración, si desenchufa el cable de
alimentación de CA antes de apagar la unidad presionando
[POWER], el ajuste de canales puede perderse.
Selección de Idioma
Puede elegir Inglés, Español o Francés como idioma de pantalla.
1Presione [MENU] para visualizar el menú principal.
MENU
2Utilice [CH K / L] para seleccionar “IDIOMA”, y luego
presione [VOL X] repetidamente para cambiar el
ajuste.
p. ej.) modo TV digital
o
CH
CH
VOL
- AJUSTE DEL TV -
IMAGEN
AJUSTE DE CANAL
AJUSTE DE V-CHIP
IDIOMA [ESPAÑOL]
TITULO [OFF]
AJUSTE DEL DTV
ESPAÑOL
FRANÇAIS
ENGLISH
3Presione [MENU] para salir.
MENU
5

12
ES
PARA VER LA TELEVISIÓN
Selección de Canal
Seleccione los canales presionando [CH K / L] o [los botones numéricos].
• Para seleccionar los canales memorizados,
utilice [CH K / L] o [los botones numéricos].
• Para seleccionar los canales no memorizados,
utilice [los botones numéricos].
Para utilizar [los botones numéricos]
TV
- Cuando seleccione el canal analógico 12
21
DTV
- Cuando seleccione el canal digital 12-1
Asegúrese de presionar [–/ENT] antes de introducir
el número de canal menor.
–/ENT
21 1
• Presione [CHANNEL RETURN] para volver al canal
anteriormente visualizado.
• Cuando seleccione un canal superior a 100,
presione [+100] primero. A continuación, utilice
[los botones numéricos] para presionar los números
inferiores de 2 dígitos.
Acerca de la emisión de televisión digital:
Con su emisión de alta definición, la emisión digital
es muy superior a la emisión analógica en su calidad
tanto de imagen como de sonido.
¿Qué es el canal menor?
Mediante una tecnología de alta compresión, la
emisión digital ofrece un servicio que permite el envío
simultáneo de múltiples señales. Por tanto, puede
seleccionar más de un programa por canal mayor, dado
que la tecnología de emisión digital distingue entre
múltiples canales emitidos por una determinada red.
CA4
CA4
(televisión de alta denición)
18:00
18:30
19:00
19:30
20:00
20:30
CA4-1
CA4
CA4
Sin señal
Sin señal Sin señal
CA4-2
ATSC (modo digital)
CA4
NTSC (modo analógico)
[Hora de
emisión]
Sin señal
CA4-1CA4 CA4-2
: cambia automáticamente
canal mayor canal menor
: cambia manualmente mediante [CH / ]
Aunque no pueda ver el programa de TV de alta
definición (HDTV), la unidad convierte la señal HDTV
en señal de TV de definición estándar.
Nota:
• Aparecerá “SIN SEÑAL” en la pantalla del televisor una vez
terminada la emisión del canal menor.
5Ajuste de Volumen
En esta sección se describe cómo ajustar el volumen. También se describe
la función de silenciamiento, que activa y desactiva el sonido.
Utilice
[VOL X / Y] para ajustar el volumen de audio.
o
VOL VOL
VOLUMEN 20
• La barra de volumen se mostrará en la parte inferior
de la pantalla del televisor cuando ajuste el volumen.
• La barra de volumen desaparecerá automáticamente
dentro de unos segundos.
Presione [MUTE] para activar y desactivar el sonido.
MUTE
MUDO 20
• “MUDO” aparece en la pantalla del televisor.
Presione nuevamente [MUTE] o utilice [VOL X / Y]
para recuperar el volumen original.
5

13
ES
PARA VER LA TELEVISIÓN
INTRODUCCIÓN CONEXIÓN AJUSTE INICIAL AJUSTE OPCIONAL
SOLUCIÓN DE PROBLEMAS
INFORMACIÓN
Para Cambiar entre Cada Modo
Puede cambiar fácilmente entre DTV (ATSC) y TV (NTSC) o acceder a un
dispositivo externo con el mando a distancia cuando estén conectados a la
unidad.
Presione [DTV/TV] repetidamente para cambiar el
modo de entrada.
DTV /TV
MODO ANALÓGICO
MODO DIGITAL
Nota:
• Cuando cambie del modo analógico al digital, puede
tardar un poco en finalizar la selección de canales digitales.
Durante el cambio de modo se muestra el siguiente pantalla
en el televisor.
ESCANEANDO
Presione [INPUT SELECT] repetidamente para cambiar
los modos de entrada.
INPUT
SELECT
MODO ANALÓGICO
MODO DIGITAL
AUX1
AUX2
• Para utilizar la toma de entrada de vídeo o de S-video,
en la parte posterior de la unidad, seleccione “AUX1”.
• Para utilizar la toma de entrada de vídeo en la parte
delantera de la unidad, seleccione “AUX2”.
Información de Pantalla
Puede visualizar el canal actualmente seleccionado u otra información, por
ejemplo el modo de audio, en la pantalla del televisor.
TV
En el modo analógico, se visualiza el número de canal actual.
Presione [INFO].
INFOINFO
CA 25
• Se muestra el número del canal actual en la esquina
superior derecha de la pantalla del televisor.
• Para borrar la pantalla, presione [INFO] nuevamente.
5
5
DTV
En el modo digital, se muestra la información detallada de emisión del
canal actual, por ejemplo el título de programa y las guías de programas.
Presione [INFO] repetidamente para recorrer los
modos de visualización disponibles.
INFOINFO
OFF
INFORMACIÓN DE EMISIÓN
GUÍA DE PROGRAMAS
[Información de Emisión]
• Se muestra la siguiente información.
1 número de canal
2 emisora
3 título de programa
4 idioma de audio
Presione [AUDIO] repetidamente para recorrer los
idiomas de audio disponibles.
(se muestra “OTRO” cuando no puede obtenerse el
idioma de audio o si los idiomas obtenidos no son
Inglés, Español o Francés.)
KABC CA 95-03
Un día de recuerdos
ESPAÑOL 1/3
2
3
4
1
[Guía de Programas]
• Se muestra la guía de programas añadida a
información de emisión.
Guía de
programas
KABC CA 95-03
Un día de recuerdos
ESPAÑOL 1/3
Sig - Pulse Vol
Y
Atrás - Pulse Vol
X
A quarterHace un cuarto de siglo, en una
época que ahora puede considerarse como
los viejos tiempos de la prensa, los anuncios
en medios impresos suponían el 80 % de los
ingresos por publicidad de la industria.
Nota:
• Cuando la guía de programas tenga más de 6 líneas, utilice
[VOL X / Y] para desplazarse.
• Se visualiza “No se proporciona descripción.” cuando no se
facilita la guía de programas.
• Mientras se visualiza la guía de programas se interrumpe la
función de subtítulos ocultos.
• En el modo de entrada externa, se muestra la siguiente
pantalla.
p. ej.) Cuando se ha conectado un dispositivo externo a la
toma de entrada S-video.
AUX 1
• Los idiomas disponibles difieren según la emisión.
• La pantalla de información desaparecerá automáticamente
dentro de unos segundos cuando los subtítulos cerrados
están activados.
• Al presionar [AUDIO] no se controla la fuente de audio
externa.

14
ES
PARA VER LA TELEVISIÓN
Modo de Visualización de
Pantalla del Televisor
DTV
En el modo digital pueden seleccionarse 2 tipos de modos de visualización,
cuando la emisora envíe una señal 16:9.
1Presione [MENU] para mostrar el menú principal.
MENU
2
Utilice [CH K / L] para seleccionar “AJUSTE DEL DTV”,
y presione [VOL X].
p. ej.) modo TV digital
o
CH
CH
VOL
- AJUSTE DEL TV -
IMAGEN
AJUSTE DE CANAL
AJUSTE DE V-CHIP
IDIOMA [ESPAÑOL]
TITULO [OFF]
AJUSTE DEL DTV
3Utilice [CH K / L] para seleccionar “PANTALLA DTV”,
y luego use [VOL X / Y] para activar la relación de
aspecto de TV deseada.
o
CH
CH
o
VOL VOL
- AJUSTE DEL DTV -
PANTALLA DTV [ANCHO BUZÓN]
DTVCC
ZOOMANCHO BUZÓN
[ANCHO BUZÓN]
Visualiza el programa de soporte digital en pantalla
completa.
Aparecen unas franjas negras en la parte superior e
inferior de la pantalla.
[ZOOM]
Amplía y muestra la zona central del programa de
soporte digital.
Se recortan los lados izquierdo y derecho de la imagen.
4Presione [MENU] para salir.
MENU
Nota:
• Según el programa, es posible que el modo de visualización
no cambie.
5Temporizador de Apagado
El temporizador de apagado puede con gurarse para apagar
automáticamente la unidad después de un periodo incremental de tiempo.
1Presione [SLEEP] para ajustar el temporizador de
apagado.
SLEEP
REPOSAR OFF
• El temporizador de apagado aparece en la pantalla
del televisor.
2Presione [SLEEP] repetidamente para cambiar el
tiempo que debe transcurrir hasta el apagado.
SLEEP
REPOSAR 120 MIN.
• Puede preparar su unidad para que se apague
después de transcurrir un periodo de tiempo (de 30 a
120 minutos).
• Cada presión de [SLEEP] aumentará el tiempo en 30
minutos.
• Después del ajuste, puede visualizarse el
temporizador de apagado, para su comprobación,
presionando [SLEEP].
Para Cancelar el Temporizador de Apagado
Presione [SLEEP] repetidamente hasta que aparezca
“REPOSAR OFF” en la pantalla del televisor.
Nota:
• La pantalla de ajuste del temporizador de apagado
desaparecerá automáticamente dentro de unos segundos.
• Cuando desconecte la unidad de la toma de CA o cuando
se produzca un fallo de suministro eléctrico, el ajuste del
temporizador de apagado quedará anulado.
5

15
ES
AJUSTE OPCIONAL
PARA VER LA TELEVISIÓN
INTRODUCCIÓN CONEXIÓN AJUSTE INICIAL AJUSTE OPCIONAL
SOLUCIÓN DE PROBLEMAS
INFORMACIÓN
Agregar/Borrar Canales
La función de agregar/borrar canales le permite agregar el canal que no
se haya agregar mediante la exploración automática de canales debido
al estado de la recepción en el ajuste inicial. También puede eliminar los
canales innecesarios.
1Presione [MENU] para visualizar el menú principal.
MENU
2Utilice [CH K / L] para seleccionar “AJUSTE DE CANAL”,
y presione [VOL X].
p. ej.) modo TV digital
o
CH
CH
VOL
- AJUSTE DEL TV -
IMAGEN
AJUSTE DE CANAL
AJUSTE DE V-CHIP
IDIOMA [ESPAÑOL]
TITULO [OFF]
AJUSTE DEL DTV
3 Utilice [CH K / L] para seleccionar
“AGREGAR/BORRAR (DTV)”, o “AGREGAR/BORRAR”, y
luego presione [VOL X].
p. ej.) modo TV digital
o
CH
CH
VOL
- AJUSTE DE CANAL -
AGREGAR/BORRAR(DTV)
PREA. AUTO CA.(DTV)
PREA. AUTO CA.(TV/DTV)
PREA. AUTO CA.(CATV)
! CATV demora unos 50min.
4 Seleccione el canal que desea agregar o borrar.
(Consulte “Selección de Canal” en página 12.)
p. ej.) modo TV digital
AGREGAR/BORRAR : DTV
D25
5Utilice [VOL X / Y] para seleccionar “AGREGAR” o
“BORRAR”.
o
VOL VOL
• Para agregar o borrar otros canales, repita los pasos
4-5.
• El color del número de canal visualizado en la parte
superior derecha de la pantalla del televisor indica;
- Azul: Se agregará el canal seleccionado.
- Rojo: Se borrará el canal seleccionado.
5
6Presione [MENU] para salir.
MENU
Nota:
• El menú “AGREGAR/BORRAR (DTV)” o
“AGREGAR/BORRAR (TV)“ desaparecerá automáticamente
dentro de unos segundos.
• En el modo digital (DTV), podrá agregar o borrar canales
solamente en el canal mayor.
• Una vez borrado un canal DTV, no podrá recuperar el canal
sin realizar nuevamente la exploración automática de
canales. (Consulte “Exploración Automática de Canales” en
página 11.)

16
ES
AJUSTE OPCIONAL
Ajuste de Imagen
Puede ajustar el brillo, el contraste, el color, el matiz y la nitidez.
1Presione [MENU] para visualizar el menú principal.
MENU
2Utilice [CH K / L] para seleccionar “IMAGEN”, y
presione [VOL X].
p. ej.) modo TV digital
o
CH
CH
VOL
- AJUSTE DEL TV -
IMAGEN
AJUSTE DE CANAL
AJUSTE DE V-CHIP
IDIOMA [ESPAÑOL]
TITULO [OFF]
AJUSTE DEL DTV
3Utilice [CH K / L] para seleccionar el tipo de calidad de
imagen que desea ajustar.
o
CH
CH
CLARIDAD
CONTRASTE
COLOR
MATIZ
AGUDEZA
4Utilice [VOL X / Y] para ajustar la calidad.
o
VOL VOL
Selección [VOL Y] [VOL X]
CLARIDAD Para reducir el brillo Para aumentar el brillo
CONTRASTE Para reducir el contraste
Para aumentar el contraste
COLOR Para reducir el color Para intensificar el color
MATIZ Para agregar rojo Para agregar verde
AGUDEZA Para suavizar Para aclarar
5Presione [MENU] para salir.
MENU
Nota:
• La pantalla de ajuste de imagen desaparecerá
automáticamente dentro de unos segundos.
5Subtítulos Cerrados
Puede ver los subtítulos cerrados (cc) para programas de televisión,
películas e informativos.
Subtítulo cerrado se re ere al texto de diálogo o descripciones visualizadas
en pantalla para personas con problemas auditivos.
1Presione [MENU] para visualizar el menú principal.
MENU
2Utilice [CH K / L] para seleccionar “TITULO”,
y luego utilice [VOL X / Y] para cambiar el ajuste.
p. ej.) modo TV digital
- AJUSTE DEL TV -
IMAGEN
AJUSTE DE CANAL
AJUSTE DE V-CHIP
IDIOMA [ESPAÑOL]
TITULO [OFF]
AJUSTE DEL DTV
o
CH
CH
o
VOL VOL
OFF
SUBTIT1
SUBTIT2
TEXTO1
TEXTO2
[Modo de Subtítulos]
SUBTIT1 (C1) y TEXTO1 (T1);
son los servicios primarios de subtítulos y texto.
Los subtítulos o el texto se muestran en el mismo
idioma que el diálogo del programa (hasta 4 líneas de
escritura sobre la pantalla del televisor, sin tapar zonas
relevantes de la imagen).
SUBTIT2 (C2) y TEXTO2 (T2);
están raramente disponibles y las emisoras los utilizan
solamente en condiciones especiales, por ejemplo
cuando “SUBTIT1” o “TEXTO1” no están disponibles.
• Hay 3 modos de visualización según los programas:
Modo “Paint-on”: Visualiza inmediatamente en la
pantalla del televisor los caracteres
introducidos.
Modo “Pop-on”: Una vez que los caracteres son
almacenados en memoria, se
muestran todos a la vez.
Modo “Roll-up”: Muestra los caracteres
continuadamente mediante
desplazamiento de líneas (máximo
4 líneas).
5

17
ES
PARA VER LA TELEVISIÓN
INTRODUCCIÓN CONEXIÓN AJUSTE INICIAL AJUSTE OPCIONAL
SOLUCIÓN DE PROBLEMAS
INFORMACIÓN
3Presione [MENU] para salir.
MENU
Nota:
• Para mostrar los subtítulos cerrados en la pantalla de su
televisor, la señal de emisión debe contener los datos de los
subtítulos cerrados.
• No todos los programas y anuncios de TV contienen
subtítulos cerrados o todo tipo de subtítulos cerrados.
• Los subtítulos y textos pueden no coincidir exactamente con
la voz del televisor.
• El cambio de canales puede retrasar los subtítulos unos
segundos.
• Ajustar o silenciar el volumen puede retrasar los subtítulos
unos segundos.
• Pueden utilizarse abreviaciones, símbolos y otras
abreviaturas gramaticales para sincronizar el texto con
la acción en pantalla. Esto no supone un problema de la
unidad.
• Los subtítulos o caracteres de texto no se visualizarán
mientras se muestren el menú principal o la pantalla de
funciones.
• Si aparece un recuadro negro en la pantalla del televisor,
esto significa que los subtítulos cerrados están configurados
en el modo texto. Para borrar ese recuadro, seleccione “C1”,
“C2” u “OFF”.
• Si la unidad recibe señales de televisión de calidad
deficiente, los subtítulos podrán contener errores, o es
posible que no aparezcan los subtítulos. Algunas posibles
causas de señales de calidad deficiente son:
- Ruido de ignición de automóviles
- Ruido de motor eléctrico
- Recepción de señal débil
- Recepción de señal multiplex (imágenes fantasmas o
fluctuaciones en pantalla)
• La unidad conserva la configuración de subtítulos cerrados
si se produce un corte de suministro eléctrico.
• Cuando la unidad recibe una señal de reproducción con
efectos especiales (es decir, búsqueda, cámara lenta e
imagen congelada) del canal de salida de vídeo del VCR
(CA3 o CA4), la unidad podría dejar de mostrar el título o
texto correcto.
Subtítulos Cerrados en DTV
DTV
Además de los subtítulos cerrados básicos descritos en la página 16, DTV
tiene sus propios subtítulos cerrados denominados DTVCC. Utilice este
menú para cambiar la con guración de DTVCC.
1Presione [MENU] para visualizar el menú principal.
MENU
2Utilice [CH K / L] para seleccionar “AJUSTE DEL DTV”,
y luego presione [VOL X].
p. ej.) modo TV digital
o
CH
CH
VOL
- AJUSTE DEL TV -
IMAGEN
AJUSTE DE CANAL
AJUSTE DE V-CHIP
IDIOMA [ESPAÑOL]
TITULO [OFF]
AJUSTE DEL DTV
3Utilice [CH K / L] para seleccionar “DTVCC”, y luego
presione [VOL X].
p. ej.) modo TV digital
o
CH
CH
VOL
- AJUSTE DEL DTV -
PANTALLA DTV [ANCHO BUZÓN]
DTVCC
4
Utilice [CH K
/ L] para seleccionar “SERVICIO TITULO”, y luego
utilice [VOL X
/ Y] repetidamente para cambiar el ajuste.
o
CH
CH
o
VOL VOL
- DTVCC -
SERVICIO TITULO [OFF]
CONFIG. USUARID [OFF]
TAMAÑO TITULO [MEDIANO]
ESTILO FUENTE [ESTILO1/8]
BORDE CARACTER [NINGUNO]
OPACO ADELANTE [RELLENA]
COLOR ADELANTE [BLANCO]
OPACO ATRÁS [RELLENA]
COLOR FONDO [NEGRO]
SERVICIO TITULO
OFF
Selecciónelo si no desea
DTVCC. Éste es el ajuste
predeterminado.
SIRVE1~6
Seleccione uno de ellos antes
de cambiar cualquier otro
elemento del menú “TITULO”.
Seleccione “SIRVE1/6” en
circunstancias normales.
5Presione [MENU] para salir.
MENU
Nota:
• “SERVICIO TITULO” se puede cambiar dependiendo de la
descripción de la emisión.
5

18
ES
AJUSTE OPCIONAL
Estilo DTVCC
DTV
Puede cambiar el estilo de DTV CC, por ejemplo fuente, color o tamaño, etc.
1Presione [MENU] para visualizar el menú principal.
MENU
2
Utilice [CH K / L] para seleccionar “AJUSTE DEL DTV”,
y luego presione [VOL X].
p. ej.) modo TV digital
o
CH
CH
VOL
- AJUSTE DEL TV -
IMAGEN
AJUSTE DE CANAL
AJUSTE DE V-CHIP
IDIOMA [ESPAÑOL]
TITULO [OFF]
AJUSTE DEL DTV
3Utilice [CH K / L] para seleccionar “DTVCC” y luego
presione [VOL X].
p. ej.) modo TV digital
o
CH
CH
VOL
- AJUSTE DEL DTV -
PANTALLA DTV [ANCHO BUZÓN]
DTVCC
4Utilice [CH K / L] para seleccionar “CONFIG. USUARID”,
y luego utilice [VOL X / Y] repetidamente para
ajustarlo en “ON”.
• Los elementos del recuadro de puntos están
disponibles solamente cuando “CONFIG. USUARID”
está en “ON”.
o
CH
CH
o
VOL VOL
- DTVCC -
SERVICIO TITULO [SIRVE1/6]
CONFIG. USUARID [ON]
TAMAÑO TITULO [MEDIANO]
ESTILO FUENTE [ESTILO1/8]
BORDE CARACTER [NINGUNO]
OPACO ADELANTE [RELLENA]
COLOR ADELANTE [BLANCO]
OPACO ATRÁS [RELLENA]
COLOR FONDO [NEGRO]
5Utilice [CH K / L] para seleccionar un elemento y luego
utilice [VOL X / Y] repetidamente para cambiar el ajuste
del elemento.
o
CH
CH
o
VOL VOL
- DTVCC -
SERVICIO TITULO [SIRVE1/6]
CONFIG. USUARID [ON]
TAMAÑO TITULO [MEDIANO]
ESTILO FUENTE [ESTILO1/8]
BORDE CARACTER [NINGUNO]
OPACO ADELANTE [RELLENA]
COLOR ADELANTE [BLANCO]
OPACO ATRÁS [RELLENA]
COLOR FONDO [NEGRO]
5
• TAMAÑO TITULO
El tamaño de fuente de los subtítulos cerrados puede
elegirse entre los siguientes.
• ESTILO FUENTE
El estilo de fuente del subtítulo mostrado puede
elegirse entre los siguientes.
• BORDE CARACTER
El tipo de borde del subtítulo mostrado puede
elegirse entre los siguientes.
• COLOR ADELANTE, COLOR FONDO
El color de fuente y de fondo del subtítulo mostrado
puede elegirse entre los siguientes.
• OPACO ADELANTE, OPACO ATRÁS
La opacidad del texto y del fondo del subtítulo
mostrado puede elegirse entre las siguientes.
TAMAÑO TITULO MEDIANO, GRANDE, PEQUEÑO
ESTILO FUENTE
ESTILO1/8
Fuente proporcional utilizada
en la pantalla de menú
ESTILO2/8
A un espacio con remates
ESTILO3/8
Espacio proporcional con
remates
ESTILO4/8
A un espacio con remates
ESTILO5/8
Espacio proporcional sin
remates
ESTILO6/8
Tipo de fuente informal
ESTILO7/8
Tipo de fuente cursiva
ESTILO8/8
Minúsculas
BORDE CARACTER
NINGUNO, ELEVADO, HUNDIDO,
UNIFORME, SOMBRA IZQ., SOMBRA DER.
OPACO ADELANTE RELLENA, TRANSLUCIDA, DESTELLO
COLOR ADELANTE
BLANCO, NEGRO, ROJO, VERDE,
AZUL, AMARILLO, MAGENTA, CYAN,
TRANSPARENTE
OPACO ATRÁS RELLENA, TRANSLUCIDA, DESTELLO
COLOR FONDO
NEGRO, ROJO, VERDE, AZUL, AMARILLO,
MAGENTA, CYAN, TRANSPARENTE,
BLANCO
6 Presione [MENU] para salir.
MENU

19
ES
PARA VER LA TELEVISIÓN
INTRODUCCIÓN CONEXIÓN AJUSTE INICIAL AJUSTE OPCIONAL
SOLUCIÓN DE PROBLEMAS
INFORMACIÓN
V-chip
V-chip lee las clases de los programas, y niega el acceso a los programas
que exceden el nivel de clasi cación establecido. Con esta función, puede
bloquear determinados programas inapropiados para niños.
1Presione [MENU] para visualizar el menú principal.
MENU
2Utilice [CH K / L] para seleccionar
“AJUSTE DE V-CHIP”, y luego presione [VOL X].
p. ej.)
modo TV digital
o
CH
CH
VOL
- AJUSTE DEL TV -
IMAGEN
AJUSTE DE CANAL
AJUSTE DE V-CHIP
IDIOMA [ESPAÑOL]
TITULO [OFF]
AJUSTE DEL DTV
5
3Utilice [los botones numéricos] para introducir los
números de 4 dígitos de su contraseña.
321
654
98
0
7
CÓDIGO DE ACCESO
-
-
-
-
• Cuando no haya configurado su contraseña,
introduzca 0000.
• Cuando la contraseña sea correcta, se muestra el
siguiente menú de “AJUSTE DE V-CHIP”.
Consulte la siguiente descripción para ajustar cada
elemento.
p. ej.)
modo TV digital
A ... “A. Clase de TV”
D página 20
B ... “B. Clase de MPAA”
D página 21
C ... “C. Cambiar Contraseña”
D página 21
- AJUSTE DE V-CHIP -
CLASE DE TV
CLASE DE MPAA
CLASE DESCARGADA
CAMBIAR CÓDIGO
A
B
C
Nota:
• “CLASE DESCARGADA” estará disponible cuando la unidad
reciba una emisión digital utilizando el nuevo sistema de
clasificación.
• Cuando seleccione una clasificación y la ajuste en “BLOQ.”,
las clasificaciones más altas quedarán bloqueadas
automáticamente. Las clasificaciones más bajas estarán
disponibles para su visión.
• Cuando seleccione la clasificación más alta en “MIRAR”,
todas las clases cambian automáticamente a “MIRAR”.
•
Si aparece el mensaje “PROGRAM PROHIBIDO” mientras está
viendo la televisión, cambie a un canal que no esté bloqueado.
Entonces podrá acceder al menú “AJUSTE DE V-CHIP” y cambiar
el ajuste para poder ver todos los canales de televisión.
•
Para bloquear cualquier programa inapropiado, establezca
sus límites tanto en “CLASE DE TV” como en “CLASE DE MPAA”.
•
El ajuste V-chip se mantendrá después de producirse un corte en el
suministro eléctrico (pero el código de acceso vuelve a 0000).

20
ES
AJUSTE OPCIONAL
A. Clase de TV
4Utilice [CH K / L] para seleccionar “CLASE DE TV”,
y luego presione [VOL X].
p. ej.)
modo TV digital
o
CH
CH
VOL
- AJUSTE DE V-CHIP -
CLASE DE TV
CLASE DE MPAA
CLASE DESCARGADA
CAMBIAR CÓDIGO
5Utilice [CH K / L ] para seleccionar la clasificación
deseada y luego presione [VOL X] repetidamente para
cambiar entre “MIRAR” y “BLOQ.”.
o
CH
CH
VOL
TV-Y [MIRAR]
TV-Y7 ( ) [MIRAR]
TV-G [MIRAR]
TV-PG ( ) [MIRAR]
TV-14 ( ) [MIRAR]
TV-MA ( ) [MIRAR]
Clasificación
Categoría
TV-Y Apto para todos los niños inferior
TV-Y7 Apto para todos los niños desde
los 7 años
TV-G Todos los públicos
TV-PG
Se sugiere orientación de los padres
TV-14
No apto niños menores de 14 años
TV-MA Exclusivamente para público
adulto superior
[Para Ajustar las Subcategorías]
En lo referente a TV-Y7, TV-PG, TV-14 ó TV-MA, puede
seguir ajustando las subcategorías para bloquear
elementos específicos de la programación. Para ajustar
las subcategorías, siga los pasos indicados.
1 Utilice [CH K / L ] para seleccionar la clasificación
principal deseada y luego presione [VOL X] dos
veces para mostrar sus subcategorías.
o
CH
CH
VOL
TV-Y [MIRAR]
TV-Y7 ( ) [MIRAR]
TV-G [MIRAR]
TV-PG (DLSV) [BLOQ.]
TV-14 (DLSV) [BLOQ.]
TV-MA ( LSV) [BLOQ.]
2 Utilice [CH K / L ] y luego presione [VOL X]
repetidamente para cambiar el ajuste.
p. ej.) TV-PG
o
CH
CH
VOL
TV-PG [BLOQ.]
D [BLOQ.]
L [BLOQ.]
S [BLOQ.]
V [BLOQ.]
Subclasificación
Categoría
Clasificación
FV Fantasía Violencia TV-Y7
V Violencia TV-PG
TV-14
TV-MA
S Situación sexual
L
Lenguaje grosero
D
Diálogo sugerente
TV-PG, TV-14
6Presione [MENU] para salir.
MENU
Nota:
• Las subcategorías bloqueadas aparecerán junto a la
categoría de clasificación principal en el menú
“CLASE DE TV”.
• No podrá bloquear una subcategoría (D, L, S o V) si la clase
principal está ajustada en “MIRAR”.
• Al cambiar la categoría a “BLOQ.” o “MIRAR”, cambia
automáticamente todas sus subcategorías a lo mismo
(“BLOQ.” o “MIRAR”).

21
ES
PARA VER LA TELEVISIÓN
INTRODUCCIÓN CONEXIÓN AJUSTE INICIAL AJUSTE OPCIONAL
SOLUCIÓN DE PROBLEMAS
INFORMACIÓN
B. Clase de MPAA
Clase de MPAA es el sistema de clasi cación creado por la MPAA (Motion
Picture Association of America).
4
Utilice [CH K / L] para seleccionar “CLASE DE MPAA”
y luego presione [VOL X].
p. ej.)
modo TV digital
o
CH
CH
VOL
- AJUSTE DE V-CHIP -
CLASE DE TV
CLASE DE MPAA
CLASE DESCARGADA
CAMBIAR CÓDIGO
5Utilice [CH K / L], y luego presione [VOL X]
repetidamente para cambiar el ajuste.
o
CH
CH
VOL
G [MIRAR]
PG [MIRAR]
PG-13 [MIRAR]
R [BLOQ.]
NC-17 [BLOQ.]
X [BLOQ.]
Clasificación
Categoría
GTodos los públicos
PG Se sugiere orientación de los padres
PG-13 No apto para niños menores de 13 años
R
Restringido; menores de 17 años tienen
que estar acompañados por un progenitor
o un tutor adulto
NC-17 No apto para menores de 17 años
X
Exclusivamente para público adulto
6Presione [MENU] para salir.
MENU
C. Cambiar Contraseña
Aunque el código predeterminado “0000” viene incorporado con la unidad,
usted puede ajustar su propia contraseña.
4
Utilice [CH K / L] para seleccionar “CAMBIAR CÓDIGO”
y
luego
presione [VOL X].
p. ej.)
modo TV digital
o
CH
CH
VOL
- AJUSTE DE V-CHIP -
CLASE DE TV
CLASE DE MPAA
CLASE DESCARGADA
CAMBIAR CÓDIGO
5Presione [los botones numéricos] del mando a
distancia para introducir la nueva contraseña de 4
dígitos.
• Vuelva a introducir la contraseña en el espacio
“CÓDIGO CONFIRMADO”.
321
654
98
0
7
CÓDIGO NUEVO
_ _ _ _
CÓDIGO CONFIRMADO
_ _ _ _
6Presione [MENU] para salir.
MENU
Nota:
• Asegúrese de que la nueva contraseña y la contraseña de
confirmación son exactamente iguales. Si son diferentes, el
espacio queda en blanco para volver a introducirla.
• Su contraseña se borrará y volverá a la predeterminada
(0000) cuando se produzca un fallo en la alimentación. Si
olvida la contraseña, desenchufe el cable de alimentación
durante 10 segundos para restaurar la contraseña en 0000.

22
ES
SOLUCIÓN DE PROBLEMAS
Guía de Solución de Problemas
Si la unidad no funciona correctamente cuando se siguen las instrucciones de este manual del usuario, compruebe la
siguiente tabla antes de llamar al servicio técnico.
5
Síntoma Solución
No hay corriente • Asegúrese de que el cable de alimentación está enchufado.
• Si se produce un corte de alimentación, desenchufe el cable de alimentación durante 30
minutos para permitir que la unidad se reinicie.
No hay imagen ni sonido • Compruebe si la unidad está encendido.
• Compruebe la conexión eléctrica.
• Compruebe la conexión de antena o de cable con la unidad principal.
• Cuando se utilice la antena exterior, compruebe el estado del cable y de la conexión.
• Vea otros canales de televisión. El problema podría limitarse a una emisora.
• Apague la unidad y espere aproximadamente 1 minuto para volver a encenderlo.
No hay color • Compruebe la conexión de antena o de cable con la unidad principal.
• Cuando se utilice la antena exterior, compruebe el estado del cable y de la conexión.
• Vea otros canales de televisión. El problema podría limitarse a una emisora.
• Ajuste “COLOR” en el menú “IMAGEN”.
Sonido correcto, imagen
deficiente
• Compruebe la conexión de antena o de cable con la unidad principal.
• Cuando se utilice la antena exterior, compruebe el estado del cable y de la conexión.
• La interferencia eléctrica de aparatos cercanos puede afectar a la calidad de la imagen.
• Ajuste “CONTRASTE” y “CLARIDAD” en el menú “IMAGEN”.
• Vea otros canales de televisión. El problema podría limitarse a una emisora.
Imagen distorsionada • Cuando se utilice la antena exterior, compruebe el estado del cable y de la conexión.
• Vea otros canales de televisión. El problema podría limitarse a una emisora.
Imagen débil • Compruebe la conexión de antena o de cable con la unidad principal.
• Cuando se utilice la antena exterior, compruebe el estado del cable y de la conexión.
• Ajuste “CONTRASTE” y “CLARIDAD” en el menú “IMAGEN”.
• Vea otros canales de televisión. El problema podría limitarse a una emisora.
Líneas o rayas en la imagen • Cuando se utilice la antena exterior, compruebe el estado del cable y de la conexión.
• La interferencia eléctrica de aparatos cercanos puede afectar a la calidad de la imagen.
• Vea otros canales de televisión. El problema podría limitarse a una emisora.
Imagen borrosa • Cuando se utilice la antena exterior, compruebe el estado del cable y de la conexión.
• Vea otros canales de televisión. El problema podría limitarse a una emisora.
Imágenes fantasmas en la
imagen
• Compruebe la conexión de antena o de cable con la unidad principal.
• Cuando se utilice la antena exterior, compruebe el estado del cable y de la conexión.
• La interferencia eléctrica de aparatos cercanos puede afectar a la calidad de la imagen.
• Vea otros canales de televisión. El problema podría limitarse a una emisora.
Barras en la pantalla del televisor • Cuando se utilice la antena exterior, compruebe el estado del cable y de la conexión.
• La interferencia eléctrica de aparatos cercanos puede afectar a la calidad de la imagen.
La imagen se desplaza
verticalmente
• Cuando se utilice la antena exterior, compruebe el estado del cable y de la conexión.
• La interferencia eléctrica de aparatos cercanos puede afectar a la calidad de la imagen.
• Vea otros canales de televisión. El problema podría limitarse a una emisora.
Marcas de diferente color en la
pantalla del televisor
• Separe la unidad de los aparatos eléctricos cercanos. Apague la unidad y espere
aproximadamente 30 minutos para volver a encenderlo.
• Vea otros canales de televisión. El problema podría limitarse a una emisora.
Recepción deficiente en
determinados canales
• Compruebe la conexión de antena o de cable con la unidad principal.
• Cuando se utilice la antena exterior, compruebe el estado del cable y de la conexión.
• La interferencia eléctrica de aparatos cercanos puede afectar a la calidad de la imagen.
• Vea otros canales de televisión. El problema podría limitarse a una emisora.
Imagen correcto, sonido
deficiente
• Vea otros canales de televisión. El problema podría limitarse a una emisora.
No se reciben señales digitales • Asegúrese de que la exploración automática de canales ha finalizado. (Consulte
“Exploración Automática de Canales” en página 11).
La exploración automática de canales debe haberse finalizado cuando configure
la unidad por primera vez o cuando la traslade a un lugar donde se emitan canales
anteriormente no disponibles.
• Es posible que el canal seleccionado no se esté emitiendo.
• Cuando la exploración automática de canales se interrumpe y no se finaliza, algunos
canales no se recibirán. Asegúrese de finalizar. (Consulte “Exploración Automática de
Canales” en página 11).
El número de canal introducido
cambia automáticamente
• Muchos canales digitales tienen números de canal alternativos. La unidad cambia dichos
números automáticamente a los correspondientes a las emisoras activas. Estos son los
números utilizados para emisiones analógicas.

23
ES
PARA VER LA TELEVISIÓN
INTRODUCCIÓN CONEXIÓN AJUSTE INICIAL AJUSTE OPCIONAL
SOLUCIÓN DE PROBLEMAS
INFORMACIÓN
Síntoma Solución
El mando a distancia no funciona • Compruebe la conexión de antena o de cable con la unidad principal.
• Compruebe las pilas del mando a distancia.
• Compruebe si hay algún obstáculo entre la ventana del sensor de infrarrojos y el mando
a distancia.
• Pruebe la salida de la señal. Si es correcta, es posible que haya algún problema con el
sensor de infrarrojos.
(Consulte “Comprobación de la Señal de Infrarrojos (IR)” en página 23.)
• Con el mando a distancia, apunte directamente hacia la ventana del sensor de
infrarrojos en la parte delantera de la unidad.
• Reduzca la distancia con respecto a la unidad.
• Reinserte las pilas con sus polaridades (signos +/–) como indicadas.
Problemas con la Función de Subtítulos Cerrados
Aparecen subtítulos con faltas de
ortografía.
• Las empresas de producción de subtítulos cerrados pueden emitir programas sin
corregir la ortografía en una emisión en directo.
Los subtítulos no se muestran
enteros, o aparecen retrasados
con respecto al diálogo.
•
Los subtítulos que se retrasan unos segundos con respecto al diálogo real son habituales en las
emisiones en directo. La mayoría de las empresas de producción de subtítulos pueden mostrar
un diálogo hasta un máximo de 220 palabras por minuto. Si un diálogo supera ese límite, se
utiliza una edición selectiva para garantizar que los subtítulos se mantienen actualizados con
el diálogo de la pantalla del televisor en cada momento.
Los subtítulos aparecen en un
recuadro blanco.
No aparece ningún subtítulo
en el programa de soporte de
subtítulos cerrados.
• Las interferencias procedentes de edificios o condiciones climatológicas pueden hacer
que los subtítulos aparezcan incompletos.
• La emisora puede acortar el programa para insertar publicidad. El decodificador de
subtítulos cerrados no puede leer la información del programa acortado.
No aparece ningún subtítulo
cuando se reproduce una cinta
de vídeo con subtítulos.
• Es posible que la cinta de vídeo se haya copiado ilegalmente o que la señal de subtítulos
no se haya leído durante la copia.
Aparece un recuadro negro en la
pantalla del televisor.
• Se ha seleccionado el modo texto para subtítulos. Seleccione “C1”, “C2” u “OFF”.
Nota:
• Algunas funciones no están disponibles en modos específicos, pero esto no es un fallo de funcionamiento. Para más detalles sobre las
operaciones correctas, lea la descripción de este manual del usuario.
Limpieza del Mueble
• Limpie el panel delantero y otras super cies exteriores de la unidad con
un trapo suave inmerso en agua templada y bien escurrido.
• No utilice nunca disolvente ni alcohol. No suelte líquido insecticida en
aerosol cerca de la unidad. Estos productos químicos pueden causar daños
y decoloración en las super cies expuestas.
Limpieza del Panel
Limpie el panel con un paño blando. Antes de limpiar el panel desconecte
el cable de la alimentación.
Reparación
Si su unidad deja de funcionar, no intente corregir el problema usted
mismo. En su interior no contiene piezas que puedan ser reparadas por el
usuario. Apague la unidad, desenchufe el cable de alimentación y llame
a nuestro teléfono gratuito de atención al cliente, que encontrará en la
portada de este manual para localizar un centro de servicio autorizado.
Desmagnetización
Un circuito de desmagnetización corrige los errores de color en la
pantalla del televisor. Los errores de color se producen cuando hay un
exceso de magnetismo cerca de la unidad. Este circuito está diseñado
para funcionar la primera vez que se enchufa la unidad. Si ve errores
de color menores en la pantalla del televisor, desenchufe la unidad
durante unos 30 minutos. Cuando vuelva a enchufar la unidad, el
circuito de desmagnetización funcionará para corregir los errores. Aplique
este procedimiento cada vez que la pantalla del televisor se magnetice
accidentalmente o cuando mueva de sitio la unidad.
Comprobación de la Señal de Infrarrojos (IR)
Si el mando a distancia no funciona correctamente, puede utilizar una
radio AM o una cámara digital (incluso un teléfono móvil con cámara
incorporada) para comprobar si está enviando una
señal de infrarrojos.
• Con una radio AM:
Sintonice la emisora de radio AM en una frecuencia
de no emisión. Apunte con el mando a distancia
hacia ella, presione cualquier botón y escuche.
Si el sonido de la radio uctúa, signi ca que está
recibiendo la señal de infrarrojos del mando a
distancia.
•
Con una cámara digital
(incluidas las cámaras incorporadas en teléfonos móviles):
Apunte con la cámara digital hacia el mando a distancia.
Presione cualquier botón del mando a distancia y mire en
el visor de la cámara digital.
Si la luz infrarroja aparece en la cámara, el mando a
distancia funciona.
Mantenimiento5

24
ES
INFORMACIÓN
ATSC
Acrónimo de Advanced Television Systems
Committee (Comité de sistemas avanzados
de televisión) y el nombre de unas normas de
emisión digital.
Contraseña
Un número almacenado de 4 dígitos que
permite el acceso a las funciones de control
parental.
Dolby Digital
El sistema desarrollado por Dolby
Laboratories para comprimir el sonido
digital. Ofrece un sonido estéreo (2 canales)
o audio multicanal.
HDTV (televisión de alta definición)
Reciente formato digital que produce una alta
resolución y una elevada calidad de imagen.
NTSC
Acrónimo de National Television Systems
Committee (Comité de sistemas nacionales
de televisión) y el nombre de unas normas
de emisión digital.
Relación de Aspecto
La anchura de una pantalla de televisión
con respecto a su altura. Los televisores
convencionales son de 4:3 (en otras
palabras, la pantalla del televisor es casi
cuadrada); los modelos de pantalla ancha
son de 16:9 (la pantalla del televisor es casi
dos veces más ancha que alta).
SDTV (televisión de definición
estándar)
Formato digital estándar similar a la calidad
de imagen de NTSC.
S-video
Ofrece imágenes de mayor calidad al
transmitir cada señal, color (c) y luminancia
(y) de manera independiente entre sí a
través de cables separados.
Glosario5
Si se suscribe a la televisión por cable, los canales se muestran como 1-135. Las empresas de cable a menudo denominan los canales con letras o combinaciones
de letra-número. Compruebe este detalle con su empresa local de cable. La tabla siguiente incluye las denominaciones de canal de cable habituales.
Canal CATV
Pantalla de TV
Canal CATV
Pantalla de TV
Canal CATV
Pantalla de TV
Canal CATV
Pantalla de TV
Canal CATV
Pantalla de TV
Canal CATV
Pantalla de TV
5A
1
2
2
3
3
4
4
5
5
6
6
7
7
8
8
9
9
10
10
11
11
12
12
13
13
A
14
B
15
C
16
D
17
E
18
F
19
G
20
H
21
I
22
J
23
K
24
L
25
M
26
N
27
O
28
P
29
Q
30
R
31
S
32
T
33
U
34
V
35
W
36
W+1
37 38
W+2 W+3
39
W+4
40
W+5
41
W+6
42
W+7
43
W+8
44
W+9
45
W+10
46
W+11
47
W+12
48
W+13
49
W+14
50
W+15
51
W+16
52
W+17
53
W+18
54
W+19
55
W+20
56
W+21
57
W+22
58
W+23
59
W+24
60
W+25
61
W+26
62
W+27
63
W+28
64
W+29
65
W+30
66
W+31
67
W+32
68
W+33
69
W+34
70
W+35
71
W+36
72
W+37
73
W+38
74
W+39
75
W+40
76
W+41
77
W+42
78
W+43
79
W+44
80
W+45
81
W+46
82
W+47
83
W+48
84
W+49
85
W+50
86
W+51
87
W+52
88
W+53
89
W+54
90
W+55
91
W+56
92
W+57
93
W+58
94
A-5
95
A-4
96
A-3
97
A-2
98
A-1
99
W+59
100
W+60
101
W+61
102
W+62
103
W+63
104
W+64
105
W+85
126
W+65
106
W+66
107
W+67
108
W+68
109
W+69
110
W+70
111
W+71
112
W+72
113
W+73
114
W+74
115
W+75
116
W+76
117
W+77
118
W+78
119
W+79
120
W+80
121
W+81
122
W+82
123
W+83
124
W+84
125
Canal CATV
Pantalla de TV
W+86
127
W+87
128
W+88
129
W+89
130
W+90
131
W+91
132
W+92
133
W+93
134
W+94
135
Denominaciones de Canales de Cable5
Especificaciones Generales
Formato de TV: ATSC / NTSC-M TV estándar
Subtítulos cerrados (CC) sistema:
§15.122/FCC (Subtítulos cerrados digitales)
§15.119/FCC (Subtítulos cerrados analógicos)
Cobertura de canales (ATSC/NTSC):
Terrestre VHF: 2~13 UHF: 14~69
CATV 2~13, A~W, W+1~W+94 (analógico W+1~W+84),
A-5~A-1, 5A
Sistema de sintonización:
Sistema de sintonización sintetizada de
frecuencia de canales
Acceso a los canales:
Teclado de acceso directo, exploración
programable y arriba/abajo
Especificación Eléctrica
Salida de sonido:
1W, 8Ω x 2
5
5
Otras Especificaciones
Terminales:
Entrada de antena:
VHF/UHF/CATV
75Ω desequilibrados (tipo F)
Entrada de S-video:
Minitoma DIN de 4 patillas x 1
Y: 1Vp-p (75Ω)
C: 286mVp-p (75Ω)
Entrada de vídeo:
Toma RCA x 2 1Vp-p (75Ω)
Entrada de audio:
Toma RCA x 4 500mV rms
Salida de audio digital coaxial:
Toma RCA x 1 500mVp-p (75Ω)
Auricular:
1/8 pulg. (3,5mm)
Mando a distancia:
Sistema de luz infrarroja codi cada digitalmente
Temperatura de funcionamiento:
41°F (5°C) a 104°F (40°C)
Potencia: 120V AC +/- 10%, 60Hz +/- 0.5%
Consumo de potencia (máximo):
79W
Tubo de imagen:
20 pulg.
Dimensiones: Altura: 17 1/8 pulg. (435mm)
Anchura:
19 15/16 pulg. (506mm)
Profundidad: 17
15
/
16
pulg.
(455mm)
Peso: 44,1 lbs. (20,0kg)
5
• Los diseños y las especi caciones pueden ser objeto de modi caciones
sin previo aviso y sin obligaciones legales por nuestra parte.
• Si se produce una discrepancia entre idiomas, el idioma predeterminado
será el Inglés.

MEMO
25
ES
PARA VER LA TELEVISIÓN
INTRODUCCIÓN CONEXIÓN AJUSTE INICIAL AJUSTE OPCIONAL
SOLUCIÓN DE PROBLEMAS
INFORMACIÓN

GARANTÍA LIMITADA
FUNAI CORP. reparará este producto, de forma gratuita en Estados Unidos, en caso de defecto de materiales o
fabricación, del modo siguiente:
DURACIÓN:
PIEZAS: FUNAI CORP. suministrará piezas de repuesto de las piezas defectuosas de forma gratuita durante
un (1) año desde la fecha de compra minorista original. Dos (2) años para tubo de imagen.
Determinadas piezas están excluidas de esta garantía.
MANO DE OBRA
: FUNAI CORP. suministrará la mano de obra de forma gratuita durante un periodo de noventa (90)
días desde la fecha de compra minorista original.
LÍMITES Y EXCLUSIONES:
ESTA GARANTÍA SE EXTIENDE SOLAMENTE AL COMPRADOR MINORISTA ORIGINAL. UN RECIBO DE COMPRA U OTRA
PRUEBA DE COMPRA MINORISTA ORIGINAL SERÁ EXIGIDA JUNTO CON EL PRODUCTO PARA OBTENER SERVICIO
BAJO ESTA GARANTÍA.
Esta garantía no se extenderá a ninguna otra persona o beneficiario.
Esta garantía quedará invalidada y sin efecto en caso de alteración, sustitución, borrado o pérdida de los números
de serie del producto o si se intentó una reparación por parte de un centro de servicio no autorizado. Esta garantía
limitada no se aplica a ningún producto no comprado y utilizado en Estados Unidos.
Esta garantía solamente cubre los fallos debidos a defectos de material o fabricación que se produzcan durante su
uso normal. No cubre daños producidos durante el transporte, ni daños ocasionados por reparaciones, alteraciones
o productos no suministrados por FUNAI CORP., o daños resultantes de accidente, uso indebido, abuso, trato
indebido, aplicación indebida, alteración, instalación defectuosa, mantenimiento inadecuado, uso comercial (por
ejemplo, el uso de este producto en hoteles, establecimientos de alquiler u oficinas)o daños resultantes de incendio,
inundación, tormenta eléctrica o catástrofes naturales.
ESTA GARANTÍA NO CUBRE LOS MATERIALES DE EMBALAJE, NINGÚN TIPO DE ACCESORIOS (EXCEPTO EL MANDO A
DISTANCIA), NINGUNA PIEZA DE ADORNO, PIEZAS DE MONTAJE COMPLETAS, MODELOS DE DEMOSTRACIÓN O DE TALLER.
FUNAI CORP. Y SUS REPRESENTANTES O AGENTES NO SERÁN EN NINGÚN CASO CONSIDERADOS RESPONSABLES
DE DAÑOS GENERALES, INDIRECTOS O CONSECUENCIALES, RESULTANTES DE O PROVOCADOS POR EL USO O LA
IMPOSIBILIDAD DE USO DE ESTE PRODUCTO. ESTA GARANTÍA SUSTITUYE A CUALQUIER OTRA GARANTÍA, EXPRESA
O IMPLÍCITA, Y CUALQUIER OTRA RESPONSABILIDAD CIVIL POR PARTE DE FUNAI, CUALQUIER OTRA GARANTÍA QUE
INCLUYA LA GARANTÍA DE COMERCIABILIDAD E IDONEIDAD PARA UN FIN CONCRETO, QUEDAN POR LA PRESENTE
EXCLUIDAS POR DE FUNAI Y SUS REPRESENTANTES EN ESTADOS UNIDOS.
TODAS LAS INSPECCIONES Y REPARACIONES BAJO GARANTÍA DEBEN SER EFECTUADAS POR UN CENTRO DE
SERVICIO AUTORIZADO.
ESTA GARANTÍA ES VÁLIDA EXCLUSIVAMENTE CUANDO EL APARATO SEA ENTREGADO A UN CENTRO DE SERVICIO
AUTORIZADO.
EL PRODUCTO DEBE IR ACOMPAÑADO POR UNA COPIA DEL RECIBO DE COMPRA MINORISTA ORIGINAL. SI NO SE
ADJUNTA PRUEBA DE COMPRA, LA GARANTÍA NO SE APLICARÁ Y SE COBRARÁN LOS COSTES DE LA REPARACIÓN.
IMPORTANTE:
ESTA GARANTÍA LIMITADA LE OTORGA DERECHOS LEGALES ESPECÍFICOS. ES POSIBLE QUE SEA USTED BENEFICIARIO
DE OTROS DERECHOS QUE VARÍEN DE UN ESTADO A OTRO. SI, EN CUALQUIER MOMENTO DURANTE EL PERIODO DE
GARANTÍA, NO PUEDE USTED OBTENER SATISFACCIÓN CON RESPECTO A LA REPARACIÓN DE ESTE PRODUCTO, LE
ROGAMOS QUE SE PONGA EN CONTACTO CON FUNAI CORP.
ATENCIÓN:
FUNAI CORP. SE RESERVA EL DERECHO DE MODIFICAR CUALQUIER DISEÑO DE ESTE PRODUCTO
SIN PREVIO AVISO.
DECLARACIÓN DE GARANTÍA CON RESPECTO A REPARACIONES NO AUTORIZADAS:
Para obtener servicio de garantía, debe usted aceptar el producto, o hacer entrega del producto con portes
pagados, ya sea en su embalaje original o en un embalaje que proporcione el mismo grado de protección, a
cualquier CENTRO DE SERVICIO AUTORIZADO. FUNAI CORP. no efectuará reembolso por ningún servicio realizado
por proveedores de servicio no autorizados sin autorización previa por escrito.
Para localizar su CENTRO DE SERVICIO AUTORIZADO más próximo o para solicitudes generales
de servicio, puede ponerse en contacto con nosotros en:
FUNAI CORPORATION
Servicio de atención al cliente
Tel : 1-800-256-2487
http://www.EmersonAudioVideo.com
19900 Van Ness Avenue, Torrance, CA 90501
P7154UT
TM