Emerson Liebert Gxt3 230V 5000Va Ul Listed Users Manual
Manual-Liebert-GXT3-.. Manual-Liebert-GXT3-230V-5000-VA
2015-01-05
: Emerson Emerson-Liebert-Gxt3-230V-5000Va-Ul-Listed-Users-Manual-165426 emerson-liebert-gxt3-230v-5000va-ul-listed-users-manual-165426 emerson pdf
Open the PDF directly: View PDF
.
Page Count: 44
- Important Safety Instructions
- SAVE THESE INSTRUCTIONS
- Glossary Of Symbols
- 1.0 Introduction
- 2.0 System Description
- 3.0 Major Components
- 4.0 What’s Included
- 5.0 Installation and Configuration
- 6.0 Configuration Program
- 7.0 Controls and Indicators
- 8.0 Operation
- 9.0 Communication
- 10.0 Maintenance
- 11.0 Troubleshooting
- 12.0 Specifications

AC Power
For Business-Critical Continuity™
Liebert® GXT3™ 230V, 5000VA–UL Listed
User Manual


i
TABLE OF CONTENTS
1.0 INTRODUCTION . . . . . . . . . . . . . . . . . . . . . . . . . . . . . . . . . . . . . . . . . . . . . . . . . . . . . . . . . .4
2.0 SYSTEM DESCRIPTION . . . . . . . . . . . . . . . . . . . . . . . . . . . . . . . . . . . . . . . . . . . . . . . . . . . .5
2.1 Transient Voltage Surge Suppression (TVSS) and EMI/RFI Filters. . . . . . . . . . . . . . . . . . . . 5
2.2 Rectifier/Power Factor Correction (PFC) Circuit . . . . . . . . . . . . . . . . . . . . . . . . . . . . . . . . . . . 5
2.3 Inverter . . . . . . . . . . . . . . . . . . . . . . . . . . . . . . . . . . . . . . . . . . . . . . . . . . . . . . . . . . . . . . . . . . . . 5
2.4 Battery Charger . . . . . . . . . . . . . . . . . . . . . . . . . . . . . . . . . . . . . . . . . . . . . . . . . . . . . . . . . . . . . 5
2.5 DC-to-DC Converter . . . . . . . . . . . . . . . . . . . . . . . . . . . . . . . . . . . . . . . . . . . . . . . . . . . . . . . . . . 6
2.6 Battery . . . . . . . . . . . . . . . . . . . . . . . . . . . . . . . . . . . . . . . . . . . . . . . . . . . . . . . . . . . . . . . . . . . . 6
2.7 Dynamic Bypass . . . . . . . . . . . . . . . . . . . . . . . . . . . . . . . . . . . . . . . . . . . . . . . . . . . . . . . . . . . . . 6
3.0 MAJOR COMPONENTS . . . . . . . . . . . . . . . . . . . . . . . . . . . . . . . . . . . . . . . . . . . . . . . . . . . .7
3.1 Main Frame and Electronics . . . . . . . . . . . . . . . . . . . . . . . . . . . . . . . . . . . . . . . . . . . . . . . . . . . 7
3.2 Internal Battery Packs. . . . . . . . . . . . . . . . . . . . . . . . . . . . . . . . . . . . . . . . . . . . . . . . . . . . . . . . 8
3.3 Removable Power Distribution Box. . . . . . . . . . . . . . . . . . . . . . . . . . . . . . . . . . . . . . . . . . . . . . 8
4.0 WHAT’S INCLUDED . . . . . . . . . . . . . . . . . . . . . . . . . . . . . . . . . . . . . . . . . . . . . . . . . . . . . . .9
5.0 INSTALLATION AND CONFIGURATION . . . . . . . . . . . . . . . . . . . . . . . . . . . . . . . . . . . . . . . . .10
5.1 Install the Main Cabinet . . . . . . . . . . . . . . . . . . . . . . . . . . . . . . . . . . . . . . . . . . . . . . . . . . . . . 10
5.1.1 Tower UPS Installation . . . . . . . . . . . . . . . . . . . . . . . . . . . . . . . . . . . . . . . . . . . . . . . . . . . . . . . 10
5.1.2 Rack-Mount UPS Installation . . . . . . . . . . . . . . . . . . . . . . . . . . . . . . . . . . . . . . . . . . . . . . . . . . 11
5.1.3 Installing the Adjustable Rack-Mount Kit—Sold Separately . . . . . . . . . . . . . . . . . . . . . . . . . 11
5.2 External Battery Cabinet Installation . . . . . . . . . . . . . . . . . . . . . . . . . . . . . . . . . . . . . . . . . . 13
5.3 Connect Input/Output Power. . . . . . . . . . . . . . . . . . . . . . . . . . . . . . . . . . . . . . . . . . . . . . . . . . 14
5.3.1 Distribution Box Electrical Connections . . . . . . . . . . . . . . . . . . . . . . . . . . . . . . . . . . . . . . . . . . 16
6.0 CONFIGURATION PROGRAM . . . . . . . . . . . . . . . . . . . . . . . . . . . . . . . . . . . . . . . . . . . . . . .17
6.1 Configuration Program Features . . . . . . . . . . . . . . . . . . . . . . . . . . . . . . . . . . . . . . . . . . . . . . 17
6.1.1 What You Will Need . . . . . . . . . . . . . . . . . . . . . . . . . . . . . . . . . . . . . . . . . . . . . . . . . . . . . . . . . . 17
7.0 CONTROLS AND INDICATORS. . . . . . . . . . . . . . . . . . . . . . . . . . . . . . . . . . . . . . . . . . . . . . .18
7.1 ON/Alarm Silence/Manual Battery Test Button . . . . . . . . . . . . . . . . . . . . . . . . . . . . . . . . . . 18
7.2 Standby/Manual Bypass Button . . . . . . . . . . . . . . . . . . . . . . . . . . . . . . . . . . . . . . . . . . . . . . . 18
7.3 Load Level Indicators (4 Green, 1 Amber) . . . . . . . . . . . . . . . . . . . . . . . . . . . . . . . . . . . . . . . 19
7.4 Battery Level Indicators (5 Green) . . . . . . . . . . . . . . . . . . . . . . . . . . . . . . . . . . . . . . . . . . . . . 19
7.5 UPS Status Indicators . . . . . . . . . . . . . . . . . . . . . . . . . . . . . . . . . . . . . . . . . . . . . . . . . . . . . . . 20
8.0 OPERATION . . . . . . . . . . . . . . . . . . . . . . . . . . . . . . . . . . . . . . . . . . . . . . . . . . . . . . . . . . .21
8.1 Startup Checklist for the Liebert® GXT3™. . . . . . . . . . . . . . . . . . . . . . . . . . . . . . . . . . . . . . . 21
8.2 Initial Startup and Electrical Checks . . . . . . . . . . . . . . . . . . . . . . . . . . . . . . . . . . . . . . . . . . . 21
8.3 Manual Battery Test . . . . . . . . . . . . . . . . . . . . . . . . . . . . . . . . . . . . . . . . . . . . . . . . . . . . . . . . 22
8.4 Put the Liebert® GXT3™ in Manual Bypass. . . . . . . . . . . . . . . . . . . . . . . . . . . . . . . . . . . . . . 22
8.5 Shut Down the Liebert GXT3 . . . . . . . . . . . . . . . . . . . . . . . . . . . . . . . . . . . . . . . . . . . . . . . . . 22
8.6 Disconnecting Input Power from the Liebert GXT3. . . . . . . . . . . . . . . . . . . . . . . . . . . . . . . . 22
8.7 Maintenance Bypass . . . . . . . . . . . . . . . . . . . . . . . . . . . . . . . . . . . . . . . . . . . . . . . . . . . . . . . . 22

ii
8.8 IT Power System Configuration . . . . . . . . . . . . . . . . . . . . . . . . . . . . . . . . . . . . . . . . . . . . . . . 23
9.0 COMMUNICATION . . . . . . . . . . . . . . . . . . . . . . . . . . . . . . . . . . . . . . . . . . . . . . . . . . . . . . .24
9.1 Communication Interface Port . . . . . . . . . . . . . . . . . . . . . . . . . . . . . . . . . . . . . . . . . . . . . . . . 24
9.2 Dry Contact. . . . . . . . . . . . . . . . . . . . . . . . . . . . . . . . . . . . . . . . . . . . . . . . . . . . . . . . . . . . . . . . 24
9.2.1 Any Mode Shutdown . . . . . . . . . . . . . . . . . . . . . . . . . . . . . . . . . . . . . . . . . . . . . . . . . . . . . . . . . 24
9.2.2 Battery Mode Shutdown . . . . . . . . . . . . . . . . . . . . . . . . . . . . . . . . . . . . . . . . . . . . . . . . . . . . . . 24
9.2.3 On Battery . . . . . . . . . . . . . . . . . . . . . . . . . . . . . . . . . . . . . . . . . . . . . . . . . . . . . . . . . . . . . . . . . 25
9.2.4 Low Battery . . . . . . . . . . . . . . . . . . . . . . . . . . . . . . . . . . . . . . . . . . . . . . . . . . . . . . . . . . . . . . . . 25
9.3 Liebert IntelliSlot® Communication Cards. . . . . . . . . . . . . . . . . . . . . . . . . . . . . . . . . . . . . . . 25
9.3.1 Liebert® MultiLink®. . . . . . . . . . . . . . . . . . . . . . . . . . . . . . . . . . . . . . . . . . . . . . . . . . . . . . . . . . 26
9.4 Remote Emergency Power Off . . . . . . . . . . . . . . . . . . . . . . . . . . . . . . . . . . . . . . . . . . . . . . . . . 26
10.0 MAINTENANCE . . . . . . . . . . . . . . . . . . . . . . . . . . . . . . . . . . . . . . . . . . . . . . . . . . . . . . . . .27
10.1 Replacing the Internal Battery Pack. . . . . . . . . . . . . . . . . . . . . . . . . . . . . . . . . . . . . . . . . . . . 27
10.1.1 Battery Replacement Procedures . . . . . . . . . . . . . . . . . . . . . . . . . . . . . . . . . . . . . . . . . . . . . . . 27
10.2 Battery Charging . . . . . . . . . . . . . . . . . . . . . . . . . . . . . . . . . . . . . . . . . . . . . . . . . . . . . . . . . . . 28
10.3 Precautions . . . . . . . . . . . . . . . . . . . . . . . . . . . . . . . . . . . . . . . . . . . . . . . . . . . . . . . . . . . . . . . . 28
10.4 Checking UPS Status . . . . . . . . . . . . . . . . . . . . . . . . . . . . . . . . . . . . . . . . . . . . . . . . . . . . . . . . 29
10.5 Checking UPS Functions . . . . . . . . . . . . . . . . . . . . . . . . . . . . . . . . . . . . . . . . . . . . . . . . . . . . . 29
11.0 TROUBLESHOOTING . . . . . . . . . . . . . . . . . . . . . . . . . . . . . . . . . . . . . . . . . . . . . . . . . . . . .30
11.1 UPS Symptoms. . . . . . . . . . . . . . . . . . . . . . . . . . . . . . . . . . . . . . . . . . . . . . . . . . . . . . . . . . . . . 30
11.1.1 Indicators . . . . . . . . . . . . . . . . . . . . . . . . . . . . . . . . . . . . . . . . . . . . . . . . . . . . . . . . . . . . . . . . . . 30
11.1.2 Audible Alarm. . . . . . . . . . . . . . . . . . . . . . . . . . . . . . . . . . . . . . . . . . . . . . . . . . . . . . . . . . . . . . . 31
11.2 Troubleshooting . . . . . . . . . . . . . . . . . . . . . . . . . . . . . . . . . . . . . . . . . . . . . . . . . . . . . . . . . . . . 32
12.0 SPECIFICATIONS . . . . . . . . . . . . . . . . . . . . . . . . . . . . . . . . . . . . . . . . . . . . . . . . . . . . . . . .34
12.1 Auto-Learning Battery Run Times . . . . . . . . . . . . . . . . . . . . . . . . . . . . . . . . . . . . . . . . . . . . . 36

iii
FIGURES
Figure 1 Liebert GXT3 5000RT230U, front view . . . . . . . . . . . . . . . . . . . . . . . . . . . . . . . . . . . . . . . . . . . . . . . 7
Figure 2 Liebert GXT3 5000RT230U rear view . . . . . . . . . . . . . . . . . . . . . . . . . . . . . . . . . . . . . . . . . . . . . . . . 7
Figure 3 Internal battery pack with connector . . . . . . . . . . . . . . . . . . . . . . . . . . . . . . . . . . . . . . . . . . . . . . . . 8
Figure 4 PD2-CE5HDWRMBSU . . . . . . . . . . . . . . . . . . . . . . . . . . . . . . . . . . . . . . . . . . . . . . . . . . . . . . . . . . . . 8
Figure 5 Support bases . . . . . . . . . . . . . . . . . . . . . . . . . . . . . . . . . . . . . . . . . . . . . . . . . . . . . . . . . . . . . . . . . . 10
Figure 6 Remove the front plastic bezel cover . . . . . . . . . . . . . . . . . . . . . . . . . . . . . . . . . . . . . . . . . . . . . . . . 10
Figure 7 Rotate the operation and display panel . . . . . . . . . . . . . . . . . . . . . . . . . . . . . . . . . . . . . . . . . . . . . . 11
Figure 8 External battery cabinets connected to Liebert GXT3 . . . . . . . . . . . . . . . . . . . . . . . . . . . . . . . . . . 13
Figure 9 Power Distribution box removal—captive screws and maintenance bypass breaker. . . . . . . . . . 14
Figure 10 Distribution box electrical connections diagram. . . . . . . . . . . . . . . . . . . . . . . . . . . . . . . . . . . . . . . 16
Figure 11 Load level indicators. . . . . . . . . . . . . . . . . . . . . . . . . . . . . . . . . . . . . . . . . . . . . . . . . . . . . . . . . . . . . 19
Figure 12 Battery level indicators. . . . . . . . . . . . . . . . . . . . . . . . . . . . . . . . . . . . . . . . . . . . . . . . . . . . . . . . . . . 19
Figure 13 Remove cover from IT Power System Connectors compartment . . . . . . . . . . . . . . . . . . . . . . . . . . 23
Figure 14 Dry contact pin layout . . . . . . . . . . . . . . . . . . . . . . . . . . . . . . . . . . . . . . . . . . . . . . . . . . . . . . . . . . . 24
Figure 15 Removing the front plastic bezel cover and battery door . . . . . . . . . . . . . . . . . . . . . . . . . . . . . . . . 27
Figure 16 Disconnecting the battery plug and battery receptacle (front view) . . . . . . . . . . . . . . . . . . . . . . . 27
Figure 17 Pulling out the battery packs . . . . . . . . . . . . . . . . . . . . . . . . . . . . . . . . . . . . . . . . . . . . . . . . . . . . . . 28
Figure 18 Battery level indicator . . . . . . . . . . . . . . . . . . . . . . . . . . . . . . . . . . . . . . . . . . . . . . . . . . . . . . . . . . . 30
TABLES
Table 1 Branch circuit breaker ratings . . . . . . . . . . . . . . . . . . . . . . . . . . . . . . . . . . . . . . . . . . . . . . . . . . . . . 16
Table 2 Electrical specifications . . . . . . . . . . . . . . . . . . . . . . . . . . . . . . . . . . . . . . . . . . . . . . . . . . . . . . . . . . 16
Table 3 UPS status indicators . . . . . . . . . . . . . . . . . . . . . . . . . . . . . . . . . . . . . . . . . . . . . . . . . . . . . . . . . . . . 20
Table 4 Indicator descriptions . . . . . . . . . . . . . . . . . . . . . . . . . . . . . . . . . . . . . . . . . . . . . . . . . . . . . . . . . . . . 30
Table 5 Audible alarm description . . . . . . . . . . . . . . . . . . . . . . . . . . . . . . . . . . . . . . . . . . . . . . . . . . . . . . . . 31
Table 6 Troubleshooting table . . . . . . . . . . . . . . . . . . . . . . . . . . . . . . . . . . . . . . . . . . . . . . . . . . . . . . . . . . . 32
Table 7 UPS specifications. . . . . . . . . . . . . . . . . . . . . . . . . . . . . . . . . . . . . . . . . . . . . . . . . . . . . . . . . . . . . . . 34
Table 8 Operating temperature parameters. . . . . . . . . . . . . . . . . . . . . . . . . . . . . . . . . . . . . . . . . . . . . . . . . 35
Table 9 Power distribution specifications . . . . . . . . . . . . . . . . . . . . . . . . . . . . . . . . . . . . . . . . . . . . . . . . . . . 35
Table 10 External battery cabinet specifications . . . . . . . . . . . . . . . . . . . . . . . . . . . . . . . . . . . . . . . . . . . . . . 35
Table 11 Typical battery run times, minutes at 25°C (77°F ), 100% resistive load . . . . . . . . . . . . . . . . . . . 36

iv

1
IMPORTANT SAFETY INSTRUCTIONS
SAVE THESE INSTRUCTIONS
This manual contains important safety instructions. Read all safety and operating instructions before
operating the uninterruptible power system (UPS). Adhere to all warnings on the unit and in this
manual. Follow all operating and user instructions. This equipment can be operated by individuals
without previous training.
This product is designed for commercial/industrial use only. It is not intended for use with life support
and other designated “critical” devices. Maximum load must not exceed that shown on the UPS rating
label. The UPS is designed for data processing equipment. If uncertain, consult your dealer or local
Emerson Network Power representative.
This UPS is designed for use on a properly earthed (grounded), 220-240 VAC, 50Hz or 60Hz supply,
for installation by qualified personnel. A qualified electrician must review and approve customer
supplied wiring, circuit breakers, intended loads and verify correct input, output and earth
connections to ensure compliance with technical standards and local electrical codes of practice.
Installation instructions and warning notices only for use by qualified personnel are located after the
UPS operator instructions in this manual.
NOTICE
If this UPS is supplied from an “IT” electrical power system, the jumper on the rear panel
must be disconnected. See 8.8 - IT Power System Configuration for details. If connecting
to an “IT” system, the installer must provide a 2-pole upstream circuit breaker. Refer to all
local and national codes when installing the upstream breaker.
!
WARNING
The battery can present a risk of electrical shock and high short circuit current. The following
precautions should be observed before replacing the battery pack:
• Wear rubber gloves and boots
• Remove rings, watches and other metal objects.
• Use tools with insulated handles.
• Do not lay tools or other metal objects on the batteries.
• If the battery kit is damaged in any way or shows signs of leakage, contact your local Emer-
son representative immediately.
• Do not dispose of batteries in a fire. The batteries may explode.
• Handle, transport and recycle batteries in accordance with local regulations.
!
WARNING
Although the Liebert® GXT3™ 5000RT230U has been designed and manufactured to ensure
personal safety, improper use can result in electrical shock or fire. To ensure safety, observe
the following precautions:
• Turn Off and unplug the Liebert GXT3 before cleaning it.
• Clean the UPS with a dry cloth. Do not use liquid or aerosol cleaners.
• Never block or insert any objects into the ventilation holes or other openings of the UPS.
• Do not place the Liebert GXT3 power cord where it might be damaged.

2
ELECTROMAGNETIC COMPATIBILITY—The Liebert® GXT3™ complies with the limits of
Category C2, pursuant to IEC/EN/AS 62040-2. Operation is subject to the following conditions:
• The output cables shall be no longer than 10m (32ft).
• This device may not cause harmful interference.
• This device must accept any interference received, including interference that may cause unde-
sired operation. Operating this device in a residential area is likely to cause harmful interference
that users must correct at their own expense.
The Liebert GXT3 series complies with the requirements of EMC Directive 2004/108/EC and the
published technical standards. Continued compliance requires installation in accordance with these
instructions and use of accessories approved by Emerson.
NOTICE
Operating the Liebert GXT3 in residential areas may cause radio interference that the user
must to correct at his own expense.
Operate the UPS in an indoor environment only in an ambient temperature range of
0-40°C (32-104°F). Install it in a clean environment, free from moisture, flammable liquids, gases and
corrosive substances.
This UPS contains no user-serviceable parts except the internal battery pack. The UPS On/Off push
buttons do not electrically isolate internal parts. Under no circumstances attempt to gain access
internally, due to the risk of electric shock or burn.
Do not continue to use the UPS if the front panel indications are not in accordance with these
operating instructions or the UPS performance alters in use. Refer all faults to your dealer.
Servicing of batteries should be performed or supervised by personnel knowledgeable of batteries and
the required precautions. Keep unauthorized personnel away from the batteries. Proper disposal of
batteries is required. Refer to your local laws and regulations for disposal requirements.
Never block or insert any object into the ventilation holes or other openings.
DO NOT CONNECT equipment that could overload the UPS or demand DC current from the UPS,
for example: electric drills, vacuum cleaners, laser printers, hair dryers or any appliance using half-
wave rectification.
Storing magnetic media on top of the UPS may result in data loss or corruption.
Turn Off and isolate the UPS before cleaning it. Use only a soft cloth, never liquid or aerosol cleaners.
Information for the Protection of the Environment
UPS SERVICING—This UPS makes use of components dangerous for the environment (electronic
cards, electronic components). The components removed must be taken to specialized collection and
disposal centers.
NOTICE TO EUROPEAN UNION CUSTOMERS: DISPOSAL OF OLD APPLIANCES—This
product has been supplied from an environmentally aware manufacturer that complies with the
Waste Electrical and Electronic Equipment (WEEE) Directive 2002/96/CE.
The “crossed-out wheelie bin” symbol at right is placed on this product to
encourage you to recycle wherever possible. Please be environmentally responsible
and recycle this product through your recycling facility at its end of life. Do not
dispose of this product as unsorted municipal waste. Follow local municipal waste
ordinances for proper disposal provisions to reduce the environmental impact of
waste electrical and electronic equipment (WEEE).
For information regarding the scrapping of this equipment, please browse
http://www.eu.emersonnetworkpower.com (“Products session” or “Contact
us” session) or call our worldwide technical support.
• Toll Free: 00 80011554499
• Toll Number Based in Italy: +39 0298250222

3
GLOSSARY OF SYMBOLS
Risk of electrical shock
Indicates caution followed by important instructions
AC input
AC output
Requests the user to consult the manual
Indicates the unit contains a valve-regulated lead acid battery
Recycle
DC voltage
Equipment grounding conductor
Bonded to ground
AC voltage
ON/Alarm Silence/Manual Battery Test
OFF/Bypass
WEEE
!
i
PbH2SO4
-
+
R

Introduction
4
1.0 INTRODUCTION
Congratulations on your choice of the Liebert® GXT3™ 5000RT230U uninterruptible power system
(UPS). The Liebert GXT3 comes in a nominal power rating of 5000VA. It is designed to provide
conditioned power to microcomputers and other sensitive electronic equipment.
When it is generated, alternating current is clean and stable. However, during transmission and
distribution it may be subject to voltage sags, spikes and complete power failure that may interrupt
computer operations, cause data loss and even damage equipment. The Liebert GXT3 protects
equipment from these disturbances.
The Liebert GXT3 is a compact, on-line UPS that continuously conditions and regulates its output
voltage, whether mains power is present or not. It supplies connected equipment with clean sinewave
power. Sensitive electronic equipment operates best from sinewave power.
For ease of use, the Liebert GXT3 features a light-emitting diode (LED) display to indicate both load
percentage and battery capacity. It also provides self-diagnostic tests, a combination ON/Alarm
Silence/Manual Battery Test button, a Standby/Manual Bypass button and a configuration program.
The Liebert GXT3 has a Liebert IntelliSlot® port for communication between the UPS and a network
server or other computer systems. This port provides detailed operating information including
voltages, currents and alarm status to the host system when used in conjunction with Liebert
MultiLink®. Liebert MultiLink can also remotely control UPS operation.

System Description
5
2.0 SYSTEM DESCRIPTION
2.1 Transient Voltage Surge Suppression (TVSS) and EMI/RFI Filters
These UPS components provide surge protection and filter both electromagnetic interference (EMI)
and radio frequency interference (RFI). They minimize any surges or interference present in the
mains line and keep the sensitive equipment protected.
2.2 Rectifier/Power Factor Correction (PFC) Circuit
In normal operation, the rectifier/power factor correction (PFC) circuit converts mains AC power to
regulated DC power for use by the inverter while ensuring that the waveshape of the input current
used by the UPS is near ideal. Extracting this sinewave input current achieves two objectives:
• The mains power is used as efficiently as possible by the UPS.
• The amount of distortion reflected on the mains is reduced.
This results in cleaner power being available to other devices in the building not being protected by
the Liebert® GXT3™.
2.3 Inverter
In normal operation, the inverter utilizes the DC output of the power factor correction circuit and
inverts it into precise, regulated sinewave AC power. Upon a mains power failure, the inverter
receives its required energy from the battery through the DC-to-DC converter. In both modes of
operation, the UPS inverter is on-line and continuously generating clean, precise, regulated AC
output power.
2.4 Battery Charger
The battery charger utilizes energy from the mains power and precisely regulates it to continuously
float charge the batteries. The batteries are being charged whenever the Liebert GXT3 is connected to
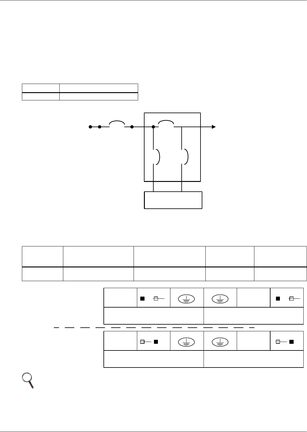
mains power.
Battery
TVSS &
EMI/RFI
Filters
Rectifier
/PFC
DC-to-DC
Converter
Inverter
Input Output
G
Dynamic Bypass
L1
N
L1
N
G
Battery
Charger

System Description
6
2.5 DC-to-DC Converter
The DC-to-DC converter utilizes energy from the battery system and raises the DC voltage to the
optimum operating voltage for the inverter. This allows the inverter to operate continuously at its
optimum efficiency and voltage, thus increasing reliability.
2.6 Battery
The Liebert® GXT3™ utilizes valve-regulated, nonspillable, lead acid batteries. To maintain battery
design life, operate the UPS in an ambient temperature of 15°C to 25°C (59°F to 77°F). Optional
external battery cabinets are available to extend battery run times. For run times, see Table 11.
2.7 Dynamic Bypass
The Liebert GXT3 provides an alternate path for mains power to the connected load in the unlikely
event of a UPS malfunction. Should the UPS have an overload, overtemperature or any other UPS
failure condition, the UPS automatically transfers the connected load to bypass. Bypass operation is
indicated by an audible alarm and illuminated amber Bypass LED (other LEDs may be illuminated to
indicate the diagnosed problem). To manually transfer the connected load from the inverter to bypass,
press the Standby/Manual Bypass button once.
NOTE
The bypass power path does NOT protect the connected equipment from disturbances
in the mains supply.

Major Components
7
3.0 MAJOR COMPONENTS
The Liebert® GXT3™ is composed of three major assemblies to provide easier handling, installation
and versatility.
3.1 Main Frame and Electronics
The cabinet is shipped with internal batteries installed and a basic, hardwire distribution box
attached and ready to install.
Figure 1 Liebert GXT3 5000RT230U, front view
Figure 2 Liebert GXT3 5000RT230U rear view
Status Indicators
and Controls
Lower Bezel and
Battery Access
Door
Upper Bezel
External Battery
Connector
IT Power System
Access Cover
Liebert IntelliSlot Port USB Port
Terminal Block
Communication
Maintenance
Bypass Breaker
Output
Circuit
Breaker
Knockouts
for Hardwired
Power Input
Input Circuit
Breaker
Liebert GXT3 5000VA
REPO

Major Components
8
3.2 Internal Battery Packs
The UPS has two internal battery packs behind a battery access door on the front of the unit. Each
internal battery pack is fitted with a connector to link to the UPS.
Figure 3 Internal battery pack with connector
3.3 Removable Power Distribution Box
The UPS arrives with a power distribution pack installed. This box always contains the UPS input
circuit breaker.
Figure 4 PD2-CE5HDWRMBSU
NOTE
Hardwire and hardwire/receptacle boxes that include a manual bypass switch allow
AC power to continue to flow from the mains input to the load while the box is removed
from the UPS. For details, refer to 5.3 - Connect Input/Output Power.
Battery Connector
Front of Battery Pack
Liebert GXT3 10,000
Battery Pack shown;
5000VA battery pack
has same features
Battery Handle
Quick-Connect
Outer Surface View Power Distribution Box
PD2-CE5HDWRMBSU

What’s Included
9
4.0 WHAT’S INCLUDED
The Liebert® GXT3™ 5000RT230U is shipped with the following items:
• Terminal Block Communication terminals
• Compact Disk with
• Liebert MultiLink®
• Configuration program
• User manual (electronic version)
• USB cable, one; 2m (6-1/2 ft.) long
• Mounting hardware, including screws and handles
• Power Distribution Box, installed on Liebert GXT3
• Support base set, one
• Warnings, Safety Instructions booklet and WEEE recycling sheet (ISO 14001 compliance)
NOTE
The Liebert GXT3 External Battery Cabinet shipping package includes one battery cabinet, two
spacers for tower configuration and one DC power cable.

Installation and Configuration
10
5.0 INSTALLATION AND CONFIGURATION
Do NOT attempt to start the UPS, turn on any circuit breaker or energize the input power until
instructed to do so in 8.2 - Initial Startup and Electrical Checks.
Visually inspect the UPS for freight damage. Report any damage to the carrier and your local dealer
or Liebert® representative.
Install the Liebert GXT3™ 5000RT230U indoors in a controlled environment, where it cannot be
accidentally turned off. Place it where air flows unrestricted around the unit. The installation location
must be free of water, flammable liquids, gases, corrosives and conductive contaminants. Maintain a
minimum clearance of 100mm (4 inches) in the front and rear of the UPS. Maintain an ambient
temperature range of 0 to 40°C (32 -104°F) without derating.
5.1 Install the Main Cabinet
The Liebert GXT3 may be installed in either a tower configuration or in a rack, depending on
available space and use considerations. Determine the type of installation and follow the appropriate
instructions in either 5.1.1 - Tower UPS Installation or 5.1.2 - Rack-Mount UPS Installation.
5.1.1 Tower UPS Installation
To install the Liebert GXT3 as a tower:
1. Take out support bases from the accessories bag (see Figure 5).
Figure 5 Support bases
2. If optional Liebert external battery cabinets will be connected to the Liebert GXT3 5000RT230U™,
take out the spacers shipped with the battery cabinet.
3. Connect the spacers and the support bases as shown in Figure 5. Each Liebert GXT3 needs two
assembled support bases, one in the front and one in the rear.
4. Adjust the direction of the operation and display panel and logo on the Liebert GXT3.
a. Remove the front plastic bezel cover as shown in Figure 6.
Figure 6 Remove the front plastic bezel cover
!
CAUTION
The UPS is heavy (see 12.0 - Specifications). Take proper precautions when lifting
or moving it.
NOTE
UPS operation in sustained temperatures outside the range of 15-25°C (59°-77°F)
reduces battery life.
Support Bases
Spacers
Connectors
Front Plastic
Bezel Cover

Installation and Configuration
11
b. Pull the operation and display panel gently, rotate it 90 degrees clockwise and snap it back
into position, as shown in Figure 7.
Figure 7 Rotate the operation and display panel
c. Pull the logo on the front plastic bezel cover gently, rotate it 90 degrees clockwise and snap it
back into position. The rotated front plastic bezel cover is shown in Figure 7.
d. Replace the front plastic bezel cover on the Liebert® GXT3™. At this point, the UPS operation
and display panel and logo have been rotated 90 degrees clockwise, which provides upright
viewing for users.
5. Place the Liebert GXT3 and any battery cabinets on the support bases. Each Liebert GXT3 needs
two support assemblies, as shown in the lower half of Figure 1.
5.1.2 Rack-Mount UPS Installation
When using the Liebert GXT3 in a rack-mount configuration, the UPS must be supported by a slide
kit, fixed rails or a shelf.
When using the optional Adjustable Rack Mount Kit, you will use the following instructions. The
figures accompanying 5.1.3 - Installing the Adjustable Rack-Mount Kit—Sold Separately
shows the positioning of the rack-mounting brackets. Liebert recommends taking the internal
batteries out of the UPS during rack installation. This will make the UPS cabinet lighter and easier
to handle.
5.1.3 Installing the Adjustable Rack-Mount Kit—Sold Separately
This kit contains parts needed to mount several different models of UPS and external battery
cabinets into EIA310-D standard four-post racks that are 18-32" deep (457-813mm). The weight limit
per pair of adjustable rack-mounting brackets is 91 kg (200lb).
Parts included are:
Tools needed for installation are:
• one Phillips screwdriver
• one 7mm wrench
!
CAUTION
The GXT3 is heavy; see 12.0 - Specifications. The UPS must be installed as near the bottom
of a rack as possible. If placed too high, it can make the rack top-heavy and prone to tipping
over.
Item Quantity
Rear bracket members 2
Front bracket members 2
Inner bracket members 2
M4 machine screws 16
M4 locking hex nuts 8
M5 machine screws 8
Operation and Display
Panel Rotated
Clockwise 90 Degrees

Installation and Configuration
12
The adjustable rack-mounting brackets (Part#: RMKIT18-32) feature retaining latches to prevent
users from inadvertently sliding the UPS or battery cabinet out of the rack.
To install the rack mount brackets:
1. Unpack two (2) rack-mounting bracket assemblies and
mounting hardware from this kit. Bracket assemblies are
interchangeable between left-hand or right-hand.
Remove inner member of each bracket assembly as shown
at right by extending it to its outermost position, depress-
ing the retaining latch and then pulling the inner member
out of the bracket assembly.
2. Determine the height position inside the rack enclosure
where you want to mount the UPS or battery cabinet.
3. Install the rear member of each bracket assembly into the
rack enclosure with two (2) M5 screws provided in this kit
(see figure at right). The return flanges on the bracket
assembly fit to the inside of rack mounting rails. Insert
screws loosely (finger-tight) into the top and bottom holes
of the return flange on the rear member. Extend the
bracket assembly by sliding the front member forward
until it touches the front rack mounting rail. Insert two (2)
M5 screws loosely (finger-tight) into the top and bottom
holes of the return flange on each front member. Make sure
that the bracket assemblies are at the same mounting
height on all four (4) rack mounting rails.
4. Get eight (8) M4 screws and eight (8) M4 nuts from the
hardware pack in this kit. Each nut has a locking, nylon
insert that begins gripping the screw when it is halfway
tight. Make sure to tighten the nut and screw completely to
ensure locking action. Fasten the rear member and the
front member together using (4) screws and (4) nuts per
bracket assembly as shown in at right. For maximum
support, insert fasteners for each bracket assembly as far
apart as possible, depending on rack depth, while still
joining both members (see figures at right). Check
alignment of bracket assemblies and TIGHTEN ALL
SCREWS FROM Steps 2 3.
5. Prepare the UPS or battery cabinet (the “equipment”) for
rack mounting by following instructions in the equipment’s
user manual. The equipment may require additional parts
to be added or parts to be removed for rack mounting. After
it is prepared, lay the equipment in rack-mounting
position. Fasten the inner members from Step 1 to the
equipment on both sides as shown at right with eight (8)
M4 screws provided in the kit. Make sure retaining latch is
near the rear of the equipment as shown (see figure at
right).
!
CAUTION
Reduce the risk of tipping the rack enclosure by
placing the UPS or battery cabinet in the lowest
possible rack position.
Return
flanges
Inner
members
Front
members
Retaining
Latches
M5 screws
M5 screws
Front rack
mounting rails
457mm
(18")
rack
depth
M4 nuts
M4 nuts
M4
screws
813mm
(32") rack
depth
M4 nuts
M4 nuts
M4
screws
UPS or battery
cabinet
Front
M4 screws
M4 screws
Retaining latch

Installation and Configuration
13
6. If available, apply a bead of grease 25mm (1") long at four (4)
places inside the bottom, curved tracks of the front members
as shown below right. The grease will allow the equipment to
slide into the bracket assemblies more easily.
7. Insert the equipment, with inner members attached in
Step 5, into the bracket assemblies by inserting the top and
bottom edges of the inner members into the top and bottom
curved tracks of the front members and sliding the
equipment into the rack (see figure at right). Ends of inner
members are tapered to allow the rear of the equipment to be angled upward before insertion, if
space allows.
Then the rear, bottom edges of the inner members can be placed into the front edge of the bottom
tracks and the front of the equipment can be tipped up so they are level to insert the top edges of
the inner members before sliding the equipment into the rack (see figure below right). The equip-
ment should move smoothly into the bracket assemblies. If it does not, recheck the alignment of
the front and rear members from Steps 2 3.
8. Secure the front of the equipment to the rack mounting rails to prevent the equipment from
sliding out of position. If securing holes are provided on the front of the equipment that align with
the center holes on the return flange of the front members, you can use the four (4) extra M5
screws provided in the kit to secure the equipment. Otherwise, the equipment should be secured
to the front of the rack with four (4) customer-supplied fasteners.
5.2 External Battery Cabinet Installation
Optional Liebert external battery cabinets may be connected to the UPS to provide additional battery
run time. External battery cabinets are designed to be placed on one side of the UPS or stacked
beneath the UPS. External battery cabinets can be used in either a rack-mount or tower
configuration.
Figure 8 External battery cabinets connected to Liebert GXT3
!
CAUTION
Lifting equipment into the rack may be a two-person
job, depending on the weight of the equipment.
Liebert® recommends taking the internal batteries
out of the UPS during rack installation. This will
make the UPS cabinet lighter and easier to handle.
For the weight of the UPS, see Table 7; for the
battery cabinet’s weight, see Table 10.
!
CAUTION
The external battery cabinet(s) are heavy (see 12.0 - Specifications). Take proper
precautions when lifting them.
UPS or
battery
cabinet
Apply
grease
(inside)
Apply
grease
Insert the UPS into the front members,
lift the front and push it into the rack..
Cables connecting battery
cabinets to 10,000VA
Liebert® GXT3™; 5000VA
external battery packs
have same features
10,000VA Liebert GXT3
Battery Cabinets

Installation and Configuration
14
1. Visually inspect the external battery cabinet for freight damage. Report damage to the carrier
and your local dealer or Liebert® representative.
2. For slide rail installations, first remove the top/side fin. Top/side fin slides forward and then lift
up to remove. Optional rack-mount handles are shipped with the external battery cabinet and
may be installed at this time if desired.
3. Securing hardware and slide rails are sold separately. Please contact your local dealer or Liebert
representative for these additional options and any assistance needed. Fasten the slides into
position with the screws per the instructions included with the slide rails.
4. Use the enclosed support bases for the tower option to prevent tip-over. One additional set of
support base extensions ships with each external battery cabinet.
5. Put the UPS in Bypass Mode by pressing the bypass button on the front of the unit one time.
6. Verify the External Battery Cabinet breaker is in the Off position.
7. Connect the supplied external battery cabinet cable to the rear of the external battery cabinet,
then to the rear of the UPS.
8. Turn the External Battery Cabinet breaker to the On position.
9. Press the On button on the front of the UPS for 4 seconds to return the unit to inverter Mode.
10. Verify the circuit breaker on the External Battery Cabinet is in the On position.
11. Use the included configuration program to program the UPS for the number of external battery
cabinets connected. Instructions for the configuration program are in 6.0 - Configuration
Program.
12. The UPS is now equipped with additional backup battery run time. For approximate battery run
times, refer to Table 11.
5.3 Connect Input/Output Power
Figure 9 Power Distribution box removal—captive screws and maintenance bypass breaker
The UPS should arrive with the power distribution box attached. If the box needs to be removed for
maintenance or replacement, follow these instructions to remove and install the power distribution
pack.
To remove:
1. Ensure maintenance bypass lamp is on. To place the unit in maintenance bypass, see 8.4 - Put
the Liebert® GXT3™ in Manual Bypass.
2. Loosen one captive screw over the maintenance bypass breaker.
3. Turn the maintenance bypass breaker on.
NOTICE
The load is unprotected from disturbances in the power supply while the UPS is on bypass.
NOTE
When removing the External Battery Cabinet, the circuit breaker on the rear of the cabinet
must be turned off before disconnecting the cable.
NOTE
If the UPS is to be shipped or stored for an extended time, the connector should be
disconnected. This will minimize any standby current drain on the batteries and help attain
their design life.
Extract these
captive screws
Maintenance
Bypass Breaker

Installation and Configuration
15
4. Turn the output and input breaker off.
5. Loosen other captive screws until the power distribution box releases.
6. Remove the power distribution box from the UPS and set it aside.
7. Loosen screws over the plastic cover for the connector on the rear of the panel.
8. Slide plastic cover over connector and tighten screws.
To install:
1. Align connectors and press box onto UPS
2. Hold box firmly against UPS and tighten captive screws except one over the maintenance bypass
breaker.
3. Turn the output and input breaker on.
4. Start the UPS according to startup instructions.
5. Verify that the UPS lamp is illuminated.
6. Turn the maintenance bypass breaker off.
7. Insert the maintenance bypass cover behind the captive screw and tighten the screw.
NOTE
Do not operate the UPS with this box removed. To disconnect all power to this box and load, the
utility input power also must be disconnected.
NOTE
The maintenance bypass breaker cover must be installed behind the captive screw and the
screw must be tightened for the UPS to operate in inverter mode.

Installation and Configuration
16
5.3.1 Distribution Box Electrical Connections
Electrical connections are made through a removable power distribution box that attaches to the rear
of the UPS.
The installer must provide an upstream branch circuit breaker. The input circuit breaker on the
distribution box and the output circuit breaker on the rear of the power distribution box disconnect all
power between the main cabinet and the distribution box.
Models equipped with a manual bypass breaker pass bypass power directly to the bypass breaker
from the input terminal block. The input circuit breaker on the distribution box does not disconnect
power from the manual bypass breaker.
Figure 10 Distribution box electrical connections diagram
HardwireTerminal Block Connections
Conduit entry holes are provided on the rear and side of the box. Input and output wiring should not
share the same conduit. Emerson recommends using strain relief when installing the wire.
Table 1 Branch circuit breaker ratings
Unit Rating Maximum Breaker Rating
5000VA D Type 35A
Table 2 Electrical specifications
UPS Model
Recommended
(Maximum) External
Overcurrent Protection
Recommended Wire
(Including ground wire)
(75°C copper wire)
Maximum Wire
Accepted by
Terminal Block
Terminal
Tightening
Torque
Liebert GXT3
5000RT230U 35A 4mm2 (10AWG) 6mm2 (8AWG) 1.13 Nm (10 in-lb)
NOTE
The installer must provide circuit breaker protection according to local codes. The mains
disconnect should be within sight of the UPS or have appropriate an appropriate lock-out.
Maintain service space around the UPS or use flexible conduit.
The installer must provide output distribution panels, circuit breaker protection or emergency
disconnects according to local codes. Output circuits must not share a common conduit with
any other wiring.
UPS-PFC,
Battery Inverter
MB CB
Input
CB
Output
CB
Input
External
Branch CB
Output
Mains
L1
OUTPUT INPUT
L2/ N L2/ NL1
L1
OUTPUT INPUT
L2/ N L2/ NL1
For 120V input, connect
the L1,L2 inputs as shown at right
For 230V input, connect
the L1, L2 inputs as shown at right

Configuration Program
17
6.0 CONFIGURATION PROGRAM
The final step of installation may require custom configuration of your UPS using the enclosed
configuration program. Some configuration settings may be changed only while the UPS is off. These
should be set before the UPS is put into full-time service powering the critical load.
For most users operating with 230VAC and with no external batteries, the factory default settings
will be adequate.
6.1 Configuration Program Features
• Select L-N output voltages to match local voltages.
• Enable/Disable Auto-Restart.
• Select frequency converter operation with a fixed output frequency of 50 or 60 Hz.
• Set the Low Battery Warning alarm time from 2 to 30 minutes.
• Enable/Disable the Auto-Battery test.
• Set the Auto-Battery test to 7, 14, 21 or 28 days.
• Specify the number of external battery cabinets connected to the UPS to adjust the remaining run
time calculations reported by Liebert® software products.
• Modify the shutdown setting of the terminal block (for information on pin assignments, see
Table 2).
6.1.1 What You Will Need
In addition to the Liebert GXT3™ UPS, you will need the configuration program CD and USB cable
included in the UPS accessory box. A Windows 95® or later computer, desktop or laptop, is also
required to set up and run the configuration program.

Controls and Indicators
18
7.0 CONTROLS AND INDICATORS
7.1 ON/Alarm Silence/Manual Battery Test Button
This button controls output power to connected load(s) and has three functions:
•ON
•Alarm Silence
•Manual Battery Test
ON - Pressing this button for four seconds will start the UPS.
Alarm Silence - To silence alarms, press this button for at least one second. After the
alarm is silenced, the Liebert® GXT3™ will reactivate the alarm system to alert of
additional problems.
Manual Battery Test - To initiate a manual battery test, press the ON button for at least one second
while operating from mains power with no alarm conditions present.
• If only three of the five Battery LEDs illuminate, allow the UPS to recharge the batteries for 24
hours.
• After 24 hours, retest the batteries.
• After the batteries have been retested, if only three of the five Battery LEDs illuminate, contact
your local dealer, Emerson representative or Emerson Channel Support.
7.2 Standby/Manual Bypass Button
This button controls output power to connected load(s) and has dual functions:
Standby and Manual Bypass.
NOTICE
Pressing the Standby/Manual Bypass button once will transfer the load to bypass
power and the load will be unprotected from disturbances in utility supply. Pressing
the Standby/Manual Bypass button twice within 4 seconds while on Bypass will cut
off power to the output sockets and connected loads. Perform all necessary shutdown
procedures on connected loads before pressing this button twice.
NOTE
The LOW BATTERY and BYPASS reminder alarms CANNOT be silenced.
Liebert
®
GXT3
AC Power System
10000VA
Battery Level Indicators
Load Level Indicators
Bypass Indicator
Inverter Indicator
Battery Indicator
Standby/Manual Bypass Button
On/Alarm Silence/Manual
Battery Test Button
AC Input Indicator
Fault Indicator

Controls and Indicators
19
7.3 Load Level Indicators (4 Green, 1 Amber)
The load level indicator is composed of five sets of LED bars that illuminate to indicate the relative
load on the UPS output in 25% increments (±5%). The load level indicator will illuminate as shown in
Figure 11.
The load level indicators display the approximate electrical load placed upon the UPS at all times.
Figure 11 Load level indicators.
7.4 Battery Level Indicators (5 Green)
The battery level indicator is composed of five sets of LED bars that illuminate and flash to indicate
the battery capacity level. The Liebert® GXT3™ battery capacity level is shown in 20% increments
(±5%). The battery level indicators will illuminate as shown in Figure 12
The battery level indicators display approximate battery capacity at all times.
The Liebert GXT3 is equipped with automatic and remote battery test features. The default setting is
for the automatic test to occur every 14 days (this option is user-configurable) if mains has not been
interrupted. Should the battery fail this test, the red Fault indicator LED along with the A and C
diagnostic LEDs will illuminate and an alarm will sound (refer to 11.0 - Troubleshooting). The
remote test feature functions with Liebert MultiLink® and can remotely initiate the battery test.
Figure 12 Battery level indicators.
ON OFF OFF OFF OFF
ON ON OFF OFF OFF
ON ON ON OFF OFF
ON ON ON ON OFF
ON ON ON ON ON
0 - 25%
Overload
76 - 100%
51 - 75%
26 - 50%
0 - 20%
Fully
Charged
81 - 100%
61 - 80%
41 - 60%
21 - 40%
ON ON ON ON ON
ONONONONON
OFFON ON ON ON
ON ON OFF OFF OFF
ON OFF OFF OFF OFF
ONON ON OFF OFF
Discharging
Flash OFF OFF OFF OFF
OFFON ON ON Flash
ONON Flash OFF OFF
ON Flash OFF OFF OFF
FlashONONONON
ON ON ON ON ON
Charging

Controls and Indicators
20
7.5 UPS Status Indicators
UPS status is indicated by five symbols: fault indicator, AC input indicator, battery indicator,
inverter indicator and bypass indicator. Table 3 shows the symbols and their meanings.
Table 3 UPS status indicators
UPS Status
Indicator Icon Color Description
Fault Indicator Red On if the UPS has detected a fault; Off if there is no fault
AC input Indicator Green On when the mains input power is normal; Off during mains failure
Battery Indicator Amber On when the battery is supplying power; Off when the battery is not
supplying power
Inverter Indicator Green On when the inverter is supplying power; Off when the inverter is not
supplying power
Bypass Indicator Amber
On when the bypass is supplying power; Off when the bypass is not
supplying power; flashing when mains power is outside
specifications

Operation
21
8.0 OPERATION
This section describes checks to be made before starting the UPS, how to start the UPS, manual
battery test, manual bypass, shutting down the UPS and disconnecting the mains power from the
UPS.
8.1 Startup Checklist for the Liebert® GXT3™
Before starting the UPS, perform these checks:
___ 1. Check that the input plugs and loads are connected properly and reliably.
___ 2. Check that the battery cable is connected properly.
___ 3. Check that the communication cables are connected properly.
8.2 Initial Startup and Electrical Checks
1. Verify that the Input Output circuit breakers are off.
2. During initial system checks, disconnect all loads (open load disconnects).
3. Inspect all wiring, cables and connection.
4. If external battery cabinets are used, verify that the battery interconnect cables are fully inserted
in the sockets.
5. Place the manual bypass breaker in BYPASS position.
6. Turn on the branch circuit disconnect to apply voltage to the input terminal block.
7. Using a voltmeter, verify the expected L1-N voltage.
Verify that the same voltages appear at the Output terminals. The Bypass lamp by the switch will
light.
8. After verifying proper input voltage to the UPS terminal block, turn off the branch circuit power,
close all access panels to the distribution box and reapply input power.
9. Close the Input circuit breaker located on the distribution box. The green AC INPUT lamp should
illuminate on the front panel.
10. Press the ON button for four seconds. After several seconds, the UPS ON lamp will turn on
continuously. If the batteries are determined to be charged above 80%, an automatic battery test
will run for about 15 seconds.
11. Close the Output circuit breaker on the rear of the power distribution box. The light by the input
breaker will illuminate.
12. Return the manual breaker to the Inverter position. The output terminal block will be powered at
this time.
13. Connect all loads for normal operation.
NOTE
The Liebert GXT3’s battery has been fully charged before delivery, but some charge will be lost
during storage and shipping. To ensure that the battery has adequate reserve power to protect
the connected load, charge the battery for three hours before putting the UPS into service.

Operation
22
8.3 Manual Battery Test
To initiate a manual battery test, press the On/Alarm Silence/Manual Battery Test button for at least
half a second while operating from mains power with no alarm conditions present.
• If only the first two of the five LED segments illuminate, allow the UPS to recharge the batteries
for 24 hours.
• Retest the batteries after 24 hours of charging.
• After the batteries have been retested, if only two of the five Battery LEDs illuminate, contact
your local Emerson representative or Emerson Network Power Channel Support.
• If none of the five Battery LEDs illuminate during a manual battery test, check the battery con-
nection and allow the UPS to recharge the batteries for 1 hour, then initiate a manual battery test
again.
• If none of the five Battery LEDs illuminate during the second manual battery test, replace batter-
ies and contact your local Emerson representative or Emerson Channel Support.
8.4 Put the Liebert® GXT3™ in Manual Bypass
Press the Standby/Manual Bypass button once while the UPS is in Mains (AC) Mode. The UPS will
transfer the connected loads to the internal bypass. If the internal bypass is not available because of
mains power problems, pressing this button once will be ignored. Bypass operation is indicated by an
audible alarm and illuminated amber Bypass indicator. (If other indicators are illuminated, refer to
11.0 - Troubleshooting.)
8.5 Shut Down the Liebert GXT3
1. Transfer the UPS to manual bypass by pressing the Standby/Manual Bypass button once.
If manual bypass is not available, disregard the first step.
2. Press the Standby/Manual Bypass button twice within four seconds to shut down the UPS.
Power to the connected loads is now Off.
8.6 Disconnecting Input Power from the Liebert GXT3
1. After the UPS has been shut down as detailed in 8.5 - Shut Down the Liebert GXT3, turn off
the Output Circuit Breaker.
2. Wait 30 seconds and verify that all indicators have turned Off and the fan has stopped; this
indicates that the power-off is complete.
3. Turn the external battery cabinet breaker switch to the Off position if the UPS has an external
battery cabinet.
After powering off the UPS, the UPS ceases output and the load is powered Off.
8.7 Maintenance Bypass
Maintenance Bypass Mode is used when maintenance or replacement is required. To place the unit in
Maintenance Bypass:
1. Place the UPS on internal bypass. This may be done by either of the following methods:
a. Press the Off button on the front panel one time.
b. Slide the bracket away from the manual bypass breaker on the rear of the UPS. This requires
loosening the captive screw and sliding the bracket up and away from the Manual Bypass
Breaker.
2. Move the Manual Bypass Breaker on the rear of the UPS to the bypass position. This requires
loosening the captive screw and sliding the bracket up and away from the manual bypass breaker.

Operation
23
8.8 IT Power System Configuration
1. Remove screws on the IT Power System Access Cover as shown in Figure 13.
2. Disconnect the connectors as shown in figure.
3. Install IT Power System Access Cover and screws.
Figure 13 Remove cover from IT Power System Connectors compartment
Remove Screws IT Power System
Connectors

Communication
24
9.0 COMMUNICATION
9.1 Communication Interface Port
The Liebert® GXT3™ UPS has a terminal block on the rear of the UPS unit. Several signals are
provided on this port and are assigned as follows.
9.2 Dry Contact
The Dry Contact includes eight pins, as shown in Figure 14.
Figure 14 Dry contact pin layout
9.2.1 Any Mode Shutdown
The purpose of Any Mode Shutdown is to shut down the UPS output by turning Off the rectifier,
inverter and static switch so that there is no power to the loads.
Any Mode Shutdown can be operated locally or remotely:
• Local Any Mode Shutdown can be performed by shorting the pins in Set 3.
• Remote Any Mode Shutdown can be performed using a switch connected to the pins in Set 3 and
mounted at a remote location.
Activation of the Any Mode Shutdown will be logged as an event in the event history log.
9.2.2 Battery Mode Shutdown
Battery Mode Shutdown permits shutting down the UPS by turning off the rectifier, inverter and
static switch so that there is no power to the load when the UPS is On Battery. The auxiliary power
for the UPS will still be active.
Battery Mode Shutdown can be performed locally or remotely:
• Local Battery Mode shutdown can be performed by shorting the pins in Set 4.
• Remote Battery Mode Shutdown can be performed using a switch connected the pins in Set 4 and
mounted at remote location.
Activation of the Battery Mode Shutdown will be logged as an event in the event history log.
NOTE
Remote Power Off will be performed either by NO or NC contact of Any Mode Shutdown.
The current limited source (+12VDC, 50mA) will be available from UPS.
The connection to UPS for remote connection will be via terminal block connector.
Any Mode Shutdown wiring must conform to all national, regional and local wiring codes and
laws.
!
WARNING
When the Auto-enable output option is selected and the UPS output is disabled using the pins
in Set 3, the Liebert GXT3-G’s output can turn On automatically and without warning if the
connection of the pins in Set 3 is changed.
1234
(L o w Batte ry Wa rning)
(On- Battery Warning)
(Any Mode Shutdown)
(Battery Mode Shutdown)

Communication
25
9.2.3 On Battery
On Battery signal is a Normally Open (NO) dry contact. When the UPS is supplying output power
from the battery this dry contact will be closed.
9.2.4 Low Battery
Low Battery signal is a Normally Open (NO) dry contact. When the UPS is supplying output power
from the battery and has reached the Low Battery Warning time selected in the configuration
program, this dry contact will be closed.
9.3 Liebert IntelliSlot® Communication Cards
The Liebert IntelliSlot port on the UPS accepts three optional cards:
• Liebert IntelliSlot SNMP Card
• Liebert IntelliSlot Relay Card
• Liebert IntelliSlot 485 Card.
The Liebert IntelliSlot SNMP Card provides SNMP monitoring and control of the UPS across the
network.
The Liebert IntelliSlot Relay Card provides dry contact relay outputs for custom-wired applications
and delivers support for built-in shutdown for AS/400 systems.
The Liebert IntelliSlot 485 Card is used to connect the UPS and computer system.
Follow instructions provided with the Liebert IntelliSlot card to configure Liebert MultiLink®, the
UPS or any additional ancillary product for the Liebert GXT3. These instructions are available at
multilink.liebert.com
NOTE
Remote Power Off will be performed by NO contact.
The current limited source (+12VDC, 50mA) will be available from UPS.
The connection to the Liebert® GXT3™ for remote connection will be via terminal block
connector.
Battery Mode Shutdown wiring must conform to all national, regional and local wiring codes
and laws.
This signal must last for 1.5 seconds or longer.
A battery shutdown signal will not cause an immediate shutdown. It will start a 2-minute
shutdown timer. This timer cannot be stopped once triggered. If the utility power returns
during this countdown, the Liebert GXT3 will still shut down and must remain shut down for
10 seconds. Whether the UPS turns back On when the power is restored depends on the
auto-restart setting.
NOTE
The rated values for the dry contacts are:
• Rated Voltage: 30V (AC or DC)
• Rated Current: 300mA

Communication
26
9.3.1 Liebert® MultiLink®
Liebert MultiLink continuously monitors the UPS and can shut down your computer or server in the
event of an extended power failure.
Liebert MultiLink can also be configured for use without the USB cable when the Liebert IntelliSlot®
SNMP/Web card is installed in the UPS. Additionally, Liebert MultiLink can be configured to
coordinate shutdown across the network with other computers running Liebert MultiLink when you
purchase a Liebert MultiLink License Kit. For more information about the Liebert IntelliSlot
SNMP/Web Card and Liebert MultiLink License Kits, visit our Web site (www.liebert.com) or
contact your local dealer or Emerson representative.
Several option cards are available for use in the Liebert IntelliSlot port of the Liebert GXT3™. The
Liebert IntelliSlot SNMP/Web Card provides SNMP and Web-based monitoring and control of the
UPS across the network.
The Liebert IntelliSlot MultiPort 4 Card allows installing Liebert MultiLink software on four
computers and coordinate shutdown in the event of a power failure.
The Liebert IntelliSlot Relay Card provides dry contact relay outputs for custom wired applications
and delivers support for built-in shutdown for AS/400 systems.
9.4 Remote Emergency Power Off
The UPS is equipped with a Remote Emergency Power Off (REPO) connector.
The user must supply a means of interfacing with the REPO circuit to allow disconnecting the UPS
input feeder breaker to remove all sources of power to the UPS and connected equipment to comply
with national and local wiring codes and regulations.
REPO switch connection diagram
!
CAUTION
To maintain safety (SELV) barriers and for electromagnetic compatibility, signal cables
should be shielded and run separate from all other power cables, where applicable.
!
CAUTION
To maintain safety (SELV) barriers and electromagnetic compatibility, signal cables should
be shielded and run separately from power cables.
12
Normally closed switch system
(fail-safe)
UPS ships with REPO jumper
installed allowing the UPS
to operate
Opening the REPO connection will disable the UPS.
Manual restart using the front panel is required after
the REPO connection is closed again.
12

Maintenance
27
10.0 MAINTENANCE
This section describes replacing the internal battery pack, precautions, checking the Liebert®
GXT3™’s status and checking UPS functions.
10.1 Replacing the Internal Battery Pack
The Liebert GXT3 is designed to allow the user to replace the internal battery pack safely. Read the
safety cautions before proceeding. Contact your local dealer or Emerson representative to obtain the
part number and pricing of the appropriate replacement battery pack.
10.1.1 Battery Replacement Procedures
1. Gently remove the front plastic bezel cover from the UPS.
2. Loosen and remove the six screws on the battery door, as shown in Figure 15.
3. Lay the battery door and screws aside for reassembly.
Figure 15 Removing the front plastic bezel cover and battery door
4. Gently pull the battery wires out and disconnect the battery connector, as shown in Figure 16.
Figure 16 Disconnecting the battery plug and battery receptacle (front view)
5. Grasp the battery handle and pull one of the internal battery packs out of the UPS, as shown in
Figure 17.
Repeat this step if both battery packs will be replaced. Each model has two battery packs
Front Bezel
Battery Door
Screws, 6
10,000VA model shown;
5000VA model arrangement
is similar
Battery Connector Battery Receptacle
Battery Connector
Battery
Receptacle

Maintenance
28
Figure 17 Pulling out the battery packs
6. Unpack a new internal battery pack. Take care not to destroy the packing.
Compare the new and old internal battery packs to make sure they are the same type and model.
If they are the same, proceed with Step 7; if they are different, stop and contact your local Emer-
son representative or Emerson Channel Support.
7. Line up and slide in the new internal battery pack.
8. Repeat Steps 6 7 if replacing both battery packs. Each model has two battery packs
9. Reconnect the battery plugs and battery receptacles.
10. Gently push the battery wire into the UPS battery compartment.
11. Reattach the front battery door with the six screws.
12. Reattach the front plastic bezel cover to the UPS.
10.2 Battery Charging
The batteries are valve-regulated, nonspillable, lead acid and should be kept charged to attain their
design life. The Liebert® GXT3™ charges the batteries continuously when it is connected to the mains
input power.
If the Liebert GXT3 will be stored for a long time, Emerson recommends connecting the UPS to input
power for at least 24 hours every four to six months to ensure full recharge of the batteries.
10.3 Precautions
Although the Liebert GXT3 has been designed and manufactured to ensure personal safety, improper
use can result in electrical shock or fire. To ensure safety, observe the following precautions:
• Turn Off and unplug the Liebert GXT3 before cleaning it.
• Wear rubber gloves and boots.
• Clean the UPS with a dry cloth. Do not use liquid or aerosol cleaners.
• Never block or insert any objects into the ventilation holes or other openings of the UPS.
• Do not place the Liebert GXT3 power cord where it might be damaged.
NOTE
The internal battery pack is hot-swappable. However, caution should be exercised because the
load is unprotected from disturbances and power failures during this procedure. Do not replace
the battery while the UPS is operating in Battery Mode. This will result in a loss of output
power and will drop the connected load.
Internal
Battery
Pack
Battery
Handle
Pull Out with Battery Handle
Each model has two
battery packs

Maintenance
29
10.4 Checking UPS Status
Emerson recommends checking the UPS operation status every six months.
• Check whether the UPS is faulty: Is the Fault Indicator on? Is the UPS sounding an alarm?
• Check whether the UPS is operating in Bypass Mode. Normally, the UPS operates in Normal
Mode. If it is operating in Bypass Mode, stop and contact your local Emerson representative, or
Emerson Channel Support.
• Check whether the battery is discharging. When the mains input is normal, the battery should
not discharge. If the UPS is operating in Battery Mode, stop and contact your local Emerson rep-
resentative or Emerson Channel Support.
10.5 Checking UPS Functions
Emerson recommends checking the UPS functions once every six months.
Back up the load data before conducting the UPS functions check. Procedures are as follows:
1. Press the Standby/Manual Bypass button to check whether the buzzer and indicators are normal.
2. Press the On/Alarm Silence/Manual Battery Test button to check again whether the indicators
are on and the UPS is operating normally.
3. Press the On/Alarm Silence/Manual Battery Test button for three seconds after Inverter Mode.
The UPS should initiate a battery self-test. Check to determine whether the battery is operating
normally. If not, stop and contact your local Emerson representative or Emerson Channel Support
NOTE
UPS function check procedures may interrupt power supply to the connected load.

Troubleshooting
30
11.0 TROUBLESHOOTING
This section indicates various UPS symptoms a user may encounter and provides a troubleshooting
guide in the event the UPS develops a problem. Use the following information to determine whether
external factors caused the problem and how to remedy the situation.
11.1 UPS Symptoms
The following symptoms indicate the Liebert® GXT3™ is malfunctioning:
• The relative indicators illuminate, indicating the UPS has detected a problem.
• An alarm buzzer sounds, alerting the user that the UPS requires attention.
11.1.1 Indicators
In addition to the fault indicator being illuminated, one or more of LED segments of battery level
indicator will also be illuminated to provide a diagnostic aid to the user, as shown in Figure 18. The
descriptions are listed in Table 4.
Figure 18 Battery level indicator
Table 4 Indicator descriptions
Indicator Diagnosis/Audible alarm
A-E On bypass from output overload (half-second beep every half second)
A On bypass due to overtemperature condition (1-second beep every 4 seconds)
B On bypass due to DC bus overvoltage (1-second beep every 4 seconds)
C On bypass due to DC/DC power supply failure (1-second beep every 4 seconds)
D PFC failure (1-second beep every 4 seconds)
E On bypass due to inverter failure (1-second beep every 4 seconds)
A&B UPS Failure (includes dual-fan failure, single-fan failure under certain conditions and
battery charger failure) and continuous alarm
A&C UPS failed battery test (2-second beep every 60 seconds)
A&D Maintance bypass switch on (continuous)
A&E Bypass feedback (1-second beep every 4 seconds)
B&C REPO (one quarter-second beep every one-quarter of a second)
B&E Short circuit on the output
C&E UPS shutdown by command from communication (USB port or Liebert IntelliSlot®
port) (no audible)
Utility LED flash L-N reverse
Battery Indicator Flashing Internal battery source not available (continuous horn); check battery connection,
power down, reboot UPS
Bypass Indicator Flashing Utility power voltage or frequency is out of tolerance; bypass is unavailable
ABCDE

Troubleshooting
31
11.1.2 Audible Alarm
An audible alarm will sound in conjunction with the visual indicators to indicate a change in UPS
operating status. The audible alarm will sound as described in Table 5.
Table 5 Audible alarm description
Condition Alarm
Battery discharge Half-second beep every 10 seconds
Low battery Two half-second beeps every 5 seconds
UPS fault, load on bypass 1-second beep every 4 seconds
UPS fault, no power to load Continuous
Overload Half-second beep every half second
Battery replacement 2-second beep every 60 seconds
Battery loss Continuous
Wiring problem
(loss of proper grounding for UPS) Continuous
Bypass reminder 1-second beep every 2 minutes

Troubleshooting
32
11.2 Troubleshooting
In the event of an issue with the UPS, refer to Table 6 to determine the cause and solution. If the
fault persists, contact Emerson Channel Support.
Table 6 Troubleshooting table
Problem Cause Solution
UPS fails to start when the
On/Alarm Silence/Manual
Battery Test button is pressed
UPS is short-circuited or
overloaded
Ensure UPS is Off. Disconnect all loads and ensure
nothing is lodged in output receptacles. Ensure loads
are not defective or shorted internally.
Battery indicator is illuminated
UPS is not plugged in UPS is operating from battery mode. Ensure UPS is
securely plugged into the wall receptacle.
UPS input protection fuse has
blown/opened
UPS is operating from battery mode. Save data and
close applications. Replace UPS input fuse, then restart
UPS.
Mains power is out of tolerance
UPS is operating from battery mode. Save data and
close applications. Ensure mains supply voltage is
within acceptable limits for UPS.
UPS has reduced battery
backup time
Batteries are not fully charged Keep UPS plugged in continuously at least 24 hours to
recharge batteries.
UPS is overloaded Check load level indicator and reduce the load on the
UPS.
Batteries may not be able to
hold a full charge due to age
Replace batteries. Contact your local dealer, Emerson
representative or Emerson Channel Support for
replacement battery kit.
Fault and Bypass indicators
and all LED segments of
battery level indicator are
illuminated
UPS is overloaded or load is
faulty
Check load level indicator and remove non-essential
loads. Recalculate the load and reduce number of loads
connected to UPS. Check load for faults.
Fault and Bypass indicators
and diagnostic A indicator are
illuminated
UPS has been shut down due
to temperature condition; load
is on bypass power
Ensure UPS is not overloaded, ventilation holes are not
blocked and room ambient temperature is not
excessive. Wait 30 minutes to allow UPS to cool, then
restart UPS. If UPS cannot restart, contact your local
dealer, Emerson representative or Emerson Channel
Support.
Fault and Bypass indicators
and diagnostic B indicator are
illuminated
UPS internal DC bus
overvoltage
UPS requires service. Contact your local dealer,
Emerson representative or Emerson Channel Support.
Fault and Bypass indicators
and diagnostic C indicator are
illuminated
UPS DC/DC fault UPS requires service. Contact your local dealer,
Emerson representative or Emerson Channel Support.
Fault indicator and diagnostic
D indicator are illuminated
UPS PFC (Power Factor
Correction Circuit) fault
UPS requires service. Contact your local dealer,
Emerson representative or Emerson Channel Support.
Fault and Bypass indicators
and diagnostic E indicator are
illuminated
UPS inverter fault UPS requires service. Contact your local dealer,
Emerson representative or Emerson Channel Support.
Fault indicator and diagnostic
A and C indicators are
illuminated
UPS failed the battery test Replace batteries. Contact your local dealer, Emerson
representative or Emerson Channel Support.
Fault and Bypass indicators
and diagnostic C and E
indicators are illuminated
UPS has been shut down by a
command from the
communications port(s)
Your UPS has received a signal or command from the
attached computer. If this was inadvertent, ensure the
communication cable used is correct for your system.
For assistance, contact your local dealer, Emerson
representative or Emerson Channel Support.

Troubleshooting
33
When reporting a UPS issue to Emerson, include the UPS model and serial number. These are on the
top panel of the Liebert® GXT3™.
Fault indicator and diagnostic
A and B indicators are
illuminated
UPS failure (includes dual-fan
failure, single-fan failure under
certain conditions and battery
charger failure) and continuous
alarm
Ensure fan is not blocked up. If the fault is not removed,
contact your local dealer, Emerson representative or
Emerson Channel Support.
AC input indicator is flashing.
UPS detected a line-to-neutral
reversal or a loss of proper
grounding for UPS; continuous
horn and UPS cannot start up
in standby status. This is active
only when power is first
applied to the input. Once the
UPS is running, the AC input
indicator will flash, unless the
input wiring is correctly
changed.
Contact a qualified electrician to verify site wiring.
Battery indicator is flashing. Battery source is not available;
continuous horn.
Check battery connections, completely power down and
restart UPS.
NOTE: If the battery circuit opens while the UPS is
running, it will be detected when the next battery test is
performed.
Bypass indicator is flashing.
Because the voltage or
frequency is outside
acceptable limits, the bypass is
disabled.
The AC input powers the PFC input and serves as the
bypass source. If the AC is present but the voltage or
frequency exceeds the acceptable range for safe
operation with a load, the bypass will be disabled and
this indicator will flash, indicating that the bypass is
unavailable.
Table 6 Troubleshooting table (continued)
Problem Cause Solution

Specifications
34
12.0 SPECIFICATIONS
Table 7 UPS specifications
Model # Liebert® GXT3™ 5000RT230U
Rating 5000VA/4000W
Dimensions, mm (in)
Unit, W x D x H 570 x 430 x 220 (22.4 x 16.9 x 8.7)
Shipping, W x D x H 745 x 530 x 516 (29.3 x 20.9 x 20.3)
Weight, kg (lb)
Unit 60 (132.2)
Shipping 71 (156.5)
Input AC Parameters
Operating Frequency, Nom 50 or 60Hz (Factory Default = 50)
Factory Default VAC 230VAC
User-Configurable VAC 220/230/240VAC
(May be modified using included configuration program)
Operating Voltage Range Without Battery Operation 176 - 280VAC
Maximum Allowable VAC 280VAC
Input Frequency Without Battery Operation 40 - 70Hz
Input Power Connection Hardwire Terminal Block Standard
(See 3.3 - Removable Power Distribution Box)
Output AC Parameters
Factory Default VAC 230VAC
Output Connections Hardwire Terminal Block Standard
(See 3.3 - Removable Power Distribution Box)
Frequency 50Hz or 60Hz, Nominal
Waveform Sinewave
Main Mode Overload >200% for 5 cycles; 151 - 200% for 1 seconds; 131-150% 10
seconds; 105 - 130% 1 minute
Battery Parameters
Type Valve-regulated, non-spillable, lead acid
Quantity x V 20 x 12V
Battery Mfr. / Part # 5AH battery, CSB HR1221W or YUASA NPH5-12
Backup Time See Table 11 - Typical battery run times, minutes at 25°C
(77°F ), 100% resistive load and
Recharge Time (Internal Batteries) 3 hr. to 90% capacity after full discharge into 100% load
Bypass Protection Limits
Disable Bypass Operation If input voltage exceeds ±15% of the nominal voltage
Re-Enable Bypass Operation If input voltage returns to within ±10% of nominal output
voltage
Disable Bypass operation When the input frequency prevents synchronous operation
Environmental
Operating Temperature, °C (°F) 0 to 40 (32 to 104) see Table 8 - Operating temperature
parameters
Storage Temperature, °C (°F) -15 to 50 (5 to 122)
Relative Humidity 0-95% non-condensing
Operating Elevation Up to 1000m (3281 ft) at 25°C (77°F) without derating
Audible Noise <55 dBA at 1 meter from the rear;
<50 dBA, at 1 meter from the front or sides

Specifications
35
Agency
Safety IEC62040-1:2008 version; UL 1778, c-UL Listed
EMI/EMC IEC/EN/AS 62040-2 2nd Ed (Cat 2 – Table 6); FCC Class A
ESD EN61000-4-2, Level 4, Criteria A
Radiated Susceptibility EN61000-4-3, Level 3, Criteria A
Electrical Fast Transient EN61000-4-4, Level 4, Criteria A
Surge Immunity EN61000-4-5, Level 3, Criteria A
Transportation ISTA Procedure 1A
Table 8 Operating temperature parameters
Ambient Temperature, °C (°F) pf @30°C ±3°C
(pf @ 86°F ±5.4°F)
pf @40°C ±3°C
(pf @ 104°F ±5.4°F)
5000RT230U 0.8pf 0.8pf
Table 9 Power distribution specifications
Model Number PD2-CE5HDWRMBSU
PD2-Amp Rating 32 Amps
Input Power Connection 3-Wire Hard-Wired, 6-10mm2 (8-10AWG)
Output Power Connection 3-Wire Hard-Wired, 6-10mm2 (8-10AWG)
Input Branch Circuit Breaker Supplied by User 32A
Table 10 External battery cabinet specifications
Model Number Liebert® GXT3™-240VBATTCE
Used with UPS Model Liebert GXT3 5000RT230U
Dimensions, W x D x H, mm (in.)
Unit (with bezel) 570 x 430 x 148 (22.4 x 16.9 x 5.8)
Shipping 745 x 530 x 407 (29.3 x 20.8 x 16)
Weight, kg (lb)
Unit 50.4 (111)
Shipping 54 (119)
Battery Parameters
Type Valve-regulated, non-spillable, lead acid
Quantity x V 1 x 20 x 12V
Battery Manufacturer, Part # 5AH battery - CSB HR1221W or YUASA NPH5-12
Backup Time See Table 11
Environmental
Operating Temp, °C (°F) 0 to 40 (32 to 104)
see Table 8 - Operating temperature parameters
Storage Temp , °C (°F) -15 to 50 (5 to 122)
Relative Humidity 0-95% non-condensing
Operating Elevation Up to 1000m (3280.83 ft.) at 25°C (77°F)
Agency
Safety IEC62040-1:2008 version
Transportation ISTA Procedure 1A
Table 7 UPS specifications (continued)
Model # Liebert® GXT3™ 5000RT230U

Specifications
36
Using the configuration program, the user may specify the number of Liebert® external battery
cabinets attached to the UPS. The factory default is programmed for internal batteries only.
See Table 11 shows the estimated run times at different loads.
12.1 Auto-Learning Battery Run Times
As batteries age, the estimated runtimes may become less accurate. The Liebert GXT3™ is
programmed to “learn” from a full battery discharge and modify the estimated runtime for the
measured battery capacity. This can improve accuracy and compensate for aging batteries or
batteries that operate at different ambient temperatures.
The UPS will update the anticipated run time calculation only under certain conditions.
• The UPS must have a steady load that is greater than 20%.
• The UPS must be at 100% charge at the start of a battery discharge.
• The battery discharge must continue uninterrupted until the batteries reach their end-of-dis-
charge voltage.
If all conditions are not met, the run time calculation will not be modified.
If the configuration program is used to change the number of battery cabinets, then the values in the
battery above table will be restored. This will override any value that is Auto-Learned.
Table 11 Typical battery run times, minutes at 25°C (77°F ), 100% resistive load
Number of
Batteries/ Cabinets
Load%
10% 20% 30% 40% 50% 60% 70% 80% 90% 100%
Internal Battery 1055240272117141210 9
Internal Battery
+ 1 External
Battery Cabinet
187 106 78 53 47 40 34 28 23 21
Internal Battery
+ 2 External
Battery Cabinets
217 146 106 91 71 53 49 45 41 37
Internal Battery
+ 3 External
Battery Cabinets
360 188 132 106 95 79 68 53 50 47
Internal Battery
+ 4 External
Battery Cabinets
360 205 159 124 106 98 83 75 66 53

Ensuring The High Availability
Of Mission-Critical Data And Applications.
Emerson Network Power, a business of Emerson (NYSE:EMR),
is the global leader in enabling Business-Critical Continuity
™
from grid to chip for telecommunication networks, data centers,
health care and industrial facilities. Emerson Network Power
provides innovative solutions and expertise in areas including
AC and DC power and precision cooling systems, embedded
computing and power, integrated racks and enclosures,
power switching and controls, infrastructure management,
and connectivity. All solutions are supported globally by local
Emerson Network Power service technicians. Liebert AC power,
precision cooling and monitoring products and services
from Emerson Network Power deliver Efficiency Without
Compromise
™
by helping customers optimize their data center
infrastructure to reduce costs and deliver high availability.
While every precaution has been taken to ensure the accuracy
and completeness of this literature, Liebert Corporation assumes no
responsibility and disclaims all liability for damages resulting from use of
this information or for any errors or omissions.
© 2010 Liebert Corporation
All rights reserved throughout the world. Specifications subject to change
without notice.
® Liebert is a registered trademark of Liebert Corporation.
All names referred to are trademarks
or registered trademarks of their respective owners.
Technical Support / Service
Web Site
www.liebert.com
Monitoring
liebert.monitoring@emerson.com
800-222-5877
Outside North America: +00800 1155 4499
Single-Phase UPS & Server Cabinets
liebert.upstech@emerson.com
800-222-5877
Outside North America: +00800 1155 4499
Three-Phase UPS & Power Systems
800-543-2378
Outside North America: 614-841-6598
Environmental Systems
800-543-2778
Outside the United States: 614-888-0246
Locations
United States
1050 Dearborn Drive
P.O. Box 29186
Columbus, OH 43229
Europe
Via Leonardo Da Vinci 8
Zona Industriale Tognana
35028 Piove Di Sacco (PD) Italy
+39 049 9719 111
Fax: +39 049 5841 257
Asia
29/F, The Orient Square Building
F. Ortigas Jr. Road, Ortigas Center
Pasig City 1605
Philippines
+63 2 687 6615
Fax: +63 2 730 9572
Emerson Network Power.
The global leader in enabling Business-Critical Continuity™
EmersonNetworkPower.com
Emerson, Business-Critical Continuity, Emerson Network Power and the Emerson Network Power logo are trademarks of Emerson Electric Co. or one of its affiliated companies.
©2010 Emerson Electric Co.
AC Power
Connectivity
DC Power
Embedded Computing
Embedded Power
Infrastructure Management & Monitoring
Outside Plant
Power Switching & Controls
Precision Cooling
Racks & Integrated Cabinets
Services
Surge Protection
SLI-23186_REV3_04-12