Emerson Transmitter Ltm 300 Operating Instructions Series Magnetostrictive Level
Emerson Magnetostrictive Level Transmitter LTM-300 LTM_300_IOM
2015-01-05
: Emerson Emerson-Transmitter-Ltm-300-Operating-Instructions-165782 emerson-transmitter-ltm-300-operating-instructions-165782 emerson pdf
Open the PDF directly: View PDF
.
Page Count: 20

MAIL:
3902 Magnolia Road Pearland. Texas. 77584
Jan 2009

LTM-300 Magnetostrictive Level Transmitter
Instruction and Maintenance Manual
Table of Contents
Section 1. Transmitter Overview Page
1.0 General Description. . . . . . . . . . . . . . . . . . . . . . . . . . . . . . . . . . . . . . . . . 1
1.1 Level Transmitter. . . . . . . . . . . . . . . . . . . . . . . . . . . . . . . . . . . . . . . . . . . 1
1.2 Gage Mounted Transmitter. . . . . . . . . . . . . . . . . . . . . . . . . . . . . . . . . . . . 1
1.3 Standalone Transmitter . . . . . . . . . . . . . . . . . . . . . . . . . . . . . . . . . . . . . . 1
Section 2. Instrument Description Page
2.0 Transmitter Detailed Description . . . . . . . . . . . . . . . . . . . . . . . . . . . . . . .2
2.1 Theory of Operation . . . . . . . . . . . . . . . . . . . . . . . . . . . . . . . . . . . . . . . . 2
2.1.1 Primary Level . . . . . . . . . . . . . . . . . . . . . . . . . . . . . . . . . . . . . . . . . . . . 2
2.1.2 Level/ Temperature Transmitter . . . . . . . . . . . . . . . . . . . . . . . . . . . . . . 3
2.1.3 Level/ Interface/ Temperature Transmitter . . . . . . . . . . . . . . . . . . . . . . 3
Section 3. Installation and Wiring Page
3.0 Strap-On Transmitter Installation . . . . . . . . . . . . . . . . . . . . . . . . . . . . . . 3
3.1 Standalone Transmitter Installation . . . . . . . . . . . . . . . . . . . . . . . . . . . . .3
3.2 Recommended Wiring, Single Loop . . . . . . . . . . . . . . . . . . . . . . . . . . . 4
Section 4. Specifications Page
4.0 Transmitter Electrical Specifications . . . . . . . . . . . . . . . . . . . . . . . . . . . 4
4.1 Transmitter Sensor Tube . . . . . . . . . . . . . . . . . . . . . . . . . . . . . . . . . . .. . 4
Section 5. Calibration Page
5.0 Single Loop Calibration . . . . . . . . . . . . . . . . . . . . . . . . . . . . . . . . . . . . . . 4
5.1 On-Board Menus . . . . . . . . . . . . . . . . . . . . . . . . . . . . . . . . . . . . . . . . . . . 5
Section 6. Troubleshooting and Maintenance
Page
6.0 Self Diagnostics (Via HART) . . . . . . . . . . . . . . . . . . . . . . . . . . . . . . . . . 5
6.1 Calibration Problems . . . . . . . . . . . . . . . . . . . . . . . . . . . . . . . . . . . . . . . . 6
6.2 Magnetic Interference . . . . . . . . . . . . . . . . . . . . . . . . . . . . . . . . . . . . . . . 6
6.3 Troubleshooting Power Supply Problems . . . . . . . . . . . . . . . . . . . . . .. . 6
6.4 Start Up . . . . . . . . . . . . . . . . . . . . . . . . . . . . . . . . . . . . . . . . . . . . . . . . . 6
Section 7. Field Insulation of Gages with Transmitters Page
7.0 Field Insulation . . . . . . . . . . . . . . . . . . . . . . . . . . . . . . . . . . . . . . . . . . . . 7
7.1 Insulation Jacket Warning Label. . . . . . . . . . . . . . . . . . . . . . . . . . . . . . . . 7
Section 8. Warranty and HART Protocol Option Page
8.0 Standard ISE/MagTech Warranty. . . . . . . . . . . . . . . . . . . . . . . . . . . . . . 7
8.1 HART protocol Option Information . . . . . . . . . . . . . . . . . . . . . . . .. . . . 8-18

The LTM-300 is an electronic field instrument, suitable for installation
in hazardous and non-hazardous industrial areas. Testing and
certification has been obtained from different agencies for installation
in specific areas.
This instrument is a two wire, loop powered smart transmitter, designed
to measure and transmit an analog 4-20 mA signal and two digital outputs
(optional) proportional to liquid level in a tank. The optional temperature
output is configured via the HART communicator. Interface is auto-detect.
Note: Both floats have to be present for auto-detection. The complete
assembly includes a dual compartment explosion proof enclosure, and
attached sensor tube.
Optional Features of the LTM-300 include:
• Second digital output proportional to an interface level (requires
a second float of different specific gravity)
• Digital temperature output gives the liquid temperature and is
typically used for display and/or calculation of mass.
• A variety of lengths and wetted materials to accommodate many
different applications.
• Mass or Volume Information
Product Serial Number
Magtech assigns a unique serial number for each unit. The first two digits
indicate the month of production followed by two digits, indicating the
year of production. For example, serial number 0606 / 1234 describes a
unit manufactured in June of 2006 with a serial number 1234.
In its simplest configuration, a single-purpose float rides up and down
the sensor tube, totally surrounding it. A multi-purpose float may also
be used to activate the sensor, such a float being placed inside a liquid
isolation pipe, (i.e. Mag-Gage) and strategically located within a certain
longitudinal distance form the sensor tube. In either case, the float has
a somewhat lighter specific gravity than the liquid whose level is to be
measured, so that it is partially submerged at the interface of interest.
As the tank level changes, the float tracks the change and continuously
activates the sensor in the tube. The electronics in the housing process
the changing signal and update an analog 4-20 mA output. This analog
output is precisely proportional to the liquid level in the tank.
SECTION 1. Transmitter Overview
1.0 General Description
1.1 Level Transmitter
The LTM-300 may be strapped to the side of the MagTech LG series
magnetic level indicator. In such an installation, it is used as an
accessory transmitter for the visual level gage. The same float used
to activate the magnetic gage is also used to transmit a signal to the
magnetostrictive sensor of the LTM-300.
1.2 Gage Mounted Transmitter
In the above right shown installations, the transmitters may be
calibrated for the same range as the visual indicator on the Mag-Gage,
or for part of the range (See Section 3).
LTM-300 Mounting Configuration
Style B & C LG Series Gage
When a companion magnetic gage is not present, the LTM-300 is
inserted into the tank with its own float around the sensor tube. A
stilling well may be optionally used inside the tank or, in case of high
temperatures; an external chamber may be the housing of the tube
and float assembly.
Note 1:
When a stilling well is used, care should be exercised when installing
the tube to center it in the chamber so that the float can freely travel the
entire length of the probe. Stilling wells are required for transmitters
over 10 feet.
Up to two floats may be used with the LTM-300. The second float
will typically sense the interface level of the heavier of the two fluids
in the tank. The specific gravity of the second float will be such that
it can be totally immersed in the lighter fluid.
Note 2:
When two floats are used, a minimum separation of about three inches
is recommended to prevent interference between floats.
1.3 Standalone Transmitter
The calibration range of the transmitter may be field stored in non-
volatile memory by using the float and push buttons. The push
buttons are located on the front panel inside the condulet. See
section on Calibration for more details.
Single Float Transmitter Dual Float Transmitter
1

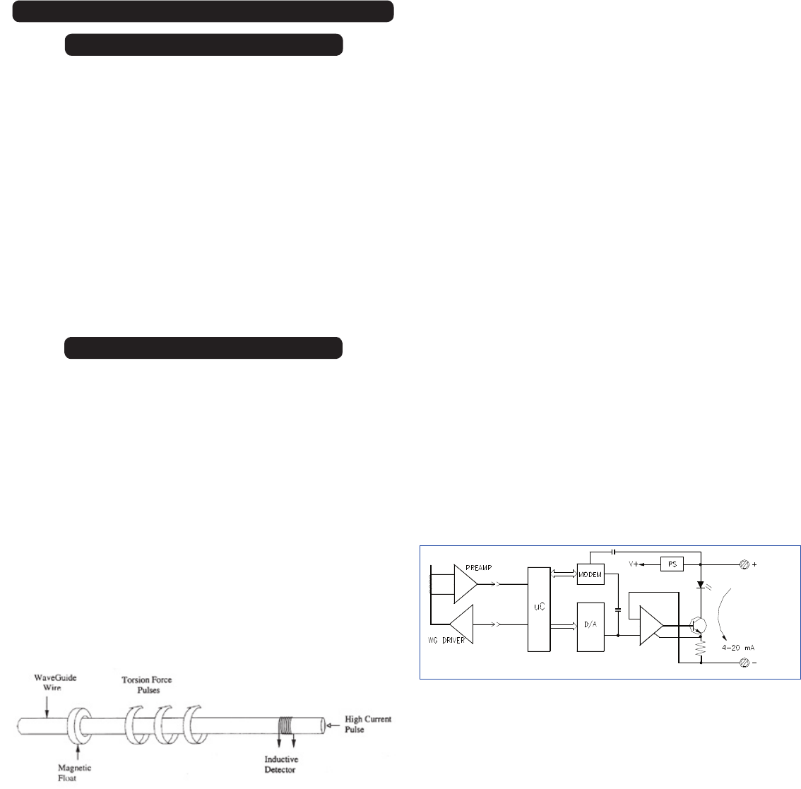
The LTM-300 is an assembly of two major components:
• The Sensor Tube Assembly. This a 5/8” diameter stainless steel probe,
sealed on one end, with the magnetostrictive waveguide in its center.
In addition to the magnetostrictive waveguide, the tube also houses
the optional temperature sensor and the detector electronics. The
tube is made to lengths of 2-30 ft. in rigid construction.
• The Electronics Housing. The extruded aluminum housing has two
separate compartments. One side contains the microprocessor board
assembly and calibration push buttons. The other side contains the
wiring termination board. The electronics module is connected to
the detector board of the sensor tube assembly via a plug-in cable.
The main board is surface mounted component construction utilizing
the latest in integrated circuit technology. It contains a high-speed
micro controller with a HART modem, D/A Converters, A/D Converter
(for optional temperature) and all other accessory components.
The LTM-300 Level Transmitter is based on the principle of
magnetostriction first used for digital delay lines and later for
precision distance or displacement in the machine tool industry. The
principle, if designed and applied properly, has potentially very high
measurement resolution, typically better than 0.001 inch. In the
machine tool industry such a high resolution is desirable. In the liquid
level measurement application, however, a resolution of 0.01 inch is
more that adequate.
In a brief description, the magnetostrictive principle consists of a
wire extruded and heat treated under carefully chosen conditions
to retain desired magnetic properties, which is pulsed by a circuit
with a relatively high current pulse. The high current pulse produces
a circular magnetic field as it travels down the wire at the speed of
light. Another magnetic field generated by a permanent magnet,
placed near or around the wire at some distance from the point of
entry of this pulse, interferes with the magnetic field of the pulse
and torsional force results at the collision point.
SECTION 2. Instrument Description
2.0 Transmitter Detailed Description
2.1 Theory of Operation
The effect of this torsion force is to twist the wire at this point
producing a torsion wave traveling towards both ends of the wire.
The propagation time of this wave is measured precisely and, if the
wire properties remain stable, it is very repeatable at about 5-10
microseconds per inch, which is approximately the speed of sound
in that medium. By measuring the exact number of microseconds it
took the torsion wave to reach a designated termination point of the
wire, the distance to the magnet from this termination point can be
easily calculated.
A high-speed micro controller is utilized in the design to process and
calculate the elapsed time measurement. Accurate crystals are used
for the time base to resolve sub-microsecond timing increments. The
binary number, equivalent to the microseconds of the echo travel time,
is written to an output D/A Converter and subsequently converted to
a 4-20 mA signal proportional to the item measured. The larger the
number of microseconds there are, the greater the distance of the
float from the head of the transmitter.
Basic Level Transmitter Simplified Block Diagram
Facilities are provided to field calibrate the range of the 4-20 mA
output using the actual position of the float and pressing a push-
button on the front panel to set the 4-20 mA point.
2
Calibration routines are included in the software to scale the 4 and
20 mA points for any distance desired. Even reverse calibration is
a simple task using the software routines. Reverse calibration is
desirable if ullage instead of full level is required, or when the probe
is installed with bottom mount head. See Section on Calibration for
further details.
The LTM-300 transmitter can have as many as three outputs. The first is a
4-20 mA output, the second and third are digital outputs. The LTM-300 is
available with the following output configurations:
All LTM-300 Units have HART as a standard.
1. Primary Level. Single output version with only one
variable that will output a 4-20mA signal for level.
2. The second and third outputs are digital and can be
configured to measure temperature and/or interface
level. The digital outputs are read via HART.
1. Primary Level Transmitter. The most basic version of this
transmitter, is that it computes the distance between the float and
the detector from the elapsed time measurement. A specific time
window becomes active only for a short time after the interrogation
pulse is applied to the waveguide. Any feedback signal, received
before and after this window, is rejected as noise. Even signals
received during the active window are evaluated and filtered so
that only high integrity data is accepted.
The conditioned signal is converted to a percent of full-scale
number and written to the D/A Converter. The scale is defined by
the calibration procedure and it corresponds to the output span (4-
20mA) of 16.00 mA.
A deadband, corresponding to approximately six inches next to
the detector, is fixed in the software and the float is not permitted
to enter this area. If this happens, readings may be erratic or the
output may go to FAIL.
Provision, accessed through HART or front panal, is made for
a FAIL mode to High (20.8 mA), Low (3.75 mA) or “Hold last
Value.”
A HART modem enables the transmitter to communicate serially
over the 4-20 mA DC signal with a host computer or a handheld
terminal.
2. Level/Temperature. An optional temperature sensor is embedded
inside the bottom tip of the probe, and it can be calibrated to give
the temperature of the liquid in the tank on the second or third
The sensor is a 1000 ohm platinum RTD type and its
resistance is converted to a binary signal by a high resolution
A/D Converter. The temperature range is set to order and
stored in non-volatile memory before shipment.

Level/Interface. A second float may be added below the first one,
and the second output will be calibrated automatically. The second
time interval is measured in the same manner as the first and added
to the first to derive the position of the heavier float.
The same six inch dead zone applies to the measurement
of the second level although the reasons are different. This
will typically correspond to a physical separation of the two
floats by approximately three inches. The float size, geometry,
magnetic strength all play a factor in how close the two floats
can get without interfering with each other.
The LTM-300 can be mounted to the side of a MagTech LG series level gage
using a special mounting bracket and stainless steel hose clamps. When
mounting the transmitter to an LG series gage the active sensor region
of the probe should fall within the centerline of the process connections
on the gage. If the transmitter deadband region is inside the centerline
of the process connections the transmitter will not output an accurate
measurement because the active region of the probe is too short. When
placing an order for a transmitter to accompany an existing gage it is
important to indicate the style of the gage, the temperature and the
center-to-center dimensions. Calibration of the probe will be factory
set along the active region of the probe; however, a field calibration may
have to be performed to match the probe to the desired control room
specifications.
If a transmitter is being purchased for an interface gage, the calibration
for the probe should be done in the field to ensure a proper control room
reading. For long transmitters it may be desirable for the operator to have
the electronics housing mounted at the bottom of the gage for easy access.
THIS MUST BE SPECIFIED AT TIME OF PURCHASE.
Installation Note (European):
The cable entry devices and blanking elements of unused apertures shall
be of a certified flameproof type, suitable for the conditions of use and
correctly installed.
The LTM-300 stand-alone transmitter comes equipped with a 3/4”
compression fitting, mounted approximately 6.00” below the electronics
housing. The fitting is placed in this area to ensure the transmitter is
calibrated in the sensor tubes active region. Refer to the stand-alone
drawings for a visual description of the transmitter features. Optional
mounting configurations are available upon request.
The magnetic float used in the stand-alone unit is designed to travel
up the sensor tube with the change in fluid level. If build-up of
process or contaminates should restrict the movement of the float,
the transmitter sensor tube will have to be cleaned or the float may
have to be replaced with one that has a wider inside diameter. The
floats are designed to match the pressure and specific gravity for
the process being measured and come in various materials ranging
from stainless steel to kynar.
SECTION 3. Installation and Wiring
3.0 Strap-On Transmitter Installation
CAUTION:
During installation, do not attempt to twist or turn the head of the
transmitter. Damage to the detector assembly may occur if the head
is rotated . If the head is loose, please notify the factory.
3.1 Standalone Transmitter Installation
The magnetic float can be changed out at any time to accommo-
date the processes being measured. The float stop, located at the
bottom of the transmitter, can be removed to allow the float to slide
off the sensor tube.
3
PLEASE NOTE:
If using a transmitter configured for dual level output or interface
measurements, remember to slide the float with the lightest grav-
ity range first.
3.
INTERCONNECT WIRING (CSA & FM)

Ambient Temp. Range -20°C ... +40°C (-4°F ... 104°F)
Humidity Limits: SAMA PMC 31.1-5.2
Vibration Limits: SAMA PMC 31.1-5.3
RFI Limits: SAMA PMC 31.1-20 to 1000
MHz up to 30V/m
Material: 316ss standard, optional
Hastalloy, Monel, Kynar coated
Operating Temperature: -50 to 302°F (-50 to 150°C)
Maximum Pressure: 2000 psig @ 300°F
Range: 12” to 30 ft.
Supply Voltage: 15 to 36 VDC
Repeatability: .005% of full scale or .010”,
whichever is greater
Non-Linearity: .01% of full scale or .030”,
whichever is greater
Level Sensor Accuracy: .01% of full scale or .020”,
whichever is greater
Analog Output Resolution: .025% of full scale, (1) 4/20 mA
primary level.
Output: One 4-20 mA output:
Level Option: Two Digital
Outputs: Temperature and/or
Interface via HART only.
Calibration: Zero and span field adjustable
with push buttons or HART.
Secondary level is auto-
connect. Temperature is
configured via HART or AMS
only.
Diagnostics: On board diagnostics for
troubleshooting via HART or
AMS
Dampening: 1 to 25 seconds (field
adjustable) via HART
Oper. Temp. (electronics) -58 to 185°F (-50 to 85°C)
Housing: Explosion Proof, Dual
Compartment, H” NPT, Epoxy
Coated Aluminum
Polarity Protection: Diode in series with the loop
Hazardous Location Approvals: FM - Exp Cl l , Div. I Grp. B C D,
Cl II Grp. E F G, Cl III
CSA - Ex ia (Intrinsically Safe): Cl I, Div. I, Grp. C D
Exp (Expl. Proof): Cl I, Div. I, Grp. B C D, Cl II, Grp. E F G, Cl III
IECEx (Expl. Proof): Ex d IIC T4
Atex (Expl. Proof): EEx d IIC T4 Ex II 2 G
The LTM-300 transmitter is available in three different configurations. A
single output version with only one variable that will output a 4-20 mA
signal for level. The second configuration is a transmitter fitted with a
second float to provide a digital output for interface level in addition to
the primary level output. The third configuration is one 4-20 mA signal
for Primary level and two additional digital signals with one for interface
level and one for temperature output.
Configurations two and three have independent calibration as well
as independent outputs. These configurations have the capability for
calibration and measurement using a HART protocol communications
system. The HART specifications and conditions will be discussed in detail
under the HART COMMUNICATION section of the manual. The temperature
range is factory set from –50°F to 300°F.
Pushbutton Calibration
Step 1 - Move jumper to the write enable position (see below)
Step 2 - Move your float or magnet to the 4mA (0%) point on the probe
Step 3 - Press the ENTER button on the display until “Trm Snsr” is
displayed. Press the UP arrow to display “Yes” and press ENTER.
Step 4 - The display will read “Trim Zero”. Press ENTER.
Step 5 - Move the float or magnet to the 20mA (100%) point on the
probe.
Step 6 - The display will read “Trim Span” with a value above. Using the
arrow buttons, input the correct distance from the zero point and press
Enter. Calibration is now completed.
Note: “Sel Lngth” value is factory set and should not be changed. Doing
so will cause a level error indication.
SECTION 5.0 Calibration
SECTION 4. Specifications
5.0 LTM-300 Output Configurations
3.2 Recommended Wiring,
Single Loop
4
4.0 Transmitter Electrical Specifications
4.1 Transmitter Sensor Tube
FRONT PANEL

Displays
Level Measurement Display - in inches
Level measurement Display - in centimeters
Level Measurement Display - in millimeters
Level Measurement Display - in feet
Level Measurement Display - in meters
Interface Measurements - same decimal positions as Level
Only if configuration set to Level+Interface or All
Temperature Measurements - same decimal positions for F or C
Only if configuration set to Level+ Temper or All
Output Current
Percent of Range
Configuration Screens (Up / Down arrows choose options)
Press Select to Enter.
Model Number - Model 300
Select sensor length - Input overall sensor length (Length = end to weld)
Level Units - rotates starting at present units ( > ft<>m<>in<>cm<>mm> )
PV - only if Interface available - rotates starting at present PV ( >Level<>Interf> )
Alarm - rotates starting at present alarm ( >High<>Low<>Hold Out> )
Range Change
Choose Yes to Select Range - Display starts with NO
Lower Range Value
Upper Range Value
Damping - From 1 to 25 - Will not allow 0 or negative numbers.
Sensor Calibration
Choose Yes to perform Sensor Trim (Display starts with No)
Zero Trim - Set float to the 4 mA mark (0%) and then Select.
Data not required.
Span Trim - Move the float to the 20mA mark (100%) on the probe. Using the arrow buttons
input the correct distance from the zero point and then Select.
Level Offset-Enter the desired value of the offset from the current zero and Press Enter. This will
show a level offset at 4mA. i.e. 4mA will be reported @ 5.0” if 5.0” was selected.
Dac Trim
Choose Yes to perform Dac Trim - Display starts with No
Dac Trim - 4mA Point - Press raise or lower depending on value of loop current.
Dac Trim - 20mA Point - Press raise or lower depending on value of loop current.
Loop Test - Input Value
This will continuously vary the loop current as the user presses
the Raise or Lower buttons. Exits when user depresses Select button.
Exit to Displays
4 5 6 7 . 8 cm
1 2 3. 4 5 i n
L e v e l
9 0 1 2 3. m m
L e v e l
5 6. 7 8 9 f t
L e v e l
2 3. 4 5 6 m
L e v e l
3 2 F
T e m p e r
1 2 3. 4 5i n
I n -
1 2 . 3 4 mA
O u t p u t
5 6 . 7 8 %
% R a n g e
1 2 . 3 4 i n
S e l LR V
L T M 3 0 0
i n
S e l U n i t
Le v e l
S e l P V
H o l d O u t
S e l A l r m
N o
C h g R n g e?
45 . 67 i n
S e l U R V
T r i m 2 0 m A
No
T r n S n s r ?
1 2 3. 4 5 i n
T r i m S p a n
No
T r i m D a c ?
T r i m 4 m A
3. s
S e l D a m p
T r i m Z e r o
8. 0 0 m A
L o o p T e s t
5
X X X . X I n
S e l L n g t h
5.1 LCD Menus For The LTM-300
.00 in
S e t O f f

6.4 Start-Up for Gage-Mounted
LTM Transmitters
If the transmitter does not appear to calibrate properly, or has an erratic
output, check the deadband of the sensor tube and ensure that the
float is within the active region of the probe. The active region of the
sensor tube is typically marked with 20mA and 4mA stickers when
the unit is calibrated before shipment.
If the output is still erratic, try disconnecting the power momentarily
by unplugging and re-plugging-in the terminals. If a glitch was stored
in RAM memory, this will generally clear it.
It is possible for the LTM-300 to be magnetically biased or have
residual magnetic energy stored along the length of the waveguide.
These magnetic anomalies can interfere with the signal-to-noise ratio
and the stability of the output signal itself.
If this appears to be the case, a gage float magnet (or any magnet
available) may be run along the length of the sensor tube, past the
head of the transmitter, in an even motion and without stopping. This
will usually clear all such magnetic anomalies.
The LTM-300 is designed to operate with a supply voltage of 15-36 vdc
(at 20 mA) across its terminals without affecting the mA signal. The most
common loop supply used is 24vdc.
It is found sometimes that additional resistance in the loop is necessary,
either in the form of a second load resistor or higher resistance safety
barrier. This will appear to limit the maximum output of the transmitter
to below 20 mA. The transmitter will generally perform correctly up to
this point. To resolve this problem, the voltage of the loop supply must be
increased somewhat. Even a slight increase by one volt may be sufficient
and many supplies have such an adjustment.
All connections must be checked for improper wiring or polarity before
power is applied. The LTM-300 has series diodes preventing the
reverse polarity from entering and damaging the circuitry. If power is
applied and the signal is 0.0 mA, chances are good that the polarity
is reversed.
SECTION 6. Troubleshooting and Maintenance
6.0 Diagnostics are Via HART
6.1 Calibration Problems
6.2 Magnetic Interface
6.3 Troubleshooting Power Supply Problems
Never move a magnet in a perpendicular motion from along
the sensor tube. This will always leave a residual field in the
waveguide which will cause the transmitter to give an erratic
output
Gage and Transmitter Installation
1. Visually inspect Mag-Gage and transmitter installation to
insure transmitter is positioned with the 4 mA and 20 mA
labels directly adjacent to the process connections. Make sure
transmitter is securely clamped and parallel to gage chamber.
2. Remove bottom flange and install float. Each float is clearly
tagged with serial number of the Mag-Gage and process
parameters. Top of float is clearly marked “TOP” to insure float
is in right side up.
3. Inspect bottom flange for proper gasket and spring. This
spring protects float and keeps it from dropping below the
bottom process connection. To determine proper spring length
measure “A” dimension of gage. This is the length from the
center of the bottom process connection to face of the bottom
drain flange. Length of spring should be
(“A” DIMENSION) (-) Minus (Float Length + 2 inches)
EXAMPLE: “A” Dimension is 14”, Float length is 12”, + 2” = 4”
Spring Length.
14 – 12 + 2 = 4” spring
4. Float is properly installed if the bottom 2-3 flippers on gage
indicator have flipped.
Transmitter Check-out and Calibration
NOTE: The LTM Series Transmitters are 24VDC Loop powered (2-
wire) and require a minimum of 15 Volts at 20 mA.
1. Using a HART compatible loop calibrator, connect the “+” terminal
on the LTM to positive lead of calibrator and the “-” terminal on the
LTM to negative lead of calibrator.
2. With float in the gage at 4mA, the output of the LTM should be
4mA. Connect the HART Communicator to the transmitter.
Upon power up, the HART Communicator should read the LRV
(lower range value) or 0 inches at 4mA.
NOTE: There is a top spring in the Mag-Gage to
protect float and prevent it from passing the top
process connection. DO NOT REMOVE EITHER
SPRING.
3. With float in the gage at 20mA, the output of the LTM should be
20mA. HART should also display URV (upper range value) or
span length in inches at 20mA.
4. To insure complete functionality of gage and transmitter, fill
the gage chamber with liquid and drain slowly to observe
transmitter and gage are tracking properly.
6
CAUTION:
TERMINAL BOARD

All MagTech products are warranted against defects in materials
and workmanship of one year from date of shipment. The level
gage chamber and process connections are guaranteed for the life
of the tank or vessel to which it is attached. Floats are guaranteed
for two years. MagTech will repair or replace at its discretion
those products that fail to perform as specified, with the following
exceptions:
1. Products repaired or modified by persons that are not
authorized by MagTech.
2. Products subjected to misuse, negligence or accidents.
3. Products that are connected, installed, or otherwise used
in such a way not in strict accordance with manufacturer’s
instructions.
This warranty is in lieu of any other warranty expressed or implied
by any party other than MagTech. Repairs and/or replacements
shall be at the sole discretion of MagTech based on the terms and
conditions of this warranty. Defective products shall be returned
to the factory prepaid by the buyer after obtaining a Return
Authorization Number from MagTech. All warranty repairs or
replacements will be preformed at the factory in Houston. Surface
return freight will be paid by MagTech. Factory warranties do not
include field service. Field service warranty repairs will be at
the buyer’s expense. Consult MagTech for field service rates.
Any modifications to terms and conditions of this warranty will not
be binding unless made in writing and signed by an authorized
agent or official of MagTech.
NOTE: ALL MAGTECH GAGES SHOULD BE UNPACKED
AND THOROUGHLY INSPECTED UPON RECEIPT. GAGES
ARE SHIPPED FOB FACTORY AND ARE FULLY PROTECTED
AGAINST DAMAGE OR LOSS DURING SHIPMENT. ANY
CLAIMS FOR PARTS DAMAGED DURING SHIPMENT SHOULD
BE SUBMITTED WITHIN 15 DAYS OF RECEIPT OF GOODS BY
CUSTOMER.
5. If no float is present, or magnetic field is lost, HART
Communicator will display “LEVEL SIGNAL LOST”
6. For calibration using HART, or to change range consult HART
section of this manual.
Note: During the installation or calibration of the LTM-300 level
transmitter, the technician should be very careful not to move
the magnet perpendicular to the sensor tube as this could leave
magnetic indentation in the sensor wire. The LTM-300 level
transmitter has an inductor located inside the bulkhead of the
sensor tube. During operation of the transmitter, this inductor emits
a magnetic filed as current passes through the sensor wire. If an
external magnet or the float comes in contact with the bulkhead,
this can cause temporary magnetization of the coil, which means
the coil is biased. In other words, the phase is reversed. If this
occurs, the inductor should quickly recover. It may be manually
reversed or de-magnetized very simply by “swiping” a magnet
parallel to the bulkhead in an arching motion.
Note: In service over 400 Deg F (204C) Gages and
Transmitters should be properly insulated with
transmitter OUTSIDE the blanket.
We strongly recommend that experienced MagTech personnel do
any insulation of the magnetic level gages with externally mounted
transmitters.
If Cryogenic “Hard Skin” cold service type insulation is required, it
MUST be done at the factory due to the custom “TUBE in TUBE:
design necessary for removal of the transmitter if needed.
If insulation is going to be done in the field, then the following
guidelines MUST be followed:
1. Flexible type insulation jackets (NOT HARD SKIN) are required
and must be installed around the Mag-Gage chamber only.
DO NOT cover the LTM 300 transmitter tube, as this may burn
up the sensor and possibly the electronics.
2. After the insulation jacket is installed, the LTM 300 sensor tube
must be re-mounted at its factory-preset distance from the
Mag-Gage chamber and must be parallel to the chamber as
well. (Small cut-outs in the jacket are required to re-attach the
transmitter properly).
3. Make sure the 4mA markings on the sensor tube are re-aligned
at the centers of the process connections.
SECTION 7. Field Insulation of Gages
with Transmitters
7.0 Field Insulation
7.1 Insulation Warning Label Supplied
MagTech Level Transmitters have a maximum operating
temperature of 300°F. When insulating a Mag Gage and
transmitter assembly in HOT service, keep the transmitter
OUTSIDE the insulating material. Special blankets for this
type of insulation are available from MagTech. For further
information consult the factory. 1-800-221-3653
----------WARNING---------
(When Insulating Gages)
SECTION 8. Warranty and HART Protocol
8.0 Warranty
7

When the HART Communicator
is connected to the transmitter
and turned on, the first screen
that is seen by the user is the root
menu screen. If the transmitter is
configured as Level Only or Level
plus Temperature, the screen to
the left shows the information
displayed to the user.
However if the transmitter is
configured as Level plus Interface
or Level plus Interface plus
Temperature and Interface has
been selected as the Primary
Variable (Interface controls the
current output), the screen to
the left shows the information
displayed to the user.
When the user selects the top
menu entry on the root menu,
Device setup, by using the right
arrow, the next screen displays
five menu selections available to
the user. Each of these menu
selections will provide detailed
information about a specific portion
of the transmitter as detailed in the
following sections.
If the user selects the Process
variables menu from the Device
setup screen, the next screen
displays the current values for all
of the dynamic variables. If the
transmitter is not configured for
Interface, the entry “Interf” is not
displayed. If the transmitter is not
configured for temperature, the
entry “Temper” is not displayed.
If the user selects Diag/Service
menu from the Device setup
screen, the next screen displays
further menu selections to the user.
These selections will be presented
in more detail in the section titled
Diagnostics and Service following
this Overview.
If the user selects Basic setup from
the Device setup screen, the next
screen has a mixture of further
menu selections and detailed
information. This screen displays
the name of the variable that is
controlling the output current (PV),
the tag and the Alarm type. In
addition this screen presents the
procedure to select the Primary
variable (PV) if the transmitter is
configured with both Level and
Interface. It also displays the
menu that will allow the user to
change the range values. The
procedure used to select the PV
and perform the re-ranging of the
transmitter will be presented in
more detail in the section titled
Basic Setup.
If the user selects Detailed setup
from the Device setup screen, the
next screen displays further menu
selections to the user. These
selections will be presented in
more detail in the section titled
Detailed Setup
Finally, if the user selects Review
from the Device setup screen, a
series of screens can be accessed
that displays the value of each of
the parameters of the transmitter.
The user may select PREV or
NEXT to continue with the list or
EXIT to return to the Device setup
screen. As the user scrolls through
the list the only way to end this
series of screens is to select EXIT
since the list is a continuous loop
through the parameters.
The user accesses this screen
by selecting Diag/Service from
the Device setup screen. There
are to further menu selections,
Diagnostics and Calibration, and
two procedures, Loop test and
Restore Defaults that the user may
select from this screen.
If the user selects Diagnostics
from the Diag/Service screen, he
is given the choice of viewing the
complete diagnostics status by
selecting Operation Status or Cal
Status, only viewing the off-normal
status by selecting View status and
if a maintenance status bit is set, to
reset that bit as shown below.
Diagnostics and Service
HART Communicator Overview
This section presents the major screen selections available to the
user. The HART Communicator screens are shown on the left and
a description of the screen and user information is given on the
right.
8.1 HART Protocol Option Information
8

If the user selects Operation
Status from the Diagnostics
screen, he is able to view all
of the status bits indicating
the health of the transmitter
operation. If the entry is labeled
OFF, that means that the entry is
in normal operating conditions.
If the entry is labeled ON, that
means that the transmitter
diagnostics has detected an
abnormal condition and the user
needs to take corrective action.
The user is able to scroll down
through the list to check each
status bit. In the example given,
the transmitter diagnostics has
detected a problem with the Level
measurement that may require
user intervention. If the transmitter
is not configured for Interface or
Temperature, those status bits will
always be listed as OFF. To return
to the Diagnostics screen, the user
must press EXIT.
If the user selects Cal Status from
the Diagnostics screen, he is
able to view all of the status bits
related to the calibration of the
transmitter. User calibration is
required for Level, Temperature
and DAC output. If the transmitter
diagnostics detects a calibration
constant out of range, this will be
reported by one of the status bits
being set ON.
The user is able to scroll down
through the list to check each
status bit. In the example given,
the diagnostics has detected that
the Level Gain constant is out
of range. The user should then
correct this problem by trimming
the Level Sensor as discussed
below for the Calibration selection.
To return to the Diagnostics
screen, the user must press EXIT.
If the user selects View status
from the Diagnostics screen, the
HART Communicator will send
a command to the transmitter to
report all of the conditions that
are not normal. Any status items
not reported are within the normal
range of operation or calibration.
The HART Communicator issues
a command to receive the results
of the transmitter diagnostics.
During this process, the HART
Communicator will ask the user to
wait until the results are available.
Then the HART Communicator
will report the results to the user
in sequence. In the example
given here, the diagnostics has
detected a problem with the Level
measurement that may require
user intervention. The user must
acknowledge this problem by
pressing OK to continue with the
status.
Also in the example given, the
diagnostics has detected that
the Level Gain constant is out
of range. The user should then
correct this problem by trimming
the Level Sensor as discussed
below in the Calibration selection.
The user must acknowledge
this problem by pressing OK to
continue with the status.
When the HART Communicator
has completed the list of
ON status bits, it reports the
completion of the transmitter
status. The user must
acknowledge the end of the list
by pressing OK to return to the
Diagnostics screen.
Two of the Operation status bits
(Level Maintenance Needed and
Interface Maintenance Needed)
when set by the transmitter
diagnostics will remain set
including power cycles until
reset by the user. After the user
has corrected the maintenance
problems, these status bits should
be reset by accessing the Reset
Maintenance procedure.
When the user selects the
Reset Maintenance option, the
HART Communicator displays
the warning message that the
loop should be removed from
automatic control during this
procedure.
The HART Communicator then
asks the user to select YES
or NO for the procedure to
continue. As shown here, the
user selects YES to continue.
Then the HART Communicator
sends the command to reset the
maintenance needed status bits.
9

The HART Communicator informs
the user that the maintenance
flags have been reset when the
transmitter has replied to the
reset command. The user must
acknowledge this information by
pressing OK to continue.
The user is then notified that
the loop may now be returned
to automatic control. After the
user presses OK the HART
Communicator returns to the
Diagnostics screen.
The user must use the left arrow
to return to the Diag/Service
screen.
If the user selects Loop test
from the Diag/Service screen, a
procedure will begin that will allow
the user to set the loop current to
a value desired to perform a loop
test function.
If the user wishes to specify a loop
current other than 4mA or 20mA,
he must select the option Other
and then press the ENTER key.
The HART Communicator will then
command the transmitter to set the
loop current to 4mA and then it will
dynamically read the value of loop
current that the transmitter has
applied. To return to the previous
screen, the user must press OK.
The procedure is exactly the same
for the 20mA selection option
The user is presented with four
selections as shown on the
screen. The 4mA and 20mA
selections will set those values
while selecting Other will require
the user to input the exact loop
current that is desired. The
procedure will be exited if the user
selects End. The example shows
the user selection 4mA. The user
must press ENTER before the
procedure continues.
When the user selects the
Loop test option, the HART
Communicator displays the
warning message that the loop
should be removed from automatic
control during this procedure.
The user must then input the exact
value of loop current desired. After
entering the value, he must press
ENTER before the procedure
continues. For example, the value
12.00 is input on the screen to the
left.
The HART Communicator will then
command the transmitter to set the
loop current to 12.00mA and then
it will dynamically read the value
of loop current that the transmitter
has applied. To return to the
previous screen, the user must
press OK.
To exit the Loop test procedure,
the user must select the option
End and then press the ENTER
key.
The HART Communicator
then issues the command to
the transmitter to return to the
measurement mode as it was
before entering Loop test.
The user is then notified that
the loop may now be returned
to automatic control. After the
user presses OK the HART
Communicator returns to the Diag/
Service screen.
If the user selects Calibration from
the Diag/Service screen, a number
of menu selections are available.
The user must now select the type of
calibration he desires to perform.
The Scaled D/A trim will adjust
the transmitter so that its current
output at the 4.00mA and 20.00mA
output values will agree with the
plant standard current meter.
10

If it is desired to trim the digital level
value, he may select a single point
zero trim or a full level trim that
requires the input of both the zero
level value and some other level
value preferably near the end of the
level measurement tube.
If the transmitter is configured with
temperature measurement, he
may select a single temperature
trim point at 0 deg C or a full
temperature trim that requires
trimming both at 0 deg C and
some other temperature point near
the upper end of the operating
temperature range.
Output Current (DAC) Calibration
If the user selects Scaled D/A
trim from the Calibration screen,
this screen will appear reminding
the user that the loop should be
removed from automatic control
before proceeding. When this has
been done, the user must press
OK to continue.
The next screen informs the user
that the rest of the procedure will
use the values 4.000 to 20.000 in
the instructions if you are using a
milliamp meter. If you are using
a voltmeter across a resistor,
select change and provide the
values that you will be using at the
current end points. The user must
press ENTER when ready.
The HART Communicator now
instructs the user to connect the
reference meter that is to be used
for the current calibration. The
user must press OK when ready.
The HART Communicator will now
command the transmitter to set the
current output to 4.000mA. The
user must press OK when ready
to have the current output set to
4.000mA.
When the device has set the
current output to 4.000mA, the
user is to enter the reference
meter reading. For example, if the
meter actually reads 4.234mA, that
value is input with the keypad. The
user must press ENTER when the
current value has been entered.
The transmitter, based on the
data from the reference meter,
will calculate a new value for the
DAC zero calibration constant and
change the output current based
on the new constant. If the current
read by the reference meter is
now 4.000mA, the user must press
ENTER. If not exact, the user must
select No and press ENTER to try
again.
The HART Communicator will now
command the transmitter to set the
current output to 20.000mA. The
user must press OK when ready
to have the current output set to
20.000mA.
When the device has set the
current output to 20.000mA, the
user is to enter the reference meter
reading. For example, if the meter
actually reads 19.975mA, that value
is input with the keypad. The user
must press ENTER when ready to
proceed
The transmitter, based on the
data from the reference meter,
will calculate a new value for the
DAC gain calibration constant and
change the output current based
on the new constant. If the current
read by the reference meter is now
20.000mA, the user must press
ENTER. If not exact, the user must
select No and press ENTER to try
again.
The Current Output calibration
is now complete. The HART
Communicator will now return the
current output of the transmitter to
normal operation.
The user is then notified that
the loop may now be returned
to automatic control. After the
user presses OK the HART
Communicator returns to the
Calibration screen.
The HART Communicator is now at
the starting screen for the Scaled
D/A trim.
11

Starting at the Calibration
screen, select the Zero Level
Trim procedure. This procedure
trims the Level digital value
measurement at the position that
the user desires to be the zero
reference position.
If the user selects Zero Level
Trim from the Calibration screen,
this screen will appear reminding
the user that the loop should be
removed from automatic control
before proceeding. When this has
been done, the user must press OK
to continue.
This screen warns the user that
proceeding will affect the sensor
calibration. The user must press
OK when ready to proceed
The HART Communicator now
requests that the level float be set
to the desired zero level trim point.
When the float is at this position,
the transmitter will always report 0
in the user chosen units. The user
must press OK when the float is at
that position.
Zero Level Trim
The transmitter will take several
seconds to insure that the level
signal has stabilized. Once
the measurement is stable, the
procedure will continue without
user intervention. The HART
communicator will then send
the command to the transmitter
to calculate the new Level zero
calibration constant.
When the transmitter has
completed its calculation it will reply
to the HART Communicator. Then
the HART Communicator will inform
the user that the zero level point
has been trimmed.
The user is then notified that
the loop may now be returned
to automatic control. After the
user presses OK the HART
Communicator returns to the
Calibration screen.
The HART Communicator is now
at the starting screen for the Zero
Level Trim.
Full Level Trim
Starting at the Calibration
screen, select the Full Level Trim
procedure. This procedure trims
the Level digital value measurement
at two points. The first point is the
position that the user desires to be
the zero reference position. The
second point is a Level position
near the end of the sensor.
If the user selects Full Level Trim
from the Calibration screen, this
screen will appear reminding
the user that the loop should be
removed from automatic control
before proceeding. When this has
been done, the user must press
OK to continue.
This screen warns the user that
proceeding will affect the sensor
calibration. The user must press
OK when ready to proceed.
The HART Communicator now
requests that the level float be set
to the desired zero level trim point.
When the float is at this position,
the transmitter will always report 0
in the user chosen units. The user
must press OK when the float is at
that position.
The transmitter will take several
seconds to insure that the level
signal has stabilized. Once
the measurement is stable, the
procedure will continue without
user intervention. The HART
communicator will then send
the command to the transmitter
to calculate the new Level zero
calibration constant.
When the transmitter has
completed its calculation it will reply
to the HART Communicator. Then
the HART Communicator will inform
the user that the zero level point
has been trimmed.
12

The HART Communicator now
requests that the level float be
set to the desired level upper trim
point. The second trim point can
be any other level point but it is
recommended that this point be
as far away from the zero point as
possible. When the float is at this
position, the transmitter will always
report the digital value entered in
the user chosen units. The user
must press OK when the float is at
that position.
The transmitter will take several
seconds to insure that the level
signal has stabilized. Once
the measurement is stable, the
procedure will continue without
user intervention. The HART
communicator will then send
the command to the transmitter
to calculate the new Level gain
calibration constant.
The HART Communicator will now
request the user to enter the value
at the high trim point. The HART
Communicator will display the
last upper trim point, for example
60 in, and the user will enter the
new upper trim point, for example
59.0 in. The HART Communicator
will now send this value to the
transmitter.
When the transmitter has completed
its calculation of the new Level gain
calibration constant, it will reply to
the HART Communicator. Then the
HART Communicator will inform the
user that the level upper trim point
has been trimmed. Then the HART
Communicator will inform the user
that the upper level trim point has
been trimmed.
The user is then notified that
the loop may now be returned
to automatic control. After the
user presses OK the HART
Communicator returns to the
Calibration screen.
The HART Communicator is now at
the starting screen for the Full Level
Trim.
Zero Temperature Trim
Starting at the Calibration screen,
select the Zero Temper Trim
procedure. This procedure trims
the Temperature digital value
measurement at the reference value
of the RTD (1000 ohms).
If the user selects Zero Temper
Trim from the Calibration screen,
this screen will appear reminding
the user that the loop should be
removed from automatic control
before proceeding. When this has
been done, the user must press OK
to continue.
This screen warns the user that
proceeding will affect the sensor
calibration. The user must press
OK when ready to proceed.
The HART Communicator now
requests that the temperature
be set to the desired 0 deg C
temperature point. If using a
temperature simulator, adjust the
simulator temperature to 0 deg C
or if using a resistance box, adjust
the resistance value to 1000 ohms.
The user must press OK when the
RTD or simulator is at the required
value.
The transmitter will take about
fifteen seconds to insure that the
temperature signal has stabilized.
Once the measurement is stable,
the procedure will continue without
user intervention. The HART
communicator will then send the
command to the transmitter to
calculate the new Temperature zero
calibration constant.
When the transmitter has completed
its calculation it will reply to the
HART Communicator. Then the
HART Communicator will inform the
user that the zero level point has
been trimmed.
13

The user is then notified that
the loop may now be returned
to automatic control. After the
user presses OK the HART
Communicator returns to the
Calibration screen.
The HART Communicator is now
at the starting screen for the Zero
Temper Trim.
Full Temperature Trim
Starting at the Calibration
screen, select the Full Level Trim
procedure. This procedure trims
the Temperature digital value
measurement at two points. The
first point trims the Temperature
digital value measurement at the
reference value of the RTD (1000
ohms). The second point is a
Temperature value near the upper
end of the desired Temperature
range.
If the user selects Full Temper
Trim from the Calibration screen,
this screen will appear reminding
the user that the loop should be
removed from automatic control
before proceeding. When this has
been done, the user must press OK
to continue.
This screen warns the user that
proceeding will affect the sensor
calibration. The user must press
OK when ready to proceed.
The HART Communicator now
requests that the temperature be set
to the desired 0 deg C temperature
point. If using a temperature
simulator, adjust the simulator
temperature to 0 deg C or if using a
resistance box, adjust the resistance
value to 1000 ohms. The user
must press OK when the RTD or
simulator is at the required value.
The transmitter will take about
fifteen seconds to insure that the
temperature signal has stabilized.
Once the measurement is stable,
the procedure will continue without
user intervention. The HART
communicator will then send the
command to the transmitter to
calculate the new Temperature zero
calibration constant.
When the transmitter has completed
its calculation it will reply to the
HART Communicator. Then the
HART Communicator will inform the
user that the zero level point has
been trimmed.
The HART Communicator now
requests that the temperature be
set to the desired temperature
upper trim point. If using a
temperature simulator, adjust the
simulator temperature to the desired
temperature or if using a resistance
box, adjust it to the corresponding
resistance value for this
temperature. The user must press
OK when the RTD or simulator is at
the required value.
The transmitter will take about
fifteen seconds to insure that the
temperature signal has stabilized.
Once the measurement is stable,
the procedure will continue without
user intervention.
The HART Communicator will now
request the user to enter the value
at the high trim point. The HART
Communicator will display the last
upper trim point, for example 100
deg C, and the user will enter the
new upper trim point, for example 75
deg C. The HART Communicator
will now send this value to the
transmitter.
The HART communicator will then
send the command to the transmitter
to calculate the new Temperature
gain calibration constant. When
the transmitter has completed its
calculation it will reply to the HART
Communicator. Then the HART
Communicator will inform the user
that the sensor upper temperature
trim point has been trimmed.
14

The user is then notified that
the loop may now be returned
to automatic control. After the
user presses OK the HART
Communicator returns to the
Calibration screen.
The HART Communicator is now
at the starting screen for the Full
Temper Trim.
Basic Setup Procedures
If a transmitter has been configured
to measure both Level and
Interface, the Basic setup screen
will display the procedure Select PV
on the second line. If a transmitter
has not been configured to measure
Interface, the second line will not
appear.
If the user selects Select PV from
the Basic setup screen, this screen
will appear reminding the user that
the loop should be removed from
automatic control before proceeding.
When this has been done, the user
must press OK to continue.
The user must now select which
variable, Level or Interface will
be the Primary Variable. In other
words, which variable will control
the loop current output from the
transmitter. In this example, the
user selects Interf and must press
ENTER when ready to proceed.
The HART Communicator sends
the command selecting the variable
to be the Primary variable, and the
transmitter will respond when the
change has been made. The user is
then notified that the loop may now
be returned to automatic control.
After the user presses OK the HART
Communicator returns to the Basic
setup screen.
Reranging the Transmitter
Setting the Measurement Value for 4mA and 20mA by Keypad
If you desire to change the Level
value at which the Current output
is 4mA and 20mA when the Level
is the selected Primary Variable, or
change the Interface value at which
the Current output is 4mA and 20mA
when the Interface is the selected
Primary Variable, the following
procedure is used.
If the user selects Rerange from the
Basic setup screen, a new menu
screen will appear with the two
choices Keypad rerange and Apply
Values. The user will select Keypad
rerange to change the 4mA and
20mA measurement values.
If the user selects Keypad rerange
from the Rerange screen the
user may change the LRV (4mA
measurement value), the URV
(20mA measurement value) or the
Unit of measure. If Unit is selected
by pressing the right arrow, a
selection of units is available to the
user.
This screen will show the user that
in is the current user units and the
user may select from ft, m, in or
cm. When the user has selected
the units that he desires by the up or
down arrows, he must press ENTER
to continue.
After the user has selected new
units, he is warned that until he
sends the new units code to the
transmitter, all variables that
use this units code will remain
in the previous units code. The
HART Communicator does not
automatically send the new units
code to the transmitter. The user
must acknowledge this message by
pressing OK to continue.
The user is returned to the Keypad
rerange screen. Note that the label
above F2 is now SEND. The user
must press the SEND key for the
HART Communicator to send the
new units code to the transmitter.
15

The HART Communicator will
display this screen reminding
the user that the loop should be
removed from automatic control
before proceeding. When this has
been done, the user must press OK
to continue.
The user is then notified that
the loop may now be returned
to automatic control. After the
user presses OK the HART
Communicator returns to the
Keypad rerange screen.
If the user has changed the unit
code, he may then modify the range
values. He selects the variable that
he desires to change by using the
left arrow on the highlighted line.
If the user selects LRV from the
Keypad rerange screen, the present
LRV is displayed above the edit
box, 0.00 in as shown to the left.
In this example, the user desires
to change the LRV to 10.0 in and
must press ENTER after changing
the edit box to continue with the
reranging of the transmitter.
The Keypad rerange screen now
shows the new value selected
by the user, but the HART
Communicator has not sent the
command to the transmitter. Note
the SEND label above F2 that
indicates the need to send the value
to the transmitter.
If the user selects URV from the
Keypad rerange screen, the present
URV is displayed above the edit
box, 60.00 in as shown to the left.
In this example, the user desires
to change the URV to 55.0 in and
must press ENTER after changing
the edit box to continue with the
reranging of the transmitter.
On returning to the Keypad rerange
screen, the values shown for LRV
and URV are the changes that the
user has made. The user should
check the difference between the
URV and LRV and compare this
value with the Min span listed
on the menu. If the difference is
smaller than the minimum span, the
transmitter will not accept the new
range values. Note that the label
above F2 is now SEND. The user
must press the SEND key for the
HART Communicator to send the
new range values to the transmitter.
The HART Communicator will
display this screen reminding
the user that the loop should be
removed from automatic control
before proceeding. When this has
been done, the user must press OK
to continue.
The user is then notified that
the loop may now be returned
to automatic control. After the
user presses OK the HART
Communicator returns to the
Keypad rerange screen.
The keypad rerange screen now
shows the new LRV, URV and Unit
selected by the user.
Reranging the Transmitter
Setting the Measurement Value for 4mA and 20mA
by Apply Values
If the user desires to set the 4mA
and 20mA measurement points by
setting the Level (or Interface) value
in the vessel, he must select Apply
values from the Rerange screen.
If the user selects Apply values from
the Rerange screen, this screen
will appear reminding the user
that the loop should be removed
from automatic control before
proceeding. When this has been
done, the user must press OK to
continue.
16

The next screen gives the user
a choice to set the 4mA or 20mA
values or to Exit the procedure.
Here the user will select the 4mA
menu position.
The HART Communicator requests
the user to set the Level (or
Interface) to the position that is
to provide the 4mA loop current
output. When that has been done,
the user must press OK to continue
with the procedure.
The HART Communicator then
requests a measurement reading
from the transmitter indicating
the digital value at this range
position. The user then has the
option of setting this value as
the lower range value, getting an
update of the digital reading from
the transmitter or leaving the 4mA
range point as it was.
If the user accepts the
measurement value as the
4mA loop current point, the
HART Communicator issues the
command changing the LRV
and when the transmitter replies,
returns to the Set screen.
If the user desires to change the
20mA measurement value, he
selects the 20mA menu option and
must press ENTER to continue the
procedure.
The HART Communicator requests
the user to set the Level (or
Interface) to the position that is
to provide the 20mA loop current
output. When that has been done,
the user must press OK to continue
with the procedure.
The HART Communicator then
requests a measurement reading
from the transmitter indicating the
digital value at this range position.
The user then has the option of
setting this value as the upper
range value, getting an update
of the digital reading from the
transmitter or leaving the 20mA
range point as it was.
If the user accepts the
measurement value as the
20mA loop current point, the
HART Communicator issues the
command changing the URV
and when the transmitter replies,
returns to the Set screen
When the user desires to leave the
Apply values procedure, he must
select the Exit menu entry.
The user is then notified that
the loop may now be returned
to automatic control. After the
user presses OK the HART
Communicator returns to the
Rerange screen.
Detailed Setup Selections
In the Overview section, it was
shown that if the user selects the
Detailed setup menu from the
Device setup screen, the following
screen presents the following
selection of menus to the user.
If the user selects Sensors from the
Detailed setup screen, he may edit
the Unit code for Level/Interface or
edit the units code for Temperature.
The third option is a menu Sensor
Trim that gives the user additional
selections.
If the user selects Sensor Trim
from the Sensors menu, calibration
procedure options are presented. If
the transmitter is not configured for
Temperature, the Zero Temper Trim
and Full Temper Trim options will
not be presented. The description
of these procedures is given in the
previous section on Calibration.
If the user selects Signal Condition
from the Detailed setup screen, he
is presented with three additional
selections. The Keypad rerange
and Apply values procedures are
presented in the Rerange section.
The third option allows the user to
modify the Level/Interface damping
factor.
17

.
MAIL:
LTM300IOM Rev. 6.1
3902 Magnolia Road, Pearland. Texas. 77584