Enviro Sonnet 50 1472 Users Manual
C-11253 to the manual a48433bc-f373-4250-8d99-2c4c1d0c9f74
2015-02-06
: Enviro Enviro-Sonnet-50-1472-Users-Manual-540587 enviro-sonnet-50-1472-users-manual-540587 enviro pdf
Open the PDF directly: View PDF
.
Page Count: 48

SHERWOOD INDUSTRIES IS AN ENVIRONMENTALLY RESPONSIBLE COMPANY. THIS MANUAL IS PRINTED ON RECYCLED
PAPER.
BY: SHERWOOD INDUSTRIES LTD
OWNER’S MANUAL
PLEASE KEEP THESE INSTRUCTIONS FOR FUTURE REFERENCE
50-1472
Sonnet
This appliance is only for use with the type of gas
indicated on the rating plate. This appliance is
not convertible for use with other gases, unless a
certied kit is used.
WHAT TO DO IF YOU SMELL GAS
• Open windows/extinguish any open
ame.
• Do not try to light any appliance.
• Do not touch any electrical switch
or use any phone in your building.
• Immediately call your gas supplier
from a neighbour’s phone. Follow
the gas supplier’s instructions.
• If you cannot reach your gas
supplier, call the re department.
WARNING: If the information in this manual is not followed exactly, a re or explosion
may result causing property damage, personal injury or loss of life. Installation and
service must be performed by a qualied installer, service agency or the gas supplier.
FOR YOUR SAFETY
Do not store or use gasoline or other
ammable vapours and liquids in the
vicinity of this or any other appliance.
Massachusetts installations (Warning): This product must be installed by a licensed
plumber or gas tter when installed within the Commonwealth of Massachusetts. Other
Massachusetts code requirements: Flexible connector must not be longer than 36in., a shut
off valve must be installed; only direct vent sealed combustion products are approved for
bedrooms/bathrooms. A carbon monoxide detector is required in all rooms containing gas
red direct vent appliances. The replace damper must be removed or welded in the open
position prior to installation of a replace insert.
INSTALLER:
Leave this manual with the appliance.
CONSUMER:
Retain this manual for future reference.

FOR SAFE INSTALLATION AND OPERATION OF YOUR “ENVIRO” HEATER,
PLEASE CAREFULLY READ THE FOLLOWING INFORMATION:
• All ENVIRO gas-red appliances must be installed
in accordance with their instructions. Carefully read all
the instructions in this manual rst. Consult the building
authority having jurisdiction to determine the need for
a permit prior to commencing the installation.
• NOTE: Failure to follow these instructions could
cause a malfunction of the replace, which could
result in death, serious bodily injury, and/or property
damage.
• Failure to follow these instructions may also void
your re insurance and/or warranty.
GENERAL
• Installation and repair should be done by a
qualied service person. The appliance should be
inspected before the rst use and, at least, annually
by a qualied service person. More frequent
cleaning may be required due to excessive lint from
carpeting, bedding material, etc. It is imperative the
control compartments, burners and circulating air
passageways of the appliance be kept clean.
• Due to high temperatures, the appliance should
be located out of high trafc areas and away from
furniture and draperies.
Children and adults should be alerted to the
hazards of high surface temperatures and
should stay away to avoid burn or clothing
ignition.
• Young children should be carefully supervised
when in the same room as the appliance.
• Clothing or other ammable materials should not
be placed on or near the appliance.
FOR YOUR SAFETY
• Installation and service must be performed by a
qualied installer, service agency or gas supplier.
• This installation must conform to local codes or, in
the absence of local codes, to the current CAN/CGA-
B149 installation code (Canada) or National Fuel Gas
Code ANSI Z223.1.2 (USA)
• To prevent injury, do not allow anyone who is
unfamiliar with the stove to operate it.
• To prevent injury, if the pilot or pilot and
burners have gone out on their own, open the
glass door and wait 5 minutes to air out before
attempting to re-light the stove.
• Always keep the area around these appliances
clear of combustible material, gasoline and other
ammable liquids and vapours.
• These appliances should not be used as a drying
rack for clothing or for hanging Christmas stockings/
decorations.
• Due to the paint curing on the stove, a faint odor
and slight smoking will likely be noticed when the
stove is rst used. Open a window until the smoking
stops.
Always connect this gas stove to a vent system and
vent to the outside of the building envelope. Never
vent to another room or inside the building. Make sure
the specied vent pipe is used, properly sized and of
adequate height to provide sufcient draft. Inspect
the venting system annually for blockage and signs of
deterioration.
WARNING: Failure to position the parts in accordance
with the diagrams in this booklet, or failure to use only
parts specically approved with this appliance, may
result in property damage or personal injury.
WARNING: Do not operate with the glass front
removed, cracked or broken. Replacement of the
glass should be done by a licensed or qualied service
person.
• Never use solid fuels such as wood, paper,
cardboard, coal, or any ammable liquids, etc., in this
appliance.
• Do not use this heater if any part has been under
water. Immediately call a qualied service technician
to inspect the heater and to replace any part of the
control or gas control systems that have been under
water.
• Do not abuse the glass by striking it or slamming
the door shut.
• If the Sonnet unit is pulled out of its installation,
and the vent-air intake system is disconnected for
any reason, ensure that the vent-air intake pipes
are reconnected and re-sealed in accordance to the
instructions noted in INITIAL INSTALLATION - VENTING
FIREPLACE INSERTS.
Safety Precautions
2

Table of Contents
3
Safety Precautions...........................................................................................................2
Table of Contents.............................................................................................................3
Codes And Approvals.......................................................................................................4
Specications..................................................................................................................5
Rating Label Location...........................................................................................5
Dimensions..........................................................................................................5
Operating Instructions.....................................................................................................7
Lighting and Turning Off Instructions.....................................................................7
Remote Handset Controls......................................................................................8
Control Panel.................................................................................................................10
Blower Speed.....................................................................................................10
Normal Sounds During Operation.........................................................................10
Adjusting Venturi Air Settings..............................................................................10
Maintenance And Service................................................................................................11
Cleaning The Glass.............................................................................................11
Cleaning The Firebox..........................................................................................11
Replacing The Glass............................................................................................11
Check Pilot and Burner Flames............................................................................11
Glass Door Removal...........................................................................................12
Cleaning The Painted Surfaces............................................................................12
Replacing The Batteries......................................................................................12
Changing Remote Handset Code & Resetting Receiver...........................................13
Removing Valve Cover.........................................................................................14
Fuel Conversion..................................................................................................14
Initial Installation...........................................................................................................17
Clearances to Combustibles.................................................................................17
Minimum Fireplace Size.......................................................................................17
Direct Vent Model...............................................................................................17
B-Vent Model.....................................................................................................18
Automatic Flue Gas Spill Switch - B-Vent Model Only.............................................18
Preparing Your Sonnet For Installation.................................................................18
Converting A Direct Vent Fireplace To A B-Vent Fireplace.......................................19
Venting Fireplace Inserts.....................................................................................21
Direct Vent Vertical Vent Termination...................................................................23
Electrical Requirements......................................................................................25
Optional Fan Kit.................................................................................................26
Gas Line Connection...........................................................................................27
Adjusting The Pilot Flame....................................................................................29
Remote Handset Wall Bracket Installation.............................................................29
Secondary Installation....................................................................................................30
Optional Base Shelf & Riser.................................................................................30
Installation of Adjustable Surround And Trim........................................................30
Optional Cast Andiron & Grate.............................................................................34
Brick Panel Installation........................................................................................34
Log Set and Ember Installation............................................................................35
Trouble Shooting............................................................................................................38
Parts List.......................................................................................................................41
Parts Diagram - Components..........................................................................................43
Parts Diagram - Options.................................................................................................44
Warranty.......................................................................................................................45
Installation Data Sheet...................................................................................................48

DIRECT VENT: This type is identied by the sufx DV. This appliance draws all of its air for combustion from
outside the dwelling, through a specially designed vent pipe system.
This appliance has been tested and approved for installations from 0 feet to 4500 feet (1372 m) above sea
level.
BV: This Vented appliance draws all of its combustion air from the dwelling and must be vented using listed B or
L vent. May also be vented through a conventional chimney using a chimney liner kit.
This appliance has been tested and approved for installations from 0 feet to 4500 feet (1372 m) above sea
level.
In the USA: The appliance may be installed at higher altitudes. Please refer to your American Gas Association
guidelines which state: the sea level rated input of Gas Designed Appliances installed at elevations above 2000
(610 m) feet is to be reduced 4% for each 1000 feet (305 m) above sea level. Refer also to local authorities
or codes which have jurisdiction in your area regarding the de-rate guidelines.
In Canada: When the appliance is installed at elevations above 4500 feet (1372 m), the certied high altitude
rating shall be reduced at the rate of 4% for each additional 1000 feet (305 m).
• This appliance has been tested by INTERTEK (Warnock Hersey) and found to comply with the
established VENTED GAS FIREPLACE HEATER standards in CANADA and the USA as follows:
VENTED GAS FIREPLACE HEATER (SONNET BV/DV; NG/LPG)
TESTED TO: ANSI Z21.88-2005/CSA 2.33-2005 VENTED GAS FIREPLACE HEATERS
CAN/CGA 2.17-M91 GAS FIRED APPLIANCES FOR HIGH ALTITUDES
CSA P.4.1-02 TESTING METHOD FOR MEASURING ANNUAL FIREPLACE EFFICIENCY
This ENVIRO Sonnet Fireplace:
• Has been certied for use with either natural or propane gases. (See rating label.)
• Is not for use with solid fuels.
• Is approved for bedroom or bed sitting room. (IN CANADA: must be installed with a permanent wall thermostat
for bedroom installations is required. The remote handset included with this unit has a thermostat in its control
system and a design feature that will turn the main burner off if there is a ‘no communicate’ condition caused by
4
Codes And Approvals
the handset being removed from the normal range of operation (up to 20-25ft (6.1-
7.6m)) or a low battery condition in either the receiver or the hand set. Consult the
authority having local jurisdiction in your area. IN USA: see current ANSI Z223.1
for installation instructions.)
• Must be installed in accordance with local codes. If none exist, use current
installation code CAN/CGA B149 in Canada or ANSI Z223.1/NFPA 54 in the USA.
• Must be properly connected to an approved venting system and not connected to a
chimney ue serving a separate solid-fuel burning appliance.
• Is not approved for closet or recessed installations.
IMPORTANT NOTICE (Regarding rst re up): When the unit is turned on
for the rst time, it should be turned onto high without the fan on for the rst 4
hours. This will cure the paint, logs, gasket material and other products used in
the manufacturing process. It is advisable to open a window or door, as the unit
will start to smoke and can irritate some people. After the unit has gone through
the rst burn, turn the unit off, let the unit get cold then remove the glass door
and clean it with a good gas replace glass cleaner, available at your local ENVIRO
dealer. See “DOOR REMOVAL” and “CLEANING THE GLASS” sections.

Specifications
RATING LABEL LOCATION:
The rating label is located under the control panel and is attached to a rectangular metal sheet that is
chained to the replace.
DIMENSIONS:
5
111/16"
(44mm)
81/2"
(216mm)
13 7/8"
(362mm)
77/16"
(188mm)
57/16"
(138mm)
12 3/16"
(309mm)
45/8"
(118mm)
89/16"
(217mm)
4"
(102mm)
57/16"
(138mm)
12 1/16"
(306mm)
93/16"
(233mm)
16"
(406mm)
17 3/16"
(436mm)
20 3/4"
(528mm)
15 1/16"
(382mm)
10"
(254mm)
11 3/16"
(284mm)
13 13/16"
(350mm)
93/16"
(233mm)
93/4"
(248mm)
10 9/16"
(268mm)
31 1/4"
(794mm)
23 3/16"
(590mm)
21/4"
(57mm)
81/2"
(216mm)
87/8"
(225mm)
17 3/4"
(451mm)
11/8"
(28mm)
11 11/16"
(297mm)
73/4"
(197mm)
20 3/8"
(517mm)
12 5/16"
(312mm)
24 1/16"
(612mm)
13 15/16"
(355mm)
13 3/16"
(336mm)
10 15/16"
(278mm)
Sonnet Top with
Colonial Trim Installed
Sonnet Top without
a Trim Installed
65/16"
(160mm) 2"
(51mm)
Figure 1: Sonnet Exterior Dimensions With Colonial.

6
Specifications
Figure 2: Sonnet Adjustable Surround, Classic, and Base Shelf with Riser.
2013/16”
(528mm)
31”
(794mm)
2113/16”
(555mm)
to 265/16”
(669mm)
317/8” (809mm) to
40” (1035mm)
227/16”
(569mm)
23”
(583mm)
Table 1: Sonnet Options Dimensions.
Colonial - 3 Sided Colonial - 4 Sided Classic - 3 Sided Classic - 4 Sided
Height 2013/16” (528mm) 249/16” (624mm) 2013/16” (528mm) 249/16” (624mm)
Width 31” (794mm) 31” (794mm) 31” (794mm) 31” (794mm)
Adjustable Surround - Small Corners Adjustable Surround - Large Corners
Height 21” (552mm) to 24” (609mm)
or max 24” (631mm)
24” (609mm) to 26” (666mm)
or max 27” (689mm)
Width 31” (809mm) to 365/16” (922mm)
or max 37” (947mm)
36” (921mm) to 40” (1035mm)
or max 41” (1061mm)
Trimmable
Surround
Height Width
27” (705mm) 4113/16” (1062mm)
Base Shelf Base Shelf Riser
Height 1” (41mm) 2” (54mm)
Width 437/16” (1103mm) 41” (1063mm)
Depth Bottom 4” (112mm); Top 313/16” (97mm) 311/16” (94mm)

WARNING: IF YOU DO NOT FOLLOW THESE INSTRUCTIONS EXACTLY A FIRE OR EXPLOSION
MAY RESULT, CAUSING PROPERTY DAMAGE, PERSONAL INJURY OF LOSS OF LIFE.
LIGHTING AND TURNING OFF INSTRUCTIONS:
Figure 3: Lighting instruction label.
1.
ARRÊTEZ! Lire les instructions de sécurité mentionnées plus haut.
2.
Ajustez le thermostat à son plus bas niveau.
3.
Coupez toute alimentation électrique de l'appareil.
4.
Fermez la valve principale (en position "OFF") en appuyant sur le bouton
"ON/OFF" de la télécommande à distance ou sur le tableau de contrôle, ou
en tournant le bouton dans le sens des aiguilles d'une montre.
5.
Attendez cinq (5) minutes pour évacuer tout le gaz. Si vous sentez encore
du gaz, ARRËTEZ et suivez les instructions mentionnées au point A). Si
vous ne sentez pas de gaz, procédez à l'étape suivante.
6.
a) Allumez l'appareil automatiquement en pressant et gardant enfoncés,
simultanément, les boutons étoile et flèche vers le haut de la
télécommande à distance ou en appuyant sur le bouton " ON/OFF "
du tableau de contrôle jusqu'à ce qu'un signal sonore se fasse entendre
confirmant le début de la séquence de démarrage et relâchez les boutons.
Un signal sonore continu confirme que la séquence de démarrage est en
cours. OU
b. Allumez l'appareil manuellement en mettant la valve principale en position "ON",
pour ce faire, tourner le bouton dans le sens contraire des aiguilles d'une montre
. Appuyez sur le bouton veilleuse et allumez la veilleuse. La hauteur de la
flamme peut être ajustée en tournant le bouton "HI/LO".
NOTE: Lorsque l'allumage de la veilleuse est confirmé, le gaz circule. Après plusieurs
essais, si la veilleuse ne reste pas allumée, appuyer sur le bouton "OFF" de la
télécommande à distance ou du tableau de contrôle, ou fermer la valve principale
(en position "OFF") et appeler votre technicien de service qualifié ou votre
fournisseur de gaz.
7.
Rétablissez l'alimentation électrique de l'appareil.
8.
Ajuster le thermostat aux ajustements désirés, utilisez la télécommande à distance
ou le tableau de contrôle pour ajuter la flamme. Appuyer sur la flèche vers le haut
pour augmenter la hauteur de la flamme ou appuyer sur la flèche vers le bas pour
la diminuer ou pour mettre l'appareil en mode veilleuse. Pour effectuer des
ajustements de flamme plus subtiles, taper légèrement des flèches par petits coups.
1. STOP! Read the safety information above on this label.
2. Set thermostat to its lowest setting.
3. Turn off all electrical power to this appliance.
4. Turn main valve OFF by pushing the on/off button on the remote handset
or on the control panel or alternatively, by turning the knob clockwise .
5. Wait five (5) minutes to clear out any gas. If you smell gas STOP! Follow “B”
in the above safety information. If you do not smell gas go to the next step.
6. Ignite the unit by:
a. Simultaneously press and hold the star and up arrow buttons on the
remote handset or just the ON/OFF button on the control panel until a short
acoustic signal confirms the start sequence has begun; release button(s).
Continuing signal confirms the ignition sequence is in process.
OR
CAUTION: Hot while operating. Do not touch, severe burns may result. Keep children, clothing,
furniture, gasoline or other flammable vapors away.
FOR YOUR SAFETY READ BEFORE OPERATING
WARNING: IF YOU DO NOT FOLLOW THESE INSTRUCTIONS EXACTLY, A FIRE OR EXPLOSION MAY RESULT CAUSING
PROPERTY DAMAGE, PERSONAL INJURY OR LOSS OF LIFE.
A) This appliance has a pilot which must be lighted by hand. When lighting the pilot,
following these instructions exactly.
B) BEFORE LIGHTING smell all around the appliance area for gas. Be sure to smell
next to the floor because some gas is heavier than air and will settle on the floor.
WHAT TO DO IF YOU SMELL GAS: Do not try to light any appliance. Do not touch
any electrical switch: do not use any phone in your building. Immediately call your
gas supplier from a neighbor's phone. Follow the gas suppliers instructions. If
you cannot reach your gas supplier, call the fire department.
C) Use only your hand to push in or turn the gas control knob;
NEVER use tools. If the knob will not push in or turn by hand,
do not try to repair it. Call a qualified service technician.
Force or attempted repair may result in a fire or explosion.
D) Do not use this appliance if any part has been under water.
Immediately call a qualified service technician to inspect the
appliance and to replace any part of the control system and
any gas control which has been under water.
LIGHTING INSTRUCTIONS
b. If igniting the unit manually, turn the main valve ON by turning
the knob counter clockwise . Push in the solenoid and
light the pilot. Flame height can be adjusted manually by turning
the hi/low knob.
NOTE: Once pilot ignition is confirmed the main gas will flow. If the
pilot will not stay lit after several tries, press OFF button on the
remote handset or control panel, or turn the main gas valve
knob) to OFF and call your service technician or gas supplier.
7. Turn on the electrical power to the appliance.
8. Set thermostat to desired setting or use the remote handset or
control panel to adjust flame. Press up arrow to increase flame
height, press down arrow to decrease flame height or set
appliance to pilot flame. For fine adjustment tap the up/down
arrows.
TO TURN OFF GAS TO APPLIANCE
1. Set the thermostat to lowest setting or press
OFF button on remote or control panel. C-11102
NOTE: Turn off all electrical power to this appliance if service is to be performed. Follow
appliance manufacturer’s instructions for gaining accessibility to the gas control.
CAUTION: Do not operate this fireplace with the glass removed, cracked or broken. Replacement of the panel should be done by a licensed or
qualified person! This appliance needs fresh air for safe operation and must be installed so there are provisions for adequate combustion and
ventilation air. Keep burner and control compartment clean. See installation and operating instructions accompanying appliance.
WARNING: Improper installation, adjustment, alteration, service or maintenance can cause injury or property damage, or loss of life. Refer to
owner's information manual provided with this appliance. For assistance or additional information consult a qualified installer, service agency or
the gas supplier. Installation and service must be performed by a qualified installer, service agency, or the gas supplier.
1.
Régler le thermostat au plus bas niveau ou appuyer sur le bouton "OFF"
de la télécommande à distance ou du tableau de contrôle.
.
ATTENTION:
C-11102
ATTENTION: Ne faites pas fonctionner cet appareil si la fenêtre de verre est enlevée, craquée ou brisée. Le remplacement de la fenêtre doit être effectué par un
technicien qualifié ou licencié. Cet appareil nécessite un apport d'air frais pour un fonctionnement sécuritaire. Il doit être installé en tenant compte de ses besoins d'air pour
une combustion et une ventilation adéquate. Gardez le brûleur et le compartiment de contrôle propres. Consultez les instructions d'installation et d'opération fournies avec
cet appareil.
AVERTISSEMENT: Une mauvaise installation, un mauvais ajustement, une altération, un service ou une maintenance non professionnel, peuvent causer des blessures,
des dommages à la propriété ou même la mort. Consultez le manuel du propriétaire fourni avec cet appareil. Pour une assistance ou pour toute information additionnelle,
consulter un installateur qualifié, une agence de service ou un fournisseur de gaz. L'installation et le service doivent être effectués par un installateur qualifié, une agence
de service ou un fournisseur de gaz.
POUR VOTRE SÉCURITÉ, LISEZ CES INSTRUCTIONS AVANT L'UTILISATION
AVERTISSEMENT: SI CES INSTRUCTIONS NE SONT PAS SUIVIES EXACTEMENT, IL POURRAIT SE PRODUIRE UN FEU OU UNE
EXPLOSION POUVANT CAUSER DES BLESSURES, DES DOMMAGES À LA PROPRIÉTÉ OU MÊME LA MORT.
A)
Cet appareil possède une veilleuse devant être allumée manuellement. Suivez les
instructions ci-dessous pour allumer la veilleuse.
B)
Avant d'allumer le poêle, assurez vous qu'il n'y ait pas d'odeur de gaz dans l'air.
Vérifiez qu'il n'y ait pas d'odeur de gaz à différents niveaux, car certains gaz sont plus
lourds que l'air et ils pourraient se situer au niveau du sol.
QUE FAIRE SI VOUS SENTEZ DU GAZ? Ne tentez pas d'allumer l'appareil. Ne
touchez pas aux interrupteurs électriques et n'utilisez pas les appareils téléphoniques
de votre résidence. Contactez immédiatement votre fournisseur de gaz à partir d'un
téléphone du voisinage et suivez leurs instructions. Si vous ne pouvez rejoindre votre
fournisseur de gaz, appelez le service des incendies de votre quartier.
C)
Utilisez vos mains pour appuyer sur l'interrupteur de gaz ou sur le bouton
de contrôle du gaz, n'utilisez jamais des outils. SI le bouton ne s'enfonce
pas ou ne se tourne pas à mains nues, n'essayez pas de le réparer vous-
même, appelez un technicien de service qualifié. Forcer ou tenter
d'effectuer une réparation pourrait résulter en un feu ou une explosion.
D)
N'utilisez pas cet appareil s'il a été ou des pièces de celui-ci ont été
immergées sous l'eau. Contactez immédiatement un technicien de service
qualifié pour qu'il effectue une inspection de l'appareil et/ou pour qu'il
remplace toute pièce du système de contrôle ou toute pièce du système de
contrôle du gaz qui auraient été submergées sous l'eau.
INSTRUCTIONS D'ALLUMAGE:
FERMEZ L'ALIMENTATION DE GAZ À L'APPAREIL
:
NOTE: Coupez toute alimentation électrique de l'appareil si le service doit être exécuté.
Suivez le instructions du manufacturier pour l'accès au contrôle de gaz.
Cet appareil est chaud lorsqu'il est en marche. Ne pas toucher au risque de provoquer de graves brûlures. Tenez les
enfants, les vêtements, les meubles, l'essence ou toutes autres vapeurs inflammables éloignés de l'appareil.
Operating Instructions
For Your Safety, Read Safety Precautions And Lighting Instructions Before Operating
Figure 4: Control panel.
ON
OFF
Low / Off / High
Fan Rocker Switch
Smaller
Flame
Larger
Flame
On/Off
Figure 5: Ignition assembly.
Pilot/
Orifice
Ignitor
Thermocouple
The Sonnet can be controlled either with the control panel on the bottom left
corner of the unit or with the handset remote control.
7

Operating Instructions
The Sonnet is designed to gradually lower or raise the ame as is needed in application. It normally does
not just turn on and off. This is very dependant on the size of the room the unit is located in. During the
rst several operational cycles the electronics go through a learning process that establishes how the
system will react to the environment it is in. It does so by determining the amount of time it takes for the
temperature to rise 1°. It does this several times to maintain consistency. Once this has been learned it
will respond the same way each time it is used. It is possible to relearn by removing the batteries from
the receiver and re installing the batteries after several minutes have past. If there is no call for heat and
the unit is in the lowest operation condition the valve will turn the burner to the off position. When there
is a subsequent call for heat the burner will turn back on at the low setting. Should this not be adequate
in application the valve will open more to allow more gas ow to the burner.
REMOTE HANDSET CONTROLS:
The remote handset included with this unit has a thermostat in its control system and a design feature
that will turn off the unit if there is a no communicate condition caused by the handset being removed
from the normal range of operation (up to 20-25ft (6.1-7.6m)) or a low battery condition in either the
receiver or the hand set. If one or more Sonnets are to be installed, conrm that the remote control signal
codes are different for each unit, refer to MAINTENANCE AND SERVICE - CHANGING REMOTE HANDSET CODE.
Setting the Time
1. The display will ash after either: (a) Installing the battery or (b) Simultaneously pressing the (up
arrow) and (down arrow).
2. Press (up arrow) to set the hour and the (down arrow) to set the minute.
3. Press OFF to return to manual mode or simply wait and it will
automatically return to the manual mode.
Setting °C/24 hour or °F/12 hour Clock:
Press OFF and (down arrow) until display changes from Farenheit/12
hour clock to Celcius/24 hour clock and vice versa.
Automatic Pilot Mode:
If there is no transmission from the handset to the receiver within a six (6)
hour period, the unit will go to standby (pilot) mode.
Adjustment of Flame Height:
In standby mode: Press (up arrow) to increase ame height. Press
(down arrow) to decrease ame height or to set appliance at pilot
ame. For ne adjustment tap the up/down arrows.
Mode Settings:
TEMP MODE – Daytime Temperature Mode (appliance must be in standby mode; pilot ignited):
The room temperature is measured and compared to the set temperature. The ame height is
then automatically adjusted to achieve the Daytime set temperature. This mode is manually
turned on and off.
TEMP MODE – Nighttime Setback Temperature Mode (appliance must be in standby mode;
pilot ignited): The room temperature is measured and compared to the Nighttime Setback
temperature. The ame height is then automatically adjusted to achieve the Nighttime
Setback temperature. This mode is manually turned on and off.
Figure 6: Remote Control.
8

TIMER MODE – (appliance must be in standby mode; pilot ignited): The Timer mode is normally
programmed to have two (2) Periods: P1 and P2. Between these two (2) periods, a lower
operating temperature (or pilot only) can be set.
Note: that between those periods, if the thermostat is set to a certain minimum temp (example
58°F (14.5°C)), then the unit will modulate to maintain that temp.
For to operate as a thermostat, TEMP must be set at 40°F (4.5°C) or higher.
If the setting is decreased to --, the motor will turn the valve to the standby position in
the moon times and await the next burner cycle.
NOTE: The display shows the set temperature every 30 seconds.
Changing the Mode of Operation
Briey pressing the SET button changes the mode of operation in the following order:
and back to
NOTE: MAN mode can also be reached by pressing either the (up arrow) or the (down arrow).
“MAN” Mode - Manual Flame Height Adjustment
1. Press (up arrow) to turn on the main burner.
2. Press (up arrow) to increase the ame height.
3. Press (down arrow) to decrease the ame height or to go to pilot standby position.
NOTE: While pressing either button a symbol indicating transmission appears on the display. The receiver
conrms transmission with an acoustic signal.
Setting the Temperature
1. Select either the MODE or the MODE by briey pressing the SET button.
2. Hold the SET button until the TEMP display ashes.
3. Set the desired temperature with (up arrow) or (down arrow). NOTE: 4.5°C/40°F is the min.
temperature setting.
NOTE: If you would like the Nighttime Setback temperature control to turn off, decrease the nighttime
temperature until [---] appears on the display.
Setting the Timer
1. Select Timer mode by briey pressing the SET button.
2. Press and hold the SET button until “TIMER” is displayed on the lower right hand side.
3. Press and hold the SET button until the P1 (sun symbol) and the time display ashes. Set the hour
by pressing the (up arrow) and set the minutes by pressing the (down arrow).
4. Briey press SET button for the next burner cycle time. Example: P1 (moon symbol) continue
through P2 (sun symbol) and P2 (moon symbol).
5. Once all four (4) times are set, press OFF or simply wait to complete programming.
9
Operating Instructions

10
Operating Instructions
There is one venturi adjustment. Use this venturi
adjustment lever, shown in Figure 8, to achieve a proper
and efcient ame. Pull the rod forward for more air or
push it in for less air. Adjust lever until the ame pattern
is similar to Figure 79.
Figure 8: Adjusting the venturi air setting.
CONTROL PANEL:
Press the larger ame to increase ame height. Press the smaller ame to decrease ame height. For ne
adjustment tap the appropriate ame icon, refer to Figure 4. Can also be use to turn unit on or off.
BLOWER SPEED:
The blower will come on only when the replace is up to temperature (approximately 20 minutes).
Pressing the fan’s three (3) position rocker switch on the unit’s control panel will change the speed of the
fan; it is Low/Off/High (refer to Figure 4). The fan can not be controlled with the handset.
NORMAL SOUNDS DURING OPERATION:
Table 2: Normal Sounds.
Component Sound & Reason
Sonnet & Surrounds Creaking when heating up or cooling down.
Burner Light pop or poof when turned off; this is more common with LP units.
Temperature Sensor Clicking when it senses to turn the blower on or off.
Blower / Fan Air movement that increase and decreases with the speed of the blower.
The blower is pushing the heat from the replace into the room.
Gas Control Valve Dull click when turning on or off, this is the valve opening and closing.
ADJUSTING VENTURI AIR SETTINGS:
remote instructions
on battery cover
Figure 7. Remote Control Instruction.
NOTE: The remote handset control instructions are on
inside of remote’s battery cover plate (see Figure 7).

Maintenance And Service
Warning: Failure to position the parts in accordance with this manual, or failure to use only parts
specically approved with this appliance, may result in property damage or personal injury.
At least once a year, run through the following procedures to ensure the system is clean and working
properly. Check the burner to see if all the ports are clear and clean. Check the pilot to make sure it is not
blocked by anything. The pilot ame should be blue with little or no yellow on the tips.
The venting system must be periodically examined; it is recommended the examination is done by a
qualied agency.
CLEANING THE GLASS:
When the replace is cool, remove the glass door. See MAINTENANCE AND SERVICE - GLASS DOOR REMOVAL.
Check the gasket material on the back of the glass, making sure that it is attached and intact.
During a cold start up, condensation will sometimes form on the glass. This is a normal condition with all
replaces. However, this condensation can allow dust and lint to cling to the glass surface. Initial paint
curing of the appliance can leave a slight lm behind the glass, a temporary problem. The glass will need
cleaning after the replace has cooled off from the rst burn and about two weeks after rst burn. Use
a mild glass cleaner and a soft cloth. Abrasive cleaners will damage the glass and plated
surfaces. Depending on the amount of use, the glass should require cleaning no more than two or three
times a season. Do not clean the glass when it is hot.
CLEANING THE FIREBOX:
Remove the logs carefully, as they are very fragile. Gently remove all the embers and rock wool and place
on a paper towel. Vacuum the bottom of the rebox thoroughly. Carefully clean any dust off the logs and
remove any lint from the burner and pilot. At this time, inspect the burner pan for cracking or severe
warping. If a problem is suspected, contact the dealer. Check the logs for deterioration or large amounts
of soot; a small amount on the bottom side of the logs is normal. Replace the logs and embers as in the
SECONDARY INSTALLATION - LOG SET AND EMBER INSTALLATION section. If new/more embers and rock wool are
required, contact your nearest ENVIRO dealer.
REPLACING THE GLASS:
The glass in the replace is a high temperature ceramic. If the glass is damaged in any way, a factory
replacement is required (see PARTS LIST). Wear gloves when handling damaged glass door assembly
to prevent personal injury. When the glass door assembly is being transported, it must be wrapped in
newsprint and tape and/or a strong plastic bag. Do not operate with the glass front removed, cracked or
broken. Removal and replacement of the glass from the door must be done by a licensed or qualied
service person. The glass must be purchased from an ENVIRO dealer. No substitute materials
are allowed.
CHECK PILOT AND BURNER FLAMES:
11
Figure 9: Pilot Flame.
Periodically do a visual check of the pilot ames. One ame should
encompass the ignitor and thermocouple and the other should
burn over the burner ports (see Figure 9). Also check that the
burner is operating correctly, refer to Figure 77.

Maintenance And Service
GLASS DOOR REMOVAL:
CLEANING THE PAINTED SURFACES:
Painted faces should be wiped with a damp cloth periodically.
REPLACING THE BATTERIES:
It is recommended that the batteries are replaced at the beginning of each heating season. Batteries
must be changed when an acoustic error message is heard. Do not use metallic tooling to remove the
batteries as it could cause a short that may render the receiver inoperable.
Table 3: Batteries Required for Sonnet.
Quantity Type of Battery
Receiver 4 1.5V “AA” (quality
alkaline recommended)
Remote
Handset 19V (quality alkaline
recommended)
Remote Handset:
Remove handset backing, replace the 9V battery, and re-
install handset backing (see Figure 13).
Receiver:
IMPORTANT: Do not put batteries directly in the receiver.
1. For fan units only - Unplug the power or turn off the
electrical breaker for the unit.
Warning: Do not touch or attempt to remove the glass if the replace
is not completely cold. Never operate the replace with the glass
removed.
CAUTION GLASS MAY SEPARATE FROM DOOR.
Figure 10: Door Release.
Figure 11: Door Removal.
Remove the glass door by placing the
hooked end of the door release tool in
the hole on the door latch mechanism
(see Figure 10) and pulling the latch
out then up over the lip on the door.
When the two (2) latches have been
released, tilt the door forward and then
lift up to unhook the bottom door tabs
(see Figure 11).
2. Pull the right end of the control panel forward; it will pivot out (see Figure 12). The battery pack for
the receiver is mounted to the same bracket as control panel
3. Replace the four (4) 1.5V “AA” batteries.
4. Push the control panel back into place.
5. Plug the unit in or turn on the electrical breaker for the unit.
Figure 12: Control Panel & Battery Pack
Bracket.
12

13
Sonnets are to be installed, conrm that the remote control signal codes are
different for each unit.To change the code, complete the following:
1. Change DIP switch position (shown at the top of Figure 13).
2. Press and hold the receiver’s reset button (see Figure 14) until you hear
two (2) acoustic signals. After the second longer acoustic signal, release
Maintenance And Service
CHANGING REMOTE HANDSET CODE & RESETTING RECEIVER:
A code is preset for the remote handset and receiver, but can be changed if required. If one or more
Figure 13: DIP Switch in
Remote Handset Battery
Compartment.
Figure 14: Receiver with Reset Button.
Reset
the reset button and within the
subsequent 20 seconds, press the
(down arrow) on the remote handset
until you hear an additional long
acoustic signal conrming the new
code is set.
Methods for Resetting the Receiver:
Method 1 - From Outside the Cabinet.
The access hole for the reset button is located on the left side of the unit 87/16” (214mm) back from the
front edge of the cabinet. Place a small screwdiver through the hole in the cabinet side (refer to Figure
15) and depress the reset button.
Method 2 - From Inside the Firebox.
Follow steps 1-4 in REMOVING VALVE COVER - MAINTENANCE AND SERVICE. Bend a paper clip to reach the
reset button on the left side of the receiver (refer to Figure 16). Depress the reset button using the paper
clip.
Figure 15: Resetting Receiver from Outside. Figure 16: Resetting Receiver from Inside.

Warning: This conversion kit shall be installed by a qualied service agency in accordance
with the manufacturer’s instructions and all applicable codes and requirements of the
authority having jurisdiction. If the information in these instructions is not followed
exactly, a re, explosion or production of carbon monoxide may result causing property
damage, personal injury or loss of life. The qualied service agency is responsible for
the proper installation of this kit. The installation is not proper or complete until the
operation of the converted appliance is checked as specied in the manufacturer’s
instructions supplied with the kit.
Maintenance And Service
REMOVING VALVE COVER:
The valve cover can be removed to access the gas valve, the fan, wiring harness, or other components.
1. Remove the glass door as shown in the
MAINTENANCE AND SERVICE - GLASS DOOR
REMOVAL.
2. Carefully remove the log set, ember
material, and brick panels, refer to
SECONDARY INSTALLATION - BRICK PANEL
INSTALLATION and SECONDARY INSTALLATION
- LOG SET AND EMBER INSTALLATION.
3. Using a T-20 screwdriver remove the two
(2) screws that hold the burner tray in
place (pointed out in Figure 17). Pick up
the burner tray at the front (see Figure 18)
then pull it out of the rebox.
4. Using a T-20 screwdriver remove the six
(6) screws that hold the valve cover in
place (pointed out in Figure 19). Pick the
valve cover up then out of the rebox (see
Figure 20).
Figure 17: Screws Holding Burner Tray in Place.
Figure 19: Screws Holding Valve Cover in Place.
Figure 18: Removing Burner Tray.
Figure 20: Removing Valve Cover.
14
FUEL CONVERSION:
TO BE INSTALLED BY A QUALIFIED SERVICE AGENCY ONLY
Please read and understand these instructions before installing.

Figure 22: Burner Removal.
Figure 21: Unfastening Burner.
Maintenance And Service
Kit Parts List:
1 - Orice (Natural Gas #42 DMS or Propane #54 DMS)
1 - Conversion label 1 - Installation instruction sheet
Carefully inspect the orice supplied with this conversion kit. If it has been damaged or is missing, contact
your dealer, distributor or courier company to have them replaced before starting this installation.
Conversion Kit Installation:
1. Shut the gas supply off at the shut-off valve upstream of the unit. CAUTION: The gas supply must be
shut off prior to disconnecting the electrical power and before proceeding with the conversion. Allow
the valve and unit to cool down to room temperature.
2. Remove the glass door as shown in the MAINTENANCE AND SERVICE - GLASS DOOR REMOVAL.
3. Carefully remove the log set and ember material if they are installed.
4. Using a T-20 screwdriver, remove the
four (4) screws that hold the burner in
place (pointed out in Figure 21). Slide the
burner to the left (see Figure 22), then up
and out of the rebox.
5. Convert the burner orice:
a) Remove the main burner orice with a
inch deep socket (see Figure 23).
Figure 23: Orice Removal. Figure 24: Orice
Replacement.
b) Put a bead of pipe-thread sealant or approved
Teon tape on the orice threads before installing
into the brass elbow.
c) Install the new orice from the kit into the brass
elbow (see Figure 24).
6. Convert the pilot:
a) Open the front of the pilot shield.
b) Using a 7/16” wrench, turn the pilot head a
turn counter-clockwise (shown in Figure 25).
c) Push the slider, with your nger or at head
screwdriver, to the left if it is to be set for natural
gas or to the right for propane, red on the slider will
be visible (see Figure 26).
15
Figure 25: Turn Pilot Head.

c) Set the black spring depressor
according to the gas used. The
black spring depressor has two
(2) teeth at each end that t in
to the brass nut but only one end
has a larger disc. If the disc sits
inside the cap then the valve is
set for natural gas and if the disc
is pointing out then the valve is
set for propane (see Figure 28).
d) Reinstall the spring depressor and brass nut onto the unit.
e) Install the unit back into the replace. Check the venting and the unit itself are correctly
installed.
8. Reinstall the burner (reversing the procedure in step 4), log set & embers (refer to SECONDARY
INSTALLATION - INSTALLING LOG SET AND EMBERS), and glass door. Note: When installing the burner, the
venturi shutter rod should slip into the venturi shutter adjustment hole.
Warning: Never run the unit without the glass door installed.
9. Open the shut-off valve at the gas line to the unit.
10. Use a small brush to apply a warm soapy water solution to all gas connections (use half dish soap
and half warm water). If a gas leak is present, bubbling will occur. Gas leaks can be repaired by
using an approved pipe thread sealant or approved Teon tape. NEVER USE AN OPEN FLAME WHEN
TESTING FOR LEAKS. Check the gas pressure of the appliance, refer to INITIAL INSTALLATION - GAS
LINE CONNECTION and Table 6.
11. Reconnect the electrical power to the unit.
12. Light the pilot and check for proper ames (see Figure 9). Light the burner in both the “HI” and “LO”
positions to verify proper burner ignition and operation and proper ame appearance. The amount
of air to the venturi may need to be adjusted using the rod under the rebox. Pull the rod forward
for more air or push it in for less air (see Figure 8). Also refer to Figure 79 for a ame appearance
picture.
13. MAKE SURE that the conversion label is installed on or close to the rating label to signify that the unit
has been converted to a different fuel type.
Figure 28: Set Gas Type for Valve.
Figure 27: Remove Brass Cap.
d) Turn the pilot head a turn clockwise; back to its original
position.
e) Close the front of the pilot shield.
7. Convert the gas regulator:
a) If unit is installed, pull the Sonnet out from the replace.
Ensure you do not damage any of the venting or the unit itself.
b) Using a 7/8” wrench, remove the brass nut at the back left of
the unit (shown in Figure 27). A small black spring depressor is
clipped into the back of the brass nut.
Maintenance And Service
16
Figure 26: Setting Regulator gas
type to LP.
NG
LPG

17
Initial Installation
WARNING: Operation of this heater when not connected to a properly installed and maintained
venting system can result in carbon monoxide (CO) poisoning and possible death.
CLEARANCES TO COMBUSTIBLES:
Maintain sufcient clearances for operation, service and maintenance.
• A clearance of 7” (191 mm) minimum is required from the side of the unit to the sidewalls.
• A clearance of 4” (114 mm) minimum is required from the side of the unit to a 6” (152 mm) deep
post/column.
• Minimum clearance for any ” combustible facing is 37” (953mm) from the bottom of the unit.
10" (254mm) Mantel
31/2" (89mm)
Mantel
393/4"
(1010 mm)
minimum
to bottom
of unit
12" (305mm) Mantel
371/2"
(953 mm)
minimum
to bottom
of unit
381/4"
(972 mm)
minimum
to bottom
of unit
Figure 29: Mantle width and height.
• A 3 ” (89 mm) wide mantel can be
mounted at a minimum height of 37”
(953 mm) from the bottom of unit.
• A 10” (254 mm) wide mantel can be
mounted at a minimum height of 38 ”
(972 mm) from the bottom of unit.
• A 12” (305 mm) wide mantel can be
mounted at a minimum height of 39 ”
(1010 mm) from the bottom of unit.
• A non-combustible material must be
installed under the unit.
• If installed at oor level, a minimum
13” (330 mm) non-combustible material
must be installed in front of the unit.
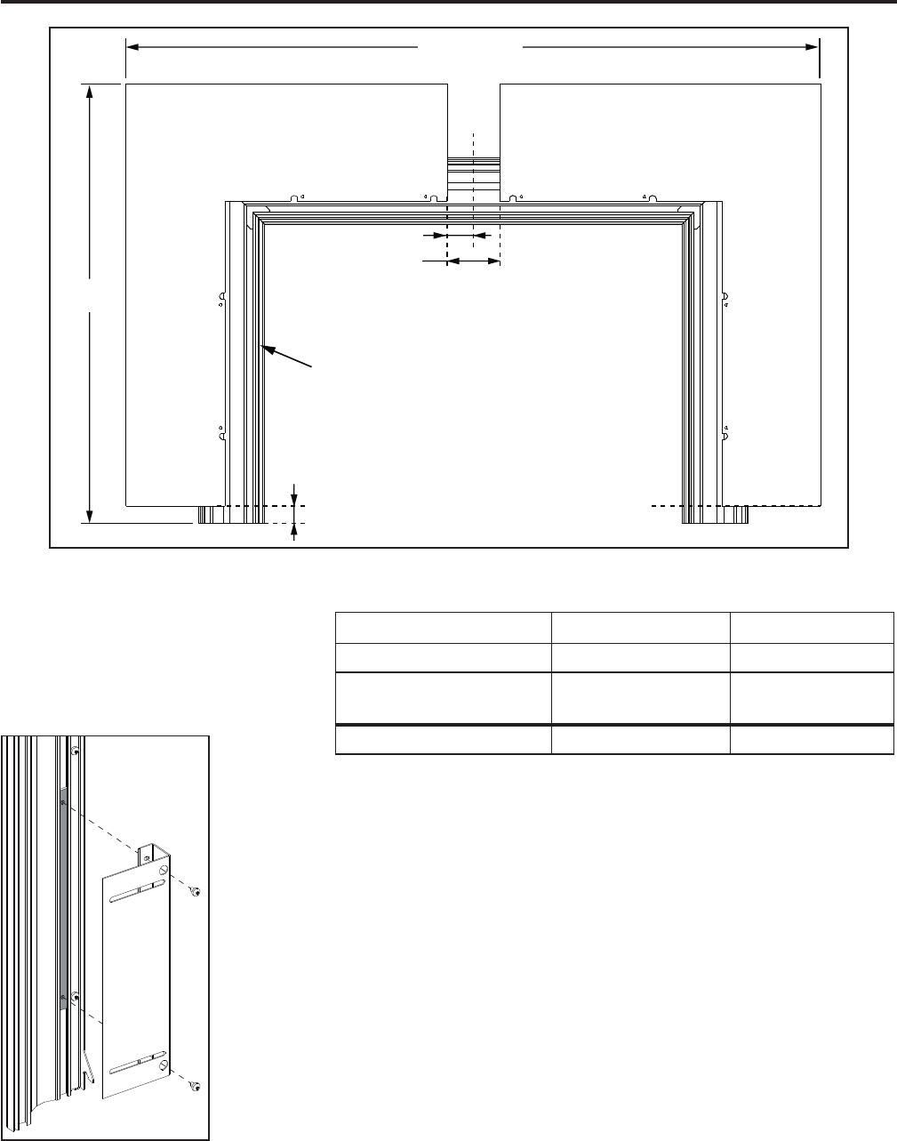
MINIMUM FIREPLACE SIZE:
Table 4: Minimum dimensions of replace for Sonnet to be installed into.
Width At Front Width At Back Height Depth
Fireplace Dimensions 24 ” (616 mm) 18 ” (460 mm) 17 3/16” (436 mm) 14” (355 mm)
DIRECT VENT MODEL:
WARNING: This appliance has been designed to draw room air for proper heat circulation
from the sides and bottom of the unit, and out the top front. Blocking or modifying these
openings in any way can create hazardous situations.
The vent height for the Sonnet must be between 10ft (3.05) and 35ft (10.67m).
This model is vented with a 2” intake and a 3” exhaust aluminum or stainless steel ex vent leading into
a co-linear to co-axial vent adaptor and using a vertical termination cap. The ue collars of this model will
t inside of a standard 2” or 3” vent and may be fastened directly to the vent. The exhaust vent is on the
top of the ue connector. The air intake is on the angled back of the vent collar plate. The air intake can
be increased to a standard 3” size using Adaptor (50-1499 - 2” to 3” Air Intake) included with this unit.
Check periodically that the vents are unrestricted. Also ensure that all direct vent pipes have been
properly sealed and installed after routine inspection or cleaning. The air intake and exhaust pipes must
be installed in the correct locations on the back of the Sonnet.

Door removed for clarity
” Tube
Initial Installation
QUALIFIED INSTALLERS ONLY
B-VENT MODEL:
WARNING: This appliance has been designed to operate by drawing combustion air and dilution air
from the room. It is also designed to draw room air for proper heat circulation from the sides of the unit.
Blocking or modifying these openings in any way can create hazardous situations, either through poor
venting or by overheating. It is important that this unit has sufcient air circulation for proper venting
and combustion. Provisions must be made for the supply of adequate combustion and ventilation air.
These openings must not be blocked. The appliance must not be connected to a chimney ue servicing
a separate solid fuel-burning appliance.
A vent connector of Type B vent material must be installed with a minimum clearance of 1” (25mm)
to combustible material, including passage through either a combustible wall or partition and must be
securely assembled in accordance with the manufacturer’s certied instructions.
A vent connector must be install with neither dips nor sags and must be securely supported by non-
combustible hangers suitable for the weight and design of the materials employed. A slip joint in the
horizontal section of a vent connector must be secured with either sheet metal screws, or other approved
means to prevent sagging.
AUTOMATIC FLUE GAS SPILL SWITCH - B-VENT MODEL ONLY:
NOTE: This heater must be properly connected to a venting system. This heater is equipped
with a vent safety shutoff system designed to protect against improper venting of combustion
products. This safety switch is located on the rear of the appliance. If the switch trips more
than once, the venting should be inspected by a qualied service technician for possible
blockage or severe down draft conditions.
The draft hood must be in the same pressure zone as the air inlet. Inspect for draft from the front of
the unit at the ” tube (shown in Figure 30). Note that when the door is installed the tube is not visible
when looking straight at the unit. Check for a draft using smoke; a vacuum or suction into the tube will
indicate proper drafting. If air is blowing out of the tube the problem must be corrected before the unit
can be started.
This model can be vented with 3”
aluminum or stainless steel ex vent
and/or certied Type B Gas Vent. The
ue collar of the appliance will t
inside of a standard 3” vent and may
be fastened directly to the vent. Check
periodically that the vent is unrestricted
and an adequate draft is present when
the unit is in operation.
Figure 30: Draft check.
18
PREPARING YOUR SONNET FOR INSTALLATION:
• Remove the packaging from the appliance and surround panels; check to make sure there is no
damage. Carefully check the glass door. Do not use the unit if it is damaged. In the event damage is
found, please report it to both the courier and your dealer as soon as possible.

19
7. As you push the unit into its nal position in the
replace, if the vent collar plate was removed,
reinstall it to the stove by sliding it along the
draft hood and secure with the screws previously
removed.
8. Using a ” hex driver, adjust the levelling legs to
ensure the unit is level and high enough if a base
shelf and/or riser is to be installed. There are two
(2) levelling legs on each side (shown in Figure
31).
Figure 31: Levelling legs position.
CONVERTING A DIRECT VENT FIREPLACE TO A B-VENT FIREPLACE:
Kit Contents:
Quantity Description
1 Air Intake Plug
1 Spill Switch with Wires & Bracket
B-Vent Kit Installation:
1. Install the air intake plug.
a) Place high temperature silicone on the outer surface of the ridges of the air intake plug (see Figure
32).
b) Slide the air intake plug into the air intake on the back of the unit.
Please ensure that all components are supplied with
this kit. If components are missing or have been
damaged, contact your dealer, distributor or courier
company before starting this installation.
Initial Installation
QUALIFIED INSTALLERS ONLY
• Carefully clean the replace and ue before installing the stove. Failure to do so may result in fumes
or dirt being blown into the room and may cause a re leading to death or serious injury.
• If one or more Sonnets are to be installed, conrm that the remote control signal codes are different
for each unit, refer to MAINTENANCE AND SERVICE - CHANGING REMOTE HANDSET CODE.
1. Remove the unit from the box and remove all packaging material from the appliance.
2. Remove door. See MAINTENANCE AND SERVICE - GLASS DOOR REMOVAL.
3. Remove log and ember set and all wrapping material from the stove. Remove wrapping material from
log and embers and check for any damage. If damage is observed, do not use unit and contact your
local dealer.
4. Refractory, glass doors, screen rails, screen mesh and log grates can be removed from the replace
before installing the Sonnet. Check that the chimney clean outs t properly. The ue damper can be
fully blocked open or removed for installation of the Sonnet; the smoke shelves, shields and bafes
may be removed if attached by mechanical fasteners. IMPORTANT: Cutting any sheet-metal parts of
a replace, in which the gas replace insert is to be installed, is prohibited.
5. If the replace opening is lower than 19” (483mm), remove the vent collar plate from the top of the
insert by unscrewing the two (2) T-20 Torx screws located on the center top of the stove. Slide the
collar plate backwards. Properly secure the vent collar plate to the exible vent pipe liner(s) previously
installed in the chimney. Be careful not to over-stretch the liner(s).
6. Place the unit part way into the replace. Connect the household gas line into the ” NPT receptacle
at the lower right rear of the unit using locally approved methods. Place the electric cable so it can be
connected to the power supply.

Figure 33: Spill Switch Wires Fed
Through Back Panel.
Initial Installation
QUALIFIED INSTALLERS ONLY
Figure 34: Remove Jumper
From Thermocouple.
Figure 35: Spill Switch Wires Connect
to Thermocouple.
Figure 36: Remove Flue Slider Plate & Gasket. Figure 37: Install Spill Switch on
Bracket.
f) Re-attach the back panel.
g) Using a T-20 screwdriver
remove the four (4) screws that
hold the ue slider bottom plate.
Pull the plate down then out,
ensuring that the gasket comes
with the plate (see Figure 36).
h) Install spill switch bracket with
two (2) of the screws removed
in the previous step. The spill
switch must be angled under the
opening (see Figure 37)
20
Figure 32: Install of Intake Air Plug.
2. Install spill switch assembly.
a) Use a at head screwdriver or ” socket to remove the nine (9) screws holding the back cover on
(see Figure 46).
b) Cut the tie strap from around the wires for the spill switch.
c) Feed the connector end of both wires through the hole in the bottom left corner of the back panel
(see Figure 33).
d) Using needle nose pliers remove the Thermocouple Cable #1 (connector closer to the rear of the
unit) from the Thermocouple (see Figure 34 & 45).
e) Attach the female spill switch connector to the thermocouple and the male spill switch connector to
the Thermocouple Cable #1 (see Figure 35 & 45).

21
Note: To convert a B-Vent to a Direct Vent,
remove the air intake plug, remove the
spill switch assembly and re-install the ue
slider bottom plate, re-install the jumper
onto the thermocouple wire, re-install the air
intake cover plates, install the proper venting,
re-install the screw into the draft tube at the
front top of the unit.
Figure 38: Air Intake Cover Plates.
VENTING FIREPLACE INSERTS:
The ENVIRO Sonnet may be installed and vented into any solid fuel replace that has been installed
in accordance with the National, Provincial/State and local building codes and has been constructed of
non-combustible materials. Before starting, refer to INITIAL INSTALLATION - PREPARING YOUR SONNET FOR
INSTALLATION and INITIAL INSTALLATION - CONVERTING A DIRECT VENT FIREPLACE TO A B-VENT FIREPLACE. Please
reference the information in Table 5 and Figures 39, 40, and 43.
An approved chimney liner and rain cap must be used. A throat connector or ashing must be installed
to ensure a tight seal, top performance, safety and efciency. Carefully follow the manufacturer’s
instructions that accompany the chimney liner kit. Use listed B-Vent or Flexmaster double walled
aluminum ex vent.
If necessary, remove the vent collar plate from the top of the insert and connect it securely to the liner
with sheet metal screws and/or hose clamps. Check for any tears in the liner at this point. IMPORTANT:
The screws that hold the vent collar plate in its approved position must be installed.
Initial Installation
QUALIFIED INSTALLERS ONLY
3. Remove screw from draft tube and remove air intake covers.
a) Remove the glass door as shown in the MAINTENANCE AND SERVICE - GLASS DOOR REMOVAL.
b) Using a T-20 screwdriver remove the screw that is in the draft tube pointed at in Figure 30.
c) Remove the two (2) air intake covers below the rebox (refer to Figure 38), they can be pried out
using a at head screwdriver.
d) Install door.
4. Test re the appliance and ensure proper operation. A venturi adjustment (Figure 8) could be required
to achieve an efcient ame, refer to Figure 79. Improper operation or adjustment could result in
Carbon Monoxide production causing personal injury or property damage.
Provide for proper and adequate venting
and air supply for this appliance in
accordance with the tables in the current
National Fuel Gas Code, Z223.1/NFPA 54
or the CSA B149.1.
NOTE: If the Sonnet unit is pulled out
of its installation, and the vent air intake
system is disconnected for any reason,
ensure that the vent-air intake pipes are
re-sealed with high-temperature sealant
or silicone and reconnected with three
(3) sheet metal screws evenly spaced.
2ft (0.6m)
Minimum
3ft (0.9m)
Minimum Within
10ft (3m)
Roof ridge or
any other portion
of a building
Figure 39: Roof Clearances.

Install sealed throat connector or flashing to prevent leakage of
room air up through chimney.
DV Only: Before installing vent liners, mark each liner on both
ends to designate which is the intake and the exhaust.
Measure the height of the chimney beforehand and purchase the
appropriate kit. Never attempt to over-stretch a flexible liner to
accommodate the height of the chimney.
The flue damper can be fully blocked open or removed for
installation of the Sonnet; the smoke shelves, shields and baffles
may be removed if attached by mechanical fasteners.
The chimney must be clean, in good working order and
constructed of non-combustible materials.
Make sure that all chimney cleanouts are tight fitting and will not
permit air to leak into the chimney.
DV Only: The air intake can be increased to a standard 3” size
using Adaptor (50-1499 - 2” to 3” Air Intake) included with this unit.
Refractory, glass doors, screen rails, screen mesh and log grates
can be removed from the fireplace before installing the Sonnet.
Initial Installation
QUALIFIED INSTALLERS ONLY
Figure 40: Installation of Sonnet DV and BV.
22
Table 5: Vent termination clearances
Minimum Clearance Description
3 ft (0.9 m) Clearance above the highest point where it passes through a roof surface,
refer to Figure 39.
24 in (0.6 m) Clearance above a roof ridge, any other portion of a building, or any other
obstruction within a horizontal distance of 10 feet (3 m), refer to Figure 39.
5 ft (1.5 m) Clearance for a vent or chimney above either the highest connected appli-
ance drafthood outlet, or ue collar.
6 ft (1.83 m) Clearance to mechanical air supply inlet.
3ft (0.9m) Clearance to each side of center line extended above meter/regulator as-
sembly.
6 ft (1.83 m) Radial clearance around service regulator vent outlet.
12 in (30 cm) Clearance above grade, verandah, porch, deck, or balcony.
3 ft (0.9 m)
Clearance to a building opening or combustion air inlet of another appli-
ance, except with the approval of the authority having jurisdiction for the
following reduced clearances.
9 in (0.23 m) Exception for inputs up to and including 50,000 Btu/h (15kW)
12 in (0.3 m) Exception for inputs exceeding 50,000 Btu/h (15kW) but not exceeding
100,000 Btu/h (30kW)

23
18"
(457mm)
18"
(457mm)
Trim flashing
as required.
Figure 41: Vertical Vent Cap Dimensions.
Initial Installation
QUALIFIED INSTALLERS ONLY
DIRECT VENT VERTICAL VENT TERMINATION:
For use with Sonnet Direct Vent Fireplace Insert. The Vertical Vent Cap is termination, rain cap,
and a throat connector, it will ensure a tight seal, top performance, safety and efciency.
KIT COMPONENTS:
Quantity Description Quantity Description
1 Vertical Direct Vent Termination Cap 1 4 oz Tube RTV Silicone
69/16” Tex Screws 1 4 oz Tube Mill-Pac Sealant
Please ensure that all components are supplied with this kit. If components are missing or have
been damaged, contact your dealer, distributor, or courier company. Do not attempt the installation if
components are missing or damaged.
INSTALLATION INSTRUCTIONS:
1. Plan your installation and clearances to combustibles. The Sonnet may be installed and vented into
any solid fuel replace that has been installed in accordance with the National, Provincial/State and
local building codes and has been constructed of non-combustible materials. Also refer to the INITIAL
INSTALLATION - PREPARING YOUR SONNET FOR INSTALLATION and CLEARANCES TO COMBUSTIBLES sections.
Refer to Figure 43 throughout installation.
2. Stretch both the Ø3” (76mm) ex vent and the Ø2” (51mm) ex intake liner to the length needed to
ensure the ex can be easily connected to the vent terminal.
3. Install the ex pipe assembly up through the chimney, ensure that the pipe slides through far enough
to connect onto the Vertical Vent Cap.
Note: For any chimney over 15’ (4.6m), install the Sonnet 15’ 2” & 3” Flex Vent (part #50-1512)
and the Sonnet 2” & 3” Flex Couplers (part #50-1513). Place a bead of sealant on the coupler (Mill-
Pac Black sealant for the Ø3” (76mm) and high temperature silicone for the Ø2” (51mm)) Slide the
meeting ends of the ex over the coupler and fasten each joint in place with three (3) sheet metal
screws through the ex and into the coupler.
4. The Vertical Vent Cap can be installed onto chimneys with ue openings up to 16” (406mm) x 16”
(406mm) and the actual ashing is 18”x18” (refer to Figure 41). If the chimney is smaller the cap
should be trimmed down and folded
over.
5. Apply a bead of Mill-Pac Black sealant to
the top section of the Ø3” (76mm) vent
collar plate. Slide the Ø3” (76mm) ex
vent over the ue collar and secure with
three (3) sheet metal screws evenly
spaced.
Note: If the replace opening is lower
than 19” (483mm), remove the vent
collar plate from the top of the insert
and connect it securely to the liner as
stated in Step 4. Check for tears in the
liner at this point.

Initial Installation
QUALIFIED INSTALLERS ONLY
The height for the vent must be between 10ft (3.05m) and 35ft (10.67m).
Install sealed Vertical Vent Cap to prevent leakage of room air up through
chimney.
The intake is 2" (51mm) and the exhaust is 3" (76mm).
Measure the height of the chimney beforehand and purchase the
appropriate kit. Never attempt to over-stretch a flexible liner to
accommodate the height of the chimney. Any chimney over 15' (4.6m),
install the Sonnet 15’ 2” & 3” Flex Vent (part #50-1512) and the Sonnet
2” & 3” Flex Couplers (part #50-1513). Every joint in the venting must be
secured with three (3) #8 x 3/8” HWH sheet metal screws and an
appropriate sealant (either silicone or milpac).
The flue damper can be fully blocked open or removed for installation of
the Sonnet; the smoke shelves, shields and baffles may be removed if
attached by mechanical fasteners.
The chimney must be clean, in good working order and constructed of
non-combustible materials.
Make sure that all chimney cleanouts are tight fitting and will not permit
air to leak into the chimney.
Refractory, glass doors, screen rails, screen mesh and log grates can be
removed from the fireplace before installing the Sonnet.
Figure 43: Installation of Sonnet DV .
24
8. Place a bead of high temperature silicone on the
intake collar of the vent terminal (refer to Figure
42). Slide the Ø2” (51mm) ex intake liner over
the collar, secure the ex liner with three (3) sheet
metal screws evenly spaced.
9. Make a tight connection between the gas replace
insert ue collar and the replace chimney at the
top of the chimney. Secure the vent terminal to the
chimney using adequate sealant, and according to
local building codes.
10. Light the Sonnet and ensure proper operation
and proper ame appearance. The amount of air
to the venturi may need to be adjusted using the
rod under the rebox (see Figure 8). Also refer to
Figure 79 for a ame appearance picture.
2" (51mm) Air Inlet
3" (76mm) Exhaust
Figure 42: Vertical Vent Cap Underside.
6. Place a bead of high temperature silicone on the intake collar of the replace, slide the Ø2” (51mm) ex
intake liner over the collar, secure the ex liner with three (3) sheet metal screws evenly spaced.
7. At the top of the chimney, apply a bead of Mill-Pac Black sealant to the Ø3” (76mm) pipe of the vent
terminal (refer to Figure 42). Slide the ex liner onto the vent terminal and secure with three (3) sheet
metal screws evenly spaced.

25
Initial Installation
QUALIFIED INSTALLERS ONLY
ELECTRICAL REQUIREMENTS:
The fan will not operate if the appliance is cold. A few minutes after the appliance is lit and the fan is set
to low or high, the fan will automatically turn on. The fan will automatically turn off after the appliance
has cooled down.
Fan Control
Black
White
Grey
Green
Black
Power Cord
120V AC
FAN
120oF (49oC)
Temperature Sensor
CNT1
CNT4
CNT2
CNT3
Low High
Grey
CNT5
Black
CNT6 CNT8
CNT7
CNT9
The replace must be electrically connected and
grounded in accordance with local codes or, in
the absence of local codes, with the current CSA
C22.1 Canadian Electrical Code Part 1, Safety
Standards For Electrical Installations, or The
National Electrical Code ANSI / NFPA 70 in the
US.
WARNING: The electrical grounding instructions
must be followed. The fan kit is equipped with a
three-prong (grounding) plug for your protection
against shock hazard, and should be plugged
directly into a properly grounded three-prong
outlet. DO NOT cut or remove the grounding
prong from this plug.
CAUTION: When servicing controls, label all
wires prior to disconnection. Wiring errors can
cause improper and dangerous operation. Verify
proper operation after servicing.
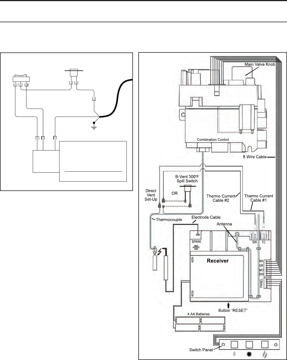
B-Vent 300
o
F
Spill Switch
OR
Direct
Vent
Set-Up
Switch Panel
Electrode Cable
Thermocouple
Antenna
Combination Control
Receiver
4 AA Batteries
Button “RESET”
GV50
MA
GR
SPARK
MO
SW
SW
TC
PANEL
Thermo Current
Cable #1
Thermo Current
Cable #2
8 Wire Cable
Main Valve Knob
Figure 45: Wiring of a valve.
Figure 44: Fan wiring diagram.

Figure 47: Installing Fan onto Back Panel.
Figure 46: Removing/Installing Back Panel
From Sonnet.
OPTIONAL FAN KIT:
Tools Required:
● ” Socket or Driver or Flat Head Screwdriver ● Utility Knife
Kit Contents:
Quantity Description
1 Fan Kit Assembly (includes Back Cabinet
Panel, Fan, Mounting Bracket, Power Cord,
1 Wiring Harness
1 Temperature Sensor
1 Fan Control; 3 Position Switch
Fan Kit Installation:
1. Use a at head screwdriver, ” socket, or a Torx T-20
screwdriver to remove the nine (9) screws holding the
old back panel on (see Figure 46). Discard old back
panel.
2. Hold the new back panel with the fan assembly close to
the left side of the unit (see Figure 47).
3. Ensure the wiring harness is assembled according to
Figure 45 & 47 and is attached to the fan.
4. Slide the fan switch and temperature sensor part of the
wiring harness under the left of the rebox to the front
of the unit. There are a couple of metal tabs on the lower
left side of the cabinet that the wiring can be hooked
under.
Initial Installation
QUALIFIED INSTALLERS ONLY
26
Please ensure that all components are
supplied with this kit. If components are
missing or have been damaged, contact
your dealer, distributor or courier company
before starting this installation
connectors are in on the three (3) position switch and remove them. Slide the switch through the front
of the hole that was just cut out and reattach the connectors to the switch.
10. Close the control panel.
5. Line up the new back panel with the
screw holes in the back and install
the screws for the back cover.
6. Pull the right end of the control
panel forward; it will pivot out (see
Figure 12).
7. Slide the temperature sensor into
the holding tabs below the left end
of the burner behind the control
panel.
8. Using a utility knife cut out the
rectangle on the control panel
between the two (2) fan symbols.
9. Make note of the order the

27
Fan Only Replacement:
1. Unplug the power or turn off the electrical breaker for the unit.
2. Follow steps 1-4 in REMOVING VALVE COVER - MAINTENANCE AND SERVICE.
3. The fan hangs on a grommet at either end of the mounting bracket (see Figure 47), lift the fan
assembly up and off the grommets.
4. Slide the fan forward, mark the three (3) connectors on the fan motor so they can be reconnected
correctly. Remove the female spade connectors from the motor. Pull the old fan out the valve cover
opening.
5. Use a at head screwdriver or ” socket to remove the four (4) screws on the back of the mounting
bracket holding the old fan onto the bracket.
6. Install the mounting bracket onto the new fan.
7. Place the new fan into the valve cover opening and install the fan by reversing steps 1-4.
GAS LINE CONNECTION:
• If the factory-built replace has no gas access hole(s) provided, an access hole of 1.5 in (37.5mm) or
less may be drilled through the lower sides or bottom of the rebox in a proper workmanship like manner.
This access hole must be plugged with non-combustible insulation after the gas supply line has been
installed.”
Warning: Only persons licensed to work with gas piping may
make the necessary gas connections to this appliance.
Gas Line Connection:
• A ” NPT male pipe will have to be turned into the ” NPT
female elbow at the lower right side rear of this replace (see
Figure 50). Consult the local authorities for local codes or use the
CAN/CGA B149 (1 or 2) installation code in Canada. In the US, gas
installations follow either local codes or the current edition of the
National Fuel Gas Code ANSI Z223.1.
• The efciency of this unit is a product thermal efciency rating
determined under continuous operating conditions and was
determined independently of any installed system.
Figure 48: Fan in Position
Initial Installation
QUALIFIED INSTALLERS ONLY
3
/
8
” NPT
Female Elbow
3
/
8
” NPT
Male Pipe
Thermocouple
Pilot Line
Figure 50: ” NPT female elbow.
Figure 49: Removing the Fan.

28
Pilot Line
Thermocouple Line
Gas Line In
Gas
Line Out
Pressure
Tap Out
Pressure
Tap In
Main Valve
Knob
• A shut-off valve is not supplied with this unit but one should be installed.
• The appliance and its shut-off valves must be disconnected from the gas supply piping system during
any pressure testing where the pressure exceeds psig (3.45 KPa) or the valve will be damaged.
• The unit must be isolated from the gas supply piping system by closing its individual manual shut off
valve during any pressure testing of the gas supply piping system at pressures equal to or less than
psig (3.45 KPa).
Table 6: Orice and Pressure Information.
Main Burner Natural Gas Propane Gas
Orice: #42 DMS #54 DMS
Manifold Press: 4.0 W.C. (0.99 KPa) 10.0 W.C. (2.47 KPa)
Min. Manifold Press: 0.2 W.C. (0.05 KPa) 2.3 W.C. (0.57 KPa)
Max. Supply Press: 7.0 W.C. (1.74 KPa) 13.0 W.C. (3.28 KPa)
Min. Supply Press: 5.0 W.C. (1.24 KPa) 12.0 W.C. (2.96 KPa)
Max. Input: 26,600 BTU/hr (7.79 KW) 21,300 BTU/hr (6.24 KW)
Min. Input: 6,500 BTU/hr (1.9 KW) 11,400 BTU/hr (3.34 KW)
Figure 51: Labeled Gas Valve.
Figure 52: Opening Inlet Pressure Tap on
Valve.
Initial Installation
QUALIFIED INSTALLERS ONLY
TO TEST VALVE PRESSURES:
The pressure taps are located on the front side of the valve
(see Figure 51 & 52).
1. Follow steps 1-4 in REMOVING VALVE COVER - MAINTENANCE
AND SERVICE. to access the valve.
2. Turn set screw one (1) turn counter-clockwise to loosen.
3. Place 5/16 in (8 mm) I.D. hose over the pressure taps.
4. Check pressures using a manometer.
5. When nished, release pressure, remove hose and tighten
set screw.
6. Re-install the valve cover, burner tray, brick panels (refer to
SECONDARY INSTALLATION - INSTALLING THE BRICK PANELS), log
set and ember material (refer to SECONDARY INSTALLATION -
LOG SET AND EMBER INSTALLATION) and the glass door.
Always check for gas leaks with a soap and water
solution after completing the required pressure test.
NEVER USE AN OPEN FLAME FOR
LEAK TESTING.

REMOTE HANDSET WALL BRACKET INSTALLATION:
Kit Contents:
Quantity Description
1 Wall Bracket (Top & Bottom)
1 Spacer
1 Countersink Head Screw
2 Pan Head Screw
2 Spacer
55: Wall Bracket Installation
Option 1.
Figure 56: Wall Bracket Installation
Option 2.
Figure 57: Wall Bracket
Installation Option 3.
Note: The spacer maybe found between the top and
bottom halves of the wall bracket.
IMPORTANT: The remote handset wall
bracket must be installed in the same
room as the Sonnet.
Wall
Bracket
Top &
Bottom
Pan Head
Screw
Wall
Anchor
Light Switch
Light Switch
Cover Screw
Wall
Bracket
Top &
Bottom
Pan Head
Screw
2 Wall
Anchor
Spacer
Countersink
Head Screw
Wall Bracket Bottom
2 Pan
Head Screws
2 Wall
Anchors
Initial Installation
QUALIFIED INSTALLERS ONLY
ADJUSTING THE PILOT FLAME:
29
Installation Options:
1. Mounted to wall with bottom of
bracket only; refer to Figure 55.
2. Mounted to wall with top and
bottom of bracket; refer to Figure
56 (most common).
3. Mounted to wall and bottom of
light switch cover with top and
bottom of mount; refer to Figure
57.
The pilot ow adjustment is pre-set to maximum at the factory and
should not need to be adjusted. The pilot ame should envelope
” to ” (10 to 13mm) of the thermocouple (see Figure 53).
However, should the need arise, follow Steps 1- below.
1. Follow steps 1-4 in REMOVING VALVE COVER - MAINTENANCE AND
SERVICE.
2. If a fan is installed; unhook the three (3) connectors to the fan
motor, lift the fan up and off the grommets, and slide the fan
forward then up and out of the unit.
3. The adjustment screw can be reached through the ” (3mm)
hole in the MAN-knob pointed out in Figure 54. The MAN-knob
must be in the ON position.
4. Pierce through the lm on the cover with a screw driver to reach
the adjustment screw beneath.
5. Turn the adjustment screw clockwise to decrease or
counterclockwise to increase pilot ame.
Figure 54: Screw for Adjusting Pilot
Flame.
Figure 53: Proper Pilot Flame.
3
/
8
”-
1
/
2
”
(10-13mm)
Thermocouple
Proper Flame
Adjustment

30
Secondary Installation
OPTIONAL BASE SHELF & RISER:
The Sonnet Base Shelf (1” (41 mm) high) and Base Shelf Riser (2” (54 mm) high) are black powder
coated components that can be combined to create a riser with an overall height of 23/16” (55 mm).
This shelf can be installed with or without the riser and can be used when the hearth in front of the unit
is lower than the replace opening. Additional Base Shelf Risers can be fastened together to increase
the height in increments of 2” (54 mm). This Base Shelf may be used in conjunction with the Sonnet
Colonial & Classic surrounds with or without the Adjustable Surround, and it may also be used with the
Sonnet Trimmable Surround. The Base Shelf and Riser are sold separately.
Installation:
1. If unit is running, turn it off and
allow it to cool completely.
2. When using more than one riser
each level must be attached
using nine (9) #8 T-20 screws
provided (see Figure 58).
3. If installing with riser(s) the
Base Shelf is to be fastened
to the riser(s) with one T-20
screw at each end of the back
(see Figure 59).
Figure 58: Combining 2 Base Shelf
Riser.
Figure 59: Installing Base Shelf
onto Riser.
4. The leveling legs on the Sonnet may need to be adjusted to match
the height of the riser and shelf. Each leveling leg has two (2)
screws that can be loosened using a ” hex driver (see Figure
31). Adjust the leg to the required height and then retighten the
screws.
5. Center the Base Shelf assembly in front of the unit ush with the
bottom of the unit.
6. Install surround if required.
INSTALLATION OF ADJUSTABLE SURROUND AND TRIM:
Warning: The surround becomes hot when the unit is operating; ensure that the unit is turned off, and
that it has cooled to room temperature.
Kit Contents:
Colonial or Classic Trim
Quantity Description
1 Trim Set (top, left, right, & bottom)
2 Hook Bracket (1 left & 1 right)
4 #8 Screw T-20
4 for 3 sided
8 for 4 sided Corner Bracket
Please ensure that all components are supplied with this kit. If components are missing or have been
damaged, contact your dealer, distributor or courier company before starting this installation.
Adjustable Surround
Quantity Description
2 Surround Corner - Large
2 Surround Corner - Small
16 #8 Screw T-20
4 Mounting Bracket
4 Mounting Bracket Back
1 Keystone & Cover Set

31
Secondary Installation
Note: The Adjustable Surround can only be installed onto the Colonial or Classic Surrounds, it is not
intended to be installed on its own with the Sonnet unit.
ASSEMBLY:
1. Line up the two (2) screw holes in the left hook bracket with the second slot in on the back of the left
trim side (refer to Figure 60). Center the bracket between the top and bottom of the trim (approximately
” (2.5mm) from either end) and fasten the bracket in place using two (2) #8 screws.
2. Install the right hook bracket onto the right trim side using the same method used in Step 1.
3. Only if installing Adjustable Surround with dimensions within the ranges in Table 1: Slide one mounting
Figure 60: Screw Hook Bracket
to the Trim.
Figure 61: Corner brackets
being Installed into Trim.
bracket back into the inner wide slot, shown in Figure 53, of the left
and right trim sides and slide two (2) into the top trim.
4. Attach the left side trim to the top trim using two (2) corner brackets
(see Figure 60 & 61) to secure pieces together. There are two (2)
main pieces to each corner bracket (see Figure 62). When installing
the corner pieces into the trim the “B FACE” sides must face each
other and the screw heads are to face out. With the bracket in place
and the top and a side trim snug together use a at head screwdriver
to turn the two (2) screws in each corner bracket to tighten them into
the side trim rst, then the top trim.
5. Attach the right side trim to the top trim using the same method used
in Step 4.
6. For 4-Sided Trim Only: Slide two (2) corner brackets into place at
either end of the bottom trim and attach the bottom trim to the
left and right trim using the same method used in Step 4, except
tightening the side trim rst, then the bottom trim.
7. Ensure that the complete trim is square; if it is not, loosen the
corners, adjust the trim, and re-tighten the corners.
8. Only if installing Adjustable Surround with maximum dimensions from
Table 1; fasten the two (2) adjustable surround corners to the outside
rim of the Trim (pointed out in Figure 60) with four (4) T-20 screws
for each surround corner.
9. Only if installing Adjustable
Surround with dimensions within
the ranges in Table 1 steps 9-12:
On the back side of the trim,
mark out the offset distances
required for the adjustable
surround corners to create the
required size. Marking the trim
will help you install the surround
corners so they will be even and
square. Refer to Figure 63 and
Table 7.
a) Decide how big an area the
adjustable surround will need
Figure 62: Two pieces of corner
bracket.
Corner Bracket
Mounting Bracket Back
& Corner Bracket
Hook Mount
Screws
Max Adjustable
Surround Screws

32
Figure 64: Installing
Mounting Bracket.
39” (997mm); this falls into the large adjustable surround range.
Note: The bottom of the keystone and surround corners can be trimmed to
make the surround smaller.
b) Subtract the minimum size of the surround (21” (552mm) x 31”
(809mm) for the small and 24” (609mm) x 36” (921mm) for the large)
from the size needed. Write down the difference. In the Table 7 example, the
differences are 1” (26mm) and 3” (76mm).
c) Mark the height difference on the left and right trim sides. Using the
example, they would be marked 1” (26mm) from the bottom of each side,
see dimension “A” in Figure 63.
d) Mark the center of the top trim, 15” (397mm) from either side. From the
center line mark half the width distance on either side. Using the example of
3” (76mm), there would be marks 1” (38mm) on either side of the center
line, see dimension “B/2” in Figure 63.
10. Fasten a mounting bracket to each of the four (4) mounting bracket backs
using two (2) #8 T-20 screws (see Figure 64). They should be tight enough
that they hold together but loose enough to slide them in the slots.
B
B/2
A
Note: Mounting brackets
removed for clarity
Adjustable
Surround Corner Adjustable
Surround Corner
Trim (Classic or Colonial)
Required Width
Required
Height
Table 7: Adjustable Surround Example, Relates to Figure 61.
Height Width
Area Needed to Cover 25” (635mm) 39” (997mm)
Minimum size of Large
Adjustable Surround 24” (609mm) 36” (921mm)
Difference 1” (26mm) = A 3” (76mm) = B
Figure 63: Marking offsets on Trim, Relates to Table 7.
to cover. From this decide which
size of the adjustable surround will
meet your need. Refer to Table 1
for the Adjustable Surround ranges.
In the Table 7 example, we want
to cover an area of 25” (635mm) x
Secondary Installation

Figure 66: Bushing Locations.
Surround is
removed for
clarity.
Figure 67: Bushing and Hook
Close-Up.
INSTALLATION:
Lift the trim upright in front of the replace with the four (4) hooks pointing towards the replace. Slide
the hooks over their corresponding bushings (see Figures 66 & 67). Ensure the hooks are secure before
releasing the trim. The surround should be wiped with a damp cloth periodically.
REMOVAL:
Lift the trim straight up in order to unhook the notch on the hooks from the bushing. Pull the trim away
from the replace. Place the trim where it will not be damaged.
Figure 65: Installing Surround Corners, Keystone, & Covers.
33
11. Line the ends of the
surround corners with
the marks from step
9. Move the mounting
brackets until the holes
on the surround line
up with the slots on
the mounting brackets.
When everything is lined
up, secure the surround
to the mounting brackets
with eight (8) #8 T-20
screws (see Figure 65).
Also tighten the eight (8)
screws from step 9.
12. Center the keystone
over the gap at the top
of the trim and slide it
into place. Slide the side
covers over the bottoms
of the sides so the cover
will be as low as the trim
(see Figure 65).
Secondary Installation
IMPORTANT: The trim panels or surrounds must not seal ventilation openings in the replace.

BRICK PANEL INSTALLATION:
NOTE: The brick liner is fragile and should be handled gently.
1. Ensure the Sonnet is turned off and allow the unit to cool.
2. Remove the glass door as shown in the MAINTENANCE AND SERVICE - GLASS DOOR REMOVAL.
Warning: Do not touch or attempt to remove the glass if the replace is not completely cold. Never
operate the replace with the glass removed.
3. Remove the log set and all ember material.
4. Choose which brick pattern you would like to face
out.
5. There is a ledge at the back of the rebox (see
Figure 69). Place the back brick panel on the ledge
and ensure the panel is ush at the bottom and top
(refer to Figure 70). Do not push at the center of the
panel.
6. Slide the front of the left brick panel into the left lip
at the front of the rebox. Ensure the panel is ush to
the side of the rebox and the back brick panel while
still being hooked behind the front lip (refer to Figure 71). Take care to not bump the brick panel on
the burner.
7. Repeat step 6 for right brick panel.
8. Install the log set and ember material (refer to SECONDARY INSTALLATION - LOG SET AND EMBER
INSTALLATION) and the glass door.
Ledge
Figure 70: Back Brick Panel in Place.
Figure 69: Back Brick Panel Ledge.
Figure 71: Side Brick Panels in Place.
Hook the Andiron assembly over the two (2) bushings at either side
of the bottom of the Sonnet (see Figure 68) and snap them rmly
down into place. When in place it will look similar to the image on the
front cover of this Sonnet Owner’s Manual.
Note: The mounting brackets may need to be adjusted to t onto the
bushings. Loosen the screws on the brackets, adjust the brackets,
and then re-tighten the screws.
Figure 68: Hook Placements.
Secondary Installation
OPTIONAL CAST ANDIRON & GRATE:
34

35
Secondary Installation
LOG SET AND EMBER INSTALLATION:
NOTE: The logs are fragile and should be handled gently.
Figure 72. Empty rebox.
Ledges
Figure 73. First Stage Log Set Installation.
Figure 74. Second Stage Log Set Installation.
Pin
Figure 73: The back left log rests
behind the left ledge pointed out in
Figure 72. The front of the log rests at
the end of the burner. Ensure it is ush
against the left brick panel.
Figure 74: The back right log rests
on the back left log and behind the
right ledge pointed out in Figure 72.
Ensure it is ush against the left brick
panel and against the back wall.
The placement of the logs is not arbitrary.
If they are positioned incorrectly, the
ames can be “pinched” and will not
burn correctly. The burner and a few
of the logs come with locator pins and
ledges, which make alignment easier.
Using the pictures provided, carefully
set the logs in place (see Figures 72
through 82).
Figure 72: The empty rebox showing
the ledges for the back logs.

Secondary Installation
Pins
Figure 75. Third Stage Log Set Installation.
Figure 77. Fifth Stage Log Set Installation.
Figure 76. Fourth Stage Log Set Installation.
Figure 75: The center of the right log
ts onto the locator pin on the back
right log (see Figure 74). The front of
the log is to rest on the burner and the
back end of the log rests on the back
brick panel. Ensure the log does not
block any burn ports.
Figure 76: The center of the front log
ts onto the two (2) locator pins on
the valve cover tray (see Figure 75).
Figure 77: Place the ember chunks
and ember wool irregularly onto and
around the front of the burner to
create a realistic look. The ember wool
comes in chunks that can be ripped
into smaller pieces. The front log has
been removed for clarity. See Figure
78 for complete log and ember set-up
with the front log.
WARNINGS: DO NOT pack this
ember material as this could create an
unsafe condition. The pieces should
be lightly placed so they don’t block
any of the burner ports.
DO NOT allow any of the embers to
rest against the pilot assembly.
Caution: Use only the type of ember
material supplied with this replace.
Due to the irregular size of the
ember material, there may be more
than required. Use of other foreign
materials on the burners may create
dangerous conditions.
36

37
Secondary Installation
Figure 79. Sonnet complete log set-up with embers burning.
NOTE: While the glass is still removed, it is recommended that the gas line be purged by lighting the
pilot.
When lighting the replace for the rst time since the log set and embers have been installed/replaced,
watch for ignition at ALL the burner ports. If a long delay is noticed, turn the appliance off and wait for
it to cool down. Remove the glass and rearrange the ember material, making sure none of the burner
ports air holes are blocked.
Never operate the replace with the glass door removed.
Figure 78. Log Set and Ember Installation.

Trouble Shooting
Problem Possible Cause Solution
No transmissions;
remote control
doesn’t work.
Receiver must learn new
code.
• Reset the receiver’s code, refer to MAINTENANCE
AND SERVICE - CHANGING REMOTE HANDSET CODE.
One or more of the
batteries are dead.
• Replace the batteries, refer to MAINTENANCE AND
SERVICE - REPLACING THE BATTERIES.
The receiver is surrounded
by metal, reducing the
transmission range.
• Change the position of the antenna.
WARNING: Make sure that the antenna is not
too close to the electrode cable and ignition coil
(beneath the cover). It will damage the receiver
(see Figure 80).
Receiver is malfunctioning. • Replace receiver and reprogram code, refer to
MAINTENANCE AND SERVICE - CHANGING REMOTE
HANDSET CODE.
Transmitter is
malfunctioning.
• Replace transmitter and reprogram code, refer
to MAINTENANCE AND SERVICE - CHANGING REMOTE
HANDSET CODE.
Wiring at the valve has
been damaged.
• Replace the valve.
Pins on 8 wire connector
have been bent.
• Straighten the pins on the 8 wire connector.
Gas control valve is turned
OFF.
• Turn the gas valve ON.
Pilot has gone out. • Relight the pilot
No ignition; no tone. Receiver • Replace the receiver and reset the receiver’s
code, refer to MAINTENANCE AND SERVICE -
CHANGING REMOTE HANDSET CODE.
No Ignition; One 5
second continuous
tone (7 short beeps
might be heard prior
to the 5 second
tone).
Loose wire. • Check and secure all wires
Receiver • Replace the receiver and reset the receiver’s
code, refer to MAINTENANCE AND SERVICE -
CHANGING REMOTE HANDSET CODE.
Pins on 8 wire connector
have been bent.
• Straighten the pins on the 8 wire connector.
Valve. • Replace the valve.
Electrode
cable
Antenna
Figure 80: Receiver’s Antenna
Position.
38

39
Possible Cause Solution
Spark will not light
the pilot after
repeatedly pressing
the spark ignitor.
Air in the pilot supply line. • Purge the line or start ignition several times.
No spark at pilot burner • Check spark gap.
• Check wiring connections to ignitor.
• Check for spark in location along cable.
Valve. • Replace the valve.
Over tightened
thermocouple interrupter.
• Replace the valve and thermocouple interrupter.
Receiver • Replace the receiver and reset the receiver’s
code, refer to MAINTENANCE AND SERVICE -
CHANGING REMOTE HANDSET CODE.
Pilot is lit and
control continues
to spark. Valve
shuts off after 10 to
30 seconds. Valve
operates manually.
Receiver. • Replace the receiver and reset the receiver’s
code, refer to MAINTENANCE AND SERVICE -
CHANGING REMOTE HANDSET CODE.
Pilot is lit and
sparking stops. Valve
shuts off after 10 to
60 seconds. Valve
does not operate
manually.
Note: For manual
operation turn the
valve knob to the
manual position
and hold the safety
magnet open
with a pen for
approximately 60
seconds (see Figure
91).
Not enough voltage
generated from the
thermocouple or too much
resistance in the circuit.
Note: To nd which part of
the circuit is causing the
problem, a checklist for
each application can be
prepared using an Excel
calculation available from
Mertik Maxitrol.
Possible parts are: ON-
OFF switch, Temperature
switches, Thermo current
connections, Receiver.
• Use a digital multimeter set in the mV range
and measure the voltage by touching one test
lead to the metal body of the valve and the
other lead will go to the spade connector of the
thermocouple line (see Figure 82). The available
voltage must be at least 5mV. Drop time can
be measured after the thermocouple is fully
heated; more than 15 seconds for the drop time
is good.
Thermocouple. • Replace the thermocouple.
Low inlet pressure. • Conrm the regulator’s pressure and sizing.
Replace if necessary.
Valve. • Replace the valve. Do not over tighten the
thermocouple interrupter.
BV Only: Spill switch at
the draft hood may have
tripped.
• Correct cause of trip and reset switch.
Trouble Shooting
5mV
Figure 82: Voltage Across
Valve & Spade.
Figure 81: Valve’s
Safety Magnet.

Trouble Shooting
Problem Possible Cause Solution
3 short beeps while
motor turns.
One or more of the
batteries are low.
• Replace the batteries, refer to MAINTENANCE AND
SERVICE - REPLACING THE BATTERIES.
WARNING: Creating an electrical short between
the batteries/battery box and metal parts of the
appliance may render the receiver inoperable,
therefore, do not use a screwdriver to remove the
batteries.
Pilot ame lights but
there is no main gas
ow.
Valve turned down to pilot
ow.
• Turn ame to high re by pressing the up button
on the remote handset
Low inlet pressure. • Conrm the regulator’s pressure and sizing.
Replace valve if necessary.
Valve. • Replace the valve.
Flame lifting Leak in vent pipe. • Check for leaks in vent connections.
Improper vent
conguration.
• Check vent conguration with manual.
Terminal may be
recirculating ue gases.
• Check to see if terminal is on correctly.
• May need to install high wind termination cap.
• Contact dealer.
Glass fogs up Normal Condition: after the appliance warms up the glass will clear.
**Due to additives in gas, glass may get hazy during operation** Clean as
needed.
Blue Flames Normal during start up: ames will yellow as the replace heats up.
Flames are burning
“dirty” or sooting
Flame impingement • Check log positioning.
• Increase primary air by opening the venturi
shutter.
See also “Burners will not remain lit.”
BV ONLY:
Insufcient air for
combustion
• Air tight house.
• A vacuum in room due to
other air-moving device.
• Supply make up air to the unit.
40

Parts List
41
Reference
Number Part Description Part Number
1 120°F (49°C) Ceramic Fan Temperature Sensor EC-001
2 FPI Burner Switch EC-026
3 Domestic Power Cord (115V) EC-042
4 Heyco Strain Relief EC-044
5 Embers (Coal & Wool) EC-046
6 Convection Blower 115V 50-1549
12 oz. Can of Flat Black Touch Up Paint PAINT-12-FB
7 Blank Orifice 50-343
8 Dual Bulb Door Gasket (10ft) 50-634
9 Large Ember Nuggets Only 50-832
10 Ceramic Wool Embers Only 50-893
11 Sonnet Log set 50-1420
12 Sonnet Conversion Kit LP to NG Maxitrol 50-1445
12 Sonnet Conversion Kit NG to LP Maxitrol 50-1446
13 Maxitrol Remote Control 50-1458
14 Sonnet Owners Manual 50-1472
Sonnet Vertical Vent Cap 50-1487
15 PSE Pilot Assembly 50-1488
16 Sonnet Flue Adaptor Gasket 50-1490
17 Sonnet DV Flue Adaptor Bottom Gasket 50-1491
18 Sonnet Valve Cover with Gasket 50-1492
19 Sonnet Remote Control Wall Mount Bracket 50-1493
20 Sonnet Door Complete 50-1494
21 Sonnet Door Latch Mechanism (Set of 2) 50-1495
22 Sonnet DV Flue Adaptor And Bottom with Gasket 50-1496
23 Sonnet B-Vent Flue Adaptor with Gasket 50-1497
24 RV47 Gas Regulator 50-1498
25 Sonnet 2” to 3” Air Intake Adaptor 50-1499
26 Sonnet Door Release Tool 50-1500
27 Sonnet Burner 50-1501

Reference
Number Part Description Part Number
28 PSE Thermocouple 50-1502
29 Sonnet 300°F (149°C) Spill Switch with Wires & Bracket 50-1503
30 GV60 Gas Valve 50-1504
31 GV60 Control Box 50-1505
32 GV60 Control Box Valve Cable 50-1506
33 GV60 3 Button Switch with Cable 50-1507
34 GV60 Battery Clip 50-1509
35 GV60 Battery Cable 50-1510
36 Sonnet 2” B-Vent Intake Air Plug 50-1511
Sonnet 15’ 2” & 3” Flex Vent 50-1512
Sonnet 2” & 3” Flex Couplers 50-1513
37 Sonnet Burner Tray Only 50-1515
38 Sonnet Fan Mounting Bracket Only 50-1516
39 Sonnet Cabinet Back 50-1517
40 Sonnet Pilot Shield 50-1524
41 PSE Thermocouple Wires (Set 2) 50-1536
42 Sonnet Control Panel Decal 50-1537
Reference
Number Option Description Part Number
43 Sonnet Surround Adjustable 50-1414
44 Sonnet Surround Trimmable 50-1415
45 Sonnet Cast Andiron & Grate 50-1417
46 Sonnet Fan Kit 50-1418
47 Sonnet Firebox Brick Liner Double Sided 50-1419
48 Sonnet Colonial Surround Panel 50-1456
49 Sonnet Classic Surround Panel 50-1457
50 Sonnet Colonial Surround 4 Sided 50-1461
51 Sonnet Classic Surround 4 Sided 50-1462
52 Sonnet Base Shelf 50-1463
53 Sonnet Base Shelf Riser 50-1518
Parts List
42

Parts Diagram - Components
SONNET - Components
February 2007
43

Parts Diagram - Options
SONNET - Options
November 2006
44

45
Warranty
Sherwood Industries Ltd. is the manufacturer of the Enviro line of heating products. At Sherwood
Industries, our commitment to the highest level of quality and customer service is the most important
thing we do. Each Enviro stove is built on a tradition of using only the nest materials and is backed by
our Exclusive Lifetime Limited Warranty to the original purchaser. With Enviro, you’re not just buying a
replace or stove, you’re buying a company with years of unequalled performance and quality.
Limited Lifetime Warranty:
Under this warranty, Sherwood Industries Ltd. covers the replace or stove body and accessories against
defects in materials and workmanship, for part repair or replacement for the rst seven (7) years and
limited labour for the rst two (2) years to the original purchaser. This Warranty covers: Firebox, Heat
Exchanger, Steel Firebox Panels, Ceramic Logs & Panels, Burner, Ceramic Glass, Pedestals, Panels and
Legs. Please see the exclusions and limitation section below as certain restrictions and exclusions apply
to this warranty.
Limited Two (2) Year Warranty:
Under this warranty, Sherwood Industries Ltd. covers: Gas Assembly, Blower, Blower control, Temperature
Sensors and Wire Harness against defects in materials and workmanship, for part repair or replacement
for the rst two (2) years and limited labour for the rst two (2) years to the original purchaser. Please see
the exclusions and limitation section below as certain restrictions and exclusions apply to this warranty.
Limited One (1) Year Warranty:
Under this warranty, Sherwood Industries Ltd. covers all exterior surface nishes against defects in
materials and workmanship, for part repair or replacement and limited labour for the rst (1) year to
the original purchaser. Please see the exclusions and limitations section below as certain restrictions and
exclusions apply to this warranty.
Here is how our Warranty works
If you have any concerns with your Enviro product, please contact the dealer where you purchased the
replace or stove. Your dealer shall make all claims under this warranty in writing.
To the Dealer
When lling out a warranty claim, please complete the following information on an ofcial warranty claim
form:
Customer information: Name, address and telephone number of purchaser and date of purchase.
Dealer information: Date of installation, name of installer and dealer, serial number of the appliance,
nature of complaint, defects or malfunction, description and part numbers of any parts replaced.
To the Distributor
Sign and verify that work and information are correct.
Exclusions and Limitations:
1. This Warranty does not cover tarnish, discoloration or wear on the plating or paint.
2. This Warranty excludes wear and tear or breakage caused by cleaning, moving or service on log set
and panels.
3. A qualied installer must install this stove or replace. This Limited Warranty covers defects in
materials and workmanship only if the product has been installed in accordance with local building
and re codes; in their absence, refer to the owner’s manual. If the product is damaged or broken as
a result of any alteration, willful abuse, mishandling, accident, neglect, or misuse of the product, the
Limited Warranty does not apply.

Warranty
4. The stove must be operated and maintained at all times in accordance with the instructions in the
Owner’s Manual. If the unit shows signs of neglect or misuse, it is not covered under the terms of
this Warranty policy. Performance problems due to operator error will not be covered by the Limited
Warranty policy.
5. As this is a heating appliance, some changes in colour of surface nishes may occur. This is not a aw
and as such is not covered under this warranty.
6. Some minor expansion, contraction, or movement of certain parts and resulting noise, is normal and
not a defect and, therefore, is not covered under this Limited Warranty.
7. Misuse includes over-ring. Over-ring this appliance can cause serious damage and will nullify the
Limited Warranty.
8. The Limited Warranty will cover glass thermal breakage only and will not cover misuse of the stove
glass, including but not limited to glass that is struck, has surface contaminates or has had harsh or
abrasive cleaners used on it.
9. This warranty does not cover products made or provided by other manufacturers and used in
conjunction with the operation of this stove without prior authorization from Sherwood Industries Ltd.
The use of such products may nullify the Limited Warranty on this stove. If unsure as to the extent of
this Limited Warranty, contact your authorized Enviro dealer before installation.
10. Sherwood Industries Ltd. will not be responsible for inadequate performance caused by environmental
conditions.
11. The Limited Warranty does not cover installation and operational related problems such as use of
downdrafts or spillage caused by environmental conditions. Environmental conditions include but
are not limited to nearby trees, buildings, roof tops, wind, hills, mountains, inadequate venting
or ventilation, excessive offsets, negative air pressures or other inuences caused by mechanical
systems such as furnaces, fans, clothes dryers etc.
12. The Limited Warranty is void if:
a) The stove has been operated in atmospheres contaminated by chlorine, uorine or other damaging
chemicals.
b) The stove is subject to submersion in water or prolonged periods of dampness or condensation.
c) Any damage to the unit, combustion chamber or other components due to water, or weather
damage which is the result of, but not limited to, improper chimney/venting installation.
c) Salt air in coastal areas or high humidity can be corrosive to the nish; these environments can
cause rusting. Damage caused by salt air or high humidity is not covered by the Limited Warranty.
13. Exclusions to the Limited Warranty include: injury, loss of use, damage, failure to function due to
accident, negligence, misuse, improper installation, alteration or adjustment of the manufacturer’s
settings of components, lack of proper and regular maintenance, alteration, or act of God.
14. The Limited Warranty does not cover damage caused to the replace or stove while in transit. If this
occurs, do not operate the stove and contact your courier and/or dealer.
15. Limited Warranty does not extend to or include rebox paint, door or glass gaskets with damage
caused by normal wear and tear, or exterior paint discoloration or chipping, worn gaskets, etc.
16. The Limited Warranty does not include damage to the unit caused by abuse, improper installation,
or modication of the unit.
17. Damage to plated surfaces caused by ngerprints, scratches, melted items, or other external scores
and residues left on the plated surfaces from the use of abrasive cleaners or polishes is not covered
in this warranty.
18. The Limited Warranty does not cover tarnish, discoloration or wear on the plated surfaces.
19. The paint on the Metal Brick Liner may peel. This is due to the extreme conditions applied to the paint
during normal usage. It is not a aw and is not covered under warranty.
46

47
20. Sherwood Industries Ltd. is free of liability for any damages caused by the replace or stove, as
well as inconvenience expenses and materials. The Limited Warranty does not cover incidental or
consequential damages.
21. The Limited Warranty does not cover any loss or damage incurred by the use or removal of any
component or apparatus to or from the Enviro replace or stove without the express written
permission of Sherwood Industries Ltd. and bearing a Sherwood Industries Ltd. label of approval.
22. Any statement or representation of Enviro products and their performance contained in Enviro
advertising, packaging literature, or printed material is not part of the Limited Warranty.
23. The Limited Warranty is automatically voided if the replace or stove’s serial number has been
removed or altered in any way. If the stove is used for commercial purposes, it is excluded from the
Limited Warranty.
24. No dealer, distributor, or similar person has the authority to represent or warrant Enviro products
beyond the terms contained within the Limited Warranty. Sherwood Industries Ltd. assumes no
liability for such warranties or representations.
25. Sherwood Industries Ltd. will not cover the cost of the removal or re-installation of the stove, hearth,
facing, mantels, venting or other components.
26. Labour to replace or repair items under this Limited Warranty will be covered per our warranty service
fee reimbursement schedule. Labour rates are set per component and as such total labour costs may
not be covered.
27. Sherwood Industries Ltd. is not liable for freight or labour on any stove replaced in-eld and is not
liable for travel costs for service work. In the event of in-home repair work, the customer will pay any
in-home travel fees or service charges required by the Authorized Dealer.
28. At no time will Sherwood Industries Ltd. be liable for any consequential damages which exceed the
purchase price of the unit. Sherwood Industries Ltd. has no obligation to enhance or modify any
stove once manufactured (example: as a stove evolves, eld modications or upgrades will not be
performed).
29. This Limited Warranty is applicable only to the original purchaser and it is non-transferable.
30. This warranty only covers Enviro products that are purchased through an authorized Enviro dealer.
31. If for any reason any section of the Limited Warranty is declared invalid, the balance of the warranty
remains in effect and all other clauses shall remain in effect.
32. The Limited Warranty is the only warranty supplied by Sherwood Industries Ltd., the manufacturer
of the stove. All other warranties, whether express or implied, are hereby expressly disclaimed and
purchaser’s recourse is expressly limited to the Limited Warranty.
33. Sherwood Industries Ltd. and its employees or representatives will not assume any damages, either
directly or indirectly, caused by improper usage, operation, installation, servicing or maintenance of
this stove.
34. Sherwood Industries Ltd. reserves the right to make changes without notice. Please complete and
mail the warranty registration card and have the installer ll in the installation data sheet in the back
of the manual for warranty and future reference.
35. Sherwood Industries Ltd. is responsible for stocking parts for a maximum of seven (7) years after
discontinuing the manufacture or incorporation of the item into its products. An exception to this
would be if an OEM supplier is not able to supply a part.
Warranty

48
Installation Data Sheet
The following information must be recorded by the installer for warranty purposes and future reference.
NAME OF OWNER:
_________________________________________
ADDRESS:
_________________________________________
_________________________________________
_________________________________________
PHONE:___________________________________
NAME OF DEALER:
_________________________________________
ADDRESS:
_________________________________________
_________________________________________
_________________________________________
PHONE:___________________________________
MODEL:___________________________________
SERIAL NUMBER:___________________________
DATE OF PURCHASE: _____________ (dd/mm/yyyy)
DATE OF INSTALLATION:___________(dd/mm/yyyy)
� DIRECT VENT � B-VENT
� NATURAL GAS (NAT) � PROPANE(LPG)
INLET GAS PRESSURE:_________in WC
MAIN BURNER ORIFICE:__________# DMS
PILOT ORIFICE #_________OR________in diam.
INSTALLER’S SIGNATURE:
_________________________________________
NAME OF INSTALLER:
_________________________________________
ADDRESS:
_________________________________________
_________________________________________
_________________________________________
PHONE:___________________________________
MANUFACTURED BY:
SHERWOOD INDUSTRIES LTD.
6782 OLDFIELD RD. SAANICHTON, BC, CANADA V8M 2A3
www.enviro.com
May 28, 2008
C-11253