Esoteric G 25U Users Manual A WORD CLOCK OUT Terminals [WORD OUT]
G-25U to the manual 35c5cfd3-421d-42ab-bb47-dec8c28f2394
2015-02-06
: Esoteric Esoteric-G-25U-Users-Manual-540985 esoteric-g-25u-users-manual-540985 esoteric pdf
Open the PDF directly: View PDF
.
Page Count: 9

D00864900A
G-25U
Master Clock Generator/Up-converter
Owner’s Manual

Features
Up converter function
G-25 has the very highly accurate internal crystal master clock and ESOTERIC original DSRLLⅢ circuit.
This reduces the audible frequency digital jitter to less than 1/100 level. Even though the connected
component has no WORD SYNC IN terminals, The G-25U can provide highly accurate digital signals
regenerated by the internal crystal clock. The signal is convertible up to 192kHz. By the highly accurate
crystal master clock and DSRLLⅢ circuit, the air around the music is accurately reproduced; the
extraordinary ambience and clarity are realized.
Digital selector
The unit has 3 systems of the digital audio input that can be connected to digital devices like CD player,
DVD player and TV tuner etc. 4 systems of output are equipped.
Digital audio input connectors are RCA1/RCA2/OPTICAL terminals. The highly accurate digital audio signal
can be supplied by the highly accurate clock; the decrease of the jitter with DSRLLⅢ and up-conversion
function etc.
Output connectors are XLR1/XLR2,RCA,OPTICAL. XLR1 and XLR2 are Dual mode/Single mode and
output signal format is s/PDIF, AES3 DUAL.
Clock generator function
The high precision crystal clock that generates the excellent thermal quality(±1.0ppm/0℃~50℃) and is
strictly adjusted at the frequency precision ±1.0ppm is used.
The word clock to be the basis of external component is produced by the high precision crystal clock. The
fundamental frequency of master clock is either 44.1kHz or 48kHz. The 3 word signal output
terminals(A/B/C) can output x1/x2/x4 of 44.1 or 48kHz frequency signals. Each terminals can output
different frequency signals individually according to the connected component.
Word sync
Synchronization with the external Master Clock Generator
Internal crystal clock can be synchronized with the external higher-precision word clock signal I.e. the signal
from Rubidium clock generator: G-0s.
Design and body
The high rigid body construction combined with the elegant styling
The 2mm thick steel chassis and the 15mm aluminum are used. The chassis is supported by three pinpoint
feet. They can maximize the potential of crystal clock by allowing the unit to be mechanically isolated from
internal and external vibrations those affect the accuracy of the clock. The height is 2U(90mm) size. The
front panel is designed to be highly elegant with brushed finish, contribute to the sense of quality found in
ESOTERIC higher price models.
User-friendly operation
All the function is accessible from the front panel by pressing buttons. The front panel is easy to see how
the setting is now.
The ESOTERIC original gold plated terminals
BNC/RCA/XLR terminals: the ESOTERIC original 24k gold plated terminals are used. These ports are
securely fastened to the rear panel to provide very reliable electrical contact and they are robust enough to
handle the attachment of even the heaviest audiophile high grade cabling.

Before Use
What’s in the box
Please confirm that the following accessories are in the box when you open it.
Power cord x 1
Felt x 3
Warranty card x 1
Owner's manual x 1
Read this before operation
・ As the unit may become warm during operation, always leave sufficient space around the unit for
ventilation.
・ The voltage supplied to the unit should match the voltage as printed on the rear panel. If you are
in any doubt regarding this matter, consult an electrician.
・ Choose the installation location of your unit carefully. Avoid placing it in direct sunlight or close to
a source of heat. Also avoid locations subject to vibrations and excessive dust, heat, cold or
moisture.
・ Do not place the unit on the amplifier/receiver.
・ Do not open the cabinet as this might result in damage to the circuitry or electrical shock. If a
foreign object should get into the unit, contact your dealer or service company.
・ When removing the power plug from the wall outlet, always pull directly on the plug, never yank
the cord.
・ To keep the laser pickup clean, do not touch it, and always close the disc tray.
・ Do not attempt to clean the unit with chemical solvents as this might damage the finish. Use a
clean, dry cloth.
・ Keep this manual in a safe place for future reference.
Before Use
Placement of the unit
High-quality hardened tool steel is used for the pin-point feet, securely attached to the bottom of the
player. Although the cover feet may appear loose, the weight of the unit causes them to be firm and
secure, and the design effectively damps and reduces vibration.
・ Be careful to avoid injury when moving the unit, on account of its weight. Get someone to help
you if necessary.
・ To protect floors, etc. you may stick the felt supplied with the unit to the bottom of the cover
feet.
nut
Foot stand
Screw
Ring
nut
CAUTION
The product shall not be exposed to dripping or splashing and that no object filled with liquids, such as
vases, shall be placed on the product. Do not install this equipment in a confined space such as a
book case or similar unit.
Maintenance
If the surface of the unit gets dirty, wipe with a soft cloth or use diluted neutral cleaning liquid. Be sure to
remove any fluid completely. Do not use thinner, benzine or alcohol as they may damage the surface of
the unit.

Connection
CAUTION:
・ Switch off the power to all equipment before making connections.
・ Read the instructions of each component you intend to use with this unit.
CD drive unit, etc.
Balanced XLR
pin assignment
RCA coaxial
digital cable
BNC cable
75Ω
BNC cable
75Ω
BNC cable
75Ω
Supplied
power cable
Wall socket
Connect either one:
Optical digital cable
XLR digital cable
RCA coaxial cable
Reference
frequenc
y
signal output
terminal DIGITAL IN
Rubidium master clock
generator, etc.
D/A converter, etc.
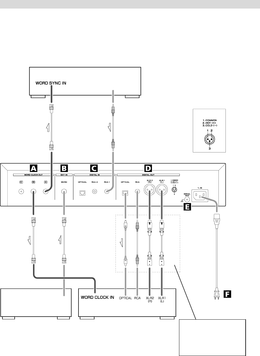
A. WORD CLOCK OUT terminals [WORD CLOCK OUT]
These terminals output word synchronization signals. Connect these OUT terminals to the WORD
SYNC IN terminals of the other digital devices (CD Transport, D/A converter, etc.), using a
commercially-available BNC coaxial cable (impedance: 75Ω).
・The G-25U has three separate output systems (system A, B and C) which can separately output 1x,
2x, and 4x multiples of the base frequency series (44.1 kHz, 48 kHz). Output system selection can be
operated by the front panel A, B and C buttons.
Each of these systems has two output ports, making it possible to supply word clocks to up to six
devices. G-25U can synchronize several devices even though the base frequency of each device is
different from each other (i.e. 88.2kHz CD transport + 176.4kHz D/A converter).
B. External 10-MHz signal input port [EXT IN]
Master clock signal from external devices (i.e. cesium master clock generator) can be input by
connecting this EXT IN terminals to the output terminals of the external master clock generator, using
a commercially-available BNC coaxial cable (impedance: 75Ω).
Input frequency range: 10MHz, 44.1kHz, 88.2kHz, 196.4kHz, 48kHz, 96kHz, 192kHz
C. Digital audio input terminals [DIGITAL IN]
Connect these terminals to the digital output terminals of digital devices using a commercially
available cable.
RCA: Use RCA (pin) coaxial digital audio cable
OPTICAL: Use optical digital audio cable (TOS)
D. Digital audio output terminals [DIGITAL OUT]
Digital audio is output from these terminals (XLR, RCA, OPTICAL). Connect these terminals to the
digital input terminals of D/A converter using commercially available cables.
XLR: Use balanced XLR digital audio cable
COAXIAL: Use RCA (pin) digital audio cable
OPTICAL: Use optical digital audio cable (TOS)
XLR1(R) and XLR2(L) correspond to the Dual AES standard. When the D/A converter also
corresponds to this standard, connect the L and R terminals of the player to the corresponding inputs
of the D/A converter using two XLR cables, then press UP CONVERT button of the front panel to
select DUAL position.
The optical terminal is covered by a shutter. Make sure that the cable is firmly inserted, but do not
force the cable when connecting it or removing it, in order not to cause damage to the unit.
E. SIGNAL GND
You may improve the sound quality by connecting this terminal to a corresponding earth terminal on
the CD player using a commercially-available PVC-covered electric cord.
(It is not a safety earth.)
F. AC Power Cord
After all other connections have been made, insert the AC power cord included with the player to
the socket. Then insert the plug in the wall socket.
・ Although this unit is equipped with 3-terminal power inlet, the ground pin does not connected to
the chassis.
Do not use any power cords other than the one included with the player to avoid fire, electric
shock, etc. If you are not going to use the unit for some time, disconnect the power cord from the
wall socket.

Name of Each Control
A. POWER
Use this to turn up the unit on and off. When the unit is on, the ring surrounding the button lights up.
B. Up converter Input select switch
Use this switch to select the digital inputs. The indicator LED lights up according to the selected input
lines.
C. UP CONVERT button
Use this switch to select the sampling frequency of up/down-conversion. The digital output signal is
converted (44.1/88.2/176.4 or 48/96/192) according to the base frequency series (44.1kHz or 48kHz)
selected by the MASTER button.
D. MASTER button
Use this switch to select the base frequency of the word clock signal / up-converted digital signal.
48kHz
At this position, the unit generates 48kHz base frequency signal by internal crystal clock generator.
This is the generally used position for the unit like DVD player, DAT recorder, etc., which works with
48kHz clock.
44.1kHz
At this position, the unit generates 44.1kHz base frequency signal by internal crystal clock. This is
the generally used position for the unit like CD player, which works with 44.1kHz clock.
Press MASTER button for more than 2 seconds to select the EXT mode on and off.
EXT mode
When you use reference clock signal from external devices connected to EXT IN terminal, turn on
this mode. The indicator LED lights up when the EXT mode is on.
・ Reference frequency automatically changes when the input signal from the EXT IN is different
from the selected internal base frequency series.
・ EXT indicator blinks when the EXT mode is on and the unit cannot detect the reference signal
from external devices, or the input signal is beyond the spec this unit can input.
When the EXT indicator is blinking, confirm the setting of the connected external devices. If you
do not use EXT IN terminal, turn off the EXT mode.
E. CLOCK GENERATOR frequency switchs
Use these switches to select the output word clock signal frequency. This unit has three separate word
clock signal output systems (A/B/C) which can separately output 1x/2x/4x of the frequency you
selected by MASTER button. You can also turn off each system separately. When the system is off,
indicator LED of the system turns off.
When the MASTER (base frequency series) is
44.1kHz: 44.1kHz, 88.2kHz, 176.4kHz
48kHz: 48kHz, 96kHz, 192kHz

Set Up #1 Master clock function
1. Connect WORD CLOCK OUT terminals to WORD SYNC IN terminals of each component
you intend to use with this unit, using a commercially-available BNC coaxial cable.
・ Read the instructions of each component to connect other audio signal line
2. Turn on the power using the POWER button on the main unit.
The ring surrounding the button and each indicator LED light up.
3. Press MASTER button to select the base frequency.
44.1kHz: for CD playback
48kHz: for DVD playback
4. Select lines by pressing A, B or C button, and select the frequency of the word clock signal.
Select as high frequency as the connected components can accept.
5. Turn on the power of each connected components, and set each component to work as the
“slave” of G-25U.
ESOTERIC components setting
P-70/P-70(up-graded): turn on the front panel WORD SYNC switch, select the rear panel PLL
filter switch to MODE2.
P-0/P-0s: turn on the SYNC button on by using remote.
P-0s(up-graded): turn on the rear panel WORD SYNC switch.
D-70(up-graded): set the front panel CLOCK MODE switch to WORD+RAM, and set the word
sync mode to IN M1 by using remote.
UX-1: Press CLOCK MODE button to set the Word ON.
X-01: Press CLOCK MODE button to set the Word M1 ON.
NOTE: If you connect this unit to other manufacture’s components, read well the instruction of them to
confirm the frequency range your unit can accept. You may have to set the clock frequency just as the
same as audio signal frequency depending on components you use.
Dual AES connection may need to set the clock frequency the half of the audio signal frequency.

Set Up #1 Up-convert function
This unit can convert input signal from digital input terminals to up/down converted sampling frequency
digital signals.
1. Turn on the power using the POWER button on the main unit.
Read the instructions of each component to connect other audio signal line
2. Press INPUT to select the line which digital component is connected.
3. Press UP CONVERT button to select the output sampling frequency.
44.1/48
↓
88.2/96
↓
176.4/192
↓
88.2/96 DUAL
↓
176.4/192 DUAL
・ 88.2kHz (96kHz) signals are sent out of each XLR terminal when you select 176.4/192 DUAL (4
times up mode).
44.1(48kHz) signals are sent out of each XLR terminal when you select 88.2/96 DUAL (2 times up
mode).
Connect XLR (R) terminal of this unit to XLR (R) in terminal of the D/A converter, and XLR (L)
terminal to XLR (L) in terminal, using two commercially-available XLR coaxial cable.
・ There is no digital signal output from RCA or OPTICAL terminals when you select 176.4/192 DUAL
or 88.2/96 DUAL.
・ When the unit is not DUAL mode ( DUAL indicator is turn off), each terminal separately output stereo
signal.
・ The compatibility to up converted sampling frequency is different between components you intended
to use. Read well the instruction of each component.
・ When the MASTER button is 44.1, the output signal frequency is 44.1kHz, 88.2kHz or 176.4kHz.
When the MASTER button is 48, the output signal frequency is 48kHz, 96kHz or 192kHz. When the
unit is EXT mode, the sampling frequency depends on input clock signal.
・ This unit can up-convert linier PCM signal only. Dolby Digital , DTS or other format signal cannot be
up-converted. When these signal format is input, there are occasions where the sound is muted or
become noisy.
・ When you playback HDCD, connect the D/A converter directly to the HDCD playback device
because D/A converter does not read signal as HDCD format when the signal passes through this
unit.

Troubleshooting
No power.
→Check the connection to the AC wall outlet. Make sure the outlet is not switched by a lamp switch by
plugging in another electrical device to see if the outlet is “live”.
→Press the POWER switch of the unit to turn it on.
Word sync does not work.
→Frequency of the output word clock may be invalid to the connected components. Change the frequency
setting to match that of each component. There are occasions where the word sync setting of each
component can be changed by tying other connection or setting, read well the instructions of each
component.
Cannot select suitable frequency by pressing A, B or C buttons.
→Press MASTER button to select the base frequency before selecting frequency by pressing A, B or C
buttons.
Sound is strange.
→Check the setting and suitable frequency range of connected components. If the setting is not correct,
there are occasions where the reproduced sound is strange or contains excessive noise.
EXT indicator LED blinks.
→EXT indicator blinks when the EXT mode is on and the unit cannot detect the reference signal from
external devices, or the input signal is beyond the spec this unit can input.
When the EXT indicator is blinking, confirm the setting of the connected external devices. If you do not
use EXT IN terminal, turn off the EXT mode.
Specifications
General
Power supply
Europe model . . . . . . . . . . . . . . . . . . ..AC 230 V, 50 Hz
U.S.A./Canada model. . . . . . . . . . . . . . . AC 120 V, 60 Hz
Power consumption . . . . . . . . . . . . . . . . . . . . . . . . 9W
Weight . . . . . . . . . . . . . . . . . . . . . . . . . . . . 7.9kg
External dimensions (W x H x D) . . . . . . . 440 x 95.5 x 342 mm
Word Synchronization output format
44.1kHz series....................................... 44.1kHz, 88.2kHz, 176.4kHz
48kHz series....................................... 48kHz, 96kHz, 192kHz.
Output...................... .........................BNC x 3 /TTL rectangular wave /75Ω
Accuracy...................... .........................±1ppm
Word synchronization input frequency range
44.1kHz, 48kHz, 88.2kHz, 96kHz, 176.4kHz, 192kHz. 10MHz (±10ppm)
1.4~5Vp-p sine wave / rectangular wave
External Input jack...................... ..BNC x 1 /75Ω
Digital inputs
RCA x 2
TOS x 1
input format...................... ..S/PDIF format
Sampling frequencies (kHz)
32, 44.1, 48, 88.2, 96, 176.4, 192 (kHz)
Digital outputs
XLR x 2 (2 single or 1 AES3 DUAL)
RCA x 1
TOS x 1
Output format...................... ..S/PDIF format, AES3 DUAL format
Accessories
Power cord x 1, Felt x 3, Warranty card x 1, Owner's manual x 1
Improvements may result in specification or feature changes
without notice.