Everfocus Ecor264 16X1 Users Manual DVR 4605XCOR04004AR
ECOR264-9X1 to the manual 05d22993-b27b-493b-a87c-16d2a1867950
EverFocus ECOR264 Series DVR User Manual EverFocus-ECOR264-Series-User-Manual Security Product Manuals - Northeast Security SolutionsNortheast Security Solutions
2015-02-02
: Everfocus Everfocus-Ecor264-16X1-Users-Manual-427159 everfocus-ecor264-16x1-users-manual-427159 everfocus pdf
Open the PDF directly: View PDF
.
Page Count: 147 [warning: Documents this large are best viewed by clicking the View PDF Link!]

User Manual
E
EC
CO
OR
R2
26
64
4-
-4
4X
X1
1
D
DV
VR
R
E
EC
CO
OR
R2
26
64
4-
-9
9X
X1
1
D
DV
VR
R
E
EC
CO
OR
R2
26
64
4-
-1
16
6X
X1
1
D
DV
VR
R

E V E R FOC U S E L E C T R O N I C S C O R P O R A T I O N
ECOR264-4X1 DVR
ECOR264-9X1 DVR
ECOR264-16X1 DVR
Instruction Manual
2010 EverFocus Electronics Corp
www.everfocus.com
All rights reserved. No part of the contents of this manual may be reproduced or transmitted in any form or by
any means without written permission of the Everfocus Electronics Corporation.
Release Date: Apr. 2010
QuickTime is a registered trademark of the Apple Computer, Inc.
Windows is a registered trademark of the Microsoft Corporation.
Linksys is a registered trademark of the Linksys Corporation.
D-Link is a registered trademark of the D-Link Corporation.
DynDNS is a registered trademark of the DynDNS.org Corporation.
Other product and company names mentioned herein may be the trademarks of their respective owners.

ii
iiii
ii
Safety Precautions
Refer all work related to the installation of this product to qualified service personnel or system
installers.
Do not block the ventilation openings or slots on the cover.
Do not drop metallic parts through slots. This could permanently damage the appliance. Turn the
power off immediately and contact qualified service personnel for service.
Do not attempt to disassemble the appliance. To prevent electric shock, do not remove screws or
covers. There are no user-serviceable parts inside. Contact qualified service personnel for
maintenance. Handle the appliance with care. Do not strike or shake, as this may damage the
appliance.
Do not expose the appliance to water or moisture, nor try to operate it in wet areas. Do take immediate
action if the appliance becomes wet. Turn the power off and refer servicing to qualified service
personnel. Moisture may damage the appliance and also may cause electric shock.
Do not use strong or abrasive detergents when cleaning the appliance body. Use a dry cloth to clean
the appliance when it is dirty. When the dirt is hard to remove, use a mild detergent and wipe gently.
Do not overload outlets and extension cords as this may result in a risk of fire or electric shock.
Do not operate the appliance beyond its specified temperature, humidity or power source ratings. Do
not use the appliance in an extreme environment where high temperature or high humidity exists. Use
the DVR at indoor type temperatures within 0°C~40°C (32°F~104°F) and at relative humidity between
20%~80%. The input power source for this device is 12VDC though a power supply which operates
from100~240VAC.
Read Instructions
All the safety and operating instructions should be read before the unit is operated.
Retain Instructions
The safety and operating instructions should be retained for future reference.
Heed Warnings
All warnings on the unit and in the operating instructions should be adhered to.
Follow Instructions
All operating and use instructions should be followed.
Cleaning

iii
iiiiii
iii
Unplug the unit from the outlet before cleaning. Do not use liquid cleaners, abrasive or aerosol
cleaners. Use a damp cloth for cleaning
Attachments
Do not use attachments not recommended by the product manufacturer as they may cause hazards.
Water and Moisture
Do not use this unit near water-for example, near a bath tub, wash bowl, kitchen sink, or laundry tub,
in a wet basement, near a swimming pool, in an unprotected outdoor installation, or any area which is
classified as a wet location.
Servicing
Do not attempt to service this unit by yourself as opening or removing covers may expose you to
dangerous voltage or other hazards. Refer all servicing to qualified service personnel.
Power Cord Protection
Power supply cords should be routed so that they are not likely to be walked on or pinched by items
placed upon or against them, playing particular attention to cords and plugs, convenience receptacles,
and the point where they exit from the appliance.
Object and Liquid Entry
Never push objects of any kind into this unit through openings as they may touch dangerous voltage
points or short-out parts that could result in a fire or electric shock. Never spill liquid of any kind on the
unit.
ATTENTION!
This is a class A product which may cau
se radio interference in a domestic environment; in
this case, the user may be urged to take adequate measures.
Federal Communication Commission Interference Statement
This equipment has been tested and found to comply with the limits for a Class B digital device, pursuant to
Part 15 of the FCC Rules. These limits are designed to provide reasonable protection against harmful
interference in a residential installation. This equipment generates, uses and can radiate radio frequency
energy and, if not installed and used in accordance with the instructions, may cause harmful interference to
radio communications. However, there is no guarantee that interference will not occur in a particular
installation. If this equipment does cause harmful interference to radio or television reception, which can be
determined by turning the equipment off and on, the user is encouraged to try to correct the interference by
one of the following measures :
•Reorient or relocate the receiving antenna.
•Increase the separation between the equipment and receiver.
•Connect the equipment into an outlet on a circuit different from that to which the receiver is connected.
•Consult the dealer or an experienced radio/TV technician for help.
FCC Caution: Any changes or modifications not expressly approved by the party responsible for compliance
could void the users’ authority to operate this equipment.

iv
iviv
iv
This Product is RoHS compliant.
WEEE
The information in this manual was current upon publication. The manufacturer reserves the right to
revise and improve his products.
Therefore, all specifications are subject to change without prior notice. Manufacturer is not responsible for misprints or typographical
errors.
Please read this manual carefully before installing and using this unit. Be sure to keep it handy for later reference.

v
vv
v
TABLE OF CONTENTS
1 PRODUCT OVERVIEW..................................................................................................... 1
1.1 FEATURES....................................................................................................................... 1
1.2 PACKAGE
CONTENTS................................................................................................... 2
1.3 SPECIFICATIONS ........................................................................................................... 3
1.4 FRONT
PANEL ................................................................................................................ 5
1.5 REAR
PANEL................................................................................................................... 7
1.6 VIDEO
INPUTS/OUTPUTS
INSTALLATION............................................................... 9
1.7 AUDIO
INSTALLATION ................................................................................................ 9
1.8 ALARM
CONTACTS
INSTALLATION......................................................................... 9
1.8.1
Alarm Input Contacts ..............................................................................................................................9
1.8.2
Alarm Output Relay...............................................................................................................................10
1.9 RS-485
KEYBOARD
/
PTZ
I
NSTALLATION
......................................................................... 10
1.9.1
General RS-485 bus installation ...........................................................................................................10
1.9.2
RS-485 socket pin assignment ...............................................................................................................12
1.9.3
EKB-500 connection with network patch cable.....................................................................................12
1.9.4
EKB-500 connection to several DVRs...................................................................................................12
1.9.5
Speed Dome Installation .......................................................................................................................12
1.10 USB-M
OUSE INSTALLATION
.......................................................................................... 13
1.11 NETWORK
CONNECTION........................................................................................ 13
1.11.1
Direct PC Connection through Crossover Network Cable ...................................................................13
1.11.2
Network Connection through Patch Cable............................................................................................14
1.12 FINAL
INSTALL PROCESS....................................................................................... 14
2 MOUSE AND FRONT PANEL OPERATION ............................................................... 15
2.1 GENERAL USB MOUSE OPERATION....................................................................... 15
2.1.1
How to select a channel / Enable audio ................................................................................................15
2.1.2
OSD Root Menu ....................................................................................................................................15
2.1.3
Operation in the Configuration Menus .................................................................................................16
2.1.4
Field Input Options ...............................................................................................................................16
2.2 G
ENERAL
F
RONT
P
ANEL
O
PERATION
............................................................................... 18
2.2.1 How to select a channel / Enable audio .......................................................................................................18
2.2.2 OSD Root Menu ...........................................................................................................................................18
2.2.3 Front Panel Key Review...............................................................................................................................18
2.2.4
Operation in Configuration Menu.........................................................................................................18
2.2.5
Field Input Options ...............................................................................................................................19
3. GENERAL DVR OPERATIONS...................................................................................... 21
3.1 RECORD......................................................................................................................... 21
3.2 LOGIN............................................................................................................................. 21
3.3 SELECT CAMERA OPERATION................................................................................. 22
3.5 PLAYBACK.................................................................................................................... 23

vi
vivi
vi
3.6 PTZ.................................................................................................................................. 24
3.6.1
General PTZ control (if PTZ cameras are installed)..................................................................................24
3.6.2
Express Control of PTZ.........................................................................................................................25
3.7 LAYOUT......................................................................................................................... 27
3.7.1
Bring a camera to full screen mode ......................................................................................................27
3.8 CHANNEL
SWITCHING............................................................................................... 27
3.9 DISPLAY ........................................................................................................................ 28
3.10 SEQUENCE.................................................................................................................. 28
3.11 ZOOM........................................................................................................................... 28
3.12 SEARCH....................................................................................................................... 30
3.12.1
Time Search...........................................................................................................................................30
3.12.2
Event Search..........................................................................................................................................31
3.12.3
Smart Search .........................................................................................................................................32
3.12.4
Snapshot Search....................................................................................................................................35
3.13 COPY............................................................................................................................ 37
3.14 LOGOUT...................................................................................................................... 38
4 DVR CONFIGURATION.................................................................................................. 39
4.1 CONFIGURATION MENU............................................................................................ 39
4.2 EXPRESS........................................................................................................................ 39
4.3 CAMERA SETTING ...................................................................................................... 42
4.3.1
Basic Setting..........................................................................................................................................42
4.3.2
Video Adjust ..........................................................................................................................................45
4.3.3
Motion ...................................................................................................................................................46
4.3.4
Video Loss .............................................................................................................................................49
4.4 RECORD & PLAY SETTING........................................................................................ 50
4.4.1
Record ...................................................................................................................................................51
4.4.2
Built-in Calculator ................................................................................................................................51
4.4.3
Play .......................................................................................................................................................53
4.5 ALARM & EVENT SETTING....................................................................................... 54
4.5.1
Alarm.....................................................................................................................................................54
4.5.2
Event......................................................................................................................................................57
4.6 SCHEDULE
SETTING................................................................................................... 66
4.6.1
Express Setup .......................................................................................................................................66
4.6.2
Holidays ................................................................................................................................................67
4.6.3
Schedule ................................................................................................................................................68
4.6.4
Alarm Action .........................................................................................................................................74
4.7 NETWORK SETTING.................................................................................................... 78
4.7.1
LAN .......................................................................................................................................................78
4.7.2
EMAIL...................................................................................................................................................80
4.7.3
DDNS ....................................................................................................................................................81
4.7.4
Alarm Server .........................................................................................................................................83
4.8 DISK
INFORMATION................................................................................................... 84
4.8.1
Disk .......................................................................................................................................................84
4.8.2
Lock.......................................................................................................................................................85
4.9 DISPLAY SETTING....................................................................................................... 86
4.9.1
Monitor OSD.........................................................................................................................................86
4.9.2
Main M/T SEQ ......................................................................................................................................88
4.9.3
Call M/T SEQ........................................................................................................................................89

vii
viivii
vii
4.10 SYSTEM SETTING..................................................................................................... 90
4.10.1
Date/Time..............................................................................................................................................90
4.10.2
Daylight Saving.....................................................................................................................................91
4.10.3
User.......................................................................................................................................................92
4.10.4
I/O Control............................................................................................................................................95
4.10.5
Misc.......................................................................................................................................................96
4.11 INFORMATION........................................................................................................... 98
4.11.1
System....................................................................................................................................................98
4.11.2
Log.........................................................................................................................................................99
5 NETWORKING OVERVIEW........................................................................................ 101
5.1 I
NTRODUCTION TO
TCP/IP ............................................................................................. 101
5.2 S
UBNET
M
ASKS
.............................................................................................................. 101
5.3 G
ATEWAY
A
DDRESS
....................................................................................................... 101
5.4 V
IRTUAL
P
ORTS
.............................................................................................................. 102
5.5 P
RE
-I
NSTALLATION
........................................................................................................ 102
5.6 W
HAT IS YOUR
N
ETWORK
S
ETUP
?.................................................................................. 103
5.7 S
IMPLE
O
NE TO
O
NE
C
ONNECTION
................................................................................. 104
5.8 D
IRECT
H
IGH
S
PEED
M
ODEM
C
ONNECTION
................................................................... 109
5.9 R
OUTER OR
LAN
C
ONNECTION
...................................................................................... 111
6 REMOTE OPERATION FROM BROWSER.................................................................... 114
6.1 CONNECTING TO ECOR264.......................................................................................... 114
6.2 BROWSER SECURITY SETTING .................................................................................. 115
6.2.1
Installing ActiveX controls..................................................................................................................115
6.2.2
Enabling ActiveX Controls..................................................................................................................118
6.3 REMOTE LIVE VIEW ................................................................................................. 121
6.4 REMOTE PLAYBACK ................................................................................................ 123
7 EVERFOCUS DDNS SETUP.......................................................................................... 124
8 LINKSYS & D-LINK PORT FORWARDING ............................................................. 126
8.2 TYPICAL LINKSYS PORT FORWARDING ............................................................. 126
8.3 TYPICAL
D-LINK PORT FORWARDING ................................................................ 128
9 TROUBLESHOOTING ................................................................................................... 131
APPENDIX A: TIMING OF ALARM MODES.................................................................... 133
APPENDIX B: EXPRESS SETUP RECORDING VALUE SELECTION RULES .......... 136
APPENDIX C: REMOTE CONTROL................................................................................... 138

1
1 PRODUCT OVERVIEW
This new EverFocus digital video recorder is based on H.264 compression technology, resulting in
increased recording capacity and improved network image transmission speed while retaining high image
quality. Comprehensive features and extended event recording settings enable the almost universal
application of this DVR. The ECOR264-4/ECOR264-9/ECOR264-16 DVRs permits multiple control inputs.
These inputs include mouse control, front panel control, IR remote control and EverFocus keyboard
(EKB500) control. Mouse control employs a simple Graphical User Interface (GUI), offering experienced
PC users the similarity of interactive command of a computer-controlled device. With the GUI, users can
command specific actions on the ECOR264-4/ECOR264-9/ECOR264-16 DVR through graphical icons and
visual indicators. Simply point, click and drag the playback bar on the screen to playback your recordings in
any time slot. All GUI functions can be operated via the front panel buttons or mouse. Hop on the Express
Lane! The E ECOR264-4/ECOR264-9/ECOR264-16 DVR is engineered for express operations. Setup,
copy, search and playback recordings in seconds with a simple “point and click” on the command icons.
1.1 FEATURES
- H.264 Compression format for efficient disk utilization and network bandwidth conservation
- Real time recording rate and playback rate for all cameras
- Normal and event recording frame rate can be set independently for each camera
- Multiple Main Monitors: VGA (800x600, 1280X1024*)/BNC Main monitor outputs
- Call monitor: additional composite BNC output with multiplex and/or sequenced views
- Simultaneous recording at D1 or 2CIF with real time streaming at CIF for remote web viewing to conserve
bandwidth
- Pentaplex Operation (Simultaneous live, recording, playback, archiving and remote viewing)
- Free EverFocus DDNS Service - static IP address is not required for reliable remote access
- User friendly GUI with graphical icons and visual indicators
- Supports eSATA (Future use, hot-swappable model does not support eSATA)*
- Supports 3GPP for mobile monitoring
- Multiple Control Inputs: mouse/front panel/remote controller/EKB500 keyboard
- Built-in record time calculator for fast recording estimation
- Express Setup: A unique menu option for quick & easy installation
- Express Archive: Archive video instantly (to USB) while playing back
- Express Playback: Simply point, click and drag the playback bar to view desired recordings
- Express Search: Use the intuitive playback bar with simple drag & drop operations
- Smart Search: Directly catch the movement in the specified area
- Snapshot search: Show snapshots of the specified interval, help quickly find the interested scene
Chapter
1

2
- Remote configuration support from the built-in web interface
- 10/100M Ethernet interface for remote network viewing and control
- On-screen PTZ control via mouse or front panel
- Support for up to 1 Hot Swappable HDD or 2 fixed internal HDD*
- Built-in DVD burner*
- 2 USB 2.0 ports (1 located on front panel, 1 located on back panel) for video archive and mouse usage
- Multi-language support
- Watermark capabilities to identify intentional modifications to exported data
- 19” Rack mountable
- USB Mouse and IR remote control included
*Feature may not be available on all models
1.2 PACKAGE CONTENTS
Standard Package
-Digital Video Recorder x1
-User Manual x 1
-AC Adapter and Power Cord x1
-Mouse x 1
-19” Rack mounting adapters (pair) x 1
-CD with CMS Software and PDF of DVR and CMS User Guides
-Terminal Block x 6
-IR Remote Control x 1
-Battery x 2
R Series (Hot-swappable model)
-HDD Tray x 1
-Hot-swappable HDD key x 2
-Screws for HDD x 4
D Series (DVD model)
-HDD Fixing Bracket x 1 set
-Power Cord x 1 (2 connectors)
-SATA cable x 2
-Screws x 8 for HDD
-Screws x 4 for HDD fixing
bracket
- Shockproof rubber x 4
F Series (No Hot-Swappable, No
DVD model)
-HDD Fixing Bracket x 1 set
-Power Cord x 1 (2 connectors)
-SATA cable x 2
-Screws x 8 for HDD
-Screws x 4 for HDD fixing
bracket
- Shockproof rubber x 4

3
1.3 SPECIFICATIONS
ECOR264X1
Channels 16 9 4
Compression Format H.264
480 NTSC /400 PAL (CIF)
270 NTSC /225 PAL (CIF
)
120 NTSC /100 PAL (CIF)
240 NTSC /200 PAL
(2CIF)
240 NTSC /200 PAL
(2CIF) 120 NTSC /100 PAL (2CIF)
Recording Rate/Resolution
(Max. total)(FPS rates per camera
can be set independently up to the
max total rate) 120 NTSC /100 PAL (D1)
480 NTSC /400 PAL (CIF)
270 NTSC /225 PAL (CIF
)
120 NTSC /100 PAL (CIF)
240 NTSC /200 PAL
(2CIF)
240 NTSC /200 PAL
(2CIF) 120 NTSC /100 PAL (2CIF)
Playback Rate/Resolution
120 NTSC /100 PAL (D1)
Dual Streaming Smart remote viewing at CIF or D1 stream
3GPP Yes (RTSP stream)
Pentaplex Operation Simultaneous Live, Recording, Playback, Archive and Remote Viewing
Camera Inputs 16 BNC 9 BNC 4 BNC
Looping Camera Outputs One per camera input (BNC)
Video Outputs Main VGA/BNC; Multiplex Call BNC
Audio Input/Output (RCA) 4 Inputs / 1 Output
Recording Mode Continuous, Event and Schedule
Playback Search Time search, Event search, Smart search, Snapshot search
Alarm In One per Video Input
Alarm Out 4 Alarm Outputs
Video Pause Yes
Video Loss Detection Yes
Motion Detection Yes
Event Log Yes
Watch Dog Timer Yes
Internal HDD 1 Hot swappable / 2 Internal HDD
External HDD 1 eSATA (reserved for future use, hot-swappable model does not support eSATA)
Built-in DVD Burner Slim Type DVD Burner (Optional)
User Interface Mouse/Front Panel Operated GUI(Graphical User Interface)
OS Embedded Linux
Network/Protocol 10/100M Ethernet; TCP-
IP/DHCP/PPPoE/DDNS/SMTP/POP3/HTTP/SSL/RTSP/RTP/NTP
Control PTZ via OSD Yes (via mouse or front panel)
USB 2 USB 2.0 port (1 on Front Panel, 1 on Back Panel)
Schedule Setting Supports Express and Advanced Schedule Settings
User Access 3 Levels of User Access Supported

4
RS-232 YES
RS-485 Terminal connector
Power Source 12VDC – Power Supply Included
Dimensions (L x W x H) 353.0 x 354.8 x 70.60 mm / 13.89" x 13.96" x 3.055"
Temperature 0°C~40°C / 32°F~104°F (20~80% humidity)
Certifications CE, FCC, UL
Supported PTZ Protocols EverFocus, Pelco D, Pelco P, Samsung, Transparent

5
1.4 FRONT PANEL
Your primary interaction with your new DVR will be through the Front Panel buttons and their
corresponding buttons on the included IR Remote Control. Take a moment to learn where the keys are as
the remainder of the manual will refer to them often.
Figure 1-1 Front Panel
1) Remote Control Receiver: Receiver for IR remote control.
2) USB 2.0 (front):
::
: For connecting USB-Flash-Drive to copy/archive video or for firmware upgrades.
3) DVD+RW: DVD+RW burner for DVD model. (D models only) (Replaced by hot swap drive on
“R” models).
4) Channel keys 1~16 (1~9, 1~4): Press channel key (CH1~CH16) / (CH1~CH9) / (CH1~CH4) to display
that channel in full screen view.
5) ◄I /◄◄: Fast reverse playback or step reverse playback depending on playback mode.
6) I I / ◄: Reverse playback or pause
7)
■
Stop playback
8) ►/ I I: Forward playback or pause
9) ►►/I►: Fast Forward playback or step forward playback depending on playback mode.
○
1
○
3
○
9
○
6
○
5
○
7
○
8
○
16
○
18
○
19
○
20
○
21
○
22
○
2
○
4
○
10
○
15
○
11
○
12
○
13
○
14
○
17
○
23

6
10) View: Press this key to switch between 4x, PiP (Picture In Picture),full screen, 9x, 10x,
13x and 16x.
Note: PIP display is not available in playback mode.
11) SEQ: Press this key to enter the auto sequential switching mode. The sequence dwell
time can be set in “Display Setting” tab of the Menu. For more detail about SEQ,
please see “Section 4.9.2 Display Setting-Main M/T SEQ”.
12) Display: Press this key to switch display of channels and status bar.
13) Monitor: Switch between Main monitor and Call monitor.
14) Zoom: In full screen mode, 2x electronic zoom. Zoom screen can be moved through
arrow keys. Pressing the zoom key again switches the electronic zoom off.
15) Search: Press this key to enter Search Menu. For more detail about the Search function,
please see “Section 3.12 Search”.
16) Menu/ESC: Press this key to enter/exit MAIN SETUP MENU.
17) Copy: Press this key to enter Copy Menu. For more detail about Copy function, please
see “Section 3.13 Copy”.
18) Enter/ Arrow keys: Instead of or in combination with a mouse, you can use these keys to change
the Menu settings.
19) Power LED: This LED ON indicates Power on.
20) HDD LED: This LED ON indicates HDD active.
21) Alarm LED: This LED ON indicates Alarm active.
22) Network LED: This LED ON indicates Network active.
23) Record LED: This LED ON indicates Record active.

7
1.5 REAR PANEL
During initial setup you will be connecting your DVR to multiple input and output devices. This is done
through the rear panel.
Figure 1-2 Rear Panel
○
○○
○
1
Video In: Connect camera’s video output or other composite video source to the video input
connection.
○
○○
○
2
eSATA: Used for external SATA HDD bay. Note: Hot-swappable model does not support eSATA.
○
○○
○
3
Audio In: Connect line level output of an audio preamplifier to the audio input connection
corresponding to the appropriate camera.
○
○○
○
4
POWER: Plug the DC 12V power source provided into the power socket.
○
○○
○
5
55
5
ETHERNET: RJ-45 network connection 10/100/1000Mbps Ethernet. There are two LEDs on the LAN
jack; Green LED means network is connected, amber LED flickers when data is being
exchanged.
○
○○
○
6
USB 2.0: USB port recommended for connecting the USB mouse.
○
○○
○
7
RS232 socket: 9-pin D-Sub control input for RS-232.
○
6
○
5
○
7
○
8
○
10
○
11
○
12
○
9
○
15
○
1
○
2
○
3
○
4
○
13
○
14

8
○
○○
○
8
RS485 socket: For remote control via RS-485 keyboards and telemetry control for attached PTZ
devices
○
○○
○
9
Main: Main monitor for live and playback display and on-screen display.
○
○○
○
10
Call: Call monitor output. Spot monitor for full screen live display, sequence mode and alarm
camera switching.
○
○○
○
11
Main VGA: Main monitor - connect a VGA monitor to the VGA output connection. VGA resolution is
800x600.
○
○○
○
12
Alarm In: Connect up to 4 alarm inputs, selectable between N.O./N.C. contacts.
○
○○
○
13
Video Out: Looping Outputs - connect the camera video signals to other equipment as required.
○
○○
○
14
Alarm Out: N.C or N.O type alarm out (form “C”).
○
○○
○
15
Audio Out: Connect to the line level input of an audio amplifier.

9
1.6 VIDEO INPUTS/OUTPUTS INSTALLATION
Cameras and CCTV monitors must use copper center conductor/copper braid 75 Ohm video cable (e.g.
RG-59, RG-6, RG-11) with BNC connectors.
To avoid impedance mismatch and undesired loss/reflections, 50 Ohm coax cable (e.g. RG-58), or 75 ohm
foil shield antenna cable and other types of coaxial cable are not compatible.
All connected video sources must provide a 1 Vpp NTSC or PAL standard video signal.
When converting other transmission types (twisted pair, fiber optics, radio) for the video inputs, be sure to
verify accurate receiver calibration and signal levels.
ATTENTION: In order for the system to auto-detect the appropriate video format (NTSC or PAL), make
sure that there is a video signal on video input 1 upon power-up.
1.7 AUDIO INSTALLATION
This DVR provides 4 line level audio inputs and 1 line level audio output.
ATTENTION: The direct connection of a non-amplified microphone is not supported (a microphone
amplifier is required). The audio output requires an amplifier to drive a speaker or headphones.
The installation must be connected with audio coax cable and RCA plugs.
AUDIO RECORDING FUNCTIONALITY:
Audio recording is activated / deactivated in the Camera Menu for Camera #1~4 respectively. Please check
and always comply with local laws and regulations when using audio recording.
The audio channel is always recorded together with video and is independent of the image recording rate.
Though the audio record control is done in the Camera #1~4 screen, there is no specific camera allocation.
1.8 ALARM CONTACTS INSTALLATION
The alarm inputs can be used to start recording or for recording rate adjustment. In addition, alarm
reactions such as camera display on the monitor, buzzer, e-mail and network alarm are available. The
alarm output relay can be switched if required. Alarm input response actions can be controlled according to
a flexible schedule.
1.8.1 Alarm Input Contacts
This DVR provides one alarm input per camera. All inputs are programmable N.O. (Normal Open) or N.C.
(Normal Closed) Inputs have to be switched by dry contacts.

10
Alarm input with N.O. (Normal Open) contact Alarm input with N.C. (Normal Closed) contact
in idle state in idle state
All settings are programmed in the ALARM menu (Section 0).
1.8.2 Alarm Output Relay
The relay output provides either Normally Open or Normally Closed dry contacts.
Output relay in idle state
1.9 RS-485 keyboard / PTZ Installation
All functions can be remote-controlled by the EKB-500 universal keyboard. Using the EEPbus protocol,
digital video recorders, keyboards and speed domes can be installed on one single RS-485 bus. One
system can comprise up to 8 keyboards.
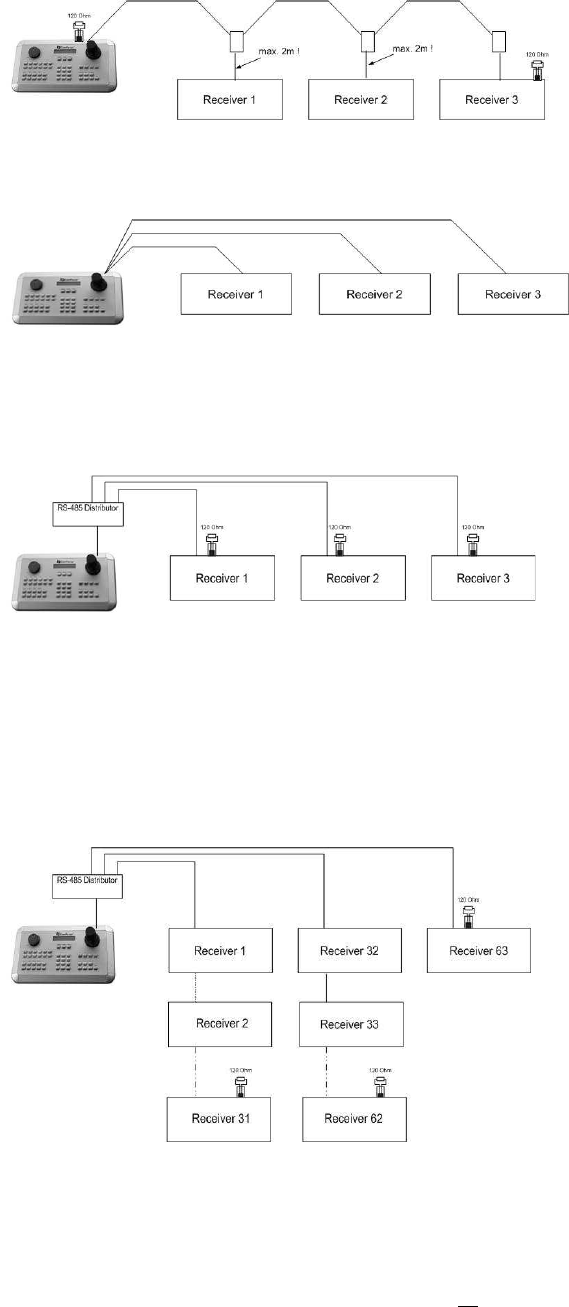
1.9.1 General RS-485 bus installation
The EKB-500 keyboard uses a RS-485 simplex wiring; the signal is transferred via a single twisted pair line.
CAT5 network cable is recommended, UTP version (unshielded) is sufficient for normal applications. A
shielded cable should be used if the installed cables are expected to be highly susceptible to interference.
The number of devices installed in one bus is limited to 32, and the maximum cable length is 3,900 feet.
Both of these can be expanded using a signal distributor EverFocus Model EDA997A (see below).
Both the first and the last device in series should be terminated with 120 Ohm resistance in order to
minimize line reflections.
RS-485 bus serial wiring
Cable length from box to device („Stubs“) has to be limited to 2m using connector boxes.

11
RS-485 bus serial wiring with connector boxes and connection cable
Direct RS-485 bus star wiring is not supported unless using an EverFocus Model EDA997A (see below).
Improper RS-485 bus star wiring
An EDA997A RS-485 signal distributor may be used to use a star wiring configuration.
Star wiring with RS-485 signal distributor
A RS-485 distributor can also be used to increase the maximum number of devices on the bus as well as
the total range. Each distributor output provides another RS-485 bus. This allows each output to extend an
additional 1200m, and it also enables the additional connection of 31 further devices to each output (the
output itself represents one device).
The maximum system expandability depends on the RS-485 address range of the installed devices.
System expansion with RS-485 signal distributor

12
ATTENTION: EDA997A signal distributors are unidirectional! This means that the signal only flows from
the input towards the outputs. Therefore, e.g. the interconnection of several keyboards is not possible with
these types of signal distributor!
1.9.2 RS-485 socket pin assignment
The RS485 pin assignment is as follows:
1.9.3 EKB-500 connection with network patch cable
For a simple, short distance installation, recorder and keyboard can be connected directly using a standard
CAT5 network cable with an 8-pin connector at only one end, and at the other end the Pin 3 wire connected
to RS485 “+” (plus) and the pin 6 wire connected to RS-485 “-“ (minus).
1.9.4 EKB-500 connection to several DVRs
For long distance installations connecting several DVRs, please use an EDA997A signal distributor to
connect. For further details on keyboard connection, please refer to the EKB-500 manual.
RS-485 port communication settings are configured in the I/O CONTROL menu (Section 5.10.4 System
Setup: I/O - control).
1.9.5 Speed Dome Installation
Speed dome or telemetry receiver pan/tilt/zoom control is available through web browser or the optional
PowerCon software if the DVR is connected to a network. Local telemetry control is provided by USB -
mouse control or by the optional EKB-500 keyboard.
Supported protocols: EverFocus, Pelco-D, Pelco-P, Samsung, Transparent
Required DVR settings: RS-485 receiver address in CAMERA menu
(Section 4.3)
RS-485 parameters and protocol in the I/O CONTROL menu
(Section 5.10.4)
I
+

13
ATTENTION: Some Pelco-D / -P protocol domes and receivers require an address offset of -1, i.e. the
address assigned to the dome / receiver in the DVR camera menu must be 1 below the address set in the
dome / receiver itself!
1.10 USB-Mouse installation
Connect the USB mouse to one of the 2 USB ports. (This can be done while DVR is powered on) The rear
USB V1.0 port is recommended to reserve the higher speed front USB V2.0 port for video copy/export.
NOTE: Recommended mouse types are Logitech® and Microsoft® wired USB wheel-mouse. Wireless
USB mouse is not supported.
1.11 NETWORK CONNECTION
This section only describes physical connection to an Ethernet network. This step must be completed
before the DVR can connect to the network. There are two basic types of connection:
1.11.1 Direct PC Connection through Crossover Network Cable
The point-to-point connection of DVR and PC requires a crossover (crossed) network cable. This type of
connection is ONLY used for direct connection to a single PC. Make sure that the PC is equipped with a
10/100/1000 Mbps compatible network connection.
Figure 1-3 Direct PC Connection
Pinout of crossover-cable

14
1.11.2 Network Connection through Patch Cable
The connection to an existing network requires a normal patch cable (straight-through). The illustration
shows the connection to a network switch or router.
Figure 1-4 Network Connection through Patch Cable
Pinout of straight patch cable
1.12 FINAL INSTALL PROCESS
Once you have completed the basic wiring connections, you are ready to turn on the DVR. Simply plug in
the power source. The POWER LED will light up if power is normal. Once the system has finished loading,
you can begin to set up the menu options for the DVR.

15
2 MOUSE AND FRONT PANEL OPERATION
ECOR264 DVRs support multiple sources to control the DVR. It can be controlled with a mouse, the front
panel, an EKB500, and the handheld IR remote control.
This chapter will cover the basic operation using the mouse and the front panel buttons.
2.1 GENERAL USB MOUSE OPERATION
2.1.1 How to select a channel / Enable audio
1. In a view consisting of more than one channel, users can select a channel by clicking once on the
desired channel screen. The selected screen will be highlighted by a white frame.
2. Double clicking on a channel screen will display full screen for this channel.
3. To enable audio out, click the audio icon (ex: ) at lower side of the screen. This system has only
one audio out. Click this button to enable or disable the audio-out mode.
2.1.2 OSD Root Menu
1. Right-click the mouse to obtain the DVR menu bar (see Figure 2-1 OSD Root Menu ). When you move
the mouse over each icon, its title will be displayed at the top of the control bar.
Figure 2-1 OSD Root Menu
2. Click on any icon to perform that action. These actions are covered in detail in Chapter 3.
3. Click the “X” in the top-right corner to close the DVR control bar.
Chapter
3

16
2.1.3 Operation in the Configuration Menus
Click on the icon to access the Configuration Menu.
The Configuration menu screens (shown in Figure 2-2 OSD Menu) are divided into 3 main sections.
Figure 2-2 OSD Menu
1. In section 1, there are ten setup options available. Move the mouse over an icon and click to select it.
2. In section 2, the choices for the selected icon will be displayed. Click on a choice to select it.
3. In section 3, all the options for the selected choice will be available. Click on a field to make changes.
2.1.4 Field Input Options
The following are examples of different types of fields available in the Configuration menu.
Textbox: Click on the box and an on-screen keyboard will appear*. (see
note about the on-screen keyboard below)
Dropdown box: Click on the down arrow to see all selections, then
directly click on an option to select it.
Check box: Click on the box to enable it (checked) or disable it (unchecked).
1
3
2

17
Button: Click the button to execute the function.
Bar: Click and hold on the bar to adjust the set point Left or Right.
* Note about on-screen keyboard:
Click on a button to input that character.
The buttons on the right and bottom have the following functions:
Space Enter a space
Caps Switch to capital letters
Delete the letter
Confirm the selection
Move to right
Move to left

18
2.2 General Front Panel Operation
2.2.1 How to select a channel / Enable audio
1. In a view consisting of more than one channel, press the arrow keys (Up/Down/Right/Left) to scroll
through each channel that is displayed. The selected channel will be highlighted by white frame.
Pressing the “left” or “right” arrow when the last/first camera (1,4, 9 or 16) is highlighted will select all
cameras.
2. While channel #1 is selected, press the “Enter” button to turn Audio On/ Off.
2.2.2 OSD Root Menu
1. Press “Menu” key to display the DVR menu bar. Use the left/right arrows to scroll over each icon. The
title for each icon will be displayed on top of the menu bar.
2. Press “Enter” key on any icon to perform that action. These actions are covered in detail in Chapter 3
3. Press “Menu” to close the DVR menu bar.
2.2.3 Front Panel Key Review
The basic principle of front panel operation is to use arrow keys to navigate among the menu items. Use
the “Enter” key to confirm a selection or enter the next level menu. Press the “Menu” key to enter the Main
Menu or exit from the current level of the menu.
2.2.4 Operation in Configuration Menu
Press “Menu”, use the arrow keys to highlight the “Configuration” icon, and press “Enter” with
“Configuration” icon highlighted to bring up the Configuration menu.
NOTE: If the require password option is active, you will need to log in first. Refer to “Section 3.2 LOGIN” for
information on logging in. The menu (shown in
Figure 2-3 OSD Menu
) is divided into 3 main sections.

19
Figure 2-3 OSD Menu
1. In section 1, there are ten setup options available. Use arrow keys to highlight an icon and press “Enter”
to select it.
2. In section 2, the main choices for the selected icon will be displayed. Use Up/Down arrow keys to
highlight a choice and press “Enter” to select it.
3. In section 3, all the options for the selected choice will be available here. Use arrow keys to move
between items and press “Enter” to make changes to that item.
Note: press the “Menu” button to go back to the previous menu section/level.
2.2.5 Field Input Options
Textbox: Press Enter key and an on-screen keyboard will appear*. (see
note about on-screen keyboard below)
Dropdown box: Press “Enter” key to show the available options. Use
arrow keys to highlight the desired option and press “Enter” again to select it.
Check box: Press “Enter” key on a setting to enable it (checked) or disable it (unchecked).
Button: Press “Enter” key to execute the function.
1
3
2

20
Bar: Press “Enter” key to activate the slider, then use arrow keys to adjust the setting.
Press “Enter” again to finalize the changes.
* Note about on-screen keyboard:
Use the arrow buttons to highlight each character and press the “Enter” key on the front panel to input the
selected characters. When finished, highlight “Done” and press the “Enter” key on the front panel to
confirm. The buttons on the right and bottom have the following functions:
Space Enter a space
Caps Switch to capital letters
Delete the letter
Confirm the selection
Move to right
Move to left

21
3. GENERAL DVR OPERATIONS
This chapter introduces the operations on major functions including playback, layout change, sequence,
triplex operations, copy, and search.
3.1 RECORD
By default, the DVR will always be in record mode. When the DVR is turned on, it will start to record. The
exceptions are:
1. DVR will not record any uninstalled cameras (Refer to Section 4.3.1 for more details)
2. If a schedule is active, the DVR will follow the record settings of the schedule.
3.2 LOGIN
In order to access ECOR264 options, users may be asked to log in for authority identification. To log in,
follow these steps.
1. Right click on the screen or press the Menu Key to display the Main Menu
2. Choose or click (or press “Enter” key) on the Configuration icon to bring up the following screen:
Figure 3-1 Login page
3. Select the user name from the drop-down list and input the password. The defaults are:
User name: admin (lower case)
Password: 11111111
Chapter
3

22
+ To input password by mouse: click the password field to bring up the on-screen keyboard (see Figure 3-2
On-screen Keyboard). Click on each button to input the desired characters for the password. When finished,
click “Done” on the on-screen keyboard to confirm the password.
+ To input password using front panel: use the arrow keys to select the password field, then press the
“Enter” key to show the on-screen keyboard (see Figure 3-2 On-screen Keyboard). Use the arrow buttons
to highlight each character and press the “Enter” key on the front panel to input the selected characters.
When finished, highlight “Done” and press the “Enter” key on the front panel to confirm the password.
+ Click (or press “Enter” key when highlighted) on the “Login” button to log in to the system.
Figure 3-2 On-screen Keyboard
3.3 SELECT CAMERA OPERATION
ECOR264 is a pentaplex DVR; users can control each camera individually by selecting that camera. For
camera selection:
Mouse: Right-click the screen, the image will show a white frame on screen if the camera has been
selected. When in quad display mode, press the quad layout icon in layout menu to select all four cameras.
Front panel: Use the arrows to change the selection. Pressing the “right” or “left” arrow when the last/first
camera (1, 4, 9 or 16) is highlighted will select all cameras.
3.4 CHANGE AUDIO OUTPUT OPERATION
Use the arrow keys to select camera #1 and press “Enter” key to switch audio output on and off. An audio
icon will appear on the screen. Please make sure “Record Audio” option under Camera 1 Basic Settings
setup menu is ON if audio recording is required. Also, the audio source and/or audio output amplifier have
to be connected properly in order to utilize the audio functions. Note: Only Cam#1 controls audio, all others
do not control audio.

23
3.5 PLAYBACK
The playback bar is the fastest way to show video from the exact time which users want to see. The
playback bar allows a user to see both a time line and the current playback indicator. The user can then
click the time line to move the indicator to the position which they want to see. The operation is as follows:
To playback:
By mouse: Right-click to bring up the menu bar and click on to enter Playback Menu.
By front panel: Press key to enter Playback Menu.
The playback bar will show (see figure below):
2009/05/25 09:09:30PM 2009/05/25 09:09:40PM 2009/05/25 09:10:30PM
1. Stop key: press to stop playback
2. Slow Reverse key: press to start slow reverse playback
3. Pause key: press to pause playback
4. Slow Forward key: press to start slow forward playback
5. Fast Reverse key: press to start fast reverse playback
6. Reverse key: press to start reverse playback
7. Forward key: press to start forward playback
8. Fast Forward key: press to start fast forward playback
9. Time bar: Move the slider on the time bar to the select time to playback (The start time and end time for
time bar appears below the bar). The status of each camera is represented by different colors on the
time bar. Green means normal; orange indicates a Motion; blue indicates Video Loss, red indicates an
alarm event.
10. “+” and “-“ signs are used to adjust the time scale range for the bar. Press “+” or “-“ to select between
scale levels L1 ~ L5. When changing level, the start time and end time of the time bar will change
L1: Entire time bar is 2 days
L2: Entire time bar is 30 hours.
L3: Entire time bar is 1 hour.
1
2
3
4
5
6
7
8
9
10
11
13
12
10
10
14
15
16

24
L4: Entire time bar is 10 minutes.
L5: Entire time bar is 1 minute.
11. Express copy: Press to start express copy when camera during playback (only one camera)
12. Playback speed indicator
13. Press “X” to close the playback bar.
14. Start time for bar (the left-most point of the time bar)
15. Current playback time (the time indicated by the slider)
16. End time for time bar (the right-most point of the time bar)
3.6 PTZ
3.6.1 General PTZ control (if PTZ cameras are installed)
Right-click to bring up the menu bar and click on to display PTZ Controls.
The following actions can be performed using the PTZ Menu:
1. Use Direction Arrows (up, down, left, right) to move the camera to the desired direction
and angle.
2. To Zoom, Click “Z+” to zoom closer or “Z-” to zoom farther away.
3. To Focus, click “F+” to focus far or click “F-” to focus near.
4. With Iris, you can increase the amount of light by clicking “I+” or decrease it by clicking “I-“.
5. To program a preset position (if supported by the camera)
a. Move PTZ camera to the specified position
b. Click “Preset” button
c. Click the number of the desired position (This will be displayed in the box)
d. Click “Set” button
6. To jump to a preset position
a. Click “Preset” button
b. Click the number of the desired position
c. Click “Go” button
7. Shortcut for presets #1-9
a. Click digit 1-9 button without clicking any other buttons
b. The camera will seek that preset position
8. Steps to delete a preset position (if supported by the camera)
a. Click “Preset” button
b. Click the number of the desired position
c. Click “Delete” button
9. For Auto Pan
a. Click “Auto Pan” button

25
10. Pattern Operation (Pattern is the “0” Tour in Everfocus and Pelco PTZ cameras)
a. Click “Pattern” button
11. Steps to run a tour
a. Click “Tour” button
b. Click the number of the desired tour
c. Click “Go” button
12. Steps to remove a tour (if supported by the camera)
a. Click “Tour” button
b. Click the number of the desired tour
c. Click “Delete” button
Click “C” to clear the digit in the number display
Click “X” at the top-right corner to hide the PTZ menu (see Express control below)
Click “Exit” to leave PTZ function.
REMEMBER:
Click “X” at the top-right corner to hide the PTZ menu (see Express control below)
Click “Exit” to leave PTZ function.
“X” only HIDES the PTZ control panel. “EXIT” closes the panel and exits PTZ mode!! Other controls will not
respond until you EXIT the PTZ mode!!
3.6.2 Express Control of PTZ
If the PTZ control panel/menu has first been opened and then hidden, the mouse can be used to control
basic PTZ functions (Quick Mouse Control). The mouse cursor will change to different icons in different
areas of the screen. With Quick Mouse Control, the user can control PTZ direction, zoom, and focus by
clicking directly on screen. The screen is divided into 16 areas, with the outer ring is divided into 12 zones
used to control movement direction. The inner square of 4 areas is used to control zoom and focus.

26
Figure 3-3 Express Control PTZ
The screen is divided into a 4x4 grid. The function of each section is defined as below:
• 1: PTZ pan/tilt left and up
• 2, 3: PTZ tilt up
• 4: PTZ pan/tilt right and up
• 5, 9: PTZ pan left
• 8,12: PTZ pan right
• 13: PTZ pan/tilt left and down
• 14, 15: PTZ tilt down
• 16: PTZ pan/tilt right and down
• 6: Focus closer
• 10: Focus further
• 7: Zoom in
• 11: Zoom out
REMEMBER:
Click “X” at the top-right corner to hide the PTZ menu (see Express control below)
Click “Exit” to leave PTZ function.
“X” only HIDES the PTZ control panel. “EXIT “ closes the panel and exits PTZ mode!! Other controls will not
respond until you EXIT the PTZ mode!!

27
3.7 LAYOUT
The ECOR264 DVR has several display modes available, depending on the number of cameras the DVR
supports. The different available layouts for a 16 camera model are shown below:
NOTE: PIP display is not available in Playback mode
The first three layouts are available on all models; the next three (6, 8 and 9 cameras) are available on the
9 and 16 camera models; the 10, 13 and 16 camera screens only on the 16 camera model.
To change layout, follow the steps below:
By mouse: Right-click to bring up the menu bar and click then click on the desired layout choice.
By front panel: Push the “View” button on the front of the DVR to scroll through each display format.
3.7.1 Bring a camera to full screen mode
By mouse: Double left-click on the selected channel to put that camera in full screen mode.
By front panel: Press any channel key to bring that channel to full screen mode.
With a mouse, double left-click again on the screen to return to the previous multiple camera layout.
3.8 CHANNEL SWITCHING
Use this function to change a channel position within a multiple camera display
1. Select one camera
2. Press Channel button .
3. Click on the channel number you wish to select on the channel bar. The camera channel displayed in
that position will be switched.
EX: On a four camera screen, select camera1 and enter Channel menu and choose “2”, then camera 2 will
show on position of camera 1, camera 1 will show on position of camera 2. If the new camera being
selected is already displayed on screen, then the camera positions will be exchanged. If the new camera
being selected does not already appear, it will replace the previously displayed camera.

28
3.9 DISPLAY
Press the Display button on the menu by using the mouse or selecting this icon with the front panel
keys and pressing ‘Enter’. Pressing/clicking cycles through the four OSD formats:
1. Press to show camera information. Please see the following table for camera information icons.
Recording Playback Fast forward Fast backward
Back pause
Alarm Motion Video loss Express copy Audio out
3. Press again to show status information. Please see the following table for status representation.
Alarm Audio Event
HDD failure
HD temp. too high
Seq.
Motion
Video loss
No network
4. Press again to show both status information and camera information.
5. Press again to hide all information.
3.10 SEQUENCE
1. By mouse: Click Sequence button to enter the auto sequential switching mode.
2. By front panel: Press the Sequence button on front panel to enter the auto sequential switching mode.
3.11 ZOOM
1. Make sure no camera is in playback mode
2. Select one camera

29
3. Right-click to bring up the menu bar and click button. Or, press the ZOOM button on the front
panel.
4. When in ZOOM mode, the mouse cursor will change to a different icon in different areas of the screen.
Or, use the arrow keys to bring a different portion of the magnified image into view. Users can control
the portion of the magnified image to be displayed by clicking directly on screen:
Figure 3-4 Zoom Express Control
The screen is divided into a 4x4 grid. The function of each section is defined as below:
• 1: Left and up
• 2, 3: Up
• 4: Right and up
• 5, 9: Left
• 8,12: Right
• 13: Left and down
• 14, 15: Down
• 16: Right and down
• 6, 7, 10, 11: Not used

30
3.12 SEARCH
By mouse: Right-click to bring up the menu bar and click to enter Search Menu.
By front panel: Press ”Search” key to enter Search Menu directly.
3.12.1 Time Search
Figure 3-5 Search Menu – Time Search
Play From: Select the time to begin the search by choosing the Date and Time.
Click on the “Play” button to start the search. The DVR will automatically begin to play the video selected.
The DVR will play the nearest time if there is no data at the selected time.
In search playback mode, pressing the “Stop” button will return to the search menu.

31
3.12.2 Event Search
Figure 3-6 Search Menu – Event Search
From: Select starting date and time
To: Select ending date and time.
Camera: Select which cameras to include in the search.
Event: Select which event type(s) to search for. Choose from Alarm, Motion or Video Loss.
Click on the “Search” button to start searching. The search results will be shown as a list of events.

32
Prev Page: Go to previous page
Next Page: Go to next page
Play: Playback selected item
Copy: Copy selected item
3.12.3 Smart Search
Smart Search allows the review of a segment of the recorded video from individual cameras to detect
motion in an area specified at the time of the search. The resulting ‘motion events’ are displayed in the form
of an Event List.
Figure 3-7 Search Menu – Smart Search
From
Date: Select starting date.
Time: Select starting time.
To
Date: Select ending date.
Time: Select ending time.

33
Camera: Select which cameras to review.
Grid Setting: Press Grid Setting button to open the motion grid setup window.
Edit Motion Grid: Press this button to edit the motion grid (See Figure 4-5 Camera Menu – Motion Grid
Setting ).
Set All: Press this button to select the entire area.
Clear All: Press this button to clear all the grids selected.
Save & Back: Press this button to save the motion grid setting and return to motion setting menu.
Cancel: Press this button to cancel all changes and returns to the motion setting menu.
How to select motion grid by mouse:
1. Click on the image and the grid will display.
2. Select the grid square in the upper-left of the desired rectangle.
3. Select the grid square in the lower-right of the desired rectangle.
4. The area between upper-left and lower-right grid will be selected.
The same result is achieved from lower left followed by upper right.
5. Choose “Save & Back” to proceed.
How to select motion grid by front panel:
1. Press Enter key on “Grid Setting” to launch motion grid setting page. .
2. Use arrow keys to scroll above or below list of buttons to enter the grid setting area.
3. Press Enter key to display grid.
4. Use arrow keys to choose one corner of desired area
5. Press Enter key at the starting point.
6. Use arrow keys to select motion area; the shape of the proposed area will be displayed.
Press Enter key at the end point, and the area will be selected.
Press the Menu key to exit the area selection; use the up/down arrows to choose “Save & Back” and press
Enter to proceed.

34
Click on the “Search” button to start searching. The search results will be shown as a list of events.
Prev Page: Go to previous page
Next Page: Go to next page
Play: Playback selected item
Copy: Copy selected item

35
3.12.4 Snapshot Search
Snapshot Search shows snapshots of the specified interval, it helps users to quickly find the interested
scene.
Figure 3-8 Search Menu – Snapshot Search
Result Type: Select result type.
Search Date: Select search date and time
Search Direction: Select search direction, either forward or backward.
Search Camera: Select which camera to be searched.
Result Interval: Select interval of the snapshot to be searched. Available from 1 min, 5 min, 10 min, 30 min,
1 hour, 2 hour, 4 hour, 12 hour and 1 day.
Press Search button to start Search. Thumbnails of the Snapshot will be displayed on the screen. First
thumbnail is the search date/time, date/time of the second thumbnail will be the interval set in “Result
Interval” next to the first thumbnail, and so on. If “forward” is selected as search direction, a white frame
will surround the selected snapshot at the first thumbnail. If backward is selected, the search date/time will
be displayed at the last thumbnail and a white frame will surround the selected snapshot at the last
thumbnail.
Right click the mouse to obtain a hint window, see figure 3.9. Press button to view the 16 previous
snapshots. Press button to playback the selected snapshot. Press button to close the hint window
and return to search menu. Press button to view the 16 next snapshots.

36
Figure 3-8 Search Menu – Snapshot Search result

37
3.13 COPY
To bring up Copy menu:
By mouse: Right-click to bring up the menu bar and click on to enter Copy Menu.
By front panel: Press the “Copy” key to enter Copy Menu directly.
Figure 3-10 Copy Menu
Camera: Select which cameras will be archived. Choose “Select All” to select all the cameras.
Player: Check the box to include the ePlayer program as part of the copy (recommended).
Start Date/Time: Select the starting date/time to be archived.
End Date/Time: Select the ending date/time to be archived.
Copy To: Select whether you want to copy to USB or CD/DVD (CD/DVD on “D” models only).
Data Size: Shows the estimated total size for the time period.
Copy Now: Press “Copy” button to start archiving.

38
3.14 LOGOUT
Right-click to bring up the menu bar and click the button to bring up the Logout Confirmation
window (see Figure 3-11).
Figure 3-11 Logout Confirmation window
Press “Yes” button when you are ready to logout from the system. You will need to login again before
accessing any other configuration options.

39
4 DVR CONFIGURATION
This chapter will walk you through the DVR Menu Settings step by step and show you how to set the DVR
for your specific application.
4.1 CONFIGURATION MENU
1. To bring up the Main Menu, press the “Menu” key on the front panel or right-click with the USB mouse
to bring up the OSD menu bar.
2. Press “Enter” or left-click on the “Configuration” icon “ ” to enter the Configuration Menu. Log in if
necessary (see Section 3.2 LOGIN above).
4.2 EXPRESS
The Figure 4-1 Express Menu is a screenshot of the EXPRESS SETTING MENU. This menu is used to
configure global express settings for all cameras. For example, if user selects Event Only in Record Mode
and presses the “Apply” button, all 4/9/16 cameras will be set to Event only. If user selects Blank in
Recording Mode and presses the “Apply” button, cameras will keep their own current individual record
settings without any changes.
Figure 4-1 Express Menu
Chapter
4

40
Date: Sets the current date of DVR.
Time: Sets the current time of DVR.
Record Mode: Choose from
Normal+Event: Normal recording plus event recording.
Event Only: Event recording only.
Schedule Rec: Schedule recording.
For Event recording, enter the estimated number of hours per day for event recording.
Resolution: Select recording resolution based on video format.
NTSC: 704x480 / 704x240 / 352x240
PAL: 704x576 / 704x288 / 352x288
Record With:
Preset Settings: Select preset setting or recording quality. Available options are Best Quality, Standard
and Extended Record in the next column. For more detail, please refer to APPENDIX B: RECORDING
VALUE SELECTION RULES
Recording Days: (not available with Schedule Record) Set the maximum recording days. Available
selection will be shown in the next column, including 1, 3, 5, 7, 14, 20, 30, 40, 50 and 60 days. DVR will
auto adjust relative settings for all the cameras to fit the selected max recording days. For more detail,
please refer to APPENDIX B: RECORDING VALUE SELECTION RULES

41
Network Type:
Static IP: User sets a static IP for network connection.
DHCP: DHCP server in LAN will automatically assign IP for network connection.
PPPoE: This is for direct DSL connection application ONLY (no router). Check with your ISP to see if
they use PPPoE.
IP Address: This field shows the current IP Address for the DVR. If Fixed IP address is used then this
value must be set manually. If DHCP or PPPoE is selected, this value will be assigned automatically.
Subnet Mask: This field shows the subnet mask for your network so the DVR will be recognized within the
network. If DHCP or PPPoE is selected, this value will be assigned automatically.
Gateway: This field shows the gateway for your network so the DVR will be able to communicate outside
the network. If DHCP or PPPoE is selected, this value will be assigned automatically.
DNS server 1: This field shows the primary DNS server for your network. When DHCP is selected and an
internet connection is available, this value will be assigned automatically. This field must be assigned
correctly if you plan to use the DDNS feature (see Section 4.7.3 DDNS for more details).
DNS server 2: This field shows the secondary DNS server for your network.
Note: The default addresses in the machine are for internal testing only. You must supply
your own addresses to comply with your network. Refer to Section 4.6 for more details.
Apply: Press “Apply” button to save and apply the Express settings to DVR. The system will automatically
adjust recording frame rate according to your settings. The following message will pop up; press “Yes” to
change Resolution, Recording frame rate and Quality depending on your Express settings.

42
4.3 CAMERA SETTING
Figure 4-2 is a screenshot of the CAMERA SETTING MENU. This menu is used to configure individual
camera settings.
Figure 4-2 Camera Menu-Basic Setting
4.3.1 Basic Setting
Camera: Select the camera to be configured.
Title: The title setting allows you to assign a title to the selected camera. Each title supports up to 16
characters. The on-screen keyboard will appear when you click the title option.
Install: Check the box to enable the current camera. To take full advantage of the DVR’s recording abilities,
any unused cameras should have this option set to “disabled”.

43
Covert: Check the box to hide the camera picture in live and sequence modes. However, the image will still
be recorded and can be played back by any user who has playback rights.
Record Mode: 2 record modes are available.
Normal + Event: This recording mode includes continuous and event recording.
Event Only: Video will be recorded only when events occur.
Resolution: Select recording resolution based on video format.
NTSC: 704x480 / 704x240 / 352x240
PAL: 704x576 / 704x288 / 352x288
Record Quality: Select an image quality for recording. There are five different qualities available: Superior,
High, Standard, Basic and Low. A higher image quality uses more HDD space.
Normal Speed: Frame rate in frames (images) per second (FPS) for continuous recording. The speed is
limited by the maximum total recording capacity of the DVR as allocated across all the installed cameras,
with an upper limit of 30 FPS (NTSC – 25 PAL) per individual camera (real time recording). The DVR is
capable of recording 480 CIF (352x240) sized frames per second (NTSC; 400 PAL); each 704x240 image
(2 CIF) per second requires allocation of two of those CIF frames from the overall capacity of 480 CIF
frames, and each 704x480 image (D1 or 4 CIF) per second requires allocation of four of the CIF frames
from the overall capacity. Thus the DVR can record a combination of CIF, 2 CIF and 4 CIF images, with
different combinations of image size/resolution and different FPS rates on different cameras, so long as the
total CIF equivalents allocated is not greater than 480 CIF per second. Choices for possible record speeds
are 30, 15, 10, 7.5, 5, 3, 2 and 1 FPS.
Examples:
16 cameras at CIF resolution at 30 FPS: 16x30=480 FPS
2 cameras/4CIF/30FPS plus 5 cameras/2CIF/15FPS plus 9 cameras/CIF/10FPS:
2x4x30+5x2x15+9x1x10= 240+150+90 = 480
2 cameras/4CIF/30FPS plus 2 cameras/2CIF/30FPS plus 12 cameras/CIF/10FPS:
2x4x30+2x2x30+12x1x10= 240+120+120 = 480
In these examples, the recording capacity of the DVR is fully allocated to normal recording, with no reserve
capacity for increasing image size and/or FPS rate in response to a motion or alarm event (see next item).
Since EverFocus DVRs have the capability to change recorded image size and FPS rate in response to
events, it may be advisable to reserve some recording capacity for event response. For example:
2 cameras/4CIF/10FPS plus 5 cameras/2CIF/10FPS plus 9 cameras/CIF/5FPS:
2x4x10+5x2x10+9x1x5= 80+100+45 = 225 allocated with 255 in reserve

44
Recording capacity remaining for all cameras (shown to the right of the Normal Speed field): The number
here indicates the remaining unallocated recording capacity available for all cameras, scaled according to
the image size selected for the current camera. That is, the number shown is the number of available FPS
at that image size (which is the number of CIF FPS divided by the number of CIF equivalents required to
record that size image – 1, 2 or 4). Changing resolution on a camera, or viewing the settings for a camera
with a different resolution will cause this number to change in proportion to the relative image size. When
this number is positive, it means there is still recording capacity available for allocation. If this number is
negative, it means the recording capacity has been exceeded, and the user must lower a Normal Speed
recording rate or reduce the Resolution selected (which requires the DVR to use fewer CIF FPS to record
each image). This number must be positive before saving the changes. Otherwise, a pop-up window will
display “Total FPS exceed maximum recording rate, discard changes!” and the settings for all cameras will
return to previous values.
Event Speed: Maximum desired frame rate in frames per second (FPS) for event recording; if more than
one camera requires simultaneous event recording, the total for all cameras cannot exceed the maximum
available FPS for the DVR at the corresponding resolution setting, and the available FPS may be divided
across the cameras responding to an event. In the example above, with 225 CIF FPS allocated and 255
CIF FPS remaining, it would be possible to increase the FPS rate on the two 4 CIF cameras from 10 FPS
to 15 FPS and also increase the resolution and rate of the five 2 CIF cameras to 4 CIF and 15 FPS, with 15
CIF equivalent FPS still available to be assigned to one or more of the nine CIF resolution cameras. If not
all event conditions occur simultaneously, greater resolution and/or FPS increases are possible for
individual cameras, as long as the net total of 480 CIF equivalents is not exceeded.
Record Audio: (Camera 1 screen only) Check this box to enable audio recording on the DVR.
PTZ ID: When using a PTZ Camera, in order to control the camera from the DVR this ID must match the
RS-485 ID used by the connected camera. Click “On” to confirm selection, “Off” to cancel PTZ control for
this camera. When PTZ ID is ON, a drop down menu will appear; set the PTZ ID address used to control
this camera in that menu.
Apply To: This button can be used to copy the recording settings to other cameras. Select which camera(s)
you wish to copy to. "Select All" selects all cameras, “Unselect All” deselects all cameras. Click “OK” to
copy the settings or "Cancel" to exit without copying.

45
4.3.2 Video Adjust
Figure 4-3 Camera Menu – Video Adjust
Camera: Select the camera you wish to adjust. “Title” will change to the name of the selected camera.
Brightness: Adjusts how bright/dark the picture appears. If details appear to be lost in the shadows or
darker regions, try increasing the Brightness. If the image appears too saturated or if the colors appear
overwhelmed by glare, try decreasing the Brightness.
Contrast: Adjusts the total amount of light output from the display. If details are lost or lines appear
distorted, try decreasing the contrast.
Color: Adjusts the amount of color information in the picture.
Apply To: This button can be used to copy the video settings to other cameras. Select which cameras you
wish to copy to. "Select All" selects all cameras, “Unselect All” deselects all cameras. Click “OK” to copy the
settings or "Cancel" to exit without copying.

46
4.3.3 Motion
Figure 4-4 Camera Menu – Motion
Camera: Select the camera you wish to configure. “Title” will change to the title name of the selected
camera.
Enable: Check box to enable motion detection. Other motion options will not be available unless this
feature is selected.
Log: Check this box to record motion events in the log.
Main Monitor: Main monitor display options when a motion event occurs.
No change: No change on the main monitor display.
Full screen: A full screen of the event camera will display on the main monitor.
Call Monitor: Call monitor display options when a motion event occurs.
No change: No change on the call monitor display.
Full screen: A full screen of the event camera will display on the call monitor.
Pre-alarm Record: Check box to start copying recorded video to the hard disk from 5 seconds before the
motion event. (Pre-alarm recording rate will follow the “Normal” frame rate setting)
Buzzer: Check this box to enable the buzzer when a motion event is triggered.
Email Notify: Check this box to send email notification when a motion event is detected. Email operation
requires that valid email settings have been entered in the Network Setting/Email setup screen. (See
Section 4.6.2 Email for more information.)

47
Network Alarm: Check this box to send out a network alarm to a client PC when motion occurs. (This
feature requires PowerCon software on the client PC and proper settings for the Alarm Server in the
Network Setup menu; see Section 4.6.4 Alarm Server for more information.)
Auto Lock: Check the box and the events will be recorded in a write protected segment of the Hard Disk.
(DVR will lock a period of time when the alarm occurs, the length of time will depend on DVR setting)
Alarm Output: This will transmit a signal through the alarm output relay. It can be set to either “NONE” (not
active), “1” or “2” (indicating which alarm relay is active).
Output Type: Output action when motion is triggered.
Timeout: Alarm output lasts for a set of time duration. If this option is selected, a field will appear for
setting the duration.
Permanent: Alarm will remain on until the user presses the “Enter” key on front panel or otherwise
resets the alarm condition.
Timeout Duration: Time duration selectable from 1 to 150 seconds.
Edit Motion Grid: Press this button to edit the motion grid (See Figure 4-5 Camera Menu – Motion Grid
Setting ).
Sensitivity: Set the threshold value for sensitivity within the grids. Select from 1 (lowest) to 10 (highest).
Min Area: To avoid false detections by small objects this value defines how many grids have to
exceed threshold before generating a motion event. Select a value between 1 (default) to 5 grids.
Preview: Preview the motion grid.
Set All: Press this button to select the entire area.
Clear All: Press this button to clear all the grids selected.
Save & Back: Press this button to save the motion grid setting and return to motion setting menu.
Cancel: Press this button to cancel all changes and returns to the motion setting menu.
How to select motion grid by mouse:
1. Click on the image and the grid will display.
2. Select the grid square in the upper-left of the desired rectangle.
3. Select the grid square in the lower-right of the desired rectangle.
4. The area between upper-left and lower-right grid will be selected.
The same result is achieved from lower left followed by upper right.
5. Choose “Save & Back” to proceed.
How to select motion grid by front panel:
1. Press Enter key on “Grid Setting” to launch motion grid setting page. .
2. Use arrow keys to scroll above or below list of buttons to enter the grid setting area.

48
3. Press Enter key to display grid.
4. Use arrow keys to choose one corner of desired area
5. Press Enter key at the starting point.
6. Use arrow keys to select motion area; the shape of the proposed area will be displayed.
7. Press Enter key at the end point, and the area will be selected.
8. Press the Menu key to exit the area selection; use the up/down arrows to choose “Save &
Back” and press Enter to proceed.
Figure 4-5 Camera Menu – Motion Grid Setting
Apply To: This button can be used to copy the motion settings to other cameras. Select which cameras
you wish to copy to. "Select All" selects all cameras, “Unselect All” deselects all cameras. Click “OK” to
copy the settings or "Cancel" to exit without copying.

49
4.3.4 Video Loss
Figure 4-6 Camera Menu – Video Loss
Camera: Select the camera you wish to configure, “Title” will change to the title name of the selected
camera.
Enable: Check box to enable Video Loss detection.
Log: Check box to record video loss events in the log.
Pre-alarm Record: Check box to start copying recorded video to the hard disk from 5 seconds before the
video loss. (Pre-alarm recording rate will follow the “Normal” frame rate setting)
Buzzer: Check box to enable the buzzer when a video loss event occurs.
Email Notify: Check box to enable email notification when a video loss event occurs. Email operation
requires that valid email settings have been entered in the Network Setting/Email setup screen. (See
Section 4.6.2 Email for more information.)
Network Alarm: Check this box to send out a network alarm to a client PC when motion occurs. (This
feature requires PowerCon software on the client PC and proper settings for the Alarm Server in the
Network Setup menu; see Section 4.6.4 Alarm Server for more information.)
Alarm Output: This will transmit a signal through the alarm output relay. It can be set to either “NONE” (not
active), “1” or “2” (indicating which alarm relay is active).
Output Type: Output action when alarm is triggered.
Timeout: Alarm output lasts for a set time duration. If this option is selected, a field will appear for
setting the duration. Time duration selectable from 1 to 150 seconds.
Permanent: Alarm will remain active until the user presses “Enter” key on front panel.

50
Transparent: Alarm output continues as long as there is a video loss.
Trans+Timeout: Alarm output continues until the event ends, then continues for a set time duration.
Apply To: This button can be used to copy the video loss settings to other cameras. Select which cameras
you wish to copy to. "Select All" selects all cameras, “Unselect All” deselects all cameras. Click “OK” to
copy the settings or "Cancel" to exit without copying.
4.4 RECORD & PLAY SETTING
Figure 4-7 is a screenshot of the RECORD & PLAY SETTING MENU. This menu is used to configure basic
recording and playback settings.
Figure 4-7 Record & Play Menu

51
4.4.1 Record
Record Overwrite: Check the box and the disk will begin overwriting when full. NOTE: Unless this box is
checked, THE DVR MUST STOP RECORDING WHEN THE DISK IS FULL. The use of record overwrite
is strongly recommended. If you do not use this feature, please be sure to make specific arrangements to
monitor/be notified when the disk is full.
Schedule Record: Use schedule recording mode.
For Schedule recording, the only way to stop the DVR from recording is to turn schedule recording off.
Pressing any key on the front panel to attempt to stop recording will not work during scheduling record
mode. When schedule recording is disabled, as the default the DVR will automatically begin recording
when it is first turned on.
Time Stamp: Select if the time and date will display while recording. Choose the location for the time
display from Top, Bottom or Off.
Record Status Relay Output: Select from “NONE” “1” and “2”. By monitoring the state of the selected
alarm relay, the user can easily see the recording status from the alarm output if this option is set as “1” or
“2”.
Auto Erase Video: The hard drive will automatically erase video after it has been on the hard drive for the
selected number of days. To use the maximum hard drive space, choose “OFF”. (See Record Overwrite
and notes above.) This feature is useful if local rules and regulations require recorded video to be
discarded after a specific number of days, or to limit the retention of older recorded video to clear space in
anticipation of event recording.
4.4.2 Built-in Calculator
The built-in record period calculator can give a rough estimation of the total recording time for the DVR with
the current settings. In order to compute as accurate an estimate as possible, please enter your
expectations for the hours per day you expect recording to take place due to motion events and due to
other alarm conditions.

52
Figure 4-8 Record & Play Menu-Built-in Cal.
Motion: Enter the expected number of hours per day due to motion recording.
Alarm: Enter the expected number of hours per day due to alarm recording.
If the total of Motion and Alarm hours is more than 24 hours, the calculator will assume that motion and
alarm recording take place for the entire 24 hour period.
Click on the “E
E
ES
S
ST
T
TI
I
IM
M
MA
A
AT
T
TE
E
E”
”
” button to display the result at the bottom of the screen:
" xx days of data can be stored based on current setting"

53
4.4.3 Play
Figure 4-9 Record & Play Menu - Play
Quick Playback: Check the box to enable the Quick Playback function as described below.
Playback From X Seconds ago: When the DVR is put into playback (press PLAY), it will begin playing
from the selected time. Choose from 60 to 3600 seconds prior to the present time.
If Quick Playback is not enabled, pressing the PLAY button will bring up the Playback Bar (see Section 3.5).

54
4.5 ALARM & EVENT SETTING
Figure 4-10 is a screenshot of the ALARM & EVENT SETTING MENU. This menu will guide you through
alarm and event setup.
Figure 4-10 Alarm & Event Menu - Alarm
4.5.1 Alarm
Alarm: Select the alarm input trigger connection number from 1 to 4 (or 9 or 16 – one trigger per camera
input).
Enable: Check box to enable response to that alarm trigger.
Log: Check box to record these alarm events in the log.
Pre-alarm Record: Check box to start copying recorded video to the hard disk from 5 seconds before the
alarm event. (Pre-alarm recording rate will follow the “Normal” frame rate setting)
Buzzer: Check this box to enable the buzzer when an alarm occurs.
Main Monitor: Main monitor display options when a motion occurs.
No change: No change on the main monitor display.
Full screen: A full screen of the active camera will display on main monitor.
Call Monitor: Call monitor display options when a motion occurs.
No change: No change on the call monitor display.
Full screen: A full screen of the active camera will display on call monitor.

55
Record: Select which camera(s) will start recording in response to this alarm event.
Email Notify: Check box to enable email notification when an alarm occurs. Email operation requires that
valid email settings have been entered in the Network Setting/Email setup screen. (See Section 4.6.2 Email
for more information.)
Input Type: This field is to change the type of alarm trigger.
N.O.: Normal Open contact.
N.C.: Normal Closed contact.
Network Alarm: Check this box to send out a network alarm to a client PC when motion occurs. (This
feature requires PowerCon software on the client PC and proper settings for the Alarm Server in the
Network Setup menu; see Section 4.6.4 Alarm Server for more information.)
Active Camera: This field is for associating an alarm trigger with a specific camera. For example if you had
an external motion detector near camera four you would set this option to “4”. The alarm will be associated
with this camera for optional full screen display, event logging, and PTZ preset activation.
PTZ Preset: Select PTZ Preset from “1” to “255”. If the Active Camera is a PTZ speed dome, the alarm will
move the camera to the specified preset position for event recording. Click “On” to confirm selection, “Off”
to cancel selection. When “ON” a sub-menu is displayed for choosing the desired PTZ preset number.
Auto Lock: Check the box and the events will be recorded in the write protected segment of the Hard Disk.
(DVR will lock a period of time when an alarm occurs, the length of time will depend on the DVR settings)
Alarm Output: This will transmit a signal through the alarm output. It can be set to either “NONE” (not
active), “1” or “2” (selects alarm relay to be active).
Output Type: Output action when alarm is triggered.
Timeout: Alarm output lasts for the set time duration.
Permanent: Alarm will remain active until the user presses the “Enter” key or resets the alarm remotely.
Transparent: Alarm output remains as long as the alarm input is active.
Trans+Timeout: Alarm output continues until event ends, then continues for the set time duration.
Timeout Duration: Time duration selectable from 1 to 150 seconds.
Apply To: This button can be used to copy the alarm settings to other cameras. Select which cameras you
wish to copy to. "Select All" selects all cameras, “Unselect All” deselects all cameras. Click “OK” to copy the
settings or "Cancel" to exit without copying.

56

57
4.5.2 Event
This section covers notifications due to internal system event warnings.
Figure 4-11 Alarm & Event Menu – Event
Event: Select from the following event types.
Fan Failure: Fan is not working.
HD Temperature: Hard drive is over the safety warning temperature.
HD Failure: If DVR fails to detect the HDD on start up, the system will create an HD failure event.
HD Full: If the DVR is not set to Overwrite in the Record Menu, an event will be created when the HDD
is filled.
HD Off: If HDDs are switched off or are removed, the DVR will create an HD OFF event.
Power Loss: If power is disconnected, an alarm event will be triggered when power is restored.
Record Stop: If the DVR stops the recording process.
Network Loss: If connection to the local network is lost, DVR will create a Network Loss event.
NOTE: This function only checks the physical connection (link) to the network. Any network behavior
that blocks data connectivity (blocked ports, IP addressing errors, etc.) is not detected by this function.

58
Fan Failure:
Figure 4-12 Alarm & Event Menu – Event – Fan Failure
Log: Check box to record fan failure events in the log.
Buzzer: Check box to enable buzzer when fan is not working.
Email Notify: Check box to enable email notification when fan is not working. Email operation requires
that valid email settings have been entered in the Network Setting/Email setup screen.
Network Alarm: Check box to send out a network alarm to client PC. (requires PowerCon software and
setting up Alarm Server in Network Setup menu)
Alarm Output: This will transmit a signal through the alarm output. It can be set to either “NONE” (not
active), “1”(active) or “2” (active).
Output Type: Output action will be Transparent and cannot be changed (alarm output remains as long as
the alarm condition is active).

59
HD Temperature:
Figure 4-13 Alarm & Event Menu – Event - HD Temperature
Log: Check box to record HDD temperature events in the log.
Buzzer: Check box to enable buzzer when hard drive’s temperature is over the “Temp. Warning Limit”.
Email Notify: Check box to enable email notification when HDD temperature is over the “Temp. Warning
Limit”. Email operation requires that valid email settings have been entered in the Network Setting/Email
setup screen.
Network Alarm: Check box to send out a network alarm to client PC. (requires PowerCon software and
setting up Alarm Server in Network Setup menu)
Stop Recording: Check box to stop recording when HD’s temperature is over the “Temp. Warning Limit”.
Temp. Warning Limit: Sets the trigger temperature for HD Temperature event actions. Choose between
55°C /131°F or 85°C /185°F.
Alarm Output: This will transmit a signal through the alarm output. It can be set to either “NONE” (not
active) “1” (active) or, “2” (active).
Output Type: Output action will be Transparent and cannot be changed (alarm output remains as long as
the alarm condition is active).

60
HD Failure:
Figure 4-14 Alarm & Event Menu – Event - HD Failure
Log: Check box to record events in the log.
Buzzer: Check box to enable the buzzer if no hard drive is detected on system startup.
Email Notify: Check box to enable email notification function when HD fails. Email operation requires that
valid email settings have been entered in the Network Setting/Email setup screen.
Network Alarm: Check box to send out a network alarm to client PC. (requires PowerCon software and
setting up Alarm Server in Network Setup menu).
Alarm Output: This will transmit a signal through the alarm output. It can be set to either “NONE” (not
active), “1” (active) or “2” (active).
Output Type: Output action will be Transparent and cannot be changed (alarm output remains as long as
the alarm condition is active).

61
HD Full:
Figure 4-15 Alarm & Event Menu – Event - HD Full
Log: Check box to record events in the log.
Buzzer: Check box to enable the buzzer when hard drive is full (recommended if the Record Overwrite
function is disabled. See Section 5.4.1).
Email Notify: Check box to enable email notification when HD is full. Email operation requires that valid
email settings have been entered in the Network Setting/Email setup screen.
Network Alarm: Check box to send out a network alarm to client PC. (requires PowerCon software and
setting up Alarm Server in Network Setup menu)
Alarm Output: This will transmit a signal through the alarm output. It can be set to either “NONE” (not
active), “1”(active) or “2”(active).
Output Type: Output action when alarm is triggered.
Timeout: Alarm output lasts for the set time duration.
Permanent: Alarm will be continuously active until user presses the “Enter” key or resets the alarm
remotely.
Transparent: Alarm output remains active until event ends.
Trans+Timeout: Alarm output continues until event ends, then continues for the set time duration.
Timeout Duration: The amount of time the alarm condition continues when the HD is full. Duration
selectable from 1 to 150 seconds.

62
HD Off:
Figure 4-16 Alarm & Event Menu – Event - HD Off
Buzzer: Check box to enable buzzer if the hard drive is turned off (disconnected) or becomes disabled
(cannot be detected by the system).
Email Notify: Check box to enable email notification when HD is off. Email operation requires that valid
email settings have been entered in the Network Setting/Email setup screen.
Network Alarm: Check box to send out a network alarm to client PC. (requires PowerCon software and
setting up Alarm Server in Network Setup menu)
Alarm Output: This will transmit a signal through the alarm output relay. It can be set to either “NONE” (not
active), “1”(active) or “2” (active).
Output Type: Output action when alarm is triggered.
Timeout: Alarm output lasts for the set time duration.
Permanent: Alarm will be continuously active until user presses “Enter” key.
Transparent: Alarm output remains active until event ends.
Trans+Timeout: Alarm output continues until event ends, then lasts for the set time duration.
Timeout Duration: The amount of time the buzzer sounds when the HD is off. Duration selectable from 1
to 150 seconds.

63
Power Loss:
Figure 4-17 Alarm & Event Menu – Event – Power Loss
Log: Log is permanently checked for this feature. Power Loss events are always recorded by the DVR.
Email Notify: Check box to enable email notification when power has been restored. Email operation
requires that valid email settings have been entered in the Network Setting/Email setup screen.
Network Alarm: Check box to send out a network alarm to client PC when power has been restored.
(requires PowerCon software and setting up Alarm Server in Network Setup menu)
NOTE: As alarms and emails cannot be transmitted without power, the log entry is made when power is
restored, and any notifications cannot be made until that time.

64
Record Stop:
Figure 4-18 Alarm & Event Menu – Event – Record Stop
Log: Check box to record events in the log.
Buzzer: Check box to enable buzzer if the recording process is terminated.
Email Notify: Check box to enable email notification when the recording process is terminated. Email
operation requires that valid email settings have been entered in the Network Setting/Email setup screen.
Network Alarm: Check box to send out a network alarm to client PC. (requires PowerCon software and
setting up Alarm Server in Network Setup menu)
Alarm Output: This will transmit a signal through the alarm output relay. It can be set to either “NONE” (not
active), “1”(active) or “2” (active).
Output Type: Output action when alarm is triggered.
Timeout: Alarm output lasts for the set time duration.
Permanent: Alarm will be continuously active until user presses “Enter” key.
Transparent: Alarm output remains active until event ends.
Trans+Timeout: Alarm output continues until event ends, then lasts for the set time duration.
Timeout Duration: The amount of time the buzzer sounds when the recording process is terminated.
Duration selectable from 1 to 150 seconds.

65
Network Loss:
Figure 4-19 Alarm & Event Menu – Event – Network Loss
Log: Check box to record events in the log.
Buzzer: Check box to enable buzzer when network is lost.
Alarm Output: This will transmit a signal through the alarm output relay. It can be set to either “NONE” (not
active), “1” (active) or “2” (active).
Output Type: Output action when alarm is triggered.
Timeout: Alarm output lasts for the set time duration.
Permanent: Alarm will be continuously active until user presses “Enter” key.
Transparent: Alarm output remains active until event ends.
Trans+Timeout: Alarm output continues until event ends, then lasts for the set time duration.
Timeout Duration: The amount of time the buzzer sounds when DVR stops recording. Duration selectable
from 1 to 150 seconds.
NOTE: This function only checks the physical connection (link) to the network. Any network behavior
that blocks data connectivity (blocked ports, IP addressing errors, etc.) is not detected by this function.

66
4.6 SCHEDULE SETTING
Figure 4-20 is a screenshot of the SCHEDULE SETTING MENU. In this menu you can set a unique
configuration to enable recording during a specified time periods. This menu is used to configure Express
Setup, Holidays and detailed Schedule settings.
Figure 4-20 Schedule Menu-Express Setup
4.6.1 Express Setup
Weekend Start: Select day and time when weekend starts.
Weekend End: Select day and time when weekend ends.
Daytime Start: Select weekday daytime starting time. (Nighttime schedule ends when Daytime begins)
Daytime End: Select weekday daytime ending time. (Nighttime schedule begins when Daytime ends)
Record Type: Select the type of recording for each time period.
Disabled: No recording during scheduled time period
Normal+Event: Continuous and Event recording
Event Only: Event recording only
Normal Frame Rate: Continuous FPS recording rate for the scheduled time period. The maximum rate is
limited to the DVR’s maximum recording rate divided by the number of active cameras. Selectable frame
rates include 30fps, 15fps, 10fps, 7.5fps, 5fps, 1fps or 0fps (0fps means no continuous recording).

67
Event Frame Rate: FPS recording rate for events. Selectable frame rate includes 30fps, 15fps, 10fps,
7.5fps, 5fps, 1fps or 0fps. (0fps means no event recording).
Event Action: Check this box to enable Buzzer, Alarm out, E-mail and Network actions selected elsewhere
when an event occurs during the selected time period.
Apply: Press “Apply” button bring up a confirmation window. Select “Yes” to confirm and apply the express
schedule settings or “No” to cancel changes.
4.6.2 Holidays
In addition to setting a weekly record schedule, user can also schedule a specific recording configuration
for specific days of the year.
Figure 4-21 Schedule Menu-Holidays
Date Type: Select either Holiday or Others. (Holiday and Others are two different groups, you can assign
special days in these two groups)
Recurrent Type: Choose how often each scheduled day should be applied.
Disabled: This entry is ignored.

68
One time: This entry is used only once, on that specific date.
Month/date: Uses this entry on the same month and day, every year (e.g. January 1 for New Year’s Day)
Month/weekday: Uses this entry on a specific day of a specific week in the month specified (e.g 4
th
Thursday in November for Thanksgiving).
Details: Specifies the date to be used.
Prev: Previous Page (30 Holidays Total)
Next: Next Page (30 Holidays Total)
4.6.3 Schedule
Controls camera recording mode by time of day on specific days of the week and/or holidays and ‘other’
days.
Figure 4-22 Schedule Menu-Schedule
Camera: Select a camera number to change the schedule for that camera. Each camera can be controlled
during a 24 hour time block for Holiday (Hol), Other (Oth), Sunday (Sun), Monday (Mon), Tuesday (Tue),
Wednesday (Wed), Thursday (Thu), Friday (Fri), or Saturday (Sat).
Time Bar: The time bar uses three different colors to distinguish each recoding mode.
Gray (No Rec): No recording during this time block.
Orange (E): Only events are recorded during this time block.
Blue (N+E): (Default) Normal and event recording during this time block.

69
To Set Schedule using Mouse
1. Click on desired start time block (no numbers on it) on a time bar. At this time, the selected time block
will be highlighted in blue frame and the entire time bar will be highlighted by red frame. There are 24
blocks on the time bar representing 24 hours respectively.
2. Set a schedule start time by clicking on a desired start time block on a time bar. Click again to confirm,
and a new sequence number (for this new section) will show on this block and the current and all
following blocks will turn to gray. This means this new gray timezone has a new record mode (No
record).
3. Change the timezone/section to different record mode (which shows a different color) by clicking on the
first (numbered) block of any section. The color switches from gray -> orange -> blue, every time the
user clicks the first block of a section.
4. Repeat clicking on the first block (indicated by a sequence number on it) of any timezone, this timezone
will change from one color to another, which means switching the record mode. The color switch
sequence is gray->orange->blue.
Schedule Setting from front panel
1. Enter schedule setting mode: Select the “Schedule’ icon on the configuration menu and press the
‘Enter’ button; the left hand column will be highlighted in a blue frame. Use the up/down arrows to
highlight the ‘Schedule’ choice and press the “Enter” button to enter the schedule setting mode. At this
time, the whole editing area at the lower right side will be highlighted within a blue frame. See below
image.
2. Enter camera selection mode: Use Up/Down arrow key to switch to Camera selection mode. When
Camera selection mode is selected, the list of camera numbers will be highlighted in a blue frame. See
below image.

70
3. Selecting camera: Use Right/Left arrow keys to select desired camera to configure. Selected camera
number will be highlighted by a blue frame. See above image.
4. Enter time bar editing mode: Use Up/Down arrow key to switch to time bar editing mode. When this
mode is selected, all 9 time bars will be highlighted within a blue frame.
5. Select desired time bar for setting: press the “Enter” button; the first time bar will be selected for
setting and highlighted in a red frame. See below image. Use Up/Down arrow key to select the desired
time bar for setting.
6. Editing blocks in a time bar: when a time bar is selected (highlighted in red frame), press the “Enter”
button, and the first block of this bar will be selected (highlighted in blue frame). Use Right/Left arrow
keys to select the desired block as the starting time, and press Enter button to confirm. At this time, the
current and all following blocks will turn into gray, which means this gray timezone has been set to the
recording mode of gray(No Rec). User can also change the timezone to a different record mode (with
different color) by following instructions in the next step.

71
7. Changing recording mode (color) of a timezone: Use Right/Left arrow key to switch to the first block
(with number on it) of a timezone. Clicking Enter button, and this timezone will switch to another color,
which means switching to another record mode. The color switch sequence is gray->orange->blue.
8. To exit the screen, press the “Menu/Esc” button as required to move up the menu levels and, if desired,
out of the menu system.
Click the “Edit Timezone” button to edit the recording parameters for a time zone.
Figure 4-23 Schedule Menu-Schedule-Edit Timezone
Editing Timezone:
From: Displays time zone start time
To: Displays time zone end time
Record: Displays Record mode

72
Resolution: Select recording resolution.
NTSC: 704x480 / 704x240 / 352x240
PAL: 704x576 / 704x288 / 352x288
Normal: Frame rate in images per second for continuous recording. It is important to keep track of the
normal recording resources being allocated at each hours of the day. Increasing the Normal recording
resolution and/or rate can inadvertently request more recording resources than the DVR is capable of
delivering, or allocate so much of the DVRs resources that there is no excess available for increased FPS
rate and/or resolution in response to an Event.
The speed is limited by the maximum total recording capacity of the DVR as allocated across all the
installed cameras, with an upper limit of 30 FPS (NTSC – 25 PAL) per individual camera (real time
recording). The DVR is capable of recording 480 CIF (352x240) sized frames per second (NTSC; 400 PAL);
each 704x240 image (2 CIF) per second requires allocation of two of those CIF frames from the overall
capacity of 480 CIF frames, and each 704x480 image (D1 or 4 CIF) per second requires allocation of four
of the CIF frames from the overall capacity. Thus the DVR can record a combination of CIF, 2 CIF and 4
CIF images, with different combinations of image size/resolution and different FPS rates on different
cameras, so long as the total CIF equivalents allocated is not greater than 480 CIF per second. Choices
for possible record speeds are 30, 15, 10, 7.5, 5, 3, 2 and 1 FPS.
Examples:
16 cameras at CIF resolution at 30 FPS: 16x30=480 FPS
2 cameras/4CIF/30FPS plus 5 cameras/2CIF/15FPS plus 9 cameras/CIF/10FPS:
2x4x30+5x2x15+9x1x10= 240+150+90 = 480
2 cameras/4CIF/30FPS plus 2 cameras/2CIF/30FPS plus 12 cameras/CIF/10FPS:
2x4x30+2x2x30+12x1x10= 240+120+120 = 480
In these examples, the recording capacity of the DVR is fully allocated to normal recording, with no reserve
capacity for increasing image size and/or FPS rate in response to a motion or alarm event (see next item).
Since EverFocus DVRs have the capability to change recorded image size and FPS rate in response to
events, it may be advisable to reserve some recording capacity for event response. For example:
2 cameras/4CIF/10FPS plus 5 cameras/2CIF/10FPS plus 9 cameras/CIF/5FPS:
2x4x10+5x2x10+9x1x5= 80+100+45 = 225 allocated with 255 in reserve.
Event: Maximum desired frame rate in frames per second (FPS) for event recording; if more than one
camera requires simultaneous event recording, the total for all cameras cannot exceed the maximum
available FPS for the DVR at the corresponding resolution setting, and the available FPS may be divided
across the cameras responding to an event. In the example above, with 225 CIF FPS allocated and 255
CIF FPS remaining, it would be possible to increase the FPS rate on the two 4 CIF cameras from 10 FPS
to 15 FPS and also increase the resolution and rate of the five 2 CIF cameras to 4 CIF and 15 FPS, with 15

73
CIF equivalent FPS still available to be assigned to one or more of the nine CIF resolution cameras. If not
all event conditions occur simultaneously, greater resolution and/or FPS increases are possible for
individual cameras, as long as the net total of 480 CIF equivalents is not exceeded.
Action: Check this box to enable notifications enabled elsewhere (Buzzer, Alarm out, E-mail, and Network
Alarm) when an event occurs.
Apply to Days: This button can be used to copy schedules to other days. Select which days you wish to
copy to. "Select All" selects all days, “Clear All” deselects all days. Click “OK” to copy the settings or
"Cancel" to exit without copying.
Apply to Cameras: This button can be used to copy schedules to other cameras. Select which cameras
you wish to copy to. "Select All" selects all cameras, “Clear All” deselects all cameras. Click “OK” to copy
the settings or "Cancel" to exit without copying.

74
4.6.4 Alarm Action
Figure 4-24 Schedule Menu-Alarm Action
Defines recording response to “alarm” input trigger signals by time of day on specific days of the week
and/or holidays and ‘other’ days.
Alarm: Select a number to change the schedule for that alarm input trigger. Each alarm can be set on a 24
hour time block for Holiday (Hol), Other (Oth), Sunday (Sun), Monday (Mon), Tuesday (Tue), Wednesday
(Wed), Thursday (Thu), Friday (Fri), or Saturday (Sat).
Time Bar: The time bar uses two different colors to distinguish each recoding mode.
Off: No recording during this time block.
On: Alarm action will be recorded during this time block.
To Set Schedule using Mouse
1. Click on the “Alarm Action” choice, then click on the right hand side of the screen. The border for
that region will now turn blue.
2. Click on the number of the alarm trigger input you wish to configure. That number will be framed in
blue.
3. Click on a desired start time block on a time bar. There are 24 blocks on the time bar representing
24 hours respectively. At this time, the selected time bar will be highlighted by a red frame and the
selected block will be highlighted in blue frame. Initially, the selected block and all following blocks
will be gray, which means this gray timezone has been set to the recording mode corresponding to
gray (alarm action recording OFF).

75
4. Change the section to different mode (with a different color) by clicking on the first block of the
section. The color switches from gray -> orange -> gray, every time user clicks the first block of a
section. Orange indicates ‘alarm action recording ON’.
5. To set the end of a timezone, select the time block following the end of the timezone defined in the
step above. The first click will highlight the block in blue. A second click will toggle the state/color of
that block and the remainder of the time bar, ending the above defined timezone
Alarm Action Setting from front panel
1. Enter Alarm Action setting mode: highlight the “Alarm Action: menu choice and press the “Enter”
button to enter Alarm Action setting mode. At this time, the whole editing area at the right side will
be highlighted within a blue frame. See image below.
2. Enter alarm selection mode: Use Up/Down arrow key to switch to Alarm selection mode.
3. Selecting alarm: Use Right/Left arrow key to select an alarm to configure. Selected alarm number
will be highlighted by a blue frame. See above image.
4. Enter time bar editing mode: Use Up/Down arrow key to switch to time bar editing mode. When
this mode is selected, the area surrounding the time bars will be highlighted within a blue frame..
5. Select desired time bar for setting: press the Enter button, the first time bar will be selected and
highlighted in a red frame. See below image. Use the Up/Down arrow keys to choose the desired
time bar for setting.

76
6. Editing blocks in a time bar: when a time bar is chosen (highlighted in red frame), the press
Enter button to select that time bar for configuration; then the first block of this bar will be selected
(highlighted in blue frame). Use Right/Left arrow key to move to the desired block for the starting time,
and press the Enter button again to confirm. At this time, the current and all following blocks will turn
into gray, which means this gray timezone has been set to the recording mode of gray (Alarm Action
off). User can also change the timezone to a different record mode by following instructions in the next
step.
7. Changing recording mode (color) of a timezone: Use Right/Left arrow key to select the first
block of a timezone. Press the Enter button, and this timezone will switch to another color, which
means switching to another recording mode. The color switch sequence is gray->orange->gray.
Apply to Days: This button can be used to copy schedules to other days. Select which days you wish to
copy to. "Select All" selects all days, “Clear All” deselects all days. Click “OK” to copy the settings or
"Cancel" to exit without copying.

77
Apply to Cameras: This button can be used to copy schedules to other cameras. Select which cameras
you wish to copy to. "Select All" selects all cameras, “Clear All” deselects all cameras. Click “OK” to copy
the settings or "Cancel" to exit without copying.

78
4.7 NETWORK SETTING
Figure 4-25 is a screenshot of the NETWORK SETTING MENU. This menu is for configuring the DVR for a
network connection.
NOTE: Since every Network Configuration is different, please check with your Network Administrator or ISP
to see if your DVR should use specific IP addresses and/or port numbers.
Figure 4-25 Network Menu – LAN
4.7.1 LAN
Network Type:
Static IP: User can set a fixed IP for network connection.
DHCP: DHCP server in LAN will automatically an assign IP configuration for the network connection
PPPoE: For direct connection to DSL ONLY. Verify with your ISP if they use PPPoE.
IP: This field shows the DVR’s current IP Address. A static IP address must be set manually. If DHCP or
PPPoE is selected, this value will be assigned automatically.
Subnet Mask: This field shows the subnet mask for your network so the DVR will be recognized within the
network. If DHCP or PPPoE is selected, this value will be assigned automatically.
Gateway: This field shows the gateway on your network for the DVR to use when communicating with any
devices not on the local network. If DHCP or PPPoE is selected, this value will be assigned automatically.
DNS Server 1: This field shows the primary DNS server for your network. If DHCP is selected and an
internet connection is available, this value should be assigned automatically. This field must have a valid
DNS address in order to use the DDNS feature (see Sections 4.6.3 and 7 DDNS for more detail).

79
DNS Server 2: This field shows the secondary DNS server for your network.
HTTP Port: Port number for HTTP/WEB communication.
Additional information:
1. Set up the DVR Network Menu according to the instructions detailed in the Networking chapter of this
DVR’s manual.
a. If using DHCP, all settings will be detected automatically. While DHCP is a useful tool for
determining the network settings, if you set up your DVR in this manner its IP address may
change at different times for different reasons, particularly after a power failure. If the IP
address of the DVR changes, you may have difficulties accessing your DVR locally and/or
remotely. It is strongly recommended that you assign a fixed (static) IP address to your
DVR, and that in order to avoid address conflicts the IP address assigned be outside of the
DHCP range of addresses your router issues to DHCP clients. Please do not set the DHCP
address issued to the DVR by the router as its static IP address unless you take specific steps
that program your router to prevent such address conflicts.
b. If using a Fixed IP (recommended), you will need to input the information manually. In order for
DDNS to work, you must enter valid data, compatible with your network, for all four of the
network setting fields: IP address, subnet mask, default gateway and the DNS Address
(depending on your network hardware and configuration this may be the IP address of your
router/gateway, or it may be the actual IP address of the local DNS server).
The DNS server IP is required because your DNS server provides critical information
necessary for the DVR to communicate with the DDNS server.
You can obtain the actual DNS IP from your Internet Service Provider (ISP); or, from a PC located on the
same LAN as the DVR, go to http://www.dnsserverlist.org/ to obtain a list of the IP addresses of their
recommendation of the best servers to use for your location.
2. If you are connecting through a router, make sure that you have ‘opened up’ all the required network
ports in the port forwarding section of your router’s setup options. That is, you have directed the router to
send any incoming traffic using those IP ports to the LAN IP address of the DVR. Useful information about
router port forwarding can be found at www.portforward.com . Different routers may use different terms for
port forwarding function. For instance, D-Link calls it virtual server, Netopia calls it pinholes.
The default port for the ECOR264 is: 80
Note: Port 80 is the default port used for web browsing. Because of this, in order to prevent the average
user from hosting a web server, most ISPs BLOCK traffic using port 80 from reaching the average site. If
you only plan to view your DVR on a LAN, you can use port 80, and don’t have to concern yourself with
DDNS or routers. However, if you desire remote access to your DVR, perhaps using DDNS (optional), you
MUST select functional ports and set up the port forwarding in your router. Other ports, such as 8080 and
8000 are sometimes blocked by ISPs as well.
What port(s) should be used? There are 65,535 valid IP ports to choose from. These are broken down into
three groups:

80
• Well Known Ports 0 thru 1023
• Registered Ports 1024 thru 49151
• Dynamic and/or Private Ports 49152 thru 65535
So, rather than encounter a port conflict by choosing a port commonly used for another purpose (like port
25 for SMTP mail or port 448 for secure sockets), choose an ‘unusual’ port number. For example, add
50,000 to your house number: 50,123 is less likely to lead to a port conflict. For a list of the known and
registered ports, see http://www.iana.org/assignments/port-numbers
Bandwidth Limit: Specify, disabled / 128 K/ 256 K / 512 K / 768K/ 1M / 3M bps. This is the maximum
bandwidth that the DVR is allowed to use on the network. This is a useful function when connecting the
DVR to busy or heavily loaded networks, or when accessing the DVR(s) over a WAN.
Enable 3GPP Streaming (Unprotected): Check this box to allow unrestricted external connection of
mobile phones, and other rtsp capable devices for viewing via 3GPP/rtsp streaming.
4.7.2 EMAIL
Figure 4-26 Network Menu – Email
SMTP Server: Assign the SMTP (e-mail) server’s name.
NOTE: For more reliable email service, use the server’s IP address.
SMTP Port: Assign the port number used by the SMTP server.

81
Authentication: Check this box if the SMTP server requires authentication (user name / password).
SSL: Check the box if mail server needs communication to be encrypted by SSL.
User name: Input the login user name if the SMTP server requires authentication.
Password: Input the password if the SMTP server requires authentication.
Confirm: Re-enter password.
Sender Email: Input the e-mail address of the sender (the DVR). Sender’s e-mail address has to match the
user name and password above.
Receiver Email 1: Input the first e-mail address that event messages are sent to.
Receiver Email 2: Input the second e-mail address that event messages are sent to.
Receiver Email 3: Input the third e-mail address that event messages are sent to.
Email Subject: Input email subject.
4.7.3 DDNS
DDNS Server: Select either “EverfocusDDNS” or “www.dyndns.org” as the DDNS provider. If DDNS will
not be used, simply select “Disable”.
EverfocusDDNS
Figure 4-27 Network Menu – DDNS-EverfocusDDNS
DVR Name: Input the desired name for the DVR
Register/Update: Click the button to submit and register the name to the Everfocus server.

82
The DDNS name you choose must be unique; that is, it must not already be in use. Please go to the
website http://everfocusddns.com and check that the name you wish to use is available.
PLEASE NOTE: The name of the DVR cannot include a space, or a dot (period) or any special
characters particularly ~ ! @ # $ % ^ & * ( ) + < > " ; : . , _
In the DVR’s Network Menu above, go to DDNS. Choose “everfocusddns.com” for the Server and put in
your chosen name (verified available and without special characters) for DVR Name/hostname.
Press the Select or Submit/Update button to synchronize the DVR with the DDNS server. You should see
an indication of “Success” on the screen. If you see “Could Not Find Server” or any other error message
instead, double-check your network settings and DDNS name and resubmit the DDNS name until you get
“Success”. You should now be able to connect by typing in the host name you created.
Example: http://hostname.everfocusddns.com
It is not necessary to append the HTTP port number to the DDNS name. The EverFocus DDNS server not
only keeps track of your DVR’s IP address, it keeps track of the ports too!
www.dyndns.org
Figure 4-28 Network Menu – DDNS- www.dyndns.org
Host name: Host name created through the dyndns account.
User name: User name of the dyndns account.
Password: Password of the dyndns account.

83
Confirm: Re-enter password.
Note: For more details on DDNS setup, please see “Chapter 7 - Everfocus DDNS Setup”.
4.7.4 Alarm Server
Figure 4-29 Network Menu – Alarm Server
This menu defines the parameters for communicating with a PC running PowerCon software.
Server IP1~3: IP address of client PC with installed PowerCon Software. The network alarm can be
transmitted to up to 3 addresses.
Protocol: Select the protocol type for alarm transmission:
UDP: User Datagram Protocol
TCP: Transmission Control Protocol
Port: Select the transmission port for network alarm messages
Network ID: The network ID is an identifier for the alarm transmitter (DVR sending the alarm).

84
4.8 DISK INFORMATION
4-30 is a screenshot of the DISK INFORMATION MENU. This menu is used to review the DVR’s hard drive
settings and status. No values in this screen can be changed by the operator.
Figure 4-30 Disk Menu-Disk
4.8.1 Disk
Record Time (Start): Shows earliest recorded time on the DVR.
Record Time (End): Shows latest or most current recorded time on the DVR.
Disk: Select disk number.
Health Status: Displays current status of the selected disk.
Disk Temperature: Displays current disk temperature of the selected disk.
Disk Size/Total: Shows total disk size of the selected disk.
Disk Size/Usage: Shows percentage of used disk space for the selected disk.

85
4.8.2 Lock
4-31 is a screenshot of the DISK LOCK/FORMAT MENU. This menu is used to control the portion of the
DVR’s hard drive reserved for locked event recordings, and to format drives(s) if necessary.
Figure 4-31 Disk Menu-Lock/Format
Maximum Lock (%): Sets the maximum lock percentage of the HDD volume. After setting the lock
percentage, conditions where video is written to the locked area can be enabled/disabled in three places
i. “Camera > Basic Setting > Motion > Auto Lock”
ii. “Alarm & Event > Alarm > Auto Lock”.
iii. Lock or unlock the file manually in search result list
Current Lock (%): Displays the current lock percentage of HDD volume. If amount of locked data has
reached the maximum lock percentage, the DVR will be unable to lock new data.
Unlock All: Click this button to unlock the locked part of HDD.
Delete All: Click this button to delete all the unlocked data in HDD. WARNING: This will effectively ERASE
the HDD except for the locked portion.
Format: Click this button to format the whole HDD. WARNING: This will effectively ERASE the ENTIRE
HDD!!

86
4.9 DISPLAY SETTING
Figure 4-32 is a screenshot of the DISPLAY SETTING MENU. This menu will walk you through the Main
Monitor On-Screen Display (OSD) and Main Monitor Sequential setup.
Figure 4-32 Display Menu – Monitor OSD
4.9.1 Monitor OSD
These are the display options for the Main Monitor.
Main Monitor
Camera Title: Check the box to display camera titles.
Date/Time: Check the box to display current date/time.
Event Status: Check the box to display event status.
HDD Status: Check the box to display hard drive status.
Playback Date/Time: Check the box to display playback date/time.
Playback Status: Check the box to display playback status.
Main Monitor Output: This system supports either VGA or BNC main monitor display, but not both at the
same time. Choose from VGA, BNC or Auto (to automatically detect the monitor type)

87
Call Monitor
These are the display options for the Call Monitor.
Camera Title: Check the box to display camera titles.
Date/Time: Check the box to display current date/time.

88
4.9.2 Main M/T SEQ
Figure 4-33 Display Menu – Main M/T SEQ
Step: Sequence order. For reference.
Camera: Select which camera appears in the current step.
Dwell (sec): Set the dwell time for each step. Sequence dwell time can be set from 0 to 99 seconds.
Sequence repeats continuously from steps 1 through 20 until interrupted.

89
4.9.3 Call M/T SEQ
Figure 4-34 Display Menu – Main M/T SEQ
Step: Sequence order. For reference.
Camera: Select which camera appears in the current step.
Dwell (sec): Set the dwell time for each step. Sequence dwell time can be set from 0 to 99 seconds.
Sequence repeats continuously from steps 1 through 20 until interrupted.

90
4.10 SYSTEM SETTING
Figure 4-35 is a screenshot of the SYSTEM SETTING MENU. This menu is for setting up the general
system parameters for the DVR.
Figure 4-35 System Menu – Date/Time
4.10.1 Date/Time
Date: Set current Date.
Time: Set current Time.
Date Format: Choose date format from yyyy/mm/dd, dd/mm/yyyy, and mm/dd/yyyy.
Time Format: Change time format between 12H and 24H mode.
Time Zone: Set the time zone that the DVR adjusts to when updating from the time server.
NTP: Select “Enable” or “Disable” NTP time synchronization.
NTP Server: Displays the time server address that the DVR uses for time synchronization. Requires
operating network configuration and WAN or LAN access to a compatible NTP server.
To find a compatible NTP address, please follow these steps:
a) Go to a PC that is connected to the internet.
b) Click on “START” -> “RUN” -> type “command” and press “OK”.
c) In the DOS Prompt, type “ping pool.ntp.org” to find out the IP address of an NTP Server.
NTP Update Interval: The frequency that the system automatically updates the time via the NTP server.
Select Daily, Weekly, or Monthly.

91
4.10.2 Daylight Saving
Figure 4-36 System Menu – Daylight Saving
Daylight Saving: Check the box to enable automatic daylight saving time adjustment.
Start Date: Set the start date for daylight saving time.
Start Time (hh:mm): Set the time when daylight saving time begins.
Set To (hh:mm): This is what the time will change to when daylight saving begins. For most regions, this
will be one hour ahead of the “Start Time”.
End Date: Set the end date for daylight saving time.
End Time (hh:mm): Set the time when daylight saving time ends.
The time change difference on the End Date will be the same as the difference between the Start Time and
End Time entered for the Start Date (typically 1 hour as in the example shown).

92
4.10.3 User
User Menu is where you can add or delete different login IDs on the system as well as set access levels.
See the charts below for a listing of the rights associated with each access level.
Figure 4-37 System Menu – User
Add
Click “Add” button to add a new user. Set the name (case-sensitive), password, access level and status.
Press “Add” button to confirm a new user or “Cancel” to exit without making changes.
Figure 4-38 System Menu – User - Add

93
Edit
Click “Edit” button to make changes to an existing user account. Press “Save” button to save changes or
“Cancel” to exit without making changes.
Figure 4-39 System Menu – User - Edit
User Login: Check this box to require user login for menu access from the front panel. When this is
disabled, no username or password is required to access the system from the front panel, and all users
operate with ADMIN rights from the front panel.
Auto Logoff: Check this box to automatically logoff the current front panel user after 3 minutes of inactivity.

94
There are three system access levels. The following charts show the rights of each level.
Main Menu at the DVR
User Level and Right
RIGHT ADMINISTRATOR
MANAGER OPERATOR
Playback OK OK NO
PTZ OK OK NO
Layout OK OK OK
Channel OK OK OK
Display OK OK OK
Sequence OK OK OK
Monitor OK OK OK
Zoom OK OK NO
Search OK OK NO
Copy OK OK NO
Config. OK OK OK
View Covert Cameras
OK OK NO
Logout OK OK
OK
Configuration Menu at the DVR
User Level and Right
RIGHT ADMINISTRATOR MANAGER OPERATOR
Express OK NO NO
Camera OK NO NO
Record/Play OK NO NO
Alarm/Event OK NO NO
Schedule OK NO NO
Network OK NO NO
Disk OK NO NO
Display OK OK NO
System OK (1) (2)
Info OK OK Ok
Log OK NO NO
1. Only USER submenu; only access to change own password, and to access operator ID’s
2. Only USER submenu; only ability to change own password.

95
4.10.4 I/O Control
Figure 4-40 is a screenshot of the I/O Control Setting Menu. This menu is used to define the settings for
controlling the DVR through RS485, and for DVR control of attached PTZ cameras.
Figure 4-40 System Menu – I/O Control
RS232
Baud Rate: This field is to set the speed at which is used to transmit instruction or information through the
RS232 port on the DVR. There are eight different speeds: 1200 BPS, 2400 BPS, 4800 BPS, 9600 BPS,
19200 BPS, 38400 BPS, 57600 BPS and 115200 BPS.
Data Bit: This field is the data bit at which you will be transferring. There are two settings for this option: 8
or 7.
Stop Bit: This field is to set the stop bit for the RS232 connection. There are two different stop bits, 1 or 2.
Parity: This field is to select the parity level at which you will be connected. You can choose between None,
Odd, or Even parity levels.
RS485
PTZ Protocol: Select PTZ protocol, choose from the following protocols: Transparent, Pelco D, Pelco P,
Everfocus, or Samsung. (NOTE: all cameras on the bus must use the same protocol)
485 ID: This is the ID used by the EKB500 to send commands to the DVR. On an RS485 connection, every
device (PTZ, DVR and controller) must be assigned a unique ID number between 0 and 127.

96
Baud Rate: The speed used to transmit instructions or information through the RS485 port on the DVR.
Choose from the following speeds: 1200, 2400, 4800, 9600, 19200, 38400, 57600, 115200 BPS.
Data Bit: The number of data bits used in a data packet or word. This can be set to 8 or 7.
Stop Bit: This field is to set the number of stop bits indicating the end of a data packet. This can be set to 1
or 2.
Parity: This selects the transmission error checking rule. Choose either None, Odd, or Even.
Control
One remote control can be used to operate several DVRs. The DVR to be addressed is selected by
pressing the key corresponding to its ID number on the remote control.
IR Remote ID: ID used by the remote control to select this DVR. This can be set from 1 to 4.
4.10.5 Misc.
Figure 4-41 System Menu – Firmware & Misc.
Firmware
Current Firmware Version: Displays the current version.
Firmware Upgrade: Press “Upgrade” to upgrade the firmware.
NOTE: To perform a Firmware Upgrade, you will need to connect a USB flash device with
the desired firmware. Do not disconnect the USB device or turn off the power to the

97
unit during the upgrade; this can cause the system to fail to recover, requiring factory
service to repair.
Configurations
Load Factory Default: Click “Load” to restore all menu settings to the default values. User Account,
Network IP Settings, and Time are not affected. 3GP streaming is disabled by default.
Load From USB: Click “Load” to upload saved DVR configuration settings from a USB flash device.
Save To USB: Click “’Save” to save the current DVR configuration settings to a USB flash device.
Language: Choose which language the DVR uses. The available languages may vary based on region.

98
4.11 INFORMATION
Figure 4.42 is a screenshot of the INFORMATION MENU. This menu displays important (read only) system
information.
Figure 4-42 Information Menu – System
4.11.1 System
System
Version: Displays firmware version number.
Model: Displays DVR model number.
NTSC/PAL: Displays current video format selected based video format on Camera 1 input at boot up.
Network
IP: Displays the DVR’s current IP Address as set in the Network or Express Setup screen.
MAC: Unique address of the DVR’s internal network card. This option cannot be changed.
DVR Name: Displays DVR DDNS name if configured.
Network ID: The ID number for the PowerCon alarm network as set in the Alarm Server screen.
Status
Disk: Displays status of the installed disk(s); normal disk operation is indicated by “OK”.
Fans: Displays fan status; normal fan operation is indicated by “OK”.

99
4.11.2 Log
Figure 4-43 Information Menu – Log
This screen is used to choose, display and/or export log entries.
From
Date: Select starting date of log to be displayed.
Time: Select starting time of log to be displayed.
To
Date: Select end date of log to be displayed.
Time: Select end time of log to be displayed.
Log Type:
Configurations: to see log entries related to configuration changes.
Event: to see log entries related to events.
Record: to see log entries related to recording changes.
Operation: to see log entries related to operation changes.
User: to see log entries related to user access.
View Log: Press “View Log” button to view the log. See
Figure 4-44
for more detail.
Clear Log: Press “Clear Log” button to clear the log.

100
Export Log to USB: Press “Export’ button to export log data to USB.
Figure 4-44 Log List
Prev Page: Go to the previous page of log.
Next Page: Go to the next page of log.
Close: Close the window

101
5 Networking Overview
This chapter will give you a basic instruction on how to set up the DVR for network connection. It is highly
recommended that you have a working knowledge of what a network is and how it works. This will be
helpful in completing the networking process.
5.1 Introduction to TCP/IP
TCP/IP is the group of protocols used by the Internet and most Local Area Networks (LANs) throughout the
world. In TCP/IP, every computer or other communications device that is connected to the network has a
unique IP address. By doing this you are giving your device a unique address similar to the address of your
house. An IP address is composed of four octets (numbers in the range of 0 to 255) separated by decimal
points. The IP address is used to uniquely identify a host or computer on the LAN. For example, one
computer on a network could have an IP address of 192.168.1.127.
You should never give two or more devices the same exact IP address, but the first three octets of an IP
address is often the same for all computers in the local area network. For example, if a total of 253
computers exist in a single LAN, the IP addresses could be assigned starting with 192.168.1.x, where x
represents a number in the range of 2 to 254. In IPP address could be compared with a telephone number.
5.2 Subnet Masks
Each host in a LAN has a subnet mask. The subnet mask is a set of octets that is used to determine which
LAN or class it belongs to. The number 255 is usually used to represent the network address portion of the
IP address and a zero is placed at the end to identify the host portion of the address. Basically the subnet
mask tells the devices how the network addresses are organized, and helps to determine which addresses
are local and which are remote (on the other side of the router).
5.3 Gateway Address
Addressees are either local or remote. A gateway address is composed of four octets separated by decimal
points. The gateway address is used to uniquely identify the device on the LAN that has access to the
communications links connecting to other LANs, WANs and/or the Internet (access to the ‘remote’
addresses).
Chapter
5

102
5.4 Virtual Ports
A port number represents a "channel" or entryway for network communications. Port numbers allow
different computers to utilize network resources without interfering with each other. Port numbers most
commonly appear in network programming, particularly socket programming. Sometimes, though, port
numbers are made visible to the casual user. For example, some websites on the Internet use a URL like
the following:
http://www.sitename.com:8100/
In this example, the number 8100 refers to the port number used by the browser to connect to the web
server. The standard port number used by web sites is 80, so this number does not need to be included
with the URL (although it can be). In IP networking, port numbers can theoretically range from 0 to 65535.
Most popular network applications, though, use port numbers at the lower end of the range (such as 80 for
HTTP). Ports are similar to doors and windows of your house, with port 80 acting as the front door. If these
are not open you could not enter the house. This is the same case with ports on a network. If the ports for a
specific IP address are not open then you could not gain access to that IP address.
Note: The term port also refers to several other aspects of network technology. A port can refer to
Ethernet connection points, such as those on a hub, switch, or router. The term port is also used to
refer to a physical connection point for peripheral devices such as serial, parallel, and USB ports.
Another analogy would be: if a WAN IP address is similar to the phone number identify a site, IP ports are
similar to telephone extensions, in that they allow communication with specific devices within a site that all
share the same external (WAN) IP address. A router is a device which allows multiple computers and other
IP enabled equipment to share that single WAN IP address. It functions like a “switchboard operator” –
opening ports creates an association between those port numbers and the LAN IP address of specific
equipment on the LAN behind the router. When the router sees a ‘call’ for a specific ‘extension’ (port), it
directs that data stream to the (LAN IP address of the) equipment associated with that ‘extension’ (port).
5.5 Pre-Installation
Before beginning the installation, please answer the following questions:
Do you have Hi-speed Internet? ______________
There are many types of high speed Internet available. The most common ones are T1, Cable, and
DSL (in order of speed). The DVR is not compatible with a dial-up connection.
Note: EverFocus suggests having a minimum upload speed of 256KBps. This can be
addressed by your Internet Service Provider.
What type of modem/router do you have? ______________
Modem/router model name/ #

103
The modem/router was either installed by your Internet service provider or purchased by you to
establish a connection to the Internet. A router assigns different internal IP addresses to local
computers; this allows multiple computers to access the Internet through the same external IP
address.
Do you have a static IP address? ______________
A Static IP address means you use the same IP address every time you connect to the Internet.
With a static IP address, other Internet users always know the address of your location and can
easily connect with it. This makes it much simpler to host a website, email server, or other type of
server connection. Everfocus suggests using a static IP address. If this is not available, you will
need to use a dynamic IP address. This is explained below.
Do you have a dynamic IP address? ______________
A Dynamic IP address means your IP address changes each time you connect to the Internet. We
recommend asking your Internet service provider for a Static IP address. If this is not a possibility,
you may use the DDNS feature of the DVR. DDNS stands for Dynamic Domain Name Server, a
service that provides a central database where IP information can be stored and retrieved. It allows
those using a dynamic IP address to be registered centrally so users can connect to it by name.
See Chapter 7 for details on using EverFocus DDNS.
What type of DVR are you installing? ______________
The default ports are
ECOR264: 80
Paragon: 80
ECOR: 80, 1600
EDR/EDVR: 80, 1600, and 37260 – 37263
If the ports were changed in the Network Setup, use those port numbers.
5.6 What is your Network Setup?
Everfocus DVR’s can operate using one of three types of networking connections.
1. Simple One to One Connection: A simple one to one connection is the simplest type of network
connection. It uses a cross-over cable to make a direct connection from one computer to another
(or in this case a computer to a DVR).

104
2. Direct High Speed Modem Connection: A direct modem connection uses a standard network cable
to connect the modem directly to a computer (or in this case a modem to the DVR). This type of
connection only covers single-port modems. For a combination modem/router, use the setup
described below.
3. Router or LAN Connection – A local area network connection requires either a router or a pre-
existing LAN connection. This is the most common type of connection. A router allows multiple
computers and DVR’s to access each other as well as the Internet. It assigns different internal IP
addresses to the computers.
5.7 Simple One to One Connection
Crossover Ethernet Cable Pin outs:
The Figure below shows the pin configurations for a cross-over cable.

105
Connection Procedure:
The First step is to purchase or make a cross-over cable. We recommend purchasing one if you
have never made a cross-over cable. Please remember you can not use a straight through network
cable for this application
Once you have a cross-over cable plug one end into the LAN port on the back of the DVR and the
other into the network card on the back of the computer.
Log into the EverFocus DVR menu and go to the Network Setting Menu.
You must use the Static IP option for this type of connection.
Assign an IP of 192.168.001.003, a Subnet Mask of 255.255.255.000, and a Gateway of
192.168.001.001. You can ignore DNS Server.
The next step is to set the computer’s network settings to match those of the DVR. You will need
Administrator privileges on your Windows machine to do this.
To assign a fixed IP address in Windows 2000/XP.

106

107

108
Click on the option that says “Use the following IP address”
Assign an IP address of 192.168.1.2, a Subnet Mask of 255.255.255.0, and a Default Gateway of
192.168.1.1, then click OK.
Restart both the computer and the DVR.
To access the DVR from the computer, simply open Internet Explorer and in the address bar type:
http://192.168.1.3

109
5.8 Direct High Speed Modem Connection
Straight Through Ethernet Cable Pin outs:
The Figure below shows the pin configurations for a straight cable.
Connection Procedure:
The first step is to purchase or make a straight through cable. We recommend purchasing one if
you have never made a straight through cable. Please remember you can not use a cross-over
network cable for this application
Once you have a straight through cable plug one end into the LAN port on the back of the recorder
and the other into the high speed modem.

110
Log into the EverFocus DVR menu and go to the Network Setting Menu.
Input the Static IP address, the Subnet Mask, and the Gateway that you obtained from the internet
service provider.
Note: If you have a dynamic IP address, you can set the DVR to DHCP to automatically detect
the network settings. Therefore, it can use a dynamic IP address.
Exit from the DVR’s Menu to save the settings.
To access the DVR from a computer, open Internet Explorer and in the address bar type:
http:// (IP address given by your internet service provider)
Note: When using this type of connection, only one device can be connected to the modem at
a time. You will need to use a computer at a different location to test the connection.

111
5.9 Router or LAN Connection
Straight Through Ethernet Cable Pin outs:
The Figure below shows the pin configurations for a straight cable.
Connection Procedure:
The First step is to purchase or make a straight through cable. We recommend purchasing one if
you have never made a straight through cable. Please remember you can not use a cross-over
network cable for this application

112
Once you have a straight through cable plug one end into the LAN port on the back of the recorder
and the other into the router.
Log into the EverFocus DVR menu and go to the Network Setting Menu.
To let the router automatically assign an address:
Set the Network Type to DHCP. Make sure to write down the IP address and the Gateway.
Exit from the Menu to save settings.
To manually assign an address:
Go to a computer connected on the same network as the DVR.
Click on the Start button and choose Run.
o If using Windows Vista, choose Search instead.
Type “command” and click on OK.
o In Vista, you will need to double-click on the “Command Prompt” file to open it..
In the DOS prompt, type “ipconfig” and press Enter.
The network information will be displayed on a screen similar to the one below.
o In Windows Vista, look for the information that says “IP v4”.
Take the values for Subnet Mask and Default Gateway and input them into the DVR; these
values should be exactly the same in both devices. However, you should change the last

113
number of the IP address. For example, if the IP address of the computer is 192.168.2.101, the
DVR’s IP address should be 192.168.002.050.
To access the DVR from a computer simply open Internet Explorer and in the address bar type:
http:// (IP address of the DVR)
Note: The DVR’s IP address will only work at the location of the DVR. To connect from a
different location over the Internet, see below.
To set DVR for Internet Connection through router
The next step is to open ports within your router. Log into the router using a PC and open the
following ports.
o Ports to open: 80
o If your Internet service provider blocks port 80, you can change it to a different port in the
DVR’s Network Menu Setup; open/forward that port instead.
o If you are using a Linksys or D-Link router, see Chapter 8 for basic support on setting up
ports. For any other router, you will need to contact the manufacturer for support.
To access the DVR from a computer simply open Internet Explorer and in the address bar type:
http:// (the IP address given by your internet service provider)
Note: If you changed to a different port other than 80, you will need to include this at the
end of the IP address
http:// (the IP address given by your internet service provider):portnumber
If you have a WAN Dynamic IP address and have opened the ports, go to Chapter 7 to setup
DDNS.

114
6 REMOTE OPERATION FROM BROWSER
6.1 CONNECTING TO ECOR264
To access the DVR from a computer, open an Internet Explorer window and in the address bar type:
Local connection: http:// (IP address from the DVR’s Network Menu): IP port used
e.g. http://192.168.1.163:2468
Internet connection: http:// (IP address given by your Internet Service Provider): IP port used
e.g. http://57.182.67.204:2468
You should then see a login prompt.
The login page will appear on the screen similar to the one shown above.
Chapter
6

115
Enter a user name and password to access the recorder. These can be changed in the System
section of the Main Menu.
The default user name is “admin”. The default password is “11111111”.
Click on the Login button and you will log in to the recorder’s Network Viewer.
6.2 BROWSER SECURITY SETTING
6.2.1 Installing ActiveX controls
When you first connect to the DVR’s IP address, you should see a screen like the one below. If you do not
see a yellow bar like the one the arrow is pointing at, your security settings may be too high. If so, go to
“Section 6.2.2 - Enabling ActiveX Controls.”
Right click on the yellow bar and select “Install This Add-on…”

116
Install the ePlusDVR.cab file when prompted to do so.
Once the file finishes installing, you will return to the screen like the one below.

117
Right click on the yellow bar and select “Run Add-on…”
Install the MSXML file when prompted to do so.
Now, you will able to see the remote live page.

118
6.2.2 Enabling ActiveX Controls
Note: This section is only necessary if you DO NOT see the yellow ActiveX bar at the top
of your browser screen when you first connect to the DVR.
At the top of the Internet Explorer Window, click on Tools, then select Internet Options.
Click the Security tab at the top of the window, then choose Custom Level near the bottom.

119
In the Security Settings window, scroll to “ActiveX controls and plug-ins”
Set the controls as follows:
“Enable”:
Allow previously unused ActiveX controls to run without prompt (Internet Explorer 7 only)
Allow scriptlets (IE7 only)
Automatic prompting for ActiveX controls
Binary and script behaviors
Display video and animation on a webpage that does not use external media player (IE7 only)
Run ActiveX controls and plug-ins
Script ActiveX controls marked safe for scripting
“Prompt”:
Download signed ActiveX controls
Download unsigned ActiveX controls
“Disable”:
Initialize and script ActiveX controls not marked as safe
Click OK and then choose Yes to change the security settings.

120
Close the window so you are back at the login screen.
Click the Refresh button to reload the page.
Install the ePlusDVR.cab file when prompted to do so.
Once the file finishes installing, you will return to the same login page as before.
Type in the user name and password and click Login to view the cameras.
Default user name: admin
Default password: 11111111.

121
6.3 REMOTE LIVE VIEW
1. Click on a camera number on the left side of the display to switch that camera to full screen. Click on
“4UP” to display 4 screens, click on “9UP” to display 9 screens or click on “16IP” to display 16 screens.
2. You can click the “Mic” button to transfer audio to DVR from client side if there is a microphone
attached to the PC and an amplifier and speaker attached to the DVR. You can also click the
“Speaker” button to transfer audio to the client side from DVR if there is a speaker on the PC and a
microphone and preamp attached to the DVR, and audio recording is enabled on the DVR. Double
click on a camera image to enlarge the current display to full screen; double click again or press “Esc”
to return to the normal view.
3. The status of each camera is represented by different colors on the left side of the screen. Green
means normal; orange indicates a Motion alarm; blue indicates Video Loss, red indicates an alarm
event and grey means disable
4. Menu bar: Menu buttons for setup, search and export, details are explained in following chapters.
Live View
Express Setup
Camera Setup
Record Setup
Alarm Setup
5
1
4
2
3

122
Schedule Setup
Network Setup
Hard Disk Setup
Display Setup
System Setup
Information Setup
Video Export
Playback Search
PTZ Control
5. In the main page, you will see live images in a 16-screen display (or 4 or 9 screens, depending on the
model).

123
6.4 REMOTE PLAYBACK
To playback the video, click the “Search” button. Select from “Time Search”, “Event Search”, or “Motion
Search”. For more details about Search setting, please refer to “3.12 Search Setting”.
“Event Search” and “Motion Search” will show maximum 400 search result items (beginning with the start
time)
Playback Control Keys:
1. Fast rewind the video.
2. Play Reverse the video.
3. Stop playback.
4. Pause
5. Playback the video.
6. Fast forward the video.
Playback Control Keys
B
ack:
returns to live view

124
7 EVERFOCUS DDNS SETUP
Setup Steps:
Step 1. Set up the Network Menu according to the instructions detailed in the Networking chapter.
(Make sure that DNS Server 1 is set correctly or DDNS will not work)
Step 2. Go to the website http://everfocusddns.com and check for an available name.
Note: This step is optional, though recommended, as it is used to check the availability
of a host name. If the name is already used, and attempt to register that name must fail.
If the name is available, proceed to step 3 for DDNS setup.
Step 3. In DVR’s Network Menu, go to DDNS. Choose “EverfocusDDNS” for the Server and put in
your chosen name in the field: DVR Name.
PLEASE NOTE: The name of the DVR cannot include a space, or a dot (period) or any special
characters particularly ~ ! @ # $ % ^ & * ( ) + < > " ; : . , _
Step 4. Click (or select and press Enter) on the “Register/Update” button to
synchronize the DVR
with the DDNS server. You should see an indication of “Success” on the screen. If you see
“Could Not Find Server” or any other error message instead, double-check your network
Chapter
7

125
settings and DDNS name and resubmit the DDNS name until you get “Success”.
Step 5. You should now be able to connect by typing the name you created into the address bar.
Example: http://hostname.everfocusddns.com
It is not necessary to append the HTTP port number to the DDNS name. The EverFocus DDNS server not
only keeps track of your DVR’s IP address, it keeps track of the ports too!

126
8 LINKSYS & D-LINK PORT FORWARDING
8.2 TYPICAL LINKSYS PORT FORWARDING
This section will cover a few simple configurations for the Linksys router. This chapter is only to offer some
help to the installer and end user. Please understand we DO NOT support this product and will not give
tech support on it. If you need additional technical support on this router you must call Linksys.
To access the Web-based Utility, launch a web browser and type the Router’s IP address, typically
192.168.1.1, in the address bar. Then press Enter. A password request page will appear. (Non-Windows
XP users will see a similar screen.) Leave the User Name field blank. The first time you access the router,
use the default password admin. Click the OK button to continue.
The first screen that appears displays the Setup tab. This allows you to change the Router's general
settings. Change these settings as described here and click the Save Settings button to apply your
changes or Cancel Changes to cancel your changes.
Click on the “Applications & Gaming” tab.
C
hapter
8

127
Applications and Gaming allows you to set up public services on your network, such as web servers, ftp
servers, e-mail servers, or other specialized Internet applications. (Some Internet applications may not
require any forwarding) To forward a port, enter the information on each line for the criteria required.
Descriptions of each criterion are described here.
Application - In this field, enter the name you wish to give the application.
Start/End - Enter the starting number of the range under Start and the ending number under End.
Protocol - Enter the protocol used for this application, either TCP or UDP, or Both.
IP Address - For each application, enter the IP Address of the PC running the specific application.
Enable - Click the Enable checkbox to enable port forwarding for the relevant application.
When finished making changes, click the Save Settings button to apply your changes or Cancel
Changes to cancel them.
Here is an example for how the port information might look:
HTTP 80 to 80 Both 192.168.1.50 Enable
Where 192.168.1.50 is the IP address of the ECOR264 on the LAN, and the default port 80 is in use.
Note: If you changed port 80 in the DVR’s Network Menu, open that port instead of 80.

128
8.3 TYPICAL D-LINK PORT FORWARDING
This section will cover a few simple configurations for the D-Link router. This chapter is only to offer some
help to the installer and end user. Please understand we DO NOT support this product and will not give
tech support on it. If you need additional technical support on this router you must call D-Link.
Whenever you want to configure your network or the DI-624, you can access the Configuration Menu by
opening a web-browser and typing in the IP Address of the DI-264.
The DI-264 default IP Address is 192.168.0.1.
Type “admin” in the User Name field
Leave the Password blank
Click OK
The first screen that shows up is the Home Tab. This is the starting point for all the router’s settings and
functions.

129
Click Virtual Servers on the left to bring up the following screen.
Virtual Servers allows users who are connecting remotely to access services on the router’s Local Network.
The functions of each field are described below.
Virtual Server - Select Enabled or Disabled
Name - Enter the name referencing the virtual service
Private IP - The IP address of the device running the local services.
Protocol Type - The protocol used for the virtual service.
Private Port – The port number that the service uses on the LAN (Local Area Network).
Public Port - The port number that the services uses on the WAN (Wide Area Network).
Schedule – The time period the virtual server will be active.
When you have input all the information for a virtual server, click on Apply to add it to the list at the
bottom or Cancel to clear all fields.

130
Here is an example of the information for each service:
Name Private IP Protocol Private Port Public Port Schedule
HTTP 192.168.1.50 Both 80 80 Enable
Where 192.168.1.50 is the IP address of the ECOR264 on the LAN, and the default port 80 is in use.
Note: If you changed port 80 in the DVR’s Network Menu, open that port instead of 80.

131
9 TROUBLESHOOTING
If you have problems with the system, run through the following checklist to see if you can solve the
problem.
The DVR will not go into record mode.
Bring up the DVR’s Menu and check under the Camera Menu. Verify that all connected cameras
are checked as “Installed” and that Record Mode is set to “Continuous”.
Check the Disk or Information Menus and verify that the internal hard drive is being detected.
The DVR displays nothing on the main monitor.
Make sure the monitor is connected to either BNC Main Monitor port or the VGA port. If the
monitor has multiple inputs, make sure it is on the correct input source and display setting
(1024x768).
Check that the monitor cables are good and power is on.
Verify the recorder is getting the correct supply power.
There is no display coming from one of the channels on the DVR.
In the DVR’s Camera Menu, make sure that all cameras are checked as “Installed” and
unchecked for “Covert”.
If there is still no picture, switch ports or connect a working camera to the port that has no picture.
If you get an image, the problem is coming from the camera or cable.
I cannot connect to the recorder via the internet.
Check that you can connect to the DVR on the LAN.
Check that the DVR has a static IP address and the port used by the DVR is forwarded correctly
to that IP address in the router.
Verify that your Internet Service Provider does not block the IP port being used
Chapter
9

132
Make sure you are using the correct WAN IP address given by the ISP, or, if you have a Dynamic
IP, check if the IP address has changed; use DDNS to avoid problems caused by changing ISP
addresses.

133
APPENDIX A: TIMING OF ALARM MODES
Transparent Mode
Input Event
Alarm Duration
t
t Event = t Reaction
t
Event
: Duration of alarm input source (motion, contact, system events...)
t
reaction
: Resulting duration for this alarm mode, related to event record, alarm outputs, OSD message,
buzzer
Timeout + Transparent Mode
t
Input Event
Alarm Duration
t
Duration
t
Reaction
t
Event
t
Event
: Duration of alarm input source (motion, contact, system events...)
t
Duration
: Alarm duration for timeout, defined in the event setup menus
t
reaction
: Resulting duration for this alarm mode, related to event record, alarm outputs, OSD message,
buzzer
Appendix
A

134
Timeout Mode
t
Input Event
Alarm Duration
t
Duration =
t
Reaction
t
Event
t
Event
: Duration of alarm input source (motion, contact, system events...)
t
Duration
: Alarm duration for timeout, defined in the event setup menus
t
reaction
: Resulting duration for this alarm mode, related to event record, alarm outputs, OSD message,
buzzer
Permanent Mode
t
Input Event
Alarm Duration
t
Reaction
t
Event
Alarm Reset
t
Event
: Duration of alarm input source (motion, contact, system events...)
t
Duration
: Alarm duration for timeout, defined in the event setup menus
t
reaction
: Resulting duration for this alarm mode, related to event record, alarm outputs, OSD message,
buzzer

135
Timeout Mode: Retrigger of Alarms
t
Event
: Duration of alarm input source (motion, contact, system events...)
t
Duration
: Alarm duration for timeout, defined in the event setup menus
t
reaction
: Resulting duration for this alarm mode, related to event record, alarm outputs, OSD message,
buzzer
Timeout+Transparent Mode: Retrigger of Alarms
t
Event
: Duration of alarm input source (motion, contact, system events...)
t
Duration
: Alarm duration for timeout, defined in the event setup menus
t
reaction
: Resulting duration for this alarm mode, related to event record, alarm outputs, OSD message,
buzzer

136
APPENDIX B: EXPRESS SETUP
RECORDING VALUE SELECTION RULES
Case 1:
Record Mode: Normal + Event Record With: Recording days
The DVR will Auto adjust image Quality and Event frame rate to match the number of Recording
days which user selected:
According to resolution, event hours and other assumptions above, the DVR will attempt to select one set
of suitable quality and event frame rate by checking if set 1 meets the requirements, and proceed in order
unit the requirements are met. If the DVR can’t match the required record days from one of the 8 sets, it will
use set 8.
Checking Order 1
2
3
4
5
6
7
8
Normal Frame Rate
1
1
1
1
1
1
1
1
Quality Superio
r
Standard
Low Low Low Low Low Low
Event Frame Rate 30
30
30
15
10
7.5
5
1
Case 2:
Record Mode: Event Only Record With: Recording days
DVR will Auto adjust Quality and Event frame rate to match the Recording days which user need:
According to resolution, event hours and other assumptions above, the DVR will attempt to select one set
of suitable quality and event frame rate by checking if set 1 meets the requirements, and proceed in order
unit the requirements are met. If the DVR can’t match the required record days from one of the 8 sets, it will
use set 8.
Checking Order 1
2
3
4
5
6
7
8
Quality Superior
Standard
Low Low Low Low Low Low
Event Frame Rate
30
30
30
15
10
7.5
5
1
Appendix
B

137
Case 3:
Record Mode: Normal + Event or Event Only
Record With: Preset Setting
DVR will apply the settings in the table below to all cameras according to the Preset Settings.
Preset Setting Option
Camera Item Apply value
Quality Superior
Normal Frame Rate
Max recording frame rate of DVR
Best Quality
Event Frame Rate 30
Quality Standard
Normal Frame Rate
Half of max recording frame rate of DVR
Standard Quality
Event Frame Rate 30
Quality Basic
Normal Frame Rate
1
Extended Quality
Event Frame Rate 10

138
APPENDIX C: REMOTE CONTROL
The IR remote control is an accessory to enhance the convenient operation of the DVR. You can
perform all the settings and operations from the remote control. The effective distance is up to 33 feet
line of sight. The keypad functions are same as the front panel buttons of the DVR.
Appendix
C
ID
number here must correspond to the
“
IR
Remote ID” in “I/O Control Setup Menu”. Used to
select a DVR when there is more than one unit.
Selecting an incorrect unit ID will prevent the DVR
from responding to commands from the remote.
Channel keys #1~16

139
Headquarter Office
12F, No.79 Sec.1 Shin-Tai Wu Road,
Hsi-Chi, Taipei, Taiwan
Tel: +886-2-26982334
Fax: +886-2-26982380
Beijing office
Room 609,Technology Trade Building.
Shangdi Information Industry Base,
Haidian District,Beijing China
Tel: +86-10-62971096
Fax: +86-10-62971423
European Office
Albert-Einstein-Strasse 1,
D-46446 Emmerich, Germany
Tel: +49-2822-9394-0
Fax: +49-2822-939495
Japan Office
5F Kinshicho City Building,2-13-4 Koto-
bashi,Sumida-Ku,Tokyo,130-0022,Japan
Tel: +81-3-5625-8188
Fax: +81-3-5625-8189
USA California Office
1801 Highland Ave. Unit A
Duarte, CA 91010 ,U.S.A
Tel: +1-626-844-8888
Fax: +1-626-844-8838
USA New York Office
415 Oser Ave Unit S
Hauppauge, NY 11788
Sales: +1-631-436-5070
Fax: +1-631-436-5027
P/N: 4605XCOR04004AR
Your EverFocus product is designed
and manufactured with high quality
materials and components which can
be recycled and reused.
This symbol means that electrical and
electronic equipment, at their end-of-
life, should be disposed of separately
from your household waste.
Please, dispose of this equipment at
your local community waste
collection/recycling centre.
In the European Union there are
separate collection systems for used
electrical and electronic product.
Please, help us to conserve the
environment we live in!
Ihr EverFocus Produkt wurde
entwickelt und hergestellt mit qualitativ
hochwertigen Materialien und
Komponenten, die recycelt und wieder
verwendet werden können.
Dieses Symbol bedeutet, dass
elektrische und elektronische Geräte
am Ende ihrer Nutzungsdauer vom
Hausmüll getrennt entsorgt werden
sollen.
Bitte entsorgen Sie dieses Gerät bei
Ihrer örtlichen kommunalen
Sammelstelle oder im Recycling Centre.
Helfen Sie uns bitte, die Umwelt zu
erhalten, in der wir leben
!