Everfocus Dvr Ecor 264 8 4 D2 Users Manual
ECOR 264-84 F2 to the manual 02ce546f-89da-4458-86b5-942bf3762120
2015-02-02
: Everfocus Everfocus-Everfocus-Dvr-Ecor-264-8-4-D2-Users-Manual-427201 everfocus-everfocus-dvr-ecor-264-8-4-d2-users-manual-427201 everfocus pdf
Open the PDF directly: View PDF
.
Page Count: 124 [warning: Documents this large are best viewed by clicking the View PDF Link!]

User Manual
E
EC
CO
OR
R
2
26
64
4
D
Di
ig
gi
it
ta
al
l
V
Vi
id
de
eo
o
R
Re
ec
co
or
rd
de
er
r
E
EC
CO
OR
R
2
26
64
4-
-8
8/
/4
4
F
F2
2
(
(8
8/
/4
4-
-c
ch
ha
an
nn
ne
el
l
D
DV
VR
R
E
EC
CO
OR
R
2
26
64
4
w
wi
it
th
ho
ou
ut
t
D
DV
VD
D+
+R
RW
W)
)
E
EC
CO
OR
R
2
26
64
4-
-8
8/
/4
4
D
D2
2
(
(8
8/
/4
4-
-c
ch
ha
an
nn
ne
el
l
D
DV
VR
R
E
EC
CO
OR
R
2
26
64
4
w
wi
it
th
h
D
DV
VD
D+
+R
RW
W)
)

EVER F O C U S E L E C T R O N I C S C O R P O R A T I O N
ECOR 264 F2/D2 DVR Series
Instruction Manual
2010 EverFocus Electronics Corp
www.everfocus.com
All rights reserved. No part of the contents of this manual may be reproduced or transmitted in any form or by
any means without written permission of the Everfocus Electronics Corporation.
Release Date: September 2010
QuickTime is a registered trademark of the Apple Computer, Inc.
Windows is a registered trademark of the Microsoft Corporation.
Linksys is a registered trademark of the Linksys Corporation.
D-Link is a registered trademark of the D-Link Corporation.
DynDNS is a registered trademark of the DynDNS.org Corporation.
Other product and company names mentioned herein may be the trademarks of their respective owners.

ii
Safety Precautions
Refer all work related to the installation of this product to qualified service personnel or system
installers.
Do not block the ventilation opening or slots on the cover.
Do not drop metallic parts through slots. This could permanently damage the appliance. Turn the
power off immediately and contact qualified service personnel for service.
Do not attempt to disassemble the appliance. To prevent electric shock, do not remove screws or
covers. There are no user-serviceable parts inside. Contact qualified service personnel for
maintenance. Handle the appliance with care. Do not strike or shake, as this may damage the
appliance.
Do not expose the appliance to water or moisture, not try to operate it in wet areas. Do take immediate
action if the appliance becomes wet. Turn the power off and refer servicing to qualified service
personnel. Moisture may damage the appliance and also cause electric shock.
Do not use strong or abrasive detergents when cleaning the appliance body. Use a dry cloth to clean
the appliance when it is dirty. When the dirt is hard to remove, use a mild detergent and wipe gently.
Do not overload outlets and extension cords as this may result in a risk of fire or electric shock.
Do not operate the appliance beyond its specified temperature, humidity or power source ratings. Do
not use the appliance in an extreme environment where high temperature or high humidity exists. Use
the appliance at temperature within indoor type DVR for 0°C~40°C (32°F~104°F) and at relative
humidity between 20%~80%. The input power source for this device is 12 VDC with external power
supply 100~240VAC.
This Product is RoHS compliant.
ATTENTION! This is a class A product which may cause radio interference in a domestic environment; in this case,
the user may be urged to take adequate measures.
The information in this manual was current upon publication. The manufacturer reserves the right to revise and improve his products.
Therefore, all specifications are subject to change without prior notice. Manufacturer is not responsible for misprints or typographical errors.
Please read this manual carefully before installing and using this unit. Be sure to keep it handy for later reference.
Your EverFocus product is designed and manufactured with high
quality materials and components which can be recycled and reused.
This symbol means that electrical and electronic equipment, at their
end-of-life, should be disposed of separately from your household
waste.
Please, dispose of this equipment at your local community waste
collection/recycling centre.
In the European Union there are separate collection systems for used
electrical and electronic product.
Please, help us to conserve the environment we live in!
Ihr EverFocus Produkt wurde entwickelt und hergestellt mit qualitativ
hochwertigen Materialien und Komponenten, die recycelt und wieder
verwendet werden können.
Dieses Symbol bedeutet, dass elektrische und elektronische Geräte am
Ende ihrer Nutzungsdauer vom Hausmüll getrennt entsorgt werden
sollen.
Bitte entsorgen Sie dieses Gerät bei Ihrer örtlichen kommunalen
Sammelstelle oder im Recycling Center.
Helfen Sie uns bitte, die Umwelt zu erhalten, in der wir leben!

iii
TABLE OF CONTENTS
1 PRODUCT OVERVIEW ........................................................................................................................ 1
1.1 FEATURES .......................................................................................................................................................... 1
1.2 PACKAGE CONTENTS ........................................................................................................................................... 2
1.3 SPECIFICATIONS ................................................................................................................................................. 3
1.4 FRONT PANEL ..................................................................................................................................................... 5
1.5 REAR PANEL ....................................................................................................................................................... 7
1.6 VIDEO INPUT / OUTPUT INSTALLATION ................................................................................................................... 8
1.6.1 Video inputs .............................................................................................................................................................. 8
1.6.2 Monitor output .......................................................................................................................................................... 8
1.7 ALARM CONTACT INSTALLATION ........................................................................................................................... 9
1.7.1 Alarm Input Contacts ................................................................................................................................................ 9
1.7.2 Alarm Output Relay .................................................................................................................................................. 9
1.8 RS-485 KEYBOARD / PTZ INSTALLATION ............................................................................................................ 10
1.8.1 General RS-485 bus installation ............................................................................................................................. 10
1.8.2 RS-485 socket pin assignment ............................................................................................................................... 11
1.8.3 EKB-500 connection with network patch cable ...................................................................................................... 11
1.8.4 EKB-500 connection to several DVRs .................................................................................................................... 11
1.8.5 Speed Dome Installation ........................................................................................................................................ 12
1.9 USB MOUSE INSTALLATION ................................................................................................................................ 12
1.10 NETWORK CONNECTION ................................................................................................................................. 13
1.10.1 Direct PC Connection through Crossover Network Cable ...................................................................................... 13
1.10.2 Network Connection through Patch Cable ............................................................................................................. 13
1.11 FINAL INSTALL PROCESS ................................................................................................................................ 14
2 MOUSE AND FRONT PANEL OPERATION ..................................................................................... 15
2.1 GENERAL USB MOUSE OPERATION ................................................................................................................... 15
2.1.1 How to select a channel ......................................................................................................................................... 15
2.1.2 OSD Root Menu ..................................................................................................................................................... 15
2.1.3 Operation in the Configuration Menu ..................................................................................................................... 16
2.1.4 Field Input Options ................................................................................................................................................. 16
2.2 GENERAL FRONT PANEL OPERATION ................................................................................................................. 18
2.2.1 How to select a channel ......................................................................................................................................... 18
2.2.2 OSD Root Menu ..................................................................................................................................................... 18
2.2.3 Front Panel Key Review ......................................................................................................................................... 18
2.2.4 Operation in Configuration Menu ........................................................................................................................... 18
2.2.5 Field Input Options ................................................................................................................................................. 19
3 GENERAL DVR OPERATIONS ......................................................................................................... 21
3.1 RECORD ........................................................................................................................................................... 21
3.2 LOGIN ............................................................................................................................................................... 21
3.3 SELECT CAMERA OPERATION............................................................................................................................. 22

iv
3.4 PLAYBACK ........................................................................................................................................................ 22
3.5 PTZ ................................................................................................................................................................. 24
3.5.1 General PTZ control (if PTZ cameras are installed) ............................................................................................... 24
3.5.2 Express Control of PTZ .......................................................................................................................................... 25
3.6 LAYOUT ............................................................................................................................................................ 26
3.6.1 Bring a camera to full screen mode ........................................................................................................................ 26
3.7 CHANNEL SWITCHING ........................................................................................................................................ 26
3.8 DISPLAY ........................................................................................................................................................... 27
3.9 SEQUENCE ....................................................................................................................................................... 27
3.10 ZOOM ............................................................................................................................................................ 27
3.11 SEARCH ........................................................................................................................................................ 28
3.11.1 Time Search ........................................................................................................................................................... 29
3.11.2 Event Search .......................................................................................................................................................... 29
3.11.3 Smart Search ......................................................................................................................................................... 30
3.11.4 Snapshot Search .................................................................................................................................................... 32
3.12 COPY ............................................................................................................................................................ 33
3.13 LOGOUT ........................................................................................................................................................ 34
4 DVR CONFIGURATION ..................................................................................................................... 35
4.1 CONFIGURATION MENU ..................................................................................................................................... 35
4.2 EXPRESS CONFIGURATION ................................................................................................................................. 35
4.3 CAMERA SETTING ............................................................................................................................................. 38
4.3.1 Basic Setting .......................................................................................................................................................... 38
4.3.2 Video Adjust ........................................................................................................................................................... 40
4.3.3 Motion ..................................................................................................................................................................... 41
4.3.4 Video Loss .............................................................................................................................................................. 44
4.4 RECORD & PLAY SETTING ................................................................................................................................. 45
4.4.1 Record .................................................................................................................................................................... 45
4.4.2 Built-in Calculator ................................................................................................................................................... 46
4.4.3 Play ........................................................................................................................................................................ 47
4.5 ALARM & EVENT SETTING .................................................................................................................................. 48
4.5.1 Alarm ...................................................................................................................................................................... 48
4.5.2 Event ...................................................................................................................................................................... 50
4.6 SCHEDULE SETTING .......................................................................................................................................... 57
4.6.1 Express Setup ........................................................................................................................................................ 57
4.6.2 Holidays .................................................................................................................................................................. 58
4.6.3 Schedule ................................................................................................................................................................ 59
4.6.4 Alarm Action ........................................................................................................................................................... 64
4.7 NETWORK SETTING ........................................................................................................................................... 66
4.7.1 LAN ........................................................................................................................................................................ 66
4.7.2 EMAIL ..................................................................................................................................................................... 67
4.7.3 DDNS ..................................................................................................................................................................... 68
4.7.4 Alarm Server .......................................................................................................................................................... 70
4.7.5 Remote / Mobile dual stream and mobile phone settings ...................................................................................... 71
4.8 DISK INFORMATION ............................................................................................................................................ 72
4.9 DISPLAY SETTING ............................................................................................................................................. 73
4.9.1 Monitor OSD ........................................................................................................................................................... 73
4.9.2 Main M/T SEQ ........................................................................................................................................................ 74
4.10 SYSTEM SETTING ........................................................................................................................................... 75
4.10.1 Date/Time ............................................................................................................................................................... 75
4.10.2 Daylight Saving ...................................................................................................................................................... 76

v
4.10.3 User ........................................................................................................................................................................ 77
4.10.4 I/O Control .............................................................................................................................................................. 79
4.10.5 Misc. ....................................................................................................................................................................... 80
4.11 INFORMATION ................................................................................................................................................ 81
4.11.1 System ................................................................................................................................................................... 81
4.11.2 Log ......................................................................................................................................................................... 82
5 NETWORKING OVERVIEW ............................................................................................................... 84
5.1 INTRODUCTION TO TCP/IP ................................................................................................................................ 84
5.2 SUBNET MASKS ................................................................................................................................................ 84
5.3 GATEWAY ADDRESS .......................................................................................................................................... 84
5.4 VIRTUAL PORTS ................................................................................................................................................ 85
5.5 PRE-INSTALLATION ............................................................................................................................................ 85
5.6 WHAT IS YOUR NETWORK SETUP? ..................................................................................................................... 86
5.7 SIMPLE ONE TO ONE CONNECTION .................................................................................................................... 87
5.8 DIRECT HIGH SPEED MODEM CONNECTION........................................................................................................ 90
5.9 ROUTER OR LAN CONNECTION ......................................................................................................................... 91
6 REMOTE OPERATION FROM BROWSER ....................................................................................... 94
6.1 CONNECTING TO ECOR 264 F2/D2 ................................................................................................................... 94
6.2 BROWSER SECURITY SETTING ................................................................................................................................ 95
6.2.1 Installing ActiveX controls ...................................................................................................................................... 95
6.2.2 Enabling ActiveX Controls ...................................................................................................................................... 98
6.3 REMOTE LIVE VIEW ......................................................................................................................................... 101
6.4 SUB – MAIN SWITCHING DUAL STREAM ............................................................................................................. 102
6.5 REMOTE PLAYBACK......................................................................................................................................... 104
6.6 REMOTE PTZ CONTROL................................................................................................................................... 105
7 EVERFOCUS DDNS SETUP ............................................................................................................ 107
8 TROUBLESHOOTING ..................................................................................................................... 109
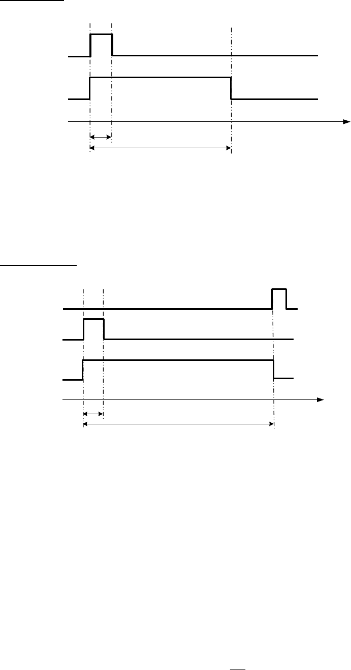
APPENDIX A: TIMING OF ALARM MODES ............................................................................................ 110
APPENDIX B: EXPRESS SETUP RECORDING VALUE SELECTION RULES ...................................... 113
APPENDIX C: REMOTE CONTROL ......................................................................................................... 115
APPENDIX D: MOBILE PHONE BROWSER VIEW ................................................................................. 116

1
1 PRODUCT OVERVIEW
The ECOR 264 F2/D2 series‘ digital video recorders are equipped with the latest H.264 compression
technology and offer both enhanced recording capacity and fast high quality image transmission over
network. Numerous functions and the enhanced recording settings make these digital video recorders the
perfect choice for various application fields.
1.1 FEATURES
- dual stream for slow network bandwidth control
- low noise / fanless housing design
- user-friendly graphic user interface (GUI) with easy mouse or front panel operation
- multi-language menu operation
- express setup for quick installation in standard applications
- latest H.264 compression technology
- individual recording settings for each channel
- pentaplex operation for simultaneous recording, playback, archiving, live view and network access
- snapshot search function
- data archiving via USB 2.0 port or built-in DVD-RW drive (only “D” models)
- programmable motion detection area (22x18) for each channel
- local (through USB mouse) and network PTZ control
- fast network video transmission with dual stream for mobile phone streaming
- network operation independent from local operation
- event notification incl. e-mail alarm and network alarm with optional PowerCon 4.x software
- watchdog function with notification options
- optional RS-485 remote control (EKB 500)
- free EverFocus DDNS service: DDNS account registration directly from DVR setup
Chapter
1

2
1.2 PACKAGE CONTENTS
- Digital Video Recorder x1
- User Manual x 1
- AC Adapter x 1
- Mouse x 1
- Terminal Block x 6
- IR Remote Control x 1
- Battery x 2
- HDD Fixing Bracket x 1 set
- Power Cord x 1
- SATA cable x 1
- Screws x 4 for HDD
- Screws x 2 for HDD fixing bracket
- Shockproof rubber x 4

3
1.3 SPECIFICATIONS
ECOR 264-4F2
ECOR 264-4D2
ECOR 264-8F2
ECOR 264-8D2
Video format
PAL / CCIR
Display format main monitor
1, 4x multiscreen, PiP
1, 4, 6, 8, 9x multiscreen, PiP
Video input
4 inputs 1 Vp-p composite PAL, BNC,
automatic 75 Ohm termination
8 inputs 1Vp-p composite PAL, BNC,
automatic 75 Ohm termination
Video output
1 main monitor output, 1 Vp-p at 75 Ohm, BNC
1 main monitor output VGA, 15-pin Sub-D
Video compression
H.264
Display resolution VGA output
1280 x 1024 / 800 x 600 / 60 Hz
Harddisk storage
1 x internal 8,9 cm (3,5”) SATA harddisk
Recording resolution
704 x 576, 704 x 288, 352 x 288
Recording rate
1 ~ 100 IPS (352 x 288)
1 ~ 100 IPS (704 x 288)
1 ~ 50 IPS (704 x 576)
1 ~ 200 IPS (352 x 288)
1 ~ 100 IPS (704 x 288)
1 ~ 50 IPS (704 x 576)
1 ~ 25 IPS individual setup per channel for normal and event recording (rem. rate to
be distributed among rem. channels)
Playback rate
1 ~ 100 IPS (352 x 288)
1 ~ 100 IPS (704 x 288)
1 ~ 50 IPS (704 x 576)
1 ~ 200 IPS (352 x 288)
1 ~ 100 IPS (704 x 288)
1 ~ 50 IPS (704 x 576)
Recording modes
continuous, schedule or event recording
Playback search
via date/time or event / smart search incl. snapshot search function
Video pause
yes
Video loss detection
yes
Motion detection
yes, with configurable detection area (22 x 18) and sensitivity
Event log
yes
Alarm input
4 alarm inputs
8 alarm inputs
Alarm output
1 alarm output
Audio
no audio functionality
Setup
on-screen display with graphic user interface (GUI)
Control
USB mouse control, front panel control, IR remote control, optional: network, RS-
485 keyboard EKB 500
Timer
built-in real time clock
Title
16-characters title generator for each camera

4
Archive
USB 2.0 interface, internal DVD-RW drive (only “D” models)
Ethernet
RJ-45 network connector
Interfaces
1 x RS-232 (9-pin Sub-D) (for service purpose only)
1 x RS-485 screw terminal connector
Password protection
3 levels
Watchdog function
for HDD status, HDD temperature, recording and HDD fault
Power source
12 V DC, via included power supply 100 ~ 240 V AC
Power consumption
40 W max.
Ambient temperature
0°C ~ +40°C
Dimensions (WxHxD)
320 x 54,3 x 208,9 mm
Weight
4,0 kg (w/o HDD)
Supported PTZ Protocols
EverFocus, Pelco D, Pelco P, Samsung Electr., Transparent

5
1.4 FRONT PANEL
Your primary interaction with your new DVR will be through the Front Panel buttons and their
corresponding buttons on the included IR Remote Control. Take a moment to learn where the keys are as
the remainder of the manual will refer to them often.
Figure 1-1 Front Panel
1) IR Receiver: Receiver for IR remote control
2) USB 2.0 (front): Connect USB flash drive to copy/archive video or for firmware upgrades
3) DVD+RW: DVD+RW burner for DVD model. (D models only)
4) Channel keys 1~8 (1~4): Press channel key 1~8 / 1~4 to display that channel in full screen view.
Press channel key again for 2x electronic zoom. Zoom screen can be
moved through arrow keys. Pressing the channel key again switches the
electronic zoom off and return to full screen view of that channel.
5) ◄◄/◄I : Fast reverse playback or step reverse playback depending on playback mode.
6) ◄/ II: Reverse playback or pause
7) ►/ II: Forward playback or pause
8) ►►/I►: Fast Forward playback or step forward playback depending on playback mode.
9) Enter/ Arrow keys: Instead of or in combination with a mouse, you can use these keys to change
the Menu settings.
2
3
4
1 11 12 13 14 15
18
17
16
5 6 7 8 9 10
19

6
10) Menu: Press this key to enter/exit MAIN SETUP MENU.
11) Live: Press this key to show live view. Press to exit from playback mode.
12) View: Press this key to switch between 4x, PiP (Picture In Picture), full screen and 9x.
Note: PIP display is not available in playback mode.
Note: This key is also used for BNC and VGA selection at the initial setup.
13) SEQ: Press this key to enter the auto sequential switching mode. The sequence dwell time can be
set in “Display Setting” tab of the Menu. For more detail about SEQ, please see “Section 4.9.2
Display Setting-Main M/T SEQ”
14) Search: Press this key to enter Search Menu. For more detail about the Search function, please
see “Section Fehler! Verweisquelle konnte nicht gefunden werden. Search”.
15) Copy: Press this key to enter Copy Menu. For more detail about Copy function, please see
“Section Fehler! Verweisquelle konnte nicht gefunden werden. Copy”.
16) Network LED: This LED ON indicates Network active.
17) Alarm LED: This LED ON indicates Alarm active.
18) HDD LED: This LED ON indicates HDD active.
19) Power LED: This LED ON indicates Power on.

7
1.5 REAR PANEL
During initial setup you will be connecting your DVR to multiple input and output devices. This is done
through the rear panel.
Figure 1-2 Rear Panel
1 Video in Connect camera’s video output or other composite video source to the video input
connection.
2 Alarm Out N.C. or N.O. type alarm out (form “C”).
3 Alarm In Connect up to 4/8 alarm inputs, selectable between N.O./N.C. contacts.
4 POWER Plug the DC 12V power source provided into the power socket.
5 RS485 For remote control via RS-485 keyboards and telemetry control for attached PTZ
devices
6 BNC Main monitor composite BNC output for main monitor (live/playback/setup).
7 VGA Connect a VGA monitor to the VGA output connection. VGA resolution is 1280x1024.
8 RS232 9-pin D-Sub control input for RS-232.
9 USB 2.0 USB port recommended for connecting the USB mouse.
10 LAN RJ-45 network connection 10/100 Mbps Ethernet. There are two LEDs on the LAN jack;
Green LED means network is connected, amber LED flickers when data is being
exchanged.
1
2
3
4 5 6 7 8 9 10

8
1.6 VIDEO INPUT / OUTPUT INSTALLATION
Cameras and CCTV monitors must use copper center conductor/copper braid 75 Ohm video cable (e.g.
RG-59, RG-6, RG-11) with BNC connectors.
To avoid impedance mismatch and undesired loss/reflections, 50 Ohm coax cable (e.g. RG-58), or 75 ohm
foil shield antenna cable and other types of coaxial cable are not compatible.
All connected video sources must provide a 1 Vpp NTSC or PAL standard video signal.
When converting other transmission types (twisted pair, fiber optics, radio) for the video inputs, be sure to
verify accurate receiver calibration and signal levels.
1.6.1 Video inputs
ATTENTION: In order for the system to auto-detect the appropriate video format (NTSC or PAL), make
sure that there is a video signal on video input 1 upon power-up.
1.6.2 Monitor output
Depending on the used monitor, connection can be effected either through the VGA or the BNC socket.
Supported resolutions for VGA: 1280 x 1024 / 60 Hz or 800 x 600 / 60 Hz, to be set in the MONITOR menu.
ATTENTION: BNC and VGA output can be used exclusively only. For switching between the two inputs,
keep the VIEW key pressed for at least one second!
Monitor

9
1.7 ALARM CONTACT INSTALLATION
The alarm input can be used to start recording or for recording rate adjustment. In addition, alarm reactions
such as camera display on the monitor, buzzer, e-mail and network alarm are available. The alarm output
relay can be switched if required. Alarm input response actions can be controlled according to a flexible
schedule.
1.7.1 Alarm Input Contacts
This DVR provides one alarm input per camera. The input is programmable N.O. (Normal Open) or N.C.
(Normal Closed) Input has to be switched by dry contacts.
1 G 2 3 G 4
1 G 2 3 G 4
Alarm input with N.O. (Normal Open) contact Alarm input with N.C. (Normal Closed) contact
in idle state in idle state
All settings are programmed in the ALARM menu (Section 4.5.1).
1.7.2 Alarm Output Relay
The relay output provides either Normally Open or Normally Closed dry contacts.
Output relay in idle state

10
1.8 RS-485 KEYBOARD / PTZ INSTALLATION
All functions can be remote-controlled by the EKB-500 universal keyboard. Using the EEPbus protocol,
digital video recorders, keyboards and speed domes can be installed on one single RS-485 bus. One
system can comprise up to 8 keyboards.
1.8.1 General RS-485 bus installation
The EKB-500 keyboard uses a RS-485 simplex wiring; the signal is transferred via a single twisted pair line.
CAT5 network cable is recommended, UTP version (unshielded) is sufficient for normal applications. A
shielded cable should be used if the installed cables are expected to be highly susceptible to interference.
The number of devices installed in one bus is limited to 32, and the maximum cable length is 3,900 feet.
Both of these can be expanded using a signal distributor EverFocus Model EDA997A (see below).
Both the first and the last device in series should be terminated with 120 Ohm resistance in order to
minimize line reflections.
RS-485 bus serial wiring
Cable length from box to device („Stubs“) has to be limited to 2m using connector boxes.
RS-485 bus serial wiring with connector boxes and connection cable
Direct RS-485 bus star wiring is not supported unless using an EverFocus Model EDA997A (see below).
Improper RS-485 bus star wiring
An EDA997A RS-485 signal distributor may be used to use a star wiring configuration.
Star wiring with RS-485 signal distributor

11
A RS-485 distributor can also be used to increase the maximum number of devices on the bus as well as
the total range. Each distributor output provides another RS-485 bus. This allows each output to extend an
additional 1200m, and it also enables the additional connection of 31 further devices to each output (the
output itself represents one device).
The maximum system expandability depends on the RS-485 address range of the installed devices.
System expansion with RS-485 signal distributor
ATTENTION: EDA997A signal distributors are unidirectional! This means that the signal only flows from
the input towards the outputs. Therefore, e.g. the interconnection of several keyboards is not possible with
these types of signal distributor!
1.8.2 RS-485 socket pin assignment
The RS485 pin assignment is as follows:
1.8.3 EKB-500 connection with network patch cable
For a simple, short distance installation, recorder and keyboard can be connected directly using a standard
CAT5 network cable with an 8-pin connector at only one end, and at the other end the Pin 3 wire connected
to RS485 “+” (plus) and the pin 6 wire connected to RS-485 “-“ (minus).
1.8.4 EKB-500 connection to several DVRs
For long distance installations connecting several DVRs, please use an EDA997A signal distributor to
connect. For further details on keyboard connection, please refer to the EKB-500 manual.
RS-485 port communication settings are configured in the I/O CONTROL menu (Section 5.10.4 System
Setup: I/O - control).
I
+

12
1.8.5 Speed Dome Installation
Speed dome or telemetry receiver pan/tilt/zoom control is available through web browser or the optional
PowerCon software if the DVR is connected to a network. Local telemetry control is provided by USB -
mouse control or by the optional EKB-500 keyboard.
Supported protocols: EverFocus, Pelco-D, Pelco-P, Samsung, Transparent
Required DVR settings:
RS-485 receiver address in CAMERA menu (Section 4.3)
RS-485 parameters and protocol in the I/O CONTROL menu (Section 4.10.4)
ATTENTION: Some Pelco-D / -P protocol domes and receivers require an address offset of -1, i.e. the
address assigned to the dome / receiver in the DVR camera menu must be 1 below the address set in the
dome / receiver itself!
1.9 USB MOUSE INSTALLATION
Connect the USB mouse to one of the 2 USB ports. (This can be done while DVR is powered on) The rear
USB V1.0 port is recommended to reserve the higher speed front USB V2.0 port for video copy/export.
NOTE: Recommended mouse types are Logitech® and Microsoft® wired USB wheel-mouse. Wireless
USB mouse is not supported.

13
1.10 NETWORK CONNECTION
This section only describes physical connection to an Ethernet network. This step must be completed
before the DVR can connect to the network. There are two basic types of connection:
1.10.1 Direct PC Connection through Crossover Network Cable
The point-to-point connection of DVR and PC requires a crossover (crossed) network cable. This type of
connection is ONLY used for direct connection to a single PC. Make sure that the PC is equipped with a
10/100 Mbps compatible network connection.
Figure 1-3 Direct PC Connection
Pinout of crossover-cable
1.10.2 Network Connection through Patch Cable
The connection to an existing network requires a normal patch cable (straight-through). The illustration
shows the connection to a network switch or router.

14
Figure 1-4 Network Connection through Patch Cable
Pinout of straight patch cable
1.11 FINAL INSTALL PROCESS
Once you have completed the basic wiring connections, you are ready to turn on the DVR. Simply plug in
the power source. The POWER LED will light up if power is normal. Once the system has finished loading,
you can begin to set up the menu options for the DVR.

15
2 MOUSE AND FRONT PANEL OPERATION
ECOR 264 F2/D2 DVRs support multiple sources to control the DVR. It can be controlled with a mouse, the
front panel, an EKB 500 (optional), and the handheld IR remote control.
This chapter will cover the basic operation using the mouse and the front panel buttons.
2.1 GENERAL USB MOUSE OPERATION
2.1.1 How to select a channel
1. In a view consisting of more than one channel, users can select a channel by clicking once on the
desired channel screen. The selected screen will be highlighted by a white frame.
2. Double clicking on a channel screen will display full screen for this channel.
2.1.2 OSD Root Menu
1. Right-click the mouse to obtain the DVR menu bar (see Figure 2-1 OSD Root Menu ). When you move
the mouse over each icon, its title will be displayed at the top of the control bar.
Figure 2-1 OSD Root Menu
2. Click on any icon to perform that action. These actions are covered in detail in Chapter 3.
3. Click the “X” in the top-right corner to close the DVR control bar.
Chapter
2

16
2.1.3 Operation in the Configuration Menu
Click on the icon to access the Configuration Menu.
The Configuration menu screens (shown in Figure 2-2 OSD Menu) are divided into 3 main sections.
Figure 2-2 OSD Menu
1. In section 1, there are ten setup options available. Move the mouse over an icon and click to select it.
2. In section 2, the choices for the selected icon will be displayed. Click on a choice to select it.
3. In section 3, all the options for the selected choice will be available. Click on a field to make changes.
2.1.4 Field Input Options
The following are examples of different types of fields available in the Configuration menu.
Textbox: Click on the box and an on-screen keyboard will appear*. (see
note about the on-screen keyboard below)
Dropdown box: Click on the down arrow to see all selections, then
directly click on an option to select it.
Check box: Click on the box to enable it (checked) or disable it (unchecked).
Button: Click the button to execute the function.
1
3
2

17
Bar: Click and hold on the bar to adjust the set point Left or Right.
* Note about on-screen keyboard:
Click on a button to input that character.
The buttons on the right and bottom have the following functions:
Space
Enter a space
Caps
Switch to capital letters
Delete the letter
Confirm the selection
Move to right
Move to left

18
2.2 GENERAL FRONT PANEL OPERATION
2.2.1 How to select a channel
1. In a view consisting of more than one channel, press the arrow keys (Up/Down/Right/Left) to scroll
through each channel that is displayed. The selected channel will be highlighted by white frame.
Pressing the “left” or “right” arrow when the last/first camera (1,4 or 8) is highlighted will select all
cameras.
2.2.2 OSD Root Menu
1. Press “Menu” key to display the DVR menu bar. Use the left/right arrows to scroll over each icon. The
title for each icon will be displayed on top of the menu bar.
2. Press “Enter” key on any icon to perform that action. These actions are covered in detail in Chapter 3
3. Press “Menu” to close the DVR menu bar.
2.2.3 Front Panel Key Review
The basic principle of front panel operation is to use arrow keys to navigate among the menu items. Use
the “Enter” key to confirm a selection or enter the next level menu. Press the “Menu” key to enter the Main
Menu or exit from the current level of the menu.
2.2.4 Operation in Configuration Menu
Press “Menu”, use the arrow keys to highlight the “Configuration” icon, and press “Enter” with
“Configuration” icon highlighted to bring up the Configuration menu.
NOTE: If the require password option is active, you will need to log in first. Refer to “Section 3.2 LOGIN” for
information on logging in.
The menu (shown in Figure 2-3 OSD Menu ) is divided into 3 main sections.

19
Figure 2-3 OSD Menu
1. In section 1, there are ten setup options available. Use arrow keys to highlight an icon and press “Enter”
to select it.
2. In section 2, the main choices for the selected icon will be displayed. Use Up/Down arrow keys to
highlight a choice and press “Enter” to select it.
3. In section 3, all the options for the selected choice will be available here. Use arrow keys to move
between items and press “Enter” to make changes to that item.
Note: press the “Menu” button to go back to the previous menu section/level.
2.2.5 Field Input Options
Textbox: Press Enter key and an on-screen keyboard will appear*. (see
note about on-screen keyboard below)
Dropdown box: Press “Enter” key to show the available options. Use
arrow keys to highlight the desired option and press “Enter” again to select it.
Check box: Press “Enter” key on a setting to enable it (checked) or disable it (unchecked).
Button: Press “Enter” key to execute the function.
Bar: Press “Enter” key to activate the slider, then use arrow keys to adjust the setting.
Press “Enter” again to finalize the changes.
1
3
2

20
* Note about on-screen keyboard:
Use the arrow buttons to highlight each character and press the “Enter” key on the front panel to input the
selected characters. When finished, highlight “Done” and press the “Enter” key on the front panel to
confirm. The buttons on the right and bottom have the following functions:
Space
Enter a space
Caps
Switch to capital letters
Delete the letter
Confirm the selection
Move to right
Move to left

21
3 GENERAL DVR OPERATIONS
This chapter introduces the operations on major functions including playback, layout change, sequence,
triplex operations, copy, and search.
3.1 RECORD
By default, the DVR will always be in record mode. When the DVR is turned on, it will start to record.
The exceptions are:
1. DVR will not record any uninstalled cameras (Refer to Section 4.3.1 for more details)
2. If a schedule is active, the DVR will follow the record settings of the schedule.
3.2 LOGIN
In order to access ECOR 264 F2/D2 options, users may be asked to log in for authority identification. To
log in, follow these steps.
1. Right click on the screen or press the Menu Key to display the Main Menu
Figure 3-1 Login page
2. Select the user name from the drop-down list and input the password. The defaults are:
User name: admin (lower case)
Password: 11111111
Chapter
3

22
(If you operate the device via front panel: Press the ENTER key to open the dropdown box. Use the
up/down arrow keys to highlight the desired name and press the ENTER key to confirm your selection).
+ To input password by mouse: click the password field to bring up the on-screen keyboard (see Figure 3-2
On-screen Keyboard). Click on each button to input the desired characters for the password. When finished,
click “Done” on the on-screen keyboard to confirm the password.
+ To input password using front panel: use the arrow keys to select the password field, then press the
“Enter” key to show the on-screen keyboard (see Figure 3-2 On-screen Keyboard). Use the arrow buttons
to highlight each character and press the “Enter” key on the front panel to input the selected characters.
When finished, highlight “Done” and press the “Enter” key on the front panel to confirm the password.
+ Click (or press “Enter” key when highlighted) on the “Login” button to log in to the system.
Figure 3-2 On-screen Keyboard
3.3 SELECT CAMERA OPERATION
ECOR 264 F2/D2 is a pentaplex DVR; users can control each camera individually by selecting that camera.
For camera selection:
Mouse: Right-click the screen, the image will show a white frame on screen if the camera has been
selected. When in quad display mode, press the quad layout icon in layout menu to select all four cameras.
Front panel: Use the arrows to change the selection. Pressing the “right” or “left” arrow when the last/first
camera (1, 4 or 8) is highlighted will select all cameras.
3.4 PLAYBACK
The playback bar is the fastest way to show video from the exact time which users want to see. The
playback bar allows a user to see both a time line and the current playback indicator. The user can then
click the time line to move the indicator to the position which they want to see. The operation is as follows:
To playback:
By mouse: Right-click to bring up the menu bar and click on to enter Playback Menu.
By front panel: Press key to enter Playback Menu.

23
The playback bar will show (see figure below):
2009/05/25 09:09:30PM 2009/05/25 09:09:40PM 2009/05/25 09:10:30PM
1. Stop key: press to stop playback
2. Slow Reverse key: press to start slow reverse playback
3. Pause key: press to pause playback
4. Slow Forward key: press to start slow forward playback
5. Fast Reverse key: press to start fast reverse playback
6. Reverse key: press to start reverse playback
7. Forward key: press to start forward playback
8. Fast Forward key: press to start fast forward playback
9. Time bar: Move the slider on the time bar to the select time to playback (The start time and end time for
time bar appears below the bar). The status of each camera is represented by different colors on the
time bar. Green means normal; orange indicates a Motion; blue indicates Video Loss, red indicates an
alarm event.
10. “+” and “-“ signs are used to adjust the time scale range for the bar. Press “+” or “-“ to select between
scale levels L1 ~ L5. When changing level, the start time and end time of the time bar will change
L1: Entire time bar is 2 days
L2: Entire time bar is 30 hours.
L3: Entire time bar is 1 hour.
L4: Entire time bar is 10 minutes.
L5: Entire time bar is 1 minute.
11. Express copy: Press to start express copy when camera during playback (only one camera)
12. Playback speed indicator
13. Press “X” to close the playback bar.
14. Start time for bar (the left-most point of the time bar)
15. Current playback time (the time indicated by the slider)
16. End time for time bar (the right-most point of the time bar)
1
2
3
4
5
6
7
8
9
10
11
13
12
10
10
14
15
16

24
3.5 PTZ
3.5.1 General PTZ control (if PTZ cameras are installed)
Right-click to bring up the menu bar and click on to display PTZ Controls.
The following actions can be performed using the PTZ Menu:
1. Use Direction Arrows (up, down, left, right) to move the camera to the desired direction
and angle.
2. To Zoom, Click “Z+” to zoom closer or “Z-” to zoom farther away.
3. To Focus, click “F+” to focus far or click “F-” to focus near.
4. With Iris, you can increase the amount of light by clicking “I+” or decrease it by clicking “I-
“.
5. To program a preset position (if supported by the camera)
a. Move PTZ camera to the specified position
b. Click “Preset” button
c. Click the number of the desired position (This will be displayed in the box)
d. Click “Set” button
6. To jump to a preset position
a. Click “Preset” button
b. Click the number of the desired position
c. Click “Go” button
7. Shortcut for presets #1-9
a. Click digit 1-9 button without clicking any other buttons
b. The camera will seek that preset position
8. Steps to delete a preset position (if supported by the camera)
a. Click “Preset” button
b. Click the number of the desired position
c. Click “Delete” button
9. For Auto Pan
a. Click “Auto Pan” button
10. Pattern Operation (Pattern is the “0” Tour in Everfocus and Pelco PTZ cameras)
a. Click “Pattern” button
11. Steps to run a tour
a. Click “Tour” button
b. Click the number of the desired tour
c. Click “Go” button
12. Steps to remove a tour (if supported by the camera)
a. Click “Tour” button
b. Click the number of the desired tour
c. Click “Delete” button
Click “C” to clear the digit in the number display
Click “X” at the top-right corner to hide the PTZ menu (see Express control below)
Click “Exit” to leave PTZ function.

25
REMEMBER:
Click “X” at the top-right corner to hide the PTZ menu (see Express control below)
Click “Exit” to leave PTZ function.
“X” only HIDES the PTZ control panel. “EXIT” closes the panel and exits PTZ mode!! Other controls will not
respond until you EXIT the PTZ mode!!
3.5.2 Express Control of PTZ
If the PTZ control panel/menu has first been opened and then hidden, the mouse can be used to control
basic PTZ functions (Quick Mouse Control). The mouse cursor will change to different icons in different
areas of the screen. With Quick Mouse Control, the user can control PTZ direction, zoom, and focus by
clicking directly on screen. The screen is divided into 16 areas, with the outer ring is divided into 12 zones
used to control movement direction. The inner square of 4 areas is used to control zoom and focus.
Figure 3-3 Express Control PTZ
The screen is divided into a 4x4 grid. The function of each section is defined as below:
1: PTZ pan/tilt left and up
2, 3: PTZ tilt up
4: PTZ pan/tilt right and up
5, 9: PTZ pan left
8,12: PTZ pan right
13: PTZ pan/tilt left and down
14, 15: PTZ tilt down
16: PTZ pan/tilt right and down
6: Focus closer
10: Focus further
7: Zoom in
11: Zoom out

26
3.6 LAYOUT
The ECOR 264 F2/D2 DVR has several display modes available, depending on the number of cameras the
DVR supports. The different available layouts for a 8 camera model are shown below:
NOTE: PIP display is not available in Playback mode
The first three layouts are available on all models; the next three are available on the 8 camera models.
To change layout, follow the steps below:
By mouse: Right-click to bring up the menu bar and click then click on the desired layout choice.
By front panel: Push the “View” button on the front of the DVR to scroll through each display format.
3.6.1 Bring a camera to full screen mode
By mouse: Double left-click on the selected channel to put that camera in full screen mode.
By front panel: Press any channel key to bring that channel to full screen mode.
With a mouse, double left-click again on the screen to return to the previous multiple camera layout.
3.7 CHANNEL SWITCHING
Use this function to change a channel position within a multiple camera display
1. Select one camera
2. Press Channel button .
3. Click on the channel number you wish to select on the channel bar. The camera channel displayed in
that position will be switched.
EX: On a four camera screen, select camera1 and enter Channel menu and choose “2”, then camera 2 will
show on position of camera 1, camera 1 will show on position of camera 2. If the new camera being
selected is already displayed on screen, then the camera positions will be exchanged. If the new camera
being selected does not already appear, it will replace the previously displayed camera.

27
3.8 DISPLAY
Press the Display button on the menu by using the mouse or selecting this icon with the front panel
keys and pressing ‘Enter’. Pressing/clicking cycles through the four OSD formats:
1. Press to show camera information. Please see the following table for camera information icons.
Recording
Playback
Fast forward
Fast backward
Back
pause
Alarm
Motion
Video loss
Express copy
Audio out
3. Press again to show status information. Please see the following table for status representation.
Alarm
Audio
Event
HDD failure
HD temp. too high
Seq.
Motion
Video loss
No network
4. Press again to show both status information and camera information.
5. Press again to hide all information.
3.9 SEQUENCE
1. By mouse: Click Sequence button to enter the auto sequential switching mode.
2. By front panel: Press the Sequence button on front panel to enter the auto sequential switching mode.
3.10 ZOOM
1. Make sure no camera is in playback mode
2. Select one camera
3. Right-click to bring up the menu bar and click button. Or, press the ZOOM button on the front
panel.

28
4. When in ZOOM mode, the mouse cursor will change to a different icon in different areas of the screen.
Or, use the arrow keys to bring a different portion of the magnified image into view. Users can control
the portion of the magnified image to be displayed by clicking directly on screen:
Figure 3-4 Zoom Express Control
The screen is divided into a 4x4 grid. The function of each section is defined as below:
1: Left and up
2, 3: Up
4: Right and up
5, 9: Left
8,12: Right
13: Left and down
14, 15: Down
16: Right and down
6, 7, 10, 11: Not used
3.11 SEARCH
By mouse: Right-click to bring up the menu bar and click to enter Search Menu.
By front panel: Press ”Search” key to enter Search Menu directly.

29
3.11.1 Time Search
Figure 3-5 Search Menu – Time Search
Play From: Select the time to begin the search by choosing the Date and Time.
Click on the “Play” button to start the search. The DVR will automatically begin to play the video selected.
The DVR will play the nearest time if there is no data at the selected time.
In search playback mode, pressing the “Stop” button will return to the search menu.
3.11.2 Event Search
Figure 3-6 Search Menu – Event Search

30
From: Select starting date and time
To: Select ending date and time.
Camera: Select which cameras to include in the search.
Event: Select which event type(s) to search for. Choose from Alarm, Motion or Video Loss.
Click on the “Search” button to start searching. The search results will be shown as a list of events.
Prev Page: Go to previous page
Next Page: Go to next page
Play: Playback selected item
Copy: Copy selected item
3.11.3 Smart Search
Smart Search allows the review of a segment of the recorded video from individual cameras to detect
motion in an area specified at the time of the search. The resulting ‘motion events’ are displayed in the form
of an Event List.

31
Figure 3-7 Search Menu – Smart Search
From: Select starting date and time.
To: Select end date and time.
Camera: Select which cameras to review.
Grid Setting: Press Grid Setting button to open the motion grid setup window.
Select the area to be reviewed. The smart search zones have to be activated in the “Motion” settings within
the camera setting menu. Press “Set all” to select the entire area. Select “Clear All” to clear all the selected
grids. Press “Save & Back” to save the motion grid setting and return to the motion setting menu. Press
“Cancel” to cancel all changes and return to the motion setting menu.

32
How to select motion grid by mouse:
1. Select the grid square in the upper-left of the desired rectangle.
2. Select the grid square in the lower-right of the desired rectangle.
3. The area between upper-left and lower-right grid will be selected.
How to select motion grid by front panel:
1. Press Enter key to edit the motion grid.
2. Use arrow keys to choose one corner of desired area
3. Press Enter key at the starting point.
4. Use arrow keys to select motion area; the shape of the proposed area will be displayed.
5. Press Enter key 2x to select the area.
Press the Menu key to exit the area selection; use the up/down arrows to choose “Save & Back” and press
Enter to proceed.
Click on the “Search” button to start searching. The search results will be shown as a list of events.
3.11.4 Snapshot Search
Snapshot Search shows snapshots of the specified interval, it helps users to quickly find the interested
scene.
Figure 3-8 Search Menu – Snapshot Search

33
Result Type: Thumbnail is used as result type.
Search Date: Select search date and time
Search Direction: Select search direction, either forward or backward.
Search Camera: Select which camera to be searched.
Result Interval: Select interval of the snapshot to be searched. Available from 1 min, 5 min, 10 min, 30 min,
1 hour, 2 hour, 4 hour, 12 hour and 1 day.
Press Search button to start Search. Thumbnails of the Snapshot will be displayed on the screen. First
thumbnail is the search date/time, date/time of the second thumbnail will be the interval set in “Result
Interval” next to the first thumbnail, and so on. If “forward” is selected as search direction, a white frame
will surround the selected snapshot at the first thumbnail. If backward is selected, the search date/time will
be displayed at the last thumbnail and a white frame will surround the selected snapshot at the last
thumbnail.
Snapshot search result symbols:
View the 8 next snapshots
Close window and return to search menu
Playback of selected snapshot video
View the 8 previous snapshots
3.12 COPY
To bring up Copy menu:
By mouse: Right-click to bring up the menu bar and click on to enter Copy Menu.
By front panel: Press the “Copy” key to enter Copy Menu directly.

34
Figure 3-9 Copy Menu
Camera: Select which cameras will be archived. Choose “Select All” to select all the cameras.
Player: Check the box to include the ePlayer program as part of the copy (recommended).
Start Date/Time: Select the starting date/time to be archived.
End Date/Time: Select the ending date/time to be archived.
Copy To: Select whether you want to copy to USB or CD/DVD (CD/DVD on “D” models only).
Data Size: Shows the estimated total size for the time period.
Copy: Press “Copy” button to start archiving.
3.13 LOGOUT
Right-click to bring up the menu bar and click the button to bring up the Logout Confirmation
window (see Figure 3-11).
Figure 3-10 Logout Confirmation window
Press “Yes” button when you are ready to logout from the system. You will need to login again before
accessing any other configuration options.

35
4 DVR CONFIGURATION
This chapter will walk you through the DVR Menu Settings step by step and show you how to set the DVR
for your specific application.
4.1 CONFIGURATION MENU
1. To bring up the Main Menu, press the “Menu” key on the front panel or right-click with the USB mouse
to bring up the OSD menu bar.
2. Press “Enter” or left-click on the “Configuration” icon “ ” to enter the Configuration Menu. Log in if
necessary (see Section 3.2 LOGIN above).
4.2 EXPRESS CONFIGURATION
The Figure 4-1 Express Menu is a screenshot of the EXPRESS SETTING MENU. This menu is used to
configure global express settings for all cameras. For example, if user selects Event Only in Record Mode
and presses the “Apply” button, all 4/8 cameras will be set to Event only. If user selects Blank in Recording
Mode and presses the “Apply” button, cameras will keep their own current individual record settings
without any changes.
Figure 4-1 Express Menu
Date: Sets the current date of DVR.
Chapter
4

36
Time: Sets the current time of DVR.
Record Mode: Choose from
Normal+Event: Normal recording plus event recording.
Event Only: Event recording only.
Schedule Rec: Schedule recording.
For Event recording, enter the estimated number of hours per day for event recording.
Resolution: Select recording resolution based on video format.
NTSC: 704x480 / 704x240 / 352x240
PAL: 704x576 / 704x288 / 352x288
Record With:
Preset Settings: Select preset setting or recording quality. Available options are Best Quality, Standard
and Extended Record in the next column. For more detail, please refer to APPENDIX B: RECORDING
VALUE SELECTION RULES
Recording Days: (not available with Schedule Record) Set the maximum recording days. Available
selection will be shown in the next column, including 1, 3, 5, 7, 14, 20, 30, 40, 50 and 60 days. DVR will
auto adjust relative settings for all the cameras to fit the selected max recording days. For more detail,
please refer to APPENDIX B: RECORDING VALUE SELECTION RULES
Network Type:
Static IP: User sets a static IP for network connection.
DHCP: DHCP server in LAN will automatically assign IP for network connection.

37
PPPoE: This is for direct DSL connection application ONLY (no router). Check with your ISP to see if
they use PPPoE.
IP Address: This field shows the current IP Address for the DVR. If Fixed IP address is used then this
value must be set manually. If DHCP or PPPoE is selected, this value will be assigned automatically.
Subnet Mask: This field shows the subnet mask for your network so the DVR will be recognized within the
network. If DHCP or PPPoE is selected, this value will be assigned automatically.
Gateway: This field shows the gateway for your network so the DVR will be able to communicate outside
the network. If DHCP or PPPoE is selected, this value will be assigned automatically.
DNS server 1: This field shows the primary DNS server for your network. When DHCP is selected and an
internet connection is available, this value will be assigned automatically. This field must be assigned
correctly if you plan to use the DDNS feature (see Section DDNS for more details).
DNS server 2: This field shows the secondary DNS server for your network.
Note: The default addresses in the machine are for internal testing only. You must supply
your own addresses to comply with your network. Refer to Section 4.6 for more details.
Apply: Press “Apply” button to save and apply the Express settings to DVR. The system will automatically
adjust recording frame rate according to your settings. The following message will pop up; press “Yes” to
change Resolution, Recording frame rate and Quality depending on your Express settings.

38
4.3 CAMERA SETTING
Figure 4-2 is a screenshot of the CAMERA SETTING MENU. This menu is used to configure individual
camera settings.
Figure 4-2 Camera Menu-Basic Setting
4.3.1 Basic Setting
Camera: Select the camera to be configured.
Title: The title setting allows you to assign a title to the selected camera. Each title supports up to 16
characters. The on-screen keyboard will appear when you click the title option.
Install: Check the box to enable the current camera. To take full advantage of the DVR’s recording
abilities, any unused cameras should have this option set to “disabled”.
Covert: Check the box to hide the camera picture in live and sequence modes. However, the image will still
be recorded and can be played back by any user who has playback rights.
Record Mode: 2 record modes are available.
Normal + Event: This recording mode includes continuous and event recording.
Event Only: Video will be recorded only when events occur.
Resolution: Select recording resolution: 704x576 / 704x288 / 352x288
Record Quality: Select an image quality for recording. There are five different qualities available: Superior,
High, Standard, Basic and Low.
Note: A higher image quality uses more HDD space.

39
Normal Speed: Recording speed for continuous recording. The speed is limited by the maximum total
recording capacity of the DVR (displayed in the lower left corner) as allocated across all the installed
cameras. Changing the resolution will also effect the value (fps) which is displayed next to the field showing
the remaining image rate for all cameras. If this is a positive number, there is still recording capacity left. If
the numbe is negative, the maximum total image rate is exceeded by the displayed value. In this case you
may choose to reduce either image rate or recording resolution. Please make sure that the number is
positive before leaving the menu; otherwise you will see a dialogue saying “Total FPS exceed maximum
recording rate, discard changes!”, and all camera settings will be reset to factory default setting.
Note: If less than 8 (resp. 4) cameras are installed, it is recommended to uncheck the checkbox “Installed”
for the unused input signals, as even these may influence the calculation of the remaining image rate!
Event Speed: Recording speed for event recording. The speed is adjustable from 1 to 25 IPS. If more than
one camera requires simultaneous event recording, the available speed will be distributed among the
respective number of cameras.
Record Audio: Checkbox is without function for the ECOR 264 F2/D2 DVR series.
PTZ ID: When using a PTZ Camera, in order to control the camera from the DVR this ID must match the
RS-485 ID used by the connected camera. Click “On” to confirm selection, “Off” to cancel PTZ control for
this camera. When PTZ ID is ON, a drop down menu will appear; set the PTZ ID address used to control
this camera in that menu.
Apply To: This button can be used to copy the recording settings to other cameras. Select which
camera(s) you wish to copy to. "Select All" selects all cameras, “Unselect All” deselects all cameras. Click
“OK” to copy the settings or "Cancel" to exit without copying.

40
4.3.2 Video Adjust
Figure 4-3 Camera Menu – Video Adjust
Camera: Select the camera you wish to adjust. “Title” will change to the name of the selected camera.
Brightness: Adjusts how bright/dark the picture appears. If details appear to be lost in the shadows or
darker regions, try increasing the Brightness. If the image appears too saturated or if the colors appear
overwhelmed by glare, try decreasing the Brightness.
Contrast: Adjusts the total amount of light output from the display. If details are lost or lines appear
distorted, try decreasing the contrast.
Color: Adjusts the amount of color information in the picture.
Apply To: This button can be used to copy the video settings to other cameras. Select which cameras you
wish to copy to. "Select All" selects all cameras, “Unselect All” deselects all cameras. Click “OK” to copy the
settings or "Cancel" to exit without copying.

41
4.3.3 Motion
Figure 4-4 Camera Menu – Motion
Camera: Select the camera you wish to configure. “Title” will change to the title name of the selected
camera.
Enable: Check box to enable motion detection. Other motion options will not be available unless this
feature is selected.
Log: Check this box to record motion events in the log.
Main Monitor: Main monitor display options when a motion event occurs.
No change: No change on the main monitor display.
Full screen: A full screen of the event camera will display on the main monitor.
Pre-alarm Record: Check box to start copying recorded video to the hard disk from 5 seconds before the
motion event. (Pre-alarm recording rate will follow the “Normal” frame rate setting)
Buzzer: Check this box to enable the buzzer when a motion event is triggered.
Email Notify: Check this box to send email notification when a motion event is detected. Email operation
requires that valid email settings have been entered in the Network Setting/Email setup screen. (See
Section 4.6.2 Email for more information.)
Network Alarm: Check this box to send out a network alarm to a client PC when motion occurs. (This
feature requires PowerCon software on the client PC and proper settings for the Alarm Server in the
Network Setup menu; see Section 4.6.4 Alarm Server for more information.)
Alarm Output: This will transmit a signal through the alarm output relay. It can be set to either “NONE” (not
active) or “1” (indicating which alarm relay is active).
Output Type: Output action when motion is triggered.
Timeout: Alarm output lasts for a set of time duration. If this option is selected, a field will appear for
setting the duration.

42
Permanent: Alarm will remain on until the user presses the “Enter” key on front panel or otherwise
resets the alarm condition.
Transparent: Alarm output will remain switched as long as the event lasts.
Trans+Timeout: Alarm output will remain switched until end of event plus indicated time.
Timeout Duration: Time duration selectable from 1 to 150 seconds.
Edit Motion Grid: Press this button to edit the motion grid (See Figure 4-5 Camera Menu – Motion Grid
Setting ).
Sensitivity: Set the threshold value for sensitivity within the grids. Select from 1 (lowest) to 10
(highest).
Min Area: To avoid false detections by small objects this value defines how many grids have to
exceed threshold before generating a motion event. Select a value between 1 (default) to 5 grids.
Preview: Preview the motion grid.
Set All: Press this button to select the entire area.
Clear All: Press this button to clear all the grids selected.
Save & Back: Press this button to save the motion grid setting and return to motion setting menu.
Cancel: Press this button to cancel all changes and returns to the motion setting menu.
How to select motion grid by mouse:
1. Select the grid square in the upper-left of the desired rectangle.
2. Select the grid square in the lower-right of the desired rectangle.
3. The area between upper-left and lower-right grid will be selected.
How to select motion grid by front panel:
1. Press Enter key to edit the motion grid.
2. Use arrow keys to choose one corner of desired area
3. Press Enter key at the starting point.
4. Use arrow keys to select motion area; the shape of the proposed area will be displayed.
5. Press Enter key 2x at the end point, and the area will be selected.
6. Press the Menu key to exit the area selection; use the up/down arrows to choose “Save &
Back” and press Enter to proceed.

43
Figure 4-5 Camera Menu – Motion Grid Setting
Apply To: This button can be used to copy the motion settings to other cameras. Select which cameras
you wish to copy to. "Select All" selects all cameras, “Unselect All” deselects all cameras. Click “OK” to
copy the settings or "Cancel" to exit without copying.

44
4.3.4 Video Loss
Figure 4-6 Camera Menu – Video Loss
Camera: Select the camera you wish to configure, “Title” will change to the title name of the selected
camera.
Enable: Check box to enable Video Loss detection.
Log: Check box to record video loss events in the log.
Pre-alarm Record: Check box to start copying recorded video to the hard disk from 5 seconds before the
video loss. (Pre-alarm recording rate will follow the “Normal” frame rate setting)
Buzzer: Check box to enable the buzzer when a video loss event occurs.
Email Notify: Check box to enable email notification when a video loss event occurs. Email operation
requires that valid email settings have been entered in the Network Setting/Email setup screen. (See
Section 4.6.2 Email for more information.)
Network Alarm: Check this box to send out a network alarm to a client PC when video loss occurs. (This
feature requires PowerCon software on the client PC and proper settings for the Alarm Server in the
Network Setup menu; see Section 4.6.4 Alarm Server for more information.)
Alarm Output: This will transmit a signal through the alarm output relay. It can be set to either “NONE” (not
active) or “1” (indicating which alarm relay is active).
Output Type: Output action when alarm is triggered.
Timeout: Alarm output lasts for a set time duration. If this option is selected, a field will appear for
setting the duration. Time duration selectable from 1 to 150 seconds.
Permanent: Alarm will remain active until the user presses “Enter” key on front panel.
Transparent: Alarm output continues as long as there is a video loss.
Trans+Timeout: Alarm output continues until the event ends, then continues for a set time duration.

45
Apply To: This button can be used to copy the video loss settings to other cameras. Select which cameras
you wish to copy to. "Select All" selects all cameras, “Unselect All” deselects all cameras. Click “OK” to
copy the settings or "Cancel" to exit without copying.
4.4 RECORD & PLAY SETTING
Figure 4-7 is a screenshot of the RECORD & PLAY SETTING MENU. This menu is used to configure basic
recording and playback settings.
Figure 4-7 Record & Play Menu
4.4.1 Record
Record Overwrite: Check the box and the disk will begin overwriting when full. NOTE: Unless this box is
checked, THE DVR MUST STOP RECORDING WHEN THE DISK IS FULL. The use of record overwrite
is strongly recommended. If you do not use this feature, please be sure to make specific arrangements to
monitor/be notified when the disk is full.
Schedule Record: Use schedule recording mode.
For Schedule recording, the only way to stop the DVR from recording is to turn schedule recording off.
Pressing any key on the front panel to attempt to stop recording will not work during scheduling record

46
mode. When schedule recording is disabled, as the default the DVR will automatically begin recording
when it is first turned on.
Time Stamp: Select if the time and date will display while recording. Choose the location for the time
display from Top, Bottom or Off.
Record Status Relay Output: Select from “NONE” and “1”. By monitoring the state of the selected alarm
relay, the user can easily see the recording status from the alarm output if this option is set as “1”.
Auto Erase Video: The hard drive will automatically erase video after it has been on the hard drive for the
selected number of days. To use the maximum hard drive space, choose “OFF”. (See Record Overwrite
and notes above.) This feature is useful if local rules and regulations require recorded video to be
discarded after a specific number of days, or to limit the retention of older recorded video to clear space in
anticipation of event recording.
4.4.2 Built-in Calculator
The built-in record period calculator can give a rough estimation of the total recording time for the DVR with
the current settings. In order to compute as accurate an estimate as possible, please enter your
expectations for the hours per day you expect recording to take place due to motion events and due to
other alarm conditions.
Figure 4-8 Record & Play Menu-Built-in Cal.
Motion: Enter the expected number of hours per day due to motion recording.
Alarm: Enter the expected number of hours per day due to alarm recording.
If the total of Motion and Alarm hours is more than 24 hours, the calculator will assume that motion and
alarm recording take place for the entire 24 hour period.
Click on the “
E
E
ES
S
ST
T
TI
I
IM
M
MA
A
AT
T
TE
E
E”
”
”
button to display the result at the bottom of the screen:
" xx days of data can be stored based on current setting"

47
4.4.3 Play
Figure 4-9 Record & Play Menu - Play
Quick Playback: Check the box to enable the Quick Playback function as described below.
Playback From X Seconds ago: When the DVR is put into playback (press PLAY), it will begin playing
from the selected time. Choose from 60 to 3600 seconds prior to the present time.
If Quick Playback is not enabled, pressing the PLAY button will bring up the Playback Bar (see Section 3.5).

48
4.5 ALARM & EVENT SETTING
Figure 4-10 is a screenshot of the ALARM & EVENT SETTING MENU. This menu will guide you through
alarm and event setup.
Figure 4-10 Alarm & Event Menu - Alarm
4.5.1 Alarm
Alarm: Select the alarm input trigger connection number from 1 to 4 (or 8 – one trigger per camera input).
Enable: Check box to enable response to that alarm trigger.
Log: Check box to record these alarm events in the log.
Pre-alarm Record: Check box to start copying recorded video to the hard disk from 5 seconds before the
alarm event. (Pre-alarm recording rate will follow the “Normal” frame rate setting)
Buzzer: Check this box to enable the buzzer when an alarm occurs.
Main Monitor: Main monitor display options when a motion occurs.
No change: No change on the main monitor display.
Full screen: A full screen of the active camera will display on main monitor.
Record: Select which camera(s) will start recording in response to this alarm event.
Email Notify: Check box to enable email notification when an alarm occurs. Email operation requires that
valid email settings have been entered in the Network Setting/Email setup screen. (See Section 4.6.2 Email
for more information.)
Input Type: This field is to change the type of alarm trigger.
N.O.: Normal Open contact.
N.C.: Normal Closed contact.

49
Network Alarm: Check this box to send out a network alarm to a client PC when motion occurs. (This
feature requires PowerCon software on the client PC and proper settings for the Alarm Server in the
Network Setup menu; see Section 4.6.4 Alarm Server for more information)
Active Camera: This field is for associating an alarm trigger with a specific camera. For example if you had
an external motion detector near camera four you would set this option to “4”. The alarm will be associated
with this camera for optional full screen display, event logging, and PTZ preset activation.
PTZ Preset: Select PTZ Preset from “1” to “255”. If the Active Camera is a PTZ speed dome, the alarm will
move the camera to the specified preset position for event recording. Click “On” to confirm selection, “Off”
to cancel selection. When “ON” a sub-menu is displayed for choosing the desired PTZ preset number.
Alarm Output: This will transmit a signal through the alarm output. It can be set to either “NONE” (not
active) or “1” ” (selects alarm relay to be active).
Output Type: Output action when alarm is triggered.
Timeout: Alarm output lasts for the set time duration.
Permanent: Alarm will remain active until the user presses the “Enter” key or resets the alarm remotely.
Transparent: Alarm output remains as long as the alarm input is active.
Trans+Timeout: Alarm output continues until event ends, then continues for the set time duration.
Timeout Duration: Time duration selectable from 1 to 150 seconds.
Apply To: This button can be used to copy the alarm settings to other cameras. Select which cameras you
wish to copy to. "Select All" selects all cameras, “Unselect All” deselects all cameras. Click “OK” to copy the
settings or "Cancel" to exit without copying.

50
4.5.2 Event
This section covers notifications due to internal system event warnings.
Figure 4-11 Alarm & Event Menu – Event
Event: Select from the following event types.
HD Temperature: Hard drive is over the safety warning temperature.
HD Failure: If DVR fails to detect the HDD on start up, the system will create an HD failure event.
HD Full: If the DVR is not set to Overwrite in the Record Menu, an event will be created when the HDD
is filled.
HD Off: If HDDs are switched off or are removed, the DVR will create an HD OFF event.
Power Loss: If power is disconnected, an alarm event will be triggered when power is restored.
Network Loss: If connection to the local network is lost, DVR will create a Network Loss event.
NOTE: This function only checks the physical connection (link) to the network. Any network behavior
that blocks data connectivity (blocked ports, IP addressing errors, etc.) is not detected by this function.

51
HD Temperature:
Figure 4-12 Alarm & Event Menu – Event - HD Temperature
Log: Check box to record HDD temperature events in the log.
Buzzer: Check box to enable buzzer when hard drive’s temperature is over the “Temp. Warning Limit”.
Email Notify: Check box to enable email notification when HDD temperature is over the “Temp. Warning
Limit”. Email operation requires that valid email settings have been entered in the Network Setting/Email
setup screen.
Network Alarm: Check box to send out a network alarm to client PC. (requires PowerCon software and
setting up Alarm Server in Network Setup menu)
Stop Recording: Check box to stop recording when HD’s temperature is over the “Temp. Warning Limit”.
Temp. Warning Limit: Sets the trigger temperature for HD Temperature event actions. Choose between
50C /122F or 70C /158F.
Alarm Output: This will transmit a signal through the alarm output. It can be set to either “NONE” (not
active) or “1” (active).
Output Type: Output action will be Transparent and cannot be changed (alarm output remains as long as
the alarm condition is active).

52
HD Failure:
Figure 4-13 Alarm & Event Menu – Event - HD Failure
Log: Check box to record events in the log.
Buzzer: Check box to enable the buzzer if no hard drive is detected on system startup.
Email Notify: Check box to enable email notification function when HD fails. Email operation requires that
valid email settings have been entered in the Network Setting/Email setup screen.
Network Alarm: Check box to send out a network alarm to client PC. (requires PowerCon software and
setting up Alarm Server in Network Setup menu).
Alarm Output: This will transmit a signal through the alarm output. It can be set to either “NONE” (not
active) or “1” (active).
Output Type: Output action will be Transparent and cannot be changed (alarm output remains as long as
the alarm condition is active).

53
HD Full:
Figure 4-14 Alarm & Event Menu – Event - HD Full
Log: Check box to record events in the log.
Buzzer: Check box to enable the buzzer when hard drive is full (recommended if the Record Overwrite
function is disabled. See Section 5.4.1).
Email Notify: Check box to enable email notification when HD is full. Email operation requires that valid
email settings have been entered in the Network Setting/Email setup screen.
Network Alarm: Check box to send out a network alarm to client PC. (requires PowerCon software and
setting up Alarm Server in Network Setup menu)
Alarm Output: This will transmit a signal through the alarm output. It can be set to either “NONE” (not
active) or “1”(active).
Output Type: Output action when alarm is triggered.
Timeout: Alarm output lasts for the set time duration.
Permanent: Alarm will be continuously active until user presses the “Enter” key or resets the alarm
remotely.
Transparent: Alarm output remains active until event ends.
Trans+Timeout: Alarm output continues until event ends, then continues for the set time duration.
Timeout Duration: The amount of time the alarm condition continues when the HD is full. Duration
selectable from 1 to 150 seconds.

54
HD Off:
Figure 4-15 Alarm & Event Menu – Event - HD Off
Buzzer: Check box to enable buzzer if the hard drive is turned off (disconnected) or becomes disabled
(cannot be detected by the system).
Email Notify: Check box to enable email notification when HD is off. Email operation requires that valid
email settings have been entered in the Network Setting/Email setup screen.
Network Alarm: Check box to send out a network alarm to client PC. (requires PowerCon software and
setting up Alarm Server in Network Setup menu)
Alarm Output: This will transmit a signal through the alarm output relay. It can be set to either “NONE” (not
active) or “1”(active).
Output Type: Output action when alarm is triggered.
Timeout: Alarm output lasts for the set time duration.
Permanent: Alarm will be continuously active until user presses “Enter” key.
Transparent: Alarm output remains active until event ends.
Trans+Timeout: Alarm output continues until event ends, then lasts for the set time duration.
Timeout Duration: The amount of time the buzzer sounds when the HD is off. Duration selectable from 1
to 150 seconds.

55
Power Loss:
Figure 4-16 Alarm & Event Menu – Event – Power Loss
Log: Log is permanently checked for this feature. Power Loss events are always recorded by the DVR.
Email Notify: Check box to enable email notification when power has been restored. Email operation
requires that valid email settings have been entered in the Network Setting/Email setup screen.
Network Alarm: Check box to send out a network alarm to client PC when power has been restored.
(requires PowerCon software and setting up Alarm Server in Network Setup menu)
NOTE: As alarms and emails cannot be transmitted without power, the log entry is made when power is
restored, and any notifications cannot be made until that time.

56
Network Loss:
Figure 4-17 Alarm & Event Menu – Event – Network Loss
Log: Check box to record events in the log.
Buzzer: Check box to enable buzzer when network is lost.
Alarm Output: This will transmit a signal through the alarm output relay. It can be set to either “NONE” (not
active) or “1” (active).
Output Type: Output action when alarm is triggered.
Timeout: Alarm output lasts for the set time duration.
Permanent: Alarm will be continuously active until user presses “Enter” key.
Transparent: Alarm output remains active until event ends.
Trans+Timeout: Alarm output continues until event ends, then lasts for the set time duration.
Timeout Duration: The amount of time the buzzer sounds when DVR stops recording. Duration selectable
from 1 to 150 seconds.
NOTE: This function only checks the physical connection (link) to the network. Any network behavior
that blocks data connectivity (blocked ports, IP addressing errors, etc.) is not detected by this function.

57
4.6 SCHEDULE SETTING
Figure 4-18 is a screenshot of the SCHEDULE SETTING MENU. In this menu you can set a unique
configuration to enable recording during a specified time periods. This menu is used to configure Express
Setup, Holidays and detailed Schedule settings.
Figure 4-18 Schedule Menu-Express Setup
4.6.1 Express Setup
Weekend Start: Select day and time when weekend starts.
Weekend End: Select day and time when weekend ends.
Daytime Start: Select weekday daytime starting time. (Nighttime schedule ends when Daytime begins)
Daytime End: Select weekday daytime ending time. (Nighttime schedule begins when Daytime ends)
Record Type: Select the type of recording for each time period.
Disabled: No recording during scheduled time period
Normal+Event: Continuous and Event recording
Event Only: Event recording only
Normal Frame Rate: Continuous FPS recording rate for the scheduled time period. The maximum rate is
limited to the DVR’s maximum recording rate divided by the number of active cameras. Selectable frame
rates include 30fps, 15fps, 10fps, 7.5fps, 5fps, 1fps or 0fps (0fps means no continuous recording).
Event Frame Rate: FPS recording rate for events. Selectable frame rate includes 30fps, 15fps, 10fps,
7.5fps, 5fps, 1fps or 0fps. (0fps means no event recording).
Event Action: Check this box to enable Buzzer, Alarm out, E-mail and Network actions selected elsewhere
when an event occurs during the selected time period.

58
Apply: Press “Apply” button bring up a confirmation window. Select “Yes” to confirm and apply the express
schedule settings or “No” to cancel changes.
4.6.2 Holidays
In addition to setting a weekly record schedule, user can also schedule a specific recording configuration
for specific days of the year.
Figure 4-19 Schedule Menu-Holidays
Date Type: Select either Holiday or Others. (Holiday and Others are two different groups, you can assign
special days in these two groups)
Recurrent Type: Choose how often each scheduled day should be applied.
Disabled: This entry is ignored.
One time: This entry is used only once, on that specific date.
Month/date: Uses this entry on the same month and day, every year (e.g. January 1 for New Year’s Day)
Month/weekday: Uses this entry on a specific day of a specific week in the month specified (e.g 4th
Thursday in November for Thanksgiving).
Details: Specifies the date to be used.

59
Prev: Previous Page (30 Holidays Total)
Next: Next Page (30 Holidays Total)
4.6.3 Schedule
Controls camera recording mode by time of day on specific days of the week and/or holidays and ‘other’
days.
Figure 4-20 Schedule Menu-Schedule
Camera: Select a camera number to change the schedule for that camera. Each camera can be controlled
during a 24 hour time block for Holiday (Hol), Other (Oth), Sunday (Sun), Monday (Mon), Tuesday (Tue),
Wednesday (Wed), Thursday (Thu), Friday (Fri), or Saturday (Sat).
Time Bar: The time bar uses three different colors to distinguish each recoding mode.
Gray (No Rec): No recording during this time block.
Orange (E): Only events are recorded during this time block.
Blue (N+E): (Default) Normal and event recording during this time block.
To Set Schedule using Mouse
1. Click on desired start time block (no numbers on it) on a time bar. At this time, the selected time block
will be highlighted in blue frame and the entire time bar will be highlighted by red frame. There are 24
blocks on the time bar representing 24 hours respectively.
2. Set a schedule start time by clicking on a desired start time block on a time bar. Click again to confirm,
and a new sequence number (for this new section) will show on this block and the current and all
following blocks will turn to gray. This means this new gray timezone has a new record mode (No
record).

60
3. Change the timezone/section to different record mode (which shows a different color) by clicking on the
first (numbered) block of any section. The color switches from gray -> orange -> blue, every time the
user clicks the first block of a section.
4. Repeat clicking on the first block (indicated by a sequence number on it) of any timezone, this timezone
will change from one color to another, which means switching the record mode. The color switch
sequence is gray->orange->blue.
Schedule Setting from front panel
1. Enter schedule setting mode: Select the “Schedule’ icon on the configuration menu and press the
‘Enter’ button; the left hand column will be highlighted in a blue frame. Use the up/down arrows to
highlight the ‘Schedule’ choice and press the “Enter” button to enter the schedule setting mode. At this
time, the whole editing area at the lower right side will be highlighted within a blue frame. See below
image.
2. Enter camera selection mode: Use Up/Down arrow key to switch to Camera selection mode. When
Camera selection mode is selected, the list of camera numbers will be highlighted in a blue frame. See
below image.
3. Selecting camera: Use Right/Left arrow keys to select desired camera to configure. Selected camera
number will be highlighted by a blue frame. See above image.
4. Enter time bar editing mode: Use Up/Down arrow key to switch to time bar editing mode. When this
mode is selected, all 9 time bars will be highlighted within a blue frame.

61
5. Select desired time bar for setting: press the “Enter” button; the first time bar will be selected for
setting and highlighted in a red frame. See below image. Use Up/Down arrow key to select the desired
time bar for setting.
6. Editing blocks in a time bar: when a time bar is selected (highlighted in red frame), press the “Enter”
button, and the first block of this bar will be selected (highlighted in blue frame). Use Right/Left arrow
keys to select the desired block as the starting time, and press Enter button to confirm. At this time, the
current and all following blocks will turn into gray, which means this gray timezone has been set to the
recording mode of gray(No Rec). User can also change the timezone to a different record mode (with
different color) by following instructions in the next step.
7. Changing recording mode (color) of a timezone: Use Right/Left arrow key to switch to the first block
(with number on it) of a timezone. Clicking Enter button, and this timezone will switch to another color,
which means switching to another record mode. The color switch sequence is gray->orange->blue.
8. To exit the screen, press the “Menu/Esc” button as required to move up the menu levels and, if desired,
out of the menu system.
Click the “Edit Timezone” button to edit the recording parameters for a time zone.

62
Figure 4-21 Schedule Menu-Schedule-Edit Timezone
Editing Timezone:
From: Displays time zone start time
To: Displays time zone end time
Record: Displays Record mode
Resolution: Select recording resolution.
NTSC: 704x480 / 704x240 / 352x240
PAL: 704x576 / 704x288 / 352x288
Normal: Frame rate in images per second for continuous recording. The speed is limited by the maximum
total recording capacity of the DVR as allocated across all the installed cameras
Event: Frame rate in images per second for event recording, adjustable from 1 to 25 IPS
Action: Check this box to enable notifications enabled elsewhere (Buzzer, Alarm out, E-mail, and Network
Alarm) when an event occurs.

63
Apply to Days
This button can be used to copy schedules to other days.
Select which days you wish to copy to. "Select All" selects all days, “Clear All” deselects all days. Click
“OK” to copy the settings or "Cancel" to exit without copying.
Apply to Cameras
This button can be used to copy schedules to other cameras.

64
Select which cameras you wish to copy to. "Select All" selects all cameras, “Clear All” deselects all
cameras. Click “OK” to copy the settings or "Cancel" to exit without copying.
4.6.4 Alarm Action
Figure 4-22 Schedule Menu-Alarm Action
Defines recording response to “alarm” input trigger signals by time of day on specific days of the week
and/or holidays and ‘other’ days.
Alarm: Select a number to change the schedule for that alarm input trigger. Each alarm can be set on a 24
hour time block for Holiday (Hol), Other (Oth), Sunday (Sun), Monday (Mon), Tuesday (Tue), Wednesday
(Wed), Thursday (Thu), Friday (Fri), or Saturday (Sat).
Time Bar: The time bar uses two different colors to distinguish each recoding mode.
Off (grey): No recording during this time block.
On (orange): Alarm action will be recorded during this time block.
For further details upon time zone setting through mouse and front panel, please refer to chapter 4.6.3
(Timer).

65
Apply to Days
This button can be used to copy schedules to other days.
Select which days you wish to copy to. "Select All" selects all days, “Clear All” deselects all days. Click
“OK” to copy the settings or "Cancel" to exit without copying.
Apply to Cameras

66
This button can be used to copy schedules to other cameras.
Select which cameras you wish to copy to. "Select All" selects all cameras, “Clear All” deselects all
cameras. Click “OK” to copy the settings or "Cancel" to exit without copying.
4.7 NETWORK SETTING
Figure 4-23 is a screenshot of the NETWORK SETTING MENU. This menu is for configuring the DVR for a
network connection.
NOTE: Since every Network Configuration is different, please check with your Network Administrator or ISP
to see if your DVR should use specific IP addresses and/or port numbers.
Figure 4-23 Network Menu – LAN
4.7.1 LAN
Network Type:
Static IP: User can set a fixed IP for network connection.
DHCP: DHCP server in LAN will automatically an assign IP configuration for the network connection

67
PPPoE: For direct connection to DSL ONLY. Verify with your ISP if they use PPPoE.
User name: user name at ISP (only visible if PPPoE is selected)
Password: password at ISP (only visible if PPPoE is selected)
IP: This field shows the DVR’s current IP Address. A static IP address must be set manually. If DHCP or
PPPoE is selected, this value will be assigned automatically (no manual modification).
Subnet Mask: This field shows the subnet mask for your network so the DVR will be recognized within the
network. If DHCP or PPPoE is selected, this value will be assigned automatically.
Gateway: This field shows the gateway on your network for the DVR to use when communicating with any
devices not on the local network. If DHCP or PPPoE is selected, this value will be assigned automatically.
DNS Server 1: This field shows the primary DNS server for your network. If DHCP is selected and an
internet connection is available, this value should be assigned automatically. This field must have a valid
DNS address in order to use the DDNS feature (see Sections 4.6.3 and 7 DDNS for more detail).
DNS Server 2: This field shows the secondary DNS server for your network.
HTTP Port: Port number for HTTP/WEB communication.
Bandwidth Limit: Specify, disabled / 128 K/ 256 K / 512 K / 768K/ 1M / 3M bps. This is the maximum
bandwidth that the DVR is allowed to use on the network. This is a useful function when connecting the
DVR to busy or heavily loaded networks, or when accessing the DVR(s) over a WAN.
Enable 3GPP Streaming (Unprotected): Check this box to allow unrestricted external connection of
mobile phones, and other rtsp capable devices for viewing via 3GPP/rtsp streaming.
4.7.2 EMAIL
Figure 4-24 Network Menu – Email

68
SMTP Server: Assign the SMTP (e-mail) server’s name.
NOTE: For more reliable email service, use the server’s IP address.
SMTP Port: Assign the port number used by the SMTP server.
Authentication: Check this box if the SMTP server requires authentication (user name / password).
SSL: Check the box if mail server needs communication to be encrypted by SSL.
User name: Input the login user name if the SMTP server requires authentication.
Password: Input the password if the SMTP server requires authentication.
Confirm: Re-enter password.
Sender Email: Input the e-mail address of the sender (the DVR). Sender’s e-mail address has to match the
user name and password above.
Receiver Email 1: Input the first e-mail address that event messages are sent to.
Receiver Email 2: Input the second e-mail address that event messages are sent to.
Receiver Email 3: Input the third e-mail address that event messages are sent to.
Email Subject: Input email subject.
4.7.3 DDNS
DDNS Server: Select either “EverfocusDDNS” or “www.dyndns.org” as the DDNS provider. If DDNS will
not be used, simply select “Disable”.
EverfocusDDNS
Figure 4-25 Network Menu – DDNS-EverfocusDDNS
DVR Name: Input the desired name for the DVR
Register/Update: Click the button to submit and register the name to the Everfocus server.

69
The DDNS name you choose must be unique; that is, it must not already be in use. Please go to the
website http://everfocusddns.com and check that the name you wish to use is available.
PLEASE NOTE: The name of the DVR cannot include a space, or a dot (period) or any special
characters particularly ~ ! @ # $ % ^ & * ( ) + < > " ; : . , _
In the DVR’s Network Menu above, go to DDNS. Choose “everfocusddns.com” for the Server and put in
your chosen name (verified available and without special characters) for DVR Name/hostname.
Press the Select or Submit/Update button to synchronize the DVR with the DDNS server. You should see
an indication of “Success” on the screen. If you see “Could Not Find Server” or any other error message
instead, double-check your network settings and DDNS name and resubmit the DDNS name until you get
“Success”. You should now be able to connect by typing in the host name you created.
Example: http://hostname.everfocusddns.com
It is not necessary to append the HTTP port number to the DDNS name. The EverFocus DDNS server not
only keeps track of your DVR’s IP address, it keeps track of the ports too!
www.dyndns.org
Figure 4-26 Network Menu – DDNS- www.dyndns.org
Host name: Host name created through the dyndns account.
User name: User name of the dyndns account.
Password: Password of the dyndns account.
Confirm: Re-enter password.
Note: For more details on DDNS setup, please see “Chapter 7 - Everfocus DDNS Setup”.

70
4.7.4 Alarm Server
Figure 4-27 Network Menu – Alarm Server
This menu defines the parameters for communicating with a PC running PowerCon software.
Server IP1~3: IP address of client PC with installed PowerCon Software. The network alarm can be
transmitted to up to 3 addresses.
Protocol: Select the protocol type for alarm transmission:
UDP: User Datagram Protocol
TCP: Transmission Control Protocol
Note: Please use UDP for LAN applications only as this mode is not secure for
internet connections.
Port: Select the transmission port for network alarm messages
Network ID: The network ID is an identifier for the alarm transmitter (DVR sending the alarm).
Notes:
1. The network ID must consist of 10 digits
2. This is a numeric field; characters are not allowed.
3. Please do not use any left-hand zeros.

71
4.7.5 Remote / Mobile dual stream and mobile phone settings
The ECOR 264 F2/D2 dual stream function enables fast image transmission even with low network
bandwidth.
The second (sub) stream works independently from the recording settings. The sub stream may be used
both in the web browser and for transmission to mobile phones.
There are 2 compression methods available: MJPEG or H.264.
Thanks to the optimized compression method, a faster transmission is obtained with H.264.
All sub stream parameters are set in the NETWORK SETTING > REMOTE / MOBILE menu.
H.264: Sub stream with H.264 compression. This streaming method is also supported by the
“MobileFocus” app for IPhone / Android / Blackberry.
Note: The standard mobile phone stream (address:http://[IP-address]/m/live.htm ) is deactivated
in this mode!
MJPEG: MJPEG mode is required for the standard mobile phone stream (through mobile web browsers
such as "Opera Mini", address:http://[IP-address]/m/live.htm ). "MobileFocus" for IPhone supports
both modes.

72
4.8 DISK INFORMATION
4-28 is a screenshot of the DISK INFORMATION MENU. This menu is used to review the DVR’s hard drive
settings and status. No values in this screen can be changed by the operator.
Figure 4-28 Disk Menu-Disk
Record Time (Start): Shows earliest recorded time on the DVR.
Record Time (End): Shows latest or most current recorded time on the DVR.
Disk: Select disk number.
Health Status: Displays current status of the selected disk.
Disk Temperature: Displays current disk temperature of the selected disk.
Disk Size/Total: Shows total disk size of the selected disk.
Disk Size/Usage: Shows percentage of used disk space for the selected disk.

73
4.9 DISPLAY SETTING
Figure 4-29 is a screenshot of the DISPLAY SETTING MENU. This menu will walk you through the Main
Monitor On-Screen Display (OSD) and Main Monitor Sequential setup.
Figure 4-29 Display Menu – Monitor OSD
4.9.1 Monitor OSD
These are the display options for the Main Monitor.
Main Monitor
Camera Title: Check the box to display camera titles.
Date/Time: Check the box to display current date/time.
Event Status: Check the box to display event status.
HDD Status: Check the box to display hard drive status.
Playback Date/Time: Check the box to display playback date/time.
Playback Status: Check the box to display playback status.
Monitor Output Select: This system supports either VGA or BNC main monitor display, but not both at
the same time. Choose from VGA, BNC or Auto (to automatically detect the monitor type)
VGA Resolution: Select VGA resolution from 1280x1024 and 800x600.

74
4.9.2 Main M/T SEQ
Figure 4-30 Display Menu – Main M/T SEQ
Step: Sequence order. For reference.
Camera: Select which camera appears in the current step.
Dwell (sec): Set the dwell time for each step. Sequence dwell time can be set from 0 to 99 seconds.
Sequence repeats continuously from steps 1 through 20 until interrupted.

75
4.10 SYSTEM SETTING
Figure 4-31 is a screenshot of the SYSTEM SETTING MENU. This menu is for setting up the general
system parameters for the DVR.
Figure 4-31 System Menu – Date/Time
4.10.1 Date/Time
Date: Set current Date.
Time: Set current Time.
Date Format: Choose date format from yyyy/mm/dd, dd/mm/yyyy, and mm/dd/yyyy.
Time Format: Change time format between 12H and 24H mode.
Time Zone: Set the time zone that the DVR adjusts to when updating from the time server.
NTP: Select “Enable” or “Disable” NTP time synchronization.
NTP Server: Displays the time server address that the DVR uses for time synchronization. Requires
operating network configuration and WAN or LAN access to a compatible NTP server.
To find a compatible NTP address, please follow these steps:
a) Go to a PC that is connected to the internet.
b) Click on “START” -> “RUN” -> type “command” and press “OK”.
c) In the DOS Prompt, type “ping pool.ntp.org” to find out the IP address of an NTP Server.
NTP Update Interval: The frequency that the system automatically updates the time via the NTP server.
Select Daily, Weekly, or Monthly.

76
4.10.2 Daylight Saving
Figure 4-32 System Menu – Daylight Saving
Daylight Saving: Check the box to enable automatic daylight saving time adjustment.
Start Date: Set the start date for daylight saving time.
Start Time (hh:mm): Set the time when daylight saving time begins.
Set To (hh:mm): This is what the time will change to when daylight saving begins. For most regions, this
will be one hour ahead of the “Start Time”.
End Date: Set the end date for daylight saving time.
End Time (hh:mm): Set the time when daylight saving time ends.
The time change difference on the End Date will be the same as the difference between the Start Time and
End Time entered for the Start Date (typically 1 hour as in the example shown).

77
4.10.3 User
User Menu is where you can add or delete different login IDs on the system as well as set access levels.
See the charts below for a listing of the rights associated with each access level.
Figure 4-33 System Menu – User
Default, there are 3 users available:
User name
Password
Access rights level
admin
11111111
Admin
user1
22222222
Manager
user2
33333333
Operator
Add
Click “Add” button to add a new user.
Figure 4-34 System Menu – User - Add
Assign a user name (case-sensitive!) and a password. Confirm the password, assign the user access rights
to this user (Admin / Manager / Operator – please refer to user rights table below) and define the user’s
status (enabled / disabled). Click “Add” to add the user or “Cancel” to exit without adding a user.

78
Edit
Click “Edit” button to make changes to an existing user account.
Figure 4-35 System Menu – User - Edit
Effect the requested changes and press “Save” button to save changes or “Cancel” to exit without making
changes.
User Login: Check this box to require user login for menu access from the front panel.
ATTENTION: If this checkbox is disabled, no username or password is required to access the system from
the front panel, and all users operate with ADMIN rights from the front panel.
Auto Logoff: Check this box to automatically logoff the current front panel user after 3 minutes of inactivity.
User rights for operation through network
Admin
Manager
Operator
Operation through network
Live view
PTZ
-
View covert cameras
-
Playback / search
-
Data export
-
Information menu
Show event list
-
-
Delete event list
-
-
Configuration menu
-
-
Edit own user name / password

79
User rights for local operation
Admin
Manager
Operator
Local operation
Live view
OSD display on / off
OSD settings
-
Sequence
PTZ
-
View covert cameras
-
Playback / search
-
Information menu
Show event list
-
-
Delete event list
-
-
Configuration menu
-
-
Edit own user name / password
4.10.4 I/O Control
Figure 4-36 is a screenshot of the I/O Control Setting Menu. This menu is used to define the settings for
controlling the DVR through RS485, and for DVR control of attached PTZ cameras.
Figure 4-36 System Menu – I/O Control
RS232
Baud Rate: This field is to set the speed at which is used to transmit instruction or information through the
RS232 port on the DVR. There are eight different speeds: 1200 BPS, 2400 BPS, 4800 BPS, 9600 BPS,
19200 BPS, 38400 BPS, 57600 BPS and 115200 BPS.

80
Data Bit: This field is the data bit at which you will be transferring. There are two settings for this option: 8
or 7.
Stop Bit: This field is to set the stop bit for the RS232 connection. There are two different stop bits, 1 or 2.
Parity: This field is to select the parity level at which you will be connected. You can choose between
None, Odd, or Even parity levels.
RS485
PTZ Protocol: Select PTZ protocol, choose from the following protocols: Transparent, Pelco D, Pelco P,
Everfocus, or Samsung. (NOTE: all cameras on the bus must use the same protocol)
485 ID: This is the ID used by the EKB500 to send commands to the DVR. On an RS485 connection, every
device (PTZ, DVR and controller) must be assigned a unique ID number between 0 and 127.
Baud Rate: The speed used to transmit instructions or information through the RS485 port on the DVR.
Choose from the following speeds: 1200, 2400, 4800, 9600, 19200, 38400, 57600, 115200 BPS.
Data Bit: The number of data bits used in a data packet or word. This can be set to 8 or 7.
Stop Bit: This field is to set the number of stop bits indicating the end of a data packet. This can be set to 1
or 2.
Parity: This selects the transmission error checking rule. Choose either None, Odd, or Even.
Control
IR Remote ID: ID used by the remote control to select this DVR.
4.10.5 Misc.
Figure 4-37 System Menu – Firmware & Misc.
Firmware
Current Firmware Version: Displays the current version.

81
Firmware Upgrade: Press “Upgrade” to upgrade the firmware.
NOTE: To perform a Firmware Upgrade, you will need to connect a USB flash device with
the desired firmware. Do not disconnect the USB device or turn off the power to the
unit during the upgrade; this can cause the system to fail to recover, requiring factory
service to repair.
Configurations
Load Factory Default: Click “Load” to restore all menu settings to the default values. User Account,
Network IP Settings, and Time are not affected. 3GP streaming is disabled by default.
Load From USB: Click “Load” to upload saved DVR configuration settings from a USB flash device.
Save To USB: Click “’Save” to save the current DVR configuration settings to a USB flash device.
Language: Choose which language the DVR uses. The available languages may vary based on region.
4.11 INFORMATION
Figure 4-38 is a screenshot of the INFORMATION MENU. This menu displays important (read only) system
information.
Figure 4-38 Information Menu – System
4.11.1 System
System
Version: Displays firmware version number.
Model: Displays DVR model number.
NTSC/PAL: Displays current video format selected based video format on Camera 1 input at boot up.

82
Network
IP: Displays the DVR’s current IP Address as set in the Network or Express Setup screen.
MAC: Unique address of the DVR’s internal network card. This option cannot be changed.
DVR Name: Displays DVR DDNS name if configured.
Network ID: The ID number for the PowerCon alarm network as set in the Alarm Server screen.
Status
Disk: Displays status of the installed disk(s); normal disk operation is indicated by “OK”.
Fans: Displays fan status; normal fan operation is indicated by “OK”.
4.11.2 Log
Figure 4-39 Information Menu – Log
This screen is used to choose, display and/or export log entries.
From (Date/Time): Select starting date and time of log to be displayed.
To (Date/Time): Select end date and time of log to be displayed.
Log Type:
Configurations: Activate this checkbox to see log entries related to configuration changes.
Event: Activate this checkbox to see log entries related to events.
Record: Activate this checkbox to see log entries related to recording changes.
Operation: Activate this checkbox to see log entries related to operation changes.
User: Activate this checkbox to see log entries related to user access.

83
View Log: Press “View Log” button to view the log. See Figure 4-44 for more detail.
Clear Log: Press “Clear Log” button to clear the log.
Export Log to USB: Press “Export’ button to export log data to USB.
Figure 4-40 Log List
Prev Page: Go to the previous page of log.
Next Page: Go to the next page of log.
Close: Close the window

84
5 NETWORKING OVERVIEW
This chapter will give you a basic instruction on how to set up the DVR for network connection. It is highly
recommended that you have a working knowledge of what a network is and how it works. This will be
helpful in completing the networking process.
5.1 INTRODUCTION TO TCP/IP
TCP/IP is the group of protocols used by the Internet and most Local Area Networks (LANs) throughout the
world. In TCP/IP, every computer or other communications device that is connected to the network has a
unique IP address. By doing this you are giving your device a unique address similar to the address of your
house. An IP address is composed of four octets (numbers in the range of 0 to 255) separated by decimal
points. The IP address is used to uniquely identify a host or computer on the LAN. For example, one
computer on a network could have an IP address of 192.168.1.127.
You should never give two or more devices the same exact IP address, but the first three octets of an IP
address is often the same for all computers in the local area network. For example, if a total of 253
computers exist in a single LAN, the IP addresses could be assigned starting with 192.168.1.x, where x
represents a number in the range of 2 to 254. In IPP address could be compared with a telephone number.
5.2 SUBNET MASKS
Each host in a LAN has a subnet mask. The subnet mask is a set of octets that is used to determine which
LAN or class it belongs to. The number 255 is usually used to represent the network address portion of the
IP address and a zero is placed at the end to identify the host portion of the address. Basically the subnet
mask tells the devices how the network addresses are organized, and helps to determine which addresses
are local and which are remote (on the other side of the router).
5.3 GATEWAY ADDRESS
Addressees are either local or remote. A gateway address is composed of four octets separated by decimal
points. The gateway address is used to uniquely identify the device on the LAN that has access to the
communications links connecting to other LANs, WANs and/or the Internet (access to the ‘remote’
addresses).
Chapter
5

85
5.4 VIRTUAL PORTS
A port number represents a "channel" or entryway for network communications. Port numbers allow
different computers to utilize network resources without interfering with each other. Port numbers most
commonly appear in network programming, particularly socket programming. Sometimes, though, port
numbers are made visible to the casual user. For example, some websites on the Internet use a URL like
the following:
http://www.sitename.com:8100/
In this example, the number 8100 refers to the port number used by the browser to connect to the web
server. The standard port number used by web sites is 80, so this number does not need to be included
with the URL (although it can be). In IP networking, port numbers can theoretically range from 0 to 65535.
Most popular network applications, though, use port numbers at the lower end of the range (such as 80 for
HTTP). Ports are similar to doors and windows of your house, with port 80 acting as the front door. If these
are not open you could not enter the house. This is the same case with ports on a network. If the ports for a
specific IP address are not open then you could not gain access to that IP address.
Note: The term port also refers to several other aspects of network technology. A port can refer to
Ethernet connection points, such as those on a hub, switch, or router. The term port is also used to
refer to a physical connection point for peripheral devices such as serial, parallel, and USB ports.
Another analogy would be: if a WAN IP address is similar to the phone number identify a site, IP ports are
similar to telephone extensions, in that they allow communication with specific devices within a site that all
share the same external (WAN) IP address. A router is a device which allows multiple computers and other
IP enabled equipment to share that single WAN IP address. It functions like a “switchboard operator” –
opening ports creates an association between those port numbers and the LAN IP address of specific
equipment on the LAN behind the router. When the router sees a ‘call’ for a specific ‘extension’ (port), it
directs that data stream to the (LAN IP address of the) equipment associated with that ‘extension’ (port).
5.5 PRE-INSTALLATION
Before beginning the installation, please answer the following questions:
Do you have Hi-speed Internet? ______________
There are many types of high speed Internet available. The most common ones are T1, Cable, and
DSL (in order of speed). The DVR is not compatible with a dial-up connection.
Note: EverFocus suggests having a minimum upload speed of 256KBps. This can be
addressed by your Internet Service Provider.
What type of modem/router do you have? ______________
Modem/router model name/ #
The modem/router was either installed by your Internet service provider or purchased by you to
establish a connection to the Internet. A router assigns different internal IP addresses to local

86
computers; this allows multiple computers to access the Internet through the same external IP
address.
Do you have a static IP address? ______________
A Static IP address means you use the same IP address every time you connect to the Internet.
With a static IP address, other Internet users always know the address of your location and can
easily connect with it. This makes it much simpler to host a website, email server, or other type of
server connection. Everfocus suggests using a static IP address. If this is not available, you will
need to use a dynamic IP address. This is explained below.
Do you have a dynamic IP address? ______________
A Dynamic IP address means your IP address changes each time you connect to the Internet. We
recommend asking your Internet service provider for a Static IP address. If this is not a possibility,
you may use the DDNS feature of the DVR. DDNS stands for Dynamic Domain Name Server, a
service that provides a central database where IP information can be stored and retrieved. It allows
those using a dynamic IP address to be registered centrally so users can connect to it by name.
See Chapter 7 for details on using EverFocus DDNS.
What type of DVR are you installing? ______________
The default ports are
ECOR 264 F2/D2: 80
Paragon: 80
ECOR: 80, 1600
EDR/EDR “Ease”: 80, 1600, and 37260 – 37263
If the ports were changed in the Network Setup, use those port numbers.
5.6 WHAT IS YOUR NETWORK SETUP?
Everfocus DVR’s can operate using one of three types of networking connections.
1. Simple One to One Connection: A simple one to one connection is the simplest type of network
connection. It uses a cross-over cable to make a direct connection from one computer to another
(or in this case a computer to a DVR).
2. Direct High Speed Modem Connection: A direct modem connection uses a standard network cable
to connect the modem directly to a computer (or in this case a modem to the DVR). This type of
connection only covers single-port modems. For a combination modem/router, use the setup
described below.

87
3. Router or LAN Connection – A local area network connection requires either a router or a pre-
existing LAN connection. This is the most common type of connection. A router allows multiple
computers and DVR’s to access each other as well as the Internet. It assigns different internal IP
addresses to the computers.
5.7 SIMPLE ONE TO ONE CONNECTION
Crossover Ethernet Cable Pin outs:
The Figure below shows the pin configurations for a cross-over cable.
Connection Procedure:
The First step is to purchase or make a cross-over cable. We recommend purchasing one if you
have never made a cross-over cable. Please remember you can not use a straight through network
cable for this application
Once you have a cross-over cable plug one end into the LAN port on the back of the DVR and the
other into the network card on the back of the computer.
Log into the EverFocus DVR menu and go to the Network Setting Menu.

88
You must use the Static IP option for this type of connection.
Assign an IP of 192.168.001.003, a Subnet Mask of 255.255.255.000, and a Gateway of
192.168.001.001. You can ignore DNS Server.
The next step is to set the computer’s network settings to match those of the DVR. You will need
Administrator privileges on your Windows machine to do this.
To assign a fixed IP address in Windows 2000/XP.

89
Click on the option that says “Use the following IP address”
Assign an IP address of 192.168.1.2, a Subnet Mask of 255.255.255.0, and a Default Gateway of
192.168.1.1, then click OK.
Restart both the computer and the DVR.
To access the DVR from the computer, simply open Internet Explorer and in the address bar type:
http://192.168.1.3

90
5.8 DIRECT HIGH SPEED MODEM CONNECTION
Straight Through Ethernet Cable Pin outs:
The Figure below shows the pin configurations for a straight cable.
Connection Procedure:
The first step is to purchase or make a straight through cable. We recommend purchasing one if
you have never made a straight through cable. Please remember you can not use a cross-over
network cable for this application
Once you have a straight through cable plug one end into the LAN port on the back of the recorder
and the other into the high speed modem.
Log into the EverFocus DVR menu and go to the Network Setting Menu.

91
Input the Static IP address, the Subnet Mask, and the Gateway that you obtained from the internet
service provider.
Note: If you have a dynamic IP address, you can set the DVR to DHCP to automatically detect
the network settings. Therefore, it can use a dynamic IP address.
Exit from the DVR’s Menu to save the settings.
To access the DVR from a computer, open Internet Explorer and in the address bar type:
http:// (IP address given by your internet service provider)
Note: When using this type of connection, only one device can be connected to the modem at
a time. You will need to use a computer at a different location to test the connection.
5.9 ROUTER OR LAN CONNECTION
Straight Through Ethernet Cable Pin outs:
Cat 5
Straight Through
Cable
Internet
Hi-speed Modem
DVR
Router

92
Connection Procedure:
The First step is to purchase or make a straight through cable. We recommend purchasing one if
you have never made a straight through cable. Please remember you can not use a cross-over
network cable for this application
Once you have a straight through cable plug one end into the LAN port on the back of the recorder
and the other into the router.
Log into the EverFocus DVR menu and go to the Network Setting Menu.
To let the router automatically assign an address:
Set the Network Type to DHCP. Make sure to write down the IP address and the Gateway.
Exit from the Menu to save settings.
To manually assign an address:
Go to a computer connected on the same network as the DVR.
Click on the Start button and choose Run.
o If using Windows Vista, choose Search instead.
Type “command” and click on OK.
o In Vista, you will need to double-click on the “Command Prompt” file to open it..
In the DOS prompt, type “ipconfig” and press Enter.
The network information will be displayed on a screen similar to the one below.
o In Windows Vista, look for the information that says “IP v4”.

93
Take the values for Subnet Mask and Default Gateway and input them into the DVR; these
values should be exactly the same in both devices. However, you should change the last
number of the IP address. For example, if the IP address of the computer is 192.168.2.101, the
DVR’s IP address should be 192.168.002.050.
To access the DVR from a computer simply open Internet Explorer and in the address bar type:
http:// (IP address of the DVR)
Note: The DVR’s IP address will only work at the location of the DVR. To connect from a
different location over the Internet, see below.
To set DVR for Internet Connection through router
The next step is to open ports within your router. Log into the router using a PC and open the
following ports.
o Ports to open: 80
o If your Internet service provider blocks port 80, you can change it to a different port in the
DVR’s Network Menu Setup; open/forward that port instead.
o If you are using a Linksys or D-Link router, see Chapter 8 for basic support on setting up
ports. For any other router, you will need to contact the manufacturer for support.
To access the DVR from a computer simply open Internet Explorer and in the address bar type:
http:// (the IP address given by your internet service provider)
Note: If you changed to a different port other than 80, you will need to include this at the
end of the IP address
http:// (the IP address given by your internet service provider):portnumber
If you have a WAN Dynamic IP address and have opened the ports, go to Chapter 7 to setup
DDNS.

94
6 REMOTE OPERATION FROM BROWSER
6.1 CONNECTING TO ECOR 264 F2/D2
To access the DVR from a computer, open an Internet Explorer window and in the address bar type:
Local connection: http:// (IP address from the DVR’s Network Menu): IP port used
e.g. http://192.168.1.163:2468
Internet connection: http:// (IP address given by your Internet Service Provider): IP port used
e.g. http://57.182.67.204:2468
You should then see a login prompt.
The login page will appear on the screen similar to the one shown above.
Enter a user name and password to access the recorder. These can be changed in the System
section of the Main Menu.
The default user name is “admin”. The default password is “11111111”.
Click on the Login button and you will log in to the recorder’s Network Viewer.
Chapter
6

95
6.2 BROWSER SECURITY SETTING
6.2.1 Installing ActiveX controls
When you first connect to the DVR’s IP address, you should see a screen like the one below. If you do not
see a yellow bar like the one the arrow is pointing at, your security settings may be too high. If so, go to
“Section 6.2.2 - Enabling ActiveX Controls.”
Right click on the yellow bar and select “Install This Add-on…”
Install the ePlusDVR.cab file when prompted to do so.

96
Once the file finishes installing, you will return to the screen like the one below.
Right click on the yellow bar and select “Run Add-on…”

97
Install the MSXML file when prompted to do so.
Now, you will able to see the remote live page.

98
6.2.2 Enabling ActiveX Controls
Note: This section is only necessary if you DO NOT see the yellow ActiveX bar at the top
of your browser screen when you first connect to the DVR.
At the top of the Internet Explorer Window, click on Tools, then select Internet Options.
Click the Security tab at the top of the window, then choose Custom Level near the bottom.

99
In the Security Settings window, scroll to “ActiveX controls and plug-ins”
Set the controls as follows:
“Enable”:
Allow previously unused ActiveX controls to run without prompt (Internet Explorer 7 only)
Allow scriptlets (IE7 only)
Automatic prompting for ActiveX controls
Binary and script behaviors
Display video and animation on a webpage that does not use external media player (IE7 only)
Run ActiveX controls and plug-ins
Script ActiveX controls marked safe for scripting
“Prompt”:
Download signed ActiveX controls
Download unsigned ActiveX controls
“Disable”:
Initialize and script ActiveX controls not marked as safe
Click OK and then choose Yes to change the security settings.
Close the window so you are back at the login screen.
Click the Refresh button to reload the page.

100
Install the ePlusDVR.cab file when prompted to do so.
Once the file finishes installing, you will return to the same login page as before.
Type in the user name and password and click Login to view the cameras.
Default user name: admin
Default password: 11111111.

101
6.3 REMOTE LIVE VIEW
1. In the main page, you will see live images in a 4-screen or 9-screen display (depending on the model).
2. The status of each camera is represented by different colours on the left side of the screen:
Green = Normal
Orange = Motion event
Blue = Video loss event
Red = Alarm event
Grey = Camera is disabled
3. Click on a camera number on the left side of the display to switch that camera to full screen. Click on
“4UP” to display 4 screens or click on “9UP” to display 9 screens.
4. In the upper screen part, there are 14 menu icons. The first 13 icons correspond to the main menu
icons of your DVR. The final icon (PTZ control) is described in the following chapter.
5. SUB – MAIN: Switching between sub stream (low network bandwidth at reduced image resolution) and
main stream (full resolution according to the recording settings)
1
5
4
3
2

102
6.4 SUB – MAIN SWITCHING DUAL STREAM
The new dual stream function enables fast image transmission even with reduced network bandwidth. The
second (sub) stream works independently from the recording settings.
There are 2 compression methods available: MJPEG or H.264.
Thanks to the optimized compression method, a faster transmission is obtained using H.264.
Example (16-channel DVR):
Sub stream: Average streaming data volume for 16x view: 1,8 Mbit/s
Main stream: Average streaming data volume for 16x view: 12 Mbit/s
(all cameras set to: resolution 704x576, highest quality, 6,25 IPS)

103
Despite the high compression rate, the sub stream provides high quality video images. Nevertheless, the
main stream offers higher detail accuracy and resolution (at high recording resolution).
Example:
Main stream: Detail resolution
Sub stream: Detail resolution

104
6.5 REMOTE PLAYBACK
To playback the video, click the “Search” button. Select from “Time Search”, “Event Search”, or “Motion
Search”. For more details about Search setting, please refer to “Fehler! Verweisquelle konnte nicht
gefunden werden. Search Setting”.
“Event Search” and “Motion Search” will show maximum 400 search result items (beginning with the start
time)
Playback Control Keys:
1. Fast rewind the video.
2. Play Reverse the video.
3. Stop playback.
4. Pause
5. Playback the video.
6. Fast forward the video.
Playback Control Keys
Back: returns to live view

105
6.6 REMOTE PTZ CONTROL
1. Select a PTZ camera from the dropdown list.
2. Use Direction Arrows (up, down, left, right) to move the camera to the desired direction and angle.
3. Use the Zoom keys to zoom in (“Z+”) or to zoom out (“Z-“).
4. Use the Focus keys to set the focus on Tele (”F+”) or on Wide (“F-“).
5. Use the Iris keys to open (“I+”) or close (“I-“) the iris.
6. Program a preset position (if supported by the camera):
a. Move PTZ camera to the desired position
b. Click “Preset” button
c. Assign a preset position number for this position (this will be displayed in the box)
d. Click “Set” button to confirm the preset position.
7. Jump to a preset position
a. Click “Preset” button
b. Click the number of the desired position
c. Click “Go” button
8. Shortcuts for presets # 1~9
a. Click digit 1~9 to directly jump to the defined preset position (no further action required)
9. Delete a preset position
a. Click “Preset” button
b. Enter the number of the position to be deleted
c. Click “Delete” button to delete the selected preset position.
10. Autopan
a. Click “Auto Pan” button
11. Pattern operation (Pattern is the “0” tour in EverFocus and Pelco PTZ cameras)
a. Click “Pattern” button
12. Run a tour

106
a. Click “Tour” button
b. Enter the number of the requested tour
c. Click “Go” button
13. Delete a tour
a. Click “Tour” button
b. Enter the number of the tour to be deleted
c. Click “Delete” button to delete the selected tour.
14. OSD Bedienung Speed Dome
Open configuration menu
PRESET > [95] > SET
Enter in Speed Dome OSD
I+ (open Iris)
ESC/Cancel in Speed Dome OSD
I- (close iris)

107
7 EVERFOCUS DDNS SETUP
Setup Steps:
Step 1. Set up the Network Menu according to the instructions detailed in the Networking chapter.
(Make sure that DNS Server 1 is set correctly or DDNS will not work)
Step 2. Go to the website http://everfocusddns.com and check for an available name.
Note: This step is optional, though recommended, as it is used to check the availability
of a host name. If the name is already used, and attempt to register that name must fail.
If the name is available, proceed to step 3 for DDNS setup.
Step 3. In DVR’s Network Menu, go to DDNS. Choose “EverfocusDDNS” for the Server and put in
your chosen name in the field: DVR Name.
PLEASE NOTE: The name of the DVR cannot include a space, or a dot (period) or any special
characters particularly ~ ! @ # $ % ^ & * ( ) + < > " ; : . , _
Step 4. Click (or select and press Enter) on the “Register/Update” button to synchronize the DVR
with the DDNS server. You should see an indication of “Success” on the screen. If you see
“Could Not Find Server” or any other error message instead, double-check your network
settings and DDNS name and resubmit the DDNS name until you get “Success”.
Chapter
7

108
Step 5. You should now be able to connect by typing the name you created into the address bar.
Example: http://hostname.everfocusddns.com
It is not necessary to append the HTTP port number to the DDNS name. The EverFocus DDNS server not
only keeps track of your DVR’s IP address, it keeps track of the ports too!

109
8 TROUBLESHOOTING
If you have problems with the system, run through the following checklist to see if you can solve the
problem.
The DVR will not go into record mode.
Bring up the DVR’s Menu and check under the Camera Menu. Verify that all connected cameras
are checked as “Installed” and that Record Mode is set to “Continuous”.
Check the Disk or Information Menus and verify that the internal hard drive is being detected.
The DVR displays nothing on the main monitor.
Make sure the monitor is connected to either BNC Main Monitor port or the VGA port. If the
monitor has multiple inputs, make sure it is on the correct input source and display setting
(1024x768).
Check that the monitor cables are good and power is on.
Verify the recorder is getting the correct supply power.
There is no display coming from one of the channels on the DVR.
In the DVR’s Camera Menu, make sure that all cameras are checked as “Installed” and
unchecked for “Covert”.
If there is still no picture, switch ports or connect a working camera to the port that has no picture.
If you get an image, the problem is coming from the camera or cable.
I cannot connect to the recorder via the internet.
Check that you can connect to the DVR on the LAN.
Check that the DVR has a static IP address and the port used by the DVR is forwarded correctly
to that IP address in the router.
Verify that your Internet Service Provider does not block the IP port being used
Make sure you are using the correct WAN IP address given by the ISP, or, if you have a Dynamic
IP, check if the IP address has changed; use DDNS to avoid problems caused by changing ISP
addresses.
Chapter
8

110
APPENDIX A: TIMING OF ALARM MODES
Transparent Mode
Input Event
Alarm Duration
t
t Event = t Reaction
t Event: Duration of alarm input source (motion, contact, system events...)
t reaction: Resulting duration for this alarm mode, related to event record, alarm outputs, OSD message,
buzzer
Timeout + Transparent Mode
t
Input Event
Alarm Duration
t Duration
t Reaction
t Event
t Event: Duration of alarm input source (motion, contact, system events...)
t Duration: Alarm duration for timeout, defined in the event setup menus
t reaction: Resulting duration for this alarm mode, related to event record, alarm outputs, OSD message,
buzzer
Appendix
A

111
Timeout Mode
t
Input Event
Alarm Duration
t Duration = t Reaction
t Event
t Event: Duration of alarm input source (motion, contact, system events...)
t Duration: Alarm duration for timeout, defined in the event setup menus
t reaction: Resulting duration for this alarm mode, related to event record, alarm outputs, OSD message,
buzzer
Permanent Mode
t
Input Event
Alarm Duration
t Reaction
t Event
Alarm Reset
t Event: Duration of alarm input source (motion, contact, system events...)
t Duration: Alarm duration for timeout, defined in the event setup menus
t reaction: Resulting duration for this alarm mode, related to event record, alarm outputs, OSD message,
buzzer

112
Timeout Mode: Retrigger of Alarms
t Event: Duration of alarm input source (motion, contact, system events...)
t Duration: Alarm duration for timeout, defined in the event setup menus
t reaction: Resulting duration for this alarm mode, related to event record, alarm outputs, OSD message,
buzzer
Timeout+Transparent Mode: Retrigger of Alarms
t Event: Duration of alarm input source (motion, contact, system events...)
t Duration: Alarm duration for timeout, defined in the event setup menus
t reaction: Resulting duration for this alarm mode, related to event record, alarm outputs, OSD message,
buzzer

113
APPENDIX B: EXPRESS SETUP
RECORDING VALUE SELECTION RULES
Case 1:
Record Mode: Normal + Event Record With: Recording days
The DVR will Auto adjust image Quality and Event frame rate to match the number of Recording
days which user selected:
According to resolution, event hours and other assumptions above, the DVR will attempt to select one set
of suitable quality and event frame rate by checking if set 1 meets the requirements, and proceed in order
unit the requirements are met. If the DVR can’t match the required record days from one of the 8 sets, it will
use set 8.
Checking Order
1
2
3
4
5
6
7
8
Normal Frame
Rate
1
1
1
1
1
1
1
1
Quality
Superior
Standard
Low
Low
Low
Low
Low
Low
Event Frame Rate
30
30
30
15
10
7.5
5
1
Case 2:
Record Mode: Event Only Record With: Recording days
DVR will Auto adjust Quality and Event frame rate to match the Recording days which user need:
According to resolution, event hours and other assumptions above, the DVR will attempt to select one set
of suitable quality and event frame rate by checking if set 1 meets the requirements, and proceed in order
unit the requirements are met. If the DVR can’t match the required record days from one of the 8 sets, it will
use set 8.
Checking Order
1
2
3
4
5
6
7
8
Quality
Superior
Standard
Low
Low
Low
Low
Low
Low
Event Frame
Rate
30
30
30
15
10
7.5
5
1
Appendix
B

114
Case 3:
Record Mode: Normal + Event or Event Only
Record With: Preset Setting
DVR will apply the settings in the table below to all cameras according to the Preset Settings.
Preset Setting
Option
Camera Item
Apply value
Best Quality
Quality
Superior
Normal Frame Rate
Max recording frame rate of DVR
Event Frame Rate
30
Standard Quality
Quality
Standard
Normal Frame Rate
Half of max recording frame rate of DVR
Event Frame Rate
30
Extended Quality
Quality
Basic
Normal Frame Rate
1
Event Frame Rate
10

115
APPENDIX C: REMOTE CONTROL
The IR remote control is an accessory to enhance the convenient operation of the DVR. You can
perform all the settings and operations from the remote control. The effective distance is up to 33 feet
line of sight. The keypad functions are same as the front panel buttons of the DVR.
Appendix
C
ID number here must correspond to the “IR
Remote ID” in “I/O Control Setup Menu”. Used to
select a DVR when there is more than one unit.
Selecting an incorrect unit ID will prevent the DVR
from responding to commands from the remote.
Channel keys #1~8

116
APPENDIX D: MOBILE PHONE BROWSER
VIEW
The ECOR 264 F2/D2 digital video recorders provide an independent stream for mobile phone view. This
function supports live view of a single camera in CIF resolution.
Activate mobile phone stream:
Check the „Enable 3GPP Streaming“ checkbox in the NETWORK SETTING\LAN menu.
Access via mobile phone:
Open your mobile phone web browser and enter the following IP address:
http://[IP address of your DVR]/m/live.htm
Upon login with your standard user name and password, you will see the following browser screen layout::
Appendix
D

117
All sub stream settings are effected in the new NETWORK SETTING\REMOTE/MOBILE menu:
H.264: Sub stream with H.264 compression. This streaming method is also supported by the
“MobileFocus” app for IPhone.
Note: The standard mobile phone stream (address:http://[IP-address]/m/live.htm ) is disabled
in this mode!
MJPEG: MJPEG mode is required for the standard mobile phone stream (address:http://[IP-
address]/m/live.htm ). "MobileFocus" for IPhone supports both modes.

118
ECOR264_F2D2_ma_en_rev02
Headoffice
12F, No.79 Sec.1 Shin-Tai Wu Road,
Hsi-Chi, Taipei, Taiwan
Tel: +886-2-26982334
Fax: +886-2-26982380
www.everfocus.com.tw
Subsidiary Beijing
Room 609,Technology Trade Building.
Shangdi Information Industry Base,
Haidian District,Beijing China
Tel: +86-10-62971096
Fax: +86-10-62971423
www.everfocus.com.cn
Subsidiary Shenzhen
4F, No. 2, D4 Building, Wan Yelong Industrial
Park,
Tangtou Road, Shiyan, Baoan,
Shenzhen, Guangdong 518101, China
Tel.: +86-755-2765-1313
Fax: +86-755-2765-0337
www.everfocus.com.cn
Subsidiary Europe
Albert-Einstein-Straße 1,
46446 Emmerich, Deutschland
Tel: +49-2822-9394-0
Fax: +49-2822-939495
www.everfocus.de
Subsidiary Japan
5F Kinshicho City Building, 2-13-4
Koto-Bashi,
Sumida-Ku, Tokyo, 130-0022 Japan
Tel: +81-3-5625-8188
Fax: +81-3-5625-8189
www.everfocus.co.jp
Subsidiary India
Suite 803, 8th Floor,
Housefin Bhavan,
C-21 Bandra Kurla Complex,
Bandra (East), Mumbai 400 051
Tel: +91 22 6128-8700
Fax: +91 22 6128-8705
www.everfocus.in
Subsidiary UK
Unit 12 Spitfire Business Park,
Hawker Road, Croydon Surrey,
CR0 4WD, UK
Tel.: +44-20-8649-9757
Fax: +44-20-8649-9907
www.everfocusuk.co.uk
Subsidiary USA (LA)
1801 Highland Ave. Unit A
Duarte, CA 91010 ,U.S.A
Tel: +1-626-844-8888
Fax: +1-626-844-8838
www.everfocus.com
Subsidiary USA (NYC)
415 Oser Ave Unit S
Hauppauge, NY 11788
Sales: +1-631-436-5070
Fax: +1-631-436-5027
www.everfocus.com